BloombergAPIDevGuide Blpapi Developers Guide
blpapi-developers-guide
User Manual:
Open the PDF directly: View PDF
.
Page Count: 289 [warning: Documents this large are best viewed by clicking the View PDF Link!]
- Developer’s Guide
- Preface: About this Document
- 1 Introduction to the Bloomberg API
- 2 Sample Programs in Two Paradigms
- 3 Sessions and Services
- 4 Requests and Responses
- 5 Subscriptions
- 6 Core Services
- 6.1 Common Concepts
- 6.2 Reference Data Service //blp/refdata
- 6.3 Market Data Service //blp/mktdata
- 6.4 Custom VWAP Service //blp/mktvwap
- 6.5 Market Bar Subscription Service //blp/mktbar
- 6.6 API Field Information Service //blp//apiflds
- 6.7 Page Data Service
- 6.8 Technical Analysis Service
- 6.9 API Authorization
- 7 Authorization and Permissioning Systems
- 8 Publishing
- A Schemas
- A.1 Overview
- A.2 Reference Data Service //blp/refdata
- A.2.1 Operations
- A.2.2 ReferenceDataRequest: Sequence
- A.2.3 ReferenceDataResponse: Choice
- A.2.4 HistoricalDataRequest: Sequence
- A.2.5 HistoricalDataResponse: Choice
- A.2.6 IntradayTickRequest: Sequence
- A.2.7 IntradayTickResponse: Choice
- A.2.8 IntradayBarRequest: Sequence
- A.2.9 IntradayBarResponse: Choice
- A.2.10 PortfolioDataRequest: Sequence
- A.2.11 PortfolioDataResponse: Choice
- A.2.12 BEQSRequest: Sequence
- A.2.13 BEQSResponse: Choice
- A.2.14 Reference Data Service Response
- A.3 Schema for API Field Service //blp//apiflds
- A.4 Market Bar Subscription
- A.5 Schema for Market Data and Custom VWAP
- A.6 Schema for API Authorization
- A.6.1 Authorization Request
- A.6.2 Authorization Request Response
- A.6.3 Logon Status Request
- A.6.4 Logon Status Request Response
- A.6.5 User Entitlements Request
- A.6.6 User Entitlements Request Response
- A.6.7 Security Entitlements Request
- A.6.8 Security Entitlements Request Response
- A.6.9 Authorization Token Request
- A.6.10 Authorization Token Request Response
- A.6.11 Field Service Response Elements
- A.6.12 Field Service Request Values
- B Java Examples
- C .Net Examples
- D C++ Examples
- E C Examples

ENTERPRISE
PRODUCTS & SOLUTIONS
º º º º º º º º º º º º º º º º º º º º º º º º º º º º º º º º º º º º º º º º º º º º º º º º º º º º º º º º º º º º º º º º º º º º º º º º º º º º º º º º º º º º º º º º º º º º º º º º º º º º º º º
OPEN
MARKET DATA
INITIATIVE
BLPAPI: Developer’s Guide
Version 1.34
Februar
y
14, 2012
Permission is hereby granted, free of charge, to any person obtaining a copy of this software and associated documentation files (the
"Software"), to deal in the Software without restriction, including without limitation the rights to use, copy, modify, merge, publish,
distribute, sublicense, and/or sell copies of the Software, and to permit persons to whom the Software is furnished to do so, subject to
the following conditions: The copyright notice below and this permission notice shall be included in all copies or substantial portions of
the Software.
THE SOFTWARE IS PROVIDED "AS IS," WITHOUT WARRANTY OF ANY KIND, EXPRESS OR IMPLIED, INCLUDING BUT NOT
LIMITED TO THE WARRANTIES OF MERCHANTABILITY, FITNESS FOR A PARTICULAR PURPOSE AND NONINFRINGEMENT.
IN NO EVENT SHALL THE AUTHORS OR COPYRIGHT HOLDERS BE LIABLE FOR ANY CLAIM, DAMAGES OR OTHER LIABILITY,
WHETHER IN AN ACTION OF CONTRACT, TORT OR OTHERWISE, ARISING FROM, OUT OF OR IN CONNECTION WITH THE
SOFTWARE OR THE USE OR OTHER DEALINGS IN THE SOFTWARE.
BLOOMBERG is a registered trademark of Bloomberg Finance L.P. or its affiliates.
All other trademarks and registered trademarks are the property of their respective owners.

Table of Contents 3
Table of Contents
Preface: About this Document .................................................................................................. 9
Purpose................................................................................................................................... 9
Audience ................................................................................................................................. 9
Document History ................................................................................................................... 9
1 Introduction to the Bloomberg API ..................................................................................... 10
1.1 Overview of the Bloomberg API..................................................................................... 10
1.1.1 Features................................................................................................................ 11
1.1.2 The Bloomberg Platform ....................................................................................... 13
1.1.3 Managed B-PIPE .................................................................................................. 14
1.1.4 The Desktop API and Server API.......................................................................... 15
1.2 The Programming Examples ......................................................................................... 18
1.3 Typical Application Structure ......................................................................................... 19
1.4 Overview of this Guide................................................................................................... 19
2 Sample Programs in Two Paradigms.................................................................................. 20
2.1 Overview ........................................................................................................................ 20
2.2 The Two Paradigms....................................................................................................... 21
2.2.1 Request/Response................................................................................................ 21
2.2.2 Subscription .......................................................................................................... 22
2.3 Using the Request/Response Paradigm........................................................................ 22
2.4 Using the Subscription Paradigm................................................................................... 26
3 Sessions and Services......................................................................................................... 29
3.1 Sessions ........................................................................................................................ 29
3.2 Services ......................................................................................................................... 29
3.3 Event Handling.............................................................................................................. 29
3.3.1 Synchronous Event Handling................................................................................ 31
3.3.2 Asynchronous Event Handling.............................................................................. 32
3.4 Multiple Sessions ........................................................................................................... 36
4 Requests and Responses .................................................................................................... 37
4.1 The Programming Example ........................................................................................... 37
4.2 Elements ........................................................................................................................ 38
4.3 Request Details.............................................................................................................. 38
4.4 Response Details...........................................................................................................40
5 Subscriptions........................................................................................................................ 45
5.1 The Programming Example ........................................................................................... 45

Table of Contents 4
5.2 Starting a Subscription....................................................................................................45
5.3 Receiving Data from a Subscription ...............................................................................48
5.4 Modifying an Existing Subscription .................................................................................49
5.5 Stopping a Subscription..................................................................................................49
5.6 Overlapping Subscriptions..............................................................................................50
5.7 Conflation and the Interval Option ..................................................................................50
5.8 Delayed Data ..................................................................................................................50
5.9 Subscription Life Cycle ...................................................................................................51
6 Core Services.........................................................................................................................52
6.1 Common Concepts .........................................................................................................52
6.1.1 Security/Securities .................................................................................................52
6.1.2 Pricing Source........................................................................................................53
6.1.3 Fields .....................................................................................................................53
6.1.4 Overrides ...............................................................................................................54
6.1.5 Relative Dates........................................................................................................54
6.2 Reference Data Service //blp/refdata..............................................................................56
6.2.1 Reference Data Request and Response Overview ...............................................57
6.2.2 Historical Data Request .........................................................................................57
6.2.3 Intraday Tick Request............................................................................................58
6.2.4 Intraday Bar Services.............................................................................................59
6.2.5 Portfolio Data Request...........................................................................................60
6.2.6 BEQS Request.......................................................................................................61
6.3 Market Data Service //blp/mktdata..................................................................................61
6.4 Custom VWAP Service //blp/mktvwap............................................................................62
6.5 Market Bar Subscription Service //blp/mktbar.................................................................62
6.6 API Field Information Service //blp//apiflds .....................................................................63
6.6.1 Field Information Request......................................................................................64
6.6.2 Field Search Request ............................................................................................64
6.6.3 Categorized Field Search Request........................................................................65
6.7 Page Data Service..........................................................................................................67
6.8 Technical Analysis Service .............................................................................................70
6.8.1 Historical End of Day study request.......................................................................70
6.8.2 Intraday bar study request .....................................................................................72
6.8.3 Realtime study request ..........................................................................................74
6.9 API Authorization ............................................................................................................75

Table of Contents 5
7 Authorization and Permissioning Systems.........................................................................76
7.1 Overview.........................................................................................................................76
7.2 Underlying Concepts ......................................................................................................76
7.2.1 EIDs .......................................................................................................................76
7.2.2 Requirement for the Terminal ................................................................................76
7.2.3 The //blp/apiauth service........................................................................................77
7.2.4 The V3 Identity Object ...........................................................................................77
7.2.5 V3 Permissioning Models ......................................................................................77
7.2.6 Authorization Lifetime ............................................................................................77
7.3 Server API Authorization ................................................................................................78
7.3.1 Authorization by IP Address...................................................................................78
7.4 Managed B-PIPE Authorization ......................................................................................84
7.4.1 Authentication ........................................................................................................85
7.4.2 Token Generation ..................................................................................................87
7.5 Authorization...................................................................................................................89
7.6 Permissioning .................................................................................................................91
7.6.1 Entitlements ...........................................................................................................91
7.6.2 User Mode .............................................................................................................94
7.6.3 Content Based .......................................................................................................94
7.7 Specific Application Types (Managed B-PIPE only) .......................................................96
7.7.1 Single-User ............................................................................................................96
7.7.2 Multi-User...............................................................................................................96
7.7.3 Derived Data / Non-Display ...................................................................................96
7.8 V2 Authorization and Permissioning Models ..................................................................96
7.8.1 User Mode .............................................................................................................96
7.8.2 All-or-None.............................................................................................................97
7.8.3 Content-Based / Per-Product / Per-Security..........................................................97
7.8.4 Validating Logon Status .........................................................................................98
8 Publishing ..............................................................................................................................99
8.1 Overview.........................................................................................................................99
8.2 The Programming Examples ..........................................................................................99
8.3 Simple Broadcast............................................................................................................99
8.3.1 Creating a Session.................................................................................................99
8.3.2 Authorization........................................................................................................100
8.3.3 Creating a Topic...................................................................................................102
8.3.4 Publishing ............................................................................................................103

Table of Contents 6
8.4 Interactive Publication...................................................................................................104
8.4.1 Registration..........................................................................................................105
8.4.2 Event Handling.....................................................................................................106
8.4.3 Publication ...........................................................................................................108
A Schemas ..............................................................................................................................110
A.1 Overview ......................................................................................................................110
A.2 Reference Data Service //blp/refdata ...........................................................................110
A.2.1 Operations...........................................................................................................110
A.2.2 ReferenceDataRequest: Sequence.....................................................................110
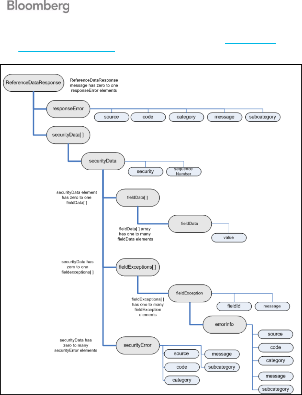
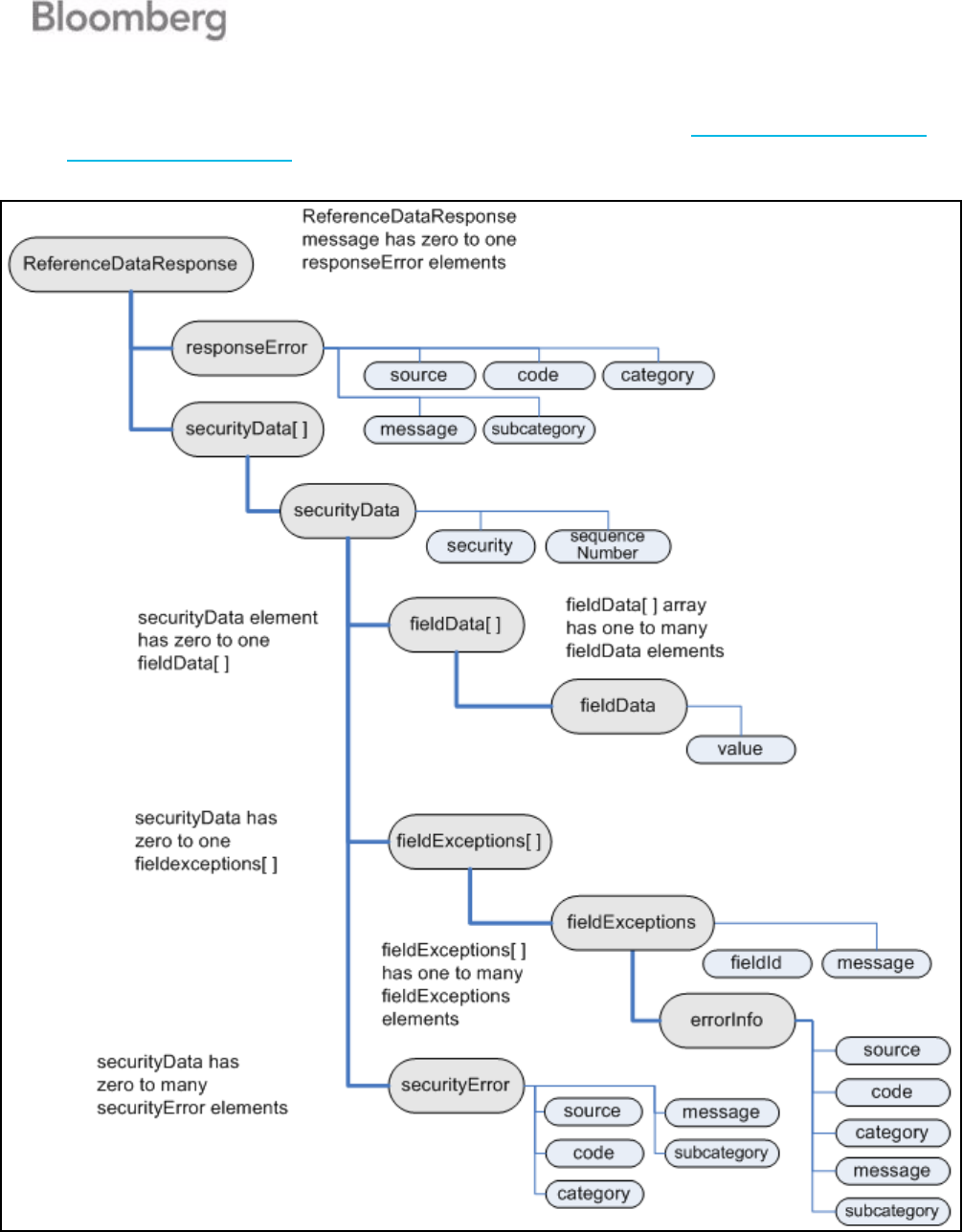
A.2.3 ReferenceDataResponse: Choice .......................................................................112
A.2.4 HistoricalDataRequest: Sequence.......................................................................113
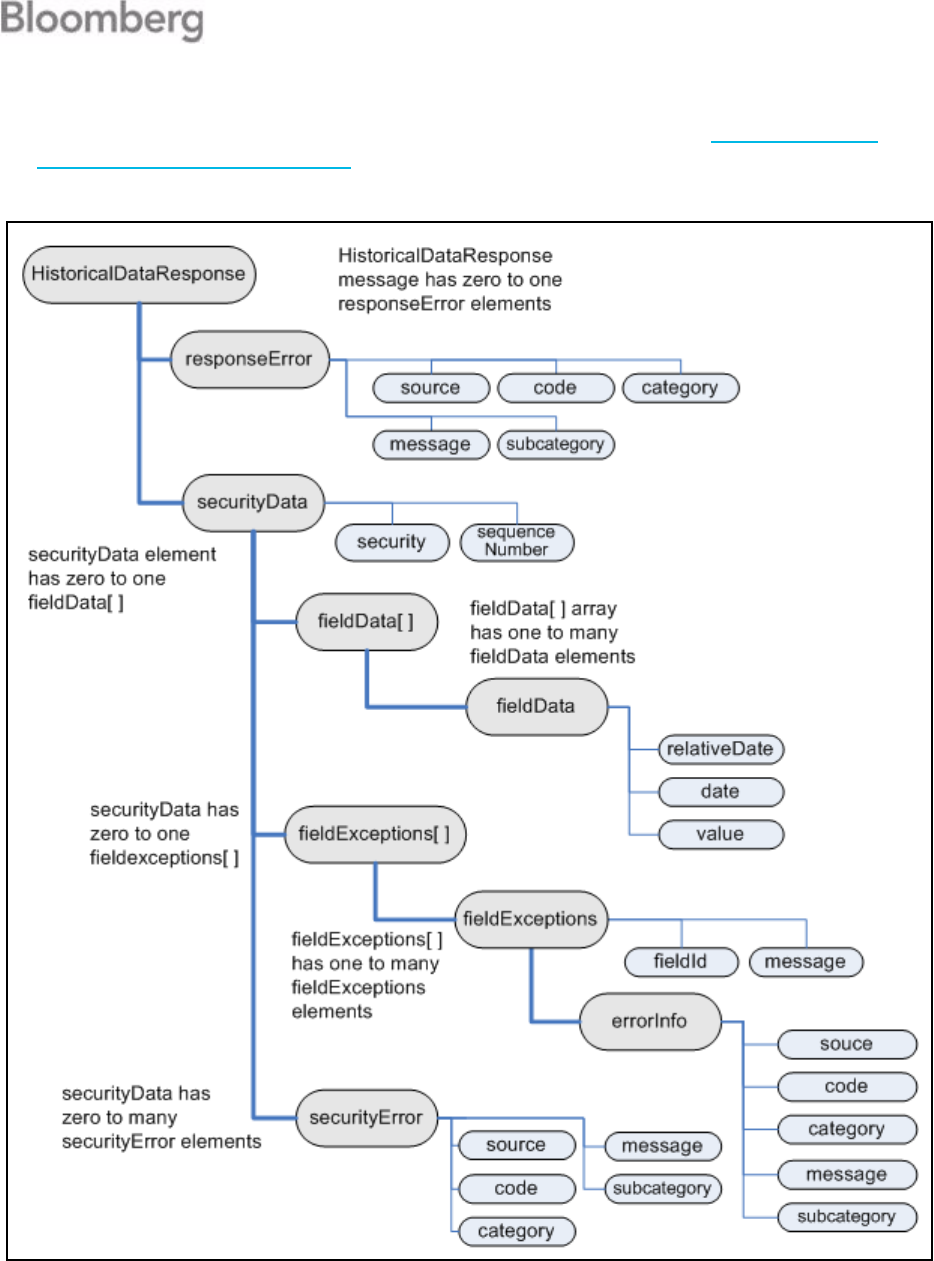
A.2.5 HistoricalDataResponse: Choice.........................................................................118
A.2.6 IntradayTickRequest: Sequence .................................................................119
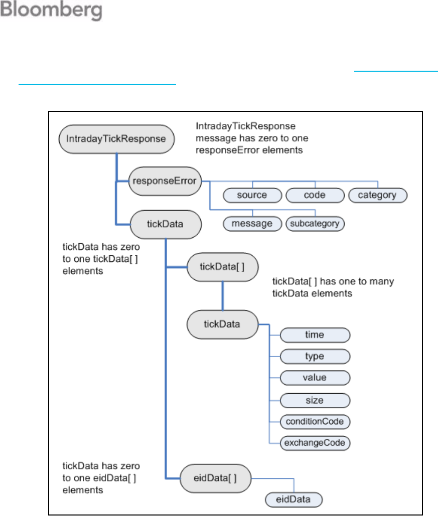
A.2.7 IntradayTickResponse: Choice............................................................................121
A.2.8 IntradayBarRequest: Sequence ..........................................................................122
A.2.9 IntradayBarResponse: Choice.............................................................................124
A.2.10 PortfolioDataRequest: Sequence ......................................................................125
A.2.11 PortfolioDataResponse: Choice ........................................................................126
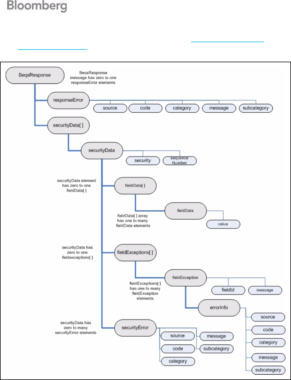
A.2.12 BEQSRequest: Sequence.................................................................................127
A.2.13 BEQSResponse: Choice ...................................................................................128
A.2.14 Reference Data Service Response ...................................................................129
A.3 Schema for API Field Service //blp//apiflds ..................................................................132
A.3.1 Requests: Choice ................................................................................................132
A.3.2 Responses: Choice .............................................................................................132
A.3.3 Field Information Request ...................................................................................132
A.3.4 Field Search Request..........................................................................................134
A.3.5 Categorized Field Search Request......................................................................138
A.3.6 Field List Request................................................................................................141
A.3.7 Field Service Response Elements.......................................................................143
A.3.8 Field Service Response Values...........................................................................144
A.4 Market Bar Subscription ...............................................................................................145
A.4.1 Market Bar Subscription Settings ........................................................................145
A.4.2 Market Bar Subscription: Data Events Response ...............................................145
A.5 Schema for Market Data and Custom VWAP ..............................................................147
A.5.1 MarketDataEvents: Choice..................................................................................147
A.5.2 Market Data Service Subscription Options..........................................................147

Table of Contents 7
A.5.3 MarketDataUpdate: Sequence ............................................................................147
A.5.4 Market VWAP Service Subscription Options.......................................................158
A.6 Schema for API Authorization ......................................................................................159
A.6.1 Authorization Request .........................................................................................159
A.6.2 Authorization Request Response........................................................................160
A.6.3 Logon Status Request.........................................................................................161
A.6.4 Logon Status Request Response........................................................................161
A.6.5 User Entitlements Request..................................................................................162
A.6.6 User Entitlements Request Response.................................................................162
A.6.7 Security Entitlements Request ............................................................................163
A.6.8 Security Entitlements Request Response ...........................................................163
A.6.9 Authorization Token Request ..............................................................................164
A.6.10 Authorization Token Request Response...........................................................164
A.6.11 Field Service Response Elements.....................................................................165
A.6.12 Field Service Request Values ...........................................................................165
B Java Examples ....................................................................................................................166
B.1 Request Response Paradigm ......................................................................................167
B.1.1 Request Response Paradigm Output..................................................................169
B.2 Subscription Paradigm .................................................................................................170
B.3 Asynchronous Event Handling .....................................................................................174
B.3.1 Asynchronous Event Handling: Output ...............................................................177
B.4 Request Response Multiple .........................................................................................178
B.4.1 Request Response Multiple: Output....................................................................181
B.5 Subscription Multiple ....................................................................................................182
B.5.1 Multiple Subscription: Output ..................................................................185
B.6 Authorization by IP Address ..........................................................................192
C .Net Examples .....................................................................................................................198
C.1 RequestResponseParadigm ........................................................................................199
C.1.1 Request Response Paradigm Output..................................................................201
C.2 Subscription Paradigm .................................................................................................202
C.3 Asynchronous Event Handling .....................................................................................208
C.3.1 Asynchronous Event Handling: Output ..............................................................212
C.4 Request Response Multiple .....................................................................................213
C.4.1 Request Response Multiple: Output....................................................................216
C.5 Subscription Multiple ...............................................................................................217
C.5.1 Multiple Subscription: Output ....................................................................220

Table of Contents 8
D C++ Examples .....................................................................................................................225
D.1 RequestResponseParadigm ........................................................................................226
D.2 Subscription Paradigm .................................................................................................229
D.3 Asynchronous Event Handling .....................................................................................234
D.4 Request Response Multiple .........................................................................................238
D.5 Subscription Multiple ....................................................................................................242
E C Examples..........................................................................................................................251
E.1 RequestResponseParadigm ........................................................................................252
E.2 Subscription Paradigm .................................................................................................257
E.3 Asynchronous Event Handling .....................................................................................266
E.4 Request Response Multiple .........................................................................................271
E.5 Subscription Multiple ....................................................................................................279

Preface: About this Document 9
Preface: About this Document
Purpose
This document provides a guide to developing applications using the Bloomberg API.
Audience
This document is intended for developers who use the Bloomberg API.
Document History
Version Date Description of Changes
1.0 11/05/09 This is the first release of the Bloomberg API Developer’s Guide.
1.23 01/10/11 Updated “Core Services” on page 52 “Authorization and Permis-
sioning Systems” on page 76, and “Schemas” on page 110.
1.24 01/19/11 Updated “Stopping a Subscription” on page 49.
1.25 02/04/11 Updated “Security/Securities” on page 52, “HistoricalDataRequest:
Sequence” on page 113 ,and Figure A-1.
1.26 03/02/11 Updated “Creating a Topic” on page 102.
1.27 05/18/11 Added “Conflation and the Interval Option” on page 50 and
“Delayed Data” on page 50.
1.28 05/25/11 Add bsid to the Topic Prefix list in “Security/Securities” on page 52.
Updated “Authorization Lifetime” on page 77.
1.29 06/27/11 Updated “IntradayTickRequest: Sequence” on page 119 and
added “BEQSRequest: Sequence” on page 127.
1.30 08/04/11 Updated “Field Information Request Response” on page 133.
Updated “Entitlements” on page 91.
1.31 09/20/11 Fixed code formatting on page 212.
1.32 11/08/11 Added details to “Page Data Service” on page 67.
1.33 01/10/12 Updated “Overrides” on page 54 to specify that 100 overrides can
be specified in a single request.
Added note to page 47 about creating subscriptions with C#.
1.34 02/13/12 Updated license notice on front page.

1 Introduction to the Bloomberg API 10
1 Introduction to the Bloomberg API
1.1 Overview of the Bloomberg API
The Bloomberg API provides developers with 24x7 programmatic access to data from the
Bloomberg Data Center for use in customer applications.
The Bloomberg API lets you integrate streaming real-time and delayed data, reference data,
historical data, intraday data, and Bloomberg derived data into your own custom and third-
party applications. You can choose which data you require down to the individual field level.
The Bloomberg API uses an event-driven model. The interface is thread-safe and thread-
aware, giving applications the ability to utilize multiple processors efficiently. The Bloomberg
API automatically breaks large results into smaller chunks and can provide conflated
streaming data to improve the bandwidth usage and the latency of applications.
The Bloomberg API supports run-time downloadable schemas for the services it provides
and provides methods to query these schemas at runtime. This means the Bloomberg API
can support additional services without additions to the interface. It also makes writing
applications that can adapt to changes in services or entirely new services simple.

1 Introduction to the Bloomberg API 11
1.1.1 Features
Feature Details
Four Languages, One
Interface
API 3.0 provides all new programming interfaces in:
zJava
zC
zC++
z.Net
The Java, .Net and C++ object models are identical, while the C
interface provides a C-style version of the object model. You are
able to effortlessly port applications among these languages as
the needs of your applications change.
Lightweight Interfaces The API 3.0 programming interface implementations are
extremely lightweight. The lightweight design makes the process
of receiving data from Bloomberg and delivering it to
applications as efficient as possible.
It is now possible to get the maximum performance out of the
Java, .Net, C, and C++ versions of the interface.
Extensible Service-
Oriented Data Model
The new API generically understands the notions of subscription
and request-response services.
The subscribe method and request method allow you to send
requests to different data services with potentially different or
overlapping data dictionaries and different response schemas.
This, in combination with the new canonical data form, means
that Bloomberg can deliver new data services via the API
without having to extend the interface to support the new
services.
Field Level
Subscriptions
You are now able to request updates for only the fields of
interest to your application, rather than receiving all trade and
quote fields when you establish a subscription.
This reduces the overhead of processing unwanted data within
both the API and your application, and also reduces network
bandwidth consumption between Bloomberg and its customers.
For example, if quotes are of no interest to an application,
processing and bandwidth consumption can be cut by as much
as 90%.

1 Introduction to the Bloomberg API 12
Summary events When you subscribe to market data for a security, the API
performs two actions:
1. It retrieves a summary of the current state of the security
and delivers it to you.
A summary is made up of data elements known as fields.
The set of summary fields varies depending on the asset
class of the requested security.
2. The API streams all market data updates to you as they
occur and continues to do so until you cancel the
subscription.
About 300 market data fields are available via the API
subscription interface, most of them derived from trade and
quote events.
Interval-based
Subscriptions
Many users of API data are interested in subscribing to large
sets of streaming data but only need summaries of each
requested security to be delivered at periodic intervals.
The API subscription model allows you to specify the minimum
interval at which to receive streaming updates. This reduces
processing and bandwidth consumption by delivering only an
updated summary at the interval you define.
It is also possible to establish multiple subscriptions such that a
summary arrives periodically but other fields, such as
traderelated fields are delivered in real-time.
No Request Size
Restrictions
API 3.0 allows you to request a potentially unlimited number of
securities and fields without having to manage request rates
yourself.
The API infrastructure manages the distribution of these
requests across Bloomberg's back end data servers, which in
turn ensure that all arriving data requests are given equal access
to the available machine resources.
Canonical Data Format Each data field returned to an application via the API is now
accompanied by an in-memory dictionary element that indicates
the data type (for example, integer, double) and provides a
description of the field - the data is self-describing.
Data elements may be simple, such as a price field, or complex,
such as historical prices or bulk fields. All data is represented in
the same canonical form and developers do not have to deal
with multiple data formats or be exposed to the details of the
underlying transport protocol.
Feature Details

1 Introduction to the Bloomberg API 13
The Bloomberg API is the interface to the following Bloomberg products:
zThe Bloomberg Platform
zManaged B-PIPE
zServer API
zDesktop API
1.1.2 The Bloomberg Platform
The Bloomberg Platform is a revolutionary step in market data distribution — a new managed
service that extends well beyond traditional industry solutions. Providing real-time delayed,
and historical market data, as well as global publishing, trusted entitlements, and much more,
Thread-Safe All language bindings for the new API are now fully thread-safe.
Applications can safely process responses and make requests
simultaneously from multiple threads of execution.
32- and 64-bit
Programming Support
The Java and .Net API work on both 32- and 64-bit platforms.
The C and C++ API libraries come in a 32-bit version with a
64- bit version coming in the future.
Pure Java
Implementation
The Java API is implemented entirely in Java. Bloomberg did not
use JNI to wrap either our existing C library or the new C++
library.
Fully Introspective data
model
An application can discover a service and its attributes at
runtime.
Simplified
Permissioning Model
Release 3.0 of the Server API provides a simplified
permissioning model that allows you to simply provide a user’s
UUID and IP address. The API returns the permissions to you.
Feature Details

1 Introduction to the Bloomberg API 14
the Bloomberg Platform is a complete high-volume, low-latency service to end users,
applications, and displays throughout your entire financial firm (see Figure 1-1).
Figure 1-1: The Bloomberg Platform
1.1.3 Managed B-PIPE
Managed B-PIPE leverages the Bloomberg distribution platform and managed entitlements
system. Managed B-PIPE allows clients to connect applications providing solutions that work
with client proprietary and 3rd party applications. Managed B-PIPE provides the tools to
permission data to entitled users only. Client applications will use the Bloomberg entitlements
system to ensure distribution of data to only appropriately entitled users (see Figure 1-2).

1 Introduction to the Bloomberg API 15
Figure 1-2: Managed B-PIPE
1.1.4 The Desktop API and Server API
The Desktop API and Server API have the same programming interface and behave almost
identically. The chief difference is that customer applications using the Server API have some
additional responsibilities. Those additional requirements will be detailed later in this
document (see Bloomberg API Developer’s Guide: Authorization and Permissioning);
otherwise, assume the two deployments are identical.
Note that in both deployments, the end-user application and the customer’s active
BLOOMBERG PROFESSIONAL service share the same display/monitor(s).

1 Introduction to the Bloomberg API 16
The Desktop API
The Desktop API is used when the end-user application resides on the same machine as the
installed BLOOMBERG PROFESSIONAL service and connects to the local Bloomberg
Communications Server (BBComm) to obtain data from the Bloomberg Data Center (see
Figure 1-3).
Figure 1-3: The Desktop API
The Server API
The Server API allows customer end-user applications to obtain data from the Bloomberg
Data Center via a dedicated process, known as the Server API process. Introduction of the
Server API process allows, in some circumstances, better use of network resources.
When the end-user applications interact directly with the Server API process they are using
the Server API in User Mode (see Figure 1-4).

1 Introduction to the Bloomberg API 17
Figure 1-4: The Server API: User Mode
When the customer implements a Customer Server Application to interact with the Server
API process (see Figure 1-5), the Server API is then being used in Server Mode (by the
Customer Server Application). Interactions between the Customer Server Application and the
Customer End-User Application(s) are handled by an application protocol of the customer’s
design.

1 Introduction to the Bloomberg API 18
Figure 1-5: The Server API: Server Mode
1.2 The Programming Examples
The Bloomberg API is provided as Java, .Net, C++, and C libraries. The libraries share the
same object model, class and method names, and programming paradigm to make it easy for
developers to switch languages. In this document, Java is used for the sample code and for
the programming interface specification.

1 Introduction to the Bloomberg API 19
Complete, contiguous listings of the Java code examples are provided in “Java Examples” on
page 166 and the programming interface specification is found in
“Schemas” on page 116.
For the sample programs in the other supported languages see:
z“.Net Examples” on page 198
z“C++ Examples” on page 225
z“C Examples” on page 251
1.3 Typical Application Structure
The Bloomberg API object model contains a small number of key objects which applications
use to request, receive and interpret data.
An application creates a Session object to manage its connection with the Bloomberg
infrastructure. (Some applications may choose to create multiple Session objects for
redundancy).
Using the Session object, an application creates a Service object and then “opens’ each
Bloomberg service that it will use. For example, Bloomberg provides streaming market data
and reference data as services.
There are two programming paradigms that can be used with the Service object. The client
can make individual requests (via a Request object) for data or the client can start a
subscription (managed via a Subscription object) with the service for ongoing data
updates. Depending on the services being used, a customer application may be written to
handle both paradigms. Whichever paradigm or paradigms are used, the Bloomberg
infrastructure replies with events (received at the client as Event objects) which the client
must handle asynchronously.
Programmatically, the customer application obtains Event objects for the Session and then
extracts from those Event objects one or more Message objects containing the Bloomberg
data.
1.4 Overview of this Guide
The rest of this guide is arranged as follows
zFirst a small but complete example program is presented to illustrate the most
common features of the Bloomberg API. See “Sample Programs in Two Paradigms”
on page 20.
zThis is followed by detailed descriptions of the key scenarios in using the Bloomberg
API: creating a session; opening services; sending requests and processing their
responses; subscribing to streaming data and processing the results. See “Sessions
and Services” on page 29, “Requests and Responses” on page 37, and
“Subscriptions” on page 45.

2 Sample Programs in Two Paradigms 20
2 Sample Programs in Two Paradigms
2.1 Overview
This chapter demonstrates the most common usage patterns of the Bloomberg API. The
major programming issues are addressed at a high level and working example code is
provided as a way to quickly get started with your own applications. Later chapters will
provide additional details that are covered lightly here. The Bloomberg API has two different
models for providing data (the choice usually depends on the nature of the data): request/
response and subscription. Both models are shown in this chapter.
The major steps required of an application are:
zThe creation and startup of a Session object which the application uses to specify
the data it wants and then receive that data.
zData from the Bloomberg infrastructure is organized into various “services”. The
application "opens" the service that can provide the needed data (e.g., reference
data, current market data).
zThe application asks the service for specific information of interest. For example,
the last price for a specific security.
zThe application waits for the data to be delivered.
Data from the service will arrive in one or more asynchronously delivered Event objects. If
an application has several outstanding requests for different data, the data arriving from
these multiple requests may be interleaved with each other; however, data related to a
specific request always arrives in order.
Note: To assist applications in matching incoming data to requests, the Bloomberg
API allows applications to provide a CorrelationID object with each request.
Subsequently, the Bloomberg infrastructure uses that identifier to tag the events
sent in response. On receipt of the Event object, the client can use the identifier it
supplied to match events to requests.
Even if an application (such as the examples in this chapter) makes only a single request for
data, the application must also be prepared to handle status events from the service in
addition to the requested data.

2 Sample Programs in Two Paradigms 21
The following display provides an outline of the organization used in these examples.
The additional details needed to create a working example are provided below.
2.2 The Two Paradigms
Before exploring the details for requesting and receiving data, we describe the two different
paradigms used by the Bloomberg API - Request/Response and Subscription
The Service defines which paradigm is used to access it. For example, the streaming real-
time market data service uses the subscription paradigm whereas the reference data service
uses the request/response paradigm. See “Core Services” on page 52 for more information
on the Core Services provided by the Bloomberg API.
Note: Applications that make heavy use of real-time market data should use the streaming
real-time market data service. However, real-time information is available through the
reference data service requests where you will get a snapshot of the current value in the
response.
2.2.1 Request/Response
In this case, data is requested by issuing a Request and is returned in a sequence
consisting of zero or more Events of type PARTIAL_RESPONSE followed by exactly one
Event of type RESPONSE. The final RESPONSE indicates that the Request has been
completed.
import classes
public class Example1 {
private static void handleDataEvent(Event event) throws Exception
{
………
}
private static handleOtherEvent(Event event) throws Exception
{
………
}
public static void main(String[] args) throws Exception
{
create and start Session
use Session to open service
ask service for data
(provide id for service to label replies)
loop waiting for data; pass replies to event handlers
}
}

2 Sample Programs in Two Paradigms 22
In general, applications written to this paradigm will perform extra processing after receiving
the final RESPONSE from a Request.
2.2.2 Subscription
In this case a Subscription is created which results in a stream of updates being delivered
in Events of type SUBSCRIPTION_DATA until the Subscription is explicitly cancelled by
the application.
2.3 Using the Request/Response Paradigm
A main function for a small but complete example using the Request/Response paradigm is
shown below:
public static void main(String[] args) throws Exception {
SessionOptions sessionOptions = new SessionOptions();
sessionOptions.setServerHost("localhost"); // default value
sessionOptions.setServerPort(8194); // default value
Session session = new Session(sessionOptions);
if (!session.start()) {
System.out.println("Could not start session.");
System.exit(1);
}
if (!session.openService("//blp/refdata")) {
System.out.println("Could not open service " +
"//blp/refdata");
System.exit(1);
}
………

2 Sample Programs in Two Paradigms 23
The major steps are:
zA Session is created and started; then that Session is used to open a service
named "//blp/refdata", a service that provides data according to the Request/
Response paradigm.
In this example, the values explicitly set for host and port correspond to the default
values for Session; supply the values for your installation. If the default values
suffice then Session construction can be simplified to:
zThe Session is used to obtain refDataSvc, a handle for the service, which is
used to obtain an empty Request object for the "ReferenceDataRequest"
operation.
zThe empty request object is customized to the data needed for this application: the
security of interest is "IBM US Equity", the Bloomberg field of interest is
"PX_LAST" (last price).
zThe request is sent to the service along with requestID, an application specified
CorrelationID. (The value chosen is not important for this example.)
zThe application enters a loop that makes a blocking request for nextEvent from
the Session. Each Event is handled according to its type.
Both PARTIAL_RESPONSE and (final) RESPONSE events are handled by the
user defined handleResponseEvent method. The only difference is that
… …
CorrelationID requestID = new CorrelationID(1);
Service refDataSvc = session.getService("//blp/refdata");
Request request =
refDataSvc.createRequest("ReferenceDataRequest");
request.append("securities", "IBM US Equity");
request.append("fields", "PX_LAST");
session.sendRequest(request, requestID);
boolean continueToLoop = true;
while (continueToLoop) {
Event event = session.nextEvent();
switch (event.eventType().intValue()) {
case Event.EventType.Constants.RESPONSE: // final event
continueToLoop = false; // fall through
case Event.EventType.Constants.PARTIAL_RESPONSE:
handleResponseEvent(event);
break;
default:
handleOtherEvent(event);
break;
}
}
}
Session session = new Session();

2 Sample Programs in Two Paradigms 24
the (final) RESPONSE changes the state of continueToLoop so that the
looping stops and the application terminates.
Event objects of any other type are handled by a different user defined
handler, handleOtherEvent.
In this application, the event handlers simply output some information about the received
events.
This handler outputs the key features of the received Event.
zEach Event has a type and possibly some associated Messages which can be
obtained via the MessageIterator obtained from the Event.
zEach Message from these response events shows the same CorrelationID
that was specified when the Request was sent. Additionally, each Message has
a type.
zFinally, there is a print method to output the details of the Message in a default
format.
Sample output is shown below:
private static void handleResponseEvent(Event event) throws Exception
{
System.out.println("EventType =" + event.eventType());
MessageIterator iter = event.messageIterator();
while (iter.hasNext()) {
Message message = iter.next();
System.out.println("correlationID=" +
message.correlationID());
System.out.println("messageType =" +
message.messageType());
message.print(System.out);
}
}
EventType =RESPONSE
correlationID=User: 1
messageType =ReferenceDataResponse
ReferenceDataResponse (choice) = {
securityData[] = {
securityData = {
security = IBM US Equity
sequenceNumber = 0
fieldData = {
PX_LAST = 82.14
}
}
}
}

2 Sample Programs in Two Paradigms 25
However, this response to our query is not the only output from this program. This
application also receives Events of type neither PARTIAL_RESPONSE nor RESPONSE.
This output comes from the event handling function called from the default case of the
switch statement. The events reported here are returned in response to the applications
starting of a session and opening of a service.
The overall organization of handleOtherEvent is quite similar to that of
handleResponseEvent but there are some notable differences:
zSome messages (e.g., system messages) may not have a CorrelationID. The
handler must be able to handle such cases.
Note: The SERVICE_STATUS correlation ID has type Internal because it was
automatically generated. The RESPONSE correlation ID that was explicitly specified
by the application is typed User.
zThere may be events that do not arise from application request; for example, an
unexpected session shutdown.
EventType=SESSION_STATUS
correlationID=null
messageType=SessionStarted
SessionStarted = {
}
EventType=SERVICE_STATUS
correlationID=Internal: 1
messageType=ServiceOpened
ServiceOpened = {
}
private static void handleOtherEvent(Event event) throws Exception
{
System.out.println("EventType=" + event.eventType());
MessageIterator iter = event.messageIterator();
while (iter.hasNext()) {
Message message = iter.next();
System.out.println("correlationID=" +
message.correlationID());
System.out.println("messageType=" + message.messageType());
message.print(System.out);
if (Event.EventType.Constants.SESSION_STATUS ==
event.eventType().intValue()
&& "SessionTerminated" ==
message.messageType().toString()){
System.out.println("Terminating: " +
message.messageType());
System.exit(1);
}
}
}

2 Sample Programs in Two Paradigms 26
2.4 Using the Subscription Paradigm
Our example application requesting subscription data is quite similar to that shown to
illustrate the request/response paradigm. The key differences are shown in bold font.
zThe service opened by this application has been changed from "//blp/refdata"
(reference data) a service that follows the request/response paradigm to
"//blp/mktdata" (market data), a service that follows the subscription paradigm.
zInstead of creating and initializing a Request; here we create and initialize a
SubscriptionList and then subscribe to the contents of that list. In this first
example, we subscribe to only one security, "AAPL US Equity", and specify only
one Bloomberg field of interest, LAST_PRICE (the subscription analog for
PX_LAST, the field used in the request/response example).
zThe request/response example had application logic to detect the final event of the
request and then break out of the event-wait-loop. Here, there is no final event. A
subscription will continue to send update events until cancelled (not done in this
example) or until the session shut down (handled, as we did before, in the
handleOtherEvent method).
zThe event type of particular interest is now SUBSCRIPTION_DATA. In this
example, these events are passed to the handleEventData method.
public static void main(String[] args) throws Exception {
Create and start session.
if (!session.openService("//blp/mktdata")) {
System.err.println("Could not start session.");
System.exit(1);
}
CorrelationID subscriptionID = new CorrelationID(2);
SubscriptionList subscriptions = new SubscriptionList();
subscriptions.add(new Subscription("AAPL US Equity",
"LAST_PRICE",
subscriptionID));
session.subscribe(subscriptions);
int updateCount = 0;
while (true) {
Event event = session.nextEvent();
switch (event.eventType().intValue()) {
case Event.EventType.Constants.SUBSCRIPTION_DATA:
handleDataEvent(event, updateCount++);
break;
default:
handleOtherEvent(event);
break;
}
}
}

2 Sample Programs in Two Paradigms 27
The handleDataEvent method is quite similar to handleResponseMethod. The
additional parameter, updateCount, is used in this simple example just to enhance the
output.
Despite these many similarities, the output from the subscription is considerably different
from that of the request/response. Examine the output for a random event in the sequence:
private static void handleDataEvent(Event event, int updateCount)
throws Exception
{
System.out.println("EventType=" + event.eventType());
System.out.println("updateCount = " + updateCount);
MessageIterator iter = event.messageIterator();
while (iter.hasNext()) {
Message message = iter.next();
System.out.println("correlationID = " +
message.correlationID());
System.out.println("messageType = " +
message.messageType());
message.print(System.out);
}
}
EventType=SUBSCRIPTION_DATA
updateCount = 54
correlationID = User: 2
messageType = MarketDataEvents
MarketDataEvents = {
LAST_PRICE = 85.71
VOLUME = 18969874
LAST_TRADE = 85.71
LAST_ALL_SESSIONS = 85.71
EQY_TURNOVER_REALTIME = 1.6440605281984758E9
ALL_PRICE_SIZE = 100
ALL_PRICE = 85.71
SIZE_LAST_TRADE_TDY = 100
RT_PX_CHG_NET_1D = -4.29
RT_PX_CHG_PCT_1D = -4.767
VOLUME_TDY = 18969874
LAST_PRICE_TDY = 85.71
LAST2_PRICE = 85.719
LAST_DIR = -1
LAST2_DIR = 1
SIZE_LAST_TRADE = 100
TIME = 19:06:30.000+00:00
TRADE_SIZE_ALL_SESSIONS_RT = 100
EVENT_TIME = 19:06:30.000+00:00
EID = 14005
IS_DELAYED_STREAM = false
}

2 Sample Programs in Two Paradigms 28
Clearly, this subscription event provides much data in addition to LAST_PRICE, the
specifically requested field (shown in bold above). A later example will demonstrate how a
customer application can extract and use the value of interest.
Note: The Bloomberg infrastructure is at liberty to package additional fields in the
data returned to a client; however, the client cannot validly expect any data except
the requested fields. This sample output shows that the requested field is the first
data out of message; that is happenstance and cannot be assumed.
The output of the otherEventHandler method also shows differences from the first
example.
In addition to the events for the start of session and opening of a service, which were seen in
the request/response example, we also see here an event signaling that a subscription has
been initiated. The empty SubscriptionStarted message indicates successful
starting of the subscription; otherwise, there would have been error information. The value of
the CorrelationID informs the customer application which subscription (of possibly
many subscription requests) has been successfully started.
EventType=SESSION_STATUS
correlationID=null
messageType=SessionStarted
SessionStarted = {
}
EventType=SERVICE_STATUS
correlationID=Internal: 1
messageType=ServiceOpened
ServiceOpened = {
}
EventType=SUBSCRIPTION_STATUS
correlationID=User: 2
messageType=SubscriptionStarted
SubscriptionStarted = {
}

3 Sessions and Services 29
3 Sessions and Services
3.1 Sessions
The Session object provides the context of a customer application's connection to the
Bloomberg infrastructure via the Bloomberg API. Having a Session object, customer
applications can use them to create Service objects for using specific Bloomberg services.
Depending on the service, a client can send Request objects or start a subscription. In
both cases, the Bloomberg infrastructure responds by sending Event objects to the
customer application.
3.2 Services
All Bloomberg data provided by the Bloomberg API is accessed through a "service" which
provides a schema to define the format of requests to the service and the events returned
from that service. The customer application's interface to a Bloomberg service is a
Service object.
Accessing a Service is a two step process.
zOpen the Service using either the openService or the openServiceAsync
methods of the Session object.
zObtain the Service object using the getService method of the Session
object.
In both stages above, the service is identified by its "name", an ASCII string formatted as
"//namespace/service"; for example, "//blp/refdata".
Once a service has been successfully opened, it remains available for the lifetime of that
Session object.
3.3 Event Handling
The Bloomberg API is fundamentally asynchronous - applications initiate operations and
subsequently receive Event objects to notify them of the results; however, for developer
convenience, the Session class also provides synchronous versions of some operations.
The start, stop, and openService methods seen in earlier examples encapsulate the
waiting for the events and make the operations appear synchronous.
The Session class also provides two ways of handling events. The simpler of the two is to
call the nextEvent method to obtain the next available Event object. This method will
block until an Event becomes available and is well-suited for single threaded customer
applications.

3 Sessions and Services 30
Alternatively, one can supply an EventHandler object when creating a Session. In this
case, the user-defined processEvent method in the supplied EventHandler will be
called by the Bloomberg API when an Event is available. The signature for
processEvent method is:
The calls to the processEvent method will be executed by a thread owned by the
Bloomberg API, thereby making the customer application multi-threaded; consequently
customer applications must, in this case, ensure that data structures and code accessed from
both its main thread and from the thread running the EventHandler object are thread-
safe.
The two choices for event handling are mutually exclusive:
zIf a Session is provided with an EventHandler when it is created calling the
nextEvent method will throw an exception.
zIf no EventHandler is provided then the only way to retrieve Event object is by
calling the nextEvent method.
public void processEvent(Event event, Session session)
// Note: no exceptions are thrown

3 Sessions and Services 31
3.3.1 Synchronous Event Handling
The following code fragments use synchronous methods on the Session and single
threaded event handling using the nextEvent method.
public static void main(String[] args) throws Exception {
SessionOptions sessionOptions = new SessionOptions();
sessionOptions.setServerHost("localhost");
sessionOptions.setServerPort(8194);
Session session = new Session(sessionOptions);
if (!session.start()) {
System.out.println("Could not start session.");
System.exit(1);
}
if (!session.openService("//blp/refdata")) {
System.out.println("Could not open service " +
"//blp/refdata");
System.exit(1);
}
Construct a request
Send the request via session.
boolean continueToLoop = true;
while (continueToLoop) {
Event event = session.nextEvent();
switch (event.eventType().intValue()) {
case Event.EventType.Constants.PARTIAL_RESPONSE:
Handle Partial Response
break;
case Event.EventType.Constants.RESPONSE: // final event
Handle Final Event
continueToLoop = false;
break;
default:
Handle Other Events
break;
}
}
session.stop();
System.exit(0);
}

3 Sessions and Services 32
3.3.2 Asynchronous Event Handling
Use of asynchronous event handling shifts many programmatic details from the main
function to the event handler.
The status for starting the asynchronous session will be received as an event and checked in
the handler. Also, there is no exit from main; logic in the event handler will determine when
the process should be terminated.
The MyEventHandler class is in this example a non-public class (it is used only by
main) implementing the EventHandler interface. The class also defines dumpEvent, a
"helper" function.
public static void main(String[] args) throws Exception {
SessionOptions sessionOptions = new SessionOptions();
sessionOptions.setServerHost("localhost");
sessionOptions.setServerPort(8194);
Session session = new Session(sessionOptions,
new MyEventHandler());
session.startAsync();
// Wait for events
Object object = new Object();
synchronized (object) {
object.wait();
}
}
class MyEventHandler implements EventHandler {
void dumpEvent(Event event){
Output event type.
For each message, output the type and correlation ID.
}
public void processEvent(Event event, Session session) {
Details below.
}
}

3 Sessions and Services 33
The processEvent method is organized to each of the expected events as well as
unexpected events:
Each case in processEvent will now be examined in greater detail.
We first show the processing of the event returned for starting the session. If successful, the
code will attempt to open the needed service. Since the openServiceAsync method
throws an exception on failure, but processEvent is not allowed to emit an exception, that
call must be surrounded by a try-catch block. In event of failure, this simple example
chooses to terminate the process.
public void processEvent(Event event, Session session) {
switch (event.eventType().intValue()) {
case Event.EventType.Constants.SESSION_STATUS: {
If session started, open service.
break;
}
case Event.EventType.Constants.SERVICE_STATUS: {
If service opened successfully, send request.
break;
}
case Event.EventType.Constants.PARTIAL_RESPONSE: {
Handle partial response.
break;
}
case Event.EventType.Constants.RESPONSE:
Handle final response.
break;
}
default: {
Handle unexpected response.
break;
}
}

3 Sessions and Services 34
On receipt of a SERVICE_STATUS type event, the messages are searched for one
indicating that the openServiceAsync call was successful: the message type must be
"ServiceOpened" and the correlation ID must match the value assigned when the request
was sent.
case Event.EventType.Constants.SESSION_STATUS: {
MessageIterator iter = event.messageIterator();
while (iter.hasNext()) {
Message message = iter.next();
if (message.messageType().equals("SessionStarted")) {
try {
session.openServiceAsync("//blp/refdata",
new CorrelationID(99));
} catch (Exception e) {
System.err.println(
"Could not open //blp/refdata for async");
System.exit(1);
}
} else {
Handle error.
}
}
break;
}

3 Sessions and Services 35
If the service was successfully opened, we can create, initialize and send a request as has
been shown in earlier examples. The only difference is that the call to sendRequest must
be guarded against the transmission of exceptions, not a concern until now.
The handling of events containing the requested data is quite similar to the examples already
seen. One difference is that, in this example, on the final event, we terminate the process
from the event handler, not from main.
case Event.EventType.Constants.SERVICE_STATUS: {
MessageIterator iter = event.messageIterator();
while (iter.hasNext()) {
Message message = iter.next();
if (message.correlationID().value() == 99
&& message.messageType().equals("ServiceOpened")) {
//Construct and issue a Request
Service service = session.getService("//blp/refdata");
Request request =
service.createRequest("ReferenceDataRequest");
request.append("securities", "IBM US Equity");
request.append("fields", "LAST_PRICE");
try {
session.sendRequest(request, new CorrelationID(86));
} catch (Exception e) {
System.err.println("Could not send request");
System.exit(1);
}
} else {
Handle other message types, if expected.
}
}
break;
}

3 Sessions and Services 36
Finally, for completeness, there is a default case to handle events of unexpected types.
3.4 Multiple Sessions
Most applications will only use a single Session; however, the Bloomberg API allows the
creation of multiple Session objects. Multiple instances of the Session class contend for
nothing and thus allow for efficient multi-threading.
For example, a customer application can increase its robustness by using multiple Session
objects to connect to different instances of the Server API process.
For another example, a customer application may need from a service both large,
heavyweight messages that require much processing as well as small messages that can be
quickly processed. If both were obtained through the same session, then the processing of
the heavy messages would increase latency on the lightweight messages. That situation can
be mitigated by handling the two categories of data with different Session objects and
different threads.
case Event.EventType.Constants.PARTIAL_RESPONSE: {
dumpEvent(event); // Handle Partial Response
break;
}
case Event.EventType.Constants.RESPONSE: {
dumpEvent(event); // Handle final response
// Example complete; shut-down.
try {
session.stop(Session.StopOption.ASYNC);
} catch (InterruptedException e) {
e.printStackTrace();
}
System.out.println("terminate process from handler");
System.exit(0);
break;
}
default: {
System.err.println("unexpected Event");
dumpEvent(event);
System.exit(1);
break;
}

4 Requests and Responses 37
4 Requests and Responses
The examples in earlier chapters have shown how to send requests for data and how to
handle the corresponding responses. This chapter examines in greater depth the techniques
for composing those requests and for extracting data from the response.
The example to be used here, a variation on those already covered, has the same overall
organization.
Our focus will be on the creation and initialization of the request in main and, later, on the
extraction of data from the response in the user-defined handleResponseEvent method.
4.1 The Programming Example
The example explored in this chapter is RequestResponseMultiple.java. A complete
listing of this example and its output can be found in “Request Response Multiple” on
page 178.
Translations of RequestResponseMultiple.java to the other supported programming
languages are also provided:
zRequestResponseMultiple.cs (“Request Response Multiple” on page 213)
zRequestResponseMultiple.cpp (“Request Response Multiple” on
page 238)
zRequestResponseMultiple.c (“Request Response Multiple” on page 271)
import classes
public class RequestResponseExample {
private static void handleResponseEvent(Event event) throws
Exception {
………
}
private static void handleOtherEvent(Event event) throws Exception {
………
}
public static void main(String[] args) throws Exception {
create session; start session; open service
create and initialize request
send request
loop until final response is received
}
}

4 Requests and Responses 38
4.2 Elements
The services provided by the Bloomberg API collectively accept a great variety of different
types of requests which, in turn, often take many different parameters and options. The data
returned in response is correspondingly diverse in type and organization. Consequently,
requests and responses are composed of Element objects: instances of a class with great
flexibility in representing data.
zFirstly, an Element object can contain a single instance of a primitive type such as
an integer or a string. Secondly, Element objects can also be combined into
hierarchical types by the mechanism of SEQUENCE or CHOICE.
A SEQUENCE is an Element object that contains one or more Element
objects, each of which may be of any type, similar to a struct in the C
language.
A CHOICE is an Element object that contains exactly one Element object
of a type from a list of possible Element types. That list can be composed of
any Element types, similar to a union in the C language.
Element objects of the SEQUENCE and CHOICE categories can be nested to
arbitrary levels.
zFinally, every Element is capable of representing an array of instances of its type.
The Element class also provides introspective methods (in addition to the introspective
methods provided by the Java language) which allow the programmatic discovery of the
structure of an Element object and any constituent Element objects. However, that level
of generality is required in few applications. Most applications can be written to a known
structure for request and response, as defined in the schema for a service. Should an
application’s structural assumptions prove incorrect (e.g., service schemas can be
redefined), then an Exception is generated at run-time.
Note: Incompatible changes to the schema of a Bloomberg core service are very
rare. In fact, so far there have been none. Should such changes ever be necessary,
they will be phased in and announced with ample warning.
4.3 Request Details
An earlier example showed how to request a single data item (a Bloomberg "field") for a
single security from the Reference Data Service. However, the Reference Data Service
accepts more general requests. The service specifies that each
"ReferenceDataRequest" can contain three Element objects:
za list of fields of interest, each a string type,
za list of securities of interest, each a string type, and
za list of overrides, each of type FieldOverride, a non-primitive type. This last
Element is optional and will not be used in this example.
Our present example begins much as before:

4 Requests and Responses 39
zthe Session is created and started
zthe Service is opened and a handle to that Service is obtained.
These steps are performed by the following code fragment:
Given the handle to the service, here named refDataSvc, a Request can be created for
the request type named "ReferenceDataRequest".
As described in the schema, this request consists of three Element objects named
"securities", "fields", and "overrides", each initially empty. These elements
represent arrays of strings so their values can be set by appending strings to them specifying
the securities and fields required, respectively.
The request is now ready to be sent. Note that one of the securities was deliberately set to
an invalid value; later, we will examine the error returned for that item.
Note: This usage pattern of appending values of arrays of Elements occurs so
frequently that the Request class provides convenience methods that are more
concise (but also obscure the Element sub-structure):
Session session = new Session();
session.start();
session.openService("//blp/refdata");
Service refDataSvc = session.getService("//blp/refdata");
………
………
Request request = refDataSvc.createRequest("ReferenceDataRequest");
………
………
request.getElement("securities").appendValue("AAPL US Equity");
request.getElement("securities").appendValue("IBM US Equity");
request.getElement("securities").appendValue("BLAHBLAH US Equity");
request.getElement("fields").appendValue("PX_LAST"); // Last Price
request.getElement("fields").appendValue("DS002"); // Description
request.getElement("fields").appendValue("VWAP_VOLUME");
// Volume used to calculate the Volume Weighted Average Price (VWAP)
………
request.append("securities", "AAPL US Equity");
request.append("securities", "IBM US Equity");
request.append("securities", "BLAHBLAH US Equity");
request.append("fields", "PX_LAST");
request.append("fields", "DS002");
request.append("fields", "VWAP_VOLUME");

4 Requests and Responses 40
The rest of main, specifically the event-loop for the response, is essentially the same as that
used in earlier examples. The main function is shown in its entirety below;
4.4 Response Details
The response to a "ReferenceDataRequest" request is an element named
"ReferenceDataResponse", an Element object which is a CHOICE of an Element
named "responseError" (sent, for example, if the request was completely invalid or if the
service is down) or an array of Element object named "securityData", each containing
some requested data. The structure of these responses can be obtained from the service
public static void main(String[] args) throws Exception {
Session session = new Session();
session.start();
session.openService("//blp/refdata");
Service refDataSvc = session.getService("//blp/refdata");
Request request = refDataSvc.createRequest("ReferenceDataRequest");
request.getElement("securities").appendValue("AAPL US Equity");
request.getElement("securities").appendValue("IBM US Equity");
request.getElement("securities").appendValue("BLAHBLAH US Equity");
request.getElement("fields").appendValue("PX_LAST"); // Last Price
request.getElement("fields").appendValue("DS002"); // Description
request.getElement("fields").appendValue("VWAP_VOLUME");
// Volume used to calculate Volume Weighted Average Price (VWAP)
session.sendRequest(request, new CorrelationID(1));
boolean continueToLoop = true;
while (continueToLoop) {
Event event = session.nextEvent();
switch (event.eventType().intValue()) {
case Event.EventType.Constants.RESPONSE: // final response
continueToLoop = false; // fall through
case Event.EventType.Constants.PARTIAL_RESPONSE:
handleResponseEvent(event);
break;
default:
handleOtherEvent(event);
break;
}
}
}

4 Requests and Responses 41
schema, but is also conveniently viewed, as we have done earlier, by printing the response in
the response event handler code.
The fact that the element named "ReferenceDataResponse" is an array allows each
response event to receive data for several of the requested securities. The Bloomberg API
may return a series of Message objects (each containing a separate
"ReferenceDataResponse") within a series of Event objects in response to a request.
However, each security requested will appear in only one array entry in only one Message
object.
Each element of the "securityData" array is a SEQUENCE that is also named
"securityData". Each "securityData" SEQUENCE contains an assortment of data
including values for the fields specified in the request. The reply corresponding to the
invalidly named security, "BLAHBLAH US Equity", shows that the number and types of
fields in a response can vary between entries.
This response message has an Element not previously seen, named "securityError".
This Element provides details to explain why data could not be provided for this security.
Note that sending one unknown security did not invalidate the entire request.
ReferenceDataResponse (choice) = {
securityData[] = {
securityData = {
security = AAPL US Equity
sequenceNumber = 0
fieldData = {
PX_LAST = 173.025
DS002 = APPLE INC
VWAP_VOLUME = 3.0033325E7
}
}
}
}
ReferenceDataResponse (choice) = {
securityData[] = {
securityData = {
security = BLAHBLAH US Equity
securityError = {
source = 100::bbdbs1
code = 15
category = BAD_SEC
message = Unknown/Invalid security [nid:100]
subcategory = INVALID_SECURITY
}
sequenceNumber = 2
fieldData = {
}
}
}
}

4 Requests and Responses 42
Just printing the response in the default format is educational but to perform any real work
with the response the values must be extracted from the received message and assigned
elsewhere for use. The following event handler shows how to navigate the Element
structure of the "ReferenceDataResponse".
The asElement method of Message provides a handle for navigating the contents of the
Message objects using Element methods. If an Element object is an array (e.g.,
securityDataArray) then the numValues method provides the number of items in the
array.
Note: The Element class also provides similarly named method, numElements
(not used in this example), which returns the number of Element objects in a
SEQUENCE.

4 Requests and Responses 43
When stepping through the securityData array, the requested Bloomberg fields are
accessed by the name and type (e.g., getElementAsFloat64,
getElementAsInt32) as specified in the schema. Once values have been assigned to
private static void handleResponseEvent(Event event) throws Exception {
MessageIterator iter = event.messageIterator();
while (iter.hasNext()) {
Message message = iter.next();
Element ReferenceDataResponse = message.asElement();
if (ReferenceDataResponse.hasElement("responseError")) {
handle error
}
Element securityDataArray =
ReferenceDataResponse.getElement("securityData");
int numItems = securityDataArray.numValues();
for (int i = 0; i < numItems; ++i) {
Element securityData = securityDataArray.getValueAsElement(i);
String security = securityData.getElementAsString("security");
int sequenceNumber =
securityData.getElementAsInt32("sequenceNumber");
if (securityData.hasElement("securityError")) {
Element securityError =
securityData.getElement("securityError");
handle error
return;
} else {
Element fieldData = securityData.getElement("fieldData");
double px_last = fieldData.getElementAsFloat64("PX_LAST");
String ds002 = fieldData.getElementAsString("DS002");
double vwap_volume = fieldData.getElementAsFloat64(
"VWAP_VOLUME");
// Individually output each value
System.out.println("* security =" + security);
System.out.println("* sequenceNumber=" + sequenceNumber);
System.out.println("* px_last =" + px_last);
System.out.println("* ds002 =" + ds002);
System.out.println("* vwap_volume =" + vwap_volume);
System.out.println("");
}
}
}
}

4 Requests and Responses 44
local variables they can be used as needed. In this simple example, they are merely output
individually in a distinctive format. The program output is shown below.
The sequenceNumber is provided to allow the ordering of PARTIAL_RESPONSE events
from the reference data service.
* security =AAPL US Equity
* sequenceNumber=0
* px_last =173.025
* ds002 =APPLE INC
* vwap_volume =3.0033325E7
* security =IBM US Equity
* sequenceNumber=1
* px_last =126.46
* ds002 =INTL BUSINESS MACHINES CORP
* vwap_volume =2885962.0
* security =BLAHBLAH US Equity
securityError = {
source = 100::bbdbs1
code = 15
category = BAD_SEC
message = Unknown/Invalid security [nid:100]
subcategory = INVALID_SECURITY
}

5 Subscriptions 45
5 Subscriptions
Subscriptions are ideal for data that changes frequently and/or at unpredictable intervals.
Instead of repeatedly polling for the current value your application gets the latest value as
soon as it is available without wasting time and bandwidth when there has been no change.
This chapter contains more details on how you can start, modify, and stop subscriptions as
well as what to expect as the result of a subscription and how to handle those results. This
chapter uses examples from the "//blp/mktdata" service.
Currently, the Bloomberg API services that provide a subscription service are market data
and Custom VWAP. In the future, the Bloomberg API may support delivering information
other than market data through a subscription service.
5.1 The Programming Example
The example explored in this chapter is SubscriptionMultiple.java. A complete listing
of this example and its output can be found in “Subscription Multiple” on page 182.
Translations of SubscriptionMultiple.java to the other supported programming
languages are also provided:
zSubscriptionMultiple.cs (“Subscription Multiple” on page 217)
zSubscriptionMultiple.cpp (“Subscription Multiple” on page 242)
zSubscriptionMultiple.c (“Subscription Multiple” on page 279)
5.2 Starting a Subscription
There are four parts to creating a subscription; however several have default values:
zThe service name (for example, "//blp/mktdata"). If you do not specify the
service name the defaultSubscriptionService of the SessionOptions
object is used.
zThe topic. In the case of "//blp/mktdata" the topic value consists of an optional
symbology identifier followed by an instrument identifier. For example, "/cusip/
097023105" and "/sedol1/2108601" include the symbology identifier
whereas "IBM US Equity" omits the symbology identifier. If you do not specify
the symbology identifier then the defaultTopicPrefix of the
SessionOptions object is used.
Note: The topic's form may be different for different subscription services.
zThe options. These are qualifiers that can affect the content delivered. Examples in
"//blp/mktdata" include specifying which fields an application requires or
specifying an interval for conflated data.

5 Subscriptions 46
zThe correlation ID. Data for each subscription is tagged with a correlation ID
(represented as a CorrelationID object) which must be unique to the session.
The customer application can specify that value when the subscription is created. If
the customer application does not specify a correlation ID, the Bloomberg
infrastructure will supply a suitable value; however, in practice, the internally
generated correlation ID is rarely used. Most customer applications assign
meaningful correlation ids that allow the mapping of incoming data to the originating
request or subscription.
You can represent any subscription as a single string that includes the service name, topic
and options. For example:
z“//blp/mktdata/cusip/
097023105?fields=LAST_PRICE,LAST_TRADE_ACTUAL" represents a
subscription using the market data service to an instrument (BA) specified by CUSIP
where any changes to the fields LAST_PRICE or LAST_TRADE_ACTUAL from
the Bloomberg data model should generate an update.
z"IBM US Equity?fields=BID,ASK&interval=2" represents a
subscription using the market data service to an instrument (IBM) specified by
Bloomberg Ticker where any changes to the fields BID or ASK from the Bloomberg
data model should generate an update subject to conflation restriction of at least two
seconds between updates. In this case, we are assuming that the Session has a
defaultSubscriptionService of "//blp/mktdata" and a
defaultTopicPrefix of "ticker/".
The Bloomberg API provides methods which accept the subscription specification as a single
string as well as methods in which the different elements of the subscription are specified as
separate parameters. Subscriptions are typically manipulated in groups so the Bloomberg
API provides methods that operate on a list of subscriptions. This example shows
subscription creation by several of these methods.
………
SubscriptionList subscriptions = new SubscriptionList();
CorrelationID subscriptionID_IBM = new CorrelationId(10);
subscriptions.add(new Subscription("IBM US Equity",
"LAST_TRADE",
subscriptionID_IBM)));
subscriptions.add(new Subscription("/ticker/GOOG US Equity",
"BID,ASK,LAST_PRICE",
new CorrelationID(20)));
subscriptions.add(new Subscription("MSFT US Equity",
"LAST_PRICE",
"interval=.5",
new CorrelationID(30)));
subscriptions.add(new Subscription(
"/cusip/097023105?fields=LAST_PRICE&interval=5.0", //BA US Equity
new CorrelationID(40)));
session.subscribe(subscriptions);
………

5 Subscriptions 47
NOTE: SubscriptionList in C# is simply an alias to
System.Collections.Generic.List<Bloomberglp.Blpapi.Subscription>, created with:
Subscribing to this list of subscriptions returns an Event of type SUBSCRIPTION_STATUS
consisting of a Message object of type SubscriptionStarted for each
CorrelationID. For example, the user-defined "dump" method used previous examples
shows:
In case of an error, there is an Event to report the subscriptions that failed. For example, if
the specification for MSFT (correlation ID 30) above was mistyped (MSFTT) we would get the
event:
using SubscriptionList =
System.Collections.Generic.List<Bloomberglp.Blpapi.Subscription>;
SubscriptionList sl = new SubscriptionList();
sl.Add(new Subscription("4444 US Equity"));
eventType=SUBSCRIPTION_STATUS
messageType=SubscriptionStarted
CorrelationID=User: 10
SubscriptionStarted = {
}
messageType=SubscriptionStarted
CorrelationID=User: 20
SubscriptionStarted = {
}
messageType=SubscriptionStarted
CorrelationID=User: 30
SubscriptionStarted = {
}
messageType=SubscriptionStarted
CorrelationID=User: 40
SubscriptionStarted = {
}
eventType=SUBSCRIPTION_STATUS
messageType=SubscriptionFailure
CorrelationID=User: 30
SubscriptionFailure = {
reason = {
source = BBDB@p111
errorCode = 2
category = BAD_SEC
description = Invalid security
}
}

5 Subscriptions 48
5.3 Receiving Data from a Subscription
Once a subscription has started, the application will receive updates for the requested data in
Message objects arriving Event objects of type SUBSCRIPTION_DATA. With each
message there is a CorrelationID to identify the subscription that requested the data.
The "//blp/mktdata" service typically responds with Message's which have more data
than was requested for the subscription. In our example, only updates to the LAST_TRADE
field of IBM were requested in the subscription corresponding to CorrelationID 10.
Applications must be prepared to extract the data they need and to discard the rest.
See “Core Services” on page 52 for more details on the "//blp/mktdata" service.
eventType=SUBSCRIPTION_DATA
messageType=MarketDataEvents
CorrelationID=User: 10
MarketDataEvents = {
IND_BID_FLAG = false
IND_ASK_FLAG = false
IS_DELAYED_STREAM = true
TIME = 14:34:44.000+00:00
VOLUME = 7589155
RT_OPEN_INTEREST = 8339549
RT_PX_CHG_PCT_1D = -0.32
VOLUME_TDY = 7589155
LAST_PRICE = 118.15
HIGH = 118.7
LOW = 116.6
LAST_TRADE = 118.15
OPEN = 117.5
PREV_SES_LAST_PRICE = 118.53
EQY_TURNOVER_REALTIME = 8.93027456E8
RT_PX_CHG_NET_1D = -0.379999
OPEN_TDY = 117.5
LAST_PRICE_TDY = 118.15
HIGH_TDY = 118.7
LOW_TDY = 116.6
RT_API_MACHINE = p240
API_MACHINE = p240
RT_PRICING_SOURCE = US
EXCH_CODE_LAST = D
EXCH_CODE_BID = O
SES_START = 09:30:00.000+00:00
SES_END = 16:30:00.000+00:00
}

5 Subscriptions 49
5.4 Modifying an Existing Subscription
Once you have created a subscription you may modify the options (for example, to change
the fields you wish to receive) using the resubscribe method of Session.
Note: Use of the resubscribe method is generally preferred to cancelling the subscription
(using the unsubscribe method) and creating a new subscription because updates might
be missed between the unsubscribe and subscribe calls.
As we saw with the subscribe method, the resubscribe method takes a
SubscriptionList. For example, to change the fields reported in the subscription
created earlier with the correlation ID of subscriptionID_IBM we can use the following
code fragment:
The client receives an Event object indicating successful re-subscription (or not) before
receipt of any data from that subscription.
Note: The behavior is undefined if the topic of the subscription (e.g., the security
itself) is changed.
5.5 Stopping a Subscription
The Bloomberg API provides an unsubscribe method that will cancel a single
subscription (specified by its CorrelationID) and another method that will cancel a list of
subscriptions. The following code fragment cancels all of the subscriptions created earlier.
Note: No Event is generated for unsubscribe.
………
SubscriptionList subscriptions = new SubscriptionList();
subscriptions.add(new Subscription("IBM US Equity",
"BID,ASK",
subscriptionID_IBM));
session.resubscribe(subscriptions);
………
………
SubscriptionList subscriptions = new SubscriptionList();
for (int id = 10; id <= 40; id += 10) {
subscriptions.add(new Subscription("IBM US Equity",
new CorrelationID(id)));
// Note: The topic string is ignored for unsubscribe.
}
session.unsubscribe(subscriptions);
…………

5 Subscriptions 50
5.6 Overlapping Subscriptions
Your application may make subscriptions that "overlap".
One form of overlap occurs when a single incoming update may be relevant to more than one
subscription. For example, two or more subscriptions may specify the updates for the same
data item. This can easily happen inadvertently by "topic aliasing": one subscription specifies
a security by ticker, the other by CUSIP.
Another form of overlap occurs when separate data items intended for different subscriptions
on the customer application process arrive in the same Message object.
For example, the Bloomberg infrastructure is at liberty to improve performance by packaging
two data items within the same Message object. This can occur when a customer's
application process has made two separate subscriptions, where one includes a request for
"IBM US Equity" and "LAST_TRADE", while the second one includes
"IBM US Equity" and "LAST_TRADE".
The customer application developer can specify how the Bloomberg API should handle
overlapping subscriptions. The behavior is controlled by for the
allowMultipleCorrelatorsPerMsg option to the SessionOptions object
accepted by the Session constructor.
If the allowMultipleCorrelatorsPerMsg option is false (the default) then a
Message object that matches more than one subscription will be returned multiple times
from the MessageIterator, each time with a single, different CorrelationID.
If the allowMultipleCorrelatorsPerMsg object is true then a Message object
that matches more than one subscription will be returned just once from the
MessageIterator. The customer application developer must supply logic to examine the
multiple correlation ID values (see the numCorrelationIds and correlationIDAt
methods of the Message class) and dispatch the appropriate data to the correct application
software.
5.7 Conflation and the Interval Option
The API will conflate data only when requested with the Interval option on a subscription. If
multiple subscriptions exist for the same security across a range of intervals then the API will
have a single subscription from the Bloomberg cloud which is then "intervalized" as
appropriate and distributed to individual subscribers.
5.8 Delayed Data
Delayed Data (data for users / applications that are not explicitly entitled to real-time data) is
generally pre-conflated before leaving the Bloomberg cloud for client-side applications.

5 Subscriptions 51
Please note that Desktop API and Server API will have automatic access to delayed data
(where available), whereas Managed B-Pipe requires explicit permission for access.
5.9 Subscription Life Cycle
There are several key points in the life cycle of a subscription:
zStart-up: Subscriptions are started by the subscribe method of Session. An
Event object is generated to report the successful creation of any subscriptions
and separate events for each failure, if any.
zData Delivery: Data is delivered in Event objects of type SUBSCRIPTION_DATA;
each such event has one or more messages; each such Message object has one
or more correlation IDs to identify the associated subscriptions. Since each
Message object may contain more data than requested in any individual
subscription, the code managing each subscription must be prepared to extract its
data of interest from the Message object.
Note: customer applications must not rely on the delivery of data that was not
explicitly requested in the subscription.
zModification: A list of subscriptions (each subscription identified by its correlation
ID) can be modified by the resubscribe method of Session.
zCancellation: Subscriptions (each subscription identified by its correlation ID) can
be cancelled by the unsubscribe method of Session.
zFailure: A subscription failure (e.g., a server-side failure) is indicated by an Event
of type SUBSCRIPTION_STATUS containing a Message to describe the problem.

6 Core Services 52
6 Core Services
There are two core and five additional services for accessing Bloomberg data. Each API
service operates with either the subscription or request/response paradigm through following
well-defined schema. The schema defines the request and request options, with detailed
information in “Appendix A Schemas”. This chapter provides an overview of each of these
services.
Core:
Additional:
Important Note: Each Bloomberg data product using the Bloomberg API may vary in the
services available and also the entirety of the service available. Please see the specific
product overview to determine which services are available.
6.1 Common Concepts
6.1.1 Security/Securities
Where a request allows only a single security to be supplied, the field in the schema is named
"security" and is a simple string. Where a single request can handle multiple securities the
field in the schema is named "securities" and is defined as an array. For example, each
IntradayTickRequest can only return information on a single security, whereas
ReferenceDataRequest can return information on many securities.
Syntax
A security must conform to the following syntax:
/[Topic Prefix]/SYMBOLOGY[@Pricing Source][Exchange]
Reference Data Service "//blp/refdata"
Market Data Service "//blp/mktdata"
Custom VWAP Service "//blp/mktvwap"
Market Bar Subscription Service "//blp/mktbar"
API Field Information Service "//blp/apiflds"
Page Data Service "//blp/pagedata"
Technical Analysis Service "//blp/tasvc"
API Authorization "//blp/apiauth"

6 Core Services 53
Where [Topic Prefix] is one of the following:
The default format for a security is the Bloomberg ticker format, for example,
"IBM US Equity". This format consists of:
SYMBOLOGY [Exchange] <Yellow Key>
zSYMBOLOGY is required and is the ticker name
z[Exchange] is optional and is a two character mnemonic for the exchange where
the security is traded. If you do not specify [Exchange] then the default value for the
user or for the Server API process will be used.
z<Yellow Key> is the text equivalent of one of the Bloomberg yellow function keys.
6.1.2 Pricing Source
Bloomberg allows you to specify a provider's pricing for a specific security or for a universe of
securities. However, you must have the providing firm's approval to use their pricing
information. If you do not specify a pricing source then the default value for the user of the
Server API process is used.
If you wish to specify which pricing source should be used append @ followed by the pricing
source to the security, for example, "/cusip/912828GM6@BGN" or "MSFT@ETPX US Equity".
Note for securities in the Curncy Yellow Key use a space instead of @ to separate the security
from the pricing source, for example, "GBPUSD BAAM Curncy".
To find what pricing sources are available for a security, load the security then type
PCS<GO> on your Bloomberg. This will also tell you what your preferences for pricing source
are for that class of securities. If a pricing is not listed on this screen, then it is not available
through the Bloomberg API.
6.1.3 Fields
Some requests (for example, ReferenceDataRequest or HistoricalDataRequest) as well
as subscriptions require you to specify which fields from the Bloomberg data model you wish
to receive. When using the Reference Data Service you can specify fields using either the
ticker cusip wpk isin buid
sedol1 sedol2 sicovam common bsid
svm cins cats bbgid
Govt Corp Mtge
M-Mkt Muni Pfd
Equity Comdy Index
Curncy Client

6 Core Services 54
field mnemonic or the CALCRT ID. Returned values have the same name (field mnemonic or
CALCRT ID) specified in the request. However, when creating subscriptions you will only
receive the mnemonic, even if you are passing the CALCRT ID. Therefore, you will want to
use the mnemonic for subscriptions.
You can retrieve information about available fields programmatically using the Bloomberg API
Field Information Service ("//blp/apiflds") or you can use FLDS<GO> on your
BLOOMBERG PROFESSIONAL service.
6.1.4 Overrides
You can use overrides to change the basis on which Bloomberg calculates a derived field.
You can use this facility to perform "what if?" analysis. For example, override the bid price of
a bond (PX_BID) and request the bid yield to maturity (YLD_YTM_BID) based on the value you
supplied for the bid price.
You can retrieve information about which fields react when a particular field is overridden
programmatically by using the Bloomberg API Field Information Service, "//blp/apiflds",
or you can use FLDS<GO> on your BLOOMBERG PROFESSIONAL service.
You can specify up to 100 overrides in a single request. The overrides are specified in the
request as an array of name/value pairs.
The value you supply is always represented as a string. If the override field requires:
zA date, then the format is <YYYY><MM><DD>, where <YYYY> is a 4-digit year, <MM> is
a 2-digit month and <DD> is a 2-digit day. Therefore, August 4, 2010 would be
specified as 20100804.
zA decimal value, then you must always use a "." (period) character as the decimal
separator regardless of any preferences you may have set in your operating system.
6.1.5 Relative Dates
The start and end date of a HistoricalDataRequest are specified using relative dates.
These are represented in a string format and allow a great deal of flexibility.
Syntax
The syntax of the Relative Date is:
[A][+/-nCU]
where [A] is the Anchor Date (details below) and [+/-nCU] is the Offset from the Anchor
Date (details below). Both parts are optional and the date is the result of applying the
specified Offset to the specified Anchor.
zIf the Anchor Date is omitted then the current date is used.
zIf the Offset is omitted then no offset is applied to the Anchor.
An empty string is equal to the current date

6 Core Services 55
In the Offset, +/- defines the direction of the offset, n is a non-negative integer multiplier, C is
a Calendar Type, and U is a Period Unit. The integer multiplier in the Offset is optional
Anchor
You may specify the Anchor portion in any of the following formats
z<YYYY><MM><DD> format. The valid range is from 19000101 to 99991231.
zThe symbol ED is only valid in a start date and represents the supplied end date
anchor.
zThe symbol SD is only valid in an end date and represents the supplied start date
anchor.
z<C><U><n><YYYY>, where:
<C> represents the calendar type, which can be either C (calendar) or F (fiscal).
<U> represents the period unit, which can be either Q (quarterly), S (semi-
annually) or Y (yearly).
<n> represents a valid integer value for the specified period unit. So, for
Quarterly, <n> must be either 1, 2, 3, or 4. For Semi-annually, <n> must be
either 1 or 2. For Yearly, <n> must be 1 or it may be omitted.
<YYYY> represents the year. The valid range is from 1900 to 9999.
Offset
If you supply an offset it must always be in the form <+|->[n]<C><U>, where:
zThe first character is always a plus (+) or minus (-) sign to indicate the direction of
the offset from the Anchor date.
zThe second character (<n>) is an optional multiplier. It must be between 0 and
32767 and the default if it is not specified is 0.
zThe third character, <C> is either A (actual), C (calendar) or F (fiscal).
For Actual or Calendar types the fourth character, <U> is either D (daily), W
(weekly), M (monthly), Q (quarterly), S (semi-annually), or Y (yearly).
For Fiscal calendar types the fourth character, <U>, is either Q (quarterly), S
(semi-annually) or Y (yearly).
If you use the Actual calendar type, the offset is applied precisely with no "rounding". For
example, +2AW from a Tuesday will result in the Tuesday two weeks hence. +1AM from the
16th will result in the 16th of the following month.
If you use the Calendar or Fiscal calendar types, the resulting date is rounded down to the
last active date of the previous period. For example, +1CW from a Tuesday will result in the
Friday of the same week, +1CM from the 16th will result in the last active day of that month,
+CM from the 16th will result in the last active day of the previous month.
If the multiplier is not specified and defaults to 0 the resulting date will be the same as the
Anchor if the Actual calendar type is used. If the Anchor is Calendar or Fiscal calendar type
then the resulting date will be the end of the prior period.

6 Core Services 56
Examples
z20080409 represents 9 April 2008.
zCQ42007 represents 31 December 2007
z20080409-1AM represents 9 March 2008 - exactly one month previous to the anchor.
z20080409-1CM represents 29 February 2008 - the end of the month prior to 9 March
2008.
zA start date of 20080409-3CM and an end date of 20080409-CM will provide a range
that covers the three calendar months prior to the anchor date of 9 April 2008 (that
is, January, February and March).
z-3CQ evaluated on 23 June 2008 represents 29 June 2007 (because 30 June 2007
was a Saturday).
zA start date of 20080409-2AQ and an end date of SD+1AD represents a range from 9
October 2007 to 10 April 2008 (Note that the SD refers only to the Anchor part of the
start date not the result after adding the offset to the Anchor).
6.2 Reference Data Service //blp/refdata
The reference data service provides the ability to access the following Bloomberg data with
the request/response paradigm:
zReference Data Request
A Reference Data Request provides a snapshot of the current value of a security/
field pair.
zHistorical End-of-Day Data
A Historical Data Request provides end-of-day data over a defined period of time for
a security/field pair.
zHistorical Intraday Ticks
An Intraday Tick Request provides each tick over a defined period of time for a
security and event type pair.
zHistorical Intraday Bars
An Intraday Bar Request provides a series of intraday summaries over a defined
period of time for a security and event type pair.
zPortfolio Data Request
The Portfolio Data Request enables retrieval of change information and portfolio
positions with respect to a specific date in order to see how current market
movements have affected user's portfolio's constituent weights.
zBEQS (Bloomberg Equity Screening) Request
BEQS (Bloomberg Equity Screening) request returns security data for a selected
screen created using the Bloomberg EQS <GO> function.

6 Core Services 57
6.2.1 Reference Data Request and Response Overview
The ReferenceDataRequest enables a snapshot of the current data available for a security/
field pair. A list of fields is available via the BLOOMBERG PROFESSIONAL service function
FLDS<GO> or using the API fields service. A ReferenceDataRequest must specify at least
one or more securities and one or more fields. The API will return data for each security/field
pair, or alternatively a message indicating otherwise. This example shows how to construct a
ReferenceDataRequest:
Response Overview
A PARTIAL_RESPONSE or RESPONSE message will be returned. For large requests, a
PARTIAL_RESPONSE will be provided returning part of the information. A RESPONSE
message indicates the request has been fully served. Further information is available in
“Appendix A Schemas”. This example shows how to process a ReferenceDataResponse:.
6.2.2 Historical Data Request
The HistoricalDataRequest enables the retrieval of end-of-day data for a set of securities
and fields over a specified period, which can be set to daily, monthly, quarterly, bi-annually or
annually. At least one security and one field are required, along with start and end dates.
There are a range of options that can be specified in the request, which are outlined in
Assume we have already opened the //blp/refdata service
Service refDataService = session.getService("//blp/refdata");
Request request = refDataService.createRequest("ReferenceDataRequest");
request.append("securities", "IBM US Equity");
request.append("securities", "/cusip/912828GM6@BGN");
request.append("fields", "PX_LAST");
request.append("fields", "DS002");
d_cid = session.sendRequest(request, null);
private void processReferenceDataResponse(Message msg) throws Exception
{
Element securityDataArray = msg.getElement("securityData");
for (int i = 0; i < securityDataArray.numValues(); ++i) {
Element securityData = securityDataArray.getValueAsElement(i);
System.out.println(securityData.getElementAsString("security"));
Element fieldData = securityData.getElement("fieldData");
for (int j = 0; j < fieldData.numElements(); ++j) {
Element field = fieldData.getElementAt(j);
System.out.println(field.name() + " = " +
field.getValueAsString());
}
System.out.println("\n");
}
}

6 Core Services 58
“Appendix A Schemas”. This example shows how to construct a HistoricalDataRequest
for monthly last price data for 2010.
Response Overview
A successful HistoricalDataResponse holds information on a single security. It contains a
HistoricalDataTable with one HistoricalDataRow for each interval returned.
6.2.3 Intraday Tick Request
Bloomberg maintains a tick-by-tick history going back 140 days for all securities where
streaming data is available. This intraday data can be used to draw detailed charts, for
technical analysis, or to retrieve the initial data for a monitoring graph function such as the
GIP<GO> function on the BLOOMBERG PROFESSIONAL service.
The IntradayTickRequest enables retrieval of tick-by-tick history for a single security. In
addition, the event type(s), interval and date/time start and end-points in UTC must be
specified.
Service refDataService = session.getService("//blp/refdata");
Request request =
refDataService.createRequest("HistoricalDataRequest");
request.append("securities", "IBM US Equity");
request.append("securities", "MSFT US Equity");
request.append("fields", "PX_LAST");
request.append("fields", "OPEN");
request.set("startDate", "20100101");
request.set("endDate", "20101231");
request.set("periodicitySelection", "MONTHLY");
private void processHistoricalDataResponse(Message msg) throws
Exception {
Element securityData = msg.getElement("securityData");
Element fieldDataArray = securityData.getElement("fieldData");
for (int j = 0; j < fieldDataArray.numValues(); ++j) {
Element fieldData = fieldDataArray.getValueAsElement(j);
for (int k = 0; k < fieldData.numElements(); ++k) {
Element field = fieldData.getElementAt(k);
System.out.println("\t" + field.name() + " = "
+ field.getValueAsString());
}
}
}

6 Core Services 59
This example shows how to construct an IntradayTickRequest:
Response Overview
A successful IntradayTickResponse will contain an array of IntradayTickData providing
information on each tick in the specified time range. The time taken to respond to this request
is influenced by the date and time range of your request and the level of market activity
during that period.
6.2.4 Intraday Bar Services
Bloomberg maintains a tick-by-tick history going back 140 days for all securities where
streaming data is available. This intraday data can be used to draw detailed charts, for
technical analysis, or to retrieve the initial data for a monitoring graph function such as the
GIP<GO> function on the BLOOMBERG PROFESSIONAL service.
The Intraday Bar Request enables retrivial of summary intervals for intraday data covering
five event types, TRADE, BID, ASK, BEST_BID, and BEST_ASK, over a period of time. Note
that only one event type can be specified per request.
Service refDataService = session.getService("//blp/refdata");
Request request =
refDataService.createRequest("IntradayTickRequest");
request.set("security", "VOD LN Equity");
request.append("eventTypes", "TRADE");
request.append("eventTypes", "AT_TRADE");
request.set("startDateTime", new Datetime(2010, 07, 26, 10, 30, 0, 0));
request.set("endDateTime", new Datetime(2010, 07, 26, 14, 30, 0, 0));
private void processIntradayTickResponse(Message msg) throws Exception
{
Element data = msg.getElement("tickData").getElement("tickData");
int numItems = data.numValues();
for (int i = 0; i < numItems; ++i) {
Element item = data.getValueAsElement(i);
Datetime time = item.getElementAsDate("time");
String type = item.getElementAsString("type");
double value = item.getElementAsFloat64("value");
int size = item.getElementAsInt32("size");
String cc;
if (item.hasElement("conditionCodes")) {
cc = item.getElementAsString("conditionCodes");
}
Process values
}
}

6 Core Services 60
Each bar contains OPEN, HIGH, LOW, CLOSE, VOLUME, and NUMBER_OF_TICKS. The
interval size of the bars can be set to as low as 1 minute and to as high as 1440 minutes (24
hours).
Each IntradayBarRequest can only submit one single instrument. In addition, the event
type, interval, and date/time start and end-points in UTC must be specified. This example
shows how to construct an IntradayBarRequest.
Response Overview
A successful IntradayBarResponse will contain an array of BarTickData each of which
contains open, high, low, close, number of events and volume values. Further information is
available in “Appendix A Schemas”. This example shows how to interpret an
IntradayBarResponse.
6.2.5 Portfolio Data Request
The PortfolioDataRequest enables retrieval of change information and portfolio positions with
respect to a specific date in order to see how current market movements have affected their
portfolio's constituent weights.
Note: The user's portfolio is identified by its Portfolio ID, which can be found on the upper
right hand corner of the toolbar on the portfolio's PRTU<GO> page. This information
can also be accessed historically by using the REFERENCE_DATE override field
and supplying the date in 'YYYYMMDD' format. .
Service refDataService = session.getService("//blp/refdata");
Request request = refDataService.createRequest("IntradayBarRequest");
request.set("security", "IBM US Equity");
request.set("eventType", "TRADE");
request.set("interval", 60); // bar interval in minutes
request.set("startDateTime", new Datetime(2010, 03, 26, 13, 30, 0, 0));
request.set("endDateTime", new Datetime(2010, 03, 26, 21, 30, 0, 0));
private void processIntradayBarResponse(Message msg) throws Exception {
Element data = msg.getElement("barData").getElement("barTickData");
int numBars = data.numValues();
for (int i = 0; i < numBars; ++i) {
Element bar = data.getValueAsElement(i);
Datetime time = bar.getElementAsDate("time");
double open = bar.getElementAsFloat64("open");
double high = bar.getElementAsFloat64("high");
double low = bar.getElementAsFloat64("low");
double close = bar.getElementAsFloat64("close");
int numEvents = bar.getElementAsInt32("numEvents");
long volume = bar.getElementAsInt64("volume");
Process values
}
}

6 Core Services 61
Response Overview
A PARTIAL_RESPONSE or RESPONSE message will be returned. For large requests a
PARTIAL_RESPONSE will be provided returning part of the information. A RESPONSE
message indicates the request has been fully served. Further information is available in
“Appendix A Schemas”.
6.2.6 BEQS Request
BEQS (Bloomberg Equity Screening) request returns security data for a selected screen
created using the Bloomberg EQS Terminal function.
Response Overview
A PARTIAL_RESPONSE or RESPONSE message will be returned. For large requests a
PARTIAL_RESPONSE will be provided returning part of the information. A RESPONSE
message indicates the request has been fully served. Further information is available in
“Appendix A Schemas”.
6.3 Market Data Service //blp/mktdata
The Market Data service enables retrieval of streaming data for securities which are priced
intraday, by using the API subscription paradigm. Update messages are pushed to the
subscriber once the field value changes at the source. These updates can be real time or
delayed, based upon the requestors exchange entitlements or through setting a delayed
subscription option. All fields desired must explicitly be listed in the subscription to receive
their updates.
Response Overview
Once a subscription is established, the stream will supply messages in
SUBSCRIPTION_DATA events. The initial message returned, known as a "SUMMARY"
message, will contain a value for all the fields specified in the subscription. Subsequent
messages may contain values for some or all of the requested Bloomberg fields. It is possible
that a message contains none of the requested Bloomberg fields as the messages are only
filtered based on the fields they could contain rather than the fields they actually contain and
many fields in the streaming events are optional. The Bloomberg API will ensure all
messages that contain any of the fields you have explicitly subscribed for are pushed to your
application. Finally the stream may return additional fields in these messages, for which were
not included in the subscription. These additional fields are not filtered for the purpose of
speed, and their inclusion is subject to change at any time.
Some of the fields that are returned also have a null state. For example the fields BID and
ASK have values of type float and usually give positive values that you can use to populate
your own caches. However there are times when these fields will be set to a null value. In the
case of BID and ASK fields this is usually interpreted as an instruction to clear the values in
your caches. Therefore it is important to test to see if the field is null before you try and
retrieve a value from it.

6 Core Services 62
This example shows how to subscribe for streaming data.
6.4 Custom VWAP Service //blp/mktvwap
The Custom Volume Weighted Average Price (VWAP) Service provides streaming VWAP
values for equities. This service allows for a customized data stream with a series of
overrides which are documented in “Appendix A.5 Schema for Market Data and Custom
VWAP”.
Response Behavior
The response will return a message containing a selection of VWAP fields.
6.5 Market Bar Subscription Service //blp/mktbar
The Market Bar Service provides streaming (real time and delayed) intraday bars. This
service provides the functionality to obtain intraday bars for trade volume, number of ticks,
open, close, high, low and time of last trade. The major advantage of the service is for clients
wishing to retrieve HIGH/LOW prices for a specified time interval in streaming format. A
subscription to a market bar requires the service to be explicitly specified in the topic.
For example: "//blp/mktbar/ticker/VOD LN Equity"
Assume that session already exists and the "//blp/mktdata" service has
been successfully opened.
SubscriptionList subscriptions = new SubscriptionList();
subscriptions.add("IBM US Equity",
"LAST_PRICE,BID,ASK",
"");
subscriptions.add("/cusip/912828GM6@BGN",
LAST_PRICE,BID,ASK,BID_YIELD,ASK_YIELD",
"");
session.susbcribe (subscriptions);
Assume that session already exists and the "//blp/mktvwap" service has
been successfully opened.
SubscriptionList subscriptions = new SubscriptionList();
subscriptions.add("//blp/mktvwap/ticker/IBM US Equity" +
"?VWAP_START_TIME=10:00&VWAP_END_TIME=16:00",
"LAST_PRICE,BID,ASK",
"");
session.susbcribe(subscriptions);

6 Core Services 63
"//blp/mktbar/isin/GB00B16GWD56 LN"
The only field that can be submitted for this service is LAST_PRICE. The following code
snippet shows a subscription to market bars: .
Response Behavior
There are three types of messages that can occur in a SUBSCRIPTION_DATA event. The
first event received is MarketBarStart, this occurs at every new bar; therefore the
frequency of this will depend upon the interval setting. A MarketBarStart will return all
fields (“A.4 Market Bar Subscription” on page 145). Subsequently, on every last price update
a MarketBarUpdate will be sent. This will only include fields that have updated since the bar
start or last update. Fields that are always updated are VOLUME, NUMBER_OF_TICKS,
TIME and CLOSE. MarketBarEnd only occurs when the last market bar has been
received - i.e., the end_time has been reached. This message only contains TIME.
Please note there is no initial summary returned for streaming intraday bars, a reference data
request or a subscription will be required to get an initial snapshot if required.
When a market bar subscription is set to return delayed data, the market bar start message
will not be returned until the delayed period has passed.
6.6 API Field Information Service //blp//apiflds
The Field Information service provides details and a search capability on fields in the
Bloomberg data model using the API request/response paradigm. Information can be
retrieved in three ways:
zField Information Request
A Field Information Request provides a description on the specified fields in the
request.
zField Search Request
A Field Information Request provides the ability to search the Bloomberg data model
with a search string for field mnemonics.
zCategorized Field Search Request
A Categorized Field Search Request provides the ability to search the Bloomberg
data model based on categories with a search string for field mnemonics.
Assume that the blp/mktbar service has already been opened successfully.
SubscriptionList d_subscriptions = new SubscriptionList();
d_subscriptions.add("//blp/mktbar/ticker/VOD LN Equity","LAST_PRICE",
"interval=5",CorrelationId(1));
d_session.subscribe(d_subscriptions);

6 Core Services 64
6.6.1 Field Information Request
A FieldInfoRequest returns a description for the specified fields included in the request.
The request requires one or more fields specified as either a mnemonic or an alpha-numeric
identifier. It is also possible to specify in the request to return the documentation as per
FLDS<GO>. This example shows how to construct a FieldInfoRequest.
Response Behavior
A successful FieldResponse will contain an array of FieldData. The FieldData contains
the field's unique id and information about the field. This example shows how to process a
single FieldResponse.
6.6.2 Field Search Request
A FieldSearchRequest returns a list of fields matching a specified search criterion. The
request specifies a search string and it may also contain criteria used to filter the results. This
criterion allows for the filtering by category, product type and field type. Detailed information
Service fieldInfoService = session.getService("//blp/apiflds");
Request request =
fieldInfoService.createRequest("FieldInfoRequest");
request.append("id", "LAST_PRICE");
request.append("id", "pq005");
request.append("id", "ds002");
request.set("returnFieldDocumentation", true);
request.append("properties", "fieldoverridable");
private void processFieldResponse(Message msg) throws Exception {
Element fieldDataArray = msg.getElement("fieldData");
for (int i = 0; i < fieldDataArray.numValues(); ++i) {
Element fieldData = fieldDataArray.getValueAsElement(i);
Element fieldInfo = fieldData.getElement("fieldInfo");
System.out.println(
fieldData.getElementAsString("id") + " " +
fieldInfo.getElementAsString("mnemonic") + " (" +
fieldInfo.getElementAsString("description") + ") " +
fieldInfo.getElementAsString("datatype"));
}
}

6 Core Services 65
on these settings is located in “Appendix A Schemas”. This example shows how to construct
a FieldSearchRequest.
Response Behavior
A FieldSearchRequest returns a FieldResponse just as a FieldInfoRequest does.
6.6.3 Categorized Field Search Request
A CategorizedFieldSearchRequest returns a list of fields matching a specified search
criterion. The request specifies a search string and it may also contain criteria used to filter
the results. This criterion allows for the filtering by category, product type and field type.
Detailed information on these settings is located in “Appendix A Schemas”. This example
shows how to construct a CategorizedFieldSearchRequest.
Service fieldInfoService = session.getService("//blp/apiflds");
Request request =
fieldInfoService.createRequest("FieldSearchRequest");
request.set("searchSpec", "last price");
Element exclude = request.getElement("exclude");
exclude.setElement("fieldType", "Static")
Service fieldInfoService = session.getService("//blp/apiflds");
Request request = fieldInfoService.createRequest(
"CategorizedFieldSearchRequest");
request.set("searchSpec", "last price");

6 Core Services 66
Response Behavior
A successful CategorizedFieldResponse will contain an array of CategoryData that
contains a flattened representation of the matching fields arranged by the category tree. This
example shows how to process a single CategorizedFieldResponse.
private void processCategorizedFieldResponse(Message msg) throws
Exception {
Element categoryArray = msg.getElement("category");
for (int i = 0; i < categoryArray.numValues(); ++i) {
Element categoryData = categoryArray.getValueAsElement(i);
System.out.println(
"Category:" + categoryData.getElementAsString("categoryName"));
Element fieldDataArray = categoryData.getElement("fieldData");
for (int j = 0; j < fieldDataArray.numValues(); ++j) {
Element fieldData = fieldDataArray.getValueAsElement(i);
Element fieldInfo = fieldData.getElement("fieldInfo");
System.out.println(
fieldData.getElementAsString("id") + " " +
fieldInfo.getElementAsString("mnemonic") + " (" +
fieldInfo.getElementAsString("description") + ") " +
fieldInfo.getElementAsString("datatype"));
}
}
}
}

6 Core Services 67
6.7 Page Data Service
The Page Data service of the API provides access to GPGX pages and the data they contain.
This is a subscription service, where the GPGX number, the monitor number, the page
number and the required rows (fields) must be provided.
The topic is constructed as follows:-
0708/012/0001
where:
0708 is the GPGX number
012 is the monitor number
0001 is the page number
An array of strings is used to specify the rows on the page that are of interest. These can be
specified as individual rows, multiple rows separated by commas, or ranges of rows, as
follows:
The following example shows how to create a subscription, and demonstrates how the
subscription fields are used to pass the rows the user wants to subscribe to.
Response Behaviour
Once a subscription has been created, and the subscription status messages have been
processed, two event types might be received:
PageUpdate
A PageUpdate event contains a current view of the entire page. It provides the dimensions of
the page, followed by a rowUpdate element for each row on the page. A full page update will
String Rows Specified
"1” The first row on the page
"1,2,3” Rows 1,2 and 3 on the page
"1,6-10,15,16" Row 1, rows 6 to 10 and rows 15 and 16
String topic = "0708/012/0001"
List<string> fields = new List<string>();
fields.Add("15-18"); // subscribing to rows 15 to 18
subscriptions.Add(new Subscription("//blp/pagedata/" + topic,
fields,
null,
new CorrelationID(topic)));

6 Core Services 68
be received first (all the rows on the page), regardless of the requested rows, and acts as an
initial paint of the page, prior to receiving ongoing updates.
RowUpdate
A RowUpdate event consists of a row number, and one or more spanUpdate elements. Each
spanUpdate element describes the location and size of the data (startCol, length), the data
itself (text), any attributes associated with that piece of data, and the foreground and
background colors. The RowUpdate event is structured in exactly the same way as the
rowUpdate element of the PageUpdate event.
PageUpdate = {
numRows = 23
numCols = 80
rowUpdate[] = {
rowUpdate = {
rowNum = 1
spanUpdate[] = {
spanUpdate = {
startCol = 1
length = 80
text =
attr[] = {
}
fgColor = DARKBLUE
bgColor = WHITE
}
}
}
.
.
.
rowUpdate = {
rowNum = 23
spanUpdate[] = {
spanUpdate = {
startCol = 1
length = 80
text =
attr[] = {
}
fgColor = WHITE
bgColor = DARKBLUE
}
}
}
}
}

6 Core Services 69
Possible Attribute Values:
Possible Color Values for foreground and background:
RowUpdate = {
rowNum = 15
spanUpdate[] = {
spanUpdate = {
startCol = 61
length = 1
text = 9
attr[] = {
}
fgColor = WHITE
bgColor = DARKBLUE
}
}
}
zBLINK
zDOUBLEWIDTH
zINTENSIFY
zPOINTANDCLICK
zREVERSE
zUNDERLINE
zAMBER zLIGHTBLUE
zBLACK zLIGHTGREEN
zDARKBLUE zORANGE
zDARKGREEN zPINK
zDEEPBLUE zRED
zFLASHINGBLUE zVIOLET
zFLASHINGRED zWHITE
zGRAY zYELLOW

6 Core Services 70
6.8 Technical Analysis Service
Technical Analysis is a method of evaluating securities by analyzing statistics generated by
market activity, such as past prices and volume. Technical analysts do not attempt to
measure a security's intrinsic value, but instead use charts and other tools to identify patterns
that can suggest future activity. The Technical Analysis Service enables you to download this
data and bring it into your application using Bloomberg API.
Table 6-1 details the different Technical Analysis data types:
Table 6-1: Data Type Description Table
6.8.1 Historical End of Day study request
The Historical study request enables the retrieval of end-of-day technical analysis data for a
specified security and study attributes over the specified time periods of daily, weekly,
Description
Historical End of Day End-of-day data for a specified period of time in increments of
days, weeks, months, quarters, or years.
Intraday Intraday data for a specified period of time in increments of
minutes. Based on Bid, Ask, or Trade events, data such as
open, high, low, close, and volume can be retrieved for the
interval of time specified.
Real-time Real-time data and events.

6 Core Services 71
monthly, bi-annually and annually. Each Historical study request can submit only a single
instrument.
Response Behaviour
A successful studyResponse holds information on the requested security. It contains a
studyDataTable with one studyDataRow for each interval returned.
Service tasvcService = session.GetService("//blp/tasvc");
Request request = tasvcService.CreateRequest("studyRequest");
// set security name
request.GetElement("priceSource").
GetElement("securityName").SetValue("IBM US Equity");
// set historical price data
request.GetElement("priceSource").
GetElement("dataRange").SetChoice("historical");
Element historicalEle = request.GetElement("priceSource").
GetElement("dataRange").GetElement("historical");
historicalEle.GetElement("startDate").SetValue("20100501"); // set
study start date
historicalEle.GetElement("endDate").SetValue("20100528"); // set study
end date
// DMI study example - set study attributes
request.GetElement("studyAttributes").SetChoice("dmiStudyAttributes");
Element dmiStudyEle = request.GetElement("studyAttributes").
GetElement("dmiStudyAttributes");
dmiStudyEle.GetElement("period").SetValue(15); // DMI study interval
// set historical data price sources for study
dmiStudyEle.GetElement("priceSourceLow").SetValue("PX_LOW");
dmiStudyEle.GetElement("priceSourceClose").SetValue("PX_LAST");

6 Core Services 72
6.8.2 Intraday bar study request
The Intraday Bar type study request enables the retrieval of summary intervals of intraday
technical analysis data for a specified study attributes for five event types, TRADE, BID, ASK,
BEST_BID, and BEST_ASK, over a period of time. Each Intraday study request can only
submit only a single instrument. In addition, the event type, interval and date/time start and
end-points in UTC must be specified.
private void processResponseEvent(Message msg)
{
Element security = msg.GetElement(SECURITY_NAME);
string ticker = security.GetValueAsString();
System.Console.WriteLine("\nTicker: " + ticker);
if (security.HasElement("securityError"))
{
printErrorInfo("\tSECURITY FAILED: ",
security.GetElement(SECURITY_ERROR));
continue;
}
Element fields = msg.GetElement(STUDY_DATA);
if (fields.NumValues > 0)
{
int numValues = fields.NumValues;
for (int j = 0; j < numValues; ++j)
{
Element field = fields.GetValueAsElement(j);
for (int k = 0; k < field.NumElements; k++)
{
Element element = field.GetElement(k);
System.Console.WriteLine("\t" + element.Name + " = " +
element.GetValueAsString());
}
System.Console.WriteLine("");
}
}
}

6 Core Services 73
Response Behaviour
A successful studyResponse holds information on the requested security. It contains a
studyDataTable with one studyDataRow for each bar interval returned.
Service tasvcService = session.GetService("//blp/tasvc");
Request request = tasvcService.CreateRequest("studyRequest");
// set security name
request.GetElement("priceSource").
GetElement("securityName").SetValue("IBM US Equity");
Element intradayEle = request.GetElement("priceSource").
GetElement("dataRange").GetElement("intraday");
// set intraday price data
intradayEle.GetElement ("eventType").SetValue("TRADE"); // intraday
event type
intradayEle.GetElement("interval").SetValue(60); // intraday interval
intradayEle.GetElement("startDate").SetValue("2010-05-26T13:30:00"); //
set study start date
intradayEle.GetElement("endDate").SetValue("2010-05-27T13:30:00"); //
set study end date
// smavg study example - set study attributes
request.GetElement("studyAttributes").SetChoice("smavgStudyAttributes")
;
Element smavgStudyEle = request.GetElement("studyAttributes").
GetElement("smavgStudyAttributes");
smavgStudyEle.GetElement("period").SetValue(15); // SMAVG study
interval
smavgStudyEle.GetElement("priceSourceClose").SetValue("close");

6 Core Services 74
6.8.3 Realtime study request
The Real time study request provides the ability to subscribe to real time technical analysis
data points for a specified study field attributes and period. Each Real time study subscription
can only subscribe to a single study field.
Assume that session already exists and the "//blp/tasvc" service hasbeen successfully
opened.
private void processResponseEvent(Message msg)
{
Element security = msg.GetElement(SECURITY_NAME);
string ticker = security.GetValueAsString();
System.Console.WriteLine("\nTicker: " + ticker);
if (security.HasElement("securityError"))
{
printErrorInfo("\tSECURITY FAILED: ",
security.GetElement(SECURITY_ERROR));
continue;
}
Element fields = msg.GetElement(STUDY_DATA);
if (fields.NumValues > 0)
{
int numValues = fields.NumValues;
for (int j = 0; j < numValues; ++j)
{
Element field = fields.GetValueAsElement(j);
for (int k = 0; k < field.NumElements; k++)
{
Element element = field.GetElement(k);
System.Console.WriteLine("\t" + element.Name + " = " +
element.GetValueAsString());
}
}
}
}
SubscriptionList subscriptions = new SubscriptionList();
subscriptions.Add(new Subscription("//blp/tasvc/ticker/IBM US
Equity?fields=WLPR&" +
"priceSourceClose=LAST_PRICE&" +
"priceSourceHigh=HIGH&" +
"priceSourceLow=LOW&" +
"periodicitySelection=DAILY&" +
"period=14", new CorrelationID("IBM US
Equity_WLPR")));
session.susbcribe (subscriptions);

6 Core Services 75
Response Behaviour
Once a subscription is established, the stream will supply messages in
SUBSCRIPTION_DATA events. Apart from study field subscribed, you may receive
additional study fields in these messages which were not subscribed. These additional fields
are not filtered for the purpose of speed and their inclusion is subject to change at any time.
6.9 API Authorization
The Authorization service enables an application to handle the Bloomberg concept of
Permissioning, by checking authorization and entitlement through the creation of Identities
which represent users and/or applications. These Identities contain the entitlement identifiers
for data enabled under the user/application. The entitlements are then used in combination
with those retrieved from market or reference data to decide whether the entity is allowed to
view the data. Detailed explanation is documented in “Authorization and Permissioning
Systems” on page 76.
Response Behaviour
The response message indicates a pass or fail.

7 Authorization and Permissioning Systems 76
7 Authorization and Permissioning
Systems
7.1 Overview
It is necessary to restrict access to data to users who are entitled to view it. With the
Bloomberg API data products this is essentially a three step process.
Authentication
Who is the consumer?
Authorization
What data is the consumer entitled to see?
Permissioning
The process of enforcing data distribution to only entitled consumer.
7.2 Underlying Concepts
7.2.1 EIDs
EIDs are integers that represent the entitlement for a security's source (e.g. a level 1
entitlement for MSFT UQ Equity would have an EID of 14005, level 2 data would be
additional EIDs).
Instruments from a common source (e.g., NASDAQ) will share an EID; for example, MSFT
UQ Equity and INTC UQ Equity both come from NASDAQ and so have EID 14005 (if
requested by someone with level 1 access).
Users and applications can have EIDs associated with them to represent their entitlements.
For a BLOOMBERG PROFESSIONAL service user, this is the same as the entitlements on
the BLOOMBERG PROFESSIONAL service.
7.2.2 Requirement for the Terminal
The licence for distribution of data to existing BLOOMBERG PROFESSIONAL service users
requires that they are logged into the Bloomberg Terminal in order to view the data. In this
respect the data products can be seen, for Bloomberg users, as an extension of the Terminal
product and thus sharing entitlements and exchange fees with their Terminal account.

7 Authorization and Permissioning Systems 77
Authentication in Bloomberg's data products for Bloomberg users is performed by identifying
a user as being logged into the Terminal. The Terminal's use of a biometric device will have
already proven the identity of the logged in user.
Please note that the Terminal is not a requirement for Managed B-PIPE's non-BPS (Market
Data) users or applications.
7.2.3 The //blp/apiauth service
The authentication and permissioning systems of Server API and Managed B-PIPE require
use of the //blp/apiauth service. This defines the requests and responses that will
come from the API.
7.2.4 The V3 Identity Object
V3 permissioning, on both Server API and Managed B-PIPE, revolves around the use of a
class called the Identity. These objects represent a user (or an application in Managed
B-PIPE) and can be used to check that a user is entitled for data, is logged onto a terminal,
switches terminals, and can be passed with a request to receive data permissioned just for
that user or application.
7.2.5 V3 Permissioning Models
The V3 API provides a couple of permissioning models for developers to follow.
User mode
When user mode permissioning is used, an Identity is passed as a parameter when
sending a request. This means that all data returned will be already permissioned for that
Identity, but is only for distribution to that particular user or application represented by the
Identity.
Content based
When content based permissioning is used, the entitlement identifiers (EIDs) of incoming
pieces of data is taken and the data is only distributed to users whose Identity contains
the same EIDs as the data.
7.2.6 Authorization Lifetime
Before designing and developing your Server API or Managed B-PIPE application, it is
important that you understand the following guidelines concerning the authorization lifetime
of a Bloomberg user:
1. An application requires only one Identity object per session per Bloomberg user.
This means that your application is not required to authorize the user each time the
user makes a request for data.

7 Authorization and Permissioning Systems 78
2. A Bloomberg user's authorization remains valid until that user logs out from
Bloomberg Professional service and logs in from another host. At that time, your
application will receive an event of type AUTHORIZATION_STATUS, containing a
message of type AuthorizationRevoked.
This is the only time that an Identity must be re-established.
Simply logging out or logging back in from the same host will not invalidate a user's
authorization.
3. User Authorization is needed when the session is destroyed or when the
authorization is revoked.
4. If any entitlements change for the user, the existing Identity object is
automaticaly updated by Bloomberg’s infrastructure and SDK.
5. Failiure to observe these practices will result in exceeding the maximum
authorizations limit for a user, thereby resulting in further authorizations failing with
error code MAX_AUTHORIZATIONS_EXCEEDED.
7.3 Server API Authorization
7.3.1 Authorization by IP Address
Authorization by IP address consists of sending to the Bloomberg infrastructure an
authorization request containing a user identify (UUID) and the IP address of the host where
that user is believed to be using the BLOOMBERG PROFESSIONAL service. If that user
indeed has a Bloomberg session at that IP address, the authorization is successful.
When the customer application has a User Mode deployment, the authorization request is
submitted by the end-user application.

7 Authorization and Permissioning Systems 79
Figure 7-1: Server API: User Mode: Authorization by IP Address
When the customer application has a Server Mode deployment, the authorization request is
submitted by the customer server application using values obtained by the end-user
applications by some customer defined protocol.

7 Authorization and Permissioning Systems 80
Figure 7-2: Server API: Server Mode: Authorization by IP Address
The above diagram does not show the subordinate customer application that will be receiving
the Bloomberg data. That application must report its user’s UUID and IP address to the
customer application using the Server API. The customer application developer must define
the protocol for transferring that information.
To authorize a UUID/IP address pair, open "//blp/apiauth", the authorization service,
and send an authorization request. The following code fragment shows how to create such a
request and one method for blocking until receipt of the corresponding response.

7 Authorization and Permissioning Systems 81
<Java>
int uuid = ………; // Obtain UUID for user of interest.
String ipAddress = ………; // Obtain IP address for user of interest.
……… Create and start 'session'. ………
if (!session.openService("//blp/apiauth"))
{
System.out.println("Could not open service " + "//blp/apiauth");
System.exit(1);
}
Service apiAuthSvc = session.getService("//blp/apiauth");
Request authorizationRequest = apiAuthSvc.createAuthorizationRequest();
authorizationRequest.set("uuid", uuid);
authorizationRequest.set("ipAddress", ipAddress);
Identity identity = session.createIdentity();
CorrelationID authorizationRequestID = new CorrelationID(10);
session.sendAuthorizationRequest(authorizationRequest, identity,
authorizationRequestID);
System.out.println("sent Authorization Request using ipAddress");
// Wait for 'AuthorizationSuccess' message which indicates
// that 'identity' can be used.

7 Authorization and Permissioning Systems 82
The “helper" method, handleAuthenticationResponseEvent, examines the received
messages for one of type "AuthorizationSuccess", "AuthorizationFailure", etc.
for (boolean continueToLoop = true; continueToLoop; )
{
Event event = session.nextEvent();
switch (event.eventType().intValue())
{
case Event.EventType.Constants.RESPONSE:
if (!handleAuthenticationResponseEvent(event))
{
System.out.println("Authorization Failed");
System.exit(1);
}
continueToLoop = false;
break;
default:
handleOtherEvent(event);
break;
}
}
………
<Java>
static private boolean handleAuthenticationResponseEvent(Event event)
throws IOException
{
if (hasMessageType(event, "AuthorizationSuccess"))
{
System.out.println("Authorization OK");
return true;
}
else if (hasMessageType(event, "AuthorizationFailure"))
{
System.out.println("Authorization Problem");
dumpEvent(event);
}
else
{
System.out.println("Authorization: Other Problem");
dumpEvent(event);
}
return false;
}

7 Authorization and Permissioning Systems 83
For a valid UUID/IP address pair, the program output is:
Successful authorization loads identity with information (i.e., entitlement data) later used
in the Permissioning phase.
However, if incorrect data is given, say an incorrect IP address, the output is:
sent Authorization Request using ipAddress
EventType=SESSION_STATUS
correlationID=null
messageType=SessionStarted
SessionStarted = {
}
EventType=SERVICE_STATUS
correlationID=Internal: 1
messageType=ServiceOpened
ServiceOpened = {
}
Authorization OK
………
sent Authorization Request using ipAddress
EventType=SESSION_STATUS
correlationID=null
messageType=SessionStarted
SessionStarted = {
}
EventType=SERVICE_STATUS
correlationID=Internal: 1
messageType=ServiceOpened
ServiceOpened = {
}
Authorization Problem
eventType=RESPONSE
messageType=AuthorizationFailure
CorrelationID=User: 10
AuthorizationFailure = {
reason = {
code = 102
message = User not logged on to the Bloomberg Professional Service
category = NO_AUTH
subcategory = NOT_LOGGED_IN
source = [nydsmeter1]
}
}
Authorization Failed

7 Authorization and Permissioning Systems 84
7.4 Managed B-PIPE Authorization
Note: Managed B-PIPE requires an Identity to be passed with every subscription and
data request; this can either be a User or an Application.
Managed B-PIPE Authorization requires prior administrative action to enable each user and/
or application.
Please contact your firm's Bloomberg EMRS administrator.
There are two programmatic stages to Managed B-PIPE Authorization:
z"Authentication" of identity. This can be by user and/or by application
z"Authorization" which is the process of obtaining the entitlements of the
authenticated user and/or application
Managed B-PIPE authentication and authorization is displayed in Figure 7-3.
Figure 7-3: Obtaining a User’s Identity in Managed B-PIPE

7 Authorization and Permissioning Systems 85
Figure 7-3 shows the procedure for the user authorization system. It is important to note that
the "authentication" section of the diagram MUST be performed on the user's desktop
machine. The "authorization" section can be performed on the server-side application or on
the user's desktop, depending on the application.
For an application authorization system, the OS_LOGIN or DIRECTORY_SERVICE request
is replaced with one for the Application Name as defined on EMRS and this can be run on
any machine.
For a combined application and user authorization system both the user authentication and
the application authentication occurs in a single call and this must be run on the user desktop
machine.
7.4.1 Authentication
The first stage of authentication is creating an Authentication Options string. This is attached
to the SessionOptions object and thus passed into the session when it is created.
For a User
A user's identity can be authenticated by the user's Window's logon identity or a value from
the Active Directory (e.g., email address) associated with the login. The correct
authentication value for each user is made known to the Bloomberg Data Center using the
EMRS<GO> function.
The client application specifies this choice using the setAuthenticationOptions method of the
SessionOptions class. Note that neither option requires the user to input or even be aware of
the value that is used for authentication.
The two options are OS_LOGON and DIRECTORY_SERVICE.
An example of their use is as follows:
const char *authenticationOptions = "AuthenticationType=OS_LOGON"
const char *authenticationOptions = "AuthenticationType=DIRECTORY_SERVICE;
DirSvcProperty=mail";
"mail" is the property name to lookup under Active Directory rather than the value itself. The
libraries will obtain the value from Active Directory using this property name for the currently
logged in user.
A code example demonstrating the use of these can be found below in Token Generation.
For an Application
An application "authenticates" in much the same way as a user. However, instead of using
Active Directory or a Logon, an application name is used as defined in EMRS <GO>.

7 Authorization and Permissioning Systems 86
Rather than using OS_LOGON and DIRECTORY_SERVICE with the
AuthenticationType parameter of the authentication options string, we introduce two
new parameters; AuthenticationMode and ApplicationAuthentication.
AuthenticationMode will take the value APPLICATION_ONLY and
ApplicationAuthentication will take the value APPNAME_AND_KEY.
Finally we use the parameter ApplicationName. The value for this parameter will be the
value stored on EMRS for that application.
const char *authenticationOptions = "AuthenticationMode=APPLICATION_ONLY;
ApplicationAuthenticationType=APPNAME_AND_KEY;
ApplicationName=TestApplication"
The above code snippet can be inserted in the following code example to generate a token
for an application registered on EMRS as "TestApplication".
After the token is generated, it should then be used to generate an Identity in the same
way that a user has an identity created using a token.

7 Authorization and Permissioning Systems 87
There is one last possible value for AuthenticationMode: USER_AND_APPLICATION.
This allows use of the AuthenticationType parameter with OS_LOGON and
DIRECTORY_SERVICE alongside the AuthenticationMode,
ApplicationAuthenticationType, and ApplicationName parameters.
const char *authenticationOptions =
"AuthenticationMode=USER_AND_APPLICATION;
ApplicationAuthenticationType=APPNAME_AND_KEY;
ApplicationName=TestApplication;
AuthenticationType=OS_LOGON"
Typically this will be used for authorizing specific users for specific applications and will return
the intersection of the entitlements of the application and the user.
7.4.2 Token Generation
The authentication occurs when the client application requests the generation of a "token". A
failure to authenticate is indicated by a message of type "TokenGenerationFailure". If a
"TokenGenerationSuccess" message is received, the application can extract a token for use
in the subsequent Authorization stage. By passing the Authentication Options string in as

7 Authorization and Permissioning Systems 88
part of the session options, the call to session.generateToken will submit a token
generation request.
<C++>
// ManagedBpipeAuthorization.cpp
………
using namespace BloombergLP;
using namespace blpapi;
………
const char *authenticationOptions
= useLogon
? "AuthenticationType=OS_LOGON"
: "AuthenticationType=DIRECTORY_SERVICE;DirSvcProperty=mail";
SessionOptions sessionOptions;
sessionOptions.setServerHost("localhost"); //default
sessionOptions.setServerPort(8194); //default
sessionOptions.setAuthenticationOptions(authenticationOptions);
Session session(sessionOptions);
if (!session.start())
{
std::cerr << "Failed to start session" << std::endl;
return 1;
}
CorrelationId tokenGenerationId(99);
EventQueue tokenEventQueue;
session.generateToken(tokenGenerationId, &tokenEventQueue);
std::string token;
Event tokenEvent = tokenEventQueue.nextEvent(); // blocking

7 Authorization and Permissioning Systems 89
The token is a long alphanumeric string that has a limited lifespan for validity and needs to be
used in an Authorization request before it expires.
7.5 Authorization
For Managed B-PIPE Authorization, the client application must set as an attribute of the
Authorization request the token obtained during Authentication. Then, as in the other cases,
an "AuthorizationFailure" message indicates failure (with details) and an
"AuthorizationSuccess" message indicates that the identity has been set with the user's or
application's entitlements.
The Identity is then used in the same way as it would be in Permissioning in Server API.
Please note that for an application that has been named in EMRS, all requests for data must
have the Identity passed with it, so that only the securities that the application is entitled
for are accessible rather than everything associated with the Managed B-PIPE.
for (MessageIterator messageIterator(tokenEvent);
messageIterator.next(); )
{
Message message = messageIterator.message();
if (TOKEN_FAILURE == message.messageType())
{
std::cerr << "Failed to obtain token" << std::endl;
return 1;
}
assert(TOKEN_SUCCESS == message.messageType());
token.assign(message.getElementAsString("token"));
break;
}
………authorization stage………

7 Authorization and Permissioning Systems 90
<C++>
………authentication stage………
const char *authorizationServicePath = "//blp/apiauth";
if (!session.openService(authorizationServicePath))
{
std::cerr << "Failed to open "
<< authorizationServicePath
<< std::endl;
return 1;
}
Service authorizationService =
session.getService(authorizationServicePath);
Identity identity = session.createIdentity();
Request authorizationRequest =
authorizationService.createAuthorizationRequest();
authorizationRequest.set("token", token.c_str());
CorrelationId authorizationRequestId(98);
EventQueue authorizationEventQueue;
session.sendAuthorizationRequest(authorizationRequest,
&identity,
authorizationRequestId,
&authorizationEventQueue);
Event authorizationEvent = authorizationEventQueue.nextEvent();
for (MessageIterator messageIterator(authorizationEvent);
messageIterator.next(); )
{
Message message = messageIterator.message();
if (AUTHORIZATION_FAILURE == message.messageType())
std::cerr << "Failed authorization" << std::endl;
return 1;
}
assert(AUTHORIZATION_SUCCESS == message.messageType());
break;
}
………rest of client application………

7 Authorization and Permissioning Systems 91
7.6 Permissioning
7.6.1 Entitlements
Entitlement Identifiers (EIDs) are numeric values associated with data provided by
Bloomberg. The following table contains some EID examples:
The user's EIDs (in the first row, above) are returned in the AuthorizationResponse and are
held in an "Identity". Each Message contained in a SUBSCRIPTION_DATA,
PARTIAL_RESPONSE or RESPONSE Event may contain an EID field.
Note that for reference data, EIDs are currently assigned at the instrument level, not at the
field level. However, for subscription data, EIDs are currently assigned at the instrument and
field level.
The following code fragments show how the entitlements loaded into the Identity during
the authorization stage and can be used to check a user's eligibility to receive given data.
Tab le 1 :
EID Description Source Examples
14005 NASDAQ Level 1 NASDAQ MSFT UQ Equity,
INTC UQ Equitya
a. In the example above, MSFT UQ Equity and INTC UQ Equity are both NASDAQ Level 1, and have
the same EID.
b
b. There can be cases where there are no entitlements associated with the associated instrument. In
such cases the data is to be considered free for all BBA users. Bloomberg Generic Pricing has no
EID and is therefore, free for all Bloomberg users.
BGN Bloomberg Generic CT2@BGN Govt
23599 U.S. Treasures Merrill Lynch CT2@ML Govt
14014, 14076c
c. In the example above, we show that separate EIDs are used to represent London Stock Exchange
Level 1 and Level 2.
London Stock
Exchange Level 1 & 2
LSE VOD LN Equity

7 Authorization and Permissioning Systems 92
First, the data request must be modified to request that entitlement identifiers be included
with the returned data. For example:
<Java>
………
Service refDataSvc = session.getService("//blp/refdata");
Request request = refDataSvc.createRequest("ReferenceDataRequest");
request.append("securities", "VOD LN Equity");
request.append("fields", "PX_LAST");
request.append("fields", "DS002");
request.append("fields", "VWAP_VOLUME");
request.set("returnEids", true); // new
CorrelationID requestID = new CorrelationID(20);
session.sendRequest(request, requestID);
………

7 Authorization and Permissioning Systems 93
Then, the handler for the resulting events can be modified to use the identity acquired during
authorization:
<Java>
private static void handleResponseEvent(Event event, Identity identity)
throws IOException
{
MessageIterator iter = event.messageIterator();
while (iter.hasNext())
{
Message message = iter.next();
Element ReferenceDataResponse = message.asElement();
if (ReferenceDataResponse.hasElement("responseError"))
{
handle error
}
Element securityDataArray =
ReferenceDataResponse.getElement("securityData");
int numItems = securityDataArray.numValues();
for (int i = 0; i < numItems; ++i)
{
Element securityData =
securityDataArray.getValueAsElement(i);
String security =
securityData.getElementAsString("security");
int sequenceNumber =
securityData.getElementAsInt32("sequenceNumber");
if (securityData.hasElement("securityError"))
{
handle error
}
ArrayList missingEntitlements = new ArrayList();
Element neededEntitlements =
securityData.hasElement("eidData")
? securityData.getElement("eidData")
: null;
if (null == neededEntitlements)
{
forward data to the user
}
else if (identity.hasEntitlements(neededEntitlements,
message.service(),
missingEntitlements))
{
forward data to the user
}
else
{

7 Authorization and Permissioning Systems 94
In this example, data is forwarded to a user who has the entitlements for the security, or if the
security has no entitlements.
7.6.2 User Mode
In User-Mode permissioning, each request or subscription is accompanied by the
Identity object, which was obtained when authorizing the user or application. This is the
model that must be followed when requesting data as a named Application.
Data received as a result of requests and subscriptions must be carefully segregated by the
application both in memory and in any permanent storage to ensure it is only available to the
user whose Identity object was used in the request or subscription. Thus, the
requirements here are much more complicated than in the earlier models.
Since, in this scenario, a request can be made on behalf of only one user, the User-Mode
model may require creation of multiple requests (or subscriptions) that might have been
coalesced into a single request (or subscription) under the other models.
Fortunately, the Bloomberg infrastructure improves efficiency by bundling its replies for
subscriptions. (Note that this is not done for requests.) Furthermore, although the replies may
be bundled, the customer application is (by default) presented with that data presented
multiple times, each with a single CorrelationId. If the customer application wishes to
handle fewer albeit more complicated responses, the
allowMultipleCorrelationsPerMsg option of SessionOptions should be set to
true.
One implication of User-Mode permissioning is that there is no way for an application to
retrieve data when none of its users are using the BLOOMBERG PROFESSIONAL service.
Whereas, when using Application-Mode / Server-Mode permissioning, it is possible to
retrieve data when none of an application's users are logged in.
7.6.3 Content Based
In this approach, the customer application retrieves and stores the entitlements of each of its
users. The customer application makes requests and subscriptions using the Identity of
the Application. All data returned from the Bloomberg infrastructure is requested to be
tagged with the Entitlement Identifiers (EIDs) for that data.
do not forward data to the user
}
}
}
}

7 Authorization and Permissioning Systems 95
For example,
When the response arrives, the customer application must check that EID against the
entitlements of a user before actually delivering the data to that user. A user's entitlements
can be checked by using the hasEntitlements method of the Identity object.
Of course, using this strategy, some requests may be satisfied and other rejected.
<Java>
………create and open 'session'………
Service refDataSvc = session.getService("//blp/refdata");
Request request = refDataSvc.createRequest("ReferenceDataRequest");
request.append("securities", "VOD LN Equity");
request.append("fields", "PX_LAST");
request.append("fields", "DS002");
request.append("fields", "VWAP_VOLUME");
request.set("returnEids", true);
………
<Java>
………Extract 'securityData' from response message………
ArrayList missingEntitlements = new ArrayList();
Element neededEntitlements =
securityData.hasElement("eidData")
? securityData.getElement("eidData")
: null;
if (null == neededEntitlements)
{
forward data to the user
}
else if (identity.hasEntitlements(neededEntitlements,
message.service(),
missingEntitlements))
{
forward data to the user
}
else
{
do not forward data to the user
}
………

7 Authorization and Permissioning Systems 96
7.7 Specific Application Types (Managed B-PIPE only)
Managed B-PIPE introduced the concepts of Named Applications. These are setup on
EMRS <GO> and allow an application to be given entitlements and services to consume.
Using the Application authentication system described earlier will result in an Identity
that represents the Application and can be used in a user mode style to get data based on the
EMRS records.
7.7.1 Single-User
Single-User applications are Desktop applications that take a user identity which has been
authorized using the USER_AND_APPLICATION authorization mode. This is used in a User
Mode style and results are passed directly back to the specific user.
7.7.2 Multi-User
Multi-User applications are typically Client-Server (N-tier, etc.) architectures and can either
follow the user mode or content-based permissioning models. User Identities would be again
created using the USER_AND_APPLICATION authorization mode (which also checks to see
if the user is entitled to use that application according to records on EMRS).
The application could then either send the user identities with separate requests and
correlation IDs to get data for individual users, or it can use its own Identity (created just
for the application) to request data (the application Identity is the parameter to the
request or subscription function). EIDs could be extracted from the returned data and thus
can be used in a Server-mode style by distributing to entitled users.
7.7.3 Derived Data / Non-Display
Use of Derived Data and Non-display applications carries a fee. These are essentially
applications where users will never see the raw data going into them. The application would
simply make requests using its own Identity and the raw incoming data would never be
sent to users.
Derived Data applications may pass "resultant data" to users, and the definition of this
"resultant data" is clearly defined in the contract.
7.8 V2 Authorization and Permissioning Models
If you have previously worked with prior versions of the API (the pre-V3 C and .NET API)
then it is important to note the changes between pre-V3 and V3 style permissioning.
7.8.1 User Mode
Pre-V3 user mode was tied to an application.

7 Authorization and Permissioning Systems 97
In the C API this involved using the bb_connect_server_user call which set the entire
application as tied to that user. All requests would be processed using that user's
entitlements and settings.
.NET used configuration files (or XmlNode objects) with the ServerApiLicense node to
determine the credentials of the user on whose behalf the application was to connect. After
MarketDataAdapter.Startup() was called, all requests would have been serviced as that user.
V3 avoids the issue of having to dedicate the entire program to a single user and instead
allows multiple users in the same application by using Identities as parameters to requests
and subscriptions. The same distribution restrictions as pre-V3 still apply, data downloaded
on behalf of a single user cannot be distributed to another user.
7.8.2 All-or-None
All-or-none permissioning simply compared the set of entitlements of a user against the set of
entitlements of the server. If the user had all of the entitlements of the server then that user
was permitted to receive any data from the server without further checks.
Pre-V3 provided calls to check this.
The C API used the bb_get_authorization function to check this. If any EIDs were returned
then that user did not match the Server on those EIDs and thus would have to be denied
access to all data from the server application.
The .NET API used the LicenseManager.GetRestrictions call. If it returned EIDs then the
user had to be denied access to all data.
V3 removes support for all-or-none systems as these are not considered to be flexible
enough. In addition problems were caused by entitlements sometimes being applied to users
non-homogenously.
7.8.3 Content-Based / Per-Product / Per-Security
The pre-V3 implementation of the content-based, originally known as per-product or per-
security, permisisoning system involved downloading lists of EIDs for each user and for each
security. When data was to be passed to users the application developer was responsible for
checking that the security's EIDs were a subset of the user's.
In the C API, the EIDs for securities and users were retrieved via the
bb_get_security_entitlements and bb_get_user_entitlements function calls.
In .NET this was performed using the LicenseManager.GetSecurityEntitlements and
LicenseManager.GetUserEntitlements methods.
This is implemented in the V3 system with some minor changes; the logon check and the
user entitlements retrieval are now combined into the request to populate an Identity.
This request currently differs between Server API and Managed B-PIPE and these processes
are detailed later in this document.

7 Authorization and Permissioning Systems 98
7.8.4 Validating Logon Status
In the pre-V3 API it was necessary to perform a separate check to see if a user was logged
into the terminal on at a specified IP address.
The C API used the bb_validate_blbg_logon function and took the user's UUID, SID, SID
Instance, Terminal SID, Terminal SID Instance, and the IP address of the user's terminal as
parameters.
The .NET API worked the same way using the TerminalMonitor.GetLogonStatus method.
In V3 this is implemented as part of the authorization process that eventually populates an
Identity. In Server API the user's UUID and IP address of the terminal is passed as part
of the authorization request. In Managed B-PIPE, the operating system logon, or Active
Directory property, is used to match a user against values stored in the EMRS administrative
function on the terminal in order to obtain a Token to pass in instead of the UUID and IP
address.

8 Publishing 99
8 Publishing
8.1 Overview
The Bloomberg API allows customer applications to publish data as well as consume it.
Customer data can be published for distribution within the customer’s enterprise, contributed
to the Bloomberg infrastructure, distributed to others, or used for warehousing.
Publishing applications might simply broadcast data or they can be “interactive”, responding
to feedback from the infrastructure about the currently active subscriptions from data
consumers. This chapter will illustrate both paradigms.
8.2 The Programming Examples
The two examples explored in this chapter are BroadcastOneTopic.cpp and
InteractivePublisher.cpp.
8.3 Simple Broadcast
In a simple broadcast, the publishing application sends data but has no indication if anyone is
consuming that data. In this simple example, data will be produced for a single topic. The
major stages are:
zCreating a session.
zObtaining authorization.
zCreating the topic.
zPublishing events for the topic to the designated service.
Each of these stages will now be examined in detail.
8.3.1 Creating a Session
Sessions for publication are created in the same manner as those for consuming data. The
key difference is that they are managed by an instance of ProviderSession instead of
Session.

8 Publishing 100
The event handler plays no significant role in this example and will not be examined.
8.3.2 Authorization
The authorization stage, if successful, provides a valid Identity object which is required
for later operations. Authorization is done by the "//blp/apiauth" service on receipt of
an authorization request.
See for “Authorization and Permissioning Systems” on page 76 details.
// BroadcastOneTopic.cpp
… …
int main()
{
SessionOptions sessionOptions;
sessionOptions.setServerHost("platform");
sessionOptions.setServerPort(8195);
sessionOptions.setAuthenticationOptions("AuthenticationType=OS_LOGON");
MyEventHandler myEventHandler;
ProviderSession session(sessionOptions, &myEventHandler, 0);
if (!session.start()) {
std::cerr <<"Failed to start session." << std::endl;
return 1;
}… …
}

8 Publishing 101
Name TOKEN("token");
Name TOKEN_SUCCESS("TokenGenerationSuccess");
Name TOKEN_FAILURE("TokenGenerationFailure");
Name AUTHORIZATION_SUCCESS("AuthorizationSuccess");
EventQueue tokenEventQueue;
session.generateToken(CorrelationId(), &tokenEventQueue);
std::string token;
Event event = tokenEventQueue.nextEvent();
if (event.eventType() == Event::TOKEN_STATUS) {
MessageIterator iter(event);
while (iter.next()) {
Message msg = iter.message();
msg.print(std::cout);
if (msg.messageType() == TOKEN_SUCCESS) {
token = msg.getElementAsString(TOKEN);
}
else if (msg.messageType() == TOKEN_FAILURE) {
break;
}
}
}
if (token.length() == 0) {
std::cout << "Failed to get token" << std::endl;
}
session.openService("//blp/apiauth");
Service authService = session.getService("//blp/apiauth");
Request authRequest = authService.createAuthorizationRequest();
authRequest.set(TOKEN, token.c_str());
EventQueue authQueue;
Identity providerIdentity = session.createIdentity();
session.sendAuthorizationRequest(
authRequest, &providerIdentity, CorrelationId(), &authQueue);

8 Publishing 102
8.3.3 Creating a Topic
Before publishing data, the application must create a Topic object on the appropriate service.
This example uses synchronous method createTopics() of the ProviderSession to
create a Topic on //blp/test service from a topic string "testtopic".
.
else if (event.eventType() == EventType.RESPONSE
|| event.eventType() == EventType.PARTIAL_RESPONSE
|| event.eventType() == EventType.REQUEST_STATUS) {
for (Message msg: event) {
if (msg.correlationID().equals(d_authorizationResponseCorrelationId)) {
Object authorizationResponseMonitor =
msg.correlationID().object();
synchronized (authorizationResponseMonitor) {
if (msg.messageType() == AUTHORIZATION_SUCCESS) {
d_authorizationResponse = Boolean.TRUE;
authorizationResponseMonitor.notifyAll();
}
else if (msg.messageType() == AUTHORIZATION_FAILURE) {
d_authorizationResponse = Boolean.FALSE;
System.err.println("Not authorized: " +
msg.getElement("reason"));
}
else {
assert d_authorizationResponse == Boolean.TRUE;
System.out.println("Permissions updated");
}
}
}
}
}

8 Publishing 103
8.3.4 Publishing
In this example, data is published by sending events to the designated service,
"//blp/test". Event objects are obtained from the service and populated with the topic
and the application specific data. In this simple example, each event contains a single data
message; however, in general, each event can contain multiple messages.
In this simple example, the data is just an integer value that is incremented and published
every ten seconds.
… …
const std::string myService = "//blp/test";
const std::string myTopic = "testtopic";
TopicList topicList;
topicList.add((myService + "/ticker/" + myTopic).c_str(),
CorrelationId((long long)1));
session.createTopics(
&topicList,
ProviderSession::AUTO_REGISTER_SERVICES,
providerIdentity);
Topic topic;
for (size_t i = 0; i < topicList.size(); ++i) {
if (topicList.statusAt(i) == TopicList::CREATED) {
topic = session.getTopic(topicList.messageAt(i));
}
}
… …

8 Publishing 104
Note: The standard C library 'sleep' function is used above. The argument specifies the
number of seconds to sleep.
8.4 Interactive Publication
The Bloomberg infrastructure can send events to provider applications when data is needed
for a given topic. These events allow the customer applications to "interact" with the
Bloomberg infrastructure. Data for a topic need be published only when it is known to have
subscribers.
In this simple example, data is published, only as needed, for a set of topics on a single
service. The major steps are:
zCreating a session.
zObtaining authorization.
zRegistering for subscription start and stop messages.
zHandling subscription start and stop events, which add and remove topics to the
active publication set.
zCreating a topic.
zPublishing events for the active topics of the designated service.
The details for creating a session, obtaining a provider identity, and authorization are the
same as in the earlier example; they will not be detailed again.
This design requires the management of a collection of "active" topics for publication. That
collection will be populated (and depopulated) by event handling threads and accessed for
… …
Name messageType ("MyMessageType");
Name fieldType ("MyFieldType");
Service service = session.getService(myService.c_str());
for (int value = 1; true; ++value, sleep(10)) {
Event event = service.createPublishEvent();
EventFormatter eventFormatter(event);
eventFormatter.appendMessage(messageType, topic);
eventFormatter.setElement(fieldName, value);
session.publish(event);
}
session.stop();
return 0;
}

8 Publishing 105
periodic publication by the main thread. A map will be used to store pairs of topic/CUSIP
pairs (keyed on topic). The topics are provided in the start and stop messages, and CUSIPs
are obtained by requesting resolution of the received topics.
The multiple threads of this application must not concurrently access the collection; STL
containers are not thread-safe in that respect. Since there is only one "reading" thread in this
application, a simple mutex suffices. A pthread mutex was chosen because it is familiar to
many readers.
As we will see later, the event handler is designed to hold pointers to the collection of active
topics and to the mutex that manages access to that collection.
8.4.1 Registration
On completion of service registration, the application can expect subscription start and
subscription stop messages in the context of subscription status events.
// InteractivePublisher.cpp
… …
int main(int argc, char **argv)
{
Publications activePublications;
pthread_mutex_t activePublicationsMutex;
pthread_mutex_init(&activePublicationsMutex, NULL);
MyEventHandler myEventHandler(&activePublications,
&activePublicationsMutex);
SessionOptions sessionOptions;
sessionOptions.setServerHost("192.168.9.155");
sessionOptions.setServerPort(8195);
//sessionOptions.setAuthenticationOptions("AuthenticationType=OS_LOGON");
sessionOptions.setAuthenticationOptions("AuthenticationMode=APPLICATION_ONLY;
ApplicationAuthenticationType=APPNAME_AND_KEY;ApplicationName=blp:APP_BBOX");
ProviderSession session(sessionOptions, &myEventHandler, 0);
if (!session.start()) {
std::cerr << "Failed to start session." << std::endl;
return -1;
}

8 Publishing 106
8.4.2 Event Handling
The event handler in this example is detailed below. The relevant event type is
TOPIC_STATUS. The TOPIC_STATUS event has three message types of interest:
TOPIC_CREATED, TOPIC_SUBSCRIBED, and TOPIC_UNSUBSCRIBED.
On receipt of "started" type messages, the event handler adds the topic to a set of topics that
require asynchronous topic creation. Once all of the messages in the event have been
examined, that list (if non-empty) is sent for resolution. Use of the session’s
createTopicsAsync method means that the operation does not block. Rather, the
result is returned in a separate event of type TOPIC_CREATED.
When messages indicating successful topic creation are received, the event handler extracts
the topic and the corresponding string, creates an item, and adds that item to the collection of
active publications. Since a topic may have received a "stop" message while it was being
created, there is first a check to see if the topic is still in the "needed" set before it is added to
the "active" collection.
On receipt of a "stopped" type, the event handler extracts the topic from the message and
deletes the corresponding item in the collection of active publications or the collection of
topics needing creation.
Note that all operations use the provided mutex to provide exclusive access for each other.
… … create ’activePublication’ collection, the managing mutex,
and the event handler … …
… … create ’session’ and obtain ’Identity’… …
const char *myService = "//blp/mktdata8";
if (!session.registerService(myService, providerIdentity)) {
std::cerr <<"Failed to register " << myService << std::endl;
return -1;
}
… …
}

8 Publishing 107
bool MyEventHandler::processEvent(const Event& event, ProviderSession*
session)
{
switch (event.eventType()) {
case Event::TOPIC_STATUS: {
TopicList topicList;
MessageIterator iter(event);
while (iter.next()) {
Message msg = iter.message();
std::cout << msg << std::endl;
if (msg.messageType() == TOPIC_SUBSCRIBED) {
Topic topic;
try {
topic = session->getTopic(msg);
}
catch (blpapi::Exception &) {
}
if (!topic.isValid()) {
topicList.add(msg);
}
else if (d_actPub_p->find(topic) == d_actPub_p->end()) {
std::string topicStr =
msg.getElementAsString("topic");
pthread_mutex_lock(d_actMutex_p);
PublicationItem publicationItem(topic, topicStr);
d_actPub_p->insert(publicationItem);
pthread_mutex_unlock(d_actMutex_p);
}
}
else if (msg.messageType() == TOPIC_UNSUBSCRIBED) {
Topic topic;
try {
topic = session->getTopic(msg);
pthread_mutex_lock(d_actMutex_p);
Publications::iterator it = d_actPub_p->find(topic);
if (it != d_actPub_p->end()) {
d_actPub_p->erase(it);
}
pthread_mutex_unlock(d_actMutex_p);
}
catch (blpapi::Exception &) {
}
}

8 Publishing 108
8.4.3 Publication
The publication loop in this example is, in many ways, similar to that used in the first example.
There is a value that is incremented every ten seconds and is used to create an event for
publication.
else if (msg.messageType() == TOPIC_CREATED) {
try {
Topic topic = session->getTopic(msg);
std::string topicStr = msg.getElementAsString("topic");
pthread_mutex_lock(d_actMutex_p);
PublicationItem publicationItem(topic, topicStr);
d_actPub_p->insert(publicationItem);
pthread_mutex_unlock(d_actMutex_p);
} catch (blpapi::Exception &e) {
std::cerr
<< "Exception in Session::getTopic(): "
<< e.description()
<< std::endl;
continue;
}
}
}
if (topicList.size()) {
session->createTopicsAsync(topicList);
}
} break;
default:
printMessages(event);
}
return true;
}

8 Publishing 109
Note: The standard C library 'sleep' function is used above. The argument specifies the
number of seconds to sleep.
However, there are some differences (highlighted above):
zRather than a single fixed topic, publication is made for all of the topics in the
collection of active publications.
zNote that the mutex is acquired before iterating over that collection.
zThere is at most one published event per cycle. Each event may have multiple
messages, each with data for a specific topic.
zAlthough sending an empty event would not be harmful, if the collection of active
publications is empty, no event is published for that cycle.
zThe published data might vary by topic. Details of the myValueFor function are
not important and, therefore, not shown.
Service service = session.getService(myService);
Name messageType("MyMessageType");
Name fieldName("MyFieldName");
for (int value = 1; true; ++ value, sleep(10)) {
pthread_mutex_lock(&activePublicationsMutex);
if (0 == activePublications.size()) {
continue;
}
Event event = service.createPublishEvent();
EventFormatter eventFormatter(event);
for (Publications::iterator iter = activePublications.begin();
iter != activePublications.end();
++iter) {
const std::string& cusip = iter->second;
eventFormatter.appendMessage(messageType, iter->first);
eventFormatter.setElement(fieldName, myValueFor(cusip,
value));
}
pthread_mutex_unlock(&activePublicationsMutex);
session.publish(event);
}
session.stop();
return 0;
}

A Schemas 110
A Schemas
A.1 Overview
Each of the following sections provides an overview of the request options and response
structure for each request type within each of the Bloomberg API services. A service is
defined by a request and a response schema. In the following sections the request schema is
broken into tables detailing all options and arguments and example syntax. The response
schema is represented graphically.
A.2 Reference Data Service //blp/refdata
Note: Managed B-PIPE supports only the ReferenceDataRequest type on the Reference
Data Service. All other request types on the ReferencefDataService are not supported by
Managed B-PIPE.
A.2.1 Operations
A.2.2 ReferenceDataRequest: Sequence
Operation Name Request Type Response Type Description
HistoricalDataRequest HistoricalDataRequest HistoricalDataResponse Request Historical
Data
IntraDayTickRequest IntraDayTickRequest IntraDayTickResponse Request Intraday TIck
Data
IntraDayBarRequest IntraDayBarRequest IntraDayBarResponse Request Intraday Bar
Data
ReferenceDataRequest ReferenceDataRequest ReferenceDataResponse Request Reference
Data
PortfolioDataRequest PortfolioDataRequest PortfolioDataResponse Request Portfolio
Data
BeqsRequest BeqsRequest BeqsResponse Request EQS Screen
Data
Securities: A stock or bond.
Element Element Value Type Description
securities string array string See “Security/Securities” on page 52 for
additional details.
Example Syntax: Element securities = request.GetElement("securities");
securities.AppendValue("VOD LN Equity");

A Schemas 111
Fields: the reference fields desired which correspond to data points. See FLDS<GO> for a list of more
information.
Element Element Value Type Description
fields string See “Fields” on page 53 for additional
details.
Example Syntax: Element fields = request.GetElement("fields");
fields.AppendValue("PX_LAST");
Overrides: Append overrides to modify the calculation
Element Element Value Type Description
fieldID string field mnemonic, PRICING_SOURCE, or field
alpha-numeric, PR092. Review FLDS<GO>
for list of possible overrides.
value string the desired override value
Example Syntax: Element overrides = request["overrides"];
Element override1 = overrides.AppendElement();
override1.SetElement("fieldId", "PRICING_SOURCE");
override1.SetElement("value", "CG");
Return Entitlements: returns the entitlement identifiers associated with security.
Element Element Value Type Description
returnEids TRUE or
FALSE
Boolean Setting this to true will populate fieldData with
an extra element containing a name and
value for the EID date.
Example Syntax: request.Set("returnEids", true);
Return Formatted Value: returns all data as a data type string
Element Element Value Type Description
returnFormattedValue TRUE or
FALSE
Boolean Setting to true will force all data to be returned
as a string.
Example Syntax: request.Set("returnFormattedValue", true);
Use UTC Time: return date and time values as Coordinated Universal Time (UTC) values
Element Element Value Type Description
useUTCTime TRUE or
FALSE
Boolean Setting to true returns values in UTC. Setting
this to false will default to the TZDF<GO>
settings of the requestor.
Example Syntax: request.Set("useUTCTime", true);
Forced Delay: returns the latest reference data up to the delay period.
Element Element Value Type Description
forcedDelay TRUE or
FALSE
Boolean Setting to true will return the latest data up to
the delay period specified by the exchange for
this security. For example requesting VOD LN
Equity and PX_LAST will return a snapshot of
the last price from 15mins ago.
Example Syntax: request.Set("forcedDelay", true);

A Schemas 113
A.2.4 HistoricalDataRequest: Sequence
Securities: A stock or bond.
Element Element Value Type Description
securities string See “Security/Securities” on
page 52 for additional details.
Example Syntax: Element securities = request.GetElement("securities");
securities.AppendValue("VOD LN Equity");
Fields: the reference fields desired which correspond to data points. See FLDS<GO> for a list of more
information.
Element Element Value Type Description
fields string
array
See “Fields” on page 53 for
additional details.
Example Syntax: Element fields = request.GetElement("fields");
fields.AppendValue("PX_LAST");
Start Date: the first date of the period to retrieve data
Element Element Value Type Description
startDate yyyymmdd string The start date in a year/month/day
format.
Example Syntax: request.Set("startDate", "20090601");
End Date: the end date of the period to retrieve data
Element Element Value Type Description
endDate yyyymmdd string The end date in a year/month/day
format. This will default to the
current day if not specified.
Example Syntax: request.Set("endDate", "20100601");
Period Adjustment: Determine the frequency and calendar type of the output. To be used in conjunction
with Period Selection.
Element Element Value Type Description
periodicityAdjustment ACTUAL string These revert to the actual date from
today (if the end date is left blank)
or from the End Date
CALENDAR string For pricing fields, these revert to the
last business day of the specified
calendar period. Calendar Quarterly
(CQ), Calendar Semi-Annually (CS)
or Calendar Yearly (CY).
FISCAL string These periods revert to the fiscal
period end for the company - Fiscal
Quarterly (FQ), Fiscal Semi-
Annually (FS) and Fiscal Yearly
(FY) only
Example Syntax: request.Set("periodicityAdjustment", "ACTUAL");

A Schemas 114
Period Selection: Determine the frequency of the output. To be used in conjunction with Period
Adjustment.
Element Element Value Type Description
periodicitySelection DAILY string Returns one data point per day
WEEKLY string Returns one data point per week
MONTHLY string Returns one data point per month
QUARTERLY string Returns one data point per quarter
SEMI_ANNUALLY string Returns one data point per half year
YEARLY string Returns one data point per year
Example Syntax: request.Set("periodicitySelection", "DAILY");
Currency: Amends the value from local to desired currency
Element Element Value Type Description
currency Currency of the ISO code,
e.g., USD, GBP
string The 3 letter ISO code. View
WCV<GO> on the BLOOMBERG
PROFESSIONAL service for a list
of currencies.
Example Syntax: request.Set("currency", "USD");
Override Options: Indicates whether to use the average or the closing price in quote calculation.
Element Element Value Type Description
overrideOption OVERRIDE_OPTION_CL
OSE
string Use the closing price in quote
calculation
OVERRIDE_OPTION_GP
A
string Use the average price in quote
calculation
Example Syntax: request.Set("overrideOption", "OVERRIDE_OPTION_GPA");
Pricing Options: Sets quote to Price or Yield for a debt instrument whose default value is quoted in yield
(depending on pricing source).
Element Element Value Type Description
pricingOption PRICING_OPTION_PRICE string Set quote to price
PRICING_OPTION_YIELD string Set quote to yield
Example Syntax: request.Set("pricingOption", "PRICING_OPTION_PRICE");
Non Trading Day Fill Option: Sets to include/exclude non trading days where no data was generated.
Element Element Value Type Description
nonTradingDayFillOption NON_TRADING_WEEKDA
YS
string Include all weekdays (Monday to
Friday) in the data set
ALL_CALENDAR_DAYS string Include all days of the calendar in
the data set returned
ACTIVE_DAYS_ONLY string Include only active days (days
where the instrument and field pair
updated) in the data set returned
Example Syntax: request.Set("nonTradingDayFillOption", "NON_TRADING_WEEKDAYS");

A Schemas 115
Non Trading Day Fill Method: If data is to be displayed for non trading days what is the data to be
returned.
Element Element Value Type Description
nonTradingDayFillMethod PREVIOUS_VALUE string Search back and retrieve the
previous value available for this
security field pair. The search back
period is up to one month.
NIL_VALUE string Returns blank for the "value" value
within the data element for this field.
Example Syntax: request.Set("nonTradingDayFillMethod", "PREVIOUS_VALUE");
Max Data Points: the maximum number of data points to return.
Element Element Value Type Description
maxDataPoints integer The response will contain up to X
data points, where X is the integer
specified. If the original data set is
larger than X, the response will be a
subset, containing the last X data
points. Hence the first range of data
points will be removed.
Example Syntax: request.Set("maxDataPoints", 100);
Return Entitlements: returns the entitlement identifiers associated with security.
Element Element Value Type Description
returnEids TRUE or FALSE Boolean Setting this to TRUE will populate
fieldData with an extra element
containing a name and value for the
EID date.
Example Syntax: request.Set("returnEIDs", true);
Return Relative Date: returns data with a relative date.
Element Element Value Type Description
returnRelativeDate TRUE or FALSE Boolean Setting this to true will populate
fieldData with an extra element
containing a name and value for the
relative date. For example
RELATIVE_DATE = 2002 Q2
Example Syntax: request.Set("returnRelativeDate", true);
Adjustment Normal: Adjust for "change on day"
Element Element Value Type Description
adjustmentNormal TRUE or FALSE Boolean Adjust historical pricing to reflect:
Regular Cash, Interim, 1st Interim,
2nd Interim, 3rd Interim, 4th Interim,
5th Interim, Income, Estimated,
Partnership Distribution, Final,
Interest on Capital, Distribution,
Prorated.
Example Syntax: request.Set("adjustmentNormal", true);

A Schemas 116
Adjustment Abnormal: Adjusts for Anormal Cash Dividends
Element Element Value Type Description
adjustmentAbnormal TRUE or FALSE Boolean Adjust historical pricing to reflect:
Special Cash, Liquidation, Capital
Gains, Long-Term Capital Gains,
Short-Term Capital Gains,
Memorial, Return of Capital, Rights
Redemption, Miscellaneous, Return
Premium, Preferred Rights
Redemption, Proceeds/Rights,
Proceeds/Shares, Proceeds/
Warrants.
Example Syntax: request.Set("adjustmentAbnormal", true);
Adjustment Split: Capital Changes Defaults
Element Element Value Type Description
adjustmentSplit TRUE or FALSE Boolean Adjust historical pricing and/or
volume to reflect: Spin-Offs, Stock
Splits/Consolidations, Stock
Dividend/Bonus, Rights Offerings/
Entitlement.
Example Syntax: request.Set("adjustmentSplit", true);
Adjustment Follow DPDF: Follow the BLOOMBERG PROFESSIONAL service function DPDF<GO>
Element Element Value Type Description
adjustmentFollowDPDF TRUE or FALSE Boolean Setting to true will follow the
DPDF<GO> BLOOMBERG
PROFESSIONAL service function.
True is the default setting for this
option.
Example Syntax: request.Set("adjustmentFollowDPDF", true);
Calendar Code Override: Returns the data based on the calendar of the specified country, exchange, or
religion.
Element Element Value Type Description
calendarCodeOverride CDR <GO> calendar type String Returns the data based on the
calendar of the specified country,
exchange, or religion from
CDR<GO>. Taking a two character
calendar code null terminated
string. This will cause the data to be
aligned according to the calendar
and including calendar holidays.
Only applies only to DAILY
requests.
Example Syntax: request.Set("calendarCodeOverride", "US");

A Schemas 117
Overrides: Append overrides to modify the calculation.
Element Element Value Type Description
fieldID string Specify a field mnemonic or alpha-
numeric, such as PR092 or
PRICING_SOURCE. Review
FLDS<GO> for list of possible
overrides.
value string The desired override value
Example Syntax: Element overrides = request["overrides"];
Element override1 = overrides.AppendElement();
override1.SetElement("fieldId", "BEST_DATA_SOURCE_OVERRIDE");
override1.SetElement("value", "BLI");

A Schemas 119
A.2.6 IntradayTickRequest: Sequence
Securities: A stock or bond.
Element Element Value Type Description
securities string See “Security/Securities” on page 52 for
additional details.
Example Syntax: Element securities = request.GetElement("securities");
request.Set("security", "VOD LN Equity");
Start Date: the first date of the period to retrieve data
Element Element Value Type Description
startDateTime yyyy-mm-dd
Thh:mm:ss
string The start date and time.
Example Syntax: request.Set("startDateTime", "2010-04-27T15:55:00");
End Date: the end date of the period to retrieve data
Element Element Value Type Description
endDateTime yyyy-mm-dd
Thh:mm:ss
string The end date and time.
Example Syntax: request.Set("endDateTime", "2010-04-27T16:00:00");
Event Type: The requested data event type
Element Element Value Type Description
eventType TRADE string Corresponds to LAST_PRICE
BID string Depending on the exchange bid ticks will be
returned as BID, BID_BEST or BEST_BID.
ASK string Depending on the exchange ask ticks will be
returned as ASK, ASK_BEST or BEST_ASK.
BID_BEST string Depending on the exchange bid ticks will be
returned as BID, BID_BEST or BEST_BID.
ASK_BEST string Depending on the exchange ask ticks will be
returned as ASK, ASK_BEST or BEST_ASK.
MID_PRICE string Corresponds to MID as per FLDS<GO>.
AT_TRADE string Automatic trade for London Sets stocks.
BEST_BID string Depending on the exchange bid ticks will be
returned as BID, BID_BEST or BEST_BID.
BEST_ASK string Depending on the exchange ask ticks will be
returned as ASK, ASK_BEST or BEST_ASK.
Example Syntax: request.Set("eventType", "TRADE");

A Schemas 120
Include Condition Codes: return any condition codes that may be associated to a tick, which identifies
extraordinary trading and quoting circumstances.
Element Element Value Type Description
includeConditionCodes TRUE or
FALSE
Boolean A comma delimited list of exchange condition
codes associated with the event. Review
QR<GO> for more information on each code
returned.
Example Syntax: request.Set("includeConditionCodes", true);
Include Non Plottable Events: return ticks in the response that have condition codes
Element Element Value Type Description
includeNonPlottable
Events
TRUE or
FALSE
Boolean Returns all ticks, including those with
condition codes.
Example Syntax: request.Set("includeNonPlottableEvents", true);
Include Exchange Codes: return the exchange code of the trade
Element Element Value Type Description
includeExchangeCodes TRUE or
FALSE
Boolean The exchange code where this tick originated.
Review QR<GO> for more information.
Example Syntax: request.Set("includeExchangeCodes", true);
Return Entitlements: returns the entitlement identifiers associated with security.
Element Element Value Type Description
returnEids TRUE or
FALSE
Boolean Option on whether to return EIDs for the
security.
Example Syntax: request.Set("returnEids", true);
Include Broker Codes: return the broker code of the trade
Element Element Value Type Description
includeBrokerCodes TRUE or
FALSE
Boolean The broker code for Canadian, Finnish,
Mexican, Philippine, and Swedish equities
only. The Market Maker Lookup screen,
MMTK<GO>, displays further information on
market makers and their corresponding
codes.
Example Syntax: request.Set("includeBrokerCodes", true);
Include Reporting Party Side Codes: return transaction codes
Element Element Value Type Description
includeRpsCodes TRUE or
FALSE
Boolean The Reporting Party Side. The following
values appear:
-B: A customer transaction where the dealer
purchases securities from the customer.
-S: A customer transaction where the dealer
sells securities to the customer.
-D: An inter-dealer transaction (always from
the sell side).
Example Syntax: request.Set("includeRpsCodes", true);

A Schemas 122
A.2.8 IntradayBarRequest: Sequence
Securities: A stock or bond.
Element Element Value Type Description
securities string See “Security/Securities” on page 52 for
additional details.
Example Syntax: Element securities = request.GetElement("securities");
request.Set("security", "VOD LN Equity");
Start Date: the first date of the period to retrieve data
Element Element Value Type Description
startDateTime yyyy-mm-dd
Thh:mm:ss
string The start date and time.
Example Syntax: request.Set("startDateTime", "2010-04-27T15:55:00");
End Date: the end date of the period to retrieve data
Element Element Value Type Description
endDateTime yyyy-mm-dd
Thh:mm:ss
string The end date and time.
Example Syntax: request.Set("endDateTime", "2010-04-27T16:00:00");
Event Type: The requested data event type
Element Element Value Type Description
eventType TRADE string Corresponds to LAST_PRICE
BID string Depending on the exchange bid ticks will be
returned as BID, BID_BEST or BEST_BID.
ASK string Depending on the exchange ask ticks will be
returned as ASK, ASK_BEST or BEST_ASK.
BID_BEST string Depending on the exchange bid ticks will be
returned as BID, BID_BEST or BEST_BID.
ASK_BEST string Depending on the exchange ask ticks will be
returned as ASK, ASK_BEST or BEST_ASK.
BEST_BID string Depending on the exchange bid ticks will be
returned as BID, BID_BEST or BEST_BID.
BEST_ASK string Depending on the exchange ask ticks will be
returned as ASK, ASK_BEST or BEST_ASK.
Example Syntax: request.Set("eventType", "TRADE");
Interval: the length of each bar returned
Element Element Value Type Description
interval 1...1440 integer Sets the length of each time bar in the
response. Entered as a whole number,
between 1 and 1440 in minutes. If omitted,
the request will default to one minute. One
minute is the lowest possible granularity.
Example Syntax: request.Set("interval", 60);

A Schemas 123
Gap Fill Initial Bar: populate an empty bar with previous value
Element Element Value Type Description
gapFillInitialBar TRUE or
FALSE
Boolean When set to true, a bar contains the
previous bar values if there was no tick during
this time interval.
Example Syntax: request.Set("gapFillInitialBar", true);
Return Entitlements: returns the entitlement identifiers associated with security.
Element Element Value Type Description
returnEids TRUE or
FALSE
Boolean Option on whether to return EIDs for the
security.
Example Syntax: request.Set("returnEids", true);
Return Relative Date: returns data with a relative date.
Element Element Value Type Description
returnRelativeDate TRUE or
FALSE
Boolean Setting this to true will populate fieldData with
an extra element containing a name and
value for the relative date. For example
RELATIVE_DATE = 2002 Q2
Example Syntax: request.Set("returnRelativeDate", true);
Adjustment Normal: Adjust "change on day"
Element Element Value Type Description
adjustmentNormal TRUE or
FALSE
Boolean Adjust historical pricing to reflect: Regular
Cash, Interim, 1st Interim, 2nd Interim, 3rd
Interim, 4th Interim, 5th Interim, Income,
Estimated, Partnership Distribution, Final,
Interest on Capital, Distribution, Prorated.
Example Syntax: request.Set("adjustmentNormal", true);
Adjustment Abnormal: Adjust for Abnormal Cash Dividends
Element Element Value Type Description
adjustmentAbnormal TRUE or
FALSE
Boolean Adjust historical pricing to reflect: Special
Cash, Liquidation, Capital Gains, Long-Term
Capital Gains, Short-Term Capital Gains,
Memorial, Return of Capital, Rights
Redemption, Miscellaneous, Return
Premium, Preferred Rights Redemption,
Proceeds/Rights, Proceeds/Shares,
Proceeds/Warrants.
Example Syntax: request.Set("adjustmentAbnormal", true);
Adjustment Split: Capital Changes Defaults
Element Element Value Type Description
adjustmentSplit TRUE or
FALSE
Boolean Adjust historical pricing and/or volume to
reflect: Spin-Offs, Stock Splits/Consolidations,
Stock Dividend/Bonus, Rights Offerings/
Entitlement.
Example Syntax: request.Set("adjustmentSplit", true);

A Schemas 124
A.2.9 IntradayBarResponse: Choice
Figure A-4 provides the structure of an Intraday Bar Response. See “Reference Data Service
Response” on page 129 for more information.
Figure A-4: IntradayBarResponse
Adjustment Follow DPDF: Follow the BLOOMBERG PROFESSIONAL service function DPDF<GO>
Element Element Value Type Description
adjustmentFollowDPDF TRUE or
FALSE
Boolean Setting to true will follow the DPDF<GO>
BLOOMBERG PROFESSIONAL service
function. True is the default setting for this
option..
Example Syntax: request.Set("adjustmentFollowDPDF", true);

A Schemas 125
A.2.10 PortfolioDataRequest: Sequence
Securities: A Portfolio ID
Element Element Value Type Description
securities string array string The users portfolio is identified by it's Portfolio
ID, which can be found on the upper right
hand corner of the settings tab on the
portfolio's PRTU<GO> page on the
BLOOMBERG PROFESSIONAL service.
Example Syntax: Element securities = request.GetElement("securities");
securities.AppendValue("UXXXXXXX-X Client");
Fields: The desired reference fields.
Element Element Value Type Description
fields string The fields that can be used are
PORTFOLIO_MEMBER
PORTFOLIO_MPOSITION,
PORTFOLIO_MWEIGHT &
PORTFOLIO_DATA.
Example Syntax: Element fields = request.GetElement("fields");
fields.AppendValue("PORTFOLIO_MEMBER ");
Overrides: The Portfolio information can also be accessed historically by using the REFERENCE_DATE
override field by supplying the date in 'yyyymmdd' format.
Element Element Value Type Description
fieldId string Field mnemonic "REFERENCE_DATE"
value string The date in 'yyyymmdd' format.
Example Syntax: Element overrides = request["overrides"];
Element override1 = overrides.AppendElement();
override1.SetElement("fieldId", "REFERENCE_DATE");
override1.SetElement("value", "20100111");

A Schemas 127
A.2.12 BEQSRequest: Sequence
screenName: An EQS screen name
Element Element Value Type Description
screenName string string (Required) The name of the screen to
execute. It can be a user defined EQS screen
or one of the Bloomberg Example screens on
EQS <GO> on the BLOOMBERG
PROFESSIONAL service.
Example Syntax: request.Set("screenName", "Global Volume Surges");
screenType: Screen Type.
Element Element Value Type Description
screenType PRIVATE or
GLOBAL
string Use PRIVATE for user-defined EQS screen.
Use GLOBAL for Bloomberg EQS screen.
Example Syntax: request.Set("screenType", "GLOBAL");
languageId: Specify the language for field names to be returned for screen data
Element Element Value Type Description
languageId (optional) string The following languages are supported:
ENGLISH, KANJI, FRENCH, GERMAN,
SPANISH, PORTUGUESE, ITALIAN,
CHINESE_TRA, KOREAN, CHINESE_SIM,
THAI, SWED, FINNISH, DUTCH, MALAY,
RUSSIAN, GREEK, POLISH, DANISH,
FLEMISH, ESTONIAN, TURKISH,
NORWEGIAN, LATVIAN, LITHUANIAN,
INDONESIAN
Example Syntax: request.Set("languageId", "FRENCH");
Group: Specify group name.
Element Element Value Type Description
Group (optional) string Screen folder name here as defined in
EQS<GO>.
Example Syntax: request.Set("Group", "Global Emerging Markets");

A Schemas 129
A.2.14 Reference Data Service Response
Table A-1 and Table A-2 provides descriptions of the individual elements received in a
reference data response. Please view pages 112, 118, 121, 124, and 128 for information on
the structure of each response.
Table A-1: Reference Data Service Response Elements
Element Description
responseError Returned when a request cannot be completed for any reason. It is an
errorInfo element.
securityData[ ] Contains an array of securityData elements
securityData Contains the response data for a specific security from a
ReferenceDataRequest or a HistoricalDataRequest. It provides the
security string specified in the request, the sequence number and can
include fieldData[ ], fieldsExceptions[ ] and securityError elements.
barData Contains the response data for an IntradayBarRequest. It can provide
a barTickData[ ] element and/or an eidData array element.
barTickData[ ] Contains an array of barTickData elements
barTickData Contains values associated to the bar, including time, open, high, low,
close, volume, numEvents.
tickData Contains the response data for an IntradayTickRequest. It can provide
a tickData[ ] element and/or an eidData array element.
tickData[ ] Contains an array of tickData elements
tickData[ ] :: tickData Contains values associated to the eventType, including time, type,
value, size, condition code, and exchange code.
eidData[ ] Contains a list of eidData values associated to the securities
requested. If the requestor does not have the entitlement as per
EXCH<GO> then the identifiers will not be returned.
securityError Returned when a request cannot be completed for any reason. It is an
errorInfo element.
fieldExceptions[ ] Contains an array of fieldExceptions.
fieldExceptions Contains a field identifier, message and errorInfo element.
fieldData[ ] Contains an array of fieldData values
fieldData Reference Data Request: element with the fieldId and value
Historical Data Request: element with the relativeDate, Date, fieldId
and value
errorInfo Contains values about the error which has occurred, including the
source, code, category, message, and subcategory.

A Schemas 130
Table A-2: Reference Data Service Response Values
Element Type Description
security String The security requested. See “Security/Securities” on
page 52 for additional details..
eidData Integer Entitlement identifier (EID) associated to the requested
security.
sequenceNumber Integer Security sequence number, specifying the position of
the security in the request.
fieldId String Requested field represented as an alphanumeric or a
Mnemonic, i.e. PR005 or PX_LAST.
relativeDate String Relative date string associated with this historical data-
point. This field will only be returned if
"returnRelativeDate" historical data request option is
specified as "true".
Date Date Date associated with this historical data-point
Time DateTime Tick time for an intraday tick request
Type String The event type for an intraday tick
Value Integer Value of an eventType or field.
Double
String
Date
Time
Datetime
Size Integer Size of an event for intraday tick data (for example,
number of shares).
conditionCode String A comma delimited list of exchange condition
codes associated with the event.
exchangeCode String Single character indicating exchange tick event origin.
Source String Bloomberg internal error source information.
Code Integer Bloomberg internal error code.
Category String Bloomberg error classification. Used to determine the
general classification of the failure.
message String Human readable description of the failure.
subcategory String Bloomberg sub-error classification. Used to determine
the specific classification of the failure.

A Schemas 131
rpsCode String Transaction code.The following values appear:
-B: A customer transaction where the dealerpurchases
securities from the customer.
-S: A customer transaction where the dealersells
securities to the customer.
-D: An inter-dealer transaction (always from the sell
side).
brokerBuyCode String The broker code for Canadian, Finnish, Mexican,
Philippine, and Swedish equities only. The Market
Maker Lookup screen, MMTK on the BLOOMBERG
PROFESSIONAL service, displays further information
on market makers and their corresponding codes. To
display the broker's name, enter:
MMID {market maker code} <GO>.
brokerSellCode String
micCode String The BIC, or Bank Identifier Code, as a 4-character
unique identifier for each bank that executed and
reported the OTC trade, as required by MiFID. BICs
are assigned and maintained by SWIFT (Society for
Worldwide Interbank Financial Telecommunication).
The MIC is the Market Identifier Code, and this
indicates the venue on which the trade was executed.
Table A-2: Reference Data Service Response Values

A Schemas 132
A.3 Schema for API Field Service //blp//apiflds
A.3.1 Requests: Choice
Top level request to the service.
A.3.2 Responses: Choice
Top level request to the service.
A.3.3 Field Information Request
Element Type Description
fieldInfoRequest FieldInfoRequest Request for field information.
fieldSearchRequest FieldSearchRequest Field search information.
categorizedFieldSearchRequest CategorizedFieldSearch Request See “Categorized Field
Search Request” on
page 138.
Element Type Description
fieldResponse FieldResponse Field response information.
categorizedFieldResponse CategorizedFieldResponse See “Categorized Field Search Request
Response” on page 139.
Identifier: the reference or streaming fields desired.
Element Element Value Type Description
id string See “Fields” on page 53 for additional
details. Fields can be specified as a alpha
numeric or mnemonic.
Example Syntax: Element idList = request.GetElement("id");
request.Append("id", "LAST_PRICE");
request.Append("id", "pq005");
Return field documenation:
Element Element Value Type Description
returnFieldDocumentatio
n
TRUE or
FALSE
Boolean Returns a description about the field as seen
on FLDS<GO>. Default value is false.
Example Syntax: request.Set("returnFieldDocumentation", true);

A Schemas 133
A.3.3.1 Field Information Request Response
See “Field Service Response Elements” on page 143 and “Field Service Response Values”
on page 144 for more information.
fieldSearchError
fieldResponse
fieldData[ ]
The fieldResponse
message has zero to one
fieldSearchError elements messagecategorysource subcategorycode
fieldInfo
overrides[ ]
fieldData
fieldData has zero
to one fieldInfo
id
fieldInfo has
zero to one
overrides[ ]
documentation
datatypemnemonic
description
override
fieldError
fieldData[ ]
has zero to many
fieldData elements
fieldData has zero
to one fieldError elements message
category
source
subcategorycode
categoryName
property
id value
ftype

A Schemas 134
A.3.4 Field Search Request
Identifier: the reference or streaming fields desired.
Element Element Value Type Description
searchSpec String The string argument to search through
mnemonics, descriptions and definitions. It is
also able to 'intelligently' expand works, i.e.
mkt ==> market.
Example Syntax: request.Set("searchSpec", "mutual fund");
Include options:
Element Element Value Type Description
category New Fields
Analysis
Corporate
Actions
Custom Fields
Descriptive
Earnings
Estimates
Fundamentals
Market Activity
Metadata
Ratings
Trading
Systems
String Categories for fields
productType All String The results will be filtered by fields that are
avaliable for this yellow key (security type).
Govt String
Corp String
Mtge String
M-Mkt String
Muni String
Pfd String
Equity String
Cmdty String
Index String
Curncy String

A Schemas 135
fieldType All String Results include fields that are both streaming
(real-time and delayed) and reference (static)
Realtime String Results include fields that provide streaming
data (real-time and delayed)
Static String Results include fields that provide reference
data (static).
Element element = request.getElement ("include");
element.setElement("productType", "Equity");
element.setElement("fieldType", "Static");
Element element1 = element.GetElement("category");
element1.AppendValue("Ratings");
element1.AppendValue("Analysis");
Exclude options:
Element Element Value Type Description
category New Fields
Analysis
Corporate
Actions
Custom Fields
Descriptive
Earnings
Estimates
Fundamentals
Market Activity
Metadata
Ratings
Trading
Systems
String Categories for fields
productType All String The results will be filtered by fields that are
avaliable for this yellow key (security type).
Govt String
Corp String
Mtge String
M-Mkt String
Muni String
Pfd String
Equity String
Cmdty String
Index String
Curncy String

A Schemas 136
A.3.4.1 Field Search Request Response
See “Field Service Response Elements” on page 143 and “Field Service Response Values”
on page 144 for more information.
fieldType All String Results include fields that are both streaming
(real-time and delayed) and reference (static)
Realtime String Results include fields that provide streaming
data (real-time and delayed)
Static String Results include fields that provide reference
data (static).
Example Syntax: Element element = request.getElement ("exclude");
element.setElement("productType", "Equity");
element.setElement("fieldType", "Static");
Element element1 = element.GetElement("category");
element1.AppendValue("Ratings");
element1.AppendValue("Analysis");
Return field documenation:
Element Element Value Type Description
returnFieldDocumentatio
n
TRUE or
FALSE
Boolean Returns a description about the field as seen
on FLDS<GO>. Default value is false.
Example Syntax: request.Set("returnFieldDocumentation", true);

A Schemas 137
Figure A-7: Field Search Request Response
fieldSearchError
fieldResponse
fieldData[ ]
messagecategorysource subcategorycode
fieldInfo
overrides[ ]
fieldData
fieldData has zero
to one fieldInfo
id
fieldInfo has
zero to one
overrides[ ]
documentation
datatypemnemonic
description
override
fieldError
fieldData[ ]
has zero to many
fieldData elements
fieldData has zero
to one fieldError elements message
category
source
subcategorycode
categoryName
property
id value
The fieldResponse
message has zero to one
fieldSearchError elements

A Schemas 138
A.3.5 Categorized Field Search Request
Identifier: the reference or streaming fields desired.
Element Element Value Type Description
searchSpec String The string argument to search through
mnemonics, descriptions and definitions. It is
also able to 'intelligently' expand works, i.e.
mkt ==> market.
Example Syntax: request.Set("searchSpec", "mutual fund");
Exclude options:
Element Element Value Type Description
category New Fields
Analysis
Corporate
Actions
Custom Fields
Descriptive
Earnings
Estimates
Fundamentals
Market Activity
Metadata
Ratings
Trading
Systems
String Categories for fields
productType All String The results will be filtered by fields that are
avaliable for this yellow key (security type).
Govt String
Corp String
Mtge String
M-Mkt String
Muni String
Pfd String
Equity String
Cmdty String
Index String
Curncy String

A Schemas 139
A.3.5.1 Categorized Field Search Request Response
See “Field Service Response Elements” on page 143 and “Field Service Response Values”
on page 144 for more information.
fieldType All String Results include fields that are both streaming
(real-time and delayed) and reference (static)
Realtime String Results include fields that provide streaming
data (real-time and delayed)
Static String Results include fields that provide reference
data (static).
Example Syntax: Element element = request.getElement ("exclude");
element.setElement("productType", "Equity");
element.setElement("fieldType", "Static");
Element element1 = element.GetElement("category");
element1.AppendValue("Ratings");
element1.AppendValue("Analysis");
Return field documenation:
Element Element Value Type Description
returnFieldDocumentatio
n
TRUE or
FALSE
Boolean Returns a description about the field as seen
on FLDS<GO>. Default value is false.
Example Syntax: request.Set("returnFieldDocumentation", true);

A Schemas 140
Figure A-8: Categorized Field Search Request Response
categorizedFieldSe
archError
CategorizedFieldResponse
category[ ]
messagecategorysource subcategorycode
fieldInfo
overrides[ ]
fieldData
fieldData has zero
to one fieldInfo
id
fieldInfo has
zero to one
overrides[ ]
documentation
datatypemnemonic
description
override
fieldData[ ]
has zero to many
fieldData elements
categoryName
property
id value
category
isLeafNode
categoryIdcategoryName
descriptions
numFields
fieldError
fieldData has zero
to one fieldError elements
message
category
source
subcategorycode
fieldData[ ]
The fieldResponse
message has zero to one
fieldSearchError elements
category[ ]
has zero to many
category elements

A.3.6 Field List Request
A.3.6.1 Field List Request Response
See “Field Service Response Elements” on page 143 and “Field Service Response Values”
on page 144 for more information.
Identifier: the reference or streaming fields desired.
Element Element Value Type Description
fieldType All String Results include fields that are both streaming
(real-time and delayed) and reference (static)
Realtime String Results include fields that provide streaming
data (real-time and delayed)
Static String Results include fields that provide reference
data (static).
Example Syntax: element.setElement("fieldType", "Static");
Return field documenation:
Element Element Value Type Description
returnFieldDocumentatio
n
TRUE or
FALSE
Boolean Returns a description about the field as seen
on FLDS<GO>. Default value is false.
request.Set("returnFieldDocumentation", true);

A Schemas 142
Figure A-9: Field List Request Response
fieldSearchError
fieldResponse
fieldData[ ]
messagecategorysource subcategorycode
fieldInfo
overrides[ ]
fieldData
fieldData has zero
to one fieldInfo
id
fieldInfo has
zero to one
overrides[ ]
documentation
datatypemnemonic
description
override
fieldError
fieldData[ ]
has zero to many
fieldData elements
fieldData has zero
to one fieldError elements message
category
source
subcategorycode
categoryName
property
id value
The fieldResponse
message has zero to one
fieldSearchError elements

A Schemas 143
A.3.7 Field Service Response Elements
The following table provides descriptions of the individual elements received in the field
service responses. Please view graphs A.3.3, A.3.5, A.3.7 and A.3.9 for information on the
structure of the response.
Element Description
fieldSearchError Returned when a request cannot be completed for any reason. It is an
errorInfo element.
fieldData[ ] Contains an array of fieldData values
fieldData Contains a id corresponding to the requested field identifier, along with
either a fieldInfo or fieldError element
fieldInfo Contains values on the mnemonic, datatype, categoryName,
description, and documentation.
fieldError Returned when a request cannot be completed for any reason or in the
case of a fieldInfoRequest when an invalid field mnemonic or alpha-
numeric is entered.
categorizedFieldSearchE
rror
Returned when a request cannot be completed for any reason. It is an
errorInfo element.
category[ ] Contains an array of category elements.
category Contains categoryName, categoryId, numFields, descriptions,
isLeafNode and a fieldData[ ] element.
errorInfo Contains values about the error which has occurred, including the
source, code, category, message, and subcategory.

A Schemas 144
A.3.8 Field Service Response Values
Element Type Description
id String Resulting field represented as an
alphanumeric or a Mnemonic, i.e., PR005 or
PX_LAST.
mnemonic Integer Resulting field represented as a mnemonic,
i.e., PX_LAST.
datatype Enumeration Enumeration values representing
Bloomberg data types. Please see specific
SDK documentation for the enum values.
ftype Enumeration Enumeration value representing data types
shown in XDM<GO>.
categoryName String Response value for the name of the
category. Could be one of the following:
New Fields, Analysis, Corporate Actions,
Custom Fields, Descriptive, Earnings
Estimates, Fundamentals, Market Activity,
Metadata, Ratings, and Trading Systems.
description String Is the short description describing the field,
for example for the mnemonic LAST_PRICE
the description is "Last Trade/Last Price".
documentation String Corresponds to the definition in FLDS<GO>
Time DateTime Tick time for an intraday tick request
Type String The event type for an intraday tick
Source String Bloomberg internal error source information.
Code Integer Bloomberg internal error code.
Category String Bloomberg error classification. Used to
determine the general classification of the
failure.
message String Human readable description of the failure.
subcategory String Bloomberg sub-error classification. Used to
determine the specific classification of the
failure.

A Schemas 145
A.4 Market Bar Subscription
A.4.1 Market Bar Subscription Settings
A.4.2 Market Bar Subscription: Data Events Response
Argument Value Type Description
security string As with any Subscription, a Market Bar Subscription must contain at
least one security, field and Correlation ID. The topic is defined as:
"//blp/mktbar/symbology/identifier"
field string The following fields are returned for Market Bars: TIME, OPEN, HIGH,
LOW, CLOSE, NUMBER_OF_TICKS, VOLUME. These values are
only updated on a trade. For this reason, LAST_PRICE should be
submitted in the subscription string.
See “Fields” on page 53 for additional details. Fields can be
specified as a alpha numeric or mnemonic.
Example Syntax:
Subscription mySubscription = new Subscription("//blp/mktbar/ticker/VOD LN
Equity", "LAST_PRICE", new CorrelationID(id));
interval string Optional. Interval time defined thelength in minutes of a bar. If
undefined it is set to 1 minute. This is the minimum duration. The
maximum duration is 1440 minutes, (=24 hours).
start_time string Optional. This should be in the format hh:mm. If these values are not
specified then they default is time of subscription.
end_time string Optional. This should be in the format hh:mm. If these values are not
specified then they default is session end time.
Example Syntax:
Subscription mySubscription = new Subscription(security, field,
"interval=5" "start_time=15:00", "end_time=15:30",CorrelationID(id));
Argument Value Type Description
TIME datetime Returns the time of the last TRADE on every update.
Example Syntax: Datetime time = msg.getElementAsDatetime(TIME);
OPEN Float64 Returns open price for each bar. Will be returned in the first tick for the
bar.
Example Syntax: int open = msg.getElementAsFloat64(OPEN);
HIGH Float64 Returns high price at the beginning of the bar and subsequently every
higher price that occurs until the end of the bar.
Example Syntax: int high = msg.getElementAsFloat64(HIGH);
LOW Float64 Returns low price at the beginning of the bar and subsequently every
higher price that occurs until the end of the bar.
Example Syntax: int low = msg.getElementAsFloat64(LOW);

A Schemas 146
CLOSE Float64 Returns updated close price on every update.
Example Syntax: int close = msg.getElementAsFloat64(CLOSE);
NUMBER_OF_TICKS Int32 Counts tick number on every update until a new bar starts.
Example Syntax:
int number_of_ticks = msg.getElementAsInt32(NUMBER_OF_TICKS);
VOLUME Int64 Volume increments for number of trades in each market bar and is
reset at the start of each market bar.
Example Syntax:
float volume = msg.getElementAsInt64(VOLUME);
Argument Value Type Description

A Schemas 147
A.5 Schema for Market Data and Custom VWAP
A.5.1 MarketDataEvents: Choice
Events related to Market Data:
A.5.2 Market Data Service Subscription Options
A.5.3 MarketDataUpdate: Sequence
Fields in subscription
Event Name Type Description
MarketDataUpdatee MarketDataUpdate Market Data Update
Argument Value Type Description
interval string Sets a defined period in seconds for which updates will be received for
the subscription.
The range for this argument is 0.10 to 86400.00, which is equal to
100ms to 24hours. For example setting this argument to 30 will result
in the requesting application to receive updates every 30 seconds for
the requested securities.
Example Syntax:
Subscription mySubscription = new Subscription(security, fields,
"interval=30.0", new CorrelationID(security));
delayed string Forces the subscription to be delayed even if the requestor has real-
time exchange entitlements.
Example Syntax:
Subscription mySubscription = new Subscription(security, fields,
"delayed", new CorrelationID(security));
Element Type Description
TORONTO_MOC_ELIGIBLE_REALTIME Optional
Boolean
Toronto MOC Eligible
NASDAQ_CLOSING_CROSS_ELIGIBLE_RT Optional
Boolean
Nasdaq Closing Cross Eligible
MGF_SETTING_RT Optional
Boolean
MGF Setting (Real-time)
RT_EXCH_TRADE_STATUS Optional
Boolean
Exchange Trading Status
RT_QUOTE_STATUS Optional
Boolean
Quotation Status

A Schemas 148
IND_BID_FLAG Optional
Boolean
Indicative Bid Flag
IND_ASK_FLAG Optional
Boolean
Indicative Ask Flag
TRADING_DT_REALTIME Optional Date Trading Date
RT_TIME_OF_TRADE Optional
Datetime
Time Trade Occurred
CR_OBSERVATION_DATE Optional
Datetime
Current Observation Date
PRIOR_OBSERVATION_DATE Optional
Datetime
Prior Observation Date
TIME Optional
Datetime
Time of Last Update
VOLUME Optional Int32 Volume
BID_YIELD Optional Float32 Bid Yield
ASK_YIELD Optional Float32 Ask Yield
RT_OPEN_INTEREST Optional Float32 Open Interest (Real-time)
OFF_ON_EXCH_VOLUME_RT Optional Int32 Off And On Exchange Volume (Real-time)
OFF_EXCH_VOLUME_RT Optional Int32 Off Exchange Volume (Real-time)
PX_VOLUME_BAL_RT Optional Int32 Volume Balance (Real-time)
OPT_DELTA_BID_RT Optional Float32 Delta Bid (Real-time)
OPT_DELTA_ASK_RT Optional Float32 Delta Ask (Real-time)
OPT_DELTA_MID_RT Optional Float32 Delta Mid (Real-time)
OPT_DELTA_LAST_RT Optional Float32 Delta Last Trade (Real-time)
OPT_GAMMA_BID_RT Optional Float32 Gamma Bid (Real-time)
OPT_GAMMA_ASK_RT Optional Float32 Gamma Ask (Real-time)
OPT_GAMMA_MID_RT Optional Float32 Gamma Mid (Real-time)
OPT_GAMMA_LAST_RT Optional Float32 Gamma Last Trade (Real-time)
OPT_VEGA_BID_RT Optional Float32 Vega Bid (Real-time)
OPT_VEGA_ASK_RT Optional Float32 Vega Ask (Real-time)
OPT_VEGA_MID_RT Optional Float32 Vega Mid (Real-time)
OPT_VEGA_LAST_RT Optional Float32 Vega Last Trade (Real-time)
OPT_IMPLIED_VOLATILITY_BID_RT Optional Float32 Implied Volatility Bid (Real-time)
OPT_IMPLIED_VOLATILITY_ASK_RT Optional Float32 Implied Volatility ASK (Real-time)
OPT_IMPLIED_VOLATILITY_MID_RT Optional Float32 Implied Volatility Mid (Real-time)
OPT_IMPLIED_VOLATILITY_LAST_RT Optional Float32 Implied Volatility Last Trade (Real-time)
EQY_SH_FOREIGN_RT Optional Float32 Shares Available To Foreign Investors
(Real-time)
LISTED_SH_RT Optional Float32 Number Of Listed Shares (Real-time)
Element Type Description

A Schemas 149
BLP_SPRD_TO_BENCH_BID_RT Optional Float32 Bloomberg Bid Spread To Benchmark
(Real-time)
BLP_SPRD_TO_BENCH_ASK_RT Optional Float32 Bloomberg Ask Spread To Benchmark
(Real-time)
BLP_SPRD_TO_BENCH_MID_RT Optional Float32 Bloomberg Mid Spread To Benchmark
(Real-time)
BLP_Z_SPRD_MID_RT Optional Float32 Bloomberg Mid Z Spread (Real-time)
BLP_ASW_SPREAD_MID_RT Optional Float32 Bloomberg Mid ASW Spread (Real-time)
BLP_I_SPRD_MID_RT Optional Float32 Bloomberg Mid I Spread (Real-time)
BLP_CDS_BASIS_MID_RT Optional Float32 Bloomberg Mid CDS Basis (Real-time)
BLP_SPRD_TO_BENCH_CHG_RT Optional Float32 Bloomberg Sprd To Bench Chg On Day
(Real-time)
BLP_Z_SPRD_CHG_RT Optional Float32 Bloomberg Z Spread Change On Day
(Real-time)
BLP_ASW_SPRD_CHG_RT Optional Float32 Bloomberg ASW Spread Change On Day
(Real-time)
BLP_I_SPRD_CHG_RT Optional Float32 Bloomberg I Spread Change On Day
(Real-time)
BLP_CDS_BASIS_CHG_RT Optional Float32 Bloomberg CDS Basis Change On Day
(Real-time)
BLP_SPRD_TO_BENCH_PCT_CHG_RT Optional Float32 Bloomberg Spd To Bench % Chg On Day
(Real-time)
BLP_Z_SPRD_PCT_CHG_RT Optional Float32 Bloomberg Z Spread % Change On Day
(Real-time)
BLP_ASW_SPRD_PCT_CHG_RT Optional Float32 Bloomberg ASW Spread % Chg On Day
(Real-time)
BLP_I_SPRD_PCT_CHG_RT Optional Float32 Bloomberg I Spread % Change On Day
(Real-time)
BLP_CDS_BASIS_PCT_CHG_RT Optional Float32 Bloomberg CDS Basis % Change On Day
(Real-time)
PX_SETTLE_ACTUAL_RT Optional Float32 Settlement Price Actual (Real-time)
ARBITRAGE_ASK_ORD_NOT_MATCHED_RT Optional Float32 Arbitrage Ask Orders Not Matched (Real-
time)
ARBITRAGE_BID_ORD_NOT_MATCHED_RT Optional Float32 Arbitrage Bid Orders Not Matched (Real-
time)
NON_ARBITRAGE_ASK_NOT_MATCHED_RT Optional Float32 Non Arbitrage Ask Orders Not Matched
(Real-time)
NON_ARBITRAGE_BID_NOT_MATCHED_RT Optional Float32 Non Arbitrage Bid Orders Not Matched
(Real-time)
ARBITRAGE_ASK_ORD_VOLUME_RT Optional Int32 Arbitrage Ask Orders Volume (Real-time)
ARBITRAGE_BID_ORD_VOLUME_RT Optional Int32 Arbitrage Bid Orders Volume (Real-time)
Element Type Description

A Schemas 150
NON_ARBIT_ASK_ORD_VOLUME_RT Optional Int32 Non Arbitrage Ask Orders Volume (Real-
time)
NON_ARBIT_BID_ORD_VOLUME_RT Optional Int32 Non Arbitrage Bid Orders Volume (Real-
time)
PRE_ANNOUNCE_NUM_PROG_ASK_RT Optional Float32 Pre Announce Num of Program Ask
Orders (Real-time)
PRE_ANNOUNCE_NUM_PROG_BID_RT Optional Float32 Pre Announce Num of Program Bid
Orders (Real-time)
TRUST_ASK_ORD_VOLUME_RT Optional Int32 Trust Ask Orders Volume (Real-time)
PROPRIETARY_ASK_ORD_VOLUME_RT Optional Int32 Proprietary Ask Orders Volume (Real-
time)
TRUST_BID_ORD_VOLUME_RT Optional Int32 Trust Bid Orders Volume (Real-time)
PROPRIETARY_BID_ORD_VOLUME_RT Optional Int32 Proprietary Bid Orders Volume (Real-
time)
TOTAL_VOLUME_PROGRAM_TRADE_RT Optional Int32 Total Volume of Program Trading (Real-
time)
PX_INDICATIVE_BID_SIZE_RT Optional Int32 Indicative Bid Price Size (Real-time)
PX_INDICATIVE_ASK_SIZE_RT Optional Int32 Indicative Ask Price Size (Real-time)
NUM_TRADES_RT Optional Int32 Number Of Trades
MGF_VOLUME_RT Optional Int32 MGF Volume (Real-time)
NUM_TRADES_OPENING_AUCTION_RT Optional Int32 Number Of Trades In Opening Auction
(Real-time)
NUM_TRADES_CLOSING_AUCTION_RT Optional Int32 Number Of Trades In Closing Auction
(Real-time)
ALL_PRICE_SIZE Optional Int32 All Price Size
RT_NYSE_LIQUIDITY_BID_SIZE Optional Int32 NYSE Liquidity Quote Bid Size
RT_NYSE_LIQUIDITY_ASK_SIZE Optional Int32 NYSE Liquidity Quote Ask Size
VOLUME_THEO Optional Int32 Theoretical Volume
SIZE_LAST_AT_TRADE Optional Int32 Size of Last AT Trade
SIZE_LAST_AT_TRADE_TDY Optional Int32 Size of Today's Last AT Trade
OPEN_YLD Optional Float32 Open Yield
OPEN_YLD_TDY Optional Float32 Today's Open Yield
HIGH_YLD Optional Float32 High Yield
HIGH_YLD_TDY Optional Float32 Today's High Yield
LOW_YLD Optional Float32 Low Yield
LOW_YLD_TDY Optional Float32 Today's Low Yield
LAST_YLD Optional Float32 Last Yield
LAST_YLD_TDY Optional Float32 Today's Last Yield
SIZE_LAST_TRADE_TDY Optional Int32 Size of Today's Last Trade
Element Type Description

A Schemas 151
LAST2_YLD Optional Float32 Last 2 Yield
LAST_DIR_YLD Optional Int32 Last Yield Direction
LAST2_DIR_YLD Optional Int32 Second Last Yield Direction
PREV_SES_LAST_YLD Optional Float32 Previous Session Last Yield
BID2_YLD Optional Float32 Bid 2 Yield
ASK2_YLD Optional Float32 Ask 2 Yield
BID_DIR_YLD Optional Int32 Bid Yield Direction
ASK_DIR_YLD Optional Int32 Ask Yield Direction
MID_DIR Optional Int32 Mid Direction
MID2_DIR Optional Int32 Second Mid Direction
RT_PX_CHG_PCT_1D Optional Float32 Real-Time Price Change 1 Day Percent
RT_YLD_CHG_NET_1D Optional Float32 Real-Time Yield Change 1 Day Net
RT_YLD_CHG_PCT_1D Optional Float32 Real-Time Yield Change 1 Day Percent
ASK_SIZE_TDY Optional Int32 Today's Ask Size
BID_SIZE_TDY Optional Int32 Today's Bid Size
VOLUME_TDY Optional Int32 Today's Volume
BID_YLD_TDY Optional Float32 Today's Bid Yield
ASK_YLD_TDY Optional Float32 Today's Ask Yield
UP_LIMIT Optional Float32 Up Limit
DOWN_LIMIT Optional Float32 Down Limit
LAST_DIR Optional Int32 Last Direction
LAST2_DIR Optional Int32 Second Last Direction
BID_DIR Optional Int32 Bid Direction
ASK_DIR Optional Int32 Ask Direction
SIZE_LAST_TRADE Optional Int32 Size of Last Trade
ASK_SIZE Optional Int32 Ask Size
BID_SIZE Optional Int32 Bid Size
LAST_PRICE Optional Float64 Last Price
BID Optional Float64 Bid Price
ASK Optional Float64 Ask Price
HIGH Optional Float64 High Price
LOW Optional Float64 Low Price
BEST_BID Optional Float64 Best Bid
BEST_ASK Optional Float64 Best Ask
MID Optional Float64 Mid Price
LAST_TRADE Optional Float64 Last Trade
OPEN Optional Float64 Open Price
Element Type Description

A Schemas 152
PREV_SES_LAST_PRICE Optional Float64 Previous Session Last Price
EXCH_VWAP Optional Float64 Exchange VWAP
NASDAQ_OPEN Optional Float64 NASDAQ Official Open Price
NASDAQ_FIRST_TRADE Optional Float64 NASDAQ First Actual Trade
NASDAQ_PREV_BID Optional Float64 NASDAQ Prevailing Bid Price
NASDAQ_PREV_ASK Optional Float64 NASDAQ Prevailing Ask Price
INDICATIVE_FAR Optional Float64 Far Indicative Price
INDICATIVE_NEAR Optional Float64 Near Indicative Price
IMBALANCE_BID Optional Float64 Net Order Imbalance Bid Price
IMBALANCE_ASK Optional Float64 Net Order Imbalance Ask Price
ORDER_IMB_BUY_VOLUME Optional Int32 Net Order Imbalance Bid Volume
ORDER_IMB_SELL_VOLUME Optional Int32 Net Order Imbalance Ask Volume
VWAP Optional Float64 Eqty intraday VWAP
FIXING_RATE_REALTIME Optional Float64 Fixing Rate
HIGH_TEMP_REALTIME Optional Float64 High Temperature
LOW_TEMP_REALTIME Optional Float64 Low Temperature
MEAN_TEMP_REALTIME Optional Float64 Mean Temperature
HEATING_DAYS_REALTIME Optional Float64 Heating Degree Days
COOLING_DAYS_REALTIME Optional Float64 Cooling Degree Days
REL_HUMIDITY_REALTIME Optional Float64 Relative Humidity
WIND_SPEED_REALTIME Optional Float64 Wind Speed
WEATHER_CODE_REALTIME Optional Float64 Weather Condition Code
PRECIPITATION_REALTIME Optional Float64 Precipitation
MARKET_DEFINED_VWAP_REALTIME Optional Float64 Market Defined VWAP (Real-time)
MIN_LIMIT Optional Float64 Minimum Limit Price
MAX_LIMIT Optional Float64 Maximum Limit Price
THEO_PRICE Optional Float64 Theoretical Price
MIN_LIMIT_OUT_OF_SESSION Optional Float64 Minimum Limit Price Out Of Session
MAX_LIMIT_OUT_OF_SESSION Optional Float64 Maximum Limit Price Out Of Session
BID_WEIGHTED_AVG_SPREAD Optional Float64 Bid Weighted Average Spread
ASK_WEIGHTED_AVG_SPREAD Optional Float64 Ask Weighted Average Spread
RT_NYSE_LIQUIDITY_PX_BID Optional Float64 NYSE Liquidity Quote Bid Price
RT_NYSE_LIQUIDITY_PX_ASK Optional Float64 NYSE Liquidity Quote Ask Price
INDICATIVE_BID Optional Float64 Indicative Bid Price
INDICATIVE_ASK Optional Float64 Indicative Ask Price
PX_EVAL_JAPANESE_REALTIME Optional Float64 Japanese Evaluation Price
LAST_ALL_SESSIONS Optional Float64 Last Price All Sessions
Element Type Description

A Schemas 153
PX_NASDAQ_VWOP_REALTIME Optional Float64 NASDAQ VWOP Price
BLP_I_SPRD_LAST_RT Optional Float64 Bloomberg Last I Spread (Real-time)
PREV_CLOSE_VALUE_REALTIME Optional Float64 Previous Closing Value
BID_ALL_SESSION Optional Float64 Bid Price All Session
ASK_ALL_SESSION Optional Float64 Ask Price All Session
EBS_TOUCH_HIGH_REALTIME Optional Float64 EBS Touch High
EBS_TOUCH_LOW_REALTIME Optional Float64 EBS Touch Low
PX_PREV_TO_LAST_REALTIME Optional Float64 Previous-To-Last Price
PX_TARGIN_SERVICE_REALTIME Optional Float64 TARGIN Service Price (Real-time)
PX_TARGIN_OFFCIAL_REALTIME Optional Float64 TARGIN Official Price (Real-time)
FOREIGN_HOLDING_PCT_RT Optional Float64 Percentage Of Foreign Holding (Real-
time)
OWNERSHIP_LIMIT_RATIO_RT Optional Float64 Ownership Limit Ratio (Real-time)
RT_EVAL_JAPANESE_CHG_ON_DAY Optional Float64 Japanese Evaluation Price Change On
Day (Real-time)
RT_EVAL_JAPANESE_PCT_CHG_ON_DAY Optional Float64 Japanese Eval Price Pct Change On Day
(Real-time)
BLP_Z_SPRD_LAST_RT Optional Float64 Bloomberg Last Z Spread (Real-time)
BLP_ASW_SPREAD_LAST_RT Optional Float64 Bloomberg Last ASW Spread (Real-time)
BLP_RT_SPRD_TO_BENCH_LAST_RT Optional Float64 Bloomberg Last Spread to Benchmark
(Real-time)
TRUST_ASK_ORD_VALUE_RT Optional Float64 Trust Ask Orders Value (Real-time)
PROPRIETARY_ASK_ORD_VALUE_RT Optional Float64 Proprietary Ask Orders Value (Real-time)
TRUST_BID_ORD_VALUE_RT Optional Float64 Trust Bid Orders Value (Real-time)
PROPRIETARY_BID_ORD_VALUE_RT Optional Float64 Proprietary Bid Orders Value (Real-time)
TOTAL_VALUE_PROGRAM_TRADE_RT Optional Float64 Total Value of Program Trading (Real-
time)
PX_OFFICIAL_AUCTION_RT Optional Float64 Official Auction Price (Real-time)
NYSE_LRP_HIGH_PRICE_RT Optional Float64 NYSE LRP High Price (Real-time)
NYSE_LRP_LOW_PRICE_RT Optional Float64 NYSE LRP Low Price (Real-time)
ALL_PRICE Optional Float64 All Price
BEST_BID1 Optional Float64 Best Bid 1
BEST_BID2 Optional Float64 Best Bid 2
BEST_BID3 Optional Float64 Best Bid 3
BEST_BID4 Optional Float64 Best Bid 4
BEST_BID5 Optional Float64 Best Bid 5
BEST_ASK1 Optional Float64 Best Ask 1
BEST_ASK2 Optional Float64 Best Ask 2
Element Type Description

A Schemas 154
BEST_ASK3 Optional Float64 Best Ask 3
BEST_ASK4 Optional Float64 Best Ask 4
BEST_ASK5 Optional Float64 Best Ask 5
BEST_BID1_SZ Optional Int32 Best Bid 1 Size
BEST_BID2_SZ Optional Int32 Best Bid 2 Size
BEST_BID3_SZ Optional Int32 Best Bid 3 Size
BEST_BID4_SZ Optional Int32 Best Bid 4 Size
BEST_BID5_SZ Optional Int32 Best Bid 5 Size
BEST_ASK1_SZ Optional Int32 Best Ask 1 Size
BEST_ASK2_SZ Optional Int32 Best Ask 2 Size
BEST_ASK3_SZ Optional Int32 Best Ask 3 Size
BEST_ASK4_SZ Optional Int32 Best Ask 4 Size
BEST_ASK5_SZ Optional Int32 Best Ask 5 Size
LAST_AT_TRADE Optional Float64 Last AT Trade
LAST2_AT_TRADE Optional Float64 Last 2 AT Trade
LAST_AT_TRADE_TDY Optional Float64 Today's Last AT Trade
MID_TDY Optional Float64 Today's Mid Price
MID2 Optional Float64 Mid 2 Price
RT_PX_CHG_NET_1D Optional Float64 Real-Time Price Change 1 Day Net
OPEN_TDY Optional Float64 Today's Open Price
LAST_PRICE_TDY Optional Float64 Today's Last Price
BID_TDY Optional Float64 Today's Bid Price
ASK_TDY Optional Float64 Today's Ask Price
HIGH_TDY Optional Float64 Today's High Price
LOW_TDY Optional Float64 Today's Low Price
LAST2_PRICE Optional Float64 Last 2 Price
BID2 Optional Float64 Bid 2 Price
ASK2 Optional Float64 Ask 2 Price
RT_EXCH_MARKET_STATUS Optional String Exchange Market Status
RT_TRADING_PERIOD Optional String Trading Period
BID_BROKER_CODE Optional String Bid Broker Code
ASK_BROKER_CODE Optional String Ask Broker Code
IMBALANCE_INDIC_RT Optional String Imbalance Indicator
BLP_SPREAD_BENCHMARK_NAME_RT Optional String Bloomberg Spread Benchmark Name
(Real-time)
BLP_SWAP_CURVE_NAME_RT Optional String Bloomberg Swap Curve Name (Real-
time)
Element Type Description

A Schemas 155
FINANCIAL_STATUS_INDICATOR_RT Optional String Financial Status Indicator (Real-time)
BID_YLD_COND_CODE Optional String Bid Yield Condition Code
YLD_COND_CODE Optional String Yield Condition Code
ASK_YLD_COND_CODE Optional String Ask Yield Condition Code
ALL_PRICE_COND_CODE Optional String
BID_COND_CODE Optional String Bid Condition Codes
ASK_COND_CODE Optional String Ask Condition Codes
RT_SIMP_SEC_STATUS Optional String Simplified Security Status
RT_PRICING_SOURCE Optional String Real-Time Pricing Source
NYSE_LRP_SEND_TIME_RT Optional Time NYSE LRP Send Time (Real-time)
BID_ASK_TIME Optional Time Time of Last Bid/Ask Update
SES_START Optional Time Session Start
SES_END Optional Time Session End
TRADE_SPREAD_TIME Optional Time Time of TRADE_SPREAD tick
NEWS_STORY_TIME Optional Time Time of NEWS_STORY tick
BID_TIME Optional Time Time of BID tick
BID_BEST_TIME Optional Time Time of BID_BEST tick
VOLUME_UPDATE_TIME Optional Time Time of VOLUME_UPDATE tick
MARKET_DEPTH_TIME Optional Time Time of MARKET_DEPTH tick
CANCEL_CORRECT_TIME Optional Time Time of CANCEL_CORRECT tick
MIN_LIMIT_OUT_OF_SESSION_TIME Optional Time Time of MIN_LIMIT_OUT_OF_SESSION
tick
BID_SPREAD_TIME Optional Time Time of BID_SPREAD tick
BT_MKT_TURN_TIME Optional Time Time of BT_MKT_TURN tick
HIGH_TIME Optional Time Time of HIGH tick
BT_LSE_LAST_TIME Optional Time Time of BT_LSE_LAST tick
AT_TRADE_TIME Optional Time Time of AT_TRADE tick
ASK_YEILD_TIME Optional Time Time of ASK_YEILD tick
PRICE_UPDATE_TIME Optional Time Time of PRICE_UPDATE tick
OPEN_INTEREST_TIME Optional Time Time of OPEN_INTEREST tick
VOLUME_TIME Optional Time Time of VOLUME tick
EVAL_JAPANESE_TIME Optional Time Time of EVAL_JAPANESE tick
ASK_WEIGHTED_AVG_SPREAD_TIME Optional Time Time of
ASK_WEIGHTED_AVG_SPREAD tick
THEO_PRICE_TIME Optional Time Time of THEO_PRICE tick
BUY_SELL_INFO_TIME Optional Time Time of BUY_SELL_INFO tick
SETS_MID_PRICE_TIME Optional Time Time of SETS_MID_PRICE tick
Element Type Description

A Schemas 156
TAKE_TIME Optional Time Time of TAKE tick
TICK_NUM_TIME Optional Time Time of TICK_NUM tick
SMART_TIME Optional Time Time of SMART tick
INDICATIVE_ASK_TIME Optional Time Time of INDICATIVE_ASK tick
BT_SEC_ASK_TIME Optional Time Time of BT_SEC_ASK tick
LOW_TIME Optional Time Time of LOW tick
BT_SEC_BID_TIME Optional Time Time of BT_SEC_BID tick
LOW_YIELD_TIME Optional Time Time of LOW_YIELD tick
MAX_LIMIT_TIME Optional Time Time of MAX_LIMIT tick
TRADING_PERIOD_TIME Optional Time Time of TRADING_PERIOD tick
INDICATIVE_BID_TIME Optional Time Time of INDICATIVE_BID tick
API_INTERNAL_TIME Optional Time Time of API_INTERNAL tick
ASK_LIFT_TIME Optional Time Time of ASK_LIFT tick
NYSE_LIQUIDITY_ASK_TIME Optional Time Time of NYSE_LIQUIDITY_ASK tick
BID_YEILD_TIME Optional Time Time of BID_YEILD tick
ASK_BEST_TIME Optional Time Time of ASK_BEST tick
MKT_INDICATOR_TIME Optional Time Time of MKT_INDICATOR tick
NYSE_LIQUIDITY_BID_TIME Optional Time Time of NYSE_LIQUIDITY_BID tick
SMART_QUOTE_TIME Optional Time Time of SMART_QUOTE tick
NEW_MKT_DAY_TIME Optional Time Time of NEW_MKT_DAY tick
MAN_TRADE_WITH_SIZE_TIME Optional Time Time of MAN_TRADE_WITH_SIZE tick
BT_ASK_RECAP_TIME Optional Time Time of BT_ASK_RECAP tick
BT_MID_PRICE_TIME Optional Time Time of BT_MID_PRICE tick
BID_MKT_MAKER_TIME Optional Time Time of BID_MKT_MAKER tick
SETTLE_TIME Optional Time Time of SETTLE tick
HIT_TIME Optional Time Time of HIT tick
BT_LAST_RECAP_TIME Optional Time Time of BT_LAST_RECAP tick
LAST_TRADE_TIME Optional Time Time of LAST_TRADE
PRE_POST_MARKET_TIME Optional Time Time of PRE_POST_MARKET tick
ALL_PRICE_TIME Optional Time Time of ALL_PRICE tick
OPEN_TIME Optional Time Time of OPEN tick
HIGH_YIELD_TIME Optional Time Time of HIGH_YIELD tick
ASK_MKT_MAKER_TIME Optional Time Time of ASK_MKT_MAKER tick
MAX_LIMIT_OUT_OF_SESSION_TIME Optional Time Time of
MAX_LIMIT_OUT_OF_SESSION tick
SMARTMAX_TIME Optional Time Time of SMARTMAX tick
YIELD_TIME Optional Time Time of YIELD tick
Element Type Description

A Schemas 157
VWAP_TIME Optional Time Time of VWAP tick
BID_WEIGHTED_AVG_SPREAD_TIME Optional Time Time of BID_WEIGHTED_AVG_SPREAD
tick
ASK_TIME Optional Time Time of ASK tick
MIN_LIMIT_TIME Optional Time Time of MIN_LIMIT tick
ASK_SPREAD_TIME Optional Time Time of ASK_SPREAD tick
SETTLE_YIELD_TIME Optional Time Time of SETTLE_YIELD tick
BID_LIFT_TIME Optional Time Time of BID_LIFT tick
BT_BID_RECAP_TIME Optional Time Time of BT_BID_RECAP tick
Element Type Description

A Schemas 158
A.5.4 Market VWAP Service Subscription Options
Argument Value Type Description
VWAP_START_TIME string Start trade time in the format, HH:MM. HH is in 24-hr format. Only
trades at this or past this time are considered for VWAP computation.
Specified in TZDF<GO> timing for Desktop API and UTC for Server
API.
Example Syntax:
Subscription mySubscription = new Subscription( topic + security,
fields, "&VWAP_START_TIME=11:00",
new CorrelationID(security) );
VWAP_END_TIME string End trade time in the format, HH:MM. HH is in 24-hr format. Only
trades at this or before this time are considered for VWAP
computation. Specified in TZDF<GO> timing for Desktop API and UTC
for Server API.
Example Syntax:
Subscription mySubscription = new Subscription( topic + security,
fields, "&VWAP_END_TIME=12:00",
new CorrelationID(security) );
VWAP_MIN_SIZE string Minimum trade volume for a trade to be included in VWAP
computation. Values are taken as signed integers.
Example Syntax:
Subscription mySubscription = new Subscription( topic + security,
fields, "&VWAP_MIN_SIZE=1000",
new CorrelationID(security) );
VWAP_MAX_SIZE string Maximum trade volume for a trade to be included in VWAP
computation. Values are taken as signed integers.
Example Syntax:
Subscription mySubscription = new Subscription( topic + security,
fields, "&VWAP_MAX_SIZE=2000",
new CorrelationID(security) );
VWAP_MIN_PX string Minimum trade price for a trade to be included in VWAP computation.
Values are taken as floats.
Example Syntax:
Subscription mySubscription = new Subscription( topic + security,
fields, "&VWAP_MIN_PX=23.5",
new CorrelationID(security) );
VWAP_MAX_PX string Maximum trade price for a trade to be included in VWAP computation.
Values are taken as floats.
Example Syntax:
Subscription mySubscription = new Subscription( topic + security,
fields, "&VWAP_MAX_PX=25.5",
new CorrelationID(security) );

A Schemas 159
A.6 Schema for API Authorization
A.6.1 Authorization Request
Element Description
AuthorizationRequest Requests Bloomberg to check if a given Bloomberg Anywhere
user is logged into the BLOOMBERG PROFESSIONAL service
at a specified location.
UserAsidEquivalenceRequest Deprecated. Compares the exchanges entitlements of a given
user to the exchange entitlements of the ServerAPI.
LogonStatusRequest Requests a user's logon status for their Bloomberg Anywhere.
UserEntitlementsRequest Requests a list of the user's exchange entitlements
SecurityEntitlementsRequest Requests a list of a specific security's exchange entitlements
SecurityEntitlementsByUserRequest Deprecated. Requests a list of exchange entitlements for a
security by user.
TokenRequest Deprecated. Requests a token.
Bloomberg UUID: the Bloomberg unique user identifier
Element Element Value Type Description
uuid integer The Bloomberg unique user identifier
Example Syntax: Request request = authSvc.CreateAuthorizationRequest();
request.Set("uuid", 11223344);
IP Address: Location of where the user is viewing the ServerAPI data
Element Element Value Type Description
ipAddress string
Example Syntax:
Request authRequest = d_apiAuthSvc.CreateAuthorizationRequest();
authRequest.Set("ipAddress", "111.22.33.44");
Require ASID equivalence: Deprecated. Sets a flag to check the user has a superset of
entitlements compared to the ServerAPI. Used for the All-or-None model of permissioning.
Element Element Value Type Description
requireAsidEquivalence TRUE or
FALSE
Boolean When set to 'true', the AuthorizationRequest
will succeed only if the users permission are
equal to or greater than that of the Server
API.
Example Syntax: request.Set("requireAsidEquivalence", true);
Token: Deprecated. Authorizes the user with the token based approach.
Element Element Value Type Description
token Token returned by TokenRequest for a user.
(Optional. Either ipAddress or token must be
supplied.)

A Schemas 160
A.6.2 Authorization Request Response
See “Field Service Response Elements” on page 165 and “Field Service Response
Elements” on page 165.
AuthorizationSuccess
AuthorizationFailure
reason
message
category
source subcategory
code
AuthorizationResponse
The AuthorizationResponse
message has zero or one
AuthorizationSuccess element
The AuthorizationResponse
message has zero or one
AuthorizationFailure element
The AuthorizationFailure
element has one
reason element

A Schemas 161
A.6.3 Logon Status Request
A.6.4 Logon Status Request Response
See “Field Service Response Elements” on page 165 and “Field Service Response
Elements” on page 165.
Bloomberg UUID: the Bloomberg unique user identifier
Element Element Value Type Description
uuid integer The Bloomberg Unique User Identifier (UUID)
sid Deprecated. do not use
sidInstance Deprecated. do not use
terminalSid Deprecated. do not use
terminalSidInstance Deprecated. do not use.
Example Syntax:
Request request = authSvc.CreateRequest("LogonStatusRequest");
Element userinfo = request.GetElement("userInfo");
userinfo.SetElement("uuid", 11223344);
IP Address: The location where the user is viewing API data
Element Element Value Type Description
ipAddress string The location where the user is viewing API
data
Example Syntax:
Request logonStatusRequest = authSvc.CreateRequest("LogonStatusRequest");
logonStatusRequest.Set("ipAddress", "111.22.33.44");
LogonStatusResponse
isLoggedOn

A Schemas 162
A.6.5 User Entitlements Request
A.6.6 User Entitlements Request Response
See “Field Service Response Elements” on page 165 and “Field Service Response
Elements” on page 165.
Bloomberg UUID: the Bloomberg unique user identifier
Element Element Value Type Description
uuid integer The Bloomberg Unique User Identifier (UUID)
sid Deprecated. do not use
sidInstance Deprecated. do not use
terminalSid Deprecated. do not use
terminalSidInstance Deprecated. do not use.
Example Syntax:
Request request = authSvc.CreateRequest("UserEntitlementsRequest");
Element userinfo = request.GetElement("userInfo");
userinfo.SetElement("uuid", 11223344);
UserEntitlementsResponse
eids[ ]
entitlementId
The UserEntitlementsResponse
message has one eids array

A Schemas 163
A.6.7 Security Entitlements Request
A.6.8 Security Entitlements Request Response
See “Field Service Response Elements” on page 165 and “Field Service Response
Elements” on page 165.
Securities: the reference or streaming fields desired.
Element Element Value Type Description
securities string Element holding the list of securities to
retrieve exchange entitlements.
Example Syntax:
Request request = authSvc.CreateRequest("SecurityEntitlementsRequest");
Element securities = request.GetElement("securities");
securities.AppendValue("IBM US Equity");
SecurityEntitlementsResponse
eidData[ ]
eidData
eids[ ]
eidData [ ] has one to many
eidData elements status
The SecurityEntitlementResponse
message has one
eidData array element
eidData has one
eids[ ] element
sequenceNumber
entitlementId

A Schemas 164
A.6.9 Authorization Token Request
A.6.10 Authorization Token Request Response
See “Field Service Response Elements” on page 165 and “Field Service Response
Elements” on page 165.
Identifier: The Bloomberg Unique User Identifier.
Element Element Value Type Description
uuid integer The Bloomberg Unique User Identifier (UUID)
Example Syntax:
Request request = authSvc.CreateRequest("AuthorizationTokenRequest");
request.Set("uuid", 11223344);
Label: A label that identifies which Server API application is requesting the token.
Element Element Value Type Description
label string String identifier for the requesting ServerAPI
application
Example Syntax:
Request request = authSvc.CreateRequest("AuthorizationTokenRequest");
request.Set("label", "myApp");
responseError
message
category
source subcategory
code
AuthoirzationTokenResponse
AuthorizationTokenResponse
message has zero or
one responseError

A Schemas 165
A.6.11 Field Service Response Elements
A.6.12 Field Service Request Values
Element Description
AuthorizationSuccess Returned for an authorization request when the UUID provided is
logged into the Bloomberg Anywhere at the specified IP address.
AuthorizationFailure Returned for an authorization request on failure. It is an errorInfo
element.
reason An AuthorizationFailure message will contain one "reason" element
responseError Returned when a request cannot be completed for any reason. It is an
errorInfo element.
errorInfo Contains values about the error which has occurred, including the
source, code, category, message, and subcategory.
eidData[ ] Contains a list of eidData elements, each associated to a security
requested.
eidData[ ]::eidData Contains status, sequence number and list of entitlement identifiers.
eids[ ] Contains a list of entitlementId values associated to the user.
Element Type Description
Source String Bloomberg internal error source information.
Code Integer Bloomberg internal error code.
Category String Bloomberg error classification. Used to determine the
general classification of the failure.
message String Human readable description of the failure.
subcategory String Bloomberg sub-error classification. Used to determine
the specific classification of the failure.
entitlementId Integer Entitlement identifier (EID)
status Integer Status where success = 0. Any other code indicates
failure.
sequenceNumber Integer Security sequence number, specifying the position of
the security in the request.
isLoggedOn Boolean Returns true when the UUID specified in logged into
the BLOOMBERG PROFESSIONAL service at the
specified IP address.

B Java Examples 166
B Java Examples
This section contains the following code examples and sample output from each example:
z“Request Response Paradigm” on page 167
z“Subscription Paradigm” on page 170
z“Asynchronous Event Handling” on page 174
z“Request Response Multiple” on page 178
z“Subscription Multiple” on page 182
z“Authorization by IP Address” on page 192

B.1 Request Response Paradigm
/ RequestResponseParadigm.java
package BloombergLP;
import com.bloomberglp.blpapi.CorrelationID;
import com.bloomberglp.blpapi.Event;
import com.bloomberglp.blpapi.Message;
import com.bloomberglp.blpapi.MessageIterator;
import com.bloomberglp.blpapi.Request;
import com.bloomberglp.blpapi.Service;
import com.bloomberglp.blpapi.Session;
import com.bloomberglp.blpapi.SessionOptions;
public class RequestResponseParadigm {
public static void main(String[] args) throws Exception {
SessionOptions sessionOptions = new SessionOptions();
sessionOptions.setServerHost("localhost");
sessionOptions.setServerPort(8194);
Session session = new Session(sessionOptions);
if (!session.start()) {
System.out.println("Could not start session.");
System.exit(1);
}
if (!session.openService("//blp/refdata")) {
System.out.println("Could not open service " +
"//blp/refdata");
System.exit(1);
}
CorrelationID requestID = new CorrelationID(1);
Service refDataSvc = session.getService("//blp/refdata");
Request request =
refDataSvc.createRequest("ReferenceDataRequest");
request.append("securities", "IBM US Equity");
request.append("fields", "PX_LAST");
session.sendRequest(request, requestID);

B Java Examples 168
boolean continueToLoop = true;
while (continueToLoop) {
Event event = session.nextEvent();
switch (event.eventType().intValue()) {
case Event.EventType.Constants.RESPONSE: // final event
continueToLoop = false; // fall through
case Event.EventType.Constants.PARTIAL_RESPONSE:
handleResponseEvent(event);
break;
default:
handleOtherEvent(event);
break;
}
}
}
private static void handleResponseEvent(Event event) throws Exception {
System.out.println("EventType =" + event.eventType());
MessageIterator iter = event.messageIterator();
while (iter.hasNext()) {
Message message = iter.next();
System.out.println("correlationID=" +
message.correlationID());
System.out.println("messageType =" +
message.messageType());
message.print(System.out);
}
}
private static void handleOtherEvent(Event event) throws Exception
{
System.out.println("EventType=" + event.eventType());
MessageIterator iter = event.messageIterator();
while (iter.hasNext()) {
Message message = iter.next();
System.out.println("correlationID=" +
message.correlationID());
System.out.println("messageType=" + message.messageType());
message.print(System.out);
if (Event.EventType.Constants.SESSION_STATUS ==
event.eventType().intValue()
&& "SessionTerminated" ==
message.messageType().toString()){
System.out.println("Terminating: " +
message.messageType());
System.exit(1);
}
}
}
}

B Java Examples 169
B.1.1 Request Response Paradigm Output
EventType=SESSION_STATUS
correlationID=null
messageType=SessionStarted
SessionStarted = {
}
EventType=SERVICE_STATUS
correlationID=Internal: 1
messageType=ServiceOpened
ServiceOpened = {
}
EventType =RESPONSE
correlationID=User: 1
messageType =ReferenceDataResponse
ReferenceDataResponse (choice) = {
securityData[] = {
securityData = {
security = IBM US Equity
sequenceNumber = 0
fieldData = {
PX_LAST = 92.51
}
}
}
}

B Java Examples 170
B.2 Subscription Paradigm
// SubscriptionParadigm.java
package BloombergLP;
import com.bloomberglp.blpapi.CorrelationID;
import com.bloomberglp.blpapi.Event;
import com.bloomberglp.blpapi.Message;
import com.bloomberglp.blpapi.MessageIterator;
import com.bloomberglp.blpapi.Session;
import com.bloomberglp.blpapi.SessionOptions;
import com.bloomberglp.blpapi.Subscription;
import com.bloomberglp.blpapi.SubscriptionList;
public class SubscriptionParadigm {
public static void main(String[] args) throws Exception {
SessionOptions sessionOptions = new SessionOptions();
sessionOptions.setServerHost("localhost");
sessionOptions.setServerPort(8194);
Session session = new Session(sessionOptions);
if (!session.start()) {
System.out.println("Could not start session.");
System.exit(1);
}
if (!session.openService("//blp/mktdata")) {
System.err.println("Could not start session.");
System.exit(1);
}
CorrelationID subscriptionID = new CorrelationID(2);
SubscriptionList subscriptions = new SubscriptionList();
subscriptions.add(new Subscription("AAPL US Equity",
"LAST_PRICE",
subscriptionID));
session.subscribe(subscriptions);

B Java Examples 171
int updateCount = 0;
while (true) {
Event event = session.nextEvent();
switch (event.eventType().intValue()) {
case Event.EventType.Constants.SUBSCRIPTION_DATA:
handleDataEvent(event, updateCount++);
break;
default:
handleOtherEvent(event);
break;
}
}
}
private static void handleDataEvent(Event event, int updateCount)
throws Exception {
System.out.println("EventType=" + event.eventType());
System.out.println("updateCount = " + updateCount);
MessageIterator iter = event.messageIterator();
while (iter.hasNext()) {
Message message = iter.next();
System.out.println("correlationID = " +
message.correlationID());
System.out.println("messageType = " +
message.messageType());
message.print(System.out);
}
}
private static void handleOtherEvent(Event event) throws Exception
{
System.out.println("EventType=" + event.eventType());
MessageIterator iter = event.messageIterator();
while (iter.hasNext()) {
Message message = iter.next();
System.out.println("correlationID=" +
message.correlationID());
System.out.println("messageType=" + message.messageType());
message.print(System.out);
if (Event.EventType.Constants.SESSION_STATUS ==
event.eventType().intValue()
&& "SessionTerminated" ==
message.messageType().toString()){
System.out.println("Terminating: " +
message.messageType());
System.exit(1);
}
}
}
}

B Java Examples 172
Subscription Paradigm Output
EventType=SESSION_STATUS
correlationID=null
messageType=SessionStarted
SessionStarted = {
}
EventType=SERVICE_STATUS
correlationID=Internal: 1
messageType=ServiceOpened
ServiceOpened = {
}
EventType=SUBSCRIPTION_STATUS
correlationID=User: 2
messageType=SubscriptionStarted
SubscriptionStarted = {
}
EventType=SUBSCRIPTION_DATA
updateCount = 0
correlationID = User: 2
messageType = MarketDataEvents
MarketDataEvents = {
LAST_PRICE = 93.0
BID = 92.92
ASK = 92.95
VOLUME = 21168694
HIGH = 94.34
LOW = 92.6
RT_OPEN_INTEREST = 31212534
BEST_BID = 92.92
BEST_ASK = 92.95
LAST_TRADE = 93.0
OPEN = 93.09
PREV_SES_LAST_PRICE = 94.2
VWAP = 93.3075
TRADING_DT_REALTIME = 2009-01-29+00:00
EQY_TURNOVER_REALTIME = 1.98702464E9
RT_API_MACHINE = n119
SES_START = 14:30:00.000+00:00
SES_END = 21:30:00.000+00:00
RT_PX_CHG_NET_1D = -1.2
RT_PX_CHG_PCT_1D = -1.27389
IND_BID_FLAG = false
IND_ASK_FLAG = false
OPEN_TDY = 93.09
ASK_SIZE_TDY = 1
BID_SIZE_TDY = 1
VOLUME_TDY = 21168694

B Java Examples 173
LAST_PRICE_TDY = 93.0
BID_TDY = 92.92
ASK_TDY = 92.95
HIGH_TDY = 94.34
LOW_TDY = 92.6
RT_PRICING_SOURCE = US
ASK_SIZE = 1
BID_SIZE = 1
TIME = 22:20:00.000+00:00
API_MACHINE = n119
EXCH_CODE_LAST = D
EXCH_CODE_BID = Q
EXCH_CODE_ASK = O
EID = 14005
IS_DELAYED_STREAM = false
}
EventType=SUBSCRIPTION_DATA
updateCount = 1
correlationID = User: 2
messageType = MarketDataEvents
MarketDataEvents = {
LAST_ALL_SESSIONS = 93.0
BID_ALL_SESSION = 92.92
ASK_ALL_SESSION = 92.95
TRADE_SIZE_ALL_SESSIONS_RT = 0
IS_DELAYED_STREAM = false
}

B Java Examples 174
B.3 Asynchronous Event Handling
// AsynchronousEventHandling.java
package BloombergLP;
import java.io.IOException;
import com.bloomberglp.blpapi.CorrelationID;
import com.bloomberglp.blpapi.Event;
import com.bloomberglp.blpapi.EventHandler;
import com.bloomberglp.blpapi.Message;
import com.bloomberglp.blpapi.MessageIterator;
import com.bloomberglp.blpapi.Request;
import com.bloomberglp.blpapi.Service;
import com.bloomberglp.blpapi.Session;
import com.bloomberglp.blpapi.SessionOptions;
public class AsynchronousEventHandling {
public static void main(String[] args) throws Exception {
SessionOptions sessionOptions = new SessionOptions();
sessionOptions.setServerHost("localhost");
sessionOptions.setServerPort(8194);
Session session = new Session(sessionOptions, new MyEventHandler());
session.startAsync();
// Wait for events
Object object = new Object();
synchronized (object) {
object.wait();
}
}
}

B Java Examples 175
class MyEventHandler implements EventHandler {
void dumpEvent(Event event){
System.out.println("eventType=" + event.eventType());
MessageIterator messageIterator = event.messageIterator();
while (messageIterator.hasNext()){
Message message = messageIterator.next();
System.out.println("messageType=" + message.messageType());
System.out.println("CorrelationID=" + message.correlationID());
try {
message.print(System.out);
} catch (IOException e) {
e.printStackTrace();
}
}
}
public void processEvent(Event event, Session session) {
switch (event.eventType().intValue()) {
case Event.EventType.Constants.SESSION_STATUS: {
MessageIterator iter = event.messageIterator();
while (iter.hasNext()) {
Message message = iter.next();
if (message.messageType().equals("SessionStarted")) {
try {
session.openServiceAsync("//blp/refdata",
new CorrelationID(99));
} catch (Exception e) {
System.err.println(
"Could not open //blp/refdata for async");
System.exit(1);
}
} else {
System.err.println("Could not start session.");
System.exit(1);
}
}
break;
}

B Java Examples 176
case Event.EventType.Constants.SERVICE_STATUS: {
MessageIterator iter = event.messageIterator();
while (iter.hasNext()) {
Message message = iter.next();
if (message.correlationID().value() == 99
&& message.messageType().equals("ServiceOpened")) {
//Construct and issue a Request
Service service = session.getService("//blp/refdata");
Request request =
service.createRequest("ReferenceDataRequest");
request.append("securities", "IBM US Equity");
request.append("fields", "LAST_PRICE");
try {
session.sendRequest(request, new CorrelationID(86));
} catch (Exception e) {
System.err.println("Could not send request");
System.exit(1);
}
} else {
System.out.println("Unexpected SERVICE_STATUS message:");
try {
message.print(System.err);
} catch (Exception e){
e.printStackTrace();
}
}
}
break;
}

B Java Examples 177
B.3.1 Asynchronous Event Handling: Output
case Event.EventType.Constants.PARTIAL_RESPONSE: {//
dumpEvent(event); // Handle Partial Response
break;
}
case Event.EventType.Constants.RESPONSE:{
dumpEvent(event); // Handle final response
// Now, the example is complete. Shut it down.
try {
session.stop(Session.StopOption.ASYNC);
} catch (InterruptedException e) {
e.printStackTrace();
}
System.out.println("terminate process from handler");
System.exit(0);
break;
}
default: {
System.err.println("unexpected Event");
dumpEvent(event);
System.exit(1);
break;
}
}
}
}
eventType=RESPONSE
messageType=ReferenceDataResponse
CorrelationID=User: 86
ReferenceDataResponse (choice) = {
securityData[] = {
securityData = {
security = IBM US Equity
sequenceNumber = 0
fieldData = {
LAST_PRICE = 92.51
}
}
}
}
terminate process from handler

B Java Examples 178
B.4 Request Response Multiple
// RequestResponseMultiple.java
package BloombergLP;
import com.bloomberglp.blpapi.CorrelationID;
import com.bloomberglp.blpapi.Element;
import com.bloomberglp.blpapi.Event;
import com.bloomberglp.blpapi.Message;
import com.bloomberglp.blpapi.MessageIterator;
import com.bloomberglp.blpapi.Request;
import com.bloomberglp.blpapi.Service;
import com.bloomberglp.blpapi.Session;
import com.bloomberglp.blpapi.SessionOptions;
public class RequestResponseMultiple {
public static void main(String[] args) throws Exception {
SessionOptions sessionOptions = new SessionOptions();
sessionOptions.setServerHost("localhost");
sessionOptions.setServerPort(8194);
Session session = new Session(sessionOptions);
if (!session.start()) {
System.out.println("Could not start session.");
System.exit(1);
}
if (!session.openService("//blp/refdata")) {
System.out.println("Could not open service " +
"//blp/refdata");
System.exit(1);
}
Service refDataSvc = session.getService("//blp/refdata");
Request request = refDataSvc.createRequest("ReferenceDataRequest");
request.getElement("securities").appendValue("AAPL US Equity");
request.getElement("securities").appendValue("IBM US Equity");
request.getElement("securities").appendValue(
"BLAHBLAHBLAH US Equity");
request.getElement("fields").appendValue("PX_LAST"); // Last Price
request.getElement("fields").appendValue("DS002"); // Description
request.getElement("fields").appendValue("VWAP_VOLUME");
// Volume used to calculate the Volume Weighted Average Price
(VWAP)
session.sendRequest(request, new CorrelationID(1));

B Java Examples 179
boolean continueToLoop = true;
while (continueToLoop) {
Event event = session.nextEvent();
switch (event.eventType().intValue()) {
case Event.EventType.Constants.RESPONSE: // final response
continueToLoop = false; // fall through
case Event.EventType.Constants.PARTIAL_RESPONSE:
handleResponseEvent(event);
break;
default:
handleOtherEvent(event);
break;
}
}
}
private static void handleResponseEvent(Event event) throws Exception {
MessageIterator iter = event.messageIterator();
while (iter.hasNext()) {
Message message = iter.next();
Element ReferenceDataResponse = message.asElement();
if (ReferenceDataResponse.hasElement("responseError")) {
System.exit(1);
}
Element securityDataArray =
ReferenceDataResponse.getElement("securityData");
int numItems = securityDataArray.numValues();
for (int i = 0; i < numItems; ++i) {
Element securityData = securityDataArray.getValueAsElement(i);
String security = securityData.getElementAsString(
"security");
int sequenceNumber =
securityData.getElementAsInt32("sequenceNumber");
if (securityData.hasElement("securityError")) {
Element securityError =
securityData.getElement("securityError");
System.out.println("* security =" + security);
//Element securityError = securityData.getElement(
"securityError");
securityError.print(System.out);
return;
} else {
Element fieldData =
securityData.getElement("fieldData");
double px_last = fieldData.getElementAsFloat64(
"PX_LAST");
String ds002 = fieldData.getElementAsString(
"DS002");
double vwap_volume =
fieldData.getElementAsFloat64("VWAP_VOLUME");

B Java Examples 180
// Individually output each value
System.out.println("* security =" + security);
System.out.println("* sequenceNumber=" + sequenceNumber);
System.out.println("* px_last =" + px_last);
System.out.println("* ds002 =" + ds002);
System.out.println("* vwap_volume =" + vwap_volume);
System.out.println("");
}
}
}
}
private static void handleOtherEvent(Event event) throws Exception
{
System.out.println("EventType=" + event.eventType());
MessageIterator iter = event.messageIterator();
while (iter.hasNext()) {
Message message = iter.next();
System.out.println("correlationID=" +
message.correlationID());
System.out.println("messageType=" + message.messageType());
message.print(System.out);
if (Event.EventType.Constants.SESSION_STATUS ==
event.eventType().intValue()
&& "SessionTerminated" ==
message.messageType().toString()){
System.out.println("Terminating: " +
message.messageType());
System.exit(1);
}
}
}
}

B Java Examples 181
B.4.1 Request Response Multiple: Output
EventType=SESSION_STATUS
correlationID=null
messageType=SessionStarted
SessionStarted = {
}
EventType=SERVICE_STATUS
correlationID=Internal: 1
messageType=ServiceOpened
ServiceOpened = {
}
* security =AAPL US Equity
* sequenceNumber=0
* px_last =93.0
* ds002 =APPLE INC
* vwap_volume =2.0799279E7
* security =IBM US Equity
* sequenceNumber=1
* px_last =92.51
* ds002 =INTL BUSINESS MACHINES CORP
* vwap_volume =8916238.0
* security =BLAHBLAHBLAH US Equity
securityError = {
source = 193::bbdbs1
code = 15
category = BAD_SEC
message = Unknown/Invalid security [nid:193]
subcategory = INVALID_SECURITY
}

B Java Examples 182
B.5 Subscription Multiple
// SubscriptionMultiple.java
package BloombergLP;
import java.io.IOException;
import java.io.PrintStream;
import com.bloomberglp.blpapi.CorrelationID;
import com.bloomberglp.blpapi.Event;
import com.bloomberglp.blpapi.EventHandler;
import com.bloomberglp.blpapi.Message;
import com.bloomberglp.blpapi.MessageIterator;
import com.bloomberglp.blpapi.Session;
import com.bloomberglp.blpapi.SessionOptions;
import com.bloomberglp.blpapi.Subscription;
import com.bloomberglp.blpapi.SubscriptionList;
class SubscriptionEventHandler implements EventHandler {
private String d_label;
private PrintStream d_printStream;
// CREATORS
SubscriptionEventHandler(String label, PrintStream printStream) {
d_label = label;
d_printStream = printStream;
}
// MANIPULATORS
public void processEvent(Event event, Session session) {
switch (event.eventType().intValue()) {
case Event.EventType.Constants.SUBSCRIPTION_DATA:
handleDataEvent(event, session);
break;
case Event.EventType.Constants.SESSION_STATUS:
case Event.EventType.Constants.SERVICE_STATUS:
case Event.EventType.Constants.SUBSCRIPTION_STATUS:
handleStatusEvent(event, session);
break;
default: {
handleOtherEvent(event, session);
break;
}
}
}

B Java Examples 183
private void dumpEvent(Event event){
d_printStream.println("handler label=" + d_label);
d_printStream.println("eventType=" + event.eventType());
MessageIterator messageIterator = event.messageIterator();
while (messageIterator.hasNext()){
Message message = messageIterator.next();
d_printStream.println("messageType=" + message.messageType());
d_printStream.println("CorrelationID=" + message.correlationID());
try {
message.print(d_printStream);
} catch (IOException e) {
e.printStackTrace();
}
}
}
private void handleDataEvent(Event event, Session session){
d_printStream.println("handleDataEvent: enter");
dumpEvent(event);
d_printStream.println("handleDataEvent: leave");
}
private void handleStatusEvent(Event event, Session session){
d_printStream.println("handleStatusEvent: enter");
dumpEvent(event);
d_printStream.println("handleStatusEvent: leave");
}
private void handleOtherEvent(Event event, Session session){
d_printStream.println("handleOtherEvent: enter");
dumpEvent(event);
d_printStream.println("handleOtherEvent: leave");
}
}
public class SubscriptionMultiple {
public static void main(String[] args) throws Exception{
SessionOptions sessionOptions = new SessionOptions();
sessionOptions.setServerHost("localhost");
sessionOptions.setServerPort(8194);
Session session = new Session(sessionOptions,
new SubscriptionEventHandler(
"myLabel",
System.out));
if (!session.start()) {
System.out.println("Could not start session.");
System.exit(1);
}
if (!session.openService("//blp/mktdata")) {
System.out.println("Could not open service " +
"//blp/mktdata");
System.exit(1);
}

B Java Examples 184
SubscriptionList subscriptions = new SubscriptionList();
subscriptions.add(new Subscription("IBM US Equity",
"LAST_TRADE",
new CorrelationID(10)));
subscriptions.add(new Subscription("/ticker/GOOG US Equity",
"BID,ASK,LAST_PRICE",
new CorrelationID(20)));
subscriptions.add(new Subscription("MSFTT US Equity",
"LAST_PRICE",
"interval=.5",
new CorrelationID(30)));
subscriptions.add(new Subscription(
"/cusip/097023105?fields=LAST_PRICE&interval=5.0", //BA US Equity
new CorrelationID(40)));
session.subscribe(subscriptions);
// Wait for events
Object object = new Object();
synchronized (object) {
object.wait();
}
}
}

B Java Examples 185
B.5.1 Multiple Subscription: Output
SuhandleStatusEvent: enter
handler label=myLabel
eventType=SESSION_STATUS
messageType=SessionStarted
CorrelationID=null
SessionStarted = {
}
handleStatusEvent: leave
handleStatusEvent: enter
handler label=myLabel
eventType=SERVICE_STATUS
messageType=ServiceOpened
CorrelationID=Internal: 1
ServiceOpened = {
}
handleStatusEvent: leave
handleStatusEvent: enter
handler label=myLabel
eventType=SUBSCRIPTION_STATUS
messageType=SubscriptionFailure
CorrelationID=User: 30
SubscriptionFailure = {
reason = {
source = BBDB@n558
errorCode = 2
category = BAD_SEC
description = Invalid security
}
}
handleStatusEvent: leave
handleStatusEvent: enter
handler label=myLabel
eventType=SUBSCRIPTION_STATUS
messageType=SubscriptionStarted
CorrelationID=User: 10
SubscriptionStarted = {
}
messageType=SubscriptionStarted
CorrelationID=User: 20
SubscriptionStarted = {
}
messageType=SubscriptionStarted
CorrelationID=User: 40
SubscriptionStarted = {
}
handleStatusEvent: leave
handleDataEvent: enter
handler label=myLabel
eventType=SUBSCRIPTION_DATA
messageType=MarketDataEvents
CorrelationID=User: 20

B Java Examples 186
MarketDataEvents = {
LAST_PRICE = 343.32
BID = 343.43
ASK = 343.44
VOLUME = 7283742
HIGH = 345.05
LOW = 340.11
BEST_BID = 343.43
BEST_ASK = 343.44
LAST_TRADE = 343.32
OPEN = 344.54
PREV_SES_LAST_PRICE = 348.67
INDICATIVE_FAR = 343.16
INDICATIVE_NEAR = 343.16
VWAP = 342.842
THEO_PRICE = 343.16
LAST_ALL_SESSIONS = 344.2
IMBALANCE_INDIC_RT = NOIM
BID_ALL_SESSION = 343.4
ASK_ALL_SESSION = 344.2
TRADING_DT_REALTIME = 2009-01-29+00:00
EQY_TURNOVER_REALTIME = 2.4559597933911133E9
LAST_UPDATE_BID_RT = 21:00:00.000+00:00
LAST_UPDATE_ASK_RT = 21:00:00.000+00:00
TOT_CALL_VOLUME_CUR_DAY_RT = 3644
TOT_PUT_VOLUME_CUR_DAY_RT = 3623
TOT_OPT_VOLUME_CUR_DAY_RT = 7267
PUT_CALL_VOLUME_RATIO_CUR_DAY_RT = 0
IN_AUCTION_RT = false
RT_API_MACHINE = n242
ALL_PRICE_SIZE = 250
ALL_PRICE = 344.2
VOLUME_THEO = 732968
BID_ASK_TIME = 21:00:00.000+00:00
LAST_AT_TRADE_TDY = 0.0
SIZE_LAST_AT_TRADE_TDY = 0
OPEN_YLD_TDY = 0.0
HIGH_YLD_TDY = 0.0
LOW_YLD_TDY = 0.0
LAST_YLD_TDY = 0.0
MID_TDY = 0.0
SES_START = 14:30:00.000+00:00
SES_END = 21:30:00.000+00:00
RT_PX_CHG_NET_1D = -5.35
RT_PX_CHG_PCT_1D = -1.5344
IND_BID_FLAG = false
IND_ASK_FLAG = false
OPEN_TDY = 344.54
ASK_SIZE_TDY = 1
BID_SIZE_TDY = 7
VOLUME_TDY = 7283742
LAST_PRICE_TDY = 343.32

B Java Examples 187
BID_TDY = 343.43
ASK_TDY = 343.44
HIGH_TDY = 345.05
LOW_TDY = 340.11
BID_YLD_TDY = 0.0
ASK_YLD_TDY = 0.0
LAST2_PRICE = 340.54
LAST_DIR = 1
LAST2_DIR = -1
BID_DIR = 1
ASK_DIR = -1
BID2 = 343.4
ASK2 = 343.45
ASK_SIZE = 1
BID_SIZE = 7
TIME = 22:20:00.000+00:00
API_MACHINE = n242
TRADE_SIZE_ALL_SESSIONS_RT = 250
EID = 14005
IS_DELAYED_STREAM = false
}
handleDataEvent: leave
handleDataEvent: enter
handler label=myLabel
eventType=SUBSCRIPTION_DATA
messageType=MarketDataEvents
CorrelationID=User: 20
MarketDataEvents = {
VOLUME = 7283742
LAST_AT_TRADE_TDY = 0.0
SIZE_LAST_AT_TRADE_TDY = 0
OPEN_YLD_TDY = 0.0
HIGH_YLD_TDY = 0.0
LOW_YLD_TDY = 0.0
LAST_YLD_TDY = 0.0
MID_TDY = 0.0
RT_PX_CHG_NET_1D = -5.35
RT_PX_CHG_PCT_1D = -1.5344
IND_BID_FLAG = false
IND_ASK_FLAG = false
OPEN_TDY = 344.54
ASK_SIZE_TDY = 1
BID_SIZE_TDY = 7
VOLUME_TDY = 7283742
LAST_PRICE_TDY = 343.32
BID_TDY = 343.43
ASK_TDY = 343.44
HIGH_TDY = 345.05
LOW_TDY = 340.11
BID_YLD_TDY = 0.0
ASK_YLD_TDY = 0.0

B Java Examples 188
EID = 14005
IS_DELAYED_STREAM = false
}
handleDataEvent: leave
handleDataEvent: enter
handler label=myLabel
eventType=SUBSCRIPTION_DATA
messageType=MarketDataEvents
CorrelationID=User: 10
MarketDataEvents = {
LAST_PRICE = 92.51
BID = 92.56
ASK = 92.62
VOLUME = 9233664
HIGH = 94.58
LOW = 92.02
BEST_BID = 92.56
BEST_ASK = 92.62
LAST_TRADE = 92.51
OPEN = 93.58
PREV_SES_LAST_PRICE = 94.82
IMBALANCE_ASK = 92.52
ORDER_IMB_SELL_VOLUME = 34800.0
VWAP = 93.2768
THEO_PRICE = 92.52
LAST_ALL_SESSIONS = 92.49
IMBALANCE_INDIC_RT = SELL
BID_ALL_SESSION = 92.31
ASK_ALL_SESSION = 92.5
TRADING_DT_REALTIME = 2009-01-29+00:00
EQY_TURNOVER_REALTIME = 8.743154979367981E8
LAST_UPDATE_BID_RT = 21:00:00.000+00:00
LAST_UPDATE_ASK_RT = 21:00:00.000+00:00
NYSE_LRP_HIGH_PRICE_RT = 93.63
NYSE_LRP_LOW_PRICE_RT = 91.63
NYSE_LRP_SEND_TIME_RT = 20:59:52.000+00:00
TOT_CALL_VOLUME_CUR_DAY_RT = 4950
TOT_PUT_VOLUME_CUR_DAY_RT = 7369
TOT_OPT_VOLUME_CUR_DAY_RT = 12319
PUT_CALL_VOLUME_RATIO_CUR_DAY_RT = 1
IN_AUCTION_RT = false
RT_API_MACHINE = p065
ALL_PRICE_SIZE = 200
ALL_PRICE = 92.5
VOLUME_THEO = 467100
BID_ASK_TIME = 21:00:00.000+00:00
LAST_AT_TRADE_TDY = 0.0
SIZE_LAST_AT_TRADE_TDY = 0
OPEN_YLD_TDY = 0.0
HIGH_YLD_TDY = 0.0
LOW_YLD_TDY = 0.0
LAST_YLD_TDY = 0.0
MID_TDY = 0.0

B Java Examples 189
SES_START = 14:30:00.000+00:00
SES_END = 21:30:00.000+00:00
RT_PX_CHG_NET_1D = -2.31
RT_PX_CHG_PCT_1D = -2.43619
IND_BID_FLAG = false
IND_ASK_FLAG = false
OPEN_TDY = 93.58
ASK_SIZE_TDY = 5
BID_SIZE_TDY = 1
VOLUME_TDY = 9233664
LAST_PRICE_TDY = 92.51
BID_TDY = 92.56
ASK_TDY = 92.62
HIGH_TDY = 94.58
LOW_TDY = 92.02
BID_YLD_TDY = 0.0
ASK_YLD_TDY = 0.0
LAST2_PRICE = 92.51
LAST_DIR = -1
LAST2_DIR = 1
BID_DIR = -1
ASK_DIR = 1
BID2 = 92.56
ASK2 = 92.61
ASK_SIZE = 5
BID_SIZE = 1
TIME = 21:15:12.000+00:00
API_MACHINE = p065
TRADE_SIZE_ALL_SESSIONS_RT = 500
EID = 14003
IS_DELAYED_STREAM = false
}
handleDataEvent: leave
handleDataEvent: enter
handler label=myLabel
eventType=SUBSCRIPTION_DATA
messageType=MarketDataEvents
CorrelationID=User: 10
MarketDataEvents = {
VOLUME = 9233664
VWAP = 93.2764
LAST_ALL_SESSIONS = 92.5
BID_ALL_SESSION = 92.31
ASK_ALL_SESSION = 92.5
EQY_TURNOVER_REALTIME = 8.743154979367981E8
ALL_PRICE_SIZE = 200
ALL_PRICE = 92.5
LAST_AT_TRADE_TDY = 0.0
SIZE_LAST_AT_TRADE_TDY = 0
OPEN_YLD_TDY = 0.0
HIGH_YLD_TDY = 0.0
LOW_YLD_TDY = 0.0

B Java Examples 190
LAST_YLD_TDY = 0.0
MID_TDY = 0.0
RT_PX_CHG_NET_1D = -2.31
RT_PX_CHG_PCT_1D = -2.43619
IND_BID_FLAG = false
IND_ASK_FLAG = false
OPEN_TDY = 93.58
ASK_SIZE_TDY = 5
BID_SIZE_TDY = 1
VOLUME_TDY = 9233664
LAST_PRICE_TDY = 92.51
BID_TDY = 92.56
ASK_TDY = 92.62
HIGH_TDY = 94.58
LOW_TDY = 92.02
BID_YLD_TDY = 0.0
ASK_YLD_TDY = 0.0
TRADE_SIZE_ALL_SESSIONS_RT = 200
EID = 14003
IS_DELAYED_STREAM = false
}
handleDataEvent: leave
handleDataEvent: enter
handler label=myLabel
eventType=SUBSCRIPTION_DATA
messageType=MarketDataEvents
CorrelationID=User: 40
MarketDataEvents = {
LAST_PRICE = 40.71
BID = 40.71
ASK = 40.77
VOLUME = 8446464
HIGH = 42.76
LOW = 40.37
RT_OPEN_INTEREST = 7953467
BEST_BID = 40.71
BEST_ASK = 40.77
LAST_TRADE = 40.71
OPEN = 42.76
PREV_SES_LAST_PRICE = 43.24
VWAP = 40.9212
TRADING_DT_REALTIME = 2009-01-29+00:00
EQY_TURNOVER_REALTIME = 3.45612128E8
PREV_TRADING_DT_REALTIME = 2009-01-29+00:00
RT_API_MACHINE = p164
SES_START = 14:30:00.000+00:00
SES_END = 21:30:00.000+00:00
RT_PX_CHG_NET_1D = -2.53
RT_PX_CHG_PCT_1D = -5.85106
IND_BID_FLAG = false
IND_ASK_FLAG = false
OPEN_TDY = 42.76
ASK_SIZE_TDY = 124

BID_SIZE_TDY = 228
VOLUME_TDY = 8446464
LAST_PRICE_TDY = 40.71
BID_TDY = 40.71
ASK_TDY = 40.77
HIGH_TDY = 42.76
LOW_TDY = 40.37
RT_PRICING_SOURCE = US
ASK_SIZE = 124
BID_SIZE = 228
TIME = 21:15:02.000+00:00
API_MACHINE = p164
EXCH_CODE_LAST = N
EXCH_CODE_BID = N
EXCH_CODE_ASK = N
EID = 14003
IS_DELAYED_STREAM = false
}
handleDataEvent: leave
handleDataEvent: enter
handler label=myLabel
eventType=SUBSCRIPTION_DATA
messageType=MarketDataEvents
CorrelationID=User: 40
MarketDataEvents = {
LAST_ALL_SESSIONS = 40.71
BID_ALL_SESSION = 40.71
ASK_ALL_SESSION = 40.77
SES_START = 14:30:00.000+00:00
SES_END = 21:30:00.000+00:00
RT_PX_CHG_NET_1D = -2.53
RT_PX_CHG_PCT_1D = -5.85106
TIME = 21:15:02.000+00:00
TRADE_SIZE_ALL_SESSIONS_RT = 0
IS_DELAYED_STREAM = false
}
handleDataEvent: leave

B Java Examples 192
B.6 Authorization by IP Address
// AuthorizationByIpAddress.java
package BloombergLP;
import java.io.IOException;
import java.util.ArrayList;
import com.bloomberglp.blpapi.CorrelationID;
import com.bloomberglp.blpapi.Element;
import com.bloomberglp.blpapi.Event;
import com.bloomberglp.blpapi.Message;
import com.bloomberglp.blpapi.MessageIterator;
import com.bloomberglp.blpapi.Request;
import com.bloomberglp.blpapi.Service;
import com.bloomberglp.blpapi.Session;
import com.bloomberglp.blpapi.SessionOptions;
import com.bloomberglp.blpapi.Identity;
public class AuthorizationByIpAddress {
private static void dumpEvent(Event event) throws IOException{
System.out.println("eventType=" + event.eventType());
MessageIterator messageIterator = event.messageIterator();
while (messageIterator.hasNext()){
Message message = messageIterator.next();
System.out.println("messageType=" + message.messageType());
System.out.println("CorrelationID=" +
message.correlationID());
message.print(System.out);
}
}
private static boolean hasMessageType(Event event,
String messageType) {
MessageIterator messageIterator = event.messageIterator();
while (messageIterator.hasNext()){
Message message = messageIterator.next();
if (message.messageType().equals(messageType)) {
return true;
}
}
return false;
}

B Java Examples 193
private static void printSecurityData(String security,
int sequenceNumber,
Element securityData)
{
Element fieldData = securityData.getElement("fieldData");
double px_last = fieldData.getElementAsFloat64("PX_LAST");
String ds002 = fieldData.getElementAsString("DS002");
double vwap_volume = fieldData.getElementAsFloat64("VWAP_VOLUME");
// Individually output each value
System.out.println("* security =" + security);
System.out.println("* sequenceNumber=" + sequenceNumber);
System.out.println("* px_last =" + px_last);
System.out.println("* ds002 =" + ds002);
System.out.println("* vwap_volume =" + vwap_volume);
System.out.println("");
}
private static void handleResponseEvent(Event event, Identity identity)
throws IOException {
MessageIterator iter = event.messageIterator();
while (iter.hasNext()) {
Message message = iter.next();
Element ReferenceDataResponse = message.asElement();
if (ReferenceDataResponse.hasElement("responseError")) {
message.print(System.out);
System.exit(1);
}
Element securityDataArray =
ReferenceDataResponse.getElement("securityData");
int numItems = securityDataArray.numValues();
for (int i = 0; i < numItems; ++i) {
Element securityData =
securityDataArray.getValueAsElement(i);
String security =
securityData.getElementAsString("security");
int sequenceNumber =
securityData.getElementAsInt32("sequenceNumber");
if (securityData.hasElement("securityError")) {
Element securityError =
securityData.getElement("securityError");
System.out.println("* security =" + security);
securityError.print(System.out);
return;
}

B Java Examples 194
ArrayList missingEntitlements = new ArrayList();
Element neededEntitlements =
securityData.hasElement("eidData")
? securityData.getElement("eidData")
: null;
if (null == neededEntitlements) {
System.out.println("no entitlements needed");
System.out.println();
printSecurityData(security, sequenceNumber, securityData);
} else if (identity.hasEntitlements(neededEntitlements,
message.service(),
missingEntitlements)) {
System.out.println("user has the needed Entitlements for: "
+ security);
System.out.println("provide data to the requesting user");
System.out.println();
printSecurityData(security, sequenceNumber, securityData);
} else {
System.out.println("user lacks entitlements for: "
+ security);
System.out.println("neededEntitlements = "
+ neededEntitlements);
System.out.println("missingEntitlements = " +
missingEntitlements);
System.out.println();
System.out.println(
"do not provide data to the requesting user");
}
}
}
}
private static void handleOtherEvent(Event event) throws Exception
{
System.out.println("EventType=" + event.eventType());
MessageIterator iter = event.messageIterator();
while (iter.hasNext()) {
Message message = iter.next();
System.out.println("correlationID="
+ message.correlationID());
System.out.println("messageType=" + message.messageType());
message.print(System.out);
if (Event.EventType.Constants.SESSION_STATUS ==
event.eventType().intValue()
&& "SessionTerminated" ==
message.messageType().toString()){
System.out.println("Terminating: " +
message.messageType());
System.exit(1);
}
}
}

B Java Examples 195
static private boolean handleAuthenticationResponseEvent(Event event)
throws IOException{
if (hasMessageType(event, "AuthorizationSuccess")){
System.out.println("Authorization OK");
return true;
} else if (hasMessageType(event, "AuthorizationFailure")) {
System.out.println("Authorization Problem");
dumpEvent(event);
} else {
System.out.println("Authorization: Other Problem");
dumpEvent(event);
}
return false;
}
public static void main(String[] args) throws Exception{
int uuid = uuid;
String ipAddress = ipAddress;
SessionOptions sessionOptions = new SessionOptions();
sessionOptions.setServerHost("localhost"); //default
sessionOptions.setServerPort(8194); //default
Session session = new Session(sessionOptions);
if (!session.start()) {
System.out.println("Could not start session.");
System.exit(1);
}
if (!session.openService("//blp/apiauth")) {
System.out.println("Could not open service " +
"//blp/apiauth");
System.exit(1);
}

B Java Examples 196
Service apiAuthSvc = session.getService("//blp/apiauth");
Request authorizationRequest =
apiAuthSvc.createAuthorizationRequest();
authorizationRequest.set("uuid", uuid);
authorizationRequest.set("ipAddress", ipAddress);
Identity identity = session.createIdentity();
CorrelationID authorizationRequestID = new CorrelationID(10);
session.sendAuthorizationRequest(authorizationRequest,
identity,
authorizationRequestID);
System.out.println("sent Authorization Request using ipAddress");
// Wait for 'AuthorizationSuccess' message which indicates
// that 'identity' can be used.
for (boolean continueToLoop = true; continueToLoop; ) {
Event event = session.nextEvent();
//dumpEvent(event);
switch (event.eventType().intValue()) {
case Event.EventType.Constants.RESPONSE:
if (!handleAuthenticationResponseEvent(event)) {
System.out.println("Authorization Failed");
System.exit(1);
}
continueToLoop = false;
break;
default:
handleOtherEvent(event);
break;
}
}
if (!session.openService("//blp/refdata")) {
System.out.println("Could not open service " + "//blp/refdata");
System.exit(1);
}
Service refDataSvc = session.getService("//blp/refdata");
Request request = refDataSvc.createRequest("ReferenceDataRequest");
request.append("securities", "VOD LN Equity");
request.append("fields", "PX_LAST");
request.append("fields", "DS002");
request.append("fields", "VWAP_VOLUME");
request.set("returnEids", true); // new
CorrelationID requestID = new CorrelationID(20);
session.sendRequest(request, requestID);

B Java Examples 197
for (boolean continueToLoop = true; continueToLoop; ) {
Event event = session.nextEvent();
dumpEvent(event);
switch (event.eventType().intValue()) {
case Event.EventType.Constants.RESPONSE: // final event
continueToLoop = false; // fall through
case Event.EventType.Constants.PARTIAL_RESPONSE:
handleResponseEvent(event, identity); // new argument
break;
default:
handleOtherEvent(event);
break;
}
}
}
}

C .Net Examples 199
C.1 RequestResponseParadigm
// RequestResponseParadigm.cs
using System;
using System.Collections.Generic;
using System.Text;
using CorrelationID = Bloomberglp.Blpapi.CorrelationID;
using Element = Bloomberglp.Blpapi.Element;
using Event = Bloomberglp.Blpapi.Event;
using Message = Bloomberglp.Blpapi.Message;
using Request = Bloomberglp.Blpapi.Request;
using Service = Bloomberglp.Blpapi.Service;
using Session = Bloomberglp.Blpapi.Session;
using SessionOptions = Bloomberglp.Blpapi.SessionOptions;
namespace RequestResponseParadigm
{
class RequestResponseParadigm
{
static void Main(string[] args)
{
SessionOptions sessionOptions = new SessionOptions();
sessionOptions.ServerHost = "localhost";
sessionOptions.ServerPort = 8194;
Session session = new Session(sessionOptions);
if (!session.Start())
{
System.Console.WriteLine("Could not start session.");
System.Environment.Exit(1);
}
if (!session.OpenService("//blp/refdata"))
{
System.Console.WriteLine("Could not open service " +
"//blp/refdata");
System.Environment.Exit(1);
}
CorrelationID requestID = new CorrelationID(1);
Service refDataSvc = session.GetService("//blp/refdata");
Request request =
refDataSvc.CreateRequest("ReferenceDataRequest");
request.Append("securities", "IBM US Equity");
request.Append("fields", "PX_LAST");
session.SendRequest(request, requestID);

C .Net Examples 200
bool continueToLoop = true;
while (continueToLoop)
{
Event eventObj = session.NextEvent();
switch (eventObj.Type)
{
case Event.EventType.RESPONSE: // final event
continueToLoop = false;
handleResponseEvent(eventObj);
break;
case Event.EventType.PARTIAL_RESPONSE:
handleResponseEvent(eventObj);
break;
default:
handleOtherEvent(eventObj);
break;
}
}
}
private static void handleResponseEvent(Event eventObj)
{
System.Console.WriteLine("EventType =" + eventObj.Type);
foreach (Message message in eventObj.GetMessages())
{
System.Console.WriteLine("correlationID=" +
message.CorrelationID);
System.Console.WriteLine("messageType =" +
message.MessageType);
message.Print(System.Console.Out);
}
}
private static void handleOtherEvent(Event eventObj)
{
System.Console.WriteLine("EventType=" + eventObj.Type);
foreach (Message message in eventObj.GetMessages())
{
System.Console.WriteLine("correlationID=" +
message.CorrelationID);
System.Console.WriteLine("messageType=" +
message.MessageType);
message.Print(System.Console.Out);
if (Event.EventType.SESSION_STATUS == eventObj.Type
&& message.MessageType.Equals("SessionTerminated"))
{
System.Console.WriteLine("Terminating: " +
message.MessageType);
System.Environment.Exit(1);
}
}
}
}
}

C .Net Examples 201
C.1.1 Request Response Paradigm Output
EventType=SESSION_STATUS
correlationID=
messageType=SessionStarted
SessionStarted = {
}
EventType=SERVICE_STATUS
correlationID=Internal: 1
messageType=ServiceOpened
ServiceOpened = {
}
EventType =RESPONSE
correlationID=User: 1
messageType =ReferenceDataResponse
ReferenceDataResponse (choice) = {
securityData[] = {
securityData = {
security = IBM US Equity
sequenceNumber = 0
fieldData = {
PX_LAST = 91.84
}
}
}
}

C .Net Examples 202
C.2 Subscription Paradigm
// SubscriptionParadigm.cs
using System;
using System.Collections.Generic;
using System.Text;
using CorrelationID = Bloomberglp.Blpapi.CorrelationID;
using Event = Bloomberglp.Blpapi.Event;
using EventHandler = Bloomberglp.Blpapi.EventHandler;
using Message = Bloomberglp.Blpapi.Message;
using Session = Bloomberglp.Blpapi.Session;
using SessionOptions = Bloomberglp.Blpapi.SessionOptions;
using Subscription = Bloomberglp.Blpapi.Subscription;
namespace SubscriptionParadigm
{
class SubscriptionParadigm
{
static void Main(string[] args)
{
SessionOptions sessionOptions = new SessionOptions();
sessionOptions.ServerHost = "localhost";
sessionOptions.ServerPort = 8194;
Session session = new Session(sessionOptions);
if (!session.Start())
{
System.Console.WriteLine("Could not start session.");
System.Environment.Exit(1);
}
if (!session.OpenService("//blp/mktdata"))
{
System.Console.WriteLine("Could not open service " +
"//blp/mktdata");
System.Environment.Exit(1);
}
CorrelationID subscriptionID = new CorrelationID(2);
List<Subscription> subscriptions = new List<Subscription>();
subscriptions.Add(new Subscription("AAPL US Equity",
"LAST_PRICE",
subscriptionID));
session.Subscribe(subscriptions);

C .Net Examples 203
int updateCount = 0;
while (true)
{
Event eventObj = session.NextEvent();
switch (eventObj.Type)
{
case Event.EventType.SUBSCRIPTION_DATA:
handleDataEvent(eventObj, updateCount++);
break;
default:
handleOtherEvent(eventObj);
break;
}
}
}
private static void handleDataEvent(Event eventObj, int
updateCount)
{
System.Console.WriteLine("EventType=" + eventObj.Type);
System.Console.WriteLine("updateCount = " + updateCount);
foreach (Message message in eventObj.GetMessages())
{
System.Console.WriteLine("correlationID = " +
message.CorrelationID);
System.Console.WriteLine("messageType = " +
message.MessageType);
message.Print(System.Console.Out);
}
}
private static void handleOtherEvent(Event eventObj)
{
System.Console.WriteLine("EventType=" + eventObj.Type);
foreach (Message message in eventObj.GetMessages())
{
System.Console.WriteLine("correlationID=" +
message.CorrelationID);
System.Console.WriteLine("messageType=" +
message.MessageType);
message.Print(System.Console.Out);
if (Event.EventType.SESSION_STATUS == eventObj.Type
&& message.MessageType.Equals("SessionTerminated"))
{
System.Console.WriteLine("Terminating: " +
message.MessageType);
System.Environment.Exit(1);
}
}
}
}
}

C .Net Examples 204
Subscription Paradigm Output
EventType=SESSION_STATUS
correlationID=
messageType=SessionStarted
SessionStarted = {
}
EventType=SERVICE_STATUS
correlationID=Internal: 1
messageType=ServiceOpened
ServiceOpened = {
}
EventType=SUBSCRIPTION_STATUS
correlationID=User: 2
messageType=SubscriptionStarted
SubscriptionStarted = {
}
EventType=SUBSCRIPTION_DATA
updateCount = 0
correlationID = User: 2
messageType = MarketDataEvents
MarketDataEvents = {
LAST_PRICE = 90.89
BID = 90.88
ASK = 90.9
VOLUME = 14304168
HIGH = 93.62
LOW = 90.6
BEST_BID = 90.88
BEST_ASK = 90.9
LAST_TRADE = 90.89
OPEN = 92.6
PREV_SES_LAST_PRICE = 93
INDICATIVE_FAR = 92.62
INDICATIVE_NEAR = 92.62
IMBALANCE_BID = 92.6
VWAP = 91.9119
LAST_ALL_SESSIONS = 90.89
IMBALANCE_INDIC_RT = BUY
BID_ALL_SESSION = 90.88
ASK_ALL_SESSION = 90.9
TRADING_DT_REALTIME = 2009-01-30+00:00
EQY_TURNOVER_REALTIME = 1294308731.96565
LAST_UPDATE_BID_RT = 18:45:46.000+00:00
LAST_UPDATE_ASK_RT = 18:45:46.000+00:00
TOT_CALL_VOLUME_CUR_DAY_RT = 12783
TOT_PUT_VOLUME_CUR_DAY_RT = 17211
TOT_OPT_VOLUME_CUR_DAY_RT = 29994
PUT_CALL_VOLUME_RATIO_CUR_DAY_RT = 1
IN_AUCTION_RT = false
RT_API_MACHINE = p060
ALL_PRICE_SIZE = 100
ALL_PRICE = 90.89

C .Net Examples 205
BID_ASK_TIME = 18:45:46.000+00:00
LAST_AT_TRADE_TDY = 0
SIZE_LAST_AT_TRADE_TDY = 0
OPEN_YLD_TDY = 0
HIGH_YLD_TDY = 0
LOW_YLD_TDY = 0
LAST_YLD_TDY = 0
MID_TDY = 0
SIZE_LAST_TRADE_TDY = 100
SES_START = 14:30:00.000+00:00
SES_END = 21:30:00.000+00:00
RT_PX_CHG_NET_1D = -2.11
RT_PX_CHG_PCT_1D = -2.26882
IND_BID_FLAG = false
IND_ASK_FLAG = false
OPEN_TDY = 92.6
ASK_SIZE_TDY = 19
BID_SIZE_TDY = 5
VOLUME_TDY = 14304168
LAST_PRICE_TDY = 90.89
BID_TDY = 90.88
ASK_TDY = 90.9
HIGH_TDY = 93.62
LOW_TDY = 90.6
BID_YLD_TDY = 0
ASK_YLD_TDY = 0
LAST2_PRICE = 90.89
LAST_DIR = 1
LAST2_DIR = 1
BID_DIR = -1
ASK_DIR = 1
BID2 = 90.88
ASK2 = 90.9
SIZE_LAST_TRADE = 100
ASK_SIZE = 19
BID_SIZE = 5
TIME = 18:45:45.000+00:00
API_MACHINE = p060
TRADE_SIZE_ALL_SESSIONS_RT = 100
EID = 14005
IS_DELAYED_STREAM = false
}
EventType=SUBSCRIPTION_DATA
updateCount = 1
correlationID = User: 2
messageType = MarketDataEvents
MarketDataEvents = {
LAST_PRICE = 90.89
BID = 90.88
ASK = 90.9
VOLUME = 14304168
HIGH = 93.62
LOW = 90.6

C .Net Examples 206
BEST_BID = 90.88
BEST_ASK = 90.9
LAST_TRADE = 90.89
VWAP = 91.6348
LAST_ALL_SESSIONS = 90.89
BID_ALL_SESSION = 90.88
ASK_ALL_SESSION = 90.9
EQY_TURNOVER_REALTIME = 1294308731.96565
LAST_UPDATE_BID_RT = 18:45:46.000+00:00
LAST_UPDATE_ASK_RT = 18:45:46.000+00:00
TOT_CALL_VOLUME_CUR_DAY_RT = 12783
TOT_PUT_VOLUME_CUR_DAY_RT = 17211
TOT_OPT_VOLUME_CUR_DAY_RT = 29994
PUT_CALL_VOLUME_RATIO_CUR_DAY_RT = 1
IN_AUCTION_RT = false
ALL_PRICE_SIZE = 100
ALL_PRICE = 90.89
BID_ASK_TIME = 18:45:46.000+00:00
LAST_AT_TRADE_TDY = 0
SIZE_LAST_AT_TRADE_TDY = 0
OPEN_YLD_TDY = 0
HIGH_YLD_TDY = 0
LOW_YLD_TDY = 0
LAST_YLD_TDY = 0
MID_TDY = 0
SIZE_LAST_TRADE_TDY = 100
RT_PX_CHG_NET_1D = -2.11
RT_PX_CHG_PCT_1D = -2.26882
IND_BID_FLAG = false
IND_ASK_FLAG = false
OPEN_TDY = 92.6
ASK_SIZE_TDY = 19
BID_SIZE_TDY = 5
VOLUME_TDY = 14304168
LAST_PRICE_TDY = 90.89
BID_TDY = 90.88
ASK_TDY = 90.9
HIGH_TDY = 93.62
LOW_TDY = 90.6
BID_YLD_TDY = 0
ASK_YLD_TDY = 0
LAST2_PRICE = 90.89
LAST_DIR = 1
LAST2_DIR = 1
BID_DIR = -1
ASK_DIR = 1
BID2 = 90.88
ASK2 = 90.9
SIZE_LAST_TRADE = 100
ASK_SIZE = 19
BID_SIZE = 5

C .Net Examples 207
TIME = 18:45:45.000+00:00
TRADE_SIZE_ALL_SESSIONS_RT = 100
EID = 14005
IS_DELAYED_STREAM = false
}

C .Net Examples 208
C.3 Asynchronous Event Handling
// AsynchronousEventHandling.cs
using System;
using System.Collections.Generic;
using System.Text;
using CorrelationID = Bloomberglp.Blpapi.CorrelationID;
using Event = Bloomberglp.Blpapi.Event;
using EventHandler = Bloomberglp.Blpapi.EventHandler;
using Message = Bloomberglp.Blpapi.Message;
using Request = Bloomberglp.Blpapi.Request;
using Service = Bloomberglp.Blpapi.Service;
using Session = Bloomberglp.Blpapi.Session;
using SessionOptions = Bloomberglp.Blpapi.SessionOptions;
namespace BloombergLP
{
class AsynchronousEventHandling
{
static void Main(string[] args)
{
SessionOptions sessionOptions = new SessionOptions();
sessionOptions.ServerHost = "localhost";
sessionOptions.ServerPort = 8194;
Session session = new Session(sessionOptions,
new EventHandler(ProcessEvent));
session.StartAsync();
// Wait for events
Object obj = new Object();
lock (obj)
{
System.Threading.Monitor.Wait(obj);
}
}
static void dumpEvent(Event eventObj)
{
System.Console.WriteLine("eventType=" + eventObj.Type);
foreach (Message message in eventObj.GetMessages())
{
System.Console.WriteLine("messageType=" +
message.MessageType);
System.Console.WriteLine("CorrelationID=" +
message.CorrelationID);

C .Net Examples 209
try
{
message.Print(System.Console.Out);
}
catch (System.IO.IOException e)
{
System.Console.WriteLine(e);
}
}
}
static public void ProcessEvent(Event eventObj, Session session)
{
switch (eventObj.Type)
{
case Event.EventType.SESSION_STATUS:
{
foreach (Message message in eventObj.GetMessages())
{
if
(message.MessageType.Equals("SessionStarted"))
{
try
{
session.OpenServiceAsync(
"//blp/refdata",
new CorrelationID(99));
}
catch (Exception)
{
System.Console.Error.WriteLine(
"Could not open //blp/refdata for
async");
System.Environment.Exit(1);
}
}
else
{
System.Console.Error.WriteLine(
"Could not start session.");
System.Environment.Exit(1);
}
}
break;
}

C .Net Examples 210
case Event.EventType.SERVICE_STATUS:
{
foreach (Message message in eventObj.GetMessages())
{
if (message.CorrelationID.Value == 99
&& message.MessageType.Equals("ServiceOpened"))
{
//Construct and issue a Request
Service service = session.GetService(
"//blp/refdata");
Request request = service.CreateRequest(
"ReferenceDataRequest");
request.Append("securities",
"IBM US Equity");
request.Append("fields", "PX_LAST");
try
{
session.SendRequest(
request,
new CorrelationID(86));
}
catch (Exception)
{
System.Console.Error.WriteLine(
"Could not send request");
System.Environment.Exit(1);
}
}
else
{
System.Console.WriteLine(
"Unexpected SERVICE_STATUS message:");
try
{
message.Print(System.Console.Error);
}
catch (Exception e)
{
System.Console.WriteLine(e);
}
}
}
break;
}

C .Net Examples 211
case Event.EventType.PARTIAL_RESPONSE:
{//
dumpEvent(eventObj); // Handle Partial Response
break;
}
case Event.EventType.RESPONSE:
{
dumpEvent(eventObj); // Handle final response
// Now, the example is complete. Shut it down.
try
{
session.Stop(Session.StopOption.ASYNC);
}
catch (System.Threading.ThreadInterruptedException
e)
{
System.Console.WriteLine(e);
}
System.Console.Error.WriteLine(
"terminate process from handler");
System.Environment.Exit(0);
break;
}
default:
{
break;
}
case Event.EventType.RESPONSE:
{
dumpEvent(eventObj); // Handle final response
System.Console.WriteLine("unexpected Event");
dumpEvent(eventObj);
System.Environment.Exit(1);
break;
}
}
}
}
}

C .Net Examples 212
C.3.1 Asynchronous Event Handling: Output
eventType=RESPONSE
messageType=ReferenceDataResponse
CorrelationID=User: 86
ReferenceDataResponse (choice) = {
securityData[] = {
securityData = {
security = IBM US Equity
sequenceNumber = 0
fieldData = {
PX_LAST = 91.85
}
}
}
}

C .Net Examples 213
C.4 Request Response Multiple
// RequestResponseMultiple.cs
using System;
using System.Collections.Generic;
using System.Text;
using CorrelationID = Bloomberglp.Blpapi.CorrelationID;
using Element = Bloomberglp.Blpapi.Element;
using Event = Bloomberglp.Blpapi.Event;
using Message = Bloomberglp.Blpapi.Message;
using Request = Bloomberglp.Blpapi.Request;
using Service = Bloomberglp.Blpapi.Service;
using Session = Bloomberglp.Blpapi.Session;
using SessionOptions = Bloomberglp.Blpapi.SessionOptions;
namespace RequestResponseMultiple
{
class RequestResponseMultiple
{
static void Main(string[] args)
{
SessionOptions sessionOptions = new SessionOptions();
sessionOptions.ServerHost = "localhost";
sessionOptions.ServerPort = 8194;
Session session = new Session(sessionOptions);
if (!session.Start())
{
System.Console.WriteLine("Could not start session.");
System.Environment.Exit(1);
}
if (!session.OpenService("//blp/refdata"))
{
System.Console.WriteLine("Could not open service " +
"//blp/refdata");
System.Environment.Exit(1);
}
Service refDataSvc = session.GetService("//blp/refdata");
Request request = refDataSvc.CreateRequest(
"ReferenceDataRequest");
request.GetElement("securities").AppendValue("AAPL US Equity");
request.GetElement("securities").AppendValue("IBM US Equity");
request.GetElement("securities").AppendValue(
"BLAHBLAHBLAH US Equity");
request.GetElement("fields").AppendValue("PX_LAST");
// Last Price
request.GetElement("fields").AppendValue("DS002");
// Description
request.GetElement("fields").AppendValue("VWAP_VOLUME");
// Volume used to calculate the Volume Weighted Average Price
session.SendRequest(request, new CorrelationID(1));

C .Net Examples 214
bool continueToLoop = true;
while (continueToLoop)
{
Event eventObj = session.NextEvent();
switch (eventObj.Type)
{
case Event.EventType.RESPONSE: // final response
continueToLoop = false;
handleResponseEvent(eventObj);
break;
case Event.EventType.PARTIAL_RESPONSE:
handleResponseEvent(eventObj);
break;
default:
handleOtherEvent(eventObj);
break;
}
}
}
private static void handleResponseEvent(Event eventObj)
{
foreach (Message message in eventObj.GetMessages())
{
Element ReferenceDataResponse = message.AsElement;
if (ReferenceDataResponse.HasElement("responseError"))
{
System.Environment.Exit(1);
}
Element securityDataArray =
ReferenceDataResponse.GetElement("securityData");
int numItems = securityDataArray.NumValues;
for (int i = 0; i < numItems; ++i)
{
Element securityData =
securityDataArray.GetValueAsElement(i);
String security =
securityData.GetElementAsString("security");
int sequenceNumber =
securityData.GetElementAsInt32("sequenceNumber");
if (securityData.HasElement("securityError"))
{
Element securityError =
securityData.GetElement("securityError");
System.Console.WriteLine("* security =" +
security);
Element securityError =
securityData.GetElement("securityError");
securityError.Print(System.Console.Out);
return;
}

C .Net Examples 215
else
{
Element fieldData =
securityData.GetElement("fieldData");
double px_last =
fieldData.GetElementAsFloat64("PX_LAST");
String ds002 =
fieldData.GetElementAsString("DS002");
double vwap_volume =
fieldData.GetElementAsFloat64("VWAP_VOLUME");
// Individually output each value
System.Console.WriteLine("* security =" +
security);
System.Console.WriteLine("* sequenceNumber=" +
sequenceNumber);
System.Console.WriteLine("* px_last =" +
px_last);
System.Console.WriteLine("* ds002 =" +
ds002);
System.Console.WriteLine("* vwap_volume =" +
vwap_volume);
System.Console.WriteLine("");
}
}
}
}
private static void handleOtherEvent(Event eventObj)
{
System.Console.WriteLine("EventType=" + eventObj.Type);
foreach (Message message in eventObj.GetMessages())
{
System.Console.WriteLine("correlationID=" +
message.CorrelationID);
System.Console.WriteLine("messageType=" +
message.MessageType);
message.Print(System.Console.Out);
if (Event.EventType.SESSION_STATUS == eventObj.Type
&& message.MessageType.Equals("SessionTerminated"))
{
System.Console.WriteLine("Terminating: " +
message.MessageType);
System.Environment.Exit(1);
}
}
}
}
}

C .Net Examples 216
C.4.1 Request Response Multiple: Output
EventType=SESSION_STATUS
correlationID=
messageType=SessionStarted
SessionStarted = {
}
EventType=SERVICE_STATUS
correlationID=Internal: 1
messageType=ServiceOpened
ServiceOpened = {
}
* security =AAPL US Equity
* sequenceNumber=0
* px_last =90.95
* ds002 =APPLE INC
* vwap_volume =14300635
* security =IBM US Equity
* sequenceNumber=1
* px_last =92.04
* ds002 =INTL BUSINESS MACHINES CORP
* vwap_volume =4661754
* security =BLAHBLAHBLAH US Equity
securityError = {
source = 236::bbdbs2
code = 15
category = BAD_SEC
message = Unknown/Invalid security [nid:236]
subcategory = INVALID_SECURITY
}

C .Net Examples 217
C.5 Subscription Multiple
// SubscriptionMultiple.cs
using System;
using System.Collections.Generic;
using System.Text;
using System.IO;
using CorrelationID = Bloomberglp.Blpapi.CorrelationID;
using Event = Bloomberglp.Blpapi.Event;
using EventHandler = Bloomberglp.Blpapi.EventHandler;
using Message = Bloomberglp.Blpapi.Message;
using Session = Bloomberglp.Blpapi.Session;
using SessionOptions = Bloomberglp.Blpapi.SessionOptions;
using Subscription = Bloomberglp.Blpapi.Subscription;
namespace SubscriptionMultiple
{
class SubscriptionEventHandler {
private String d_label;
private TextWriter d_printStream;
// CREATORS
public SubscriptionEventHandler(String label, TextWriter
printStream)
{
d_label = label;
d_printStream = printStream;
}
// MANIPULATORS
public void ProcessEvent(Event eventObj, Session session)
{
switch (eventObj.Type)
{
case Event.EventType.SUBSCRIPTION_DATA:
handleDataEvent(eventObj, session);
break;
case Event.EventType.SESSION_STATUS:
case Event.EventType.SERVICE_STATUS:
case Event.EventType.SUBSCRIPTION_STATUS:
handleStatusEvent(eventObj, session);
break;
default:
{
handleOtherEvent(eventObj, session);
break;
}
}
}

C .Net Examples 218
private void dumpEvent(Event eventObj)
{
d_printStream.WriteLine("handler label=" + d_label);
d_printStream.WriteLine("eventType=" + eventObj.Type);
foreach (Message message in eventObj.GetMessages())
{
d_printStream.WriteLine("messageType=" +
message.MessageType);
d_printStream.WriteLine("CorrelationID=" +
message.CorrelationID);
try
{
message.Print(d_printStream);
}
catch (IOException e)
{
System.Console.WriteLine(e);
}
}
}
private void handleDataEvent(Event eventObj, Session session)
{
d_printStream.WriteLine("handleDataEvent: enter");
dumpEvent(eventObj);
d_printStream.WriteLine("handleDataEvent: leave");
}
private void handleStatusEvent(Event eventObj, Session session)
{
d_printStream.WriteLine("handleStatusEvent: enter");
dumpEvent(eventObj);
d_printStream.WriteLine("handleStatusEvent: leave");
}
private void handleOtherEvent(Event eventObj, Session session)
{
d_printStream.WriteLine("handleOtherEvent: enter");
dumpEvent(eventObj);
d_printStream.WriteLine("handleOtherEvent: leave");
}
}
class SubscriptionMultiple
{
static void Main(string[] args)
{
SessionOptions sessionOptions = new SessionOptions();
sessionOptions.ServerHost = "localhost";
sessionOptions.ServerPort = 8194;
Session session = new Session(sessionOptions,
new EventHandler(
new SubscriptionEventHandler(
"myLabel",
System.Console.Out).ProcessEvent));

C .Net Examples 219
if (!session.Start())
{
System.Console.WriteLine("Could not start session.");
System.Environment.Exit(1);
}
if (!session.OpenService("//blp/mktdata"))
{
System.Console.WriteLine("Could not open service " +
"//blp/mktdata");
System.Environment.Exit(1);
}
List<Subscription> subscriptions = new List<Subscription>();
subscriptions.Add(new Subscription("IBM US Equity",
"LAST_TRADE",
new CorrelationID(10)));
subscriptions.Add(new Subscription("/ticker/GOOG US Equity",
"BID,ASK,LAST_PRICE",
new CorrelationID(20)));
subscriptions.Add(new Subscription("MSFTT US Equity",
"LAST_PRICE",
"interval=.5",
new CorrelationID(30)));
subscriptions.Add(new Subscription( //BA US Equity
"/cusip/097023105?fields=LAST_PRICE&interval=5.0",
new CorrelationID(40)));
session.Subscribe(subscriptions);
// Wait for events
Object obj = new Object();
lock (obj)
{
System.Threading.Monitor.Wait(obj);
}
}
}
}

C .Net Examples 220
C.5.1 Multiple Subscription: Output
handleStatusEvent: enter
handler label=myLabel
eventType=SESSION_STATUS
messageType=SessionStarted
CorrelationID=
SessionStarted = {
}
handleStatusEvent: leave
handleStatusEvent: enter
handler label=myLabel
eventType=SERVICE_STATUS
messageType=ServiceOpened
CorrelationID=Internal: 1
ServiceOpened = {
}
handleStatusEvent: leave
handleStatusEvent: enter
handler label=myLabel
eventType=SUBSCRIPTION_STATUS
messageType=SubscriptionFailure
CorrelationID=User: 30
SubscriptionFailure = {
reason = {
source = BBDB@n558
errorCode = 2
category = BAD_SEC
description = Invalid security
}
}
handleStatusEvent: leave
handleStatusEvent: enter
handler label=myLabel
eventType=SUBSCRIPTION_STATUS
messageType=SubscriptionStarted
CorrelationID=User: 10
SubscriptionStarted = {
}
messageType=SubscriptionStarted
CorrelationID=User: 20
SubscriptionStarted = {
}
messageType=SubscriptionStarted
CorrelationID=User: 40
SubscriptionStarted = {
}

C .Net Examples 221
handleStatusEvent: leave
handleDataEvent: enter
handler label=myLabel
eventType=SUBSCRIPTION_DATA
messageType=MarketDataEvents
CorrelationID=User: 20
MarketDataEvents = {
LAST_PRICE = 340.7
BID = 340.74
ASK = 340.92
VOLUME = 2630520
HIGH = 348.8
LOW = 337.62
BEST_BID = 340.74
BEST_ASK = 340.92
LAST_TRADE = 340.7
OPEN = 344.69
PREV_SES_LAST_PRICE = 343.32
INDICATIVE_FAR = 344.69
INDICATIVE_NEAR = 344.69
IMBALANCE_ASK = 344.76
VWAP = 341.6714
LAST_ALL_SESSIONS = 340.7
IMBALANCE_INDIC_RT = SELL
BID_ALL_SESSION = 340.74
ASK_ALL_SESSION = 340.92
TRADING_DT_REALTIME = 2009-01-30+00:00
EQY_TURNOVER_REALTIME = 891123786.45166
LAST_UPDATE_BID_RT = 18:46:07.000+00:00
LAST_UPDATE_ASK_RT = 18:46:09.000+00:00
TOT_CALL_VOLUME_CUR_DAY_RT = 2146
TOT_PUT_VOLUME_CUR_DAY_RT = 2887
TOT_OPT_VOLUME_CUR_DAY_RT = 5033
PUT_CALL_VOLUME_RATIO_CUR_DAY_RT = 1
IN_AUCTION_RT = false
RT_API_MACHINE = p060
ALL_PRICE_SIZE = 300
ALL_PRICE = 340.7
BID_ASK_TIME = 18:46:09.000+00:00
LAST_AT_TRADE_TDY = 0
SIZE_LAST_AT_TRADE_TDY = 0
OPEN_YLD_TDY = 0
HIGH_YLD_TDY = 0
LOW_YLD_TDY = 0
LAST_YLD_TDY = 0
MID_TDY = 0
SIZE_LAST_TRADE_TDY = 300
SES_START = 14:30:00.000+00:00
SES_END = 21:30:00.000+00:00
RT_PX_CHG_NET_1D = -2.62
RT_PX_CHG_PCT_1D = -0.763135
IND_BID_FLAG = false
IND_ASK_FLAG = false

C .Net Examples 222
OPEN_TDY = 344.69
ASK_SIZE_TDY = 3
BID_SIZE_TDY = 3
VOLUME_TDY = 2630520
LAST_PRICE_TDY = 340.7
BID_TDY = 340.74
ASK_TDY = 340.92
HIGH_TDY = 348.8
LOW_TDY = 337.62
BID_YLD_TDY = 0
ASK_YLD_TDY = 0
LAST2_PRICE = 340.77
LAST_DIR = -1
LAST2_DIR = -1
BID_DIR = 1
ASK_DIR = -1
BID2 = 340.74
ASK2 = 340.92
SIZE_LAST_TRADE = 300
ASK_SIZE = 3
BID_SIZE = 3
TIME = 18:46:02.000+00:00
API_MACHINE = p060
TRADE_SIZE_ALL_SESSIONS_RT = 300
EID = 14005
IS_DELAYED_STREAM = false
}
handleDataEvent: leave
handleDataEvent: enter
handler label=myLabel
eventType=SUBSCRIPTION_DATA
messageType=MarketDataEvents
CorrelationID=User: 10
MarketDataEvents = {
LAST_PRICE = 91.88
BID = 91.85
ASK = 91.88
VOLUME = 4625564
HIGH = 93.48
LOW = 91.56
BEST_BID = 91.85
BEST_ASK = 91.88
LAST_TRADE = 91.88
OPEN = 92.23
PREV_SES_LAST_PRICE = 92.51
VWAP = 92.5054
THEO_PRICE = 0
LAST_ALL_SESSIONS = 91.88
IMBALANCE_INDIC_RT = NOIM
BID_ALL_SESSION = 91.85
ASK_ALL_SESSION = 91.88
TRADING_DT_REALTIME = 2009-01-30+00:00
EQY_TURNOVER_REALTIME = 426434047.387161

C .Net Examples 223
FINANCIAL_STATUS_INDICATOR_RT = 0
LAST_UPDATE_BID_RT = 18:46:09.000+00:00
LAST_UPDATE_ASK_RT = 18:46:09.000+00:00
NYSE_LRP_HIGH_PRICE_RT = 92.85
NYSE_LRP_LOW_PRICE_RT = 90.85
NYSE_LRP_SEND_TIME_RT = 18:46:08.000+00:00
TOT_CALL_VOLUME_CUR_DAY_RT = 1507
TOT_PUT_VOLUME_CUR_DAY_RT = 2122
TOT_OPT_VOLUME_CUR_DAY_RT = 3629
PUT_CALL_VOLUME_RATIO_CUR_DAY_RT = 1
IN_AUCTION_RT = false
RT_API_MACHINE = n160
ALL_PRICE_SIZE = 100
ALL_PRICE = 91.88
VOLUME_THEO = 0
BID_ASK_TIME = 18:46:09.000+00:00
LAST_AT_TRADE_TDY = 0
SIZE_LAST_AT_TRADE_TDY = 0
OPEN_YLD_TDY = 0
HIGH_YLD_TDY = 0
LOW_YLD_TDY = 0
LAST_YLD_TDY = 0
MID_TDY = 0
SIZE_LAST_TRADE_TDY = 100
SES_START = 14:30:00.000+00:00
SES_END = 21:30:00.000+00:00
RT_PX_CHG_NET_1D = -0.6299
RT_PX_CHG_PCT_1D = -0.680898
IND_BID_FLAG = false
IND_ASK_FLAG = false
OPEN_TDY = 92.23
ASK_SIZE_TDY = 1
BID_SIZE_TDY = 3
VOLUME_TDY = 4625564
LAST_PRICE_TDY = 91.88
BID_TDY = 91.85
ASK_TDY = 91.88
HIGH_TDY = 93.48
LOW_TDY = 91.56
BID_YLD_TDY = 0
ASK_YLD_TDY = 0
LAST2_PRICE = 91.87
LAST_DIR = 1
LAST2_DIR = 1
BID_DIR = 1
ASK_DIR = 1

C .Net Examples 224
BID2 = 91.85
ASK2 = 91.88
SIZE_LAST_TRADE = 100
ASK_SIZE = 1
BID_SIZE = 3
TIME = 18:46:09.000+00:00
API_MACHINE = n160
TRADE_SIZE_ALL_SESSIONS_RT = 100
EID = 14003
IS_DELAYED_STREAM = false
}

D C++ Examples 225
D C++ Examples
This section contains the following code examples:
z“RequestResponseParadigm” on page 226
z“Subscription Paradigm” on page 229
z“Asynchronous Event Handling” on page 234
z“Request Response Multiple” on page 238
z“Subscription Multiple” on page 242
Note: These examples use assert statements to make manifest the program state at
various key points. Follow your organization’s guidelines for best practices on the use of
assert statements in production code.

D C++ Examples 226
D.1 RequestResponseParadigm
// RequestResponseParadigm.cpp
#include <blpapi_correlationid.h>
#include <blpapi_event.h>
#include <blpapi_message.h>
#include <blpapi_request.h>
#include <blpapi_session.h>
#include <iostream>
#include <string.h> // for strcmp(3C)
using namespace BloombergLP;
using namespace blpapi;
static void handleResponseEvent(const Event& event)
{
std::cout << "EventType ="
<< event.eventType()
<< std::endl;
MessageIterator iter(event);
while (iter.next()) {
Message message = iter.message();
std::cout << "correlationId="
<< message.correlationId()
<< std::endl;
std::cout << "messageType ="
<< message.messageType()
<< std::endl;
message.print(std::cout);
}
}
static void handleOtherEvent(const Event& event)
{
std::cout << "EventType="
<< event.eventType()
<< std::endl;
MessageIterator iter(event);
while (iter.next()) {
Message message = iter.message();
std::cout << "correlationId="
<< message.correlationId()
<< std::endl;
std::cout << "messageType="
<< message.messageType()
<< std::endl;

D C++ Examples 227
message.print(std::cout);
if (Event::SESSION_STATUS == event.eventType()
&& 0 == ::strcmp("SessionTerminated",
message.messageType().string())) {
std::cout << "Terminating: "
<< message.messageType()
<< std::endl;
::exit(1);
}
}
}
int main()
{
SessionOptions sessionOptions;
sessionOptions.setServerHost("localhost");
sessionOptions.setServerPort(8194);
Session session(sessionOptions); // Establish session
// Start Session
if (!session.start()) {
std::cerr << "Failed to start session." << std::endl;
return 1;
}
if (!session.openService("//blp/refdata")){
std::cerr << "Failed to open service //blp/refdata." << std::endl;
return 1;
}
CorrelationId requestId(1);
Service refDataSvc = session.getService("//blp/refdata");
Request request = refDataSvc.createRequest("ReferenceDataRequest");
request.append("securities", "IBM US Equity");
request.append("fields", "PX_LAST");
session.sendRequest(request, requestId);

D C++ Examples 228
Request Response Paradigm Output
bool continueToLoop = true;
while (continueToLoop) {
Event event = session.nextEvent();
switch (event.eventType()) {
case Event::RESPONSE: // final event
continueToLoop = false; // fall through
case Event::PARTIAL_RESPONSE:
handleResponseEvent(event);
break;
default:
handleOtherEvent(event);
break;
}
}
session.stop();
return 0;
}
EventType=2
correlationId=[ valueType=UNSET classId=0 value=0 ]
messageType=SessionStarted
SessionStarted = {
}
EventType=9
correlationId=[ valueType=UNSET classId=0 value=0 ]
messageType=ServiceOpened
ServiceOpened = {
}
EventType =5
correlationId=[ valueType=INT classId=0 value=1 ]
messageType =ReferenceDataResponse
ReferenceDataResponse = {
securityData[] =
securityData = {
security = IBM US Equity
eidData[] =
fieldExceptions[] =
sequenceNumber = 0
fieldData = {
PX_LAST = 92.510000
}
}
}

D C++ Examples 229
D.2 Subscription Paradigm
// SubscriptionParadigm.cpp
#include <blpapi_correlationid.h>
#include <blpapi_event.h>
#include <blpapi_message.h>
#include <blpapi_request.h>
#include <blpapi_session.h>
#include <blpapi_subscriptionlist.h>
#include <iostream>
using namespace BloombergLP;
using namespace blpapi;
static void handleDataEvent(const Event& event, int updateCount) {
std::cout << "EventType="
<< event.eventType()
<< std::endl;
std::cout << "updateCount = "
<< updateCount
<< std::endl;
MessageIterator iter(event);
while (iter.next()) {
Message message = iter.message();
std::cout << "correlationId = "
<< message.correlationId()
<< std::endl;
std::cout << "messageType = "
<< message.messageType()
<< std::endl;
message.print(std::cout);
}
}
static void handleOtherEvent(const Event& event)
{
std::cout << "EventType="
<< event.eventType()
<< std::endl;

D C++ Examples 230
MessageIterator iter(event);
while (iter.next()) {
Message message = iter.message();
std::cout << "correlationId="
<< message.correlationId()
<< std::endl;
std::cout << "messageType="
<< message.messageType()
<< std::endl;
message.print(std::cout);
if (Event::SESSION_STATUS == event.eventType()
&& 0 == ::strcmp("SessionTerminated",
message.messageType().string())) {
std::cout << "Terminating: "
<< message.messageType()
<< std::endl;
::exit(1);
}
}
}
int main(int argc, char **argv)
{
SessionOptions sessionOptions;
sessionOptions.setServerHost("localhost");
sessionOptions.setServerPort(8194);
Session session(sessionOptions);
if (!session.start()) {
std::cerr <<"Failed to start session." << std::endl;
return 1;
}
if (!session.openService("//blp/mktdata")) {
std::cerr <<"Failed to open //blp/mktdata" << std::endl;
return 1;
}

D C++ Examples 231
CorrelationId subscriptionId((long long)2);
SubscriptionList subscriptions;
subscriptions.add("AAPL US Equity",
"LAST_PRICE",
"",
subscriptionId);
session.subscribe(subscriptions);
int updateCount = 0;
while (true) {
Event event = session.nextEvent();
switch (event.eventType()) {
case Event::SUBSCRIPTION_DATA:
handleDataEvent(event, updateCount++);
break;
default:
handleOtherEvent(event);
break;
}
}
return 0;
}

D C++ Examples 232
Subscription Paradigm Output
EventType=2
correlationId=[ valueType=UNSET classId=0 value=0 ]
messageType=SessionStarted
SessionStarted = {
}
EventType=9
correlationId=[ valueType=UNSET classId=0 value=0 ]
messageType=ServiceOpened
ServiceOpened = {
}
EventType=3
correlationId=[ valueType=INT classId=0 value=2 ]
messageType=SubscriptionStarted
SubscriptionStarted = {
exceptions[] =
}
EventType=8
updateCount = 0
correlationId = [ valueType=INT classId=0 value=2 ]
messageType = MarketDataEvents
MarketDataEvents = {
LAST_PRICE = 93.000000
BID = 92.920000
ASK = 92.950000
VOLUME = 21170839
HIGH = 94.340000
LOW = 92.600000
RT_OPEN_INTEREST = 31212534
BEST_BID = 92.920000
BEST_ASK = 92.950000
LAST_TRADE = 93.000000
OPEN = 93.090000
VWAP = 93.307500
LAST_ALL_SESSIONS = 93.020000
BID_ALL_SESSION = 93.000000
ASK_ALL_SESSION = 93.020000
TRADING_DT_REALTIME = 2009-01-29
EQY_TURNOVER_REALTIME = 1987223541.981339
TOT_CALL_VOLUME_CUR_DAY_RT = 12824
TOT_PUT_VOLUME_CUR_DAY_RT = 18332
TOT_OPT_VOLUME_CUR_DAY_RT = 31156
PUT_CALL_VOLUME_RATIO_CUR_DAY_RT = 1
IN_AUCTION_RT = false
RT_API_MACHINE = n208
ALL_PRICE_SIZE = 400
ALL_PRICE = 93.020000
ALL_PRICE_COND_CODE =

D C++ Examples 233
LAST_AT_TRADE_TDY = 0.000000
SIZE_LAST_AT_TRADE_TDY = 0
OPEN_YLD_TDY = 0.000000
HIGH_YLD_TDY = 0.000000
LOW_YLD_TDY = 0.000000
LAST_YLD_TDY = 0.000000
MID_TDY = 0.000000
SIZE_LAST_TRADE_TDY =
IND_BID_FLAG = false
IND_ASK_FLAG = false
OPEN_TDY = 93.090000
ASK_SIZE_TDY = 1
BID_SIZE_TDY = 1
VOLUME_TDY = 21170839
LAST_PRICE_TDY = 93.000000
BID_TDY = 92.920000
ASK_TDY = 92.950000
HIGH_TDY = 94.340000
LOW_TDY = 92.600000
BID_YLD_TDY = 0.000000
ASK_YLD_TDY = 0.000000
LAST2_PRICE = 93.070000
LAST_DIR = -1
LAST2_DIR = 1
RT_PRICING_SOURCE = US
SIZE_LAST_TRADE =
ASK_SIZE = 1
BID_SIZE = 1
API_MACHINE = n208
EXCH_CODE_LAST =
EXCH_CODE_BID = Q
EXCH_CODE_ASK = O
TRADE_SIZE_ALL_SESSIONS_RT = 400
IS_DELAYED_STREAM = false
EID = 14005
PREV_SES_LAST_PRICE = 94.200000
RT_PX_CHG_NET_1D = -1.200000
RT_PX_CHG_PCT_1D = -1.273890
TIME = 22:20:00.000+00:00
SES_START = 14:30:00.000+00:00
SES_END = 21:30:00.000+00:00
}

D C++ Examples 234
D.3 Asynchronous Event Handling
// AsynchronousEventHandling.cpp
#include <blpapi_correlationid.h>
#include <blpapi_event.h>
#include <blpapi_message.h>
#include <blpapi_request.h>
#include <blpapi_session.h>
#include <iostream>
#include <string.h> // for strcmp(3C)
#include <unistd.h> // for pause(2)
using namespace BloombergLP;
using namespace blpapi;
namespace {
// =========================
// class RefDataEventHandler
// =========================
class RefDataEventHandler: public EventHandler
{
private:
static void dumpEvent(const Event& event);
public:
// CREATORS
RefDataEventHandler();
~RefDataEventHandler();
// MANIPULATORS
bool processEvent(const Event& event, Session *session);
};
// CREATORS
RefDataEventHandler::RefDataEventHandler()
{
}
RefDataEventHandler::~RefDataEventHandler()
{
}

D C++ Examples 235
// MANIPULATORS
bool RefDataEventHandler::processEvent(const Event& event,
Session *session)
{
switch (event.eventType()) {
case Event::SESSION_STATUS: {
MessageIterator iter(event);
while (iter.next()) {
Message message = iter.message();
if (0 == ::strcmp("SessionStarted",
message.messageType().string())) {
session->openServiceAsync("//blp/refdata",
CorrelationId((long long)99));
} else {
std::cerr << "Session Start Failure" << std::endl;
message.print(std::cerr);
::exit(1);
}
}
break;
}
case Event::SERVICE_STATUS: {
MessageIterator iter(event);
iter.next();
Message message = iter.message();
if (message.correlationId() == 99
&& 0 == ::strcmp("ServiceOpened",
message.messageType().string())) {
// Construct and issue a Request
Service service = session->getService("//blp/refdata");
Request request =
service.createRequest("ReferenceDataRequest");
request.append("securities", "IBM US Equity");
request.append("fields", "LAST_PRICE");
session->sendRequest(request, CorrelationId((long long)86));
} else {
std::cerr << "Unexpected message" << std::endl;
message.print(std::cerr);
::exit(1);
}
break;
}
case Event::PARTIAL_RESPONSE: {
dumpEvent(event);
break;
}
case Event::RESPONSE: {
dumpEvent(event);
session->stop();
std::cout << "terminate process from handler" << std::endl;
::exit(0);
break;
}

D C++ Examples 236
default: {
std::cerr << "Unxepected Event Type"
<< event.eventType()
<< std::endl;
::exit(1);
break;
}
}
return true;
}
void RefDataEventHandler::dumpEvent(const Event& event)
{
std::cout << "eventType="
<< event.eventType()
<< std::endl;
MessageIterator messageIterator(event);
while (messageIterator.next()) {
Message message = messageIterator.message();
std::cout << "messageType="
<< message.messageType()
<< std::endl;
std::cout << "CorrelationId="
<< message.correlationId()
<< std::endl;
message.print(std::cout);
}
}
} // close unnamed namespace
int main()
{
SessionOptions sessionOptions;
sessionOptions.setServerHost("localhost");
sessionOptions.setServerPort(8194);
RefDataEventHandler refDataEventHandler;
Session session(sessionOptions, &refDataEventHandler);
// Start Session
if (!session.startAsync()) {
std::cerr << "Failed to start async session." << std::endl;
return 1;
}
::pause();
return 0;
}

D C++ Examples 237
Asynchronous Event Handling: Output
eventType=5
messageType=ReferenceDataResponse
CorrelationId=[ valueType=INT classId=0 value=86 ]
ReferenceDataResponse = {
securityData[] =
securityData = {
security = IBM US Equity
eidData[] =
fieldExceptions[] =
sequenceNumber = 0
fieldData = {
LAST_PRICE = 92.510000
}
}
}
terminate process from handler

D C++ Examples 238
D.4 Request Response Multiple
// RequestResponseParadigm.cpp
#include <blpapi_correlationid.h>
#include <blpapi_element.h>
#include <blpapi_event.h>
#include <blpapi_message.h>
#include <blpapi_request.h>
#include <blpapi_session.h>
#include <iostream>
#include <string.h> // for strcmp(3C)
using namespace BloombergLP;
using namespace blpapi;
static void handleResponseEvent(const Event& event)
{
MessageIterator iter(event);
while (iter.next()) {
Message message = iter.message();
Element referenceDataResponse = message.asElement();
if (referenceDataResponse.hasElement("responseError")) {
message.print(std::cout);
::exit(1);
}
Element securityDataArray =
referenceDataResponse.getElement("securityData");
int numItems = securityDataArray.numValues();
for (int i = 0; i < numItems; ++i) {
Element securityData = securityDataArray.getValueAsElement(i);
std::string security =
securityData.getElementAsString("security");
int sequenceNumber =
securityData.getElementAsInt32("sequenceNumber");
if (securityData.hasElement("securityError")) {
Element securityError =
securityData.getElement("securityError");
std::cout << "* security ="
<< security
<< std::endl;
securityError.print(std::cout);
return;

D C++ Examples 239
} else {
Element fieldData =
securityData.getElement("fieldData");
double px_last =
fieldData.getElementAsFloat64("PX_LAST");
std::string ds002 =
fieldData.getElementAsString("DS002");
double vwap_volume =
fieldData.getElementAsFloat64("VWAP_VOLUME");
// Individually ouput each value.
std::cout << "* security =" << security << "\n"
<< "* sequenceNumber=" << sequenceNumber << "\n"
<< "* px_last =" << px_last << "\n"
<< "* ds002 =" << ds002 << "\n"
<< "* vwap_volume =" << vwap_volume << "\n"
<< std::endl;
}
}
}
}
static void handleOtherEvent(const Event& event)
{
std::cout << "EventType="
<< event.eventType()
<< std::endl;
MessageIterator iter(event);
while (iter.next()) {
Message message = iter.message();
std::cout << "correlationId="
<< message.correlationId()
<< std::endl;
std::cout << "messageType="
<< message.messageType()
<< std::endl;
message.print(std::cout);
if (Event::SESSION_STATUS == event.eventType()
&& 0 == ::strcmp("SessionTerminated", message.messageType().string())){
std::cout << "Terminating: "
<< message.messageType()
<< std::endl;
::exit(1);
}
}
}

D C++ Examples 240
int main()
{
SessionOptions sessionOptions;
sessionOptions.setServerHost("localhost");
sessionOptions.setServerPort(8194);
Session session(sessionOptions); // Establish session
// Start Session
if (!session.start()) {
std::cerr << "Failed to start session." << std::endl;
return 1;
}
if (!session.openService("//blp/refdata")){
std::cerr << "Failed to open service //blp/refdata." << std::endl;
return 1;
}
CorrelationId requestId(1);
Service refDataSvc = session.getService("//blp/refdata");
Request request = refDataSvc.createRequest("ReferenceDataRequest");
// append fields to request
std::cout << "Initialize Request" << std::endl;
request.getElement("securities").appendValue("AAPL US Equity");
request.getElement("securities").appendValue("IBM US Equity");
request.getElement("securities").appendValue("BLAHBLAHBLAH US
Equity");
request.getElement("fields").appendValue("PX_LAST");
request.getElement("fields").appendValue("DS002");
request.getElement("fields").appendValue("VWAP_VOLUME");
// Volume used to calcuate the Volume Weighted Average Price (VWAP)
session.sendRequest(request, CorrelationId(1));
bool continueToLoop = true;
while (continueToLoop) {
Event event = session.nextEvent();
switch (event.eventType()) {
case Event::RESPONSE: // final event
continueToLoop = false; // fall through
case Event::PARTIAL_RESPONSE:
handleResponseEvent(event);
break;
default:
handleOtherEvent(event);
break;
}
}

D C++ Examples 241
Request Response Multiple: Output
session.stop();
return 0;
}
Initialize Request
EventType=2
correlationId=[ valueType=UNSET classId=0 value=0 ]
messageType=SessionStarted
SessionStarted = {
}
EventType=9
correlationId=[ valueType=UNSET classId=0 value=0 ]
messageType=ServiceOpened
ServiceOpened = {
}
* security =AAPL US Equity
* sequenceNumber=0
* px_last =91.3
* ds002 =APPLE INC
* vwap_volume =1.31384e+07
* security =IBM US Equity
* sequenceNumber=1
* px_last =92.37
* ds002 =INTL BUSINESS MACHINES CORP
* vwap_volume =4.22627e+06
* security =BLAHBLAHBLAH US Equity
securityError = {
source = 119::bbdbs1
code = 15
category = BAD_SEC
message = Unknown/Invalid security [nid:119]
subcategory = INVALID_SECURITY
}

D C++ Examples 242
D.5 Subscription Multiple
// SubscriptionMultiple.cpp
#include <blpapi_correlationid.h>
#include <blpapi_event.h>
#include <blpapi_message.h>
#include <blpapi_request.h>
#include <blpapi_session.h>
#include <blpapi_subscriptionlist.h>
#include <iostream>
#include <cassert>
#include <string>
#include <unistd.h> // for pause(2)
using namespace BloombergLP;
using namespace blpapi;
namespace {
// ==============================
// class SubscriptionEventHandler
// ==============================
class SubscriptionEventHandler: public EventHandler
{
std::string d_label;
std::ostream *d_stream; // held
void handleDataEvent (const Event& event,
const Session& session);
void handleStatusEvent(const Event& event,
const Session& session);
void handleOtherEvent (const Event& event,
const Session& session);
void dumpEvent(const Event& event);
public:
// CREATORS
SubscriptionEventHandler(const std::string& label,
std::ostream *stream);
~SubscriptionEventHandler();
// MANIPULATORS
bool processEvent(const Event& event, Session *session);
};

D C++ Examples 243
// CREATORS
SubscriptionEventHandler::SubscriptionEventHandler(const std::string&
label,
std::ostream *stream)
: d_label(label)
, d_stream(stream)
{
assert(d_stream);
}
SubscriptionEventHandler::~SubscriptionEventHandler()
{
}
// MANIPULATORS
bool SubscriptionEventHandler::processEvent(const Event& event,
Session *session)
{
assert(session);
switch (event.eventType()) {
case Event::SUBSCRIPTION_DATA:
handleDataEvent(event, *session);
break;
case Event::SESSION_STATUS:
case Event::SERVICE_STATUS:
case Event::SUBSCRIPTION_STATUS:
handleStatusEvent(event, *session);
break;
default:
handleOtherEvent(event, *session);
break;
}
return true;
}
void SubscriptionEventHandler::dumpEvent(const Event& event)
{
*d_stream << "handler label="
<< d_label
<< std::endl
<< "eventType="
<< event.eventType()
<< std::endl;

D C++ Examples 244
MessageIterator messageIterator(event);
while (messageIterator.next()) {
Message message = messageIterator.message();
*d_stream << "messageType="
<< message.messageType()
<< std::endl
<< "CorrelationId="
<< message.correlationId()
<< std::endl;
message.print(*d_stream);
}
}
void SubscriptionEventHandler::handleDataEvent(const Event& event,
const Session& session)
{
*d_stream << "handleDataEventHandler: enter" << std::endl;
dumpEvent(event);
*d_stream << "handleDataEventHandler: leave" << std::endl;
}
void SubscriptionEventHandler::handleStatusEvent(const Event& event,
const Session& session)
{
*d_stream << "handleStatusEventHandler: enter" << std::endl;
dumpEvent(event);
*d_stream << "handleStatusEventHandler: leave" << std::endl;
}
void SubscriptionEventHandler::handleOtherEvent(const Event& event,
const Session& session)
{
*d_stream << "handleOtherEvent: enter" << std::endl;
dumpEvent(event);
*d_stream << "handleOtherEvent: leave" << std::endl;
}
} // close unnamed namespace

D C++ Examples 245
int main(int argc, char **argv)
{
SessionOptions sessionOptions;
sessionOptions.setServerHost("localhost");
sessionOptions.setServerPort(8194);
SubscriptionEventHandler
subscriptionEventHandler(std::string("myLabel"), &std::cout);
Session session(sessionOptions, &subscriptionEventHandler);
if (!session.start()) {
std::cerr <<"Failed to start session." << std::endl;
return 1;
}
if (!session.openService("//blp/mktdata")) {
std::cerr <<"Failed to open //blp/mktdata" << std::endl;
return 1;
}
SubscriptionList subscriptions;
subscriptions.add("IBM US Equity",
"LAST_TRADE",
"",
CorrelationId((long long)10));
subscriptions.add("/ticket/GOOG US Equity",
"BID,ASK,LAST_PRICE",
"",
CorrelationId((long long)20));
subscriptions.add("MSFTT US Equity",
"LAST_PRICE",
"interval=.5",
CorrelationId((long long)30));
subscriptions.add("/cusip/097023105?fields=LAST_PRICE&interval=5.0",
"",
"",
CorrelationId((long long)40));
session.subscribe(subscriptions);
::pause();
return 0;
}

D C++ Examples 246
Subscription Multiple: Output
handleStatusEventHandler: enter
handler label=myLabel
eventType=2
messageType=SessionStarted
CorrelationId=[ valueType=UNSET classId=0 value=0 ]
SessionStarted = {
}
handleStatusEventHandler: leave
handleStatusEventHandler: enter
handler label=myLabel
eventType=9
messageType=ServiceOpened
CorrelationId=[ valueType=UNSET classId=0 value=0 ]
ServiceOpened = {
}
handleStatusEventHandler: leave
handleStatusEventHandler: enter
handler label=myLabel
eventType=3
messageType=SubscriptionFailure
CorrelationId=[ valueType=INT classId=0 value=30 ]
SubscriptionFailure = {
reason = {
errorCode = 2
description = Invalid security
category = BAD_SEC
source = BBDB@n558
}
}
handleStatusEventHandler: leave
handleStatusEventHandler: enter
handler label=myLabel
eventType=3
messageType=SubscriptionStarted
CorrelationId=[ valueType=INT classId=0 value=40 ]
SubscriptionStarted = {
exceptions[] =
}
messageType=SubscriptionStarted
CorrelationId=[ valueType=INT classId=0 value=10 ]
SubscriptionStarted = {
exceptions[] =
}
messageType=SubscriptionStarted
CorrelationId=[ valueType=INT classId=0 value=20 ]
SubscriptionStarted = {
exceptions[] =
}

D C++ Examples 247
handleStatusEventHandler: leave
handleDataEventHandler: enter
handler label=myLabel
eventType=8
messageType=MarketDataEvents
CorrelationId=[ valueType=INT classId=0 value=20 ]
MarketDataEvents = {
LAST_PRICE = 338.460000
BID = 338.360000
ASK = 338.500000
VOLUME = 4068281
HIGH = 348.800000
LOW = 336.001000
BEST_BID = 338.360000
BEST_ASK = 338.500000
LAST_TRADE = 338.460000
OPEN = 344.690000
INDICATIVE_FAR = 344.690000
INDICATIVE_NEAR = 344.690000
IMBALANCE_BID =
IMBALANCE_ASK = 344.760000
VWAP = 341.666700
LAST_ALL_SESSIONS = 338.460000
IMBALANCE_INDIC_RT = SELL
PREV_CLOSE_VALUE_REALTIME = 343.320000
BID_ALL_SESSION = 338.360000
ASK_ALL_SESSION = 338.500000
TRADING_DT_REALTIME = 2009-01-30
EQY_TURNOVER_REALTIME = 1379007507.741211
TOT_CALL_VOLUME_CUR_DAY_RT = 3266
TOT_PUT_VOLUME_CUR_DAY_RT = 4650
TOT_OPT_VOLUME_CUR_DAY_RT = 7916
PUT_CALL_VOLUME_RATIO_CUR_DAY_RT = 1
IN_AUCTION_RT = false
RT_API_MACHINE = p060
ALL_PRICE_SIZE = 100
ALL_PRICE = 338.460000
ALL_PRICE_COND_CODE =
BID_COND_CODE =
ASK_COND_CODE =
LAST_AT_TRADE_TDY = 0.000000
SIZE_LAST_AT_TRADE_TDY = 0
OPEN_YLD_TDY = 0.000000
HIGH_YLD_TDY = 0.000000
LOW_YLD_TDY = 0.000000
LAST_YLD_TDY = 0.000000
MID_TDY = 0.000000
SIZE_LAST_TRADE_TDY = 100
IND_BID_FLAG = false
IND_ASK_FLAG = false
OPEN_TDY = 344.690000

D C++ Examples 248
ASK_SIZE_TDY = 2
BID_SIZE_TDY = 3
VOLUME_TDY = 4068281
LAST_PRICE_TDY = 338.460000
BID_TDY = 338.360000
ASK_TDY = 338.500000
HIGH_TDY = 348.800000
LOW_TDY = 336.001000
BID_YLD_TDY = 0.000000
ASK_YLD_TDY = 0.000000
LAST2_PRICE = 338.450000
LAST_DIR = 1
LAST2_DIR = 1
BID_DIR = 1
ASK_DIR = 1
BID2 = 338.360000
ASK2 = 338.500000
SIZE_LAST_TRADE = 100
ASK_SIZE = 2
BID_SIZE = 3
API_MACHINE = p060
EXCH_CODE_LAST =
EXCH_CODE_BID =
EXCH_CODE_ASK =
TRADE_SIZE_ALL_SESSIONS_RT = 100
IS_DELAYED_STREAM = false
EID = 14005
PREV_SES_LAST_PRICE = 343.320000
RT_PX_CHG_NET_1D = -4.860000
RT_PX_CHG_PCT_1D = -1.415590
TIME = 20:48:30.000+00:00
LAST_UPDATE_BID_RT = 20:48:33.000+00:00
LAST_UPDATE_ASK_RT = 20:48:32.000+00:00
BID_ASK_TIME = 20:48:33.000+00:00
SES_START = 14:30:00.000+00:00
SES_END = 21:30:00.000+00:00
}
handleDataEventHandler: leave
handleDataEventHandler: enter
handler label=myLabel
eventType=8
messageType=MarketDataEvents
CorrelationId=[ valueType=INT classId=0 value=10 ]
MarketDataEvents = {
LAST_PRICE = 91.830000
BID = 91.820000
ASK = 91.830000
VOLUME = 7233307
HIGH = 93.480000
LOW = 91.250000
BEST_BID = 91.820000
BEST_ASK = 91.830000
LAST_TRADE = 91.830000

D C++ Examples 249
OPEN = 92.230000
IMBALANCE_BID =
IMBALANCE_ASK = 91.780000
ORDER_IMB_BUY_VOLUME =
ORDER_IMB_SELL_VOLUME = 54500.000000
VWAP = 92.495700
THEO_PRICE = 0.000000
LAST_ALL_SESSIONS = 91.830000
IMBALANCE_INDIC_RT = SELL
PREV_CLOSE_VALUE_REALTIME = 92.510000
BID_ALL_SESSION = 91.820000
ASK_ALL_SESSION = 91.830000
TRADING_DT_REALTIME = 2009-01-30
EQY_TURNOVER_REALTIME = 666435537.542725
FINANCIAL_STATUS_INDICATOR_RT = 0
NYSE_LRP_HIGH_PRICE_RT = 92.850000
NYSE_LRP_LOW_PRICE_RT = 90.850000
TOT_CALL_VOLUME_CUR_DAY_RT = 2345
TOT_PUT_VOLUME_CUR_DAY_RT = 2282
TOT_OPT_VOLUME_CUR_DAY_RT = 4627
PUT_CALL_VOLUME_RATIO_CUR_DAY_RT = 0
IN_AUCTION_RT = false
RT_API_MACHINE = n160
ALL_PRICE_SIZE = 100
ALL_PRICE = 91.830000
ALL_PRICE_COND_CODE =
BID_COND_CODE =
ASK_COND_CODE =
VOLUME_THEO = 0
LAST_AT_TRADE_TDY = 0.000000
SIZE_LAST_AT_TRADE_TDY = 0
OPEN_YLD_TDY = 0.000000
HIGH_YLD_TDY = 0.000000
LOW_YLD_TDY = 0.000000
LAST_YLD_TDY = 0.000000
MID_TDY = 0.000000
SIZE_LAST_TRADE_TDY = 100
IND_BID_FLAG = false
IND_ASK_FLAG = false
OPEN_TDY = 92.230000
ASK_SIZE_TDY = 1
BID_SIZE_TDY = 2
VOLUME_TDY = 7233307
LAST_PRICE_TDY = 91.830000
BID_TDY = 91.820000
ASK_TDY = 91.830000
HIGH_TDY = 93.480000
LOW_TDY = 91.250000
BID_YLD_TDY = 0.000000
ASK_YLD_TDY = 0.000000
LAST2_PRICE = 91.839000

D C++ Examples 250
LAST_DIR = -1
LAST2_DIR = 1
BID_DIR = -1
ASK_DIR = -1
BID2 = 91.820000
ASK2 = 91.830000
SIZE_LAST_TRADE = 100
ASK_SIZE = 1
BID_SIZE = 2
API_MACHINE = n160
EXCH_CODE_LAST =
EXCH_CODE_BID =
EXCH_CODE_ASK =
TRADE_SIZE_ALL_SESSIONS_RT = 100
IS_DELAYED_STREAM = false
EID = 14003
PREV_SES_LAST_PRICE = 92.510000
RT_PX_CHG_NET_1D = -0.679900
RT_PX_CHG_PCT_1D = -0.734947
TIME = 20:48:34.000+00:00
LAST_UPDATE_BID_RT = 20:48:34.000+00:00
LAST_UPDATE_ASK_RT = 20:48:34.000+00:00
NYSE_LRP_SEND_TIME_RT = 20:48:34.000+00:00
BID_ASK_TIME = 20:48:34.000+00:00
SES_START = 14:30:00.000+00:00
SES_END = 21:30:00.000+00:00
}

E C Examples 251
E C Examples
This section contains the following code examples:
z“RequestResponseParadigm” on page 252
z“Subscription Paradigm” on page 257
z“Asynchronous Event Handling” on page 266
z“Request Response Multiple” on page 271
z“Subscription Multiple” on page 279
Note: These examples use assert statements to make manifest the program state at
various key points. Follow your organization’s guidelines for best practices on the use of
assert statements in production code.
Note: When using the C language interface the programmer must explicitly recover allocated
resources such as sessions, session options, requests, and message iterators. In general, a
pointer to a resource obtained from a function containing the word “create” must be
recovered by invoking a similarly named function containing the word “destroy”. For
example, the blpapi_Service_createRequest function delivers a pointer to a
blpapi_Request_t type and that pointer, when no longer needed, must be passed to the
blpapi_Request_destroy function.

E C Examples 252
E.1 RequestResponseParadigm
/* RequestResponseParadigm.c */
#include <blpapi_correlationid.h>
#include <blpapi_element.h>
#include <blpapi_event.h>
#include <blpapi_message.h>
#include <blpapi_request.h>
#include <blpapi_session.h>
#include <assert.h>
#include <stdio.h>
#include <stdlib.h>
#include <string.h> /* for strcmp(3C) and memset(3C) */
static int streamWriter(const char* data, int length, void *stream)
{
assert(data);
assert(stream);
return fwrite(data, length, 1, (FILE *)stream);
}
static void handleResponseEvent(const blpapi_Event_t *event)
{
blpapi_MessageIterator_t *iter = 0;
blpapi_Message_t *message = 0;
assert(event);
printf("Event Type = %d\n", blpapi_Event_eventType(event));
iter = blpapi_MessageIterator_create(event);
assert(iter);
while (0 == blpapi_MessageIterator_next(iter, &message)) {
blpapi_CorrelationId_t correlationId;
blpapi_Element_t *messageElements = 0;
assert(message);
correlationId = blpapi_Message_correlationId(message, 0);
printf("correlationId=%d %d %lld\n",
correlationId.valueType,
correlationId.classId,
correlationId.value.intValue);

E C Examples 253
printf("messageType =%s\n", blpapi_Message_typeString(message));
messageElements = blpapi_Message_elements(message);
assert(messageElements);
blpapi_Element_print(messageElements, &streamWriter, stdout, 0, 4);
}
blpapi_MessageIterator_destroy(iter);
}
static void handleOtherEvent(const blpapi_Event_t *event)
{
blpapi_MessageIterator_t *iter = 0;
blpapi_Message_t *message = 0;
assert(event);
printf("EventType=%d\n", blpapi_Event_eventType(event));
iter = blpapi_MessageIterator_create(event);
assert(iter);
while (0 == blpapi_MessageIterator_next(iter, &message)) {
blpapi_CorrelationId_t correlationId;
blpapi_Element_t *messageElements = 0;
assert(message);
correlationId = blpapi_Message_correlationId(message, 0);
printf("correlationId=%d %d %lld\n",
correlationId.valueType,
correlationId.classId,
correlationId.value.intValue);
printf("messageType=%s\n", blpapi_Message_typeString(message));
messageElements = blpapi_Message_elements(message);
assert(messageElements);
blpapi_Element_print(messageElements, &streamWriter, stdout, 0, 4);
if (BLPAPI_EVENTTYPE_SESSION_STATUS ==
blpapi_Event_eventType(event)
&& 0 == strcmp("SessionTerminated",
blpapi_Message_typeString(message))){
fprintf(stdout,
"Terminating: %s\n",
blpapi_Message_typeString(message));
exit(1);
}
}
blpapi_MessageIterator_destroy(iter);
}

E C Examples 254
int main()
{
blpapi_SessionOptions_t *sessionOptions = 0;
blpapi_Session_t *session = 0;
blpapi_CorrelationId_t requestId;
blpapi_Service_t *refDataSvc = 0;
blpapi_Request_t *request = 0;
blpapi_Element_t *elements = 0;
blpapi_Element_t *securitiesElements = 0;
blpapi_Element_t *fieldsElements = 0;
int continueToLoop = 1;
blpapi_CorrelationId_t correlationId;
sessionOptions = blpapi_SessionOptions_create();
assert(sessionOptions);
blpapi_SessionOptions_setServerHost(sessionOptions, "localhost");
blpapi_SessionOptions_setServerPort(sessionOptions, "8194")
session = blpapi_Session_create(sessionOptions, 0, 0, 0);
assert(session);
blpapi_SessionOptions_destroy(sessionOptions);
if (0 != blpapi_Session_start(session)) {
fprintf(stderr, "Failed to start session.\n");
blpapi_Session_destroy(session);
return 1;
}
if (0 != blpapi_Session_openService(session, "//blp/refdata")){
fprintf(stderr, "Failed to open service //blp/refdata.\n");
blpapi_Session_destroy(session);
return 1;
}
memset(&requestId, '\0', sizeof(requestId));
requestId.size = sizeof(requestId);
requestId.valueType = BLPAPI_CORRELATION_TYPE_INT;
requestId.value.intValue = (blpapi_UInt64_t)1;
blpapi_Session_getService(session, &refDataSvc, "//blp/refdata");
blpapi_Service_createRequest(refDataSvc,
&request,
"ReferenceDataRequest");
assert(request);

E C Examples 255
elements = blpapi_Request_elements(request);
assert(elements);
blpapi_Element_getElement(elements,
&securitiesElements,
"securities",
0);
assert(securitiesElements);
blpapi_Element_setValueString(securitiesElements,
"IBM US Equity",
BLPAPI_ELEMENT_INDEX_END);
blpapi_Element_getElement(elements, &fieldsElements, "fields", 0);
blpapi_Element_setValueString(fieldsElements,
"PX_LAST",
BLPAPI_ELEMENT_INDEX_END);
memset(&correlationId, '\0', sizeof(correlationId));
correlationId.size = sizeof(correlationId);
correlationId.valueType = BLPAPI_CORRELATION_TYPE_INT;
correlationId.value.intValue = (blpapi_UInt64_t)1;
blpapi_Session_sendRequest(session, request, &correlationId, 0, 0, 0,
0);
while (continueToLoop) {
blpapi_Event_t *event = 0;
blpapi_Session_nextEvent(session, &event, 0);
assert(event);
switch (blpapi_Event_eventType(event)) {
case BLPAPI_EVENTTYPE_RESPONSE: // final event
continueToLoop = 0; // fall through
case BLPAPI_EVENTTYPE_PARTIAL_RESPONSE:
handleResponseEvent(event);
break;
default:
handleOtherEvent(event);
break;
}
blpapi_Event_release(event);
}
blpapi_Session_stop(session);
blpapi_Request_destroy(request);
blpapi_Session_destroy(session);
return 0;
}

E C Examples 256
Request Response Paradigm Output
EventType=2
correlationId=0 0 0
messageType=SessionStarted
SessionStarted = {
}
EventType=9
correlationId=0 0 0
messageType=ServiceOpened
ServiceOpened = {
}
Event Type = 5
correlationId=1 0 1
messageType =ReferenceDataResponse
ReferenceDataResponse = {
securityData[] =
securityData = {
security = IBM US Equity
eidData[] =
fieldExceptions[] =
sequenceNumber = 0
fieldData = {
PX_LAST = 91.170000
}
}
}

E C Examples 257
E.2 Subscription Paradigm
/* SubscriptionParadigm.c */
#include <blpapi_correlationid.h>
#include <blpapi_element.h>
#include <blpapi_event.h>
#include <blpapi_message.h>
#include <blpapi_request.h>
#include <blpapi_session.h>
#include <blpapi_subscriptionlist.h>
#include <assert.h>
#include <stdio.h>
#include <stdlib.h> /* for exit(2) */
#include <string.h> /* for strcmp(3C) and memset(3C) */
static int streamWriter(const char* data, int length, void *stream)
{
assert(data);
assert(stream);
return fwrite(data, length, 1, (FILE *)stream);
}
static void handleDataEvent(const blpapi_Event_t *event, int updateCount)
{
blpapi_MessageIterator_t *iter = 0;
blpapi_Message_t *message = 0;
assert(event);
printf("EventType=%d\n", blpapi_Event_eventType(event));
printf("updateCount = %d\n", updateCount);
iter = blpapi_MessageIterator_create(event);
assert(iter);
while (0 == blpapi_MessageIterator_next(iter, &message)) {
blpapi_CorrelationId_t correlationId;
blpapi_Element_t *messageElements = 0;
assert(message);
correlationId = blpapi_Message_correlationId(message, 0);
printf("correlationId=%d %d %lld\n",
correlationId.valueType,
correlationId.classId,
correlationId.value.intValue);

E C Examples 258
printf("messageType = %s\n", blpapi_Message_typeString(message));
messageElements = blpapi_Message_elements(message);
blpapi_Element_print(messageElements, &streamWriter, stdout, 0, 4);
}
blpapi_MessageIterator_destroy(iter);
}
static void handleOtherEvent(const blpapi_Event_t *event)
{
blpapi_MessageIterator_t *iter = 0;
blpapi_Message_t *message = 0;
assert(event);
printf("EventType=%d\n", blpapi_Event_eventType(event));
iter = blpapi_MessageIterator_create(event);
assert(iter);
while (0 == blpapi_MessageIterator_next(iter, &message)) {
blpapi_CorrelationId_t correlationId;
blpapi_Element_t *messageElements = 0;
assert(message);
correlationId = blpapi_Message_correlationId(message, 0);
printf("correlationId=%d %d %lld\n",
correlationId.valueType,
correlationId.classId,
correlationId.value.intValue);
printf("messageType=%s\n", blpapi_Message_typeString(message));
messageElements = blpapi_Message_elements(message);
blpapi_Element_print(messageElements, &streamWriter, stdout, 0, 4);
if (BLPAPI_EVENTTYPE_SESSION_STATUS ==
blpapi_Event_eventType(event)
&& 0 == strcmp("SessionTerminated",
blpapi_Message_typeString(message))){
fprintf(stdout,
"Terminating: %s\n",
blpapi_Message_typeString(message));
exit(1);
}
}
blpapi_MessageIterator_destroy(iter);
}

E C Examples 259
int main()
{
blpapi_SessionOptions_t *sessionOptions = 0;
blpapi_Session_t *session = 0;
blpapi_CorrelationId_t subscriptionId;
blpapi_SubscriptionList *subscriptions = 0;
const char *fields[1] = {"LAST_PRICE"};
const char **options = 0;
int updateCount = 0;
setbuf(stdout, 0); /* NO SHOW */
sessionOptions = blpapi_SessionOptions_create();
assert(sessionOptions);
blpapi_SessionOptions_setServerHost(sessionOptions, "localhost");
blpapi_SessionOptions_setServerPort(sessionOptions, "8194");
session = blpapi_Session_create(sessionOptions, 0, 0, 0);
assert(session);
blpapi_SessionOptions_destroy(sessionOptions);
if (0 != blpapi_Session_start(session)) {
fprintf(stderr, "Failed to start session.\n");
blpapi_Session_destroy(session);
return 1;
}
if (0 != blpapi_Session_openService(session, "//blp/mktdata")){
fprintf(stderr, "Failed to open service //blp/mktdata.\n");
blpapi_Session_destroy(session);
return 1;
}
memset(&subscriptionId, '\0', sizeof(subscriptionId));
subscriptionId.size = sizeof(subscriptionId);
subscriptionId.valueType = BLPAPI_CORRELATION_TYPE_INT;
subscriptionId.value.intValue = (blpapi_UInt64_t)2;
subscriptions = blpapi_SubscriptionList_create();
assert(subscriptions);

E C Examples 260
blpapi_SubscriptionList_add(subscriptions,
"AAPL US Equity",
&subscriptionId,
fields,
options,
1,
0);
blpapi_Session_subscribe(session,
subscriptions,
0,
0,
0);
while (1) {
blpapi_Event_t *event = 0;
blpapi_Session_nextEvent(session, &event, 0);
assert(event);
switch (blpapi_Event_eventType(event)) {
case BLPAPI_EVENTTYPE_SUBSCRIPTION_DATA:
handleDataEvent(event, updateCount++);
break;
default:
handleOtherEvent(event);
break;
}
blpapi_Event_release(event);
}
return 0;
}

E C Examples 261
Subscription Paradigm Output
EventType=2
correlationId=0 0 0
messageType=SessionStarted
SessionStarted = {
}
EventType=9
correlationId=0 0 0
messageType=ServiceOpened
ServiceOpened = {
}
EventType=3
correlationId=1 0 2
messageType=SubscriptionStarted
SubscriptionStarted = {
exceptions[] =
}
EventType=8
updateCount = 0
correlationId=1 0 2
messageType = MarketDataEvents
MarketDataEvents = {
LAST_PRICE = 90.886000
BID = 90.880000
ASK = 90.910000
VOLUME = 7596090
HIGH = 91.640000
LOW = 88.900000
BEST_BID = 90.880000
BEST_ASK = 90.910000
LAST_TRADE = 90.886000
OPEN = 89.100000
INDICATIVE_FAR = 89.130000
INDICATIVE_NEAR = 89.130000
IMBALANCE_BID =
IMBALANCE_ASK =
VWAP = 90.159300
LAST_ALL_SESSIONS = 90.886000
IMBALANCE_INDIC_RT = NOIM
BID_ALL_SESSION = 90.880000
ASK_ALL_SESSION = 90.910000
TRADING_DT_REALTIME = 2009-02-02
EQY_TURNOVER_REALTIME = 682873786.088959
TOT_CALL_VOLUME_CUR_DAY_RT = 4886
TOT_PUT_VOLUME_CUR_DAY_RT = 3457
TOT_OPT_VOLUME_CUR_DAY_RT = 8343
PUT_CALL_VOLUME_RATIO_CUR_DAY_RT = 0
IN_AUCTION_RT = false
RT_API_MACHINE = n125
ALL_PRICE_SIZE = 1000

E C Examples 262
ALL_PRICE = 90.886000
ALL_PRICE_COND_CODE =
BID_COND_CODE =
ASK_COND_CODE =
LAST_AT_TRADE_TDY = 0.000000
SIZE_LAST_AT_TRADE_TDY = 0
OPEN_YLD_TDY = 0.000000
HIGH_YLD_TDY = 0.000000
LOW_YLD_TDY = 0.000000
LAST_YLD_TDY = 0.000000
MID_TDY = 0.000000
SIZE_LAST_TRADE_TDY = 1000
IND_BID_FLAG = false
IND_ASK_FLAG = false
OPEN_TDY = 89.100000
ASK_SIZE_TDY = 5
BID_SIZE_TDY = 7
VOLUME_TDY = 7596090
LAST_PRICE_TDY = 90.886000
BID_TDY = 90.880000
ASK_TDY = 90.910000
HIGH_TDY = 91.640000
LOW_TDY = 88.900000
BID_YLD_TDY = 0.000000
ASK_YLD_TDY = 0.000000
LAST2_PRICE = 90.900000
LAST_DIR = -1
LAST2_DIR = 1
BID_DIR = 1
ASK_DIR = 1
BID2 = 90.880000
ASK2 = 90.910000
SIZE_LAST_TRADE = 1000
ASK_SIZE = 5
BID_SIZE = 7
API_MACHINE = n166
EXCH_CODE_LAST =
EXCH_CODE_BID =
EXCH_CODE_ASK =
TRADE_SIZE_ALL_SESSIONS_RT = 1000
IS_DELAYED_STREAM = false
EID = 14005
PREV_SES_LAST_PRICE = 90.130000
RT_PX_CHG_NET_1D = 0.756000
RT_PX_CHG_PCT_1D = 0.838788
TIME = 16:36:33.000+00:00
LAST_UPDATE_BID_RT = 16:36:35.000+00:00
LAST_UPDATE_ASK_RT = 16:36:32.000+00:00
BID_ASK_TIME = 16:36:35.000+00:00
SES_START = 14:30:00.000+00:00
SES_END = 21:30:00.000+00:00
}

E C Examples 263
EventType=8
updateCount = 1
correlationId=1 0 2
messageType = MarketDataEvents
MarketDataEvents = {
LAST_PRICE = 90.886000
BID = 90.880000
ASK = 90.910000
VOLUME = 7596090
HIGH = 91.640000
LOW = 88.900000
BEST_BID = 90.880000
BEST_ASK = 90.910000
LAST_TRADE = 90.886000
VWAP = 90.644800
LAST_ALL_SESSIONS = 90.886000
BID_ALL_SESSION = 90.880000
ASK_ALL_SESSION = 90.910000
EQY_TURNOVER_REALTIME = 682873786.088959
TOT_CALL_VOLUME_CUR_DAY_RT = 4886
TOT_PUT_VOLUME_CUR_DAY_RT = 3457
TOT_OPT_VOLUME_CUR_DAY_RT = 8343
PUT_CALL_VOLUME_RATIO_CUR_DAY_RT = 0
IN_AUCTION_RT = false
ALL_PRICE_SIZE = 1000
ALL_PRICE = 90.886000
ALL_PRICE_COND_CODE =
LAST_AT_TRADE_TDY = 0.000000
SIZE_LAST_AT_TRADE_TDY = 0
OPEN_YLD_TDY = 0.000000
HIGH_YLD_TDY = 0.000000
LOW_YLD_TDY = 0.000000
LAST_YLD_TDY = 0.000000
MID_TDY = 0.000000
SIZE_LAST_TRADE_TDY = 1000
IND_BID_FLAG = false
IND_ASK_FLAG = false
OPEN_TDY = 89.100000
ASK_SIZE_TDY = 5
BID_SIZE_TDY = 7
VOLUME_TDY = 7596090
LAST_PRICE_TDY = 90.886000
BID_TDY = 90.880000
ASK_TDY = 90.910000
HIGH_TDY = 91.640000
LOW_TDY = 88.900000
BID_YLD_TDY = 0.000000
ASK_YLD_TDY = 0.000000
LAST2_PRICE = 90.900000
LAST_DIR = -1
LAST2_DIR = 1
BID_DIR = 1
ASK_DIR = 1
BID2 = 90.880000

E C Examples 264
ASK2 = 90.910000
SIZE_LAST_TRADE = 1000
ASK_SIZE = 5
BID_SIZE = 7
EXCH_CODE_LAST =
EXCH_CODE_BID =
EXCH_CODE_ASK =
TRADE_SIZE_ALL_SESSIONS_RT = 1000
IS_DELAYED_STREAM = false
EID = 14005
RT_PX_CHG_NET_1D = 0.756000
RT_PX_CHG_PCT_1D = 0.838788
TIME = 16:36:33.000+00:00
LAST_UPDATE_BID_RT = 16:36:35.000+00:00
LAST_UPDATE_ASK_RT = 16:36:32.000+00:00
BID_ASK_TIME = 16:36:35.000+00:00
}
EventType=8
updateCount = 2
correlationId=1 0 2
messageType = MarketDataEvents
MarketDataEvents = {
LAST2_PRICE = 90.886000
LAST_PRICE = 90.910000
LAST_ALL_SESSIONS = 90.910000
LAST_PRICE_TDY = 90.910000
LAST2_DIR = -1
LAST_DIR = 1
EQY_TURNOVER_REALTIME = 682882877.088959
SIZE_LAST_TRADE = 100
SIZE_LAST_TRADE_TDY = 100
TRADE_SIZE_ALL_SESSIONS_RT = 100
VOLUME = 7596190
VOLUME_TDY = 7596190
LAST_TRADE = 90.910000
ALL_PRICE = 90.910000
ALL_PRICE_SIZE = 100
EID = 14005
RT_PX_CHG_NET_1D = 0.780000
RT_PX_CHG_PCT_1D = 0.865417
IS_DELAYED_STREAM = false
TIME = 16:36:37.000+00:00
EVENT_TIME = 16:36:37.000+00:00
}

E C Examples 265
EventType=8
updateCount = 3
correlationId=1 0 2
messageType = MarketDataEvents
MarketDataEvents = {
LAST2_PRICE = 90.910000
LAST_PRICE = 90.910000
LAST_ALL_SESSIONS = 90.910000
LAST_PRICE_TDY = 90.910000
LAST2_DIR = 1
EQY_TURNOVER_REALTIME = 682891968.088959
SIZE_LAST_TRADE = 100
SIZE_LAST_TRADE_TDY = 100
TRADE_SIZE_ALL_SESSIONS_RT = 100
VOLUME = 7596290
VOLUME_TDY = 7596290
LAST_TRADE = 90.910000
ALL_PRICE = 90.910000
ALL_PRICE_SIZE = 100
EID = 14005
RT_PX_CHG_NET_1D = 0.780000
RT_PX_CHG_PCT_1D = 0.865417
IS_DELAYED_STREAM = false
TIME = 16:36:37.000+00:00
EVENT_TIME = 16:36:37.000+00:00
}
correlationId=1 0 2
messageType = MarketDataEvents
MarketDataEvents = {
LAST2_PRICE = 90.910000
LAST_PRICE = 90.910000
LAST_ALL_SESSIONS = 90.910000
LAST_PRICE_TDY = 90.910000
LAST2_DIR = 1
EQY_TURNOVER_REALTIME = 682901059.088959
SIZE_LAST_TRADE = 100
SIZE_LAST_TRADE_TDY = 100
TRADE_SIZE_ALL_SESSIONS_RT = 100
VOLUME = 7596390
VOLUME_TDY = 7596390
LAST_TRADE = 90.910000
ALL_PRICE = 90.910000
ALL_PRICE_SIZE = 100
EID = 14005
RT_PX_CHG_NET_1D = 0.780000
RT_PX_CHG_PCT_1D = 0.865417
IS_DELAYED_STREAM = false
TIME = 16:36:37.000+00:00
EVENT_TIME = 16:36:37.000+00:00
}

E C Examples 266
E.3 Asynchronous Event Handling
/* RequestResponseParadigm.c */
#include <blpapi_correlationid.h>
#include <blpapi_element.h>
#include <blpapi_event.h>
#include <blpapi_message.h>
#include <blpapi_request.h>
#include <blpapi_session.h>
#include <assert.h>
#include <stdio.h>
#include <stdlib.h> /* for exit(2) */
#include <string.h> /* for strcmp(3C) and memset(3C) */
#include <unistd.h> /* for pause(2) */
static int streamWriter(const char* data, int length, void *stream)
{
assert(data);
assert(stream);
return fwrite(data, length, 1, (FILE *)stream);
}
static void dumpEvent(blpapi_Event_t *event) /* not const! */
{
blpapi_MessageIterator_t *iter = 0;
blpapi_Message_t *message = 0;
assert(event);
printf("eventType=%d\n", blpapi_Event_eventType(event));
iter = blpapi_MessageIterator_create(event);
assert(iter);
while (0 == blpapi_MessageIterator_next(iter, &message)) {
blpapi_CorrelationId_t correlationId;
blpapi_Element_t *messageElements = 0;
assert(message);
printf("messageType=%s\n", blpapi_Message_typeString(message));
correlationId = blpapi_Message_correlationId(message, 0);
printf("correlationId=%d %d %lld\n",
correlationId.valueType,
correlationId.classId,
correlationId.value.intValue);

E C Examples 267
messageElements = blpapi_Message_elements(message);
assert(messageElements);
blpapi_Element_print(messageElements, &streamWriter, stdout, 0, 4);
}
}
#ifdef __cplusplus
extern "C"
#endif
static void processEvent(blpapi_Event_t *event,
blpapi_Session_t *session,
void *userData)
{
assert(event);
assert(session);
switch (blpapi_Event_eventType(event)) {
case BLPAPI_EVENTTYPE_SESSION_STATUS: {
blpapi_MessageIterator_t *iter = 0;
blpapi_Message_t *message = 0;
iter = blpapi_MessageIterator_create(event);
assert(iter);
while (0 == blpapi_MessageIterator_next(iter, &message)) {
if (0 == strcmp("SessionStarted",
blpapi_Message_typeString(message))) {
blpapi_CorrelationId_t correlationId;
memset(&correlationId, '\0', sizeof(correlationId));
correlationId.size = sizeof(correlationId);
correlationId.valueType = BLPAPI_CORRELATION_TYPE_INT;
correlationId.value.intValue = (blpapi_UInt64_t)99;
blpapi_Session_openServiceAsync(session,
"//blp/refdata",
&correlationId);
} else {
blpapi_Element_t *messageElements = 0;
messageElements = blpapi_Message_elements(message);
assert(messageElements);
blpapi_Element_print(messageElements,
&streamWriter,
stdout,
0,
4);
exit(1);
}
}
break;

E C Examples 268
}
case BLPAPI_EVENTTYPE_SERVICE_STATUS: {
blpapi_MessageIterator_t *iter = 0;
blpapi_Message_t *message = 0;
blpapi_Service_t *refDataSvc = 0;
blpapi_CorrelationId_t correlationId;
iter = blpapi_MessageIterator_create(event);
assert(iter);
while (0 == blpapi_MessageIterator_next(iter, &message)) {
assert(message);
correlationId = blpapi_Message_correlationId(message, 0);
if (correlationId.value.intValue == (blpapi_UInt64_t)99
&& 0 == strcmp("ServiceOpened",
blpapi_Message_typeString(message))) {
blpapi_Request_t *request = 0;
blpapi_Element_t *elements = 0;
blpapi_Element_t *securitiesElements = 0;
blpapi_Element_t *fieldsElements = 0;
/* Construct and issue a Request */
blpapi_Session_getService(session,
&refDataSvc,
"//blp/refdata");
blpapi_Service_createRequest(refDataSvc,
&request,
"ReferenceDataRequest");
assert(request);
elements = blpapi_Request_elements(request);
assert(elements);
blpapi_Element_getElement(elements,
&securitiesElements,
"securities",
0);
assert(securitiesElements);
blpapi_Element_setValueString(securitiesElements,
"IBM US Equity",
BLPAPI_ELEMENT_INDEX_END);
blpapi_Element_getElement(elements,
&fieldsElements,
"fields",
0);
blpapi_Element_setValueString(fieldsElements,
"PX_LAST",
BLPAPI_ELEMENT_INDEX_END);

E C Examples 269
memset(&correlationId, '\0', sizeof(correlationId));
correlationId.size = sizeof(correlationId);
correlationId.valueType = BLPAPI_CORRELATION_TYPE_INT;
correlationId.value.intValue = (blpapi_UInt64_t)86;
blpapi_Session_sendRequest(session,
request,
&correlationId,
0,
0,
0,
0);
} else {
blpapi_Element_t *messageElements = 0;
fprintf(stderr, "Unexpected message\n");
messageElements = blpapi_Message_elements(message);
assert(messageElements);
blpapi_Element_print(messageElements,
&streamWriter,
stdout,
0,
4);
}
}
break;
}
case BLPAPI_EVENTTYPE_PARTIAL_RESPONSE: {
dumpEvent(event);
break;
}
case BLPAPI_EVENTTYPE_RESPONSE: {
dumpEvent(event);
assert(session);
printf("terminate process from handler\n");
blpapi_Session_stop(session);
exit(0);
break;
}
default: {
fprintf(stderr, "default-case\n");
fprintf(stderr, "Unxepected Event Type %d\n",
blpapi_Event_eventType(event));
exit(1);
break;
}
}
}

E C Examples 270
Asynchronous Event Handling Output
int main()
{
blpapi_SessionOptions_t *sessionOptions = 0;
blpapi_Session_t *session = 0;
sessionOptions = blpapi_SessionOptions_create();
assert(sessionOptions);
blpapi_SessionOptions_setServerHost(sessionOptions, "localhost");
blpapi_SessionOptions_setServerPort(sessionOptions, "8194");
session = blpapi_Session_create(sessionOptions, &processEvent, 0, 0);
assert(session);
blpapi_SessionOptions_destroy(sessionOptions);
if (0 != blpapi_Session_start(session)) {
fprintf(stderr, "Failed to start async session.\n");
blpapi_Session_destroy(session);
return 1;
}
pause();
blpapi_Session_destroy(session);
return 0;
}
eventType=5
messageType=ReferenceDataResponse
correlationId=1 0 86
ReferenceDataResponse = {
securityData[] =
securityData = {
security = IBM US Equity
eidData[] =
fieldExceptions[] =
sequenceNumber = 0
fieldData = {
PX_LAST = 91.170000
}
}
}
terminate process from handler

E C Examples 271
E.4 Request Response Multiple
/* RequestResponseParadigm.c */
#include <blpapi_correlationid.h>
#include <blpapi_element.h>
#include <blpapi_event.h>
#include <blpapi_message.h>
#include <blpapi_request.h>
#include <blpapi_session.h>
#include <assert.h>
#include <stdio.h>
#include <string.h> /* for strcmp(3C) */
static int streamWriter(const char* data, int length, void *stream)
{
assert(data);
assert(stream);
return fwrite(data, length, 1, (FILE *)stream);
}
static void handleResponseEvent(const blpapi_Event_t *event)
{
blpapi_MessageIterator_t *iter = 0;
blpapi_Message_t *message = 0;
assert(event);
iter = blpapi_MessageIterator_create(event);
assert(iter);
while (0 == blpapi_MessageIterator_next(iter, &message)) {
blpapi_Element_t *referenceDataResponse = 0;
blpapi_Element_t *securityDataArray = 0;
int numItems = 0;
assert(message);
referenceDataResponse = blpapi_Message_elements(message);
assert(referenceDataResponse);
if (blpapi_Element_hasElement(referenceDataResponse,
"responseError",
0)) {

E C Examples 272
fprintf(stderr, "has responseError\n");
blpapi_Element_print(referenceDataResponse,
&streamWriter,
stdout,
0,
4);
exit(1);
}
blpapi_Element_getElement(referenceDataResponse,
&securityDataArray,
"securityData",
0);
numItems = blpapi_Element_numValues(securityDataArray);
for (int i = 0; i < numItems; ++i) {
blpapi_Element_t *securityData = 0;
blpapi_Element_t *securityElement = 0;
const char *security = 0;
blpapi_Element_t *sequenceNumberElement = 0;
int sequenceNumber = -1;
blpapi_Element_getValueAsElement(securityDataArray,
&securityData,
i);
assert(securityData);
blpapi_Element_getElement(securityData,
&securityElement,
"security",
0);
assert(securityElement);
blpapi_Element_getValueAsString(securityElement,
&security,
0);
assert(security);
blpapi_Element_getElement(securityData,
&sequenceNumberElement,
"sequenceNumber",
0);
assert(sequenceNumberElement);
blpapi_Element_getValueAsInt32(sequenceNumberElement,
&sequenceNumber,
0);

E C Examples 273
if (blpapi_Element_hasElement(securityData, "securityError",
0)){
blpapi_Element_t *securityErrorElement = 0;
printf("*security =%s\n", security);
blpapi_Element_getElement(securityData,
&securityErrorElement,
"securityError",
0);
assert(securityErrorElement);
blpapi_Element_print(securityErrorElement,
&streamWriter,
stdout,
0,
4);
return;
} else {
blpapi_Element_t *fieldDataElement = 0;
blpapi_Element_t *PX_LAST_Element = 0;
blpapi_Element_t *DS002_Element = 0;
blpapi_Element_t *VWAP_VOLUME_Element = 0;
double px_last = (double)777;
const char *ds002 = 0;
double vwap_volume = (double)666;
blpapi_Element_getElement(securityData,
&fieldDataElement,
"fieldData",
0);
assert(fieldDataElement);
blpapi_Element_getElement(fieldDataElement,
&PX_LAST_Element,
"PX_LAST",
0);
assert(PX_LAST_Element);
blpapi_Element_getValueAsFloat64(PX_LAST_Element,
&px_last,
0);
blpapi_Element_getElement(fieldDataElement,
&DS002_Element,
"DS002",
0);
assert(DS002_Element);
blpapi_Element_getValueAsString(DS002_Element,
&ds002,
0);

E C Examples 274
blpapi_Element_getElement(fieldDataElement,
&VWAP_VOLUME_Element,
"VWAP_VOLUME",
0);
assert(VWAP_VOLUME_Element);
blpapi_Element_getValueAsFloat64(VWAP_VOLUME_Element,
&vwap_volume,
0);
printf("*security =%s\n", security);
printf("*sequenceNumber=%d\n", sequenceNumber);
printf("*px_last =%f\n", px_last);
printf("*ds002 =%s\n", ds002);
printf("*vwap_volume =%f\n", vwap_volume);
printf("\n");
}
}
}
blpapi_MessageIterator_destroy(iter);
}
static void handleOtherEvent(const blpapi_Event_t *event)
{
blpapi_MessageIterator_t *iter = 0;
blpapi_Message_t *message = 0;
assert(event);
printf("EventType=%d\n", blpapi_Event_eventType(event));
iter = blpapi_MessageIterator_create(event);
assert(iter);
while (0 == blpapi_MessageIterator_next(iter, &message)) {
blpapi_CorrelationId_t correlationId;
blpapi_Element_t *messageElements = 0;
assert(message);
correlationId = blpapi_Message_correlationId(message, 0);
printf("correlationId=%d %d %lld\n",
correlationId.valueType,
correlationId.classId,
correlationId.value.intValue);
printf("messageType=%s\n", blpapi_Message_typeString(message));
messageElements = blpapi_Message_elements(message);
assert(messageElements);
blpapi_Element_print(messageElements, &streamWriter, stdout, 0, 4);

E C Examples 275
if (BLPAPI_EVENTTYPE_SESSION_STATUS ==
blpapi_Event_eventType(event)
&& 0 == strcmp("SessionTerminated",
blpapi_Message_typeString(message))){
fprintf(stdout,
"Terminating: %s\n",
blpapi_Message_typeString(message));
exit(1);
}
}
blpapi_MessageIterator_destroy(iter);
}
int main()
{
blpapi_SessionOptions_t *sessionOptions = 0;
blpapi_Session_t *session = 0;
blpapi_CorrelationId_t requestId;
blpapi_Service_t *refDataSvc = 0;
blpapi_Request_t *request = 0;
blpapi_Element_t *elements = 0;
blpapi_Element_t *securitiesElements = 0;
blpapi_Element_t *fieldsElements = 0;
blpapi_CorrelationId_t correlationId;
int continueToLoop = 1;
sessionOptions = blpapi_SessionOptions_create();
assert(sessionOptions);
blpapi_SessionOptions_setServerHost(sessionOptions, "localhost");
blpapi_SessionOptions_setServerPort(sessionOptions, "8194");
session = blpapi_Session_create(sessionOptions, 0, 0, 0);
assert(session);
blpapi_SessionOptions_destroy(sessionOptions);
if (0 != blpapi_Session_start(session)) {
fprintf(stderr, "Failed to start session.\n");
blpapi_Session_destroy(session);
return 1;
}
if (0 != blpapi_Session_openService(session,"//blp/refdata")){
fprintf(stderr, "Failed to open service //blp/refdata.\n");
blpapi_Session_destroy(session);
return 1;
}

E C Examples 276
memset(&requestId, '\0', sizeof(requestId));
requestId.size = sizeof(requestId);
requestId.valueType = BLPAPI_CORRELATION_TYPE_INT;
requestId.value.intValue = (blpapi_UInt64_t)1;
blpapi_Session_getService(session, &refDataSvc, "//blp/refdata");
blpapi_Service_createRequest(refDataSvc,
&request,
"ReferenceDataRequest");
assert(request);
elements = blpapi_Request_elements(request);
assert(elements);
blpapi_Element_getElement(elements,
&securitiesElements,
"securities",
0);
assert(securitiesElements);
blpapi_Element_setValueString(securitiesElements,
"AAPL US Equity",
BLPAPI_ELEMENT_INDEX_END);
blpapi_Element_setValueString(securitiesElements,
"IBM US Equity",
BLPAPI_ELEMENT_INDEX_END);
blpapi_Element_setValueString(securitiesElements,
"BLAHBLAHBLAH US Equity",
BLPAPI_ELEMENT_INDEX_END);
blpapi_Element_getElement(elements, &fieldsElements, "fields", 0);
blpapi_Element_setValueString(fieldsElements,
"PX_LAST",
BLPAPI_ELEMENT_INDEX_END);
blpapi_Element_setValueString(fieldsElements,
"DS002",
BLPAPI_ELEMENT_INDEX_END);
blpapi_Element_setValueString(fieldsElements,
"VWAP_VOLUME",
BLPAPI_ELEMENT_INDEX_END);
memset(&correlationId, '\0', sizeof(correlationId));
correlationId.size = sizeof(correlationId);
correlationId.valueType = BLPAPI_CORRELATION_TYPE_INT;
correlationId.value.intValue = (blpapi_UInt64_t)1;
blpapi_Session_sendRequest(session, request, &correlationId, 0, 0, 0,
0);

E C Examples 277
while (continueToLoop) {
blpapi_Event_t *event = 0;
blpapi_Session_nextEvent(session, &event, 0);
assert(event);
switch (blpapi_Event_eventType(event)) {
case BLPAPI_EVENTTYPE_RESPONSE: /* final event */
continueToLoop = 0; /* fall through */
case BLPAPI_EVENTTYPE_PARTIAL_RESPONSE:
handleResponseEvent(event);
break;
default:
handleOtherEvent(event);
break;
}
blpapi_Event_release(event);
}
blpapi_Session_stop(session);
blpapi_Request_destroy(request);
blpapi_Session_destroy(session);
return 0;
}

E C Examples 278
Request Response Multiple Output
EventType=2
correlationId=0 0 0
messageType=SessionStarted
SessionStarted = {
}
EventType=9
correlationId=0 0 0
messageType=ServiceOpened
ServiceOpened = {
}
*security =AAPL US Equity
*sequenceNumber=0
*px_last =90.910000
*ds002 =APPLE INC
*vwap_volume =7603357.000000
*security =IBM US Equity
*sequenceNumber=1
*px_last =91.180000
*ds002 =INTL BUSINESS MACHINES CORP
*vwap_volume =3272079.000000
*security =BLAHBLAHBLAH US Equity
securityError = {
source = 161::bbdbs2
code = 15
category = BAD_SEC
message = Unknown/Invalid security [nid:161]
subcategory = INVALID_SECURITY
}

E C Examples 279
E.5 Subscription Multiple
/* SubscriptionMultiple.c */
#include <blpapi_correlationid.h>
#include <blpapi_element.h>
#include <blpapi_event.h>
#include <blpapi_message.h>
#include <blpapi_request.h>
#include <blpapi_session.h>
#include <blpapi_subscriptionlist.h>
#include <assert.h>
#include <stdio.h>
#include <string.h> /* for memset(3C) */
#include <unistd.h> /* for pause(2) */
static int streamWriter(const char* data, int length, void *stream)
{
assert(data);
assert(stream);
return fwrite(data, length, 1, (FILE *)stream);
}
typedef struct UserData {
const char *d_label;
FILE *d_stream;
} UserData_t;
static void dumpEvent(const blpapi_Event_t *event,
const UserData_t *userData)
{
blpapi_MessageIterator_t *iter = 0;
blpapi_Message_t *message = 0;
assert(event);
assert(userData);
assert(userData->d_label);
assert(userData->d_stream);
fprintf(userData->d_stream, "handler label=%s\n", userData->d_label);
fprintf(userData->d_stream, "eventType=%d\n",
blpapi_Event_eventType(event));
iter = blpapi_MessageIterator_create(event);
assert(iter);

E C Examples 280
while (0 == blpapi_MessageIterator_next(iter, &message)) {
blpapi_CorrelationId_t correlationId;
blpapi_Element_t *messageElements = 0;
assert(message);
printf("messageType=%s\n", blpapi_Message_typeString(message));
messageElements=blpapi_Message_elements(message);
correlationId = blpapi_Message_correlationId(message, 0);
printf("correlationId=%d %d %lld\n",
correlationId.valueType,
correlationId.classId,
correlationId.value.intValue);
blpapi_Element_print(messageElements, &streamWriter, stdout, 0, 4);
}
}
static void handleDataEvent(const blpapi_Event_t *event,
const blpapi_Session_t *session,
const UserData_t *userData)
{
assert(event);
assert(userData);
fprintf(userData->d_stream, "handleDataEventHandler: enter\n");
dumpEvent(event, userData);
fprintf(userData->d_stream, "handleDataEventHandler: leave\n");
}
static void handleStatusEvent(const blpapi_Event_t *event,
const blpapi_Session_t *session,
const UserData_t *userData)
{
assert(event);
assert(session);
assert(userData); /* this application expects userData */
fprintf(userData->d_stream, "handleStatusEventHandler: enter\n");
dumpEvent(event, userData);
fprintf(userData->d_stream, "handleStatusEventHandler: leave\n");
}
static void handleOtherEvent(const blpapi_Event_t *event,
const blpapi_Session_t *session,
const UserData_t *userData)
{
assert(event);
assert(userData);
assert(userData->d_stream);

E C Examples 281
fprintf(userData->d_stream, "handleOtherEventHandler: enter\n");
dumpEvent(event, userData);
fprintf(userData->d_stream, "handleOtherEventHandler: leave\n");
}
#ifdef __cplusplus
extern "C"
#endif
static void processEvent(blpapi_Event_t *event,
blpapi_Session_t *session,
void *buffer)
{
UserData_t *userData = (UserData_t *)buffer;
assert(event);
assert(session);
assert(buffer);
switch (blpapi_Event_eventType(event)) {
case BLPAPI_EVENTTYPE_SUBSCRIPTION_DATA:
handleDataEvent(event, session, userData);
break;
case BLPAPI_EVENTTYPE_SESSION_STATUS:
case BLPAPI_EVENTTYPE_SERVICE_STATUS:
case BLPAPI_EVENTTYPE_SUBSCRIPTION_STATUS:
handleStatusEvent(event, session, userData);
break;
default:
handleOtherEvent(event, session, userData);
break;
}
}
int main()
{
blpapi_SessionOptions_t *sessionOptions = 0;
blpapi_Session_t *session = 0;
UserData_t userData = { "myLabel", stdout };
/* IBM */
const char *topic_IBM = "IBM US Equity";
const char *fields_IBM[] = { "LAST_TRADE" };
const char **options_IBM = 0;
int numFields_IBM = sizeof(fields_IBM)/sizeof(*fields_IBM);
int numOptions_IBM = 0;
/* GOOG */
const char *topic_GOOG = "/ticket/GOOG US Equity";
const char *fields_GOOG[] = { "BID", "ASK", "LAST_TRADE" };
const char **options_GOOG = 0;
int numFields_GOOG = sizeof(fields_GOOG)/
sizeof(*fields_GOOG);
int numOptions_GOOG = 0;

E C Examples 282
/* MSFT */
const char *topic_MSFT = "MSFTT US Equity"; /* Note: Typo! */
const char *fields_MSFT[] = { "LAST_PRICE" };
const char *options_MSFT[] = { "interval=.5" };
int numFields_MSFT = sizeof(fields_MSFT)/
sizeof(*fields_MSFT);
int numOptions_MSFT = sizeof(options_MSFT)/
sizeof(*options_MSFT);
/* CUSIP 097023105 */
const char *topic_097023105 =
"/cusip/
097023105?fields=LAST_PRICE&interval=5.0";
const char **fields_097023105 = 0;
const char **options_097023105 = 0;
int numFields_097023105 = 0;
int numOptions_097023105 = 0;
setbuf(stdout, 0); /* DO NOT SHOW */
blpapi_CorrelationId_t subscriptionId_IBM;
blpapi_CorrelationId_t subscriptionId_GOOG;
blpapi_CorrelationId_t subscriptionId_MSFT;
blpapi_CorrelationId_t subscriptionId_097023105;
memset(&subscriptionId_IBM, '\0', sizeof(subscriptionId_IBM));
subscriptionId_IBM.size = sizeof(subscriptionId_IBM);
subscriptionId_IBM.valueType = BLPAPI_CORRELATION_TYPE_INT;
subscriptionId_IBM.value.intValue = (blpapi_UInt64_t)10;
memset(&subscriptionId_GOOG, '\0', sizeof(subscriptionId_GOOG));
subscriptionId_GOOG.size = sizeof(subscriptionId_GOOG);
subscriptionId_GOOG.valueType = BLPAPI_CORRELATION_TYPE_INT;
subscriptionId_GOOG.value.intValue = (blpapi_UInt64_t)20;
memset(&subscriptionId_MSFT, '\0', sizeof(subscriptionId_MSFT));
subscriptionId_MSFT.size = sizeof(subscriptionId_MSFT);
subscriptionId_MSFT.valueType = BLPAPI_CORRELATION_TYPE_INT;
subscriptionId_MSFT.value.intValue = (blpapi_UInt64_t)30;
memset(&subscriptionId_097023105,
'\0',
sizeof(subscriptionId_097023105));
subscriptionId_097023105.size =
sizeof(subscriptionId_097023105);
subscriptionId_097023105.valueType = BLPAPI_CORRELATION_TYPE_INT;
subscriptionId_097023105.value.intValue = (blpapi_UInt64_t)40;
sessionOptions = blpapi_SessionOptions_create();
assert(sessionOptions);
blpapi_SessionOptions_setServerHost(sessionOptions, "localhost");
blpapi_SessionOptions_setServerPort(sessionOptions, "8194");

E C Examples 283
session = blpapi_Session_create(sessionOptions,
&processEvent,
0,
&userData);
assert(session);
blpapi_SessionOptions_destroy(sessionOptions);
if (0 != blpapi_Session_start(session)) {
fprintf(stderr, "Failed to start session.\n");
blpapi_Session_destroy(session);
return 1;
}
if (0 != blpapi_Session_openService(session,"//blp/mktdata")){
fprintf(stderr, "Failed to open service //blp/mktdata.\n");
blpapi_Session_destroy(session);
return 1;
}
blpapi_SubscriptionList_t *subscriptions =
blpapi_SubscriptionList_create();
blpapi_SubscriptionList_add(subscriptions,
topic_IBM,
&subscriptionId_IBM,
fields_IBM,
options_IBM,
numFields_IBM,
numOptions_IBM);
blpapi_SubscriptionList_add(subscriptions,
topic_GOOG,
&subscriptionId_GOOG,
fields_GOOG,
options_GOOG,
numFields_GOOG,
numOptions_GOOG);
blpapi_SubscriptionList_add(subscriptions,
topic_MSFT,
&subscriptionId_MSFT,
fields_MSFT,
options_MSFT,
numFields_MSFT,
numOptions_MSFT);
blpapi_SubscriptionList_add(subscriptions,
topic_097023105,
&subscriptionId_097023105,
fields_097023105,
options_097023105,
numFields_097023105,
numOptions_097023105);

E C Examples 284
blpapi_Session_subscribe(session, subscriptions, 0, 0, 0);
pause();
blpapi_SubscriptionList_destroy(subscriptions);
blpapi_Session_destroy(session);
return 0;
}

E C Examples 285
Subscription Multiple Output
handleStatusEventHandler: enter
handler label=myLabel
eventType=2
messageType=SessionStarted
correlationId=0 0 0
SessionStarted = {
}
handleStatusEventHandler: leave
handleStatusEventHandler: enter
handler label=myLabel
eventType=9
messageType=ServiceOpened
correlationId=0 0 0
ServiceOpened = {
}
handleStatusEventHandler: leave
handleStatusEventHandler: enter
handler label=myLabel
eventType=3
messageType=SubscriptionFailure
correlationId=1 0 30
SubscriptionFailure = {
reason = {
errorCode = 2
description = Invalid security
category = BAD_SEC
source = BBDB@n151
}
}
handleStatusEventHandler: leave
handleStatusEventHandler: enter
handler label=myLabel
eventType=3
messageType=SubscriptionStarted
correlationId=1 0 40
SubscriptionStarted = {
exceptions[] =
}
messageType=SubscriptionStarted
correlationId=1 0 10
SubscriptionStarted = {
exceptions[] =
}
messageType=SubscriptionStarted
correlationId=1 0 20
SubscriptionStarted = {
exceptions[] =

E C Examples 286
}
handleStatusEventHandler: leave
handleDataEventHandler: enter
handler label=myLabel
eventType=8
messageType=MarketDataEvents
correlationId=1 0 10
MarketDataEvents = {
LAST_PRICE = 92.410000
BID = 92.360000
ASK = 92.390000
VOLUME = 11337256
HIGH = 93.200000
LOW = 91.220000
BEST_BID = 92.360000
BEST_ASK = 92.390000
LAST_TRADE = 92.410000
OPEN = 92.130000
IMBALANCE_BID = 92.390000
IMBALANCE_ASK =
ORDER_IMB_BUY_VOLUME = 44300.000000
ORDER_IMB_SELL_VOLUME =
VWAP = 92.213100
THEO_PRICE = 0.000000
LAST_ALL_SESSIONS = 92.410000
IMBALANCE_INDIC_RT = BUY
BID_ALL_SESSION = 92.030000
ASK_ALL_SESSION = 92.370000
TRADING_DT_REALTIME = 2009-02-05
EQY_TURNOVER_REALTIME = 1042895294.262009
NYSE_LRP_HIGH_PRICE_RT = 93.360000
NYSE_LRP_LOW_PRICE_RT = 91.360000
TOT_CALL_VOLUME_CUR_DAY_RT = 5625
TOT_PUT_VOLUME_CUR_DAY_RT = 2314
TOT_OPT_VOLUME_CUR_DAY_RT = 7939
PUT_CALL_VOLUME_RATIO_CUR_DAY_RT = 0
IN_AUCTION_RT = false
RT_API_MACHINE = p142
ALL_PRICE_SIZE = 1200
ALL_PRICE = 92.379200
ALL_PRICE_COND_CODE =
BID_COND_CODE =
ASK_COND_CODE =
VOLUME_THEO = 0
LAST_AT_TRADE_TDY = 0.000000
SIZE_LAST_AT_TRADE_TDY = 0
OPEN_YLD_TDY = 0.000000
HIGH_YLD_TDY = 0.000000
LOW_YLD_TDY = 0.000000
LAST_YLD_TDY = 0.000000
MID_TDY = 0.000000
SIZE_LAST_TRADE_TDY = 579500
IND_BID_FLAG = false

E C Examples 287
IND_ASK_FLAG = false
OPEN_TDY = 92.130000
ASK_SIZE_TDY = 79
BID_SIZE_TDY = 5
VOLUME_TDY = 11337256
LAST_PRICE_TDY = 92.410000
BID_TDY = 92.360000
ASK_TDY = 92.390000
HIGH_TDY = 93.200000
LOW_TDY = 91.220000
BID_YLD_TDY = 0.000000
ASK_YLD_TDY = 0.000000
LAST2_PRICE = 92.410000
LAST_DIR = 1
LAST2_DIR = 1
BID_DIR = 1
ASK_DIR = 1
BID2 = 92.360000
ASK2 = 92.390000
SIZE_LAST_TRADE = 579500
ASK_SIZE = 79
BID_SIZE = 5
API_MACHINE = p142
EXCH_CODE_LAST =
EXCH_CODE_BID =
EXCH_CODE_ASK =
TRADE_SIZE_ALL_SESSIONS_RT = 579500
IS_DELAYED_STREAM = false
EID = 14003
PREV_SES_LAST_PRICE = 92.780000
RT_PX_CHG_NET_1D = -0.369900
RT_PX_CHG_PCT_1D = -0.398684
TIME = 21:00:27.000+00:00
LAST_UPDATE_BID_RT = 21:00:22.000+00:00
LAST_UPDATE_ASK_RT = 21:00:22.000+00:00
NYSE_LRP_SEND_TIME_RT = 20:59:57.000+00:00
BID_ASK_TIME = 21:00:22.000+00:00
SES_START = 14:30:00.000+00:00
SES_END = 21:30:00.000+00:00
}
handleDataEventHandler: leave
handleDataEventHandler: enter
handler label=myLabel
eventType=8
messageType=MarketDataEvents
correlationId=1 0 10
MarketDataEvents = {
LAST_PRICE = 92.410000
BID = 92.360000
ASK = 92.390000
VOLUME = 11337256
BEST_BID = 92.360000
BEST_ASK = 92.390000

E C Examples 288
LAST_TRADE = 92.410000
IMBALANCE_BID = 92.390000
IMBALANCE_ASK =
ORDER_IMB_BUY_VOLUME = 44300.000000
ORDER_IMB_SELL_VOLUME =
VWAP = 92.251200
THEO_PRICE = 92.390000
LAST_ALL_SESSIONS = 92.410000
IMBALANCE_INDIC_RT = BUY
BID_ALL_SESSION = 92.030000
ASK_ALL_SESSION = 92.370000
EQY_TURNOVER_REALTIME = 1042895294.262009
NYSE_LRP_HIGH_PRICE_RT = 93.360000
NYSE_LRP_LOW_PRICE_RT = 91.360000
TOT_CALL_VOLUME_CUR_DAY_RT = 5625
TOT_PUT_VOLUME_CUR_DAY_RT = 2314
TOT_OPT_VOLUME_CUR_DAY_RT = 7939
PUT_CALL_VOLUME_RATIO_CUR_DAY_RT = 0
IN_AUCTION_RT = false
ALL_PRICE_SIZE = 1200
ALL_PRICE = 92.379200
ALL_PRICE_COND_CODE =
VOLUME_THEO = 545600
LAST_AT_TRADE_TDY = 0.000000
SIZE_LAST_AT_TRADE_TDY = 0
OPEN_YLD_TDY = 0.000000
HIGH_YLD_TDY = 0.000000
LOW_YLD_TDY = 0.000000
LAST_YLD_TDY = 0.000000
MID_TDY = 0.000000
SIZE_LAST_TRADE_TDY = 579500
IND_BID_FLAG = false
IND_ASK_FLAG = false
OPEN_TDY = 92.130000
ASK_SIZE_TDY = 79
BID_SIZE_TDY = 5
VOLUME_TDY = 11337256
LAST_PRICE_TDY = 92.410000
BID_TDY = 92.360000
ASK_TDY = 92.390000
HIGH_TDY = 93.200000
LOW_TDY = 91.220000
BID_YLD_TDY = 0.000000
ASK_YLD_TDY = 0.000000
LAST2_PRICE = 92.410000
LAST_DIR = 1
LAST2_DIR = 1
BID_DIR = 1
ASK_DIR = 1
BID2 = 92.360000
ASK2 = 92.390000
SIZE_LAST_TRADE = 579500
ASK_SIZE = 79

BID_SIZE = 5
EXCH_CODE_LAST =
EXCH_CODE_BID =
EXCH_CODE_ASK =
TRADE_SIZE_ALL_SESSIONS_RT = 579500
IS_DELAYED_STREAM = false
EID = 14003
RT_PX_CHG_NET_1D = -0.369900
RT_PX_CHG_PCT_1D = -0.398684
TIME = 21:00:27.000+00:00
LAST_UPDATE_BID_RT = 21:00:22.000+00:00
LAST_UPDATE_ASK_RT = 21:00:22.000+00:00
NYSE_LRP_SEND_TIME_RT = 20:59:57.000+00:00
BID_ASK_TIME = 21:00:22.000+00:00
}





