Bpt_xa301lr 24840800 17 07 12 Bpt Xa301lr
User Manual: bpt_xa301lr 24840800 17-07-12
Open the PDF directly: View PDF
.
Page Count: 40

1
XA/301LR
BPT S.p.A. a Socio Unico
Via Cornia, 1
33079 Sesto al Reghena-PN-Italy
www.bpt.it-info@bpt.it
C
A
LED SERVICE
CNV
BCNS
LA
B
+−+−
SW2
RJ45
P2
1
XA301LR 24840800 17-07-12
IISTRUZIONI PER
L’INSTALLAZIONE
Attenzione.
Prima di procedere all’installazione del-
l’apparecchio leggere attentamente le
“AVVERTENZE PER L’INSTALLAZIONE”
contenute nella confezione.
ALIMENTATORE XA/301LR
Unità di alimentazione e controllo, con
bus ECHELON, che permette la realizza-
zione di impianti sistema 300 standard e
di tipo residenziale.
Consente la conversazione tra posto
esterno, derivato interno e centralino
di portineria.
Gestisce comandi di servizio (autoinseri-
mento/selezione posti esterni, apriporta,
luce scale, comando ausiliario/chiamata
portiere) e lo stato di occupato.
Per le linee dati verso i posti esterni
di blocco e/o principali, l’apparecchio
comunica tramite il protocollo LON TALK,
mentre verso i derivati interni utilizza un
protocollo BPT X2-X1 TECHNOLOGY.
Il bus di connessione verso i posti esterni
è costituito da 3 doppini più alimentazio-
ne nel caso sia video, mentre se è audio
la connessione è effettuata tramite 2
doppini più alimentazione.
Il bus di connessione verso i derivati
interni è costituito da un solo doppino
(Sistema X1) oppure da un doppino più
alimentazione (Sistema X2).
L’apparecchio è provvisto di un connet-
tore CNV per il collegamento al modu-
latore video XAV/300 e di un connettore
CNS per il collegamento al selettore
ICB/300.
Compatibilità con XA/300LR
Eventuali problemi di incompatibilità
(esempio utilizzo VSE/300 o derivati
interni di tipo EXEDRA) possono essere
risolti regolando la tensione di uscita
del bus “B” da 20 V DC a 18 V DC tramite
il potenziometro P2.
Funzione dei morsetti (fig. 1)
Morsettiera A
~Ingresso alimentazione da rete
230 V AC 50/60 Hz
~
Morsettiera B
LLinea dati LON
+Uscita alimentazione
posto esterno 18 V DC
–
AUscita audio dal posto esterno
Morsettiera C
+XUP Linea X1
videocitofonica 20 V DC
B
–XUP
+Uscita alimentazione centraliz-
zata videocitofoni 18 V DC
–
Terra funzionale
Funzione del ponticello SW2 (fig. 1)
Normalmente inserito. Togliere il ponti-
cello per ottenere la sensibilità massima
del ricevitore dati della linea X2-X1.
Funzioni del led giallo
- Lampeggio del LED in modo regolare:
programmazione derivati interni attiva.
- LED acceso con brevi interruzioni:
modalità autotest attiva.
- LED acceso: programmazione posti
esterni attiva o malfunzionante.
- LED spento: funzionamento normale.
- LED lampeggia velocemente: corto-
circuito su linea X2 o su linea LON.
Presa RJ45 (fig. 1)
Questa presa permette il collegamen-
to al dispositivo di programmazione
IPC/300LR o IPC/301LR.
Caratteristiche tecniche
• Alimentazione:230VAC50/60Hz.
L’apparecchio è protetto elettronica-
mente contro sovraccarichi e cortocir-
cuiti, inoltre le due alimentazioni (18V
e 20V), sono galvanicamente isolate.
• Potenzaassorbita:120VA.
• Potenzadissipata:22Wmaxe8Win
stand-by.
• Alimentazione posti esterni e/o deri-
vati interni videocitofonici X2 e acces-
sori:18VDC2A(2,5Adipicco).
• Alimentazione posti esterni e/o deri-
vati interni videocitofonici X1 e acces-
sori:18VDC1,2A(1,7Adipicco).
• Alimentazionederivatiinternimedian-
tebus:20VDC(morsettieraC).
• L’apparecchio XA/301LR può alimen-
taredasolo:
- 1 posto esterno videocitofonico serie
TM, serie Targha analogico o digitale;
- 1 derivato interno videocitofonico X1
o X2 attivo e 63 in stand-by;
- 5 amplificatori XDV/300A;
oppure
- 2 posti esterni videocitofonici serie
Targha analogici o digitali;
• Numero utenti collegabili sulla linea
X2-X1(B):
- 100 videocitofoni;
- 200 citofoni.
• Derivatiinterniattivabilicon lastessa
chiamata:3 (8 con almeno 6 derivati
con nota attenuata).
• Temperatura di funzionamento: da 0
°C a +35 °C.
• Dimensioni:moduloda12unitàbasso
per guida DIN (fig. 2).
Instruzioni per l’installazione
ATTENZIONE.
L’alimentatore deve essere installato
SEMPRE in orizzontale (provvedere
ad una adeguata areazione se l’appa-
recchio è installato in un contenitore).
L’apparecchio può essere installato a
parete utilizzando la guida DIN in dota-
zione, applicando il coprimorsetti di
protezione (fig. 3-4). L’apparecchio può
essere installato in un apposito quadro
elettrico su guida DIN (EN 50022) (fig. 5).
Per lo smontaggio procedere come
indicato in figura 6.
Per le dimensioni di ingombro vedere
le figure 2-A e 2-B.
INFORMAZIONI GENERALI SULLA
PROGRAMMAZIONE
La programmazione del sistema 300 rea-
lizzatopuòessereeffettuatainduemodi:
• Programmazioneinmodoesteso
Da effettuare mediante PC e software
PCS/300 in impianti con più alimen-
tatori XA/301LR o nel caso si voglia
estendere la configurazione base.
• Programmazioneinmodobase
Da effettuare mediante l’alimentatore
XA/301LR in impianti dotati di un solo
alimentatore.
Caratteristiche di un impianto pro-
grammato in modo esteso
In questa modalità è possibile estendere
43,5
45
7,5 57
210
106
A
B
64,5
210
145
2
3

2
le caratteristiche dell’impianto permet-
tendo soluzioni più complesse, flessibili
e personalizzabili.
Di seguito vengono riportate alcune
possibilità:
- estensione numero posti esterni e
derivati interni per blocco;
- personalizzazione tempo di attivazio-
ne impianto e durata chiamata;
- programmazione di tutti i derivati
interni da software (in questo caso è
necessario raccogliere i codici identifi-
cativi ID e riportarli nelle tabelle allegate
ai dispositivi di programmazione);
- personalizzazione testi denominazio-
ne posti esterni e utenti.
CONFIGURAZIONE DELL’IMPIANTO
CON PROGRAMMAZIONE IN MODO
BASE E IMPOSTAZIONI PREDEFINITE
Limiti massimi dell’impianto
- NumeromassimodiXA/301LR:1.
- Numero massimo di blocchi X2-X1:
64.
- Numero massimo di posti esterni per
bloccoX2-X1:4.
- Numeromassimodipostiesterni300:
20 (19 con IPD/300LR).
- Numero massimo di centralini di por-
tineriaIPD/300LR:1.
- Numero massimo di utenti connessi
direttamente su XA/301LR: 100 (0 se
presenti blocchi X2-X1).
- Numero massimo di utenti su blocco
X2-X1:100 (99 con centralinodipor-
tineria IPD/300LR con posto esterno
codificato HAC/300).
- Numero massimo di attuatori a relè
IOD/303LR:1.
Impostazioni predefinite
• Tempoattivazioneimpianto:
chiamata 30 s, conversazione 60 s
massimo.
• Tempoattivazioneapriporta:
- per il posto esterno 300 (con ICP/LR) a
pulsanti selezionabile da 1 s, 4 s, 8 s e
16 s;
- per il posto esterno HAC/300LR rego-
labile da 1 s a 255 s;
- per il posto esterno X2-X1 regolabile
da 1 s a 15 s.
• Comando Aux 1 e apriporta attivi
solo a derivato interno chiamato.
• Autoinserimentoescansionesolosu
posti esterni di blocco X2-X1.
• Assegnazioneautomaticadelprimo
tasto di tutti i posti esterni 300 e X2-
X1 come chiamata portiere.
m ATTENZIONE.
Il pulsante SERVICE per la program-
mazione dell’apparecchiatura si
trova in zona morsetti.
Prestare particolare attenzione ai
morsetti (~ ~) indicati in figura 1
con la lettera A, perchè presente
tensione.
Programmazione base
La programmazione struttura l’impianto
tramite l’assegnazione di un codice di
identificazione univoco a tutti i dispo-
sitivi LON (esempio ICP/LR, HAC/300LR,
IPD/300LR) e X2-X1 (esempio derivati
interni e posti esterni di blocco X2-X1
quali HEV/301, HEC/301, ecc.).
La programmazione è suddivisa in due
parti:
- programmazione posti esterni ed
accessori.
- programmazione dei derivati interni.
Ingresso ed uscita dalle program-
mazioni base
Per accedere alla programmazione è
necessario premere il pulsante SERVICE.
L’accesso alla programmazione avviene
mediante la sequenza descritta di seguito.
Accesso alla programmazione dei
posti esterni.
Il led giallo è spento
1 - Premere il pulsante SERVICE per
almeno 3 s, il LED giallo lampeggia a
ritmi regolari.
2 - Premere nuovamente il pulsante
SERVICE per almeno 3 s, il LED giallo
rimane acceso.
3 - Per uscire dalla programmazione
premere il pulsante service per circa
1 s, il LED giallo si spegne.
Accesso alla programmazione dei
derivati interni
Il led giallo è spento
1 - Premere il pulsante SERVICE per
almeno 3 s, il LED giallo lampeggia a
ritmi regolari.
2 - Per uscire dalla programmazione
premere il pulsante service per circa
1 s, il LED giallo si spegne.
NOTA:
Uscendo dalla modalità programmazione
mediante la pressione per 1 s del pulsante
SERVICE, si dà avvio alla programmazio-
ne automatica di eventuali IPD/300LR e
IOD/300LR.
PROGRAMMAZIONE
Dare tensione all’alimentatore
XA/301LR e procedere come indicato
di seguito.
1 PROGRAMMAZIONE POSTI
ESTERNI 300, POSTI ESTERNI DI
BLOCCO X2X1 MASTER
La programmazione, oltre a stabilire
l’ordine di scansione dei posti ester-
ni, permette l’impostazione del tipo di
posto esterno 300 (citofonico o video-
citofonico), la durata del comando di
apertura dell’elettroserratura (quest’ul-
tima solo per targhe a pulsanti 300) e la
definizione del numero di blocchi X2-X1
dell’impianto.
1.1 - Entrare in programmazione posti
esterni (LED giallo acceso).
Posti esterni 300
(ICP/LR o HAC/300LR) (fig. 7)
Nei posti esterni a pulsante (ICP/LR) si
accende il segnalatore luminoso di linea
occupata (se presente), mentre nei posti
esterni digitali (HAC/300LR) viene visua-
lizzato il messaggio MODO CONFIGURA-
ZIONE.
1.2 - Programmazione posto esterno e
tempo apriporta.
• Programmazione posto esterno
videocitofonico ICP/LR e tempo
apriporta 1 s.
- Premere il pulsante di chiamata n.1.
Attendere due note acustiche di confer-
ma.
• Programmazionepostoesternocito-
fonico ICP/LR e tempo apriporta 1 s.
- Premere il pulsante di chiamata n.1.
Attendere due note acustiche di confer-
ma.
2
1
3
6
5
4

3
7
HPV/1+
HAV/200+
HIA/300+
ICP/LR+
...HEP/306+
...HTS
HPV/1+
HAV/200+
HIA/300+
HAC/300LR+
2HTS
XA/301LR
Master Slave Slave Slave
ICB/300
IPD/300LR
XAV/300
Master
123
456
9
8
7
0C
T
SP
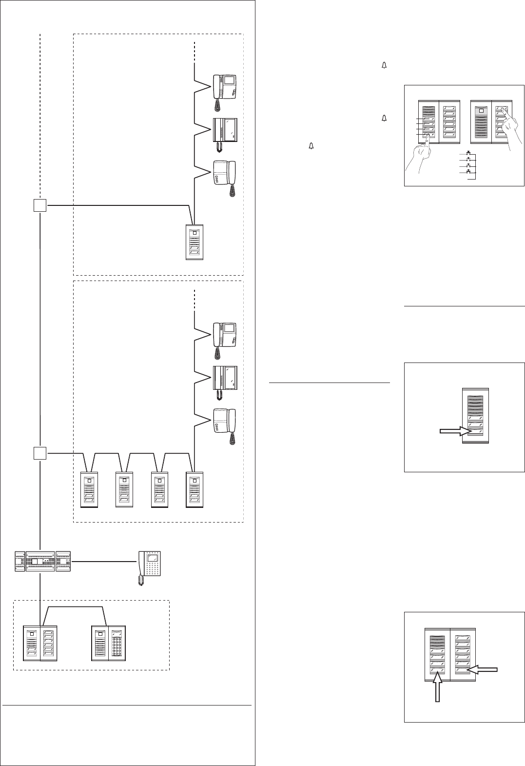
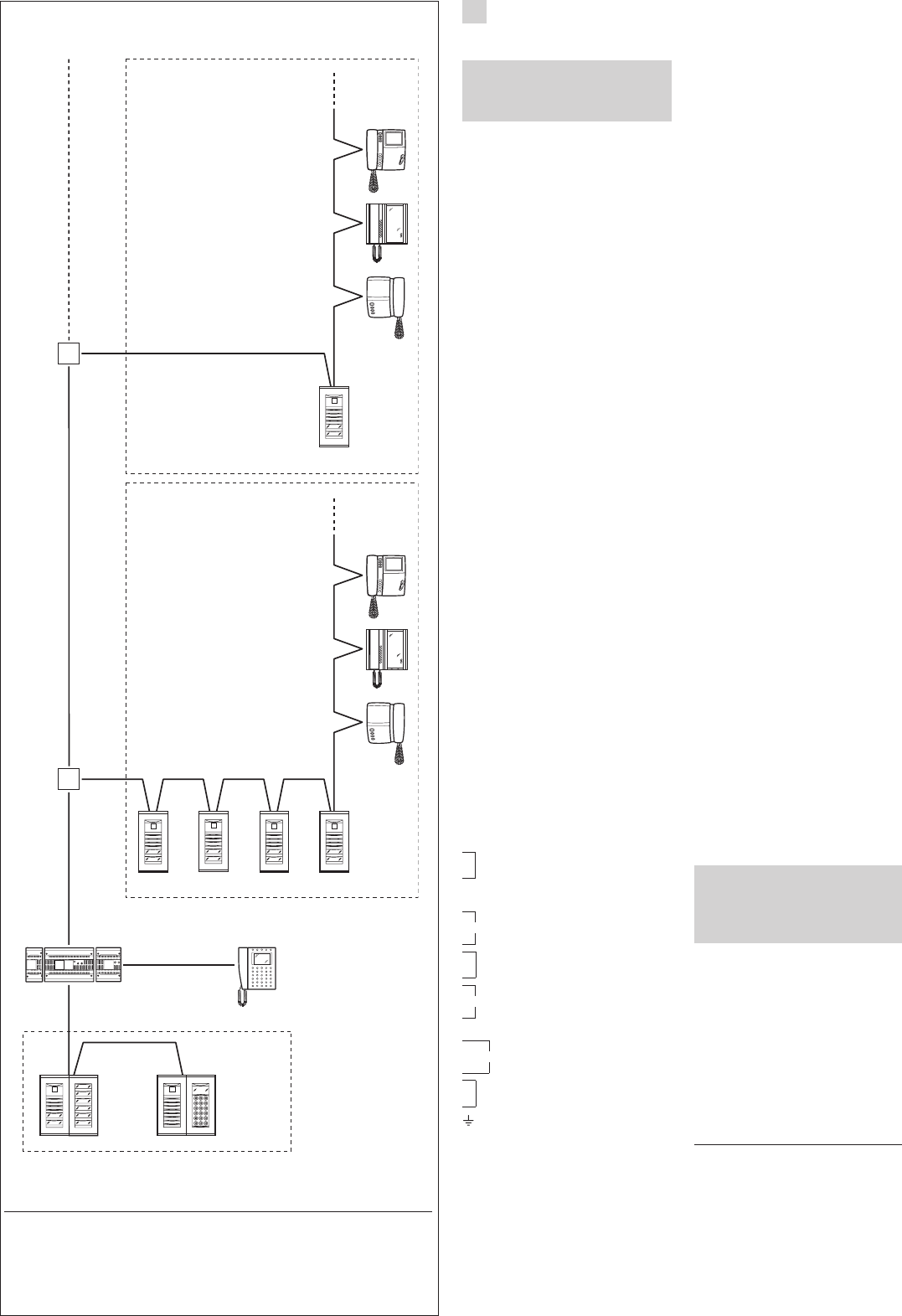
Posti esterni di blocco Master e Slave:
HEV/301, HEC/301, HET/301, AZV/304, AZ/304.
Blocco n°2
X2-X1
Blocco n°1
X2-X1
Centralino
Posti esterni 300
IMPIANTORESIDENZIALECONBLOCCHIX2-X1
Posto
esterno
di blocco
X2-X1
Posti
esterni
di blocco
X2-X1
• Definizionenumeroutentitotalicol-
legati su blocco X1, X2:
- Premere il primo pulsante usato sulla
targa audio/video (SE USATO), oppure
il primo pulsante della targa aggiunti-
va HEP/306 e l’ultimo pulsante usato
della targa audio/video (o della targa
aggiuntiva).
AB
1-M
2-R
3-C
4-G
1-M
2-R
3-C
4-G
N8
1.5 - Ripetere la procedura del punto
2.4 per i successivi posti esterni Master
degli altri blocchi.
La programmazione dei posti esterni
Slave dello stesso blocco (fig. 7) dovrà
avvenire successivamente (vedere para-
grafo “Programmazione posti esterni
X2-X1 Slave”).
1.6 - Uscire dalla programmazione.
Esempi definizione
numero chiamate utenti
ESEMPIO 1 - Blocco X2-X1 munito di
posto esterno citofonico Targha con 3
chiamate, senza targhe pulsante addi-
zionali (fig. 9).
1A
9
1 - Premere il pulsante di chiamata n.3
(posizione 1A) per definire il numero di
pulsanti usati (3) nella targa audio/video.
Attendere la nota di conferma (*).
2 - Premere di nuovo lo stesso pulsan-
te per definire il numero totale chiamate
utenti del blocco (3).
Attendere la nota di conferma (*).
ESEMPIO 2 - Blocco X2-X1 munito di
posto esterno citofonico Targha con
10 chiamate e targhe pulsante addi-
zionali (fig. 10).
1B
2B
10
1 - Premere il pulsante di chiamata n.4
(posizione 1B) per definire il numero di
pulsanti usati (4) nella targa audio/video.
Attendere la nota di conferma (*).
- Premere nuovamente il pulsante di
chiamata n.1.
Attendere una nota acustica di conferma.
• Programmazione posto esterno
videocitofonico HAC/300LR e
tempo apriporta 1 s.
- Digitare il primo codice seguito da .
Attendere due note acustiche di conferma.
• Programmazione posto esterno
citofonico HAC/300LR e tempo
apriporta 1 s.
- Digitare il primo codice seguito da .
Attendere due note acustiche di conferma.
- Digitare nuovamente il primo codice
seguito da .
Attendere una nota acustica di conferma.
1.3 - Ripetere la procedura del punto
1.2 sui posti esterni successivi (nell’or-
dine desiderato di scansione dei posti
esterni).
Terminata la procedura il segnalatore
luminoso di occupato si spegne o scom-
pare il messaggio MODO CONFIGURA-
ZIONE per indicare l’avvenuta program-
mazione.
NOTA.
• Qualorasivogliamodificareiltempodi
azionamento dell’apriporta in IPC/LR da
1 s a 4 s, 8 s o 16 s effettuare le operazioni
del punto 1.2 o 1.3 utilizzando rispettiva-
mente il pulsante di chiamata n. 2, 3, 4.
• Su targhe HAC/300LR il tempo è pro-
grammabile direttamente dalla targa
consultando il manuale.
Posti esterni di blocco X2-X1 Master
(HEV/301, HEC/301, AZV/304, ecc.)
(fig. 7)
ATTENZIONE. La programmazione dei
posti esterni di blocco X2-X1 sarà possibile
solo con le apparecchiature versione 3.0
o successive.
1.4 - Per la definizione di ciascun posto
esterno di blocco X2-X1 Master sono
necessarie due operazioni sequenziali
riportate di seguito.
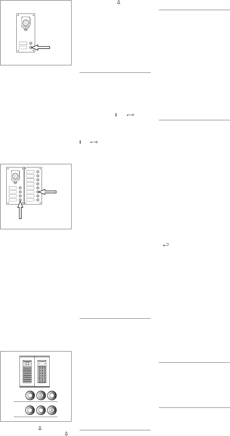
A - Identificazione
posto esterno di blocco
• Rimuovere e reinserire il ponticello
SW2delprimo posto esterno (Master)
connesso all’alimentatore XA/301LR,
(fig. 7) del primo blocco X2-X1 e
attendere conferma.
La conferma è segnalata da un doppio
segnale acustico con attivazione coman-
do elettroserratura.
B - Definizione numero chiamate
utenti del blocco
Questa programmazione va effettuata,
solo dal posto esterno Master, proce-
dendocomesegue:
• Definizione numero pulsanti usati
nella targa audio/video (0, 1, 2, 3 o 4):
- premere l’ultimo pulsante usato della
targa audio/video (fig. 8-A);
- premere il pulsante 1 (cablaggi nero,
marrone) se si intende utilizzare
un pulsante di chiamata; premere
il pulsante 2 (cablaggi nero, rosso)
se si intende utilizzare due pulsanti
di chiamata; procedere allo stesso
modo per definire gli altri pulsanti di
chiamata.
- Qualora non siano collegati pulsanti
di chiamata premere il primo pulsante
della targa addizionale (fig. 8-B).

4
2 - Premere quindi il pulsante di chia-
mata n.10 (posizione 2B) per definire
il numero totale chiamate utenti del
blocco (10).
Attendere la nota di conferma (*).
ESEMPIO 3 - Blocco X2-X1 munito di
posto esterno videocitofonico Targha
con 12 chiamate e targhe pulsante
addizionali (fig. 11).
2C
1C
11
1 - Premere il pulsante di chiamata n.1
(posizione 1C) per definire il numero di
pulsanti usati (0) nella targa audio/video.
Attendere la nota di conferma (*).
2 - Premere quindi il pulsante di chia-
mata n.12 (posizione 2C) per definire
il numero totale chiamate utenti del
blocco (12).
Attendere la nota di conferma (*).
ESEMPIO 4 - Blocco X2-X1 munito di
posto esterno con AZ/304 o AZV/304
con 2 chiamate senza targhe pulsante
addizionali (fig. 12).
1D
12
1 - Premere il pulsante di chiamata n.2
(posizione 1D) per definire il numero di
pulsanti usati (2) nella targa audio/video.
Attendere la nota di conferma (*).
2 - Premere di nuovo lo stesso pulsan-
te per definire il numero totale chiamate
utenti del blocco (2).
Attendere la nota di conferma (*).
ESEMPIO 5 - Blocco X2-X1 munito di
posto esterno con AZ/304 o AZV/304
con 10 chiamate e targhe pulsante
addizionali che utilizzano il modulo
VZS/308C(fig.13).
1E
2E
13
1 - Premere il pulsante di chiamata n.4
(posizione 1E) per definire il numero di
pulsanti usati (4) nella targa audio/video.
Attendere la nota di conferma (*).
2 - Premere quindi il pulsante di chia-
mata n.10 (posizione 2E) per definire il
numero totale chiamate utenti usate (10).
Attendere la nota di conferma (*).
ATTENZIONE. In presenza nell’im-
pianto di un centralino di portineria
il primo pulsante verrà assegnato
automaticamente alla chiamata
portiere.
ESEMPIO 6 - Blocco X2-X1 munito di
posto esterno videocitofonico digitale
Targha con 20 chiamate (fig. 14).
3
1-2
123
456
9
8
7
0C
T
SP
20
4C
14
1 - Digitare 4 e (nel caso si utilizzi la
chiamata al portiere P digitare 3 e ).
Attendere la nota di conferma (*).
2 - Digitare C per cancellare il nume-
ro visualizzato sul display.
3 - Digitare 20 e per definire il
numero totale chiamate utenti del bloc-
co (20).
Attendere la nota di conferma (*).
(*) Tipologia della nota di conferma
La nota di conferma è costituita da un
segnale acustico di chiamata e da un
doppio segnale acustico con attivazione
del comando elettroserratura.
2 PROGRAMMAZIONE
DERIVATI INTERNI
2.1 - Entrare in programmazione deri-
vati interni (il LED giallo lampeggia a
ritmo regolare).
2.2 - Sollevare la cornetta del derivato
interno da programmare.
Se è presente un derivato interno viva
voce premere contemporaneamente i
due pulsanti e affinchè l’audio si
attivi automaticamente, passando diret-
tamente al punto 2.4.
2.3 - Premere contemporaneamente i
due pulsanti e del derivato interno
per almeno 1 s;
l’apparecchio si inserisce con il posto ester-
no 300 o portiere (posto esterno n. 1 di
default).
2.4 - Effettuare la chiamata relativa dal
posto esterno o IPD/300LR se predisposto;
l’avvenuta programmazione è segnalata
da una nota acustica nel derivato interno.
2.5 - Chiudere la comunicazione aggan-
ciando il microtelefono o premendo il
pulsante viva voce.
2.6 - Ripetere la procedura dei punti
2.2, 2.3 e 2.4 per tutti i derivati interni.
2.7 - Uscire dalla programmazione.
NOTA. È possibile cambiare posto esterno
di default, utilizzato per la programma-
zione degli utenti scegliendo un qualsiasi
posto esterno 300 o l’eventuale centrali-
no IPD/300LR (vedere capitolo 6).
Nel caso si scelga la programmazione
dei derivati interni dai blocchi X2-X1,
seguire le istruzioni in allegato al posto
esterno X2-X1.
3 USCITA DALLA
PROGRAMMAZIONE
L’uscita dalla programmazione (deri-
vati interni o posti esterni) prevede il
riconoscimento automatico di even-
tuale centralino di portineria IPD/
300LR o accessori IOD/300LR presenti
nell’impianto.
Al termine di ogni uscita dalla program-
mazione l’accensione del LED giallo per
un 1 s circa indica che l’operazione
di programmazione automatica è stata
completata.
L’uscita dalla programmazione è confer-
mata dal LED spento.
4 PROGRAMMAZIONE
AUTOMATICA DI EVENTUALI
IPD/300LR E IOD/303LR IN
ASSENZA DI POSTI ESTERNI
Negli impianti senza posti esterni 300
o X2-X1 la programmazione di un IPD/
300LR richiede di effettuare un ciclo di
ingresso e uscita dalla programmazione.
5 PROGRAMMAZIONE POSTI
ESTERNI X2X1 SLAVE
Questa procedura va effettuata dopo la
programmazione delle apparecchiature
descritte al punto 1.
5.1 - Posizionarsi sul posto esterno
Master del blocco.
5.2 - Rimuovere il ponticello SW1 del
posto esterno Master.
5.3 - Attendere la conferma acustica.
Ilnumerodinoteacusticheèparialnume-
ro totale di posti esterni X2-X1 collegati al
blocco (la conferma acustica può richie-
dere una attesa da 3 s a 15 s circa).
5.4 - ReinserireilponticelloSW1.
6 MODIFICA DISPOSITIVO
DI PROGRAMMAZIONE
UTENTI DI DEFAULT
È possibile scegliere il dispositivo con
cui programmare i derivati interni prima
di attivare la programmazione dal deri-
vato interno.
ATTENZIONE. La modifica del dispo-
sitivo di programmazione utenti
può essere effettuata solo dopo aver
realizzato la programmazione posti
esterni (capitolo 1) e/o centralino
IPD/300LR (capitoli 3 e 4).
Procederecomesegue:
6.1 - Attivare la programmazione deri-
vati interni.
- Dal posto esterno 300, che si inten-
de utilizzare per la programmazione,
effettuare una chiamata a un derivato
interno qualsiasi (una nota acustica con-
ferma l’operazione).
- Per utilizzare invece il centralino di
portineria IPD/300LR effettuare una
chiamata qualsiasi (es. 1 + ), quindi
premere il tasto funzione F1 (una nota
acustica conferma l’operazione).
6.2 - Procedere con la programmazio-
ne dei derivati interni a partire dal
punto 2.2.
ATTENZIONE. La procedura di pro-
grammazione del selettore VSE/301,
se presente, deve essere eseguita
solo dopo la programmazione di
associazione delle chiamate dai
posti esterni ai derivati interni.
NOTA. Una volta programmato l’ali-
mentatore mediante PCS/300 non
sarà più possibile accedere alla pro-
grammazione base dei posti esterni.
7 RIPRISTINO
CONDIZIONI DI DEFAULT
7.1 - Attivare la programmazione deri-
vati interni;
il LED lampeggia.
7.2 - Premere per almeno 15 s il pul-
sante SERVICE;
il LED si spegne.
8 AUTOTEST
Questoserviziopuòessereutilizzatoper
effettuare delle verifiche sull’impianto
installato, riguardanti le corrette con-
nessioni dei canali audio e video ed il
corretto funzionamento dei dispositivi
LON (posti esterni, centralini di porti-
neria, ecc.).
8.1 - Per entrare in modalità autotest
premere il pulsante SERVICE due volte
per circa 1 s (massimo 3 s tra la 1a e la
2a pressione).
L’operazione è segnalata dall’accensione
prolungata del LED e da una breve pausa.
8.2 - Premere brevemente il pulsante
SERVICE per uscire dalla modalità auto-
test.
Il LED si spegne.
Per l’utilizzo di questo servizio con-
tattare il Servizio Tecnico BPT.
MALFUNZIONAMENTI CAUSATI DA
UNA ERRATA PROGRAMMAZIONE
1 - Video distorto o poco contra-
stato:
- mancanza programmazione posti
esterni;
- inversione polarità doppino video;
- errata posizione ponticello HAV/200
(posizione T errata).
2 - Disturbi audio (fischio, audio
basso):
- mancata programmazione posti ester-
ni;
- mancata connessione di un filo nel
doppino audio;
- regolazioni audio posto esterno da
tarare.
SMALTIMENTO
Assicurarsi che il materiale d’imballag-
gio non venga disperso nell’ambiente,
ma smaltito seguendo le norme vigenti
nel paese di utilizzo del prodotto.
Alla fine del ciclo di vita dell’appa-
recchio evitare che lo stesso venga
disperso nell’ambiente. Lo smaltimento
dell’apparecchiatura deve essere effet-
tuato rispettando le norme vigenti e
privilegiando il riciclaggio delle sue parti
costituenti. Sui componenti, per cui è
previsto lo smaltimento con riciclaggio,
sono riportati il simbolo e la sigla del
materiale.

5
GB INSTALLATION
INSTRUCTIONS
Attention.
Before installing the equipment, care-
fully read the “INSTALLATION WARN-
INGS” contained in the package.
XA/301LR POWER SUPPLIER
Power supply and control unit, with
ECHELON bus, which makes it possible
to create System 300 systems, either
standard or residential type.
It allows conversation between entry
panel, internal extension and porter
switchboard.
It manages service controls (self-con-
nection/selection of entry panels, door
lockrelease,stairlight,auxiliarycontrol/
porter call) and busy status.
For data lines to main and/or block
entry panels, the unit communicates
using LON TALK protocol, while to inter-
nalextensionsituses BPT X2-X1TECH-
NOLOGY protocol.
The connection bus to entry panels is
composed of 3 twisted pairs plus power
supply if it is video, while if it is audio
connection is made by two twisted pairs
plus power supply. The connection bus to
internal extensions is composed of only
one twisted pair (System X1) or by a twist-
ed pair plus power supply (System X2).
The unit is equipped with a CNV con-
nector for connection to the XAV/300
video modulator and a CNS connector
for connection to the ICB/300 selector.
Compatibility with XA/300LR
Problems of incompatibility (such as
use of VSE/300 or use of EXEDRA type
internalextensions)canberesolvedby
changing the output voltage of Bus “B”
from 20 V DC to 18 V DC with poten-
tiometer P2.
Function of terminals (fig. 1)
Terminal block A
~Power supply input from mains
230 V AC 50/60 Hz
~
Terminal block B
LLON data line
+power supply output
entry panel18 V DC
–
AAudio output from entry panel
Terminal board C
+XUP Line X1
video entry control 20 V DC
B
–XUP
+Centralized power supply output
for video entry control 18 V DC
–
Functional earth
Function of jumper SW2 (fig. 1)
Normally connected. Disconnect the
jumpertoachievemaximumsensitivity
of the line data receiver X2-X1.
Function of the yellow LED
- Regular flashing of the LED: internal
extensionprogrammingactive.
- LED on with brief interruptions: auto-
test mode active.
- LED on: programming of entry panels
active or malfunctioning.
- LED off: normal operation.
- LED flashing rapidly: short-circuit on
line X2 or on LON line.
Socket RJ45 (fig. 1)
This socket allows connection to the
programming device IPC/300LR or
IPC/301LR.
Technical characteristics
• Powersupply:230VAC50/60Hz.
The unit is electronically protected
against overloads and short circuits. In
addition, the two power supplies (18V
and 20V) have galvanic insulation.
• Electricalinput:120VA.
• Dissipatedpower:22Wmaxand8W
in stand-by.
• Powersupplyforentrypanelsand/or
internalextensionsofvideoentrycon-
trol X2 and accessories: 18V DC 2 A
(2.5 A peak).
• Powersupplyforentrypanelsand/or
internalextensionsofvideoentrycon-
trolX1andaccessories:18VDC1.2A
(1.7 A peak).
• Power supply of internal extensions
bybus:20VDC(terminalboardC).
• The unit XA/301LR can power by
itself:
- 1 TM-series video entry panel, ana-
logue or digital Targha series;
- 1videoentrycontrolinternalextension
X1 or X2 active and 63 in standby;
- 5 amplifiers XDV/300A;
or
- 2 video entry panels, analogue or
digital Targha series;
• Number of users that can be con-
nectedonthelineX2-X1(B):
- 100 video entry controls;
- 200 audio entry controls.
• Internal extensions that can be acti-
vated with the same call: 3 (8 with
atleast6extensionswithattenuated
note).
• Operating temperature: from 0 °C to
+35 °C.
• Dimensions:low-profile12-unitmod-
ule for installation on DIN rail (fig. 2).
Instructions for installation
ATTENTION.
The power supplier must always
be installed horizontal (provide for
suitable ventilation if the unit is
installed in an enclosure).
The unit may be wall-mounted using
the DIN rail provided, applying the pro-
tective terminal covers (fig. 3-4). The unit
may be installed in an electrical panel
on DIN rail (EN 50022) (fig. 5).
For disassembly, proceed as shown in
figure 6.
For dimensions, see figures 2-A and 2-B.
GENERAL INFORMATION ON
PROGRAMMING
Programming of the System 300 can be
carriedoutintwoways:
• Programminginexpandedmode
To be carried out with a PC and soft-
ware PCS/300 in systems with several
XA/301LR power suppliers or if you want
toexpandthebasicconfiguration.
• Programminginbasicmode
To be carried out through XA/301LR
power supplier in systems equipped
with only one power supplier.
Characteristics of a system pro-
grammed in expanded mode
Inthisway,itispossibletoexpandallof
the characteristics of the system, allow-
ingforsolutionsthataremorecomplex,
flexibleandcustomizable.
7
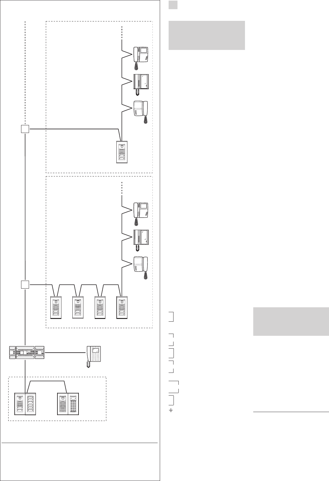
HPV/1+
HAV/200+
HIA/300+
ICP/LR+
...HEP/306+
...HTS
HPV/1+
HAV/200+
HIA/300+
HAC/300LR+
2HTS
XA/301LR
Master Slave Slave Slave
ICB/300
IPD/300LR
XAV/300
Master
123
456
9
8
7
0C
T
SP
Slave and master block entry panels:
HEV/301, HEC/301, HET/301, AZV/304, AZ/304.
Block no. 2
X2-X1
Block no. 1
X2-X1
Switchboard
300 entry panels
RESIDENTIALSYSTEMWITHBLOCKSX2-X1
Entry
panel
of block
X2-X1
Entry
panels
of block
X2-X1

6
Herearesomeofthepossibilities:
- expansionofnumberofentrypanels
andinternalextensionperblock;
- customization of system activation
time and duration of call;
- programming of all internal exten-
sions by software. In this case it is nec-
essary to collect the ID codes and to
insert them in the tables attached to the
programming devices;
- customization of identifying texts for
user positions and entry panels.
CONFIGURATION OF THE SYSTEM
WITH PROGRAMMING IN BASIC
MODE AND DEFAULT SETTINGS
Maximum limits of the system
- MaximumnumberofXA/301LR:1.
- Maximum number of blocks X2-X1:
64.
- Maximumnumberofentrypanelsper
blockX2-X1:4.
- Maximum number of entry panels
300:20(19withIPD/300LR).
- Maximum number of porter switch-
boardsIPD/300LR:1.
- Maximumnumberofusersconnected
directlytoXA/301LR:100(0ifpresent
blocks X2-X1).
- Maximum number of users on block
X2-X1: 100 (99 with porter switch-
board IPD/300LR with encoded entry
panel HAC/300).
- Maximum number of relay actuators
IOD/303LR:1.
Default settings
• Systemactivationtime:
call30s,conversation60smaximum.
• Door-lockreleaseactivationtime:
- for entry panel 300 (with ICP/LR) with
selectable buttons from 1 s, 4 s, 8 s
and 16 s;
- for entry panel HAC/300LR adjustable
from 1 s to 255 s;
- for entry panel X2-X1 adjustable from
1 s to 15 s;
• Aux 1 command and door lock
release active only when internal
extensioniscalled.
• Self-connection and scanning only
on block entry panels X2-X1.
• Automatic assignment of first key
of all entry panels 300 and X2-X1 as
porter call.
m ATTENTION
The SERVICE button for program-
ming the unit is located near the
terminals. Be especially careful with
the terminals (~ ~) shown in figure 1
by the letter A, as voltage is present.
Basic programming
Programming structures the system
through the assignment of an identi-
fication code unique to all LON devices
(e.g. ICP/LR, HAC/300LR, IPD/300LR) and
X2-X1(e.g.internalextensionsandblock
entry panels X2-X1 such as HEV/301,
HEC/301, etc.).
Programmingisdividedintotwoparts:
- programming of entry panels and
accessories.
- programmingofinternalextensions.
Accessing and exiting basic pro-
gramming
To access programming, you must press
the SERVICE button.
Programming is accessed by the
sequence described below.
Access to programming of entry panels.
The yellow LED is off
1 - Press the SERVICE button for at least
3 s, the yellow LED flashes steadily.
2 - Press the SERVICE button again for
at least 3 s, the yellow LED stays on.
3- Toexitprogramming,presstheserv-
ice button for about 1 s, the yellow
LED goes off.
Access to programming of internal
extensions.
The yellow LED is off
1 - Press the SERVICE button for at least
3 s, the yellow LED flashes at a steady
rate.
2- Toexitprogramming,presstheserv-
ice button for about 1 s, the yellow
LED goes off.
NOTE:
When you exit programming mode by
pressing the SERVICE button for 1 s, this
starts automatic programming of any
IPD/300LR and IOD/300LR.
PROGRAMMING
Power up the XA/301LR power supplier
and proceed as follows.
1 PROGRAMMING OF ENTRY
PANELS 300, BLOCK ENTRY
PANELS X2X1 MASTER
Programming, in addition to establish-
ing the order of scanning of the entry
panels, allows you to set the type of
entry panel 300 (audio or video entry
control), the duration of the command
for opening of the solenoid lock (only
for 300 plates with buttons) and the
definition of the number of X2-X1 but-
tons in the system.
1.1 - Access programming of entry
panels (yellow LED on).
300 entry panels
(ICP/LR or HAC/300LR) (fig. 7)
In entry panels with button (ICP/LR) the
busy signal light comes on (if present),
while in digital entry panels (HAC/300LR)
the message CONFIGURATION MODE
appears.
1.2 - Programming of entry panel and
door lock release time.
• Programming of video entry panel
ICP/LR and door lock release time1 s.
- Press call button no. 1.
Wait for two acoustic confirmation notes.
• Programming of audio entry panel
ICP/LR and door lock release time1 s.
- Press call button no. 1.
Wait for two acoustic confirmation notes.
- Again press call button no. 1.
Wait for an acoustic confirmation note.
• Programmingofvideo entry panel
HAC/300LR and door lock release
time1 s.
- Type in the first code followed by .
Wait for two acoustic confirmation notes.
• Programmingofaudio entry panel
HAC/300LR and door lock release
time1 s.
- Type in the first code followed by .
Wait for two acoustic confirmation notes.
- Again type in the first code followed by .
Wait for an acoustic confirmation note.
1.3 - Repeat the procedure from point
1.2 on the next entry panels (in the
desired order of scanning of the entry
panels).
When the procedure is complete, the busy
light goes off or the CONFIGURATION
MODE message disappears to indicate
that programming is complete.
NOTE.
• If you want to modify the activation
time of the door lock release in IPC/LR
from 1 s to 4 s, 8 s or 16 s, perform the
steps in point1.2 or 1.3 using respectively
call button no. 2, 3, 4.
• On HAC/300LR plates, the time can be
programmed directly from the entry
panel referring to the manual.
Block entry panels X2-X1 Master
(HEV/301, HEC/301, AZV/304, etc.)
(fig. 7)
ATTENTION. Programming of block entry
panels X2-X1 will be possible only with
units that are version 3.0 or later.
1.4 - For the definition of each block
entry panel X2-X1 Master, the two
sequential steps listed below are
required.
A - Identification
block entry panel
• Remove and re-connect jumper
SW2ofthefirst entry panel (Master)
connected to the power supplier
XA/301LR, (fig. 7) of the first block
X2-X1 and wait for confirmation.
Confirmation is signalled by a double
acoustic signal with activation of the sole-
noid lock command.
B - Definition of number of calls
users of the block
This programming is to be carried out
only from the Master entry panel as
follows:
• Definitionofthenumberofbuttons
used in the audio/video entry panel
(0, 1, 2, 3 or 4):
- press the last button used on the
audio/video entry panel (fig. 8-A);
- press button 1 (brown, black wiring)
if you intend to use a call button.
Press button 2 (red, black wiring) if
you intend to use two call buttons.
Proceed in the same way to define the
other call buttons.
- If no call buttons are connected, press
the first button of the additional entry
panel (fig. 8-B).
• Definition of total number of users
connected on block X1, X2:
- Press the first button used on the
audio/video entry panel (IF USED), or
the first button on the additional entry
panel HEP/306 and the last button
used on the audio/video entry panel
(or additional panel).
AB
1-M
2-R
3-C
4-G
1-M
2-R
3-C
4-G
N8
1.5 - Repeat the procedure in point 2.4
for the subsequent Master entry panels
of the other blocks.
Programming of Slave entry panels of
the same block (fig. 7) must be done
afterwards (see paragraph “Program-
ming X2-X1 Slave entry panels”).
1.6 - Exitprogramming.
Examples of definition
number of user calls
EXAMPLE 1 - Block X2-X1 with Targha
audio entry panel with 3 calls, without
additional button panels (fig. 9).
1A
9
1 - Press call button no. 3 (position
1A) to define the number of buttons
used (3) in the audio/video panel.
Wait for the confirmation note (*).
2 - Press the same button again to
define the total number of user calls for
the block (3).
Wait for the confirmation note (*).
EXAMPLE 2 - Block X2-X1 with Targha
audio entry panel with 10 calls and
additional button panels (fig. 10).
1B
2B
10
1 - Press call button no. 4 (position 1B)
to define the number of buttons used
(4) in the audio/video panel.
Wait for the confirmation note (*).
2 - Then press call button no. 10 (posi-
tion 2B) to define the total number of
user calls for the block (10).
Wait for the confirmation note (*).
EXAMPLE 3 - Block X2-X1 with Targha
video entry panel with 12 calls and
additional button panels (fig. 11).
2C
1C
11
1 - Press call button no. 1 (position
1C) to define the number of buttons
used (0) in the audio/video panel.
Wait for the confirmation note (*).

7
2 - Then press call button no. 12 (posi-
tion 2C) to define the total number of
user calls for the block (12).
Wait for the confirmation note (*).
EXAMPLE 4 - Block X2-X1 with entry
panel with AZ/304 or AZV/304 with 2
calls without additional button panels
(fig. 12).
1D
12
1 - Press call button no. 1 (position
1D) to define the number of buttons
used (2) in the audio/video panel.
Wait for the confirmation note (*).
2 - Press the same button again to
define the total number of user calls for
the block (2).
Wait for the confirmation note (*).
EXAMPLE 5 - Block X2-X1 with entry
panel with AZ/304 or AZV/304 with 10
calls and additional button panels that
usethemoduleVZS/308C(fig.13).
1E
2E
13
1 - Press call button no. 4 (position 1E)
to define the number of buttons used
(4) in the audio/video panel.
Wait for the confirmation note (*).
2 - Then press call button no. 10 (posi-
tion 2E) to define the total number of
user calls used (10).
Wait for the confirmation note (*).
ATTENTION. If the system includes a
porter switchboard, the first button
will automatically be assigned to
the porter call.
EXAMPLE 6 - Block X2-X1 with Targha
digital video entry panel with 20 calls
(fig. 14).
3
1-2
123
456
9
8
7
0C
T
SP
20
4C
14
1 - Type in 4 and (if you are using
the porter call P type in 3 and ).
Wait for the confirmation note (*).
2 - Type in C to cancel the number
shown on the display.
3 - Type in 20 and to define the
total number of users of the block (20).
Wait for the confirmation note (*).
(*) Type of confirmation note
The confirmation note consists of an
acoustic call signal and a double acoustic
signal with activation of the solenoid lock
command.
2 - PROGRAMMING
INTERNAL EXTENSIONS
2.1 - Access internal extension pro-
gramming (the yellow LED flashes
steadily).
2.2 - Lift the receiver of the internal
extensiontobeprogrammed.
Ifthereisahands-freeinternalextension,
simultaneously press the two buttons
and so that the audio automatically
activates, going directly to point 2.4.
2.3 - Simultaneously press the two but-
tons and of theinternalextension
for at least 1 s;
the unit inserts with the 300 or porter
(entry panel no. 1, default).
2.4 - Make the call from the entry panel
or IPD/300LR if set up;
when programming is complete, there is an
acoustic signal in the internal extension.
2.5 - End communication by hanging
up the microtelephone or pressing the
hands-free button.
2.6 - Repeat the procedure in points
2.2, 2.3 and 2.4 for all internal exten-
sions.
2.7 - Exitprogramming.
NOTE. It is possible to change the default
internal extension used for program-
ming users by choosing any 300 entry
panel or possibly the switchboard IPD/
300LR (see chapter 6).
If you select programming of internal exten-
sions from blocks X2-X1, follow the instruc-
tions attached to entry panel X2-X1.
3 EXIT FROM
PROGRAMMING
Exiting programming (internal exten-
sions or entry panels) includes auto-
matic acknowledgement of any porter
switchboard IPD/300LR or accessories
IOD/300LR present in the system.
At the end of each exit from pro-
gramming, the yellow LED comes on
for about 1 s to indicate that the
automatic programming operation is
complete.
Exiting programming is confirmed when
the LED is off.
4 AUTOMATIC PROGRAMMING
OF POSSIBLE IPD/300LR AND
IOD/303LR WITH NO ENTRY
PANELS
In systems with no 300 or X2-X1 entry
panels, programming of an IPD/300LR
requiresacycleofaccessingandexit-
ing programming.
5 PROGRAMMING OF SLAVE
ENTRY PANELS X2X1
This procedure is to be carried out after
programming of the units described in
point 1.
5.1 - Go to the Master entry panel of
the block.
5.2 - RemovejumperSW1oftheMas-
ter entry panel.
5.3 - Waitfortheacousticconfirmation.
The number of acoustic notes is equal to
the total number of X2-X1 entry panels
connected to the block. However, you may
have to wait 3 to 15 seconds for the acous-
tic confirmation.
5.4 - PutjumperSW1backinplace.
6 MODIFICATION OF THE DEVICE
FOR PROGRAMMING DEFAULT
USERS
It is possible to select the device from
whichtoprogrammetheinternalexten-
sions before activating programming of
theinternalextension.
ATTENTION. Modification of the user
programming device may be done
only after programming the entry
panels (chapter 1) and/or switch-
board IPD/300LR (chapters 3 and 4).
Proceedasfollows:
6.1 - Activate programming of the
internalextensions.
- From the 300 entry panel that you
plan to use for programming, make a
calltoanyinternalextension.Anacous-
tic note confirms this operation.
- To use the porter switchboard IPD/
300LR, make any call (e.g. 1 + ), then
press the function key F1 (an acoustic
note confirms the operation).
6.2 - Proceed with programming of the
internal extensions starting from point
2.2.
ATTENTION. The selector VSE/301
programming procedure, if present,
must be performed only after you
have programmed which calls from
the entry panels are to be associ-
ated with which extensions.
NOTE. Once the power supplier has
been programmed using the PCS/300
unit, the entry panels standard pro-
gramming is no longer accessible.
7 RESETTING
DEFAULT CONDITIONS
7.1 - Activate programming of the
internalextensions.
the LED flashes.
7.2 - Press and hold the SERVICE button
for at least 15 s;
the LED goes off.
8 AUTOTEST
This service can be used to check the
installed system concerning the correct
connections of the audio and video
systems and the correct operation of
the LON devices (entry panels, porter
switchboards, etc.).
8.1 - To enter autotest mode, press the
SERVICE button twice for about 1 s, with
amaximumof3sbetweenthefirstand
second push.
The operation is signalled by prolonged
illumination of the LED followed by a brief
pause.
8.2 - Briefly push the SERVICE button to
exitautotestmode.
the LED goes off.
To use this service, contact BPT tech-
nical service.
MALFUNCTIONS CAUSED BY INCOR-
RECT PROGRAMMING
1 - Video distorted or with poor con-
trast:
- no programming of entry panels;
- inverted polarity of video twisted pair;
- incorrect position of jumper HAV/200
(T position in correct).
2 - Audio disturbance (whistling, low
volume):
- no programming of entry panels;
- no connection of a wire of the audio
twisted pair;
- audio adjustments of entry panel
require calibration.
DISPOSAL
Do not litter the environment with pack-
ingmaterial:makesureitisdisposedof
according to the regulations in force in
the country where the product is used.
When the equipment reaches the end
of its life cycle, take measures to ensure
it is not discarded in the environment.
The equipment must be disposed of
in compliance with the regulations in
force, recycling its component parts
wherever possible.
Components that qualify as recyclable
waste feature the relevant symbol and
the material’s abbreviation.
DINSTALLATIONS-
ANLEITUNG
Achtung
Vor der Installation des Gerätes, auf-
merksamdie“INSTALLATIONSHINWEI-
SE”, die der Packung beiliegen, durch-
lesen.
NETZGERÄT XA/301LR
Versorgungs- und Steuereinheit, mit
ECHELON-Bus, der die Erstellung von
Anlagen des Systems 300 Standard und
fürWohngebäudeermöglicht.
Erklaubt die Beibehaltung der Außen-
station, der Innensprechstelle und der
Pförtnerzentrale.
Regelt die Betriebssteuerungen (auto-
matische Einschaltung/Wahl der
Außenstationen,Türöffner,Treppenlicht,
Zusatzsteuerung/Pförtnerruf ) und das
Besetztzeichen.
Für die Datenleitungen zu den Haupt-
und/oder Blockaußenstationen, kom-
muniziert das Gerät über das LON
TALK-Protokoll, während für die Innen-
sprechstellen ein BPT X2-X1-Protokoll
TECHNOLOGY benutzt wird.
Der Verbindungsbus zu den Außenstatio-
nen besteht aus 3 Telefonschleifen plus
Versorgung falls Video vorhanden ist,
währendsichbeiAudiodieVerbindung
aus 2 Telefonschleifen plus Versorgung
zusammensetzt. Der Verbindungsbus
zu den Innensprechstellen besteht aus
einer einzigen Telefonschleife (System
X1) oder aus einer Telefonschleife plus
Versorgung (System X2).
Das Gerät verfügt über einen CNV -
Verbinder für den Anschluss an den
Videomodulator XAV/300 und einen
CNS - Verbinder für den Anschluss an
denWählschalterICB/300.
Verträglichkeit mit XA/300LR
Eventuelle Probleme der Unverträgli-
chkeit (zum Beispiel Verwendung von
VSE/300 oder Innensprechstellen des

8
Modells EXEDRA) können durch die
Einstellung der Ausgangsspannung des
Buses “B” von 20 VDC auf 18 VDC mit Hilfe
desPotentiometersP2gelöstwerden.
Belegung der Klemmen (Abb. 1)
KlemmenbrettA
~Netz-Versorgungseingang 230 V
AC 50/60 Hz
~
KlemmenbrettB
LDatenleitung
+Versorgungsausgang
Außenstation 18 VDC
–
AAudio-Ausgang der Außenstation
KlemmenbrettC
+XUP Leitung X1
Videosprechgerät20VDC
B
–XUP
+Zentralisierter Versorgungsaus-
gangVideosprechgeräte18VDC
–
Funktionelle Erdung
Funktion der Überbrückungsk-
lemme SW2 (Abb. 1)
Normalerweise inseriert. Um die höch-
ste Sensibilität des Datenempfängers
der Leitung X2-X1zu erzielen, die Über-
brückungsklemme abnehmen.
Funktionen der gelben Led
- Reguläres Blinken der LED: Aktive Pro-
grammierung der Innensprechstellen.
- LED mit kurzen Unterbrechungen
eingeschaltet: Modus Autotest aktiv.
- LED eingeschaltet: Programmierung
derAußenstationenaktivodergestört.
- LED ausgeschalten: normaler Betrieb.
- LED blinkt schnell: Kurzschluss auf
Leitung X2 oder auf LON-Leitung.
Stecker RJ45 (Abb. 1)
DieserSteckerermöglichtdenAnschluss
an die Programmiervorrichtung IPC/
300LR oder IPC/301LR.
Technische Daten
• Versorgung:230VAC50/60Hz
DasGerätistelektronischgegenÜber-
lastungen und Kurzschlüsse geschützt,
zusätzlichsinddiezweiVersorgungen
(18V und 20V) galvanisch isoliert.
• Leistungsaufnahme:120VA.
• Leistungsstreuung: 22W max. und 8
WinStandby.
• VersorgungAußenstationenund/oder
Innensprechstellen der Videosprech-
anlagenX2undZubehör:18VDC2A
(Spitze 2,5 A).
• VersorgungAußenstationenund/oder
Innensprechstellen der Videosprech-
anlagenX1undZubehör:18VDC1,2
A (Spitze 1,7 A).
• Versorgung Innensprechstellen über
Bus:20VDC(KlemmenbrettC).
• Das Gerät XA/301LR allein kann fol-
gendesversorgen:
- 1 Außenstation für Videosprechanla-
gen der Serie TM, Serie Targha analog
oder digital;
- 1 aktive Innensprechstelle für Videosprech-
anlage X1 oder X2 und 63 in Standby;
- 5VerstärkerXDV/300A;
oder
- 2 Außenstationen für Videosprechanla-
gen der Serie Targha analog oder digital;
• Anzahl der an die Leitung X2-X1 (B)
anschließbarenBenutzer:
- 100 Videosprechanlagen;
- 200Sprechgeräte.
• MitdemselbenRufaktivierbareInnen-
sprechstellen: 3 (8 bei mindestens 6
7
Sprechstellen mit abgeschwächtem
Rufton).
• Betriebstemperatur:von0°Cbis+35°C.
• Abmessungen: Modul zu 12 Einhei-
ten, flach, für DIN-Schiene (Abb. 2).
Installationsanweisungen
ACHTUNG.
Das Netzgerät muss IMMER horizon-
tal installiert werden (falls das Gerät
in einem Gehäuse untergebracht ist,
für ausreichende Lüftung sorgen).
Das Gerät kann mit der beiliegenden
DIN-Schiene an der Wand installiert
werden, dabei die schützenden Klem-
menabdeckungen verwenden (Abb.
3-4).DasGerätkannineinemeigenem
Schaltkasten auf einer DIN-Schiene (EN
50022) (Abb. 5) installiert werden.
Für die Demontage wie in der Abbil-
dung 6 gezeigt, vorgehen.
Für den Platzbedarf siehe Abbildungen
2-Aund2-B:
ALLGEMEINE HINWEISE ZUR
PROGRAMMIERUNG
Die Programmierung des installierten
Systems300istaufzweiArtenmöglich:
• ErweiterteProgrammierung
InAnlagenmitmehrerenNetzgeräten
XA/301LR oder falls man die Grund-
konfiguration erweitern möchte, mit
PC und Software PCS/300 durchfüh-
ren.
• Grundprogrammierung
In Anlagen mit nur einem Netzgerät
mit dem Netzgerät XA/301LR durch-
führen.
Merkmale einer erweitert program-
mierten Anlage
IndiesemModuskönnendieMerkmale
der Anlage erweitert werden und es
sind komplexere, flexiblere und indivi-
duellereLösungenermöglich.
NachfolgendsindeinigeMöglichkeiten
aufgeführt:
- Erweiterung der Anzahl der Außen-
stationen und Innensprechstellen pro
Block;
- individuelle Gestaltung der Aktivie-
rungszeit der Anlage und der Rufdauer;
- Programmierung aller Innensprech-
stellen mit Software (in diesem Fall müs-
sen die ID - Kennungscodes erfasst und
in die Tabellen, die den Programmie-
rungsvorrichtungen beiliegen, eingetra-
gen werden);
- individuelle Texte zur Bezeichnung
der Außenstationen und Benutzer.
KONFIGURATION DER ANLAGE MIT
GRUNDPROGRAMMIERUNG UND
BEREITS VORHANDENE EINSTEL-
LUNGEN
Maximale Einsatzgrenzen der Anlage
- MaximaleAnzahlderXA/301LR:1.
- MaximaleAnzahlderBlöckeX2-X1:64.
- MaximaleAnzahlderAußenstationen
proBlockX2-X1:4.
- MaximaleAnzahlderAußenstationen
300:20(19mitIPD/300LR).
- Maximale Anzahl der Pförtnerzentra-
lenIPD/300LR:1.
- MaximaleAnzahlderdirektanXA/301LR:
100 (0 falls Blöcke X2-X1 vorhanden
sind) angeschlossenen Benutzer.
- Maximale Anzahl der Benutzer auf
Block X2-X1: 100 (99 mit Pförtner-
zentrale IPD/300LR mit kodifizierter
Außenstation HAC/300).
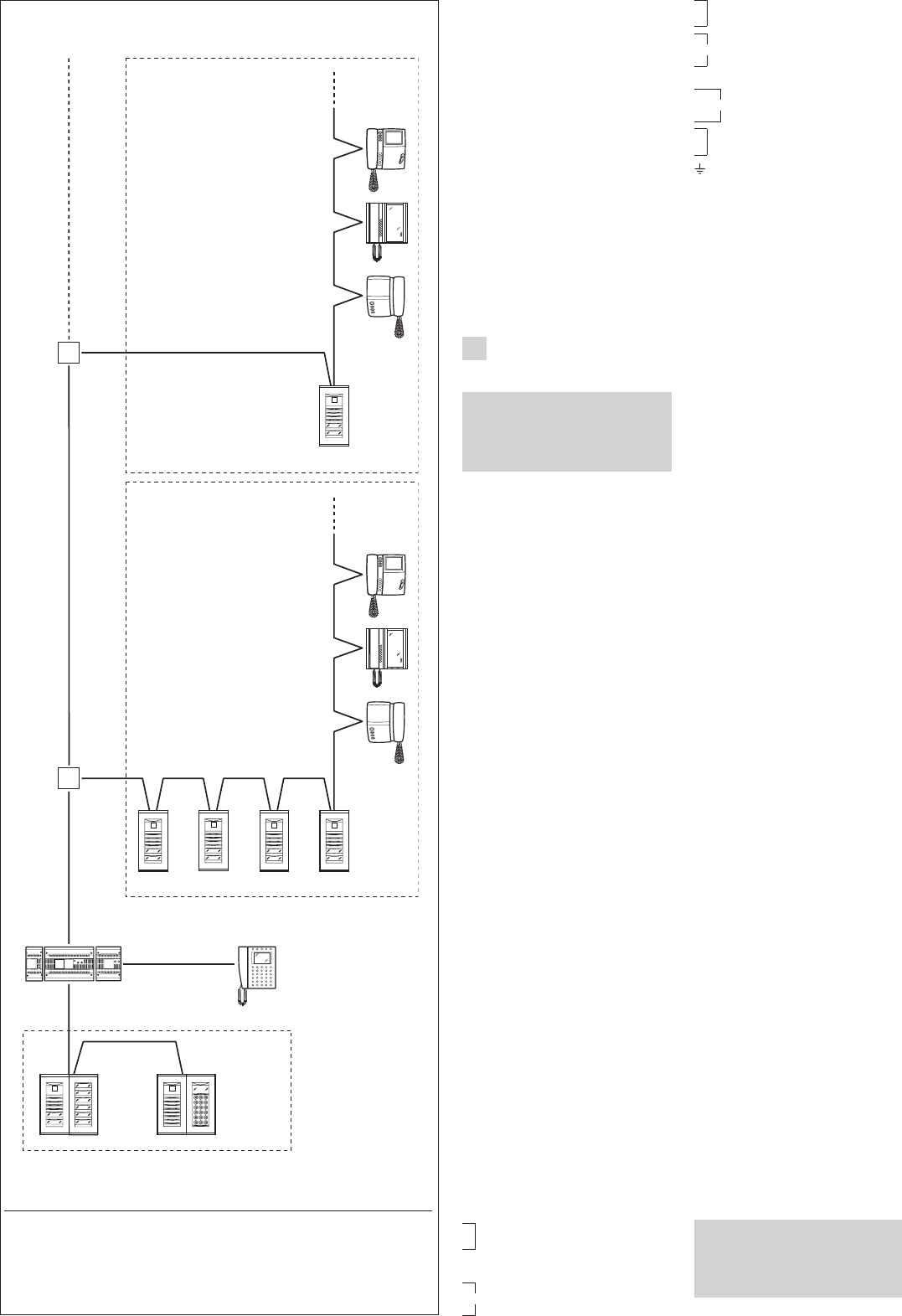
HPV/1+
HAV/200+
HIA/300+
ICP/LR+
...HEP/306+
...HTS
HPV/1+
HAV/200+
HIA/300+
HAC/300LR+
2HTS
XA/301LR
Master Slave Slave Slave
ICB/300
IPD/300LR
XAV/300
Master
123
456
9
8
7
0C
T
SP
Master- und Slave- Blockaußenstationen:
HEV/301, HEC/301, HET/301, AZV/304, AZ/304.
Block Nr. 2
X2-X1
Block Nr. 1
X2-X1
Zentrale
Außenstationen 300
ANLAGEINWOHNGEBÄUDENMITBLÖCKENX2-X1
Außensta-
tion des
Blockes
X2-X1
Außensta-
tionen des
Blockes
X2-X1

9
- Maximale Anzahl der Relais-Stellan-
triebeIOD/303LR:1.
Bereits vorhandene Einstellungen
• AnsprechdauerderAnlage:
Ruf30s,Gesprächmaximal60s.
• AnsprechdauerdesTüröffners:
- für die Außenstation 300 (mit ICP/LR)
mitwählbarenTastenmit1s,4s,8s
und16 s;
- für die Außenstation HAC/300LR ein-
stellbar von 1 s bis 255 s;
- für die Außenstation X2-X1 einstellbar
von 1 s bis 15 s.
• BedienungAux1undTüröffnernurdie
angerufene Innensprechstelle aktiv.
• Automatische Einschaltung und
Abtastung nur auf Außenstationen
des Blockes X2-X1.
• AutomatischeZuordnungderersten
Taste aller Außenstationen 300 und
X2-X1alsPförtnerruf.
m ACHTUNG.
Die Taste SERVICE für die Program-
mierung des Gerätes befindet sich
im Klemmenbereich. Besonders auf
die Klemmen (~ ~) achten, die in der
Abbildung 1 mit dem Buchstaben
A gekennzeichnet sind, sie stehen
unter Spannung.
Grundprogrammierung
Die Programmierung strukturiert die
Anlage durch Zuordnung eines einzigen
Kenncodes für alle LON-Vorrichtungen
(Beispiel ICP/LR, HAC/300LR, IPD/300LR)
und X2-X1 (Beispiel Innensprechstellen
und Block-Außenstationen X2-X1 wie
HEV/301, HEC/301, usw.).
Die Programmierung ist ein zwei Teile
aufgeteilt:
- Programmierung Außenstationen und
Zubehör.
- Programmierung der Innensprechstellen.
Eingang und Ausgang der Grund-
programmierung
Für den Zugriff auf die Programmierung
muss die Taste SERVICE gedrückt werden.
Der Zugriff auf die Programmierung
erfolgt in der nachfolgend beschrie-
benen Reihenfolge. Zugriff auf die Pro-
grammierung der Außenstationen.
Die gelbe Led ist ausgeschalten.
1 - Für mindestens 3 s die Taste SER-
VICE drücken, die gelbe LED blinkt in
gleichmäßigen Abständen.
2 - Erneut die Taste SERVICE für minde-
stens 3 s drücken, die gelbe LED bleibt
eingeschalten.
3 - Zum Verlassen der Programmierung
die Taste Service für etwa 1 s drük-
ken, die gelbe LED erlischt.
Zugriff auf die Programmierung der
Innensprechstellen.
Die gelbe Led ist ausgeschalten.
1 - Für mindestens 3 s die Taste SER-
VICE drücken, die gelbe LED blinkt in
gleichmäßigen Abständen.
2 - Zum Verlassen der Programmierung
die Taste Service für etwa 1 s drük-
ken, die gelbe LED erlischt.
ANMERKUNG:
Beim Verlassen des Modus Programmierung
durch Drücken der Taste SERVICE für 1 s, star-
tet man die automatische Programmierung
eventueller IPD/300LR und IOD/300LR.
PROGRAMMIERUNG
DasNetzgerätXA/301LRmitSpannung
versorgen und wie folgt vorgehen.
1 PROGRAMMIERUNG
AUSSENSTATIONEN 300,
MASTERBLOCKAUSSENSTA
TIONEN X2X1
Außer dass die Programmierung die Rei-
henfolge der Abtastung der Außensta-
tionen festlegt, ermöglicht sie auch die
Einstellung des Typs der Außenstation
300 (Sprechanlage oder Videosprechan-
lage), die Dauer der Öffnungsbedienung
des Elektroschlosses (die letztere nur für
Tastentableaus 300) und die Definition
derAnzahlderBlöckeX2-X1derAnlage.
1.1 - Öffnen der Programmierung der
Außenstationen (gelbe LED einge-
schalten).
Außenstationen 300
(ICP/LR oder HAC/300LR) (Abb. 7)
Bei den Außenstationen. mit Taste (ICP/LR)
schaltet sich das Leuchtsignal der besetz-
ten Leitung ein (falls vorhanden), während
bei digitalen Außenstationen (HAC/300LR)
die Meldung KONFIGURATIONSMODUS
erscheint.
1.2 - Programmierung der Außenstati-
onundTüröffnungsdauer.
• Programmierung der Außenstation
fürVideosprechanlage ICP/LR und
Türöffnungsdauer1s.
- Die Ruftaste Nr.1 drücken.
Zwei bestätigende Töne abwarten.
• Programmierung der Außenstation
für Sprechanlage ICP/LR und Tür-
öffnungsdauer1s.
- Die Ruftaste Nr.1 drücken.
Zwei bestätigende Töne abwarten.
- Erneut die Ruftaste Nr.1 drücken.
Einen bestätigenden Ton abwarten.
• Programmierung der Außenstation
fürVideosprechanlage HAC/300LR
undTüröffnungsdauer1s.
- Den ersten Code, gefolgt von
eingeben.
Zwei bestätigende Töne abwarten.
• Programmierung der Außenstation
für Sprechanlage HAC/300LR und
Türöffnungsdauer1s.
- Den ersten Code, gefolgt von einge-
ben.
Zwei bestätigende Töne abwarten.
- Erneut den ersten Code, gefolgt von
eingeben.
Einen bestätigenden Ton abwarten.
1.3 - Den Vorgang unter Punkt 1.2 bei
den nachfolgenden Außenstationen (in
der für die Abtastung der Außenstationen
gewünschten Reihenfolge) wiederholen.
Die Leuchtanzeige der besetzten Leitung
oder die Meldung KONFIGURATIONSMO-
DUS schalten sich bei erfolgter Program-
mierung automatisch aus.
ANMERKUNG.
• Falls man die BetätigungsdauerdesTür-
öffners in IPC/LR von 1 s auf 4 s, 8 s oder
16 s ändern möchte, die Vorgänge unter
Punkt 1.2 oder 1.3 ausführen und entspre-
chend die Ruftaste Nr. benutzen. 2, 3, 4.
• AufTableausHAC/300LRistdieZeitdirekt
vom Tableaus aus programmierbar, hier-
für im Handbuch nachschlagen.
Master-Blockaußenstationen X2-X1
(HEV/301, HEC/301, AZV/304, usw.)
(Abb. 7)
ACHTUNG. De Programmierung der
Blockaußenstationen X2-X1 ist nur mit
den Geräten Modell 3.0 oder Folgemodel-
len möglich.
1.4 - Für die Definition einer jeden
Master-Blockaußenstation X2-X1 sind
zwei aufeinander folgende Vorgänge
nötig, die nachfolgend beschrieben
werden.
A - Kennung
Blockaußenstation
• Die Überbrückungsklemme SW2 der
ersten Außenstation (Master), die an
dasNetzgerätXA/301LR(Abb.7) des
ersten Blockes X2-X1 angeschlossen
ist, entfernen und wieder einstecken,
dieBestätigungabwarten.
Die Bestätigung ist ein doppeltes akusti-
sches Signal mit Aktivierung der Bedie-
nung des Elektroschlosses.
B - Definition der Rufnummer
Blockbenutzer
Diese Programmierung muss nur von
der Master-Außenstation vorgenom-
menwerden,dabeiwiefolgtvorgehen:
• DefinitionderAnzahlderimAudio/
Videotableau benutzten Tasten (0, 1,
2, 3 oder 4):
- die zuletzt benutzte Taste des Audio/
Videotableaus drücken (Abb. 8-A);
- beabsichtigt man eine Ruftaste zu
benutzen, die Taste 1 (schwarze, brau-
ne Verkabelung) drücken; will man
zwei Ruftasten benutzen, die Taste 2
drücken (schwarze, rote Verkabelung);
aufdie gleicheWeiseauchdieande-
ren Ruftasten definieren.
- Falls keine Ruftasten angeschlossen
sind, die erste Taste des Zusatztableaus
drücken (Abb. 8-B).
• DefinitionderAnzahldergesamten
an den Block X1, X2 angeschlosse-
nen Benutzer:
- Die erste auf dem Audio/Videotableau
benutzte Taste drücken (FALLS SIE
BENUTZTWURDE),oderdieersteTaste
des Zusatztableaus HEP/306 und die
zu letzt benutzte Taste des Audio/
Videotableaus (oder des Zusatz-
tableaus).
AB
1-M
2-R
3-C
4-G
1-M
2-R
3-C
4-G
N8
1.5 - Für die nachfolgenden Master-
Außenstationen der übrigen Blöcke,
den Vorgang unter Punkt 2.4 wiederho-
len.
Die Programmierung der Slave-Außen-
stationen des gleichen Blockes (Abb.
7) muss danach durchgeführt werden
(siehe Absatz “Programmierung Slave-
Außenstationen X2-X1”).
1.6 - Verlassen der Programmierung.
Definitionsbeispiele
Anzahl der Benutzeranrufe
BEISPIEL 1 - Block X2-X1 ausgestattet
mit Außensprechanlage Targha mit
3 Anrufen, ohne zusätzliche Tasten-
tableaus (Abb. 9).
1A
9
1 - Die Ruftaste Nr.3 (Position 1A)
drücken, um die Anzahl der benutzten
Tasten (3) im Audio/Videotableaus zu
definieren.
Den Bestätigungston abwarten (*).
2 - Um die gesamte Anzahl der Benut-
zeranrufe des Blocks (3) zu definieren,
erneut die gleiche Taste drücken.
Den Bestätigungston abwarten (*).
BEISPIEL 2 - Block X2-X1 ausgestattet
mit Außensprechanlage Targha mit
10 Anrufen und zusätzliche Tasten-
tableaus (Abb. 10).
1B
2B
10
1 - Die Ruftaste Nr.4 (Position 1B)
drücken, um die Anzahl der benutzten
Tasten (4) im Audio/Videotableaus zu
definieren.
Den Bestätigungston abwarten (*).
2 - Um die gesamte Anzahl der Benut-
zeranrufe des Blocks (10) zu definieren,
die Ruftaste Nr. 10 (Position 2B) drücken.
Den Bestätigungston abwarten (*).
BEISPIEL 3 - Block X2-X1 ausgestattet
mit Außensprechanlage Targha mit
12 Anrufen und zusätzliche Tasten-
tableaus (Abb. 11).
2C
1C
11
1 - Um die Anzahl der im Audio/
Videotableau benutzten Tasten (0) zu
definieren, die Ruftaste Nr. 1 (Position
1C) drücken.
Den Bestätigungston abwarten (*).
2 - Um die gesamte Anzahl der
Benutzeranrufe des Blocks (12) zu defi-
nieren, die Ruftaste Nr. 12 (Position 2C)
drücken.
Den Bestätigungston abwarten (*).
BEISPIEL 4 - Block X2-X1 ausgestat-
tet mit Außenstation mit AZ/304 oder
AZV/304 mit 2 Anrufen ohne zusätzli-
che Tastentableaus (Abb. 12).

10
1D
12
1 - Um die Anzahl der im Audio/
Videotableau benutzten Tasten (2) zu
definieren, die Ruftaste Nr. 2 (Position
1D) drücken.
Den Bestätigungston abwarten (*).
2 - Um die gesamte Anzahl der Benut-
zeranrufe des Blocks (2) zu definieren,
nochmals die gleiche Taste drücken.
Den Bestätigungston abwarten (*).
BEISPIEL 5 - Block X2-X1 ausgestattet
mit Außenstation mit AZ/304 oder
AZV/304 mit 10 Anrufen und zusätz-
liche Tastentableaus, die das Modul
VZS/308Cbenutzen(Abb.13).
1E
2E
13
1 - Um die Anzahl der im Audio/
Videotableau benutzten Tasten (4) zu
definieren, die Ruftaste Nr. 4 (Position
1E) drücken.
Den Bestätigungston abwarten (*).
2 - Um die gesamte Anzahl der
benutzten Benutzeranrufe des Blocks
(10) zu definieren, die Ruftaste Nr. 10
(Position 2E) drücken.
Den Bestätigungston abwarten (*).
ACHTUNG. Falls in der Anlage eine
Pförtnerzentrale vorhanden ist,
wird die erste Taste automatisch
dem Pförtnerruf zugeordnet.
BEISPIEL 6 - Block X2-X1 ausgestat-
tet mit digitaler Außensprechanlage
Targha mit 20 Anrufen (Abb. 14).
3
1-2
123
456
9
8
7
0C
T
SP
20
4C
14
1 - 4 e eingeben (falls man den
PförtnerrufP benutzt, 3 e eingeben ).
Den Bestätigungston abwarten (*).
2 - C eingeben, um die auf dem Dis-
playgezeigteNummerzulöschen.
3 - 20 e eingeben, um die gesamte
Anzahl der Benutzeranrufe des Blocks
(20) zu definieren.
Den Bestätigungston abwarten (*).
(*) Art des Bestätigungstons
Der Bestätigungston besteht aus einem
akustischen Rufsignal und aus einem
doppeltem Rufsignal mit Aktivierung der
Bedienung der Elektroschlosses.
2 PROGRAMMIERUNG
INNENSPRECHSTELLEN
2.1 - Die Programmierung der Innen-
sprechstellen öffnen (die gelbe LED
blinktinregelmäßigenAbständen).
2.2 - DenHörerderzuprogrammieren-
den Innensprechstelle abnehmen.
Wenn eine Innensprechstelle mit Frei-
sprechbetrieb vorhanden ist, gleichzei-
tig die zwei Tasten und drücken,
damit sich das Audio automatisch akti-
viert und direkt zum Punkt 2.4 über-
gehen.
2.3 - Für mindestens 1 s die zwei Tasten
und der Innensprechstelle gleich-
zeitig drücken;
das Gerät inseriert sich in die Außenstation
300 oder beim Pförtner (Außenstation Nr.
1 als Standard).
2.4 - Von der Außenstation oder IPD/
300LR, falls vorgerüstet, den entspre-
chendenRuftätigen;
die erfolgte Programmierung wird von
einen Hörton in der Innensprechstelle
angezeigt.
2.5 - DieKommunikationdurchEinhän-
gen des Mikrotelefons oder Drücken der
Freisprechtaste beenden.
2.6 - Den Vorgang der Punkte 2.2, 2.3
und 2.4 bei allen Innensprechstellen
wiederholen.
2.7 - Die Programmierung verlassen.
ANMERKUNG. Die für die Programmie-
rung der Benutzer benutzte Standar-
daußenstation kann geändert werden,
es kann jede beliebige Außenstation
300 oder die eventuelle Zentrale IPD/
300LR gewählt werden (siehe Kapitel
6).
Falls man die Programmierung von den
Blöcken X2-X1 wählt, den Anweisungen,
die der Außenstation X2-X1 beiliegen,
folgen.
3 VERLASSEN DER
PROGRAMMIERUNG
Das Verlassen der Programmierung
(Innensprechstellen oder Außensta-
tionen) sieht die automatische Aner-
kennungdereventuellenPförtnerzen-
trale IPD/300LR oder des Zubehörs
IOD/300LR, die in der Anlage vorhan-
den sind, vor.
Nach jedem Verlassen der Programmie-
rung signalisiert die Einschaltung der
gelben LED für 1 s, dass der automati-
sche Programmiervorgang vervollstän-
digt wurde.
Die erloschene LED bestätigt das Verlassen
der Programmierung.
4 AUTOMATISCHE
PROGRAMMIERUNG
EVENTUELLER IPD/300LR UND
IOD/303LR BEI FEHLENDEN
AUSSENSTATIONEN
In Anlagen ohne Außenstationen 300
o X2-X1 verlangt die Programmierung
eines IPD/300LR einen Ein- und Aus-
trittszyklus.
5 PROGRAMMIERUNG SLAVE
AUSSENSTATIONEN X2X1
Dieser Vorgang muss nach der Program-
mierung der unter Punkt 1 beschriebe-
nen Geräte durchgeführt werden.
5.1 - Auf die Master-Außenstation des
Blockes gehen.
5.2 - Die Überbrückungsklemme SW1
der Master-Außenstation entfernen.
5.3 - DieakustischeBestätigungabwar-
ten.
Die Anzahl der Hörtöne entspricht der
Gesamtzahl der Außenstationen X2-X1,
die an den Block angeschlossen sind (die
akustische Bestätigung kann eine Warte-
zeit von etwa 3 s bis 15 s haben).
5.4 - Überbrückungsklemme SW1 wie-
der einsetzen.
6 ÄNDERUNG DER VORRICHTUNG
ZUR PROGRAMMIERUNG STAN
DARDMÄSSIGE BENUTZER
Bevor man die Programmierung von
der Innensprechstelle aktiviert, kann
man die Vorrichtung, mit der die Innen-
sprechstellen programmiert werden
sollen,wählen.
ACHTUNG. Die Änderung der Benut-
zerprogrammiervorrichtung kann
erst nach der Programmierung der
Außenstationen (Kapitel 1) und/oder
der Zentrale IPD/300LR (Kapitel 3
und 4) durchgeführt werden.
Wiefolgtvorgehen:
6.1 - Aktivierung der Programmierung
der Innensprechstellen.
- Von der Außenstation 300, die für die
Programmierung benutzt werden soll,
eine beliebige Innensprechstelle anru-
fen(einHörtonbestätigtdenVorgang).
- WillmandagegendiePförtnerzentra-
le IPD/300LR benutzen, kann ein belie-
biger Anruf getätigt werden (Beisp. 1
+ ), anschließend die Funktionstaste
F1 drücken (ein Hörton bestätigt den
Vorgang).
6.2 - Die Programmierung der Innen-
sprechstellen ab dem Punkt 2.2 fortsetzen.
ACHTUNG. Die Programmierung
des Wählschalters VSE/301, falls
vorhanden, darf erst nach der Pro-
grammierung für die Zuordnung
der Anrufe von den Außenstationen
zu den Innensprechstellen durchge-
führt werden.
ANMERKUNG. Nach der Pro-
grammierung des Netzgeräts mit
PCS/300, ist ein Zugriff auf die
Grundprogrammierung der Außen-
stationen ausgeschlossen.
7 WIEDERHERSTELLUNG
DER DEFAULTKONDOTIONEN
7.1 - Aktivierung der Programmierung
der Innensprechstellen;
die LED blinkt.
7.2 - Für mindestens 15 s die Taste SER-
VICE drücken;
die LED erlischt.
8 AUTOTEST
Dieser Ablauf kann benutzt werden, um
die installierte Anlage zu überprüfen
und betrifft die richtigen Anschlüsse
derAudio-undVideokanäle,sowieden
einwandfreien Betrieb der LON-Vorrich-
tungen (Außenstationen, Pförtnerzen-
tralen, usw.).
8.1 - Für den Zugriff auf den Modus
Autotest die Taste SERVICE zweimal für
etwa 1 s drücken (zwischen dem 1. und
2. Drücken maximal 3 s verstreichen
lassen).
Der Vorgang wird durch die längere Ein-
schaltung der LED und einer kurzen Pause
signalisiert.
8.2 - Zum Verlassen des Modus Auto-
test kurz die Taste SERVICE drücken.
Die LED erlischt.
Um diese Funktion zu benutzen, den
Technischen Kundendienst BPT kon-
taktieren.
DURCH EINE FALSCHE PROGRAM-
MIERUNG VERURSACHTE STÖRUN-
GEN
1 - Schiefes Video oder unscharfer
Kontrast:
- fehlende Programmierung der Außen-
stationen;
- UmkehrungderPolaritätderVideote-
lefonschleife;
- falsche Stellung der Überbrückungs-
klemme HAV/200 (falsche T-Stellung).
2 - Gestörtes Audio (Pfeifen, leises
Audio):
- fehlende Programmierung der Außen-
stationen;
- fehlender Anschluss eines Drahtes in
der Audiotelefonschleife;
- Audioregulierungen der Außenstation
einstellen.
ENTSORGUNG
Vergewissern Sie sich, dass das Verpak-
kungsmaterial gemäß den Vorschriften
des Bestimmungslandes ordungsge-
mäßundumweltgerechtentsorgtwird.
Das nicht mehr benutzbare Gerät ist
umweltgerecht zu entsorgen.
Die Entsorgung hat den geltenden
Vorschriften zu entsprechen und vor-
zugsweisedasRecyclingderGeräteteile
vorzusehen.
Die wiederverwertbaren Geräteteile
sind mit einem Materialsymbol und
–zeichen versehen.

11
FINSTRUCTIONS
POUR L’INSTALLATION
Attention.
Avant d’installer l’appareil, lire attenti-
vement les “RECOMMANDATIONS DE
SÉCURITÉ”contenuesdanslaboîte.
ALIMENTATEUR XA/301LR
Unité d’alimentation et de contrôle,
avec bus ECHELON, qui permet la réa-
lisation d’installation du système 300
standard et de type résidentiel.
Permet la conversation entre poste
extérieur, dérivé interne et centrale de
conciergerie.
Gère les commandes de service (inser-
tion automatique/sélection des postes
extérieurs,ouvre-porte,minuterie,com-
mande auxiliaire/appel concierge) et
l’état d’occupé.
Pour les lignes de données vers les
postesextérieursdeblocageet/ouprin-
cipales, l’appareil communique moyen-
nant le protocole LON TALK, tandis que
vers les dérivés intérieurs il utilise un
protocole BPT X2-X1 TECHNOLOGY.
Le bus de connexion vers les postes
extérieurs est constitué de 3 câbles à
paires plus alimentation dans le cas où
ilseraitvidéo;tandisquesilaconnexion
est audio, celle-ci s’effectue moyennant
2 câbles à paires plus alimentation.
Le bus de connexion vers les dérivés
intérieursest constituéd’un seul câble
à paires (Système X1) ou d’un câble à
paires plus alimentation (Système X2).
L’appareil est pourvu d’un connecteur CNV
pour le raccordement au modulateur vidéo
XAV/300 et d’un connecteur CNS pour le
raccordement au sélecteur ICB/300.
Compatibilité avec XA/300LR
Toutproblèmed’incompatibilité(exem-
ple utilisation de VSE/300 ou postes
intérieurs type EXEDRA) peut être résolu
en réglant la tension de sortie du Bus
“B” de 20 V DC à 18 V DC moyennant le
potentiomètre P2.
Fonctions des bornes (fig. 1)
Bornier A
~Entrée alimentation de réseau
230 V AC 50/60 Hz
~
Bornier B
LLigne de données LON
+Sortie alimentation
posteextérieur18VDC
–
ASortieaudioduposteextérieur
BornierC
+XUP Ligne X1
du portier vidéo 20 V DC
B
–XUP
+Sortie de l’alimentation centra-
lisée des portiers vidéo 18 V DC
–
Terre fonctionnelle
Fonction du cavalier SW2 (fig. 1)
Normalement activé. Retirer le cavalier
pour obtenir la sensibilité maximale du
récepteur de données de la ligne X2-X1.
Fonctions de la led jaune
- ClignotementdelaLEDdemanière
régulière: programmation des postes
intérieurs active.
- LED allumée avec de brèves inter-
ruptions: modalité autotest active.
- LED allumée: programmation des
7
HPV/1+
HAV/200+
HIA/300+
ICP/LR+
...HEP/306+
...HTS
HPV/1+
HAV/200+
HIA/300+
HAC/300LR+
2HTS
XA/301LR
Master Slave Slave Slave
ICB/300
IPD/300LR
XAV/300
Master
123
456
9
8
7
0C
T
SP
PostesextérieursdeblocMasteretSlave:
HEV/301, HEC/301, HET/301, AZV/304, AZ/304.
Bloc n°2
X2-X1
Bloc n°1
X2-X1
Centrale
Postesextérieurs300
INSTALLATIONRÉSIDENTIELLEAVECBLOCSX2-X1
Poste
extérieur
de bloc
X2-X1
Postes
extérieurs
de bloc
X2-X1
postesextérieursactiveounefonction-
nant pas bien.
- LED éteinte: fonctionnement normal.
- LED clignote rapidement: court-cir-
cuit sur ligne X2 ou sur ligne LON.
Prise RJ45 (fig. 1)
Cette prise permet le raccordement au
dispositif de programmation IPC/300LR
ou IPC/301LR.
Caractéristiques techniques
• Alimentation:230VAC50/60Hz.
L’appareil est électroniquement
protégé contre les surcharges et les
court-circuits,parailleurslesdeuxali-
mentations (18V e 20V), sont galvani-
quement isolées.
• Puissanceabsorbée:120VA.
• Puissancedissipée: 22Wmaxet 8W
en stand-by.
• Alimentationdespostesextérieurset/
ou des postes intérieurs pour portiers
vidéoX2 et accessoires:18V DC 2 A
(2,5Amaximum).
• Alimentationdespostesextérieurset/
ou des postes intérieurs pour portiers
vidéoX1etaccessoires:18VDC1,2A
(1,7Amaximum).
• Alimentation des postes intérieurs
moyennantbus:20VDC(bornierC).
• L’appareil XA/301LR peut alimenter à
luiseul:
- 1 poste extérieur pour portier vidéo
série TM, série Targha analogique ou
numérique;
- 1 poste intérieur pour portier vidéo X1
ou X2 actif et 63 en stand-by;
- 5 amplificateurs XDV/300A;
ou
- 2 postes extérieurs pour portiers vidéo
série Targha analogiques ou numériques;
• Nombre d’usagers pouvant être rac-
cordésàlaligneX2-X1(B):
- 100 portiers vidéo;
- 200 portiers électroniques.
• Postes intérieurs à activer avec le
même appel: 3 (8 avec au moins 6
postes avec tonalité atténuée).
• Températuredefonctionnement:de0
°C à +35 °C.
• Dimensions:modulede12unitésbas-
ses pour rail DIN (fig. 2).
Instructions d’installation
ATTENTION.
L’alimentateur doit TOUJOURS être
installé à la horizontal (pourvoir à
une aération adéquate si l’appareil
est installé dans un boîtier).
L’appareil peut être installé au mur en
utilisant le rail DIN fourni et en appli-
quant le cache-bornes de protection
(fig. 3-4). L’appareil peut être installé
dans un tableau électrique prévu à cet
effet sur rail DIN (EN 50022) (fig. 5).
Pour le démontage, procéder comme
indiqué à la figure 6.
Pour les dimensions d’encombrement,
voir les figures 2-A et 2-B.
INFORMATIONS GÉNÉRALES
CONCERNANT LA PROGRAMMATION
La programmation du système 300 réa-
lisépeutêtreeffectuéendeuxmodes:
• Programmationenmodeétendu
À effectuer moyennant PC et logi-
ciel PCS/300 sur des installations avec
plusieurs alimentateurs XA/301LR ou
au cas où l’on souhaiterait étendre la
configuration de base.
• Programmationenmodebase
À effectuer moyennant l’alimentateur

12
XA/301LR sur des installations dotées
d’un seul alimentateur.
Caractéristiques d’une installation
programmée en mode étendu
Avec cette modalité, il est possible
d’étendre les caractéristiques de l’installa-
tion afin de permettre des solutions plus
complexes,flexiblesetpersonnalisables.
Ci-dessous sont reportées quelques
possibilités:
- extension du nombre de postes
extérieurs et de postes intérieurs pour
bloc;
- personnalisation du temps d’activa-
tion de l’installation et de la durée de
l’appel;
- programmation de tous les postes
intérieurs depuis logiciel (dans ce cas
il est nécessaire de recueillir les codes
d’identification ID et de les reporter
dans les tableaux joints aux dispositifs
de programmation);
- personnalisationdestextes de déno-
mination des postes extérieurs et des
usagers.
CONFIGURATION DE L’INSTALLA-
TION AVEC PROGRAMMATION EN
MODE BASE ET CONFIGURATIONS
PRÉDÉFINIES
Limites maximales de l’installation
- NombremaximaldeXA/301LR:1.
- NombremaximaldeblocsX2-X1:64.
- Nombremaximaldepostesextérieurs
pourblocX2-X1:4.
- Nombremaximaldepostesextérieurs
300:20(19avecIPD/300LR).
- Nombremaximaldecentralesdecon-
ciergerieIPD/300LR:1.
- Nombremaximald’usagersconnectés
directement sur XA/301LR: 100 (0 si
présents blocs X2-X1).
- Nombre maximal d’usagers sur bloc
X2-X1:100 (99 avec centrale decon-
ciergerieIPD/300LRetposteextérieur
codifié HAC/300).
- Nombre maximal d’actionneurs à
relaisIOD/303LR:1.
Configurations prédéfinies
• Tempsd’activationdel’installation:
appel 30 s, conversation 60 s maxi-
mum.
• Tempsd’activationdel’ouvre-porte:
- pourleposteextérieur300(avecICP/
LR) à boutons sélectionnable de 1 s, à
4 s, 8 s et 16 ;
- pour le poste extérieur HAC/300LR
réglable de 1 s à 255 s;
- pourleposteextérieurX2-X1réglable
de 1 s à 15 s.
• CommandeAux1etouvre-porteactifs
uniquement si poste intérieur appelé.
• Insertion automatique et balayage
uniquementsurpostesextérieursde
bloc X2-X1.
• Assignation automatique de la pre-
mière touche de tous les postes
extérieurs 300 et X2-X1 comme
appel au concierge.
m ATTENTION.
Le bouton SERVICE pour la pro-
grammation de l’appareil se trouve
du côté des bornes. Faire particu-
lièrement attention aux bornes (~ ~)
indiqués à la figure 1 avec la lettre
A, car présence de tension.
Programmation de base
La programmation structure l’instal-
lation moyennant l’assignation d’un
code d’identification univoque à tous
les dispositifs LON (exemple ICP/
LR, HAC/300LR, IPD/300LR) et X2-X1
(exemple des postes intérieurs et des
postesextérieursdeblocX2-X1telsque
HEV/301, HEC/301, etc.).
Laprogrammationest diviséeen deux
parties:
- programmationdespostesextérieurs
et accessoires.
- programmation des postes intérieurs.
Entrée et sortie des programma-
tions de base
Pour accéder à la programmation, il est
nécessaire d’appuyer sur le bouton SER-
VICE. L’accès à la programmation s’effectue
moyennant la séquence décrite ci-dessous.
Accèsàlaprogrammationdespostes
extérieurs.
La led jaune est éteinte
1 - Appuyer sur le bouton SERVICE pen-
dant au moins 3 s, la LED jaune clig-
note à intervalles réguliers.
2 - Appuyer de nouveau sur le bouton
SERVICE pendant au moins 3 s, la
LED jaune reste allumée.
3 - Pour sortir de la programmation,
appuyer sur le bouton service pen-
dant environ 1 s, la LED jaune s’éteint.
Accèsàlaprogrammationdespostes
intérieurs.
La led jaune est éteinte
1 - Appuyer sur le bouton SERVICE pen-
dant au moins 3 s, la LED jaune clig-
note à intervalles réguliers.
2 - Pour sortir de la programmation,
appuyer sur le bouton pendant
environ 1 s, la LED jaune s’éteint.
REMARQUE.
En sortant de la modalité de programma-
tion, après avoir appuyé pendant 1 s sur
le bouton SERVICE, se met en marche la
programmation automatique d’éventuels
IPD/300LR et IOD/300LR.
PROGRAMMATION
Mettre sous tension l’alimentateur
XA/301LR et procéder comme indiqué
ci-dessous.
1 PROGRAMMATION DES POSTES
EXTÉRIEURS 300 ET DES
POSTES EXTÉRIEURS DE BLOC
X2X1 MASTER
La programmation, outre à établir l’ordre
de balayage des postes extérieurs, per-
met la configuration du type de poste
extérieur 300 (portier électronique ou
portier vidéo), la durée de la commande
d’ouverturedelagâcheélectrique(cette
dernière uniquement pour les platines à
boutons 300) et la définition du nombre
de blocs X2-X1 de l’installation.
1.1 - Entrer dans la programmation des
postesextérieurs (LED jaune allumée).
Postes extérieurs 300
(ICP/LR ou HAC/300LR) (fig. 7)
Sur les postes extérieurs à bouton (ICP/LR)
s’allume le signal lumineux de ligne occu-
pée (si présent), tandis que sur les postes
extérieurs numériques (HAC/300LR) appa-
raît le message MODE DE CONFIGURATION.
1.2 - Programmation du posteextérieur
et du temps de l’ouvre-porte.
• Programmation du poste extérieur
pour portier vidéo ICP/LR et temps
de l’ouvre-porte 1 s.
- Appuyer sur le bouton d’appel n.1.
Attendre deux tonalités de confirmation.
• Programmation du poste extérieur
pour potier électronique ICP/LR et
temps de l’ouvre-porte 1 s.
- Appuyer sur le bouton d’appel n.1.
Attendre deux tonalités de confirmation.
- Appuyer de nouveau sur le bouton
d’appel n.1.
Attendre une tonalité de confirmation.
• Programmationduposteextérieur
pour portier vidéo HAC/300LR et
temps de l’ouvre-porte 1 s.
- Saisir le premier code suivi de .
Attendre deux tonalités de confirmation.
• Programmation du poste extérieur
pour portier électronique HAC/
300LR et temps d’ouverture 1 s.
- Saisir le premier code suivi de .
Attendre deux tonalités de confirmation.
- Saisir de nouveau le premier code
suivi de .
Attendre une tonalité de confirmation.
1.3 - Répéter la procédure du point 1.2
pour les postes extérieurs successifs
(dans l’ordre souhaité de balayage des
postesextérieurs).
Une fois la procédure terminée, le signal lumi-
neux d’occupé s’éteint ou le message MODE
DE CONFIGURATION disparaît pour indiquer
que la programmation a été effectuée.
NOTE.
• Si l’on souhaite modifier le temps
d’actionnement de l’ouvre.porte sur IPC/LR
de 1 s à 4 s, 8 s ou16 s effectuer les opé-
rations du point 1.2 ou 1.3 en utilisant
respectivement le bouton d’appel n. 2, 3, 4.
• Surles platinesHAC/300LRletemps est
directement programmable depuis la
platine en consultant le manuel.
Postes extérieurs de bloc X2-
X1 Master (HEV/301, HEC/301,
AZV/304, etc.) (fig. 7)
ATTENTION. La programmation des pos-
tes extérieurs de bloc X2-X1 ne sera possi-
ble qu’avec les appareils de la version 3.0
ou celles successives.
1.4 - Pour la définition de chaque poste
extérieur de bloc X2-X1 Master sont
nécessairesdeuxopérationsséquentiel-
les reportées ci-dessous.
A - Identification
du poste extérieur de bloc
• EnleveretremettrelecavalierSW2du
premierposteextérieur (Master) con-
necté à l’alimentateur XA/301LR, (fig.
7) du premier bloc X2-X1 et attendre
confirmation.
La confirmation est signalée par un double
signal sonore avec activation de la com-
mande de la gâche électrique.
B - Définition du nombre d’appels
des usagers du bloc
Cette programmation doit être effec-
tuée,uniquementduposteextérieur
Master,enprocédantcommesuit:
• Définitiondunombredeboutonsde
boutons utilisés sur la platine audio/
vidéo (0, 1, 2, 3 ou 4):
- appuyer sur le dernier bouton utilisé
de la platine audio/vidéo (fig. 8-A);
- appuyer sur le bouton 1 (câblages
noir, marron) pour utiliser un bou-
ton d’appel; appuyer sur le bouton
2 (câblages noir, rouge) pour utiliser
deuxboutonsd’appel;procéderdela
même manière pour définir les autres
boutons d’appel.
- Au cas où ne seraient pas raccordés
les boutons d’appel, appuyer sur le
premier bouton de la platine supplé-
mentaire (fig. 8-B).
• Définition du nombre total d’usa-
gers raccordés sur bloc X1, X2:
- Appuyer sur le premier bouton utilisé
sur la platine audio/vidéo (SI UTILISÉ), ou
sur le premier bouton de la platine sup-
plémentaire HEP/306 et sur le dernier
bouton utilisé de la platine audio/vidéo
(ou de la platine supplémentaire).
AB
1-M
2-R
3-C
4-G
1-M
2-R
3-C
4-G
N8
1.5 - Répéter la procédure du point 2.4
pour les successifs postes extérieurs
Master des autres blocs.
La programmation des postesextérieurs
Slave du même bloc (fig. 7) devra être
effectué par la suite (voir paragraphe
“Programmationdespostesextérieurs
X2-X1 Slave”).
1.6 - Sortir de la programmation.
Exemples de définition
du nombre d’appels des usagers
EXEMPLE 1 - Bloc X2-X1 muni de poste
extérieur pour portier électronique
Targha avec 3 appels, sans platines à
bouton supplémentaires (fig. 9).
1A
9
1 - Appuyer sur le bouton d’appel n.3 (posi-
tion 1A) pour définir le nombre de boutons
utilisés (3) sur la platine audio/vidéo.
Attendre la tonalité de confirmation (*).
2 - Appuyer de nouveau sur le même
bouton pour définir le nombre total
d’appels des usagers du bloc (3).
Attendre la tonalité de confirmation (*).
EXEMPLE 2 - Bloc X2-X1 muni de poste
extérieur pour portier électronique
Targha avec 10 appels et platines à
bouton supplémentaires (fig. 10).
1B
2B
10

13
1 - Appuyer sur le bouton d’appel n.4
(position 1B) pour définir le nombre de
boutons utilisés (4) sur la platine audio/
vidéo.
Attendre la tonalité de confirmation (*).
2 - Appuyer sur le bouton d’appel n.10
(position 2B) pour définir le nombre total
des appels des usagers du bloc (10).
Attendre la tonalité de confirmation (*).
EXEMPLE 3 - Bloc X2-X1 muni de poste
extérieur pour portier vidéo Targha
avec 12 appels et platines à bouton
supplémentaires (fig. 11).
2C
1C
11
1 - Appuyer sur le bouton d’appel n.1
(position 1C) pour définir le nombre de
boutons utilisés (0) sur la platine audio/
vidéo.
Attendre la tonalité de confirmation (*).
2 - Appuyer sur le bouton d’appel n.12
(position 2C) pour définir le nombre total
d’appels des usagers du bloc (12).
Attendre la tonalité de confirmation (*).
EXEMPLE 4 - Bloc X2-X1 muni de poste
extérieur avec AZ/304 ou AZV/304
avec2appels sans platinesà bouton
supplémentaires (fig. 12).
1D
12
1 - Appuyer sur le bouton d’appel n.2
(position 1D) pour définir le nombre de bou-
tons utilisés (2) sur la platine audio/vidéo.
Attendre la tonalité de confirmation (*).
2 - Appuyer de nouveau sur le même
bouton pour définir le nombre total
d’appels des usagers du bloc (2).
Attendre la tonalité de confirmation (*).
EXEMPLE 5 - Bloc X2-X1 muni de poste
extérieur avec AZ/304 ou AZV/304
avec 10 appels et platines à bouton
supplémentaires qui utilisent le modu-
leVZS/308C(fig.13).
1E
2E
13
1 - Appuyer sur le bouton d’appel n.4
(position 1E) pour définir le nombre de
boutons utilisés (4) sur la platine audio/
vidéo.
Attendre la tonalité de confirmation (*).
2 - Appuyer sur le bouton d’appel
n.10 (position 2E) pour définir le nombre
total d’appels utilisés des usagers (10).
Attendre la tonalité de confirmation (*).
ATTENTION. Si sur l’installation est
présente une centrale de concier-
gerie, le premier bouton sera auto-
matiquement assigné à l’appel du
concierge.
EXEMPLE 6 - Bloc X2-X1 muni de poste
extérieur pour portier vidéo numéri-
que Targha avec 20 appels (fig. 14).
3
1-2
123
456
9
8
7
0C
T
SP
20
4C
14
1 - Taper sur 4 et (au cas où serait
utilisé l’appel au concierge P taper sur 3
et ).
Attendre la tonalité de confirmation (*).
2 - Taper sur C pour effacer le numéro
affiché sur l’écran.
3 - Taper sur 20 et pour définir le
nombre total d’appels des usagers du
bloc (20).
Attendre la tonalité de confirmation (*).
(*) Typologie de la tonalité de con-
firmation
La tonalité de confirmation est constituée
d’un signal sonore d’appel et d’un double
signal sonore avec activation de la com-
mande de la gâche électrique.
2 PROGRAMMATION
POSTES INTÉRIEURS
2.1 - Entrer dans programmation des
postes intérieurs (la LED jaune clignote
à intervalles réguliers).
2.2 - Soulever le combiné du poste
intérieur à programmer.
Si est présent un poste intérieur vive-
voix, appuyer en même temps sur les
deuxboutons et afin que l’audio
s’active automatiquement, en passant
directement au point 2.4.
2.3 - Appuyer en même temps sur les
deuxboutons e du poste intérieur
pendant au moins 1 s;
l’appareil s’active avec le poste extérieur
300 ou concierge (poste extérieur n. 1 par
défaut).
2.4 - Effectuer l’appel correspondant au
posteextérieurouIPD/300LRsiprévu;
la programmation effectuée est signalée
par une tonalité sur le poste intérieur.
2.5 - Couper la communication en
raccrochant le micro téléphone ou en
appuyantsurleboutondevive-voix.
2.6 - Répéter la procédure des points
2.2, 2.3 et 2.4 pour tous les postes
intérieurs.
2.7 - Sortir de la programmation.
NOTE. Il est possible de changer le poste
extérieur de défaut, utilisé pour la pro-
grammation des usagers en choisissant
n’importe quel poste extérieur 300 ou
l’éventuelle centrale IPD/300LR (voir
chapitre 6).
Au cas où serait choisie la programma-
tion des postes intérieurs par les blocs
X2-X1, suivre les instructions jointes au
poste extérieur X2-X1.
3 SORTIE DE LA
PROGRAMMATION
La sortie de la programmation (postes
intérieursoupostesextérieurs)prévoit
la reconnaissance automatique
d’éventuelle centrale de conciergerie
IPD/300LR ou d’accessoires IOD/300LR
présents sur l’installation.
Après chaque sortie de la programma-
tion, l’allumage de la LED jaune pen-
dant environ 1 s indique que l’opération
de programmation automatique a été
complétée.
La sortie de la programmation est confir-
mée par la LED éteinte.
4 PROGRAMMATION
AUTOMATIQUE D’ÉVENTUELS
IPD/300LR ET IOD/303LR EN
L’ABSENCE DE POSTES
EXTÉRIEURS
Sur les installations sans postes
extérieurs 300 ou X2-X1 la program-
mation d’un IPD/300LR nécessite d’un
cycle d’entrée et de sortie de la pro-
grammation.
5 PROGRAMMATION DES POSTES
EXTÉRIEURS X2X1 SLAVE
Cette procédure doit être effectuée après
la programmation des appareils décrits
au point 1.
5.1 - Se positionner sur le poste
extérieurMaster du bloc.
5.2 - Enlever le cavalier SW1 du poste
extérieurMaster.
5.3 - Attendre la confirmation sonore.
Le nombre de tonalités est équivalent au
nombre total de postes extérieurs X2-X1
raccordés au bloc (la confirmation sonore
peut nécessiter d’une attente allant de 3 s
à 15 s environ).
5.4 - RemettrelecavalierSW1.
6 MODIFICATION DU DISPOSITIF
DE PROGRAMMATION
DES USAGERS PAR DÉFAUT
Il est possible de choisir le disposi-
tif avec lequel programmer les postes
intérieurs avant d’activer la programma-
tion depuis le poste intérieur.
ATTENTION. La modification du
dispositif de programmation des usa-
gers ne peut être effectuée qu’après
avoir réalisé la programmation des
postes extérieurs (chapitre 1) et/ou
de la centrale IPD/300LR (chapitres
3 et 4).
Procédercommesuit:
6.1 - Activer la programmation des
postes intérieurs.
- Depuisleposteextérieur300,àutiliser
pour la programmation, effectuer un
appel à un poste intérieur (une tonalité
confirme l’opération).
- Pour utiliser par contre la centrale
de conciergerie IPD/300LR, effectuer un
appel (ex. 1 + ) et appuyer sur la
touche de fonction F1 (une tonalité
confirme l’opération).
6.2 - Procéder avec la programmation
des postes intérieurs à partir du point 2.2.
ATTENTION. La procédure de pro-
grammation du sélecteur VSE/301,
si présent, doit être effectuée après
la programmation d’association des
appels des postes extérieurs aux
postes intérieurs.
NOTE. Une fois l’alimentateur pro-
grammé moyennant l’appareil
PCS/300, il n’est plus possible d’ac-
céder à la programmation de base
des postes extérieurs.
7 RÉTABLISSEMENT
DES CONDITIONS PAR DÉFAUT
7.1 - Activer la programmation des
postes intérieurs;
la LED clignote.
7.2 - Appuyer pendant au moins 15 s
sur le bouton SERVICE;
la LED s’éteint.
8 AUTOTEST
Ce service peut être utilisé pour effec-
tuer des contrôles sur l’installation pour
ce qui concerne les correctes con-
nexions des canaux audio et vidéo et
le correct fonctionnement des disposi-
tifsLON(postesextérieurs,centralesde
conciergerie, etc.).
8.1 - Pour entrer en modalité autotest
appuyer sur le bouton SERVICE deux
foispendantenviron1s(maximum3s
entre la 1ère et la 2ème pression).
L’opération est signalée par l’allumage pro-
longéedelaLEDetparunebrèvepause.
8.2 - Appuyer de façon brève sur le
bouton SERVICE pour sortir de la moda-
lité autotest.
La LED s’éteint.
Pour utiliser ce service, contacter le
Service Technique BPT.
DYSFONCTIONNEMENTS CAUSÉS PAR
UNE PROGRAMMATION ERRONÉE
1 - Vidéo déformé ou peu contrasté:
- absence de programmation des
postesextérieurs;
- inversion des polarités du câble à
paires de la vidéo;
- mauvaise position du cavalier HAV/200
(position T erronée).
2 - Perturbations audio (sifflement,
audio basse):
- absence de programmation des
postesextérieurs;
- absencedeconnexiond’unfildansle
câbleàpairesdel’audio;
- réglagesduposteextérieuràeffectuer.
ELIMINATION
S’assurer que le matériel d’emballage
n’est pas abandonné dans la nature et
qu’ilestéliminéconformémentauxnor-
mes en vigueur dans le pays d’utilisation
du produit.
À la fin du cycle de vie de l’appareil, faire
en sorte qu’il ne soit pas abandonné
dans la nature.
L’appareil doit être éliminé conformé-
mentauxnormesenvigueuretenprivi-
légiant le recyclage de ses pièces.
Le symbole et le sigle du matériau sont
indiqués sur les pièces pour lesquelles le
recyclage est prévu.

14
EINSTRUCCIONES
PARA LA INSTALACION
Atención.
Antes de proceder a la instalación del
aparato, leer atentamente las “ADVER-
TENCIAS DE SEGURIDAD” contenidas
en el embalaje.
ALIMENTADOR XA/301LR
Unidad de alimentación y control, con
bus ECHELON, que permite la realiza-
ción de instalaciones del sistema 300
estándar y de tipo residencial.
Permite la conversación entre la placa
externa,elderivadointernoylacentra-
lita de portería.
Gestiona los comandos de servicio
(introducción automática/selección de
placasexternas,abre-puerta,luzescale-
ras,comandoauxiliar/llamadaalporte-
ro) y el estado de ocupado.
Para las líneas de datos hacia las pla-
cas externas y principales, el aparato
comunica por medio del protocolo LON
TALK, mientras que, hacia los derivados
internos, utiliza un protocolo BPT X2-X1
TECHNOLOGY.
El bus de conexión hacia las placas
externassecomponedetresparesmás
alimentación en el caso de vídeo. En el
casodeaudio,laconexiónserealizapor
dos pares más alimentación. El bus de
conexión hacia los derivados internos
se compone de un solo par (Sistema
X1) o bien de un par más alimentación
(Sistema X2).
El aparato posee un conector CNV para
la conexión al modulador de vídeo
XAV/300 y de un conector CNS para la
conexiónalselectorICB/300.
Compatibilidad con XA/300LR
Los eventuales problemas de incompa-
tibilidad (por ejemplo, uso de VSE/300
o derivados internos tipo EXEDRA) se
pueden resolver regulando la tensión
de salida del Bus “B” desde 20 V DC hasta
18 V DC mediante el potenciómetro P2.
Función de los bornes (fig. 1)
Bornera A
~Entrada alimentación de red
230 V ca 50/60 Hz
~
Bornera B
LLínea datos LON
+Salida alimentación
placaexterna18VDC
–
ASalidaaudiodelaplacaexterna
BorneraC
+XUP Línea X1
de videoportero 20 V DC
B
–XUP
+Salida alimentación centralizada
videoporteros 18 V DC
–
Tierra funcional
Función del puente SW2 (fig. 1)
Normalmente colocado. Quite el puen-
tepara obtenerlasensibilidadmáxima
del receptor de datos de la línea X2-X1.
Funciones del led amarillo
- Parpadeo del LED en modo regular:
programación derivados internos activa.
- LED encendido con breves inter-
rupciones: modalidad prueba automáti-
ca activa.
- LED encendido: programación de las
placasexternasactivaoconmalfuncio-
namiento.
- LED apagado: funcionamiento normal.
- LED parpadea velozmente: cortocir-
cuito en la línea X2 o en la línea LON.
Toma RJ45 (fig. 1)
Esta toma permite la conexión al dis-
positivo de programación IPC/300LR o
IPC/301LR.
Características técnicas
• Alimentación:230Vca50/60Hz.
El aparato está protegido electrónica-
mente contra sobrecargas y cortocircui-
tos; además, las dos alimentaciones (18
V y 20 V) están aisladas por galvanizado.
• Potenciaabsorbida:120VA.
• Potenciadisipada:22Wmáx.y8Wen
estado de espera.
• Alimentación placas externas y deriva-
dos internos de videoportero X2 y acce-
sorios:18VDC2A(2,5Ademáximo).
• Alimentación placas externas y deri-
vados internos de videoportero X1
yaccesorios:18V DC 1,2 A (1,7 A de
máximo).
• Alimentación derivados internos
mediantebus:20Vcd(borneraC).
• ElaparatoXA/301LRpuedealimentar
sinsoporte:
- 1placaexternadevideoporteroserie
TM, serie Targha analógica o digital;
- 1 derivado interno de videoportero X1
o X2 activo y 63 en estado de espera;
- 5 amplificadores XDV/300A;
o bien
- 2 placas externas de videoportero
serie Targha analógicas o digitales;
• Número de usuarios que se pueden
conectarenlalíneaX2-X1(B):
- 100 videoporteros;
- 200 porteros automáticos.
• Derivados internos que se pueden
activar con la misma llamada: 3 (8
con, al menos, 6 derivados con nota
atenuada).
• Temperaturadefuncionamiento:de0
°C a +35 °C.
• Dimensiones:módulode12unidades
bajo para guía DIN (fig. 2).
Instrucciones de instalación
ATENCIÓN.
El alimentador debe instalarse SIEM-
PRE en horizontal (prever una ventila-
ción adecuada si el aparato se instala
en un contenedor).
El aparato puede instalarse a pared
usando la guía DIN suministrada, apli-
cando el cubre-bornes de protección
(fig. 3-4). El aparato puede instalarse en
un cuadro eléctrico adecuado sobre
guía DIN (EN 50022) (fig. 5).
Para el desmontaje, proceder como se
indica en la figura 6.
Para las medidas necesarias, ver las figu-
ras 2-A y 2-B.
INFORMACIÓN GENERAL SOBRE
LA PROGRAMACIÓN
La programación del sistema 300 reali-
zadopuedeefectuarsededosformas:
• Programaciónenmodalidadextendida
Se efectúa mediante PC y software
PCS/300 en instalaciones con varios ali-
mentadores XA/301LR o en caso de que
se quiera ampliar la configuración base.
• Programaciónenmodalidadbase
Se efectúa mediante el alimentador
XA/301LR en instalaciones con un
solo alimentador.
7
HPV/1+
HAV/200+
HIA/300+
ICP/LR+
...HEP/306+
...HTS
HPV/1+
HAV/200+
HIA/300+
HAC/300LR+
2HTS
XA/301LR
Master Slave Slave Slave
ICB/300
IPD/300LR
XAV/300
Master
123
456
9
8
7
0C
T
SP
PlacasexternasdebloqueMasterySlave:
HEV/301, HEC/301, HET/301, AZV/304, AZ/304.
Bloque n° 2
X2-X1
Bloque n° 1
X2-X1
Centralita
Placasexternas300
INSTALACIÓNRESIDENCIALCONBLOQUESX2-X1
Placa
externa
de bloque
X2-X1
Placas
externas
de bloque
X2-X1

15
Características de una instalación
programada en modalidad exten-
dida
En esta modalidad, es posible ampliar
las características de la instalación, per-
mitiendo soluciones más complejas,
flexiblesypersonalizables.
A continuación se indican algunas posi-
bilidades:
- extensióndelnúmerodeplacasexter-
nas y derivados internos por bloque;
- personalización del tiempo de activa-
ción de la instalación y duración de la
llamada;
- programación de todos los deriva-
dos internos desde software (en este
caso, es necesario recoger los códigos
de identificación ID e indicarlos en las
tablas adjuntas con los dispositivos de
programación);
- personalizacióndelostextosdedeno-
minación de las placas externas y los
usuarios.
CONFIGURACIÓN DE LA INSTALA-
CIÓN CON PROGRAMACIÓN EN
MODO BASE Y PROGRAMACIONES
PREDEFINIDAS
Límites máximos de la instalación
- NúmeromáximodeXA/301LR:1.
- Número máximo de bloques X2-X1:
64.
- Número máximo de placas externas
porbloqueX2-X1:4.
- Número máximo de placas externas
300:20(19conIPD/300LR).
- Número máximo de centralitas de
porteríaIPD/300LR:1.
- Númeromáximodeusuariosconecta-
dosdirectamenteenXA/301LR:100(0
si hay bloques X2-X1).
- Númeromáximo deusuariosenblo-
que X2-X1: 100 (99 con centralita de
porteríaIPD/300LRconplacaexterna
codificado HAC/300).
- Número máximo de actuadores por
reléIOD/303LR:1.
Programaciones predefinidas
• Tiempo de activación de la instala-
ción:
llamada30s,conversación60smáxi-
mo.
• Tiempoactivaciónabre-puerta:
- paraplacaexterna300(conICP/LR)de
botones seleccionables de 1 s, 4 s, 8 s y
16 s;
- paraplacaexternaHAC/300LRregula-
ble de 1 s a 255 s;
- paraplacaexternaX2-X1regulablede
1 s a 15 s;
• ComandoAux1y abre-puerta acti-
vos sólo con el derivado interno lla-
mado.
• Introducción automática y búsque-
dasóloenplacasexternasdebloque
X2-X1.
• Asignación automática del primer
botóndetodaslasplacasexteriores
300 y X2-X1 como llamada portero.
m ATENCIÓN.
El botón SERVICE para la programa-
ción del aparato se encuentra en la
zona de los bornes. Prestar especial
atención a los bornes (~ ~) indica-
dos en la figura 1 con la letra A, ya
que tienen tensión.
Programación base
La programación estructura la insta-
lación por medio de la asignación de
un código de identificación unívoco
a todos los dispositivos LON (ejemplo
ICP/LR, HAC/300LR, IPD/300LR) y X2-
X1 (ejemplo derivados internos y pla-
cas externas de bloque X2-X1 como
HEV/301, HEC/301, etc.).
Laprogramaciónsedivideendospartes:
- programaciónplacasexternasyacce-
sorios.
- programación derivados internos.
Entrada y salida de las programa-
ciones base
Para acceder a la programación, es
necesario pulsar el botón SERVICE.
El acceso a la programación tiene lugar
según la secuencia indicada a conti-
nuación.
Acceso a la programación de las placas
externas.
El led amarillo está apagado
1 - Pulsar el botón SERVICE durante al
menos 3 s, el LED amarillo parpadea-
rá con un ritmo regular.
2 - Pulsar de nuevo el botón SERVICE
durante al menos 3 s, el LED amarillo
permanecerá encendido.
3 - Para salir de la programación, pulsar
el botón SERVICE durante aproxi-
madamente 1 s, el LED amarillo se
apaga.
Acceso a la programación de los deri-
vados internos
El led amarillo está apagado
1 - Pulsar el botón SERVICE durante al
menos 3 s, el LED amarillo parpadea-
rá con un ritmo regular.
2 - Para salir de la programación, pulsar
el botón SERVICE durante aproxi-
madamente 1 s, el LED amarillo se
apaga.
NOTA:
Al salir de la modalidad de programación
pulsando durante 1 s el botón SERVICE, se
pone en marcha la programación auto-
mática de IPD/300LR y IOD/300LR, si estu-
vieran presentes.
PROGRAMACIÓN
Dar tensión al alimentador XA/301LR y
proceder como se indica a continuación.
1 PROGRAMACIÓN PLACAS
EXTERNAS 300, PLACAS
EXTERNAS DE BLOQUE
X2X1 MASTER
La programación, además de establecer
el orden de búsqueda de las placas
externas, permite la programación del
tipodepuestoexterior300(deportero
automático o videoportero), la duración
del comando de apertura de la cerradu-
ra eléctrica (ésta sólo para las placas de
botones300)yladefinicióndelnúmero
de bloques X2-X1 de la instalación.
1.1 - Entrar en la programación de las
placasexternas (LED amarillo encendido).
Placas externas 300
(ICP/LR o HAC/300LR) (fig. 7)
En las placas externas con botón (ICP/
LR) se enciende el señalador luminoso de
línea ocupada (si está presente), mien-
tras que en las placas externas digita-
les (HAC/300LR) se muestra el mensaje
MODO CONFIGURACIÓN.
1.2 - Programación placa externa y
tiempo abre-puerta.
• Programación placa externa video-
portero ICP/LR y tiempo abre-puer-
ta 1 s.
- Pulsar el botón de llamada n.1.
Esperar a dos notas acústicas de confir-
mación.
• Programación placa externa por-
tero automático ICP/LR y tiempo
abre-puerta 1 s.
- Pulsar el botón de llamada n.1.
Esperar a dos notas acústicas de confir-
mación.
- Pulsar de nuevo el botón de llamada n.1.
Esperar a una nota acústica de confir-
mación.
• Programación placa externa video-
portero HAC/300LR y tiempo abre-
puerta 1 s.
- Escribir el primer código seguido de .
Esperar a dos notas acústicas de confir-
mación.
• Programaciónplacaexternaportero
automático HAC/300LR y tiempo
abre-puerta 1 s.
- Escribir el primer código seguido de .
Esperar a dos notas acústicas de confir-
mación.
- Escribir de nuevo el primer código
seguido de .
Esperar a una nota acústica de confir-
mación.
1.3 - Repetir el procedimiento desde el
punto1.2enlassiguientesplacasexter-
nas(enelordendeseadodebúsqueda
delasplacasexternas).
Una vez acabado el procedimiento, el indi-
cador luminoso de ocupado se apaga y
desaparece el mensaje MODO CONFIGU-
RACIÓN para indicar que se ha realizado
la programación.
NOTA.
• Siempre que se quiera modificar el
tiempo de funcionamiento del abre-
puerta en IPC/LR de 1 s a 4 s, 8 s o 16 s,
efectuar las operaciones del punto 1.2 o
1.3 utilizando el botón de llamada n. 2,
3, 4.
• En las placas HAC/300LR, el tiempo se
puede programar directamente desde la
placa, consultando el manual.
Placas externas de bloque X2-
X1 Master (HEV/301, HEC/301,
AZV/304, etc.) (fig. 7)
ATENCIÓN. La programación de las placas
externas de bloque X2-X1 sólo será posible
con aparatos de versión 3.0 o superior.
1.4 - Para la definición de cada una de las
placasexterioresdebloqueX2-X1Master
son necesarias dos operaciones secuen-
ciales que se indican a continuación.
A - Identificación
placa externa de bloque
• Quitar y volver a conectar el puen-
te SW2 de la primera placa externa
(Master) conectada al alimentador
XA/301LR, (fig. 7) del primer bloque
X2-X1 y esperar a la confirmación.
La confirmación se señala por medio de
una doble señal acústica con activación
del comando de cerradura eléctrica.
B - Definición del número de lla-
madas usuarios del bloque
Esta programación se efectúa sólo
desde la placa externa Master, proce-
diendocomoseindicaacontinuación:
• Definiciónnúmero de botonesusa-
dos en la placa audio/vídeo (0, 1, 2, 3
o 4):
- pulsar el último botón usado de la
placa audio/vídeo (fig. 8-A);
- pulsar el botón 1 (cables negro y
marrón) si se desea utilizar un botón
de llamada; pulsar el botón 2 (cables
negro y rojo) si se desea utilizar dos
botones de llamada. Proceder del
mismo modo para definir los demás
botones de llamada.
- Siempre que no haya conectados
botones de llamada, pulsar el primer
botón de la placa adicional (fig. 8-
B).
• Definición del número de usuarios
totales conectados en el bloque X1,
X2:
- Pulsar el primer botón usado en la
placa audio/vídeo SI SE USA) o el
primer botón de la placa adicional
HEP/306 y el último botón de la
placa audio/vídeo (o de la placa
adicional).
AB
1-M
2-R
3-C
4-G
1-M
2-R
3-C
4-G
N8
1.5 - Repetir el procedimiento de la
placa 2.4 para las siguientes placas
externasMaster de los demás bloques.
La programación de las placasexternas
Slave del mismo bloque (fig. 7) tendrá
que tener lugar a continuación (ver el
punto “Programación placas externas
X2-X1 Slave”).
1.6 - Salir de la programación.
Ejemplos definición
número llamadas usuario
EJEMPLO 1 - Bloque X2-X1 con placa
externadeporteroautomáticoTargha
con 3 llamadas, sin placas de botones
adicionales (fig. 9).
1A
9
1 - Pulsar el botón de llamada 3 (posi-
ción1A)paradefinirelnúmerodeboto-
nes usados (3) en la placa audio/vídeo.
Esperar a la nota de confirmación (*).
2 - Pulsar de nuevo el mismo botón
paradefinirelnúmerototaldellamadas
de los usuarios del bloque (3).
Esperar a la nota de confirmación (*).
EJEMPLO 2 - Bloque X2-X1 con placa
externadeporteroautomáticoTargha
con 10 llamadas y placas de botones
adicionales (fig. 10).

16
1B
2B
10
1 - Pulsar el botón de llamada 4 (posi-
ción1B)paradefinirelnúmerodeboto-
nes usados (4) en la placa audio/vídeo.
Esperar a la nota de confirmación (*).
2 - Pulsar después el botón de llama-
da10(posición2B)paradefinirelnúme-
ro de total de llamadas de usuarios del
bloque (10).
Esperar a la nota de confirmación (*).
EJEMPLO 3 - Bloque X2-X1 con placa
externa de videoportero Targha con
12 llamadas y placas de botones adi-
cionales (fig. 11).
2C
1C
11
1 - Pulsar el botón de llamada 1
(posición1C)paradefinirelnúmerode
botones usados (0) en la placa audio/
vídeo.
Esperar a la nota de confirmación (*).
2 - Pulsar después el botón de lla-
mada 12 (posición 2C) para definir el
número de total de llamadas de usua-
rios del bloque (12).
Esperar a la nota de confirmación (*).
EJEMPLO 4 - Bloque X2-X1 con placa
externaconAZ/304oAZV/304con2
llamadas sin placas de botones adicio-
nales (fig. 12).
1D
12
1 - Pulsar el botón de llamada 2 (posi-
ción1D)paradefinirelnúmerodeboto-
nes usados (2) en la placa audio/vídeo.
Esperar a la nota de confirmación (*).
2 - Pulsar de nuevo el mismo botón
paradefinirelnúmerototaldellamadas
de los usuarios del bloque (2).
Esperar a la nota de confirmación (*).
EJEMPLO 5 - Bloque X2-X1 con placa
externaconAZ/304oAZV/304con10
llamadas y placas botón adicionales
queusanelmóduloVZS/308C(fig.13).
1E
2E
13
1 - Pulsar el botón de llamada 4 (posi-
ción1E)paradefinirelnúmerodeboto-
nes usados (4) en la placa audio/vídeo.
Esperar a la nota de confirmación (*).
2 - Pulsar después el botón de llama-
da10(posición2E)paradefinirelnúme-
ro de total de llamadas de usuarios del
bloque (10).
Esperar a la nota de confirmación (*).
ATENCIÓN. Si hay en la instalación
una centralita de portería, el primer
botón se asignará automáticamen-
te a la llamada del portero.
EJEMPLO 6 - Bloque X2-X1 con placa
externadevideoporterodigitalTargha
con 20 llamadas (fig. 14).
3
1-2
123
456
9
8
7
0C
T
SP
20
4C
14
1 - Teclear 4 e (en caso de que se utili-
ce la llamada al portero P teclear 3 e ).
Esperar a la nota de confirmación (*).
2 - Teclear C para borrar el número
que se muestra en la pantalla.
3 - Teclear 20 e para definir el
número total de llamadas de usuarios
del bloque (20).
Esperar a la nota de confirmación (*).
(*) Tipos de nota de confirmación
La nota de confirmación está compuesta
por una señal acústica de llamada y por
una doble señal acústica con activación
del comando de la cerradura eléctrica.
2 PROGRAMACIÓN
DERIVADOS INTERNOS
2.1 - Entrar en programación deriva-
dos internos (el LED amarillo parpa-
deará con un ritmo constante).
2.2 - Descolgar el auricular del derivado
interno a programar.
Si hay un derivado interno de manos
libres, pulse simultáneamente los dos
botones y para que el audio
se active automáticamente, pasando
directamente al punto 2.4.
2.3 - Pulsar simultáneamente los dos
botones e del derivado interno
durante al menos 1 s.
El aparato se activa con la placa externa
300 o portero (placa externa 1 de manera
predeterminada).
2.4 - Efectuar la llamada correspondien-
tealaplacaexternaoIPD/300LRsiestá
predispuesto.
El éxito de la programación se señala por
medio de una nota acústica en el derivado
interno.
2.5 - Corte la comunicación colgando
el microteléfono o pulsando el botón de
manos libres.
2.6 - Repetir el procedimiento de los
puntos 2,2, 2.3 y 2.4 para todos los deri-
vados internos.
2.7 - Salir de la programación.
NOTA. Es posible cambiar la placa exter-
na predeterminada, usada para la pro-
gramación de los usuarios, escogiendo
cualquier placa externa 300 o la cen-
tralita IPD/300LR, si estuviera presente
(véase el capítulo 6).
En caso de que se escoja la programación
de los derivados internos desde los blo-
ques X2-X1, seguir las instrucciones que
se adjuntan con la placa externa X2-X1.
3 SALIDA DE LA
PROGRAMACIÓN
La salida de la programación (deriva-
dosinternosoplacasexternas)prevé
el reconocimiento automático de la
centralita de portería IPD/300LR, si
estuviera presente, o accesorios IOD/
300LR presentes en la instalación.
Al final de cada salida de la programa-
ción, el encendido del LED amarillo
durante 1 s aproximadamente indica
que la operación de programación
automática ha sido completada.
La salida de la programación se confirma
por medio del apagado del LED.
4 PROGRAMACIÓN
AUTOMÁTICA DE POSIBLE
IPD/300LR Y IOD/303LR EN
AUSENCIA DE PLACAS EXTERNAS
En las instalaciones sin placas externas
300 o X2-X1 la programación de un IPD/
300LRnecesitaqueseefectúeunciclode
entrada y salida de la programación.
5 PROGRAMACIÓN PLACAS
EXTERNAS X2X1 SLAVE
Este procedimiento debe efectuarse des-
pués de la programación de los apara-
tos descritos en el punto 1.
5.1 - Colocarse en la placa externa
Master del bloque.
5.2 - QuitarelpuenteSW1delaplaca
externaMaster.
5.3 - Esperaralaconfirmaciónacústica.
El número de notas acústicas totales es
igual al número total de placas externas
X2-X1 conectadas al bloque (la confir-
mación acústica puede necesitar de una
espera de 3 s a 15 s aproximadamente).
5.4 - Conectar de nuevo el puente
SW1.
6 MODIFICACIÓN DEL
DISPOSITIVO
DE PROGRAMACIÓN
USUARIOS PREDETERMINADOS
Es posible seleccionar el dispositivo con
el que programar los derivados internos
antes de activar la programación del
derivado interno.
ATENCIÓN. La modificación del dis-
positivo de programación de usua-
rio puede efectuarse sólo después de
haber realizado la programación de
las placas externas (capítulo 1) y la
centralita IPD/300LR (capítulos 3 y 4).
Procedercomosigue:
6.1 - Activar la programación de los
derivados internos.
- Desde la placa externa 300 que se
quiera usar para la programación, efec-
tuar una llamada a un derivado interno
cualquiera (una nota acústica confir-
mará la operación).
- Para utilizar la centralita de portería
IPD/300LR, efectuar una llamada cual-
quiera (ej. 1 + ) y, a continuación,
pulsar el botón de función F1 (una nota
acústicaconfirmarálaoperación).
6.2 - Proceder con la programación de
los derivados internos a partir del punto
2,2.
ATENCIÓN. El procedimiento de
programación del selector VSE/301,
si está instalado, debe ser ejecutado
después de la programación de la
asociación de las llamadas desde las
placas externas con los derivados
internos.
NOTA. Una vez programado el ali-
mentador mediante el PCS/300, no
será más posible acceder a la progra-
mación base de las placas exteriores.
7 RESTABLECIMIENTO DE LAS
CONDICIONES
PREDETERMINADAS
7.1 - Activar la programación de los
derivados internos;
el LED parpadeará.
7.2 - Pulsar durante al menos 15 s el
botón SERVICE;
el LED se apagará.
8 PRUEBA AUTOMÁTICA
Es posible utilizar este servicio para efec-
tuar comprobaciones en la instalación,
una vez se haya completado, relacionadas
conlasconexionescorrectasdeloscana-
les de audio y vídeo y el correcto funcio-
namiento de los dispositivos LON (placas
externas,centralitasdeportería,etc.).
8.1 - Para entrar en la modalidad de
prueba automática, pulsar el botón SER-
VICE dos veces durante aproximada-
mente1s(máximo3sentrelaprimera
y la segunda pulsación).
La operación se señala por medio del
encendido prolongado del LED y por una
breve pausa.
8.2 - Pulsar brevemente el botón SERVI-
CE para salir de la modalidad de prueba
automática.
El LED se apagará.
Para el uso de este servicio, ponerse
en contacto con el servicio de asis-
tencia técnica de BPT.
ERRORES DE FUNCIONAMIENTO
CAUSADOS POR UNA PROGRAMA-
CIÓN ERRÓNEA
1 - Vídeo distorsionado o con poco
contraste:
- falta la programación de las placas
externas;
- se han invertido las polaridades del
par de vídeo;
- posicionamiento errado del puente
HAV/200 (posición T errado).
2 - Perturbaciones en el audio (silbi-
dos, audio bajo):
- falta la programación de las placas
externas;
- faltalaconexióndeuncabledel par
de audio;
- es necesario calibrar la regulación del
audiodelaplacaexterna.
ELIMINACION
Comprobar que no se tire al medioam-

17
biente el material de embalaje, sino que
sea eliminado conforme a las normas
vigentes en el país donde se utilice el
producto.
Al final del ciclo de vida del aparato
evítese que éste sea tirado al medioam-
biente.
La eliminación del aparato debe efec-
tuarse conforme a las normas vigentes
y privilegiando el reciclaje de sus partes
componentes.
En los componentes, para los cuales
está prevista la eliminación con reci-
claje, se indican el símbolo y la sigla del
material.
PINSTRUÇÕES
PARA A INSTALAÇÃO
Atenção.
Antes de realizar a instalação das apa-
relhagens devem ser lidos com aten-
ção os “AVISOS PARA A INSTALAÇÃO”
contidos na embalagem.
ALIMENTADOR XA/301LR
Unidade de alimentação e controlo,
com bus ECHELON, que permite a rea-
lização de instalações sistema 300 stan-
dard e do tipo residencial.
Permite a conversação entre placa
botoneira, derivado interno e central
de portaria.
Gerencia comandos de serviço (auto-
habilitação/selecção placas botonei-
ras, abertura da porta, luz das escadas,
comando auxiliar/chamada porteiro) e
o estado de ocupado.
Para as linhas de dados para as placas
botoneiras de bloqueio e/ou principais,
o aparelho comunica por meio do pro-
tocolo LON TALK, enquanto para os
derivados internos utiliza um protocolo
BPT X2-X1 TECHNOLOGY.
Obusdeconexãoparaasplacasboto-
neiras é constituído por 3 pares trança-
dos mais alimentação no caso de vídeo,
enquantoseforáudioaconexãoéefec-
tuada por meio de 2 pares trançados
mais alimentação. O bus de conexão
para os derivados internos é constituído
por apenas um par trançado (Sistema
X1) ou por um par trançado mais ali-
mentação (Sistema X2).
O aparelho é equipado com um conec-
tor CNV para a ligação ao modulador de
vídeo XAV/300 e de um conector CNS
paraaconexãoaoselectorICB/300.
Compatibilidade com XA/300LR
Eventuais problemas de incompatibili-
dade(exemploutilizaçãodeVSE/300ou
derivados internos tipo EXEDRA) podem
ser resolvidos regulando a tensão de
saída do Bus “B” de 20 V DC até 18 V DC
por meio do potenciómetro P2.
Função dos bornes (fig. 1)
Régua de bornes A
~Entrada alimentação pela rede
230 V AC 50/60 Hz
~
Régua de bornes B
LLinha de dados LON
7
HPV/1+
HAV/200+
HIA/300+
ICP/LR+
...HEP/306+
...HTS
HPV/1+
HAV/200+
HIA/300+
HAC/300LR+
2HTS
XA/301LR
Master Slave Slave Slave
ICB/300
IPD/300LR
XAV/300
Master
123
456
9
8
7
0C
T
SP
Placas botoneiras de bloco Master e Slave:
HEV/301, HEC/301, HET/301, AZV/304, AZ/304.
Bloco n°2
X2-X1
Bloco n°1
X2-X1
Central
Placas botoneiras 300
INSTALAÇÃORESIDENCIALCOMBLOCOSX2-X1
Placa
botoneira
de bloco
X2-X1
Placas
botoneiras
de bloco
X2-X1
+Saída alimentação
placa botoneira 18 V DC
–
ASaída áudio pela placa botoneira
RéguadebornesC
+XUP Linha X1
vídeo porteiro 20 V DC
B
–XUP
+Saída alimentação centralizada
vídeo porteiros 18 V DC
–
Terra funcional
Função da ligação em ponte SW2
(fig. 1)
Normalmente introduzido. Remover a
ligação em ponte para obter a sensibili-
dademáximadoreceptordedadosda
linha X2-X1.
Funções do led amarelo
- Lampejo do LED de modo regular: pro-
gramação dos derivados internos activa.
- LED aceso com breves interrupções:
modalidade auto teste activa.
- LED aceso: programação placas boto-
neiras activa ou com funcionamento
irregular.
- LED apagado: funcionamento normal.
- LED lampeja rapidamente: curto-cir-
cuito na linha X2 ou na linha LON.
Tomada RJ45 (fig. 1)
Esta tomada permite a interligação ao
dispositivo de programação IPC/300LR
ou IPC/301LR.
Características técnicas
• Alimentação:230VAC50/60Hz.
O aparelho é protegido electronica-
mente contra sobrecargas e curtos-
circuitos, também as duas alimen-
tações (18V e 20V), são isoladas galva-
nicamente.
• Potênciaabsorvida:120VA.
• Potênciadissipada:22Wmaxe8Wem
stand-by.
• Alimentaçãoplacasbotoneirase/ouderi-
vados internos de vídeo porteiros X2 e
acessórios:18VDC2A(2,5Adepico).
• Alimentaçãoplacasbotoneirase/ouderi-
vados internos de vídeo porteiros X1 e
acessórios:18VDC1,2A(1,7Adepico).
• Alimentaçãoderivadosinternosmedian-
tebus:20VDC(réguadebornesC).
• OaparelhoXA/301LRpodealimentar
sozinho:
- 1 placa botoneira de vídeo porteiros
série TM, série Targha analógico ou
digital;
- 1 derivado interno vídeo porteiro X1
ou X2 activo e 63 em stand-by;
- 5 amplificadores XDV/300A;
ou então
- 2 placas botoneiras de vídeo porteiros
série Targha analógicos ou digitais;
• Número utentes que podem ser
conectadosnalinhaX2-X1(B):
- 100 vídeo porteiros;
- 200 porteiros.
• Derivados internos activáveis com a
mesma chamada: 3 (8 com no míni-
mo 6 derivados com nota atenuada).
• Temperaturadefuncionamento:de0
°C até +35 °C.
• Dimensões: módulo de 12 unidades
baixoparaguiaDIN(fig.2).
Instruções para a instalação
ATENÇÃO.
O alimentador deve ser instalado
SEMPRE na horizontal (providenciar
uma ventilação adequada se o aparel-
ho for instalado num recipiente).
O aparelho pode ser instalado na pare-

18
de utilizando a guia DIN fornecida, apli-
cando a tampa de bornes de protecção
(fig. 3-4).
O aparelho pode ser instalado num
quadro eléctrico apropriado sobre guia
DIN (EN 50022) (fig. 5).
Para a desmontagem proceder como
indicado na figura 6. Para as dimensões
totais ver as figuras 2-A e 2-B.
INFORMAÇÕES GERAIS SOBRE A
PROGRAMAÇÃO
A programação do sistema 300 realizado
podeserefectuadadeduasmaneiras:
• Programaçãodeformaestendida
A efectuar mediante PC e software
PCS/300 em instalações com mais
alimentadores XA/301LR ou se desejar
estender a configuração base.
• Programaçãonomodobase
A efectuar mediante o alimentador
XA/301LR em instalações dotadas de
apenas um alimentador.
Características de uma instalação
programada de modo estendido
Nesta modalidade é possível estender
as características da instalação permitin-
dosoluçõesmaiscomplexas,flexíveise
personalizáveis.
A seguir são indicadas algumas possi-
bilidades:
- extensãodonúmerodeplacasboto-
neiras e derivados internos por bloco;
- personalização do tempo de acti-
vação da instalação e da duração da
chamada;
- programação de todos os derivados
internos por software (neste caso é
necessário recolher os códigos identifica-
doresID e indicá-los nas tabelasanexas
aos dispositivos de programação);
- personalizaçãodostextosdedenomi-
nação das placas botoneiras e utentes.
CONFIGURAÇÃO DA INSTALAÇÃO
COM PROGRAMAÇÃO NO MODO BASE
E CONFIGURAÇÕES PREDEFINIDAS
Limites máximos da instalação
- NúmeromáximodeXA/301LR:1.
- NúmeromáximodeblocosX2-X1:64.
- Númeromáximodeplacasbotoneiras
parablocoX2-X1:4.
- Númeromáximodeplacasbotoneiras
300:20(19comIPD/300LR).
- Númeromáximodecentraisdeporta-
riaIPD/300LR:1.
- Númeromáximodeutentesconecta-
dos directamente em XA/301LR: 100
(0 se presentes blocos X2-X1).
- Númeromáximodeutentesnobloco
X2-X1:100(99comcentraldeportaria
IPD/300LR com placa botoneira codi-
ficada HAC/300).
- Númeromáximode actuadorescom
relêIOD/303LR:1.
Configurações predefinidas
• Tempodeactivaçãodainstalação:
chamada30s,conversação60smáximo.
• Tempo de activaçãodaaberturada
porta:
- para a placa botoneira 300 (com ICP/
LR) com botões seleccionável por 1 s,
4 s, 8 s e 16 s;
- para a placa botoneiras HAC/300LR
regulável de 1 s até 255 s;
- para a placa botoneira X2-X1 regulável
de 1 s até 15 s;
• ComandoAux1eaberturadeporta
activos somente com derivado inter-
no chamado.
• Autoactivação e varredura somente
em placas botoneiras de bloco X2-X1.
• Atribuição automática da primeira
tecla de todas as placas botoneiras
300 e X2-X1 como chamada porteiro.
m ATENÇÃO.
O botão SERVICE para a programa-
ção da aparelhagem encontra-se na
área da régua de bornes. Prestar
atenção especial nos bornes (~ ~)
indicados na figura 1 com a letra A,
porque há tensão.
Programação base
A programação estrutura a instalação
por meio da atribuição de um código
de identificação unívoco a todos os
dispositivosLON(exemploICP/LR,HAC/
300LR, IPD/300LR) e X2-X1 (exemplo
derivados internos e placas botoneiras
de bloco X2-X1 tais como HEV/301,
HEC/301, etc.).
Aprogramaçãoédivididaemduaspartes:
- programação placas botoneiras e
acessórios.
- programação dos derivados internos.
Entrada e saída das programações
base
Para ter acesso à programação é neces-
sário carregar o botão SERVICE.
O acesso à programação é efectuada
mediante a sequência descrita a seguir.
Acesso à programação das placas
botoneiras.
O led amarelo está apagado
1 - Carregar o botão SERVICE no míni-
mo 3 s, o LED amarelo lampeja em
ritmos regulares.
2 - Carregar de novo o botão SERVICE
no mínimo 3 s, o LED amarelo perma-
nece aceso.
3 - Para sair da programação carregar o
botãoserviceaproximadamentepor
1 s, o LED amarelo apaga.
Acessoàprogramaçãodosderivados
internos.
O led amarelo está apagado
1 - Carregar o botão SERVICE no míni-
mo 3 s, o LED amarelo lampeja em
ritmos regulares.
2 - Para sair da programação carregar o
botãoserviceaproximadamentepor
1 s, o LED amarelo apaga.
NOTA:
Saindo da modalidade programação
carregando durante 1 s o botão SERVICE,
ocorre o início da programação automáti-
ca de eventuais IPD/300LR e IOD/300LR.
PROGRAMAÇÃO
Dar tensão ao alimentador XA/301LR e
proceder como indicado a seguir.
1 PROGRAMAÇÃO DAS PLACAS
BOTONEIRAS 300, PLACAS
BOTONEIRAS DE BLOCO X2X1
MASTER
A programação, para além de estabe-
lecer a ordem de varredura das placas
botoneiras, permite a configuração do
tipo de placa botoneira 300 (porteiro ou
vídeo porteiro), a duração do comando
de abertura da fechadura eléctrica (esta
últimasomenteparaplacascombotões
300)eadefiniçãodonúmerodeblocos
X2-X1 da instalação.
1.1 - Entrar na programação das placas
botoneiras (LED amarelo aceso).
Placas botoneiras 300
(ICP/LR ou HAC/300LR) (fig. 7)
Nas placas botoneiras com botão (ICP/LR)
acende-se o sinalizador luminoso de linha
ocupada (se presente), enquanto nas
placas botoneiras digitais (HAC/300LR) é
visualizada a mensagem MODO DE CON-
FIGURAÇÃO.
1.2 - Programação placa botoneira e
tempo de abertura da porta.
• Programaçãoplacabotoneiravídeo
porteiro ICP/LR e tempo de abertu-
ra porta 1 s.
- Carregar o botão de chamada n.1.
Esperar duas notas acústicas de confir-
mação.
• Programaçãoplacabotoneiraporteiro
ICP/LR e tempo de abertura porta 1 s.
- Carregar o botão de chamada n.1.
Esperar duas notas acústicas de confir-
mação.
- Carregar de novo o botão de chama-
da n.1.
Esperar uma nota acústica de confir-
mação.
• Programaçãoplacabotoneiravídeo
porteiro HAC/300LR e tempo de
abertura porta 1 s.
- Digitar o primeiro código seguido de .
Esperar duas notas acústicas de confir-
mação.
• Programação placa botoneira por-
teiro HAC/300LR e tempo de aber-
tura porta 1 s.
- Digitar o primeiro código seguido de .
Esperar duas notas acústicas de confir-
mação.
- Digitar de novo o primeiro código
seguido de .
Esperar uma nota acústica de confirmação.
1.3 - Repetir o processo do item 1.2
sobre as placas botoneiras sucessivas
(na ordem desejada de varredura das
placas botoneiras).
Terminado o processo o sinalizador lumi-
noso de ocupado apaga-se ou desapare-
ce a mensagem MODO CONFIGURAÇÃO
para indicar que ocorreu a programação.
NOTA.
• Se desejar alterar o tempo de acciona-
mento do abridor de porta em IPC/LR de 1
s até 4 s, 8 s ou 16 s efectuar as operações
do item 1.2 ou 1.3 utilizando respectiva-
mente o botão de chamada n. 2, 3, 4.
• Nas placas HAC/300LR o tempo é pro-
gramável directamente pela placa con-
sultando o manual.
Placas botoneiras de bloco X2-
X1 Master (HEV/301, HEC/301,
AZV/304, etc.) (fig. 7)
ATENÇÃO. A programação das placas
botoneiras de bloco X2-X1 será possível
somente com as aparelhagens versão 3.0
ou sucessiva.
1.4 - Para a definição de cada placa
botoneira de bloco X2-X1 Master são
necessárias duas operações sequenciais
indicadas a seguir.
A - Identificação
placa botoneira de bloco
• Remover e reintroduzir a ligação em
ponte SW2 da primeira placa boto-
neira (Master) conectada ao alimen-
tador XA/301LR, (fig. 7) do primeiro
bloco X2-X1 e esperar a confirmação.
A confirmação é indicada por um sinal
acústico dupla com activação do coman-
do da fechadura eléctrica.
B - Definição do número de cha-
madas utentes do bloco
Esta programação deve ser efectuada,
somente pela placa botoneira Master,
efectuandoquantoaseguir:
• Definiçãodonúmerodebotõesusados
naplacaáudio/vídeo(0,1,2,3ou4):
- carregar o último botão usado da
placa áudio/vídeo (fig. 8-A);
- carregar o botão 1 (fiações preto,
castanho) se desejar utilizar um botão
de chamada; carregar o botão 2
(fiações preto, vermelho) se desejar
utilizar dois botões de chamada; pro-
ceder da mesma maneira para definir
os outros botões de chamada.
- Se não estiverem ligados botões de
chamada carregar o primeiro botão
da placa adicional (fig. 8-B).
• Definição do número de utentes
totais conectados no bloco X1, X2:
- Carregar o primeiro botão usado na
placa áudio/vídeo (SE USADO), ou o pri-
meiro botão da placa adicional HEP/306
e o último botão usado da placa de
áudio/vídeo (ou da placa adicional).
AB
1-M
2-R
3-C
4-G
1-M
2-R
3-C
4-G
N8
1.5 - Repetir o processo do item 2.4
para as sucessivas placas botoneiras
Master dos outros blocos.
A programação das placas botoneiras
Slave do mesmo bloco (fig. 7) deverá
ser efectuada sucessivamente (ver o
parágrafo “Programação placas boto-
neiras X2-X1 Slave”).
1.6 - Sair da programação.
Exemplos de definição de
número de chamadas utentes
EXEMPLO 1 - Bloco X2-X1 munido de
placa botoneira porteiro Targha com
3 chamadas, sem placas de botão adi-
cionais (fig. 9).
1A
9
1 - Carregar o botão de chamada n.3
(posição 1A) para definir o número de
botões usados (3) na placa áudio/vídeo.
Esperar a nota de confirmação (*).
2 - Carregar de novo o mesmo botão
paradefinir o númerototaldechama-
das utentes do bloco (3).
Esperar a nota de confirmação (*).
EXEMPLO 2 - Bloco X2-X1 munido de

19
placa botoneira porteiro Targha com
10 chamadas e placas de botão adi-
cionais (fig. 10).
1B
2B
10
1 - Carregar o botão de chamada n.4
(posição 1B) para definir o número de
botões usados (4) na placa áudio/vídeo.
Esperar a nota de confirmação (*).
2 - Carregar então o botão de chamada
n.10 (posição 2B) para definir o número
total de chamadas utentes do bloco (10).
Esperar a nota de confirmação (*).
EXEMPLO 3 - Bloco X2-X1 munido de
placa botoneira vídeo porteiro Targha
com 12 chamadas e placas de botão
adicionais (fig. 11).
2C
1C
11
1 - Carregar o botão de chamada n.1
(posição 1C) para definir o número de
botões usados (0) na placa áudio/vídeo.
Esperar a nota de confirmação (*).
2 - Carregar então o botão de chamada
n.12 (posição 2C) para definir o número
total de chamadas utentes do bloco (12).
Esperar a nota de confirmação (*).
EXEMPLO 4 - Bloco X2-X1 munido
de placa botoneira com AZ/304 ou
AZV/304 com 2 chamadas sem placas
de botão adicionais (fig. 12).
1D
12
1 - Carregar o botão de chamada n.2
(posição 1D) para definir o número de
botões usados (2) na placa áudio/vídeo.
Esperar a nota de confirmação (*).
2 - Carregar de novo o mesmo botão
paradefinir o númerototaldechama-
das utentes do bloco (2).
Esperar a nota de confirmação (*).
EXEMPLO 5 - Bloco X2-X1 munido
de placa botoneira com AZ/304 ou
AZV/304 com 10 chamadas e placas
de botão adicionais que utilizam o
móduloVZS/308C(fig.13).
1E
2E
13
1 - Carregar o botão de chamada n.4
(posição 1E) para definir o número de
botões usados (4) na placa áudio/vídeo.
Esperar a nota de confirmação (*).
2 - Carregar então o botão de chamada
n.10(posição2E)paradefinironúmero
total de chamadas utentes usadas (10).
Esperar a nota de confirmação (*).
ATENÇÃO. Na presença de uma cen-
tral de portaria na instalação o pri-
meiro botão será atribuído automa-
ticamente à chamada dos porteiros.
EXEMPLO 6 - Bloco X2-X1 munido de
placa botoneira vídeo porteiro digital
Targha com 20 chamadas (fig. 14).
3
1-2
123
456
9
8
7
0C
T
SP
20
4C
14
1 - Digitar 4 e (se for utilizada a cha-
mada ao porteiro P digitar 3 e ).
Esperar a nota de confirmação (*).
2 - Digitar C para apagar o número
visualizado no ecrã.
3 - Digitar 20 e paradefinir o número
total de chamadas utentes do bloco (20).
Esperar a nota de confirmação (*).
(*) Tipologia da nota de confirmação
A nota de confirmação é constituída por
um sinal acústico de chamada e por um
sinal acústico duplo com activação do
comando da fechadura eléctrica.
2 PROGRAMAÇÃO
DERIVADOS INTERNOS
2.1 - Entrar na programação derivados
internos (o LED amarelo lampeja em
ritmo regular).
2.2 - Levantar o auscultador do deriva-
do interno a programar.
Se houver um derivado interno mãos
livres carregar simultaneamente os dois
botões e para que o áudio seja
activado automaticamente, passando
directamente ao item 2.4.
2.3 - Carregar simultaneamente os dois
botões e do derivado interno no
mínimo 1 s;
o aparelho introduz-se com a placa boto-
neira 300 ou porteiro (placa botoneira n.
1 de default).
2.4 - Efectuar a chamada relativa pela placa
botoneira ou IPD/300LR se predisposto;
a realização da programação é indicada por
uma nota acústica no derivado interno.
2.5 - Encerrar a comunicação desligan-
do o microtelefone ou carregando o
botão mãos livres.
2.6 - Repetir o processo dos itens 2.2, 2.3
e 2.4 para todos os derivados internos.
2.7 - Sair da programação.
NOTA. É possível trocar a placa botoneira
de default, utilizada para a programação
dos utentes escolhendo qualquer placa
botoneira 300 ou a eventual central IPD/
300LR (ver o capítulo 6). Se for escolhida
a programação dos derivados internos
pelos blocos X2-X1, seguir as instruções
em anexo à placa botoneira X2-X1.
3 SAÍDA DA
PROGRAMAÇÃO
A saída da programação (derivados
internos ou placas botoneiras) prevê o
reconhecimentoautomáticodeeventual
central de portaria IPD/300LR ou acessó-
rios IOD/300LR presentes na instalação.
No final de cada saída da programação
o acendimento do LED amarelo durante
quase 1 s indica que a operação de pro-
gramação automática foi finalizada.
A saída da programação é confirmada
pelo LED apagado.
4 PROGRAMAÇÃO AUTOMÁTICA
DE EVENTUAIS IPD/300LR
E IOD/303LR NA AUSÊNCIA
DE PLACAS BOTONEIRAS
Nas instalações sem placas botoneiras
300 ou X2-X1 a programação de um
IPD/300LRexigedeefectuarumciclo
de entrada e saída da programação.
5 PROGRAMAÇÃO DAS PLACAS
BOTONEIRAS X2X1 SLAVE
Esse procedimento deve ser efectuado
após a programação das aparelhagens
descritas no item 1.
5.1 - Posicionar-se na placa botoneira
Master do bloco.
5.2 - RemoveraligaçãoemponteSW1
da placa botoneira Master.
5.3 - Esperaraconfirmaçãoacústica.
O número de notas acústicas é igual ao
número total de placas botoneiras X2-
X1 conectadas ao bloco (a confirmação
acústica pode exigir uma espera de 3 s até
15 s aproximadamente).
5.4 - ReintroduziraligaçãoemponteSW1.
6 ALTERAÇÃO DO DISPOSITIVO
DE PROGRAMAÇÃO
UTENTES DE DEFAULT
É possível escolher o dispositivo com o
qual programar os derivados internos
antes de activar a programação pelo
derivado interno.
ATENÇÃO. A alteração do dispositi-
vo de programação de utentes pode
ser efectuada somente depois de ter
realizado a programação das placas
botoneiras (capítulo 1) e/ou central
IPD/300LR (capítulos 3 e 4).
Procedercomosegue:
6.1 - Activar a programação derivados
internos.
- Pela placa botoneira 300, que se quer
utilizar para a programação, efectuar uma
chamada a um derivado interno qualquer
(umanotaacústicaconfirmaaoperação).
- Para utilizar, por outro lado, a central
de portaria IPD/300LR efectuar uma
chamadaqualquer(ex.1+ ), portan-
to carregar a tecla função F1 (uma nota
acústicaconfirmaaoperação).
6.2 - Proceder com a programação dos
derivados internos a partir do item 2.2.
ATENÇÃO. O processo de progra-
mação do selector VSE/301, se pre-
sente, deve ser realizada somente
depois da programação de asso-
ciação das chamadas pelas placas
botoneiras aos derivados internos.
NOTA. Depois de ter programado o
alimentador mediante o PCS/300 não
será mais possível aceder à progra-
mação base das placas botoneiras.
7 RESTAURAÇÃO
CONDIÇÕES DE DEFAULT
7.1 - Activar a programação derivados
internos.
o LED lampeja.
7.2 - Carregar no mínimo 15 s o botão
SERVICE;
o LED apaga.
8 AUTO TESTE
Este serviço pode ser utilizado para efec-
tuar controlos na instalação instalada,
relativosàsconexõescorrectasdoscanais
de áudio e vídeo e o funcionamento cor-
recto dos dispositivos LON (placas boto-
neiras, centrais de portaria, etc.).
8.1 - Para entrar na modalidade auto
teste carregar o botão SERVICE duas
vezesdurante1 s (máximo 3 s entre a
1a e a 2a pressão).
A operação é indicada pelo acendimento
prolongado do LED e por uma pausa breve.
8.2 - Carregar brevemente o botão SER-
VICE para sair da modalidade auto teste.
O LED apaga.
Para utilizar este serviço entrar em
contacto com o Departamento Téc-
nico da BPT.
FUNCIONAMENTOS IRREGULARES
CAUSADOS POR UMA PROGRAMA-
ÇÃO ERRADA
1 - Vídeo distorcido ou com pouco
contraste:
- falha de programação das placas
botoneiras;
- inversão da polaridade do par trança-
do do vídeo;
- posição errada da ligação em ponte
HAV/200 (posição T errada).
2 - Interferências de áudio (assobio,
áudio baixo):
- falha de programação das placas
botoneiras;
- falha de conexão de um fio no par
trançado áudio;
- regulações áudio placa botoneira a
calibrar.
ELIMINAÇÃO
Assegurar-se que o material da embala-
gem não seja disperso no ambiente, mas
eliminado seguindo as normas vigentes
no país de utilização do produto.
Ao fim do ciclo de vida do aparelho
evitar que o mesmo seja disperso no
ambiente.
A eliminação da aparelhagem deve ser
efectuada respeitando as normas vigen-
tes e privilegiando a reciclagem das
suas partes constituintes.
Sobre os componentes, para os quais é
previsto o escoamento com reciclagem,
estão reproduzidos o símbolo e a sigla
do material.

20
HIA/300
CN3
CN2
HIA/300
HAV/200
5
6
11
12
14
SW1
TC
V−
V+
VS
CN3
CN2
KHSO
V
1
2
HA/200
5
21
8
11
12
14
KHSO
1
2
3
4
1
2
3
1
2
1
HPV/1+
………
HPC/1+
………
R
S
A
B
C
N
G
H
N
C
G
V
G
S
A
B
N
G
H
M
R
C
G
N
R
C
G
N
C
G
N
G
5
21 G
5
21
CN2
A: azzurro, light blue, Himmelblau, bleu
clair, azul claro, azul
B: bianco, white, Weiß, blanc, blanco,
branco
C: arancio, orange, Orange, orange,
naranja, laranja
G: giallo, yellow, Gelb, jaune, amarillo,
amarelo
H: grigio, grey, Grau, gris, gris, cinzento
N: nero, black, Schwarz, noir, negro, preto
R: rosso, red, Rot, rouge, rojo, vermelho
S: rosa, pink, Rosarot, rose, rosa, cor-de-
rosa
V: verde, green, Grün, vert, verde, verde
CN3
C: arancio, orange, Orange, orange,
naranja, laranja
G: giallo, yellow, Gelb, gris, amarillo,
amarelo
M: marrone, brown, Braun, marron,
marrón, castanho
N: nero, black, Schwarz, noir, negro, preto
R: rosso, red, Rot, rouge, rojo, vermelho
15
Fig.15 Colore dei conduttori relativi ai
cablaggi CN2-CN3 per i collegamenti dal-
l’interfaccia HIA/300 alle unità installate
nel posto esterno HPV/1 e HPC/1.
ATTENZIONE. In funzione del numero
dei pulsanti installati varia il conduttore
di collegamento.
Fig.15 Colour coding of wires relating to
CN2-CN3 wiring for connecting interface
HIA/300 to the units installed in front plates
HPV/1 and HPC/1.
WARNING. Which wire is used for connec-
tion will depend on the number of buttons
installed.
Abb.15 Farbe der Kabelleiter CN2-CN3, für
den Anschluss zwischen der Schnittstelle
HIA/300 und den Einheiten, die in der
Außenstation HPV/1 und HPC/1 einge-
baut wurden.
ACHTUNG. Der Anschlussleiter ist
von der Anzahl der eingebauten
Druckknöpfeabhängig.
Fig.15 Couleur des conducteurs relatifs
aux câblages CN2-CN3 pour les branche-
ments de l’interface HIA/300 aux unités ins-
tallées à l’intérieur du poste extérieur HPV/1
et HPC/1.
ATTENTION. Le conducteur de branche-
ment varie en fonction du nombre de
boutons-poussoirs installés.
Fig.15 Color de los conductores corres-
pondientes a los cableados CN2-CN3
paralasconexionesdelainterfazHIA/300
alasunidadesinstaladasenlaplacaexte-
rior HPV/1 y HPC/1.
ATENCIÓN. El conductor de conexión
varía en función del número de pulsa-
dores instalados.
Fig.15 Cor dos condutores relativos às
cablagens CN2-CN3 para as ligações da
interface HIA/300 às unidades instaladas na
placa botoneira HPV/1 e HPC/1.
ATENÇÃO. Em função do número dos
botões instalados varia o condutor de
ligação.

21
AE
ICP/LR
+
MC/304
L
+
CBO
CBO
MC/304
CBI
CBO
CBI
16
Fig.16-17 Schema di collegamento del
pulsante ausiliario apriporta (AE).
Fig.16-17 Connection diagram of auxil-
iary door-lock release button (AE).
Abb.16-17 Anschlüsse zwischen
Türöffnertaste(Auxiliary/Service)(AE).
Fig.16-17 Schéma de raccordement du
bouton gâche intérieur (AE).
Fig.16-17 Esquema de conexión del
pulsadorauxiliarabrepuerta(AE).
Fig.16-17 Esquema de ligação do botão
auxiliar de abertura de porta (AE).
AE
ICP/LR
L
+
CBO
17

22
SEZIONE DEI CONDUTTORI DELL’ALIMENTAZIONE E SEZIONE MONTANTE X1
SECTION OF POWER SUPPLY WIRES AND BUSBAR SECTION X1
LEITERQUERSCHNITT DER VERSORGUNG UND QUERSCHNITT TRÄGERLEITUNG X1
SECTION DES CONDUCTEURS DE L’ALIMENTATION ET SECTION DU MONTANT X1
SECCIÓN DE LOS CONDUCTORES DE ALIMENTACIÓN Y SECCIÓN MONTANTE X1
SECÇÃO DOS CONDUTORES DA ALIMENTAÇÃO E SECÇÃO DO MONTANTE X1
CP: Pulsante di chiamata dal pianerotto-
lo.
Personal door-bell button.
Taste zum Anrufen von der Etage.
Boutond’appelporte-palière.
Pulsador de llamada desde el rella-
no.
Botão de chamada de patamar.
SCHEMI D’IMPIANTO CON MONTANTE X1
SYSTEM DIAGRAMS WITH BUSBAR X1
ANLAGENSCHALTPLÄNE MIT TRÄGERLEITUNG X1
SCHÉMAS D’INSTALLATION AVEC MONTANT X1
ESQUEMAS DE INSTALACIÓN CON MONTANTE X1
ESQUEMAS DE INSTALAÇÃO COM MONTANTE X1
Sezione cavi alimentazione verso posti esterni
Section of power supply cables to entry panels
Querschnitt der Versorgungskabel zu den Außenstationen
Section des câbles d’alimentation vers des postes extérieurs
Sección cables alimentación hacia las placas externas
Secção dos cabos de alimentação para placas botoneiras
Sezione conduttori montante X1
Section of wires of busbar X1
Leiterquerschnitt Trägerleitung X1
Section des conducteurs du montant X1
Sección conductores montante X1
Secção dos condutores do montante X1
0,28
1,5 (VCM/4D)
2,5
30
30÷100
100÷250
Distanza
Distance
Entfernung
Distance
Distancia
Distância
(m)
Sezione
Cross section
Querschnitt
Section
Sección
Secção
(mm²)
XA/301LR+
XDV/303
BA
XA/301LR
BA
VAS/100
250-800
Distanza
Distance
Entfernung
Distance
Distancia
Distância
(m)
Sezione
Cross section
Querschnitt
Section
Sección
Secção
(mm²)
A
B
XDV/303
VAS/100
XA/301LR+
XDV/303
XA/301LR
VAS/100
BA
0,28
1 (VCM/1D)
VCM/2D (vedi X2,
see X2, Sie X2,
voyez X2, vea X2,
veja X2)
30
30÷100
100÷250
Distanza
Distance
Entfernung
Distance
Distancia
Distância
(m)
Sezione
Cross section
Querschnitt
Section
Sección
Secção
(mm²)
A
B
XA/301LR+
XDV/303
XA/301LR
A
B
1 (VCM/1D)
0,28 (VCM/2D)
(vedi X2, see X2,
Sie X2, voyez X2,
vea X2, veja X2)
100÷300
300÷750
Distanza
Distance
Entfernung
Distance
Distancia
Distância
(m)
Sezione
Cross section
Querschnitt
Section
Sección
Secção
(mm²)
XAS/301XAS/301
A
B
XA/301LR+
XDV/303
XAS/301
XAS/301
A
B
XA/301LR
Doppino telefonico (0,28 mm²)/Twisted pair (0,28 mm²)/Telefonleitung (0,28 mm²)
Paire torsadé (0,28 mm²)/Par telefónico (0,28 mm²)/Par TVHV (0,28 mm²)

23
3
4
CP
CP
SE 300C11-C
SE 300C11-B
SE 300C11-D
SE 300C11-E
SE 300C11-F
CP
CP
M1
SW1
B
B
M1
SW1
YC/300 (YC/300A)
YC/300 (YC/300A)
SW1
NC/321
CP
B
-
M1
5
SW1
NC/321
B
-
M1
SW1
NC/321
B
-
M1
1
2
B
SE300C11
IMPIANTO CITOFONICO PLURIFAMI-
LIARE (SE300C11-B) CON 1 INGRES-
SO (SE300C11-C), CON 2 INGRESSI
(SE300C11-D), CON 2 INGRESSI DI CUI
1ACHIAMATACODIFICATA(SE300C11-
E) E CON CENTRALINO DI PORTINERIA
(SE300C11-F).
MULTI-FAMILY AUDIO ENTRY CONTROL
(SE300C11-B) WITH 1 INPUT (SE300C11-
C), WITH 2 INPUTS (SE300C11-D), WITH 2
INPUTS ONE OF WHICH WITH ENCODED
CALL (SE300C11-E) AND WITH PORTER
SWITCHBOARD (SE300C11-F).
MEHRFAMILIEN-SPRECHANLAGE
(SE300C11-B)MIT1EINGANG(SE300C11-
C),MIT2EINGÄNGEN(SE300C11-D),MIT
2 EINGÄNGEN DAVON 1 FÜR KODIFI-
ZIERTENANRUF(SE300C11-E)UNDMIT
PFÖRTNERZENTRALE(SE300C11-F).
INSTALLATION POUR PORTIER ÉLECTRO-
NIQUE MULTIFAMILIAL (SE300C11-B)
AVEC 1 ENTRÉE (SE300C11-C), AVEC 2
ENTRÉES (SE300C11-D), AVEC 2 ENTRÉES
DONT 1 AVEC APPEL CODIFIÉ (SE300C11-
E) ET AVEC CENTRALE DE CONCIERGERIE
(SE300C11-F).
INSTALACIÓNDEPORTEROAUTOMÁTI-
COPLURIFAMILIAR(SE300C11-B)CON1
ENTRADA(SE300C11-C),CON2ENTRA-
DAS (SE300C11-D), CON 2 ENTRADAS
DE LAS QUE 1 ES A LLAMADA CODIFI-
CADA(SE300C11-E)YCONCENTRALITA
DEPORTERÍA(SE300C11-F).
INSTALAÇÃO DE PORTEIRO MULTIFA-
MILIAR (SE300C11-B) COM 1 ENTRA-
DA (SE300C11-C), COM 2 ENTRADAS
(SE300C11-D), COM 2 ENTRADAS DAS
QUAIS 1 COM CHAMADA CODIFICADA
(SE300C11-E) E COM CENTRAL DE POR-
TARIA (SE300C11-F).
SE300C11-A

24
SE300C11-B
12V
HEC/301+KHSO+
…KHPS (…KHPD)+
…HEP/306
(…HEP/312D)
CBI CN1
HEP/306
(HEP/312D)
CN3
CN5
CBO
3
1
2
N
M
R
C
B
AS/200
+B
5
21
A
CN4
16
23
B
G
H
KHSO
12V
HEC/301+KHSO+
…KHPS (…KHPD)+
…HEP/306
(…HEP/312D)
CBI
CN1
HEP/306
(HEP/312D)
CN3
CN5 CBO
3
1
2
CN4
KHSO
N
M
R
C
G
H
B
AS/200
+B
5
21
A
16
23
B
B IN
B OUT
4
1
SE 300C11-A
SW1 SW2
SW1 SW2
B IN
B OUT
B
B

25
SE300C11-C
C
XA/301LR
B
A
+
-
A
L
CNV
+
-
B
CNS
ICP/LR
L
+
12V
HPC/1+HA/200+
HIA/300+ICP/LR+
…KHPS (…KHPD)+
HTS+…HEP/306
(…HEP/312D)
HA/200
5
21
8
11
12
14
1
CBI CN1
HEP/306
(HEP/312D)
CN3
CN2
HIA/300
A
+
+
V OUT
V IN
3
4
CB
CBO
CBO
01234
SW3
4
2
3
G
V
S
B
A
N
M
R
C
G
5
21
120
120
SE 300C11-A
+XUP
–XUP
B

26
SE300C11-D
SE 300C11-A
ICP/LR
L
+
12V
1
C
XA/301LR
B
A
+
-
A
L
CNV
+
-
B
CNS
HPC/1+HA/200+
HIA/300+ICP/LR+
…KHPS (…KHPD)+
HTS+KHSO+
…HEP/306
(…HEP/312D)
HA/200
5
21
8
11
12
14
1
CBI CN1
HEP/306
(HEP/312D)
CN3
CN2
2
KHSO
HIA/300
A
+
+
V OUT
V IN
3
4
CB
CBO
01234
SW3
CBO
120
ICP/LR
L
+
12V
2
HPC/1+HA/200+
HIA/300+ICP/LR+
…KHPS (…KHPD)+
HTS+KHSO+
…HEP/306
(…HEP/312D)
HA/200
5
21
8
11
12
14
1
CBI
CN1
HEP/306
(HEP/312D)
CN3
CN2
2
KHSO
HIA/300
A
+
+
V OUT
V IN
3
4
CB
CBO
01234
SW3
CBO
120
+XUP
–XUP
B

27
SE300C11-E
SE 300C11-A
HAC/300LR
HAC/300LR+
HPC/1+HA/200+
2HTS+HIA/300
L
+
12V
ICP/LR
L
+
12V
2
1
C
XA/301LR
B
A
+
-
A
L
CNV
+
-
B
CNS
HPC/1+HA/200+
HIA/300+ICP/LR+
…KHPS (…KHPD)+
HTS+KHSO+
…HEP/306
(…HEP/312D)
HA/200
5
21
8
11
12
14
1
CBI CN1
HEP/306
(HEP/312D)
CN3
CN2
2
KHSO
HIA/300
A
+
+
V OUT
V IN
3
4
CB
CBO
01234
SW3
123
456
9
8
7
0C
T
SP
HA/200
5
21
8
11
12
14
CN1
CN3
CN2
HIA/300
A
+
+
V OUT
V IN
3
4
CB
CB
01234
SW3
CBO
120
+XUP
–XUP
B
120

28
SE300C11-F
SE 300C11-A
HAC/300LR
HAC/300LR+
HPC/1+HA/200+
2HTS+HIA/300
L
+
12V
ICP/LR
L
+
12V
2
1
C
XA/301LR
B
A
+
-
A
L
CNV
+
-
B
CNS
HPC/1+HA/200+
HIA/300+ICP/LR+
…KHPS (…KHPD)+
HTS+KHSO+
…HEP/306
(…HEP/312D)
HA/200
5
21
8
11
12
14
1
CBI CN1
HEP/306
(HEP/312D)
CN3
CN2
2
KHSO
HIA/300
A
+
+
V OUT
V IN
3
4
CB
CBO
01234
SW3
123
456
9
8
7
0C
T
SP
HA/200
5
21
8
11
12
14
CN1
CN3
CN2
HIA/300
A
+
+
V OUT
V IN
3
4
CB
CB
01234
SW3
CBO
120
+XUP
–XUP
ICB/300
CNSI
A
+
-
V
-
A
-
+
-
V IN
+
-
V OUT
B
P
SW1
100 200
OFF
VPM/240U
1
2
3
4
5
6
7
8
9
10
IPD/300LR
120Ω
CNSO CNTO
A
B
-
L
+
RIR/300LR
120Ω
B
L
120
A
VAS/100
1
2
1
2
G

29
SE 300V13-A
CP
CP
CP
SE 300V13-B
SE 300V12-C
SE 300V12-D
SE 300V12-E B
CP
12
OUT
SW2
SW4
SW3
SW0
XDV/304
OPHERA
(OPHERA/B)
SW1
M1
B
-
+
AL
BUS
LOCAL
SW2
YVL/301
-
B
M1
+
SW3
SW1
B
YKP/301+YV
M1
BUS
LOCAL
SW9
-
+
CN1
CN1
M1
NVM/301+NC/321
SW1
SW1
-
M1
B
BUS
LOCAL
SW2
34
IN
1
2
3
4
SW3
SW1
SE 300V13
IMPIANTOVIDEOCITOFONICOPLURIFA-
MILIARE E/O RESIDENZIALE (SISTEMI X1)
COSTITUITODA1INGRESSO(SE300V13-
B), CON PIÚ INGRESSI (SE300V13-C),
CON TELECAMERA SEPARATA E CEN-
TRALINO DI PORTINERIA (SE300V13-D) E
CONDUEINGRESSIDICUI1CONCHIA-
MATACODIFICATA(SE300V13-E).
MULTI-FAMILY AND/OR RESIDENTIAL
VIDEO ENTRY CONTROL (SYSTEMS X1)
COMPOSED OF 1 INPUT(SE300V13-B),
WITH SEVERAL INPUTS (SE300V13-C),
WITH SEPARATE CAMERA AND PORTER
SWITCHBOARD (SE300V13-D) AND WITH
TWO INPUTS, ONE OF WHICH WITH
ENCODED CALL (SE300V13-E).
MEHRFAMILIEN-VIDEOSPRECHANLA-
GE UND/ODER FÜR WOHNGEBÄUDE
(SYSTEME X1) BESTEHEND AUS 1 EIN-
GANG (SE300V13-B), MIT MEHREREN
EINGÄNGEN (SE300V13-C), MIT SEPA-
RATER FERNSEHKAMERA UND PFÖRT-
NERZENTRALE (SE300V13-D), SOWIE
MIT ZWEI EINGÄNGEN, DAVON 1 MIT
KODIFIZIERTENRUF(SE300V13-E).
INSTALLATION POUR PORTIER VIDÉO
MULTIFAMILIAL ET/OU RÉSIDENTIEL
(SYSTÈMES X1) CONSTITUÉ DE 1 ENTRÉE
(SE300V13-B), AVEC PLUSIEURS ENTRÉES
(SE300V13-C), AVEC CAMÉRA SÉPARÉE ET
CENTRALE DE CONCIERGERIE (SE300V13-
D) ET AVEC DEUX ENTRÉES DONT 1 AVEC
APPEL CODIFIÉ (SE300V13-E).
INSTALACIÓN DE VIDEOPORTERO PLU-
RIFAMILIAR O RESIDENCIAL (SISTEMAS
X1) CONSTITUIDA POR 1 ENTRADA
(SE300V13-B), POR VARIAS ENTRADAS
(SE300V13-C),PORTELECÁMARASEPA-
RADA Y CENTRALITA DE PORTERÍA
(SE300V13-D) Y POR DOS ENTRADAS DE
LASQUE1CONLLAMADACODIFICADA
(SE300V13-E).
INSTALAÇÃO DE VÍDEO PORTEIRO MUL-
TIFAMILIAR E/OU RESIDENCIAL (SISTE-
MAS X1) COMPOSTO POR 1 ENTRADA
(SE300V13-B), COM MAIS ENTRADAS
(SE300V13-C), COM CÂMARA DE VÍDEO
SEPARADA E CENTRAL DE PORTARIA
(SE300V13-D) E COM DUAS ENTRADAS
DAS QUAIS 1 COM CHAMADA CODIFI-
CADA (SE300V13-E).

30
SE 300V13-B
12V
HEV/301+
…HEP/306
(…HEP/312D)
CBI CN1
HEP/306
(HEP/312D)
CN3
CN5
CBO
N
M
CN4
B
SW1 SW2
B1 SE 300V13-D(E)
VA/301
B OUT
CN1
M2
M1 +
-
B IN
B IN
B OUT
G
SE 300V13-A

31
SE300V13-C
A
VAS/100
1
2
1
2
B1 SE 300V13-D(E)
12V
HEV/301+
KHSO+
…HEP/306
(…HEP/312D)
CBI CN1
HEP/306
(HEP/312D)
CN3
CN5
CBO
CN4
KHSO
N
M
G
H
SW1 SW2
B IN
B OUT
112V
HEV/301+KHSO+
…HEP/306
(…HEP/312D)
CBI
CN1
HEP/306
(HEP/312D)
CN3
CN5 CBO
CN4
KHSO
4
N
M
G
H
SW1 SW2
B IN
B OUT
VA/301
CN1
M2
M1 +
-
B IN
B OUT
B
G
G
SE 300V13-A

32
SE 300V13-D
C
XA/301LR
B
+
-
A
L
CNV
+
-
B
CNV
XAV/300
CNT
B/B1
B/B1 SE 300V13-A(B)(C)SE 300V13-A(B)(C)
C
B
B
A
+XUP
–XUP
ICB/300
CNS
CNSI
A
+
-
V
-
A
-
+
-
V IN
+
-
V OUT
B
P
2x56Ω
SW1
100 200
OFF
VPM/240U
1
2
3
4
5
6
7
8
9
10
IPD/300LR
VAS/100
120Ω
CNSO CNTO
A
B
-
L
+
RIR/300LR
120Ω
120Ω
ICP/LR
L
+
12V
HPC/1+HA/200+
HIA/300+ICP/LR+
…KHPS (…KHPD)+
HTS+…HEP/306
(…HEP/312D)
HA/200
5
21
8
11
12
14
2
CBI CN1
HEP/306
(HEP/312D)
CN3
CN2
HIA/300
A
+
+
V OUT
V IN
3
4
CB
CBO
CBO
01234
SW3
1
G
V
S
B
A
N
M
R
C
G
5
21
3
4
120
2x56
B
+V
-
V
-
B
VLS/101
A
1
2
3
1
2
3
4
5
CNT
CNTI
L
A
G
1
2
1
2
–XUP
+XUP
–XUP
+XUP
2x56
SET VTS/2200CS
(VT/2200CS)
B
A
5
6
8
9

33
SE 300V13-E
SE 300V13-A(B)(C)SE 300V13-A(B)(C)
C
XA/301LR
B
A
+
-
A
L
CNV
+
-
B
CNV
XAV/300
CNT
B/B1B/B1
CNS
HAC/300LR
HAC/300LR+HPV/1+
HAV/200+
HIA/300+2HTS
L
+
12V
2
123
456
9
8
7
0C
T
SP
CN1
CN3
CN2
HIA/300
A
+
+
V OUT
V IN
3
4
CB
CB
01234
SW3
HAV/200
5
6
11
12
14
SW1
TC
V−
V+
VS
C
B
B
R
V
S
B
A
C
N
ICP/LR
L
+
12V
1
HPV/1+HAV/200+HIA/300+ICP/LR+
…KHPS (…KHPD)+
HTS+KHSO+…HEP/306
(…HEP/312D)
CBI CN1
HEP/306
(HEP/312D)
CN3
CN2
HIA/300
A
+
+
V OUT
V IN
3
4
CB
CBO
01234
SW3
CBO
R
V
S
B
A
G
H
G
C
N
HAV/200
5
6
11
12
14
SW1
TC
V−
V+
VS
KHSO
N
5
21 G
120
120
2x56
2x56
B
+V
-
V
-
+XUP
–XUP
–XUP
+XUP
–XUP
+XUP
A
G
VAS/100
1
2
1
2

34
0,28
1,5 (VCM/4D)
2,5
30
30÷100
100÷250
Distanza
Distance
Entfernung
Distance
Distancia
Distância
(m)
Sezione
Cross section
Querschnitt
Section
Sección
Secção
(mm²)
XA/301LR+
XDV/303
BA
XA/301LR
BA
VAS/100
250-800
Distanza
Distance
Entfernung
Distance
Distancia
Distância
(m)
Sezione
Cross section
Querschnitt
Section
Sección
Secção
(mm²)
A
B
XDV/303
VAS/100
XA/301LR+
XDV/303
XA/301LR
VAS/100
BA
2x0,28
1 (VCM/2D)
30
30÷250
Distanza
Distance
Entfernung
Distance
Distancia
Distância
(m)
Sezione
Cross section
Querschnitt
Section
Sección
Secção
(mm²)
A
B
XA/301LR+
XDV/303
XA/301LR
A
B
0,28 (VCM/2D)
250÷750
Distanza
Distance
Entfernung
Distance
Distancia
Distância
(m)
Sezione
Cross section
Querschnitt
Section
Sección
Secção
(mm²)
XAS/301XAS/301
A
B
XA/301LR+
XDV/303
XAS/301
XAS/301
A
B
XA/301LR
Doppino telefonico (0,28 mm²)/Twisted pair (0,28 mm²)/Telefonleitung (0,28 mm²)
Paire torsadé (0,28 mm²)/Par telefónico (0,28 mm²)/Par TVHV (0,28 mm²)
SEZIONE DEI CONDUTTORI DELL’ALIMENTAZIONE E SEZIONE MONTANTE X2
SECTION OF POWER SUPPLY WIRES AND BUSBAR SECTION X2
LEITERQUERSCHNITT DER VERSORGUNG UND QUERSCHNITT TRÄGERLEITUNG X2
SECTION DES CONDUCTEURS DE L’ALIMENTATION ET SECTION DU MONTANT X2
SECCIÓN DE LOS CONDUCTORES DE ALIMENTACIÓN Y SECCIÓN MONTANTE X2
SECÇÃO DOS CONDUTORES DA ALIMENTAÇÃO E SECÇÃO DO MONTANTE X2
CP: Pulsante di chiamata dal pianerotto-
lo.
Personal door-bell button.
Taste zum Anrufen von der Etage.
Boutond’appelporte-palière.
Pulsador de llamada desde el rella-
no.
Botão de chamada de patamar.
SCHEMI D’IMPIANTO CON MONTANTE X2
SYSTEM DIAGRAMS WITH BUSBAR X2
ANLAGENSCHALTPLÄNE MIT TRÄGERLEITUNG X2
SCHÉMAS D’INSTALLATION AVEC MONTANT X2
ESQUEMAS DE INSTALACIÓN CON MONTANTE X2
ESQUEMAS DE INSTALAÇÃO COM MONTANTE X2
Sezione cavi alimentazione verso posti esterni
Section of power supply cables to entry panels
Querschnitt der Versorgungskabel zu den Außenstationen
Section des câbles d’alimentation vers des postes extérieurs
Sección cables alimentación hacia las placas externas
Secção dos cabos de alimentação para placas botoneiras
Sezione conduttori montante X2
Section of wires of busbar X2
Leiterquerschnitt Trägerleitung X2
Section des conducteurs du montant X2
Sección conductores montante X2
Secção dos condutores do montante X2

35
SE 300V12-ASE 300V12
IMPIANTOVIDEOCITOFONICOPLURIFA-
MILIARE E/O RESIDENZIALE (SISTEMI X2)
COSTITUITODA1INGRESSO(SE300V12-
B), CON PIÚ INGRESSI (SE300V12-C),
CON TELECAMERA SEPARATA E CEN-
TRALINO DI PORTINERIA (SE300V12-D) E
CONDUEINGRESSIDICUI1CONCHIA-
MATACODIFICATA(SE300V12-E).
MULTI-FAMILY AND/OR RESIDENTIAL
VIDEO ENTRY CONTROL (SYSTEMS X2)
COMPOSED OF 1 INPUT(SE300V12-B),
WITH SEVERAL INPUTS (SE300V12-C),
WITH SEPARATE CAMERA AND PORTER
SWITCHBOARD (SE300V12-D) AND WITH
TWO INPUTS, ONE OF WHICH WITH
ENCODED CALL (SE300V12-E).
MEHRFAMILIEN-VIDEOSPRECHANLA-
GE UND/ODER FÜR WOHNGEBÄUDE
(SYSTEME X2) BESTEHEND AUS 1 EIN-
GANG (SE300V12-B), MIT MEHREREN
EINGÄNGEN (SE300V12-C), MIT SEPA-
RATER FERNSEHKAMERA UND PFÖRT-
NERZENTRALE (SE300V12-D), SOWIE
MIT ZWEI EINGÄNGEN, DAVON 1 MIT
KODIFIZIERTENRUF(SE300V12-E).
INSTALLATION POUR PORTIER VIDÉO
MULTIFAMILIAL ET/OU RÉSIDENTIEL
(SYSTÈMES X2) CONSTITUÉ DE 1 ENTRÉE
(SE300V12-B), AVEC PLUSIEURS ENTRÉES
(SE300V12-C), AVEC CAMÉRA SÉPARÉE ET
CENTRALE DE CONCIERGERIE (SE300V12-
D) ET AVEC DEUX ENTRÉES DONT 1 AVEC
APPEL CODIFIÉ (SE300V12-E).
INSTALACIÓN DE VIDEOPORTERO PLU-
RIFAMILIAR O RESIDENCIAL (SISTEMAS
X2) CONSTITUIDA POR 1 ENTRADA
(SE300V12-B), POR VARIAS ENTRADAS
(SE300V12-C),PORTELECÁMARASEPA-
RADA Y CENTRALITA DE PORTERÍA
(SE300V12-D) Y POR DOS ENTRADAS DE
LASQUE1CONLLAMADACODIFICADA
(SE300V12-E).
INSTALAÇÃO DE VÍDEO PORTEIRO MUL-
TIFAMILIAR E/OU RESIDENCIAL (SISTE-
MAS X2) COMPOSTO POR 1 ENTRADA
(SE300V12-B), COM MAIS ENTRADAS
(SE300V12-C), COM CÂMARA DE VÍDEO
SEPARADA E CENTRAL DE PORTARIA
(SE300V12-D) E COM DUAS ENTRADAS
DAS QUAIS 1 COM CHAMADA CODIFI-
CADA (SE300V12-E).
CP
CP
CP
SE 300V12-B
SE 300V12-C
SE 300V12-D
SE 300V12-E B
CP
12
OUT
-
+
SW2
SW4
SW3
SW0
XDV/304
OPHERA
(OPHERA/B)
SW1
M1
B
-
+
AL
BUS
LOCAL
SW2
YVM/300
SW3
SW1
-
B
M1
+
SW3
SW1
B
YKP/301+YV
M1
BUS
LOCAL
SW9
-
+
CN1
CN1
M1
NVM/301+NC/321
SW1
SW1
-
M1
B
BUS
LOCAL
SW2
34
IN
2
1
3
4

36
12V
HEV/301+
…HEP/306
(…HEP/312D)
CBI CN1
HEP/306
(HEP/312D)
CN3
CN5
CBO
N
M
CN4
A
G
VAS/100
B
1
2
1
2
SW1 SW2
–+
B IN
B OUT
B1 SE 300V12-D(E)
SE 300V12-A
SE 300V12-B

37
SE300V12-C
A
G
VAS/100
B
12V
HEV/301+
KHSO+
…HEP/306
(…HEP/312D)
CBI
CN1
HEP/306
(HEP/312D)
CN3
CN5 CBO
CN4
KHSO
4
1
2
1
2
N
M
G
H
SW1 SW2
B IN
B OUT
–+
B1 SE 300V12-D(E)
12V
HEV/301+
KHSO+
…HEP/306
(…HEP/312D)
CBI CN1
HEP/306
(HEP/312D)
CN3
CN5
CBO
CN4
KHSO
N
M
G
H
SW1 SW2
B IN
B OUT
1
SE 300V12-A

38
SE 300V12-D
C
XA/301LR
B
AA
+
-
A
L
+
-
B
XAV/300
CNV
CNV
B/B1
B/B1
B
+V
-
V
-
C
B
B
ICB/300
CNS
CNSI
A
+
-
V
-
A
-
+
-
V IN
+
-
V OUT
B
P
CNT
CNTI
2x56Ω
2x56Ω
SW1
100 200
OFF
VPM/240U
1
2
3
4
5
6
7
8
9
10
IPD/300LR
120Ω
CNSO CNTO
A
B
-
L
+
RIR/300LR
120Ω
L
120Ω
SE 300V12-A(B)(C)
SE 300V12-A(B)(C)
+XUP
–XUP
–XUP
+XUP
–XUP
+XUP
ICP/LR
L
+
12V
HPC/1+HA/200+
HIA/300+ICP/LR+
…KHPS (…KHPD)+
HTS+…HEP/306
(…HEP/312D)
HA/200
5
21
8
11
12
14
2
CBI CN1
HEP/306
(HEP/312D)
CN3
CN2
HIA/300
A
+
+
V OUT
V IN
3
4
CB
CBO
CBO
01234
SW3
1
G
V
S
B
A
N
M
R
C
G
5
21
3
4
120
2x56
B
VLS/101
1
2
3
4
5
+
-
A
1
2
3
VAS/100
A
G
1
2
1
2
SET VTS/2200CS
(VT/2200CS)
B
A
5
6
8
9

39
SE 300V12-E
SE 300V12-A(B)(C)SE 300V12-A(B)(C)
C
XA/301LR
B
A
+
-
A
L
CNV
+
-
B
CNV
XAV/300
CNT
B/B1B/B1
CNS
HAC/300LR
HAC/300LR+HPV/1+
HAV/200+
HIA/300+2HTS
L
+
12V
2
123
456
9
8
7
0C
T
SP
CN1
CN3
CN2
HIA/300
A
+
+
V OUT
V IN
3
4
CB
CB
01234
SW3
HAV/200
5
6
11
12
14
SW1
TC
V−
V+
VS
C
B
B
A
G
VAS/100
R
V
S
B
A
C
N
ICP/LR
L
+
12V
1
HPV/1+HAV/200+HIA/300+ICP/LR+
…KHPS (…KHPD)+
HTS+KHSO+…HEP/306
(…HEP/312D)
CBI CN1
HEP/306
(HEP/312D)
CN3
CN2
HIA/300
A
+
+
V OUT
V IN
3
4
CB
CBO
01234
SW3
CBO
R
V
S
B
A
G
H
G
C
N
HAV/200
5
6
11
12
14
SW1
TC
V−
V+
VS
KHSO
N
5
21 G
120
2x56
120
2x56
1
2
1
2
B
+V
-
V
-
+XUP
–XUP
–XUP
+XUP
–XUP
+XUP

40