RL ARM Building Apps With
User Manual: keil -
Open the PDF directly: View PDF
.
Page Count: 156 [warning: Documents this large are best viewed by clicking the View PDF Link!]
- Preface
- Document Conventions
- Content
- Chapter 1. Introduction
- Chapter 2. Developing With an RTOS
- Getting Started
- Setting-Up a Project
- RTX Kernel
- Tasks
- Starting RTX
- Creating Tasks
- Task Management
- Multiple Instances
- Time Management
- Time Delay
- Periodic Task Execution
- Virtual Timer
- Idle Demon
- Inter-Task Communication
- Events
- RTOS Interrupt Handling
- Task Priority Scheme
- Semaphores
- Using Semaphores
- Signaling
- Multiplex
- Rendezvous
- Barrier Turnstile
- Semaphore Caveats
- Mutex
- Mutex Caveats
- Mailbox
- Task Lock and Unlock
- Configuration
- Task Definitions
- System Timer Configuration
- Round Robin Task Switching
- Scheduling Options
- Pre-emptive Scheduling
- Round Robin Scheduling
- Round Robin Pre-emptive Scheduling
- Co-operative Multitasking
- Priority Inversion
- Chapter 3. RL-Flash Introduction
- Chapter 4. RL-TCPnet Introduction
- TCP/IP – Key Concepts
- Network Model
- Ethernet and IEEE 802.3
- TCP/IP Datagrams
- Internet Protocol
- Address Resolution Protocol
- Subnet Mask
- Dynamic Host Control Protocol DHCP
- Internet Control Message Protocol
- Transmission Control Protocol
- User Datagram Protocol
- Sockets
- First Project - ICMP PING
- Debug Support
- Using RL-TCPnet with RTX
- RL-TCPnet Applications
- Trivial File Transfer
- Adding the TFTP Service
- HTTP Server
- Web Server Content
- Adding Web Pages
- Adding HTML as C Code
- Adding HTML with RL-Flash
- The Common Gateway Interface
- Dynamic HTML
- Data Input Using Web Forms
- Using the POST Method
- Using the GET Method
- Using JavaScript
- AJAX Support
- Simple Mail Transfer Client
- Adding SMTP Support
- Sending a Fixed Email Message
- Dynamic Message
- Telnet Server
- Telnet Helper Functions
- DNS Client
- Socket Library
- User Datagram Protocol (UDP) Communication
- Transmission Control Protocol (TCP) Communication
- Deployment
- Serial Drivers
- Chapter 5. RL-USB Introduction
- The USB Protocol – Key Concepts
- USB Physical Network
- Logical Network
- USB Pipes And Endpoints
- Interrupt Pipe
- Isochronous Pipe
- Bulk Pipe
- Bandwidth Allocation
- Device Configuration
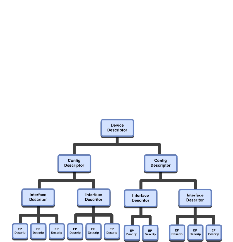
- Device Descriptor
- Configuration Descriptor
- Interface Descriptor
- Endpoint Descriptor
- RL-USB
- RL-USB Driver Overview
- First USB Project
- Configuration
- Event Handlers
- USB Descriptors
- Class Support
- Human Interface Device
- HID Report Descriptors
- HID Client
- Enlarging the IN & OUT Endpoint Packet Sizes
- Mass Storage
- Audio Class
- Composite Device
- Compliance Testing
- Chapter 6. RL-CAN Introduction
- Glossary

United States:
1501 10th Street, Suite 110
Plano, Texas 75074
USA
Phone +1 972 312 1107
FAX +1 972 312 1159
Europe:
Bretonischer Ring 16
85630 Grasbrunn
Germany
Phone +49 89 / 45 60 40 - 20
FAX +49 89 / 46 81 62
www.keil.com
www.keil.com
Getting Started Building Applications with RL-ARM
Getting Started
For ARM Processor-Based Microcontrollers
Building Applications with RL-ARM

2 Preface
Information in this document is subject to change without notice and does not
represent a commitment on the part of the manufacturer. The software described
in this document is furnished under license agreement or nondisclosure
agreement and may be used or copied only in accordance with the terms of the
agreement. It is against the law to copy the software on any medium except as
specifically allowed in the license or nondisclosure agreement. The purchaser
may make one copy of the software for backup purposes. No part of this manual
may be reproduced or transmitted in any form or by any means, electronic or
mechanical, including photocopying, recording, or information storage and
retrieval systems, for any purpose other than for the purchaser’s personal use,
without written permission.
Copyright © 1997-2009 ARM Ltd and ARM Germany GmbH.
All rights reserved.
Keil, the Keil Software Logo, µVision, MDK-ARM, RL-ARM, ULINK, and
Device Database are trademarks or registered trademarks of ARM Ltd, and
ARM Inc.
Microsoft® and Windows™ are trademarks or registered trademarks of Microsoft
Corporation.
NOTE
This manual assumes that you are familiar with Microsoft® Windows™ and the
hardware and instruction set of the ARM7™ and ARM9™ processor families or
the Cortex™-M series processors. In addition, basic knowledge of µVision®4 is
anticipated.
Every effort was made to ensure accuracy in this manual and to give appropriate
credit to persons, companies, and trademarks referenced herein.

Getting Started: Building Applications with RL-ARM 3
Preface
This manual is an introduction to the Real-Time Library (RL-ARM™), which is
a group of tightly coupled libraries designed to solve the real-time and
communication challenges of embedded systems based on ARM processor-based
microcontroller devices.
Using This Book
This book comes with a number of practical exercises that demonstrate the key
operating principles of the RL-ARM. To use the exercises you will need to have
both the Keil™ Microcontroller Development Kit (MDK-ARM™) installed and
the Real-Time Library (RL-ARM). If you are new to the MDK-ARM, there is a
separate Getting Started guide, which will introduce you to the key features. The
online documentation for the MDK-ARM, including the Getting Started guide, is
located at www.keil.com/support/man_arm.htm.
Alongside the standard RL-ARM examples, this book includes a number of
additional examples. These examples present the key principles outlined in this
book using the minimal amount of code. Each example is designed to be built
with the evaluation version of the MDK-ARM. If this is not possible, the
example is prebuilt so that it can be downloaded and run on a suitable evaluation
board.
This book is useful for students, beginners, advanced and experienced developers
alike.
However, it is assumed that you have a basic knowledge of how to use
microcontrollers and that you are familiar with the instruction set of your
preferred microcontroller. In addition, it is helpful to have basic knowledge on
how to use the µVision Debugger & IDE.

4 Preface
Chapter Overview
“Chapter 1. Introduction”, provides a product overview, remarks referring to
the installation requirements, and shows how to get support from the Keil
technical support team.
“Chapter 2. Developing with an RTOS”, describes the advantages of the RTX,
explains the RTX kernel, and addresses RTOS features, such as tasks,
semaphores, mutexes, time management, and priority schemes.
“Chapter 3. RL-Flash Introduction”, describes the features of the embedded
file system, how to set it up, configuration options, standard routines used to
maintain the file system, and how to adapt flash algorithms.
“Chapter 4. RL-TCPnet Introduction”, describes the network model, TCP key
features, communication protocols, and how to configure an ARM processor-
based microcontroller to function with HTTP, Telnet, FTP, SMTP, or DNS
applications.
“Chapter 5. RL-USB Introduction”, describes the USB key features, the
physical and logical network, pipes and endpoints, the device communication
descriptors, and the supported interfaces and their classes.
“Chapter 6. RL-CAN Introduction”, describes the CAN key concepts, the
message frame, and the programming API implemented.

Getting Started: Building Applications with RL-ARM 5
Document Conventions
Examples Description
README.TXT1 Bold capital text is used to highlight the names of executable programs,
data files, source files, environment variables, and commands that you
can enter at the command prompt. This text usually represents
commands that you must type in literally. For example:
ARMCC.EXE DIR LX51.EXE
Courier Text in this typeface is used to represent information that is displayed on
the screen or is printed out on the printer
This typeface is also used within the text when discussing or describing
command line items.
Variables Text in italics represents required information that you must provide. For
example, projectfile in a syntax string means that you must supply the
actual project file name
Occasionally, italics are used to emphasize words in the text.
Elements that repeat… Ellipses (…) are used to indicate an item that may be repeated
Omitted code
.
.
.
Vertical ellipses are used in source code listings to indicate that a
fragment of the program has been omitted. For example:
void main (void) {
.
.
.
while (1);
«Optional Items» Double brackets indicate optional items in command lines and input
fields. For example:
C51 TEST.C PRINT «filename»
{ opt1 | opt2 } Text contained within braces, separated by a vertical bar represents a
selection of items. The braces enclose all of the choices and the vertical
bars separate the choices. Exactly one item in the list must be selected.
Keys Text in this sans serif typeface represents actual keys on the keyboard.
For example, “Press F1 for help”.
Underlined text Text that is underlined highlights web pages. In some cases, it marks
email addresses.
1It is not required to enter commands using all capital letters.

6 Content
Content
Preface ................................................................................................................... 3
Document Conventions ........................................................................................ 5
Content .................................................................................................................. 6
Chapter 1. Introduction .................................................................................... 10
RL-ARM Overview ......................................................................................... 10
RTX RTOS ...................................................................................................... 11
Flash File System ............................................................................................. 11
TCP/IP ............................................................................................................. 12
USB .................................................................................................................. 12
CAN ................................................................................................................. 13
Installation ....................................................................................................... 14
Product Folder Structure .................................................................................. 14
Last-Minute Changes ....................................................................................... 15
Requesting Assistance ..................................................................................... 15
Chapter 2. Developing With an RTOS ........................................................... 16
Getting Started ................................................................................................. 16
Setting-Up a Project ......................................................................................... 17
RTX Kernel ..................................................................................................... 19
Tasks ................................................................................................................ 19
Starting RTX .................................................................................................... 21
Creating Tasks ................................................................................................. 22
Task Management ............................................................................................ 24
Multiple Instances ............................................................................................ 24
Time Management ........................................................................................... 24
Time Delay ...................................................................................................... 25
Periodic Task Execution .................................................................................. 26
Virtual Timer ................................................................................................... 26
Idle Demon ...................................................................................................... 27
Inter-Task Communication .............................................................................. 28
Events .............................................................................................................. 28
RTOS Interrupt Handling ................................................................................ 29
Task Priority Scheme ....................................................................................... 31
Semaphores ...................................................................................................... 32
Using Semaphores ........................................................................................... 34
Signaling .......................................................................................................... 34
Multiplex .......................................................................................................... 34

Getting Started: Building Applications with RL-ARM 7
Rendezvous ...................................................................................................... 35
Barrier Turnstile ............................................................................................... 36
Semaphore Caveats .......................................................................................... 38
Mutex ............................................................................................................... 38
Mutex Caveats ................................................................................................. 39
Mailbox ............................................................................................................ 39
Task Lock and Unlock ..................................................................................... 43
Configuration ................................................................................................... 43
Task Definitions ............................................................................................... 44
System Timer Configuration ........................................................................... 45
Round Robin Task Switching .......................................................................... 45
Scheduling Options .......................................................................................... 45
Pre-emptive Scheduling ................................................................................... 46
Round Robin Scheduling ................................................................................. 46
Round Robin Pre-emptive Scheduling ............................................................ 47
Co-operative Multitasking ............................................................................... 47
Priority Inversion ............................................................................................. 47
Chapter 3. RL-Flash Introduction .................................................................. 49
Getting Started ................................................................................................. 49
Setting-Up the File System .............................................................................. 50
File I/O Routines .............................................................................................. 52
Volume Maintenance Routines ........................................................................ 54
Flash Drive Configuration ............................................................................... 56
Adapting Flash Algorithms for RL-Flash ........................................................ 58
MultiMedia Cards ............................................................................................ 60
Serial Flash ...................................................................................................... 62
Chapter 4. RL-TCPnet Introduction .............................................................. 63
TCP/IP – Key Concepts ................................................................................... 63
Network Model ................................................................................................ 63
Ethernet and IEEE 802.3 ................................................................................. 65
TCP/IP Datagrams ........................................................................................... 65
Internet Protocol .............................................................................................. 65
Address Resolution Protocol ........................................................................... 66
Subnet Mask .................................................................................................... 67
Dynamic Host Control Protocol DHCP ........................................................... 68
Internet Control Message Protocol .................................................................. 68
Transmission Control Protocol ........................................................................ 69
User Datagram Protocol................................................................................... 70
Sockets ............................................................................................................. 70
First Project - ICMP PING .............................................................................. 71

8 Content
Debug Support ................................................................................................. 74
Using RL-TCPnet with RTX ........................................................................... 74
RL-TCPnet Applications ................................................................................. 76
Trivial File Transfer ......................................................................................... 76
Adding the TFTP Service ................................................................................ 76
HTTP Server .................................................................................................... 77
Web Server Content ......................................................................................... 78
Adding Web Pages........................................................................................... 78
Adding HTML as C Code ................................................................................ 79
Adding HTML with RL-Flash ......................................................................... 81
The Common Gateway Interface ..................................................................... 82
Dynamic HTML .............................................................................................. 82
Data Input Using Web Forms .......................................................................... 84
Using the POST Method .................................................................................. 84
Using the GET Method .................................................................................... 87
Using JavaScript .............................................................................................. 88
AJAX Support ................................................................................................. 90
Simple Mail Transfer Client ............................................................................ 94
Adding SMTP Support .................................................................................... 94
Sending a Fixed Email Message ...................................................................... 95
Dynamic Message ............................................................................................ 96
Telnet Server .................................................................................................... 98
Telnet Helper Functions ................................................................................. 100
DNS Client ..................................................................................................... 101
Socket Library ............................................................................................... 102
User Datagram Protocol (UDP) Communication .......................................... 103
Transmission Control Protocol (TCP) Communication................................. 105
Deployment .................................................................................................... 108
Serial Drivers ................................................................................................. 109
Chapter 5. RL-USB Introduction .................................................................. 111
The USB Protocol – Key Concepts ............................................................... 111
USB Physical Network .................................................................................. 111
Logical Network ............................................................................................ 112
USB Pipes And Endpoints ............................................................................. 113
Interrupt Pipe ................................................................................................. 115
Isochronous Pipe ............................................................................................ 115
Bulk Pipe ....................................................................................................... 115
Bandwidth Allocation .................................................................................... 116
Device Configuration ..................................................................................... 117
Device Descriptor .......................................................................................... 118
Configuration Descriptor ............................................................................... 119

Getting Started: Building Applications with RL-ARM 9
Interface Descriptor ....................................................................................... 120
Endpoint Descriptor ....................................................................................... 121
RL-USB ......................................................................................................... 122
RL-USB Driver Overview ............................................................................. 122
First USB Project ........................................................................................... 124
Configuration ................................................................................................. 124
Event Handlers ............................................................................................... 125
USB Descriptors ............................................................................................ 126
Class Support ................................................................................................. 127
Human Interface Device ................................................................................ 128
HID Report Descriptors ................................................................................. 128
HID Client ..................................................................................................... 133
Enlarging the IN & OUT Endpoint Packet Sizes ........................................... 134
Mass Storage .................................................................................................. 136
Audio Class .................................................................................................... 138
Composite Device .......................................................................................... 139
Compliance Testing ....................................................................................... 140
Chapter 6. RL-CAN Introduction ................................................................. 141
The CAN Protocol – Key Concepts ............................................................... 141
CAN Node Design ......................................................................................... 142
CAN Message Frames ................................................................................... 143
CAN Bus Arbitration ..................................................................................... 145
RL-CAN Driver ............................................................................................. 146
First Project .................................................................................................... 146
CAN Driver API ............................................................................................ 147
Basic Transmit and Receive .......................................................................... 148
Remote Request ............................................................................................. 149
Object Buffers ................................................................................................ 151
Glossary ............................................................................................................ 152

10 Chapter 1. Introduction
Chapter 1. Introduction
The last few years have seen an explosive growth in both the number and
complexity of ARM processor-based microcontrollers. This diverse base of
devices now offers the developer a suitable microcontroller for almost all
applications. However, this rise in sophisticated hardware also calls for more and
more complex software. With ever-shorter project deadlines, it is becoming just
about impossible to develop the software to drive these devices without the use
of third-party middleware.
The Keil Real-Time Library (RL-ARM) is a
collection of easy-to-use middleware components
that are designed to work across many different
microcontrollers. This allows you to learn the
software once and then use it multiple times.
The RL-ARM middleware integrates into the
Keil Microcontroller Development Kit
(MDK-ARM).
RTX RTOS Source Code
TCPnet Networking Suite
Flash File System
USB Device Interface
CAN Interface
RTOS and Middleware
Components
Examples and Templates
These two development tools allow you to
rapidly develop sophisticated software
applications across a vast range of ARM
processor-based microcontrollers. In this book,
we will look at each of the RL-ARM middleware components and see how to use
all the key features in typical applications.
RL-ARM Overview
The RL-ARM library consists of
five main components; a Flash-
based file system, a TCP/IP
networking suite, drivers for
USB and CAN, and the RTX
Kernel. Each of the middleware
components is designed to be
used with the Keil RTX real-time operating system. However, with the
exception of the CAN driver, each component may be used without RTX.

Getting Started: Building Applications with RL-ARM 11
RTX RTOS
Traditionally developers of
small, embedded applications
have had to write virtually all the
code that runs on the
microcontroller. Typically, this
is in the form of interrupt
handlers with a main
background-scheduling loop. While there is nothing intrinsically wrong with
this, it does rather miss the last few decades of advancement in program structure
and design. Now, for the first time, with the introduction of 32-bit ARM
processor-based microcontrollers we have low-cost, high-performance devices
with increasingly large amounts of internal SRAM and Flash memory. This
makes it possible to use more advanced software development techniques.
Introducing a Real-Time Operating System (RTOS) or real-time executive into
your project development is an important step in the right direction. With an
RTOS, all the functional blocks of your design are developed as tasks, which are
then scheduled by RTX. This forces a detailed design analysis and consideration
of the final program structure at the beginning of the development. Each of the
program tasks can be developed, debugged, and tested in isolation before
integration into the full system. Each RTOS task is then easier to maintain,
document, and reuse. However, using an RTOS is only half the story.
Increasingly, customers want products that are more complex in shorter and
shorter time. While microcontrollers with suitable peripherals are available, the
challenge is to develop applications without spending months writing the low-
level driver code.
Flash File System
The RL-Flash file system allows
you to place a PC-compatible file
system in any region of a
microcontroller’s memory. This
includes the on-chip and external
RAM and Flash memory, as well
as SPI based Flash memory and
SD/MMC memory cards.

12 Chapter 1. Introduction
The RL-Flash file system comes with all the driver support necessary, including
low-level Flash drivers, SPI drivers, and MultiMedia Card interface drivers. This
gets the file system up-and-running with minimal fuss and allows you to
concentrate on developing your application software. In the past, the use of a full
file system in a small, embedded microcontroller has been something of a luxury.
However, once you start developing embedded firmware with access to a small
file system, you will begin to wonder how you ever managed without it!
TCP/IP
The RL-TCPnet library is a full
networking suite written for
small ARM processor-based
microcontrollers specifically. It
consists of one generic library
with dedicated Ethernet drivers
for supported microcontrollers
and a single configuration file.
SLIP and PPP protocols are also
supported to allow UART-based
communication either directly from a PC or remotely via a modem.
The RL-TCPnet library supports raw TCP and UDP communication, which
allows you to design custom networking protocols. Additional application layer
support can be added to enable common services, including SMTP clients to send
email notification, plus DNS and DHCP clients for automatic configuration. RL-
TCPnet can also enable a microcontroller to be a server for the TELNET, HTTP,
and File Transfer (FTP) protocols.
USB
The USB protocol is complex
and wide-ranging. To implement
a USB-based peripheral, you
need a good understanding of the
USB peripheral, the USB
protocol, and the USB host
operating system.

Getting Started: Building Applications with RL-ARM 13
Typically, the host will be a PC. This means that you need to have a deep
knowledge of the Windows operating system and its device drivers. Getting all
of these elements working together would be a development project in its own.
Like the TCP/IP library, the RL-USB driver is a common software stack
designed to work across all supported microcontrollers. Although you can use
the RL-USB driver to communicate with a custom Windows device driver, it has
been designed to support common USB classes. Each USB class has its own
native driver within the Windows operating system. This means that you do not
need to develop or maintain your own driver.
The class support provided with RL-USB includes Human Interface Device
(HID), Mass Storage Class (MSC), Communication Device Class (CDC), and
Audio Class. The HID Class allows you to exchange custom control and
configuration data with your device. The Mass Storage Class allows the
Windows operating system to access the data stored within the RL-Flash file
system in the same manner as a USB pen drive. The Communication Device
Class can be used to realize a virtual COM Port. Finally, the Audio Class allows
you to exchange streaming audio data between the device and a PC. Together
these four classes provide versatile support for most USB design requirements.
CAN
The RL-CAN driver is the one
component of the RL-ARM
library that is tightly coupled to
the RTX. The CAN driver
consists of just six functions that
allow you to initialize a given
CAN peripheral, define, transmit
and receive CAN message
objects, and exchange data with other nodes on the CAN network.
The RL-CAN driver has a consistent programming API for all supported CAN
peripherals, allowing easy migration of code or integration of several different
microcontrollers into the one project. The CAN driver also uses RTX message
queues to buffer, transmit and receive messages, ensuring ordered handling of the
CAN network data.

14 Chapter 1. Introduction
Installation
The RL-ARM is a collection of middleware components designed to integrate
with the Keil Microcontroller Development Kit (MDK-ARM). To use this book
you will need to have both the MDK-ARM and RL-ARM installed on your PC.
MDK-ARM may be installed from either CD-ROM, or may be downloaded from
the web. Currently, RL-ARM may only be downloaded from the web.
Keil products are available on CD-ROM and via download from www.keil.com.
Updates to the related products are regularly available at www.keil.com/update.
Demo versions of various products are obtainable at www.keil.com/demo.
Additional information is provided under www.keil.com/arm.
Please check the minimum hardware and software requirements that must be
satisfied to ensure that your Keil development tools are installed and will
function properly. Before attempting installation, verify that you have:
A standard PC running Microsoft Windows XP, or Windows Vista,
1GB RAM and 500 MB of available hard-disk space is recommended,
1024x768 or higher screen resolution; a mouse or other pointing device,
A CD-ROM drive.
Product Folder Structure
The SETUP program copies the development tools into subfolders. The base
folder defaults to C:\KEIL. When the RL-ARM is installed, it integrates into the
MDK-ARM installation. The table below outlines the key RL-ARM files:
File Type Path
MDK-ARM Toolset C:\KEIL\ARM
Include and Header Files C:\KEIL\ARM\RVxx\INC
Libraries C:\KEIL\ARM\RVxx\LIB
Source Code C:\KEIL\ARM\RL
Standard Examples C:\KEIL\ARM\Boards\manufacturer\board
Flash Programming C:\KEIL\ARM\FLASH
On-line Help Files and Release Notes C:\KEIL\ARM\HLP

Getting Started: Building Applications with RL-ARM 15
Last-Minute Changes
As with any high-tech product, last minute changes might not be included into
the printed manuals. These last-minute changes and enhancements to the
software and manuals are listed in the Release Notes shipped with the product.
Requesting Assistance
At Keil, we are committed to providing you with the best-embedded
development tools, documentation, and support. If you have suggestions and
comments regarding any of our products, or you have discovered a problem with
the software, please report them to us, and where applicable make sure to:
1. Read the section in this manual that pertains to the task you are attempting,
2. Check the update section of the Keil web site to make sure you have the latest
software and utility version,
3. Isolate software problems by reducing your code to as few lines as possible.
If you are still having difficulties, please report them to our technical support
group. Make sure to include your license code and product version number
displayed through the Help – About Menu of µVision. In addition, we offer the
following support and information channels, accessible at ww.keil.com/support.
1. The Support Knowledgebase is updated daily and includes the latest questions
and answers from the support department,
2. The Application Notes can help you in mastering complex issues, like
interrupts and memory utilization,
3. Check the on-line Discussion Forum,
4. Request assistance through Contact Technical Support (web-based E-Mail),
5. Finally, you can reach the support department directly via
support.intl@keil.com or support.us@keil.com.

16 Chapter 2. Developing With an RTOS
Chapter 2. Developing With an RTOS
In the course of this chapter we will consider the idea of using RTX, the Keil
small footprint RTOS, on an ARM processor-based microcontroller. If you are
used to writing procedural-based C code on microcontrollers, you may doubt the
need for such an operating system. If you are not familiar with using an RTOS in
real-time embedded systems, you should read this chapter before dismissing the
idea. The use of an RTOS represents a more sophisticated design approach,
inherently fostering structured code development, which is enforced by the
RTOS Application Programming Interface (API).
The RTOS structure allows you to take an object-orientated design approach
while still programming in C. The RTOS also provides you with multithreaded
support on a small microcontroller. These two features create a shift in design
philosophy, moving us away from thinking about procedural C code and flow
charts. Instead, we consider the fundamental program tasks and the flow of data
between them. The use of an RTOS also has several additional benefits, which
may not be immediately obvious. Since an RTOS-based project is composed of
well-defined tasks, using an RTOS helps to improve project management, code
reuse, and software testing.
The tradeoff for this is that an RTOS has additional memory requirements and
increased interrupt latency. Typically, RTX requires between 500 Bytes and
5KBytes of RAM and 5KBytes of code, but remember that some of the RTOS
code would be replicated in your program anyway. We now have a generation of
small, low-cost microcontrollers that have enough on-chip memory and
processing power to support the use of an RTOS. Developing using this
approach is therefore much more accessible.
Getting Started
This chapter first looks at setting up an introductory RTOS project for ARM7,
ARM9, and Cortex-M based microcontrollers. Next, we will go through each of
the RTOS primitives and explain how they influence the design of our
application code. Finally, when we have a clear understanding of the RTOS
features, we will take a closer look at the RTOS configuration file.

Getting Started: Building Applications with RL-ARM 17
Setting-Up a Project
The first exercise in the examples accompanying this book provides a PDF
document giving a detailed step-by-step guide for setting up an RTX project.
Here we will look at the main differences between a standard C program and an
RTOS-based program. First, our µVision project is defined in the default way.
This means that we start a new project and select a microcontroller from the
µVision Device Database®. This will add the startup code and configure the
compiler, linker, simulation model,
debugger, and Flash programming
algorithms. Next, we add an empty C
module and save it as main.c to start a C-
based application. This will give us a
project structure similar to that shown
on the right. A minimal application
program consists of an Assembler file
for the startup code and a C module.
The RTX configuration is held in the
file RTX_Config.c that must be added to
your project. As its name implies,
RTX_Config.c holds the configuration
settings for RTX. This file is specific to
the ARM processor-based
microcontroller you are using. Different versions of the file are located in
C:\KEIL\ARM\STARTUP.
If you are using an ARM7 or ARM9-based microcontroller, you can select the
correct version for the microcontroller family you are using and RTX will work
“out-of-the-box”. For Cortex-M-based microcontrollers there is one generic
configuration file. We will examine this file in more detail later, after we have
looked more closely at RTX and understood what needs to be configured.
To enable our C code to access the RTX API, we need to add an include file to
all our application files that use RTX functions. To do this you must add the
following include file in main.
#include <RTL.h>

18 Chapter 2. Developing With an RTOS
We must let the µVision IDE utility
know that we are using RTX so that it
can link in the correct library. This is
done by selecting “RTX Kernel” in the
Options for Target menu, obtained by
right clicking on “RTOS”.
The RTX Kernel library is added to the
project by selecting the operating
system in the dialog Options for Target.
When using RTX with an ARM7 or ARM9 based microcontroller, calls to the
RTOS are made by Software Interrupt instructions (SWI). In the default startup
code, the SWI interrupt vector jumps to a tight loop, which traps SWI calls. To
configure the startup code to work with RTX we must modify the SWI vector
code to call RTX.
A part of RTX runs in the privileged supervisor mode and is called with software
interrupts (SWI). We must therefore disable the SWI trap in the startup code.
With Cortex-based microcontroller, the interrupt structure is different and does
not require you to change the startup code, so you can ignore this step.
You must disable the default SWI handler and import the SWI_Handler used by
the RTOS, when used with ARM7 or ARM9.
IMPORT SWI_Handler
Undef_Handler B Undef_Handler
;SWI_Handler B SWI_Handler ; Part of RTL
PAbt_Handler B PAbt_Handler
DAbt_Handler B DAbt_Handler
IRQ_Handler B IRQ_Handler
FIQ_Handler B FIQ_Handler
In the vector table, the default SWI_Handler must be commented out and the
SWI_Handler label must be declared as an import. Now, when RTX generates a
software interrupt instruction, the program will jump to the SWI_Handler in the
RTX library. These few steps are all that are required to configure a project to
use RTX.
Exercise: First Project
The first RTOS exercise guides you through setting up and debugging an RTX-
based project.

Getting Started: Building Applications with RL-ARM 19
RTX Kernel
RTX consists of a scheduler that supports round-robin, pre-emptive, and co-
operative multitasking of program tasks, as well as time and memory
management services. Inter-task communication is supported by additional
RTOS objects, including event triggering, semaphores, Mutex, and a mailbox
system. As we will see, interrupt handling can also be accomplished by
prioritized tasks, which are scheduled by the RTX kernel.
The RTX kernel contains a
scheduler that runs program code
as tasks. Communication
between tasks is accomplished
by RTOS objects such as events,
semaphores, Mutexes, and
mailboxes. Additional RTOS
services include time and
memory management and
interrupt support.
Tasks
The building blocks of a typical C program are functions that we call to perform
a specific procedure and which then return to the calling function. In an RTOS,
the basic unit of execution is a “Task”. A task is very similar to a C procedure,
but has some fundamental differences.
Procedure Task
unsigned int procedure (void) {
…
…
return (val);
}
__task void task (void) {
for (;;) {
…
}
}
We always expect to return from C functions, however, once started an RTOS
task must contain an endless loop, so that it never terminates and thus runs
forever. You can think of a task as a mini self-contained program that runs
within the RTOS. While each task runs in an endless loop, the task itself may be
started by other tasks and stopped by itself or other tasks. A task is declared as a
C function, however RTX provides an additional keyword __task that should be
added to the function prototype as shown above. This keyword tells the compiler

20 Chapter 2. Developing With an RTOS
not to add the function entry and exit code. This code would normally manage
the native stack. Since the RTX scheduler handles this function, we can safely
remove this code. This saves both code and data memory and increases the
overall performance of the final application.
An RTOS-based program is made up of a number of tasks, which are controlled
by the RTOS scheduler. This scheduler is essentially a timer interrupt that allots
a certain amount of execution time to each task. So task1 may run for 100ms
then be de-scheduled to allow task2 to run for a similar period; task 2 will give
way to task3, and finally control passes back to task1. By allocating these slices
of runtime to each task in a round-robin fashion, we get the appearance of all
three tasks running in parallel to each other.
Conceptually we can think of each task as performing a specific functional unit
of our program, with all tasks running simultaneously. This leads us to a more
object-orientated design, where each functional block can be coded and tested in
isolation and then integrated into a fully running program. This not only imposes
a structure on the design of our final application but also aids debugging, as a
particular bug can be easily isolated to a specific task. It also aids code reuse in
later projects. When a task is created, it is allocated its own task ID. This is a
variable, which acts as a handle for each task and is used when we want to
manage the activity of the task.
OS_TID id1, id2, id3;
Task Control Block Task Stack
Priority & State Context
Task
In order to make the task-switching process happen, we have the code overhead
of the RTOS and we have to dedicate a CPU hardware timer to provide the
RTOS time reference. For ARM7 and ARM9 this must be a timer provided by
the microcontroller peripherals. In a Cortex-M microcontroller, RTX will use the
SysTick timer within the Cortex-M processor. Each time we switch running
tasks the RTOS saves the state of all the task variables to a task stack and stores
the runtime information about a
task in a Task Control Block. The
“context switch time”, that is, the
time to save the current task state
and load up and start the next task,
is a crucial value and will depend
on both the RTOS kernel and the
design of the underlying hardware.

Getting Started: Building Applications with RL-ARM 21
Each task has its own stack for saving its data during a context switch. The Task
Control Block is used by the kernel to manage the active tasks.
The Task Control Block contains information about the status of a task. Part of
this information is its run state. A task can be in one of four basic states,
RUNNING, READY, WAITING, or INACTIVE. In a given system only one
task can be running, that is, the CPU is executing its instructions while all the
other tasks are suspended in one of the other states. RTX has various methods of
inter-task communication: events, semaphores, and messages. Here, a task may
be suspended to wait to be signaled by another task before it resumes its READY
state, at which point it can be placed into RUNNING state by the RTX scheduler.
At any moment a single task may be running. Tasks may also be waiting on an
OS event. When this occurs, the tasks return to the READY state and are
scheduled by the kernel.
Task Description
RUNNING The currently running TASK
READY TASKS ready to run
WAIT DELAY TASKS halted with a time DELAY
WAIT INT TASKS scheduled to run periodically
WAIT OR TASKS waiting an event flag to be set
WAIT AND TASKS waiting for a group event flag to be set
WAIT SEM TASKS waiting for a SEMAPHORE
WAIT MUT TASKS waiting for a SEMAPHORE MUTEX
WAIT MBX TASKS waiting for a MAILBOX MESSAGE
INACTIVE A TASK not started or detected
Starting RTX
To build a simple RTX-based program, we declare each task as a standard C
function and a TASK ID variable for each Task.
__task void task1 (void);
__task void task2 (void);
OS_TID tskID1, tskID2;
After reset, the microcontroller enters the application through the main()
function, where it executes any initializing C code before calling the first RTX
function to start the operating system running.

22 Chapter 2. Developing With an RTOS
void main (void) {
IODIR1 = 0x00FF0000; // Do any C code you want
os_sys_init (task1); // Start the RTX call the first task
}
The os_sys_init () function launches RTX, but only starts the first task running.
After the operating system has been initialized, control will be passed to this task.
When the first task is created it is assigned a default priority. If there are a
number of tasks ready to run and they all have the same priority, they will be
allotted run time in a round-robin fashion. However, if a task with a higher
priority becomes ready to run, the RTX scheduler will de-schedule the currently
running task and start the high priority task running. This is called pre-emptive
priority-based scheduling. When assigning priorities you have to be careful,
because the high priority task will continue to run until it enters a WAITING
state or until a task of equal or higher priority is ready to run.
Tasks of equal priority will be
scheduled in a round-robin
fashion. High priority tasks will
pre-empt low priority tasks and
enter the RUNNING state “on
demand”.
Two additional calls are
available to start RTX;
os_sys_init_prio(task1) will start the RTOS and create the task with a user-
defined priority. The second OS call is os_sys_init_user(task1, &stack,
Stack_Size). This starts the RTOS and defines a user stack.
Creating Tasks
Once RTX has been started, the first task created is used to start additional tasks
required for the application. While the first task may continue to run, it is good
programming style for this task to create the necessary additional tasks and then
delete itself.
__task void task1 (void) {
tskID2 = os_tsk_create (task2,0x10); // Create the second task
// and assign its priority.
tskID3 = os_tsk_create (task3,0x10); // Create additional tasks
// and assign priorities.
os_tsk_delete_self (); // End and self-delete this task
}

Getting Started: Building Applications with RL-ARM 23
The first task can create further active tasks with the os_tsk_create() function.
This launches the task and assigns its task ID number and priority. In the
example above we have two running tasks, task2 and task3, of the same priority,
which will both be allocated an equal share of CPU runtime. While the
os_tsk_create() call is suitable for creating most tasks, there are some additional
task creation calls for special cases.
It is possible to create a task and pass a parameter to the task on startup. Since
tasks can be created at any time while RTX is running, a task can be created in
response to a system event and a particular parameter can be initialized on
startup.
tskID3 = os_tsk_create_ex (Task3, priority, parameter);
When each task is created, it is also assigned its own stack for storing data during
the context switch. This task stack is a fixed block of RAM, which holds all the
task variables. The task stacks are defined when the application is built, so the
overall RAM requirement is well defined. Ideally, we need to keep this as small
as possible to minimize the amount of RAM used by the application. However,
some tasks may have a large buffer, requiring a much larger stack space than
other tasks in the system. For these tasks, we can declare a larger task stack,
rather than increase the default stack size.
static U64 stk4 [400/8];
A task can now be declared with a custom stack size by using the
os_tsk_create_user() call and the dedicated stack.
tskID4 = os_tsk_create_user (Task4, priority, &stk4, sizeof (stk4));
Finally, there is a combination of both of the above task-creating calls where we
can create a task with a large stack space and pass a parameter on startup.
static U64 stk5 [400/8];
tskID5 = os_tsk_create_user_ex (Tsk5, prio, &stk5, sizeof (stk5), param);
Exercise: Tasks
This exercise presents the minimal code to start the RTOS and create two
running tasks.

24 Chapter 2. Developing With an RTOS
Task Management
Once the tasks are running, there are a small number of RTX system calls, which
are used to manage the running tasks. It is possible to elevate or lower a task’s
priority either from another function or from within its own code.
OS_RESULT os_tsk_prio (tskID2, priority);
OS_RESULT os_tsk_prio_self (priority);
As well as creating tasks, it is also possible for a task to delete itself or another
active task from the RTOS. Again we use the task ID rather than the function
name of the task.
OS_RESULT = os_tsk_delete (tskID1);
os_tsk_delete_self ();
Finally, there is a special case of task switching where the running task passes
control to the next ready task of the same priority. This is used to implement a
third form of scheduling called co-operative task switching.
os_tsk_pass (); // switch to next ready to run task
Multiple Instances
One of the interesting possibilities of an RTOS is that you can create multiple
running instances of the same base task code. For example, you could write a
task to control a UART and then create two running instances of the same task
code. Here each instance of UART_Task would manage a different UART.
tskID3_0 = os_tsk_create_ex (UART_Task, priority, UART1);
Exercise: Multiple instances
This exercise creates multiple instances of one base task and passes a parameter
on startup to control the functionality of each instance.
Time Management
As well as running your application code as tasks, RTX also provides some
timing services, which can be accessed through RTX function calls.

Getting Started: Building Applications with RL-ARM 25
Time Delay
The most basic of these timing services is a simple timer delay function. This is
an easy way of providing timing delays within your application. Although the
RTX kernel size is quoted as 5K bytes, features such as delay loops and simple
scheduling loops are often part of a non-RTOS application and would consume
code bytes anyway, so the overhead of the RTOS can be less than it initially
appears.
void os_dly_wait (unsigned short delay_time)
This call will place the calling task into the WAIT_DELAY state for the
specified number of system timer ticks. The scheduler will pass execution to the
next task in the READY state.
During their lifetime, tasks move
through many states. Here, a
running task is blocked by an
os_dly_wait() call so it enters a
WAIT state. When the delay
expires, it moves to the READY
state. The scheduler will place it
in the RUN state. If its time slice
expires, it will move back to the
READY state.
When the timer expires, the task will leave the WAIT_DELAY state and move to
the READY state. The task will resume running when the scheduler moves it to
the RUNNING state. If the task then continues executing without any further
blocking OS calls, it will be de-scheduled at the end of its time slice and be
placed in the READY state, assuming another task of the same priority is ready
to run.
Exercise: Time Management
This exercise replaces the user delay loops with the OS delay function.

26 Chapter 2. Developing With an RTOS
Periodic Task Execution
We have seen that the scheduler runs tasks with a round-robin or pre-emptive
scheduling scheme. With the timing services, it is also possible to run a selected
task at specific time intervals. Within a task, we can define a periodic wake-up
interval.
void os_itv_set (unsigned short interval_time)
Then we can put the task to sleep and wait for the interval to expire. This places
the task into the WAIT_INT state.
void os_itv_wait (void)
When the interval expires, the task moves from the WAIT_INT to the READY
state and will be placed into the RUNNING state by the scheduler.
Exercise: Interval
This exercise modifies the two-task example to use interval service so that both
tasks run at a fixed period.
Virtual Timer
As well as running tasks on a defined periodic basis, we can define any number
of virtual timers, which act as countdown timers. When they expire, they run a
user call-back function to perform a specific action. A virtual timer is created
with the os_timer_create() function. This system call specifies the number of
RTOS system timer ticks before it expires and a value “info”, which is passed to
the callback function to identify the timer. Each virtual timer is also allocated an
OS_ID handle, so that it can be managed by other system calls.
OS_ID os_tmr_create (unsigned short tcnt, unsigned short info)
When the timer expires, it calls the function os_tmr_call(). The prototype for
this function is located in the RTX_Config.c file.

Getting Started: Building Applications with RL-ARM 27
void os_tmr_call (U16 info) {
switch (info) {
case 0x01:
… // user code here
break ;
}
}
This function knows which timer has expired by reading the info parameter. We
can then run the appropriate code after the “case” statement.
Exercise: Timer
This exercise modifies the two-task-program to use virtual timers to control the
rate at which the LEDs flash.
Idle Demon
The final timer service provided by RTX is not really a timer, but this is probably
the best place to discuss it. If, during our RTOS program, there is no task
running and no task ready to run (e.g. they are all waiting on delay functions),
then RTX uses the spare runtime to call an “Idle Demon” that is located in the
RTX_Config.c file. This idle code is in effect a low priority task within the RTOS,
which only runs when nothing else is ready.
__task void os_idle_demon (void) {
for (;;) {
… // user code here
}
}
You can add any code to this task, but it has to obey the same rules as user tasks.
Exercise: Idle Demon
This example demonstrates how to add code to the idle task, so that the
application can perform “book keeping” tasks in the spare cycles not consumed
by the main application.

28 Chapter 2. Developing With an RTOS
Inter-Task Communication
So far we have seen how application code can be written as independent tasks
and how we can access the timing services provided by RTX. In a real
application, we need to be able to communicate between tasks in order to make
an application useful. To enable this, a typical RTOS supports several different
communication objects, which can be used to link the tasks together to form a
meaningful program. RTX supports inter-task communication with events,
semaphores, mutexes, and mailboxes.
Events
When each task is first created, it has sixteen event flags. These are stored in the
Task Control Block. It is possible to halt the execution of a task until a particular
event flag or group of event flags are set by another task in the system.
Each task has 16 event flags. A
task may be placed into a waiting
state until a pattern of flags is set
by another task. When this
happens, it will return to the
READY state and wait to be
scheduled by the kernel.
The two event wait system calls
suspend execution of the task
and place it into the WAIT_EVNT state. By using the AND or OR version of the
event wait call, we can wait for a group of event flags to be set or until one flag
in a selected group is set. It is also possible to define a periodic timeout after
which the waiting task will move back to the READY state, so that it can resume
execution when selected by the scheduler. A value of 0xFFFF defines an infinite
timeout period.
OS_RESULT os_evt_wait_and (unsigned short wait_flags,
unsigned short timeout);
OS_RESULT os_evt_wait_or (unsigned short wait_flags,
unsigned short timeout);

Getting Started: Building Applications with RL-ARM 29
Any task can set the event flags of any other task in a system with the
os_evt_set() RTX function call. We use the task ID to select the task.
void os_evt_set (unsigned short event_flags, OS_TID task);
As well as setting a task’s event flags, it is also possible to clear selected flags.
void os_evt_clr (U16 clear_flags, OS_TID task);
When a task resumes execution after it has been waiting for an os_evt_wait_or()
function to complete, it may need to determine which event flag has been set.
The os_evt_get() function allows you to determine the event flag that was set.
You can then execute the correct code for this condition.
which_flag = os_evt_get ();
Exercise: Events
This exercise extends the simple two-task-example and uses event flags to
synchronize the activity between the active tasks.
RTOS Interrupt Handling
The use of event flags is a simple and efficient method of controlling actions
between tasks. Event flags are also an important method of triggering tasks to
respond to interrupt sources within the ARM processor-based microcontroller.
While it is possible to run C code in an interrupt service routine (ISR), this is not
desirable within an RTX-based application. This is because on an ARM7/9
based device you will disable further general-purpose interrupts until you quit the
ISR. This delays the timer tick and disrupts the RTX kernel. This is less of a
problem on Cortex-M profile-based devices, as the Cortex-M interrupt structure
supports nested interrupts. However, it is still good practice to keep the time
spent in interrupts to a minimum.
A traditional nested interrupt
scheme supports prioritized
interrupt handling, but has
unpredictable stack
requirements.

30 Chapter 2. Developing With an RTOS
ARM7/9-based microcontrollers do not support nested interrupts without
additional software to avoid potential deadlocks and any system based on nested
interrupts has an unpredictable stack usage. With an RTX-based application, it is
best to implement the interrupt service code as a task and assign it a high priority.
The first line of code in the interrupt task should make it wait for an event flag.
When an interrupt occurs, the ISR simply sets the event flag and terminates. This
schedules the interrupt task, which services the interrupt and then goes back to
waiting for the next event flag to be set.
Within the RTX RTOS, interrupt
code is run as tasks. The
interrupt handlers signal the tasks
when an interrupt occurs. The
task priority level defines which
task gets scheduled by the kernel.
The RTX RTOS has an event set
call, which is designed for use within an interrupt handler.
void isr_evt_set (unsigned short event_flags, OS_TID task);
A typical task intended to handle interrupts will have the following structure:
void Task3 (void) {
while (1) {
os_evt_wait_or (0x0001, 0xffff); // Wait until ISR triggers an event
… // Handle the interrupt
} // Loop and go back to sleep
}
The actual interrupt source will contain a minimal amount of code.
void IRQ_Handler (void) __irq {
isr_evt_set (0x0001, tsk3); // Signal Task 3 with an event
EXTINT = 0x00000002; // Clear the peripheral interrupt flag
VICVectAddr = 0x00000000; // Signal end of interrupt to the VIC
}
Exercise: Interrupt Events
This exercise demonstrates how to integrate interrupt handling into an RTX-
based application by using event flags.

Getting Started: Building Applications with RL-ARM 31
Task Priority Scheme
When writing an RTOS-based application you must have a clear idea of how you
will prioritize tasks. The FIQ interrupt is the highest priority interrupt on ARM
CPUs (a non-maskable interrupt is available in Cortex processors). The FIQ is
not handled by RTX and so there is no overhead in serving it.
The remaining interrupts are handled as IRQ interrupts, which can be used to
trigger tasks (as discussed above). After the IRQ interrupts, important
background tasks may be assigned an appropriate priority level. Finally, the
round robin tasks can be assigned priority level one with the idle task running at
priority zero.
A typical RTOS priority scheme
places the FIQ and IRQ triggered
tasks at highest priority, followed
by high priority background
tasks, with round robin tasks at
lowest user task priority. The
idle task is at priority zero and
will use up any spare cycles.
Any task that is above the round
robin priority level must be a
self-blocking task, i.e. do a job
and halt. If any high priority task does not block, then it will run forever, halting
any lower priority tasks.

32 Chapter 2. Developing With an RTOS
Semaphores
Like events, semaphores are a method of synchronizing activity between two or
more tasks. Put simply, a semaphore is a container that holds a number of
tokens. As a task executes, it will reach an RTOS call to acquire a semaphore
token. If the semaphore contains one or more tokens, the task will continue
executing and the number of tokens in the semaphore will be decremented by
one. If there are currently no tokens in the semaphore, the task will be placed in
a WAITING state until a token becomes available. At any point in its execution,
a task may add a token to the semaphore causing its token count to increment by
one.
Semaphores are used to control
access to program resources.
Before a task can access a
resource, it must acquire a token.
If none is available, it waits.
When it is finished with the
resource, it must return the
token.
The diagram illustrates the use of
a semaphore to synchronize two
tasks. First, the semaphore must
be created and initialized with an
initial token count. In this case,
the semaphore is initialized with a single token. Both tasks run and reach a point
in their code where they will attempt to acquire a token from the semaphore. The
first task to reach this point will acquire the token from the semaphore and
continue execution. The second task will also attempt to acquire a token, but as
the semaphore is empty, it will halt execution and be placed into a WAITING
state until a semaphore token is available.
Meanwhile, the executing task can release a token back to the semaphore. When
this happens, the waiting task will acquire the token and leave the WAITING
state for the READY state. Once in the READY state, the scheduler will place
the task into the RUN state so that task execution can continue. Although
semaphores have a simple set of RTX API calls, they can be one of the more
difficult RTX objects to fully understand. In this section, we will first look at
how to add semaphores to an RTOS program and then go on to look at the most
useful semaphore applications.

Getting Started: Building Applications with RL-ARM 33
To use a semaphore in RTX you must first declare a semaphore container:
OS_SEM <semaphore>;
Then within a task, the semaphore container can be initialized with a number of
tokens.
void os_sem_init (OS_ID semaphore, unsigned short token_count);
It is important to understand that semaphore tokens may also be created and
destroyed as tasks run. So for example, you can initialize a semaphore with zero
tokens and then use one task to create tokens into the semaphore while another
task removes them. This allows you to design tasks as producer and consumer
tasks.
Once the semaphore is initialized, tokens may be acquired and sent to the
semaphore in a similar fashion as event flags. The os_sem_wait() call is used to
block a task until a semaphore token is available, like the os_evnt_wait_or() call.
A timeout period may also be specified with 0xFFFF being an infinite wait.
OS_RESULT os_sem_wait (OS_ID semaphore, unsigned short timeout)
When a token is available in the semaphore a waiting task will acquire the token,
decrementing the semaphore token count by one. Once the token has been
acquired, the waiting task will move to the READY state and then into the RUN
state when the scheduler allocates it run time on the CPU.
When the task has finished using the semaphore resource, it can send a token to
the semaphore container.
OS_RESULT os_sem_send (OS_ID semaphore)
Like events, interrupt service routines can send semaphore tokens to a semaphore
container. This allows interrupt routines to control the execution of tasks
dependant on semaphore access.
void isr_sem_send (OS_ID semaphore)
Exercise: Semaphores
This first semaphore exercise demonstrates the basic configuration and use of a
semaphore.

34 Chapter 2. Developing With an RTOS
Using Semaphores
Although semaphores have a simple set of OS calls, they have a wide range of
synchronizing applications. This makes them perhaps the most challenging
RTOS objects to understand. In this section, we will look at the most common
uses of semaphores. Some are taken from “The Little Book Of Semaphores” by
Allen B. Downy, and may be freely downloaded from the URL given in the
bibliography at the end of this book.
Signaling
Synchronizing the execution of two tasks is the simplest use of a semaphore:
os_sem semB;
__task void task1 (void) {
os_sem_init (semB, 0);
while (1) {
os_sem_send (semB);
FuncA();
}
}
__task void task2 (void) {
while (1) {
os_sem_wait (semB, 0xFFFF);
FuncB();
}
}
In this case, the semaphore is used to ensure that the code in FuncA() is executed
before the code in FuncB().
Multiplex
A multiplex semaphore limits the number of tasks that can access a critical
section of code. For example, routines that access memory resources and can
support a limited number of calls.
os_sem Multiplex;
void task1 (void) __task {
os_sem_init (Multiplex, 5);
while (1) {
os_sem_wait (Multiplex, 0xFFFF);
ProcessBuffer ();
os_sem_send (Multiplex);
}
}

Getting Started: Building Applications with RL-ARM 35
Here, the multiplex semaphore has five tokens. Before a task can continue, it
must acquire a token. Once the function finished, the token is sent back. If more
than five tasks are calling ProcessBuffer(), the sixth task must wait until a
running task finishes and returns its token. Thus, the multiplex ensures that a
maximum of 5 instances of the ProcessBuffer() function may be called at any one
time.
Exercise: Multiplex
This exercise demonstrates the use of a multiplex to limit the number of
illuminated LEDs.
Rendezvous
A more generalized form of semaphore signaling is a rendezvous. A rendezvous
ensures that two tasks reach a certain point of execution. Neither may continue
until both have reached the rendezvous point.
os_sem Arrived1, Arrived2;
__task void task1 (void) {
os_sem_init (Arrived1, 0);
os_sem_init (Arrived2, 0);
while (1) {
FuncA1 ();
os_sem_send (Arrived1);
os_sem_wait (Arrived2, 0xFFFF);
FuncA2 ();
}
}
__task void task2 (void) {
while (1) {
FuncB1 ();
os_sem_send (Arrived2);
os_sem_wait (Arrived1, 0xFFFF);
FuncB2 ();
}
}
In the example above, the two semaphores ensure that both tasks will rendezvous
and proceed then to execute FuncA2() and FuncB2().
Exercise: Rendezvous
This exercise uses rendezvous semaphores to synchronize the activity of two
tasks.

36 Chapter 2. Developing With an RTOS
Barrier Turnstile
Although a rendezvous is very
useful for synchronizing the
execution of code, it only works
for two functions. A barrier is a
more generalized form of
rendezvous, which works to
synchronize multiple tasks. A
barrier is shared between a
defined number of tasks. As
each task reaches the barrier it
will halt and de schedule. When
all of the tasks have arrive at the
barrier it will open and all of the tasks will resume execution simultaneously.
The barrier uses semaphores to build a code object called a turnstile. The
turnstile is like a gate. Initially the turnstile gate is locked. When all of the tasks
have arrived at the turnstile, it will open allowing all of the tasks to continue
‘simultaneously’. Once the critical code has been executed each task will pass
through a second exit turnstile. The exit turnstile is used to lock the first entry
turnstile and reset the barrier object so the barrier can be reused.
The barrier object is a sophisticated use of semaphores so it its worth spending
some time studying it. The barrier object uses three semaphores, the entry
turnstile, Entry_Turnstile, the exit turnstile, Exit_Turnstile, and a Mutex, which
ensures that only one task at a time executes the critical code section. The
general structure of the barrier is:
while(1) {
Entry Turnstile code
Synchronised code section
Exit Turnstile code
}

Getting Started: Building Applications with RL-ARM 37
The code for the entry turnstile is duplicated in each of the participating tasks:
os_sem_init(Mutex, 1);
os_sem_init(Entry_Turnstile, 0);
os_sem_init(Exit_Turnstile, 1);
count = 0;
……………
while (1) {
……………
os_sem_wait (Mutex, 0xffff); // Begin critical section
count = count+1;
if (count==4) {
os_sem_wait (Exit_Turnstile, 0xffff);
os_sem_send (Entry_Turnstile);
}
os_sem_send (Mutex); // End critical section
os_sem_wait (Entry_Turnstile, 0xffff); // Turnstile gate
os_sem_send (Entry_Turnstile);
In this example, a barrier synchronizes four tasks. As the first task arrives, it will
increment the count variable. Execution continues until it reaches the turnstile
gate os_sem_wait(Entry_Turnstile,0xffff). At this point, the Entry_Turnstile
semaphore is zero. This will cause the task to halt and de-schedule. The same
will happen to the second and third task. When the fourth task enters the
turnstile, the value of count will become four. This causes the
if( count == 4) statement to be executed. Now, a token is placed into the
Entry_Turnstile semaphore. When the fourth task reaches the
os_sem_wait(Entry_Turnstile,0xffff) statement, a token is available, so it can
continue execution. The turnstile gate is now open. Once the fourth task has
passed through the gate, it places a token back into the Entry_Turnstile
semaphore. This allows a waiting task to resume execution. As each waiting
task resumes, it writes a token into the Entry_Turnstile semaphore. The Mutex
semaphore locks access to the critical section of the turnstile. The Mutex
semaphore ensures that each task will exclusively execute the critical section. In
the critical section, the last arriving task will also remove a token from
Exit_Turnstile. This closes the gate of the Exit_Turnstile, as we shall see below.
os_sem_wait (Mutex, 0xffff); // Begin critical section
count = count-1;
if (count==0) {
os_sem_wait (Entry_Turnstile,0xffff);
os_sem_send (Exit_Turnstile);
}
os_sem_send (Mutex); // End critical section
os_sem_wait (Exit_Turnstile,0xffff); ); // Turnstile gate
os_sem_send (Exit_Turnstile);
}

38 Chapter 2. Developing With an RTOS
Semaphore Caveats
Semaphores are an extremely useful feature of any RTOS. However,
semaphores can be misused. You must always remember that the number of
tokens in a semaphore is not fixed. During the runtime of a program, semaphore
tokens may be created and destroyed. Sometimes this is useful, but if your code
depends on having a fixed number of tokens available to a semaphore, you must
be very careful to return tokens always back to it. You should also rule out the
possibility of creating additional new tokens.
Mutex
Mutex stands for “Mutual Exclusion”. A Mutex is a specialized version of a
semaphore. Like a semaphore, a Mutex is a container for tokens. The difference
is that a Mutex is initialized with one token. Additional Mutex tokens cannot be
created by tasks. The main use of a Mutex is to control access to a chip resource
such as a peripheral. For this reason, a Mutex token is binary and bounded.
Apart from this, it really works in the same way as a semaphore. First, we must
declare the Mutex container and initialize the Mutex:
os_mut_init (OS_ID mutex);
Then any task needing to access the peripheral must first acquire the Mutex
token:
os_mut_wait (OS_ID mutex, U16 timeout);
Finally, when we are finished with the peripheral, the Mutex must be released:
os_mut_release (OS_ID mutex);
Mutex use is much more rigid than semaphore use, but is a much safer
mechanism when controlling absolute access to underlying chip registers.
Exercise: Mutex
This exercise uses a Mutex to control access to the microcontroller UART.

Getting Started: Building Applications with RL-ARM 39
Mutex Caveats
Clearly, you must take care to return the Mutex token when you are finished with
the chip resource, or you will have effectively prevented any other task from
accessing it. You must also be careful about using the os_task_delete() call on
functions that control a Mutex token. RTX is designed to be a small footprint
RTOS. Consequently, there is no task deletion safety. This means that if you
delete a task that is controlling a Mutex token, you will destroy the Mutex token
and prevent any further access to the guarded peripheral.
Mailbox
So far, all of the inter-task communication methods have only been used to
trigger execution of tasks: they do not support the exchange of program data
between tasks. Clearly, in a real program we will need to move data between
tasks. This could be done by reading and writing to globally declared variables.
In anything but a very simple program, trying to guarantee data integrity would
be extremely difficult and prone to unforeseen errors. The exchange of data
between tasks needs a more formal asynchronous method of communication.
RTX contains a mailbox system that buffers messages into mail slots and
provides a FIFO queue between the sending and receiving tasks. The mailbox
object supports transfer of single variable data such as byte, integer and word-
width data, formatted fixed length messages, and variable length messages. We
will start by having a look at configuring and using fixed length messaging. For
this example, we are going to transfer a message consisting of a four-byte array
that contains nominally ADC results data and a single integer of I/O port data.
unsigned char ADresult [4];
unsigned int PORT0;
To transfer this data between tasks, we need to declare a suitable data mailbox.
A mailbox consists of a buffer formatted into a series of mail slots and an array
of pointers to each mail slot.
A mailbox object consists of a memory block formatted into message buffers and
a set of pointers to each buffer.

40 Chapter 2. Developing With an RTOS
To configure a mailbox object
we must first declare the
message pointers. Here we are
using 16 mail slots. This is an
arbitrary number and varies
depending on your requirements,
but 16 is a typical starting point.
The message pointers are
declared as an array of unsigned
integers using the following
macro:
os_mbx_declare (MsgBox, 16);
Next, we must declare a structure to hold the data to be transferred. This is the
format of each message slot:
typedef struct {
unsigned char ADresult [4];
unsigned int PORT0;
} MESSAGE;
Once we have defined the format of the message slot, we must reserve a block of
memory large enough to accommodate 16 message slots:
_declare_box (mpool, sizeof (MESSAGE), 16);
This block of memory then has to be formatted into the required 16 mail slots
using a function provided with the RTOS:
_init_box (mpool, sizeof (mpool), sizeof (MESSAGE));
Now, if we want to send a message between tasks, we can create a pointer of the
message structure type and allocate it to a mail slot.
MESSAGE *mptr;
mptr = _allocbox (mpool);
Next, we fill this mail slot with the data to be transferred:
for (int i=0; i<4; i++) {
mptr->ADresult [i] = ADresult (i);
mptr->PORT0 = IOPIN0;
}

Getting Started: Building Applications with RL-ARM 41
Then we send the message.
os_mbx_send (MsgBox, mptr, 0xffff);
In practice, this locks the mail slot protecting the data, and the message pointer is
transferred to the waiting task. Further messages can be sent using the same
calls, which will cause the next mail slot to be used. The messages will form a
FIFO queue. In the receiving task, we must declare a receiving pointer with the
message structure type. Then we wait for a message with the os_mxb_wait() call.
This call allows us to nominate the mailbox that we want to use, provide the
pointer to the mail slot buffer, and specify a timeout value.
MESSAGE *rptr;
When the message is received, we can simply access the data in the mail slot and
transfer them to variables within the receiving task.
pwm_value = *rptr->ADresult [0];
Finally, when we have made use of the data within the mail slot it can be released
so that it can be reused to transfer further messages.
_free_box (mpool, rptr);
The following code shows how to put all this together. First the initializing code
that may be called before RTX is started.
typedef struct {
unsigned char ADresult [4];
unsigned int PORT0;
} MESSAGE;
unsigned int mpool [16 * sizeof (MESSAGE) / 4 + 3];
_declare_box (mpool, sizeof (MESSAGE), 16);
main() {
…
_init_box (mpool, sizeof (mpool), sizeof (MESSAGE));
os_sys_init (Send_Task);
…
}

42 Chapter 2. Developing With an RTOS
A task sending a message:
__task void Send_Task (void) {
…
MESSAGE *mptr;
os_mbx_init (MsgBox, sizeof (MsgBox));
tsk1 = os_tsk_self ();
tsk2 = os_tsk_create (Receive_Task, 0x1);
while (1) {
mptr = _alloc_box (mpool); // Acquire a mailbox
for (i=0; i < 4 ; i++) {
Mptr->ADresult [i] = ADresult (i); // Fill it with data
Mptr->PORT0 = IOPIN0;
}
os_mbx_send (MsgBox, mptr, 0xffff); // Send the message
…
}
}
A task to receive the message:
__task void Receive_Task (void) {
…
MESSAGE *rptr;
while (1) {
os_mbx_wait (MsgBox, &rptr, 0xffff); // Wait for a message arrives
pwm_value = *rptr->ADresult [0]; // Read the message data
_free_box (mpool, rptr); // Free the mail slot
… // Use the data in this task
}
}
Exercise: Mailbox
This exercise presents the minimum code to initialize a mailbox and then pass a
formatted message between two tasks.

Getting Started: Building Applications with RL-ARM 43
Task Lock and Unlock
In a real application, it is often necessary to ensure that a section of code runs as
a contiguous block, so that no interrupts occur while it is executing. In an RTX-
based application, this cannot be guaranteed, as the scheduler is continually
interrupting each task. To ensure a continuous execution, you must use the task
lock and task unlock system calls, which disable and re-enable the scheduler:
tsk_lock ();
do_critical_section ();
tsk_unlock ();
The critical section of code must be kept to a minimum, as a long period with the
scheduler disabled will disrupt the operation of the RTOS. The source code for
the tsk_lock() and tsk_unlock() functions on the OS_LOCK and OS_UNLOCK
macros are located in the RTX_Config.c file and may be modified to meet any
special requirements.
Configuration
So far, we have looked at the RTX API. This includes task management
functions, time management, and inter-task communication. Now that we have a
clear idea of exactly what the RTX kernel is capable of, we can take a more
detailed look at the configuration file. As mentioned at the beginning, you must
select the correct RTX_Config.c for the microcontroller that you are using. All
supported microcontrollers have a pre-configured configuration file, so RTX only
needs minimal configuration.
Like the other configuration files, the RTX_Config.c file is a template file that
presents all the necessary configurations as a set of menu options.

44 Chapter 2. Developing With an RTOS
Task Definitions
In the Task Definitions section, we define the basic resources that will be
required by the tasks. For each task, we allocate a default stack space (in the
above example this is 200 bytes). We also define the maximum number of
concurrently running tasks. Thus, the amount of RAM required for the above
example can be calculated easily as 200 x 6 = 1,200 bytes. If some of our tasks
need a larger stack space, they must be started with the os_task create_usr() API
call. If we are defining custom stack sizes, we must define the number of tasks
with custom stacks. Again, the RAM requirement can be calculated easily.
During development, RTX can be set up to trap stack overflows. When this
option is enabled, an overflow of a task stack space will cause the RTX kernel to
call the os_stk_overflow() function that is located in the RTX_Config.c file. This
function gets the TASK ID of the running task and then sits in an infinite loop.
The stack checking option is intended for use during debugging and should be
disabled on the final application to minimize the kernel overhead. However, it is
possible to modify the os_stack_overflow() function, if enhanced error protection
is required in the final release.
The final option in the Task Definitions section allows you to define the number
of user timers. It is a common mistake to leave this set at zero. If you do not set
this value to match the number of virtual timers in use by your application, the
os_timer() API calls will fail to work.
For Cortex-based microcontrollers the Task Definitions section has one
additional option. Disabling the “run in privileged mode” tick box allows the
RTOS kernel to run in Handler Mode with privileged access, while the user tasks
run in Thread Mode with unprivileged access. This means that the RTX kernel
has full access to the microcontroller resources and its own stack space while the
application code has limited access to the microcontroller resources. For
example, it cannot access the Cortex interrupt control registers. This can be very
useful for safety critical code where we may need to partition the user task code
from the kernel code.

Getting Started: Building Applications with RL-ARM 45
System Timer Configuration
The system timer configuration section defines which on-chip timer will be used
to generate a periodic interrupt to provide a time base for the scheduler. On
ARM7 and ARM9-based microcontroller, you need to make use of a general-
purpose timer available in the silicon. With a Cortex-based microcontroller,
there is no need to select a timer, as the Cortex processor contains a dedicated
SysTick timer, which is intended to be used by an RTOS. In both cases, we must
next define the input frequency to the timer. For an ARM7 or ARM9-based
microcontroller this will generally be the advanced peripheral bus frequency. For
a Cortex-MX-based microcontroller it will generally be the CPU frequency.
Next, we must define our timer tick rate. Timer interrupts are generated at this
rate. On each timer tick, the RTOS kernel will check for RTOS features
(scheduler, events, semaphores, etc) and then schedule the appropriate action.
Thus, a high tick rate makes the RTOS more sensitive to events, at the expense of
continually interrupting the executing task. The timer tick value will depend on
your application, but the default starting value is set to 10ms.
Round Robin Task Switching
The final configuration setting allows you to enable round robin scheduling and
define the time slice period. This is a multiple of the timer tick rate, so in the
above example, each task will run for five ticks or 50ms before it will pass
execution to another task of the same priority that is ready to run. If no task of
the same priority is ready to run, it will continue execution.
Scheduling Options
RTX allows you to build an application with three different kernel-scheduling
options. These are:
Pre-emptive scheduling,
Round robin scheduling, and
Co-operative multi-tasking.

46 Chapter 2. Developing With an RTOS
Pre-emptive Scheduling
If the round robin option is disabled in the RTX_Config.c file, each task must be
declared with a different priority. When the RTOS is started and the tasks are
created, the task with the highest priority will run.
In a pre-emptive RTOS, each
task has a different priority level
and will run until it is pre-empted
or has reached a blocking OS
call.
This task will run until it blocks,
i.e. it is forced to wait for an
event flag, semaphore, or other object. When it blocks, the next ready task with
the highest priority will be scheduled and will run until it blocks, or a higher
priority task becomes ready to run. Therefore, with pre-emptive scheduling we
build a hierarchy of task execution, with each task consuming variable amounts
of run time.
Round Robin Scheduling
A round-robin-based scheduling scheme can be created by enabling the round
robin option in the RTX_Config.c file and declaring each task with the same
priority.
In a round robin RTOS tasks will
run for a fixed period, or time
slice, or until they reach a
blocking OS call.
In this scheme, each task will be
allotted a fixed amount of run time before execution is passed to the next ready
task. If a task blocks before its time slice has expired, execution will be passed to
the next ready task.

Getting Started: Building Applications with RL-ARM 47
Round Robin Pre-emptive Scheduling
As discussed at the beginning of this chapter, the default scheduling option for
RTX is round robin pre-emptive. For most applications, this is the most useful
option and you should use this scheduling scheme unless there is a strong reason
to do otherwise.
Co-operative Multitasking
A final scheduling option is co-operative multitasking. In this scheme, round
robin scheduling is disabled and each task has the same priority. This means that
the first task to run will run forever unless it blocks. Then execution will pass to
the next ready task.
In a co-operative RTOS, each
task will run until it reaches a
blocking OS call or uses the
os_tsk_pass() call.
Tasks can block on any of the
standard OS objects, but there is
also an additional system call, os_task_pass(), that schedules a task to the
READY state and passes execution to the next ready task.
Priority Inversion
Finally, no discussion of RTOS scheduling would be complete without
mentioning priority inversion.
A priority inversion is a common
RTOS design error. Here, a high
priority task may become
delayed or permanently blocked
by a medium priority task.
In a pre-emptive scheduling
system, it is possible for a high
priority task T1 to block while it
calls a low priority task T3 to perform a critical function before T1 continues.

48 Chapter 2. Developing With an RTOS
However, the low priority task T3 could be pre-empted by a medium priority task
T2. Now, T2 is free to run until it blocks (assuming it does) before allowing T3
to resume completing its operation and allowing T1 to resume execution. The
upshot is the high priority task T1 that is blocked and that becomes dependent on
T2 to complete before it can resume execution.
os_tsk_prio (tsk3, 10); // raise the priority of task3
os_evt_set (0x0001, tsk3); // trigger it to run
os_evt_wait_or (0x0001, 0xffff); // wait for Task3 to complete
os_tsk_prio (tsk3, 1); // lower its priority
The answer to this problem is priority elevation. Before T1 calls T3 it must raise
the priority of T3 to its level. Once T3 has completed, its priority can be lowered
back to its initial state.
Exercise: Priority Inversion
This exercise demonstrates a priority inversion and priority elevation.

Getting Started: Building Applications with RL-ARM 49
Chapter 3. RL-Flash Introduction
This chapter discusses configuring and using the RL-Flash embedded file system.
To many experienced developers of small embedded systems, the concept of
using a file system may be considered something of a luxury. However,
technology has moved on, and, as we saw in the first chapter, ARM processor-
based microcontrollers now have the processing power to make using an RTOS
practical. They also have the memory resources to support the use of embedded
file systems. Adding a file system to a small-embedded system allows you to
build applications that are far more complex.
The file system can be used to store program data during deep power saving
modes, or for holding program constants, or even for storing firmware upgrades
for a bootloader. In short, a file system is a new and extremely useful tool for
developers of small, embedded systems.
The RL-Flash file system allows you to place a file system in most common
memory types including SRAM, Parallel Flash, Serial Flash, and SD/MMC
cards. In the case of SD/MMC cards, FAT12, FAT16, and FAT32 are supported.
As we will see in later chapters, the file system can be accessed through the USB
Mass Storage Class and through Ethernet with the Trivial File Transfer Protocol
(TFTP). This provides an easy and well-understood method of accessing your
data. Throughout this chapter, we will first discuss configuring a RAM-based
file system that occupies the internal SRAM of a small microcontroller. Then we
will use this file system to review the ANSI file I/O functions available within
RL-Flash. In the remainder of the chapter, we will discuss configuring the file
system for the remaining memory formats.
Getting Started
In this first section, we will look at configuring the file system to use the internal
RAM of a typical ARM processor-based microcontroller. Although this is not
usually practical in real embedded systems, as all data would be lost once power
is removed from the microcontroller, it does give us an easy starting point with
which to practice our file handling skills.

50 Chapter 3. RL-Flash Introduction
Setting-Up the File System
The RL-Flash file system can be used standalone or in conjunction with RTX.
The file system library functions are re-entrant and thread safe. Therefore, with
RTX, any task can access the file system. Note that, if the code is build with the
MDK-ARM, MicroLIB is not supporting the stdlib functions used by the file
system, and so you must use the default ARM Compiler libraries.
The RL-Flash file system can use on-chip or external SRAM. If an external
SRAM is used, provide the initializing code to configure the external bus of the
microcontroller. In the examples below, we configure the file system to use the
internal RAM of a typical microcontroller.
The minimal configuration of the RL-FlashFS file
system consists of its library and a configuration file.
Set the project heap size to a minimum of 0x1000.
Our first file system project consists of the startup code
and the Retarget.c library support file. Also, add the file
system library FS_ARM_L.lib for ARM7/9-based devices
and FS_CM3.lib for Cortex-M-based devices. The files are
located in the library directory,
such as C:\KEIL\ARM\RV31\LIB for
the 3.1 compiler version, where
as File_Config.c is located in
C:\KEIL\ARM\RL\FLASHFS\SRC.
Once these files are part of the
project, create a module, main.c
that contains the source code.
All the necessary configuration
is done in the startup code and
the File_Config.c file.

Getting Started: Building Applications with RL-ARM 51
The file system buffers data in dynamically allocated memory, so we must
reserve heap space in the startup code.
In File_Config.c, enable the drive type we
want to use and set its parameters. If
several drives are used, a default drive
can also be defined. It is possible to
enable the file system volumes and place
them on different physical media,
including internal/external parallel Flash
memory, SPI EEPROM, internal or
external parallel SRAM, and MultiMedia/SD memory cards. When configured,
each drive has a default drive letter as shown in the table.
We will discuss each of these formats in turn, but for now we will define a file
system in on-chip RAM. This is quick and simple to configure and can be
debugged in both real target hardware via a ULINK® USB-JTAG Adapter and in
simulation. Once the project has been defined and all of the modules have been
added, we simply need to configure the base address of the file system in RAM,
its size in memory and the number of sectors. The file system may be located in
any valid region of RAM and has a minimum size of 16K. The number of
sectors that you have depends on how you intend to use the file system. If you
intend to have a small number of large files, then select a small sector number.
If, on the other hand, you expect to create a large number of small files, then
select a large number of sectors. You can select between 8, 16, 32, 64, and 128
sectors per volume drive. Once configured, we can add the necessary code to
initialize the volume for use within our application code.
if (fcheck ("R:") != 0) { // check for a formatted drive
if (fformat ("R:") != 0) { // format the drive
… // error handling code
}
}
The fcheck() function can be used to determine if there is a valid formatted
volume present. The fformat() function can be used at any time to
format/reformat the drive. After formatting all the drive memory contents will be
set to 0x00.
Exercise: First File System
This first file system project guides you through setting up a RAM-based file
system. This can run on real hardware or within the µVision Simulator.

52 Chapter 3. RL-Flash Introduction
File I/O Routines
Once the file system has been configured, we can manipulate files.
Function Description
fopen Creates a new file or opens an existing file.
fclose Writes buffered data to a file and then closes the file.
fflush Writes buffered data to a file.
To create a file, open a file on the volume and define a handler to it. This
handler, with which we can read and write to the file, is a pointer to the open file.
#include <stdio.h>
FILE *Fptr;
Include the stdio.h library to define our file handler as type FILE. Next, create a
file and check that it has opened. fopen() requires a string for the file name and
an access attribute, which can be “w” write, “a” append, or “r” read.
Fptr = fopen ("Test.txt","w");
If the file cannot be created or opened, a NULL pointer is returned.
if (Fptr == NULL) {
…; // error handler
}
Once you have finished using the file, you must close it by calling fclose(). Up to
this point, all data written to the file is buffered in the heap space. When you
close the file, the data is written to the physical storage media. Consider this
carefully if you have multiple file streams or are storing large streams of data.
fclose (Fptr);
Once we have created a file, a number of functions help us work with it.
Function Description
feof Reports whether the end of the file stream has been reached.
ferror Reports whether there is an error in the file steam.
fseek Moves the file stream in pointer to a new location.
ftell Gets the current location of the file pointer.
rewind Moves the file stream in file pointer to the beginning of the file.

Getting Started: Building Applications with RL-ARM 53
feof() returns zero until the end of file is reached. Notice, it is possible to read
past the end of a file. While reading or writing data, ferror() reports access errors
in the file stream. Once an error has occurred, ferror() returns the error code
until the file is closed, or until the file pointer is rewound to the start of the file.
fseek(), ftell(), and rewind() position the file pointer within the file. fseek()
moves the file pointer to a location within a file. This location is defined relative
to an origin, which can be the start or the end of the file, or the current file
pointer position. ftell() reports the current location of the file pointer relative to
the beginning of the file. rewind() places the file pointer at the start of the file.
rewind (Fptr); // Place file-pointer at the start of file
fseek (Fptr, 4, SEEK_CUR); // Move 4 chars forward rel. to the FP location
location = ftell (Fptr); // Read the file pointer location
Four standard functions exist to write data to a file stream in byte, character,
string, or formatted output format. Similarly, four analogous functions exist to
read data.
Function Description
fwrite Writes a number of bytes to the file stream.
fputc Writes a character to the file stream.
fputs Writes a string to the file stream.
fprintsf Writes a formatted string to the file stream.
fread Reads a number of bytes from the file stream.
fgetc Reads a character from the file stream.
fgets Reads a string from the file stream.
fscanf Reads a formatted string from the file stream.
while (!feof (Fptr)) {
byte = fgetc (Fptr);
if (ferror (Fptr)) {
…; // Error handling
}
}
Exercise: File Handling
This project contains several examples, which demonstrate creating files,
reading and writing data, and managing the data within a file.

54 Chapter 3. RL-Flash Introduction
Volume Maintenance Routines
As you create and update files, it is important to maintain the health of the drive.
A number of functions maintain the volume and manipulate the content of the
drive. The file system provides five drive and three file maintenance functions.
Function Description
fformat Formats the drive.
fcheck Checks the consistency of the drive.
ffree Reports the free space available in the drive.
fanalyse Checks the drive for fragmentation.
fdefrag Defragments the drive.
We have already used the fcheck() and fformat() functions. The additional drive
maintenance functions include ffree() that will report the available free disk space
and fanalyse() that can be used to check the fragmentation level of a selected
drive. This function returns a value 0 – 255 to indicate the current level of drive
fragmentation. Once a drive becomes too fragmented, the fdefrag() function may
be used to reorganize the volume memory and maximize the available space.
if (ffree ("R:") < THRESHOLD) { // When free space reaches a minimum
if (fanalyse ("R:") > 100) { // Check the fragmentation
fdefrag ("R:"); // If necessary defrag the drive
}
}
Function Description
fdelete Deletes a selected file.
frename Renames a selected file.
ffind Locates files by name or extension.
Three functions are also provided to allow you to manage the files stored within
the drive volume. The functions frename() and fdelete() allow you to rename and
delete a selected file within a chosen drive.
frename ("R:Test1.txt", "New_Test.txt"); // Rename file
fdelete ("R:Test2.txt"); // Delete file
You can also search the contents of the drive with the ffind() function. This will
find files that match a specified pattern. When a file is found, its details are
reported in a structure called info.

Getting Started: Building Applications with RL-ARM 55
//Create a file to store the directory listing
FINFO info;
Fptr = fopen ("directory.log", "w");
while (ffind ("R:*.*", &info) == 0) { // Search drive for all files
fprintf (Fptr, "\nname %s %5d bytes ID: %04d",
info.name, info.size, info.fileID);
}
fclose (Fptr);
In addition to containing records for file details, the FINFO structure also
contains fields to hold a timestamp of the creation time or modification time of
the file.
typedef struct { // Search info record
S8 name [256]; // Name
U32 size; // File size in bytes
U16 fileID; // System Identification
U8 attrib; // Attributes
struct {
U8 hr; // Hours [0..23]
U8 min; // Minutes [0..59]
U8 sec; // Seconds [0..59]
U8 day; // Day [1..31]
U8 mon; // Month [1..12]
U16 year; // Year [1980..2107]
} time; // Create/Modify Time
} FINFO;
The time and calendar information is provided through two functions held in the
file fs_time.c.
U32 fs_get_time (void);
U32 fs_get_date (void);
If you want to use time and date information within your application, you must
modify these two functions to access the real-time clock on your microcontroller.
You must also add the code to initialize the real-time clock. The file fs_time.c is
located in C:\KEIL\ARM\RL\FLASHFS\SRC. You can rebuild the library with the
project in C:\KEIL\ARM\RL\FLASH to provide a custom library for your application.
When rebuilding the library, be careful to select either the ARM_LE (ARM7/9
Little-Endian) or Cortex as the target. The fs_time.c functions are not supported if
you are using a RAM-based file system.
Exercise: Drive Functions
This project contains several examples, which demonstrate maintaining and
working with a drive volume.

56 Chapter 3. RL-Flash Introduction
Flash Drive Configuration
Although a RAM-based file system can be battery-backed, or can be used to store
temporary files during the run time of an application, we usually think of a file
system as having non-volatile storage. To this end, we can configure the file
system to use the internal Flash memory of a microcontroller, or external parallel
Flash, which is memory-mapped onto the microcontroller’s external bus.
First, modify the File_Config.c file.
This time select the Flash drive
as the target drive. Once
selected, we must define the
start. Next, configure the target
base address and drive size. This
should map onto the Flash
sectors of the microcontroller’s
memory. Next, we must add the
programming algorithms for the internal Flash memory. These algorithms are
defined for supported microcontrollers and are located in
C:\KEIL\ARM\RL\FLASHFS\FLASH.
Each subdirectory contains the necessary support files for a given microcontroller
or parallel Flash device. Each of these directories contains FS_FlashDev.h and
FS_FlashPrg.c. Copy these files to your project directory and add FS_FlashPrg.c to
your project. If there is no direct support for your particular microcontroller, do
not be concerned; we will look at developing Flash drivers next.
To use parallel Flash as a file system we
must add two new files:
1. The FS_Flash.h include file that contains a
mapping of the physical Flash sectors.
2. The Flash_page.c file that contains the low
level Flash write and erase routines.
The file FS_FlashPrg.c provides the necessary Flash programming algorithm and
FS_FlashDev.h provides the mapping to the physical Flash sectors. The FlashDev.h
file maps all of the available Flash sectors to the file system by default. We must
modify this file to map only the sectors that are actually being used by our file
system.

Getting Started: Building Applications with RL-ARM 57
// Flash sector definitions in Flash_Page.c
//
#define FLASH_DEVICE \
DFB (0x008000, 0x000000), \ /* Sector size, Start address */
DFB (0x008000, 0x008000), \ /* Sector size, Start address */
#define FL_NSECT 2
// File_Config.c as displayed as in the µVision Configuration Wizard
//
Traget device Base address 0x0000 8000
Device Size in bytes 0x0001 0000
Each physical Flash sector used by the file system must be included in the
FLASH_DEVICE definition. Each sector definition includes the size of the
sector and its address as an offset from the target device base address that is set in
file config.h. In the example above we are defining a file system located at the
32KB boundary of size 64KB. In the physical Flash memory on the
microcontroller, this occupies two Flash sectors each of 32KB. Finally, we must
set the FL_NSECT define to the number of physical Flash sectors used by the file
system in this case two.
Once you have added these files to your project and made the necessary
configuration changes, the Flash file system is ready to use. The function calls
that we used for the RAM-based system work in exactly the same way for the
Flash-based system. Before using the Flash-based file system, the application
code must call finit() before performing any other file system operations.
void main (void) {
finit ();
...
}
Exercise: Flash File System
This exercise demonstrates how to locate a file system in the internal Flash
memory of an ARM processor-based microcontroller.

58 Chapter 3. RL-Flash Introduction
Adapting Flash Algorithms for RL-Flash
If RL-Flash does not provide direct support for your microcontroller or the
parallel Flash on your board, it is possible to adapt the programming algorithms,
used by the Keil ULINK USB-JTAG adapter family, to use them as drivers for
the Flash file system. The ULINK family Flash programming algorithms are
located in C:\KEIL\ARM\FLASH.
For each microcontroller, the ULINK programming algorithms are included in
two files: FlashPrg.c and FlashDev.c. Copy these files to a new directory and
rename FlashPrg.c to FS_FlashPrg.c.
This file contains the basic low-level programming algorithm required by the file
system. To make the programming algorithms compatible with the file system
you must make the following changes. First, change the include file name from:
#include "..\FlashOS.H"
to #include <File_Config.h>.
Next, rename the following functions:
from int Init (unsigned long adr, unsigned long clk, unsigned long fnc)
to int fs_Init (U32 adr, U32clk),
from int EraseSector (unsigned long adr)
to int fs_EraseSector (U32 adr),
and
int ProgramPage (unsigned long adr, unsigned long sz, unsigned char *buf)
to int fs_ProgramPage (U32 adr, U32 sz, U8 *buf).
Finally, delete the functions UnInit() and EraseChip().
Depending on the underlying Flash technology, you may need to modify the
program page function. This will depend on the write granularity of the Flash
memory. Generally, you can use the program page function without
modification if the Flash memory can be written with a word at a time.
However, you will need to add the packed attribute to the data buffer to allow for
unaligned buffer access. Change
M16 (adr) = *((unsigned short *) buf);
to M16 (adr) = *((__packed unsigned short *) buf);
If the write granularity of the Flash memory is larger than a word, i.e. the Flash
memory has a minimum write page size of 128 bytes, it will be necessary to

Getting Started: Building Applications with RL-ARM 59
provide some extra code to manage the Flash page size. Typically, this code has
to read the current data stored in the Flash page, concatenate this with the new
data stored in the file system buffer, and then write the updated page to the Flash
memory. The code below can be used as a starting point for such a device.
#define PAGE_SZ 1024 // Page Size
U32 Page [PAGE_SZ/4]; // Page Buffer
int fs_ProgramPage (U32 adr, U32 sz, U8 *buf) {
unsigned long i;
for (i = 0; i < ((sz+1)/2); i++) {
M16 (adr & ~3) = CMD_PRGS; // Write Program Set-up Command
M16 (adr) = *((__packed unsigned short *) buf); // Write 2 byte data
if (WaitWithStatus(adr & ~3) & (PS | SP)) // Unsuccessful
return (1);
buf += 2;
adr += 2;
}
return (0); // Done successfully
}
In addition to the programming algorithms, you will need to define the Flash
sector definitions in FS_FlashDev.h.
The file FlashDev.c contains the sector definitions for the ULINK programming
algorithms, so you can use this as a basis for the FS_FlashDev.h file or alternatively
you can modify an existing FS_FlashDev.h file. Either way the FlashDev.h file must
conform to the format described above.
If you are using the internal microcontroller Flash memory, you should locate the
file system into a region where there are multiple small sectors, as this will
reduce the amount of erasing and buffering required. Also, since the RL-Flash
file system does not support wear leveling, you must bear in mind an estimated
number of writes to the file system over the life time of the final product.
Typically, microcontroller Flash memory is rated at 100K write cycles. If you
are likely to exceed this, you should consider using an SD/MMC card since these
formats support wear leveling in hardware.

60 Chapter 3. RL-Flash Introduction
MultiMedia Cards
The easiest way to add a large amount of low cost data storage to a small
microcontroller system is through a Secure Digital (SD) or Multi Media Card
(MMC). These cards are available in ever increasing densities at ever lower
prices. Although they are available from a wide range of manufacturers, the
cards conform to a standard specification that defines the interface protocol
between the microcontroller and the memory card. The SD and MMC protocols
allow the microcontroller to communicate in a serial SPI mode at 25KBytes/sec
or through a 4-bit-wide bus at 100KBytes/sec. In order to use the memory card
in parallel mode, the microcontroller must have a dedicated Multimedia Card
Interface (MCI) peripheral. If this is the case, a dedicated driver for supported
microcontrollers is provided in C:\KEIL\ARM\RL\FLASHFS\DRIVERS.
Simply select the appropriate MCI driver and add this to your project as shown
below:
To configure RL-Flash to use an SD\MM card add the MCI or SPI driver for
your microcontroller and configure File_Config.c to use the memory card. In
File_Config.c we must enable the memory card and select it as the default drive. It
is possible to configure the memory card based file system to use an additional
cache of RAM within the microcontroller. This can be from 1K up to 32KBytes
in size. It is really only necessary to enable this option if you are using a
dedicated MCI peripheral. With the cache enabled, the MCI peripheral is able to
perform multiple sector writes and multiple sector reads. If you are using an SPI
peripheral to communicate with the SD/MMC card, you will not get any
significant performance gains with the cache enabled. The RL-Flash makes use
of the Direct Memory Access (DMA) peripherals within supported
microcontrollers to stream data to and from the SD/MMC card. If the DMA is
limited to certain regions of memory, the “relocate buffer cache” option allows
you to force the file buffer cache into a suitable region. Do check that this is
correct for your particular microcontroller.

Getting Started: Building Applications with RL-ARM 61
From this point onwards, the file system API can be used as normal. However,
as we are communicating with an external memory card, which may have some
timing latencies, it may fail the finit() call. To ensure that the file system always
initializes correctly, it is advisable to allow for retries as shown below.
count = 3;
while (finit() != 0) {
if (!(count--)) {
errorflag = 1;
break;
}
}
By default, the file system uses the FAT16 file format. It is possible to enable
FAT32 support for SD/MMC-based file systems. A memory card can be
formatted with a FAT32 file system as follows:
fformat ("M:SD_CARD / FAT32");
A full erase of the card can also be performed during a format as follows:
fformat ("M:SD_CARD / WIPE");
If your microcontroller does not have a dedicated MCI peripheral, then it is
possible to configure the file system library to communicate with the memory
card in SPI mode. SPI driver files are provided in the same file system drivers’
directory. You simply need to add the SPI driver in place of the MCI driver, in
order to configure your microcontroller to access the memory card in SPI mode.
Exercise: MMC-Based File System
This project demonstrates configuration of a memory-card-based file system,
using either a dedicated MCI peripheral or SPI interface.

62 Chapter 3. RL-Flash Introduction
Serial Flash
The file system can also be placed on a serial
Flash connected to the SPI port. The same
SPI drivers used for the memory card can be
reused to provide low-level access to the
Flash memory. However, unlike the
SD/MMC memory, there is no common
communication protocol. Therefore, we
need to provide an intermediate driver that
provides the necessary protocol commands to communicate with the SPI
memory.
The protocol file is very similar to the parallel Flash driver files and can be found
in C:\KEIL\ARM\RL\FLASHFS\FLASH.
Here select the directory named after the Flash device you intend to use and copy
the contents to your project directory. The files contained in the device directory
are: FS_SPI_FlashDev.h and FS_SPI_FlashPrg.c.
The FS_SPI_FlashDev.h file contains a description of the physical Flash sectors and
the FS_SPI_FlashPrg.c module contains the erase and programming algorithms
customized to the Flash device. The functions in the FS_SPI_FlashPrg.c file
communicate with the SPI device through the low-level SPI drivers. However,
an additional simple function is required to control the SPI slave select line.
Since the implementation of this function will depend on the microcontroller you
are using and your hardware layout, you will need to implement this function
yourself. The pseudo-code for this function is shown below.
void spi_ss (U32 ss) {
if (ss) {
Set Slave select high
} else {
Set Slave select low
}
}

Getting Started: Building Applications with RL-ARM 63
Chapter 4. RL-TCPnet Introduction
One of the key middleware components in the RL-ARM library is the RL-
TCPnet networking suite. RL-TCPnet has been specifically written for small,
ARM-based, embedded microcontrollers, is highly optimized, has a small code
footprint, and gives excellent performance. In this chapter, we will first review
the TCP/IP protocol and then examine each feature of RL-TCPnet. Each of the
exercises accompanying this chapter show minimal examples intended to
demonstrate one aspect of RL-TCPnet. Full examples can be found in the board
examples directory C:\KEIL\ARM\BOARDS\<vendor>\<board name>\RL\TCPNET. The
code size for each of these programs is as follows:
Demo Example ROM Size (KB) RAM Size (KB)
HTTP Server (without RTX Kernel) 25.6 20.0
Telnet Server 20.4 20.0
TFTP Server 20.6 24.7
SMTP Server 16.7 19.5
DNS Resolver 12.7 19.6
TCP/IP – Key Concepts
TCP/IP is a suite of protocols designed to support local and wide area
networking. In order to build a TCP/IP based application you do not need to
fully understand all the protocols within the TCP/IP stack. However, you do
need to understand the basic concepts in to configure your system correctly.
Network Model
The TCP/IP network model is split into four layers that map on to the ISO seven-
layer model as shown below.
The network access layer consists of:
the physical connection to the network.
the packetizing of the application data for the underlying network.
the flow control of the data packets over the network.

64 Chapter 4. RL-TCPnet Introduction
In a typical microcontroller-based system, this layer corresponds to the Ethernet
MAC with PHY chip and the low-level device driver. The TCP/IP stack handles
the transport and network routing layers.
The network layer handles the transmission of data packets between network
stations using the Internet Protocol (IP). The transport layer provides the
connection between application layers of different stations. Two protocols; the
Transmission Control Protocol (TCP) and the User Datagram Protocol (UDP)
handle this. The application layer provides access to the communication
environment from your user application. This access is in the form of well-
defined application layer protocols such as Telnet, SMTP, and HTTP. It is
possible to define your own application protocol and communicate between
nodes using custom TCP and UDP packets.
The main three protocols used to transfer application data are: the Internet
Protocol (IP), the Transmission Control Protocol (TCP), and the User Datagram
Protocol (UDP). A typical application will also require the Address Routing
Protocol (ARP) and Internet Control Message Protocol (ICMP). In order to
reduce the size of a TCP/IP implementation for a small microcontroller, some
embedded stacks only implement a subset of the TCP/IP protocols. Such stacks
assume that communication will be between a fully implemented stack, i.e. a PC
and the embedded node. The RL-TCPnet is a full implementation that allows the
embedded microcontroller to operate as a fully functional internet station.

Getting Started: Building Applications with RL-ARM 65
Ethernet and IEEE 802.3
Today’s most dominant networking transport layer for local area networks is
Ethernet (or rather Ethernet II to be exact). The Ethernet header contains a
synchronization preamble, followed by source and destination addresses and a
length field to denote the size of the data packet.
The Ethernet data frame is the transport mechanism for TCP\IP data over a Local
Area Network.
The data in the information field must be between 46 and 1500 octets long. The
final field in the data packed is the Frame Check Sequence, which is a Cyclic
Redundancy Check (CRC). This CRC provides error checking over the packet
from the start of the destination address field to the end of the information field.
TCP/IP Datagrams
In Ethernet networks, the Ethernet data packet is used as the physical
transmission medium and several protocols may be carried in the information
section of the Ethernet packet. For sending and receiving data between nodes,
the information section of the Ethernet packet contains a TCP/IP datagram.
The Layer2 frame (Ethernet) encapsulates the TCP/IP datagrams.
Internet Protocol
The Internet Protocol is the basic transmission datagram of the TCP/IP suite. It
is used to transfer data between two logical IP addresses. On its own, it is a best-
effort delivery system. This means that IP packets may be lost, may arrive out of
sequence, or may be duplicated.
There is no acknowledgement to the sending station and no flow control. The IP
protocol provides the transport mechanism for sending data between two nodes
on a TCP/IP network.

66 Chapter 4. RL-TCPnet Introduction
The IP protocol supports
message fragmentation and re-
assembly; for a small, embedded
node, this can be expensive in
terms of RAM used to buffer
messages. The IP protocol rides
within the Ethernet information
frame as shown below.
The Internet Protocol datagram
provides station-to-station
delivery of data, independent of
the physical network. It does not
provide an acknowledge or
resend mechanism.
The Internet Protocol Header contains a source and destination IP address. The
IP address is a 32-bit number that is used to uniquely identify a node within the
internet. This address is independent of the physical networking address, in our
case the Ethernet station address. In order for IP packets to reach the destination,
a discovery process is required to relate the IP address to the Ethernet station
address.
Address Resolution Protocol
The Address Resolution Protocol (ARP) is used to discover the Ethernet address
of a station on a local network and relate this to the IP address. ARP can be used
on any network that can broadcast messages. The ARP has its own datagram that
is held within the Ethernet frame.
The ARP protocol provides a
method of routing IP messages
on a LAN. It provides a
discovery method to link a
station Ethernet MAC address to
its IP address.
When a station needs to discover
the Ethernet address of a remote
station, it will transmit a
broadcast message that contains

Getting Started: Building Applications with RL-ARM 67
the IP address of the remote station. The broadcast message also contains the
local station’s Ethernet address and its IP address. All the other nodes on the
network will receive the ARP broadcast message and can cache the sending
node’s IP and station address for future use. All of the receiving stations will
examine the destination IP address in the ARP datagram and the station with the
matching IP address will reply back with a second ARP datagram containing its
IP address and Ethernet station address.
This information is cached by the sending node (and possibly all the other nodes
on the network). Now, when a node on the LAN wishes to communicate to the
discovered station, it knows which Ethernet station address to use to route the IP
packet to the correct node. If the destination node is not on the local network, the
IP datagram will be sent to the default network gateway address where it will be
routed through the wide area network.
Subnet Mask
A local area network is a defined subnet of a network. Often it uses a specific IP
address range that is defined for use as a private network (for example
192.168.0.xxx). The subnet mask defines the portion of the address used to
select stations within the local network.
The subnet mask is used to
define the station address range
for the local area network.
The subnet mask defines the
network address bits that form
the identity of the local network.
The remaining IP address bits
can be used to assign the address
of nodes on the local network.
By using the subnet mask to
determine the identity of the
local network, any IP datagrams not destined for the local network are forwarded
through the network gateway and then routed through the wider internet. Within
a LAN, each network station must have the same subnet mask and a unique IP
address. These settings may be configured manually on each station. It is
possible to configure the subnet and IP address automatically using a dedicated
protocol.

68 Chapter 4. RL-TCPnet Introduction
Dynamic Host Control Protocol DHCP
The DHCP supports automatic allocation of IP addresses and configuration of the
subnet mask within a LAN. A DHCP server must be present within the LAN.
This can run on any station and listens on port 67. When a new station is added
to the network, it will request its network configuration from the DHCP server
before it becomes an active station within the network. The DHCP request
process consists of four stages: discovery, offer, request, and acknowledgement.
An Ethernet station can be assigned automatically an IP
address by a DHCP server. This process consists of four
stages, discovery, offer, request, and acknowledge.
To discover the DHCP server, the new station sends a
UDP broadcast packet with address 255.255.255.255.
When the DHCP receives the DHCP discovery packet, it
will reply back to the new station using the Ethernet
MAC address contained within the discovery broadcast.
In this packet, the DHCP server offers the new station an
IP address. To accept this IP address the new station
replies back with a second broadcast packet. The DHCP
server will send a final acknowledgment packet that
contains the remaining network configuration
information and the lease duration of the IP address.
Internet Control Message Protocol
The Internet Control Message Protocol (ICMP) is mainly used to report errors
such as an unreachable destination or an unavailable service within a TCP/IP
network. ICMP is the protocol used by the PING function that is used to check if
a node exists on a network. The Internet Control Message Protocol must be
implemented in a TCP/IP stack. However, in most embedded stacks only the
PING Echo reply is implemented.

Getting Started: Building Applications with RL-ARM 69
Transmission Control Protocol
The Transmission Control
Protocol is designed to ride
within the IP datagram data
payload.
The IP packet provides the
transport mechanism across
various networks. The TCP
datagram provides the logical
connection between computers
and the application software.
The TCP can be described as
making a logical circuit between
two applications running on
different computers. The
Internet Protocol uses the address of the destination computer. TCP uses a
source and a destination port, and provides error-checking, fragmentation of large
messages, and acknowledgement to the sender. The TCP acknowledgement and
retransmission mechanism uses a “sliding window” method. These calls for
multiple buffers to hold data that may need to be re-transmitted. It is expensive
in both processing power and user RAM, so it is quite a challenge when
implementing a small TCP/IP stack.
The TCP protocol is transported by the IP protocol
and provides the connection to an application on a
remote station. It supports fragmentation of data
packets, acknowledgement, and resending of lost
error packets.
The TCP port number associates the TCP data with
target application software. The standard TCP/IP
application protocols have “well-known ports” so that
remote clients may easily connect to a standard
service. The device providing the service can open a
TCP port and listen on this port until a remote client
connects. The client is then assigned a port on which
to receive data from the server. This port is known as
an ephemeral port as its assignment only lasts for the duration of the
communication session between the server and client.

70 Chapter 4. RL-TCPnet Introduction
User Datagram Protocol
Like the Transmission Control Protocol, the User Datagram Protocol rides within
the data packet of the Internet Protocol. Unlike TCP, UDP provides no
acknowledgement and no flow control mechanisms. UDP can be defined as a
best effort, connectionless protocol and is intended to provide a means of
transferring data between application processes with minimal overhead. It
provides no extra reliability over the Internet Protocol.
Like the Transmission Control Protocol, the User
Datagram Protocol is transported by the Internet
Protocol. Unlike TCP, UDP is a simple, low
overhead protocol that provides an easy method of
communication to a remote application.
Although delivery of data cannot be guaranteed
with UDP, its simplicity and ease of use make it the basis of many important
application protocols such as Domain Name Server (DNS) resolving and Trivial
File Transfer Protocol (TFTP).
Sockets
A socket is the combination of an IP address and a port number. In RL-TCPnet,
support is provided for the most useful TCP/IP-based applications such as web
server, using the Hypertext Transfer Protocol (HTTP) and e-mail, which is
implemented with the Simple Mail Transfer Protocol (SMTP). This means that
you do not need to control individual connections. However, if you do wish to
generate your own custom TCP or UDP frames, a low-level sockets library is
also provided. If you intend designing your own protocol you will need to decide
between UDP or TCP frames. UDP is a lightweight protocol that allows you to
send single frames. It does not provide any kind of acknowledgement from the
remote station. If you want to implement a simple control protocol that will
manage its own send and receive packets then use UDP. TCP is a more
complicated protocol that provides a logical connection between stations. This
includes acknowledgement and retransmission of messages, fragmentation of
data over multiple packets and ordering of received packets. If you need to send
large amounts of data between stations or need guaranteed delivery then use
TCP.

Getting Started: Building Applications with RL-ARM 71
First Project - ICMP PING
In order to understand how RL-TCPnet works, we will make a simple example
that connects a microcontroller to a LAN. We can then check that it is working
by using the Internet Control Message Protocol (ICMP) to PING the board.
The PING project consists
of the startup code and a
module main.c to hold our
source code. We must then
add the RL-TCPnet library.
Next, add the configuration
file Net_Config.c and the
low-level Ethernet driver
EMAC.c. RL-TCPnet comes with fully configured
Ethernet drivers for a wide range of ARM processor-based microcontrollers.
The configuration file can be found in C:\KEIL\ARM\RL\TCPNET\SRC. The Ethernet
drivers for supported devices are located in C:\KEIL\ARM\RL\TCPNET\DRIVERS.
The net_config.c is a template file that allows us to quickly and easily enable the
RL-TCPnet features that we want to use. For this project, we need to define the
basic network parameters. We can enter a fixed IP address, subnet mask,
network gateway, and DNS servers in the same way that we would configure a
PC for a LAN.
The RL-TCPnet also supports DHCP. If DHCP is enabled, the microcontroller
retrieves its IP, subnet, gateway and DNS addresses from a DHCP server on the
local network.
Whether we use fixed IP addresses or retrieve them from the DHCP server, we
must provide an Ethernet Media Access Controller (MAC) address. This is the
station address for the Ethernet network and it must be unique. During
development, you can use a “made up number”, but when you produce a real
product, it must contain a unique MAC address. This is discussed in more detail
at the end of this chapter.

72 Chapter 4. RL-TCPnet Introduction
RL-TCPnet also supports the NetBIOS Frames Protocol. If this is enabled, we
can provide our node with a NetBIOS local host name as well as an IP address.
Finally, we must enable the TCP and UDP protocols. The ICMP just uses UDP,
but as we will be using other application protocols that do use TCP, we will
enable both here.

Getting Started: Building Applications with RL-ARM 73
Once the RL-TCPnet library has been configured, we need to add the following
code to our application code.
void timer_poll () {
if (100mstimeout) {
timer_tick (); // RL-TCPnet function
tick = __TRUE;
}
}
int main (void) {
timer_init ();
init_TcpNet ();
while (1) {
timer_poll ();
main_TcpNet ();
}
}
The main while loop must be a non-blocking loop that makes a call to the RL-
TCPnet library on each pass. In addition, we must provide a timer tick to the RL-
TCPnet library. This must use a hardware timer to provide a periodic timeout
tick. The tick period should be around 100ms. If you need a different tick rate,
you should reconfigure the timer and change the timer tick interval in
Net_Config.c.
Once configured, the project can
be built and downloaded into the
microcontroller so that we can
test it on a real LAN.
Exercise: PING Project
This project demonstrates how to configure the RL-TCPnet library to create a
minimal TCP/IP station.

74 Chapter 4. RL-TCPnet Introduction
Debug Support
There are two available versions
of the RL-TCPnet: a release
version and a debug version.
The debug version uses the
printf() function to output
network debug messages, which
can be used during development.
By default, the printf() function
uses a debug UART as a
standard I/O channel by calling
the low level driver sendchar().
To use the debug version of the library, you must ensure that the UART is
configured and suitable sendchar() code is provided. It is also important to
remember that the sendchar() routine is typically configured to operate in a
polled mode. This will provide a significant overhead to the operation of the RL-
TCPnet library. A heavily loaded LAN will generate many debug messages that
may in turn cause the RL-TCPnet library to fail.
Exercise: PING with Debug
This example presents the PING project with the RL-TCPnet debug features
enabled.
Using RL-TCPnet with RTX
Although RL-TCPnet can be used as a standalone C
library, it is also possible to use it with RTX.
When RTX is started, call the init_TCPnet()
function, then create
a task for the TCP
timer tick. Then we
need to create a
second task to call
the RL-TCPnet
library.

Getting Started: Building Applications with RL-ARM 75
void init (void) __task {
init_TcpNet ();
os_tsk_create (timer_task, 30);
os_tsk_create_user (tcp_task, 0, &tcp_stack, sizeof (tcp_stack));
os_tsk_delete_self ();
}
Since the TCP task has a greater memory requirement than most user tasks, it
must be defined with a custom stack space. The tcp_stack is defined as shown
below:
U64 tcp_stack [800/8];
The timer tick is controlled in its own task. This task is given a high priority and
is set to run at intervals of 100msec.
__task void timer_task (void) {
os_itv_set (10);
while (1) {
timer_tick ();
os_itv_wait ();
}
}
The main tcp_task calls the RL-TCPnet library and then passes execution to any
other task that is in the READY state. Since this task has no RTX system calls
that will block its execution, it is always ready to run. By making it the lowest
priority task in your application, it will enter the RUN state whenever the CPU is
idle.
__task void tcp_task (void) {
while (1) {
main_TcpNet ();
os_tsk_pass ();
}
}
Exercise: PING With RTX
This exercise demonstrates the PING project built using RTX.

76 Chapter 4. RL-TCPnet Introduction
RL-TCPnet Applications
RL-TCPnet supports a number of standard internet applications. These include
trivial file transfer (TFTP), web server (HTTP), email client (SMTP), telnet, and
domain name server (DNS) client. In RL-TCPnet, each of these applications is
quick and easy to configure, as we shall see in the next section.
Trivial File Transfer
RL-TCPnet includes code to implement a TFTP server. As its name suggests,
TFTP is a simple protocol that was developed originally to transfer program
images into remote devices such as internet routers and diskless terminals. In
comparison, FTP is intended to transfer large files across the internet. The TFTP
protocol is much more suitable for a small, embedded system. Compared to FTP,
it also uses a very small amount of resources.
Adding the TFTP Service
Of all the applications supported
by RL-TCPnet, the TFTP server
is the simplest to configure. The
TFTP server is designed to
integrate with the RL-Flash file
system. It works with any media
type available to RL-Flash
(SRAM, Flash, serial Flash or
SD/MMC). You must configure
RL-Flash as described in Chapter 3. In this section we
will look at configuring the TFTP server to work with
an SD/MMC-based file system. We will take the
SD/MMC-based file system developed in Chapter 3
and add the RL-TCPnet files as shown below.
The TFTP support is enabled in the Net_Config.c file.
Once the TFTP server is enabled, you can adjust its
parameters to meet your requirements.

Getting Started: Building Applications with RL-ARM 77
This includes:
the number of TFTP clients that can be connected simultaneously,
the inactivity timeout for each client,
the number of retries supported.
TFTP uses UDP rather than TCP as its transport protocol. The use of UDP gives
a significant saving in both code size and SRAM footprint.
Complete the TFTP server by adding a user interface file, TFTP_uif.c, located in
C:\KEIL\ARM\RL\TCPNET\SRC. This file provides the TFTP callback functions that
link the server to the file system. We do not need to modify this file to make the
basic TFTP server work. To add special features to the TFTP server, modify
these callback functions.
Exercise: TFTP Server
This exercise builds a TFTP server that can be used to upload and download files
to the RL-Flash file system.
HTTP Server
One key TCP/IP applications
supported by the RL-TCPnet
library is a HTTP web server. The
web server can be used to deliver
sophisticated HTML pages to any
suitable web browser running on
any platform, be it a PC, Mac,
smart-phone, or other internet
enabled device. The HTTP server has a Common
Gateway Interface (CGI) that allows us to input and
output data to the embedded C application.
To configure the web server, take the first PING
project and enable the web server option in Net_Config.c.
In the HTTP server section, define the number of web
browsers that can connect simultaneously to the server.
It is also possible to create an access username and
password.

78 Chapter 4. RL-TCPnet Introduction
Web Server Content
The content held in the web server can be any file type that can be displayed by a
web browser. This will be hypertext markup language (HTML), which may also
contain images held in any common format such as PNG, GIF, and JPEG, sound
in WAV or MP3 formats, and active content such as Java script libraries. You
are limited only by the amount of storage space available to your microcontroller.
Since this will be quite small compared to a full-scale web server, you should be
careful about which tool you use to generate the HTML script. Tools such as
Dreamweaver or FrontPage are likely to generate complex scripts that will be too
large to store on a small microcontroller. If you are not familiar with HTML,
there are many free tutorials available on the internet. You will also need a
simple HTML editor so that you can design minimal HTML pages. Some
suitable resources are listed in the bibliography section at the end of this book.
Adding Web Pages
Once RL-TCPnet is configured and running on the network, we can start to add
some content to the web server. Generally, this takes the form of HTML pages.
You may start with a simple HTML script like the one below.
<html>
<head>
…
<title> HTML Example </title>
</head>
<body>
<embed src="sound.wav" autostart="true" hidden="true">
<p>First Emdedded Web Server</p>
<p><img src="Keil_logo.gif">
<embed src="sound.wav" autostart="true" hidden="true"></p>
</body>
</html>
RL-TCPnet allows you to store the HTML pages in two different ways. You can
convert the HTML into C arrays, which are then stored as part of the application
code in the microcontroller program Flash. This is ideal if you want a very small
web server that runs on a single chip microcontroller. The second method stores
the HTML as files in the RL-Flash file system. This method has the advantage
that you can upload new HTML web pages using the TFTP server, but it also has
a larger code-size footprint.

Getting Started: Building Applications with RL-ARM 79
Adding HTML as C Code
In order to place HTML pages in
our embedded web server, you
must add each of the files
(HTML file, GIF file etc.) to the
project. Each of these files
should be added as a text file
type. These files have to be
processed into a virtual file system in order to get them into the web server. This
is done by a special utility provided with the MDK-ARM, called FCARM.EXE (file
converter for ARM). The FCARM.EXE utility is located in the C:\KEIL\ARM\BIN
directory.
The utility FCARM.EXE is used to
convert files with web server
content into C arrays held within
a program module.
The creation of the virtual file
system can be integrated with the
project build system by adding
an input file to the project as
shown below. The input file is a
text file containing the command
line parameters to be used when
launching the FCARM.EXE utility.
This input file, web.inp, should be added as a custom file type. In its local options
menu you can specify how the file should be treated when the project is built.
In this case, when the project is
built, the FCARM utility will be
run and it will use the contents of
the web.inp file as its parameters.
The web.inp file should list the
input web content and a
destination C file.
index.html, sound.wav, hitex_logo.gif to Web.c nopr root Web

80 Chapter 4. RL-TCPnet Introduction
When the project is built, the three web-content files are parsed and their contents
are stored as C arrays in the file WEB.c.
const U8 index_html [] = {
"<html> <head> <title>HTML Example</title></head>\r\n"
"<body>\r\n"
"<embed src=\"sound.wav\" autostart=\"true\" hidden=\"true\">\r\n"
"<p>First Emdedded Web Server</p>\r\n"
"<p><img src=\"Keil_logo.gif\">\r\n"
"<embed src=\"sound.wav\" autostart=\"true\" hidden=\"true\"></p>\r\n"
"</body>\r\n"
"</html>\r\n"
};
When a web browser connects to the server and requests an HTML page, a
simple “file system” is used to locate the correct array. The contents of the array
are then returned to the browser, which in turn displays the contents to the user.
const struct http_file FileTab [FILECNT] = {
{"index.html", (U8 *) &index_html, 255},
{"sound.wav", (U8 *) &sound_wav, 8903},
{"keil_logo.gif", (U8 *) &keil_logo_gif, 4637},
…
};
To make an active web server, you simply add the Web.c file to your project and
rebuild the project. This approach embeds the web server content as part of your
application. As it does not use a full file system, you can build a very small web
server application that will fit within the Flash memory of a small
microcontroller. However, once the application is built, it is not possible to
update the content of the HTML pages. If you need to change the HTML content
of a deployed web server, it is possible to store the HTML pages within the RL-
Flash file system. They then can be updated locally or remotely via the TFTP
server.
Exercise: First Web Server
This exercise configures a minimal Web Server with a single page of HTML.

Getting Started: Building Applications with RL-ARM 81
Adding HTML with RL-Flash
The RL-TCPnet web
server can be configured
to serve web pages stored
in a Flash file system
implemented with RL-
Flash. This makes it
possible for users to upload HTML pages into the file
system using the TFTP server and then serving them to
a web browser. We can configure the web server to
work this way by taking the TFTP example from the
last section and enabling the HTTP and TCP support.
We have now covered the basic techniques for building
an embedded web server using RL-ARM. This allows
us to serve static web pages to remote clients. Most
embedded web servers host dynamic web pages that
provide information relative to the system where they
are hosted. Therefore, a means to pass data to/from the web server and the C
application code running in the microcontroller is required. In the RL-TCPnet
library, this is done through a Common Gateway Interface (CGI).
Exercise: File based web server
This exercise configures the web server to store its HTML content within an SD
card using the RL-Flash file system. The TFTP server is enabled also so that
new pages can be uploaded remotely.

82 Chapter 4. RL-TCPnet Introduction
The Common Gateway Interface
The Common Gateway Interface (CGI) is a standard protocol for interfacing
application software to a TCP/IP server, typically a HTTP server. The CGI
protocol will take data from the TCP/IP server that has been entered from a client
and pass it to the application software in the form of an environment variable.
The CGI protocol also allows the application software to output data through the
TCP/IP server. In the case of a HTTP server, the data is output as dynamically
modified HTML.
To enable the CGI interface, we need to add a new C file from the RL-TCPnet
library to our project. This file is called HTTP_CGI.C and is stored in the TCPnet
source directory C:\KEIL\ARM\RL\TCPNET\SRC. In addition, any HTML file that will
access the CGI interface must
have the extension .cgi rather
than htm or html as shown below.
The file HTTP_CGI.c links events
in the web server to the
application C code via a CGI.
Dynamic HTML
We have already discussed how to display static HTML pages. However, most
embedded web servers need to display the data held in the C application.
With the RL-TCPnet, this is done with a simple CGI scripting language that is
added to the HTML text. The CGI scripting language contains four basic
commands. These must be placed at the beginning of each HTML line within a
page that uses the CGI gateway. The commands are as follows:
Command Description
I Include a HTML file and output it to the browser.
T The characters following this command are a line of HTML and should be output
to the browser.
C This line of text is a command line and the CGI interface will be invoked.
. A period ( . ) must be placed at the end of a CGI file.
# A hash ( # ) character must be placed before a comment.

Getting Started: Building Applications with RL-ARM 83
An HTML file that is intended to output a dynamically changing greeting
message to the web browser would look like this:
t <HTML><HEAD><TITLE> Hello World Example </TITLE></HEAD>
t <H2 ALIGN=CENTER> Output a Greeting as Dynamic HTML </H2>
c a <p> %s </p>
t </BODY>
t </HTML>
. # The period marks the end of the file
The first two lines begin with the “t” script command. This means that the
remainder of the line is HTML and will be sent to the client browser. The third
line begins with the “c” script command. This means it is a command line. The
remainder of the line will be passed in an environment variable to the common
gateway interface function cgi_func(). The environment variable is called env
and from the example above it will contain the string “a <p>%s</p>”. The
start of this string consists of user defined control characters, in this case the “a”.
The cgi_func() must contain code to parse these characters and then format the
remainder of the HTML line.
U16 cgi_func (U8 *env, U8 *buf, U16 buflen, U32 *pcgi) {
switch (env [0]) {
case 'a':
len = sprintf ((S8 *) buf, (const S8 *) &env [2], "Hello World");
break;
}
return ((U16) len);
}
In the case above when the page is loaded, the “a” clause of the switch statement
will be executed. The sprint() statement then becomes
len = sprintf ((S8 *) buf, <p>%s</p> , "Hello World");
and the contents of buf becomes:
<p> Hello World </p>
which is then output to the browser.
To the browser the HTML code will appear as shown below.
<HTML><HEAD><TITLE>Hello World</TITLE></HEAD>
<BODY>
<H2 ALIGN=CENTER>Output a Greeting as Dynamic HTML</H2>
<p> Hello World </p>
</BODY>

84 Chapter 4. RL-TCPnet Introduction
This technique is very straightforward and easy to use. You can apply the CGI
scripting to any part of the HTML text, in order to generate dynamically any
form of HTML display. In the above example, we have only used one user
defined control character. It is possible to use multiple control characters to build
up complex dynamic pages.
Exercise: CGI Scripting
This exercise demonstrates the basic scripting method used to generate dynamic
HTML.
Data Input Using Web Forms
Now we will have a look at how to send data from the web browser to the C
application. There are two data input methods supported by the CGI module.
These two methods are called GET and POST. Both are used to input data
through a form.
The GET method should be used if the input data is idempotent. This means that
the input data has no observable effect on the world. For example, entering a
query into a search engine does not change any data held on the web.
The POST method should be used if the input data is going to be used to change
values “in the real world”. For example, if you are entering data into a database
you are changing the state of that database and should therefore use the POST
method. For our purpose of entering data into a small, embedded web server, we
will be using the POST method.
For our purposes, the GET method should be used to change environment
variables within the web server, while the POST method should be used to
transfer data between the user and the C application code.
Using the POST Method
To allow a remote user to enter data via a web browser, we need to add a form
cell and a submit button to our web page. The basic code for this is shown
below.

Getting Started: Building Applications with RL-ARM 85
<HTML>
<HEAD>
<TITLE>Post example</TITLE>
</HEAD>
<BODY>
<FORM ACTION="index.cgi" METHOD="POST" NAME="CGI">
<TABLE>
<TR>
<TD>
<INPUT TYPE="TEXT" ID="textbox1" SIZE="16" VALUE=""></TD>
<TD ALIGN="right">
<INPUT TYPE="SUBMIT" ID="change" VALUE="change"></TD>
</TR>
</TABLE>
</FORM>
</BODY>
</HTML>
When this page is viewed, it creates a cell
“textbox1” and a submit-button “change” that
invokes the POST method. Pressing the button will post the data of “textbox1”
to the CGI interface. This causes RL-TCPnet to call the CGI_process_data()
function in the HTTP_CGI.c file.
void cgi_process_data (U8 *dat, U16 len) {
unsigned char text1 [16];
var = (U8 *) alloc_mem (40);
do {
dat = http_get_var (dat, var, 40);
if (var [0] != 0 ) {
if (str_scomp (var, "textbox1") == __TRUE) {
str_copy (text1, var+4); // extract user data
process_Input (text1); // user function to process data
}
}
}
}
The two functions CGI_process_data() and CGI_process_var() are used to
handle the GET and POST methods for sending data to a web server. We must
customize the CGI_process_data() function in order to take data from the
textbox1 cell.
When the SUBMIT button is pressed, RL-TCPnet calls CGI_process_data(). In
this function, a buffer called var is allocated. The process data is then copied
into this buffer as a string, by calling the http_get_var() function. This string
contains the name of the form cell and any data that has been entered. The form
of this string is shown below.
textbox1=<input text>

86 Chapter 4. RL-TCPnet Introduction
Now, all we need to do is to add code to parse this string and pass any entered
data to our C application.
Exercise: CGI POST Method
This exercise used the CGI POST method to pass input data from a text box to
the underlying C application.
The basic POST method allows you to input data from any HTML form.
However, when the form is reloaded, the default options will be displayed. If
you have a configuration page that uses objects such as radio buttons and check
boxes, it is desirable to display the current configuration. To do this, we need to
employ both the CGI dynamic HTML and the CGI POST method. When the
page loads or is refreshed, the CGI_func() must output the current settings. If
new values are entered, they will be accepted by the CGI_process_data()
function. For a simple text box, the HTML must be modified as follows:
#
# HTML with script commands
#
t <HTML>
t <HEAD>
t <TITLE>Post example</TITLE>
t </HEAD>
t <BODY>
t <FORM ACTION="index.cgi" METHOD="POST" NAME="CGI">
t <TABLE>
t <TR>
t <TD>
c a <INPUT TYPE="TEXT" ID="textbox1" SIZE="16" VALUE="%"></TD>
t <TD ALIGN="right">
t <INPUT TYPE="SUBMIT" ID="change" VALUE="change"></TD>
t </TR>
t </TABLE>
t </FORM>
t </BODY>
t </HTML>
The CGI_func() must output the current value held in the text box cell when the
page is loaded.
// From cgi_func() in HTTP_CGI.c
case 'a':
len = sprintf ((S8 *) buf, (const S8 *) &env [4], text1);
break;

Getting Started: Building Applications with RL-ARM 87
In this case, the data held in the application_data variable will be converted to an
ASCII string. When the HTML page is loaded, the string will appear as the
content of the text box. This same approach can be applied to any other HTML
object such as radio buttons, check boxes, and pick lists.
Using the GET Method
The GET method works on the same principle as the POST method. When a
form is defined in the HTML script, we use the GET method in place of the
POST method as shown below.
<FORM ACTION="network.cgi" METHOD="GET" NAME="CGI">
Now when the form is submitted, the CGI_process_var() function will be
triggered in place of the POST method’s CGI_process_data() function. The
contents of the input cell are passed to the CGI_process_var() function and can
be handled in the same manner as the CGI_process_data() function.
void cgi_process_var (U8 *qs) {
U8 *var;
var = (U8 *) alloc_mem (40);
do {
qs = http_get_var (qs, var, 40);
if (var [0] != 0) {
if (str_scomp (var, "query=" ) == __TRUE) {
form_query_string (var+6);
}
………
}
while (qs);
free_mem ((OS_FRAME *) var);
}
}
Exercise: Web Server Forms
This exercise demonstrates the code needed for each of the basic web form
objects including text box, radio button, check box and selection list.

88 Chapter 4. RL-TCPnet Introduction
Using JavaScript
JavaScript is a C like scripting language stored on a web
server and downloaded on demand to a client browser.
The client interprets and executes the script on its host
processor, be this a PC, MAC, or smartphone. JavaScript
allows you to develop sophisticated multi-platform user
interfaces. In this section, we will look at adding a
JavaScript library that draws a graph. First, we need a
suitable JavaScript application. A graph drawing
application can be downloaded from
www.codeproject.com/jscript/dhtml_graph.asp. This
object consists of two files, a JavaScript source file, and a
gif. Add them to a web server application. The web.inp
file content is:
index.htm, graph.htm, dot.gif, graph.js to Web.c nopr root Web
The three graph files (graph.htm, dot.gif, and graph.js) are also added to the web.inp
command line. The HTML file graph.htm invokes the graph object.
<script language="JavaScript">
var bg = new Graph (10);
bg.parent = document.getElementById ('here');
bg.title = 'Annual average temperature by month';
bg.xCaption = 'Month';
bg.yCaption = 'Temperature';
bg.xValues [0] = [10, 'Jan'];
bg.xValues [1] = [15, 'Feb'];
bg.xValues [2] = [17, 'March'];
bg.xValues [3] = [20, 'April'];
bg.xValues [4] = [22, 'May'];
bg.xValues [5] = [30, 'June'];
bg.xValues [6] = [33, 'July'];
bg.xValues [7] = [27, 'Aug'];
bg.xValues [8] = [20, 'Sept'];
bg.xValues [9] = [18, 'Oct'];
bg.xValues [10] = [15, 'Nov'];
bg.xValues [11] = [9, 'Dec'];
bg.showLine = true;
bg.showBar = true;
bg.orientation = 'horizontal'; // or = 'vertical';
bg.draw ();
</script>

Getting Started: Building Applications with RL-ARM 89
When the html page is loaded,
the JavaScript library is sent to
the browser client. The HTML
code is used to create the graph
object and define the
coordinates.
When the graph page is loaded,
the JavaScript code will be
downloaded to the browser. The
browser will then execute the
JavaScript code and draw the graph. This results in a “static” graph where
always the same values are plotted. While this is not very useful in an embedded
system, it is a good starting point to test the JavaScript source code, particularly
if you have not written it yourself. Once the JavaScript is running as a static
object, the RL-TCPnet scripting commands can be used to pass data from the
embedded application to the JavaScript graph. First, we must rename the
graph.htm file to graph.cgi then add the script commands as shown below.
c m a bg.xValues [0] = [%s, 'Jan'];
c m b bg.xValues [1] = [%s, 'Feb'];
c m c bg.xValues [2] = [%s, 'March'];
c m d bg.xValues [3] = [%s, 'April'];
c m e bg.xValues [4] = [%s, 'May'];
c m f bg.xValues [5] = [%s, 'June'];
c m g bg.xValues [6] = [%s, 'July'];
c m h bg.xValues [7] = [%s, 'Aug'];
c m i bg.xValues [8] = [%s, 'Sept'];
c m j bg.xValues [9] = [%s, 'Oct'];
c m k bg.xValues [10] = [%s, 'Nov'];
c m l bg.xValues [11] = [%s, 'Dec'];
//
// From HTTP_CGI.c
//
unsigned char months [12] =
{10, 15, 17, 20, 22, 30, 33, 27, 20, 18, 15, 9};
U16 cgi_func (U8 *env, U8 *buf, U16 buflen, U32 *pcgi) {
…
case 'm':
i = env [2] - 0x61;
sprintf (buffer, "%1d", months [i]);
len = sprintf ((S8 *) buf, (const S8 *) &env [4], buffer);
break;
……
}

90 Chapter 4. RL-TCPnet Introduction
Here we want to display temperature values held in a C array controlled by the
application code. We add a script command for each line of JavaScript that is
used to pass the graph coordinates. The fixed graph values are replaced by a %s
for the dynamic data. When the page is loaded, each script line will trigger the
cgi gateway function cgi_func(). A second user defined command is added for
each script line (a to l). Each time the script command triggers, the cgi_func() is
called and we enter case ’m’: of the switch statement. The ASCII value of the
second user defined character is read from the env[] array and we deduct 0x61.
This converts from an ASCII character value to a binary value between 0 and 11.
This value is used as an index into the application data array (months[]). The
logged temperature data is then converted into an ASCII string. Finally, the
sprintf() command is used to replace the %s in the HTML code with the
application data value. The result is a graph that displays the dynamic data
logged by the application. Using this approach, you can see that web server
scripting commands in TCPnet allow you to pass dynamic application data to any
embedded object.
Exercise: JavaScript
This exercise demonstrates adding a JavaScript Graph object to a CGI page.
AJAX Support
Using the RL-TCPnet scripting language to pass dynamic data to JavaScript
objects allows you to easily build sophisticated html pages that utilize the
thousands of man hours of development that has gone into many web browsers.
However, there are disadvantages if you are trying to display frequently changing
data. An easy solution is for the user to press the browser’s refresh button or you
can add a refresh tag to the <head> section of the HTML code.
<meta http-equiv = "refresh" content="600">
While this works, it is not very satisfactory for two reasons. First, this causes the
whole page to reload, what causes screen flicker and thus is not very satisfactory
for the user. Second, the browser has to download the whole page again, which
is slow and consumes bandwidth. The solution to this problem is to use a group
of interrelated web development techniques called “Asynchronous JavaScript and
XML” or Ajax for short. For our purposes, Ajax is used to isolate the dynamic
data within a group of XML tags. This data is then sent to the browser at an
update rate defined within the html page. This means that the dynamic
application data is sent in a single TCP packet providing a very fast update rate

Getting Started: Building Applications with RL-ARM 91
that consumes minimal bandwidth. The most commonly used browsers can take
this data and update the web page without having to reload the full page. This
gives flicker free “real-time” update of dynamic objects within the web page.
To see how the Ajax support works within RL-
TCPnet, we will look at creating a CGI page that
contains eight tick boxes that reflect the state of a
series of buttons connected to port pins on the
user hardware. The necessary Ajax JavaScript
support is contained in a support file called
xml_http.js. This file should be added to a web
server project as shown above. Next, we must
create a CGI page, buttons.cgi, that displays the
eight check boxes. A separate XML file,
buttons.cgx, is also created that will hold the
dynamic data as XML tags.
#------------------------------------------------
# HTML script in buttons.cgi
#------------------------------------------------
t <form action="buttons.cgi" method="post" id="form1" name="form1">
t <table border="0" width="99%"><font size="3"><tr>
t <td><img src="pabb.gif">Buttons [7..0]:</td>
t <td align="center">
t <input type="checkbox" disabled id="button7">7
t <input type="checkbox" disabled id="button6">6
t <input type="checkbox" disabled id="button5">5
t <input type="checkbox" disabled id="button4">4
t <input type="checkbox" disabled id="button3">3
t <input type="checkbox" disabled id="button2">2
t <input type="checkbox" disabled id="button1">1
t <input type="checkbox" disabled id="button0">0
t </td>
t </tr></font></table>
t <p align="center">
t <input type="button" id="refreshBtn" value="Refresh"
onclick="updateMultiple(formUpdate)">
t Periodic:<input type="checkbox" id="refreshChkBox"
onclick="periodicUpdate()"></p></form>
A refresh button, a tick box,
and eight status boxes are
created in a form that uses
the post method. The
refresh button will invoke a JavaScript function, updateMultiple(). Checking the
periodic tick box will call a separate JavaScript function, periodicUpdate().

92 Chapter 4. RL-TCPnet Introduction
/*-------------------------------------
* xml_http.js
*------------------------------------*/
function periodicObj (url, period) {
this.url = url;
this.period = (typeof period == "undefined") ? 0 : period;
}
#--------------------------------------
# buttons.cgi
#--------------------------------------
t var formUpdate = new periodicObj ("buttons.cgx", 300);
/*----------------------------------------
* xml_http.js
*---------------------------------------*/
function updateMultiple (formUpd, callBack, userName, userPassword) {
xmlHttp = GetXmlHttpObject();
if (xmlHttp == null) {
alert ("XmlHttp not initialized!");
}
return 0;
}
When the refresh button is pressed, the JavaScript function updateMultiple() is
downloaded from the server and executed in the browser. This is a standard
function in the xml_http.js support file. When this function is invoked, a
parameter called formUpdate is passed. This is an instance of a JavaScript object
called periodicObj that is also defined in xml_http.js. This object passes the name
of the xml file that has to be downloaded, as well as the update period measured
in msec.
#--------------------------------------
# Buttons.cgx
#--------------------------------------
t <form>
c y0
c y1
c y2
c y3
c y4
c y5
c y6
c y7
t </form>
.

Getting Started: Building Applications with RL-ARM 93
/*---------------------------------------
* cgi_func() in HTTP_CGI.c
*--------------------------------------*/
case 'y':
len = sprintf (
(char*) buf,
"<checkbox><id><button%c</id> <on>%s</on></checkbox>",
env [1],
(get_button () & (1<<(env [1]-'0'))) ? "true" : "false"
);
break;
<!-----------------------------------------
# Generated XML
#----------------------------------------->
<form>
<checkbox><id>button0</id><on>true</on></checkbox>
<checkbox><id>button1</id><on>false</on></checkbox>
<checkbox><id>button2</id><on>false</on></checkbox>
<checkbox><id>button3</id><on>false</on></checkbox>
<checkbox><id>button4</id><on>false</on></checkbox>
<checkbox><id>button5</id><on>false</on></checkbox>
<checkbox><id>button6</id><on>false</on></checkbox>
<checkbox><id>button7</id><on>false</on></checkbox>
</form>
This causes the browser to download the buttons.cgx file, which is a small file
containing a script line for each element of the form. Each script line causes
cgi_func() to execute. The user defined command letters cause case y in the
switch statement to execute. This code then constructs the necessary XML to
update the browser tick-boxes and reflect the current status of the buttons on the
user hardware.
It is important to note that there should be no space characters in the
generated XML code.
#--------------------------------------
# buttons.cgi
#--------------------------------------
t function periodicUpdate() {
t if (document.getElementById ("refreshChkBox").checked == true) {
t updateMultiple (formUpdate);
t periodicFormTime = setTimeout ("periodicUpdate ()",formUpdate.period);
t } else {
t clearTimeout (periodicFormTime);
t }
t }

94 Chapter 4. RL-TCPnet Introduction
If the periodic update tick box is checked, it will invoke a function called
periodicUpdate(). This is a user defined function located in the <head> section
of buttons.cgi. This function calls the updateMultiple() to display the current
status of the tick boxes. It will then set a timer within the browsers event
scheduling called periodicFormTime with the update period defined in the
formUpdate object. When this timer expires it will call again
periodicUpdate(),which will automatically refresh the status of the tick boxes
and restart the timer. If the user unchecks the tick box, the timer will be halted
with the clearTimeout() function. Remember, this is all JavaScript code that
invokes functions within the client browser. The result is a low bandwidth
connection to the RL-TCPnet web server that provides “real-time”, flicker-free
updates of dynamic application data.
Exercise: Ajax web form
This example demonstrates the minimum code necessary to update a web form
using Ajax support.
Simple Mail Transfer Client
The RL-TCPnet library includes an SMTP client, which allows your application
software to send email messages. Each email message can be a fixed text string,
or it can be a dynamic message generated by the application software.
Adding SMTP Support
We can add SMTP support by
enabling the SMTP client in
Net_Config.c and adding the
SMTP_uif.c support file to the
project.
The final configuration step is to
define the address of the SMTP
server in your application code.
The SMTP server address is held as a global array and is defined as follows:
U8 srv_ip [4] = {192, 168, 0, 253};

Getting Started: Building Applications with RL-ARM 95
Sending a Fixed Email Message
Once the server has been configured, the application starts the SMTP client by
calling the smtp_connect() function. This function connects to an SMTP server,
sends a single email, disconnects from the server, and finally calls a callback
function.
smtp_connect ((U8 *) &srv_ip, 25, smtp_cback);
Smtp_connect() requires three parameters. The first parameter is the SMTP
server IP address. The second parameter is the port number on that the SMTP
server is running; the standard, well-known SMTP port is “25”. Finally, we pass
the name of the function that will be called when the SMTP session finishes.
The email message is composed by the smtp_connect() function by calling the
user-defined SMTP client interface function smtp_cbfunc() stored in the
SMTP_uif.c file:
U16 smtp_cbfunc (U8 code, U8 *buf, U16 buflen, U16 *pvar xcnt)
During the SMTP session, this function is called several times. Each time it is
called, a different code is passed. This is in order to request a different element
of the email message: sender’s email address, destination address, subject, and
finally the message. Each part of the message must be copied into the buffer,
which is passed as the second parameter. The third parameter passes the
maximum size of the message buffer. This will vary depending on the
underlying maximum segment size of the TCP/IP network. A very simple
message can be sent as follows:
switch (code) {
case 0: //senders email address
len = str_copy (buf, "sender@isp.com");
break;
case 1: //recipient email address
len = str_copy (buf, "receiver@isp.com);
break;
case 2: //subject line
len = str_copy (buf, "Hello RL-TCPnet");
break;
case 3: //message
len = str_copy (buf, "Email from RL-TCPnet.");
break;
}

96 Chapter 4. RL-TCPnet Introduction
The final message string must be terminated with a period (.). Once the message
has been, sent the SMTP session will end and the user-defined callback function
will be called. A session code will be passed to the callback function. This
reports whether the SMTP session was successful and if not, why it failed.
static void smtp_cback (U8 code) {
switch (code) {
case SMTP_EVT_SUCCESS:
printf ("Email successfully sent\n");
sent = __TRUE;
break;
case SMTP_EVT_TIMEOUT:
printf ("Mail Server timeout.\n");
break;
case SMTP_EVT_ERROR:
printf ("Error sending email.\n");
break;
}
}
Exercise: Simple SMTP
This exercise presents the minimal code required to send a fixed email message.
Dynamic Message
It is possible to send dynamically created email messages. The sender and
recipient email addresses and the subject can be held as strings, so that different
addresses and subjects can be selected. The application software can also
dynamically generate the data sent in the message.
It is possible to send long email messages that contain application data. For each
call to the smtp_cbfunc() function, we can only send a packet of data with the
size of the buffer buf. However, we can force multiple calls to the smtp_cbfunc()
and build an email message that is larger than the buffer size.
typedef struct {
U8 id;
U16 idx;
} MY_BUF;
#define MYBUF(p) ((MY_BUF *) p)
First, we must declare a simple structure to control the construction of the email
data packets. In the structure above, the idx element counts the number of
packets sent, and id controls the flow of the smtp_cbfunc() switch statement.

Getting Started: Building Applications with RL-ARM 97
Next, expand the case 5 switch statement of the smtp_cbfunc() function, to
handle multiple data packets. Add another switch statement as shown in the code
below. The local buffer MYBUF(pvar)-->id counts how many data packets have
been sent, and MYBUF(pvar)-->id controls the flow of the code through the new
switch statement. The smtp_cbfunc returns the number of bytes that have been
written to the output buffer. Recurring calls to the smtp_cbfunc() function can be
enforced by setting the most significant bit of the return value to high.
U16 smtp_cbfunc (U8 code, U8 *buf, U16 buflen, U32 *pvar) {
U32 len = 0;
switch (code) {
…
case 5:
switch (MYBUF(pvar)->id) {
case 0:
len = str_copy (buf, "First Packet of Data\n");
MYBUF (pvar)->id = 1;
MYBUF (pvar)->idx = 1;
goto rep;
case 1:
len = str_copy (buf,"Bulk of the data\n");
if (++MYBUF(pvar)->idx > 5) {
MYBUF(pvar)->id = 2;
}
/* Request a repeated call, bit 15 is a repeat flag. */
rep: len |= 0x8000;
break;
case 2:
/* Last one, add a footer text to this email. */
len = str_copy (buf,"Last Packet of data.\n");
break;
}
}
return ((U16) len);
}
Therefore, to send an email with a large amount of data we add a new switch
statement with cases. The first case sends the initial packet of data and sets the
repeat flag, the second case sends the bulk of the data and sets the repeat flag.
The final case sends the final packet of data and does not set the repeat flag.
Exercise: Dynamic SMTP
This exercise demonstrates how to construct a long email message containing
dynamic data.

98 Chapter 4. RL-TCPnet Introduction
It is only possible to send the first 127 ASCII text characters as part of an email
message. If you plan to send binary data in an email message, it must be encoded
as a text string. The most common way of doing this is to use base64 encoding.
The following example demonstrates an encoder and decoder utility.
Exercise: Base64 Encoding
This exercise demonstrates a base64 encoder, which can be used to prepare
binary data for inclusion in an email message.
Telnet Server
The RL-TCPnet library allows
you to add a Telnet server to
your application. Within the
Telnet server, you can provide a
custom menu system that links
directly to your application C
code. This code exists in the
telnet support file. Once added,
the telnet server is fully functional, including buffering of the command history.
The Telnet server has a very small code footprint. This makes it ideal for designs
that need remote connectivity having very little Flash memory available. A PC
running a Telnet client can then access the Telnet server. This approach gives
similar functionality to a HTTP server, but with a much smaller code footprint.
Like the other RL-TCPnet applications, we need to enable the Telnet server in
the Net_Config.c module. Once enabled, we can also define the number of parallel
connections and if necessary, add password protection. All of the custom code
for the Telnet server is held in the user interface file Telnet_uif.c. This file consists
of two functions: tnet_cgfunc() and tnet_process_cmd().
U16 tnet_cbfunc (U8 code, U8 *buf, U16 buflen)
The first function, tnet_cbfunc(), is used to manage the password logon to the
Telnet server. It also prints the logon banner and the prompt string that is printed
at the beginning of each line in the Telnet terminal. You will not need to change
the code in this function, but you can change the strings to customize the
appearance of the Telnet server.
U16 tnet_process_cmd (U8 *cmd, U8 *buf, U16 buflen, U16 xcnt)

Getting Started: Building Applications with RL-ARM 99
The second function is telnet_process_cmd(). This command line parser is used
to read the input from the Telnet client and then calls the required C application
functions. When a client connects to the Telnet server and enters a command
string, the telnet_process_cmd() function is triggered. The cmd pointer can
access the command string entered by the client.
Any reply by the Telnet server must be entered into the buffer buf. The size of
this buffer depends on the network maximum segment size. The third parameter,
buflen, contains the current maximum size for the buffer buf. Within this
function, we must make a command line parser. This will be used to inter-
operate the Telnet client commands and call the C application functions.
if (tnet_ccmp (cmd, "ADIN") == __TRUE) {
if (len >= 6) {
sscanf ((const S8 *)(cmd+5), "%d",&ch);
val = AD_in (ch);
len = sprintf ((S8 *) buf, "\r\n ADIN %d = %d", ch, val);
return (len);
}
}
When the telnet_process_cmd() function is triggered, we can use the helper
function tnet_ccmp() to examine the contents of the command buffer cmd. In the
above example, the client command ADIN requests the current conversion value
for a selected ADC channel. It is important to note that the helper function
tnet_ccmp() converts the command string characters to uppercase. This means,
that all your menu options must be defined as uppercase strings. The example
parses the string to determine which channel is required. Then it calls the user
ADC() conversion function. Next, it places the results in the reply buffer, which
is then sent back to the Telnet client. Finally, the number of bytes written into
the reply buffer must be returned to the RL-TCPnet library.
if (tnet_ccmp (cmd, "BYE") == __TRUE) {
len = str_copy (buf, "\r\nDisconnect...\r\n");
return (len | 0x8000);
}
As well as returning the number of bytes in the reply buffer, the most significant
bit of the return value acts as a disconnect flag. Setting this bit terminates a
Telnet session.
Exercise: Telnet Server
This exercise demonstrates a Telnet server with a simple command line parser.

100 Chapter 4. RL-TCPnet Introduction
In a simple Telnet server, the amount of data that can be sent to the Telnet client
is limited by the size of the reply buffer buf. However, it is possible to force the
RL-TCPnet library to make multiple calls to the telnet_process_cmd() function.
Then, with each pass through the telnet_process_cmd() function, we can fill the
reply buffer, in order to send multiple packets of data to the client.
U16 tnet_process_cmd (U8 *cmd, U8 *buf, U16 buflen, U16 xcnt) {
U16 len = 0;
if (repeatcall) {
len |=0x4000;
}
return(len);
}
The tnet_process_cmd() function return value contains a repeat flag. The repeat
flag is bit 14. When this bit is set, the RL-TCPnet library will make another call
to the tnet_process_cmd() function. Each time this function is called, the fourth
parameter, xcnt, will be incremented by one. By using the repeat flag and the
pass counter xcnt, the parsing code can send large amounts of data to the Telnet
client.
Exercise: Telnet Server
This exercise extends the basic parser used in the last example to send a long
reply to a client.
Telnet Helper Functions
In addition to the tnet_cbfunc() and tnet_process_cmd() functions, there are
several custom helper functions. We have already seen the tnet_ccmp() function.
This is similar to strcmp(), except that it only compares the string contents up to
the first NULL or space character. Be careful with this function, as all the
characters in the string to be searched are converted to uppercase. The Telnet
server may also determine the MAC and IP address of the client PC. These
values are entered into a structure by calling the tnet_get_info() function.
/*--------------------------------------
* net_config.h
*--------------------------------------*/
typedef struct remotem {
U8 IpAdr [IP_ADRLEN]; //client IP address
U8 HwAdr [ETH_ADRLEN]; //Client MAC address
} REMOTEM;

Getting Started: Building Applications with RL-ARM 101
/*--------------------------------------
* telnet_uif.c
*--------------------------------------*/
RMOTEM user;
tnet_get_info(&user);
It is also possible to continuously send data from the Telnet server to the client,
without requests from the Telnet client. The tnet_set_delay() function can be
used to ensure that the RL-TCPnet library calls the tnet_process_cmd() function
with a set periodic delay. The resolution of the delay period is the same as the
timer tick period. The standard value for this is 100ms.
len = sprintf (buf, "ADIN0 = %d",AD_in (0));
tnet_set_delay (20); // Delay for 2 seconds (20 * 100ms)
len |= 0x4000; // Request a repeated call; bit 14 is a repeat flag.
Exercise: Telnet Server Helper Functions
This exercise demonstrates the Telnet Server Helper Functions.
DNS Client
The RL-TCPnet library contains
a Domain Name System (DNS)
client. The DNS client is used to
access a DNS server and resolve
a symbolic address to a numeric
IP address. One typical
application for the DNS client
would be to convert a
configuration string entered by a
human to a usable IP address, for
example post.keil.com.
To configure the DNS client we must first enter the IP address of a primary and
secondary DNS server in the Net_Config.c file. These values are not necessary if
the Dynamic Host Configuration Protocol (DHCP) client is enabled. This is
because the DHCP server will provide these addresses when the DHCP client
leases an IP address. Next, enable the DNS client in the Net_Config.c file.
The DNS cache table size defines the maximum number of DNS records that can
be held by the DNS client. Each record relates the symbolic address to the

102 Chapter 4. RL-TCPnet Introduction
numeric IP address. Each record is 12 bytes in size. Once the DNS client has
been configured, we can resolve a symbolic address by calling the
get_host_by_name() function.
get_host_by_name ("www.keil.com", dns_cbfunc);
This function takes the host symbolic name as a string and also the address of a
user-defined call back function. Once invoked, the DNS client will attempt to
resolve the address by contacting the DNS server. The results will be passed to
the call back function.
static void dns_cbfunc (unsigned char event, unsigned char *ip) {
switch (event) {
case DNS_EVT_SUCCESS: // Success: IP address pointed at by *ip
break;
case DNS_EVT_NONAME: // Name does not exist in DNS database.
break;
case DNS_EVT_TIMEOUT: // DNS sever timeout
break;
case DNS_EVT_ERROR: // DNS protocol error
return;
}
}
Exercise: DNS Resolver
This exercise takes symbolic host addresses entered via a web page and resolves
the IP addresses.
Socket Library
The RL-TCPnet supports the internet applications, which are most useful to a
small, embedded system. However, you may wish to use the microcontroller’s
Ethernet peripheral for a custom application. For example, you may wish to use
the Ethernet peripheral for high-speed board-to-board communication within a
distributed control system. A number of industrial communication protocols,
such as PROFINET or MODBUS/TCP, use TCP/IP as their base communication
protocol. If you do wish to make a custom protocol, then RL-TCPnet has a low
level “Sockets” API. This allows you to send and receive raw TCP and UDP
frames. To demonstrate how the Sockets Library is used, we will establish a
TCP/IP link between two microcontrollers and send custom data packets as UDP
and TCP frames.

Getting Started: Building Applications with RL-ARM 103
User Datagram Protocol (UDP)
Communication
In this first example, we will
connect two boards together
through an Ethernet crossover
cable. The boards will
communicate by sending packets
of data as UDP frames.
The Sockets API is a standard part of the RL-TCPnet library, so we can use our
first example PING project as a starting point. Then we just need the UDP
protocol to be enabled. UDP is a half-duplex bi-directional protocol. This means
that we can establish a single connection between two IP addresses and two
ports. We can then send and receive data packets between the two stations over
this single channel.
socket_udp = udp_get_socket (0, UDP_OPT_SEND_CS|UDP_OPT_CHK_CS,
udp_callback);
First we must call udp_get_socket(). We pass the type of service to this function.
This is not widely used, so we enter the default value zero. We can also opt to
generate and check the UDP packet checksum. Next, we pass the address of a
callback function, which will be called if a packet is received. Once called, this
function will return a handle to a free socket.
udp_open (socket_udp, 1001);
Once we have a free socket, we can open a UDP port for communication.
U8 *sendbuf;
When the port is open, we can send and receive UDP packets. To send a packet,
we must first acquire a UDP packet data frame. To do this we call the
udp_get_buf() function and pass the size of the data packet that we want to send.
This can be up to the maximum Ethernet frame size of 1500 bytes. This function
then returns a pointer to the data packet buffer. Next, we use this pointer to write
our application data into the UDP packet.
udp_send (socket_udp, Rem_IP, 1001, sendbuf, SENDLEN);

104 Chapter 4. RL-TCPnet Introduction
Once the data has been written into the packet, we can use udp_send() to transmit
it. When we call the udp_send() function, we must pass the socket handle, the
remote IP address, the remote port, the buffer pointer and the data packet size.
This will cause RL-TCPnet to send the frame. The UDP protocol is a “best
effort” protocol. This means that once the packet is sent there is no
acknowledgement or handshake from the destination station. If you require a
positive acknowledgement that the packet was received, then the destination
station must send a reply UDP frame.
U16 udp_callback (U8 soc, U8 *rip, U16 rport, U8 *buf, U16 len) {
if (soc == socket_udp) {
Process_packet (buf,len);
}
return (0);
}
To receive the UDP data packets the destination station must make the same “get
socket” and “port open” calls. This will ensure that it is listening for the UDP
packet. When a packet arrives, it is processed by the RL-TCPnet and the
udp_callback() function is triggered. This function receives the local socket
handle, the remote IP address, and the port number of the sending station. It also
receives a pointer to the received data along with the number of bytes received.
The destination station can then reply back to the source station using its IP
address and port number.
Exercise: UDP Sockets
This exercise demonstrates peer-to-peer communication between two evaluation
boards using the UDP protocol.

Getting Started: Building Applications with RL-ARM 105
Transmission Control Protocol (TCP)
Communication
We will use the same basic PING project in order to establish TCP
communication between the two boards. Of course, this time we must enable the
TCP protocol in place of UDP.
TCP is more complex than UDP.
TCP supports full duplex
communication. TCP configures
one station and port as a server,
which listens for data packets
sent by a client on the specified
port. In order to support full
duplex communication, a TCP connection will use two ports on both stations.
One will receive data and the other will send data. Unlike UDP, the TCP
protocol guarantees delivery of data packets. This means that delivered packets
are acknowledged, lost packets are retransmitted, and data spread over multiple
frames will be delivered in the correct order.
socket_tcp = tcp_get_socket (TCP_TYPE_CLIENT, 0, 10, tcp_callback);
To establish a TCP connection we must first get a free socket. In a similar way
to using UDP, we call a tcp_get_socket() function. We then pass the type of
service and a callback function to handle received packets. In addition, we must
also pass an idle timeout period and a connection type. The basic connection
types are server or client. A client socket can initiate a connection to a remote
server, whereas a server listens for a client connection. It is also possible to
configure a socket as a client-server. This would allow it to both listen for a
connection and initiate a connection. The TCP connection can also be optimized
for large data transfers by enabling an acknowledge delay as shown below.
socket_tcp = tcp_get_socket (TCP_TYPE_CLIENT|TCP-TYPE_DELAY_ACK,
0, 10, tcp_callback);
The TCP protocol is more complex than UDP. Before we can open a TCP port
or send data, we must examine the current port state.
TCPState = tcp_get_state (socket_tcp);

106 Chapter 4. RL-TCPnet Introduction
The tcp_get_state() function will return the current state of a socket. The
possible socket states are shown below:
On the first call, tcp_get_state() will report that the socket is closed. In this case,
we can open the socket for use and connect to a remote IP and port address.
if (TCPState == TCP_STATE_CLOSED) {
tcp_connect (socket_tcp, Rem_IP, PORT_NUM, 0);
}
Unlike UDP, we cannot simply prepare a packet of data and send it. Each TCP
frame is acknowledged by the remote station, so RL-TCPnet must hold each
frame in memory until it is acknowledged. If no acknowledgement arrives, then
the frame data must be available for re-sending. This requires careful
management. Obviously if we send lots of TCP frames, all of the
microcontroller RAM will be used up by TCP data waiting for an
acknowledgement. Before we can send a new frame, we must call
tcp_check_send(). This function ensures that the TCP connection is valid and
that the socket is not waiting for an earlier packet to be acknowledged.
If the socket is free, we can allocate a TCP data buffer and send a new packet in a
similar fashion to the UDP packets.
if (tcp_check_send (socket_tcp) == __TRUE) {
sendbuf = tcp_get_buf (SENDLEN);
tcp_send (socket_tcp, sendbuf, SENDLEN);
}

Getting Started: Building Applications with RL-ARM 107
On the server side, we must get a socket and configure it as a server. Then we
need to open a port to listen for a client connection.
socket_tcp = tcp_get_socket (TCP_TYPE_SERVER, 0, 10, tcp_callback);
if (socket_tcp != 0) {
tcp_listen (socket_tcp, PORT_NUM);
}
When a remote node sends a TCP packet, it will be received by RL-TCPnet and
the callback function will be triggered.
U16 tcp_callback (U8 soc, U8 evt, U8 *ptr, U16 par) {
return (0);
}
This function is passed the socket handle, a pointer to the data packet and the
number of bytes in the data packet. Tcp_callback() is also passed an event code
evt. The evt code specifies the type of TCP connection event.
When a remote station first connects to the TCP server, port tcp_callback() will
be triggered with the TCP_EVT_CONREQ condition. In this case, the pointer,
par, points to the IP address of the remote station. The parameter par holds the
remote port number. If the server wants to refuse connection to the remote
station, it can return 0x00 and the connection will be closed. Otherwise it will
return 0x01. All other states should return 0x00. Once the connection has been
accepted, any valid TCP packet will trigger the TCP_EVT_DATA condition and
the packet data can be read from the frame buffer.
Exercise: TCP Sockets
This exercise demonstrates client-server communication between two evaluation
boards, using the UDP protocol. A second example uses a TCP socket to get the
current date and time from a remote daytime server.

108 Chapter 4. RL-TCPnet Introduction
Deployment
During development you can use the default Media Access Control (MAC)
address provided in Net_Config.c. However, when you come to manufacture your
final product, each unit you are making must have a unique MAC address. It is
possible to purchase a block of 4096 MAC addresses from the IEEE web site.
This is called an Individual Address Block (IAB). If you plan to use more than
4096 MAC addresses, you can buy an Organizational Unique Identifier, which
gives you 0x1000000 MAC addresses. For more details, see the IEEE web site at
http://standards.ieee.org/regauth/oui/index.shtml.
During production, there are two strategies for programming the MAC address of
each unit. You can initially program each unit with the same code and MAC
address. Then, during the final test phase, the MAC address can be
reprogrammed to a unique value. This can be done by adding some additional
code to your application for this purpose.
Alternatively, the MAC address can be located to a fixed address in its own
linker segment. In the compiler tool chain, the ElftoHex.exe converter takes the
output of the linker and generates a HEX file. This utility can produce a HEX
file for each program segment. This means that we can have all our program
code in one segment. Only the MAC address is in a separate HEX file. Thus, we
can burn the program HEX file into each unit and then increment and program
the MAC address separately. This method is also useful if your microcontroller
has a One-Time Programmable (OTP) memory region, which is programmed
separately from the main Flash memory.
Exercise: MAC Programming
This exercise demonstrates generating a program HEX file and a MAC address
HEX file for production programming.

Getting Started: Building Applications with RL-ARM 109
Serial Drivers
Although most RL-TCPnet applications will connect to a TCP/IP network using
an Ethernet interface, it is also possible to use a UART connected to a modem to
establish a Serial Line Internet Protocol (SLIP) or Point-to-Point (PPP)
connection with the network.
In order to configure the RL-TCPnet library to establish a PPP connection, you
must enable the PPP support in Net_Config.c first. Like the Ethernet interface, the
PPP interface allows you to define the IP address, subnet, and the DNS server. It
also gives you the option of
having them assigned
automatically by the PPP host.
In addition to these basic
parameters, we can also define a
character map, which defines
replacement strings for
characters used for modem and
flow control. If you are
communicating with a modem or
using software flow control, it is
necessary to send control
characters alongside the data
packets. The values used for the
control characters may not be sent in the data packets. We must encode the
values used as control characters, in order to send them in a data packet. For
example, if we are using the Xon/Xoff software flow control, the value 0x11 is
used to start the serial data stream, 0x13 is used to halt it.
To allow the values 0x11 and 0x13 to be sent as part of a data packet, we must
define a two-byte encoding that replaces each instance of these values in the data
stream. The encoding used in SLIP and PPP protocols is the ASCII escape
character (0x7D), followed by the value to be encoded XORed with 0x20.
XON = 0x11 Async control character = 0x31
XOFF = 0x13 Async control character = 0x33
When a data packet contains 0x11 it will now be replaced with 0x7D 0x31.

110 Chapter 4. RL-TCPnet Introduction
We must also replace the Ethernet driver with a serial driver. Serial drivers for
supported microcontrollers are located in C:\KEIL\ARM\RL\TCPNET\DRIVERS.
The serial driver contains four functions. The first, init_serial(), initializes the
selected UART to a defined baud rate. The next two functions, com_getchar()
and com_putchar(), are used to read and write a single character to the UART.
These are both interrupt-driven functions, whose purpose is to ensure that there is
no loss of data at high data rates. The final function is com_tx_active(), which is
used to check if the UART is transmitting data.
Once the serial driver has been added, we can use RL-TCPnet in exactly the
same way as we would use an Ethernet-based system. However, there are some
dedicated SLIP and PPP functions, which are used to establish the serial
connection. If the RL-TCPnet application is acting as a client, it must actively
open a connection to the server. In this case there are two functions,
ppp_connect() and slip_connect(), which dial up a remote system.
ppp_listenconnect ("024345667", "<user>", "<password>");
slip_connect ("024345667");
In the case of the PPP protocol, we must also pass a username and a password.
For a server application, there are two listen functions that initialize the
connection and wait for a client to connect.
ppp_listen(); slip_listen();
Once connected, we can monitor the state of the SLIP or PPP link using the two
functions below:
ppp_is_up(); slip_is_up();
Both these functions return TRUE if the serial link is working, or FALSE if it has
been lost. Once we have finished with the serial connection, it must be closed
using the either of the functions below:
ppp_close(); slip_close();
Exercise: PPP Connection
This exercise demonstrates replacing the Ethernet driver with a serial driver
configured for the Point-to-Point protocol.

Getting Started: Building Applications with RL-ARM 111
Chapter 5. RL-USB Introduction
Today the Universal Serial Bus (USB) is the standard way to connect external
peripherals to a Personal Computer (PC). Consequently, if you are designing an
embedded system that has to interact with a PC, your customers will expect it to
use a USB port. Although USB is not a simple protocol, the process of designing
a USB peripheral has become a lot easier over the last few years. In this chapter,
we will outline the key concepts of the USB protocol. Afterwards we will
consider using the RL-USB driver to design a number of USB-based peripherals.
The USB driver in RL-ARM can be used standalone or with RTX.
The USB Protocol – Key Concepts
The USB protocol was first introduced in 1996. It is supported by the Windows
operating system from Windows 2000 onwards. USB is a high-speed serial
interface designed to be “plug and play” making it easier to add peripherals. It
aims to allow end users to build sophisticated computing systems without having
to worry about the underlying technology. This ease of use comes at the expense
of a great deal of design complexity. To design USB peripherals, you need to
understand the microcontroller firmware, the USB protocol, the USB Device
Classes and the USB host operating system. This is much easier now that the
USB protocol has reached a mature stage of adoption.
USB Physical Network
The USB network supports three
communication speeds. Low
speed runs at 1.5 Mbit/s and is
primarily used for simple devices
like keyboards and mice. Full
speed runs at 12 Mbit/s and is
suitable for most other
peripherals. Finally, High speed
runs at 480 Mbit/s and is aimed
at video devices that require high
bandwidth.

112 Chapter 5. RL-USB Introduction
The physical USB network is implemented as a tiered star network. The USB
host provides one attachment port for an external USB peripheral. If more than
one peripheral is required, connect a hub to the root port and the hub will provide
additional connection ports. For a large number of USB peripherals add further
hubs to provide the ports needed. The USB network can support up to 127
external nodes (hubs
and devices). It
supports six tiers of
hubs and requires one
bus master.
Each hub or device
may be self-powered
or bus-powered. If a
device is bus-powered,
it can consume a
maximum of 500mA at
5V.
Logical Network
To the developer the logical USB network appears as a star network. The hub
components do not introduce any programming complexity and are essentially
transparent as far as the programmer is concerned. Therefore, if you develop a
USB device by connecting it to a root port on the host, the same device will work
when connected to the host via several intermediate hubs.
To the programmer the USB
network appears as a star
network with the host at the
centre. All the USB devices are
available as addressable nodes.
The other key feature of the
USB network is that it is a
master/slave network. The USB
host is in control. On the
network, this is the only device
that can initiate a data transfer.

Getting Started: Building Applications with RL-ARM 113
With USB 2.0, peer-to-peer communication is not possible. USB On-The–Go
(OTG) is an extension to the USB 2.0 specification, which directly supports peer-
to-peer communication. For example, allowing pictures stored on a camera to be
transferred directly onto a USB memory stick without the need for a host or other
USB master.
Since the USB network is designed to be “plug and play”, the host has no
knowledge of a new device when it is first plugged onto the network. It first
needs to determine the bit-rate required to communicate to the new device. This
is done by adding a pull-up resistor to either the D+ or D- line. If the D+ line is
pulled up, the host will assume that a full speed device has been added. A pull-
up on D- means low speed. High-speed devices first appear as full speed and
then negotiate up to high speed, once the connection has been established.
USB Pipes And Endpoints
Once a device has been connected to the host and the signaling speed has been
determined, the host can start to transfer data to and from the new device. Data
packets are transferred over a set of logical connections called pipes. A pipe
originates from a buffer in the host. It is connected to a remote device with a
specific device address. The pipe is terminated inside the device at an Endpoint.
In microcontroller terms, the
Endpoint may be viewed as a
hardware buffer where the data is
stored. The Endpoint also
generates an interrupt, which
signals to the Central Processing
Unit (CPU) that a new data
packet has arrived. In the case of
an IN pipe (transferring data into
the host) the Endpoint buffer
must be filled with data. The
host will request this data. Once
the data has been transferred, an
interrupt will be generated and
the CPU or DMA unit must refill
the Endpoint buffer with fresh
data.

114 Chapter 5. RL-USB Introduction
These logical pipes are
implemented on the
serial bus as time
division multiplexing on
the USB network. Each
pipe can make a data
transaction within a
frame. The bus is
precisely defined into
1msec frames. Every
1ms the host PC sends a
Start-of-Frame (SOF)
token to define the 12 Mbit/s bus into a series of frames. Each pipe is allocated a
slot in each frame, so that it can transfer data as required.
USB supports several different types of pipes with different transfer
characteristics. This is in order to support the needs of different types of
application. It is possible to design a USB device capable of supporting several
different configurations. These can then be dynamically changed to match the
running host application. The types of pipes available are: Control, Interrupt,
Bulk, and Isochronous. All of these pipes are unidirectional, except the control
pipe that is bidirectional. The Control pipe is reserved for the host to send and
request configuration information to and from the device. Generally, the
application software does not use it. The unidirectional pipes are defined as
either IN pipes, which transfer data from the device to the host, or OUT pipes,
which transfer data from the host to the device. When a device is connected to a
USB network, it will always assume network address 0. The host uses a
bidirectional control pipe to connect to Endpoint 0. The host and the device then
go through an enumeration process. During this process, information about the
USB device is sent to the host. The host also assigns the device a network
address. This keeps address 0 free for new devices.
The remaining types of pipe are used solely for the user application. Typically,
within the USB peripheral of a microcontroller the physical Endpoints are
grouped as logical pairs. Endpoint 1 will consist of two physical Endpoints. One
is used to send data in to the USB host and one is used to receive data out from
the USB host.

Getting Started: Building Applications with RL-ARM 115
Interrupt Pipe
The first of the varieties of user pipe is an interrupt pipe. Since only the host can
initiate a data transfer, no network device can asynchronously communicate to
the host. Using an Interrupt pipe, the developer can define how often the host
can request a data transfer from the remote device. This can be between 1ms and
255ms. An interrupt pipe in USB has a defined polling rate. For example, in the
case of a mouse, we can guarantee a data transfer every 10 ms. Defining the
polling rate does not guarantee that data will be transferred every 10 ms, but
rather that the transaction will occur somewhere within the tenth frame. For this
reason, a certain amount of timing jitter is inherent in a USB transaction.
Isochronous Pipe
The second type of user pipe is called an isochronous pipe. Isochronous pipes
are used for transferring real-time data such as audio data. Isochronous pipes
have no error detection. An Isochronous pipe sends a new packet of data every
frame, regardless of the success of the last packet. This means that in an audio
application a lost or corrupt packet will sound like noise on the line until the next
successful packet arrives. An important feature of Isochronous data is that it
must be transferred at a constant rate. Like an Interrupt pipe, an Isochronous
pipe is also subject to the kind of jitter described above. In the case of
Isochronous data, no interrupt is generated when the data arrives in the Endpoint
buffer. Instead, the interrupt is raised on the Start-Of-Frame token. This
guarantees a regular 1 ms interrupt on the Isochronous Endpoint, allowing data to
be read at a regular rate.
Bulk Pipe
The Bulk pipe is for all data which is not Control, Interrupt, or Isochronous.
Data is transferred in the same manner and with the same packet sizes as in an
Interrupt pipe, but Bulk pipes have no defined polling rate. A Bulk pipe takes up
any bandwidth that is left over after the other pipes have finished their transfers.
If the bus is very busy, then a bulk transfer may be delayed. Conversely, if the
bus is idle, multiple bulk transfers can take place in a single 1ms frame. Interrupt
and isochronous are limited to a maximum of one packet per frame. An example
of bulk transfers would be sending data to a printer. As long as the data is
printed in a reasonable time frame, the exact transfer rate is not important.

116 Chapter 5. RL-USB Introduction
Bandwidth Allocation
The USB protocol is a master slave protocol so all communication is initiated by
the host. Therefore, it is up to the host to determine what pipe packets are
contained in each USB frame. Any ending Control and Isochronous pipe packets
will always be sent. During enumeration, any interrupt pipes will specify their
required polling rate. Any remaining bandwidth will then be available for use by
Bulk pipes. The host must also manage the loading of the USB network when
multiple USB devices are connected. Control pipes are allocated 10% of the total
USB bandwidth. Interrupt and Isochronous pipes are given 90%. Bulk pipes use
any idle periods on the network. These are maximum allocations; so on most
networks there will be plenty of unused bandwidth. If a new device is connected
to the network, the host will examine its communication requirements. If these
exceed the bandwidth available on the network the host will not allow it to join
the network.

Getting Started: Building Applications with RL-ARM 117
Device Configuration
When a device is first connected to the USB host, its signaling speed is
determined. It has Endpoint 0 configured to accept a Control pipe. In addition,
every new device that is plugged onto the network is assigned address 0. This
way the USB host knows which bit rate to use. It has one control channel
available at address 0 Endpoint 0. This Control pipe is then used by the host-PC
to determine the capabilities of the new device and to add it to the network. This
process is called “Enumeration”. Therefore, in addition to configuring the USB
peripheral within the microcontroller, you need to provide some firmware that
responds to the USB host enumeration requests. The data requested by the host
is held in a hierarchy of descriptors. The device descriptors are arrays of data,
which fully describe the USB device’s communication interface.
The descriptors are simply arrays of data, which must be transferred to the host in
response to enumeration requests. As you can see from the picture above, it is
possible to build complex device configurations. This is because the USB
network has been designed to be as flexible and as future-proof as possible.
However, the minimum number of descriptors required is a device descriptor,
configuration descriptor, interface descriptor, and three Endpoint descriptors (one
control, one IN and one OUT pipe).

118 Chapter 5. RL-USB Introduction
Device Descriptor Device Descriptor
At the top of the descriptor tree is the Device Descriptor. This descriptor
contains the basic information about the device. Included in this descriptor are a
Vendor ID and a Product ID field. These are two unique numbers identifying
which device has been connected. The Windows operating system uses these
numbers to determine which device driver to load.
At the top of the descriptor tree is the Device Descriptor. This descriptor
contains the basic information about the device. Included in this descriptor are a
Vendor ID and a Product ID field. These are two unique numbers identifying
which device has been connected. The Windows operating system uses these
numbers to determine which device driver to load.
The Vendor ID number is the number assigned to each company producing USB-
based devices. The USB Implementers’ Forum is responsible for administering
the assignment of Vendor IDs. You can purchase a Vendor ID from their web
site, www.usb.org
The Vendor ID number is the number assigned to each company producing USB-
based devices. The USB Implementers’ Forum is responsible for administering
the assignment of Vendor IDs. You can purchase a Vendor ID from their web
site, www.usb.org, if you want to use the USB logo on your product. Either way
you must have a Vendor ID if you want to sell a USB product on the open
market.
The Product ID is a second 16-bit field containing a number assigned by the
manufacturer to identify a specific product. The device descriptor also contains a
maximum packet size field.

Getting Started: Building Applications with RL-ARM 119
Configuration Descriptor
The Configuration descriptor contains information about the device’s power
requirements and the number of interfaces it can support. A device can have
multiple configurations. The host can select the configuration that best matches
the requirements of the application software it is running.

120 Chapter 5. RL-USB Introduction
Interface Descriptor
The Interface descriptor describes a collection of Endpoints. This interface
supports a group of pipes that are suitable for a particular task. Each
configuration can have multiple interfaces and these interfaces may be
dynamically selected by the USB host. The Interface descriptor can associate its
collection of pipes with a device class that has an associated class device driver
within the host operating system. The device class is typically a functional type
such as printer class or mass storage class. These class types have an associated
driver within the Windows operating system. This will be loaded when a new
USB device in their class is connected to the host. If you do not select a class
type for your device, none of the standard USB drivers will be loaded. In
this case, you must provide your own device driver.

Getting Started: Building Applications with RL-ARM 121
Endpoint Descriptor
The Endpoint descriptor transfers configuration details of each supported
Endpoint in a given interface, such as the:
Transfer type supported,
Maximum packet size,
Endpoint number, and
Polling rate (if it is an interrupt pipe).
This is not an exhaustive list of all the possible descriptors that can be requested
by the host. However, as a minimum, the USB device must provide the host with
device, configuration, interface, and Endpoint descriptors. Once the device has
successfully joined the USB network, the USB host sends further setup
commands. It will be instructed to select a configuration and an interface to
match the needs of the application running on the USB host. Once a
configuration and an interface have been selected, the device must service the
active Endpoints to exchange data with the USB host.

122 Chapter 5. RL-USB Introduction
RL-USB
RL-USB is an easy-to-use USB software stack that provides a common API
across a range of USB peripherals found on different microcontroller devices.
RL-USB can communicate with a custom Windows device driver. Class support
is provided for HID, MSC, ADC, and CDC devices. Together, these classes
provide USB design support for the majority of small, embedded devices. Class
support uses the native device drivers within the Windows operating system.
This removes the need to develop and maintain a Windows device driver and
greatly simplifies the development of a USB device.
RL-USB Driver Overview
To support many types of data
transfers, the RL-USB driver is
highly configurable. A driver
structure overview is given before
looking at specific examples.
The RL-USB stack offers support
for the HID, MSC, CDC, and ADC
USB classes. Each class has its
own collection of Endpoints and
Interface descriptors, and allows integrating several classes into one device. For
example, add HID support to transfer small amounts of configuration information
to and from the device. The information is transferred to the host during
enumeration. The host can then switch between device interfaces depending on
what type of software it is running. For example, a data logger obtains the hosts
configuration information, but also transfers large amounts of logged data stored
on an SD card. Such a device could be configured as a HID device allowing a
client application on the host to send small amounts of data. The same device
could be configured as a storage device. The user could then browse the device
file system the way he would browse a flash pen drive and retrieve the logged
data as a standard file. A Composite Device is a USB device that supports more
than one class.
The RL-USB driver is very flexible in order to meet the needs of different USB
applications. The layout of the driver is more complex than the RL-TCPnet
library. To fully understand the RL-USB driver, take some time to look through
each of the source files to get familiar with its layout.

Getting Started: Building Applications with RL-ARM 123
The RL-USB stack is made up of the following files:
usbcfg.h - is a templated configuration file that allows you to enable class
support for the Human Interface, Mass Storage, and Audio classes. Is is also
used to set the USB configuration and to enable interrupt handlers for the
following events:
• Device events: such as start of frame, USB bus reset, USB wakeup.
• Endpoint events: Interrupts raised when an IN or OUT packet is
transferred from a given interrupt.
• USB core events: These respond to commands such as set interface sent on
the control pipe (Endpoint 0).
usbuser.c - this module contains event handlers for Endpoints 1 – 15. These
interrupt handlers allow you to read and write data to the individual endpoint
buffers.
usbdesc.c - this module contains the USB descriptors sent to the host during
enumeration. These are arrays of data that must mirror the configuration of
the RL-USB driver firmware. If you make a mistake here, nothing will
work!
usb.h - this file provides an extensive set of #defines for use in the usbdesc.c
file. This allows you to construct the descriptors in “natural language” rather
than arrays of numbers. This is a huge help in constructing correct
descriptors.
usbhw.c - this file provides the necessary low level code for a given USB
controller. Normally, you will not need to edit this file.
usbcore.c - this file contains the bulk of the generic RL-USB code.
Normally, you will not need to edit this file.
usbhid.c - this is the support file for the HID class. By default, the HID class
is configured to transfer one byte IN and OUT packets to the host. The HID
class will support a maximum packet size of 64 bytes.
usbmsc.c - this is the support file for the mass storage class. The RL-USB
MSC driver links directly to the RL-FlashFS, so normally, you will not need
to edit this file.
usbadc.c - this is the support file for the Audio class support. This class
transfers data by isochronous packets and you will need to add the necessary
code to transfer this data to and from your audio peripherals.

124 Chapter 5. RL-USB Introduction
First USB Project
The RL-USB driver may be used
standalone or with the RTX
RTOS. The RL-USB driver is
contained in four source modules
and one templated include file.
The bulk of the RL-USB driver
code is located in usbcore.c.
Generally, you do not need to
modify this code. The device-
specific code is located in
usbhw.c. A version of this file is provided for all supported microcontrollers.
Any functions that need to be customized to handle USB bus events, such as
suspend and resume, are located in usbuser.c. The USB descriptors are all located
in usbdesc.c. The configuration options for the RL-USB driver are located in
usbcgf.h. When using the RL-USB driver, you must always remember that all
configuration options are made on two levels. On one level, we are configuring
the hardware and providing the code to service the enabled Endpoints. On
another level, we are configuring the Device Descriptors to describe the hardware
configuration to the USB host.
Configuration
The configuration options in
usbcfg.h are split into three main
categories. The first category is
the USB configuration section.
The entries in this section are
used to configure the USB
hardware. If you make any
changes here, you must also modify the USB descriptor strings. We will
examine the USB descriptors in the next section.
The first option allows you to define the device’s power source: either from a
local power supply or from the USB bus. Next, we can define the number of
interfaces. For a simple device, this will be one. However, if you are designing a
composite device, supporting more than one USB class, you will need an
interface for each supported class. Then, we must define the maximum number
of Endpoints used. In the RL-USB, stack Endpoints are defined as logical

Getting Started: Building Applications with RL-ARM 125
Endpoint pairs. Each Endpoint supports an IN and an OUT pipe. Consequently,
we define the maximum number of Endpoints as a multiple of 2. The next option
allows us to define the maximum packet size for Endpoint 0. The default transfer
size on Endpoint 0 is 8 bytes. As we will see later, this can be increased to a
maximum of 64 bytes, for faster transfer of data. Finally, if present, the
microcontroller DMA unit can be enabled and configured to transfer data to and
from selected Endpoint buffers.
#if USB_RESET_EVENT
void USB_Reset_Event (void) {
USB_ResetCore ();
}
#endif
Event Handlers
The next set of options in usbcfg.h allows us to
configure the USB event handlers. We can
enable support for USB bus events. Depending
on the USB controller, these may be handled by
the USB controller hardware or may need
additional software support. Each enabled event
has a matching function in usbuser.c. The critical
functions, such as reset_ event() will be provided,
but optional functions, such as start of frame
event will be empty stubs, and you will need to
provide custom code. There are similar event handlers for each of the enabled
Endpoints. Each Endpoint function is responsible for maintaining the IN and
OUT buffers for the given Endpoint.
/**************************************************
* usbuser.c
**************************************************/
void USB_EndPoint1 (DWORD event) {
switch (event) {
case USB_EVT_IN:
GetInReport ();
USB_WriteEP (0x81, &InReport, sizeof (InReport));
break;
case USB_EVT_OUT:
USB_ReadEP (0x01, &OutReport);
SetOutReport ();
break;
}
}

126 Chapter 5. RL-USB Introduction
The exception is Endpoint 0. The event handler
for Endpoint 0 is located in usbcore.c. As this
Endpoint handles the control pipe, it is not
necessary to modify this function.
The RL-USB driver also provides some additional call-back functions to handle
additional USB control events. These are generally needed for more complex
designs of composite devices that have multiple configurations and interfaces.
The set_configuration() and set_interface()
functions are triggered when the USB host
requests a particular configuration or interface
that the device has defined during its enumeration
with the USB host. The set_feature() function
allows the USB host to send application control information to the device. For
example, it might send a volume setting in the case of an audio application.
USB Descriptors
Once you have configured the USB hardware, it is also necessary to modify the
USB Device Descriptors, so that they match the hardware configuration. The
USB Device Descriptors are simply arrays of formatted data. They are contained
in the usbdesc.c module. As the USB specification is designed to support a wide
range of devices, the USB Device Descriptors can be complex to construct and
test. RL-USB provides an additional header file usb.h to assist in the construction
of Device Descriptors. This provides a set of macros and type definitions for the
key USB Device Descriptors.
In the Device Descriptor, you need to enter your VendorID and ProductID. The
Endpoint zero maximum packet size is automatically passed from the usbcfg.h
setting. The remaining key descriptors are created as one large array. They are:
Configuration Descriptors, Interface Descriptors, and Endpoint Descriptors.
/**************************************************
* usbdesc.c
**************************************************/
const U8 USB_DeviceDescriptor [] = {
…
USB_MAX_PACKET0, // bMaxPacketSize0
WBVAL (0xC251), // idVendor
WBVAL (0x1701), // idProduct
…
};

Getting Started: Building Applications with RL-ARM 127
const U8 USB_ConfigDescriptor[] = {
… // config descriptor
USB_CONFIG_BUS_POWERED // bmAttributes
USB_CONFIG_POWER_MA(100), // bMaxPower
… // config descriptor continued
USB_INTERFACE_DESCRIPTOR_TYPE, // bDescriptorType
… // Interface descriptor
USB_ENDPOINT_DESCRIPTOR_TYPE, // bDescriptorType
… // endpoint descriptor
};
In the configuration descriptor, you must define the device as self-powered,
USB_CONFIG_SELF_POWERED, or bus-powered
USB_CONFIG_BUS_POWERED. If the device is bus-powered, you must also
provide its power requirement in mill amperes divided by two. The usbdesc.c
module also contains the string descriptors, which are uploaded to the host for
display when the device first enumerates.
Each character in the string descriptor is represented as a 16-bit Unicode
character and the overall length is the string length plus two.
If you are developing your own device driver for the PC, you can complete the
interface and Endpoint descriptors to match your device configuration. This will
allow the USB device to enumerate and begin communication with your device
driver. However, the RL-USB driver also includes support for standard USB
classes. This allows us to take advantage of the native USB driver within
Windows. The class support within RL-USB will meet the requirements of 80%
- 90% of most small, embedded systems. This route is far easier and faster than
developing your own device driver. A vast number of USB-based devices are
using these classes. This ensures that the native class device drivers within
Windows are very stable and will have guaranteed support and maintenance for
the near future.
Class Support
The RL-USB driver currently has support for the Human Interface Device (HID),
Mass Storage (MSC), Audio Device Class (ADC), and the legacy serial port in
the Communications Device Class (CDC). Each of the supported classes can be
enabled in the final section of usbcfg.h. Each USB class has a custom C module
that must be added to your project.

128 Chapter 5. RL-USB Introduction
Human Interface Device
The Human Interface Device (HID) within Windows is primarily used to support
USB mice and keyboards. The HID driver can also be used to interface any other
I/O device. For an embedded system, the HID driver can be used to pass control
and configuration information between a host client and the embedded
application.
Once the HID support has been
enabled in the usbcfg.h file, you
must add the hiduser.c module to
provide the class support. This
module provides the necessary C
code to handle the USB host
control packets associated with
the HID class. In addition, you
must also modify the device
descriptors to match the USB
peripheral configuration.
/**************************************************
* usbdesc.c
**************************************************/
USB_INTERFACE_DESCRIPTOR_TYPE, // bDescriptorType
0x00, // bInterfaceNumber
0x00, // bAlternateSetting
0x01, // bNumEndpoints
USB_DEVICE_CLASS_HUMAN_INTERFACE, // bInterfaceClass
HID_SUBCLASS_NONE, // bInterfaceSubClass
HID_PROTOCOL_NONE, // bInterfaceProtocl
In the Interface descriptor we can enable HID class support. The HID driver has
dedicated protocols to support mice and keyboards. If we do not enable a
specific HID protocol (HID_SUBCLASS_NONE, HID_PROTOCOL_NONE), the
USB host requests additional Report descriptors. These Report descriptors allow
you to define a custom protocol for our device.
HID Report Descriptors
The Report descriptor has a well-defined description language, which allows you
to define the structure of data exchanges between the USB host and your device.
The specification for the HID Report descriptor can be downloaded from the
USB Implementers’ Forum, together with an HID descriptor tool, which can be

Getting Started: Building Applications with RL-ARM 129
used to define and test an HID descriptor. Here we examine the basic structure
of the HID report descriptor and make modifications to get useful applications.
The Report descriptor consists of a series of items. Each item begins with an
item TAG that describes the item’s function, scope, and size.
Five main tags define
the Report descriptor
structure. The first
three define the input
data structure, output
data structure, and
configuration features.
Another two tags, the
collection tag and the
end-collection tag,
group together the
associated input,
output, and feature items as shown in the picture. This
allows the Windows HID driver to communicate with the
USB device.
The simplest devices have one collection that defines the
input and output data structures. A more complex device
may consist of several such collections. To construct a
Report descriptor, we can use the file hid.h. This file
contains a series of macros that define the Report
descriptor tags. To understand how these are used, we will examine the Report
descriptor used in the basic HID example, which may be found in the
C:\KEIL\ARM\BOARDS directory.
In this example, the host sends one byte to the device to control the state of eight
LEDs. The device then sends one byte to the host. The first three bits report the
state of three general purpose input/output (GPIO) pins configured as inputs.
The remaining five bits are unused.
HID_UsagePageVendor (0x00),
HID_Usage (0x01),
The Report descriptor begins by defining the device’s function through a usage
page. The HID specification defines standard application profile pages for
common functions. These are defined in the HID usage table document, which
can be downloaded from the USB Implementers’ Forum.

130 Chapter 5. RL-USB Introduction
Here, we define a unique vendor profile. The HID Usage is an index pointing to
a subset within the usage page. Once the usage table has been defined, open the
collection of input and output items. Remember, everything in the USB protocol
is host-centric, so data goes IN to the host and OUT from the host to the device.
HID_Collection(HID_Application),
Here, we define a collection of application data. Other types of collections
include physical (raw data from a sensor) and logical data (different types of data
grouped in a defined format). Remember when writing the HID client to stay
consistent at both ends. Next, define the input data structure:
HID_Collection (HID_Application),
HID_LogicalMin (0), // data range 0 – 255
HID_LogicalMaxS (0xFF),
HID_ReportSize (8), // 8 bits or 1 byte per ‘item’
HID_ReportCount (1), // one ‘item’ or one byte total sizes
HID_Usage (0x01),
HID_Input (HID_Data | HID_Variable | HID_Absolute),
In the input item, take advantage of the usage pages to describe data as button
information. HID_ReportSize() defines the number of bits in each input item.
HID_ReportCount() defines the number of items in the report. In this case, we
are defining three bits. This also means that the logical minimum and maximum
will be zero and one. These values allow us to define a range of expected data
values for larger report sizes. The HID input tag defines these three bits as
variable data. The HID_absolute value means that the HID driver will not apply
any scaling values before it presents the data to the client. Next, define the
output item. Again, this is a single byte used to control eight LEDs.
HID_UsagePage (HID_USAGE_PAGE_LED),
HID_Usage (HID_USAGE_LED_GENERIC_INDICATOR),
At the beginning of the output item, define the usage page as LED data and
describe it as indicator LEDs. Next, define the item format. HID_ReportSize()
defines the number of bits in each field. HID_ReportCount() defines the number
of data fields. Again, logical minimum and maximum define the range of
allowed data values. Finally, define this as output HID data, which will vary
over time and no scaling is applied.
HID_LogicalMin(0),
HID_LogicalMax(1),
HID_ReportCount(8),
HID_ReportSize(1),
HID_Output(HID_Data | HID_Variable | HID_Absolute),

Getting Started: Building Applications with RL-ARM 131
Once the input and output items have been defined, we can complete the Report
descriptor by closing the collection.
HID_EndCollection
};
By default, the HID OUT packet is sent to
Endpoint 0 as a set_report control packet.
Endpoint 0 is normally reserved for control
information, but it is the way that the driver
works. The IN packet is sent from Endpoint 1.
The Endpoint events must be enabled for both of these Endpoints.
The IN packet is configured as an interrupt pipe. Its update rate and maximum
packet size are defined in the Endpoint descriptor.
USB_ENDPOINT_DESCRIPTOR_TYPE, // bDescriptorType
USB_ENDPOINT_IN(1), // bEndpointAddress
USB_ENDPOINT_TYPE_INTERRUPT, // bmAttributes
WBVAL(0x0004), // wMaxPacketSize
0x20, // 32ms // bInterval
Once the descriptor configuration is complete, the application code can start the
RL-USB driver running.
__task void USB_Start (void) {
USB_Init (); // USB Initialization
USB_Connect (__TRUE); // USB Connect
os_tsk_delete_self (); // Terminate Task
}
When the driver has been started, any task can exchange data with the USB host.
The USB host will request data packets on Endpoint 1 at the rate you have
defined in the Endpoint descriptor. In usbuser.c the Endpoint 1 handler is
responsible for updating the Endpoint 1buffer with the current status of the
button data.
void USB_EndPoint1 (DWORD event) {
switch (event) {
case USB_EVT_IN:
GetInReport ();
USB_WriteEP (0x81, &InReport, sizeof (InReport));
break;
}
}

132 Chapter 5. RL-USB Introduction
The button data is held in a single byte, InReport. This variable is updated by the
GetInReport() function, is a user function placed in main.c. Your application
must update the InReport variable, which is defined in the main.c module. In this
example, the InReport consists of a single byte, which holds the current switch
values.
if ((FIO2PIN & PBINT) == 0) { // Check if PBINT is pressed
InReport = 0x01;
}
else {
InReport = 0x00;
}
Data packets sent out from the USB host are handled by a similar mechanism.
Data sent out from the host is sent on Endpoint 0. This Endpoint is normally
reserved for control information, so, by default, the OUT data is transferred in
set_report control sequences. The Endpoint 0 handler receives the set_report
sequence. This triggers the HID_set_report() function in the hiduser.c module,
which reads the data and places it into the variable OutReport.
BOOL HID_SetReport (void) {
switch (SetupPacket.wValue.WB.H) {
…
case HID_REPORT_OUTPUT:
OutReport = EP0Buf [0];
SetOutReport ();
break;
…
}
}
Like the GetInReport() function, SetOutReport() is stored in demo.c and must
contain the necessary code to pass the new data to your application.
void SetOutReport (void) {
FIO2SET = OutReport;
}
Exercise: HID project
This project uses the HID class driver to exchange single bytes of data with a
PC.

Getting Started: Building Applications with RL-ARM 133
HID Client
Once the USB firmware has been configured on the microcontroller, it will
enumerate with the host. It can then begin to transfer data to and from the
Windows HID driver. The next task is to access the relevant HID driver from an
application program running on the host. Access to the HID driver is made
through Win32 API calls. This can be complicated if you are not used to host
programming. However, the source code for a complete HID client application is
located in C:\KEIL\ARM\UTILITIES\HID_CLIENT. The client HID can be rebuilt with
Visual C++. You will also need the Microsoft Driver Development Kit, which
can be downloaded from the Microsoft web site. To make life easy, all of the
necessary Win32 API calls have been placed in wrapper functions in the HID.c
module. This allows them to be easily reused to build a new custom client.
When a new device is attached to the USB network, it enters the enumeration
process with the USB host, identifying itself as an HID device. On a host, this
causes the Windows operating system to load a new instance of its HID driver.
The HID driver is created with a new Globally Unique Identifier (GUID). This is
a 128-bit number identifying the type of object and its access control. When a
HID client is started on the host, it can examine the current Windows system for
running HID drivers.
HID_Init ();
int HID_FindDevices ();
The first two functions are used to initialize the HID client and clear the list of
attached devices. Next, the HID_FindDevices() function builds a list of currently
connected HID devices and their capabilities. The results of this function call are
held in a set of structures. By examining the data held in these structures, you
can locate your device from its VendorID and ProductID or other unique feature.
BOOL HID_GetName (int num, char *buf, int sz);
For a more general purpose, the product strings can be read by calling the
HID_GetName() function. The product string data can be displayed in the client,
allowing the user to make the selection.
BOOL HID_Open (int num);
Once an HID device has been selected, the HID_Open() function is used to
connect the client to the HID driver. This is done using the Win32 CreateFile()
API call.

134 Chapter 5. RL-USB Introduction
Once we have located the driver and opened the connection, two further read and
write functions allow us to exchange data with the attached HID device.
BOOL HID_Read (BYTE *buf, DWORD sz, DWORD *cnt);
BOOL HID_Write (BYTE *buf, DWORD sz, DWORD *cnt);
void HID_Close ();
Finally we can end our connection with the HID driver by calling the
HID_Close() function.
Enlarging the IN & OUT Endpoint Packet
Sizes
In a practical application, it will be necessary to transfer more than a single byte
of data between the USB host and device. You can change the Report descriptor
to transfer the maximum packet size of 64 bytes in both directions, as shown
below.
#define INREPORT_SIZE 64
#define OUTREPORT_SIZE 64
BYTE InReport [INREPORT_SIZE]; // HID Input Report
BYTE OutReport [OUTREPORT_SIZE]; // HID Output Report
const BYTE HID_ReportDescriptor[] = { // HID Report Descriptor
HID_UsagePageVendor (0x00),
HID_Usage (0x01),
HID_Collection (HID_Application),
HID_LogicalMin (0),
HID_LogicalMaxS (0xFF),
HID_ReportSize (8), // bits
HID_ReportCount (INREPORT_SIZE), // Bytes
HID_Usage (0x01),
HID_Input (HID_Data | HID_Variable | HID_Absolute),
HID_ReportCount (OUTREPORT_SIZE), // Bytes
HID_Usage (0x01),
HID_Output (HID_Data | HID_Variable | HID_Absolute),
HID_EndCollection
};
This is a more general Report descriptor, which can be modified easily to
accommodate any custom IN and OUT packet size. We can also move the OUT
data pipe from Endpoint 0 to the Endpoint 1 OUT by defining an additional
interrupt Endpoint descriptor, as shown below.

Getting Started: Building Applications with RL-ARM 135
// Endpoint, HID Interrupt Out
USB_ENDPOINT_DESC_SIZE, // bLength
USB_ENDPOINT_DESCRIPTOR_TYPE, // bDescriptorType
USB_ENDPOINT_OUT(1), // bEndpointAddress
USB_ENDPOINT_TYPE_INTERRUPT, // bmAttributes
WBVAL(0x0040), // wMaxPacketSize= 64
0x20,
The Endpoint descriptor is added beneath the existing Endpoint 1 descriptor. We
must also make sure that the overall descriptor size reflects the addition of a new
Endpoint. This is done within the configuration descriptor as shown below.
USB_CONFIGURATION_DESC_SIZE +
USB_INTERFACE_DESC_SIZE +
HID_DESC_SIZE +
USB_ENDPOINT_DESC_SIZE + // EP1 IN
USB_ENDPOINT_DESC_SIZE // New EP1 OUT descriptor
You must also adjust the number of Endpoints defined in the interface descriptor.
USB_INTERFACE_DESCRIPTOR_TYPE, // bDescriptorType
0x00, // bInterfaceNumber
0x00, // bAlternateSetting
0x02, // bNumEndpoints
Once the additional Endpoint is defined, the HID driver will stop sending data as
set_report control transfers on Endpoint 0. It will then begin sending OUT
packets on Endpoint 1. Now we must add code to receive the new OUT packets
on Endpoint 1. Remember that the physical Endpoints are unidirectional, but
they are grouped as logical pairs. Each logical Endpoint has a physical IN
Endpoint and a physical OUT Endpoint.
void USB_EndPoint1 (DWORD event) {
switch (event) {
case USB_EVT_IN:
GetInReport ();
USB_WriteEP (0x81, &InReport, sizeof (InReport));
break;
case USB_EVT_OUT:
USB_ReadEP (0x01, &OutReport);
SetOutReport ();
break;
}
}
This now gives 64 byte IN and OUT packets, which are handled symmetrically
on logical Endpoint 1. The SetOutReport() and GetInReport() functions can now
be modified to read and write the application data into the new InReport[] and
OutReport[] arrays.

136 Chapter 5. RL-USB Introduction
Within the client, we can use the existing code and just need to change the size of
the IN and OUT reports.
BYTE OutReport [64];
BYTE InReport [65];
if (!HID_Write (OutReport, sizeof (OutReport), &cnt)) {
OnError();
return;
}
if (!HID_Read (InReport, sizeof (InReport), &cnt)) {
OnError();
return;
}
The InReport[] array should be set to 65 bytes, not 64, as the report descriptor
adds a byte to the beginning of the packet. Hence, your application data will start
from InReport[1].
Exercise: Extended HID
This example extends the HID example by enlarging the IN and OUT packets to
64 bytes and moving the OUT pipe from Endpoint Zero to Endpoint One.
Mass Storage
The RL-USB driver also supports the Mass Storage class that connects an
external storage device to the USB host. The USB Mass Storage Class is a
complex protocol that is difficult to implement. The RL-USB driver provides all
the necessary class support to link a host file system to the RL-Flash file system
via USB and resides in the mscuser.c module. This simply needs to be added to a
project, which has already been configured with the RL-Flash file system.
The Mass Storage Class is
enabled in the usbcfg.h file, along
with Endpoint 2. Endpoint 2
will provide symmetrical IN and
OUT Endpoint buffers to allow
bidirectional data transfer
between the USB host and the
device. In usbdesc.c, the USB
interface descriptor defines the
device as being a member of the Mass Storage Class.

Getting Started: Building Applications with RL-ARM 137
/*----------------------------------------------------------
/ Mass storage class interface descriptor
----------------------------------------------------------*/
USB_INTERFACE_DESCRIPTOR_TYPE, // bDescriptorType
0x00, // bInterfaceNumber
0x00, // bAlternateSetting
0x02, // bNumEndpoints
USB_DEVICE_CLASS_STORAGE, // bInterfaceClass
MSC_SUBCLASS_SCSI, // bInterfaceSubClass
MSC_PROTOCOL_BULK_ONLY, // bInterfaceProtocol
0x62, // iInterface
The Mass Storage Class uses pipes, which have been configured to use bulk
transfer. Although the bulk transfer type has the lowest priority of the different
pipe categories, it does have the advantage of being able to make multiple
transfers within a USB frame (if the bandwidth is available). Following interface
descriptors are two Endpoint descriptors, which define the IN and OUT
Endpoints.
/*----------------------------------------------------------
/ Mass storage Endpoint descriptors
----------------------------------------------------------*/
// Bulk In Endpoint
USB_ENDPOINT_DESC_SIZE, // bLength
USB_ENDPOINT_DESCRIPTOR_TYPE, // bDescriptorType
USB_ENDPOINT_IN(2), // bEndpointAddress
USB_ENDPOINT_TYPE_BULK, // bmAttributes
WBVAL(0x0040), // wMaxPacketSize
0, // bInterval
// Bulk Out Endpoint
USB_ENDPOINT_DESC_SIZE, // bLength
USB_ENDPOINT_DESCRIPTOR_TYPE, // bDescriptorType
USB_ENDPOINT_OUT(2), // bEndpointAddress
USB_ENDPOINT_TYPE_BULK, // bmAttributes
WBVAL(0x0040), // wMaxPacketSize
0, // bInterval
// Terminator
The mscuser.c file then provides the application interface to the RL-Flash file
system. Once the Mass Storage Class has been added to your application, it will
directly interface to the RL-Flash file system and no further development work is
necessary to enable it.
However, when your device is connected, the host mass storage driver will
take control of the storage volume, and the embedded file system must not
be used to read or write data to files located in the storage volume. You
must include code to prevent the embedded firmware writing to files, when
your device is connected to the host.

138 Chapter 5. RL-USB Introduction
USB_Init();
while (1) {
if (WakeUp) {
WakeUp = __FALSE;
USB_Connect (__FALSE); // USB Disconnect
sd_main (); // Call application code
}
else {
if (mmc_init ()) { // Init MSC driver
mmc_read_config (&mmcfg); // read card config
MSC_BlockCount = mmcfg.blocknr;
USB_Connect (__TRUE); // USB Connect
}
while (!WakeUp); // wait until aplication
} // wants file system
}
void sd_main (void) {
init_card ();
while (1) {
if (WakeUp) {
WakeUp = __FALSE;
return;
}
// add application code here
// Set WakeUp to enable USB MSC
}
}
Exercise: Mass Storage Example
This example demonstrates the Mass Storage Class and allows files to be
transferred from the PC to the RL-Flash drive using the Windows Explorer.
Audio Class
The RL-USB driver also supports an Audio Class Driver. This allows us to
stream audio data between the USB host and the device as Isochronous packets.
Like the Mass Storage and HID classes, the Audio Class communicates with a
standard driver within Windows. Application programs running on the host,
which requires an audio input and output, use this driver. The RL-USB driver
can be configured to support the Audio Class by adding the adcuser.c class-file to
an RL-USB driver project.

Getting Started: Building Applications with RL-ARM 139
In usbcfg.h, the Audio Class
support has been enabled, and
Endpoint 3 is used for the
streaming audio data. As in the
HID class configuration,
information is sent in the form
set_request and get_request
control transfers on Endpoint 0.
The Device Descriptors are held
in usbdesc.c. The descriptors
define three interfaces: an Audio
Class Control Interface (ADC
CIF) and two Audio Class Streaming Interfaces (ADC SIF). One streaming
interface is configured as an output and one as an input.
A typical application could use the OUT isochronous pipe to drive a speaker via
a Digital-to-Analog Converter (DAC). In the usbuser.c file, the Endpoint 3
callback handler is used to receive the data packet. It transfers data to a buffer
using the CPU or DMA unit, if one is available. The Audio Class driver in RL-
USB installs a Fast Interrupt Request (FIQ) interrupt. This is used to write the
data to the DAC and reproduce the audio stream. The Audio Class also supports
feature requests, which are sent on Endpoint 0. These are used to pass control
information from the host application to the audio device. In the speaker
demonstration, the Audio Control Interface is used to control the volume level
and mute function.
Exercise: Audio Class Example
This example demonstrates a speaker application using the Audio Class.
Composite Device
As we have seen in the previous sections, the RL-USB driver supports three of
the most useful USB classes. In some applications, it may be necessary to
combine the functionality of two or more classes. For example, you may wish
your device to appear as a Mass Storage Device so that you can easily transfer
large amounts of data. It may also be useful for the device to appear as a HID
device, in order to send small amounts of control and configuration data. RL-
USB is designed so that each of the supported classes can be combined into one
application to make a composite device.

140 Chapter 5. RL-USB Introduction
To make a composite device, it is necessary to first create a project with the core
USB modules. Then we need to add the dedicated class support modules. The
class support and required Endpoints must be enabled in usbcfg.h.
Next, you must add together the
descriptors for each class. This
will create three full Interface
descriptors and their associated
Endpoint descriptors. In the
Configuration descriptor, you
must increase the total number of
interfaces. Each interface must
have a unique number. Finally,
you must add the Endpoint code
for each enabled Endpoint and service these from your application.
Exercise: Composite Example
This example demonstrates a composite device, which acts as both a HID device
and a Mass Storage Class in one project.
Compliance Testing
Before releasing your USB device, it is necessary to ensure that it fully meets the
USB specification. A suite of USB compliance tests can be downloaded from the
USB Implementers’ Forum. This software is called the USB command verifier.
It automatically tests your device’s response to the core USB setup commands
and the appropriate device class commands. It is also recommended that you
perform as much plug and play testing with different hosts, hubs, and operating
systems as you would expect to find in the field. You can download the USB
verifier software from www.usb.org/developers/tools.

Getting Started: Building Applications with RL-ARM 141
Chapter 6. RL-CAN Introduction
The CAN (Controller Area Network) protocol was originally developed for
networking in the automotive sector. The aim was to replace the wiring loom in
passenger vehicles. CAN is characterized by relatively fast data transfer, good
error detection, good recovery and low electromagnetic interference (EMI).
Unlike Ethernet, its arbitration method can guarantee deterministic delivery of
message packets within defined system latency. It has been widely adopted into
many industries as a de-facto standard for distributed control systems, as it is an
ideal method of networking small, embedded systems. This chapter examines
the RL-CAN driver, which allows you to rapidly and easily build a CAN network
with many different manufacturers’ CAN controller peripherals.
The CAN Protocol – Key Concepts
In the ISO 7-layer model, the
CAN protocol covers the layer
two, ”Data Link Layer”. This
involves forming the message
packet, error containment,
acknowledgement, and
arbitration.
CAN does not rigidly define
layer one “Physical Layer”. This
means, that CAN messages may
use many different physical
mediums. However, the most
common physical layer is a
twisted pair, and standard line
drivers are available for it. In a CAN network, the other layers in the ISO model
are effectively empty, and your application code will communicate directly to the
data link layer.
The application code addresses the registers of the CAN peripheral directly. In
effect, the CAN peripheral can be used as a glorified UART, without the need for
an expensive and complex protocol stack. Since CAN is also used in Industrial
Automation, there are a number of software standards defining how the CAN
messages are used. This is necessary in order to transfer data between different
manufacturers’ equipment.

142 Chapter 6. RL-CAN Introduction
The two most popular of these application layer standards are CANopen and
DeviceNet. The sole purpose of these standards is to provide interoperability
between different Original Equipment Manufacturers’ (OEM) equipment. If you
are developing your own closed system, then you do not need these application
layer protocols. You are free to implement your own proprietary protocol, which
many developers do.
CAN Node Design
A typical CAN node is shown in
the picture. Each node consists
of a microcontroller and a CAN
controller. The CAN controller
may be fabricated on the same
silicon as the microcontroller.
Alternatively, it may be a
standalone controller in a
separate chip from the
microcontroller. The CAN
controller is interfaced to the
twisted pair by a CAN
Transceiver. The twisted pair is
terminated at either end by a 120
Ohm resistor. The most
common mistake with a first
CAN network is to forget the
terminating resistors and then
nothing works.
The CAN controller has separate
transmit and receive paths to and
from the Physical Layer device.
This is an important feature of
the CAN node. Therefore, as the
node is writing to the bus, it is
also listening back. This is the basis of the message arbitration and it also
contributes to the error detection. The two logic levels, which are written on to
the twisted pair, are defined as follows; a logic one is represented by bus idle,
with both wires held half way between 0 and VCC. A logic zero is represented by
both wires being differentially driven.

Getting Started: Building Applications with RL-ARM 143
On the CAN bus, logic zero is represented by a maximum voltage difference
called “Dominant.” Logic one (1) is represented by a bus idle state called
“Recessive”. A dominant bit will overwrite a recessive bit. Therefore, if ten
nodes write recessive and one writes dominant, then each node will read back a
dominant bit. The CAN bus can achieve bit rates of up to a maximum of 1Mb/s.
Typically, this can be achieved over 40 meters of cable. Longer cable lengths
can be achieved by reducing the bit rate. In practice, you can get at least 1,500
meters with the standard drivers at 10 Kbit/s.
CAN Message Frames
The CAN bus has two message objects, which may be generated by the
application software. These are the message frame and the remote request frame.
The message frame is used to transfer data around the network. The message
frame is shown below.
The CAN controller forms the message frame. The application software provides
the data bytes, the message identifier, and the RTR bit.
The message frame starts with a dominant bit to mark the start of frame. Next is
the message identifier, which may be up to 29 bits long. The message identifier
is used to label the data being sent in the message frame. CAN is a
producer/consumer protocol or broadcast protocol. A given message is produced
from one unique node and then may be consumed by any number of nodes on the
network simultaneously. It is also possible to do point-to-point communication
by making only one node interested in a given identifier. Then a message can be
sent from the producer node to one given consumer node on the network. In the
message frame, the RTR bit is always set to zero (this field will be discussed
shortly). The Data Length Code (DLC) field contains an integer between zero
and eight, and indicates the number of data bytes being sent in this message
frame. You can send a maximum of 8 bytes in the message payload. It is also
possible to truncate the message frame to save bandwidth on the CAN bus. After
the 8 bytes of data, there is a 15-bit Cyclic Redundancy Check (CRC). This

144 Chapter 6. RL-CAN Introduction
provides error detection and correction from the start of frame up to the
beginning of the CRC field.
After the CRC, there is an acknowledge slot. The transmitting node expects the
receiving nodes to insert an acknowledgement in this slot within the transmitting
CAN frame. In practice, the transmitter sends a recessive bit and any node,
which has received the CAN message up to this point, will assert a dominant bit
on the bus, thus generating the acknowledgement. This means, that the
transmitter will be satisfied if just one node acknowledges its message, or if 100
nodes generate the acknowledgement. This needs to be taken into account when
developing your application layer. Care must be taken to treat the acknowledge
as a weak acknowledge, rather than assuming that it is confirmation that the
message has reached all its destination nodes. After the acknowledge slot, there
is an end-of-frame message delimiter.
The Remote Transmit Request (RTR) frame is used to request message packets
from the network as a master/slave transaction. Each CAN may also transmit a
remote transmit request frame RTR. The purpose of this frame is to request a
specific message frame from the network. The structure of the RTR frame is the
same as the message frame except that it does not have a data field.
A node can use an RTR frame to
request a specific message frame
from the CAN network. To do
this, the requesting node sends
an RTR frame. The Identifier is
set to the address of the message
frame it wants to receive and the
RTR bit is set to one. When the
RTR frame is transmitted, it is broadcasted onto the network and received by all
the network nodes. Each node will see it as a remote request and will examine
the message identifier. The node that normally transmits that message identifier
will then reply with a standard message frame (RTR bit = 0), which includes the
requested message identifier and its current data.

Getting Started: Building Applications with RL-ARM 145
As previously mentioned, the
CAN message identifier can be
up to 29 bits long. There are two
standards of CAN protocol, the
only difference being the length
of the message identifier.
It is possible to mix the two
protocol standards on the same
bus, but you must not send a 29-
bit message to a 2.0A device.
CAN Bus Arbitration
If a message is scheduled to be transmitted on to the bus and the bus is idle, it
will be transmitted and may be picked up by any interested node. If a message is
scheduled and the bus is active, it will have to wait until the bus is idle, before it
can be transmitted. If several messages are scheduled while the bus is active,
they will start transmission simultaneously once the bus becomes idle, being
synchronized by the start of frame bit. When this happens, the CAN bus
arbitration will take place to determine which message wins the bus and is
transmitted.

146 Chapter 6. RL-CAN Introduction
CAN arbitrates its messages by a method called “non-destructive bit-wise
arbitration”. In the diagram, three messages are pending transmission. Once the
bus is idle and the messages are synchronized by the start bit, they will start to
write their identifiers on to the bus. For the first two bits, all three messages
write the same logic and, hence, read back the same logic, so each node
continues transmission. However, on the third bit, nodes A and C write dominant
bits, and node B writes recessive. At this point, node B wrote recessive but reads
back dominant. In this case, it will back off the bus and start listening.
Nodes A and C will continue transmission until node C writes recessive and node
A writes dominant. Now, node C stops transmission and starts listening. Node
A has won the bus and will send its message. Once node A has finished, the
nodes B and C will transmit. Node C will win and send its message. Finally,
node B will send its message. If node A is scheduled again, it will win the bus
even though the node B and C messages have been waiting. In practice, the
CAN bus will transmit the message with the lowest value identifier first.
RL-CAN Driver
As mentioned above, CAN has been widely adopted for distributed control
within embedded systems. Today, just about all microcontroller families include
a variant, or variants, with a CAN controller peripheral. However, each
manufacturer’s CAN controller has a different set of special function registers
and features. The RL-ARM library includes a dedicated CAN driver, which
provides a standard programming API for all supported microcontrollers. The
CAN driver uses RTX message queues to buffer data before it is transmitted or
received. The RL-CAN driver provides a quick and easy way to implement a
CAN network. The RL-CAN driver also provides code portability, in case you
need migrating code to another microcontroller.
First Project
Unlike the other middleware components within the RL-ARM library, the RL-
CAN driver must be used with RTX.
The RL-CAN driver consists of
two C modules and associated
header files. The first module,
RTX_CAN.c, is a generic layer
driver, which provides the high

Getting Started: Building Applications with RL-ARM 147
level API and message buffering. The second file, CAN_hw.c, provides the low
level code for a specific CAN peripheral. Both modules have an include file,
CAN_cfg.h, which is used to provide custom settings. Like all the other
configuration options in RL-ARM, CAN_cfg.h is a template file, which is
graphically displayed in the µVision Configuration Wizard. Each supported
microcontroller has its own version of RTX_CAN.c, CAN_hw.c, and CAN_cfg.h file.
Therefore, you must take care to add the correct files to your project. In each of
your program modules, you must include the RTX_CAN.h header file that defines
the CAN driver functions.
The configuration options in CAN_cfg.h vary depending on the microcontroller
being used. As a minimum, you will need to define the number of transmit and
receive objects. This is, in effect, the size of the transmit and receive queue
available to the CAN controller. If the microcontroller has more than one CAN
peripheral, the CAN_cfg.h file will have options to enable the controllers you wish
to use. Finally, depending on the clock structure of the microcontroller, you may
need to define the input clock value to the CAN controller. This is necessary for
the API functions to accurately calculate the CAN bit timing rate.
CAN Driver API
The CAN driver API consists of eight functions as shown below.
The first three API functions are used to prepare a CAN controller to send and
receive messages on the network.
CAN_init (1, 500000);
CAN_rx_object (1, 2, 33, STANDARD_FORMAT);
CAN_start (1);

148 Chapter 6. RL-CAN Introduction
CAN_init() defines the bit rate of a given CAN controller. The CAN driver
supports microcontrollers with multiple CAN controllers. Each CAN controller
is referred to by a number that starts from one. These numbers map directly onto
the physical CAN controllers on the microcontroller in ascending order. Here,
CAN controller 1 runs at 500K bit/sec. Next, the CAN_rx_object() function is
used to define which message identifiers will be received into the selected CAN
controller. In the above example, we have selected CAN controller 1 to receive
message ID 33. The second parameter in the CAN_rx_object() function refers to
the message channel. We will look at this in the object buffer section later in this
chapter. You may also define whether the message ID is 11-bit (standard) or 29-
bit (extended) in length. The CAN controller will only receive messages that
have been defined with the CAN_rx_object() function. Once we have defined all
of the messages that we want to receive, the CAN controller must be placed in its
running mode by calling the CAN_start() function.
Basic Transmit and Receive
Once the CAN controller has entered running mode it is possible to send and
receive messages to and from the CAN network. The CAN message format is
held in a structure defined in CAN_cfg.h.
typedef struct {
U32 id; // message identifier
U8 data [8]; // Message data payload
U8 len; // Number of bytes in the message payload
U8 ch; // CAN controller channel
U8 format; // Standard (11-bit) ID or extended (29-bit) ID
U8 type; // Data frame or remote request frame
} CAN_msg;
To send a message define the CAN message structure. This structure reflects the
fields of the CAN message frame. In the example below, a message frame
msg_send is defined with an identifier of 33, followed by eight bytes of user-
defined data. The data length code is set to one, so that only the first data byte
will be transmitted. The message will be sent through channel 1. The frame will
start with an 11-bit identifier followed by a message frame.
CAN_msg msg_send = {
33,
{0x00, 0x00, 0x00, 0x00, 0x00, 0x00, 0x00, 0x00},
1,
2,
STANDARD_FORMAT,
DATA_FRAME
};

Getting Started: Building Applications with RL-ARM 149
Then we call the CAN send function:
CAN_send (1, &msg_send, 0x0F00);
This will place the CAN message into the message queue. The message queue is
a First-In-First-Out (FIFO) buffer, so the messages are guaranteed to be sent in
order. The “number of transmit objects” in CAN_cfg.h defines the depth of the
FIFO buffer in message frames. If the FIFO becomes full, the CAN send
function will wait for its timeout period for a message slot to become free. As
with other RTX functions, this will cause the task to enter the WAITING state, so
that the next task in the READY state enter the RUN state.
if (CAN_receive (1, &msg_rece, 0x00FF) == CAN_OK) {
Rx_val = msg_rece.data [0];
}
The CAN Receive function operates in a similar fashion. As messages are
received, they are placed into the receive-object FIFO. The CAN Receive
function is then used to access message frames in the FIFO. If the FIFO is
empty, the timeout period specifies the number of RTX clock ticks
CAN_receive() will wait for a message to arrive.
Exercise: First Project
The first RL-CAN driver project guides you through setting up the RL-CAN
driver to transmit and receive CAN messages.
Remote Request
The RL-CAN driver may also send and respond to remote request frames. First,
you must define the message frame as a remote request.
CAN_msg msg_rmt = {
21,
{0x00, 0x00, 0x00, 0x00, 0x00, 0x00, 0x00, 0x00},
1,
2,
STANDARD_FORMAT,
REMOTE_FRAME
};
When this message is sent, the message frame contains no data and the remote
request bit is set. When this frame is sent, every node on the network will
receive it. Each node will inspect the message identifier.

150 Chapter 6. RL-CAN Introduction
The node that sends this message will immediately reply to the remote frame
with a message frame matching the identifier and its current data.
When sending the remote frame you must be careful with the DLC setting.
Although the remote frame does not contain any data, the DLC should not be set
to zero. Rather, it should be set to the length of the data packet in the reply
message frame.
Once the remote frame has been defined, we can use it to request a message
frame from the network.
CAN_request (1,&msg_rmt, 0xFFFF);
All nodes on the network will receive the remote frame. The node that sends
message frames for the requested ID will then send a reply data frame with the
requested ID and its current data. The RL_CAN driver contains a CAN_set()
function, which allows a CAN node to respond automatically to a remote request.
First, you must define a CAN message frame in the same way as for the
CAN_send() function.
CAN_msg msg_for_remote = {
21,
{0x01, 0x02, 0x00, 0x00, 0x00, 0x00, 0x00, 0x00},
1,
2,
STANDARD_FORMAT,
DATA_FRAME
};
The message frame is then passed to the CAN_set() function.
CAN_set (1, &msg_for_remote, 0x00ff);
This message frame will now be transmitted when a remote request with a
matching ID is received.
Exercise: Remote Request
This exercise configures a message object to send a remote frame and prepares
another to reply.

Getting Started: Building Applications with RL-ARM 151
Object Buffers
The internal architecture of a CAN controller comes in two varieties: Basic CAN
and Full CAN. Basic CAN has a single transmit and receive buffer. Full CAN
has multiple transmit and receive buffers.
Full CAN supports a more
sophisticated use of the CAN
protocol. It also allows higher
throughput of CAN messages.
In our first example, we used
the CAN_rx_object() function to
define the messages to be
received into the CAN
controller. We ignored the
channel parameter. In a full
CAN controller, the channel
parameter defines in which
receive buffer the message will
be stored. This provides both buffering in hardware and a more efficient access
to the new data. The final API call in the RL_CAN driver allows us to use the
same mechanism for transmitting messages.
CAN_tx_object (1, 2, 11, STANDARD_FORMAT);
Here, the channel number will specify which transmit buffer is used to hold a
given message frame. This allows several messages to be scheduled
simultaneously and ensures that a high priority message will be sent immediately.

152 Glossary
Glossary
AJAX
Asynchronous JavaScript and XML
A group of client side technologies designed to create rich internet
applications.
ARP
Address Resolution Protocol
On a LAN, ARP is used to discover a stations MAC address when only
its IP address is known.
ADC
Audio Device Class
A USB class designed to allow bi directional transfer of Audio data
between A USB host and device.
CAN
Controller Area Network
A bus standard designed specifically for automotive applications.
Meanwhile also used in other industries. It allows microcontrollers and
devices to communicate with each other without a host computer.
CGI
Common Gateway Interface
A standard protocol for interfacing application software to an internet
service typically a HTTP server.
Composite
A USB device that supports two or more device classes.
Co-operative
A form of operating system scheduling. Each task must de schedule itself
to allow other tasks to run.
CRC
Cyclic Redundancy Check
A type of function to detect accidental alternation of data during storage
or transmission.

Getting Started: Building Applications with RL-ARM 153
Datagram
A networking message packet that does not provide any form of delivery
acknowledgment.
DHCP
Dynamic Host Control Protocol
A TCP\IP networking protocol that allows a station to obtain
configuration information.
DLC
Data Length Code
Indicates how many data bytes are in a CAN message packet. CAN
messages are of variable length. The DLC can be from 0 to 8 bytes long.
DNS
Domain Name System
A Hierarchical naming system for the internet that translates names,
such as www.example.com to an IP address such as
207.183.123.442.
Ethernet
A frame based computer networking technology for
Local Area Networks.
FIFO
First In, First Out
Expresses how data are organized and manipulated relative to time and
prioritization. It describes the working principle of a queue. What
comes in first is handled first, what comes in next waits until the first is
finished, etc.
Flash File System
A computer file system designed for small solid-state devices, typically
NAND FLASH memory.
FTP
File Transfer Protocol
An internet protocol designed to transfer files between a client and a
remote internet station.

154 Glossary
HID
Human Interface Device
A USB device class that supports peripherals, which provide input and
output to humans. Typically, these are mouse and keyboards.
HTTP
Hyper Text Transfer Protocol
A TCP\IP application level protocol for distributed “hypertext”.
A collection of inter-linked resources that forms the world wide web.
Hub
A USB Hub connects to a single USB port and provides additional
connection ports for USB devices or further hubs.
ICMP
Internet Control Message Protocol
A TCP\IP protocol used to provide error, diagnostic and routing
information between TCP\IP stations.
IP
Internet Protocol
The primary protocol in the TCP\IP networking suite. IP delivers
protocol datagrams between source and destination stations based
solely on their addresses.
Mailbox
A region of memory that is used to queue formatted messages passed
between operating system tasks.
MAC
Media Access Control
A unique identifier assigned to the Ethernet network adapter.
MSD
Mass Storage Device
A USB device class that supports interfacing of an external storage
device to a USB host.
Mutex
A form of binary semaphore that is used to ensure exclusive access
to a common resource or critical section of code in a real-time
operating system.

Getting Started: Building Applications with RL-ARM 155
Port
A communication endpoint with an internet station. Used by TCP
and UDP to pass a data payload to a specific application protocol.
PPP
Point-to-Point Protocol
An internet protocol designed to provide a TCP\IP connection over
a serial or modem link.
Pre-Emptive
A form of priority based scheduling in a Real-Time Operating System.
The highest priority task ready to run will be scheduled until it blocks
or a higher priority task is ready to run.
TCP
Transmission Control Protocol
A primary protocol in the TCP\IP networking suite. TCP provides
a reliable ordered delivery of data from one TCP\IP station to another.
UDP
User Datagram Protocol
A primary protocol in the TCP\IP networking suite. UPD provides
a simple transmission model without handshaking. UDP provides
an ‘unreliable’ service; the application software must provide error
checking and handshaking if necessary.
RTR
Remote Transmission Request
Also part of the CAN message frame to differentiate a data frame from a
remote frame. The dominant RTR bit (set to 0) indicates a data frame;
where as a recessive RTR-bit (set to 1) indicates a remote request frame.
Round Robin
A form of scheduling in a real-time operating system where each task is
allotted a fixed amount of run time on the CPU.
Semaphore
A semaphore is an abstract data type used to control access to system
resources in a real-time operating system.

156 Glossary
SLIP
Serial Line Internet Protocol
An internet protocol designed to provide a TCP\IP connection over a
serial or modem link. SLIP is now obsolete and is replaced by PPP.
SMTP
Simple Mail Transfer Protocol
A TCP\IP application layer protocol for electronic mail transfer. SMTP
is used by a client to send email by connecting to a remote server.
TFTP
Trivial File Transfer protocol
TFTP is a minimal file transfer protocol originally designed to boot
internet stations that did not have any form of data storage.
Telnet
Telnet is an internet protocol that provides a command line
interface between a client and a remote internet station.
USB
Universal Serial Bus
A serial bus designed to allow easy plug and play expansion for PCs.
Task
In an operating system, a task is a self-contained unit of code.
Generally used in real-time computing.
SD/MMC
Secure Digital/Multi Media Card
Non volatile memory card formats used for portable devices.