Chapter 9 Capítulo Ch9
User Manual: Capítulo 9 DL05 / DL06 Manual de Módulos Opcionales - AutomationDirect
Open the PDF directly: View PDF
.
Page Count: 14

MÓDULO DE 4 CANALES
DE SALIDAS DE VOLTAJE
F0-04DAH-2 99
99
Especificaciones del módulo . . . . . . . . . . . . . . . . . . . . . . . . . . . . . . . . . . . . . . . . . . .9–2
Conectando y desconectando el cableado de campo . . . . . . . . . . . . . . . . . . . . . . .9–4
Diagrama de alambrado . . . . . . . . . . . . . . . . . . . . . . . . . . . . . . . . . . . . . . . . . . . . . .9–5
Operación del módulo . . . . . . . . . . . . . . . . . . . . . . . . . . . . . . . . . . . . . . . . . . . . . . .9–6
Localizaciones de memoria V dedicadas . . . . . . . . . . . . . . . . . . . . . . . . . . . . . . . . .9–7
Usando el puntero en el programa de control . . . . . . . . . . . . . . . . . . . . . . . . . . . .9–9
Conversiones de escala . . . . . . . . . . . . . . . . . . . . . . . . . . . . . . . . . . . . . . . . . . . . .9–11
Resolución del módulo . . . . . . . . . . . . . . . . . . . . . . . . . . . . . . . . . . . . . . . . . . . . . .9–14
CAÍPULOR
CAPÍTULO
CAPÍTULO

Especificaciones del módulo
El módulo de salidas analógicas F0–04DAH–2 tiene las características siguientes:
• Los PLCs DL05 y el DL06 actualizarán los cuatro canales en un
barrido del PLC.
• El bloque de terminales removible simplifica el reemplazo del
módulo.
• Resolución de 16 bits.
• Las señales analógicas están aisladas de la lógica del PLC.
NOTA: La función analógica del PLC DL05 para este módulo requiere la versión 3.0c (o más nueva) de
DirectSOFT, y el firmware versión 5.20 (o más nuevo). El PLC DL06 requiere la versión V4.0, Build 16
(o más nueva) de DirectSOFT, version V4.0, build 16 ( nueva) y la versión 2.30 de firmware (o más
nuevo).Vea nuestro sitio de internet www.automationdirect.com. para más información.
Manual de módulos opcionales para DL05/DL06, 2a Ed., 8/07
9–2
Capítulo 9: F0-04DAH-2
1
2
3
4
5
6
7
8
9
10
11
12
13
14
A
B
C
D

Las tablas siguientes muestran las especificaciones generales para el módulo de salidas analógicas
F0–04DAH–2 Observe estas especificaciones para asegurarse que el módulo cumple con las
necesidades de su aplicación.
Especificaciones de salidas
Salidas por módulo 4
Rango de salida 0-10 VCC
Resolución 16 bits, 152μV/bit
Tipo de salidas Surtidora o drenadora de voltaje a 5mA máximo
Formato de datos del PLC 16-bit, Entero sin signo, 0–FFFF (binario) o 0–65535 (BCD)1
Valor de salida en el modo program 0V (excluyendo PID, modo independiente)
Impedancia de salida 0,5 Ohms típico
Impedancia de la carga >2000 Ohms
Carga máxima inductiva 0.01 μF máximo
Tipo de carga permitido Grounded
Maxima imprecisión 0.2% del rango (incluyendo cambios de temperatura)
Error de calibración de fin de escala maximo(no
incluyendo el error de desvío) ±.025% del rango, máximo
Error máximo de calibración del desvío ±.025% del rango, maximo
Precisión vs. Temperatura ±50 ppm/ °C a un cambio de fin de escala
Máximo Crosstalk ±10 conteos
Error de Linearidad (Extremo a extremo) ±16 conteos maximo (±0.025% del fin de escala)
Estabilidad y Repetibilidad de las salidas ±10 conteos después de 10 min. de calentamiento típico
Ripple de salidas .05% del fin de escala
Tiempo de respuesta de la salida .5 ms máximo, 5 μs mínimo (cambio de escala total)
Tasa de actualizaciónde todos los canales 100 μs
Sobrecarga continua máxima permitida Salidas limitadas por corriente a 40 mA típico. Un corto
circuito continuo puede dañar la salida
Tipo de protección de salida Supresor de transientes de tensión con condensador a 24 VCC
Señal de salida an energizar y desenergizar 0V
Consumo de una fuente de poder externa de 24 V 45 mA
Corriente necesaria de 5,0 V desde el PLC 25 mA
Manual de módulos opcionales para DL05/DL06, 2a Ed., 8/07 9–3
Capítulo 9: F0-04DAH-2
1
2
3
4
5
6
7
8
9
10
11
12
13
14
A
B
C
D
Especificaciones generales
Temperatura de operación 0 a 55°C (32 a 131°F)
Temperatura de almacenaje -20 a 70°C (-4 a 158°F)
Humidad relativa 5 a 95% (sin condensación)
Environmental air No corrosive gases permitted
(EN61131-2 pollution degree 1)
Vibración MIL STD 810C 514.2
Choque MIL STD 810C 516.2
Aislamiento entre la lógica y el campo 1800 VCA aplicados por 1 segundo (Probados al 100%)
Resistencia de aislamiento >10M ohms @ 500VCC
Inmunidad al ruido
NEMA ICS3-304; Impulso 1000V @ pulso de 1 ms ; RFI,
(145MHz, 440Mhz 5W @ 15cm); El error mas grande
durante perturbaciones de ruido es 0,5% del fin de escala
Aprobación de agencias UL508; UL60079-15 Zona 2
Localización del módulo Cualquier ranura en un sistema de PLC DL05 o DL06
Cableado del campo Bloque de terminales removibles
Peso 49 gramos (1,7 onzas)
Cada canal necesita de 2 palabras de-memoria V sin importar el formato usado

Conectando y desconectando el cableado del campo
ADVERTENCIA: Antes de remover el módulo análogo o el bloque de terminales en la parte frontal del
módulo, desconecte la energía al PLC y a todos los dispositivos de campo. Al no desconectar la energía
puede ser que se haga daño a los dispositivos del PLC y/o del campo.
Pautas de cableado
Su compañía puede tener pautas para la instalación del cableado y de cable. Si es así, usted debe
comprobar ésos antes de que usted comience la instalación. Aquí están algunas asuntos generales
a considerar:
• Use la ruta más corta de cableado siempre que sea posible.
• Use el cableado blindado y conecte a tierra el blindaje del cable en el origen de la señal. No conecte a
tierra el blindaje en el módulo y al mismo tiempo en el origen.
• No instale el cable de señal al lado de motores grandes, de interruptores de corriente grandes o de
transformadores. Esto puede causar problemas de ruido.
• Encamine el cable por un conducto aprobado para cables, para reducir al mínimo el riesgo de daño
accidental. Verifique los códigos locales y nacionales para elegir el método correcto de uso.
El módulo F0–04DAH–2 no provee energía a los dispositivos del campo. Usted necesitará
energizar los tranductores de señales separado del PLC.
Para retirar el bloque de terminales, desconecte la energía al PLC y a los dispositivos de
campo.Tire el bloque de terminales firmemente hasta que el conectador se separa del módulo.
Usted puede sacar el módulo analógico desde el PLC doblando para afuera las lengüetas de
retención en la parte superior e inferior del módulo. Mientras que las lengüetas de retención se
giran hacia arriba y hacia fuera, el conectador del módulo se levanta del zócalo del PLC. Una vez
que el conectador esté libre, usted puede levantar el módulo de su ranura.
Manual de módulos opcionales para DL05/DL06, 2a Ed., 8/07
9–4
Capítulo 9: F0-04DAH-2
1
2
3
4
5
6
7
8
9
10
11
12
13
14
A
B
C
D
Especificaciones del bloque de terminales
Cantidad de terminales 13
No de artículo para reemplazo D0-ACC-4
Paso 0,2 pulgadas (5,08 mm)
Rango del alambre Conductor Sólido o de hebras retorcidas 28-16 AWG ;
Longitud de retirada del aislamiento 5/16 pulgadas (7-8 mm)
Tamaño de destormillador de ranura 0.4T x 2.5W mm (Número de artículo DN-SS1)
Tamaño del tornillo M2.5
Torque para apretar el tormillo 0,52 N-m o 4,5 libras-pulgada

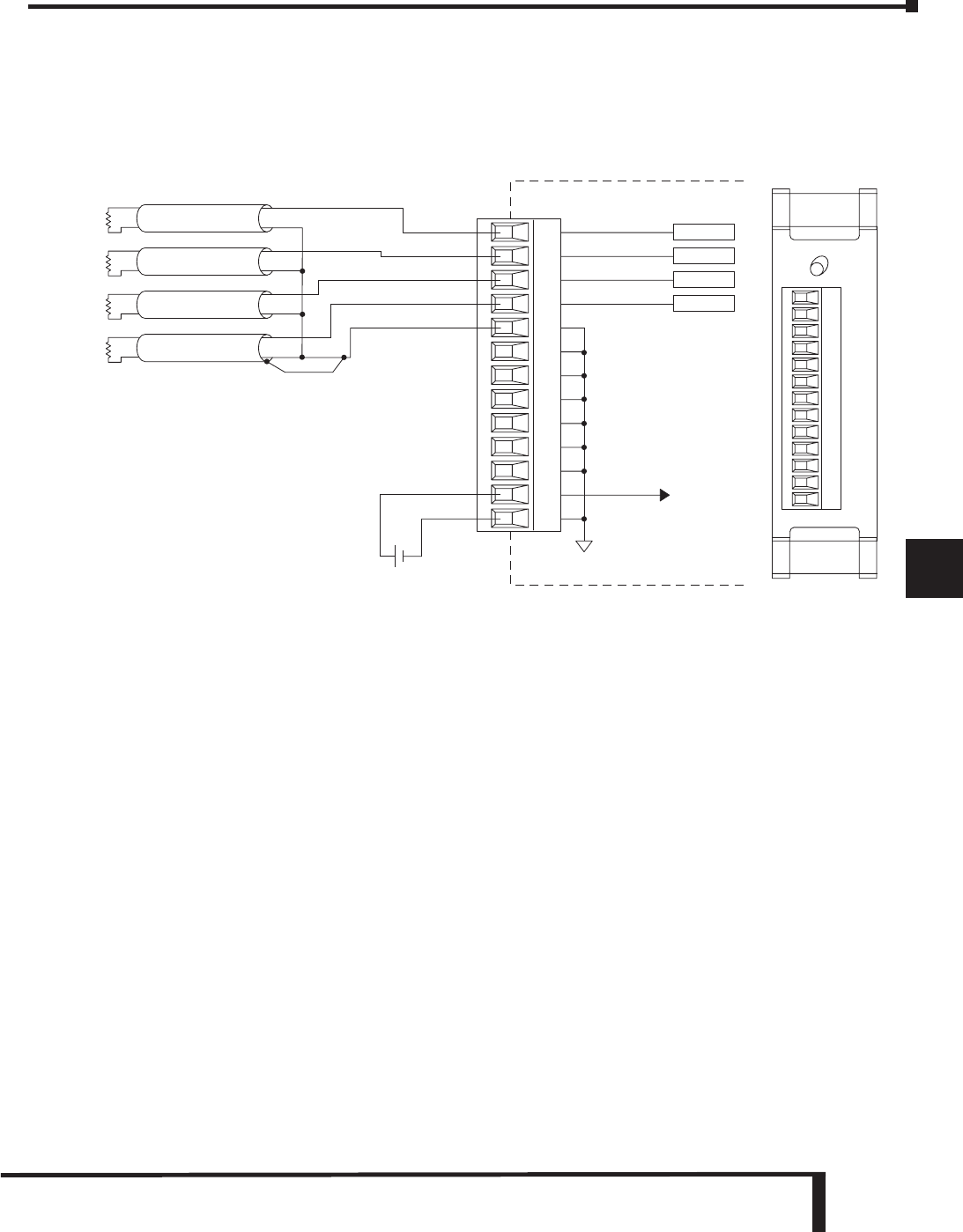
Diagrama de conexión
Use el siguiente diagrama para conectar los aparatos de campo. Si fuera necesario, puede
retirarse el terminal del módulo F0–04DAH–2 para poder remover el módulo sin desconectar
el cableado de campo.
Manual de módulos opcionales para DL05/DL06, 2a Ed., 8/07 9–5
Capítulo 9: F0-04DAH-2
1
2
3
4
5
6
7
8
9
10
11
12
13
14
A
B
C
D
COM
ANALOG
0–10VDC
F0-04DAH-2
OUT
CH1
CH2
CH3
CH4
COM
COM
COM
+24V
0V
Fuente de poder
de 24 VCC
0 VCC
+24 VCC
BLINDAJE CONECTADO AL COMUN DEL ORIGEN
DE LA SENAL (SOLAMENTE SE MUESTRA UNO)
C 1 DAC
C 2 DAC
C 3 DAC
C 4 DAC
Común de la señal aislada
de la parte de lógica del PLC
Circuito interno del módulo
Cableado típico
CIRCUITO
ANALOGICO
AISLADO
Salida surtidora o
drenadora de voltaje
Salida surtidora o
drenadora de voltaje
Salida surtidora o
drenadora de voltaje
Salida surtidora o
drenadora de voltaje
Salida de voltaje
Canal 1
Salida de voltaje
Canal 3
Salida de voltaje
Canal 4
Salida de voltaje
Canal 2
COMUN
Canal 1
Canal 3
Canal 2
Canal 4
COM
COM
COM

Operación del módulo
Secuencia de barrido de cada canal
Los PLCs DL05 y DL06 leerán todos los ocho canales de entradas durante cada barrido del PLC.
Cada CPU permite usar localizaciones de memoria V que son usadas para administrar la transferencia
de datos. Ésto se discute en más detalle en la sección “Localizaciones de memorias V dedicadas”.
Manual de módulos opcionales para DL05/DL06, 2a Ed., 8/07
9–6
Capítulo 9: F0-04DAH-2
1
2
3
4
5
6
7
8
9
10
11
12
13
14
A
B
C
D
Lea los datos
Almacene datos
Lea las entradas
Ejecute el programa
Barrido
Escriba a las salidas
Barrido N
Barrido N+1
Barrido N+2
Barrido N+3
Barrido N+4
PLC DL05/DL06
Ch 1, 2, 3, 4
Ch 1, 2, 3, 4
Ch 1, 2, 3, 4
Ch 1, 2, 3, 4
Ch 1, 2, 3, 4

Localizaciones de memorias V dedicadas
Configurando el formato de datos analógicos del módulo
Los PLCs DL05 y los DL06 tienen localizaciones especiales de memoria V asignadas a las
ranuras donde se instalan. Estas localizaciones de memoria V le permiten:
• especificar el formato de datos (binario o BCD)
• especificar el número de canales a ser examinados (hasta 8 canales para el F0–04DAH–2)
• especificar las localizaciones de memoria V donde se almacenan los datos de salida para definir cual
es el nivel de la señal de salida.
Formato de datos con el PLC DL05
La tabla de abajo muestra las localizaciones especiales de memoria V usadas por el PLC DL05
para el módulo F0–04DAH–2.
Configurando el tipo de datos y cantidad de canales activos
Se usa la localización 7700 de la memoria V para
configurar el formato de datos a formato BCD o a
binario y para determinar la cantidad de canales que
serán activos.
Por ejemplo, asuma que el módulo F0–04DAH–2 está
instalado en la ranura del PLC DL05. Cargando una
constante 0004 en V7700 configura 4 canales activos y
causa que los datos de salidas sean leídos como número
BCD.
Si se carga un valor de 0084 en V7700 (BCD),
configura 4 canales activos y causa que los datos de salida sean leídos como número de formato
binario.
Configuración del puntero de almacenaje
V7702 es una localización de la memoria V del sistema PLC usada como puntero. Apunta a una
localización de memoria V en donde se almacenan los datos de salida analógica para ser
transformada a señal analógica. Esta localización de memoriaV es seleccionable.
Por ejemplo, colocando O2000 en V7702 hace que el puntero transforme el valor de los datos
en V2000 - 2001 al canal 1, el valor de los datos en V2002 - 2003 al canal 2, el valor de los datos
en V2004 - 2005 al canal 3 y el valor de los datos en V2006 - 2007 al canal 4.
Usted encontrará un programa ejemplo que cargue valores apropiados a V7700 y a V7702 en
la página 9–9.
Manual de módulos opcionales para DL05/DL06, 2a Ed., 8/07 9–7
Capítulo 9: F0-04DAH-2
1
2
3
4
5
6
7
8
9
10
11
12
13
14
A
B
C
D
Localizaciones de memoria V dedicadas del PLC DL05
del módulo de salidas analógicas
Tipo de datos y cantidad de canales V7700
Puntero de almacenaje V7702
MSB LSB
0
11
5
1
0
1
1
1
2
1
3
1
4
78
965432
MSB LSB
0
11
5
1
0
1
1
1
2
1
3
1
4
78
965432
Configuración de V7700 BCD
Configuración de V7700 binario

Formato de datos con el PLC DL06
La tabla de abajo muestra las localizaciones especiales de memoria V usadas por el PLC DL06
para cada una de las ranuras donde se instala el módulo F0–04DAH–2.
Configurando el tipo de datos y cantidad de canales activos
Se usan las localizaciones de memoria V 700, 710, 720, y 730 para configurar el formato de
datos a formato BCD o a binario y para determinar la
cantidad de canales que serán activos.
Por ejemplo, asuma que el módulo está instalado en la
ranura 1 del PLC DL06. Cargando una constante 0004 en
V700 configura cuatro canales activos y causa que sean
leídos los datos desde la memoria indicada como puntero en
V700 como número BCD.
Alternativamente, si se carga un valor de 0084 en V700,
configura cuatro canales activos y causa que los datos de salidas sean leídos desde la memoria
designada como puntero, como número en formato binario.
Configuración del puntero de almacenaje
Las localizaciones de memoria V702, 712, 722 y 732 son localizaciones de memoria V del
sistema PLC usadas como puntero a una localización de memoria V del usuario en donde se
almacenan los datos de salidas analógicas.
La localización de la memoria V cargada en V702, por ejemplo, es un número octal que
identifica la primera localización de la memoria V de usuario que permite leer los datos de
salidas analógicas. Esta localización de memoriaV es seleccionable.
Por ejemplo, colocando O2100 en V702 hace que el puntero transforme el valor de los datos
del Canal 1 a V2100 - 2101, el valor de los datos del Canal 2 a V2102 - 2103, el valor de los
datos del Canal 3 a V2104 - 2105 y el valor de los datos del Canal 4 a V2106 - 2107.
Usted encontrará un programa ejemplo que carga valores apropiados a V700 y a V702 en la
página 9–10.
Localizaciones de memoria V dedicadas del PLC DL06
del módulo de salidas analógicas
Número de la ranura 1234
Tipo de datos y cantidad de canales V700 V710 V720 V730
Puntero de datos de salidas V702 V712 V722 V732
Manual de módulos opcionales para DL05/DL06, 2a Ed., 8/07
9–8
Capítulo 9: F0-04DAH-2
1
2
3
4
5
6
7
8
9
10
11
12
13
14
A
B
C
D
MSB LSB
0
11
5
1
0
1
1
1
2
1
3
1
4
78
965432
MSB LSB
0
11
5
1
0
1
1
1
2
1
3
1
4
78
965432
Configuración de V700 BCD
Configuración de V700 binario

Usando el puntero en su programa de control
Método del puntero usando lógica ladder en el PLC DL05
El uso apropiado del puntero DL05 requiere que la dirección de la memoria V sea escrita a la posición de memoria
especial solamente en el primer barrido. Use el bit SP0 como contacto permisivo al usar el código mostrado abajo.
El programa ejemplo de abajo muestra cómo configurar estas localizaciones. Este renglón se puede
colocar en cualquier lugar en el programa ladder o en la etapa inicial si usted está usando
instrucciones de programación de etapas.
Éste es todo que se requiere para leer los datos de salidas analógicas desde direcciones de memoria V.
Se usa V2100 en el ejemplo pero se puede usar cualquier localización de memoria del usuario.
Método del puntero con el DL05 usando la instrucción IBox con DirectSOFT5
La lógica siguiente tiene el mismo resultado que el ejemplo anterior, pero usa la instrucción
IBox ANLGOUT.
Manual de módulos opcionales para DL05/DL06, 2a Ed., 8/07 9–9
Capítulo 9: F0-04DAH-2
1
2
3
4
5
6
7
8
9
10
11
12
13
14
A
B
C
D
SP0
LD
LDA
O2100
OUT
V7702
Canal1 – V2100-2101, C, 2 – V2102-V2103, C. 3 – V2104-V2105, C. 4 – V2106-2107
OUT
V7700
Carga una constante que especifica la cantidad de canales a ser usados y el
formato de datos. El byte inferior selecciona el formato (0=BCD, 8=Binario)
y la cantidad de canales (hasta 4 para el F0-04DAH-2)
- o -
K4
K84
LD Se usa el format binario para mostrar datos en algunos paneles de interface
de operador. Los PLCs DL05 apoyan funciones artiméticas del tipo binario.
V7700 es una dirección de memoria V dedicada asignada a la ranura, que
contiene el formato de datos y la cantidad de canales a ser considerados.
Este renglón carga un valor octal a la primera localización de memoria V que
contendrá los datos a ser enviados al módulo. Por ejemplo, si se coloca O2100
aquí, los canales corresponderán a las siguientes direcciones:
Se almacena la dirección O2100 aquí. V7702 está asignada a la ranura de módulos
opcionales y actúa como puntero, lo que significa que la CPU usará el valor octal en
esta localización para determinar de donde obtener los datos para enviar el módulo.
Analog Output Module Pointer Setup
ANLGOUT IB-461
Base # (K0 - Local)
Slot #
Number of Output Channels
Output Data Format (0 - BCD 1 - BIN)
Output Data Address
K0
K1
K4
K0
V2100
No se usa un contacto con esta instrucción.
Esta instrucción opera solamente en el
primer barrido del PLC.

Método del puntero usando lógica Ladder en el PLC DL06
El uso apropiado del puntero DL06 requiere que la dirección de la memoria V sea escrita a la posición de memoria
especial solamente en el primer barrido. Use el bit SP0 como contacto permisivo al usar el código mostrado abajo.
Use la tabla de memorias especiales de abajo como guía para configurar el puntero de almacenaje
en el ejemplo siguiente para el DL06. La ranura 1 es la ranura más a la izquierda.
El módulo F0–04DAH–2 se puede instalar en cualquier ranura disponible del PLC DL06. El
diagrama ladder de abajo muestra cómo instalar estas localizaciones con el módulo instalado en
la ranura 1 del DL06. Use la tabla antedicha de determinar los valores del puntero si coloca el
módulo en cualquiera de las otras ranuras. Coloque este renglón en cualquier lugar en el
programa ladder o en la etapa inicial si usted está utilizando instrucciones de programación de
etapas.
Esta lógica es todo lo que se necesita para leer los datos de salidas analógicas en localizaciones
de memoria V. En este ejemplo se usa V2100 pero se puede usar cualquier localización de
memoria V del usuario.
Manual de módulos opcionales para DL05/DL06, 2a Ed., 8/07
9–10
Capítulo 9: F0-04DAH-2
1
2
3
4
5
6
7
8
9
10
11
12
13
14
A
B
C
D
Localizaciones de memoria V dedicadas del PLC DL06
del módulo de salidas analógicas
Número de la ranura 1 2 3 4
Tipo de datos y cantidad de canales V700 V710 V720 V730
Puntero de salidas V702 V712 V722 V732
SP0
LD
LDA
O2100
OUT
V702
OUT
V700
K4
K84
LD
Canal 1 – V2100-2101, C.2 – V2102-V2103, C.3 – V2104-V2105, C. 4 – V2106-2107
Carga una constante que especifica la cantidad de canales a examinar y el
formato de datos. El byte inferior selecciona el formato (0=BCD, 8=Binario)
y la cantidad de canales (configurado como 4 para el F0-04DAH-2).
El formato binario se usa, entre otras aplicaciones, para mostrar datos en algunos
panels de interfase de operador y para el visor del DL06. Los PLCs DL06 apoyan
funciones aritméticas binarias.
V 700 es una dirección de memoria de función dedicada asignada a la primera
ranura y contiene el formato de datos y la canirada de canales a examinar
Este renglón carga un valor octal a la primeria memoria V que contiene los
datos a ser enviados al módulo. Por ejemplo, si se coloca O2100 aquí, se
designan las siguientes direcciones:
Se almacena la dirección octal O2100 aquí. V702 está asignada a la primera ranura
y actúa como un puntero, lo que significa que la CPU usará el valor octal en esta
localización para determinar donde obtener los datos a ser enviados al módulo.
- o -

Método del puntero con el DL06 usando la instrucción IBox con DirectSOFT5
La lógica siguiente tiene el mismo resultado que el ejemplo anterior, pero usa la instrucción IBox
ANLGOUT.
Conversión de la escala de las salidas
Escalamiento de los datos de salidas
Su programa tiene que calcular el valor digital para enviar al módulo de salida análoga. La
mayoría de las aplicaciones usan medidas en
unidades de ingeniería, de modo que es
generalmente necesario convertir de unidades de
ingeniería a un valor conveniente de salida. La
conversión a un valor de salida puede ser lograda
usando la fórmula de conversión mostrada en la
figura adyacente.
Usted necesitará substituir las unidades de
ingeniería para la escala deseada en la fórmula a la
derecha.
Por ejemplo, si usted desea tener una salida de 0 -
10 Volt que corresponda a una velocidad entre 0 y 1750 RPM. El ejemplo siguiente muestra
cómo hacer que la salida corresponda a 1234 RPM cuando el rango total es de 1750 RPM (10
Volt corresponde a 1750 RPM y debe ser igual a 7.051 Volt).
Manual de módulos opcionales para DL05/DL06, 2a Ed., 8/07 9–11
Capítulo 9: F0-04DAH-2
1
2
3
4
5
6
7
8
9
10
11
12
13
14
A
B
C
D
A = U – L 65535
H – L
A = 46211
A = 1234 – 0 65535
1750 – 0
H = Límite superior del rango de las
unidades de ingeniería
L = Límite inferior del rango de las
unidades de ingeniería
A = Valor analógico (0 – 65535)
A = U – L 65535
H – L
U = Unidades de ingeniería a la salida
Analog Output Module Pointer Setup
ANLGOUT IB-461
Base # (K0 - Local)
Slot #
Number of Output Channels
Output Data Format (0 - BCD 1 - BIN)
Output Data Address
K0
K1
K4
K0
V2100
No se usa un contacto con esta instrucción.
Esta instrucción opera solamente en el
primer barrido del PLC.

Programa de conversión en lógica ladder estándar
El ejemplo siguiente muestra cómo usted escribiría el programa para realizar la conversión a
unidades de ingeniería. Este ejemplo asume que usted tiene datos BCD cargados en las
localizaciones apropiadas de la memoria V usando las instrucciones que correspondientes al
PLC que usted está usando.
Manual de módulos opcionales para DL05/DL06, 2a Ed., 8/07
9–12
Capítulo 9: F0-04DAH-2
1
2
3
4
5
6
7
8
9
10
11
12
13
14
A
B
C
D
SP0
LDD
LDD
K65535
OUTD
V3002
OUTD
V3000
K1750
SP1
LDD
OUTD
V2100
V2200
Carga el valor constante 1750 al acumulador
Copia la constante 17500 desde el acumulador
a la localización de memoria V3000 y V3001
Carga el valor constante 65535 al acumulador
Copia el contenido de V2000 desde el acumulador
a la localización de memoria V3002 and V3003
_First Scan
_On
Carga datos desde V2200 y V2201
Copia el contenido del acumulador a la localización
de memoria V2100 y V2101
DIVD
V3000
Divide el valor del acumulador por 1750
(previamente cargado en V3000 y V3001)
MULD
V3002 Multiplica el valor en el acumulador por 65535
(previamente cargado en V3002 y V3003)
1234
V2200/2201
46211
V2100/2101

Conversiones de valores analógicos y numéricos
A veces es útil convertir entre niveles de señal y valores numéricos. Esto es especialmente
provechoso durante la colocación en funcionamiento de una máquina o durante la búsqueda de
averías. La tabla siguiente le muestra fórmulas para hacer esta conversión más fácil.
Por ejemplo, si usted necesita una señal de 6 Volt para llegar a una resultado deseado, usted
puede usar las fórmulas siguientes para determinar el valor numérico que debe ser usado.
Manual de módulos opcionales para DL05/DL06, 2a Ed., 8/07 9–13
Capítulo 9: F0-04DAH-2
1
2
3
4
5
6
7
8
9
10
11
12
13
14
A
B
C
D
D =
D =
D = 39321
65535
10 A
65535
10 6V
Rango Si Ud conoce el valor numérico Si Ud conoce el nivel de señal analógica
0 a 10 VCC
A
= .D
65535
10 D = .
A
65535
10

Resolución del módulo
Bits de datos analógicos
Son reservadas dos palabras de 16 bits para los datos analógicos si usted está usando el formato
de datos BCD o binario. Los 16 bits en la palabra menos significativa representan los datos
analógicos en formato binario.
Detalles de la resolución
Ya que el módulo tiene resolución de 16 bits, la señal analógica se convierte en 65536 unidades
en el rango de 0 - 65535 (216). Una señal de 0V CC sería 0 y una señal de 10 VCC sería 65535.
Esto es equivalente a un valor binario de 0000 0000 0000 0000 a 1111 1111 1111 1111, o a
000 a FFFF en hexadecimal.
Cada unidad se puede también expresar en relación al nivel de la señal usando la ecuación
siguiente:
La tabla siguiente muestra el cambio perceptible más pequeño de la señal que dará lugar a un
cambio del bit menos significativo en el valor de los datos para cada incremento del cambio de
la señal.Ca
Manual de módulos opcionales para DL05/DL06, 2a Ed., 8/07
9–14
Capítulo 9: F0-04DAH-2
1
2
3
4
5
6
7
8
9
10
11
12
13
14
A
B
C
DRango Amplitud de la señal
(H – L) Divida por Cambio más pequeño
que se puede detectar
0 a 10VCC 10 VCC 65535 153 μV
0 – 10V
0 65535
0V
10V
Resolución = H – L
65535
H = Límite superior del rango de señal
L = Límite inferior del rango de señal
MSB LSB
0
132
MSB LSB
0
132
Ejemplo BCD
V2000V2001
MSB LSB
0
11
5
1
0
1
1
1
2
1
3
1
4
78
965432
= Bits de datos
MSB LSB
1
5
1
0
1
1
1
2
1
3
1
4
78
9654 0
132
V2000V2001
Ejemplo Binario
0
132
0
132
0
132
LSB significa
bit menos significativo
MSB significa
bit más significativo