Clevo M590K Service Manual. Www.s Manuals.com. Manual
User Manual: Notebook Clevo M590K - Service manuals and Schematics, Disassembly / Assembly. Free.
Open the PDF directly: View PDF
.
Page Count: 95
- Manual
- Preface
- Introduction 1-1
- Disassembly 2-1
- 1: Introduction
- Overview
- System Specifications
- External Locator - Top View with LCD Panel Open
- External Locator - Front & Rear Views
- External Locator - Left & Right Side View
- External Locator - Bottom View
- M590K Mainboard Overview - Top (Key Parts)
- M590K Mainboard Overview - Bottom (Key Parts)
- M590K Mainboard Overview - Top (Connectors)
- M590K Mainboard Overview - Bottom (Connectors)
- 2: Disassembly
- Overview
- Maintenance Tools
- Connections
- Maintenance Precautions
- Disassembly Steps
- Removing the Battery
- Removing the Hard Disk Drive
- Removing the Optical (CD/DVD) Device
- Removing the System Memory (RAM)
- Removing the Processor
- Removing the VGA Card(s)
- Removing the Wireless LAN Module
- Removing the TV Tuner Card
- Removing the Bluetooth Module
- Removing the Keyboard
- Appendix A: .
- Appendix A: Part Lists
- Appendix B: Schematic Diagrams
- SYSYTEM BLOCK DIAGRAM
- ATHLON 64 1/4 HyperTransport
- ATHLON 64 2/2 DDR
- ATHLON 64 3/4 Misc
- ATHLON 64 4/4 Power
- DDR SODIMM
- DDR TERMINATION
- LCD CON & LCD VCC
- CK804 HT Part A
- CK804 PCI-E Part B
- CK804 PCI Part C
- CK804 SATA & PATA Part D
- CK804 CODEC, USB, IO Part E
- CK804 POWER & GND F
- USB CON X3, TV-OUT
- INV, WEB, CLICK, S/W CON
- PCI-E LAN (MARVELL)
- TI-1394A (43AB22A)
- MINIPCI (TUNER, WLAN, BT)
- PCI6411, MCARD CON
- PCMCIA SOCKET
- HITACHI H8S/2111
- BIOS, CCD CON & FAN CON
- PCI-E/USB NEW CARD
- SUPER I/O & FIR
- AUDIO (ALC655) & MDC
- SRS AP8202Q
- SUB-WOOFER & DVI CON
- +5VS, +3VS, +5V, +3V
- +VDD5, +VDD3, +3V, +5V, +1.25V
- CHARGER, BAT CON, PWR CON
- VCORE
- POWER
- +1.5VS, +1.8VS
- SATA HDD & CDROM
- VGA Board Connector
- CLICK BOARD
- HOT KEY BOARD
- PHONE JACK BOARD
- RJ11 BOARD
- CD-ROM BOARD
- CIR BOARD
- FLASH BOARD
- DEBUG BOARD


Preface
I
Preface
Notebook Computer
M590K
Service Manual

Preface
II
Preface
Notice
The company reserves the right to revise this publication or to change its contents without notice. Information contained
herein is for reference only and does not constitute a commitment on the part of the manufacturer or any subsequent ven-
dor. They assume no responsibility or liability for any errors or inaccuracies that may appear in this publication nor are
they in anyway responsible for any loss or damage resulting from the use (or misuse) of this publication.
This publication and any accompanying software may not, in whole or in part, be reproduced, translated, transmitted or
reduced to any machine readable form without prior consent from the vendor, manufacturer or creators of this publica-
tion, except for copies kept by the user for backup purposes.
Brand and product names mentioned in this publication may or may not be copyrights and/or registered trademarks of
their respective companies. They are mentioned for identification purposes only and are not intended as an endorsement
of that product or its manufacturer.
Version 1.0
March 2006
Trademarks
AMD Turion™ is a trademark of Advanced Micro Devices, Inc.
is a trademark of SRS Labs, Inc.
WOW
technology is incorporated under license from SRS Labs, Inc.
Other brand and product names are trademarks and./or registered trademarks of their respective companies.

Preface
III
Preface
About this Manual
This manual is intended for service personnel who have completed sufficient training to undertake the maintenance and
inspection of personal computers.
It is organized to allow you to look up basic information for servicing and/or upgrading components of the M590K series
notebook PC.
The following information is included:
Chapter 1, Introduction, provides general information about the location of system elements and their specifications.
Chapter 2, Disassembly, provides step-by-step instructions for disassembling parts and subsystems and how to upgrade
elements of the system.
Appendix A, Part Lists
Appendix B, Schematic Diagrams

Preface
IV
Preface
IMPORTANT SAFETY INSTRUCTIONS
Follow basic safety precautions, including those listed below, to reduce the risk of fire, electric shock and injury to per-
sons when using any electrical equipment:
1. Do not use this product near water, for example near a bath tub, wash bowl, kitchen sink or laundry tub, in a wet
basement or near a swimming pool.
2. Avoid using a telephone (other than a cordless type) during an electrical storm. There may be a remote risk of elec-
trical shock from lightning.
3. Do not use the telephone to report a gas leak in the vicinity of the leak.
4. Use only the power cord and batteries indicated in this manual. Do not dispose of batteries in a fire. They may
explode. Check with local codes for possible special disposal instructions.
5. This product is intended to be supplied by a Listed Power Unit (DC Output 20V, 11A minimum AC/DC Adapter.
CAUTION
Always disconnect all telephone lines from the wall outlet before servicing or disassembling this equipment.
TO REDUCE THE RISK OF FIRE, USE ONLY NO. 26 AWG OR LARGER,
TELECOMMUNICATION LINE CORD

Preface
V
Preface
Instructions for Care and Operation
The notebook computer is quite rugged, but it can be damaged. To prevent this, follow these suggestions:
1. Don’t drop it, or expose it to shock. If the computer falls, the case and the components could be damaged.
2. Keep it dry, and don’t overheat it. Keep the computer and power supply away from any kind of heating element. This
is an electrical appliance. If water or any other liquid gets into it, the computer could be badly damaged.
3. Follow the proper working procedures for the computer. Shut the computer down properly and don’t forget to save
your work. Remember to periodically save your data as data may be lost if the battery is depleted.
Do not expose the computer
to any shock or vibration.
Do not place it on an unstable
surface.
Do not place anything heavy
on the computer.
Do not expose it to excessive
heat or direct sunlight.
Do not leave it in a place
where foreign matter or mois-
ture may affect the system.
Don’t use or store the com-
puter in a humid environment.
Do not place the computer on
any surface which will block
the vents.
Do not turn off the power
until you properly shut down
all programs.
Do not turn off any peripheral
devices when the computer is
on.
Do not disassemble the com-
puter by yourself.
Perform routine maintenance
on your computer.

Preface
VI
Preface
4. Avoid interference. Keep the computer away from high capacity transformers, electric motors, and other strong mag-
netic fields. These can hinder proper performance and damage your data.
5. Take care when using peripheral devices.
Power Safety
The computer has specific power requirements:
• Only use a power adapter approved for use with this computer.
• Your AC adapter may be designed for international travel but it still requires a steady, uninterrupted power supply. If you are
unsure of your local power specifications, consult your service representative or local power company.
• The power adapter may have either a 2-prong or a 3-prong grounded plug. The third prong is an important safety feature; do
not defeat its purpose. If you do not have access to a compatible outlet, have a qualified electrician install one.
• When you want to unplug the power cord, be sure to disconnect it by the plug head, not by its wire.
• Make sure the socket and any extension cord(s) you use can support the total current load of all the connected devices.
• Before cleaning the computer, make sure it is disconnected from any external power supplies.
Use only approved brands of
peripherals.
Unplug the power cord before
attaching peripheral devices.
Do not plug in the power
cord if you are wet.
Do not use the power cord if
it is broken.
Do not place heavy objects
on the power cord.
Power Safety
Warning
Before you undertake
any upgrade proce-
dures, make sure that
you have turned off the
power, and discon-
nected all peripherals
and cables (including
telephone lines). It is
advisable to also re-
move your battery in
order to prevent acci-
dentally turning the
machine on.

Preface
VII
Preface
Battery Precautions
• Only use batteries designed for this computer. The wrong battery type may explode, leak or damage the computer.
• Do not continue to use a battery that has been dropped, or that appears damaged (e.g. bent or twisted) in any way. Even if the
computer continues to work with a damaged battery in place, it may cause circuit damage, which may possibly result in fire.
• Recharge the batteries using the notebook’s system. Incorrect recharging may make the battery explode.
• Do not try to repair a battery pack. Refer any battery pack repair or replacement to your service representative or qualified service
personnel.
• Keep children away from, and promptly dispose of a damaged battery. Always dispose of batteries carefully. Batteries may explode
or leak if exposed to fire, or improperly handled or discarded.
• Keep the battery away from metal appliances.
• Affix tape to the battery contacts before disposing of the battery.
• Do not touch the battery contacts with your hands or metal objects.
Battery Disposal
The product that you have purchased contains a rechargeable battery. The battery is recyclable. At the end of
its useful life, under various state and local laws, it may be illegal to dispose of this battery into the municipal
waste stream. Check with your local solid waste officials for details in your area for recycling options or proper
disposal.
Caution
Danger of explosion if battery is incorrectly replaced. Replace only with the same or equivalent type recommend-
ed by the manufacturer. Discard used battery according to the manufacturer’s instructions.

Preface
VIII
Preface
Related Documents
You may also need to consult the following manual for additional information:
User’s Manual on CD
This describes the notebook PC’s features and the procedures for operating the computer and its ROM-based setup pro-
gram. It also describes the installation and operation of the utility programs provided with the notebook PC.

Preface
IX
Preface
Contents
Introduction ..............................................1-1
Overview .........................................................................................1-1
System Specifications ................................. 1-2
External Locator - Top View with LCD Panel Open ......................1-5
External Locator - Front & Rear Views .........................................1-6
External Locator - Left & Right Side View ...................................1-7
External Locator - Bottom View .....................................................1-8
M590K Mainboard Overview - Top (Key Parts) ............................1-9
M590K Mainboard Overview - Bottom (Key Parts) ....................1-10
M590K Mainboard Overview - Top (Connectors) .......................1-11
M590K Mainboard Overview - Bottom (Connectors) ..................1-12
Disassembly ...............................................2-1
Overview .........................................................................................2-1
Maintenance Tools ..........................................................................2-2
Connections .....................................................................................2-2
Maintenance Precautions .................................................................2-3
Disassembly Steps ...........................................................................2-4
Removing the Battery ......................................................................2-5
Removing the Hard Disk Drive .......................................................2-6
Removing the Optical (CD/DVD) Device ......................................2-7
Removing the System Memory (RAM) ..........................................2-8
Removing the Processor ..................................................................2-9
Removing the VGA Card(s) ..........................................................2-11
Removing the Wireless LAN Module ...........................................2-12
Removing the TV Tuner Card .......................................................2-13
Removing the Bluetooth Module ..................................................2-14
Removing the Keyboard ................................................................2-15
. ..................................................................A-1
Part Lists ..................................................A-1
Part List Illustration Location ........................................................ A-2
Top (M590K) ................................................................................. A-3
Bottom (M590K) ........................................................................... A-4
LCD (M590K) ............................................................................... A-5
DVD DUAL (M590K) .................................................................. A-6
Combo Drive (M590K) ................................................................. A-7
HDD (M590K) ............................................................................... A-8
Schematic Diagrams................................. B-1
SYSYTEM BLOCK DIAGRAM ...................................................B-2
ATHLON 64 1/4 HyperTransport ..................................................B-3
ATHLON 64 2/2 DDR ...................................................................B-4
ATHLON 64 3/4 Misc ....................................................................B-5
ATHLON 64 4/4 Power ..................................................................B-6
DDR SODIMM ..............................................................................B-7
DDR TERMINATION ...................................................................B-8
LCD CON & LCD VCC .................................................................B-9
CK804 HT Part A .........................................................................B-10
CK804 PCI-E Part B .....................................................................B-11
CK804 PCI Part C ........................................................................B-12
CK804 SATA & PATA Part D ....................................................B-13
CK804 CODEC, USB, IO Part E .................................................B-14
CK804 POWER & GND F ...........................................................B-15
USB CON X3, TV-OUT .............................................................B-16
INV, WEB, CLICK, S/W CON ....................................................B-17
PCI-E LAN (MARVELL) ............................................................B-18
TI-1394A (43AB22A) ..................................................................B-19
MINIPCI (TUNER, WLAN, BT) .................................................B-20
PCI6411, MCARD CON ..............................................................B-21

Preface
X
Preface
PCMCIA SOCKET ...................................................................... B-22
HITACHI H8S/2111 .................................................................... B-23
BIOS, CCD CON & FAN CON ................................................... B-24
PCI-E/USB NEW CARD ............................................................. B-25
SUPER I/O & FIR ........................................................................ B-26
AUDIO (ALC655) & MDC ......................................................... B-27
SRS AP8202Q .............................................................................. B-28
SUB-WOOFER & DVI CON ...................................................... B-29
+5VS, +3VS, +5V, +3V ............................................................... B-30
+VDD5, +VDD3, +3V, +5V, +1.25V .......................................... B-31
CHARGER, BAT CON, PWR CON ........................................... B-32
VCORE ........................................................................................ B-33
POWER ........................................................................................ B-34
+1.5VS, +1.8VS ........................................................................... B-35
SATA HDD & CDROM .............................................................. B-36
VGA Board Connector ................................................................. B-37
CLICK BOARD ........................................................................... B-38
HOT KEY BOARD ..................................................................... B-39
PHONE JACK BOARD ............................................................... B-40
RJ11 BOARD ............................................................................... B-41
CD-ROM BOARD ....................................................................... B-42
CIR BOARD ................................................................................ B-43
FLASH BOARD .......................................................................... B-44
DEBUG BOARD ......................................................................... B-45
...................................................................................................... B-46

Introduction
Overview 1 - 1
1.Introduction
1: Introduction
Overview
This manual covers the information you need to service or upgrade the M590K series notebook computer. Information
about operating the computer (e.g. getting started, and the Setup utility) is in the User’s Manual. Information about driv-
ers (e.g. VGA & audio) is also found in User’s Manual. That manual is shipped with the computer.
Operating systems (e.g. Windows XP, etc.) have their own manuals as do application software (e.g. word processing and
database programs). If you have questions about those programs, you should consult those manuals.
The M590Kseries notebook is designed to be upgradeable. See “Disassembly” on page 2 - 1 for a detailed description
of the upgrade procedures for each specific component. Please note the warning and safety information indicated by the
“” symbol.
The balance of this chapter reviews the computer’s technical specifications and features.

Introduction
1 - 2 System Specifications
1.Introduction
System Specifications
Feature Specification
Processor Types Mobile AMD Turion™ 64 Processor (35W),
754-pin Micro-PGA Package
Models ML-28/ ML-32
(µ0.09) 0.09 Micron Silicon-On-Insulator (SOI) Process
Technology, 512KB L2 Cache
1.6GHz/ 1.8GHz/ 2.4GHz
Mobile AMD Turion™ 64 Processor (35W),
754-pin Micro-PGA Package
Models ML-30/ ML-34/ ML-37/ ML-40/ ML-42
(µ0.09) 0.09 Micron Silicon-On-Insulator (SOI) Process
Technology, 1MB L2 Cache
1.6GHz/ 1.8GHz/ 2.0GHz/ 2.2GHz/ 2.4GHz
Mobile AMD Turion™ 64 Processor (25W),
754-pin Micro-PGA Package
Models MT-28/ MT-32
(µ0.09) 0.09 Micron Silicon-On-Insulator (SOI) Process
Technology, 512KB L2 Cache
1.6GHz/ 1.8GHz
Mobile AMD Turion™ 64 Processor (25W),
754-pin Micro-PGA Package
Models MT-30/ MT-34/ MT-37/ MT-40
(µ0.09) 0.09 Micron Silicon-On-Insulator (SOI) Process
Technology, 1MB L2 Cache
1.6GHz/ 1.8GHz/ 2.0GHz/ 2.2GHz
Core Logic nVIDIA nForce4 SLI Chipset
LCD 19" WSXGA+ (1680 * 1050) TFT LCD
Security Security (Kensington® Type) Lock Slot BIOS Password
Memory Two 64-bit wide DDR Data Channels
Two 200 Pin DDR SODIMM Sockets Supporting DDR 400/333 MHz
Expandable up to 2GB (Compatible with 1024MB, 512MB, 256MB DDR 400/333 MHz Modules)
BIOS One 512KB Flash ROM Phoenix BIOS
Video Card
Options
NVIDIA GeForce Go 7800 GTX
High Performance Video Card
512MB (Dual VGA) or 256MB (Single VGA) DDR-III
(DDR3) Video RAM On Board
256 bit Memory Interface
PCI Express * 8 by 2
Supports DirectX® 9, SM 3.0 (NVIDIA Only)
Modular Design
Video Card Options
Note that card types, specifications and driv-
ers are subject to continual updates and
changes. Check with your service center for
the latest details on video cards supported.

Introduction
System Specifications 1 - 3
1.Introduction
Storage Options One Changeable 2.5" 9.5mm (h) Serial-ATA II (SATA II) Hard Disk Drive
One Changeable Optical Device Bay - 12.7 mm (h) for Optical CD/DVD Device Drive Options (see“Optional” on
page 1 - 4)
Card Reader Built-In 4-in-1 Card Reader (SD/ MMC/ MS/ MS Pro)
Audio SRS WOW Surround Sound Technology Inside
3D Enhanced Sound System
Sound Blaster PRO™ Compatible
Virtual 4-Channel Sound System
S/PDIF Digital Output (5.1 CH)
Built-In Microphone
4 * Built-In Speakers
Built-In Sub Woofer
Keyboard &
Pointing Device
Full Size Winkey Keyboard with Numeric Keypad Built-In TouchPad (Scroll Functionality Included)
PCMCIA One Type II PCMCIA 3.3V/5V Socket
I/O Ports Five USB 2.0 Ports
One Mini-IEEE1394a Port
One Serial Port
One Infrared Transceiver (IrDA 1.1 / FIR)
One DVI-Out Port
One Headphone/Speaker-Out Jack
One Microphone-In Jack
One S/PDIF Out Jack
One Line-In Jack for Audio Input
One RJ-11 Jack (Modem)
One RJ-45 Giga LAN
(Local Area Network)
Jack
One DC-In Jack
One 7-Pin S-Video-Out Jack for TV & HDTV Output
(requires adapter)
One TV Antenna (Analog/Digital) Jack (Functions with
Optional TV Tuner Module)
One Consumer Infrared Transceiver (Functions with
Optional TV Tuner Module)
One S-Video-In Jack for Video Input (Functions with
Optional TV Tuner Module)
Feature Specification

Introduction
1 - 4 System Specifications
1.Introduction
Communication Infrared Transceiver
Infrared Transfer 1cm ~ 1M Operating
Distance
115.2K bps SIR
4M bps FIR
IrDA 1.1 Compliant
10/100/1000 BASE-TX Fast Ethernet LAN on board
(PCIe Interface)
Integrated 56K AC’97 Modem (V.92 Compliant)
802.11 a/b/g Mini-PCI Wireless LAN Module
Bluetooth™ Class II V1.2 USB 2.0 Module
1.3M Pixel USB 2.0 Video Camera Module (Factory
Option)
TV Tuner Module (either analog only OR analog/digital
options) with Mini-PCI Interface (Factory Option)
Operating
Systems
Supported
Windows XP SP2
Power
Management
Supports ACPI 2.0 Supports Hibernate/Stand by Modes
Power Full Range AC/DC Adapter – AC in 100 ~ 240V, 47 ~ 63Hz DC Output 20V, 11 A (220 Watts)
Easy Changeable 12-Cell Smart Lithium-Ion 6600mAH / 14.8V Main Battery
Environmental
Spec
Temperature
Operating: 5°C ~ 35°C
Non-Operating: -20°C ~ 60°C
Relative Humidity
Operating: 20% ~ 80%
Non-Operating: 10% ~ 90%
Physical
Dimensions &
Weight
476mm (w) * 343mm (d) * 29.5 ~ 47.8mm (h) 6.6kg with 12-Cell Battery
Optional Optical Drive Module Options:
DVD/CD-RW Combo Drive Module
DVD-Dual Drive Module
DVD-Super Multi Drive Module
TV Tuner Module (either analog only OR analog/digital
options) with Mini-PCI Interface (Factory Option)
1.3M Pixel USB 2.0 Video Camera Module (Factory
Option)
DVD Software Player
Feature Specification

Introduction
External Locator - Top View with LCD Panel Open 1 - 5
1.Introduction
External Locator - Top View with LCD Panel Open Figure 1
Top View
1. Optional Built-In
PC Camera
2. LCD
3. LED Power &
Communication
Indicators
4. Speakers
5. AP-Key Buttons &
Power Button
6. Built-In
Microphone
7. LED Status
Indicators
8. Keyboard
9. TouchPad and
Buttons
10. Consumer
Infrared
Transceiver*
*Enabled with Optional Mini-
PCI TV Tuner Only
5
7
8
6
9
4
3
1
2
4
10
7
5

Introduction
1 - 6 External Locator - Front & Rear Views
1.Introduction
External Locator - Front & Rear Views
Figure 2
Front Views
1. LCD Latches
2. Consumer Infrared
Transceiver*
*Enabled with Optional Mini-
PCI TV Tuner Only
Figure 3
Rear Views
1. 7-Pin S-Video-Out
Jack
2. DVI-Out Port
3. DC-In Jack
4. Vent/Fan Intake
5. RJ-11 Phone Jack
6. 2 * USB 2.0 Ports
7. Serial Port
8. S-Video-In Jack*
9. Security Lock Slot
*Enabled with Optional Mini-
PCI TV Tuner Only
1
2
1
678
5
24
39
1

Introduction
External Locator - Left & Right Side View 1 - 7
1.Introduction
External Locator - Left & Right Side View
3
1245
Figure 4
Left Side View
1. S/PDIF-Out Jack
2. Line-In Jack
3. Microphone-In
Jack
4. Headphone-Out
Jack
5. Optical Device
Drive Bay
(for CD/DVD
Device)
Figure 5
Right Side View
1. PC Card Slot
2. Mini-IEEE 1394a
Port
3. 3 * USB 2.0 Ports
4. TV Antenna Jack*
5. 4-in-1 Card
Reader
6. Infrared
Transceiver
7. RJ-45 LAN Jack
124
333 567

Introduction
1 - 8 External Locator - Bottom View
1.Introduction
External Locator - Bottom View
Figure 6
Bottom View
1. Battery
2. Battery Release
Latch
3. CD/DVD Device
Release Latch
4. Hard Disk Bay
Cover
5. Vent/Fan Intake
6. Sub Woofer
7. Component Bay
Cover
8. Speakers
Overheating
To prevent your com-
puter from overheating
make sure nothing
blocks the vent/fan in-
takes while the com-
puter is in use.
2
3
4
7
6
5
1
5
5
5
5
55
5
88
2

Introduction
M590K Mainboard Overview - Top (Key Parts) 1 - 9
1.Introduction
M590K Mainboard Overview - Top (Key Parts) Figure 7
Mainboard Top
Key Parts
1. H8S/2111
2. Audio ALC655
3. SRS WOW
Surround
4. Ultra Media
5. PC Card Assembl
6. Super I/O PC87383
7. Infrared
Transceiver
2
1
6
5
4
3
7

Introduction
1 - 10 M590K Mainboard Overview - Bottom (Key Parts)
1.Introduction
M590K Mainboard Overview - Bottom (Key Parts)
Figure 8
Mainboard Bottom
Key Parts
1. HS5019
2. PCI-E LAN
88E8053
3. CPU Socket (no
CPU installed)
4. nVIDIA nForce4
SLI Chipset
5. Memory Slots
DDR2 So-DIMM
6. 1394a
(TSB43AB22A)
7. Mini-PCI Socket
(Wireless Lan
Module)
8. ENE Card Control
9. Mini-PCI Socket
(TV Tuner Card)
10. Flash BIOS ROM
11. 160-Pin VGA
Socket
12. 30-Pin VGA
Socket
13. 40-Pin VGA
Socket
1
6
7
8
5
2
4
3
9
10
12 13
11
12 13
11

Introduction
M590K Mainboard Overview - Top (Connectors) 1 - 11
1.Introduction
M590K Mainboard Overview - Top (Connectors) Figure 9
Mainboard Top
Connectors
1. RJ-45 Jack
2. 4-in-1 Card Reader
Connector
3. TV Antenna Jack
4. USB Port
5. Mini-IEEE 1394a
Port
6. Consumer Infrared
Transceiver Cable
Connector
7. Speaker-3 Cable
Connector
8. Speaker-2 Cable
Connector
9. Debug Connector
10. Keyboard Cable
Connector
11. Touch Pad Cable
Connector
12. Audio Cable
Connector
13. AP-Key Buttons &
Power Button
Cable Connector
14. Modem Module
Connector
15. LED Cable
Connector
1
6
78
5
2
4
3
9
10
11
12
13
14
15
4
4

Introduction
1 - 12 M590K Mainboard Overview - Bottom (Connectors)
1.Introduction
M590K Mainboard Overview - Bottom (Connectors)
Figure 10
Mainboard Bottom
Connectors
1. 7-Pin S-Video-Out
Jack
2. DVI-Out Port
3. DC-In Jack
4. Inventer Board
Cable Connector
5. CPU Fan Cable
Connector
6. CCD Cable
Connector
7. LCD Cable
Connector
8. Speaker-1 Cable
Connector
9. Chipset Fan Cable
Connector
10. VGA Fan Cable
Connector
11. VGA Fan Cable
Connector
12. Bluetooth Cable
Connector
13. Battery Connector
14. CD Connector
15. HDD Connector
16. HDD Fan Cable
Connector
1
67
8
5
2
4
3
9
11
10 12
13
14
16 15

Disassembly
Overview 2 - 1
2.Disassembly
2: Disassembly
Overview
This chapter provides step-by-step instructions for disassembling the M590K series notebook’s parts and subsystems.
When it comes to reassembly, reverse the procedures (unless otherwise indicated).
We suggest you completely review any procedure before you take the computer apart.
Procedures such as upgrading/replacing the RAM, CD device and hard disk are included in the User’s Manual but are
repeated here for your convenience.
To make the disassembly process easier each section may have a box in the page margin. Information contained under
the figure # will give a synopsis of the sequence of procedures involved in the disassembly procedure. A box with a
lists the relevant parts you will have after the disassembly process is complete. Note: The parts listed will be for the dis-
assembly procedure listed ONLY, and not any previous disassembly step(s) required. Refer to the part list for the previ-
ous disassembly procedure. The amount of screws you should be left with will be listed here also.
A box with a will also provide any possible helpful information. A box with a contains warnings.
An example of these types of boxes are shown in the sidebar.
Information
Warning

Disassembly
2 - 2 Overview
2.Disassembly
NOTE: All disassembly procedures assume that the system is turned OFF, and disconnected from any power supply (the
battery is removed too).
Maintenance Tools
The following tools are recommended when working on the notebook PC:
• M3 Philips-head screwdriver
• M2.5 Philips-head screwdriver (magnetized)
• M2 Philips-head screwdriver
• Small flat-head screwdriver
• Pair of needle-nose pliers
• Anti-static wrist-strap
Connections
Connections within the computer are one of four types:
Locking collar sockets for ribbon connectors To release these connectors, use a small flat-head screwdriver to
gently pry the locking collar away from its base. When replac-
ing the connection, make sure the connector is oriented in the
same way. The pin1 side is usually not indicated.
Pressure sockets for multi-wire connectors To release this connector type, grasp it at its head and gently
rock it from side to side as you pull it out. Do not pull on the
wires themselves. When replacing the connection, do not try to
force it. The socket only fits one way.
Pressure sockets for ribbon connectors To release these connectors, use a small pair of needle-nose pli-
ers to gently lift the connector away from its socket. When re-
placing the connection, make sure the connector is oriented in
the same way. The pin1 side is usually not indicated.
Board-to-board or multi-pin sockets To separate the boards, gently rock them from side to side as
you pull them apart. If the connection is very tight, use a small
flat-head screwdriver - use just enough force to start.

Disassembly
Overview 2 - 3
2.Disassembly
Maintenance Precautions
The following precautions are a reminder. To avoid personal injury or damage to the computer while performing a re-
moval and/or replacement job, take the following precautions:
1. Don't drop it. Perform your repairs and/or upgrades on a stable surface. If the computer falls, the case and other
components could be damaged.
2. Don't overheat it. Note the proximity of any heating elements. Keep the computer out of direct sunlight.
3. Avoid interference. Note the proximity of any high capacity transformers, electric motors, and other strong mag-
netic fields. These can hinder proper performance and damage components and/or data. You should also monitor
the position of magnetized tools (i.e. screwdrivers).
4. Keep it dry. This is an electrical appliance. If water or any other liquid gets into it, the computer could be badly
damaged.
5. Be careful with power. Avoid accidental shocks, discharges or explosions.
•Before removing or servicing any part from the computer, turn the computer off and detach any power supplies.
•When you want to unplug the power cord or any cable/wire, be sure to disconnect it by the plug head. Do not pull on the wire.
6. Peripherals – Turn off and detach any peripherals.
7. Beware of static discharge. ICs, such as the CPU and main support chips, are vulnerable to static electricity.
Before handling any part in the computer, discharge any static electricity inside the computer. When handling a
printed circuit board, do not use gloves or other materials which allow static electricity buildup. We suggest that
you use an anti-static wrist strap instead.
8. Beware of corrosion. As you perform your job, avoid touching any connector leads. Even the cleanest hands pro-
duce oils which can attract corrosive elements.
9. Keep your work environment clean. Tobacco smoke, dust or other air-born particulate matter is often attracted
to charged surfaces, reducing performance.
10. Keep track of the components. When removing or replacing any part, be careful not to leave small parts, such as
screws, loose inside the computer.
Cleaning
Do not apply cleaner directly to the computer, use a soft clean cloth.
Do not use volatile (petroleum distillates) or abrasive cleaners on any part of the computer.
Power Safety
Warning
Before you undertake
any upgrade proce-
dures, make sure that
you have turned off the
power, and discon-
nected all peripherals
and cables (including
telephone lines). It is
advisable to also re-
move your battery in
order to prevent acci-
dentally turning the
machine on.

Disassembly
2 - 4 Disassembly Steps
2.Disassembly
Disassembly Steps
The following table lists the disassembly steps, and on which page to find the related information. PLEASE PERFORM
THE DISASSEMBLY STEPS IN THE ORDER INDICATED.
To remove the Battery:
1. Remove the battery page 2 - 5
To remove the HDD:
1. Remove the battery page 2 - 5
2. Remove the HDD page 2 - 6
To remove the Optical Device:
1. Remove the battery page 2 - 5
2. Remove the Optical device page 2 - 7
To remove the System Memory:
1. Remove the battery page 2 - 5
2. Remove the system memory page 2 - 8
To remove the Processor:
1. Remove the battery page 2 - 5
2. Remove the processor page 2 - 9
To remove the VGA Card:
1. Remove the battery page 2 - 5
2. Remove the VGA(s) Card page 2 - 11
To remove the Wireless LAN Module:
1. Remove the battery page 2 - 5
2. Remove the WLAN module page 2 - 12
To remove the TV Tuner Card:
1. Remove the battery page 2 - 5
2. Remove the TV Tuner Card page 2 - 13
To remove the Bluetooth Module:
1. Remove the battery page 2 - 5
2. Remove the Bluetooth Module page 2 - 14
To remove the Keyboard:
1. Remove the battery page 2 - 5
2. Remove the keyboard page 2 - 15

Disassembly
Removing the Battery 2 - 5
2.Disassembly
Removing the Battery
1. Turn the computer off, and turn it over.
2. Slide latch towards the unlock symbol and hold it in place, and slide latch in the direction of the arrow.
3. Slide the battery (Figure c) out and lift it up and out of the battery bay.
3. Battery
12
3
Figure 1
Battery Removal
a. Slide latch at point 1 to-
wards the unlock symbol
and hold it in place, and
slide latch at point 2 in the
direction of the arrow..
b. Slide the battery out.
c. Lift the battery out.
1
2
a. b.
c.
3

Disassembly
2 - 6 Removing the Hard Disk Drive
2.Disassembly
Removing the Hard Disk Drive
The hard disk drive is mounted in a removable case and can be taken out to accommodate other 2.5" serial (SATA II)
hard disk drives with a height of 9.5mm (h). Follow your operating system’s installation instructions, and install all nec-
essary drivers and utilities (as outlined in Chapter 4 of the User’s Manual) when setting up a new hard disk.
Hard Disk Upgrade Process
1. Turn off the computer, and turn it over and remove the battery (page 2 - 5).
2. Locate the hard disk bay cover and remove screws - .
3. Remove the bay cover .
4. Slide the hard disk assembly in the direction of the arrow .
5. Remove the hard disk assembly (Figure d).
6. Remove screws - and separate the bracket from the hard disk .
7. Reverse the process to install a new hard disk(s).
Figure 2
HDD Assembly
Removal
a. Remove the screws and
the cover.
b. Remove the cover.
c. Slide the HDD assembly
in the direction of the ar-
row .
d. Remove the HDD assem-
bly .
e. Remove the screws and
separate the bracket from
the HDD.
4. HDD Bay Cover
5. HDD Assembly
11. HDD
•7 Screws
13
4
5
6 9 10 11
3
21
9
10
a.
d.
b.
c.
5
7
6
8
11
4
e.

Disassembly
Removing the Optical (CD/DVD) Device 2 - 7
2.Disassembly
Removing the Optical (CD/DVD) Device
1. Turn off the computer, and turn it over and remove the battery (page 2 - 5).
2. Slide latch towards the unlock symbol and hold it in place.
3. Slide the optical device out of the computer at point .
4. Restart the computer to allow it to automatically detect the new device.
Figure 3
Optical Device
Removal
a. Slide latch at point 1 to-
wards the unlock symbol
and hold it in place.
b. Slide the optical device
out of the computer at
point 2.
1
32
1
2
a. b.
3
3. Optical Devive

Disassembly
2 - 8 Removing the System Memory (RAM)
2.Disassembly
Removing the System Memory (RAM)
The computer has two memory sockets for 200 pin Small Outline Dual In-line Memory Modules (SO-DIMM) supporting
DDR 400/333 MHz. The main memory can be expanded up to 2GB. The SO-DIMM modules supported are 256MB,
512MB and 1024MB DDR 400/333 MHz Modules. The total memory size is automatically detected by the POST routine
once you turn on your computer.
Memory Upgrade Process
1. Turn off the computer, and turn it over remove the battery (page 2 - 5).
2. Locate the component bay cover and remove screws - .
3. Remove the bay cover .
4. The RAM module(s) will be visible at point on the mainboard.
5. Gently pull the two release latches( & ) on the sides of the memory socket in the direction indicated by the
arrows (Figure c).
6. The RAM module(s) will pop-up (Figure d), and you can then remove it.
7. Pull the latches to release the second module if necessary.
8. Insert a new module holding it at about a 30° angle and fit the connectors firmly into the memory slot.
9. The module will only fit one way as defined by its pin alignment. Make sure the module is seated as far into the slot
as it will go. DO NOT FORCE IT; it should fit without much pressure.
10. Press the module down towards the mainboard until the slot levers click into place to secure the module.
11. Replace the bay cover and the screws (Figure a).
12. Restart the computer to allow the BIOS to register the new memory configuration as it starts up.
Figure 4
RAM Module
Removal
a. Remove the screws.
b. Remove the cover.
c. Pull the release
latch(es).
d. Remove the mod-
ule(s).
Contact Warning
Be careful not to touch
the metal pins on the
module’s connecting
edge. Even the cleanest
hands have oils which
can attract particles, and
degrade the module’s
performance.
113
14
14. Component Bay Cover
18. RAM Module
•13 Screws
15
16 17
a. b. c.
9
15
234
6
7
8
9
10 11 12
13
14
16 17
c.
d.
18
15
18

Disassembly
Removing the Processor 2 - 9
2.Disassembly
Removing the Processor
1. Turn off the computer, and turn it over, remove the battery (page 2 - 5) and remove the component bay cover
(page 2 - 8).
2. The heat sink will be visible at point on the mainboard
3. Carefully disconnect cables and , then remove the screws - from the heat sink in the order indicated
(Figure b).
4. Carefully lift the heat sink (Figure 5c) up off the computer.
1
2 3 4 8
9
Figure 5
Processor Removal
a. Locate the heat sink.
b. Disconnect the cables
and remove the screws
in the order indicated.
c. Remove the heat sink.
8. Heat Sink
•5 Screws
7
2
3
4
1
9
a.
b.
c.
65
8

Disassembly
2 - 10 Removing the Processor
2.Disassembly
5. Press down and hold the latch (with the latch held down you will be able to release it).
6. Move the latch fully in the direction indicated to unlock the CPU.
7. Carefully (it may be hot) lift the CPU up out of the socket (Figure f).
8. Reverse the process to install a new CPU.
9. When re-inserting the CPU, pay careful attention to the pin alignment, it will fit only one way (DO NOT FORCE IT!).
9
10
11
Figure 6
Processor Removal
(cont’d)
d. Press and hold the latch
down.
e. Lift the latch to unlock
the CPU.
f. Lift the CPU out of the
socket.
d. e.
Caution
The heat sink, and CPU area in
general, contains parts which are
subject to high temperatures. Allow
the area time to cool before remov-
ing these parts.
9
10
11
f.
11. CPU

Disassembly
Removing the VGA Card(s) 2 - 11
2.Disassembly
Removing the VGA Card(s)
1. Turn off the computer, and turn it over, remove the battery (page 2 - 5) and remove the component bay cover
(page 2 - 8).
2. The VGA Card(s) will be visible at point on the mainboard.
3. Remove screws - (Figure b).
4. Carefully (a cable is still connected) grip the plastic tag and lift the video card up off the sockets - and
disconnect cable .
5. Reverse the process to install the new VGA Card.
Figure 7
VGA Card(s)
Removal
a. Locate the heat sink.
b. Remove the screws.
c. Lift the VGA card up off
the sockets and discon-
nect the cable.
Single Video Card
Note that if you are using a
single video card, it must
be inserted in Slot A (i.e.
the left sided slot when
viewed from the bottom
with the front of the ma-
chine pointing towards
you).
10. VGA Card(s)
•4 Screws
1
2 5
10 6 8
9
a.
6
b.
c.
23
1
5
4
23
5
48
767
8
99
10
10
SLOT A SLOT B
SLOT A SLOT B

Disassembly
2 - 12 Removing the Wireless LAN Module
2.Disassembly
Removing the Wireless LAN Module
1. Turn off the computer, and turn it over, remove the battery (page 2 - 5) and remove the component bay cover
(page 2 - 8).
2. The wireless LAN module will be visible at point on the mainboard.
3. Carefully disconnect cable , then gently pull the two release latches ( - ) on the sides of the module socket.
4. The wireless LAN module (Figure c) will pop-up, and you can remove it.
1
Figure 8
Wireless LAN
Module Removal
a. Locate the WLAN.
b. Disconnect the cable
and pull the release
latches.
c. The WLAN module will
pop up.
d. Remove the Wireless
LAN module.
Note: Make sure you
reconnect the antenna
cable to the “Main”
socket (Figure b).
23 4
5
b.
c.
a.
3
2
1
4
d.
5
5.Wireless LAN Module

Disassembly
Removing the TV Tuner Card 2 - 13
2.Disassembly
Removing the TV Tuner Card
1. Turn off the computer, and turn it over, remove the battery (page 2 - 5) and remove the component bay cover
(page 2 - 8).
2. The TV Tuner card will be visible at point on the mainboard.
3. Carefully disconnect cable , then gently pull the two release latches ( - ) on the sides of the module socket.
4. The TV Tuner card (Figure c) will pop-up, and you can remove it.
Figure 9
TV Tuner Card
Removal
a. Locate the TV Tuner
card.
b. Disconnect the cable
and pull the release
latches.
c. The TV Tuner card will
pop up.
d. Remove the TV Tuner
card.
1
23 4
5
c.
b.
a.
3
2
1
4
5
b.
c.
d.
5. TV Tuner Card

Disassembly
2 - 14 Removing the Bluetooth Module
2.Disassembly
Removing the Bluetooth Module
1. Turn off the computer, and turn it over, remove the battery (page 2 - 5).
1. The Bluetooth module bay cover is located under the battery.
2. Remove screws and from the bay cover.
3. Remove the bay cover .
4. Remove screw then disconnect the cable and carefully separate the Bluetooth Module from the connector
(Figure d).
5. Lift the Bluetooth Module (Figure e) up and off the computer.
Figure 10
Bluetooth Module
Removal
a. Remove the battery and
locate the Bluetooth
module bay cover.
b. Remove the screws.
c. Remove the cover.
d. Disconnect the cable
and the connector from
the bluetooth module.
e. Lift the Bluetooth module
out.
1
2 3
4
5 6
7
8
d.
b.
a.
3
2
1
5
68
7
e.
c.
4
4. Bluetooth Module Bay
Cover
8. Bluetooth Module
•3 Screws

Disassembly
Removing the Keyboard 2 - 15
2.Disassembly
Removing the Keyboard
1. Turn off the computer, and remove the battery (page 2 - 5).
2. Press the four keyboard latches at the top of the keyboard to elevate the keyboard from its normal position (you
may need to use a small screwdriver to do this).
3. Carefully lift the keyboard up, being careful not to bend the keyboard ribbon cable (Figure b).
4. Disconnect the keyboard ribbon cable from the locking collar socket .
5. Carefully lift up the keyboard (Figure c) off the computer.
5
5 6
Figure 11
Keyboard Removal
a. Press the four latches to
release the keyboard.
b. Lift the keyboard up and
disconnect the cable
from the locking collar.
c. Remove the keyboard.
Re-Inserting the
Keyboard
When re-inserting the
keyboard firstly align the
five keyboard tabs at the
bottom (Figure d) at
the bottom of the key-
board with the slots in the
case.
7
a. b.
Keyboard Tabs
13
24
6
7
5
c.
d.
7. Keyboard

Disassembly
2-16
2.Disassembly

Part Lists
A-1
A.Part Lists
Appendix A:.
Appendix A:Part Lists
This appendix breaks down the M590Kseries notebook’s construction into a series of illustrations. The component part
numbers are indicated in the tables opposite the drawings.
Note: This section indicates the manufacturer’s part numbers. Your organization may use a different system, so be sure
to cross-check any relevant documentation.
Note: Some assemblies may have parts in common (especially screws). However, the part lists DO NOT indicate the
total number of duplicated parts used.
Note: Be sure to check any update notices. The parts shown in these illustrations are appropriate for the system at the
time of publication. Over the product life, some parts may be improved or re-configured, resulting in new part numbers.

Part Lists
A - 2 Part List Illustration Location
A.Part Lists
Part List Illustration Location
The following table indicates where to find the appropriate part list illustration.
Table A - 1
Part List Illustration
Location Part M590K
Top - (M590K) page A - 3
Bottom - (M590K) page A - 4
LCD - (M590K) page A - 5
DVD DUAL - (M590K) page A - 6
Combo Drive - (M590K) page A - 7
HDD - (M590K) page A - 8

Part Lists
Top (M590K) A - 3
A.Part Lists
Top (M590K)
Figure A - 1
Top (M590K)
無鉛
無鉛
無鉛
無鉛
無鉛
無鉛
無鉛
無鉛
無鉛
無鉛
無鉛
無鉛
無鉛
無鉛
無鉛
無鉛
無鉛
無鉛
無鉛
無鉛
無鉛
無鉛

Part Lists
A - 4 Bottom (M590K)
A.Part Lists
Bottom (M590K)
Figure A - 2
Bottom (M590K)
無鉛
無鉛
無鉛
無鉛
無鉛
無鉛
無鉛
無鉛
無鉛
無鉛
無鉛
無鉛
無鉛
無鉛
無鉛
無鉛
無鉛
無鉛
無鉛
新盛力
(外)
(外)
無鉛
無鉛
無鉛
無鉛
無鉛
無鉛
無鉛
無鉛
無鉛
無鉛
無鉛
(黑色 )硬度 :30度 無鉛
無鉛
無鉛
昆山 M590K 無鉛
無鉛
無鉛
無鉛
無鉛
系列 M590K 無鉛
無鉛
無鉛
無鉛
無鉛
無鉛
無鉛
無鉛
無鉛
無鉛
無鉛
無鉛
無鉛
無鉛
無鉛
無鉛
無鉛
無鉛

Part Lists
LCD (M590K) A - 5
A.Part Lists
LCD (M590K)
Figure A - 3
LCD (M590K)
MYLAR LCD MAGNET (24X30) M590K 無鉛
無鉛
無鉛
無鉛
無鉛
無鉛
無鉛
無鉛
FOR M550G 中性LOGO(STYLE-NOTE) 無鉛
無鉛
無鉛
無鉛
無鉛
無鉛
無鉛
無鉛
無鉛
無鉛
無鉛
無鉛
無鉛
無鉛
無鉛
無鉛
無鉛
無鉛
無鉛

Part Lists
A - 6 DVD DUAL (M590K)
A.Part Lists
DVD DUAL (M590K)
無鉛
無鉛
無鉛
無鉛
無鉛
無鉛
無鉛
Figure A - 4
DVD DUAL
(M590K)

Part Lists
Combo Drive (M590K) A - 7
A.Part Lists
Combo Drive (M590K)
無鉛
無鉛
無鉛
無鉛
無鉛
Figure A - 5
Combo Drive
(M590K)

Part Lists
A - 8 HDD (M590K)
A.Part Lists
HDD (M590K)
Figure A - 6
HDD (M590K)

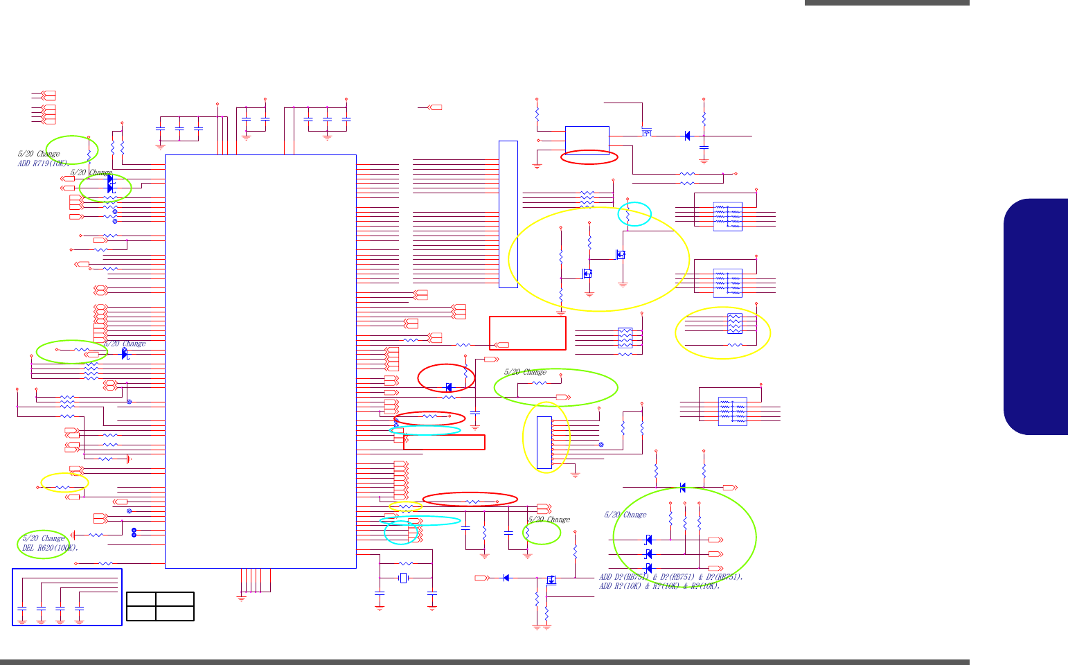
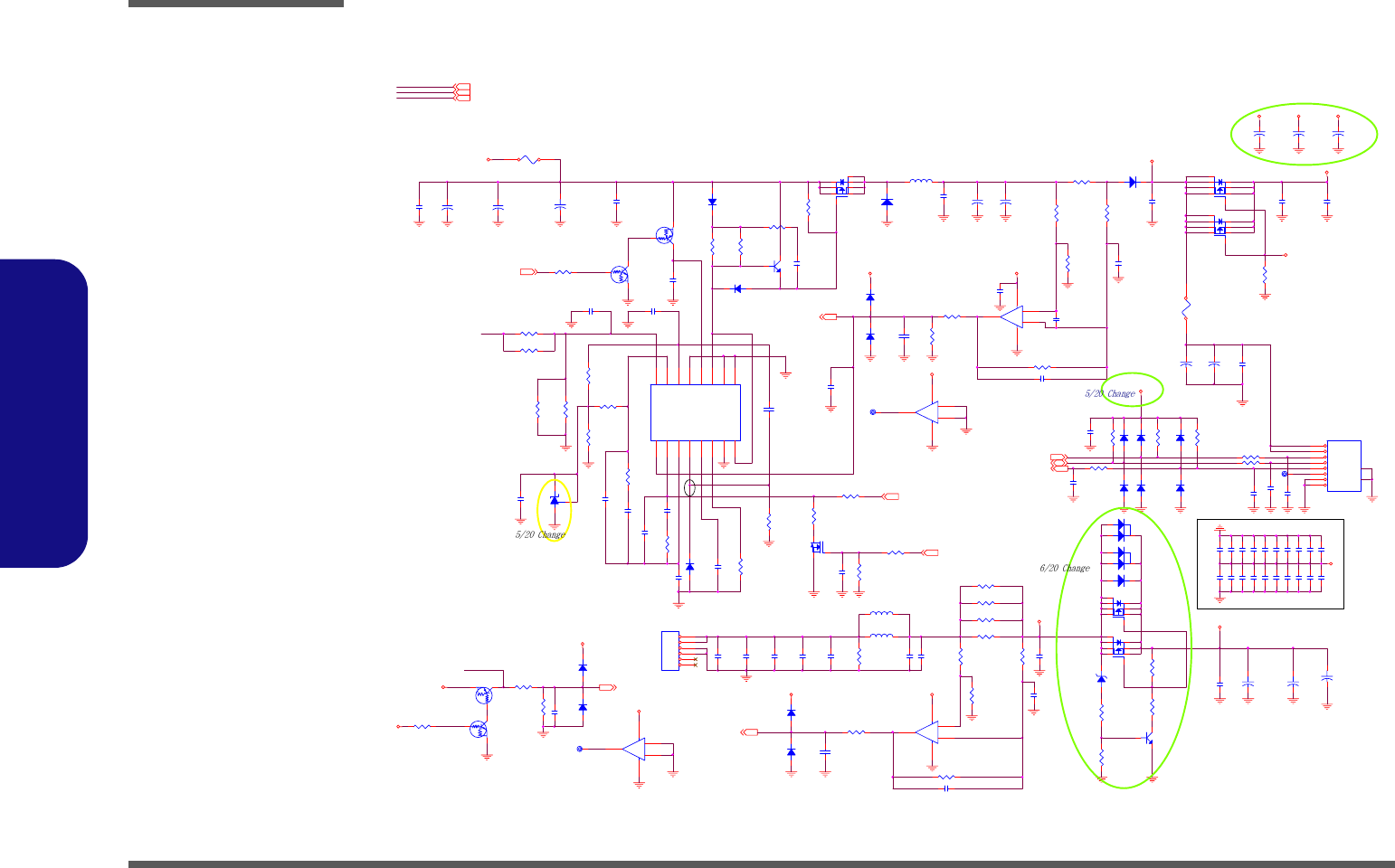
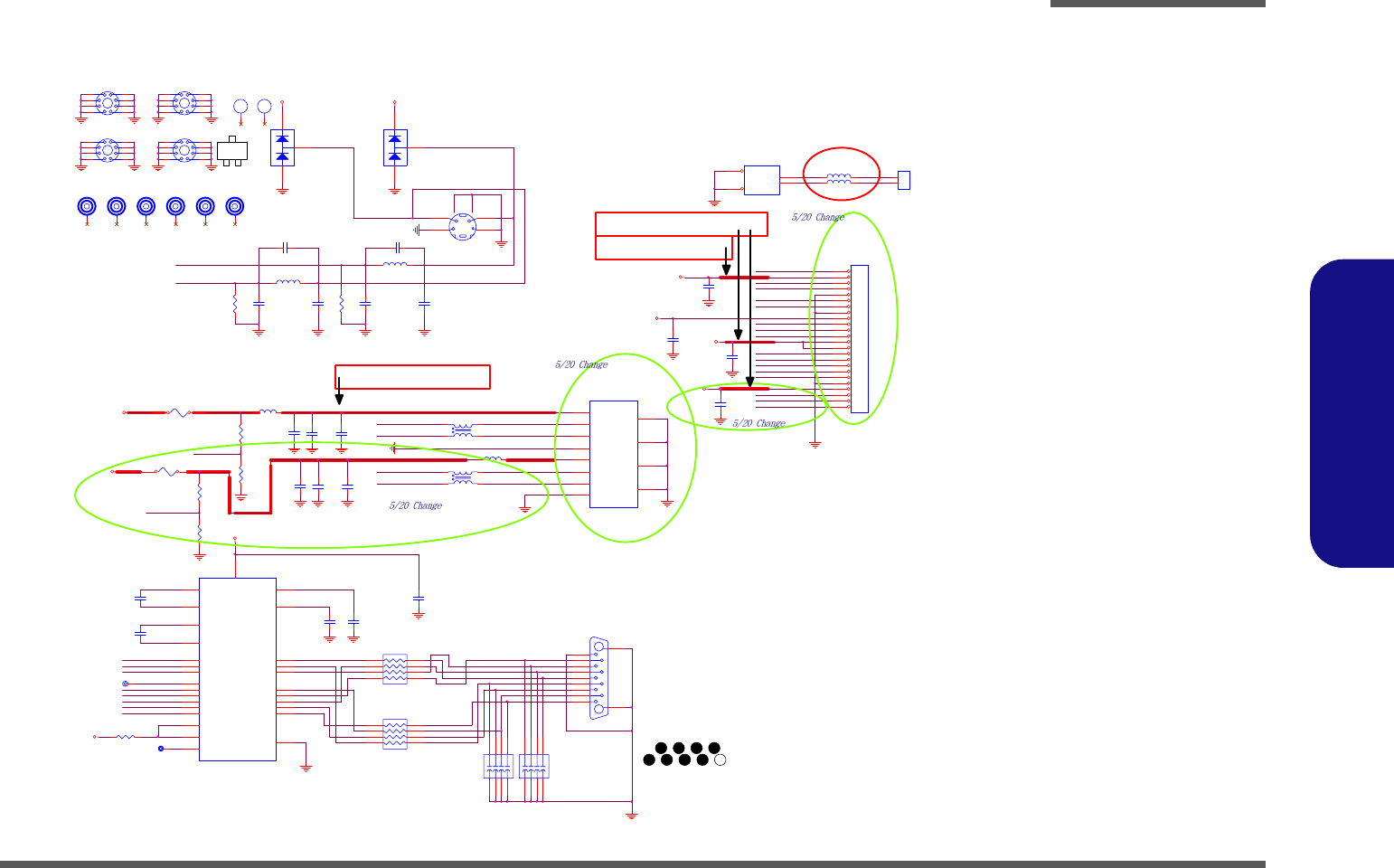
Schematic Diagrams
B-1
B.Schematic Diagrams
Appendix B:Schematic Diagrams
This appendix has circuit diagrams of the M590K notebook’s PCB’s. The following table indicates where to find the ap-
propriate schematic diagram.
Diagram - Page Diagram - Page Diagram - Page
SYSYTEM BLOCK DIAGRAM - Page B - 2 INV, WEB, CLICK, S/W CON - Page B - 17 CHARGER, BAT CON, PWR CON - Page B - 32
ATHLON 64 1/4 HyperTransport - Page B - 3 PCI-E LAN (MARVELL) - Page B - 18 VCORE - Page B - 33
ATHLON 64 2/2 DDR - Page B - 4 TI-1394A (43AB22A) - Page B - 19 POWER - Page B - 34
ATHLON 64 3/4 Misc - Page B - 5 MINIPCI (TUNER, WLAN, BT) - Page B - 20 +1.5VS, +1.8VS - Page B - 35
ATHLON 64 4/4 Power - Page B - 6 PCI6411, MCARD CON - Page B - 21 SATA HDD & CDROM - Page B - 36
DDR SODIMM - Page B - 7 PCMCIA SOCKET - Page B - 22 VGA Board Connector - Page B - 37
DDR TERMINATION - Page B - 8 HITACHI H8S/2111 - Page B - 23 CLICK BOARD - Page B - 38
LCD CON & LCD VCC - Page B - 9 BIOS, CCD CON & FAN CON - Page B - 24 HOT KEY BOARD - Page B - 39
CK804 HT Part A - Page B - 10 PCI-E/USB NEW CARD - Page B - 25 PHONE JACK BOARD - Page B - 40
CK804 PCI-E Part B - Page B - 11 SUPER I/O & FIR - Page B - 26 RJ11 BOARD - Page B - 41
CK804 PCI Part C - Page B - 12 AUDIO (ALC655) & MDC - Page B - 27 CD-ROM BOARD - Page B - 42
CK804 SATA & PATA Part D - Page B - 13 SRS AP8202Q - Page B - 28 CIR BOARD - Page B - 43
CK804 CODEC, USB, IO Part E - Page B - 14 SUB-WOOFER & DVI CON - Page B - 29 FLASH BOARD - Page B - 44
CK804 POWER & GND F - Page B - 15 +5VS, +3VS, +5V, +3V - Page B - 30 DEBUG BOARD - Page B - 45
USB CON X3, TV-OUT - Page B - 16 +VDD5, +VDD3, +3V, +5V, +1.25V - Page B - 31
Table B - 1
Schematic
Diagrams
Version Note
The schematic dia-
grams in this chapter
are based upon ver-
sion 71-M59K0-D03A.
If your mainboard (or
other boards) are a lat-
er version, please
check with the Service
Center for updated di-
agrams (if required).

Schematic Diagrams
B - 2 SYSYTEM BLOCK DIAGRAM
B.Schematic Diagrams
SYSYTEM BLOCK DIAGRAM
Sheet 1 of 45
SYSYTEM BLOCK
DIAGRAM
LPC
ULTRA-DMA33/66/100
MASTER
USB 2.0/1.1
SPEAKER
BIOS
FWH32
Hyper Transport
Link0 800Hz
M590K
BLOCK
DIAGRAM
Audio
ALC655
MINI PCI
A+D
TV TUNER
AMD K8
Athlon64
Socket
754
CARD BUS
PCI-6411
KBC
H8S/2111
LPC
RESERVE
USB NEW CARD
USB3
USB1
Ex t. ON M/ B
USB0
USB2
USB7
CCD
Ex t. ON SUB/ B
PCI-Express BUS
Marvell
88E8053 PCI-E/USB
NEW CARD
PCI BUS
Ex t. ON M/ B
Ex t. ON M/ B
SATA Interface
(150M)
PCI-Express
x16
VGA
DAUGHTER
BOARD
SATA HDD X 1
(22 Pin)
H.D.D.
ODD
(50 Pin)
SPK
OUT
MIC
IN
SPDIF
OUT
LINE IN
RJ-11
IrDA
Phone Jack Board
LPC
NFORCE
CRUSH
K804
740BGA
Min trace
w idth=5 mils
LCD
TV OUT
VGA
DAUGHTER
BOARD
Multiplexer
SO-DIMM1
SO-DIMM0
Dual channel
DDR
SO-DIMM
x2
PCI-E/USB
NEW CARD
BT
Module
Blue tooth
CCD
Module
KBC CONN
MINI PCI
Wireless
LAN
VGA
FAN2
VGA
FAN1
SYSTEM
FAN
BATTERY
Super I/O
PC87383
SRS
AP8202Q
MDC
DVI
AC97
CPU
FAN CHIPSET
FAN
1394
TSB34AB22

Schematic Diagrams
ATHLON 64 1/4 HyperTransport B - 3
B.Schematic Diagrams
ATHLON 64 1/4 HyperTransport
Sheet 2 of 45
ATHLON 64 1/4
HyperTransport
+1.2V_HT
+1.2VLDTB+1. 2 V_HT
+1.2V_HT
+3VS
L0_CLKOUT_L0 9
HTVD D _EN9
L0_CLKOUT_L1 9
L0_CLKOUT_H0 9
L0_CTLOUT_H0 9
L0_CLKOUT_H1 9
L0_CTLOUT_L0 9
+3VS 4,8,9,10,11,12,13,14,16,18,19,22,23,24,25,28,29,32,33,35,36
+1.2V_H T 9, 14
+1.2VLD TB 4
L0_CLKIN_L09
L0_CLKIN_L19
L0_CLKIN_H09
L0_CLKIN_H19
L0_CTLIN _L09
L0_CTLIN _H09
L0_CADIN_L[15..0]9
L0_CADIN_H [15..0]9L0_CADOUT_H[15..0] 9
L0_C ADOU T_L[ 15.. 0] 9
L0_CADOUT_H8
Z0201
L0_CADIN_L6
L0_CLKIN_L1
L0_CLKOUT_L0
L0_CADIN_H0
L0_CADIN_L1
L0_CADOUT_H11
L0_CADIN_H13
L0_CADIN_H10
L0_CADIN_L9
L0_CADIN_L7
L0_CADOUT_L12
L0_CADOUT_H7
L0_CADIN_H2
L0_CADOUT_H14L0_CADIN_H14
L0_CLKOUT_L1
CTLIP1
L0_CADIN_L5
L0_CADOUT_L11
L0_CADIN_L12
L0_CADIN_L15
L0_CADIN_L2
L0_CADIN_L11
L0_CTLI N_H0 L0_CTLOUT_H0
L0_CADIN_L0
L0_CADIN_H11
L0_CLKIN_H0
L0_CADIN_H4
L0_CADOUT_H13
L0_CADOUT_L15
L0_CADOUT_H12
L0_CADIN_H1
L0_CADOUT_H9
L0_CADIN_L13
L0_CADOUT_L9
L0_CADOUT_L10
L0_CADIN_H7
L0_CADOUT_H5
L0_CTLI N_L0
L0_CADIN_L4
L0_CADOUT_H0
L0_CADIN_L10
L0_CADOUT_L2
L0_CADOUT_H10
L0_CADOUT_L3
L0_CADIN_H12
L0_CLKOUT_H0
L0_CADOUT_L4
L0_CADIN_H15
L0_CTLOUT_L1
L0_CTLOUT_L0
L0_CLKIN_L0
L0_CADOUT_L1
L0_CADIN_L3
L0_CADOUT_L6
L0_CADOUT_L8
L0_CADOUT_H15
L0_CADOUT_L5
L0_CADIN_H9
L0_CADOUT_L14
L0_CADIN_H3
L0_CLKOUT_H1
L0_CADOUT_L0
L0_CADOUT_H2
CTLIN1
L0_CADOUT_L7
L0_CADOUT_L13
L0_CLKIN_H1
L0_CADIN_L14
L0_CADIN_H5
L0_CADOUT_H4
L0_CADOUT_H3
L0_CTLOUT_H1
L0_CADIN_L8
L0_CADOUT_H6
L0_CADIN_H8
L0_CADOUT_H1
L0_CADIN_H6
+
C567
330U_2.5V_7343
12
+
C569
*330U_2.5V_7343
12
+
C125
4.7U _0805
HyperTransport
Link0
ATHLON 64 (A)
U36A
ZIF_SOCKET754
B27
B29
C26
C28
D25
D27
D29
AF25
AE28
AF29
AG26
AG28
AH27
AH29
AD28
AC29
AB28
AA29
W29
V28
U29
T28
AC25
AC26
AA25
AA26
W26
U25
U26
R25
AD27
AD29
AB27
AB29
Y29
V27
V29
T27
AD25
AC27
AB25
AA27
W27
V25
U27
T25
F29
F27
H29
H27
K27
M29
M27
P29
E27
F25
G27
H25
K25
L27
M25
N27
E29
F28
G29
H28
K28
L29
M28
N29
E26
E25
G26
G25
J25
L26
L25
N26
Y28
W25
Y27
Y25
K29
J27
J29
J26
R29
R26
T29
R27
P27
P25
P28
N25
VLDT0_A0
VLDT0_A1
VLD T0_A2
VLDT0_A3
VLDT0_A4
VLDT0_A5
VLD T0_A6
VLDT0_B0
VLDT0_B1
VLD T0_B2
VLDT0_B3
VLDT0_B4
VLDT0_B5
VLD T0_B6
L0_CADIN_L0
L0_CADIN_L1
L0_CADIN_L2
L0_CADIN_L3
L0_CADIN_L4
L0_CADIN_L5
L0_CADIN_L6
L0_CADIN_L7
L0_CADIN_L8
L0_CADIN_L9
L0_CADIN_L10
L0_CADIN_L11
L0_CADIN_L12
L0_CADIN_L13
L0_CADIN_L14
L0_CADIN_L15
L0_CADIN_H0
L0_CADIN_H1
L0_CADIN_H2
L0_CADIN_H3
L0_CADIN_H4
L0_CADIN_H5
L0_CADIN_H6
L0_CADIN_H7
L0_CADIN_H8
L0_CADIN_H9
L0_CADIN_H10
L0_CADIN_H11
L0_CADIN_H12
L0_CADIN_H13
L0_CADIN_H14
L0_CADIN_H15
L0_CADOUT_L0
L0_CADOUT_L1
L0_CADOUT_L2
L0_CADOUT_L3
L0_CADOUT_L4
L0_CADOUT_L5
L0_CADOUT_L6
L0_CADOUT_L7
L0_CADOUT_L8
L0_CADOUT_L9
L0_CADOUT_L10
L0_CADOUT_L11
L0_CADOUT_L12
L0_CADOUT_L13
L0_CADOUT_L14
L0_CADOUT_L15
L0_C AD OUT_H 0
L0_C AD OUT_H 1
L0_C AD OUT_H 2
L0_C AD OUT_H 3
L0_C AD OUT_H 4
L0_C AD OUT_H 5
L0_C AD OUT_H 6
L0_C AD OUT_H 7
L0_C AD OUT_H 8
L0_C AD OUT_H 9
L0_CADOUT_H10
L0_CADOUT_H11
L0_CADOUT_H12
L0_CADOUT_H13
L0_CADOUT_H14
L0_CADOUT_H15
L0_CLKIN_L0
L0_CLKIN_L1
L0_CLKIN_H0
L0_CLKIN_H1
L0_CLKOUT_L0
L0_CLKOUT_L1
L0_CLKOUT_H0
L0_CLKOUT_H1
L0_CTLIN_L0
L0_CTLIN_L1
L0_CTLIN_H0
L0_CTLIN_H1
L0_CTLOUT_L0
L0_CTLOUT_L1
L0_CTLOUT_H0
L0_CTLOUT_H1
M-SO 8 SC1565
I233
U35
1
2 3
4
5
6
7
8
EN
VIN VOUT
ADJ
GND1
GND2
GND3
GND4
R151
*2K_1%
R150
0
C138
0.22U
C133
0.22U
R154
49.9_1%
R153
49.9_1%
C134
0.22U
C141
0.22U
T2
CA8
0.22U
T1
CA13
0.22U
CA7
0.22U
+
CT2
4.7U_0805
C142
22U_1206
+
CT3
4.7U _0805
CA3
0.22U
FOR GRND - SEE SPEC
1.2V @ 850MA AMPS MAX
TX/DWN/OUT/H/ P
RX/UP/IN/H/ P
850mA
RX/UP/IN/L/#N
CREATE LARGE TOP SIDE POUR
TX/DWN/OUT/L/#N
HT
VLDT +1.2V(1.14~1.26) 500mA
Link Initialization.
During system power state
S3,The Run supplies
+1.2V_HT&2.5VDDA&VCORE To
the CPU are to be Turned Off.
02-01565-320
+1.2V_HT=1.2(1 + R150/R151)=1.2(1 + 0)=1.2V
94/9/14
Rubband
Del C565,R511
Rub ban d
94/11/11 Kevin
94/11/11 Kevin
94/11/11 Kevin
94/11/11 Kevin
94/11/11 Kevin
94/11/11 Kevin

Schematic Diagrams
B - 4 ATHLON 64 2/2 DDR
B.Schematic Diagrams
ATHLON 64 2/2 DDR
+1.25V
+1. 25V
+2.5V
+2. 5V
+2.5V
+2. 5 V +2.5V
+2.5V
+2.5V
DQM[0..7]6,7
MEMDQS[0. .7]6,7
MEMD ATA[ 0. . 63]6,7
MEMR ASA_L 6,7
MEMC ASA_L 6,7
MEMW EA_L 6, 7
MEMC ASB_L 6,7
MEMR ASB_L 6,7
MEMB ANK B1 6, 7
MEMB ANK A0 6, 7
ME MC S _ L 0 6, 7
MEMB ANK A1 6, 7
MEMB ANK B0 6, 7
MEMC L K _ L76
MEMC L K _ L66
MEMC L K _ L56
MEMC L K _ L46
ME MC LK _H 56
ME MC LK _H 46
MEMC KEB 6, 7
MEMC KEA 6, 7
ME MC LK _H 66
MEMW EB_L 6, 7
ME MC LK _H 76
+1.2 5V 4, 7, 30
+2.5V 4,5,6,7,16,30,33
ME MC S _ L 1 6, 7
ME MC S _ L 2 6, 7
ME MC S _ L 3 6, 7
MAA[ 0. .13 ] 6,7
MAB[ 0. .13 ] 6,7
MAB13
MAA4
MMDATA52
MMDATA35
MMDATA34
MMDATA32
MAB9
RSVD_MAA15
MEMCKEB
MMDATA54
MMDATA8
RSVD_MAB14
MAB8
MMDATA18
MEMCS_L5
MMDQS4
MMDATA47
MMDATA31
MMDATA0
MAB5
MAB0
MMDATA20
MMDATA25
MMDATA29
MEMDQS9
MMDQS7
MMDATA38
MMDATA6
MMDATA2
MEMZP
MAB6
M EM BAN KB 1
MAA8
MEMDQS10
MMDATA60
MMDATA58
MMDATA13
MMDATA11
MMDATA9
MEMBANKB0
MEMCASA_L
MEMDQS12
MMDATA51
MMDATA43
MMDATA42
MEMZN
MAB10
MMDATA30
M EM BAN KA 1
MMDATA49
MAB11
MAA11
MEMCS_L2
MEMCS_L1
MEMDQS15
MMDQS0
MMDATA4
M EM R ESET _L
MEMRASB_L
MMDATA19
MMDATA23
MMDATA24
MMDATA26
MAA9
MEMCS_L4
MMDQS1
MMDATA62
MMDATA50
MMDATA48
MMDATA33
MAA6
MAA0
MEMDQS13
MMDATA39
MMDATA37
MMDATA36
MEMCS_L6
MEMC LK_L 6
MEMDQS11
MMDQS5
MMDATA56
MAB4
MAB1
MMDATA16
MMDATA27
MMDATA28
MEMWEA_L
MMDQS3
MMDQS2
MMDATA63
MMDATA40
MMDATA10
MEMWEB_L
RSVD_MAB15
MMDATA17
MMDATA22
M EM BAN KA 0
MEMCS_L3
MMDATA59
MMDATA57
MMDATA55
MMDATA44
MMDATA3
MEMCASB_L
MAB2
MMDATA15
RSVD_MAA14
MAA10
MAA5
MAA3
MEMC LK_L 7
MMDATA12
MAB3
MAA12
MMDATA46
MMDATA1
MAB12
MMDATA21
MAA13
MAA1
MEMRASA_L
MEMCS_L7
MEMCKEA
MEMDQS16
MEMDQS14
MMDATA61
MMDATA53
MMDATA45
MMDATA41
MMDATA7
MMDATA5
MAB7
MAA7
MAA2
MEMC LK_L 5
MMDQS6
MMDATA14
MEMC H EC K7
MEMC H EC K6
MEMC H EC K5
MEMC H EC K4
MEMC H EC K3
MEMC H EC K2
MEMC H EC K1
MEMC H EC K0
MEMDQS17
MMDQS8
MEMC LK_H 5
MEMC LK_H 4
MEMC LK_H 6
MEMC LK_H 7
MEMC LK_L 4
MEMC LK_H 1
MEMC LK_H 0
MEMC LK_L 0
MEMC LK_L 1
MMDA TA16
MMDA TA39
MEMD ATA2 8
MMDA TA14
MMDA TA48
MMDQ S6
MEMD ATA4 4
MMDA TA29
MEMD ATA4
MEMD QS11
MMDA TA18
MEMD QS 7
MEMD ATA5 3
MEMD ATA1 2
MEMD ATA2 7
MMDA TA40
MMDA TA7
MEMD ATA3 6
MMDQ S2
DQM1
MMDA TA49
MEMD ATA5 9
MEMD ATA4 2
MEMD ATA6 1
DQM5
MMDA TA38
MEMD ATA1 9
MMDQ S3
MMDA TA59
MMDA TA31
MMDA TA51
MEMD ATA3 1
MEMD ATA1 8
MMDA TA45
MMDA TA5
MEMD QS12
MMDA TA6
MEMD ATA4 0
MMDA TA42
MMDA TA26
MEMD ATA2
MMDA TA3
MEMD ATA4 3
MEMD ATA6 3
DQM6
MEMD ATA3 4
MEMD QS16
MEMD ATA2 4
MMDQ S5
MMDA TA24
MMDA TA36
MMDA TA37
MMDA TA60
MEMD ATA3 3
MEMD ATA5 4
MMDA TA46
MEMD ATA2 9
MEMD ATA8
MEMD QS 6
DQM3
MMDA TA15
MEMD ATA3 9
MEMD ATA1 4
MEMD ATA6
MEMD ATA7
MMDA TA52
MMDA TA32
MEMD ATA4 9
MMDA TA63
MMDA TA28
MMDA TA12
MEMD QS 3
MEMD ATA4 5
MEMD QS9
MEMD ATA5 7
MEMD ATA4 1
MEMD ATA3 2
MMDA TA47
MMDA TA54
MMDA TA34
MMDA TA4
MEMD QS14
MMDA TA2
MEMD ATA5 1
MMDA TA8
MEMD ATA3 8
MEMD ATA5 5
MMDA TA23
MEMD ATA3
MMDA TA50
MMDA TA56
MEMD ATA3 7
MEMD ATA2 2
MEMD ATA4 7
DQM7
MEMD ATA1 6
MMDA TA61
MEMD ATA6 0
MEMD ATA5
MMDA TA30
MEMD QS 1
MEMD ATA4 6
MEMD QS 5
MMDA TA43
MEMD ATA5 0
MEMD ATA5 8
MEMD QS13
MMDA TA22
MMDA TA33
MMDA TA41
MMDA TA57
MMDA TA58
MEMD ATA1 5
DQM2
MEMD ATA3 0
MEMD QS10
DQM0
MEMD ATA4 8
DQM4
MMDA TA27
MMDA TA19
MMDA TA44
MEMD QS15
MMDA TA13
MEMD ATA2 3
MMDA TA53
MEMD ATA2 5
MEMD ATA2 6
MMDQ S7
MEMD ATA1 7
MEMD ATA5 2
MMDA TA62
MMDA TA55
MMDA TA25
MEMD ATA6 2
MEMD ATA5 6
MMDA TA17
MMDQ S1
DDRVREF_CPU
MEMD QS 2
MEMD ATA1 3
MMDA TA21MEMD ATA2 1
MEMD ATA2 0 MMDATA20
MMDA TA35
MEMD QS 4
MEMD ATA3 5
MMDQ S4
MEMCS_L0
MEMC LK_L 4
MEMC LK_L 5
MEMC LK_L 7
MEMC LK_L 6
MEMCLK_H7
MEMCLK_H6
MEMCLK_H4
MEMCLK_H5
MEMD ATA1
MEMD ATA0 MMD ATA0
MMDA TA1
MEMD QS 0 MMDQS0
MMDA TA11
MEMD ATA1 0 MMDATA10
MEMD ATA9
MEMD ATA1 1
MMDA TA9
Z0301
Z0302
Z0303
Z0304
Z0305
Z0306
Z0307
Z0308
Z0309
Z0310
Z0315
Z0311
Z0312
Z0313
Z0314
Z0316
RN43
8P4R X10_0402
1
2
3
4 5
6
7
8
R276
10K
R275
10K
T11
C210
0.2 2U
+
C641
470U _6 . 3V_73 43
12
R531
34.8_1%
+
C638
330U _ 2. 5V_73 43
12
+
C640
330U _6 . 3V_73 43
12
RN9
8P4R X10_0402
1
2
3
4 5
6
7
8
C238
0.22U
CB6
0.1 U
T21
R255
120_1%
RN49
8P4R X10_0402
1
2
3
4 5
6
7
8
RN12
8P4R X10_0402
1
2
3
4 5
6
7
8
R630
10
T19
T14
CT11
4.7 U_080 5
CB2
0.2 2U
CT8
4.7U_0805
R388
10
CB1
0.22U
CT18
10U_0805
+
C642
470U _6.3V_7343
12
RN10
8P4R X10_0402
1
2
3
4 5
6
7
8
R565
10K
CT14
4. 7U _0805
R390
10
C237
0.2 2U
RN18
8P4R X10_0402
1
2
3
4 5
6
7
8
ATHLON 64 (B)
U36B
ZIF_SOCKET754
AG12
D14
C14
A18
B17
C17
D17
AF16
AG16
AH16
AJ17
AG10
AJ16
AJ14
AJ12
AG11
AJ15
AH15
AJ11
AH11
AJ10
AJ9
AH5
AG5
AH9
AJ7
AJ6
W1
M1
L2
J2
G3
L1
L3
G1
G2
F1
E3
B3
A3
E1
E2
A4
C5
B5
A5
A9
C11
A6
C7
B9
A10
A11
C13
A15
A17
B11
A12
B15
A16
AJ13
AJ8
AJ2
AB1
J1
D1
A8
A14
T1
AH13
AH7
AG1
AA1
H1
C2
A7
A13
R1
AE8
AE7
P4
P5
K4
V4
AE10
AG8
E11
C10
P3
R5
K5
V3
AF10
AF 8
E12
D10
E5
C4
E6
D6
E7
E8
C8
D8
H5
D4
G5
H3
K3
N5
T3
T5
V5
Y3
AB4
Y5
AD3
AB5
AE5
M5
AF3
AE6
E10
C12
E13
W3
AC1
AC3
W2
Y1
AC2
AD1
AE1
AE3
AG3
AJ4
AE2
AF 1
AH3
AJ3
AJ5
J5
L5
M3
T4
U5
W5
Y4
AB3
AA5
AD4
AC5
AD5
M4
AF4
AF6
E9
D12
E14
U2
U1
P1
N2
V1
U3
N1
N3
H4
F5
F4
MEMVREF1
MEMZN
MEMZP
VT T_ A1
VT T_ A2
VT T _A3
VTT_A4
VTT_B1
VTT_B2
VTT_B3
VTT_B4
MEMRESET_L
M EM D AT A0
M EM D AT A1
MEMDATA2
MEMDATA3
MEMDATA4
MEMDATA5
MEMDATA6
MEMDATA7
MEMDATA8
M EM D AT A9
M EM D AT A10
M EM D AT A11
M EM D AT A12
MEMDATA13
MEMDATA14
MEMDATA31
MEMDATA32
M EM D AT A33
M EM D AT A34
M EM D AT A35
M EM D AT A36
MEMDATA37
MEMDATA38
MEMDATA39
MEMDATA40
MEMDATA41
MEMDATA42
MEMDATA43
MEMDATA44
M EM D AT A45
M EM D AT A46
M EM D AT A47
M EM D AT A48
MEMDATA49
MEMDATA50
MEMDATA51
MEMDATA52
MEMDATA53
MEMDATA54
MEMDATA55
MEMDATA56
M EM D AT A57
M EM D AT A58
M EM D AT A59
M EM D AT A60
MEMDATA61
MEMDATA62
MEMDATA63
MEMDQS0
MEMDQS1
MEMDQS2
MEMDQS3
MEMDQS4
MEMDQS5
MEMDQS6
MEMDQS7
MEMDQS8
MEMDQS9
MEMDQS10
MEMDQS11
MEMDQS12
MEMDQS13
MEMDQS14
MEMDQS15
MEMDQS16
MEMDQS17
MEMCKEA
MEMCKEB
MEMC LK_L0
MEMC LK_L1
MEMC LK_L2
MEMC LK_L3
MEMC LK_L4
MEMC LK_L5
MEMC LK_L6
MEMC LK_L7
MEMC LK_H 0
MEMC LK_H 1
MEMC LK_H 2
MEMC LK_H 3
MEMC LK_H 4
MEMC LK_H 5
MEMC LK_H 6
MEMC LK_H 7
MEMCS_L0
MEMCS_L1
MEMCS_L2
MEMCS_L3
MEMCS_L4
MEMCS_L5
MEMCS_L6
MEMCS_L7
M EM R ASA_L
M EM C ASA_L
MEMWEA_L
MEMBANKA0
MEMBANKA1
MEMADD A0
MEMADD A1
MEMADD A2
MEMADD A3
MEMADD A4
MEMADD A5
MEMADD A6
MEMADD A7
MEMADD A8
MEMADD A9
MEMADD A10
MEMADD A11
MEMADD A12
MEMADD A13
NC_C12
NC_E13
MEMDATA30
MEMDATA29
MEMDATA28
MEMDATA27
MEMDATA26
MEMDATA25
M EM D AT A24
M EM D AT A23
M EM D AT A22
M EM D AT A21
MEMDATA20
MEMDATA19
MEMDATA18
MEMDATA17
MEMDATA16
MEMDATA15
MEMBANKB0
MEMBANKB1
MEMADD B0
MEMADD B1
MEMADD B2
MEMADD B3
MEMADD B4
MEMADD B5
MEMADD B6
MEMADD B7
MEMADD B8
MEMADD B9
MEMADD B10
MEMADD B11
MEMADD B12
MEMADD B13
NC_D12
NC_E14
MEMC HECK0
MEMC HECK1
MEMC HECK2
MEMC HECK3
MEMC HECK4
MEMC HECK5
MEMC HECK6
MEMC HECK7
MEMRASB_L
MEMCASB_L
MEMWEB_L
R564
10K
RN41
8P4R X10_0402
1
2
3
4 5
6
7
8
T18
CT10
4.7U_0805
C211
100P
CT9
4.7U_0805
R391
10
R535
100_1%
R389
10
R240
120_1%
R538
100_1%
RN42
8P4R X10_0402
1
2
3
4 5
6
7
8
RN20
8P4R X10_0402
1
2
3
4 5
6
7
8
CB5
1000P
R627
10
R529
34.8_1%
T15T702
T700
T708
T706
T704
T710
T701
T705
T703
T711
T707
T709
RN13
8P4R X10_0402
1
2
3
4 5
6
7
8
RN52
8P4R X10_0402
1
2
3
4 5
6
7
8
T12
RN47
8P4R X10_0402
1
2
3
4 5
6
7
8
RN11
8P4R X10_0402
1
2
3
4 5
6
7
8
T6 97
+
C700
330U _2.5V_7343
12
C217
0.22U
T6 96
R387
10
R629
10
T6 99
T6 98
RN17
8P4R X10_0402
1
2
3
4 5
6
7
8
C637
100P
T13
R392
10
T20
CT19
10U_0805
CB4
0.1U
C197
0.2 2U
CT15
4.7U_0805
CT12
4. 7U _08 05
R628
10
RN48
8P4R X10_0402
1
2
3
4 5
6
7
8
CT13
4.7U_0805
C290
100P
RN51
8P4R X10_0402
1
2
3
4 5
6
7
8
R231
120_1%
RN40
8P4R X10_0402
1
2
3
4 5
6
7
8
C291
0.22U
RN19
8P4R X10_0402
1
2
3
4 5
6
7
8
RN50
8P4R X10_0402
1
2
3
4 5
6
7
8
+
C639
330U_2.5V_7343
12
C289
100P
CB3
0.1U
R254
120_1%
Put near Athlon 64
for decoupling
noise V0.9
DDRVREF with
40~50 mil, 25
mil clearance
or shielded by
GND
+1.25V VDDIO/2
Memo r y I/ O Co mpe n s at ion
MemReset_L is used to reset the register as required to support the Suspend to Ram state (ACPI S3).
125mA
MEMCLK_H[4..7]
route 5/5/ 20.
MEMCLK_L[4..7]
route 5/5/ 20.
MEMDQS[0..17]
route 5/5/20.
94/10/31 Kevin
Sheet 3 of 45
ATHLON 64 2/2
DDR

Schematic Diagrams
ATHLON 64 3/4 Misc B - 5
B.Schematic Diagrams
ATHLON 64 3/4 Misc
Sheet 4 of 45
ATHLON 64 3/4
Misc
2.5VDDA
+1. 2 5 V
+1. 2VLD TB
+2. 5V
+3V
2.5VDDA
+2. 5 V
+2. 5V
2.5VDDA
+VDD3
+2. 5V
+2. 5 V
+VDD3
+VDD3
+2.5VS
+12V+
2.5VDDA
+3V
+2. 5 V +2.5VS
+2.5V
+3VS
+3VS
CPU_VID4 32
CPU_VID0 32
CPU_VID1 32
CPU_VID2 32
CPU_VID3 32
CPUCLK_H9
VCORE+5,32
CPUCLK_L9
VDDI OFB_H30
VDDI OFB_L30
TRMTRIP# 30, 34
+3V 9,10,11,13,14,17,18,19,20,21,22,23,24,26,29,32,33
+3VS 2,8,9,10,11,12,13,14,16,18,19,22,23,24,25,28,29,32,33,35,36
+2.5V 3,5,6,7,16,30,33
+1.25V 3,7,30
+1.2VLDTB 2
H8-THERMTRIP# 22
VCORE 5,32
CPU_PWRGD9
THERMAL_SCLK122,36
THERMAL_SDA122,36
CPU_ALERT#13
THERMER_RST22
+12V 8,20,21,23,26,28,29,30,32
+VDD3 8,13,16,19,23,29,30,31
LDTSTOP#9
CPURST#9
SUSB#13, 22 , 24,2 9, 31, 36
SUSC# 13,22,30
VCORE-5,32
THERMTRIP# 9
CPU_VID4
CPU_VID3
CPU_VID2
CPU_VID1
CPU_VID0
Z0413
Z0412
Z0410
BP3
BP2
Z0414
Z0415
Z0405
P_DBRDY
P_TDO
BP0
BP1
P_DBREQ_L
Z0406
Z0427
Z0404
SCANCLK1
SCANEN
SCANCLK2
DCLKTWO
Z0403
Z0417
Z0416
Z0420
Z0426
L0_REF0
Z0401
L0_REF1
Z0402
Z0411
Z0418
Z0419
SCANSHENB
SCANSHENA
Z0428
Z0430
CPURST#
THERMDC
THERMDA
Z0408
Z0425
Z0423
TH E R MD A
TH E R MD C
Z0422
Z0409
Z0424
Z0421
Z0429 Z0434
Z0432Z0433
Z0407
P_TCK
P_TMS
P_TDI
P_TRST_L
P_TRST_L
P_TDI
P_TCK
P_TMS
EN_2.5VDDA
Z0431
P_TMS
P_TDO
P_TDI
P_TCK
P_DBRDY
P_TRST_L
P_DBREQ_L
Z0435
Z0436
Z0466
Z0465
Z0464
Z0463
Z0460
Z0462
Z0461
Z0459
Z0451
Z0452
Z0454
Z0456
Z0458
Z0457
Z0455
Z0453
Z0445
Z0446
Z0450
Z0444
Z0443
Z0449
Z0448
Z0447
Z0439
Z0442
Z0441
Z0438
Z0440
Z0437
R819
680
T664
T694
T695
T665
T690
T689
T693
T692
T685
T680
T688
T691
T684
T687
T683
T686
T681
T682
T673
T678
T677
T674
T672
T675
T676
T679
T671
T669
T667
T668
T670
T666
T23
R186
100
C912
0. 22U
R172
680
R196
680
T24
R109
* 11. 5K_1%
Q49
NDS352
G
D S
R146
44. 2_1 %
ATHLON 64 (C)
U36C
ZIF_SOCKET754
AH25
AJ25
AF20
AE18
AJ27
AF27
AE26
A23
A24
B23
AE12
AF12
AE11
AJ21
AH21
AJ23
AH2 3
AE24
AF24
C16
AG15
AH17
C15
E20
E17
B21
A21
C18
A19
AJ28
A28
AF21
AF22
AF23
AE23
C1
J3
R3
AA2
D3
AG2
B18
AH1
AE21
C20
AG4
C6
AG6
AE9
AG9
A20
A26
A27
AE15
AF15
AG14
AF14
AG13
AG17
AG18
AH1 8
AJ18
AH1 9
AJ19
AE19
D18
C19
D20
C21
B19
A22
AF18
D22
C22
B13
B7
C3
K1
R2
AA3
F3
C23
AG7
AE22
C24
A25
C9
AE13
VDDA1
VDDA2
RESET_L
PWROK
LDTSTOP_L
L0_REF1
L0_REF0
COREFB_H
COREFB_L
CORE_SENSE
VDDIOFB_H
VDDIOFB_L
VDDIO_SENSE
CLKIN_H
CLKIN_L
NC_AJ23
NC_AH23
NC_AE24
NC_AF24
VTT_A5
VTT_B5
DBRDY
NC_C15
TMS
TCK
TRST_L
TDI
NC_C18
NC_A19
KEY0
KEY1
NC_AF21
NC_AF22
NC_AF23
NC_AE23
NC_C1
NC_J3
NC_R3
NC_AA2
NC_D3
NC_AG2
NC_B18
NC_AH1
NC_AE21
NC_C20
NC_AG4
NC_C6
NC_AG6
NC_AE9
NC_AG9
THERMTRIP_L
THERMDA
THERMDC
VID0
VID1
VID2
VID3
VID4
NC_AG17
NC_AG18
NC_AH18
NC_AJ18
G_FBCLKOUT_H
G_FBCLKOUT_L
DBREQ_L
NC_D18
NC_C19
NC_D20
NC_C21
NC_B19
TDO
NC_AF18
NC_D22
NC_C22
NC_B13
NC_B7
NC_C3
NC_K1
NC_R2
NC_AA3
NC_F3
NC_C23
NC_AG7
NC__AE22
NC_C24
NC_A25
NC_C9
VTT_SENSE
R713
2.2K
R182
10K
R202
680
T36
R180
680
T27
CA26
*0.1U
R197
0
R101
1K
U6
SC1563ISK
5
2
1
4
3
VI N
GND
SHD N
VO
ADJ
J3
OPEN_1A
12
R176
169_1%
R178
820
T33
U7
NE1617
1
5
15
9
13
2
16
12 3
14
4
11
10
6
7
8
N/C1
N/C2
STBY #
N/C3
N/C4
VCC
N/C5
SMBD ATA DXP
SMBC LK
DXN
ALERT#
ADD0
ADD1
GND1
GND2
T22
T28
T30
T35
R181
100K
Q40
2N7002
G
DS
Q26
*2N7002
G
DS
JDEBUG1
HEADER 10B_R
12
34
56
78
910
C83
2200P
C117
1000P
CA28
3300P
R105
2.2K
R323
*0_0805
T32
R97
1K
R204
80.6
R203
*560
T34
R523
*0
R148
*100K
C79
0. 1U
C144 3900P_0805
R183
*560
R173
*560
C90 0.1U
Q27
*AO3401
G
DS
T25
R103
2.2 K
CA27
0. 22U
Q85
2N7002
G
DS
R112
100K
R322
100K
R179
680
CT1
4.7U_0805
Q39
2N7002
G
DS
Q98
2N7002
G
DS
R145
44. 2_1 %
R512
820
R110
0
+
C570
100U _10V_73 43
12
C150 3900P_0805 T31
C673
0. 1U
R144
680
Q50
2N 7002
G
DS
R716
0
C116
1000P
R210
680
T29
T37
CA1
0.22U
L19
FCI2520-R33K
T26
CA29
0. 1U
R187
680
R717
10K
RN35
8P4RX560_0402
1
2
3
45
6
7
8
R98
*470_0805
R184
680
RN34
8P4R X560 _040 2
1
2
3
4 5
6
7
8
C82
*0.1U
D28
1N 4148
AC
Rout with 10/5/10
or differential
pairs 5/5/5/5/5
Low active to short
down system.
+2.5V 2.4~2.6 35mA
S1 ON S3 OFF
EN_2.5VDDA--> Low: Enable Hi :Disable
300nH/350mA
TOP SIDE
12 mil
VCORE Feedback
DUAL2.5V,DUAL1.25V Feedback
The cpu core is held in Low pow er state & MRMCLKA/B & MEMRESET_L
Output are forced Low, When CPURST# IS Asser ted.
35mA
35mA
Hy per Transport I/O Compensation
R35 Should be placed as close to the CPU as possible.
G_FBCLKOUT_H
/_L route 8/5/20.
2005/04/20
Adds a +2.5VS voltage source.
94/7/25
Del R182, D28, Q40
Rubb an d
94/7/25
+12V change to +12V+
Rubband
VGA_Slave
ADD0 ADD1
NC
NC GND
VCC
Address
0101 001
0101 011
VGA_Master
CPU
ID
00
94/9/15
CK8 The rm al Trip
protect
Rubb an d
94/9/26
Rubb an d
94/11/11
94/10/31 Kevin
94/10/31 Kevin
94/11/11 Kevin
94/10/31 Kevin
94/10/31 Kevin
680 Change 100K

Schematic Diagrams
B - 6 ATHLON 64 4/4 Power
B.Schematic Diagrams
ATHLON 64 4/4 Power
Sheet 5 of 45
ATHLON 64 4/4
Power
VCORE
VCORE
VCORE
VCORE
VCORE
VCORE
VCORE
VCORE
VCORE
+2.5V
VCORE
VCOR E
VGND
VCOR E
VCOR E 32
+2.5V 3,4,6,7,16,30,33
VCOR E+4,32
VCOR E-4,32
C160
10U_0805
CA10
0.1U
C169
10U_0805
CA17
0.1U
+
CT17
4.7U_0805
CA31
0.1U
C126
1000P
R782
0
ATHLON 64 (E)
U36E
ZIF_SOC KET754
L7
AC15
H18
B20
E21
H22
J23
H24
F26
N7
L9
V10
G13
K14
Y14
AB14
G15
J15
AA15
H16
K16
Y16
AB16
G17
J17
AA17
AC17
AE17
F18
K18
Y18
AB18
AD18
AG19
E19
G19
J19
AA19
AC19
F20
H20
K20
M20
P20
T20
V20
Y20
AB20
AD20
G21
J21
L21
N21
R21
U21
W21
AA21
AC21
F22
K22
M22
P22
T22
V22
Y22
AB22
AD22
E23
G23
L23
N23
R23
U23
W23
AA23
AC23
B24
D24
F24
K24
M24
P24
T24
V24
Y24
AB24
AD24
AH24
AE25
K26
P26
V26
E4
G4
J4
L4
N4
R4
U4
W4
AA4
AC4
AE4
D5
AF5
F6
H6
K6
M6
P6
T6
V6
Y6
AB6
AD6
D7
G7
J7
AA7
AC7
AF7
F8
H8
AB8
AD8
D9
G9
AC9
AF9
F10
AD10
D11
AF11
F12
AD12
D13
AF13
F14
AD14
F16
AD16
D15
N28
U28
AA28
AE27
R7
U7
W7
K8
M8
P8
T8
V8
Y8
J9
N9
R9
U9
W9
AA9
H10
K10
M10
P10
T10
Y10
AB10
G11
J11
AA11
AC11
H12
K12
Y12
AB12
J13
AA13
AC13
H14
AB26
E28
J28
VDD1
VDD2
VDD3
VDD4
VDD5
VDD6
VDD7
VDD8
VDD9
VDD10
VDD11
VDD12
VDD13
VDD14
VDD15
VDD16
VDD17
VDD18
VDD19
VDD20
VDD21
VDD22
VDD23
VDD24
VDD25
VDD26
VDD27
VDD28
VDD29
VDD30
VDD31
VDD32
VDD33
VDD34
VDD35
VDD36
VDD37
VDD38
VDD39
VDD40
VDD41
VDD42
VDD43
VDD44
VDD45
VDD46
VDD47
VDD48
VDD49
VDD50
VDD51
VDD52
VDD 53
VDD 54
VDD55
VDD56
VDD57
VDD58
VDD59
VDD60
VDD 61
VDD 62
VDD63
VDD64
VDD65
VDD66
VDD67
VDD 68
VDD 69
VDD 70
VDD71
VDD72
VDD73
VDD74
VDD75
VDD 76
VDD 77
VDD 78
VDD79
VDD80
VDD81
VDD82
VDD83
VDD 84
VDD 85
VDD 86
VDD87
VDD88
VDD89
VDD90
VDD91
VDD 92
VDDIO1
VDDIO2
VDDIO3
VDDIO4
VDDIO5
VDDIO6
VDDIO7
VDDIO8
VDDIO9
VDDIO10
VDDIO11
VDDIO12
VDDIO13
VDDIO14
VDDIO15
VDDIO16
VDDIO17
VDDIO18
VDDIO19
VDDIO20
VDDIO21
VDDIO22
VDDIO23
VDDIO24
VDDIO25
VDDIO26
VDDIO27
VDDIO28
VDDIO29
VDDIO30
VDDIO31
VDDIO32
VDDIO33
VDDIO34
VDDIO35
VDDIO36
VDDIO37
VDDIO38
VDDIO39
VDDIO40
VDDIO41
VDDIO42
VDDIO43
VDDIO44
VDDIO45
VDDIO46
VDDIO47
VDDIO48
VDDIO49
VDDIO50
VDD96
VDD97
VDD98
VDD99
VDD100
VDD101
VDD102
VDD 103
VDD104
VDD105
VDD106
VDD107
VDD108
VDD109
VDD110
VDD 111
VDD112
VDD113
VDD114
VDD115
VDD116
VDD117
VDD118
VDD 119
VDD120
VDD121
VDD122
VDD123
VDD124
VDD125
VDD126
VDD 127
VDD128
VDD129
VDD130
VDD131
VDD132
VDD133
VDD93
VDD 94
VDD 95
CA6
0.1U
CA5
0.22U
C162
1U
+
CT21
4.7U_0805
CA23
0.22U
ATHLON 64 (D)
U36D
ZIF_SOC KET754
B2
AH20
AB21
W22
M23
L24
AG25
AG27
D2
AF2
W6
Y7
AA8
AB9
AA10
J12
B14
Y15
AE16
J18
G20
R20
U20
W20
AA20
AC20
AE20
AG20
AJ20
D21
F21
H21
K21
M21
P21
T21
V21
Y21
AD21
AG21
B22
E22
G22
J22
L22
N22
R22
U22
AG29
AA22
AC22
AG22
AH22
AJ22
D23
F23
H23
K23
P23
T23
V23
Y23
AB23
AD23
AG23
E24
G24
J24
N24
R24
U24
W24
AA24
AC24
AG24
AJ24
B25
C25
B26
D26
H26
M26
T26
Y26
AD26
AF26
AH26
C27
B28
D28
G28
L28
R28
W28
AC28
AF28
AH28
C29
F2
H2
K2
M2
P2
T2
V2
Y2
AB2
AD2
AH2
B4
AH4
B6
G6
J6
L6
N6
R6
U6
AA6
AC6
AH6
F7
H7
K7
M7
P7
T7
V7
AB7
AD7
B8
G8
J8
L8
N8
R8
U8
W8
AC8
AH8
F9
H9
K9
M9
P9
T9
V9
Y9
AD9
B10
G10
J10
L10
N10
R10
U10
W10
AC10
AH10
F11
H11
K11
Y11
AB11
AD11
B12
G12
AA12
AC12
AH12
F13
H13
K13
Y13
AB13
AD13
AF17
G14
J14
AA14
AC14
AE14
D16
E15
F15
H15
K15
AB15
AD15
AH14
E16
G16
J16
AA16
AC16
AE29
AJ26
E18
F17
H17
K17
Y17
AB17
AD17
B16
G18
AA18
AC18
D19
F19
H19
K19
Y19
AB19
AD19
AF19
J20
L20
N20
VSS1
VSS3
VSS4
VSS5
VSS6
VSS7
VSS8
VSS9
VSS10
VSS11
VSS12
VSS13
VSS14
VSS15
VSS16
VSS17
VSS18
VSS19
VSS20
VSS21
VSS22
VSS23
VSS24
VSS25
VSS26
VSS27
VSS28
VSS29
VSS30
VSS31
VSS32
VSS33
VSS34
VSS35
VSS36
VSS37
VSS38
VSS39
VSS40
VSS41
VSS42
VSS43
VSS44
VSS45
VSS46
VSS47
VSS48
VSS49
VSS50
VSS51
VSS52
VSS53
VSS54
VSS55
VSS56
VSS57
VSS58
VSS59
VSS60
VSS61
VSS62
VSS63
VSS64
VSS65
VSS66
VSS67
VSS68
VSS69
VSS70
VSS71
VSS72
VSS73
VSS74
VSS75
VSS76
VSS77
VSS78
VSS79
VSS80
VSS81
VSS82
VSS83
VSS84
VSS85
VSS86
VSS87
VSS88
VSS89
VSS90
VSS91
VSS92
VSS93
VSS94
VSS95
VSS96
VSS97
VSS98
VSS99
VSS100
VSS101
VSS102
VSS103
VSS104
VSS105
VSS106
VSS107
VSS108
VSS109
VSS110
VSS111
VSS112
VSS113
VSS114
VSS115
VSS116
VSS117
VSS118
VSS119
VSS120
VSS121
VSS122
VSS123
VSS124
VSS125
VSS126
VSS127
VSS128
VSS129
VSS130
VSS131
VSS132
VSS133
VSS134
VSS135
VSS136
VSS137
VSS138
VSS139
VSS140
VSS141
VSS142
VSS143
VSS144
VSS145
VSS146
VSS147
VSS148
VSS149
VSS150
VSS151
VSS152
VSS153
VSS155
VSS156
VSS157
VSS158
VSS159
VSS160
VSS161
VSS162
VSS163
VSS164
VSS165
VSS166
VSS167
VSS168
VSS169
VSS170
VSS171
VSS172
VSS173
VSS174
VSS175
VSS176
VSS177
VSS178
VSS179
VSS180
VSS181
VSS182
VSS183
VSS184
VSS185
VSS186
VSS187
VSS188
VSS189
VSS190
VSS191
VSS192
VSS194
VSS195
VSS196
VSS197
VSS198
VSS199
VSS200
VSS201
VSS202
VSS203
VSS204
VSS205
VSS206
VSS207
VSS208
VSS209
VSS210
VSS211
VSS212
VSS213
VSS214
VSS215
VSS216
VSS217
VSS218
VSS219
VSS220
VSS221
VSS222
C579
10U_0805
CA19
0.1U
C132
1U
C157
1000P
+
CT4
4.7U_0805
CA16
0.22U
CA14
0.22U
C585
10U_0805
CA24
0.22U
C575
1000P
CA2
0.22U
+
CT20
4.7U_0805
CA4
0.22U
+
CT5
4.7U_0805
CA22
0.22U
C576
100P
CA9
0.22U
J9 JOPEN
1 2
C166
10U_0805
C200
1U
C587
10U_0805
+
CT16
4.7U_0805
CA11
0.22U
CA15
0.22U
C616
100P
CA12
0.22U
CA21
0.22U
+
CT7
4.7U_0805
C588
10U_0805
CA20
0.22U
C91
1U
C605
100P
CA18
0.1U
+
CT6
4.7U_0805
CA30
0.1U
C574
100P
J8 JOPEN
1 2
Put Socket inside
Put on the Backside of the Processor
1.5V@ 46A
DUAL2.5V[VDDIO] 2.2A
Put backside socket
Put on in uPGA Socket cavity.
DUAL2.5V[VDDIO] S3 480mA
VCORE+ VCORE- Place trace 12 mils.

Schematic Diagrams
DDR SODIMM B - 7
B.Schematic Diagrams
DDR SODIMM
Sheet 6 of 45
DDR SODIMM
+2. 5 V
+2 . 5V
+2.5V
+2.5V
+2.5V
+2.5V
+2.5V
+2. 5V
MEMW E B_L 3, 7
MEMC A SB_ L 3, 7
MEMR A SB_ L 3, 7
MEMC S _L2 3 , 7
SMB_SBDATA 13
SMB_SBCLK 13
MEMD QS [ 0. . 7]3,7
DQM[0..7]3, 7
MEMD A TA[ 0 .. 6 3] 3, 7
MEMC S _L3 3 , 7
MEMC KEB 3 , 7
MEMB AN KB 1 3 , 7
MEMB AN KB 0 3 , 7
MEMB AN KA13, 7
MEMB AN KA03, 7
MEMC ASA_ L3,7
MEMC S _L03,7
MEMR ASA_ L3,7
MEMC S _L13,7
SMB_SBDATA13
SMB_SBCLK13
MEMC KEA3,7
MEMW E A_L3, 7
MEMC LK_L53
MEMC LK_ H 73
MEMC LK_L73
MEMC LK_ H 53
MEMC LK_ L4 3
MEMC LK_ L6 3
MEMC LK_ H 6 3
MEMC LK_ H 4 3
+2.5V 3,4,5,7,16,30,33
MAB [ 0. . 13 ] 3 ,7
MAA[ 0..13]3,7
MEMD A TA[ 0 .. 6 3]
MEMD ATA59
MEMD ATA39
MEMD ATA34
MEMD ATA43
MEMD ATA25
MEMD ATA15
MEMD ATA24
MEMD ATA23
MEMD ATA12
MEMD ATA55
MEMD ATA54
MEMD ATA52
MEMD ATA7
MEMD ATA2
MEMD ATA32
MEMD ATA30
MEMD ATA27
MEMD ATA14
MEMD ATA6
MEMD ATA53
MEMD ATA37
MEMD ATA1
MEMD ATA62
MEMD ATA60
MEMD ATA45
MEMD ATA22
MEMD ATA9
MEMD ATA0
MEMD ATA61
MEMD ATA56
MEMD ATA48
MEMD ATA41
MEMD ATA29
MEMD ATA16
MEMD ATA4
MEMD ATA46
MEMD ATA28
MEMD ATA18
MEMD ATA17
MEMD ATA10
MEMD ATA42
MEMD ATA33
MEMD ATA31
MEMD ATA19
MEMD ATA58
MEMD ATA50
MEMD ATA44
MEMD ATA35
MEMD ATA5
MEMD ATA36
MEMD ATA21
MEMD ATA13
MEMD ATA3
MEMD ATA51
MEMD ATA49
MEMD ATA26
MEMD ATA20
MEMD ATA57
MEMD ATA11
MEMD ATA63
MEMD ATA47
MEMD ATA40
MEMD ATA38
MEMD ATA8
MAB5
MAB9
MAB8
MAB4
MAB7
MAB1 2
MAB1 0
MAB6
MAB1 1
MEMW E B_L
MEMC ASB _ L
MEMR ASB _ L
MEMC S_L2
DQM0
DQM5
DQM6
DQM0
DQM4
MAA 6
DQM1
MEMD Q S4
MEMD Q S7
DQM3
MEMD QS1
MAA 12
MEMD Q S1
MEMD Q S5
MAA 5
MAA 9
DQM1
MEMD Q S3
DQM4
MEMD QS2
DQM2
DQM7DQM7
MEMD QS5
MEMD Q S0
DQM6
MAA 11
MAA 7
MAA 4
MAA 8
MEMD QS7
MEMD QS3
DQM5
DQM3
MEMD QS0
MEMD QS4
DQM2
MAA 10
MEMD QS6MEMD Q S6
MEMD Q S2
DDR_VREF
DDR_VREF
MAA 3
MAA 2
MAA 1
MAA 0
MAB1
MAB0
MAB2
MAB3
DDR_VREF
MEMC S_L3
MEMBA N K B1
MEMBA N K B0
MAB1 3
MEMB AN KA0
MEMB AN KA1
MAA 13
MEMC S_L 0
SMB_SBDATA
MEMC KEA
SMB_SBCLK
MEMC S_L 1
Z0601 Z0603
MEMC KEB
MEMC LK_ H 7
MEMC LK_ H 5
MEMC LK_ L5
MEMC LK_ L7
MEMC LK_H 6
MEMC LK_H 4
MEMC LK_L4
MEMC LK_L6
Z0602
Z0604
Z0605
Z0606
Z0607
Z0608
Z0610
Z0609
Z0611
Z0612
Z0613
Z0615
Z0614
Z0616
Z0617
Z0618
Z0619
CN4
DDR_SO-DIMM1_R
SODIMM-DDR_200P_R
112
111
110
109
108
107
106
105
102
101
115
100
99
117
116
5
7
13
17
6
8
14
18
19
23
29
31
20
24
30
32
41
43
49
53
42
44
50
54
55
59
65
67
56
60
66
68
127
129
135
139
128
130
136
140
141
145
151
153
142
146
152
154
163
165
171
175
164
166
172
176
177
181
187
189
178
182
188
190
9
10
21
22
33
34
36
45
46
57
58
69
70
81
82
92
93
94
113
114
131
132
143
144
155
156
157
167
168
179
180
191
192
3
4
15
16
27
28
38
39
40
51
52
63
64
75
76
87
88
90
103
104
125
126
137
138
149
150
159
161
162
173
174
185
186
85
123
124
200
86
97
98
194
196
198
1
2
197
199
71
73
79
83
72
74
80
84
12
26
48
62
134
148
170
184
78
11
25
47
61
133
147
169
183
77
118
119
120
121
122
96
95
35
160
89
37
158
91
193
195
A0
A1
A2
A3
A4
A5
A6
A7
A8
A9
A10/AP
A11
A12
BA0
BA1
DQ0
DQ1
DQ2
DQ3
DQ4
DQ5
DQ6
DQ7
DQ8
DQ9
DQ10
DQ11
DQ12
DQ13
DQ14
DQ15
DQ16
DQ17
DQ18
DQ19
DQ20
DQ21
DQ22
DQ23
DQ24
DQ25
DQ26
DQ27
DQ28
DQ29
DQ30
DQ31
DQ32
DQ33
DQ34
DQ35
DQ36
DQ37
DQ38
DQ39
DQ40
DQ41
DQ42
DQ43
DQ44
DQ45
DQ46
DQ47
DQ48
DQ49
DQ50
DQ51
DQ52
DQ53
DQ54
DQ55
DQ56
DQ57
DQ58
DQ59
DQ60
DQ61
DQ62
DQ63
VDD
VDD
VDD
VDD
VDD
VDD
VDD
VDD
VDD
VDD
VDD
VDD
VDD
VDD
VDD
VDD
VDD
VDD
VDD
VDD
VDD
VDD
VDD
VDD
VDD
VDD
VDD
VDD
VDD
VDD
VDD
VDD
VDD
VSS
VSS
VSS
VSS
VSS
VSS
VSS
VSS
VSS
VSS
VSS
VSS
VSS
VSS
VSS
VSS
VSS
VSS
VSS
VSS
VSS
VSS
VSS
VSS
VSS
VSS
VSS
VSS
VSS
VSS
VSS
VSS
VSS
DU
A13/DU
DU
DU
DU/RESET#
A13/RF U
DU/BA2
SA0
SA1
SA2
VREF
VREF
VDDSPD
VDDID
CB0
CB1
CB2
CB3
CB4
CB5
CB6
CB7
DM0
DM1
DM2
DM3
DM4
DM5
DM6
DM7
CB9
DQS0
DQS1
DQS2
DQS3
DQS4
DQS5
DQS6
DQS7
CB8
RAS#
WE#
CAS#
S0#
S1#
CKE0
CKE1
CK0
CK1
CK2
CK0#
CK1#
CK2#
SDA
SCL
C418
0.1U_X7R
C445
0.1U_X7R
C416
0.1U_X7R
C420
0.1U_X7R
C449
0. 1U _X7R
C681
0.1U_X7R
C683
0.1U _X7R
C447
0.1U_X7R
C465
0.1U_X7R
C464
0.22U
C439
10U_0805
C442
0.1U _X7R
C446
0.1U_X7R
C438
0.1U_X7R
C441
0. 1U _X7R
C453
0.1U _X7R
C454
0. 1U _X7R
C463
1U
C444
0.1U_X7R
C443
0.1U_X7R
C440
0. 1U _X7R
T649
C448
0.1U_X7R
C466
0.1U_X7R
C433
10U _0805
R416
75_1%
T651
C461
10U_0805
C462
100P
R412
*10K
R415
75_1%
C450
0.1U _X7R
C452
0.1U_X7R
C429
0.1U_X7R
CN5
DDR_SO-DIMM2_S
CA0144-200N01_R
112
111
110
109
108
107
106
105
102
101
115
100
99
117
116
5
7
13
17
6
8
14
18
19
23
29
31
20
24
30
32
41
43
49
53
42
44
50
54
55
59
65
67
56
60
66
68
127
129
135
139
128
130
136
140
141
145
151
153
142
146
152
154
163
165
171
175
164
166
172
176
177
181
187
189
178
182
188
190
9
10
21
22
33
34
36
45
46
57
58
69
70
81
82
92
93
94
113
114
131
132
143
144
155
156
157
167
168
179
180
191
192
3
4
15
16
27
28
38
39
40
51
52
63
64
75
76
87
88
90
103
104
125
126
137
138
149
150
159
161
162
173
174
185
186
85
123
124
200
86
97
98
194
196
198
1
2
197
199
71
73
79
83
72
74
80
84
12
26
48
62
134
148
170
184
78
11
25
47
61
133
147
169
183
77
118
119
120
121
122
96
95
35
160
89
37
158
91
193
195
A0
A1
A2
A3
A4
A5
A6
A7
A8
A9
A10/AP
A11
A12
BA0
BA1
DQ0
DQ1
DQ2
DQ3
DQ4
DQ5
DQ6
DQ7
DQ8
DQ9
DQ10
DQ11
DQ12
DQ13
DQ14
DQ15
DQ16
DQ17
DQ18
DQ19
DQ20
DQ21
DQ22
DQ23
DQ24
DQ25
DQ26
DQ27
DQ28
DQ29
DQ30
DQ31
DQ32
DQ33
DQ34
DQ35
DQ36
DQ37
DQ38
DQ39
DQ40
DQ41
DQ42
DQ43
DQ44
DQ45
DQ46
DQ47
DQ48
DQ49
DQ50
DQ51
DQ52
DQ53
DQ54
DQ55
DQ56
DQ57
DQ58
DQ59
DQ60
DQ61
DQ62
DQ63
VDD
VDD
VDD
VDD
VDD
VDD
VDD
VDD
VDD
VDD
VDD
VDD
VDD
VDD
VDD
VDD
VDD
VDD
VDD
VDD
VDD
VDD
VDD
VDD
VDD
VDD
VDD
VDD
VDD
VDD
VDD
VDD
VDD
VSS
VSS
VSS
VSS
VSS
VSS
VSS
VSS
VSS
VSS
VSS
VSS
VSS
VSS
VSS
VSS
VSS
VSS
VSS
VSS
VSS
VSS
VSS
VSS
VSS
VSS
VSS
VSS
VSS
VSS
VSS
VSS
VSS
DU
A13/DU
DU
DU
DU/RESET#
A13/RFU
DU/BA2
SA0
SA1
SA2
VREF
VREF
VDDSPD
VDDID
CB0
CB1
CB2
CB3
CB4
CB5
CB6
CB7
DM0
DM1
DM2
DM3
DM4
DM5
DM6
DM7
CB9
DQS0
DQS1
DQS2
DQS3
DQS4
DQS5
DQS6
DQS7
CB8
RAS#
WE#
CAS#
S0#
S1#
CKE0
CKE1
CK0
CK1
CK2
CK0#
CK1#
CK2#
SDA
SCL
C685
0. 1U _X7R
C437
0.01U
C419
0.1U_X7R
T648
R438
*10K
C643
0.1U_X7R
C451
0.1U _X7R
C432
10U _0805
R439
10K
T650
C430
0.1U_X7R
C684
0.1U_X7R
C428
0.1U_X7R
SO-DIMM0 SO-DIMM1
5A
LAYOUT
Trace>12mil
94/10/31 Kevin
94/10/31 Kevin
94/10/31 Kevin

Schematic Diagrams
B - 8 DDR TERMINATION
B.Schematic Diagrams
DDR TERMINATION
Sheet 7 of 45
DDR
TERMINATION
+1.25V +2. 5V +1.25V +2.5V +2. 5V+1.25V
+1 . 25 V
+1.25V
+1. 25 V
+1. 2 5V
MAA[0.. 13] 3,6
MEM DQS [ 0. . 7] 3 , 6
MEMDATA[0. .63] 3,6
MAB[0.. 13] 3,6
+1.25V 3,4,30
MEMCKEB3,6
DQM53, 6
+2.5V 3,4,5,6,16,30,33
MEMC KEA3,6
MEMWEA_L3,6
MEMBANKA03,6
MEM C S_ L 03,6
MAA133,6
MEMBANKB13,6
MEMRASB_L3,6
MEM C S_ L 33,6
DQM[0..7]3, 6
MEMCASA_L3,6
MEM C S_ L 13,6
MEMBANKA13,6
MEMRASA_L3,6
MEMC S _L23,6
MAB133,6
MEMBAN KB03,6
MEMWEB_L3,6
MEMCASB_L3,6
DQM23,6
MAA[0. .13]
MAB[0. .13]
MEMDATA[0.. 63]
MEMDQS[0..7]
MAA9
MEMDATA60
MEMDATA42
MEMDATA27
MEMDATA2
MEMDATA54
MEMCS_L2
MEMDATA40
DQM5
MAA3
MEMDATA59
MEMDATA36
MEM D QS 6
MEMDATA8
MEMDATA52
MEMDATA58
DQM7
MAA8
MEMDATA51
MEMBANKB1
DQM1
MEMDATA47
MAA12
MEMD A TA3 3
MAA1
MAA2
MEMDATA44
MEMDATA4
MAB12
MAA5
MEMW E A _L
MEMDATA18
MAB5
MAA10
MEMDATA35
MEMDATA14
MAB7
MEMDATA31
DQM6
MEMDATA25
MEMDATA6
MEMDATA50
MEM D QS 5
MEMDATA39
MEM D QS 7
MAA11
MEMDATA13
MEMDATA55
MEMDATA37
DQM0
MEMDATA12
MEMDATA46
MEM D QS 2
MEMDATA49
MEMD QS 4
MEMDATA3
MEMDATA43
MEMR A S A_ L
MEMDATA41
MEMBAN KA0
MAA0
MEMDATA57
MEMDATA26
MEMDATA61
MEMBAN KA1
MEMD A TA3 4
MAA6
MEMDATA62
MAB9
MEMDATA5
MEMC S _ L0
MAB10
MEMD A TA3 2
MEMDATA53
DQM4
MAA7
MAB0
MEMCKEB
MEMDATA56
MEMDATA30
MAB2
MEM D QS 1
MEMDATA48
MEM D QS 3
MEM D QS 0
MEMDATA9
MEMDATA19
MEMDATA23
MEMDATA38
MEMDATA45
MAB13
MAA13
MEMDATA24
MEMDATA7
MEMDATA15
MEMDATA28
MEMDATA63
MEMC KEA
MAB11
MAB6
MAB4
MAB8
MEMDATA17
MEMDATA16
MEMDATA11
MEMDATA10
MEMDATA0
MEMDATA1
ME MC S_ L 3
MEMRASB_L
MEMBANKB0
DQM[0..7]
MAA4
MEMC A S A_ L
MEMC S _ L1
MEMW E B _L
MAB3
MEMC A S B_ L
MAB1
MEMD A TA 2 1
MEMD A TA 2 0
MEMD A TA 2 2
DQM2
MEMDATA29
DQM3
Z0706
Z0707
Z0705
Z0703
Z0704
Z0701
Z0702
T646
T643
C487
0.1U_X7R
T645
T647
C406
0.1U_X7R
C478
0. 1U _X7 R
T644
C482
0.1U_X7R
RN58
8P4RX47
8 1
7 2
6
5
3
4
C488
0.1U_X7R
C708
0.1U_X7R
C480
0.1U_X7R
C727
0.22U
R650
47
RN15
8P4RX47
81
72
6
5
3
4
C473
0.1U_X7R
C485
0.1U_X7R
RN22
8P4R X68
8 1
7 2
6
5
3
4
C730
0.22U
C719
0.1U_X7R
C469
0.1U_X7R
RN64
8P4R X68
8 1
7 2
6
5
3
4
C712
0.1U_X7R
C479
0.1U_X7R
C720
0.1U_X7R
C731
0.1U_X7R
C715
0.1U_X7R
RN31
8P4R X68
8 1
7 2
6
5
3
4
+
C741
4.7U_0805
C716
0.1U_X7R
RN56
8P4RX68
1
2
3
45
6
7
8
RN61
8P4RX68
1
2
3
45
6
7
8
C707
0.1U_X7R
C491
0.1U_X7R
+
C468
4.7U_0805
C475
0.1U_X7R
C494
0.1U_X7R
R649
47
RN33
8P4R X68
8 1
7 2
6
5
3
4
C734
0.1U _X7R
C404
0.1U_X7R
RN14
8P4RX47
81
72
6
5
3
4
C722
0.1U_X7R
RN27
8P4RX47
8 1
7 2
6
5
3
4
T641
C677
0.22U
T642
C725
0.1U_X7R
C489
0.1U_X7R
C676
0.22U
C697
0.1U_X7R
C490
0.1U_X7R
C472
0.1U_X7R
C738
0.22U
C679
0.1U_X7R
C736
0.22U
C474
0.1U_X7R
RN62
8P4RX68
8 1
7 2
6
5
3
4
C486
0.1U_X7R
C699
0.1U_X7R
C732
100P
C733
0.1U_X7R
C711
0.1U_X7R
RN44
8P4RX47
8 1
7 2
6
5
3
4
C714
0.1U_X7R
C729
0.1U_X7R
C724
0.1U_X7R
RN32
8P4R X68
8 1
7 2
6
5
3
4
RN60
8P4RX68
8 1
7 2
6
5
3
4
C726
1000P
RN28
8P4RX47
1
2
3
45
6
7
8
+
C743
4.7U_0805
RN63
8P4RX68
1
2
3
45
6
7
8
RN59
8P4RX47
8 1
7 2
6
5
3
4
C735
0.1U_X7R
C484
0.1U_X7R
C470
0.1U_X7R
R631
47
RN25
8P4R X68
8 1
7 2
6
5
3
4
C483
0.1U_X7R
C680
0.1U_X7R
C718
0.1U_X7R
RN54
8P4R X68
8 1
7 2
6
5
3
4
RN24
8P4R X68
8 1
7 2
6
5
3
4
C723
0.1U_X7R
C717
0. 1U _X7 R
RN46
8P4RX47
8 1
7 2
6
5
3
4
C403
0.1U_X7R
RN16
8P4RX47
81
72
6
5
3
4
C476
0.1U_X7R
RN65
8P4R X68
8 1
7 2
6
5
3
4
C471
0.1U_X7R
RN21
8P4R X68
8 1
7 2
6
5
3
4
C495
0.1U_X7R
C675
0.1U_X7R
RN53
8P4R X68
8 1
7 2
6
5
3
4
C728
0.1U_X7R
RN30
8P4R X68
8 1
7 2
6
5
3
4
C492
0.1U_X7R
C737
0.1U_X7R
RN29
8P4RX68
8 1
7 2
6
5
3
4
RN45
8P4RX47
8 1
7 2
6
5
3
4
C682
0.1U_X7R
C481
0.1U_X7R
C493
0.1U_X7R
RN23
8P4R X68
8 1
7 2
6
5
3
4
C417
0.1U_X7R
C721
0.1U_X7R
C709
0.22U
C713
0.1U_X7R
C405
100 0P
C477
0.1U_X7R
RN57
8P4R X68
8 1
7 2
6
5
3
4
RN26
8P4RX47
8 1
7 2
6
5
3
4
C710
0.1U_X7R
C678
0.1U_X7R
C402
0.1U_X7R
RN55
8P4R X68
8 1
7 2
6
5
3
4
NOTE: Place these decoupling
capacitors close to VTT_MEM
termination resistors. (one
decoupling capacitor for each
two R-packs)
Place these
decoupling
capacitors on
VTT_MEM trace
2.4A

Schematic Diagrams
LCD CON & LCD VCC B - 9
B.Schematic Diagrams
LCD CON & LCD VCC
Sheet 8 of 45
LCD CON & LCD
VCC
PLVDD
+VDD3
+5VS
+3VS
+3VS
+3VS
+5VS
EVDDID
PLVDD
+12V
+12V
+3VS 2, 4,9,10,11,12,13,14,16,18, 19, 22, 23,24,25,28,29, 32, 33, 35, 36
LVDS_UN2 36
LVDS_UP1 36
LVDS_UN1 36
LVDS_UCLKP 36
LVDS _UC LKN 36
LVDS_UP2 36
LVDS_UP3 36
LVDS_UN3 36
LVDS_LN3 36
LVDS_LN1 36
LVDS_LP1 36
LVDS_LP0 36
LVDS_LCLKN 36
LVDS_LP2 36
LVDS_LN0 36
LVDS_UN0 36
LVDS_LN2 36
LVDS_UP0 36
LVDS_LCLKP 36
LVDS_LP3 36
ENAVDD36
+5VS 11, 14, 16, 19,2 2,23,26,28,29,30,33,3 4,3 5,36
LCD_ID1 13, 36
PANEL_I D1 13, 36
LCD_ID0 13, 36
PANEL_I D0 13, 36
LCD_ID2 13, 36
PANEL_I D2 13, 36
+12V 20,21,23,26,28, 29, 30, 32
+VDD 3 4,13,16, 19,23, 29,30,3 1
LVDSLP1
LVDSLN 1
LVDSLP0
LVDSLN 0
LVDSLCLKP
LVDSLCLKN
LVDSLP2
LVDSLN 2
LVDSUP0
LVDSUN0
LVDSLP3
LVDSLN 3
LVDSUP2
LVDSUN2
LVDSUP1
LVDSUN1
LVDSUP3
LVDSUN3
LVDSUCLKP
LVDSUCLKN
Z080 6
ENCTL
LVDSU N3
LVDSU CLKP
LVDSU P2
LVDSU CLKN
LVDSU N2
LVDSU P3
Z0805
LVDSU N1
LVDSU P1
LVDSU N0
LVDSU P0
LVDSLN 3
LVDSLP3
LVDSLC LKN
LVDSLC LKP
LVDSLN 2
LVDSLP2
LVDSLP1
LVDSLN 1
LVDSLN 0
LVDSLP0
Z0803
Z0804
Z08 12 Z0813
Z0808
Z0809
Z0810
Z0811
Z0802
Z0801
Z0807
C41
10U_1206
C552
0.1U
C545
10U_1206
CP2
8P4CX10PF
1
2
3
4 5
6
7
8
RP3
8P4RX0
81
72
6
5
3
4
R773
330K
JP5 *OPEN
1 2
JP6
*OPEN
1 2
RP2
8P4RX0
81
72
6
5
3
4
C550
0.1U
+
C47
*100U_6. 3V_7343
12
RP1
8P4RX0
81
72
6
5
3
4
C46
0.1U
L50
L_1 206( 162 )
1 2
JLCD1
CON40_LCD
1
2
3
4
5
6
7
8
9
10
11
12
13
14
15
16
17
18
19
20
21
22
23
24
25
26
27
28
29
30
31
32
33
34
35
36
37
38
39
40
JP8
*OPEN
1 2
R20
0
R15
100_0805
Q2
2N7002
G
DS
Q94
2N7002
G
DS
Q4
2N7002
G
DS
RP5
8P4RX0
81
72
6
5
3
4
R774
10K
CP1
8P4CX10PF
1
2
3
4 5
6
7
8
Q92
AO4433
4
62
5
73
1
8
R17
1M
RP4
8P4RX0
81
72
6
5
3
4
T64 0
T639
JP4 *OPEN
12
C910
0.1U
C866
10U_1206
L13
*L_0805(159)
JP7
OPEN
1 2
C49
*0.1U
RP9
8P4RX10K
81
72
6
5
3
4
CP3
8P4CX10PF
1
2
3
4 5
6
7
8
JP1 OPEN
1 2
JP2 *OPEN
1 2
CP5
8P4CX10PF
1
2
3
4 5
6
7
8
JP3 OPEN
1 2
C544
0.1U
CP4
8P4CX10PF
1
2
3
4 5
6
7
8
LCD Vcc Power trace >= 60mil
Note: Check 20" panel signal.
LCD Vcc Power trace >= 60mil
3.3V@1130mA
NEW PARTS
94/9/15
Rubband
94/9/15
Ru b ban d
1 0 0 ==> LG 17" LP171WU1(WUXGA)
0 1 1 ==> Sam sung 17" LTN170WU-L01(WUXGA)
0 1 0 ==> Sam sung 19" LTN190W-L01(WSXGA+)
1 1 1 ==> LG 17.1" LP171W01( WXGA)
1 0 1 ==> AUO 17" B170PW01(WXGA)
PANEL_ID
1 1 0 ==> LG 17.1" LP171W02(WSXGA+)
Del L12(L_0805).
94/9/26
Rubband
94/9/28
R15 change to 100 ohm
R17 change to 1M ohm
Add C910 0.1U
Ru b ba n d
0 0 1==> LG 20"
94/10/31 Kevin

Schematic Diagrams
B - 10 CK804 HT Part A
B.Schematic Diagrams
CK804 HT Part A
Sheet 9 of 45
CK804 HT Part A
+3VS
+3VS
+VD D 5
+3V
+3VS
+3VS
+1. 2V _HT
+2. 5VS
VR_PWRGD32
HTVDD_EN2
CPUVDD_EN32
CPUCLK_H 4
CPUCLK_L 4
THER MTRI P# 4
CPU_PWRGD 4
CPURST# 4
+1. 2V_ H T 2 ,14
+3V 4,10, 11, 13,1 4,17,18,19 ,20, 21,22,23,24,26,29,32, 33
+2.5V 3,4,5,6,7,16,30,33
+3VS 2,4, 8, 10, 11, 12,13,1 4,16 ,18,19, 22, 23,24,25,28,29,32,33, 35,36
L0_CTLIN_H 0 2
L0_CTLIN_L0 2
L0_CLKIN_H1 2
L0_CLKIN_L0 2
L0_CLKIN_L1 2
L0_CLKIN_H0 2
L0_CADIN_L[15..0] 2
L0_CADIN_H[15..0] 2L0_CADOUT_H[ 15. .0]2
L0_CADOUT_L[15. . 0]2
L0_CLKOUT_H02
L0_CLKOUT_L02
L0_CLKOUT_H12
L0_CLKOUT_L12
L0_CTLOUT_H02
L0_CTLOUT_L02
+VDD 5 13,16,19,23,26,29,30,32,34,36
LDTS TOP #4
HT_COMP2
CK8_TMS
CPUCLK_H
HT_COMP1
CK8_TDO
CPUCLK_L
Z0902
CK8_TDI
T P_ CP U_C LK _ 66
CK8_TCK
CPUVDD_EN
3.3V_PLL_HT CK8_TRST*
HTVDD_EN
3.3V_PLL_CPU
HT_REQ*
HT_BASE
HT_VLD
Z0903
Z0901
L0_CADOUT_H1
L0_CADOUT_H8
L0_CADOUT_H14
L0_CADOUT_H11
L0_CADOUT_H15
L0_CADOUT_H5
L0_CADOUT_H4
L0_CADOUT_H0
L0_CADOUT_H6
L0_CADOUT_H9
L0_CADOUT_H2
L0_CADOUT_H10
L0_CADOUT_H12
L0_CADOUT_H7
L0_CADOUT_H3
L0_CADOUT_H13
L0_CADIN_H1
L0_CADIN_H5
L0_CADIN_H11
L0_CADIN_H8
L0_CADIN_H12
L0_CADIN_H2
L0_CADIN_H6
L0_CADIN_H14
L0_CADIN_H9
L0_CADIN_H3
L0_CADIN_H10
L0_CADIN_H13
L0_CADIN_H4
L0_CADIN_H7
L0_CADIN_H0
L0_CADIN_H15
L0_CADOUT_L8
L0_CADOUT_L9
L0_CADOUT_L4
L0_CADOUT_L10
L0_CADOUT_L6
L0_CADOUT_L5
L0_CADOUT_L2
L0_CADOUT_L7
L0_CADOUT_L3
L0_CADOUT_L12
L0_CADOUT_L15
L0_CADOUT_L1
L0_CADOUT_L13
L0_CADOUT_L14
L0_CADOUT_L0
L0_CADOUT_L11
L0_CADIN_L8
L0_CADIN_L3
L0_CADIN_L14
L0_CADIN_L6
L0_CADIN_L1
L0_CADIN_L0
L0_CADIN_L15
L0_CADIN_L12
L0_CADIN_L2
L0_CADIN_L13
L0_CADIN_L5
L0_CADIN_L11
L0_CADIN_L4
L0_CADIN_L10
L0_CADIN_L7
L0_CADIN_L9
L0_CLKI N _H0
L0_CLKI N _L1
L0_CTLIN_L0
L0_CLKI N _L0
L0_CLKI N _H1
L0_CTLIN_H0
L0_CLKOUT_L1
L0_CTLOUT_H0
L0_CTLOUT_L0
L0_CLKOUT_H1
L0_CLKOUT_H0
L0_CLKOUT_L0
L24
L_0603(129)
1 2
SEC 1 OF 7
U4H1A
I101
MB GA 7 40
CK804
AG27
AG28
AD3
AE3
AK4
AJ4
AK5
AF28
AF27
N22
M22
W27
Y28
AB23
AB24
AC28
AC27
Y25
Y23
AA22
AB25
AC25
AD24
AD25
AF26
AA27
AA29
AB29
AB28
AD28
AE28
AF29
AG29
Y26
Y24
Y22
AB26
AC26
AC24
AD26
AE26
AA28
AA30
AB30
AC29
AD27
AE29
AF30
AG30
AC5
AC3
AB6
AC6
AD5
M25
AF25
M28
M26
L27
L29
L28
W28
W29
T24
T23
R27
R28
V23
V25
U26
T22
T26
P23
N26
P24
V28
V30
U29
U27
R29
P30
N30
N28
V22
V24
V26
U22
T25
P22
P26
P25
V29
U30
U28
T28
P28
P29
N29
N27
+3.3V_PLL_CPU
+3.3V_PLL_HT
CPUVDD_EN
HTVDD_EN
MEM_VLD
CPU_VLD
HT_VLD
HT_CAL_GND 2
HT_CAL_GND 1
HT_STOP*
HT_REQ*
HT_RXCTL*
HT_RXCTL
HT_RX_CLK1*
HT_RX_CLK1
HT_RX_CLK0*
HT_RX_CLK0
HT_RXD15*
HT_RXD14*
HT_RXD13*
HT_RXD12*
HT_RXD11*
HT_RXD10*
HT_RXD9*
HT_RXD8*
HT_RXD7*
HT_RXD6*
HT_RXD5*
HT_RXD4*
HT_RXD3*
HT_RXD2*
HT_RXD1*
HT_RXD0*
HT_RXD15
HT_RXD14
HT_RXD13
HT_RXD12
HT_RXD11
HT_RXD10
HT_RXD9
HT_RXD8
HT_RXD7
HT_RXD6
HT_RXD5
HT_RXD4
HT_RXD3
HT_RXD2
HT_RXD1
HT_RXD0
TR ST*
TMS
TD O
TD I
TC K
CPU_COMP
THERMTRIP/GPI O*
CPU_RST*
CPU_PWROK
CPU _CLK_66
CPU_CLK*
CPU_CLK
HT_TXCTL*
HT_TXCTL
HT_TX_CLK1*
HT_TX_CLK1
HT_TX_CLK0*
HT_TX_CLK0
HT_TXD15*
HT_TXD14*
HT_TXD13*
HT_TXD12*
HT_TXD11*
HT_TXD10*
HT_TXD9*
HT_TXD8*
HT_TXD7*
HT_TXD6*
HT_TXD5*
HT_TXD4*
HT_TXD3*
HT_TXD2*
HT_TXD1*
HT_TXD0*
HT_TXD15
HT_TXD14
HT_TXD13
HT_TXD12
HT_TXD11
HT_TXD10
HT_TXD9
HT_TXD8
HT_TXD7
HT_TXD6
HT_TXD5
HT_TXD4
HT_TXD3
HT_TXD2
HT_TXD1
HT_TXD0
R248 10K
R534 10K
C173
0.33U
R206 0
L23
L_0603( 129)
1 2
R213 10K
R289 549_1%
C154
0.1U
C153
0.1U
R228 49. 9_1%
R229 150_1%
R249 10K
PQ18
2N3904
B
E
C
C822
220P
R295
10K
Q44
2N7002
G
DS
C580
10U_1206
R558
*200
C581
10U_1206
R561
*200
C163
0.1U
C584
0. 1U
R216 6 .2K
R200
10K
R195
10K
C164
0.1U
C583
0.1U
C158
*0.1U
BACKUP TERM ( NOT REQUIR ED)
CK804 Max Power
dissipation 13.5W
Thermal operating
temperature 90C
7mA
10mA
CPU_PWRGD,CPURST# Route 5/10,
Length 1.5"~~7".
CPUCLK_H,CPUCLK_L Route
5/5/20, Match w ithin 75mils of each
other.Length 1.5"~~12".
LDTSTOP#
route 5/10
HT Bus route 5/5
HT Bus route 5/5
HT Bus route 5/5
HT Bus route 5/5

Schematic Diagrams
CK804 PCI-E Part B B - 11
B.Schematic Diagrams
CK804 PCI-E Part B
+3VS
+3V
+1.5VS
+1.5VS
+3VS
+3VS
+3VS
+3V
PEG_RXP[0..15] 36
PEG_RXN[0..15] 36
CLK_PC IE_REG 36
CLK_PC IE_REG# 36
PE_R ST#24,36
PCIE_WAKE#17,24
+1.5VS 14,24,33,34
+3V 4,9,11,13,14,17,18,19,20,21,22,23,24,26,29,32,33
PE1_IN #24
PE1_PRSN T#36
PE3_IN17
PE3_IN #17
PE1_OUT 24
PE1_OUT# 24
PE3_OUT# 17
PE3_OUT 17
PE1_REFC LK 36
PE1_REFC LK# 36
CLK_LAN# 17
CLK_LAN 17
PE2_REFC LK 24
PE2_REFC LK# 24
PE1_IN24
+3VS 2,4,8,9,11,12,13,14,16,18,19,22,23,24,25,28,29,32,33,35,36
PE0_PRSNT#36
PE2_PRSNT#24
PE2_OUT 24
PE2_OUT# 24PE2_IN #24
PE2_IN24
PEG_TXN[0..15]36
PEG_TXP[0..15]36
PRSTEN11,22
PE_RST_GLAN#17
PE_COMP
Z1046
+3.3V_PLL_PE_CORE
TP_PECLK_TEST*
1.5V_PL L_PE
Z1034
TP_PE4_IN*
Z1041
Z1038
TP_PE_REFCLK_C
Z1043
Z1045
TP_PE4_TX*
TP_PE4_IN
Z1033
Z1044
Z1042
TP_PE4_TX
TP_PE_REFCLK_C*
Z1037
TP_PECLK_TEST
PEG_RXN[0..15]
PEG_RXN0
PEG_RXN1
PEG_RXN2
PEG_RXN4
PEG_RXN5
PEG_RXN6
PEG_RXN3
PEG_RXN7
PEG_RXN8
PEG_RXN9
PEG_RXN10
PEG_RXN11
PEG_RXN12
PEG_RXN13
PEG_RXN14
PEG_RXN15
Z1047
PEG_RXP6
PEG_RXP10
PEG_RXP14
PEG_RXP4
PEG_RXP9
PEG_RXP13
PEG_RXP2
PEG_RXP0
PEG_RXP8
PEG_RXP3
PEG_RXP12
PEG_RXP7
PEG_RXP[0..15]
PEG_RXP1
PEG_RXP5
PEG_RXP15
PEG_RXP11
PEG_TXP2
PEG_TXP0
PEG_TXN4
PEG_TXN12
PEG_TXN15
PEG_TXN7
PEG_TXN10
PEG_TXN1
PEG_TXN8
PEG_TXN6
PEG_TXN13
PEG_TXN11
PEG_TXN14
PEG_TXN9
PEG_TXN0
PEG_TXN2
PEG_TXN3
PEG_TXN5
PEG_TXP7
PEG_TXP8
PEG_TXP6
PEG_TXP5
PEG_TXP12
PEG_TXP15
PEG_TXP13
PEG_TXP3
PEG_TXP10
PEG_TXP14
PEG_TXP9
PEG_TXP11
PEG_TXP4
PEG_TXP1
R366 40.2_1%
R596 33
R365 40.2_1%
R595 33
R328 499_1%
C655
0.1U
C324
10U_1206
C653
0.1U
R608 40.2_1%
R350
10K
R609 40.2_1%
R349
10K
L38
L_0603( 129)
1 2
R724 *10K
L40
L_0603(129)
1 2
C344
10U _1206
C308
0.1U
C317
0.1 U
R352
10K
C318
0.1U
R280
10K
Q48
*BSS138
G
D S
C336
0.1U
R594 33
C337
4.7U_0805
R593 33
R598 33
R597 33
R356 33
R357 33
R351 10K
SEC 2 OF 7
CK804
U4H1B
I145
MBGA740
A26
B28
A28
A27
E23
E22
J19
K19
E21
G20
H20
F22
E20
F20
G22
E18
D18
D22
F8
E9
G10
E10
J10
F12
G12
F14
G14
J15
E14
F16
G16
J17
E17
G18
E8
F10
H10
D10
J11
E12
H12
E13
H14
J16
D14
E16
H16
J18
F18
H18
B26
E24
D24
C25
B25
A25
A21
A22
B23
C23
B22
C22
D23
C24
C21
B21
C20
D21
C19
D19
C18
B19
B7
D8
D9
A9
A10
C10
C11
C12
C13
A13
B14
B15
D15
D17
B17
B18
C7
C8
C9
B9
B10
B11
D11
D13
B13
A14
C14
C15
C16
C17
A17
A18
GND_PLL_PE
+1.5V_PLL_PE_CORE
+1.5V_PLL_PE_DVDD
+1.5V_PLL_PE_AVDD
PE_W AKE *
PE_RST*
PE4_RX*
PE4_RX
PE3_PRSNT*
PE3_RX*
PE3_RX
PE2_PRSNT*
PE2_RX*
PE2_RX
PE1_PRSNT*
PE1_RX*
PE1_RX
PE0_PRSNT*
PE0_RX15*
PE0_RX14*
PE0_RX13*
PE0_RX12*
PE0_RX11*
PE0_RX10*
PE0_RX9*
PE0_RX8*
PE0_RX7*
PE0_RX6*
PE0_RX5*
PE0_RX4*
PE0_RX3*
PE0_RX2*
PE0_RX1*
PE0_RX0*
PE0_RX15
PE0_RX14
PE0_RX13
PE0_RX12
PE0_RX11
PE0_RX10
PE0_RX9
PE0_RX8
PE0_RX7
PE0_RX6
PE0_RX5
PE0_RX4
PE0_RX3
PE0_RX2
PE0_RX1
PE0_RX0
+3.3V_PLL_PE_CORE
PECLK_COMP_GND
PE_CLK_TEST*
PE_CLK_TEST
PE_RE F CLKIN*
PE_R EF C LKIN
PE4_TX*
PE4_TX
PE3_REFCLK*
PE3_REFCLK
PE3_TX*
PE3_TX
PE2_REFCLK*
PE2_REFCLK
PE2_TX*
PE2_TX
PE1_REFCLK*
PE1_REFCLK
PE1_TX*
PE1_TX
PE0_REFCLK*
PE0_REFCLK
PE0_TX15*
PE0_TX14*
PE0_TX13*
PE0_TX12*
PE0_TX11*
PE0_TX10*
PE0_TX9*
PE0_TX8*
PE0_TX7*
PE0_TX6*
PE0_TX5*
PE0_TX4*
PE0_TX3*
PE0_TX2*
PE0_TX1*
PE0_TX0*
PE0_TX15
PE0_TX14
PE0_TX13
PE0_TX12
PE0_TX11
PE0_TX10
PE0_TX9
PE0_TX8
PE0_TX7
PE0_TX6
PE0_TX5
PE0_TX4
PE0_TX3
PE0_TX2
PE0_TX1
PE0_TX0
R607 40.2_1%
R606 40.2_1%
R279
0
C666
0.1U
C665
0.1U
R611 40.2_1%
R610 40.2_1%
PLACE AT CK804
150mA
80mA
18mA
route 5/5/20 max length 3000mils
PCIE route 5/5/20.
PCIE route 5/5/20.
PE3 for GIGA LAN
PE2 PCI-E Card
499 ohm
94/11/11 Kevin
Closed to U33 .
Sheet 10 of 45
CK804 PCI-E Part B

Schematic Diagrams
B - 12 CK804 PCI Part C
B.Schematic Diagrams
CK804 PCI Part C
+3VS
+3VS
+3VS
+3VS
+3V
+3VS
+5VS
+3VS
+3V
+3V
+3V
+3VS
PCI _C /BE3#18,19,20
PCI_C/ BE1#18,19,20
PCI _C /BE2#18,19,20
PCI _C /BE0#18,19,20
PCI_AD[ 0..31]18,19,20
PCI_TRDY#18,19,20
PCI_STOP#18,19, 20
PCI _F RAME#18,19,20
PCI _PER R#18,19,20
PCI_DEVSEL#18,19,20
PCI_PAR18,19,20
PCI _SER R#18,19,20
PCI_I RDY #18,19,20
PCI _PME#18,19,20
PM_C LK R UN #18,20,22
PCIRST1#18
PCLK_F WH 23
PCLK_IO 25
LPC_AD0 22,23,25
LPC_AD1 22,23,25
LPC_AD2 22,23,25
LPC_AD3 22,23,25
LPC_FRAME# 22,23,25
LPC_DRQ#0 25
INT_SERIRQ 20,22,25
INT_PIRQD# 19,20
INT_PIR QE# 19, 20
INT_PIRQF# 18,20
INT_PIRQG# 20
PCI_REQ3# 19
PCI_REQ0# 20
PCI_REQ2# 19
PCI_REQ1# 18
PCI_GNT3# 19
PCI_GNT2# 19
PCI_GNT1# 18
PCI_GNT0# 20
+3VS 2,4,8,9,10,12,13, 14,16,18,19,22,23, 24,25,28,29,32,33,35,36
SUS_ST# 25
PCI RST4#20,21
PRS T EN10,22
PCIRST2#19
PCIRST3#19
+3V 4,9,10,13,14,17,18,19,20,21,22,23,24,26,29,32,33
PCLK1394 18
PCLKMPCI 1 19
PCLKMPCI 2 19
PCLKPC M 20
PCIRST5#35
PCI RST8# 25
PCI RST7# 23
PCI RST6# 22
PCLK_H 8 22
+5VS 8,14,16,19,22,23,26,28,29,30,33,34,35,36
Z1109
Z1108
Z1110
LPC_CLK1
PCI_AD27
PCI_AD20
PCI_AD8
PCI_AD21
PCI_AD2
PCI_AD4
PCI_AD28
PCI_AD5
PCI_AD11
PCI_AD17
PCI_AD16
PCI_AD19
PCI_AD13
PCI_AD14
PCI_AD6
PCI_AD7
PCI_AD23
PCI_AD15
PCI_AD9
PCI_AD3
PCI_AD24
PCI_AD1
PCI_AD22
PCI_AD25
PCI_AD31
PCI_AD12
PCI_AD18
PCI_AD0
PCI_AD29
PCI_AD10
PCI_AD [ 0..31]
PCI_AD26
PCI_AD30
Z1101
Z1102
Z1112
Z1104
PCI _R EQ2#
PCI _SER R#
PCI _PER R#
PCI _FR AME#
INT_PIRQD#
INT_PIRQF#
IN T_PIRQE#
INT_PIRQG#
PCI_IRDY#
PCI _D EVSEL#
PCI _TRD Y #
PCI _STOP#
PM_CLKRUN#
PCI _R EQ0#
PCI _R EQ1#
PCI _R EQ3#
PCI _PME#
PCI _R EQ4#
Z1107
Z1106
PCLK_2
PCLK_3
PCLK_0
PCI _R EQ4#
Z1111
Z1103
Z1105
Z1114
Z1113
Z1116
LPC_CLK0
Z1121
Z1122
Z1115
R844 0
RN6
8P4RX8.2K
8 1
7 2
6
5
3
4
R286
8.2K
R725 *10K
C268
*10P
R303 8.2K
C265
*10P
R263 10
R201 33
R273 0
R277 8.2K
R45
10K
U50
*74AHC1G14
2 4
53
1
C264
*10P
R278 0
Q77
*BSS138
G
D S
R723 4.7K
C273
*10P
R291 33
R253 10
R317 22
R555 33
R300 0
R311 *22
R742 *100K
RN39
8P4RX8.2K
8 1
7 2
6
5
3
4
R292
*8.2K
R727 22
R726 *10K
T633
C285
*10P
R288 22
R294 22
R809
0
R556 33
RN7
8P4R X8. 2K
8 1
7 2
6
5
3
4
T634
R219
8. 2K
R285 33
R521
8.2K R214
*8.2K
R284 22
R287 22
R852 *0
SEC 3 OF 7
U4H1C
I99
MBGA740
CK804
AE7
AF16
N3
N1
N2
N4
P6
F6
F5
G4
E1
F2
E2
D1
F4
D4
F3
G2
J1
D5
A5
C5
C4
B3
A4
A3
B4
E4
E3
D3
B2
C3
D2
C1
C2
G3
H4
G7
G6
G5
H3
J4
K8
H6
H8
J5
J3
L9
J2
K7
H7
AB11
AB10
AE8
AD8
AH8
AF7
AC8
AC10
AD10
AE10
AF9
M3
L4
L3
K5
K2
L2
K3
D6
E5
E6
B5
P7
K4
M5
M6
M7
P5
M8
M9
N9
N5
LPC_R ESET*
PCI _RESET3*
PCI _RESET2*
PCI _RESET1*
PCI _RESET0*
PCI _CLKRUN/ GPIO*
PCI _PME/GPIO*
PCI _SERR/GPIO*
PCI _PERR*
PCI _PAR
PCI _DEVSEL*
PCI _STOP*
PCI _TRDY *
PCI _IRDY*
PCI _FRAME*
PCI _CBE3*
PCI _CBE2*
PCI _CBE1*
PCI _CBE0*
PCI _AD31
PCI _AD30
PCI _AD29
PCI _AD28
PCI _AD27
PCI _AD26
PCI _AD25
PCI _AD24
PCI _AD23
PCI _AD22
PCI _AD21
PCI _AD20
PCI _AD19
PCI _AD18
PCI _AD17
PCI _AD16
PCI _AD15
PCI _AD14
PCI _AD13
PCI _AD12
PCI _AD11
PCI _AD10
PCI _AD9
PCI _AD8
PCI _AD7
PCI _AD6
PCI _AD5
PCI _AD4
PCI _AD3
PCI _AD2
PCI _AD1
PCI _AD0
LPC_CLK1
LPC_CLK0
LPC_PWRDWN/GPIO*
SERI R Q
LPC_CS/DRQ1*
LPC_DRQ0*
LPC_F RAME*
LPC_AD 3
LPC_AD 2
LPC_AD 1
LPC_AD 0
PCI_C LKFB
PCI_CLK5
PCI_CLK4
PCI_CLK3
PCI_CLK2
PCI_CLK1
PCI_CLK0
PCI _INTZ*
PCI_INTY*
PCI_INTX*
PCI_INTW*
PCI_GNT4/GPIO*
PCI_GNT3/GPIO*
PCI_GNT2/GPIO*
PCI_GNT1/GPIO*
PCI_GNT0/GPIO*
PCI _R EQ4/GPIO*
PCI _R EQ3/GPIO*
PCI _R EQ2/GPIO*
PCI _R EQ1/GPIO*
PCI _R EQ0/GPIO*
R728 *10K
Q76
*BSS138
G
D S
C230
*10P
C280
*10P
U45
TC7SZ08
1
2
4
5
3
Q46
*BSS138
G
D S
Q87
2N7002
G
D S
C225
*10P
RN8
8P4RX8.2K
8 1
7 2
6
5
3
4
R211 33
PEX REFCL KIN FREQ
0 = 100MHZ
1 = 200MHZ
1394
1394
TUNER TV
WLAN
CARDBUS
CARDBUS
TUNER TV
WLA N
1394
0 = *COMMON MODE BELOW VDD/2
COMMON MODE LEV EL
PEX REFCLK
1 = COMMON MODE A BOV E V DD/2
PCI_CLKFB Length=PCI Length+500mils+2500mils
PCLK1394,PCLKMPCI1,2
Route 5/10.
PCLKPCM,PCLK_H8
Route 5/10.
Shared bus to all PCI Device
Route 5/5.
Shared bus to all PCI Device
Route 5/5.
Shared bus to all PCI Device
Route 5/5.
Shared bus to all PCI Device
Route 5/ 5.
CARDBUS
IDE
TUN ER TV
WLAN
H8
SIO
FLASH
H8
Change Net Name
Bryant
Voltage=+3.3V
94/11/14 Kevin
94/11/14 Kevin ADD
94/11/11 Kevin Remove R729
Sheet 11 of 45
CK804 PCI Part C

Schematic Diagrams
CK804 SATA & PATA Part D B - 13
B.Schematic Diagrams
CK804 SATA & PATA Part D
Sheet 12 of 45
CK804 SATA &
PATA Part D
+3VS +3VS
+3VS
+3VS
+3VS
+3VS
IDE_PDD[0..15] 35
INT_IRQ14 35
IDE_PDA0 35
IDE_PDA1 35
IDE_PDA2 35
IDE_PDCS1# 35
IDE_PDCS3# 35
IDE_PDDREQ 35
IDE_PDIOR# 35
IDE_PIORDY 35
IDE_PDIOW# 35
IDE_PDDACK# 35
SATALED#35
+3VS 2, 4,8,9,10,11, 13, 14,16,18,19, 22, 23,24,25, 28, 29, 32,33,3 5, 36
SATARXP035
SATATXN035
SATARXN035
SATATXP035
SATATXP135
SATATXN135
SATARXN135
SATARXP135
+1. 5V_SP_PLLP WR
ID E_C O MP_3P 3V
TP_SPREFCLK*
SP_TERMP
TP_ATEST
C BLE_D ET _P
Z1201
IDE_COMP_GND
1.5V_PLL_SP
SP_TERMN
RTC_XTALOUT
CBLE_D ET _S
TP_SPREFCLK
TP_SPTSTCLK*
Z1204
Z1202
3. 3V_P LL_SP _C ORE
IDE_PDD[0..15]
ID E_PDD 11
ID E_PDD 15
ID E_PDD 7
ID E_PDD 4
ID E_PDD 9
ID E_PDD 3
ID E_PDD 1
ID E_PDD 13
ID E_PDD 6
ID E_PDD 10
ID E_PDD 5
ID E_PDD 14
ID E_PDD 12
ID E_PDD 8
ID E_PDD 2
ID E_PDD 0
ID E_ DR EQ _S
IDE_INTR_S
Z1203
TP_SPTSTCLK
XT ALI N
XT ALOU T
Z1205
Z1206
Z1208
Z1207
Z1210
Z1209
Z1212
Z1211 Z1213
Z1214
Z1215
Z1216
Z1217
Z1218
Z1219
Z1221
Z1224
Z1225
Z1223
Z1226
Z1222
Z1220
Z1227
Z1228
Z1229
Z1230
Z1232
Z1233
Z1231
Z1234
Z1235
RTC_XTALOUT
R515
*8.2K
R517 10K
C170
0.01U
Y8
MC-146
1 4
3 2
R207 10K
Y6
25M H z
1 2
T603
T602
T607
T604
T605
T611
T608
T610
T606
T609
T615
T614
C171
0.1 U
T613
T612
T617
T621
C582
10U _12 06
T616
C218
0.01U
T620
T623
T619
T622
T618
T627
T626
T625
T624
C201
18P
C179
18P
T629
T630
T628
T632
T631
Y2
32.768K
1 2
3
SEC 4 OF 7
MB G A7 4 0
CK804
I85
U4H1D
AG4
AF5
AF11
AD13
AE12
AF12
AG12
AB14
AC14
AF13
AG14
AF14
AE14
AD14
AA14
AH15
AJ15
AH14
AJ14
AJ13
AK13
AH13
AG13
AH12
AG11
AH11
AJ11
AH10
AJ10
AJ 9
AK9
AH29
AJ29
AE16
AD16
AK28
AJ25
AH25
AF23
AJ26
AE24
AK26
AH27
AG26
AH26
AJ27
AJ28
AF24
AH24
AH23
AH22
AC22
AE22
AD22
AG22
AK21
AF21
AB21
AF22
AJ22
AJ23
AG23
AG24
AG19
AJ18
AA19
AC20
AJ19
AB20
AH18
AJ21
AH21
AG21
AH19
AH20
AD20
AF20
AG18
AC18
AF18
AK17
AH17
AB17
AD17
AG17
AJ17
AE18
AD18
AB18
AA17
AE20
XTA LO U T_R TC
XTA LI N_ R T C
GND_PLL_SP
+3. 3V _PLL_ SP _C OR E
+1. 5V _PLL_ SP _C OR E
+1.5V_PLL_SP_AVDD
+1.5V_PLL_SP_DVDD
SP_TER MN
SP_TER MP
SP_ATEST
SP_TSTCLKP
SP_TSTCLKN
SP_REFCL KP
SP_REFCL KN
SP_LED/GPIO*
SP_RXP3
SP_RXN 3
SP_TXN3
SP_TXP3
SP_RXP2
SP_RXN 2
SP_TXN2
SP_TXP2
SP_RXP1
SP_RXN 1
SP_TXN1
SP_TXP1
SP_RXP0
SP_RXN 0
SP_TXN0
SP_TXP0
XT AL O U T
XT AL I N
IDE_COMP_GND
IDE_COMP_3P3V
CBL_DET_S
IDE_RDY_S
IDE_IOR_S*
IDE_DREQ_S
IDE_IN TR_S
IDE_IOW_S*
IDE_DACK_S*
IDE_CS3_S*
IDE_CS1_S*
ID E_AD D R_ S2
ID E_AD D R_ S1
ID E_AD D R_ S0
ID E _DATA_S 15
ID E _DATA_S 14
ID E _DATA_S 13
ID E _DATA_S 12
ID E _DATA_S 11
ID E _DATA_S 10
IDE_DATA_S9
IDE_DATA_S8
IDE_DATA_S7
IDE_DATA_S6
IDE_DATA_S5
IDE_DATA_S4
IDE_DATA_S3
IDE_DATA_S2
IDE_DATA_S1
IDE_DATA_S0
CBL_DET_P
IDE_RDY_P
IDE_IOR_P*
IDE_DREQ_P
IDE_IN TR_P
IDE_IOW_P*
IDE_DACK_P*
IDE_CS3_P*
IDE_CS1_P*
ID E_AD D R_ P2
ID E_AD D R_ P1
ID E_AD D R_ P0
ID E _DATA_P 15
ID E _DATA_P 14
ID E _DATA_P 13
ID E _DATA_P 12
ID E _DATA_P 11
ID E _DATA_P 10
IDE_DATA_P9
IDE_DATA_P8
IDE_DATA_P7
IDE_DATA_P6
IDE_DATA_P5
IDE_DATA_P4
IDE_DATA_P3
IDE_DATA_P2
IDE_DATA_P1
IDE_DATA_P0
C172
1U
R514
510_ 1%
R518 15K
R217 15K
R522
102_1 %
R616
4.7K
L54
L_06 03( 12 9)
1 2
R362
5.6K
L21
L_060 3( 129)
1 2
C156
1U
R234
2.49K_1%
C577
0.1U
R516
4.7K
C608
22P
R528
10M
C205
*0.01U
T2 71
C208
0.1U
R262
121_1%
T2 69
T2 70
C198
0.1U
LDO
VREG
M-SOT89T
1.5V
500MA
U3J1 L1087
1
23
C175
10U _1206
C199
0. 01U
C603
22P
C159
10U _120 6
R233
121_1%
R205 5. 6K
TO C K804 PLL B ALLS
PLACE VREG CLOSE
140mA
10mA
9mA
route 7/12/30 max length 3000mils
IDE_PDD[0..15] Length match
IDE_PDIOR# & IDE_PIORDY within
+- 450mils
IDE_PDIOR# Length match
IDE_PIORDY within +-
100mils
route 5/10 max length 6000mils
32.768KHZ ? 0PPM CL=12.5PF H=1.6mm
22-32R76-0B1-A
route 7/12/30 max length 3000mils
94/9/14
Ru b ba n d

Schematic Diagrams
B - 14 CK804 CODEC, USB, IO Part E
B.Schematic Diagrams
CK804 CODEC, USB, IO Part E
Sheet 13 of 45
CK804 CODEC,
USB, IO Part E
+3V
+3V +3V
+3VS
+3V
+3VS
+3VS+3 VS
+3V S
+3V
+3V
+5V
+3V
+3V
+VDD5
+VDD5
VBAT
+3V S
+3V
+3V
+3V +3V
+2.5VS
+2.5VS
+3V S
+VDD3
AC97-BCLK26
AC97-SDOUT26
AC97-RESET#26
AC97-SYNC26
AC97-SDIN026
AC_SPKR 26
USB_OC0# 15
USB_OC1# 15
USB_OC2# 15
USB_PN0 15
USB_PP1 15
USB_PP0 15
USB_PP2 15
USB_PN1 15
USB_PN2 15
USB_PP3 16
USB_PN3 16
USB_OC3# 16
USB_PP4 23
USB_PN4 23
H_A20GATE 22
PWR_BTN# 22
KB_RESET# 22
CK8_PWRGD 22,33
FLASH23
CK8_SMI# 22
SMB_SBCLK 6
SMB_SBDATA 6
SMB_ICHCLK 17,24
SMB_ICHDATA 17,24
BU F_ SI O_C LK 25
CPU_ALERT# 4
H8_RSMRST# 22
SUSC# 4,22,30
SUSB# 4,22,24,29,31,36
+VDD 5 9, 16, 19 ,2 3, 26, 29, 30 ,3 2, 34, 36
+3V 4,9,10,11,14,17,18,19,20,21,22,23,24,26,29,32,33
+2. 5V 3,4,5,6,7,16,30,33
+5V 15,16,19,21, 22,23,29
PWRGD_SB 22
USB_PN5 19
USB_PP5 19
AC97 -S DIN 126
USB_PN6 35
USB_PP6 35
USB_OC6# 16,24
LCD_ID08,36
LCD_ID18,36
LCD_ID28,36
SWBKON 16
USB_PP7 24
USB_PN7 24
+3VS 2, 4, 8, 9, 10, 11 ,1 2, 14, 16, 18 ,1 9, 22, 23, 24, 2 5, 28, 29, 32, 33 ,3 5, 36
SLI_ DETECT#22,36
CK8_SWI# 22
USB_PN8 16
USB_PP8 16
CK8_SCI# 22
VGA_SPEED_EN 16,22,36
+VDD 3 4, 8, 16, 19 ,2 3, 29, 30, 31
AC97_CLK26
25MHZ17
RGMII _VREF
Z1320
Z1309
PWRGD_SB
AC97 C LK_R
SUSC LK_R
CK8_PWRGD
Z1310
BUF_SIO_CLK_R
INTRUDER*
VBAT
3.3V_PLL_DU AL
Z1307
Z1321
PWRGD_Q1
Z1322
Z1319
CK8_TEST
Z1301
Z1302
Z1303
Z1304
Z1305
Z1306
Z1308
Z1318
LLB*
INTRUDER*
Z1314
Z1311
Z1313
Z1315
Z1316
RTC_RST#
Z1325
Z1324
Z1323
Z1326
Z1330
Z1332
Z1327
Z1328
Z1329
ENG4C
Z1333
Z1334
Z1336
Z1335
Z1338
Z1337
Z1339
Z1317
Z1340
ENG4C
Z1341
Z1342
Z1343
Z1344
Z1345
3. 3V_PLL_ USB
Z1312
C590
1U
R259
10K
R258
*10K
R244
*10K
R796
10K
RN37
8P4RX15K
81
72
6
5
3
4
C180
0.1U
RN5
8P4RX15K
81
72
6
5
3
4
R527
15K
PQ19
BSS138
G
DS
T272
C223
0.1U
R526
0
R533
10K
R718
10K
C233
0. 1U
R567 4.7K
R838
22
R312
10K
R816
0
R293
10K
RN3
8P4RX15K
8 1
7 2
6
5
3
4
C325
0.1U
C335
10U_1206
D51
BAV99
C
AC
A
C664
0. 01U
R513
10K
R543
2. 7K
R544
2.7K
C219
*0.1U
R42
0
C196
0.1U
C204
0. 01U
R313
*2.4K_1%
D52
BAV99
C
AC
A
R540
10K
SEC 5 OF 7
CK804
MBGA 740
I168
U4H1E
AH1
AE2
AH6
AD6
AF6
AE6
AB1
AC2
AB3
AB2
AG8
AC7
AB7
AA9
Y5
AB8
Y7
Y8
AA5
Y6
M2 4
K28
K25
K27
J30
K26
K29
E29
K24
G28
H27
F28
F29
E30
G29
J26
H26
J29
J28
J27
H28
AE5
AB4
AA2
AA3
AC4
AG3
AH7
AJ7
AJ6
AD4
AG5
AF1
AH4
W3
W2
W4
Y3
AF2
AJ5
AJ2
AF3
AJ3
AH5
AK3
AG7
A29
V9
AA4
V2
V3
V5
V4
V8
V7
V6
U5
T8
T7
T6
T5
U2
U1
U4
U3
R4
T3
R3
R2
P9
P8
P3
P2
+3.3V_PLL_USB
RTC_RST*
LLB/GPIO*
V3P3_DEEP
SLP_DEEP*
LID/GPI O*
GPIO_5
GPIO_4
GPIO_3
GPIO_2
GPIO_1
SPDI F1
SPDI F0
AC_SYNC/GPIO
AC_RESET*
AC_SDATA_IN 1/ GPIO
AC_SDATA_IN 0/ GPIO
AC_SDATA_OUT/GPI O
AC_BITCLK
AC97_CLK
BUF _25MHZ
MII_INTR
MI I _P WR D W N
MI I _C RS
MI I _ MDI O
MI I _C OL
MII_RXER/GPIO
MI I _VR EF
MI I _MD C
MI I _R XD V
MI I _R XC L K
MI I _R XD 3
MI I _R XD 2
MI I _R XD 1
MI I _R XD 0
MI I _TXEN
MI I _TXCL K
MI I _TXD3
MI I _TXD2
MI I _TXD1
MI I _TXD0
TEST
FANCTL1/GPIO
FANCTL0/GPIO
FANRPM/GPIO
PWRGD
PWRGD_SB
SLP_S3*
SLP_S5*
RSTBTN*
TH E RM / GP I O*
SUSC LK/ GPI O
BUF_S I O_ CLK
+3.3V_VBAT
SMB_DATA1 / GPI O
SMB_CLK1/GPIO
SMB_DATA0 / GPI O
SMB_CLK0/GPIO
KBRDRSTIN/GPIO*
SI O_PME/GPI O*
PWRBTN*
SPKR/GPIO
RI/GPIO*
EXT_SMI/GPIO*
INTRUDER*
A20GATE/GPI O
+3.3V_PLL_DUAL
USB_RBIAS
USB_OC4/GPIO*
USB_OC3/GPIO*
USB_OC2/GPIO*
USB_OC1/GPIO*
USB_OC0*
USB_9*
USB_9
USB_8*
USB_8
USB_7*
USB_7
USB_6*
USB_6
USB_5*
USB_5
USB_4*
USB_4
USB_3*
USB_3
USB_2*
USB_2
USB_1*
USB_1
USB_0*
USB_0
R435
2. 7K
R539
*10K
C286
*0.1U
R520
0
R434
2.7K
PQ37
2N 7002
G
DS
C215
*10P
R569
*15
R570
*15
U48
*74AHC1G14
2 4
53
1
R560
*15
R212
1K
R566
*15
R272
732_1%
R296
*15
R572
10K
JBAT1
CON2_BAT
1
2
1
2
T597
R198
10K
D14
RB751V
A C
R245
10K
T600
T601
T598
RN36
8P4RX15K
81
72
6
5
3
4
L55
L_0603 ( 129)
1 2
R536
0
L39
L_0603( 129)
1 2
R43
1M
C72
0.1U
R49
*2K_1%
R47
*750_1%
R199
*10K
R737 10K
C57
1U
R738 10K
C604
4.7U_0805
R41
560
R739 10K
D13
RB751V
A C
R537
0
J1
JOPEN
21
R261
*10K
R260
10K
R251
10K
R548
*10K
R257 22
R256
10K
RN38
8P4RX10K
8 1
7 2
6
5
3
4
R250
*10K
R274
10K
R218
*0
C167
*10P
R236
22
R247
15K
R220
22
R61
1M
RN4
8P4RX15K
81
72
6
5
3
4
R530
8. 2K
1 = *RGMII
AC _ R S T*
AC_SYNC
DEFAULT = *
0 = *NORMAL
A C_ SDOUT
AC_SYNC
0 = DISABLE_TERM
AC_SDOUTAC_RST*
0 = MII
1 = RESERVED
1 = *ENA B L E_TERM
SIO CLK
SPDIF 0
1 = 24MHZ
0 = *14.318MHZ
0 = *INTERNAL
( PEX PL L RE F CL K)
SPDIF 1
1 = EXTERNAL
18mA
100mA
5mA
SMI# for DOS Software interrupt
SCI# fo r w indows Software inte rr u p t
SWI# Software interrupt
TXD[0..3] route 5/10 max
length 12000mils
TXCLK route 5/10 max length
12000mils
RXCLK route 5/10 max length
12000mils
RXD[0..3] route 5/10 max
length 12000mils
Match RXD[0.. 3] &
RXCTL signal to this
signal within 100mil.
Match T XD[0..3] &
TXCTL signal to this
signal within
100mil.
RGMII(Reduced Gigabit media indepentent I/F)
MII( Gigabit media indepentent I/F)
USB route 7.5/7.5
2-3
CLEAR CMOS CONTROL
NORMAL
CLEAR C MOS 1-2
PULL BATT TO CLR TIME
* Indicator : Default Vaule.
* Indicator : Default Vaule.
94/7/25
R42 ch a ng e t o + V DD3
R41 1k change to 560 ohm
Ru b b an d
94/7/25
De l U48
pin48 connect to LED1 pin17
Rubband
94/7/25
C590 10U
change to 1U
Rubband
94/ 11/14 Kevin
94/11/16 Kevin
94/11/14 Kevin

Schematic Diagrams
CK804 POWER & GND F B - 15
B.Schematic Diagrams
CK804 POWER & GND F
Sheet 14 of 45
CK804 POWER &
GND F
+1. 5VS
+1. 5VS
+3VS
+5VS+5VS
+1.2V_HT
+3V
+3VS
+1.5VS
+1.5VS +1. 2V_HT
+1. 5 VS
+1. 5V A
+1.5VA
+3V
+1. 5VA
+3V
+5VS 8,11,16,19,22,23,26,28,29,30,33,34,35,36
+3V 4,9,10,11,13,17,18,19,20,21,22,23,24, 26,29,32, 33
+1.5VS 10,24,33,34
+1.2V_HT 2,9
+3VS 2,4,8,9, 10,11,12,13,16,18,19,22,23,24,25,28,29,32,33,35,36
Z1401
Z1406
Z1405
1.5V_PEX_A
Z1402
SP_ 1. 5V_A
Z1403
Z1404
Z1407 Z1408
C304
0.1U
C656
1U
C272
0. 1U_ 040 2
C271
0.1U_0402
C231
0.1U_0402
L35
L_0603(129)
1 2
L36
L_0603(129)
1 2
L29
L_0603( 129)
1 2
C591
0.1U_0402
C269
0.1U_0402
C195
1U
C220
0.1U_0402
C297
10U_1206
C667
0.1U_0402
C649
10U_1206
+
C209
*4.7U_0805
C181
1U
C239
0. 1U_ 0402
R801
0
D59
RB751V
AC
C259
0.1U_0402
D60
RB751V
AC
C226
0.1U_0402
LDO
VREG
I123
M-SOT89T
1.5V
500MA
U13
L1087
1
23
C283
0.1U_0402
C186
0.1U
C282
0. 1U_ 0402
C668
4.7U_0805
C661
1U
C234
0.1U_0402
SEC 6 OF 7
I95
MBGA740
CK804
U4H1F
D12
J12
J13
J14
G13
G15
E15
D16
G17
J20
G19
E19
D20
G21
D25
L5
L26
L24
AB22
AD11
Y27
AA26
W19
W16
AA10
AF8
Y4
W9
AA21
W18
W14
AG9
AD9
K9
W5
AD23
W26
M23
W17
W13
M13
AG6
F30
AE25
F1
W22
W12
W7
K1
V27
H25
W15
M12
C6
AA7
AF17
AK29
AK25
AK22
AK2
AK18
G27
AJ30
AJ1
AH3
AH28
AG25
AG20
AG10
AF19
AB16
AE4
AE30
AE27
AE1
R22
AD21
AD19
AH2
P27
AB27
AB19
AC16
AF10
U24
W24
AK6
AA16
AH9
AA1
K30
B1
A2
AB5
AD7
AK27
AK10
K10
K11
K12
K13
K14
K15
K16
K17
K18
E7
D7
B6
G8
G9
G11
E11
L7
N13
M19
M18
M17
M16
M15
M14
H5
K6
M10
V19
V18
V17
V16
V15
V14
V13
V12
V10
V1
U9
U7
U19
U18
U17
U16
U15
U14
U13
U12
T4
T27
J7
T19
T18
T17
T16
T15
T14
T13
T12
T10
R9
R7
R5
R26
U21
R19
R18
R17
R16
R15
R14
R13
R12
R21
R24
P19
P18
P17
P16
P15
P14
P13
P12
P10
P1
N10
N7
N24
AA24
N19
N18
N17
N16
N15
N14
F7
N12
M4
M27
PE_AGND15
PE_AGND14
PE_AGND13
PE_AGND12
PE_AGND11
PE_AGND10
PE_AGND9
PE_AGND8
PE_AGND 7
PE_AGND6
PE_AGND5
PE_AGND4
PE_AGND3
PE_AGND2
PE_AGND1
GND 82
GND 81
GND80
GND 79
GND 78
GND77
GND 76
GND 75
GND 74
GND 73
GND72
GND 71
GND 70
GND69
GND 68
GND 67
GND66
GND 65
GND 64
GND 63
GND 62
GND61
GND 60
GND 59
GND58
GND 57
GND 56
GND55
GND 54
GND 53
GND 52
GND 51
GND50
GND 49
GND 48
GND47
GND 46
GND 45
GND44
GND 43
GND 42
GND41
GND 40
GND39
GND 38
GND 37
GND36
GND 35
GND 34
GND33
GND 32
GND 31
GND30
GND 29
GND 28
GND 27
GND 26
GND25
GND 24
GND 23
GND22
GND 21
GND 20
GND19
GND 18
GND 17
GND 16
GND 15
GND14
GND 13
GND 12
GND11
GND 10
GND 9
GND8
GND 7
GND 6
GND 5
GND 4
GND3
GND 2
GND 1
PE_DGND9
PE_DGND8
PE_DGND7
PE_DGND6
PE_DGND5
PE_DGND4
PE_DGND3
PE_DGND2
PE_DGN D1
PE_AGND22
PE_AGND21
PE_AGND20
PE_AGND19
PE_AGND18
PE_AGND17
PE_AGND16
GND 83
GND 93
GND92
GND 91
GND 90
GND89
GND 88
GND 87
GND 86
GND 85
GND84
GND164
GND163
GND162
GND161
GND 160
GND159
GND158
GND 157
GND156
GND155
GND154
GND153
GND152
GND151
GND150
GND149
GND148
GND147
GND 146
GND145
GND144
GND143
GND142
GND141
GND140
GND139
GND138
GND137
GND136
GND 135
GND134
GND133
GND132
GND131
GND130
GND129
GND128
GND127
GND126
GND125
GND 124
GND123
GND122
GND 121
GND120
GND119
GND118
GND117
GND116
GND115
GND114
GND 113
GND112
GND111
GND 110
GND109
GND108
GND107
GND106
GND105
GND104
GND103
GND 102
GND101
GND100
GND 99
GND 98
GND 97
GND96
GND 95
GND 94
SEC 7 OF 7
I21
MBGA740
CK804
U4H1G
AG1
AG2
AB12
AA12
Y21
AF15
AB15
AA15
AD15
C27
C26
B27
E25
G23
F24
D26
B29
C28
H22
L21
F27
G26
K22
G25
L22
D29
K23
J24
E28
F26
J22
E27
H24
C30
K21
D30
J21
C29
D28
G24
B30
E26
D27
F25
K20
AC12
AD12
AA13
AG16
AB13
AK14
AH16
AG15
T9
AF4
M21
P4
Y9
AB9
W21
V21
T21
P21
N21
AA11
W10
Y10
L10
J9
R10
U10
AA18
AA20
A6
AH30
+1.5V_D UAL2
+1.5V_D UAL1
+1.5V_SP_D 2
+1.5V_SP_D 1
+1.5V_PLL_HT
+1.5V_SP_A4
+1.5V_SP_A3
+1.5V_SP_A2
+1.5V_SP_A1
+1.5V_PE_A10
+1.5V_PE_A9
+1.5V_PE_A8
+1.5V_PE_A7
+1.5V_PE_A6
+1.5V_PE_A5
+1.5V_PE_A4
+1.5V_PE_A3
+1.5V_PE_A2
+1.5V_PE_A1
+1.5V_PE_D17
+1.5V_PE_D16
+1.5V_PE_D15
+1.5V_PE_D14
+1.5V_PE_D13
+1.5V_PE_D12
+1.5V_PE_D11
+1.5V_PE_D10
+1.5V_PE_D 9
+1.5V_PE_D 8
+1.5V_PE_D 7
+1.5V_PE_D 6
+1.5V_PE_D 5
+1.5V_PE_D 4
+1.5V_PE_D 3
+1.5V_PE_D 2
+1.5V_PE_D 1
+1.5V9
+1.5V8
+1.5V7
+1.5V6
+1.5V5
+1.5V4
+1.5V3
+1.5V2
+1.5V1
SP_DGND2
SP_DGND1
SP_AGND6
SP_AGND5
SP_AGND4
SP_AGND3
SP_AGND2
SP_AGND1
+3.3V_USB_DUAL2
+3.3V_USB_DUAL1
+3.3V_DUAL4
+3.3V_DUAL3
+3.3V_DUAL2
+3.3V_DUAL1
+1. 2V_H T5
+1. 2V_H T4
+1. 2V_H T3
+1. 2V_H T2
+1. 2V_H T1
+3.3V9
+3.3V8
+3.3V7
+3.3V6
+3.3V5
+3.3V4
+3.3V3
+3.3V2
+3.3V1
+5V2
+5V1
C177
0.1U
C262
0. 1U_ 0402
C203
0.01U
R800
0
C278
0.1U_0402
C241
0.1U_0402
C174
0.1U_0402
C293
4.7U_0805
C306
0.1U
C229
4.7U_0805
C292
0.1U_0402
C301
0.1U
C222
0. 1U
C254
0.1U_0402
C287
0.1U_0402
C213
0.1U_0402
C303
0.1U_0402
R215
0
C662
0.1U_0402
R239
510_1%
R238
102_1%
C253
0.1U_0402
C240
0. 1U _040 2
C281
0. 1U _040 2
C663
0.1U_0402
C270
0.1U_0402
C155
0.1U_0402
CK804 DECOUPLING
1.5V @ 275MA MAX
CK804 CORE AUX
275mA
120/60mA
300mA
4500mA
2200mA
420mA
140mA
70mA
150mA
100mA
+1.5V@8.8A
1.25(1+ R238/R239)=1.25(1 +102/510)=1.5V
55/30mA
94/7/25
Add +3VS
USB_Du al u s e +3 V S
Ru b b a n d
94/7/25
Ru b b a nd
7/27
Change
9/29
Change
94/9/14
Rub band
94/11/14 Kevin
DEL R22 7 , R3 3 3
94/11/14 Kevin
94/11/16 Kevin
DEL R799

Schematic Diagrams
B - 16 USB CON X3, TV-OUT
B.Schematic Diagrams
USB CON X3, TV-OUT
+5V
+5V
+5V
+5V 13,16, 19,21,22,23, 29
USB_OC1#13
USB_OC0#13
USB_OC2#13
USB_PN213
USB_PP213
TV - C O MP36
USB_PN113
USB_PP113
USB_PP013
USB_PN013
TV-C36
TV-Y36
Z1505
Z1506
+5V
Z1504Z1501
Z1507Z1502
Z1508
Z1509
Z1510Z1503
Z1511
Z1512
Z1513 Z1516
Z1518
Z1517Z1514
Z1515
L1
L_0603(129)
1 2
R468
75_1%
R470
0
+
C298
100U_10V_7343
R469
0
C533
68P
L3
L_0603(129)
1 2
R336
10K
R2
0
UL4
4P2LX1 20( 097)
1
4
2
3
C535
68P
C316
0.1U
R1
75_1%
C2
68P
JUSB2
USB_4P
1
2
3
4
GND1
GND2
GND3
GND4
VCC
DATA-
DATA+
GND
S
S
S
S
C534
68P
C1
68P
F2
1.1A
1 2 L32
L_0805(159)
JSVIDEO2
MINI_DIN7
1
34
2
7
6 5
C315
0.1U
L2
L_0603(129)
1 2
R338
5.1K
C536
68P
R467
75_1%
+
C401
100U_10V_7343
R393
10K
UL5
4P2LX1 20( 097)
1
4
2
3
C423
0.1U
JUSB3
USB_4P
1
2
3
4
GND1
GND2
GND3
GND4
VCC
DATA-
DATA+
GND
S
S
S
S
F3
1.1A
1 2 L41
L_0805(159)
C421
0.1U
R394
5.1K
R264
10K
F1
1.1A
1 2
C235
0.1U
UL3
4P2LX1 20( 097)
1
4
2
3
+
C224
100U_10V_7343
L30
L_0805(159)
C236
0.1U
JUSB1
USB_4P
1
2
3
4
GND1
GND2
GND3
GND4
VCC
DATA-
DATA+
GND
S
S
S
S
R265
5.1K
21-B4900-104
21-B4900-104
21-B4900-104
Vcc Power trace >= 60mil
Vcc Power trace >= 60mil
Vcc Power trace >= 60mil
TV OUT
NEW PART
GN D1= G ND 2= GN D
Sheet 15 of 45
USB CON X3, TV-
OUT

Schematic Diagrams
INV, WEB, CLICK, S/W CON B - 17
B.Schematic Diagrams
INV, WEB, CLICK, S/W CON
Sheet 16 of 45
INV, WEB, CLICK, S/
W CON
+3VS
+VDD 5
VIN
+5VS
+2.5V
+VDD 3
+3VS
+5VS
+5V
+3VS
+5VS
AUD_VDD
+3VS
+3VS
+5V
AGND
AGND
+3VS
LID_RSUM#22
SWBKON13
ICHPWROK24,26,28,33
BRIGHTNESS22
ENABKL36
VIN 29,30,31,32,34,36
+3VS 2,4, 8, 9,10, 11,12, 1 3,14, 18,19, 22,23 ,2 4,25,28, 29,32,33 ,35,36
+5V 13,15,19,21,22,23,29
+5VS 8,11,14,19,22,23,26,28,29,30,33,34,35,36
+2.5V 3,4,5,6,7,30,33
+VDD3 4,8,13,19,23,29,30,31
+VDD5 9,13,19,23,26,29,30,32,34,36
BK_ENB22
LINE_L 19,26
LINE_R 19,26
FRONT-R 26,27
SPDIF1 26
FRONT-L 26,27
MI C 1-L 26
SEL 26,28
MI C 1-VR E FO -L 26
TPADCLK22
TPA D D ATA22
WEB0#22
WEB1#22
M_BTN #29
WLANBT_SW#22
HD_PD_LED#35
SCR OLL_LED22
CAP_LED22
NUM_LED22
AUD_VDD 26,27
Sv ideo_Y19
Sv ideo_C19
DCIN_LED22
INTMICSEL 23
USB_PN313
USB_PP313
USB_OC3#13
CCD_EN22,23
WLAN_EN19,22
BT_EN#19, 22
CCD_SW#22
RIA#25
RTSA#25
DSRA#25
SOUTA25
DTRA#25
DCDA#25
CTSA#25
SIN A25
USB_OC6#13,24
USB_PP813
USB_PN 813
POWER _ON22
EMAIL_LED22
BATT_F ULL22
BATT_CH ARGE22
VGA_SPEED_SW#22
VGA_SPEED_EN13,22,36
DCIN_LED
Z1603
Z1604
BLON
Z1602
Z1605
H8ENBKL
Z1606
ENABKL
Z1601
LID_RSUM#
TPADDATA
TPADCLK
Sv ideo_C
Sv ideo_Y
Z1615
Z1623
Z1624
Z1618
Z1620
Z1625
Z1626
Z1616
Z1617
Z1619
Z1621
Z1622
RTSA#
CTSA#
DCDA#
DTRA#
RIA#
SOUTA
DSRA#
SIN A
Z1611
Z1612
POWER _ON
Z1608
EMAIL_LED
BATT_F ULL
BATT_CH ARGE
Z1607
Z1609
Z1610
Z1627
Z1628
Z1629
Z1630
Z1631
Z1632
Z1633
Z1613
C599
0.1U
JAUDIO1
CON 18_87151 - 18L
1
2
3
4
5
6
7
8
9
10
11
12
13
14
15
16
17
18
C557
0.1U
C176
330P
C598
1U
JLED1
C ON18_8 7151- 18L
1
2
3
4
5
6
7
8
9
10
11
12
13
14
15
16
17
18
+
C140
10U _10V_1206
C194
330P
R571
1K
R573
1K
U2
TLE4917DS
1
2
3
4
5
6
VS
GND
Q
GND
GND
PR G
C48
0.1U
R23
*0
C137
0.1U
R26
82K
+
C629
150U_6.3V_7343
12
C43
*0.1U
C44
*0.1U
C597
1U
+
C37
10U_25V_1210
R546
100K
L28
L_0603(147)
1 2
C601
1U
C45
0.1U
D9
RB751V
AC
R21
0
Q3
*BSS138
G
DS
R14
*10K
R542
2.2K
L27
L_0603(147)
1 2
R28
2.7K
C136
0.1U
L10
L_06 03(12 9)
1 2
T45
L51
L_0805( 159)
1 2
CN1
CON24_J
1
2
3
4
5
6
7
8
9
10
11
12
13
14
15
16
17
18
19
20
21
22
23
24
C650
680P
L11
L_0603(129)
1 2
+
C647
150U_6.3V_7343
12
C596
330P
R27
0
R22
0
JTP1
CON4_TP
1
2
3
4
D10
RB751V
AC
JINV1
CON15_J
1
2
3
4
5
6
7
8
9
10
11
12
13
14
15
C77
0.1U
R547
100K
C78
0.1U
UL15
4P2LX120( 097)
1
4
2
3
UL2
4P2LX90( 221)
1
4
2
3
C257
10P
C161
680P
C165
680P
D64
1SS355
AC
T592
T591
T590
T596
T595
T594
T593
L22
L_0603(147)
1 2
L25
L_0603(147)
1 2
R825
10K
C168
680P
R13
10K
L8
L_0805(159)
1 2
R19
*2.2K
R840
0
R24
*100K
C614
0.1U
C634
680P
D3P
D11
RB731U
1
2
3 4
5
6
+
+
+-
-
-
L26
L_0603(147)
1 2
C40
0.1U
INVERTER CONNECTOR
TO RJ11 BOARD CON.
TO PHONE JACK BOARD CON.
LID SWITCH
TO HOT KEY BOARD CON.
13
TO CLICK BOARD CON.
4
2
TOP VIEW
02-04917-LL0
20-94A10-104
R-A/F UP
R-A/F UP
20-94K00-118
STR/M
20-51100-115
R-A/F 0.5mm 87151-1800
20-94K20-120
AGND
AGND
AGND
Note: Check 20" panel signal.
CON T24 FFC/FPC 0.5M M R-A/F
TOP CONTACT(87151-2407G).
20-94K20-124
94/7/25
Ru b ban d
94/9/14
Ru bb an d
94/9/27
Rubband
94/10/31 Kevin 680P Change 10P

Schematic Diagrams
B - 18 PCI-E LAN (MARVELL)
B.Schematic Diagrams
PCI-E LAN (MARVELL)
LANVCC1.2
+3V
LANVCC2.5
+3V
LANVCC2.5
LANVCC1.2
LAN_VDD33+3V
LAN_VDD33
LAN_VDD 33
LANVCC2.5
LAN_VDD33
LGND
LANVCC2.5
+3V
LGND LGND
CLK_LAN10
PE3_ I N#10
PE3_OUT10
CLK_LAN #10
PE3_ I N10
SMB_I C H D ATA13, 24
PE3_OUT#10
SMB_ICH CLK13,24
PE_RST_GLAN#10
PCIE_WAKE#10,24
+3V 4,9,10,11,13,14, 18,19,20,21,22,23,24,26,29, 32,33
25MHZ 13
Z1753
MDI0+
Z1751
MDI1+
MDI 0-
CRTL25
Z1750Z1749 Z1752
MDI1-
MDI 2-
CRTL12
MDI3-
MDI3+
MD I 3+
Z1748
Z1742
MD I 1-
Z1737
MD I 0-
MD I 0+
Z1727
MD I 2+
Z1738
Z1746
CRTL25
MD I 1+
MD I 3-Z1728
MD I 2-
CRTL12
Z1747
Z1729
Z1730
Z1731
Z1732
Z1743
Z1745
Z1741
Z1740
Z1739
Z1735
Z1734
Z1733
Z1736
CRTL12
MD I 3+
MD I 2-
Z1707 MD I1+
Z1711
V_D AC
V_D AC
Z1710
Z1706
Z1720
Z1709
MD I 0-
V_D AC
Z1708
MD I 3-
Z1723
MD I 0+
Z1714
Z1717
Z1705
V_D AC
Z1704
MD I 2+
MD I 1-
MDI2+
Z1744
C22
2.2U_16V_0805
0.1U
C28
0.1U
T
C35
0.1U
R839
*0
U1
24C08
6
5
8
1
2
3
7
4
SCL
SDA
VCC
A0
A1
A2
WC
VSS
T
T
T
L4
L_159( 0805)
1 2
C30
0.1U
T
R489
49. 9 _1 %
C27
10U_10V_0805
T
T
U32
24H ST 1041 A- 3
1
2
3
4
5
6
7
8
9
10
11
1213
14
15
16
17
18
19
20
21
22
23
24 TC T1
TD 1 +
TD 1-
TC T2
TD 2 +
TD 2-
TC T3
TD 3 +
TD 3-
TC T4
TD 4 +
TD 4-MX4-
MX4+
MCT4
MX3-
MX3+
MCT3
MX2-
MX2+
MCT2
MX1-
MX1+
MCT1
C546
0.1U
C539
0.1U
T
R500
49. 9 _1%
R485
49.9_1%
R499
49.9_1%
R471
4.7K
Q71
2SB 1188
B
E C
C21
1000P_2KV_1210
C537
15P
R501
*0
R503
49.9_1%
+
C542
22U_1206
12
C20
0.01U
C42
0.01U
R16
4.7K
R505
4.7 K
C547
0.1U
L9
L_0603(164)
R502
49.9_1%
L5
L_0603(164)
1 2
C554
0.1U
C3
10U_10V_0805
R3
4.7K
C549
0.1U
C922
1000P_2KV_1210
C23
0.01U
C553
0.1U
R484
4.87K_1%
R497
49.9_1%
R504
*0
C555
0.1U
C543
0.1U
C538
15P
R490
49.9_1%
C32
0.01U
R472
0
C551
10U_0805
T
C31
0.01U
JMLAN1
PJS-28VL3
1
2
3
4
5
6
7
8
GND1
GND2
DA+
DA-
DB+
DC+
DC-
DB-
DD+
DD-
GN D
GN D
T
C548
0.1U
R498
*75
R5
75
C29
0.1U
C33
0.01U
T
C38
10U _10 V_0805
R7
75
R507
*75
T
C39
0.01U
88E8052
U33
88E8053
1
2
3
4
5
6
7
8
9
10
11
12
13
14
15
16
17
18
19
20
21
22
23
24
25
26
27
28
29
30
31
32
33
34
35
36
37
38
39
40
41
42
43
44
45
46
47
48
49
50
51
52
53
54
55
56
57
58
59
60
61
62
63
64
65
VDDO_TTL
VDD
CTRL12
CTRL25
PERSTn
WAKEn
VDD
VDDO_TTL_MAIN
SWIT CH_VAUX
LOM_DISABLEn
SWITCH_VCC
VAUX_AVLBL
VDD
XTALO
XTALI
RSET
MDI P[0]
MDI N [ 0]
AVDDL
MDI P[1]
MDI N [ 1]
AVDDL
AVD D
HSDACP
HSDACN
MDI P[2]
MDI N [ 2]
AVDDL
TSTPT
MDI P[3]
MDI N [ 3]
AVDDL
VDD
SPI_DO
SPI _DI
SPI_CS
SPI_CLK
VPD _CLK
VDD
VDDO_TTL
VPD _D AT A
SMCLK
SMD ATA
VDD
VDDO_TTL
TESTMODE
VMAIN_AVAL
VDD
TX_P
TX_N
AVD DL
AVD DL
RX_N
RX_P
REFCLKP
REFCLKN
AVD DL
VDD
LED_ACTn
LED _L I NK10 / 100n
VDD O_ TTL
LED_LINK1000n
LED_LI NKn
VDD 25
EPAD
C825
0.1 U
R12
75
R506
4.7 K
C824
0.1U
Y1
CRYSTAL 25M Hz
C823
0.1U
Q1
2SB1188
B
E C
C36
0.01U
C34
0.1U
R18
75
+
C541
22U_1206
12
T
For 88E8052 Ctrl12
For 88E8001 Ctrl15
Note: Nearly
88E8052
LDLE
LE
LB
LE
88E8053
94/9/26
Ru b ba nd
94/10/31 Kev in
Sheet 17 of 45
PCI-E LAN
(MARVELL)

Schematic Diagrams
TI-1394A (43AB22A) B - 19
B.Schematic Diagrams
TI-1394A (43AB22A)
Sheet 18 of 45
TI-1394A
(43AB22A)
+3V1394
+3V
+3V1394
+3V1394
+3V1394
+3V1394
+3V1394
+3V1394
+3VS
PCI_STOP# 11,19,20
PCI RST1# 11
PCI _AD[0..31] 11,19, 20
PCI_C/BE2# 11,19, 20
PCI_GNT1# 11
PM_CLKRUN# 11,20,22
PCI_C/BE0# 11,19, 20
INT_PIRQF# 11,20
PCI_PAR 11, 19,20
PCI_TRDY# 11, 19,20
PCI_FR AME# 11,19,20
PCI _IRD Y # 11, 19, 20
PCI_C/BE3# 11,19, 20
PCI_DEVSEL# 11,19,20
PCI_SERR# 11,19,20
PCLK1394 11
PCI_PERR# 11,19,20
PCI_C/BE1# 11,19, 20
PCI_PME# 11,19,20
PCI_REQ1# 11
+3VS 2,4,8, 9,10,11,12, 13, 14,16, 19,22,23,24, 25,28,29,32, 33,35, 36
+3V 4,9,10,11,13,14,17, 19,20,21,22,23,24, 26, 29,32,33
PCI RST1# 11
TPB0+20
TPA0-20
TPBIAS020
TPB0-20
TPA0+20
OSCXI20
OSCXO20
Z1825
Z1805
Z1802
Z1804
PCI _AD [ 0. .31]
Z1819
Z1841
PCI _AD22
Z1842
Z1803
SDA
SCL
+3VS
+3V
Z1840
Z1839
PCI_AD4
PCI_AD16
PCI_AD17
PCI_AD31
TPA0+
PCI_AD6
PCI_AD25
Z1829
Z1817
PCI_AD10
PCI_AD26
Z1835
Z1831
Z1827
Z1832
TPB0+
PCI_AD11
Z1843
PCI_AD5
PCI_AD19
Z1837
TPB0-
TPBIAS0
Z1810
PCI_C/BE3#
OSCXI
Z1830
Z1826
TPA0-
PCI_AD21
SCL
Z1812
Z1809
Z1807
PCI_AD14
PCI_AD9
PCI_AD22
PCI_AD29
Z1806
Z1811
PCI_AD27
OSCXO
Z1814
PCI_AD7
PCI_AD18
Z1834
PCI_AD30
Z1801
Z1838
Z1833
Z1828
Z1813
PCI_AD3
PCI_AD24
PCI_AD28
Z1808
PCI_AD0
Z1836
PCI_AD15
PCI_AD13
PCI_AD8
PCI_AD1
PCI_AD23
PCI_C/BE2#
Z1818
PCI_AD2
PCI_AD20
PCI_C/BE0#
PCI_C/BE1#
SDA
PCI_AD12
R690
0
L58
L_0603(164)
1 2
R659
56. 2
L60
*L_159
1 2
T
L61
L_0805( 159)
1 2
C766
10U_10V_1206
T
R660
56.2
C750
0.1U
C698
1U
R657
6.34K_1%
R658
56.2
C706
0.1U
C739
10U_10V_1206
C772
0. 1U
C764
0.1U
RP19
8P4RX4. 7K
8 1
7 2
6
5
3
4
C776
0.1U
C761
10U_10V_1206
T
C704
0.01U
L42
8P4LX160(172)
1
2
3
45
6
7
8
C747
0.1U
R675
1K
C749
18P
R686
0
T
C775
0.1U
C751
18P
C773
0.1U
RP18
8P4RX220
8 1
7 2
6
5
3
4
R687
4. 7K
C705
*0.1U
Y7
24.576MHz
12
R656
*1K
C746
0.1U
R689
0
R647
*1K
R676
220
U42
24C02
1
2
3
4
8
7
6
5
A0
A1
A2
GND
VCC
WC
SCLK
SDA
C774
0.1U
R677
220
R688
220
C777
10U_10V_1206
J1394PORT1
1394_CON
4
3
2
1
GND2
GND1 TPA+
TPA-
TPB+
TPB-
GND
GND
C756
0.1U
C754
0.1U
C779
0.1U
C760
0. 1U
TSB43AB22A
POWER CLASS
OSCILL A T OR
PHY PORT 2
BIAS CURRENT
FIL T ER
PHY PORT 1
EEPROM 2 WIRE BUS
PCI BUS INTERFACE
U39
TSB43AB 22A
13
16
18
19
21
22
24
25
26
28
29
31
32
36
37
38
40
41
42
43
45
46
49
50
52
53
54
56
84
82
81
80
79
77
76
74
71
70
69
67
66
65
63
61
58
57
106
125
124
123
122
121
116
115
114
113
112
3
4
118
119
7
15
27
39
51
59
72
88
100
1
2
107
108
120
109
110
111
117
126
127
44
55
64
68
8
9
75
83
93
103
128
10
11
86
94
95
96
101
87
85
14
17
23
30
33
102
104
105
89
90
12
6
5
20
35
48
62
78
92
91
99
98
97
34
47
60
73
PCI_I NTA
PCI_CLK
PCI_GNT
PCI_REQ
PCI_PME
PCI_AD31
PCI_AD30
PCI_AD29
PCI_AD28
PCI_AD27
PCI_AD26
PCI_AD25
PCI_AD24
PCI _I DSEL
PCI_AD23
PCI_AD22
PCI_AD21
PCI_AD20
PCI_AD19
PCI_AD18
PCI_AD17
PCI_AD16
PCI _F R AME
PCI_IRDY
PCI_TR DY
PCI_D EVSEL
PCI_STOP
PCI_PERR
PCI_AD0
PCI_AD1
PCI_AD2
PCI_AD3
PCI_AD4
PCI_AD5
PCI_AD6
PCI_AD7
PCI_AD8
PCI_AD9
PCI_AD10
PCI_AD11
PCI_AD12
PCI_AD13
PCI_AD14
PCI_AD15
PCI _PAR
PCI_SERR
CPS
TPBIAS1
TPA1+
TPA1-
TPB1+
TPB1-
TPBIAS0
TPA0+
TPA0-
TPB0 +
TPB0 -
FILTER0
FILTER1
R0
R1
PLLVDD
DVDD
DVDD
DVDD
DVDD
DVDD
DVDD
DVDD
DVDD
AVDD
AVDD
AVDD
AVDD
AVDD
AGND
AGND
AGND
AGND
AGND
AGND
DGND
DGND
DGND
DGND
PLLGND1
PLLGND2
DGND
DGND
DGND
DGND
AGND
TEST 17
TEST 16
CYCLEOUT
TEST9
TEST8
TEST 7
TEST3
CYCLEIN
PCI_RST
G_RST
DGND
DGND
DGND
DGND
TEST2
TEST1
TEST0
GPI O3
GPI O2
PCI _C LKR UN
X0
X1
VDDP
VDDP
VDDP
VDDP
VDDP
SDA
SCL
PC0
PC1
PC2
PCI _C / BE3
PCI _C / BE2
PCI _C / BE1
PCI _C / BE0
R648
5.1K
R699
0
C759
10U_10V_1206
R681
2.7K
C696
220P
R661
56.2
R698
*4.7K
R680
2.7K
R696
33
R685
220
CLOSE TO CHIP
INT_PIRQG/F#
PCI_AD23
INT_PIRQE# INT_PIRQD#INT_PIRQF#
PCI_REQ3# PCI_REQ2#
PCI_GNT3#
1394
PCI_AD22
MINI PCI1
PCI_REQ1#
Card Bus
PCI_AD24
PCI_GNT0#
PCI_REQ0#
PCLKMPCI2PCLKMPCI1PCLK1394
PCI_GNT1#
PCI_AD25
PCI_GNT2#
PCLKPCM
MINI PCI2
21-B2D10-104
94/9/14
Ru b ba n d
94/9/28
change to 18p
Ru b ba n d
Bryant
2005/11/16

Schematic Diagrams
B - 20 MINIPCI (TUNER, WLAN, BT)
B.Schematic Diagrams
MINIPCI (TUNER, WLAN, BT)
+5V +3V
+5VS
+5VS
+3VS +3 VS
+3V
+3VS
+3VS
+3V
+5V S
+3VS
+5V S
+3V+5V
+VDD3
+3VS
+3VS
+VDD5
PCI_C/BE0# 11,18,20
PCI_ C/BE3#11,18,20
PCI_ REQ2#11
WLAN_EN16,22
PCI_ C/BE2#11,18,20
PCI _F R AME# 11,18,20
PCI_STOP# 11, 18, 20
WLAN_DET#22
PCLKMPCI211
PCI_DEVSEL# 11,18,20PCI_PERR#11, 18, 20
PC I_PAR 11,18 ,20
PCI_GNT2# 11
PCI_PME# 11,18,20
PCI_TRDY# 11,18,20
PCI_ C/BE1#11,18,20
PCI_SERR#11, 18, 20
PCI_IRDY#11,18,20
+VDD5 9,13, 16, 23,26,29, 30,32,34,36
+3VS 2,4 ,8 ,9, 10 ,11 ,12,13,14, 16, 18,22,23, 24, 25,28 ,29,3 2,3 3, 35, 36
+3V 4,9,10 ,1 1,1 3, 14, 17, 18, 20, 21, 22,23,24, 26,29,32,33
+5V 13,15, 16, 21, 22 ,23 ,29
+5VS 8,1 1, 14, 16, 22, 23, 26 ,28 ,29,30,33,34, 35,36
+VDD 3 4,8,13,16,23,29,30,31
PCI_PERR#11,18,20
PCI _REQ3#11
PC IRST2# 11
TV _E N22
IN T_PIRQE# 11,20
PC I_STOP# 11, 18, 20
PCI _GNT3# 11
PCI _DEVSEL# 11,18,20
PCI _PME# 11,18,20
PCI_SERR#11,18,20
PCI_C/BE3#11, 18,20
PCI_C/BE1#11, 18,20
PCI _FRAME# 11,18,20
PCI_PAR 11,18,20
PCI_TRDY# 11,18,20
PCI_IRDY#11,18,20
PCI _C/BE0# 11,18,20
PCI_C/BE2#11, 18,20
PCL KMPC I111
PCIRST3# 11
INT_P IR QD# 11, 20
Sv ideo _C 16Sv ideo_Y16
BT_DET#22
USB_PP513
USB_PN513
LINE_R 16,26
LIN E_L16,26
BT_EN #16,22
Sv ideo _C16
Sv ideo_Y16
PCI_AD[0..31]11 ,1 8,2 0
AUDIO_R 26
AUDIO_L 26
CIR_RX22
Z1950
PCI _AD11
Z1949 Z1970
PCI _AD15
PCI _AD3
Z1 942
PCI _AD5
PCI _AD25
PCI_AD24
Z1968
PCI_TRDY#
Z1966
PCI _AD14
PCI _AD22
PCI _AD0
PCI _FRAME#
PCI _AD19
PCI _DEVSEL#
PCI _AD12
PCI _AD1
Z1944
Z1948
PCI _AD20
PCI _AD16
PCI _AD23
CHANNEL_DATA
PCI _AD29
PCI _AD8
Z1964
PCI _AD6
PCI _AD18
PCI _SERR#
PCI _AD31
PCI _PAR
Z1967
PCI _AD10
WLAN_EN
PCI _IRDY#
PCI _AD26
PCI _AD24
PCI _STOP#
PCI _AD7
PCI _AD13
PCI _AD27
PCI _AD9
PCI _AD4
PCI _AD2
PCI _PERR#
Z1969
PCLKMPCI2
Z1 943
PCI _AD28
Z1963
PCI _AD30
Z1971
Z1946
PCI _AD21
Z1945
Z1947
PCI _AD17
WLAN_D ET#
PCI _PME#
Z1965
IDSEL17
Z1 951
Z1 957
Z1 956
Z1 958
Z1 953
Z1 954
Z1 955
Z1 952
Z1 960
Z1938
Z1933
Z1935
Z1936
Z1937
Z1934
Z1939
Z1940
Z1979
Z1980
Z1978
Z1977
+VDD5
+3V
+3VS
+5V
+5VS
+VDD3
PCI _AD 22
PCI _AD 24
Z1920
Z1902
Z1926
Z1928
Z1989
Z 1910
VIDEO_IN
PCI _AD 11
PCI_AD27
PCI _AD 30
Z1903
Z 1913
PCI_SERR#
Z1931
PCI_AD7
PCI _DEVSE L#
PCI_AD17
PCI_AD21
Z1916
CIR_RX_M
Z1932
PCI_AD8
PCI _AD 20
PCI_AD29
IDSEL
Z1990
PCI_AD5
Z 1906
PCI_AD19
PCI _AD 26
Z1929
PCI _AD 28
Z1921
PCI _AD 18
PCI _PME#
PCLKMPCI1
Z1919
PCI _AD 15PCI_AD14
PCI _STOP#
PCI _AD 16
Z1918
PCI _AD 0
PCI _AD 13
PCI_AD23
Z 1911
PCI_AD3
PCI _AD 6
PCI_AD10
PCI _FRAME#
Z 1981
PCI_AD25
PCI_AD31
Z 1909
Z 1908
PCI_TRDY#
Z 1912
PCI_AD12
PCI _PAR
Z1982
Z1923
Z190 1 Z 1915
Z1917
PCI _AD 2
PCI _AD 4
PCI_PERR#
TV_ E N
PCI_AD23
Z1927
PCI_IRDY #
Z1904
PCI_AD1
PCI _AD 9
CHANNEL_CLK
Z1 959
Z1 961
Z1941
Z1907
Svideo_Y Svideo_C
AUDIO_LL
Sv ideo _C
AUD IO_RR
Z1974
CHANNEL_CLK
CHANNEL_DATA Z1975
Z197 2
Z1976
Z1973
BT_DET#
Z1924
Z1991
Z1992
Sv ideo _Y
AUDIO_RR
PCI_AD[0.. 31]
AUDIO_LL
CIR_RX
Z1 905
CIR_RX
T12 1 T
JANT1
4_H EA DER
1
2
3
4
R464
33
R462
*4.7K
T11 3 T
T
T
C794
*220U _6. 3 V_7343
C819
0.1U
T
T11 7 T
T89 T
R802
0
R795
*0
R702
10
JMINIPCI1
Mini-PCI CON.
NC3NC4
12
34
56
78
910
11 12
13 14
15 16
17 18
19 20
21 22
23 24
25 26
27 28
29 30
31 32
33 34
35 36
37 38
39 40
41
43
45
47
49
42
44
46
48
50
51 52
53 54
55 56
57 58
59 60
61 62
63 64
65 66
67 68
69 70
71 72
73 74
75 76
77 78
79 80
81 82
83 84
85 86
87 88
89 90
91 92
93 94
95 96
97 98
99 100
101 102
103 104
105 106
107 108
109 110
111 112
113 114
115 116
117 118
119 120
121 122
123 124
GND1GND2
R466
*0
R706
*1K
C530
0.1U
C812
0.1U
C874
1U
T11 5 T
T126
T
T
UL7
4P2LX 120( 0 97)
1
4
2
3
T
T12 7 TT128
T
T
R705
*1K
C806
0.1U
T102 T
T8 1
T
T80 T
T
C814
0.1U
R700
10
T84 T
T27 3 T
C801
0.1U
L17
L_060 3( 164)
T8 5
T
T7 7
T
T76 T
JANT3
I-pad
2
1
3
T267
T
C527
*22 0U _6. 3V _7343
C813
0.1U
T
T12 5 T
R712
*1K
C798
0.1U
T
C346
1U
T91 T
R711
*1K
C528
0.1 U
C800
0.1U
C529
0.1U
T268
T
D47
1SS355
AC
C807
0.1U
T
R704
33
R701
0
J6
QBT M300
1
2
3
4
5
6
7
8
+3.3 V
GND
USB_D-
USB_D+
LED
CH_DATA
CH_CLK
BT_ON#
T
JANT2
I-pad
2
1
3
JMINIPCI2
Mini-PCI CON.
NC3NC4
12
34
56
78
910
11 12
13 14
15 16
17 18
19 20
21 22
23 24
25 26
27 28
29 30
31 32
33 34
35 36
37 38
39 40
41
43
45
47
49
42
44
46
48
50
51 52
53 54
55 56
57 58
59 60
61 62
63 64
65 66
67 68
69 70
71 72
73 74
75 76
77 78
79 80
81 82
83 84
85 86
87 88
89 90
91 92
93 94
95 96
97 98
99 100
101 102
103 104
105 106
107 108
109 110
111 112
113 114
115 116
117 118
119 120
121 122
123 124
GND1GND2
T7 3
T
C799
0.1U
C811
0.1U
C532
*220 U _6. 3V_ 7343
C805
0.1U
T
D63
1SS355
AC
T86 T
JCIR1
AC ES_8 5204 -0300
1
2
3
C803
0.1U
T9 2
T
T
T8 8
T
T8 7
T
TT118
T
R54
*0
T72 T
R824
10K
T114
T
C810
0.1 U
T
T
T9 0
T
C802
0.1U
T
C791
*22 0U _6. 3V_7343
T58 8
R51
*0
T107
T
T589
T
C796
0.1U
C804
0.1U
C818
0.1 U
TT124
T
R709
10K
T
R57
10K
T110
T
T94 T
C817
0.1U
R794
*0
T
C71
0.1U
T
T7 9
T
T78 T
T
T122
T
T116
T
T12 3 T
T
C797
0.1U
R703
0
For Wireless LAN
21-E2D10-262-P
H=5.2mm
H=5.2mm
21-E2D10-262-P
For TV_TUNER
20-53100-108
Bluetooth Module
AUDIO OUT
AUDIO OUT
PIN125.126 GND PIN PIN125.126 GND PIN
94/7/25
Rubband
94/9/14
Fix B/T
unrecognized
94/9/26
Rubband
94/11/11 Kevin
94/11/11 Kevin
94/11/11 Kevin
94/11/11 Kevin
94/11/17 DEL
94/7/25
Rubband
Sheet 19 of 45
MINIPCI (TUNNER,
WLAN, BT)

Schematic Diagrams
PCI6411, MCARD CON B - 21
B.Schematic Diagrams
PCI6411, MCARD CON
Sheet 20 of 45
PCI6411, MCARD
CON
+3V
+3V
+3V
+12V
MS_SD_3V
+3V
+3V
+3V
PC UV CC
PC UV C C
+3V
+3V
+3V
VR_1. 5V
+3V
+3V
+3V
+3V
MS_SD _3V +3V
MS_S D_3V
MS_SD_3V
MS_SD_3V
+3V
PC LKP C M11
PCI _P ME#11,18,19
PCIRST4#11,21
PCIRST4#11, 2 1
PC I_P AR11,18,19
PCI_G NT0#11
PCI_REQ0#11
PCI_C/BE0#11, 18,19
PC I_S ER R#11,18,19
PCI_AD[0..31]11,18,19
PCI_C/BE1#11, 18,19
PCI_STOP#11,18,19
PC I_P ER R#11,18,19
PCI_I RD Y #11,18,19
PCI_C/BE2#11,18, 19
PCI_TR DY #11,18,19
PCI _FR AME#11,18, 19
PCI_DEVSEL#11,18,19
PCI_C/BE3#11,18, 19
CLOCK 21
DATA 21
LATCH 21
PCMSPK 26
INT_PIRQG# 11
INT_SERI RQ 11,22,25
PM_CLKRUN # 11,18, 22
INT_PIRQF# 11,18
INT_PIRQE# 11,19
INT_PIRQF# 11,18
INT_PIRQD# 11,19
VR_1.5V 21
+12V 8,21,23,26,28,29,30,32
+3V 4,9,10,11,13,14,17,18, 19,21,22, 23,24,26, 29,32,33
TPA 0- 18
TPA 0+ 18
TPB 0+ 18
TPB 0- 18
OSCXO 18
OSCXI 18
TPBIAS0 18
PCLKPCMZ2017
Z2013
Z2011
Z2012
PCI_AD18
PCI_AD7
PCI_AD24
PCI_AD25
PCI_AD1
PCI_AD8
PCI_AD15
PCI_AD17
PCI_AD2
PCI_AD19
PCI_AD21
PCI_AD0
PCI_AD23
PCI_AD6
PCI_AD12
PCI_AD26
PCI_AD29
PCI_AD30
PCI_AD10
PCI_AD5
PCI_AD4
PCI_AD11
PCI_AD31
PCI_AD20
PCI_AD22
PCI_AD13
PCI_AD14
PCI_AD9
PCI_AD28
PCI_AD27
PCI_AD3
PCI_AD16
Z2001
Z2015PCI_AD25
Z2016
MFUN C2
MFUN C4
MFUN C5
MFUN C3
Z2019
Z2018
Z2020
Z2021
MFUN C1
MFUN C6
SD _C D #
MS _C D #
SD _C D #
Z2010
SM_C D #
XD _ R / B #
XD_CLE
SM_C D #
MS _C D #
WP
CA_SDA
CA_SCL
TPB1 N
TPA1 P
TPB1 P
TPA1 N
Z2006
Z2007
TPBI AS1
Z2008
Z2004
Z2051
Z2052
Z2032
Z2039
Z2048
Z2002
MS_D A T A3
SM_CD#
SD _D ATA2
MS_CLK
XD _CLE
MS _SD I O
MS_CLK
MS_BS
MS_DATA2
MS_D A T A1
MS_B S
XD _ R / B #
SD _W P
MS_DATA3
MS_CD #
SD _D ATA1
MS_SDI O
SD _C D /D ATA 3
SD _C MD
MS_DATA1
SD_CLK
SM_R / B#
SD _D ATA0
MS_D A T A2
SD _W P
SD _D ATA 0
Z2031
Z2044
Z2040
Z2045
Z2041
Z2046
Z2030
Z2042
Z2047
Z2049
Z2043
Z2050
MS_DATA3
SD_WP
MS_BS
MS_DATA1
SD_CD#
MS_SDI O
MS_CLK
MS_DATA2
MFU N C2
SD _D ATA 2
SD_CLK
SD _C MD
SD _D ATA 1
SD _C D /D ATA 3
Z2009
PWR _ CTR L
MFUNC5
MS_D A T A2
MS_D A T A3
MS_CLK
MS_B S
MS _SD I O
MS_D A T A1
OSCXI
OSCXO
Z2023
Z2022
Z2014
Z2024
Z2003
Z2005
Z2025
R811
*1K
R792
*0
T574
R743
10K
R460
22
C868
0.1U _0402
T333
D24
RB751V
AC
T571
R759
*2.7K
T576
R72
10K
T577
C792
10P
L59
L_0805( 159)
1 2
T578
R810
*6.34K_1%
U30-1
PCI 6411GH K
L7
N2
L6
N1
N3
M5
R2
P1
P2
P3
N5
R1
W4
T3
U4
R3
T2
U1
U2
V1
V10
V2
U3
T1
W2
V3
V4
P5
W5
V5
U5
R6
P6
W6
V6
U6
R7
W7
V7
U7
R8
N8
W8
V8
U8
P9
W9
V9
U9
R9
N9
U10
R10
N10
W11
V11
U11
R11
W12
V12
U12
N11
W13
M1
W3
W10
SPKROUT
LATCH
CLOCK
DATA
MF U N C0
MF U N C1
SUSPEN D
MF U N C2
MF U N C3
MF U N C4
MF U N C5
MF U N C6
C/BE3
RI_OUT/PME
AD25
PRST
GNT
REQ
AD31
AD30
AD11
AD29
AD28
GRST
AD27
AD26
AD24
PCLK
IDSEL
AD23
AD22
AD21
AD20
AD19
AD18
AD17
AD16
C/BE2
FRAME
IRDY
TR DY
DEVSEL
STOP
PERR
SERR
PAR
C/BE1
AD15
AD14
AD13
AD12
AD10
AD9
AD8
C/BE0
AD7
AD6
AD5
AD4
AD3
AD2
AD1
AD0
CLK_48
VCCP
VCCP
C783
0.1U
R755
220
U47
*NM2 4C02
6
1
2
3
7
5
8
4
SCL
A0
A1
A2
WP
SDA
VCC
GND
T579
R769
*10
R760
*0
R671
*10
C861
0.1U _0402
C522
10U_10 V_1206
U30-10
PCI 6411GH K
E2
E1
A_USB_EN
B_USB_EN T581
C870
0.1U _0402
C757
0.1U
T334
C515
15P
C860
*0.1U
R753
1K
4 IN 1
P1
A4-010
XD 1
XD 2
XD 3
XD 4
XD 5
XD 6
XD 7
XD 8
XD 9
XD 1 0
XD 1 1
XD 1 2
XD 1 3
XD 1 4
XD 1 5
XD 1 6
XD 1 7
XD 1 8
XD 1 9
XD 2 0
MS1
MS2
MS3
MS4
MS5
MS6
MS7
MS8
MS9
MS10
SD1
SD2
SD3
SD4
SD5
SD6
SD7
SD8
SD9
SD10
SD11
GN D4
GN D3
GND2
GND1
xD_CD1
GND
xD_R/B#
xD_RE#
xD_CE#
xD_CLE
xD_ALE
xD_WE#
xD_WP#
xD_GND1
xD_D0
xD_D1
xD_D2
xD_D3
xD_D4
xD_D5
xD_D6
xD_D7
xD_VCC1
xD_VCC2
MS_V S S 1
MS_BS
VCC/MS_DATA1
MS _SD I O
RESV/MS_DATA2
MS_IN S#
RESV/MS_DATA3
MS_S C L K
MS_V C C
MS_V S S 2
CD/SD_DAT3
SD_CMD
SD _VS S1
SD_VDD
SD_CLK
SD _VS S2
SD _D AT0
SD _D AT1
SD _D AT2
SD_WP#
SD _C D
GND 4
GND3
GND2
GND1
U30-8
PCI 6411GH K
G1
F1
G3
E3
F6
F5
F3
G2
H5
H3
G5
J1
H7
F2
J3
J2
J6
J5
J7
K2
K1
MS _SD I O( DA TA0) / SD _ D AT0/ SM_ D 0
MC_PWR_C TRL_0
MS_DATA2/SD_DAT2/SM_D2
SD_CD
SM_CD
MS_ C D
MS_BS /SD_C MD/SM_WE
MS_DATA1/SD_DAT1/SM_D1
MS_DATA3/SD_DAT3/SM_D3
SD_DAT0/SM_D4/SC _GPIO6
MS_CLK/SD_CLK/ SM_EL_WP
SD_DAT2/SM_D6/SC _GPIO4
SD_ WP/ SM_CE
MC_PWR_C TRL_1
SD _CMD / S M_A LE /S C _G PI O 2
SD_DAT3/SM_D7/SC _GPIO3
SD_DAT1/SM_D5/SC _GPIO5
SD_CLK/SM_RE/SC_GPI O1
SM_CLE/SC_GPI O0
SM_P H Y S_ W P/ S C_ F CB
SM_R/B/SC_RFU
R744
*22K
R784
1K
R670
43K
C871
0.1U_0 402
R674
0
R829
0
U30-9
PCI 6411GH K
L5
K7
K5
L1
L2
L3
K3
SC_PWR_CTRL
SC_VCC _5V
SC_C LK
SC_DATA
SC_CD
SC_OC
SC_RST
R783
1K
T332
Q88
ND S351N
G
DS
Q89
AO3400
G
DS
C867
0.1U_0402
R757
220
R465
*18K
R761
1K
C769
0.1U
Q90
2N7002
G
DS
R785
1K
Y5
48MHZ-OSC
1
2
4
3
CNT
GND
VC C
OUT
T586
R758
*2.7K
C748
*0.1U
T585
R756
220
T573
R747
43K
U30-7
PCI 6411GH K
U15
V14
V15
W15
U17
V16
V18
W16
W18
U18
U19
R18
R19
R12
U13
V13
T18
T17
W14
N12
P14
U14
R13
R14
V17
M11
P15
R17
V19
U16
TPBI AS 0
TPB0 +
TPA0 +
TPA 0-
TPBI AS 1
TPB1 +
TPA1 +
TPB 1-
TPA 1-
R0
R1
XI
XO
PC 0 ( TES T1)
PC 1 ( TES T2)
PC 2 ( TES T3)
VDPLL_15
VSPLL_15
TPB 0-
AGND
VSPLL_33
AGND
AVD D
AVD D
AVD D
CPS
CNA
PHY _TEST_MA
VDPLL_33
AGND
T572
R762
1K
R453 75
D25
RB751V
AC
R454
0
R787
1K
D22
*R B751V
AC
U30-6
PCI6411GHK
W17
P12
T19
NC
TES T0
VCO_LF
C875
1U_0 402
R786
1K
C758
0.1U
R745
22K
C865
1U
T
R455
*10
C869
0.1U_040 2
R79
100K
R694
100
R463
0
C520
0.1U _0402
R749
*0
R746
0
R793
*0
R673
0
U30-5
PCI6411GHK
M3
M2
SCL
SDA
R459
0
R797
*0
R78
*8.2K
R808
*0
R798
*0
R750
100K
T575
R754
0
R752
4.7K
R830
0
CLOCKRUN
Initialization EEPROM
For EEPROM, resistors should be placed on the SCL and SDA
terminals
24.576MHz
94/7/25
R72 r e m o ve
Ru bb an d
MS_SDIO
MS_SCLK
MS_BS
MS_RFU7
MS_RFU5
XD/SD/MMC/MS
NEW PART
PCIXX21 UNUSED TERMINALS
SMART CARD
HI SPEED USB
Bryant
Chang e Net name
2005/09/16
MF U N C5
94/11/15 Kevin
94/11/15 Kevin
94/11/15 Kevin
94/11/15 Kevin
94/11 /15 Kevin
Br yant
Del
R770, R P7,R 771
2005/11/16
Br yant
2005/11/16
Del
R748
Br yant
Del
R662, R 672
2005/11/16
2005/11/ 16
Bryant
Ad d
R792
2005/11/16
Bryant
Add R793, R797, R79 8,R808
2005/11/16
Bryant
Add
R810
2005/11/16
Bry ant
TI-7411 TI-6411
R810
R793
R797
R798
R808
R785
R784
R787
R792
R811
R753
0 ohm
0 ohm
0 ohm
0 ohm
0 ohm
0 ohm
0 ohm
NC
NC
NC
NC
NC
NC
NC
NC
NC
NC
NC
1K
1K
1K
1K
2005/11/16
Bryant
Resistor seting table
2005/11/16
Br y ant

Schematic Diagrams
B - 22 PCMCIA SOCKET
B.Schematic Diagrams
PCMCIA SOCKET
Sheet 22 of 45
PCMCIA SOCKET
VCCCA
VCCC A
+3V
+3V
+3V
+5V
+12V
VCCCA
VR_1.5V
+3V
+5V 13,15,16,19,22,23, 29
+3V 4,9,10,11,13,14,17,18,19,20,22,23,24,26,29,32,33
VR _ 1. 5V 20
VCCCA
+12V 8,20,23,26,28,29,30,32
VCCC A
LATC H 20
DATA 20
CLOCK 20
PCIR ST4# 11,20
CCD1#
CCD2#
CVS1
CVS2
CCD2#
VPPC A
CCD1#
Z2104
Z2103
Z2102
Z2101
Z2106
Z2105
Z2109
Z2107
Z2110
CAD31
CAD30
CAD29
CAD28
CAD27
CAD26
CAD25
CAD24
CAD23
CAD22
CAD21
CAD20
CAD19
CAD18
CAD17
CAD16
CAD15
CAD14
CAD13
CAD12
CAD11
CAD10
CAD9
CAD8
CAD7
CAD6
CAD5
CAD4
CAD3
CAD2
CAD1
CAD0
CCBE#3
CCBE#2
CCBE#1
CCBE#0
CPAR
CFRAME#
CTRDY#
CIRDY#
CSTOP#
CD EVSEL#
CBLOCK#
CPERR#
CSERR#
CREQ#
CGNT#
CSTSCHG
CCLKRUN#
CCLK
CINT#
CARST#
CAUDIO#
CCD1#
CCD2#
CVS1
CVS2
RSVD/D14
RSVD/D2
RSVD/A18
CSTSCHG-P
CAUDIO-P#
CCLK-P
CSTSCHG
CAUDIO#
CCLK
Z2111
Z2112
Z2113
Z2114
Z2115
Z2116
Z2117
Z2118
Z2119
Z2120
Z2124
Z2127
Z2126
Z2125
Z2122
Z2121
Z2123
Z2128
Z2132
Z2135
Z2134
Z2133
Z2130
Z2129
Z2131
Z2136
Z2140
Z2143
Z2142
Z2141
Z2138
Z2137
Z2139
Z2144
Z2146
Z2145
Z2148
Z2147
Z2151
Z2150
Z2153
Z2152
Z2155
Z2154
Z2156
Z2149
Z2165
Z2157
Z2159
Z2158
Z2161
Z2160
Z2171
Z2162
Z2172
Z2163
Z2170
Z2164
Z2167
Z2166
Z2169
Z2168
Z2176
Z2175
Z2174
Z2173
CAD31
CDEVSEL#
CAD29
CAD25
CIRDY#
CCBE#3
CAD26
CCBE#0
RSVD/D14
CAD4
CAD24
CAD0
CVS1
CAD27
CINT#
CPAR
CAD17
RSVD/A18
CAD30
CAUDIO-P#
CAD16
CGNT#
CSTSCHG-P
CAD13
CAD2
CAD23
CAD21
CAD18
CPERR#
CAD14
CAD12
CBLOCK#
CAD3
CAD19
CAD10
CAD11
CSERR#
CFRAME#
CAD6
CAD20
CCBE#2
CVS2
CCLKRUN#
RSVD/D2
CAD22
CAD9
CCLK-P
CAD1
CSTOP#
CAD15
CCD2#
CAD28
CCBE#1
CAD7
VPPCA
CREQ#
CARST#
CTRDY#
CAD8
CCD1#
CAD5
Z2108
Z2177
U30-2
PCI6411GH K
C15
E14
A14
B14
C14
E13
F12
A13
B13
C13
E12
G12
A12
B12
C12
C11
B11
E11
G11
A10
B10
C10
G10
E10
F10
A9
B9
C9
E9
A8
B8
C8
F9
A7
B7
C7
E8
G9
A6
B6
C6
E7
B5
C5
E6
A4
B4
A3
C4
B3
A2
B2
C3
E5
B1
C2
D3
C1
D2
D1
A11
A5
A_CCD1/A_CD1
A_CAD0/A_D3
A_CAD2/A_D11
A_CAD1/A_D4
A_CAD4/A_D12
A_CAD3/A_D5
A_CAD6/A_D13
A_CAD5/A_D6
A_R S VD/ A_ D1 4
A_CAD7/A_D7
A_CAD8/A_D15
A_C C / BE0 /A _C E1
A_CAD9/A_A10
A_CAD10/A_CE2
A_CAD11/A_OE
A_CAD13/A_IORD
A_CAD12/A_A11
A_CAD15/A_IOWR
A_CAD14/A_A9
A_CAD16/A_A17
A_CC/BE1/A_A8
A_RSVD /A_A18
A_CPAR /A_A13
A_CBLOCK/A_A19
A_CPERR/A_A14
A_CSTOP/ A_ A20
A_CGNT/A_WE
A_CDEVSL/A_A21
A_C C LK/ A_A 16
A_CTRDY / A_A22
A_CIRDY /A_A15
A_CFRAME/A_A23
A_CC/BE2/A_A12
A_CAD17/A_A24
A_CAD18/A_A7
A_CAD19/A_A25
A_CVS2/A_VS2
A_CAD20/A_A6
A_CRST/A_RESET
A_CAD21/A_A5
A_CAD22/A_A4
A_CREQ/A_INPACK
A_CAD23/A_A3
A_CC/BE3/A_REG
A_CAD24/A_A2
A_CAD25/A_A1
A_CAD26/A_A0
A_CVS1/A_VS1
A_CINT/A_READY(IREQ)
A_CSERR/A_WAIT
A_CAUDIO/A_BVD2(SPKR)
A_CSTSCHG/A_BVD1(STSCHG/RI)
A_CCLKR UN/A_WP(IOIS16)
A_CCD2/A_CD2
A_CAD27/A_D0
A_CAD28/A_D8
A_CAD29/A_D1
A_CAD30/A_D9
A_RSVD/A_D2
A_CAD31/A_D10
VCCA
VCCA
H12
C315D166
1
H25
MTH315D107
2
3
4
5 6
7
8
9
1
H5
MTH315D107
2
3
4
5 6
7
8
9
1
H4
MTH3 15D 107
2
3
4
5 6
7
8
9
T506
T505
T508
T507
T510
T509
T514
T513
T512
T511
T517
T522
T518
T519
T516
T515
T520
T530
C864
1U
T526
T521
C863
0.1U
T525
T529
T527
T524
T523
T528
T533
T538
T534
T535
T532
T531
H38
C315D107
T536
T542
H16
C276D166
T537
T540
T541
T539
T545
T546
T544
T547
H31
C55D55
T543
T548
T550
T551
T553
T549
T566
H34
C5 5 D5 5
T559
T552
T555
H19
C355D166
T556
T554
T568
T558
T557
T564
T562
T560
R768
*10K
T563
T561
1
H20
MTH 315D107
2
3
4
5 6
7
8
9
R767
*10K
H40
C315D165
1
H3
MTH315D107
2
3
4
5 6
7
8
9
1
H28
MTH315D107
2
3
4
5 6
7
8
9
U40 TPS2220B
17
18
13
14
2
24
11
15
7
8
10
9
3
19
21
20
1
4
5
12
6
16
22
23
NC
NC
3. 3V
NC
5V
NC
GND
OC
12V
AVPP
AVCC
AVCC
DATA
NC
SHDN
12V
5V
CLOCK
LATC H
RESET#
NC
NC
NC
NC
1
H33
MTH315D107
2
3
4
5 6
7
8
9H15
C276D166
H39
C355D166
M10
M-MARK1
M8
M-MARK1
M2
M-MARK1
M14
M-MARK1
M9
M-MARK1
M6
M-MARK1
M13
M-MARK1
M4
M-MARK1
H24
C276D166
M7
M-MARK1
M11
M-MARK1
H30
C315D107
H8
C315D107
M12
M-MARK1
H29
C315D107
M1
M-MARK1
1
H18
MTH 315D107
2
3
4
5 6
7
8
9
M3
M-MARK1
M5
M-MARK1
H14
C276D166
R764
0
H17
C355D166
R697
22K
R766
47
H21
C355D166
R765
0
1
H35
MTH315D107
2
3
4
5 6
7
8
9
C862
0.1U
T
C765
0.1U
T
U30-4
PCI6411GHK
M8
L12
L11
L10
L9
L8
K11
K9
J11
J10
J9
H13
G13
G8
G7
N7
K12
K8
M12
M10
M9
J12
M7
J8
H12
H11
H10
H9
H8
H2
K10
M19
H1
GND
GND
GND
GND
GND
GND
GND
GND
GND
GND
GND
GND
GND
GND
GND
VCC
VCC
VCC
VCC
VCC
VCC
VCC
VCC
VCC
VCC
VCC
VCC
VCC
VCC
VR_EN
GND
1. 5V
1. 5V
R707 *43K
R708 *43K
H2
C197D197
T
T
C762
0.1U
C785
10U_25V_1210
C780
0.1U
R691 *43K
R461 *43K
C781
0.1U
L62
L_060 3( 164)
1 2
P2
R2- CARDBUS
1
2
3
4
5
6
7
8
9
10
11
12
13
14
15
16
17
18
19
20
21
22
23
24
25
26
27
28
29
30
31
32
33
34
GND1
GND2
GND3
GND4
35
36
37
38
39
40
41
42
43
44
45
46
47
48
49
50
51
52
53
54
55
56
57
58
59
60
61
62
63
64
65
66
67
68
GND
D3 - CAD0
D4 - CAD1
D5 - CAD3
D6 - CAD5
D7 - CAD7
CE1- CCBE0
A10- CAD9
OE - CAD11
A11- CAD12
A9 - CAD14
A8 - CCBE1
A13- CPAR
A14- CPERR
WE/PGM - CGNT
RDY/BSY,IRQ*INT
VCC
VPP1
A1 6- C C LK
A15- CIRDY
A12- CCBE2
A7 - CAD18
A6 - CAD20
A5 - CAD21
A4 - CAD22
A3 - CAD23
A2 - CAD24
A1 - CAD25
A0 - CAD26
D0 - CAD27
D1 - CAD29
D2 - RFU
WP,IOIS16-CKRUN
GND
GND
GND
GND
GND
GND
CD1- CCD1
D11- CAD2
D12- CAD4
D13- CAD6
D14- RFU
D15- CAD8
CE2- CAD10
RFSH,VS*1-CVS1
IORD-CAD13
IOWR-CAD15
A17- CAD16
A18- RFU
A19- CBLOCK
A20- CSTOP
A21- CDEVSEL
VCC
VPP2
A22- CTRDY
A23- CFRAME
A24- CAD17
A25- CAD19
NC - CVS2
RESET-CRST
WAIT-CSERR
INPACK-CREQ
REG- CCBE3
BVD2,SP-CAUDIO
BVD1,STSCHG-C*
D8 - CAD28
D9 - CAD30
D10- CAD31
CD2- CCD2
GND
C782
1000 P
H36
C197D197
C771
0.1U
C768
1000 P
C767
0.1U
H6
C315D166
C770
10U _ 25V_ 1210
R692
0
H1
C197D197
C809
270P
C778
0.1U
T
1
H32
MTH315D107
2
3
4
5 6
7
8
9
R763
220
1
H11
MTH315D107
2
3
4
5 6
7
8
9
H27
C276D166
R817
0_0805
H22
C315D166
H23
C276D166
U30-3
PCI6411GH K
D19
B15
A16
B16
A17
C16
D17
C19
D18
E17
E19
G15
F18
H14
H15
G17
K17
L13
K18
L15
L17
L18
L19
M17
M14
M15
N19
N18
N15
M13
P18
P17
P19
F15
G18
K14
M18
K13
G19
H17
J13
J17
H19
J19
J18
B18
E18
J15
F14
A18
H18
B19
F17
C17
N13
B17
C18
F19
N17
A15
K15
K19 VCCB
B_CAD31/B_D10
B_CAD30/B_D9
B_CAD29/B_D1
B_CAD28/B_D8
B_CAD27/B_D0
B_CAD26/B_A0
B_CAD25/B_A1
B_CAD24/B_A2
B_CAD23/B_A3
B_CAD22/B_A4
B_CAD21/B_A5
B_CAD20/B_A6
B_CAD19/B_A25
B_CAD18/B_A7
B_CAD17/B_A24
B_CAD16/B_A17
B_CAD15/B_IOWR
B_CAD14/B_A9
B_CAD13/B_IORD
B_CAD12/B_A11
B_CAD11/B_OE
B_CAD10/B_CE2
B_CAD9/B_A10
B_CAD8/B_D15
B_CAD7/B_D7
B_CAD6/B_D13
B_CAD5/B_D6
B_CAD4/B_D12
B_CAD3/B_D5
B_CAD2/B_D11
B_CAD1/B_D4
B_CAD0/B_D3
B_CC/BE3/B_REG
B_CC/BE2/B_A12
B_CC/BE1/B_A8
B_CC/BE0/B_CE1
B_CPAR/ B_A13
B_CFRAME/B_A23
B_CTRDY /B_A22
B_CIRDY /B_A15
B_C S TOP/ B_ A20
B_CDEVSL/B_A21
B_CBLOCK/B_A19
B_CPERR/B_A14
B_CSERR/B_WAIT
B_CREQ/B_INPACK
B_CGNT/B_WE
B_CSTSCHG/B_BVD1(STSCHG/RI)
B_CCLKRUN/B_WP(IOIS16)
B_CCLK/B_A16
B_CINT/B_READY(IREQ)
B_CRST/B_RESET
B_CAUDIO/B_BVD2(SPKR)
B_CCD1/B_CD1
B_CCD2/B_CD2
B_CVS1/B_VS1
B_CVS2/B_VS2
B_RSVD/ B_D14
B_RSVD/ B_D2
B_RSVD/ B_A18
VCCB
H13
C276D166
H37
C197D197
1
H9
MTH315D107
2
3
4
5 6
7
8
9
H26
C276D166
C521
0.1U
T567
C784
0.1U
C755
0.1U
1
H7
MTH315D107
2
3
4
5 6
7
8
9
T565
PCCARD SOCKET
NEW PART
CLOS ED TO PCI1620 & CARDBUS CONN
Change TPS2220A(M560A).
PCIXX21 Power Terminals
7/27
Change
94/11/15 Kevin

Schematic Diagrams
HITACHI H8S/2111 B - 23
B.Schematic Diagrams
HITACHI H8S/2111
Sheet 23 of 45
HITACHI H8S/2111
+3VH8
+3VS
+3VH8
+3V H 8
+3VH8
+3VH8
+5V H 8
+3VH8
+3VH8
+3VH 8
+3VH8
+3V H 8
+3VH 8
+3V H 8
+3V H 8
+5V +3VH8
+3V H8
+3VH8
+3VH8
+3VH8
+3VH 8
+3VH 8
+3VH8
+3 VH 8
+3VH8
+3VH8
+3VH8
+5VS
+3V +3V +3V
+3VS
+3VH 8
+3VS
VA
+3VS
+3VS
+3VS
LPC_FRAME#1 1, 23, 25
LPC_AD311,23,25
THERMAL_SCLK14,36
PM_CLKRUN#11,18,20
LPC_AD211,23,25
LPC_AD011,23,25
LPC_AD111,23,25
THER MAL_SD A14,36
PCLK_H811
INT_SERIRQ11 ,2 0, 25
PCIRST6#11
CIR_RX19
KB_RESET#13
TPADDATA16
TPADCLK16
PWR_BTN#13
LID_RSUM#16
CHIPSETF_ON 23
VGAF2_ON 23
VGAF1_ON 23
CHAG_ON 31
BRIGHTNESS 16
I_CHG 31
WLAN_DET# 19
BT_DET# 19
WEB0# 16
WEB1# 16
WLAN _EN 16, 19
BT_EN# 16,19
SRS_EN 27
CCD_EN 16,23
TV_EN 1 9
H8-THERMTRIP# 4
VGAF1_SEN# 23
VGAF2_SEN# 23
CPUF_SEN# 23
CHIPSETF_SEN# 23
CAP_LED 16
NUM_LED 16
SCROLL_LED 16
BATT_FULL 16
DCIN_LED 16
EMAI L_LED 16
BATT_CHARGE 16
POWER_ON 16
CCD_DET# 23
BATTEMP31
BATVOLT31
TOTAL _C U R31
CURSEN31
PWR_SW#29
H8BEEP33
DDON2 4, 29, 30
BAT_SMDAT31
AC_IN#29
BAT_SMCLK31
BK_ENB 16
+5VH8 28, 29, 30
+3VS 2, 4, 8, 9, 10, 11, 12 ,1 3, 14, 16, 18 ,1 9, 23, 24, 25, 28 ,2 9, 32, 33, 35 ,3 6
+5VS 8,11,14,16,19,23,26,28,29,30,33,34,35,36
+3V H8 29
+5V 13,15,16,19,21,23,29
WLANBT_SW# 16
H8_RSMRST#13
SUSC#4, 13 ,3 0
SUSB#4,13,24,29, 31,36
CCD_SW# 16
CK8_PWRGD13,33
PWRGD_SB13
SLI_DETECT# 13,36
H_A2 0 GATE 13
CK8_SCI# 13
CK8_SMI# 13
CK8_SWI# 13
+3V 4 ,9 ,1 0, 11, 13, 14 ,1 7, 18, 19, 20, 21 , 23, 24, 26, 29, 32 ,3 3
CPUF_ON 23
PRSTEN 10,11
VGA_SPEED_EN 13,16,36
VGA_SPEED_SW# 16
VA 29,31
THERMER_RST 4
H8_MUTE 26
SYSTEMF _SEN# 23
SYSTEMF_ON 23
EAPD 26
Z2217
THERMAL_SDA1
KB- SO9H8_RXD1
KB- SO1
WEB1#
LPCPD#
THERMAL_SCLK1
KB- SO7
Z2213
KB-SI3
KB- SI 5
KB- SO5
KB-SI1
KB-SI2
WEB0#
KB- SI 4
H8MD_1
Z2216
KB- SI 7
PCLK_H8
H8_RESET#
INT_SERIRQ
KB-SI4
KB- SO15
LPC_AD 2
Z2214
KB- SO3
KB- SI 0
KB- SO2
Z2215
H8_TXD1
PCIRST6#
KB- SO13
P71/AN1
NMI
KB- SO10
KB- SO0
KB-SI6
KB- SO11
PM_CLKRUN#
LPC_FRAME# CCD_SW#
KB-SI7
LPC_AD 0
KB- SO14
KB-SI5
KB- SO8
KB- SI 3
LPC_AD 3
KB- SI 1
KB- SO4
H8_RESET#
H/W GA20
WLAN_DET#
KB-SI0
KB- SO12
KB- SO6
Z2218
KB- SI 2
KB- SI 6
LPC_AD 1
80CLK
H8MD_1
H8_TXD1
H8_RXD1
80PORT_DET#
80DATA
H8MD_0
H8MD_1
KB-SI2
KB-SI0
KB-SI6
KB-SO12
KB-SO10
KB-SO4
KB-SO7
KB-SO9
KB-SO5
KB-SO11
KB-SI4
KB-SI3
KB-SI7
KB-SI1
KB-SO15
KB-SO8
KB-SO3
KB-SI5
KB-SO13
KB-SO6
KB-SO14
H8MD_0
NMI
Z2221
KB-SO11
KB-SO3 KB-SO5
KB-SO6
KB-SO0
KB-SO4
KB-SO12
KB-SO10
KB-SO13
KB-SO15
KB-SO8
KB-SO14
KB-SO2
KB-SO9
KB-SO1 KB-SO7
Z2201
KBD_CLK
AUX_DAT
KBD_DAT
AUX_CLK
Z2202
SWI#
H8_PME#
BRIGHTNESSZ2212
WEB1#
WEB0#
80C LK
80PORT_DET#
80D ATA
P70/AN0
P72/AN2
P74/AN4
CIR_EN
HEARTBEAT
Z2204
SMI#
CIR_EN
Z2205
MOD E _ I D
SCI#
HEARTBEAT
Z2203
Z2207
Z2206
Z2208
THER MER _RST
SMI#
SWI#
SCI#
P70 / A N 0
P71 / A N 1
P74 / A N 4
P72 / A N 2
BK_ENB
TV_E N
THERMER_RST
CCD_EN
WLAN_EN
KB- SO1
KB- SO2
KB- SO0
Z2219
H/W GA20
SCI #
SMI#
SWI#
Z2220
Z2224
Z2223
WLANBT_SW#
Z2226
Z2227
Z2228
Z2229
Z2230
Z2231
Z2232
Z2235
Z2236
Z2237
Z2238
VGA_SPEED _SW#
VGA_SPEED_EN
C275
1U
R299
10K
D41
RB751V
A C
C340
0.1U
R722
10K
R320
10K
R375
*2.2M
D48
RB751V
AC
C342
0.1U
C338
0.1U
D66
RB751V
AC
D42
RB751V
A C
RP12
8P4RX10K
81
72
6
5
3
4
R383
100K
C351
0.1U
T502
RP10
10P8RX10K
10
9
8
7
6
1
2
3
4
5
T495
C654
0.1U
R364
*10K
C896
10P
12
JINTKB1
15
14
12
11
8
6
5
4
24
23
22
21
20
19
18
17
16
13
10
9
7
3
2
1
R346
10K
RP14
10P8R X10K
10
9
8
7
6
1
2
3
4
5
R363
*120K
R586
10K
D54
RB751V
A C
R321
100K
Q95
2N7002
G
DS
D32
1SS355
AC
R568
10K
Y4
10MHz
R579
10K
RP11
8P4RX10K
8 1
7 2
6
5
3
4
R315
100_1%
R617
10K
R806
20K
R370
10K
R378
10M
R353
*0
R826
10K
C354
22P
12
R354
*0
RP16
10P8RX10K
10
9
8
7
6
1
2
3
4
5
R330
150K
T494
C279
10U_0805
R804
100K
R335
10K
R626
100K
R583
10K
C300
0.1U
C334
0. 1U
JDEBUG2
HE ADER 10_R
1
2
3
4
5
6
7
8
9
10
R308
10K
R621
*100K
C320
0.1U
C648
10U_0805
R373
120K
R359
10K
R599
*10K
R730
0
C288
1U
R307
10K
D49
RB751V
AC
R619
10K
R615
*10K
R302
0
R309
10K
T503
R805
100K
T
R304
100_1%
R803
*1K
D29
1SS355
AC
U21
AAT3510IGV- 2.93- C- C-T1
3
5
2
1
4
MR #
VCC
GND
RESET#
WDI
R384
10K
T
C277
1U
R612
10K
R575
*10K
R326
100K
R613
*10K
R368
47K
R310
10K
R720
10K
C294
1U
R721
10K
R290
100_1%
R719
10K
R778
0
R807
10K
Q96
2N7002
G
DS
U22
H8S/2111 LPC
9
10
16
15
66
68
69
70
71
72
73
74
75
2
3
4
129
130
131
132
133
134
135
121
122
123
124
125
126
127
128
8
142
11
12
120
119
118
117
116
115
114
113
67
111
95
42
7
76
77
36
1
13
58
57
56
55
54
53
52
51
78
79
80
81
82
83
84
85
43
44
45
46
47
48
49
50
24
23
22
21
20
19
18
17
136
137
138
5
6
143
41
40
39
38
37
35
34
33
14
25
26
27
28
29
30
31
32
139
86
65
64
63
62
61
60
59
87
88
89
90
91
92
93
94
96
97
98
99
100
101
102
103
144
104
105
106
107
108
109
110
112
140
141
MD 1
MD 0
P50/ExTxD1*
P51/ExRx D1*
PD0
P70/AN 0
P71/AN 1
P72/AN 2
P73/AN 3
P74/AN 4
P75/AN 5
P76
P77
P43/TMC 11
P44/TMO1
P45/TMR 11
P80/PME#
P81//CS2#/ GA20
P82/CLKRUN#/HIFSD
P83/LPCPD#
P84/IRQ3#/TxD1
P85/IRQ4#/RxD1
P86/IRQ5#/SCK1/SCL1
P30 /D 8/ HD B0/ LAD 0
P31 /D 9/ HD B1/ LAD 1
P32/D10/HDB2/LAD2
P33/D11/HDB3/LAD3
P34/D12/HDB4/LFRAME#
P35/D13/ HDB5/LRESET#
P36/D14/ HDB6/LCLK
P37/D15/HDB7/SERIRQ
RESET#
RESET_OUT#
NMI
STBY #
PB0/D0/WUE0#/LSMI#
PB1/ D 1/ WU E1#/ LS CI
PB2/ W UE2#
PB3/ W UE3#
PB4/ W UE4#
PB5/ W UE5#
PB6/ W UE6#
PB7/ W UE7#
AVSS
VSS
VSS
VSS
VSS
AVC C
AVref
VCCB
VCC
VCL
PG0
PG1
PG2
PG3
PG4/ExSDAA*
PG5/ExSC LA*
PG6/ExSDAB*
PG7/ExSC LB*
P60/FTCI/KIN0#/TMIX
P61/FTOA/KIN1#
P62/FTIA/KIN2#/TMIY
P63/FTIB/KIN3#
P64/FTIC/KIN4#
P65/FTID/KIN5#
P66 /F TOB/ KI N6# /I R Q6#
P67 /TMOX/ KI N7# /I R Q7#
PF7/TMOY*
PF6/ExTMOX*
PF 5/ Ex TMI Y *
PF4/Ex TMI X*
PF3/ TMOB
PF2/ TMOA
PF1/TMIB
PF0/TMIA
P90/IRQ2#/ADTRG#
P91/IRQ1#
P92/IRQ0#
P93
P94
P95
P96/EXCL
P97SDA0
P40/TMCI0
P41/TMO0
P42 /TMRI 0/ SD A1
P46
P47
XTA L
PA0/ K IN8#
PA1/ K IN9#
PA2/KIN10#/PS2AC
PA3/KIN11#/PS2AD
PA4/KIN12#/PS2BC
PA5/KIN13#/PS2BD
PA6/KIN14#/PS2CC
PA7/KIN15#/PS2CD
P52/ExSCK1*/SCL0
PE7
PE6
PE5
PE4
PE3
PE2
PE1
PE0
VSS
VCC
PD1
PD2
PD3
PD4
PD5
PD6
PD7
PC7
PC6
PC5
PC4
PC3
PC2
PC1
PC0
P27
P26
P25
P24
P23
P22
P21
P20
EXTAL
P17/PW7
P16/PW6
P15/PW5
P14/PW4
P13/PW3
P12/PW2
P11/PW1
P10/PW0
X1
X2
Q62
2N7002
G
DS
R618
10K
R305
100_1%
R369
8.2K
R614
*10K
R731
*10K
R306
10K
R342
10K
R624
10K
D43
1N4148
AC
C276
1U
R367
10K
C345
22P
12
Q52
2N7002
G
S D
D50
RB751V
AC
H8 DEBUG PORT
21-C2A00-210
20-94A00-124
MODE_ID for H8 ID
LOW M590K
HI Reserve d
94/7/25
R369 120K change to 8.2K
Rubband
94/7/25
Change footprint
Ru bb a n d
94/7/25
Allen
94/7/25
Rub b and
94/7/25
Rubband
Bryant
9/29
Bryant
9/29
94/ 11/14 Kev in
94/11/16 Kevin
94/11/16 Kevin
94/11/16
Kevin DEL

Schematic Diagrams
B - 24 BIOS, CCD CON & FAN CON
B.Schematic Diagrams
BIOS, CCD CON & FAN CON
Sheet 24 of 45
BIOS, CCD CON &
FAN CON
+3V S
+3VS
+3V
+VDD3
+3V
+VDD3
+3VS
+12V +5 V+5VS
+VDD3
+3V
+VDD3
+3V
+VDD3
+3V
+3VS
+5V +5V +5V
+VDD5
+VDD5
+VDD5
+VDD5
+VDD 3
+3V
+VDD5
+5VS 8,11,14,16, 19, 22,26,28, 29,30,33,34, 35,36
+12V 8,20,21,26,28,29,30,32
+5V 13,15,16,19,21,22,29
+3VS 2,4,8,9,10,11,12,13,14,16,18,19,22,24,25,28,29,32,33,35,36
PCLK_FWH 11
PC I R ST7 #11
LPC_FRAME# 11,22, 25
LPC_AD111,22,25
LPC_AD011,22,25
LPC_AD3 11,22,25
LPC_AD211,22,25
VGAF1_ON22
CPUF_ON22
+3V 4,9,10,11,13,14,17, 18,19,20,21,22,24,26,29,32,33
CCD_DET#22
CCD_EN16,22
INTMICSEL 16
VGAF2_SEN#22
VGAF2_ON22
+VDD3 4, 8,13,16,19,29,30,31
+VDD5 9, 13,16, 19, 26,29,30, 32, 34,36
USB_PN413
USB_PP413
CHIPSETF_ON22
VGAF1_SEN#22
CPUF_SEN#22
CHIPSETF _SEN#22
FLASH13
SYSTEMF_ON22
SYSTEMF_SEN#22
Z2319
Z2311
LPC_AD0
Z2316
Z2318
PCIRST7#
Z2320
LPC_AD1
LPC_AD2
PCLK_FWH
Z2317
Z2312
Z2306
Z2315
LPC_AD3
Z2335
Z2336
Z2331
Z2332
Z2337
Z2338
Z2301
Z2303
Z2304
Z2305
Z2302
INTMICSEL
Z2334
Z2333
Z2341
Z2342
Z2340
Z2330
Z2329
Z2327
Z2314
Z2328
Z2344
Z2307
Z2309
Z2308
Z2313
Z2310
Z2321
Z2322
Z2325
Z2324
Z2326
Z2323
Z2339
R33 4.7K
R90 510
U29
74AHC 1G14
2 4
53
1
C73
0.15U
JFAN4
ACES_85204-0300
1
2
3
C556
0.15U
R643
4.7K
R64 510
C69
0.15U
C918
680P
T49 0
Q7
*2SB1198K
B
E
C
R71
*4.7K
Q10
*2SB1198K
B
E
C
R67
10K
Q8
NDS352AP
G
D S
D16
1SS355
AC
R37
1K_1206
R93
*4.7K
R60
10K
Q15
NDS352AP
G
D S
R732
4.7K
R91
1M
R733
4.7K
Q11
2N7002
G
DS
JFAN1
ACES_85205-0300
1
2
3
D19
1SS355
A C
Q13
NDS352AP
G
D S
R34 510
Q102
2N7002
G
DS
JFAN5
ACES_85205-0300
1
2
3
Q101
NDS352AP
G
D S
Q12
NDS352AP
G
D S
C920
0.15U
+
C560
*100U_6.3V_3528
12
+
C50
*100U_6.3V_3528
12
R846
1K_1206
R29
10K
+
C51
10U_10V_1206
T
T
T
T
R847
*4.7K
C52
0.1U
T
UL1
4P2LX120(097 )
1
4
2
3
R31
*0
U38
FWH32
1
2
3
4
5
6
7
8
9
10
11
12
13
14
15
16 17
18
19
20
21
22
23
24
25
26
27
28
29
30
31
32
VPP
RST#
FGPI3
FGPI2
FGPI1
FGPI0
WP#
TBL #
ID3
ID2
ID1
ID0
FWH0
FWH1
FWH2
GND F WH 3
RFU
RFU
RFU
RFU
RFU
FWH4
INIT#
VCC
GND
VCCA
GNDA
IC
FGPI4
CLK
VCC
Q6
2N7002
G
DS
R850
10K
R32
0_0805
C753
0.01U
C701
0.01U
C744
0.01U
C752
0.01U
R30
1K
Q5
NDS352
G
D S
Q18
2N7002
G
DS
R848 510
C916
680P
R683 0
+
C561
*100U_6.3V_3528
12
D68
1SS355
A C
R849
1M
Q14
*2SB1198K
B
E
C
R89
1M
D69
1SS355
AC
D18
1SS355
A C
C917
680P
R83 1K_1206
Q100
*2SB1198K
B
E
C
R92
*4.7K
R88 510
JFAN2
ACES_85204-0300
1
2
3
C919
680P
D15
1SS355
AC
R81 4.7K
C68
0.15U
R59
10K
R845 4.7K
+
C921
*100U_6.3V_3528
12
L73
L_0805(159)
R76 4.7K
D17
1SS355
AC
Q16
*2SB1198K
B
E
C
R35
1M
C915
680P
R508
10K
L71
L_0805(159)
L70
L_0805(159)
C893
0.1U
L68
L_0805(159)
R36
*4.7K
L69
L_0805(159)
D36
1SS355
AC
R69
1K_1206
Q19
2N7002
G
DS
JFAN3
ACES_85204-0300
1
2
3
Q9
2N7002
G
DS
R84 1K_1206
JCCD1
CON7
1
2
3
4
5
6
7
R82 4.7K
R68
1M
C894
0.1U
C895
0.1U
D20
1SS355
A C
+
C559
*10U _25V_1206
D12
1SS355
A C
SOCKET PLCC32
SOCKET PLCC32
ROM
40MIL
40MIL
10MIL
40MIL
40MIL
10MIL
CPU FAN
20-51100-107
STR/M
VGA FAN1
40MIL
10MIL
40MIL
SST49LF004B
40MIL
40MIL
CHIPSET
FAN
Vref(1+R1/R2)=Vout
10MIL
AGND
VGA FAN2
94/7/25
Add L_159
Q10 change to BJT.
Rubb an d
94/7/25
Add L_159
Q7 change to BJT.
C50 change to 10U
Rub ba n d
94/7/25
Add L_159
C560 change to 10U
Rub b and
94/7/25
Add L_159
C561 change to 10U
Rubband 94/7/25
?????
Rubband
94/7/25
?????
Rubband
94/7/25
Ru b b an d
94/7/25
Rubband
94/7/25
Rubband
94/9/14
change to 0.1U
Rub b a n d
94/9/14
Rub ba n d
MASTER
SLAVER
De l C74,C75,C76,C80.
De l R73,R80,R94,R100.
De l D23,L18,Q20,U5.
Del R510.
94/11/11 Bryant 0.1U Change
0.15U
94/11/11 add
94/11/11 add
94/11/14
40MIL
10MIL
SYSTEM
FAN
40MIL
94/11/11 Kevin
94/11/11 Kevin
94/11/11 Kevin
94/11/11 Kevin

Schematic Diagrams
PCI-E/USB NEW CARD B - 25
B.Schematic Diagrams
PCI-E/USB NEW CARD
Sheet 25 of 45
PCI-E/USB NEW
CARD
+1.5VS +3V+3VS
+1.5VS +3VS +3V
+3V
+3V
+3V+3V
+3V
+VDD3 4,8,13,16,19,23,29,30,31
DDON22,29,30
SMB_ICHCLK13,17
SUSB#4,13,22,29,31,36
+1.5VS 10,14,33,34
SMB_ICHDATA13,17
PE2_REFCLK10
+3VS 2,4,8,9,10,11,12,13,14,16,18,19,22,23,25,28,29,32,33,35,36
PCIE_WAKE# 10,17
ICHPWROK16,26,28,33
PE2_REFCLK#10
PE2_PRSNT# 10
USB_OC6#13, 16
PE_RST#10,36
PE1_OUT#10
PE1_OUT10
PE1_IN10
PE1_IN#10
PE2_IN#10
PE2_IN10
PE2_OUT10
PE2_OUT#10
USB_PP713
USB_PN713
+3V 4,9,10,11,13,14,17,18,19,20,21,22,23,26,29,32,33
Z2404
Z2408
Z2411
Z2402
Z2406
PCI E_W AKE#
PCIE_WAKE#
Z2410
Z2403
NEWCARD_DET#
Z2412
Z2401
Z2418
Z2405
Z2415
Z2413 Z2409
Z2417
Z2419
Z2420 Z2422
Z2421
Z2424
Z2425
Z2423
NEWCARD_DET#
Z2407
Z2416
Z2414
T488
T487
C808
*0.1U
C786
*0.1U
T
T
T
UL9
*4P2LX120( 097)
1
4
2
3
C795
*0.1U
RP21
*8P4RX0
81
72
6
5
3
4
U43
*TPS2231
2
3
4
5
6
7
8
9
12 11
14
15
16
17
18
19
2021
22
23
1
10
24
13
25
SYSRST#
SHDN#
STBY#
3.3VIN
3.3VIN
3.3VOUT
3.3VOUT
PERST#
NC GND
CPUSB#
CPPE#
1.5VOUT
1.5VOUT
1.5VIN
1.5VIN
AUXOUTAUXIN
RCLKEN
OC#
NC
NC
NC
NC
VSS
C793
*0.1U_X7R
C788
*0.1U
C790
*0.1U_X7R
T
C311
*0.1U
R695
*10K
C789
*0.1U
C787
*0.1U_X7R
JNEWCARD1
*NEW CARD
17
23
20
1
26
19
18
25
24
22
21
14
15
12
10
13
11
8
7
16
5
6
3
2
9
4
CP#
GND
GND
GND
GND
REFCLK+
REFCLK-
PETp0
PETn0
PER p0
PER n0
+3.3V
+3.3V
+3.3VAUX
+1.5V
PWRGD#
WAKE#
SMB_DATA
SMB_CLK
CLKREQ#
RESERVED
RESERVED
USB_D+
USB_D-
+1.5V
CPUSB#
U41
*TC7SZ08
2
1
4
3
5
RP20
*8P4RX0
8 1
7 2
6
5
3
4
D61
*BAV99
C
AC
A
C312
*0.1U
D62
*BAV99
C
AC
A
R854
*10K
NEW PART
Single: RP21 on, RP20 off
Dual: RP21 off, RP20 on
U43
PIN25(GND PAD).
U43 From tssop20 change tssop24.
94/7/25
Ru b b a n d
94/7/25
Ru b b an d
94/9/14
Ru b ba n d
94/9/27
Ru b b an d
94/11/11 Kevin

Schematic Diagrams
B - 26 SUPER I/O & FIR
B.Schematic Diagrams
SUPER I/O & FIR
Sheet 26 of 45
SUPER I/O & FIR
+3VS
+3VS
+3VS
FIRGND
FIRGND
+3VS
FIRVCC
FIRGND
FIRGND
FIRVCC
GND
+3VS
+3VS
+3VS
+3VS
LPC_AD 211,22,23
LPC_DRQ#011
PCLK_IO11
INT_SERIRQ11,20,22
LPC_AD 111,22,23
LPC_FRAME#11,22,23
BUF_SIO_CLK13
LPC_AD 311,22,23
LPC_AD 011,22,23
+3VS 2,4,8, 9,10, 11,12,13,14,16,18,19, 22,23,24,28, 29,32, 33,35,36
DCDA# 16
SIN A 16
DSRA# 16
RTSA# 16
RIA# 16
DTRA# 16
SOU TA 1 6
CTSA# 16
PCI R ST8#11
D_ STEP_C PU32
SUS_ST#11
PCLK _IO
RTSA#
IRTX
Z2509
DTRA#
IRR X
IRMODE
Z2510
CLKRUN#
393-48M
+3VS
IRTX
Z2507
Z2504
Z2506
IRMODE
Z2505
IRRX
CLKRUN#
Z2508
Z2511
Z2502
Z2501
LPC_DRQ#0
LPC_AD1
LPC_AD0
LPC_AD 3
Z2503
LPC_AD2
Z2512
Z2513
Z2514
Z2515
Z2517
Z2516
Z2519
Z2518
Z2535
Z2533
Z2529
Z2528
Z2531
Z2530
Z2532
Z2534
Z2543
Z2538
Z2542
Z2536
Z2539
Z2537
Z2540
Z2541
Z2544
Z2527
Z2526
Z2524
Z2525
Z2522
Z2523
Z2521
Z2520
RN1
8P4R X18
18
27
36
45
R62
0
R44
0
R39
*10K
T
T
JA1
SHORT-A
1 2
R58
*4.7K
R55
2.2K
RP6
10P8RX8.2K
1
2
3
4
5
10
6
7
8
9
RN2
8P4RX18
18
27
36
45
C61
0.047 U
T469
T467
L14
L_0805(159)
T465
T477
T473
T475
C56
1000P
T479
T471
T461
T462
T464
T472
R48
47K
T470
T468
C60
0.1U
T463
T466
R38
10K
T480
T478
T484
T482
T483
T474
T481
T476
T460
R52
2.2K
T485
T455
T458
T457
T459
R734
10K
T454
C63
4.7U _08 05
T453
T456
0603
C58
0.1U
R56
*4.7K
U3
HSDL-360
1
2
7
6
8
9
3
10
4
5
11
VCC
AGND D
GND
NC
RXD
TXD
FIR_SEL
LEAD
MDO
MD1
GND PAD
COM
LPTIR
LPC
GPIO PORT
POWER
U4
PC87383
15
16
17
18
8
9
12
6
7
11
10
19
20
14
39
63
13
38
64
21
22
23
24
25
26
27
28
29
30
31
32
33
34
52
50
48
46
45
44
43
42
35
36
37
40
41
47
49
51
53
54
55
56
57
58
59
60
61
62
3
2
1
4
5
GPIO0
GPIO1
NC
NC
IRRX1
IRTX
VSS
PD 3
GPIO6
VDD
IRRX2_IRSL0/ GPIO 17
GPIO2
GPIO3
STB#_WRITE#/TEST#
PD 4
SOUT1/GP IO12
VCORF
LFRAME#
NC
GPIO4
LDRQ#/XOR_OUT
GPIO20
SLC T
PE
BUSY _WAIT#
GPIO22/CLKRUN#
GPIO24/ ACK#
GPIO21/ LPC PD#
GPIO23/PD7
VSS
VDD
LCLK
PD 6
PD 0
PD 1
NC
LAD1
VDD
VSS
PD 2
LAD0
LR ESET#
SERIRQ
PD 5
GPIO5
GPIO7
NC
NC
LAD2
LAD3
ERR #
SLIN #_ASTRB#
INIT#
AFD#_DSTRB#/TRIS#
CLKIN
DCD1#/ GPIO16
DSR 1#/GP IO15
SIN 1/ GP IO14
RTS1#/GP IO13
CTS1#/GP IO11
NC
NC
DTR1#_BOU T1/BADDR
RI1#/GPIO10
C55
*10P
2 1
R40
*0
T
C64
4.7U_0805
C53
0.1U
R46
4.7K
C54
0.1U
C67
0.1U
C70
4.7U _0 805
R735
*0
C59
0.1U
C62
4.7U _08 05
R63
*4.7K
R53
4.7K
T
BA SE A DDRESS CONFIGURA TION
INTERNAL PULL HI
DTRA# PULL-UP : 4E
DTRA# PULL-DOWN: 2E
(DEFAULT)
XBUS RESET CO NFIGURA TION
Close to PC87383
FOR 35W LOW POWER CPU ( D VERSION )
D_STEP_CPU into High,
When CPU Entry C3,C4.
LPC
Close to PC87383

Schematic Diagrams
AUDIO (ALC655) & MDC B - 27
B.Schematic Diagrams
AUDIO (ALC655) & MDC
+3 V
AUD_AGND AUD_AGNDAUD_AGNDAUD _AG N D
AUD_AGND
AUD_AGND
AUD_5VS
+3V
+5 VS
+5V S
AUD_ VDD
AUD_ VDD
+VD D5
+1 2V
AUD_VDD
AUD_AGND
AUD_AGND
AUD_AGND
AUD_AGND AUD_AGND
AUD _VDD
AUD _VDD
AUD_AGND
AUD_ VDD
AUD_ VDD
AUD_AGND
AUD_AGND
AUD_AGND
AUD_ VDD
AUD_AGND
AUD_AGND
AUD_AGND
AUD_AGND
AUD_AGND
AUD_AGND
AUD_AGND
AUD_AGND
MIC1-VR EFO-L 1 6
MI C 1 - L 1 6
H8_BEEP 33
AC_SPKR 13
INT_CD_L 35
PCMSPK 20
AC97- SY NC 13
AC97- RESET# 13
CD_ GND 35
INT_CD_R 35
FRONT-L16,27
FRONT-R16,27
AUD _VDD 16,27
+3VS 2, 4,8,9,10,11,12,13,14,16,18,19,22,23,24,25,28,29,32,33,35,36
+5VS 8, 11,14,16, 19,22,23,28,29,30,33,34,35,36
+3V 4,9,10,11,13,14,17,18,19,20,21,22,23,24,29,32,33
+12V 8, 20,21,23,28,29,30,32
AC9 7-SDI N113
AC97- SDOUT 13
SPDI F116
ICHPWROK16, 24, 2 8, 33
+VDD5 9, 13,16,19,23,29,30,32,34,36
LINE _R 16, 19
LINE _L 16, 19
MONO-OU T28
PRE_LO UT27
PRE_R OUT27
PRE_LO UT27
PRE_R OUT27
AC97_C LK13
SEL16,28
EAPD22
H8_MUTE 22
AUDI O_R 19
AUDI O_L 19
AC9 7-BCLK 13
AC97 -SDIN0 13
AC97-BCLK 13
Z2642
AC97-SY N C
AC97-SDOUT
AC97-SDIN1
Z2630
Z2628
AC97-RESET#
Z2629
Z2605
Z2653
Z2612
INT_CD_L
Z2627
MI C 1-V RE F O-L
Z2626
CD_GND
INT_CD_RZ2616
Z2617
MI C 1-L
Z2607
Z2624
Z2625
Z2606
Z2618
Z2610
Z2615
Z2609
Z2611
Z2603
Z2613
Z2614
LINE_R
LINE_L
RO-_R
LO-_R
LO+_R
RO+_R
Z2666
AC97-BCLK
Z2665
Z2668
Z2632
Z2622
Z2621
Z2619
Z2620
RO-
LO-
RO+
LO+
Z2643
Z2654
BEEP
Z2604
Z2669
Z2636
Z2637
Z2638
Z2639
Z2645
Z2644
Z2640
SEL
Z2633
Z2635
Z2634Z2601
Z2647
Z2646
Z2641
Z2660
Z2659
Z2651
Z2662
Z2649
Z2648
Z2661
SEL
Z2658
Z2670
Z2650
Z2656
Z2652
Z2681
Z2664
Z2655
Z2663
Z2608
Z2672
AUD _VDD
Z2677
Z2679
Z2678
SEL
Z2657
Z2675
Z2680
Z2602
AUDIO_R
AUDIO_L
BTL
BTL
C65
*0.1U
L67
L_0805(159)
C248
270P
C243
6.8P
R524
*20K
T335
JMDC1
AMP/ C ON 12
12
34
56
78
910
11 12
C191
1U
C625
0. 1U
R549
*0
C626
0.1U
C295
*4.7U_0805
C826
1U
C620
1U
T
R266
*1M
C192
*1U
C873
1000P
C227
68P
C830
0. 1U
C247
0.1U
C618
*1U
R224
*20K
C589
1U
R225
20K
U18
ALC655
1
2
3
4
5
6
7
8
9
10
11
12
13
14
15
16
17
18
19
20
21
22
23
24
25
26
27
28
29
30
31
32
33
34
35
36
37
38
39
40
41
42
43
44
45
46
47
48
DVDD1
GPIO0
GPIO1
DVSS1
SDAT A-OUT
BIT-CL K
DVSS2
SDATA-IN
DVDD2
SYNC
RESET #
PCBEEP
Sense A
LINE2-L
LINE 2- R
MI C2 -L
MI C 2- R
CD-L
CD-GND
CD-R
MI C1 -L
MI C 1- R
LINE1-L
LINE 1- R
AVDD 1
AVSS1
VREF
MI C1-VR EFO-L
LIN E1-VREFO-L
MIC2-VREFO
LI NE2-VR EFO
MIC1-VREFO-R
DCVOL
Sense B
FRONT-L
FRONT-R
LINE1-VREFO-R
AVDD2
SURR-L
JDREF/NC
SURR-R
AVSS2
CEN
LFE
SID ESUR R-L
SID ESUR R-R
SPDI FI /EA PD
SPDI FO
C185
0. 1U
L66
L_080 5(159)
CP7
8P4CX180PF( M)
1
2
3
4 5
6
7
8
C602
1U
T181
R226
20K
R779
*0
L16
8P4LX120(173)
1
2
3
4 5
6
7
8
T284
T281
U17
TPA2020A
18
21
7
22
20 15
19
3
10
11 14
1
16
9
8
6
5
4 2
17
23
12
13
24
25
26
27
28
29
30
31
32
33
RVdd
RLI NEIN
LVdd
ROUT+
RHPI N R OUT-
RBYPASS
LOU T+
LOUT-
MUTE IN SE/BTL
GND/HS
HP/ LIN E
MU T E O UT
SHUTDOWN
LBYPASS
LHP I N
LLI NEI N TJ
NC
NC
GND/ HS
GND/ HS
GND/HS
THREM/GND
THREM/GND
THREM/GND
THREM/GND
THREM/GND
THREM/GND
THREM/GND
THREM/GND
THREM/GND
R554
10K_1%
C221
0.1U
C606
1U
R553
10K_1%
R550
*0
T45 1
T259
T257
R271
11.5K_1%
C184
0. 1U
C612
100P
+
C611
10U_0805
C609
4. 7U _080 5
C258
10U_10V_1206
L15
L_0603( 164)
C592
1U
Y3
*24 .576MH z
1 2
S1
SHORT
21
C251
270P
C623
2.2U_16V_0805
C183
0.1U
C828
*1U_X7R
T25 6
D67
RB751V
AC
Q53
2N7002
G
S D
C600
1U
T258
C252
0.1U
+
C617
10U_0805
C274
10U_10V_1206
C182
0. 1U
C261
0.1U
C610
4.7U_0805
R545
22
+
C622
10U_0805
C66
0. 1U
C189
1U
C266
0.1U
C872
1000P
JSPK3
ACES/ C ON4
1
2
3
4
1
2
3
4
R541
*1K
R532
10K
C260
0.1U
L65
8P4LX120(173)
1
2
3
45
6
7
8
R552
11.5K_1%
U16
TPA2020A
18
21
7
22
20 15
19
3
10
11 14
1
16
9
8
6
5
4 2
17
23
12
13
24
25
26
27
28
29
30
31
32
33
RVdd
RLINEIN
LVdd
ROUT+
RHPIN ROUT-
RBY PASS
LOU T+
LOUT-
MU TE I N S E / B TL
GND/HS
HP/LINE
MU TE OU T
SHUTDOWN
LBY PASS
LHPIN
LLINEIN TJ
NC
NC
GND/HS
GND/HS
GND/ HS
THREM/GND
THREM/GND
THREM/GND
THREM/GND
THREM/GND
THREM/GND
THREM/GND
THREM/GND
THREM/GND
C188
1U
C207
0.1U
C178
1U
T45 2
JSPK1
ACES/ CON4
1
2
3
4
1
2
3
4
T28 2
C621
1U
Q47
4800
4
6 2
5
7 3
1
8
C242
0. 1U
C246
*22P
12
R252
22
T283
C187
1U
C212
0.1U
R50
0
T45 0
C250
0.1U
R221
20K
R223
20K
C232
*22P
12
C214
1U
T27 9
C245
6.8P
C255
0. 1U
R269
0
U37
TC7S32F
1
2
3
5
4
IN
IN
GND
VCC
OUT
R222
*20K
C607
0.1U
Q51
2N7002
G
S D
L37
L_1206(162)
1 2
C190
1U
C595
*1U_X7R
R327
100K
T28 0
C593
*1U_X7R
C827
1U
C193
*1U
C594
1U
C202
0.1U
C624
2.2U_16V_0805
R314
1M
C249
0.1U
CP6
8P4C X1 80P F( M )
1
2
3
4 5
6
7
8
+
C615
10U_0805
T180
C619
1U
R525
*20K
C228
0.1U
T
C829
*1U_X7R
C244
0.1U
Spilt by DGND
REMOVE M/E POSITION
FRONT
MDC MODEM
20-C2D00-206
20-43100-104
R-A/M 1.25mm
For ALC650
SURROUND
20-43100-104
Layout Trace? ? ?
12~13mil
AGND AGND
PIN 32,34 INT PU.
2005/11/16
Vcc Power trace >= 60mil
PLEASE PLACE CLOSE CODEC &
AMP THE POWER INPUT PINS
24.576MHz
94/7/25
change to Audio_GND
Rubband
94/7/25
chang e to A udio_GND
Rubband
94/7/25
change to Audio_GND
Ru b ban d
Change Net N ame
Br yant
Br yant
Change Net Name
Br yant
Change Net Name
Bryant
Change Net Name
Remove parts
Br yant
R-A/M 1.25mm
9/29
Bryant
Bryant
Bryant
94/9/14
Rubband
94/ 9/16
Brya nt
94/9/14
Re m ove
R551
Rubband
Del R781,R268,R798
Brya nt
Del R797,R270,R780
Del
R381,C348, U24,R820
94/9/26
Rubband
94/9/28
del R541
Rubband
Bryant
9/29
Bryant
Tied at one point only under the
codec or near the codec
Bryant
Bryant
Brya nt
94/11/16 Kevin
94/11/16 Kevin
94/11/16 Kevin
DEL R7 4
DEL R267
Bryant
Bryant
2005/11/16
Del R77
2005/11/16
Bry ant
Del PR 1
Sheet 27 of 45
AUDIO (ALC655) &
MDC

Schematic Diagrams
B - 28 SRS AP8202Q
B.Schematic Diagrams
SRS AP8202Q
Sheet 28 of 45
SRS AP8202Q
VREFB
AGN D
VREF B
AUD_VDD
VREFB
AG N D
VREF B
AUD_VDD
AGN D AG N D
AGN D
PRE_LOUT 26
PRE_ROUT 26
+12V 8,20,21,23,26,28, 29,30,32
FRONT-L16,26
FRONT-R16,26
SRS_EN 22
AUD_VDD 16,26
Z2733
Z2717
Z2722
Z2737
Z2745
Z2703
Z2734
Z2705
Z2719
Z2732
Z2736
Z2738
Z2715
Z2720
Z2701
Z2713
Z2731
Z2708
Z2725
Z2740
Z2746
Z2704
Z2709
Z2730
Z2726
Z2721
Z2723
Z2724
Z2739
Z2710
Z2743
Z2716
Z2702
Z2744Z2707
Z2712
Z2741
Z2729
Z2735
Z2706
Z2742
Z2714
Z2711
Z2718
Z2727
Z2748
Z2750
Z2749
Z2747
Z2752
Z2754
Z2753
Z2751
C333
0.1U
C302
0.1U
C284
1U
R337
4.7K
Q78
DTA114EUA
C E
B
R344
2.2K
R331
15K
C299
0.1U
C632
0.082U
C613
0.1U
R600
15K
R334
10K
T442
R360
15K
T443
L31
L_0805(159)
C296
1U
T445
T444
T449
T448
T447
T446
AP8202Q
U20
AP8202Q
1
9
25
38
4
7
26
42
2
3
5
6
8
10
11
12
13
14
15
16
17
18
20
19
21
22
23
24
27
28
29
30
31
32
33
34
35
36
37
39
40
41
43
44
LFOU T
FOUT
LWPI
RIN
CB3B
CB1
LWN I
RFOCUS
LFOCUS
CB3
CB2
CB2B
CB1B
MI XOU T
BP2
NC1
BP2B
BP1B
BP1
MOD E
VREF
VREF B
LWO
TBGAIN
NC2
RWO
RWPI
RWNI
LOU T
ROUT
COMPI
VSA
BASSBYPB
FOCUSBYPB
GAININ
NC3
COMPC2
FWRIN
VDA
LIN
BUFR
BUFL
NC4
RFOUT
C331
0.1U
R319
62K
C267
10U_0805
C329
0.1U
R574
15K
C322 0. 1U
R589
10K
R576
3K
R591
2K
R325
4.7K
C330
0.1U
R581
30K
R585
10K
R298
30.1K
C645
22P_0402
C635
1000P
C256
10U_10V_0805
C646
10U_0805
C328
0.1U
R603
30K
R604
39K
C636
22P_0402
C660
0.1U
R592
8.87K
C670
0.1U
R577
2.2K
C627
10U_0805
R605
62K
R563
0
C669
0.1U
R559
8.66K
R318
*0
R329
20K
Q79
2N7002
G
DS
C310
0.1U
C332
0.1U
R601
10K
R316
62K
R562
0
R602
22K
R588
30K
R361
18K
R297
*0
R584
2.2K
R580
4.7K
R587
2K
C630
0.018U
HIGH BYPASS
LOW WOW
AUDIO PROCESSOR PRE-AMP
PIN32FocusBYPB Low --->ByPass.
PIN32 FocusBYPB OPEN --->Focus .
PIN31BASSBYPB Low --->ByPas s.
PIN31BASSBYPB OPEN --->TrueBass 6dB
PIN32FousBYPB Low--->ByPass
94/11/16 Kevin

Schematic Diagrams
SUB-WOOFER & DVI CON B - 29
B.Schematic Diagrams
SUB-WOOFER & DVI CON
+5VS
+12V
+5 VH 8
+3VS
+5VS
+5VS
+3VS
+3VS
+3VS
+3VS
+5VS
+5VS
+5 VS
+3VS
+3VS
+5VS
AUD _VD D A1
AUD_AGND
AUD_AGND
AUD_AGND
AUD_AGND
AUD_AGND
AUD_AGND
AUD_AGND
AUD_AGND
ICHPWROK16 , 2 4, 26 , 3 3
+5VS 8,11,14,16,19,22,23,26,29,30,33,34,35,36
+12V 8, 20,21,23,26,29,30,32
+5VH8 22,29,30
TXCP36
DAC1-R36
TXP236
DAC1-G36
DDC1CLK36
TXN236
TXP136
DAC1-B36
TXN036
TXCN36
DAC1_VSYNC36
DAC1_HSYNC36
TXP036
TXN136
+3VS 2,4,8,9,10,11,12,13,14,16,18,19,22,23,24,25,29,32,33,35,36
DVI_HPD36
DDC1DATA36
SEL16,26
MONO-OUT26
Z2823
Z2824
+5VS
+12V
+5VH8
TXCN
DVI_HSYNC
Z2840
TXP0
TXP1
Z2838
DVI_VSYNC
Z2836
Z2830
Z2831
Z2848
TXN0
Z2841
TXN1
Z2851
Z2826
Z2829
DVI_HSYNC Z2842
Z2839
Z2828
Z2844
Z2852Z2850
Z2835
TXP2
Z2837
Z2834
Z2833
TXN2
Z2845
Z2849
Z2832
TXCP
Z2843DVI_VSYNC
Z2827
+3VS
Z2847
Z2846
Z2825
DDCLK
DVI_HPD
DDCDATA
VO1
VO2
Z2817
Z2820
Z2810
Z2818
Z2805
Z2808
Z2807
Z2806
Z2813
Z2814
Z2816
Z2815
Z2812
Z2811
Z2819
Z2853
Z2854
Z2855
Z2856
Z2857
Z2858
Z2 80 4 AU D _V D D A1
Z2802
Z2803
Z2809
C25
10P
L45 L_0603(12 9)R6
6.8K
C11
*10P
R374
100K
C644
2.2U_16V_0805
D7
*D A221
ACA
C
R341
10K
C18
*10P
R340
49.9K_1%
R483
100K
C339
*4.7U_0805
R488
75
C307
4.7U_0805
C6
10P
R482
0
D6
*DA221
ACA
C
C326
180P
U19
APA 483 5
21
5
4
13
12
11
10
9
6
16
271
8
14
20
23
22
2
24
25
3
7
19
18
17
15
28
26
29
HP_SENSE
MU TE
MO D E
LEFT_DOCK
LEFT_IN
BEEP
RIGHT_IN
RIGHT_DOCK
VD D
VDD
VDDGND
GND
GND
GND
GND
BYPASS
SHUTDOWN
R-GAIN1
R-GAIN2
GAIN _SEL
DC_VOL
L-GAIN1
L-GAIN 2
LEFT_OUT-
LEFT_ OU T+
RIGHT_OUT+
RIGHT_OUT-
GND
Q57
2N7002
G
S D
C323
4.7U_0805
D5
*DA221
ACA
C
R557
20K
L6 L_0603(129)
D55
1SS355
AC
C9
33P
C17
33P
R487
75
C15
*10P
C628
0.1U
R494
33
C19
*10P
C816
180P
R282
20K
D57
1SS355
AC
R8
0
C10
*10P
C815
180P
C24
10P
L72
L_0805(159)
C13
*10P
C652
2.2U_16V_ 0805
D3
*DA221
ACA
C
R486
75
C659
4700P
R495
33
C651
0.1U
Q72
2N7002
G
DS
C8
10P
C7
10P
R10
0
L47 L_0603(12 9)
L33
L_0603(129)
12
Q56
2N7002
G
S D
C305
0. 1U _0 402
D SUB
DVI
CN3
DVI_CON
1
2
3
4
5
6
7
8
9
10
11
12
13
14
15
16
17
18
19
20
21
22
23
24
GND1
C1
C2
C3
C4
GND2
C5
C6
TMD S DATA 2-
TMD S DATA 2+
TMDS 2/ 4 Shield
TMD S DATA 4-
TMD S DATA 4+
DDC Clk
DDC Data
V SY N C
TMD S DATA 1-
TMD S DATA 1+
TMD S DATA 1/ 3 S hi e l d
TMD S DATA 3-
TMD S DATA 3+
+5V POWER
GND (ANALOG)
HOT PLU G D ETEC T
TMD S DATA 0-
TMD S DATA 0+
TMD S DATA 0/ 5 S hi e l d
TMD S DATA 5-
TMD S DATA5+
TMD S CLK S h i el d
TMD S CLK +
TMD S Clk -
CASE
RED
GREEN
BLU E
H SYNC
CASE
GND
GND
C319
0.1U
C5
33P
R477
0
R9
33
R4
20K
R283
49.9K_1%
C657
270P
JSPK2
CON2_WOF
1
21
2
R476
100
L46 L_0603(12 9)
R11
6. 8K
L34
L_0603(129)
12
R496
33
C4
0.1U
C633
0.1U
C26
10P
R479
0
C12
*10P
C14
*10P
L64
L_0603(129)
12
C16
33P
L48 L_0603(12 9)
C263
0.1U
R590
13K_1%
D1
F01J2E
A C
R475
100
C327
180P
R492
0
R474
0
R480
0
R281
20K
L44 L_0603(12 9)
Q73
2N7002
G
DS
L7 L_0603(129)
Q74
2N7002
G
DS
D2
*DA221
ACA
C
D56
1SS3 55
AC
Q75
2N 70 02
G
DS
Q54
4800
4
6 2
5
7 3
1
8
R491
0
D8
*DA221
AC A
C
R358
1M
R481
0
R478
0
C658
0.1U
R339
10K
L63
L_0603(129)
12
C321
0. 1U_ 040 2
D4
*DA221
AC A
C
R473
0
R493
0
CLOS ED TO U44 AM P APA 4835
Vcc Power trace >= 60mil
DVI
21-14N00-130
Close to DVI PORT
Close to DVI PORT
PORT
LINE_OUT_R/L
AUD_VDD
Speaker t race >= 30mil
R-A/M 1.25mm
Speaker 3W/8 ohm
60MIL
20-43100-102
2.8W
94/7/25
Ru b b an d
94/7/25
Ru b b a nd
94/7/ 25
Ru b b an d
0
--
HP Sense
0
Truth table
Mute
1
1
1
1
Mode
0
--
Bryant
2005/09/21
94/9/26
Ru bband
Sheet 29 of 45
SUB-WOOFER &
DVI CON

Schematic Diagrams
B - 30 +5VS, +3VS, +5V, +3V
B.Schematic Diagrams
+5VS, +3VS, +5V, +3V
Sheet 30 of 45
+5VS, +3VS, +5V,
+3V
+3VH8
+12V
+5VH8
+3VS+3V
+VDD3
VA
VA
+3V H 8
+VD D 3
+3VH 8
VIN 1
+5V +5VS
+12V
+VDD 3
+VDD5
+3V+
+3V
+V D D 3
+12V
+5V+
+5V
+12V
VIN
+3V 4,9, 10,11,13,14,17,18, 19,20,21,22,23,24, 26,32,33
+5VS 8,11,14,16,19,22,23,26,28,30,33,34,35,36
+VDD3 4,8,13,16,19,23,30,31
+3VS 2,4,8,9,10,11,12,13,14,16,18,19,22,23,24,25,28,32,33,35,36
+5VH8 22,28,30
+3VH 8 22
+1.5VS 10,14,24,33,34
+5V 13,15,16,19,21,22,23
DD_ON#
DDON22, 2 4, 30
PWR_SW# 22
AC_IN# 22
VA 22,31
VIN 16,30,31,32,34,36
+12V 8,20,21,23,26,28,30,32
VIN1 30,36
+VDD5 9,13,16,19,23,26,30,32,34,36
SUSB#4, 13,22,24,31, 36
TEST 30,32
DD_ON# DD_ON#
SUSB 30,34
M_B TN#16
SUSB
Z2904
Z2903
Z2905
Z2910
TEST
Z2901
Z2909
Z2908
DD_ON#
Z2902
DDON
Z2906
SUSB
TEST
SUSB
Z2912
DD_ON#
Z2911
DD_ON#
Z2913
Z2914
Z2907
R441
47K
R437
100K
Q66
RSS090N03
4
8
5
1
3
7
6
2
R442
47K
C500
10U_0805
Q68
2N7002
G
DS
PR41
100K
Q67
2N7002
G
DS
C501
10U_0805
Q65
RSS090N03
4
8
5
1
3
7
6
2
C467
0. 1U
PR44
100K
R436
100K
Q86
DTA114EUA
C
E
B
PQ10
2N7002
G
DS
PJ3
OPEN_5A
1 2
PQ16
AO3409
G
DS
PJ2
OPEN_5A
1 2
PC44
*0.1U
PR54
100K
PR56
100K
C497
0.1U
PC48
10U_10V_1206
PR55
100K
PC47
10U_10V_1206
PC43
*0.1U
PR53
100K
PQ22
AO4422
4
8
5
1
3
7
6
2
PQ20
DTD114EK
C
E
B
PC42
10U_ 10V_ 1206
PC40
0.1U
PC49
2.2U_16V_0805
PC45
10U_0805
PC46
10U_0805
PU2
SI9183-3.3
1
2
3 4
5
VIN
GND
SD BP
VO
PC41
10U_10V_1206
PR57
* 100 K_12 06
PR52
0
PR58
*100K_1206
PQ23
AO4422
4
8
5
1
3
7
6
2
PQ21
DTD114EK
C
E
B
+
C459
*22U_1206
PR30
1M
PR108
10K
PC106
1U
PQ14
2N7002
G
DS
PQ11
2N7002
G
DS
PR43
100K
PR93
0
Q31
2N7002
G
DS
PR51
10K
PR31
1K
PQ17
2N7002
G
DS
PQ9
2N7002
G
DS
PD6
1SS355
A C
PD8
1SS355
A C
PQ15
2N7002
G
DS
PR92
*100K
PR42
100K
PQ38
DTD114EK
C
E
B
PR19
1K
PR46
10K
PD29
RB751V
A C
PD28
RB751V
A C
PC37
1U
PR50
0
PR29
1K
5A 5A
150mA
PQ16(1198) Change AO3904
Q31(AO3409) Change 2N7002.
DEL PR32(100K) & PR47(100K) & PR45(100K).
ADD Q?(DTA114EUA).
PR42(56K) Change 100K.
94/7/25
Allen
94/7/25
Rubband 94/7/25
Rubband

Schematic Diagrams
+VDD5, +VDD3, +3V, +5V, +1.25V B - 31
B.Schematic Diagrams
+VDD5, +VDD3, +3V, +5V, +1.25V
+VDD3
VIN
VL
VIN
VIN1
VL
GND_F
+VDD5
GND_F
GND_F
GND_F
GN D_ F
GND_F
GND_F
GN D_ F
VL
+5VS
+5V H 8
DF1
VIN
+VDD3
DF2
DF2
DF2
VL
DF2
+VDD5
+1.25V
DF1
DF1
VIN
DF2
VIN 1
+VD D 5
DF2
DF2 DF1
+2. 5 V
+V DD 5
+VDD5 A
+12 V+12V+
+VDD5A
DF1
VL
+12V 8, 20, 21, 2 3, 26, 28,2 9,3 2
+VDD 5 9,1 3, 16, 19, 23, 26, 29,32, 34, 36
VIN 1 29,36
VIN 1 6, 29, 3 1,3 2, 34, 36
+VDD3 4,8,13,16,19,23,29,31
+5VS 8,11,14,16,19,22,23,26,28,29,33,34,35,36
+5VH 8 22, 28, 29
VDD IOF B_L4
VDD IOF B_H4
SUSC #4,13,22
PGOOD 3 3
+1. 2 5V 3 , 4, 7
+2.5V 3,4,5,6,7,16,33
SUSB29 ,34
TE ST 2 9, 3 2
DDON22,24 , 29
TR MTR I P# 4 , 34
Z 3019
Z3017
V+
Z3018
Z3021
Z3010
Z3007
Z3002
Z3004
Z3011
Z3013
V+
Z3023
Z3008
Z3006
Z3020
Z3015
Z3001
Z3031
Z 3025 Z 30 27
Z3028
Z3029
Z3030
Z3009
Z3026
Z3024
VDDP
Z3036
Z3054
Z3045
Z3041
VDDP
Z3035
Z3042
Z3040
Z3038
Z3051
Z3043
EN _DU AL2 .5V
Z3039
Z3055
Z3047
Z3044
Z3046
Z3050
Z3048
TEST
Z3037Z3053
Z3069
Z3064
Z3070
Z3071
Z3005
Z3012
Z3034
Z3003Z3066
Z3068
Z3052
Z3049
Z3 073
Z3058
Z3057 Z3060
Z3061
Z3063
Z3016
Z3056 Z3059
Z3062
Z3022
Z3032 Z3033
D46
1SS35 5
AC
D45
1SS355
AC
PR66
174K_ 1%
PL6 6.8 uH
1 2
PC103
0.01U
PR61
20K_1%
PR112
22. 1K_ 1%
PD24
1SS355
AC
PR63
40.2K_1%
PR 110
100K
R642
910K_1%
+
PC99
10U _25V _120 6
PC105
0.04 7u
C504
1U
C507
0.1U
12
T
PD23
1SS355
A C
C514
0.1U
PC52
10U _25V _12 06
PR105
15K
PR69
5m_2512
PL3 4. 7UH
PR102
0
PC90
10U_25V_DIP
PU6
SC4501
1
8 3
4
2
7
6 5
11
10
9
COMP
IN SHDN#
GND1
FB
SW2
SW1 GN D2
GND_EARTH
SS
ROSC
+
C460
220U_4V_7343
12
PC6 9
1000P
PJP2
5mm
1 2
PR111
1K
PC62
0.1U
R653
9.76K_1%
12
R668
100K
C458
10U_1206
D53
SM140A
A C
Q97
2N7002
G
DS
PR7 1
0
C694
0.1U
D35
SM340A
A C
PC63
0.1 U
PC9 4
0.1U
PR72
1M
PC101
10U_1206
PR77
19. 1K_ 1%
C703
1000P
1
2
PC91
10U_25V_DIP
PR6 8
5m_2512
PC73
33P
R447
20K
1 2
Q82
RQA130N03
3
4
8
2
5
67
1
..
G
D
S
D,
.D.
,
R651
0
PR6 7 10K
PC102
0. 1U
SC1486
U28
SC1486 ITSTR
1
2
3
4
5
6
7
8
9
10
11
12
13
14
15
16
17
18
19
20
21
22
23
24
25
26
27
28
PGND1
DL1
VDDP1
ILIM1
LX1
DH1
BST1
REFIN
TON 2
REFOUT
VCC A2
FBK2
PGOOD2
AGND2
PGND 2
DL2
VDD P2
ILIM2
LX2
DH2
BST2
EN/ PSV1
TON 1
VOUT1
VCC A1
FBK1
PGOOD1
AGND1
PC5910U _25V_ 1206
PQ29
RQA130N03
3
4
8
2
5
6 7
1
..
G
D
S
D,
.D.
,
PD22
SM340A
A C
+
PC9 2
10U _25V _1 206
PC104
2200P
R667
0
1 2
PQ40
2N7002
G
DS
+
PC93
10U_25V_1206
PU5
LTC3728LX
24
26
25
22
30
31
3
23
1
2
5
4
7
6
20
17
14
15
18
12
11
9
8
21
28
13
27
19
10
16
29
32
33
BOOST1
TG1
SW1
BG1
SENS E1+
SENS E1-
PLLIN
VIN
VOSENS E1
PLLFL TR
ITH1
FCB
3.3VOUT
SGND
INTVCC
BOOST2
TG2
SW2
BG2
SENSE 2+
SENSE2-
VOSENSE2
ITH2
EXTVC C
RUN/SS1
RUN/SS2
PGOOD
PGND
NC
NC
NC
NC
PAD
R663
0
PC60
0.01U
PQ39
AO3409
G
DS
Q64A
SI4834
5
4
3
6
C740
0. 1U
R678
20K
PR74
105K_1%
PR113
10K
PR70
*0
L43
2.5UH
1 2
+
PC54
220U_6.3V_7343
R640
16.2K_1%
12
PR107
15K
+
C436
220U_4V_7343
12
PC74
*0.01U
PC68
1000P
R448
18K_1%
1 2
PR106
*0
R664
10K
PR59
0
PR99
0
C692
0.1U
PR104
*0
PR96
0
R652
750K_1%
C745
0.1U
PC57
0. 01U
PD20
ZD5.6V
A C
PC67
0.1U
Q81
RQA200N03
3
4
8
2
5
67
1
..
G
D
S
D,
.D.
,
C506
*0.1U
PR95
0
R654
0
C510
1U
1
2
R444
10K
PL5 4.7U H
C689
10U_25V_DIP
R440
0
+
PC53
220U _6.3V_7343
+
C508
330U_2.5V_7343
12
PQ31
RQA130N03
3
4
8
2
5
67
1
..
G
D
S
D,
.D.
,
PC66
0.1U
+
PC100
10U _25V _12 06
R666
4.7K
R644
0
Q84
2N7002
G
DS
C693
0.1U
D34
SM340A
A C
PR62
0
PQ30
RQA200N03
3
4
8
2
5
6 7
1
..
G
D
S
D,
.D.
,
PQ35
2N7002
G
DS
+
C509
330U_2.5V_7343
12
PR76
19.6K_1%
C505
100 0P
12
PR78
0
PR101
1M
T
C702
100 0P
12
Q83
2N7002
G
DS
R655
10K_1%
12
PC65
0.1U
T
C503
*100P
1
2
R646
10
1 2
PR1 03
0
C512
1U
1
2
C435
0.01U
1
2
PC6 1
10U_25V_1206
PQ34
2N7002
G
DS
R641
0
12
PJP1
5m m
1 2
PC97
100P
Q64B
SI4834
7
2
1
8
PR75
60. 4K_ 1%
R449
10
1 2
C690
10U_25V_DIP
R446
10K
PC58
0.1U_X7R
PC6 4
0.1U
Q70
*2N7002
G
DS
PC98
10U_0805
PC71
*100P
R443
*0
R445
4.7K
+
C496
220U_4V_7343
12
L57
4.7UH_S39
1 2
PQ28
RQA200N03
3
4
8
2
5
67
1
..
G
D
S
D,
.D.
,
J4
OPE N _8A
1 2
PC95
0.1U
PC56
0.01U
PC96
1000P
PR73
0
R645
68.1K_1%
12
R636
*0
C695
100P
1
2
PC70
2200P
T
C499
0.1U_X7R
1
2
PR100
0
C511
0.1U
1
2
C691
1U
1
2
C455
0.1U
T
+
PC51
*220U _6.3V_7343
J7 OPEN _10mi l
12
C457
10U_1206
1
2
C502
0.01U
1
2
PC72
33P
T
C456
0.1U
1
2
+
PC50
220U _6.3V_7343
J5
OPEN_5A
1 2
C742
0.1U
Q69
2N7002
G
DS
C513
1U
1
2
PC55
0.1U
+
PC108
220U_6.3V_7343
PR114
10K
FCB:0V for continuous mode
Open for burst mode
5V for constant mode
PLLFLTR:0V for 220KHZ
5V for 640KHZ
7A
5A
12/13
2.6V@8A
1.3V@3A
DDR VTT Pow er savi ng
0.7A
94/7/25
Allen
94/7/25
Allen
94/7/25
Allen
94/7/2 5
Allen
PIN11 GND PAD
94/11/09
94/11/16 Kevin
DEL DUAL _PG
94/10/31 Kevin
AO4900 Change SI4834
94/11/11 Kevin
94/11/11 Kevin
94/11/11 Kevin
94/11/11 Kevin
Sheet 31 of 45
+VDD5, +VDD3,
+3V, +5V, +1.25V

Schematic Diagrams
B - 32 CHARGER, BAT CON, PWR CON
B.Schematic Diagrams
CHARGER, BAT CON, PWR CON
VIN
VA+VDD3
VA
VA
VB
VIN
VI N
+VD D 3
+VDD3
VB
VA
+VDD3
+VDD 3
VIN
VA
VA
VIN VI N VIN
VA 22,29
VIN 16,29,30,32,34,36
+VDD3 4,8,13,16,19,23,29,30
CHAG_ON22
I_CHG 22
TOTAL_CU R22
BATVOLT 22
CURSEN22
BATTEMP22
BAT_SMDAT22
BAT_SMCLK22
SUSB# 4,13, 22,24, 29, 36
VA
VIN
+VDD3
Z3104
Z3101
Z3102
Z3106
Z3107
Z3124
Z3103
Z3123
Z3111
Z3112
Z3110
Z3109
Z3113
VBB
Z3115
Z3116
Z3114
VREF2 .5
Z3117
Z3118
Z3120
Z3121
Z3140
Z3138
Z3134
Z3137
Z3131
Z3139
Z3135
Z3133
Z3136
Z3132
Z3105
Z3108
VBB
Z3129
Z3130
Z3128
Z3122
Z3126
Z3127
Z3119
Z3125
Z3141
Z3142
Z3145
Z3148
PC75
0.1U_0805
PC33
0.1U
PC32
0.1U
PR27 * R
PC34
*C
PR15
*R
PD 3
UDZ18B
A C
PR 3
10K
PC17
0.01U
PC24
0.1U
PR14
15K
PC21
30P
PC19
0.1U
PR40
10K
PQ8
DTA114EUA
C
E
B
PR5 100m_2512
PR26
30K_1%
PR88
1K_1%
PR38
10K
PC 25
0.1U
PC79
0.1U_1206
PC38
0.1U
PC30
0.1U
PR7
200K
PR109 100m_2512
PC36
1U_0805
PR 4
100K
PR2 10K
PC 2
0.1U_0805
C898
*15U_25V_7343
PR86
10K_0805
CN2
ACIN_CON
1
2
3
4
10
11
PR24 100K_1%
PR87 49.9K_1%
+
-
PU3B
LM358
5
6
7
84
PU 1
KA7500
1
2
3
4
5
6
7
8 9
10
11
12
13
14
15
16
1IN+
1IN-
FBK
DTC
CT
RT
GND
C1 E1
E2
C2
VCC
OUT
REF
2IN-
2IN+
PR84
7.5K_1%
PL2
HCB4532K-800(1812)
PQ1 3
DTA114EUA
CE
B
+
PC80
10U_25V_DIP
PQ12
DTC 114EUA
C
E
B
C899
*15U _2 5V_ 7343
PC15
0.1U_0805
PD 18
RB751V
A C
+
PC81
10U_25V_DIP
PD 19
1SS355
A C
PD12
1SS355
A C
PD1
RB751V
A C
+
PC85
10U_25V_1206
12
PD 16
RB751V
A C
PQ2
AO4433
4
6 2
5
7 3
1
8
PQ3
AO4433
4
6 2
5
7 3
1
8
PD2
1SS 355
A C
PC 35
*0.1U
C831
0.1U
PD7
AS2431AM
C
R
A
C832
0.1U
+
-
PU 3A
LM3 58
3
2
1
84
C834
0.1U
JBATT1
CON8_BATT
GN D
1
GN D
2
1
2
3
4
5
6
7
8
GND
GND
C833
0.1U
C835
0.1U
PD 10
RB751V
A C
PC20
*0.1U
C836
0.1U
C838
0.1U
C837
0.1U
C839
0.1U
PD13
RB751V
A C
C840
0.1U
D38
*SBM1040
A1
A2
C
C842
0.1U
C841
0.1U
C843
0.1U
C844
0.1U
C846
0.1U
C845
0.1U
+
PC83
10U _25 V_D I P
C847
0.1U
C848
0.1U
C849
0.1U
C850
0.1U
+
-
PU 4A
LM3 58
3
2
1
84
PR 23
10K
PR8
510K
PR90
1K_1%
PR48
*100K
Q43
*2N7002
G
DS
PR81 100m_2512
PR6 100m_2512
PC22
1000P
PD17
1SS355
A C
PC 39
*0 .1 U
PC16
0.1U_1206
PR39
*10K
PR34 100K
PR 11
2K_0805
PR89
100m_2512
PR28
17.4K_1%
PC8 6
0.1U_0805
PC7
*1U_0805
PR13
2K_0805
PR12
10K
PR35
6.8K_1%
PD25
SM 340 A
CA
PD9
1SS355
A C
PR37
2.2K
PQ4
AO4433
4
6 2
5
7 3
1
8
PD2 6
SM340A
A C
PC 1
0.1U_0805
PR20
10K
PD14
1SS355
A C
PC28
0.1U
PC77
*1U_0805
PR36
*R
+
-
PU4 B
LM358
5
6
7
84
PC6
1U_0805
PD15
RB751V
A C
PC78
*1 U_ 1 20 6
PQ36
AO4433
4
62
5
73
1
8
PR16 330
PC 27
1U_0805
PR1 7
4.7K
PF1
12A
PF2
4A
PC5
0.1U_0805
T430
PR9
100K
PC29
1U
PR21 330
PQ5
2SD1782
B
E
C
PL1
HCB4532K-800(1812)
+
PC1 0
10U_25V_1206
12
PC13
*1U_1206
PR 25
10K
C897
*15U_2 5V_7343
+
PC 12
10U_25V_1206
12
PR91
49.9K_1%
PC11
0.1U_1206
PR1
100K
+
PC9
10U_25V_1206
12
PR10
5.1
PD 5
1SS355
AC
PC84
*0.1U
PR85 30K_1%
PC8
0.1U_0805
PL4
CDRH-1205-470
PR 22
4.7K
PC3
0.1U_0805
PR 33 1 0
PR82 100K_1%
PC88
0.1U
T434
PC2 6
30P
PC14
0.1U_1206
PR80
10K_1%
PR79
100K_1%
PC31
30P
PQ6
AO4433
4
6 2
5
7 3
1
8
PD27
SM340A
A C
PC87
0.1U
PC 23
0.1U
PQ1
2N3904
B
E
C
PC 76
1000P
PC18
0.1U_0805
D37
*SBM1040
A1
A2
C
PR83
10K_1%
+
PC82
10U_25V_DIP
PQ7
DTC114EUA
C
E
B
PD 4
1SS35 5
AC
PC4
0.1U_0805
C106
15U_25V_7343
PR18
2K_1%
PR49
*24.9K_1%
PD11
1SS355
A C
C105
15U_25V_7343
2.5A 2.5A
PIN GND1~5=GND
Canc el PD10
Add charger current control circuit
Change the sequence
betw een BAT_SM CLK &
BA T _ SM DA T .
EMI Rul e
94/7/25
footprint
Alle n
Sheet 32 of 45
CHARGER, BAT
CON, PWR CON

Schematic Diagrams
VCORE B - 33
B.Schematic Diagrams
VCORE
SGND5
+3VS
VCORE
VIN
VIN
VCORE
VIN
+12V
SGN D5
SGN D 5
SGND5
SGN D 5
+3V
+3V
+VDD5
+3V
SGND5
+3V
VIN 16,29,30,31,34,36
+3V 4,9,10,11,13,14,17,18,19,20,21,22,23,24,26,29,33
+12V 8,20,21,23,26,28,29,30
VCORE 5
+VDD5 9,13,16,19,23,26,29,30,34,36
+3VS 2,4,8,9,10,11,12,13,14,16,18,19,22,23,24,25,28,29,33,35,36
D_S TEP_ CPU25
CPU_ V ID1 4
CPU_ V ID4 4
CPU_ V ID2 4
CPU_ V ID0 4
CPU_ V ID3 4
VR_PWRGD9
TEST 2 9 , 3 0
CPUVDD_EN 9
VCO R E -4,5
VCO R E +4,5
Z3232
Z3233
35W CPU
Z3202
35W CPU
Z3231 Z3201
Z3213
Z3216
Z3204
Z3212
Z3217
Z3210
Z3215
Z3218
Z3220
Z3206
Z3211
Z3205
Z3208
Z3209
Z3207
Z3219
Z3214
Z3226
Z3229
Z3221
Z3236
Z3225
Z3222
Z3227
Z3223
Z3230
Z3234
Z3228
Z3224
Z3238
Z3239
Z3240
Z3241
Z3235Z3203
R853
0
D58
1SS35 5
AC
Q21
RQA200N03
3
4
8
2
5
6 7
1
..
G
D
S
D,
.D.
,
+
C562
22U_25V_OS10* 5
12
R736
*0
C135
*1U
R165
100K
Q28
2N7002
GS
D
R193
124K
C1 2 7
10U_1206
+
C578
470U_4V_7343
12
+
C573
470U_4V_7343
12
C146
0.01U
C148
0.1U_0805
C130
0.03 9U
C143
1U
C124
0.1U
+
C568
470U_4V_7343
12
R161
32.4K
U12
AD P31 66
1
2
3
4
5
6
7
8
9
10
11
12
13
14 15
16
17
18
19
20
21
22
23
24
25
26
27
28
VID4
VID3
VID2
VID1
VID0
Crowbar
FBR TN
FB
COMP
PWRGD
EN
DELAY
RT
R AMP AD J I LI MI T
CSREF
CSSUM
CSCOMP
GND
CS4
CS3
CS2
CS1
PWM4
PWM3
PWM2
PWM1
VCC
+
C564
470U_4V_7343
12
Q34
MMBT3906
B
E
C
C118
10U_1206
C81
1U
R191
10
R156
10K
R209
*1M
C104
10U_1206
R155
10K
R174
0
R190
*4.7K
+
C571
470U_ 4V_7343
12
U11
ADP3419
1
2
3
4
5 6
7
8
9
10
IN
SD#
DRVLSD#
CROWBAR
VCC DR VL
GND
SW
DRVH
BST
Q22
RQA200N03
3
4
8
2
5
6 7
1
..
G
D
S
D,
.D.
,
C147
100P
R188
*0
+
C586
470U_4V_7343
12
R194
124K
R168
10K
R208
*100K
D39
SCD 34
A C
J2
JOPEN
12
R171
220K
R163
100K
C111
4.7U_0805
R192
43K
+
C566
470U_4V_7343
12
Q29
RQA130N03
3
4
8
2
56 7
1
..
G
D
S
D,
.D.
,
Q24
RQA130N03
3
4
8
2
5
6 7
1
..
G
D
S
D,
.D.
,
R175
0
Q30
RQA130N03
3
4
8
2
56 7
1
..
G
D
S
D,
.D.
,
R189
95.3K
C112
0.1U_0805
R159
390K
C139
100P
+
C572
470U_4V_7343
12
Q41
*DT D114EK
C
E
B
Q25
RQA130N03
3
4
8
2
5
6 7
1
..
G
D
S
D,
.D.
,
C131
680P
R149
8.45K
Q42
*2N7002
G
DS
C121
4.7U_0805
C119
27P
Q37
RQA200N03
3
4
8
2
5
6 7
1
..
G
D
S
D,
.D.
,
C149
4.7U_0805
RTH1
100K/NTC
C115
680P
+
C563
22U_25V_OS10*5
12
L52
0.56uH
Q38
RQA200N03
3
4
8
2
5
6 7
1
..
G
D
S
D,
.D.
,
R158
487K
R157
510K
R164 0_0805
R170
0
C498
0.1U_0805
Q23
RQA200N03
3
4
8
2
5
6 7
1
..
G
D
S
D,
.D.
,
L53
0.56uH
C145
0.00 47U_080 5
C152
*0.1U
R160
*40.2K
C109
0.1 U
U8
ADP3419
1
2
3
4
5 6
7
8
9
10
IN
SD#
DRVLSD #
CROWBAR
VCC DRVL
GND
SW
DRVH
BST
R95
0
R152
2K
C151
10U_1206
C558
10U_1206
Q35
MMBT3906
B
E
C
R166
10K
D40
SCD 34
A C
R162
0
Q36
RQA200N03
3
4
8
2
5
6 7
1
..
G
D
S
D,
.D.
,
T4 2 6
R111
0
Q33
2N7002
GS
D
T428
T427
Q32
2N7002
GS
D
R167
10K
D27
1SS355
A C
D26
1SS355
A C
PM_DPRSLPVR into High,
When CPU Entry C3,C4.
FOR 35W LOW POWER CPU ( D VERSION )
D_STEP_CPU into High,
When CPU Entry C3,C4.
20A
20A
1-----LOW POWER TYPE
0-----STANDARD TPYE
35W CPU
Reserve For K8-M
Close to
output
Inductor
VCORE+ VCORE- Place trace 12 mils.
7/28 Change By
allen
94/11/16 Kevin Change
94/11/16 Kevin Change
94/11/17 Kevin DEL R169
94/11/17 Kevin DEL R96
Sheet 33 of 45
VCORE

Schematic Diagrams
B - 34 POWER
B.Schematic Diagrams
POWER
Sheet 34 of 45
POWER
+2.5V
+3VS
+3V
+3VS
+1.5VS
+5VS
+3VS
+3VS
+3V +3VS
+3VS+3V
+3VS
+3V
+3V
+3VS
+3V +3V +3V +3V
ICHPWROK16, 24,26 ,2 8 C K8_PW R GD 13, 22
+5VS 8,11,14,16,19 ,22, 23, 26, 28,29,30,34, 35, 36
+12V 8, 20, 21, 23,26, 28, 29, 30, 32
+3V 4,9,10, 11, 13, 14,17,18, 19,20, 21, 22 ,23 ,24,26,29,32
+1.5VS 10,14, 24 ,34
+VDD5 9, 13, 16, 19, 23, 26, 29, 30, 32, 34 ,36
+3VS 2,4,8,9,10, 11, 12, 13, 14 ,16,18,19,22,23,24 ,2 5,2 8,29, 32,35,36
+2.5V 3,4,5,6,7,16,30
+1.2V_H T 2, 9, 14
H8BEEP22
H8_BEEP 26
PGOOD30
CK8_PWRGD
Z3 308
ICHPWROK
Z3311
Z3309
Z331 0
H8BEEP H8_BEEP
Z3302
Z 3301
Z331 5
Z331 2
R235
1K
C903
0.1U
C309
*0.1U
C206
*0.1U
C902
0.1U
C901
0.1U
C908
0.1U
C900
0.1U
U26
74AHC1G14
24
53
1
U25
TC7SZ08
2
1
4
3
5
T4 25
C350
2200P
R232
1K
U14
7404_U M T5
2 4
53
1
R379
1M
CA25
0.1U
C904
0.1 U
T
R230
470K
C216
0.1U
R243
220K_1%
R242
750K_1%
U15
MIC2774
1
2
3
4
5
RESET#
GND
MR#
RST-IN
VCC
R241
1K
Q45
2SC 4672
B
E
C
R347
0
1 2
C905
0.1 U
C906
0.1 U
C907
0.1 U
R343
*5.1K
1 2
POWER SEQUENCING
94/1/26_Alex
CK8_PWRGD Faster than PWRGD_SB.
MAX6306 Delay 200ms
NOTE:
94/7/25
U15 VCC ? ? +3VS
R243 180K change to 10K
R242 39K change to 39K
Rubb a n d
Change By vin 7/28
Place at +3VS & +3V Plane Between.
94/9/14
Fix auto-shutdown
Rubband
94/11/14 Kevin
94/1 1/1 4 Kev in
10K Change 470K

Schematic Diagrams
+1.5VS, +1.8VS B - 35
B.Schematic Diagrams
+1.5VS, +1.8VS
+5VS
+1.5VS
+1. 5V +
+VD D 5
VIN
VLVL
VL
+VDD5 9,13,16,19,23,26,29,30,32,36
+5VS 8,11,14,16,19,22,23,26,28,29, 30,33, 35,36
VIN 16,29,30,31,32,36
SUSB 29,30
+1.5VS 10,14,24,33
TR MTR I P#4,30
Z3406
Z3401
Z3408
Z3407
Z3404
Z3402
Z3409
Z3405
Z3403
Z3410
Z3412
TR MTRI P#
Z3415
Z3414Z3413
Z3416
C434
0.1U
C391
330U_2.5V_7343
C688
0. 1U
Q99
2N7002
G
DS
U27
SC1470
1
2
3
4
5
6
7 8
9
10
11
12
13
14
EN/ PSV
TON
VOUT
VCC A
FBK
PGOOD
GND PG N D
DL
VDDP
ILIM
LX
DH
BST
Q59
RQA200N03
3
4
8
2
5
6 7
1
..
G
D
S
D,
.D.
,
R432
12K_1%
R632
10K
C431
*1U
C427
0.1U
C909
0.1U
R433
10
R417
0
R635
0
R633
1M
C392
330U_2.5V_7343
L56
1.5UH
C687
47P
R634
100K
C341
10U_0805
C424
0.1U
C672
0.01U
Q63
RQA130N03
3
4
8
2
5
6 7
1
..
G
D
S
D,
.D.
,
C407
*10_1206
C422
2.2U_1206
R638
20K_1%
R639
10K_1%
C426
0. 01U
+
-
PU7A
LM358
3
2
1
84
PJ1
OPEN_9A
1 2
C390
330U_2.5V_7343
C425
2.2U_1206
C671
0.1U
C686
10U_0805
R827
0
R828
*100K_1%
+
-
PU7B
LM358
5
6
7
84
D33
1SS355
AC
PC89
10U_25V_DIP
C911
*0.1U
R822
100K
D44
SM340A
A C
R821
2K
R820
10K_1%
Q80
2N7002
GS
D
R823
6.49K_1%
T424
GND_FIELD2 GND_FIELD2
9A
+1.5V= 0.5 * (1 + R581 / R575).
GND_FIELD2
GND_FIELD2
08-10692-2D0
GND_FIELD2
94/9/14
Change to
12K_1%
Rubba n d
O.V.P--->LOW
1.97V
O.V.P--->HI
94/9/26
Rubband
94/9/26
Rubband
Sheet 35 of 45
+1.5VS, +1.8VS

Schematic Diagrams
B - 36 SATA HDD & CDROM
B.Schematic Diagrams
SATA HDD & CDROM
+5VS
+5V S
+5VS
+5VS
+5VS
+3VS
+5VS
+3VS
+5VS
+3VS
INT_CD_L 26
I NT_C D_R 26
IDE_PDD[0..15] 12
CD_GND 26
PCIRST5# 11
IDE_PD A0 12
IDE_PDIOW# 12
IDE_PDDREQ12
IDE_PD A1 12
IDE_PDDACK#12 IDE_PIORDY 12
IDE_PDCS1# 12
IDE_PDIOR#12
IDE_PDA212
IDE_PDCS3#12
HD_PD_LED# 16
SATALED#12
+5VS 8,11,14,16, 19,22 ,23,26, 28,29, 30,33, 34,36
+3VS 2,4,8,9,10,11,12,13,14,16,18,19,22,23,24,25,28,29,32,33,36
INT_IRQ14 12
USB_PP613
USB_PN613
SATARXN0 12
SATATXP0 12
SATARXP0 12
SATATXN0 12
SATATXN1 12
SATARXP1 12
SATARXN1 12
SATATXP1 12
Z3521
IDE_PDD13
IDE_PDD4
Z3519
IDE_PDD2
CD_GND
IDE_PDD8
CD_GND
Z3518
INT_CD_R
IDE_PDD11
IDE_PDD6
IDE_PDD5
IDE_PDD[0..15]
IDE_PDD9
IDE_PDD1
IDE_PDD6
IDE_PDD3
INT_CD_L
CRESETN
INT_CD_L
IDE_PDD3
INT_CD_R
IDE_PDD14
Z3517
SDAC T#
IDE_PDD0
IDE_PDD10
IDE_PDD11
IDE_PDD14
IDE_PDD12
IDE_PDD8
IDE_PDD9
IDE_PDD13
IDE_PDD15
IDE_PDCS1#
IDE_PDDREQ
IDE_PDA0
IDE_PDA1
IDE_PDIOW#
IDE_PDDACK# IDE_PIORDY
IDE_PDIOR#
IDE_PDCS3#
IDE_PDA2
Z3520
IDE_PDD7
SDACT#
IDE_PDD5
IDE_PDD1
IDE_PDD0
IDE_PDD2
IDE_PDD10
IDE_PDD12
IDE_PDD4
IDE_PDD15
INT_IRQ14
Z3509
Z3510
Z3508
Z3505
Z3507
Z3504
Z3501
Z3503
Z3506
Z3502
Z3524
Z3526
Z3522
Z3529
Z3528
Z3527
Z3523
Z3525 D30
RB751V
AC
R372
10K
D31
RB751V
AC
T
T
C525
0.1U
C524
0.1U
C856
10U_0805
C855
0.1U
C851
0.01U
C854
0.01U
JHDD2
SK16619
S1
S2
S3
S4
S5
S6
S7
P1
P2
P3
P4
P5
P6
P7
P8
P9
P10
P11
P12
P13
P14
P15
C373
10U_0805
T285
C852
0.01U
C853
0.01U
R623
4.7K
T200
C 857
0.1U
JHDD1
*SK16619
S1
S2
S3
S4
S5
S6
S7
P1
P2
P3
P4
P5
P6
P7
P8
P9
P10
P11
P12
P13
P14
P15
T287
T286
C516
0.01U
T288
C517
0.01U
C519
0.01U
C518
0.01U
C523
10U_0805
UL16
*4P2L X120(097)
1
4
2
3
T
T
R582
10K
R578
0
R625
4.7K
C674
*220U_6.3V_7343
C372
0.1U
C352
0.1U
R622
*8.2K
JCD1
JA E_KX15- 50 K5
12
34
56
78
910
1112
1314
1516
1718
1920
2122
2324
2526
2728
2930
3132
3334
3536
3738
3940
4142
4344
4546
4748
4950
C353
0.1U
RP15
*10P8R X10K
10
9
8
7
6
1
2
3
4
5
RP13
*10P8RX10K
10
9
8
7
6
1
2
3
4
5
R386
*4.7K
R385
0
TO CD ROM
PIN GND1~GND4=GND
Slave(H)
Master(L)
2005/01/11
INT_CD_R;INT_CD_L;CD_GND
trace width 12mils.
>
NEW PART
PIN GND1~2=GND
NEW PART
Pla ce 0.01U caps a t connector.
H=0.5mm
MASTER
0.6A
Pla ce 0.01U caps at conne ctor.
0.6A
SLAVE
H=0.5mm
PIN GND1~2=GND
NEW PART
94/11/14 Kevin
Sheet 36 of 45
SATA HDD &
CDROM

Schematic Diagrams
VGA Board Connector B - 37
B.Schematic Diagrams
VGA Board Connector
VIN 1
+5VS
VIN
+3VS
+VDD5
VIN
+3VS
VIN 1
+VDD 5
VIN
+5V S
VIN
<NAME>
<NAME>
<NAME>
<NAME>
<NAME>
<N AME>
<NAME>
<N AME>
<NAME>
<NAME>
<NAME>
<N AME>
<NAME>
<NAME>
<NAME>
<NAME>
<N AME>
PANEL_ ID0 8, 13
PANEL_ ID1 8, 13
PANEL_ ID2 8, 13
THER MAL _SC LK 14, 2 2
THERMAL_SDA14,22
CLK _PC I E_R EG 10
CLK _PC I E_R EG# 1 0
EN ABK L 16
LVDS_UCLKP8
LVDS_LP1 8
LVDS_LN 1 8
LVD S_ U P18
LVDS_LP0 8
LVD S_ U P08
LVDS_LC LKP 8
LVDS_LN 0 8
LVDS_LP2 8
LVDS_LC LKN 8
LVDS_UN08
LVDS_UN28
LVDS_UCLKN8
LVDS_UN18LVDS_LN2 8
LVD S_ U P28
ENAV D D 8
VIN1 29,30
+VDD5 9,13,16,19, 23,26,29,30,32,34
VIN 16,29,30,31,32,34
+3VS 2,4,8,9,10,11,12,13,14,16,18,19,22, 23,24,25,28,29,32,33,35
PEG_TXP[0. .15] 10
PEG_RXP[0.. 15] 10
PEG_RXN[ 0..15] 10
PEG_TXN[ 0.. 15] 10
LVDS_UN38
LVD S_ U P38
LVDS_LP3 8
LVDS_LN 3 8
+5VS 8,11,14,16,19,22,23,26,28,29,30,33,34,35
PE1_REFCLK 10
PE1_REFCLK# 10
PE0_PRSN T#10
PE1_ PR SN T#10
SUSB #4,13,22,24,29, 31
SLI_DETECT#13,22
TXCN 28
TXCP 28
DAC1_HSYNC 28
DAC1_VSYNC 28
DDC1CLK28
DAC1-R 28
DAC1-G 28
DAC1-B 28
DDC1DATA28
TXN 228
TXP228
TXN 028
TXP028
TXN 128
TXP128
TV-C OMP15
TV-Y15
TV-C15
DVI_HPD28
VGA _SPE ED _EN13, 1 6, 22
PE_R ST#10, 2 4
LVD S _L P1
LVDS_LN1
LVD S _L P0
LVDS_LN0
LVDS_U P0
LVDS_U N 0
TV-C
TV-Y
LVDS_I 2CD ATA
LVDS_I 2CC LK
ENAB KL
ENAV D D
DDC1CLK
DDC1DATA
TV-C OMP
TXN0
TXP0
TXN1
TXN2
TXP1
TXP2
TXC N
TXC P
DAC1_HSYNC
DAC 1_ VSY NC
DAC1-R
DAC1-G
DAC1-B
CLK _PC I E_R EG#
CLK _PC I E_R EG
LVDS_U C LKN
LVDS_LCLKP
LVDS_U C LKP
LVDS_LCLKN
RLVDS_LP3
RLVDS_LN3
LVD S _L P2
LVDS_LN2
RLVDS_UP3
RLVDS_UN3
LVDS_U P2
LVDS_U N 2
LVDS_U P1
LVDS_U N 1
Z3601
PEG_TXP[ 0. .15]
PEG _TXN[0 .. 15 ]
PEG _RXP[0 . .15 ]
PEG _RXN[ 0 .. 15]
PEG_TXP1
PEG_TXP2
PEG_TXP3
PEG_TXP4
PEG_TXP5
PEG_TXP6
PEG_TXP7
Z3602
Z3604
Z3612
PCI E_RST#
Z3668
THERMAL _SD A1
LVDS_I2CDATA
R_PW ROK
TH E R MAL _ SC L K1
LVDS_I2CCLK
R_PWROK
Z3650
VGA_ALR T2#
VGA_AL R T2#
MIOV SY NC
MIOD 0
MIOD 2
MIOD 3
MIOD 5
MIOD 6
MIOD 11
SWA P_ RD Y
MIOH S Y NC
MIOD 1
MIOD 4
MIOC LK
MIOD 7
MIOD 8
MIOD 10
MIOD E
PEG_TXN3
PEG_TXN2
PEG_TXN1
PEG_TXN0
PEG_TXP0
PEG_TXN7
PEG_TXN6
Z3618
Z3619
PEG _R XP0
Z3620
Z3621
PEG _R XP1
Z3622
Z3623
PEG _R XP2
Z3624
Z3625
Z3626
Z3627
PEG _R XP4
Z3628
Z3629
Z3630
Z3631
Z3632
Z3633
Z3634
Z3685
Z3635
Z3636
PEG _R XP9
Z3637
Z3638
Z3647
Z3648
PEG _R XP15
Z3645
Z3646
PEG _R XP14
Z3643
Z3644
Z3642
Z3641
PEG _R XP12
Z3640
Z3639 PEG_RXP11
PEG _R XN2
PEG _R XP3
PEG _R XN3
PEG _R XN4
PEG _R XN0
PEG _R XN1
PEG _R XP5
PEG _R XN5
PEG _R XN6
PEG _R XP6
PEG _R XN7
PEG _R XP7
PEG _R XP8
PEG _R XN8
PEG _R XN9
PEG _R XP10
PEG _R XN10
PEG _R XN12
PEG _R XN15
PEG _R XP13
PEG _R XN13
PEG _R XN11
PEG _R XN14
PEG_TXN4
PEG_TXN5
Z3605
Z3616
Z3617
Z3606
Z3607
Z3608
Z3609
PCIE_R ST#
Z3610
Z3611
Z3613
RSV1
RSV2
MIOD 9
RSV3
MIO VSY N C
MIO D 8
RSV1
SWAP_RDY
MIO D E
MIO H SY NC
MIO D 4
MIO D 6
MIO D 5
MIO D 7
MIO C LK
MIO D 9
RSV2
MIO D 11
MIO D 0
MIO D 10
MIO D 2 MIO D 1
RSV3
MIO D 3
MIOCLK
MIOD[0..11]
MIODE
MIOHSYNC
MIOVSYNC
Z3614
Z3615
Z3603
PEG_TXN15
Z3666
Z3665
Z3664
PEG_TXN8
Z3667
PEG_TXP11
PEG_TXN10
PEG_TXP14
Z3659
PEG_TXN9
PEG_TXN12
PEG_TXN11
PEG_TXP12
Z3658
PEG_TXP8
PEG_TXN14
Z3654
Z3653
Z3652
PEG_TXP15
PEG_TXP9
Z3655
Z3657
Z3661
Z3660 Z3677
Z3670
Z3673
Z3672
Z3682
Z3678
Z3674
Z3680
Z3679
Z3676
Z3684
Z3683
Z3671
Z3656PEG_TXP10
PEG_TXN1 2
PEG_TXP12
PEG_TXP15
PEG_TXN1 5
PEG_TXP14
PEG_TXN1 4
PEG_TXP13
PEG_TXN1 3
PEG_TXN1 1
PEG_TXP11
PEG_TXN1 0
PEG_TXP10
PEG_TXN9
PEG_TXP9
PEG_TXN8
PEG_TXP8
DVI_HPD
PEG_TXP13
Z3663
Z3662
PEG_TXN13
Z3669
Z3675
Z3681
PEG_RXN11
PEG_RXP8
PEG_RXN13
PEG_RXP12
PEG_RXP14
PEG_RXN15
PEG_RXP9
PEG_RXP13
PEG_RXP11
PEG_RXP15
PEG_RXN8
PEG_RXN12
PEG_RXN10
PEG_RXP10
PEG_RXN9
PEG_RXN14
Z3688
Z3689
Z3690
Z3691
Z3692
Z3693
Z3694
Z3695
Z3696
Z3697
Z3698
Z3699
Z36100
Z36101
Z36102
Z36103
Z36104
Z36105
Z36106
Z36107
Z36108
Z36109
Z36110
Z36111
Z36113
Z36114
Z36115
Z36116
Z36118
Z36119
Z36120
Z36121
Z36122
Z36123
Z36126
Z36127
Z36128
Z36129
Z36130
Z36131
Z36132
Z36133
Z36134
Z36135
Z36136
Z36137
Z36138
Z36139
Z36140
Z36141
Z36124
Z36117
Z36112
Z36145
Z36144
Z36147
Z36146
Z36149
Z36148
Z36152
Z36151
Z36154
Z36153
Z36156
Z36155
Z36159
Z36158
Z36161
Z36160
Z36165
Z36164
Z36168
Z36167
Z36170
Z36169
Z36172
Z36171
Z36175
Z36174
Z36177
Z36176
Z36179
Z36178
Z36181
Z36180
Z36173
Z36166
Z36163Z36125
Z36162
Z36157
Z36150
Z36143
Z36142
Z3649
VGA_SPEED_EN
C381
*0. 1U _0402
R408 *0_0402
C380
*0. 1U _0 402
R407 *0_0402
+
PC1 10
10U_25V _1206
R427 *0_0402
R426 *0_0402
R406 *0_0402
R405 *0_0402
R425 *0_0402
R424 *0_0402
CON5
CON160
162
161163
164
1
2
3
4
5
6
7
8
9
10
11
12
13
14
15
16
17
18
19
20
21
22
23
24
25
26
27
28
29
30
31
32
33
34
35
36
37
38
39
40
41
42
43
44
45
46
47
48
49
50
51
52
53
54
55
56
57
58
59
60
61
62
63
64
65
66
67
68
69
70
71
72
73
74
75
76
77
78
79
80
81
82
83
84
85
86
87
88
89
90
91
92
93
94
95
96
97
98
99
100
101
102
103
104
105
106
107
108
109
110
111
112
113
114
115
116
117
118
119
120
121
122
123
124
125
126
127
128
129
130
131
132
133
134
135
136
137
138
139
140
141
142
143
144
145
146
147
148
149
150
151
152
153
154
155
156
157
158
159
160
162
161163
164
R404 *0_0402
R414 0_0402
R403 *0_0402
R398 0_0402
C360
*0. 1U _0402
R397 0_0402
C359
*0. 1U _0 402
R413 0_0402
C87
0. 1U_5 0V
U49
TC7SZ08
2
1
4
3
5
CON6
CON160
162
161163
164
1
2
3
4
5
6
7
8
9
10
11
12
13
14
15
16
17
18
19
20
21
22
23
24
25
26
27
28
29
30
31
32
33
34
35
36
37
38
39
40
41
42
43
44
45
46
47
48
49
50
51
52
53
54
55
56
57
58
59
60
61
62
63
64
65
66
67
68
69
70
71
72
73
74
75
76
77
78
79
80
81
82
83
84
85
86
87
88
89
90
91
92
93
94
95
96
97
98
99
100
101
102
103
104
105
106
107
108
109
110
111
112
113
114
115
116
117
118
119
120
121
122
123
124
125
126
127
128
129
130
131
132
133
134
135
136
137
138
139
140
141
142
143
144
145
146
147
148
149
150
151
152
153
154
155
156
157
158
159
160
162
161163
164
C881
0.1U _040 2
C891
0.1U _040 2
C887
0.1U _040 2
C883
0.1U _040 2
C92
0.1 U_50 V
R402 0_0402
T211
C877
0.1U _040 2
C879
0.1U _040 2
C885
0.1U _040 2
C889
0.1U _040 2
CON2
CON40
1
2
3
4
5
6
7
8
9
10
11
12
13
14
15
16
17
18
19
20
21
22
23
24
25
26
27
28
29
30
31
32
33
34
35
36
37
38
39
40
C114
0.1U _50V
T354
T350
C375
*0. 1U _0402
T348
T356
C374
*0. 1U _0 402
T358
T352
T366
T368
T210
T361
R419 0_0402
T362
T370
T372
R418 0_0402
C884
0.1U_0402
T380
T382
C890
0.1U_0402
C128
0.1U _50V
T376
T378
T393
C878
0.1U_0402
T384
T386
C888
0.1U_0402
R147 0
T395
C876
0.1U_0402
T397
CON3
C ON3 0_VGA
1
2
3
4
5
6
7
8
9
10
11
12
13
14
15
16
17
18
19
20
21
22
23
24
25
26
27
28
29
30
T391
T404
T406
C880
0.1U_0402
T399
T401
C882
0.1U_0402
T408
T410
C886
0.1U_0402
T416
T418
R401 0_0402
T412
T414
C129
0.1U _50V
T420
T422
C95
0.1U
C88
?
*0.1U
?
M-C0603
?
C89
?
M-C0603
*1U
?
?
U10
*TC7 SZ08
2
1
4
3
5
C356
*0. 1U _0402
C355
*0. 1U _0 402
C102
0.1 U_ 50V
T24 3
C110
0.1U_0402
C377
*0. 1U _0402
R423 0_0402
R411
10K
C113
?
?
?
M-C0603
*0.1U
C376
*0. 1U _0 402
T24 4
R400 0_0402
R399 0_0402
R396 0_0402
R422 0_0402
R395 0_0402
C123
?
?
M-C0603
*0.1U
?
C415
0_C 0402
C414
0_C0 402
C413
0_C 0402
C358
*0. 1U _0402
C122
?
*0.1U
?
?
M-C0603
+
PC109
10U_25V_1206
C357
*0. 1U _0 402
C412
0_C0 402
C410
0_C0 402
C411
0_C 0402
C96
?
?
M-C0402
?
0.0 1U_ 0402
C84
*1U
M-C0603
?
?
?
C409
0_C 0402
C408
0_C0 402
C389
0.1U _04 02
C 108
?
M-C0402
0. 01U _0402
?
?
C388
0. 1U_ 0402
C387
0.1U _04 02
C 101 0 .1U
M-C0603
?
?
COMMON
?
C386
0. 1U_ 0402
C384
0. 1U_ 0402
C385
0.1U _04 02
T364
C383
0.1U _04 02
C 100
?
COMMON
?
?M-C0603
0.1U
T374
T387
T34 9
T35 1
C382
0. 1U_ 0402
C85
?
?
?
M-C0402
0.01 U_0 402
R421 0_0402
R420 0_0402
C86
0.0 1U_ 0402
M-C0402
?
?
?
C379
*0. 1U _0402
C378
*0. 1U _0 402
C107
0.1U _50V
CON1
CON30_VGA
1
2
3
4
5
6
7
8
9
10
11
12
13
14
15
16
17
18
19
20
21
22
23
24
25
26
27
28
29
30
C94
0.1 U_5 0V
C93
0.1U _50 V
U9
TC 7SZ 08
2
1
4
3
5
R431 *0_0402
T35 5
T35 3
R430 *0_0402
T36 5
T36 3
T35 9
T35 7
T37 1
T36 9
T36 7
CON4
CON40
1
2
3
4
5
6
7
8
9
10
11
12
13
14
15
16
17
18
19
20
21
22
23
24
25
26
27
28
29
30
31
32
33
34
35
36
37
38
39
40
C362
*0. 1U _0402
T37 9
C98
0.1U _040 2
T37 7
T37 3
T38 1
C361
*0. 1U _0 402
T39 0
T38 3
T39 8
C364
0.1U _04 02
C97
0.1 U
T39 6
T39 2
T40 3
C396
0_C 0402
T40 2
T40 0
C395
0_C0 402
C103
0.1U _04 02
T41 1
C99
0. 1U_0 402
T40 9
C363
0. 1U_ 0402
T40 5
T41 9
D70
RB751V
A C
C394
0_C 0402
T41 7
T41 5
T41 3
T40 7
T42 3
C368
0.1U _04 02
T42 1
T388 T3 8 9
C400
0_C 0402
T39 4
C393
0_C0 402
T38 5
T3 4 7
C367
0. 1U_ 0402
T3 4 6
T36 0
T37 5
C370
0.1U _04 02
R410 *0_0402
C369
0. 1U_ 0402
C399
0_C0 402
C120
0.1U_50V
R409 *0_0402
R429 *0_0402
C366
0.1U _04 02
R428 *0_0402
C398
0_C 0402
C397
0_C0 402
C365
0. 1U_ 0402
12MI L
12MI L
10MIL
10MIL
10MIL
10MIL
10MIL
21-C2Q10-280 20-C2D20-220
12/24_Robert
21-C2Q10-280
Master SlaverMaster
Slaver
20-C2D20-220
Plac e cl ose to J2Place close to J1
Close to termination resistors
NET
MIN_LINE_WIDTH
NET
NET_SPACING_RULE
For internal layer only
??0
ohm
94/7/25
Pin40 NC
Ru b b an d
94/7/25
Con2 & Con4 pin 16, pin 17
connect.
Ru b b a n d
94/7/25
De l
Rubban d
94/7/25
Add
Rubband
94/1 1/16 Kevin A DD
94/1 1/11 Kev in
Sheet 37 of 45
VGA Board
Connector

Schematic Diagrams
B - 38 CLICK BOARD
B.Schematic Diagrams
CLICK BOARD
CGND CGND CGND CGND
CGNDCGND
CGND
C+5V
C+5V
CGND
TPBUTTON _RTPBU TTON_L
CTP_RS_UP
CTP_CLK
TPBU TTON_L
CTP_RS_DWN
CTP_RS_L
CTP_DATA
TPBU TTON_R
CTP_CLK
CTP_RS_R
CTP_DATA
T712
T713
T714
T715
CH2
C237D91
CM1
M-MARK1
CJ1
CON1
1
2
3
4
1
2
3
4
CM4
M-MARK1
CH3
C52D52
CM6
M-MARK1
CH5
C237D91
CSW2
HCH_STS-05
3
14
2
CM3
M-MARK1
CH4
C52D52
CM5
M-MARK1
CM2
M-MARK1
CH7
C237D91
CSW1
H CH _ST S- 05
3
14
2
CH6
C52D52
CJ2
C ON12_85201- 120 5
1
2
3
4
5
6
7
8
9
10
11
12
CH1
C237D91
CLICK BOARD
PIN5,6=CGND PIN5,6=CGND
53-3150B-245
53-3150B-245
7/28 CJ1 reverse
Gary
R-A/F 1.0mm UP
2005/07/26
VENDOR PART NUMBER : 800504-2602
Click Board Connect TO MB.
Default
Gary
CLEVO PART NUMBER : Not apply
20-94A20-112
ELAN TECH Touchpad 12 pin connector
R-A/F 0.5mm Down
20-94A10-104
Sheet 38 of 45
CLICK BOARD

Schematic Diagrams
HOT KEY BOARD B - 39
B.Schematic Diagrams
HOT KEY BOARD
H+5VS
H+3VS
H+3VS
H+3VS
HGND
H+5VS
HGND HGND HGND HGND
HGND HGND HGND
HGND
HGND
HGNDHGND
HGND
HGND HGND HGND
HGND HGND HGND
HGND
HGND
HGND
HGND
Z3810
HHD _PD_LED#
Z3811
Z3808
HCCD_EN
Z3815
Z3802
HM_BTN#
HSCROLL_LED
Z3807
HBT_EN#
HNUM_LED
HCAP_LED
V_ SPEED _EN
Z3814
HWEB0#
HBT_EN#
HWLAN_SW#
Z3809
Z3805
HWEB1# HWLAN_SW#HWEB0#
HWEB1#
HCCD_EN
HSCROLL_LED
Z3803
HHD_PD_LED#
HCCD_SW#
HWLAN_EN
Z3804
Z3801
Z3813
HM_BTN#
HNUM_LED
Z3812
Z3806
V_ SPEE D_ SW #
HCAP_LED
HCCD_SW#
HWLAN_EN
Z3816
V_ SPEE D_ SW #
Z3818
Z3817
V_SPEED_EN
HR10
150
47K
47K
HQ4
DTA114EUA
C
B
E
10K
10K HQ3
DTC114EUA
C
B
E
HD4
LED
AC
HR7
150
HH5
C52D52
HR3
220
HSW3
HCH_STS-02
3
14
2
10K
10K
HQ7
DTC114EUA
C
B
E
HR8
150
HR9
150
HSW5
HCH_STS-02
3
14
2
HJLED1
CON18_87151-18R
1
2
3
4
5
6
7
8
9
10
11
12
13
14
15
16
17
18
10K
10K HQ2
DTC114EUA
C
B
E
HM4
M-MARK1
10K
10K
HQ5
DTC114EUA
C
B
E
HSW1
*HCH_STS-02
3
14
2
HD6
LED
AC
10K
10K HQ1
DTC114EUA
C
B
E
HC3
0.1U
HD2
LED
AC
HM5
M-MARK1
HH2
C237D91
HD5
LED
AC
HM6
M-MARK1
+
HC1
10U_10V_0805
HD8
LED
AC
HSW2
HCH_STS-02
3
14
2
HC2
0.1U
HH4
C237D91
HR1
0
HR5
150
HR4
150
HD1
LED _12 06
AC
HSW4
HCH_STS-02
3
14
2
HH6
C237D91
HD7
LED
AC
HH3
C52D52
HH1
C52D52
HM1
M-MARK1
HM3
M-MARK1
HM2
M-MARK1
HSW6
HCH_STS-02
3
14
2
HD3
LED
AC
HR6
150
HR11
150
HD9
LED
AC
10K
10K
HQ8
DTC114EUA
C
B
E
47K
47K
HQ6
DT A1 14 EU A
C
B
E
HH7
C237D91
HOT KEY BOARD
GREEN LED
EMAIL SWITCH
GREEN LED
PWR LED
GREEN LED
NUM LED Wireless LAN LED
PWR SWITCH
PIN 5, 6= HGND
GREEN LED
WWW SWITCH
PIN 5, 6= HGND
CAP LED
GREEN LED
PIN 5,6=H GND
SCROLL LED CCD LED
GREEN LED
GREEN LED
PIN 5,6=H GND
CCD SWITCH
BT SWITCH
PIN 5,6=H GND
D02-930618
BT_EN LED
WLAN SWITCH
HDD/PD LED
53-3150B-245 53-3150B-245 53-3150B-245 53-3150B-245
20-92K40-118
R-A/F Down
Hot Key Board Connect TO MB.
PIN 5,6=HGND
53-3150B-245
VGA SPEED SWITCH
Blue LED
VGA SPEED EN LED
94/9/14
Rubband
94/9/14
Rubba nd
HQ6(DTC114EUA) Change (DTA114EUA).
94/ 11/14 Kev in
94/11/14 Kevin
Sheet 39 of 45
HOT KEY BOARD

Schematic Diagrams
B - 40 PHONE JACK BOARD
B.Schematic Diagrams
PHONE JACK BOARD
UGND UGN D
UGND
UGND
UGND UGND
UGND
UGNDUGND
UGND
UGND
UGND
UGND
UGNDUGND UGNDUGND UGNDUGND
UGND
UINTMICSEL
Z3901
Z3903
Z3902
USPDIF1
Z3914
Z3905
Z3904
Z3918
Z3906
Z3908
Z3910
Z3909
Z3917
Z3911
Z3912
Z3913
Z3916
Z3915
Z3907
USPDIF1
ULINE_R
UINTMICSEL
UMIC1-L
USPKR1
USPKL1
ULINE_L
USEL
USEL
ULINE_R
ULINE_L
UMIC1-L
USPKR1
USPKL1
Z3919
Z3920
Z3922
Z3921
Z3924
Z3925
Z3923
T
1
UH1
MTH 296D107
2
3
4
5 6
7
8
9
UR5
1K
T
UL10
L_0603( 147)
UC13
330P
T
UJAUDIO1
CON 18_87151- 18R
1
2
3
4
5
6
7
8
9
10
11
12
13
14
15
16
17
18
T
UC8
680P
T
UC16
100P
T
UL11
L_0603( 147)
UJLINEIN1 AUDIO_JACK
4
3
6
2
1
5
UR4
1K
UC7
680P
UC11
680P
UL12
L_0603( 147)
1 2
T
UJSPDIF1 AUDIO_JACK
4
3
6
2
1
5
T
UR3
75
UC15
330P
1
UH4
MTH296D107
2
3
4
5 6
7
8
9
T
T
UC14
100P
UH2
C55D 55
T
T
UC10
100P
UC9
680P
UL13
L_0603( 147)
1 2
1
UH3
MTH296D107
2
3
4
5 6
7
8
9
UL8
L_0603( 129)
1 2
UC12
100P
UL14
L_0603( 147)
1 2
UJ SPKOU T1 AUDIO_JACK
4
3
6
2
1
5
UJMIC1 AUDIO_JACK
4
3
6
2
1
5
T33 7
T33 9
T34 0
T33 8
T34 1
T34 3
T34 2
UM3
M-MARK1
UM1
M-MARK1
UM2
M-MARK1
UM5
M-MARK1
UM6
M-MARK1
UM4
M-MARK1
(A)
Mic In
Layout Trace? ? ?
15mil
(C)
SPDIF OUT
(D) SPK OUT
/Front Out
(B) LINE IN
PHONE JACK BOARD
20-B4040-006
20-B4040-006
20-B4040-006
20-B4040-006
20-92K40-118
Pin1 Inverter.
1/20 VIN
Phone Jack Board Connect TO MB.
Layout Trace? ? ?
15mil
Down contact.
CON. T18 FFC STR/F 0.5 ACES 87151-1807.
Sheet 40 of 45
PHONE JACK
BOARD

Schematic Diagrams
RJ11 BOARD B - 41
B.Schematic Diagrams
RJ11 BOARD
MG N D MG N D MGN DMGN D
MG N D
MGNDMGN D
MG N D
M+5V
MGND
M+3 VS M+ 3VS
M+3VS
MGN D
MGN DMG N D
M+5VS
M+5VS
MG N D
MGN D
MGN D MGN D
MGND
MGN DMG N D MGNDMGN D
M+5V
MGN D
MG N D MGN D MG N D
MGN D
MGN D
M+5 VS
MGN D
MGND
MGN D
MGN D MGN D
MGND
M+5 V
MGN D
MGN DMG N D MG N D
MG N D
M+5V
MSv ideo_Y
MSv ideo_C
Z4006
Z4007
Z4008
Z4005
MS_IOC M S_IOY
Z4018
Z4014
MD TR A #
MDCDA#
Z4032
Z4019
Z4025
Z4020
Z4016
Z4026
MS OU T A
Z4015Z4009
MDSR A#
Z4022
Z4021
Z4028
Z4017
MR I A#
Z4023
Z4024
Z4027
Z4011
Z4030
Z4031
Z4029
MRTSA#
Z4012
Z4010
Z4013
MS I N A
MCTSA#
MCTSA#
MRTSA#
MR I A#
MDSR A#
MD TR A#
MSO U TA
MD C D A#
MSI N A
MSv ideo_ C
MSv ideo_ Y
Z4002
UU SB_PN 3
Z4001
UU SB_PP 3
UU SB_OC3#
Z4003
Z4004
UU SB_P N3
UU SB_P P3
UU SB_OC3#
Z4035
Z4034
Z4033
UUSB_OC6#
Z4036
UU SB_PN 8
UU SB_PP 8
UU SB_OC6#
UU SB_PN 8
UU SB_PP 8
Z4037
UC3
10U_1206
UC6
0.1U
UR6
5.1K
UR7
10K
UF2
1.1A
1 2
1
MH2
MTH276D107
2
3
4
5 6
7
8
9
UUL2
4P2LX90(221)
1
4
2
3
UC1
0.1U
UR1
10K
UUL1
4P2LX90(221)
1
4
2
3UF1
1.1A
1 2
UC2
0.1U
UR2
5.1K
UL6
L_0805( 159)
UC5
0.1U
MC 1
270P
MR3
75
MD1
BAV99
C
AC
A
MJ MO D E M1
85204- 2
1
2
1
2
MD2
BAV99
C
AC
A
ML3
L_0805(123)
1 2
1
MH3
MTH315D107
2
3
4
5 6
7
8
9
MR2
100K
MU 1
MAX3243
28
24
1
2
14
13
12
20
19
18
17
16
15
23
22
21
27
3
9
10
11
4
5
6
7
8
25
26
C1+
C1-
C2+
C2-
T1I N
T2I N
T3I N
R2OUTB
R1OUT
R2OUT
R3OUT
R4OUT
R5OUT
FORCEON
/FORCEOFF
/INVALID
V+
V-
T1OU T
T2OU T
T3OU T
R1IN
R2IN
R3IN
R4IN
R5IN
GND
VCC
MC2
270P
ML1
L_0603(101)
1 2
MC5
0.1U
MC 3
100P
MC 4
0.1U
MCP 1
8P4CX180PF
18
27
36
45
ML2
L_0603( 101)
1 2
MC 11
0.1U
MMD C C 1
PJ S
1
2
GND2
GND1
TIP
RING
MGN D
MGN D 1
MR N 2
8P4RX220
18
27
36
45
MC8
33P
MC 9
0.1U
T
MJC OM1
COM1_DB9
5
9
4
8
3
7
2
6
1
12
13
MCP 2
8P4C X180P F
18
27
36
45
MR1
75
MC10
100P
MH1
C55D55
MC7
33P
JSVI D EO1
MINI_DIN4
1
34
2
GND1
GND2
ML4
L_0805(123)
1 2
MC6
0.1U
1
MH4
MTH315D107
2
3
4
5 6
7
8
9
UC17
0.1U
UC4
0.1U
UC19
10U_1206
UC20
0.1U
MR N 1
8P4RX220
18
27
36
45
MCN1
HEADER_24
1
2
3
4
5
6
7
8
9
10
11
12
13
14
15
16
17
18
19
20
24
21
22
23
UC18
0.1U
MM5
M-MAR K1
MM6
M-MARK1
MM3
M-MARK1
MM4
M-MARK1
MM2
M- MARK1
MM1
M-MARK1
UJUSB1
USB_CONNX2
1
2
3
4
GND1
GND2
5
6
7
8
GND3
GND4
VCC0
DATA0-
DATA0+
GND0
S
S
VCC1
DATA1-
DATA1+
GND1
S
S
1
MH6
MTH276D107
2
3
4
5 6
7
8
9
T336
MH5
C55D55
UL17
L_0805(159)
RJ11 BOARD
PIN GND2
=HG N D
PIN GND1
=HG N D 1
RJ11
2
3
SO T - 2 3
BAV99
1
21-84020-104
20-94K10-124
RJ11 Board Connect TO MB.
PIN 10~23 =MGND
NEW PARTS
60 MILS
Vcc Power trace >= 60mil
Vcc Power trace >= 30mil
S-Video IN
CON. T1*24 FFC/FPC R-A/F
0.5M M (87153-2401)
4
32
6
5
1
BOT VIEW
97 8
Vcc Power trace >= 30mil
Connector 180 degree Converse.
94/9/14
Rubband
Sheet 41 of 45
RJ11 BOARD

Schematic Diagrams
B - 42 CD-ROM BOARD
B.Schematic Diagrams
CD-ROM BOARD
+5VC DR OM_DD
+5VC DR OM_DD
+5V CD R OM_D D
CDMACKN_1
CD D[13]_1
CD D[10]_1
CDD[5]_1
CCS[1]_1
CDD[9]_1
CDD[0]_1
Z4101
CDD[1]_1
CD D[14]_1
CDA[1]_1
CD _GND_1
CD D[12]_1
CDD[3]_1
CD D[11]_1
CDA[2]_1
CDD[6]_1
CCS[0]_1
INT_CD_R_1
CDMARQ_1
CDD[2]_1
INT_CD_L_1
CDA[0]_1
CDD[4]_1
CDD[7]_1
CD D[15]_1
CDD[8]_1
CDIOWN_1
CRESETN_1
CIORDY_1
CINTRQ_1
CDASPN_1
Z4108
Z4109
CDIORN_1
CDMACKN_1
CDD [13]_1
CDD [10]_1
CDD[5]_1
CCS[1]_1
CDD[9]_1
CDD[0]_1
Z4103
CDD[1]_1
PP6
CDD [14]_1
CDA[1]_1
CD _GND_1
CDD [12]_1
CDD[3]_1
CDD [11]_1
CDASPN_1
CDA[2]_1
CDD[6]_1
CCS[0]_1
INT_CD_R_1
CDMARQ_1
CDD[2]_1
CDA[0]_1
CDD[4]_1
CDD[7]_1
CDD [15]_1
CDD[8]_1
CDIOWN_1
CRESETN_1
CIORDY_1
CINTRQ_1
Z4108
Z4109
PN6
CDIORN_1
IN T_CD _L_1
CDP47
CDP47
DDH2
C197D87
DDM1
M-MARK1
DDM2
M-MARK1
DDM3
M-MARK1
DDM5
M-MARK1
DDM6
M-MARK1
DDM4
M-MARK1
T264
DDH1
C197D87
T26 1
T263
T262
DDJCD2
C14302-150A1- L
12
34
56
78
910
1112
1314
1516
1718
1920
2122
2324
2526
2728
2930
3132
3334
3536
3738
3940
4142
4344
4546
4748
4950
DDJCD1
C15501-X50XX
12
34
56
78
910
1112
1314
1516
1718
1920
2122
2324
2526
2728
2930
3132
3334
3536
3738
3940
4142
4344
4546
4748
4950
MASTER TO MB
GND_DD
149
DVD DRV REAR VIEW
MASTER TO CDROM
GND_DD
GND_DD
GND_DD GND_DD
94/9/15
Rubband
94/9/15
Rubb an d
Sheet 42 of 45
CD-ROM BOARD

Schematic Diagrams
CIR BOARD B - 43
B.Schematic Diagrams
CIR BOARD
CIR_GND
CIR_GND
CIR+VDD5
CIR_GND
CIR+VDD5
CIR_GND
CIR_GNDCIR_GND
CCIR_RX
U46
C.IR
O
G
V
GND1
GND2
O
G
V
GND1
GND2
C859
10U_0805
C858
0.1U
JCIR2
ACES_85204-0300
1
2
3
JH1
C276D107
Sheet 43 of 45
CIR BOARD

Schematic Diagrams
B - 44 FLASH BOARD
B.Schematic Diagrams
FLASH BOARD
F+3V
F+3V
F+3V
F+3V
F+3V
DTR#D
TXD D
RTS#D
CTS#D
RXDD
DSR#D
DCD#D
Z4212
Z4214
Z4213
Z4211
Z4209
Z4210
Z4215
Z4202
Z4201
Z4205
Z4204
Z4203
Z4206
DTR#D1 DTR#D
RTS#D
TXD D
DCD#D
RING#D
RXDD
CTS#D
DSR#D
Z4207
RXDD11
DETECT
FLASH_MD
RXDD1
DCD#D1
RING#D1
CTS#D1
DSR#D1
RTS#D1
TXDD1
80CLOCK-D
FLASH_MD
RXDD11
DETECT
80DATA-D
80CLOCK-D
MD 0
80DATA-D
80CLOCK-D
DETECT
FLASH_MD
RXDD11
80CLOCK-D
DETECT
MD 0
MD 0
80DATA-D
80DATA-D
TXD D11
TXD D 11
DTR#D11
TXDD11
DTR#D11
DTR#D11
RING#D Z4208
FC1
0.1U
FCD5
150P
FCD7
150P
FCD1
0.1U
FCD3
0.47U
FM3
M-MARK1
FJ80DEBUG1
*85205- 5
2
4
6
8
10
1
3
5
7
9
FM1
M-MARK1
FCD4
0.47U
FM2
M-MARK1
FR11
0
FM5
M-MARK1
FM4
M-MARK1
FRD4
(BK1608l121)
FRD8
(BK1608l121)
FM6
M-MARK1
FRD3
(BK1608l121)
FRD6
(BK1608l121)
FR10
0
FCD6
150P
FR8
0
FCD13
0.1U
FUD1
MAX3243-MAX3243E
1
2
14
13
12
4
5
6
7
3
9
10
11
19
18
17
16
27
815
20
28
24
26
2522
23 21
C2+
C2-
T1IN
T2IN
T3IN
R1IN
R2IN
R3IN
R4IN
V-
T1OU T
T2OU T
T3OU T
R1OUT
R2OUT
R3OUT
R4OUT
V+
R5INR5OUT
R2OUTB
C1+
C1-
VCC
GNDFORCEOFF
FORCEON INVALID
FR3
0
FR1
0
FS1
SW_DPST
1 4
2 3 FR5
0
JDDEBUG1
FCON10
1
2
3
4
5
6
7
8
9
10
FR9
0
FR7
0
FRD5
(BK1608l121)
FRD2
(BK1608l121)
FCD12
150P
FCD10
150P
FRD1
(BK1608l121)
FRD7
(BK1608l121)
FR4
4.7K
FR6
4.7K
TD1
FR2
4.7K
FCD11
150P
FCD2
0.47U
FJ1
CON5
1
2
3
4
5
FCD14
1000P
FCD8
150P
FCD9
150P
FJCOM1
COM1_DB9
5
9
4
8
3
7
2
6
1
12
13
Change
21-13F10-109
20-51100-110
20-43100-105
PIN 10~23=D_GND
Sheet 44 of 45
FLASH BOARD

Schematic Diagrams
DEBUG BOARD B - 45
B.Schematic Diagrams
DEBUG BOARD
Sheet 45 of 45
DEBUG BOARD
D+5VS
D+5VS
D+5VS
D+5VS D+5VS
D+5VS
D+5VS
D+5VS D+5VS D+5VS D+5VS D+5VS D+5VS D+5VS D+5VS
D+5VS
D+5VS
LA
LB
LC
LD
LE
LF
LG Z4318
HA
HB
HC
HD
HE
HF
HG
80CLK-FH
80DATA- FH
LA
LB
LC
LD
LE
LF
LG
Z4310
80CLK-FH
D7
LA
LB
LD
LE
D7
LF
LG
Z4317
Z4313
Z4315
Z4316
Z4312
Z4314
HB
HC
HD
HE
HF
HG
HAZ4311
80DATA- FH
Z4302
Z4309
80CLK-FH
Z4301
Z4303
Z4304
Z4305
Z4306
Z4307
Z4308
LC
DD2
*LED_R
AC
DD3
*LED_R
AC
DR5 560
DD1
*LED_R
AC
DR3 560
DR6 560
DR2 560
DR4 560
DR1 560
DR7 560
DR11 560
DR9 560
DR17
10K
DR13 560
DR15 560
DU4
74H C T 164
1
2
8
9
3
4
5
6
10
11
12
13
147
A
B
CLK
CLR
QA
QB
QC
QD
QE
QF
QG
QH
VCCGN D
DD6
*LED_R
AC
DC8
0.1U
DR18
470
DU3
7SEGLED
9
1
2
4
6
7
10
8
3
5
A
B
C
D
E
F
G
VCC
VCC
DOT
DJ80DEBUG1
8520 5- 5
1
2
3
4
5
DU1
7SEGLED
9
1
2
4
6
7
10
8
3
5
A
B
C
D
E
F
G
VCC
VCC
DOT
DR12 560
DR10 560
DR14 560
DR16 560
DC7
0.1U
DC4
0.1U
DC2
10U _10V_1206
DC3
0.1U
DC1
10U _10V_1206
DC6
10U _10V_1206
DC5
10U _10V _1206
DR8
10K
DU2
74H C T 164
1
2
8
9
3
4
5
6
10
11
12
13
147
A
B
CLK
CLR
QA
QB
QC
QD
QE
QF
QG
QH
VCCGN D
DD7
*LED_R
AC
DD8
*LED_R
AC
DD4
*LED_R
AC
DD5
*LED_R
AC
DM1
M-MARK1
DM3
M-MARK1
DM2
M-MARK1
LPCDETECT
D0
D7
20
MIL

Schematic Diagrams
B - 46
B.Schematic Diagrams
