Clevo M720R, M721R, M722R, M725R Service Manual. Www.s Manuals.com. Manual
User Manual: Notebook Clevo M721R - Service manuals and Schematics, Disassembly / Assembly. Free.
Open the PDF directly: View PDF
.
Page Count: 95
- Manual
- Preface
- Introduction 1-1
- Disassembly 2-1
- Chapter 1: Introduction
- Overview
- System Specifications
- Model Differences
- External Locator - Top View with LCD Panel Open
- External Locator - Front & Rear Views
- External Locator - Left & Right Side Views
- External Locator - Bottom View
- Mainboard Overview - Top (Key Parts)
- Mainboard Overview - Bottom (Key Parts)
- Mainboard Overview - Top (Connectors)
- Mainboard Overview - Bottom (Connectors)
- Chapter 2: Disassembly
- Overview
- Maintenance Tools
- Connections
- Maintenance Precautions
- Removing the Battery
- Removing the Hard Disk Drive
- Removing the System Memory (RAM)
- Removing the Processor
- Removing the Wireless LAN Module
- Removing the Bluetooth Module
- Removing the Optical (CD/DVD) Device
- Removing the Keyboard
- Removing the Modem Module
- Appendix A: Part Lists
- Appendix B: Schematic Diagrams
- SYSTEM BLOCK DIAGRAM
- CPU-1
- CPU-2
- Crestline 1/5
- Crestline 2/5, DRAM
- Crestline 3/5
- Crestline 4/5
- Crestline 5/5
- DDRII SO-DIMM 0
- DDRII SO- DIMM 1
- PANEL, INVERTER, CRT
- ICH8-M 1/4, SATA
- ICH8-M 2/4, PCI, USB
- ICH8-M 3/4
- ICH8-M 4/4
- CLOCK GENERATOR
- 3G POWER, TPM
- IEEE 1394 VT6311S
- MULTI 1/O, ODD, CCD, BT
- NEW CARD, MINI PCIE, USB
- LED, FAN, PC BEEP, TP, FP
- ENE MR510, 7 IN 1
- PCI-E LAN RTL8111B
- AUDIO CODEC ALC883
- AUDIO AMP2056
- KBC-ITE IT8512E
- 3VS, 5VS
- POWER GPU/1.25VS
- POWER 3.3V/5V
- POWER 1.5VS/ 1.05VS
- POWER 1.8V/0.9V
- AC IN, CHARGE
- VCORE FOR MEROM CPU
- MULTI BOARD, LID, LED, SW, USB
- MULTI BOARD 3G, MDC, RJ11
- FINGERPRINT BOARD
- CLICK BOARD


Preface
I
Preface
Notebook Computer
M72XR
Service Manual

Preface
II
Preface
Notice
The company reserves the right to revise this publication or to change its contents without notice. Information contained
herein is for reference only and does not constitute a commitment on the part of the manufacturer or any subsequent ven-
dor. They assume no responsibility or liability for any errors or inaccuracies that may appear in this publication nor are
they in anyway responsible for any loss or damage resulting from the use (or misuse) of this publication.
This publication and any accompanying software may not, in whole or in part, be reproduced, translated, transmitted or
reduced to any machine readable form without prior consent from the vendor, manufacturer or creators of this publica-
tion, except for copies kept by the user for backup purposes.
Brand and product names mentioned in this publication may or may not be copyrights and/or registered trademarks of
their respective companies. They are mentioned for identification purposes only and are not intended as an endorsement
of that product or its manufacturer.
Version 1.0
August 2007
Trademarks
Intel and Intel Core are trademarks/registered trademarks of Intel Corporation.
Windows® is a registered trademark of Microsoft Corporation.
Other brand and product names are trademarks and./or registered trademarks of their respective companies.

Preface
III
Preface
About this Manual
This manual is intended for service personnel who have completed sufficient training to undertake the maintenance and
inspection of personal computers.
It is organized to allow you to look up basic information for servicing and/or upgrading components of the M72XR series
notebook PC.
The following information is included:
Chapter 1, Introduction, provides general information about the location of system elements and their specifications.
Chapter 2, Disassembly, provides step-by-step instructions for disassembling parts and subsystems and how to upgrade
elements of the system.
Appendix A, Part Lists
Appendix B, Schematic Diagrams

Preface
IV
Preface
IMPORTANT SAFETY INSTRUCTIONS
Follow basic safety precautions, including those listed below, to reduce the risk of fire, electric shock and injury to per-
sons when using any electrical equipment:
1. Do not use this product near water, for example near a bath tub, wash bowl, kitchen sink or laundry tub, in a wet
basement or near a swimming pool.
2. Avoid using a telephone (other than a cordless type) during an electrical storm. There may be a remote risk of elec-
trical shock from lightning.
3. Do not use the telephone to report a gas leak in the vicinity of the leak.
4. Use only the power cord and batteries indicated in this manual. Do not dispose of batteries in a fire. They may
explode. Check with local codes for possible special disposal instructions.
5. This product is intended to be supplied by a Listed Power Unit (DC Output 19V, 3.42A or 18.5V, 3.5A AC/DC Adapter).
CAUTION
Always disconnect all telephone lines from the wall outlet before servicing or disassembling this equipment.
TO REDUCE THE RISK OF FIRE, USE ONLY NO. 26 AWG OR LARGER,
TELECOMMUNICATION LINE CORD
This Computer’s Optical Device is a Laser Class 1 Product

Preface
V
Preface
Instructions for Care and Operation
The notebook computer is quite rugged, but it can be damaged. To prevent this, follow these suggestions:
1. Don’t drop it, or expose it to shock. If the computer falls, the case and the components could be damaged.
2. Keep it dry, and don’t overheat it. Keep the computer and power supply away from any kind of heating element. This
is an electrical appliance. If water or any other liquid gets into it, the computer could be badly damaged.
3. Follow the proper working procedures for the computer. Shut the computer down properly and don’t forget to save
your work. Remember to periodically save your data as data may be lost if the battery is depleted.
Do not expose the computer
to any shock or vibration. Do not place it on an unstable
surface. Do not place anything heavy
on the computer.
Do not expose it to excessive
heat or direct sunlight. Do not leave it in a place
where foreign matter or mois-
ture may affect the system.
Don’t use or store the com-
puter in a humid environment. Do not place the computer on
any surface which will block
the vents.
Do not turn off the power
until you properly shut down
all programs.
Do not turn off any peripheral
devices when the computer is
on.
Do not disassemble the com-
puter by yourself. Perform routine maintenance
on your computer.

Preface
VI
Preface
4. Avoid interference. Keep the computer away from high capacity transformers, electric motors, and other strong mag-
netic fields. These can hinder proper performance and damage your data.
5. Take care when using peripheral devices.
Power Safety
The computer has specific power requirements:
• Only use a power adapter approved for use with this computer.
• Your AC adapter may be designed for international travel but it still requires a steady, uninterrupted power supply. If you are
unsure of your local power specifications, consult your service representative or local power company.
• The power adapter may have either a 2-prong or a 3-prong grounded plug. The third prong is an important safety feature; do
not defeat its purpose. If you do not have access to a compatible outlet, have a qualified electrician install one.
• When you want to unplug the power cord, be sure to disconnect it by the plug head, not by its wire.
• Make sure the socket and any extension cord(s) you use can support the total current load of all the connected devices.
• Before cleaning the computer, make sure it is disconnected from any external power supplies.
Use only approved brands of
peripherals. Unplug the power cord before
attaching peripheral devices.
Do not plug in the power
cord if you are wet. Do not use the power cord if
it is broken. Do not place heavy objects
on the power cord.
Power Safety
Warning
Before you undertake
any upgrade proce-
dures, make sure that
you have turned off the
power, and discon-
nected all peripherals
and cables (including
telephone lines). It is
advisable to also re-
move your battery in
order to prevent acci-
dentally turning the
machine on.

Preface
VII
Preface
Battery Precautions
• Only use batteries designed for this computer. The wrong battery type may explode, leak or damage the computer.
• Do not continue to use a battery that has been dropped, or that appears damaged (e.g. bent or twisted) in any way. Even if the
computer continues to work with a damaged battery in place, it may cause circuit damage, which may possibly result in fire.
• Recharge the batteries using the notebook’s system. Incorrect recharging may make the battery explode.
• Do not try to repair a battery pack. Refer any battery pack repair or replacement to your service representative or qualified service
personnel.
• Keep children away from, and promptly dispose of a damaged battery. Always dispose of batteries carefully. Batteries may explode
or leak if exposed to fire, or improperly handled or discarded.
• Keep the battery away from metal appliances.
• Affix tape to the battery contacts before disposing of the battery.
• Do not touch the battery contacts with your hands or metal objects.
Battery Disposal
The product that you have purchased contains a rechargeable battery. The battery is recyclable. At the end of
its useful life, under various state and local laws, it may be illegal to dispose of this battery into the municipal
waste stream. Check with your local solid waste officials for details in your area for recycling options or proper
disposal.
Caution
Danger of explosion if battery is incorrectly replaced. Replace only with the same or equivalent type recommend-
ed by the manufacturer. Discard used battery according to the manufacturer’s instructions.

Preface
VIII
Preface
Related Documents
You may also need to consult the following manual for additional information:
User’s Manual on CD
This describes the notebook PC’s features and the procedures for operating the computer and its ROM-based setup pro-
gram. It also describes the installation and operation of the utility programs provided with the notebook PC.

Preface
IX
Preface
Contents
Introduction ..............................................1-1
Overview .........................................................................................1-1
System Specifications .....................................................................1-2
Model Differences ...........................................................................1-5
External Locator - Top View with LCD Panel Open ......................1-6
External Locator - Front & Rear Views ..........................................1-7
External Locator - Left & Right Side Views ...................................1-8
External Locator - Bottom View .....................................................1-9
Mainboard Overview - Top (Key Parts) .......................................1-10
Mainboard Overview - Bottom (Key Parts) ..................................1-11
Mainboard Overview - Top (Connectors) .....................................1-12
Mainboard Overview - Bottom (Connectors) ...............................1-13
Disassembly ...............................................2-1
Overview .........................................................................................2-1
Maintenance Tools ..........................................................................2-2
Connections .....................................................................................2-2
Maintenance Precautions .................................................................2-3
Removing the Battery ......................................................................2-6
Removing the Hard Disk Drive .......................................................2-7
Removing the System Memory (RAM) ..........................................2-9
Removing the Processor ................................................................2-11
Removing the Wireless LAN Module ...........................................2-13
Removing the Bluetooth Module ..................................................2-14
Removing the Optical (CD/DVD) Device ....................................2-15
Removing the Keyboard ................................................................2-16
Removing the Modem Module .....................................................2-17
Part Lists ..................................................A-1
Part List Illustration Location ........................................................A-2
Top with Fingerprint (M720R) ......................................................A-3
Top without Fingerprint (M720R) ................................................. A-4
Top with Fingerprint (M725R) ...................................................... A-5
Top without Fingerprint (M725R) ................................................. A-6
Bottom (M72XR) ........................................................................... A-7
LCD (M720R) ............................................................................... A-8
LCD (M725R) ............................................................................... A-9
Combo (M720R) .......................................................................... A-10
DVD-DUAL-RW (M720R) ......................................................... A-11
Schematic Diagrams.................................B-1
SYSTEM BLOCK DIAGRAM ......................................................B-2
CPU-1 .............................................................................................B-3
CPU-2 .............................................................................................B-4
Crestline 1/5 ....................................................................................B-5
Crestline 2/5, DRAM ......................................................................B-6
Crestline 3/5 ....................................................................................B-7
Crestline 4/5 ....................................................................................B-8
Crestline 5/5 ....................................................................................B-9
DDRII SO-DIMM 0 .....................................................................B-10
DDRII SO- DIMM 1 ....................................................................B-11
PANEL, INVERTER, CRT ..........................................................B-12
ICH8-M 1/4, SATA ......................................................................B-13
ICH8-M 2/4, PCI, USB ................................................................B-14
ICH8-M 3/4 ..................................................................................B-15
ICH8-M 4/4 ..................................................................................B-16
CLOCK GENERATOR ................................................................B-17
3G POWER, TPM ........................................................................B-18
IEEE 1394 VT6311S ....................................................................B-19
MULTI 1/O, ODD, CCD, BT .......................................................B-20
NEW CARD, MINI PCIE, USB ...................................................B-21
LED, FAN, PC BEEP, TP, FP ......................................................B-22

Preface
X
Preface
ENE MR510, 7 IN 1 ..................................................................... B-23
PCI-E LAN RTL8111B ...............................................................B-24
AUDIO CODEC ALC883 ...........................................................B-25
AUDIO AMP2056 ....................................................................... B-26
KBC-ITE IT8512E ....................................................................... B-27
3VS, 5VS ..................................................................................... B-28
POWER GPU/1.25VS .................................................................. B-29
POWER 3.3V/5V .........................................................................B-30
POWER 1.5VS/ 1.05VS ............................................................... B-31
POWER 1.8V/0.9V ......................................................................B-32
AC IN, CHARGE ......................................................................... B-33
VCORE FOR MEROM CPU ....................................................... B-34
MULTI BOARD, LID, LED, SW, USB ......................................B-35
MULTI BOARD 3G, MDC, RJ11 ...............................................B-36
FINGERPRINT BOARD ............................................................. B-37
CLICK BOARD ........................................................................... B-38

Introduction
Overview 1 - 1
1.Introduction
Chapter 1: Introduction
Overview
This manual covers the information you need to service or upgrade the M72XR series notebook computer. Information
about operating the computer (e.g. getting started, and the Setup utility) is in the User’s Manual. Information about driv-
ers (e.g. VGA & audio) is also found in User’s Manual. That manual is shipped with the computer.
Operating systems (e.g. Windows XP, Windows Vista, etc.) have their own manuals as do application software (e.g. word
processing and database programs). If you have questions about those programs, you should consult those manuals.
The M72XR series notebook is designed to be upgradeable. See “Disassembly” on page 2 - 1 for a detailed description
of the upgrade procedures for each specific component. Please note the warning and safety information indicated by the
“” symbol.
The balance of this chapter reviews the computer’s technical specifications and features.

Introduction
1 - 2 System Specifications
1.Introduction
System Specifications
Feature Specification
Processor Intel® Core™2 Duo Processor
(478-pin) Micro-FC-PGA Package - Socket-P
T7100
65nm (65 Nanometer) Process Technology
2MB On-die L2 Cache & 800MHz FSB
1.8 GHz
Intel® Core™2 Duo Processor
(478-pin) Micro-FC-PGA Package - Socket-P
T7300/ T7500/ T7700
65nm (65 Nanometer) Process Technology
4MB On-die L2 Cache & 800MHz FSB
2.0/ 2.2/ 2.4 GHz
Core Logic Intel GM965+ICH8M Chipset
LCD 12.1" WXGA (1280 * 800) Glare / Non Glare TFT LCD
Memory Dual Channel 64-bit Wide DDRII (DDR2)
Two 200 Pin SO-DIMM Sockets Supporting DDRII (DDR2) 533MHz - 512MB RAM Modules OR 667MHz - 512MB/
1024MB RAM Modules
Memory Expandable up to 2GB (512/1024 MB DDRII Modules)
Video Adapter Intel GM965 Integrated Video
High Preference 3D/2D Graphic Accelerator
Supports Dynamic Video Memory Technology DVMT (up to 256MB dynamically allocated from system memory where
needed)
Supports DirectX 9 3D Graphics Engine Accelerator
Security Security (Kensington® Type) Lock Slot
Fingerprint ID Reader Module (Factory Option)
BIOS Password
Trusted Platform Module V1.2 (Factory Option)
Latest Specification Information
The specifications listed in this Appendix are correct at the time of going to press. Certain items (particularly processor types/speeds and
CD/DVD device types) may be changed, delayed or updated due to the manufacturer's release schedule. Check with your service center
for details.

Introduction
System Specifications 1 - 3
1.Introduction
BIOS One 8Mb SPI Flash ROM Phoenix™ BIOS
Storage One Changeable 12.7mm(h) Optical Device (CD/DVD) Type Drive (see “Optional” on page 1 - 4) Easy Changeable 2.5"
9.5 mm (h) SATA (Serial) HDD
Audio High Definition Audio (HDA)
Compliant with Microsoft UAA (Universal Audio
Architecture)
Direct Sound 3D™ Compatible
EAX™ 1.0 & 2.0 Compatible
A3D™ Compatible
S/PDIF Digital Output
2 * Built-In Speakers
Built-In Microphone
Keyboard &
Pointing Device Winkey Keyboard Built-In TouchPad with Scrolling Function
Interface Three USB 2.0 Ports
One Headphone-Out Jack
One Microphone-In Jack
One S/PDIF Out Jack
One Internal Microphone
One RJ-11 Modem Jack
One RJ-45 LAN Jack
One DC-In Jack
One External Monitor Port
One IEEE1394 Port
Card Reader Embedded 7-in-1 Card Reader (MS/ MS Pro/ SD/ Mini SD/ MMC/ RS MMC/ MS Duo) Note: MS Duo/ Mini SD/ RS
MMC Cards require a PC adapter
ExpressCard Slot One ExpressCard/34(54) Slot
Communication
*Note: The 3.5G
and Intel Turbo
Memory Modules
cannot coexist. If one
of these factory op-
tions is included in
your purchase op-
tion, then the other is
unavailable.
Wireless Module Options:
Intel PRO/Wireless 3945ABG PCIe Wireless LAN Module
Intel Wireless WiFi Link 4965AGN PCIe Wireless LAN Module
802.11 b/g USB Wireless LAN Module
10M/100/1000Mb Base-T Ethernet LAN
56K MDC Modem V.90 & V.92 Compliant
1.3M or 2.0M Pixel USB PC Camera Module (Factory Option)
Bluetooth 2.0 + EDR (Enhanced Data Rate) Module (Factory Option)
UMTS/HSPDA-based 3.5G Module with Mini Card Interface (Factory Option)
Quad-band GSM/GPRS (850 MHz, 900 MHz, 1800 MHz, 1900 MHz)
UMTS WCDMA FDD (2100 MHz)
Feature Specification
UMTS Modes
Note that UMTS modes
CAN NOT be used in North
America.

Introduction
1 - 4 System Specifications
1.Introduction
Power
Management Supports ACPI 3.0 Supports Wake on LAN
Supports Wake on USB
Supports Resume from Modem Ring
Power Full Range AC/DC Adapter AC input 100 - 240V, 50 - 60Hz, DC Output 19V, 3.42A or 18.5V, 3.5A (65 Watts)
Battery 4 Cell Smart Lithium-Ion Battery Pack, 14.8V/2.4AH
8 Cell Smart Lithium-Ion Battery Pack, 14.8V/4.4AH (Option)
RTC Battery
Environmental
Spec Temperature
Operating: 5°C ~ 35°C
Non-Operating: -20°C ~ 60°C
Relative Humidity
Operating: 20% ~ 80%
Non-Operating: 10% ~ 90%
Dimensions
& Weight 299mm (w) * 219mm (d) * 26.5-35.7mm (h) 1.88 kg With 4 Cell Battery and ODD
Optional
*Note: The 3.5G
and Intel Turbo
Memory Modules
cannot coexist. If one
of these factory op-
tions is included in
your purchase op-
tion, then the other is
unavailable.
Optical Drive Module Options:
DVD/CD-RW Combo Drive Module
DVD Dual Drive Module
Super Multi Drive Module
Wireless Module Options:
Intel PRO/Wireless 3945ABG PCIe Wireless LAN Module
Intel Wireless WiFi Link 4965AGN PCIe Wireless LAN
Module
802.11 b/g USB Wireless LAN Module
USB Floppy Disk Drive
8 Cell Smart Lithium-Ion Battery Pack
Trusted Platform Module V1.2 (Factory Option)
1.3M or 2.0M Pixel USB PC Camera Module (Factory
Option)
Fingerprint ID Reader Module (Factory Option)
Bluetooth 2.0 + EDR (Enhanced Data Rate) Module (Factory
Option)
*Intel Turbo Memory (Robson) NAND Flash Memory Card
Module (Factory Option)
OR
*UMTS/HSPDA-based 3.5G Module with Mini Card Interface
(Factory Option)
Quad-band GSM/GPRS (850 MHz, 900 MHz, 1800 MHz,
1900 MHz)
UMTS WCDMA FDD (2100 MHz)
Feature Specification
UMTS Modes
Note that UMTS modes CAN NOT be used in
North America.

Introduction
System Specifications 1 - 5
1.Introduction
Model Differences
The models vary slightly in external cover design and color.
Figure 1
Model Differences

Introduction
1 - 6 External Locator - Top View with LCD Panel Open
1.Introduction
External Locator - Top View with LCD Panel Open
Figure 2
Top View
1. Built-In PC
Camera
(Optional)
2. LCD
3. Speakers
4. Power Button
5. Hot-Key Buttons
6. LED Status
Indicators
7. Keyboard
8. Touchpad &
Buttons
9. LED Power &
Communication
Indicators
10. Fingerprint
Module (Optional)
11. Built-In
Microphone
2
5
1
7
8
4
6
9
3
3
11
10
6
5
4

Introduction
External Locator - Front & Rear Views 1 - 7
1.Introduction
External Locator - Front & Rear Views Figure 3
Front View
1. LCD Latches
2. LED Power &
Communication
Indicators
3. 7-in-1 Card Reader
4. S/PDIF-Out Jack
5. Microphone-In Jack
6. Headphone-Out
Jack
Figure 4
Rear View
1. Battery
1
2
36
5
4
1
Front
1Rear

Introduction
1 - 8 External Locator - Left & Right Side Views
1.Introduction
External Locator - Left & Right Side Views
4
12356
7
6
Left
Figure 5
Left Side View
1. DC-In Jack
2. RJ-45 LAN Jack
3. External Monitor
Port
4. Mini-IEEE 1394
Port
5. Vent
6. 3 * USB 2.0 Ports
7. ExpressCard/
54(34) Slot
Figure 6
Right Side View
1. Optical Device
Drive Bay
2. Emergency Eject
Hole
3. USB 2.0 Port
4. RJ-11 Phone Jack
5. Security Lock Slot
1
2
345
Right

Introduction
External Locator - Bottom View 1 - 9
1.Introduction
External Locator - Bottom View
Figure 7
Bottom View
1. Battery
2. Hard Disk Bay
Cover
(3.5G Module/Intel
Turbo Memory
Module Location)
3. RAM & CPU Bay
Cover
Overheating
To prevent your com-
puter from overheating
make sure nothing
blocks the vent/fan in-
takes while the com-
puter is in use.
2
3
1

Introduction
1 - 10 Mainboard Overview - Top (Key Parts)
1.Introduction
Mainboard Overview - Top (Key Parts)
Figure 8
Mainboard Top
Key Parts
1. SC452
2. ITE 8512E
3. ExpressCard
Assembly
2
1
3

Introduction
Mainboard Overview - Bottom (Key Parts) 1 - 11
1.Introduction
Mainboard Overview - Bottom (Key Parts) Figure 9
Mainboard Bottom
Key Parts
1. CPU Socket (no
CPU installed)
2. PCI-E LAN
RTL8111B
3. CLOCK
GENERATOR
ICS9LPR363
4. Northbridge-Intel
GM965
5. Card Reader
Controller ENE
MR510
6. VIA VT6311S
7. Southbridge-
ICH8-M
8. Memory Slots
DDRII So-DIMM
23
1
45
6
8
7

Introduction
1 - 12 Mainboard Overview - Top (Connectors)
1.Introduction
Mainboard Overview - Top (Connectors)
Figure 10
Mainboard Top
Connectors
1. External Monitor
Port
2. RJ-45 LAN Jack
3. CCD Cable
Connector
4. LCD Cable
Connector
5. Speaker Cable
Connector
6. Touch Pad Cable
Connector
7. Fingerprint Cable
Connector
8. Internal
Microphone Cable
Connector
9. Keyboard Cable
Connector
8 9
3
12
4
5
6
7

Introduction
Mainboard Overview - Bottom (Connectors) 1 - 13
1.Introduction
Mainboard Overview - Bottom (Connectors) Figure 11
Mainboard Bottom
Connectors
1. DC-In Jack
2. RJ-45 LAN Jack
3. External Monitor
Port
4. Inverter Cable
Connector
5. USB Port
6. S/PDIF-Out Jack
7. Microphone-In
Jack
8. Headphone-Out
Jack
9. Optical Device
Drive Connector
10. Mini PCIe Socket
11. SATA HDD
Connector
12. Battery
Connector
13. Bluetooth Cable
Connector
14. Fan Cable
Connector
15. Card Reader
2
6
3
15
4
7
5
8
9
10
14
13
12
11
15

Introduction
1-14
1.Introduction

Disassembly
Overview 2 - 1
2.Disassembly
Chapter 2: Disassembly
Overview
This chapter provides step-by-step instructions for disassembling the M72XR series notebook’s parts and subsystems.
When it comes to reassembly, reverse the procedures (unless otherwise indicated).
We suggest you completely review any procedure before you take the computer apart.
Procedures such as upgrading/replacing the RAM, CD device and hard disk are included in the User’s Manual but are
repeated here for your convenience.
To make the disassembly process easier each section may have a box in the page margin. Information contained under
the figure # will give a synopsis of the sequence of procedures involved in the disassembly procedure. A box with a
lists the relevant parts you will have after the disassembly process is complete. Note: The parts listed will be for the dis-
assembly procedure listed ONLY, and not any previous disassembly step(s) required. Refer to the part list for the previ-
ous disassembly procedure. The amount of screws you should be left with will be listed here also.
A box with a will also provide any possible helpful information. A box with a contains warnings.
An example of these types of boxes are shown in the sidebar.
Information
Warning

Disassembly
2 - 2 Overview
2.Disassembly
NOTE: All disassembly procedures assume that the system is turned OFF, and disconnected from any power supply (the
battery is removed too).
Maintenance Tools
The following tools are recommended when working on the notebook PC:
• M3 Philips-head screwdriver
• M2.5 Philips-head screwdriver (magnetized)
• M2 Philips-head screwdriver
• Small flat-head screwdriver
• Pair of needle-nose pliers
• Anti-static wrist-strap
Connections
Connections within the computer are one of four types:
Locking collar sockets for ribbon connectors To release these connectors, use a small flat-head screwdriver to
gently pry the locking collar away from its base. When replac-
ing the connection, make sure the connector is oriented in the
same way. The pin1 side is usually not indicated.
Pressure sockets for multi-wire connectors To release this connector type, grasp it at its head and gently
rock it from side to side as you pull it out. Do not pull on the
wires themselves. When replacing the connection, do not try to
force it. The socket only fits one way.
Pressure sockets for ribbon connectors To release these connectors, use a small pair of needle-nose pli-
ers to gently lift the connector away from its socket. When re-
placing the connection, make sure the connector is oriented in
the same way. The pin1 side is usually not indicated.
Board-to-board or multi-pin sockets To separate the boards, gently rock them from side to side as
you pull them apart. If the connection is very tight, use a small
flat-head screwdriver - use just enough force to start.

Disassembly
Overview 2 - 3
2.Disassembly
Maintenance Precautions
The following precautions are a reminder. To avoid personal injury or damage to the computer while performing a re-
moval and/or replacement job, take the following precautions:
1. Don't drop it. Perform your repairs and/or upgrades on a stable surface. If the computer falls, the case and other
components could be damaged.
2. Don't overheat it. Note the proximity of any heating elements. Keep the computer out of direct sunlight.
3. Avoid interference. Note the proximity of any high capacity transformers, electric motors, and other strong mag-
netic fields. These can hinder proper performance and damage components and/or data. You should also monitor
the position of magnetized tools (i.e. screwdrivers).
4. Keep it dry. This is an electrical appliance. If water or any other liquid gets into it, the computer could be badly
damaged.
5. Be careful with power. Avoid accidental shocks, discharges or explosions.
•Before removing or servicing any part from the computer, turn the computer off and detach any power supplies.
•When you want to unplug the power cord or any cable/wire, be sure to disconnect it by the plug head. Do not pull on the wire.
6. Peripherals – Turn off and detach any peripherals.
7. Beware of static discharge. ICs, such as the CPU and main support chips, are vulnerable to static electricity.
Before handling any part in the computer, discharge any static electricity inside the computer. When handling a
printed circuit board, do not use gloves or other materials which allow static electricity buildup. We suggest that
you use an anti-static wrist strap instead.
8. Beware of corrosion. As you perform your job, avoid touching any connector leads. Even the cleanest hands pro-
duce oils which can attract corrosive elements.
9. Keep your work environment clean. Tobacco smoke, dust or other air-born particulate matter is often attracted
to charged surfaces, reducing performance.
10. Keep track of the components. When removing or replacing any part, be careful not to leave small parts, such as
screws, loose inside the computer.
Cleaning
Do not apply cleaner directly to the computer, use a soft clean cloth.
Do not use volatile (petroleum distillates) or abrasive cleaners on any part of the computer.
Power Safety
Warning
Before you undertake
any upgrade proce-
dures, make sure that
you have turned off the
power, and discon-
nected all peripherals
and cables (including
telephone lines). It is
advisable to also re-
move your battery in
order to prevent acci-
dentally turning the
machine on.

Disassembly
2 - 4 Overview
2.Disassembly
Disassembly Steps
The following table lists the disassembly steps, and on which page to find the related information. PLEASE PERFORM
THE DISASSEMBLY STEPS IN THE ORDER INDICATED.
To remove the Battery:
1. Remove the battery page 2 - 5
To remove the HDD:
1. Remove the battery page 2 - 5
2. Remove the HDD page 2 - 6
To remove the System Memory:
1. Remove the battery page 2 - 5
2. Remove the system memory page 2 - 8
To remove the Processor:
1. Remove the battery page 2 - 5
2. Remove the processor page 2 - 10
To remove the Wireless LAN Module:
1. Remove the battery page 2 - 5
2. Remove the wireless LAN page 2 - 12
To remove the Bluetooth:
1. Remove the battery page 2 - 5
2. Remove the bluetooth page 2 - 13
To remove the Optical Device:
1. Remove the battery page 2 - 5
2. Remove the Optical device page 2 - 14
To remove the Keyboard:
1. Remove the battery page 2 - 5
2. Remove the keyboard page 2 - 15
To remove the Modem :
1. Remove the battery page 2 - 5
2. Remove the HDD page 2 - 6
3. Remove the CPU heat sink page 2 - 10
4. Remove the Optical device page 2 - 14
5. Remove the keyboard page 2 - 15
6. Remove the modem page 2 - 16

Disassembly
Removing the Battery 2 - 5
2.Disassembly
Removing the Battery
1. Turn the computer off, and turn it over.
2. Slide the latches ( & ) the direction of the arrow, and hold latch in place.
3. Slide the battery in the direction of the arrow .
3. Battery
1 2 2
6
3
1
a.
b.
2
3
Figure 1
Battery Removal
a. Slide the 2 latches and
hold latch in place.
b. Slide the battery in the di-
rection of the arrow.
2

Disassembly
2 - 6 Removing the Hard Disk Drive
2.Disassembly
Removing the Hard Disk Drive
The hard disk drive can be taken out to accommodate other 2.5" serial (SATA) hard disk drives with a height of 9.5mm
(h). Follow your operating system’s installation instructions, and install all necessary drivers and utilities (as outlined in
Chapter 4 of the User’s Manual) when setting up a new hard disk.
Hard Disk Upgrade Processl
1. Turn off the computer, and remove the battery (page 2 - 6).
2. Locate the hard disk bay cover and remove the screws ( - ).
3. Remove the bay cover .
Figure 2
HDD Assembly
Removal
a. Locate the HDD bay cov-
er and remove the
screws.
b. Remove the bay cover.
3. HDD Bay Cover
•2 Screws
1 2
6
3
a.
1
2
HDD System Warning
New HDD’s are blank. Before you begin make sure:
You have backed up any data you want to keep from your old HDD.
You have all the CD-ROMs and FDDs required to install your operating system and programs.
If you have access to the internet, download the latest application and hardware driver updates for the operating system you plan
to install. Copy these to a removable medium.
3
b.

Disassembly
Removing the Hard Disk Drive 2 - 7
2.Disassembly
4. Carefully grip the mylar cover tab and slide the hard disk in the direction of arrow.
5. Lift the hard disk up (Figure d) in the direction of arrow.
6. Remove the screws - and separate the mylar cover from the hard disk .
7. Reverse the process to install any new hard disk.
4Figure 3
HDD Assembly
Removal Sequence
c. Slide the HDD in the di-
rection of the arrow.
d. Lift the HDD out of the
bay.
e. Remove the screws and
separate the mylar cover
from the HDD.
5 6 6
76
8
7. Mylar Cover
8. HDD
•2 Screws
c. d.
5
e.
6
5
8
7

Disassembly
2 - 8 Removing the System Memory (RAM)
2.Disassembly
Removing the System Memory (RAM)
The computer has two memory sockets for 200 pin Small Outline Dual In-line Memory Modules (SO-DIMM) supporting
DDRII 533/667MHz. The main memory can be expanded up to 4GB. The SO-DIMM modules supported are 256MB,
512MB and 1024MB DDRII Modules. The total memory size is automatically detected by the POST routine once you
turn on your computer.
Memory Upgrade Process
1. Turn off the computer, remove the battery (page 2 - 6).
2. Locate the CPU/RAM bay cover, and remove screws - .
3. Carefully (a fan and cable are attached to the under side of the cover) lift up the bay cover.
4. Carefully disconnect the fan cable .
5. Remove the bay cover .
6. The RAM will be visible at point on the mainboard.
Figure 4
RAM Module
Removal
a. Remove the screws.
b. Disconnect the fan
cable.
c. Remove the cover.
Contact Warning
Be careful not to touch
the metal pins on the
module’s connecting
edge. Even the clean-
est hands have oils
which can attract parti-
cles, and degrade the
module’s perfor-
mance.
1 4
5
6
6. CPU/RAM Bay Cover
•4 Screws
7
a.
3
4
1
6
b.
2
5
c.
7

Disassembly
Removing the System Memory (RAM) 2 - 9
2.Disassembly
7. Gently push the two release latches ( & ) on the sides of the memory socket in the direction indicated by the
arrows (Figure d).
8. The RAM module(s) will pop-up (Figure e), and you can then remove it.
9. Push the latches to release the second module if necessary.
10. Insert a new module holding it at about a 30° angle and fit the connectors firmly into the memory slot.
11. The module will only fit one way as defined by its pin alignment. Make sure the module is seated as far into the slot
as it will go. DO NOT FORCE IT; it should fit without much pressure.
12. Press the module down towards the mainboard until the slot levers click into place to secure the module.
13. Replace the bay cover and the screws (make sure you reconnect the fan cable before screwing down the bay cover
- Figure f).
14. Restart the computer to allow the BIOS to register the new memory configuration as it starts up.
8 9
10
Figure 5
Memory Removal
Sequence
d. Push the release
latch(es).
e. Remove the module(s).
d. e.
10
f.
8
9
10 RAM Module(s)

Disassembly
2 - 10 Removing the Processor
2.Disassembly
Removing the Processor
1. Turn off the computer, and remove the battery (page 2 - 6) and the CPU/RAM bay cover (page 2 - 8).
2. The CPU heat sink will be visible at point on the mainboard.
3. Remove screws - from the heat sink in the order indicated.
4. Carefully lift up the heat sink (Figure c) off the computer.
1
2 4
5
Figure 6
Processor Removal
a. Remove the cover and
Iocate the heat sink.
b. Remove the 3 screws in
the order indicated.
c. Remove the heat sink.
5. Heat Sink
•3 Screws
b.
5
1
4
a.
c.
3
2

Disassembly
Removing the Processor 2 - 11
2.Disassembly
5. Turn the release latch towards the unlock symbol , to release the CPU (Figure d).
6. Carefully (it may be hot) lift the CPU up out of the socket (Figure e).
7. Reverse the process to install a new CPU.
8. When re-inserting the CPU, pay careful attention to the pin alignment, it will fit only one way (DO NOT FORCE IT!).
67Figure 7
Processor Removal
Sequence
d. Turn the release latch to
unlock the CPU.
e. Lift the CPU out of the
socket.
d.
7
e.
Caution
The heat sink, and CPU area in
general, contains parts which are
subject to high temperatures. Allow
the area time to cool before remov-
ing these parts.
Unlock Lock
6
6
7. CPU

Disassembly
2 - 12 Removing the Wireless LAN Module
2.Disassembly
Removing the Wireless LAN Module
1. Turn off the computer, remove the battery (page 2 - 6) and the CPU/RAM bay cover (page 2 - 8).
2. The Wireless LAN module will be visible at point on the mainboard.
3. Carefully disconnect cable , then remove the screw from the module socket.
4. The wireless LAN module will pop-up.
5. Lift the wireless LAN module (Figure d) up and off the computer.
Figure 8
Wireless LAN
Module Removal
a. Remove the cover and
Iocate the heat sink.
b. Disconnect the cable
and remove the screw.
c. The WLAN module will
pop up.
d. Remove the WLAN
module.
Note: Make sure you
reconnect the antenna
cable to the “Main”
socket (Figure b).
1
23
4
1
2
c.
a.
4
3
b.
d.
4. WLAN Module
•1 Screw

Disassembly
Removing the Bluetooth Module 2 - 13
2.Disassembly
Removing the Bluetooth Module
1. Turn off the computer, remove the battery (page 2 - 6), and the CPU/RAM bay cover (page 2 - 8).
2. The modem will be visible at point on the mainboard.
3. Remove screw and carefully disconnect the cable and separate the modem from the connector .
4. Lift the modem up and off the computer.
1
2 3 4
5
Figure 9
Bluetooth Removal
a. Remove the cover and
locate the Bluetooth.
b. Remove the screw and
disconnect the cable and
seperate the connector.
c. Lift the Bluetooth out.
a.
c.
b.
34
1
2
c.
5
5. Bluetooth Module
•1 Screw

Disassembly
2 - 14 Removing the Optical (CD/DVD) Device
2.Disassembly
Removing the Optical (CD/DVD) Device
1. Turn off the computer, remove the battery (page 2 - 6), and the CPU/RAM bay cover (page 2 - 8).
2. Remove the screw at point , and use a screwdriver to carefully push out the optical device at point .
3. Insert the new device and carefully slide it into the computer (the device only fits one way. DO NOT FORCE IT; The
screw holes should line up.
4. Restart the computer to allow it to automatically detect the new device.
Figure 10
Optical Device
Removal
a. Remove the cover and
locate the screw.
b. Remove the screw and
push the optical device
out off the computer at
point 2 and remove the
optical device.
1 2
3. Optical Device
•1 Screw
3
2
1
a.
3
b.

Disassembly
Removing the Keyboard 2 - 15
2.Disassembly
Removing the Keyboard
1. Turn off the computer, and remove the battery (page 2 - 6).
2. Press the three keyboard latches at the top of the keyboard to elevate the keyboard from its normal position (you
may need to use a small screwdriver to do this).
3. Carefully lift the keyboard up, being careful not to bend the keyboard ribbon cable (Figure b).
4. Disconnect the keyboard ribbon cable from the locking collar socket .
5. Carefully lift up the keyboard (Figure c) off the computer.
4 5
Figure 11
Keyboard Removal
a. Press the three latches
to release the keyboard.
b. Lift the keyboard up and
disconnect the cable
from the locking collar.
c. Remove the keyboard.
Re-Inserting the Key-
board
When re-inserting the
keyboard firstly align
the three keyboard
tabs at the bottom of
the keyboard with the
slots in the case.
6. Keyboard Module.
6
a. b.
5
4
6
Keyboard Tabs
c.
13
2
6

Disassembly
2 - 16 Removing the Modem Module
2.Disassembly
Removing the Modem Module
1. Turn off the computer, remove the battery (page 2 - 6) and the CPU/RAM bay cover (page 2 - 8) and the optical
device (page 2 - 8) and the keyboard (page 2 - 8).
2. Disconnect the connectors - from under the keyboard and turn it over.
3. Remove screws - from the rear of the computer.
4. Remove the screws - from the bottom case and disconnect the connectors - on the mainboard.
5. Carefully lift up the top case off the computer.
Figure 12
Modem Removal
a. Disconnect the connec-
tors from under the key-
board.
b. Remove the screws.
c. Remove the screws and
disconnect the connec-
tors from the main-
board.
24. Top Case
•18 Screws
1 3
4 5
a. b.
13
2
5
4
621 22 23
24
c.
9
76
8
10 11
13
12
14
15
16
23
17
20
18
19
21
22
d.
24
24

Disassembly
Removing the Modem Module 2 - 17
2.Disassembly
6. Remove screws - and disconnect the connectors - from the mainboard.
7. Separate the bottom case from the mainboard and turn it over.
8. Remove the screws - and disconnect the connector from the modem.
9. Lift the modem up off the socket .
25 27 28 30 Figure 13
Modem Removal
Sequence
e. Remove the screws and
and disconnect the con-
nectors.
f. Separate the bottom
case from the main-
board.
g. Remove the screws and
and disconnect the con-
nector.
h. Lift the modem up off
the socket.
31. Bottom Case
32. Mainboard
37. Modem
•5 Screws
31 32
33 34 35
37 36
e.
h.
g.
32
31
28
29
25 30 26
27
33
34
35
37
36
f.

Disassembly
2-18
2.Disassembly

Part Lists
A-1
A.Part Lists
Appendix A:Part Lists
This appendix breaks down the M72XR series notebook’s construction into a series of illustrations. The component part
numbers are indicated in the tables opposite the drawings.
Note: This section indicates the manufacturer’s part numbers. Your organization may use a different system, so be sure
to cross-check any relevant documentation.
Note: Some assemblies may have parts in common (especially screws). However, the part lists DO NOT indicate the
total number of duplicated parts used.
Note: Be sure to check any update notices. The parts shown in these illustrations are appropriate for the system at the
time of publication. Over the product life, some parts may be improved or re-configured, resulting in new part numbers.

Part Lists
A - 2 Part List Illustration Location
A.Part Lists
Part List Illustration Location
The following table indicates where to find the appropriate part list illustration.
Table A - 1
Part List Illustration
Location Part Pages#
Top with Fingerprint - (M720R) page A - 3
Top without Fingerprint - (M720R) page A - 4
Top with Fingerprint - (M725R) page A - 5
Top without Fingerprint - (MM725R) page A - 6
Bottom - (M72XR) page A - 7
LCD - (M720R) page A - 8
LCD - (M725R) page A - 9
Combo - (M720R) page A - 10
DVD-DUAL-RW - (M720R) page A - 11

Part Lists
Top with Fingerprint (M720R) A - 3
A.Part Lists
Top with Fingerprint (M720R)
Figure A - 1
Top with Finger-
print (M720R)
無鉛
無鉛
無鉛
無鉛
無鉛
無鉛
無鉛
無鉛
無鉛
無鉛
無鉛
無鉛
無鉛
無鉛
無鉛
無鉛
黑色 無鉛
白色 無鉛
無鉛
無鉛
無鉛
無鉛
無鉛
鋁箔 鋁箔 無鉛
無鉛

Part Lists
A - 4 Top without Fingerprint (M720R)
A.Part Lists
Top without Fingerprint (M720R)
無鉛
無鉛
無鉛
無鉛
無鉛
白色 無鉛
無鉛
無鉛
無鉛
無鉛
鋁箔 鋁箔 無鉛
黑色 無鉛
無鉛
無鉛
無鉛
無鉛
無鉛
無鉛
無鉛
無鉛
無鉛
無鉛
無鉛
Figure A - 2
Top without Fin-
gerprint (M720R)

Part Lists
Top with Fingerprint (M725R) A - 5
A.Part Lists
Top with Fingerprint (M725R)
Figure A - 3
Top with Finger-
print (M725R)
鋁箔 鋁箔 無鉛
無鉛
無鉛
無鉛
無鉛
無鉛
無鉛
無鉛
無鉛
無鉛
無鉛
無鉛
黑色 無鉛
無鉛
無鉛
無鉛
無鉛
無鉛
無鉛

Part Lists
A - 6 Top without Fingerprint (M725R)
A.Part Lists
Top without Fingerprint (M725R)
無鉛
無鉛
無鉛
無鉛
無鉛
無鉛
鋁箔 鋁箔 無鉛
黑色 無鉛
無鉛
無鉛
無鉛
無鉛
無鉛
無鉛
無鉛
無鉛
無鉛
Figure A - 4
Top without Fin-
gerprint (M725R)

Part Lists
Bottom (M72XR) A - 7
A.Part Lists
Bottom (M72XR)
Figure A - 5
Bottom (M72XR)
無鉛
無鉛
無鉛
無鉛
無鉛
變更 無鉛
無鉛
無鉛
無鉛
無鉛
無鉛
無鉛
無鉛
處 厚度 改為 無鉛
無鉛
無鉛
無鉛
無鉛
(加長線長) 無鉛
無鉛
無鉛
(設變) 無鉛
無鉛
無鉛
無鉛
無鉛
無鉛
無鉛
無鉛
無鉛
無鉛
無鉛
無鉛
藍天2 互億 無鉛
無鉛
無鉛
無鉛
無鉛
無鉛
無鉛
無鉛
無鉛
無鉛
無鉛
無鉛
無鉛
無鉛
無鉛
無鉛
無鉛
無鉛
無鉛
無鉛
無鉛
無鉛
無鉛
無鉛
無鉛
無鉛
無鉛
無鉛
無鉛

Part Lists
A - 8 LCD (M720R)
A.Part Lists
LCD (M720R)
Figure A - 6
LCD (M720R)
無鉛
無鉛
無鉛
無鉛
無鉛
無鉛
無鉛
無鉛
無鉛
無鉛
無鉛
無鉛
無鉛
無鉛
無鉛
無鉛
無鉛
灰色 精乘 無鉛
黑色 精乘 無鉛
黑色 精乘 無鉛
無鉛
無鉛
中性 無鉛
富佑鴻 無鉛
無鉛
無鉛
無鉛
無鉛
無鉛
無鉛
無鉛

Part Lists
LCD (M725R) A - 9
A.Part Lists
LCD (M725R)
Figure A - 7
LCD (M720R)
無鉛
無鉛
欣日興 無鉛
無鉛
無鉛
無鉛
無鉛
無鉛
無鉛
無鉛
灰色 精乘 無鉛
黑色 精乘 無鉛
黑色 精乘 無鉛
無鉛
無鉛
( 菱形 LOGO)(無鉛)
富佑鴻 無鉛
無鉛
無鉛
無鉛
欣日興 無鉛
無鉛
無鉛
無鉛
無鉛
無鉛
無鉛
無鉛

Part Lists
A - 10
A.Part Lists
Combo (M720R)
Figure A - 8
Combo (M720R)
無鉛
無鉛
無鉛
無鉛

Part Lists
DVD-DUAL-RW (M720R) A - 11
A.Part Lists
DVD-DUAL-RW (M720R)
Figure A - 9
DVD-DUAL-RW
(M720R)
無鉛
無鉛
無鉛
無鉛

Part Lists
A - 12
A.Part Lists

Schematic Diagrams
B-1
B.Schematic Diagrams
Appendix B:Schematic Diagrams
This appendix has circuit diagrams of the M72XR notebook’s PCB’s. The following table indicates where to find the
appropriate schematic diagram.
Diagram - Page Diagram - Page Diagram - Page
SYSTEM BLOCK DIAGRAM - Page B - 2 ICH8-M 3/4 - Page B - 15 3VS, 5VS - Page B - 28
CPU-1 - Page B - 3 ICH8-M 4/4 - Page B - 16 POWER GPU/1.25VS - Page B - 29
CPU-2 - Page B - 4 CLOCK GENERATOR - Page B - 17 POWER 3.3V/5V - Page B - 30
Crestline 1/5 - Page B - 5 3G POWER, TPM - Page B - 18 POWER 1.5VS/ 1.05VS - Page B - 31
Crestline 2/5, DRAM - Page B - 6 IEEE 1394 VT6311S - Page B - 19 POWER 1.8V/0.9V - Page B - 32
Crestline 3/5 - Page B - 7 MULTI 1/O, ODD, CCD, BT - Page B - 20 AC IN, CHARGE - Page B - 33
Crestline 4/5 - Page B - 8 NEW CARD, MINI PCIE, USB - Page B - 21 VCORE FOR MEROM CPU - Page B - 34
Crestline 5/5 - Page B - 9 LED, FAN, PC BEEP, TP, FP - Page B - 22 MULTI BOARD, LID, LED, SW, USB - Page
B - 35
DDRII SO-DIMM 0 - Page B - 10 ENE MR510, 7 IN 1 - Page B - 23 MULTI BOARD 3G, MDC, RJ11 - Page B - 36
DDRII SO- DIMM 1 - Page B - 11 PCI-E LAN RTL8111B - Page B - 24 FINGERPRINT BOARD - Page B - 37
PANEL, INVERTER, CRT - Page B - 12 AUDIO CODEC ALC883 - Page B - 25 CLICK BOARD - Page B - 38
ICH8-M 1/4, SATA - Page B - 13 AUDIO AMP2056 - Page B - 26
ICH8-M 2/4, PCI, USB - Page B - 14 KBC-ITE IT8512E - Page B - 27
Table B - 1
Schematic
Diagrams
Version Note
The schematic dia-
grams in this chapter
are based upon ver-
sion 6-7P-M72R-004.
If your mainboard (or
other boards) are a lat-
er version, please
check with the Service
Center for updated di-
agrams (if required).

Schematic Diagrams
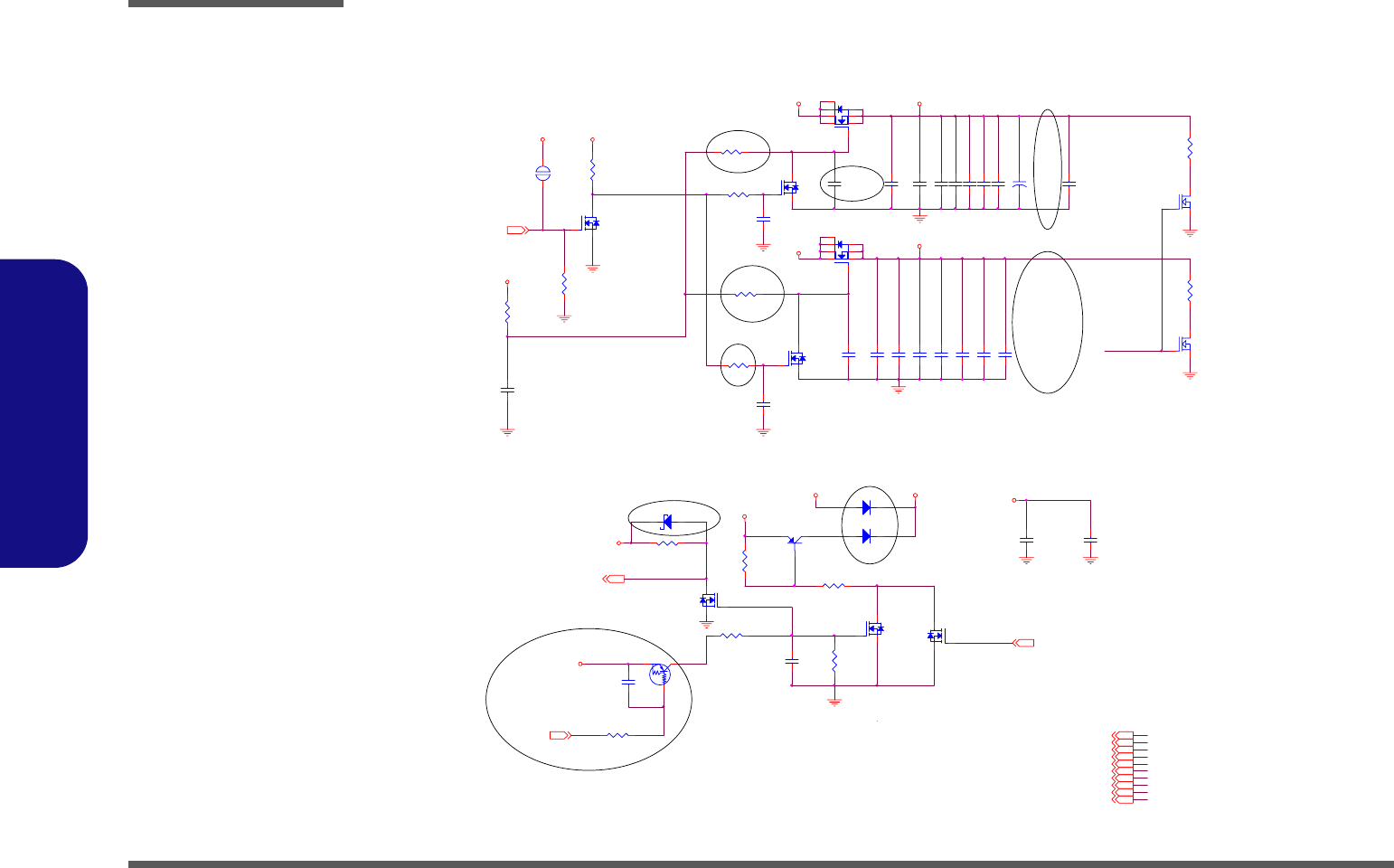
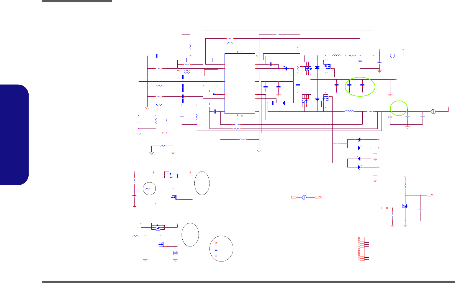
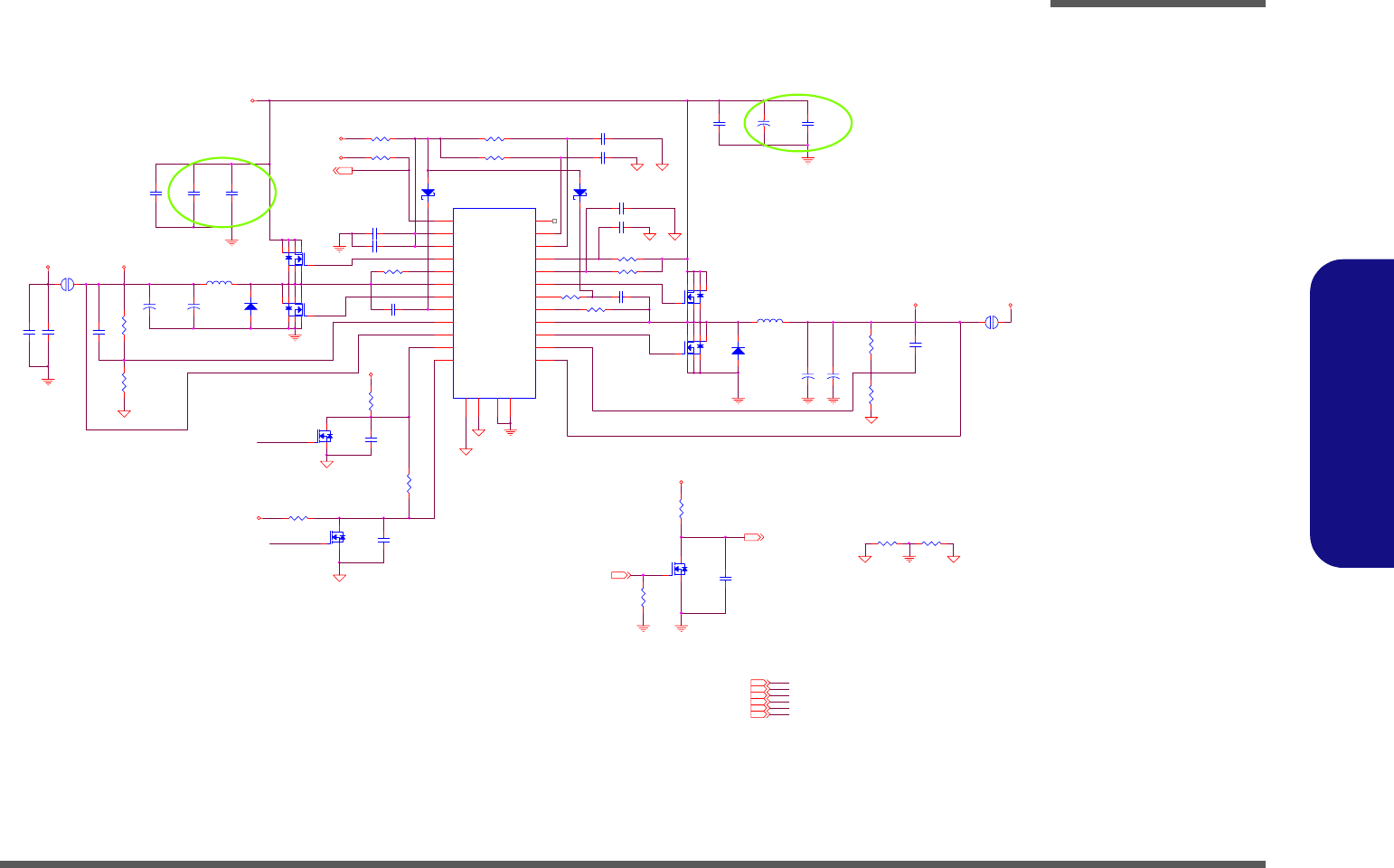
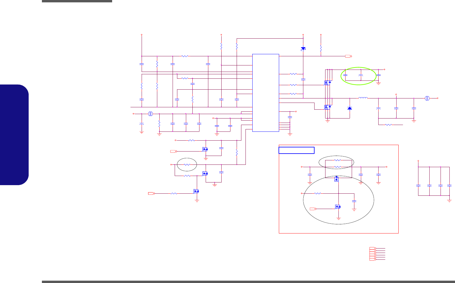
B - 2 SYSTEM BLOCK DIAGRAM
B.Schematic Diagrams
SYSTEM BLOCK DIAGRAM
Sheet 1 of 37
SYSTEM BLOCK
DIAGRAM
ICH8-M
PROCESSOR
POWER GPU, 1.25VS
CLEVO M720R System Block Diagram
478pins uFCBGA
676 BGA
Intel Merom
SOUTH BRIDGE
FSB
Intel GM965
1299 FCBGA
NORTH BRIDGE
AZALIA LINK
PCI BUS
1.8V,0.9VS(VTT_MEM)
DDRII
ICS9LPR363
Colck Generator
1.05VS,1.5VS
RJ-11
Azalia Codec
MDC CON
AZALIA
MDC
MODULE
INT SPK L
Memory Termination
SO-DIMM0
667/800 MHz
533/667(/800) MHz
33 MHz
EnE MR510
SOCKET
7IN1
CARD READER
PCIE
USB2.0
480 Mbps
PATA-133
ODD
33 MHz
EC
ITE 8512E
32.768 KHz
LPC
THERMAL
SENSOR SMART
BATTERY
TOUCH PAD
SMART
FAN
F75383M
EC SMBUS
INT. K/B
14*14*1.4mm
INT MIC
9*9*1.6mm
14*14*1.6mm
SATA HDD
AC-IN,CHARGER
Synaptic
32.768KHz
14.318 MHz
DDRII
SO-DIMM1
SATA I/II 3.0Gb/s
100 MHz
48pins LQFP
128pins LQFP
810602-1703
Realtek
ALC883
SPDIF
OUT HP
OUT
MIC
IN
3VS, 5VS
VDD3,VDD5,3.3V,5V
MULTI I/O BOARD
SPK_R, RJ-11, LED
LID, HOT KEY, USB, 3G
SPI
CLICK BOARD
IntelR Core 2 Duo T5500/T7000
(1.66/1.83GHz, 65nm, FSB800, 2MB L2)
IntelR Core 2 Duo T7300/T7500/T7700
(2.0/2.2/2.4GHz, 65nm, FSB800, 4MB L2)
CRT CONNECTOR
TPM1.2
RJ-45
LAN
RTL8111B
REALTEK
25
MHz
SYSTEM SMBUS
DMI
X4
AUDIO
AMP.
APA2056
IEEE
1394
VT6113S
24.576
MHz
128-pin LQFP
USB0
FingerPrint
(Optional)
FINGER PRINTER BOARD
12 MHz
(USB9) GOLAN
MINI PCIE
(USB5)
SOCKET
Mini PCIE
(USB3)
New Card
SOCKET 3G CARD
(USB4)
INT SPK R
VCORE
CCD
(USB7)
Multi
fuction B'd
USB2 Bluetooth
(USB6)
USB1
(Optional)
(Optional)
<12"
1"~18"
1"~16"
<12"
1"~16"
<15"
0.5"~11" 0.1"~13
24 MHz
0.5"~5.5"
<=8"
LCD CONNECTOR,
IVERTER <8"

Schematic Diagrams
CPU-1 B - 3
B.Schematic Diagrams
CPU-1
Sheet 2 of 37
CPU-1
V_THRM
3.3VS
1.05VS
3.3V
1.05VS
VDD3
H_DBSY# 4
H_ADSTB#04
H_RS#1 4
CLK_CPU_BCLK 16
PM_THRMTRIP# 5,12
H_REQ#[4:0]4
1.05VS3,4,5,7,8,12,15,30
H_ADS# 4
CLK_CPU_BCLK# 16
H_FERR#12 H_A20M#12
H_IGNNE#12
H_A#[35:3]4
H_INTR12 H_NMI12
H_D#[63:0]4
SMC_CPU_THERM 26
H_D#[63:0]4
H_BR0# 4
H_HITM# 4
H_DRDY# 4
PM_THRM# 14
H_RS#0 4
SMD_CPU_THERM 26
H_CPURST# 4
H_D#[63:0] 4
3.3VS5,8,9,10,11,12,13,14,15,16,17,18,19,20,21,22,23,24,25,26,27,28,33
H_DEFER# 4
H_BPRI# 4
H_INIT# 12
H_D#[63:0] 4
H_RS#2 4
THER M_RST#26
H_BNR# 4
H_ADSTB#14
H_SMI#12
H_HIT# 4
H_TRDY# 4
H_LOCK# 4
H_STPCLK#12
THERM_ALERT# 26
H_DSTBN#3 4
H_DINV#14
H_DSTBP#04
H_PWRGD 12
H_DSTBN#04
H_DSTBP#14H_DSTBN#14
H_CPUSLP# 4
H_DINV#3 4
H_DPWR# 4
H_DPSLP# 12
CPU_BSEL24
H_DSTBP#2 4
H_DSTBP#3 4
CPU_BSEL04
H_DPRSTP# 5,12,33
H_DINV#2 4H_DINV#04
CPU_BSEL14
H_DSTBN#2 4
H_A#[35:3]4
VDD312,26,27,29,32 3.3V11,13,14,15,17,19,20,23,28,29,30,31
PSI# 33
ITP_DBRST#
H_TDI
Z0204
H_REQ#4
H_A#6
Z0210
H_THERMDC
H_A#22
H_A#35
H_TMS
H_A#30
H_A#21
H_A#5
H_IERR#
H_BPM1#
H_A#3
H_A#8
Z0207
H_THERMDA
H_A#13
Z0214
H_A#14
H_A#34
H_TDOH_A#27
H_A#28
Z0213
H_PREQ#
H_THERMDC
H_A#11
H_A#7
H_REQ#3
Z0208
H_PROCHOT#
H_A#16
H_A#9
Z0203
H_A#17
H_TDI
H_A#33
H_A#29
H_THERMDA
H_PRDY#
H_A#24
H_A#18
H_A#31
H_REQ#0
H_TRST#
Z0202
Z0205
H_A#4
H_PROCHOT#
H_A#23
H_A#32
H_TCK
H_A#12
ITP_DBRST#
H_BPM3#
H_PREQ#
H_IERR#
H_A#10
H_A#20
H_REQ#1
H_TMS
H_BPM0#
Z0206
Z0201
H_REQ#2
Z0209
H_TCK
H_A#25
Z0212
H_A#15
H_TRST#
H_BPM2#
H_A#26
H_A#19
Z0211
H_D#3
H_D#59
H_D#50
H_D#47
H_D#36
H_D#18
H_D#17
COMP1
H_D#60
H_D#35
H_D#19
H_D#7
H_D#6
H_D#57
Z0217
H_D#33
H_D#31
COMP3
COMP0
H_D#5
H_D#24
H_D#12
H_D#58
COMP2CPU_TEST2
H_D#51
H_D#39
H_D#13
H_D#11
H_D#0
H_D#9
H_D#53
H_D#4
H_D#23
H_D#20
Z0218
H_D#63
H_D#44
H_D#43
H_D#37
H_D#32
H_D#26
H_D#21
H_D#8
H_D#54
H_D#48
H_D#38
H_D#22
H_D#10
CPU_TEST1
H_D#29
H_D#14
Z0216
H_D#41
COMP0
H_D#61
H_D#56
H_D#49
H_D#34
H_D#16
H_D#45
H_D#42
H_D#40
H_D#30
H_D#27
H_D#15
CPU_TEST4
H_D#55
H_D#28
H_D#25
H_D#2
H_D#62
H_D#52
H_D#46
H_D#1
COMP1
COMP3
COMP2
Z0215
CPU_GTLREF
ADDR
GROUP 0 ADDR GROUP
1
CONTROLXDP/ITP SIGNALS
H CLK
THERMAL
RESERVED
ICH
JSKT1A
Mero m Ball-out Rev 1a
N3
P5
P2
L2
P4
P1
R1
Y2
U5
R3
W6
U4
Y5
U1
R4
T5
T3
W2
W5
Y4
J4
U2
V4
M4
N5
T2
V3
B2
C3
D2
D22
L5
L4
K5
M3
N2
J1
A6
H1
M1
V1
D3
A22
A21
E2
AD4
AD3
AD1
AC4
G5
F1
C20
E1
H5
F21
A5
G6
E4
D20
C4
B3
C6
B4
H4
AC2
AC1
D21
K3
H2
K2
J3
L1
C1
F3
F4
G3
A3
D5
AC5
AA6
AB3
C7
A24
B25
AB5
G2
AB6
W3
AA4
AB2
AA3
F6
A[10]#
A[11]#
A[12]#
A[13]#
A[14]#
A[15]#
A[16]#
A[17]#
A[18]#
A[19]#
A[20]#
A[21]#
A[22]#
A[23]#
A[24]#
A[25]#
A[26]#
A[27]#
A[28]#
A[29]#
A[3]#
A[30]#
A[31]#
RSVD[01]
RSVD[02]
RSVD[03]
RSVD[04]
RSVD[05]
RSVD[06]
RSVD[07]
RSVD[08]
A[4]#
A[5]#
A[6]#
A[7]#
A[8]#
A[9]#
A20M#
ADS#
ADSTB[ 0]#
ADSTB[ 1]#
RSVD[09]
BCLK[0]
BCLK[1]
BNR#
BPM[0] #
BPM[1] #
BPM[2] #
BPM[3] #
BPRI #
BR0#
DBR#
DBSY#
DEFER#
DRDY#
FERR#
HIT#
HITM#
IERR#
IGNNE#
INIT#
LINT0
LINT1
LOCK#
PRDY#
PREQ#
PROCHOT#
REQ[0]#
REQ[1]#
REQ[2]#
REQ[3]#
REQ[4]#
RESET#
RS[0]#
RS[1]#
RS[2]#
SMI#
STPCLK#
TCK
TDI
TDO
THERMTRIP#
THERMDA
THER MDC
TMS
TR DY #
TRST#
A[32]#
A[33]#
A[34]#
A[35]#
RSVD[10]
R212 150_1%_04
R205 *1K_04
R211
10K_04
D27 SCS751V-40
AC
R7 *54.9_1%_04
R232
*100K_04
R235
*330K_04
R208
0_04
R8
54.9_1%_04
R187 39_1%_04
R215
4.7K_04
C388
1U_6.3V_04
R4
2K_1%_04
U10
ADM1032ARM
1
2
3
4
5
6
7
8
VDD
D+
D-
THERM
GND
ALERT
SDATA
SCLK
R195
27.4_1%_04
R193 150_04
C392
* .01U_50V_04
R217 68.1_1%_06
R5 1K_1%_04
R185 680_1%_04
R194
54.9_1%_04
R214 56_04
Q18
*AO3409
G
DS
R213 *1K_04
R210 *0_04C387
1000p_50V_06
R216
100K_04
C10
2.2u_6.3V_06
C7 *.1u_X7R_04
R218
4.7K_04
R225
*0_06
R186 27.4_1%_04
C11
.1U_10V_X7R_04
R209
*10K_04
C379
.1U_16V_04
Q19
*2N7002W
G
DS
R6
27.4_1%_04
R233 0_06
DATA GRP 0 DATA GRP 1
DATA GRP 2DATA GRP 3
MISC
JSKT1B
Merom Ball-out R ev 1a
R26
U26
AA1
Y1
E22
F24
J24
J23
H22
F26
K22
H23
N22
K25
P26
R23
E26
L23
M24
L22
M23
P25
P23
P22
T24
R24
L25
G22
T25
N25
Y22
AB24
V24
V26
V23
T22
U25
U23
F23
Y25
W22
Y23
W24
W25
AA23
AA24
AB25
AE24
AD24
G25
AA21
AB22
AB21
AC26
AD20
AE22
AF23
AC25
AE21
AD21
E25
AC22
AD23
AF22
AC23
E23
K24
G24
AF1
H25
N24
U22
AC20
E5
B5
D24
J26
L26
Y26
AE25
H26
M26
AA26
AF24
AD26
AE6
D6
D7
C24
B22
B23
C21
D25
AF26
A26
C23 COMP[0]
COMP[1]
COMP[2]
COMP[3]
D[0]#
D[1]#
D[10]#
D[11]#
D[12]#
D[13]#
D[14]#
D[15]#
D[16]#
D[17]#
D[18]#
D[19]#
D[2]#
D[20]#
D[21]#
D[22]#
D[23]#
D[24]#
D[25]#
D[26]#
D[27]#
D[28]#
D[29]#
D[3]#
D[30]#
D[31]#
D[32]#
D[33]#
D[34]#
D[35]#
D[36]#
D[37]#
D[38]#
D[39]#
D[4]#
D[40]#
D[41]#
D[42]#
D[43]#
D[44]#
D[45]#
D[46]#
D[47]#
D[48]#
D[49]#
D[5]#
D[50]#
D[51]#
D[52]#
D[53]#
D[54]#
D[55]#
D[56]#
D[57]#
D[58]#
D[59]#
D[6]#
D[60]#
D[61]#
D[62]#
D[63]#
D[7]#
D[8]#
D[9]#
TEST5
DINV[0]#
DINV[1]#
DINV[2]#
DINV[3]#
DPRSTP#
DPSLP#
DPWR#
DSTBN[0]#
DSTBN[1]#
DSTBN[2]#
DSTBN[3]#
DSTBP[0]#
DSTBP[1]#
DSTBP[2]#
DSTBP[3]#
GTLREF
PSI#
PWRGOOD
SLP#
TEST3
BSEL[0]
BSEL[1]
BSEL[2]
TEST2
TEST4
TEST6
TEST1
10mils
Layout note:
Zo=55 ohm, 0.5"max for GTLREF
COMP0, COMP2: 0.5" Max, Zo=27.4 Ohms
COMP1, COMP3: 0.5" Max, Zo=55 Ohms
Best estimate is 18 mils wide trace for outer
layers and 14 mils wide trace if on internal
layers.
H_TDI
Circult: 54.9 ohm check 150 ohm
Layout Note:
Layout note:
Layout Note:
Near to Thermal
IC
Within 2.0"
of the CPU
If PROCHOT# is routed between CPU, IMVP and MCH,
pull-up resistor has to be 75 ohm ? 5%. If not
use, pull-up resistor has to be 58 ohm ? 5%
Layout Note:
Route H_THERMDA and
H_THERMDC on same layer.
10 mil trace on 10 mil spacing.
Zo= 55O? 5% Zo= 55O? 5%
Zo= 55O? 5%
0409

Schematic Diagrams
B - 4 CPU-2
B.Schematic Diagrams
CPU-2
VCORE
VCORE
1.05VS
1.05VS
VCORE
1.5VS
VCOR E
1.05VS
VCORE
VCORE
VCORE
VCORE
H_VID3 33
1.05VS2,4,5,7,8,12,15,30
H_VID0 33
1.5VS8,12,13,15,19,20,28,30
H_VID6 33
H_VID5 33
VCCSENSE 33
VSSSENSE 33
H_VID2 33
VCORE33
H_VID4 33
H_VID1 33
VCCSENSE
VSSSENSE
C370
22U_6.3V_X5R_08
C338
10U_10V_08
C325
10U_10V_08
C365
.1U_10V_X7R_04
C349
.1U_10V_X7R_04
C374
1U_6.3V_04
R184
0_06
C378
.01U_50V_X7R_04
C364
.1U_10V_X7R_04
C377
10U_10V_08
C352
1U_6.3V_04
+
C361
100U_4V_B
C345
1U_6.3V_04
C45
1U_6.3V_04
C347
1U_6.3V_04
C350
.01U_16V_X7R_04
C44
22U_6.3V_X5R_08
C369
10U_10V_08
C657
.1U_10V_X7R_04
JSKT1D
Merom Ball-out Rev 1a
.
P6
AE11
A8
A11
A14
A16
A19
A23
AF2
B6
B8
B11
B13
B16
B19
B21
B24
C5
C8
C11
C14
C16
C19
C2
C22
C25
D1
D4
D8
D11
D13
D16
D19
D23
D26
E3
E6
E8
E11
E14
E16
E19
E21
E24
F5
F8
F11
F13
F16
F19
F2
F22
F25
G4
G1
G23
G26
H3
H6
H21
H24
J2
J5
J22
J25
K1
K4
K23
K26
L3
L6
L21
L24
M2
M5
M22
M25
N1
N4
N23
N26
P3 A25
AF21
AF19
AF16
AF13
AF11
AF8
AF6
A2
AE26
AE23
AE19
P21
P24
R2
R5
R22
R25
T1
T4
T23
T26
U3
U6
U21
U24
V2
V5
V22
V25
W1
W4
W23
W26
Y3
Y21
Y24
AA2
AA5
AA8
AA11
AA14
AA16
AA19
AA22
AA25
AB1
AB4
AB8
AB11
AB13
AB16
AB19
AB23
AB26
AC3
AC6
AC8
AC11
AC14
AC16
AC19
AC21
AC24
AD2
AD5
AD8
AD11
AD13
AD16
AD19
AD22
AD25
AE1
AE4
Y6
A4
AE14
AE16
AE8
AF25
VSS[082]
VSS[148]
VSS[002]
VSS[003]
VSS[004]
VSS[005]
VSS[006]
VSS[007]
VSS[008]
VSS[009]
VSS[010]
VSS[011]
VSS[012]
VSS[013]
VSS[014]
VSS[015]
VSS[016]
VSS[017]
VSS[018]
VSS[019]
VSS[020]
VSS[021]
VSS[022]
VSS[023]
VSS[024]
VSS[025]
VSS[026]
VSS[027]
VSS[028]
VSS[029]
VSS[030]
VSS[031]
VSS[032]
VSS[033]
VSS[034]
VSS[035]
VSS[036]
VSS[037]
VSS[038]
VSS[039]
VSS[040]
VSS[041]
VSS[042]
VSS[043]
VSS[044]
VSS[045]
VSS[046]
VSS[047]
VSS[048]
VSS[049]
VSS[050]
VSS[051]
VSS[052]
VSS[053]
VSS[054]
VSS[055]
VSS[056]
VSS[057]
VSS[058]
VSS[059]
VSS[060]
VSS[061]
VSS[062]
VSS[063]
VSS[064]
VSS[065]
VSS[066]
VSS[067]
VSS[068]
VSS[069]
VSS[070]
VSS[071]
VSS[072]
VSS[073]
VSS[074]
VSS[075]
VSS[076]
VSS[077]
VSS[078]
VSS[079]
VSS[080]
VSS[081] VSS[162]
VSS[161]
VSS[160]
VSS[159]
VSS[158]
VSS[157]
VSS[156]
VSS[155]
VSS[154]
VSS[153]
VSS[152]
VSS[151]
VSS[083]
VSS[084]
VSS[085]
VSS[086]
VSS[087]
VSS[088]
VSS[089]
VSS[090]
VSS[091]
VSS[092]
VSS[093]
VSS[094]
VSS[095]
VSS[096]
VSS[097]
VSS[098]
VSS[099]
VSS[100]
VSS[101]
VSS[102]
VSS[103]
VSS[104]
VSS[105]
VSS[107]
VSS[108]
VSS[109]
VSS[110]
VSS[111]
VSS[112]
VSS[113]
VSS[114]
VSS[115]
VSS[116]
VSS[117]
VSS[118]
VSS[119]
VSS[120]
VSS[121]
VSS[122]
VSS[123]
VSS[124]
VSS[125]
VSS[126]
VSS[127]
VSS[128]
VSS[129]
VSS[130]
VSS[131]
VSS[132]
VSS[133]
VSS[134]
VSS[135]
VSS[136]
VSS[137]
VSS[138]
VSS[139]
VSS[140]
VSS[141]
VSS[142]
VSS[143]
VSS[144]
VSS[145]
VSS[146]
VSS[106]
VSS[001]
VSS[149]
VSS[150]
VSS[147]
VSS[163]
C329
22U_6.3V_X5R_08
C41
.01U_16V_X7R_04
C353
1U_6.3V_04
C40
.1U_10V_X7R_04
C382
.1U_10V_X7R_04
C339
22U_6.3V_X5R_08
C19
.1U_10V_X7R_04
C346
1U_6.3V_04
C368
22U_6.3V_X5R _08
C381
10U_10V_08
C357
.1U_10V_X7R_04
C331
1U_6.3V_04
C386
1U_6.3V_04
C371
10U_10V_08
C356
.1U_10V_X7R_04
C372
22U_6.3V_X5R_08
C342
.01U_16V_X7R_04
C328
22U_6.3V_X5R_08
C383
22U_6.3V_X5R_08
C43
10U_10V_08
C344
1U_6.3V_04
+
C324
470u_2.5V_V
C340
10U_10V_08
C359
.1U_10V_X7R_04
C37
.1U_10V_X7R_04
C348
.1U_10V_X7R_04
C326
22U_6.3V_X5R_08
C360
.1U_10V_X7R_04
C42
22U_6.3V_X5R_08
C380
1U_6.3V_04
C327
10U_10V_08
JSKT1C
Merom Ball-out Rev 1a
.
A7
A9
A10
A12
A13
A15
A17
A18
A20
B7
B9
B10
B12
B14
B15
B17
B18
B20
C9
C10
C12
C13
C15
C17
C18
D9
D10
D12
D14
D15
D17
D18
E7
E9
E10
E12
E13
E15
E17
E18
E20
F7
F9
F10
F12
F14
F15
F17
F18
F20
AA7
AA9
AA10
AA12
AA13
AA15
AA17
AA18
AA20
AB9
AC10
AB10
AB12
AB14
AB15
AB17
AB18
AB20
AB7
AC7
AC9
AC12
AC13
AC15
AC17
AC18
AD7
AD9
AD10
AD12
AD14
AD15
AD17
AD18
AE9
AE10
AE12
AE13
AE15
AE17
AE18
AE20
AF9
AF10
AF12
AF14
AF15
AF17
AF18
AF20
B26
J6
K6
M6
J21
K21
M21
N21
N6
R21
R6
T21
T6
V21
W21
AF7
AD6
AF5
AE5
AF4
AE3
AF3
AE2
AE7
C26
G21
V6
VCC[001]
VCC[002]
VCC[003]
VCC[004]
VCC[005]
VCC[006]
VCC[007]
VCC[008]
VCC[009]
VCC[010]
VCC[011]
VCC[012]
VCC[013]
VCC[014]
VCC[015]
VCC[016]
VCC[017]
VCC[018]
VCC[019]
VCC[020]
VCC[021]
VCC[022]
VCC[023]
VCC[024]
VCC[025]
VCC[026]
VCC[027]
VCC[028]
VCC[029]
VCC[030]
VCC[031]
VCC[032]
VCC[033]
VCC[034]
VCC[035]
VCC[036]
VCC[037]
VCC[038]
VCC[039]
VCC[040]
VCC[041]
VCC[042]
VCC[043]
VCC[044]
VCC[045]
VCC[046]
VCC[047]
VCC[048]
VCC[049]
VCC[050]
VCC[051]
VCC[052]
VCC[053]
VCC[054]
VCC[055]
VCC[056]
VCC[057]
VCC[058]
VCC[059]
VCC[060]
VCC[061]
VCC[062]
VCC[063]
VCC[064]
VCC[065]
VCC[066]
VCC[067]
VCC[068]
VCC[069]
VCC[070]
VCC[071]
VCC[072]
VCC[073]
VCC[074]
VCC[075]
VCC[076]
VCC[077]
VCC[078]
VCC[079]
VCC[080]
VCC[081]
VCC[082]
VCC[083]
VCC[084]
VCC[085]
VCC[086]
VCC[087]
VCC[088]
VCC[089]
VCC[090]
VCC[091]
VCC[092]
VCC[093]
VCC[094]
VCC[095]
VCC[096]
VCC[097]
VCC[098]
VCC[099]
VCC[100]
VCCA[01]
VCCP[03]
VCCP[04]
VCCP[05]
VCCP[06]
VCCP[07]
VCCP[08]
VCCP[09]
VCCP[10]
VCCP[11]
VCCP[12]
VCCP[13]
VCCP[14]
VCCP[15]
VCCP[16]
VCCSENSE
VID[0]
VID[1]
VID[2]
VID[3]
VID[4]
VID[5]
VID[6]
VSSSENSE
VCCA[02]
VCCP[01]
VCCP[02]
C373
10U_10V_08
R183
0_06
C330
.1U_10V_X7R_04
C385
10U_10V_08
C384
1U_6.3V_04
Layout note:
80mils
PLACE NEAR CPU
20mils
Route VCCSENSE and
VSSSENSE traces at 27.4Ohm
with 50 mil spacing.
Place PU and PD within 1
inch of CPU.
Near pin B26,C26
Layout note:
+VCCP = 1.05V (0.997V~1.102V)
Intel ? ? ? 100_1%, ? M540R
?0_06
EMI
6-11-4771P-DB6
H=1.9 (ESR9)
Sheet 3 of 37
CPU-2

Schematic Diagrams
Crestline 1/5 B - 5
B.Schematic Diagrams
Crestline 1/5
Sheet 4 of 37
Crestline 1/5
1.05VS
1.05VS
1.05VS
1.05VS
1.05VS
1.05VS
H_D#[63:0]2
H_DSTBN#0 2
H_ADS# 2
H_CPUSLP#2
H_ADSTB#1 2
CLK_BSEL0 16
H_DSTBP#3 2
H_LOCK# 2
H_DSTBP#0 2
H_HIT# 2
H_DSTBP#1 2
H_CPURST#2
MCH_BS EL0 5
H_REQ#[4:0] 2
H_BR0# 2
H_RS#0 2
H_DSTBN#2 2
H_DINV#0 2
H_ADSTB#0 2
H_RS#1 2
H_BNR# 2
H_DEFER# 2
H_DINV#2 2
H_DINV#1 2
MCH_BS EL2 5
H_BPRI# 2
H_RS#2 2
1.05VS2,3,5,7,8,12,15,30
CLK_BSEL2 16
H_DRDY# 2
CLK_BSEL1 16
CLK_MCH_BCLK 16
CPU_BSEL22
H_DSTBP#2 2
H_DSTBN#1 2
CPU_BSEL12
H_DBSY# 2
CLK_MCH_BCLK# 16
CPU_BSEL02
H_DPWR# 2
MCH_BS EL1 5
H_DINV#3 2
H_TRDY# 2
H_HITM# 2
H_DSTBN#3 2
H_A#[35:3] 2
H_D#28
H_D#48
MCH_HSWING
H_D#18
H_D#5
H_D#41
H_D#26
H_D#31
H_D#49
H_D#1
H_D#7
H_D#34
H_D#45
MCH_HSCOMP#
Z0401
H_D#11
H_D#22
H_D#6
H_D#56
H_D#44
H_D#17
H_D#60
H_D#27
H_D#53
H_D#43
H_REQ#0
H_D#32
H_D#0
H_REQ#1
H_D#14
H_D#50
H_REQ#4
H_D#36
H_D#30
H_D#9
MCH_HSCOMP
H_D#21
H_D#62
H_D#46
H_D#19
H_D#52
H_D#51
H_D#33
H_D#3
H_D#63
H_D#25
MCH_HRCOMP
H_D#24
H_D#57
H_D#20
H_D#15
H_D#35
H_D#38
H_D#39
H_D#12
H_D#54
H_D#4
H_REQ#2
H_D#61
H_D#58
H_D#8
H_D#55
H_D#40
H_D#29
H_D#10
MCH_HRCOMP
H_D#16
H_D#42
H_D#23
H_REQ#3
MCH_HSCOMP
H_D#59
H_D#2
H_D#13
MCH_HSCOMP#
H_D#37
H_D#47
H_A#29
H_A#32
H_A#14
H_A#33
H_A#35
H_A#19
H_A#3
H_A#27
H_A#22
H_A#31
H_A#11
H_A#23
H_A#4
H_A#9
H_A#8
H_A#30
H_A#18
H_A#20
H_A#26
H_A#28
H_A#15
H_A#5
H_A#34
H_A#17
H_A#12
H_A#6
H_A#13
H_A#7
H_A#16
H_A#10
H_A#21
H_A#24
H_A#25
R230
1K_04
R228
1K_04
R219 0_04
R240 54.9_1%_04
R236 54.9_1%_04
C419
2.2u_6.3V_06
R226
1K_04
R227
1K_04
R246
2K_1%_04
R243
100_1%_04
C411
2.2u_6.3V_06
R244
221_1%_04
R224 *0_04
C417
.1U_10V_X7R_04
R231
*56_04
C418
.1U_10V_X7R_04
C412
.1U_10V_X7R_04
R220 *0_04
R223 0_04
R238 24.9_1%_04
R221 1K_04
HOST
GM965
U13A
GM965 CRESTLINE
G17
C14
K16
B13
L16
J17
B14
K19
P15
R17
B16
H20
L19
D17
M17
N16
J19
B18
E19
B17
J13
B15
E17
B11
C11
M11
C15
F16
L13
G12
H17
G20
C8
E8
F12
AM7
B6
AM5
E2
A11
H13
G2
M10
M3
W3
AB2
AJ14
AE5
N8
H2
C10
N12
N9
H5
P13
K9
M2
W10
Y8
V4
G7
J1
N5
N3
W6
W9
N2
Y7
Y9
P4
M6
N1
AD12
AE3
AD9
AC9
AC7
AC14
AD11
AC11
H7
AD7
AB1
Y3
AC6
AE2
AC5
AG3
AJ9
AH8
H3
AE9
AE11
AH12
AJ5
AH5
AJ6
AE7
AJ7
AJ2
G4
AJ3
AH2
AH13
F3
D6
K5
L2
AD13
AE13
H8
K7
M7
K3
AD2
AH11
L7
K2
AC2
AJ10
W1
B9
A9
B7
E4
C6
G10
M14
E13
B12
C18
A19
B19
N19
B3
E5
C2
E12
D7
D8
W2
H_A#_10
H_A#_11
H_A#_12
H_A#_13
H_A#_14
H_A#_15
H_A#_16
H_A#_17
H_A#_18
H_A#_19
H_A#_20
H_A#_21
H_A#_22
H_A#_23
H_A#_24
H_A#_25
H_A#_26
H_A#_27
H_A#_28
H_A#_29
H_A#_3
H_A#_30
H_A#_31
H_A#_4
H_A#_5
H_A#_6
H_A#_7
H_A#_8
H_A#_9
H_ADS#
H_ADSTB#_0
H_ADSTB#_1
H_BNR#
H_BPRI#
H_BREQ#
HPLL_CLK#
H_CPURST#
HPLL_CLK
H_D#_0
H_REQ#_2
H_REQ#_3
H_D#_1
H_D#_10
H_D#_20
H_D#_30
H_D#_40
H_D#_50
H_D#_60
H_D#_8
H_D#_9
H_DBSY #
H_D#_11
H_D#_12
H_D#_13
H_D#_14
H_D#_15
H_D#_16
H_D#_17
H_D#_18
H_D#_19
H_D#_2
H_D#_21
H_D#_22
H_D#_23
H_D#_24
H_D#_25
H_D#_26
H_D#_27
H_D#_28
H_D#_29
H_D#_3
H_D#_31
H_D#_32
H_D#_33
H_D#_34
H_D#_35
H_D#_36
H_D#_37
H_D#_38
H_D#_39
H_D#_4
H_D#_41
H_D#_42
H_D#_43
H_D#_44
H_D#_45
H_D#_46
H_D#_47
H_D#_48
H_D#_49
H_D#_5
H_D#_51
H_D#_52
H_D#_53
H_D#_54
H_D#_55
H_D#_56
H_D#_57
H_D#_58
H_D#_59
H_D#_6
H_D#_61
H_D#_62
H_D#_63
H_D#_7
H_DEFER#
H_DINV#_0
H_DINV#_1
H_DINV#_2
H_DINV#_3
H_DPWR#
H_DRDY#
H_DSTBN#_0
H_DSTBN#_1
H_DSTBN#_2
H_DSTBN#_3
H_DSTBP#_0
H_DSTBP#_1
H_DSTBP#_2
H_DSTBP#_3
H_SCOMP
H_AVREF
H_DVREF
H_TRDY#
H_HIT#
H_HITM#
H_LOCK#
H_REQ#_0
H_REQ#_1
H_REQ#_4
H_A#_32
H_A#_33
H_A#_34
H_A#_35
H_SWING
H_CPUSLP#
H_RCOMP
H_RS#_0
H_RS#_1
H_RS#_2
H_SCOMP#
R245
1K_1%_04
R229
1K_04
R222 0_04
Layout Notice:
10 mils wide, 20 mils spacing
Layout Notice:
MCH_HSWING a 10 mils traces
and 20 mils spacing
Layout Notice:
10mils
0.1uF should be placed
100mils or less from GMCH
pin.
10mils
0
BSEL1
CK505
1
667 MHz
FSB
0
BSEL2
Reserved
Frequency
Host Clock
533 MHz
0
0
0
1
133 MHz
1
1
FSC
800 MHz
1
200 MHz
1
BSEL0
166 MHz
FSA
1

Schematic Diagrams
B - 6 Crestline 2/5, DRAM
B.Schematic Diagrams
Crestline 2/5, DRAM
Sheet 5 of 37
Crestline 2/5, DRAM
1.8V
3.3VS
3.3VS
1.25VS
1.8V
1.05VS
3.3VS
3.3VS
1.8V
3.3VS
M_CLK_DDR1 9
CL_CLK0 14
3.3VS2,8,9,10,11,12,13,14, 15,16,17, 18, 19,20,21,22,23,24,25,26,27,28,33
LVDS-L0N11
BLON11
LVDS-LCLKP11
M_CLK_DDR2# 10
DMI_TXP1 13
PM_THRMTRI P#2,12
DMI_RXP0 13
P_DDC_CLK11
PM_BMBUSY #14
DMI_RXN1 13
MC H _C L KR EQ# 1 6
MCH_ICH_SYNC# 14
MPWROK 14
PLT_RST#13,17
CLK_DREFSS 16
LVDS-L0P11
DELAY_PWRGD14,33
PM_DPRSLPVR14,33
CL_RST#0 14
DAC_VSYNC11
1.8V7,8,9,10,31
M_ODT1 9
M_CS3# 10
CLK_DREF# 16
DFGT_VID_1 28
LVDS-L1P11
CLK_DREFSS# 16
LVDS-L2N11
M_CS2# 10
LVDS-LCLKN11
MCH_BSEL14
DFGT_VID_0 28
LVDS-L1N11
1.5VS3,8,12,13,15,19,20,28,30
M_CLK_DDR2 10
CL_D ATA0 14
DMI_RXP2 13
M_CLK_DDR0 9
DAC_RED11
DMI_RXN0 13
1.05VS2,3,4,7,8,12,15,30
M_C S0 # 9
DMI_TXN1 13
DMI_TXN0 13
M_CKE0 9
DAC_GREEN11
LVDS-L2P11
DMI_RXP3 13
M_C S1 # 9
DAC_BLUE11
M_CLK_DDR1# 9
MCH_BSEL24
DAC_DDCADATA11
P_DDC_DATA11
M_CLK_DDR3# 10
M_CLK_DDR0# 9
ENAVDD11
DMI_RXN2 13
DFGT_VID_2 28
DMI_TXP2 13
DAC_HSYNC11
PM_EXTTS0#9
M_ODT2 10
DAC_DDCACLK11
CLK_PCIE_3GPLL# 16
M_ODT0 9
DMI_TXN3 13
M_CKE3 10
M_CKE1 9
PM_EXTTS1#10
DMI_TXP3 13
1.25VS8,15,28
DMI_RXN3 13
M_ODT3 10
MCH_BSEL04
CLK_PCIE_3GPLL 16
CLK_DREF 16
H_DPRSTP#2,12,33 DF GT_VID_3 28
DMI_TXP0 13
DMI_RXP1 13
M_CLK_DDR3 10
M_CKE2 10
DFGT_VR_EN 28
DMI_TXN2 13
Z05111
Z05107
Z0591
Z0546
SM_RCOMP
MCH_CFG_16
MCH_CFG_5
Z0594
Z0579
SM_RCOMP
SM_RCOMP_VOH
Z0513
Z0537
PM_EXTTS0#
Z05128
Z0536
Z0553
Z0502
Z0534
Z05144
Z0562
Z0578
M_V REF _MCH
MCH_CFG_16
Z05117
Z0527
Z0584
Z0588
Z0575
Z0577
Z0571
Z0506
SM_RCOMP#
Z0583
Z0542
Z05142
Z05125
Z05110
Z0545
Z05102
MCH_CFG_12
Z05118
Z0517
Z0595
Z0514
Z0557
Z0598
Z05105
MCH_CFG_13
Z0515
MCH_CFG_9
PM_EXTTS1#
LVDS_VBG
MCH_CLKREQ#
Z05121
Z0550
Z05112
Z0572
SM_RCOMP_VOH
Z0599
Z0533
Z05115
Z0529
Z0520
MCH_CFG_13
Z0585
Z0568
Z0509
Z05120
Z0552
Z0538
Z05129
Z0544
Z0524
Z05122
Z0596
Z0539
Z05143
Z0535
Z0512
Z05101
MCH_CFG_5
SDVO_CT_CLK
Z0551
LVDS_IBG
Z0580
MCH_CFG_20
Z05114
LVDSA_DATA#3
Z05109
Z0574
Z05140
Z0505
MCH_CFG_12
Z05127
Z0586
Z05103
Z0556
Z05145
Z0508
Z0548
Z0516
Z0528
PM_EXTTS1#
Z0564
Z0549
Z05126
Z05116
Z0532
Z0561
Z05146
SM_RCOMP_VOL
Z05130
Z05137
Z0541
Z0558
PM_EXTTS0#
Z0593
Z0519
Z0560
Z0510
Z05123
Z0592
Z0582Z0522
L_BK_CTRL
Z0569
Z0581
Z0507
Z0526
Z05113
Z05119
Z0566
Z0521
SDVO_CT_DATA
Z0523
CRT_HS
CRT_VS
Z0501
LVDSB_DATA3
MCH_CFG_19
Z0555
Z0597
Z0590
Z0525
Z05141
Z0563
Z05108
Z0570
SM_RCOMP#
Z0559
Z0567
Z0503
Z0518
Z0554
Z05104
MCH_CFG_20
CRT_TVO
Z05139
Z0540
LVDSA_DATA3
MCH_CFG_19
SM_RCOMP_VOL
Z05106
Z0547
Z0511
Z0504
MCH_CFG_9
LVDSB_DATA#3 Z0587
MCH_CLKREQ#
Z05138
Z0589
Z0576
Z0573
Z0565
Z0543
Z05124
Z05131
Z05133
Z05132
Z05134
Z05136
Z05135
PM
MISC
NC
DDR MUXING
CLK
DMI
CFGRSVD
GRAPHICS VIDME
GM965
U13B
GM965 CRESTLINE
AV29
BB23
BF23
BA25
AW30
BA23
BG23
AW25
BE29
AY 32
BD39
BG37
BG20
BK16
BG16
BE13
BH39
BH18
BJ15
BJ14
BE16
BL15
BK14
AR49
AW4
L32
N33
N24
P27
N27
L35
C21
C23
F23
N23
G23
J20
C20
R24
L23
J23
E23
E20
K23
M20
M24
G41
L36
J36
AW49
AV20
B42
C42
H48
H47
AN47
AJ38
AN42
AN46
AM47
AJ39
AN41
AN45
AJ46
AJ41
AM40
AM44
AJ47
AJ42
AM39
AM43
AR37
AL36
AM36
AM37
BJ20
BK22
BF19
BH20
BK18
L39
AV23
AW23
BC23
BD24
AW20
BK20
AR12
AR13
AM12
AN13
P36
P37
R35
N35
E35
A39
C38
B39
E36
BJ18
BK31
BL31
N20
G36
J12
AM49
AK50
AT43
AN49
AM50
B51
BJ51
BK51
BK50
BL50
BL49
BL3
BL2
BK1
BJ1
E1
A5
C51
B50
A50
A49
H35
K36
G39
D20
G40
H10
A35
B37
B36
B34
C34 K45
K44
A37
BK2 R32
SM_CK_0
SM_CK_1
RSVD28
SM_CK_3
SM_CK#_0
SM_CK#_1
RSVD29
SM_CK#_3
SM_CKE_0
SM_CKE_1
SM_CKE_3
SM_CKE_4
SM_CS#_0
SM_CS#_1
SM_CS#_2
SM_CS#_3
RSVD34
SM_ODT_0
SM_ODT_1
SM_ODT_2
SM_ODT_3
SM_RCOMP
SM_RCOMP#
SM_VREF_0
SM_VREF_1
CFG_18
CFG_19
CFG_2
CFG_0
CFG_1
CFG_20
CFG_3
CFG_4
CFG_5
CFG_6
CFG_7
CFG_8
CFG_9
CFG_10
CFG_11
CFG_12
CFG_13
CFG_14
CFG_15
CFG_16
CFG_17
PM_BM_BUSY#
PM_EXT_TS#_0
PM_EXT_TS#_1
PWROK
RSTIN#
DPLL_REF_CLK
DPLL_REF_CLK#
DPLL_REF_SSCLK
DPLL_REF_SSCLK#
DMI_RXN_0
DMI_RXN_1
DMI_RXN_2
DMI_RXN_3
DMI_RXP_0
DMI_RXP_1
DMI_RXP_2
DMI_RXP_3
DMI_TXN_0
DMI_TXN_1
DMI_TXN_2
DMI_TXN_3
DMI_TXP_0
DMI_TXP_1
DMI_TXP_2
DMI_TXP_3
RSVD10
RSVD12
RSVD11
RSVD13
RSVD22
RSVD23
RSVD24
RSVD25
RSVD26
PM_DPRSTP#
SM_CK_4
SM_CK#_4
RSVD30
RSVD31
RSVD35
RSVD36
RSVD5
RSVD6
RSVD7
RSVD8
RSVD1
RSVD2
RSVD3
RSVD4
GFX_VID _0
GFX_VID _1
GFX_VID _2
GFX_VID _3
GFX_VR_EN
RSVD27
SM_RCOMP_VOH
SM_RCOMP_VOL
THER MTR I P #
DPRSLPVR
RSVD9
CL_CLK
CL_DATA
CL_PWROK
CL_RST#
CL_VREF
RSVD21
NC_1
NC_2
NC_3
NC_4
NC_5
NC_6
NC_7
NC_8
NC_9
NC_10
NC_11
NC_12
NC_13
NC_14
NC_15
SDVO_CTRL_CLK
SDVO_CTRL_DATA
CLK_REQ#
RSVD14
ICH_SYNC#
RSVD20
RSVD41
RSVD42
RSVD43
RSVD44
RSVD45 PEG_CLK#
PEG_C LK
TEST_1
NC_16 TEST_2
R54
392_1%_04
R248
18_1%_06
R274 30.1_1%_04
C451
2.2u_6.3V_06
C447 22P_50V_04
R278 0_04
R279 2.2K_04
R283 10K_04
R272 1.27K_1%_04
R275 30.1_1%_04
R28
*4. 02K_1%_04
R281 10K_04
R271
1K_1%_04
C437 22P_50V_04
C443
.01U_50V_X7R_04
R56
1K_1%_04
C453
*30P_50V_04
R48 24.9_1%_04
R251
20_1%_06
R31
*4. 02K_1%_04
R263
3.01K_1%_04
C442
2.2u_6.3V_06
C656
2.2u_6.3V_06
R256 *150_1%_04
R47 2.37K_1%_04
R30
*4. 02K_1%_04
R266 *150_1%_04
R262
1K_1%_04
R282 10K_04
R53
1K_1%_04
R280 10K_04
R261 *150_1%_04
C173
2.2u_6.3V_06
C178
.1U_10V_X7R_04
R43 100_04
C87
.1U_16V_04
C459
*30P_50V_04
C450
.01U_50V_X7R_04
R55
1K_1%_04
C171
.01U_50V_X7R_04
R32 100_04
C441 22P_50V_04
R42
*4. 02K_1%_04
R34 20K_1%_04
R284 2.2K_04
R38
*4. 02K_1%_04
R29
*4. 02K_1%_04
R290 10K_04
LVDS
PCI-EXPRESS GRAPHICS
TV VGA
GM965
U13C
GM965 CRESTLINE
N43
M43
J51
L51
N47
T45
T50
U40
Y44
Y40
AB51
W49
AD44
AD40
AG46
AH49
AG45
AG41
J50
L50
M47
U44
T49
T41
W45
W41
AB50
Y48
AC45
AC41
AH47
AG49
AH45
AG42
N45
AC46
N51
R50
T42
Y43
W46
W38
AD39
U39
AC49
AC42
AH39
AE49
AH44
U47
M45
T38
T46
N50
R51
U43
W42
Y47
Y39
AC38
AD47
AC50
AD43
AG39
AE50
AH43
E39
E40
C37
D35
K40
L41
L43
N41
N40
D46
C45
G51
E51
F49
E50
F48
D44
E42
G44
B47
B45
A47
A45
H39
E27
G27
K27
F27
J27
L27
H32
G32
K33
G35
K29
J29
F33
C32
F29
E29
E33
G50
E44
J40
M35
P33
C48
D47
B44
C44
PEG_COMPI
PEG_COMPO
PEG_RX#_0
PEG_RX#_1
PEG_RX#_2
PEG_RX#_3
PEG_RX#_4
PEG_RX#_5
PEG_RX#_6
PEG_RX#_7
PEG_RX#_8
PEG_RX#_9
PEG_RX#_10
PEG_RX#_11
PEG_RX#_12
PEG_RX#_13
PEG_RX#_14
PEG_RX#_15
PEG_RX_0
PEG_RX_1
PEG_RX_2
PEG_RX_3
PEG_RX_4
PEG_RX_5
PEG_RX_6
PEG_RX_7
PEG_RX_8
PEG_RX_9
PEG_RX_10
PEG_RX_11
PEG_RX_12
PEG_RX_13
PEG_RX_14
PEG_RX_15
PEG_TX#_0
PEG_TX#_10
PEG_TX#_3
PEG_TX#_4
PEG_TX#_5
PEG_TX#_6
PEG_TX#_7
PEG_TX#_8
PEG_TX#_9
PEG_TX#_1
PEG_TX#_11
PEG_TX#_12
PEG_TX#_13
PEG_TX#_14
PEG_TX#_15
PEG_TX#_2
PEG_TX_0
PEG_TX_1
PEG_TX_2
PEG_TX_3
PEG_TX_4
PEG_TX_5
PEG_TX_6
PEG_TX_7
PEG_TX_8
PEG_TX_9
PEG_TX_10
PEG_TX_11
PEG_TX_12
PEG_TX_13
PEG_TX_14
PEG_TX_15
L_CTRL_CLK
L_CTRL_DATA
L_DDC_CLK
L_DDC_DATA
L_VDD_EN
LVDS_IBG
LVDS_VBG
LVDS_VREFH
LVDS_VREFL
LVDSA_CLK#
LVDSA_CLK
LVDSA_DATA#_0
LVDSA_DATA#_1
LVDSA_DATA#_2
LVDSA_DATA_1
LVDSA_DATA_2
LVDSB_CLK#
LVDSB_CLK
LVDSB_DATA#_0
LVDSB_DATA#_1
LVDSB_DATA#_2
LVDSB_DATA_1
LVDSB_DATA_2
L_BKLT_EN
TVA_DAC
TVB_DAC
TVC _DA C
TVA_RTN
TVB_RTN
TVC _RTN
CRT_BLUE
CRT_BLUE#
CRT_DDC_CLK
CRT_DDC_DATA
CRT_GREEN
CRT_GREEN#
CRT_HSYNC
CRT_TVO_I R EF
CRT_RED
CRT_RED#
CRT_VSYNC
LVDSA_DATA_0
LVDSB_DATA_0
L_BKLT_CTRL
TV_DCONSEL_0
TV_DCONSEL_1
LVDSA_DATA#_3
LVDSA_DATA_3
LVDSB_DATA#_3
LVDSB_DATA_3
R27
*4. 02K_1%_04
MAX=0.5"
DMI lane reversal
SDVO/PCIE
Concurrent mode
PCI express graphics lane
reverse option for layout
convenience
FSB Dynamic ODT
Minimize REFSET
routing length and
shield with VSS
DMI X2 select
clock un-gating
6-13-30111-28B
6-13-39201-28B
Zdiff=
100O? 0%
Zdiff=
70O? 0%
Zo=
55O? 5%
Zo=
50O? 5%
Zo=
55O? 5%
Zo= 55O? 5%
0410
0410
0412

Schematic Diagrams
Crestline 3/5 B - 7
B.Schematic Diagrams
Crestline 3/5
Sheet 6 of 37
Crestline 3/5
M_A_WE# 9
M_B_DQS1# 10
M_B_DM1 10
M_B_DQS3 10
M_B_DM7 10
M_B_DM2 10
M_A_DM4 9
M_A_RAS# 9
M_B_DQS4# 10
M_B_BS0# 10
M_B_DQS4 10
M_A_BS1# 9
M_A_BS2# 9
M_A_DM5 9
M_B_DQS0# 10
M_A_DM0 9
M_A_DQS0# 9
M_B_BS1# 10
M_B_DQS3# 10
M_A_DQS7# 9
M_A_DQS4# 9
M_B_WE# 10
M_B_DM6 10
M_A_DM6 9
M_B_DQS0 10
M_B_DQS5# 10
M_B_BS2# 10
M_A_A[13:0] 9
M_A_DQS1 9
M_A_DM7 9
M_B_DM4 10
M_A_DQS7 9
M_A_DQS0 9
M_B_DQS5 10M_A_DQS4 9
M_A_DQS6 9
M_A_DQS5 9 M_B_DQS7 10
M_B_RAS# 10
M_A_DQS2 9
M_B_DQS7# 10M_A_DQS6# 9
M_A_CAS# 9
M_A_D Q[63:0]9M_B_DQ[63:0]10
M_B_DM0 10
M_A_DQS1# 9
M_A_DQS5# 9
M_B_DQS2# 10
M_B_CAS# 10
M_A_BS0# 9
M_A_DM1 9
M_A_DM2 9
M_B_DQS6# 10
M_A_DM3 9
M_B_A[13:0] 10
M_B_DM3 10
M_B_DQS6 10
M_A_DQS2# 9
M_B_DM5 10
M_B_DQS1 10
M_A_DQS3 9
M_A_DQS3# 9
M_B_DQS2 10
M_B_DQ8
M_A_A7
M_B_DQ19
M_B_DQ33
M_A_D Q53
M_B_A10
M_A_D Q6
M_B_DQ49
M_A_D Q16
M_B_A14
M_A_D Q14
M_B_DQ2
M_B_DQ6
M_A_D Q49
M_A_D Q59
M_A_D Q8
M_A_D Q20
M_A_D Q9
M_A_D Q15
M_A_A14
M_B_DQ7
M_A_D Q2
M_B_DQ47
M_B_DQ5
M_B_DQ29
M_B_DQ13
M_A_D Q51
M_A_D Q38
M_B_DQ61
M_B_A0
M_A_D Q56
M_A_D Q62
M_A_D Q34 M_A_A3
M_A_A6
M_B_DQ42
M_A_D Q60
M_A_D Q13
M_A_D Q19
M_A_D Q17
M_A_D Q12
M_B_A2
M_B_DQ31
M_B_DQ62
M_B_A11
M_B_DQ1
M_B_DQ15
M_B_DQ52
M_A_D Q41 M_A_A10
M_A_D Q25
M_A_D Q11
M_B_DQ63
M_B_DQ16
M_B_DQ9
M_B_DQ60
M_B_A8
M_B_DQ11
M_B_DQ35
Z0601
M_A_D Q46
M_A_D Q54
M_A_A4
M_B_DQ20
M_A_D Q35
M_A_D Q0
M_B_DQ34
M_A_D Q61
M_A_A13
M_B_A9
M_A_A5
M_B_DQ59
M_B_DQ4
M_A_D Q5
M_B_DQ3
M_A_D Q42
M_A_D Q18
M_B_A12
M_B_DQ22
M_A_D Q27
M_A_D Q10
M_B_DQ45
M_A_D Q63
M_B_A5
M_B_DQ38
M_B_DQ39
M_B_DQ14
M_A_D Q31
M_B_DQ0
M_A_D Q21
M_A_D Q7
M_B_DQ48
M_A_D Q39
M_B_DQ30
M_A_D Q47
M_A_D Q23
M_A_D Q37
M_A_A2
M_B_DQ53
M_A_D Q40
M_B_DQ26
M_A_D Q28
M_B_DQ41
M_B_DQ51
M_A_D Q1
M_A_D Q57
M_A_D Q29
M_A_A11
M_B_DQ58
M_B_DQ21
M_B_DQ32
M_A_D Q26
M_B_DQ17
M_B_DQ57
M_A_D Q55
M_B_DQ25
M_A_A1
M_B_DQ54
M_B_DQ55
M_B_DQ36 M_B_A4
M_A_D Q4
M_B_DQ18
M_A_D Q52
M_A_D Q50
M_B_A3
M_A_D Q45
M_A_D Q24
M_B_DQ10
M_A_D Q33 M_B_A1
M_B_DQ24
M_B_DQ27
M_B_DQ40
M_A_D Q43
M_A_D Q22
M_B_DQ56
M_A_A12 M_B_A13
M_B_DQ46
M_B_DQ50
M_B_DQ28
M_A_A0
M_B_A6
M_B_DQ12
M_B_DQ43
M_B_DQ44
M_A_D Q48
M_A_D Q32
M_A_A8
M_B_DQ37
M_B_DQ23
M_A_D Q36
M_A_D Q30
M_A_D Q3
M_B_A7
M_A_A9
M_A_D Q58
Z0602
M_A_D Q44
1
H8
MTH315D111
2
3
4
5 6
7
8
9
1
H6
MTH315D111
2
3
4
5 6
7
8
9
1
H3
MTH315D111
2
3
4
5 6
7
8
9
1
H18
MTH315D111A
2
3
4
5 6
9
1
H9
MTH315D111A
2
3
4
5 6
9
1
H11
MTH315D111A
2
3
4
5 6
9
DDR SYSTEM MEMORY A
GM965
U13D
GM965 CRESTLIN E
AR43
AW44
BG47
BJ45
BB47
BG50
BH49
BE45
AW43
BE44
BG42
BE40
BA45
BF44
BH45
BG40
BF40
AR40
AW40
AT39
AW36
AW41
AY 41
AY 46
AV38
AT38
AV13
AT13
AW11
AV11
AU15
AT11
BA13
BA11
AR41
BE10
BD10
BD8
AY 9
BG10
AW9
BD7
BB9
BB5
AY 7
AR45
AT5
AT7
AY 6
BB7
AR5
AR8
AR9
AN3
AM8
AN10
AT42
AT9
AN9
AM9
AN11
AW47
BB45
BF48
BB19
BK19
BF29
BL17
AT45
BD44
BD42
AW38
AW13
BG8
AY5
AT46
BE48
BB43
BC37
BB16
BH6
BB2
AP3
AN6
AT47
BD47
BC41
BA37
BA16
BH7
BC1
AP2
BJ19
BD20
BC19
BE28
BG30
BJ16
BK27
BH28
BL24
BK28
BJ27
BJ25
BL28
BA28
BE18
AY20
BA19
BJ29
SA_DQ_0
SA_DQ_1
SA_DQ_10
SA_DQ_11
SA_DQ_12
SA_DQ_13
SA_DQ_14
SA_DQ_15
SA_DQ_16
SA_DQ_17
SA_DQ_18
SA_DQ_19
SA_DQ_2
SA_DQ_20
SA_DQ_21
SA_DQ_22
SA_DQ_23
SA_DQ_24
SA_DQ_25
SA_DQ_26
SA_DQ_27
SA_DQ_28
SA_DQ_29
SA_DQ_3
SA_DQ_30
SA_DQ_31
SA_DQ_32
SA_DQ_33
SA_DQ_34
SA_DQ_35
SA_DQ_36
SA_DQ_37
SA_DQ_38
SA_DQ_39
SA_DQ_4
SA_DQ_40
SA_DQ_41
SA_DQ_42
SA_DQ_43
SA_DQ_44
SA_DQ_45
SA_DQ_46
SA_DQ_47
SA_DQ_48
SA_DQ_49
SA_DQ_5
SA_DQ_50
SA_DQ_51
SA_DQ_52
SA_DQ_53
SA_DQ_54
SA_DQ_55
SA_DQ_56
SA_DQ_57
SA_DQ_58
SA_DQ_59
SA_DQ_6
SA_DQ_60
SA_DQ_61
SA_DQ_62
SA_DQ_63
SA_DQ_7
SA_DQ_8
SA_DQ_9
SA_BS_0
SA_BS_1
SA_BS_2
SA_C AS#
SA_D M_0
SA_D M_1
SA_D M_2
SA_D M_3
SA_D M_4
SA_D M_5
SA_D M_6
SA_DQS_0
SA_DQS_1
SA_DQS_2
SA_DQS_3
SA_DQS_4
SA_DQS_5
SA_DQS_6
SA_DQS_7
SA_D M_7
SA_DQS#_0
SA_DQS#_1
SA_DQS#_2
SA_DQS#_3
SA_DQS#_4
SA_DQS#_5
SA_DQS#_6
SA_DQS#_7
SA_MA_0
SA_MA_1
SA_MA_10
SA_MA_11
SA_MA_12
SA_MA_13
SA_MA_2
SA_MA_3
SA_MA_4
SA_MA_5
SA_MA_6
SA_MA_7
SA_MA_8
SA_MA_9
SA_R AS#
SA_RCVEN#
SA_WE#
SA_MA_14
1
H5
MTH315D111
2
3
4
5 6
7
8
9
1
H13
MTH315D111-3_4
2
3
4
5 6
7
8
9
H24
C44D44 H25
C44D44
1
H17
MTH315D111
2
3
4
5 6
7
8
9
1
H4
MTH315D111
2
3
4
5 6
7
8
9
DDR SYSTEM MEMORY B
GM965
U13E
GM965 CRESTLINE
AP49
AR51
BA49
BE50
BA51
AY49
BF50
BF49
BJ50
BJ44
BJ43
BL43
AW50
BK47
BK49
BK43
BK42
BJ41
BL41
BJ37
BJ36
BK41
BJ40
AW51
BL35
BK37
BK13
BE11
BK11
BC11
BC13
BE12
BC12
BG12
AN51
BJ10
BL9
BK5
BL5
BK9
BK10
BJ8
BJ6
BF4
BH5
AN50
BG1
BC2
BK3
BE4
BD3
BJ2
BA3
BB3
AR1
AT3
AV50
AY2
AY3
AU2
AT2
AV49
BA50
BB50
AY 17
BG18
BG36
BE17
AR50
BD49
BK45
BL39
BH12
BJ7
BF3
AW2
AT50
BD50
BK46
BK39
BJ12
BL7
BE2
AV2
AU50
BC50
BL45
BK38
BK12
BK7
BF2
AV3
BC18
BG28
BG17
BE37
BA39
BG13
BG25
AW17
BF25
BE25
BA29
BC28
AY 28
BD37
AV16
AY 18
BC17
BE24
SB_D Q_0
SB_D Q_1
SB_D Q_10
SB_D Q_11
SB_D Q_12
SB_D Q_13
SB_D Q_14
SB_D Q_15
SB_D Q_16
SB_D Q_17
SB_D Q_18
SB_D Q_19
SB_D Q_2
SB_D Q_20
SB_D Q_21
SB_D Q_22
SB_D Q_23
SB_D Q_24
SB_D Q_25
SB_D Q_26
SB_D Q_27
SB_D Q_28
SB_D Q_29
SB_D Q_3
SB_D Q_30
SB_D Q_31
SB_D Q_32
SB_D Q_33
SB_D Q_34
SB_D Q_35
SB_D Q_36
SB_D Q_37
SB_D Q_38
SB_D Q_39
SB_D Q_4
SB_D Q_40
SB_D Q_41
SB_D Q_42
SB_D Q_43
SB_D Q_44
SB_D Q_45
SB_D Q_46
SB_D Q_47
SB_D Q_48
SB_D Q_49
SB_D Q_5
SB_D Q_50
SB_D Q_51
SB_D Q_52
SB_D Q_53
SB_D Q_54
SB_D Q_55
SB_D Q_56
SB_D Q_57
SB_D Q_58
SB_D Q_59
SB_D Q_6
SB_D Q_60
SB_D Q_61
SB_D Q_62
SB_D Q_63
SB_D Q_7
SB_D Q_8
SB_D Q_9
SB_BS_0
SB_BS_1
SB_BS_2
SB_CAS#
SB_DM_0
SB_DM_1
SB_DM_2
SB_DM_3
SB_DM_4
SB_DM_5
SB_DM_6
SB_DM_7
SB_DQS_0
SB_DQS_1
SB_DQS_2
SB_DQS_3
SB_DQS_4
SB_DQS_5
SB_DQS_6
SB_DQS_7
SB_DQS#_0
SB_DQS#_1
SB_DQS#_2
SB_DQS#_3
SB_DQS#_4
SB_DQS#_5
SB_DQS#_6
SB_DQS#_7
SB_MA_0
SB_MA_1
SB_MA_10
SB_MA_11
SB_MA_12
SB_MA_13
SB_MA_2
SB_MA_3
SB_MA_4
SB_MA_5
SB_MA_6
SB_MA_7
SB_MA_8
SB_MA_9
SB_RAS#
SB_RCVEN#
SB_WE#
SB_MA_14
H23
C355B264D186
H21
C355B264D186
H20
C355B264D186 H22
C237D91
1
H7
MTH315D111
2
3
4
5 6
7
8
9
H12
C217D91
H10
C217D111 H14
C237D91
M10
M-MARK1 M4
M-MARK1
M13
M- MAR K 1
M11
M-MAR K1
M14
M-MARK1
M1
M-MAR K1 M7
M-MARK1
M5
M-MARK1 M9
M- MAR K 1
H26
C44D44
M2
M- MAR K 1 M6
M- MAR K 1
H27
C44D44
M3
M-MAR K1 M12
M-MARK1 M8
M-MAR K1
MH2
H4_0 MH4
H4_0
S1
SMD80X80
11
MH1
H4_0 MH3
H4_0
H1
C44D44
H16
O40X102D40X102
H15
O40X102D40X102
H19
C237D91 H2
C44D44
S2
SMD80X80
11
Zo= 55O? 5% Zo= 55O? 5%
Zo= 55O? 5%
Zo= 55O? 5%
H12, H13, H14
? ? 6-34-M52GS-020 ? ? 6-34-M52NS-020
H16, H17, H18, H19
04030412

Schematic Diagrams
B - 8 Crestline 4/5
B.Schematic Diagrams
Crestline 4/5
Sheet 7 of 37
Crestline 4/5
1.8V
1.05VS
VGFX_CORE
1.05VS
VGFX_CORE
VGFX_CORE
1.05VS
1.05VS
VGFX_CORE
1.8V
3.3VS_VCCSYNC
1.8V
VGFX_C ORE
1.05VS
VGFX_CORE
3.3VS2,5,8,9,10,11,12,13,14,15,16,17,18,19,20,21,22,23,24,25,26,27,28,33
GPUVSSSENSE 28
GPUVCCSENSE 28
1.8V5,8,9,10,31
1.05VS2,3,4,5, 8,12,15,30
VGFX_CORE28
3.3VS_VCCSYNC8
VCCSM_LF3
VCCSM_LF5
VCCSM_LF7
VCCSM_LF6
Z0701
VCCSM_LF4
VCCSM_LF2
VCCSM_LF1
C99 .1U_10V_X7R_04
C164 1U_6.3V_Y5V_04
C142 .47U_10V_04
C92 .1U_10V_X7R_04
C125 .1U_10V_X7R_04
C68 .1U_16V_04
R19 0_04
C123 .1U_10V_X7R_04
C79 .1U_10V_X7R_04
C86 .1U_10V_X7R_04
C80 .22U_16V_X7R_06
POWER
VCC CORE
VCC SM
VCC GFX
VCC GFX NCTF
VCC SM LF
GM965
U13G
GM965 CRESTLINE
AC32
AK32
AJ31
AJ28
AH32
AH31
AH29
AF32
AT34
AC31
BA35
BF33
BJ34
AW35
AY35
BA32
BA33
BB33
BC32
BC33
BC35
BD32
BD35
BE32
BE33
BE35
AU33
BF34
BG32
BG33
BG35
BH32
BH34
BH35
BJ32
BJ33
AU35
BK32
BK33
BK34
BK35
U17
U19
U20
U21
U23
U26
V16
V17
V19
V20
T18
V21
V23
V24
Y15
Y16
Y17
Y19
Y20
Y21
Y23
T19
Y24
Y26
Y28
Y29
AA16
AA17
AB16
AB19
AC16
AC17
T21
AC19
AD15
AD16
AD17
AF16
AF19
AH15
AH16
AH17
AH19
T22
AJ16
AJ17
AJ19
AK16
AK19
AL16
AL17
AL19
AL20
AL21
T23
AL23
AM15
AM16
AM19
AM21
AM23
AP15
AP16
AP17
T25
AP19
AP20
AP21
U15
U16
BL33
AV33
AW33
T17
AT35
AU32
R20
T14
W13
W14
Y12
AA20
AA23
AA26
AA28
AB21
AB24
AB29
AC20
AC21
AC23
AC24
AC26
AC28
AC29
AD20
AD23
AD24
AD28
AF21
AF26
AH20
AH21
AH23
AH24
AP23
AP24
AR20
AR21
AR23
AR24
AR26
R30
AH26
AJ20
AN14
AW45
BC39
BE39
BD17
BD4
AW8
AT6
AA31
AD31
AH28
AM20
AU30
V26
V28
V29
Y31
VCC_5
VCC_6
VCC_7
VCC_8
VCC_9
VCC_10
VCC_11
VCC_12
VCC_2
VCC_4
VCC_SM_10
VCC_SM_20
VCC_SM_30
VCC_SM_6
VCC_SM_7
VCC_SM_8
VCC_SM_9
VCC_SM_11
VCC_SM_12
VCC_SM_13
VCC_SM_14
VCC_SM_15
VCC_SM_16
VCC_SM_17
VCC_SM_18
VCC_SM_19
VCC_SM_2
VCC_SM_21
VCC_SM_22
VCC_SM_23
VCC_SM_24
VCC_SM_25
VCC_SM_26
VCC_SM_27
VCC_SM_28
VCC_SM_29
VCC_SM_3
VCC_SM_31
VCC_SM_32
VCC_SM_33
VCC_SM_34
VCC_AXG_NCTF_10
VCC_AXG_NCTF_11
VCC_AXG_NCTF_12
VCC_AXG_NCTF_13
VCC_AXG_NCTF_14
VCC_AXG_NCTF_15
VCC_AXG_NCTF_16
VCC_AXG_NCTF_17
VCC_AXG_NCTF_18
VCC_AXG_NCTF_19
VCC_AXG_NCTF_2
VCC_AXG_NCTF_20
VCC_AXG_NCTF_21
VCC_AXG_NCTF_22
VCC_AXG_NCTF_23
VCC_AXG_NCTF_24
VCC_AXG_NCTF_25
VCC_AXG_NCTF_26
VCC_AXG_NCTF_27
VCC_AXG_NCTF_28
VCC_AXG_NCTF_29
VCC_AXG_NCTF_3
VCC_AXG_NCTF_30
VCC_AXG_NCTF_31
VCC_AXG_NCTF_32
VCC_AXG_NCTF_33
VCC_AXG_NCTF_34
VCC_AXG_NCTF_35
VCC_AXG_NCTF_36
VCC_AXG_NCTF_37
VCC_AXG_NCTF_38
VCC_AXG_NCTF_39
VCC_AXG_NCTF_4
VCC_AXG_NCTF_40
VCC_AXG_NCTF_41
VCC_AXG_NCTF_42
VCC_AXG_NCTF_43
VCC_AXG_NCTF_44
VCC_AXG_NCTF_45
VCC_AXG_NCTF_46
VCC_AXG_NCTF_47
VCC_AXG_NCTF_48
VCC_AXG_NCTF_49
VCC_AXG_NCTF_5
VCC_AXG_NCTF_50
VCC_AXG_NCTF_51
VCC_AXG_NCTF_52
VCC_AXG_NCTF_53
VCC_AXG_NCTF_54
VCC_AXG_NCTF_55
VCC_AXG_NCTF_56
VCC_AXG_NCTF_57
VCC_AXG_NCTF_58
VCC_AXG_NCTF_59
VCC_AXG_NCTF_6
VCC_AXG_NCTF_60
VCC_AXG_NCTF_61
VCC_AXG_NCTF_62
VCC_AXG_NCTF_63
VCC_AXG_NCTF_65
VCC_AXG_NCTF_66
VCC_AXG_NCTF_67
VCC_AXG_NCTF_68
VCC_AXG_NCTF_69
VCC_AXG_NCTF_7
VCC_AXG_NCTF_70
VCC_AXG_NCTF_71
VCC_AXG_NCTF_72
VCC_AXG_NCTF_8
VCC_AXG_NCTF_9
VCC_SM_35
VCC_SM_4
VCC_SM_5
VCC_AXG_NCTF_1
VCC_1
VCC_SM_1
VCC_AXG_1
VCC_AXG_2
VCC_AXG_3
VCC_AXG_4
VCC_AXG_5
VCC_AXG_6
VCC_AXG_7
VCC_AXG_8
VCC_AXG_9
VCC_AXG_10
VCC_AXG_11
VCC_AXG_12
VCC_AXG_13
VCC_AXG_14
VCC_AXG_15
VCC_AXG_16
VCC_AXG_17
VCC_AXG_18
VCC_AXG_19
VCC_AXG_20
VCC_AXG_21
VCC_AXG_22
VCC_AXG_23
VCC_AXG_24
VCC_AXG_25
VCC_AXG_27
VCC_AXG_28
VCC_AXG_29
VCC_AXG_30
VCC_AXG_NCTF_73
VCC_AXG_NCTF_74
VCC_AXG_NCTF_75
VCC_AXG_NCTF_76
VCC_AXG_NCTF_77
VCC_AXG_NCTF_78
VCC_AXG_NCTF_79
VCC_13
VCC_AXG_31
VCC_AXG_33
VCC_AXG_34
VCC_SM_LF1
VCC_SM_LF2
VCC_SM_LF3
VCC_SM_LF4
VCC_SM_LF5
VCC_SM_LF6
VCC_SM_LF7
VCC_AXG_26
VCC_AXG_32
VCC_3
VCC_AXG_NCTF_64
VCC_SM_36
VCC_AXG_NCTF_80
VCC_AXG_NCTF_81
VCC_AXG_NCTF_82
VCC_AXG_NCTF_83
POWER
VCC NCTF
VSS NCTF
VSS SCBVCC AXM
VCC AXM NCTF
GM965
U13F
GM965 CRESTLINE
AB33
AK37
AP35
U31
AF33
AF36
AH33
AH35
AH36
AH37
AJ33
AK33
AK35
AK36
AB36
AL33
AL35
AB37
AP36
AR35
AR36
T30
T34
T35
U29
AC33
U32
U33
U35
U36
V33
V36
V37
AC35
AC36
AD35
T27
T37
U24
U28
V31
V35
AB17
AB35
AD19
AD36
AA19
AD37
AF17
AK17
AM24
AP26
AR15
AR19
AR28
Y32
AK24
AK23
AJ26
AJ23
AL24
AL26
AL28
AM26
AM28
AM29
AM31
AP29
AP31
AR31
Y33
Y35
Y36
Y37 A3
B2
C1
BL1
BL51
A51
AA33
AA35
AA36
AJ35
AD33
AF35
AJ36
AK29
AL29
AL31
AL32
AM17
AM32
AM33
AM35
AP28
AP32
AP33
AR32
AR33
AT31
AT33
V32
VCC_NCTF_1
VCC_NCTF_20
VCC_NCTF_29
VCC_NCTF_42
VCC_NCTF_9
VCC_NCTF_10
VCC_NCTF_11
VCC_NCTF_12
VCC_NCTF_13
VCC_NCTF_14
VCC_NCTF_15
VCC_NCTF_17
VCC_NCTF_18
VCC_NCTF_19
VCC_NCTF_2
VCC_NCTF_24
VCC_NCTF_25
VCC_NCTF_3
VCC_NCTF_30
VCC_NCTF_31
VCC_NCTF_32
VCC_NCTF_38
VCC_NCTF_39
VCC_NCTF_40
VCC_NCTF_41
VCC_NCTF_4
VCC_NCTF_43
VCC_NCTF_44
VCC_NCTF_45
VCC_NCTF_46
VCC_NCTF_48
VCC_NCTF_49
VCC_NCTF_50
VCC_NCTF_5
VCC_NCTF_6
VCC_NCTF_7
VSS_NCTF_1
VSS_NCTF_2
VSS_NCTF_3
VSS_NCTF_4
VSS_NCTF_5
VSS_NCTF_6
VSS_NCTF_8
VSS_NCTF_9
VSS_NCTF_10
VCC_NCTF_8
VSS_NCTF_7
VSS_NCTF_11
VSS_NCTF_12
VSS_NCTF_14
VSS_NCTF_16
VSS_NCTF_17
VSS_NCTF_19
VSS_NCTF_20
VSS_NCTF_21
VCC_NCTF_33
VCC_AXM_4
VCC_AXM_5
VCC_AXM_6
VCC_AXM_7
VCC_AXM_NCTF_1
VCC_AXM_NCTF_2
VCC_AXM_NCTF_3
VCC_AXM_NCTF_4
VCC_AXM_NCTF_5
VCC_AXM_NCTF_6
VCC_AXM_NCTF_7
VCC_AXM_NCTF_10
VCC_AXM_NCTF_11
VCC_AXM_NCTF_17
VCC_NCTF_34
VCC_NCTF_35
VCC_NCTF_36
VCC_NCTF_37 VSS_SCB1
VSS_SCB2
VSS_SCB3
VSS_SCB4
VSS_SCB5
VSS_SCB6
VCC_NCTF_26
VCC_NCTF_27
VCC_NCTF_28
VCC_NCTF_16
VCC_NCTF_21
VSS_NCTF_13
VCC_NCTF_22
VCC_AXM_3
VCC_AXM_NCTF_14
VCC_AXM_NCTF_15
VCC_AXM_NCTF_16
VSS_NCTF_15
VCC_AXM_NCTF_8
VCC_AXM_NCTF_9
VCC_NCTF_23
VSS_NCTF_18
VCC_AXM_NCTF_12
VCC_AXM_NCTF_13
VCC_AXM_NCTF_18
VCC_AXM_NCTF_19
VCC_AXM_2
VCC_AXM_1
VCC_NCTF_47
C91 1U_6.3V_04
C141 1U_6.3V_Y5V_04
R20 0_04
C663 22U_6.3V_08
VSS
GM965
U13I
GM965 CRESTLINE
A13
C41
A15
A17
A24
AA21
AA24
AA29
AB20
AB23
AB26
AB28
AB31
AC10
AC13
AC3
AC39
AC43
AD1
AD21
AD26
AD29
AD3
AD41
AD45
AD49
AD5
AD50
AD8
AE10
AE14
AE6
AF20
AF23
AF24
AF31
AG2
AG38
AG43
AG47
AG50
AH3
AH40
AH41
AH7
AH9
AJ11
AJ13
AJ21
AJ24
AJ29
AJ32
AJ43
AJ45
AJ49
AK20
AK21
AK26
AK28
AK31
AK51
AL1
AM11
AM13
AM3
AM4
AM41
AM45
AN1
AN38
AN39
AN43
AN5
AN7
AP4
AP48
AP50
AR11
AR2
AR39
AR44
AR47
AR7
AT10
AT14
AT41
AT49
AW1
AW24
AW29
AW32
AW5
AW7
AY10
AY24
AY37
AY42
AY43
AY45
AY47
AY50
B10
B20
B24
B29
B30
B35
B38
B43
B46
B5
B8
BA1
BA17
BA18
BA2
BA24
BB12
BB25
BB40
BB44
BB49
BB8
BC16
BC24
BC25
BC36
BC40
BC51
BD13
BD2
BD28
BD45
BD48
BD5
BE1
BE19
BE23
BE30
BE42
BE51
BE8
BF12
BF16
BF36
BG19
BG2
BG24
BG29
BG39
BG48
BG5
BG51
BH17
BH30
BH44
BH46
BH8
BJ11
BJ13
BJ38
BJ4
BJ42
BJ46
BK15
BK17
BK25
BK29
AU1
AU23
AU29
AU3
AU36
AU49
AU51
AV39
AV48
AW16
AW12
BK36
BK44
BK8
BL13
BL22
AC47
C12
C19
C29
C36
BK40
BK6
BL11
BL19
BL37
BL47
C16
C28
C33
VSS_1
VSS_198
VSS_2
VSS_3
VSS_4
VSS_5
VSS_6
VSS_7
VSS_8
VSS_9
VSS_10
VSS_11
VSS_12
VSS_13
VSS_14
VSS_15
VSS_16
VSS_17
VSS_19
VSS_20
VSS_21
VSS_22
VSS_23
VSS_24
VSS_25
VSS_26
VSS_27
VSS_28
VSS_29
VSS_30
VSS_31
VSS_32
VSS_33
VSS_34
VSS_35
VSS_36
VSS_37
VSS_38
VSS_39
VSS_40
VSS_41
VSS_42
VSS_43
VSS_44
VSS_45
VSS_46
VSS_47
VSS_48
VSS_49
VSS_50
VSS_51
VSS_52
VSS_53
VSS_54
VSS_55
VSS_56
VSS_57
VSS_58
VSS_59
VSS_60
VSS_61
VSS_62
VSS_63
VSS_64
VSS_65
VSS_66
VSS_67
VSS_68
VSS_69
VSS_70
VSS_71
VSS_72
VSS_73
VSS_74
VSS_75
VSS_76
VSS_77
VSS_78
VSS_79
VSS_80
VSS_81
VSS_82
VSS_83
VSS_84
VSS_85
VSS_86
VSS_87
VSS_97
VSS_100
VSS_101
VSS_102
VSS_103
VSS_104
VSS_105
VSS_106
VSS_107
VSS_108
VSS_109
VSS_110
VSS_111
VSS_112
VSS_113
VSS_114
VSS_115
VSS_116
VSS_117
VSS_118
VSS_119
VSS_120
VSS_121
VSS_122
VSS_123
VSS_124
VSS_125
VSS_126
VSS_127
VSS_128
VSS_129
VSS_130
VSS_131
VSS_132
VSS_133
VSS_134
VSS_135
VSS_136
VSS_137
VSS_138
VSS_139
VSS_140
VSS_141
VSS_142
VSS_143
VSS_144
VSS_145
VSS_146
VSS_147
VSS_148
VSS_149
VSS_150
VSS_151
VSS_152
VSS_153
VSS_154
VSS_155
VSS_156
VSS_157
VSS_158
VSS_159
VSS_160
VSS_161
VSS_162
VSS_163
VSS_164
VSS_165
VSS_166
VSS_167
VSS_168
VSS_169
VSS_170
VSS_171
VSS_172
VSS_173
VSS_174
VSS_175
VSS_176
VSS_177
VSS_178
VSS_179
VSS_88
VSS_89
VSS_90
VSS_91
VSS_92
VSS_93
VSS_94
VSS_95
VSS_96
VSS_99
VSS_98
VSS_180
VSS_182
VSS_184
VSS_186
VSS_188
VSS_18
VSS_191
VSS_193
VSS_195
VSS_197
VSS_181
VSS_183
VSS_185
VSS_187
VSS_189
VSS_190
VSS_192
VSS_194
VSS_196
C64 .1U_16V_04
D8 SCS355V
ACR44 10_06
C82 .1U_10V_X7R_04
C118 .1U_10V_X7R_04
C77 22U_6.3V_08
C88 .22U_16V_X7R_06
VSS
GM965
U13J
GM965 CRESTLINE
C46
C50
C7
D13
D24
D3
D32
D39
D45
D49
E10
E16
E24
E28
E32
E47
F19
F36
F4
F40
F50
G1
G13
G16
G19
G24
G28
G29
G33
G42
G45
G48
G8
H24
H28
H4
H45
J11
J16
J2
J24
J28
J33
J35
J39
K12
K47
K8
L1
L17
L20
L24
L28
L3
L33
L49
M28
M42
M46
M49
M5
M50
M9
N11
N14
N17
N29
N32
N36
N39
N44
N49
N7
P19
P2
P23
P3
P50
R49
T39
T43
T47
U41
U45
U50
W11
W39
W43
W47
W5
W7
Y13
Y2
Y41
V2
V3
Y45
Y49
Y5
Y50
Y11
P29
T29
T31
T33
R28
AA32
AB32
AD32
AF28
AF29
AT27
AV25
H50
VSS_199
VSS_200
VSS_201
VSS_202
VSS_203
VSS_204
VSS_205
VSS_206
VSS_207
VSS_208
VSS_209
VSS_210
VSS_211
VSS_212
VSS_213
VSS_214
VSS_215
VSS_216
VSS_217
VSS_218
VSS_219
VSS_220
VSS_221
VSS_222
VSS_223
VSS_224
VSS_225
VSS_226
VSS_227
VSS_228
VSS_229
VSS_230
VSS_231
VSS_232
VSS_233
VSS_234
VSS_235
VSS_236
VSS_237
VSS_238
VSS_239
VSS_240
VSS_241
VSS_242
VSS_243
VSS_245
VSS_246
VSS_247
VSS_248
VSS_249
VSS_250
VSS_251
VSS_252
VSS_253
VSS_254
VSS_255
VSS_256
VSS_257
VSS_258
VSS_259
VSS_260
VSS_261
VSS_262
VSS_263
VSS_264
VSS_265
VSS_266
VSS_267
VSS_268
VSS_269
VSS_270
VSS_271
VSS_272
VSS_273
VSS_274
VSS_275
VSS_276
VSS_277
VSS_278
VSS_279
VSS_280
VSS_281
VSS_282
VSS_283
VSS_284
VSS_287
VSS_288
VSS_289
VSS_290
VSS_291
VSS_292
VSS_293
VSS_294
VSS_295
VSS_285
VSS_286
VSS_296
VSS_297
VSS_298
VSS_299
VSS_300
VSS_301
VSS_302
VSS_303
VSS_304
VSS_305
VSS_306
VSS_307
VSS_308
VSS_309
VSS_310
VSS_311
VSS_312
VSS_313
C126 10U_10V_08
C124 .1U_10V_X7R_04
+
C460 100U_4V_B
C96 .1U_10V_X7R_04
C396 .22U_16V_X7R_06
4A
1A
4A
NEAR NB
0409

Schematic Diagrams
Crestline 5/5 B - 9
B.Schematic Diagrams
Crestline 5/5
Sheet 8 of 37
Crestline 5/5
1.8V
1.25VS
1.25VS
1.5VS
1.8VNB
1.25VS
3.3VS_VCCSY NC
1.25VS
1.25VS
1.05VS
1.8VNB
1.8VNB
1.25VS
1.25VS
3.3VS
1.05VS
VCC_HV
3.3VS
VCC_HV
3.3VS
1.25VS
1.05VS
3.3VS
3.3VS
1.25VS
1.25VS
3.3VS
1.25VS
1.25VS
1.05VS
1.25VS
1.5VS3,12,13,15,19,20,28,30
1.25VS5,15, 28 1.8VNB31 1.05VS2,3,4,5,7,12,15,30
3.3VS_VCCSY NC7
3.3VS2,5,9,10,11,12,13, 14,15, 16,17,18,19,20,21,22,23,24,25,26,27,28,33
1.8V5,7,9,10,31
Z0809
VCCA_HPLL
VCCA_MPLL
Z0804
VCCA_MPLL
Z0801
VTTLF_CAP2
VCCA_DAC_BG
VCCA_DPLLB
VTTLF_CAP3
VCCA_CRT_DAC
Z0802
Z0805
VCCA_DPLLB
VCCA_DAC_BG
VCCA_HPLL
VCCA_DPLLA
Z0803
Z0806
VCCA_CRT_DAC
VTTLF_CAP1
VCCA_DPLLA
Z0808
1.25VSM_CLK
VCC_HV
Z0807
R26 0_06
+
C486
100U_4V_B
C109
.1U_10V_X7R_04
C424
22U_6. 3V_X5R_08
C493
10U_10V_08
C389
10U_10V_08
R252 0_06
+
C508
220u_4V_D
R33 0_04
C403 .47U_10V_04
C179
.1U_10V_X7R_04
C475
1U_6.3V_04
C414 .47U_10V_04
C17
.01U_16V_X7R_04
C98
10U_10V_08
C517
1U_6.3V_04
R234
0_04
C427
10U_10V_08
C511
1U_6.3V_04
C93
4.7u_6.3V_06
+
C393
100U_4V_B
C429
.1U_10V_X7R_04
C426
22U_6.3V_X5R_08
C192
22U_6.3V_X5R_08
R287 0_04
C513
.1U_10V_X7R_04
C104
1U_6.3V_04
C445
22U_6.3V_X5R_08
C101
4.7u_6.3V_06
C85
4.7u_6.3V_06
R239
0_04
C431
1U_6.3V_04
R50
10_06
C196
10U_10V_08
C498
22U_6.3V_X5R_08
C507
1U_6.3V_04
+
C203
100U_4V_B
C27
1U_6. 3V_04
R257
0_06
C489
.1U_10V_X7R_04
C117
.1U_10V_X7R_04
+
C432
100U_4V_B
R291 0_04
C391
.1U_10V_X7R_04
C33
10U_10V_08
L17
HCB1608KF-121T25
12
C512
.1U_10V_X7R_04
C97
.1U_10V_X7R_04
C395
22U_6.3V_X5R_08
R35 0_06
C428
1U_6.3V_04
C472
1000p_50V_04
L19
HCB1608KF-121T25
12
R253 0_06
C147
.1U_10V_X7R_04
C514
.1U_10V_X7R_04
C500
.1U_10V_X7R_04
C446
.1U_10V_X7R_04
C400 .47U_10V_04
C105
.1U_10V_X7R_04
C90
22U_6.3V_X5R_08
C458
22U_6.3V_X5R_08
C108
1U_6.3V_04
C516
.1U_10V_X7R_04
R293 0_06
R45
0_06
C484
1000p_50V_04
L20
HCB1608KF-121T25
12
+
C202
100U_4V_B
C84
22U_6.3V_X5R_08
C197
10U_10V_08
C94
22U_6.3V_X5R_08
C390
.1U_10V_X7R_04
+
C518
220u_4V_D
C402
.1U_10V_X7R_04
C113
.1U_10V_X7R_04
C95
22U_6.3V_X5R_08
C422
1U_6.3V_04
C128
.1U_10V_X7R_04
C423
.1U_10V_X7R_04
C100
.1U_10V_X7R_04
D9
SCS355V
AC
R59 0_06
C34
10U_10V_08
POWER
CRTPLLA PEGA SMTVD TV/CRTLVDS
VTTLF PEG SM CK AXD
AXF VTT
DMI
HV
A CK A LVDS
GM965
U13H
GM965 CRESTLINE
T2
R3
R2
R1
M32
K50
U51
A33
B33
B49
H49
AL2
A41
AM2
C25
B25
C27
B27
B28
A28
U48
T7
T6
T5
T3
T11
T10
T9
J32
AN2
U13
U12
U9
U8
U7
U5
U3
U2
U1
T13
U11
BC29
BB29
A30
L29
A7
F2
AH1
AH50
AH51
BK24
BK23
BJ24
BJ23
J41
N28
AU28
AU24
AT25
B23
B21
A21
AW18
AV19
AU19
AU18
AU17
AT22
AT21
AT19
AJ50
A43
B32
B41
K49
C40
B40
AD51
AT18
AT17
AR17
AR16
H42
W50
W51
V49
V50
AR29
AT29
AT30
AT23
VTT_19
VTT_20
VTT_21
VTT_22
VCCD_CRT
VCCA_PEG_BG
VCCA_PEG_PLL
VCCA_CRT_DAC_1
VCCA_CRT_DAC_2
VCCA_DPLLA
VCCA_DPLLB
VCCA_HPLL
VCCA_LVDS
VCCA_MPLL
VCCA_TVA_DAC_1
VCCA_TVA_DAC_2
VCCA_TVB_DAC_1
VCCA_TVB_DAC_2
VCCA_TVC_DAC_1
VCCA_TVC_DAC_2
VCCD_PEG_PLL
VTT_15
VTT_16
VTT_17
VTT_18
VTT_12
VTT_13
VTT_14
VCCSYNC
VCCD_HPLL
VTT_1
VTT_2
VTT_4
VTT_5
VTT_6
VTT_7
VTT_8
VTT_9
VTT_10
VTT_11
VTT_3
VCCA_SM_CK_1
VCCA_SM_CK_2
VCCA_DAC_BG
VCCD_TVDAC
VTTLF1
VTTLF2
VTTLF3
VCC_RXR_DMI_1
VCC_RXR_DMI_2
VCC_SM_CK_1
VCC_SM_CK_2
VCC_SM_CK_3
VCC_SM_CK_4
VCCD_LVDS_1
VCCD_QDAC
VCC_AXD_2
VCC_AXD_3
VCC_AXD_5
VCC_AXF_1
VCC_AXF_2
VCC_AXF_3
VCCA_SM_1
VCCA_SM_2
VCCA_SM_3
VCCA_SM_4
VCCA_SM_5
VCCA_SM_7
VCCA_SM_8
VCCA_SM_9
VCC_DMI
VCC_TX_LVDS
VSSA_DAC_BG
VSSA_LVDS
VSSA_PEG_BG
VCC_HV_1
VCC_HV_2
VCC_PEG_1
VCCA_SM_10
VCCA_SM_11
VCCA_SM_NCTF_1
VCCA_SM_NCTF_2
VCCD_LVDS_2
VCC_PEG_2
VCC_PEG_3
VCC_PEG_4
VCC_PEG_5
VCC_AXD_NCTF
VCC_AXD_4
VCC_AXD_6
VCC_AXD_1
C32
.1U_10V_X7R_04
C191
22U_6.3V_X5R_08
C394
22U_6.3V_X5R_08
C89
1U_6.3V_04
C116
.1U_10V_X7R_04
C464
10U_10V_08
R292 * 0_06
C83
.1U_10V_X7R_04
C457
.1U_10V_X7R_04
C474
.1U_10V_X7R_04
L23
HCB1608KF-121T25
12
C401
.1U_10V_X7R_04
C28
.1U_10V_X7R_04
C473
.1U_10V_X7R_04
C145
10U_10V_08
R294 * 0_06
C150
1U_6.3V_04
R41
0_04
C102
1U_6.3V_04
C510
.1U_10V_X7R_04
C430
.1U_10V_X7R_04
20mils
10mils
40mils
10mils
40mils
20mils
10mils
10mils
10mils
10mils
10mils
10mils
10mils
25mils
10mils
20mils
10mils
10mils
30mils
0409

Schematic Diagrams
B - 10 DDRII SO-DIMM 0
B.Schematic Diagrams
DDRII SO-DIMM 0
Sheet 9 of 37
DDRII SO-DIMM 0
1.8V
1.8V
1.8V
VTT_MEM
1.8V
VTT_ MEM
3.3VS
ICH_SMBCLK010,14,16
M_A_DQS46
M_A_DQS26
M_A_DQS76
M_CLK_DDR0#5
M_A_D M26
M_CLK_DDR15
VTT_MEM10,31
M_A_D QS1 #6
M_A_D QS7 #6
M_A_BS0#6
M_A_D QS5 #6M_A_D QS4 #6
M_A_D M36
PM_EXTTS0#5
3.3VS2,5,8,10,11,12,13,14,15,16,17,18,19,20,21,22,23,24,25,26,27,28, 33
M_C KE05
1.8V5,7,8,10,31
M_A_DQS56
M_A_D M06
M_A_D QS3 #6
M_CLK_DDR1#5
M_A_RAS#6
M_A_D M16
M_A_DQS16M_A_D QS06
M_A_D M56M_A_DM66
M_A_D M46
M_A_WE#6
M_A_CAS#6
M_ODT05
M_C KE15
M_A_D QS6 #6
M_A_DQS36
M_A_D M76
M_A_D QS2 #6
M_C S1#5
M_ODT15
ICH_SMBDAT010,14,16
M_A_DQ[ 63:0] 6
M_CLK_DDR05
M_A_D QS0 #6
M_A_BS1#6M_CS0#5
M_A_DQS66
M_A_A[13:0]6
M_A_BS2#6M_A_DQ16
M_A_D Q30
M_A_BS1#
M_A_D Q55
M_C S1#
M_C KE0
M_A_BS1#
M_A_D Q3
M_A_R AS#
M_A_D Q62
MVREF _DIM0 M_A_A7
M_A_D Q31
M_A_D Q40
M_A_D Q52
M_A_D Q33
M_A_A12
M_A_D Q1
M_A_D Q57
M_A_D Q5
M_A_D Q25
M_A_D Q47
M_A_D Q6
M_A_D Q8
M_A_A9
M_A_D Q61
M_A_D Q48
M_A_A3
M_C S1#
M_A_D Q58
M_ODT1
M_A_D Q49
M_A_D Q56
M_A_D Q22
MVREF_DIM0
M_A_D Q41
M_A_D Q13
SA1_DIM0
M_A_D Q14
M_A_A1
M_ODT0
M_A_D Q59
M_A_A2
M_A_A0
M_ODT1
M_A_D Q32
M_A_D Q27
M_A_D Q20
M_A_D Q11
M_A_D Q7
M_A_D Q51
M_A_A8
M_A_C AS#
M_C KE0
M_A_D Q60
M_A_D Q18
M_A_W E#
M_A_A4
M_A_D Q0
M_A_D Q15
Z0901
M_A_C AS# M_A _DQ29
M_A_D Q45
M_A_D Q42
M_A_A5
M_A_BS0#
M_A_D Q4
M_A_D Q9
M_A_D Q39
M_ODT0
M_A_D Q34
M_A_D Q37
Z0902
M_A_D Q2
SA0_DIM0
M_A_BS2#
M_A_D Q19
M_A_R AS#
M_A_D Q12
M_A_A13
M_C S0#
M_A_D Q24
M_A_D Q35
M_A_D Q46
M_C KE1
M_A_D Q44
M_A_D Q10
M_A_D Q23
M_A_D Q21
M_A_D Q38
M_A_A6
M_A_D Q54
M_A_BS2#
M_A_D Q17
M_A_W E#
M_A_D Q43
M_A_D Q26
M_C S0#
M_A_D Q36
M_A_D Q28
M_A_D Q63
M_A_D Q50
M_A_D Q53
M_A_A11
M_C KE1
M_A_A11
M_A_A5
M_A_A1
M_A_A13
M_A_A9
M_A_BS0#
M_A_A7
M_A_A0
M_A_A2
M_A_A8
M_A_A10
M_A_A3
M_A_A4
M_A_A10
M_A_A6
M_A_A12
C55
2.2u_6.3V_06
RN32
4P2RX56_04
14 23
C208
2.2u_6.3V_06
C449
10U_10V_08
C169
.1U_10V_X7R_04
RN7
4P2RX56_04
1 4
2 3
C156
1U_6.3V_04
R69
1K_1%_04
RN28
4P2RX56_04
14 23
C167 .01U_16V_X7R_04
C515 .1U_10V_X7R_04
RN3
4P2RX56_04
1 4
2 3
C162
10U_10V_08
C506 .1U_10V_X7R_04
C177
.22U_16V_X7R_06
JDIMM_1B
AS0A421-N2RN-4F
112
111
117
96
95
118
81
82
87
103
88
104
199
83
120
50
69
163
1
201
202
47
133
183
77
12
48
184
78
71
72
121
122
196
193
8
18
24
41
53
42
54
59
65
60
66
127
139
128
145
165
171
172
177
187
178
190
9
21
33
155
34
132
144
156
168
2
3
15
27
39
149
161
28
40
138
150
162
VDD1
VDD2
VDD3
VDD4
VDD5
VDD6
VDD7
VDD8
VDD9
VDD10
VDD11
VDD12
VDDSPD
NC1
NC2
NC3
NC4
NCTEST
VREF
GND0
GND1
VSS1
VSS2
VSS3
VSS4
VSS5
VSS6
VSS7
VSS8
VSS9
VSS10
VSS11
VSS12
VSS13
VSS14
VSS15
VSS16
VSS17
VSS18
VSS19
VSS20
VSS21
VSS22
VSS23
VSS24
VSS25
VSS26
VSS27
VSS28
VSS29
VSS30
VSS31
VSS32
VSS33
VSS34
VSS35
VSS36
VSS37
VSS38
VSS39
VSS40
VSS41
VSS42
VSS43
VSS44
VSS45
VSS46
VSS47
VSS48
VSS49
VSS50
VSS51
VSS52
VSS53
VSS54
VSS55
VSS56
VSS57
RN46
4P2RX56_04
14 23
R70 1K_1%_04
C175 .1U_10V_X7R_04
C138
.1U_10V_X7R_04
C170
.1U_10V_X7R_04
C59
.1U_16V_04
C148 .1U_10V_X7R_04
C130
4.7u_6.3V_06
C139
.1U_10V_X7R_04
R24
10K_04
RN13
4P2RX56_04
1 4
2 3
C149
.22U_16V_X7R_06
C183 .1U_10V_X7R_04
C189
4.7u_6.3V_06
C215
.1U_16V_04
C112 .1U_10V_X7R_04
+
C425
220u_4V_D
RN5
4P2RX56_04
1 4
2 3
C184
.1U_10V_X7R_04
R23
10K_04
C468 .1U_10V_X7R_04
C160 .1U_10V_X7R_04
C193
10U_10V_08
C114
.1U_10V_X7R_04
C185
1U_6.3V_04
RN34
4P2RX56_04
14 23
C438
.1U_10V_X7R_04
C477 .1U_10V_X7R_04
RN9
4P2RX56_04
1 4
2 3
C106
10U_10V_0 8
C140 .1U_10V_X7R_04
RN45
4P2RX56_04
14 23
C155
1U_6.3V_04
C465 .1U_10V_X7R_04
RN25
4P2RX56_04
14 23
C216
.1U_10V_X7R_04
RN1
4P2RX56_04
1 4
2 3
C188
10U_10V_08
C509 .1U_10V_X7R_04
C217
1U_6.3V_04
C455 .1U_10V_X7R_04
C154 .1U_10V_X7R_04
RN11
4P2RX56_04
1 4
2 3
+
C199
100U _4V_B
C115
.1U_10V_X7R_04
C129 .1U_10V_X7R_04
C461 .01U_16V_X7R_04JDIMM_1A
AS0A421-N2RN-4F
102
101
100
99
98
97
94
92
93
91
105
90
89
116
86
84
85
5
7
17
19
4
6
14
16
23
25
35
37
20
22
36
38
43
45
55
57
44
46
56
58
61
63
73
75
62
64
74
76
123
125
135
137
124
126
134
136
141
143
151
153
140
142
152
154
157
159
173
175
158
160
174
176
179
181
189
191
180
182
192
194
107
106
108
109
113
110
115
79
80
30
32
164
166
195
197
200
198
10
26
52
67
130
147
170
185
13
31
51
70
131
148
169
188
11
29
49
68
129
146
167
186
114
119
A0
A1
A2
A3
A4
A5
A6
A7
A8
A9
A10/AP
A11
A12
A13
A14
A15
A16_BA2
DQ0
DQ1
DQ2
DQ3
DQ4
DQ5
DQ6
DQ7
DQ8
DQ9
DQ10
DQ11
DQ12
DQ13
DQ14
DQ15
DQ16
DQ17
DQ18
DQ19
DQ20
DQ21
DQ22
DQ23
DQ24
DQ25
DQ26
DQ27
DQ28
DQ29
DQ30
DQ31
DQ32
DQ33
DQ34
DQ35
DQ36
DQ37
DQ38
DQ39
DQ40
DQ41
DQ42
DQ43
DQ44
DQ45
DQ46
DQ47
DQ48
DQ49
DQ50
DQ51
DQ52
DQ53
DQ54
DQ55
DQ56
DQ57
DQ58
DQ59
DQ60
DQ61
DQ62
DQ63
BA0
BA1
RAS#
WE#
CAS#
S0#
S1#
CKE0
CKE1
CK0
CK0#
CK1
CK1#
SDA
SCL
SA1
SA0
DM0
DM1
DM2
DM3
DM4
DM5
DM6
DM7
DQS0
DQS1
DQS2
DQS3
DQS4
DQS5
DQS6
DQS7
DQS0#
DQS1#
DQS2#
DQS3#
DQS4#
DQS5#
DQS6#
DQS7#
ODT0
ODT1
Layout Note:
+VTT_MEM RESISTORS
20mils
20mils
signal/space/signal:
Layout note:
Place one cap close to every 2 pull-up resistors
terminated to +VTT_MEM
9 / 5 / 9
SO-DIMM 0
16-56034-45A
CLOSE TO SO-DIMM_0

Schematic Diagrams
DDRII SO- DIMM 1 B - 11
B.Schematic Diagrams
DDRII SO- DIMM 1
3.3VS
3.3VS
VTT_MEM
1.8V
VTT_MEM
1.8V
1.8V
1.8V
M_B_DQS6#6
3.3VS2,5,8,9,11,12,13,14,15,16,17,18,19,20,21,22,23,24,25,26,27,28,33
M_B_DQS76
ICH_SMBDAT09,14,16
M_OD T35
M_B_DQS46
M_B_DQS3#6
M_B_DM56
M_CS3#5
M_B_BS0#6
M_B_DQ[63:0] 6
M_CS2#5
M_B_DQS16
M_B_DM26
1.8V5,7,8,9,31
M_B_DM16
ICH_SMBCLK09,14,16
M_B_DM06
M_B_DQS36
M_B_DQS5#6M_B_DQS4#6
M_B_DQS26
M_CKE35
M_B_DQS7#6
M_B_BS1#6
M_B_DQS66
M_B_DM66
M_CLK_DDR2#5
M_B_A[13:0]6
M_B_DM36
M_B_WE#6M_B_R AS#6
M_B_DM76
VTT_MEM9,31
M_C L K_ D DR 25
M_B_DQS0#6
M_B_DQS06
PM_EXTTS1#5
M_B_BS2#6
M_OD T25
M_C L K_ D DR 35
M_B_DQS1#6M_B_DQS2#6
M_B_DQS56
M_B_CAS#6
M_B_DM46
M_CLK_DDR3#5M_CKE25M_CKE3
M_B_A7
M_C S2#
M_B_BS1#
M_B_A4
M_B_RAS#
MVREF_DIM1
M_ODT3
M_B_A10
M_CS2#
M_B_A0
M_C KE2
M_ODT2
M_B_BS0#
MVREF _DIM1
M_B_A6
M_CKE2
M_B_A12
M_B_A11
M_B_WE#
M_B_A5
M_B_WE#
M_B_A2
M_B_A8
Z1002
M_ODT3
M_B_A13
M_ODT2
M_CKE3
M_B_BS2#
M_CS3#
M_B_BS2#
M_B_CAS#
Z1001
M_C S3#
M_B_A9
M_B_CAS#
M_B_A3
M_B_RAS#
SA0_DIM1
M_B_A1
M_B_BS1#
M_B_BS0#
M_B_DQ56
M_B_DQ24
M_B_A12
M_B_A7
M_B_DQ46
M_B_DQ13
M_B_A11 M_B_DQ11
M_B_DQ31
M_B_A9
M_B_DQ28
M_B_DQ61
M_B_A10
M_B_DQ16
M_B_DQ23
M_B_DQ58
M_B_A2 M_B_DQ1
M_B_DQ2
M_B_DQ40
M_B_DQ54
M_B_DQ62
M_B_DQ50
M_B_DQ41
M_B_DQ37
M_B_DQ44
M_B_DQ57
M_B_DQ60
M_B_A6
M_B_DQ38
M_B_DQ7
M_B_DQ34
M_B_DQ30
M_B_DQ9
M_B_DQ25
M_B_A3
M_B_DQ17
M_B_DQ5
M_B_DQ27
M_B_DQ3
M_B_DQ36
M_B_DQ47
M_B_DQ43
M_B_DQ59
M_B_DQ8
M_B_DQ35
M_B_DQ33
M_B_A8
M_B_DQ4
M_B_DQ26
M_B_DQ63
M_B_DQ42
M_B_DQ15
M_B_A4
M_B_A5
M_B_DQ55
M_B_DQ29
M_B_DQ45
M_B_A1
M_B_DQ48
M_B_A0
M_B_DQ12
M_B_DQ6
M_B_DQ0
SA1_DIM1
M_B_DQ18
M_B_DQ52
M_B_DQ53
M_B_DQ10
M_B_DQ19
M_B_DQ49
M_B_DQ32
M_B_DQ39
M_B_DQ21
M_B_DQ20
M_B_DQ22
M_B_A13 M_B_DQ14
M_B_DQ51
JDIMM_2A
AS0A421-N2AN-4F
102
101
100
99
98
97
94
92
93
91
105
90
89
116
86
84
85
5
7
17
19
4
6
14
16
23
25
35
37
20
22
36
38
43
45
55
57
44
46
56
58
61
63
73
75
62
64
74
76
123
125
135
137
124
126
134
136
141
143
151
153
140
142
152
154
157
159
173
175
158
160
174
176
179
181
189
191
180
182
192
194
107
106
108
109
113
110
115
79
80
30
32
164
166
195
197
200
198
10
26
52
67
130
147
170
185
13
31
51
70
131
148
169
188
11
29
49
68
129
146
167
186
114
119
A0
A1
A2
A3
A4
A5
A6
A7
A8
A9
A10/AP
A11
A12
A13
A14
A15
A16_BA2
DQ0
DQ1
DQ2
DQ3
DQ4
DQ5
DQ6
DQ7
DQ8
DQ9
DQ10
DQ11
DQ12
DQ13
DQ14
DQ15
DQ16
DQ17
DQ18
DQ19
DQ20
DQ21
DQ22
DQ23
DQ24
DQ25
DQ26
DQ27
DQ28
DQ29
DQ30
DQ31
DQ32
DQ33
DQ34
DQ35
DQ36
DQ37
DQ38
DQ39
DQ40
DQ41
DQ42
DQ43
DQ44
DQ45
DQ46
DQ47
DQ48
DQ49
DQ50
DQ51
DQ52
DQ53
DQ54
DQ55
DQ56
DQ57
DQ58
DQ59
DQ60
DQ61
DQ62
DQ63
BA0
BA1
RAS#
WE#
CAS#
S0#
S1#
CKE0
CKE1
CK0
CK0#
CK1
CK1#
SDA
SCL
SA1
SA0
DM0
DM1
DM2
DM3
DM4
DM5
DM6
DM7
DQS0
DQS1
DQS2
DQS3
DQS4
DQS5
DQS6
DQS7
DQS0#
DQS1#
DQS2#
DQS3#
DQS4#
DQS5#
DQS6#
DQS7#
ODT0
ODT1
C182 .1U_10V_X7R_04
RN37
4P2RX56_04
14 23
RN30
4P2RX56_04
1 4
2 3
C159
.1U_10V_X7R_04
C488 .1U_10V_X7R_04
RN24
4P2RX56_04
1 4
2 3
C212
1U_6.3V_04
C143
.22U_16V_X7R_06
C120
10U_10V_08
C492 .1U_10V_X7R_04
C456 .1U_10V_X7R_04
C466 .1U_10V_X7R_04
C161 .1U_10V_X7R_04
RN35
4P2RX56_04
1 4
2 3
C151
.1U_10V_X7R_04
R22
10K_04
C153
10U_10V_08
C54
2.2u_6.3V_06
C214
2.2u_6.3V_06
RN2
4P2RX56_04
14 23
C198
.22U_16V_X7R_06
C218
.1U_16V_04
C180
.1U_10V_X7R_04
C478 .1U_10V_X7R_04
RN4
4P2RX56_04
14 23
C136 .01U_50V_X7R_04
RN10
4P2RX56_04
14 23R21
10K_04
+
C201
100U _4V_B
R71
1K_1%_04
C494
1U_6.3V_04
C462 .1U_10V_X7R_04
C452 .1U_10V_X7R_04
C190
10U_10V_08
RN26
4P2RX56_04
1 4
2 3
C168
.1U_10V_X7R_04
JDIMM_2B
AS0A421-N2RN-4F
112
111
117
96
95
118
81
82
87
103
88
104
199
83
120
50
69
163
1
201
202
47
133
183
77
12
48
184
78
71
72
121
122
196
193
8
18
24
41
53
42
54
59
65
60
66
127
139
128
145
165
171
172
177
187
178
190
9
21
33
155
34
132
144
156
168
2
3
15
27
39
149
161
28
40
138
150
162
VDD1
VDD2
VDD3
VDD4
VDD5
VDD6
VDD7
VDD8
VDD9
VDD10
VDD11
VDD12
VDDSPD
NC1
NC2
NC3
NC4
NCTEST
VREF
GND0
GND1
VSS1
VSS2
VSS3
VSS4
VSS5
VSS6
VSS7
VSS8
VSS9
VSS10
VSS11
VSS12
VSS13
VSS14
VSS15
VSS16
VSS17
VSS18
VSS19
VSS20
VSS21
VSS22
VSS23
VSS24
VSS25
VSS26
VSS27
VSS28
VSS29
VSS30
VSS31
VSS32
VSS33
VSS34
VSS35
VSS36
VSS37
VSS38
VSS39
VSS40
VSS41
VSS42
VSS43
VSS44
VSS45
VSS46
VSS47
VSS48
VSS49
VSS50
VSS51
VSS52
VSS53
VSS54
VSS55
VSS56
VSS57
C501
.1U_10V_X7R_04
C479 .1U_10V_X7R_04
C497 .1U_10V_X7R_04
C58
.1U_16V_04
C200
10U_10V_08
C133
.1U_10V_X7R_04
C131
1U_6.3V_04
RN12
4P2RX56_04
14 23 C483 .01U_50V_X7R_04
C211
.1U_10V_X7R_04
C158
4.7u_6.3V_06
+
C119
220U_4V_D
C137
4.7u_6.3V_06
C134 .1U_10V_X7R_04
C110 .1U_10V_X7R_04
C490 .1U_10V_X7R_04
RN8
4P2RX56_04
14 23
C127
1U_6.3V_04
R68 1K_1%_04
C121
.1U_10V_X7R_04
C476
.1U_10V_X7R_04
RN6
4P2RX56_04
14 23
C469 .1U_10V_X7R_04
RN14
4P2RX56_04
14 23
RN40
4P2RX56_04
14 23
C194
10U_10V_08
Layout Note:
20mils
SO-DIMM 1
9 / 5 / 9
20mils
16-56034-45A
signal/space/signal:
Place one cap close to every 2 pull-up resistors
terminated to +VTT_MEM
Layout note:
CLOSE TO SO-DIMM_1
+VTT_MEM RESISTORS
Layout note:
Co-layout
Layout Note:
SO-DIMM_1 is placed farther from
the GMCH than SO-DIMM_0
Sheet 10 of 37
DDRII SO-DIMM 1

Schematic Diagrams
B - 12 PANEL, INVERTER, CRT
B.Schematic Diagrams
PANEL, INVERTER, CRT
Sheet 11 of 37
PANEL, INVERTER,
CRT
3.3VS
3.3V 3.3V VIN VIN_INV
3.3V
5VS
3.3VS
3.3VS
3.3VS3.3VS
SYS15V SYS15V 3.3V
PLVDD
PLVDD
3.3VS
3.3VS 5VS
3.3VS
5VS
3.3V
LCDID1 14
LCDID0 14
DAC_VSYNC 5 DAC_HSYNC 5
ENAVDD5
LVDS-L0N 5
LVDS-L0P 5
LVD S-LCLKN 5
LVD S-LCLKP 5
SB_BLON14
BKL_EN26
LID_SW#19,26
PM_PWROK14,26,33
BRIGHTNESS26
3.3V 2,13,14,15,17,19,20,23,28,29,30,31
3.3VS 2,5,8,9,10,12,13,14,15,16,17,18,19,20,21,22,23,24,25,26,27,28,33
5VS 12,14,15,19,21,24,25,27
SYS15V 27,29
VIN 27,28,29,30,31,32,33
DAC_DDCADATA 5
DAC_DDCACLK 5
P_DDC_DATA5P_DDC_CLK5
LVDS-L2N 5
LVDS-L2P 5
LVDS-L1N 5
LVDS-L1P 5
BLON5
DAC_GREEN5DAC_BLUE5
DAC_RED5
Z1105
Z1107
Z1106
CRT_HSYNC_R
CRT_VSYNC CRT_HSYNC
CRT_DDCACLK_R
CRT_VSYNC_R
Z1103Z1102
Z1104
LVDS-L1N
LVDS-L2P
EDID_DAT
EDID_CLK
Z1108
CRT_DDCADAT_R
EDI D_CLK
Z1101
LVDS-LCLKN
LVDS-LCLKP
LVDS-L0P
EDI D_DAT
LVDS-L0N
CRT_DDCACLK
LVDS-L2N
LVDS-L2P
LVDS-L1P
LVDS-L1N
LVDS-L0P
LVDS-L2N
LVDS-L0N
LVDS-L1P
INV_BLON
LVDS-LCLKP
LVDS-LCLKN
CRT_DDCADAT
CRT_HSYNC
CRT_DDCADAT
CRT_DDCACLK
CRT_VSYNC
Z1109
CRT_DDCADAT_R
DAC_BLUE_R
DAC_RED_R
DAC_GREEN_R
DAC_GREEN_RDAC_RED
DAC_BLUE
DAC_RED_R
DAC_RED
DAC_GREEN
DAC_GREEN
DAC_BLUE DAC_BLUE_R
CRT_HSYNC_R
CRT_DDCACLK_R
CRT_VSYNC_R
U9
SN74AHC1G125DCKR
1
2
5
4
3
U7C
74LVC08PW
9
10 8
147
C39
47P_50V_04
R172 *1K_04
U7A
74LVC08PW
1
23
147
R200
390_06
C3
.1U_16V_04
R180
1M_04
R12
75_1%_04
R206 2.2K_04
C355
100P_50V_04
R196
1M_04
LP3
FCA3216KF4-121T03
1
2
3
46
5
7
8
C35
47P_50V_04
D4
*BAV99
A
C
AC
R174 *1K_04
C4
.1U_16V_04
C358
22P_50V_04
C343
.1U_50V_06
C318
.1U_16V_04
Q11
2N7002W
G
DS
D5
BAV99
A
C
AC
R11
75_1%_04
C366
22P_50V_04
D7
BAV99
A
C
AC
Q17
2N7002W G
D S
R13
75_1%_04
C376 .1U_16V_04
C354
.1U_16V_04
Q10
DTC114EUA C
E
B
C670
*.1U_16V_04
R2
200_1%_06
C672
*.1U_16V_04
R204 4.7K_04
C668
*.1U_16V_04
J_CRT1
C10509-91505-L
8
7
6
5
4
3
2
19
10
11
12
13
14
15
GND2
GND1
C671
*.1U_16V_04
Q1
SI3456DV-T1-E3
3
2
1
4
5
6
G
D
D
S
D
D
R175
2.2K_04
R1
100K_04
CP1
*8P4CX10P
1
2
3
45
6
7
8
R203 2.2K_04
C669
*.1U_16V_04
CP2
*8P4CX10P
1
2
3
45
6
7
8
J_INV1
87212-06G0
1
2
3
4
5
6
C25
220P_50V_04
D25
*SCS751V
AC
R173
2.2K_04
J_LCD1
88107-20001
12
34
56
78
910
11 12
13 14
15 16
17 18
19 20
D26 SCS751V-40
AC
C362
22P_50V_04
R179
1M_04
C375 .1U_16V_04
C20
1000P_50V_04
U7B
74LVC08PW
4
56
147
R177 0_04
R202 100K_04
C21
220P_50V_04
C29
47P_50V_04
D1
*BAV99
A
C
AC
Q16
2N7002W G
D S
D2
*BAV99
A
C
AC
D3
*BAV99
A
C
AC
R201
390_06
R437 100K_04
C351
.1U_50V_06
R207 4.7K_04
Q12
2N7002W
G
DS
U7D
74LVC08PW
12
13 11
147
C1
*10U_10V_08
R3
200_1%_06
U8
SN74AHC1G125DCKR
1
2
5
4
3
LP4
FCA3216KF4-121T03
1
2
3
46
5
7
8
C2
.1U_16V_04
D6
BAV99
A
C
AC
L12
HCB2012KF - 500T40
R176 0_04
C31
1000P_50V_04
INVERTER CONNECTOR
PANEL
2A
CRT
Zo=75 Ohm
2A
For Panel ID
40 mil
6
J_INV1
1
6-20-41A10-106
Zo=75 Ohm
0409
0409
0410
0413
06/15
For ESD
06/15
For ESD
0620

Schematic Diagrams
ICH8-M 1/4, SATA B - 13
B.Schematic Diagrams
ICH8-M 1/4, SATA
Sheet 12 of 37
ICH8-M 1/4, SATA
3.3VS
3.3VS
3.3VS
1.05VS
3.3VS
1.5VS
1.05VS
3.3VS
RTCVCCRTCVCC
3.3VS
RTCVCC
3.3VS
5VS
5VS
3.3VS
VDD3
H_DPRSTP# 2,5,33
LPC_AD3 17,26
IDE_PDA0 19
LPC_AD2 17,26
H_NMI 2
H_STPCLK# 2
H_DPSLP# 2
IDE_PDIORDY 19
IDE_PDDACK# 19
GA20 26
AZ_BITCLK19,24
VDD521,27,29,30
H_INIT# 2
IDE_IRQ 19
IDE_PDIOW# 19
KBC_RST# 26
IDE_PDA2 19
H_IGNNE# 2
LPC_AD0 17,26
IDE_PDD[15:0] 19
1.5VS3,8,13,15,19,20,28,30
LPC_AD1 17,26
H_PWRGD 2
H_SMI# 2
AZ_SDOUT19,24
H_INTR 2
CLK_SATA16
IDE_PDDREQ 19
1.05VS2,3,4,5,7,8,15,30
3.3VS2,5,8,9,10,11,13,14,15,16,17,18,19,20,21,22,23,24,25,26,27,28,33
IDE_PDA1 19
IDE_PDIOR# 19
IDE_PDCS3# 19
PM_THRMTRIP# 2,5
CLK_SATA#16
IDE_PDCS1# 19
AZ_SDIN119
H_A20M# 2
RTCVCC15
5VS11,14,15,19,21,24,25,27
AZ_SY NC19,24
AZ_RST#19,24
H_FERR# 2
AZ_SDIN024
LPC_FRAME# 17,26
CD_DASP#19
HD_LED# 19
VDD32,26,27,29,32
IDE_PDD10
RTCRST#
LPC_DRQ0#
IDE_PDD7
Z1213
SATA2TXP
SB_THRMTRIP#
IDE_PDD8
SATA1TXP
HDA_SDI N2
LDRQ1#
SATA_LED#
SATA_TXN0_C
LAN100_SLP
SATATXN0
LAN100_SLP
IDE_PDD2
LAN_TXD2
INTRUDER#
Z1210
IDE_PDD0
ICH_INTVRMEN
SATA1TXN
SATA_RXP0_C
GLAN_CLK
ICH_INTVRMEN
SATA_TXP0_C
HDA_DOCK_RST#
Z1212
IDE_PDD9SATA_RXN0_C
HDA_DOCK_EN#_R
LAN_RSTSYNC
IDE_PDD4
IDE_PDD5
IDE_PDD6
GLAN_DOCK#
IDE_PDIORD Y
IDE_PDD14
LAN_TXD0
LAN_RXD0
HDA_SDI N3
RTC_X1
LAN_RXD1
SATA2TXN
RTC_X2
IDE_PDD12
LAN_TXD1
IDE_PDD3
IDE_PDIORDY
SATATXP0
SATA2RXP
IDE_PDD13
IDE_PDD15
Z1205
IDE_PDD1
IDE_PDD11
LAN_RXD2
Z1209
Z1207
Z1208
Z1206
SATARXN0
SATATXP0
SATARXP0
SATATXN0
SATA_RXN0_C
SATA_RXP0_C
SATA2RXN
Z1211
SATA_LED#
SATA1RXN
SATA1RXP
ICH_DPRSTP#
ICH_DPSLP#
R164 10K_04
C23
10U_10V_08
C209
1U_6.3V_04
R89
*0_04
RN23
*8P4RX10K_04
1
2
3
45
6
7
8
R156
10K_04
D11 SCS751V-40
A C
R73 24.9_1%_04
C553 15P_50V_04
+
C341
100U_6.3V_B2
R122
*10K_04
R312
332K_1%_06
R410
24.9_1%_04
C213
1U_6.3V_04
D10 SCS751V-40
A C
C15
.1U_16V_04
D21 SCS355V
AC
JOPEN1
*OPEN_10mil-1MM
12
JCBAT1
85205-02001
1
2
C16
1U_10V_06
C269 3900P_50V_X7R_04
R87
24. 9_1%_04
R61
1K_04
R74 0_04
C562
.1U_16V_04
R114 10K_04
C24
10U_10V_08
C18
.01U_16V_04
R91
1M_04
J_HDD1
SAT-22RC1AA
S1
S2
S3
S4
S5
S6
S7
P1
P2
P3
P4
P5
P6
P7
P8
P9
P10
P11
P12
P13
P14
P15
R100
*0_04
R93 56_04
C14
.1U_16V_04
R83
332K_1%_06
R77 0_04
R80 0_04
R157
100K_04
C38 3900P_50V_X7R_04
R72 56_04
C272 3900P_50V_X7R_04
R67 68K_1%_04
R151 4.7K_04
C307
.1U_16V_04
C9
.1U_16V_04
C36 3900P_50V_X7R_04
R387 10K_04
RTC
LAN / GLANIHDASATA
IDE LPCCPU
U22A
82801HBM ICH8M
AG25
AF24
AF25
AD22
B24
D22
C21
B21
C22
D21
E20
C20
AJ16
AJ15
AE14
AJ17
AH17
AH15
AE13
AF10
AF6
AF5
AH5
AH6
AG3
AG4
AJ4
AJ3
AB7
AC6
AG1
AG2
AA4
AA1
AB3
Y6
Y5
V1
U2
V3
T1
V4
T5
AB2
T6
T3
R2
T4
V6
V5
U1
V2
U6
W5
Y1
Y3
Y2
W3
W4
E5
F5
G8
F6
G9
E6
C4
AF13
AG26
AF26
AE26
AD24
AG29
AF27
AE24
AC20
AH14
AG28
AD23
AA24
AE27
AF23
AH21
C25
D25
AD13
AE4
AF2
AE3
AF1
AA23
AE10
AG14
AD21
RTCX1
RTCX2
INTVRMEN
INTRUDER#
GLAN_CLK
LAN_RSTSYNC
LAN_RXD0
LAN_RXD1
LAN_RXD2
LAN_TXD0
LAN_TXD1
LAN_TXD2
HDA_BIT_CLK
HDA_SYNC
HDA_RST#
HDA_SDIN0
HDA_SDIN1
HDA_SDIN2
HDA_SDOUT
SATALED#
SATA0RXN
SATA0RXP
SATA0TXN
SATA0TXP
SATA1RXN
SATA1RXP
SATA1TXN
SATA1TXP
SATA_CLKN
SATA_CLKP
SATARBIAS#
SATARBIAS
DA0
DA1
DA2
DCS1#
DCS3#
DD0
DD1
DD2
DD3
DD4
DD5
DD6
DD7
DD8
DD9
DD10
DD11
DD12
DD13
DD14
DD15
DDREQ
IORDY
IDEIRQ
DDACK#
DIOW#
DIOR#
FWH0/LAD0
FWH1/LAD1
FWH2/LAD2
FWH3/LAD3
LDR Q0#
LDRQ1#/GPIO23
FWH4/LFRAME#
A20GATE
A20M#
DPRSTP#
DPSLP#
FERR#
CPUPWRGD/GPIO49
IGNNE#
INIT#
INTR
RCIN#
SMI#
NMI
STPCLK#
THR MTRI P#
RTCRST#
GLAN_DOCK#/GPIO13
GLAN_COMPO
GLAN_COMPI
HDA_SDIN3
SATA2TXN
SATA2RXN
SATA2TXP
SATA2RXP
TP8
HDA_DOCK_EN#/GPIO33
HDA_DOCK_RST#/GPIO34
LAN100_SLP
D24 SCS355V
AC
R75 *56_04
X4
32.768KHz
14
3
2
R76 *56_04
R112
*1K_04
C560 15P_50V_04
R323
10M_04
2
20mils
10mils
JCBAT
1
RTC CLEAR
Within 500mil
24.9_1% needs to placed within 2" of ICH8,
56 Ohm must be placed within 2" of 24.9_1%
w/o stub.
Layout note:
SATA HDD
PIN GND1~2=GND
SATA & ODD LED
Zdiff= 100O? 0%
Zo= 55O? 5%
INTEL ? ? ? ? ? ? ? ,
?M540R????!
Zo= 50O? 5%
20mils
0403
0403
0409
0409

Schematic Diagrams
B - 14 ICH8-M 2/4, PCI, USB
B.Schematic Diagrams
ICH8-M 2/4, PCI, USB
Sheet 13 of 37
ICH8-M, PCI, USB
3.3VS
3.3V
3.3VS
1.5VS
3.3VS
3.3VS
3.3VS
3.3VS
3.3V
USB_PN0 20
DMI_TXP0 5
PCI _AD[31:0]18,22
USB_PP4 19
3.3VS2,5,8,9,10,11,12, 14, 15,16,17,18,19, 20, 21,22,23,24,25,26,27,28,33
PCI_GNT#0 22
DMI_TXN2 5
PCI E_TXP4_GLAN23
PCLK_ICH 16
PCI_REQ#0 22
PCI_C/BE#3 18,22
PCI_PAR 18, 22
PCI_IN T#D18
PCIE_RXN4_GLAN23
DMI_TXP2 5
DMI_RXP2 5
PCI_C/BE#2 18,22
PLT_RST# 5, 17
PCI_IN T#B22
5VS11,12,14,15,19,21,24,25,27
DMI_TXP3 5
DMI_RXP1 5
USB_PP9 21
DMI_TXP1 5
PCI_IRDY# 18,22
USB_PN4 19
USB_OC#0120
PCI_TRDY# 18,22
PCI_DEVSEL# 18,22
PCI_IN T#A22
DMI_TXN3 5
USB_PP5 19
DMI_RXN2 5
USB_PN5 19
PCIE_RXN1_WLAN20
PCIE_RXP2_NEW_CARD20
1.5VS3,8,12,15,19,20,28,30
PCI E_TXN 1_WLAN20
USB_PN9 21
USB_PP7 19
BUF_PLT_RST# 19,20,23,26
PME# 18,22,26
PCIRST# 18,19,23
PCI_SERR# 22
PCI E_TXN2_N EW_C AR D20
DMI_RXN1 5
DMI_RXN3 5
PCIE_RXN2_NEW_C ARD20
PCI_STOP# 18,22
USB_PP6 20
USB_PN6 20
3.3V2,11, 14, 15,17,19,20,23,28,29,30,31
USB_PP3 20
DMI_TXN0 5
PCI E_TXP1_WLAN20
PCI_RST#22
DMI_RXP3 5
CLK_PCIE_ICH# 16
PCI E_TXN 4_GLAN23
DMI_TXN1 5
PCI E_TXP2_NEW_CARD20
CLK_PCIE_ICH 16
USB_PN7 19
DMI_RXN0 5
PCIE_RXP4_GLAN23
PCI_FRAME# 18,22
PCIE_RXP1_WLAN20
PCI_C/BE#1 18,22
PCI_C/BE#0 18,22
DMI_RXP0 5
USB_PP0 20
USB_OC#219
PCI_PERR# 18,22
USB_PN1 20
USB_PP1 20
USB_OC#320
PCI E_TXN 3_3G19 PCIE_TXP3_3G19
PCIE_RXN3_3G19 PCIE_RXP3_3G19
PCI_REQ#2 18
PCI_GNT#2 18
USB_PN2 19
USB_PP2 19
USB_PN3 20
SPI_SI
PCI_R ST#PCI_AD16
PCI_AD25
PCI_AD4
Z1327
Z1307
PCI_AD19
PCI_D EVSEL#
SPI_WP#
PCI_I NT#D
PCLK_ICH
PCI_PERR#
PCI_FR AME#
Z1313
PCI_REQ#0
PCI_INT#D
PCI_INT#F
PCI_LOCK#
SPI_CS0#
PCI_AD15
SPI_SCLK
PCI_I N T#F
Z1321
PCI_AD7
PLT_RST#
PCI_AD9
SPI_SO
Z1304
PCI_AD23
PCI_AD31
PCI_INT#A
PCI_AD22
PCI_INT#B
Z1325
PCI_GNT#2
PCI_TRDY #
Z1302
PC I_I RD Y #
PCI_TRDY#
PCI_STOP#
SPI_CS0#
PCI_AD10
PCIE_TXP2_C
PCIE_TXP4_C
PCI_INT#H
PCIE_TXN3_C
PCI_AD17
Z1303
PCI_STOP#PCI_AD21
PCI_AD0
PCI_AD27
PCI_RST#
PCI_AD13
PLT_R ST#
PCI_REQ#3
Z1319
PCI_AD14
SPI_HOLD#
PCI_INT#C
PCI_REQ#3
PCIE_TXN4_C
Z1320
PLT_R ST#
PCI_SERR#
Z1309
PCI_I N T#G
PCI_AD6
PCI_INT#E
Z1311
PCI_GNT#2
SPI_CS1#
PCI_AD11
SPI_SCLK
Z1306
PCI_F RAME#
PCI_AD8
PCIE_TXN2_C
PCI_AD3
PCI_IRDY#
SPI_CS0#
SPI_SCLK
PCI_AD20
Z1324
PCI_I NT#A
PCI_AD18
SPI_SO
Z1308
PCI_AD5
Z1310
PCI_SERR#
PCI_GNT#1
Z1305
PCI_DEVSEL#
PCI_I NT#C
PCIE_TXP1_C
PCI_GNT#3
PCI_AD29
PCI_INT#G
Z1326
Z1312
PCI_AD26
SPI_SO
SPI_WP#
PCI_I N T#E
PCI_AD28
PCI_PERR#
PCI_R EQ#0
SPI_HOLD#
PCIE_TXP3_C
PCI_R EQ#2
PCI_AD2
PCI_AD24
PCI_AD1
PCI_AD30
PCLK_ICH
Z1301
PCI_R EQ#1
PCI_GNT#0
PCI_AD12
PCI_LOCK#
PCI_I NT#B
SPI_SI
PCI_GNT#0
Z1323
PCI_I N T#H
PCIE_TXN1_C
PCI_REQ#2
PCI_REQ#1
Z1318
Z1316
Z1317
Z1322 SPI_SI
C547 .1U _10V_X7R_04
C546 .1U _10V_X7R_04
R108
10K_04
RN21
8P4RX8.2K_04
1
2
3
45
6
7
8
C206
*33p_50V_04
R144 8.2K_04
C544 .1U _10V_X7R_04
RN20
8P4RX8.2K_04
1
2
3
45
6
7
8
R358 10K_04
R338 15_04
PCI
Interrupt I/F
U22B
82801HBM ICH8M
D20
E19
D19
A20
D17
A21
A19
C19
A18
B16
A12
E16
A14
G16
A15
B6
C11
A9
D11
B12
C12
D10
C7
F13
E11
E13
E12
D8
A6
E8
D6
A3
A4
D7
E18
C18
B19
F18
A11
C10
C17
E15
F16
E17
C8
D9
G6
D16
A7
B7
F10
C16
C9
A17
AG24
B10
G7
F9
B5
C5
A10 B3
F12
G11
F8
AD0
AD1
AD2
AD3
AD4
AD5
AD6
AD7
AD8
AD9
AD10
AD11
AD12
AD13
AD14
AD15
AD16
AD17
AD18
AD19
AD20
AD21
AD22
AD23
AD24
AD25
AD26
AD27
AD28
AD29
AD30
AD31
REQ0#
GNT0#
REQ1#/GPIO50
GNT1#/GPIO51
REQ2#/GPIO52
GNT2#/GPIO53
REQ3#/GPIO54
GNT3#/GPIO55
C/BE0#
C/BE1#
C/BE2#
C/BE3#
IRDY #
PAR
PCIRST#
DEVSEL#
PERR#
PLOCK#
SERR#
STOP#
TR DY #
FR AME#
PLTRST#
PCICLK
PME#
PIRQA#
PIRQB#
PIRQC#
PIRQD# PIRQH#/GPIO5
PIRQG#/GPIO4
PIRQF#/ GPIO3
PIRQE#/GPIO2
RN19
8P4RX8.2K_04
1
2
3
45
6
7
8
R62 *3.3K_04
C210
*33p_50V_04
R90 15_04
U2
*SST25VF080B
1
2
3
4
5
6
7
8
CE#
SO
WP#
VSS
SI
SCK
HOLD#
VDD
C207
*33p_50V_04
U4
74AHC1G08GW
1
2
5
4
3
R107 10K_04
R65 *0_04
R64 *0_04
C543 .1U _10V_X7R_04
R98 24.9_1%_04
R141 0_04
R342 15_04
C244 .1U _16V_04
C205
*33p_50V_04
C204
*. 1U_16V_04
RN17
8P4RX8.2K_04 1
2
3
4 5
6
7
8
R395 *100K_04
C542 .1U _10V_X7R_04
R411 20_1%_06
C548 .1U _10V_X7R_04
RN22
8P4RX8.2K_04
1
2
3
45
6
7
8
R382
*1K_04
R63 *15_04
PCI-Express
Direct Media Interface
USB
SPI
U22D
82801HBM ICH8M
P27
P26
N29
N28
M27
M26
L29
L28
K27
K26
J29
J28
H27
H26
G29
G28
F27
F26
E29
E28
D27
D26
C29
C28
V27
V26
U29
U28
Y27
Y26
W29
W28
AB26
AB25
AA29
AA28
AD27
AD26
AC29
AC28
T26
T25
Y23
Y24
AJ19
AG16
AG15
AE15
AF15
AG17
AD12
AJ18
G3
G2
H5
H4
H2
H1
J3
J2
K5
K4
K2
K1
L3
L2
M5
M4
F2
F3
C23
B23
E22
D23
F21
AD14
AH18
M1
M2
N3
N2
PERN1
PERP1
PETN1
PETP1
PERN2
PERP2
PETN2
PETP2
PERN3
PERP3
PETN3
PETP3
PERN4
PERP4
PETN4
PETP4
PERN5
PERP5
PETN5
PETP5
PERN6/GLAN_RXN
PERP6/GLAN_RXP
PETN6/GLAN_TXN
PETP6/GLAN_TXP
DMI0RXN
DMI0RXP
DMI0TXN
DMI0TXP
DMI1RXN
DMI1RXP
DMI1TXN
DMI1TXP
DMI2RXN
DMI2RXP
DMI2TXN
DMI2TXP
DMI3RXN
DMI3RXP
DMI3TXN
DMI3TXP
DMI_CLKN
DMI_CLKP
DMI_ZCOMP
DMI_IRCOMP
OC0#
OC1#/GPIO40
OC2#/GPIO41
OC3#/GPIO42
OC4#/GPIO43
OC5#/GPIO29
OC6#/GPIO30
OC7#/GPIO31
USBP0N
USBP0P
USBP1N
USBP1P
USBP2N
USBP2P
USBP3N
USBP3P
USBP4N
USBP4P
USBP5N
USBP5P
USBP6N
USBP6P
USBP7N
USBP7P
USBRBIAS#
USBRBIAS
SPI_CLK
SPI_CS0#
SPI_CS1#
SPI_MOSI
SPI_MISO
OC8#
OC9#
USBP8P
USBP8N
USBP9N
USBP9P
R363 10K_04
C549 .1U _10V_X7R_04
R97 *10K_04
R364 10K_04
R66 *3.3K_04
JSPIDBG1
*SPUFZ -10S3-VB-0-B
12
34
56
78
910
R84
100K_04
R126
*10K_04 R337 *10K_04
R106
*10K_04
R113 10K_04
C601 *10P_50V_04
R127
*10K_04
R79 *10K_04
R330 *0_04
R110 10K_04
C545 .1U _10V_X7R_04
R94 *10K_04
Place within 500
mils of ICH
LAN,Cardbus,KBC
INTC#:
NEW CARD,MINI CARD
6-04-25080-A70
AD20:
N/B,IDE,FWH
01
Place within 500
mils of ICH
Stuff11FWH(default) Stuff
INTB#:
ICH8M Boot BIOS select
PCI_GNT#0
10
PLT_RST#:
Stuff
INTD#:
REQ#0:
BUF_PLT_RST#:
Unstaff
SPI_CS#1
CardReader
Strap
Unstaff
PCIRST#:
CardReader
Stuff
SPI
PCI
USB0: Port 0
USB1: Port 1
USB2: Port 2
USB3: New card
USB4: 3G
USB5: Bluetooth
USB6: Mini Card
USB7: CCD
USB8:
USB9:Finger
Print
CardReader
INTA#:
Zo= 55O? 5%
Zo= 60O? 5%
Intel
? ? ? 22.6_1%_04, ? M540R
? 20_1%_06
AD25:1394
1394
REQ#2:1394
Zdiff=
90O? 5%
Zo= 55O? 5%
0412

Schematic Diagrams
ICH8-M 3/4 B - 15
B.Schematic Diagrams
ICH8-M 3/4
Sheet 14 of 37
ICH8-M 3/4
3.3V
3.3VS
3.3V
3.3V
5VS
3.3V
3.3V
3.3VS
3.3V
3.3VS
3.3VS 3.3VS
3.3V
3.3VS
3.3V
3.3VS
3.3VS
PWRSAVE#16
PCIE_WAKE#19,20,23
1.25VS_PWRGD28DELAY_PWRGD5,33
SWI#26
ICH_SMBCLK120
PM_PWROK 11,26,33
1.8V_PW R GD31
PM_STPPCI#16
SCI#26
PM_DPRSLPVR 5,33
ICH_SMBCLK09,10,16
CL_RST#120
SUSB# 20,22,26,29
SMI#26
ICH_SMBDAT09,10,16
SERIRQ17,22,26
PM_STPCPU#16
PM_THRM#2
VCCP_PWRGD30
SB_MUTE#25
VRM_PWRGD17
3.3VS2,5,8,9,10,11,12,13,15,16,17,18,19,20,21,22,23,24,25,26,27,28,33 3.3V2,11,13,15,17,19,20,23,28,29,30,31 5VS11,12,15,19,21,24,25,27
RSMRST# 26
MCH_ICH_SYNC#5
ICH_SMBDAT120
CLK_PWRGD 16
CL_DATA1 20
CL_DATA0 5
CLK_ICH48 16
CLK_ICH14 16
PM_BMBUSY#5
CL_CLK0 5
ICH_SPKR24
PWR_BTN# 26
CL_RST#0 5
CL_CLK1 20
LCD ID0 11
LCD ID1 11
SB_BLON11
LPCPD#17
MPW ROK 5
PM_PWROK11,26,33
SUSC# 26
PM_CLKRUN#17
PM_THRM#
Z1411
PM_SYSRST#
CL_RST#1
RSMRST#
Z1412
SWI#
PM_PWROK
CLK_ICH48
PM_CLKRUN#
RSMRST#
Z1409
SB_SUSSTAT#
SCI #
ICH_SUSB#
PM_PWROK
Z1407
PM_SLP_M#
PM_RI #
SERIRQ
ICH_SUSB#
PM_STPCPU#
CLK_ICH14
ICH_SUSC#
SMI#
SB_PWROK
CL_RST#1
PWR_BTN#
Z1421
CLK_ICH48
Z1403
PM_SYSRST#
Z1416
Z1427
SLP_S5#
Z1423
CLK_ICH14
PCIE_WAKE#
SB_SUSSTAT#
SB_GPIO19
Z1426
Z1425
SMI#
PM_RI#
SB_PWROK
ICH_SUSB#
Z1415
Z1414
SB_BATLOW#
Z1428
PM_THRM#
PM_STPCPU#
PM_STPPCI#
SERIRQ
SCI#
Z1419
ICH _SMBDAT1
MPW ROK
S4_STATE
Z1420
PM_CLKRUN#
Z1424
Z1422
Z1418
SUSCLK
SB_ALI EN_DET#
SWI#
ICH _SMBCLK1
Z1417
Z1406
Z1401
Z1402
FWH_TBL#
LCDID0
LCDID1
ICH_SUSC#
SB_GPIO21
Z1413
FWH_WP#
Z1405
Z1404
MPWROK
ICH _SMBCLK0
ICH _SMBDAT0
ICH_SMBDAT0
ICH_SMBCLK0
ICH_SMBDAT1
ICH_SMBCLK1
SB_ALIEN_DET#
PM_STPPCI #
LCDID1
LCDID0
SB_GPIO21
SB_GPIO19
PCIE_WAKE#
R441 10K_04
R444 10K_04
R445 2.2K_04
R86
3.24K_1%_06
R121 *1K_04
R315 10K_04
R102 *10K_04
R446 2.2K_04
R386 *10K_04
U6
G690L293T73
1
2
3
GND
RST#
VCC
R99 10K_04
R109 10K_04
R365 *10K_04
R139 *10K_04
R335
453_1%_06
R128 0_04
R117 10K_04
R385 *0_04
RN15
8P4RX10K_04
1
2
3
45
6
7
8
R447 2.2K_04
R344 100K_04
R120 100K_04
R140 *10K_04 C292 *.1u_X7R_04
R143 *10K_04
RN18
8P4RX10K_04
1
2
3
45
6
7
8
R402 0_04
R341 *1K_04
C648
*. 1U_16V_04
U28D
74LVC08PW
12
13 11
147
R417
100K_04
R413
100K_04
R162 100K_04
C280 *.1u_X7R_04
R442 *10K_04
C310 4.7U_10V_08
R111 1K_04
R443 *10K_04
R400 10K_04
C570
.1U_10V_X7R_04
R455
0_04
D17 SCS355V
AC
SATA
SMBSYSGPIO
GPIO
GPIO
Clocks
Power MGT
Controller Link
MISC
U22C
82801HBM ICH8M
AJ12
AJ10
AF11
AG11
AJ26
AD19
AG21
AC17
AE19
F4
AD15
AG12
AJ8
AJ9
AH9
AE16
AC19
AG22
AG8
AH12
AG10
AG13
AE20
AG18
AF9
AJ11
AH11
AD10
AE17
AF12
AC13
AJ20
AG9
G5
D3
AG23
AF21
AD18
AE23
AJ14
AE21
C2
AH20
AG27
AF17
AH27
AH25
AD16
AJ22
E1
E3
AJ25
AE11 F23
AE18
F22
AF19
D24
AH23
AJ23
AJ24
AG19
AF22
AJ27
AD9
AJ21
AJ13
SATA0GP/GPIO21
SATA1GP/GPIO19
SATA2GP/GPIO36
SATA3GP/GPIO37
SMBCLK
SMBDATA
LINKALERT#
SMLINK0
SMLINK1
SUS_STAT#/LPCPD#
SYS_RESET#
BMBUSY#/GPIO0
TAC H 1/ GP I O1
TAC H 2/ GP I O6
TAC H 3/ GP I O7
GPIO8
GPIO12
SMBALERT#/GPIO11
TAC H 0/ GP I O1 7
GPIO18
SCLOCK/GPIO22
SATACLKREQ#/GPIO35
STP_PCI#/GPIO15
STP_CPU#/GPIO25
SLOAD/GPIO38
SDATAOUT0/GPIO39
CLKRUN#/GPIO32
SDATAOUT1/GPIO48
WAKE#
SERIRQ
TH R M#
VRMPWRGD
CLK14
CLK48
SUSCLK
SLP_S3#
SLP_S4#
SLP_S5#
PWROK
DPRSLPVR/GPIO16
BATLOW#
PWRBTN#
LAN_RST#
RSMRST#
RI#
S4_STATE#/GPIO26
QRT_STATE0/GPIO27
QRT_STATE1/GPIO28
TP7
CK_PWRGD
CLPWROK
SLP_M#
GPIO20 CL_CLK0
CL_CLK1
CL_DATA0
CL_DATA1
CL_VREF0
CL_VREF1
CL_RST#
ALERT/GPIO10
WOL_EN/GPIO9
NETDETECT/GPIO14
MEM_LED/GPIO24
SPKR
TP3
MC H_ SY N C#
R388 100K_04
R334
3.24K_1%_06
R85
453_1%_06
R158 150K_04
R159
100K_04
R419
*SHT_10MIL_04
C535 100P_50V_04
U28C
74LVC08PW
9
10 8
147
R397 8.2K_04
R115 10K_04
R448 2.2K_04
R310 100_04 R311 10K_04
R116 8.2K_04
R348 10K_04
C314
.1U_16V_04
C655
.1U_16V_04
U28B
74LVC08PW
4
56
147
R350 100K_04
U28A
74LVC08PW
1
23
147
R160 100K_04
R380 100_04
R318 *0_04
C238
.1U_10V_X7R_04
D15 SCS355V
AC
R161
100_04
R396 10K_04
R449 10K_04
R416
100K_04
R438 10K_04
R439 10K_04
R440 10K_04
It"s for internal testing
purposes only
POWER OK
Layout note:
(IMP809)
Zo= 55O? 5%
Zo= 55O? 5%
Zo= 55O? 5%
CL_VRET0/1=0.405V
12mils
12mils
DDR2, CLK GEN
NEW CARD, MINI CARD
M540R
???KBC
0409
0403
0410
0410
0410
0410
0410
0410
0521

Schematic Diagrams
B - 16 ICH8-M 4/4
B.Schematic Diagrams
ICH8-M 4/4
5VS
1.25VS
1.05VS
3.3VS
1.5VS
1.5VS
1.5VS
RTCVCC
3.3V
3.3VS
3.3V
1.5VS
1.5VS_PCIE_ICH
3.3VS
3.3V
1.5VS
3.3VS
3.3VS
3.3VS
1.05VS
1.5VS
5V
3.3V
1.5VS
1.5VS
3.3VS2,5,8,9,10,11,12,13,14,16,17,18,19,20,21,22,23,24,25,26,27,28,33
1.05VS2,3,4,5,7,8,12,30
5VS11,12,14,19,21, 24, 25,27
1.25VS5,8,28
3.3V2,11,13,14,17, 19,20,23,28,29,30,31 1.5VS3,8,12,13,19,20,28,30
RTCVCC12
5V19,20,21,24,28,29,30,31,33
VCC5REF
Z1502
TP_VCCCL_15
TP_VCCSUS105_I C H1
Z1504
VCCLAN3_3VCCLAN3_3
VCCGLAN3_3
TP_VCCSUS105_I C H2
V5R EF_SUS
VCCGLANPLL
Z1507
V5REF_SUS
TP_VCCLAN105_ICH1
Z1505
VCCGLAN3_3
Z1503 TP_VCCSUS15_ICH2
TP_VCCCL_105
VCC5REF
Z1501
TP_VCCSUS15_ICH1
Z1508
TP_VCCLAN105_ICH2
VCCGLANPLL
Z1506
C224
.1U_16V_04
U22E
82801HBM ICH 8M
A23
A5
AA2
AA7
A25
AB1
AB24
AC11
AC14
AC25
AC26
AC27
AD17
AD20
AD28
AD29
AD3
AD4
AD6
AE1
AE12
AE2
AE22
AD1
AE25
AE5
AE6
AE9
AF14
AF16
AF18
AF3
AF4
AG5
AG6
AH10
AH13
AH16
AH19
AH2
AF28
AH22
AH24
AH26
AH3
AH4
AH8
AJ5
B11
B14
B17
B2
B20
B22
B8
C24
C26
C27
C6
D12
D15
D18
D2
D4
E21
E24
E4
E9
F15
E23
F28
F29
F7
G1
E2
G10
G13
G19
G23
G25
G26
G27
H25
H28
H29
H3
H6
J1
J25
J26
J27
J4
J5
K23
K28
K29
K3
K7
L1
L13
L15
L26
L27
L4
L5
M12
M13
M14
M15
M16
M17
M23
M28
M29
M3
N1
N11
N12
N13
N14
N15
N16
N17
N18
N26
N27
N4
N5
N6
P12
P13
P14
P15
P16
P17
P23
P28
P29
R11
R12
R13
R14
R15
R16
R17
R18
R28
R4
T12
T13
T14
T15
T16
T17
T2
U12
U13
U14
U15
U16
U17
U23
U26
U27
U3
U5
V13
V15
V28
V29
W2
W26
W27
Y28
Y29
Y4
AB4
A1
A2
A28
A29
AH1
AH29
AJ1
AJ2
AJ28
AJ29
B1
B29
AB23
AB5
AB6
AD5
U4
K6
W24
VSS[001]
VSS[002]
VSS[003]
VSS[004]
VSS[005]
VSS[006]
VSS[007]
VSS[008]
VSS[009]
VSS[010]
VSS[011]
VSS[012]
VSS[013]
VSS[014]
VSS[015]
VSS[016]
VSS[017]
VSS[018]
VSS[019]
VSS[020]
VSS[021]
VSS[022]
VSS[023]
VSS[024]
VSS[025]
VSS[026]
VSS[027]
VSS[028]
VSS[029]
VSS[030]
VSS[031]
VSS[032]
VSS[033]
VSS[034]
VSS[035]
VSS[036]
VSS[037]
VSS[038]
VSS[039]
VSS[040]
VSS[041]
VSS[042]
VSS[043]
VSS[044]
VSS[045]
VSS[046]
VSS[047]
VSS[048]
VSS[049]
VSS[050]
VSS[051]
VSS[052]
VSS[053]
VSS[054]
VSS[055]
VSS[056]
VSS[057]
VSS[058]
VSS[059]
VSS[060]
VSS[061]
VSS[062]
VSS[063]
VSS[064]
VSS[065]
VSS[066]
VSS[067]
VSS[068]
VSS[069]
VSS[070]
VSS[071]
VSS[072]
VSS[073]
VSS[074]
VSS[075]
VSS[076]
VSS[077]
VSS[078]
VSS[079]
VSS[080]
VSS[081]
VSS[082]
VSS[083]
VSS[084]
VSS[085]
VSS[086]
VSS[087]
VSS[088]
VSS[089]
VSS[090]
VSS[091]
VSS[092]
VSS[093]
VSS[094]
VSS[095]
VSS[096]
VSS[097]
VSS[099]
VSS[100]
VSS[101]
VSS[102]
VSS[103]
VSS[104]
VSS[105]
VSS[106]
VSS[107]
VSS[108]
VSS[109]
VSS[110]
VSS[111]
VSS[112]
VSS[113]
VSS[114]
VSS[115]
VSS[116]
VSS[117]
VSS[118]
VSS[119]
VSS[120]
VSS[121]
VSS[122]
VSS[123]
VSS[124]
VSS[125]
VSS[126]
VSS[127]
VSS[128]
VSS[129]
VSS[130]
VSS[131]
VSS[132]
VSS[133]
VSS[134]
VSS[135]
VSS[136]
VSS[137]
VSS[138]
VSS[139]
VSS[140]
VSS[141]
VSS[142]
VSS[143]
VSS[144]
VSS[145]
VSS[146]
VSS[147]
VSS[148]
VSS[149]
VSS[150]
VSS[151]
VSS[152]
VSS[153]
VSS[154]
VSS[155]
VSS[156]
VSS[157]
VSS[158]
VSS[159]
VSS[160]
VSS[161]
VSS[162]
VSS[163]
VSS[164]
VSS[165]
VSS[166]
VSS[167]
VSS[168]
VSS[169]
VSS[170]
VSS[171]
VSS[172]
VSS[173]
VSS[174]
VSS[175]
VSS[176]
VSS[177]
VSS[178]
VSS_NCTF[01]
VSS_NCTF[02]
VSS_NCTF[03]
VSS_NCTF[04]
VSS_NCTF[05]
VSS_NCTF[06]
VSS_NCTF[07]
VSS_NCTF[08]
VSS_NCTF[09]
VSS_NCTF[10]
VSS_NCTF[11]
VSS_NCTF[12]
VSS[179]
VSS[180]
VSS[181]
VSS[182]
VSS[183]
VSS[098]
VSS[184]
C643
.1U_16V_04
C541
10U_10V_08
C235
.1U_16V_04
C267
.1U_10V_X7R_04
C250
.1U_16V_04
C252
.1U_10V_X7R_04
C279
1U_6.3V_04
C273
10U_10V_08
R420
100_1%_04
C264
.1U_10V_X7R_04
R104
0_12
C639
.1U_10V_X7R_04
C246
10U_10V_08
R412 0_04
R96 0_04
R119 0_04
D20
SC S751V-40
AC
C276
1U_6.3V_04
C249
1U_6.3V_04
C299
1U_10V_06
R152
10_06
C248
1U_6.3V_04
C281
.1U_10V_X7R_04
C574
*.1u_10V_X7R_04
+
C242
100U_4V_B
C569
.1U_16V_04
C253
.1U_10V_X7R_04
D14
SCS751V-40
AC
C638
.1U_16V_04
+
C259
100U_4V_B
R95
0_06
C300
.1U_10V_X7R_04
C274
.1U_10V_X7R_04
R333
0_06
C268
.1U_10V_X7R_04
C637
.1U_10V_X7R_04
L26 HCB1608KF-121T251 2
L9 HCB1608KF-121T25
1 2
L25
HCB1608KF-121T25
1 2
C255
10U_10V_08
C289
.1U_10V_X7R_04
C251
.1U_16V_04
C622
.1U_10V_X7R_04
C278
.1U_16V_04
R327 0_06
C557
.1U_16V_04
C261
.1U_16V_04
C575
*1U _6.3V_04
C243
.1U_16V_04
C306
.01U_16V_X7R_04
C534 10U_10V_08
CORE
VCCA3GP ATX
ARX
IDE
USB CORE
PCI
GLAN POWER
VCCP_COREVCCPSUSVCCPUSB
U22F
82801HBM ICH8M
A16
T7
G4
AA25
AA26
AA27
AB27
AB28
AB29
D28
D29
E25
E26
E27
F24
F25
G24
H23
H24
J23
J24
K24
K25
L23
L24
L25
M24
M25
N23
N24
N25
P24
P25
R24
R25
R26
R27
T23
T24
T27
T28
T29
U24
AF29
R29
AE7
AF7
AG7
AH7
AJ7
AJ6
AD2
AC1
AC2
AC3
AC4
AC5
D1
F17
G18
A13
B13
C13
C14
D14
E14
F14
G14
L11
L12
L14
L16
L17
L18
M11
M18
P11
P18
T11
T18
F19
G20
AC12
AD11
AC23
AC24
AA3
U7
V7
W1
W6
W7
Y7
B15
B18
B4
B9
C15
D13
D5
E10
E7
F11
AD25
AC18
AC21
AC22
AG20
AH28
P6
P7
C1
N7
P1
P2
P3
P4
P5
R1
R3
R5
AC10
AC9
AA5
AA6
G12
G17
J6
AF20
F1
L6
L7
M6
M7
C3
A8
W23
U18
V17
V14
V11
U11
V18
V16
V12
B27
A27
B28
B26
A26
B25
A24
AF8
AC8
AE8
AD8
R6
H7
AC16
AD7
AC7
J7
AE29
AE28
G22
G21
F20
A22
W25
V24
U25
Y25
V25
V23
V5REF[1]
V5REF[2]
V5REF_SUS
VCC1_5_B[01]
VCC1_5_B[02]
VCC1_5_B[03]
VCC1_5_B[04]
VCC1_5_B[05]
VCC1_5_B[06]
VCC1_5_B[07]
VCC1_5_B[08]
VCC1_5_B[09]
VCC1_5_B[10]
VCC1_5_B[11]
VCC1_5_B[12]
VCC1_5_B[13]
VCC1_5_B[14]
VCC1_5_B[15]
VCC1_5_B[16]
VCC1_5_B[17]
VCC1_5_B[18]
VCC1_5_B[19]
VCC1_5_B[20]
VCC1_5_B[21]
VCC1_5_B[22]
VCC1_5_B[23]
VCC1_5_B[24]
VCC1_5_B[25]
VCC1_5_B[26]
VCC1_5_B[27]
VCC1_5_B[28]
VCC1_5_B[29]
VCC1_5_B[30]
VCC1_5_B[31]
VCC1_5_B[32]
VCC1_5_B[33]
VCC1_5_B[34]
VCC1_5_B[35]
VCC1_5_B[36]
VCC1_5_B[37]
VCC1_5_B[38]
VCC1_5_B[39]
VCC1_5_B[40]
VCC3_3[01]
VCCDMIPLL
VCC1_5_A[01]
VCC1_5_A[02]
VCC1_5_A[03]
VCC1_5_A[04]
VCC1_5_A[05]
VCCSATAPLL
VCC3_3[02]
VCC1_5_A[06]
VCC1_5_A[07]
VCC1_5_A[08]
VCC1_5_A[09]
VCC1_5_A[10]
VCCUSBPLL
VCCLAN1_05[1]
VCCLAN1_05[2]
VCC1_05[01]
VCC1_05[02]
VCC1_05[03]
VCC1_05[04]
VCC1_05[05]
VCC1_05[06]
VCC1_05[07]
VCC1_05[08]
VCC1_05[09]
VCC1_05[10]
VCC1_05[11]
VCC1_05[12]
VCC1_05[13]
VCC1_05[14]
VCC1_05[15]
VCC1_05[16]
VCC1_05[17]
VCC1_05[18]
VCC1_05[19]
VCC1_05[20]
VCCLAN3_3[1]
VCCLAN3_3[2]
VCCHDA
VCCSUSHDA
V_CPU_IO[1]
V_CPU_IO[2]
VCC3_3[07]
VCC3_3[08]
VCC3_3[09]
VCC3_3[10]
VCC3_3[11]
VCC3_3[12]
VCC3_3[13]
VCC3_3[15]
VCC3_3[16]
VCC3_3[17]
VCC3_3[18]
VCC3_3[19]
VCC3_3[20]
VCC3_3[21]
VCC3_3[22]
VCC3_3[23]
VCC3_3[24]
VCCRTC
VCCSUS3_3[02]
VCCSUS3_3[03]
VCCSUS3_3[04]
VCCSUS3_3[05]
VCCSUS3_3[06]
VCCSUS3_3[07]
VCCSUS3_3[08]
VCCSUS3_3[09]
VCCSUS3_3[10]
VCCSUS3_3[11]
VCCSUS3_3[12]
VCCSUS3_3[13]
VCCSUS3_3[14]
VCCSUS3_3[15]
VCCSUS3_3[16]
VCCSUS3_3[17]
VCCSUS3_3[18]
VCC1_5_A[11]
VCC1_5_A[12]
VCC1_5_A[13]
VCC1_5_A[14]
VCC1_5_A[15]
VCC1_5_A[16]
VCCSUS1_05[1]
VCCSUS1_05[2]
VCC1_5_A[20]
VCC1_5_A[21]
VCC1_5_A[22]
VCC1_5_A[23]
VCC1_5_A[24]
VCCSUS3_3[01]
VCC3_3[14]
VCC1_5_A[25]
VCC1_05[22]
VCC1_05[27]
VCC1_05[25]
VCC1_05[23]
VCC1_05[21]
VCC1_05[28]
VCC1_05[26]
VCC1_05[24]
VCCGLAN1_5[4]
VCCGLAN1_5[2]
VCCGLAN1_5[5]
VCCGLAN1_5[3]
VCCGLAN1_5[1]
VCCGLAN3_3
VCCGLANPLL
VCC3_3[06]
VCC3_3[03]
VCC3_3[05]
VCC3_3[04]
VCCSUS3_3[19]
VCC1_5_A[17]
VCCSUS1_5[1]
VCC1_5_A[19]
VCC1_5_A[18]
VCCSUS1_5[2]
VCC_DMI[2]
VCC_DMI[1]
VCCCL1_05
VCCCL3_3[2]
VCCCL3_3[1]
VCCCL1_5
VCC1_5_B[45]
VCC1_5_B[43]
VCC1_5_B[41]
VCC1_5_B[46]
VCC1_5_B[44]
VCC1_5_B[42]
C538
10U_10V_08
C641
1U_10V_06
C275
.1U_10V_X7R_04
C558
.1U_16V_04
C227
.1U_16V_04
+
C645
100U_4V_B
R92
0_06
C234
.1U_10V_X7R_04
C230
.1U_16V_04
C298
10U_10V_08
C533
.01U_16V_X7R_04
D16
SCS751V-40
AC
C239
.1U_10V_X7R_04
C265
.1U_10V_X7R_04
C290
.01U_16V_X7R_04
10mils
09/26/2006
Place above Caps within 100 mils of ICH on the bottom
side or 140 mils on the top near D28, T28, AD28
10mils
20mils
20mils
Layout note:
10mils
Place within 100 mils
of pin A16 and T7 of
ICH8M on the bottom
side or 140 mils on
the top side
20mils
Layout note:
10mils
Layout note:
10mils
10mils
10mils
Layout note:
20mils
CLOSE TO pin AD25
Place within 100mils
of ICH on the bottom
side or 140 mils on
the top
Layout note:
Layout note:
Place within 100mils of ICH on the
bottom side or 140 mils on the top
Place within 100mils of ICH
on the bottom side or 140 mils
on the top near pin F1
Place at MCH edge
09/26/2006
Layout note:
10mils
Layout note:
Place within 100mils of ICH on the bottom
side or 140 mils on the top near pin AE7
10mils
0409
0409 0409
Place within 100 mils
of pin G4 of ICH8M on
the bottom side of
140mils on the top
Sheet 15 of 37
ICH8-M 4/4

Schematic Diagrams
CLOCK GENERATOR B - 17
B.Schematic Diagrams
CLOCK GENERATOR
Sheet 16 of 37
CLOCK
GENERATOR
3.3VS
3.3VS
3.3VS
3.3VS_CLK
3.3VS
3.3VS
3.3VS
3.3VS
3.3VS
CLK_PWRGD14
CLK_BSEL1 4
PM_STPPCI#14 PM_STPCPU#14
NEWCARD_CLKREQ# 20
WLAN_CLKREQ# 19, 20
CLK_BSEL24
CLK_BSEL04
MCH _C LKR EQ# 5
PWRSAVE# 14
CLK_PCIE_ICH 13
CLK_DREFSS# 5
CLK_PCIE_GLAN# 23
CLK_PCIE_MINI 20
CLK_DREF# 5
CLK_PCIE_3GPLL# 5
CLK_PCIE_GLAN 23
CLK_MCH_BCLK 4
CLK_PCIE_NEW_CARD 20
CLK_ICH1414
CLK_PCIE_NEW_CARD# 20
CLK_PCIE_MINI# 20
CLK_DREF 5
CLK_SATA# 12
CLK_ICH4814
CLK_CPU_BCLK 2
CLK_DREFSS 5
CLK_CPU_BCLK# 2
CLK_SATA 12
CLK_PCIE_3GPLL 5
CLK_MCH_BCLK# 4
CLK_PCIE_ICH# 13
PCLK_ICH13
ICH_SMBCLK09,10,14 ICH_SMBDAT09,10,14
PCLK_TPM17
PCLK_KBC26
PCLK_CARD22
PCLK_139418
CLK_48M_CARD22
CLK_PCIE_MINI_3G# 19
CLK_PCIE_MINI_3G 19
3.3VS 2,5,8,9,10,11,12,13,14,15,17,18,19,20,21,22,23,24,25,26,27,28,33
CLK_PCIE_MINI
CLK_DREFSS#
CLK_PCIE_ICH#
Z1704
Z1710
CLK_CPU_BCLK#
Z1733
Z1740
CLK_SATA
CLK_PCIE_ICH
CLK_MCH_BCLK#
CLK_PCIE_ICH
CLK_DREF
Z1722
PCLK_ICH
CLK_SATA#
CLK_SATA#
FSLA
Z1724
Z1728
Z1713
Z1723
CLK_MCH_BCLK
CLK_PCIE_NEW_CARD
CLK_DREFSS
CLK_PCIE_GLAN#
CLK_PCIE_MINI#
PCLK_CARD
Z1708
Z1707
Z1705
CLK_PCIE_3GPLL#
Z1726
Z1725 CLK_PCIE_NEW_CARD#
CLK_MCH_BCLK#
PCLK_CARD
CLK_DREFSS
XTAL_OUT
CLK_PCIE_NEW_CARD
Z1735
CLK_PCIE_GLAN
CLK_PCIE_MINI
CLK_ICH48
Z1729
CLK_SATAZ1701
CLK_PCIE_3GPLL
Z1738
CLK_PCIE_NEW_CARD#
Z1737
Z1712
Z1730 CLK_PCIE_3GPLL
CLK_PCIE_GLAN#
Z1736
Z1714
Z1742
CLK_PCIE_GLAN
Z1727
FSLB
Z1732
CLK_DREF
CLK_ICH48
CLK_DREFSS#
CLK_CPU_BCLK
Z1741
Z1731
Z1711
CLK_PCIE_MINI#
CLK_PCIE_3GPLL#
CLK_PCIE_ICH#
CLK_DREF#
CLK_MCH_BCLK
PCLK_KBC
Z1715
CLK_DREF#
Z1703
PCLK_KBC
CLK_ICH14
REF_14.318M
Z1702
CLK_ICH14 FSLC
Z1709
PCLK_ICH
Z1743
Z1719
Z1718
PCLK_1394
PCLK_1394
CLK_48M_CARD
CLK_PCIE_MINI_3G
CLK_PCIE_MINI_3G#
CLK_PCIE_MINI_3G
CLK_PCIE_MINI_3G#
CLK_PWRGD_T
XTAL_IN
C481
1U_6.3 V_04
C496 10P_50V_04
RN41
4P2RX33_04
14 23
C491 *10P_50V_04
R39 0_04
X3
HSX531S_14.318MHz
12
34
C495 *10P_50V_04
R46 0_04
C504
10U_10V_08
R254 10K_04
RN39
4P2RX33_04
14 23
R276 2.2K_04
C166 *10P_50V_04
R277 12_06
C485 *10P_50V_04
RN38
4P2RX33_0414 23
R36 100K_04
C499 10P_50V_04
RN31
4P2RX33_04
1 4
2 3
C471 *10P_50V_04
RN42
4P2RX33_04
1 4
2 3
R285 300_1%_04
R273 12_06
C172 *10P_50V_04
C480 *10P_50V_04
C146 *10P_50V_04
C174
.1U_10V_X7R_04
R289 475_1%_04
C103
.1U_10V_X7R_04
L22
HCB1608KF-121T25
12
C122
.1U_10V_X7R_04 C181 *10P_50V_04
C107
1U_6.3V_04
RN29
4P2RX33_04
14 23
C163
1U_6.3V_04
R286
1K_1%_04
RN27
4P2RX33_04
1 4
2 3
C439
22P_50V_04
R255 33_04
C448 *10P_50V_04
R40 10K_04
C502 *10P_50V_04
C482 *10P_50V_04
R269 10K_04
C135
.1U_10V_X7R_04
R37 33_04
C157
.1U_10V_X7R_04
L21
HCB1608KF-121T25
1 2
RN44
4P2RX33_041 4
2 3
C434 *10P_50V_04
C467 *10P_50V_04
C436 *10P_50V_04
RN33
4P2RX33_04
14 23
L18
HCB1608KF-121T25
12
R259 10K_04
R268 10K_04
C435 *10P_50V_04
C433 *10P_50V_04
R258 33_04
U14
ICS9LPR363DGLF
5
11
56
62
49
51
35
48
52
2
6
8
55 16
61
12
42
34
58
57
45
36
33
60
3
4
28
50
54
9
64
13 21
37
53
32
30
31
27
26
24
25
23
22
19
20
18
17
14
15
10
47
7
1
29
46
39
38
41
40
44
43
59
63
PCIC LK3/*SELPCIEX0_LCD#
VDD48
VDDREF
CPU_STOP#
CPUT_L1F
CPUC_L0
PCIeC_L5
CPUC_L1F
CPUT_L0
GND
GND
PCIC LK_F4/ITP_EN
SDATA FSLB/TEST_MODE
REF1/FSLC/TEST_SEL
FSLA/USB_48MHz
VDDPCIEX
*PWRSAVE#
X1
X2
VDDA
PCIeT_L5
*PEREQ4#
REF0_14.318M
PCICLK1
PCICLK2
VDDPCIEX
VDDCPU
SCLK
*SELLCD_27#/PCICLK_F5
**PCICLK0/REQ_SEL
GND VDDPCIEX
GND
GND
*PEREQ3#
PCIeT_L4
PCIeC_L4
SATACLKC_L
SATACLKT_L
PCIeT_L3
PCIeC_L3
PCIeC_L2
PCIeT_L2
PCIeT_L1
PCIeC_L1
27SS/LCD_SSCGC/PCIeC_L0
27FIX/LCD_SSCGT/PCIeT_L0
PCIeT_L9/DOTT_96MHzL
PCIeC_L9/DOTC_96MHzL
VTT_PWR_GD/PD#
VREF
VDDPCI
VDDPCI
GND
GNDA
PCIeT_L6
PCIeC_L6
PCIeT_L7/PEREQ1#
PCIeC_L7/PEREQ2#
PCIeT_L8/CPUITPT_L2
PCIeC_L8/CPUITPC_L2
GND
PCI/PCIEX_STOP#
C463 *10P_50V_04
C470 *10P_50V_04
RN36
4P2RX33_04
14 23
C454
10U_10V_08
C440
22P_50V_04
R265 33_04
C503
10U_10V_08
RN43
4P2RX33_04
14 23
R288 *475_1%_04
C487 *10P_50V_04
R260 33_04
R270 33_04
C505 *10P_50V_04
C187 *10P_50V_04
C144
.1U_10V_X7R_04
C658
.1U_16V_04
C152 *10P_50V_04
C132
*.1u_10V_X7R_04
R264 33_04
C444 *10P_50V_04
Insatlled: Differential clock
level is higher
PEREQ1#: PCIECLK 0, 6
PEREQ2#: PCIECLK 1, 8
PEREQ3#: PCIECLK 2, 4
PEREQ4#: PCIECLK 3, 5, 7
PEREQ[1..4]# have
internal pull up
???!
CLOCK GENERATOR
Layout note:
Layout note:
Layout note:
PLACE CRYSTAL WITHIN 500
MILS OF ICS9LPR363
Place terminationclose to
ICS9LPR363
30mils
40mils
20mils
BSEL0
1
800 MHz
1
FSA
1
1
11
533 MHz0
CK505
Reserved
Host Clock
0
BSEL1
FSC
0
1
0
BSEL2
0
667 MHz
Frequency
FSB
133 MHz
166 MHz
200 MHz
EMI
0410
0413

Schematic Diagrams
B - 18 3G POWER, TPM
B.Schematic Diagrams
3G POWER, TPM
Sheet 17 of 37
3G POWER, TPM
3.3VS
3.3VS
3.3VS
3.3VS
3.3V
5VS 11,12,14,15,19,21,24,25,27
3.3V 2,11,13,14,15,19,20,23,28,29,30,31
3.3VS 2,5,8,9,10,11,12,13,14,15,16,18,19,20,21,22,23,24,25,26,27,28,33
VRM_PWRGD14
CLKEN#33
PLT_RST#5,13
PCLK_TPM16
LPC PD#14
LPC_AD312,26
LPC_AD012,26 LPC_AD112,26
LPC_FRAME#12,26
LPC_AD212,26
SERIRQ14,22,26
PM_CLKRUN#14
Z1701
TP M_B AD D
TPM_PP
TPM_BADD
TPM_PP
PCLK_TPM
C285
.1U_16V_04
R155 10K_04
X1
*ST-4115_32.768KHZ
1 2
Q23
2N7002W
G
DS
C316 *12P_50V_04
R148 *10K_04
C312
.1U_16V_04
C579
*.1u_X7R_04
R154 *33_04
R142 0_04
C293
.1U_16V_04
C311
.1U_16V_04
C315 *12P_50V_04
C309 *10P_50V_04
C305
1U_10V_06
R150 100_04
R153 *10K_04
R146 *0_04
R345
100K_04
TPM
U5
SSX35BCB
17
26
23
20
10
13
24
19
22
21
16
27
15
4
11
18
25
6
2
14
8
9
7
1
3
12
28
5
LAD3
LAD0
LAD1
LAD2
VDD1
XTA L I
VDD3
VDD2
LFRAME#
LCLK
LRESET#
SERIRQ
CLKRUN#
GND_1
GND_2
GND_3
GND_4
GPIO
GPIO2
XT A L O
TESTI
TESTBI/BADD
PP
NC_1
NC_2
NC_3
LPCPD#
VSB
VCORE PWRGD
asserted before entering S3
LPC reset timing:
PIN 8 100 R TO GND
TPM _BADD
TPM 1.2
HI : ACCESS
LOW :
NORMAL (
Internal PD )
LPCPD# inactive to LRST# inactive 32~96us
HI : 4E/4F h
LOW : 2E /
2F h
SINSUN
TPM_PP
PIN 5,13,14 NC
0413

Schematic Diagrams
IEEE 1394 VT6311S B - 19
B.Schematic Diagrams
IEEE 1394 VT6311S
Sheet 18 of 37
IEEE 1394 VT6311S
VCC_1394
PVA_1394
3.3VS
VDD_1394
VDD_1394
VDD_1394
VDD_1394
VCC_1394
VCC_1394
VCC_1394
VCC_1394
VCC_1394
VCC_1394
PVA_1394
PVA_1394
PVA_1394
VDD_1394
VCC_1394
VCC_1394
VDD_1394
3.3VS
PCI_INT#D13
PCI _TR DY # 13, 22
PCI_REQ#213
PCI_C/BE#0 13,22
PCIRST#13,19,23
PCI_AD[31:0]13,22
PCI_C/ BE#1 13,22
PCI_DEVSEL# 13,22
PCI_GNT#213
PCI_IRD Y# 13,22
PCI _PERR # 13,22
PCI_FRAME# 13,22
PCI_STOP# 13,22
PCLK_139416
PCI_PAR 13,22
PME#13,22,26
PCI _C/B E#2 13,22
PCI_C/BE#313,22
3.3VS2,5,8,9,10,11,12,13,14,15,16,17,19,20,21,22,23,24,25,26,27,28,33
3.3V2,11,13,14,15,17,19,20,23,28,29,30, 31
1394_XREXT
1394_XREXT
1394-EECK
1394_XI
1394-EEDO
1394-EEDI
1394_XO
1394-EECS
1394_XCPS
1394_I2CEN
PCI_AD18
PCI_AD16
PCI_AD23
PCI_AD27
PCI_AD3
PCI_AD24
PCI_AD31
PCI_AD30
PCI_AD19
PCI_AD11
PCI_AD21
PCI_AD[31:0]
PCI_AD6
PCI_AD12
PCI_AD1
PCI_AD20
PCI_AD7
PCI_AD2
PCI_AD9
PCI_AD10
PCI_AD29
PCI_AD25
PCI_AD22
Z1808
PCI_AD26
PCI_AD28
PCI_AD25
PCI_AD0
PCI_AD4
PCI_AD15
1394_PHYRST#
PCI_AD17
PCI_AD5
PCI_AD8
PCI_AD13
PCI_AD14
Z1806
1394_XI
1394_XO
1394_TPB0+
1394_TPB0-
1394_TPA0+
1394_TPBIAS0
1394_TPA0-
1394_PHYRST#
1394-EEDO
1394-EECK
1394-EEDI
1394-EECS
1394_XCPS
1394_I2CEN
1394_TPB0+
1394_TPA0+
Z1804
1394_TPA0-
Z1801
Z1802
1394_TPB0-
Z1803
Z1805
1394_TPBIAS0
Z1807
R454
0_08
C632 .33U_X7R_06
R414 54.9_1%_04
C303
.1U_10V_X7R_04
C628
10U_10V_08
C602
.1U_10V_X7R_04
R401
0_08
C629
.1U_10V_X7R_04
R425 *4.7K_04
C615
.1U_10V_X7R_04
R418 54.9_1%_04
C653 47P_50V_04
C618
.1U_10V_X7R_04
C652 15P_50V_04
C640
1U_10V_06
IEEE-1394
U26
VT6311S
126
127
128
99
100
125
101
102
103
104
105
106
107
108
109
110
111
112
113
114
115
116
117
118
119
120
121
122
123
124
1
2
3
4
5
6
7
8
9
10
11
12
13
14
15
16
17
18
19
20
21
22
23
24
25
26
27
28
29
30
31
32
33
34
35
36
37
38
39
40
41
42
43
44
45
46
47
48
49
50
51
52
53
54
55
56
57
58
59
60
61
98
97
96
95
94
93
92
91
90
89
88
87
86
85
84
83
82
81
80
79
78
77
76
75
74
73
72
71
70
69
68
67
66
65
64
63
62
GND0
PERR #
PAR
VCC6
GND16
STOP#
AD26
AD25
AD24
CBE3#
IDSEL
AD23
AD22
GND17
AD21
VCC1
VDD1
GND18
AD20
AD19
AD18
AD17
AD16
GND19
CBE2#
FRAME#
IRDY#
VCC2
TRDY#
DEVSEL#
CBE1#
AD15
AD14
AD13
VCC3
GND2
AD12
AD11
AD10
AD9
AD8
CBE0#
GND1
AD7
AD6
AD5
VCC4
AD4
AD3
AD2
VDD2
GND3
GND4
AD1
AD0
EECS
EEDO
SDA/EEDI
SCL/EECK
VDD3
GND5
PWR DET
GND6
PME#
NC0
VCC5
NC1
GND7
NC2
NC3
NC4
NC5
I2CEN
NC6
NC7
VDD4
GND8
NC8
NC9
NC10
NC11
NC12
NC13
NC14
PHYR ST#
GND9
XI
XO
PVA0
XCPS
GND10
AD27
AD28
AD29
AD30
AD31
REQ#
GNT#
GND15
PCICLK
PCIRST#
INTA#
PVA5
PVA4
NC19
REG_FB
NC18
NC17
NC16
GNDATX2
GNDARX2
NC24
NC23
NC22
NC21
NC20
PVA3
PVA2
XTPBIAS0
XTPA0P
XTPA0M
XTPB0P
XTPB0M
GNDATX1
GNDARX1
NC15
XREXT
PVA1
U29
CAT93C46S-26490T
1
2
3
4
6
7
8
5
CS
SK
DI
DO
NC
NC
VCC
GND
R422
4.7K_04
C650
1U_10V_06
C313
.1U_10V_X7R_04
LP5
160 OHM #944CM-0051
1
2
3
4
6
5
7
8
C649
.1U_10V_X7R_04
R426 1K_04
J1
C13116-104A1
4
3
2
1
GND2
GND1 TPA+
TPA-
TPB+
TPB-
shield
shield
C647 .1U_10V_04
C605
.1U_10V_X7R_04
C609
.1U_10V_X7R_04
R409 *4.7K_04
R424
*0_04
R427 6.2K_1%_04
C317
.1U_10V_X7R_04
C604
.1U_10V_X7R_04
C617
10U_10V_08
R394
100_04
R428 4.99K_1%_06
C646
10U_10V_08
C651 15P_50V_04
C620
.1U_10V_X7R_04
R415 54.9_1%_04
C654 270p_X7R_06
R421
*10K_04
R423 54.9_1%_04
L34
HCB1608KF-121T25
X6
24.576MHz
12
IEEE1394
1394_TPA0+, 1394_TPA0- & 1394_TPB0+, 1394_TPB0-
4. Trace Layout 18/4/6/4/18
1394_TPA0+
1394_TPA0-
1394_TPB0-
1394_TPB0+
Equal length +- 50 mils
Equal length
3. Differential pair trace layout from VT6311S to 1394
connector must be parallel
1. VT6311S to Connector max length is 5"
2. Differential pair impedance is 110 ohms +- 6 ohms
Layout Note:
Crystal Placement
Crystal must be place as
close as
possible to the Chip. Keep
traces
all on one PCB layer.
Note:
Close to VT6311S
I2C
RAEEPROM
4-Wire
4.7K
RA
X
Note:
Close to 1394 CONN. Note:
Close to VT6311S
6-13-54R91-28B
???X7R??
? ? ? X7R? ?
INTEL ? ? 300O~900O
?????100O
0410
0521

Schematic Diagrams
B - 20 MULTI 1/O, ODD, CCD, BT
B.Schematic Diagrams
MULTI 1/O, ODD, CCD, BT
5V 5V_CCD
5VS
3VS_BT
3.3VS
3.3VS
3.3V
3.3VS
5V USBVCC2
USBVCC2
3.3VS
1.5VS
5V
CCD_DET#26
USB_OC#213
IDE_PDD[15:0]12
CCD_EN26
BT_EN21,26
PCIRST#13, 18, 23
IDE_IRQ12
ID E_PDA2 12
IDE_PDA112 IDE_PDA012
IDE_PDI OW#12 IDE_PDDACK# 12
IDE_PDCS1#12 IDE_PDCS3# 12
IDE_PDIORDY12
IDE_PDDREQ 12
IDE_PDIOR# 12
BT_DET#26
LED_SCR OLL# 26
LED_NUM# 26
LED_CAP# 26
3.3V 2,11,13,14,15,17,20,23,28,29,30,31
3.3VS 2,5,8,9,10,11,12,13,14,15,16,17,18,20,21,22,23,24,25,26,27,28,33
5V 15,20,21, 24,28,29,30,31,33
5VS 11,12,14, 15,21,24,25,27
USB_PP513 USB_PN513
USB_PN713 USB_PP713
LED_THROTTLE# 26
SPKOUTR-25 SPKOUTR+25
3G_EN 21,26
AZ_BITCLK12, 24 AZ_RST#12,24
AZ_SDOUT12,24 AZ_SY NC12,24 AZ_SDIN112
CD_DASP#12 HD_LED# 12
1.5VS 3,8,12,13,15,20,28,30
WLAN_CLKREQ# 16,20
USB_PN4 13
USB_PP4 13
PCIE_WAKE# 14,20,23
BUF_PLT_RST# 13,20,23,26
PCIE_TXP3_3G13
PCIE_RXN3_3G13
CLK_PCIE_MINI_3G16CLK_PCIE_MINI_3G#16
PCIE_RXP3_3G13
PCIE_TXN3_3G13
LID_SW# 11,26
WEB0# 26
3G_DET# 26
WEB2# 26
WEB1# 26
M_BTN# 27
USB_PN213 USB_PP213
Z1907
Z1909
Z1908
IDE_PDD[15:0]
IDE_PDD10
IDE_IRQ Z1905
IDE_PDD11IDE_PDD5
IDE_PDD15
IDE_PDD6
CD_RST#
Z1903
IDE_PDDIAG#
IDE_PDD2
IDE_PDD7
IDE_PDD1 IDE_PDD14
IDE_PDD12
IDE_PDD13
CD_CABSEL
Z1902
IDE_PDD4
IDE_PDD9
IDE_PDD8
IDE_PDD0
Z1901
IDE_PDD3
Z1906
BT_EN#
IDE_PDD7
USB_PN6_R
USB_PP6_R
Z1904
IDE_IRQ
IDE_PDDIAG#
J_MFB2
HEADER 10X2
12 34 56 78 910 1112 1314
16
18
20
15
17
19
C322
.1U_16V_04
C667
*.1U_16V_04
R103 10K_04
C240
.1U_16V_04
R81 0_04
C367
.1U_16V_04
Q14
2N7002W
G
DS
C245
.1U_16V_04
C22
10U_10V_08
R182 330K_04
C5
10U_10V_08
R198 0_04
C6
.1U_16V_04
C323 .1U_16V_04
C321
.1U_16V_04
L13
HCB2012KF -500T40
C566
10U_10V_08
C336
.1U_16V_04
R10 560K_04
C363
10U_10V_08
C247 *. 01U_16V_04
J_BT1
87212-06G0(M)
1
2
3
4
5
6
C573
1U_10V_06
R101 *10K_04
C320
10U_10V_08
R199 0_04
R9 470K_04
Q15
2N7002W
G
DS
R178
100K_04
Q13
AO3409
G
DS
J_MFB1
ARC-5F1-233A5-A1900-218
12 34 56 78 910 1112 1314 1516 1718 1920 2122 2324 2526 2728 2930 3132 3334 3536
J_ODD1
CDR-50DP1
12
34
56
78
910
11 12
13 14
15 16
17 18
19 20
21 22
23 24
25 26
27 28
29 30
31 32
33 34
35 36
37 38
39 40
41 42
43 44
45 46
47 48
49 50
C30
10U_10V_08
J_CCD1
85204-05001
1
2
3
4
5
R123 33_04
C231
.1U_16V_04
U1
RT9701-CPL SOT-25
1
2
3
4
5
VOUT
GND
VIN
VIN
VOUT
R181
100K_04
+
C554
100U_6.3V_B2
C319
.1U_16V_04
R118 *5.6K_04
C236
.1U_16V_04
C8
.1U_16V_04
L10 HCB2012KF-500T40
R197 10K_04
ODD
Bluetooth
CCD
48 mil
MULTI I/O CONN
J_CCD1
5
1
50mil
From H8 default HI
PIN GND1~GND2=GND
50 mil 50 mil
61
J_BT1
3.3VS=4A
INTEL? ? ? PLT_RST#,
?M540R?PCIRST#
0410
0412
Port 5
0521
For ESD
06/15
Sheet 19 of 37
MULTI 1/O, ODD,
CCD, BT

Schematic Diagrams
NEW CARD, MINI PCIE, USB B - 21
B.Schematic Diagrams
NEW CARD, MINI PCIE, USB
Sheet 20 of 37
NEW CARD, MINI
PCIE, USB
5V USBVCC01
3.3V
3.3VS
1.5VS
3.3VS
3.3V
NC_3.3V
NC_3.3VS
NC_1.5VS
USBVCC01 USB_VCC01_0
USB_VCC01_1USBVCC01
WLAN3.3VS
1.5VS
3.3V
1.5VS
WLAN3.3VS
3.3V1.5VS3.3VS
3.3V
3.3VS
3.3VS
3.3V
5V
USB_OC#313
SUSB#14,22,26,29
USB_OC#0113
WLAN_DET#26
WLAN_EN 21,26
USB_PN6 13
USB_PP6 13
1.5VS 3,8, 12,13,15,19,28,30
3.3V 2,11,13,14,15,17,19,23,28,29,30,31
3.3VS 2,5, 8,9,10, 11,12,13,14,15,16,17,18,19,21,22,23,24,25,26,27,28,33
5V 15,19,21,24,28,29,30,31,33
PCIE_RXN1_WLAN13 PCIE_RXP1_WLAN13 PCI E_TXN1_WLAN13 PCI E_TXP1_W LAN13
USB_PN013
USB_PP013
USB_PN313
USB_PP313
USB_PN113
USB_PP113
PCIE_WAKE#14, 19, 23
CL_CLK114 CL_DATA114 CL_RST#114
ICH_SMBCLK1 14
ICH_SMBDAT1 14
CLK_PCIE_MINI#16 WLAN _C LKREQ#16,19
CLK_PCI E_MINI16
CLK_PCIE_NEW_CARD#16
NEWCARD_CLKREQ#16
CLK_PCIE_NEW_CARD16
PCIE_TXP2_NEW_CARD13
PCIE_RXP2_NEW_CARD13 PCIE_RXN2_NEW_CARD13
PCIE_TXN2_NEW_CARD13
ICH_SMBCLK114 ICH_SMBDAT114
BUF_PLT_RST#13,19,23,26
WLAN3.3VS 21
USB_PP1_R
USB_PP0_R
USB_PN1_R
USB_PN0_R
BUF _PLT_RST#
PCIE_WAKE#
Z2005
Z2004
NC_CPPE#
BUF_PLT_RST#
NC_PERST#
BUF_PLT_RST#
NC_RST#
Z2001
NC_CPUSB#
UIM_PWR
UIM_DATA
UIM_CLK
UIM_RST
UIM_VPP
PCIE_WAKE#
Z2002
Z2003
Z2006
Z2008
Z2007
3G-POWER
C665
*.1U_16V_04
C666
*.1U_16V_04
R16 0_04
R17 0_04
R18 0_04
R435 10K_04
C531 .1U_16V_04
U16
74LVC1G08GW
1
2
5
4
3
C529 .1U_16V_04
C46
.1U_16V_04
C596
.1U_16V_04
U20
RT9701-CPL
1
2
3
4
5
VOUT
GND
VIN
VIN
VOUT
J_USB2
C10777-104A3-L
1
5
2
3
4
6
V+
GND1
DATA_L
DATA_H
GND
GND2
C527 .1U_16V_04
C228 .1U_16V_04
R300 *10K_04
L4
WCM3216F2S-161T03
1
4
2
3
L29 HCB3216KF-800T30
J_NEW1
130801-1
17
1
10
26
20
23
4
19
18
22
21
25
24
14
15
12
9
13
11
8
7
16
5
6
3
227
28
29
30
CPPE#
GND
+1.5V
GND
GND
GND
CPUSB#
REFCLK+
REFCLK-
PERp0
PERn0
PETp0
PETn0
+3.3V
+3.3V
+3.3VAUX
+1.5V
PERST#
WAKE#
SMB_DATA
SMB_CLK
CLKREQ#
RESERVED
RESERVED
USB_D+
USB_D- GND
GND
GND
GND
R347
560K_04
J_USB1
C10777-104A3-L
1
5
2
3
4
6
V+
GND1
DATA_L
DATA_H
GND
GND2
R305 *100K_04
R346
470K_04
C233 .1U_16V_04
C225 .1U_16V_04
U18
P2231THLFC1
2
3
4
6
5 8
7
9
1
11
14
15
16
17
18
19
20
21
22
23
10
12
13
24 25
SYSR ST#
SHDN#
STBY#
3.3VIN
3.3VIN 3.3VOUT
3.3VOUT
PERST#
NC
GND
CPUSB#
CPPE#
1.5VOUT
1.5VOUT
1.5VIN
1.5VIN
AUXOUT
AUXIN
RCLKEN
OC#
NC
NC
NC
NC GND
C532
.1U_16V_04
C572
10U_10V_08
C525 .1U_16V_04
+
C526
100U_6.3V_B2
C237 .1U_16V_04
C576
.1U_16V_04 C50
10U_10V_08
R14 *0_04
C571
10U_10V_08
C530 .1U_16V_04
L27
WCM3216F2S-161T03
1
4
2
3
R15 *0_04
L33
WCM3216F2S-161T03
1
4
2
3
L28 HCB3216KF-800T30
C564
.1U_16V_04
R306 *100K_04 R450 10K_04
C528 .1U_16V_04
+
C578
100U_6.3V_B2
C220 .1U_16V_04
KEY
J_MINI1
88908-5204
3
5
7
9
11
13
1
15
23
25
21
27
31
33
29
17
19
20
37
39
41
43
45
47
49
51 44
42
18
16
14
2
12
10
8
6
4
22
24
26
28
30
32
34
36
38
40
46
48
50
52
35
BT_DATA
BT_CHCLK
CLKREQ#
GND 0
REFCLK-
REFCLK+
WAKE#
GND 1
PETn0
PETp0
GND 2
GND 3
PERn0
PERp0
GND 4
NC3
NC4
W_DISABLE#
NC6
NC7
NC8
NC9
NC10
NC11
NC12
NC13 LED _WLAN #
NC(LED_WWAN#)
GND6
UIM_VPP
UIM_RESET
3.3V_0
UIM_CLK
UIM_DATA
UIM_PWR
1.5V_0
GND5
PERSET#
3.3VAUX
GND7
1.5V_1
NC(SMB_CLK)
NC(SMB_DATA)
GND8
NC(USB_D-)
NC(USB_D+)
GND9
NC(LED_WPAN#)
1.5V_2
GND10
3.3V_1
GND 11
C51
.1U_16V_04
C26
.1U_16V_04
C47
10U_10V_08
L1
*WCM3216F2S-161T03
1
4
2
3
R429 10K_04
L44
*HCB2012K-500T40_08
1 2
NEW CARD
USB PORT
100 MIL
60 mil
60 mil
MINI CARD
20 mil
40 mil
ENE P2231 pin3,4,14,15,22
has internally pulled high
( 170K ohmS )
40 mil
20 mil
20 mil
20 mil
20 mil
40 mil
6-01-74108-Q61
GND1~4=GND
For Kedron WLAN Device
Port 0
Port 1
Port 3
Port 6
0410
0410
0410
0410
0412
0412
0412
Add GND pin
For ESD
06/15

Schematic Diagrams
B - 22 LED, FAN, PC BEEP, TP, FP
B.Schematic Diagrams
LED, FAN, PC BEEP, TP, FP
Sheet 21 of 37
LED, FAN, PC
BEEP, TP, FP
5VS
3.3VS
5VS_FAN
VDD5 VDD5
5VS
VDD5 5VS5VSVDD5
5VS
5VS_TP
5V
FAN_DC_VOL
FAN_DC_VOL
3.3VS_FP 3.3VS
5VS
WLAN3.3VS
3.3VS
5VS 11,12,14,15,19,24,25,27
5V 15,19,20,24,28,29,30,31,33
VDD5 27,29,30
3.3VS 2,5,8, 9,10,11, 12,13,14, 15,16,17,18,19,20,22,23,24,25,26,27,28,33
CPU_FAN26
CPU_FANSEN26
LED_BAT_FULL# 26LED_BAT_CHG#26
WLAN_EN 20,26LED_PWR# 26 BT_EN19,26LED_ACIN#26
TP_DATA 26
TP_CLK 26
3G_EN 19,26
USB_PN9 13
USB_PP9 13
WLAN_PWR26
WLAN3.3VS 20
Z2115
Z2105 Z2106
FAN_DC_VOL_R
Z2112Z2111
Z2109Z2101 Z2102
Z2114
Z2113
Z2110
C659 1U_16V_06
C254
10U_10V_08
R452
20K_04
C660
.1U_16V_04
R453 100K_04
Q25
2N7002
G
DS
R451
100K_04
Q9
DTC114EUA
C
E
B
Q24
AO3409
G
DS
R58 *0_06
C111
.1U_16V_04
R57 0_06
C661
10U_10V_08
R302 4.7K_04
SG
Y
D19
KPB-3025YSGC
1
3
2
4
C186
1U_10V_06
C523
10U _10V_08
C522
.1U_16V_04
J_FAN1
85205-03001
1
2
3
R51
10K_04
+
-
U15A
GM358
3
21
84
L3
HCB1608KF-121T25
C176
47P_50V_04
Q7
DTC114EUA
C
E
B
J_TP1
85201-04051
1
2
3
4
D28
SCS551V-30
A C
R301
10K_1%_04
R52
10K_04
SG
Y
D22
KPB-3025YSGC
1
3
2
4
C165
47P_50V_04
R303
4.99K_1%_06
J_FP1
85201-04051
1
2
3
4
Q8
DTC114EUA
C
E
B
SG
Y
D18
KPB-3025YSGC
1
3
2
4
+
C524
100U_6.3V_B2
Q20
NDS352AP_NL
G
D S
L24
HCB2012KF-500T40
D29 SCS551V-30
AC
R167
470_06
+
-
U15B
GM358
5
67
D23
KP-2012SGC
AC
R166
470_06
R169
470_06
R170
470_06
R168
470_06
R165
470_06
R171
470_06
FAN CONTROL
CLICK CONN
3
1
J_FAN1
40MIL
BAT LED
WLAN/BT LED
LED
POWER ON LED
13
42
J_TP1
J_FP1
FP CONN
14
41
3G LED
3
42
1
3
42
1
0409
0409
From SB GPIO Pin default HI
Power Plane:Suspend
S3:Defined
WLAN_PWR Signal default HI for WLAN
1.BIOS Setup HI for Intel PCIE WLAN
2.USB WLAN BIOS Setup LOW for
Fn+F10
WLAN POWER
0412
20MIL 20MIL
0518
0518

Schematic Diagrams
ENE MR510, 7 IN 1 B - 23
B.Schematic Diagrams
ENE MR510, 7 IN 1
Sheet 22 of 37
ENE MR510, 7 IN 1
3.3VS
VCC_CARD
VCC_CARD3.3VS
3.3VS VCC _CARD
3.3VS
3.3VS
3.3VS
3.3VS
3.3VS
3.3VS
VCC_CARD
VCC_CARD
VCC_CARD
VCC_CARD
VCC_CARD
PCI_AD[31:0]13,18
3.3VS 2,5,8,9,10,11,12,13,14,15,16,17,18,19,20,21,23, 24,25,26,27,28,33
SUSB# 14,20,26,29
PCI_C/BE#1 13,18
PCI_RST#13 PCI _TRDY# 13,18
PME# 13,18,26
PCI_REQ#013
PCI_DEVSEL# 13,18
PCI_FRAME# 13,18CLK_48M_CARD16
PCI_GNT#013
PCI _SER R# 13
PCI_STOP# 13,18
PCI_PAR 13,18
PCI _C/BE#0 13, 18
PCI_IRDY # 13,18
PCI_C/BE#2 13,18
PCLK_CARD16
PCI _C/BE#313,18
SERIRQ 14, 17,26
PCI_INT#A 13
PCI_INT#B 13
PCI_PERR# 13,18
PCI_AD[31:0]
MS_D0
MSCLK
SDCLK
CARD_PWREN#
MS_D1
MS_D2
MS_D3
xDWP#
MF UNC5
SD_WP
SM_CD#
MS _I N S#
XMD A T4B
SD_CD#
MF UNC2
MF UNC7
MF UNC6
xDSMCE#
xD_BSY#
MS_BS
PCI_AD20
MS_ D 0
PCI_AD5
PCI _AD 29
MS_ D 3
SD_D 1
PCIRST#
MFUNC2
SD_D 0
Z2228
PCI_AD1
MSC L K
CARD_PWREN#
PCI _AD 25
MS_INS#
PCI _AD 31
PCI_AD19
PCI_AD2
PCI_AD0
SD_C MD
MS_ D 2
PCI_AD12
SDC LK
MFUNC7
PCI_AD4
xDWP# MFUNC6
MFUNC1
SD_D 2
xD_BSY#
PCI _AD 28
PCI _AD 30
PCI_AD9
PCI_AD7
PCI_AD14
PCI _AD 24
MS_BS
SM_CD#
MFUNC4
MFUNC5
xDSMCE#
CARD_PWREN#
PCI_AD6
PCM_IDSEL
PCI_AD15
PCIRST#
PCI_AD3
SD_C D#
PCI_AD16
PCI_AD17
MS_ D 1
PCI _AD 27
XMDAT4B
PCI_AD11
PCI _AD 26
PCI_AD18
PCI_AD8
SD_WP
PCI_AD23
SD_D 3
PCI_AD13
PCI_AD10
MS_D1
SD_D3
SD_CLK
SD_D0
SD_D2
MS_D0
SD_CD#
MS_I N S#
SD_CMD
MS_BS
MS_D3
MS_CLK
SD_WP
SD_D1
MS_D2
MS_CLK
SD_CD#
MS _I N S#
MS_C LK
SD_CLK
SD_CLK
MF UNC1
MF UNC4
SD_D2
SD_CMD
SD_D0
SD_D3
SD_D1
PCI_AD22
PCI_AD21
ENEINT
PCM_IDSELPCI_AD 20
PCI_AD 23 R320 100_04
C563
.1U_16V_04
R356 47K_04
R326 47K_04
R378 47K_04
R390 47K_04
R355 47K_04
C600
.1U_16V_04
C565
.1U_16V_04
R349 47K_04
C599
.1U_16V_04
R367 47K_04
C567
.1U_16V_04
R352 47K_04
R370 47K_04
C590
*10U_10V_08
R369 47K_04
C581
.1U_16V_04
R379 47K_04
C539
.1U_16V_04
R366 47K_04
R317 47K_04
R343 47K_04
R325 *100_04
R360 47K_04
J_CARD-REV1
MD R019-C0- 0010(Rev erse)
P2
P21
P3
P4
P5
P6
P7
P8
P9
P10
P11
P12
P13
P14
P15
P16
P17
P18
P19
P20
P1
P23
P22
DAT2_SD
VSS_MS
CD/DAT3_SD
CMD_SD
VSS_SD
VDD_SD
CLK_SD
VSS_SD
DAT0_SD
DAT1_SD
WP_SD
VSS_MS
VCC_MS
SCLK_MS
DAT3_MS
INS_MS
DAT2_MS
SDIO/DAT0_MS
DAT1_MS
BS_MS
CD_SD
GND
GND
R371 47K_04
U21
MR510
1
2
3
4
5
6
7
8
9
10
11
12
13
14
15
16
17
18
19
20
21
22
23
24
25
26
27
28
29
30
31
32
33
34
35
36
37
38
39
40
41
42
43
44
45
46
47
48
49
50
51
52
53
54
55
56
57
58
59
60
61
62
63
64
65
66
67
68
69
70
71
72
73
74
75
76
77
78
79
80
81
82
83
84
85
86
87
88
89
90
91
92
93
94
95
96
97
98
99
100
101
102
103
104
105
106
107
108
109
110
111
112
113
114
115
116
117
118
119
120
121
122
123
124
125
126
127
128
XSDPWR33OZ
NC
GND_SD
SDDAT2SMCLE
SDDAT3SMDAT4
SDCMDSMALE
SDCLKSMWEOZ
SDDAT0SMDAT7
SDDAT1SMDAT0
VCC_SD
NC
NC
NC
NC
NC
PCIREQOZ
PCIGNTIZ
PCIAD31
PCIAD30
PCIAD29
VSS
PCIAD28
PCIAD27
PCIAD26
PCIAD25
PCIAD24
PCICBE3Z
PCIIDSELI
VCC
NC
NC
NC
PCIAD23
PCIAD22
PCIAD21
PCIAD20
PCIRSTIZ
PCICLKI
PCIAD19
PCIAD18
SDCLKI
VCC
VSS
NC
NC
PCIAD17
PCIAD16
PCICBE2Z
PCIFRAMEZ
NC
NC
VCC
PCIIRDYZ
PCITRDYZ
PCIDEVSELZ
PCISTOPZ
PCIPERRZ
PCISERROZ
PCIPAR
PCICBE1Z
VSS
NC
NC
NC
PCIAD15
PCIAD14
PCIAD13
PCIAD12
VCC
PCIAD11
PCIAD10
PCIAD9
PCIAD8
PCICBE0Z
NC
NC
NC
NC
NC
VSS
VCC
PCIAD7
PCIAD6
PCIAD5
PCIAD4
PCIAD3
PCIAD2
PCIAD1
SMCDIZ
MSI N S I Z
PCIAD0
VSS
RIOUTZ_PMEOZ
MF U NC 0
MS_SMPWROZ
MSBSOSMDAT1
VSS
XMDAT7BSMCEOZ
XMDAT4B
XMFUNC1B
VCC
XMFUNC2B
XMFUNC3B
XGRSTIZ
XMFUNC4B
XMFUNC5B
XMFUNC6B
XSUSPEND IZ
GND_SD
XMFUNC7B
XMDAT6BSMBSYIZ
XMDAT5BSMWPOZ
VCC_SD
XMSDAT 1BSM DAT6B
XMSDAT 0BSM DAT2B
XMSDAT 2BSM DAT5B
XMSDAT 3BSM DAT3B
XMSCLKOSMREOZ
VSS
VCC
XSDWPISMWPDI Z
XSDCDIZ
NC
NC
XPMPWR_VCC
XPMPWR_O
XPMPWR_ENIZ
NC
C589
.1U_16V_04
C556
*.1U_16V_04
Q21
AO3409
G
DS
C595
*10P_50V_04
C592
10P_50V_04
R359 22_04
R368 47K_04
C550
.1U_16V_04
R361 22_04
R351 47K_04
R383 0_04
C580
.1U_16V_04
C664
10U_10V_08
C597
*.1U_16V_04
R336 47K_04
R309
100K_04
R389 47K_04
C540
.1U_16V_04
R353 47K_04
R391 *0_04
R313
100K_04
R357 *0_04
R354 47K_04
R340 47K_04
R362 47K_04
Card Reader Power
CLOSE TO CHIPCLOSE TO CHIP
Near Cardreader CONN
30 mil30 mil
INTEL ? ? 300O~900O
?????100O
0521
0521 0521
0521

Schematic Diagrams
B - 24 PCI-E LAN RTL8111B
B.Schematic Diagrams
PCI-E LAN RTL8111B
Sheet 23 of 37
PCI-E LAN
RTL8111B
3.3V LAN_VDD3 LANVDD15
LAN_VDD3
LAN_AVDD3
3.3V
LAN_AVDD18
LAN_EVDD18
3.3V LANVDD15
3.3V LANVDD18
3.3VS
LANVDD18
LANVDD18
LANVDD18
3.3V
3.3V2,11,13,14,15,17,19,20,28,29,30,31 3.3VS2,5,8,9, 10,11,12,13, 14, 15,16,17,18, 19,20,21,22, 24,25,26,27, 28,33
PCI E_RXP4_GLAN13
PCIE_WAKE#14,19,20
PCIE_RXN4_GLAN13
CLK_PCIE_GLAN16 CLK_PCIE_GLAN#16
PCI E_TXN4_GLAN13
PCIRST#13,18,19
BUF_PLT_RST#13,19,20,26
PCIE_TXP4_GLAN13
CTRL18
Z2332
Z2301
Z2318
PCIE_RXP2_GLAN_C
CTRL15
EECS
CTRL18
PCIE_RXN2_GLAN_C
MA0/EEDO
CTRL15
Z2302
Z2303
MA1/EEDI
MA2/EESK
RSTB
LMX1-
LMX3-
MDIO1-
MDIO2+
MDIO1+
MDIO3+
MDIO0-
MDIO3-
Z2328
Z2331
Z2330
MDIO0+
MDIO2- LMX4+
LMX1+
LMX3+
LMX2-
LMX4-
LMX2+
LMX1-
LMX3-
Z2304 V_DAC
Z2329
LMX1+
LMX2+
LMX2-
LMX3+
LMX4+
LMX4-
C63
.1U_16V_04
L16
HCB2012KF-500T40
1 2
C74
.1U_16V_04
R242 0_04
C413 .1U_16V_04
C60
10U_10V_08
C332
.01U _50V_04
X2
HSX531S_25MHz
12
34
C333
.01U _50V_04
RTL8111B
PCI-E LAN
U11
RTL8111B-GR
18
19
20
21
22
23
24
25
26
27
28
29
30
31
32
1
2
3
4
5
6
7
8
9
10
11
12
13
14
15
16
48
47
46
45
44
4342 41
40
39
38
37
36
35
34
33
64 63
62
61
60
59
58
53
52
51
50
49
17
54
55
56
57
NC
LANWAKEB
PERSTB
VDD15
EVDD18
HSIP
HSIN
EGND
REFCLK_P
REFCLK_N
EVDD18
HSOP
HSON
EGND
VDD15
VCTRL18
AVDD33
MDIP0
MDI N0
AVDD18
MDIP1
MDI N1
AVDD18
MDIP2
MDI N2
AVDD18
MDIP3
MDI N3
AVDD18
VDD15
VDD33
EESK
EEDI
VDD33
EEDO
EECS
VDD15NC VDD1
NC
NC
VDD15
VDD33
ISOLATEB
NC
NC
VDD15
RSET VCTRL15
GVDD
CKTAL2
CKTAL1
AVDD33
VDD15
VDD33
VDD15
NC
NC
VDD15
NC
LED3
LED2
LED1
LED0
C335
.01U_50V_04
C10091-108A4
RJ_45
8
7
6
5
4
3
2
1GND1
GND2
DD-
DD+
DB-
DC-
DC+
DB+
DA-
DA+ shield
shield
R191
*0_04
C405
.1U_16V_04
C404
10U_10V_08
C334
.01U_50V_04
C66
.1U_16V_04
C407
.1U_16V_04
C409
22P_50V_04
L15
HCB2012KF-500T40
12
C62
10U_10V_08
R188 75_04
SH1 SHORT
21
+
C69
100U_4V_B
C75
.01U_50V_04
U12
AT93C 465666
1
2
3
4
7
6
5
8
CS
SK
DI
DO
NC
ORG
GND
VCC
C57
10U_10V_08
C420 .1U_10V_X7R_04
C398 .1U_16V_04
R247 3. 6K_06
C421 .1U_10V_X7R_04
C337
1000p_2KV_12
Q2
2SB1188*
B
E C
L14
HC B2012KF -500T40
1 2
R189 75_04
R190 75_04
C53
.1U_16V_04
C72
.1U_16V_04
R249 15K_04
C406
.1U_16V_04
C67
.1U_16V_04
C78
.1U_16V_04
C674
*.1U_16V_04
C410
10U_10V_08
C675
*.1U_16V_04
C56
10U_10V_08
C61
10U_10V_08
R192 75_04
R237 2.49K_1%_04
C71
.1U_16V_04
C81
10U_10V_08
R250 1K_04
L11
GS5019PLF
1
2
3
4
5
6
7
8
9
10
11
12 13
14
15
16
17
18
19
20
21
22
23
24
TCT1
TD1 +
TD1 -
TCT2
TD2 +
TD2 -
TCT3
TD3 +
TD3 -
TCT4
TD4 +
TD4 - MX4-
MX4+
MCT4
MX3-
MX3+
MCT3
MX2-
MX2+
MCT2
MX1-
MX1+
MCT1
L2
HCB2012KF-500T40
12
C408
22P_50V_04
C399 1U_6.3V_04
R241 *0_04
C397
.1U_16V_04
R25 10K_04
C76
.1U_16V_04
C415
.1U_16V_04
C70
.1U_16V_04
C73
.01U_50V_04
+
C52
100U_4V_B
Q3
2SB1182*
B
E C
C65
.1U_16V_04
C416
.1U_16V_04
60 mil
40 mil
40 mil
60 mil
40 mil
40 mil
40 mil
40 mil
0413
0522
0620

Schematic Diagrams
AUDIO CODEC ALC883 B - 25
B.Schematic Diagrams
AUDIO CODEC ALC883
Sheet 24 of 37
AUDIO CODEC
ALC883
AUDGAUDG
3.3VS
5VS_AUD
AUDG
AUDG
3.3VS_AUD
AUD G
5VS_AUD
AUDG
AUDG
AUDG
5V
AUDG
5VS
5V 15,19,20,21,28,29,30,31,33
5VS 11,12,14,15,19,21,25,27
FRONT-L 25
AZ_SDOUT12,19
AZ_RST#12,19
AZ_SDIN012 AZ_BITCLK12,19
AZ_SYNC12,19
FRONT-R 25
L_HP_OUT_A 25
R_HP_OUT_A 25
EAPD_MODE25
HEADPHONE-L25
ICH_SPKR14
KBC_BEEP26 3.3VS 2,5,8,9,10,11,12,13,14,15,16,17,18,19,20,21,22,23,25,26,27,28,33
HEADPHONE-R25
HP_PLUG25
INT_MIC
MI C 2- VR EFO
MIC1- L
MIC_SEN SE
Z2431
SPDIFO
Z2425
Z2430
Z2426
Z2428
Z2424
Z2432
Z2440
MIC1- R
Z2427
Z2429
HP_SENSE
MIC1- R
MIC1-VREFO-L MIC1-VREFO-R
MIC1- L
Z2403
Z2409
Z2408
Z2416
MIC1-L
MIC1- VR EFO- L
Z2401
Z2404
Z2405
Z2413
Z2409
HP_SEN SE
Z2422
Z2419
MIC1- VR EFO- R
Z2411
Z2418
Z2406
AZ_SY N C_R
Z2420
Z2410
Z2410
Z2402
Z2411
Z2414
MIC1-R
Z2421
Z2415
INT_MIC
BEEP
Z2417
Z2407
JD_SENSE
AZ_SDOUT_R
Z2423
SPDIFO
MIC2- VR EFO
AZ_R ST#_R
AZ_SDIN0_R
MIC_SEN SE
AZ_BITCLK_R
Z2408
Z2412
BEEP
Z2433
C630
1000P_50V_04
C633
680P_50V_04
C284
.1U_16V_04
R60
2.2K_04
C635
680P_50V_04
L42 FCM1608K-121T06
C304
680P_50V_04
R131 20K_1%_04
D36 *SCS551V-30
AC
L43 FCM1608K-121T06
R
L
J_SPDIF1
C12103-10609-L
2
6
5
3
1
4
C631
.01U_16V_04
L41 FCM1608K-121T06
C634
680P_50V_04
R431
1K_1%_04
R373 33_04
DIGITAL
ANALOG
U24
ALC883
1
2
3
4
5
6
7
8
9
10
11
12
13
14
15
16
17
18
19
20
21
22
23
24
26
27
28
29
30
31
32
33
34
35
36
37
39
40
41
42
43
44
45
46
47
48
38
25
DVDD1
GPIO0
GPIO1
DVSS1
SDATA-OUT
BIT-CLK
DVSS2
SDATA-IN
DVDD2
SYNC
RESET#
PCBEEP
Sense A(JD1)
LINE2-L
LINE2-R
MIC2-L
MIC2-R
CD-L
CD-GND
CD-R
MIC1-L
MIC1-R
LINE1-L
LINE1-R
AVSS1
VREF
MIC1-VREF O-L
LINE1-VREFO-L
MIC2-VR E F O
LINE2-VREFO
MI C 1- VR EFO -R
DCVOL
Sense B(JD2)
FRONT-OUT-L
FRO N T- OU T- R
LINE1-VREFO-R
SURR-OUT-L
JDREF
SURR-OUT-R
AVSS2
CEN-OUT
LFE-OUT
SIDESURR-OUT-L
SIDESURR-OUT-R
SPDIFI/EAPD
SPDIFO
AVDD2
AVDD1
R381 10K_04
C621
.1U_16V_04
L32 HCB1608KF-121T25
R372 1K_04
C619
10U_10V_08
C611 4. 7U_6.3V_06
C644
1U_10V_06
C612 .1U _16V_04
C626
10U_10V_08
C613 .1U _16V_04
C608 1U_10V_06
C610 .1U _16V_04
R377 33_04
R
L
J_MIC1
C12103-D0609- L
2
6
5
3
1
4
C593
1U_10V_06
R407
220_04
C287 1U_10V_06
R405 10K_04
R374 33_04
C594
1U_10V_06
R430
1K_1%_04
L45 FCM1608K-102T06
L30 FCM2012VF-121T08
C624
680P_50V_04
R403
2.2K_04
C577
.1U_16V_04
C283 1U_10V_06
U27
*G924
1
23
4 5
SHDN#
GNDBYP
OUT VIN
C263
.1U_16V_04
R392 20K_1%_04
R375 22_04
C627 10U_10V_08
C583
10U_10V_08
C642
*.1U_16V_04
C586 100P_50V_04
C582 22P_50V_04
C614 .1U _16V_04
R376 33_04
C262
.1U_16V_04
C616 4. 7U_6.3V_06
C195
680P_50V_04
C636
680P_50V_04
L39 HCB1608KF-121T25
C603 1U_10V_06
J_INTMIC1
88266-02001
PCB Footprint = 88266-2L
2
1
R393 39.2K_1%_04
R404
2.2K_04
C591 1U_10V_06
R
L
J_HP1
C12103-60609-L
2
6
5
3
1
4
L40
FCM1608K-121T06
1
J_INTMIC1
2
4
6
3
HEADPHONE
PINK
MIC IN
GREEN
BLACK
SPDIF OUT
5
2
1
Layout Note:
Layout Note:
Codec pin 1 ~ pin 11 and pin 47 and pin 48
are Digital signals.
The others are Analog signals.
Layout Note:
Very close to Audio Codec
PC BEEP
Very close to Audio Codec
0522
0522

Schematic Diagrams
B - 26 AUDIO AMP2056
B.Schematic Diagrams
AUDIO AMP2056
Sheet 25 of 37
AUDIO AMP2056
APUDG
APUDG
APUDG
5VS_AMP
APUDG
5VS_AMP
5VS
3.3VS
APUDG
5VS_AMP
AUDG
5VS
APUDG
5VS
3.3VS
APUDG
R_HP_OUT_A24
EAPD_MODE24
5V15,19,20,21,24,28, 29,30,31,33 3.3VS2,5, 8,9,10,11,12,13,14,15, 16,17,18,19,20,21,22, 23,24,26,27,28,33
5VS11,12,14,15,19,21,24,27
SPKOUTR+ 19
L_HP_OUT_A24
KBC_MUTE#26
HP_PLUG24
HEADPHONE-R 24
SB_MUTE#14
SPKOUTR- 19
HEADPHONE-L 24
FRONT-L24
FRONT-R24
SPKOUTR-
SPKOUTL-
SPKOUTL-_R
Z2508
OPMU TEAPM#
SPKOUTL+
SPKOUTR+
Z2512
Z2511
Z2507
MUTEAPM#
Z2504
Z2506
Z2505
Z2509
Z2518
Z2515
R_HP_OUT_C
Z2513
Z2514
Z2516
L_OUT-_C
Z2520
R_OUT+_C
L_OUT+_C
Z2517
L_HP_OUT_C
Z2510
R_OUT-_C
Z2519
Z2501
Z2503
Z2502
SPKOUTL+_RSPKOUTL+
SPKOUTL-
C266
.1U_10V_04
L46
FCM1608K-121T06
12
L47
FCM1608K-121T06
12
L6
FCM1608K-121T06
1 2
C295 1U_10V_06
C588
.1U_16V_04
U23
74AHC1G08GW
1
2
5
4
3
R135 *10K_04
L38 FCM1608K-121T0612
C271
.1U_16V_04
L37 FCM1608K-121T0612
L36 FCM1608K-121T0612
C13
180P_50V_04
R133 *10K_04
R136 0_04
Q4
2N7002W
G
DS
C598 .1U_10V_X7R_04
R149 0_06
C288
.1U_16V_04
D34 *SCS355V
AC
J_SPK1
88266-02001_R
PCB Footprint = 88266-02R
2
1
L7 FCM1608K-121T0612
R137 0_04
R130 39K_04
R398
100K_04
C308
.1U_16V_04
R384
10K_04
C12
180P_50V_04
C297 4. 7u_6.3V_06
D35 SCS355V
AC
R147 0_04
C270
1U_10V_06
C585
10U_10V_08
L35 FCM1608K-121T0612
R132 39K_04
C301
.1U_16V_04
C623
1U_10V_06
C606
.1U_10V_X7R_04
C607 .1U_16V_04
R134 4.7K_04
R129
100K_04
C294
1U_10V_06
R125
100K_04
C587
.1U_10V_X7R_04
L8 FCM1608K-121T0612
R406 4.7K_04
C291
1U_10V_06
R145 *10K_04
APA2056
U25
APA2056A
6
4
19
11
26
13
17
18
15
9
27
25
8
21
22
3
12
14
16
24
5
28
1
20
10
2
7
23
29
L_IN_HP
R_IN_HP
HPVDD
CPVDD
SD#
CPGND
R_HP_OUT
L_HP_OUT
CPVSS
L_OUT-
AMP_EN#
BYPASS
L_OUT+
R_OUT-
R_OUT+
R_IN_AMP
CP+
CP-
HPVSS
HP_EN
L_IN_AMP
BEEP
VDD
PVDD
PVDD
GND
PGND
PGND
GND
C625
1U_10V_06
C277
.1U_16V_04
R399
10K_04
R138 *10K_04
C584
10U_10V_08
L31 HCB2012KF-500T40
1 2
C286
.1U_16V_04
C302 1U_10V_06
C296 4. 7u_6.3V_06
C282
.1U_16V_04
J_SPK1
1
Low mute!
C near CP+ and CP-
2
40mils
FOR EMI
0403
0409
0412
0413

Schematic Diagrams
KBC-ITE IT8512E B - 27
B.Schematic Diagrams
KBC-ITE IT8512E
Sheet 26 of 37
KBC-ITE IT8512E
KBC_AGND
KBC_AGND
KBC_AVDD
VDD3
VDD3
VDD3
VDD3
VDD3
VDD3
3.3VS
VDD3 VDD3
VDD3
VDD3
VDD3
3.3V 2,11,13,14,15, 17,19,20,23,28,29,30,31
VDD3 2,12,27,29,32
3.3VS 2,5,8,9,10,11,12,13,14,15,16,17,18,19,20,21,22,23,24,25,27,28,33
BAT_VOLT32
CHG_CUR32
BAT_DET32
CPU_FAN21
LPC_AD312,17 LPC_AD212,17 LPC_AD112,17 LPC_AD012,17
BUF_PLT_RST#13,19,20,23 SERIRQ14,17,22
LPC_FRAME#12,17 PCLK_KBC16
KBC_MUTE#25
SMD_BAT32 SMC_BAT32
LED_CAP#19
LED_SCROLL#19 KBC_BEEP24
LED _NUM#19
TP_ C LK21 TP_DATA21
LED_BAT_CHG#21 LED_BAT_FULL#21 LED_PWR#21
LED_ACIN#21 AC_IN#32
PWR_SW#27
WEB0#19 WEB1#19
LID_SW#11,19
WEB2#19
THERM_R ST#2
THERM_ALERT#2
PME# 13,18,22
CHG_EN 32
SUSB# 14,20,22,29
SUSC# 14
SWI# 14
WLAN_EN 20,21
BT_EN 19,21
VCORE_ON 33
KBC_RST# 12
PWR_BTN# 14
RSMRST# 14
CPU_FANSEN 21
SCI# 14
SMI# 14
BKL_EN 11
WLAN_DET# 20
BT_DET# 19
DD_ON 27,29
CCD_EN 19CCD_DET#19 3G_DET#19
TOTAL_CUR32
BRIGHTNESS11
3G_EN 19,21
SMD_CPU_THERM2SMC_CPU_THERM2
LED_THROTTLE#19
PM_PWROK 11,14,33
GA2012
WLAN_PWR21
TOTAL_CUR_R
CHG_CUR_R
BAT_VOLT
CHG_CUR
BAT_VOLT_R
TO TA L_ C U R
PCLK_KBC
KBC_FLASH
Z2612
80CLK3IN1
UART_TXD UART_RXD
80DET#
WDT_EN
Z2609
Z2608 KBC_WRESET#
3IN1
WD_DI SABLE
KBC_SPI_CE#
KBC_SPI_SI_R
KBC_SPI_SCLK
KBC_SPI_SO_R
KBC_SPI_CE#_R
KBC_SPI_SO
KBC_SPI_SCLK_R
KBC_SPI_SI
KBC_SPI_SCLK_R
KBC_SPI_SI_R
KBC_SPI_CE#_R
KBC_SPI_SO_R
KBC_FLASH
Z2612
CPU_FAN_R
UART_TXD
UART_RXD
PCLK_KBC KB-SI3
KB-SI2
KB-SO5
KB-SI1
KB-SO3
KB-SO4
KB-SO11
KB-SI6
KB-SI4
KB-SO8
KB-SO7
KB-SO6
KB-SO14
KB-SO2
KB-SO15
KB-SI0
KB-SI5
KB-SO12
KB-SO1
KB-SO10
KB-SO0
KB-SI7
KB-SO9
KB-SO13
LCD_BRIGHTNESS
KBC_SPI_SCLK
KBC_SPI_CE#
KBC_SPI_SI
KBC_SPI_SO
KBC_WRESET#
SYS_FAN_R
CPU_FAN_R
TOTAL_CUR_R
BAT_DET
BAT_VOLT_R
CHG_CUR_R
SMD_VGA_THERM
SMD_BAT
SMD_CPU_THERM
SMC_BAT
SMC_CPU_THERM
SMC_VGA_THERM
LCD_BRIGHTNESS
WDT_EN
80CLK
3IN1
80DET#
WDT_EN
CCD_DET#
MODEL_ID
3G_DET#
TO TAL _C U R
CCD_DET#
3G_DET#
SRS_EN
WD_DISABLE
MOD E L_I D
BAT_VOLT
SMD_BAT
CHG_CUR
H8_GA20
H8_GA20
SMC_BAT
BAT_DET
R436 10K_04
U19
AT3510IGV-2.93-C-C-T1
3
5
2
1
4
MR#
VCC
GND
RESET#
WDI
R329 *100_04
C552
.1U_16V_04
R78 120K_04
C559 1U_10V_06
D12
BAV99 A
C
AC
NC1 NC_04
R298 15_1%_04
R304 4.7K_04
R332
100K_04
R339 10K_04
D32
BAV99 A
C
AC
C219
.1U_16V_04
R316 10K_04
U17
SST25VF080B
1
2
3
4
5
6
7
8
CE#
SO
WP#
VSS
SI
SCK
HOLD#
VDD
D30
BAV99 A
C
AC
R314 10K_04
R105 *10M_04
R319 10K_04
D31
BAV99 A
C
AC
C555 1U_10V_06
X5 3 2. 768KH z
14
3 2
C256
15P_50V_04
C223 .1U_16V_04
Q22
2N7002W
G
DS
R307 47_04
C260
.1U_16V_04
J_H8DBG1
SPUFZ-10S3-VB-0-B
12 34 56 78 910
R321 100_04
R299 15_1%_04
C232
*10P_50V_04
C222
.1U_16V_04
C521 *33P_50V_04
R324 *100_04
J_WD1
*88266-02001_R
2
1
C561 1U_10V_06
C257
15P_50V_04
D13
BAV99 A
C
AC
C520 *33P_50V_04
R433 4.7K_04
R308 47_04
C241
.1U_16V_04
R88 *10_04
R322 *10K_04
C536 *33P_50V_04
R297 1K_04
R434 4.7K_04
R49
100K_04
R328 10K_04
L5
HCB1608KF-121T25
C221
.1U_16V_04
C226
.1U_16V_04
C537 *33P_50V_04
J_SPI 1
*SPUFZ-10S3-VB-0-B_N
12 34 56 78 910
D33
BAV99 A
C
AC
C551
10U_10V_08
C519
.1U_16V_04
C229 .1U_16V_04
R331
10K_04
R82 120K_04
J_KB1
85202-24051
24
23
22
14
12
11
21
8
20
19
6
5
18
4
17
10
9
7
3
2
1
16
15
13
C568
1U_10V_06
K/B MATRIX
FLASH
LPC
SMBUS
PS/2
PWM
UART
DAC
CLOCK
IT8512E
CIR
ADC
WAKE UP
PWM/COUNTER
LPC/WAKE UP
EXT GPIO
GP INTERRUPT
WAKE UP
GPIO
U3
IT8512E
14
13
10
9
8
7
6
17
5
15
23
126
4
58
59
60
61
62
63
64
65
36
37
38
39
40
41
42
43
44
45
46
51
52
53
54
55
11
26
50
92
114
127
121
3
74
85
86
87
120
124
22
35
125
18
21
112
109
108
123
88
89
90 47
48
24
25
28
29
30
31
32
34
66
67
68
69
70
71
72
73
1
12
27
49
122
113
75
2
128
79
78
77
76
83
84
82
33
20
91
81
80
16
119
56
57
93
94
95
96
97
98
99
107
110
111
115
116
117
118
100
101
102
103
104
105
106
19
WRST#
LPCCLK
LAD0
LAD1
LAD2
LAD3
LFRAME#
( PD )LPCPD#/WUI6/GPE6
SERIRQ
ECSMI#/GPD4( PU )
ECSCI#/GPD3( PU )
GA20/GPB5
KBRST#/GPB6( PU )
KSI0/STB#
KSI1/AFD#
KSI2/INIT#
KSI3/SLIN#
KSI4
KSI5
KSI6
KSI7
KSO0/PD0
KSO1/PD1
KSO2/PD2
KSO3/PD3
KSO4/PD4
KSO5/PD5
KSO6/PD6
KSO7/PD7
KSO8/ACK#
KSO9/BUSY
KSO10/PE
KSO11/ERR#
KSO12/SLCT
KSO13
KSO14
KSO15
VCC
VSTBY
VSTBY
VSTBY
VSTBY
VSTBY
VSTBY
VBAT
AVCC
PS2CLK0/GPF0( PU )
PS2DAT0/GPF1( PU )
PS2CLK1/GPF2( PU )
( PD )TMRI0/WUI2/GPC4
( PD )TMRI1/WUI3/GPC6
LPCRST#/WUI4/GPD2( PU )
( PD )WUI5/GPE5
PWRSW/GPE4( PU )
RI1#/WUI0/GPD0( PU )
RI2#/WUI1/GPD1( PU )
( PD )RING#/PWRFAIL#/LPCRST#/GPB7
TXD /GPB1( PU )
RXD/GPB0( PU )
( PD )CTX/GPB2
PS2DAT1/GPF3( PU )
PS2CLK2/GPF4( PU )
PS2DAT2/GPF5( PU ) ( PD )TACH0/ GPD6
( PD )TACH1/GPD7
PWM0/GPA0( PU )
PWM1/GPA1( PU )
PWM2/GPA2( PU )
PWM3/GPA3( PU )
PWM4/GPA4( PU )
PWM5/GPA5( PU )
PWM6/GPA6( PU )
PWM7/GPA7( PU )
ADC0/GPI0
ADC1/GPI1
ADC2/GPI2
ADC3/GPI3
ADC4/GPI4
ADC5/GPI5
ADC6/GPI6
ADC7/GPI7
VSS
VSS
VSS
VSS
VSS
VSS
AVSS
CK32KE
CK32K
DAC3/GPJ3
DAC2/GPJ2
DAC1/GPJ1
DAC0/GPJ0
( PD )EGCS#/GPE2
( PD )EGCLK/GPE3
( PD )EGAD/GPE1
GINT/GPD5( PU )
L80LLAT/GPE7( PU )
VSS
DAC5/GPJ5
DAC4/GPJ4
PWUREQ#/GPC7( PU )
( PD )CRX/GPC0
( PD )KSO16/GPC3
( PD )KSO17/GPC5
( PD )ID0/GPH0
( PD )ID1/GPH1
( PD )ID2/GPH2
( PD )ID3/GPH3
( PD )ID4/GPH4
( PD )ID5/GPH5
( PD )ID6/GPH6
( PD )ID7/GPG1
SMCLK0/GPB3
SMDAT0/GPB4
SMCLK1/GPC1
SMDAT1/GPC2
SMCLK2/GPF6( PU )
SMDAT2/GPF7( PU )
FLFRAME#/GPG2
FLAD0/SCE#
FLAD1/SI
FLAD2/SO
FLAD3/GPG6
FLCLK/SCK
( PD )FLRST#/WUI 7/TM/GPG0
( PD )L80HLAT/GPE0
C662
.1U_16V_04
R432 10K_04
D37
SCS751V-40
A C
???
J_H8DBG1
8Mbit
KBC_SPI_*_R = 0.1"~0.5"
J_SPI1 PIN ? ? LV220 JSPIDBG
1
9
2
J_SPI1
10
2
9
1
10
J_KB1
124
VER. MODEL_ID
3.3VV1.0
RX
VOLTAGE
M720R
HIGH
LOW ACTIVE
04030409
0409
0413

Schematic Diagrams
B - 28 3VS, 5VS
B.Schematic Diagrams
3VS, 5VS
VIN
VIN1VA
VDD3
3.3VS
VDD3
5VS
5VSVDD5
SYS3V VDD5
SYS15V
VIN
VIN129
1.05VS2,3,4,5,7,8,12,15,30
5VS11,12,14,15,19,21,24,25 3.3VS2,5,8,9,10,11,12,13,14,15,16,17,18,19,20,21,22,23,24,25,26,28,33
1.5VS3,8,12,13,15,19,20,28,30
VIN11,28,29,30,31,32,33
VDD32,12,26,29,32 VDD521,29,30
VA32
PWR_SW#26
M_BTN#19
DD_ON 26,29
SYS15V11,29
SUSBL29,30,31
EN_15VS
PWR_SW#
DD_ON
DIS_5VS_3VS
DIS_5VS_3VS
PR116
47K_04
PC196 .1U_10V_04
PC124
.1U_10V_04
PC136 2200p_50V_04
PC138
.1U_10V_04
PC125 .01U_50V_04
R295
330K_04
R296
330K_04
PQ56
DTA114EUA
CE
B
PR182 10K_04
PC251
.1U_50V_06
PC261 .1U_16V_04
PQ43
2N7002W
G
S D
PR142
10_08
PQ19
2SB1198KR/T146
B
E C
PR143
10_08
PC120 .01U_50V_04
PC129 .01U_50V_04
PQ29
2N7002W
G
DS
PC126 .01U_50V_04
PQ44
2N7002W
G
S D
PR113
100K_04
PR108 10K_04
PR110 10K_04
PQ20
2N7002W
G
DS
PC123 .01U_50V_04
PR115
0_04
PC135 10U_10V_08
+
PC137 100u_6.3V_B2
PC116 .1U_10V_04
PC134
.1U_50V_06
PC139
*.1u_10V_04
PC192 10U_10V_08
PC122 .01U_50V_04
PD8 SCS355V
A C
PQ28
2N7002W
G
DS
PQ22
2N7002W
G
DS
PC119 .01U_50V_04
PD6 SCS355V
A C
PC121
3900P_50V_04
PD7 SCS751V-40
AC
PR114
100K_04
PR117
100K_04
PQ24
SI4800BDY
4
6 2
5
7 3
1
8
PQ27
2N7002W
G
DS
PC127 .01U_50V_04
PC130 .01U_50V_04
PQ26
SI4800BDY
4
6 2
5
7 3
1
8
PC131 .01U_50V_04
PC195
.1U_10V_04
PC132 .01U_50V_04
PR119
10K_04
PJ12
40mil
12
PR111
100K_04
PQ21
2N7002W
G
DS
PR118
100K_04
To KBC
From KBC
FROM MULTI I/O BOARD
Power Plane
Power Plane
0403
0403
0403
0403
0403
0409
0409
0522
0522
Sheet 27 of 37
3VS, 5VS

Schematic Diagrams
POWER GPU/1.25VS B - 29
B.Schematic Diagrams
POWER GPU/1.25VS
Sheet 28 of 37
POWER GPU/
1.25VS
5V
3.3VS
VGFX_CORE
GPU
1.25VS
VIN
3.3V
5V
GPU
3.3VS
5V
1.5VS
5V
VIN
1.25VS5,8,15
5V15,19,20,21,24,29,30,31,33 VIN11,27,29,30,31,32,33
VGFX_CORE7
GPUVCCSENSE 7
GPUVSSSENSE 7
DFGT_VID_35DFGT_VID_25DFGT_VID_15DFGT_VID_05
SUSBL#30,31
1.25VS_PWRGD14
3.3V2,11,13,14, 15,17,19,20,23,29,30,31
3.3VS2,5,8,9,10,11,12,13,14, 15,16,17,18,19,20,21,22,23,24,25,26,27,33
DFGT_VR_EN 5
1.5VS3,8,12,13,15,19,20,30
RAMPRAMP
GCLSET
E_OUT
GHYS
GVREF
VGAPWR_EN
GVREF
GSS
DRN DRN
VGAPWR_EN
1.25VBD
EN1.25VS
1.25VF B
PR102
100K_04
PR75
18.2K_1%_06
PC163
.1U_50V_06
PQ13
2N7002W
G
DS
PC97 .01U_50V_04
PR98
130K_1%_04
PC69
33n_X7R_06
PC115 560p_X7R_04
+
PC186 220u_4V_D
PC83
.01U_50V_04
PR92
5.1K_1%_06
PC76
.1U_50V_06
PR82
0_04
PR78 10K 1%_04
PC88 68p_50V_04
PR85 47K_04
PR101
120K_1%_04
PC113 1000p_50V_04
PC89
1000p_50V_04
PC180
10U_25V_12
PC90
1000p_50V_04
PR87
100_1%_04
PJ14
OPEN_8A
1 2
PC176 .1U_10V_04
PR95
22K_04
PC183
.1U_50V_06
PU5
SC472B
1
2
3
4
5
7
8
11
12
13
14
15
16
17
18
19
20
21
22
23
24
10
9
25
6
VID4
VID3
VID2
VID1
VID0
CLSET
VREF
FB-
SS
FB+
CS-
CS+
RAMP
EN
PGD
PMON
V5
BG
DRN
TG
BST
ERROUT
AGND
GND
HYS
PC92
100P_50V_04
PC164
.1U_50V_06
PR72
16.2K_1%_06
PC81
*1U_25V_08
PC111 *100p_50V_04
PC114 100P_50V_04
PR91
100K_04
PQ39 IRF7413ZPBF
4
62 5
73
1
8
PR84 10K_04
PR79
17.8K 1%_06
PQ14
2N7002W
G
DS
PC72
10U_10V_08
PC63
1U_6.3V_04
PC95 .01U_50V_04
PC84
.1U_16V_04
PC108.01U _50V_X7R_04
PR80
0_04
PJ4
40mil
12
PC62
1U_10V_06
PD5
FM0540-N
AC
PC112 100P_50V_04
+
PC181 220u_4V_D
PJ5
20mil
12
PR99 0_06
PR66 10K_04
PR83
10K_04
PC94 .01U_50V_04
PU4
APL5913
1
6
3
5
4
2
7
8
9
GND
VCNTL
VOUT
VIN
VOUT
VFB
POK
EN
VIN
PR94 10_04
PQ40 IRF7832ZTRPBF
4
62 5
73
1
8
PL5
1uH _7*7*3.5
12
PR86
22K_04
PR74
33K_1%_06
PC110 100P_50V_04
PR103
8.2K_1%_04
PR81
10K_04
PC178
10U_25V_12
PD14
FM5822
A C
PR97
130K_1%_04
PC101 .1U_50V_06
PJ7
20mil
12
PC80
.01U _50V_04
PR77
10K_1%_04
PC79
10U_10V_08
PC91
100P_50V_04
PR100
10_04
PC58
.1U_50V_06
PC103
1U_10V_06
PC98
10U_10V_08
PC93 .01U_50V_04
PQ15
2N7002W
G
DS
PJ9
20mil
12
PR90
22K_04
PR93
22K_04
PC23
.1U_50V_06
PC87
1U_25V_08
PR96 0_04
+
PC187 *220u_4V_D
PR67 10K_04
PC82
1U_25V_08
PR89
47K_04
PR88
100_1%_04
PC74
.01U_50V_04
PC104 100P_50V_04
PC175 .01U_50V_04
+
PC179 220u_4V_D
PC99
.1U_10V_04
PC96 .01U_50V_04
PJ10
OPEN_5A
1 2
PC75
.1U_50V_06
Note: All Grounds Tied together at output Caps.
8A
4.5A
FOR EMI
0521

Schematic Diagrams
B - 30 POWER 3.3V/5V
B.Schematic Diagrams
POWER 3.3V/5V
3.3V
VDD 5
INTVCC2
SYS5V
SGND4
INTVCC2
VDD3SYS15V
VDD 5
5V
VIN1
VDD3
VIN
SGND4
SYS5V
SYS15V
SGND4
SYS5V
SYS10V
5V
SYS3V
SGND4
5V
DD_ON# 31
SUSB#14,20,22,26
DD_ON26,27
SUSBL 27,30,31
VIN127
1.05VS2,3,4,5,7,8,12,15,30
5V15,19,20,21,24,28,30,31,33
SYS15V11,27 3.3V2,11,13,14,15,17,19,20,23,28,30,31
1.5VS3, 8, 12,13,15,19,20,28,30
VIN11,27,28,30,31,32,33
5VS11,12,14,15,19,21,24,25,27
VDD 521,27,30 VDD32,12,26,27,32
SYS5V32
RUN/SS2
DD_ON
DD_ON#
DD_ON#
EN_15V
RUN_SS1
5V
5V
RUN/SS2
RUN/SS2
DD_ON#
EN_15V
C673
*.1U_16V_04
PD23 FM0540-N
A C
PC250
.1U_50V_06
PR172
10_04
PC242
.01U_50V_06
PQ17
2N7002W
G
DS
PC240
4.7U_10V_08
PC229 *180p_50V_04
PR168 10_04
PC238
1U_10V_06
PR175 15K_1%_04
PD20
FM5822
AC
PU8
LTC3728LXCU H
28
30
31
1
2
3
4
5
6
15
17
14
19
20
21
22
23
24
27
187
8
9
11
12 13
25
26
32
29
10
16
RUN/SS1
SENSE1+
SENSE1-
VOSENSE1
PLLFLTR
PLLIN
FCB
ITH1
SGND
SW2
BOOST2
TG2
PGND
INTVCC
EXTVCC
BG1
VIN
BOOST1
PGOOD
BG23.3VOUT
ITH2
VOSENSE2
SENSE2-
SENSE2+ RUN/SS2
SW1
TG1
NC
NC
NC
NC
PR180 10_04
PR176 0_06
PC222
.1U_50V_06
PC246 220p_50V_04
PC133
*.01u_50V_04
PR181 1M_04
PQ52
SI4800BDY
4
6 2
5
7 3
1
8
PJ13
40m il
1 2
PQ18
2N7002W
G
DS
PC247
*1000p_50V_04
PC227
.01U_50V_04
PQ16
2N7002W
G
DS
PC223
.1U_50V_06
PQ25
SI4800BDY
4
6 2
5
7 3
1
8
PC249
.1U_25V_X7R_06
PC225
*10u_25V_12
PQ23
SI4800BDY
4
6 2
5
7 3
1
8
PC241 *30p_50V_04
PC239 220p_50V_04
PR173
*0_04
PR105
10K_04
PC220
.1U_50V_06
PR166 105K_1%_04
PR177 20K_1%_04
PR109
100K_04
PC248
1000p_50V_04
PD21
FM0540-N
AC
PD25
FM0540-N
AC
PJ20 7A
1 2
PC232
.1U_25V_X7R_06
PJ 19 4A
1 2
PC117
.1U_10V_04
PR161
10m_12
PD19
FM5822
A C
PR165 20K_1%_04
PR163
1M_04
PC234
.1U_50V_06
PR171 0_06
PD22 FM0540-N
AC
PR107
100K_04
PR178
63. 4K_1%_04
PL10
4.7uH_6.8* 7.3* 3.5
1 2
PR167 10_04
PQ54
SI4800BDY
4
62 5
73
1
8
PC245
.01U_50V_06
PR106
0_04
PJ11
40mil
12
PC243
2200P_50V_06
PC224
*10U_25V_12
+
PC221
150U_6.3V_V
PQ55
SI4800BDY
4
6 2
5
7 3
1
8
PR169 0_04
PR164 *0_04
PR162
10m_12
PC128
.01U_50V_04
PC231
.1U_50V_06
PC236 .01U_50V_04
PC226
.1U_10V_04
PC233
1000p_50V_04
PC235
2200P_50V_06
PR174 15K_1%_04
PC118
2200p_50V_04
+
PC228
150U_6.3V_V
PR179 10_04
PC237
.01U_50V_04
PD24 FM0540-N
AC
PC244 *30p_50V_04
PD26 FM0540-N
A C
PQ53
SI4800BDY
4
62 5
73
1
8
PC230 .01U_50V_06
PR170
0_04
PL9
4.7uH_6.8*7.3*3.5
1 2
PR104
100K_04
3A
Power Plane
4A
Power Plane
5A
Ra
Ra
Rb
0V:220KHz
5V:640KHz
3A3A
Rb
3A
0403
0522
0522
0614
0614
0620
Sheet 29 of 37
POWER 3.3V/5V

Schematic Diagrams
POWER 1.5VS/ 1.05VS B - 31
B.Schematic Diagrams
POWER 1.5VS/ 1.05VS
Sheet 30 of 37
POWER 1.5VS/
1.05VS
SGND2
SGND2SGN D1
SGND2
SGN D 2
SGND1
SGND1
SGND1
SGND1 SGND2
V1.051.05VS
VIN
VDD5
3.3V
V1.5 1.5VS
5V
5V
5V
SGN D 2
SGND1
VIN11,27,28,29,31,32,33 VDD521,27,29 5V15,19,20,21,24,28,29,31,33
1.05VS2,3,4,5,7,8,12,15
3.3V2,11,13,14, 15,17,19,20,23,28,29,31
VCCP_PWRGD14
SUSBL27,29,31
SUSBL# 28,31
1.5VS3, 8, 12,1 3,15, 19,20,28
SUSBL#
SUSBL#
EN_1.5VS
EN_1.05VS
VCC P_PWRGD
SUSBL#
PR155
0_06
PR149
*0_04
PR152
0_04
PR141 0_06
PQ50
IRF7413ZPBF
4
62 5
73
1
8
PC215
.1U_50V_06
PC209
.1U_50V_06
PC204 1U_10V_06
PD15
FM0540-N
AC
PR148
4.02K_1%_06
PC208
.1U_50V_06
PC211 1U_10V_06
PC198 1U_10V_06
PQ49
IRF7832ZTRPBF
4
62 5
73
1
8
PR150
10K_04
PR140
0_06
PR159
10K_04
PR145
11K_1%_04
PC218
.1U_50V_06
PC214
20p_50V_04
PC212
.1U_10V_04
+
PC216 220u_4V_D
PD17
FM5822
A C
PR112 1M_04
SC413
PU7
1
2
3
4
5
6
7
8
9
10
11
12
13
14
15
16
17
18
19
20
21
22
23
24
25
26
27
28
PGND1
DL1
VDDP1
ILIM1
LX1
DH1
BST1
EN/PSV2
TON2
VOUT2
VCCA2
FBK2
PGOOD2
AGN D 2
PGND2
DL2
VDDP2
ILIM2
LX2
DH2
BST2
EN/PSV1
TON1
VOUT1
VCCA1
FBK1
PGOOD1
AGN D 1
PR151 750K_04
PR156
20K_1%_04
PR157
10K_1%_04
+
PC213
15U_25V_D
PL7
2.5uH_7*7*3.5
1 2
PC217
.1U_50V_06
PC201
.1U_10V_04
PC203 1000p_50V_04
+
PC206
*220u_4V_D
PR153 10_04
PC193 100P_50V_04
+
PC207
220u_4V_D
PJ17
8mm
1 2
PC205 .1U_50V_06
PR146
10K_1%_04
PL8
2.5uH_7*7*3.5
1 2
PC202 .01U_16V_04
PR158
100K_04
PR160
10K_04
PR144 10K_04 PR147 10_04
PQ51
IRF7832ZTRPBF
4
62 5
73
1
8
PQ48
IRF7413ZPBF
4
62 5
73
1
8
PR154
3.32K_1%_06
PQ46
2N7002W
G
DS
PC197 .1U_50V_06
PQ47
2N7002W
G
DS
PD18
FM5822
A C
PC199 1000p_50V_04
PC194 1U_10V_06
PC210 .01U_16V_04
PC200
.01U_10V_04
PD16
FM0540-N
AC
PQ45
2N7002W
G
DS
PJ18
6mm
1 2
+
PC219 *220u_4V_D
Ra
Rb
8A
6A
Power Plane
Power Plane
Ra
Rb
2A
2A
09/26/2006
1.05VS UP TO 1.1VS
0614
0614

Schematic Diagrams
B - 32 POWER 1.8V/0.9V
B.Schematic Diagrams
POWER 1.8V/0.9V
VIN
5V
5V
5V
VDDQ
VDDQ
5V
1.8V
VTT_MEM
3.3VVIN
VDDQ
1.8V
1.8VNB1.8V
5V
VTT_MEM9,10 1.8V5,7,8,9,10
5V15,19,20,21,24,28,29,30,33 3.3V2,11, 13,14,15,17, 19,20,23, 28,29,30
VIN11, 27,28,29, 30,32,33
1.8V_PWRGD 14
DD_ON#29
SUSBL27,29,30
1.8VNB8
SUSBL#28,30
DD_ON#
1.8VEN
VSSA
VSSA
VTTEN
1.8V_PWRGD
PC53
.1U_10V_04
PC191
10U_10V_08
PR58
*20K_1%_06
PC71
*10U_10V_08
PR63
0_06
PC174
1U_10V_06
PJ3
OPEN_2A
12
PR47 0_04
PJ8
OPEN_6A
1 2
PC60
1U_10V_06
PC85
.1U_50V_06
PC86
10U_10V_08
PC65
*.068U_50V_06
PQ38
IRF7832ZTRPBF
4
62 5
73
1
8
PC189
.1U_10V_04
PC100
.1U_10V_04
PC66
100P_50V_04
PR68
10_06
PD13
FM5822
A C
PR137 10_06
PR50
*0_04
PC106 .01U_16V_04
PR56
100K_04
PR62
100K_04
+
PC171
150U_4V_B
PR57
1.5M_04
PC105 .01U_16V_04
PL6
2.5uH_7*7*3.5
1 2
PR43
0_06
PC67
*.1U_16V_04
PQ12
2N7002W
G
DS
PC102
.01U_50V_04
PC190
.1U_10V_04
PR184 0_06
PC170
1U_10V_06
PQ42 *AO340
G
D S
PR42
4.02K_1%_06
+
PC182
15U_25V_D
PR136
10K_1%_06
PR71
10_06
PR48 47K_04
PC70
1U_25V_08
PR138
2.2K_1%_06
PC109 .01U_16V_04
PR139 *330K_04
PU3
SC486
11
2
3
4
5
6
7
8
9
10
1
12
13
14
15
16
17
18
19
20
21
22
23
24
25
VTTEN
TON
VDDQS
VSSA
VCCA
FB
PGD
REF
COMP
VTTS
EN/PSV
VDDP2
VDDP2
VTT
VTT
PGND1
PGND2
PGND1
DL
VDDP1
ILIM
LX
DH
BST
PGND2
PC78
10U_10V_08
PQ41
*2N7002W
G
DS
PC77
*10U_10V_08
PD11
FM0540-N
AC
PR73
0_06
+
PC185
220u_4V_D
PC44
1U_10V_06
PR69
100K_04
PC177
.1U_50V_06
PC107 .01U_16V_04
PC47
.1U_10V_X7R_04
PR76
0_06
PC56
1000p_50V_04
PR183 0_06
PC68
1U_10V_06
PQ35
2N7002W
G
DS
PQ37
IRF7413ZPBF
4
62 5
73
1
8
PR70
10_04
PQ11
2N7002W
G
DS
PC188
*.1U_10V_04
PC64
.1U_10V_04
1.5A
6A
Ra
Rb
TURN ON NORMAL IS LOW
PLACE NEAR NB
0403
0403
0414
0614
Sheet 31 of 37
POWER 1.8V/0.9V

Schematic Diagrams
AC IN, CHARGE B - 33
B.Schematic Diagrams
AC IN, CHARGE
Sheet 32 of 37
AC IN, CHARGE
SYS5V
BAT
SY S5V
VA
VA
BAT VIN
VIN
SGND5
SGND5
SGND5
SGND5
VA
V_BAT
SGND5
SYS5V
VDD3
BAT_VOLT 26
AC_IN# 26
CHG_EN26
VIN 11,27,28,29,30,31,33
SYS5V 29
VDD3 2,12,26,27,29
SMD_BAT26 SMC_BAT26
BAT_DET26
VA 27
TOTAL_CUR26 CHG_CUR26
Z3213
BAT
Z3221
Z3207
Z3229
Z3206
Z3227
Z3230
Z3209
Z3220
Z3215
Z3218
Z3217
+INE2
Z3205
Z3225
Z3214
Z3201
Z3208
Z3204
Z3226
Z3202
Z3210
Z3219
Z3203
Z3211
Z3212
Z3216
Z3223
CTL
CTL
Z3222
Z3224
Z3228
Z3231
BAT
PC143
*10U_25V_12
PR133 100K_04 PQ3
2N7002W
G
DS
PR2 100_04PC162
.1U_16V_04
PR128
10K_1%_04
PR132
100K_04
PR22 30m_20
PQ30
AM4835P
4
62 5
73
1
8
PC19
22P_50V_04
PC12
.1U_50V_06
J_DC-JACK1
2DC-G213-B200
GND2
GND1
2
1
GND4
GND3
PR8
0_04
PC7
.1U_50V_06
PD9
FM1040-T1
A C PF2
5A
PC161
.022U_16V_04
PR13 0_04
PR1 100_04
PF1
5A
PC24 1U_25V_08
PR125
33K_1%_04
PR129
10K_1%_04
PR12
27K_1%_04
PC140
.1U_50V_06
PR120
10K_08
PC2
30P_50V_04
PC15*10U _25V_12
PL1
HCB4532KF-800T60
PC8
.1U_50V_06
PQ2
DTA114EUA
CE
B
+
PC15215U_25V_D2
PC11
.1U_50V_06
PR130
100K_1%_04
PC146*10U_25V_12
PL2
4.7UH 5.5A 6.8*7.3*3.5
PC9*10U_25V_12
PC13
.1U_50V_06
PC159
6800P_50V_04
PC25
.1U_50V_06
TRERMAL PAD
PU6
MB39A119
1
2
3
4
5
6
7
8
9
10
11
12
13
14
15
16
17
18
19
20
21
22
23
24
25
26
27
28
29
VCC
-INC1
+INC1
ACIN
ACOK
CVM
+INE1
-INE1
OUTC2
+INC2
-INC2
+INE2
-INE2
FB123
-INE3
OUTD
CS
RT
VREF
GND
CTL
XAC OK
PGND
OUT-2
VB
VS
OUT-1
CB
SGND
PMBAT1
BTD-05TI1G
1
2
3
4
5
PQ1
DTD114EK
C
E
B
PR134
6.04K_1%_04
PC14
.1U_50V_06
PR124 39.2K_1%_04
PC1
30P_50V_04
PC5
.01U_50V_04
PR131
30K_1%_04
PR127
100K_1%_04
PQ31B
SP8K10SFD5TB
4
3
5
6
PC22
.1U_50V_06
PR4
300K_1%_04
PR123
30m_20
PR6
47K_1%_04
PR18
22.1K_1%_04
PR7
113K_1%_04
PC145
.1U_50V_06
PC141
.1U_50V_06
PC155
6800P_50V_04
PC3
30P_50V_04
PD1
UDZ16B
AC
PC144
*10U_25V_12
PC153 .22U _10V_04
PR3 100_04
PC142
.1U_50V_06
PC160 .1U _25V_X7R_06
PD2 FM0540-N
AC
PC10
.1U/ 16V_04(R)
PR121
100K_04
PR5
10K_04
PC150
2200P_50V_04 PC4
.01U_50V_04
PC18
47P_50V_04
PC6
.1U_50V_06
PQ5
2N7002W
G
DS
PR135 0_06
PR126 0_04
PJ1
40mil
1 2
PC151
.1U_50V_06
PQ31A
SP8K10SF D5TB
7
8
1
2
PQ4
2N7002W
G
DS
PR122
20K_1%_04
Charge Voltage 16.8V
Charge Current 2.0A
Bttery Voltage:
Total Power 60W
12V~16.8V
0.735V/1A
0.75V/1A
0413
0409
0614
0614
0614

Schematic Diagrams
B - 34 VCORE FOR MEROM CPU
B.Schematic Diagrams
VCORE FOR MEROM CPU
Sheet 33 of 37
VCORE FOR
MEROM CPU
SGND3
SGND3
SGND3
SGND3
SGND3
SGND3SGND3
SGND3
SGND3
3.3VS
VIN
3.3VS
3.3VS
VIN 5V
VIN
VIN
5V
VCORE
5V
SGND3
VCORE
SGND3
SGND3
SGND3
SGND3
5V
3.3VS
SGND3
PSI#2
CLKEN#17
DELAY_PWRGD5,14
VCORE33. 3VS2,5,8,9,10,11,12,13,14,15,16,17, 18, 19,20,21,22,23, 24,25,26,27,28 5V15,19,20,21,24,28,29,30,31 VIN11,27,28,29,30,31,32
PM_DPRSLPVR5,14
H_DPRSTP#2,5,12
H_VID63H_VID53H_VID43H_VID33H_VID23H_VID13H_VID03
VSSSENSE3VCCSENSE3
PM_PWROK11,14,26
VCORE_ON26 DRP_L1
CS2N
CS1N
DCR_DR2
DRP-
DRP+
DRP_L2
DRN1
DRN2
DCR_DR1
TG1
TG2
BG2
DRN2
PSI#
VPN2
BST1
CS1N
VCORE_VREF
V-RC2
PM_DPRSLPVR
CS2N
CS2P
CS1N
FB-
ISH
H_DPRSTP#
VCORE_HYS
DPRSL
VC_SS
EN_VCORE
DAC
VSSSENSE
VCCSENSE
DELAY_PWRGD
VCCA
CS2N
DPRSL_STP
DRP-
DRP+
BG1BG1BG1BG1BG1
VCORE_VREF
CLKEN#
VPN1
H_VID6
H_VID5
H_VID4
E-RC
H_VID3
H_VID2
H_VID1
H_VID0
KBCVRON
BST2
VCORE_CLSET
FB+
DRN1
DRN1
V-RC1
DRN2
EN_VC OR E
DPRSL_STP
VC_SS
CLKEN#
DPRSL
PR15 47K_04
PR33
100K_04
PR61 10K_04
PC147
.01U_50V_06
PR28 *0_04
+
PC168
15U_25V_D
PQ8
2N7002W
G
DS
+
PC156
*470U_2.5V_D
PQ10
IRF7832Z TRPBF
4
62 5
73
1
8
PL4
0.5uH_10*10*4.5
12
+
PC154
15U_25V_D
PR185
*10K_04
PR46
10_06
PR9
28K_1%_04
PR27 0_06
PD10
FM5822
A C
PR21
47K_04
PR23
0_04
PQ7
IRF7832ZTRPBF
4
62 5
73
1
8
PR14
17.4K_1%_04
PC35 .1U_10V_04
PC52 *100p_50V_04
PC73 1U_25V_08
PC16
.1U_50V_06
PQ33
IRF7832Z TRPBF
4
62 5
73
1
8
PR60
*10K_04
PQ32
IRF7413ZPBF
4
62 5
73
1
8
PC39
*22n_X7R_04
PC46 100P_50V_04
PQ9
2N7002W
G
DS
PC173
.1U_50V_06
PJ2
40mil
1 2
PR31
*0_04
PC17
*10U_25V_12
PC30
1000p_50V_04
PR59
*680_04
PC20
.1U_50V_06
PR35
680_04
PQ57
*2N7002W
G
DS
PR52 0_04
PR34
1K_1%_04
PR25 100_1%_04
PC36 .015U_50V_06
PC34
15n_50V_04
PC28 33n_X7R_04
PR19
10_06
PR16 47K_04
PC172
.1U_50V_06
PC149
.1U_50V_06
PR186
*10K_04
PQ36
IRF7413ZPBF
4
62 5
73
1
8
PC50 .047U_50V_04
PC57 *100p_50V_04
PR54 7. 5K_1%_04
PR44 357K_1%_06
PC45 1000p_50V_04
PC262
*22n_X7R_04
PQ58
*AO3414
G
DS
PL3
0.5uH_10*10*4.5
12
PR45 0_06
PR17
13K_1%_06
PR24 0_04
RT1
NTC_100K_06
12
PC21 33n_X7R_04
PD12
FM5822
A C
PR38
10_06
PC32
1U_25V_08
PC41 1000p_50V_04
PC31
.1U_50V_06
PC26 1000p_06
PR49 47K_1%_06
PR36
130K_1%_06
PR53
1K_04
PR30
*0_04
RT2
NTC_100K_06
12
PC33
1U_25V_08
PR55 100_1%_04
PC54 *100p_50V_04
+
PC158
470U_2.5V_D
PR26 499_1%_06
PU2
SC452
1
2
3
4
5
6
7
8
9
10
11
15
16
17
18
19
20
21
22
23
24
25
26
27
28
29
30
31
32
33
34
35
36
37
38
39
40
41
42
43
44
14
13
12
45
CLKEN#
VREF
HYS
CLSET
VID6
VID5
VID4
VID3
VID2
VID1
VID0
BST2
TG2
DRN2
BG2
V5_2
PSI#
FB+
FB-
DRP-
DRP+
SS
DAC
AGND
VCCA
ERROUT
CS2+
CS2-
CS1-
CS1+
ISH
PRST P#
EN
V5_1
BG1
DRN1
TG1
BST1
VIN1
VPN1
DPRSL
VIN2
VPN2
PWRGD
GND
PR11
47K_04
PC148
.1U_50V_06
PR65 10_04
PD3
FM0540-N
AC
PC169
.1U_50V_06
PU1
*74AHCT1G02
4
53
1
2
PC51 100P_50V_04
PR29
7.5K_1%_04
PC27
680p_X7R_04
PR10
17.4K_1%_04
PC59 1U_25V_08
PR64 10_04
PR51 0_04
+
PC157
470U_2.5V_D
PC38
.1U_50V_06
PC49 *100p_50V_04
PQ6
*2N7002W
G
DS
PC61 1000p_50V_04
PR32 0_06
PC55
1000p_06
PC40 100P_50V_04
PR40 *0_04
PD4
FM0540-N
AC
PC42
.1U_16V_04
PC29
.01U_50V_06
PR39 0_04
PR41
130K_1%_06
+
PC166
470U_2.5V_D
+
PC167
470U_2.5V_D
PC37 1500p_50V_06
+
PC165
470U_2.5V_D
PC48
.01U_50V_06
PC43 1U_25V_08
PR20
28K_1%_04
PQ34
IRF7832ZTRPBF
4
62 5
73
1
8
close to IMVP6
22A
22A
VCORE FOR MEROM CPU
44A
for EMI
BCN PR79 120K TO 47K
0411
0411
0521
0521
0521
0521
0523
0523
0614
0614

Schematic Diagrams
MULTI BOARD, LID, LED, SW, USB B - 35
B.Schematic Diagrams
MULTI BOARD, LID, LED, SW, USB
M_U S BVC C M_USBVCC2
MGN D
MGN D MGND
MGN D
MGNDMGND
MGND MGN D
MGND
MGND
MGND
M_3.3V
MGND
MGNDMGND
M_3.3V
M_US BVC C
MGND
M_3.3VSM_3.3VS M_ 3. 3 VS M_3 . 3V S M_3 . 3V S
MG ND MGN D
M_3 . 3VS
MGN D
M_1.5VS
MGND
M_3.3VS
MGND
M_3.3VS 35
MAZ_SD IN135
MAZ _SD OU T35
MAZ_RST#35 MA Z _BI T CL K35
MAZ_SY NC35
M3G_EN 35
M3G_ D ET # 35
M_3. 3V 35
MUSB_PP4 35
MUSB_PN4 35
MCLK_PCIE_MINI _3G#35 MCLK_PCIE_MINI_3G35
M_1.5VS 35
MPCIE_TXP3_3G35 MPCIE_TXN3_3G35
MPC I E_ R XP3_3G35 MPC I E _R XN 3_ 3G35
MBUF_PLT_RST# 35
MPCIE_WAKE# 35
MWLAN_CLKREQ# 35
MWEB0#
Z3402
MH D _L ED #
Z3401 Z3407Z3405
MWEB1#
MWEB2#
MUSB_PP4_R
MU S B_ PN 4_ R
MM_B TN#
MN U M_L ED # MSCROLL_LED#
MU S B_ PN 2
MUSB_PP2
Z3409
MDD-SPKR +_R
MDD-SPKR -_R
MW EB 2 #
MCAP_LED#
MW EB 0 #
M3G_DET#
MTHROTTLE_LED#
ML I D_ SW #
MNUM_LED#
MDD-SPKR +
MDD-SPKR -
MSCROLL_LED#
MM_ BTN#
MH D _L ED #
MW EB 1 #
MLI D _ SW #
Z3403
MCAP_LED# MTH R OTTL E_L ED #
M3G_EN
MU SB _PN 2
MUSB_PP2
MDD-SPKR-
MDD-SPKR+
ML7
FCM1608K-121T06
ML8
FCM1608K-121T06
MJ_MFB2
HEADER 10X2
12 34 56 78 910 1112 1314
16
18
20
15
17
19
MC5
180P_50V_04
MC7
.1U_16V_04
MR3
220_04
MR4
220_04
MC24
*.1U_16V_04
MC22 *.1U_16V_04
MJ_MFB1
5P1-251A4-13L00-218
12 34 56 78 910 1112 1314 1516 1718 1920 2122 2324 2526 2728 2930 3132 3334 3536
MC23 .1U_16V_04
MC1
.1U_16V_04
MC10
.1U_16V_04
MC9
.1U_16V_04
ML5
HCB3216KF-800T30
MU1
EC2648-B3-F
1
2
3
VCC
GND
OUT
MSW2
TJG-533-S-V-T/R
3
14
2
5
6
MSW4
TJG-533-S-V-T/R
3
14
2
5
6
MD3
KP-2012SGC
AC
MD5
KPC-3216QBC-C
AC
MR7
220_04
MD1
KP-2012SGC
AC
MR5
220_04
MSW3
TJG-533-S-V-T/R
3
14
2
5
6
+
MC8
100U_6.3V_B2
MR6
220_04
MC6
180P_50V_04
MSW1
TJG-533-S-V-T/R
3
14
2
5
6
MC4
.1U_16V_04
MS2
SMD80X80
11
MS1
SMD80X80
11
MD6
KP-2012SGC
AC
MJ_SPK1
88266-02001
PCB Footprint = 88266-2L
2
1
MR2
220_04
MD2
KP-2012SGC
AC
MD4
KP-2012SGC
AC
MJ_USB 1
C107B3-10403-Y
1
GND1
2
3
4
GND2
GND3
GND4
V+
shield
DATA_L
DATA_H
GND
shield
shield
shield
ML4
WCM3216F2S-161T03
1
4
2
3
MR1 10K_04
MC18
.1U_16V_04
SW6
SW4 SW2
3
42
PSW1~8
SW8
1
HOT KEY & POWER SW
LED
HDD/CD-ROM
LED
POWER
SWITCH
LED
NUM LOCK
LED SCROLL
LOCK
LED
CAPS LOCK
LED
60 mil
USB PORT
THROTTLE
LED
PSU1, PSU2
1
LID SWITCH IC
FOR EMI
SPEAKER CONNECTOR
3
2
PJMODEM
1
2
M_3.3VS NEED 4A
0413
0413
0522
0522
0522
Sheet 34 of 37
MULTI BOARD,
LID, LED, SW, USB

Schematic Diagrams
B - 36 MULTI BOARD 3G, MDC, RJ11
B.Schematic Diagrams
MULTI BOARD 3G, MDC, RJ11
MGND
MGND
MGND
M_3.3VS
MGN D
MGND MGND MG ND
M_3.3VS
MGN D
MGN D
MGND MGN D
MGND
M_3.3V
MGND
MGN D MGND MGN D MGND MGND MG ND MGND
MGN D
M_3.3VS
M_1.5VS
M_1.5VS
M_3.3V
M_1.5VS
MGND
M_3.3V
MGND
MGND
MGND MG ND
M3G_EN 34
M_3.3V 34
MAZ_SDOUT34
MAZ_SDIN134 MAZ_SY N C34
MAZ _R ST#34 MAZ_BITCLK 34
M3G_D ET#34
M_3. 3 VS 34
MCLK_PCIE_MINI_3G#34
MPCIE_RXP3_3G34
MCLK_PCIE_MINI_3G34
MPC I E _TXP 3_ 3G34
MPCIE_RXN3_3G34
MPCIE_TXN3_3G34 MBUF_PLT_RST# 34
MUSB_PP4 34
MU S B_P N 4 3 4
MPC I E_WA K E#34
M_1. 5 VS 34
MWLAN _C LKREQ#34
MU I M_P W R
MU I M_C L K
MU I M_D A TA
MU I M_R S T
MU I M_V PP
Z3507
MA Z_ SY N C_ R
MAZ_BITC LK_R
MAZ_SDIN1_R
MAZ_RST#_R
MAZ_SD O UT_R
MUIM_CLK MUIM_DATA
MU I M_V PPMUIM_RST
MUI M_PW R
Z3502
Z3501 Z3503
Z3504
+
MC15
220U_4V_D2
MR10 33_04
MJ_MOD EM1
85205-02001
PCB Footprint = 85204-02L
2
1
IH5
C256D146
ML6
*WCM3216F2S-161T03
1
4
2
3
MR12 33_04
IH10
C237D146
MC2
.1U_16V_04
MC 20
.1U_16V_04
+
MC11
220U_4V_D2
MR 8 * 0 _0 4
MC13
.1U_16V_04
1
IH3
MTH237D111
2
3
4
5 6
7
8
9
ML3 BK2125HS121
ML2 BK2125HS121
1
IH1
MTH315D111
2
3
4
5 6
7
8
9
ML1
FCM1608K-121T06
MR13 33_04
MC 12
.1U_16V_04
MC19
10U_10V_08
1
IH6
MTH315D111
2
3
4
5 6
7
8
9
MR9 33_04
MC3
22P_50V_04
1
IH2
MTH315D111
2
3
4
5 6
7
8
9
(TOP VIEW)
LOCK
OPEN
MJ _S I M1
SIMLOCK 1770661-1
C7
C6
C5C1
C2
C3 UIM_DATA
UIM_VPP
UIM_GNDUIM_PWR
UIM_RST
UIM_CLK
IH8
C237D146
MC27
*1000P_2KV_18
KEY
MJ_3G1
88910-5204
3
5
7
9
11
13
1
15
23
25
21
27
31
33
29
17
19
20
37
39
41
43
45
47
49
51 44
42
18
16
14
2
12
10
8
6
4
22
24
26
28
30
32
34
36
38
40
46
48
50
52
35
BT_DATA
BT_CHCLK
CLKREQ#
GND0
REFCLK-
REFCLK+
WAKE#
GND1
PETn0
PETp0
GND2
GND3
PERn0
PERp0
GND4
NC3
NC4
W_DISABLE#
NC6
NC7
NC8
NC9
NC10
NC11
NC12
NC13 LED_WLAN#
NC(LED_WWAN#)
GND6
UIM_VPP
UIM_RESET
3.3V_0
UIM_CLK
UIM_DATA
UIM_PWR
1.5V_0
GND5
PERSET#
3.3VAUX
GND7
1.5V_1
NC(SMB_CLK)
NC(SMB_DATA)
GND8
NC(USB_D-)
NC(USB_D+)
GND9
NC (LED_WPAN#)
1.5V_2
GND10
3.3V_1
GND11
MR11 22_04
MJ_RJ-1
PJS-02FB3G
1
2TIP
RING
MC14
.1U_16V_04
IH4
C256D146
IH9
C276D186
IH7
C237D146
MJ_MDC1
88018-120G
1
3
5
7
9
11 12
10
8
6
4
2
GND
Azalia_SDO
GND
Azalia_SYN C
Azalia_SDI
Azalia_RST# Azalia_BCLK
GND
GND
3.3V Main/aux
RESERVED
RESERVED
MC 26
*1000P_2KV_18
MC25 .1U_16V_04
20 mil
IH4, IH5 IH6(A1)
Layout?
1. SIM? ? ? ? ? ? ? ? (10mil)
2. ????????GND
3. SIM hold ? ? ? ? ? GND? ?
4.SIM CONN ? ? MINI CARD
CONN
IH8, IH9
MODEM
21
?????????
RJ-11
? ? 2.5mm ? ?
MJ_MODEM1
RJ-11
MDC MODULE
10mil
11
MJ_MDC1
12
12
3G
? ? 6-34-D90T0-010 ? ? 6-34-M56AS-011
PIN GND1~2=MGND
IH7(A2)
? ? 6-34M72SS-010? ? 6-34-M72SS-020
0403
0410
0412
0413
0522
Sheet 35 of 37
MULTI BOARD 3G,
MDC, RJII

Schematic Diagrams
FINGERPRINT BOARD B - 37
B.Schematic Diagrams
FINGERPRINT BOARD
F3.3V
F3.3V
FTC_VDD
FDVDD1
FAVD D
FAVDD
FTC_VDD
FTC_VDD
FTC_VDD
FTC_VDD
F3.3V
F3.3V
F3.3V
F3.3V
FESD _GND
FESD_GND
FESD_GND
FDVDD1
FGND FGND
FGND
FGND
FGND
FGND
FGND
FGND FGND
FGND
FGND
FGND FGND
FGND
FGND
FGND
FGND
FGND
FGND
FGND FGND
FGND
FTC_VDD
FGND
FGND
FGND
FXOUT
FG_FET
Z3705
Z3704
FG_FET
FESD_RING
FGRID0/SENSE
Z3701
FDATA2
FN RESET
FDATA1
FMCS
FMCLK
FMCLK
FMCS
FMOSI
FMISO/MODE3
FGPIO1
FDATA0
FMISO/MODE3
FGPIO1
FUSB_PN1_R
FPD_REG
Z3703
FUSB_PN1FUSB_PN1_R
FPD_REG
FESD_RING
FD ATA0
FD ATA1
FGPIO0/INT
FUSB_PP1_R
FMOSI
FD ATA2
FXIN
FESD_RINGZ3706FGRID0/SENSE
Z3702
FMISO/MODE3
FGPIO0/INT
FUSB_PP1_R FUSB_PP1
FUSB_PP1
FUSB_PN1
FQ1
NDS352AP_NL
G
D S
FR15 15_06
FC20
47P_50V_04
FC18
18P_50V_06
FC10
1U_10V_06 FC4
.1U_16V_04
FR8
330K_06
FC21
1U_10V_06
FC3
1U_10V_06 FR5
0_04
FR3
100K_04
FR21 27.4_1%_04
FC11
.1U_16V_04
FR17 *47K_04
FR16
*0_06
FC13 1U_16V_04
FR18
100K_04
FC5
1U_10V_06
FC17
18P_50V_06
FR13 47K_04
FR2 10K_04
FC14 1U_10V_06
FC8
.1U_16V_04
FR20 27.4_1%_04
FR6
*47K_04
FC22
.1U_16V_04
FU3
M9 512 8W MN 6T P
1
2
3
4
5
6
7
8
CS#
Q
WP#
VSS
S
SCK
HOLD#
VDD
FQ2
2SB1198KR / T146
BE
C
FC2 2.2U_6.3V_06
FR4
33_06
FX1
HSX531S_12MHz
12
34
FR19 1.5K_04
FC15 1U_10V_06
FR10
100_06
FC7
*18P_50V_06
FL1
FCM1608K-121T06
FJ_FP1
85201-04051
1
2
3
4
FC6
*.1U_16V_04
FC19
47P_50V_04 FR9 47K_04
FU2
RClamp0502B
1
23
FC1
.022U_16V_04
FU4
TC S4 B
A1
B1
C1
D1
E1
F1
G1
H1
J1
A2
B2
C2
D2
E2
F2
G2
H2
J2
A3
B3
C3
D3
E3
F3
G3
H3
J3
EXT_RING2
CRIDO
RING
MUXOUT
AVDD
MCS
PAD_VDD1B
MISO
DVDD
GPIO1
AGND
DATA0
DATA1
GPIO0
MCLK
USB_DN
USB_DP
MOSI
PD_REG
NRESET
DGND
DATA2
EXT_RING1
PVDD
XT A LI N
PGND
XTA L OU T
FD1
*SCS551V-30
A C
FR1
330K_04
FR14 47K_04
FC12 33P_50V_04
FR11 47K_04
FR12 47K_04
FC16 .1U_16V_04
FU1
SN74LVC1G123DCT
8
7
6
54
3
2
1VCC
Rx/Cx
Cx
QGND
CLR#
B
A#
FC9
.1U_25V_X7R_06
FR7 330K_04
14
FJ_FP1
10mil
12/19 ? ? ? ? ? ? (change footprint to MSOP8)
0403
0521
Sheet 36 of 37
FINGERPRINT
BOARD

Schematic Diagrams
B - 38 CLICK BOARD
B.Schematic Diagrams
CLICK BOARD
CGND
CGND
CGND
CGND
CGND
C5V
CGND CGND CGNDCGND CGND CGND
CGND
C5V CTPBUTTON_L
CTPBUTTON_L
CTP_CLK
CTPBUTTON_R
CTP_DATA
CTPBUTTON_R
CTP_CLK
CTP_DATA
CJ_TP1
87152-12071
1
2
3
4
5
6
7
8
9
10
11
12
1
CH4
MTH237D91
2
3
4
5 6
7
8
9
1
CH3
MTH237D91
2
3
4
5 6
7
8
9
1
CH2
MTH237D91
2
3
4
5 6
7
8
9
CJ_TP2
85201-04051_R
1
2
3
4
CC2
.1U_16V_04
1
CH1
MTH 2 37 D 91
2
3
4
5 6
7
8
9
CSW2
TJG-533-S-V-T/R
3
14
2
5
6
CC1
.1U_16V_04
CSW1
TJG-533-S-V-T/R
3
14
2
5
6
6-20-94A20-112
CSW1~2
4
1
12
CJ_TP1
2
13
LIFT
KEY RIGHT
KEY
CJ_TP2
1
4
Sheet 37 of 37
CLICK BOARD
