Clevo P170HM, P170HM3 Service Manual. Www.s Manuals.com. P170hm Manual
User Manual: Notebook Clevo P170HM - Service manuals and Schematics, Disassembly / Assembly. Free.
Open the PDF directly: View PDF
.
Page Count: 121 [warning: Documents this large are best viewed by clicking the View PDF Link!]
- Manual
- Notice
- Chapter 1: Introduction
- Overview
- External Locator - Top View with LCD Panel Open
- External Locator - Front & Right side Views
- External Locator - Left Side & Rear View
- External Locator - Bottom View
- Mainboard Overview - Top (Key Parts)
- Mainboard Overview - Bottom (Key Parts)
- Mainboard Overview - Top (Connectors)
- Mainboard Overview - Bottom (Connectors)
- Chapter 2: Disassembly
- Overview
- Maintenance Tools
- Connections
- Maintenance Precautions
- Disassembly Steps
- To remove the Battery:
- To remove the HDD from the Primary Bay:
- To remove the Optical Device:
- To remove the HDD from the Secondary Bay:
- To remove the Primary System Memory:
- To remove the Secondary System Memory:
- To remove the WLAN Module:
- To remove and install a Processor:
- To remove and install a Video Card:
- To remove the Microphone:
- Removing the Battery
- Removing the Hard Disk Drive
- Removing the Optical (CD/DVD) Device
- Removing the Hard Disk from the Secondary HDD Bay
- Removing the Primary System Memory (RAM)
- Removing the Secondary System Memory (RAM)
- Removing the Wireless LAN Module
- Removing and Installing the Processor
- Removing and Installing the Video Card
- Removing the Microphone
- Appendix A: Part Lists
- Appendix B: Schematic Diagrams
- System Block Diagram
- Processor 1/7
- Processor 2/7
- Processor 3/7
- Processor 4/7
- Processor 5/7
- Processor 6/7
- Processor 7/7
- DDRIII CHA SO-DIMM_0
- DDRIII CHA SO-DIMM_1
- DDRIII CHB SO-DIMM_0
- DDRIII CHB SO-DIMM_1
- MXM PCI-E
- Panel, Inverter, CRT
- 1394_JMB380C
- DVI
- HDMI
- CougarPoint - M 1/9
- CougarPoint - M 2/9
- CougarPoint - M 3/9
- CougarPoint - M 4/9
- CougarPoint - M 5/9
- CougarPoint - M 6/9
- CougarPoint - M 7/9
- CougarPoint - M 8/9
- CougarPoint - M 9/9
- 3G, CCD
- Mini PCIE, LID
- LED, Hotkey, LID SW, Fan
- RJ45
- Codec Realtek ALC892
- APA2010D1-TPA2008D2
- KBC-ITE IT8519
- USB, TP, FP, MULTI-CONN
- Card Reader (JMC 251C)
- USB 3.0
- VDD3, VDD5
- 5V, 3.3V, 5VS, 3VS, 1.5VS, VIN1
- Power 1.05VS, 1.05VS_VTT
- Power 1.5V/VTT_MEM
- Power 1.8VS
- Power V-Core 1
- Power V-Core 2
- AC_In, Charger
- Power 0.85VS
- Audio Board
- X5100 ODD Board
- X5100 Click Board
- X5100 LED 1 Board
- X5100 LED 2 Board
- X5100 LED 3 Board
- X7100 HDD & ODD Board
- X7100 CIR
- X7100 LED Board
- X7100 Click Board
- X7100 Fingerprint Board
- TPM
- X5100 HDD Board
- Appendix C: Updating the FLASH ROM BIOS

P170HM/P170HM3
SERVICE
MANUAL

Preface
I
Preface
Notebook Computer
P170HM/P170HM3
Service Manual

Preface
II
Preface
Notice
The company reserves the right to revise this publication or to change its contents without notice. Information contained
herein is for reference only and does not constitute a commitment on the part of the manufacturer or any subsequent ven-
dor. They assume no responsibility or liability for any errors or inaccuracies that may appear in this publication nor are
they in anyway responsible for any loss or damage resulting from the use (or misuse) of this publication.
This publication and any accompanying software may not, in whole or in part, be reproduced, translated, transmitted or
reduced to any machine readable form without prior consent from the vendor, manufacturer or creators of this publica-
tion, except for copies kept by the user for backup purposes.
Brand and product names mentioned in this publication may or may not be copyrights and/or registered trademarks of
their respective companies. They are mentioned for identification purposes only and are not intended as an endorsement
of that product or its manufacturer.
Version 1.0
Febrauary 2012
Trademarks
Intel and Intel Core are trademarks of Intel Corporation.
Windows® is a registered trademark of Microsoft Corporation.
Other brand and product names are trademarks and/or registered trademarks of their respective companies.

Preface
III
Preface
About this Manual
This manual is intended for service personnel who have completed sufficient training to undertake the maintenance and
inspection of personal computers.
It is organized to allow you to look up basic information for servicing and/or upgrading components of the P170HM/
P170HM3 series notebook PC.
The following information is included:
Chapter 1, Introduction, provides general information about the location of system elements and their specifications.
Chapter 2, Disassembly, provides step-by-step instructions for disassembling parts and subsystems and how to upgrade
elements of the system.
Appendix A, Part Lists
Appendix B, Schematic Diagrams
Appendix C, Updating the FLASH ROM BIOS

Preface
IV
Preface
IMPORTANT SAFETY INSTRUCTIONS
Follow basic safety precautions, including those listed below, to reduce the risk of fire, electric shock and injury to per-
sons when using any electrical equipment:
1. Do not use this product near water, for example near a bath tub, wash bowl, kitchen sink or laundry tub, in a wet
basement or near a swimming pool.
2. Avoid using a telephone (other than a cordless type) during an electrical storm. There may be a remote risk of elec-
trical shock from lightning.
3. Do not use the telephone to report a gas leak in the vicinity of the leak.
4. Use only the power cord and batteries indicated in this manual. Do not dispose of batteries in a fire. They may
explode. Check with local codes for possible special disposal instructions.
5. This product is intended to be supplied by a Listed Power Unit with an AC Input of 100 - 240V, 50 - 60Hz, DC Output
of 19V, 11.57A (220 Watts) minimum AC/DC Adapter.
CAUTION
This Computer’s Optical Device is a Laser Class 1 Product

Preface
V
Preface
Instructions for Care and Operation
The notebook computer is quite rugged, but it can be damaged. To prevent this, follow these suggestions:
1. Don’t drop it, or expose it to shock. If the computer falls, the case and the components could be damaged.
2. Keep it dry, and don’t overheat it. Keep the computer and power supply away from any kind of heating element. This
is an electrical appliance. If water or any other liquid gets into it, the computer could be badly damaged.
3. Follow the proper working procedures for the computer. Shut the computer down properly and don’t forget to save
your work. Remember to periodically save your data as data may be lost if the battery is depleted.
Do not expose the computer
to any shock or vibration.
Do not place it on an unstable
surface.
Do not place anything heavy
on the computer.
Do not expose it to excessive
heat or direct sunlight.
Do not leave it in a place
where foreign matter or mois-
ture may affect the system.
Don’t use or store the com-
puter in a humid environment.
Do not place the computer on
any surface which will block
the vents.
Do not turn off the power
until you properly shut down
all programs.
Do not turn off any peripheral
devices when the computer is
on.
Do not disassemble the com-
puter by yourself.
Perform routine maintenance
on your computer.

Preface
VI
Preface
4. Avoid interference. Keep the computer away from high capacity transformers, electric motors, and other strong mag-
netic fields. These can hinder proper performance and damage your data.
5. Take care when using peripheral devices.
Power Safety
The computer has specific power requirements:
• Only use a power adapter approved for use with this computer.
• Your AC adapter may be designed for international travel but it still requires a steady, uninterrupted power supply. If you are
unsure of your local power specifications, consult your service representative or local power company.
• The power adapter may have either a 2-prong or a 3-prong grounded plug. The third prong is an important safety feature; do
not defeat its purpose. If you do not have access to a compatible outlet, have a qualified electrician install one.
• When you want to unplug the power cord, be sure to disconnect it by the plug head, not by its wire.
• Make sure the socket and any extension cord(s) you use can support the total current load of all the connected devices.
• Before cleaning the computer, make sure it is disconnected from any external power supplies.
Use only approved brands of
peripherals.
Unplug the power cord before
attaching peripheral devices.
Do not plug in the power
cord if you are wet.
Do not use the power cord if
it is broken.
Do not place heavy objects
on the power cord.
Power Safety
Warning
Before you undertake
any upgrade proce-
dures, make sure that
you have turned off the
power, and discon-
nected all peripherals
and cables (including
telephone lines). It is
advisable to also re-
move your battery in
order to prevent acci-
dentally turning the
machine on.

Preface
VII
Preface
Battery Precautions
• Only use batteries designed for this computer. The wrong battery type may explode, leak or damage the computer.
• Do not continue to use a battery that has been dropped, or that appears damaged (e.g. bent or twisted) in any way. Even if the
computer continues to work with a damaged battery in place, it may cause circuit damage, which may possibly result in fire.
• Recharge the batteries using the notebook’s system. Incorrect recharging may make the battery explode.
• Do not try to repair a battery pack. Refer any battery pack repair or replacement to your service representative or qualified service
personnel.
• Keep children away from, and promptly dispose of a damaged battery. Always dispose of batteries carefully. Batteries may explode
or leak if exposed to fire, or improperly handled or discarded.
• Keep the battery away from metal appliances.
• Affix tape to the battery contacts before disposing of the battery.
• Do not touch the battery contacts with your hands or metal objects.
Battery Guidelines
The following can also apply to any backup batteries you may have.
• If you do not use the battery for an extended period, then remove the battery from the computer for storage.
• Before removing the battery for storage charge it to 60% - 70%.
• Check stored batteries at least every 3 months and charge them to 60% - 70%.
Battery Disposal
The product that you have purchased contains a rechargeable battery. The battery is recyclable. At the end of its useful life, under var-
ious state and local laws, it may be illegal to dispose of this battery into the municipal waste stream. Check with your local solid waste
officials for details in your area for recycling options or proper disposal.
Caution
Danger of explosion if battery is incorrectly replaced. Replace only with the same or equivalent type recommended by the manufacturer.
Discard used battery according to the manufacturer’s instructions.
Battery Level
Click the battery icon in the taskbar to see the current battery level and charge status. A battery that drops below a level of 10%
will not allow the computer to boot up. Make sure that any battery that drops below 10% is recharged within one week.

Preface
VIII
Preface
Related Documents
You may also need to consult the following manual for additional information:
User’s Manual on Disc
This describes the notebook PC’s features and the procedures for operating the computer and its ROM-based setup pro-
gram. It also describes the installation and operation of the utility programs provided with the notebook PC.
System Startup
1. Remove all packing materials.
2. Place the computer on a stable surface.
3. Insert the battery and tighten the screws.
4. Securely attach any peripherals you want to use with the computer (e.g.
keyboard and mouse) to their ports.
5. Attach the AC/DC adapter to the DC-In jack at the rear of the computer, then
plug the AC power cord into an outlet, and connect the AC power cord to the AC/
DC adapter.
6. Use one hand to raise the lid/LCD to a comfortable viewing angle (do not to
exceed 130 degrees);
use the other hand (as illustrated in <Hyperlink B n
I>Figure 1) to support the base of the computer (Note: Never lift the computer by
the lid/LCD).
7. Press the power button to turn the computer “on”.
130 ゚
Figure 1
Opening the Lid/LCD/
Computer with AC/DC
Adapter Plugged-In

Preface
IX
Preface
Contents
Introduction ..............................................1-1
Overview .........................................................................................1-1
External Locator - Top View with LCD Panel Open ......................1-4
External Locator - Front & Right side Views .................................1-5
External Locator - Left Side & Rear View .....................................1-6
External Locator - Bottom View .....................................................1-7
Mainboard Overview - Top (Key Parts) .........................................1-8
Mainboard Overview - Bottom (Key Parts) ....................................1-9
Mainboard Overview - Top (Connectors) .....................................1-10
Mainboard Overview - Bottom (Connectors) ...............................1-11
Disassembly ...............................................2-1
Overview .........................................................................................2-1
Maintenance Tools ..........................................................................2-2
Connections .....................................................................................2-2
Maintenance Precautions .................................................................2-3
Disassembly Steps ...........................................................................2-4
Removing the Battery ......................................................................2-5
Removing the Hard Disk Drive .......................................................2-6
Removing the Optical (CD/DVD) Device ......................................2-9
Removing the Hard Disk from the Secondary HDD Bay .............2-10
Removing the Primary System Memory (RAM) .........................2-12
Removing the Secondary System Memory (RAM) ......................2-14
Removing the Wireless LAN Module ...........................................2-16
Removing and Installing the Processor .........................................2-17
Removing and Installing the Video Card ......................................2-20
Removing the Microphone ............................................................2-22
Part Lists ..................................................A-1
Part List Illustration Location ........................................................A-2
Top with Fingerprint (P170HM) ....................................................A-3
Top without Fingerprint (P170HM) ............................................. A-4
Top with Fingerprint (P170HM3) ................................................. A-5
Top without Fingerprint (P170HM3) ........................................... A-6
Bottom .......................................................................................... A-7
LCD ............................................................................................... A-8
HDD .............................................................................................. A-9
COMBO ....................................................................................... A-10
DVD-Dual Drive .......................................................................... A-11
Schematic Diagrams................................ B-1
System Block Diagram ...................................................................B-2
Processor 1/7 ...................................................................................B-3
Processor 2/7 ...................................................................................B-4
Processor 3/7 ...................................................................................B-5
Processor 4/7 ...................................................................................B-6
Processor 5/7 ...................................................................................B-7
Processor 6/7 ...................................................................................B-8
Processor 7/7 ...................................................................................B-9
DDRIII CHA SO-DIMM_0 ..........................................................B-10
DDRIII CHA SO-DIMM_1 ..........................................................B-11
DDRIII CHB SO-DIMM_0 ..........................................................B-12
DDRIII CHB SO-DIMM_1 ..........................................................B-13
MXM PCI-E .................................................................................B-14
Panel, Inverter, CRT .....................................................................B-15
1394_JMB380C ............................................................................B-16
DVI ...............................................................................................B-17
HDMI ............................................................................................B-18
CougarPoint - M 1/9 .....................................................................B-19
CougarPoint - M 2/9 .....................................................................B-20
CougarPoint - M 3/9 .....................................................................B-21
CougarPoint - M 4/9 .....................................................................B-22

Preface
X
Preface
CougarPoint - M 5/9 ..................................................................... B-23
CougarPoint - M 6/9 ..................................................................... B-24
CougarPoint - M 7/9 ..................................................................... B-25
CougarPoint - M 8/9 ..................................................................... B-26
CougarPoint - M 9/9 ..................................................................... B-27
3G, CCD ....................................................................................... B-28
Mini PCIE, LID ............................................................................ B-29
LED, Hotkey, LID SW, Fan ......................................................... B-30
RJ45 .............................................................................................. B-31
Codec Realtek ALC892 ............................................................... B-32
APA2010D1-TPA2008D2 ........................................................... B-33
KBC-ITE IT8519 ......................................................................... B-34
USB, TP, FP, MULTI-CONN ...................................................... B-35
Card Reader (JMC 251C) ............................................................. B-36
USB 3.0 ........................................................................................ B-37
VDD3, VDD5 ............................................................................... B-38
5V, 3.3V, 5VS, 3VS, 1.5VS, VIN1 .............................................. B-39
Power 1.05VS, 1.05VS_VTT ....................................................... B-40
Power 1.5V/VTT_MEM .............................................................. B-41
Power 1.8VS ................................................................................. B-42
Power V-Core 1 ............................................................................ B-43
Power V-Core 2 ............................................................................ B-44
AC_In, Charger ............................................................................ B-45
Power 0.85VS ............................................................................... B-46
Audio Board ................................................................................. B-47
X5100 ODD Board ....................................................................... B-48
X5100 Click Board ....................................................................... B-49
X5100 LED 1 Board .................................................................... B-50
X5100 LED 2 Board .................................................................... B-51
X5100 LED 3 Board .................................................................... B-52
X7100 HDD & ODD Board ......................................................... B-53
X7100 CIR ................................................................................... B-54
X7100 LED Board ........................................................................B-55
X7100 Click Board .......................................................................B-56
X7100 Fingerprint Board ..............................................................B-57
TPM ..............................................................................................B-58
X5100 HDD Board .......................................................................B-59
Updating the FLASH ROM BIOS......... C-1

Introduction
Overview 1 - 1
1.Introduction
Chapter 1: Introduction
Overview
This manual covers the information you need to service or upgrade the P170HM/P170HM3 series notebook computer.
Information about operating the computer (e.g. getting started, and the Setup utility) is in the User’s Manual. Information
about drivers (e.g. VGA & audio) is also found in User’s Manual. That manual is shipped with the computer.
Operating systems (e.g. Windows Vista, Windows 7, etc.) have their own manuals as do application software (e.g. word
processing and database programs). If you have questions about those programs, you should consult those manuals.
The P170HM/P170HM3 series notebook is designed to be upgradeable. See Disassembly on page 2 - 1 for a detailed
description of the upgrade procedures for each specific component. Please note the warning and safety information indi-
cated by the “” symbol.
The balance of this chapter reviews the computer’s technical specifications and features.

Introduction
1 - 2 Overview
1.Introduction
Specifications
Latest Specification Information
The specifications listed here are correct at the
time of sending them to the press. Certain items
(particularly processor types/speeds) may be
changed, delayed or updated due to the manu-
facturer's release schedule. Check with your
service center for more details.
CPU
The CPU is not a user serviceable part. Ac-
cessing the CPU in any way may violate your
warranty.
Processor Options
Intel® Core™ i7 Processor Extreme Edition
i7-2920XM (2.50GHz)
8MB L3 Cache, 32nm, DDR3-1600MHz, TDP 55W
Intel® Core™ i7 Processor
i7-2820QM (2.30GHz)
8MB L3 Cache, 32nm, DDR3-1600MHz, TDP 45W
i7-2720QM (2.20GHz) , i7-2630QM (2.0GHz)
6MB L3 Cache, 32nm, DDR3-1600MHz, TDP 45W
i7-2520M (2.50GHz)
3MB L3 Cache, 32nm, DDR3-1333MHz, TDP 35W
Memory
*Four 204 Pin SO-DIMM Sockets Supporting DDR3 1333/
1600** MHz Memory Modules
Memory Expandable up to 16GB
Compatible with 2GB or 4GB Modules
*Note: Four SO-DIMMs are only supported by Quad-Core
CPUs; Dual-Core CPUs support two SO-DIMMs maximum
**Note:
1600 MHz Memory Modules
are only supported by
Quad-Core CPUs to a maximum of two SO-DIMMs
BIOS
AMI BIOS (32Mb SPI Flash-ROM)
LCD
P170HM:
17.3" (43.94cm) FHD (1920 * 1080)
P170HM3:
17.3" (43.94cm) FHD (1920 * 1080), 120Hz
Support 3D solution with NV 3D VISION Kit (Shutter Glasses
Only)
Built-in 3D IR Emitter
Core Logic
Intel® HM67 Chipset
Pointing Device
Built-in Touchpad (scrolling key functionality integrated)
Keyboard
Full-size “WinKey” keyboard with numeric keypad
Video Adapter
P170HM:
nVIDIA® GeForce GTX 485M PCIe Video Card
2GB GDDR5 Video RAM on board
Microsoft DirectX® 11 Compatible
nVIDIA® GeForce GTX 470M PCIe Video Card
1.5GB GDDR5 Video RAM on board
Microsoft DirectX® 11 Compatible
nVIDIA® GeForce GTX 460M PCIe Video Card
1.5GB GDDR5 Video RAM on board
Microsoft DirectX® 11 Compatible
nVIDIA® Quadro FX 2800M PCIe Video Card
1GB GDDR3 Video RAM on board
Microsoft DirectX® 10.1 Compatible
nVIDIA® Quadro 5010M PCIe Video Card
4GB GDDR5 Video RAM on board
Microsoft DirectX® 11 Compatible
nVIDIA® GeForce GTX 560M PCIe Video Card
1.5GB GDDR5 Video RAM on board
Microsoft DirectX® 11 Compatible
nVIDIA® GeForce GTX 580M PCIe Video Card
2GB GDDR5 Video RAM on board
Microsoft DirectX® 11 Compatible
AMD Radeon HD 6970M PCIe Video Card
2GB GDDR5 Video RAM On Board
Microsoft DirectX® 11 Compatible
AMD Radeon HD 6990M PCIe Video Card
2GB GDDR5 Video RAM On Board
Microsoft DirectX® 11 Compatible
P170HM3:
nVIDIA® GeForce GTX 485M PCIe Video Card
2GB GDDR5 Video RAM on board
Microsoft DirectX® 11 Compatible
nVIDIA® GeForce GTX 560M PCIe Video Card
1.5GB GDDR5 Video RAM on board
Microsoft DirectX® 11 Compatible
nVIDIA® GeForce GTX 580M PCIe Video Card
2GB GDDR5 Video RAM on board
Microsoft DirectX® 11 Compatible

Introduction
Overview 1 - 3
1.Introduction
Security
Security (Kensington® Type) Lock Slot
BIOS Password
(Factory Option) Fingerprint Reader Module
Storage
(Factory Option) One Changeable 12.7mm(h) Optical Device
Type Drive (Super Multi Drive Module or Blu-Ray Combo Drive
Module) or 2nd 9.5mm HDD Caddy
Two Changeable 2.5" 9.5 mm (h) SATA (Serial) Hard Disk
Drives supporting RAID level 0/1/Recovery
Communication
Built-In Giga Base-TX Ethernet LAN
2.0M Pixel USB PC Camera Module
WLAN/ Bluetooth Half Mini-Card Modules:
(Factory Option) Intel® Centrino® Advanced-N 6230 Wire-
less LAN (802.11a/g/n) + Bluetooth 3.0
(Factory Option) Intel® Centrino® Wireless-N 1030 Wireless
LAN (802.11b/g/n) + Bluetooth 3.0
(Factory Option) Intel® Centrino® Advanced-N 6205 Wire-
less LAN (802.11a/g/n)
(Factory Option) Intel® Centrino® Ultimate-N 6300 Wireless
LAN (802.11a/g/n)
(Factory Option) Third-Party Wireless LAN (802.11b/g/n) +
Bluetooth 3.0
(Factory Option) Third-Party Wireless LAN (802.11b/g/n)
Interface
Two USB 3.0 Ports
Two USB 2.0 Ports (Note one USB 2.0 port can supply power
when the system is off but still powered by the AC/DC
adapter.)
One eSATA & USB 2.0 Combo Port
One HDMI-Out Port
One DVI-Out Port
One IEEE1394a Port
One S/PDIF-Out & Surround-Out Combo Jack
One Headphone/Speaker-Out Jack
One Microphone-In Jack
One Line-In Jack
One RJ-45 LAN
Jack
One DC-In Jack
Note: External 7.1CH Audio Output Supported by Headphone,
Microphone, Line-In and Surround-Out Jacks
Audio
High Definition Audio Compliant Interface
THX TruStudio Pro
S/PDIF Digital Output
One (3W) Sub Woofer
Built-In Microphone
5 Speakers
Card Reader
Embedded Multi-In-1 Card Reader
MMC (MultiMedia Card) / RS MMC
SD (Secure Digital) / Mini SD / SDHC/ SDXC
MS (Memory Stick) / MS Pro / MS Duo
Mini Card Slots
Slot 1 for WLAN Module or Combo WLAN and Bluetooth
Module
Card Reader
Embedded Multi-In-1 Card Reader
MMC (MultiMedia Card) / RS MMC
SD (Secure Digital) / Mini SD / SDHC/ SDXC
MS (Memory Stick) / MS Pro / MS Duo
Power
Removable 8-cell cylinder battery, 76.96Wh (5200mAh)
Full Range AC/DC Adapter
AC Input: 100 - 240V, 50 - 60Hz
DC Output: 19V, 11.57A (220W)
Environmental Spec
Temperature
Operating: 5°C - 35°C
Non-Operating: -20°C - 60°C
Relative Humidity
Operating: 20% - 80%
Non-Operating: 10% - 90%
Dimensions & Weight
P170HM:
412mm (w) * 276mm (d) * 41.8 - 45.4mm (h)
Around 3.9kg with Battery and ODD
P170HM3:
412mm (w) * 276mm (d) * 41.8 - 45.4mm (h)
Around 4.1kg with Battery and ODD

Introduction
1 - 4 External Locator - Top View with LCD Panel Open
1.Introduction
External Locator - Top View with LCD Panel Open
Figure 1
Top View
1. PC Camera
2. LCD
3. LED Status
Indicators
4. Power Button
5. Speakers
6. Keyboard
7. Built-In
Microphone
8. TouchPad and
Buttons
9. Fingerprint
Reader (Optional)
10. 3D Emitter (for
P170HM3 only)
3
2
1
89
7
6
5
4
5
3
10

Introduction
External Locator - Front & Right side Views 1 - 5
1.Introduction
External Locator - Front & Right side Views
Figure 2
Front Views
1. LED Indicators
Figure 3
Right Side Views
1. Optical Device
Drive Bay
2. Headphone Jack
3. Microphone Jack
4. S/PDIF-Out Jack
5. Line-In Jack
6. 1 * USB 2.0 Port
1
Right
13 42 65

Introduction
1 - 6 External Locator - Left Side & Rear View
1.Introduction
External Locator - Left Side & Rear View
Figure 4
Left Side View
1. RJ-45 LAN Jack
2. 2 * USB 3.0 Ports
3. 1 * USB 2.0 Port
4. Mini-IEEE 1394a
Port
5. Multi-in-1 Card
Reader
12345
2
Figure 5
Rear View
1. Vent/Fan Intake
2. eSATA/USB 2.0
Combo Port
3. HDMI-Out Port
4. DVI-Out Port
5. DC-In Jack
6. Security Lock Slot
235
141
6

Introduction
External Locator - Bottom View 1 - 7
1.Introduction
External Locator - Bottom View
Figure 6
Bottom View
1. Sub Woofer
2. Fan Outlet/Intake
3. Component Bay
Cover
4. Primary HDD Bay
5. Secondary HDD
Bay
6. Battery
7. Speakers
Overheating
To prevent your com-
puter from overheating
make sure nothing
blocks the vent/fan in-
takes while the com-
puter is in use.
12
4
5
3
22
2
6
7667
7

Introduction
1 - 8 Mainboard Overview - Top (Key Parts)
1.Introduction
Mainboard Overview - Top (Key Parts)
Figure 7
Mainboard Top
Key Parts
1. Platform
Controller Hub
2. Audio Codec
3. KBC ITE IT8519E
1
2
3

Introduction
Mainboard Overview - Bottom (Key Parts) 1 - 9
1.Introduction
Mainboard Overview - Bottom (Key Parts)
Figure 8
Mainboard Bottom
Key Parts
1. VGA-Card
Connector
2. CPU Socket (no
CPU installed)
3. Memory Slots
DDR3 SO-DIMM
4. Hard Disk
Connector
5. Mini-Card
Connector (3G
Module)
6. JMC 251C
5
2
1
4
3
6

Introduction
1 - 10 Mainboard Overview - Top (Connectors)
1.Introduction
Mainboard Overview - Top (Connectors)
1
2
3
456
7
8
9
10
11
Figure 9
Mainboard Top
Connectors
1. CCD Connector
2. USB 2.0 Port
3. Mini-IEEE 1394a
Port
4. Multi-in-1 Card
Reader
5. TouchPad Cable
Connector
6. Microphone
Cable Connector
7. Keyboard Cable
Connector
8. CMOS Battery
Connector
9. Audio Cable
Connector
10. LCD Cable
Connector 2
11. LCD Cable
Connector 1

Introduction
Mainboard Overview - Bottom (Connectors) 1 - 11
1.Introduction
Mainboard Overview - Bottom (Connectors)
Figure 10
Mainboard Bottom
Connectors
1. DC-In Jack
2. DVI-Out Port
3. HDMI-Out Port
4. eSATA/USB 2.0
Combo Port
5. VGA Fan Cable
Connector
6. Sub Woofer
Cable Connector
7. CPU Fan Cable
Connector
8. USB 3.0 Ports
9. RJ-45 LAN Jack
1
2
3
4
5
6
78
9
8

Introduction
1-12
1.Introduction

Disassembly
Overview 2 - 1
2.Disassembly
Chapter 2: Disassembly
Overview
This chapter provides step-by-step instructions for disassembling the P170HM/P170HM3 series notebook’s parts and
subsystems. When it comes to reassembly, reverse the procedures (unless otherwise indicated).
We suggest you completely review any procedure before you take the computer apart.
Procedures such as upgrading/replacing the RAM, optical device and hard disk are included in the User’s Manual but are
repeated here for your convenience.
To make the disassembly process easier each section may have a box in the page margin. Information contained under
the figure # will give a synopsis of the sequence of procedures involved in the disassembly procedure. A box with a
lists the relevant parts you will have after the disassembly process is complete. Note: The parts listed will be for the dis-
assembly procedure listed ONLY, and not any previous disassembly step(s) required. Refer to the part list for the previ-
ous disassembly procedure. The amount of screws you should be left with will be listed here also.
A box with a will also provide any possible helpful information. A box with a contains warnings.
An example of these types of boxes are shown in the sidebar.
Information
Warning

Disassembly
2 - 2 Overview
2.Disassembly
NOTE: All disassembly procedures assume that the system is turned OFF, and disconnected from any power supply (the
battery is removed too).
Maintenance Tools
The following tools are recommended when working on the notebook PC:
• M3 Philips-head screwdriver
• M2.5 Philips-head screwdriver (magnetized)
• M2 Philips-head screwdriver
• Small flat-head screwdriver
• Pair of needle-nose pliers
• Anti-static wrist-strap
Connections
Connections within the computer are one of four types:
Locking collar sockets for ribbon connectors To release these connectors, use a small flat-head screwdriver to
gently pry the locking collar away from its base. When replac-
ing the connection, make sure the connector is oriented in the
same way. The pin1 side is usually not indicated.
Pressure sockets for multi-wire connectors To release this connector type, grasp it at its head and gently
rock it from side to side as you pull it out. Do not pull on the
wires themselves. When replacing the connection, do not try to
force it. The socket only fits one way.
Pressure sockets for ribbon connectors To release these connectors, use a small pair of needle-nose pli-
ers to gently lift the connector away from its socket. When re-
placing the connection, make sure the connector is oriented in
the same way. The pin1 side is usually not indicated.
Board-to-board or multi-pin sockets To separate the boards, gently rock them from side to side as
you pull them apart. If the connection is very tight, use a small
flat-head screwdriver - use just enough force to start.

Disassembly
Overview 2 - 3
2.Disassembly
Maintenance Precautions
The following precautions are a reminder. To avoid personal injury or damage to the computer while performing a re-
moval and/or replacement job, take the following precautions:
1. Don't drop it. Perform your repairs and/or upgrades on a stable surface. If the computer falls, the case and other
components could be damaged.
2. Don't overheat it. Note the proximity of any heating elements. Keep the computer out of direct sunlight.
3. Avoid interference. Note the proximity of any high capacity transformers, electric motors, and other strong mag-
netic fields. These can hinder proper performance and damage components and/or data. You should also monitor
the position of magnetized tools (i.e. screwdrivers).
4. Keep it dry. This is an electrical appliance. If water or any other liquid gets into it, the computer could be badly
damaged.
5. Be careful with power. Avoid accidental shocks, discharges or explosions.
•Before removing or servicing any part from the computer, turn the computer off and detach any power supplies.
•When you want to unplug the power cord or any cable/wire, be sure to disconnect it by the plug head. Do not pull on the wire.
6. Peripherals – Turn off and detach any peripherals.
7. Beware of static discharge. ICs, such as the CPU and main support chips, are vulnerable to static electricity.
Before handling any part in the computer, discharge any static electricity inside the computer. When handling a
printed circuit board, do not use gloves or other materials which allow static electricity buildup. We suggest that
you use an anti-static wrist strap instead.
8. Beware of corrosion. As you perform your job, avoid touching any connector leads. Even the cleanest hands pro-
duce oils which can attract corrosive elements.
9. Keep your work environment clean. Tobacco smoke, dust or other air-born particulate matter is often attracted
to charged surfaces, reducing performance.
10. Keep track of the components. When removing or replacing any part, be careful not to leave small parts, such as
screws, loose inside the computer.
Cleaning
Do not apply cleaner directly to the computer, use a soft clean cloth.
Do not use volatile (petroleum distillates) or abrasive cleaners on any part of the computer.
Power Safety
Warning
Before you undertake
any upgrade proce-
dures, make sure that
you have turned off the
power, and discon-
nected all peripherals
and cables (including
telephone lines). It is
advisable to also re-
move your battery in
order to prevent acci-
dentally turning the
machine on.

Disassembly
2 - 4 Disassembly Steps
2.Disassembly
Disassembly Steps
The following table lists the disassembly steps, and on which page to find the related information. PLEASE PERFORM
THE DISASSEMBLY STEPS IN THE ORDER INDICATED.
To remove the Battery:
1. Remove the battery page 2 - 5
To remove the HDD from the Primary Bay:
1. Remove the battery page 2 - 5
2. Remove the HDD page 2 - 6
To remove the Optical Device:
1. Remove the battery page 2 - 5
2. Remove the Optical device page 2 - 9
To remove the HDD from the Secondary Bay:
1. Remove the battery page 2 - 5
2. Remove the HDD page 2 - 10
To remove the Primary System Memory:
1. Remove the battery page 2 - 5
2. Remove the system memory page 2 - 12
To remove the Secondary System Memory:
1. Remove the battery page 2 - 5
2. Remove the keyboard page 2 - 14
3. Remove the system memory page 2 - 15
To remove the WLAN Module:
1. Remove the battery page 2 - 5
2. Remove the keyboard page 2 - 14
3. Remove the wireless LAN page 2 - 16
To remove and install a Processor:
1. Remove the battery page 2 - 5
2. Remove the processor page 2 - 17
3. Install the processor page 2 - 19
To remove and install a Video Card:
1. Remove the battery page 2 - 5
2. Remove the video card page 2 - 20
3. Install the video card page 2 - 21
To remove the Microphone:
1. Remove the battery page 2 - 5
2. Remove the HDD page 2 - 6
3. Remove the Optical device page 2 - 9
4. Remove the HDD page 2 - 10
5. Remove the system memory page 2 - 12
6. Remove the processor page 2 - 17
7. Remove the video card page 2 - 20
8. Remove the microphone page 2 - 22

Disassembly
Removing the Battery 2 - 5
2.Disassembly
Removing the Battery
1. Turn the computer off, and turn it over.
2. Slide the latch in the direction of the arrow (Figure 1a).
3. Slide the latch in the direction of the arrow, and hold it in place (Figure 1a).
4. Lift the battery out in the direction of the arrow (Figure 1b & Figure 1c).
3. Battery
1
2
6
3
4
a.
b.
21
3
4
c.
3
Figure 1
Battery Removal
a. Slide the latch and hold in
place.
b. Slide the battery in the di-
rection of the arrow.
c. Lift the battery out in the
direction of the arrow.

Disassembly
2 - 6 Removing the Hard Disk Drive
2.Disassembly
Removing the Hard Disk Drive
The hard disk drive can be taken out to accommodate other 2.5" serial (SATA) hard disk drives with a height of 9.5mm
(h). Follow your operating system’s installation instructions, and install all necessary drivers and utilities (as outlined in
Chapter 4 of the User’s Manual) when setting up a new hard disk.
Hard Disk Upgrade Process
1. Turn off the computer, and remove the battery (page 2 - 5).
2. Locate the hard disk bay cover and remove screws - (Figure 2a).
3. Remove the hard disk bay cover by levering the cover at point (Figure 2b).
Figure 2
HDD Assembly
Removal
a. Locate the HDD bay
cover and remove the
screws.
b. Remove the hard disk
bay cover by levering the
cover at point .
3
4.Hard Disk Bay Cover
•2 Screws
1
2
6
4
3
a.
HDD System Warning
New HDD’s are blank. Before you begin make sure:
You have backed up any data you want to keep from your old HDD.
You have all the CD-ROMs and FDDs required to install your operating system and programs.
If you have access to the internet, download the latest application and hardware driver updates for the operating system you plan
to install. Copy these to a removable medium.
3
1
2
b.
3
4

Disassembly
Removing the Hard Disk Drive 2 - 7
2.Disassembly
4. Slide the HDD assembly in the direction of the arrow (Figure 3c).
5. Remove the hard disk assembly (Figure 3d).
6. Remove screws & and the insulation plate (Figure 3e).
7. Reverse the process to install a new hard disk (do not forget to replace all the screws and covers).
4
6
5
6
7
6
8
c. d.
5
6
4
7
e.
8
5. HDD
8. HDD Insulation Plate
•2 Screws
Figure 3
HDD Assembly
Removal (cont’d.)
c. Slide the HDD assembly
in the direction of the ar-
row.
d. Remove the hard disk
assembly.
e. Remove the screws and
the insulation plate.

Disassembly
2 - 8 Removing the Hard Disk Drive
2.Disassembly
Inserting the Hard Disk Into the HDD Bay
1. Make sure the HDD assembly is aligned with the black taped area (Figure 4a).
2. When aligned, carefully insert the HDD assembly into the case so that the connectors line up (Figure 4a).
3. Replace the hard disk bay covers and screws.
2. HDD
Figure 4
Inserting the Hard
Disk Into the HDD
Bay
a. Make sure the HDD as-
sembly is aligned with the
black taped area. When
aligned, carefully insert
the HDD assembly into
the case so that the con-
nectors line up.
1
6
2
1
1
a.
2

Disassembly
Removing the Optical (CD/DVD) Device 2 - 9
2.Disassembly
Removing the Optical (CD/DVD) Device
1. Turn off the computer, and remove the battery (page 2 - 5).
2. Locate the secondary hard disk bay cover and remove screws & (Figure 5a).
3. Remove the hard disk bay cover (Figure 5b).
4. Remove the screw at point (Figure 5c), and use a screwdriver to carefully push out the optical device out of
the bay at point (Figure 5d).
5. Reverse the process to install any new optical (CD/DVD) device.
Figure 5
Optical Device
Removal
a. Locate the secondary
hard disk bay cover and
remove the screws.
b. Remove the cover.
c. Remove the screw.
d. Push the optical device
out off the computer at
point 6.
1
2
6
3
4
6
5
6
3. Secondary HDD Bay
Cover
5. Optical Device
•3 Screws
1
2
4
3
6
5
a. c.
d.b.

Disassembly
2 - 10 Removing the Hard Disk from the Secondary HDD Bay
2.Disassembly
Removing the Hard Disk from the Secondary HDD Bay
Note that the secondary hard disk (if installed) is located under the optical device bay (CD/DVD).
1. Turn off the computer, and turn it over, remove the battery (page 2 - 5) and optical device (page 2 - 9).
2. Remove screws - from the secondary HDD assembly (Figure 6a).
3. Slide the secondary HDD assembly in the direction of the arrow (it will not move fully out of the bay Figure 6a).
4. Lift the secondary HDD assembly up andout of the bay (in the reverse direction of the arrow Figure 6c).
5. Hard Disk Assembly
•3 Screws
Figure 6
Secondary HDD
Assembly Removal
a. Remove the screws from
the secondary HDD as-
sembly.
b. Slide the secondary HDD
assembly in the direction
of the arrow.
c. Lift the secondary HDD
assembly up and out of
the bay.
1
3
4
6
5
4
a. c.
b.
3
12
4
5
5

Disassembly
Removing the Hard Disk from the Secondary HDD Bay 2 - 11
2.Disassembly
5. Remove screws - and the insulation plate (Figure 7d).
6. Reverse the process to install a new disk (make sure you install the insulation plate).
7. Slide the HDD assembly into the bay at an angle as illustrated.
8. Make sure the insulation plate slides under the HDD bay guide at point .
9. Slide the assembly in the direction of the arrow and secure the assembly with the screws.
Figure 7
Secondary HDD
Assembly Removal
d. Remove the screws and
the insulation plate.
10. HDD Insulation Plate
•4 Screws
6
9
10
9
7
6
8
d.
10
11
12
9
7
8
11
12

Disassembly
2 - 12 Removing the Primary System Memory (RAM)
2.Disassembly
Removing the Primary System Memory (RAM)
The computer has four memory sockets for 204 pin Small Outline Dual In-line (SO-DIMM) DDR III (DDR3) type memory
modules (see “Memory” on page 1 - 2). The total memory size is automatically detected by the POST routine once you turn
on your computer.
Note that four SO-DIMMs are only supported by Quad-Core CPUs; Dual-Core CPUs support two SO-DIMMs maxi-
mum (see “Memory” on page 1 - 2 for full details).
Two primary memory sockets are located under component bay cover (the bottom case cover), and two secondary
memory sockets are located under the keyboard (not user upgradable). If you are installing only two RAM modules
then they should be installed in the primary memory sockets under the component bay cover.
Note that the RAM located under the keyboard is not user upgradable. Contact your service center for more information if you
wish to upgrade the memory in the secondary memory sockets.
Memory Upgrade Process
1. Turn off the computer, and turn it over, remove the battery (page 2 - 5).
2. Remove screws - (Figure 8a).
3. Slide the bottom cover until the cover and case indicators are aligned (Figure 8b).
Figure 8
RAM Module
Removal
a. Remove the screws.
b. Slide the bottom
cover until the cover
and case indicators
are aligned.
1
4
5
•4 Screws
a.
2
1 4
3
b.
5

Disassembly
Removing the Primary System Memory (RAM) 2 - 13
2.Disassembly
4. Lift the component bay cover off the computer case. The modules will be visible at point (Figure 9c).
5. Gently pull the two release latches ( & ) on the sides of the memory socket(s) in the direction indicated below
(Figure 9d).
6. The RAM module will pop-up, and you can remove it (Figure 9e).
7. Pull the latches to release the second module if necessary.
8. Insert a new module holding it at about a 30° angle and fit the connectors firmly into the memory slot.
9. The module’s pin alignment will allow it to only fit one way. Make sure the module is seated as far into the slot as it
will go. DO NOT FORCE the module; it should fit without much pressure.
10. Press the module in and down towards the mainboard until the slot levers click into place to secure the module.
11. Replace the bay cover and screws.
12. Restart the computer to allow the BIOS to register the new memory configuration as it starts up.
6
6
7
Figure 9
RAM Module
Removal (cont’d.)
c. Lift the component bay
cover off the computer
case. The modules will
be visible at point .
d. Gently pull the two re-
lease latches on the
sides of the memory
socket(s) in the direc-
tion indicated below.
e. The RAM module will
pop-up, and you can
remove it.
7
6. Component Bay
Cover
10. RAM Module
8
9
10
d.
c.
7
8
e.
9
Contact Warning
Be careful not to touch the metal pins on the module’s connecting
edge. Even the cleanest hands have oils which can attract particles,
and degrade the module’s performance.
610
8
9

Disassembly
2 - 14 Removing the Secondary System Memory (RAM)
2.Disassembly
Removing the Secondary System Memory (RAM)
Memory Upgrade Process
1. Turn off the computer, and turn it over, remove the battery (page 2 - 5) and the component bay cover.
2. Remove the top cover module (Figure 10a).
3. Remove screws - (Figure 10a).
4. Carefully lift the keyboard up, being careful not to bend the keyboard ribbon cable (Figure 10c).
Figure 10
RAM Module
Removal
a. Remove the top
cover module.
b. Remove the screws.
c. Carefully lift the key-
board up, being
careful not to bend
the keyboard ribbon
cable.
A
1
5
B
6
A. Top Cover Module
B. Keyboard
•5 Screws
a. b.
AB
5
21 4
36

Disassembly
Removing the Secondary System Memory (RAM) 2 - 15
2.Disassembly
5. Disconnect the keyboard ribbon cable from the locking collar socket by using a small flat-head screwdriver
to pry the locking collar pins away from the base. (Figure 11e).
6. Remove the keyboard and the memory sockets & will be visible (Figure 11f).
7. Gently pull the two release latches ( & ) on the sides of the memory socket(s) in the direction indicated below
(Figure 11g).
8. The RAM module will pop-up, and you can remove it.
9. Pull the latches to release the second module if necessary.
10. Insert a new module holding it at about a 30° angle and fit the connectors firmly into the memory slot.
11. The module’s pin alignment will allow it to only fit one way. Make sure the module is seated as far into the slot as it
will go. DO NOT FORCE the module; it should fit without much pressure.
12. Press the module in and down towards the mainboard until the slot levers click into place to secure the module.
13. Replace the bay cover and screws.
14. Restart the computer to allow the BIOS to register the new memory configuration as it starts up.
6
7
8
f.
e.
6
7
88
11
12
g.
9
10
11
12
13
13
Contact Warning
Be careful not to touch the metal pins on the module’s
connecting edge. Even the cleanest hands have oils
which can attract particles, and degrade the module’s
performance.
Figure 11
RAM Module
Removal (cont’d.)
e. Disconnect the key-
board ribbon cable
from the locking collar
socket by using a small
flat-head screwdriver
to pry the locking collar
pins away from the
base.
f. Remove the keyboard
and the memory sock-
ets will be visible.
g. Gently pull the two re-
lease latches on the
sides of the memory
socket(s) in the direc-
tion indicated below.
13. RAM Modules
9
10
11
12
13

Disassembly
2 - 16 Removing the Wireless LAN Module
2.Disassembly
Removing the Wireless LAN Module
1. Turn off the computer, remove the battery (page 2 - 5) and the keyboard (page 2 - 10).
2. The Wireless LAN module will be visible at point under the keyboard (Figure 12a).
3. Carefully disconnect cables - , then remove screw from the module socket (Figure 12b).
4. The Wireless LAN module will pop-up (Figure 12c).
5. Lift the Wireless LAN module (Figure 12d) up and off the computer.
Figure 12
Wireless LAN
Module Removal
a. The Wireless LAN mod-
ule will be visible at point
under the keyboard
b. Disconnect the cables
and remove the screw.
c. The WLAN module will
pop up.
d. Lift the WLAN module
out.
1
1
2
3
4
5
5
b.
a.
d.
2
35
c.
4
1
5. WLAN Module
•1 Screw

Disassembly
Removing and Installing the Processor 2 - 17
2.Disassembly
Removing and Installing the Processor
Processor Removal Procedure
1. Turn off the computer, remove the battery (page 2 - 5), and component bay cover (page 2 - 10).
2. Remove screws - from the heat sink unit in the order indicated on the label (i.e screw 4 first through to screw
1 last Figure 13a).
3. Carefully (it may be hot) remove the heat sink unit (Figure 13b).
1
4
5
Figure 13
Processor
Removal
Procedure
a. Remove the screws
in the correct order.
b. Carefully remove
the heat sink unit.
CPU Warning
In order to prevent
damaging the contact
pins when removing
the CPU, it is neces-
sary to first remove the
WLAN module from
the computer.
5. Heat Sink Unit
•4 Screws
a.
5
b.
Note: Loosen the screws in the reverse order
4-3-2-1 as indicated on the label.
21
4 3

Disassembly
2 - 18 Removing and Installing the Processor
2.Disassembly
4. Turn the release latch towards the unlock symbol , to release the CPU (Figure 14c).
5. Carefully (it may be hot) lift the CPU up out of the socket (Figure 14d).
6. See page 2 - 19 for information on inserting a new CPU.
7. When re-inserting the CPU, pay careful attention to the pin alignment, it will fit only one way (DO NOT FORCE IT!).
6
A
Figure 14
Processor Removal
(cont’d)
c. Turn the release latch to
unlock the CPU.
d. Lift the CPU out of the
socket.
Caution
The heat sink, and CPU area in
general, contains parts which are
subject to high temperatures. Al-
low the area time to cool before re-
moving these parts.
6
c.
d.
Unlock Lock
6
A
A. CPU

Disassembly
Removing and Installing the Processor 2 - 19
2.Disassembly
Processor Installation Procedure
1. Insert the CPU , pay careful attention to the pin alignment (Figure 15a), it will fit only one way (DO NOT
FORCE IT!), and turn the release latch towards the lock symbol (Figure 15b).
2. Remove the sticker (Figure 15c) from the heat sink unit.
3. Insert the heat sink unit as indicated in Figure 15c.
4. Tighten the CPU heat sink screws in the order , , & (the order as indicated on the label and Figure
15d).
5. Replace the CPU fan, component bay cover and tighten the screws (page 2 - 17).
A
B
C
D
1
2
3
4
c.
b. d.
B
a.
C
D
1
4
2
Note:
Tighten the screws in the order 1-2-
3-4 as indicated on the label.
3
A
Figure 15
Processor
Installation
a. Insert the CPU.
b. Turn the release latch to-
wards the lock symbol.
c. Remove the sticker from
the heat sink unit and in-
sert the heat sink.
d. Tighten the screws.
A. CPU
D. Heat Sink
•4 Screws

Disassembly
2 - 20 Removing and Installing the Video Card
2.Disassembly
Removing and Installing the Video Card
Video Card Removal Procedure
1. Turn off the computer, turn it over and remove the battery (page 2 - 5) and component cover (page 2 - 10).
2. Remove screws - from the heat sink unit in the order indicated on the label (i.e screw 7 first through to screw
1 last) (Figure 16a).
3. Carefully (they may be hot) remove the heat sink units & (Figure 16b).
4. Remove screws & from the video card and the video card will pop up (Figure 16c).
5. Remove the video card (Figure 16d).
8 & 9.Heat Sink Units
12. Video Card
•9 Screws
Caution
The heat sink, and video
card area in general,
contains parts which are
subject to high tempera-
tures. Allow the area
time to cool before re-
moving these parts.
Figure 16
Video Card
Removal Procedure
a. Remove the screws in
the correct order.
b. Carefully remove the
heat sink units.
c. Remove the video card
screws. The video card
will pop up.
d. Remove the video card.
1
7
8
9
10
11
12
12
3
a.
2
14
67
5
9
12
c.
b.
8
d.
Heat Sink Screw Removal
and Insertion
Remove the screws from the
heat sink in the order indicated
here: 7-
6-5-4-3-2-1
.
When tightening the screws,
make sure that they are tight-
ened in the order:
1-2-3-4-5-6-7
.
15
10 11
9
c.
d.
12
Note:
Please use a flat head screwdriver to
remove screws & .
10
11

Disassembly
Removing and Installing the Video Card 2 - 21
2.Disassembly
Installing a New Video Card
1. Prepare to fit the video card into the slot by holding it at about a 30° angle (Figure 17e).
2. The card needs to be fully into the slot, and the video card and socket have a guide-key and pin which align to
allow the card to fit securely (Figure 17f).
3. Fit the connectors firmly into the socket, straight and evenly.
4. DO NOT attempt to push one end of the card in ahead of the other.
5. The card’s pin alignment will allow it to only fit one way. Make sure the module is seated as far into the socket
as it will go (none of the gold colored contact should be showing). DO NOT FORCE the card; it should fit without
much pressure.
6. Secure the card with screws & (Figure 17 on page 2 - 21).
7. Place the heat sink back on the card, and secure the screws in the order indicated in Figure 17 on page 2 - 21.
8. Attach the video card fan and secure with the screws as indicated in Figure 16 on page 2 - 20.
9. Reinsert the component bay cover, and secure with the screws as indicated in Figure 10 on page 2 - 14.
Figure 17
Installing a New
Video Card
e. Insert the video card at
a 30 degree angle.
f. Fit the connectors
straight and even.
12
e. f.
12
11
10
10
11
12. Video Card
•2 Screws
Caution
The heat sink, and video
card area in general,
contains parts which are
subject to high tempera-
tures. Allow the area
time to cool before re-
moving these parts.

Disassembly
2 - 22 Removing the Microphone
2.Disassembly
Removing the Microphone
1. Turn off the computer, and remove the battery (page 2 - 5), component bay cover (page 2 - 10), processor (page
2 - 17), hard disk (page 2 - 6) (page 2 - 10), optical device (page 2 - 9), and video card (page 2 - 20).
2. Remove screws - and carefully push the bottom of the top case at point (Figure 18a)
3. Lift the top case up, keeping it level (do not tilt it) Figure 18b.
4. Disconnect the microphone cable (Figure 18c).
5. Remove the microphone (Figure 18d).
Figure 18
Microphone Removal
a. Remove the screws.
b. Lift the top case up, keep-
ing it level (do not tilt it).
c. Disconnect the micro-
phone cable.
d. Remove the microphone.
21. Top Case
23. Microphone
• 19 Screws
1
19
20
21
22
a. b.
c.
Note:
Carefully push the bottom of the top case at
point .
20
d.
21
6
3
25
7
8
9
4
12
13
11
14
15
10
23
1
16
17
18
22
20
19
23

Part Lists
A-1
A.Part Lists
Appendix A: Part Lists
This appendix breaks down the P170HM/P170HM3 series notebook’s construction into a series of illustrations. The
component part numbers are indicated in the tables opposite the drawings.
Note: This section indicates the manufacturer’s part numbers. Your organization may use a different system, so be sure
to cross-check any relevant documentation.
Note: Some assemblies may have parts in common (especially screws). However, the part lists DO NOT indicate the
total number of duplicated parts used.
Note: Be sure to check any update notices. The parts shown in these illustrations are appropriate for the system at the
time of publication. Over the product life, some parts may be improved or re-configured, resulting in new part numbers.

Part Lists
A - 2 Part List Illustration Location
A.Part Lists
Part List Illustration Location
The following table indicates where to find the appropriate part list illustration.
Table A- 1
Part List Illustration
Location
Parts P170HM P170HM3
Top with Fingerprint page A - 3 page A - 5
Top without Fingerprint page A - 4 page A - 6
Bottom page A - 7
LCD page A - 8
HDD page A - 9
COMBO page A - 10
DVD-Dual Drive page A - 11

Part Lists
Top with Fingerprint (P170HM) A - 3
A.Part Lists
Top with Fingerprint (P170HM)
Figure A - 1
Top with
Fingerprint
(P170HM)

Part Lists
A - 4 Top without Fingerprint (P170HM)
A.Part Lists
Top without Fingerprint (P170HM)
Figure A - 2
Top without
Fingerprint
(P170HM)

Part Lists
Top with Fingerprint (P170HM3) A - 5
A.Part Lists
Top with Fingerprint (P170HM3)
Figure A - 3
Top with
Fingerprint
(P170HM3)

Part Lists
A - 6 Top without Fingerprint (P170HM3)
A.Part Lists
Top without Fingerprint (P170HM3)
Figure A - 4
Top without
Fingerprint
(P170HM3)

Part Lists
Bottom A - 7
A.Part Lists
Bottom
Figure A - 5
Bottom

Part Lists
A - 8 LCD
A.Part Lists
LCD
Figure A - 6
LCD

Part Lists
HDD A - 9
A.Part Lists
HDD
(非耐落)
Figure A - 7
HDD

Part Lists
A - 10 COMBO
A.Part Lists
COMBO
Figure A - 8
COMBO

Part Lists
DVD-Dual Drive A - 11
A.Part Lists
DVD-Dual Drive
Figure A - 9
DVD-Dual Drive

Part Lists
A - 12
A.Part Lists

Schematic Diagrams
B-1
B.Schematic Diagrams
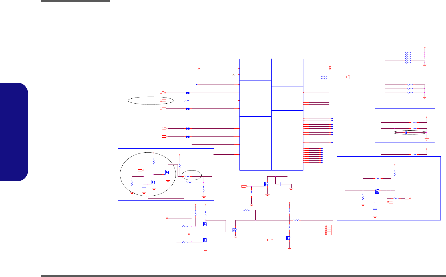
Appendix B: Schematic Diagrams
This appendix has circuit diagrams of the P170HM/P170HM3 notebook’s PCB’s. The following table indicates where
to find the appropriate schematic diagram.
Diagram - Page Diagram - Page Diagram - Page
System Block Diagram - Page B - 2 CougarPoint - M 4/9 - Page B - 22 Power 1.8VS - Page B - 42
Processor 1/7 - Page B - 3 CougarPoint - M 5/9 - Page B - 23 Power V-Core 1 - Page B - 43
Processor 2/7 - Page B - 4 CougarPoint - M 6/9 - Page B - 24 Power V-Core 2 - Page B - 44
Processor 3/7 - Page B - 5 CougarPoint - M 7/9 - Page B - 25 AC_In, Charger - Page B - 45
Processor 4/7 - Page B - 6 CougarPoint - M 8/9 - Page B - 26 Power 0.85VS - Page B - 46
Processor 5/7 - Page B - 7 CougarPoint - M 9/9 - Page B - 27 Audio Board - Page B - 47
Processor 6/7 - Page B - 8 3G, CCD - Page B - 28 X5100 ODD Board - Page B - 48
Processor 7/7 - Page B - 9 Mini PCIE, LID - Page B - 29 X5100 Click Board - Page B - 49
DDRIII CHA SO-DIMM_0 - Page B - 10 LED, Hotkey, LID SW, Fan - Page B - 30 X5100 LED 1 Board - Page B - 50
DDRIII CHA SO-DIMM_1 - Page B - 11 RJ45 - Page B - 31 X5100 LED 2 Board - Page B - 51
DDRIII CHB SO-DIMM_0 - Page B - 12 Codec Realtek ALC892 - Page B - 32 X5100 LED 3 Board - Page B - 52
DDRIII CHB SO-DIMM_1 - Page B - 13 APA2010D1-TPA2008D2 - Page B - 33 X7100 HDD & ODD Board - Page B - 53
MXM PCI-E - Page B - 14 KBC-ITE IT8519 - Page B - 34 X7100 CIR - Page B - 54
Panel, Inverter, CRT - Page B - 15 USB, TP, FP, MULTI-CONN - Page B - 35 X7100 LED Board - Page B - 55
1394_JMB380C - Page B - 16 Card Reader (JMC 251C) - Page B - 36 X7100 Click Board - Page B - 56
DVI - Page B - 17 USB 3.0 - Page B - 37 X7100 Fingerprint Board - Page B - 57
HDMI - Page B - 18 VDD3, VDD5 - Page B - 38 TPM - Page B - 58
CougarPoint - M 1/9 - Page B - 19 5V, 3.3V, 5VS, 3VS, 1.5VS, VIN1 - Page B - 39 X5100 HDD Board - Page B - 59
CougarPoint - M 2/9 - Page B - 20 Power 1.05VS, 1.05VS_VTT - Page B - 40
CougarPoint - M 3/9 - Page B - 21 Power 1.5V/VTT_MEM - Page B - 41
Table B - 1
Schematic
Diagrams
Version Note
The schematic dia-
grams in this chapter
are based upon ver-
sion 6-7P-X510D-004.
If your mainboard (or
other boards) are a lat-
er version, please
check with the Service
Center for updated di-
agrams (if required).

Schematic Diagrams
B - 2 System Block Diagram
B.Schematic Diagrams
System Block Diagram
Sheet 1 of 57
System Block
Diagram
Huron River System Block Diagram
FingerPrint
12 MHz
LCD
CONNECTOR
TOUCH PAD
DVII CONNECTOR
LPC
CARD
READER
SMART
BATTERY
HP
OUT
Front R
Function LED BOARD
Indicatory LED BOARD
X7100 ODD & 2nd HDD
BOARD
CIR BOARD
<=8"
PCIE
27x27mm
989 Ball FCBGA
480 Mbps
SPI
0.5"~5.5"
1"~16"
DDRIII
INT MIC
25
MHz
Sandy Bridge
24 MHz
<12"
FDI
LINE
IN
MIC
IN
SO-DIMM*4
32.768KHz
VCORE,
EC SMBUS
USB PORT
AZALIA LINK
FINGER PRINTER
ON CLICK BOARD
(USB1)
(USB9) USB PORT
0.1"~13
eSATA
SYSTEM SMBUS
SATA HDD
BIOS
SPI
LAN
ITE 8519BX
<12"
CougarPoint
Controller
Hub (PCH)
SPDIF
OUT
INT. K/B
Azalia Codec
EC
AMP
TI TPA2008D2
0.5"~11"
<15"
5V,3.3V,5VS,3VS,
1.5VS,VIN1
1.5V,(VTT_MEM)
USB2.0
MXM 3.0
VDD3,VDD5
DMI*4
rPGA989/988
G711
32.768 KHz
JMICRO
1.8VS
SATA I/II 3.0Gb/s
800/1067/1333 MHz
DDR3 / 1.5V
(Optional)
X5100M
REALTEK
ALC892
33 MHz
THERMAL
SENSOR
100 MHz
PROCESSOR
SMART
FANx2
X5100M
Audio BOARD
(RESERVE)
(USB0)
X5100M Audio BOARD
SLG8SP585
14.318 MHz
Clock Generator
PCIE*16
X5100M
JMC251C
AUDIO BOARD
RJ-45 7IN1
SOCKET
0.85VS
AC_IN,CHARGER
INT SPKER
USB
PORT
HDMI Connector
TI TPA2008D2
AMP
TI TPA2008D2
Front L
(RESERVE)
AMP SURR L
SURR R
CENTER
SUBWOOFER
SOCKET
Mini PCIE Mini PCIE
SOCKET
WLAN
USB3.0
uPD720200
USB3.0
PORT
USB3.0
PORT
JMICRO
JMB380C
1394
PORT
(USB4)
(USB6)
3D IR
(USB5)
CCD
(USB2) (USB3)
X7100M
ODD& 2nd HDD
BOARD
3G CARD
FBVDDQ
1.05VS,1.05VS_VTT
PHONE JACK x4, USB x1
AUDIO BOARD
VGFX_CORE
ODD BOARD
AC-IN
POWER LED BOARD
CLICK & FINGER PRINTER
BOARD

Schematic Diagrams
Processor 1/7 B - 3
B.Schematic Diagrams
Processor 1/7
PEG_RX#_7
PEG_RX#_4
PEG_RX#_5
PEG_RX#_3
PEG_RX#_2
PEG_RX#_1
PEG_RX#_0
PEG_RX#_6
PLACE NEAR U3
3
2
1
PEG_IRCOMP_R
PEG_RX_2
PEG_RX_1
PEG_RX_0
PEG_RX_3
PEG_RX_7
PEG_RX_4
PEG_RX_5
PEG_RX_6
C77 0.22u_10V_X5R_04
C464 0.22u_10V_X5R_04
C460 0.22u_10V_X5R_04
C447 0.22u_10V_X5R_04
C86 0.22u_10V_X5R_04
C434 0.22u_10V_X5R_04
C76 0.22u_10V_X5R_04
C456 0.22u_10V_X5R_04
C448 0.22u_10V_X5R_04
C457 0.22u_10V_X5R_04
C85 0.22u_10V_X5R_04
C91 0.22u_10V_X5R_04
C440 0.22u_10V_X5R_04
C444 0.22u_10V_X5R_04
C459 0.22u_10V_X5R_04
C71 0.22u_10V_X5R_04
PEG_TX_8
PEG_TX_14
PEG_TX_12
PEG_TX_10
PEG_TX_9
C441 0.22u_10V_X5R_04
C98 0.22u_10V_X5R_04
PEG_TX_13
PEG_TX_11
PEG_TX_15
C70 0.22u_10V_X5R_04
C64 0.22u_10V_X5R_04
C443 0.22u_10V_X5R_04
C74 0.22u_10V_X5R_04
C69 0.22u_10V_X5R_04
C431 0.22u_10V_X5R_04
R318 *0_04
C87 0.22u_10V_X5R_04
C467 0.22u_10V_X5R_04
C65 0.22u_10V_X5R_04
C465 0.22u_10V_X5R_04
C78 0.22u_10V_X5R_04
C88 0.22u_10V_X5R_04
C68 0.22u_10V_X5R_04
C94 0.22u_10V_X5R_04
C66 0.22u_10V_X5R_04
C63 0.22u_10V_X5R_04
C433 0.22u_10V_X5R_04
C453 0.22u_10V_X5R_04
C92 0.22u_10V_X5R_04
C466 0.22u_10V_X5R_04
R95 24. 9_1%_ 04
C72 0.22u_10V_X5R_04
C451
0.1u_10V_X7R_04
C96 0.22u_10V_X5R_04
C462 0.22u_10V_X5R_04
C458 0.22u_10V_X5R_04
C437 0.22u_10V_X5R_04
C95 0.22u_10V_X5R_04
Q20
G711ST9U
OUT 1
VCC
2
GND
3
C454 0.22u_10V_X5R_04
C432 0.22u_10V_X5R_04
R315
24.9_1%_0 4
C446 0.22u_10V_X5R_04
C461 0.22u_10V_X5R_04
C80 0.22u_10V_X5R_04
C97 0.22u_10V_X5R_04
C442 0.22u_10V_X5R_04
C438 0.22u_10V_X5R_04
C452
0.1u_10V_X7R_04
C89 0.22u_10V_X5R_04
C445 0.22u_10V_X5R_04
C90 0.22u_10V_X5R_04
C75 0.22u_10V_X5R_04
C79 0.22u_10V_X5R_04
C455 0.22u_10V_X5R_04
C439 0.22u_10V_X5R_04
C93 0.22u_10V_X5R_04
C73 0.22u_10V_X5R_04
C463 0.22u_10V_X5R_04
PEG_RX#_14
PEG_RX#_15
PEG_RX#_12
PEG_RX#_13
PEG_RX#_11
PEG_RX#_10
PEG_RX#_9
PEG_RX#_8
PCI EXPRESS* - GRAPHICS
DMI
Intel(R) FDI
eDP
U32A
PZ98927-3641-01F
DMI_RX#[0]
B27
DMI_RX#[1]
B25
DMI_RX#[2]
A25
DMI_RX#[3]
B24
DMI_RX[0]
B28
DMI_RX[1]
B26
DMI_RX[2]
A24
DMI_RX[3]
B23
DMI_TX#[0]
G21
DMI_TX#[1]
E22
DMI_TX#[2]
F21
DMI_TX#[3]
D21
DMI_TX[0]
G22
DMI_TX[1]
D22
DMI_TX[3]
C21 DMI_TX[2]
F20
FDI0_TX#[0]
A21
FDI0_TX#[1]
H19
FDI0_TX#[2]
E19
FDI0_TX#[3]
F18
FDI1_TX#[0]
B21
FDI1_TX#[1]
C20
FDI1_TX#[2]
D18
FDI1_TX#[3]
E17
FDI0_TX[0]
A22
FDI0_TX[1]
G19
FDI0_TX[2]
E20
FDI0_TX[3]
G18
FDI1_TX[0]
B20
FDI1_TX[1]
C19
FDI1_TX[2]
D19
FDI1_TX[3]
F17
FDI0_FSYNC
J18
FDI1_FSYNC
J17
FDI_INT
H20
FD I 0_LS Y N C
J19
FD I 1_LS Y N C
H17
PEG_ICOMPI J22
PEG_ICOMPO J21
PEG_RCOMPO H22
PEG_RX#[0] K33
PEG_RX#[1] M35
PEG_RX#[2] L34
PEG_RX#[3] J35
PEG_RX#[4] J32
PEG_RX#[5] H34
PEG_RX#[6] H31
PEG_RX#[7] G33
PEG_RX#[8] G30
PEG_RX#[9] F35
PEG_RX#[1 0] E34
PEG_RX#[1 1] E32
PEG_RX#[1 2] D33
PEG_RX#[1 3] D31
PEG_RX#[1 4] B33
PEG_RX#[1 5] C32
PEG_RX[0] J33
PEG_RX[1] L35
PEG_RX[2] K34
PEG_RX[3] H35
PEG_RX[4] H32
PEG_RX[5] G34
PEG_RX[6] G31
PEG_RX[7] F33
PEG_RX[8] F30
PEG_RX[9] E35
PEG_RX[10] E33
PEG_RX[11] F32
PEG_RX[12] D34
PEG_RX[13] E31
PEG_RX[14] C33
PEG_RX[15] B32
PEG_TX#[0] M29
PEG_TX#[1] M32
PEG_TX#[2] M31
PEG_TX#[3] L32
PEG_TX#[4] L29
PEG_TX#[5] K31
PEG_TX#[6] K28
PEG_TX#[7] J30
PEG_TX#[8] J28
PEG_TX#[9] H29
PEG_TX#[10] G27
PEG_TX#[11] E29
PEG_TX#[12] F27
PEG_TX#[13] D28
PEG_TX#[14] F26
PEG_TX#[15] E25
PEG_TX[0] M28
PEG_TX[1] M33
PEG_TX[2] M30
PEG_TX[3] L31
PEG_TX[4] L28
PEG_TX[5] K30
PEG_TX[6] K27
PEG_TX[7] J29
PEG_TX[8] J27
PEG_TX[9] H28
PEG_TX[10] G28
PEG_TX[11] E28
PEG_TX[12] F28
PEG_TX[13] D27
PEG_TX[14] E26
PEG_TX[15] D25
eDP_AU X
C15
eDP_AU X#
D15
eDP_TX[0]
C17
eDP_TX[1]
F16
eDP_TX[2]
C16
eDP_TX[3]
G15
eDP_TX#[ 0]
C18
eDP_TX#[ 1]
E16
eDP_TX#[ 2]
D16
eDP_TX#[ 3]
F15
eDP_COMPIO
A18
eDP_HPD
B16 eDP_ICOMPO
A17
C468 0.22u_10V_X5R_04
C67 0.22u_10V_X5R_04
3.3V
1.05VS_VTT
1.05VS_VTT
DMI_TXP321
DMI_TXP221
DMI_TXP121
DMI_TXP021
DMI_TXN221
DMI_TXN121
DMI_TXN021
DMI_RXN121
DMI_RXN021
DMI_TXN321
DMI_RXP021
DMI_RXN321
DMI_RXN221
DMI_RXP321
DMI_RXP221
DMI_RXP121
THERM_VOLT 34
3.3V4,9, 14,15,19,20,21,23,24,25,26,28,29, 30,32,35,36,37,39, 40,41,42
PEG_TXN5 14
PEG_TXN2 14
PEG_TXN3 14
PEG_TXN1 14
PEG_TXN0 14
PEG_TXN7 14
PEG_TXP6 14
PEG_TXN4 14
PEG_TXN6 14
PEG_TXP7 14
PEG_TXP4 14
PEG_TXP0 14
PEG_TXP3 14
PEG_TXP2 14
PEG_TXP5 14
PEG_TXP1 14
PEG_TXN10 14
PEG_TXN11 14
1.05VS_VTT4,6,24,25,26,40,43
PEG_TXN8 14
PEG_TXN15 14
PEG_TXN13 14
PEG_TXN12 14
PEG_TXN14 14
PEG_TXN9 14
PEG_TXP12 14
PEG_TXP8 14
PEG_TXP11 14
PEG_TXP14 14
PEG_TXP13 14
PEG_TXP9 14
PEG_TXP15 14
PEG_RXN12 14
PEG_RXN10 14
PEG_TXP10 14
PEG_RXN11 14
PEG_RXN15 14
PEG_RXN9 14
PEG_RXN13 14
PEG_RXN14 14
PEG_RXN8 14
PEG_RXN4 14
PEG_RXN2 14
PEG_RXP13 14
PEG_RXP15 14
PEG_RXP12 14
PEG_RXN7 14
PEG_RXN1 14
PEG_RXN3 14
PEG_RXP11 14
PEG_RXP10 14
PEG_RXN5 14
PEG_RXN6 14
PEG_RXN0 14
PEG_RXP9 14
PEG_RXP14 14
PEG_RXP8 14
PEG_RXP2 14
PEG_RXP4 14
PEG_RXP5 14
PEG_RXP7 14
PEG_RXP6 14
PEG_RXP0 14
PEG_RXP3 14
PEG_RXP1 14
Analog Thermal Sensor
CAD NOTE: PEG_ICOMPI and RCOMPO signals
should be shorted and routed with
- max length = 500 mils
- typical impedance = 43 mohms
PEG_ICOMPO signals should be routed with
- max length = 500 mils
- typical impedance = 14.5 mohms
20 mil
Q41
*TMP20
NC 1
GND 2
VO 3
GND
5
VCC
4
SC70-5 & SC70-3
Co Lay
1:2 (4mils:8mils)
CAD NOTE: DP_COMPIO and ICOMPO signals
should be shorted near balls and routed with
- typical impedance < 25 mohms
PEG_TX#_6
PEG_TX#_2
PEG_TX#_5
PEG_TX#_7
PEG_TX#_3
PEG_TX#_0
PEG_TX#_1
PEG_TX#_4
Sandy Bridge Processor 1/7 ( DMI,PEG,FDI )
DP Compensation Signal
PEG_TX#_15
PEG_TX#_11
PEG_TX#_8
PEG_TX#_9
PEG_TX#_12
PEG_TX#_14
PEG_TX#_10
PEG_TX#_13
PEG_TX_0
PEG_TX_6
PEG_TX_4
PEG_TX_2
PEG_TX_1
PEG_TX_5
PEG_TX_3
PEG_TX_7
R420
1K_04
PEG Compensation Signal
PEG_RX_15
PEG_RX_12
PEG_RX_13
PEG_RX_14
PEG_RX_10
PEG_RX_9
PEG_RX_8
PEG_RX_11
Sheet 2 of 58
Processor 1/7

Schematic Diagrams
B - 4 Processor 2/7
B.Schematic Diagrams
Processor 2/7
R4910K_1%_04
C494
*47n_50V_04
R409 140_1%_04
3.3VS
R331
4.99K_1%_04
R67 51_04
R4262_04
R333 25. 5_1%_04
D02A
R329
1K_04
R51 *10m il_ short
R308 51_04
R82 51_04
R52 56_04
R41 *10m il_ short
R309 51_04
R334 200_1%_04
R302 *10mil_s hort
Q24
RJU003N03T106
G
DS
R84 *51_04
R327 *0_04
R50 *10m il_ short
R76 51_04
1.5V
1.05VS_VTT 3,6,24,25, 26,40,43
1.05VS_VTT
1.05VS_VTT
3.3V 3,9, 14,15,19,20, 21,23,24,25, 26,28,29,30,32,35,36,37, 39,40,41,42
DRAMRST_CNTRL 9,20
DDR3_DRAMRST# 10,11,12,13
1.5V 9,10, 11,12,13,26, 30,37,39,41
CLK_EXP_N 20
CLK_EXP_P 20
1.5VS_CPU 7,39
H_PROCHOT#43
CPUDRAMRST#
H_ TH RMTR I P#24
H_PECI24,34
H_PM_SYNC21
H_CPUPWRGD24
SUSB25,39,40,41,42
H_CPUPWRGD_R
R127 130_04
XD P _ D BR _ R
BUF _CPU_RST#
R132
0_04
3.3VS
R3011K_04
XD P _D B R_ R
CLOCKS
MISCTHERMALPWR MANAGEMENT
DDR3
MISC
JTAG & BPM
U32B
PZ98927-3641-01F
SM_RCOMP[1] A5
SM_RCOMP[2] A4
SM_DRAMRST# R8
SM_RCOMP[0] AK1
BCLK# A27
BCLK A28
DPLL_REF_SSCLK# A15
DPLL_REF_SSCL K A16
CATERR#
AL33
PECI
AN33
PROCHOT#
AL32
THERMTRI P#
AN32
SM_DR AMPWROK
V8
RESET#
AR33
PR DY # AP29
PREQ# AP27
TC K AR26
TMS AR27
TRS T# AP30
TDI AR28
TDO AP26
DBR# AL35
BPM#[0] AT28
BPM#[1] AR29
BPM#[2] AR30
BPM#[3] AT30
BPM#[4] AP32
BPM#[5] AR31
BPM#[6] AT31
BPM#[7] AR32
PM_SY NC
AM34
SKTOCC#
AN34
SNB_IVB#
C26
UNCOREPWRGOOD
AP33
R97
10K_04
3.3VS 10,11,12,13,14,15,16,17,18,19, 20,21,23,24,25,26,29,30,32,33,34,35, 36,39,40,43,58
VDDPWR GOOD_R
SM_RC OMP_2
SM_RC OMP_1
SM_RC OMP_0
PLT_RST#14,23,58
XD P _ TR S T#
XD P _ TC L K
VDDPWRGOOD_R
H_PROCHOT#_D
H_CATERR#
XD P _ TMS
CPUDRAMRST#
XD P _ PR E Q #
XD P _ TD I _ R
XD P _ TD O _ R
R328 1K_04
S3 circuit:- DRAM_RST# to memory
should be high during S3
R118
*10K_04
3.3V
R107
*200_04
R115
*100K_04
PM_DRAM_PWRGD21 PM_DRAM_PWRG D
Q8
*MTN7002ZHS3
G
DS
Q10
*MTN7002ZHS3
G
DS
Q11
*MTN7002ZHS3
G
DS
+1.5S_CPU_PWRGD39,41
R103
*100K_04
XD P _ PR D Y #
3.3V
H_PROCHOT#
C82 68P_50V_04
C449 0. 1u_16V_Y 5V_04
R325 1K_04
1.05VS_VTT
H_CPUPWRGD_R
R117
200_04
1.5VS_CPU
Add to connect to EC
DDR3 Compensation Signals
XD P _TD O _R
TRACE WIDTH 10MIL, LENGTH <500MILS
PU/PD for JTAG signals
XD P _TM S
BUF _CPU_RST#
Processor Pullups/Pull downs
XD P _TR S T#
H_PROCHOT#
XD P _TC L K
XD P _ P R EQ #
XD P _TD I _ R
SM_RCOMP_1
SM_RCOMP_0
SM_RCOMP_2
H_PROCHOT#_EC34
R34
100K_04
C60
68P_50V_04
R48
*750_1%_04
R38 *1.5K_1%_04
Q37
MTN7002ZHS3
G
DS
DRAMPWRGD_CPU
Q38
MTN7002ZHS3
G
DS
1.05VS_VTT
R322 1K_04
Q13
*MTN7002ZHS3
G
DS
Sandy Bridge Processor 2/7 ( CLK,MISC,JTAG )
R128
*39_04
R511
100K_04
BSS138 ( VGS 1.5V )
PROC _SEL ET
R40 43. 2_1%_04
Buffered reset to CPU
PM_DRAM_PWRGD
Q6
MTN7002ZHS3
G
DS
PRO C_SELET24
R39
75_04
Sheet 3 of 58
Processor 2/7

Schematic Diagrams
Processor 3/7 B - 5
B.Schematic Diagrams
Processor 3/7
M_A_DQS#5
M_A_DQS#6
M_A_DQS#7
M_A_DQS#0
M_A_DQS#2
M_A_DQS#1
M_A_DQS#3
M_A_DQS#4
M_A_DQS4
M_A_DQS5
M_A_DQS6
M_A_DQS7
M_A_DQS0
M_A_DQS2
M_A_DQS1
M_A_DQS3
DDR SYSTEM MEMORY A
U32C
PZ98927-3641-01F
SA_BS[0]
AE10
SA_BS[1]
AF 10
SA_BS[2]
V6
SA_CAS#
AE8
SA_RAS#
AD9
SA_WE#
AF9
SA_CLK[0] AB6
SA_CLK[1] AA5
SA_CLK#[ 0] AA6
SA_CLK#[ 1] AB5
SA_CKE[0] V9
SA_CKE[1] V10
SA_CS#[0] AK3
SA_CS#[1] AL3
SA_ODT[0] AH3
SA_ODT[1] AG3
SA_D QS[ 0] D4
SA_DQS#[0] C4
SA_D QS[ 1] F6
SA_DQS#[1] G6
SA_D QS[ 2] K3
SA_DQS#[2] J3
SA_D QS[ 3] N6
SA_DQS#[3] M6
SA_D QS[ 4] AL5
SA_DQS#[4] AL6
SA_D QS[ 5] AM9
SA_DQS#[5] AM8
SA_D QS[ 6] AR11
SA_DQS#[6] AR12
SA_D QS[ 7] AM14
SA_DQS#[7] AM15
SA_MA[0] AD10
SA_MA[1] W1
SA_MA[2] W2
SA_MA[3] W7
SA_MA[4] V3
SA_MA[5] V2
SA_MA[6] W3
SA_MA[7] W6
SA_MA[8] V1
SA_MA[9] W5
SA_MA[10] AD8
SA_MA[11] V4
SA_MA[12] W4
SA_MA[13] AF8
SA_MA[14] V5
SA_MA[15] V7
SA_DQ[ 0]
C5
SA_DQ[ 1]
D5
SA_DQ[ 2]
D3
SA_DQ[ 3]
D2
SA_DQ[ 4]
D6
SA_DQ[ 5]
C6
SA_DQ[ 6]
C2
SA_DQ[ 7]
C3
SA_DQ[ 8]
F10
SA_DQ[ 9]
F8
SA_DQ[ 10]
G10
SA_DQ[ 11]
G9
SA_DQ[ 12]
F9
SA_DQ[ 13]
F7
SA_DQ[ 14]
G8
SA_DQ[ 15]
G7
SA_DQ[ 16]
K4
SA_DQ[ 17]
K5
SA_DQ[ 18]
K1
SA_DQ[ 19]
J1
SA_DQ[ 20]
J5
SA_DQ[ 21]
J4
SA_DQ[ 22]
J2
SA_DQ[ 23]
K2
SA_DQ[ 24]
M8
SA_DQ[ 25]
N10
SA_DQ[ 26]
N8
SA_DQ[ 27]
N7
SA_DQ[ 28]
M10
SA_DQ[ 29]
M9
SA_DQ[ 30]
N9
SA_DQ[ 31]
M7
SA_DQ[ 32]
AG6
SA_DQ[ 33]
AG5
SA_DQ[ 34]
AK6
SA_DQ[ 35]
AK5
SA_DQ[ 36]
AH5
SA_DQ[ 37]
AH6
SA_DQ[ 38]
AJ5
SA_DQ[ 39]
AJ6
SA_DQ[ 40]
AJ8
SA_DQ[ 41]
AK8
SA_DQ[ 42]
AJ9
SA_DQ[ 43]
AK9
SA_DQ[ 44]
AH8
SA_DQ[ 45]
AH9
SA_DQ[ 46]
AL9
SA_DQ[ 47]
AL8
SA_DQ[ 48]
AP11
SA_DQ[ 49]
AN11
SA_DQ[ 50]
AL12
SA_DQ[ 51]
AM12
SA_DQ[ 52]
AM11
SA_DQ[ 53]
AL11
SA_DQ[ 54]
AP12
SA_DQ[ 55]
AN12
SA_DQ[ 56]
AJ14
SA_DQ[ 57]
AH14
SA_DQ[ 58]
AL15
SA_DQ[ 59]
AK15
SA_DQ[ 60]
AL14
SA_DQ[ 61]
AK14
SA_DQ[ 62]
AJ15
SA_DQ[ 63]
AH15
SA_CLK[2] AB4
SA_CLK#[ 2] AA4
SA_CLK[3] AB3
SA_CLK#[ 3] AA3
SA_CKE[2] W9
SA_CKE[3] W10
SA_CS#[2] AG1
SA_CS#[3] AH1
SA_ODT[2] AG2
SA_ODT[3] AH2
M_B _ D QS#5
M_B _ D QS#4
M_B _ D QS#6
DDR SYSTEM MEMORY B
U32D
PZ98927-3641-01F
SB_BS[0]
AA9
SB_BS[1]
AA7
SB_BS[2]
R6
SB_CAS#
AA10
SB_RAS#
AB8
SB_WE#
AB9
SB_CLK[0] AE 2
SB_CLK[1] AE 1
SB_CLK#[0] AD2
SB_CLK#[1] AD1
SB_CKE[0] R9
SB_CKE[1] R10
SB_ODT[0] AE4
SB_ODT[1] AD 4
SB_DQS[4] AN6
SB_DQS#[4] AN 5
SB_DQS[5] AP8
SB_DQS#[5] AP 9
SB_DQS[6] AK11
SB_DQS#[6] AK 12
SB_DQS[7] AP14
SB_DQS#[7] AP 15
SB_DQS[0] C7
SB_DQS#[0] D7
SB_DQS[1] G3
SB_DQS#[1] F3
SB_DQS[2] J6
SB_DQS#[2] K6
SB_DQS[3] M3
SB_DQS#[3] N3
SB_ MA[ 0] AA8
SB_ MA[ 1] T7
SB_ MA[ 2] R7
SB_ MA[ 3] T6
SB_ MA[ 4] T2
SB_ MA[ 5] T4
SB_ MA[ 6] T3
SB_ MA[ 7] R2
SB_ MA[ 8] T5
SB_ MA[ 9] R3
SB_MA[10] AB7
SB_MA[11] R1
SB_MA[12] T1
SB_MA[13] AB10
SB_MA[14] R5
SB_MA[15] R4
SB_DQ[0]
C9
SB_DQ[1]
A7
SB_DQ[2]
D10
SB_DQ[3]
C8
SB_DQ[4]
A9
SB_DQ[5]
A8
SB_DQ[6]
D9
SB_DQ[7]
D8
SB_DQ[8]
G4
SB_DQ[9]
F4
SB_DQ[10]
F1
SB_DQ[11]
G1
SB_DQ[12]
G5
SB_DQ[13]
F5
SB_DQ[14]
F2
SB_DQ[15]
G2
SB_DQ[16]
J7
SB_DQ[17]
J8
SB_DQ[18]
K10
SB_DQ[19]
K9
SB_DQ[20]
J9
SB_DQ[21]
J10
SB_DQ[22]
K8
SB_DQ[23]
K7
SB_DQ[24]
M5
SB_DQ[25]
N4
SB_DQ[26]
N2
SB_DQ[27]
N1
SB_DQ[28]
M4
SB_DQ[29]
N5
SB_DQ[30]
M2
SB_DQ[31]
M1
SB_DQ[32]
AM5
SB_DQ[33]
AM6
SB_DQ[34]
AR3
SB_DQ[35]
AP3
SB_DQ[36]
AN3
SB_DQ[37]
AN2
SB_DQ[38]
AN1
SB_DQ[39]
AP2
SB_DQ[40]
AP5
SB_DQ[41]
AN9
SB_DQ[42]
AT5
SB_DQ[43]
AT6
SB_DQ[44]
AP6
SB_DQ[45]
AN8
SB_DQ[46]
AR6
SB_DQ[47]
AR5
SB_DQ[48]
AR9
SB_DQ[49]
AJ11
SB_DQ[50]
AT8
SB_DQ[51]
AT9
SB_DQ[52]
AH11
SB_DQ[53]
AR8
SB_DQ[54]
AJ12
SB_DQ[55]
AH12
SB_DQ[56]
AT11
SB_DQ[57]
AN14
SB_DQ[58]
AR14
SB_DQ[59]
AT14
SB_DQ[60]
AT12
SB_DQ[61]
AN15
SB_DQ[62]
AR15
SB_DQ[63]
AT15
SB_CLK[2] AB 2
SB_CLK#[2] AA2
SB_CKE[2] T9
SB_CLK[3] AA 1
SB_CLK#[3] AB1
SB_CKE[3] T10
SB_C S#[ 0] AD3
SB_C S#[ 1] AE3
SB_C S#[ 2] AD6
SB_C S#[ 3] AE6
SB_ODT[2] AD 5
SB_ODT[3] AE5
M_B _ BS012,13
M_A _ D Q[ 6 3: 0 ]10,11
M_B _ D QS#7
M_B _ D QS#0
M_B _ D QS#1
M_B _ D QS#2
M_B _ D QS#3
M_A_CKE1 10
M_B_DQ[ 63: 0]12,13
M_B _ BS212,13
M_B _ BS112,13
M_A_CS#0 10
M_A_A[15:0] 10,11
M_A_CLK_DDR#1 10
M_A_CLK_DDR1 10
M_A_CLK_DDR0 10
M_A_CKE0 10
M_A _ D QS# [ 7: 0] 1 0 , 11
M_A_CS#1 10
M_A_DQS[7:0] 10,11
M_ A_ O D T0 1 0
M_ A_ O D T1 1 0
M_A_CLK_DDR#0 10
M_B _ B6
M_B _ B5
M_A_RAS#10,11
M_A_CAS#10,11
M_A_BS210,11
M_A_BS110,11
M_B _ B0
M_B _ B1
M_B _ B2
M_B _ B3
M_B _ B4
M_B _ B[ 15 : 0 ] 1 2 , 13
M_B_DQS#[7:0] 12,13
M_A_BS010,11
M_A_W E#10,11
M_B _ B9
M_B _ B10
M_B _ B11
M_B _ B13
M_B _ B12
M_B_CAS#12, 13
M_B _ W E #12, 13
M_B_RAS#12, 13
M_B_DQS[7:0] 12,13
M_B _ B14
M_B _ B15
M_B _ B7
M_B _ B8
M_B_CKE0 13
M_B_CLK_DDR#1 13
M_B_CLK_DDR1 13
M_B_CKE1 13
M_B_ ODT0 13
M_B_ ODT1 13
M_B_CLK_DDR#0 13
M_B_CLK_DDR0 13
M_B_C S#1 13
M_B_C S#0 13
M_B _ D QS6
M_B _ D QS5
M_B _ D QS2
M_B _ D QS3
M_B _ D QS4
M_B _ D QS7
M_B _ D QS0
M_B _ D QS1
M_B_CKE3 12
M_B_CKE2 12
M_B_CLK_DDR#3 12
M_B_CLK_DDR3 12
M_B_CLK_DDR#2 12
M_B_CLK_DDR2 12
M_A_CS#2 11
M_A_CS#3 11
M_A_CLK_DDR2 11
M_A_CKE2 11
M_A_CLK_DDR#2 11
M_B_C S#3 12
M_B_C S#2 12
M_ A_ D Q 1
M_ A_ D Q 2
M_ A_ D Q 3
M_ A_ D Q 2 9
M_ A_ D Q 4
M_ A_ D Q 3 2
M_ A_ D Q 3 1
M_ A_ D Q 3 0
M_ A_ D Q 3 7
M_ A_ D Q 3 6
M_ A_ D Q 3 5
M_ A_ D Q 3 4
M_ A_ D Q 3 3
M_ A_ D Q 4 2
M_ A_ D Q 4 1
M_ A_ D Q 4 0
M_ A_ D Q 3 9
M_ A_ D Q 4 7
M_ A_ D Q 4 6
M_ A_ D Q 4 5
M_ A_ D Q 4 4
M_ A_ D Q 4 3
M_ A_ O D T2 1 1
M_ A_ O D T3 1 1
M_ A_ D Q 5 1
M_ A_ D Q 2 8
M_ A_ D Q 5 0
M_ A_ D Q 4 9
M_ A_ D Q 3 8
M_ A_ D Q 4 8
M_ A_ D Q 5 5
M_ A_ D Q 5 4
M_ A_ D Q 5 3
M_ A_ D Q 5 2
M_ A_ D Q 5
M_ A_ D Q 5 8
M_ A_ D Q 5 7
M_ A_ D Q 5 6
M_ A_ D Q 6
M_ A_ D Q 5 9
M_ A_ D Q 6 3
M_ A_ D Q 6 2
M_ A_ D Q 6 1
M_ A_ D Q 6 0
M_ A_ D Q 7
M_ A_ D Q 8
M_ A_ D Q 9
M_ A_ D Q 1 3
M_ A_ D Q 1 2
M_ A_ D Q 1 1
M_ A_ D Q 1 9
M_ A_ D Q 1 8
M_ A_ D Q 1 7
M_ A_ D Q 1 6
M_ A_ D Q 1 5
M_ A_ D Q 1 4
M_ A_ D Q 1 0
M_ A_ D Q 2 2
M_ A_ D Q 2 1
M_ A_ D Q 2 6
M_ A_ D Q 2 5
M_ A_ D Q 2 4
M_ A_ D Q 2 3
M_ A_ D Q 0
M_ A_ D Q 2 0
M_ A_ D Q 2 7
M_A_CLK_DDR#3 11
M_A_CLK_DDR3 11
M_A_CKE3 11
Sandy Bridge Processor 3/7 ( DDR3 )
M_B_DQ48
M_B_DQ47
M_B_DQ54
M_B_DQ53
M_B_DQ52
M_B_DQ51
M_B_DQ50
M_B_DQ49
M_B_DQ58
M_B_DQ57
M_B_DQ56
M_B_DQ55
M_B_DQ61
M_B_DQ60
M_B_DQ59
M_B_DQ11
M_B_DQ63
M_B_DQ62
M_B_DQ12
M_B_DQ3
M_B_DQ2
M_B_DQ1
M_B_DQ4
M_B_DQ6
M_B_DQ5
M_B_DQ9
M_B_DQ8
M_B_DQ7
M_B_DQ0
M_B_DQ10
M_B_DQ13
M_B_DQ14
M_B_DQ18
M_B_DQ17
M_B_DQ16
M_B_DQ15
M_B_DQ23
M_B_DQ22
M_B_DQ21
M_B_DQ20
M_B_DQ19
M_B_DQ28
M_B_DQ27
M_B_DQ26
M_B_DQ25
M_B_DQ24
M_B_DQ34
M_B_DQ33
M_B_DQ32
M_B_DQ31
M_B_DQ30
M_B_DQ29
M_B_DQ39
M_B_DQ38
M_B_DQ37
M_B_DQ36
M_B_DQ35
M_B_DQ44
M_B_DQ43
M_B_DQ42
M_B_DQ41
M_B_DQ40
M_B_DQ46
M_B_DQ45
M_B_ ODT2 12
M_B_ ODT3 12
M_A_A9
M_A_A4
M_A_A6
M_A_A5
M_A_A7
M_A_A8
M_A_A15
M_A_A0
M_A_A1
M_A_A2
M_A_A3
M_A_A10
M_A_A12
M_A_A11
M_A_A13
M_A_A14
Sheet 4 of 58
Processor 3/7

Schematic Diagrams
B - 6 Processor 4/7
B.Schematic Diagrams
Processor 4/7
C198
22u_6.3V_X5R_08
H_CPU_SVIDDAT_R
8.5A
SVID Signals
C473
22u_6 . 3V_X 5R_08
R300
100_04
C208
22u_6.3V_X5R_08
C484
*22u_6. 3V_X5R _08
C482
*10u_6.3V_X5R_06
C190
22u_6.3V_X5R_08
C479
22u_6.3V_X5R_08
C492
22u_6.3V_X5R_08
C185
22u_6.3V_X5R_08
+
C181
330u_6.3V_D
C189
22u_6.3V_X5R_08
C487
22u_6.3V_X5R_08
C493
22u_6.3V_X5R_08
C481
22u_6.3V_X5R_08
C175
22u_6.3V_X5R_08
C186
22u_6.3V_X5R_08
C151
*10u_6.3V_X5R_06
C135
22u_6 . 3V_X 5R_08
C472
22u_6.3V_X5R_08
C188
22u_6.3V_X5R_08
C475
*10u_6.3V_X5R_06
R68
100_04
C167
*22u_6.3V_X5R_08
R53130_04
C128
*10u_6.3V_X5R_06
C474
10u_6.3V_X5R_08
C488
22u_6.3V_X5R_08
C136
22u_6.3V_X5R_08
+
C180
330u_6.3V_D
C483
*22u_6.3V_X5R_08
C144
22u_6.3V_X5R_08
R5543.2_1%_04
C176
22u_6.3V_X5R_08
C164
10u_6.3V_X5R_08
C490
22u_6.3V_X5R_08
C169
22u_6.3V_X5R_08
POWER
CORE SUPPLY
PEG AND DDR
SENSE LINES SVID
U32F
PZ98927-3641-01F
VCC _ SEN SE AJ35
VSS_SENSE AJ34
VIDALERT# AJ29
VIDSCLK AJ30
VID SOUT AJ28
VSSIO_SENSE A10
VCC1
AG35
VCC2
AG34
VCC3
AG33
VCC4
AG32
VCC5
AG31
VCC6
AG30
VCC7
AG29
VCC8
AG28
VCC9
AG27
VCC10
AG26
VCC11
AF35
VCC12
AF34
VCC13
AF33
VCC14
AF32
VCC15
AF31
VCC16
AF30
VCC17
AF29
VCC18
AF28
VCC19
AF27
VCC20
AF26
VCC21
AD35
VCC22
AD34
VCC23
AD33
VCC24
AD32
VCC25
AD31
VCC26
AD30
VCC27
AD29
VCC28
AD28
VCC29
AD27
VCC30
AD26
VCC31
AC35
VCC32
AC34
VCC33
AC33
VCC34
AC32
VCC35
AC31
VCC36
AC30
VCC37
AC29
VCC38
AC28
VCC39
AC27
VCC40
AC26
VCC41
AA35
VCC42
AA34
VCC43
AA33
VCC44
AA32
VCC45
AA31
VCC46
AA30
VCC47
AA29
VCC48
AA28
VCC49
AA27
VCC50
AA26
VCC51
Y35
VCC52
Y34
VCC53
Y33
VCC54
Y32
VCC55
Y31
VCC56
Y30
VCC57
Y29
VCC58
Y28
VCC59
Y27
VCC60
Y26
VCC61
V35
VCC62
V34
VCC63
V33
VCC64
V32
VCC65
V31
VCC66
V30
VCC67
V29
VCC68
V28
VCC69
V27
VCC70
V26
VCC71
U35
VCC72
U34
VCC73
U33
VCC74
U32
VCC75
U31
VCC76
U30
VCC77
U29
VCC78
U28
VCC79
U27
VCC80
U26
VCC81
R35
VCC82
R34
VCC83
R33
VCC84
R32
VCC85
R31
VCC86
R30
VCC87
R29
VCC88
R28
VCC89
R27
VCC90
R26
VCC91
P35
VCC92
P34
VCC93
P33
VCC94
P32
VCC95
P31
VCC96
P30
VCC97
P29
VCC98
P28
VCC99
P27
VCC100
P26
VCCIO1 AH13
VC CI O12 J11
VC CI O18 G12
VC CI O19 F14
VC CI O20 F13
VC CI O21 F12
VC CI O22 F11
VC CI O23 E14
VC CI O24 E12
VCCIO2 AH10
VCCIO3 AG10
VCCIO4 AC10
VCCIO5 Y10
VCCIO6 U10
VCCIO7 P10
VCCIO8 L10
VCCIO9 J14
VC CI O10 J13
VC CI O11 J12
VC CI O13 H14
VC CI O14 H12
VC CI O15 H11
VC CI O16 G14
VC CI O17 G13
VC CI O25 E11
VC CI O32 C12
VC CI O33 C11
VC CI O34 B14
VC CI O35 B12
VC CI O36 A14
VC CI O37 A13
VC CI O38 A12
VC CI O39 A11
VC CI O26 D14
VC CI O27 D13
VC CI O28 D12
VC CI O29 D11
VC CI O30 C14
VC CI O31 C13
VCCIO_SENSE B10
VC CI O40 J23
C165
22u_6.3V_X5R_08
R330
10_04
C476
22u_6.3V_X5R_08
C191
22u_6.3V_X5R_08
C146
10u_6.3V_X5R_08
C471
22u_6 . 3V_X 5R_08
C168
22u_6.3V_X5R_08
C143
10u_6.3V_X5R_08
C491
22u_6.3V_X5R_08
C489
22u_6.3V_X5R_08
C166
10u_6.3V_X5R_08
R326
10_04
C193
22u_6.3V_X5R_08
C187
22u_6.3V_X5R_08
C470
10u_6.3V_X5R_08
C192
22u_6.3V_X5R_08
C478
*22u_6.3V_X5R_08
R88 *10mil_short
C145
*22u_6.3V_X5R_08
C134
22u_6.3V_X5R_08
VCOR E
VC OR E
1. 05VS _VTT
1.05VS_VTT
VC OR E
1.05VS_VTT
1. 05VS _VTT
1.05 VS_VTT 3,4,24,25, 26,40,43
VCORE 43,44
1.05VS_VTT
VCORE
H_CPU_SVIDCLK 43
VCORE_VSS_SENSE 43
VCORE_VCC_SENSE 43
H_CPU_SVIDALRT# 43
D03
Sandy Bridge Processor 4/7 ( POWER )
H_CPU_SVIDALRT#_R
R540_04
VSSIO_SENSE 40
VCCIO_SENSE 40
H_CPU_SVIDCLK
H_CPU_SVIDDAT_R
PROCESSOR UNCORE POWERPROCESSOR CORE POWER
+V1.05S_VCCP_F
ICCMAX Maximum Processor SV
48
H_CPU_SVIDDAT 43
48A
Sheet 5 of 58
Processor 4/7

Schematic Diagrams
Processor 5/7 B - 7
B.Schematic Diagrams
Processor 5/7
Sandy Bridge Processor 5/7 ( GRAPHICS POWER )
R177 * 0_04
R410 *0_04
1.5VS_CPU
VCCSA_SENSE 46
V_SM_VREF
R321
0_04
C203
0.1u_10V_X5R_04
R175
100_04
V_SM_VREF V_SM_VREF_CNT
POWER
GRAPHICS
DDR3 -1.5V RAILS SENSE
LINES
1.8V RAIL
SA RAIL
VREFMISC
U32G
PZ98927-3641-01F
SM_VREF AL1
VSSAXG_SENSE AK34
VAXG_SENSE AK35
VAXG1
AT24
VAXG2
AT23
VAXG3
AT21
VAXG4
AT20
VAXG5
AT18
VAXG6
AT17
VAXG7
AR24
VAXG8
AR23
VAXG9
AR21
VAXG10
AR20
VAXG11
AR18
VAXG12
AR17
VAXG13
AP24
VAXG14
AP23
VAXG15
AP21
VAXG16
AP20
VAXG17
AP18
VAXG18
AP17
VAXG19
AN24
VAXG20
AN23
VAXG21
AN21
VAXG22
AN20
VAXG23
AN18
VAXG24
AN17
VAXG25
AM24
VAXG26
AM23
VAXG27
AM21
VAXG28
AM20
VAXG29
AM18
VAXG30
AM17
VAXG31
AL24
VAXG32
AL23
VAXG33
AL21
VAXG34
AL20
VAXG35
AL18
VAXG36
AL17
VAXG37
AK24
VAXG38
AK23
VAXG39
AK21
VAXG40
AK20
VAXG41
AK18
VAXG42
AK17
VAXG43
AJ24
VAXG44
AJ23
VAXG45
AJ21
VAXG46
AJ20
VAXG47
AJ18
VAXG48
AJ17
VAXG49
AH24
VAXG50
AH23
VAXG51
AH21
VAXG52
AH20
VAXG53
AH18
VAXG54
AH17
VDDQ11 U4
VDDQ12 U1
VDDQ13 P7
VDDQ14 P4
VDDQ15 P1
VDDQ1 AF7
VDDQ2 AF4
VDDQ3 AF1
VDDQ4 AC7
VDDQ5 AC4
VDDQ6 AC1
VDDQ7 Y7
VDDQ8 Y4
VDDQ9 Y1
VDDQ10 U7
VCCPLL1
B6
VCCPLL2
A6
VCCSA1 M27
VCCSA2 M26
VCCSA3 L26
VCCSA4 J26
VCCSA5 J25
VCCSA6 J24
VCCSA7 H26
VCCSA8 H25
VCCSA_SENSE H23
VCCSA_VID1 C24
VCCPLL3
A2
FC_C22 C22
C240
10u_6.3V_X5R _08
C139
10u_6.3V_X5R_08
C213
1u_6. 3V_ Y 5V_04
C212
1u_6. 3 V_Y 5V_0 4
+
C126
330u_6.3V_D
+
C502
330u_6.3V_D
VCCSA_VID1 46
C241
10u_6. 3V_X5R_08
C243
10u_6.3V_X5R_08
C205
10u_6. 3V_X5R_08
+
C239
330u_6.3V_D
C138
10u_6.3V_X5R _08
C469
10u_6. 3V_X5R_08
C242
10u_6.3V_X5R_08
1.8VS
1.5VS_CPU
0.85VS
1.05VS_VTT 3,4,6,24,25,26,40,43
1.5VS_CPU 4,39
1.8VS 16,25,42
1.5V 4,9,10,11,12,13,26,30,37,39,41
VCCSA 6A
R317 10K_04
C210
0. 1u_10V_X5R _04
C209
0. 1u_10V_X5R_04
CAD Note: +V_SM_VREF should
have 10 mil trace width
0. 85VS 46
C206
0.1u_10V_X5R_04
R310 *0_04
VDDQ 10A
VCCPLL 1.2A
C245
0.1u_10V_X5R _04
D02
VCCSA_VID0 46
R311 10K_04
Q15
AO3402L
G
DS V_SM_VREF_CNT
R178
100_04
PS_S3CNTRL_1.5S 39
Sheet 6 of 58
Processor 5/7

Schematic Diagrams
B - 8 Processor 6/7
B.Schematic Diagrams
Processor 6/7
Sheet 7 of 58
Processor 6/7
3.3VS4,10,11, 12,13, 14,15, 16,17, 18,19, 20,21, 2 3,24, 25,26, 2 9,30,32,33, 34,35, 36,39, 40,43, 58
VSS
U32H
PZ 98927-3641-01F
VSS1
AT35
VSS2
AT32
VSS3
AT29
VSS4
AT27
VSS5
AT25
VSS6
AT22
VSS7
AT19
VSS8
AT16
VSS9
AT13
VSS10
AT10
VSS11
AT7
VSS12
AT4
VSS13
AT3
VSS14
AR 25
VSS15
AR 22
VSS16
AR 19
VSS17
AR 16
VSS18
AR 13
VSS19
AR 10
VSS20
AR7
VSS21
AR4
VSS22
AR2
VSS23
AP34
VSS24
AP31
VSS25
AP28
VSS26
AP25
VSS27
AP22
VSS28
AP19
VSS29
AP16
VSS30
AP13
VSS31
AP10
VSS32
AP7
VSS33
AP4
VSS34
AP1
VSS35
AN 30
VSS36
AN 27
VSS37
AN 25
VSS38
AN 22
VSS39
AN 19
VSS40
AN 16
VSS41
AN 13
VSS42
AN 10
VSS43
AN7
VSS44
AN4
VSS45
AM29
VSS46
AM25
VSS47
AM22
VSS48
AM19
VSS49
AM16
VSS50
AM13
VSS51
AM10
VSS52
AM7
VSS53
AM4
VSS54
AM3
VSS55
AM2
VSS56
AM1
VSS57
AL34
VSS58
AL31
VSS59
AL28
VSS60
AL25
VSS61
AL22
VSS62
AL19
VSS63
AL16
VSS64
AL13
VSS65
AL10
VSS66
AL7
VSS67
AL4
VSS68
AL2
VSS69
AK33
VSS70
AK30
VSS71
AK27
VSS72
AK25
VSS73
AK22
VSS74
AK19
VSS75
AK16
VSS76
AK13
VSS77
AK10
VSS78
AK7
VSS79
AK4
VSS80
AJ25
VSS81 AJ22
VSS82 AJ19
VSS83 AJ16
VSS84 AJ13
VSS85 AJ10
VSS86 AJ7
VSS87 AJ4
VSS88 AJ3
VSS89 AJ2
VSS90 AJ1
VSS91 AH35
VSS92 AH34
VSS93 AH32
VSS94 AH30
VSS95 AH29
VSS96 AH28
VSS97 AH26
VSS98 AH25
VSS99 AH22
VSS100 AH19
VSS101 AH16
VSS102 AH7
VSS103 AH4
VSS104 AG9
VSS105 AG8
VSS106 AG4
VSS107 AF6
VSS108 AF5
VSS109 AF3
VSS110 AF2
VSS111 AE35
VSS112 AE34
VSS113 AE33
VSS114 AE32
VSS115 AE31
VSS116 AE30
VSS117 AE29
VSS118 AE28
VSS119 AE27
VSS120 AE26
VSS121 AE9
VSS122 AD7
VSS123 AC9
VSS124 AC8
VSS125 AC6
VSS126 AC5
VSS127 AC3
VSS128 AC2
VSS129 AB35
VSS130 AB34
VSS131 AB33
VSS132 AB32
VSS133 AB31
VSS134 AB30
VSS135 AB29
VSS136 AB28
VSS137 AB27
VSS138 AB26
VSS139 Y9
VSS140 Y8
VSS141 Y6
VSS142 Y5
VSS143 Y3
VSS144 Y2
VSS145 W35
VSS146 W34
VSS147 W33
VSS148 W32
VSS149 W31
VSS150 W30
VSS151 W29
VSS152 W28
VSS153 W27
VSS154 W26
VSS155 U9
VSS156 U8
VSS157 U6
VSS158 U5
VSS159 U3
VSS160 U2
VSS
U32I
PZ 98927-3641-01F
VSS161
T35
VSS162
T34
VSS163
T33
VSS164
T32
VSS165
T31
VSS166
T30
VSS167
T29
VSS168
T28
VSS169
T27
VSS170
T26
VSS171
P9
VSS172
P8
VSS173
P6
VSS174
P5
VSS175
P3
VSS176
P2
VSS177
N35
VSS178
N34
VSS179
N33
VSS180
N32
VSS181
N31
VSS182
N30
VSS183
N29
VSS184
N28
VSS185
N27
VSS186
N26
VSS187
M34
VSS188
L33
VSS189
L30
VSS190
L27
VSS191
L9
VSS192
L8
VSS193
L6
VSS194
L5
VSS195
L4
VSS196
L3
VSS197
L2
VSS198
L1
VSS199
K35
VSS200
K32
VSS201
K29
VSS202
K26
VSS203
J34
VSS204
J31
VSS205
H33
VSS206
H30
VSS207
H27
VSS208
H24
VSS209
H21
VSS210
H18
VSS211
H15
VSS212
H13
VSS213
H10
VSS214
H9
VSS215
H8
VSS216
H7
VSS217
H6
VSS218
H5
VSS219
H4
VSS220
H3
VSS221
H2
VSS222
H1
VSS223
G35
VSS224
G32
VSS225
G29
VSS226
G26
VSS227
G23
VSS228
G20
VSS229
G17
VSS230
G11
VSS231
F34
VSS232
F31
VSS233
F29
VSS234 F22
VSS235 F19
VSS236 E30
VSS237 E27
VSS238 E24
VSS239 E21
VSS240 E18
VSS241 E15
VSS242 E13
VSS243 E10
VSS244 E9
VSS245 E8
VSS246 E7
VSS247 E6
VSS248 E5
VSS249 E4
VSS250 E3
VSS251 E2
VSS252 E1
VSS253 D35
VSS254 D32
VSS255 D29
VSS256 D26
VSS257 D20
VSS258 D17
VSS259 C34
VSS260 C31
VSS261 C28
VSS262 C27
VSS263 C25
VSS264 C23
VSS265 C10
VSS266 C1
VSS267 B22
VSS268 B19
VSS269 B17
VSS270 B15
VSS271 B13
VSS272 B11
VSS273 B9
VSS274 B8
VSS275 B7
VSS276 B5
VSS277 B3
VSS278 B2
VSS279 A35
VSS280 A32
VSS281 A29
VSS282 A26
VSS283 A23
VSS284 A20
VSS285 A3
Sandy Bridge Processor 6/7 ( GND )
1.5VS25,39

Schematic Diagrams
Processor 7/7 B - 9
B.Schematic Diagrams
Processor 7/7
Sheet 8 of 58
Processor 7/7
R353 *0_04
H_CPU_RSVD7
R362
1K_1%_04
Q26
*AO3402L
G
DS
Q25
* AO3 402L
G
DS
R339
*1K_04
R370
*1K_04
R332
1K_1%_04
R369
1K_1%_04
R382
1K_1%_04
1.5V
DRAMRST_CNTRL 4,20
DRAMRST_CNTRL 4,20
1.5V
H_CPU_RSVD6
CFG2
On CRB
H_SNB_IVB#_PWRCTRL = low, 1.0V
H_SNB_IVB#_PWRCTRL = high/NC, 1.05V
CFG7
PEG DEFER TRAINING
1: (Default) PEG Train immediately following xxRESETB de assertion
0: PEG Wait for BIOS for training
H_SNB_IVB#_PWRCTRL
H_SNB_IVB#_PWRCTRL
CFG4
3.3V 3,4,14,15,19,20,21,23,24,25,26,28,29,30,32,35,36,37,39,40,41,42
H_CPU_RSVD7
R313 0_04
MVREF_DQ_DIMMA 10,11
CFG5
CFG4
R375 *0_04
CFG7
H_CPU_RSVD6
CFG7
CFG Straps for Processor
R 74 * 1K _04
R 73 * 1K _04
R 77 * 1K _04
R 83 * 1K _04
Sandy Bridge Processor 7/7 ( RESERVED )
RESERVED
U32E
PZ 98927-3641-01F
CFG[0]
AK2 8
CFG[1]
AK2 9
CFG[2]
AL26
CFG[3]
AL27
CFG[4]
AK2 6
CFG[5]
AL29
CFG[6]
AL30
CFG[7]
AM31
CFG[8]
AM32
CFG[9]
AM30
CFG[10]
AM28
CFG[11]
AM26
CFG[12]
AN28
CFG[13]
AN31
CFG[14]
AN26
CFG[15]
AM27
CFG[16]
AK3 1
CFG[17]
AN29
RSVD34 AM33
RSVD35 AJ 27
RSVD38 J16
RSVD42 AT34
RSVD39 H16
RSVD40 G16
RSVD41 AR 35
RSVD43 AT33
RSVD45 AR 34
RSVD56 AT2
RSVD57 AT1
RSVD58 AR 1
RSVD46 B34
RSVD47 A33
RSVD48 A34
RSVD49 B35
RSVD50 C35
RSVD51 AJ 32
RSVD52 AK32
RSVD30 AE7
RSVD31 AK2
RSVD28 L7
RSVD29 AG7
RSVD27
J15
RSVD16
C30 RSVD15
D23
RSVD17
A31
RSVD18
B30
RSVD20
D30 RSVD19
B29
RSVD22
A30 RSVD21
B31
RSVD23
C29
RSVD24
J20
RSVD37 T8
RSVD6
B4
RSVD7
D1
RSVD8
F25
RSVD9
F24
RSVD11
D24
RSVD12
G25
RSVD13
G24
RSVD14
E23
RSVD32 W8
RSVD33 AT26
RSVD25
B18
RSVD44 AP35
RSVD10
F23
RSVD5
AJ26
RSVD1
AJ31
RSVD2
AH31
RSVD3
AJ33
RSVD4
AH33
KEY B1
RSVD53 AH 27
RSVD26
A19
RSVD54 AN 35
RSVD55 AM35
R 81 * 1K _04
1.5V 4,10,11,12,13,26,3 0,37,39, 41
MVREF _D Q_DI MMB 12,13
R380 0_04
CFG5
Display Port Presence Strap
1:(Default) Disabled; No Physical Display Port
attached to Embedded Display Port
0:Enabled; An external Display Port device is
connected to the Embedded Display Port
CFG4
R312
100K_04
3.3V
CFG6
R374 *0_04 MVR EF _C A _D I MMB 1 2
CFG6
CFG2
1:(Default) Normal Operation; Lane #
definition matches socket pin map definition
0:Lane Reversed
CFG2
PEG Static Lane Reversal - CFG2 is for the 16x
CFG[6:5]
PCIE Port Bifurcation Straps
11: (Default) x16 - Device 1 functions 1 and 2 disabled
10: x8, x8 - Device 1 function 1 enabled ; function 2 disabled
01: Reserved - (Device 1 function 1 disabled ; function 2 enabled)
00: x8,x4,x4 - Device 1 functions 1 and 2 enabled
R352 0_04
R360 * 0_04 MVREF_CA_DIMMA 10

Schematic Diagrams
B - 10 DDRIII CHA SO-DIMM_0
B.Schematic Diagrams
DDRIII CHA SO-DIMM_0
Sheet 9 of 58
DDRIII CHA SO-
DIMM _0
Channel A SO-DIMM 0
M_A_D Q 3
M_A_D Q 2
M_A_D Q 1
M_A_D Q 3 2
M_A_D Q 3 1
M_A_D Q 3 0
M_A_D Q 2 9
M_A_D Q 4
M_A_D Q 3 9
M_A_D Q 3 7
M_A_D Q 3 6
M_A_D Q 3 5
M_A_D Q 3 4
M_A_D Q 3 3
M_A_D Q 4 4
M_A_D Q 4 3
M_A_D Q 4 2
M_A_D Q 4 1
M_A_D Q 4 0
M_A_D Q 4 9
M_A_D Q 3 8
M_A_D Q 4 7
M_A_D Q 4 6
M_A_D Q 4 5
M_A_D Q 5 4
M_A_D Q 5 3
M_A_D Q 5 2
M_A_D Q 5 1
M_A_D Q 2 8
M_A_D Q 5 0
M_A_D Q 5 6
M_A_D Q 6
M_A_D Q 5
M_A_D Q 4 8
M_A_D Q 5 5
C579
1u_6.3V_0 4
M_A_D Q 6 2
M_A_D Q 6 1
M_A_D Q 6 0
M_A_D Q 5 8
M_A_D Q 5 7
C664
0. 1u_1 6V_Y 5V _0 4
C695
10u_ 10V_Y 5V _08
M_A_D Q 1 1
M_A_D Q 9
M_A_D Q 8
M_A_D Q 7
M_A_D Q 5 9
M_A_D Q 6 3
C334
1u_6.3V_Y 5V_04
C323
1u_6 .3V _Y 5 V_04
M_A_D Q 1 6
M_A_D Q 1 5
M_A_D Q 1 4
M_A_D Q 1 3
M_A_D Q 1 2
M_A_D Q 2 1
M_A_D Q 1 0
M_A_D Q 1 9
M_A_D Q 1 8
M_A_D Q 1 7
C594
0.1u_10V_X5R_04
C639
1u_6.3V_04
M_A_D Q 2 6
M_A_D Q 2 5
M_A_D Q 2 4
M_A_D Q 2 3
M_A_D Q 0
M_A_D Q 2 2
C576
0.1u_16V_Y5V_04
+
C327
220u_ 4V_ V_A
M_A_D Q 2 0
M_A_D Q 2 7
+
C709
*220u_4V_V_A
JDIMM3B
DDRSK-20401-TR5B
VD D 1
75
VD D 2
76
VD D 3
81
VD D 4
82
VD D 5
87
VD D 6
88
VD D 7
93
VD D 8
94
VD D 9
99
VD D 10
100
VD D 11
105
VD D 12
106
VD D SPD
199
NC1
77
NC2
122
NCTEST
125
VR EF _D Q
1
VSS1
2
VSS2
3
VSS3
8
VSS4
9
VSS5
13
VSS6
14
VSS7
19
VSS8
20
VSS9
25
VSS10
26
VSS11
31
VSS12
32
VSS13
37
VSS14
38
VSS15
43
VSS16 44
VSS17 48
VSS18 49
VSS19 54
VSS20 55
VSS21 60
VSS22 61
VSS23 65
VSS24 66
VSS25 71
VSS26 72
VSS27 127
VSS28 128
VSS29 133
VSS30 134
VSS31 138
VSS32 139
VSS33 144
VSS34 145
VSS35 150
VSS36 151
VSS37 155
VSS38 156
VSS39 161
VSS40 162
VSS41 167
VSS42 168
VSS43 172
VSS44 173
VSS45 178
VSS46 179
VSS47 184
VSS48 185
VSS49 189
VSS50 190
VSS51 195
VSS52 196
G2 GND2
G1 GND1
VTT2 204
VTT1 203
VR EF _C A
126
RESET#
30 EVENT#
198
VD D 13
111
VD D 14
112
VD D 16
118 VDD 15
117
VD D 17
123
VD D 18
124
C638
0.1u_16V_Y5V_04
C696
10u_10V_Y 5V_ 08
C663
0.1u_16V_Y5V_04
C667
0.1u_16V_Y5V_04
C575
0.1u_16V_Y5V_04
R442 *10K_04
R440
1K_1%_04
C5 92 0. 1u _16V_Y 5 V_04
C324
1u_6.3V_Y5V_04
R443 1K_1%_04
C3 30 0. 1u _16V_Y 5 V_04
C328
10u_10V_Y5V_08
C595
0. 1u_1 6V_Y 5V _04
C333
1u_6.3V_Y5V_04
JDIMM3A
DDRSK-20401-TR5B
A0
98
A1
97
A2
96
A3
95
A4
92
A5
91
A6
90
A7
86
A8
89
A9
85
A10/AP
107
A11
84
A12/BC#
83
A13
119
A14
80
A15
78
DQ0 5
DQ1 7
DQ2 15
DQ3 17
DQ4 4
DQ5 6
DQ6 16
DQ7 18
DQ8 21
DQ9 23
DQ10 33
DQ11 35
DQ12 22
DQ13 24
DQ14 34
DQ15 36
DQ16 39
DQ17 41
DQ18 51
DQ19 53
DQ20 40
DQ21 42
DQ22 50
DQ23 52
DQ24 57
DQ25 59
DQ26 67
DQ27 69
DQ28 56
DQ29 58
DQ30 68
DQ31 70
DQ32 129
DQ33 131
DQ34 141
DQ35 143
DQ36 130
DQ37 132
DQ38 140
DQ39 142
DQ40 147
DQ41 149
DQ42 157
DQ43 159
DQ44 146
DQ45 148
DQ46 158
DQ47 160
DQ48 163
DQ49 165
DQ50 175
DQ51 177
DQ52 164
DQ53 166
DQ54 174
DQ55 176
DQ56 181
DQ57 183
DQ58 191
DQ59 193
DQ60 180
DQ61 182
DQ62 192
DQ63 194
BA0
109
BA1
108
RAS#
110
WE#
113
CAS#
115
S0#
114
S1#
121
CKE0
73
CKE1
74
CK0
101
CK0#
103
CK1
102
CK1#
104
SDA
200 SCL
202 SA1
201 SA0
197
DM0
11
DM1
28
DM2
46
DM3
63
DM4
136
DM5
153
DM6
170
DM7
187
DQS0
12
DQS1
29
DQS2
47
DQS3
64
DQS4
137
DQS5
154
DQS6
171
DQS7
188
DQS0#
10
DQS1#
27
DQS2#
45
DQS3#
62
DQS4#
135
DQS5#
152
DQS6#
169
DQS7#
186
ODT0
116
ODT1
120
BA2
79
C666
0.1 u_1 6V_ Y 5V_0 4
C665
0.1u_16V_Y5V_04
C593
0. 1u_16 V_Y 5V _04
C580
1u_6.3 V_04
C640
0. 1u_16V_Y 5V_ 04
3.3VS
3.3VS
1.5V
1.5V
VTT_MEM
VTT_MEM
M_A_B S15,11
M_A_CLK_DDR15
1.5V
1.5V
DDR3_DRAMRST#4,11, 12,13
M_A_O D T15
M_A_RAS#5,11
M_A_CLK_DDR#15
SMB_CLK11,12,13,20
M_A_O D T05
M_A_B S05,11
M_A_W E#5,11
M_A_CAS#5,11
M_A _C KE05
M_A_CLK_DDR05
1.5V4,9,11,12,13,26,30,37,39,41
VTT_MEM11,12,13,41
M_A _C S# 15
M_A_DQ[63:0] 5,11
M_A _C KE15
M_A_B S25,11
TS#_DIMM0_111, 12, 1 3
M_A _C S# 05
M_A_CLK_DDR#05
M_A_DQS#[7:0]5,11
M_A_DQS[7:0]5,11
SMB_DATA11,12,13,20
M_A_A[15:0]5,11
CHANGE TO STANDARD
CHA_SA1_DIM0
CHA_SA1_DIM1 11
CHA_SA0_DIM1
CHA_SA1_DIM1
CHA_SA0_DIM0
CHA_SA0_DIM1 11
RN4
10K_8P4R_04
1
2
3
4 5
6
7
8
3.3VS
CLOSE TO SO-DIMM
MVR E F_ CA _D I MMA_R
20mils
signal/space/signal:
Layout Note:
8 / 4 / 8
20mils
C694
10u_10V_Y5V_08
M_A_DM6
M_A_DM7
M_A_DM0
M_A_DM2
M_A_DM1
M_A_DM3
M_A_DM4
M_A_DM5
R441 *0_04
MVREF_CA_DIMMA_R 11
C574
2.2U_6.3V_X5R_06
MVREF_DQ_DIMMA9,11
MVREF_CA_DIMMA_R
MVR E F _C A_ D I MMA9C5 72 2.2u_6. 3V_06
CHA_SA0_DIM0
CHA_SA1_DIM0
M_A_A6
M_A_A5
M_A_A7
M_A_A8
M_A_A9
M_A_A0
M_A_A1
M_A_A2
M_A_A3
M_A_A4
M_A_A12
M_A_A11
M_A_A13
M_A_A14
M_A_A15
M_A_A10
M_A_DQS0
M_A_DQS1
C577
1u_6.3V_04
M_A_DQS2
M_A_DQS3
M_A_DQS4
M_A_DQS5
M_A_DQS6
M_A_DQS7
M_A_DQS#0
3.3VS4,1 1, 12, 13, 14,15, 16 ,17, 18,19, 20,21,23, 24,25, 26,29, 30,32,33, 34,35, 36,39, 40, 4 3,58
M_A_DQS#1
M_A_DQS#2
M_A_DQS#3
C3 25 2. 2u _6.3V _Y 5V_0 6
M_A_DQS#4
C578
1u_6.3V_04
M_A_DQS#5
M_A_DQS#6
M_A_DQS#7

Schematic Diagrams
DDRIII CHA SO-DIMM_1 B - 11
B.Schematic Diagrams
DDRIII CHA SO-DIMM_1
CHA_SA0_DIM1
M_A_D QS# 3
M_A_D QS2
M_A_D QS1
M_A_D QS# 7
M_A_D QS6
M_A_D QS# 2
M_A_D QS5
M_A_D QS0
M_A_D QS7
CHA_SA1_DIM1
M_A_D QS# 5
M_A_D QS# 0
M_A_D QS# 6
M_A_D QS# 1
M_A_D QS3
M_A_D QS4
M_A_D QS# 4
M_A _D Q31
M_A _D Q30
M_A _D Q29
M_A _D Q4
M_A _D Q3
M_A _D Q2
M_A _D Q1
M_A _D Q38
M_A _D Q47
M_A _D Q46
M_A _D Q45
M_A _D Q44
M_A _D Q43
M_A _D Q42
M_A _D Q41
M_A _D Q40
M_A _D Q39
M_A _D Q37
M_A _D Q36
M_A _D Q35
M_A _D Q34
M_A _D Q33
M_A _D Q32
M_A _D Q61
M_A _D Q60
M_A _D Q58
M_A _D Q57
M_A _D Q56
M_A _D Q6
M_A _D Q5
M_A _D Q48
M_A _D Q55
M_A _D Q54
M_A _D Q53
M_A _D Q52
M_A _D Q51
M_A _D Q28
M_A _D Q50
M_A _D Q49
M_A _D Q10
M_A _D Q19
M_A _D Q18
M_A _D Q17
M_A _D Q16
M_A _D Q15
M_A _D Q14
M_A _D Q13
M_A _D Q12
M_A _D Q11
M_A _D Q9
M_A _D Q8
M_A _D Q7
M_A _D Q59
M_A _D Q63
M_A _D Q62
M_A _D Q20
M_A _D Q27
M_A _D Q26
M_A _D Q25
M_A _D Q24
M_A _D Q23
M_A _D Q0
M_A _D Q22
M_A _D Q21
M_A_A15
M_A_A0
M_A_A1
M_A_A2
M_A_A3
M_A_A4
M_A_A6
M_A_A5
M_A_A7
M_A_A8
M_A_A9
M_A_A10
M_A_A12
M_A_A11
M_A_A13
M_A_A14
M_A_DM0
M_A_DM2
M_A_DM1
M_A_DM3
M_A_DM4
M_A_DM5
M_A_DM6
M_A_DM7
C590
0.1u_16V_Y5V_04
C587
0.1u_16V_Y5V_04
C 606 0.1 u_16V _Y 5V_0 4
C584
0.1u_16V_Y 5V_04
C571 2.2u_6.3V_06
C358
10u_10V_Y5V_08
C603
2. 2U_6.3V_X5R_ 06
C581
0.1u_16V_Y5V_04
C604 2.2u_6.3V_06
C585
0.1u_16V_Y5V_04
C583
0.1u_16V_Y5V_04
C347
1u_6.3V_Y5V_04
C607
0. 1u_1 6V_Y 5V _04
C586
0.1u_16V_Y5V_04
C367
1u_6.3V_Y 5V_04
R453 * 10 K_0 4
JDIMM1A
DDRSK-20401-TR4B
A0
98
A1
97
A2
96
A3
95
A4
92
A5
91
A6
90
A7
86
A8
89
A9
85
A10/AP
107
A11
84
A12/BC #
83
A13
119
A14
80
A15
78
DQ0 5
DQ1 7
DQ2 15
DQ3 17
DQ4 4
DQ5 6
DQ6 16
DQ7 18
DQ8 21
DQ9 23
DQ10 33
DQ11 35
DQ12 22
DQ13 24
DQ14 34
DQ15 36
DQ16 39
DQ17 41
DQ18 51
DQ19 53
DQ20 40
DQ21 42
DQ22 50
DQ23 52
DQ24 57
DQ25 59
DQ26 67
DQ27 69
DQ28 56
DQ29 58
DQ30 68
DQ31 70
DQ32 129
DQ33 131
DQ34 141
DQ35 143
DQ36 130
DQ37 132
DQ38 140
DQ39 142
DQ40 147
DQ41 149
DQ42 157
DQ43 159
DQ44 146
DQ45 148
DQ46 158
DQ47 160
DQ48 163
DQ49 165
DQ50 175
DQ51 177
DQ52 164
DQ53 166
DQ54 174
DQ55 176
DQ56 181
DQ57 183
DQ58 191
DQ59 193
DQ60 180
DQ61 182
DQ62 192
DQ63 194
BA0
109
BA1
108
RAS#
110
WE#
113
CAS#
115
S0#
114
S1#
121
CKE0
73
CKE1
74
CK0
101
CK0#
103
CK1
102
CK1#
104
SDA
200 SCL
202 SA1
201 SA0
197
DM0
11
DM1
28
DM2
46
DM3
63
DM4
136
DM5
153
DM6
170
DM7
187
DQS0
12
DQS1
29
DQS2
47
DQS3
64
DQS4
137
DQS5
154
DQS6
171
DQS7
188
DQS0#
10
DQS1#
27
DQS2#
45
DQS3#
62
DQS4#
135
DQS5#
152
DQS6#
169
DQS7#
186
ODT0
116
ODT1
120
BA2
79
C365
1u_6.3V_Y5V_04
C 573 0.1 u_16V _Y 5V_0 4
C588
0.1u_16V_Y5V_04
C582
0.1u_16V_Y5V_04
J D IMM1 B
DDRSK-20401-TR4B
VD D 1
75
VD D 2
76
VD D 3
81
VD D 4
82
VD D 5
87
VD D 6
88
VD D 7
93
VD D 8
94
VD D 9
99
VD D 10
100
VD D 11
105
VD D 12
106
VD D SPD
199
NC1
77
NC2
122
NCTEST
125
VR EF _D Q
1
VSS1
2
VSS2
3
VSS3
8
VSS4
9
VSS5
13
VSS6
14
VSS7
19
VSS8
20
VSS9
25
VSS10
26
VSS11
31
VSS12
32
VSS13
37
VSS14
38
VSS15
43
VSS16 44
VSS17 48
VSS18 49
VSS19 54
VSS20 55
VSS21 60
VSS22 61
VSS23 65
VSS24 66
VSS25 71
VSS26 72
VSS27 127
VSS28 128
VSS29 133
VSS30 134
VSS31 138
VSS32 139
VSS33 144
VSS34 145
VSS35 150
VSS36 151
VSS37 155
VSS38 156
VSS39 161
VSS40 162
VSS41 167
VSS42 168
VSS43 172
VSS44 173
VSS45 178
VSS46 179
VSS47 184
VSS48 185
VSS49 189
VSS50 190
VSS51 195
VSS52 196
G2 GND2
G1 GND1
VTT2 204
VTT1 203
VR EF _C A
126
RESET#
30 EVENT#
198
VD D 13
111
VD D 14
112
VD D 16
118 VD D15
117
VD D 17
123
VD D 18
124
C589
0.1u_16V_Y5V_04
C349
1u_6.3V_Y5V_04
3.3VS
1.5V
3.3VS
VTT_MEM
1.5V
VTT_MEM
M_A_CLK_DDR35
M_A _O DT35
M_A_RAS#5,10
M_A_BS15,10
SMB_CLK10,12,13,20
DDR3_DRAMRST#4, 10 ,12, 13
M_A_W E#5,10
M_A_CAS#5,10
M_A_CLK_DDR#35
VTT_MEM10,12,13,41
M_A _O DT25
M_A_BS05,10
M_A_CLK_DDR25
1.5V4,9, 10,12, 13,26, 30,37,3 9,41
M_A_CKE35
M_A_BS25,10
M_A_CKE25
M_A_CLK_DDR#25
M_A _C S# 35
M_A_DQ[63:0] 5,10
TS#_ D I MM0_ 110, 12,13
M_A _C S# 25
M_A_DQS#[7:0]5,1 0
M_ A_ D QS [ 7: 0 ]5,10
SMB_DATA10,12,13,20
3.3VS4,1 0, 12,13,14, 15,16, 17,18, 19,20, 21,23 , 24, 25,26,29, 30,32,33, 34,35, 36,39, 40,43,58
M_A_A[15:0]5,10
20mils
Channel A SO-DIMM 1
CHANGE TO STANDARD
20mils
8 / 4 / 8
Layout Note:
signal/space/signal:
MVR E F _DQ_ D IMMA9,10
MVR E F _C A_ D I MMA_ R10
CHA_SA1_DIM110
CHA_SA0_DIM110
Sheet 10 of 58
IBEXPEAK - M 1/9

Schematic Diagrams
B - 12 DDRIII CHB SO-DIMM_0
B.Schematic Diagrams
DDRIII CHB SO-DIMM_0
MVREF_CA_DIMMB_R
R469 *0_04
C391 2. 2u_6.3V_Y 5V_06
C677
1u_6. 3V_04
MVREF_C A_D IMMB_R MVREF_CA_DIMMB_R 13
Channel B SO-DIMM 0
CHANGE TO STANDARD
C678
1u_6.3V_04
M_B _D Q 31
M_B _D Q 46
M_B _D Q 13
M_B _D Q 24
M_B _D Q 56
M_B _D Q 28
M_B _D Q 11
M_B _D Q 23
M_B _D Q 61
M_B _D Q 62
M_B _D Q 58
M_B _D Q 50
M_B _D Q 1
M_B _D Q 16
M_B _D Q 60
M_B _D Q 2
M_B _D Q 40
M_B _D Q 54
M_B _D Q 41
M_B _D Q 57
M_B _D Q 37
M_B _D Q 25
M_B _D Q 30
M_B _D Q 27
M_B _D Q 44
M_B _D Q 3
M_B _D Q 7
M_B _D Q 9
M_B _D Q 34
M_B _D Q 5
M_B _D Q 47
M_B _D Q 43
M_B _D Q 38
M_B _D Q 17
M_B _D Q 42
M_B _D Q 8
M_B _D Q 59
M_B _D Q 35
M_B _D Q 36
M_B _D Q 4
M_B _D Q 26
M_B _D Q 63
M_B _D Q 33
M_B _D Q 45
M_B _D Q 48
M_B _D Q 55
M_B _D Q 29
M_B _D Q 15
M_B _D Q 10
M_B _D Q 52
M_B _D Q 53
M_B _D Q 6
M_B _D Q 19
M_B _D Q 18
M_B _D Q 0
M_B _D Q 12
M_B _D Q 20
M_B _D Q 39
M_B _D Q 49
M_B _D Q 51
M_B _D Q 21
M_B _D Q 32
M_B _D Q 14
M_B _D Q 22
C610
0.1u_16V_Y 5 V_04
C601
1u_6.3V_Y5V_04
C598
1u_6.3V_04
C697
10u_10V_Y 5V _08
C674
1u_6.3V_04
C651
0.1u_16V_Y5V_04
C676
0. 1u_16V_Y 5V_04
C647
0. 1u_16V_Y 5V_04
C646
0. 1u_1 6V_Y 5V_ 04
C650
0. 1u_16V_Y5V_04
C599
10u_ 10V_ Y 5V_08
C654
1u_6.3V_04
C675
0.1 u_16V_Y 5V_04
R463
1K_1%_04
JDIMM2A
AS0A621-U4R N -7F
A0
98
A1
97
A2
96
A3
95
A4
92
A5
91
A6
90
A7
86
A8
89
A9
85
A10/AP
107
A11
84
A12/BC#
83
A13
119
A14
80
A15
78
DQ0 5
DQ1 7
DQ2 15
DQ3 17
DQ4 4
DQ5 6
DQ6 16
DQ7 18
DQ8 21
DQ9 23
DQ10 33
DQ11 35
DQ12 22
DQ13 24
DQ14 34
DQ15 36
DQ16 39
DQ17 41
DQ18 51
DQ19
53
DQ20 40
DQ21 42
DQ22 50
DQ23 52
DQ24 57
DQ25
59
DQ26 67
DQ27 69
DQ28 56
DQ29 58
DQ30 68
DQ31 70
DQ32 129
DQ33 131
DQ34 141
DQ35 143
DQ36 130
DQ37 132
DQ38 140
DQ39 142
DQ40 147
DQ41 149
DQ42 157
DQ43 159
DQ44 146
DQ45 148
DQ46 158
DQ47 160
DQ48 163
DQ49 165
DQ50
175
DQ51 177
DQ52 164
DQ53
166
DQ54 174
DQ55 176
DQ56 181
DQ57 183
DQ58 191
DQ59
193
DQ60 180
DQ61 182
DQ62 192
DQ63 194
BA0
109
BA1
108
RAS#
110
WE#
113
CAS#
115
S0#
114
S1#
121
CKE0
73
CKE1
74
CK0
101
CK0#
103
CK1
102
CK1#
104
SDA
200 SCL
202 SA1
201 SA0
197
DM0
11
DM1
28
DM2
46
DM3
63
DM4
136
DM5
153
DM6
170
DM7
187
DQS0
12
DQS1
29
DQS2
47
DQS3
64
DQS4
137
DQS5
154
DQS6
171
DQS7
188
DQS0#
10
DQS1#
27
DQS2#
45
DQS3#
62
DQS4#
135
DQS5#
152
DQS6#
169
DQS7#
186
ODT0
116
ODT1
120
BA2
79
C648
0.1u _16V_Y 5V_04
C652
0.1u_16V_Y5V_04
SO-DIMM_1 is pla ced farther from the GMCH than SO-DIMM_0
C653
0.1u_16V_Y5V_04
C657
0.1u_10V_X5R_04
C615
1u_6 .3V_04
C649
0. 1u_16 V_Y 5 V_04
C673
1u_6.3V_04
C596
1u_6. 3V_04
C699
10u_ 10V_Y 5V _08
M_B_CLK_DDR#35
M_B_CLK_DDR35
M_B_C S# 25
M_B_C KE35
M_B_CLK_DDR25
M_B_C KE25
M_B_OD T25
M_B_C S# 35
M_B_CLK_DDR#25
M_B_OD T35
JDIMM2B
AS0A621-U4RN -7F
VDD 1
75
VDD 2
76
VDD 3
81
VDD 4
82
VDD 5
87
VDD 6
88
VDD 7
93
VDD 8
94
VDD 9
99
VDD 10
100
VDD 11
105
VDD 12
106
VDD SPD
199
NC1
77
NC2
122
NCTEST
125
VRE F_D Q
1
VSS1
2
VSS2
3
VSS3
8
VSS4
9
VSS5
13
VSS6
14
VSS7
19
VSS8
20
VSS9
25
VSS10
26
VSS11
31
VSS12
32
VSS13
37
VSS14
38
VSS15
43
VSS16 44
VSS17 48
VSS18 49
VSS19 54
VSS20 55
VSS21 60
VSS22 61
VSS23 65
VSS24 66
VSS25 71
VSS26 72
VSS27 127
VSS28 128
VSS29 133
VSS30
134
VSS31 138
VSS32 139
VSS33 144
VSS34 145
VSS35 150
VSS36
151
VSS37 155
VSS38 156
VSS39 161
VSS40 162
VSS41 167
VSS42 168
VSS43 172
VSS44 173
VSS45 178
VSS46 179
VSS47 184
VSS48 185
VSS49 189
VSS50 190
VSS51 195
VSS52 196
G2 GND2
G1
GND1
VTT2 204
VTT1 203
VRE F_C A
126
RESET#
30 EVENT#
198
VDD 13
111
VDD 14
112
VDD 16
118 VDD15
117
VDD 17
123
VDD 18
124
C698
10u_10V_Y 5V _08
R460 1K_1%_04
CHA_DIMM0=00
CHA_DIMM1=01
CHB_DIMM0=10
CHB_DIMM1=11
3.3VS
1.5V
1.5V
1.5V
1.5V
VTT_MEM
VTT_MEM
DDR3_DRAMRST#4,10, 1 1, 13
1.5V4,9,10,11,13,26,30,37,39,41
CHB_SA0_DIM1
CHB_SA1_DIM1
TS#_ DIMM0_ 110,11,13
SMB_CLK10,11,13,20
SMB_DATA10,11,13,20
VTT_MEM10,11,13,41
3.3VS
RN14
10K_8P4R_04
1
2
3
4 5
6
7
8
M_B_BS15,13
M_B_B[15:0]5,13 M_B_DQ[63: 0] 5,13
M_B _W E#5,13
M_B_C AS#5,13
M_B_R AS#5,13
M_B_BS25,13
M_B_BS05,13
M_B_DQS[7: 0]5,13
M_B_DQS#[7:0]5,13
M_B_B4
M_B_B6
M_B_B5
M_B_B13
M_B_B12
M_B_B0
M_B_B1
M_B_B2
M_B_B3
M_B_B7
M_B_B8
M_B_B9
M_B_B10
M_B_B11
M_B_B14
20mils
Layout Note:
C633 2. 2u_6.3V_06
CH B_SA1_D IM0
MVR EF _D Q _D I MMB9,13
MVREF _ C A_D IMMB9
CLOSE TO SO-DIMM
M_B_B15
M_B_D QS0
M_B_D QS6
M_B_D QS5
M_B_D QS4
M_B_D QS3
M_B_D QS2
M_B_D QS1
M_B_D QS#3
M_B_D QS#2
M_B_D QS#1
M_B_D QS#0
M_B_D QS7
M_B_D QS#7
M_B_D QS#6
M_B_D QS#5
M_B_D QS#4
M_B_D M7
M_B_D M1
M_B_D M3
M_B_D M4
M_B_D M5
M_B_D M6
M_B_D M0
M_B_D M2
3.3VS4,10, 11,13, 14,15, 16,17, 18, 19, 20,21, 23,24, 25, 26, 29,30, 32,33, 34,35, 36,39, 40,43, 58
CHB_SA0_DIM0
CHB_SA1_DIM0
D03
CH B_SA1_DIM1 13
CH B_SA0_DIM1 13
C609
2.2U_6.3V_X5R_06
C656 0.1u_1 6V_Y 5V_04
C390 0.1u_1 6V_Y 5V_04
CH B_SA0_D IM0
Sheet 11 of 58
DDRIII CHB SO-
DIMM _0

Schematic Diagrams
DDRIII CHB SO-DIMM_1 B - 13
B.Schematic Diagrams
DDRIII CHB SO-DIMM_1
C362
2.2U_6.3V_X5R_06
CHB_SA1_DIM1
CHB_SA0_DIM1 M_ B_D Q 31
M_ B_D Q 46
M_ B_D Q 40
M_ B_D Q 54
M_ B_D Q 62
M_ B_D Q 58
M_ B_D Q 50
M_ B_D Q 1
M_ B_D Q 16
M_ B_D Q 23
M_ B_D Q 61
M_ B_D Q 13
M_ B_D Q 24
M_ B_D Q 56
M_ B_D Q 28
M_ B_D Q 11
M_ B_D Q 17
M_ B_D Q 3
M_ B_D Q 7
M_ B_D Q 9
M_ B_D Q 34
M_ B_D Q 5
M_ B_D Q 25
M_ B_D Q 30
M_ B_D Q 27
M_ B_D Q 44
M_ B_D Q 41
M_ B_D Q 57
M_ B_D Q 37
M_ B_D Q 60
M_ B_D Q 2
M_ B_D Q 15
M_ B_D Q 4
M_ B_D Q 26
M_ B_D Q 63
M_ B_D Q 33
M_ B_D Q 42
M_ B_D Q 8
M_ B_D Q 59
M_ B_D Q 35
M_ B_D Q 36
M_ B_D Q 47
M_ B_D Q 43
M_ B_D Q 38
M_ B_D Q 51
M_ B_D Q 21
M_ B_D Q 6
M_ B_D Q 19
M_ B_D Q 18
M_ B_D Q 0
M_ B_D Q 12
M_ B_D Q 10
M_ B_D Q 52
M_ B_D Q 53
M_ B_D Q 45
M_ B_D Q 48
M_ B_D Q 55
M_ B_D Q 29
M_B_B 11
M_B_B 13
M_B_B 12
M_B_B 0
M_B_B 1
M_B_B 2
M_B_B 3
M_B_B 4
M_B_B 6
M_B_B 5
M_ B_D Q 32
M_ B_D Q 14
M_ B_D Q 22
M_ B_D Q 20
M_ B_D Q 39
M_ B_D Q 49
M_B_B 14
M_B_B 7
M_B_B 8
M_B_B 9
M_B_B 10
M_B_D QS# 5
M_B_D QS# 4
M_B_D QS# 3
M_B_D QS# 2
M_B_D QS# 1
M_B_D QS# 0
M_B_D QS7
M_B_D QS6
M_B_D QS5
M_B_D QS4
M_B_D QS3
M_B_D QS2
M_B_D QS1
M_B_D QS0
M_B_B 15
M_B_D QS# 7
M_B_D QS# 6
M_B_D M0
M_B_D M2
M_B_D M1
M_B_D M3
M_B_D M4
M_B_D M5
M_B_D M6
M_B_D M7
C632
1u_6.3V_04
C645
0.1u_16V_Y5V_04
JDIMM4B
DDRSK-20401-TR9D
VDD1
75
VDD2
76
VDD3
81
VDD4
82
VDD5
87
VDD6
88
VDD7
93
VDD8
94
VDD9
99
VDD10
100
VDD11
105
VDD12
106
VDDSPD
199
NC1
77
NC2
122
NCTEST
125
VREF _DQ
1
VSS1
2
VSS2
3
VSS3
8
VSS4
9
VSS5
13
VSS6
14
VSS7
19
VSS8
20
VSS9
25
VSS10
26
VSS11
31
VSS12
32
VSS13
37
VSS14
38
VSS15
43
VSS16 44
VSS17 48
VSS18 49
VSS19 54
VSS20 55
VSS21 60
VSS22 61
VSS23 65
VSS24 66
VSS25 71
VSS26 72
VSS27 127
VSS28 128
VSS29 133
VSS30 134
VSS31 138
VSS32 139
VSS33 144
VSS34 145
VSS35 150
VSS36 151
VSS37 155
VSS38 156
VSS39 161
VSS40 162
VSS41 167
VSS42 168
VSS43 172
VSS44 173
VSS45 178
VSS46 179
VSS47 184
VSS48 185
VSS49 189
VSS50 190
VSS51 195
VSS52 196
G2 GND2
G1 GND1
VTT2 204
VTT1 203
VREF _CA
126
RESET#
30 EVENT#
198
VDD13
111
VDD14
112
VDD16
118 VD D15
117
VDD17
123
VDD18
124
C659 2.2u_6. 3V_06
JDIMM4A
DDRSK-20401-TR9D
A0
98
A1
97
A2
96
A3
95
A4
92
A5
91
A6
90
A7
86
A8
89
A9
85
A10/AP
107
A11
84
A12/BC#
83
A13
119
A14
80
A15
78
DQ0 5
DQ1 7
DQ2 15
DQ3 17
DQ4 4
DQ5 6
DQ6 16
DQ7 18
DQ8 21
DQ9 23
DQ10 33
DQ11 35
DQ12 22
DQ13 24
DQ14 34
DQ15 36
DQ16 39
DQ17 41
DQ18 51
DQ19 53
DQ20 40
DQ21 42
DQ22 50
DQ23 52
DQ24 57
DQ25 59
DQ26 67
DQ27 69
DQ28 56
DQ29 58
DQ30 68
DQ31 70
DQ32 129
DQ33 131
DQ34 141
DQ35 143
DQ36 130
DQ37 132
DQ38 140
DQ39 142
DQ40 147
DQ41 149
DQ42 157
DQ43 159
DQ44 146
DQ45 148
DQ46 158
DQ47 160
DQ48 163
DQ49 165
DQ50 175
DQ51 177
DQ52 164
DQ53 166
DQ54 174
DQ55 176
DQ56 181
DQ57 183
DQ58 191
DQ59 193
DQ60 180
DQ61 182
DQ62 192
DQ63 194
BA0
109
BA1
108
RAS#
110
WE#
113
CAS#
115
S0#
114
S1#
121
CKE0
73
CKE1
74
CK0
101
CK0#
103
CK1
102
CK1#
104
SDA
200 SCL
202 SA1
201 SA0
197
DM0
11
DM1
28
DM2
46
DM3
63
DM4
136
DM5
153
DM6
170
DM7
187
DQS0
12
DQS1
29
DQS2
47
DQS3
64
DQS4
137
DQS5
154
DQS6
171
DQS7
188
DQS0#
10
DQS1#
27
DQS2#
45
DQS3#
62
DQS4#
135
DQS5#
152
DQS6#
169
DQS7#
186
ODT0
116
ODT1
120
BA2
79
C672
0.1u_16V_Y5V_04
C670
0.1u_16V_Y5V_04
C668
0.1u_16V_Y 5V_04
C642
0. 1u_16V_ Y 5V_04
C641
0.1u_16V_Y5V_04
C644
0.1u_16V_Y5V_04
C669
0. 1u_16V_ Y 5V_04
C629
1u_6.3V_04
C643
0.1u_16V_Y5V_04
C618 2.2u_6. 3V_06
C591
0.1u_16V_Y5V_04
C630
1u_6.3V_04
C631
1u_6. 3V_04
C 628 0 .1u _16 V_Y 5 V_04
C 621 0 .1u _16 V_Y 5 V_04
C662
10u_10 V_Y 5V_0 8
C671
0. 1u_16V_ Y 5V_04
3.3VS
1.5V
1.5V
VTT_MEM
VTT_MEM 1.5V4,9,10,11,12,26,30,37,39,41
VTT_MEM10,11,12,41
DDR3_DRAMRST#4,10,11,12
TS # _D I M M0_ 110,11,12
SMB_CLK10,11, 12,20
SMB_DATA10,11, 12,20
M_B _ B [ 1 5 : 0 ]5,12 M_B_ D Q[6 3:0] 5, 12
M_B_RAS#5,12
M_B_B S 15, 12
M_B_WE#5,12
M_B_CAS#5,12
M_B_B S 05, 12
M_B_B S 25, 12
M_B_DQS[7:0]5, 12
3.3VS4,10,11,12,14,15,16,17,18,19,20,21,23,24,25,26,29,30,32,33,34,35,36,39,40,43,58
M_B_DQS#[7:0]5,12
CHANGE TO STANDARD
20mils
Layout Note:
SO-DIMM_1 is placed farther from the GMCH than SO-DIMM_0
Channel B SO-DIMM 1
M_B_C KE05
M_B_CLK_DDR#15
M_B_CLK_DDR15
M_B_CLK_DDR#05
M_B_C S# 05
M_B_CLK_DDR05
M_ B_ OD T15
M_ B_ OD T05
M_B_C KE15
M_B_C S# 15
CHB_SA1_DIM112
CHB_SA0_DIM112
MVR EF _ CA _D I MMB _R12
MVREF_DQ_DIMMB9,12
Sheet 12 of 58
DDRIII CHB SO-
DIMM _1

Schematic Diagrams
B - 14 MXM PCI-E
B.Schematic Diagrams
MXM PCI-E
SMD_VGA_THERM_R
SMC_VGA_THERM_R
VGA_PWRGD1
EX_DDC_CLK17
EX_DDC_DATA17
SMD_VGA_THERM_R
SMC_VGA_THERM_R
PEG_R XN13
C99
4.7U_25V_X5R_08
PEG_TXP5
PEG_R XP15
Max: 0.5inch
PEG_R XP6
PEG_R XN4
PEG_R XN5
PEG_TXN9
PEG_R XN12
PEG_R XN10
PEG_TXN12
PEG_TXP12
PEG_TXP14
PEX_STD_SW#1
PEG_TXP8
TH_OVERT#1
PEG_R XP5
PEG_R XP10
PEG_TXP13
PEG_TXN14
PEG_R XN11
PEG_R XP12
PEG_TXN8
PEG_TXN11
PEG_R XN14
MXM_R S T#
PEG_R XP13
PEG_R XN9
PEG_TXN10
PEG_TXP9
PEG_TXN3
D03A
MXM_RST#
PEG_TXN4
PJ2
OPEN -2mm
1 2
C426
0.01u_50V_04
C435
0.1u_50V_Y 5V_06
R16 *10K_04
Q22 MTN7002ZHS3
G
DS
R35 0_04
PEG_R XP3
R29 *33_04
R306 *33_04
PEG_R XN3
PEG_TXN13
PEG_TXN6
PEG_TXP3
PEG_TXP11
MXM 3.0 MODULE BOARD CONNECTOR
J _MXM1 A
91782-3140M-NV-01
GN D
E3-10
5V
1
5V
3
5V
5
5V
7
5V
9
GN D
11
GN D
13
GN D
15
GN D
17
PEX_STD_SW#
19
VGA_D ISABLE#
21
PNL_PWR_EN
23
PNL_BL_EN
25
PNL_BL_PWM
27
HDMI_CEC
29
DVI_HPD
31
LVDS_DDC_DAT
33
LVDS_DDC_CLK
35
GN D
37
OEM
39
OEM
41
OEM
43
OEM
45
GN D
47
PEX_RX15#
49
PEX_RX15
51
GN D
53
PEX_RX14#
55
PEX_RX14
57
GN D
59
PEX_RX13#
61
PEX_RX13
63
GN D
65
PEX_RX12#
67
PEX_RX12
69
GN D
71
PEX_RX11#
73
PEX_RX11
75
GN D
77
PEX_RX10#
79
PEX_RX10
81
GN D
83
PEX_RX9#
85
PEX_RX9
87
GN D
89
PEX_RX8#
91
PEX_RX8
93
GN D
95
PEX_RX7#
97
PEX_RX7
99
GN D
101
PEX_RX6#
103
PEX_RX6
105
GN D
107
PEX_RX5#
109
PEX_RX5
111
GN D
113
PEX_RX4#
115
PEX_RX4
117
GN D
119
PEX_RX3#
121
PEX_RX3
123
GN D
125
PWR_SR C E2-5
GN D E4-10
PRSN T_R# 2
WAKE# 4
PWR_GOOD 6
PWR _EN 8
RSVD 10
RSVD 12
RSVD 14
RSVD 16
PWR_LEVEL 18
TH _O VER T# 20
TH_ALERT# 22
TH _P W M 24
GPIO0 26
GPIO1 28
GPIO2 30
SMB_DAT 32
SMB_CLK 34
GN D 36
OEM 38
OEM 40
OEM 42
OEM 44
GN D 46
PEX_TX15# 48
PEX_TX15 50
GN D 52
PEX_TX14# 54
PEX_TX14 56
GN D 58
PEX_TX13# 60
PEX_TX13 62
GN D 64
PEX_TX12# 66
PEX_TX12 68
GN D 70
PEX_TX11# 72
PEX_TX11 74
GN D 76
PEX_TX10# 78
PEX_TX10 80
GN D 82
PEX_TX9# 84
PEX_TX9 86
GN D 88
PEX_TX8# 90
PEX_TX8 92
GN D 94
PEX_TX7# 96
PEX_TX7 98
GN D 100
PEX_TX6# 102
PEX_TX6 104
GN D 106
PEX_TX5# 108
PEX_TX5 110
GN D 112
PEX_TX4# 114
PEX_TX4 116
GN D 118
PEX_TX3# 120
PEX_TX3 122
GN D 124
GN D
133
PEX_RX2#
135
PEX_RX2
137
GN D
139
PEX_RX1#
141
PEX_RX1
143
GN D
145
PEX_RX0#
147
PEX_RX0
149
GN D 134
PEX_TX2# 136
PEX_TX2 138
GN D 140
PEX_TX1# 142
PEX_TX1 144
GN D 146
PEX_TX0# 148
PEX_TX0 150
GN D 152
GN D
151
PWR_SR C E2-1
PWR_SR C E2-2
PWR_SR C E2-3
PWR_SR C E2-4
PWR_SR C E2-6
PWR_SR C E2-7
PWR_SR C E2-8
PWR_SR C E2-9
PWR_SR C E2-10
GN D E4-1
GN D E4-2
GN D E4-3
GN D E4-4
GN D E4-5
GN D E4-6
GN D E4-7
GN D E4-8
GN D E4-9
PWR_SR C
E1-1
PWR_SR C
E1-2
PWR_SR C
E1-3
PWR_SR C
E1-4
PWR_SR C
E1-5
PWR_SR C
E1-6
PWR_SR C
E1-7
PWR_SR C
E1-8
PWR_SR C
E1-9
PWR_SR C
E1-10
GN D
E3-1
GN D
E3-2
GN D
E3-3
GN D
E3-4
GN D
E3-5
GN D
E3-6
GN D
E3-7
GN D
E3-8
GN D
E3-9
R31 *2.2K_04
C100
*4.7U_25V_08
C430
0.01u_50V_04
D03
MXM 3.0
MXM 3.0 MODULE BOARD CONNECTOR
J _ MXM1B
91782-3140M-NV-01
PEX_REFCLK#
153
PEX_REFCLK
155
GND
157
RSVD
159
RSVD
161
RSVD
163
RSVD
165
RSVD
167
LVDS_UCLK#
169
LVDS_UCLK
171
GND
173
LVDS_UTX3#
175
LVDS_UTX3
177
GND
179
LVDS_UTX2#
181
LVDS_UTX2
183
GND
185
LVDS_UTX1#
187
LVDS_UTX1
189
GND
191
LVDS_UTX0#
193
LVDS_UTX0
195
GND
197
DP_C_L0#
199
DP_C_L0
201
GND
203
DP_C_L1#
205
DP_C_L1
207
GND
209
DP_C_L2#
211
DP_C_L2
213
GND
215
DP_C_L3#
217
DP_C_L3
219
GND
221
DP_C_AUX#
223
DP_C_AUX
225
RSVD
227
RSVD
229
RSVD
231
RSVD
233
RSVD
235
RSVD
237
RSVD
239
RSVD
241
RSVD
243
RSVD
245
RSVD
247
RSVD
249
GND
251
DP_A_L0#
253
DP_A_L0
255
GND
257
DP_A_L1#
259
DP_A_L1
261
GND
263
DP_A_L2#
265
DP_A_L2
267
GND
269
DP_A_L3#
271
DP_A_L3
273
GND
275
DP_A_AUX#
277
DP_A_AUX
279
PRSN T_L#
281
CLK_REQ# 154
PEX_RST# 156
VGA_DDC _DAT 158
VGA_DDC _CLK 160
VGA_VSYNC 162
VGA_HSY NC 164
GND 166
VGA_RED 168
VGA_GREEN 170
VGA_BLUE 172
GND 174
LVDS_LCLK# 176
LVDS_LCLK 178
GND 180
LVDS_LTX3# 182
LVDS_LTX3 184
GND 186
LVDS_LTX2# 188
LVDS_LTX2 190
GND 192
LVDS_LTX1# 194
LVDS_LTX1 196
GND 198
LVDS_LTX0# 200
LVDS_LTX0 202
GND 204
DP_D_L0# 206
DP_D_L0 208
GND 210
DP_D_L1# 212
DP_D_L1 214
GND 216
DP_D_L2# 218
DP_D_L2 220
GND 222
DP_D_L3# 224
DP_D_L3 226
GND 228
DP_D_AUX# 230
DP_D_AUX 232
DP_C_HPD 234
DP_D_HPD 236
RSVD 238
RSVD 240
RSVD 242
GND 244
DP_B_L0# 246
DP_B_L0 248
GND 250
DP_B_L1# 252
DP_B_L1 254
GND 256
DP_B_L2# 258
DP_B_L2 260
GND 262
DP_B_L3# 264
DP_B_L3 266
GND 268
DP_B_AUX# 270
DP_B_AUX 272
DP_B_HPD 274
DP_A_HPD 276
3V3 278
3V3 280
C51 *0.1u_16V_04
C34
4.7U_25V_X5R_08
C62
4.7U_25V_X5R_08
R319 *2.2K_04
C81
4.7U_25V_X5R_08
R27 *0_04
R32 *2.2K_04
R304 * 4.3K_1%_04
R307 *33_04
R24 47K_04
C52
*4.7U_25V_08
R323 *2.2K_04
C436
0.1u_50V_Y5V_06
R30 *33_04
PJ1
OPEN -3mm
1 2
PJ13 14mm
1 2
R33 10K_04
C425
0.1u_50V_Y5V_06
C58
4.7U_25V_X5R_08
Q23 MTN7002ZHS3
G
DS
R44
*100K_04
R305 * 4.3K_1%_04
U4
*74AHC 1G08GW
1
2
5
4
3
R28 *33_04
C101
4.7U_25V_X5R_08
PWR_SR C
3VRUN
5VRUN 3VRUN
3.3VS
5VRUN
PWR_SRC
5VRU N
3VRU N3.3VS
3.3VS
PWR_SRC
5VS
PWR_SRCVIN
3.3V
PWR _SR C
3.3VS
3. 3V S
3.3VS
5VS
MXM_CLKR EQ# 20
CLK_PCIE_MXM20
CLK_PCIE_MXM#20
R664 * 10mil_short
EX_LVDS-L2P 15
EX_LVDS-L0P 15
EX_LVDS-LCLKN 15
EX_LVDS-LCLKP 15
EX_LVDS-L0N 15
EX_LVDS-L2N 15
EX_LVDS-L1N 15
EX_LVDS-UCLKP15
EX_LVDS-UCLKN15
EX_LVDS-L1P 15
EX_LVDS-U2P15
EX_LVDS-U0N15
EX_LVDS-U0P15
EX_LVDS-U1N15
EX_LVDS-U1P15
EX_LVDS-U2N15
EX_DAC_VSY NC 17
EX_DAC_B 17
EX_DAC_G 17
EX_DAC_R 17
EX_DAC_HSY NC 17
EX_DVI_D2P17
EX_DVI_D2N17
EX_DVI_HPD 17
EX_DVI_D0N17
EX_HDMI_C1N18
EX_HDMI_CCLKN18
EX_DVI_D1P17
EX_DVI_CLKN17
EX_DVI_C LKP17
PEG_TXP7
PEG_R XN7
EX_HD MI_CC LKP18
EX_DVI_D0P17
EX_HDMI_C1P18
EX_DVI_D1N17
EX_HDMI_C_SDA18
EX_HDMI_C2P18
EX_HDMI_C_SCL18
EX_HDMI_C0N18
EX_HDMI_C2N18
EX_HDMI_C0P18
PEG_TXP[0..15] 3
PEG_RXN[ 0..15]3
PEG_RXP[0. .15]3
ALL_SYS_PWRGD 15,21,34,43
AC/BATL# 45
PEG_TXN[0..15] 3
EX_VGA_ENAVDD15
EX_LVDS_DDC_CLK15
EX_LVDS_DDC_DAT15
DGPU_PRSNT# 20
D03
3VRUN(1A)--3.3V
SPDIF O32,35
HDA_SDIN119
EX_VGA_BKLTEN15
PEG_R XP9
EX_DVI_D3P 17
EX_DVI_D5N 17
EX_DVI_D4P 17
EX_DVI_D3N 17
EX_DVI_D5P 17
EX_DVI_D4N 17
3.3VS4,10,11, 12,13,15,16,17,18,19,20, 21,23,24, 25, 26,29,30,32,33, 34, 35,36,39,40, 43,58
VIN15,38, 39, 40,41,43,44, 45,46
5VS15,17, 18,19,25,26,30, 32, 33,35,39, 43,44
SMD _VGA_THERM 34
PLT_RST#4,23, 58
DGPU_HOLD_RST#24
3.3V3,4, 9,15,19,20, 21,23,24,25,26,28,29,30,32,35, 36, 37,39,40, 41, 42
D03
HD A_SYNC 19, 32
HD A_BITCLK 19, 32
SMC _VGA_THERM 34
EX_HDMI_CH PD 18
HDA_RST#19,32 HD A_SDOUT 19,32
HDMI_D_SDA 15
HDMI_D_SCL 15
HDMI_DHPD 15
HDMI_D#1 15
HDMI_D2 15
HDMI_D#2 15
HDMI_DCLK 15
HDMI_D#0 15
HDMI_D0 15
HDMI_D1 15
PWR_SRC(10A)--7-20V
HDMI_DCLK# 15
PEG_TXN5
PEG_R XP7
PEG_R XP11
PEG_TXP6
EX_VGA_BKLPWM15
D03
PEG_R XN8
PEG_TXP4
5VRUN(2.5A)--5V
PEG_R XP14
PEG_TXN7
3.3VS
PEG_R XP8
PEG_R XN15
PEG_R XN6
PEG_R XP4
PEG_TXP15
PEG_TXN15
H23
H7_0D4_1
GN D
PEG_TXP10
CLOSE TO MXM CONN.CLOSE TO MXM PIN E1
R26 *0_04
CL OS E TO M XM PI N E2 CLOSE TO MXM CONN.
C44
4.7U_25V_X5R_08
R57 *0_04
D03
14A 14A
2A
3A 3A
2A
R46 0_04
R45 0_04
EX_DDC_CLK 17
EX_DD C_DATA 17
PEG_R XN2
R665
2.2K_04
PEG_R XP2
PEG_R XN1
C83
*4. 7U_25V_08
PEG_R XP1
PEG_R XN0
TH _ALE R T#1
PEG_R XP0
3.3VS
R666
2.2K_04
H24
H7_0D4_1
GND
PEG_TXP2
PEG_TXN1
PEG_TXP1
PEG_TXP0
PEG_TXN0
PEG_TXN2
Sheet 13 of 58
MXM PCI-E

Schematic Diagrams
Panel, Inverter, CRT B - 15
B.Schematic Diagrams
Panel, Inverter, CRT
EX_LVD S- U2 N 14
EX_LVDS-U2P
EX_LVDS-U2N
EX_LVD S- U2 P 14
R190 only for P170HM3
EX_LVD S-U C LKN14 EX_LVDS-UC LKN
EX_LVDS-L2N 14
EX_LVDS-L2P 14
5VS
EX_LVD S-L 1N
BRIGHTNESS_R
PLVDD
EX_LVD S-L 1P
EX_LVD S-L CL KP
IN V_BLON
EX_LVD S-L CL KN
EX_VGA_ENAVDD14
EX_VGA_B KLPW M_R
R662
1M_04
R661
* 100_0 4
Q43B
MTNN20N03Q8
6
5
4
Q44
*MTN7002ZHS3
G
DS
R663
10K _04
C796
2200p_50V_X7R_04
Q43A
MTNN20N03Q8
1
3
7
28
BRIGHTNESS
SYS15V
3.3V
Q45
MTN70 02Z HS 3
G
DS
NM OS
ON
EX_LVDS_DDC_DAT
EX_LVD S_DDC_CLK
R89
2. 2K_04
EX_LVDS_DDC_CLK 14
EX_LVDS_DDC_DAT 14
R85
2. 2K_04
3.3VS
D03
EX_VGA_BKLPWM
EX_VGA_BKL PW M_S
D03A
BRIGHTNESS_R
Q40
AO34 15
G
D S
R86
*0_04
R93
10K_04
D6
*BAV99 RECTIFIER
A
C
AC
BRIGHTNESS34
PLVDD
3.3 V
D03
SY S1 5V 38, 39, 40
D03
J_LCD2
88107-40001
11
11 12 12
13
13 14 14
15
15 16 16
17
17 18 18
19
19 20 20
21
21 22 22
23
23 24 24
25
25 26 26
27
27 28 28
29
29 30 30
31
31 32 32
33
33 34 34
35
35 36 36
37
37 38 38
39
39 40 40
1
1
3
3
5
5
7
7
9
9
22
44
66
88
10 10
D03
J_LCD1
*8 8107-30001
1
122
3
344
5
566
7
788
9
910 10
11
11 12 12
13
13 14 14
15
15 16 16
17
17 18 18
19
19 20 20
21
21 22 22
23
23 24 24
25
25 26 26
27
27 28 28
29
29 30 30
EX_LVD S- LC LKN14
EX_LVD S- LC LKP14
EX_LVDS-L0P
VLED
EX_LVDS-L0N
EX_LVDS_DDC_DAT
EX_LVDS-L2P
EX_LVDS_DDC_CLK
EX_LVDS-L2N
3.3VS
EX_VGA_ENAVDD
EX_LVD S- UC LK P 14
EX_LVD S-UCLKP
EX_LVDS -L1N
D03
5VS
EX_LVDS_DDC_DAT
EX_LVDS-L0N
VLED
EX_LVDS -L1P
PLVDD
EX_LVDS-L0P
EX_LVDS-L2N
EX_LVDS-L2P
EX_LVDS_DDC_CLK
3.3VS
INV_BLON
EX_VGA_ENAVDD
EX_LVDS-LCLKN
EX_LVDS-LCLKP
40Pin & 30Pin Conn Co-layout ©T©wPin »P
Pin7,9 -«Å|¿ù¶}, Pin7,9 Åܦ¨NC Pin.
BRIGHTNESS_R
PLVDD_SEL
BRIGHTNESS_SW# 21
J_DP1
8810 7-30001
1
122
3
344
5
566
7
788
9
910 10
11
11 12 12
13
13 14 14
15
15 16 16
17
17 18 18
19
19 20 20
21
21 22 22
23
23 24 24
25
25 26 26
27
27 28 28
29
29 30 30
H NO to COM
L NC to COM
IN Function
U48
*TS5A3157
COM 4
V+ 5
IN 6
GND
2
NC
3
NO
1
INV_BLON
D03
R667 *0_04
D03
INV_BLON
BKL_E N
D02
EX_VGA_BKLTEN
VLED
>100 mil
PLVDD POWER
>100 mil
>100mil>100 mil
C152
0. 1u_16V _Y 5V_04
R94
*10 0K_04
C156
10u_10V_Y5V_08
5VS
PLVDD
R509
10K_0 4
PLVDD
LVDS:3.3V 2A
eDP 3D:5V 3A
Q34
*AO3415
G
DS
5VS
PLVD D _SE L
R507
100K _04
3.3VS C84
0.1 u_16V _Y 5V_04
EX_LVD S- U0 P 14
EX_LVD S- U0 N 14
EX_LVDS-U0P
EX_LVDS-U0N
Q35
MTN7002ZHS3
G
DS
EX_LVDS-L0N 14
EX_LVDS-L0P 14
R91
0_04
EX_VGA_B KL PW M14
3.3V
C153
0.1u_16V_Y 5V _04
eDP
PANEL
EX_LVD S- L1N14
EX_LVDS-L1P14EX_LVD S-U1P14 EX_LVDS-U1P
EX_LVD S-U1N14 EX_LVDS-U1N
EX_VGA_BKL PW M_S
BRIGHTNESS_R
EX_VGA_EN AVDD
EX_VGA_BKL PW M_R
D7
*R B 751V
A C
R190 0_08
C 39 0. 1u_ 16V_ Y 5V_0 4
C 132
10u_ 25V_ X5R_1 2
U8A
74LVC08PW1
1
2
3
147
C3 6 0. 1u_ 16V_Y 5V_0 4
R79 100K_04
.
L18
HCB1608KF-121T25
R 96 * 10 0K_04
Q46
MTN70 02Z HS 3
G
DS
C4 2 0. 1u_ 16V_Y 5V_0 4
R 87 * 10 0K_04
C1 04 0. 1u_16 V_Y 5V _04
.
L17
FCM1608K-121T06
R78 100K_04
U8B
74LVC08PW1
4
5
6
147
R92 100K_04
C429
1u_6.3V_X5R_04
C102
220p_50V_04
R56
10K_ 04
C 40 0. 1u_ 16V_ Y 5V_0 4
C3 7 0. 1u_ 16V_Y 5V_0 4
U8D
74LVC08PW1
12
13
11
147
C4 3 0. 1u_ 16V_Y 5V_0 4
R98
*1M_04
D3
BAV9 9
A
C
AC
C 41 0. 1u_ 16V_ Y 5V_0 4
D02
R303
4. 7K_04
C1 03 0. 1u_16 V_Y 5V _04
C785
* 0.1 u_16V _Y 5V _04
C 38 0. 1u_ 16V_ Y 5V_0 4
C129
0. 1u_50 V_Y 5 V_06
U8C
74LVC 08 PW 1
9
10
8
147
C105
0. 1u_50V _Y 5 V_06
3.3V
3.3 V
3.3V
3.3V
VIN VLED
3.3VS
VLED
PLVDD
3.3VS
3.3 V 3,4 ,9, 14, 19, 20, 21, 23, 24 ,25 ,26 ,28 ,29 ,30 ,3 2,3 5, 36, 37, 39, 40, 41, 42
5VS 14, 17, 18, 19 ,25 ,26 ,30 ,32 ,33 ,35 ,39 ,4 3,4 4
VIN 14, 38, 39, 40, 41, 43, 44, 45 ,46
LID _S W #29,34,35
ALL_SYS_PWR GD14,21,34,43
BKL_ EN34
3.3 VS 4,1 0,1 1,1 2,1 3,1 4,1 6,1 7, 18, 19, 20, 21 ,23 ,24 ,25 ,26 ,29 ,30 ,32 ,3 3,3 4,3 5,3 6,3 9,4 0,4 3,5 8
SB_BLON24
EX_VGA_B KL TEN14
HDMI_D_SDA14
HDMI_D_SCL14
HDMI_D014
HDMI_DCLK#14
HDMI_DCLK14
HDMI_D2 14
HD MI _D #2 14HDMI_D#014
HDMI_DHPD14
HDMI_D1 14
HD MI _D #1 14
Sheet 14 of 58
Panel, Inverter,
CRT

Schematic Diagrams
B - 16 1394_JMB380C
B.Schematic Diagrams
1394_JMB380C
X13
*24.576MHz
12
3 4
R496
1M_04
X1 4
24.576MHz
12
C716 20p_50V_04
C729 20p_50V_04
Note:
Close to JMB380
1394_XI
12mil
1394_TPA0-
R505
8.2K_04
DV1.8V
DV1.8V
C739
10u_ 10V_Y 5V_08
C730
0.1u_16V_Y 5V_04
C743
10u_10V_Y5V_08
C745
0.1u_16V_Y5V_04
JMB380
U38
JMICRON
XRSTN
1
XTEST
2
APCLKN
3
APCLKP
4
APVDD
5
APGND
6
APREXT
7
APRXP
8
APRXN
9
APV18
10
APTXN
11
APTXP
12
SEECLK 14
CR1_CD1N 15
CR1_CD0N 16
CR1_PCTLN 17
DV18 18
REG_CTRL 19
DV33 20
CR_LEDN 21
MD I O1 4 22
MD I O1 3 23
TC PS 24
SEEDAT 13
DV18
37
TXI N
38
TXOU T
39
MDI O7
40
MDI O6
41
MDI O5
42
MDI O4
43
DV33
44
MDI O3
45
MDI O2
46
MDI O1
47
MDI O0
48
TREXT 36
TPBIAS_1 35
TPA1P 34
TPA1N 33
TPB1P 32
TPB1N 31
TAV33 30
MDIO8 29
MDIO9 28
MDIO10 27
MDIO11 26
MDIO12 25
GND _M 49
1394_TPBIAS0
R491 10K_04
C746
0.01u_50V_04
.
L71
*HCB2012KF-500T40
.
L69
HCB2012KF-500T40
R486 12K_1%_04
C715
*0.1u_16V_04
CLK_PCIE_1394#20
CLK_PCIE_139420
PCIE_TXN4_1394 20
PCIE_TXP4_1394 20
1394_TPA0+
TC PS
C747 0.1u_16V_Y5V_04
C748 0.1u_16V_Y5V_04
3.3VS
1.8VS
1394_XI
1394_XO
BUF_PLT_RST#23,28,29,34,36,37
12mil
1394_T PB0-
1394_TPB0+
C744
0. 1u_1 6V_Y 5V _04
C735
0.1u_16V_Y 5V_04
C710
0.1u_16V_Y 5V_04
C705
0.1u_16V_Y 5V_04
3.3VS_CARD
C724
0. 1u_1 6V_Y 5V_04
PCIE_RXN4_1394 20
PCI E_RXP4_1394 20
3.3VS_CARD
DV1.8V
QFN-48
3.3VS_CARD
C720
*0.1u_16V_04
DV1.8V
C727
1000p_50V_X7R_04
C711
*0.1u_16V_04
JMB380C
6-03-00380-032
40mil
VIN 14, 15,38,39,40, 41,43, 44,45,46
5VS 14,15,17,18,19,25,26,30,32,33, 35,39, 43,44
3.3V 3,4,9,14, 15,19,20,21,23,24,25,26,28,29,30,32,35,36,37,39, 40, 41,42
3.3VS 4,10, 11,12,13,14, 15,17, 18,19,20, 21,23,24,25,26,29, 30,32, 33,34,35, 36,39, 40,43,58
1.8VS 7,25, 42
R452 0_04
1394_TPBI AS0
Note:
Close to CON
IEEE1394
Note:
Close
to
JMB380
LP10160 OHM #944CM-0051
1
2
3
4
6
5
7
8
C692 220p_50V_04
R490 56_04
R487 56_04
R488 56_04
1394_TPB0+
R489 56_04
C693 0. 33u_Y5V_16V_06
R478 4.99K_1%_04
1394_TPB0-
1394_TPA0+
1394_TPA0-
J1394PORT1
MI E - 04 R H 4G
TPA+ 4
TPA - 3
TPB+ 2
TPB - 1
GND
GND2 GND
GND1
R449 0_04
R450 0_04
R451 0_04
1394_XO
Sheet 15 of 58
1394_JMB380C

Schematic Diagrams
DVI B - 17
B.Schematic Diagrams
DVI
EX_DVI _D4P14
EX_DVI_D4N14
EX_DVI _DATA3_R
EX_DVI _DATA1_R
EX_DVI _DATA4#_R
EX_DVI _DATA4_R
EX_DVI _DATA5#_R
EX_DVI _DATA1#_R
EX_DVI _DATA0#_R
EX_DVI _DATA0_R
EX_DVI _DATA5_R
EX_DVI _CLK_R
EX_DVI _DATA2_R
EX_DVI _CLK#_R
EX_DVI _DATA3#_R
EX_DVI _DATA2#_R
EX_DVI _D2P14
EX_DVI_D2N14
R99 33K_04
PLEASE CLOSE TO CONNECTOR
R112 33K_04
R119 33K_04
.
L8
FC M1608K-121T06
C1
12p_50V_04
DDCDATA
FRED
FGRN
FBLUE
HSYN C
VSY NC
C19
0.22u_10V_Y5V_04
R13 33_04
C17
0.22u_10V_Y5V_04
HSYNC
DDCLK
DDCDATA
C13
0.22u_10V_Y5V_04
EX_DAC _VSY NC14
R15 33_04
EX_DDC_DATA14
EX_DAC _HSY N C14
3.3VS
FBLUE
FGRN
EX_DDC_CLK14
FRED
U1
IP4772CZ16
VCC _SY NC
1
VCC _VIDEO
2
VIDEO_1 3
VIDEO_2 4
VIDEO_3 5
GND 6
VCC _D D C
7
BYP
8
DDC_OUT1 9
DDC_IN1
10
DDC_IN2
11 DDC_OUT2 12
SYNC_IN1
13 SY NC _OU T1 14
SYNC_IN2
15 SY NC _OU T2 16
5VS
VSY N C
3.3VS 5VS
PLEASE CLOSE TO CONNECTOR
FRED
FBLUE
FGRN
.
L3 FC M1005MF-600T01_04
.
L1 FC M1005MF-600T01_04
.
L2 FC M1005MF-600T01_04
.
L7 FC M1005MF-600T01_04
C10
22p_50V_04
.
L6 FC M1005MF-600T01_04
.
L5 FC M1005MF-600T01_04
C8
22p_50V_04
C11
22p_50V_04
EX_DAC _G
EX_DAC _R
EX_DAC _B
C4
22p_50V_04
C6
22p_50V_04
C5
22p_50V_04
C9
22p_50V_04
R1
150_1%_04
R2
150_1%_04
R3
150_1%_04
C12
22p_50V_04
EX_D AC_B14
EX_D AC_G14
C3
22p_50V_04
EX_D AC_R14
R90 1_04
.
L9
FC M1608K-121T06
C2
12p_50V_04
EX_DVI_D3N14
EX_DVI _D3P14
EX_DVI_D5N14
EX_DVI _D5P14
EX_DVI_D0N14
EX_DVI _D0P14
EX_DVI_CLK_R
EX_DVI _D ATA1_R
EX_DVI _D ATA0#_R
EX_DVI _D ATA3#_R
EX_DVI _D ATA2#_R
EX_DVI _D ATA1#_R
EX_DVI _D ATA5#_R
EX_DVI _D ATA5_R
EX_DVI _D ATA0_R
EX_DVI_C LK#_R
EX_DVI _D ATA4_R
EX_DVI _D ATA4#_R
EX_DVI _D ATA3_R
EX_DVI _D ATA2_R
R184 33K_04
C 119 0. 1u_16V_Y 5V_04
LP4
DVI2012F2SF-900T05_08
1
4
2
3
R60 499_1%_04
C25 5P_50V_04
C 123 0. 1u_16V_Y 5V_04
R4
10K_04
LP7
DVI2012F 2SF-900T05_08
1
4
2
3
C 116 0. 1u_16V_Y 5V_04
C108 5P_50V_04
C 49 0. 1u_16V_Y 5V_04
LP6
DVI2012F 2SF-900T05_08
1
4
2
3
C 47 0. 1u_16V_Y 5V_04
C110 5P_50V_04
R65 499_1%_04
C 50 0. 1u_16V_Y 5V_04
C106 5P_50V_04
C 48 0. 1u_16V_Y 5V_04
Q1
MTN7002ZHS3
G
DS
R17 499_1%_04
R20 499_1%_04
C111 5P_50V_04
C 120 0. 1u_16V_Y 5V_04
D2
RB751V
AC
LP2
DVI2012F 2SF-900T05_08
1
4
2
3
R19 499_1%_04
C21 5P_50V_04
R62 499_1%_04
C112 5P_50V_04
C 121 0. 1u_16V_Y 5V_04
R63 499_1%_04
R61 499_1%_04
D03A
D SUB
DVI
J_DVI1
D71110-29F-10105-R
TMDS D ATA 2-
1
TMDS D ATA 2+
2
TMDS 2/4 Shield
3
TMDS D ATA 4-
4
TMDS D ATA 4+
5
DDC Clk
6DDC Data
7V SYNC
8
TMDS D ATA 1-
9
TMDS D ATA 1+
10
TMDS D ATA 1/ 3 S hield
11
TMDS D ATA 3-
12
TMDS D ATA 3+
13
+5V POWER 14
GND (ANALOG)
15
HOT PLUG DETECT
16
TMDS D ATA 0-
17
TMDS D ATA 0+
18
TMDS D ATA 0/ 5 S hield
19
TMDS D ATA 5-
20
TMDS D ATA5 +
21
TMDS C LK Shield
22
TMDS C L K +
23
TMDS C l k -
24
CASE M1
RED
C1
GREEN
C2
BLUE
C3
H SYNC
C4
CASE M2
GND C5
GND C6
C113 5P_50V_04
.
L4
FC M1608K-121T06
C24 5P_50V_04
C16
0.1u_16V_Y5V_04
C20 5P_50V_04
R64 499_1%_04
C 45 0. 1u_16V_Y 5V_04
C107 5P_50V_04
R22 499_1%_04
C109 5P_50V_04
C 46 0. 1u_16V_Y 5V_04
EX_DVI_DATA2_R
C 117 0. 1u_16V_Y 5V_04
R66 499_1%_04
EX_DVI_DATA3#_R
EX_DVI_DATA2#_R
C23 5P_50V_04
LP3
DVI2012F 2SF-900T05_08
1
4
2
3
EX_DVI_DATA4_R
LP1
DVI2012F 2SF-900T05_08
1
4
2
3
R21 499_1%_04
EX_DVI_DATA1_R
EX_DVI_DATA4#_R
EX_DVI_DATA3_R
EX_DVI_DATA1#_R
R18 499_1%_04C7
220p_50V_04
LP5
DVI2012F 2SF-900T05_08
1
4
2
3
C 118 0. 1u_16V_Y 5V_04
C22 5P_50V_04
C 122 0. 1u_16V_Y 5V_04
R59 499_1%_04
D1
BAV99
A
C
AC
5VS
3.3VS
3.3VS
5VS14,15,18, 19, 25, 26,30,32,33, 35,39,43,44
3.3VS4,10,11,12, 13, 14, 15,16,18,19,20,21 ,23,24,25,26,29, 30, 32, 33,34,35,36, 39,40,43,58
EX_DVI_CLK_R
EX_DVI_CLK#_R
EX_DVI_DATA5#_R
EX_DVI_DATA5_R
EX_DVI_DATA0_R
EX_DVI_CLKP14
EX_DVI_DATA0#_R
EX_DVI_CLKN14
EX_DVI _HPD14
D02
Close to DVI PORT
Close to DVI PORT
EX_DVI_D1N14
EX_DVI _D1P14
DDCLK
Sheet 16 of 58
DVI

Schematic Diagrams
B - 18 HDMI
B.Schematic Diagrams
HDMI
R296
33_04
C276
0.1u_16V_Y5V_04
EX_HDMI_C_SCL14
R14 1_04R23 1_04
2009/11/28_Alex
R299
4.7K_04
5VS_HD MI
.
L56
FC M1608K-121T06
C424
10p_50V_04
EX_HDMI_C_SDA_R
R298
10K_04
C31 0.1u_16V_Y 5V_04
C30 0.1u_16V_Y 5V_04
C423
220p_50V_04
.
L55
FCM1608K-121T06
C33 0.1u_16V_Y 5V_04
C32 0.1u_16V_Y 5V_04
D18
BAV99
A
C
AC
C29 0.1u_16V_Y 5V_04
C28 0.1u_16V_Y 5V_04
3.3VSC26 0. 1u_16V_Y 5V_04
EX_HDMI_C1P14
EX_HDMI_CCLKP14
EX_HDMI_C2P14
EX_HD MI_CCLKN14
EX_HDMI_C2N14
EX_HDMI_C0N14
EX_HDMI_C1N14
EX_HDMI_C0P14
EX_HDMI_C1P
EX_HDMI_C0P
EX_HDMI_C0N
EX_HDMI_CC LKN
.
L57
FC M1608K-121T06
EX_HDMI_C2P
EX_HDMI_C2N
EX_HDMI_C1N
EX_HDMI_CC LKP
C27 0.1u_16V_Y 5V_04
C422
10p_50V_04
EX_HDMI_CCLKP_R
EX_HDMI_C_SCL_R
EX_HDMI_C1N_R
EX_HDMI_C1P_R
EX_HDMI_C0N_R
EX_HDMI_C0P_R
EX_HDMI_CCLKN_R
EX_HDMI_C2N_R
EX_HDMI_C2P_R
EX_HDMI_CHPD_R
EX_HDMI_C2N_R
EX_HDMI_C0N_R
EX_HDMI_C0P_R
3.3VS 4,10,11,12, 13,14,15,16, 17, 19,20,21,23, 24,25,26,29, 30, 32,33,34, 35, 36,39, 40, 43, 58
EX_HDMI_C2P_R
EX_HDMI_C1N_R
EX_HDMI_C1P_R
EX_HDMI_CCLKN_R
EX_HDMI_C_SDA14
R297
4.7K_04
R295
33_04
5VS_HD MI 5VS_H D MI
D17
BAV99
A
C
AC
Q4
MTN7002ZHS3
G
DS
FOR HDMI SWITCH
EX_HDMI_C_SCL_R
EX_HDMI_CCLKP_R
HDMI_CEC
EX_HDMI_CHPD_R
EX_HD MI_C_SDA_R
HDMIGND
HDMIGND
Q5
MTN7002ZHS3
G
DS
R8 499_1%_04
L10 WC M2012F2S-161T03
1
4
2
3
R12 499_1%_04
L11 WCM2012F 2S-161T03
1
4
2
3R6 499_1%_04
L13 WC M2012F2S-161T03
1
4
2
3
J_HDMI1
DF03-7
SHI ELD2
2
TMD S D ATA1+
4
TMD S D ATA1-
6
SHI ELD0
8
TMD S C LOC K +
10
TMD S C LOC K -
12
RESERVED
14
SDA
16
+5V
18
TMDS DATA2+ 1
TMDS D A TA2- 3
SHI ELD1 5
TMDS DATA0+ 7
TMDS D A TA0- 9
CLK SHIELD 11
CEC 13
SCL 15
DDC/CEC GND 17
HOT PLUG DETECT 19
GND
GND1
GND
GND2
GND
GND3
GND
GND4
R7 499_1%_04
Q2
MTN7002ZHS3
G
DS
R11 499_1%_04
C15
22u_6.3V_X5R_08
L12 WCM2012F 2S-161T03
1
4
2
3
R5 499_1%_04
C14
22u_6. 3V_X5R_08
R10 499_1%_04
R9 499_1%_04
5VS
5VS_HDMI
5VS
5VS_H DMI
D19
BAV99
A
C
AC
PIN GND1~4 =GND
HDMI CONNECTOR
EX_HDMI_CHPD14 EX_HDMI_CHPD
5VS 14, 15,17, 19,25,26,30, 32, 33,35,39, 43, 44
R47
4.7K_04
R43
4.7K_04
3.3VS
3.3VS
D02
D02
D02
EX_HD MI_C_SCL
EX_HD MI_C_SDA
Sheet 17 of 58
HDMI

Schematic Diagrams
CougarPoint - M 1/9 B - 19
B.Schematic Diagrams
CougarPoint - M 1/9
HDA_RST#14,32
D02
R194 *1K_04
SATA HDD
R421
*10K_04
R422
*10K_04
3.3VS
Flash Descriptor
Security Overide
ME_W E#34
INTVRMEN- Integrated SUS
1.05V VRM Enable
High - Enable Internal VRs
Low - Enable External VRs
PCH_ J TAG_TDO
PCH_JTAG_TCK_BUF
PCH_ J TAG_TDI
PCH_ J TAG_TMS
R125 4.7K_04
NO REBOOT STRAP: HDA_SPKR High Enable
R338
210_06
R113
210_06
R145
100_04
R351
210_06
R361
100_04
3.3V
R359
100_04
HDA_SYNC14, 32
5V26,28,32,35,37,39,40,41,42,46
X4
*32.768KHz
14
3 2
L14
WC M2012F2S-161T03-short
1
4
2
3
1.05VS20, 21,25,26,30,40
SATA_R XN0
SATA TXP0
SATA TXN0
SATARXP0
SATARXN0
C623 0.01u_16V_X5R_04
SATA_TXP0
SATA_TXN0
SATA_R XP0
C625 0.01u_16V_X5R_04
C626 0.01u_16V_X5R_04
C624 0.01u_16V_X5R_04
SPI_SO
Zo=
50£[¡Ó15%
SPI_C S0#_R
HDA_SDIN032
J_CBAT1
BH800.9G
-
2+1
J_CBAT2
*KTS-BAT-012-001
-
2+1
NC2
SHORT
D02
SATA_LED#
USBVCC01
SATATXP1
SATA_TXN1_R
X7100M
SATA_RXN1_R
SATA_TXP1_R
6-02-75412-KQ0
SATA_RXP1_R
SATA_TXP1
SATA_RXN1
SATA_TXN1
SATA_RXP1
SATA_TXN1_R
SN75LVCP412RTJ
SATARXN1
SATA_RXP1_R
ESATA REDRIVER
SATA_RXN1_R
SATA_TXP1_R
SATARXP1
SA TATXN 1
SA TA TXP1
SATARXN1
SATATXN1
SATARXP1
Closed to U23
NEAR TO J_ESATA1
Layout note:
Layout Note:
R204 0_04
R240 0_04
HSPI_CE#34 R245 *0_04
HSPI_MSI34
SPI_CS1#
R205 0_04
SPI_SCLK
SPI_SI
HSPI_MSO34
SPI_CS0#
SPI_SO
R238 0_04
HSPI_SCLK34 SATARXP1
SATATXN1
SATATXP1
HDA_SDOUT14, 32
SATARXN1
SATA3I C OMP
BIOS ROM
ODD_DETECT#
HDA_SDOUT
CougarPoint - M (HDA,JTAG,SATA)
5VS14,15,17, 18, 25, 26,30,32,33, 35, 39, 43, 44
BBS_BIT0
X5100M
R4951K_1%_04
3.3V
SATA ODD
L16
WC M2012F2S-161T03-short
1
4
2
3
R671 *0_04
RBIAS_SATA3
SPI_C S1#_R
1.5V_VCCSUSH DA
D03
D11RB751 V
A C
B5100 R378
B4100 R403
SPI_SI
SPI_SCLK
SPI_CS0#
SPI_CS1#
D03
3.3VS
20mils
RTC CLEAR
20mils
10mils
HD A_BI TCLK14,32
SATA_RXN2 35
SATA_TXP2 35
SATA_TXN2 35
SATA_RXP2 35
HDA_SYNC
PCH_INTVRMEN
RTC_X1
SRTC_RTC#
PCH_JTAG_TDI
PCH_JTAG_TMS
RTC_X2
HDA_SPKR
SM_INTRUDER#
HDA_SYNC_R
SATA_RXP4 35
SATA_RXN4 35
SATA_TXP4 35
SATA_TXN4 35
C18
0.1u_10V_X5R_04
C35
10u_10V_Y 5V_08
50 mil
USBVCC01
Support XHCI Function
HDD_N C3
HDD_N C1
HDD_N C0
HDD_N C2
RTCIHDA
SATA
LPC
SPI JTAG
SATA 6G
U19A
C ougarPoint _Rev _1p 0
RTCX1
A20
RTCX2
C20
INTVRMEN
C17
INTRUDER#
K22
HDA_BCLK
N34
HDA_SYN C
L34
HDA_RST#
K34
HDA_SDIN0
E34
HDA_SDIN1
G34
HDA_SDIN2
C34
HDA_SDO
A36
SATALED# P3
FWH0 / LAD0 C38
FWH1 / LAD1 A38
FWH2 / LAD2 B37
FWH3 / LAD3 C37
LDRQ1# / GPIO23 K36
FWH4 / LFRAME# D36
LDRQ0# E36
RTCRST#
D20
HDA_SDIN3
A34
HDA_DOCK_EN# / GPIO33
C36
HDA_DOCK_RST# / GPIO13
N32
SR TC RST#
G22
SATA0RXN AM3
SATA0RXP AM1
SATA0TXN AP7
SATA0TXP AP5
SATA1RXN AM10
SATA1RXP AM8
SATA1TXN AP11
SATA1TXP AP10
SATA2RXN AD7
SATA2RXP AD5
SATA2TXN AH5
SATA2TXP AH4
SATA3RXN AB8
SATA3RXP AB10
SATA3TXN AF3
SATA3TXP AF1
SATA4RXN Y7
SATA4RXP Y5
SATA4TXN AD3
SATA4TXP AD1
SATA5RXN Y3
SATA5RXP Y1
SATA5TXN AB3
SATA5TXP AB1
SATAI COMPI Y10
SPI_CLK
T3
SPI_CS0#
Y14
SPI_CS1#
T1
SPI_MOSI
V4
SPI_MISO
U3
SATA0GP / GPIO21 V14
SATA1GP / GPIO19 P1
JTAG_TCK
J3
JTAG_TMS
H7
JTAG_TDI
K5
JTAG_TDO
H1
SERIRQ V5
SPKR
T10
SATAI COMPO Y11
SATA3COMPI AB13
SATA3RCOMPO AB12
SATA3R BIAS AH 1
PIN GND1~2=GND
SATA_RXP0
SATA_TXN0
SATA_RXN0
SATA_TXP0
+
C393
100u_6.3V_B2
C620
1u_10V_06
X3
32.768KHz
14
3 2
J_HDD1
SAT-22SY 0B
S1
S2
S3
S4
S5
S6
S7
P1
P2
P3
P4
P5
P6
P7
P8
P9
P10
P11
P12
P13
P14
P15
C622
*0. 1u_16V_04
3.3VS
R670
*10K_04
D03
BBS_BIT0 - BIOS BOOT STRAP BIT 0
SPI_SI
SPI_WP#
32Mbit
SPI_VDD
SPI_CS0#
SPI_HOLD#
SPI_SCLK
SPI_SO
R149 *1K_04
USB_PN923 USB_PN9
USB_PP9
L15
WCM2012F2S-161T03-short
1
4
2
3
USB_PP923
R418*1K_04
R138 0_04
SPI_* = 1.5"~6.5"
R141 10K_04
R106 *4.7K_04
C182 *0.01u_16V_X5R_ 04
R316 0_04
R203
*3.3K_1%_04
U25
*MX25L3205DM2I -12G
CE# 1
SO 2
WP#
3
VSS 4
SI 5
SCK 6
HOLD#
7
VDD
8
C261
15p_50V_NPO_04
R161 10K_0 4
C322 1u_6. 3V_X5R_0 6
C523
1u_6. 3V_X5R_06
R121 33_04
C54 0.01u_16V_X7R_04
R105 *4.7K_04
C173
*0. 1u_16V_Y5V_04
R239
1K_04
R140 *0_04
R408
1M_04
C55 0.01u_16V_X7R_04
R104
*4.7K_04
R383 49. 9_1%_04
C295
*0. 1u_10V_X5R_04
R109 *4.7K_04
HDA_SYNC_CTRL34
C244
15p_50V_NPO_04
HOST
DEV IC E
U11
*SN75LVCP412
D1
8
VDD 6
RX_0P
1
RX_0N
2
GND
3
VDD 10
TX_1N
4
TX_1P
5
VDD 16
D0
9
GND
13
RX_1P 11
RX_1N 12
VDD 20
GND
17
TX_0N 14
TX_0P 15
EN 7
T-PAD
21
GND
18
GND
19
C183 *0.01u_16V_X5R_ 04
R169 330K_04
SERI R Q
HDA_SPKR R346*1K_04
R386 37. 4_1%_04
R137 750_1%_04
R35810K_04
R233
*3.3K_1%_04
3.3VS
SATAICOMP
SATA_TXN1_C
SATA_RXN1_C
SATA_RXP1_C
C56 0.01u_16V_X7R_04
SATA_TXN1_R
SATA_RXN1_R
SATA_RXP1_R
SATA_TXP1_C
C171
*0.01u_16V_X5R_04
SATA_TXP1_R
R314 0_04
D02
D02
D02
5VS
RTC_VBAT_1
R414
20K_1%_04
C202
*1u_6.3V_04
C194 *0.01u_16V_X5R_ 04
R389
20K_1%_04
ESATA POART
C57 0.01u_16V_X7R_04
R320 0_04
R176
10M_04
C505
1u_6. 3V_X5R_06
JOPEN1
*OPEN_10mil-1MM
12
R324 0_04
J_ESATA1
EU001-117CRL-TW
GND1
5
TXP
6
TXN
7
GND2
8
RXN
9
RXP
10
GND3
11
VBUS
1
D-
2
D+
3
GND4
4
GND GND1
GND GND2
GN D GND3
GN D GN D4
R385 0_04
R110 *4.7K_04
C177 *0.01u_16V_X5R_ 04
RTCVCC
RTCVCC
VDD 3
3.3VS
3.3VS
1.05VS
3.3VS
+V1.05S_SATA3
3.3VS
3.3VS
3.3VS
SERIRQ
HD A_SPKR32
LPC_AD3 34,58
LPC_AD2 34,58
LPC_AD1 34,58
LPC_AD0 34,58
HDA_SDIN114
SERIRQ 34,58
LPC_FRAME# 34,58
Board ID
RTCVCC21,26
1.05VS_VTT3,4 ,6,24, 25, 26,40, 43
3.3VS4,10,11,12,13,14, 15, 16, 17,18,20, 21,23,24, 25,26,29, 30, 32,33,34,3 5,36,39,40, 43, 58
VDD329,34, 35,36,38,39,45
3.3V3,4,9,14 ,15,20, 21, 23, 24,25,26, 28,29,30, 32,35,36, 37, 39,40,41,4 2
SATA_LED# 30,35
3.3V
R122 0_04
Q36
MTN7002ZHS3
G
DS
J_CBAT3
85204-0200N
1
2
R510 10K_04
USB30_SMI#24,37
PCH_JTAG_TDO
PCH_JTAG_TCK_BUF
SPI_ SO_R
RTC_RST#
C
A
A
D14
BAT54CWGH
1
2
3
VDD 3
Sheet 18 of 58
CougarPoint - M 1/9

Schematic Diagrams
B - 20 CougarPoint - M 2/9
B.Schematic Diagrams
CougarPoint - M 2/9
Sheet 19 of 58
CougarPoint - M 2/9
R435 10K_ 04
CLK_BUF_DOT96_N_R
CLK_BUF_DOT96_ P_R
R371 10K_ 04
1.05VS 1 9,21,25 ,26 ,30,40
CLK_BUF_CKSSCD_P_R
CLK_BUF_CKSSCD_N_R
PCIE_RXN4_139416
PCIE_RXP4_139416
CLK_BUF_DOT96_P_R
10K pull-down to
GND
PCI E_TXN4_139416
PCI E_TXP4_139416
CLK_BUF_DOT96_N_R
C565 0.1u_10V_X5R_04
C564 0.1u_10V_X5R_04
3.3V
CL_CLK1
CL_DATA1
CL_RST#1
PCI EC LKR Q2#
X7 *25MHz
12
3 4
ICH_GPIO46
USB30_CLKREQ#_R
D03
PCI-E*
CLOCKS
FLEX CLOCKS
SMBUSController
Link
U19B
CougarPoi nt_Re v _1p0
PERN 1
BG34
PERP1
BJ34
PERN 2
BE34
PERP2
BF34
PERN 3
BG36
PERP3
BJ36
PERN 4
BF36
PERP4
BE36
PERN 5
BG37
PERP5
BH37
PERN 6
BJ38
PERP6
BG38
PERN 7
BG40
PERP7
BJ40
PERN 8
BE38
PERP8
BC38
PETN1
AV32
PETP1
AU32
PETN2
BB32
PETP2
AY 32
PETN3
AV34
PETP3
AU34
PETN4
AY 34
PETP4
BB34
PETN5
AY 36
PETP5
BB36
PETN6
AU36
PETP6
AV36
PETN7
AY 40
PETP7
BB40
PETN8
AW38
PETP8
AY 38
CLKOUT_PCIE0N
Y40
CLKOUT_PCIE0P
Y39
CLKOUT_PCIE1N
AB49
CLKOUT_PCIE1P
AB47
CLKOUT_PCIE2N
AA48
CLKOUT_PCIE2P
AA47
CLKOUT_PCIE3N
Y37
CLKOUT_PCIE3P
Y36
CLKOUT_PCIE4N
Y43
CLKOUT_PCIE4P
Y45
CLKOUT_PCIE5N
V45
CLKOUT_PCIE5P
V46
CLKIN_GND1_N BJ30
CLKIN_GND1_P BG30
CLKIN_DMI_N BF18
CLKIN_DMI_P BE18
CLKI N_DOT_96N G24
CLKIN_DOT_96P E24
CLKIN_SATA_N AK7
CLKIN_SATA_P AK5
XTAL25_IN V47
XTAL25_OUT V49
REFC LK14IN K45
CLKI N_PCILOOPBACK H45
CLKOUT_PEG_A_N AB37
CLKOUT_PEG_A_P AB38
PEG_A_CLKRQ# / GPIO47 M10
PCIECLKRQ0# / GPIO73
J2
PCIECLKRQ1# / GPIO18
M1
PCIECLKRQ2# / GPIO20
V10
PCIECLKRQ3# / GPIO25
A8
PCIECLKRQ4# / GPIO26
L12
PCIECLKRQ5# / GPIO44
L14
CLKOUTFLEX0 / GPIO64 K43
CLKOUTFLEX1 / GPIO65 F47
CLKOUTFLEX2 / GPIO66 H47
CLKOUTFLEX3 / GPIO67 K49
CLKOUT_DMI_N AV22
CLKOUT_DMI_P AU22
PEG_ B_C LKRQ# / GPIO56
E6
CLKOUT_PEG_B _P
AB40 CLKOUT_PEG_B_N
AB42
XCLK_RCOMP Y47
CLKOUT_DP_P AM13
CLKOUT_DP_N AM12
CLKOUT_PCIE6N
V40
CLKOUT_PCIE6P
V42
PCIECLKRQ7# / GPIO46
K12
CLKOUT_PCIE7N
V38
CLKOUT_PCIE7P
V37
CLKOUT_ITPXDP_N
AK14
CLKOUT_ITPXDP_P
AK13
SMBALERT# / GPI O11 E12
SMBCLK H14
SMBDATA C9
SML0ALER T# / GPI O60 A12
SML0CLK C8
SML0D ATA G12
SML1ALERT# / PCHHOT# / GPIO74 C13
SML1CLK / GPIO58 E14
SML1DATA / GPIO75 M1 6
CL_C LK1 M7
CL_D ATA1 T11
CL_RST1# P10
PCIECLKRQ6# / GPIO45
T13
ICH_GPIO4641
C302 18p_50V_NP O_04
CLK_BUF_CPYCLK_N
RN3
10K_8P4R_04
1
2
3
45
6
7
8
CLK_BUF_CPYCLK_P
DGPU_PRSNT#
LAN_CLKREQ#
PCIECL KR Q1# R142 10K_ 04
MXM_C L KR EQ#
RN8
10K_8P4R _04
1
2
3
45
6
7
8
SMC_CPU_THERM_R
SMD_CPU_THERM
R162 1K_04
R210 *10K_0 4
3.3V
3.3VS
DRAMRST_CNTRL
C558 0.1u_10V_X5R_04
XC L K _ R C O M P
PCH_BT_EN#
PCH_BT_EN #
SMB_D ATA
SMB_C LK
CLK_PCI E_139416
CLK_PCIE_1394#16
ICH_GPIO46
PCIE CL KR Q6#
CLK_PCIE_3G#28
CLK_PCI E_3G28
SMC_CPU_THERM 34
SMB_CLK
DGPU_PRSNT# 14
CougarPoint - M (PCI-E,SMBUS,CLK)
R412 10K_ 04
Lane 1 USB3.0
Lane 2 GLAN / CARD READER
Lane 3 WLAN
Lane 4 1394
Lane 5 3G
Lane 6 X
Lane 7 X
Lane 8 X
UsagePCI-E x1
CLK_BUF_REF14_R
PCIE_RXN5_3G28
PCI E_TXP5_3G28
PCIE_RXP5_3G28
C567 0.1u_10V_X5R_04
PCIE_TXN5_3 G28 C566 0.1u_10V_X5R_04
PCIECLKRQ6#
ICH_GPIO46
CLK_BUF_CKSSCD_N_R
CLK_BUF_CKSSCD_P_R
90.9-£[ ¡Ó1%
pullup
to +VccIO
(1.05V, S0 rail)
CLK_BUF_REF14_R
XTAL25_OUT
XTAL25_IN
CLK_PCIE_MXM
CLK_PCIE_MXM#
R372 *10K_04
R400 10K_ 04
R347 10K_ 04
PCI EC LKR Q1#
PCIECL KR Q2#
R390 *0_04
CLK_PCIE_ICH_N_R
CLK_PCIE_ICH_P_R
R388 10K_04
1394_PCIECLKRQ5#
RN7
2.2K_8P4R _04
81
72
6
5
3
4
DGPU_PRSNT#
R290 2.2K_04
PCIE_RXP3_WLAN29
PCIE_RXN3_WLAN29
C557 0.1u_10V_X5R_04
PCIE_TXP2_GLAN36
PCIE_RXP2_GLAN36
PCIE_RXN2_GLAN36
PCIE_TXN2_GLAN36
PCIE_TXP1_USB3037
C562 0.1u_10V_X5R_04
PCIE_TXN1_USB3037 C 563 0.1u_10V_ X5R_04
PCIE_RXP1_USB3037
PCIE_RXN1_U SB3037
CLK_BUF_CPYCLK_P
CLK_BUF_CPYCLK_N
C555 0.1u_10V_X5R_04
PC IE_ TXN3_ W LAN29
PCI E_TXP3_WLAN29 C556 0 .1u _10V_X5R_04
R349 10K_ 04
MXM_ C LK R EQ #
R395 10K_ 04
R335 0_04
CLK_PCIE_USB30#37
USB30_C LKR EQ#37
CLK_PCIE_USB3037
USB30_CLKREQ#_R
3G_CLKREQ#28
X8
X8A025000F G1H_25MHz
12
R208 90. 9_1%_04
R217
1M_04
CLK_PCIE_ICH _N_R
SML0_D ATA
SMC_CPU_THERM_R
DRAMRST_CNTRL_R
SMD_C PU _TH ER M
SML0_CLK
DRAMRST_CNTRL 4,9
SMD_CPU_THERM 34
1.05VS
3.3V 3,4,9, 14, 15, 19, 21, 23, 24, 25,26,28,29,30,32, 35, 36, 37, 39, 40, 41,42
1.05VS_VTT 3,4, 6, 24, 25,26,40,43
3.3VS 4 ,10, 11, 12, 13,14,15,16,17, 18, 19, 21, 23, 24, 25, 26,29,30,32,33, 34, 35, 36, 39, 40,43,58
CLK_PCIE_ICH _P_R
R397 2.2K_04
D03
SMB_DATA 10,11, 12, 13
SMB_CLK 10, 11, 12,13
PCH_ BT_EN#
CLK_PCI E_GLAN36
CLK_PCIE_GLAN#36
CLK_PCIE_MINI29
WLAN_CLKREQ#29
CLK_PCI_FB 23
CLK_PCIE_MINI#29
CLK_EXP_N 4
CLK_EXP_P 4
CLK_PCIE_MXM 14
CL_DATA1 29
MXM_CLKREQ# 14
CLK_PCIE_MXM# 14
CL_CLK1 29
CL_RST#1 29
C303 18p_50V_NP O_04
LAN_CLKREQ#
1394_PCIECLKRQ5#
R404 10K_ 04
SMB_DATA
SML0_CLK
SML0_DATA
R348 10K_ 04

Schematic Diagrams
CougarPoint - M 3/9 B - 21
B.Schematic Diagrams
CougarPoint - M 3/9
R156 10K_04
R415 49.9_1%_04
3.3V
3.3V
1.05VS
3.3VS
3.3VS
3.3V
RTCVCC
1.05VS_VTT 3,4,6,24,25,26,40,43
3.3V 3.3V
DDR1.5V_PWRGD41
3.3VS 4,10,11,12,13,14,15,16,17,18,19,20,23,24,25,26,29,30,32,33,34,35,36,39,40,43,58
3.3V 3,4,9,14,15,19,20,23,24,25,26,28,29,30,32,35,36,37,39,40,41,42
R406 10K_04 SUSC# 34,41
SUSB# 32,33,34,37,39
H_PM_SYNC 4
RSMRST#34
PWR _BTN#34
AC_PRESENT23,34
SWI #34
PCIE_WAKE# 28,29,36,37
PM_DRAM_PWRGD4
SUS_PWR_ACK34
DELAY_PWRGD43
0.85VS_PWR GD46
1.05VS_VTT_EN 40
RTCVCC 19,26
DSWODVREN
1.8VS_PWRGD42
ALL_SY S_PWRGD 14,15,34,43
R377 *0_04
R7V25 STUFFED,
R7V26 UNSTUFFED
DSWODVREN - On Die DSW VR Enable
SUS_STAT# 58
PCIE_W AKE#
U17A
74LVC08PW
1
2
3
147
PM_CLKRUN#
SUS_PWR_ACK
R7V26 STUFFED,
R7V25 UNSTUFFED
PM_PCH_PWROK
R144 10K_04
SUS_PWR_ACK
RSMRST#
0.85VS 7,46
PM_PCH_PWROK
PM_SL P_LAN #
1.05VS 19,20,25,26,30,40
BRIGHTNESS_SW# 15
DMI_COMP_R
U17B
74LVC08PW
4
5
6
147
PM_CLKRUN# 58
PM_CLKRUN#
PCIE_WAKE#
Disabled
PW R _BTN #
D03
SYS_RESET#
R378 0_04
CougarPoint -M (DMI,FDI,GPIO)
AC _PR ES EN T
SLP_SUS#
SLP_A#
SWI#
PM_BATLOW#
1.05VS_VTT_EN
DMI
FDI
System Power Management
U19C
CougarPoint_Rev _1p0
DMI0RXN
BC24
DMI1RXN
BE20
DMI2RXN
BG18
DMI3RXN
BG20
DMI0RXP
BE24
DMI1RXP
BC20
DMI2RXP
BJ18
DMI3RXP
BJ20
DMI0TXN
AW24
DMI1TXN
AW20
DMI2TXN
BB18
DMI3TXN
AV18
DMI0TXP
AY24
DMI1TXP
AY20
DMI2TXP
AY18
DMI3TXP
AU18
DMI_ZCOMP
BJ24
DMI_IRCOMP
BG25
FDI_RXN0 BJ14
FDI_RXN1 AY14
FDI_RXN2 BE14
FDI_RXN3 BH13
FDI_RXN4 BC12
FDI_RXN5 BJ12
FDI_RXN6 BG10
FDI_RXN7 BG9
FDI_RXP0 BG14
FDI_RXP1 BB14
FDI_RXP2 BF14
FDI_RXP3 BG13
FDI_RXP4 BE12
FDI_RXP5 BG12
FDI_RXP6 BJ10
FDI_RXP7 BH9
FDI_FSYNC0 AV12
FDI_FSYNC1 BC10
FDI_LSYNC0 AV14
FDI_LSYNC1 BB10
FDI_INT AW16
PMSYN CH AP14
SLP_SUS# G16
SLP_S3# F4
SLP_S4# H4
SLP_S5# / GPIO63 D10
SYS_RESET#
K3
SYS_PWR OK
P12
PWRBTN#
E20
RI#
A10
WAKE# B9
SUS_STAT# / GPIO61 G8
SUSCLK / GPIO62 N14
ACPRESENT / GPIO31
H20
BATLOW# / GPIO72
E10
PWROK
L22
CLKRUN# / GPIO32 N3
SUSWARN#/SUSPWRDNACK/GPIO30
K16
RSMRST#
C21
DRAMPWROK
B13
SLP_LAN# / GPIO29 K14
APWROK
L10
DPWROK E22
DMI2RBIAS
BH21
SLP_A# G10
DSWVRMEN A18
SUSACK#
C12
U17C
74LVC08PW
9
10
8
147
SUS_STAT#
PM_MPWROK
SWI#
Enabled (DEFAULT)
SLP_S5#
PM_MPWROK
D02
SYS_PWROK
PM_SLP_LAN#
DMI_RXN13
DMI_RXN03
RSMRST#
1. 05VS_PW RGD40
DMI_RXP03
DMI_RXN33
DMI_RXN23
DMI_TXN03
DMI_RXP33
DMI_RXP23
DMI_RXP13
DMI_TXN33
DMI_TXN23
DMI_TXN13
DMI_TXP23
DMI_TXP13
DMI_TXP03
DMI_TXP33
ALL_SYS_PWRGD
DSWODVREN
SUS_PWR_ACK
R133 10K_04
-n±µSUSB# -->§_«h1.1VS_VTT¦bSUSPEND®É¤£·|Ãö¹q
PM_BA TLOW#
U17D
74LVC08PW
12
13
11
147
VDD3 19,29,34,35,36,38,39,45
ON
SYS_PWR OK
SUSB#
PWR_BTN#
AC_PRESENT
PM_PCH_PWROK34
R387 10K_04
R174 330K_04
R402 10K_04
R407 7 50 _1%_04
R159 10K_04
R123 8.2K_04
R381 8.2K_04
R155 1K_04
R180 *330K_04
R134
*10mil_short
R405 *10K_04
R135
10K_04
Sheet 20 of 58
CougarPoint - M 3/9

Schematic Diagrams
B - 22 CougarPoint - M 4/9
B.Schematic Diagrams
CougarPoint - M 4/9
External Graphics (PCH Integrated Graphics Disable)
No Connect
R431 1K_1%_04
3.3VS4,10, 11, 12,13, 14,15, 16,17,18, 19,20, 21,23, 24, 25,26,29,30 ,32,33,34,35,36, 39, 40,43, 58
5VS14,15,17, 18,19, 25, 26,30, 32,33,35, 39,43,44
LVDS
Digital Display Interface
CRT
U19D
CougarPoint _Rev _1p0
L_BKL TC TL
P45
L_BKLTEN
J47
L_CTRL_CLK
T45
L_CTRL_DATA
P39
L_DDC_C LK
T40
L_DDC_D ATA
K47
L_VDD _EN
M45
LVDSA_CLK#
AK39
LVDSA_CLK
AK40
LVDSA_DATA#0
AN 48
LVDSA_DATA#1
AM47
LVDSA_DATA#2
AK47
LVDSA_DATA#3
AJ 48
LVDSA_DATA0
AN 47
LVDSA_DATA1
AM49
LVDSA_DATA2
AK49
LVDSA_DATA3
AJ 47
LVDSB_CLK#
AF40
LVDSB_CLK
AF39
LVDSB_DATA#0
AH 45
LVDSB_DATA#1
AH 47
LVDSB_DATA#2
AF49
LVDSB_DATA#3
AF45
LVDSB_DATA0
AH 43
DDPB_0N AV42
DDPB_1N AV45
LVD_VREF H
AE48
LVD_VREF L
AE47
DDPD_2N BF42
DDPD_3N BJ42
DDPB_2N AU48
DDPB_3N AV47
DDPC_0N AY47
DDPC_1N AY43
DDPC_2N BA47
DDPC_3N BB47
DDPD_0N BB43
DDPD_1N BF44
DDPB_0P AV40
DDPB_1P AV46
DDPD_2P BE42
DDPD_3P BG42
DDPB_2P AU47
DDPB_3P AV49
LVDSB_DATA1
AH 49
LVDSB_DATA2
AF47
LVDSB_DATA3
AF43
LVD_I BG
AF37
LVD_VBG
AF36
DDPC_1P AY 45
DDPC_0P AY 49
DDPC_2P BA48
DDPC_3P BB49
DDPD_0P BB45
DDPD_1P BE44
CRT_BLUE
N48
CRT_DDC_CLK
T39
CRT_DDC_DATA
M40
CRT_GREEN
P49
CRT_HSYNC
M47
CRT_IRTN
T42
CRT_RED
T49
CRT_VSYNC
M49
DAC_IREF
T43
SDVO_CTRLCLK P38
SDVO_CTRLDATA M39
DDPC_CTRLCLK P46
DDPC_CTRLDATA P42
DDPD_CTRLCLK M43
DDPD_CTRLDATA M36
DDPB_AUXN AT49
DDPC_AUXN AP47
DDPD_AUXN AT45
DDPB_AUXP AT47
DDPC_AUXP AP49
DDPD_AUXP AT43
DDPB_HPD AT40
DDPC_HPD AT38
DDPD_HPD BH41
SDVO_TVCLKINP AP45
SDVO_TVCLKIN N AP43
SDVO_STALLP AM40
SDVO_STALLN AM42
SDVO_INTP AP40
SDVO_INTN AP39
DAC_IREF_R
External Graphics (PCH Integrated Graphics Disable)
Connect to GND
CougarPoint -M (LVDS,DDI)
Display Port D Display Port C Display Port B
SDVO
Sheet 21 of 58
CougarPoint - M 4/9

Schematic Diagrams
CougarPoint - M 5/9 B - 23
B.Schematic Diagrams
CougarPoint - M 5/9
Sheet 22 of 58
CougarPoint - M 5/9
INT_PIRQE#
RN13
10K_8P4R_04
8 1
7 2
6
5
3
4
INT_PIRQE#
DGPU_PWM_SELECT#
USB_OC#23
USB_OC#45
USB_OC#14
R157
100K_04
C228 *0.1u_10V_X5R_04
R398 *0_04
R206 10K_04
R187 22 .6_1%_06
RN10
10K_8P4R_04
8 1
7 2
6
5
3
4
R430 *1K_04
R654 *22_04
R436 *1K_04
PCLK_TPM58 PCLK_TPM_R
R433 *1K_04
U15
MC74 VH C1 G08 DF T1G
1
2
5
4
3
R438 *10K_04
3.3VS
3.3V
3.3VS
3.3VS4,10,11,12,13,14,15,16,17,18,19,20,21,24,25,26,29,30,32,33,34,35,36,39,40,43,58
3.3VS
BU F _P LT_ R ST# 16, 2 8, 2 9, 34 , 36 ,3 7
3.3V3,4,9,14,15,19,20,21,24,25,26,28,29,30,32,35,36,37,39,40,41,42
AC_PRESENT 21,34
PLT_RST#4,14, 58
PME#34
USB PORT0
USB PORT1
SATA_ODD _DA#35
INT_PIRQH#
INT_PIRQG#
SATA_ODD_DA#
INT_PIRQE#
R211 22_04
R434 22_04
CLK_PCI _FB20
PCLK_KBC34 CLK_PCI_KBC_R
CLK_PCI_FB_R
USB_BIAS
D03
INT_PIRQA#
INT_PIRQD#
INT_PIRQC#
INT_PIRQB#
INT_PIRQA#
MPC Switch Control
MPC OFF -- 0 DEFAULT
MPC ON -- 1
USB_OC#67
SATA_ODD _DA#
P LT_ R ST#
USB_PP5 28
USB_PN5 28
USB_PP6 35
USB_PN6 35
PCI_REQ#1
PCI_REQ#3
PCI_REQ#0
INT_PIRQD#
RN12
10K_8P4R_04
8 1
7 2
6
5
3
4
HM65 no support Port6 and Port7
D02
D02
INT_PIRQC#
IN T_PIRQB#
RN9
10K_8P4R_04
8 1
7 2
6
5
3
4
DGPU_PWM_SELECT#
PCI_GNT#3
BBS_BIT1
RSVD
PCI
USB
U19E
CougarPoint_Rev _1p0
RSVD23 AV5
RSVD1 AY 7
RSVD2 AV7
RSVD3 AU3
RSVD4 BG4
RSVD5 AT10
RSVD6 BC8
RSVD7 AU2
RSVD8 AT4
RSVD17 BB5
RSVD18 BB3
RSVD19 BB7
RSVD20 BE8
RSVD21 BD4
RSVD22 BF6
RSVD9 AT3
RSVD10 AT1
RSVD11 AY3
RSVD12 AT5
RSVD13 AV3
RSVD14 AV1
RSVD15 BB1
RSVD16 BA3
RSVD25 AT8
RSVD24 AV10
RSVD26 AY5
RSVD27 BA2
RSVD28 AT12
RSVD29 BF3
PIR QA#
K40
PIR QB#
K38
PIR QC#
H38
PIR QD#
G38
REQ1# / GPIO50
C46
REQ2# / GPIO52
C44
REQ3# / GPIO54
E40
GNT1# / GPIO51
D47
GNT2# / GPIO53
E42
GNT3# / GPIO55
F46
PIR QE# / GPIO2
G42
PIR QF# / GPIO3
G40
PIRQG# / GPIO4
C42
PIRQH# / GPIO5
D44
USBP0N C24
USBP0P A24
USBP1N C25
USBP1P B25
USBP2N C26
USBP2P A26
USBP3N K28
USBP3P H28
USBP4N E28
USBP4P D28
USBP5N C28
USBP5P A28
USBP6N C29
USBP6P B29
USBP7N N28
USBP7P M2 8
USBP8N L30
USBP8P K30
USBP9N G30
USBP9P E30
USBP10N C30
USBP10P A30
USBP11N L32
USBP11P K32
USBP12N G32
USBP12P E32
USBP13N C32
USBP13P A32
PME#
K10
CLKOUT_PCI0
H49
CLKOUT_PCI1
H43
CLKOUT_PCI2
J48
USBRBI AS# C33
USBRBIAS B33
OC0# / GPIO59 A14
OC1# / GPIO40 K20
OC2# / GPIO41 B17
OC3# / GPIO42 C16
OC4# / GPIO43 L16
OC5# / GPIO9 A16
OC6# / GPIO10 D14
OC7# / GPIO14 C14
CLKOUT_PCI4
H40 CLKOUT_PCI3
K42
PLTRST#
C6
TP1
BG26
TP2
BJ26
TP3
BH25
TP6
AH38
TP7
AH37
TP8
AK43
TP9
AK45
TP1 6
Y13
TP1 7
K24
TP1 8
L24
TP1 9
AB46
TP2 0
AB45
TP2 1
B21
TP2 2
M20
TP2 3
AY16
TP2 5
BE28
TP2 6
BC30
TP2 7
BE32
TP2 8
BJ32
TP2 9
BC28
TP3 0
BE30
TP3 1
BF32
TP3 2
BG32
TP3 3
AV26
TP3 4
BB26
TP3 5
AU28
TP3 6
AY30
TP3 7
AU26
TP3 8
AY26
TP3 9
AV28
TP4 0
AW30
TP4
BJ16
TP5
BG16
TP1 5
AM5 TP1 4
AM4 TP1 3
AH12 TP 1 2
H3 TP1 1
N30 TP1 0
C18
TP2 4
BG46
USB_OC#1 35
USB_OC#1011
USB_OC#89
USB_OC#1213
INT_PIRQH#
INT_PIRQG#
USB_OC#67
USB_OC#45
USB_OC#23
USB_OC#1
USB_OC#89
BBS_BIT1
USB_OC#1213
USB_OC#14
GPIO14
USB_OC#1011
PCI_GNT#3
Understand the RED FONT define
PIN PLT_RST# to Buffer
BBS_BIT1 BBS_BIT0 Boot BIOS Location
0 0 LPC
0 1 Reserved (NAND)
1 0 PCI
1 1 SPI
Boot BIOS Strap
PLT_RST#
CougarPoint -M (PCI,USB,NVRAM)
3.3VS
USB_PN1 35
USB_PN0 35
USB_PP1 35
USB_PP0 35
USB_PN3 29
USB_PP2 28
USB_PN2 28
USB_PP4 35
USB_PN4 35
USB_PP3 29
USB_PP9 19
USB_PN9 19
R426 8.2K_04
PCI_REQ#3
PCI_REQ#1
PCI_REQ#0
R427 8.2K_04

Schematic Diagrams
B - 24 CougarPoint - M 6/9
B.Schematic Diagrams
CougarPoint - M 6/9
ICC_EN#
PR OC _SE LET 4
H_PECI_R
SMI#
DGPU_HPD_INTR#
MPC_LED_CTRL
SCI#
FDI_OVRVLTG
D02
PLL_ODVR _EN
ICC_EN#
CRB_SV_DET
R147 *1K_04
R366 100K_04
R394 10K_04
R357
*0_04
R126 *10K_04
R173 *0_04
R124 *10K_04
R356 100K_04
R153 10K_04
R342 10 K_1%_04
R345 200K_04
R168 *10K_04
R341
*0_04
R429 *10K_04
R143
100K_04
R344 10 K_04
R200 1.5K_1%_04
R368 390_1%_0 4
R146
100K_04
R365 *1K_04
R340 10K_04
R393
*0_04
RN11
10K_8P4R_04
1
2
3
4 5
6
7
8
R198 1.5K_1%_04
RN6
10K_8P4R_04
1
2
3
4 5
6
7
8
R343 10K_04
3.3VS
3.3V
3.3VS
3.3VS
MFG_MOD E
3.3VS
3.3VS
3.3VS 3.3VS
3.3V
3.3VS
1.05VS_VTT
3.3VS4,10,11,12,13,14,15,16,17,18,19,20,21,23,25,26,29,30,32,33,34,35,36,39,40,43,58
3.3 VS
3.3VS
GA20 34
1.05VS_VTT3,4,6,25,26,40,43
3.3V3,4,9,14,15,19,20,21,23,25,26,28,29,30,32,35,36,37,39,40,41,42
SCI#34
H_THRMTRIP# 4
KBC_RST# 34
H_CPUPWRGD 4
SMI#34
SATA_ODD_PRSNT#35
ICC_EN#41
R139 10K_04
SB_BLON15
SATA_ODD _PW RGT 35
DGPU HDP (NV CONTROL BYSELF)
FDI_OVRVLTG
ICC_EN#
SCI#
DGPU_HPD_INTR#
SATA_ODD_PWRGT
R201 1.5K_1%_04 3.3VS
R363 0_04
D03
PLL_ODVR_EN
HOST_ALERT#1
R379 10K_04
R355
1K_04
DGPU_HOLD_RST#14
SATA_ODD_PWRGT
D03A
SMI#
MPC_LED_CTRL
BIOS RECOVERY
DISABLE----NO STUFF (DEFAULT)
ENABLE-----STUFF
BIOS_REC
SB_BLON
R428 10K_04
CPU/MISC
NCTF
GPIO
U19F
CougarPoint_Rev _1p0
GPIO 27
E16
GPIO 28
P8
GPIO24 / MEM_LED
E8
GPIO 57
D6
LAN_PH Y_PWR_CTRL / GPIO12
C4
VSS _ N C TF_ 1
A4
VSS _ N C TF_ 2
A44
VSS _ N C TF_ 3
A45
VSS _ N C TF_ 4
A46
VSS _ N C TF_ 5
A5
VSS _ N C TF_ 6
A6
VSS _ N C TF_ 7
B3
VSS _ N C TF_ 8
B47
VSS _ N C TF_ 9
BD1
VSS _ N C TF_ 10
BD49
VSS _ N C TF_ 11
BE1
VSS _ N C TF_ 12
BE49
TACH2 / GPIO6
H36
TACH0 / GPIO17
D40
TACH3 / GPIO7
E38
SATA3GP / GPIO37
M5
SATA5GP / GPIO49
V3
SCLOCK / GPIO22
T5
SLOA D / GP I O 38
N2
SD ATAOU T0 / GPI O 39
M3
SD ATAOU T1 / GPI O 48
V13
PROCPWRGD AY 11
RCIN# P5
PECI AU16
THRMTRIP# AY 10
GPIO 8
C10
BMBU SY # / GPI O0
T7
GPIO 15
G2
TACH1 / GPIO1
A42
SATA2GP / GPIO36
V8
INIT3_3V# T1 4
STP_PCI# / GPIO34
K1
GPIO 35
K4
SATA4GP / GPIO16
U2
VSS_NCTF_32 F49
A20GATE P4
TACH4 / GPIO68 C40
TACH6 / GPIO70 C41
TACH7 / GPIO71 A40
TACH5 / GPIO69 B41
VSS_NCTF_17 BH3
VSS_NCTF_18 BH47
VSS_NCTF_19 BJ4
VSS_NCTF_20 BJ44
VSS_NCTF_21 BJ45
VSS_NCTF_22 BJ46
VSS_NCTF_23 BJ5
VSS_NCTF_24 BJ6
VSS_NCTF_25 C2
VSS_NCTF_26 C48
VSS_NCTF_27 D1
VSS_NCTF_28 D49
VSS_NCTF_29 E1
VSS_NCTF_30 E49
VSS_NCTF_31 F1
TS_VSS4 AK10
TS_VSS3 AH10
TS_VSS2 AK11
TS_VSS1 AH8
NC_1 P37
VSS _ N C TF_ 13
BF1
VSS _ N C TF_ 14
BF49
VSS_NCTF_15 BG2
VSS_NCTF_16 BG48
DF_TVS AY1
R160 10K_04
DGPU_HOLD_RST#
R367 0_04
V_NVRAM_VCCQ
CRIT_TEMP_R EP #_ R
SATA_ODD_PRSNT#_R
DGPU_HOLD_RST#
R354
4.7K_04
USB30_SMI#19,37
C304
0.1u_10V_X5R_04
GFX_CRB_D ET
R672 0_04
GFX_CRB_DET
PC H _GPI O5 7
H_PECI 4,34
D03
R514 *0_04
R163 *1K_04
TEST_SET_UP
HOST_ALERT#2
©ñ¸m©ó«H¸¹¤À¤ä³B
HOST_ALERT#1
EDID_SELECT#
DGPU_PWROK
EDP_CARD_DET#
HOST_ALERT#2
R364 0_04
INIT3_3V#
PCH_MUTE#33 PCH_MUTE#
CougarPoint - M (GPIO,VSS_NCTF,RSVD)
TE S T_ SE T_ U P
R350 0_04
TEST_DET
DGPU_PWROK
MF G_ MO DE
Support XHCI Function
SATA_ODD _PRSNT#_R
CRB/SV DETECT
NO STUFF [DETECT]
BIOS_REC
CRIT_TEMP_REP#_R
DGPU_PWROK
EDP_CARD_DET#
Sheet 23 of 58
CougarPoint - M 6/
9

Schematic Diagrams
CougarPoint - M 7/9 B - 25
B.Schematic Diagrams
CougarPoint - M 7/9
570mA
1.5VS_1.8VS
D03
CougarPoint -M (POWER)
20mA
C500
1u_6.3V_X5R_04
C300
*22u_6.3V_X5R_08
.
L61
*BKP1005HS121_04
.
L45
*HC B1608KF-121T25
U13
*SC1563ISK-3.0TRT
IN 5
SHDN 1
GND 2
ADJ
3
OUT
4
R399 *0_04
R384 *0_04
R391 0_04
C221
22u_6.3V_X5R_08
C531
1u_6.3V_X5R_04
R131
*17. 4K_1%_04
C541
0.1u_10V_X5R_04
C520
1u_6.3V_X5R_04
C510
1u_6.3V_X5R_04
C218
*1u_6.3V_X5R_04
C224
1u_6.3V_X5R_04
C545
*0. 01u_16V_X5R_04
R114 0_06
R120 0_04
R376 *15mil_short_06
C512
10u_6.3V_X5R_06
C509
0.1u_10V_X5R_04
C217
0.1u_10V_X5R_04
C522
1u_6.3V_X5R_04
C498
10u_6.3V_X5R_06
C546
*0. 01u_16V_X5R_04
R148
*10K_1%_04
2009/11/12
C517
*10u_6.3V_X5R_06
.
L28
HCB1608KF-121T25
C499
1u_6.3V_X5R_04
R413
*15mil_s hort_ 06
C301
0.0 1u_16 V_X7R_04
C529
10u_6.3V_X5R_06
C535
1u_6.3V_X5R_04
C222
10u_6.3V_X5R_06
R392 *0_04
157mA
C275
0.1u_10V_X5R_04
C540
1u_6.3V_X5R_04
C292
0.1u_10V_X5R_04
1.05VS_VTT
1.5VS 1.8VS 1.5VS_1. 8VS
+V1. 05S_VCCAPLL_EXP
1.05VS
+V1.05S_VCC_D MI
1.5VS_1. 8VS
1.05VS
VCC A_DAC _3.3VS
3.3VS
1.05VS
5VS
3.3VS
1.8VS_VCCTX_LVD
1.8VS
1.8VSV_NVRAM_VCCQ
1.05VS_VTT
3.3VVCCME3. 3V
3.3VS
1.05VS
1.05VS
3.3VS
3.3VS
1.05VS_VTT3,4, 6,24, 26,40, 43
1.05VS
5VS14, 15, 17,18,19,26,30,32, 33, 35,39, 43,44
1.5VS_1. 8VS26
1.8VS7,16, 42
3.3VS4,10, 11,12,13, 14,15, 16,1 7, 18,19, 20, 21,23, 24,26,29,30 ,32, 33,3 4, 35,36, 39, 40, 43, 58
3.3V3,4, 9,1 4,15,19, 20,21,23,24, 26,28,29,30,32,35, 36,37,39, 40,41,42
1.5VS39
SUSB 4,39, 40,41,42
D02
1.6A
157mA
R209 *0_04
68mA
.
L62
*H CB1608 KF- 121 T25
D02
R207
0_04
20mA
POWER
VCC CORE
DMI
VCCIO
CRTLVDS
FDI
DFT / SPI HVCMOS
U19G
CougarPoint_R ev _1p0
VCCCORE[1]
AA23
VCCCORE[2]
AC23
VCCCORE[3]
AD21
VCCCORE[4]
AD23
VCCCORE[5]
AF21
VCCCORE[6]
AF23
VCCCORE[7]
AG21
VCCCORE[8]
AG23
VCCCORE[9]
AG24
VCCCORE[10]
AG26
VCCCORE[11]
AG27
VCCCORE[12]
AG29
VCCCORE[13]
AJ23
VCCCORE[14]
AJ26
VCCCORE[15]
AJ27
VC CD F TER M[4 ] AJ17
VC CD F TER M[3 ] AJ16
VCCIO[17]
AN21
VCCIO[18]
AN26
VCCIO[19]
AN27
VCCIO[20]
AP21
VCCIO[23]
AP26
VCCIO[24]
AT24
VCCIO[15]
AN16
VCCIO[16]
AN17
VCCIO[21]
AP23
VCCIO[22]
AP24
VCCADAC U48
VCCTX_LVDS[1] AM37
VCCTX_LVDS[2] AM38
VCCALVDS AK36
VCC VRM[3] AT16
VCCVRM[2]
AP16
VCCAPLLEXP
BJ22
VccAFDIPLL
BG6
VCCIO[28]
AN19 VCCTX_LVDS[4] AP37
VCCTX_LVDS[3] AP36
VSSAD AC U47
VSSALVDS AK37
VCCIO[27]
AP17
VCC3_3[6] V33
VCC3_3[7] V34
VCC3_3[3]
BH29 VCC D FTER M[ 2] AG17
VC CD F TER M[1 ] AG16
VCCD MI[ 1] AT20
VCCIO[25]
AN33
VCCIO[26]
AN34
VCCCORE[16]
AJ29
VCCCORE[17]
AJ31
VCCSPI V1
VCCCLKDMI AB36
VCCDMI[2]
AU20
20mA
R423 0_04
R373 *0_04
1.05VS19,20,21,26,30,40
C539
*10u_6.3V_X5R_06
3.3VS
3.3VS_VC CA_LVD
4A
Sheet 24 of 58
CougarPoint - M 7/
9

Schematic Diagrams
B - 26 CougarPoint - M 8/9
B.Schematic Diagrams
CougarPoint - M 8/9
10mA
+VCCAPLL_CPY _PCH
PCH _VC CDSW
C521 *1u_6.3V_X5R _04
C544
0.1u_10V_X5R_04
VCC SSC
1849mA
<1mA
CougarPoint - M (POWER)
2mA
POWER
SATA USB
Clock and Miscellaneous
HDA
CPURTC
PCI/GPIO/LPCMISC
U19J
CougarPoint _Rev _1p0
DCPSUSBYP
V12
VCCASW[1]
AA19
VCCASW[2]
AA21
VCCASW[3]
AA24
VCCASW[5]
AA27
VCCASW[6]
AA29
VCCSUSHDA P32
VCCSUS3_3[6] P24
VCCIO[34] T26
VCC IO[ 4] AD17
VCCASW[7]
AA31
VCCASW[8]
AC26
VCCASW[9]
AC27
VCCASW[10]
AC29
VCCASW[11]
AC31
VCCASW[12]
AD29
V5R EF P34
VCC3_3[4] T34
VCCRTC
A22
VCCSUS3_3[10] V24
VCCSUS3_3[9] V23
VCCSUS3_3[8] T24
VCCSUS3_3[7] T23
VCC IO[ 2] AC16
VCCADPLLB
BF47
VCCDIFFCLKN[1]
AF33
V5R EF _S US M26
VCC IO[ 3] AC17
DCPSUS[1]
T17
VCCSSC
AG33
VCCADPLLA
BD47
VCCVRM[4]
Y49
VCCACLK
AD49
DCPRTC
N16
VCCASW[4]
AA26
VCCDIFFCLKN[2]
AF34
VCCIO[7]
AF17
DCPSST
V16
VCC IO[ 5] AF13
VCCA SW [ 22] T21
VCCA SW [ 23] V21
VCCA SW [ 21] T19
VCC3_3[1] AA16
VCC3_3[8] W16
VCCSUS3_3[2] N20
VCCSUS3_3[3] N22
VCCSUS3_3[4] P20
VCCSUS3_3[5] P22
VCCIO[29] N26
VCCIO[30] P26
VCCIO[31] P28
VCCIO[32] T27
V_PROC_IO
BJ8
VCCIO[33] T29
VCCDIFFCLKN[3]
AG34
VCCASW[13]
AD31
VCCASW[14]
W21
VCCASW[15]
W23
VCCASW[16]
W24
VCCASW[17]
W26
VCCASW[18]
W29
VCCASW[19]
W31
VCCASW[20]
W33
VCC IO[ 6] AF14
VCCVRM[1] AF11
VCCIO[12] AH13
VCCIO[13] AH14
VCC3_3[2] AJ2
VCC APLL SATA AK1
DCPSUS[3]
AL24
VCCIO[14]
AL29
DCPSUS[4] AN23
VCCSUS3_3[1] AN24
VCCAPLLDMI2
BH23
DCPSUS[2]
V19
VCCDSW3_3
T16
VCC3_3[5]
T38
142.6mA
L40
HC B1005KF -121T20
C513
1u_6.3V_X5R_04
C501 0. 1u_10V_ X5R_04
C497
1u_6.3V_X5R_04
C547
1u_6. 3V_X5R_04
C234
0.1u_10V_X5R_04
C532
1u_6. 3V_X5R_04
C542
1u_6.3V_X5R_04
C263
0.1u_10V_X5R_04
L42
*H CB1005KF-121T20
R216
*0_04
C503
1u_6. 3V_X5R_04
+
C309
*220u_4V_V_B
C321
22u_6.3V_X5R_08
.
L34 *HC B1608KF-121T25
C527
1u_6. 3V_X5R_04
C278
22u_6.3V_X5R _08
+V1.05S_VCC APLL_SATA3
C559
0.1u_10V_X5R_ 04
C534
0.1u_10V_X5R_04
C524
0.1u_10V_X5R_04
10mA
C511 *1u_10V_X5R_04
C526
0.1u_10V_X5R _04
VCCSSC
C548
0.1u_10V_X5R_04
C525
1u_6. 3V_X5R_04
C518
1u_6. 3V_X5R_04
C496
*10u_6.3V_X5R_06
C290
1u_6.3V_X5R_04
C536
0.1u_10V_X5R_04
C530
0.1u_10V _X5R_04
C515 *1u_6.3V_X5R _04
C287
22u_6. 3V_X5R_08
C569
10u_6.3V_X5R_06
C514
0.1u_10V_X5R_04
L60
HC B1005KF-121T20
L44
HC B1005KF -121T20
C265
1u_6.3V_X5R_04
C291
*0.1u_10V_X5R_04
+
C310
*220u_4V_V_B
C235
4.7u_6. 3V_X5R_06
C495 *0.1u_10V_X5R_04
C508 0. 1u_10 V_X5R_04
C543
1u_6.3V_X5R_04
C260
0.1u_10V_X5R _04
L29
*HCB1005KF-121T20
C272
22u_6.3V_X5R _08
C528
1u_6. 3V_X5R_04
C550
1u_6. 3V_X5R_04
C297
*10u_6.3 V_X5R_06
R186
10_04
R197
10_04
C533
0.1u_10V_X5R_04
C281
1u_6.3V_X5R_04
3.3V
3.3VS
5VS
3.3V
+5V_PCH_VCC 5R EFSUS
1.05VS_VTT
RTCVCC
1.5V_VCCSUSH DA 1.5V
3.3V
5V
1.05VS
1.05VS
+V1.05S_SATA3
1.05VS
1.05VS_VCCA_CLK
3.3VS
1.05VS
3.3V
1.05VS
1.05VS
1.05VS
1.05VS
1.05VS
1.5VS_1.8VS
1.1VS_VCCA_B_DPL
1.5VS_1.8VS
1.05VS
1.05VS_VCC A_A_DPL
1.05VS
1.05VS_VTT3,4,6,24, 25, 40,43
1.5V4,9,10,11,12, 13, 30, 37,39, 41
5V28,32, 35, 37,39,40, 41, 42,46
3.3V3,4,9, 14,15,19, 20, 21,23, 24,25,28,29 ,30,32,35, 36, 37,39, 40, 41, 42
3.3VS4,10, 11, 12,13,14 ,15,16,17, 18, 19,20,21, 23, 24,25,2 9,30,32, 33, 34, 35,36, 39, 40, 43,58
RTCVCC19,21
1.5VS_1. 8VS25
5VS14,15,1 7,18,19, 25, 30,32,33, 35, 39,43, 44
.
L43 HCB1608KF-121T25
3.3V
VCCSST
D10 CDBU00340
AC
160mA
1.05VS
R419 *15mil_short_06
320mA
1.05VS19,2 0,21, 25,30,40
+VCCR TCEXT
R416 *0_04
+V5A_PCH_VCC5REFSUS
159mA
+V1.05M_VCCSUS
97mA
+VCCA_USBSU S
R425
0_04
3.3VS
D8 CDBU00340
AC
52mA
Sheet 25 of 58
CougarPoint - M 8/9

Schematic Diagrams
CougarPoint - M 9/9 B - 27
B.Schematic Diagrams
CougarPoint - M 9/9
U19H
CougarPoint_Rev _1p0
VSS[1]
AA17
VSS[2]
AA2
VSS[3]
AA3
VSS[5]
AA34
VSS[6]
AB11
VSS[7]
AB14
VSS[8]
AB39
VSS[9]
AB4
VSS[10]
AB43
VSS[11]
AB5
VSS[12]
AB7
VSS[13]
AC19
VSS[14]
AC2
VSS[15]
AC21
VSS[16]
AC24
VSS[17]
AC33
VSS[18]
AC34
VSS[19]
AC48
VSS[20]
AD10
VSS[21]
AD11
VSS[22]
AD12
VSS[23]
AD13
VSS[24]
AD19
VSS[25]
AD24
VSS[26]
AD26
VSS[27]
AD27
VSS[28]
AD33
VSS[29]
AD34
VSS[30]
AD36
VSS[31]
AD37
VSS[33]
AD39
VSS[34]
AD4
VSS[35]
AD40
VSS[36]
AD42
VSS[37]
AD43
VSS[38]
AD45
VSS[39]
AD46
VSS[43]
AF10
VSS[44]
AF12
VSS[46]
AD16
VSS[47]
AF16
VSS[48]
AF19
VSS[49]
AF24
VSS[50]
AF26
VSS[51]
AF27
VSS[52]
AF29
VSS[53]
AF31
VSS[54]
AF38
VSS[55]
AF4
VSS[56]
AF42
VSS[57]
AF46
VSS[59]
AF7
VSS[60]
AF8
VSS[61]
AG19
VSS[62]
AG2
VSS[63]
AG31
VSS[64]
AG48
VSS[65]
AH11
VSS[66]
AH3
VSS[67]
AH36
VSS[68]
AH39
VSS[69]
AH40
VSS[70]
AH42
VSS[71]
AH46
VSS[72]
AH7
VSS[73]
AJ19
VSS[76]
AJ33
VSS[77]
AJ34
VSS[78]
AK12
VSS[79]
AK3
VSS[80] AK38
VSS[81] AK4
VSS[82] AK42
VSS[83] AK46
VSS[84] AK8
VSS[85] AL16
VSS[86] AL17
VSS[87] AL19
VSS[88] AL2
VSS[89] AL21
VSS[90] AL23
VSS[91] AL26
VSS[92] AL27
VSS[93] AL31
VSS[96] AL48
VSS[97] AM11
VSS[98] AM14
VSS[99] AM36
VSS[100] AM39
VSS[102] AM45
VSS[103] AM46
VSS[104] AM7
VSS[105] AN2
VSS[106] AN29
VSS[107] AN3
VSS[108] AN31
VSS[109] AP12
VSS[110] AP19
VSS[111] AP28
VSS[112] AP30
VSS[113] AP32
VSS[114] AP38
VSS[116] AP42
VSS[117] AP46
VSS[118] AP8
VSS[119] AR2
VSS[120] AR48
VSS[121] AT11
VSS[122] AT13
VSS[123] AT18
VSS[124] AT22
VSS[125] AT26
VSS[126] AT28
VSS[127] AT30
VSS[128] AT32
VSS[131] AT42
VSS[132] AT46
VSS[133] AT7
VSS[134] AU24
VSS[135] AU30
VSS[136] AV16
VSS[137] AV20
VSS[138] AV24
VSS[139] AV30
VSS[140] AV38
VSS[141] AV4
VSS[142] AV43
VSS[143] AV8
VSS[144] AW14
VSS[145] AW18
VSS[146] AW2
VSS[147] AW22
VSS[148] AW26
VSS[149] AW28
VSS[150] AW32
VSS[151] AW34
VSS[152] AW36
VSS[153] AW40
VSS[154] AW48
VSS[155] AV11
VSS[156] AY12
VSS[157] AY22
VSS[158] AY28
VSS[40]
AD8
VSS[42]
AE3
VSS[45]
AD14
VSS[115] AP4
VSS[0]
H5
VSS[58]
AF5
VSS[32]
AD38
VSS[4]
AA33
VSS[74]
AJ21
VSS[75]
AJ24
VSS[41]
AE2
VSS[129] AT34
VSS[130] AT39
VSS[101] AM43
VSS[95] AL34
VSS[94] AL33
CougarPoint -M (GND)
U19I
CougarPoint_Rev _1p0
VSS[159]
AY4
VSS[160]
AY42
VSS[161]
AY46
VSS[162]
AY8
VSS[163]
B11
VSS[164]
B15
VSS[165]
B19
VSS[166]
B23
VSS[167]
B27
VSS[168]
B31
VSS[169]
B35
VSS[170]
B39
VSS[171]
B7
VSS[173]
BB12
VSS[174]
BB16
VSS[175]
BB20
VSS[176]
BB22
VSS[177]
BB24
VSS[178]
BB28
VSS[179]
BB30
VSS[180]
BB38
VSS[181]
BB4
VSS[182]
BB46
VSS[183]
BC14
VSS[184]
BC18
VSS[185]
BC2
VSS[186]
BC22
VSS[187]
BC26
VSS[188]
BC32
VSS[189]
BC34
VSS[190]
BC36
VSS[191]
BC40
VSS[192]
BC42
VSS[193]
BC48
VSS[194]
BD46
VSS[195]
BD5
VSS[196]
BE22
VSS[197]
BE26
VSS[198]
BE40
VSS[199]
BF10
VSS[200]
BF12
VSS[201]
BF16
VSS[202]
BF20
VSS[203]
BF22
VSS[204]
BF24
VSS[205]
BF26
VSS[206]
BF28
VSS[207]
BD3
VSS[208]
BF30
VSS[209]
BF38
VSS[210]
BF40
VSS[211]
BF8
VSS[212]
BG17
VSS[213]
BG21
VSS[214]
BG33
VSS[215]
BG44
VSS[216]
BG8
VSS[217]
BH11
VSS[218]
BH15
VSS[219]
BH17
VSS[220]
BH19
VSS[222]
BH27
VSS[223]
BH31
VSS[224]
BH33
VSS[225]
BH35
VSS[226]
BH39
VSS[227]
BH43
VSS[228]
BH7
VSS[229]
D3
VSS[230]
D12
VSS[231]
D16
VSS[232]
D18
VSS[233]
D22
VSS[234]
D24
VSS[235]
D26
VSS[236]
D30
VSS[237]
D32
VSS[264] K7
VSS[265] L18
VSS[266] L2
VSS[267] L20
VSS[268] L26
VSS[269] L28
VSS[270] L36
VSS[271] L48
VSS[272] M12
VSS[273] P16
VSS[274] M18
VSS[275] M22
VSS[276] M24
VSS[277] M30
VSS[278] M32
VSS[279] M34
VSS[280] M38
VSS[281] M4
VSS[282] M42
VSS[283] M46
VSS[284] M8
VSS[285] N18
VSS[286] P30
VSS[288] P11
VSS[289] P18
VSS[290] T33
VSS[291] P40
VSS[292] P43
VSS[293] P47
VSS[294] P7
VSS[295] R2
VSS[296] R48
VSS[297] T12
VSS[298] T31
VSS[299] T37
VSS[300] T4
VSS[301] W34
VSS[302] T46
VSS[303] T47
VSS[304] T8
VSS[305] V11
VSS[306] V17
VSS[307] V26
VSS[308] V27
VSS[309] V29
VSS[310] V31
VSS[311] V36
VSS[312] V39
VSS[313] V43
VSS[314] V7
VSS[315] W17
VSS[316] W19
VSS[238]
D34
VSS[239]
D38
VSS[240]
D42
VSS[241]
D8
VSS[242]
E18
VSS[243]
E26
VSS[244]
G18
VSS[245]
G20
VSS[246]
G26
VSS[247]
G28
VSS[248]
G36
VSS[249]
G48
VSS[250]
H12
VSS[251]
H18
VSS[317] W2
VSS[318] W27
VSS[319] W48
VSS[320] Y12
VSS[321] Y38
VSS[322] Y4
VSS[323] Y42
VSS[324] Y46
VSS[325] Y8
VSS[328] BG29
VSS[329] N24
VSS[330] AJ3
VSS[287] N47
VSS[252]
H22
VSS[253]
H24
VSS[254]
H26
VSS[255]
H30
VSS[256]
H32
VSS[257]
H34
VSS[258]
F3
VSS[262] K39
VSS[263] K46
VSS[259] H46
VSS[260] K18
VSS[261] K26
VSS[331] AD47
VSS[333] B43
VSS[334] BE10
VSS[335] BG41
VSS[337] G14
VSS[338] H16
VSS[340] T36
VSS[342] BG22
VSS[343] BG24
VSS[344] C22
VSS[345] AP13
VSS[172]
F45
VSS[221]
H10
VSS[346] M14
VSS[347] AP3
VSS[348] AP1
VSS[349] BE16
VSS[350] BC16
VSS[351] BG28
VSS[352] BJ28
Sheet 26 of 58
CougarPoint - M 9/9

Schematic Diagrams
B - 28 3G, CCD
B.Schematic Diagrams
3G, CCD
+
C392
220u_6.3V_6.3*4 .5
R455 *10mil_s hort
BUF_PLT_RST#
GND
+
C378 220u_6.3V_6.3*4.5
UIM_RST
R484 * 10m il_short UIM_CLK_RUIM_CLK
X5100
40 mil
R261
0_04
CCD_DET#34
TV ANTENNA
C691
*22p_50V_04
X5100 only
2009/11/30_Alex
BUF _PLT_RST# 16,23,2 9,34,36,37
CCD_EN
1A
1A
R513 * 0_04
PCIE_WAKE#21, 29,36,37
PCIE_TXN5_3G20
PCI E_TXP5_3G20
PCIE_RXP5_3G20
PCI E_RXN5_3G20
UIM_DATA
UIM_VPP
UIM_PWR
48 mil
From KBC default HI
CCD
UIM_RST
UIM_CLK
H25
H7_0B4_0D 2_8
GND
C690
*22p_50V_04
D02A
C6880. 1u_16 V_Y 5V_ 04
GND
GND
40 mil
Port 5
X5100
Port 2
UIM_VPP
40 mil
UIM_DATA
3G
GND
Layout®É
1. SIM¤§©Ò¦³«H¸¹½u¥[²Ê(10mil)
2. ©Ò¦³«H¸¹½u¤§¶¡¥[GND
3. SIM hold ¥»Åé¥|©P¥[GND³ò¶
4.SIM CONN ¾aªñ MINI CARD CONN
R483 4. 7K_0 4
C125
0.1u_ 16V_Y 5V_04
C605 1 u_6.3V_Y 5V _04
C687
0.1u_ 16V_Y 5V_04
R446
20K_04
R80
100K_04
(TOP VIEW)
J_SIM1
135306-1
UIM_DATA
7
UIM_RST
2
UIM_PWR
1
UIM_CLK
3
UIM_GND
5
GNG
GND1
UIM_I/O
6
GND
GND2
Q28
MTN7002ZHS3
G
DS
C611
0.1u_ 16V_Y 5V_04
C634
0. 1u_16V_Y 5V_04
C159
1u_6.3 V_Y 5V_04
C158
1u_6 .3V_Y 5V_0 4
C718
0.1u_1 6V_Y 5V_04
JANT1
20279-001E-01
1
2
3
C124
1u_6. 3V__Y 5V_04
R447 100K_04
C60 8 0. 1u_16 V_Y 5V_04
R58 * 0_12
C660
10u_ 10V_Y 5V_08
U6
G5243A
VIN
4
VIN
5
EN
3
VOU T 1
GND 2
Q29
AO3415
G
DS
C130
1u_6. 3V__Y 5V_04
KEY
J_3G1
88908-5204M-01
COEX1
3
COEX2
5
CLKR EQ#
7
GND0
9
REFCLK-
11
REFCLK+
13
WAKE#
1
GND1
15
PETn0
23
PETp0
25
GND2
21
GND3
27
PERn0
31
PERp0
33
GND4
29
Reserved0
17
Reserved1
19
W_DISABLE# 20
GND12
37
3.3VAUX_3
39
3.3VAUX_4
41
GND13
43
Reserved2
45
Reserved3
47
Reserved4
49
Reserved5
51 LED_WLAN# 44
LED_W W AN# 42
GND6 18
UIM_VPP 16
UIM_RESET 14
3.3VAU X_0 2
UIM_CLK
12
UIM_DATA 10
UIM_PWR 8
1.5V_0 6
GND5 4
PERSET#
22
3.3VAU X_1 24
GND7 26
1.5V_1 28
SMB_C LK 30
SMB_DATA 32
GND8 34
USB_D- 36
USB_D+ 38
GND9 40
LED_WPAN# 46
1.5V_2 48
GND10 50
3.3VAU X_2 52
GND11
35
JANT2
FR-005E
11
22
33
44
C612
10u_10 V_Y5V _08
3G_3. 3V
3G_3.3V
3G_3.3V
3G_3. 3V
3G_3.3V
GND
GND
GND
GND
GND
GND
GND
GND
GND
GND
3G_3.3V3.3V
5V_CCD
5V_CCD
5V
USB_PP2 23
TV_ GN D
3G_DET#34
3G_EN 34
USB_PN2 23
3G_POWER34
3.3V 3,4,9,14,15, 19,20,21,23,24,25,26 ,29,30,32,3 5, 36,37,39, 40, 41,42
5V 26,32,35,37, 39,40,41, 42, 46
CCD_EN34
3.3VS 4,10, 11,12,13, 14,15,16, 17, 18,19, 20, 21, 23, 24, 25, 26,29, 30, 32,33,34, 35,36,39,40,43,58
VDD 5 35,38, 39
R448 10K_043.3V
3G_CLKREQ#20
CLK_PCIE_3G#20
CLK_PCIE_3G20
USB_PP523
USB_PN523
3G POWER
From EC default HI
>120mil
>120 mil
SIM CONN
J_CCD1
85205-05001
1
2
3
4
5
R485
*10mil_short
UIM_PWR
C704
*22p_50V_04
UIM_DATA_R
C689
*22p_50V_04
X7100
X5100
JANT3
20279-001E-01
1
2
3
UIM_DATAUIM_PWR
D02
Q18
MTN7 002Z HS3
G
DS
<4000 mils
Sheet 27 of 58
3G, CCD

Schematic Diagrams
Mini PCIE, LID B - 29
B.Schematic Diagrams
Mini PCIE, LID
BT_EN30,34,35
BT_SBD#
BT_EN30,34,35
3.3VS 4,10,11, 12,13,14,15,16,17,18,19,20,21,23,24,25,26,30,32,33,34, 35,36,39,40,43,58
R249 0_04
R263 10K_04
BT_DE T# 34
VDD3
3. 3V
3.3V
3.3V
3.3V
3.3V
USB_PN3 23
WLAN_CLKREQ#20
USB_PP3 23
CLK_PCIE_MINI#20
3IN1 34
80DET# 34
CLK_PC IE_MINI20
80CLK 34
WLAN_EN 30,34,35
1.5VS 25,39
3.3V 3,4, 9,14,15,19,20,21,23,24,25,26,28,30,32,35, 36,37,39,40,41,42
WLAN_DET#34
PCI E_TXN3_WLAN20
PCIE_TXP3_WLAN20
PCI E_RXN3_WLAN20
PCIE_RXP3_WLAN20
R251 *0_04
KEY
J_MINI1
MF08-404-523A
COEX1
3
COEX2
5
CLKREQ#
7
GND0
9
REFCLK-
11
REFCLK+
13
WAKE#
1
GND1
15
PETn0
23
PETp0
25
GND2
21
GND3
27
PERn0
31
PERp0
33
GND4
29
Reserved0
17
Reserved1
19
W_D ISABLE# 20
GND12
37
3.3VAUX_3
39
3.3VAUX_4
41
GND13
43
Reserved2
45
Reserved3
47
Reserved4
49
Reserved5
51 LED_WLAN# 44
LED_W WAN# 42
GND6 18
UI M_VPP 16
UI M_RESET 14
3.3VAU X_0 2
UIM_CLK 12
UIM_DATA 10
UIM_PWR 8
1.5V_0 6
GND5 4
PERSET# 22
3.3VAU X_1 24
GND7 26
1.5V_1 28
SMB_CLK 30
SMB_DATA 32
GND8 34
USB_D - 36
USB_D+ 38
GND9 40
LED_WPAN# 46
1.5V_2 48
GND10 50
3.3VAU X_2 52
GND11
35
40 mil
20 mil
MINI CARD
20 mil
20 mil
PCI E_WA KE#
R258 *0_04
R222 *0_04
3. 3V
R252
10K_04 3. 3V S
GND
LID_SW#
X5100
1
PCI E_WAKE#21,28,36,37
2
3
PSU1, PSU2
C399
0.1u_16V_Y5V_04
VDD 3
R271 10K_04
LID SWITCH IC
GND
R223 0_04
Port 3
U5
MH-248
VCC
1OUT 2
GND
3
C329
0.1u_16V_Y5V_04
BUF_PLT_RST# 16,23,28,34,36,37
GND
3.3VAUX_1
R256 *0_04
LID_SW# 15,34,35
H15
H7_5B5_0D3_7
GND
CL_RST#120 R229 *0_04
CL_DATA120
R231 *0_04
R230 *0_04
CL_CLK120
BU F _PLT_ RS T#
VDD3 19,34,35,36,38,39,45
WLAN_LED# 30,34, 35
BT_SBD#
Sheet 28 of 58
Mini PCIE, LID

Schematic Diagrams
B - 30 LED, Hotkey, LID SW, Fan
B.Schematic Diagrams
LED, Hotkey, LID SW, Fan
LED_SCROLL# 34,35
LED_SCROLL#
C756
0.01u_16V_Y5V_04
3.3V
C416
0.1u_16V_Y5V_04
C161
0.1u_16V_Y5V_04
C115
0.1u_16V_Y5V_04
J_LED2
85201-06051
1
2
3
4
5
6
1.5V 4,9,10,11,12,13,26,37,39,41
C519
10u_10V_Y 5V_08
J_FAN1
85205-03701
1
2
3
3.3VS
5VS_FAN
CPU_FAN 34
CPU_FANSEN34
5VS
FON
R417 4.7K_04
C516
0.1u_16V_Y5V_04
U33
APE8872
VOUT
3
GND 5
VIN
2FON
1
VSET
4GND 6
GND 8
GND 7
J_FAN1
3
1
CPU FAN CONTROL
C504
4.7u_6.3V_X5R_06
CPU_FAN
3.3VS
C184
0.01u_16V_Y5V_04
3.3VS
VDD3 19,29, 34,35,36,38,39,45
LED_PWR 34
C219
0.1u_16V_Y5V_04
C617
0.1u_16V_Y5V_04
C396
0.1u_16V_Y5V_04
3.3V
C174
0.1u_16V_Y5V_04
C395
0.1u_16V_Y5V_04
3.3VS
3.3VS
1.05VS 19,20,21,25,26,40
BT_EN 29,34,35
SATA_LED# 19,35
BT_EN
SATA_LED#
J_LED1
85201-06051
1
2
3
4
5
6
C757
0.01u_16V_X7R_04
C758
0.01u_16V_X7R_04
1.5V
Close to H19Close to PC16
LED_BAT_CHG 34
LED_PWR
LED_ACI N
LED_BAT_FULL
LED_BAT_CHG
LED_ACI N 34
SPT1
SMD80X80
1
1
D02 only for X7100
X5100 only
GND
GND
C755
0.01u_16V_Y5V_04
C179
0.01u_16V_Y5V_04
5VS
LED_CAP# 34,35
LED_NUM# 34,35
LED_CAP#
LED_NUM#
3.3V 3,4,9,14,15,19,20,21,23,24,25,26,28,29,32,35,36,37,39, 40,41,42
5VS 14,15,17,18, 19,25, 26,32, 33,35, 39,43, 44
3.3VS 4,10,11,12, 13,14, 15,16,17,18,19,20, 21,23, 24,25, 26,29, 32, 33, 34, 35, 36, 39,40,43,58
5VS
J_LED3
85204-05001
1
2
3
4
5
WLAN_EN 29,34,35
WLAN_EN
LED_BAT_FULL 34
WLAN_LED# WLAN _LED# 29, 34,35
EMI
C296
10u_10V_Y 5V_08
J_FAN2
85205-03701
1
2
3
VGA_FAN 34
5VS_VGA_FAN
3.3VS
VGA_FAN SEN34
5VS
FON1
R439 4.7K_04
C289
0.1u_16V_Y5V_04
U22
APE8872
VOUT
3
GND 5
VIN
2FON
1
VSET
4GND 6
GND 8
GND 7
3
J_FAN1
VGA FAN CONTROL
1
C294
4.7u_6.3V_X5R_06
VGA_FAN
C271
0.1u_16V_Y5V_04
C723
0.1u_16V_Y5V_04
1.05VS
Close to U39
Sheet 29 of 58
LED, Hotkey, LID
SW, Fan

Schematic Diagrams
RJ45 B - 31
B.Schematic Diagrams
RJ45
Sheet 30 of 58
RJ45
GND GND
1
H3
MTH8_0D2_8
2
3
4
5 6
7
8
9
LAN_MDIN 136 LAN_MDIN1
GND
1
H11
MTH8_0D2_8
2
3
4
5 6
7
8
9
H9
H8_0D4_3
H26
H7_0D2_8
LAN_MDIP336 LAN_MDI P3
H27
H7_0D2_8
M8
M-MAR K
M6
M-MAR K
M3
M-MAR K
M5
M-MAR K
LAN_MDIP036 LAN_MDI P0
M4
M-MAR K
M2
M-MAR K
M7
M-MAR K
M1
M-MAR K
C142
*0.01u_16V_X7R_04
H1
C111D111N
C133
*0.01u_16V_X7R_04
C163
0. 01u_16V_X7R_04 C178
*0.01u_16V_X7R_04
LMX2-
LMX3-
40 mil
LMX4-
LMX2+
LMX3+
LMX4+
LMX1+
LMX1-
H2
C111D111N
DVDD 36
D02
L72
GST5009 LF
TC T1
1
TD 1+
2TD 1-
3
TC T2
4
TD 2+
5TD 2-
6
TC T3
7
TD 3+
8TD 3-
9
TC T4
10
TD 4+
11 TD 4-
12 MX4- 13
MX4+ 14
MC T4 15
MX3- 16
MX3+ 17
MC T3 18
MX2- 19
MX2+ 20
MC T2 21
MX1- 22
MX1+ 23
MC T1 24
H14
H3_5D1_8
GND
LAN_MDIN 336 LAN_MDIN3
GN D
1
H16
MTH8_0D2_8
2
3
4
5 6
7
8
9
GN D
1
H12
MTH8_0D2_8
2
3
4
5 6
7
8
9
LAN_MDIN 036 LAN_MDIN0
GN D
1
H19
MTH8_0D2_8
2
3
4
5 6
7
8
9
GN D
1
H13
MTH8_0D2_8
2
3
4
5 6
7
8
9
GN D
1
H17
MTH8_0D2_8
2
3
4
5 6
7
8
9
H22
C111D111N
1
H4
MTH8_0D2_8
2
3
4
5 6
7
8
9
LAN_MDIP236 LAN_MDI P2
H20
H6_0D3_7
GND
130451-02
J_RJ1
DD-
8DD+
7
DB-
6
DC-
5DC+
4
DB+
3DA-
2DA+
1shield GND1
shield GND2
GN D
DLMX3+
DLMX4+
DLMX3-
DLMX1-
DLMX2-
DLMX2+
DLMX1+
DLMX4-
3.3V 3,4,9, 14,15,19,20,21,23,24,25,26,28,29,30,32,35,36, 37,39,40,41,42
LAN_MDIP136 LAN_MDI P1
H6
H8_0D4_3
H21
C111D111N
1
H18
MTH8_0D2_8
2
3
4
5 6
7
8
9
H10
H8_0D4_3
GND
GNDGND
1
H7
MTH8_0D2_8
2
3
4
5 6
7
8
9H8
H3_5D1_8
GND
LAN_MDIN 2
LAN_MDIN 236
H5
H8_0D4_3
DLMX2-
DLMX4-
DLMX4+
DLMX3+
DLMX1-
DLMX2+
DLMX3-
DLMX1+
R69 75_1%_04
R72 75_1%_04
C114
1000p_2KV_X7R_12_H125
R71 75_1%_04
R70 75_1%_04
LP9
*SB0402TL-040
1
2
3
4
6
5
7
8
LP8
*SB0402TL-040
1
2
3
4
6
5
7
8
RN2
0_8P4R_04
81
72
6
5
3
4
RN5
0_8P4R_04
81
72
6
5
3
4
NMCT_3
NMCT_2
NMCT_4
NMCT_RNMCT_1
D02

Schematic Diagrams
B - 32 Codec Realtek ALC892
B.Schematic Diagrams
Codec Realtek ALC892
R262 33_04
SURR_R 33
J_INTMIC1
88266-02001
PCB F ootprint = 88266-2R
2
1
X7100 only
SIDE_L 35
SIDE_R 35
SUR R_L_C
3.3V
R273
2.2K_04
C400
330p_50V_X7R_04
INT_MIC
MI C2- VR EF O
Q42
MTN70 02ZH S3
G
DS
R668
100K_04
40mil40mil
C375 1u_10V_06
T45
FRONT_R 33
R243 *5.1K_1%_04
C368
22u_6.3V_X5R_08
C357 *10u_10V_X5R_08
C353
0.1 u_16V_Y 5V_04
C377 *100p_50V_NPO_04
C376
0. 1u_16V_Y 5V_04
C337 *100p_50V_N PO_04
DIGITAL
ANALOG
U30
ALC892
DVDD1 1
GPIO0/ DMIC-CLK
2
GPIO1/ DMI C-DATA
3DMIC_DAT
4
SDATA-OUT
5
BIT-CLK
6
DVSS2 7
SDATA-IN
8
DVDD2 9
SY NC
10
RESET#
11
PCBEEP
12
Sens e A
13
FR_HP-L 14
FR_HP-R 15
MI C 2 -L
16
MI C 2 -R
17
CD-L
18
CD-GND
19
CD-R
20
MI C 1 -L
21
MI C 1 -R
22
LINE1-L 23
LINE1-R 24
AVSS1
26
VREF 27
VREF OOUT-B_L 28
LDO_I N
29
VREFOUT-F _L 30
VREF OU T-E 31
VREFOUT-B_R 32
CAP 33
Sens e B
34
FR ONT-OUT-L 35
FRON T-OUT-R 36
NC
37
SURR-OUT-L 39
JDREF 40
SURR-OUT-R 41
AVSS2
42
CENTER 43
LFE 44
SIDE-L 45
SIDE-R 46
SPDIFI /EAPD
47
SPDIFO
48
AVDD2 38
AVDD1 25
R257 33_04
C366 *22p_50V_NPO_04
C385 4.7u_6.3V_X5R_06
C3 52 10u_10V_Y 5V_08
C386 4.7u_6.3V_X5R_06
R267 75_04
C372 0. 1u_16V_Y 5V_04
L49 *HCB1005KF-121T20
R264 4.7K_04
L47 *HCB1005KF-121T20
R268 75_04
R265 47K_04
T44
R242 20K_1%_04
C344
*0. 1u_16V_Y5V_04
C369
0. 1u_16V_Y 5V_04
C346
10u_10V_Y 5V_08
C36 1 *0. 1u_16V_Y 5V_04
L50
HCB1608KF-121T25
C379
10u_10V_Y 5V_08
AUDG
AUDG
AUDG
AUDG
3.3VS_AUD3.3VS 5VS_AUD
AUDG
AUDG
5VS
VREF_CODEC
5V
HDA_ SD OU T14,19
HDA_ BI TCLK14,1 9
HDA_RST#14,19
AUDG
D03
MIC 1-L35
MI C 1 - R35
HDA_SYNC14, 19
HD A_ SDI N019
FRONT_L 33
FRONT_L
MIC 1-VREFO-L
SIDE-L_R
D03
D03
EAPD _MODE
SIDE-R_R
AUDIO_CEN_C
LEF_OUT_C
MIC 2-VREFO
LDO_IN
MIC 1-VREFO-R
FRONT_R
MIC1-L
MIC1-R
R235 75_1%_04
SPDIFO
BEEP
D03
port D
port B
port A
Max: 0.5inch
port C
port G
port H
port E
port F
Connect standby pow er(for
pop noise)
KBC_BEEP34
C
A
A
D16
BAT54CWGH
1
2
3
HDA_SPKR19
BluRay content
protection
VT1818S P2P ALC892
PC BEEP
CAP
R250 33_04
SUR R_R_C
EAPD_MODE33
SPDIFO14,35
C371 0.1u_16V_Y 5V_04
C384 4.7u_6.3V_X5R_06
C383 4.7u_6.3V_X5R_06
MI C 2 _R
MI C 2 _L
R266 1K_04
C380 0.1u_16V_Y 5V_04
INT_MIC
HEADPH ONE-R 35
HEADPH ONE-L 35
HEADPH ONE-R
HEADPH ONE-L
R270 75_1%_04C388 4.7u_6.3V _X5R_06
C387 4.7u_6.3V _X5R_06 R269 75_1%_04
C370
*680p _50V_X5R_04
LINE-R 35
LINE-L 35
R260
2.2K_04
C363
*680p_50 V_X5R_04
R253
2.2K_04
AUDGAUDG
MIC1-VREFO-L
MI C 1- L
J D_S EN SEA35
J D_S EN SEB35
MIC1-R
MI C1 -V R EF O- R
C389 0.1u_16V_Y 5V_04
C332 0.1u_16V_Y 5V_04
C364 0.1u_16V_Y 5V_04
AUDG
5VS14,15,17, 18, 19, 25, 26,30,33,35,39,43,44
3.3VS4,10, 11, 12, 13,14,15,16,17,18, 19, 20, 21, 23, 24, 25, 26,29,30,33,34,35,36, 39, 40, 43, 58
3.3V3,4,9,14,15,19,20,21,23,24,25,26, 28, 29,30,35,36,37,39,40,41,42
INT_MIC_R
R234 75_1%_04
R255 33_04
5V26,28,35,37, 39, 40, 41, 42,46
D02
Q19
MTP3403N3
G
D S
R476 10K_04
L73
*HCB1005KF-121T20
5VS
3.3 VS_AUD
C781 0.1u_ 16V_Y 5V_04
U46
PI5A3158
0B0
2
1B0
11
S0
10
0B1
5
1B1
8
S1
7
VCC 12
A0 1
GND 3
VCC 9
GND 6
A1 4
L75
HCB1005KF -121T20
C782 0.1u_ 16V_Y 5V_04
AUDG
3.3VS_AU D
AUDG
L74
HCB1005KF -121T20
3.3VS_AU D
SUR R_R_C
FRONT_R
SUR R_L_C
FRONT_L
LEF_OUT_C
FRONT_R
AUDIO_CEN_C
FRONT_L
DOLBY_SEL
DOLBY_SEL34 DOLBY_SEL
D02
AUDG
AUDG
U45
PI5A3158
0B0
2
1B0
11
S0
10
0B1
5
1B1
8
S1
7
VCC 12
A0 1
GND 3
VCC 9
GND 6
A1 4
LEF_OUT
CENTER
NERA CODEC
SURR_R
SURR_L
C336 4.7u_6.3V _X5R_06
C335 4.7u_6.3V _X5R_06
C450
10u_10V_Y5V_08
D02
R259 33_04
C373 2. 2u_6.3V_Y5 V_06
Layout Note:
U43 pin 1 ~ pin 11 and pin 47 and pin 48
are Digital signals.
The others are Analog signals.
D02
(1)MIC1-L (U13.21) (2)MIC1-R (U13.22)
(3)LINE-L (U13.23) (4)LINE-R (U13.24)
©P³ò¥²¶·¥]ÂÐ AUDG, ¥B¾¨¶qÁ×§K¸ó¶V
+5VS & +VIN plane.
Layout Note:
CENTER 33
D02
L48
HCB1005KF -121T20
C382 4.7u_6.3 V_X5R_06
C381 4.7u_6.3 V_X5R_06
D15
*R B751V
A C
SUSB#21,33,34,37,39
LEF_OUT 33
SURR_L 33
Sheet 31 of 58
Codec Realtek
ALC892

Schematic Diagrams
APA2010D1-TPA2008D2 B - 33
B.Schematic Diagrams
APA2010D1-TPA2008D2
ROUT+
C338 0.1u_10V _X5R_04
ROUT-
D02
D02
LOUT+
AMP_EN
L46
HC B1608KF -121T25
LOUT-
R225
*0_04
AMPGND
5VS14, 15,17, 18,19, 25, 26, 30,32,3 5,39, 43, 44
20 Mil
20 Mil
R213 0_04
R218 0_04
R219 *0_04
AMPGND
AMPGND
20 Mil
20 Mil
AMP_EN
R293 *0_04
R292 11K_1%_ 04
TPA2008D2
P2P BA20550
(TSSOP24)
AMPGND
C485 0.1u_10V _X5R_04
2W
2W
U44
TPA2008D2
LIN N
1
LIN P
2
SHUTDOWN
3
PVD DL2 4
LOUTP 5
PGNDL1
6
PGNDL2
7
LOUTN 8
PVD DL1 9
COSC
10
ROSC
11 AGND 12
VDD 13
VOLUME
14
NC
15
PVDDR2 16
ROUTN
17
PGN DR 1 18
PGN DR 2 19
ROUTP 20
PVDDR1 21
BYP ASS
22
RINP
23
RINN
24
Thermal_Pad
25
C312 2.2U _6.3 V_Y 5V_06
C313 0.1U _10V_X5R_04
C616
220p_50V_04
R221 10K_04
R220 5.1K_1%_04
R454
120K_04
AMPGND
AMPGND
5VS
C314 0.1u_10V_X5R _04
D02
AMPGND
R424 3.24 K_1%_04
LEF_OUT32
C477
0.1u_10V _X5R_04
AMPGND
D02
AMPGND R212 *0_04
AMPGND
D02
C769 1000 p_50V_X7R _04
R247 0_04
C770 1000p _50V_X7R _04
C773
0.1u_16V_ Y 5V_04
C486
0.1u_16V_ Y 5V_04
FRONT_R
FRONT_L
C374 0.1u_Y 5V _16V_04
R241 *0_04
EAPD_MODE32
D13 C DBU00340
AC
PCH_ MUTE#24
C331
*0.1u_10V_X5R _04
3.3VS
U28
MC74VH C1G0 8DF T1G
1
2
5
4
3
AMP_EN
KBC_MUTE#34
D12 * CD BU 00340
AC
Low mute!
SU SB#21,32, 34, 37,39
R236
100K_1%_04
20 Mil
20 Mil
R246 * 0_04
AMP_5VS
Q30
MTN7002ZH S3
G
DS
AMP_EN
C761 1000p_50V_X7R_04
J_X71SPK1
85204-0600 1
1
2
3
4
5
6
R237 0_04
D02
R512
330K_04
AMPGND
D03
C771 1000p_5 0V_X7R _04
C762 1000p_50V_X7R _04
TPA2008D2
P2P BA20550
(TSSOP24)
TPA2008D2
P2P BA20550
(TSSOP24)
R232 *0 _04
D02D02
D02
C772 1000p _50V_X7R_04
C763 1000p_50V_X7R _04
D02
D02
AMPGND
C764 1000p_50V_X7R_04
3.3VS
AMPGND
R226 0_04
20 Mil
AMPGND
LOUT+
Q47
MTN 7002Z HS3
G
DS
FRONT_R
R674
100K_04
J_X51SPK1
85205-0400 1
1
2
3
4
D03
SPK_HP#35
The cut-off frequency Fcut
Fcut = 1 / (2 * Pi * (CA)
* (RA))
-«§C-µ:
500Hz¥H¤U
Fcut(-3db)=485.4Hz
SUBWOOFER 3W
485.4 Hz Low Pass Filter
D03
AMPGND
THD+N at 1%
CENTER 2W
AMP_5VS
FRONT_L
SUBW OOF ER +
SUBW OOF ER -
B_ROUTP
ROUT-
B_ROUTN
LOUTP
ROUTN
ROUTP
B_ROU T+
B_ROU T-
CENTER+
CENTER-
LOUTN LOUT-
B_LOUTP
B_LOUT-
B_LOUTN
B_LOU T+
.
L19 FC M1005KF-12 1T03
C340 0.1u_10V_ X5R_04
.
L21 FC M1005KF-12 1T03
C351 0.1u_10V _X5R_04
C356
220p_50V_04
C318 0.1u_10V_ X5R_04
.
L20 FC M1005KF-12 1T03
U27
TPA2008D2
LINN
1
LINP
2
SHUTDOWN
3
PVD DL2
4
LOUTP 5
PGNDL1
6
PGNDL2
7
LOUTN 8
PVD DL1 9
COSC
10
ROSC
11 AGND 12
VDD 13
VOLUME
14
NC
15
PVDD R 2 16
ROUTN 17
PGND R 1
18
PGND R 2 19
ROUTP
20
PVDD R 1 21
BYPASS
22
RINP
23
RINN
24
Thermal_Pad
25
.
L22 FC M1005KF-12 1T03
C286
22u_6.3V_X5R _08
U26
TPA2008D2
LINN
1
LINP
2
SHUTDOWN
3
PVD DL2 4
LOUTP
5
PGNDL1
6
PGNDL2
7
LOUTN 8
PVD DL1 9
COSC
10
ROSC
11 AGND 12
VDD 13
VOLUME
14
NC
15
PVDD R 2 16
ROUTN
17
PGND R 1 18
PGND R 2 19
ROUTP 20
PVDD R 1 21
BYPASS
22
RINP
23
RINN
24
Ther mal_Pad
25
C342
220p_50V_04
C293 2.2u_6. 3V_Y 5V_ 06
L67
FC M1005KF-121T03-7
J_SUBWOOF1
88266-020 01
PCB Fo otprint = 88266-2R
2
1
.
L31 FC M1005KF-12 1T03
.
L26 FC M1005KF-12 1T03
R227 10K_04
C355
0. 1u_16V_Y 5V _04
R248
120K_04
C298 0.1U _10V_X5R_04
R228 7.15K_1 %_04
C307
0.1u_16V_ Y 5V_04
.
L25 FC M1005KF-12 1T03
C341
0. 1u_16V_Y 5V _04
R215 7.5K_1% _04
.
L30 FC M1005KF-12 1T03
C320
22u_6.3V_X5R _08
L39
*HC B1005KF-121T20-7
R214 10K_04
C299
0.1u_16V _Y 5V_04
R244
120K_04
C305
22U_6.3V_X5R_08
C311 2.2u_6. 3V_Y 5V_ 06
R254 *20mil_P_04
L52
F CM1005KF-1 21T03-7
C308 0.1U _10V_X5R_04
C354 0.1u_10V_ X5R_04
L51 F CM1005KF -121T03-7
C319
0.1u_16V _Y 5V_04
L66
FC M1005KF-121T03-7
5VS
AMP_5VS
AMPGND
5VS
AMPGND
AMPGND
AMPGND
5VS
AMPGND
AMPGND
AMPGND
5VS
FRONT_R32
SUR R _L32
FRONT_L32
CENTER32
20 Mil
4 Ohm Speaker
AUDIO AMP
SUR R _R32
20 Mil
Front Speaker R / L
20 Mil
4 Ohm Speaker
20 Mil
Back Surround
Speaker R / L
20 Mil
4 Ohm Speaker
20 Mil
20 Mil
On
4 Ohm Speaker
D02
X7100
X5100
D02A
The volume control.the gain range is from
-80db(Vvolume= 5V) to +20db(Vvolume=0V) with
64 steps precise control.
D02
C288 0.1U _10V_X5R_04
D02
D02
D02
D02
ROUT+
B_LOUT-
B_LOUT+
B_ROUT-
C767 1000p_50 V_X7R _04
C766 1000p_5 0V_X7R _04
C768 1000p _50V_X7R _04
C765 1000 p_50V_X7R _04
3.3VS4 ,10, 11,12, 13, 14,15, 16,17, 18, 19, 20,21, 23,24, 25, 26,2 9,30,3 2,34, 35, 36,39, 40,43 ,58
B_ROUT+
AMPGND
Sheet 32 of 58
APA2010D1-
TPA2008D2

Schematic Diagrams
B - 34 KBC-ITE IT8519
B.Schematic Diagrams
KBC-ITE IT8519
0V
RX
KB-SO15
KB-SO7
KB-SO13
KB-SI0
KB-SI1
KB-SO9
KB-SI6
KB-SI4
KB-SO2
KB-SI3
KB-SO11
KB-SO8
KB-SO6
KB-SO14
KB-SI7
KB-SO12
KB-SO4
KB-SO1
KB-SO10
KB-SO5
KB-SI2
KB-SO3
KB-SI5
KB-SO0
CELL_CONTROL 45
0_04 for M760T/TU
BKP1005HS121_04 for M740T/TU
EMI Solution
H_PROCHOT#_EC
USB_PWR _EN # 35
3G_DET#
EC_VCC
PCLK_KBC
NC7
SHORT
EC_H_PEC I _R
K/B MATRIX
FLASH
LPC
SMBUS
PS/2
PWM
UART
DAC
CLOCK
IT8519
CIR
ADC
WAKE UP
PWM/COUNTER
LPC/WAKE UP
EXT GPIO
GP INTERRUPT
WAKE UP
GPIO
U31
IT8519E/BX (B)
WRST#
14
LPCC LK
13
LAD0
10
LAD1
9
LAD2
8
LAD3
7
LFRAME#
6
( PD )LPC PD #/ W UI6/GPE6 17
SERIRQ
5
ECSMI#/ GPD4( PU )
15 ECSCI#/GPD3( PU )
23
GA20/GPB5
126
KBRST#/GPB6( PU )
4
KSI0/STB# 58
KSI1/AFD# 59
KSI2/ INIT# 60
KSI 3/ SLI N# 61
KSI4 62
KSI5 63
KSI6 64
KSI7 65
KSO0/ PD0 36
KSO1/ PD1 37
KSO2/ PD2 38
KSO3/ PD3 39
KSO4/ PD4 40
KSO5/ PD5 41
KSO6/ PD6 42
KSO7/ PD7 43
KSO8/ ACK# 44
KSO9/ BU SY 45
KSO10/PE 46
KSO11/ERR# 51
KSO12/SLCT 52
KSO13 53
KSO14 54
KSO15 55
VCC 11
VSTB Y 26
VSTB Y 50
VSTBY 92
VSTBY 114
VSTBY 127
VSTBY 121
VBAT 3
AVCC 74
PS2CLK0/GPF0( PU )
85
PS2DAT0/GPF1( PU )
86
PS2CLK1/GPF2( PU )
87
( PD )TMRI0/WUI2/GPC4 120
( PD )TMRI1/WUI3/GPC6 124
LPCR ST#/WUI4/GPD 2( PU )
22
( PD )WUI5/GPE5 35
PWR SW/ GPE4( PU )
125
RI1#/WUI 0/ GPD0( PU )
18
RI2#/WUI 1/ GPD1( PU )
21
( PD )RI NG#/PW RFA IL#/ LPC RST#/GPB7 112
TXD/ GPB1( PU )
109 RXD/GPB0( PU )
108
( PD )CTX/GPB2 123
PS2DAT1/GPF3( PU )
88
PS2CLK2/GPF4( PU )
89
PS2DAT2/GPF5( PU )
90 ( PD )TACH0 /GPD6 47
( PD )TACH1 /GPD7 48
PWM0/ GPA0( PU )
24
PWM1/ GPA1( PU )
25
PWM2/ GPA2( PU )
28
PWM3/ GPA3( PU )
29
PWM4/ GPA4( PU )
30
PWM5/ GPA5( PU )
31
PWM6/ GPA6( PU )
32
PWM7/ GPA7( PU )
34
ADC0 /GPI 0
66
ADC1 /GPI 1
67
ADC2 /GPI 2
68
ADC3 /GPI 3
69
ADC4 /GPI 4
70
ADC5 /GPI 5
71
ADC6 /GPI 6
72
ADC7 /GPI 7
73
VSS
1
VSS
12
VSS
27
VSS
49
VSS
122 VSS
113
AVSS
75
CK32KE 2
CK32K 128
DAC3/GPJ3
79 DAC2/GPJ2
78 GPJ1
77 GPJ0
76
( PD )EGCS#/GPE2 83
( PD )EGCLK/GPE3 84
( PD )EGAD /GPE1 82
GINT/GPD5( PU )
33
L80LLAT/GPE7( PU )
20
VSS
91
DAC5/GPJ5
81 DAC4/GPJ4
80
PWUREQ#/GPC7( PU )
16
( PD )CRX/GPC0 119
( PD )KSO16/GPC3 56
( PD )KSO17/GPC5 57
( PD )ID0/GPH0 93
( PD )ID1/GPH1 94
( PD )ID2/GPH2 95
( PD )ID3/GPH3 96
( PD )ID4/GPH4 97
( PD )ID5/GPH5 98
( PD )ID6/GPH6 99
( PD )ID7/GPG1 107
SMCLK0/GPB3
110
SMDAT0/GPB 4
111
SMCLK1/GPC 1
115
SMDAT1/GPC 2
116
SMCLK2/GPF 6( PU )
117
SMDAT2/GPF 7( PU )
118
FLFRAME#/GPG2 100
FLAD 0/S CE# 101
FLAD1/ SI 102
FLAD2/SO 103
FLAD3/GPG6 104
FLCLK/SCK 105
( PD )FLRST#/WUI7/TM/GPG0 106
( PD )L80HLAT/GPE0 19
R283 10K_04
80DET#
RSMRST# 21
KBC_RST# 24
KB-SO1
KB-SO8
KB-SO4
KB-SI0
KB-SO7
KB-SO10
KB-SO6
KB-SO14
KB-SO0
KB-SI3
KB-SI6
KB-SI1
KB-SI7
KB-SO11
KB-SI2
KB-SI5
R432 X71¤W¥ó
KB-SO12
KB-SO5
KB-SO9
KB-SI4
KB-SO13
KB-SO2
KB-SO3
J_CIR1
85204-04001
1
2
3
4
Board-n¥[
BAT_VOLT
SMC_BA T
SMD_BA T
BAT_DET
R632 4.7K_04
D24
BAV99
A
C
AC
R630 10K_04
D21
BAV99
A
C
AC
D23
BAV99
A
C
AC
D22
BAV99
A
C
AC
R631 4.7K_04
VDD3
0_04 FOR IT8512CX/EX
0.1U_04 FOR ITE8512-J(ITE8502-J W/0 CIR)
EC Cost Down
D02
R515
10K_04
KBC_SPI _SO_R
KBC_SPI _SC LK_R
KBC_HOLD#
SPI_VD D_1
µL«OÅ@
4Mbit
KBC_FLASH
KBC_SPI_SCLK
KBC_SPI_SO
KBC_SPI _CE#_R
KBC_SPI _SI _R KBC_SPI_SI
KBC_SPI_CE#
CIR _RX
R673 0_04
TOTAL_CUR45 TO TAL _C U R
R432*0_04
3IN1 3IN1 29
3G_DET#
3IN1
BAT_VOLT
PCLK_KBC
R282*0_04
KBC _WR ESET#
LCD_BRIGHTNESS
KBC_BEEP
LOW ACTIVE
SMD_B AT
MODEL_ID
SMC_CPU_THERM20
80CLK
SMC_B AT
SMC_CPU_THERM
CCD_DET#
BAT_DET
EC MODULE CHOOSE (FOR DIFFERENCE K/B TYPE)
3.3VS
D03
CCD_DET#
D OLBY _SEL 32
KBC_SPI_*_R = 0.1"~0.5"
KBC_SPI_CE#
R642*0_04
R289 43.2_1%_04
R284 *10M_04
C409
1u_10V_06
J_KB2
85201-24051
24
23
22
14
12
11
21
8
20
19
6
5
18
4
17
10
9
7
3
2
1
16
15
13
R274 10K_04
X9 *32. 768KH z
1 4
32
R286 47_04
C418
*12p_50V_NPO_04
X10 *32. 768KH z
1 4
32
.
L54 HC B1005KF-121T20
C420
0.1u_16V_Y 5V_04
C406 *0.1u_16V_Y5V_04
C413
0. 1u_16V_Y 5V_04
R285 15_1%_04
R280
*10_04
C415
0.1u_16V_Y 5V_04
80DET#29
TOTAL_CUR
NC4
SHORT
J_80DEBUG1
88266-05001
1
2
3
4
5
C4 14 0.1 u_16V_Y 5V_04
.
L53
HCB1005KF -121T20
R277 10K_04
R278 *10K_04
C410
*0. 1u_16V_Y5V_04
J_KB1
85201-24051
24
23
22
14
12
11
21
8
20
19
6
5
18
4
17
10
9
7
3
2
1
16
15
13
R288 47_04
C403 1u_10V_Y 5V_06
C421
0.1u_16V_Y5V_04
C734
0. 1u_16V_Y 5V_04
R281 *0_04
C419
*12p_50V_NPO_04
C411
*0. 1u_16V_Y 5V_04
NC3 SHORT
C412 *10p_50V_NPO_04
R504
4.7K_04
R279
100K_04
R276 0_04
R275 10K_04
C404
0. 1u_16V_Y 5V_04
C401
10u_10V_Y 5V_08
C417
0.1u_16V_Y 5V_04
U39
MX25L3206E
CE# 1
SO 2
WP#
3
VSS 4
SI 5
SCK 6
HOLD#
7
VDD
8
R499
1K_04
R287 15_1%_04
R497
100_04
VDD3 VD D 3
VDD3
VDD3
VDD3
KBC_AVDD
LCD _BRIG HTNESS KBC _AGND
KBC_AGND
3.3VS
VDD3
VDD3
CCD_EN 28
CHG_EN 45
SWI# 21
VDD 319,29,35,36, 38,39,45
3G_EN28
BAT_VOLT
BRIGHTNESS15
SUSB# 21, 32, 33,37,39
SUSC# 21,41
LPC_AD 019,58
TP_D ATA35
CCD_DET#28
LID_SW#15,29, 35
LPC_AD 119,58
LPC_AD 219,58
SERIR Q19,58
LPC_FRAME#19,58
SMD_BA T45
SMC_BA T45
LED_PWR30
TP_CL K35
LPC_AD 319,58
LED_CAP#30,35
LED _BAT_FU LL30
LED_NUM#30, 35
BUF_PLT_RST#16,23,28, 29, 36, 37
KBC_BEEP32
LED_SCROLL#30,35
LED_BAT_CHG30
X7100
3G_DET#28
PWR_SW#39
PCLK_KBC23
X5100
GA2024
AC_IN#35, 45
LED_ACIN30
H_PECI4, 24
80CLK29
SMC_VGA_THERM14
SMD_CPU_THERM20
VSHG_SEL 45
TH ER M_V OLT3
SMD_VGA_THERM14
BAT_VOLT45
BAT_DE T45
3.3VS4,10,11, 12, 13,14,15,16,17,18, 19, 20, 21,23,24,25,26,29,30, 32, 33,35,36,39, 40, 43,58
D02
H_PROCHOT#_EC4
AC_PRESENT21,23
KBC_MUTE#33
SMI#24
SCI#24
3G_POWER 28
WLAN_EN29,30,35
CPU_FAN30
BT_DET#29
ME_ W E #19
VGA_FAN30
PWR _BTN#21
PME# 23
WLAN_DET#29
BKL_EN 15
BT_EN 29,30, 35
HSPI_SCLK 19
HSPI_CE# 19
HSPI _MSI 19
HSPI _MSO 19
WLAN_LED#29,30,35
LAN _PC I E_WAKE# 36
SUS_PWR _ACK 21
Total_CUR_SEL45
KBC_SPI_SI
80CLK
3IN1
80DET#
R516 *0_04
C480 1u_10V_Y 5V_06
KBC_SPI_SO
CK32K
CK32KE
KBC_SPI_SC LK
HDA_SYNC_CTRL 19
KB-SO15
D02
DD _ON 35,38,39
MODEL_ID
¹w¯d C990326
EC_H_PEC I _R
D03
1
CIR_RX
MODEL_ID
3.3VV1.0 R277 10K/ R278 X
VER. VOLTAGE
J_KB1
R277 X /R278 10K
NC6 SHORT
SMD_CPU_THERM
P150HM,P170HM
SMD_VGA_THERM
SMC_VGA_THERM
24
P151HM
EC_VSS
RX
D03
KBC_WRESET#
R294 0_04
R291 *0_04
CPU_FANSEN 30
ALL_SY S_PW RGD 14,15,21, 43
VGA_F ANSEN 30
VCORE_ON 43
PM_PCH_PWR OK 21
Sheet 33 of 58
KBC-ITE IT8519

Schematic Diagrams
USB, TP, FP, MULTI-CONN B - 35
B.Schematic Diagrams
USB, TP, FP, MULTI-CONN
USB_PN 1_R
USB_PP1_R
USB_AC_IN
9/3
C568
10u_10V_Y 5V_08
R651 10K_1%_04
R647 10K_1%_04
TP_D ATA
TP_CLK
R653 *0_04
C784
0.1u_16V_Y 5V_04
SID E_L 32
5VS
USB_PP4 23
USB_PN 4 23
3.3VS
C783
10u_10V_Y 5V_08 U47
TPS2540
CTL1
6
NC 9
DM_IN 11
DM_O
2
DP_IN 10
IN
1
EN/ D SC
5
DP_O
3
ILIM_SEL
4
CTL2
7
CTL3
8
OUT 12
FAULT# 13
GND 14
ILIM1 15
ILIM0 16
PPAD 17
R650
10K_04
PR245
10K_1%_04
R646 15K_1%_04
R648 *10K_04
R652 10K_1%_04
R649
10K_04
R645 10K_1%_04
VDD 3
VDD5 USBVCC_CHARGER
3.3V 3,4,9,14,15,19,20, 21,23,24,25,26,28,29,30,32,36,37,39,40,41,42
VDD5
3.3V
VDD3
USB_PN 123
USB_PP 123
DD_ON34,38,39
USB_PWR_EN#34
AC_I N#34,45
CTL1 CTL2 CTL3: 0 X 1-----> Dedicated Charging Pot, Auto-detect
CTL1 CTL2 CTL3: 1 1 1-----> Charging Downstream Port, BC Specification 1.1
CTL1 CTL2 CTL3: X 1 0-----> Standard Dow nstream Port, USB 2.0 Mode
M_PQFP16
USB_PP1_R
U15 & AU2 ½ÐºÉ¶q¾aªñ
USB_PN1_R
¹w¯d±µ¦ÜGPIO
8/31
G_OC#01
USB Charge PORT
3.3VS
5V 26,28, 32,37,39,40,41, 42,46
5VS 14,15,17,18,19, 25,26,30,32,33,39,43,44
USB_PP623
USB_PN623
USB_O C#123
FOR HDD&ODD BOARD
+
C600
*100u_6.3V_B2
DD_ON#39,41
U29
RT9715BGS
VOUT1 6
VOUT3 8
VI N2
3
VI N1
2VOUT2 7
GND 1
EN#
4
FLG#
5
X71&X51¦@¥Î
C360
0.1u_16V_Y 5V_04
C343
10u_10V_Y 5V_08
5V
C326
10u_10V_Y 5V_08
100 mil
USBVCC015V
C348
*0.1u_16V_04
C345
*0.1u_16V_04
C359
0.1u_16V_Y5V_04
For ESD
C350
*10u_10V_08
X71&X51¦@¥Î
JD_SENSEA 32
J_TP1
85201-10051
1
2
3
4
5
6
7
8
9
10
D03A
JD_SENSEA
JD_SENSEB
D02A(¾÷ºcÂà¦V180«×¡A°T¸¹¸òµÛ³s°Ê)
.
L68
HC B1608KF-121T25
C597
0.1u_16V_Y 5V_04
USB_VCC01_0
USBVCC_CHARGER
50 mil
PIN GN D3~4=G ND
Port 0
SIDE_R
SIDE_L
50 mil
WLAN_LED# 29, 30, 34
WLAN _LED#
U43
*G5243A
VIN 4
VIN 5
EN 3
VOUT
1
GND
2
5VS
C780
0.1u_16V_Y5V_04
C779
*0. 01u_50V_X7R_04
Zero_VIN R640 * 15mil_s hort_06
R641
100K_04
Zero Power ODD
SATA_ODD_PWRGT 24
LINE-R 32
C750
47P_50V_04
J_X71POW1
87151-15051
1
2
3
4
5
6
7
8
9
10
11
12
13
14
15
C751
47P_50V_04
C749
*10U_10V_08
R634
10K_04
5VS
5VS
R633
10K_04
D03A
D02
TP_CLK
SATA_ODD_PRSN T#24
SATA_ODD_DA#23
FOR
USB¥R¹q
C759
0.01u_16V_X7R_04
JD_SENSEB 32
USBVCC_CHARGER
USBVC C01
C760
0.01u_16V_X7R_04
J_USB1
US04036BCA081
V+
1
GND1
GND1
DATA_L
2
DATA_H
3
GND
4
GND2
GND2
SATA_RXP2 19
SATA_RXN2 19
SATA_TXP2 19
SATA_TXN2 19
TP_ D ATA
EMI
VDD3 J_3D1
85205-06001
1
2
3
4
5
6
SATA_TXP4
SATA_TXN4
SATA_R XN4
SATA_TXN4 19
SATA_RXP4 19
SATA_RXN4 19
SATA_R XP4
SATA_TXP4 19
D03
3.3VS 4,10, 11,12,13, 14,15,16, 17,18,19,20,21, 23,24,25,26,29, 30,32, 33,34,36, 39,40, 43,58
LID_SW# 15,29, 34
LID_SW#
TP_CLK 34
TP_D A TA 34
FOR 3D Emitter Module
WLAN_EN
BT_EN
SATA_LED#
BT_EN 29,30,34
SATA_LED# 19,30
LED_CAP#
LED_NU M#
LED_SCR OLL#
LED_NU M# 30,34
LED_SCROLL# 30,34
WLAN_EN 29,30, 34
M_BTN# 39
LED_CAP# 30,34
M_BTN #
100 mil
LINE-R
VDD3 19,29,34, 36,38, 39,45
LINE-L LINE-L 32
PQ73
MTN7002ZHS3
G
DS
5VS
X71&X51¦@¥Î
R677 0_06
X7100 only
D03
¥À®y
C714
10u_10V_Y 5V_08
5VS_ODD
+
C394
*100u_6.3V_B2
SPK_H P#33
VDD5 38,39
D02
SATA_ODD_PRSNT#
5VS_ODD
SATA_TXN2
SATA_RXP2
SATA_RXN2
SATA_TXP2
J_SATA_HODD1
C1943
11
2
2
33
4
4
55
6
6
77
8
8
99
10
10
11 11
12
12
13 13
14
14
15 15
16
16
17 17
18
18
19 19
20
20
D03
SID E_R 32
USB PORT
L65
*WCM2012F2S-161T03-short
1
4
2
3
J_AUDIO1
88107-20001
1 2
3 4
5 6
7 8
910
11 12
13 14
15 16
17 18
19 20
FOR CLICK BOARD
SPDI F O14,32
AUDG
.
L35
FCM1005KF-121T03_04
FOR Audio JACK BOARD
SPDI F O_R
C273
1000p_50V_X7R_04
HEADPHONE-L32
MIC 1 -L32
MIC 1 -R32
HEADPHONE-R32
SPK_HP#
USB_PP023
USB_PN 023 U SB_PN 0
USB_PP0
SATA_ODD_DA#
D02A
3.3VS
5VS
Sheet 34 of 58
USB, TP, FP,
MULTI-CONN

Schematic Diagrams
B - 36 Card Reader (JMC 251C)
B.Schematic Diagrams
Card Reader (JMC 251C)
D02
D02
D02
D02
5V26,28,32,35,37,39,40, 41, 42,46
R479 *0_04
LAN_SCL
LAN_SDA
BUF _PLT_RST#
D03
R465 0_04
D02
C708
0.1u_16V_Y 5V_04
AVDD 12_55
R498
*0_04
R457
*15mil_s hort_06
D02
D02
R470 1K_04 MS_I NS#
D03
R462
*15mil_s hort_06
AVDD 12_52
X12 *25MHz
12
3 4
C728
0.1u_16V_Y 5V_04
AVDD12_7
D02
R459 *10K_1%_04
3.3VS
MS_I NS#
D02
3.3V_LAN
C658
*10u_10V_Y 5V_08
D02
near Pin#41
C740
*10p_50V_NPO_06
SD_C LK
R464 *0_04
R466 *15mil_short _06
C680
0.1u_16V_Y5V_04
AVDD 12_13
AVDD 12_62
C702
0.1u_16V_Y 5V_04
C683
0.1u_16V_Y 5V_04
AVDD 12_7
R474 *4. 7K_04
R473 *4. 7K_04
3.3V_LAN
U35
*AT24C02BN
SCL
6
A0 1
A1 2
A2 3
WP 7
SDA
5
VCC
8
GND
4
ISON
DVDD
R477 *0_04
4 IN 1 SOCKET SD/MMC/MS/MS Pro
VDD3
3.3V
SD_D1
DVDD
.
L70
SWF2520CF-4R7M-M
REGLX
Switching Regulator
close to PIN33
Pin#33Pin#33
(>20mil)
For JMC251/261
only
C742
10u_10V_Y 5V_08
(>20mil)
DVDD
R501 *100K_1%_04
C731
0. 1u_16V_Y 5V_04
C701
0. 1u_16V_Y 5V_04
LAN_MDI N 231
LAN_MDI P231
LAN_MDI N 331
LAN_MDI P331
C717
0.1u_16V_Y 5V_04
BUF_PLT_RST# 16, 23,28,29,34,37
ISON
3.3VS4,10,11,12, 13, 14, 15, 16, 17,18,19, 20,21,23,24,25, 26,29,30, 32, 33,34,35, 39,40,43,58
DVDD
C733
0. 1u_16V_Y 5V_04
C707
0.1u_16V_Y 5V_04
C684
0. 1u_16V_Y 5V_04
C637
*10u_6.3V_X5R_06
C713
0.1u_16V_Y 5V_04
3.3V3,4,9, 14,15,19, 20,21,23,24,25,26,28,29,30,32,35,37,39,40,41,42
AVDD 12_13
Reserved
Place all capacitors closed to chip.
The subscript in each CAP incicates the pin
nu mber of JMC251/JM C261 th at s ho uld b e
closed to.
Pin#55
Pin#43
Pin#59 Pin#2
Pin#43
Reserved
Pin#21Pin#59
C738
*0.1u_10V_X5R_04
C706
10u_6.3V_X5R_06
3.3V_LAN
3.3V_LAN
DVDD
AVDD 12_52
LANXIN
SD_CLK
LAN_MDIP2
LAN_MDIN2
AVDD 12_55
PCIe Differential
Pairs = 100 Ohm
MD I O 1 4
MDI O8
AVDD 12_62
LAN_MDIP3
R472 *15mil_short _06
R500 0_04
(LQFP 64)
JMC251 C
U37
JMC251_C
REXT
1
AVDD33
2
XIN
3
XOUT
4
GND
10
LX 33
AVDD 12
7
CPPEN 23
CLKN
5
CLKP
6
AVDD12
13
RXP
8
GND 22
TXN
11
TXP
12
PWRCR 30
RSTN 24
WAKEN 27
MPD 28
ISON 45
LAN_LED2 26
CR_CD 1N
16
CR_CD0N 17
RXN
9
MD I O 8
51
LAN_LED0 47
MDIO7
15
MD I O6 20
GND 44
MDIO5 41
MDIO4 40
MDIO3 39
VDD IO 43
MDIO2 38
MDIO1 37
MDIO0 36
MD I O 9
50 MD I O 10
49
MDIO11 48
MD I O 1 2 19
VDDREG 32
MDIO13
14
MD I O 1 4 18
CR_LED 25
TEST 29
VDD IO 21
GND 34
VCC 3V 31
FB12 35
LAN_LED1 46
VDDO 42
VDD
52
VIP _1
53
VIN _1
54
AVDD 12
55
VIP _2
56
VIN _2
57
GND
58
AVDD 33
59
VIP _3
60
VIN _3
61
AVDD 12
62
VIP _4
63
VIN _4
64
3.3V_LAN
VCC_CARD
SD_BS
LAN_MDI N 131
LAN_MDI P131
LAN_MDI N 031
LAN_MDI P031
JMC251 C
DVDD
(>20mil)
CLK_PCIE_GLAN 20
LAN_SCL
PN: 6-20-G4000-026
1-081-400395-001
PN: 6-21-G4000-126
MSD019-C0-10A3
PCI E_TXN2_GLAN 20
PCIE_TXP2_GLAN 20
C402
0.1u_16V_Y 5V_04
CLK_PCIE_GLAN# 20
VCC_CARD
AVDD12_7
VCC_CARD
3.3V_LAN
LANXOUT
C405
0.1u_16V_Y 5V_04
R468
12K_1%_04
MDIO13
PCI E_RXN2_GLAN 20
PCIE_RXP2_GLAN 20
SD_BS
SD_D1
MDIO7
C682 0. 1u_16V_Y 5V_04
SD_D0
SD_D0
SD_D3
SD_D3
SD_D2
SD_D2
C681 0. 1u_16V_Y 5V_04
(>20mil)
SD_D1
3.3VS
LAN_SDA
J_CARD_NOR1
1-081-400395-001
WP_SD
P2
VSS_MS
P21
DAT1_SD
P3
DAT0_SD
P4
WP GND_SD
P5
VSS_SD
P6
VSS_MS
P7
BS_MS
P8
CLK_SD
P9
DAT1_MS
P10
SDIO/D AT0_MS
P11
VDD_SD
P12
DAT2_MS
P13
VSS_SD
P14
INS_MS
P15
DAT3_MS
P16
CMD_SD
P17
SCLK_MS
P18
VCC_MS
P19
CD / DAT3_SD
P20
CD_SD
P1
GND P23
GND P24
GND P25
GND P26
DAT2_SD
P22
MDI O10
MS _ I N S#
SD_CLK
SD_WP
SD_BS
LAN_PCIE_WAKE#
SD_D0
LAN_PC I E_W AKE# 34
SD_CD#
SD_CLK
PCIE_WAKE#
R482 10K_1%_04
C741
2. 2u_6.3V_Y 5V_06
IN_C
SDXC_POWE R
C776
*82p_50V_NPO_04
Pin#31
MPD
C774
*1u_25V_08
R637 *1. 62K_1%_04
(>20mil)
3.3VS
C778
*10u_6.3V_X5R_06
C719
0.1u_16V_Y 5V_04
R638
*2.49K_1%_04
C725
10u_10V_Y 5V_08
VDD3
VDD3
Near Cardreader CONN
C398
0. 1u_16V_Y 5V_04
1A
VCC_CARD
DVDD
R636
*0_06
-n²¾¾aªñPIN6¸}
3.3V
R635
*0_06
C397
10u_10V_Y 5V_08
U42
*AX6610
GN D 1
VCNTL
6
VOUT
3
VIN 5
VOUT
4
VFB
2
POK 7
EN 8
VIN 9
3.3V_LAN
LAN_LED1
3.3V_LAN
Pin#32Pin#32
(>20mil)
VDD 3
C736
10u_10V_Y 5V_08
C726
0. 1u_16V_Y 5V_04
MDIO11
MDI O9
VDD3
3.3V_LAN
SD_C D#
REGLX
SD_D2
VDD319, 29,34,35,38,39,45
LAN_PCIE_WAKE#
Card Reader
Power
VCC_CARD
R272
75_1%_04
LAN_MDIN3
SDXC_POW ER
MD I O 1 2
SD_D3
DVDD
C635
22p_50V_NPO_04
LANXOUT
C636
22p_50V_N PO_04
R467 * 1M_04
LANXIN
X11
X8A025000FG1H_25MHz
12
DVDD
MPD
C712 0.1u_16V_Y5V_04
DVDD
DVDD
R494 *4.7K_04
VDD3
R493 10K_04
Pin#31
3.3VS
D20
CD BU00340
A C
VCC_CARD
LAN_LED0
SD_W P
Card Reader Pull High/Low
Resistors
R481 1K_04
3.3VS
SD_WP
R471 *4.7K_04
VCC _CAR D
SD_CD#
D02
R639 0_06
R475 *15mil_short _06
PCIE_WAKE#21, 28, 29, 37
3.3V_LAN
D02
D02
3.3V
R456
*15m il_short_06
D02
D02
MS _ I N S #
Sheet 35 of 58
Card Reader (JMC
251C)

Schematic Diagrams
USB 3.0 B - 37
B.Schematic Diagrams
USB 3.0
L64
*WCM2012F2S-161T03-short
1
4
2
3
D03
R100
10K_04
USB30_OC
3.3V
R669 0_04
D02
AUXDET_R
AUXDET_R
Port 2
AUXDET
40 MIL
PPON
for X72 C990323
PPON
50 MIL
CLOSE TO CONNECTOR
CLOSE TO CONNECTOR
SSTX2#
SSTX2
USB_SPI_CE#_R
512Kbit
USB_SPI_SI
USB_SPI_SC LK
USB_SPI_C E#
USB_HOLD#
USB_SPI_VD D_1
USB_SPI_SO_R
KBC_SPI_*_R = 0.1"~0.5"
USB_SPI_SO
USB_SPI_SC LK_R
USB_FLASH
USB_SPI_SI _R
USB_SPI_C E#
USB_SPI_SC LK
USB_SPI_SI
USB_SPI_SO
L63
*WCM2012F2S-161T03-short
1
4
2
3
U2DP2
U2DM2
USB30_OC
40 MIL
PEWAKE
L58
*W CM2012F2S-161T03-short
1
4
2
3
+
C232
220u_6.3V_6. 3*4. 5
R167
47K_04
3.3V
NEC«ØÄ³
C990329
SSTX1
Port 1
SSRX2
SSRX2#
R181 0_04
R130
10K_04
C554
0.01u_16V_X7R_04
D9
RB751V
A C
C250 0.1u_10V_X5R_04
R102
0_04
C201 10u_10V_Y 5V_08
PR93 *15mil_short
C283
20p_50V_NPO_04
C551 0.01u_16V_X7R_04
C282
20p_50V_NPO_04
C627
1u_6.3V_X5R_04
R188
680K_04
C262 10u_10V_Y 5V_08
C254
0.01u_16V_X7R_04
.
L27
HCB1608KF-121T25
C269 0.1u_10V_X5R_04
C227
10u_10V_Y 5V_08
NC1
*NC_04
R165 15_1%_04
R154 47_04
SSTX1#
C237 0.1u_16V_Y 5V_04
C204
10u_10V_Y5V_08
R101
*10K_04
C549
0.01u_16V_X7R_04
C253
0.1u_10V_X5R_04
Standard-A
J_USB2
C-317AH09FZTS494CB
VBUS
1
D-
2
D+
3
GND _D
7
SSRX-
5
SSRX+
6
GND
4
SSTX-
8
SSTX+
9SHIELD GND1
SHIELD GND2
U12
RT9715BGS
VOUT1 6
VOUT3 8
VIN2
3
VIN1
2VOUT2 7
GND 1
EN#
4
FLG#
5
C223
1u_10V_06
-n²¾¾aªñPIN6¸}
3A
R151 47_04
uPD720200
U21
XT2
M14 XT1
N14
PONR STB
P5
PERSTB
H2
PEWAKEB
K1
PECREQB
K2
AUXDET
J2
U2AVDD 33 P13
U3AVDD 33 D7
PECLKP
B2
PECLKN
B1
PETXP
D2
PETXN
D1
PERXP
F2
PERXN
F1
U3AVSS D6
U2AVSS N12
U2PVSS N11
CSEL
P6
SPISCK
M2
SPIC SB
N2
GND
P4 GND
J13 GND
K14 GND
K13
VDD33 N5
VDD33 N4
VDD33 L14
VDD33 L13
VDD33 L10
VDD33 L9
VDD33 G4
VDD33 G3
VDD33 F14
VDD33 F13
VDD33 F3
VDD33 D10
GND
B13 GND
B11
VDD10 E4
VDD10 E3
VDD10 D9
VDD10 D8
VDD10 D5
VDD10 C9
VDD10 C8
VDD10 C7
VDD10 C6
VDD10 C5
VDD10 C4
VDD33 P3
VDD33 N6
GND
C14
GND
F8 GND
F7 GND
F6 GND
F4 GND
E14 GND
E13 GND
E2 GND
E1
GND
D12 GND
D11 GND
D4 GND
D3 GND
C13
GND
C11 GND
C10 GND
C3 GND
C2 GND
C1
GND
F9
GND
F11
GND
F12
GND
G1
GND
G2
GND
G6
GND
G7
GND
G8
GND
G9
GND
G11
GND
G12
GND
G13
GND
H6
GND
H7
GND
H8
GND
H9
GND
H12
GND
J3
GND
J4
GND
J6
PSEL
J1
GND
J7
GND
J8
GND
J9
GND
J11
GND
J12
GND
K3
GND
K4
GND
L2
GND
L3
GND
L4
GND L6
GND L7
GND L11
GND L12
GND M3
GND M4
GND M5
GND M6
GND M7
GND M8
GND
A14
GND
B3
GND
B7
GND
B9
GND
B4
GND
B5
GND
A4
GND
A5
GND
A7
GND
A9
GND
A11
GND
A13
GND
A1
GND
A2
GND
A3
GND P14
GND P11
GND P9
GND P7
GND P2
GND P1
GND N13
GND N9
GND N7
GND N3
GND M1 3
GND M1 2
GND M1 1
GND M1 0
GND M9
SPISI
N1
SPISO
M1
VDD10 E11
VDD10 E12
VDD10 H3
VDD10 H4
VDD10 H11
VDD10 K11
VDD10 K12
VDD10 L5
VDD10 L8
GND
L1
SMIB
H1
RREF P12
U3TXDP2 B6
U3TXDN2 A6
U3RXDP2 B8
U3RXDN2 A8
U2DP1 P10
U2DM1 N10
U3TXDP1 B10
U3TXDN1 A10
U3RXDP1 B12
U3RXDN1 A12
U2DP2 P8
U2DM2 N8
OCI2B G14
OCI1B H13
PPON2 H14
PPON1 J14
GND
B14
GND
C12
GND
D13
GND
D14
C279
0.1u_10V_X5R_04
C268
0.01u_16V_X7R_04
C249
0.1u_10V_X5R_04
C552
0.01u_16V_X7R_04
U16
MX25L5121EMC-20G
CE# 1
SO 2
WP#
3
VSS 4
SI 5
SCK 6
HOLD#
7
VDD
8
R136 750_1%_04
C553 5p_50V_04
R129
2.4K_1%_04
R182 *0_04
X6 24MHz
12
C252
0.01u_16V_X7R_04
C266
0.01u_16V_X7R_04
C211
0.1u_16V_Y 5V_04
R166 15_1%_04
R183 10K_04
Standard-A
J_USB3
C-317AH09FZTS494CB
VBUS
1
D-
2
D+
3
GND_D
7
SSRX-
5
SSRX+
6
GND
4
SSTX-
8
SSTX+
9SHIELD GN D1
SHIELD GN D2
R164 1K_04
C285
0.01u_16V_X7R_04
C230
*10U_10V_08
C248
0.1u_16V_Y 5V_04
C215 0.1u_10V_X5R_04
.
L33 HCB1608KF-121T25
R195 1.6K_1%_04
Q7
*2N7002W
G
DS
R171 0_04
C538
0.01u_16V_X7R_04
R172
10K_04
C284
0.01u_16V_X7R_04
R158 4.7K_04
R170 0_04
C229
10u_10V_Y 5V_08
.
L36
HCB1608KF-121T25
U14
AX6610AESA
GND
1
VCNTL 6
VOUT 3
VIN
5
VOUT 4
VFB 2
POK
7
EN
8
VIN
9
D02
C251 0.1u_10V_X5R_04
C225
0.1u_16V_Y 5V_04
C207
*0.1u_16V_Y5V_04
C214 0.1u_10V_X5R_04
C561
0.01u_16V_X7R_04
X5 *24MHz
12
3 4
2A
C280
0.1u_10V_X5R_04
C255
0.1u_10V_X5R_04
R202
100_04
C220 0.015u_10V_X7R_04
C560
0.01u_16V_X7R_04
C226
0.1u_16V_Y 5V_04
C274 0.1u_10V_X5R_04
Q16
*MTN7002ZHS3
G
DS
C537
0.1u_10V_X5R_04
C216
1u_6.3V_Y 5V_04
3.3VA3. 3V 1.05V
1.5V
3.3VA
5V
3.3VA
3.3V
5V
3.3V
UGND
1.05V
UGND
3.3V
USB30VCC
3.3V
(15nF~48nF)
3.3V
USB30VCC
5V
USB30VCC
3.3V3,4, 9,14, 15,19, 20,21, 23,24, 25,26, 28,29, 30,32, 35,36, 39,40, 41,42
5V26, 28,32, 35,39, 40,41, 42,46
1.5V4,9,10, 11,12,13,26,30,39,41SUSB#21,32, 33,34, 39
CLK_PCI E_USB3020
CLK_PCIE_USB30#20
BU F _PL T_R S T#16,23, 28,29,34,36
PCIE_WAKE#21,28,29,36
USB30_CLKR EQ#20
PCIE_TXP1_USB3020
PCIE_TXN1_USB3020
PCIE_RXN1_USB3020
PCIE_RXP1_USB3020
L59
*WCM2012F2S-161T03-short
1
4
2
3
AUXDET
NEC«ØÄ³
C990329
NEC«ØÄ³
C990329
FP->UEA111RC-CABUF-7H
C990401
U2DP1
U2DM1
SSRX1#
SSRX1
USB30_SMI#19, 24
Sheet 36 of 58
USB 3.0

Schematic Diagrams
B - 38 VDD3, VDD5
B.Schematic Diagrams
VDD3, VDD5
EN_ALL
5A
5A
Rb
Ra
EN_3V
EN_5V
COPY C48
C980917
EN_3V
M990125
EN_5V
VDD3
AC_I N45
D03
PC167
4.7u_25V_X5R_08
PC98
1u_10V_06
PD3 RB054 0S2
A C
+
PC172
220u_6. 3V_6.3*4. 5
PR105 *10K_04
PJ20
*5mm
12
PR82 *0_04
PC99
0. 1u_50V_Y 5V _06
PC95
1000p_50V_X7R_04
PC176
4.7u_25V_X5R_08
PJ19
*5mm
1 2
PC74
2200p_50V_X7R_04
PQ57
P1203BV
4
62
5
73
1
8
PR114
100K_04
PR89
*0_04
PR123
13K_1%_06
PL8
4.7UH_6.8* 7. 3* 3. 5
1 2
PQ56
P1203BV
4
62
5
73
1
8
PC85
0. 1u_50V_Y 5V_0 6
PQ59
P1203BV
4
62
5
73
1
8
PQ25
MTN7002ZH S3
G
DS
PC76
4.7u_25V_X5R_08
PD7
RB0540S2
AC
PC93
1000p_50V_X7R_04
PR98
10K_04
PD5 RB054 0S2
A C
PD9
RB0540S2
A C PC92
0. 1u_16V_Y 5V _04
PR109 100K_04
PC79
0.01u_16V_X7R_04
PJ6
*40mil
12
PR117
20K_1%_04
+
PC177
220u_6. 3V_6.3*4.5
PC94
0.1u_16V_ Y5V_04
PC73
2200p_50V_X7R_04
PL10
4.7UH_6. 8* 7. 3* 3. 5
12
PU7
uP6182
VREF 3
EN1 1
VFB1 2
TONSEL 4
LDO5
17
LGATE1 19
PHASE1 20
VFB2 5
UGATE2
10
VCLK
18
BOOT2
9
EN2 6
VO2
7
LDO3
8
PHASE2
11
LGATE2
12
EN0
13
SKI PSEL
14
GND
15
VIN
16
UGATE1 21
BOOT1 22
POK 23
VO1 24
GND PAD
25
PR115 0_04
PC88
1u_25V_08
PR118
100K_04
PR122
19.1K_1%_06
PC 175
4.7u_25V_X5R_08
PR119 *0_04
PC90
1u_6.3V_X5R_06
PR96
0_04
PC97
100p_50V_NPO_04
PQ21
MTN7002ZH S3
G
DS
PQ55
P1203BV
4
62
5
73
1
8
PD4 RB054 0S2
AC
PC78
1u_6. 3V_X5R_06
PR83 0_04
PD16
FMS3004-AS -H
A C
PR11 3 0_04
PC89 0.1u_10V_X5R_04
PR88
2.2_06
PD6
RB0540S2
AC
PD8 RB054 0S2
AC
PC80
0.01u_16V_X7R_04
PR116 * 0_04
PR91
*680K_1%_04
PR121
30K_1%_06
PC96
1000p_50V_X7R_04
PC166
4.7u_25V_X5R_08
PD17
FMS3004-AS-H
A C
PR90
*0 _04 SY S5V
VDD3
SY S15 V
VREF
SY S3V
VIN
SY S10 V
VDD5
VIN
VREG5
VREG3
SY S5V
VREF
VREG5VIN1
VIN
VREG5
DD_ON34, 35, 39
VREG5 VREG5
SYS5V
VDD535, 39
SY S5V39
VDD319,29,34,35, 36, 39, 45
VIN14,15,39,40,41, 43, 44, 45, 46
SY S15V15,39,40
VIN139
VDD5
D02
PQ31
MTN7002ZHS3
G
DS
Sheet 37 of 58
VDD3, VDD5

Schematic Diagrams
5V, 3.3V, 5VS, 3VS, 1.5VS, VIN1 B - 39
B.Schematic Diagrams
5V, 3.3V, 5VS, 3VS, 1.5VS, VIN1
Sheet 38 of 58
5V, 3.3V, 5VS, 3VS,
1.5VS, VIN1
NM OS
1.5VS_CPU
EMI
R108
*10K_0 4
3.3V
Q12
*MTN7002ZH S3
G
DS
M_BTN #
POWER
SWITCH
LED
POWER BUTTON
20mil
20mil
20mil
R75
100_04
C127
*0. 1u_16V_04
3.3VS
R111
*1 0K_04
3.3V
C246 0.1 u_16V_Y5V_04
SUSB
D4
KP-2012PBC-A
AC
C506 0.1 u_16V_Y5V_04
R655
*12K_04
NM OS
ON
SUSB
M_BTN#35
1.5VS
PJ9
*40m il
12
PR191
1M_04
PR194
10K_04
R179
100_04
PQ28B
MTNN20N03Q8
6
5
4
C427
0.1u_50V_Y5V_06
PQ60B
MTNN20N03Q8
6
5
4
C428
0.1u_50V_Y5V_06
C233
0. 1u_16V_Y 5V_ 04
PR196
1M_04
C570
0.1u_50V_Y5V_06
R224
1M_04
PC179
*0. 1u_16V _Y 5V_04
PQ16A
MTNN20N 03Q8
1
3
7
28
R445
1M_04
C316
470p_50V _X7R_04
PC164
*0 .1u_1 6V_Y 5V_04
PQ60A
MTNN20N 03Q8
1
3
7
28
PR193
10K_04
PQ54
MTN7002ZHS3
G
DS
U34
P2808A1
VA
1
VIN
2
M_B TN #
3
INSTANT-ON
4GND 5
PWR_SW# 6
DD_ON_LATCH 7
VIN1 8
PC159
2200p_50V_X7R_04
Q27
MTN70 02ZHS3
G
DS
C721
0.1u_50V_Y5V_06
PQ53B
MTNN20N03Q8
6
5
4
PR195
100K_04
PC161
*10u_6.3V_X5R_06
PR192
*220_04
C231
2200p_50V_X7R_04
R458 1K_04
R461
10K_04
Q14
MTN7002Z HS3
G
DS
C238
10u_10V _Y 5V_08
C619
0.1u_50V_Y5V_06
C317
0.1u_16V_Y 5V_04
PC180
*220 0p_50V_X7R_04
C602
2200p_50V _X7R_04
R444
82_04
PQ52
*MTN7002ZHS3
G
DS
C614
10u_10V_Y 5V_0 8
PQ64A
MTNN 20N 03Q8
1
3
7
28
PQ53A
MTNN20 N03Q8
1
3
7
28
PJ21
*40mil
12
PQ28A
MTNN20N 03Q8
1
3
7
28
R152
1M_04
C613
0.1u_16V_Y 5V_04
PQ61
MTN7002Z HS3
G
DS
1.5VS_EN
PC160
*0. 1u_1 6V_Y 5V_04
5VSSYS15V VDD5
3.3VSSYS15V SYS15V
1.5V
3.3V
3A
1.5VSSY S1 5V
VAVINVIN VA
VIN
VIN1
VA
VDD 3
VDD3 VD D3
VA
SY S5V
SY S5V
1.5VS_CPU
SY S15V
1.5V
VIN14, 15, 38,40, 41,43,44,45,46
VDD319,29, 34, 35, 36,38,45
VA45
VIN138
VDD535,38
SYS15V15,38,40
5V26,28,32,35,37, 40, 41, 42, 46
3.3V3, 4,9 ,14,15,19,20,21, 23, 24, 25, 26, 28, 29,30,32,35,36,37, 40, 41, 42
SUSB 4,25,40,41,42
1.5V4 ,9, 10,11,12,13,26, 30, 37, 41
1.5VS25
SYS5V38
3.3VS4,10,11, 12, 13, 14, 15, 16, 17,18,19,20,21,23, 24, 25, 26, 29, 30, 32,33,34,35,36,40, 43, 58
1.5VS_CPU4,7
5VS14,15,17,18, 19, 25, 26, 30,32,33,35,43, 44
1.8VS7, 16,25,42
3A
DD_ON34,35,38
PWR _SW # 34
SUSB#21, 32, 33, 34, 37
SUSB 4,25,40, 41, 42
DD_ON# 35,41
NM OS
SUSB4, 25,40,41,42
Power Plane
X5100
3.3VS
5VS
3.3V
5V
C339
0.1u_16V_Y 5 V_04
M_BTN #
.
L76
*AVLC15S02036_04
ON
D03
PC193
*470 p_50V_X7R_04
PR217
1M_04
PJ23
*40mil
12
PQ71A
MTNN 20N 03Q8
1
3
7
28
SYS15V
3A
VDD5 5V
Power Plane
NM OS
3A
PQ71B
MTNN 20N 03Q8
6
5
4
DD_ON#
ON
VIN
NM OS
+1.5S_CPU_PWRGD 4,41
D03
D02
Â\¦bpower plane¥æ¬É³B
PS_S3CNTRL_1.5S7
M_BTN# R656 1K_1%_04
D03
D03
C507 0.1 u_16V_Y5V_04
Q9
*2N3904
B
E C
1.5VS_CPU
R116*1K_04
SW1
HCH_STS-02
3
14
2
PQ16B
MTN N20 N03Q8
6
5
4
D03
C247 0.1 u_16V_Y5V_04
D03
PQ64B
MTNN 20N 03Q8
6
5
4
PJ3 MUST SHORT
SUSB
NMOS
ON
R503 1K_1%_04
DD_ON#
X7100
DD_ON
SUSB
DD_ON#
X5100

Schematic Diagrams
B - 40 Power 1.05VS, 1.05VS_VTT
B.Schematic Diagrams
Power 1.05VS, 1.05VS_VTT
Sheet 39 of 58
Power 1.05VS,
1.05VS_VTT
Q39
2N3904
B
E C
PR220
1K_04
6/22 Modify
PL11
1UH _10*10*4.5
1 2
PC113
0.1u_50V_Y5V_06
PC108
20p_50V_NPO_04
R492
*100_04
PC110
0.1u_50V_Y5V_06
PC106
*0.1u_16V_Y5V_04
PR127
10K_04
S
D
G
PQ51A
MTD N 70 02Z H S6 R
2
6
1
R480
1M_04
PJ11
*40mil
1 2
+
PC182
*560u_2.5V_6.3*6
C661
10u_10V_Y5V_08
PR128
10K_1%_04
PC105
*0.1u_16V_Y5V_04
PR135
20K_1%_04
PC119
4. 7u_25V_X5R_08
PJ22
*OPEN-12mm
1 2
PR131 0_04
PR129
100K_1%_04
PR132 10K_04
+
PC183
560u_2. 5V_6. 3* 6
S
D
G
PQ32B
MTDN7002ZHS6R
5
3
4
PQ62
MDU 2 654
4
62
73
8
5
1
PU9
SC412A / uP6127
LX 1
BST 2
VCC 3
DL 4
GND
5
RTN
6
N.C
7
N.C
8
FB
9
VOUT
10
PGD
11
EN
12
ILIM 13
N.C 14
N.C 15
DH 16
PAD 17
PR137 90.9K_04
PD18
FMS3004-AS-H
A C
PQ66B
MTNN20N03Q8
6
5
4
Q31
*MTN7002ZHS3
G
DS
PJ16
*40mil
1 2
PC112
1u_10V_Y 5 V_06
C679
0.1u_16V_Y5V_04
PR133
100K_1%_04
PC111
0.1u_50V_Y5V_06
PC187
0. 1u_16V_Y5 V_04
PR130 *0_04
C700
*2200p_50V_X7R_04
PC116
4.7u_25V_X5R_08
+
PC178
*15u_25V_6.3*4.4_C
PR136 10K_1%_04
PD12
RB0540S2
AC
PR134
40.2K_1%_04
R506
10K_04
PC109
47p_50V_NPO_04
PQ66A
MTNN20N03Q8
1
3
7
28
PQ33
*MDU2654
4
62
73
8
5
1
PQ63
MDU 2 657
4
62
73
8
5
1
PC107
0.01u_16V_X7R_04
5V
1. 05VS
5V
V1.05
5V
VIN
5V
1.05VS_VTT
SYS15V 1. 05VS
3.3VS3. 3VS
VIN14 ,15, 38, 39, 41,4 3,4 4,45, 46
1.05VS_VTT3,4,6,24,25,26,43
5V26, 28, 32,35, 37, 39, 41, 42, 46
1.05VS_PWR GD21
3.3V3, 4,9, 14, 15, 19, 20,2 1,2 3,2 4,25, 26, 28, 29, 30, 32,35, 36, 37, 39, 41, 42
SYS15V15,38,39
SUSB4,25, 39,41, 42
1.05VS_VTT3,4,6,24,25,26,43
1.05VS_VTT_PWRGD 46
VSSI O_SEN SE 6
3.3VS4,10,11,12,13,14,15,16,17,18,19,20,21,23,24,25,26,29,30,32,33,34,35,36,39,43,58
1.05VS19,20,21,25,26,30
VCCI O_SENSE 6
3.3V
Q32
MTN 7 0 02 Z H S3
G
DS
RTN
-n²¾¾aªñPIN3¸}
SUSB
20A
1.05VS
1.05V_ON
RTN
1.05VS_PWRGD
1.05VS_VTT_EN21
9A
NM OS
1.05VS_VTT
ON
1.05VS_VTT_EN#

Schematic Diagrams
Power 1.5V/VTT_MEM B - 41
B.Schematic Diagrams
Power 1.5V/VTT_MEM
0730 modify
SUSB
VDDQSET
PC83
0.1u_16V_Y 5V _04
PR103 *0_04
PJ29
*40mil
1 2
PC104
10u_10V_Y5V_08
PR 97 * 10_04
PR104 0_06
PJ8
*OPEN_2A
12
PC103
10u_1 0V_Y 5V_08
PJ18
*OPEN_8A
1 2
PU8
uP6163
VTTGND
1
VLDOIN
23
VTT
24
VTTSNS
2
GND
3
MODE
4
VTTREF
5VCC5 14
PGOOD 13
S5 11
S3 10
VDDQSET
9
VDDQSNS
8
COMP
6
CS 16
PGN D 18
DRVL 19
LL 20
DRVH 21
VBST 22
PVCC 5 15
CS_GND 17
NC
7
NC
12
GND
25
PR108 10K_1%_06PR101 *0_04
PQ20
MTN7002Z H S3
G
DS
PR124 *22_04
PD11
FMS3004-AS-H
A C
PR106 100K_0 4
PC86 0.1u_10V_X5R_04
PR92 10K_1%_06
PR87
0_06
PC82
0.1u_16V_Y 5V_04
PC91
1u_10V_06
PC101
10u_10V_Y5V_08
PC100 0.1u_10V_X5R_04
PC169
0.1u_50V_Y5V_06
PQ26
*MTN7002ZHS3
G
DS
PR79
100K_04
PR100 0_06
PJ28
*40mil
1 2
PQ24
MTN7002ZHS3
G
DS
PC171
4.7u_25V_X5R_08
PQ23
*MTN7002ZHS3
G
DS
PR107 *100K_04
PQ29
*MDU2654
4
62
73
8
5
1
PQ19
MTN7002Z HS3
G
DS
PQ30
MDU26 54
4
62
73
8
5
1
+
PC173 *15u_25V_6.3*4.4_C
PR125
0_06
PR102 47K_04
PC81
*1000p_X5R_04
PC170
0.1u_50V_Y5V_06
PQ58
MD U 2 65 7
4
62
73
8
5
1
PR80
100K_04
PR112 0_06
PR120 2.2_04
PC77
1u_6.3V_X5R_04
PR85
100K_04
PR110 100K_04
PC75
1u_6.3V_X5R_04
PC162
0.1u_16V_Y5V_04
PL9
1.0U_10*10*5
1 2
PR126
3.3_06
PD10
RB0540S2
A C
PR81
150K_1 %_04
PC168
4.7u_25V_X5R_ 08
PR99
100K_04
PJ7
*40mil
12
PR94
*10K_1%_04 PR95 10K_1%_06
PC84
*1000p_X5R_04
PC102
*1 0u_10V_Y 5V _08
PC87
1u_10V_06
PQ22
MTN7002Z H S3
G
DS
PR111
0_06
PR84
100K_04
+
PC174
560u_2.5V_6.3*6
PQ17
MTN7002Z HS3
G
DS
PQ18
MTN7002Z HS3
G
DS
PC163
0.1u_16V_Y5V_04
PR86
75K_1%_04
PQ27
MTN7002Z HS3
G
DS
+
PC165
*330u_2.5V_V_A
5V
VDDQ
5V
VDD Q
5V
5V
5V
VDDQ
VIN
3.3V
VTT_MEM
1.5V
VTT_MEM
5V
3.3V
5V
3.3V
3.3V
3.3V
SUSB4, 25, 39,40,42
SUSC #21,34
DD_ON#35,39
DDR1.5V_PWRGD 21
VIN14,15,38,39,40, 43,44,45,46
1.5V4,9,10,11,12,13,26,30,37,39
+1.5S_CPU_PWRGD4,39
23A
1.5V
5V26,28,32,35,37,39,40,42,46
VTT_MEM10,11,12,13
3.3V3,4, 9,14,15, 19,20,21,23,24,25,26,28,29,30,32,35,36,37,39,40,42ICH_GPIO4620
ICC_EN#24
1.70V
1
0
1
1.60V
1
0
1.55V
0
Voltage
1.65V
1.5_CTRL01.5V_CTRL1
01
D03
9/17' 09
DDR1.5V_PWRGD
SUSB
VTTEN
VDD QSET
VTT_MEM
Sheet 40 of 58
Power 1.5V/
VTT_MEM

Schematic Diagrams
B - 42 Power 1.8VS
B.Schematic Diagrams
Power 1.8VS
Sheet 41 of 58
Power 1.8VS
M990125
1.8VS
C990317
1.8VS_PWRGD
PC64
*1u_6.3V_Y5V_04
PC66 82p_50V_NPO_04
PC67
1u_10V_06
PU6
AX6610 / GS7113
GND
1
VCNTL 6
VOUT 3
VIN
5
VOUT 4
VFB 2
POK
7
EN
8
VIN
9
PC65
2200p_50V_X7R_04
PC71
10u_10V_Y5V_08
PR76
1K_1%_04
PJ5
*OPEN_2A
1 2
PR77
1.27K_1%_04
PC68
0.1u_16V_Y5V_04
PR75 10K_04
PQ15
2N7002
G
DS
PC72
10 u_10V_Y 5V_08
PC69
0.1u_16V_Y 5V_04
PC70
*10u_10V_Y5V_08
R 150 *1 0m il_s hor t
PR78 10K_04
PR74 1M_04
V1.8
3.3V
5V
3.3V
5V
1.8VS_PWRGD21
SUSB4,25,39,40,41
1.8VS
5V26,28,32,35,37,39,40, 41,46
3.3V3,4,9,14,15,19,20,21,23,24,25,26,28,29,30,32,35, 36,37,39,40,41
1.8VS7,16,25
EN1.8VS
2A
2A
-n²¾¾aªñPIN6¸}

Schematic Diagrams
Power V-Core 1 B - 43
B.Schematic Diagrams
Power V-Core 1
D03
D03
FBFBFBFB
CSPP1
VCORE_1
CSN2CSN2CSN2CSN2CSN2
CSPP3CSPP3CSPP3CSPP3CSPP3CSPP3CSPP3CSPP3CSPP3CSPP3
PUT COLSE
TO VCORE
HOT SPOT
2 Phase:0 ohm
3 Phase:DNP
H_CPU_SVIDALRT#
PUT COLSE
TO VCORE
Phase 1
Inductor
B~3964
CSPP2CSPP2CSPP2CSPP2CSPP2CSPP2CSPP2CSPP2CSPP2CSPP2
H_CPU_SVIDCLK
H_CPU_SVIDDAT
H_CPU_SVIDALRT#
0804 modify
CSN1CSN1CSN1CSN1CSN1
H_CPU_SVIDCLK
OPTION:
DISALBE
V_GT
CSN3CSN3CSN3CSN3CSN3CSN3CSN3CSN3CSN3CSN3
VR1_CSREF
6131 _VCC
0804 modify
VR_ON
DIFFOUT
IMON
TS EN S ETS EN S ETS EN S ETS EN S ETS EN S E
COMP
B~4350
VR_ON
H_CPU_SVIDDAT
CSCOMP
IMON
Quad 45W CPU
VID1=0.9V
IccMax=94A
R_LL=1.9m ohm
OCP~120A
ICC_MAX_21h
=R*10uA*256A/2V
VR_RDY DRONDRONDRONDRONDRONDRONDRONDRONDRONDRON
CSSUM
PQ9
*MTN7002Z H S3
G
DS
PR 65 0_04
PR55
24. 9_1%_04
PC56
0.1u _10V_X5R _04
PC51
*0.1u_16V_Y 5V_04
PR 36 187K_1%_06
PQ10
*MTN70 02Z H S3
G
DS
PR58 10K _04
PC49
5600p_50V_X7R _04
PC44
0.1u _10V_X5R_04
PR54
*1 00K_0 4
PR38
13.7K _1%_04
PR1598. 25K_04
PR71 2. 2_0 6
TS EN SE
RT1
100K_NTC_06_B
1 2
PR24
10K_04
PC58
0.01u_50V_X7R_04
PJ3
*6mil
12
PR16 0 *100_04
PR 20 10_04
PR6 9 *10K_04
PC45 2 2p_50V_N PO_04
PR61
54.9_1%_0 4
PC30 0. 047u_10v _X7R_04
PR16 *100_04
PR66
*14K_04
PR 32 10_04
PR 22 10_04
PR39
165K_06
PR 43 21K_1%_04
PR68
*10K_04
PC31 0. 047u_10v _X7R_04
PR27
75k_1%_04
PR42
3.01K_1%_04
PR67
1K_04
PR25
10K_04
PR 57 0_04
PR 53 0_04
PC53 100p_50V_N PO_04
PR 21 5. 49K_1%_0 4
PR49 2 4. 9k_1%_04
PR 37 187K_1%_06
PR3 0 *15m il_short
PR3 4 75K_04
PC 40 270p_50V _X7R_04
PC 39 1000P_5 0V_04
PR55 change to 24.9 ohm
PR46 1K_04
PU4
NCP6 131S
TSEN SE
2
VRHOT#
3
SCLK
5
ALERT#
6
VR_RD Y
7
VR_RD Y A
8
VCC
10 ENABLE
9
SDIO
4
FBA
16
DIFFOUTA
17
TRBSTA
18
COMPA
19
CSN3 37
CSP3 36
CSN1
35
CSP1 34
DRON 33
PWM1/ADDR 32
PWM3/VBOOT 31
PW M2/ ISH ED 30
CSSUMA
24 IOUTA
23 CSCOMPA
22 DROOPA
21 ILIMA
20
VSPA
15
CSP2 38
CSN2 39
IOUT 43
CSSUM 44
CSCOMP 45
DROOP 46
ILIM
47
COMP 48
FB 49
TRBST 50
VSN 51
ROSC
11
VRMP
12
CSPA
25
CSNA
26
IMAX 29
PW MA/ I MAXA 28
CSREF 42
NC2 41
NC1 40
EPAD 53
VSP
1
TSEN SEA
13 VBOOTA 27
VSNA
14 DIFFOUT 52
PR7 0 *15m il_short
PR 50 10_04
PC5 5
1000p_ 50V_X7R_04
PC 43 3300p_50V_X7R_04
PR23 5. 49 K_1%_04
PC38
1000p_5 0V_X7R_04
PR62
10K_04
PC32 0. 047u_10v _X7R_04
PC57
1u_6. 3V_X5R_04
PR219
110K_1%_04
PR 19 5. 49K_1%_04
PR26
* 0_04
PR 35 187K_1%_06
PR47 1. 21K_04
RT2100K_NT C_06_B
12
PR60
130_04
PC47 6 80p_50V_X7R_04
PR63
75_04
PR33
*0_04
PJ 27
*6mil
1 2
PJ4 *6mil
1 2
5VS
A_GN D
5VS
A_GN D
1.05VS_VTT
A_GND
3.3VS
A_GND
A_GN D
5VS
A_GND
A_GND
A_GND
A_GND
3.3V S
A_GND
VIN
A_GND
A_GNDA_GND
A_G ND
A_G ND
A_GND
A_GN D
3.3VS4,10 ,11, 12, 13,14,15, 16, 17,18,19,20, 21, 23,24,25,26, 29, 30,32,33,34, 35, 36,39,40,58
VCOR E_ON34
A_GNDA_GND
VCORE_VSS_SENSE6
VCOR E_VCC_SENSE6
VIN14,15, 38,39,40,41, 44, 45,46
H_CPU_SVIDCLK6
H_CPU_SVIDALRT#6
H_CPU_SVIDDAT6
CSP1 44
VCORE6,44
H_PROCHOT#4
DELAY_PWRGD21
CSN2CSN2CSN2CSN2CSN2CSN2CSN2CSN2CSN2CSN2CSN2CSN2CSN2CSN2CSN2CSN2CSN2
CSN1 44
CSP3 44
CSP2 44
CSN2 44
CSN3 44
CSN2 44
CSP3 44
CSN3 44
CSP2 44
VR 1_PW M2 44
CSP1 44
CSN1 44
1.05VS_VTT3,4,6,24,25,26,40
DRON 44 VR1 _PWM1 44
VR 1_PW M3 44
ALL_S Y S_PWR GD14, 15, 21, 34
5VS14, 15, 17,18,19,2 5, 26,30,32,33, 35, 39,44
VR_ON
D02
TRBST
TRBST
CSN1
0730 modify
0804 modify
Sheet 42 of 58
Power V-Core 1

Schematic Diagrams
B - 44 Power V-Core 2
B.Schematic Diagrams
Power V-Core 2
VREG_SW 3_OUT
VREG_SW 1_H G
VREG_SW 2_H G
PR1 change to 0603 Size
VCORE_2
PR2 change to 0603 Size
PR3 change to 0603 Size
PC3 change to 0603 Size and X7R Type
PC2 change to 0603 Size and X7R Type
PC1 change to 0603 Size a nd X7R Type
Del PC21
D02
PL4
0.36uH _13* 13*3.5
1 2
PC2 0.22u_10V_X7R_06
PQ43
MDU2654
G
DS
PR6
49.9 _1%_04
PR12 * 15m il_s hort
PC14
*4.7u_25V_X5R_08
PC10
*4.7u_25V_X5R _08
PL3
0.36u H_13*13*3.5
1 2
PC1 0.22u_10V_X7R_06
PQ1
MD U 2 6 57
G
DS
R25
0
+
PC33
330u_2. 5V_9m_6.3*6
+
PC22
*330u_2.5V_9m_6. 3* 6
PR3 2.2_06
PR13 * 15m il_s hort
PQ6
MDU2657
G
DS
PD13
FMS3004-AS-H
A C
PQ44
MDU2654
G
DS
PC3 0.22u_10V_X7R_06
PQ5
*MDU2657
G
DS
PC11
*4.7u_25V_X5R_08
PC5
0.1u_50V_Y5V_06
PQ48
MDU2654
G
DS
PR2 2.2_06
PR4
*0_04
PD14
FMS3004-AS-H
A C
PC17
0.1u_50V_Y5V_06
+
PC25
330u_2. 5V_9m_6.3*6
PR5
49.9_1%_04
PQ2
*MDU2657
G
DS
HG
SW
GND
PAD
LGVCC
EN
PWM
BST
1
2
3
45
6
7
8
9
NCP5911
PU1
+
PC6
15u_25V_6. 3*4.4
PC16
2.2u_6.3V_X5R_06
PC4
0.1u_50V_Y5V_06
PR8 * 15m il_s hort
PR9 *15m il_short
+
PC28
*330u_2.5V_9m_6. 3* 6
PC15
2.2u_6.3V_X5R_06
+
PC26
330u_2. 5V_9m_6.3*6
PC18 2. 2u_6. 3V_X5R_06
PD15
FMS3004-AS-H
A C
HG
SW
GND
PAD
LGVCC
EN
PWM
BST
1
2
3
45
6
7
8
9
NCP5911
PU2
PL2
0.36uH_13* 13*3.5
1 2
PQ3
MDU2657
G
DS
+
PC29
330u_2. 5V_9m_6.3*6
PQ45
MDU2654
G
DS
PR10 * 15m il_s hort
PQ4
*MDU2657
G
DS
+
PC8
15u_25V_6.3*4.4
+
PC34
330u_2. 5V_9m_6.3*6
PR7
49.9_1%_04
PC13
*4. 7u_25V_X5R_08
+
PC7
15u_25V_6.3*4.4
PR1 2.2_06
PC12
*4.7u_25V_X5R_08
PC9
*4.7u_25V_X5R _08
HG
SW
GND
PAD
LGVCC
EN
PWM
BST
1
2
3
45
6
7
8
9
NCP5911
PU3
0804 modify
PQ47
MD U 26 5 4
G
DS
PQ46
MDU2654
G
DS
+
PC27
330u_2. 5V_9m_6.3*6
5VS
5VS
5VS
VIN
VIN
VCORE 6, 43
5VS
VIN
VR1_PWM143
CSP1 43
CSN1 43
VR1_PWM243
DRON43
VR1_PWM343
DRON43
CSN3 43
VCOR E 6,43
DRON43
CSN2 43
VCO RE 6,43
CSP3 43
VIN14,15,38 ,39, 40, 41, 43,45,46
VCOR E6,43
CSP2 43
5VS14, 15,17,18,19,25, 26, 30,32,33,35,39, 43
VREG_SW 2_OUT
Res er ve f o r
2 Phase
VREG_SW2_LG
VREG_SW 1_OUT
VCORE
VCORE
VCORE
VREG_SW 3_LG
VREG_SW 3_H G
2 Phase:DNP
3 Phase:0
ohm
VREG_SW 1_L G
Sheet 43 of 58
Power V-Core 2

Schematic Diagrams
AC_In, Charger B - 45
B.Schematic Diagrams
AC_In, Charger
12V~16.8V
Battery Voltage:
Total Power : 200W
D02
PR246
*100K_1%_04
X7100
PC130 4.7u_25V_X5R _08
PC129 4.7u_25V_X5R_08
CTL
X5100
PC141 4.7u_25V_X5R_08
CELLS
PC146 4.7u_25V_X5R_08
X5100
PC147 4.7u_25V_X5R_08
X7100 BTJ-07DT0B_100803
VOLT-SEL
10/26
CELLS
BAT
AC_IN
Charge Voltage 16.8V
BAT
AC_IN38
CTL
D02
Tot al _C UR _ SEL34
PR214
6.04K_1%_04
PR206
10K_1%_04
PC132 4.7u_25V_X5R_08
PQ72
ME4425
4
6 2
5
7 3
1
8
PR157 0.01_1%_32
PR140
200K_1%_04
PC140
0.1u_50V_Y5V_06
PC126
0. 1u_50V_Y5V_06
TRERMAL PAD
PU10
MB3 9A132
VCC
1
-INC1
2
+INC1
3
ACIN
4
ACOK
5
-INE3
6
ADJ 1
7
-INE1
9
OUTC1
10
OUT C 2
11
+INC2
12
-INC2
13
ADJ 2
14
COMP 2
15
BATT 17
ADJ3 18
CS 19
RT 20
VREF 21
GND 22
CTL1 23
CELLS 25
PGND 26
OUT-2 27
VB 28
LX 29
OUT -1 30
CB 31
COMP1
8
COMP3
16
VIN 24
CTL2 32
SGND 33
PQ65
MTN7002ZH S3
G
DS
PR153 39.2K_1%_04
PC139
0.1u_50V_Y5V_06
PL12
BCIHP0735-6R8M-NL
PC134 0.1u_50V_Y 5V_06
PQ42
MTN7002ZH S3
G
DS
PC127 1u_25V_08
PL5
HCB4532KF-800T60
PR138
*10K_04
C408
1000p_50V_X7R_04
PR198
130K_1%_04
PR210
1M_04
PR204
100K_04
PC190
30p_50V_NPO_04
PR211
100K_04
JBATTA1
BTJ-07AP0G-SD001
1
2
3
4
5
6
7
PR209
102K_1%_04
PR148 0_04
PC123
0.1u_50V_Y5V_06
PR197
10K_1%_04
PR154 309K_1%_04
PQ68
DTA114EUA
C E
B
PR216 100K_04
PC133 0.1u_50V_Y 5V_06
PQ38
ME4425
4
62
5
73
1
8
PL14 HCB1005KF-121T20
PC192
0.1u_16V_Y 5V_04
PC125
0. 1u_50V _Y 5V_06
PQ34
MTN7002Z HS3
G
DS
PC115 4.7u_25V_X5R_08
PR151
1K_1%_04
PQ37
ME4425
4
62
5
73
1
8
PR15
100K_04
PR142
100K_1%_04
PC185
2200p_50V_X7R_04
PC120
0.1u_50V_Y5V_06
PR213
*0_04
PC118 4.7u_25V_X5R_08
PR150 *0_04
PR11
10K_08
PR158 0.01_1%_32
PC128
0.1u_50V_Y5V_06
PR202
49.9K_1%_04
PR146
*10mil_short
PQ67
MTN7002Z HS3
G
DS
PQ40
MTN7002ZHS3
G
DS
PR207 4.7K_1%_04
PQ36B
PD1503YVS
4
3
5
6
PC121
0.1u_50V_Y5V_06
PC124 0.1u_50V_Y 5V_06
PC24
0.1u_50V_Y 5V_06
JAC1
2MJ-3432-007
1
2
3
4
PR139
10K_04
PR200
1M_1%_04
PQ49
ME4425
4
6 2
5
7 3
1
8
PR205
1M_04
PR14
200K_1%_04
PL1
HCB4532KF-800T60
PQ7
ME4425
4
6 2
5
7 3
1
8
PC189
30p_50V_NPO_04
Charge Current : 3.0A
PQ70
PDTA114EU
CE
B
PL15 HCB1005KF-121T20
PR215
30K_1%_04
PC136 0.1u_16V_Y5V_04
PC131 4.7u_25V_X5R_08
PJ12
*1mm
12
PC23 0.33u_16V_Y5V_06
PC138
4.7u_25V_X5R _08
PQ35
MTN7002ZHS3
G
DS
PC186 *47p_50V_NPO_04
PC114 4.7u_25V_X5R_08
PR141
10K_1%_04
PQ39
MTN7002ZHS3
G
DS
PC19
0.1u_50V_Y 5V_06
PC188
3300P_50V_X7R_04
PR152
76.8K_1%_04
PL13 HCB1005KF-121T20
PC20
0.1u_50V_Y5V_06
PR143
0_04
PC135
100p_50V_NPO_04
PC117
0.01u_16V_X7R_04
10/26
PQ77
*MTN7002ZHS3
G
DS
PQ36A
PD 1503Y VS
7
8
1
2
PR144
0_04
PC122
0.1u_50V_Y 5V_06
PR145 1M_04
PR208
2M_1%_04
PR149 *0_04
C407
0.1u_16V_Y5V_04
PR155 *15mil_short
PQ69
MTN7002ZH S3
G
DS
PC181
0.01u_50V_X7R_04
PC191
30p_50V_NPO_04
PQ41
MTN7002ZHS3
G
DS
PR201 * 10mil_short
PR156
0.02_1%_32
PD19 RB0540S2
AC
PR147 *10mil_short
PC137 0. 1u_50V_Y 5V_06
PC184
0.1u_50V_Y5V_06
PR203
100K_1%_04
PR212 0_04
VA
VA
BAT
SY S3V
SGND5
SGND5
SGND5
VIN
VDD3
SGND5
VA
SGND5
SGND5
SYS3V
SY S3V
VIN
VA
SGND5
SGND5
VA
VDD 3
SGND5
SGND5SGND5SGND5
SYS5V38,39
AC_IN# 34,35
BAT_VOLT 34
VIN14,15,38,39,40,41,43,44,46
CHG_EN34
VDD319,29,34,35,36,38, 39
AC/ BATL# 14
VSHG_SEL 34
VA39
SMD_BAT34
SMC_BAT34
BAT_DET34
TOTA L_C U R34
CELL_CON TROL34
3A
J_DC-JACK1
2DC-G213-B49
1
2
GND GN D1
GND GN D2
0730 modify
FOR EMI
VOLT-SEL
PR199 470K_1%_04
Sheet 44 of 58
AC_In, Charger

Schematic Diagrams
B - 46 Power 0.85VS
B.Schematic Diagrams
Power 0.85VS
10/26Åܧó¬°0402
CSN
POK
(Set3)(Set1)(Set2)(Set0)
CSP
1
0.8V
0
CSN
0.675V0.9V
0
0
VCCSA_VID1
0
0.725V
VCCSA_VID0
1
1
1
0.85V_ON
CSPCSP
6A
0.85V_ON
10/26
10/26
PJ14
OPEN-5mm
1 2
PR176 1.3K_1%_04
PC151
47p_50V_NPO_04
PR189 10K_1%_04
PR180 10K_1%_04
0730 modify
0730 modify
0730 modify0730 modify
0730 modify
PQ8B
PD1503YVS
4
3
5
6
PR170
12K_1%_04
PJ15
*1mm
12
PR184 1K_1%_04
PQ50
MTN7002ZHS3
G
DS
S
D
G
PQ51B
MTDN7002ZHS6R
5
34
PR190 15K_1%_04 PR182 10K_1%_04
PC155
0.01u_16V_X7R_04
PC194
1u_25V_08
PR169
100K_04
PR173
0_04
PR186 22_04
PR188 12K_1%_04
PR183
*0_04
PC153 0.01u_16V_X7R_04
PC149
0.1u_50V_Y5V_06
PQ8A
PD1503YVS
7
8
1
2
PR175 100K_1%_04
PL7
1.0UH_6.8*7.3*3.5
1 2
PC152
0.1u_X7R_25V_06
PR181 10K_1%_04
PR168
10K_04
PR178
0_04
PR177
100_04
PC144
0.1u_16V_Y5V_04
PR174
0_04
PC154
*0.1u_16V_X7R_06
PC150
0.022u_16V_X7R_04
PC36 4.7u_25V_X5R_08
PC37 4.7u_25V_X5R_08
PC143 0.1u_50V_Y5V_06
PR187 9.31K_1%_04
PR171
0_04
PR167
33K_1%_04
PR185
100_04
+
PC145
560u_2.5V_6.6*6.6*5.9
PR179 9.31K_1%_04
PU11
uP6122
BOOT 1
UG 2
POK 3
SS 4
EAP 5
SET3
6
SET2
7
SET1
8
SET0
9
FB
10
COMP
11
VID 0
12
VID1
13
EN/ PSM
14
CSN
15
CSP 16
RT 17
VCC 18
LG 19
PHASE 20
GND 21
PR172
100K_04
PC148
1u_6.3V_X5R_04
PC142 0.1u_50V_Y5V_06
PD1
RB0540S2
AC
V0.85 0.85VS
VIN
5V
5V
5V
0.85VS 7
5V
VCCSA_VID07
0.85VS_PWR GD 21
5V 26, 28, 32 ,3 5, 37, 39, 4 0,4 1, 42
VIN 14,15,38,39,40,41,43, 44,45
VCCSA_SENSE 7
VCCSA_SENSE 7
VCCSA_VID17
1.05VS_VTT_PWRGD40
D03
Sheet 45 of 58
Power 0.85VS

Schematic Diagrams
Audio Board B - 47
B.Schematic Diagrams
Audio Board
Sheet 46 of 58
Audio Board
AHEADPHON E-L
AHEADPHON E-R
AUSB_PN0
AUSB_PP0_R
AUSB_PN0_R
AUSB_PN0
AUSB_PP0HP_PLUG
AHEADPHONE-L
AHEADPHONE-R
AMIC1-L
AMIC1-R
AMIC1- R
ALINE-L
ALINE-R
ALIN E_SENS E
AMIC1- L
AMIC_SEN SE
HP_PLUG
AHP_SENSE
ASPDI F O
ALINE-L
ALINE-R
ASID E_SEN SE
ASPDI FO
AJD_SENSEA
AHP_SENSE
ALIN E_SENSE
AMIC_SEN SE
ASID E_SENSE
ASID E_R
ASID E_L
ASID E_R
ASID E_L
AJD _SENS EB
AJD _SENS EA
AJD_SENSEB
AUSB_PP0
AL6
FC M1005KF-121T03
AC7
*0.1u_16V_Y 5V_04
AC10
100p_50V_NPO_04
AC18
100p_50V_NPO_04
AR11
*220_04
AL2 FCM1005KF-121T03
AR10 10K_1%_04
AR6
22K_04
AL8 HCB1608KF-121T25
AL4 HCB1608KF- 121T25
AC15
0.1u_16V_Y 5V_04
AC5
100p_50V_NPO_04
AJ_MIC1
2SJ-T351-018
2
6
5
3
1
4
AC11
0.1u_16V_Y 5V_04
AL12 HCB1608KF-121T25
AL5
FC M1005KF-121T03
AC16
100p_50V_NPO_04
AL1 HCB1608KF- 121T25
AL7
*WC M2012F2S-161T03-short
1
4
2
3
AR1
*1K_04
AL15 HCB1608KF-121T25
AR7 39.2K_1%_04
AC9
100p_50V_NPO_04
+
AC2
100u_6.3V_B2
AJ_LIN E1
2SJ-T351-018
2
6
5
3
1
4
AJ_H P1
2SJ-T351-018
2
6
5
3
1
4
AL9
HCB1608KF-121T25
AJ_AUDIO1
88107-20001
1 2
3 4
5 6
7 8
910
11 12
13 14
15 16
17 18
19 20
AR2
*1K_04
AC3
100p_50V_NPO_04
AL3 FCM1005KF-121T03
AL10 HCB1608KF-121T25
AL11 HCB1608KF-121T25
AR5 100_04
AC17
0.1u_16V_Y 5V_04
DRIVE
IC
TX
AJ_S PDI F1
TOJ-0015STR2-2-H4-PA9T-J
4
3
2
5
1
A
B
C
AC4
100p_50V_NPO_04
AC6
100p_50V_NPO_04
AR3
22K_04
AR8 5.1K_1%_04
AR4 100_04
AH2
H8_0D2_8
AH1
H8_0D2_8
AJ_U SB1
US04036BCA081
V+
1
GND1
GND1
DATA_L
2
DATA_H
3
GND
4
GND2
GND2
AL13 HCB1608KF-121T25
AC14
10u_10V_Y5V_08
AL14 HCB1608KF-121T25
AR9 20K_1%_04
AC19
180p_50V_NPO_04
A_USBVCC 2A_USBVCC
AGND
AGND
AGND
AGND
A_AUDGA_AU DG
A_USBVC C
A_AUDG
A_AUD GA_AUDG
A_AUDGA_AUDG
A_AUDG
A_AUD G
A_AUD GA_AUDG
A_AUD G
A_AU D GA_AUDG
A_AUDG
AGND
A_USBVC C
A_5VS
AGND
AGND
A_5VS
AGN D
A_AUDG
AUDIO JACK
60 mil
A_AUD GAGND
AGNDAGN D
MIC IN
50 mil
USB PORT
close to Codec
5/26 modify AGND
5/26 add AGND
5/27 del AC1, AC8, AC12, AC13
add AL12, AL13, AL14, AL15

Schematic Diagrams
B - 48 X5100 ODD Board
B.Schematic Diagrams
X5100 ODD Board
OH5
H3_5D1_8
OGND
OH2
H8_0D2_8
OGND
OH1
H8_0D2_8
OGND
EODD_EDTECT#
¤½®y
EODD_DA#
OC1
*10u_10V_08
OJ_SATA_HODD1
C1952
11
2
2
33
4
4
55
6
6
77
8
8
99
10
10
11 11
12
12
13 13
14
14
15 15
16
16
17 17
18
18
19 19
20
20
OC7 0.01u_16V_X7R_04
OC5 0.01u_16V_X7R_04
OC6 0.01u_16V_X7R_04
OC2
0.01u_16V_X7R_04
OC3
0.1u_16V _Y 5V_04
OC4 0.01u_16V_X7R_04
OGND
O_5VS
OGND
OGN D
O_5VS
OGND
O_5VS
OGND
D02
OH4
H3_5D1_8
OGND
EODD_EDTECT#
OSATA_TXN0
OSATA_RXN0
OSATA_R XP0
OSATA_TXP0
FP->AT13035BAA089
C990326
X5100M ONLY
OJ_ODD1
SLS-13SBXG-SD001
S1
S2
S3
S4
S5
S6
S7
P1
P2
P3
P4
P5
P6
OSATA_TXN0
OSATA_RXP0
OSATA_RXN0
OSATA_TXP0
EODD_DA#
OH3
H6_5D2_5
OGND
Sheet 47 of 58
X5100 ODD Board

Schematic Diagrams
X5100 Click Board B - 49
B.Schematic Diagrams
X5100 Click Board
It is strongly recommended that the TESD_GND has
a dedicated connection to the system chassis or
cable shield.
RIGHT
KEY
4
6-20-94A20-110
nee ds to be design to be short and at low impedance.
The TESD_GND trace has to be wide (> 20mil)
The path be marked in
TUSB_PN_R
TMCLK
TBDRIVE1
TNRESET
TMI SO
TXIN
TBEZEL2
TUSB_CONN
TMOSI
TREG_OUT
TXOUT
TMCS
TUSB_PP_R
TREF_OSC
TBEZEL1
TPD_REG
TBDRIVE2
TBDRIVE2
TBEZEL1
TMC S
TUSB_CONN
TUSB_P N10
TXOUT
TMC LK
TXI N TXIN _ R
TUSB_PN_R
TMOSI
TBDRIVE1
TREG_OUT
TREF_OSC
TBEZEL2
TUSB_PP_R
TPD _R E G
TNRESET
TUSB_PP10
TMOSI
TMI SO
TMI SO
TU S B_ PN 1 0
TUSB_PP10
TC6 1u_6.3V_X5R_04
TR13 4.7K_04
TSW 1
T4BJB16-Q
3
1
4
2
5
6
TR5 470_04
TR9 100_1%_04
TC1
0.1u_16V_Y 5V_04
TR2 47K_04
TC15
0.1u_16V_Y5V_04
TR1 2.2_1%_06
TC 4
18p_50V_NPO_04
TC7 1u_6.3V_X5R_04
TR6 27.4_1%_04
TC 1 3
47p_50V_NPO_04
TU1
*M95128WMN6TP
CS#
1Q
2
WP# 3
VSS
4
S
5
SCK
6
HOLD# 7
VDD 8
FCR1
*32mil_short
TC 1 1
47p_50V_NPO_04
TC 9
0.1u_16V_Y5V_04
TC 12
1u_6.3V_Y 5V_04
TC2
1u_10V_06
TSW 2
T4BJB16-Q
3
1
4
2
5
6
TR11 *4.7K_04
TPU 1
TCS5XF
BDR IV E1 B11
BDR IV E2 B10
REF_OSC C11
REG_OU T A10
AVDD C10
MC S B2
ESD_GND 3 C9
MISO C6
DVDD1 A1
ESD_GND 1 A3
AGND A8
BEZEL1B A7
BEZEL2B C7
ESD_GND 2 C3
MC LK B3
USB_DN B1
USB_DP C1
MOSI B4
PD_REG A4
NRES ET A2
DGND1 C4
BEZEL1A A5
BEZEL2A C5
DVDD2 A11
XTA L I N B6
DGND2 C8
XTA LO U T A6
ESD_GND4
A9
NC1
B7
NC2
B8
NC3
B9
NC4
C2
USB_CONNECT B5
TC5
1u_6.3V_Y 5V_04
TC16 22p_50V_NPO_04
TC8
18p_50V_NPO_04
TC17
0.1u_16V_Y 5V_04
TR 4
1M_04
TC10
*0. 1u_16V_Y 5V_04
TR 1 4
*32mil_short
TR10 *4.7K_04
TR12 100_1%_04
TR8 1.5K_1%_04
TR7 27.4_1%_04
TC14
33p_50V_NPO_04
TJ_TP1
85201-06051
1
2
3
4
5
6
TC3
1u_10V_06
TU 2
RCLAMP0502B
1
2
3
TR3 330K_04
TX1
HSX531S_12MHZ
12
3 4
TGN D
TGND
TGND
TG N D
TGN D
TGND
TG N D
TGND
TGN D
TESD_GND
T3. 3V
TAVDD
TGN D
TGN D
TGN D
TGN DTGN D
TGND
T3. 3 V
T3. 3V
TESD_GND
T+5V S
TGN D
T+5VS
T3. 3 V
TGND
TGN D
TG N D
T3. 3 V
T3. 3 V
T3. 3 V
TAVDD
TGN DTG N D
TGND
TGND
TGND
TGND
TGND
TGND
TGN D
¤ÏÂà180«×
TGTP_ C LK
TGTP_ D ATA TTPB UTTO N _R TTPBU TTON _ L
TG TP _ D AT A
TG TP _ C L K
TTPBU TTON _ L
TTPBU TTON _ R
D02
TH 1
H10_0D5_5
TGND
TH2
H10_0D5_5
TGN D
TJ _T PB 1
85201-10051
1
2
3
4
5
6
7
8
9
10
CSW1~2
2
3
X5100M ONLY
1
951206
LIFT
KEY
HSX531S+-20ppm
Sheet 48 of 58
X5100 Click Board

Schematic Diagrams
B - 50 X5100 LED 1 Board
B.Schematic Diagrams
X5100 LED 1 Board
SG
Y
LD2
KPB-3025YSGC
1
3
2
4
LR3
220_04
LR4
220_04
AC IN/POWER ON LED
LLED_BAT_FULL
LED_GND
LLED_ACIN
LED_GND
LED_GND
SG
Y
LD1
KPB-3025YSGC
1
3
2
4
BAT CHARGE/FULL LED
LED_GND
LR2
220_04
LR1
220_04
LED_GND
LH1
H6_0D2_3
LLED_PWR
LLED_PWR
LLED_ACIN
LED_GND
LJ_LED1
85204-05001
1
2
3
4
5
LLED_BAT_CHG
LLED_BAT_FULL
LLED_BAT_CHG
Sheet 49 of 58
X5100 LED 1 Board

Schematic Diagrams
X5100 LED 2 Board B - 51
B.Schematic Diagrams
X5100 LED 2 Board
D03
D03
D03
L2GND
L2GND
L2H2
H6_0D2_3
L2J_LED1
85201-06051
1
2
3
4
5
6
D03
L2BT_EN
L2GND
L2_3.3VS
L2GND
L2H1
H6_0D2_3
LED
L2_3.3VS
L2Q1
*DTC114EUA
CE
B
L2D2
KP-2012PBC-A
AC
L2R2
220_04
L2D1
KP-2012PBC-A
AC
L2R4 0_04
L2WLAN_EN
L2SATA_LED#
HDD/CD-ROM
LED
L2_3.3VS
L2_WLAN_LED#
L2R3
220_04
L2SATA_LED#
L2BT_EN
L2_3.3VS
L2GND
L2_WLAN_LED#
L2D3
KP-2012PBC-A
AC
L2Q2
DTC114EUA
CE
B
L2R1
220_04
L2WLAN_EN
D02
Sheet 50 of 58
X5100 LED 2 Board

Schematic Diagrams
B - 52 X5100 LED 3 Board
B.Schematic Diagrams
X5100 LED 3 Board
L3J_LED1
85201-06051
1
2
3
4
5
6
L3_3.3VS
L3LED_NUM#
L3R1
220_04
NUM LOCK
LED
L3D1
KP-2012PBC-A
AC
L3_GND
D02
D03D03D03
L3LED_CAP#
L3LED_NUM#
L3LED_SCROLL#
L3LED_CAP#
CAPS LOCK
LED
L3_3.3VS
L3D2
KP-2012PBC-A
AC
L3R2
220_04
L3_GND
L3H1
H6_0D2_3
L3LED_SCROLL#
L3H2
H6_0D2_3
SCROLL
LOCK
LED
L3_3.3VS
L3D3
KP-2012PBC-A
AC
L3R3
220_04
L3_3.3VS
Sheet 51 of 58
X5100 LED 3 Board

Schematic Diagrams
X7100 HDD & ODD Board B - 53
B.Schematic Diagrams
X7100 HDD & ODD Board
HJ_ODD1
C18594-11305-L
S1
S2
S3
S4
S5
S6
S7
P1
P2
P3
P4
P5
P6
HSATA_TXP0
HSATA_TXN0
HSATA_RXN0
HSATA_RXP0
HC12
1u_6.3V_X5R_04
HC8 0.01u_16V_X7R_04
+
HC1
100u_6.3V_B2
HC10
*10u_10V_08
HC9
0.1u_16V_Y5V_04
HC17
0.1u_16V_Y5V_04
HC5 0.01u_16V_X7R_04
HC15 0.01u_16V_X7R_04
HC16 0.01u_16V_X7R_04
HC13 0.01u_16V_X7R_04
HC2
10u_10V_Y5V_08
HC6 0.01u_16V_X7R_04
HJ_SATA_HODD1
C1952
11
2
2
33
4
4
55
6
6
77
8
8
99
10
10
11 11
12
12
13 13
14
14
15 15
16
16
17 17
18
18
19 19
20
20
HC7 0.01u_16V_X7R_04
HC4
0.1u_16V_Y5V_04
HC11
*.01u_16V_04
HC14 0.01u_16V_X7R_04
HC3
*22u_6.3V_12
H_5VS
HGND HGND
HGND
HGND
HGND
HGND
HGND
HGND
H_5VS
H_3.3VS
H_5VS
H_3.3VS
H_5VS
HH1
H6_0D2_3
HGND
HH3
H7_0D2_8
HGNDHGND
HH2
H7_0D2_8
D02
HJ_HDD1
SG41718522FB0X0RA4
S1
S2
S3
S4
S5
S6
S7
P1
P2
P3
P4
P5
P6
P7
P8
P9
P10
P11
P12
P13
P14
P15
¤½®y
H_EODD_DA#
H_EODD_EDTECT#
H_EODD_EDTECT#
FP->AT13035BAA089
C990326
X7100M ONLY
PIN GND1~2=GND
HSATA_TXN0
HSATA_TXN1
HSATA_RXN1
H_EODD_DA#
HSATA_RXP0
HSATA_RXN0
HSATA_TXP0
HSATA_RXP1
HSATA_TXP1
HSATA_TXN1
HSATA_RXN1
HSATA_TXP1
HSATA_RXP1
Sheet 52 of 58
X7100 HDD& ODD
Board

Schematic Diagrams
B - 54 X7100 CIR
B.Schematic Diagrams
X7100 CIR
CH4
H6_0D2_3
CH2
H6_0D2_2
CJ_CIR1
85204-04001
1
2
3
4
D02
CIR_GNDCIR_GND CIR_RX_R
CIR
R629
100_04
CC2
0.1u_16V_Y5V_04
CC4
10u_10V_Y5V_08
CU1
IRM-V038/TR1
O
O
G
G
V
V
GND1 GND1
GND2 GND2
CIR_VDD5
CIR_GND
CIR_GND
CIR_VDD5
CIR_GND CIR_GND
CIR_RX_R
D03
CJ_CIR2
85204-04001
1
2
3
4
Sheet 53 of 58
X7100 CIR

Schematic Diagrams
X7100 LED Board B - 55
B.Schematic Diagrams
X7100 LED Board
L4GND
L4_VDD3
L4_VDD3
L4H1
H6_0D2_3
L4_WLAN_EN
L4_BT_EN
L4_SATA_LED#
L4_LED_CAP#
L4_LED_NUM#
L4_LED_SCROLL#
L4GND
L4_3.3VS
L4_C1
0.1u_16V_Y5V_04
L4_LID_SW#
D03
L4_3. 3VS
L4_LED_CAP#
L4D4
KP-2012SGC
AC
L4R6
220_04
L4_3.3VS
L4_LED_SCROLL#
L4D3
KP-2012SGC
AC
L4R5
220_04
L4_M_BTN#
L4H2
H6_0D2_3
L4GND
J_L4LED1
87151-15051
1
2
3
4
5
6
7
8
9
10
11
12
13
14
15
L4_M_BTN#
POWER
SWITCH
LED
POWER BUTTON
20mil
20mil
20mil
L4C1
*0.1u_16V_04
L4R8
100_04
L4D9
KP-2012SGC
AC
L4_3 . 3VS
L4_SW1
HCH_STS-02
3
14
2
L4GND
L4GND
L4GND
L4_WLAN_LED#
L4_3. 3VS
L4_LED_NUM#
L4D5
KP-2012SGC
AC
L4R7
220_04
L4_WLAN_LED#
L4R1
0_04
D02
D02
L4GND
L4D8
KP-2012SGC
AC
L4_3. 3VS
L4Q2
DTC114EUA
CE
B
L4_BT_EN
L4R11
220_04
White
L4_SATA_LED#
L4D6
KP-2012SGC
AC
L4GND
L4_3. 3VS
L4R9
220_04
HDD/CD-ROM
LED
L4GND
L4Q1
* D TC 11 4EU A
CE
B
L4_3. 3VS
L4D7
KP-2012SGC
AC
L4_WLAN_EN
L4R10
220_04
L4H3
H6_0D2_3
L4GND
L4_LID_SW#
L4_U2
PT3661G-BB
VCC
1OUT 2
GND
3
X7100
Sheet 54 of 58
X7100 LED Board

Schematic Diagrams
B - 56 X7100 Click Board
B.Schematic Diagrams
X7100 Click Board
Place Botton
CBEZEL2
CJ_TPB1
85201-10051
1
2
3
4
5
6
7
8
9
10
24
C TPBU TTON _R
CCH1
H6_0D2_2
CGND
D03
CGTP_CLK
CREF_OSC
CN RESET
CUSB_PP10
CMCS
CMISO
CMOSI
C TPBU TTON _ L
CREG_OUT
CUSB_CONN
CUSB_PP10
CGTP_DATA
CBEZEL1
CPD_REG
CUSB_PN_R
CUSB_PN10
CBEZEL2
CUSB_PP_R
CXOUT
CXIN
CMISO
CMCLK
CBDRIVE1
CUSB_PN10
CGTP_DATA
CGTP_CLK
CBDRIVE2
CXIN_R
CMOSI
CCH5
H4_0D2_2
CC16
0.1u_16V_Y 5V_04
CR12 *4.7K_04
CCH6
H4_0D2_2
CR22
1M_04
CC30
47p_50V_NPO_04
CJ_FPB1
*CON24A
1 2
3 4
5 6
7 8
910
11 12
13 14
15 16
17 18
19 20
2221
23 24
CC21 1u_6.3V_X5R_04
CR16 100_1%_04
CR18 2.2_1%_06
CR21 1.5K_1%_04
CJ_TP1
85201-06051
1
2
3
4
5
6
CC29
47p_50V_NPO_04
CC32
18p_50V_NPO_04
CC20 22p_50V_NPO_04
CR15 100_1%_04
CC17
0.1u_16V_Y 5V_04
CSW2
T4BJB16-Q
3
1
4
2
5
6
CR11 *4.7K_04
CC19 1u_6.3V_X5R_04
CR17 330K_04
CC26
1u_10V_06
CCH2
H6_0D2_2
CC22
1u_6.3V_Y 5V_04
CC27
1u_10V_06
CGND
FCR7
*32mil_short
CU3
RCLAMP0502B
1
2
3
CC24
0.1u_16V_Y5V_04
CX1
HSX531S_12MHZ
12
3 4
CU2
*M95128WMN6TP
CS#
1Q
2
WP# 3
VSS
4
S
5
SCK
6
HOLD# 7
VDD 8
CR23 27.4_1%_04
CR14 47K_04
CR20 470_04
CC18
*0. 1u_16V_Y5V_04
CR13 4.7K_04
CC23
1u_6.3V_Y 5V_04
CR10
*32mil_short
CC31
18p_50V_NPO_04
CC28
0.1u_16V_Y5V_04
CC25
33p_50V_NPO_04
CR19 27.4_1%_04
CSW1
T4B J B16-Q
3
1
4
2
5
6
CGND
CGND
C3.3V
CGND
CGND
CGND
CGND
CGND
CGND
CGND
CGND
CTESD_GND
CGND
CGND
CGND
CAVDD
CTESD_GND
CAVDD
CGND
CGND
CGND
CGND
C3.3V
C3.3V
CGND
C+5VS
C3.3V
C3.3V
C3.3V
C3.3V
C+5VS
CGND
CGND
CGND
CGND
CGND
X7100M ONLY
CGNDCGND
951206
LIFT
KEY
6-20-94A20-110
RIGHT
KEY
It is strongly recommended that the TESD_GND has
a dedicated connection to the system chassis or
cable shield.
HSX531S+-20ppm
CCH3
H6_0D2_2
CGND
CCH4
H6_0D2_2
CGND
D03
CBDRIVE1
CTPBUTTON_R
CTPBUTTON_L
D02
CMCLK
CBDRIVE2
CMCS
CPD_REG
CXIN
CNRESET CUSB_PN_R
CUSB_PP_R
CMOSI
CMISO
CXOUT
CREG_OUT CREF_OSC
CUSB_CONN
24
C3.3V
CBEZEL1
1
1
23
2
6
2
BOTTON VIEW
TJ_FP1
TOP VIEW
J_FP1
Sheet 55 of 58
X7100 Click Board

Schematic Diagrams
X7100 Fingerprint Board B - 57
B.Schematic Diagrams
X7100 Fingerprint Board
Place Botton
CBEZEL2
CJ_TPB1
85201-10051
1
2
3
4
5
6
7
8
9
10
24
CTPBUTTON_R
CCH1
H6_0D2_2
CGND
D03
CGTP_CLK
CREF_OSC
CNRESET
CUSB_PP10
CMCS
CMISO
CMOSI
CTPBUTTON_L
CREG_OUT
CUSB_CONN
CUSB_PP10
CGTP_DATA
CBEZEL1
CPD_REG
CUSB_PN_R
CUSB_PN10
CBEZEL2
CUSB_PP_R
CXOUT
CXIN
CMISO
CMCLK
CBDRIVE1
CUSB_PN10
CGTP_DATA
CGTP_CLK
CBDRIVE2
CXIN_R
CMOSI
CCH5
H4_0D2_2
CC16
0.1u_16V_Y5V_04
CR12 *4.7K_04
CCH6
H4_0D2_2
CR22
1M_04
CC30
47p_50V_NPO_04
CJ_FPB1
*CON24A
1 2
3 4
5 6
7 8
910
11 12
13 14
15 16
17 18
19 20
2221
23 24
CC21 1u_6.3V_X5R_04
CR16 100_1%_04
CR 18 2.2_1%_06
CR21 1.5K_1%_04
CJ_TP1
85201-06051
1
2
3
4
5
6
CC29
47p_50V_NPO_04
CC32
18p_50V_NPO_04
CC20 22p_50V_NPO_04
CR15 100_1%_04
CC17
0.1u_16V_Y5V_04
CSW2
T4BJB16-Q
3
1
4
2
5
6
CR11 *4.7K_04
CC19 1u_6.3V_X5R_04
CR17 330K_04
CC26
1u_10V_06
CCH2
H6_0D2_2
CC22
1u_6. 3V_Y 5V_04
CC27
1u_10V_06
CGND
FCR7
*32mil_s hort
CU3
RCLAMP0502B
1
2
3
CC24
0.1u_16V_Y5V_04
CX1
HSX531S_12MHZ
12
3 4
CU2
*M95128WMN6TP
CS#
1Q
2
WP# 3
VSS
4
S
5
SCK
6
HOLD# 7
VDD 8
CR23 27.4_1%_04
CR14 47K_04
CR20 470_04
CC18
*0.1u_16V_Y 5V_04
CR13 4.7K_04
CC23
1u_6.3V_Y5V_04
CR10
*32mil_short
CC31
18p_50V_NPO_04
CC28
0.1u_16V_Y5V_04
CC25
33p_50V_NPO_04
CR19 27.4_1%_04
CSW1
T4BJB16-Q
3
1
4
2
5
6
CGND
CGND
C3.3V
CGND
CGND
CGND
CGND
CGND
CGND
CGND
CGND
CTESD_GND
CGND
CGND
CGND
CAVDD
CTESD_GND
CAVDD
CGND
CGND
CGND
CGND
C3.3V
C3.3V
CGND
C+5VS
C3.3V
C3.3V
C3.3V
C3.3V
C+5VS
CGND
CGND
CGND
CGND
CGND
X7100M ONLY
CGNDCGND
951206
LIFT
KEY
6-20-94A20-110
RIGHT
KEY
It is strongly recommended that the TESD_GND has
a dedicated connection to the system chassis or
cable shield.
HS X5 3 1 S+ - 2 0p p m
CCH3
H6_0D2_2
CGND
CCH4
H6_0D2_2
CGND
D03
CBDRIVE1
CTPBUTTON_R
CTPBUTTON_L
D02
CMCLK
CBDRIVE2
CMCS
CPD_REG
CXIN
CN RESET CUSB_PN_R
CUSB_PP_R
CMOSI
CMISO
CXOUT
CREG_OUT CREF_OSC
CUSB_CONN
24
C3.3V
CBEZEL1
1
1
23
2
6
2
BOTTON VIEW
TJ_FP1
TOP VIEW
J_FP1
Sheet 56 of 58
X7100 Fingerprint
Board

Schematic Diagrams
B - 58 TPM
B.Schematic Diagrams
TPM
TPM_BADD
Asserted before entering S3
LPC reset timing:
TPM 1.2
HI: 4E/ 4F H
LOW: 2E/ 2F H
HI: ACCESS
LOW: NORMAL ( Internal PD )
TPM_PP
LPCPD# inactive to LRST# inactive 32~96us
X16 *MC-146_32.768KHZ
14
3 2
C792
*18p_50V_NPO_04
X15 *ZM200S_32.768KHZ
14
3 2
XTALI
C791
*18p_50V_NPO_04
PCLK_TPM
R660 *10K_04
TPM_PP R658 *10K_04
R659 *10K_04
R657 *33_04
LPC_AD219,34
LPC_AD119,34
PLT_RST#4,14,23
LPC_AD319,34
SUS_STAT#21
LPC_FRAME#19,34
PCLK_TPM23
PM_CLKRUN#21
SERIRQ19,34
LPC_AD019,34
C793 *10p_50V_04
3.3VS
C787
*0.1u_16V_Y5V_04
C786
*0.1u_16V_Y5V_04
3.3VS
C788
*0.1u_16V_Y 5V_04
3.3VS
C789
*1u_10V_06
C790
*0.1u_16V_Y 5V_04
TPM_BADD
TPM
U49
*SLB9635TT
LAD3
17
LAD0
26
LAD1
23
LAD2
20
VDD1 10
XTALI 13
VDD3 24
VDD2 19
LFRAME#
22
LCLK
21
LRESET#
16
SERIRQ
27
CLKRUN#
15
GND_1 4
GND_2 11
GND_3 18
GND_4 25
GPIO 6
GPIO2 2
XTA LO 14
TESTI
8
TESTBI/BADD
9
PP
7
NC_1
1
NC_2
3
NC_3
12
LPCPD#
28
VSB 5
TPM_PP
D02A TPM Function ¤£¤W¥ó
TPM_BADD
XTALO
3.3VS4,10,11,12,13,14,15,16,17,18,19,20,21,23,24,25,26,29,30,32,33,34,35,36,39,40,43
Sheet 57 of 58
TPM

Schematic Diagrams
X5100 HDD Board B - 59
B.Schematic Diagrams
X5100 HDD Board
DSATA_RXP0
DSATA_TXN0
DSATA_TXP0
DSATA_RXN0
+
DC8
*100U_6.3V_B2
6-21-C2700-122
PIN GND1~2=GND
DC6
1u_6.3V_X5R_04
DC4
.1u_10V_X7R_04
DC7
*10u_10V_Y5V_08
DJ_HDD1
C16664-12204-L
S1
S2
S3
S4
S5
S6
S7
P1
P2
P3
P4
P5
P6
P7
P8
P9
P10
P11
P12
P13
P14
P15
DC5
.1u_10V_X7R_04
DC9
*22u_6.3V_12
DC3
.1u_10V_X7R_04
DGND
D_5VS
DGND
DJ_ODD1
242001-1
S1
S2
S3
S4
S5
S6
S7
P1
P2
P3
P4
P5
P6
DGND
D_5VS
DGND
PIN
GND1~3=QGND
DSATA_TXP0
DSATA_RXP0
DSATA_TXN0
DSATA_RXN0
DGND
DH3
H6_0D2_3
DH2
H6_0D2_3
DGND
DH1
H6_0D2_3
DGND
Sheet 58 of 58
X5100 HDD Board

Schematic Diagrams
B - 60
B.Schematic Diagrams

BIOS Update
C-1
C:BIOS Update
Appendix C:Updating the FLASH ROM BIOS
To update the FLASH ROM BIOS:
• Download the BIOS update from the web site.
• Unzip the files onto a bootable CD/DVD/USB Flash Drive.
• Reboot your computer from an external CD/DVD/USB Flash Drive.
• Use the flash tools to update the flash BIOS using the commands indicated below.
• Restart the computer booting from the HDD and press F2 at startup enter the BIOS.
• Load setup defaults from the BIOS and save the default settings and exit the BIOS to restart the computer.
• After rebooting the computer you may restart the computer again and make any required changes to the default BIOS
settings.
Download the BIOS
1. Go to www.clevo.com.tw and point to E-Services and click E-Channel.
2. Use your user ID and password to access the appropriate download area (BIOS), and download the latest BIOS files
(the BIOS file will be contained in a batch file that may be run directly once unzipped) for your computer model
(see sidebar for important information on BIOS versions).
Unzip the downloaded files to a bootable CD/DVD or USB Flash drive
1. Insert a bootable CD/DVD/USB flash drive into the CD/DVD drive/USB port of the computer containing the
downloaded files.
2. Use a tool such as Winzip or Winrar to unzip all the BIOS files and refresh tools to your bootable CD/DVD/USB
flash drive (you may need to create a bootable CD/DVD with the files using a 3rd party software).
Set the computer to boot from the external drive
1. With the bootable CD/DVD/USB flash drive containing the BIOS files in your CD/DVD drive/USB port, restart the
computer and press F2 (in most cases) to enter the BIOS.
2. Use the arrow keys to highlight the Boot menu.
3. Use the “+” and “-” keys to move boot devices up and down the priority order.
4. Make sure that the CD/DVD drive/USB flash drive is set first in the boot priority of the BIOS.
5. Press F4 to save any changes you have made and exit the BIOS to restart the computer.
BIOS Version
Make sure you down-
load the latest correct
version of the BIOS ap-
propriate for the com-
puter model you are
working on.
You should only
download BIOS ver-
sions that are
V1.01.XX or higher as
appropriate for your
computer model.
Note that BIOS versions
are not backward com-
patible and therefore
you may not down-
grade your BIOS to an
older version after up-
grading to a later ver-
sion (e.g if you upgrade
a BIOS to ver 1.01.05,
you MAY NOT then go
back and flash the BIOS
to ver 1.01.04).

BIOS Update
C - 2
C:BIOS Update
Use the flash tools to update the BIOS
1. Make sure you are not loading any memory management programs such as HIMEM by holding the F8 key as you
see the message “Starting MS-DOS”. You will then be prompted to give “Y” or “N” responses to the programs
being loaded by DOS. Choose “N” for any memory management programs.
2. You should now be at the DOS prompt e.g: DISK C:\> (C is the designated drive letter for the CD/DVD drive/USB
flash drive).
3. Type the following command at the DOS prompt:
C:\> Flash.bat
4. The utility will then proceed to flash the BIOS.
5. You should then be prompted to press any key to restart the system or turn the power off, and then on again but
make sure you remove the CD/DVD/USB flash drive from the CD/DVD drive/USB port before the computer
restarts.
Restart the computer (booting from the HDD)
1. With the CD/DVD/USB flash drive removed from the CD/DVD drive/USB port the computer should restart from
the HDD.
2. Press F2 as the computer restarts to enter the BIOS.
3. Use the arrow keys to highlight the Exit menu.
4. Select Load Setup Defaults (or press F3) and select “Ye s ” to confirm the selection.
5. Press F4 to save any changes you have made and exit the BIOS to restart the computer.
Your computer is now running normally with the updated BIOS
You may now enter the BIOS and make any changes you require to the default settings.
