Clevo W350ETQ Service Manual. Www.s Manuals.com. Manual
User Manual: Notebook Clevo W350ETQ - Service manuals and Schematics, Disassembly / Assembly. Free.
Open the PDF directly: View PDF
.
Page Count: 109 [warning: Documents this large are best viewed by clicking the View PDF Link!]
- Manual
- Preface
- Chapter 1: Introduction
- Overview
- System Specifications
- External Locator - Front View with LCD Panel Open
- External Locator - Front & Right side Views
- External Locator - Left Side & Rear View
- External Locator - Bottom View
- Mainboard Overview - Top (Key Parts)
- Mainboard Overview - Bottom (Key Parts)
- Mainboard Overview - Top (Connectors)
- Mainboard Overview - Bottom (Connectors)
- Chapter 2: Disassembly
- Overview
- Maintenance Tools
- Connections
- Maintenance Precautions
- Disassembly Steps
- Removing the Battery
- Removing the Optical (CD/DVD) Device
- Removing the Hard Disk Drive
- Removing and Installing the Processor
- Removing the Keyboard
- Removing the System Memory (RAM)
- Removing the Hinge Cover
- Appendix A: Part Lists
- Appendix B: Schematic Diagrams
- System Block Diagram
- Ivy Bridge 1/7
- Ivy Bridge 2/7
- Ivy Bridge 3/7
- Ivy Bridge 4/7
- Ivy Bridge 5/7
- Ivy Bridge 6/7
- Ivy Bridge 7/7
- DDR3 SO-DIMM A_0
- DDR3 SO-DIMM B_0
- DDR3 SO-DIMM A_1
- Panel, Inverter, CRT
- VGA PCI-E Interface
- VGA Frame Buffer Interface
- VGA Frame Buffer A
- VGA Frame Buffer A
- VGA Frame Buffer B
- VGA Frame Buffer B
- VGA I/O
- VGA NVDD Decoupling
- PantherPoint M 1/9
- PantherPoint M 2/9
- PantherPoint M 3/9
- PantherPoint M 4/9
- PantherPoint M 5/9
- PantherPoint M 6/9
- PantherPoint M 7/9
- PantherPoint M 8/9
- PantherPoint M 9/9
- Mini PCIE, Fan, Audio Con
- USB Charge, CCD, TPM, Multi-Con
- ESATA/USB3.0 Connector
- Card Reader / LAN RTL8411
- SATA HDD, VLED CON, LID SW
- HDMI, RJ45, Audio AMP
- Audio Codec ALC269
- KBC ITE IT8518E
- 5VS, 3VS, 3.3VM, 1.5VS_CPU
- VDD3, VDD5
- Power 0.85VS, 1.8VS
- Power 1.5/0.75V/PEX_VDD
- Power 1.05VS, 0.85VS
- Power V-Core 1
- Power V-Core 2
- VGA NVVDD
- AC-In, Charger
- W370/350ET Audio Board
- W370/350ET Power LED Board
- W370/350ET Click Board
- W370ET Power Switch Board
- W350ET Power Switch Board
- W370ET LID / VGA LED Board
- W350ET LID / VGA LED Board
- W350ET VGA / WLAN SW Board
- POWER ON SEQUENCE
- Appendix C: Updating the FLASH ROM BIOS

W350ETQ

Preface
I
Preface
Notebook Computer
W350ETQ
Service Manual

Preface
II
Preface
Notice
The company reserves the right to revise this publication or to change its contents without notice. Information contained
herein is for reference only and does not constitute a commitment on the part of the manufacturer or any subsequent ven-
dor. They assume no responsibility or liability for any errors or inaccuracies that may appear in this publication nor are
they in anyway responsible for any loss or damage resulting from the use (or misuse) of this publication.
This publication and any accompanying software may not, in whole or in part, be reproduced, translated, transmitted or
reduced to any machine readable form without prior consent from the vendor, manufacturer or creators of this publica-
tion, except for copies kept by the user for backup purposes.
Brand and product names mentioned in this publication may or may not be copyrights and/or registered trademarks of
their respective companies. They are mentioned for identification purposes only and are not intended as an endorsement
of that product or its manufacturer.
Version 1.0
August 2012
Trademarks
Intel and Intel Core are trademarks of Intel Corporation.
Windows® is a registered trademark of Microsoft Corporation.
Other brand and product names are trademarks and/or registered trademarks of their respective companies.

Preface
III
Preface
About this Manual
This manual is intended for service personnel who have completed sufficient training to undertake the maintenance and
inspection of personal computers.
It is organized to allow you to look up basic information for servicing and/or upgrading components of the W350ETQ
series notebook PC.
The following information is included:
Chapter 1, Introduction, provides general information about the location of system elements and their specifications.
Chapter 2, Disassembly, provides step-by-step instructions for disassembling parts and subsystems and how to upgrade
elements of the system.
Appendix A, Part Lists
Appendix B, Schematic Diagrams

Preface
IV
Preface
IMPORTANT SAFETY INSTRUCTIONS
Follow basic safety precautions, including those listed below, to reduce the risk of fire, electric shock and injury to per-
sons when using any electrical equipment:
1. Do not use this product near water, for example near a bath tub, wash bowl, kitchen sink or laundry tub, in a wet
basement or near a swimming pool.
2. Avoid using a telephone (other than a cordless type) during an electrical storm. There may be a remote risk of elec-
trical shock from lightning.
3. Do not use the telephone to report a gas leak in the vicinity of the leak.
4. Use only the power cord and batteries indicated in this manual. Do not dispose of batteries in a fire. They may
explode. Check with local codes for possible special disposal instructions.
5. This product is intended to be supplied by a Listed Power Unit (Full Range AC/DC Adapter – AC Input 100 - 240V,
50 - 60Hz, DC Output 19V, 6.3A).
This Computer’s Optical Device is a Laser Class 1 Product

Preface
V
Preface
Instructions for Care and Operation
The notebook computer is quite rugged, but it can be damaged. To prevent this, follow these suggestions:
1. Don’t drop it, or expose it to shock. If the computer falls, the case and the components could be damaged.
2. Keep it dry, and don’t overheat it. Keep the computer and power supply away from any kind of heating element. This
is an electrical appliance. If water or any other liquid gets into it, the computer could be badly damaged.
3. Follow the proper working procedures for the computer. Shut the computer down properly and don’t forget to save
your work. Remember to periodically save your data as data may be lost if the battery is depleted.
Do not expose the computer
to any shock or vibration. Do not place it on an unstable
surface. Do not place anything heavy
on the computer.
Do not expose it to excessive
heat or direct sunlight. Do not leave it in a place
where foreign matter or mois-
ture may affect the system.
Don’t use or store the com-
puter in a humid environment. Do not place the computer on
any surface which will block
the vents.
Do not turn off the power
until you properly shut down
all programs.
Do not turn off any peripheral
devices when the computer is
on.
Do not disassemble the com-
puter by yourself. Perform routine maintenance
on your computer.

Preface
VI
Preface
4. Avoid interference. Keep the computer away from high capacity transformers, electric motors, and other strong mag-
netic fields. These can hinder proper performance and damage your data.
5. Take care when using peripheral devices.
Power Safety
The computer has specific power requirements:
• Only use a power adapter approved for use with this computer.
• Your AC adapter may be designed for international travel but it still requires a steady, uninterrupted power supply. If you are
unsure of your local power specifications, consult your service representative or local power company.
• The power adapter may have either a 2-prong or a 3-prong grounded plug. The third prong is an important safety feature; do
not defeat its purpose. If you do not have access to a compatible outlet, have a qualified electrician install one.
• When you want to unplug the power cord, be sure to disconnect it by the plug head, not by its wire.
• Make sure the socket and any extension cord(s) you use can support the total current load of all the connected devices.
• Before cleaning the computer, make sure it is disconnected from any external power supplies.
Use only approved brands of
peripherals. Unplug the power cord before
attaching peripheral devices.
Do not plug in the power
cord if you are wet. Do not use the power cord if
it is broken. Do not place heavy objects
on the power cord.
Power Safety
Warning
Before you undertake
any upgrade proce-
dures, make sure that
you have turned off the
power, and discon-
nected all peripherals
and cables (including
telephone lines). It is
advisable to also re-
move your battery in
order to prevent acci-
dentally turning the
machine on.

Preface
VII
Preface
Battery Precautions
• Only use batteries designed for this computer. The wrong battery type may explode, leak or damage the computer.
• Do not continue to use a battery that has been dropped, or that appears damaged (e.g. bent or twisted) in any way. Even if the
computer continues to work with a damaged battery in place, it may cause circuit damage, which may possibly result in fire.
• Recharge the batteries using the notebook’s system. Incorrect recharging may make the battery explode.
• Do not try to repair a battery pack. Refer any battery pack repair or replacement to your service representative or qualified service
personnel.
• Keep children away from, and promptly dispose of a damaged battery. Always dispose of batteries carefully. Batteries may explode
or leak if exposed to fire, or improperly handled or discarded.
• Keep the battery away from metal appliances.
• Affix tape to the battery contacts before disposing of the battery.
• Do not touch the battery contacts with your hands or metal objects.
Battery Guidelines
The following can also apply to any backup batteries you may have.
• If you do not use the battery for an extended period, then remove the battery from the computer for storage.
• Before removing the battery for storage charge it to 60% - 70%.
• Check stored batteries at least every 3 months and charge them to 60% - 70%.
Battery Disposal
The product that you have purchased contains a rechargeable battery. The battery is recyclable. At the end of its useful life, under var-
ious state and local laws, it may be illegal to dispose of this battery into the municipal waste stream. Check with your local solid waste
officials for details in your area for recycling options or proper disposal.
Caution
Danger of explosion if battery is incorrectly replaced. Replace only with the same or equivalent type recommended by the manufacturer.
Discard used battery according to the manufacturer’s instructions.
Battery Level
Click the battery icon in the taskbar to see the current battery level and charge status. A battery that drops below a level of 10%
will not allow the computer to boot up. Make sure that any battery that drops below 10% is recharged within one week.

Preface
VIII
Preface
Related Documents
You may also need to consult the following manual for additional information:
User’s Manual on CD
This describes the notebook PC’s features and the procedures for operating the computer and its ROM-based setup pro-
gram. It also describes the installation and operation of the utility programs provided with the notebook PC.

Preface
IX
Preface
Contents
Introduction ..............................................1-1
Overview .........................................................................................1-1
System Specifications .....................................................................1-2
External Locator - Front View with LCD Panel Open ....................1-4
External Locator - Front & Right side Views .................................1-5
External Locator - Left Side & Rear View .....................................1-6
External Locator - Bottom View .....................................................1-7
Mainboard Overview - Top (Key Parts) .........................................1-8
Mainboard Overview - Bottom (Key Parts) ....................................1-9
Mainboard Overview - Top (Connectors) .....................................1-10
Mainboard Overview - Bottom (Connectors) ...............................1-11
Disassembly ...............................................2-1
Overview .........................................................................................2-1
Maintenance Tools ..........................................................................2-2
Connections .....................................................................................2-2
Maintenance Precautions .................................................................2-3
Disassembly Steps ...........................................................................2-4
Removing the Battery ......................................................................2-5
Removing the Optical (CD/DVD) Device ......................................2-6
Removing the Hard Disk Drive .......................................................2-7
Removing and Installing the Processor .........................................2-10
Removing the Keyboard ................................................................2-13
Removing the System Memory (RAM) ........................................2-14
Removing the Hinge Cover ...........................................................2-16
Part Lists ..................................................A-1
Part List Illustration Location ........................................................A-2
Top with Fingerprint ......................................................................A-3
Top without Fingerprint .................................................................A-4
Bottom ............................................................................................A-5
LCD ............................................................................................... A-6
HDD ............................................................................................... A-7
2nd HDD ........................................................................................ A-8
DVD ............................................................................................... A-9
COMBO ....................................................................................... A-10
Schematic Diagrams.................................B-1
System Block Diagram ...................................................................B-2
Ivy Bridge 1/7 ................................................................................B-3
Ivy Bridge 2/7 .................................................................................B-4
Ivy Bridge 3/7 .................................................................................B-5
Ivy Bridge 4/7 .................................................................................B-6
Ivy Bridge 5/7 .................................................................................B-7
Ivy Bridge 6/7 .................................................................................B-8
Ivy Bridge 7/7 ................................................................................B-9
DDR3 SO-DIMM A_0 .................................................................B-10
DDR3 SO-DIMM B_0 .................................................................B-11
DDR3 SO-DIMM A_1 .................................................................B-12
Panel, Inverter, CRT .....................................................................B-13
VGA PCI-E Interface ....................................................................B-14
VGA Frame Buffer Interface ........................................................B-15
VGA Frame Buffer A ...................................................................B-16
VGA Frame Buffer A ...................................................................B-17
VGA Frame Buffer B ...................................................................B-18
VGA Frame Buffer B ...................................................................B-19
VGA I/O .......................................................................................B-20
VGA NVDD Decoupling ..............................................................B-21
PantherPoint M 1/9 .......................................................................B-22
PantherPoint M 2/9 .......................................................................B-23
PantherPoint M 3/9 .......................................................................B-24
PantherPoint M 4/9 .......................................................................B-25

Preface
X
Preface
PantherPoint M 5/9 .......................................................................B-26
PantherPoint M 6/9 .......................................................................B-27
PantherPoint M 7/9 .......................................................................B-28
PantherPoint M 8/9 .......................................................................B-29
PantherPoint M 9/9 .......................................................................B-30
Mini PCIE, Fan, Audio Con .........................................................B-31
USB Charge, CCD, TPM, Multi-Con ..........................................B-32
ESATA/USB3.0 Connector .........................................................B-33
Card Reader / LAN RTL8411 ...................................................... B-34
SATA HDD, VLED CON, LID SW ............................................ B-35
HDMI, RJ45, Audio AMP ........................................................... B-36
Audio Codec ALC269 .................................................................. B-37
KBC ITE IT8518E .......................................................................B-38
5VS, 3VS, 3.3VM, 1.5VS_CPU ..................................................B-39
VDD3, VDD5 ............................................................................... B-40
Power 0.85VS, 1.8VS ..................................................................B-41
Power 1.5/0.75V/PEX_VDD ....................................................... B-42
Power 1.05VS, 0.85VS ................................................................B-43
Power V-Core 1 ............................................................................ B-44
Power V-Core 2 ............................................................................ B-45
VGA NVVDD .............................................................................. B-46
AC-In, Charger .............................................................................B-47
W370/350ET Audio Board .......................................................... B-48
W370/350ET Power LED Board ................................................. B-49
W370/350ET Click Board ............................................................ B-50
W370ET Power Switch Board ..................................................... B-51
W350ET Power Switch Board ..................................................... B-52
W370ET LID / VGA LED Board ................................................ B-53
W350ET LID / VGA LED Board ................................................ B-54
W350ET VGA / WLAN SW Board ............................................. B-55
POWER ON SEQUENCE ...........................................................B-56
Updating the FLASH ROM BIOS......... C-1

Introduction
Overview 1 - 1
1.Introduction
Chapter 1: Introduction
Overview
This manual covers the information you need to service or upgrade the W350ETQ series notebook computer. Information
about operating the computer (e.g. getting started, and the Setup utility) is in the User’s Manual. Information about driv-
ers (e.g. VGA & audio) is also found in User’s Manual. That manual is shipped with the computer.
Operating systems (e.g. Windows 7, etc.) have their own manuals as do application software (e.g. word processing and
database programs). If you have questions about those programs, you should consult those manuals.
The W350ETQ series notebook is designed to be upgradeable. See Disassembly on page 2 - 1 for a detailed description
of the upgrade procedures for each specific component. Please note the warning and safety information indicated by the
“” symbol.
The balance of this chapter reviews the computer’s technical specifications and features.

Introduction
1 - 2 System Specifications
1.Introduction
System Specifications
Processor Options
Intel® Core™ i7 Processor
i7-3820QM (2.70GHz)
8MB L3 Cache, 22nm, DDR3-1600MHz, TDP
45W
i7-3720QM (2.60GHz), i7-3610QM (2.30GHz)
6MB L3 Cache, 22nm, DDR3-1600MHz, TDP
45W
i7-3520M (2.90GHz)
4MB L3 Cache, 22nm, DDR3-1600MHz, TDP
35W
Intel® Core™ i5 Processor
i5-3360M (2.80GHz), i5-3320M (2.60GHz),
i5-3210M (2.50GHz)
3MB L3 Cache, 22nm, DDR3-1600MHz, TDP
35W
Intel® Core™ i3 Processor
i3-3110M (2.40GHz)
3MB L3 Cache, 22nm, DDR3-1600MHz, TDP
35W
Intel® Core™ i7 Processor
i7-2860QM (2.50GHz), i7-2820QM (2.30GHz)
8MB L3 Cache, 32nm, DDR3-1600MHz, TDP
45W
i7-2760QM (2.40GHz), i7-2720QM (2.20GHz)
6MB L3 Cache, 32nm, DDR3-1600MHz, TDP
45W
i7-2670QM (2.20GHz), i7-2630QM (2.00GHz)
6MB L3 Cache, 32nm, DDR3-1333MHz, TDP
45W
i7-2640M (2.80GHz), i7-2620M (2.70GHz)
4MB L3 Cache, 32nm, DDR3-1333MHz, TDP
35W
Intel® Core™ i5 Processor
i5-2540M (2.60GHz), i5-2520M (2.50GHz),
i5-2450M (2.50GHz), i5-2430M (2.40GHz), i5-
2410M (2.30GHz)
3MB L3 Cache, 32nm, DDR3-1333MHz, TDP
35W
Intel® Core™ i3 Processor
i3-2370M (2.40GHz), i3-2350M (2.30GHz), i3-
2330M (2.20GHz), i3-2310M (2.10GHz)
3MB L3 Cache, 32nm, DDR3-1333MHz, TDP
35W
Core Logic
Intel® HM77 Chipset
BIOS
One 48Mb SPI Flash ROM
AMI BIOS
LCD
15.6" (39.62cm) HD+ (1600 * 900) / FHD (1920
* 1080), 16:9 Backlit Panel
Audio
High Definition Audio Compliant Interface
S/PDIF Digital Output
THX TruStudio Pro
2 * Built-In Speakers
Built-In Microphone
Storage
One 12.7 mm Super Multi/Blu-Ray Combo/Blu-
Ray Writer SATA Optical Device Drive (Factory
Option)
Up to Two (Factory Option) Changeable 2.5"
9.5 mm (h) SATA (Serial) Hard Disks with RAID
Level 0/1 Support
Memory
Dual Channel DDRIII (DDR3)
*
Three 204 Pin SO-DIMM Sockets Supporting
DDRIII (DDR3) 1333/1600 MHz Memory
Modules (real operational frequency depends
on the FSB of the processor)
*
Note: Three SO-DIMMs are only supported by
Quad-Core CPUs; Dual-Core CPUs support two
SO-DIMMs maximum
Memory Expandable up to 24GB
Compatible with 2GB, 4GB or 8GB Modules
Video Adapter
Intel® Integrated GPU and NVIDIA® Discrete
GPU
Supports NVIDIA® Optimus Technology
Intel Integrated GPU (GPU is Dependent on
Processor)
Intel® HD Graphics 3000
Dynamic Frequency (Intel Dynamic Video Mem-
ory Technology for up to 1.7GB)
Microsoft DirectX®10 Compatible
Intel® HD Graphics 4000
Dynamic Frequency (Intel Dynamic Video Mem-
ory Technology for up to 1.7GB)
Microsoft DirectX®11 Compatible
NVIDIA Discrete GPU
NVIDIA® GeForce GTX 660M
2GB GDDR5 Video RAM
Microsoft DirectX®11 Compatible

Introduction
System Specifications 1 - 3
1.Introduction
Security
BIOS Password
Security (Kensington® Type) Lock Slot
Fingerprint Reader Module (Factory Option)
Keyboard
Full Size Isolated Winkey Keyboard with
Numeric Keypad
Pointing Device
Built-In TouchPad (with Multi Gesture
Functionality)
Interface
One USB 2.0 Port
Three USB 3.0 Ports
One eSATA Port (SATA/USB 3.0 Combo)
One External Monitor Port
One HDMI™-Out (High-Definition Multimedia
Interface) Port (with HDCP)
One Microphone-In Jack
One Headphone/Speaker-Out Jack
One S/PDIF Out Jack
One RJ-45 LAN
Jack
One DC-In Jack
Slots
1st Mini-Card Slot:
Mini-Card Slot for WLAN & Bluetooth Combo
Half Mini-Card Module with PCIe and USB
Interface
2nd Mini-Card Slot for Model A Only:
Mini-Card Slot for 3G Full Size Mini-Card
Module with USB Interface
Card Reader
Embedded Multi-In-1 Push-Push Card Reader
- MMC / RSMMC
- SD / Mini SD / SDHC / SDXC
- MS / MS Pro / MS Duo
Note: Some of these cards require PC
adapters that are usually supplied with the
cards.
Communication
Built-In 10/100/1000Mb Base-TX Ethernet LAN
(Factory Option) 1.3M Pixels/2M Pixels (HD)
PC Camera Module
WLAN/ Bluetooth Half Mini-Card Modules:
(Factory Option) Intel® Centrino® Ultimate-N
6300 Wireless LAN (802.11a/g/n)
(Factory Option) Intel® Centrino® Advanced-N
6235 Wireless LAN (802.11a/g/n) + Bluetooth
4.0
(Factory Option) Intel® Centrino® Wireless-N
2230 Wireless LAN (802.11b/g/n) + Bluetooth
4.0
(Factory Option) Third-Party Wireless LAN
(802.11b/g/n)
(Factory Option) Third-Party Wireless LAN
(802.11b/g/n) + Bluetooth 4.0
UMTS/HSPDA OR UMTS/HSPDA+ based 3G
Module with Mini-Card Interface (Factory
Option)
Quad-band GSM/GPRS (850 MHz, 900 MHz,
1800 MHz, 1900 MHz)
UMTS WCDMA FDD (2100 MHz)
Note that UMTS modes CAN NOT be used in
North America
Power
Full Range AC/DC Adapter – AC in 100 - 240V,
50 - 60Hz DC Output 19V, 6.3A (120 Watts)
Removable 8 Cell Smart Lithium Ion Battery Pack
76.96WH
Environmental Spec
Temperature
Operating: 5°C - 35°C
Non-Operating: -20°C - 60°C
Relative Humidity
Operating: 20% - 80%
Non-Operating: 10% - 90%
Physical Dimensions & Weight
374mm (w) * 250mm (d) * 16.3 - 42.7mm (h)
2.7kg with ODD and Battery

Introduction
1 - 4 External Locator - Front View with LCD Panel Open
1.Introduction
External Locator - Front View with LCD Panel Open
Figure 1
Top View
1. Optional Built-In PC
Camera
2. LCD
3. Power Button
4. Top Case LED
Indicators
5. WLAN Hot Key
Button
6. GPU Button
7. Speakers
8. Keyboard
9. Built-In Microphone
10. Touchpad & Buttons
2
1
9
8
6
745
3
10
7

Introduction
External Locator - Front & Right side Views 1 - 5
1.Introduction
External Locator - Front & Right side Views
Figure 2
Front Views
1. LED Indicators
Figure 3
Right Side Views
1. Multi-in-1 Card
Reader
2. USB 3.0 Ports
3. Combined eSATA/
USB 3.0 Port
4. HDMI-Out Port
5. RJ-45 LAN Jack
1
3
245
12

Introduction
1 - 6 External Locator - Left Side & Rear View
1.Introduction
External Locator - Left Side & Rear View
Figure 4
Left Side View
1. Security Lock Slot
2. USB 2.0 Port
3. S/PDIF-Out Jack
4. Microphone-In Jack
5. Headphone-Out Jack
6. Optical Device Drive
Bay
7. Emergency Eject
Hole
1234567
Figure 5
Rear View
1. External Monitor Port
2. DC-In Jack
3. Vent
123

Introduction
External Locator - Bottom View 1 - 7
1.Introduction
External Locator - Bottom View
Figure 6
Bottom View
1. Component Bay
Cover
2. Vent
3. Battery
4. HDD Bay
Overheating
To prevent your com-
puter from overheating
make sure nothing
blocks the vent/fan in-
takes while the com-
puter is in use.
1
2
4
3
2

Introduction
1 - 8 Mainboard Overview - Top (Key Parts)
1.Introduction
Mainboard Overview - Top (Key Parts)
1
2
3
4
Figure 7
Mainboard Top
Key Parts
1. Memory Slots DDR3
So-DIMM
2. CMOS Battery
3. Mini-Card Connector
(3G Module)
4. Mini-Card Connector
(WLAN Module)

Introduction
Mainboard Overview - Bottom (Key Parts) 1 - 9
1.Introduction
Mainboard Overview - Bottom (Key Parts)
Figure 8
Mainboard Bottom
Key Parts
1. PantherPoint
Controller
2. CPU Socket
3. Memory Slots DDR3
So-DIMM
4. NV Graphic
5. KBC
1
3
2
4
5

Introduction
1 - 10 Mainboard Overview - Top (Connectors)
1.Introduction
Mainboard Overview - Top (Connectors)
Figure 9
Mainboard Top
Connectors
1. Audio Cable
Connector
2. Power Switch Cable
Connector
3. ODD Cable Connector
4. Keyboard Cable
Connector
5. Click Board Cable
Connector
6. VGA SW Cable
Connector
7. Speaker Cable
Connector
8. RJ-45 LAN Jack
9. HDMI-Out Port
10. eSATA Connector
11. USB 3.0 Ports
12. Multi-in-1 Card Reader
1
10
3
2
5
7
6
8
9
11
12
4
11

Introduction
Mainboard Overview - Bottom (Connectors) 1 - 11
1.Introduction
Mainboard Overview - Bottom (Connectors)
Figure 10
Mainboard Bottom
Connectors
1. HDD2 Connector
2. External Monitor
Port
3. DC-In Jack
4. Fan Cable
Connector
5. CCD Cable
Connector
6. HDD1 Connector
7. Battery Connector
8. LCD Cable
Connector
11
10
23
1
6
54
8
7

Introduction
1-12
1.Introduction

Disassembly
Overview 2 - 1
2.Disassembly
Chapter 2: Disassembly
Overview
This chapter provides step-by-step instructions for disassembling the W350ETQ series notebook’s parts and subsystems.
When it comes to reassembly, reverse the procedures (unless otherwise indicated).
We suggest you completely review any procedure before you take the computer apart.
Procedures such as upgrading/replacing the RAM, optical device and hard disk are included in the User’s Manual but are
repeated here for your convenience.
To make the disassembly process easier each section may have a box in the page margin. Information contained under
the figure # will give a synopsis of the sequence of procedures involved in the disassembly procedure. A box with a
lists the relevant parts you will have after the disassembly process is complete. Note: The parts listed will be for the dis-
assembly procedure listed ONLY, and not any previous disassembly step(s) required. Refer to the part list for the previ-
ous disassembly procedure. The amount of screws you should be left with will be listed here also.
A box with a will also provide any possible helpful information. A box with a contains warnings.
An example of these types of boxes are shown in the sidebar.
Information
Warning

Disassembly
2 - 2 Overview
2.Disassembly
NOTE: All disassembly procedures assume that the system is turned OFF, and disconnected from any power supply (the
battery is removed too).
Maintenance Tools
The following tools are recommended when working on the notebook PC:
• M3 Philips-head screwdriver
• M2.5 Philips-head screwdriver (magnetized)
• M2 Philips-head screwdriver
• Small flat-head screwdriver
• Pair of needle-nose pliers
• Anti-static wrist-strap
Connections
Connections within the computer are one of four types:
Locking collar sockets for ribbon connectors To release these connectors, use a small flat-head screwdriver to
gently pry the locking collar away from its base. When replac-
ing the connection, make sure the connector is oriented in the
same way. The pin1 side is usually not indicated.
Pressure sockets for multi-wire connectors To release this connector type, grasp it at its head and gently
rock it from side to side as you pull it out. Do not pull on the
wires themselves. When replacing the connection, do not try to
force it. The socket only fits one way.
Pressure sockets for ribbon connectors To release these connectors, use a small pair of needle-nose pli-
ers to gently lift the connector away from its socket. When re-
placing the connection, make sure the connector is oriented in
the same way. The pin1 side is usually not indicated.
Board-to-board or multi-pin sockets To separate the boards, gently rock them from side to side as
you pull them apart. If the connection is very tight, use a small
flat-head screwdriver - use just enough force to start.

Disassembly
Overview 2 - 3
2.Disassembly
Maintenance Precautions
The following precautions are a reminder. To avoid personal injury or damage to the computer while performing a re-
moval and/or replacement job, take the following precautions:
1. Don't drop it. Perform your repairs and/or upgrades on a stable surface. If the computer falls, the case and other
components could be damaged.
2. Don't overheat it. Note the proximity of any heating elements. Keep the computer out of direct sunlight.
3. Avoid interference. Note the proximity of any high capacity transformers, electric motors, and other strong mag-
netic fields. These can hinder proper performance and damage components and/or data. You should also monitor
the position of magnetized tools (i.e. screwdrivers).
4. Keep it dry. This is an electrical appliance. If water or any other liquid gets into it, the computer could be badly
damaged.
5. Be careful with power. Avoid accidental shocks, discharges or explosions.
•Before removing or servicing any part from the computer, turn the computer off and detach any power supplies.
•When you want to unplug the power cord or any cable/wire, be sure to disconnect it by the plug head. Do not pull on the wire.
6. Peripherals – Turn off and detach any peripherals.
7. Beware of static discharge. ICs, such as the CPU and main support chips, are vulnerable to static electricity.
Before handling any part in the computer, discharge any static electricity inside the computer. When handling a
printed circuit board, do not use gloves or other materials which allow static electricity buildup. We suggest that
you use an anti-static wrist strap instead.
8. Beware of corrosion. As you perform your job, avoid touching any connector leads. Even the cleanest hands pro-
duce oils which can attract corrosive elements.
9. Keep your work environment clean. Tobacco smoke, dust or other air-born particulate matter is often attracted
to charged surfaces, reducing performance.
10. Keep track of the components. When removing or replacing any part, be careful not to leave small parts, such as
screws, loose inside the computer.
Cleaning
Do not apply cleaner directly to the computer, use a soft clean cloth.
Do not use volatile (petroleum distillates) or abrasive cleaners on any part of the computer.
Power Safety
Warning
Before you undertake
any upgrade proce-
dures, make sure that
you have turned off the
power, and discon-
nected all peripherals
and cables (including
telephone lines and
power cord). It is advis-
able to also remove
your battery in order to
prevent accidentally
turning the machine
on.

Disassembly
2 - 4 Disassembly Steps
2.Disassembly
Disassembly Steps
The following table lists the disassembly steps, and on which page to find the related information. PLEASE PERFORM
THE DISASSEMBLY STEPS IN THE ORDER INDICATED.
To remove the Battery:
1. Remove the battery page 2 - 5
To remove the Optical Device:
1. Remove the battery page 2 - 5
2. Remove the optical device page 2 - 6
To remove the HDD:
1. Remove the battery page 2 - 5
2. Remove the HDD page 2 - 7
To remove and install the Processor:
1. Remove the battery page 2 - 5
2. Remove the Processor page 2 - 10
3. Install the Processor page 2 - 12
To remove the Keyboard:
1. Remove the battery page 2 - 5
2. Remove the keyboard page 2 - 13
To remove the System Memory:
1. Remove the battery page 2 - 5
2. Remove the system memory page 2 - 14
To remove the Hinge Cover:
1. Remove the battery page 2 - 5
2. Remove the hinge cover page 2 - 16

Disassembly
Removing the Battery 2 - 5
2.Disassembly
Removing the Battery
If you are confident in undertaking upgrade procedures yourself, for safety reasons it is best to remove the battery.
1. Turn the computer off, and turn it over.
2. Slide the latch in the direction of the arrow.
3. Slide the latch in the direction of the arrow and battery will pop-up.
4. Lift the battery up (Figure b) and out of the battery bay.
3. Battery
1
2
3
Figure 1
Battery Removal
a. Slide the latch in the
direction of the arrow.
and slide the latch in
the direction of the arrow
and battery will pop-up.
b. Lift the battery out of the
bay as indicated.
1
2
a.
3
1
2
b.

Disassembly
2 - 6 Removing the Optical (CD/DVD) Device
2.Disassembly
Removing the Optical (CD/DVD) Device
1. Turn off the computer, and turn it over and remove the battery (page 2 - 5) and remove the component bay cover
(page 2 - 9).
2. Remove the screw , and use a screwdriver to carefully push out the optical device at point .
3. Reverse the process to install the new device.
Figure 2
Optical Device
Removal
a. Remove the screw and
push the optical device
out of the computer.
1
3
2
3. Optical Device
•1 Screw
a.
1
23

Disassembly
Removing the Hard Disk Drive 2 - 7
2.Disassembly
Removing the Hard Disk Drive
The hard disk drive is mounted in a removable case and can be taken out to accommodate other 2.5" SATA hard disk
drives with a height of 9.5mm (h). Follow your operating system’s installation instructions, and install all necessary driv-
ers and utilities (as outlined in Chapter 4 of the User’s Manual) when setting up a new hard disk.
Hard Disk Upgrade Process
1. Turn off the computer, and turn it over and remove the battery (page 2 - 5).
2. Locate the Hard disk bay cover and remove screw .
3. Slide the cover in the direction of the arrow (as illustrated) until the case markers line up.
4. Remove the bay cover .
Figure 3
HDD Assembly
Removal
a. Remove the screws.
b. Remove the cover
4. Hard Disk Bay Cov-
er
•1 Screws
1
2
3
4
3
a. b.
1
4
3
2

Disassembly
2 - 8 Removing the Hard Disk Drive
2.Disassembly
5. Grip the tab and slide the hard disk in the direction of arrow (Figure 4e).
6. Lift the hard disk assembly out of the computer.
7. Remove screws - .
8. Separate the hard disk and hard disk mylar .
9. Reverse the process to install a new hard disk(s).
5
6 Hard Disk Assembly
9. Hard Disks
10. Hard Disk Mylar
•2 Screws
Figure 4
HDD Assembly
Removal (cont’d.)
c. Slide the hard disk as-
sembly out.
d. Lift the hard disk assem-
bly out off the computer.
e. Remove the screws to
release the hard disk
from the mylar.
6
7
8
9
10
7
8
d.
c.
6
9
e.
5
10

Disassembly
Removing the Hard Disk Drive 2 - 9
2.Disassembly
Removing the Hard Disk(s) in the Secondary HDD Bay
1. Turn off the computer, and turn it over and remove the battery.
2. Locate the component bay cover and remove screws - and the cover.
3. The hard disk will be visible at point on the mainboard.
4. Remove screws - (Note that you need to set aside the cable to see the screw ).
5. Grip the tab and slide the hard disk in the direction of arrow (Figure 5e).
6. Lift the hard disk assembly out of the compartment.
7. Remove the screws - to release the hard disk(s) and hard disk mylar from the case .
8. Reverse the process to install any new hard disk(s).
Figure 5
Secondary HDD
Assembly Removal
a. Remove the screws and
cover.
b. Locate the hard disk.
c. Remove the screws.
d. Slide the hard disk as-
sembly out.
e. Lift the hard disk assem-
bly out off the computer.
f. Remove the screws and
separate the HDD(s)
from case.
1
3
4
6
7
5
6
8
9
10
11
12
13
14
1
a.
3
b.
c.
2
6
59
c. e.
d.
13
14
8
12
f.
7
4
10
11
Note:
Re-insert the cable after reinstalling the
hard disk assembly and tightening the screws.
5
9. Hard Disk Assembly
12. Hard Disks
13. Hard Disk Mylar
14. Hard Disk Case
•7 Screws

Disassembly
2 - 10 Removing and Installing the Processor
2.Disassembly
Removing and Installing the Processor
Processor Removal Procedure
1. Turn off the computer, and turn it over, remove the battery (page 2 - 5), and component bay cover (page 2 - 9).
2. The CPU heat sink will be visible at point on the mainboard.
3. Remove screws , , , , , , , the reverse order indicated on the label (Figure 6b).
4. Grip the heat sink tab and carefully lift the heat sink up straight (do not angle it as you lift it) about a cen-
timeter in order to clear the fan unit, and then angle it around 45° to remove it from the computer.
A
7
6
5
4
3
2
1
8
9
9. CPU Heat Sink
•7 Screws
Caution
The heat sink, and
CPU area in general,
contains parts which
are subject to high
temperatures. Allow
the area time to cool
before removing these
parts.
Figure 6
Processor Removal
a. Locate the heat sink.
b. Remove the screws.
c. Grip the heat sink tab and
carefully lift the heat sink
up and off the computer.
c.
a.
A
8
b.
21
3
46
5
7
8
45°
9
9

Disassembly
Removing and Installing the Processor 2 - 11
2.Disassembly
5. Turn the release latch towards the unlock symbol to release the CPU (Figure 7d).
6. Carefully (it may be hot) lift the CPU up and out of the socket (Figure 7e).
7. Reverse the process to install a new CPU.
8. When re-inserting the CPU, pay careful attention to the pin alignment, it will fit only one way (DO NOT FORCE IT!).
10
11
Figure 7
Processor Removal
(cont’d)
d. Turn the release latch to
unlock the CPU.
e. Lift the CPU out of the
socket.
d.
e.
Caution
The heat sink, and CPU area in
general, contains parts which are
subject to high temperatures. Allow
the area time to cool before remov-
ing these parts.
Unlock Lock
10
11
10
11. CPU

Disassembly
2 - 12 Removing and Installing the Processor
2.Disassembly
Processor Installation Procedure
1. Insert the CPU (Figure 8a), pay careful attention to the pin alignment, it will fit only one way (DO NOT FORCE
IT!), and turn the release latch towards the lock symbol (Figure 8b).
2. Insert the heat sink at an angle of around 30° as indicated in Figure 8c.
3. Tighten the CPU heat sink screws in the order , , , , , & (the order as indicated on the label
and Figure 8d).
4. Replace the component bay cover.
A
B
C
1
2
3
4
5
6
7
45°
b.
B
a.
C
Note:
Tighten the screws in the order
as indicated on the label.
A
c.
d.
21
3
46
5
7
Figure 8
Processor
Installation
a. Insert the CPU.
b. Turn the release latch to-
wards the lock symbol.
c. Insert the heat sink.
d. Tighten the screws.
A. CPU
C. Heat Sink
•7 Screws

Disassembly
Removing the Keyboard 2 - 13
2.Disassembly
Removing the Keyboard
1. Turn off the computer, and turn it over and remove the battery (page 2 - 5), and component bay cover (page 2 - 9).
2. Use a screwdriver to carefully push out the speakers cover at point .
3. Turn the computer over, unsnap the speaker cover upward from the center of the computer (Figure 9b).
4. Remove screws - from the keyboard (Figure 9c).
5. Carefully lift the keyboard up from point , being careful not to bend the keyboard ribbon cable .
6. Disconnect the keyboard ribbon cable from the locking collar socket by using a flat-head screwdriver to pry
the locking collar pins away from the base (Figure 9d).
7. Carefully lift up the keyboard (Figure 9e) off the computer.
2
1
2
3
7
8
9
10
10
11
8
1
a.
2
b.
d.
8
8
10
Keyboard Tabs
e.
11
Re-Inserting the
Keyboard
When re-inserting the
keyboard firstly align the
four keyboard tabs at
the bottom (Figure 9e)
at the bottom of the key-
board with the slots in
the case.
c.
34 5 6 7
9
8
Figure 9
Keyboard Removal
a. Use a screwdriver to
carefully push out the
speakers cover at
point .
b. Turn the computer
over, unsnap the LED
cover module upward
from the center of the
computer.
c. Remove screws from
the keyboard. Careful-
ly lift the keyboard up.
c. Disconnect the key-
board ribbon cable
from the locking collar
socket by using a flat-
head screwdriver to
pry the locking collar
pins away from the
base.
e. Remove the keyboard.
1
2. Speaker Cover
8. Keyboard
•5 Screws

Disassembly
2 - 14 Removing the System Memory (RAM)
2.Disassembly
Removing the System Memory (RAM)
The computer has three memory sockets for 204 pin Small Outline Dual In-line (SO-DIMM) DDR III (DDR3) type memory
modules. The total memory size is automatically detected by the POST routine once you turn on your computer.
Note that three SO-DIMMs are only supported by Quad-Core CPUs; Dual-Core CPUs support two SO-DIMMs maxi-
mum.
Two primary memory sockets are located under component bay cover (the bottom case cover), and one secondary
memory sockets are located under the keyboard. If you are installing only two RAM modules then they should be in-
stalled in the primary memory sockets under the component bay cover.
Primary System Memory Upgrade Process
1. Turn off the computer, turn it over and remove the battery (page 2 - 5) and remove the component bay cover
(page 2 - 9).
2. The RAM modules will be visible at point on the mainboard.
3. Gently pull the two release latches ( & ) on the sides of the memory socket in the direction indicated by the
arrows (Figure 10b). The RAM module will pop-up (Figure 10c), and you can then remove it.
4. Pull the latches to release the second module if necessary.
Figure 10
RAM Module
Removal
a. The RAM modules will
be visible at point
on the mainboard.
b. Pull the release lat-
ches.
c. Remove the module.
Contact Warning
Be careful not to touch
the metal pins on the
module’s connecting
edge. Even the cleanest
hands have oils which
can attract particles, and
degrade the module’s
performance.
1
4. RAM Module
1
2
3
4
b. c.
2
4
a.
1
3

Disassembly
Removing the System Memory (RAM) 2 - 15
2.Disassembly
Memory (under Keyboard) Upgrade Process
5. Turn off the computer, turn it over and remove the battery (page 2 - 5), component bay cover (page 2 - 9) and
keyboard (page 2 - 13).
6. The memory sockets will be visible at point (Figure 11d).
7. Gently pull the two release latches ( & ) on the sides of the memory socket(s) in the direction indicated below.
8. The RAM module will pop-up, and you can remove it.
9. Insert a new module holding it at about a 30° angle and fit the connectors firmly into the memory slot.
10. The module’s pin alignment will allow it to only fit one way. Make sure the module is seated as far into the slot as it
will go. DO NOT FORCE the module; it should fit without much pressure.
11. Press the module in and down towards the mainboard until the slot levers click into place to secure the module.
12. Replace the bay cover and screws.
13. Restart the computer to allow the BIOS to register the new memory configuration as it starts up.
5
6
7
4
e.
d.
6
f.
7
4
4
Contact Warning
Be careful not to touch the metal pins on the module’s connect-
ing edge. Even the cleanest hands have oils which can attract
particles, and degrade the module’s performance.
5
Figure 11
RAM Module
(under keyboard)
Removal
d. The secondary RAM
modules will be visible
at point .
e. Pull the release lat-
ches.
f. Remove the module.
5
4 RAM Module

Disassembly
2 - 16 Removing the Hinge Cover
2.Disassembly
Removing the Hinge Cover
1. Turn off the computer, turn it over and remove the battery (page 2 - 5), and component bay cover (page 2 - 9).
2. Remove screws - and use a screwdriver to carefully push out the hinge cover at point .
3. Turn the computer over, carefully lift the hinge cover out of the computer (Figure 12b).
1
2
4
3
4
1
a.
b. 4
3
2
Figure 12
Hinge Cover
Removal
a. Remove the screws
and use a screwdriver
to push out the hinge
cover.
b. Turn the computer
over, remove the
hinger cover.
4. Hinge Cover
•2 Screws

Part Lists
A-1
A.Part Lists
Appendix A: Part Lists
This appendix breaks down the W350ETQ series notebook’s construction into a series of illustrations. The component
part numbers are indicated in the tables opposite the drawings.
Note: This section indicates the manufacturer’s part numbers. Your organization may use a different system, so be sure
to cross-check any relevant documentation.
Note: Some assemblies may have parts in common (especially screws). However, the part lists DO NOT indicate the
total number of duplicated parts used.
Note: Be sure to check any update notices. The parts shown in these illustrations are appropriate for the system at the
time of publication. Over the product life, some parts may be improved or re-configured, resulting in new part numbers.

Part Lists
A - 2 Part List Illustration Location
A.Part Lists
Part List Illustration Location
The following table indicates where to find the appropriate part list illustration.
Table A- 1
Part List Illustration
Location
Parts W350ETQ
Top with Fingerprint page A - 3
Top without Fingerprint page A - 4
Bottom page A - 5
LCD page A - 6
HDD page A - 7
2nd HDD page A - 8
DVD page A - 9
COMBO page A - 10

Part Lists
Top with Fingerprint A - 3
A.Part Lists
Top with Fingerprint
灰色
Figure A - 1
Top with
Fingerprint

Part Lists
A - 4 Top without Fingerprint
A.Part Lists
Top without Fingerprint
灰色
Figure A - 2
Top without
Fingerprint

Part Lists
Bottom A - 5
A.Part Lists
Bottom
Figure A - 3
Bottom

Part Lists
A - 6 LCD
A.Part Lists
LCD
非耐落
銘板
Figure A - 4
LCD

Part Lists
HDD A - 7
A.Part Lists
HDD
Figure A - 5
HDD

Part Lists
A - 8 2nd HDD
A.Part Lists
2nd HDD
Figure A - 6
2nd HDD

Part Lists
DVD A - 9
A.Part Lists
DVD
Figure A - 7
DVD

Part Lists
A - 10 COMBO
A.Part Lists
COMBO
Figure A - 8
COMBO

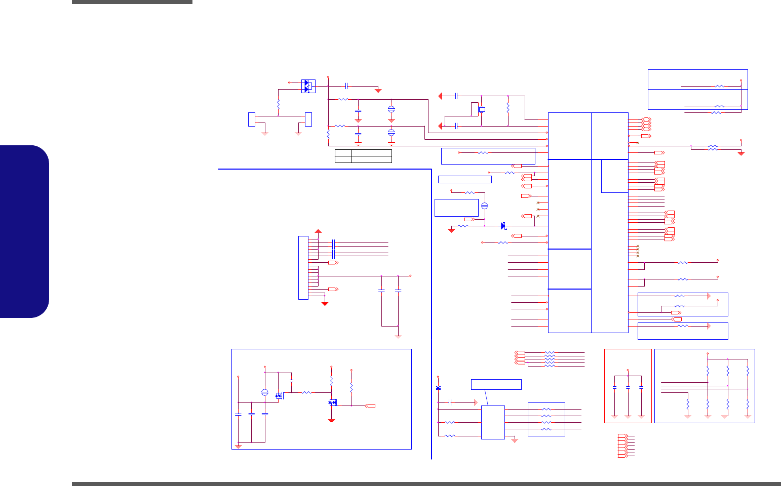
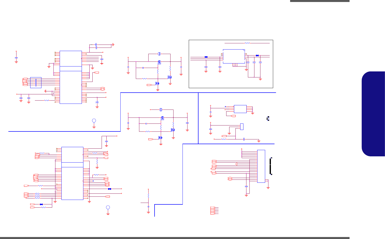
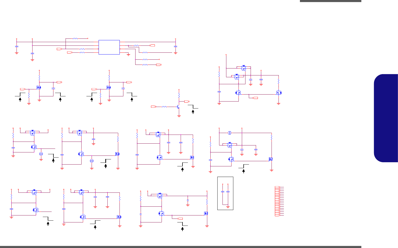
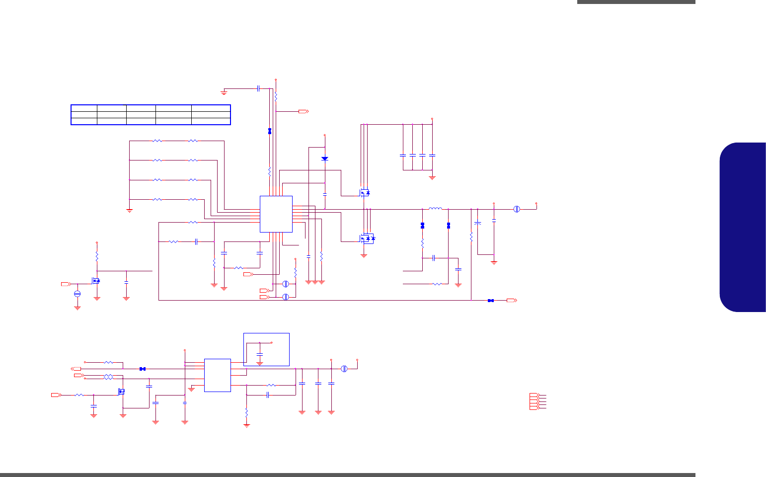
Schematic Diagrams
B-1
B.Schematic Diagrams
Appendix B: Schematic Diagrams
This appendix has circuit diagrams of the W370ET notebook’s PCB’s. The following table indicates where to find the
appropriate schematic diagram.
Diagram - Page Diagram - Page Diagram - Page
System Block Diagram - Page B - 2 VGA NVDD Decoupling - Page B - 21 VDD3, VDD5 - Page B - 40
Ivy Bridge 1/7 - Page B - 3 PantherPoint M 1/9 - Page B - 22 Power 0.85VS, 1.8VS - Page B - 41
Ivy Bridge 2/7 - Page B - 4 PantherPoint M 2/9 - Page B - 23 Power 1.5/0.75V/PEX_VDD - Page B - 42
Ivy Bridge 3/7 - Page B - 5 PantherPoint M 3/9 - Page B - 24 Power 1.05VS, 0.85VS - Page B - 43
Ivy Bridge 4/7 - Page B - 6 PantherPoint M 4/9 - Page B - 25 Power V-Core 1 - Page B - 44
Ivy Bridge 5/7 - Page B - 7 PantherPoint M 5/9 - Page B - 26 Power V-Core 2 - Page B - 45
Ivy Bridge 6/7 - Page B - 8 PantherPoint M 6/9 - Page B - 27 VGA NVVDD - Page B - 46
Ivy Bridge 7/7 - Page B - 9 PantherPoint M 7/9 - Page B - 28 AC-In, Charger - Page B - 47
DDR3 SO-DIMM A_0 - Page B - 10 PantherPoint M 8/9 - Page B - 29 W370/350ET Audio Board - Page B - 48
DDR3 SO-DIMM B_0 - Page B - 11 PantherPoint M 9/9 - Page B - 30 W370/350ET Power LED Board - Page B - 49
DDR3 SO-DIMM A_1 - Page B - 12 Mini PCIE, Fan, Audio Con - Page B - 31 W370/350ET Click Board - Page B - 50
Panel, Inverter, CRT - Page B - 13 USB Charge, CCD, TPM, Multi-Con - Page B - 32 W370ET Power Switch Board - Page B - 51
VGA PCI-E Interface - Page B - 14 ESATA/USB3.0 Connector - Page B - 33 W350ET Power Switch Board - Page B - 52
VGA Frame Buffer Interface - Page B - 15 Card Reader / LAN RTL8411 - Page B - 34 W370ET LID / VGA LED Board - Page B - 53
VGA Frame Buffer A - Page B - 16 SATA HDD, VLED CON, LID SW - Page B - 35 W350ET LID / VGA LED Board - Page B - 54
VGA Frame Buffer A - Page B - 17 HDMI, RJ45, Audio AMP - Page B - 36 W350ET VGA / WLAN SW Board - Page B - 55
VGA Frame Buffer B - Page B - 18 Audio Codec ALC269 - Page B - 37 POWER ON SEQUENCE - Page B - 56
VGA Frame Buffer B - Page B - 19 KBC ITE IT8518E - Page B - 38
VGA I/O - Page B - 20 5VS, 3VS, 3.3VM, 1.5VS_CPU - Page B - 39
Table B - 1
Schematic
Diagrams
Version Note
The schematic dia-
grams in this chapter
are based upon ver-
sion 6-7P-W3709-003.
If your mainboard (or
other boards) are a lat-
er version, please
check with the Service
Center for updated di-
agrams (if required).

Schematic Diagrams
B - 2 System Block Diagram
B.Schematic Diagrams
System Block Diagram
Sheet 1 of 55
System Block
Diagram
W370ET /W350ET Chief River System Block Diagram
(USB10)
LCD CONNECTOR <8"
TOUCH PAD
CRT CONNECTOR
LPC
CARD
READER
GPU NVDIDA N13x NVVDD
SMART
BATTERY
SO-DIMM0
HP
OUT
CLICK BOARD
<=8"
PCIE
25x25mm
989 Ball FCBGA
480 Mbps
ELAN
Mini PCIE
SOCKET
WLAN
SPI
0.5"~5.5"
1"~16"
DDRIII
INT MIC
Ivy Bridge
24 MHz
<12"
FDI
MIC
IN
W150ER (INT SPK R)
128pins LQFP
SO-DIMM1
32.768KHz
DDR3
SO-DIMM2
1.05VS_VTT
EC SMBUS AZALIA LINK
DDR3
DDR3
0.1"~13
eSATA
SYSTEM SMBUS
SATA ODDSATA HDD
BIOS
SPI
LAN
ITE 8518E
<12"
PantherPoint
Controller
Hub (PCH)
SPDIF
OUT
INT. K/B
Azalia Codec
EC
0.5"~11"
<15"
5V,3V,5VS,3VS,1.5VS,
1.8VS,+1.5S_CPU
1.5V,0.75VS(VTT_MEM)
USB2.0
908 Balls
Nvidia
Fermi N13E-GE-ES
RAM SIZE2GB
(64MX32)
VDD3,VDD5
DMI*4
USB2.0 PORT0
rPGA988B
5 Gbps
USB3.0
32.768 KHz
REALTEK
1.8V, PEX_VDD,0.85VS
SATA I/II/III 6.0Gb/s
1067/1333/1600 MHz
DDR3 / 1.5V
CCD
(USB5)
48MHz
FingerPrint
(USB4)
(Optional)
FINGER PRINTER BOARD
REALTEK
ALC269
33 MHz
THERMAL
SENSOR
100 MHz
14*14*1.6mm
PROCESSOR
6-49-W25A2-011
SMART
FAN
25
MHz
6-71-W3704-D02A
AUDIO BOARD
PHONE JACK x3, USB x1
W370ET /W350ET
CLICK BOARD
6-71-W370A-D02A
6-71-W3702-D02B
9IN1 6-7P-W3709-003
6-71-W3700-D02A
MAIN BOARD
W370ET POWER SWITCH BOARD
6-71-W370S-D02A
PCIE*8
RTL8411
AUDIO BOARD
RJ-45 7IN1
SOCKET
(USB9)USB PORT
USB3.0USB3.0+ESATA
(USB3.0 PORT1) (USB3.0 PORT3)(USB3.0 PORT2)
USB2.0 PORT2USB2.0 PORT1
USB3.0
HDMI Connector
Mini PCIE
SOCKET
3G MSATA CARD
W370ET LID/VGA LED SWITCH BOARD
6-71-W370C-D02A
(USB8/SATA3)
(Optional)
FBVDDQ
6-71-W35ES-D02
W350ET POWER SWITCH BOARD
6-71-W35EC-D02
W350ET LID/VGA LED SWITCH BOARD
W370ET/W350ET POWER LED BOARD
INT SPKER-L
6-71-W35ES-D12
W350ET VGA SW / WLAN SW BOARD
AMP
TI 2008D2
INT SPKER-R
W370ET
VGFX_CORE,VCORE
FINGER PRINTER
Optional
TPM 1.2
AC-IN

Schematic Diagrams
Ivy Bridge 1/7 B - 3
B.Schematic Diagrams
Ivy Bridge 1/7
Sheet 2 of 55
Ivy Bridge 1/7
CPU HOLD
EDP_HPD
EDP_COMPIO
8/30
H8
H8_0D4_3 H7
H8_0D4_3 H9
H8_0D4_3 H6
H8_0D4_3
R134
10K_1%_04
PTH1
10K_1%_NTC_06
12
3.3V
CAD NOTE: PEG_ICOMPI and RCOMPO signals
should be shorted and routed with
- max length = 500 mils
- typical impedance = 43 mohms
PEG_ICOMPO signals should be routed with
- max length = 500 mils
- typical impedance = 14.5 mohms
CAD NOTE: DP_COMPIO and ICOMPO signals
should be shorted near balls and routed with
- typical impedance < 25 mohms
PEG_TX#_6
PEG_TX#_2
PEG_TX#_5
PEG_TX#_7
PEG_TX#_3
PEG_TX#_0
PEG_TX#_1
PEG_TX#_4
DP Compensation Signal
PEG_IRCOMP_R
Ivy Bridge Processor 1/7 ( DMI,PEG,FDI )
3
2
1
1:2 (4mils:8mils)
20120201
PEG_TX_0
PEG_TX_6
PEG_TX_4
PEG_TX_2
PEG_TX_1
PEG_TX_5
PEG_TX_3
PEG_TX_7 C58 0.22u_10V_X5R_04
C34 0.22u_10V_X5R_04
C32 0.22u_10V_X5R_04
C52 0.22u_10V_X5R_04
C47 0.22u_10V_X5R_04
6-86-27988-004 T2 PZ98821-362B-01H
6-86-27988-005 GF 479890730
R319
1K_1%_04
C57 0.22u_10V_X5R_04
C48 0.22u_10V_X5R_04
C60 0.22u_10V_X5R_04
C61 0.22u_10V_X5R_04
C50 0.22u_10V_X5R_04
C35 0.22u_10V_X5R_04
C53 0.22u_10V_X5R_04
C51 0.22u_10V_X5R_04
C30 0.22u_10V_X5R_04
C31 0.22u_10V_X5R_04
PCI EXPRESS* - GRAPHICS
DMI
Intel(R) FDI
eDP
U15A
T2
DMI_RX#[0]
B27
DMI_RX#[1]
B25
DMI_RX#[2]
A25
DMI_RX#[3]
B24
DMI_RX[0]
B28
DMI_RX[1]
B26
DMI_RX[2]
A24
DMI_RX[3]
B23
DMI_TX#[0]
G21
DMI_TX#[1]
E22
DMI_TX#[2]
F21
DMI_TX#[3]
D21
DMI_TX[0]
G22
DMI_TX[1]
D22
DMI_TX[3]
C21 DMI_TX[2]
F20
FDI0_TX#[0]
A21
FDI0_TX#[1]
H19
FDI0_TX#[2]
E19
FDI0_TX#[3]
F18
FDI1_TX#[0]
B21
FDI1_TX#[1]
C20
FDI1_TX#[2]
D18
FDI1_TX#[3]
E17
FDI0_TX[0]
A22
FDI0_TX[1]
G19
FDI0_TX[2]
E20
FDI0_TX[3]
G18
FDI1_TX[0]
B20
FDI1_TX[1]
C19
FDI1_TX[2]
D19
FDI1_TX[3]
F17
FDI0_FSYNC
J18
FDI1_FSYNC
J17
FDI_INT
H20
FDI0_LSYNC
J19
FDI1_LSYNC
H17
PEG_IC OMPI J22
PEG_ICOMPO J21
PEG_RCOMPO H22
PEG_RX#[0] K33
PEG_RX#[1] M3 5
PEG_RX#[2] L34
PEG_RX#[3] J35
PEG_RX#[4] J32
PEG_RX#[5] H34
PEG_RX#[6] H31
PEG_RX#[7] G33
PEG_RX#[8] G30
PEG_RX#[9] F35
PEG_RX#[ 10] E34
PEG_RX#[ 11] E32
PEG_RX#[ 12] D33
PEG_RX#[ 13] D31
PEG_RX#[ 14] B33
PEG_RX#[ 15] C32
PEG_RX[ 0] J33
PEG_RX[ 1] L35
PEG_RX[ 2] K34
PEG_RX[ 3] H35
PEG_RX[ 4] H32
PEG_RX[ 5] G34
PEG_RX[ 6] G31
PEG_RX[ 7] F33
PEG_RX[ 8] F30
PEG_RX[ 9] E35
PEG_RX[10] E33
PEG_RX[11] F32
PEG_RX[12] D34
PEG_RX[13] E31
PEG_RX[14] C33
PEG_RX[15] B32
PEG_TX#[0] M2 9
PEG_TX#[1] M3 2
PEG_TX#[2] M3 1
PEG_TX#[3] L32
PEG_TX#[4] L29
PEG_TX#[5] K31
PEG_TX#[6] K28
PEG_TX#[7] J30
PEG_TX#[8] J28
PEG_TX#[9] H29
PEG_TX#[10] G27
PEG_TX#[11] E29
PEG_TX#[12] F27
PEG_TX#[13] D28
PEG_TX#[14] F26
PEG_TX#[15] E25
PEG_TX[0] M28
PEG_TX[1] M33
PEG_TX[2] M30
PEG_TX[3] L31
PEG_TX[4] L28
PEG_TX[5] K30
PEG_TX[6] K27
PEG_TX[7] J29
PEG_TX[8] J27
PEG_TX[9] H28
PEG_TX[10] G28
PEG_TX[11] E28
PEG_TX[12] F28
PEG_TX[13] D27
PEG_TX[14] E26
PEG_TX[15] D25
eDP_AUX
C15
eDP_AUX#
D15
eDP_TX[0]
C17
eDP_TX[1]
F16
eDP_TX[2]
C16
eDP_TX[3]
G15
eDP_TX#[0]
C18
eDP_TX#[1]
E16
eDP_TX#[2]
D16
eDP_TX#[3]
F15
eDP_COMPIO
A18
eDP_HPD
B16 eDP_ICOMPO
A17
C49 0.22u_10V_X5R_04
C285
*0.1u_10V_X7R_04
C584
*0.1u_10V_X7R_04
Q6
*G711ST9U
OUT 1
VCC
2
GND
3
R316
24.9_1%_04
R56 24.9_1%_04
3.3V
1.05VS_VTT 1.05VS_VTT
1.05VS_VTT
DMI_TXP023
DMI_TXP323 DMI_TXP223 DMI_TXP123
DMI_TXN323 DMI_TXN223 DMI_TXN123 DMI_TXN023
DMI_RXN223 DMI_RXN123 DMI_RXN023
DMI_RXP123 DMI_RXP023
DMI_RXN323
FDI_FSYNC023
DMI_RXP323 DMI_RXP223
FDI_LSYNC023
FDI_INT23
FDI_FSYNC123
FDI_TXN223 FDI_TXN123 FDI_TXN023
FDI_LSYNC123
FDI_TXN523 FDI_TXN423 FDI_TXN323
FDI_TXP023
FDI_TXN723 FDI_TXN623
FDI_TXP323 FDI_TXP223 FDI_TXP123
FDI_TXP623 FDI_TXP523 FDI_TXP423
PEG_RX#2 13
THERM_VOLT 37
3.3V3,6,12,19,21,22,23,25,26,27,28,30,31,32,36,38,40,41,42
FDI_TXP723
PEG_RX#7 13
PEG_RX#1 13
PEG_RX#4 13
PEG_RX#6 13
PEG_RX#0 13
PEG_RX#3 13
PEG_RX5 13
PEG_RX7 13
PEG_RX#5 13
PEG_RX3 13
PEG_RX2 13
PEG_RX4 13
PEG_TX#3 13
PEG_RX1 13
PEG_RX6 13
PEG_RX0 13
PEG_TX#7 13
PEG_TX#5 13
PEG_TX#2 13
PEG_TX#6 13
PEG_TX#1 13
PEG_TX#0 13
PEG_TX3 13
PEG_TX6 13
PEG_TX#4 13
PEG_TX7 13
PEG_TX4 13
PEG_TX0 13
1.05VS_VTT3,5,23,26,27,28,38
PEG_TX2 13
PEG_TX5 13
PEG_TX1 13
PEG Compensation Signal

Schematic Diagrams
B - 4 Ivy Bridge 2/7
B.Schematic Diagrams
Ivy Bridge 2/7
CLK_DP_P 22
CLK_DP_N 22
H_PROCHOT#43,45
H_THRMTRIP#26
H_PECI22,26,37
H_PM_SYNC23
3.3VS9,10,11,12,21,22,23,24,25,26,27,28,30,31,33,34,35,36,37,38,43,45
PLT_RST#25,31
H_CPUPWRGD26
DDR3_DRAMRST# 9,10,11
DRAMRST_CNTRL 6,22
H_SN B_IVB#26
H_PROCHOT#_EC37
SUSB38,40,41,42
1.8VS_PWRGD23,40
PM_DRAM_PWRGD23
1.5V6,9,10,11,28,38,41
H_PROCHOT#
H_CPUPWRGD_R
R456
*100K_04
XD P_ T C LK
S3 circuit:- DRAM PWR GOOD logic
R470 *10mil_short
CAD Note: Capacitor need to be placed
close to buffer output pin
TRACE WIDTH 10MIL, LENGTH <500MILS
H_CPUPWRGD_R
Processor Pullups/Pull downs
H_PROCHOT#
BUF_CPU_RST#
H_CATERR#
XD P_ T D O_ R
XDP_DBR_R
SM_RCOMP_2
SM_RCOMP_1
SM_RCOMP_0
XDP_TRST#
XDP_TC LK
VDDPWRGOOD_R
H_PROCHOT#_D
XDP_TMS
H_PROCHOT#
CPUDRAMRST#
XDP_PREQ#
XD P_ TD I _R
XDP_TD O_R
SKTOCC#
If PROCHOT# is not used,
then it must be terminated
with a 56-£[ +-5% pull-up
resistor to 1.05VS_VTT .
DDR3 Compensation Signals
BUF_CPU_RST#
R332 *0_04
SM_RCOMP_1
SM_RCOMP_0
SM_RCOMP_2
6-86-27988-004 T2 PZ98821-362B-01H
6-86-27988-005 GF 479890730
XDP_PRDY#
R221 *1.5K_1%_04
PMSYS_PWRGD_BUF
XD P_ T D I_ R
Ivy Bridge Processor 2/7 ( CLK,MISC,JTAG )
Buffered reset to CPU
CPUDRAMRST#
S3 circuit:- DRAM_RST# to memory
should be high during S3
R474
*39_04
C29
47p_50V_NPO_04
R219
75_04
R218
100K_04
R330
1K_04
R215 62_04
Q31
*MTN7002ZHS3
G
DS
R220 1K_04
S
D
G
Q13B
MTDN7002Z HS6R
5
34
R24 *10mil_short
R222
*750_1%_04
R224 43.2_1%_04
R256 10K_04
R461
*200_04
S
D
G
Q13A
MTDN7002ZHS6R
2
61
Q12
MTN7002ZHS3
G
DS
R19 56_1%_04
RN5 56_8P4R_04
1
2
3
45
6
7
8
R351 200_1%_04
R84 130_1%_04
R217
10K_04
XD P_ T MS
C579
0.047u_10V_X7R_04
XDP_DBR_R
R478
200_1%_04
PU/PD for JTAG signals
XDP_TRST# H_SNB_IVB#
XDP_PREQ#
CLOCKS
MISCTHERMALPWR MANAGEMENT
DDR3
MISC
JTAG & BPM
U15B
T2
SM_RCOMP[1] A5
SM_RCOMP[2] A4
SM_DRAMR ST# R8
SM_RCOMP[0] AK1
BCLK# A27
BCLK A28
DPLL_REF_CLK# A15
DPLL_REF_CLK A16
CATERR#
AL33
PECI
AN33
PROCHOT#
AL32
THERMTRI P#
AN32
SM_DRAMPWROK
V8
RESET#
AR33
PRDY# AP29
PREQ# AP27
TCK AR26
TMS AR27
TRST# AP30
TDI AR28
TDO AP26
DBR# AL35
BPM#[0] AT28
BPM#[1] AR29
BPM#[2] AR30
BPM#[3] AT30
BPM#[4] AP32
BPM#[5] AR31
BPM#[6] AT31
BPM#[7] AR32
PM_SYNC
AM34
SKTOCC#
AN34
PROC_SELECT#
C26
UNCOREPWRGOOD
AP33
R329 1K_04
R388 140_1%_04
Q21
MTN7002ZHS3
G
DS
C463
68p_50V_NPO_04
R349 25.5_1%_04
C651
*0.1u_16V_Y5V_04
PMSYS_PWRGD_BUF
R39*51_04
R337
4.99K_1%_04
R26351_04
U31
*MC74VHC1G08DFT1G
1
2
5
4
3
R216
100K_04
3.3VS
1.5V
1.05VS_VTT
3.3V
1.5VS_CPU
3.3V
1.05VS_VTT
1.05VS_VTT
R223 *10mil_short
1.05VS_VTT2,5,23,26,27,28,38
3.3VS
CLK_EXP_N 22
CLK_EXP_P 22
1.5VS_CPU6,38,41
3.3V2,6,12,19,21,22,23,25,26,27,28,30,31,32,36,38,40,41,42
Sheet 3 of 55
Ivy Bridge 2/7

Schematic Diagrams
Ivy Bridge 3/7 B - 5
B.Schematic Diagrams
Ivy Bridge 3/7
M_A_DQS#5
M_A_DQS#6
M_A_DQS#7
M_A_DQS#0
M_A_DQS#2
M_A_DQS#1
M_A_DQS#3
M_A_DQS#4
M_A_DQS4
M_A_DQS5
M_A_DQS6
M_A_DQS7
M_A_DQS0
M_A_DQS2
M_A_DQS1
M_A_DQS3
7 / 12 / 25
4.5/ 4.5/ 16
M_B_DQS#5
M_B_DQS#4
M_B_DQS#6
M_B_DQS#7
M_B_DQS#0
M_B_DQS#1
M_B_DQS#2
M_B_DQS#3
M_B_A6
M_B_A5
7 / 12 / 25
M_B_A0
M_B_A1
M_B_A2
M_B_A3
M_B_A4
M_B_A9
M_B_A10
M_B_A11
M_B_A13
M_B_A12
M_B_A14
M_B_A15
M_B_A7
M_B_A8
M_B_DQS6
M_B_DQS5
M_B_DQS2
M_B_DQS3
M_B_DQS4
M_B_DQS7
M_B_DQS0
M_B_DQS1
DDR SYSTEM MEMORY A
U15C
T2
SA_BS[0]
AE10
SA_BS[1]
AF10
SA_BS[2]
V6
SA_CAS#
AE8
SA_RAS#
AD9
SA_WE#
AF9
SA_CK[0] AB6
SA_CK[1] AA5
SA_CLK#[0] AA6
SA_CLK#[1] AB5
SA_CKE[0] V9
SA_CKE[1] V10
SA_CS#[0] AK3
SA_CS#[1] AL3
SA_ODT[0] AH3
SA_ODT[1] AG3
SA_DQS[0] D4
SA_DQS#[0] C4
SA_DQS[1] F6
SA_DQS#[1] G6
SA_DQS[2] K3
SA_DQS#[2] J3
SA_DQS[3] N6
SA_DQS#[3] M6
SA_DQS[4] AL5
SA_DQS#[4] AL6
SA_DQS[5] AM9
SA_DQS#[5] AM8
SA_DQS[6] AR11
SA_DQS#[6] AR12
SA_DQS[7] AM14
SA_DQS#[7] AM15
SA_MA[0] AD10
SA_MA[1] W1
SA_MA[2] W2
SA_MA[3] W7
SA_MA[4] V3
SA_MA[5] V2
SA_MA[6] W3
SA_MA[7] W6
SA_MA[8] V1
SA_MA[9] W5
SA_MA[10] AD8
SA_MA[11] V4
SA_MA[12] W4
SA_MA[13] AF8
SA_MA[14] V5
SA_MA[15] V7
SA_DQ[0]
C5
SA_DQ[1]
D5
SA_DQ[2]
D3
SA_DQ[3]
D2
SA_DQ[4]
D6
SA_DQ[5]
C6
SA_DQ[6]
C2
SA_DQ[7]
C3
SA_DQ[8]
F10
SA_DQ[9]
F8
SA_DQ[10]
G10
SA_DQ[11]
G9
SA_DQ[12]
F9
SA_DQ[13]
F7
SA_DQ[14]
G8
SA_DQ[15]
G7
SA_DQ[16]
K4
SA_DQ[17]
K5
SA_DQ[18]
K1
SA_DQ[19]
J1
SA_DQ[20]
J5
SA_DQ[21]
J4
SA_DQ[22]
J2
SA_DQ[23]
K2
SA_DQ[24]
M8
SA_DQ[25]
N10
SA_DQ[26]
N8
SA_DQ[27]
N7
SA_DQ[28]
M10
SA_DQ[29]
M9
SA_DQ[30]
N9
SA_DQ[31]
M7
SA_DQ[32]
AG6
SA_DQ[33]
AG5
SA_DQ[34]
AK6
SA_DQ[35]
AK5
SA_DQ[36]
AH5
SA_DQ[37]
AH6
SA_DQ[38]
AJ5
SA_DQ[39]
AJ6
SA_DQ[40]
AJ8
SA_DQ[41]
AK8
SA_DQ[42]
AJ9
SA_DQ[43]
AK9
SA_DQ[44]
AH8
SA_DQ[45]
AH9
SA_DQ[46]
AL9
SA_DQ[47]
AL8
SA_DQ[48]
AP11
SA_DQ[49]
AN11
SA_DQ[50]
AL12
SA_DQ[51]
AM12
SA_DQ[52]
AM11
SA_DQ[53]
AL11
SA_DQ[54]
AP12
SA_DQ[55]
AN12
SA_DQ[56]
AJ14
SA_DQ[57]
AH14
SA_DQ[58]
AL15
SA_DQ[59]
AK15
SA_DQ[60]
AL14
SA_DQ[61]
AK14
SA_DQ[62]
AJ15
SA_DQ[63]
AH15
SA_CK[2] AB4
SA_CLK#[2] AA4
SA_CK[3] AB3
SA_CLK#[3] AA3
SA_CKE[2] W9
SA_CKE[3] W10
SA_CS#[2] AG1
SA_CS#[3] AH1
SA_ODT[2] AG2
SA_ODT[3] AH2
DDR SYSTEM MEMORY B
U15D
T2
SB_BS[0]
AA9
SB_BS[1]
AA7
SB_BS[2]
R6
SB_CAS#
AA10
SB_RAS#
AB8
SB_WE#
AB9
SB_CK[0] AE2
SB_CK[1] AE1
SB_CLK#[0] AD2
SB_CLK#[1] AD1
SB_CKE[0] R9
SB_CKE[1] R10
SB_ODT[0] AE4
SB_ODT[1] AD4
SB_DQS[4] AN6
SB_DQS#[4] AN5
SB_DQS[5] AP8
SB_DQS#[5] AP9
SB_DQS[6] AK11
SB_DQS#[6] AK12
SB_DQS[7] AP14
SB_DQS#[7] AP15
SB_DQS[0] C7
SB_DQS#[0] D7
SB_DQS[1] G3
SB_DQS#[1] F3
SB_DQS[2] J6
SB_DQS#[2] K6
SB_DQS[3] M3
SB_DQS#[3] N3
SB_MA[0] AA8
SB_MA[1] T7
SB_MA[2] R7
SB_MA[3] T6
SB_MA[4] T2
SB_MA[5] T4
SB_MA[6] T3
SB_MA[7] R2
SB_MA[8] T5
SB_MA[9] R3
SB_MA[10] AB7
SB_MA[11] R1
SB_MA[12] T1
SB_MA[13] AB10
SB_MA[14] R5
SB_MA[15] R4
SB_DQ[0]
C9
SB_DQ[1]
A7
SB_DQ[2]
D10
SB_DQ[3]
C8
SB_DQ[4]
A9
SB_DQ[5]
A8
SB_DQ[6]
D9
SB_DQ[7]
D8
SB_DQ[8]
G4
SB_DQ[9]
F4
SB_DQ[10]
F1
SB_DQ[11]
G1
SB_DQ[12]
G5
SB_DQ[13]
F5
SB_DQ[14]
F2
SB_DQ[15]
G2
SB_DQ[16]
J7
SB_DQ[17]
J8
SB_DQ[18]
K10
SB_DQ[19]
K9
SB_DQ[20]
J9
SB_DQ[21]
J10
SB_DQ[22]
K8
SB_DQ[23]
K7
SB_DQ[24]
M5
SB_DQ[25]
N4
SB_DQ[26]
N2
SB_DQ[27]
N1
SB_DQ[28]
M4
SB_DQ[29]
N5
SB_DQ[30]
M2
SB_DQ[31]
M1
SB_DQ[32]
AM5
SB_DQ[33]
AM6
SB_DQ[34]
AR3
SB_DQ[35]
AP3
SB_DQ[36]
AN3
SB_DQ[37]
AN2
SB_DQ[38]
AN1
SB_DQ[39]
AP2
SB_DQ[40]
AP5
SB_DQ[41]
AN9
SB_DQ[42]
AT5
SB_DQ[43]
AT6
SB_DQ[44]
AP6
SB_DQ[45]
AN8
SB_DQ[46]
AR6
SB_DQ[47]
AR5
SB_DQ[48]
AR9
SB_DQ[49]
AJ11
SB_DQ[50]
AT8
SB_DQ[51]
AT9
SB_DQ[52]
AH11
SB_DQ[53]
AR8
SB_DQ[54]
AJ12
SB_DQ[55]
AH12
SB_DQ[56]
AT11
SB_DQ[57]
AN14
SB_DQ[58]
AR14
SB_DQ[59]
AT14
SB_DQ[60]
AT12
SB_DQ[61]
AN15
SB_DQ[62]
AR15
SB_DQ[63]
AT15
SB_CK[2] AB2
SB_CLK#[2] AA2
SB_CKE[2] T9
SB_CK[3] AA1
SB_CLK#[3] AB1
SB_CKE[3] T10
SB_CS#[0] AD3
SB_CS#[1] AE3
SB_CS#[2] AD6
SB_CS#[3] AE6
SB_ODT[2] AD5
SB_ODT[3] AE5
M_A_ DQ[ 63: 0]9,11
M_B_BS210 M_B_BS110 M_B_BS010
M_A_CLK_DDR#1 9
M_A_CLK_DDR1 9
M_A_C KE1 9
M_B _D Q [ 63: 0 ]10
M_A_C S#1 9
M_A_C S#0 9
M_A_A[ 15:0] 9 ,11
M_A_CLK_DDR0 9
M_A_C KE0 9
M_A_DQS#[7:0] 9,11
M_A_ODT0 9
M_A_ODT1 9
M_A_CLK_DDR#0 9
M_A_BS29,11 M_A _BS19,11
M_A_DQS[7:0] 9,11
M_A_BS09,11
M_A_WE#9,11 M_A_RAS#9,11 M_A_CAS#9,11
M_B_ DQS[ 7:0] 10
M_B_A[15:0] 10
M_B_ DQS#[ 7:0] 10
M_B_CAS#10
M_B_WE#10 M_B_RAS#10
M_B_CLK_DDR#1 10
M_B_CLK_DDR1 10
M_B_C KE1 10
M_B_CLK_DDR#0 10
M_B_CLK_DDR0 10
M_B_C KE0 10
M_B_C S#1 10
M_B_C S#0 10
M_B _O D T0 1 0
M_B _O D T1 1 0
M_A_CLK_DDR#3 11
M_A_CLK_DDR3 11
M_A_C KE3 11
M_A_CLK_DDR#2 11
M_A_CLK_DDR2 11
M_A_C KE2 11
M_A_ODT3 11
M_A_C S#3 11
M_A_C S#2 11
M_A_ODT2 11
6-86-27988-004 T2 PZ98821-362B-01H
6-86-27988-005 GF 479890730
6-86-27988-004 T2 PZ98821-362B-01H
6-86-27988-005 GF 479890730
2VIA
2VIA
2VIA
2VIA
2VIA
2VIA
2VIA
2VIA
2VIA
2VIA
2VIA
2VIA
11.5 / 9 / 16
11.5 / 9 / 16
7 / 12 / 25
7 / 12 / 25
4.5/ 4.5/ 16
M_A_D Q32
M_A_D Q31
M_A_D Q30
M_A_D Q29
M_A_D Q4
M_A_D Q3
M_A_D Q2
M_A_D Q1
11.5 / 9 / 16
M_A_D Q49
M_A_D Q38
M_A_D Q47
M_A_D Q46
M_A_D Q45
M_A_D Q44
M_A_D Q43
M_A_D Q42
M_A_D Q41
M_A_D Q40
M_A_D Q39
M_A_D Q37
M_A_D Q36
M_A_D Q35
M_A_D Q34
M_A_D Q33
M_A_D Q62
M_A_D Q61
M_A_D Q60
M_A_D Q58
M_A_D Q57
M_A_D Q56
M_A_D Q6
M_A_D Q5
M_A_D Q48
M_A_D Q55
M_A_D Q54
M_A_D Q53
M_A_D Q52
M_A_D Q51
M_A_D Q28
M_A_D Q50
M_A_D Q16
M_A_D Q15
M_A_D Q14
M_A_D Q13
M_A_D Q12
M_A_D Q11
M_A_D Q9
M_A_D Q8
M_A_D Q7
M_A_D Q59
M_A_D Q63
M_B_ DQ48
M_B_ DQ47
M_A_D Q20
M_A_D Q27
M_A_D Q26
M_A_D Q25
M_A_D Q24
M_A_D Q23
M_A_D Q0
M_A_D Q22
M_A_D Q21
M_A_D Q10
M_A_D Q19
M_A_D Q18
M_A_D Q17
M_B_ DQ62
M_B_ DQ61
M_B_ DQ60
M_B_ DQ59
M_B_ DQ58
M_B_ DQ57
M_B_ DQ56
M_B_ DQ55
M_B_ DQ54
M_B_ DQ53
M_B_ DQ52
M_B_ DQ51
M_B_ DQ50
M_B_ DQ49
M_B_ DQ9
M_B_ DQ8
M_B_ DQ7
M_B_ DQ6
M_B_ DQ5
M_B_ DQ4
M_B_ DQ3
M_B_ DQ2
M_B_ DQ1
M_B_ DQ12
M_B_ DQ11
M_B_ DQ63
M_B_ DQ20
M_B_ DQ19
M_B_ DQ18
M_B_ DQ17
M_B_ DQ16
M_B_ DQ15
M_B_ DQ14
M_B_ DQ13
M_B_ DQ0
M_B_ DQ10
M_B_ DQ36
M_B_ DQ35
M_B_ DQ34
M_B_ DQ33
M_B_ DQ32
M_B_ DQ31
M_B_ DQ30
M_B_ DQ29
M_B_ DQ28
M_B_ DQ27
M_B_ DQ26
M_B_ DQ25
M_B_ DQ24
M_B_ DQ23
M_B_ DQ22
M_B_ DQ21
M_B_ DQ46
M_B_ DQ45
M_B_ DQ44
M_B_ DQ43
M_B_ DQ42
M_B_ DQ41
M_B_ DQ40
M_B_ DQ39
M_B_ DQ38
M_B_ DQ37
Ivy Bridge Processor 3/7 ( DDR3 )
7 / 12 / 25
4.5/ 4.5/ 16
6.5 / 6.5 / 16
7 / 12 / 25
4.5/ 4.5/ 16
3700mils
6.5 / 8 / 16
6.5 / 6.5 / 16
M_A_A9
M_A_A4
M_A_A6
M_A_A5
M_A_A7
M_A_A8
M_A_A15
M_A_A0
M_A_A1
M_A_A2
M_A_A3
M_A_A10
M_A_A12
M_A_A11
M_A_A13
M_A_A14
Sheet 4 of 55
Ivy Bridge 3/7

Schematic Diagrams
B - 6 Ivy Bridge 4/7
B.Schematic Diagrams
Ivy Bridge 4/7
Ivy Bridge Processor 4/7 ( POWER )
PROCESSOR CORE POWER PROCESSOR UNCORE POWER
48A
CAD Note: H_CPU_SVIDALRT#_R,H_CPU_SVIDDAT_R
Place the PU resistors close to CPU
H_CPU_SVIDDAT_R
C529
*10u_6.3V_X5R_06
C101
*22u_6.3V_X5R_08
C175
*22u_6.3V_X5R_08
C524
*10u_6.3V_X5R_06
C172
22u_6.3V_X5R_08
C526
10u_6.3V_X5R_06
R17 43.2_1%_04
C548
22u_6.3V_X5R_08
C103
*22u_6.3V_X5R_08
C169
*22u_6.3V_X5R_08
R12 *54.9_1%_04
C110
*22u_6.3V_X5R_08
C528
10u_6.3V_X5R_06
C99
22u_6.3V_X5R_08
R13 130_1%_04
C168
*22u_6.3V_X5R_08
C71
22u_6.3V_X5R_08
C527
10u_6.3V_X5R_06
C521
22u_6.3V_X5R_08
C171
22u_6.3V_X5R_08
C545
22u_6.3V_X5R_08
C86
*22u_6.3V_X5R_08
C127
*22u_6.3V_X5R_08
C177
22u_6.3V_X5R_08
C176
*22u_6.3V_X5R_08
R336
10_04
C102
22u_6.3V_X5R_08
R45 *15mil_short_06
R333
10_04
C547
*22u_6.3V_X5R_08
C70
22u_6.3V_X5R_08
C186
22u_6.3V_X5R_08
C100
22u_6.3V_X5R_08
C546
*22u_6.3V_X5R_08
C170
*22u_6.3V_X5R_08
C523
*10u_6.3V_X5R_06
C525
10u_6.3V_X5R_06
C173
22u_6.3V_X5R_08
R11 75_04
C522
*10u_6.3V_X5R_06
SVID Signals
CAD Note: H_CPU_SVIDCLK_R
Place the PU
resistors close to VR
C131
*22u_6.3V_X5R_08
POWER
CORE SUPPLY
PEG AND DDR
SENSE LINES SVID
U15F
T2
VCC_SENSE AJ35
VSS_SENSE AJ34
VIDALERT# AJ29
VIDSCLK AJ30
VIDSOUT AJ28
VSS_SENSE_VC C I O A10
VCC1
AG35
VCC2
AG34
VCC3
AG33
VCC4
AG32
VCC5
AG31
VCC6
AG30
VCC7
AG29
VCC8
AG28
VCC9
AG27
VCC10
AG26
VCC11
AF35
VCC12
AF34
VCC13
AF33
VCC14
AF32
VCC15
AF31
VCC16
AF30
VCC17
AF29
VCC18
AF28
VCC19
AF27
VCC20
AF26
VCC21
AD35
VCC22
AD34
VCC23
AD33
VCC24
AD32
VCC25
AD31
VCC26
AD30
VCC27
AD29
VCC28
AD28
VCC29
AD27
VCC30
AD26
VCC31
AC35
VCC32
AC34
VCC33
AC33
VCC34
AC32
VCC35
AC31
VCC36
AC30
VCC37
AC29
VCC38
AC28
VCC39
AC27
VCC40
AC26
VCC41
AA35
VCC42
AA34
VCC43
AA33
VCC44
AA32
VCC45
AA31
VCC46
AA30
VCC47
AA29
VCC48
AA28
VCC49
AA27
VCC50
AA26
VCC51
Y35
VCC52
Y34
VCC53
Y33
VCC54
Y32
VCC55
Y31
VCC56
Y30
VCC57
Y29
VCC58
Y28
VCC59
Y27
VCC60
Y26
VCC61
V35
VCC62
V34
VCC63
V33
VCC64
V32
VCC65
V31
VCC66
V30
VCC67
V29
VCC68
V28
VCC69
V27
VCC70
V26
VCC71
U35
VCC72
U34
VCC73
U33
VCC74
U32
VCC75
U31
VCC76
U30
VCC77
U29
VCC78
U28
VCC79
U27
VCC80
U26
VCC81
R35
VCC82
R34
VCC83
R33
VCC84
R32
VCC85
R31
VCC86
R30
VCC87
R29
VCC88
R28
VCC89
R27
VCC90
R26
VCC91
P35
VCC92
P34
VCC93
P33
VCC94
P32
VCC95
P31
VCC96
P30
VCC97
P29
VCC98
P28
VCC99
P27
VCC100
P26
VCCIO1 AH13
VCCIO12 J11
VCCIO18 G12
VCCIO19 F14
VCCIO20 F13
VCCIO21 F12
VCCIO22 F11
VCCIO23 E14
VCCIO24 E12
VCCIO2 AH10
VCCIO3 AG10
VCCIO4 AC10
VCCIO5 Y10
VCCIO6 U10
VCCIO7 P10
VCCIO8 L10
VCCIO9 J14
VCCIO10 J13
VCCIO11 J12
VCCIO13 H14
VCCIO14 H12
VCCIO15 H11
VCCIO16 G14
VCCIO17 G13
VCCIO25 E11
VCCIO32 C12
VCCIO33 C11
VCCIO34 B14
VCCIO35 B12
VCCIO36 A14
VCCIO37 A13
VCCIO38 A12
VCCIO39 A11
VCCIO26 D14
VCCIO27 D13
VCCIO28 D12
VCCIO29 D11
VCCIO30 C14
VCCIO31 C13
VCCIO_SENSE B10
VCCIO40 J23
C72
22u_6.3V_X5R_08
C174
22u_6.3V_X5R_08
1.05VS_VTT
1.05VS_VTT
VCORE
1.05VS_VTT
1.05VS_VTT
1.05VS_VTT
VCORE
VCORE_VSS_SENSE 43
1.05VS_VTT2,3,23,26,27,28,38 VCORE43,44
VCORE
H_CPU_SVIDALRT# 43
H_CPU_SVIDDAT 43
H_CPU_SVIDCLK 43
VSSP_SENSE 42
VCCP_SENSE 42
VCORE_VCC_SENSE 43
H_CPU_SVIDALRT#
H_CPU_SVIDCLK
H_CPU_SVIDALRT#_R
+
C570
560u_2.5V_6.6*6.6*5.9
H_CPU_SVIDCLK_R
6-86-27988-004 T2 PZ98821-362B-01H
6-86-27988-005 GF 479890730
H_CPU_SVIDDAT_R
R18 *10mil_short
R14 *10mil_short
ICCMAX Maximum Processor SV
48
1.05VS_VCCP_F
8.5A
Sheet 5 of 55
Ivy Bridge 4/7

Schematic Diagrams
Ivy Bridge 5/7 B - 7
B.Schematic Diagrams
Ivy Bridge 5/7
Ivy Bridge Processor 5/7 ( GRAPHICS POWER )
VREF_CH_B_D IMM
6-86-27988-004 T2 PZ98821-362B-01H
6-86-27988-005 GF 479890730
R383 *0_04
C278
0.1u_10V_X7R_04
C277
0.1u_10V_X7R_04
1.5V
1.5VS_CPU
10/22
C211
1u_6.3V_X5R_04
C88
22u_6. 3V_X5R_08
R379
1K_1%_04
R382
*1K_04
C557
*22u_6.3V_X5R_08
C587
0.1u_10V_X7R_04
C479
*22u_6.3V_X5R_08
C87
10u_6.3V_X5R_06
C276
0.1u_10V_X7R_04
Q24
*AO3402L
G
DS
R385
1K_1%_04
C122
22u_6.3V_X5R_08
C501
22u_6.3V_X5R_08
C280
22u_6.3V_X5R_08
C349
22u_6.3V_X5R_08
C500
22u_6.3V_X5R_08
C556
*22u_6.3V_X5R_08
C580
0.1u_10V_X7R_04
C79
22u_6. 3V_X5R_08
C281
22u_6.3V_X5R_08
C499
22u_6. 3V_X5R_08
R31510K_1%_04
C124
22u_6.3V_X5R_08
On CRB
H_SNB_IVB#_PWRCTRL = low, 1.0V
H_SNB_IVB#_PWRCTRL = high/NC, 1.05V
C279
22u_6. 3V_X5R_08
C559
*22u_6.3V_X5R_08
Q5
*AO3402L
G
DS
R314 *10mil_short
C223
1u_6.3V_X5R_04
Q23
*AO3402L
G
DS
C558
*22u_6.3V_X5R_08
C120
22u_6.3V_X5R_08
C119
22u_6.3V_X5R_08
R120
1K_1%_04
R44
10K_04
R366
*1K_04
C540
*22u_6.3V_X5R_08
R119
1K_1%_04
C80
22u_6.3V_X5R_08
+
C583
560u_2. 5V_6.6*6.6*5.9
R57 10K_04
R369
1K_1%_04
C123
22u_6.3V_X5R_08
R386
1K_1%_04
R48
*10K_04
POWER
GRAPHICS
DDR3 -1.5V RAILS SENSE
LINES
1.8V RAIL
SA RAIL
VREFMISC
U15G
T2
SM_VREF AL1
VSSAXG_SENSE AK34
VAXG_SENSE AK35
VAXG1
AT24
VAXG2
AT23
VAXG3
AT21
VAXG4
AT20
VAXG5
AT18
VAXG6
AT17
VAXG7
AR24
VAXG8
AR23
VAXG9
AR21
VAXG10
AR20
VAXG11
AR18
VAXG12
AR17
VAXG13
AP24
VAXG14
AP23
VAXG15
AP21
VAXG16
AP20
VAXG17
AP18
VAXG18
AP17
VAXG19
AN24
VAXG20
AN23
VAXG21
AN21
VAXG22
AN20
VAXG23
AN18
VAXG24
AN17
VAXG25
AM24
VAXG26
AM23
VAXG27
AM21
VAXG28
AM20
VAXG29
AM18
VAXG30
AM17
VAXG31
AL24
VAXG32
AL23
VAXG33
AL21
VAXG34
AL20
VAXG35
AL18
VAXG36
AL17
VAXG37
AK24
VAXG38
AK23
VAXG39
AK21
VAXG40
AK20
VAXG41
AK18
VAXG42
AK17
VAXG43
AJ24
VAXG44
AJ23
VAXG45
AJ21
VAXG46
AJ20
VAXG47
AJ18
VAXG48
AJ17
VAXG49
AH24
VAXG50
AH23
VAXG51
AH21
VAXG52
AH20
VAXG53
AH18
VAXG54
AH17
VDDQ11 U4
VDDQ12 U1
VDDQ13 P7
VDDQ14 P4
VDDQ15 P1
VDDQ1 AF7
VDDQ2 AF4
VDDQ3 AF1
VDDQ4 AC7
VDDQ5 AC4
VDDQ6 AC1
VDDQ7 Y7
VDDQ8 Y4
VDDQ9 Y1
VDDQ10 U7
VCCPLL1
B6
VCCPLL2
A6
VCCSA1 M27
VCCSA2 M26
VCCSA3 L26
VCCSA4 J26
VCCSA5 J25
VCCSA6 J24
VCCSA7 H26
VCCSA8 H25
VCCSA_SENSE H23
VCCSA_VID[1] C24
VCCPLL3
A2 VCCSA_VID[0] C22
SA_D IMM_VREFDQ B4
SB_D IMM_VREFDQ D1
VCCIO_SEL A19
1.5VS_CPU
VGFX_CORE
1.8VS
1.5VS_C PU
3.3V
1.05VS
0.85VS
12A
1.5V
1.5V
VR1 _VSSGT_SENSEA 43
VR1_VCCGT_SENSEA 43
VCCSA_SENSE 40
SUSB# 23,37,38,40
VCC SA_VID0 40,42
MV RE F _ DQ _ DI MMA 9 , 11
DRAMRST_CNTRL 3,22
VCCSA_VID1 40,42
MVREF_DQ_DIMMB 10
DR AMRS T_CNTR L 3,22
R370 *0_04
1.5V3,9,10,11,28,38,41
VGFX_CORE43,44
46A
0.85VS40
1.5VS_CPU3,38,41
1.8VS26,27,40
1.05VS21,22,27,28,38,41,42,43
3.3VS3,9,10,11,12,21,22,23,24,25,26,27,28,30,31,33,34,35,36,37,38,43,45 3.3V2,3, 12,19,21,22,23,25,26,27,28,30,31,32,36,38,40,41,42
H_SNB_IVB#_PWRCTRL_R
C495
*22u_6.3V_X5R_08
+
C569
*330uF_2.5V_9m_6.3*6
H_SNB_IVB#_PWRCTRL
CAD Note: +V_SM_VREF should
have 10 mil trace width
V_SM_VR EF
VREF_CH_B_DIMM
VREF_CH_A_DIMM
R132 *15mil_short_06
C763
*22u_6.3V_X5R_08
C764
*22u_6.3V_X5R_08
1.2A
V_SM_VR EF_CN T
V_SM_VREF
C282
1u_6.3V_X5R_04
¾aDIMMºÝÂ\©ñ & TRACE¥[¼e
VREF_CH_A_DIMM
R133
*100K_04
V_SM_VREF_CN T
C754
*22u_6.3V_X5R_08
C752
*22u_6.3V_X5R_08
C94
22u_6.3V_X5R_08
+
C538
*100u_6.3V_B_A
C76
22u_6.3V_X5R_08
6A
R64 *10mil_short
VCCSA_SENSE
Sheet 6 of 55
Ivy Bridge 5/7

Schematic Diagrams
B - 8 Ivy Bridge 6/7
B.Schematic Diagrams
Ivy Bridge 6/7
Ivy Bridge Processor 6/7 ( GND )
VSS
U15I
T2
VSS161
T35
VSS162
T34
VSS163
T33
VSS164
T32
VSS165
T31
VSS166
T30
VSS167
T29
VSS168
T28
VSS169
T27
VSS170
T26
VSS171
P9
VSS172
P8
VSS173
P6
VSS174
P5
VSS175
P3
VSS176
P2
VSS177
N35
VSS178
N34
VSS179
N33
VSS180
N32
VSS181
N31
VSS182
N30
VSS183
N29
VSS184
N28
VSS185
N27
VSS186
N26
VSS187
M34
VSS188
L33
VSS189
L30
VSS190
L27
VSS191
L9
VSS192
L8
VSS193
L6
VSS194
L5
VSS195
L4
VSS196
L3
VSS197
L2
VSS198
L1
VSS199
K35
VSS200
K32
VSS201
K29
VSS202
K26
VSS203
J34
VSS204
J31
VSS205
H33
VSS206
H30
VSS207
H27
VSS208
H24
VSS209
H21
VSS210
H18
VSS211
H15
VSS212
H13
VSS213
H10
VSS214
H9
VSS215
H8
VSS216
H7
VSS217
H6
VSS218
H5
VSS219
H4
VSS220
H3
VSS221
H2
VSS222
H1
VSS223
G35
VSS224
G32
VSS225
G29
VSS226
G26
VSS227
G23
VSS228
G20
VSS229
G17
VSS230
G11
VSS231
F34
VSS232
F31
VSS233
F29
VSS234 F22
VSS235 F19
VSS236 E30
VSS237 E27
VSS238 E24
VSS239 E21
VSS240 E18
VSS241 E15
VSS242 E13
VSS243 E10
VSS244 E9
VSS245 E8
VSS246 E7
VSS247 E6
VSS248 E5
VSS249 E4
VSS250 E3
VSS251 E2
VSS252 E1
VSS253 D35
VSS254 D32
VSS255 D29
VSS256 D26
VSS257 D20
VSS258 D17
VSS259 C34
VSS260 C31
VSS261 C28
VSS262 C27
VSS263 C25
VSS264 C23
VSS265 C10
VSS266 C1
VSS267 B22
VSS268 B19
VSS269 B17
VSS270 B15
VSS271 B13
VSS272 B11
VSS273 B9
VSS274 B8
VSS275 B7
VSS276 B5
VSS277 B3
VSS278 B2
VSS279 A35
VSS280 A32
VSS281 A29
VSS282 A26
VSS283 A23
VSS284 A20
VSS285 A3
VSS
U15H
T2
VSS1
AT35
VSS2
AT32
VSS3
AT29
VSS4
AT27
VSS5
AT25
VSS6
AT22
VSS7
AT19
VSS8
AT16
VSS9
AT13
VSS10
AT10
VSS11
AT7
VSS12
AT4
VSS13
AT3
VSS14
AR25
VSS15
AR22
VSS16
AR19
VSS17
AR16
VSS18
AR13
VSS19
AR10
VSS20
AR7
VSS21
AR4
VSS22
AR2
VSS23
AP34
VSS24
AP31
VSS25
AP28
VSS26
AP25
VSS27
AP22
VSS28
AP19
VSS29
AP16
VSS30
AP13
VSS31
AP10
VSS32
AP7
VSS33
AP4
VSS34
AP1
VSS35
AN30
VSS36
AN27
VSS37
AN25
VSS38
AN22
VSS39
AN19
VSS40
AN16
VSS41
AN13
VSS42
AN10
VSS43
AN7
VSS44
AN4
VSS45
AM29
VSS46
AM25
VSS47
AM22
VSS48
AM19
VSS49
AM16
VSS50
AM13
VSS51
AM10
VSS52
AM7
VSS53
AM4
VSS54
AM3
VSS55
AM2
VSS56
AM1
VSS57
AL34
VSS58
AL31
VSS59
AL28
VSS60
AL25
VSS61
AL22
VSS62
AL19
VSS63
AL16
VSS64
AL13
VSS65
AL10
VSS66
AL7
VSS67
AL4
VSS68
AL2
VSS69
AK33
VSS70
AK30
VSS71
AK27
VSS72
AK25
VSS73
AK22
VSS74
AK19
VSS75
AK16
VSS76
AK13
VSS77
AK10
VSS78
AK7
VSS79
AK4
VSS80
AJ25
VSS81 AJ22
VSS82 AJ19
VSS83 AJ16
VSS84 AJ13
VSS85 AJ10
VSS86 AJ7
VSS87 AJ4
VSS88 AJ3
VSS89 AJ2
VSS90 AJ1
VSS91 AH35
VSS92 AH34
VSS93 AH32
VSS94 AH30
VSS95 AH29
VSS96 AH28
VSS98 AH25
VSS99 AH22
VSS100 AH19
VSS101 AH16
VSS102 AH7
VSS103 AH4
VSS104 AG9
VSS105 AG8
VSS106 AG4
VSS107 AF6
VSS108 AF5
VSS109 AF3
VSS110 AF2
VSS111 AE35
VSS112 AE34
VSS113 AE33
VSS114 AE32
VSS115 AE31
VSS116 AE30
VSS117 AE29
VSS118 AE28
VSS119 AE27
VSS120 AE26
VSS121 AE9
VSS122 AD7
VSS123 AC9
VSS124 AC8
VSS125 AC6
VSS126 AC5
VSS127 AC3
VSS128 AC2
VSS129 AB35
VSS130 AB34
VSS131 AB33
VSS132 AB32
VSS133 AB31
VSS134 AB30
VSS135 AB29
VSS136 AB28
VSS137 AB27
VSS138 AB26
VSS139 Y9
VSS140 Y8
VSS141 Y6
VSS142 Y5
VSS143 Y3
VSS144 Y2
VSS145 W35
VSS146 W34
VSS147 W33
VSS148 W32
VSS149 W31
VSS150 W30
VSS151 W29
VSS152 W28
VSS153 W27
VSS154 W26
VSS155 U9
VSS156 U8
VSS157 U6
VSS158 U5
VSS159 U3
VSS160 U2
6-86-27988-004 T2 PZ98821-362B-01H
6-86-27988-005 GF 479890730
6-86-27988-004 T2 PZ98821-362B-01H
6-86-27988-005 GF 479890730
CAD Note: 0 ohm resistor
should be placed close
to CPU
Sheet 7 of 55
Ivy Bridge 6/7

Schematic Diagrams
Ivy Bridge 7/7 B - 9
B.Schematic Diagrams
Ivy Bridge 7/7
CFG2
CFG7
PEG DEFER TRAINING
1: (Default) PEG Train immediately following xxRESETB de assertion
0: PEG Wait for BIOS for training
CFG6
CFG5
CFG4
CFG2
11: (Default) x16 - Device 1 functions 1 and 2 disabled
10: x8, x8 - Device 1 function 1 enabled ; function 2 disabled
01: Reserved - (Device 1 function 1 disabled ; function 2 enabled)
00: x8,x4,x4 - Device 1 functions 1 and 2 enabled
CFG[6:5]
PEG Static Lane Reversal - CFG2 is for the 16x
1:(Default) Normal Operation; Lane #
definition matches socket pin map definition
0:Lane Reversed
CFG2
Ivy Bridge Processor 7/7 ( RESERVED )
PCIE Port Bifurcation Straps
CFG4
CFG7
RESERVED
CFG
U15E
T2
CFG[0]
AK28
CFG[1]
AK29
CFG[2]
AL26
CFG[3]
AL27
CFG[4]
AK26
CFG[5]
AL29
CFG[6]
AL30
CFG[7]
AM31
CFG[8]
AM32
CFG[9]
AM30
CFG[10]
AM28
CFG[11]
AM26
CFG[12]
AN28
CFG[13]
AN31
CFG[14]
AN26
CFG[15]
AM27
CFG[16]
AK31
CFG[17]
AN29
RSVD34 AM33
RSVD35 AJ27
RSVD38 J16
RSVD_NCTF42 AT34
RSVD39 H16
RSVD40 G16
RSVD_NCTF41 AR35
RSVD_NCTF43 AT33
RSVD_NCTF45 AR34
RSVD_NCTF56 AT2
RSVD_NCTF57 AT1
RSVD_NCTF58 AR1
RSVD_NCTF46 B34
RSVD_NCTF47 A33
RSVD_NCTF48 A34
RSVD_NCTF49 B35
RSVD_NCTF50 C35
RSVD51 AJ32
RSVD52 AK32
RSVD27
J15
RSVD16
C30 RSVD15
D23
RSVD17
A31
RSVD18
B30
RSVD20
D30 RSVD19
B29
RSVD22
A30 RSVD21
B31
RSVD23
C29
RSVD37 T8
RSVD8
F25
RSVD9
F24
RSVD11
D24
RSVD12
G25
RSVD13
G24
RSVD14
E23
RSVD32 W8
RSVD33 AT26
RSVD_NCTF44 AP35
RSVD10
F23
RSVD5
AJ26
VAXG_VAL_SENSE
AJ31
VSSAXG_VAL_SENSE
AH31
VCC_VAL_SENSE
AJ33
VSS_VAL_SENSE
AH33
KEY B1
VCC_DIE_SENSE AH27
BCLK_ITP AN35
BCLK_ITP# AM35
VSS_DIE_SENSE AH26
RSVD31 AK2
RSVD30 AE7
RSVD29 AG7
RSVD28 L7
RSVD24
J20
RSVD25
B18
CFG7
CFG Straps for Processor
3.3V2,3,6,12,19,21,22,23,25,26,27,28,30,31,32,36,38, 40,41,42
CFG5
Display Port Presence Strap
1:(Default) Disabled; No Physical Display Port
attached to Embedded Display Port
0:Enabled; An external Display Port device is
connected to the Embedded Display Port
CFG4
R25 *1K_04
R27 * 1K_04
R29 *1K_04
R34 *1K_04
R33 *1K_04 CFG0
BCLK_ITP#
BCLK_ITP
6-86-27988-004 T2 PZ98821-362B-01H
6-86-27988-005 GF 479890730
CFG6
Sheet 8 of 55
Ivy Bridge 7/7

Schematic Diagrams
B - 10 DDR3 SO-DIMM A_0
B.Schematic Diagrams
DDR3 SO-DIMM A_0
SA1_B_DIM0 10
MVREF_DIMA_0 11
SA0_B_DIM0 10
C785
*10u_6.3V_X5R_06
6-86-24204-009 DDRSK-20401-TR5B
6-86-24204-022 91-993469-175
C387 2.2u_6.3V_X5R_06
SA0_A_DIM0
M_A_DQS#3
MVREF_DIMA_0
M_A_DQS2
M_A_DQS1
M_A_DQS#7
M_A_DQS6
M_A_DQS#2
M_A_DQS5
M_A_DQS0
M_A_DQS7
SA1_A_DIM0
M_A_DQS#5
M_A_DQS#0
M_A_DQS#6
M_A_DQS#1
M_A_DQS3
M_A_DQS4
M_A_D Q 35
M_A_D Q 34
M_A_D Q 33
M_A_D Q 32
M_A_D Q 31
M_A_D Q 30
M_A_D Q 29
M_A_D Q 4
M_A_D Q 3
M_A_D Q 2
M_A_D Q 1
M_A_DQS#4
M_A_D Q 51
M_A_D Q 28
M_A_D Q 50
M_A_D Q 49
M_A_D Q 38
M_A_D Q 47
M_A_D Q 46
M_A_D Q 45
M_A_D Q 44
M_A_D Q 43
M_A_D Q 42
M_A_D Q 41
M_A_D Q 40
M_A_D Q 39
M_A_D Q 37
M_A_D Q 36
M_A_D Q 7
M_A_D Q 59
M_A_D Q 63
M_A_D Q 62
M_A_D Q 61
M_A_D Q 60
M_A_D Q 58
M_A_D Q 57
M_A_D Q 56
M_A_D Q 6
M_A_D Q 5
M_A_D Q 48
M_A_D Q 55
M_A_D Q 54
M_A_D Q 53
M_A_D Q 52
M_A_D Q 23
M_A_D Q 0
M_A_D Q 22
M_A_D Q 21
M_A_D Q 10
M_A_D Q 19
M_A_D Q 18
M_A_D Q 17
M_A_D Q 16
M_A_D Q 15
M_A_D Q 14
M_A_D Q 13
M_A_D Q 12
M_A_D Q 11
M_A_D Q 9
M_A_D Q 8
M_A_A3
M_A_A4
M_A_A6
M_A_A5
M_A_A7
M_A_A8
M_A_A9
M_A_D Q 20
M_A_D Q 27
M_A_D Q 26
M_A_D Q 25
M_A_D Q 24
M_A_A10
M_A_A12
M_A_A11
M_A_A13
M_A_A14
M_A_A15
M_A_A0
M_A_A1
M_A_A2
MV RE F _D I MA _0
MVREF_DQ_DIMMA
SA1_B_DIM0
SA0_B_DIM0
SA0_A_DIM0
SA1_A_DIM0
C451
1u_6.3V_X5R_04
C710
1u_6.3V_X5R_04
R205
*1K_1%_04
C703
0.1u_10V_X7R_04
C428
10u_6.3V_X5R_06
C401
0.1u_10V_X7R_04
C388 0.1u_10V_X7R_04
C398
0.1u_10V_X7R_04
C386
1u_6.3V_X5R_04
C413
0.1u_10V_X7R_04
R203 10K_04
RN13
10K_8P4R_04
1
2
3
4 5
6
7
8
C395
0.1u_10V_X7R_04
C430
1u_6.3V_X5R_04
C390
0.1u_10V_X7R_04
JDIMM1A
DDRSK-20401-TR5B
A0
98
A1
97
A2
96
A3
95
A4
92
A5
91
A6
90
A7
86
A8
89
A9
85
A10/AP
107
A11
84
A12/BC#
83
A13
119
A14
80
A15
78
DQ0 5
DQ1 7
DQ2 15
DQ3 17
DQ4 4
DQ5 6
DQ6 16
DQ7 18
DQ8 21
DQ9 23
DQ10 33
DQ11 35
DQ12 22
DQ13 24
DQ14 34
DQ15 36
DQ16 39
DQ17 41
DQ18 51
DQ19 53
DQ20 40
DQ21 42
DQ22 50
DQ23 52
DQ24 57
DQ25 59
DQ26 67
DQ27 69
DQ28 56
DQ29 58
DQ30 68
DQ31 70
DQ32 129
DQ33 131
DQ34 141
DQ35 143
DQ36 130
DQ37 132
DQ38 140
DQ39 142
DQ40 147
DQ41 149
DQ42 157
DQ43 159
DQ44 146
DQ45 148
DQ46 158
DQ47 160
DQ48 163
DQ49 165
DQ50 175
DQ51 177
DQ52 164
DQ53 166
DQ54 174
DQ55 176
DQ56 181
DQ57 183
DQ58 191
DQ59 193
DQ60 180
DQ61 182
DQ62 192
DQ63 194
BA0
109
BA1
108
RAS#
110
WE#
113
CAS#
115
S0#
114
S1#
121
CKE0
73
CKE1
74
CK0
101
CK0#
103
CK1
102
CK1#
104
SDA
200 SCL
202 SA1
201 SA0
197
DM0
11
DM1
28
DM2
46
DM3
63
DM4
136
DM5
153
DM6
170
DM7
187
DQS0
12
DQS1
29
DQS2
47
DQS3
64
DQS4
137
DQS5
154
DQS6
171
DQS7
188
DQS0#
10
DQS1#
27
DQS2#
45
DQS3#
62
DQS4#
135
DQS5#
152
DQS6#
169
DQS7#
186
ODT0
116
ODT1
120
BA2
79
C438
10u_6.3V_X5R_06
C450
0.1u_10V_X7R_04
R202 *1K_1%_04
C441
0.1u_10V_X7R_04
C453
0.1u_10V_X7R_04
C672 0.1u_10V_X7R_04
C417
1u_6.3V_X5R_04
C393
0.1u_10V_X7R_04
C394
1u_6.3V_X5R_04
C455
0.1u_10V_X7R_04
C707
1u_6.3V_X5R_04
C400
1u_6.3V_X5R_04
C709
0.1u_10V_X7R_04
JDIMM1B
DDRSK-20401-TR5B
VDD1
75
VDD2
76
VDD3
81
VDD4
82
VDD5
87
VDD6
88
VDD7
93
VDD8
94
VDD9
99
VDD10
100
VDD11
105
VDD12
106
VDDSPD
199
NC1
77
NC2
122
NCTEST
125
VREF_DQ
1
VSS1
2
VSS2
3
VSS3
8
VSS4
9
VSS5
13
VSS6
14
VSS7
19
VSS8
20
VSS9
25
VSS10
26
VSS11
31
VSS12
32
VSS13
37
VSS14
38
VSS15
43
VSS16 44
VSS17 48
VSS18 49
VSS19 54
VSS20 55
VSS21 60
VSS22 61
VSS23 65
VSS24 66
VSS25 71
VSS26 72
VSS27 127
VSS28 128
VSS29 133
VSS30 134
VSS31 138
VSS32 139
VSS33 144
VSS34 145
VSS35 150
VSS36 151
VSS37 155
VSS38 156
VSS39 161
VSS40 162
VSS41 167
VSS42 168
VSS43 172
VSS44 173
VSS45 178
VSS46 179
VSS47 184
VSS48 185
VSS49 189
VSS50 190
VSS51 195
VSS52 196
G2 GND2
G1 GND1
VTT2 204
VTT1 203
VREF_CA
126
RESET#
30 EVENT#
198
VDD13
111
VDD14
112
VDD16
118 VDD15
117
VDD17
123
VDD18
124
C378
10u_6.3V_X5R_06
C410
10u_6.3V_X5R_06
C419
1u_6.3V_X5R_04
C431
1u_6.3V_X5R_04
3.3VS
3.3VS
1.5V
VTT_MEM
1.5V
1.5V
VTT_MEM
1.5V
3.3VS
M_A_OD T14
M_A_RAS#4,11
M_A_BS14,11
M_A_CLK_D DR14M_A_CLK_DDR#14
SMB_CLK10,11,22
DDR3_DRAMRST#3,10,11
M_A_BS04,11
M_A_W E#4,11
M_A_CAS#4,11
1.5V3,6,10,11,28,38,41 VTT_MEM10, 11, 41
M_A_OD T04
M_A_BS24,11
M_A_CKE04
M_A_CLK_D DR04M_A_CLK_DDR#04
M_A_C S# 14
M_A_DQ[63:0] 4,11
M_A_CKE14
SMB_DATA10,11,22
TS#_DIMM0_110,11
M_A_C S# 04
M_A_A[15:0]4,11
M_A_D QS#[7:0]4,11
M_A_DQS[7:0]4,11
3.3VS3,10,11,12,21, 22,23,24,25,26,27,28,30,31, 33,34,35,36,37,38,43,45
MV RE F _D Q _D I MMA6,11
CLOSE TO SO-DIMM_0
SO-DIMM A_0
CHANGE TO STANDARD
85 ohm
Layout Note:
signal/space/signal:
20mils
C782
*10u_6.3V_X5R_06
6-86-24204-009 DDRSK-20401-TR5B
6-86-24204-022 91-993469-175
+
C741
*330uF_2.5V_9m_6.3*6
C784
*1u_6. 3V_X5R_04
C783
*1u_6.3V_X5R_04
C786
*0. 1u_10V_X5R_04
C660 2.2u_6.3V_X5R_06
Sheet 9 of 55
DDR3 SO-DIMM
A_0

Schematic Diagrams
DDR3 SO-DIMM B_0 B - 11
B.Schematic Diagrams
DDR3 SO-DIMM B_0
6-86-24204-023 DDRSK-20401-TR9D
6-86-24204-036 91-93469-173
SA0_B_DIM09SA1_B_DIM09
6-86-24204-023 DDRSK-20401-TR9D
6-86-24204-036 91-93469-173
SA1_B_D I M0
SA0_B_D I M0 MVREF _DQ_DIMMB
M_B_DQ13
M_B_DQ24
M_B_DQ56
M_B_DQ28
M_B_DQ11
M_B_DQ31
M_B_DQ46
M_B_DQ27
M_B_DQ44
M_B_DQ41
M_B_DQ57
M_B_DQ37
M_B_DQ60
M_B_DQ2
M_B_DQ40
M_B_DQ54
M_B_DQ62
M_B_DQ58
M_B_DQ50
M_B_DQ1
M_B_DQ16
M_B_DQ23
M_B_DQ61
M_B_DQ42
M_B_DQ8
M_B_DQ59
M_B_DQ35
M_B_DQ36
M_B_DQ47
M_B_DQ43
M_B_DQ38
M_B_DQ17
M_B_DQ3
M_B_DQ7
M_B_DQ9
M_B_DQ34
M_B_DQ5
M_B_DQ25
M_B_DQ30
M_B_DQ18
M_B_DQ0
M_B_DQ55
M_B_DQ29
M_B_DQ63
M_B_DQ33
M_B_A1
M_B_A2
M_B_DQ22
M_B_DQ20
M_B_DQS3
M_B_DQS2
M_B_A7
M_B_A8
M_B_DQS#3
M_B_DQS#2
M_B_CLK_D DR#1
M_B_CLK_DDR0
MVRE F _D IMB_0
8 / 4 / 8
Layout Note:
SO-DIMM B_0
CLOSE TO SO-DIMM1
CHANGE TO STANDARD
signal/space/signal:
20mils
Layout Note:
SO-DIMM_1 is placed farther from the GMCH than SO-DIMM_0
M_B_DQ53
M_B_DQ45
M_B_DQ48
M_B_DQ15
M_B_DQ4
M_B_DQ26
M_B_A5
M_B_DQ32
M_B_DQ14
M_B_DQ39
M_B_DQ49
M_B_DQ51
M_B_DQ21
M_B_DQ6
M_B_DQ19
M_B_DQ12
M_B_DQ10
M_B_DQ52
M_B_A14
M_B_A9
M_B_A10
M_B_A11
M_B_A13
M_B_A12
M_B_A0
M_B_A3
M_B_A4
M_B_A6
M_B_DQS#6
M_B_DQS#5
M_B_DQS#4
M_B_DQS#1
M_B_DQS#0
M_B_DQS7
M_B_DQS6
M_B_DQS5
M_B_DQS4
M_B_DQS1
M_B_DQS0
M_B_A15
M_B_DQS#7
M_B_CLK_D DR#0
M_B_CLK_DDR1
MVREF_DIMB_0
JDIMM2B
DDRSK-20401-TR9D
VDD1
75
VDD2
76
VDD3
81
VDD4
82
VDD5
87
VDD6
88
VDD7
93
VDD8
94
VDD9
99
VDD10
100
VDD11
105
VDD12
106
VDDSPD
199
NC1
77
NC2
122
NCTEST
125
VREF_DQ
1
VSS1
2
VSS2
3
VSS3
8
VSS4
9
VSS5
13
VSS6
14
VSS7
19
VSS8
20
VSS9
25
VSS10
26
VSS11
31
VSS12
32
VSS13
37
VSS14
38
VSS15
43
VSS16 44
VSS17 48
VSS18 49
VSS19 54
VSS20 55
VSS21 60
VSS22 61
VSS23 65
VSS24 66
VSS25 71
VSS26 72
VSS27 127
VSS28 128
VSS29 133
VSS30 134
VSS31 138
VSS32 139
VSS33 144
VSS34 145
VSS35 150
VSS36 151
VSS37 155
VSS38 156
VSS39 161
VSS40 162
VSS41 167
VSS42 168
VSS43 172
VSS44 173
VSS45 178
VSS46 179
VSS47 184
VSS48 185
VSS49 189
VSS50 190
VSS51 195
VSS52 196
G2 GND2
G1 GND1
VTT2 204
VTT1 203
VREF_CA
126
RESET#
30 EVENT#
198
VDD13
111
VDD14
112
VDD16
118 VDD15
117
VDD17
123
VDD18
124
C449
0.1u_10V_X7R_04
C456
1u_6. 3V_X5R_04
C447
1u_6. 3V_X5R_04
C712
1u_6.3V_X5R_04
C446
0.1u_10V_X7R_04
C443
0.1u_10V_X7R_04
C433
0.1u_10V_X7R_04
C425
0.1u_10V_X7R_04
C411
10u_6.3V_X5R_06
R207 1K_1%_04
C408 0.1u_10V_X7R_04
C396
1u_6.3V_X5R_04
C407
0.1u_10V_X7R_04
C445
0.1u_10V_X7R_04
C405
1u_6. 3V_X5R_04
C729
10u_6.3V_X5R_06
C426
1u_6. 3V_X5R_04
C454
0.1u_10V_X7R_04
C720 0.1u_10V_X7R_04
C429
1u_6. 3V_X5R_04
C399
1u_6.3V_X5R_04
C432
10u_6.3V_X5R_06
C412
0.1u_10V_X7R_04
C380
1u_6. 3V_X5R_04
C420 *10p_50V_NPO_04
JD IMM2A
DDRSK-20401-TR9D
A0
98
A1
97
A2
96
A3
95
A4
92
A5
91
A6
90
A7
86
A8
89
A9
85
A10/AP
107
A11
84
A12/BC#
83
A13
119
A14
80
A15
78
DQ0 5
DQ1 7
DQ2 15
DQ3 17
DQ4 4
DQ5 6
DQ6 16
DQ7 18
DQ8 21
DQ9 23
DQ10 33
DQ11 35
DQ12 22
DQ13 24
DQ14 34
DQ15 36
DQ16 39
DQ17 41
DQ18 51
DQ19 53
DQ20 40
DQ21 42
DQ22 50
DQ23 52
DQ24 57
DQ25 59
DQ26 67
DQ27 69
DQ28 56
DQ29 58
DQ30 68
DQ31 70
DQ32 129
DQ33 131
DQ34 141
DQ35 143
DQ36 130
DQ37 132
DQ38 140
DQ39 142
DQ40 147
DQ41 149
DQ42 157
DQ43 159
DQ44 146
DQ45 148
DQ46 158
DQ47 160
DQ48 163
DQ49 165
DQ50 175
DQ51 177
DQ52 164
DQ53 166
DQ54 174
DQ55 176
DQ56 181
DQ57 183
DQ58 191
DQ59 193
DQ60 180
DQ61 182
DQ62 192
DQ63 194
BA0
109
BA1
108
RAS#
110
WE#
113
CAS#
115
S0#
114
S1#
121
CKE0
73
CKE1
74
CK0
101
CK0#
103
CK1
102
CK1#
104
SDA
200 SCL
202 SA1
201 SA0
197
DM0
11
DM1
28
DM2
46
DM3
63
DM4
136
DM5
153
DM6
170
DM7
187
DQS0
12
DQS1
29
DQS2
47
DQS3
64
DQS4
137
DQS5
154
DQS6
171
DQS7
188
DQS0#
10
DQS1#
27
DQS2#
45
DQS3#
62
DQS4#
135
DQS5#
152
DQS6#
169
DQS7#
186
ODT0
116
ODT1
120
BA2
79
C440
0.1u_10V_X7R_04
C423 *10p_50V_NPO_04
C427
0.1u_10V_X7R_04
C452
0.1u_10V_X7R_04
C723
1u_6.3V_X5R_04
R206
1K_1%_04
C392
10u_6.3V_X5R_06
1.5V
1.5V
VTT_MEM
3.3VS
VTT_MEM
1.5V
1.5V
VTT_MEM9,11,41
DDR3_DRAMRST#3,9,11
1.5V3,6,9,11, 28,38, 41
M_B_DQ[63: 0] 4
TS#_DI MM0_19,11
SMB_CLK9,11,22 SMB_DATA9,11,22
M_B_BS14
M_B_CLK_DDR 14
M_B_A[15:0]4
M_B_CAS#4
M_B_CLK_DDR #14
M_B_RAS#4
M_B_CLK_DDR 04
M_B_BS04
M_B_WE#4
C719 2.2u_6.3V_X5R_06
M_B_CKE14
M_B_BS24
M_B_CKE04
M_B_OD T14
M_B_CS#04
M_B_CLK_DDR #04
M_B_CS#14
M_ B_ DQ S# [ 7: 0 ]4
M_B_DQS[7:0]4
M_B_OD T04
MVREF_DQ_DIMMB6
3.3VS3,9,11,12,21,22,23,24,25,26, 27,28,30,31,33,34,35,36,37, 38,43,45
C406 2.2u_6.3V_X5R_06
Sheet 10 of 55
DDR3 SO-DIMM
B_0

Schematic Diagrams
B - 12 DDR3 SO-DIMM A_1
B.Schematic Diagrams
DDR3 SO-DIMM A_1
MVREF_DIMA_09
MVREF_D IMA_0 11
MVR EF_DI MA_0
R260
1K_1%_04
R261 1K_1%_04
C788
0.1u_10V_X7R_04
CLOSE TO SO-DIMM_1
1.5V
SO-DIMM A_1
M_A _D Q3
M_A _D Q2
M_A _D Q1
M_A _D Q32
M_A _D Q31
M_A _D Q30
M_A _D Q29
M_A _D Q4
M_A _D Q39
M_A _D Q37
M_A _D Q36
M_A _D Q35
M_A _D Q34
M_A _D Q33
M_A _D Q44
M_A _D Q43
M_A _D Q42
M_A _D Q41
M_A _D Q40
M_A _D Q49
M_A _D Q38
M_A _D Q47
M_A _D Q46
M_A _D Q45
M_A _D Q54
M_A _D Q53
M_A _D Q52
M_A _D Q51
M_A _D Q28
M_A _D Q50
M_A _D Q56
M_A _D Q6
M_A _D Q5
M_A _D Q48
M_A _D Q55
M_A _D Q62
M_A _D Q61
M_A _D Q60
M_A _D Q58
M_A _D Q57
M_A _D Q11
M_A _D Q9
M_A _D Q8
M_A _D Q7
M_A _D Q59
M_A _D Q63
M_A _D Q16
M_A _D Q15
M_A _D Q14
M_A _D Q13
M_A _D Q12
M_A _D Q21
M_A _D Q10
M_A _D Q19
M_A _D Q18
M_A _D Q17
M_A _D Q26
M_A _D Q25
M_A _D Q24
M_A _D Q23
M_A _D Q0
M_A _D Q22
M_A _D Q20
M_A _D Q27
CHANGE TO STANDARD
MVREF_DIMA_0
20mils
signal/space/signal:
Layout Note:
8 / 4 / 8
3.3VS
C778
*1u_6. 3V_X5R_04
C779
*1u_6.3V_X5R_04
C781
*0. 1u_10V_X5R_04
6-86-24204-012 DDRRK-20401-TR4B
6-86-24204-007 2.2013287-1
6-86-24204-011 AS0A621-U4RN-7F
MVR E F _D Q _D I MMA
C379 2.2u_6.3V_X5R_06
SA0_A_DIM1
SA1_A_DIM1
C704
0.1u_10V_X7R_04
C691
10u_6.3V_X5R_06
C385
10u_6.3V_X5R_06
C727
1u_6.3V_X5R_04
R204 10K_04
C726
1u_6.3V_X5R_04
C403
1u_6.3V_X5R_04
C706
0.1u_10V_X7R_04
C397
10u_6.3V_X5R_06
C389 2.2u_6.3V_X5R_06
C724
1u_6.3V_X5R_04
C370
0.1u_10V_X7R_04
JDIMM3B
DDRRK-20401-TR4B
VDD1
75
VDD2
76
VDD3
81
VDD4
82
VDD5
87
VDD6
88
VDD7
93
VDD8
94
VDD9
99
VDD10
100
VDD11
105
VDD12
106
VDDSPD
199
NC1
77
NC2
122
NC TEST
125
VREF_DQ
1
VSS1
2
VSS2
3
VSS3
8
VSS4
9
VSS5
13
VSS6
14
VSS7
19
VSS8
20
VSS9
25
VSS10
26
VSS11
31
VSS12
32
VSS13
37
VSS14
38
VSS15
43
VSS16 44
VSS17 48
VSS18 49
VSS19 54
VSS20 55
VSS21 60
VSS22 61
VSS23 65
VSS24 66
VSS25 71
VSS26 72
VSS27 127
VSS28 128
VSS29 133
VSS30 134
VSS31 138
VSS32 139
VSS33 144
VSS34 145
VSS35 150
VSS36 151
VSS37 155
VSS38 156
VSS39 161
VSS40 162
VSS41 167
VSS42 168
VSS43 172
VSS44 173
VSS45 178
VSS46 179
VSS47 184
VSS48 185
VSS49 189
VSS50 190
VSS51 195
VSS52 196
G2 GND2
G1 GND1
VTT2 204
VTT1 203
VREF_CA
126
RESET#
30 EVENT#
198
VDD13
111
VDD14
112
VDD16
118 VDD15
117
VDD17
123
VDD18
124
C711
0.1u_10V_X7R_04
C705
0.1u_10V_X7R_04
C404
1u_6.3V_X5R_04
C708
0.1u_10V_X7R_04
C448
0.1u_10V_X7R_04
C416
1u_6. 3V_X5R_04
C422
0.1u_10V_X7R_04
C717
10u_6.3V_X5R_06
C414
1u_6.3V_X5R_04
C442
0.1u_10V_X7R_04
C444
0.1u_10V_X7R_04
C725
1u_6.3V_X5R_04
JDIMM3A
DDRRK-20401-TR4B
A0
98
A1
97
A2
96
A3
95
A4
92
A5
91
A6
90
A7
86
A8
89
A9
85
A10/AP
107
A11
84
A12/BC#
83
A13
119
A14
80
A15
78
DQ0 5
DQ1 7
DQ2 15
DQ3 17
DQ4 4
DQ5 6
DQ6 16
DQ7 18
DQ8 21
DQ9 23
DQ10 33
DQ11 35
DQ12 22
DQ13 24
DQ14 34
DQ15 36
DQ16 39
DQ17 41
DQ18 51
DQ19 53
DQ20 40
DQ21 42
DQ22 50
DQ23 52
DQ24 57
DQ25 59
DQ26 67
DQ27 69
DQ28 56
DQ29 58
DQ30 68
DQ31 70
DQ32 129
DQ33 131
DQ34 141
DQ35 143
DQ36 130
DQ37 132
DQ38 140
DQ39 142
DQ40 147
DQ41 149
DQ42 157
DQ43 159
DQ44 146
DQ45 148
DQ46 158
DQ47 160
DQ48 163
DQ49 165
DQ50 175
DQ51 177
DQ52 164
DQ53 166
DQ54 174
DQ55 176
DQ56 181
DQ57 183
DQ58 191
DQ59 193
DQ60 180
DQ61 182
DQ62 192
DQ63 194
BA0
109
BA1
108
RAS#
110
WE#
113
CAS#
115
S0#
114
S1#
121
CKE0
73
CKE1
74
CK0
101
CK0#
103
CK1
102
CK1#
104
SDA
200 SCL
202 SA1
201 SA0
197
DM0
11
DM1
28
DM2
46
DM3
63
DM4
136
DM5
153
DM6
170
DM7
187
DQS0
12
DQS1
29
DQS2
47
DQS3
64
DQS4
137
DQS5
154
DQS6
171
DQS7
188
DQS0#
10
DQS1#
27
DQS2#
45
DQS3#
62
DQS4#
135
DQS5#
152
DQS6#
169
DQS7#
186
ODT0
116
ODT1
120
BA2
79
C409
1u_6.3V_X5R_04
C372
1u_6.3V_X5R_04
C377 0.1u_10V_X7R_04
C391 0.1u_10V_X7R_04
C402
0.1u_10V_X7R_04
3.3VS
1.5V
3.3VS
1.5V
VTT_MEM
VTT_MEM
M_A_CLK_DDR34
1.5V
M_A _OD T34
M_A_R AS#4,9
M_A _BS 14,9
M_A_C AS#4,9
M_A_CLK_DDR#34
SMB_CLK9,10,22
DDR3_DRAMRST#3,9,10
M_A _OD T24
M_A _BS 04,9
M_A_WE#4,9
SA1_A_DIM1
SA0_A_DIM1
M_A_CLK_DDR24
1.5V3,6,9,10,28,38,41 VTT_MEM9,10,41
M_A _CKE34
M_A _BS 24,9
M_A _CKE24
M_A_CLK_DDR#24
M_A _CS#34
M_A_DQ[63:0] 4,9
M_A_DQS[7:0]4,9
SMB_DATA9,10,22
TS#_DIMM0_19,10
M_A _CS#24
3.3VS3,9,10,12,21,22,23,24,25,26,27,28,30,31,33,34,35,36,37,38,43,45
M_A_A[15:0]4,9
M_A_DQS#[ 7:0]4,9
MVREF_DQ_DI MMA6,9
+
C740
560u_2.5V_6.6*6.6*5.9
M_A_A6
M_A_A5
M_A_A7
M_A_A8
M_A_A9
M_A_A0
M_A_A1
M_A_A2
M_A_A3
M_A_A4
M_A_A12
M_A_A11
M_A_A13
M_A_A14
M_A_A15
M_A_A10
M_A_DQS0
M_A_DQS1
M_A_DQS2
DDRRK-20401-TR4B 6-86-24204-012
2.2013287-1 6-86-24204-007
AS0A621-U4RN-7F 6-86-24204-011
M_A_DQS3
M_A_DQS4
C780
*10u_6.3V_X5R_06
M_A_DQS5
M_A_DQS6
M_A_DQS7
R529 10K_04
M_A_DQS#0
M_A_DQS#1
M_A_DQS#2
+
C591
*330uF_2.5V_9m_6.3*6
C777
*10u_6.3V_X5R_06
M_A_DQS#3
M_A_DQS#4
M_A_DQS#5
R530 10K_04 M_A_DQS#6
M_A_DQS#7
Sheet 11 of 55
DDR3 SO-DIMM
A_1

Schematic Diagrams
Panel, Inverter, CRT B - 13
B.Schematic Diagrams
Panel, Inverter, CRT
.
L3 0_04
A & B ¥ó,¾÷ºØ¶ì®Æªº¨¾¤õµ¥¯Å-n²Å¦XUL 94V-0
´N¥i¥H¤£¥Î¦A´£¨Ñµ¹panelªº¹q·½½u¸ôªº«OÅ@¹qªý
.
L5 FC M1005MF-600T01
.
L4 FC M1005MF-600T01
.
L6 FC M1005MF-600T01
NB_ENAVDD24,37
2A
U10
G5243A
VIN
4
VIN
5
EN
3
VOUT 1
GND 2
RN1
2.2K_8P4R_04
1
2
3
4 5
6
7
8
C352
1u_6.3V_X5R_04
R185
*100K_04
PLVDD
R197
100K_04
PN:G5243A--6-02-05243-9C0
3.3VS 5VS
R471
2.2K_04
3.3VS
R475
2.2K_04
BLON1
SB_BLON1
LVDS-U0P 24
PANEL CONNECTOR
LVDS-U0N 24
R418 *10K_04
R309 100K_04
U17B
74LVC08PW
4
56
147
R341
100K_04
U17D
74LVC08PW
12
13 11
147
C560
0.1u_10V_X7R_04
U17A
74LVC08PW
1
23
147
R310 *100K_04
R308 *100K_04
U17C
74LVC08PW
9
10 8
147
3.3V
3.3V
3.3V
3.3V
LVDS-L0P24 LVDS-L0N24
LID_SW#34,37
ALL_SY S _PWR GD23,37,43
BKL_EN37
LVDS-U2N 24
SB_BLON26
LVDS-L2P 24
LVDS-L2N 24
LVDS-U2P 24
BLON24 BLON2
INV_BLON
BRI GH TNESS37 D13
*BAV99 RECTIFIER
A
CAC
D14 *CDBU00340
AC
TI
IP4772CZ16 PN:6-02-47721-B60
J_CRT1
108AH15DST04A8CC
8
7
6
5
4
3
2
19
10
11
12
13
14
15
GND2
GND1
C602
*0.1u_16V_Y5V_04
C336
0.1u_50V_Y5V_06
C332
*0.22u_50V_Y5V_06
Q8
*MTN7002ZHS3
G
DS
Q7
*P2003EVG
4
62 5
73
1
8
R186
*10K_04
3.3V
R162 *100K_04 LVDD_EN#
R171
*1M_04
W150ERQÄÝ©ó94V-0 ¬G¨ú®ø«OÅ@¹qªý
NB_ENAVDD24,37
VIN
R178
*220_06
LEDPL_VIN
S
D
G
Q9B
*MTDN7002ZHS6R
5
3
4
S
D
G
Q9A
*MTDN7002ZHS6R
2
6
1
LED PANEL (LVDS Dual Channel).
C324
0.1u_50V_Y5V_06
D1 RB751S-40C2
AC
LID_SW#1
C369
1u_6.3V_X5R_04
P_GND
INV_BLON
Q7 PIN¸}¨¾²k
R5
150_1%_04
2A
R3
150_1%_04
R4
150_1%_04
DAC_RED24
DAC_GREEN24
DAC_BLUE24
LVDS-U1N24 LVDS-U1P24
LVDS-L1N24
LVDS-UCLKN24 LVDS-UCLKP24
LVDS-LCLKP24 LVDS-LCLKN24
LVDS-L1P24
BYP
.
L49
HCB1608KF-121T25
C630
0.1u_16V_Y5V_04
C639
0.1u_16V_Y5V_04
6-20-41A10-220
87216-4006
.
L1 0_04
J_LCD1
87216-4006
1
3
5
7
9
11
13
15
17
19
21
23
25
27
29
31
33
35
37
39
2
4
6
8
10
12
14
16
18
20
22
24
26
28
30
32
34
36
38
40
Gnd 1 GND1
Gnd 2 GND2
J_LCD1 TOP¨Ï¥Î,¦]¾÷ºc--°ª°ÝÃD
>100 mil
3.3VS
PLVDD
PLVDD
3.3VS
FGRN
DDCLK
FBLUE
HSYNC
LEDPL_VIN
FRED
C12
1000p_50V_X7R_04
C14
220p_50V_NPO_04
C16
220p_50V_NPO_04
C17
1000p_50V_X7R_04
CRT
C15
*10p_50V_NPO_04
C11
*10p_50V_NPO_04
P_DDC_CLK 24
P_DDC_DATA 24
C13
*10p_50V_NPO_04
DDCDATA
VSYNC
C19
0.22u_10V_Y5V_04
C18
0.22u_10V_Y5V_04
R6 33_04
DDCLK
HSYNC
DDCDATA
VSYNC _C
HSYNC_C
C23
0.22u_10V_Y5V_04
R2 33_04
DAC_DDCADATA24
DAC_HSYNC24
DAC_VSYNC24
3.3VS FGRN
DAC_DDCACLK24
FRED
FBLUE
U1
IP4772CZ16
VCC_SYNC
1
VCC_VIDEO
2
VIDEO_1 3
VIDEO_2 4
VIDEO_3 5
GND 6
VCC_DDC
7
BY P
8
DDC_OUT1 9
DDC_IN1
10
DDC_IN2
11 DDC_OUT2 12
SYNC_IN1
13 SYNC_OUT1 14
SYNC_IN2
15 SYNC_OUT2 16
5VS
VSYNC
C22
22p_50V_NPO_04
C21
22p_50V_NPO_04
C20
22p_50V_N PO_04
C26
10p_50V_N PO_04
C25
10p_50V_NPO_04
C24
10p_50V_NPO_04
3.3V2,3,6,19,21,22,23,25,26,27,28,30,31,32,36,38,40,41,42 5VS21,27,28,30,31,34,35, 36,38,43,45 VIN38,39,40,41,42,43,44,45,46
3.3VS3,9,10,11,21,22,23,24,25,26,27,28,30,31,33,34,35,36,37,38,43,45
NEAR PIN4,5
PANEL POWER
BRIGHTNESS_R
.
L2 0_04
PJ7
OPEN_2A
12
R417 *10mil_short
R1 1_04
3.3V
Sheet 12 of 55
Panel, Inverter,
CRT

Schematic Diagrams
B - 14 VGA PCI-E Interface
B.Schematic Diagrams
VGA PCI-E Interface
PLACE NEAR BGA
ROM_SI 2G Hynix
Reserve
SYS15V38,39,41
210 mA total
PEX_RX6#
PEX_RX2#PEX_RX2#
PEX_RX3#
PEX_RX0#
PEX_RX5#
PEX_RX1#
PEX_RX4#
16mil
PLACE NEAR BALLS
1u->0.1u C990525
1/19 PC I_EXPRESS
COMMON
BGA_0908_P080_P085_P100_290X290
U16A
N13E-GE QS
AM27
PEX_RX15
AN27
PEX_RX15
AK25
PEX_T X15
AL25
PEX_T X15
AP27
PEX_RX14
AP26
PEX_RX14
AJ24
PEX_T X14
AK24
PEX_T X14
AM26
PEX_RX13
AN26
PEX_RX13
AG23
PEX_T X13
AH23
PEX_T X13
AM24
PEX_RX12
AN24
PEX_RX12
AJ23
PEX_T X12
AK23
PEX_T X12
AP24
PEX_RX11
AP23
PEX_RX11
AK22
PEX_T X11
AL22
PEX_T X11
AM23
PEX_RX10
AN23
PEX_RX10
AJ21
PEX_T X10
AK21
PEX_T X10
AM21
PEX_RX9
AN21
PEX_RX9
AG20
PEX_T X9
AH20
PEX_T X9
AP21
PEX_RX8
AP20
PEX_RX8
AJ20
PEX_T X8
AK20
PEX_T X8
AM20
PEX_RX7
AN20
PEX_RX7
AK19
PEX_T X7
AL19
PEX_T X7
AM18
PEX_RX6
AN18
PEX_RX6
AJ18
PEX_T X6
AK18
PEX_T X6
AP18
PEX_RX5
AP17
PEX_RX5
AG17
PEX_T X5
AH17
PEX_T X5
AM17
PEX_RX4
AN17
PEX_RX4
AJ17
PEX_T X4
AK17
PEX_T X4
AM15
PEX_RX3
AN15
PEX_RX3
AK16
PEX_T X3
AL16
PEX_T X3
AP15
PEX_RX2
AP14
PEX_RX2
AJ15
PEX_T X2
AK15
PEX_T X2
AM14
PEX_RX1
AN14
PEX_RX1
AG14
PEX_T X1
AH14
PEX_T X1
AM12
PEX_RX0
AN12
PEX_RX0
AJ14
PEX_T X0
AK14
PEX_T X0
AK13
PEX_REFC LK
AL13
PEX_REFC LK
AK12
PEX_CLKR EQ
AJ12
PEX_RST
AJ11
PEX_WAKE
AP29
PEX_ T ERM P
AK11
TESTMODE
AG26
PEX_PLLVDD
AK26
PEX_TSTCLK_OUT
AJ26
PEX_TSTCLK_OUT
P8
3V3AUX_NC
L5
GND_SENSE
L4
VDD_SENSE
AG12
PEX_SVDD_3V3
AH12
PEX_PLL_HVDD
AN28
PEX_IOVDDQ
AM28
PEX_IOVDDQ
AL27
PEX_IOVDDQ
AK27
PEX_IOVDDQ
AJ27
PEX_IOVDDQ
AH27
PEX_IOVDDQ
AH26
PEX_IOVDDQ
AH18
PEX_IOVDDQ
AH15
PEX_IOVDDQ
AG25
PEX_IOVDDQ
AG18
PEX_IOVDDQ
AG16
PEX_IOVDDQ
AG15
PEX_IOVDDQ
AG13
PEX_IOVDDQ
AH25
PEX_IOVDD
AH21
PEX_IOVDD
AG24
PEX_IOVDD
AG22
PEX_IOVDD
AG21
PEX_IOVDD
AG19
PEX_IOVDD
ROM_SO
18/19 NC/ VDD33
U16F
BGA_0908_P080_P085_P100_290X290
COMMON
N13E-GE QS
V32
NC
T8
NC
H31
NC
D26
NC
D23
NC
D20
NC
D19
NC
C15
NC
AL11
NC
AJ5
NC
AJ4
NC
AJ28
NC
AC6
NC
M8
VDD33
L8
VDD33
K8
VDD33
J8
VDD33
2011/12/08
PEX_CLKREQ#
R243
10K_04
C201
10u_6.3V_X5R_06
SAMSUNG 2G K4G20325FD-FC04
6-04-42032-E41
PEX_CLKREQ#
3V3_R UN
C64
22u_ 6. 3V _X5R _0 8
R51
It leaves as NC for N13P-PES
ADD For N13E-GE
PEX_TERMP
PEX_PLLVDD
PERSTB#25
C68
4.7u_6.3V_X5R_06
C69
22u_ 6. 3V _X5R _08
PLACE N EAR BGA
C96
0.1u_10V_X7R_04
12mil
C75
0. 1u _10V _X7R _0 4
PEX_VDD
30K
C191
10u_ 6 .3 V_X5R _0 6
C268
22u_6.3V_X5R_08
PEX_RX4
R340 0_04
PEX_RX6
PEX_RX7
PEX_RX3
PEX_RX7#
PS1_VDD_SENSE
PS1_GND_SENSE
PEX_RX1
PEX_RX5
PS1_GND_SENSE 45
PEX_RX0
PEX_RX2
PS1_VDD_SENSE 45
C216
10u_6.3V_X5R_06
13/ 19 M IS C2
COMMON
BGA_0908_P080_P085_P100_290X290
U16P
N13E-GE QS
J1
M ULT IST RAP_R EF_G ND
J3
STRAP4
J5
STRAP3
J6
STRAP2
J7
STRAP1
J2
STRAP0
L3
CEC
L2
BU F RST
H4
ROM_SCLK
H7
ROM_SO
H5
ROM_SI
H6
ROM_CS
VGA_PEXCLK
VGA_PEXCLK#
C182
10u_ 6 .3 V_X5R _0 6
16mil
VGA_STRAP3
VGA_STRAP4
16mil
C107
4.7u_6.3V_X5R_06
PLACE UNDER BALLS
C73
0.1u_16V_Y5V_04
C93
0.1u_16V_Y5V_04
PLACE NEAR BALLS
C74
0.1u_16V_Y5V_04
PLACE NEAR BGA
3V3_RUN
PULL DOWNPULL UP
GPU _TESTMODE
R249 *15K_1%_04
PLACE NEAR BGA
R250 *20K_1%_04 R251 45.3K_1%_04
R255 4. 99K_1%_04
VGA_STRAP4
VGA_STRAP3
R81*200_1%_04
PEX_TSTCL K_OU T#
C248
22u_6.3V_X5R_08
PEX_TSTCL K_OU T
PLACE NEAR BALLS
C92
1u_6. 3V_ X5R_04
5K
45K
25K
16mil
PLACE NEAR BALLS
3300 mA total
PLACE NEAR BGA
PLACE NEAR BALLS
ROM_SI 1G Samsung
ROM_SI 2G Samsung
5K
H5
H8_0D4_4
H10
H8_0D4_4
GPU
H11
H8_0D4_4
XTAL _I N
C125
1u_6.3V_X5R_04
R225
10K_04
XTA L _ O U T
C1 13 0.22 u_ 10V _X5R _04
20K
SNN _3V3AU X
R253 *34.8K_1%_04
Q15
*MTN7002ZHS3
G
D S
C561
22u_6.3V_X5R_08
C1 58 0.22 u_ 10V _X5R _04
R2 41 * 4.9 9K_ 1%_04
VGA_STRAP0
VGA_STRAP2
M_ STR A P _R E F 0
VGA_STRAP1
C78
0.1u_10V_X7R_04
C1 30 0.22 u_ 10V _X5R _04
C104
0.1u_16V_Y5V_04
R242 45.3K_1%_04
C150
4.7u_6.3V_X5R_06
C83 0.22u_10V_X5R_04
R15 40. 2K_1%_04
C1 43 0.22 u_ 10V _X5R _04
R247 30K_1%_ 04
C244
22u_6.3V_X5R_08
C466
15p_50V_NPO_04
C553
4.7u_6.3V_X5R_06
C1 67 0.22 u_ 10V _X5R _04
C98 0.22u_10V_X5R_04
5K
X_OUTBUF F
35K
C1 55 0.22 u_ 10V _X5R _04
FCM1 00 5K F-600T 03
6-19 -3 10 01-238
VID_PLLVDD
C1 78 0.22 u_ 10V _X5R _04
C161
1u_6.3V_X5R_04
C1 84 0.22 u_ 10V _X5R _04
X5 FSX5L27. 0000 00M20FAQ
1 2
C1 35 0.22 u_ 10V _X5R _04
R37 24.9K_1%_04
R69 *30K_1%_04
R53 10K_04
25K
C550
1u_6.3V_X5R_04
R30 *34.8k_1%_04
R346 2.49K_1%_04
C1 48 0.22 u_ 10V _X5R _04
C1 41 0.22 u_ 10V _X5R _04
R40 *25K_ 1%_04
C1 05 0.22 u_ 10V _X5R _04
C180
1u_6.3V_X5R_04
.
L8 FCM1005KF-600T03
C1 17 0.22 u_ 10V _X5R _04
R41 4.99K_1%_04
L9
FC M1 608K F -18 1T05
R254 4. 99K_1%_04
C207
0.1u_16V_Y5V_04
R248 *20K_1%_04
C467
15p_50V_NPO_04
R42 10K_1%_04
R285
10K_04
C1 49 0.22 u_ 10V _X5R _04
C84
4.7u _6.3V_X5R_0 6
C214
1u_6.3V_X5R_04
R16
10K_04
PEX_VDD
3V3_R UN
PEX_VDD
3V3_RUN
PEX_VDD
3V3_RUN
3V3_RUN
PEG_TX12
PEX_VDD
PEG_TX#72
PEG_TX22
VGA_PEXCLK22
PEG_TX#02
PEG_RX22
3V3_RUN19,38,45
C95
0. 1u _16V _Y 5 V_0 4
PEG_TX#22
PEG_TX32
3.3VS3,9,10,11,12,21,22,23,24,25,26,27,28,30,31,33,34,35,36,37,38,43,45
PEG_RX72
PEX_VDD14,4 1
PEG_CLKREQ#22
PEG_RX12
PEG_TX#52
PEG_TX#12
PEG_RX42
PEG_RX#02
PEG_RX#62
PEG_TX#42
PEG_RX32
PEG_RX62
PEG_TX62
PEG_RX#12
PEG_RX#52
PEG_RX02
PEG_RX52
PEG_RX#72
PEG_RX#22
PEG_TX72
PEG_TX42
10K
PEG_TX52
VGA_PEXCLK#22
PEG_RX#32
PEG_TX02
PEG_RX#42
3.3V2,3,6,12,19,21,22,23,25,26,27,28,30,31,32,36,38,40,41,42
PEG_TX#62
PEG_TX#32
P453
It leaves as 10K for N13E-GE, N13P-GT
It leaves as NC fro N13P-PES
12/19 XT AL_PLL
GF 117GF 108/GKx
NC
U16O
BGA_0908_P080_P085_P100_290X290
COMMON
N13E-GE QS
H1
XTA LSSIN
AD7
VID_PLLVDD
AE8
SP_PLLVD D
AD8
PLLVD D
H2
XTALOUT
J4
XTALO UT BU FF
H3
XTA LIN
N13E-GE
45.3K
DEVICE ID: 0XFD4
6-04-25512-B71
6-04-25512-B70
6-04-25512-B72
6-04-25010-490
VGA_ROM_CS#
U4
*MX25L5121EMC-20G
1
CS
2
SO
3
WP
4
GND
5
SI
6
SCK
7
HOLD
8
VCC
VBIOS ROM
3V3_RUN
3V3_RUN
R31
*10K_04
VGA_ROM_SI
VGA_ROM_SO
VGA_ROM_SCLK
C65
*0 .1u_ 16V_Y 5V_ 04
VGA_ROM_SCLK
VGA_ROM_SO
VGA_ROM_SI
X_SS I NX_SS I N
VGA_STRAP2
VGA_STRAP1
VGA_STRAP0
N13E-GE ES sample
R295
*100K_04
150 mA total
C82
4. 7u_ 6. 3V _X5R _06
R51
0_04
C166
4. 7u _6. 3V _X5R _06
SNN_PEXWAKE
ROM_SI 1G Hynix
ROM_SCLK
STRAP4
STRAP3
STRAP2
STRAP1
STRAP0
Sheet 13 of 55
VGA PCI-E
Interface

Schematic Diagrams
VGA Frame Buffer Interface B - 15
B.Schematic Diagrams
VGA Frame Buffer Interface
FBA_D11
FBA_D9
FBA_D13
FBA_D12
FBA_D10
FBA_D8
FBA_D7
FBB_D22
FB_VREF_TP
FBB_CMD4
FBB_CMD31
FBB_CMD0
FBB_CMD2
FBB_CMD6
FBB_CMD7
FBB_CMD3
FBB_CMD14
FBB_CMD15
FBB_CMD9
FBB_CMD5
FBB_D18
FBB_CMD17
FBB_CMD13
FBB_CMD8
FBB_CMD12
FBB_CMD11
FBB_CMD10
FBB_CMD23
FBB_CMD21
FBB_CMD22
FBB_CMD18
FBB_CMD20
FBB_CMD28
FBB_CMD26
FBB_CMD25
FBB_CMD19
FBB_CMD16
FBB_CMD1
FBB_CMD24
FBB_CMD29
FBB_CMD30
FBB_CMD27
FBA_D19
FBA_D16
FBA_D20
FBA_D18
N13P-GL default NC
N13E-GE/N13P-GT FBA_DPLLAVDD
FBA_D15
FBA_D14
FBA_D17
FBB_CMD30
FBB_D14
FBB_CMD14
C202
0.1u _10V_X7R_04
FBB_D10
C147
0.1u_10V_X7R_04
FBA_D23
FBA_D37
FBA_D33
FBA_D36
FBA_D38
FBA_D32
FBA_D25
FBA_D26
FBA_D27
FBA_D29
FBA_D41
FBA_D28
FBA_D39
FBA_D22
FBA_D35
FBA_D21
FBA_D30
FBA_D31
FBA_D40
FBA_D24
FBA_D34
FBB_D53
FBB_D57
PLACE UNDER BGA
PLACE CLOSE BGA
FBB_D61
FBB_D6
C206
22u_6.3V_X5R_08
FBA_D59
FBA_D49
FBA_D58
FBA_D54
FBA_D60
FBA_D45
FBA_D55
FBA_D53
FBA_D51
FBA_D57
FBA_D50
FBA_D48
FBA_D43
FBA_D63
FBA_D47
FBA_D44
FBA_D52
FBA_D62
FBA_D61
FBA_D46
FBA_D56
FBA_D42
FBB_DBI7
FBB_DBI4
FBB_DBI5
FBB_DBI0
FBB_D47
FBB_DBI3
FBB_DBI2
FBB_DBI6
FBB_DBI1
FBB_D43
FBA_CMD4
FBA_CMD30
FBA_CMD27
FBB_D39
FBA_CMD19
FBA_CMD7
FBA_CMD8
FBA_CMD3
FBA_CMD13
FBA_CMD9
FBA_CMD26
FBA_CMD18
FBA_CMD21
FBA_CMD15
FBA_CMD2
FBB_EDC7
FBB_EDC4
FBB_EDC5
FBA_CMD12
FBA_CMD11
FBA_CMD14
FBA_CMD28
FBB_EDC3
FBB_EDC2
FBB_EDC6
FBB_EDC1
FBB_EDC0
FBA_CMD6
FBA_CMD20
FBA_CMD24
FBA_CMD0
FBA_CMD25
FBA_CMD16
FBA_CMD17
FBA_CMD5
FBA_CMD10
FBA_CMD29
FBA_CMD[31:0]
FBA_CMD23
FBA_CMD1
FBA_CMD22
CMD
Zo=45 ohm
L<2.7"(540ps)
FBB_D35
C240
1u_6.3V_X5R_04
FBB_D4
FBB_D31
FBB_D27
R196 10K_04
FBB_D23
FBB_D0
FBB_D19
FBA_DBI[ 3:0]
FBB_D15
CMD
Zo=45 ohm
L<2.7"(540ps)
FBB_EDC[ 7:4]
FBB_D BI[7: 4]
FBB_D11
FB_CAL_PD_VDDQ
FB_CAL_PU_GND
FB_CAL_TERM_GND
PLACE CLOSE BGA
R193 10K_04
N13P-GL default NC
N13E-GE/N13P-GT 10K PL
C197
0.1u _10V_X7R_04
FBB_D54
FBB_D50
FBB_D58
FBB_D7
FBB_D62
PLACE UNDER BGA
PLACE CLOSE BGA
FBA_D1
FBA_D3
FBA_D4
FBA_D0
FBA_D2
FBA_D5
FBA_D6
FBA_CMD31
3/19 F BB
COMMON
BGA _0908 _P08 0_P085 _P10 0_29 0X290
U16C
N13E-GE QS
B23
FBB_ DQ S_R N7
A30
FBB_ DQ S_R N6
D28
FBB_ DQ S_R N5
D22
FBB_ DQ S_R N4
A9
FBB_ DQ S_R N3
B2
FBB_ DQ S_R N2
E4
FBB_ DQ S_R N1
D9
FBB_ DQ S_R N0
A23
FBB_ DQ S_WP7
B30
FBB_ DQ S_WP6
E28
FBB_ DQ S_WP5
E23
FBB_ DQ S_WP4
B9
FBB_ DQ S_WP3
C3
FBB_ DQ S_WP2
D5
FBB_ DQ S_WP1
D10
FBB_ DQ S_WP0
A24
FBB_DQM7
C30
FBB_DQM6
F27
FBB_DQM5
F23
FBB_DQM4
C9
FBB_DQM3
A3
FBB_DQM2
E3
FBB_DQM1
E11
FBB_DQM0
C26
FBB_D63
B26
FBB_D62
C24
FBB_D61
B24
FBB_D60
C21
FBB_D59
A21
FBB_D58
C23
FBB_D57
B21
FBB_D56
B29
FBB_D55
C29
FBB_D54
A29
FBB_D53
D29
FBB_D52
B32
FBB_D51
C32
FBB_D50
C31
FBB_D49
A32
FBB_D48
D30
FBB_D47
E30
FBB_D46
F29
FBB_D45
E29
FBB_D44
E27
FBB_D43
G26
FBB_D42
D27
FBB_D41
G27
FBB_D40
F21
FBB_D39
G21
FBB_D38
E21
FBB_D37
D21
FBB_D36
G24
FBB_D35
E24
FBB_D34
G23
FBB_D33
F24
FBB_D32
B8
FBB_D31
C8
FBB_D30
A8
FBB_D29
D8
FBB_D28
B11
FBB_D27
D11
FBB_D26
C11
FBB_D25
A11
FBB_D24
C5
FBB_D23
B5
FBB_D22
C4
FBB_D21
B3
FBB_D20
C1
FBB_D19
D3
FBB_D18
D4
FBB_D17
C2
FBB_D16
F3
FBB_D15
E2
FBB_D14
G4
FBB_D13
F4
FBB_D12
F6
FBB_D11
E6
FBB_D10
F5
FBB_D9
G6
FBB_D8
G12
FBB_D7
F12
FBB_D6
G11
FBB_D5
F11
FBB_D4
F9
FBB_D3
G8
FBB_D2
E9
FBB_D1
G9
FBB_D0
H17
FBB_PLL_AVDD
A27
FBB_WCKB67
A26
FBB_WCKB67
E26
FBB_WCKB45
F26
FBB_WCKB45
B6
FBB_WCKB23
C6
FBB_WCKB23
D7
FBB_WCKB01
D6
FBB_WCKB01
C27
FBB_WCK67
B27
FBB_WCK67
D25
FBB_WCK45
D24
FBB_WCK45
A6
FBB_WCK23
A5
FBB_WCK23
E8
FBB_WCK01
F8
FBB_WCK01
F20
FBB_CLK1
E20
FBB_CLK1
E12
FBB_CLK0
D12
FBB_CLK0
G20
FBB_DEBUG1
G14
FBB_DEBUG0
C20
FBB_CMD_RFU1
C12
FBB_CMD_RFU0
E17
FBB_CMD31
B17
FBB_CMD30
A17
FBB_CMD29
D17
FBB_CMD28
A18
FBB_CMD27
D16
FBB_CMD26
F17
FBB_CMD25
G17
FBB_CMD24
G18
FBB_CMD23
B18
FBB_CMD22
C18
FBB_CMD21
B20
FBB_CMD20
A20
FBB_CMD19
F18
FBB_CMD18
E18
FBB_CMD17
D18
FBB_CMD16
C17
FBB_CMD15
B15
FBB_CMD14
A15
FBB_CMD13
D14
FBB_CMD12
A14
FBB_CMD11
D15
FBB_CMD10
E15
FBB_CMD9
F15
FBB_CMD8
G15
FBB_CMD7
B14
FBB_CMD6
C14
FBB_CMD5
B12
FBB_CMD4
A12
FBB_CMD3
F14
FBB_CMD2
E14
FBB_CMD1
D13
FBB_CMD0
FBB_CMD13
FBB_CMD29
FBB_RST_L
FBB_RST_H
R99 *60.4_04
C159
10u _6. 3V_X5R_06
C227
4.7u_ 6. 3V_X5R _06
C140
1u_6.3V_X5R_04
FBA_EDC[ 7:4]
CMD
Zo=45 ohm
L<2.7"(540ps)
FBA_DPLLAVDD
FBB_EDC[ 3:0]
2/19 FBA
COMMON
BGA_ 0908 _P08 0_P085_P10 0_290 X290
U16B
N13E-GE QS
H26
FB_VREF
AF32
FBA_DQS_RN7
AM34
FBA_DQS_RN6
AK31
FBA_DQS_RN5
AF30
FBA_DQS_RN4
M34
FBA_DQS_RN3
E34
FBA_DQS_RN2
H30
FBA_DQS_RN1
M30
FBA_DQS_RN0
AF33
FBA_DQS_WP7
AN33
FBA_DQS_WP6
AK30
FBA_DQS_WP5
AE31
FBA_DQS_WP4
M33
FBA_DQS_WP3
E33
FBA_DQS_WP2
G31
FBA_DQS_WP1
M31
FBA_DQS_WP0
AF34
FBA_DQM7
AM32
FBA_DQM6
AL29
FBA_DQM5
AD31
FBA_DQM4
M32
FBA_DQM3
F34
FBA_DQM2
F31
FBA_DQM1
P30
FBA_DQM0
AG33
FBA_D63
AG32
FBA_D62
AG34
FBA_D61
AF31
FBA_D60
AD33
FBA_D59
AC30
FBA_D58
AD32
FBA_D57
AD34
FBA_D56
AK32
FBA_D55
AK33
FBA_D54
AL31
FBA_D53
AM33
FBA_D52
AP32
FBA_D51
AP30
FBA_D50
AN32
FBA_D49
AN31
FBA_D48
AM30
FBA_D47
AN29
FBA_D46
AM31
FBA_D45
AM29
FBA_D44
AK28
FBA_D43
AJ30
FBA_D42
AK29
FBA_D41
AJ29
FBA_D40
AD28
FBA_D39
AC29
FBA_D38
AD29
FBA_D37
AD30
FBA_D36
AF28
FBA_D35
AG29
FBA_D34
AF29
FBA_D33
AG28
FBA_D32
L33
FBA_D31
L32
FBA_D30
L34
FBA_D29
L31
FBA_D28
P33
FBA_D27
P31
FBA_D26
P32
FBA_D25
P34
FBA_D24
H32
FBA_D23
H33
FBA_D22
F32
FBA_D21
F33
FBA_D20
C33
FBA_D19
B33
FBA_D18
D32
FBA_D17
C34
FBA_D16
F30
FBA_D15
E32
FBA_D14
E31
FBA_D13
G29
FBA_D12
H28
FBA_D11
J29
FBA_D10
H29
FBA_D9
J28
FBA_D8
P28
FBA_D7
R29
FBA_D6
P29
FBA_D5
N31
FBA_D4
M28
FBA_D3
L29
FBA_D2
M29
FBA_D1
L28
FBA_D0
U27
FBA_ PLL_A VDD
AJ33
FBA_WCKB67
AJ32
FBA_WCKB67
AJ31
FBA_WCKB45
AH31
FBA_WCKB45
J33
FBA_WCKB23
J32
FBA_WCKB23
J31
FBA_WCKB01
J30
FBA_WCKB01
AK3 4
FBA_ WC K67
AJ 34
FBA_ WC K67
AG3 1
FBA_ WC K45
AG3 0
FBA_ WC K45
J34
FBA_ WC K23
H34
FBA_ WC K23
L30
FBA_ WC K01
K31
FBA_ WC K01
AC 31
FBA_CLK1
AB3 1
FBA_CLK1
R31
FBA_CLK0
R30
FBA_CLK0
AC 28
FBA_DEBUG1
R28
FBA_DEBUG0
AC 32
FBA_CMD_RFU1
R32
FBA_CMD_RFU0
V31
FBA_CMD31
Y33
FBA_CMD30
Y34
FBA_CMD29
Y31
FBA_CMD28
AA3 4
FBA_CMD27
Y30
FBA_CMD26
W31
FBA_CMD25
Y29
FBA_CMD24
Y28
FBA_CMD23
AA3 3
FBA_CMD22
AA3 2
FBA_CMD21
AC 33
FBA_CMD20
AC 34
FBA_CMD19
AA2 8
FBA_CMD18
AA2 9
FBA_CMD17
AA3 1
FBA_CMD16
Y32
FBA_CMD15
V33
FBA_CMD14
V34
FBA_CMD13
U31
FBA_CMD12
U34
FBA_CMD11
V30
FBA_CMD10
V29
FBA_CMD9
V28
FBA_CMD8
U28
FBA_CMD7
U33
FBA_CMD6
U32
FBA_CMD5
R33
FBA_CMD4
R34
FBA_CMD3
U29
FBA_CMD2
T31
FBA_CMD1
U30
FBA_CMD0
K27
FB_D LL_A VDD
E1
FB_CLAMP
C204
0.1u_10V_X7R_04
FBA_CMD14
FBA_CMD30
C189
4.7u_ 6. 3V_X5R _06
R92 40.2_1%_04
15/19 FBV DDQ
U16D
BGA_0 908 _P080_ P085 _P1 00_29 0X290
COMMON
N13E-GE QS
Y27
FBVDDQ
W33
FBVDDQ
W30
FBVDDQ
W27
FBVDDQ
V27
FBVDDQ
T33
FBVDDQ
T30
FBVDDQ
T27
FBVDDQ
R27
FBVDDQ
P27
FBVDDQ
N27
FBVDDQ
M27
FBVDDQ
L27
FBVDDQ
H9
FBVDDQ
H8
FBVDDQ
H24
FBVDDQ
H23
FBVDDQ
H22
FBVDDQ
H21
FBVDDQ
H20
FBVDDQ
H19
FBVDDQ
H18
FBVDDQ
H16
FBVDDQ
H15
FBVDDQ
H14
FBVDDQ
H13
FBVDDQ
H12
FBVDDQ
H11
FBVDDQ
H10
FBVDDQ
E19
FBVDDQ
E16
FBVDDQ
E13
FBVDDQ
B19
FBVDDQ
B16
FBVDDQ
B13
FBVDDQ
AG27
FBVDDQ
AF27
FBVDDQ
AE27
FBVDDQ
AD27
FBVDDQ
AC27
FBVDDQ
AB33
FBVDDQ
AB27
FBVDDQ
AA30
FBVDDQ
AA27
FBVDDQ
H25
FB_CALTERM_GND
H27
FB_CAL_PU_GN D
J27
FB_CAL_PD_VDDQ
F2
GND_PROBE
F1
FBVDDQ_PROBE
R195 10K_04
R91 40.2_1%_04
C226
10u _6. 3V_X5R_06
C252
0.1u _10V_X7R_04
FBB_D48
FBA_CMD13
FBA_CMD29
R58 *60 .4_04
FBA_RST_L
FBA_RST_H
R89 *60.4_04
C203
22u_6.3V_X5R_08
C133
0.1u_10V_X7R_04
C221
0.1u _10V_X7R_04
FBB_D44
C215
4.7u _6. 3V_ X5R_06
FBB_CLK0#
FBB_CLK0
FBB_CLK1
FBB_CLK1#
FBB_D40
C116
4.7u _6. 3V_ X5R_06
R79 *60 .4_04
R82 60.4_1%_04
FBVDD Q
FBVDD Q
FBV DDQ
FBVDDQ
PEX_VDD
FBB_ DBI [ 3: 0]17
FBB_CLK1# 18
FBVDDQ
FBVDD Q15, 16, 17,1 8, 41
FBA_D[31:0]15
FBB_CLK0 17
FBB_D36
PEX_VDD13,41
FBB_D[31:0]17
FBB_CLK1 18
FBA_CLK0 15
FBA_CLK1# 16
FBB_CLK0# 17
FBA_ CMD [3 1:0] 1 5, 16
FBB_EDC [ 3: 0]17
FBA_CLK0# 15
FBA_CLK1 16
FBA_D[ 63 :3 2]16 FBB_D[63:32]18
FBB_CMD[31:0] 17,18
FBB_D5
FBB_WCK2 3 17
FBB_WCK0 1# 17
FBB_WCK0 1 17
FBB_WCK4 5# 18
FBB_WCK4 5 18
FBB_WCK2 3# 17
FBA_WCK6 7# 16
FBA_WCK6 7 16 FBB_WCK6 7# 18
FBB_WCK6 7 18
FBA_WCK2 3 15
FBA_WCK0 1# 15
FBA_WCK0 1 15
FBA_WCK4 5# 16
FBA_WCK4 5 16
FBA_WCK2 3# 15
FBA_DBI[ 7: 4]16
FBA_DBI[ 3: 0]15
FBA_EDC[3:0]15
FBB_D32
FBB_ DBI [ 7: 4]18
FBB_EDC [ 7: 4]18
FBA_EDC[7:4]16 FBA_CLK0
FBA_CLK1
FBA_CLK0#
FBA_CLK1#
FBB_D28
CMD
Zo=45 ohm
L<2.7"(540ps)
FBB_D1
FBB_D24
FBVDDQ
FBB_D20
FBB_D[6 3:32]
FBB_D16
R252 10K_04
FB_CAL_PU_GND
FB_CAL_PD_VD DQ
FB_CAL_TERM_GND
FBA_D[63: 32]
FBB_D12
CMD
Zo=45 ohm
L<2.7"(540ps)
FBA_DBI[ 7:4]
FBB_D8
FBB_D55
FBB_D51
FBB_D59
FBB_D63
FBC_DEBUG1
FBVDDQ
R274 10K_04
R311 10K_04
R270 10K_04
R63 10K_0 4
FBA_CKE_H FBB_CKE_H
C151
1u_6. 3V_ X5R_04
.
L14 FCM1005KF-600T03
C239
1u_6. 3V_ X5R_04
CMD
Zo=45 ohm
L<2.7"(540ps)
FBB_D[31:0]
FBB_D49
FBA_D[31: 0]
FBB_D45
FBB_D41
FBC_DEBUG0
FBB_D37
FBB_CKE_L
FBB_D33
PLACE NEAR BALLS PLACE NEAR BGA CLOSE TO CAPS
FBB_CMD[31:0]
16mil
FBA_DBI5
FBA_DBI0
FBA_DBI2
FBA_DBI6
FBA_DBI1
FBA_DBI7
FBA_DBI4
FBA_EDC6
FBA_EDC2
FBA_EDC3
FBA_EDC5
FBA_DBI3
FBB_D29
FBA_EDC[ 3:0]
FBA_EDC1
FBA_EDC7
FBA_EDC0
FBA_EDC4
FBB_D2
FBB_D25
FBB_D21
CMD
Zo=80 ohm
L<3"(600ps)
FBB_D17
FBA_CKE_L
FBB_D13
Frame Buffer Interface
FBB_D9
FBB_D52
FBB_D56
FBB_D60
CMD
Zo=80 ohm
L<2.7"(540ps)
R194 10K_04
C477
10u _6. 3V_X5R_06
PLACE CLOSE BGA
C160
22u_6.3V_X5R_08
C205
22u_6.3V_X5R_08
FBA_DEBUG 0
FBA_DEBUG 1
FBB_D BI[3: 0]
FBB_D46
FBB_D42
FBB_D38
PLACE N EAR BALLS
FBB_D34
R70 0_04
R88 0_04
FBA_DPLLAVDD
N13P-GL default NC
N13E-GE/N13P-GT FBA_DPLLAVDD
FBA_DPLLAVDD
C179
0.1u _10V_X7R_04
PLACE UNDER BGA
FBB_D30
C368
1u_6.3V_X5R_04
C315
4.7u_ 6. 3V_X5R _06
FBB_D3
C115
0.1u_10V_X7R_04
C241
10u _6. 3V_X5R_06
C208
4.7u _6. 3V_ X5R_06
FBVDD Q
C209
22u_6.3V_X5R_08
C238
1u_6. 3V_ X5R_04
FBB_D26
Sheet 14 of 55
VGA Frame Buffer
Interface

Schematic Diagrams
B - 16 VGA Frame Buffer A
B.Schematic Diagrams
VGA Frame Buffer A
FBVDDQ
FBVDDQ
FBVDDQ
FBVDDQ14 ,16, 17, 18,4 1
1000p _50V_ X7R_ 04
FBVDDQ
FBVDDQ
FBVDDQ
FBA_CLK0#
FBA_CLK0
FBA_CLK0_MID PT
FBA_CMD11
FBA_CMD10
FBA_CMD0
FBA_CMD14
FBA_CMD13
FBA_CMD12
FBA_CMD1
FBA_CMD15
FBA_CMD3
FBA_CMD2
FBA_CMD6
FBA_CMD5
FBA_CMD4
FBA_CMD8
FBA_CMD7
FBA_D13
FBA_D12
FBA_D11
FBA_D10
FBA_D0
FBA_CMD9
FBA_D18
FBA_D17
FBA_D16
FBA_D15
FBA_D14
FBA_D22
FBA_D21
FBA_D20
FBA_D1
FBA_D19
FBA_D28
FBA_D27
FBA_D26
FBA_D25
FBA_D24
FBA_D23
FBA_D30
FBA_D2
FBA_D29
FBA_D4
FBA_D3
FBA_D31
FBA_DBI0
FBA_D9
FBA_D8
FBA_D7
FBA_D6
FBA_D5
FBA_DBI2
FBA_DBI2
FBA_DBI1
FBA_DBI1
FBA_DBI0
FBA_EDC1
FBA_EDC0
FBA_EDC0
FBA_DBI3
FBA_DBI3
FBA_EDC3
FB A_ED C 2
FBA_EDC2
FBA_EDC1
FBA_SOE0
FBA_SEN0
FBA_SEN0
FB A_ED C 3
FBA_VREFC0
FBA_SOE1
FBA_VREFD_L
FB A_ VREF C0
0.4
FBA_VREFD_L
FBA_VREF_FET_L
FBA_VREFD_L
FBA_ZQ1
FBA_ZQ0
FBVDDQ
FBVDDQ
FBVDDQ
C341
1u_6. 3V_X5R_04
NC
x16
NORMAL
NC
NC
NC
NC
NC
NC
NC
x32
NC
GND
COMMON
BGA170
IN S 219 202 47 6
U24D
K4G20325FD-FC 04
D5
WCK01
D4
WCK01
D13
DBI1
C13
EDC1
F13
DQ15
F11
DQ14
E13
DQ13
E11
DQ12
B13
DQ11
B11
DQ10
A13
DQ9
A11
DQ8
D2
DBI0
C2
EDC0
F2
DQ7
F4
DQ6
E2
DQ5
E4
DQ4
B2
DQ3
B4
DQ2
A2
DQ1
A4
DQ0
A10
VREFD
add 1k to V DD
Mir ro r ed
COMMO N
BGA170_MIRR
INS219202563
U7C
K4G20325FD-FC 04
V3
VSSQ
V14
VSSQ
V12
VSSQ
V1
VSSQ
R4
VSSQ
R3
VSSQ
R14
VSSQ
R12
VSSQ
R11
VSSQ
R1
VSSQ
N3
VSSQ
N14
VSSQ
N12
VSSQ
N1
VSSQ
M5
VSSQ
M10
VSSQ
K2
VSSQ
K13
VSSQ
H2
VSSQ
H13
VSSQ
F5
VSSQ
F10
VSSQ
E3
VSSQ
E14
VSSQ
E12
VSSQ
E1
VSSQ
C4
VSSQ
C3
VSSQ
C14
VSSQ
C12
VSSQ
C11
VSSQ
C1
VSSQ
A3
VSSQ
A14
VSSQ
A12
VSSQ
A1
VSSQ
T5
VSS
T10
VSS
P10
VSS
L5
VSS
L10
VSS
K14
VSS
K1
VSS
H14
VSS
H1
VSS
G5
VSS
G10
VSS
D10
VSS
B5
VSS
B10
VSS
T3
VDDQ
T14
VDDQ
T12
VDDQ
T1
VDDQ
P3
VDDQ
P14
VDDQ
P12
VDDQ
P1
VDDQ
N5
VDDQ
N10
VDDQ
M3
VDDQ
M14
VDDQ
M12
VDDQ
M1
VDDQ
L2
VDDQ
L13
VDDQ
K3
VDDQ
K12
VDDQ
H3
VDDQ
H12
VDDQ
G2
VDDQ
G13
VDDQ
F3
VDDQ
F14
VDDQ
F12
VDDQ
F1
VDDQ
E5
VDDQ
E10
VDDQ
D3
VDDQ
D14
VDDQ
D12
VDDQ
D1
VDDQ
B3
VDDQ
B14
VDDQ
B12
VDDQ
B1
VDDQ
R5
VDD
R10
VDD
P11
VDD
L4
VDD
L14
VDD
L11
VDD
L1
VDD
G4
VDD
G14
VDD
G11
VDD
G1
VDD
D11
VDD
C5
VDD
C10
VDD
J1
SOE* /M F_VD D
R179
40.2_1 %_04
C329
1000p_50V_X7R_04
C321
1u_6. 3V_X5R_04
C360
0. 1u_10V_X7R_04
R172
931_1%_04
C320
0.1u_10V_X7R_04
COMMON
BGA170
INS219202954
U24B
K4G20325FD -F C04
J10
SEN
J13
ZQ
J14
VREFC
V5
NC_R FU _V5
A5
NC_R FU _A5
J11
CLK
J12
CLK
J3
CKE
J2
RESET
J5
RFU_A12
K4
A7_A8
K5
A6_A 11
K10
A5_BA1
K11
A4_BA2
H10
A3_BA3
H11
A2_BA0
H5
A1_A9
H4
A0_A 10
J4
ABI
G12
CS
L12
WE
L3
CAS
G3
RAS
C290
0.1u_ 10V_X7R _04
R439
549_1%_04
R187
1K_04
add 1k to VSS
Norm al
COMMON
BGA170
IN S2 19 203 16 9
U24C
K4G20325FD-FC04
V3
VSSQ
V14
VSSQ
V12
VSSQ
V1
VSSQ
R4
VSSQ
R3
VSSQ
R14
VSSQ
R12
VSSQ
R11
VSSQ
R1
VSSQ
N3
VSSQ
N14
VSSQ
N12
VSSQ
N1
VSSQ
M5
VSSQ
M10
VSSQ
K2
VSSQ
K13
VSSQ
H2
VSSQ
H13
VSSQ
F5
VSSQ
F10
VSSQ
E3
VSSQ
E14
VSSQ
E12
VSSQ
E1
VSSQ
C4
VSSQ
C3
VSSQ
C14
VSSQ
C12
VSSQ
C11
VSSQ
C1
VSSQ
A3
VSSQ
A14
VSSQ
A12
VSSQ
A1
VSSQ
T5
VSS
T10
VSS
P10
VSS
L5
VSS
L10
VSS
K14
VSS
K1
VSS
H14
VSS
H1
VSS
G5
VSS
G10
VSS
D10
VSS
B5
VSS
B10
VSS
J1
MF _VSS/ SOE*
T3
VDDQ
T14
VDDQ
T12
VDDQ
T1
VDDQ
P3
VDDQ
P14
VDDQ
P12
VDDQ
P1
VDDQ
N5
VDDQ
N10
VDDQ
M3
VDDQ
M14
VDDQ
M12
VDDQ
M1
VDDQ
L2
VDDQ
L13
VDDQ
K3
VDDQ
K12
VDDQ
H3
VDDQ
H12
VDDQ
G2
VDDQ
G13
VDDQ
F3
VDDQ
F14
VDDQ
F12
VDDQ
F1
VDDQ
E5
VDDQ
E10
VDDQ
D3
VDDQ
D14
VDDQ
D12
VDDQ
D1
VDDQ
B3
VDDQ
B14
VDDQ
B12
VDDQ
B1
VDDQ
R5
VDD
R10
VDD
P11
VDD
L4
VDD
L14
VDD
L11
VDD
L1
VDD
G4
VDD
G14
VDD
G11
VDD
G1
VDD
D11
VDD
C5
VDD
C10
VDD
R163
1. 33K_1%_04
C343
1u_6. 3V_X5R_0 4
R440
1. 33K_1%_04
C635
0.1u_10V_X7R_04
COMM ON
BGA 170_M IR R
IN S219203 550
U7B
K4G20325F D-FC 04
J10
SEN
J13
ZQ
J14
VREFC
V5
NC_RFU_V5
A5
NC_RFU_A5
J11
CLK
J12
CLK
J3
CKE
J2
RESET
J5
RFU_A12
H4
A7_A8
H5
A6_A11
H10
A5_BA1
H11
A4_BA2
K10
A3_BA3
K11
A2_BA0
K5
A1_A9
K4
A0_A10
J4
ABI
L12
CS
G12
WE
G3
CAS
L3
RAS
R168
1K_04
C339
1u_6. 3V_X5R_04
C598
0.1u_10V_X7R_04
R160
121_1%_04
FBVDDQ
FBA_CMD0
FBA_CMD14
FBA_CMD13
FBA_CMD12
FBA_CMD11
FBA_CMD10
FBA_CMD5
FBA_CMD4
FBA_CMD3
FBA_CMD2
FBA_CMD1
FBA_CMD15
FBA_CMD9
FBA_CMD8
FBA_CMD7
FBA_CMD6
C359
0.1u _10V_X7R_04
C601
1u_6.3V_X5R_04
C347
0. 1u_10V_X7R_ 04
C361
0.1u _10V_X7R_04
C288
820p_50 V_X7R _04
R169
549_1%_04 C305
0.1 u_10V_X7R_04
C356
0.1u_ 10V_X7R _04
C307
1u_6. 3V_X5R_0 4
R441
931_1%_04 C 606
10u_6.3V_X5R_06
C634
820p_50V_X7R _04
S
D
G
Q10A
MTD N70 02Z H S6 R
2
61
NORMA L
x16
NC
NC
NC
NC
NC
NC
NC
NC
NC
NC
x32
COMMON
BGA170
IN S 21 9 20 475 7
U24A
K4G20325FD -F C04
P5
WCK 23
P4
WCK 23
P2
DBI3
R2
EDC3
M2
DQ31
M4
DQ30
N2
DQ29
N4
DQ28
T2
DQ27
T4
DQ26
V2
DQ25
V4
DQ24
P13
DBI2
R13
EDC2
M13
DQ23
M11
DQ22
N13
DQ21
N11
DQ20
T13
DQ19
T11
DQ18
V13
DQ17
V11
DQ16
V10
VREF D
R158
121_1%_04
C306
0.1 u_10V_X7R_04
NC
NC
NC
NC
NC
NC
NC
NC
GND
x32 x16
MIRRORED
NC
COMMON
BGA170_MIRR
IN S 21 9 20 504 4
U7A
K4G20325FD -F C04
D5
WCK 23
D4
WCK 23
D2
DBI3
C2
EDC3
F2
DQ31
F4
DQ30
E2
DQ29
E4
DQ28
B2
DQ27
B4
DQ26
A2
DQ25
A4
DQ24
D13
DBI2
C13
EDC2
F13
DQ23
F11
DQ22
E13
DQ21
E11
DQ20
B13
DQ19
B11
DQ18
A13
DQ17
A11
DQ16
A10
VREF D
C334
10u_6.3V_X5R_06
C636
1u_6.3V_X5R_04
C292
1u_6. 3V_X5R_04
R182
40.2_1 %_04
R174
1K_04
C350
0.01u_ 16V_X7R_04
NC
NC
NC
NC
NC
NC
NC
NC
NC
x16x32
MIRRORED
NC
COMMON
BGA170_MIRR
IN S 219 205 21 3
U7D
K4G20325FD-FC 04
P5
WCK01
P4
WCK01
P13
DBI1
R13
EDC1
M13
DQ15
M11
DQ14
N13
DQ13
N11
DQ12
T13
DQ11
T11
DQ10
V13
DQ9
V11
DQ8
P2
DBI0
R2
EDC0
M2
DQ7
M4
DQ6
N2
DQ5
N4
DQ4
T2
DQ3
T4
DQ2
V2
DQ1
V4
DQ0
V10
VREFD
C363
0. 1u_10V_X7R_04
GND
GND
GND
GND
GND
GNDGN D
GND
GND
GND
GNDGN D
GND
GND
GND
GND
GND
GND GND
GND
FB A_WC K2314 F B A_WCK23#14
FBA_DBI [3:0]14
FBA_WCK2314 FBA_WCK23#14
FBA_D [ 31: 0]14
FBA_WCK0114 FBA_WCK01#14
FBA_C MD[ 31: 0]14, 16
FB A_WC K01#14
FB A_ED C [3: 0 ]14
FBA_D[31:0]14
FB A_WC K0114
FBA_CLK014 FBA_CLK0#14
FBA_CMD[31:0]14,16
GPIO10_FBVREF_ALTV16, 17, 18, 19
FBVDDQ
FBA_VREFD_L
Sheet 15 of 55
VGA Frame Buffer
A

Schematic Diagrams
VGA Frame Buffer A B - 17
B.Schematic Diagrams
VGA Frame Buffer A
FBVDDQ
FBVDDQ
FBA_CLK1
FBA_CMD17
FBA_CLK1#
FBA_CLK1_MI DPT
FBA_CMD20
FBA_CMD16
FBA_CMD18
FBA_CMD19
FBA_CMD25
FBA_CMD21
FBA_CMD22
FBA_CMD28
FBA_CMD23
FBA_CMD24
FBA_CMD30
FBA_CMD26
FBA_CMD27
FBA_CMD31
FBA_CMD29
FBA_D32
FBA_D33
FBA_D34
FBA_D35
FBA_D36
FBA_D38
FBA_D39
FBA_D40
FBA_D41
FBA_D42
FBA_D44
FBA_D45
FBA_D46
FBA_D47
FBA_D37
FBA_D48
FBA_D49
FBA_D50
FBA_D51
FBA_D52
FBA_D43
FBA_D54
FBA_D55
FBA_D56
FBA_D57
FBA_D58
FBA_D59
FBA_D60
FBA_D61
FBA_D62
FBA_D53
FBA_DBI4
FBA_DBI5
FBA_D63
FBA_EDC4
FBA_DBI4
FBA_DBI5
FBA_DBI6
FBA_DBI7
FBA_DBI6
FB A_ED C 4
FBA_DBI7
FBA_EDC6
FBA_EDC6
FBA_SEN2
FBA_SEN2
FBA_EDC5
FBA_EDC5
FB A_ VREF C 1
FBA_EDC7
FBA_EDC7
F BA_ VR EF D _H
FB A_SOE 2
FBA_SOE3
FB A_ VREF C 1
0.4
FBA_VREFD_H
FBA_VREFD_H
FBA_VREFD_H
0. 4
FBA_VREF_FET_H
FBA_ZQ3
FBA_ZQ2
C366
0.0 1u_16V_X7R_04
C351
0.1u_ 10V_X7R_04
C365
1u_6 .3V_X5R_04
C301
1u_6. 3V_X5R_04
S
D
G
Q10B
MTDN7002ZHS6R
5
34
C312
0. 1u_10V_X7R_04
R175
1K_04
NC
NC
NC
NC
NC
NC
NC
NC
GND
x32 x1 6
MIRRO RED
NC
COMMO N
BGA170_MIRR
INS2 198875 31
U25A
K4 G20 32 5F D - FC 0 4
D5
WC K2 3
D4
WC K2 3
D2
DBI3
C2
EDC3
F2
DQ31
F4
DQ30
E2
DQ29
E4
DQ28
B2
DQ27
B4
DQ26
A2
DQ25
A4
DQ24
D13
DBI2
C13
EDC2
F13
DQ23
F11
DQ22
E13
DQ21
E11
DQ20
B13
DQ19
B11
DQ18
A13
DQ17
A11
DQ16
A10
VREFD
C367
820p_50 V_X7R_04
C293
0. 1u_10V_X7R_04
C295
820p_5 0V_X7R_04
C342
0. 1u_10V_X7R_04
C308
1u_6 .3V_X5R_04
R190
931_1%_04
R173
549_1%_04
R157
121_1%_04
C338
10u_6 .3V_X5R_06
FBVDDQ
add 1k to V DD
Mirrored
COM MON
BGA 170_ MI RR
IN S21988 7764
U25C
K4G2032 5F D-F C04
V3
VSSQ
V14
VSSQ
V12
VSSQ
V1
VSSQ
R4
VSSQ
R3
VSSQ
R14
VSSQ
R12
VSSQ
R11
VSSQ
R1
VSSQ
N3
VSSQ
N14
VSSQ
N12
VSSQ
N1
VSSQ
M5
VSSQ
M10
VSSQ
K2
VSSQ
K13
VSSQ
H2
VSSQ
H13
VSSQ
F5
VSSQ
F10
VSSQ
E3
VSSQ
E14
VSSQ
E12
VSSQ
E1
VSSQ
C4
VSSQ
C3
VSSQ
C14
VSSQ
C12
VSSQ
C11
VSSQ
C1
VSSQ
A3
VSSQ
A14
VSSQ
A12
VSSQ
A1
VSSQ
T5
VSS
T10
VSS
P10
VSS
L5
VSS
L10
VSS
K14
VSS
K1
VSS
H14
VSS
H1
VSS
G5
VSS
G10
VSS
D10
VSS
B5
VSS
B10
VSS
T3
VDDQ
T14
VDDQ
T12
VDDQ
T1
VDDQ
P3
VDDQ
P14
VDDQ
P12
VDDQ
P1
VDDQ
N5
VDDQ
N10
VDDQ
M3
VDDQ
M14
VDDQ
M12
VDDQ
M1
VDDQ
L2
VDDQ
L13
VDDQ
K3
VDDQ
K12
VDDQ
H3
VDDQ
H12
VDDQ
G2
VDDQ
G13
VDDQ
F3
VDDQ
F14
VDDQ
F12
VDDQ
F1
VDDQ
E5
VDDQ
E10
VDDQ
D3
VDDQ
D14
VDDQ
D12
VDDQ
D1
VDDQ
B3
VDDQ
B14
VDDQ
B12
VDDQ
B1
VDDQ
R5
VDD
R10
VDD
P11
VDD
L4
VDD
L14
VDD
L11
VDD
L1
VDD
G4
VDD
G14
VDD
G11
VDD
G1
VDD
D11
VDD
C5
VDD
C10
VDD
J1
SOE*/MF_VDD
R188
40. 2_1%_04
C294
0. 1u_10V_X7R _04
R192
549_1%_04
COMMON
BGA170_MIRR
IN S219 888276
U25B
K4G20325FD-FC04
J10
SEN
J13
ZQ
J14
VREF C
V5
NC_RFU_V5
A5
NC_RFU_A5
J11
CLK
J12
CLK
J3
CKE
J2
RESE T
J5
RFU_A12
H4
A7_A8
H5
A6_A11
H10
A5_BA 1
H11
A4_BA 2
K10
A3_BA 3
K11
A2_BA 0
K5
A1_A9
K4
A0_A10
J4
ABI
L12
CS
G12
WE
G3
CAS
L3
RAS
add 1k to V SS
Normal
COMMO N
BG A170
INS2 198884 14
U8C
K4G20325FD -FC04
V3
VSSQ
V14
VSSQ
V12
VSSQ
V1
VSSQ
R4
VSSQ
R3
VSSQ
R14
VSSQ
R12
VSSQ
R11
VSSQ
R1
VSSQ
N3
VSSQ
N14
VSSQ
N12
VSSQ
N1
VSSQ
M5
VSSQ
M10
VSSQ
K2
VSSQ
K13
VSSQ
H2
VSSQ
H13
VSSQ
F5
VSSQ
F10
VSSQ
E3
VSSQ
E14
VSSQ
E12
VSSQ
E1
VSSQ
C4
VSSQ
C3
VSSQ
C14
VSSQ
C12
VSSQ
C11
VSSQ
C1
VSSQ
A3
VSSQ
A14
VSSQ
A12
VSSQ
A1
VSSQ
T5
VSS
T10
VSS
P10
VSS
L5
VSS
L10
VSS
K14
VSS
K1
VSS
H14
VSS
H1
VSS
G5
VSS
G10
VSS
D10
VSS
B5
VSS
B10
VSS
J1
MF_VSS/SOE*
T3
VDDQ
T14
VDDQ
T12
VDDQ
T1
VDDQ
P3
VDDQ
P14
VDDQ
P12
VDDQ
P1
VDDQ
N5
VDDQ
N10
VDDQ
M3
VDDQ
M14
VDDQ
M12
VDDQ
M1
VDDQ
L2
VDDQ
L13
VDDQ
K3
VDDQ
K12
VDDQ
H3
VDDQ
H12
VDDQ
G2
VDDQ
G13
VDDQ
F3
VDDQ
F14
VDDQ
F12
VDDQ
F1
VDDQ
E5
VDDQ
E10
VDDQ
D3
VDDQ
D14
VDDQ
D12
VDDQ
D1
VDDQ
B3
VDDQ
B14
VDDQ
B12
VDDQ
B1
VDDQ
R5
VDD
R10
VDD
P11
VDD
L4
VDD
L14
VDD
L11
VDD
L1
VDD
G4
VDD
G14
VDD
G11
VDD
G1
VDD
D11
VDD
C5
VDD
C10
VDD
FBVDDQ
FBVDDQ
NC
NC
NC
NC
NC
NC
NC
NC
NC
x16x3 2
MIRRORED
NC
COMMON
BGA170_MIRR
IN S219 88894 2
U25D
K4G20325FD-F C04
P5
WCK01
P4
WCK01
P13
DBI1
R13
EDC1
M13
DQ15
M11
DQ14
N13
DQ13
N11
DQ12
T13
DQ11
T11
DQ10
V13
DQ9
V11
DQ8
P2
DBI0
R2
EDC0
M2
DQ7
M4
DQ6
N2
DQ5
N4
DQ4
T2
DQ3
T4
DQ2
V2
DQ1
V4
DQ0
V10
VREFD
C340
1u_6. 3V_X5R_04
C313
0. 1u_10V_X7R_04
C316
0.1u _10V_X7R_04
C357
1u_6. 3V_X5R_04
R177
931_1%_04
C328
10u_6 .3V_X5R_06
NC
x16
NORMAL
NC
NC
NC
NC
NC
NC
NC
x32
NC
GND
COMMON
BGA170
IN S219 88916 3
U8D
K4G20325FD -FC04
D5
WCK01
D4
WCK01
D13
DBI1
C13
EDC1
F13
DQ15
F11
DQ14
E13
DQ13
E11
DQ12
B13
DQ11
B11
DQ10
A13
DQ9
A11
DQ8
D2
DBI0
C2
EDC0
F2
DQ7
F4
DQ6
E2
DQ5
E4
DQ4
B2
DQ3
B4
DQ2
A2
DQ1
A4
DQ0
A10
VREFD
C330
0.1u _10V_X7R_04
C331
0.1 u_10V_X7R_04
R159
121_1 %_04
C346
1u_6. 3V_X5R_04
COMMON
BGA170
IN S219 889376
U8B
K4G20325FD- FC04
J10
SEN
J13
ZQ
J14
VREF C
V5
NC_RFU_V5
A5
NC_RFU_A5
J11
CLK
J12
CLK
J3
CKE
J2
RESE T
J5
RFU_A12
K4
A7_A8
K5
A6_A11
K10
A5_BA 1
K11
A4_BA 2
H10
A3_BA 3
H11
A2_BA 0
H5
A1_A9
H4
A0_A10
J4
ABI
G12
CS
L12
WE
L3
CAS
G3
RAS
FBVDDQ
FBA_CMD20
FBA_CMD16
FBA_CMD17
FBA_CMD25
FBA_CMD21
FBA_CMD22
FBA_CMD18
FBA_CMD19
R170
1.3 3K_1%_04
R161
1K_04
FBA_CMD26
FBA_CMD27
FBA_CMD28
FBA_CMD23
FBA_CMD24
FBA_CMD31
FBA_CMD29
FBA_CMD30
NORMAL
x16
NC
NC
NC
NC
NC
NC
NC
NC
NC
NC
x32
COMMO N
BGA170
INS2 198896 13
U8A
K4 G20 32 5F D - FC 0 4
P5
WC K2 3
P4
WC K2 3
P2
DBI3
R2
EDC3
M2
DQ31
M4
DQ30
N2
DQ29
N4
DQ28
T2
DQ27
T4
DQ26
V2
DQ25
V4
DQ24
P13
DBI2
R13
EDC2
M1 3
DQ23
M11
DQ22
N13
DQ21
N11
DQ20
T13
DQ19
T11
DQ18
V13
DQ17
V11
DQ16
V10
VREFD
FBVDDQ
C344
0.1u _10V_X7R_04
R191
1.3 3K_1%_04
C314
1u_6. 3V_X5R_0 4
C319
1u_6. 3V_X5R_0 4
C348
0. 1u_10V_X7R_04
R189
40. 2_1%_0 4
C309
0.1u_ 10V_X7R_04
C333
1000p_50 V_X7R_04
R167
1K_04
GND
GND
GND
GND
GND
GND GND
GND GND GN D
GND
GND
GND
GND
GND
GN D
GND
GND
GND
GND
FBA_CLK114
FB A_CMD [31: 0]14,15
FBA_D[63:32]14
FBVDDQ14,15,17,18,41
FBA_WCK6714
FBA_CLK1#14
FBA_D[63:32]14
FBA_WC K67#14
FBA_CMD[31:0]14, 15
FBA_WCK67#14
FBA_WC K45#14
FBA_WCK4514 FBA_WCK45#14
GPIO 10_F BVR EF_AL TV15 ,17, 18, 19
FBA_WCK6714
FBA_WCK4514
FBA_EDC[7: 4]14
FBA_DBI[7:4]14
FBVDDQ
FBVDDQ
FBVDDQ
FBVDDQ
Sheet 16 of 55
VGA Frame Buffer
A

Schematic Diagrams
B - 18 VGA Frame Buffer B
B.Schematic Diagrams
VGA Frame Buffer B
FBB_CMD0
FBB_CMD10
FBB_CMD11
FBB_CMD15
FBB_CMD1
FBB_CMD12
FBB_CMD13
FBB_CMD14
FBB_CMD8
FBB_CMD4
FBB_CMD5
FBB_CMD6
FBB_CMD2
FBB_CMD3
FBB_CMD9
FBB_CMD7
R22
121_1%_04
C498
820p_50V_X7R_04
add 1k t o VD D
Mirrored
COMM O N
BGA 170 _MI RR
INS219765212
U3C
K4G20325FD-FC04
V3
VSSQ
V14
VSSQ
V12
VSSQ
V1
VSSQ
R4
VSSQ
R3
VSSQ
R14
VSSQ
R12
VSSQ
R11
VSSQ
R1
VSSQ
N3
VSSQ
N14
VSSQ
N12
VSSQ
N1
VSSQ
M5
VSSQ
M10
VSSQ
K2
VSSQ
K13
VSSQ
H2
VSSQ
H13
VSSQ
F5
VSSQ
F10
VSSQ
E3
VSSQ
E14
VSSQ
E12
VSSQ
E1
VSSQ
C4
VSSQ
C3
VSSQ
C14
VSSQ
C12
VSSQ
C11
VSSQ
C1
VSSQ
A3
VSSQ
A14
VSSQ
A12
VSSQ
A1
VSSQ
T5
VSS
T10
VSS
P10
VSS
L5
VSS
L10
VSS
K14
VSS
K1
VSS
H14
VSS
H1
VSS
G5
VSS
G10
VSS
D10
VSS
B5
VSS
B10
VSS
T3
VDDQ
T14
VDDQ
T12
VDDQ
T1
VDDQ
P3
VDDQ
P14
VDDQ
P12
VDDQ
P1
VDDQ
N5
VDDQ
N10
VDDQ
M3
VDDQ
M14
VDDQ
M12
VDDQ
M1
VDDQ
L2
VDDQ
L13
VDDQ
K3
VDDQ
K12
VDDQ
H3
VDDQ
H12
VDDQ
G2
VDDQ
G13
VDDQ
F3
VDDQ
F14
VDDQ
F12
VDDQ
F1
VDDQ
E5
VDDQ
E10
VDDQ
D3
VDDQ
D14
VDDQ
D12
VDDQ
D1
VDDQ
B3
VDDQ
B14
VDDQ
B12
VDDQ
B1
VDDQ
R5
VDD
R10
VDD
P11
VDD
L4
VDD
L14
VDD
L11
VDD
L1
VDD
G4
VDD
G14
VDD
G11
VDD
G1
VDD
D11
VDD
C5
VDD
C10
VDD
J1
SOE* /MF _VD D
FBB_CLK0
FBB_CLK0#
0.100V
FBB_D10
FBB_D0
FBB_D15
FBB_D14
FBB_D13
FBB_D12
FBB_D11
FBB_D1
FBB_D19
FBB_D18
FBB_D17
FBB_D16
FBB_D25
FBB_D24
FBB_D23
FBB_D22
FBB_D21
FBB_D20
FBB_D2
FBB_D29
FBB_D28
FBB_D27
FBB_D26
FBB_D30
FBB_D5
FBB_D4
FBB_D3
FBB_D31
R21
40.2_1%_04
FBB_D8
FBB_D7
FBB_D6
FBB_DBI2
FBB_DBI1
FBB_DBI0
FBB_DBI0
FBB_D9
C36
1000p_50V_X7R_04
C56
1u_6.3V_X5R_04
FBB_EDC0
FBB_DBI3
FBB_DBI2
FBB_DBI1
FBB_EDC2
FBB_EDC1
FBB_EDC1
FBB_DBI3
FBB_EDC0
C468
0. 01u _16V_X7R_ 04
FBB_EDC2
R227
931_1%_04
FBB_SEN 0
FBB_EDC3
FBB_EDC3
FBB_SOE1
FBB_SOE0
FBB_SEN0
C469
0.1u_10V_X7R_04
C471
0. 1u_ 10V_X7 R_ 04
FBB_VREFC0
R23
121_1% _04
FBB_VREFD_L
FBB_VREF C0
0.4
C535
0. 1u _10V_X7R_ 04
FBB_VRE FD_L
FBB_VREF D_L
C77
1u_6 . 3V_ X5R _04
FBB_VREF_FET_L
FBB_Z Q1
FBB_ZQ0
COMMO N
BG A170 _MI RR
INS219766346
U3B
K4G20325FD-FC04
J10
SEN
J13
ZQ
J14
VR EF C
V5
NC_RFU_V5
A5
NC_RFU_A5
J11
CLK
J12
CLK
J3
CKE
J2
RESET
J5
RFU_A12
H4
A7_ A8
H5
A6_A11
H10
A5_ BA1
H11
A4_ BA2
K10
A3_ BA3
K11
A2_ BA0
K5
A1_ A9
K4
A0_A10
J4
ABI
L12
CS
G12
WE
G3
CAS
L3
RAS
C67
1u_6.3V_X5R_04
FBVDDQ
add 1k to VSS
Normal
COM MO N
BGA170
INS219766667
U13C
K4G20325FD-FC04
V3
VSSQ
V14
VSSQ
V12
VSSQ
V1
VSSQ
R4
VSSQ
R3
VSSQ
R14
VSSQ
R12
VSSQ
R11
VSSQ
R1
VSSQ
N3
VSSQ
N14
VSSQ
N12
VSSQ
N1
VSSQ
M5
VSSQ
M10
VSSQ
K2
VSSQ
K13
VSSQ
H2
VSSQ
H13
VSSQ
F5
VSSQ
F10
VSSQ
E3
VSSQ
E14
VSSQ
E12
VSSQ
E1
VSSQ
C4
VSSQ
C3
VSSQ
C14
VSSQ
C12
VSSQ
C11
VSSQ
C1
VSSQ
A3
VSSQ
A14
VSSQ
A12
VSSQ
A1
VSSQ
T5
VSS
T10
VSS
P10
VSS
L5
VSS
L10
VSS
K14
VSS
K1
VSS
H14
VSS
H1
VSS
G5
VSS
G10
VSS
D10
VSS
B5
VSS
B10
VSS
J1
MF_VSS/SOE*
T3
VDDQ
T14
VDDQ
T12
VDDQ
T1
VDDQ
P3
VDDQ
P14
VDDQ
P12
VDDQ
P1
VDDQ
N5
VDDQ
N10
VDDQ
M3
VDDQ
M14
VDDQ
M12
VDDQ
M1
VDDQ
L2
VDDQ
L13
VDDQ
K3
VDDQ
K12
VDDQ
H3
VDDQ
H12
VDDQ
G2
VDDQ
G13
VDDQ
F3
VDDQ
F14
VDDQ
F12
VDDQ
F1
VDDQ
E5
VDDQ
E10
VDDQ
D3
VDDQ
D14
VDDQ
D12
VDDQ
D1
VDDQ
B3
VDDQ
B14
VDDQ
B12
VDDQ
B1
VDDQ
R5
VDD
R10
VDD
P11
VDD
L4
VDD
L14
VDD
L11
VDD
L1
VDD
G4
VDD
G14
VDD
G11
VDD
G1
VDD
D11
VDD
C5
VDD
C10
VDD
NC
NC
NC
NC
NC
NC
NC
NC
GND
x32 x16
MI RRORED
NC
COMMO N
BGA170_MIRR
INS219767316
U3A
K4G20325FD-FC 04
D5
WCK23
D4
WCK23
D2
DBI3
C2
EDC3
F2
DQ31
F4
DQ30
E2
DQ29
E4
DQ28
B2
DQ27
B4
DQ26
A2
DQ25
A4
DQ24
D13
DBI2
C13
EDC2
F13
DQ23
F11
DQ22
E13
DQ21
E11
DQ20
B13
DQ19
B11
DQ18
A13
DQ17
A11
DQ16
A10
VREFD
FBVDDQ
NC
x16
NORM A L
NC
NC
NC
NC
NC
NC
NC
x32
NC
GND
COMMO N
BGA170
IN S2 19767 52 7
U13D
K4G20325FD-FC04
D5
WC K 01
D4
WC K 01
D13
DBI1
C13
EDC1
F13
DQ15
F11
DQ14
E13
DQ13
E11
DQ12
B13
DQ11
B11
DQ10
A13
DQ9
A11
DQ8
D2
DBI0
C2
EDC0
F2
DQ7
F4
DQ6
E2
DQ5
E4
DQ4
B2
DQ3
B4
DQ2
A2
DQ1
A4
DQ0
A10
VRE FD
C37
1u_ 6. 3V_X5R _ 04
R239
931_1% _0 4
R43
1K_04
R226
1. 33 K_ 1%_ 04
C40
0. 1u _10V_X7R_ 04
C513
0. 1u_ 10 V_X7R _04
C62
820p_50V_X7R_04
NC
NC
NC
NC
NC
NC
NC
NC
NC
x16x32
MIRRO RE D
NC
COMMO N
BGA170_MIRR
IN S2 19767 80 4
U3D
K4G20325FD-FC04
P5
WC K 01
P4
WC K 01
P13
DBI1
R13
EDC1
M13
DQ15
M11
DQ14
N13
DQ13
N11
DQ12
T13
DQ11
T11
DQ10
V13
DQ9
V11
DQ8
P2
DBI0
R2
EDC0
M2
DQ7
M4
DQ6
N2
DQ5
N4
DQ4
T2
DQ3
T4
DQ2
V2
DQ1
V4
DQ0
V10
VRE FD
NORMAL
x16
NC
NC
NC
NC
NC
NC
NC
NC
NC
NC
x32
COMMO N
BGA170
INS219767947
U13A
K4G20325FD-FC 04
P5
WCK23
P4
WCK23
P2
DBI3
R2
EDC3
M2
DQ31
M4
DQ30
N2
DQ29
N4
DQ28
T2
DQ27
T4
DQ26
V2
DQ25
V4
DQ24
P13
DBI2
R13
EDC2
M1 3
DQ23
M1 1
DQ22
N13
DQ21
N11
DQ20
T13
DQ19
T11
DQ18
V13
DQ17
V11
DQ16
V10
VREFD
R240
1.33K_1%_04
C41
10u_6.3V_X5R_06
C472
0.1u_10V_X7R_04
R32
1K_04
R20
40.2_1%_04
C473
10u_6.3V_X5R_06
C481
0.1u_10V_X7R_04
C520
0. 1u _10V_X7R_ 04
C45
1u_ 6. 3V_X5R _ 04
C39
0. 1u _10V_X7R_ 04
R231
549_1%_04
FBVDDQ_MEM Decaps:
6. Frame Buffer Partition B - Lower Half
4x 0603 1.0uF
6x 0402 0.1uF
4x 06 03 1.0 uF
14
15
1x 0805 1 0uF 1x 0805 10uF
FBVDD Decaps:
8
9
10
11
12
13
3
4
5
6
7
0
3
0
1
2
2
31
0
1
2
3
27
28
29
30
1
22
23
24
25
26
16
17
18
19
20
21
7
6
9
13
14
11
2
1
3
4
12
15
5
0
8
10
7
6
9
13
14
11
2
1
3
4
12
15
5
0
8
10
C488
1u_6.3V_X5R_04
C81
0.1u_10V_X7R_04
C42
1u_6 . 3V_ X5R _04
COM MO N
BGA170
INS219768508
U13B
K4G20325FD-FC04
J10
SEN
J13
ZQ
J14
VREFC
V5
NC_RFU_V5
A5
NC_RFU_A5
J11
CLK
J12
CLK
J3
CKE
J2
RESET
J5
RFU_A12
K4
A7_A8
K5
A6_A11
K10
A5_BA1
K11
A4_BA2
H10
A3_BA3
H11
A2_BA0
H5
A1_A9
H4
A0_A10
J4
ABI
G12
CS
L12
WE
L3
CAS
G3
RAS
R266
549_1% _0 4
R49
1K_04
S
D
G
Q14A
MTDN7002ZHS6R
2
61
C59
0.1u_10V_X7R_04
C46
0.1u_10V_X7R_04
C43
1u_6.3V_X5R_04
GND
GND
GND
GNDGND
GND
GND
GND
GND
GN D
GND
GNDGND
GND
GND
GND
GND
GND
GND GND
FBB_WCK23#14
FBB_D[31:0]14
FBB_WCK01#14 F BB_WC K0114
FBB_WCK2314
FBB_D[31:0]14
FBB_CLK0#14
FBB_CMD[31:0]14,18
FBVDDQ14,15,16,18,41
FBB_CMD[31:0]14,18
FBB_CLK014
FBB_WCK0114
FBB_WCK2314 F BB_WC K23#14
FBB_EDC[ 3:0]14
GPIO 10 _F B VR EF_ALTV15, 1 6, 18, 19
FBB_WCK01#14
FBB_DBI[3:0]14
FBVDDQ
FBB_CMD14
FBB_CMD0
FBB_CMD10
FBB_CMD11
FBB_CMD2
FBB_CMD3
FBB_CMD15
FBB_CMD1
FBB_CMD12
FBB_CMD13
FBB_CMD7
FBB_CMD8
FBB_CMD4
FBB_CMD5
FBB_CMD6
FBB_CMD9
FBVDDQ
FBB_VREFD_L
FBVDDQ
FBVD DQ
FBVDDQ
FBVDDQ
FBVD DQ
FBVDDQ
FBVDDQ
Sheet 17 of 55
VGA Frame Buffer
B

Schematic Diagrams
VGA Frame Buffer B B - 19
B.Schematic Diagrams
VGA Frame Buffer B
FBVDDQ
36
37
38
39
32
33
34
35
NC
NC
NC
NC
NC
NC
NC
NC
NC
x16x32
MIRRO RED
NC
COMM ON
BGA170_MIRR
IN S2 198437 84
U19D
K4G2 0325F D -F C04
P5
WC K0 1
P4
WC K0 1
P13
DBI1
R13
EDC 1
M13
DQ15
M11
DQ14
N13
DQ13
N11
DQ12
T13
DQ11
T11
DQ10
V13
DQ9
V11
DQ8
P2
DBI0
R2
EDC 0
M2
DQ7
M4
DQ6
N2
DQ5
N4
DQ4
T2
DQ3
T4
DQ2
V2
DQ1
V4
DQ0
V10
VREFD
FBVDDQ
NOR MAL
x16
NC
NC
NC
NC
NC
NC
NC
NC
NC
NC
x32
COMM ON
BGA170
I NS 2 19 84 38 63
U5A
K4G2 0325 FD-F C04
P5
WC K2 3
P4
WC K2 3
P2
DBI3
R2
EDC 3
M2
DQ31
M4
DQ30
N2
DQ29
N4
DQ28
T2
DQ27
T4
DQ26
V2
DQ25
V4
DQ24
P13
DBI2
R13
EDC 2
M1 3
DQ23
M1 1
DQ22
N13
DQ21
N11
DQ20
T13
DQ19
T11
DQ18
V13
DQ17
V11
DQ16
V10
VREFD
C38
0.1u_10V_X7R_04
add 1k to VDD
Mirrored
COMMO N
BGA170_MIRR
IN S2 198439 50
U19C
K4G2 0325F D -FC 04
V3
VSSQ
V14
VSSQ
V12
VSSQ
V1
VSSQ
R4
VSSQ
R3
VSSQ
R14
VSSQ
R12
VSSQ
R11
VSSQ
R1
VSSQ
N3
VSSQ
N14
VSSQ
N12
VSSQ
N1
VSSQ
M5
VSSQ
M10
VSSQ
K2
VSSQ
K13
VSSQ
H2
VSSQ
H13
VSSQ
F5
VSSQ
F10
VSSQ
E3
VSSQ
E14
VSSQ
E12
VSSQ
E1
VSSQ
C4
VSSQ
C3
VSSQ
C14
VSSQ
C12
VSSQ
C11
VSSQ
C1
VSSQ
A3
VSSQ
A14
VSSQ
A12
VSSQ
A1
VSSQ
T5
VSS
T10
VSS
P10
VSS
L5
VSS
L10
VSS
K14
VSS
K1
VSS
H14
VSS
H1
VSS
G5
VSS
G10
VSS
D10
VSS
B5
VSS
B10
VSS
T3
VDDQ
T14
VDDQ
T12
VDDQ
T1
VDDQ
P3
VDDQ
P14
VDDQ
P12
VDDQ
P1
VDDQ
N5
VDDQ
N10
VDDQ
M3
VDDQ
M14
VDDQ
M12
VDDQ
M1
VDDQ
L2
VDDQ
L13
VDDQ
K3
VDDQ
K12
VDDQ
H3
VDDQ
H12
VDDQ
G2
VDDQ
G13
VDDQ
F3
VDDQ
F14
VDDQ
F12
VDDQ
F1
VDDQ
E5
VDDQ
E10
VDDQ
D3
VDDQ
D14
VDDQ
D12
VDDQ
D1
VDDQ
B3
VDDQ
B14
VDDQ
B12
VDDQ
B1
VDDQ
R5
VDD
R10
VDD
P11
VDD
L4
VDD
L14
VDD
L11
VDD
L1
VDD
G4
VDD
G14
VDD
G11
VDD
G1
VDD
D11
VDD
C5
VDD
C10
VDD
J1
SOE*/MF_VDD
C228
0.1u_10V_X7R_04
C478
10u_6. 3V_X5R_ 06
R114
549_1%_04
C297
0.1u _10V_X7R_ 04
R117
121_ 1%_04
C259
0.1u_10V_X7R_04
R110
40.2_1%_04
C310
0.1u _10V_X7R_0 4
C287
10u_6. 3V_X5R_ 06
C296
1u_6. 3V_ X5R_04
C475
1u_6.3V_X5R_04
C44
0.1u_10V_X7R_04
NC
x16
NORM AL
NC
NC
NC
NC
NC
NC
NC
x32
NC
GND
COMM ON
BGA170
IN S2 198443 67
U5D
K4G2 0325F D -F C04
D5
WC K0 1
D4
WC K0 1
D13
DBI1
C13
EDC 1
F13
DQ15
F11
DQ14
E13
DQ13
E11
DQ12
B13
DQ11
B11
DQ10
A13
DQ9
A11
DQ8
D2
DBI0
C2
EDC 0
F2
DQ7
F4
DQ6
E2
DQ5
E4
DQ4
B2
DQ3
B4
DQ2
A2
DQ1
A4
DQ0
A10
VREFD
C267
1u_6.3V_X5R_04
FBVDDQ
FBB_CMD19
FBB_CMD20
FBB_CMD16
FBB_CMD17
FBB_CMD23
FBB_CMD24
FBB_CMD25
FBB_CMD21
FBB_CMD22
FBB_CMD18
C476
0.1u_10V_X7R_04
R113
1.33K_1%_ 04
FBB_CMD29
FBB_CMD30
FBB_CMD28
FBB_CMD26
FBB_CMD27
S
D
G
Q14B
MTD N 7 00 2Z H S 6 R
5
34
R54
1K_04
FBB_CMD31
R116
121_1 %_04
C275
1000p_ 50V _X7R _04
C470
0.1u _10V_X7R_ 04
C289
0.1u _10V_X7R_0 4
C362
1u_6 .3V_X5R_04
CO MMO N
BGA170_MIRR
INS 219 8447 09
U19B
K4G2 0325 FD -FC 04
J10
SEN
J13
ZQ
J14
VRE FC
V5
NC_RFU_V5
A5
NC_RFU_A5
J11
CLK
J12
CLK
J3
CKE
J2
RESET
J5
RFU_A12
H4
A7_A8
H5
A6_A1 1
H10
A5_BA1
H11
A4_BA2
K10
A3_BA3
K11
A2_BA0
K5
A1_A9
K4
A0_A1 0
J4
ABI
L12
CS
G12
WE
G3
CAS
L3
RAS
R96
931_1 %_04 R111
40.2 _1%_04
R112
931_1%_04
C250
820 p_50V_ X7R _0 4
R90
549_1 %_04
R115
1K_04
C303
1u_6.3V_X5R_04
C55
0.1u _10V_X7R_ 04
C364
0.1u _10V_X7R_0 4
NC
NC
NC
NC
NC
NC
NC
NC
GND
x32 x16
MIRRO RED
NC
COMM ON
BGA170_MIRR
I NS 2 19 84 48 62
U19A
K4G2 0325 FD-F C04
D5
WC K2 3
D4
WC K2 3
D2
DBI3
C2
EDC 3
F2
DQ31
F4
DQ30
E2
DQ29
E4
DQ28
B2
DQ27
B4
DQ26
A2
DQ25
A4
DQ24
D13
DBI2
C13
EDC 2
F13
DQ23
F11
DQ22
E13
DQ21
E11
DQ20
B13
DQ19
B11
DQ18
A13
DQ17
A11
DQ16
A10
VREFD
add 1k to VSS
Norm al
COMMON
BGA170
IN S21984 4941
U5C
K4G203 25F D- FC 04
V3
VSSQ
V14
VSSQ
V12
VSSQ
V1
VSSQ
R4
VSSQ
R3
VSSQ
R14
VSSQ
R12
VSSQ
R11
VSSQ
R1
VSSQ
N3
VSSQ
N14
VSSQ
N12
VSSQ
N1
VSSQ
M5
VSSQ
M1 0
VSSQ
K2
VSSQ
K13
VSSQ
H2
VSSQ
H13
VSSQ
F5
VSSQ
F10
VSSQ
E3
VSSQ
E14
VSSQ
E12
VSSQ
E1
VSSQ
C4
VSSQ
C3
VSSQ
C14
VSSQ
C12
VSSQ
C11
VSSQ
C1
VSSQ
A3
VSSQ
A14
VSSQ
A12
VSSQ
A1
VSSQ
T5
VSS
T10
VSS
P10
VSS
L5
VSS
L10
VSS
K14
VSS
K1
VSS
H14
VSS
H1
VSS
G5
VSS
G10
VSS
D10
VSS
B5
VSS
B10
VSS
J1
MF_VSS/SOE*
T3
VDD Q
T14
VDD Q
T12
VDD Q
T1
VDD Q
P3
VDD Q
P14
VDD Q
P12
VDD Q
P1
VDD Q
N5
VDD Q
N10
VDD Q
M3
VDD Q
M1 4
VDD Q
M1 2
VDD Q
M1
VDD Q
L2
VDD Q
L13
VDD Q
K3
VDD Q
K12
VDD Q
H3
VDD Q
H12
VDD Q
G2
VDD Q
G13
VDD Q
F3
VDD Q
F14
VDD Q
F12
VDD Q
F1
VDD Q
E5
VDD Q
E10
VDD Q
D3
VDD Q
D14
VDD Q
D12
VDD Q
D1
VDD Q
B3
VDD Q
B14
VDD Q
B12
VDD Q
B1
VDD Q
R5
VDD
R10
VDD
P11
VDD
L4
VDD
L14
VDD
L11
VDD
L1
VDD
G4
VDD
G14
VDD
G11
VDD
G1
VDD
D11
VDD
C5
VDD
C10
VDD
R95
1.33 K_1 %_0 4
C480
0.1u_10V_X7R_04
C220
1u_6.3V_X5R_04
COMM ON
BGA170
INS219845280
U5B
K4G2 0325F D -F C04
J10
SEN
J13
ZQ
J14
VRE FC
V5
NC_RFU_V5
A5
NC_RFU_A5
J11
CLK
J12
CLK
J3
CKE
J2
RESET
J5
RFU_A12
K4
A7_A8
K5
A6_A11
K10
A5_BA1
K11
A4_BA2
H10
A3_BA3
H11
A2_BA0
H5
A1_A9
H4
A0_A10
J4
ABI
G12
CS
L12
WE
L3
CAS
G3
RAS
C229
820p_50V_X7R_04
C198
1u_6 .3V_X5R_04
R303
1K_04
C274
0.01 u_16V_X7R_ 04
C291
1u_6. 3V_ X5R_04
GND
GND
GND
GND
GND
GN D
GND
GND
GN D
GNDGND
GND
GND
GND
GND
FBVDDQ
GND GND
GND
GND
GND
FBB_WCK4514
GPIO10_FBVREF_ALTV15,16, 17,19
FBB_WCK45#14 FBB_WCK4514
FBB_WCK45#14
FBB_CLK1#14
FBB_WCK67#14 FBB_WCK6714
FBB_DBI[ 7: 4]14
FBB_CMD[31: 0]14 ,1 7
FBB_CLK114
FBB_D[ 63: 32]14
FBB_CMD[31: 0]14 ,1 7
FBB_EDC[ 7:4]14
FBB_D[ 63: 32]14
4x 0603 1. 0uF
FBB_WCK67#14 FBB_WCK6714
1x 0805 10uF1x 0805 10uF
FBVDDQ Decaps:
4x 0603 1.0uF
6x 0402 0.1uF
44
45
46
47
7. Frame Buffer Partition B - Upper Half
FBVDD Decaps:
40
41
42
43
5
6
7
4
63
4
5
6
7
58
59
60
61
62
52
53
54
55
56
57
30
48
49
50
51
20
23
22
25
29
24
26
27
18
17
19
30
28
31
21
16
20
23
22
25
29
24
26
27
18
17
19
28
31
21
16
FBB_CMD18
FBB_CMD19
FBB_CMD20
FBB_CMD16
FBB_CMD17
FBB_CMD27
FBB_CMD23
FBB_CMD24
FBB_CMD25
FBB_CMD21
FBB_CMD22
FBB_CMD31
FBB_CMD29
FBB_CMD30
FBB_CMD28
FBB_CMD26
FBB_CLK1#
FBB_CLK1
FBB_CLK1_MIDPT
0.100V
FBB_D35
FBB_D34
FBB_D33
FBB_D32
FBB_D40
FBB_D39
FBB_D38
FBB_D37
FBB_D36
FBB_D46
FBB_D45
FBB_D44
FBB_D43
FBB_D42
FBB_D41
FBB_D51
FBB_D50
FBB_D49
FBB_D48
FBB_D47
FBB_D56
FBB_D55
FBB_D54
FBB_D53
FBB_D52
FBB_D62
FBB_D61
FBB_D60
FBB_D59
FBB_D58
FBB_D57
FBB_DBI5
FBB_DBI5
FBB_DBI4
FBB_DBI4
FBB_DBI7
FBB_DBI7
FBB_DBI6
FBB_DBI6
FBB_EDC6
FBB_EDC5
FBB_EDC5
FBB_EDC4
FBB_EDC4
FBB_SEN2
FBB_EDC7
FBB_EDC7
FBB_EDC6
FBB_VREFC1
FBB_SOE3
FBB_SOE2
FBB_SEN2
FBB_VREFC1
0.4
0.4
FBB_VREF D_H
FBB_VREFD_H
FBB_ VREF D_ H
FBB_VREFD_H
FBB_VREF_FET_H
FBB_ZQ3
FBB_ZQ2
FBVDDQ
FBVDDQ
FBVD DQ
FBB_D63
FBVDDQ
FBVDDQ
FBVDDQ
FBVDDQ14,1 5,16, 17, 41
FBVDDQ
Sheet 18 of 55
VGA Frame Buffer
B

Schematic Diagrams
B - 20 VGA I/O
B.Schematic Diagrams
VGA I/O
NVVDD_CURRENT_LIMIT 37
D02 CHANGE
DS¤è¦V§ó¥¿, §ï¥¿ ¥Ñ3V3_RUN±±¨î
Q1
MTN7002Z HS3
G
DS
I2CC_SCL
IFPC_IOVDD
RN2
2.2K_8P4R_04
1
2
3
4 5
6
7
8
IFPEF _IOVDD
V_JTAG_TRST
I2CC_SDA
I2CC_SCLI2CC_SCL
IFPC _PLL VDD
IFPEF_IOVDD
IFPAB_PLLVDD
SNN_A_SC L
NV_DPR SLP# 45
V_GPIO8
I2CB_SCL
I2CB_SDA
IFPEF _PLLVDD
3V3_RUN
IFPAB_I OVD D
SNN_A_SCL
SNN_BLUE
DACA_VREF
DACA_VDD
Test Point
VGA_THERMDC
SNN_GREEN
SNN_A_SDA
SNN_H SY N C
SNN_RED
SMD_VGA_THERM1
VGA_THERMDA
SNN_VSYNC
DACA_RSET
IFPEF _PLLVDD
I2CX_SCL
I2CX_SDA
TXC
TXC
DVI/HDMI
TXD2
TXD2
TXD1
TXD1
TXD0
TXD0
DP
IFPD
8/19 IF PD
ALL PINS NC FOR GF1 17
U16L
BGA_0908_P080_P085_P100 _290X290
COMMON
N13E-GE QS
AG6
IFPD _IOVDD
AG7
IFPD _PLL VDD
AN2
IFPD _R SET
M6
GPIO17
AM1
IFPD_L0
AM2
IFPD_L0
AM3
IFPD_L1
AM4
IFPD_L1
AL3
IFPD_L2
AL4
IFPD_L2
AK4
IFPD_L3
AK5
IFPD_L3
AK3
IFPD _AUX
AK2
IFPD _AUX
DPDVI- SL/H DMIDVI-DL
TXD2
TXD2
TXD2
TXD1
TXD0
TXD0
TXD1
I2CZ_SCL
I2CZ_SDA
TXC
TXC
HPD_F
HPD_E
TXC
TXC
TXD0
TXD0
TXD1
TXD1
TXD2
I2CY_SDA
I2CY_SCLI2CY_SCL
I2CY_SDA
TXD2
TXD2
TXD0
TXD0
TXC
TXC
TXD1
TXD1
HPD_E
TXD3
TXD3
TXD4
TXD4
TXD5
TXD5
IFPE
IFPF
9/19 IFPEF
ALL PINS NC FOR GF117
U16M
BGA_0908_P080_P085_P100_290X290
COMMON
N13E-GE Q S
AC8
IFPF_IOVDD
AC7
IFPE_IOVDD
AD6
IFPEF_RSET
AB8
IFPEF _PLLVD D
GPIO19
IFPF_L0
IFPF_L0
IFPF_L1
IFPF_L1
IFPF_L2
IFPF_L2
IFPF_L3
IFPF_L3
IFPF_AU X
IFPF_AU X
GPIO18
IFPE_L0
IFPE_L0
IFPE_L1
IFPE_L1
IFPE_L2
IFPE_L2
IFPE_L3
IFPE_L3
IFPE_AU X
IFPE_AU X
S
D
G
Q2A
MTDN7002Z HS6R
2
61
R38
10K_04
RN14
10K_8P4R_04
1
2
3
4 5
6
7
8
4/19 DACA
TSEN_VREF
NC
GF117GF108/GKx
NC NC
NC
NC
NC
NC
NC
NC
GF117 GF108/GKx
U16N
BGA_0908_P080_P085_P 100_290X290
COMMON
N13E-GE QS
AP8
DACA_RSET
AP9
DACA_VREF
AG10
DACA_VDD
AL9
DACA_BLU E
AL10
DACA_GREEN
AK9
DACA_RED
AN9
DACA_VSYNC
AM9
DACA_HSYNC
R5
I2CA_SDA
R4
I2CA_SC L
R244 100K_0 4
SMC_VGA_THERM1
IFPD_IOVDD
ALL PINS NC FOR GF117
6/19 IF PAB
IFPAB
COMMON
BGA_0908_P080_P085_P100 _290X290
U16J
N13E-GE QS
AG9
IFPB_IOVDD
AG8
IFPA_IOVDD
AH8
IFPAB_PLLVD D
AJ8
IFPAB_R SET
N4
GPIO14
AK
IFPB_TXD7
AL
IFPB_TXD7
AN
IFPB_TXD6
AM
IFPB_TXD6
AM
IFPB_TXD5
AL
IFPB_TXD5
AP
IFPB_TXD4
AP
IFPB_TXD4
AJ
IFPB_T XC
AH
IFPB_T XC
AJ
IFPA_TXD3
AH
IFPA_TXD3
AL
IFPA_TXD2
AK
IFPA_TXD2
AN
IFPA_TXD1
AM
IFPA_TXD1
AP
IFPA_TXD0
AN
IFPA_TXD0
AM
IFPA_T XC
AN
IFPA_T XC
DPDVI/HDMI
I2CW_SCL
I2CW_SDA
TXC
TXC
TXD0
TXD0
TXD1
TXD1
TXD2
TXD2
IFPC
ALL PINS NC FO R GF11 7
7/19 IFPC
COMMON
BGA_0908_P080_P085_P100_290X290
U16K
N13E-GE QS
AF6
IFPC _IOVD D
AF7
IFPC _PLLVDD
AF8
IFPC_RSET
P2
GPIO15
AK1
IFPC_L0
AJ1
IFPC_L0
AJ3
IFPC_L1
AJ2
IFPC_L1
AH3
IFPC_L2
AH4
IFPC_L2
AG5
IFPC_L3
AG4
IFPC_L3
AG3
IFPC _AU X
AG2
IFPC _AU X
R26 *10m il_s hort
SMC_VGA_THER M
11/19 MISC1
U16Q
BGA_0908_P080_P085_P100_290X290
COMMON
N13E-GE QS
AN11
JTAG_TR ST
AP12
JTAG_TD O
AM11
JTAG_TD I
AP11
JTAG_TM S
AM10
JTAG_TC K
K3
THERMDP
K4
THERMDN
P1
GPIO21
P4
GPIO20
R8
GPIO16
M4
GPIO13
N3
GPIO12
M5
GPIO11
L1
GPIO10
M2
GPIO9
M1
GPIO8
N8
GPIO7
M7
GPIO6
L7
GPIO5
P7
GPIO4
P5
GPIO3
L6
GPIO2
M3
GPIO1
P6
GPIO0
R6
I2CB_SDA
R7
I2CB_SCL
R3
I2CC_SDA
R2
I2CC_SCL
T3
I2CS_SDA
T4
I2CS_SCL
R245 100K_0 4
RN15
10K_8P4R_04
1
2
3
4 5
6
7
8
C 63 * 0.1 u_16V_Y 5V_0 4
U2
*G781-1P8UF
SCLK
8SDATA
7ALERT#
6GND
5THER M# 4
D- 3
D+ 2
VDD 1
R36 *10mil_short
R35 * 0_04
S
D
G
Q2B
MTDN7002Z HS6R
5
34
R300
10K_04
C66
1000p _50V_X7R_04
RN4
2.2K_8P4R_04
1
2
3
45
6
7
8
3.3V
3V3_RUN
3.3V
3V3_RUN
SMD_VGA_THER M 37
3.3V2,3,6, 12,21,22,23, 25,26,27,28,30,31,32,36,38,40,41,4 2
3V3_RUN
3V3_RUN
NVVDD_VID4 45
SMC_VGA_THER M 37
3V3_RUN13,38,45
NVVDD_VID2 45
NVVDD_VID1 45
NVVDD_VID3 45
NVVDD_VID5 45
NVVDD_VID0 45
GPIO10_FBVR EF_ALTV 15,16, 17,18
SNN_A_SD A
R28 * 10mil_short
IF PD_PLLVDD
SMC_VGA_THER M
SMD_VGA_THER M
V_GPIO9
I2CC_SDA
RN3
2.2K_8P4R_04
1
2
3
4 5
6
7
8
VGA_THER MDA
VGA_THER MDC
VGA_VD D
SMD_VGA_THER M
VGA_THERM_SH DWN _#
VGA_THERM_SHD WN#1
6-02-00781-LD0
IFPC_IOVDD
IFPD_IOVDD
IFPAB_PLLVDD
IFPC_PLLVDD
V_GPIO9
V_GPIO8
I2CB_SCL
I2CB_SDA
SMC_VGA_THER M1
SMD_VGA_THER M1
IFPD_PLLVDD
IFPAB_IOVDD
R246
10K_04
Sheet 19 of 55
VGA I/O

Schematic Diagrams
VGA NVDD Decoupling B - 21
B.Schematic Diagrams
VGA NVDD Decoupling
PLACE UNDER CHI P
+
C464
*220u_6.3V_6.3*6.3*4.2
PLACE NEAR CHIP
C91
0.1u_10V_X7R_04
14/ 19 NVV DD
COMMON
BGA_0908_P080_P085_P100_290X290
U16E
N13E-GE QS
Y22
VDD
Y20
VDD
Y18
VDD
Y17
VDD
Y15
VDD
Y13
VDD
W23
VDD
W21
VDD
W19
VDD
W16
VDD
W14
VDD
W12
VDD
V22
VDD
V20
VDD
V18
VDD
V17
VDD
V15
VDD
V13
VDD
U22
VDD
U20
VDD
U18
VDD
U17
VDD
U15
VDD
U13
VDD
T23
VDD
T21
VDD
T19
VDD
T16
VDD
T14
VDD
T12
VDD
R22
VDD
R20
VDD
R18
VDD
R17
VDD
R15
VDD
R13
VDD
P23
VDD
P21
VDD
P19
VDD
P16
VDD
P14
VDD
P12
VDD
N22
VDD
N20
VDD
N18
VDD
N17
VDD
N15
VDD
N13
VDD
M23
VDD
M21
VDD
M19
VDD
M16
VDD
M14
VDD
M12
VDD
AC23
VDD
AC21
VDD
AC19
VDD
AC16
VDD
AC14
VDD
AC12
VDD
AB22
VDD
AB20
VDD
AB18
VDD
AB17
VDD
AB15
VDD
AB13
VDD
AA23
VDD
AA21
VDD
AA19
VDD
AA16
VDD
AA14
VDD
AA12
VDD
C90
0.1u_10V_X7R_04
C144
4.7u_6.3V_X5R_06
C190
4.7u_6.3V_X5R_06
C97
0.1u_10V_X7R_04
C146
4.7u_6.3V_X5R_06
C85
0.1u_10V_X7R_04
C109
0.1u_10V_X7R_04
C134
0.1u_10V_X7R_04
C465
47uF_6.3V_X5R_08
C154
4.7u_6.3V_X5R_06
C118
0.1u_10V_X7R_04
C192
4.7u_6.3V_X5R_06
C129
4.7u_6.3V_X5R_06
C165
4.7u_6.3V_X5R_06
C187
4.7u_6.3V_X5R_06
C163
4.7u_6.3V_X5R_06
10/19 XVDD
CONFIGURABLE
POWER
CHANNELS
COMMON
BGA_0908_P080_P085_P100_290X290
U16H
N13E-GE QS
AA8
XVDD
AA7
XVDD
AA6
XVDD
AA5
XVDD
AA4
XVDD
AA3
XVDD
AA2
XVDD
AA1
XVDD
Y8
XVDD
Y7
XVDD
Y6
XVDD
Y5
XVDD
Y4
XVDD
Y3
XVDD
Y2
XVDD
Y1
XVDD
W8
XVDD
W7
XVDD
W5
XVDD
W4
XVDD
W3
XVDD
W2
XVDD
V8
XVDD
V7
XVDD
V6
XVDD
V5
XVDD
V4
XVDD
V3
XVDD
V2
XVDD
V1
XVDD
U8
XVDD
U7
XVDD
U6
XVDD
U5
XVDD
U4
XVDD
U3
XVDD
U2
XVDD
U1
XVDD
C153
4.7u_6.3V_X5R_06
C132
4.7u_6.3V_X5R_06
C89
0.1u_10V_X7R_04
C33
22u_6.3V_X5R_08
C188
4.7u_6.3V_X5R_06
C145
4.7u_6.3V_X5R_06
NC f or 4-Ly r ca rds
17/ 19 G ND_2/2
O ptional CM D GNDs (2)
COMMON
BGA_0908_P080_P085_P100_290X290
U16I
N13E-GE QS
AG11
GND
T22
GND
T20
GND
T2
GND
T18
GND
T17
GND
T15
GND
T13
GND
R23
GND
R21
GND
R19
GND
R16
GND
R14
GND
R12
GND
P22
GND
P20
GND
P18
GND
P17
GND
P15
GND
P13
GND
N7
GND
N5
GND
N33
GND
N32
GND
N30
GND
N28
GND
N23
GND
N21
GND
N2
GND
N19
GND
W32
GND_OPT
C16
GND_OPT
AH11
GND
Y23
GND
Y21
GND
Y19
GND
Y16
GND
Y14
GND
Y12
GND
W28
GND
W22
GND
W20
GND
W18
GND
W17
GND
W15
GND
W13
GND
V23
GND
V21
GND
V19
GND
V16
GND
V14
GND
V12
GND
U23
GND
U21
GND
U19
GND
U16
GND
U14
GND
U12
GND
T7
GND
T5
GND
T32
GND
T28
GND
C108
4.7u_6.3V_X5R_06
C152
4.7u_6.3V_X5R_06
C111
4.7u_6.3V_X5R_06
C142
4.7u_6.3V_X5R_06
C164
4.7u_6.3V_X5R_06
C128
4.7u_6.3V_X5R_06
C112
4.7u_6.3V_X5R_06
16/19 GND_1/2
COMMON
BGA_0908_P080_P085_P100_290X290
U16G
N13E-GE QS
AM22
GND
AM19
GND
AM16
GND
AM13
GND
AL5
GND
AL33
GND
AL32
GND
AL30
GND
AL28
GND
AL26
GND
AL24
GND
AL23
GND
AL21
GND
AL20
GND
AL2
GND
AL18
GND
AL17
GND
AL15
GND
AL14
GND
AL12
GND
AK7
GND
AK10
GND
AJ7
GND
AH7
GND
AH5
GND
AH33
GND
AH32
GND
AH30
GND
AH29
GND
AH28
GND
AH24
GND
AH22
GND
AH2
GND
AH19
GND
AH16
GND
AH13
GND
AA15
GND
AH10
GND
AE7
GND
AE5
GND
AE33
GND
AE32
GND
AE30
GND
AE28
GND
AE2
GND
AC22
GND
AC20
GND
AA13
GND
AC18
GND
AC17
GND
AC15
GND
AC13
GND
AB7
GND
AB5
GND
AB32
GND
AB30
GND
AB28
GND
AB23
GND
A33
GND
AB21
GND
AB2
GND
AB19
GND
AB16
GND
AB14
GND
AB12
GND
AA22
GND
AA20
GND
AA18
GND
AA17
GND
A2
GND
N16
GND
N14
GND
N12
GND
M22
GND
M20
GND
M18
GND
M17
GND
M15
GND
M13
GND
K7
GND
K5
GND
K33
GND
K32
GND
K30
GND
K28
GND
K2
GND
G7
GND
G5
GND
G33
GND
G32
GND
G30
GND
G3
GND
G28
GND
G25
GND
G22
GND
G2
GND
G19
GND
G16
GND
G13
GND
G10
GND
F7
GND
F28
GND
E7
GND
E5
GND
E25
GND
E22
GND
E10
GND
D33
GND
D31
GND
D2
GND
C7
GND
C28
GND
C25
GND
C22
GND
C19
GND
C13
GND
C10
GND
B7
GND
B4
GND
B34
GND
B31
GND
B28
GND
B25
GND
B22
GND
B10
GND
B1
GND
AP33
GND
AP2
GND
AN7
GND
AN4
GND
AN34
GND
AN30
GND
AN25
GND
AN22
GND
AN19
GND
AN16
GND
AN13
GND
AN10
GND
AN1
GND
AM25
GND
NVVDD45
NVVDD NVVDD
Sheet 20 of 55
VGA NVDD
Decoupling

Schematic Diagrams
B - 22 PantherPoint M 1/9
B.Schematic Diagrams
PantherPoint M 1/9
SATA HDD2
SATA_ODD_PRSNT# 26
SATA_TXN2
SATA_RXN2
SATA_RXP2
SATA_TXP2
Board ID
6-20-92K00-018 87151-1807G
SATAICOMP
ODD_DETECT#
INTVRMEN- Integrated SUS 1.05V VRM Enable
High - Enable Internal VRs /Low - Enable External VRs
Zo=
50£[¡Ó15%
J_ODD1
87151-1807G
1
2
3
4
5
6
7
8
9
10
11
12
13
14
15
16
17
18
Flash Descriptor
Security Overide
Low = Disabled-(Default)
High = Enabled
PCH_JTAG_TDO
PCH_JTAG_TCK_BUF
PCH_JTAG_TDI
PCH_JTAG_TMS
SATA_LED#
Closed to U4
Layout Note:
iTPM ENABLE/DISABLE
TPM FUNCTION:SPI_SI High Enable
6-22-32R76-0BG
6-22-32R76-0B2
BBS_BIT0
SATA3COMP
PantherPoint - M (HDA,JTAG,SATA)
SATA ODD
RBIAS_SATA3
RTC CLEAR
JOPEN3
*OPEN _10mil-1MM
12
E-SATA HDD
SPI_SI
NO REBOOT STRAP
NO REBOOT STRAP: HDA_SPKR High Enable
RTC_VBAT
SM_INTRUDER#
20mils
RTC CLEAR
20mils
C759
*22u_6.3V_X5R_08
C760
*22u_6.3V_X5R_08
PCH_INTVRMEN
RTC_X1
SPI_SCLK_R
SR TC _RTC#
R424 33_04
PCH_JTAG_TDI
PCH_JTAG_TMS
RTC_X2
SPI_CS_0#
R421 33_04 SPI_SI_R
R451 33_04 SPI_SO_R
PLL ODVR VOLTAGE: HDA_SYNC
LOW-1.8 V (DEFAULT) HIGH-15V
16Mbit
ODD Zero Power ODD
RTC_VBAT_1
BBS_BIT0 - BIOS BOOT STRAP BIT 0
R454 0_04
JOPEN3
JOPEN1
J_CBAT2
BHKB7410AP2PT
1
2
J_CBAT1
*BAT-063-P01
1
2
SPI_SI_R
CLEAR ME RTC REGISTER
CLEAR COMS
SATA HDD1
SERIRQ
HDA_SPKR
BIOS ROM
SPI_CS_0#
SPI_CS0#
SPI_VDD SPI_SI
SPI_WP#
SPI_SO
SPI_SCLK
SPI_* = 1.5"~6.5"
SPI_HOLD#
SPI_CS_0#
SPI_CS_1#
SPI_SO_R
SPI_SCLK_R
Share ROM
SPI_SI_R
SPI_CS_1#
R452 0_04
½Ð¥¿-IÅ|
PIN GND1~4=GND
X2
MC-306_32.768KHz
14
3 2
U29
PCT25VF016B-75-4I-S2AF
CE# 1
SO 2
WP#
3
VSS 4
SI 5
SCK 6
HOLD#
7
VDD
8
C568
1u_6.3V_X5R_04
R393 *1K_04
NC3
SHORT
JOPEN2
*OPEN_10mil-1MM
12
C715
*2.2u_6. 3V_Y5V_06
R425
3.3K_1%_04
C225
0.01u_16V_X7R_04
R450 33_04
R453 *0_04
R87 *10K_04
C617
*0.1u_16V_Y 5V_04
C656
1u_6.3V_X5R_04
R145
210_1%_06
SERIRQ
R358
1M_04
R104 49.9_1%_04
R423 33_04
R431
3.3K_1%_04
R420 33_04
HSPI_SCLK37
3.3VS
SPI_SO_R
R334 *1K_04
HSPI _CE#37
HSPI_MSO37 HSPI_MSI37
R359 330K_04
C571
10p_50V_NPO_04
SPI_SCLK_R
R406 10K_04
R360
20K_1%_04
R422 *1K_04
R528
1K_04
C714
10u_10V_Y5V_08
R155
100_1%_04
R402
210_1%_06
R352
20K_1%_04
R521
*10K_04
R392 10K_04
D11 RB751S-40C2
A C
R394 *1K_04
R354
10M_04
C716
1u_6.3V_X5R_04
R400
100_1%_04
C566
10p_50V_NPO_04
C260 1u_6. 3V_X5R_04
C121
0.1u_16V_Y5V_04
R345 1K_04
R387 750_1%_04
R335 *910_04
R86 *10K_04
R401
51_04
Q33
MTN7002ZH S3
G
DS
C
A
A
D17
BAT54CS3
1
23
C713
*0.1u_16V_Y5V_04
RTCIHDA
SATA
LPC
SPI JTAG
SATA 6G
U18A
PANTHER POINT HM77 MP
RTCX1
A20
RTCX2
C20
INTVRMEN
C17
INTRUDER#
K22
HDA_BCLK
N34
HDA_SYNC
L34
HDA_RST#
K34
HDA_SDIN0
E34
HDA_SDIN1
G34
HDA_SDIN2
C34
HDA_SDO
A36
SATALED# P3
FWH0 / LAD0 C38
FWH1 / LAD1 A38
FWH2 / LAD2 B37
FWH3 / LAD3 C37
LDRQ1# / GPIO23 K36
FWH4 / LFRAME# D36
LDRQ0# E36
RTCRST#
D20
HDA_SDIN3
A34
HDA_DOCK_EN# / GPIO33
C36
HDA_DOCK_RST# / GPIO13
N32
SRTCRST#
G22
SATA0RXN AM3
SATA0RXP AM1
SATA0TXN AP7
SATA0TXP AP5
SATA1RXN AM10
SATA1RXP AM8
SATA1TXN AP11
SATA1TXP AP10
SATA2RXN AD7
SATA2RXP AD5
SATA2TXN AH5
SATA2TXP AH4
SATA3RXN AB8
SATA3RXP AB10
SATA3TXN AF3
SATA3TXP AF1
SATA4RXN Y7
SATA4RXP Y5
SATA4TXN AD3
SATA4TXP AD1
SATA5RXN Y3
SATA5RXP Y1
SATA5TXN AB3
SATA5TXP AB1
SATAICOMPI Y10
SPI_CLK
T3
SPI_CS0#
Y14
SPI_CS1#
T1
SPI_MOSI
V4
SPI_MISO
U3
SATA0GP / GPI O21 V14
SATA1GP / GPI O19 P1
JTAG_TCK
J3
JTAG_TMS
H7
JTAG_TDI
K5
JTAG_TDO
H1
SERIRQ V5
SPKR
T10
SATAICOMPO Y11
SATA3COMPI AB13
SATA3RCOMPO AB12
SATA3RBIAS AH1
C576
1u_6.3V_X5R_04 JOPEN1
*OPEN _10mil-1MM
12
PJ30
*OPEN-2mm
12
R344 10K_04
R518 20K_04
R124 37.4_1%_04
Q32
MTP3403N 3
G
D S
R146
210_1%_06
R138
100_1%_04
R519
100K_04
PCH_JTAG_TDO
RTCVCC
VDD3
RTCVCC
PCH_JTAG_TCK_BUF
3.3VS
3.3VS
3.3VS
1.05VS
RTC_RST#
3.3A_1. 5A_HDA_IO
3.3A_1.5A_HDA_IO
1.05VS
5VS_ODD
3.3V
3.3V
3.3VS
3.3VS
5VS5VS
HDA_SYNC36
HDA_BITCLK36
HDA_SDIN036
LPC_AD0 31,37
HDA_SPKR36
HDA_SDOUT36
HDA_RST#36
LPC_AD3 31,37
LPC_AD2 31,37
LPC_AD1 31,37
VDD 330,31,33,34,37, 38,39,46
SERIRQ 31, 37
LPC_FR AME# 31,37
3.3V2, 3,6,12,19,22,23,25,26,27, 28,30, 31,32,36,38,40,41,42
RTCVCC23,28
3.3VS3,9,10,11,12,22,23,24,25,26,27,28,30,31,33,34,35,36,37,38,43,45
LED_IGPU#34
5VS12,27,28,30,31,34,35,36, 38,43,45
SATA_LED# 34
3.3A_1.5A_HDA_IO28
ODD_DETECT# 26
1.05VS6,22,27,28,38,41,42,43
ME_WE37
SATA_RXN3 30
SATA_TXP3 30
SATA_TXN3 30
SATA_RXP3 30
SATA_RXP0 34
SATA_RXN0 34
SATA_RXP1 34
SATA_RXN1 34
SATA_TXP0 34
SATA_TXN0 34
SATA_ODD_PWRGT 26
SATA_TXP1 34
SATA_TXN1 34
SATATXN4 32
SATARXP4 32
SATARXN4 32
SATATXP4 32
CO-LAYOUT
5VS_ODD
SATA_ODD_DA# 25
ODD CONN
W150ET /W170ET
SATA_RXN2
SATA_RXP2
C692 0.01u_16V_X7R_04
SATA_TXP2
SATA_TXN2
C688 0.01u_16V_X7R_04
C686 0.01u_16V_X7R_04
C684 0.01u_16V_X7R_04
Sheet 21 of 55
PantherPoint M 1/9

Schematic Diagrams
PantherPoint M 2/9 B - 23
B.Schematic Diagrams
PantherPoint M 2/9
CLK_BUF_CKSSCD_P
CLK_BUF_CKSSCD_N
CLK_BUF_DOT96_P
FSX8L_25MHz¥Ø«e¦@¥Î®Æ
PEG_PCIECLKRQ7#
H_PECI 3,26,37
PCH_XTAL_IN
FLEX_GLAN_CLK 33
PEG_B_CLKRQ#
CLK_BUF_DOT96_P
10K pull-down to
GND
CLK_BUF_DOT96_N
CL_CLK1
CL_DATA1
CL_RST#1
CLK_PCIE_MINI#30 CLK_PCIE_MINI30
PCIECLKRQ0#
CLK_PCIE_GLAN33CLK_PCIE_GLAN#33
CLK_PCIE_ICH_N
CLK_PCIE_ICH_P
CLK_BUF_CPYCLK_N
RN18
10K_8P4R_04
1
2
3
45
6
7
8
3.3VS
CLK_PCIE_ICH_P
CLK_PCIE_ICH_N
CLK_BUF_REF14
PEG_CLKREQ#
SMB_DATA
SMB_CLK
C217 0.1u_10V_X7R_04
C212 0.1u_10V_X7R_04
PCIE_RXN3_WLAN30
PCIE_TXN3_WLAN30 PCIE_TXP3_WLAN30
PCIE_RXP3_WLAN30
PCIE_TXP3_C
PCIE_TXN3_C
PCH_GPIO66
RN11
*10K_8P4R_04
1
2
3
45
6
7
8
PCIECLKRQ0#
PCI ECLKRQ5#
PCIECLKRQ1#
PCI ECLKRQ6#
LAN_CLKREQ# R101 1K_04
33MHz
100MHz
RN30
2.2K_8P4R_04
1
2
3
45
6
7
8
SMB_DATA
SMB_CLK
CLK_BUF_CPYCLK_P
R362 2.2K_04
SML1DATA
PEG_PCI ECLKRQ7#
R118 2.2K_04
100MHz
RN19
10K_8P4R_04
1
2
3
45
6
7
8
R122 10K_04
R123 10K_04
DRAMRST_CNTRL
PantherPoint - M (PCI-E,SMBUS,CLK)
Lane 1 X
Lane 2 X
Lane 3 WLAN
Lane 4 GLAN / CARD READER
Lane 5 X
Lane 6 X
Lane 7 X
Lane 8 X
UsagePCI-E x1
RN31
10K_8P4R_04
1
2
3
45
6
7
8
SML1CLK
PCH _BT_EN#
XCLK_RCOMP
PCIECLKRQ6#
90.9-£[ ¡Ó1% pullup to
+VccIO
(1.05V, S0 rail)close to
PCH
C196 0.1u_10V_X7R_04
C195 0.1u_10V_X7R_04
PCIE_RXN4_GLAN33
PCI E_TXN4_GLAN33 PCIE_TXP4_GLAN33
PCIE_RXP4_GLAN33
PCIE_TXP4_C
PCIE_TXN4_C
CLK_BU F _CKSSCD_N
CLK_BU F _CKSSCD_P
XTAL25_OUT
XTAL25_IN
R287
1M_04
VGA_PEXCLK
VGA_PEXCLK#
C515 22p_50V_NPO_04
SML0_CLK
SML0_DATA
R73 90.9_1%_04
C514 22p_50V_NPO_04
CLK_BUF_DOT96_N
R107 1K_04
3.3V
3.3V2,3,6,12,19,21,23,25,26,27,28,30,31,32,36,38,40,41,42
1.05VS6,21,27,28,38,41,42,43
1.05VS
SMB_DATA 9,10,11
SMB_CLK 9,10,11
3.3VS3,9,10,11,12, 21,23,24,25,26, 27,28,30,31,33,34,35,36,37,38,43,45
WLAN_CLKREQ#30
CLK_PCI_FB 25
LAN_CLKREQ#25,33
CLK_DP_P 3
CLK_DP_N 3
CLK_EXP_N 3
CLK_EXP_P 3
PEG_CLKREQ# 13
VGA_PEXCLK# 13
VGA_PEXCLK 13
CL_CLK1 30
CL_RST#1 30
CL_DATA1 30
SML1DATA 37
SML1CLK 37
DRAMRST_CNTRL 3,6
X6
FSX5L_25MHZ
12
120MHz
R298 *0_04
DGPU_PRSNT#
R299 10K_04
DGPU_PRSNT# R149 *10K_04
PCI ECLKRQ2#
CLK_BUF_CPYCLK_P
CLK_BUF_CPYCLK_N
PCH_BT_EN# 30
PCH_BT_EN#
CLK_BUF_REF14
R83 33_04
DRAMRST_CNTRL
R80 33_04
CLK_XDP_P
CLK_XDP_N
PEG_CLKREQ#
100MHz
100MHz
LPD_SPI_INTR#
SML0_DATA
LPD_SPI_INTR#
SML1CLK
SML1DATA
SML0_CLK
PCI-E*
CLOCKS
FLEX CLOCKS
SMBUSController
Link
U18B
PANTHER POINT HM77 MP
PERN1
BG34
PERP1
BJ34
PERN2
BE34
PERP2
BF34
PERN3
BG36
PERP3
BJ36
PERN4
BF36
PERP4
BE36
PERN5
BG37
PERP5
BH37
PERN6
BJ38
PERP6
BG38
PERN7
BG40
PERP7
BJ40
PERN8
BE38
PERP8
BC38
PETN1
AV32
PETP1
AU32
PETN2
BB32
PETP2
AY32
PETN3
AV34
PETP3
AU34
PETN4
AY34
PETP4
BB34
PETN5
AY36
PETP5
BB36
PETN6
AU36
PETP6
AV36
PETN7
AY40
PETP7
BB40
PETN8
AW38
PETP8
AY38
CLKOUT_PCIE0N
Y40
CLKOUT_PCIE0P
Y39
CLKOUT_PCIE1N
AB49
CLKOUT_PCIE1P
AB47
CLKOUT_PCIE2N
AA48
CLKOUT_PCIE2P
AA47
CLKOUT_PCIE3N
Y37
CLKOUT_PCIE3P
Y36
CLKOUT_PCIE4N
Y43
CLKOUT_PCIE4P
Y45
CLKOUT_PCIE5N
V45
CLKOUT_PCIE5P
V46
CLKIN_GND1_N BJ30
CLKIN_GND1_P BG30
CLKIN_DMI_N BF18
CLKIN_DMI_P BE18
CLKIN_DOT_96N G24
CLKIN_DOT_96P E24
CLKIN_SATA_N AK7
CLKIN_SATA_P AK5
XTAL25_IN V47
XTAL25_OUT V49
REFCLK14IN K45
CLKIN_PCILOOPBACK H45
CLKOUT_PEG_A_N AB37
CLKOUT_PEG_A_P AB38
PEG_A_CLKRQ# / GPIO47 M10
PCIECLKRQ0# / GPI O73
J2
PCIECLKRQ1# / GPI O18
M1
PCIECLKRQ2# / GPI O20
V10
PCIECLKRQ3# / GPI O25
A8
PCIECLKRQ4# / GPI O26
L12
PCIECLKRQ5# / GPI O44
L14
CLKOUTFLEX0 / GPIO64 K43
CLKOUTFLEX1 / GPIO65 F47
CLKOUTFLEX2 / GPIO66 H47
CLKOUTFLEX3 / GPIO67 K49
CLKOUT_DMI_N AV22
CLKOUT_DMI_P AU22
PEG_B_CLKRQ# / GPIO56
E6
CLKOUT_PEG_B_P
AB40 CLKOUT_PEG_B_N
AB42
XC L K_ R C OM P Y47
CLKOUT_DP_P AM13
CLKOUT_DP_N AM12
CLKOUT_PCIE6N
V40
CLKOUT_PCIE6P
V42
PCIECLKRQ7# / GPI O46
K12
CLKOUT_PCIE7N
V38
CLKOUT_PCIE7P
V37
CLKOUT_ITPXDP_N
AK14
CLKOUT_ITPXDP_P
AK13
SMBALERT# / GPIO11 E12
SMBCLK H14
SMBDATA C9
SML0ALERT# / GPIO60 A12
SML0CLK C8
SML0DATA G12
SML1ALERT# / PCHHOT# / GPIO74 C13
SML1CLK / GPIO58 E14
SML1DATA / GPIO75 M16
CL_CLK1 M7
CL_DATA1 T11
CL_RST1# P10
PCIECLKRQ6# / GPI O45
T13
PCIECLKRQ2#
LAN_CLKREQ#
PEG_B_CLKRQ#
PCIECLKRQ5#
PCIECLKRQ1#
Sheet 22 of 55
PantherPoint M 2/9

Schematic Diagrams
B - 24 PantherPoint M 3/9
B.Schematic Diagrams
PantherPoint M 3/9
DSWODVREN
DMI
FDI
System Power Management
U18C
PANTHER POINT HM77 MP
DMI0RXN
BC24
DMI1RXN
BE20
DMI2RXN
BG18
DMI3RXN
BG20
DMI0RXP
BE24
DMI1RXP
BC20
DMI2RXP
BJ18
DMI3RXP
BJ20
DMI0TXN
AW24
DMI1TXN
AW20
DMI2TXN
BB18
DMI3TXN
AV18
DMI0TXP
AY24
DMI1TXP
AY20
DMI2TXP
AY18
DMI3TXP
AU18
DMI_ZCOMP
BJ24
DMI_IRCOMP
BG25
FDI_RXN0 BJ14
FDI_RXN1 AY14
FDI_RXN2 BE14
FDI_RXN3 BH13
FDI_RXN4 BC12
FDI_RXN5 BJ12
FDI_RXN6 BG10
FDI_RXN7 BG9
FDI_RXP0 BG14
FDI_RXP1 BB14
FDI_RXP2 BF14
FDI_RXP3 BG13
FDI_RXP4 BE12
FDI_RXP5 BG12
FDI_RXP6 BJ10
FDI_RXP7 BH9
FDI_FSYNC0 AV12
FDI_FSYNC1 BC10
FDI_LSYNC0 AV14
FDI_LSYNC1 BB10
FDI_INT AW16
PMSYNCH AP14
SLP_SUS# G16
SLP_S3# F4
SLP_S4# H4
SLP_S5# / GPIO63 D10
SYS_RESET#
K3
SYS_PWROK
P12
PWRBTN#
E20
RI#
A10
WAKE# B9
SUS_STAT# / GPIO61 G8
SUSCLK / GPIO62 N14
ACPRESENT / GPIO31
H20
BATLOW# / GPIO72
E10
PWROK
L22
CLKRUN# / GPIO32 N3
SUSWARN#/SUSPWRDNACK/GPIO30
K16
RSMRST#
C21
DRAMPWROK
B13
SLP_LAN# / GPIO29 K14
APWROK
L10
DPWROK E22
DMI2RBIAS
BH21
SLP_A# G10
DSWVRMEN A18
SUSACK#
C12
PM_PCH_PWROK_R
R426
DSWODVREN - On Die DSW VR Enable
PM_MPWROK
PCIE_WAKE#
SWI#
SU S_PWR_AC K
1.05VS_VTT2, 3, 5,26, 27,28, 38
ALL _SY S_PW RGD 12 ,37, 43
U33C
74LVC08PW
9
10 8
147
PM_MPWROK
R467 *10K_04
PM_PCH_PWROK37
SLP_A#
PM_PCH_PWROK37
R364 *10K_04
PM_SLP_LAN#
R378 10K_04
R109 10K_04
C657
*0.1u_10V_X5R_04
DDR_1.05VS_PWRGD
R427
SUS_PWR_ACK
DMI_2RBIAS
DMI_COMP_R
R365 *10mil_short
SLP_S5#
PM_CLKRUN#
PCIE_WAKE#
SLP_SUS#
Disabled
PWR_BTN#
SYS_RESET#
0.85VS_PWR GD40,42
3.3V
AC_PRESENT R100 10K_04
SUSCLK
1.05VS_VTT_EN
PantherPoint -M (DMI,FDI,GPIO)
SWI#
PM_BATLOW#
R399 10K_04
R350 10K_04
R347 49.9_1%_04
R154 8.2K_04
R357 330K_04
R353 *330K_04
R384 1K_04
R476 *10K_04
U33B
74LVC08PW
4
56
147
U33A
74LVC08PW
1
23
147
R98 *10K_04
R356 750_1%_04
3.3V
3.3V
RTCVCC
1.05VS_VTT
3.3VS
3.3V
3.3V
3.3VS3,9,10,11,12,21,22,24,25,26,27,28, 30,31, 33,34, 35,36, 37 ,38, 43,45 3.3V2,3,6,12,19,21,22,25,26,27,28, 30,31,32,36,38,40,41,42
1.05VS6,21,22,27,28,38,41,42,43
FDI_TXP6 2
FDI_TXP7 2
DDR1.5V_PWRGD41
FDI_TXP2 2
FDI_TXP3 2
FDI_TXP4 2
FDI_TXP5 2
FDI_TXN5 2
FDI_TXP0 2
FDI_TXP1 2
FDI_TXN1 2
FDI_TXN6 2
FDI_TXN0 2
FDI_TXN3 2
FDI_TXN2 2
FDI_TXN7 2
FDI_FSYNC0 2
FDI_INT 2
FDI_TXN4 2
PM_CLKRUN# 31
FDI_LSYNC1 2
FDI_LSYNC0 2
FDI_FSYNC1 2
SUSC# 37,41
SUSB# 6,37,38,40
H_PM_SYNC 3
PWR_BTN#37
AC_PRESENT25,37
SWI#37
PM_DRAM_PWRGD3
SU S_PWR_AC K37
RSMRST#37
RTCVCC21,28
S4_STATE# 31
PCI E_WAKE# 33
DELAY_PWRGD43
DMI_RXN02
1.8VS_PWRGD3,40
DMI_RXP02
DMI_RXN32DMI_RXN22DMI_RXN12
DMI_RXP32DMI_RXP22DMI_RXP12
DMI_TXN22DMI_TXN12DMI_TXN02
DMI_TXP12DMI_TXP02
DMI_TXN32
1.05VS_PWRGD42
DMI_TXP32DMI_TXP22
Enabled (DEFAULT)
U33D
74LVC08PW
12
13 11
147
R368 *10mil_short
SYS_PWROK
PM_SLP_LAN#
RSMRST#
R468 1K_04
ALL_SYS_PWRGD
DSWODVREN
3.3V R463 10K_04
Q30
MTN7002ZHS3
G
DS
1.05VS_VTT_EN# 38
SUS_PWR_ACK
-n±µSUSB# -->§_«h1.05VS_VTT¦bSUSPEND®É¤£·|Ãö¹q
PM_BATLOW#
R469
*10K_04
ON
SYS_PWROKSYS_PWR_OK
PWR_BTN#
AC_PRESENT
PM_CLKRUN# R396 8. 2K_04
3.3VS
Sheet 23 of 55
PantherPoint M 3/9

Schematic Diagrams
PantherPoint M 4/9 B - 25
B.Schematic Diagrams
PantherPoint M 4/9
LVDS
Digital Display Interface
CRT
U18D
PANTHER POINT HM77 MP
L_BKLTCTL
P45
L_BKLTEN
J47
L_CTRL_CLK
T45
L_CTRL_DATA
P39
L_DDC_CLK
T40
L_DDC_DATA
K47
L_VDD_EN
M45
LVDSA_CLK#
AK39
LVDSA_CLK
AK40
LVDSA_D ATA#0
AN48
LVDSA_D ATA#1
AM47
LVDSA_D ATA#2
AK47
LVDSA_D ATA#3
AJ48
LVDSA_DATA0
AN47
LVDSA_DATA1
AM49
LVDSA_DATA2
AK49
LVDSA_DATA3
AJ47
LVDSB_CLK#
AF40
LVDSB_CLK
AF39
LVDSB_D ATA#0
AH45
LVDSB_D ATA#1
AH47
LVDSB_D ATA#2
AF49
LVDSB_D ATA#3
AF45
LVDSB_DATA0
AH43
DDPB_0N AV42
DDPB_1N AV45
LVD_VREFH
AE48
LVD_VREFL
AE47
DDPD_2N BF42
DDPD_3N BJ42
DDPB_2N AU48
DDPB_3N AV47
DDPC_0N AY 47
DDPC_1N AY 43
DDPC_2N BA47
DDPC_3N BB47
DDPD_0N BB43
DDPD_1N BF44
DDPB_0P AV40
DDPB_1P AV46
DDPD_2P BE42
DDPD_3P BG42
DDPB_2P AU47
DDPB_3P AV49
LVDSB_DATA1
AH49
LVDSB_DATA2
AF47
LVDSB_DATA3
AF43
LVD_IBG
AF37
LVD_VBG
AF36
DDPC_1P AY 45
DDPC_0P AY 49
DDPC_2P BA48
DDPC_3P BB49
DDPD_0P BB45
DDPD_1P BE44
CRT_BLU E
N48
CRT_DDC_CLK
T39
CRT_DDC_DATA
M40
CRT_GREEN
P49
CRT_HSYNC
M47
CRT_IRTN
T42
CRT_RED
T49
CRT_VSYNC
M49
DAC_IREF
T43
SDVO_CTRLCLK P38
SDVO_CTRLDATA M39
DDPC_CTRLCLK P46
DDPC_CTRLDATA P42
DDPD_CTRLCLK M43
DDPD_CTRLDATA M36
DDPB_AUXN AT49
DDPC_AUXN AP47
DDPD_AUXN AT45
DDPB_AUXP AT47
DDPC_AUXP AP49
DDPD_AUXP AT43
DDPB_HPD AT40
DDPC_HPD AT38
DDPD_HPD BH41
SDVO_TVCLKINP AP45
SDVO_TVC LKIN N AP43
SDVO_STALLP AM40
SDVO_STALLN AM42
SDVO_INTP AP40
SDVO_INTN AP39
RN16
2.2K_8P4R_04
81 72 6
5
3
4
DAC_BLUE
DAC_IREF_R
External Graphics (PCH Integrated Graphics Disable)
Connect to GND
3.3VS3,9,10,11, 12, 21,22,23,25,26, 27,28,30,31,33,34,35,36, 37,38,43,45
PantherPoint -M (LVDS,DDI)
HDMIC_CLKCN
HDMIC_CLKCP
PORTC_HPC
HDMI_CTRLDATA
HDMIC_C2CP
HDMIC_C1CP
HDMIC_C1CN
HDMIC_C2CN
HDMI_CTRLCLK
HDMIC_C0CP
HDMIC_C0CN
HDMIC_CLKCP 35
HDMIC_CLKCN 35
HDMIC_C2CP 35
HDMIC_C2CN 35
HDMIC_C1CP 35
HDMIC_C1CN 35
HDMI_CTRLCLK 35
HDMIC_C0CP 35
HDMIC_C0CN 35
HDMI_CTRLDATA 35
DAC_RED
DAC_GREEN DAC_GREEN
DAC_RED
L_CTRL_CLK
Display Port D Display Port C Display Port B
SDVO
PORTC_HPC 35
HDMI_CTRLDATA
DAC_BLUE
L_CTRL_DATA
Ver:1.0
pull up 2.2K
R60 150_1%_04
R74 1K_1%_04
R77 2.37K_1%_04
R61 150_1%_04
R62 150_1%_04
5VS12,21,27,28,30,31,34,35, 36,38,43,45
HDMI_CTRLCLK LVDS-L0N12
LVDS-LC LKP12 LVDS-LC LKN12
LVDS-L1P12 LVDS-L0P12
LVDS-L2N12 LVD S-L1N12
P_DDC_DATA12 P_DDC_CLK12
LVDS-L2P12
DAC_HSYNC12
NB_ENAVDD12,37 BLON12
DAC_DDCADATA12 DAC_DDCACLK12
DAC_VSYNC12
DAC_RED12
DAC_GREEN12
LVDS-U2N12 LVD S-U1N12 LVDS-U0N12
LVDS-U0P12
LVDS-U2P12 LVDS-U1P12
DAC_BLUE12
LVDS-UCLKP12 LVDS-UCLKN12
LVDS_IBG
3.3VS
L_CTRL_DATA
L_CTRL_CLK
Sheet 24 of 55
PantherPoint M 4/9

Schematic Diagrams
B - 26 PantherPoint M 5/9
B.Schematic Diagrams
PantherPoint M 5/9
LAN_CLKREQ#22,33 LAN_CLKREQ#
SCI#26,37
USB 3.0 MAPING USB2.0
SMI#26,37
USB 3.0 P1
INT_PIRQE#
INT_PIRQA#
INT_PIRQE#
USB_OC#23 32
CLK_PCI_FB22 CLK_PCI_FB_R
USB 3.0 PORT0
CCD
3G
INT_PIRQH#
INT_PIRQG#
SATA_ODD_DA#
INT_PIRQE#
RSVD
PCI
USB
U18E
PANTHER POINT HM77 MP
RSVD23 AV5
RSVD1 AY7
RSVD2 AV7
RSVD3 AU3
RSVD4 BG4
RSVD5 AT10
RSVD6 BC8
RSVD7 AU2
RSVD8 AT4
RSVD17 BB5
RSVD18 BB3
RSVD19 BB7
RSVD20 BE8
RSVD21 BD4
RSVD22 BF6
RSVD9 AT3
RSVD10 AT1
RSVD11 AY 3
RSVD12 AT5
RSVD13 AV3
RSVD14 AV1
RSVD15 BB1
RSVD16 BA3
RSVD25 AT8
RSVD24 AV10
RSVD26 AY 5
RSVD27 BA2
RSVD28 AT12
RSVD29 BF3
PIRQA#
K40
PIRQB#
K38
PIRQC#
H38
PIRQD#
G38
REQ1# / GPIO50
C46
REQ2# / GPIO52
C44
REQ3# / GPIO54
E40
GNT1# / GPIO51
D47
GNT2# / GPIO53
E42
GNT3# / GPIO55
F46
PIRQE# / GPIO2
G42
PIRQF# / GPIO3
G40
PIRQG# / GPIO4
C42
PIRQH# / GPIO5
D44
USBP0N C24
USBP0P A24
USBP1N C25
USBP1P B25
USBP2N C26
USBP2P A26
USBP3N K28
USBP3P H28
USBP4N E28
USBP4P D28
USBP5N C28
USBP5P A28
USBP6N C29
USBP6P B29
USBP7N N28
USBP7P M28
USBP8N L30
USBP8P K30
USBP9N G30
USBP9P E30
USBP10N C30
USBP10P A30
USBP11N L32
USBP11P K32
USBP12N G32
USBP12P E32
USBP13N C32
USBP13P A32
PME#
K10
CLKOUT_PCI0
H49
CLKOUT_PCI1
H43
CLKOUT_PCI2
J48
USBR BIAS# C33
USBRBIAS B33
OC0# / GPIO59 A14
OC1# / GPIO40 K20
OC2# / GPIO41 B17
OC3# / GPIO42 C16
OC4# / GPIO43 L16
OC5# / GPIO9 A16
OC6# / GPIO10 D14
OC7# / GPIO14 C14
CLKOUT_PCI4
H40 CLKOUT_PCI3
K42
PLTRST#
C6
TP1
BG26
TP2
BJ26
TP3
BH25
TP6
AH38
TP7
AH37
TP8
AK43
TP9
AK45
TP16
Y13
TP17
K24
TP18
L24
TP19
AB46
TP20
AB45
TP21
B21
TP22
M20
TP23
AY16
USB3Rn1
BE28
USB3Rn2
BC30
USB3Rn3
BE32
USB3Rn4
BJ32
USB3Rp1
BC28
USB3Rp2
BE30
USB3Rp3
BF32
USB3Rp4
BG32
USB3Tn1
AV26
USB3Tn2
BB26
USB3Tn3
AU28
USB3Tn4
AY30
USB3Tp1
AU26
USB3Tp2
AY26
USB3Tp3
AV28
USB3Tp4
AW30
TP4
BJ16
TP5
BG16
TP15
AM5 TP14
AM4 TP13
AH12 TP12
H3 TP11
N30 TP10
C18
TP24
BG46
CLK_PCI_KBC_R
PCLK_TPM_PCH
dGPU_PWR_EN#37,38,41,45
USB_BIAS
USB_OC #23
D_GPU_PWM_SELECT#
USB 3.0 P2
USB 3.0 P3
SMI#
USB 3.0 P4
USB3_RX1_N32
SCI#
FINGER
SATA_ODD_DA#
USB_OC#1213
USB 2.0 P0
USB 2.0 P1
USB3_RX2_N32
USB 2.0 P2
USB3_RX3_N32
USB 2.0 P3
DGPU_SELECT#
INT_PIRQG#
INT_PIRQD#
INT_PIRQC#
INT_PIRQB#
INT_PIRQA#
DGPU_HOLD_RST#
MPC Switch Control
MPC OFF -- 0 DEFAULT
MPC ON -- 1
USB_PP8 30
USB_PN8 30
USB 3.0 PORT2
dGPU_RST#37
WLAN
USB_PP10 30
USB_PN10 30
INT_PIRQC#26 INT_PIRQD#26
Flash Descriptor security override strap
HIGH = Default
LOW = PCI_GNT#3 swap override
PCI_GNT#3
USB 3.0 PORT1
USB_PP1 31
USB_PN1 31
R103 *0_04
HM65 NO SUPPORT PORT 6 & 7
R297 22_04
R326 22_04
PLT_RST# 3,31
USB_OC #14
USB_OC #67
RN6
10K_8P4R_04
81 72 6
5
3
4
¥¿-IÅ|
USB_OC#1011
USB3_RX3_P32 USB3_RX2_P32 USB3_RX1_P32
INT_PIRQH#
INT_PIRQB#
D_GPU_PWM_SELECT#
PCI_GNT#3
BBS_BIT1
USB_OC #89
USB_OC #45
R151 *0_04
R304 *0_04
USB3_TX1_N32
USB3_TX1_P32
USB3_TX3_N32 USB3_TX2_N32
USB3_TX3_P32 USB3_TX2_P32
R318 *0_04
R296 *0_04
R338 20_1%_06
RN9
10K_8P4R_04
8 1
7 2
6
53
4
U28
MC74VH C 1G08D FT2G 1
2
5
4
3
R65 *22_04
RN20
10K_8P4R_04
8 1
7 2
6
53
4
R302 *1K_04
C628*0.1u_16V_Y5V_04
KBC_MUTE#36,37
RN7
10K_8P4R_04
81 72 6
5
3
4
R435
100K_04
R66 *1K_04
RN17
10K_8P4R_04
81 72 6
5
3
4
R67 *1K_04
3.3V
3.3VS
BUF_PLT_RST#30,33,37
3.3V2,3,6,12,19,21,22,23,26, 27,28,30, 31,32,36,38,40,41,42 3.3VS3,9,10,11,12,21,22,23,24,26,27,28,30,31,33,34,35,36,37,38,43,45
3.3VS
AC_PR ESENT 23,37
USB_OC#01 31
PCLK_KBC37
SATA_ODD_DA#21
P LT_ R ST#3,31
PME#33,37
PCLK_TPM31
USB_PN5 31
USB_PN0 32
USB_PP5 31
USB_PP0 32
USB_PP2 32
USB_PN2 32
USB_PP4 31
USB_PN4 31
USB_OC#67
USB_OC#45
USB_OC#23
USB_OC#01
USB_OC#89
BBS_BIT1
USB_OC#1213
USB_OC#14
USB_OC#1011
PCI_GNT#3
Understand the RED FONT define
PIN PLT_RST# to Buffer
BBS_BIT1 BBS_BIT0 Boot BIOS Location
0 0 LPC
0 1 Reserved (NAND)
1 0 PCI
1 1 SPI
Boot BIOS Strap
PLT_RST#
PantherPoint -M (PCI,USB,NVRAM)
C627
1u_6.3V_X5R_04
U27
MC74VHC1G08DFT2G
1
2
5
4
3
R434
100K_04
R430
*0_04
PLT_ R ST# 3 ,3 1
R429
100K_04
dGPU_RST#
D_GPU_PWR_EN#
DGPU_SELECT#
DGPU_HOLD_RST# USB_PP9 30
USB_PN9 30
USB 2.0 PORT3
PERSTB#13
PERSTB#
3.3VS
D_GPU_PWR_EN#
Sheet 25 of 55
PantherPoint M 5/9

Schematic Diagrams
PantherPoint M 6/9 B - 27
B.Schematic Diagrams
PantherPoint M 6/9
PLACE R464 CLOSE TO THE BRANCHING POINT
( TO CPT and NVRAM CONNECTOR
BIOS_REC
HPECI_R
DGPU_PWROK
R327 10K_04
EDID_SELECT#
FDI_OVRVLTG
PLL_ODVR_EN
R150
*0_04
HTHRMTRIP#_R
PLL_ODVR_EN:HIGH- ENABLED[DEFAULT]
LOW - DISABLED
INT_PIRQC# 25
ODD_DETECT# 21
SATA_ODD_PWRGT
KBC_RST#
R324 1K_04
SATA_DET#4
R405 10K_04
R323 1.5K_1%_04
H_SNB_IVB# 3
3.3VS
R377 1K_04 R381 2.2K_04 1.8VS
FDI_OVRVLTG
ICC_EN#
SCI#
DGPU_HPD_INTR#
SATA_ODD_PWRGT
PLL_ODVR_EN
1.8VS6, 27,40
HOST_ALERT#1
TEST_SET_UP
INT_PIRQD#
INT_PIRQC#
ODD_DETECT#
CRIT_TEMP_REP#_R
S_GPIO
LED_DGPU#34
SMI#
R125 *0_04
BIOS RECOVERY
DISABLE----HIGH (DEFAULT)
ENABLE-----LOW
SATA_ODD_PWRGT 21
INT_PIRQD# 25
GPIO71
RN8
10K_8P4R_04
1
2
3
4 5
6
7
8
R141 10K_04
MFG_MOD E
CRIT_TEMP_REP#_R
SATA_ODD_PRSNT#
SATA_DET#4
GFX_CRB_DET
TEST_DET
GFX_CRB_DET
PCH_GPIO57
ICC_EN#
R371
*1K_04
R380 10K_04
GPIO70
3.3V
R153 1K_04
INTEGRATED Clock Chip Enable
ICC_EN#: HIGH - DISABLED [DEFAULT]
LOW - ENABLED
KBC_RST#
R395 10K_04
HOST_ALERT#2
INTERNAL GFX: LOW (DEFAULT)
EXTERNAL GFX:HIGH
CPU/MISC
NCTF
GPIO
U18F
PANTHER POINT HM77 MP
GPIO27
E16
GPIO28
P8
GPIO24
E8
GPIO57
D6
LAN_PHY_PWR_CTRL / GPIO12
C4
VSS_NCTF_1
A4
VSS_NCTF_2
A44
VSS_NCTF_3
A45
VSS_NCTF_4
A46
VSS_NCTF_5
A5
VSS_NCTF_6
A6
VSS_NCTF_7
B3
VSS_NCTF_8
B47
VSS_NCTF_9
BD1
VSS_NCTF_10
BD49
VSS_NCTF_11
BE1
VSS_NCTF_12
BE49
TAC H2 / GPI O6
H36
TACH0 / GPIO17
D40
TAC H3 / GPI O7
E38
SATA3GP / GPIO37
M5
SATA5GP / GPIO49 / TEMP_ALERT#
V3
SCLOCK / GPIO22
T5
SLOAD / GPIO38
N2
SDATAOUT0 / GPIO39
M3
SDATAOUT1 / GPIO48
V13
PROCPWRGD AY 11
RCIN# P5
PECI AU16
THRMTRIP# AY10
GPIO8
C10
BMBUSY# / GPIO0
T7
GPIO15
G2
TAC H1 / GPI O1
A42
SATA2GP / GPIO36
V8
INIT3_3V# T14
STP_PCI# / GPIO34
K1
GPIO35
K4
SATA4GP / GPIO16
U2
VSS_NCTF_32 F49
A20GATE P4
TACH4 / GPIO68 C40
TACH6 / GPIO70 C41
TACH7 / GPIO71 A40
TACH5 / GPIO69 B41
VSS_NCTF_17 BH3
VSS_NCTF_18 BH47
VSS_NCTF_19 BJ 4
VSS_NCTF_20 BJ 44
VSS_NCTF_21 BJ 45
VSS_NCTF_22 BJ 46
VSS_NCTF_23 BJ 5
VSS_NCTF_24 BJ 6
VSS_NCTF_25 C2
VSS_NCTF_26 C48
VSS_NCTF_27 D1
VSS_NCTF_28 D49
VSS_NCTF_29 E1
VSS_NCTF_30 E49
VSS_NCTF_31 F1
TS_VSS4 AK10
TS_VSS3 AH10
TS_VSS2 AK11
TS_VSS1 AH8
NC_1 P37
VSS_NCTF_13
BF1
VSS_NCTF_14
BF49
VSS_NCTF_15 BG2
VSS_NCTF_16 BG4 8
DF_TVS AY1
HOST_ALERT#1
S_GPIO
DGPU_HPD_INTR#
NV_CLE
HOST_ALERT#2
Set to Vss when LOW
Set to Vcc when HIGH
NV_CLE
DMI & FDI Termination Voltage
PCH_MUTE#
INIT3_3V#
PantherPoint - M (GPIO,VSS_NCTF,RSVD)
R398 *10K_04
TEST_SET_U P
RN10
10K_8P4R_04
1
2
3
4 5
6
7
8
R143 *0_04
R403 10K_04
R397
100K_04
R321 1.5K_1%_04
R322 1.5K_1%_04
R106 200K_04
R139 1K_04
R130 10K_04
R531 *10K_04
TEST_DET
R136 100K_04
R140 100K_04
R105 390_1%_06
R407 *1K_04
R126 *10K_04
3.3VS
3.3V
1.05VS_VTT
3.3VS
3.3VS
3.3VS
3.3V
1.05VS_VTT2,3,5,23,27,28,38 3. 3V2,3,6,12,19,21,22, 23,25,27,28,30,31,32,36,38,40,41,42 3.3VS3,9,10,11,12, 21,22,23,24,25, 27,28,30,31,33,34,35,36,37,38,43,45
H_CPUPWRGD 3
H_PECI 3,22,37
GA20 37
SCI #25,37
H_THRMTRIP# 3
KBC_RST# 37
SMI#25,37
SATA_ODD_PRSNT#21
CRIT_TEMP_REP#37
SB_BLON12
DGPU_PWROK
MFG _MOD E
SATA_ODD_PRSNT#
BIOS_REC
Sheet 26 of 55
PantherPoint M 6/9

Schematic Diagrams
B - 28 PantherPoint M 7/9
B.Schematic Diagrams
PantherPoint M 7/9
190mA
160mA
1.05VS
C106
*1u_6.3V_X5R_04
5VS
PantherPoint -M (POWER)
42mA
1.05VS_VCCAPLL_EXP
266mA
R142 *0_04
42mA
R72 *15mil_short_06
2.92A
1.3A
C156
*1u_6.3V_X5R_04
R121 *0_04
160mA
VCCCLKDMI
R102 *10mil_short
VCCA_DAC3.3VS
266mA
SET
1mA
1.05VS_VTT2,3,5,23,26,28,38
2mA
1.05VS_VCCAPLL_FDI
C490
10u_6.3V_X5R_06
C493
22u_6.3V_X5R_08
R390 *0_04
C494
22u_6.3V_X5R_08
C492
10u_6.3V_X5R_06
C519
1u_6.3V_X5R_04
C485
1u_6.3V_X5R_04
2.93A
1.05VS
R128 *0_04
1mA
R391 *10mil_short
20mA
POWER
VCC CORE
DMI
VCCIO
CRTLVDS
FDI
DFT / SPI HVCMOS
U18G
PANTHER POINT HM77 MP
VCCCORE[1]
AA23
VCCCORE[2]
AC23
VCCCORE[3]
AD21
VCCCORE[4]
AD23
VCCCORE[5]
AF21
VCCCORE[6]
AF23
VCCCORE[7]
AG21
VCCCORE[8]
AG23
VCCCORE[9]
AG24
VCCCORE[10]
AG26
VCCCORE[11]
AG27
VCCCORE[12]
AG29
VCCCORE[13]
AJ23
VCCCORE[14]
AJ26
VCCCORE[15]
AJ27
VCC DFTERM[4] AJ17
VCC DFTERM[3] AJ16
VCCIO[17]
AN21
VCCIO[18]
AN26
VCCIO[19]
AN27
VCCIO[20]
AP21
VCCIO[23]
AP26
VCCIO[24]
AT24
VCCIO[15]
AN16
VCCIO[16]
AN17
VCCIO[21]
AP23
VCCIO[22]
AP24
VCCADAC U48
VCCTX_LVDS[1] AM37
VCCTX_LVDS[2] AM38
VCCALVDS AK36
VCCVRM[3] AT16
VCCVRM[2]
AP16
VCCAPLLEXP
BJ22
VccAFDIPLL
BG6
VCCIO[28]
AN19 VCCTX_LVDS[4] AP37
VCCTX_LVDS[3] AP36
VSSADAC U47
VSSALVDS AK37
VCCIO[27]
AP17
VCC3_3[6] V33
VCC3_3[7] V34
VCC3_3[3]
BH29 VCCDFTERM[2] AG17
VCC DFTERM[1] AG16
VCC DMI[1] AT20
VCCIO[25]
AN33
VCCIO[26]
AN34
VCCCORE[16]
AJ29
VCCCORE[17]
AJ31
VCCSPI V1
VCCCLKDMI AB36
VCCDMI[2]
AU20
U14
*APL5603-33B
IN 1
SET
4GND 2
SHDN# 3
OUT
5
APL5603-33B 6-02-56033-4C0
G9091-330T11UF 6-02-90913-4C0
R127 *10mil_short
.
L39
HCB1608KF-121T25
R129 *0_04
R85 *15mil_short_06
C562
0.1u_10V_X7R_04
.
L13 HCB1608KF-121T25
C194
0.1u_10V_X7R_04
R278
*23.7K_1%_04
R147 *15mil_short_06
C567
*10u_6.3V_X5R_06
R294
*10K_1%_04
C299
0.1u_10V_X7R_04
C555
1u_6.3V_X5R_04
.
L48 *HCB1005KF-121T20
C199
0.01u_16V_X7R_04
C162
22u_6.3V_X5R_08
C219
10u_6.3V_X5R_06
C200
*1u_6.3V_X5R_04
C532
0.01u_16V_X7R_04
C512
0.1u_10V_X7R_04
C222
1u_6.3V_X5R_04
C213
1u_6.3V_X5R_04
C183
0.01u_16V_X7R_04
C284
1u_6.3V_X5R_04
C592
1u_6.3V_X5R_04
R97 *15mil_short_06
.
L36
HC B1608KF-121T25
C231
10u_6.3V_X5R_06
C552
1u_6.3V_X5R_04
C234
1u_6.3V_X5R_04
C224
1u_6.3V_X5R_04
C273
1u_6.3V_X5R_04
C236
10u_6.3V_X5R_06
C484
0.1u_10V_X7R_04
1.05VS_VTT
1.5VS 1.5VS_1.8VS
1.05VS_VCCAPLL_EXP1
1.05VS
1.05S_VCC_DMI
1.5VS_1.8VS
1.05VS
VCCA_DAC_3.3VS
3.3VS
1.05VS
1.8VS
1.05VS_VTT
3.3VS
1.8VS_VCCTX_LVD
3.3VS
1.8VS
V_NVRAM_VCCQ3.3VS
3.3VS
3.3V
VCCME3.3V
1.05VS
3.3VS
3.3VS_VCCA_LVD
3.3VS3,9,10,11,12,21, 22,23,24,25,26,28,30,31, 33,34,35,36,37,38,43,45
1.05VS6,21,22,28,38,41,42,43
1.8VS
1.5VS_1.8VS
5VS12,21,28,30,31,34,35, 36,38,43,45
1.5VS_1.8VS28
1.8VS6,26,40
3.3V2,3,6,12,19,21,22,23,25,26,28, 30,31,32,36,38,40,41,42
1.5VS36,38
60mA
Sheet 27 of 55
PantherPoint M 7/9

Schematic Diagrams
PantherPoint M 8/9 B - 29
B.Schematic Diagrams
PantherPoint M 8/9
80mA
1.05VS
VCC APLL_C PY _PCH
C543
1u_6.3V_X5R_04
PCH_VCCDSW
C246 * 1u_6.3V_X5R_04
C262 0.1u_10V_X7R_04
C509
*22u_6.3V_X5R_08
150mA
C232
1u_6.3V_X5R_04
C257
0.1u_10V_X7R_04
C253
1u_6.3V_X5R_04
C589
0.1u_10V_X7R_04
C242
0.1u_10V_X7R_04
C181
1u_6.3V_X5R_04
C542
22u_6.3V_X5R_08
C210
22u_6.3V_X5R_08
C261
0.1u_10V_X7R_04
C235
1u_6.3V_X5R_04
C251 *1u_6.3V_X5R_04
R47 10_1%_04
C185
1u_6.3V_X5R_04
C193
1u_6.3V_X5R_04
C300
1u_6.3V_X5R_04
C565
1u_6.3V_X5R_04
C564
0.1u_10V_X7R_04
C137
10u_6.3V_X5R_06
C537
1u_6.3V_X5R_04
R94 10_1%_04
C254
0.1u_10V_X7R_04
C243
0.1u_10V_X7R_04
L20
HC B1005KF-121T20
C283
1u_6.3V_X5R_04
C264
0.1u_10V_X7R_04
16mA
C286
1u_6.3V_X5R_04
C247
0.1u_10V_X7R_04
C237
0.1u_10V_X7R_04
C551
0.1u_10V_X7R_04
R313
*0_04
C218
22u_6.3V_X5R_08
C265
1u_6.3V_X5R_04
C266 0.1u_10V_X7R_04
L19
*H CB1005KF-121T20
C272
0.1u_10V_X7R_04
D4 R B751S-40C2
AC
C534
22u_6.3V_X5R_08
L44 *HCB1005KF-121T20
C256
1u_6.3V_X5R_04
C258
4.7u_6. 3V_X5R_06
C263
1u_6.3V_X5R_04
3.3V
3.3V
5VS_PCH _VCC5REFSU S
3.3VS
5VS
1.05VS_VTT
RTCVCC
1.05VS
3.3A_1.5A_HDA_IO
3.3V
5V
1.05VS
1.05S_SATA3
1.05VS
1.05VS
1.05VS_VCCA_CLK
3.3VS
1.05VS
1.05VS
3.3V
1.05VS
1.05VS
1.5VS_1.8VS
1.05VS
1.05VS_VCCA_B_DPL
1.5VS_1.8VS
1.05VS
1.05VS
1.05VS_VCCA_A_DPL
1.05VS_VTT2, 3, 5,23,26,27,38 1. 5V3,6,9,10,11,38,41
3.3V2,3,6,12,19,21,22,23,25,26,27,30,31,32,36,38,40,41,42 3.3VS3,9,10,11,12,21,22,23,24,25,26,27,30,31,33,34,35,36,37,38,43,45
RTCVCC21,231.5VS_1.8VS27
5VS12,21,27,30,31,34,35,36,38, 43, 45
16mA
C507
*22u_6.3V_X5R_08
C233 *0.1u_16V_Y 5V_04
3.3V
DCPSUS
D2 R B751S-40C2
AC
<1mA
PantherPoint - M (POWER)
2mA
1.01A
C516
22u_6.3V_X5R_08
1.01A
.
L45
HCB1608KF -121T25
266mA
97mA
1.05VS_VCCAPLL_SATA3
80mA
3.3VS
1mA
Note: C417 - STUFFED ONLY FOR CPT INTERPOSER;
UNSTUFF FOR CPT
Note: C1289- STUFFED ONLY FOR CPT INTERPOSER;
UNSTUFF FOR CPT
VCCSST
97mA
Co-layout
+
C508
*100u_6.3V_B_A
C544
22u_6.3V_X5R_08
5V30,31,32,38, 40,41, 42
3mA
C539
22u_6.3V_X5R_08
.
L47 *HCB1608KF-121T25
1.05VS6,21,22,27,38,41,42,43
2.92A
3.3V 3.3A_1.5A_HD A_IO1.5V
3.3A_1.5A_HDA_IO21
1mA
R325 0_06
2.92A
VCC3_3
VCCRTCEXT
5VA_PCH_VCC5REFSUS
266mA
1.05M_VCCSUS
Min
5V
1.5V
1.43V
1.05V
1.58V
4.75V
1.10V
1.71V
Max
1.89V
1.00V
1.8V
3.47V
5.25V
CougarPoint power supply range
Voltage
3.3V3.14V
.
L12 HCB1608KF-121T25
R328 *0_04
VCC A_USBSUS
.
L46
HCB1608KF-121T25
C271 *0.1u_10V_X5R_04
POWER
SATA USB
Clock and Miscellaneous
HDA
CPURTC
PCI/GPIO/LPCMISC
U18J
PANTHER POINT HM77 MP
DCPSUSBYP
V12
VCCASW[ 1]
AA19
VCCASW[ 2]
AA21
VCCASW[ 3]
AA24
VCCASW[ 5]
AA27
VCCASW[ 6]
AA29
VCCSUSHDA P32
VCC SUS3_3[6] P24
VCC IO[34] T26
VCCIO[4] AD17
VCCASW[ 7]
AA31
VCCASW[ 8]
AC26
VCCASW[ 9]
AC27
VCCASW[ 10]
AC29
VCCASW[ 11]
AC31
VCCASW[ 12]
AD29
V5REF P34
VCC 3_3[ 4] T34
VCCRTC
A22
VCC SUS3_3[10] V24
VCC SUS3_3[9] V23
VCC SUS3_3[8] T24
VCC SUS3_3[7] T23
VCCIO[2] AC16
VCCADPLLB
BF47
VCC DIFFCLKN[ 1]
AF33
V5REF_SUS M26
VCCIO[3] AC17
DCPSUS[1]
T17
VCCSSC
AG33
VCCADPLLA
BD47
VCCVRM[4]
Y49
VCCACLK
AD49
DCPRTC
N16
VCCASW[ 4]
AA26
VCC DIFFCLKN[ 2]
AF34
VCCIO[7]
AF17
DCPSST
V16
VCCIO[5] AF13
VCCASW[ 22] T21
VCCASW[ 23] V21
VCCASW[ 21] T19
VCC 3_3[ 1] AA16
VCC 3_3[ 8] W16
VCC SUS3_3[2] N20
VCC SUS3_3[3] N22
VCC SUS3_3[4] P20
VCC SUS3_3[5] P22
VCC IO[29] N26
VCC IO[30] P26
VCC IO[31] P28
VCC IO[32] T27
V_PROC_IO
BJ8
VCC IO[33] T29
VCC DIFFCLKN[ 3]
AG34
VCCASW[ 13]
AD31
VCCASW[ 14]
W21
VCCASW[ 15]
W23
VCCASW[ 16]
W24
VCCASW[ 17]
W26
VCCASW[ 18]
W29
VCCASW[ 19]
W31
VCCASW[ 20]
W33
VCCIO[6] AF14
VCCVRM[1] AF11
VCC IO[12] AH13
VCC IO[13] AH14
VCC 3_3[ 2] AJ2
VCC APLLSATA AK1
DCPSUS[3]
AL24
VCCIO[14]
AL29
DCPSUS[4] AN23
VCC SUS3_3[1] AN24
VCCAPLLDMI2
BH23
DCPSUS[2]
V19
VCC DSW3_3
T16
VCC 3_3[ 5]
T38
1.05VS
Sheet 28 of 55
PantherPoint M 8/9

Schematic Diagrams
B - 30 PantherPoint M 9/9
B.Schematic Diagrams
PantherPoint M 9/9
U18H
PANTHER POINT HM77 MP
VSS[1]
AA17
VSS[2]
AA2
VSS[3]
AA3
VSS[5]
AA34
VSS[6]
AB11
VSS[7]
AB14
VSS[8]
AB39
VSS[9]
AB4
VSS[10]
AB43
VSS[11]
AB5
VSS[12]
AB7
VSS[13]
AC19
VSS[14]
AC2
VSS[15]
AC21
VSS[16]
AC24
VSS[17]
AC33
VSS[18]
AC34
VSS[19]
AC48
VSS[20]
AD10
VSS[21]
AD11
VSS[22]
AD12
VSS[23]
AD13
VSS[24]
AD19
VSS[25]
AD24
VSS[26]
AD26
VSS[27]
AD27
VSS[28]
AD33
VSS[29]
AD34
VSS[30]
AD36
VSS[31]
AD37
VSS[33]
AD39
VSS[34]
AD4
VSS[35]
AD40
VSS[36]
AD42
VSS[37]
AD43
VSS[38]
AD45
VSS[39]
AD46
VSS[43]
AF10
VSS[44]
AF12
VSS[46]
AD16
VSS[47]
AF16
VSS[48]
AF19
VSS[49]
AF24
VSS[50]
AF26
VSS[51]
AF27
VSS[52]
AF29
VSS[53]
AF31
VSS[54]
AF38
VSS[55]
AF4
VSS[56]
AF42
VSS[57]
AF46
VSS[59]
AF7
VSS[60]
AF8
VSS[61]
AG19
VSS[62]
AG2
VSS[63]
AG31
VSS[64]
AG48
VSS[65]
AH11
VSS[66]
AH3
VSS[67]
AH36
VSS[68]
AH39
VSS[69]
AH40
VSS[70]
AH42
VSS[71]
AH46
VSS[72]
AH7
VSS[73]
AJ19
VSS[76]
AJ33
VSS[77]
AJ34
VSS[78]
AK12
VSS[79]
AK3
VSS[80] AK38
VSS[81] AK4
VSS[82] AK42
VSS[83] AK46
VSS[84] AK8
VSS[85] AL 16
VSS[86] AL 17
VSS[87] AL 19
VSS[88] AL 2
VSS[89] AL 21
VSS[90] AL 23
VSS[91] AL 26
VSS[92] AL 27
VSS[93] AL 31
VSS[96] AL 48
VSS[97] AM11
VSS[98] AM14
VSS[99] AM36
VSS[100] AM39
VSS[102] AM45
VSS[103] AM46
VSS[104] AM7
VSS[105] AN 2
VSS[106] AN 29
VSS[107] AN 3
VSS[108] AN 31
VSS[109] AP12
VSS[110] AP19
VSS[111] AP28
VSS[112] AP30
VSS[113] AP32
VSS[114] AP38
VSS[116] AP42
VSS[117] AP46
VSS[118] AP8
VSS[119] AR 2
VSS[120] AR 48
VSS[121] AT11
VSS[122] AT13
VSS[123] AT18
VSS[124] AT22
VSS[125] AT26
VSS[126] AT28
VSS[127] AT30
VSS[128] AT32
VSS[131] AT42
VSS[132] AT46
VSS[133] AT7
VSS[134] AU 24
VSS[135] AU 30
VSS[136] AV16
VSS[137] AV20
VSS[138] AV24
VSS[139] AV30
VSS[140] AV38
VSS[141] AV4
VSS[142] AV43
VSS[143] AV8
VSS[144] AW 14
VSS[145] AW 18
VSS[146] AW 2
VSS[147] AW 22
VSS[148] AW 26
VSS[149] AW 28
VSS[150] AW 32
VSS[151] AW 34
VSS[152] AW 36
VSS[153] AW 40
VSS[154] AW 48
VSS[155] AV11
VSS[156] AY 12
VSS[157] AY 22
VSS[158] AY 28
VSS[40]
AD8
VSS[42]
AE3
VSS[45]
AD14
VSS[115] AP4
VSS[0]
H5
VSS[58]
AF5
VSS[32]
AD38
VSS[4]
AA33
VSS[74]
AJ21
VSS[75]
AJ24
VSS[41]
AE2
VSS[129] AT34
VSS[130] AT39
VSS[101] AM43
VSS[95] AL 34
VSS[94] AL 33
Voltage Rail Voltage S0 Iccmax Current (A)
V_CPU_IO 1.05 1 (mA)
V5REF 5 1 (mA)
V5REF_Sus 5 1 (mA)
Vcc3_3 3.3 0.266
VccADAC3 1.05 1 (mA)
VccADPLLA 1.05 0.08
VccADPLLB 1.05 0.08
VccCore 1.05 1.3
VccDMI 1.1 0.042
VccIO 1.05 2.925
VccASW 1.05 1.01
VccSPI 3.3 0.020
VccDSW3_3 3.3 2 (mA)
VccDFTERM 1.8 0.19
VccSus3_3 3.3 0.097
VccSusHDA 3.3 1 (mA)
VccVRM 1.5 0.16
VccClKDMI 1.05 0.02
VccSSC 1.05 0.095
VccDIFFCLKN 1.05 0.055
VccALVDS 3.3 1 (mA)
VccTX_LVDS 1.8 0.06
U18I
PANTHER POINT HM77 MP
VSS[159]
AY 4
VSS[160]
AY42
VSS[161]
AY46
VSS[162]
AY 8
VSS[163]
B11
VSS[164]
B15
VSS[165]
B19
VSS[166]
B23
VSS[167]
B27
VSS[168]
B31
VSS[169]
B35
VSS[170]
B39
VSS[171]
B7
VSS[173]
BB12
VSS[174]
BB16
VSS[175]
BB20
VSS[176]
BB22
VSS[177]
BB24
VSS[178]
BB28
VSS[179]
BB30
VSS[180]
BB38
VSS[181]
BB4
VSS[182]
BB46
VSS[183]
BC14
VSS[184]
BC18
VSS[185]
BC2
VSS[186]
BC22
VSS[187]
BC26
VSS[188]
BC32
VSS[189]
BC34
VSS[190]
BC36
VSS[191]
BC40
VSS[192]
BC42
VSS[193]
BC48
VSS[194]
BD46
VSS[195]
BD5
VSS[196]
BE22
VSS[197]
BE26
VSS[198]
BE40
VSS[199]
BF10
VSS[200]
BF12
VSS[201]
BF16
VSS[202]
BF20
VSS[203]
BF22
VSS[204]
BF24
VSS[205]
BF26
VSS[206]
BF28
VSS[207]
BD3
VSS[208]
BF30
VSS[209]
BF38
VSS[210]
BF40
VSS[211]
BF8
VSS[212]
BG17
VSS[213]
BG21
VSS[214]
BG33
VSS[215]
BG44
VSS[216]
BG8
VSS[217]
BH11
VSS[218]
BH15
VSS[219]
BH17
VSS[220]
BH19
VSS[222]
BH27
VSS[223]
BH31
VSS[224]
BH33
VSS[225]
BH35
VSS[226]
BH39
VSS[227]
BH43
VSS[228]
BH7
VSS[229]
D3
VSS[230]
D12
VSS[231]
D16
VSS[232]
D18
VSS[233]
D22
VSS[234]
D24
VSS[235]
D26
VSS[236]
D30
VSS[237]
D32
VSS[264] K7
VSS[265] L18
VSS[266] L2
VSS[267] L20
VSS[268] L26
VSS[269] L28
VSS[270] L36
VSS[271] L48
VSS[272] M12
VSS[273] P16
VSS[274] M18
VSS[275] M22
VSS[276] M24
VSS[277] M30
VSS[278] M32
VSS[279] M34
VSS[280] M38
VSS[281] M4
VSS[282] M42
VSS[283] M46
VSS[284] M8
VSS[285] N18
VSS[286] P30
VSS[288] P11
VSS[289] P18
VSS[290] T33
VSS[291] P40
VSS[292] P43
VSS[293] P47
VSS[294] P7
VSS[295] R2
VSS[296] R48
VSS[297] T12
VSS[298] T31
VSS[299] T37
VSS[300] T4
VSS[301] W34
VSS[302] T46
VSS[303] T47
VSS[304] T8
VSS[305] V11
VSS[306] V17
VSS[307] V26
VSS[308] V27
VSS[309] V29
VSS[310] V31
VSS[311] V36
VSS[312] V39
VSS[313] V43
VSS[314] V7
VSS[315] W17
VSS[316] W19
VSS[238]
D34
VSS[239]
D38
VSS[240]
D42
VSS[241]
D8
VSS[242]
E18
VSS[243]
E26
VSS[244]
G18
VSS[245]
G20
VSS[246]
G26
VSS[247]
G28
VSS[248]
G36
VSS[249]
G48
VSS[250]
H12
VSS[251]
H18
VSS[317] W2
VSS[318] W27
VSS[319] W48
VSS[320] Y12
VSS[321] Y38
VSS[322] Y4
VSS[323] Y42
VSS[324] Y46
VSS[325] Y8
VSS[328] BG29
VSS[329] N24
VSS[330] AJ3
VSS[287] N47
VSS[252]
H22
VSS[253]
H24
VSS[254]
H26
VSS[255]
H30
VSS[256]
H32
VSS[257]
H34
VSS[258]
F3
VSS[262] K39
VSS[263] K46
VSS[259] H46
VSS[260] K18
VSS[261] K26
VSS[331] AD47
VSS[333] B43
VSS[334] BE10
VSS[335] BG41
VSS[337] G14
VSS[338] H16
VSS[340] T36
VSS[342] BG22
VSS[343] BG24
VSS[344] C22
VSS[345] AP13
VSS[172]
F45
VSS[221]
H10
VSS[346] M14
VSS[347] AP3
VSS[348] AP1
VSS[349] BE16
VSS[350] BC16
VSS[351] BG28
VSS[352] BJ28
PantherPoint -M (GND)
Sheet 29 of 55
PantherPoint M 9/9

Schematic Diagrams
Mini PCIE, Fan, Audio Con B - 31
B.Schematic Diagrams
Mini PCIE, Fan, Audio Con
R447
10K_04
3G_POWER37
3G_3.3V
R455 100K_04
>120 mil
BT_EN34,37
SPDIFO36
R432 *0_04
3G_EN
BT_EN34,37
MIC 1-R36
5V28,31,32,38,40,41,42
6-21-84D90-226 88910-5204M-01
6-21-84D70-226 80003-1021
+
C383 220u_6.3V_6.3*6. 3*4.2
MIC 1-L36
6-21-84D90-226 88910-5204M-01
6-21-84D70-226 80003-1021
R108 10K_04
¥u¦³MSATA function®ÉPJ43 SHORT¡A¨ä¥L¤£¤W¥ó
R59 *10mil_short
CL_RST#_1
C157
*0.1u_16V_Y5V_04
R93 *0_04
BT_DET# 37
R55 *0_04
MI N I_ 3 .3 V
MI N I_ 3 .3 V
MIN I_3.3V
MI N I_ 3. 3 V
3.3V
¥u¦³MSATA function®É¦¹°Ï¬Ò¤£¤W¥ó
USB_PN10 25
WLAN_CLKREQ#22
USB_PP10 25
CLK_PC IE_MINI #22 CLK_PCIE_MINI22
WLAN_EN 37
C549
*180p_50V_NPO_04
BT_DET#
R331
47K_04
MINI_3.3V
R355
*20K_04
WLAN_DET#37
PCIE_TXN3 _W LAN22 PCIE_TXP3_WLAN22
PCIE_RXN3_WLAN22 PCIE_RXP3_WLAN22
PJ28 OPEN _2A
1 2
60mils 60mils
J_CN1
CF20201U 0R G- NH
1
2
3
4
5
6
7
8
9
10
11
12
13
14
15
16
17
18
19
20 NC1
NC2
60mils
+
C384
220u_6.3V_6.3*6.3*4. 2
C625 0.01u_16V_X7R_04
¹q®e½Ð¾aªñJ_3G1
C614 0.01u_16V_X7R_04
C621 0.01u_16V_X7R_04
1108
C611 0.01u_16V_X7R_04
BT_EN_R
KEY
J_MINI1
88910-5204M-01
COEX1
3
COEX2
5
CLKREQ#
7
GND0
9
REFCLK-
11
REFCLK+
13
WAKE#
1
GND1
15
PETn0
23
PETp0
25
GND2
21
GND3
27
PERn0
31
PERp0
33
GND4
29
Reserved0
17
Reserved1
19
W_DISABLE# 20
GND12
37
3.3VAUX_3
39
3.3VAUX_4
41
GND13
43
Reserved2
45
Reserved3
47
Reserved4
49
Reserved5
51 LED_WLAN# 44
LED_WWAN# 42
GND6 18
UIM_VPP 16
UIM_RESET 14
3.3VAU X_0 2
UIM_CLK 12
UIM_DATA 10
UIM_PWR 8
1.5V_0 6
GND5 4
PERSET# 22
3.3VAU X_1 24
GND7 26
1.5V_1 28
SMB_CLK 30
SMB_D ATA 32
GND8 34
USB_D- 36
USB_D+ 38
GND9 40
LED_WPAN# 46
1.5V_2 48
GND10 50
3.3VAU X_2 52
GND11
35
40 mil
20 mil
WLAN MINI CARD
20 mil
20 mil
S
D
G
Q27B
MTDN7002ZHS6R
5
34
R442
10_06
20 mil
S
D
G
Q27A
MTDN7002ZH S6R
2
61
C358
10u_10V_Y5V_08
3.3VS
5VS_FAN
CPU_FAN 37
CPU_FANSEN37
5VS
FON
5VS_FAN
R465 4.7K_04
C354
0.1u_16V_Y 5V_04
U9
NC T3940S-A
VOUT
3
GND 5
VIN
2FON
1
VSET
4GND 6
GND 8
GND 7
J_FAN1
1
CPU FAN CONTROL
3
CPU_FAN
R52 *10K_04
3.3V
R348
*10K_04 3.3VS
6-20-94K10-020 CF20201U0RG-NH
H12
H7_5B5_0D3_7
R320
*10K_04
MI N I _P W R_ ON37
MINI_3.3V
>60 mil
SHORT¡A¨ä¥L¤£¤W¥ó
S
D
G
Q17B
*MTDN7002ZHS6R
5
34
PJ22 OPEN _2A
1 2
R312
*10_06
S
D
G
Q20A
*MTDN7002ZHS6R
2
61
MINI POWER
VDD3
C541 * 1u_6.3V_X5R_04
>120 mil
From H8 default HI
Q18
*AO3415
G
DS
C572
*10u_10V_Y5V_08
D02 CHANGE
VALUE
PCH_BT_EN# 22
C647
0.1 u_16V_Y 5V _04
C605
0.1u_16V_Y5V_04
C603
10u_10V_Y5V_08
C622
0.1u_16V_Y 5V_04
3G_3. 3V
C596 0.1u_16V_Y5V_04
3G_3. 3V
3G_3.3V
GND
GND
3G_3.3V
3G_3.3V
GND
GND
GND
GND
GND
GND
3G_EN 37
USB_PN 8 25
USB_PP8 25
3G_D ET#37
UIM_DATA
UIM_PWR
UIM_VPP
UIM_CLK
UIM_RST
3G/MSATA MINI CARD SIM CONN
USB_PN 925 USB_PP925
R343 *10mil_short
80CLK 37
UIM_VPPUIM_CLK
UIM_RST
UIM_D UIM_DATA
C665
*22p_50V_NPO_04
R481 4.7K_04
C663
*22p_50V_NPO_04
C659
*22p_50V_NPO_04
C664
*22p_50V_NPO_04
GND
GND
C662
0. 1u_16V_Y 5V _04
GND
R482 *10mil_s hort
GND
UIM_C
(TOP VIEW)
J_SIM1
91712-0090P
UIM_DATA
7
UIM_VPP 4
UIM_GND 2
UIM_PWR
1UIM_RST
3UIM_CLK
5
GNG
GND1
UIM_I/O 6
U I M_MC MD 8
DETECT_SW
9
GND
GND2
GND
GND3
GND
GND4
R483
*10mil_short
Layout®É
1. SIM¤§©Ò¦³«H¸¹½u¥[²Ê(10mil)
2. ©Ò¦³«H¸¹½u¤§¶¡¥[GND
3. SIM hold ¥»Åé¥|©P¥[GND³ò¶
4.SIM CONN ¾aªñ MINI CARD CONN
UIM_PWR
UIM_PWR UIM_DATA
R361 *0_04
CL_CLK_1
KEY
J_3G1
88910-5204M-01
COEX1
3
COEX2
5
CLKREQ#
7
GND0
9
REFCLK-
11
REFCLK+
13
WAKE#
1
GND1
15
PETn0_TXP
23
PETp0_TXN
25
GND2
21
GND3
27
PERn0_R XN
31
PERp0_R XP
33
GND4
29
Reserved0
17
Reserved1
19
W_DISABLE# 20
GND12
37
3.3VAUX_3
39
3.3VAUX_4
41
GND13
43
Reserved2
45
Reserved3
47
Reserved4
49
Reserved5
51 LED_WLAN # 44
LED_WWAN# 42
GND6 18
UIM_VPP 16
UIM_RESET 14
3.3VAUX_0 2
UIM_CLK 12
UIM_DATA 10
UIM_PWR 8
1.5V_0 6
GND5 4
PERSET# 22
3.3VAUX_1 24
GND7 26
1.5V_1 28
SMB_CLK 30
SMB_DATA 32
GND8 34
USB_D- 36
USB_D+ 38
GND9 40
LED_WPAN # 46
1.5V_2 48
GND10 50
3.3VAUX_2 52
GND11
35
WLAN_LED # 34
3.3V2,3,6,12,19,21,22,23,25,26,27,28, 31, 32,36,38,40,41,42
J_FAN1
CI4403M1VR P-N H
1
2
3
VDD321,31,33,34,37,38,39,46
3.3VS3,9,10,11, 12, 21, 22,23,24,25,26,27,28,31,33,34,35,36,37,38,43,4 5
BUF_PLT_RST# 25,33,37
Ãv¯þCI4403M2VR0-NH 6-20-41110-003
WLAN »É¬W
3G »É¬W
3.3V
3.3VAUX_1
5VS12,21,27,28,31,34,35,36,38,43,45
VDD3
5V
FOR AUDIO BOARD
C376
1000p_50V_X7R_04
6-20-41120-003
HEADPHONE-L36
JD_SENSE36
HEADPHONE-R36
JD_SENSE_B36
1
JSW1
GND
AUDG
CL_RST#122
Smart Connect Function
CL_DATA122 CL_CLK122
3IN1 37
CL_DATA_1
R76 *0_04
C776 *33p_50V_N PO_04
C577
0.1u_16V_Y 5V_04
R71 *0_04
PCH_BT_EN#22
SATA_TXP321 SATA_TXN321 SATA_RXN321 SATA_RXP321
R68 *0_04
R317 *100K_04
6-86-2B010-001
91712-0090P
H16
H7_5B5_0D3_7
3G POWER
3.3V
PCH_BT_EN_#
From H8 default HI
>120 mil
C644 1u_6.3V_X5R_04
Q28
AO3415
G
DS
C654
0.1u_16V_Y5V_04
C649
10u_10V_Y5V_08
Sheet 30 of 55
Mini PCIE, FAN,
Audio Con

Schematic Diagrams
B - 32 USB Charge, CCD, TPM, Multi-Con
B.Schematic Diagrams
USB Charge, CCD, TPM, Multi-Con
D7 *V15AVLC0402
1 2
TPM_PP
CLICK CONN
TPM_BAD D
DD_ON#32,38,41
R411 *0_04
VDD5
R536 *10K_04
C595 *10u_10V_Y5V_08
R412 *0_04
R414
10K_04
USB_OC#01 25
3.3V
R409 *10K_04
R408 *33K_1%_04
R410
*10K_04
R376 *10K_04
VDD5
LED_NUM#
R375 *10K_04
U22
*TPS2540A
CTL1
6
NC 9
DM_IN 11
DM_O
2
DP_IN 10
IN
1
EN/DSC
5
DP_O
3
ILIM_SEL
4
CTL2
7
CTL3
8
OUT 12
FAULT# 13
GND 14
ILIM1 15
ILIM0 16
PPAD 17
VDD5
R374 *10K_04
100 mil 100 mil
VDD5
USB_PP125
USB_PN125 USB_PN1
USB_PP1
R148 0_04
Co-lay
USB_PP1 USB_PP1_R
USB_PN1_R
R144 0_04
¹s¥ó¸m©ó°T¸¹¤À¤ä³B
USB_PN1
C578
10u_10V_Y5V_08
To South Bridge OC Pin.
USBVC C01
USBVCC01
5V
USB_OC#0125
ÅܧóM-MSOP8¥]¸Ë
50 MIL
DD_ON37,38,39
U21
SY6288DCAC
VOUT1 6
VOUT3 8
VIN2
3
VIN1
2VOUT2 7
GND 1
EN#
4
FLG#
5
CTL1 CTL2 CTL3: 0 x 1-----> Dedicated charging port, auto-detect
CTL1 CTL2 CTL3: 1 1 1-----> Charging downstream port, BC1.2.
ÅܧóTPS2540Aª©¥»
SY6288DCAC
APL3518BXITRG
uP7534BRA8-20
R373 ENABLE USB CHANGE
R374,R375,R376 10K WHEN USB CHANGE SET
CTL1 CTL2 CTL3: 1 0 1-----> Dedicated charging port, Divider Mode only
CTL1 CTL2 CTL3: 0 0 0-----> Out discharge, power switch Off
USB Charge PORT
C586
0.1u_16V_Y5V_04
R373 *10K_04
C590
0.1u_16V_Y5V_04
USB_PP1_R 32
USB_PN1_R 32
R389 *10K_04
WLAN_SW#
1A
1A
CCD
48 mil
From KBC default HI
Port 5
6-20-511A0-105
XTA L I
J_CCD1
CI4405M1VR0-LF
1
2
3
4
5
TPM3005
TPM_BADD
TPM3002
TPM_PP
TPM3001
TPM3003
XTA L O
R201 *1K_04
Ãv¯þCI4405M1VR0-LF
C771 *180p_50V_NPO_04
C769 180p_50V_NPO_04
C772 *180p_50V_NPO_04
C773 *180p_50V_NPO_04
C774 180p_50V_NPO_04
X4
*MC-306_32.768KHz
14
3 2
C680
*1u_6. 3V_X5R_04
R495
*33_04
HI: 4E/ 4F H
LOW: 2E/ 2F H
HI: ACCESS
LOW: NORMAL ( Intern al PD )
TPM_PP
TPM_BADD
C302
1u_6.3V_X5R_04
R512 *10K_04
USBVCC0132
C311
0.1u_16V_Y 5V_04
C677
*10p_50V_NPO_04
C304
2.2u_6.3V_X5R_06
C701
*18p_50V_NPO_04
C461
0.1u_16V_Y5V_04
R511 *10K_04
U6
G5243A
VIN
4
VIN
5
EN
3
VOUT 1
GND 2
C694
*18p_50V_NPO_04
R513 *10K_04
TPM
U11
*SLB9635TT_3.17
LAD3
17
LAD0
26
LAD1
23
LAD2
20
VDD1 10
XTAL I 13
VDD3 24
VDD2 19
LFRAME#
22
LCLK
21
LRESET#
16
SERIRQ
27
CLKRUN#
15
GND_1 4
GND_2 11
GND_3 18
GND_4 25
GPIO 6
GPIO2 2
XTA L O 14
TESTI
8
TESTBI/BADD
9
PP
7
NC_1
1
NC_2
3
NC_3
12
LPCPD#
28
VSB 5
5V_CCD
3.3VS
VDD3
3.3VS
5V
5VS
VDD3
3.3VS
3/17
PCLK_TPM1
5V28, 30,32,38, 40,41,42
PCLK_TPM
VDD321,30, 33,34,37,38,39,46
MUTE_SW# 37
WLAN_SW# 34,37
M_BTN # 38
USB_PN525
CCD_SW# 37
CCD_EN37
CCD_DET#37 USB_PP525
PLT_RST#3,25
LPC_AD321,37
LPC_AD121,37
3.3V2,3, 6,12,19,21,22,23,25,26,27,28,30,32,36,38,40,41,42
PCLK_TPM25
LPC_FRAME#21,37
LPC_AD221,37
S4_STATE#23
SERIRQ21, 37
LPC_AD021,37
3.3VS3,9, 10,11,12,21,22,23,24,25,26,27,28,30,33,34,35,36,37,38, 43,45
PM_CLKRUN#23
VDD538,39
5VS12,21,27,28,30,34,35,36,38,43,45
C462
*10u_10V_Y 5V_08
R212
10K_04
R211
10K_04
C459
47p_50V_NPO_04
C458
47p_50V_NPO_04
5VS
3.3VS
TP_D ATA 37
TP_CLK 37
LED_ACIN
R156
*100K_04
C700
*0.1u_16V_Y5V_04
C679
*0.1u_16V_Y5V_04
LED_BAT_CHG 37
LED_BAT_FULL 37
LED_ACIN 37
LED_PWR 37
LED_SCROLL# 37
LED_CAP# 37
LED_NUM# 37
FOR POWER SWITCH BOARD
C681
*0.1u_16V_Y 5V_04
C318
180p_50V_NPO_04
3.3VS
CCD_DET#
LED_PWR
W150ERQÄÝ©ó94V-0 ¬G¨ú®ø«OÅ@¹qªý
A & B ¥ó,¾÷ºØ¶ì®Æªº¨¾¤õµ¥¯Å-n²Å¦XUL 94V-0
´N¥i¥H¤£¥Î¦A´£¨Ñµ¹panelªº¹q·½½u¸ôªº«OÅ@¹qªý
6-20-94K10-020 CF20201U0RG-NH
J_TP1
CF20201U0RG-NH
1
2
3
4
5
6
7
8
9
10
11
12
13
14
15
16
17
18
19
20
NC1
NC2
C699
*0.1u_16V_Y5V_04
LED_CAP#
WLAN_SW#
C787
*180p_50V_NPO_04
USB_PP4 25
USB_PN4 25
C770 *180p_50V_NPO_04
J_SW1
88486-0801
1
2
3
4
5
6
7
8
6-20-94K10-108
LED_SCROLL#
TPM 1.2
LED_BAT_CHG
LPC reset timing:
LPCPD# inactive to LRST# inactive 32~96us
Asserted before entering S3
R210 *10K_04
2011/12/20
Sheet 31 of 55
USB Charge, CCD,
TPM, Multi-Con

Schematic Diagrams
ESATA/USB3.0 Connector B - 33
B.Schematic Diagrams
ESATA/USB3.0 Connector
Sheet 32 of 55
ESATA/USB3.0
Connectior
+
C573
220u_6.3V_6.3*6.3*4.2
C612 *22u_6.3V_X5R_08
C245 0.01u_16V_X7R_04
U23
SY6288DCAC
VOUT1 6
VOUT3 8
VIN2
3
VIN1
2VOUT2 7
GND 1
EN#
4
FLG#
5
C373 0.1u_10V_X7R_04
C563
10u_10V_Y5V_08
C335 0.1u_10V_X7R_04
C588
0.1u_16V_Y5V_04
C298
10u_10V_Y5V_08
C230 0.01u_16V_X7R_04
C337 0.1u_10V_X7R_04
C582
0.1u_16V_Y5V_04
GND
GND
GNDGND
GND
GND GND
GND
5V
USBVCC3.0_3
GND
GND
5V
USBVCC3.0_2
USBVCC3.0_2USBVCC3.0_3
USBVCC3.0_3
3.3V
3.3V
USB3_RX2_N25
USB3_TX2_N25
USB3_RX3_P25
USB3_RX2_P25
USB3_RX3_N25
USB3_TX3_P25
USB3_TX2_P25
USB3_TX3_N25
USB_PP225
USB_ PP1_R31
USB_PN1_R31
USB_OC#2325
USBVCC0131
USB_PN225
USB_OC#2325
USB_PP025
USB_PN025
USB3.0 PORT(PORT2)
C270 0.1u_10V_X7R_04
C269 0.1u_10V_X7R_04
100 MIL
SATA_RXP4_C
SATA_RXN4_C
SATA_TXN4_C
SATA_TXP4_C
ESATA+USB3.0
100mils
5V28,30,31,38,40,41,42 3. 3V2,3,6,12,19,21,22,23,25,26,27,28,30,31,36,38,40,41,42
DD_ON#31,38,41
Diff. trace 90ohm
CLOSE TO CONNECTOR
+
C345 220u_6.3V_6.3*6. 3*4.2
USBVCC3.0_2
Diff. trace 90ohm
USBVCC01
CLOSE TO CONNECTOR
USBVCC3.0_3
100 MIL
USB3.0 PORT(PORT3)
SY6288DCAC
APL3518BXITRG
uP7534BRA8-20
USB3.0 PORT(PORT1) USB2.0 Charge Function
ÅܧóM-MSOP8¥]¸Ë
USBVCC01
L16 *WCM2012F2S-161T03-short
1
4
2
3
USBVCC3.0_2
Standard-A
J_USB2
3A0090-1SAC-40H
VBUS
1
D-
2
D+
3
GND_D
7
SSRX-
5
SSRX+
6
GND
4
SSTX-
8
SSTX+
9SHIELD GND1
SHIELD GND2
ÅܧóM-MSOP8¥]¸Ë
USB POWER SWITCH
USB2.0 PORT(PORT0)
6-21-B4A20-109 3A0090-1SAC-40H
Gen3
L18 *WCM2012F2S-161T03-short
1
4
2
3
C594
*0.1u_16V_Y5V_04
USB2.0 PORT(PORT1) Debug
Standard-A
J_USB1
3A0090-1SAC-40H
VBUS
1
D-
2
D+
3
GND_D
7
SSRX-
5
SSRX+
6
GND
4
SSTX-
8
SSTX+
9SHIELD GN D1
SHIELD GN D2
L15 *WCM2012F2S-161T03-short
1
4
2
3
L17 *WCM2012F2S-161T03-short
1
4
2
3
6-21-B4X10-116 EU146-167BRL-TW 3.0
C575
*0. 1u_16V_Y 5V_04
R413 *0_04
6-21-B4A20-109 3A0090-1SAC-40H
USB2.0 PORT(PORT2)
D28
*BAV99 RECTIFIER
A
CAC
GND
R363 *0_04
SATA TXP421
USB3_TX1_N25
USB3_TX1_P25
SATA TXN421
D26
*BAV99 RECTIFI ER
A
CAC
SATARXN421
L27
*WCM2012F2S-161T03-short
1
4
2
3
L28
*WCM2012F2S-161T03-short
1
4
2
3
D27
*BAV99 RECTIFIER
A
CAC
USB3_RX1_N25
USB3_RX1_P25
SATARXP421
GND
50 MIL
GND
L21
*WCM2012F2S-161T03-short
1
4
2
3
L23
*WCM2012F2S-161T03-short
1
4
2
3
R404
*10K_04
C574
0.1u_16V_Y5V_04
eSATA
USB2.0
USB3.0
JCOMBO1
EU146-167BRL-TW 3.0
VBUS
P1
D-
P2
D+
P3
GND
P4
G1 GND 1
G2 GND 2
G3 GND 3
G4 GND 4
A+
P6
A-
P7
B-
P9
B+
P10
GND
P5
GND
P8
GND
P11
SSRX-
P12
SSRX+
P13
GND
P14
SSTX-
P15
SSTX+
P16
+
C381 220u_6.3V_6.3*6.3*4.2
C593
0.1u_16V_Y5V_04
DD_ON#31,38,41
C255 0.01u_16V_X7R_04
PJ24
OPEN_2A
1 2
C581
*22u_6.3V_X5R_08
C653 0.1u_16V_Y5V_04
C375 0.1u_10V_X7R_04
C613 0.1u_16V_Y5V_04
C585
*0.1u_16V_Y5V_04
C652 *22u_6.3V_X5R_08
R367
*10K_04
50 MIL
C249 0.01u_16V_X7R_04
U20
SY6288DCAC
VOUT1 6
VOUT3 8
VIN2
3
VIN1
2VOUT2 7
GND 1
EN#
4
FLG#
5

Schematic Diagrams
B - 34 Card Reader / LAN RTL8411
B.Schematic Diagrams
Card Reader / LAN RTL8411
Sheet 33 of 55
Card Reader /
LAN RTL8411
R520 *15mil_short_06
C671
0.1u_16V_Y 5V_04
EVDD 10
PIN29
EVDD10
ENSW REG
LDO Mode
C457
*10p_50V_NPO_04
SD_CLK/MS_D3
C6 69 *5p_50V_NP O_04
RTL8411 (SWR mode)
The trace length from Lx to Pin 48 (REGOUT) and
from Cout1, Cout2 to Lx must be w ithin 200 m ils.
Please refer to RTL8411 Layout Guide for more detail.
SD_D2
C6 70 *5p_50V_NP O_04
L55 *15mil_short_06
LAN_MDIN035 LAN_MDIP035
LAN_MDIN135 LAN_MDIP135
SD_D 0_R
SD_D 2_R
R523 *0_04
72740123113
DVDD33
C732
*10u_6.3V_X5R_06
C419 & C424 capacitors must be close to pin side
60mil
C695
0.1u_16V_Y 5V_04
X8 FSX5L_25MHZ
12
60mil
C678
*4.7u_6.3V_X5R_06
VDD33/18
R503 *10mil_short
U34
RTL8411-CG
AVDD33 58
MS_D0/xD _D1 56
MS_D4/xD _D0 55
LED0/SPICSB 51
GPO
50
XD_CD# 57
SD_CD#/MS_D5/xD_ALE
54
LED1/SPISCK 49
DVDD10 52
SD_CMD/MS_D6/xD_D3
21
SD_D3/MS_D2/xD_D2
22
SD_D2/xD_D7
23
GND
24
HSIP
25
HSIN
26
REFCLK_P
27
REFCLK_N
28
EVDD10
29
HSOP
30
HSON
31
REGOUT 48
VDDR EG 47
VDDR EG 46
ENSWREG_H 45
SDA/ SPIDI 44
LED3/SPIDO 43
SCL/LED_CR 42
DVDD10 41
LANWAKEB 40
ISOLATEB 38
PERSTB 37
CLKREQB 36
SD_WP/MS_D1/xD _WP# 35
MS_BS/xD_C LE
34
AVDD 33 63
RSET 62
AVDD10 61
CKXT AL2
60 CKXTAL1
59
VDD33/18
33
GND
65
AVDD33 64
MDIP0 1
MD I N0 2
AVDD10
3
MDIP1 4
MD I N1 5
MD I P2
6
MD I N2
7
AVDD10
8
MD I P3
9
MD I N3
10 AVDD33 11
DVDD33
12
Card_3V3 13
SD_D7/xD_RDY
14
SD_D6/MS_INS#/xD_RE#
15
SD_D5/xD_CE#
16
SD_D4/xD_WE#
17
SD_D1/MS_CLK/xD_D6
18
SD_D0/MS_D7/xD_D5
19
SD_CLK/MS_D3/xD_D4
20
GND 32
DVDD33 39
VDD33/18 53
GND
66
GND 67
GND 68
GND 69
GND 70
GND 71
GND 72
GND 73
SD_D 1/MS_CLK_R
R485 *15mil_s hort_06
2011/11/30
Close to PIN13
SD_CLK/MS_D3 R490 *10mil_short
R488 *10mil_short
R489 *10mil_short
R492 *10mil_short
R491 *10mil_short
C734
0.1u_16V_Y5V_04
C668 *5p_50V_NPO_04
4 IN 1 SOCKET SD/MMC/MS/MS Pro
C702
0.1u_16V_Y5V_04
VDD10
PIN3
SD_D3/MS_D2
R515 *10m il_short
SD_D 3/MS_D2_R
C696
0.1u_16V_Y 5V_04
C415
4.7u_6.3V_X5R_06
Near Cardreader CONN
C439
0.1u_16V_Y5V_04
R517
*150_06
R496
*150_06
VCC_CARD
CARD_3V3
meet falling time
<1ms
C682
0.1u_16V_Y5V_04
DVDD33 rise time must be
controlled between 1mS and 100mS
VCC_CAR D
C737
0.1u_16V_Y 5V_04
VCC_CARD
3.3VS3,9,10,11,12,21,22,23,24,25,26,27,28,30,31,34,35,36,37,38,43,45 5V28,30,31,32,38,40 ,41,42 VDD321,30,31,34,37,38,39,46
C747
*4. 7u _6. 3V_X5R_06
PIN11
Close to PIN12
PIN12
R508 *10mil_short
PIN39 PIN58
C6 66 *5p_50V_NP O_04
DVDD33
DVDD33
VDD 10
X7
*HSX321S_25MHZ
1 2
34
C738
0.1u_16V_Y 5V_04
Switching Regulator close to PIN33
(>20mil)
(>20mil)
VDD10
R505 1K_04
C675 0.1u_10V_X7R_04
PIN63
C746
*4. 7u _6. 3V_X5R_06
R527 10K_04
R516 *0_04
FOR S5 WAKE U P ON LAN
TO SB PCH WAKE#.
TO EC8518 PIN123 PME#.
ISOLATEB
LANWAKEB
R524
2.49K_1%_04
.
L56
*SWF2520CF-4R7M-M
R502
*10K_04
R507
15K_04
C743
*0.1u_16V_Y 5V_04
C745
18p_50V_NPO_04
C673
1u_6.3V_X5R_04
PIN64
R509 *0_04
C674 0.1u_10V_X7R_04
R514 1.5K_1%_04
R510
10K_04
R526 *1K_04
D16 RB751S-40C2
AC
C683
0.1u_16V_Y 5V_04
R504 *10mil_short
C744
18p_50V_NPO_04
R525 1M_04
EVDD10
DVDD33
DVDD33
DVDD33
DVDD33
VDD33/18
3.3VS
DVDD33
D3V3
REGOUT
DVDD33
DVDD33
D3V3
DVDD33
VDD10
Crystal 8045 & 3225 Co-lay
EVD D10
XTAL2
The trace length from Cin1,
Cin2 to Pin 46, 47 (VDDREG)
must be w ithin 200 m ils.
Please refer to RTL8411 Layout
Guide for more detail.
VDD10
XTAL1
VDD10
VDD 10
VDD10
VDD33/18
VDD 10
VDD10
VDD33/18
CARD_3V3
VDD33/18VDD 33/18
BU F _PL T_R ST# 25, 30 , 37
PCIE_RXP4_GLAN 22
PCIE_RXN4_GLAN 22
PCIE_TXN4_GLAN 22
PCIE_TXP4_GLAN 22
LAN_CLKREQ# 22,25
CLK_PCIE_GLAN# 22
CLK_PCIE_GLAN 22
PME# 25,37
PCIE_WAKE# 23
LAN_MDIN2
LAN_MDIP2
DVDD33
LAN_MDIN3
LAN_MDIP3
VDD10
SWR Mode
DVDD33
RSET/AVDD
EVDD10
Close to chip pin18 pin19 pin20 pin22 pin23
DVDD33
VDD33/18
VDD 10
XTAL1
XTAL2
LAN_MDIP0
LAN_MDIN1
LAN_MDIP1
D3V3
VDD10
VDD10
DVDD33
LAN_MDIN0
REGOUT
D3V3
ENSWREG
LED2/EEDI
XD_CD#
VDD33/18
LED1/EESK
SD_WP/MS_D1
CLKREQB
PERST B
CAR D_3V3
LED0
EECS
LED3/EEDO
SD_D5
MS_I NS#
SD_D3/MS_D2_R
SD_D4
SD_D7
SD_CD#
SD_D2_R
SD_CMD
SD_D0_R
MS_BS
SD_CLK/MS_D3_R
SD_D1/MS_CLK_R
LAN (RTL8411)
Pin#33 Pin#53
RTL8411 ESD request
Close to PIN13
C689
0.1u_16V_Y 5V_04
CARD_3V3
C718
*0.1u_16V_Y5V_04
LAN_MDIP235
LAN_MDIN335 LAN_MDIP335 LAN_MDIN235
C693
0. 1u_16V_Y5V_04
C721
*0.1u_16V_Y 5V_04
C735
0.1u_16V_Y 5V_04
DVDD33
D3V3
VDD3
PIN46 PIN47
SD_C LK/MS_D3_R
SD_D0
REGOU T
C667 *5p_50V_NPO_04
DVDD33
C730
*4.7u_6.3V_X5R_06
Close to chip
C736
0.1u_16V_Y 5V_04
C698
0.1u_16V_Y 5V_04
C739
0.1 u_16V_Y 5V_04
C697
0.1u_16V_Y5V_04
VDD10 VDD10 VDD10VDD10
SD_CD#
SD_W P/MS_D1
PIN52PIN8 PIN41
SD_D3/MS_D2
VCC_CARD
MS_BS
SD_W P/MS_D1
6/2 modify
PIN61
SD_CLK/MS_D3
MS_ D 0
SD_D3/MS_D2
SD_D2
C424
*0.1u_16V_Y5V_04
VCC_CARD
SD_D0
SD_CLK/MS_D3
SD_D1/MS_CLK
SD_D1/MS_CLK
MS_ I NS #
SD_CMD
J_CARD_NOR1
CM3S-092-H-D
SD_C/D
P20
MS_VS S1
P2
SD_DATA1
P19
SD_DATA0
P18
MS_VS S2
P16 SD_VSS2
P17
MS_BS
P15
SD_CLK
P14
MS_DATA1
P13
MS_DATA0
P12
SD_VDD
P11
MS_DATA2
P10
SD_VSS1
P9
MS_INS
P8
MS_DATA3
P7
SD_CMD
P6
MS_ SC L K
P5
MS_ VC C
P4
SD_DATA3
P3
SD_GND
P21
GND1 P23
GND2 P24
SD_DATA2
P1
SD_WP
P22
6-21-A4100-124 CM3S-092-H-D
Close to chip
FLEX_GLAN_CLK 22
R506 *10mil_short
SD_D1/MS_CLK
Close to chip
MS_ D 0
R522 *15mil_short_06

Schematic Diagrams
SATA HDD, VLED CON, LID SW B - 35
B.Schematic Diagrams
SATA HDD, VLED CON, LID SW
Sheet 34 of 55
SATA HDD, VLED
CON, LI DSW
H22
H7_5B5_0D3_7
J_LID1
CF20121U0RG-NH
1
2
3
4
5
6
7
8
9
10
11
12
VGA_SW#
3.3VS
WLAN_LED#
VDD3
SATA_LED#
BT_EN
LID _SW#
OP TI MU S _MO DE
LED_IGPU#
LED_DGPU#
+
C6
*100u_6.3V_B_A
C750
22u_6.3V_X5R_08
SATA_RXP0 21
SATA_RXN0 21
SATA_TXP0 21
SATA_TXN0 21
C437 0.01u_16V_X7R_04
C435 0.01u_16V_X7R_04
C436 0.01u_16V_X7R_04
C434 0.01u_16V_X7R_04
Gen3
SATA_LED#21 BT_EN30,37
C751
22u_6.3V_X5R_08
1
H14
MTH8_0D2_8
2
3
4
5 6
7
8
9
1
H3
MTH8_0D2_8
2
3
4
5 6
7
8
9
GNDGND GND
+
C728
*220u_6.3V_6.3*6.3* 4.2
WLAN_SW#31,37
H24
H7_5B5_0D3_7
W370ET W350ET LID / VGA LED CON
HDD CONNECT2 (SLAVE)HDD CONNECT1 (MASTER)
LID SWITCH
OPTIMUS_MODE37
SATA_TXN1 21
SATA_RXP1 21
SATA_RXN1 21
SATA_TXP1 21
PIN GND1~2=GND
C8 0.01u_16V_X7R_04
C7 0.01u_16V_X7R_04
C9 0.01u_16V_X7R_04
C10 0.01u_16V_X7R_04
C2
0.1u_10V_X7R_04
Gen3
C3
1u_6.3V_X5R_04
C4
*10u_10V_Y 5V_08
3.3VS
5VS
H15
H8_0D2_8
WLAN_LED#30
LID_SW#12,37
VDD321,30,31,33, 37,38, 39,46
J_HDD2
15-017-1A30
S1
S2
S3
S4
S5
S6
S7
P1
P2
P3
P4
P5
P6
P7
P8
P9
P10
P11
P12
P13
P14
P15
VGA(NV)PCH
5VS12,21, 27,28,30,31,35,36,38,43,45
C1
*0.01u_16V_X7R_04
H25
H7_5B5_0D3_7
M7
M-MA R K
M3
M-MARK
M5
M-MARK
M2
M-MARK M1
M-MA R K
M4
M-MARK
M8
M-MARK
M6
M-MARK
3.3VS3,9, 10,11,12,21,22,23,24, 25,26, 27,28,30,31,33,35,36, 37,38, 43,45
H21
C111D111N H20
C111D111N
H2
C111D111N H1
C111D111N
WLAN_SW#
1
H19
MTH8_0D2_8
2
3
4
5 6
7
8
9
1
H18
MTH8_0D2_8
2
3
4
5 6
7
8
9
LED_DGPU#26 LED_I GPU#21
GNDGND GND
VGA_SW#37
GND
J_HDD1
50802-0227A-002
S1
S2
S3
S4
S5
S6
S7
P1
P2
P3
P4
P5
P6
P7
P8
P9
P10
P11
P12
P13
P14
P15
GND 1
GND 2
C733
0.1u_16V_Y5V_04
5VS
3.3VS
PIN GND1~2=GND
HDD_NC0
HDD_NC2
HDD_NC1
HDD_NC3
H23
H7_5B5_0D3_7
C5
22u_6.3V_X5R_08
CO-LAY
C722
22u_6.3V_X5R_08
1
H4
MTH8_0D2_8
2
3
4
5 6
7
8
9
1
H13
MTH8_0D2_8
2
3
4
5 6
7
8
9
GNDGND GND
M9
M- MAR K
M11
M-MARK
M10
M-MARK M12
M-MARK
H17
H8_0D2_8
GND
C731
22u_6.3V_X5R_08

Schematic Diagrams
B - 36 HDMI, RJ45, Audio AMP
B.Schematic Diagrams
HDMI, RJ45, Audio AMP
Sheet 35 of 55
HDMI, RJ45, Audio
AMP
420
450
0
000
111
10
10
PEQ
0
CEXT PIO
1
0
1
0
1
0
1
1
0
10
1
¤£¨Ï¥Î LEVELSHIFT 20K_04
L33
*WCM2012F2S-161T03-short
1
4
2
3
L42
*WCM2012F2S-SHORT
1
4
2
3
L29 HCB1005KF-121T20
TMDS _C LOCK
L32
*WCM2012F2S-161T03-short
1
4
2
3
340
1
L34 HCB1005KF-121T20
L37
*WCM2012F2S-SHORT
1
4
2
3
400
1
400
0
420
1
AMPGND
AMPGND
0
3dB
6dB
9dB
12dB
D3
RB551V-30S2
A C
AMPGND
0
R533
PS8171 del
ASM1442 2.2K_1%_04
AMPGND
AMPGND
0
AMPGND
0
AMPGND
0
L31
*WCM2012F2S-161T03-short
1
4
2
3
-4dB460
AMPGND
0
AMPGND
2dB
L30
*WCM2012F2S-161T03-short
1
4
2
3
2dB
J_SPKL1
85204-04001
1
2
3
4
PD#36
R542
*10K_06
R541
*10K_06
PCBFootprint ( PDSO-G24 )
ROUTN
ROUTP
LOUTP
LOUT-LOUTN
ROUT-
LOUT+
AMPGND
ROUT+
.
L57
FCM1005KF-121T03
C371
1000p_50V_X7R_04
0
R537 10K_1%_04
R484
120K_04
C382
1000p_50V_X7R_04
.
L58
FCM1005KF-121T03
C749
0.1u_10V_X7R_04
R538 7.15K_1%_04
C753 220p_50V_NPO_04
.
L74
FCM1005KF-121T03
C756 2.2u_6.3V_X5R_04
C755 0.1u_6.3V_X5R_06
U35
TPA2008D2
LINN
1
LINP
2
SHUTDOWN
3
PVDDL2 4
LOUTP 5
PGNDL1
6
PGNDL2
7
LOUTN 8
PVDDL1 9
COSC
10
ROSC
11 AGND 12
VDD 13
VOLUME
14
NC
15
PVDD R2 16
ROUTN 17
PGNDR1 18
PGNDR2 19
ROUTP 20
PVDD R1 21
BYPASS
22
RINP
23
RINN
24
TH_PAD
25
C483
1000p_50V_X7R_04
.
L60
FCM1005KF-121T03
C758 0.1u_6.3V_X5R_06
C757 0.1u_6.3V_X5R_06
µLlevel shief®ÉD15,D16,D17-n¤W¥ó
C761 0.1u_6.3V_X5R_06
C487
1000p_50V_X7R_04
AMP_5VS
5VS
5VS
20 Mil
AUDIO AMP Class D
¹ï¦a¹q®e, BY¹ê´ú½Õ¾ã, ¥i¤W¥i¤£¤W
20 Mil
20 Mil
20 Mil
20 Mil
20 Mil
On
The volume control.the gain
range is from -80db(Vvolume=5V)
to +20db(Vvolume=0V) with 64
ste ps pre cise control.
SPKOUTL36
SPKOUTR36
C762
22u_6.3V_X5R_08
R540
0_06
L61
HCB1608KF-121T25
C748
0.1u_10V_X7R_04
0
R539
0_06
R233 0_04
AMPGND
0
Pre-amp
AMPGND
0
Sl ew-r ate
AMPGND
Swi ng
AMPGND
L35 * W CM2012F 2S-SH OR T
1
4
2
3
Equalization
EMI1EMIO
L25 HCB1005KF-121T20
AMPGND
-3dB
L40 * W CM2012F 2S-SH OR T
1
4
2
3
NMCT_R
LMX2+
LMX3- DLMX3-
DLMX4-
NMCT_1
NMCT_2
NMCT_3
NMCT_4
LAN_MDIN0
LAN_MDIP2
LAN_MDIN3
DLMX1-LMX1-
DLMX4+LMX4+
LMX1+ DLMX1+
DLMX2+
LMX4-
DLMX3+LMX3+
LMX2-
LAN_MDIP3
LAN_MDIN1
LAN_MDIP1
LAN_MDIP0
LAN_MDIN2
HDMI_SCL-C
HDMI_CEC
HDMI_HPD-C
HDMI_SDA-C
HDMI_HPD-C
HDMI_SDA-C
HDMI_SCL-C
TMDS_DATA2#-R
TMDS_DATA1TMDS_D ATA1-R
TMDS_D ATA1#-R TMD S_DATA 1#
TMDS_CLOCK-R
TMDS_CLOCK#-R
TMDS_DATA2
TMDS_DATA2#
DLMX2-
TMDS_DATA0
TMDS_DATA0#
APD
CEXT
TMDS_DATA2#-R
TMDS_DATA2-R
TMDS_DATA1#-R
TMDS_DATA1-R
EMI1
EMI1
APD
ASM1442_CLK
EMI0
TMDS_DATA0-R
TMDS_DATA0#-R
ASQ0
AMPGND
PIO
PEQ
DDCBUFDDCBUF
DCC_EN#
PRE
PEQ
REXT
DCC_EN#
HDMI_HPD-C
PIO
TMDS_CLOCK-R
TMDS_CLOCK#-R
OE#
HDMI_SDA-C
HDMI_SCL-C
EMI0
TMDS_D A TA0#-R
TMDS_D A TA0-R
TMDS_D A TA2-R
TMDS_C LOC K #
ASM1442_CLK
ASQ1
130451-02
J_RJ_1
DD-
8DD+
7
DB-
6
DC-
5DC+
4
DB+
3DA-
2DA+
1shield GND1
shield GND2
C482 0.1u_10V_X7R_04
R238 *4.7K_04
R230 *4.7K_04
C486 0.1u_10V_X7R_04
R8 75_04
L7
NS892402
TCT1
1
2TD1+
3
TD1-
TCT2
4
5TD2+
6
TD2-
TCT3
7
8TD3+
9
TD3-
TCT4
10
11 TD4+
12
TD4-
13
MX4- 14
MX4+
MCT4 15
16
MX3- 17
MX3+
MCT3 18
19
MX2- 20
MX2+
MCT2 21
22
MX1- 23
MX1+
MCT1 24
R533 2.2K_1%_04
R9 75_04
C503 0.1u_10V_X7R_04
R46
2.2K_04
R288 *4.7K_04
C505 0.1u_10V_X7R_04
R10 75_04
J_HDMI1
1168-1A104-21U
SHIELD2
2
TMDS DATA1+
4
TMDS DATA1-
6
SHIELD0
8
TMDS CLOCK+
10
TMDS CLOCK-
12
RESERVED
14
SDA
16
+5V
18
TMDS DATA2+ 1
TMDS DATA2- 3
SHIELD1 5
TMDS DATA0+ 7
TMDS DATA0- 9
CLK SH IELD 11
CEC 13
SCL 15
DDC/CEC GND 17
HOT PLUG DETECT 19
GND
GND1
GND
GND2
GND
GND3
GND
GND4
AMPGND
C502
0.1u_16V_Y5V_04
R292 4.7K_04
C536 4.7K_06
R50
2.2K_04
D10
*BAV99 RECTIFIER
A
C
AC
R78
1_04
R75
*15K_04
R235 4.7K_04
R229 4.7K_04
R305 *4.7K_04
C496 0.1u_10V_X7R_04
R232 *0_04
R307 4.7K_04
C517 0.1u_10V_X7R_04
C474
0.1u_16V_Y5V_04
HDMI_CTRLCLK24 HDMI_CTRLDATA24
R228 *4.7K_04
R237 *4.7K_04
R534 *4.7K_04
C28
1000p_2KV_X7R_12_H125
C530 0.1u_10V_X7R_04
R291 3.3K_1%_04
R289 *4.7K_04
AMPGND
R293 *4.7K_04
U12
ASM1442
IN_D1+
39
IN_D1-
38
IN_D2+
42
IN_D2-
41
IN_D3+
45
IN_D3-
44
IN_D4+
48
IN_D4-
47
SCL
9
SDA
8
HPD/HPDX
7
OE#
25
DCC_EN#
32
CEXT/RT_EN#
10
PEQ/PC0
3
PIO/PC1
4
REXT
6
EMI0/GND[6]
27
PRE/QE_2
35 DDCBUF/OE_1
34
OUT_D1+ 22
OUT_D1- 23
OUT_D2+ 19
OUT_D2- 20
OUT_D3+ 16
OUT_D3- 17
OUT_D4+ 13
OUT_D4- 14
SCL_SINK 28
SDA_SINK 29
HPD_SINK 30
VCC [1] 2
APD/VCC[2]
11
VCC [3] 15
VCC [4] 21
VCC [5] 26
EMI1/VCC[6]
33
VCC [7] 40
VCC [8] 46
ASQ0/GND[1]
1
GND[2] 5
ASQ1/GND[3]
12
GND[4] 18
GND[5] 24
GND[7] 31
GND[8] 36
GND[9] 37
GND[10] 43
GND
49
R7 75_04
C491
0.1u_16V_Y5V_04
R236 *4.7K_04
C510 0.1u_10V_X7R_04
D8
*BAV99 RECTIFIER
A
C
AC
R301 4. 7K_04
C54
0.01u_16V_X7R_04
0
C489
0.1u_16V_Y5V_04
D9
*BAV99 RECTIFIER
A
C
AC
C533
0.1u_16V_Y5V_04
R532 0_04
R306 4.7K_04
C138
22u_6.3V_X5R_08
C139
10u_10V_Y 5V_08
R234 100K_04
R535 *4.7K_04
5VS_HDMI
5VS
5VS_H DMI
3.3VS
3.3VS
3.3VS
3.3VS
3.3VS
LAN_MDIP033
3.3VS
LAN_MDIN133 LAN_MDIP133 LAN_MDIN033
LAN_MDIP333 LAN_MDIN233 LAN_MDIP233
5VS12,21,27,28,30,31,34,36,38,43,45
LAN_MDIN333
3.3VS3,9,10,11,12,21,22,23,24,25,26,27,28,30,31,33,34,36,37,38,43,45
HDMIC_C2CN24
HDMIC_C1CP24
PORTC_HPC24
HDMIC_C0CP24
HDMIC_C2CP24
HDMIC_C0CN24
HDMIC_C1CN24
For ESD
PIN GND1~4=GND
GIGA LAN (RTL8411)
HDMIC_CLKCP24 HDMIC_CLKCN24
2011/11/30
C1934-00
PJS-08SL3B
PIN 49=GND
C536
PS8171 2.2u_6.3V_Y5V_06
ASM1442 4.7K_06
HDMI LEVEL SHIFT
Main 6-21-B4050-008
Sec 6-21-B4030-008
Third 6-21-B4000-008
LAN POART
HDMI CONNECTOR
-3dB
0
10
0
450

Schematic Diagrams
Audio Codec ALC269 B - 37
B.Schematic Diagrams
Audio Codec ALC269
Sheet 36 of 55
Audio Codec
ALC269
Close to PCH
Layout Note:
R214 1K_04
C631 4.7u_6.3V_X5R_06
C460
680p_50V_X7R_04
C600
0.1u_16V_Y5V_04
HDA_SPKR21
JD_SENSE_B 30
JD_SENSE 30
KBC_BEEP37
C626 100p_50V_NPO_04
L50
HCB1005KF-121T20
C624 2.2u_6.3V_X5R_06
R198 20K_1%_04
DIGITAL ANALOG
U26
ALC269Q-VB6
DVDD1 1
GPIO0-DMIC-DAT
2
GPIO1-DMIC-CLK
3
PD#
4
SDATA-OUT
5
BIT-CLK
6
DVSS2
7
SDATA-IN
8
DVDD-IO 9
SYNC
10
RESET#
11
PCBEEP
12
Sense A 13
LINE2-L 14
LINE2-R 15
MIC2-L 16
MI C 2 -R 17
Sense-B 18
JDREF 19
MONO-OUT 20
MIC1-L 21
MI C 1 -R 22
LINE1-L 23
LINE1-R 24
AVSS1
26
VREF 27
LDO_CAP 28
MIC2-VREFO 29
MIC1-VREFO-R 30
MIC1-VREFO-L
31
HP-OUT-L 32
AVSS2
37
OPVEE 34
CBN 35
CBP 36
HP-OUT-R 33
PVDD1 39
SPK-L+
40
SPK-L-
41
PVSS1
42
PVSS2
43
SPK-R+
45 SPK-R-
44
PVDD2 46
SPDIFC2/EAPD
47
SPDIFO
48
AVDD2 38
AVDD1 25
GND
49
R419 22_04
INT_MIC
MI C 2-V R EF O
HDA_RST#R
C632 4.7u_6.3V_X5R_06
MIC 2_R
MIC 2_L
DMIC-CLK
DMIC-DAT
R415
*15mil_short_06
AZ_SDOUT_R
AZ _SY NC _R
AZ_BITCLK_R
BEEP_R PCBEEP
AZ_SDIN0_R LDO_CAP
MIC2-VREFO
MIC1-VREFO-R
OPVEE-ALC269
CBN-AL269
CBP-ALC 269
HEADPHON E-R
HEADPHON E-L
MIC 1-R_R
C629
*10u_6.3V_X5R_06
MIC 1-L_R
SENSE-B
LINE2-L
LINE2-R
SPKOUTR+
SPKOUTR-
SPKOUTL+
C599
10u_6.3V_X5R_06
SPKOUTL-
MIC 1_R
MIC 1_L
R213
4.7K_1%_04
R433 4.7K_04
C609
2.2u_6.3V_X5R_06
C610 22p_50V_NPO_04 C637 4.7u_6.3V_X5R_06
C317
1u_6.3V_X5R_04
C607 2.2u_6.3V_X5R_06
R437 20K_1%_04
MI C 1 _R
R449 1K_04
SPKOUTR 35
MI C 1 -V R EF O -L
MI C 1 _L
R448 1K_04
MI C 1 -V R EF O -R
C633
0.1u_16V_Y 5V_04
L24 HCB1005KF-121T20
R436 47K_04
C623 1u_6.3V_X5R_04
C638 4.7u_6.3V_X5R_06
R339 22_04
R438 39.2K_1%_04
3.3VS3,9,10,11,12,21,22,23,24,25,26,27,28,30, 31,33,34,35,37,38, 43,45
INT_MIC
5VS12,21,27,28,30,31,34,35,38,43,45
C620 0.1u_16V_Y5V_04
BEEP
C618
10u_6.3V_X5R_06
C615
0.1u_16V_Y5V_04
MI C 1- VR E F O- L
KBC_MUTE#25,37
NEAR CODEC
HDA_SDOUT21
HDA_BITCLK21
HDA_SYNC21
Speaker 4 ohm------> 40mils
Speaker 8 ohm------> 20mils
2
EMI Require
1
J_INTMIC1
R257
0_04
ANALOG DIGITAL
HDA_SDIN021
C325
0.1u_16V_Y 5V_04
C322
10u_6.3V_X5R_06
Thermal Pad place 9
Via hole.
GND and AUDG space is
60mils ~ 100mils
Speaker wire length less than 8000mils , It don't need LC Filter.
5VS
Layout note:
AZ_RST#
20m s
PD#
3.3VS_AUD
SPKOUTR+,R-,L+,L- Trace width
HEADPHONE-L 30
HEADPHONE-R 30
5VS
5VS_AUD 5VS
1.5VS
R258
10K_04
1.5VS27, 38
R199
*10K_04
SPDIFO30
EAPD_MODE
C775 *100p_50V_NPO_04
VT1802P ±µAUDG
MIC1-R 30
MIC1-L 30
U36
MC74VHC1G08DFT2G
1
2
5
4
3
ALC269 ±µGND
3.3V
R184
HCB1005KF-121T20
VREF-ALC269
SENSE_A
R165
10K_04
R176 *100K_04
5VS_AUD
5VS_AUD
AZ_RST# For 3.3V
HDA Link De-pop
PD# Control
AZ_RST# For 1.5V
HDA Link De-pop
D12 *RB751S-40C2
AC
EAPD_MODE
AUDG
PD#35
3.3V2,3,6,12,19,21,22,23,25,26,27,28,30,31,32,38,40,41,42
C608
10u_6.3V_X5R_06
R180 22_04
L26
HCB1005KF-121T20
C355
0.1u_16V_Y5V_04
C604
0.1u_16V_Y 5V_04
3.3VS_AUD
3.3VS
R342 22_04
3.3VS_AUD
6-20-63150-102
R164
*10K_04
C326
*0.1u_16V_Y 5V_04
ALC269 ±µR165
VT1802P ±µR164
C642 *100p_50V_NPO_04
VT1802P L50,C469 ¤£¤W¥ó
ALC269 L50,C469 -n¤W¥ó
JDREF
VT1802P 5.1K_1%_04
VT1802P 10u
C616 10u_6.3V_X5R_06
R416
*100K_04
3.3VS_AUD
VT1802P
330P
VT1802P
3.3K_04
VT1802P NC PIN
HDA_RST#21
JP2 *10mil_short
J_INTMIC1
CI4302M1HR0-NH
PCB Foot print = CI43-02MXH-R
2
1
C619 0.1u_16V_Y5V_04
JP1 *10mil_short
C353 0.1u_16V_Y5V_04
AUDG
PVDD1_2
R183 *0_04
C597
*10u_6.3V_X5R_06
HDA_RST#
5VS_AUD
CODEC (ALC269)
R372 0_04
5VS_AUD
VT1802P 75_1%_05
VT1802P 4.7K_1%_05
HDA_RST#
D5 RB751S-40C2
AC
FOR VOLUMN ADJUST
Q25
*MTN7002ZHS3
G
DS
R426 2.2K_04
3.3VS_AUD
R427 2.2K_04
SPKOUTL 35
3.3VS_AU D
Q11 MTN7002ZHS3
G
D S
VT1802P 10u
Q26
*2N3904
B
E C
5VS
R200 0_04
R259 *0_04
VT1802P 10u
PC BEEP
Layout Note:
Very close to
Audio Codec
R428 33_04
Please Let LC Filter
together and close to
Codec.IF Speaker
wire length is less
than 8000mils It don't
need the LC Filter.
C
A
A
D15
BAT54CS3
1
23
AUDG
AUDG
AUDG
AUDG AUDG
AUDG

Schematic Diagrams
B - 38 KBC ITE IT8518E
B.Schematic Diagrams
KBC ITE IT8518E
Sheet 37 of 55
KBC ITE IT8518E
3.3VS3,9,10,11,12,21,22,23,24,25, 26, 27,28,30,31,33, 34,35,36,38,43,45
MU TE _S W#
0V
RX
WLAN_SW#31,34
U30
PCT25VF032B
CE# 1
SO 2
WP#
3
VSS 4
SI 5
SCK 6
HOLD#
7
VDD
8
KB-SO5
C504
*180p_50V_NPO_04
0_04 for M760T/TU
BKP1005HS121_04 for M740T/TU
EMI Solution
PWR_BTN#23
3G_DET#
SMD_CPU_THERM_R
BAT_DET46
PM_PCH_PWROK 23
RSMRST# 23
EC_VCC
PCLK_KBC
K/B MATRIX
FLASH
LPC
SMBUS
PS/2
PWM
UART
DAC
CLOCK
IT8518
CIR
ADC
WAKE UP
PWM/COUNTER
LPC/WAKE UP
EXT GPIO
GP INTERRUPT
WAKE UP
GPIO
U32
IT8518E/HX
WRST#
14
LPCCLK
13
LAD0
10
LAD1
9
LAD2
8
LAD3
7
LFRAME#
6
( PD )LPCPD#/WUI6/GPE6 17
SERIR Q
5
ECSMI#/GPD4( PU )
15 ECSCI #/GPD3( PU )
23
GA20/GPB5
126
KBRST#/GPB6( PU )
4
KSI0/STB# 58
KSI1/AFD# 59
KSI2/INIT# 60
KSI3/SLI N# 61
KSI4 62
KSI5 63
KSI6 64
KSI7 65
KSO0/PD0 36
KSO1/PD1 37
KSO2/PD2 38
KSO3/PD3 39
KSO4/PD4 40
KSO5/PD5 41
KSO6/PD6 42
KSO7/PD7 43
KSO8/ACK# 44
KSO9/ BUSY 45
KSO10/PE 46
KSO11/ERR# 51
KSO12/SLCT 52
KSO13 53
KSO14 54
KSO15 55
VCC 11
VSTBY 26
VSTBY 50
VSTBY 92
VSTBY 114
VSTBY 127
VSTBY 121
VBAT 3
AVCC 74
PS2CLK0/ GPF0( PU )
85
PS2DAT0/GPF1( PU )
86
PS2CLK1/ GPF2( PU )
87
( PD )TMRI0/WUI2/GPC4 120
( PD )TMRI1/WUI3/GPC6 124
LPCRST#/WUI4/GPD2( PU )
22
( PD )WUI5/GPE5 35
PWRSW/GPE4( PU )
125
RI1#/WUI0/GPD0( PU )
18
RI2#/WUI1/GPD1( PU )
21
( PD )RING#/PWRFAIL#/LPCRST#/GPB7 112
TXD/ GPB 1( PU )
109 RXD/GPB0( PU )
108
( PD )CTX/GPB2 123
PS2DAT1/GPF3( PU )
88
PS2CLK2/ GPF4( PU )
89
PS2DAT2/GPF5( PU )
90
( PD )TACH0/GPD6 47
( PD )TACH1/GPD7 48
PWM0/GPA0( PU )
24
PWM1/GPA1( PU )
25
PWM2/GPA2( PU )
28
PWM3/GPA3( PU )
29
PWM4/GPA4( PU )
30
PWM5/GPA5( PU )
31
PWM6/GPA6( PU )
32
PWM7/GPA7( PU )
34
ADC0/GPI0
66
ADC1/GPI1
67
ADC2/GPI2
68
ADC3/GPI3
69
ADC4/GPI4
70
ADC5/GPI5
71
ADC6/GPI6
72
ADC7/GPI7
73
VSS
1
VSS
12
VSS
27
VSS
49
VSS
122 VSS
113
AVSS
75
CK32KE 2
CK32K 128
DAC3/GPJ3
79 DAC2/GPJ2
78 GPJ1
77 GPJ0
76
( PD )EGCS#/GPE2 83
( PD )EGCLK/GPE3 84
( PD )EGAD/GPE1 82
GINT/GPD5( PU )
33
L80LLAT/GPE7( PU )
20
VSS
91
DAC5/GPJ5
81 DAC4/GPJ4
80
PWUREQ#/GPC7( PU )
16
( PD )CRX/GPC0 119
( PD )KSO16/GPC3 56
( PD )KSO17/GPC5 57
( PD )GPH0/ID0 93
( PD )GPH1/ID1 94
( PD )GPH2/ID2 95
( PD )GPH3/ID3 96
( PD )GPH4/ID4 97
( PD )GPH5/ID5 98
( PD )GPH6/ID6 99
( PD )GPG1/ID7 107
SMCLK0/ GPB3
110
SMDAT0/GPB4
111
SMCLK1/ GPC1
115
SMDAT1/GPC2
116
SMCLK2/ GPF6( PU )
117
SMDAT2/GPF 7( PU )
118
FLFRAME#/GPG2 100
FLAD0/SCE# 101
FLAD 1/SI 102
FLAD2/SO 103
FLAD3/GPG6 104
FLCLK/SCK 105
( PD )FLRST#/WUI7/GPG0/TM 106
( PD )L80HLAT/GPE0 19
BKL_EN 12
BT_EN 30,34
SUS_PWR_ACK 23
WLAN_DET#30
R4440_04 R473 43_1%_04
R443*0_04
THERM_VOLT2
KB-SO9
SMC_CPU_THERM_R
C531
*180p_50V_NPO_04
BAT_VOLT46
W370ET
R487
*10mil_short
R457 15_1%_04
CCD_SW#31 CCD_SW#
CRIT_TEMP_REP#26
DD_ON 31, 38, 39
6-03-08518-0P2
6-04-25032-491
KB-SO1
KB-SO8
KB-SO4
KB-SI0
KB-SO7
KB-SO10
KB-SO6
KB-SO14
KB-SO0
KB-SI3
KB-SI6
KB-SI1
KB-SI7
KB-SO11
KB-SI2
KB-SI5
KB-SO12
KB-SO5
KB-SO9
KB-SI4
KB-SO13
KB-SO2
KB-SO3
MUTE _SW#
Board-n¥[
R445 *10K_04
C690
0.1u_16V_Y5V_04
CPU_FANSEN 30
C418
1u_6.3V_X5R_04
KBC Connect§ó´«§»-P
0_04 FOR IT8512CX/EX
0.1U_04 FOR ITE8512-J(ITE8502-J W/0 CIR)
EC Cost Down
J_KB1
*85208-24051
24
23
22
14
12
11
21
8
20
19
6
5
18
4
17
10
9
7
3
2
1
16
15
13
6-20-94AF0-124
C645
0.1u_16V_Y5V_04
C661
0.1u_16V_Y5V_04
NC2 SHORT
C646 0.1u_16V_Y5V_04
C658
0.1u_16V_Y5V_04
KB-SO6
C506
*180p_50V_NPO_04
R209 *10_04
C685 0.1u_16V_Y5V_04
C641
*0. 1u_16V_Y5V_04
C655
10u_10V_Y5V_08
KBC_SPI_SO_R
KBC_SPI_SCLK_R
KBC_HOLD#
C687 *0.1u_16V_Y5V_04
.
L54 HCB1005KF-121T20
SPI_VDD_1
.
L51
HCB1005KF-121T20
32Mbit
C640
*0.1u_16V_Y5V_04
KBC_FLASH
R208
100K_04
KBC_SPI_SCLK
KBC_SPI_SO
KBC_SPI_CE#_R
KBC_SPI_SI
KBC_SPI_CE#
NVVDD_CURRENT_LIMIT19
R499 *0_04
R459 4.7K_04
NC1
SHORT
C648 1u_6.3V_X5R_04
R446 10K_04
C421 *10p_50V_NPO_04
C676
0.1u_16V_Y5V_04
R464 1K_04
R498 *10mil_short
C643
0.1u_16V_Y5V_04
KBC_AVDD
VDD3
VDD3
VDD3
VDD3
KBC_AGND
KBC_AGND
VDD3
SMI#25,26 SCI#25,26
W350ET
3.3VS
VDD3
SWI# 23
KBC_RST# 26
R5000_04
3G_EN30
CCD_EN 31
VDD321,30, 31,33,34,38,39,46
ALL_SYS_PWRGD 12,23,43
BRIGH TNESS12
SUSB# 6,23,38,40
SUSC# 23,41
CCD_SW#
TP_DATA31
CCD_DET#31
LID_SW#12,34
SERIRQ21,31
LPC_AD021,31
SMD_BAT46 SMC_BAT46
LPC_AD121,31 LPC_AD221, 31
LED_PWR31
TP_CLK31
LPC_AD321,31
LPC_FRAME#21,31
LED_BAT_CHG31 LED_CAP#31
LED_BAT_FULL31
LED_NUM#31
BUF_PLT_RST#25,30,33
KBC_BEEP36 LED_SCROLL#31
PWR_SW#38
PCLK_KBC25
AC_IN#46 LED_ACIN31
80CLK30
GA2026
PCLK_KBC_R
C650 33p_50V_NPO_04
BAT_VOLT
PCLK_KBC
KBC_WRESET#
LCD_BRIGHTNESS
KBC_BEEP
SMD_BAT
80CLK
SMC_BAT
R458 100_04
CCD_DET#
BAT_DET KB-SO1
C327
*180p_50V_NPO_04
R466 47_04
EC MODULE CHOOSE (FOR DIFFERENCE K/B TYPE)
KB-SO14
C742
*180p_50V_NPO_04
dGPU_PWR_EN#
CCD_DET#
HSPI_MSI 21
HSPI_MSO 21
HSPI_SCLK 21
HSPI_CE# 21
KBC_SPI_*_R = 0.1"~0.5"
KBC_SPI_CE#
PME# 25,33
MINI_PWR_ON30 RN32
2.2K_8P4R_04
1
2
3
45
6
7
8
R460 15_1%_04
VGA_SW# 34
KB-SO8
KB-SO4
KB-SI0
KB-SO14
KB-SO10
KB-SO6
KB-SO7
KB-SO1
KB-SI1
KB-SI7
KB-SI6
KB-SO0
KB-SI3
KB-SO3
KB-SO12
KB-SO5
KB-SI5
KB-SI2
KB-SO11
KB-SO15
KB-SO9
KB-SI4
KB-SO13
KB-SO2
LCD_BRIGHTNESS
BAT_VOLT
W350ET
H_PROCHOT#_EC 3
KBC_SPI_SI_R
KBC_SPI _SI
OPTIMUS_MOD E34
KB-SO0
C323
180p_50V_NPO_04
C511
*180p_50V_NPO_04
J_KB2
85208-24051
24
23
22
14
12
11
21
8
20
19
6
5
18
4
17
10
9
7
3
2
1
16
15
13
KB-SO7
TOTAL_C U R46
KBC_SPI _SO
MODEL_ID
CK32K
CK32KE
KBC_SPI _SCLK
BT_DET#30
KB-SO15
R477 *0_04
SMC_CPU_THERM_R R479 *0_04
R480 *10K_04
SML1CLK 22
SML1DATA 22
SMD_CPU_THERM_R
ME_ W E21
MO DE L_ I D
R462 47_04
NB_ENAVDD 12,24
3IN130
AC_PRESENT23,25
KB-SO2
C497
*180p_50V_NPO_04
W370ET
6-13-15R01-28C
USB_CHARGE_EN 38,39
H_PECI 3,22,26
KB-SO15
C765
180p_50V_NPO_04
dGPU_PWR_EN# 25, 38,41,45
dGPU_RST# 25
dGPU_PWR_EN#
1
MODEL_ID
3.3VV1.0 R446 10K/ R445 X
VER. VOLTAGE
J_KB1
R446 X /R445 10K
SMC_CPU_THERM_R
3G_DET#30
SMD_VGA_THERM19 SMC_VGA_THERM19 SMD_VGA_THERM
SMC_VGA_THERM
C767 *33p_50V_NPO_04
KBC_SPI_CE#
C766 *33p_50V_NPO_04
C768 *33p_50V_NPO_04
KBC_SPI_SI
KBC_SPI_SO
24
KBC_MUTE#25,36 WLAN_EN30
CPU_FAN30
3G_POWER 30
R501*0_04
KB-SO8
C518
*180p_50V_NPO_04
EC_VSS
RX
KBC_WR ESET#
MUTE_SW# 31
CHG_EN46

Schematic Diagrams
5VS, 3VS, 3.3VM, 1.5VS_CPU B - 39
B.Schematic Diagrams
5VS, 3VS, 3.3VM, 1.5VS_CPU
Sheet 38 of 55
5VS, 3VS, 3.3VM,
1.5VS_CPU
DD_ON
NMOS
1.5VS_CPU
PQ17B
MTNN20N03Q8
6
5
4
PJ10
40mil
12
PQ55A
MTNN20N03Q8
1
3
728
PC168
0.1u_16V_Y5V_04
PC207
0.1u_50V_Y5V_06
S
D
G
PQ22A
MTDN7002ZHS6R
2
61
PR97
100K_04
PR262 10K_04
PC77
2200p_50V_X7R_04
PR92
1M_04
PQ24B
MTNN 20N 03Q8
6
5
4
PQ53A
MTNN2 0N03Q8
1
3
728
PQ46
2N3904
B
E C
PQ24A
MTNN2 0N03Q8
1
3
728
PQ55B
MTNN20N03Q8
6
5
4
PC45
4.7u_6.3V_X5R_06
PR217
220_04
PJ13
40mil
12
PQ57A
*MTNN20N03Q8
1
3
728
PC75
10u_10V_Y5V_08
PC67
*0.1u_16V_Y 5V_04
PR197
10K_04
C27
0.1u_50V_Y5V_06
PR210
1M_04
PQ21B
MTNN2 0N03Q8
6
5
4
PC74
0.1u_16V_Y5V_04
PC82
*2200p_50V_X7R_04
PQ58
*MTN7002ZHS3
G
DS
PQ54A
MTNN20N03Q8
1
3
728
PC85
2200p_50V_X7R_04
PR212
100_04
PC81
*0.1u_16V_Y 5V_04
PR248 *10K_04
R494 *100K_04
PQ20A
MTNN20N03Q8
1
3
728
PQ21A
MTNN20N03Q8
1
3
728
PC215
0.1u_50V_Y 5V_06
PR67
100_04
PR199
100K_04
PQ57B
*MTNN20N03Q8
6
5
4
PR101
100K_04
PC152
1000p_50V_X7R_04
PC159
0.1u_16V_Y5V_04
R486 100K_04
S
D
G
PQ28A
MT DN 7 00 2 Z H S6 R
2
61
PQ60
MTN7002ZHS3
G
DS
PR95
100_04
PC163
*4700p_50V_X7R_04
R497 1K_04
PR213
1M_04
PQ14
MTN7002ZHS3
G
DS
PR215
*1M_04
PR94
1M_04
PC160
10u_10V_Y 5V_08
PC80
*0.1u_16V_Y 5V_04
PR109
1M_04 PR216
*220_04
PC167
10u_10V_Y5V_08
PQ26A
MTNN2 0N03Q8
1
3
728
S
D
G
PQ22B
MTDN7002ZHS6R
5
34
C374
0.1u_50V_Y5V_06
PC88
0.1u_16V_Y5V_04
PR112
100_04
PJ25
5mm
1 2
PR103
1M_04
PR96
1M_04
PC68
*10u_6.3V_X5R_06
PQ26B
MTNN 20N 03Q8
6
5
4
PC76
3300p_50V_X7R_04
PR98
10K_04
PQ54B
MTNN20N03Q8
6
5
4
S
D
G
PQ28B
MTDN7002ZHS6R
5
34
PQ20B
MTNN2 0N03Q8
6
5
4
PU9
P2808B0
VA
1
VIN
2
M_BTN#
3
INSTANT-ON
4GND 5
PWR_SW# 6
DD_ON_LATCH 7
VIN1 8
PC70
6800p_50V_X7R_04
PR249 1K_04
PQ53B
MTNN 20N 03Q8
6
5
4
PR102
100K_04
R493 100K_04
EMI
C554
2200p_50V_X7R_04
PQ17A
MTNN 20N 03Q8
1
3
728
PC208
0.1u_50V_Y5V_06
5VSSY S15V VDD5
3.3VS
VDD5SYS15V
SYS15V
5V
3.3VSY S1 5V
1.5VSSYS15V 1.5V
VDD3
VINVIN
SYS15V
1.5V
VDD 3
VDD3
1.5VS_CPU
VDD3
VIN
VDD3
VIN1VINVA
SYS15V 3V3_RUN3.3V
SYS15V
1.05VS
VDD3
1.05VS_VTT
VIN12,39,40,41,42,43,44,45,46
VDD321,30,31,33,34,37,39,46
VA46 VIN139
VDD531,39
SYS15V39,41 1.5VS27,36
5V28,30,31,32,40,41,42
3.3V2,3,6,12,19,21,22,23,25,26,27,28,30,31,32, 36,40,41,42
1.5VS_EN1
1.5VS_CPU3, 6,41
5VS12,21,27,28,30,31,34,35,36,43,45
1.5V3,6, 9,10,11,28,41
SUSB 3, 40,41,42DD_ON# 31,32,41
DD_ON31,37,39
3.3VS3,9,10,11,12,21,22,23,24,25,26,27,28,30,31,33,34,35,36,37,43,45
1.05VS6, 21,22,27,28,41,42,43
1.05VS_VTT2, 3,5,23,26,27,28
SUSB#6,23,37,40
USB_CHARGE_EN 37,39
PWR_SW# 37
M_ BT N #31
3V3_RUN13,19,45
dGPU_PWR_EN# 25,37,41, 45
SUSB3,40,41,42
1.05VS_VTT_PWRGD # 40
1.05VS_VTT2,3,5,23,26,27,28
1. 05VS_VTT_EN# 23
USB_CHARGE_EN37,39
10A
NMOS
1.05VS_VTT
1.05VS_VTT_EN1
SUSB
5VS_LO
NMOS
ON
SUSB
1.5VS
1.5VS_LO
5VS_EN1
3A
3A
Power Plane
NM OS
Power Plane
3.3VS
5VS
3.3V
5V
ON
ON
NM OS
SUSB
dGPU_PWR_EN
ON
1A
NMOS
ON
NM OS
ON
3.3VS_EN1
ON ON
ON
ON
400mA 20A
3.3VS_LO
PJ23 MUST SHORT
1.5VS_CPU_LO
SUSB
1.5VS_CPUEN1
NMOS
ON
3.3V_EN1
ON
DD_ON#
DD_ON#
3V3_RUN
5V_EN1

Schematic Diagrams
B - 40 VDD3, VDD5
B.Schematic Diagrams
VDD3, VDD5
Sheet 39 of 55
VDD3, VDD5
UGATE2
PQ68A
EMB17A03V
3
4
5
6
10
PR223
2.2_06
PR225
*0_04
PC188 1u_25V_Y5V_08
PR108
13K_1%_06
PL11
BCIH P0730-4R7M
1 2
PR227
100K_04
PR224
0_04
PQ64
MTN7002ZHS3
G
DS
PR228
*680K_1%_04
PR229
*0_04
PR226
10K_04
PC193
1000p_50V_X7R_04
PC200
4.7u_25V_X5R_08
PR104
18.7K_1%_06
PC181
1u_6.3V_X5R_04
PR236 *0_04
S
D
G
PQ61B
MTDN7002ZHS6R
5
34
+
PC223
220u_6.3V_6.3*6.3*4.2
PR237
*10mil_short
PQ67B
EMB17A03V
1
2
7
8
9
PC178
0.01u_50V_X7R_04
PR221 *10mil_short
PC192
1000p_50V_X7R_04
PD22
*RB0540S2
A C
PC174
2200p_50V_X7R_04
PC205
4.7u_25V_X5R_08
PC84
100p_50V_NPO_04
PC170
2200p_50V_X7R_04
PC83
1000p_50V_X7R_04
PJ27
*40mil
12
S
D
G
PQ61A
MTDN7002ZHS6R
2
61
PC194
0.1u_16V_Y5V_04
PQ67A
EMB17A03V
3
4
5
6
10
PQ62
*MTN7002ZHS3
G
DS
PR220 *0_06
PU7
uP6182
VREF 3
EN1 1
VFB1 2
TONSEL 4
LDO5
17
LGATE1 19
PHASE1 20
VFB2 5
UGATE2
10
VCLK
18
BOOT2
9
EN2 6
VO2
7
LDO3
8
PHASE2
11
LGATE2
12
EN0
13
SKIPSEL
14
GND
15
VIN
16
UGATE1 21
BOOT1 22
POK 23
VO1 24
GND PAD
25
PR106
30K_1%_06
PC180
*0.1u_10V_X5R_04
C
A
A
PD18
BAT54SS3 1
2
3
PD21
*RB0540S2
AC
PQ68B
EMB17A03V
1
2
7
8
9
PC183
0.1u_50V_Y5V_06
PL10
BCIHP0730-4R7M
12
PR239
110K_1%_04
PC191
0. 1u_16V _Y 5V_04
C
A
A
PD19
BAT54SS3 1
2
3
PC179
0.01u_50V_X7R_04
PC175
4.7u_25V_X5R_08
+
PC216
220u_6.3V_6.3*6.3*4.2
PR105
20K_1%_04
PR238 *10m il_short
PD20
RB751V
AC
PC204
4.7u_25V_X5R_08
PC187
1u_6.3V_X5R_04
PJ12
*5mm
1 2
PC196
0.1u_50V_Y5V_06
PJ11
*5mm
12
PR235
110K_1%_04
PC195
1u_6.3V_X5R_04
PD5
CSOD140SH
A C
PR240 *0_04
PD4
CSOD140SH
A C
PC201
4.7u_25V_X5R_08 PR234 *10K_04
SYS15V
SYS5V
VDD3
VREF _VDD
VIN
SYS3V
VIN
VDD5
SYS10V
VREG3
VREG5
VIN1 VREG5
VREF _VDD
SY S5V
VREG5
VIN
SYS5V
VREG5VREG5
SYS15V38,41
VIN138 VDD531,38
VDD321,30,31,33,34,37,38,46
USB_CHARGE_EN37,38
DD_ON31,37,38
VIN12,38,40,41,42,43,44,45,46
SYS5VAC_IN46 SYS3V46
USB Charge support
LGATE1
EN_ALL
VIN_6182
VFB2
LGATE2
EN_5V
EN_3V
TONSEL
EN_3V5V
VFB1
PHASE1
POK_6182
SKIPSEL
EN_3V EN_5V
BOOT2 BOOT1
PHASE2
DD_ON_EN_VDD
1026
VDD5VDD3
M990125
Ra
Rb
5A
5A

Schematic Diagrams
Power 0.85VS, 1.8VS B - 41
B.Schematic Diagrams
Power 0.85VS, 1.8VS
Sheet 40 of 55
Power 0.85VS,
1.8VS
D03
0.85V_ON
PR79
*10mil_short
PC176
10u_10V_Y5V_08
PR81 *1.3K_1%_04
PC135 *4.7u_25V_X5R_08
PC186
2.2u_6.3V_X5R_06
PR189 *10K_1%_04
PR183 *1K_1%_04
PR201
*10K_04
PR203
*33K_1%_04
PR78
*100_04
PR188 *9.31K_1%_04
PR186 *100K_1%_04
PC198
2200p_50V_X7R_04
PR244 1M_04
PR165 * 9. 31K_1%_04
PC129 *4.7u_25V_X5R_08
PC173
0.1u_16V_Y5V_04
PC43 *0.1u_50V_Y5V_06
PQ66
MTN7002ZHS3
G
DS
PR166 * 12K_1%_04
PC172 82p_50V_NPO_04
PR230 10K_04
PR178
*100_04
PC138
*47p_50V_NPO_04
PC47
*0.1u_50V_Y5V_06
PR232 *0_04
PC44 *0.1u_50V_Y5V_06
PR187
*10mil_short
PC153
*0.1u_16V_Y5V_04
PR72
*10mil_short
PL7
*BCIHP0730-1R0M
1 2
PR162 *22_04
PC143
*1u_6. 3V_X5R_04
PQ47A
*ME7230N-G
3
4
5
6
10
PC53
*0. 1u_16V_Y5V_04
PR198
*100K_04
PR193
*0_04
PR202
100K_04
PJ15
40mil
12
PC184
0.1u_16V_Y5V_04
PU6
AX6615ESA
GND
1
VCNTL 6
VOUT 3
VIN
5
VOUT 4
VFB 2
POK
7
EN
8
VIN
9
PR167 * 10K_1%_04
PC137
*0.022u_16V_X7R_04
PC171
*10u_10V_Y5V_08
PR190 *10K_1%_04
PR219 1.27K_1%_04
PR233 10K_04
PC133
*0.01u_16V_X7R_04 PC146
*1u_25V_X7R_06
1.8VS
PJ8
*OPEN-2mm
1 2
PJ16
*OPEN-1mm
12
PQ48
MTN7002ZHS3
G
DS
PC182
10u_10V_Y 5V_08
PJ17
*OPEN-1mm
12
PU5
*UP6122AQKF
BOOT 1
UG 2
POK 3
SS 4
EAP 5
SET3
6
SET2
7
SET1
8
SET0
9
FB
10
COMP
11
VID0
12
VID1
13
EN/PSM
14
CSN
15
CSP 16
RT 17
VCC 18
LG 19
PHASE 20
GND 21
PR218
1K_1%_04
PR77
*12K_1%_04
PQ47B
*ME7230N-G
1
2
7
8
9
PR231 *10mil_short
PR191 *10K_1%_04
PD17
*RB0540S2
AC
+
PC149
*220u_6.3V_6. 3* 6.3*4.2
PR168 * 15K_1%_04 PJ3
*OPEN -5mm
1 2
PC185
*1u_6.3V_X5R_04
PC136 *0.01u_16V_X7R_04
PR71
*10mil_short
PC142
*0.1u_10V_X7R_04
VIN
V0.85 0.85VS
3.3V
5V
V1.8
3.3V
5V
3.3V
5V
3.3V
0.85VS_PWRGD 23,42
5V
1.8VS
VCCSA_SENSE 6
VCCSA_VID16,42
VCCSA_VID06,42
SUSB#6,23,37,38
1.8VS_PWRGD3,23
SUSB3,38,41,42 1.8VS6,26,27 5V28,30,31,32,38,41,42
3.3V2,3,6,12, 19,21,22,23,25,26,27,28, 30,31,32,36,38,41,42
1.05VS_VTT_PWRGD#38
VIN12,38, 39,41,42,43,44,45,46
0.85VS6
0.85V_ON42
0.85VS
1.8VS_PWRGD POK_6610
VFB_6610
EN1.8VS1
EN1.8VS
2A
2A
-n²¾¾aªñPIN6¸}
GS7113 6-02-07113-320
AX6610 6-02-06610-320
0.85V_ON
0.675-0.9V
CSN
CSP
(Set1)(Set2)(Set0)
0.8V
0
(Set3)
CSN
0
0
VCCSA_VID1
1
VCCSA_VID0
1
0.675V0.9V
10
0.725V
1
CSPCSP
6A

Schematic Diagrams
B - 42 Power 1.5/0.75V/PEX_VDD
B.Schematic Diagrams
Power 1.5/0.75V/PEX_VDD
Sheet 41 of 55
Power 1.5/0.75V/
PEX_VDD
VDDQSET
VTTREF
VBST
VTTSNS
CS
VDDQSNS
VTT DRVH
COMP_VDD
DDR1.5V_PWRGD
SUSB
VTTEN1.5S_CPU _PWRGD
SUSB
LL
DRVL
3.3V_EN_D
1.5S_CPU_PWRGD
PR259
*15mil_short_06
PEX_VDD
1.05V@4A
1.05V_PWR_EN
NMOS
dGPU_PWR_EN#_PEX
ON
250 MIL
FOR S3 REDUCE ¹w¯d
VTT_MEM
23A
1.5V
PQ59
NTMFS4935N
4
6 2
7 3
8
5
1
240MIL
FBVDDQ_PWR_EN
NMOS
ON
FB_VDDQ
11A
FBVDDQ
dGPU_PWR_EN#_FBVDDQ
D02 CHANGE
PR241 *15mil_short _06
PU8
G5616
VTTGN D
1
VLDOIN
23
VTT
24
VTTSN S
2
GND
3
MODE
4
VTTREF
5VCC5 14
PGOOD 13
S5 11
S3 10
VDDQSET
9
VDDQSNS
8
COMP
6
CS 16
PGND 18
DRVL 19
LL 20
DRVH 21
VBST 22
PVCC5 15
CS_GND 17
NC
7
NC
12
GND
25
S
D
G
PQ69 A
MTDN7002ZHS6R
2
61
PC203
0.1u_16V_Y5V_04
PC211
*1000p_50V_X7R_04
PC63
10u_10V_Y 5V_08
PC199 0.1u_10V_X7R_04
PR99 *22_04
PQ63
ME4626- G
4
62 73 8
5
1
PC190
0.1u_50V_Y5V_06
PC212
0.1u_16V_Y 5V_04
PR256 9.53K_1%_06
PQ70
*MTN7002ZHS3
G
DS
PR90
100_04
PC210 0.1u_10V_X7R_04
PQ56 A
MTNN20N03Q8
1
3
728
PC197 10u_10V_Y5V_08
PJ5
40mil
12
PR214
1M_04
PC78
10u_10V_Y5V_08
PC189
0.1u_50V_Y5V_06
PC71
4.7u_25V_X5R_08
PC177
*1000p_50V_X7R_04
PQ23
*MTN7002Z HS3
G
DS
PR222
*5.1_06
PR246 *0_04
PQ65
ME4626-G
4
62 73 8
5
1
PL9
BCIH1030HC-R56M
1 2
PR89
*10mil_short
S
D
G
PQ18A
MTDN 7002ZHS6R
2
61
PC69
1500p_50V_04
S
D
G
PQ69B
MTDN7002Z H S6R
5
34
PD3
CSOD140SH
A C
PR258 9.76K_1%_06
PR252 *0_04
PC202
1u_6.3V_X5R_04
Q3
*MTN7002Z HS3
G
DS
PC209
1u_6.3V_X5R_04
PC213
0.1u_16V_Y 5V_04
+
PC165
560u_2.5V_6.6*6.6*5.9
PC79
*10u_10V_Y5V_08
PR251
100K_04
Q4
*2N3904
B
E C
PC66
*0.1u_10V_X5R_04
PC166
0.1u_16V_Y 5V_04
PC72
4.7u_25V_X5R_08
PR87
10_04
PR257 *10_04
PJ6
OPEN_8A
1 2
PJ29
40mil
12
PR260 47K_04
PR91
1M_04
S
D
G
PQ30A
MTDN7002Z HS6R
2
61
PR255 100K_04
PC64
0.1u_16V_Y 5V_04
PJ9
OPEN_2A
12
PJ4
*OPEN_5A
1 2
PJ26
*OPEN_8A
1 2
PC162
0.1u_16V_Y5V_04
R131
*10K_04
PD23
RB0540S2
A C
+
PC169
560u_2.5V_6.6*6.6*5.9
PQ56B
MTNN20N03Q8
6
5
4
PQ19
ME4894- G
4
62 73 8
5
1
PC214
*1000p_50V_X7R_04
PR253 100K_04
PC206
0.1u_16V_Y5V_04
PR100
*10K_1%_04
PQ16
MTN7002ZHS3
G
DS
PR261 *100K_04
PR88 *10mil_short
PR247 2.2_06
PC65
*0.1u_10V_X5R_04
PC73
10u_10V_Y 5V_08
S
D
G
PQ18B
MTDN7002ZHS6R
5
34
PC164
10u_10V_Y 5V_08
R135
*10K_04
PR245 5.36K_1%_06
5V
VDDQ 5V
VDDQ
5V
5V
5V
VIN
VTT_MEM 1.5V
VDDQ
5V
3.3V
5V
VTT_MEM
1.5VS_CPU
3.3V
3.3V
1.5V
SYS15V FBVDDQ
1.05VS
SYS15V
PEX_VDD
SUSC#23,37 DD_ON#31,32,38
DDR1.5V_PWRGD 23
SY S1 5V38,39
3.3V2,3,6,12,19,21,22,23,25,26,27,28,30,31,32,36,38,40,42
5V28,30,31,32,38,40,42
SUSB3,38,40,42
VIN12,38,39,40,42, 43,44,45,46
1.5V3,6,9,10,11,28,38
FBVDDQ14,15,16,17, 18
1.5VS_CPU3,6, 38
1.05VS6,21,22,27,28,38,42,43
VTT_MEM9,10,11
dGPU_PWR_EN#25,37,38,45
dGPU_PWR_EN# 25,37, 38,45
PEX_VDD13,14
PR93
*15mil_s hort_06
PR250 *15mil_short_06
PR254*15mil_short_06
+
PC161
*220u_6.3V_6.3*6.3*4.2
MODE
PR243
*15mil_short_06
1A
PR242 *15mil_short_06

Schematic Diagrams
Power 1.05VS, 0.85VS B - 43
B.Schematic Diagrams
Power 1.05VS, 0.85VS
Sheet 42 of 55
Powe 1.05VS/
0.85VS
3.3V
PR269 *0_04
PR268 *10mil_short
PC57
0.1u_50V_Y5V_06
PC151
4.7u_25V_X5R_08
+
PC156
220u_6.3V_6.3*6.3*4.2
PR70 10K_04
PJ21
*OPEN-12mm
1 2
PC48
1u_6.3V_X5R_04
PC150
4.7u_25V_X5R_08
PR82
2.2_04
PQ50
*ME4626-G
4
62 73 8
5
1
PL8
BCIH1030HC-R56M
1 2
+
PC157
220u_6.3V_6.3*6.3*4.2
PC754
1u_6.3V_X5R_04
PC58
0.1u_50V_Y5V_06
PR273 10K_04
PD2
FM5822
A C
PQ51
ME4626-G
4
62 73 8
5
1
PJ19 *6mil
12
PR80
4. 3K_1%_04
PJ20*6mil
12
PC59
*0.1u_16V_Y5V_04
PC52 *15p_50V_NPO_04
PC54
1u_6.3V_X5R_04
PR84
0_06
PQ52
ME4894-G
4
62 73 8
5
1
PU2 G5602R41U
VOUT
1
EN_PSV
15
TON
16
VCC
2
VFB
3
PGOOD
4
AGND
6
BST 13
DH 12
LX 11
ILIM 10
VDD 9
DL 8
PGND 7
PGND 17
NC
5
NC
14
PR85 820K_1%_06
PR86
100K_1%_04
PR76 4.12K_1%_0402
PR73
10K_1%_04
PQ15
MTN7002ZHS3
G
DS
PR211
*10mil_short
PU10
G978
GND
9
D0 1
VO 3
VIN
5
D1 2
VO 4
POK
7
VEN/MOOE
8
VPP
6
PC55
0.1u_10V_X7R_04
5V
5V
VIN
5V
1.05VS
3.3V
1.05V
V0.85
1.05VS_VTT2,3,5,23,26,27,28,38
3.3V2,3,6,12,19,21,22,23,25,26,27,28,30,31,32,36,38,40,41
5V28,30,31,32,38,40,41
1.05VS6,21,22,27,28,38,41,43
VSSP_SENSE 5
VCCP_SENSE 5
SUSB3,38,40,41
VIN12,38,39,40,41,43,44,45,46
VCC SA_VID1 6,40
VCC SA_VID0 6,40
1.05VS_PWRGD23
0.85V_ON40
0.85VS6, 40
0.85VS_PWRGD23, 40
5V28,30,31,32,38,40,41
1.05V
0.85V_ON
PC755
10u_6.3V_X5R_06
5V
SUSB
1.05V_ON
PJ23
*OPEN-5mm
1 2
1.05V_ON
PC756
10u_6.3V_X5R_06
1.05VS_PWRGD
21.5A
PC757
*10u_6.3V_X5R_06
PC753
10u_6.3V_X5R_06

Schematic Diagrams
B - 44 Power V-Core 1
B.Schematic Diagrams
Power V-Core 1
Sheet 43 of 55
Power V-Core 1
CSSUMA
TRBSTA#
PUT COLSE
TO CPU
SOCKET
PUT COLSE
TO CPU
SOCKET
H_CPU_SVIDCLK
H_CPU_SVIDALRT#
H_CPU_SVIDDAT
DROOP
CSREFA
PJ1
*6mil
12
H_PROCHOT#
PR150
8.25K_1%_04
PR75
54.9_1%_04
PR25 60.4K_1%_06
PR19
*0_04
PR196
75K_1%_04
PR22
0_04
PR170 *0_04
PC32
33p_50V_NPO_04 CSREF
PR192
75K_1%_04
PR57 *10mil_shor t
PR18 6.98K_1%_04
PC26 680p_50V_X7R_04
CSREF
PC33
680p_50V_X7R _04
PR29 127K_1%_06
CSSUM
PR56 1K_04
PC122
0.047u_10V_X7R_04
CSREF
PR169 *10mil_short
RT5
100K_NTC_06_A
1 2
PC127
1000p_50V_X7R _04
PC30
4700p_50V_X7R_04
PR61 1K_1%_ 04
PC131 2.2u_6.3V_X5R_04
H_CPU_SVIDDAT
VR_RDYA
PR24 127K_1%_06
PC126 0.1u_10V_X7R_04
PR21
*10mil_short
PC8 0.22u_10V_X5R_04
IMONIMON
PC125
1000p_50V_X7R_04
PR207
100_04
PR50 1K_1%_ 04
PC39
33p_50V_NPO_04
CSP2
PR147 6.98K_1%_04
PC28 10p_50V_NPO_04
CSCOMP
PC40
1000p_50V_X7R_04
PR16 19.6K_1%_04
PR65 *10mil_short
PC25
1000p_50V_X7R_04
CSP1A
PC10 0.22u_10V_X5R_04
PC22 1000p_50V_X7R_04
PR59
10K_04
PR12
2_06 PC11 0.22u_10V_X5R_04
PC29
1200p_50V_X7R_04
PR34
2.43K_1%_04
PR15 47K_1%_04
PR45
4.12K_1%_06
PR55
10_1%_04
Option for
1 phase GT
PR204
100_04
PR52 10.7K_1%_04
IMONAIMONA
PC36
1000p_50V_X7R_04
PC20
1000p_50V_X7R_04
FBA
PR58 *10mil_shor t
PR4 2_06
DROOPA
PR69
130_1%_04
PR200
75_04
CSP1
H_PROCHOT#
VSN
PR48
165K_1%_04
PC120
0.047u_10V_X7R_04
PC117 0.1u_10V_X7R_04
PR51
49.9_1%_04
CSP1A
PC132
0.01u_50V_X7R_04
PR31 12.1K_1%_06
VR_R DYA
PR206
100_04
PR46
4.3K_1%_04
PUT COLSE
TO VGFX
HOT SPOT
PC41
100p_50V_NPO_04
PR44 1.65K_1%_06
TSENSE
RT3
100K_N TC_06_A
1 2
CSP3
CSP1
PR205
100_04
PU1
NCP6132AMNR26
TSNSA 46
IOUTA 54
EN
4
VRHOT#
11
SDIO
5
ALERT#
6
ROSC
9
SCLK
7
VRDY A
3
CSCOMP
22
CSP3
25 CSREF
24 CSSUM
23
LGA 41
TRBSTA# 57
PVCC 36
BST2 40
HG2 39
SW2 38
LG2 37
PGND 35
COMP
18
VSP
14
DROOP
21
FB
17
DIFF
15
CSP1
27
SWA 42
HGA 43
VSPA 59
DIFFA 58
DR OOPA 52
FBA 56
COMPA 55
CSREFA 49
CSSUMA 50
CSP2A 48
VRMP
10
VRDY
12
DR VEN
29
VSN
13 LG1 34
SW1 33
VSNA 60
ILIMA 53
EPAD 61
VCC
1
IOUT
19
HG1 32
CSP2
26 CSCOMPA 51
TSNS
28
ILIM
20
TRBST#
16
PWM
30
BST1 31
BSTA 44
CSP1A 47
PWMA 45
VDDBP
2
VBOOT
8
PR49 1.21K_1%_04
PR7 2_06
DELAY_PWRGD
PC27
2200p_50V_X7R_04
PC123
1000p_50V_X7R_04
CSP2ATSENSETSENSE
RT6
100K_N TC_06_A
12
PR180 90.9K_1%_04
PUT COLSE
TO VCORE
Phase 1
Inductor
PC121 0.1u_10V_X7R_04
PR179 10K_04
PR32 15K_1%_04
RT4
100K_N TC_06_A
1 2
VSP
TSENSEA
PR20 6.98K_1%_04
PR66 *10mil_ short
PUT COLSE
TO VCORE
HOT SPOT
H_CPU_SVIDCLK
CSP3
H_CPU_SVIDALRT#
PR54
10_1%_04
PR33
165K_1%_04
PR194
10K_04
PJ14 *6mil
1 2
PC114 2.2u_6.3V_X5R_04
PR64 *10mil_short
PR152
8.25K_1%_04
PR68
10K_04
PR159
26.1K_1%_04
PC37
680p_50V_X7R_04
VR_EN
PR157 24.3k_1%_04
PR74
75_1%_04
PC38
4700p_50V_X7R_04
PR185 2_06
CSREF
PC119
0.047u_10V_X7R_04
5VS
APGND
CSREFA
1.05VS
5VS
5VS
3.3VS
VIN
3.3VS
1.05VS
5VS
VGFX_CORE
5VS
APGND
APGND
APGND
3.3VS
VCORE
CSP2A
APGND
APGND APGND
APGND
APGND
APGND
APGND
APGND
APGND
APGND
CSP2
SWN1 44
SWN2 44
SWN1 44
CSREF 44
PUT COLSE
TO GT
Inductor
VR1_VSSGT_SENSEA6
VR1_VCCGT_SEN SEA6
SWN2 44
TSENSEA
SW2 44
SW1A 44
H_PROCHOT#3,45
CSREFA 44
SWN1A 44
SW1 44
VBOOT
LG2 44
HG2 44
LG1A 44
HG1A 44
ALL_SY S_P WRG D12,23,37
HG1 44
LG1 44
H_CPU_SVIDALRT#5H_CPU_SVIDDAT5
DELAY_PWRGD23
5VS12,21,27,28,30, 31,34,35,36,38,45 3.3VS3,9,10,11,12,21,22,23,24,25,26 ,27,28,30,31,33, 34,35,36,37,38,45
H_CPU_SVIDCLK5
VCORE5,44
VGFX_CORE6,44
1.05VS6,21,22, 27,28,38,41,42
SWN1A 44
VCORE_VCC_SENSE5
VCORE_VSS_SENSE5
VIN12,38,39,40,41,42,44,45,46
VCORE_1
CSP1A
VR_EN
CSCOMPA
CSCOMPCSCOMPCSCOMPCSCOMPCSCOMPCSCOMP DROOP
Option for
2 phase CPU
DROOPA
TRBST#
CSREFACSCOMPA
TR BST#

Schematic Diagrams
Power V-Core 2 B - 45
B.Schematic Diagrams
Power V-Core 2
Sheet 44 of 55
Power V-Core 2
CSREF
LG1
CSREF
LG2
VCORE
SW2
VGFX_CORE
SW1
QC 45W CPU
VID1=0.9V
IccMax=94A
Icc_Dyn=66A
Icc_TDC=52A
R_LL=1.9m ohm
OCP~110A
HG1A
CSREFA
LG1A
+
PC51
*220u_6.3V_6.3*6.3*4.2
PD15
CSOD140SH
A C
+
PC61
330uF_2.5V_9m_6.3*6
PQ31
NTMFS4935N
G
DS
PQ35
NTMFS4935N
G
DS
PC106
4.7u_25V_X5R_08
SW1A
+
PC50
*220u_6.3V_6.3*6.3*4.2
PQ33
NTMFS4935N
G
DS
PD1
FM5822
A C
+
PC6
15u_25V_6.3*4.4
PC228
*220p_50V_06
+
PC4
15u_25V_6.3*4.4
PQ7
*NTMFS4926N
G
DS
PC107
4.7u_25V_X5R_08
PR271
*5_06
PQ38
NTMFS4935N
G
DS
+
PC34
330uF_2.5V_9m_6.3*6
PD12
FM5822
A C
PQ9
NTMFS4926N
G
DS
PC2
*4.7u_25V_X5R_08
+
PC49
*220u_6.3V_6.3*6.3*4.2
PC17
0.1u_50V_Y5V_06
+
PC155 560u_2.5V_6.6*6.6*5.9
PQ10
NTMFS4926N
G
DS
PQ32
NTMFS4935N
G
DS
+
PC35
330uF_2.5V_9m_6.3*6
PL3
0.36UH_12.9*14*3.8
1 2
PC5
*4.7u_25V_X5R_08
PC9
*4.7u_25V_X5R_08
PC105
0.1u_50V_Y5V_06
PL6
0.36UH_12.9*14*3.8
1 2 PL5
0.36UH_12.9*14*3. 8
1 2
+
PC158 560u_2.5V_6.6*6.6*5.9
PR53 *10mil_short
PQ34
NTMFS4935N
G
DS
PC1
0.1u_50V_Y5V_06
PR28 * 10mil_short
PQ13
NTMFS4926N
G
DS
PR270
*5_06
PQ37
NTMFS4935N
G
DS
+
PC60
330uF_2.5V_9m_6.3*6
PR158 *10mil_short
PQ11
NTMFS4926N
G
DS
PC229
*220p_50V_06
+
PC62
330uF_2.5V_9m_6.3*6
PQ36
NTMFS4935N
G
DS
PR163
10_04
PQ8
NTMFS4926N
G
DS
PR62
10_04
PR184
10_04
PC3
*4.7u_25V_X5R_08
VCOR E
VIN
VIN
VCORE
VIN
VCORE
CSREF 43
VGFX_CORE
SW143
SWN2 43
CSREF 43
SWN1 43
LG243
SW243
LG143
VGFX_CORE6,43 VCORE5,43
VIN12,38,39, 40,41,42,43,45,46
SW1A43
HG1A43
5VS12,21, 27,28,30,31,34,35,36,38, 43,45
SWN1A 43
CSREFA 43
LG1A43
HG243
HG143
QC 45W GT2
VID1=1.23V
IccMax=25A
Icc_Dyn=37A
Icc_TDC=38A
R_LL=3.9m ohm
OCP~30A
VGFX_CORE
VCORE_2

Schematic Diagrams
B - 46 VGA NVVDD
B.Schematic Diagrams
VGA NVVDD
Sheet 45 of 55
VGA NVVDD
PR27 *10mil_short
CS_PH2
HDR1
PR266 *15mil_short_06
ADP3212_CSREF
ADP3212VR_ON
RSP
HDR2
ADP3212VR_ON
ADP3212_CSREF
RSN
VID6 VID5 VID4 VID3 VID2 VID1 VID0 Output
0 0 1 0 1 0 0 1.2500V
0 0 1 0 1 0 1 1.2375V
0 0 1 0 1 1 0 1.2250V
0 0 1 0 1 1 1 1.2125V
0 0 1 1 0 0 0 1.2000V
0 0 1 1 0 0 1 1.1875V
0 0 1 1 0 1 0 1.1750V
0 0 1 1 0 1 1 1.1625V
0 0 1 1 1 0 0 1.1500V
0 0 1 1 1 0 1 1.1375V
0 0 1 1 1 1 0 1.1250V
0 0 1 1 1 1 1 1.1125V
0 1 0 0 0 0 0 1.1000V
0 1 0 0 0 0 1 1.0875V
0 1 0 0 0 1 0 1.0750V
0 1 0 0 0 1 1 1.0625V
0 1 0 0 1 0 0 1.0500V
0 1 0 0 1 0 1 1.0375V
0 1 0 0 1 1 0 1.0250V
0 1 0 0 0 0 0 1.1000V
0 1 0 1 0 0 1 0.9875V
VID6 VID5 VID4 VID3 VID2 VID1 VID0 Output
0 1 1 1 1 1 1 0.7125V
0 1 1 1 1 1 0 0.7250V
0 1 1 1 1 0 1 0.7375V
0 1 1 1 1 0 0 0.7500V
0 1 1 1 0 1 1 0.7625V
0 1 1 1 0 1 0 0.7750V
0 1 1 1 0 0 0 0.8000V
0 1 1 0 1 1 1 0.8125V
0 1 1 0 1 1 0 0.8250V
0 1 1 0 1 0 1 0.8375V
0 1 1 0 1 0 0 0.8500V
0 1 1 0 0 1 1 0.8625V
0 1 1 0 0 1 0 0.8750V
0 1 1 0 0 0 1 0.8875V
0 1 1 0 0 0 0 0.9000V
0 1 0 1 1 1 1 0.9125V
0 1 0 1 1 1 0 0.9250V
0 1 0 1 1 0 1 0.9375V
0 1 0 1 1 0 0 0.9500V
0 1 0 1 0 1 1 0.9625V
0 1 0 1 0 1 0 0.9750V
CS_PH1
TTSNS
ADP3212_CSSUM
CS_PH2
TR D ET#
TTSNS
TR D ET#
ADP3212_CSCOMP
RT1 close to PL6
NVVDD
BST2
30A
30A
BST1
RSP
RSN
CS_PH2
ADP3212_CSREF
CS_PH1
ADP3212_CSCOMP
PR137 649K_1%_04
PC110
*220p_50V_06
PC128
0. 22u_10V_X5R_04
+
PC24 *330uF_25V
PR172 1K_1%_04
PQ40
NTMFS4926N
G
DS
PC112
0.22u_10V_X5R_04
PR2 226K_1%_06
PR10 80.6K_1%_04
PR140 20K_1%_04
PQ6
NTMFS4935N
G
DS
PC19 1000p_50V_X7R_04
PJ18
*40mil
1 2
PC118 *4.7u_25V_X5R_08
PU4
NCP3218GMNR2G
EN
1
PWRGD
2
IMON
3
FBRTN
5
FB
6
RT 15
BST2 25
TTSNS
11
CSREF 18
AGND
12
SW2 27
SW1 34
SWFB1 33
LLINE 17
TRD ET#
8
VCC
37
PH1
38
VRTT
10
PH0
39
PVCC 32
DRVH2 26
RAMP 16
BST1 36
VARFR
9
PGND 30
COMP
7
DPRSLP
40
CLKEN#
4
DRVH1 35
DRVL1 31
SWFB2 28
DRVL2 29
AGND
49
CSCOMP 20
CSSUM 19
IREF 13
RPM 14
ILIM 21
OD3# 22
PWM3 23
SWFB3 24
PSI#
41
VID6
42
VID5
43
VID4
44
VID 3
45
VID2
46
VID 1
47
VID0
48
PD24
*CSOD140SH
A C
PR39 *1K_1%_04
PR182 0_04
PR138
2_06
PQ39
MTN7002ZHS3 G
DS
PC12 1000p_50V_X7R_04
PC147 470p_50V_X7R_04
PR 176 * 1K_1%_04
PC23
*2200p_50V_X7R_04
PQ3
NTMFS4935N
G
DS
+
PC31 15u_25V_6.3*4.4
PC141 0.1u_50V_Y5V_06
PR209
100_1%_04
PR146 100_1%_06
PR173 1K_1%_04
+
PC145 560u_2.5V_6.6*6.6*5.9
PR 174 1K_1%_04
PR141
1.2K_1%_04
PR35 *1K_1%_04
PR11 59K_1%_04
PR164 2_06
PR6
*R_04
PR135
*5_06
PR139
*5_06
PR17
*10mil_short
PC130 4.7u_25V_X5R_08
PR36 *1K_1%_04
PQ45
NTMFS4926N
G
DS
PD13
FM5822
A C
PQ1
NTMFS4935N
G
DS
PC116
12p_50V_NPO_04
PR134
*10mil_short
+
PC46 *220u_6.3V_6.3*6.3*4.2
PC108
470p_50V_X7R_04
PR5
*47K_04
PQ2
NTMFS4935N
G
DS
PC148 470p_50V_X7R_04
PR133 20K_1%_04
PQ44
NTMFS4926N
G
DS
+
PC144 560u_2.5V_6.6*6.6*5.9
PR171 1K_1%_04
PC113
150pF_NPO_50V_0402
PC124
*1000p_50V_X7R_04
PR13 187K_1%_06
PQ5
NTMFS4935N
G
DS
PR208
100_1%_04
PR26
10K_04
PC140 0.1u_50V_Y5V_06
PC111
*220p_50V_06
PD14
FM5822
A C
PL1
0.36UH _12.9*14*3.8
1 2
RT2
100K_NTC_06_A
12
PQ12
MTN7002ZHS3
G
DS
PR23
3K_1%_04
PR43
2.2K_04
PQ4
NTMFS4935N
G
DS
RT1
100K_NTC_06_A
12
PR42
10K_04
PR136 1K_04
PC18
4.7u_6.3V_X5R_06
PR47
10_04
PR40 1K_1%_04
PQ41
NTMFS4926N
G
DS
PR3 226K_1%_06
PR155 0_04
PC14
*1n_50V_04
PR145 82.5K_1%_04
PR8
5.1K_1%_04
PD25
*CSOD140SH
A C
PR30
10_04
PR41 *1K_1%_04
PC56 470p_50V_X7R_04
PR154 0_04
PR177 1K_1%_04
PR9
7.32K_1%_04
PR37 *1K_1%_04
PL2
0.36UH_12.9*14*3.8
1 2
PR151
*10mil_short
PC109
1200p_50V_X7R_04
PR63
73.2K_1%_04
PJ2
*12mm
1 2
PR142
39.2K_1%_04
PC21
1u_6.3V_X5R_04
PR83
10_04
PC13 1u_6.3V_X5R_04
PR175 1K_1%_04
PC7
0.01u_16V_X7R_04
PC134 0.1u_50V_Y5V_06
PC115
150pF_NPO_50V_0402
PR156 100_1%_06
PR1 165K_1%_04
+
PC42 15u_25V_6.3*4.4
PR38 *1K_1%_04
PR144
1.69K_1%_04
VIN
SGND2
SGND2
SGND2
VIN
5VS
5VS
SGND 2
5VS
5VS
VIN
3.3VS
SGND2
SGND 2
SGND2
3V3_RUN
NVVDD
5VS
SGND2
3.3VS
1.5V3,6,9,10,11, 28,38, 41
3.3VS
VIN12,38,39,40,41,42, 43,44, 46 5VS12,21,27,28,30,31,34,35,36,38,43
VDD321, 30,31,33,34,37, 38,39,46
PS1_VDD_SENSE 13
PS1_GND_SENSE 13
NVVDD20
NVVDD_VID1 19
NVVDD_VID0 19
H_PROCHOT#3,43
NVVDD_VID4 19
NVVDD_VID3 19
NVVDD_VID2 19
3.3VS3,9,10,11,12,21,22,23,24,25,26,27,28,30,31,33,34,35,36,37,38,43
NV_DPRSLP#19
dGPU_PWR_EN#25,37,38,41
NVVDD_VID5 19
3V3_RUN13,19, 38
VGA__NVVDD
CS_PH1
PR181 *10mil_short
PR267
*15mil_short_06

Schematic Diagrams
AC-In, Charger B - 47
B.Schematic Diagrams
AC-In, Charger
Sheet 46 of 55
AC-In, Charger
U37
*MTS3572G6
S3
4
G2
5
D1
6
S1 2
3
D2
G1 1
PC154
*0.1u_50V_Y5V_06
VREF
Z3203
Z4601
Z3528
PD10 RB751V
AC
Z3530
6-20-B3470-103 2DC-G213-B49
6-20-B34A0-103 JK06045BAF289
Z3213
Z3221
Z3207
Z3209
Z3206
Z3215
Z3220
+INE2
Z3205
Z3214
Z3204
Z3208
Z3219
Z3210
Z3212
Z3223
Z3224
-INE3
SYS3V
CTL
SGND5
VREF
Z3527
PR60
*10K_08
Charge Current 3.0A
Charge Voltage 14.8V
Total Power 110W
BAT_VOLT
Z4601
BAT Z4602
PR264
100K_04
PD16
ZD5246BSH
A C
PC87
0.1u_50V_Y5V_06
PC220
0.01u_16V_X7R_04
PC749
0.1u_50V_Y5V_06
PQ29
QM3009K
G
DS PR107
10K_04
PQ71
MEP4435Q8
4
62 5
73
1
8
PC748
0.1u_50V_Y5V_06
J_D C-JACK1
2DC-G213-B49
GND2
GND1
2
1
GND4
GND3
PC16
0.1u_50V_Y5V_06
PC93
22p_50V_NPO_04
PR126
113K_1%_04
PC751
0.1u_50V_Y5V_06
PR265 100K_04
PC99
30p_50V_N PO_04
PC94
0.1u_50V_Y 5V_06
PC95*4.7u_25V_X5R_08
PQ27
MEP4435Q8
4
62 5
73
1
8
PC219
*4.7U_25V_X5R_08
PR129
0_04
PR132
16.2K_1%_04
PR131 470K_04
PL12
BCIHP0730-6R8M
PR120 0_04
PR122 4.7K_04
PR160
100K_06
SMD_BAT
BAT_DET
SMC_BAT
CTL
PD9
BAV99 RECTIFIER
A
C
AC
PC230
*220p_50V_06
BAT_VOLT
PC2174.7u_25V_X5R_08
PR117
30K_1%_04
PC15
0.1u_50V_Y5V_06
PR116
300K_1%_04
PR111
6.04K_1%_04
PR113 0_04
PC92
2200p_50V_X7R_04
PR272
*5_06
PC86*4.7u_25V_X5R_08
S
D
G
PQ30B
MTDN7002ZHS6R
5
34
PR195 0.02_1%_32
PJ31
*OPEN _10mil-1MM
12
PR114 39.2K_1%_04
PC102
0.022u_16V_X7R_04
PC1040.1u_50V_Y5V_06
PR128
10K_1%_04
PR127
100K_1%_04
PR121
200K_1%_04
PQ42
2N3904
B
E C
TRERMAL PAD
PU3
MB39A1 19
VCC
1
-INC 1
2
+IN C1
3
ACIN
4
ACOK
5
CVM
6
+IN E1
7
-INE1
8
OUTC2
9
+INC2
10
-INC 2
11
+INE2
12
-INE2
13
FB123
14
-INE3 15
OUTD 16
CS 17
RT 18
VREF 19
GND 20
CTL 21
XACOK 22
PGND 23
OUT-2 24
VB 25
VS 26
OUT-1 27
CB 28
SGND 29
PC89
0.1u_16V_Y 5V_04
PR148
100K_04
PQ72A
EMB17A03V
3
4
5
6
10
PC103
6800p_50V_X7R_04
PC218*4.7u_25V_X5R_08
PR110 *15mil_short_06
PC98
30p_50V_N PO_04
PC224
0.01u_16V_X7R_04
PC750
0.1u_50V_Y5V_06
PC96
6800p_50V_X7R_04
PQ72B
EMB17A03V
1
2
7
8
9
PQ43
MEP4435Q8
4
6 2
5
7 3
1
8
J_BATTA1
C144KR-107A8-L
1
2
3
4
5
6
7
PC752
0.1u_50V_Y5V_06
PD8
BAV99 RECTIFIER
A
C
AC
PR118
33K_1%_04
PD6
ZD5245BS2
AC
PR143
20K_1%_04
PR115
100K_1%_04
PC2264.7u_25V_X5R _08
PC91 0.22u_10V_X5R_04
PC2254.7u_25V_X5R _08
PR149
100K_06
PC231
47p_50V_NPO_04
PC2224.7u_25V_X5R_08
PC101 0.1u_50V_Y 5V_06
PC2214.7u_25V_X5R_08
PQ49
MEP4435Q8
4
6 2
5
7 3
1
8
PC97 1u_25V_X5R_06
PR263
0.02_1%_32
PD11
BAV99 RECTIFIER
A
C
AC
PC139
0.1u_50V_Y 5V_06
S
D
G
PQ73A
MTD N 7 00 2Z H S 6R
2
61
PC2274.7u_25V_X5R_08
PD7
BAV99 RECTIFIER
A
C
AC
PR161
20K_06
PQ25
DTC114EUA
CE
B
PR119
10K_1%_04
PL4
HCB4532K-800_18
PR130
23.7K_1%_04
PR125
47K_1%_04
PR153
10K_06
PC90
4.7U_25V_X5R_08
PR123 4.7K_04
Z3211
S
D
G
PQ73B
MTDN7002ZHS6R
5
34
PR14
10K_08
PR124 10K_04
PC100
30p_50V_N PO_04
SGND5
SGND 5
VIN
VA
SGND 5
VA
SYS3V
SGND5
SGND5
SYS3V
SYS3V
VDD3
VA
BAT
VIN
VA
VDD3
SMD_BAT37
CHG_EN37
SYS5V39
SMC_BAT37
BAT_DET37
SYS15V38,39,41 VA38
VIN12,38,39,40,41,42,43,44,45
VDD321,30,31,33,34,37,38,39
AC_IN# 37
AC_I N39
TOTAL_CUR37
BAT_VOLT 37
SYS3V39
Z3529
BAT
Z3212
Z4602

Schematic Diagrams
B - 48 W370/350ET Audio Board
B.Schematic Diagrams
W370/350ET Audio Board
Sheet 47 of 55
W370/350ET Audio
Board
AMIC1-R
AMIC1-L
AHEADPHONE-R_R
AHP_SENSE
AMIC_SEN SE
AHEADPHONE-L
AHEADPHONE-R
SPDIF_PIN5
SPDIF_PIN6
ASPDIFO_R
SPDIF_PIN4
ASPDIFO ASPDIFO-R
AHEADPHONE-L-R
AHEADPHONE-R-R
MIC _PI N 6
AMIC1-L_R
AMIC1-R_R
AHEADPHONE-L_R
AUSB_PP9
AUSB_PN9
AUSB_PP9_R
AUSB_PN9_R
AHP_SENSE
AUSB_PP9
AHEADPHONE-L
AHEADPHONE-R
AMIC_SENSE
AMIC1-L
AMIC1-R
AUSB_PN9
AC13
*0.1u_10V_X5R_04
AJ_USB1
US04036BCA081
V+
1
GND1
GND 1
DATA_L
2
DATA_H
3
GND
4
GND2
GND2
AC3
1000p_50V_X7R_04
+
AC15
220u_6.3V_6.3*6.3*4.2
AC7 0.1u_10V_X7R_04
AC16
0.1u_10V_X7R_04
AR6 56_04
AC12
*10u_10V_Y5V_08
AR2
*1K_04
AR3
220_04
AL4 FCM1005KF-121T03
AC8 0.1u_10V_X7R_04
AC1
100p_50V_NPO_04
AR1
*1K_04
AC5
100p_50V_NPO_04
AR5 56_04
AH3
C87D87N
AJ_AUD1
CF20201U0RG-NH
1
2
3
4
5
6
7
8
9
10
11
12
13
14
15
16
17
18
19
20 NC1
NC2
AU1
SY6288DCAC
VOUT1 6
VOUT3 8
VIN2
3
VIN1
2VOUT2 7
GND 1
EN#
4
FLG#
5
AC10
0.01u_50V_X7R_04
AH1
C87D87N
AC14
0.1u_10V_X7R_04
AC9 0.1u_10V_X7R_04
AR4 *10K_04
AL5 FCM1005KF-102T02
ASPD IFO
AL3 FCM1005KF-121T03
AC11
10u_10V_Y5V_08
AC2
100p_50V_NPO_04
R
L
AJ_HP1
2SJ-T351-S23
2
5
3
1
4
6
AL1 FCM1005KF-121T03
AC6 0.1u_10V_X7R_04
AC4
100p_50V_NPO_04
1
AH2
MTH7_0D2_8
2
3
4
5 6
7
8
9
R
L
AJ_MIC1
2SJ-T351-S23
2
5
3
1
4
6
R
L
AJ_SPDIF1
2SJ-T351-S23
2
6
5
3
1
4
AL2 FCM1005KF-121T03
A_AUDG
AGND
A_AUDGAGND
A_AUDG
AGND
A_USBVCC
A_5V
AGND
AGND
A_USBVCC
AGND AGND
AGND
AGND AGND
A_USBVCC2
60 mil
BLACK
BLACK
SPDIF OUT
BLACK
MIC IN
HEADPHONE
AGND
A_5V
GND
HP-L 3*R/L½u¼e
GND
VT1802P
75_04
Resistor 32 or 33_04
meet WLK Test
Layout note:
Headphone°T¸¹½u¼e > 10mils
¶ZÂ÷phone jack¶V»·
½u®|´N¥²¶·¶V¼e
R/L¥²¶·¥]ÂÐGND¥B¶¡¶Z¬°3*½u¼e
60 mil
6-20-94K10-020 CF20201U0RG-NH
6-20-B2800-106 2SJ-T351-S23
6-20-B2800-106 2SJ-T351-S23
6-20-B2800-106 2SJ-T351-S23
Main 6-21-B49C0-104 US04036BCA081
Second 6-21-B49E0-104 UAR48-041FN2V
Third 6-21-B49D0-104 317DE04PSA7A2C
ÅܧóM-MSOP8¥]¸Ë
DIFF USB8P&N·Uµu·U¦n
CO-Ray
AUDIO BOARD
60 mil
USB PORT(PORT9)
HP-R
AGND
AH4
H7_0D2_8
A_AUDG
AGND
6-02-06288-921
6-02-54728-920
6-02-03518-921
6-02-75348-921
6-19-31001-245
6-19-31001-271
AL7 *WCM2012F2S-161T03-short
1
4
2
3
6-19-31001-246
6-19-31001-261
6-11-22711-AB7
6-11-22711-0B0
6-11-22711-AB8

Schematic Diagrams
W370/350ET Power LED Board B - 49
B.Schematic Diagrams
W370/350ET Power LED Board
Sheet 48 of 55
W370/350ET Power
LED Board
LGND LGND
L_LED_ACIN
L_LED_SCROLL#
L_LED_BAT_CHG
L_LED_BAT_FULL
L_LED_PWR
L_LED_NUM#
L_LED_CAP#
LGND
LGND
LGND
1
LH1
MTH6_0D2_3
2
3
4
5 6
7
8
9
L_LED_PWR
LR7 220_04
LR6 220_04
SG
Y
LD5
KPB-3025Y SGC
1
3
2
4
BAT CHARGE/FULL LED
AC IN/POWER ON LED
L_LED_BAT_CHG
SG
Y
LD4
KPB-3025Y SGC
1
3
2
4
LR4 220_04
LR5 220_04
L_LED_BAT_FULL
L_LED_ACIN
1
LH4
MTH6_0D2_3
2
3
4
5 6
7
8
9
6-52-52001-027
Green Yellow Green Yellow
6-52-55002-042
6-52-55002-04E
6-52-55002-042
6-52-55002-04E
W370ET /W350ET
LR3
220_04
LED
L3.3VS
LD3
RY-SP170Y G34-5M
AC
Green Yellow
NUM LOCK
LED
L_LED_NUM#
SCROLL
LOCK LED
L3.3VS
L_LED_SCROLL#
LR1
220_04
LD1
RY -SP170Y G34-5M
AC
L3.3VS
LD2
RY -SP170YG34-5M
AC
L_LED_CAP#
LR2
220_04
CAPS LOCK
LED
LH3
C71D71N
LGND LGND
6-20-94K30-110
LJ_LED1
88486-1001
1
2
3
4
5
6
7
8
9
10
L3.3VS
LH2
C71D71N

Schematic Diagrams
B - 50 W370/350ET Click Board
B.Schematic Diagrams
W370/350ET Click Board
Sheet 49 of 55
W370/350ET Click
Board
T_LED _PWR
T_LED_SCROLL#
T_LED _N U M#
T_LED _C AP#
T_LED _ACI N
TC12
0.1u_16V_Y 5V_04
TC4 1u_6.3V_X5R_04
TR7 *4.7K_04
It is strongly recommended that the TESD_GND has
a dedicated connection to the system chassis or
cable shield.
TC5
1u_6.3V_X5R_04
TR3 300K_1%_04
TC6
1u_6.3V_X5R_04
TC10
1u_6.3V_X5R_04
TU2
RCLAMP0502B
1
23
TC3
0.1u_16V_Y5V_04
FCR1
*32mil_short
TU3
*M95128WMN6TP
CS#
1Q
2
WP# 3
VSS
4
S
5
SCK
6
HOLD# 7
VDD 8
TR13 27.4_1%_04
TC2
0.1u_16V_Y 5V_04
TR1 47K_04
TR5 *4.7K_04
TC1
1u_6.3V_X5R_04
6-20-94K10-020 CF20201U0RG-NH
TR12 27.4_1%_04
TGND
T3. 3VS
TGND
TGN D
TGN D
TGN D
TGND
TGN D
TGN D
TGND
TGND
TGND
TGN D
TGN D
TGND
TESD_GND
TAVDD
TGND
TGND
T3. 3VS
T3.3VS
TGND
T+5V S
T3. 3VS
T3. 3VS
T3. 3VS
T+5V S
TGN D
TGN D
TMOSI
4
RIGHT
KEY
TGN D TGN D
CTPBUTTON_LCTPBUTTON_R
CSW1~2
2
31
LIFT
KEY
1
TJ_FP1
6
TCSW1
T4BJB10-Q-T/R
3
14
2
TR2 22K_04
T_LED_BAT_FULL
T_LED _N U M#
T_LED _C AP#
T_LED _ACI N
T_LED_SCROLL#
T_LED_BAT_CHG
TRD2
*BAV99 RECTIFIER
A
C
AC
T_LED _PWR
TRD1
*BAV99 RECTIFIER
A
C
AC
TGNDTGN D
TUSB_PP10
T3. 3VST3.3VS
TUSB_PN10
TCSW 3
*T4BJB10-Q-T/R
3
14
2
TBDRIVE2
TBEZEL1
TMCS
TUS B_PN10
TMCLK
TUSB_PN_R
TREF_OSC TBEZEL2
TUSB_PP_R TUSB_PP10
TMOSI
TMISO
TGTP_ DATA
TGTP_CLK
TGN DTGND
TH1
H4_0D2_2
TH5
H4_0D2_2
TGN D
4
RIGHT
KEY
TGN D
TBDRIVE1
CTPBUTTON_L
CSW1~2
2
CTPBUTTON_R
TCS W4
*T4BJB10-Q-T/R
3
14
2
31
LIFT
KEY
W350ET&W370ET CLICK BOARD
TAVDD
TJ_TPB1
CF20201U0RG-NH
1
2
3
4
5
6
7
8
9
10
11
12
13
14
15
16
17
18
19
20
NC1
NC2
TREG_OU T
TPD_REG
TNRESET
TXIN
TXOUT
TMISO
TR4 22K_04
TGND TGND
TCSW 2
T4BJB10-Q-T/R
3
14
2
TESD_GN D
6-20-94K30-110 §»-P
TGND
TJ_LED1
88486-1001
1
2
3
4
5
6
7
8
9
10
T3. 3VS
6-21-91A00-106 §»-P
TC8
15p_50V_NPO_04
W370ET
TGTP_DATA
TGTP_CLK
CTPBUTTON_R
CTPBUTTON_L
W350ET
W350ET FINGERPRINT
TL1 *10mil_short
6-22-48R00-1B2
6-22-48R00-1B3
TC9
15p_50V_NPO_04
6-03-00005-0F1
The TESD_GND trace has to be wide (> 20mil)
needs to be design to be short and at low impedance.
TREF_OSC
The path be marked in RED
TBD RIVE2
TBD RIVE1TPD_REG
TXIN
TNRESET
TREG_OU T
TXOUT
TBEZEL1
TU1
TCS5DB6A0
BDRIVE1 B11
BDRIVE2 B10
REF_OSC C11
REG_OUT A10
AVDD C10
MC S
B2
ESD_GND3 C9
MI SO
C6
DVDD1
A1
ESD_GND1 A3
AGND
A8
BEZEL1B A7
BEZEL2B C7
ESD_GND2 C3
MC LK
B3
USB_DN
B1
USB_DP
C1
MOSI
B4
PD_REG
A4
NRESET
A2
DGND1
C4
BEZEL1A A5
BEZEL2A C5
DVDD2
A11
XTA LI N
B6
DGND2
C8
XTA L OU T
A6
ESD_GND4 A9
LED_D RV2 B7
LED_DRV1 B8
NC B9
NC C2
LED_D RV3 B5
TMCLK TBEZEL2
TMOSI
TMISO
TMCS
TUSB_PP_R
TUSB_PN_R
2011/11/30
TMCLK
TGN D
TESD_GNDTR9
*32mil_short
TX1
X3G048000F81H
12
3 4
TGND
TUSB_PP10
TUSB_PN10
TH6
H4_0D2_2
TGNDTGND
TH2
H4_0D2_2
T3.3VS
TH4
H8_0D5_5
TC13
0.1u_16V_Y5V_04
TR8 4.7K_04
951206
TH3
H8_0D5_5
TR10
1M_04
TR11 100_1%_04
TC15
47p_50V_NPO_04
TC7 1u_6.3V_X5R_04
TJ_TP 1
85201-06051
1
2
3
4
5
6
HSX531S+-20ppm
TC14
47p_50V_NPO_04
TC11 5p_50V_NPO_04
TR6 100_1%_04
T_LED_BAT_CHG
T_LED_BAT_FULL

Schematic Diagrams
W370ET Power Switch Board B - 51
B.Schematic Diagrams
W370ET Power Switch Board
Sheet 50 of 55
W370ET Power
Switch Board
BPWRBTN#
BPWRBTN#BWEB#2BWEB#1 BWEB#0
BWEB#0 BWEB#2BWEB#1
BWEB#2
BWEB#1
BWEB#0
BPWRBTN#
BC1
*0.1u_16V_Y5V_04
BH_PINA
1
BH1
MTH6_0D2_3
2
3
4
5 6
7
8
9BH2
C87D87N
BSW3
TJG-533-S-T/R
314 2
BSW4
TJG-533-S-T/R
314 2
BD1
RY -SP150DBW71-5A
AC
BR1
680_06
BH4
C87D87N
BC4
*0.01u_50V_X7R_04
BH3
H6_0D2_3
BD3
*BAV99
C
AC
A
BD2
*BAV99
C
AC
A
BC2
*0.1u_16V_Y 5V_04
BC3
*0.01u_50V_X7R_04
BJ_SW1
88486-0801
1
2
3
4
5
6
7
8
BSW1
TJG-533-S-T/R
314 2
BD4
*BAV99
C
AC
A
BSW2
TJG-533-S-T/R
314 2
BD5
*BAV99
C
AC
A
BVDD3
BVDD3 BVDD3
BH_3.3VS
BH_3.3VS
BDGND
BVDD3
BDGNDBDGND BDGND
BVDD3
BDGND
BVDD3
BDGND
BDGND
BDGND
BVDD3BVDD3
BDGND
BDGND BDGND
BVDD3
BDGND
BDGND
BDGND
BDGND
M100126
POWER
BOTTOM
PIN5,6=BDGND
POWER
BUTTON
LED
Mute
PIN5,6=BDGND
CCDWlan
BDGND
BDGND
PIN5,6=BDGNDPIN 5,6= BDGND
6-20-94K10-108 §»-P
6-52-57301-020
6-52-57001-022
WHITE
6-53-3150B-245 TJG-533-S-T/R
6-53-3050B-241 SFKQRMP2125T
W370ET POWER SWITCH BOARD

Schematic Diagrams
B - 52 W350ET Power Switch Board
B.Schematic Diagrams
W350ET Power Switch Board
Sheet 51 of 55
W350ET Power
Switch Board
B5PGND
B5PJ_SW1
88486-0801
1
2
3
4
5
6
7
8
WHITE
6-52-57301-020
6-52-57001-022
B5PPWRBTN#
B5PPWRBTN#
B5PPWRBTN#
B5PD1
RY-SP150DBW71-5A
AC
B5PH2
C87D87N
B5PH4
C87D87N
B5PR1
680_06
B5PC2
*0.1u_16V_Y5V_04
B5PSW1
TJG-533-S-T/R
314 2
B5PD5
*BAV99
C
AC
A
B5PB_3.3VSB5PVDD3
B5PB_3.3VS
B5PGND
B5PVDD3
B5PVDD3
B5PGND
POWER
BUTTON
LED
PIN5,6=B5PGND
6-53-3150B-245 TJG-533-S-T/R
6-53-3050B-241 SFKQRMP2125T
W350ET POWER SWITCH BOARD
M100126
POWER
BOTTOM
1
B5PH1
MTH6_0D 2_3
2
3
4
5 6
7
8
9
B5PGND
6-20-94K10-108 §»-P
1
B5PH3
MTH6_0D2_3
2
3
4
5 6
7
8
9
B5PGNDB5PGNDB5PGND B5PGND
B5PGND

Schematic Diagrams
W370ET LID / VGA LED Board B - 53
B.Schematic Diagrams
W370ET LID / VGA LED Board
Sheet 52 of 55
W370ET LID / VGA
LED Board
Yellow/Green
6-52-52001-028 6-52-51001-021
6-52-55001-041
BL_WLAN_LED#
BLR1
220_04
BLD3
RY-SP170UHY24-5m
AC
BLR4
220_04
BLQ1
DTC114EUA
CE
B
BLR5
220_04
BLR3
220_04
BLR2
220_04
BLD4
RY-SP170UYG24-5M
AC
BL_LED_DGPU#
BL_BT_EN
R
G
BLD1
RY-SP195UHYUYG4
1
3
2
4
BLH1
H4_0D2_2
BLD2
RY-SP172DBW71-5M
AC
BLGND
BL_3.3VS
BL_LED_IGPU#
BL_3.3VS
BLGND
BL_3.3VS
BL_SATA_LED#
BL_3.3VS
BLGND
add WLAN_LED#
C990713
W370ET LID & VGA LED SW BOARD
YellowGreen
HDD LED BT&WLAN LED
DGPU LED
IGPU LED
HDD/CD-ROM
LED
BLGND
B5LH5
H6_0D2_3
1
BLH3
MTH6_0D2_3
2
3
4
5 6
7
8
9
BLGND
WHITE
BLGND
BLGND
BLC5
*10u_6.3V_X5R_06
VGA SWITCH & LED
BL_OPTIMUS_MODE
BLR200
470_04
BLQ29
QM3009K
G
D S
BL_VGA_SW#
BLQ52
DTC114EUA
CE
B
R
G
BLL53
RY-SP195UHYUYG4
1
3
2
4
BLR472
220_04
RED
BL_3.3VS
6-53-3150B-245 TJG-533-S-T/R
6-53-3050B-241 SFKQRMP2125T
BLU2
MH248-ALFA-ESO
VCC
1OUT 2
GND
3
FOR W370ET
BLC4
0.1u_16V_Y 5V_04
BL_VDD3
BL_HLID_SW#
BLR6 10K_04
BLC3
*1u_6.3V_X5R_04
6-02-00248-LC2
6-02-03661-LC1
BL_SWVGA1
TJG-533-S-T/R
314 2
5
BLGND
BLGND
VGA LED
BLJ_LID1
CF20121U0RG-NH
1
2
3
4
5
6
7
8
9
10
11
12
BL_3.3VS
BL_WLAN_LED#
BL_VGA_SW#
BL_VDD3
BL_HLID_SW #
BL_OPTIMUS_MODE
BL_LED_IGPU#
BL_LED_DGPU#
BL_SATA_LED#
BL_BT_EN
Yellow/Green
BLGND
BLGND
BLGND
6-52-57001-021-1
6-52-57001-021
6-15-0C114-1B0
6-15-0C114-1B3
BLGND
BLC6
*10u_6.3V_X5R_06
BL_VDD3

Schematic Diagrams
B - 54 W350ET LID / VGA LED Board
B.Schematic Diagrams
W350ET LID / VGA LED Board
Sheet 53 of 55
W350ET LID / VGA
LED Board
V5L_HLID_SW#
B5LGND B5LGND B5LGND
B5LGND B5LGND
V5L_VDD3
B5LGND
V5L_JLID1
CF20121U0RG-NH
1
2
3
4
5
6
7
8
9
10
11
12
W350ET LID & VGA LED BOARD
V5LC3
*10u_6.3V_X5R_06 V5L_VGA_SW#
B5LGND
V5LC4
*10u_6.3V_X5R_06
B5LGND
V5L_VGA_SW#
V5L_WEB#0
B5LGND
V5L_JVGASW1
85201-06051
1
2
3
4
5
6
V5L_OPTIMUS_MODE
V5L_LED_DGPU#
V5L_BT_EN
V5L_SATA_LED# V5L_LED_IGPU#
V5L_WLAN_LED#
V5L_HLID_SW# V5L_WLAN_LED#
V5LR5
220_04
FOR W350ET
V5L_LED_IGPU#
V5L_LED_DGPU#
V5L_SATA_LED#
V5L_BT_EN
V5LQ1
DTC114EUA
CE
B
V5LH2
H4_0D2_2
LID SWITCH IC
V5LC2
0.1u_16V_Y5V_04
V5LD2
RY-SP172DBW71-5M
AC
V5LH1
H4_0D2_2
V5LD3
RY-SP170UHY24-5m
AC
V5LR3
220_04
V5LC1
*1u_6.3V_X5R_04
1
V5LH3
MTH6_0D2_3
2
3
4
5 6
7
8
9
V5LR4
220_04
V5LU1
MH 248- AL F A- ES O
VCC
1OUT 2
GND
3
V5LR1
220_04
V5LD4
RY -SP170UYG24-5M
AC
R
G
V5LD1
RY-SP195UHYUYG4
1
3
2
4
V5LR2
220_04
V5LR6 10K_04
V5L_3.3VS
V5L_3.3VS
V5L_3.3VS
B5LGND
V5L_3.3VS
V5L_VDD3
DGPU LED
IGPU LED
HDD/CD-ROM
LED
V5L_VDD3
V5L_3.3VS
6-52-52001-028 6-52-51001-021
6-52-55001-041
Yellow/Green
6-52-57001-021-1
6-52-57001-021
VGA LED
WHITE
add WLAN_LED#
C990713
YellowGreen
HDD LED BT&WLAN LED
6-02-00248-LC2
6-02-03661-LC1
B5LGND
V5L_WEB#0
V5L_3.3VS
B5LGND
V5L_OPTIMUS_MODE
V5LH4
H6_0D2_3
B5LGND
V5L_VDD3

Schematic Diagrams
W350ET VGA / WLAN SW Board B - 55
B.Schematic Diagrams
W350ET VGA / WLAN SW Board
Sheet 54 of 55
W350ET VGA /
WLAN SW Board
B5_VGA_SW#
6-53-3150B-245 TJG-533-S-T/R
6-53-3050B-241 SFKQRMP2125T
B5H1
H5_1B8_6D5_0
B5GND
B5_OPTIMUS_MODE
B5R1
220_04
R
G
B5L1
RY-SP195UHYUYG4
1
3
2
4
B5R200
470_04
B5Q1
QM3009K
G
D S
B5Q2
DTC114EUA
CE
B
VGA SWITCH & LED
B5GND
B5_3.3VS
Yellow/Green
RED
B5GND
B5WEB#0
B5_3.3VS
B5_SWVGA1
TJG-533-S-T/R
314 2
5
PIN5,6=B5GND
W350ET VGA & WWW SW BOARD
B5GND
B5_VGA_SW#
B5_VDD3
B5H4
C87D87N
B5D1
*BAV99
C
AC
A
B5_VDD3
B5WEB#0
B5_JVGASW1
85201-06051
1
2
3
4
5
6
B5H2
C87D87N
B5WEB#0
B5_WLANSW1
TJG-533-S-T/R
314 2
5
PIN5,6=B5GND
WWW
B5GND
B5GND
B5_OPTIMUS_MODE
B5H3
H5_1B8_6D5_0
B5GND

Schematic Diagrams
B - 56 POWER ON SEQUENCE
B.Schematic Diagrams
POWER ON SEQUENCE
Sheet 55 of 55
POWER ON
SEQUENCE
RTCRST#
VCCRTC
5V
3V
PWRBTN#
SLP_S3# (SUSB)
SLP_S4# (SUSC)
DD_ON#
1.5VS
1.05VS
DELAY_PWRGD
H_VTTPWRGD(ALL_SYS_PWRGD)
IMVP_VR_EN
CPU SVID BUS
1.8VS(VccPLL)
setVID
SLOW
packet
PLT_RST#
W370ET/ W350ET POWER SEQUENCE
2ms
3.2ms
SUS_PWR_DN_ACK
1.6mS
1.5V
13.7mS
7mS
11mS
8mS
1.25ms
4.38mS
1.6mS
0.85VS
1.05VS_VTT
3.3VS
56ms
20us
1.95mS
1.7mS
1.5VS _CPU
VCORE
11mS
VGFX_CORE
13.7mS
136mS
14.2mS
239mS
217mS
136mS
H_CPUPWGD
241mS
241mS
2.7mSVTT_MEM(0.75V)
S4_STATE#
5VS
DRAMPWROK
SYS_PWROK
SPEC MAX500us
SPEC MIN MAX5ms
A
C
K
SPEC MAX50us
SPEC MIN50us~MAX2000us
VCORE
SPEC MAX5ms
ACPRESENT
RSMRST#
2mS
229ms
37.5ms
MVP_PWRGD (VR_Ready)
IMVP_VR_EN
PM_PCH_PWROK (APWROK)

BIOS Update
C-1
C:BIOS Update
Appendix C:Updating the FLASH ROM BIOS
To update the FLASH ROM BIOS you must:
• Download the BIOS update from the web site.
• Unzip the files onto a bootable CD/DVD/USB Flash Drive.
• Reboot your computer from an external CD/DVD/USB Flash Drive.
• Use the flash tools to update the flash BIOS using the commands indicated below.
• Restart the computer booting from the HDD and press F2 at startup enter the BIOS.
• Load setup defaults from the BIOS and save the default settings and exit the BIOS to restart the computer.
• After rebooting the computer you may restart the computer again and make any required changes to the default BIOS
settings.
Download the BIOS
1. Go to www.clevo.com.tw and point to E-Services and click E-Channel.
2. Use your user ID and password to access the appropriate download area (BIOS), and download the latest BIOS files
(the BIOS file will be contained in a batch file that may be run directly once unzipped) for your computer model
(see sidebar for important information on BIOS versions).
Unzip the downloaded files to a bootable CD/DVD/ or USB Flash drive
1. Insert a bootable CD/DVD/USB flash drive into the CD/DVD drive/USB port of the computer containing the
downloaded files.
2. Use a tool such as Winzip or Winrar to unzip all the BIOS files and refresh tools to your bootable CD/DVD/USB
flash drive (you may need to create a bootable CD/DVD with the files using a 3rd party software).
Set the computer to boot from the external drive
1. With the bootable CD/DVD/USB flash drive containing the BIOS files in your CD/DVD drive/USB port, restart the
computer and press F2 (in most cases) to enter the BIOS.
2. Use the arrow keys to highlight the Boot menu.
3. Use the “+” and “-” keys to move boot devices up and down the priority order.
4. Make sure that the CD/DVD drive/USB flash drive is set first in the boot priority of the BIOS.
5. Press F4 to save any changes you have made and exit the BIOS to restart the computer.
BIOS Version
Make sure you down-
load the latest correct
version of the BIOS ap-
propriate for the com-
puter model you are
working on.
You should only
download BIOS ver-
sions that are
V1.01.XX or higher as
appropriate for your
computer model.
Note that BIOS versions
are not backward com-
patible and therefore
you may not down-
grade your BIOS to an
older version after up-
grading to a later ver-
sion (e.g if you upgrade
a BIOS to ver 1.01.05,
you MAY NOT then go
back and flash the BIOS
to ver 1.01.04).

BIOS Update
C - 2
C:BIOS Update
Use the flash tools to update the BIOS
1. Make sure you are not loading any memory management programs such as HIMEM by holding the F8 key as you
see the message “Starting MS-DOS”. You will then be prompted to give “Y” or “N” responses to the programs
being loaded by DOS. Choose “N” for any memory management programs.
2. You should now be at the DOS prompt e.g: DISK C:\> (C is the designated drive letter for the CD/DVD drive/USB
flash drive).
3. Type the following command at the DOS prompt:
C:\> Flash.bat
4. The utility will then proceed to flash the BIOS.
5. You should then be prompted to press any key to restart the system or turn the power off, and then on again but
make sure you remove the CD/DVD/USB flash drive from the CD/DVD drive/USB port before the computer
restarts.
Restart the computer (booting from the HDD)
1. With the CD/DVD/USB flash drive removed from the CD/DVD drive/USB port the computer should restart from
the HDD.
2. Press F2 as the computer restarts to enter the BIOS.
3. Use the arrow keys to highlight the Exit menu.
4. Select Load Setup Defaults (or press F3) and select “Yes” to confirm the selection.
5. Press F4 to save any changes you have made and exit the BIOS to restart the computer.
Your computer is now running normally with the updated BIOS
You may now enter the BIOS and make any changes you require to the default settings.
