Compal LA 1361 Schematics. Www.s Manuals.com. Rx025 Schematics
User Manual: Motherboard Compal LA-1361 ADQ00, ADQ10 - Schematics. Free.
Open the PDF directly: View PDF
.
Page Count: 51

5
5
4
4
3
3
2
2
1
1
D D
C C
B B
A A
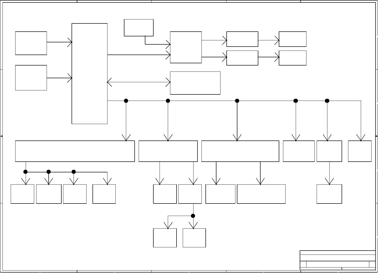
Lindbergh Schematic Document
uFCPGA Northwood
2002-10-23
Rev:X025
ADQ00/LA-1351
X025
1 50Wednesday, October 23, 2002
Compal Electronics, Inc.
Cover Sheet
Title
Size Document Number Rev
Date: Sheet of

5
5
4
4
3
3
2
2
1
1
D D
C C
B B
A A
DOCK
MINI PCI
PCI BUS
page
18,19,20,21
SO-DIMM X2
Mobile Northwood
page 21
LPT
MCH-M
page 31
Slot 0
ATA100
page 7,8
Transformer
AMP& Phone
Jack
page 36
LPC BUS
BATT
IN
page
34,35
p age 14,15
page 25
page 16
page 17
page 26
Fan Control
USB
FDD
BACK
& TV-OUT
uFCBGA/uFCPGA CPU
IDSEL:AD20
(PIRQA/B#,GNT#2,REQ#2)
USB
Macallen
AGP CONN.
page
43
3.3V 24.576MHz
VCORE
page 6
page30
page 21
Touch Pad
LPC to X-BUS
& Super I/O
page 10
USB2.0
1.25V/2.5V
page
11,12,13,
HA#(3..31)
Brookdale-M
page 46
BT
SST39VF080
page
45
AGP4X(1.5V)
page
42
3.3V ATA100
Clock Generator
HD#(0..63)
RJ45
Compal confidential
page 37page 38
page 26
AC97
Codec
page 7
DC IN
CK408
3.3V 33MHz
page30
5V/3.3V
USBPORT 0
page 29
page
48,49
Memory
BUS(DDR)
MDC
page 24
BACK
Int.KBD
USB
port5
BANK 0, 1, 2, 3
USBPORT 1
HUB Link
CDROM
ADM1032 Thermal sensor
CHARGER
page 23
page 27
ICH4-M
3.3V 33MHz
page 47
DOCKING
BUFFER
STAC9750
USBPORT 2
PCI4510/PC7510
DOG
COM
PAGE 32
USBPORT 3
ADQ00(Lindbergh)
1394, Smart
card
CRT CONN.
System Bus
page 36
USBPORT 4
page 28
MOD
421 BGA
page 36
DOCKING
PORT
1.5V/1.8V
X BUS
CardBus Controller
USBPORT 5
Block Diagram
400MHz
ATA100
2.5V 266MHz
PC2100
HDD
VGA
Board
1.8V
66Mhz
266MB/S
page
44
PAGE 33
593 FC-BGA
page 28
AC-LINK
ADQ10(Baekland)
Inspiron
Latitude
NIC
5705M/4401
MAX1632
MAX1645
DVI port
NV17/ATI M9
ADQ00/LA-1351
X025
2 50Wednesday, October 23, 2002
Compal Electronics, Inc.
Block Diagram
Title
Size Document Number Rev
Date: Sheet of

5
5
4
4
3
3
2
2
1
1
D D
C C
B B
A A
PM TABLE
+12V
AD24
ON
ON
AD17
OFF
PCI DEVICE
TABLE
CARD BUS
IDSEL
S0
TABLE
3
1
0
PCI
ON
ON
MINI PCI
+1.5VSUS
S3
USB
ON
OFF
ON
+3VSUS
OFF
+5VSUS
AD19
+5VALW
S1
S5 S4/AC don't exist
+1.8VRUN
+VCC_CORE
AD16
REQ#/GNT#
+5VRUN
ON
power
plane +3VRUN
4
+1.8VSUS
S5 S4/AC
ON
ON
+3VALW
DOCK
State
OFFOFF
LAN
+2.5VSUS
OFF
+1.5VRUN
Configuration List
Function Lindbergh Kapalua
0
1
4
USB PORT# DESTINATION
3
DOCK
5
BLUETOOTH
2
DOG
BACK
MOD
BACK
Baekland
BOM Structure
"@" means all model depop
"?" means Kapalua pop only (ie Lendbergh depop)
"#" means Lindbergh pop only (ie baekland
depop)
Note:
BOM Structure:
Baekland- 43122231001, with
1@
Lindbergh- 43122231002, with 2@
+3VSRC
ADQ00/LA-1351
X025
3 50Wednesday, October 23, 2002
Compal Electronics, Inc.
Index and Config.
Title
Size Document Number Rev
Date: Sheet of

5
5
4
4
3
3
2
2
1
1
D D
C C
B B
A A
+2.5VMEMP
+1.5VRUN+5VHDD
+5VALW
+1.5VSUS
+5VSUS
BATTERY
RBAT
V3P3LAN
+RTCSRC
+5VMOD
PWR_SRC
+12V
+RTC_PWR
+3VSRC
+3VALW
V_1P25V_DDR_VTT
+3.3VRTC
DOCK _PWR_SRC
+3VRUN
ADAPTER
+VCC_CORE
VDDA+5VRUN +2.5V_MEM+3VSUS
+1.8VSUS
ADQ00/LA-1351
X025
4 50Wednesday, October 23, 2002
Compal Electronics, Inc.
Power Rail
Title
Size Document Number Rev
Date: Sheet of

5
5
4
4
3
3
2
2
1
1
D D
C C
B B
A A
2'nd
BATTERY
+3VRUN
CK_SDATA
DIMM1
CLK GEN.
SBAT_SMBCLK
Macallen
7002
ICH4-M
7002
SBAT_SMBDAT
DAT_SMB
7002
+3VALW
DOCKING
7002
DH PORT
CLK_SMB
+5VALW
DOCK_SMB_CLK
7002
ADM1032
+5VALW
V_3P3_LAN
NIC
ICH_SMBDATA
+3VSUS
ICH_SMBCLK
VGA
MPCI
DIMM0
24C05
7002
DOCK_SMB_DAT
CK_SCLK
LAN_SMBDATA
LAN_SMBCLK
SIO
PBAT_SMBCLK
PBAT_SMBDAT
+5VALW
1'nd
BATTERY
CHARGER
7002
7002
Inverter & ADM1032
ADQ00/LA-1351
X025
5 50Wednesday, October 23, 2002
Compal Electronics, Inc.
SMBUS TOPOLOGY
Title
Size Document Number Rev
Date: Sheet of

5
5
4
4
3
3
2
2
1
1
D D
C C
B B
A A
1
3
Mid
1 1 1 133 66IN 66 Input
1 1 0 200 66IN 66 Input
1
G
Place near each pin
W>40 mil
Reserve
0Mid
1
1 0 1 100 66IN 66 Input
Mid
0
S
Hi-z
TCLK/21
Place near CK408
S2 S1 S0 CPU 3V66[0..4] 3V66_5/66IN
0
Reserve
Hi-z
0 0 0 66 66 66 Input
2N7002
1 0 0 66 66IN 66 Input
2
0 1 1 133 66 66 Input
Mid
D
Reserve1
Reserve
0Reserve
Please closely pin42
W=20 mils
TCLK/2
Reserve
TCLK/2
Place crystal within
500 mils of CK408
0 1 0 200 66 66 Input
0 0 1 100 66 66 Input
Hi-z
ADQ00/LA-1351
X025
6 50Wednesday, October 23, 2002
Compal Electronics, Inc.
Clock Generator
Title
Size Document Number Rev
Date: Sheet of
CK_33M_MINIPCI
CLKSEL1
CK_HCLK
CK_BCLK#
VCORE_PWRGD
CLK66M_OUT3
CK_33M_SIOPCI
ICH_SMBCLK
CK_48M_SCR
CK_14M_ICH
CK_33M_DOCKPCI
CK_VTT_PG#
CK_48M_ICH
CK_SDATA
CLK48M_OUT1
CK_66M_MCH
CK_XTAL_IN
CK_14M_SIO
CK_CPU1
CLK48M_OUT0
CLK66M_OUT0
CK_SCLK
CK_66M_AGP
CK_CPU2#
PCICLK2
CK_66M_ICH
PCICLK5
CK_HCLK#
CK_VDD_MAIN
CK_ITP#
CK_SCLK
CK_CPU0#
CK_CPU2
CK_ITP
CK_VTT_PG#
CLKREF
PCICLK3
CK_SDATA
CLKSEL0
CLK_VDD_CORE
CK_33M_LANPCI
MULT0
PCICLK_F2
PCICLK6
CLKSEL2
CLKIREF
H_STP_CPU# CK_CPU0
PCICLK1
CK_BCLK
CK_33M_CBPCI
CK_33M_ICHPCI
CK_CPU1#
CK_XTAL_OUT
H_STP_PCI#
ICH_SMBDATA
CLK66M_OUT2
ICH_SLP_S1#
CK_33M_DOCKPCI 32
ICH_SLP_S1#20
CK_48M_SCR 29
CK_14M_ICH 19
CK_BCLK 7
H_BSEL0#8,12
VCORE_PWRGD20,38,46
CK_BCLK# 7
CK_ITP 8
CK_33M_CBPCI 29
CK_14M_SIO 35
CK_ITP# 8
CK_HCLK 11
CK_HCLK# 11
CK_66M_ICH 19
CK_33M_LANPCI 27
ICH_SMBCLK14,15,19,31
CK_48M_ICH 19
CK_66M_MCH 12
CK_66M_AGP 16
H_BSEL1#8
CK_33M_MINIPCI 31
CK_33M_SIOPCI 35
ICH_SMBDATA14,15,19,31
CK_33M_ICHPCI 18
H_STP_CPU#20,46
H_STP_PCI#20
+3VRUN
CK_VDD_MAIN
+3VRUN
CK_VDD_MAIN
+3VRUN
+3VRUN
+3VRUN
+3VRUN
+3VRUN
+3VRUN
R95
@1K_0402_5%
1 2
R92 49.9_0402_1%
1 2
R93 33_0402_5%
1 2
R94
@0_0402_5%
12
G
D
S
Q51
2N7002_SOT23
2
13
R98 33_0402_5%
1 2
R81 33_0402_5%
1 2
R80 49.9_0402_1%
1 2
R62 33_0402_5%
1 2
C89
10U_1206_6.3V7K
1 2
C87
0.1U_0402_10V6K
12
C81
10U_1206_6.3V7K
12
C80
0.1U_0402_16V4Z
12
R87 33_0402_5%
1 2
R65
@1K_0402_5%
1 2
C91
0.1U_0402_10V6K
12
R69
@1K_0402_5%
1 2
R61
100K_0402_5%
12
R77 49.9_0402_1%
1 2
R90
1K_0402_5%
1 2
X1
14.31818MHz_20P_1BX14318CC1A
12
C94
0.1U_0402_10V6K
12
C88
0.1U_0402_10V6K
12
R91
@1K_0402_5%
1 2
R86 49.9_0402_1%
1 2
C90
@10P_0402_50V8 J
12
R60 33_0402_5%
1 2
R59 33_0402_5%
1 2
R76
10K_0402_5%
12
G
D
S
Q6 2N7002_SOT23
2
1 3
R82 33_0402_5%
1 2
C85
0.1U_0402_10V6K
12
R89
@2M_0603_5%
12
CK408
U8
W320-04_TSSOP56
1
8
14
19
32
37
46
50
26
4
9
15
20
31
36
41
47
27
3
2
40
55
54
25
34
53
28
43
29
30
33
35
42
45
44
49
48
52
51
24
23
22
21
7
6
5
18
17
16
13
12
11
10
39
38
56
VDD_REF
VDD_PCI
VDD_PCI
VDD_3V66
VDD_3V66
VDD_48MHZ
VDD_CPU
VDD_CPU
VDD_CORE
GND_REF
GND_PCI
GND_PCI
GND_3V66
GND_3V66
GND_48MHZ
GND_IREF
GND_CPU
GND_CORE
XTAL_OUT
XTAL_IN
SEL2
SEL1
SEL0
PWR_DWN#
PCI_STOP#
CPU_STOP#
VTT_PWRGD#
MULT0
SDATA
SCLK
3V66_0/DRCG
3V66_1/VCH_CLK
IREF
CPUCLKT2
CPUCLKC2
CPUCLKT1
CPUCLKC1
CPUCLKT0
CPUCLKC0
66MHZ_IN/3V66_5
66MHZ_OUT2/3V66_4
66MHZ_OUT1/3V66_3
66MHZ_OUT0/3V66_2
PCICLK_F2
PCICLK_F1
PCICLK_F0
PCICLK6
PCICLK5
PCICLK4
PCICLK3
PCICLK2
PCICLK1
PCICLK0
48MHZ_USB
48MHZ_DOT
REF
R83 33_0402_5%
1 2
R78 33_0402_5%
1 2
R70 49.9_0402_1%
1 2
R68 33_0402_5%
1 2
R56
10K_0402_5%
1 2
C92
0.1U_0402_10V6K
12
R72 33_0402_5%
1 2
R71 33_0402_5%
1 2
R66
1K_0402_5%
1 2
R96
1K_0402_5%
1 2
R84 49.9_0402_1%
1 2
R79 33_0402_5%
1 2
R88 33_0402_5%
1 2
R99 33_0402_5%
1 2
C93
@10P_0402_50V8 J
12
C82
0.1U_0402_10V6K
12
R57
100K_0402_5%
12
R64 33_0402_5%
1 2
C83
0.1U_0402_10V6K
12
R67 475_0603_1%1 2
L29
BLM11A601S_0603
1 2
R85 33_0402_5%
1 2
L33
BLM21PG600SN1D_0805
1 2
G
D
S
Q8 2N7002_SOT23
2
1 3
R63 33_0402_5%
1 2
R97
@0_0402_5%
12

5
5
4
4
3
3
2
2
1
1
D D
C C
B B
A A
Placed near CPU
JCPU DELL P/N changed to
1M568(mobil socket)
CPU Temperature Sensor
ADQ00/LA-1351
X025
7 50Wednesday, October 23, 2002
Compal Electronics, Inc.
Mobile Northwood (1/2)
Title
Size Document Number Rev
Date: Sheet of
H_D#13
H_D#40
H_REQ#1
H_D#44
H_D#39
H_D#53
H_A#20
H_D#33
H_D#8
H_D#28
H_BPRI#
H_BNR#
H_D#59
H_D#31
H_D#3
H_A#8
H_D#36
H_A#18
H_A#9
H_A#22
ADM1032_THERM#
H_D#58
H_D#21
H_HIT#
H_D#19
H_D#47
H_D#35
H_A#11
CK_BCLK#
H_D#37
H_A#17
H_A#23
H_A#16
H_D#60
CPU_IERR#
H_A#30
H_D#54
H_D#55
CK_BCLK
H_D#32
H_D#18
H_D#17
H_D#45
H_D#12
H_HITM#
CK_BCLK#
H_REQ#3
H_D#4
CLK_SMB
H_D#6
H_D#61
H_D#34
H_D#16
H_D#9
H_A#4
H_THERMDC
H_REQ#2
H_A#25
H_LOCK#
H_REQ#0
H_A#29
CK_BCLK
H_D#14
H_A#15
H_D#25
H_D#30
DAT_SMB
H_D#22
H_D#38
H_THERMDA
H_D#7
H_D#1
H_DEFER#
H_A#7
H_D#24
H_A#13
H_D#29
H_D#43
H_A#12
H_A#3
H_A#28
H_BR0#
H_D#52
H_D#56
H_A#26
H_A#19
H_D#42
H_D#23
H_A#14
H_D#46
H_D#11
H_D#10
H_D#2
H_D#63
H_D#20
H_D#41
H_D#50
H_A#31
H_A#21
H_A#6
H_D#57
H_A#10
H_D#49
H_D#62
H_D#5
H_A#5
H_REQ#4
H_D#48
H_D#27
H_A#24
H_ADS#
H_D#51
H_D#0
H_D#15
H_D#26
H_A#27
H_THERMDC8
DAT_SMB25,35,36
H_DEFER#11
H_D#[0..63] 11
H_THERMDA8
ATF_INT# 34
H_BR0#8,11 H_BPRI#11
H_ADS#11
CK_BCLK6
H_LOCK#11
H_BNR#11
H_HITM#11
CK_BCLK#6
H_HIT#11
CLK_SMB25,35,36
H_REQ#[0..4]11
H_A#[3..31]11
+3VRUN+3VALW
+VCC_CORE
+3VALW
+VCC_CORE
R33
@10K_0402_5%
1 2
NorthWood
Mobile
JCPUA
AMP_1565030-1_478P
K2
K4
L6
K1
L3
M6
L2
M3
M4
N1
M1
N2
N4
N5
T1
R2
P3
P4
R3
T2
U1
P6
U3
T4
V2
R6
W1
T5
U4
V3
W2
Y1
AB1
J1
K5
J4
J3
H3
G1
AC1
V5
AA3
AC3
G2
D2
H6
G4
E2
E3
F3
B21
B22
A23
A25
C21
D22
B24
C23
C24
B25
G22
H21
C26
D23
J21
D25
H22
E24
G23
F23
F24
E25
F26
D26
L21
G26
H24
M21
L22
J24
K23
H25
M23
N22
P21
M24
N23
M26
N26
N25
R21
P24
R25
R24
T26
T25
T22
T23
U26
U24
U23
V25
U21
V22
V24
W26
Y26
W25
Y23
Y24
Y21
AA25
AA22
AA24
A10
A12
A14
A16
A18
A20
A8
AA10
AA12
AA14
AA16
AA18
AA8
AB11
AB13
AB15
AB17
AB19
AB7
AB9
AC10
AC12
AC14
AC16
AC18
AC8
AD11
AD13
AD15
AD17
AD19
AD7
AD9
AE10
AE12
AE14
AE16
AE18
AE20
AE6
AE8
AF11
AF13
AF15
AF17
AF19
AF2
AF21
AF5
AF7
AF9
B11
B13
B15
B17
B19
B7
B9
C10
C12
C14
C16
C18
C20
C8
D11
D13
D15
D17
D19
D7
D9
E12
E14
E16
E18
E20
E8
F11
H1
H4
H23
H26
A11
A13
A15
A17
A19
A21
A24
A26
A3
A9
AA1
AA11
AA13
AA15
AA17
AA19
AA23
AA26
AA4
AA7
AA9
AB10
AB12
AB14
AB16
AB18
AB20
AB21
AB24
AB3
AB6
AB8
AC11
AC13
AC15
AC17
AC19
AC2
AC22
AC25
AC5
AC7
AC9
AD1
AD10
AD12
AD14
AD16
AD18
AD21
AD23
AD4
AD8
AF22
AF23
F13
F15
F17
F19
F9
E10
A#3
A#4
A#5
A#6
A#7
A#8
A#9
A#10
A#11
A#12
A#13
A#14
A#15
A#16
A#17
A#18
A#19
A#20
A#21
A#22
A#23
A#24
A#25
A#26
A#27
A#28
A#29
A#30
A#31
A#32
A#33
A#34
A#35
REQ#0
REQ#1
REQ#2
REQ#3
REQ#4
ADS#
AP#0
AP#1
BINIT#
IERR#
BNR#
BPRI#
BR0#
LOCK#
DEFER#
HITM#
HIT#
D#0
D#1
D#2
D#3
D#4
D#5
D#6
D#7
D#8
D#9
D#10
D#11
D#12
D#13
D#14
D#15
D#16
D#17
D#18
D#19
D#20
D#21
D#22
D#23
D#24
D#25
D#26
D#27
D#28
D#29
D#30
D#31
D#32
D#33
D#34
D#35
D#36
D#37
D#38
D#39
D#40
D#41
D#42
D#43
D#44
D#45
D#46
D#47
D#48
D#49
D#50
D#51
D#52
D#53
D#54
D#55
D#56
D#57
D#58
D#59
D#60
D#61
D#62
D#63
VCC_0
VCC_1
VCC_2
VCC_3
VCC_4
VCC_5
VCC_6
VCC_7
VCC_8
VCC_9
VCC_10
VCC_11
VCC_12
VCC_13
VCC_14
VCC_15
VCC_16
VCC_17
VCC_18
VCC_19
VCC_20
VCC_21
VCC_22
VCC_23
VCC_24
VCC_25
VCC_26
VCC_27
VCC_28
VCC_29
VCC_30
VCC_31
VCC_32
VCC_33
VCC_34
VCC_35
VCC_36
VCC_37
VCC_38
VCC_39
VCC_40
VCC_41
VCC_42
VCC_43
VCC_44
VCC_45
VCC_46
VCC_47
VCC_48
VCC_49
VCC_50
VCC_51
VCC_52
VCC_53
VCC_54
VCC_55
VCC_56
VCC_57
VCC_58
VCC_59
VCC_61
VCC_62
VCC_63
VCC_64
VCC_65
VCC_66
VCC_67
VCC_68
VCC_69
VCC_70
VCC_71
VCC_72
VCC_74
VCC_75
VCC_76
VCC_77
VCC_78
VCC_79
VCC_80
VSS_0
VSS_1
VSS_2
VSS_3
VSS_4
VSS_5
VSS_6
VSS_7
VSS_8
VSS_9
VSS_10
VSS_11
VSS_12
VSS_13
VSS_14
VSS_15
VSS_16
VSS_17
VSS_18
VSS_19
VSS_20
VSS_21
VSS_22
VSS_23
VSS_24
VSS_25
VSS_26
VSS_27
VSS_28
VSS_29
VSS_30
VSS_31
VSS_32
VSS_33
VSS_34
VSS_35
VSS_36
VSS_37
VSS_38
VSS_39
VSS_40
VSS_41
VSS_42
VSS_43
VSS_44
VSS_45
VSS_46
VSS_47
VSS_48
VSS_49
VSS_50
VSS_51
VSS_52
VSS_53
VSS_54
VSS_55
VSS_56
BCLK0
BCLK1
VCC_81
VCC_82
VCC_83
VCC_84
VCC_85
VCC_73
C450@2.2P_0402_50V7C 12
C36
0.1U_0402_16V4Z
1 2
C44
2200P_0603_50V7 K
12
U5
ADM1032AR_SOP-8
1
6
4
5
2
3
8
7
VDD1
ALERT
THERM
GND
D+
D-
SCLK
SDATA
R43
6.8K_0603_5%
1 2
R360
1K_0402_5%
1 2
R42
6.8K_0603_5%
1 2
R41
10K_0402_5%
1 2
C452@2.2P_0402_50V7C 12

5
5
4
4
3
3
2
2
1
1
D D
C C
B B
A A
GTL Reference Voltage
R_B
Low
ESR
Low
ESR
Layout note :
R_A
Place resistor <100mils from
CPU pin
1. Place R_A and R_B near CPU.
2. Place decoupling cap 220PF near CPU.(Within
500mils)
ADQ00/LA-1351
X025
8 50Wednesday, October 23, 2002
Compal Electronics, Inc.
Mobile Northwood (2/2)
Title
Size Document Number Rev
Date: Sheet of
H_BSEL0#
V_1P2V_VCCVID
H_BPM5#
H_RS#1
H_DSTBN#3
H_DSTBP#0
V_1P2V_VCCVID
H_FERR#
H_THERMTRIP#
H_DPSLP#
H_PROCHOT#
H_INIT#
H_DBI#0
H_INTR
H_BPM0#
H_DPSLP#
H_BSEL1#
H_BPM4#
H_PWRGOOD
H_FERR#
H_DBI#3
H_DSTBP#2
H_BPM1#
H_RESET#
H_CPUPERF#
TESTHI0_1_PU
H_VID0
H_DBI#1
H_ADSTB#1
H_PROCHOT#
H_BPM3#
H_STPCLK#
H_COMP1
H_A20M#
H_ITP_DBR#
H_A20M#
H_BPM0#
H_VCCSENSE
H_ADSTB#0
H_NMI
H_VID2
H_VID3
H_CPUPERF#
H_CPUSLP#
H_RESET#
H_BR0#
H_BPM2#
H_COMP0
H_DBSY#
H_RS#2
H_NMI
H_DRDY#
H_VCCA
H_VID1
TESTHI2_7_PU
H_BPM1#
H_CPUSLP#
H_THERMTRIP#
H_THERMDC
H_RS#0
H_INTR
H_SMI#
H_BPM5#
H_DBI#2
H_IGNNE#
H_TRDY#
H_VSSSENSE
H_TDI
H_TRST#
H_SMI#
H_DSTBN#2
TESTHI8_10_PU
H_INIT#
H_TMS
H_DSTBP#1
H_TDO
H_THERMDA
H_IGNNE#
CPU_CK_ITP
H_DSTBP#3
H_VSSA
H_PWRGOOD
H_STPCLK#
CPU_CK_ITP#
H_DSTBN#1
H_TCK
H_DSTBN#0
H_BPM4#
H_VID4
H_BPM2#
H_BPM3#
H_VCCIOPLL
H_THERMTRIP#20,38
H_BPM4#10
H_CPUSLP# 18
H_SMI#18
H_INTR18
H_BPM5#10
H_TRDY#11
CK_ITP#6
H_BR0# 7,11
H_DRDY#11
H_TMS 10
H_BPM0#10
H_DPSLP#18
H_BPM1#10
H_FERR#18
H_DBI#[0..3] 11
H_DBSY#11
H_TCK 10
CK_ITP6
H_DSTBP#[0..3] 11
H_ITP_DBR# 10
H_ADSTB#0 11
H_STPCLK#18
H_TDO 10
H_INIT#18
H_A20M#18
H_RS#[0..2]11
H_RESET#10,11
H_BSEL1#6
H_NMI18
V_1P2V_VCCVID 46
H_PROCHOT# 18
H_TDI 10
H_THERMDC7
H_PWRGOOD18
H_IGNNE#18
H_ADSTB#1 11
H_DSTBN#[0..3] 11
H_BSEL0#6,12
H_THERMDA7
CK_ITP_R#10
V_1P2V_VCCVID 46
H_TRST# 10
H_VID[0..4] 9
H_CPUPERF# 20
CK_ITP_R10
+VCC_CORE
+VCC_CORE
+VCC_CORE
+VCC_CORE
H_GTLREF0_3
H_GTLREF0_3
+VCC_CORE
L32 4.7U_LQM21FN4R7N00L_80M_30%_0805
12
R344
51.1_0603_1%
1 2
R400
51.1_0603_1%
1 2
R352 51.1_0603_1%12
R48 200_0603_5%
12
R45 10K_0402_1%
12
R405 200_0603_5%
12
C362
220P_0402_50V8 J
1 2
C447
220P_0402_50V8 J
1 2
C359
0.1U_0402_16V4Z
12
R47 200_0603_5%
12
R359 1K_0402_5%1 2
C364
0.1U_0402_16V4Z12
R51
100_0603_1%
12
R404 300_0603_5%
12
T17 PAD
R350 200_0603_5%
12
RN10
@0_0402_4P2R_5%
1 4
2 3
R50
49.9_0603_1%
12
R358 1K_0402_5%1 2
RN11
0_0404_4P2R_5%
14 23
R52 1K_0402_5%1 2
C53
1U_0603_6.3V6M
1 2
R357 51.1_0603_1%12
C54
0.1U_0402_16V4Z12
R401 51.1_0603_1%
12
R345 200_0603_5%
12
C446
220P_0402_50V8 J
1 2
R46 200_0603_5%
12
R356 51.1_0603_1%
12
Mobile
NorthWood
JCPUB
AMP_1565030-1_478P
F1
G5
F4
AB2
J6
C6
B6
B2
B5
AB23
Y4
AD25
D1
E5
W5
AB25
H2
H5
C4
B3
C1
D4
D5
F7
E6
P1
L24
J26
K25
K26
L25
AE11
AE13
AE15
AE17
AE19
AE22
AE24
AE26
AE7
AE9
AF1
AF10
AF12
AF14
AF16
AF18
AF20
AF26
AF6
AF8
B10
B12
B14
B16
B18
B20
B23
B26
B4
B8
C11
C13
C15
C17
C19
C2
C22
C25
C5
C7
C9
D10
D12
D14
D16
D18
D20
D21
D24
D3
D6
D8
E1
E11
E13
E15
E17
E19
E23
E26
E4
E7
E9
F10
F12
F14
F16
F18
F2
F22
F25
F5
AE5
AE4
AE3
AE2
AE1
AA21
AA6
F20
F6
A22
A7
AD24
AA2
AC21
AC20
AC24
AC23
AA20
AB22
U6
W4
Y3
A6
F8
G21
G24
G3
G6
J2
J22
J25
J5
K21
K24
K3
K6
L1
L23
L26
L4
M2
M22
M25
M5
N21
N24
N3
N6
P2
P22
P25
P5
R1
R23
R26
R4
T21
T24
T3
T6
U2
U22
U25
U5
V1
V23
V26
V4
W21
W24
W3
W6
Y2
Y22
Y25
Y5
AD6
AD5
AC6
AB5
AC4
Y6
AA5
AB4
E22
K22
R22
W22
F21
J23
P23
W23
AC26
AD26
L5
R5
E21
G25
P26
V21
AE25
AD20
A5
AE23
AF4
A2
C3
V6
AB26
AD22
A4
AD2
AD3
AE21
AF24
AF25
AF3
RS#0
RS#1
RS#2
RSP#
TRDY#
A20M#
FERR#
IGNNE#
SMI#
PWRGOOD
STPCLK#
DPSLP#
LINT0
LINT1
INIT#
RESET#
DRDY#
DBSY#
THERMDC
THERMDA
TDI
TCK
TDO
TMS
TRST#
COMP1
COMP0
DP#0
DP#1
DP#2
DP#3
VSS_57
VSS_58
VSS_59
VSS_60
VSS_61
VSS_62
VSS_63
VSS_64
VSS_65
VSS_66
VSS_67
VSS_68
VSS_69
VSS_70
VSS_71
VSS_72
VSS_73
SKTOCC#
VSS_75
VSS_76
VSS_77
VSS_78
VSS_79
VSS_80
VSS_81
VSS_82
VSS_83
VSS_84
VSS_85
VSS_86
VSS_87
VSS_88
VSS_89
VSS_90
VSS_91
VSS_92
VSS_93
VSS_94
VSS_95
VSS_96
VSS_97
VSS_98
VSS_99
VSS_100
VSS_101
VSS_102
VSS_103
VSS_104
VSS_105
VSS_106
VSS_107
VSS_108
VSS_109
VSS_110
VSS_111
VSS_112
VSS_113
VSS_114
VSS_115
VSS_116
VSS_117
VSS_118
VSS_119
VSS_120
VSS_121
VSS_122
VSS_123
VSS_124
VSS_125
VSS_126
VSS_127
VSS_128
VID0
VID1
VID2
VID3
VID4
GTLREF0
GTLREF1
GTLREF2
GTLREF3
NC1
NC2
TESTHI0
TESTHI1
TESTHI2
TESTHI3
TESTHI4
TESTHI5
TESTHI6
TESTHI7
TESTHI8
TESTHI9
TESTHI10
GHI#
VSS_129
VSS_130
VSS_131
VSS_132
VSS_133
VSS_134
VSS_135
VSS_136
VSS_137
VSS_138
VSS_139
VSS_140
VSS_141
VSS_142
VSS_143
VSS_144
VSS_145
VSS_146
VSS_147
VSS_148
VSS_149
VSS_150
VSS_151
VSS_152
VSS_153
VSS_154
VSS_155
VSS_156
VSS_157
VSS_158
VSS_159
VSS_160
VSS_161
VSS_162
VSS_163
VSS_164
VSS_165
VSS_166
VSS_167
VSS_168
VSS_169
VSS_170
VSS_171
VSS_172
VSS_173
VSS_174
VSS_175
VSS_176
VSS_177
VSS_178
VSS_179
VSS_180
VSS_181
BSEL0
BSEL1
BPM#0
BPM#1
BPM#2
BPM#3
BPM#4
BPM#5
DSTBN#0
DSTBN#1
DSTBN#2
DSTBN#3
DSTBP#0
DSTBP#1
DSTBP#2
DSTBP#3
ITP_CLK0
ITP_CLK1
ADSTB#0
ADSTB#1
DBI#0
DBI#1
DBI#2
DBI#3
DBR#
VCCA
VCCSENSE
VCCIOPLL
VCCVID
THERMTRIP#
PROCHOT#
MCERR#
SLP#
VSSA
VSSSENSE
NC3
NC4
NC5
NC6
NC7
NC8
R353 51.1_0603_1%
12
R378 220_0603_1%
12
C46
0.1U_0402_16V4Z12
R354 200_0603_5%
12
R355 51.1_0603_1%12
R381 51.1_0603_1%
12
R49 200_0603_5%
12
C365
220P_0402_50V8 J
1 2
T16 PAD
R349 200_0603_5%
12
R351 56_0603_5%
12
+
C77
33U_D2_16VM_R70
12
+
C84
33U_D2_16VM_R70
12
R44 56_0603_5%
12
L30 4.7U_LQM21FN4R7N00L_80M_30%_0805
12
R403 200_0603_5%
12
C685
1U_0603_6.3V6M
12

5
5
4
4
3
3
2
2
1
1
D D
C C
B B
A A
VID2
CPU Bulk
0
1
0
0
Vcore
0
1.150
1
1.250
0
10uF 1206 X5R -> 85
degree
1
1
0
0
0
1
0
High Frequence Decoupling
1 1
CPU Voltage ID
0
1.200
0
Place .22uF caps underneath balls on solder side.
1
1
Use 2~3 vias per PAD.
0
Place close to CPU, Use 2~3 vias per PAD.
1 0
0
0
1
1
1
1
1
0.975
Place close to CPU power and
ground pin as possible
(<1inch)
VID1
1
0
Place 10uF caps on the peripheral near balls.
1
0
1
1.050
0.950
VID4
C heck X5R
or X7R ?
Q uantity?
V I D
1.000
0
0
1
VID3
Layout note :
0
VID0
1
1.350
1.100
Layout note :
0
0
1.300
1
00
1
1
0
00
V
1 0
To find 2V BULK CAP.
ADQ00/LA-1351
X025
9 50Wednesday, October 23, 2002
Compal Electronics, Inc.
CPU bypass and CPU VID
Title
Size Document Number Rev
Date: Sheet of
H_VID2
VID0H_VID0
VID3
H_VID1
VID2
VID1
H_VID3
H_VID4 VID4
H_VID[0..4]8VID[0..4] 46
+VCC_CORE
+VCC_CORE
+VCC_CORE
+3VSUS
+VCC_CORE
+VCC_CORE +VCC_CORE
+VCC_CORE
+VCC_CORE +VCC_CORE
C406
10U_1206_6.3V7K
12
RN9
10K_1206_8P4R_5%
1 8
2 7
3 6
4 5
+
C676
220U_D_2.5VM_R15
12
C418
10U_1206_6.3V7K
12
+
C675
220U_D_2.5VM_R15
12
R3410_0402_5% 12
C440
10U_1206_6.3V7K
12
C438
10U_1206_6.3V7K
12
C373
10U_1206_6.3V7K
12
R333
10K_0402_5%
12
R3370_0402_5% 12
C439
10U_1206_6.3V7K
12
C426
10U_1206_6.3V7K
12
C60
0.22U_0603_10V7 M
12
C394
10U_1206_6.3V7K
12
C56
0.22U_0603_10V7 M
12
+
C671
220U_D_2.5VM_R15
12
C57
0.22U_0603_10V7 M
12
C378
10U_1206_6.3V7K
12
C405
10U_1206_6.3V7K
12
C412
10U_1206_6.3V7K
12
C413
10U_1206_6.3V7K
12
R3390_0402_5% 12
R3380_0402_5% 12
C441
10U_1206_6.3V7K
12
C444
10U_1206_6.3V7K
12
R3400_0402_5% 12
+
C672
220U_D_2.5VM_R15
12
+
C673
220U_D_2.5VM_R15
12
C387
10U_1206_6.3V7K
12
+
C674
220U_D_2.5VM_R15
12
C396
10U_1206_6.3V7K
12
C372
10U_1206_6.3V7K
12
C414
10U_1206_6.3V7K
12
C404
10U_1206_6.3V7K
12
C398
10U_1206_6.3V7K
12
C379
10U_1206_6.3V7K
12
C415
10U_1206_6.3V7K
12
C376
10U_1206_6.3V7K
12
+
C677
220U_D_2.5VM_R15
12
C61
0.22U_0603_10V7 M
12
C403
10U_1206_6.3V7K
12
C386
10U_1206_6.3V7K
12
C445
10U_1206_6.3V7K
12
C377
10U_1206_6.3V7K
12
C395
10U_1206_6.3V7K
12
C427
10U_1206_6.3V7K
12
C374
10U_1206_6.3V7K
12
+
C678
220U_D_2.5VM_R15
12

5
5
4
4
3
3
2
2
1
1
D D
C C
B B
A A
single gate TTL
FAN2(VGA CARD)
FAN1 Control and Tachometer
5
2 3
4
ITP Debug Connector
1
FAN1(MAIN FAN)
1
E3
2222 SYMBOL(SOT23-NEW)
2
C
B
ADQ00/LA-1351
X025
10 50Wednesday, October 23, 2002
Compal Electronics, Inc.
ITP Debug CONN. & FAN
Title
Size Document Number Rev
Date: Sheet of
FAN2_TACH_FB
H_TRST#
H_TCK
FAN2_ON
ITP_PWRON
FAN2VREF
H_DBA#
FAN2_5V
H_RESET#
H_BPM1# H_TMS
FAN1_ON
FAN1_VOUT
H_BPM4#
CK_ITP_R# H_TDO
H_ITP_DBR#
FAN2_VFB
H_TCK
H_TDI
FAN1_VFB
FAN1TACH_ON
FAN1_TACH_FB
FAN2TACH_ON
H_BPM0#
CK_ITP_R
G_AGPBUSY#
FAN1VREF
H_BPM5#
CK_ITP_R8
FAN2_PWM35
H_BPM4#8
H_TCK8
H_BPM1#8
H_TRST# 8
GDRUNPWROK38,47
H_TMS 8
DRUNPWROK 20
CK_ITP_R#8
FAN2_TACH 35
FAN1_TACH 35
H_RESET#8,11
H_TDO 8
H_TDI 8
FAN1_PWM35
H_ITP_DBR# 8
H_TCK 8
FAN2_TACH_FB 16
H_BPM5#8
H_BPM0#8
FAN2_5V 16
G_AGPBUSY# 16,20
+3VRUN
+VCC_CORE
+5VRUN
+12V
+12V
+3VSUS
+3VRUN
+5VRUN
+3VRUN
+5VRUN
+VCC_CORE
+5VRUN
R109
1K_0402_5%
1 2
T270 PAD
R13851.1_0603_1% 12
C110
2200P_0603_50V7 K
T268 PAD
T267 PAD
R156 39_0603_1%
1 2
T271 PAD
T264 PAD
R163
10K_0402_5%
1 2
T263 PAD
D10
RB751V-40
2 1
R14351.1_0603_1% 12
T273 PAD
U49A
LM358M_SO-8
8
3
2
4
1
T274 PAD
C478
1U_0805_10V6 K
12
R128
150K_0603_5%
1 2
+
C479
100U_D_10VM_R55
12
R129
100K_0402_5%
12
R148 150_0603_1%
1 2
T262 PAD
R16551.1_0603_1% 12
R130
100K_0402_5%
1 2 Q15
SI3456DV-T1_TSOP-6
3
6
5
2
4
1
R437
100K_0402_5%
1 2
U10
TC7SH08FU_SSOP5
1
2
3
4
5
T266 PAD
R110
10K_0402_5%
1 2
R435
150K_0603_5%
1 2
R436
100K_0402_5%
12
JFAN1
FOX_BP26037-H1R_3P
1
2
3
C184
10U_0805_10V4Z
12
T260PAD
C472
0.47U_1206_16V7K
12
R168
1K_0402_5%
1 2
T272PAD
P1
@2MM SMT KEY26
2
4
6
8
10
12
14
1
3
5
7
9
11
13
15 16
17 18
19 20
21 22
23 24
25 26
2
4
6
8
10
12
14
1
3
5
7
9
11
13
15 16
17 18
19 20
21 22
23 24
25 K
R177@51.1_0603_1% 12
U49B
LM358M_SO-8
8
5
6
4
7
C193
0.1U_0402_16V4Z
12
R182 1.5K_0603_1%1 2
D9
RB751V-40
2 1
C201
0.1U_0402_16V4Z
12
R132
10K_0402_5%
1 2
C127
2200P_0603_50V7 K
R133
@33_0402_5%
12
Q11
PMBT2222_SOT23
2
3 1
R186 51.1_0603_1%1 2
T275PAD
C194
@2.2P_0402_50V8C
12
R173
680_0603_5%
1 2
C121
0.1U_0402_16V4Z
12
+
C495
100U_D_10VM_R55
12
R180
27.4_0603_1%
1 2
C189
@2.2P_0402_50V8C
12
R117
10K_0402_5%
12
R174
10K_0402_5%
12
T261PAD
Q18
PMBT2222_SOT23
2
3 1
C128
1U_0805_10V6 K
12
C476
0.47U_1206_16V7K
12
Q17
SI3456DV-T1_TSOP-6
3
6
5
2
4
1
R19551.1_0603_1% 12
R125
10K_0402_5%
1 2
T265PAD
T269PAD

5
5
4
4
3
3
2
2
1
1
D D
C C
B B
A A
Placed near MCH
Layout Note:
Please closely
pin J9 & J21
1. Place R_E and R_F near MCH
R_F
D IMM 0 CLOCK
Layout note :
Trace
width>=7mils
Layout note :
Place R_J closely ball
H3<40mil,Ball H3 to G3 trace
must routing 1"
Layout note:
Place R409 closely
pin J28
D IMM 1 CLOCK
GTL Reference Voltage
R_E
Layout note:
Place
C431<1"
from MCH
2. Place decoupling cap 220PF near MCH pin.(Within
500mils)
1 inch" INNER
LAYER DELAY
TRACE
Placed near
DIMMs <1"
ADQ00/LA-1351
X025
11 50Wednesday, October 23, 2002
Compal Electronics, Inc.
Brookdale MCH-M (1/3)
Title
Size Document Number Rev
Date: Sheet of
DDR_FEEDBACK
DDR_D45
H_D#46
DDR_D2
DDR_D44
H_D#36
H_A#17
DDR_D43
H_D#56
H_A#26
H_RESET#
DDR_CAS#
H_A#8
DDR_D0
MCH_TESTIN#
DDR_D62
H_D#31
H_A#6
V_MCH_GTLREF
H_A#31
DDR_D4
H_D#24
DDR_MA11
DDR_D49
DDR_D34
H_A#9
H_A#24
H_D#28
H_DSTBN#3
H_A#30
H_ADSTB#0
DDR_MA6
DDR_D11
H_D#0
H_DBI#0
DDR_D6
DDR_DS0
DDR_D3
CK_DDR_CK1
DDR_DS7
DDR_D23
DDR_D30
DDR_D52
H_D#21
H_HIT#
DDR_MA8
DDR_D46
DDR_CKE2_DIMM1
DDR_D21
DDR_D20
DDR_D42
H_A#15
DDR_D55
H_D#12
H_D#33
H_A#5
DDR_DS2
DDR_DS1
H_D#37
H_RS#1
CK_DDR_CK5#
DDR_D47 CK_DDR_CK2#
H_D#60
DDR_MA7
H_D#27
H_RS#2
DDR_D27
H_D#20
H_ADSTB#1
H_REQ#0
H_D#58
H_DSTBP#3
GMCHCOMP1
V_MCH_GTLREF
H_HITM#
DDR_D10
CK_DDR_CK3#
H_ADS#
DDR_DS4
DDR_D7
CK_DDR_CK1#
H_A#10
CK_HCLK
DDR_MA10
CK_HCLK
H_A#3
DDR_CKE0_DIMM0
H_D#30
DDR_DS6
H_D#19
H_D#47
H_D#48
H_D#18
CK_DDR_CK5
H_D#16
H_D#59
DDR_MA5
DDR_D26
DDR_CB5
DDR_D58
DDR_DS8
H_D#29
H_BR0#
H_DBI#1
DDR_CB4
DDR_D63
CK_DDR_CK0#
H_D#9
H_A#27
H_LOCK#
DDR_MA12
DDR_D56
H_D#35
DDR_D9
DDR_D19
H_D#53
H_DSTBP#0
DDR_D59
H_D#40
PCIRST_1#
H_DSTBN#1
H_A#20
H_D#8
H_A#23
CK_HCLK#
DDR_BS0
DDR_D16
H_D#14
H_D#4
DDR_DS5
H_D#55
DDR_D28
H_D#41
H_D#1
DDR_MA4
H_D#43
CK_DDR_CK2
DDR_D50
DDR_D35
H_DSTBN#0
DDR_D12
H_A#11
DDR_D32
V_MCH_REF
H_D#5
H_A#13
H_D#25
DDR_D36
H_D#61
H_D#11
H_A#12
H_REQ#2
DDR_MA9
H_D#17
H_D#3
H_D#10
DDR_CB3
H_REQ#1
SM_RCOMP_R
DDR_D33
DDR_CS3_DIMM1#
H_D#57
H_A#19
H_A#28 DDR_D54
H_D#51
DDR_CKE1_DIMM0
CK_DDR_CK0
H_D#13H_A#16
DDR_D22 DDR_MA1
DDR_CB1
DDR_CB7
H_D#52
DDR_CB0
DDR_CKE3_DIMM1
H_D#49
DDR_D13
DDR_RAS#
H_D#23
H_A#29
DDR_D17
H_DSTBN#2
DDR_BS1
DDR_D15
CK_DDR_CK4
DDR_D40
DDR_D29
DDR_D39
DDR_D31
DDR_D14
H_D#26
H_A#14
H_DSTBP#1
DDR_D41
H_D#22
H_D#44
H_BPRI#
DDR_D61
H_D#42
H_A#25
H_REQ#3
DDR_DS3
H_TRDY#
DDR_D57
H_D#45
H_A#21
H_SWNG0
H_SWNG1
DDR_D51
DDR_D24
DDR_D1
SM_RCOMP
H_D#38
H_D#15
H_D#2
DDR_D48
CK_DDR_CK4#
DDR_WE#
H_D#6
SM_RCOMP
CK_DDR_CK3
DDR_D25
H_D#62
GMCHCOMP0
V_DDR_MCH_REF
H_A#4
H_RS#0 H_D#50
H_D#63
H_A#7
DDR_CS1_DIMM0#
DDR_CS0_DIMM0#
DDR_MA3
DDR_D53
H_BNR#
H_DEFER#
DDR_MA0
DDR_D8
DDR_D18
DDR_D37
H_D#7
CK_HCLK#
H_DRDY#
H_DBI#2
DDR_D5
H_D#39
H_D#54
H_REQ#4
DDR_D38
H_DSTBP#2
H_DBI#3
DDR_CS2_DIMM1#
DDR_CB2
DDR_D60
H_D#32
DDR_CB6
DDR_MA2
H_D#34
H_A#18
H_A#22
H_DBSY#
DDR_D[0..63]14
H_RS#[0..2]8
H_D#[0..63] 7
H_HIT#7
H_DBSY#8
H_TRDY#8
H_ADSTB#18
H_ADS#7
H_REQ#[0..4]7
DDR_CS2_DIMM1# 15
CK_HCLK#6
H_HITM#7
DDR_CAS# 14,15
DDR_MA[0..12] 14,15
CK_DDR_CK2 14
H_BNR#7
DDR_CS3_DIMM1# 15
CK_DDR_CK0# 14
CK_DDR_CK4 15
CK_DDR_CK2# 14
DDR_WE# 14,15
CK_DDR_CK1# 14
CK_DDR_CK3# 15
CK_DDR_CK4# 15
CK_DDR_CK3 15
H_LOCK#7
V_DDR_MCH_REF 14,15,45
CK_DDR_CK0 14
CK_DDR_CK1 14
H_RESET#8,10
DDR_CKE3_DIMM1 15
H_ADSTB#08
DDR_CS0_DIMM0# 14
CK_HCLK6
DDR_CB[0..7]14
H_A#[3..31]7
DDR_DS[0..8] 14
DDR_BS0 14,15
DDR_CKE2_DIMM1 15
DDR_CKE0_DIMM0 14
H_DRDY#8
H_DEFER#7
V_DDR_MCH_REF14,15,45
DDR_CKE1_DIMM0 14
H_DBI#[0..3]8H_DSTBN#[0..3] 8
DDR_CS1_DIMM0# 14
DDR_RAS# 14,15
CK_DDR_CK5# 15
H_BPRI#7
CK_DDR_CK5 15
DDR_BS1 14,15
H_DSTBP#[0..3] 8
H_BR0#7,8
PCIRST_1#18,27
+1.5VRUN
+VCC_CORE
V_1P25V_DDR_VTT +2.5V_MEM
+VCC_CORE
+2.5V_MEM
+2.5V_MEM
+VCC_CORE
R392
150_0603_1%
1 2
R406
@27.4_0603_1%
1 2
HOST
U7A
RG82845MP_BGA-593
AA2
AB5
AA5
AB3
AB4
AC5
AA3
AA6
AE3
AB7
AD7
AC7
AC6
AC3
AC8
AE2
AG5
AG2
AE8
AF6
AH2
AF3
AG3
AE5
AH7
AH3
AF4
AG8
AG7
AG6
AF8
AH5
AC11
AC12
AE9
AC9
AE10
AD9
AG9
AC10
AE12
AF10
AG11
AG10
AH11
AG12
AE13
AF12
AG13
AH13
AC14
AF14
AG14
AE14
AG15
AG16
AG17
AH15
AC17
AF16
AE15
AH17
AD17
AE16
T4
T5
T3
U3
R3
P7
R2
P4
R6
P5
P3
N2
N7
N3
K4
M4
M3
L3
L5
K3
J2
M5
J3
L2
H4
N5
G2
M6
L7
AE17
Y5
Y3
W2
W7
W6
U6
T7
R7
U5
U2
AD4
AE6
AE11
AC15
AD3
AE7
AD11
AC16
R5
N6
U7
Y4
Y7
W5
J27
H26
V5
V4
V3
W3
V7
J8
K8
AA7
AD13
AD5
AG4
AH9
AD15
M7
R8
Y8
AB11
AB17
AC2
AC13
HD#0
HD#1
HD#2
HD#3
HD#4
HD#5
HD#6
HD#7
HD#8
HD#9
HD#10
HD#11
HD#12
HD#13
HD#14
HD#15
HD#16
HD#17
HD#18
HD#19
HD#20
HD#21
HD#22
HD#23
HD#24
HD#25
HD#26
HD#27
HD#28
HD#29
HD#30
HD#31
HD#32
HD#33
HD#34
HD#35
HD#36
HD#37
HD#38
HD#39
HD#40
HD#41
HD#42
HD#43
HD#44
HD#45
HD#46
HD#47
HD#48
HD#49
HD#50
HD#51
HD#52
HD#53
HD#54
HD#55
HD#56
HD#57
HD#58
HD#59
HD#60
HD#61
HD#62
HD#63
HA#3
HA#4
HA#5
HA#6
HA#7
HA#8
HA#9
HA#10
HA#11
HA#12
HA#13
HA#14
HA#15
HA#16
HA#17
HA#18
HA#19
HA#20
HA#21
HA#22
HA#23
HA#24
HA#25
HA#26
HA#27
HA#28
HA#29
HA#30
HA#31
CPURST#
HIT#
HITM#
RS#0
RS#1
RS#2
HREQ#0
HREQ#1
HREQ#2
HREQ#3
HREQ#4
HDSTBN#0
HDSTBN#1
HDSTBN#2
HDSTBN#3
HDSTBP#0
HDSTBP#1
HDSTBP#2
HDSTBP#3
HADSTB#0
HADSTB#1
HTRDY#
DEFER#
BPRI#
HLOCK#
RSTIN#
TESTIN#
DBSY#
DRDY#
ADS#
BNR#
BREQ#0
BCLK
BCLK#
HSWNG0
HSWNG1
DBI#0
DBI#1
DBI#2
DBI#3
HVREF0
HVREF1
HVREF2
HVREF3
HVREF4
HRCOMP0
HRCOMP1
R390
100_0603_1%
1 2
C380@2.2P_0402_50V7C 12
R410
@2K_0603_1%
1 2
C381@2.2P_0402_50V7C 12
R389
150_0603_1%
1 2
C370
220P_0402_50V8 J
12
C431
0.1U_0402_16V4Z
1 2
MEMORY
U7C
RG82845MP_BGA-593
G28
F27
C28
E28
H25
G27
F25
B28
E27
C27
B25
C25
B27
D27
D26
E25
D24
E23
C22
E21
C24
B23
D22
B21
C21
D20
C19
D18
C20
E19
C18
E17
E13
C12
B11
C10
B13
C13
C11
D10
E10
C9
D8
E8
E11
B9
B7
C7
C6
D6
D4
B3
E6
B5
C4
E5
C3
D3
F4
F3
B2
C2
E2
G5
C16
D16
B15
C14
B17
C17
C15
D14
E14
F15
J24
G25
G6
G7
G15
G14
E24
G24
H5
F5
F26
C26
C23
B19
D12
C8
C5
E3
E15
E12
F17
G18
G19
E18
F19
G21
G20
F21
F13
E20
G22
G12
G13
G23
E22
H23
F23
J23
K23
K25
J25
G17
G16
H7
H6
E9
F7
F9
E7
G9
G10
J28
E16
G3
H3
H27
F11
G11
G8
J21
J9 AD26
AD27
SDQ0
SDQ1
SDQ2
SDQ3
SDQ4
SDQ5
SDQ6
SDQ7
SDQ8
SDQ9
SDQ10
SDQ11
SDQ12
SDQ13
SDQ14
SDQ15
SDQ16
SDQ17
SDQ18
SDQ19
SDQ20
SDQ21
SDQ22
SDQ23
SDQ24
SDQ25
SDQ26
SDQ27
SDQ28
SDQ29
SDQ30
SDQ31
SDQ32
SDQ33
SDQ34
SDQ35
SDQ36
SDQ37
SDQ38
SDQ39
SDQ40
SDQ41
SDQ42
SDQ43
SDQ44
SDQ45
SDQ46
SDQ47
SDQ48
SDQ49
SDQ50
SDQ51
SDQ52
SDQ53
SDQ54
SDQ55
SDQ56
SDQ57
SDQ58
SDQ59
SDQ60
SDQ61
SDQ62
SDQ63
SDQ64/CB0
SDQ65/CB1
SDQ66/CB2
SDQ67/CB3
SDQ68/CB4
SDQ69/CB5
SDQ70/CB6
SDQ71/CB7
SCK0
SCK#0
SCK1
SCK#1
SCK2
SCK#2
SCK3
SCK#3
SCK4
SCK#4
SCK5
SCK#5
SDQS0
SDQS1
SDQS2
SDQS3
SDQS4
SDQS5
SDQS6
SDQS7
SDQS8
SMA0/CS#11
SMA1/CS#10
SMA3/CS#9
SMA4/CS#5
SMA5/CS#8
SMA6/CS#7
SMA7/CS#4
SMA8/CS#3
SMA9/CS#0
SMA10
SMA11/CS#2
SMA12/CS#1
SBS0
SBS1
SCKE0
SCKE1
SCKE2
SCKE3
SCKE4
SCKE5
SCK6
SCK#6
SCK7
SCK#7
SCK8
SCK#8
SCS#0
SCS#1
SCS#2
SCS#3
SCS#4
SCS#5
SMRCOMP
SMA2/CS#6
RCVENIN#
RCVENOUT#
SSI_ST
SRAS#
SWE#
SCAS#
SDREF0
SDREF1 NC0
NC1
R387
49.9_0603_1%
1 2
C385
1U_0603_6.3V6M
12
R376
24.9_0603_1%
1 2
R394
0_0402_5%
12
C425
0.1U_0402_16V4Z
1 2
C419
0.1U_0402_16V4Z
1 2
C371
0.01U_0402_16V7K
1 2
R348
24.9_0603_1%
1 2
R391
301_0603_1%
1 2
R380
301_0603_1%
1 2
R379
150_0603_1%
1 2
R408
@1K_0402_5%
1 2
R395
150_0603_1%
1 2
C467
0.1U_0402_16V4Z
1 2
R407
@2K_0603_1%
1 2
C402
0.01U_0402_16V7K
1 2
C367
220P_0402_50V8 J
12
R409
30.1_0603_1%
1 2
C430
0.1U_0402_16V4Z
1 2

5
5
4
4
3
3
2
2
1
1
D D
C C
B B
A A
HUB Interface Reference
R_C
Place this cap near MCH
G_ST1
0=533Mhz
1=400Mhz
Layout note :
AGP Interface Reference
Place closely ball P26
R_D
R_N
2. Place capacitors near MCH.
Place closely to pin P22
Place close to MCH-M
R_M
G_ST0
0=System memory is DDR
1=System memory is SDR
1. Place R_C and R_D in middle of Bus.
ADQ00/LA-1351
X025
12 50Wednesday, October 23, 2002
Compal Electronics, Inc.
Brookdale MCH-M (2/3)
Title
Size Document Number Rev
Date: Sheet of
G_AD19
G_AD26
G_AD29
G_SBA3
G_SBA1
HUB_HL9
G_AD21
HUB_HL7
VREFCG_TERMH
G_C/BE#2
VREFCG_TERML
AGP_RCOMP
G_C/BE#1
G_RBF#
G_SBA0
HLREF_TERML
G_TRDY#
G_AD16
HUB_HL0
G_WBF#
HUB_HL2
CK_66M_MCH
G_AD3
G_STOP#
G_REQ#
G_AD_STB0
G_SB_STB
G_ST1
G_IRDY#
G_ST0
G_SBA2
HUB_HLSTRB#
G_AD31
G_AD6
G_AD12
G_C/BE#0 VREFGC
G_AD17
HUB_HL10
G_GNT#
G_SBA5
G_SB_STB#
G_AD27
G_AD22
G_AD13
G_ST2
G_FRAME#
HUB_HL8
G_AD1
HUB_HLSTRB
G_AD14
HLRCOMP
G_ST1
HUB_HL1
HUB_HL6
G_AD11
G_AD_STB1#
G_AD0
G_AD2
G_AD8
G_SBA6
G_AD15
G_AD10
HUB_HL5
G_PAR
CK66M_MCH_TERM
G_AD28
G_AD7
HUB_HL4
HUB_HL3
G_ST0
G_AD23
CK_66M_MCH
G_AD4
G_C/BE#3
G_AD25
G_AD20
G_PIPE#
HLREF_TERMH
G_AD24
G_AD30
G_AD_STB0#
G_AD_STB1
G_AD9
G_SBA7
G_DEVSEL#
G_AD5
G_AD18
G_SBA4
G_AD_STB116
G_SB_STB16
G_PAR16
G_GNT#16
G_C/BE#[0..3]16
G_PIPE#16
G_STOP#16
G_DEVSEL#16
H_BSEL0# 6,8
G_ST016
G_SB_STB#16
HUB_HLSTRB# 18
G_AD_STB0#16
G_AD[0..31]16
G_AD_STB1#16
G_RBF# 16
G_FRAME#16
G_IRDY#16
VREFGC 16
VREFCG 16
G_ST216
G_REQ#16
HUB_HLSTRB 18
G_ST116
HL_REF 18
G_SBA[0..7] 16
G_WBF# 16
HUB_HL[0..10] 18
G_TRDY#16
G_AD_STB016
HL_REF 18
CK_66M_MCH 6
VREFGC
+1.5VRUN
+1.8VRUN
+1.8VRUN
R402 36.5_0603_1%
12
C435
0.1U_0402_16V4Z
12
R413
@56.2_0603_1%
1 2
C454
0.1U_0402_16V4Z
1 2
R397
2K_0603_5%
12
R398
@2K_0603_1%
12
R420
82.5_0603_1%
1 2
C468
@470P_0402_50V7K
1 2
C428
@10P_0402_50V8 J
12
R419
82.5_0603_1%
1 2
C465
470P_0402_50V7 K
12
R415
0_0402_5%
1 2
R399
@1K_0603_1%
12
R417
1K_0603_1%
1 2
AGP
HUB
U7B
RG82845MP_BGA-593
R27
R28
T25
R25
T26
T27
U27
U28
V26
V27
T23
U23
T24
U24
U25
V24
Y27
Y26
AA28
AB25
AB27
AA27
AB26
Y23
AB23
AA24
AA25
AB24
AC25
AC24
AC22
AD24
V25
V23
Y25
AA23
Y24
W28
W27
W24
W23
W25
AG24
AH25
AF22
R24
R23
AC27
AC28
AF27
AF26
AG25
AF24
AG26
P25
P24
N27
P23
M26
M25
L28
L27
M27
N28
M24
N25
N24
P27
P26
AH28
AH27
AG28
AG27
AE28
AE27
AE24
AE25
AE22
AE23
P22
AD25
AA21
N22
K27
K5
L24
M23
K7
J26
A3
A7
A11
A15
A19
A23
A27
D5
D9
D13
D17
D21
E1
E4
E26
E29
F8
F12
F16
F20
F24
G26
H9
H11
H13
H15
H17
H19
H21
J1
J4
J6
J22
J29
G_AD0
G_AD1
G_AD2
G_AD3
G_AD4
G_AD5
G_AD6
G_AD7
G_AD8
G_AD9
G_AD10
G_AD11
G_AD12
G_AD13
G_AD14
G_AD15
G_AD16
G_AD17
G_AD18
G_AD19
G_AD20
G_AD21
G_AD22
G_AD23
G_AD24
G_AD25
G_AD26
G_AD27
G_AD28
G_AD29
G_AD30
G_AD31
G_C/BE#0
G_C/BE#1
G_C/BE#2
G_C/BE#3
G_FRAME#
G_DEVSEL#
G_IRDY#
G_TRDY#
G_STOP#
G_PAR
G_REQ#
G_GNT#
PIPE#
AD_STB0
AD_STB#0
AD_STB1
AD_STB#1
SB_STB
SB_STB#
ST0
ST1
ST2
HI_0
HI_1
HI_2
HI_3
HI_4
HI_5
HI_6
HI_7
HI_8
HI_9
HI_10
HI_STB
HI_STB#
HLRCOMP
HI_REF
SBA0
SBA1
SBA2
SBA3
SBA4
SBA5
SBA6
SBA7
RBF#
WBF#
66IN
GRCOMP
AGPREF
VSS0
VSS1
VSS2
VSS3
VSS4
VSS5
VSS6
VSS7
VSS8
VSS9
VSS10
VSS11
VSS12
VSS13
VSS14
VSS15
VSS16
VSS17
VSS18
VSS19
VSS20
VSS21
VSS22
VSS23
VSS24
VSS25
VSS26
VSS27
VSS28
VSS29
VSS30
VSS31
VSS32
VSS33
VSS34
VSS35
VSS36
VSS37
VSS38
VSS39
VSS40
C469
470P_0402_50V7 K
12
R418
1K_0603_1%
12
R412
301_0603_1%
12
C470
0.1U_0402_16V4Z
12
R416
@0_0402_5%
12
R411 36.5_0603_1%1 2 R414
301_0603_1%
1 2
R393
@33_0402_5%
12

5
5
4
4
3
3
2
2
1
1
D D
C C
B B
A A
0402
"Trace A"
Trace width >20mil ;
Spacing 10mil
Trace A to ball U13/T13 or
U17/T7 =1.5" Max
Layout note :
0402
0402
0402
"Trace A"
ADQ00/LA-1351
X025
13 50Wednesday, October 23, 2002
Compal Electronics, Inc.
Brookdale MCH-M (3/3)
Title
Size Document Number Rev
Date: Sheet of
VSS_MCH_PLL0
V_1P25V_DDR_VTT
VSS_MCH_PLL1
VCC_MCH_PLL0
VCC_MCH_PLL1
V_1P25V_DDR_VTT
+1.5VRUN
+1.5VRUN
+2.5V_MEM
+VCC_CORE
+1.8VRUN
+2.5V_MEM
+VCC_CORE
+1.5VRUN
+2.5V_MEM
C538
0.1U_0402_10V6K
12
C564
0.1U_0402_10V6K
12
C192
0.1U_0402_10V6K
12
C456
0.047U_0402_10V4M
12
C416
0.047U_0402_10V4M
12
C375
0.047U_0402_10V4M
12
C526
0.1U_0402_10V6K
12
C383
0.047U_0402_10V4M
12
C399
0.047U_0402_10V4M
12
C436
0.1U_0402_16V4Z
12
C389
0.047U_0402_10V4M
12
+
C78
150U_D_6.3VM
12
C519
0.1U_0402_10V6K
12
C555
0.1U_0402_10V6K
12
C510
0.1U_0402_10V6K
12
C460
0.047U_0402_10V4M
12
L26
4.7U_LQG21N4R7K10_30M_10%_0805
12
C530
0.1U_0402_10V6K
12
C514
0.1U_0402_10V6K
12
C522
0.1U_0402_10V6K
12
C421
0.047U_0402_10V4M
12
C466
0.047U_0402_10V4M
12
C423
0.047U_0402_10V4M
12
C410
0.047U_0402_10V4M
12
C543
0.1U_0402_10V6K
12
C550
0.1U_0402_10V6K
12
C563
0.1U_0402_10V6K
12
C455
0.047U_0402_10V4M
12
C513
0.1U_0402_10V6K
12
C422
0.047U_0402_10V4M
12
C391
0.047U_0402_10V4M
12
C517
0.1U_0402_10V6K
12
C553
0.1U_0402_10V6K
12
C531
0.1U_0402_10V6K
12
C409
0.047U_0402_10V4M
12
C443
0.047U_0402_10V4M
12
C541
0.1U_0402_10V6K
12
C429
0.047U_0402_10V4M
1 2
C160
0.1U_0402_10V6K
12
C451
0.047U_0402_10V4M
12
+
C687
150U_D_6.3VM
12
C512
0.1U_0402_10V6K
12
C503
0.1U_0402_10V6K
12
C500
0.1U_0402_10V6K
12
+
C70
150U_D_6.3VM
12
+
C686
150U_D_6.3VM
12
C540
0.1U_0402_10V6K
12
C523
0.1U_0402_10V6K
12
C397
0.047U_0402_10V4M
12
C417
0.047U_0402_10V4M
12
C461
0.1U_0402_16V4Z
12
POWER/GND
U7D
RG82845MP_BGA-593
M8
U8
AA9
AB8
AB18
AB20
AC19
AD18
AD20
AE19
AE21
AF18
AF20
AG19
AG21
AG23
AJ19
AJ21
AJ23
A5
A9
A13
A17
A21
A25
C1
C29
D7
D11
D15
D19
D23
D25
F6
F10
F14
F18
F22
G1
G4
G29
H8
H10
H12
H14
H16
H18
H20
H22
H24
K22
K24
K26
L23
K6
J5
J7
R22
R29
U22
U26
W22
W29
AA22
AA26
AB21
AC29
AD21
AD23
AE26
AF23
AG29
AJ25
N14
N16
P13
P15
P17
R14
R16
T15
U14
U16
L29
N26
L25
M22
N23
T17
T13
U17
U13
L1
L4
L6
L8
L22
L26
N1
N4
N8
N13
N15
N17
N29
P6
P8
P14
P16
R1
R4
R13
R15
R17
R26
T6
T8
T14
T16
T22
U1
U4
U15
U29
V6
V8
V22
W1
W4
W8
W26
Y6
Y22
AA1
AA4
AA8
AA29
AB6
AB9
AB10
AB12
AB13
AB14
AB15
AB16
AB19
AB22
AC1
AC4
AC18
AC20
AC21
AC23
AC26
AD6
AD8
AD10
AD12
AD14
AD16
AD19
AD22
AE1
AE4
AE18
AE20
AE29
AF5
AF7
AF9
AF11
AF13
AF15
AF17
AF19
AF21
AF25
AG1
AG18
AG20
AG22
AH19
AH21
AH23
AJ3
AJ5
AJ7
AJ9
AJ11
AJ13
AJ15
AJ17
AJ27
VTT_0
VTT_1
VTT_2
VTT_3
VTT_4
VTT_5
VTT_6
VTT_7
VTT_8
VTT_9
VTT_10
VTT_11
VTT_12
VTT_13
VTT_14
VTT_15
VTT_16
VTT_17
VTT_18
VCCSM1
VCCSM2
VCCSM3
VCCSM4
VCCSM5
VCCSM6
VCCSM7
VCCSM8
VCCSM9
VCCSM10
VCCSM11
VCCSM12
VCCSM13
VCCSM14
VCCSM15
VCCSM16
VCCSM17
VCCSM18
VCCSM19
VCCSM20
VCCSM21
VCCSM22
VCCSM23
VCCSM24
VCCSM25
VCCSM26
VCCSM27
VCCSM28
VCCSM29
VCCSM30
VCCSM31
VCCSM32
VCCSM33
VCCSM34
VCCSM35
VCCSM36
VCCSM37
VCCSM38
VCC1_5_0
VCC1_5_1
VCC1_5_2
VCC1_5_3
VCC1_5_4
VCC1_5_5
VCC1_5_6
VCC1_5_7
VCC1_5_8
VCC1_5_9
VCC1_5_10
VCC1_5_11
VCC1_5_12
VCC1_5_13
VCC1_5_14
VCC1_5_15
VCC1_5_16
VCC1_5_17
VCC1_5_18
VCC1_5_19
VCC1_5_20
VCC1_5_21
VCC1_5_22
VCC1_5_23
VCC1_5_24
VCC1_5_25
VCC1_8_0
VCC1_8_1
VCC1_8_2
VCC1_8_3
VCC1_8_4
VCCGA1
VCCHA1
VSSGA2
VSSHA2
VSS41
VSS42
VSS43
VSS44
VSS45
VSS46
VSS47
VSS48
VSS49
VSS50
VSS51
VSS52
VSS53
VSS54
VSS55
VSS56
VSS57
VSS58
VSS59
VSS60
VSS61
VSS62
VSS63
VSS64
VSS65
VSS66
VSS67
VSS68
VSS69
VSS70
VSS71
VSS72
VSS73
VSS74
VSS75
VSS76
VSS77
VSS78
VSS79
VSS80
VSS81
VSS82
VSS83
VSS84
VSS85
VSS86
VSS87
VSS88
VSS89
VSS90
VSS91
VSS92
VSS93
VSS94
VSS95
VSS96
VSS97
VSS98
VSS99
VSS100
VSS101
VSS102
VSS103
VSS104
VSS105
VSS106
VSS107
VSS108
VSS109
VSS110
VSS111
VSS112
VSS113
VSS114
VSS115
VSS116
VSS117
VSS118
VSS119
VSS120
VSS121
VSS122
VSS123
VSS124
VSS125
VSS126
VSS127
VSS128
VSS129
VSS130
VSS131
VSS132
VSS133
VSS134
VSS135
VSS136
VSS137
VSS138
VSS139
VSS140
VSS141
C544
0.1U_0402_10V6K
12
C535
0.1U_0402_10V6K
12
C400
0.047U_0402_10V4M
12
C388
0.047U_0402_10V4M
12
C463
0.047U_0402_10V4M
12
C434
0.047U_0402_10V4M
12
C551
0.1U_0402_10V6K
12
C502
0.1U_0402_10V6K
12
C499
0.1U_0402_10V6K
12
C552
0.1U_0402_10V6K
12
C401
0.047U_0402_10V4M
12
C532
0.1U_0402_10V6K
12
C351
0.047U_0402_10V4M
12
C458
0.047U_0402_10V4M
12
C366
0.047U_0402_10V4M
12
C516
0.1U_0402_10V6K
12
C539
0.1U_0402_10V6K
12
L27
4.7U_LQG21N4R7K10_30M_10%_0805
12
C190
10U_1206_6.3V7K
12
C358
0.047U_0402_10V4M
12
C521
0.1U_0402_10V6K
12
+
C411
150U_D_10VM_R40
12
C384
0.047U_0402_10V4M
12
C457
0.047U_0402_10V4M
12
C407
0.047U_0402_10V4M
12
C527
0.1U_0402_10V6K
12
C382
0.047U_0402_10V4M
12
C528
0.1U_0402_10V6K
12
C542
0.1U_0402_10V6K
12
C547
0.1U_0402_10V6K
12
C548
0.1U_0402_10V6K
12
C432
0.047U_0402_10V4M
12
C350
0.047U_0402_10V4M
12
C437
0.1U_0402_16V4Z
12
C442
0.047U_0402_10V4M
12
C537
0.1U_0402_10V6K
12
C536
0.1U_0402_10V6K
12
C360
0.047U_0402_10V4M
12
C518
0.1U_0402_10V6K
12
C462
0.047U_0402_10V4M
12
C363
0.047U_0402_10V4M
12
C525
0.1U_0402_10V6K
12
C464
0.1U_0402_16V4Z
12
C433
0.047U_0402_10V4M
12
C546
0.1U_0402_10V6K
12
C501
0.1U_0402_10V6K
12
C557
10U_1206_6.3V7K
12
C420
0.047U_0402_10V4M
12
C453
0.047U_0402_10V4M
12
C71
10U_1206_6.3V7K
1 2
C529
0.1U_0402_10V6K
12
C520
0.1U_0402_10V6K
12
C554
0.1U_0402_10V6K
12
C534
0.1U_0402_10V6K
12
C549
0.1U_0402_10V6K
12
C449
0.047U_0402_10V4M
12
C408
0.047U_0402_10V4M
12
C515
0.1U_0402_10V6K
12
C524
0.1U_0402_10V6K
12
C533
0.1U_0402_10V6K
12
C459
0.047U_0402_10V4M
12
+
C55
33U_D2_16VM_R70
12
C545
0.1U_0402_10V6K
12
C424
0.047U_0402_10V4M
12
C392
0.047U_0402_10V4M
12
C369
0.047U_0402_10V4M
12
+
C68
33U_D2_16VM_R70
12

5
5
4
4
3
3
2
2
1
1
D D
C C
B B
A A
Layout Note:
Place these resistor
closely DIMM0,all
trace length
Max=1.3"
STANDARD
Layout Note:
Place these resistor
closely DIMM0,all
trace length<750 mil
Layout Note:
Place these resistor
closely DIMM0,all
trace length<750 mil
DIMM0
ADQ00/LA-1351
X025
14 50Wednesday, October 23, 2002
Compal Electronics, Inc.
DDR-SODIMM SLOT1
Title
Size Document Number Rev
Date: Sheet of
DDR_MA3_R
DDR_CAS_R#
DDR_D8_R
DDR_MA2_R
DDR_D48_R
DDR_D12
DDR_D22_R
DDR_D26_R
DDR_D41_R
DDR_MA9
DDR_D15_R
DDR_D59_R
DDR_D45_R
DDR_D10_R
DDR_DS1_R
DDR_D3_R
DDR_MA1_R
DDR_BS0
DDR_D14_R
DDR_D27_R
DDR_D5_R
DDR_DS3_R
DDR_D56_R
DDR_D60
DDR_MA2_R
DDR_D38_R
DDR_D34_R
DDR_MA0_R
DDR_D43_R
DDR_D28_R
DDR_D6
DDR_D38_R
DDR_D42
DDR_D44_R
DDR_D39_R
DDR_MA11_R
ICH_SMBDATA
DDR_CS1_DIMM0#
DDR_D17
DDR_D30_R
DDR_D17_R
DDR_RAS#
DDR_D20_R
DDR_D33_R
DDR_DS0
DDR_D61_R
DDR_CKE1_DIMM0
DDR_D45
DDR_D59_R
DDR_D6_R
DDR_D57_R
DDR_D9_R
DDR_CKE1_DIMM0
DDR_D3 DDR_D6_R
DDR_CB3
DDR_D2_R
DDR_D21_R
DDR_CB1_R
V_DDR_MCH_REF
DDR_D50
DDR_D10_R
DDR_D52_R
DDR_D32_R
DDR_CB4
DDR_CB0
DDR_D25_R
DDR_D54_R
DDR_MA4_R
DDR_D42_R
DDR_D35_R
DDR_D17_R
DDR_CB6_R
DDR_D6_R
DDR_D59_R
DDR_D48
DDR_DS8_R
DDR_MA12_R
DDR_D22
DDR_DS3_R
DDR_D14_R
DDR_CB6_R
DDR_D36
DDR_D8_R
DDR_CB7_R
ICH_SMBCLK
DDR_D60_R
DDR_CB0_R
DDR_CAS#
DDR_D40_R
DDR_D51_R
DDR_D30_R
DDR_MA10_R
DDR_CB5_R
DDR_D52
DDR_D50_R
DDR_MA8_R
DDR_CS0_DIMM0#
DDR_D37_R
DDR_D19
CK_DDR_CK0
DDR_D17_R
DDR_MA3_R
DDR_CB3_R
DDR_DS7_R
DDR_D45_R
DDR_DS8_R
DDR_CB6
DDR_D40_R
DDR_D29_R
DDR_D60_R
DDR_D5_R
DDR_D39_R
DDR_CB3_R
DDR_D27_R
DDR_CB7_R
DDR_D37
DDR_MA9_R
DDR_DS3_R
DDR_MA1_R
DDR_D23_R
DDR_CB1_R
DDR_D23_R
DDR_DS6_R
DDR_D46_R
DDR_D63_R
DDR_D39
DDR_D24_R
DDR_D48_R
DDR_DS5_R
DDR_D49_R
DDR_D46
DDR_D20
DDR_CB0_R
DDR_D63_R
DDR_D41_R
DDR_CB5_R
DDR_D24_R
DDR_D46_R
DDR_CAS_R#
DDR_D1
DDR_D9_R
DDR_BS1_R
DDR_D30_R
DDR_D51
DDR_D31
DDR_D13
DDR_D9
DDR_D62_R
DDR_D22_R
DDR_CS1_DIMM0#
DDR_MA7_R
DDR_D61_R
DDR_MA4
DDR_MA5_R
DDR_MA8_R
DDR_D4_R
DDR_D4_R
DDR_D35_R
DDR_D19_R
DDR_CB6_R
DDR_D1_R
DDR_CB7
DDR_D47_R
DDR_D33_R
DDR_MA5
DDR_MA9_R
DDR_MA6_R
DDR_D35
DDR_D57
DDR_D47_R
DDR_D7_R
DDR_DS1_R
DDR_D19_R
DDR_D36_R
DDR_D44_R
DDR_D31_R
DDR_D36_R
DDR_D4_R
DDR_MA8
DDR_D30
DDR_DS2_R
DDR_D21_R
CK_DDR_CK1
DDR_D54_R
DDR_MA2
DDR_MA11
DDR_D55_R
DDR_D18_R
DDR_D62_R
DDR_D18
DDR_MA0_R
DDR_BS0_R
DDR_D25_R
DDR_D3_R
DDR_D0_R
DDR_D31_R
DDR_D12_R
DDR_D14_R
DDR_WE_R#
DDR_DS5_R
DDR_D1_R
DDR_D16_R
DDR_DS6_R
DDR_CB1_R
DDR_D27_R
DDR_D50_R
DDR_D34
DDR_D13_R
DDR_D15_R
DDR_BS0_R
DDR_D0_R
DDR_D54_R
DDR_D46_R
DDR_DS3
DDR_D16_R
DDR_D55_R
DDR_D34_R
DDR_D28_R
DDR_D7_R
DDR_DS8_R
DDR_MA1
DDR_D59
DDR_DS1_R
DDR_D33
DDR_DS4
DDR_MA10
DDR_D5
DDR_BS1
DDR_D18_R
DDR_D4
DDR_D7
DDR_D23
DDR_D21_R
DDR_D49_R
CK_DDR_CK2
DDR_D37_R
DDR_MA4_R
DDR_DS5
DDR_D53_R
DDR_D41
DDR_D14
DDR_CB1
DDR_D37_R
DDR_D1_R
DDR_D15
DDR_D9_R
DDR_D47_R
DDR_WE#
DDR_D33_R
DDR_D10_R
DDR_DS7_R
DDR_D11_R
DDR_D2_R
DDR_MA7
DDR_CB4_R
DDR_D62
DDR_D39_R
DDR_D49_R
DDR_DS6_R
DDR_D0_R
DDR_D25_R
DIMM0_ID
DDR_D52_R
DDR_D21
DDR_D44_R
DDR_D26_R
DDR_MA7_R
DDR_CB2_R
DDR_D49
DDR_D56
DDR_CB4_R
DDR_D0
DDR_D61_R
DDR_D53
DDR_D13_R
DDR_DS7_R
DDR_CS0_DIMM0#
DDR_MA12_R
DDR_D11
DDR_D51_R
DDR_WE_R#
DDR_MA0
CK_DDR_CK2#
DDR_MA10_R
DDR_D8_R
DDR_D16_R
DDR_MA6_R
DDR_D54
DDR_D56_R
DDR_D50_R
DDR_CB7_R
DDR_D43_R
DDR_DS7
DDR_D47
DDR_D53_R
DDR_D8
DDR_D52_R
DDR_CB5
DDR_D35_R
DDR_D53_R
DDR_D36_R
DDR_MA6
DDR_D3_R
DDR_D40
DDR_D2_R
DDR_DS0_R
DDR_D48_R
DDR_D62_R
DDR_D45_RDDR_D41_R
DDR_D10
DDR_D42_R
DDR_CB2_R
DDR_MA12
DDR_MA11_R
DDR_D28
DDR_D25
DDR_D29_R
DDR_D19_R
DDR_D23_R
DDR_DS5_R
DDR_D7_R
DDR_BS1_R
DDR_D61
DDR_D31_R
DDR_DS0_R
CK_DDR_CK1#
DDR_MA5_R
DDR_D32_R
DDR_MA3
DDR_DS4_R
DDR_D56_R
DDR_DS0_R
DDR_DS2_R
DDR_D63
DDR_D55
DDR_D16
DDR_DS2
DDR_DS8
DDR_D60_R
DDR_D58_R
DDR_CB0_R
DDR_DS6
DDR_D27
DDR_DS4_R
DDR_CB5_R
DDR_D22_R
DDR_D12_R
DDR_DS4_R
DDR_D58
DDR_D38
DDR_D34_R
DDR_D11_R
DDR_D58_R
DDR_DS1
DDR_D32_R
DDR_RAS_R#
DDR_DS2_R
DDR_D13_R
DDR_D38_R
DDR_D20_R
DDR_D63_R
DDR_D28_R
CK_DDR_CK0#
DDR_D26
DDR_D12_R
DDR_D51_R
DDR_D5_R
DDR_CKE0_DIMM0
DDR_D40_R
DDR_D42_R
DDR_D15_R
DDR_D55_R
DDR_D24
DDR_CB4_R
DDR_D29_R
DDR_D57_R
DDR_D58_R
DDR_D32
DDR_D29
DDR_CB2_R
DDR_CKE0_DIMM0 DDR_D20_R
DDR_RAS_R#
DDR_CB3_R
DDR_D44
DDR_D43
DDR_D57_R
DDR_D24_R
DDR_D11_R
DDR_CB2
DDR_D18_R
DDR_D2
DDR_D43_R DDR_D26_R
DDR_D39_R15
DDR_CB4_R 15
DDR_RAS#11,15
DDR_D61_R15
DDR_D0_R 15
DDR_D32_R15
DDR_D35_R15
CK_DDR_CK1# 11
DDR_D33_R15
DDR_D24_R15
DDR_D52_R15
DDR_WE#11,15
DDR_D34_R15
DDR_D22_R15
DDR_D57_R15
DDR_D28_R15
DDR_D43_R15
CK_DDR_CK2#11
DDR_DS5_R 15
DDR_CB1_R 15
DDR_D21_R15
DDR_D15_R15
DDR_CB3_R 15
DDR_D4_R 15
DDR_D13_R15
DDR_D23_R15
DDR_D5_R 15
ICH_SMBDATA6,15,19,31
DDR_D48_R15
DDR_D12_R15
DDR_D50_R15
DDR_D30_R15
DDR_D41_R15
DDR_D18_R15
DDR_D11_R15
DDR_D51_R15
DDR_D45_R15
DDR_D2_R 15
DDR_D38_R15
DDR_D6_R 15
CK_DDR_CK0#11
CK_DDR_CK211
CK_DDR_CK1 11
DDR_D56_R15
DDR_BS111,15
DDR_BS011,15
DDR_D59_R15
DDR_DS8_R 15
DDR_D8_R 15
DDR_D63_R15
DDR_D[0..63]11
DDR_D37_R15
DDR_CB7_R 15
DDR_CAS#11,15
DDR_DS[0..8]11
DDR_D17_R15
DDR_CB2_R 15
DDR_DS6_R 15
DDR_D3_R 15
DDR_D1_R 15
DDR_DS1_R 15
DDR_MA[0..12]11,15
DDR_D62_R15
DDR_DS7_R 15
DDR_D20_R15
DDR_DS2_R 15
DDR_CKE1_DIMM011
DDR_D55_R15DDR_CS0_DIMM0#11
DDR_D25_R15
DDR_D40_R15
DDR_D47_R15
DDR_D60_R15
DDR_D19_R15
V_DDR_MCH_REF 11,15,45
DDR_CS1_DIMM0# 11 DDR_D54_R15
ICH_SMBCLK6,15,19,31
DDR_DS0_R 15
DDR_D58_R15
DDR_D26_R15
DDR_D10_R15
DDR_D16_R15
DDR_CB6_R 15
DDR_D53_R15
DDR_DS4_R 15
DDR_D44_R15
DDR_DS3_R 15
CK_DDR_CK011
DDR_D42_R15
DDR_D36_R15
DDR_D31_R15
DDR_D14_R15
DDR_D46_R15
DDR_CKE0_DIMM0 11
DDR_D49_R15
DDR_D7_R 15
DDR_CB[0..7]11
DDR_D9_R 15
DDR_CB5_R 15
DDR_D27_R15
DDR_CB0_R 15
DDR_D29_R15
V_1P25V_DDR_VTT
+2.5V_MEM+2.5V_MEM
+3VSUS
+2.5V_MEM
RN45 10_0404_4P2R_5%
1 4
2 3
RN15 22_0402_4P2R_5%
1 4
2 3
RN62 10_0404_4P2R_5%
1 4
2 3
RN21 22_0402_4P2R_5%
1 4
2 3
RN17 22_0402_4P2R_5%
1 4
2 3
RN57 22_0402_4P2R_5%
1 4
2 3
RN44 10_0404_4P2R_5%
1 4
2 3
RN13 22_0402_4P2R_5%
1 4
2 3
RN39 22_0402_4P2R_5%
1 4
2 3
RN29 22_0402_4P2R_5%
1 4
2 3
RN49 22_0402_4P2R_5%
1 4
2 3
RN22 22_0402_4P2R_5%
1 4
2 3
C114 0.1U_0402_16V4Z
12
RN38 22_0402_4P2R_5%
1 4
2 3
RN48 22_0402_4P2R_5%
1 4
2 3
RN24 22_0402_4P2R_5%
1 4
2 3
RN40 22_0402_4P2R_5%
1 4
2 3
R119 10K_0402_5%
12
RN18 22_0402_4P2R_5%
1 4
2 3
RN34 22_0402_4P2R_5%
1 4
2 3
RN81 56_0402_4P2R_5%
14 23
RN30 22_0402_4P2R_5%
1 4
2 3
RN60 10_0404_4P2R_5%
1 4
2 3
RN75 56_0402_4P2R_5%
14 23
RN59 10_0404_4P2R_5%
1 4
2 3
RN12 22_0402_4P2R_5%
1 4
2 3
RN23 22_0402_4P2R_5%
1 4
2 3
RN31 22_0402_4P2R_5%
1 4
2 3
RN36 22_0402_4P2R_5%
1 4
2 3
RN46 10_0404_4P2R_5%
1 4
2 3
RN19 22_0402_4P2R_5%
1 4
2 3
RN26 22_0402_4P2R_5%
1 4
2 3
RN55 22_0402_4P2R_5%
1 4
2 3
RN43 10_0404_4P2R_5%
1 4
2 3
RN42 22_0402_4P2R_5%
1 4
2 3
RN52 22_0402_4P2R_5%
1 4
2 3
RN54 22_0402_4P2R_5%
1 4
2 3
RN50 22_0402_4P2R_5%
1 4
2 3
RN16 22_0402_4P2R_5%
1 4
2 3
RN14 22_0402_4P2R_5%
1 4
2 3
RN51 22_0402_4P2R_5%
1 4
2 3
RN20 22_0402_4P2R_5%
1 4
2 3
RN27 22_0402_4P2R_5%
1 4
2 3
JDIM1
AMP_1565917-1_200P
1
3
5
7
9
11
13
15
17
19
21
23
25
27
29
31
33
35
37
39
41
43
45
47
49
51
53
55
57
59
61
63
65
67
69
71
73
75
77
79
81
83
85
87
89
91
93
95
97
99
101
103
105
107
109
111
113
115
117
119
121
123
125
127
129
131
133
135
137
139
141
143
2
4
6
8
10
12
14
16
18
20
22
24
26
28
30
32
34
36
38
40
42
44
46
48
50
52
54
56
58
60
62
64
66
68
70
72
74
76
78
80
82
84
86
88
90
92
94
96
98
100
102
104
106
108
110
112
114
116
118
120
122
124
126
128
130
132
134
136
138
140
142
144
145
147
149
151
153
155
157
159
161
163
165
167
169
171
173
175
177
179
181
183
185
187
189
191
193
195
197
199
146
148
150
152
154
156
158
160
162
164
166
168
170
172
174
176
178
180
182
184
186
188
190
192
194
196
198
200
VREF
VSS
DQ0
DQ1
VDD
DQS0
DQ2
VSS
DQ3
DQ8
VDD
DQ9
DQS1
VSS
DQ10
DQ11
VDD
CK0
CK0#
VSS
DQ16
DQ17
VDD
DQS2
DQ18
VSS
DQ19
DQ24
VDD
DQ25
DQS3
VSS
DQ26
DQ27
VDD
CB0
CB1
VSS
DQS8
CB2
VDD
CB3
DU
VSS
CK2
CK2#
VDD
CKE1
DU/A13
A12
A9
VSS
A7
A5
A3
A1
VDD
A10/AP
BA0
WE#
S0#
DU
VSS
DQ32
DQ33
VDD
DQS4
DQ34
VSS
DQ35
DQ40
VDD
VREF
VSS
DQ4
DQ5
VDD
DM0
DQ6
VSS
DQ7
DQ12
VDD
DQ13
DM1
VSS
DQ14
DQ15
VDD
VDD
VSS
VSS
DQ20
DQ21
VDD
DM2
DQ22
VSS
DQ23
DQ28
VDD
DQ29
DM3
VSS
DQ30
DQ31
VDD
CB4
CB5
VSS
DM8
CB6
VDD
CB7
DU/RESET#
VSS
VSS
VDD
VDD
CKE0
DU/BA2
A11
A8
VSS
A6
A4
A2
A0
VDD
BA1
RAS#
CAS#
S1#
DU
VSS
DQ36
DQ37
VDD
DM4
DQ38
VSS
DQ39
DQ44
VDD
DQ41
DQS5
VSS
DQ42
DQ43
VDD
VDD
VSS
VSS
DQ48
DQ49
VDD
DQS6
DQ50
VSS
DQ51
DQ56
VDD
DQ57
DQS7
VSS
DQ58
DQ59
VDD
SDA
SCL
VDD_SPD
VDD_ID
DQ45
DM5
VSS
DQ46
DQ47
VDD
CK1#
CK1
VSS
DQ52
DQ53
VDD
DM6
DQ54
VSS
DQ55
DQ60
VDD
DQ61
DM7
VSS
DQ62
DQ63
VDD
SA0
SA1
SA2
DU
RN56 22_0402_4P2R_5%
1 4
2 3
RN61 10_0404_4P2R_5%
1 4
2 3
RN32 22_0402_4P2R_5%
1 4
2 3
RN41 22_0402_4P2R_5%
1 4
2 3
RN25 22_0402_4P2R_5%
1 4
2 3
RN35 22_0402_4P2R_5%
1 4
2 3
RN47 10_0404_4P2R_5%
1 4
2 3
RN28 22_0402_4P2R_5%
1 4
2 3
RN37 22_0402_4P2R_5%
1 4
2 3
RN33 22_0402_4P2R_5%
1 4
2 3
RN53 22_0402_4P2R_5%
1 4
2 3
C98
0.1U_0402_16V4Z
1 2
RN58 10_0404_4P2R_5%
1 4
2 3

5
5
4
4
3
3
2
2
1
1
D D
C C
B B
A A
Place by pin197 of each SODIMM
Layout Note:
Place these resistors
closely DIMM1,all
trace length<=800 mil
REVERSE
One .1uF cap per power pin.
Place each cap close to
pin.
DIMM1
Layout Note:
Place CAP
near SOIDIMM
Layout Note:
Place these resistor
closely DIMM1,all
trace length
Max=1.3"
ADQ00/LA-1351
X025
15 50Wednesday, October 23, 2002
Compal Electronics, Inc.
DDR-SODIMM SLOT2
Title
Size Document Number Rev
Date: Sheet of
DDR_DS1_R
DDR_D21_R
DDR_MA7
DDR_D54_R
DDR_D23_R
CK_DDR_CK3
DDR_DS7_R
DDR_CB6_R
DDR_D36_R
DDR_D49_R
DDR_CB2_R
DDR_D34_R
DDR_D0_R
DDR_BS0
DDR_D5_R
DDR_D45_R
DDR_CB0_R
DDR_MA0
DDR_CB4_R
DDR_CAS#
DDR_D41_R
DDR_D54_R
DDR_WE#
DDR_BS1
DDR_CB2_R
DDR_D39_R
DDR_D6_R
DDR_D25_R
DDR_D58_R
DDR_D6_R
DDR_D39_R
DDR_D12_R
DDR_D27_R
DDR_D37_R
DDR_CS3_DIMM1#
DDR_DS0_R
DDR_CB3_RDDR_D35_R
DDR_CB5_R
DDR_D4_R
DDR_D37_R
DDR_D8_R
DDR_D45_R
DDR_D31_R
DDR_D60_R
DDR_D63_R
DDR_D30_R
DDR_CS2_DIMM1#
DDR_D32_R
DDR_MA11
DDR_D38_R DDR_D41_R
DDR_D42_R
DDR_RAS#
DDR_D40_R
ICH_SMBCLK
DDR_D36_R
DDR_D51_R
DDR_D18_R
DDR_D26_R
DDR_D17_R
DDR_D40_R
DDR_MA12
DDR_D35_R
V_DDR_MCH_REF
DDR_DS3_R
DDR_D19_R
DDR_D59_R
DDR_MA4
DDR_D63_R
DDR_D12_R
DDR_MA0
DDR_D59_R
DDR_D6_R
DDR_D21_R
DDR_D44_R
DDR_MA2
DDR_D13_R
DDR_D50_R
DDR_D13_R
DDR_DS5_R
DDR_DS4_R
DDR_D25_R
DDR_D52_R
DDR_D2_R
DDR_D52_R
DDR_CKE2_DIMM1
DDR_D3_R
DDR_MA3
CK_DDR_CK4
DDR_D38_R
DDR_D18_R
DDR_D26_R
DDR_D57_R
DDR_D56_R
DDR_D20_R
DDR_CB3_R
DDR_D55_R
DDR_D24_R
DDR_D7_R
DDR_D61_R
DDR_D57_R
DDR_DS6_R
DDR_D33_R
DDR_DS8_R
DDR_CB1_R
DDR_D44_R
DDR_RAS#
DDR_CB1_R
DDR_CAS#
DDR_DS3_R
DDR_D49_R
DDR_D41_R
DDR_D16_R
DDR_D10_R
DDR_D56_R
DDR_D8_R
DDR_BS0
DDR_D61_R
DDR_D46_R
DDR_D32_R
DDR_D9_R
DDR_D30_R
DDR_D0_R
DDR_MA2
DDR_MA5
DDR_CB7_R
DDR_DS1_R
DDR_DS5_R
DDR_D44_R
DDR_D48_R
DDR_CB4_R
DDR_D7_R
DDR_CAS#
DDR_CKE3_DIMM1
DDR_D53_R
DDR_CB1_R
DDR_D15_R
CK_DDR_CK5#
DDR_D43_R
DDR_D0_R
DDR_CB7_R
DDR_DS1_R
DDR_D2_R
DDR_D24_R
DDR_D4_R
DDR_DS5_R
DDR_D16_R
DDR_D55_R
DDR_BS1
DDR_D8_R
DDR_D28_R
DDR_D57_R
DDR_D59_R
DDR_D62_R
DDR_D46_R
DDR_D35_R
DDR_MA9
DDR_MA1
DDR_DS4_R
DDR_CB3_R
DDR_D48_R
DDR_DS6_R
DDR_D7_R
DDR_D54_R
DDR_D1_R
DDR_D11_R
DDR_D10_R
DDR_D62_R
DDR_D53_R
DDR_D62_R
DDR_D19_R
DDR_D42_R
DDR_MA6
DDR_MA6DDR_MA7
DDR_MA10
DDR_D55_R
DDR_D19_R
DDR_D5_R
DDR_DS2_R
DDR_MA8
DDR_D23_R
DDR_D51_R
DDR_D50_R
DDR_D37_R
DDR_MA9
DDR_DS2_R
DDR_DS4_R
DDR_D36_R
DDR_D9_R
DDR_D63_R
DDR_CB0_R
DDR_CB0_R
DDR_D22_R
DDR_D32_R
DDR_D47_R
DDR_CKE3_DIMM1
DDR_D61_R
DDR_D14_R
CK_DDR_CK4#
DDR_MA1
DDR_D3_R
DDR_D39_R
DDR_CB2_R
DDR_D40_R
DDR_D22_R
DIMM1_ID
DDR_D52_R
DDR_D60_R
DDR_D25_R
DDR_D48_R
DDR_D23_R
DDR_D53_R
DDR_D20_R
DDR_D15_R
DDR_D17_R
DDR_D10_R
DDR_D12_R
DDR_D47_R
DDR_D49_R
DDR_MA5
DDR_D14_R
DDR_D51_R
DDR_D4_R
DDR_DS2_R
DDR_D3_R
DDR_D34_R
DDR_D29_R
DDR_D58_R
DDR_D58_R
DDR_D29_R
DDR_D33_R
DDR_D56_R
CK_DDR_CK3#
DDR_D46_R
DDR_D20_R
DDR_D13_R
DDR_MA3
DDR_D27_R
DDR_MA8
DDR_CKE2_DIMM1
DDR_D50_R
DDR_D11_R
DDR_DS0_R
DDR_D24_R
DDR_D43_R
DDR_MA4
DDR_D26_R
DDR_D28_R
DDR_D33_R
DDR_D22_R
DDR_D34_R
DDR_D1_R
DDR_RAS#
DDR_D2_R
DDR_D42_R
DDR_CB6_R
DDR_CS2_DIMM1#
DDR_BS0
DDR_BS1
DDR_DS8_R
DDR_DS8_R
DDR_MA10
DDR_D21_R
DDR_D30_R
DDR_D16_R
DDR_D9_R
DDR_DS6_R
DDR_D14_R
DDR_D31_R
DDR_MA11
DDR_D27_R
DDR_D28_R
DDR_D47_R
DDR_D17_R
DDR_MA12
DDR_D18_R
DDR_CB4_R
DDR_WE#
DDR_DS3_R
DDR_D31_R
DDR_D45_R
DDR_D29_R
DDR_D15_R
DDR_D38_R
DDR_D5_R
DDR_CS3_DIMM1#
DDR_D43_R
DDR_CB5_R
DDR_DS0_R
DDR_CB5_R
DDR_WE#
DDR_D60_R
DDR_DS7_R CK_DDR_CK5
DDR_DS7_R
DDR_CB6_R
DDR_CB7_R
DDR_D11_R
DDR_D1_R
ICH_SMBDATA
DDR_D19_R14
DDR_CB0_R14
DDR_DS1_R14
DDR_D52_R14
DDR_CB2_R14
DDR_DS8_R14
DDR_D5_R14
DDR_D38_R14
DDR_D29_R14
DDR_CS3_DIMM1# 11
DDR_D15_R14
DDR_CKE3_DIMM111
DDR_CB5_R14
DDR_D36_R14
DDR_D41_R14
CK_DDR_CK3#11
DDR_CB7_R14
DDR_DS3_R14
DDR_D16_R14
ICH_SMBDATA6,14,19,31
DDR_DS0_R14
DDR_D2_R14
DDR_D20_R14
DDR_D25_R14
DDR_D10_R14
DDR_D14_R14
DDR_DS5_R14
DDR_D56_R14
DDR_D32_R14
DDR_D37_R14
DDR_D24_R14
DDR_D8_R14
DDR_D51_R14
DDR_MA[0..12]11,14
DDR_CKE2_DIMM1 11
DDR_D18_R14
DDR_D49_R14
DDR_D6_R14
DDR_CAS#11,14
DDR_D53_R14
DDR_D61_R14
DDR_D0_R14
DDR_D3_R14
CK_DDR_CK4# 11
DDR_D60_R14
DDR_D47_R14
DDR_D55_R14
DDR_D12_R14
DDR_D33_R14
DDR_D43_R14
DDR_D45_R14
DDR_D63_R14
DDR_D11_R14
DDR_DS2_R14
DDR_D21_R14
CK_DDR_CK311
CK_DDR_CK511
DDR_DS4_R14
DDR_D34_R14
DDR_D22_R14
DDR_D46_R14
ICH_SMBCLK6,14,19,31
DDR_D54_R14
DDR_D7_R14
DDR_CB4_R14
DDR_D9_R14
DDR_D42_R14
DDR_D31_R14
DDR_D62_R14
DDR_D17_R14
DDR_D26_R14
V_DDR_MCH_REF 11,14,45
DDR_D35_R14
DDR_BS011,14
DDR_D57_R14
DDR_D50_R14
DDR_D44_R14
DDR_D13_R14
DDR_D1_R14
DDR_CS2_DIMM1#11
DDR_D59_R14
DDR_D28_R14
DDR_DS7_R14
DDR_BS111,14
DDR_D27_R14
DDR_CB3_R14
CK_DDR_CK4 11
DDR_D40_R14
DDR_DS6_R14
DDR_CB6_R14
DDR_D39_R14
DDR_D4_R14
CK_DDR_CK5#11
DDR_D23_R14
DDR_RAS#11,14
DDR_D30_R14
DDR_D48_R14
DDR_D58_R14
DDR_CB1_R14
DDR_WE#11,14
+3VSUS
+3VSUS
+2.5V_MEM
+2.5V_MEM
V_1P25V_DDR_VTT
+3VSUS
+2.5V_MEM
+2.5V_MEM
+2.5V_MEM
V_1P25V_DDR_VTT
+2.5V_MEM
+2.5V_MEM
C138
0.1U_0402_16V4Z
12
C122
0.1U_0402_16V4Z
12
C156
0.1U_0402_16V4Z
12
C143
10U_1206_6.3V7K
12
C105
1000P_0402_50V7K
12
C154
1000P_0402_50V7K
12
C142
10U_1206_6.3V7K
12
RN10256_0402_4P2R_5%
1 4
2 3
RN11256_0402_4P2R_5%
1 4
2 3
RN73 56_0402_4P2R_5%
14 23
C151
0.1U_0402_10V6K
12
RN100 56_0402_4P2R_5%
14 23
RN6456_0402_4P2R_5%
1 4
2 3
C119
0.1U_0402_10V6K
12
C109
1000P_0402_50V7 K
12
RN11156_0402_4P2R_5%
1 4
2 3
RN8456_0402_4P2R_5%
1 4
2 3
RN95 56_0402_4P2R_5%
14 23
C117
1000P_0402_50V7 K
12
RN104 56_0402_4P2R_5%
14 23
RN10856_0402_4P2R_5%
1 4
2 3
C153
10U_1206_6.3V7K
12
C115
1000P_0402_50V7K
12
RN6556_0402_4P2R_5%
1 4
2 3
RN8256_0402_4P2R_5%
1 4
2 3
R151
10K_0402_5% 12
RN79 56_0402_4P2R_5%
14 23
RN9256_0402_4P2R_5%
1 4
2 3
C147
0.1U_0402_16V4Z
12
RN99 56_0402_4P2R_5%
14 23
RN11656_0402_4P2R_5%
1 4
2 3
JDIM2
AMP_1565918-1_200P
1
3
5
7
9
11
13
15
17
19
21
23
25
27
29
31
33
35
37
39
41
43
45
47
49
51
53
55
57
59
61
63
65
67
69
71
73
75
77
79
81
83
85
87
89
91
93
95
97
99
101
103
105
107
109
111
113
115
117
119
121
123
125
127
129
131
133
135
137
139
141
143
2
4
6
8
10
12
14
16
18
20
22
24
26
28
30
32
34
36
38
40
42
44
46
48
50
52
54
56
58
60
62
64
66
68
70
72
74
76
78
80
82
84
86
88
90
92
94
96
98
100
102
104
106
108
110
112
114
116
118
120
122
124
126
128
130
132
134
136
138
140
142
144
145
147
149
151
153
155
157
159
161
163
165
167
169
171
173
175
177
179
181
183
185
187
189
191
193
195
197
199
146
148
150
152
154
156
158
160
162
164
166
168
170
172
174
176
178
180
182
184
186
188
190
192
194
196
198
200
VREF
VSS
DQ0
DQ1
VDD
DQS0
DQ2
VSS
DQ3
DQ8
VDD
DQ9
DQS1
VSS
DQ10
DQ11
VDD
CK0
CK0#
VSS
DQ16
DQ17
VDD
DQS2
DQ18
VSS
DQ19
DQ24
VDD
DQ25
DQS3
VSS
DQ26
DQ27
VDD
CB0
CB1
VSS
DQS8
CB2
VDD
CB3
DU
VSS
CK2
CK2#
VDD
CKE1
DU/A13
A12
A9
VSS
A7
A5
A3
A1
VDD
A10/AP
BA0
WE#
S0#
DU
VSS
DQ32
DQ33
VDD
DQS4
DQ34
VSS
DQ35
DQ40
VDD
VREF
VSS
DQ4
DQ5
VDD
DM0
DQ6
VSS
DQ7
DQ12
VDD
DQ13
DM1
VSS
DQ14
DQ15
VDD
VDD
VSS
VSS
DQ20
DQ21
VDD
DM2
DQ22
VSS
DQ23
DQ28
VDD
DQ29
DM3
VSS
DQ30
DQ31
VDD
CB4
CB5
VSS
DM8
CB6
VDD
CB7
DU/RESET#
VSS
VSS
VDD
VDD
CKE0
DU/BA2
A11
A8
VSS
A6
A4
A2
A0
VDD
BA1
RAS#
CAS#
S1#
DU
VSS
DQ36
DQ37
VDD
DM4
DQ38
VSS
DQ39
DQ44
VDD
DQ41
DQS5
VSS
DQ42
DQ43
VDD
VDD
VSS
VSS
DQ48
DQ49
VDD
DQS6
DQ50
VSS
DQ51
DQ56
VDD
DQ57
DQS7
VSS
DQ58
DQ59
VDD
SDA
SCL
VDD_SPD
VDD_ID
DQ45
DM5
VSS
DQ46
DQ47
VDD
CK1#
CK1
VSS
DQ52
DQ53
VDD
DM6
DQ54
VSS
DQ55
DQ60
VDD
DQ61
DM7
VSS
DQ62
DQ63
VDD
SA0
SA1
SA2
DU
RN74 56_0402_4P2R_5%
14 23
C168
0.1U_0402_16V4Z
12
RN72 56_0402_4P2R_5%
14 23
RN6656_0402_4P2R_5%
1 4
2 3
RN97 56_0402_4P2R_5%
14 23
RN94 56_0402_4P2R_5%
14 23
RN8856_0402_4P2R_5%
1 4
2 3
RN11556_0402_4P2R_5%
1 4
2 3
C148
1000P_0402_50V7K
12
RN8656_0402_4P2R_5%
1 4
2 3
C107
0.1U_0402_10V6K
12
C164
1000P_0402_50V7K
12
RN10756_0402_4P2R_5%
1 4
2 3
RN101 56_0402_4P2R_5%
14 23
RN78 56_0402_4P2R_5%
14 23
RN8556_0402_4P2R_5%
1 4
2 3
RN71 56_0402_4P2R_5%
14 23
RN105 56_0402_4P2R_5%
14 23
RN70 56_0402_4P2R_5%
14 23
RN11356_0402_4P2R_5%
1 4
2 3
RN11456_0402_4P2R_5%
1 4
2 3
C99
10U_1206_6.3V7K
12
RN96 56_0402_4P2R_5%
14 23
C165 0.1U_0402_16V4Z
12
RN9356_0402_4P2R_5%
1 4
2 3
RN9156_0402_4P2R_5%
1 4
2 3
C111
1000P_0402_50V7 K
12
C118
0.1U_0402_16V4Z
12
RN68 56_0402_4P2R_5%
14 23
C145
0.1U_0402_16V4Z
12
C173
0.1U_0402_16V4Z
12
C150
1000P_0402_50V7K
12
RN8956_0402_4P2R_5%
1 4
2 3
RN106 56_0402_4P2R_5%
14 23
C149
1000P_0402_50V7K
12
C102
1000P_0402_50V7K
12
RN11056_0402_4P2R_5%
1 4
2 3
C116
1000P_0402_50V7 K
12
C144
1000P_0402_50V7 K
12
RN8756_0402_4P2R_5%
1 4
2 3
RN69 56_0402_4P2R_5%
14 23
C101
1000P_0402_50V7 K
12
C100
1000P_0402_50V7K
12
RN103 56_0402_4P2R_5%
14 23
RN77 56_0402_4P2R_5%
14 23
RN76 56_0402_4P2R_5%
14 23
C167
0.1U_0402_16V4Z
12
C106
1000P_0402_50V7K
12
C174
1000P_0402_50V7 K
12
C103
1000P_0402_50V7 K
12
C166
0.1U_0402_16V4Z
12
RN9056_0402_4P2R_5%
1 4
2 3
C137
1000P_0402_50V7K
12
RN6356_0402_4P2R_5%
1 4
2 3
RN67 56_0402_4P2R_5%
14 23
C163
0.1U_0402_10V6K
12
RN80 56_0402_4P2R_5%
14 23
RN8356_0402_4P2R_5%
1 4
2 3
C146
1000P_0402_50V7K
12
RN10956_0402_4P2R_5%
1 4
2 3
RN98 56_0402_4P2R_5%
14 23
C141
0.1U_0402_16V4Z
1 2

5
5
4
4
3
3
2
2
1
1
D D
C C
B B
A A
CLOSE
TO PIN
59,60
191,192
141,142
113,114
167,168
Shielding Ground Pin
87,88
9,10
33,34
ADQ00/LA-1351
X025
16 50Wednesday, October 23, 2002
Compal Electronics, Inc.
VGA Daughter Board
Title
Size Document Number Rev
Date: Sheet of
G_AGPBUSY#
DVI_SDAT
G_AD_STB1#
TV_C
G_C/BE#0
VGA_BLU
G_AD31
VGA_GRN
DVI_TX2+
G_AD_STB0#
G_AD8
G_AD0
G_ST0
SBAT_SMBCLK
G_SBA5G_SBA2
G_AD_STB1
DAT_DDC2
STP_AGP_R#
VSYNC
DVI_SCLK
G_SB_STB
G_AD20
CLK_DDC2
G_AD7
G_REQ#
G_RBF#
DVI_CLK+
G_AD23
G_SBA6
TVDAC4
G_SBA4
G_PAR
G_STOP#
G_AD25
ICH_SUS_STAT#
G_SB_STB
G_FRAME#
G_AD3
G_AD_STB0
G_AD6
G_TRDY#
DAT_DDC2
G_AD30
G_PAR
TV_CVBS
G_AD_STB1#
G_AD18
RUNPWROK
G_AD2
DVI_TX4-
G_AD5
TV_Y
VGA_GRN
G_GNT#
G_IRDY#
DBI_HI
G_AD1
G_WBF#
G_AD_STB1#
G_AD24
G_PIPE#
DVI_TX5-
G_ST2
G_ST1
GC_BL_SUSPEND
G_GNT#
G_PAR
CK_66M_AGP
G_RBF#
VSYNC
G_STOP#
DVI_TX3+
DVI_TX2-
G_STOP#
G_FRAME#
G_SB_STB#
AGP_RST#
G_AD16
HSYNC
G_FRAME#
G_AD4
G_AD22
G_ST1
G_AD29
DVI_CLK-
G_AD13
G_AD15
DVI_TX1+
VGA_RED
G_PIPE#
G_AD17
VREFCG
PCIRST_AGP#
G_AD28
G_SBA0
G_ST2
CK_66M_AGP
G_ST2
G_AD_STB1
TV_C
G_WBF#
G_REQ#
TV_Y
DVI_TX3-
HSYNC
DVI_TX5+
G_AD9
FPVCC
G_SBA7
FPVCC
G_AD27
G_DEVSEL#
G_AD26
G_C/BE#2
G_SBA1
G_DEVSEL#
G_ST0
G_AD_STB0
G_C/BE#3
G_SB_STB#
DVI_TX0+
G_AD_STB0
VGA_RED
AGP8X_DET_CG
G_IRDY#
G_AD19
G_AD21
G_AD14
PCI_PIRQB#
G_ST1
G_PIPE#
SYS_SUSPEND
G_TRDY#
FAN2_TACH_FB
G_SB_STB
G_C/BE#1
G_AD12
G_IRDY#
M_ID2#
G_REQ#
G_AD_STB0#
DVI_DETECT
AGP8X_DET_GC
M_SEN#
SBAT_SMBDAT
FAN2_5V
VREFGC_R
G_AD_STB0#
DVI_TX1-
G_AD_STB1
PCI_PIRQA#
G_DEVSEL#
G_TRDY#
G_GNT#
G_ST0
G_SBA3
CLK_DDC2
G_AD10
VGA_BLU
TV_CVBS
DVI_TX4+
G_AD11
G_SB_STB#
G_REQ#
DVI_TX0-
DVI_DETECT
AGP_PWRON# GPWR_SRC_ON
DVI_TX5- 33
G_ST212
G_REQ#12
VSYNC17,33
PCI_PIRQB#18,31,32
SYS_SUSPEND 34,42
DVI_TX4+ 33
G_PIPE#12
DVI_SDAT 33
SBAT_SMBCLK 35,43
G_FRAME#12
DVI_DETECT 33
DVI_TX5+ 33
VGA_RED17,33
DVI_TX1-33
ICH_SUS_STAT#20
M_ID2# 17
DVI_SCLK 33
VGA_BLU17,33
FAN2_TACH_FB 10
DVI_CLK- 33
G_AD_STB012
G_AD[0..31]12
G_ST012
TV_Y17,33
DVI_TX1+33
FPVCC 35
DVI_TX0+33
G_WBF# 12
G_GNT#12
DVI_TX3-33
VGA_GRN17,33
G_SB_STB#12
DVI_TX2-33
STP_AGP# 20
RUNPWROK35,38,46
DAT_DDC217,33
FAN2_5V 10
SBAT_SMBDAT 35,43
G_IRDY#12
TV_CVBS17,33
G_ST112
G_AD_STB0#12
G_SB_STB12
DVI_TX0-33
G_C/BE#[0..3]12
G_AD_STB112
M_SEN# 17,33
G_TRDY#12
VREFCG12
CLK_DDC217,33
G_AGPBUSY# 10,20
G_AD_STB1#12
G_RBF# 12
G_SBA[0..7]12
G_DEVSEL#12
HSYNC17,33
VREFGC 12
G_REQ#12
PCIRST_AGP# 18
G_STOP#12
CK_66M_AGP6
DVI_TX3+33
TV_C17,33
DVI_CLK+ 33
GC_BL_SUSPEND 34
DVI_TX2+33
PCI_PIRQA# 18
G_PAR12
DVI_TX4- 33
RUN_ON34,37,38,40,44,46,47
+1.5VRUN
+5VSUS
+1.5VRUN
+12V
+5VRUN
+5VRUN
+1.5VRUN
+3VRUN
+3VRUN
+1.5VRUN
+5VALW
+3VRUN
+3VSUS
+12V
+3VRUN
+1.5VRUN
+1.5VRUN
+3VSUS
+1.5VRUN
G_PWR_SRC
G_PWR_SRC
G_PWR_SRCPWR_SRC
PWR_SRC
R442 10K_0402_5%12
R112 10K_0402_5%
12
C509
0.1U_0603_25V7M
1 2
C95
0.047U_0402_10V4M
12
C494
0.1U_0603_25V7M
1 2
R122 @10K_0402_5%
12
R441 10K_0402_5%12
C498
0.047U_0402_10V4M
12
R115 @10K_0402_5%
12
C505
0.1U_0402_16V4Z
12
R134 @10K_0402_5%
12
R571
100K_0402_5%
12
R106 @10K_0402_5%
12
R432 @10K_0402_5%12
R100 @10K_0402_5%12
R15
100K_0402_5%
12
Q73
2N7002_SOT23
2
13
C179
0.047U_0402_10V4M
12
R196
100K_0402_5%
12
C125
0.047U_0402_10V4M
12
C104
0.047U_0402_10V4M
12
C159
0.047U_0402_10V4M
12
C506
0.047U_0402_10V4M
12
JVID
FOX_QT00200A-6120L_200P
66
68
70
72
74
76
78
80
82
84
86
88
90
91
93
95
97
99
101
103
105
107
109
111
113
115
117
119
121
123
125
127
129
131
133
135
137
139
141
143
145
147
149
151
153
155
157
159
161
163
165
167
169
171
173
175
177
179
92
94
96
98
100
102
104
106
108
110
112
114
116
118
120
122
124
126
128
130
132
134
136
138
140
142
144
146
148
150
152
154
156
158
160
162
166
168
170
172
174
176
178
180
2
4
6
8
10
12
14
16
18
20
22
24
26
28
30
32
34
36
38
40
42
44
46
48
50
52
54
56
58
60
62
64
1
3
5
7
9
11
13
15
17
19
21
23
25
27
29
31
33
35
37
39
41
43
45
47
49
51
53
55
57
59
61
63
65
67
69
71
73
75
77
79
81
83
85
87
89
181 182
184
185 186
187 188
189 190
192
183
191
193
195
197
199 200
198
196
194
202201
164
66
68
70
72
74
76
78
80
82
84
86
88
90
91
93
95
97
99
101
103
105
107
109
111
113
115
117
119
121
123
125
127
129
131
133
135
137
139
141
143
145
147
149
151
153
155
157
159
161
163
165
167
169
171
173
175
177
179
92
94
96
98
100
102
104
106
108
110
112
114
116
118
120
122
124
126
128
130
132
134
136
138
140
142
144
146
148
150
152
154
156
158
160
162
166
168
170
172
174
176
178
180
2
4
6
8
10
12
14
16
18
20
22
24
26
28
30
32
34
36
38
40
42
44
46
48
50
52
54
56
58
60
62
64
1
3
5
7
9
11
13
15
17
19
21
23
25
27
29
31
33
35
37
39
41
43
45
47
49
51
53
55
57
59
61
63
65
67
69
71
73
75
77
79
81
83
85
87
89
181 182
184
185 186
187 188
189 190
192
183
191
193
195
197
199 200
198
196
194
202201
164
R157 0_0402_5%
1 2
R107 @10K_0402_5%
12
C508
0.047U_0402_10V4M
12
C182
0.047U_0402_10V4M
12
R121 @10K_0402_5%
12
R104 10K_0402_5%12
R131 @10K_0402_5%
12
U48
@TC7SH32FU_SSOP5
2
1
4
3 5
R103 @10K_0402_5%
12
R101 10K_0402_5%12
C186
0.1U_0603_25V7M
1 2
R150
@10K_0402_5%
1 2
C668
0.1U_0603_25V7M
1 2C492
0.047U_0402_10V4M
12
T276 PAD
C28
0.1U_0603_25V7M
1 2
Q56
SI4435DY_SO-8
3 6
5
7
8
2
4
1
R431 0_0402_5%
12
R124 0_0402_5%
1 2
C556
0.1U_0402_16V4Z
12
C123
0.1U_0402_16V4Z
12
C96
0.047U_0402_10V4M
12
C558
0.1U_0603_25V7M
1 2
R434 @10K_0402_5%12
C511
0.1U_0603_25V7M
1 2
T252 PAD
R114 @10K_0402_5%
12
T250 PAD
T251 PAD
R116 @10K_0402_5%
12
R108 @10K_0402_5%12
R120 @10K_0402_5%12

5
5
4
4
3
3
2
2
1
1
D D
C C
B B
A A
A2
A1
K1
K2
DDA204U
Evaluate Package
CLOSE TO
JSVID
R,G,B, Trace impedance keep on 37.5 ohm
ADQ00/LA-1351
X025
17 50Wednesday, October 23, 2002
Compal Electronics, Inc.
TV_OUT and CRT
Title
Size Document Number Rev
Date: Sheet of
SPDIF
DAT_DDC2
SVIDEO_Y
M_ID2#
BLUE
SVIDEO_CVBS
SP_DIF_DSP_DIF_C
SVIDEO_C
CRT_VCC
SP_DIFB
VGA_GRN
CLK_DDC2
SP_DIF_E
SP_DIF
JVGA_HS
SPDIF_SHDN
VGA_BLU
VGA_RED
RED
GREEN
JVGA_VS
SPDIF SPDIF_DOCK
SPDIF_SHDN 23,34
M_SEN#16,33
TV_Y16,33
VGA_RED16,33
VSYNC16,33
M_ID2#16
SPDIF_DOCK 33
VGA_GRN16,33
CLK_DDC216,33
TV_CVBS16,33
HSYNC16,33
SPDIF23
VGA_BLU16,33
SPDIF23
TV_C16,33
DAT_DDC216,33
+3VSUS
+5VRUN
+5VRUN
+3VSUS
+3VRUN
CRT_VCC
+5VRUN
CRT_VCC
L2
1.8U_MLF1608A1R8K_25M_10%_0603
1 2
C39
22P_0402_50V8J
12
L1
1.8U_MLF1608A1R8K_25M_10%_0603
1 2
U40
SN74AHCT1G125DCKR_SC70
2 4
1
53
JSVID
FOX_MH11777-WYUR6
2
4
6
3
5
1
9
8
7
D3
RB751V-40
21
C289
@10P_0402_50V8J
12
D4
@DDA204U
1
3
2
C290
0.01U_0402_16V7K
12
C6
82P_0402_50V8J
12
R3
75_0402_1%
12
L57
Dalta_TA08F010
1 8
4 5
L105
BLM21PG600SN1D_0805
1 2
C16
0.1U_0402_16V4Z
12
U39
SN74AHCT1G125DCKR_SC70
2 4
1
53
C9
0.01U_0402_16V7K
12
JVGA
FOX_DS01A91-WL36_15P
6
11
1
7
12
2
8
13
3
9
14
4
10
15
5
16
17
18
19
D6
@DDA204U
1
3
2
C14
300P_1808_3000V8 K
12
C13
22P_0402_50V8 J
12
C10
10P_0402_50V8 J
12
R311
110_0603_1%
12
C3
82P_0402_50V8 J
12
C660
@10P_0402_50V8 J
12
C15
22P_0402_50V8J
12
C5
82P_0402_50V8 J
12
D1
@DDA204U
1
3
2
D5
@DDA204U
1
3
2
R2
75_0402_1%
12
L5
BLM21PG600SN1D_0805
1 2
R4
2.2K_0603_5%
1 2
D70
@DDA204U
1
3
2
R5
2.2K_0603_5%
1 2
C349
0.1U_0402_16V4Z
1 2
L104
BLM21PG600SN1D_0805
1 2
R14
75_0402_1%
12
R7
10K_0402_5%
12
C7
82P_0402_50V8 J
12
C17
@10P_0402_50V8J
12
C2
82P_0402_50V8J
12
L3
1.8U_MLF1608A1R8K_25M_10%_0603
1 2
C11
10P_0402_50V8J
12
R347
220_0603_1%
12
D2
@DDA204U
1
3
2
R6
1K_0402_5%
12
R16
1K_0402_5%
12
C4
82P_0402_50V8J
12
R303
75_0402_1%
12
L4
BLM11A121S_0603
1 2
R304
75_0402_1%
12
L19
BLM11A121S_0603
1 2
C661
10P_0402_50V8 J
12
C354
0.1U_0402_16V4Z
1 2
R1
75_0402_1%
12
C12
22P_0402_50V8J
12

5
5
4
4
3
3
2
2
1
1
D D
C C
B B
A A
Place near ICH
Level shifter
Hub interface Layout:
Signal must match +/- 0.1" of HL_STB/STB# signals.
Route signal with 5/15
trace/space,<< 8 inchs
ADQ00/LA-1351
X025
18 50Wednesday, October 23, 2002
Compal Electronics, Inc.
ICH4(1/4)
Title
Size Document Number Rev
Date: Sheet of
ICH_GPIO2_PIRQE#
HUB_HL7
H_INTR
HUB_HL4
ICH_GPIO4_PIRQG#
PCI_AD29
IGNNE#
HUB_HL10
PCI_AD19
PCI_AD22
PCI_AD15
ICH_TERMH
PCI_C_BE2#
PCI_SERR#
PCI_AD17
IRQ_SERIRQ
ICH_GPIO5_PIRQH#
PCIRSTB1#
PCI_GNT1#
PCI_DEVSEL#
ICH_HICOMP
PCI_C_BE3#
PCI_AD27
PCI_REQ0#
PCI_REQB#
CPUSLP#
SIO_RCIN#
IDE_IRQ14
PCI_PLOCK#
PCI_GNTA#
PCI_TRDY#
PCI_PIRQD#
PCI_PIRQC#
PCI_PIRQB#
PCI_FRAME#
SMI#
PCI_AD20
PCI_AD24
IDE_IRQ15
PCI_AD18
PCI_AD8
PCI_AD3
PCI_REQ0#
PCI_REQ3#
PCI_IRDY#
PCI_PIRQD#
PCI_AD23
PCI_STOP#
H_A20M#
H_NMI
PCI_PIRQA#
PCI_AD9
PCI_AD30
HUB_HL5
PCI_DEVSEL#
PCI_AD12
ICH_PME#
PCI_AD14
PCI_AD11
PCI_AD31
H_PWRGOOD
IRQ_SERIRQ
PCI_GNT3#
H_SMI#
FERR#
PCI_AD28
PCI_AD2
HUB_HL0
PCI_AD1 HL_REF
HUB_HL3
PCI_PERR#
PCI_AD7
PCI_PCIRST#
HUB_HL9
HUB_HL8
HUB_HLSTRB
H_CPUSLP#
PCI_REQ1#
PCI_PIRQB#
PCI_GNT0#
CK_33M_ICHPCI
H_INIT#
PCI_PLOCK#
NMI
STPCLK#
PCI_GNTA#
PCI_AD5
ICH4_INIT#
PCI_REQB#
PCI_PIRQA#
PCI_AD0
HUB_HLSTRB#
PCI_PIRQC#
PCI_AD16
PCI_C_BE0#
PCI_AD26
A20M#
PCI_SERR#
PCI_PAR
H_PICD1
PCI_AD6
PCIRSTB3#
ICH_TERML
PCI_REQ4#
ICH4_PINB5
PROCHOT_SFTON
HUB_HL6
PCI_REQ1#
PCI_STOP#
PCI_GNT2#
PCI_AD21
PCIRSTB2#
INTR
ICH_GPIO3_PIRQF#
SIO_A20GATE
HUB_HL1
CLKRUN#
CLK_ICH_TERM
PCI_REQ3#
PCI_AD10
PCI_GNTB#
HUB_HL2
CPUPWRGD
H_IGNNE#
ICH_HITERM
H_DPSLP#
PCI_REQ4#
H_PROCHOT_SIO#
PCI_C_BE1#
PCI_PERR#
H_PICD0
PCI_REQ2#
PCI_GNT4#
NC_ICH_APIC
PCI_AD4
PCI_REQ2#
H_STPCLK#
PCI_AD13
PCI_AD25
H_FERR#
DPSLP#
H_PROCHOT#
PCI_TRDY#
PCI_FRAME#
PCI_IRDY#
ICH_HITERM
PCIRSTB4#
PCIRST_SIO#
PCIRST_1#
PCIRST_DOCK#
PCIRST_2#
PCIRST_AGP#
IDE_IRQ14 19
SIO_RCIN# 34
ICH_PME#34
PCI_C_BE1#27,29,31,32
PCI_SERR#27,29,31,32
H_PROCHOT# 8
IRQ_SERIRQ 29,34
PCI_PCIRST#
PCI_PAR27,29,31,32
PCI_IRDY#27,29,31,32,33
PCI_REQ4# 27
PCI_PERR#27,29,31,32
PCI_GNT1# 29
HUB_HL[0..10] 12
PCI_PIRQC# 27,29
HUB_HLSTRB 12
PCI_C_BE3#27,29,31,32
PCI_FRAME#27,29,31,32,33
H_INTR 8
H_PROCHOT_SIO# 35
PCI_REQ1# 29
PCI_AD[0..31]27,29,31,32
H_INIT# 8
PCI_REQB#29
H_DPSLP# 8
PCI_PCIRST#
H_NMI 8
PCI_C_BE2#27,29,31,32
HUB_HLSTRB# 12
PCI_REQ0# 32
H_PWRGOOD 8
PCI_DEVSEL#27,29,31,32
PCI_PIRQB# 16,31,32
PCI_GNT4# 27
PCI_PIRQD# 29,31
PCI_TRDY#27,29,31,32
PCI_GNT3# 31
PCI_C_BE0#27,29,31,32
IRQ_SERIRQ 29,34
PCI_STOP#27,29,31,32
H_IGNNE# 8
CK_33M_ICHPCI6
PCI_REQ3# 31
PCI_GNT0# 32,33
HL_REF 12
PCI_PLOCK#32
H_A20M# 8
H_SMI# 8
PCI_GNTB#29
SIO_A20GATE 35
IDE_IRQ15 19,22
CLKRUN#27,29,31,34
PCI_PIRQA# 16
H_STPCLK# 8
H_CPUSLP# 8
H_FERR# 8
PCIRST_SIO# 34
PCIRST_1# 11,27
PCIRST_DOCK# 32
PCIRST_2# 29,31
PCIRST_AGP# 16
+VCC_CORE
+3VRUN
+3VRUN
+3VSUS
+3VRUN
+3VRUN
+1.8VRUN
+3VRUN
+3VRUN
+3VRUN
+3VRUN
+3VRUN
+3VSUS
VCCHI
R488 0_0402_5%
12
R558 33_0402_5%
1 2
R485 0_0402_5%12
R504 0_0402_5%
12
RN121
8.2K_1206_8P4R_5%
18 27 36 45
R487 0_0402_5%12
R559 33_0402_5%
1 2
RN117
8.2K_1206_8P4R_5%
18 27 36 45
R492 0_0402_5%12
R502 0_0402_5%
12
R547
10K_0402_5%
1 2
R507 0_0402_5%12
R544
10K_0402_5%
12
Q72
MMBT3904_SOT23
2
3 1
R508@10K_0402_5% 12
R499 0_0402_5%12
R546
10K_0402_5%
1 2
R495 0_0402_5%
12
RN119
10K_1206_8P4R_5%
18 27 36 45
R512 0_0402_5%12
R490
8.2K_0402_5%
12
R542
10K_0402_5%
12
R254 10K_0402_5%12
R301
10K_0402_5%
12
R543
10K_0402_5%
12
R469
10K_0402_5%
12
C238
0.1U_0402_16V4Z
1 2
R246
@1K_0402_5%
1 2
R262 10K_0402_5%
12
T223PAD
R258 0_0402_5%
12
T224PAD
R24736.5_0603_1%1 2
RN6
8.2K_1206_8P4R_5%
18 27 36 45
C244 0.01U_0402_16V7K
12
R525
8.2K_0402_5%
12
R259
10K_0402_5%
12
C213 0.1U_0402_16V4Z
12
R471
10K_0402_5%
12
C241
@8.2P_0402_50V8J
12
R250
@10_0402_5%
1 2
RN118
8.2K_1206_8P4R_5%
18 27 36 45
R255
@56.2_0603_1%
1 2
R491 0_0402_5%12
C245
@470P_0402_50V7K
1 2
C261
0.1U_0402_16V4Z
12
R251
301_0603_1%
1 2
R619 33_0402_5%
1 2
R249
301_0603_1%
1 2
U25A
74VHC08MTC_TSSOP14
1
23
147
R261
0_0603_5%
1 2
U25C
74VHC08MTC_TSSOP14
9
10 8
ICH4
PCI INTERFACE
CPU INTERFACEH UB LINKINTERRUPT INTERFACE
U59A
FW82801DBM_BGA-421(ICH4)
P4
D2
R1
D3
P2
E1
P1
E2
M5
E4
N3
E3
N2
E5
N1
F4
F5
L3
H2
L2
G4
L1
G2
K2
J5
H4
J4
G5
K1
H3
J3
H5
N4
M4
K4
J2
AC2
M3
F1
F2
L5
F3
G1
L4
U5
M2
K5
W2
B5
A6
E8
C5
P5
AB23
W21
AA21
V22
AB22
V21
W23
V23
U22
Y22
Y23
U21
U23
P21
N20
R23
M23
D5
C2
B4
A3
C8
D7
C3
C4
J22
K20
H19
J19
B1
A2
B3
C7
B6
C1
E6
A7
B7
D6
L19
L20
M19
M21
P19
R19
T20
R20
P23
L22
N22
K21
R22
AD31
AD30
AD29
AD28
AD27
AD26
AD25
AD24
AD23
AD22
AD21
AD20
AD19
AD18
AD17
AD16
AD15
AD14
AD13
AD12
AD11
AD10
AD9
AD8
AD7
AD6
AD5
AD4
AD3
AD2
AD1
AD0
C/BE3
C/BE2
C/BE1
C/BE0
CLKRUN#/GPIO24
DEVSEL
FRAME
TRDY
IRDY
STOP
PAR
PERR
PCIRST
PLOCK
SERR
PME
REQA#/GPIO0
REQB#/REQ5#/GPIO1
GNTA#/GPIO16
GNTB#/GNT5#/GPIO17
PCICLK
A20M
IGNNE
FERR
INIT
INTR
NMI
SMI
STPCLK
RCIN
A20GATE
CPUPWRGD
CPUSLP
DPSLP
HI_STB/HI_STBS
HI_STB#/HI_STBF
HICOMP
HIREF
PIRQA
PIRQB
PIRQC
PIRQD
PIRQE#GPIO2
PIRQF#/GPIO3
PIRQG#/GPIO4
PIRQH#/GPIO5
SERIRQ
APICD1
APICD0
APICCLK
REQ0
REQ1
REQ2
REQ3
REQ4
GNT0
GNT1
GNT2
GNT3
GNT4
HI0
HI1
HI2
HI3
HI4
HI5
HI6
HI7
HI8
HI9
HI10
HI11
HI_VSWING
U25D
74VHC08MTC_TSSOP14
12
13 11
R277
8.2K_0402_5%
12
U25B
74VHC08MTC_TSSOP14
4
56
C684
@68P_0402
12
R560 33_0402_5%
1 2
R561 33_0402_5%
1 2

5
5
4
4
3
3
2
2
1
1
D D
C C
B B
A A
HH99
2
1
USB_OC IS 5V TOLERANT
Package 9.6X4.06 mm
43
44
Top View
Note:
R376=22.6_1% for B0(QB63 part)
ADQ00/LA-1351
X025
19 50Wednesday, October 23, 2002
Compal Electronics, Inc.
ICH4(2/4)
Title
Size Document Number Rev
Date: Sheet of
IDE_SDIORDY
USB_OC0#
ICH_AC_SDIN1
RPDDREQ
USB_OC1#
ICH_RTCX2
IDE_PDD3
IDE_SDDREQ
ICH_AC_SYNC_R
IDE_PDD14
IDE_PDIOR#
LPC_LAD2
IDE_PDD0
IDE_PDD0
IDE_PDA0
LPC_LDRQ0#
CK_48M_ICH
IDE_PDD10
CK_66M_ICH_TERM
LPC_LAD1
USB_OC3#
USB2P0_SMI#
USBP0-
IDE_SDD12
IDE_PDD9
USB_OC2#
ICH_RTCX1
IDE_SDD9
USBP2+
IDE_PDDACK#
IDE_PDDACK#
USBP2-
IDE_PDD12
IDE_PDD1
IDE_SDD15
IDE_PDIOW#
IDE_SDD8
ATA_66_PRI/PDIAG
LPC_LFRAME# IDE_PDD3
IDE_PDD2
IDE_PDCS1#
USBRBIAS
ICH_AC_SDOUT
IDE_PDD4
CK_14M_ICH
IDE_PDD4
IDE_PDD5
ICH_VBIAS
IDE_RST_HDD_5V
ICH_AC_SDIN0
ICH_SMBCLK
IDE_SDDREQ
IDE_PDIORDY
IDE_IRQ14
IDE_PDA1
IDE_PDIORDY
IDE_PDD14
IDE_SDCS3#
IDE_PDD13
IDE_SDD3
IDE_PDD15
IDE_SDA0
IDE_PDD11
IDE_PDCS3#
ICT_RTCRST#
IDE_PDD6
IDE_SDD13
IDE_PDDREQ
IDE_PDD10
IDE_PDA2
LPC_LAD3
ICH_SMLINK0
IDE_PDD2
IDE_PDA2
IDE_PDD1
LPC_LAD0
IDE_PDIORDY
SPKR
ICH_AC_SDIN0
IDE_SDD7
IDE_SDDACK#
CK_48M_ICH_TERM
USB_OC5#
IDE_PDD13
USBP3+
IDE_PDIOW#
IDE_PDA0
IDE_PDD11
IDE_IRQ14
RSDDREQ
USBP4-
IDE_SDD5
ICH_AC_BITCLK
IDE_SDD4
IDE_PDIOR#
IDE_PDA1
IDE_PDD12
IDE_SDIOR#
RPDDREQ
IDE_SDD0
LPC_LDRQ0#
CK_66M_ICH
IDE_PDD5
USBP5+
USBP0+
IDE_PDD6
IDE_PDD7
IDE_SDD11
IDE_SDD2
IDE_PDD9
USBP1-
IDE_PDD15
IDE_PDD8
ICH_THERM_PWRDN#
IDE_IRQ15
USBP4+
CK_14M_ICH_TERM
USB_OC4#
ICH_AC_BITCLK_TERM
IDE_SDD1
IDE_PDCS3#
IDE_SDA2
USBP1+
IDE_SDIORDY
USBP3-
IDE_CSEL_PRI
IDE_SDIOW#
IDE_PDDREQ
LPC_LDRQ1#
PIDEACT#
ICH_AC_SDIN1
IDE_SDD6
IDE_PDD7
ICH_AC_RST_R#
IDE_PDCS1#ICH_SMBDATA
IDE_SDCS1#
IDE_SDD14
USBP5-
IDE_PDD8
ICH_SMLINK1
IDE_SDD10
ICH_AC_SDOUT_R
LPC_LDRQ1#
IDE_SDA1
USBP0+25
PIDEACT#39
IDE_SDIOW# 22
USBP4+25
ICH_AC_SDIN1 26
RSDDREQ 22
ICH_AC_BITCLK 23
ICH_SMBCLK6,14,15,31
LPC_LAD[0..3]34
IDE_SDCS1# 22
IDE_IRQ15 18,22
ICH_AC_SDOUT 23,26
USBP5-25
IDE_IRQ14 18
USBP3+25 IDE_SDA[0..2] 22
IDE_RST_HDD_5V20
LPC_LDRQ0#35 LPC_LDRQ1#34
USBP5+25 USBP4-25USB_OC3#25
USBP3-25
IDE_SDDACK# 22
ICH_AC_RST# 23,26
ICH_AC_SYNC 23,26
USB_OC0#25
USBP0-25
USB_OC4#22
CK_48M_ICH6
RTC_RST21
ICH_AC_SDIN0 23
ICH_SMBDATA6,14,15,31
IDE_SDD[0..15] 22
USB_OC2#25
CK_14M_ICH6
IDE_SDIORDY 22
LPC_LFRAME#34
CK_66M_ICH6
ICH_VBIAS21
USBP2+25 USBP2-25
IDE_SDIOR# 22
ICH_THERM_PWRDN#38
SPKR24
IDE_SDCS3# 22
USBP1+25 USBP1-25
+3VRUN
+5VHDD +5VHDD
+3VSUS
+3.3VRTC
+3VRUN
+5VSUS
+3VRUN
+3VSUS
+5VHDD
X5
32.768KHz_12.5P_MC-306
C630
4.7U_1206_16V6K
12
R29610K_0402_5% 12
R486
#4.7K_0402_5% 12
R501
?0_0402_5%12
R496
#4.7K_0402_5% 12
R483
?0_0402_5%12
C581
15P_0603_50V8J 12
R475
6.8K_0603_5%
12
R227 8.2K_0603_5%
1 2
R299 33_0402_5%
12
C2202.2U_0805_16VFZ
1 2
C586 15P_0603_50V8 J
12
R467
10M_0603_5%
12
C257
@4.7P_0402_50V8C
1 2
RN120
10K_1206_8P4R_5%
18 27 36 45
R245
6.8K_0603_5% 12
R513
@10K_0402_5%
1 2
R260
@10_0402_5%
1 2
R516
@10K_0402_5%
1 2
ICH4
USB INTERFACE
LPC INTERFACE
SM INTERFACE
IDE INTERFACEA C LINK
U59B
FW82801DBM_BGA-421(ICH4)
AB4
AC4
AA5
W6
AB1
AC3
AC7
AC6
J23
F19
T21
C13
C9
B8
D9
D13
A13
H23
W7
T2
R4
T4
U2
T5
U3
U4
C20
D20
A21
B21
C18
D18
A19
B19
C16
D16
A17
B17
A23
B15
C14
A15
B14
A14
D14
Y13
AB14
W13
AB13
AA13
Y11
W11
W10
AB10
W9
AC9
Y9
AB9
AA8
Y8
AB8
AA7
AA10
Y10
AC11
AB11
Y12
AA11
AC12
W12
AB12
AB21
AC22
AC21
AC20
AA20
Y17
AA17
Y16
AB16
Y15
AA15
AC15
Y14
AA14
W14
AB15
W15
AC16
W16
AB17
W17
AB19
AB18
Y18
AA18
AC19
AA19
AC13
B13
B23
SMBDATA
SMBCLK
SMBALERT#/GPIO11
INTRUDER
SMLINK1
SMLINK0
RTCX1
RTCX2
CLK14
CLK48
CLK66
AC_RST
AC_SYNC
AC_BIT_CLK
AC_SDOUT
AC_SDIN0
AC_SDIN1
SPKR
RTCRST
LAD0/FWH0
LAD1/FWH1
LAD2/FWH2
LAD3/FWH3
LFRAME#/FWH4
LDRQ0
LDRQ1
USBP0+
USBP0-
USBP1+
USBP1-
USBP2+
USBP2-
USBP3+
USBP3-
USBP4+
USBP4-
USBP5+
USBP5-
USBRBIAS
OC0
OC1
OC2
OC3
OC4
OC5
PDCS1
PDCS3
PDA2
PDA1
PDA0
PDD15
PDD14
PDD13
PDD12
PDD11
PDD10
PDD9
PDD8
PDD7
PDD6
PDD5
PDD4
PDD3
PDD2
PDD1
PDD0
PDDACK
PDDREQ
PDIOR#/PDWSTB/PRDMARDY#
PDIOW/PDSTOP
PIORDY/PDRSTB/PWDMARDY#
SDCS1
SDCS3
SDA2
SDA1
SDA0
SDD15
SDD14
SDD13
SDD12
SDD11
SDD10
SDD9
SDD8
SDD7
SDD6
SDD5
SDD4
SDD3
SDD2
SDD1
SDD0
SDDACK
SDDREQ
SDIOR#/SDWSTB/SRDMARDY#
SDIOW/SDSTOP
SIORDY/SDRSTB/SWDMARDY#
IRQ15
IRQ14
AC_SDIN2
USBRBIAS
R472 4.7K_0402_5%
12
R540
22.6_0603_1%
12
R470 4.7K_0402_5%
12
JHDD
FOX_HH99227-S1_44P
MH1
MH2
MH3
MH4
1 2
3 4
5 6
7 8
9 10
11 12
13 14
15 16
17 18
19 20
21 22
23 24
25 26
27 28
29 30
31 32
33 34
35 36
37 38
39 40
41 42
43 44
MH1
MH2
MH3
MH4
R216 10K_0402_5%
1 2
R294
@10_0402_5%
1 2
R300 33_0402_5%12
C283
@10P_0402_50V8 J
12
R257
470_0603_5%
12
T32
PAD
R225 10M_0603_5%
1 2
R298 33_0402_5%12
R537
1K_0402_5%
12
R293
@10K_0402_5%
12
C270
@4.7P_0402_50V8C
1 2
CMOS_CLR SHORT PADS
1 2
1 2
C233
@10P_0402_50V8J
1 2
C587
33P_0603_50V8J
1 2
R265
@10_0402_5%
1 2
R295
@10K_0402_5%
12
R2330_0402_5% 1 2
R539
@10K_0402_5%
12
R4740_0402_5% 1 2
R302 @1K_0402_5%
1 2 C222
33P_0603_50V8 J
1 2
R248
@10_0402_5%
1 2
R503
10K_0402_5%
1 2
R538 10K_0402_5%
12
C637
0.1U_0402_16V4Z
1 2
C632
0.1U_0402_16V4Z
1 2

5
5
4
4
3
3
2
2
1
1
D D
C C
B B
A A
10
0
0
BID0
00
0 1
BID3
0 X01
X00
X0200
REV
0
BID2 BID1
X030 0 1 1
ADQ00/LA-1351
X025
20 50Wednesday, October 23, 2002
Compal Electronics, Inc.
ICH4(3/4)
Title
Size Document Number Rev
Date: Sheet of
DRUNPWROK
IDE_RST_MOD
ICH_GPIO38
SUSPWROK
SIO_EXT_SCI#
ICH_GPIO39
SLP_S1_G#
ICH_BATLOW#
ICH_GPIO43
SIO_EXT_RTE#
NC_EE_CS
BID0
DRUNPWROK
ICH_GPIO40
SIO_SLP_S3#
ICH_SUSCLK
IEEE1394_PWREN
GMUXSEL
IDE_RST_HDD
SIO_PWRBTN#
IDE_RST_MOD_5V
SIO_SLP_S5#
SLP_S1_G#
ICH_GPIO41
STP_AGP#
H_STP_CPU#
RI0#
IDE_RST_HDD_5V
G_AGPBUSY#
DPRSLPVR
VCORE_PWRGD
ICH_SUS_STAT#
SIO_SLP_S3#
BID1
IDE_RST_MOD_SFTON
CBS_RI#
NC_EE_SHCLK
SUSPWROK
SIO_THRM#
IDE_RST_MOD_SFTON
ICH_RI#
ICH_USB_ACT#
ICH_SLP_S1#
DRUNPWROK
NC_EE_DIN
NC_ICH_GPIO28
ICH_GPIO42
ICH_GPIO33
THRMTRIP#
NC_EE_DOUT
BID3
H_STP_PCI#
NC_ICH_GPIO27
H_CPUPERF#
BID2
SIO_EXT_SMI#
SB_GPIO7
SIO_EXT_SMI# 34
H_CPUPERF#8
ICH_SUS_STAT#16
SIO_SLP_S5#34
RI0#34,37
G_AGPBUSY#10,16
SIO_THRM#34
ICH_SLP_S1# 6
DRUNPWROK10
GMUXSEL46
SIO_EXT_SCI# 34
STP_AGP#16
IDE_RST_MOD34
VCORE_PWRGD6,38,46
SIO_EXT_RTE# 34
IDE_RST_MOD_5V 22
SIO_SLP_S3#34,40
H_STP_PCI#6
H_THERMTRIP#8,38
H_STP_CPU#6,46
IDE_RST_HDD34 IDE_RST_HDD_5V 19
SIO_PWRBTN#34
DPRSLPVR46
CBS_RI#29
SUSPWROK38,44
+3VRUN
VCCHI
+5VHDD
+3VRUN
+3VRUN
+5VMOD
+3VSUS
+3VSUS
+3VSUS +VCC_CORE
+3VSUS
+3VSUS
+3VRUN
+3VRUN
T216PAD
T217PAD
R267 10K_0402_5%1 2
T218PAD
R523 0_0402_5%
1 2
T42PAD
C214
@0.047U_0402_10V4 M
12
R511 0_0402_5%
1 2
R239
10K_0402_5%
12
R278
10K_0402_5%
1 2
R238 0_0402_5%1 2
R541
@1K_0402_5%
12
R286
@10K_0402_5%
1 2
R287 10K_0402_5%
1 2
U26
@TC7SH86FU_SSOP5
1
24
53
R627
10K_0402_5%
1 2
R266
@10K_0402_5%
1 2
T277PAD
R237
@10K_0402_5%
1 2
R280
@10K_0402_5%
1 2
R476
10K_0402_5%
12
R500
@10K_0402_5%
1 2
U24
@TC7SH08FU_SSOP5
1
2
3
4
5
R529
@10K_0402_5%
1 2
T244PAD
ICH4
PM INTERFACE
LAN INTERFACE
GPIO
U59C
FW82801DBM_BGA-421(ICH4)
R3
V4
V5
W3
V2
W1
W4
W19
AB2
V1
R2
Y21
T3
Y20
J21
V20
W18
Y4
AA2
AB6
AA1
Y1
AA6
Y5
AB3
AA4
V19
A10
B10
A9
C10
A11
A12
C11
B11
D11
A8
D10
C12
J20
G22
F20
G20
F21
H20
F23
H22
G23
H21
F22
E23
Y2
Y3
W20
GPIO7
GPIO8
GPIO12
GPIO13
GPIO25
GPIO27
GPIO28
STP_CPU#/GPIO20
BATLOW
THRM
AGPBUSY#/GPIO6
STP_PCI#/GPIO18
C3_STAT#/GPIO21
CPUPERF#/GPIO22
SSMUXSEL/GPIO23
DPRSLPVR
SLP_S1#/GPIO19
SLP_S3
SLP_S5
PWROK
PWRBTN
RI
RSMRST
LAN_RST
SUS_STAT#/LPCPD#
SUSCLK
VGATE/VRMPWRGD
LAN_RXD0
LAN_TXD0
LAN_RXD1
LAN_TXD1
LAN_RXD2
LAN_TXD2
LAN_CLK
LAN_RSTSYNC
EE_DIN
EE_DOUT
EE_CS
EE_SHCLK
GPIO32
GPIO33
GPIO34
GPIO35
GPIO36
GPIO37
GPIO38
GPIO39
GPIO40
GPIO41
GPIO42
GPIO43
SLP_S4
SYS_RESET
THRMTRIP
R241
@1K_0402_5%
1 2
R242
10K_0402_5%
12
R279 @10K_0402_5%
1 2
R213 0_0402_5%
1 2
R243
10K_0402_5%
12
Q64
@MMBT3904_SOT23
2
3 1
T155 PAD
R505
10K_0402_5%
1 2
Q65 @MMBT3904_SOT23
2
3 1
T44PAD T43PAD
R493
10K_0402_5%
12
T211PAD
T213PAD
T212PAD
R281 10K_0402_5%1 2
T214PAD
T225PAD
T215PAD
R518
@1K_0603_5%
1 2
R515
@1K_0603_5%
1 2

5
5
4
4
3
3
2
2
1
1
D D
C C
B B
A A
3
BAT54C
K2 K1
2
A1A2
1
ADQ00/LA-1351
X025
21 50Wednesday, October 23, 2002
Compal Electronics, Inc.
ICH4(4/4)
Title
Size Document Number Rev
Date: Sheet of
Z2101
ICH_VBIAS
ICH4_VCCPLL
ICH_V5REF_RUN
ICH_VBIAS
RTC_RST
+3.3VRTC
VCC_RTC
ICH_V5REF_SUS
ICH_VBIAS19
RTC_RST19
+VCC_CORE
+3VRUN
+1.8VRUN
+1.5VSUS
+1.5VSUS+3VSUS
+3VSUS
+3VRUN
+1.5VSUS
VCCHI
+3.3VRTC
+3VRUN
VCCHI
+1.5VRUN
+3VSUS
+1.5VRUN
+1.5VSUS
+5VSUS
VCCHI
+5VRUN
+1.5VRUN
+VCC_CORE
+3VRUN
+3VSUS
+1.5VRUN
+3VSUS
+3VSUS
+3VSUS
+3VRUN
C255
0.047U_0402_10V4M
1 2
C277
0.047U_0402_10V4M
1 2
L43 BLM21PG600SN1D_0805
1 2
C264
0.1U_0402_16V4Z
1 2
D14
RB751V-40
2 1
R218
1K_0402_5%
1 2
+
C585
150U_D_6.3VM
1 2
R215 1K_0402_5%
1 2
C253
0.047U_0402_10V4M
1 2
C260
0.1U_0402_16V4Z
1 2
C582
10U_1206_6.3V7K
1 2
C226
0.1U_0402_16V4Z
1 2
C218
0.047U_0603_25V7 M
1 2
C267
0.1U_0402_16V4Z
1 2
R226
@22M_0603_5%
12
C230
0.047U_0402_10V4 M
1 2
R224
@2.4M_0603_1%
12
C225
0.047U_0402_10V4 M
1 2
C266
0.1U_0402_16V4Z
1 2
C256
0.047U_0402_10V4 M
1 2
C221
@2200P_0603_50V7K
1 2
C583
10U_1206_6.3V7K
1 2
C216
1U_0805_10V6 K
1 2
C252
0.047U_0402_10V4 M
12
C251
0.047U_0402_10V4 M
12
C237
0.047U_0402_10V4 M
1 2
C666
0.047U_0402_10V4 M
1 2
C231
0.047U_0402_10V4 M
12
C236
0.047U_0402_10V4 M
12
C667
0.047U_0402_10V4 M
1 2
C232
0.047U_0402_10V4 M
12
C229
0.047U_0402_10V4 M
12
C665
0.047U_0402_10V4M
1 2
C265
0.047U_0402_10V4 M
1 2
C631
10U_1206_6.3V7K
1 2
C621
0.1U_0402_16V4Z
1 2
C240
0.047U_0402_10V4 M
1 2
C263
0.047U_0402_10V4 M
1 2
C234
0.047U_0402_10V4 M
1 2
C258
10U_1206_6.3V7K
1 2
L78
BLM11A601S_0603
1 2
C243
0.047U_0402_10V4 M
1 2
C690
10U_1206_6.3V7K
1 2
D16
RB751V-40
21
C691
10U_1206_6.3V7K
1 2
C235
0.047U_0402_10V4M
1 2
C246
10U_1206_6.3V7K
1 2
ICH4
POWER & GND
U59D
FW82801DBM_BGA-421(ICH4)
Y6
E12
E13
E20
F14
G18
R6
T6
U6
E11
F10
F15
F16
F17
F18
K14
V7
E7
V6
AA23
P14
U18
K10
K12
K18
K22
P10
T18
U19
V14
M14
P18
T22
V18
AB5
A5
AC17
AC8
B2
H18
H6
J1
J18
K6
M10
P12
P6
U1
V10
V16
A1
A16
A18
A20
A22
A4
AA12
AA16
AA22
AA3
AA9
AB20
AB7
AC1
AC10
AC14
AC18
AC23
AC5
B12
B16
B18
B20
B22
B9
C15
C17
C19
C21
C23
C6
D1
D12
D15
D17
D19
D21
D23
D4
D8
D22
E10
E14
E16
E17
E18
E19
E21
E22
F8
G19
G21
G3
G6
H1
J6
K11
K13
K19
K23
K3
L10
L11
L12
L13
L14
L21
M1
M11
M12
M13
M20
M22
N10
N11
N12
N13
N14
N19
N21
N23
N5
P11
P13
P20
P22
P3
R18
R21
R5
T1
T19
T23
U20
V15
V17
V3
W22
W5
W8
Y19
Y7
V8
V9
L23
E15
C22
F6
F7
E9
F9
VBIAS
VCCSUS1_5_1
VCCSUS1_5_2
VCCSUS1_5_3
VCCSUS1_5_4
VCCSUS1_5_5
VCCSUS1_5_6
VCCSUS1_5_7
VCCSUS1_5_8
VCCSUS3_3_1
VCCSUS3_3_2
VCCSUS3_3_3
VCCSUS3_3_4
VCCSUS3_3_5
VCCSUS3_3_6
VCCSUS3_3_7
VCCSUS3_3_8
V5REF_1
V5REF_2
V_CPU_IO_1
V_CPU_IO_2
V_CPU_IO_3
VCC1_5_1
VCC1_5_2
VCC1_5_3
VCC1_5_4
VCC1_5_5
VCC1_5_6
VCC1_5_7
VCC1_5_8
VCCHI_2
VCCHI_3
VCCHI_4
VCC3_3_16
VCCRTC
VCC3_3_1
VCC3_3_2
VCC3_3_3
VCC3_3_4
VCC3_3_5
VCC3_3_6
VCC3_3_7
VCC3_3_8
VCC3_3_9
VCC3_3_10
VCC3_3_11
VCC3_3_12
VCC3_3_13
VCC3_3_14
VCC3_3_15
VSS_1
VSS_2
VSS_3
VSS_4
VSS_5
VSS_6
VSS_7
VSS_8
VSS_9
VSS_10
VSS_11
VSS_12
VSS_13
VSS_14
VSS_15
VSS_16
VSS_17
VSS_18
VSS_19
VSS_20
VSS_21
VSS_22
VSS_23
VSS_24
VSS_25
VSS_26
VSS_27
VSS_28
VSS_29
VSS_30
VSS_31
VSS_32
VSS_33
VSS_34
VSS_35
VSS_36
VSS_37
VSS_38
VSS_39
VSS_40
VSS_41
VSS_42
VSS_43
VSS_44
VSS_45
VSS_46
VSS_47
VSS_48
VSS_49
VSS_50
VSS_51
VSS_52
VSS_53
VSS_54
VSS_55
VSS_56
VSS_57
VSS_58
VSS_59
VSS_60
VSS_61
VSS_62
VSS_63
VSS_64
VSS_65
VSS_66
VSS_67
VSS_68
VSS_69
VSS_70
VSS_71
VSS_72
VSS_73
VSS_74
VSS_75
VSS_76
VSS_77
VSS_78
VSS_79
VSS_80
VSS_81
VSS_82
VSS_83
VSS_84
VSS_85
VSS_86
VSS_87
VSS_88
VSS_89
VSS_90
VSS_91
VSS_92
VSS_93
VSS_94
VSS_95
VSS_96
VSS_97
VSS_98
VSS_99
VSS_100
VSS_101
VSS_102
VCCSUS3_3_9
VCCSUS3_3_10
VCCHI_1
V5REF_SUS
VCCPLL
VCCLAN1_5_1/VCCSUS1_5_9
VCCLAN1_5_2/VCCSUS1_5_10
VCCLAN3_3_1/VCCSUS3_3_11
VCCLAN3_3_2/VCCSUS3_3_12
C624
10U_1206_6.3V7K
1 2
+
C689
150U_D_6.3VM
1 2
D15
BAT54C_SOT23
2 3
1
C242
0.047U_0402_10V4M
1 2
+
C688
150U_D_6.3VM
1 2
R256
1K_0402_5%
1 2
C239
0.047U_0402_10V4 M
1 2
C217
1U_0603_6.3V6M
12
C228
0.047U_0402_10V4 M
1 2
C250
0.047U_0402_10V4M
1 2
C227
0.047U_0402_10V4M
1 2
D28
RB751V-40
21
C638
10U_1206_6.3V7K
1 2
C617
10U_1206_6.3V7K
1 2
C284
0.1U_0402_16V4Z
1 2
C254
1U_0805_10V6K
1 2
C285
1U_0805_10V6 K
1 2
C247
0.047U_0402_10V4 M
1 2
R297
1K_0402_5%
1 2

5
5
4
4
3
3
2
2
1
1
D D
C C
B B
A A
WF1F068N1A
1
3
4
6
2
TOP VIEW
5
ADQ00/LA-1351
X025
22 50Wednesday, October 23, 2002
Compal Electronics, Inc.
DVD MODULE
Title
Size Document Number Rev
Date: Sheet of
IDE_SDD15
INT_CD_R
IDE_SDD10
IDE_SDD12
IDE_SDIORDY IDE_SDD1
IDE_SDD14
IDE_SDDACK#
IDE_SDD7
IDE_SDD12
BAY_MODPRES#
IDE_SDDACK#
RSDDREQ
IDE_SDA1
IDE_SDD8
IDE_SDD2
IDE_SDD13
IDE_SDD7
IDE_SDD11
IDE_SDD0
IDE_SDD4
IDE_SDD13
USBP4_D+
IDE_SDD4
IDE_SDIORDY
IDE_SDA0
IDE_SDCS3#
MOD_RST
IDE_SDA2
IDE_SDD10
IDE_SDD1
USB_OC4#
IDE_SDD5
IDE_SDD3
IDE_SDD9
BAY_MODPRES#
IDE_SDD15
IDE_SDD5
MOD_PIN15
RSDDREQ
IDE_SDD8
CSEL2
IDE_SDIOR# IDE_SDIORDY
IDE_SDD3
IDE_SDA2
IDE_IRQ15
IDE_IRQ15
IDE_SDCS1#
IDE_SDCS1#
IDE_SDIOW#
IDE_SDD9
IDE_SDD2
IDE_SDD11
IDE_SDD6
IDE_SDD14
INT_CD_L
USBP4_D-
IDE_SDA1
IDE_SDCS3#
IDE_RST_MOD_5V
IDE_SDD0
USB_IDE#
IDE_SDD6
IDE_SDIOW#
IDE_SDA0
IDE_SDIOR#
SATA_DET#
CD_AUDIORET MOD_CD_R
MOD_CD_L
IDE_RST_MOD_5V20
INT_CD_R23
CD_AUDIORET23
IDE_SDIOR#19
IDE_SDCS1#19
IDE_SDA[0..2]19
INT_CD_L23
IDE_SDIORDY19
IDE_SDIORDY19
IDE_SDCS3#19
USBP4_D- 25
IDE_SDD[0..15]19
USB_IDE#34
IDE_SDIOW#19
USBP4_D+ 25
RSDDREQ19
IDE_IRQ1518,19
BAY_MODPRES#34
USB_OC4# 19
IDE_SDDACK#19
SATA_DET# 34
INT_CD_R 23
INT_CD_L 23
+3VALW
+5VMOD
+3VALW
R630
@10K_0402_5%
12
C693
0.1U_0402_16V4Z
1 2
R102
0_0402_5%
1 2
R75
470_0603_5%
1 2
C108
47P_0402_50V8J
12
C72
0.1U_0402_16V4Z
12
C73
0.1U_0402_16V4Z
12
C69
4.7U_1206_16V6K
12
C97
47P_0402_50V8 J
12
JMOD1
JAE_WM1F068N1A_68P
1
23
45
67
89
10 11
12 13
14 15
16 17
18 19
20 21
22 23
24 25
26 27
28 29
30 31
32 33
34 35
36 37
38 39
40 41
42 43
44 45
46 47
48 49
50 51
52 53
54 55
56 57
58 59
60 61
62 63
64 65
66 67
68
6970
71
72
73
74
1
23
45
67
89
10 11
12 13
14 15
16 17
18 19
20 21
22 23
24 25
26 27
28 29
30 31
32 33
34 35
36 37
38 39
40 41
42 43
44 45
46 47
48 49
50 51
52 53
54 55
56 57
58 59
60 61
62 63
64 65
66 67
68
M1M2
G
G
G
G
C74
0.1U_0402_16V4Z
12
R105
100K_0402_5%
1 2
R629
@10K_0402_5%
12
R54@0_0402_5%
1 2
R111
100K_0402_5%
1 2

5
5
4
4
3
3
2
2
1
1
D D
C C
B B
A A
PACKAGE : 8X4.5X1.5mm
VDDA=4.75V
W=30 mil
VDDA typ:80mA
internal 250K ohm
max Iout=200mA
min Watt=165mW
ADQ00/LA-1351
X025
23 50Wednesday, October 23, 2002
Compal Electronics, Inc.
AC97
Title
Size Document Number Rev
Date: Sheet of
ICH_AC_SDOUT
ICH_AC_RST#
AUDIO_AVCC
9750_MDM_PHONE
R_ICH_AC_BITCLK
CD_AUDIORET
TPS793475_BYPASS
CAP2
SPK_SHUTDOWN#
XTL_24M-
HP_OUT_R
SPDIF
ICH_AC_SDOUT_TERM
XTL_24M+
R_ICH_AC_SDIN0
EAPD
CD_COMM
HP_COMM
SPDIF_SHDN
CD_L
CD_R
VREFOUT
ICH_AC_SDOUT
9750_PHONE
9750_NC
AC97VREFI CNB_MICIN
AUDIO_AVDD_ON
AFLT1
AFLT2
HP_OUT_L
ICH_AC_SYNC
INT_CD_R 22
ICH_AC_RST#19,26
AUDIO_AVDD_ON 35
SPDIF_SHDN17,34
AUD_LINE_OUT_L 24
SPDIF17
SPK_SHUTDOWN#24
ICH_AC_SDIN019
EAPD24
ICH_AC_SDOUT19,26
CD_AUDIORET 22
MDC_AC_BITCLK26
MDM_MONO_PHONE 26
NB_MICIN 24
ICH_AC_SYNC19,26
HP_OUT_R 24
HP_OUT_L 24
INT_CD_L 22
AUD_LINE_OUT_R 24
ICH_AC_BITCLK19
+5VSUS
VDDA
+3VRUN
VDDA
C279
@0.033U_0603_25V7M
1 2
C281
0.1U_0402_16V4Z
1 2
STAC9750
U60
STAC9750_TQFP-48
12
13
14
15
16
17
18
19
20
21
22
23
24
5
6
8
10
11
2
3
35
36
37
45
46
43
44
39
40
41
47
34
33
32
31
30
29
28
27
1
9
25
38
4
7
26
42
48
PC_BEEP
PHONE
AUX_L
AUX_R
VIDEO_L
VIDEO_R
CD_L
CD_C
CD_R
MIC1
MIC2
LINE_IN_L
LINE_IN_R
SDATA_OUT
BIT_CLK
SDATA_IN
SYNC
RESET#
XTL_IN
XTL_OUT
LOUT_L
LOUT_R
MONO_OUT
CID0
CID1
GPIO0/NC
GPIO1/NC
HP_OUT_L
HP_COMM
HP_OUT_R
EAPD
NC/FLTOUT
NC/FLTIN
CAP2
NC/BPCFG
AFLT2
AFLT1
VREFOUT
VREF
DVDD1
DVDD2
AVDD1
AVDD2
DVSS1
DVSS2
AVSS1
AVSS2
SPDIF
R285 33_0402_5%
1 2
C639 1U_0805_10V6K1 2
C650 @0.1U_0603_16V7K1 2
C280
2.2U_0805_16VFZ
1 2
C282
0.1U_0402_16V4Z
1 2
C652
0.1U_0402_16V4Z
1 2
C642
0.22U_0603_10V7 M
1 2
C273
@27P_0603_50V8 J
C658
2.2U_0805_16VFZ
1 2
C648
0.1U_0402_16V4Z
12
C640 1U_0805_10V6K
1 2
C616
22P_0402_50V8 J
X7
24.576MHz_20P_1BX24576CC1A
C645
0.1U_0402_16V4Z
C636
1U_0805_10V6K
1 2
C647
0.01U_0402_16V7K
12
C643
1U_0805_10V6K
1 2
R291
@51K_0603_1%
1 2
U62
TPS793475DBVR_SOT23-5
5
4
2 3
1
Vout
BYP/ADJ
GND EN
Vin
C649
2.2U_0805_16VFZ
12
C622
22P_0402_50V8 J
R550 33_0402_5%
1 2
R292
@51K_0603_1%
12
C655
0.1U_0402_16V4Z
1 2
L79
BLM31A260SPT_1206
1 2
C653 1000P_0402_50V7 K
1 2
C262
@22P_0402_50V8 J
C651
0.1U_0402_16V4Z
C644 0.1U_0402_16V4Z
1 2
R264
@47_0402_5%
1 2
C657
1000P_0402_50V7 K
1 2
C278 @0.033U_0603_25V7 M
1 2
C654 1000P_0402_50V7 K1 2
C641
0.1U_0402_16V4Z
1 2
R620
10K_0402_5%
12
C274
@27P_0603_50V8J
C656
1000P_0402_50V7 K
1 2
C635 1U_0805_10V6K
1 2
C646
0.1U_0402_16V4Z
1 2
R284 33_0402_5%
1 2

5
5
4
4
3
3
2
2
1
1
D D
C C
B B
A A
4
1
1 0 15.6dB
TRACE>15 mil
TRACE>15 mil
GAIN0 GAIN1 AV
TRACE>15 mil
5
AGND
TRACE
WIDTH>25MIL
single gate TTL
2
0 1 10dB
LINE OUT
1 1 21.6dB
EPCOS
3
0 0 6dB
Rating:200mW
ADQ00/LA-1351
X025
24 50Wednesday, October 23, 2002
Compal Electronics, Inc.
AMP and PHONE JACK
Title
Size Document Number Rev
Date: Sheet of
INT_SPK_R1
TPA0312VDD
LIN+
LLINEIN
Z2401
RLINEIN
INT_SPK_L1
HP_SPK_R1
INT_MIC+
INT_SPK_R1
Z2402
EXTMIC_BIAS
Z2404
INT_SPK_L2
HP_SPK_L1 HP_SPK_L2
INT_SPK_L2
R_INT_MIC-
C_EXT_MIC+
HP_OUT_L
RIN+
EXT_MIC_BIAS
C_INT_MIC-
Z2403
PC_BEEPIN
C_INT_MIC+
EMICIN
AMPVCC
AMPBYPASS
EMICIN+
INT_SPK_R2
HP_OUT_R
INT_SPK_R2
INT_SPK_L1
AUD_LINE_OUT_R
AUD_LINE_OUT_L
EXTMIC_PLUG
INT_MIC-
SPK_SHUTDOWN#
EXT_MIC_PLUG
HP_SPK_R2
R_INT_MIC+
GAIN1
GAIN0
AUD_LINE_OUT_R23
AUD_LINE_OUT_L23
NB_MUTE34
NB_MICIN 23
SPK_SHUTDOWN#23
HP_NB_SENSE34
CBS_SPK29
RBAT42
HP_NB_SENSE34
BEEP34
SPKR19
HP_OUT_L23
EAPD23
HP_OUT_R23
INT_MIC-39
INT_MIC+39
+5VRUN
VDDA +3VALW
VDDA
+3VRUN
+5VRUN
VDDA
VDDA
D19
@DDA204U
1
3
2
C248
2.2U_0805_16VFZ
1 2
L45
BLM11A121S_0603
C613
0.1U_0402_16V4Z
12
R530
10K_0402_5% 12
C259 0.1U_0402_16V4Z
1 2
U57
SN74AHCT1G86DCKR_SC70
1
24
53
R532
1K_0402_5%
1 2
C275 0.1U_0402_16V4Z1 2
C584
100P_0603_50V8 J
1 2
L74 BLM11A121S_0603
Q70
2N7002_SOT23
2
13
C626
0.1U_0402_16V4Z
12
C625
0.1U_0402_16V4Z
12
C614
0.1U_0402_16V4Z
12
R521
43K_0402_5%
1 2
R288
1K_0402_5%
1 2
D17
@DDA204U
1
3
2
Q71
2N7002_SOT23
2
13
C628
0.1U_0402_16V4Z
12
R290
1K_0402_5%
1 2
C271
1U_0805_10V6 K
1 2
C623
1U_0805_10V6 K
1 2
L73 BLM11A121S_0603
R522
@1K_0402_5%
12
C580
100P_0603_50V8 J
1 2
C276 0.1U_0402_16V4Z
1 2
C615
0.47U_1206_16V7 K
1 2
L46
BLM11A121S_0603
R528
1K_0402_5%
12
C612
0.1U_0402_16V4Z
12
L44
BLM11A121S_0603
C610
0.1U_0402_16V4Z
1 2
C579
100P_0603_50V8 J
1 2
R526 @100K_0402_5%12
L76
BLM11A121S_0603
C618
0.1U_0402_16V4Z
1 2
C611
0.1U_0402_16V4Z
1 2
Q68
2N7002_SOT23
2
13
R527 100K_0402_5%12
R252
100K_0402_5%
1 2
C595
100P_0603_50V8 J
1 2
C619
@1000P_0402_50V7 K
1 2
L75
BLM21PG600SN1D_0805
1 2
R531
8.2K_0402_5%
12
+
C594 220U_D3L_6.3VM_R55
JSPK
MOLEX_53398-0690_6P
1
2
3
4
5
6
7
8
1
2
3
4
5
6
7
8
L77
BLM11A121S_0603
U28
CMAMP110_SO8
8
7
3
1
6
5
2
4
EMICIN
GND
EMIC_BIAS
MIC_SEL
IMIC+
IMIC-
S_OUT
VCC
U58
TPA0312PWP_TSSOP-24
7
18
23
20
14
22
19
24
13
21
16
8
12
1
4
9
15
17
10
6
5
11
2
3
PVDD1
PVDD2
RLINEIN
RHPIN
PC-BEEP
SHUTDOWN
VDD
GND3
GND2
ROUT+
ROUT-
RIN+
GND1
GND4
LOUT+
LOUT-
SE/BTL
HP/LINE
LIN+
LHPIN
LLINEIN
BYPASS
GAIN0
GAIN1
+
C604 220U_D3L_6.3VM_R55
R545
100K_0402_5%
1 2
JAUDIO
FOX_JA83333-2S2
A2
A3
A4
A5
A6
B2
B6
B3
B4
B5
7
8
9
10
A1
B1
11 12
U56
SN74AHCT1G86DCKR_SC70
1
24
53
D18
@DDA204U
1
3
2
R519
100K_0402_5%
1 2
C249
0.1U_0402_16V4Z
1 2
C627
10U_1206_16V4 Z
12
D20
@DDA204U
1
3
2
R533
1K_0402_5%
1 2

5
5
4
4
3
3
2
2
1
1
D D
C C
B B
A A
2
BT
3
DOG
BACK
1
4
PLACE CHOKE
NEAR
CONNECTOR
BACK
MOD
USB PORT#
0
DESTINATION
DOCK
5
PLACE overlap with
U4
Be careful for Pin out
BLM31P330S Rating 6000mA
F1:1.85A/33V
ADQ00/LA-1351
X025
25 50Wednesday, October 23, 2002
Compal Electronics, Inc.
USB/Doghouse
Title
Size Document Number Rev
Date: Sheet of
USBP0_D+
DH_MOD_PRES#
USBP3_D-
USBP3_D-
USBP3_D+
USBP2_D+
USBP0_D-
USBP0_GND
USBP0_D+
USBP1_D+
DH_POWER_EN#
USBP3_D+
DH_SMBCLK
DH_POWER_EN
USBP3_VCC
USBP4_D-
USBP2_VCC
DH_SMBCLK
DH_PWR_OC#
USBP5_D+
DH_SMBDAT
USBP3_GND
DH_PORT_PWRSRC
CLK_SMB
USBP0_D-
DH_SMBDAT
DH_PORT_PWRSRC
DH_SMBENAB
Z2502
DAT_SMB
USB2P0_VCC
USBP4_D+
USBP2_D-
USBP2_GND
DH_PWRSRC_OC
USBP5_D-
USBP2_D-
USBP2_D+
USB_OC0#
USB_OC2#
USBP1_D-
DH_PWRSRC
Z2501
USB_OC2#
USB_OC0#
USB_OC3#
DH_FUSE_PWRSRC
USB_EN#
USBEN3#
USBP2-19
USBP5-19
USBP5_D+ 33
DAT_SMB7,35,36
USBP4_D+ 22
USBP3+19
USBP3-19
USBP5_D- 33
DH_PWRSRC_OC 34
USB_EN#34
DH_POWER_EN 34
USBP5+19
USBP4-19
CLK_SMB7,35,36
USBP4+19
USBP4_D- 22
USBP0+19
DH_MOD_PRES#35
USBP2+19
USBP0-19
USBP1-19
USBP1+19
USBP1_D- 26
USBP1_D+ 26
USB_OC2# 19
USB_OC3# 19
USB_OC0# 19
DH_USBPWR_EN#34,42
+5VSUS
USBP0_PWR
USBP2_PWR
PWR_SRC
+5VSUS
USBP3_PWR
+3VRUN
+5VSUS
+5VSUS
USBP0_PWR
USBP2_PWR
USBP3_PWR
USBP2_PWR
USBP0_PWR
U68
#TPS2042_SO-8
2
1
3
4
7
6
8
5
IN
GNDA
EN1#
EN2#
OUT1
OUT2
OC1#
OC2#
C22
@47P_0402_50V8 J
12
L22
DLW21SN900SQ2_0805
1
4 3
2
1
4 3
2
R32
?100K_0402_5%
1 2
C302
0.1U_0402_16V4Z
12
F2
@RAY_RUE250
C75
@47P_0402_50V8 J
12
+
C329
?150U_D_10VM_R40
12
C18
@47P_0402_50V8 J
12
G
D
S
Q41 ?2N7002_SOT23
2
1 3
C321
?0.1U_0402_16V4Z
1 2
L25
?BLM31PG500SN1I_1206
1 2
C330
0.1U_0402_10V6K
12
G
D
S
Q39
?2N7002_SOT23
2
13
R25
?100K_0402_5%
12
C169
@47P_0402_50V8 J
12
R373
?10K_0402_5%
1 2
R37
?100K_0402_5%
12
+
C304
150U_D_10VM_R40
12
C19
@47P_0402_50V8 J
12
L13
DLW21SN900SQ2_0805
1
4 3
2
1
4 3
2
R639 0_0402_5%
12
C21
@47P_0402_50V8 J
12
L58 BLM21PG600SN1D_0805
F1
?RAY_SMD185
C26
@47P_0402_50V8 J
12
C25
@47P_0402_50V8 J
12
L23
?DLW21SN900SQ2_0805
1
4 3
2
1
4 3
2
JDOG
?FCI_57489-1020B_9P
1
2
3
4
5
6
7
8
9
10
11
12
13
14
T1
T2
T3
T4
PWR_SRC
SMB_DATA
SMB_ALERT
SMB_CLK
GND2
SHILD1
SHILD2
SHILD3
SHILD4
SHILD5
L28
DLW21SN900SQ2_0805
1
4 3
2
1
4 3
2
C161
@47P_0402_50V8 J
12
L59
BLM21PG600SN1D_0805
+
C300
150U_D_10VM_R40
12
R27
?100K_0402_5%
1 2
G
D
S
Q2
?2N7002_SOT23
2
13
R613
@10K_0402_5%
12
R640 @0_0402_5%
12
Q1
?FDS4435_SO-8
4
7
8
6
5
1
2
3
L21
DLW21SN900SQ2_0805
1
4 3
2
1
4 3
2
C24
@47P_0402_50V8 J
12
G
D
S
Q42 ?2N7002_SOT23
2
1 3
L41
DLW21SN900SQ2_0805
1
4 3
2
1
4 3
2
C331
10U_1206_16V4 Z
12
R372
?10K_0402_5%
1 2
C30
?0.1U_0805_50V7 M
12
L60
BLM21PG600SN1D_0805
C692
?0.022U_0805_50V7K
12
C301
0.1U_0402_16V4Z
12
G
D
S
Q3
?2N7002_SOT232
13
C23
@47P_0402_50V8 J
12
L62
BLM21PG600SN1D_0805
L63
?BLM21PG600SN1D_0805
L61
?BLM21PG600SN1D_0805
R35
10K_0402_5%
12
U4
?TPS2043AD_SO-16
2
6
1
5
3
4
7
8
9
10
15
14
11
16
13
12
IN1
IN2
GNDA
GNDB
EN1#
EN2#
EN3#
NC
NC
NC
OUT1
OUT2
OUT3
OC1#
OC2#
OC3#
JUSB
FOX_UB11123-8Z1-TR_4P
A1
A2
A3
A4
B1
B2
B3
B4
9
10
11
12
A_VCC
A_D-
A_D+
A_GND
B_VCC
B_D-
B_D+
B_GND
G1
G2
G3
G4
G
D
S
Q40
?2N7002_SOT23
2
13
C79
@47P_0402_50V8 J
12

5
5
4
4
3
3
2
2
1
1
D D
C C
B B
A A
W=20 mil
JST-SM10B-SRSS
TOP view
Place near BT
Place near MPCI
10
1
JBT placed on BOTTOM Side
ADQ00/LA-1351
X025
26 50Wednesday, October 23, 2002
Compal Electronics, Inc.
BT PORT and MDC
Title
Size Document Number Rev
Date: Sheet of
Z2604
MDC_SDIN
MDC_PHONE
MDC_AC_BITCLK_TERM
Z2602
ICH_AC_SDOUT_MDCTERM
USBP1_D+
USBP1_D-
HW_RADIO_DIS# COEX1
COEX3
COEX2COEX2_WLAN_ACTIVE
COEX1_BT_ACTIVE
RJ_TIP
RJ_RING
ICH_AC_SDOUT 19,23
MDC_AC_BITCLK23
MDM_MONO_PHONE23
ICH_AC_SDIN119
ICH_AC_SYNC19,23
ICH_AC_RST# 19,23
USBP1_D+25 USBP1_D-25
HW_RADIO_DIS#31,35
BT_RADIO_STATE39
COEX2_WLAN_ACTIVE31
COEX1_BT_ACTIVE31
RJ_TIP28 RJ_RING28
+3VSUS
+3VSUS
+3VSUS
R622 0_0402_5%1 2
R623
10K_0402_5%
1 2
R624
10K_0402_5%
1 2
R489
0_0402_5%
12
C215
@1000P_0603_50V7K
12
C224
@10P_0402_50V8 J
1 2
R236
@10_0402_5%
1 2
JBT
SM10B-SRSS-TB
1
2
3
4
5
6
7
8
9
10
11
12
R220 10K_0402_5%1 2
R484
@10_0402_5%
1 2
C590
@10P_0402_50V8 J
1 2
JMDC
FOX_QT8A0301-3011
1
3
5
7
9
11
13
15
23
21
17
19
25
27
29
2
4
6
8
10
12
14
16
18
20
22
24
26
28
30
MONO_OUT/PC_BEEP
AGND
AUXA_RIGHT
AUXA_LEFT
CD_GND
CD_RIGHT
CD_LEFT
GND
AC97_SDATA_OUT
3.3Vmain
3.3Vaux
GND
AC97_RESET#
GND
AC97_MSTRCLK
AUDIO_PWDN
MONO_PHONE
RESERVED
GND
+5V
RESERVED
RESERVED
PRIMARY_DN
RESERVED
RESERVED
AC97_SYNC
AC97_SDATA_IN1
AC97_SDATA_IN0
GND
AC97_BITCLK
R219
0_0402_5%
1 2
R234
@10K_0402_5%
12
C588
4.7U_1206_16V6K
12
R235
33_0402_5%
1 2
C589
0.1U_0402_16V4Z
12
JPH_RJ
JST_SM3(5-3.4)B-TB
1
2
5
6
7
1
2
5
6
7
C223
22P_0402_50V8 J
12
C669
0.1U_0402_16V4Z
12
R621 0_0402_5%1 2
T280 PAD

5
5
4
4
3
3
2
2
1
1
D D
C C
B B
A A
2
POP
5702
BCP69
POP
4401
POP
5702
4
C
1
POP SMBUS ISOLATION FOR 5702
E
3
C
B
PLACE
TOGETHER
POP 4401
for L:1.24K
for K:1.15K
If using 93C46 4K ROM depop R548
R318
PU R548,EECLK run on 376K for 5705M
ADQ00/LA-1351
X025
27 50Wednesday, October 23, 2002
Compal Electronics, Inc.
ETHERNET
Title
Size Document Number Rev
Date: Sheet of
NC_LAN_N9
NC_LAN_P9
LAN_CTRL_1P2V
LAN_CTRL_2P5V
LAN_EEDATA_SPROM_CS
LAN_SPROM_DIN
PCI_AD16
LAN_SPROM_DIN
LAN_EECLK_SPROM_CLK
LAN_EECLK_SPROM_CLK
LAN_SPROM_DOUT
CLK_82540_TERM
LAN_SPROM_DOUT
V_1P2_PLLVDD_MAC
CK_33M_LANPCI
Z2702
LAN_RDAC_B
VAUX_LAN
LAN_EEPROM_W
4401_CLOCKRUN
5705M_LOWPWR
AVDD1P2
AVDD2P5
LAN_SMBDATA
LAN_SMBCLK
CK_33M_LANPCI
PCI_AD16
PCI_AD18
PCI_AD30
PCIRST_1#
PCI_AD21
PCI_AD23
PCI_AD31
V_1P2_PLLVDD_MAC
LAN_RX1-
PCI_IRDY#
LAN_TRST#
PCI_AD26
PCI_AD27
LAN_RDAC
PCI_C_BE1#
PCI_AD25
PCI_AD29
V_1P2_PLLVDD_PHY
V_1P2_PLLVDD_PHY
LAN_CTRL_2P5V
LAN_TX0-
LAN_TX0+
LAN_TX2-
LAN_AUXPWR
LAN_IDSEL
PCI_AD2
PCI_AD8
PCI_AD10
PCI_AD17
LAN_SMBCLK
LINK_100#
PCI_GNT4#
PCI_PIRQC#
PCI_C_BE0#
PCI_AD5
PCI_AD11
LAN_SMBDATA
LAN_BIAS
LAN_CTRL_1P2V
LAN_TX3+
PCI_AD4
PCI_AD9
LAN_GPIO2
SYS_PME#
PCI_PAR
PCI_PERR#
XTALI
PCI_STOP#
PCI_AD1
PCI_AD19
XTALO
LAN_ACT#
LINK_10#
PCI_TRDY#
PCI_AD6
PCI_AD20
PCI_AD28 LAN_TX2+
PCI_C_BE3#
PCI_AD3
PCI_AD24
LAN_EEDATA_SPROM_CS
LAN_EEPROM_W
LAN_RX1+
PCI_DEVSEL#
LINK_1000#
PCI_AD0
PCI_AD14
PCI_AD22
LAN_EECLK_SPROM_CLK
LAN_TX3-
PCI_C_BE2#
PCI_AD7
PCI_AD12
LAN_EEDATA_SPROM_CS
PCI_SERR#
PCI_FRAME#
PCI_AD13
LAN_GPIO0
PCI_REQ4#
PCI_AD15
PCI_IRDY#18,29,31,32,33
LAN_TX2+ 28
PCI_C_BE1#18,29,31,32
PCI_SERR#18,29,31,32
PCI_TRDY#18,29,31,32
LINK_1000# 28,33
CK_33M_LANPCI6
PCI_AD[0..31]18,29,31,32
SYS_PME#29,31,32,34
LAN_ACT# 28,33
PCI_GNT4#18
LINK_10# 28
PCI_REQ4#18
PCI_DEVSEL#18,29,31,32
PCI_FRAME#18,29,31,32,33
PCI_C_BE3#18,29,31,32 PCI_C_BE2#18,29,31,32
ENAB_3VLAN40
PCI_PERR#18,29,31,32
LINK_100# 28
PCI_C_BE0#18,29,31,32
DOCKED 28,33,35
LAN_TX3- 28
LAN_TX2- 28
LAN_TX3+ 28
PCI_PAR18,29,31,32
PCIRST_1#11,18 PCI_PIRQC#18,29
PCI_STOP#18,29,31,32
LAN_TX0- 28
LAN_TX0+ 28
LAN_RX1- 28
LAN_RX1+ 28
CLKRUN#18,29,31,34 LAN_LOW_PWR 35
LAN_SMBDATA 31
LAN_SMBCLK 31
V_2P5_LAN
V_2P5_LAN
V_3P3_LAN
+3V_LOM_PCI
V_2P5_LAN
V_1P2_LAN
V_3P3_LAN
V_3P3_LAN
V_3P3_LAN
V_2P5_LAN
V_1P2_LAN
+3V_LOM_PCI
V_1P2_LAN
V_3P3_LAN
+3V_LOM_PCI
V_1P2_LAN
V_3P3_LAN
V_2P5_LAN
V_3P3_LAN
V_2P5_LAN
V_2P5_LAN
V_2P5_LAN
V_1P2_LAN
+3VSRC
V_1P2_LAN
V_3P3_LAN +3VRUN
C316
0.1U_0402_16V4Z
1 2
R549
@0_0603_5%
1 2
C292
4.7U_0805_6.3V6K
1 2
C393
4.7U_0805_6.3V6K
1 2
Q37
?BCP69_SOT-223
3
1
2
4
C352
4.7U_0805_6.3V6K
1 2
C339
4.7U_0805_6.3V6K
1 2
BCM5705M
BCM4401
U1A
?BCM5702CKFB_BGA-196/#BCM4401KFB_BGA-196
B8
A8
C7
C6
B6
B5
A5
B4
B2
B1
C1
D3
D2
D1
E3
K1
L2
L1
M3
M2
M1
N2
N3
P3
N4
P4
M5
N5
P5
P6
M7
N7
C4
F3
L3
M4
A4
F2
F1
G3
H3
H1
J2
A2
J1
A3
H2
C2
J3
C3
J12
F4
A6
E13
E14
D13
D14
C13
C14
B13
B14
B9
B10
A9
B11
C11
C10
P1
G2
A1
P10
M10
K13
J13
G13
H13
G12
G14
H14
P7
C12
D12
B12
A12
D11
J14
N10
N11
G11
E10
E11
H11
A14
D10
A10
C9
H12
AD31
AD30
AD29
AD28
AD27
AD26
AD25
AD24
AD23
AD22
AD21
AD20
AD19
AD18
AD17
AD16
AD15
AD14
AD13
AD12
AD11
AD10
AD9
AD8
AD7
AD6
AD5
AD4
AD3
AD2
AD1
AD0
CBE3
CBE2
CBE1
CBE0
IDSEL
FRAME
IRDY
TRDY
DEVSEL
STOP
PERR
SERR
PAR
PCI_CLK
INTA
PCI_RST
GNT
REQ
VAUXPRSNT
M66EN
PME
TRD3+
TRD3-
TRD2+
TRD2-
TRD1+
TRD1-
TRD0+
TRD0-
REGSUP12
REGCTL12
REGSEN12
REGSUP25
REGCTL25
REGSEN25
VESD1
VESD2
VESD3
EEDATA
EECLK
GPIO1
GPIO2
SPD10LED
SPD100LED
SPD1000LED
TRAFFICLEDB
PLLVDD2
PLLVDD3
TCLK
TDI
TDO
TMS
TRST
XTALVDD
XTALO
XTALI
SO
SI
SCLK
CS
BIASVDD
RDAC
SMBCLK
SMBDATA
GPIO0
R396
10K_0402_5%
12
R368 #0_0603_5%1 2
R334 0_0603_5%1 2
C20 @8.2P_0402_50V8J
1 2
R367 #0_0603_5%1 2
L108
BLM11A601S_0603
C37
0.1U_0402_16V4Z
1 2
C340
2.2U_0805_16VFZ
1 2
C312
0.1U_0402_16V4Z
1 2
C326
0.1U_0402_16V4Z
1 2
L107
?BLM11A601S_0603
R17 @10_0402_5%
12
C296
0.1U_0402_16V4Z
1 2
C305
0.1U_0402_16V4Z
1 2
U43
#AT93C86-10SC2.7_SOIC8
1
2
3
4
8
7
6
5
CS
SK
DI
DO
VCC
NC
NC/ORG
GND
C318
0.1U_0402_16V4Z
1 2
C324
?0.1U_0402_16V4 Z
12
C337
0.1U_0402_16V4Z
1 2
C344
?2.2U_0805_16VFZ
1 2
C38
0.1U_0402_16V4Z
1 2
C390
0.01U_0402_16V7K
1 2
L106
BLM11A601S_0603
C45
0.1U_0402_16V4Z
1 2
C309
0.1U_0402_16V4Z
1 2
R382 @30.69K_0402_1%
1 2
C325
0.1U_0402_16V4Z
1 2
C323
0.1U_0402_16V4Z
1 2
C664
?0.1U_0402_16V4Z
1 2
C368
4.7U_0805_6.3V6K
1 2
C317
0.1U_0402_16V4Z
1 2
L64
BLM11A601S_0603
C361
0.1U_0402_16V4Z
1 2
C328
0.1U_0402_16V4Z
1 2
C663
1U_0805_10V6K
1 2
R318
1.24K_0402_1%
12
C322
0.1U_0402_16V4Z
1 2
R388
10K_0402_5%
12
R370
?1K_0402_5%
12
C307
0.1U_0402_16V4Z
1 2
R217 #0_0402_5%
1 2
C299
0.1U_0402_16V4Z
1 2
R316
4.7K_0402_5%
12
C315
0.1U_0402_16V4Z
1 2
C311
0.1U_0402_16V4Z
1 2
T232 PAD
C346
4.7U_0805_6.3V6K
1 2
R322
4.7K_0402_1%
12
C294
0.1U_0402_16V4Z
1 2
C356
0.1U_0402_16V4Z
1 2
C319
0.1U_0402_16V4Z
1 2
C320
0.1U_0402_16V4Z
1 2
C295
0.1U_0402_16V4Z
1 2
L67
BLM31A260SPT_1206
1 2
C303
0.1U_0402_16V4Z
1 2
C342
4.7U_0805_6.3V6K
1 2
C297
0.1U_0402_16V4Z
1 2
C298
0.1U_0402_16V4Z
1 2
C293
1000P_0402_50V7 K
1 2
C314
0.1U_0402_16V4Z
1 2
C345
22P_0402_50V8J
BCM5705M
BCM4401
U1B
?BCM5702CKFB_BGA-196/#BCM4401KFB_BGA-196
E12
H8
J5
J6
J7
J8
J9
J10
K5
K6
K7
K8
N14
P8
P12
P13
P14
A7
B3
C5
E1
E4
G1
K3
L4
N6
P2
K14
L13
P11
J11
K11
L7
L8
D7
D8
D9
E2
E5
E6
E7
E8
E9
F5
F6
F7
F8
F9
F10
G4
G5
G6
G7
G8
G9
G10
H9
K2
L6
L9
M6
M12
M13
N1
N12
N13
F12
F13
F14
L11
L14
M8
H7
H6
H5
K9
K10
L5
L10
M14
D6
D5
D4
B7
A13
M9
M11
N8
N9
P9
H10
J4
K4
A11
F11
K12
L12
H4
C8
VDDC_E12
VDDC_H8
VDDC_J5
VDDC_J6
VDDC_J7
VDDC_J8
VDDC_J9
VDDC_J10
VDDC_K5
VDDC_K6
VDDC_K7
VDDC_K8
VDDC_N14
VDDC_P8
VDDC_P12
VDDC_P13
VDDC_P14
VDDIO_PCI_A7
VDDIO_PCI_B3
VDDIO_PCI_C5
VDDIO_PCI_E1
VDDIO_PCI_E4
VDDIO_PCI_G1
VDDIO_PCI_K3
VDDIO_PCI_L4
VDDIO_PCI_N6
VDDIO_PCI_P2
VDDP_K14
VDDP_L13
VDDP_P11
NC_J11
NC_K11
NC_L7
NC_L8
VSS_D7
VSS_D8
VSS_D9
VSS_E2
VSS_E5
VSS_E6
VSS_E7
VSS_E8
VSS_E9
VSS_F5
VSS_F6
VSS_F7
VSS_F8
VSS_F9
VSS_F10
VSS_G4
VSS_G5
VSS_G6
VSS_G7
VSS_G8
VSS_G9
VSS_G10
VSS_H9
VSS_K2
VSS_L6
VSS_L9
VSS_M6
VSS_M12
VSS_M13
VSS_N1
VSS_N12
VSS_N13
AVDDL_F12
AVDDL_F13
AVDD_F14
NC_L11
NC_L14
NC_M8
VDDC_H7
VDDC_H6
VDDC_H5
VDDC_K9
VDDC_K10
VDDC_L5
VDDC_L10
VDDC_M14
VSS_D6
VSS_D5
VSS_D4
VSS_B7
AVDD_A13
NC_M9
NC_M11
NC_N8
NC_N9
NC_P9
NC_H10
NC_J4
NC_K4
VDDIO_A11
VDDIO_F11
VDDIO_K12
VDDIO_L12
NC_H4
NC_C8
T254 PAD
C310
0.1U_0402_16V4Z
1 2
C353
22P_0402_50V8 J
G
D
S
Q44
@2N7002_SOT23
2
13
L109
?BLM11A601S_0603
Q33
SI3456DV-T1_TSOP-6
3
6
245
1
C313
0.1U_0402_16V4Z
12
R315
100_0603_5%
1 2
C662
4.7U_0805_6.3V6K
1 2
C355
4.7U_0805_6.3V6K
1 2
C448
?0.1U_0402_16V4Z
12
L110
#BLM11A601S_0603
X3 25MHz_20P_1BX25000CK1 A
L66
?BLM11A601S_0603
Q46
?BCP69_SOT-223
3
1
2
4
R548
4.7K_0402_5%
12
U47
?AT24C256N-10SC_SO8
1
2
3
4
8
7
6
5
A0
A1
NC
GND
VCC
WP
SCL
SDA

5
5
4
4
3
3
2
2
1
1
D D
C C
B B
A A
POP K
DTC144EKA
C
GND
CHASIS
EB
1
2 3
TO
DOCK
TO
RJ45
0 : TO RJ45
1 : TO DOCK
DOCKED
LAN
ANALOG
SWITCH
FROM NIC
ADQ00/LA-1351
X025
28 50Wednesday, October 23, 2002
Compal Electronics, Inc.
LAN TRANSFOMER
Title
Size Document Number Rev
Date: Sheet of
NB_LAN_TX2-
NB_LAN_TX3+
NB_LAN_TX3-
NB_LAN_TX2+
LAN_ACTLED_YEL#
LED_100_ORG#
LED_10_GRN#
RJ_TIP
NB_LAN_RX+
NB_LAN_TX3+
NB_LAN_RX-
RJ_RING
NB_LAN_TX2-
NB_LAN_TX-
LAN_ACTLED_YEL#
NB_LAN_TX3-
NB_LAN_TX2+
NB_LAN_TX+
LED_10_GRN#
LAN_TX0-
LAN_TX2-
LAN_TX3-
LAN_TX2+
LAN_RX1+
LAN_TX0+
LAN_RX1-
LAN_TX3+
LED_100_ORG#
Z2808
NB_LAN_TX2+
Z2807
TRM_CT
NB_LAN_TX+
Z2805
Z2806
SW_LAN_TX-
SW_LAN_TX2+
SW_LAN_TX2-
NB_LAN_RX-SW_LAN_RX-
SW_LAN_TX+
SW_LAN_TX3-
NB_LAN_TX2-
SW_LAN_RX+
SW_LAN_TX3+ NB_LAN_TX3+
NB_LAN_TX3-
NB_LAN_TX-
NB_LAN_RX+
LAN_TX0+
LAN_TX0-
DOCK_LAN_TX3-
SW_LAN_TX3-
DOCK_LAN_TX2+
DOCK_LAN_TX2-
DOCK_LAN_TX3+
DOCK_LAN_RX-
SW_LAN_RX+
SW_LAN_TX+
DOCK_LAN_TX-
SW_LAN_TX2+
SW_LAN_TX-
LAN_TX3-
DOCK_LAN_RX+
SW_LAN_RX-
LAN_RX1+
SW_LAN_TX2-
DOCK_LAN_TX+
LAN_SW_VCC
LAN_TX3+
LAN_TX2+
LAN_TX2-
LAN_RX1-
DOCKED
SW_LAN_TX3+
TRD0-
TRD0+
TRD1-
TRD1+
TRD2-
TRD2+
TRD3-
TRD3+
LINK_10#27
LAN_ACT#27,33
LINK_100#27
LINK_1000#27,33
LED_WLAN24_RADIOSTATE31
LED_WLAN5_RADIOSTATE31
DOCK_LED_10# 33
DOCK_LED_100# 33
LINK_1000# 27,33
RJ_TIP26 RJ_RING26
DOCKED27,33,35
LAN_RX1-27
LAN_TX0-27
LAN_TX0+27
DOCK_LAN_TX3- 33
LAN_RX1+27
LAN_TX3-27
DOCK_LAN_RX+ 33
DOCK_LAN_RX- 33
LAN_TX2+27
DOCK_LAN_TX+ 33
LAN_TX3+27
DOCK_LAN_TX- 33
LAN_TX2-27
DOCK_LAN_TX2+ 33
DOCK_LAN_TX3+ 33
DOCK_LAN_TX2- 33
WLAN_LED_ACTIVITY31
V_2P5_LAN
V_3P3_LAN
V_3P3_LAN
V_3P3_LAN
V_3P3_LAN
V_3P3_LAN
V_3P3_LAN
V_3P3_LAN
V_2P5_LAN V_3P3_LAN
R554#0_0402_5% 12
R636
75_0402_1%12
D72
RB495D_SOT23
2
31
R331 ?49.9_0603_1%
1 2
D71
?RB495D_SOT23
2
3
1
C335
?0.01U_0402_16V7K
1 2
C306
0.047U_0402_10V4M
12
C334
?0.01U_0402_16V7K
1 2
R374
200_0603_5%
1 2
R325 ?49.9_0603_1%1 2
47K
47K
Q75
DTC144EKA_SOT-23
2
13
R330 ?49.9_0603_1%1 2
L125 8.2nH_0402
1 2
1:1
T1
1:1
T5
T2 T6
T3 T7
1:1
T4 T8
1:1
L24
350U_H5015T_1:1/H1027
1
2
3
4
5
6
7
8
9
10
11
12 13
14
15
16
17
18
19
20
21
22
23
24
L117 8.2nH_04021 2
47K
47K
Q74
DTC144EKA_SOT-23
2
13
RJ45/LED
RJ11
JLOM
FOX_JM34F23-SBM4
18
1
2
3
4
5
6
7
813
11
10
17
19
20
21
15
16
12
14
18
P1_1
P1_2
P1_3
P1_4
P1_5
P1_6
P1_7
P1_8 SHG1
P2_1
P2_2
YEL
MH1
MH2
MH3
GRN
2
12
ORG
R369
10K_0402_5%
12
R323 49.9_0603_1%1 2
R591
10K_0402_5% 12
R319 49.9_0603_1%
1 2
R371
10K_0402_5%
12
R592
10K_0402_5% 12
R637
75_0402_1%12
C1
1000P_1808_2000V7 K
1 2
R575
200_0603_5%
1 2
R326 49.9_0603_1%1 2
L119 8.2nH_04021 2
R577
200_0603_5%
1 2
R324 49.9_0603_1%
1 2
R635
75_0402_1% 12
R638
75_0402_1%12
C308
0.047U_0402_10V4 M
12
R364 10K_0402_5%
12
C333
?0.01U_0402_16V7K
1 2
L121 8.2nH_04021 2
R375
?10K_0402_5%
12
R574
10K_0402_5%
1 2
L113 8.2nH_0402
1 2
R576
10K_0402_5%
1 2
R335
?0_0402_5%
1 2
R552#0_0402_5% 12
C332
?0.01U_0402_16V7K
1 2
R553#0_0402_5% 12
R332 ?49.9_0603_1%1 2
L123 8.2nH_0402
1 2
U30
PI3L301B_TSSOP-48
24
2
4
8
10
15
17
21
23
1
6
12
19
36
48
45
47
44
42
39
41
38
35
32
34
31
29
26
28
253
5
7
9
11
13
14
16
18
20
22
27
33
37
40
43
46
30
SEL
A0
A1
A2
A3
A4
A5
A6
A7
VDD_1
VDD_6
VDD_12
VDD_19
VDD_36
0B1
0B2
1B1
1B2
2B1
2B2
3B1
3B2
4B1
4B2
5B1
5B2
6B1
6B2
7B1
7B2GND
GND
GND
GND
GND
GND
NC
GND
GND
GND
GND
GND
GND
GND
GND
GND
GND
GND
R551#0_0402_5% 12
L65 BLM11A601S_06031 2
L111 8.2nH_04021 2
L115 8.2nH_0402
1 2
G
D
S
Q36
2N7002_SOT23
2
13
D73
RB495D_SOT23
2
31

5
5
4
4
3
3
2
2
1
1
D D
C C
B B
A A
ADQ00/LA-1351
X025
29 50Wednesday, October 23, 2002
Compal Electronics, Inc.
PCMCIA Controller
Title
Size Document Number Rev
Date: Sheet of
IEEE1394_TPBIAS0
IRQ_SERIRQ
SCR_IF_PWR
CBS_PC2
IEEE1394_TPB0P
PCI4510_R0
IEEE1394_TPA0N
CK33M_CBS_TERM
CBS_SDA
CBS_PC1
SCR_IF_DATA
PCI_AD17
SYS_PME#
PHY_CNA
CBS_TEST1
CBS_SCL
SCR_IF_RST PCI4510XI
SCR_IF_GPIO2
PHY_CPS
1V8_VR_EN#
CBS_SPK
CBS_SCL
PCI4510_R1
CBS_SDA
SCR_IF_GPIO0
SCR_IF_CLK
SCR_IF_GPIO5
IEEE1394_TPA0P
SCR_IF_GPIO1
PCI_PIRQD#
TI_SUSPEND#
CK_48M_SCR
PCI_PIRQC#
IEEE1394_TPB1N
FILTER1
IEEE1394_TPA1N
PCI_GNTB#
SCR_IF_GPIO3
PCI4510XO
IEEE1394_TPA1P
PHY_TEST_MA
CBS_CCLK
PCI_REQB#
CBS_RI#
IEEE1394_TPB1P
SCR_DETECT
FILTER0 CBS_MFUNC6
SCR_IF_GPIO4
CK48M_CBS_TERM
CBS_PC0
IEEE1394_TPBIAS1
IEEE1394_TPB0N
CBS_TEST0
CBS_CAD0
CBS_CAD9
CBS_CAD22
CBS_CAD27
PCI_AD16
PCI_AD30
CBS_CFRAME#
CBS_CDEVSEL#
CBS_CCD2#_INTERNAL
CBS_CAD5
CBS_CAD10
CBS_CAD12
PCI_STOP#
PCI_AD25
PCIRST_2#
CBS_CCD1#_INTERNAL
CBS_CAD4
CBS_CAD31
PCI_TRDY#
PCI_C_BE0#
PCI_AD3
CBS_CVS1
CBS_CINT#
CBS_CC/BE0#
CBS_CAD6
CBS_CAD13
PCI_FRAME#
PCI_C_BE2#
PCI_AD0
PCI_AD1
PCI_AD2
PCI_AD9
PCI_AD27
CBS_IDSEL
CBS_CSERR#
CBS_CAD8
CBS_CAD25
CBS_CAD28
PCI_PERR#
CBS_CSTOP#
CBS_CAD16
CBS_CAD18
CBS_CAD26
PCI_GNT1#
PCI_AD20
PCI_AD26
CBS_GRST#
CBS_CAD7
CBS_CAD14
CBS_CAD29
PCI_C_BE1#
PCI_AD11
CBS_CTRDY#
CBS_CGNT#
CBS_CBLOCK#
CBS_CAUDIO
CBS_CC/BE3#
CBS_CAD17
CBS_CCLKRUN#
PCI_SERR#
PCI_C_BE3#
PCI_AD6
PCI_AD8
PCI_AD17
PCI_AD21
PCI_AD15
PCI_AD23
CBS_CPAR
CBS_CC/BE2#
CBS_CAD19
CBS_CAD20
PCI_IRDY#
PCI_AD28
PCI_AD31
CBS_CAD21
CBS_CAD23
CBS_CAD24
CBS_CAD30
PCI_DEVSEL#
PCI_AD7
CBS_CIRDY#
CBS_CAD1
CBS_CAD2
CBS_CAD3
CBS_RSVD/D2
PCI_REQ1#
PCI_AD5
PCI_AD13
PCI_AD14
CBS_RSVD/D14
PCI_AD10
PCI_AD18
PCI_AD29
CBS_CREQ#
CBS_CC/BE1#
CBS_CAD11
CBS_CRST#
PCI_PAR
PCI_AD12
CBS_CSTSCHNG
CBS_RSVD/A18
PCI_AD4
PCI_AD22
PCI_AD24
CBS_CVS2
CBS_CPERR#
CBS_CAD15
CBS_CCLK_INTERNAL
PCI_AD19
SCR_IF_GPIO430
CBS_CFRAME# 30
CBS_CPAR 30
CBS_RSVD/D2 30
CBS_CCD2# 30CBS_CCLKRUN# 30
SCR_DETECT30
CBS_CAD[0..31] 30
PCI_C_BE2#18,27,31,32
CBS_CVS1 30
PCI_FRAME#18,27,31,32,33
PCI_GNTB# 18
PCI_PAR18,27,31,32
CBS_RSVD/A18 30
IEEE1394_TPA0P30
SCR_IF_DATA30
CBS_CSTSCHNG 30
CBS_CPERR# 30
CBS_CC/BE3# 30
PCI_GNT1#18
CBS_CSERR# 30
SYS_PME# 27,31,32,34
PCI_C_BE3#18,27,31,32
SCR_IF_GPIO330
PCI_REQB# 18
PCI_AD[0..31]18,27,31,32
SCR_IF_RST30
CBS_CGNT# 30
CBS_CSTOP# 30
CBS_CAUDIO 30
CBS_CC/BE2# 30
PCI_SERR#18,27,31,32 CBS_SPK 24
PCIRST_2#18,31
CBS_CIRDY# 30
SCR_IF_GPIO230
CBS_RSVD/D14 30
CBS_VPPD0 30
PCI_C_BE1#18,27,31,32
CK_48M_SCR 6
IRQ_SERIRQ 18,34
IEEE1394_TPA0N30
CBS_CBLOCK# 30
CBS_CCD1# 30
PCI_PIRQD# 18,31
IEEE1394_TPB0P30
CBS_GRST#34
PCI_STOP#18,27,31,32
SCR_IF_GPIO030
CBS_CTRDY# 30
CBS_CREQ# 30
CBS_CC/BE1# 30
PCI_PERR#18,27,31,32 PCI_REQ1#18
SCR_IF_CLK30
CBS_RI# 20
PCI_IRDY#18,27,31,32,33
IEEE1394_TPB0N30
CBS_VCCD0# 30
SCR_IF_GPIO130
CBS_CDEVSEL# 30
CBS_CINT# 30
CBS_CC/BE0# 30
IEEE1394_TPBIAS030
CBS_CCLK 30
CBS_CRST# 30
SCR_IF_PWR30
TI_SUSPEND# 35
PCI_C_BE0#18,27,31,32
CBS_CVS2 30
PCI_TRDY#18,27,31,32
CBS_VPPD1 30
PCI_DEVSEL#18,27,31,32
CBS_VCCD1# 30
CK_33M_CBPCI6
SCR_IF_GPIO530
CLKRUN# 18,27,31,34
PCI_PIRQC# 18,27
+3V_CBSD
CBS_VCC
+3V_CBSD
+1.8V_CBSD
+3V_CBSD
+3V_CBSD
+3V_CBSA
+3VSUS
+1.8VSUS
+3V_CBSD
+3V_CBSD
+3VSUS
+3V_CBSD
+3V_CBSA
+3V_CBSA
+1.8V_CBSD
+3V_CBSA
+3VSUS
+3V_CBSD
+3V_CBSD
C204
@4.7P_0402_50V8C
1 2
R175
0_0402_5%
1 2
R190 @2.7K_0603_5%
12
R178
@10_0402_5%
1 2
C178
0.047U_0402_10V4M
12
C152
10U_0805_10V4 Z
1 2
C185
@4.7P_0402_50V8C
1 2
C136
22P_0402_50V8 J
12
R169 200_0603_5%12
C172
0.047U_0402_10V4M
12
R161 200_0603_5%12
R179 1K_0402_5%
12
R578 @0_0402_5%12
C113
@0.047U_0402_10V4 M
1 2
R145 @1M_0603_5%
1 2
R149 @1K_0402_5%12
C130
22P_0402_50V8J
12
C176
0.1U_0402_16V4Z
12
C132
0.1U_0402_16V4Z
12
R183 @10K_0402_5%
12
L34
@BLM21A601SPT_0805
1 2
R127 4.7K_0402_5%12
R198 220_0603_5%12
R160 1K_0402_5%
12
R181 0_0402_5%12
C139
0.047U_0402_10V4 M
1 2
C191
0.1U_0402_16V4Z
12
C170
0.047U_0402_10V4 M
1 2
R155 1K_0402_5%
12
C199
10U_0805_10V4 Z
12
C197
0.1U_0402_16V4Z
12
C133
0.047U_0402_10V4M
12
R171
@0_0402_5%
1 2
R142 @1K_0402_5%12
C202
0.1U_0402_16V4Z
1 2
R164
0_0402_5%
1 2
R152
0_0402_5%
1 2
R141 6.34K_0805_0.5%
1 2
C198
0.047U_0402_10V4M
12
R158
@0_0402_5%
1 2
PCI4510
U11B
?PCI7510GHK_BGA-209/#PCI4510PDV_BGA-209
P17
P10 G1
M1
R1
W8
L19
H19
E19
A13
A8
A5
G14
A11
L1
W5
G2
L18
E6
B5
A4
C5
E1
K1
N1
W6
P19
K19
G19
A15
A10
A7
F5
G6
F3
F2
G5
F1
H6
J3
E2
G3
R10
H5
E3
D1
U10
P18
F6
N15
M14
N17
N18
N19
M15
M17
M18
M19
B7
C7
F7
A6
B6
E7
C6
U11
R12
R13
R11
U13
U14
P15
N14
R18
R19
T19
R17
V10
W10
P9
W13
V13
V12
W12
V15
W15
V11
W11
V14
W14
U12
U15
CNA
CPS VCC_G01
VCC_M01
VCC_R01
VCC_W08
VCC_L19
VCC_H19
VCC_E19
VCC_A13
VCC_A08
VCC_A05
VCCCB_G14
VCCCB_A11
VCCP_L01
VCCP_W05
1.8V_G02
1.8V_L18
VCCD0#
VCCD1#
VPPD0#
VPPD1#
GND_E01
GND_K01
GND_N01
GND_W06
GND_P19
GND_K19
GND_G19
GND_A15
GND_A10
GND_A7
INTA/MFUNC0
INTB/MFUNC1
MFUNC2
MFUNC3
MFUNC4
LEDSKT/MFUNC5
MFUNC6
RI_OUT/PME
SPKROUT
SUSPEND
TEST1
VR_EN#
SCL
SDA
TEST0
PHY_TEST_MA
CLK48_RSVD
MC_RSVD1
MC_RSVD3
MC_RSVD4
MC_RSVD5
MC_RSVD6
MC_RSVD7
MC_RSVD8
MC_RSVD9
MC_RSVD10
SC_CD#
SC_RST
SC_CLK
SC_DATA
SC_PWR
SC_MODE
SC_FCB
AGND2
AGND3
AGND4
AVD2
AVD3
AVD4
VDPLL
VSPLL
XI
XO
FILTER0
FILTER1
PC0
PC1
PC2
R0
R1
TPA0+
TPA0-
TPA1+
TPA1-
TPB0+
TPB0-
TPB1+
TPB1-
TPBIAS0
TPBIAS1
R139 @1K_0402_5%12
C120
@270P_0603_50V7K
1 2
R144
0_0402_5%
1 2
C181
0.1U_0402_16V4Z
1 2
X2
24.576MHz_16P_DSX630GA
1 2
R147
@0_0402_5%
1 2
C134
0.1U_0402_16V4Z
12
C135
0.047U_0402_10V4M
12
R188
@10_0402_5%
1 2
C670 1U_0805_10V6 K
12
C183
@270P_0603_50V7 K
1 2
R194 @2.7K_0603_5%
12
R126 10K_0402_5%
1 2
R189 220_0603_5%
12
C131
0.047U_0402_10V4M
12
C175
0.047U_0402_10V4 M
1 2
C129 0.1U_0402_10V6K
1 2
R191 10K_0402_5%
12
C126
10U_0805_10V4 Z
12
C180
0.1U_0402_16V4Z
12
C162
0.047U_0402_10V4 M
12
R184
10K_0402_5%
1 2
PCI4510
U11A
?PCI7510GHK_BGA-209/#PCI4510PDV_BGA-209
J5
J6
K2
K3
K5
K6
L2
L3
M2
M3
M6
M5
N2
N3
N6
P1
R6
P7
V5
U6
V6
R7
P8
U7
W7
R8
U8
V8
W9
V9
U9
R9
L6
P2
U5
V7
W4
R2
N5
J1
L5
P3
R3
J2
T1
P5
P6
C15
B9
B13
F8
J18
F17
E8
C8
B8
E9
F9
F11
E11
C11
A12
C12
E12
C13
A14
E13
B14
F18
G17
F19
G18
H15
H14
H17
H18
J14
J17
K14
J19
K17
K15
L14
K18
L15
B11
C14
G15
J15
F14
F10
E18
L17
C9
A16
B15
D19
C10
F13
F15
B12
E10
E17
A9
E14
B10
F12
H1
H3
H2
AD31
AD30
AD29
AD28
AD27
AD26
AD25
AD24
AD23
AD22
AD21
AD20
AD19
AD18
AD17
AD16
AD15
AD14
AD13
AD12
AD11
AD10
AD9
AD8
AD7
AD6
AD5
AD4
AD3
AD2
AD1
AD0
C/BE3*
C/BE2*
C/BE1*
C/BE0*
PCI_PAR
DEVSEL
FRAME
GNT
IDSEL
IRDY
PERR
REQ
SERR
STOP
TRDY
CCLK/A16
CCLKRUN/WP
CRESET
CRSVD/D2
CRSVD/D14
CRSVD/A18
CAD31/D10
CAD30/D9
CAD29/D1
CAD28/D8
CAD27/D0
CAD26/A0
CAD25/A1
CAD24/A2
CAD23/A3
CAD22/A4
CAD21/A5
CAD20/A6
CAD19/A25
CAD18/A7
CAD17/A24
CAD16/A17
CAD15/IOWR#
CAD14/A9
CAD13/IORD#
CAD12/A11
CAD11/OE#
CAD10/CE2#
CAD9/A10
CAD8/D15
CAD7/D7
CAD6/D13
CAD5/D6
CAD4/D12
CAD3/D5
CAD2/D11
CAD1/D4
CAD0/D3
CC/BE3#/REG#
CC/BE2#/A12
CC/BE1#/A8
CC/BE0#/CE1#
CPAR/A13
CAUDIO/BVD2
CBLOCK/A19
CCD1/CD1#
CCD2/CD2#
CDEVSEL/A21
CFRAME/A23
CGNT/WE#
CINT/READY
CIRDY/A15
CPERR/A14
CREQ/INPACK#
CSERR/WAIT#
CSTOP/A20
CSTSCHG/BVD1
CTRDY/A22
CVS1/VS1#
CVS2/VS2#
PCICLK
PCI_RESET
G_RST
R137
47_0603_5%
12
L36
BLM21A601SPT_0805
1 2
R123
0_0402_5%
1 2
R185 @10K_0402_5%
1 2
L37
BLM21A601SPT_0805
1 2
R187 100_0603_5%
1 2

5
5
4
4
3
3
2
2
1
1
D D
C C
B B
A A
Place near connector
Place near NCN6000
1
SHDN#
0
0
X
1
SHDN#
AVPP:150mA
1
1
VCCD0#
1
VPPD1
1
1
X
0
VPPD0
0
1
10
1
0
0
1
X
1
1
1
1
1
AVCC:1A
0
X0
VCCD1#
0
CBS_VPP
CBS_VCC
0V
3.3V
5V
0V
Hi-Z
0V
CBS_VCC
12V
Hi-Z
Hi-Z
B.O.M. optional
ADQ00/LA-1351
X025
30 50Wednesday, October 23, 2002
Compal Electronics, Inc.
CardBus Socket
Title
Size Document Number Rev
Date: Sheet of
IEEE1394_TPA0N
CBS_CAD15
CBS_CFRAME#
CBS_CAD31
CBS_CAD3
CBS_CAD23
CBS_CC/BE1#
CBS_CDEVSEL#
CBS_CAD17
LOUT_L
CBS_CAD26
CBS_CAD19
CBS_CCD1#
IEEE1394_TPB0P
SCR_RST_C
CBS_CAD20
CBS_CAD30
SCR_IF_RST
SCR_IF_DATA
SCR_IF_GPIO2
SCR_CLK_C
CBS_CAD14
CBS_RSVD/D14
CBS_CC/BE3#
CBS_CAD27
CBS_CPERR#
CBS_CAD16
CBS_CAD13
CBS_CC/BE0#
CBS_CAD10
CBS_CPAR
SCR_VCC_C
SCR_IF_GPIO3
CBS_CAD4
SCR_RST_C
CBS_CSTSCHNG
CBS_CAD21
CBS_CAD0
CBS_CRST#
CBS_CAD9
SCR_IF_GPIO1
CBS_CAD29
CBS_RSVD/D2
CBS_CVS2
CBS_CCLKRUN#
CBS_CREQ#
CBS_CAD7
CBS_CAD18
CBS_CIRDY#
Z3008
CBS_CAD2
CBS_CAD1
CBS_CAUDIO
CBS_CAD25
CBS_CBLOCK#
CBS_CSERR#
SCR_VCC_C
SCR_VCC_C
SCR_IF_GPIO4
SCR_IF_PWR
CBS_CAD6
CBS_CAD22
SCR_DETECT_C
CBS_CVS1
CBS_RSVD/A18
IEEE1394_TPA0P
LOUT_H
CBS_CSTOP#
CBS_CAD28
CBS_CAD5
IEEE1394_TPB0N
CBS_CINT#
CBS_CAD11
CBS_CTRDY#
CBS_CC/BE2#
SCR_IF_CLK
SCR_IF_GPIO0
CBS_CAD12
CBS_CAD24
CBS_CCLK
CBS_CGNT#
TPB0-
SCR_CLK_C
SCR_DATA_C
CBS_CAD8
CBS_CCD2#
CBS_VCCD0#
CBS_VCCD1#
CBS_VPPD1
TPS2211VCC
CBS_VPPD0
SCR_RST_C
CBS_CCD1#
CBS_CAD17
CBS_CAD4
CBS_CAUDIO
CBS_CAD19
CBS_CDEVSEL#
CBS_CVS2
CBS_CAD28
CBS_CBLOCK#
CBS_CCLK
SCR_DATA_C
CBS_CAD16 CBS_CC/BE1#
CBS_CAD22
CBS_CAD14
CBS_CSTOP#
CAGE50_GND
CBS_CFRAME#
CBS_CAD30
CBS_CAD11
CBS_CAD24
CBS_CREQ#
CBS_CAD1
SCR_DETECT_C
CBS_CAD2 CBS_CAD0
CAGE10_GND
CBS_CCD2#
CBS_CC/BE0#
CBS_CAD15
CBS_CAD8
CBS_CSTSCHNG
CBS_CVS1
SCR_C8_C
CBS_CAD21
CBS_CAD26
SCR_VPP_PIN66
CBS_RSVD/D2
CBS_CAD12
CBS_CIRDY#
CBS_CPERR#
CBS_CAD29
CBS_CSERR#
CBS_CAD6
CBS_CC/BE3#
CBS_CAD10
CBS_CAD3
CBS_CAD25
CBS_CGNT#
CBS_CAD27
CBS_RSVD/A18
CBS_CAD7
CBS_CAD31
CBS_CINT#
SCR_VCC_C
CBS_CAD18
CBS_RSVD/D14
CBS_CAD20
CBS_CAD13
CBS_CPAR
CBS_CAD9
SCR_C4_C
CBS_CTRDY#
CBS_CCLKRUN#
SCR_CLK_C
CBS_CC/BE2#
CBS_CRST#
CBS_CAD23
CBS_CAD5
TPB0+
SCR_C8_CNC_SCR_C8
SCR_DETECT
SCR_C4_CNC_SCR_C4
SCR_DETECT_C
SCR_IF_GPIO5
TPA0-
TPA0+
SCR_IF_GPIO0
SCR_IF_GPIO1
SCR_IF_GPIO2
SCR_IF_GPIO3
SCR_IF_GPIO4
SCR_IF_GPIO5
SCR_IF_PWR
CBS_CPAR 29
SCR_IF_GPIO429
CBS_CVS2 29
SCR_IF_GPIO129
CBS_CGNT# 29
CBS_CIRDY# 29
CBS_CVS1 29
CBS_CC/BE2# 29
SCR_IF_DATA29
CBS_CSTSCHNG 29
IEEE1394_TPB0N29 IEEE1394_TPB0P29
CBS_CBLOCK# 29
CBS_CSERR# 29
CBS_CAUDIO 29
CBS_CCD1# 29
CBS_CTRDY# 29
IEEE1394_TPA0P29 IEEE1394_TPA0N29
CBS_RSVD/D14 29
CBS_CDEVSEL# 29
CBS_CREQ# 29
CBS_RSVD/D2 29
CBS_CFRAME# 29
CBS_CINT# 29
CBS_RSVD/A18 29
CBS_CC/BE3# 29
SCR_IF_GPIO229
CBS_CCLK29
CBS_CC/BE0# 29
CBS_CSTOP# 29
CBS_CAD[0..31] 29
SCR_IF_RST29
CBS_CC/BE1# 29
CBS_CRST# 29
SCR_IF_PWR29
SCR_IF_GPIO329
SCR_IF_CLK29
CBS_CCLKRUN# 29
IEEE1394_TPBIAS029
SCR_IF_GPIO029
CBS_CPERR# 29
CBS_CCD2# 29
CBS_VPPD1 29
CBS_VCCD0# 29
CBS_VPPD0 29
SUSPWROK_5V 40,44,45
CBS_VCCD1# 29
SCR_DETECT_C 35
SCR_DETECT29
SCR_IF_GPIO529
+3VSUS
+3VSUS
+3VSUS
CBS_VPP
+12V
+5VSUS
CBS_VCC
CBS_VCC CBS_VCC
CBS_VPP
+5VSUS
CBS_VPP
+3VSUS
JCBUS
FCI_60182-081001_80P
1
2
3
4
5
6
7
8
9
10
11
12
13
14
15
16
17
18
19
20
21
22
23
24
25
26
27
28
29
30
31
32
33
34
35
36
37
38
39
40
41
42
43
44
45
46
47
48
49
50
51
52
53
54
55
56
57
58
59
60
61
62
63
64
65
66
67
68
69
70
71
72
73
74
75
76
77
78
79
80
81 82
83 84
85 86
1
2
3
4
5
6
7
8
9
10
11
12
13
14
15
16
17
18
19
20
21
22
23
24
25
26
27
28
29
30
31
32
33
34
35
36
37
38
39
40
41
42
43
44
45
46
47
48
49
50
51
52
53
54
55
56
57
58
59
60
61
62
63
64
65
66
67
68
69
70
71
72
73
74
75
76
77
78
79
80
81 82
83 84
85 86
C203
?0.1U_0402_16V4Z
12
R444
@0_0402_5%
1 2
J1394
FOX_UV31413-K8_4P
1
2
3
4
5
6
7
8
1
2
3
4
SGND1
SGND2
SGND3
SGND4
R569 0_0603_5%
12
C567
0.1U_0402_16V4Z
12
C177
?4.7U_1206_16V6K
12
R570
@0_0603_5%
12
C566
0.1U_0402_16V4Z
12
L68
Tokin_SMC7060-201AT
1
2
3
45
6
7
81
2
3
45
6
7
8
C507
4.7U_1206_16V6K
12
R448
?10K_0402_5%
12
R162 @0_0402_5%
12
R586
10K_0402_5%
12
C569
?10U_1206_6.3V7K
12
R58010K_0402_5% 12
L71
BLM31A260SPT_1206
1 2
C206
?0.1U_0402_16V4Z
12
R57910K_0402_5% 12
R58210K_0402_5% 12
R135 @0_0402_5%
12 R58110K_0402_5% 12
R428
56.2_0603_1%
12
C171
?390P_0402_50V7K
12
R58510K_0402_5% 12
U51
TPS2211ADBR_SSOP-16
1
2
3
4
5
6
7
8
9
10
11
12
13
14
15
16
VCCD0
VCCD1
3.3V
3.3V
5V
5V
GND
OC
12V
VPP
VCC
VCC
VCC
VPPD1
VPPD0
SHDN
C158
?56P_0402_50V8J
12
R58410K_0402_5% 12
R170 @0_0402_5%
12
R58310K_0402_5% 12
C559
0.1U_0402_16V4Z
12
R429
56.2_0603_1%
1 2
C562
4.7U_1206_16V6K
12
R430
56.2_0603_1%
1 2
R587
@0_0402_5%
1 2
C487
0.1U_0402_16V4Z
12
R588
@0_0402_5%
1 2
C490
10U_1206_6.3V7K
12
R589
@0_0402_5%
1 2
R590
@0_0402_5%
1 2
C485
0.1U_0402_16V4Z
12
L72
?22U_LQH43MN220J01K_2OHM_1812
1 2
R433
5.1K_0805_5%
1 2
C486
1000P_0402_50V7 K
12
T247 PAD
C473
270P_0603_50V7K
1 2
R427
56.2_0603_1%
12
C474
1U_0805_10V6 K
1 2
U13
?NCN6000_TSSOP-20
1
2
3
4
5
6
7
8
10 11
9 12
13
14
15
16
17
18
19
20
A0
A1
PGM
PWR_ON
STATUS
CS
RESET
I/O
CLOCK_IN CRD_DET
INT CRD_RST
CRD_CLK
CRD_IO
CRD_VCC
GROUND
PWR_GND
LOUT_L
LOUT_H
VBAT
T248 PAD

5
5
4
4
3
3
2
2
1
1
D D
C C
B B
A A
ADQ00/LA-1351
X025
31 50Wednesday, October 23, 2002
Compal Electronics, Inc.
MINIPCI
Title
Size Document Number Rev
Date: Sheet of
ICH_SMBDATA
CK_33M_MINPCI_TERM
ICH_SMBCLK
PCI_AD19
CK_33M_MINIPCI
NIC_MINI_SMBDAT
NIC_MINI_SMBCLK
LAN_SMBDATA
PCI_AD24
PCI_AD20
PCI_AD13
PCI_AD3
PCI_AD8
PCI_AD11
PCI_AD17 PCI_PAR
PCI_C_BE3#
PCI_AD31
PCI_AD0
PCI_AD1 LAN_SMBCLK
PCI_C_BE0#
PCI_AD14
PCI_AD22
PCI_AD14
PCI_AD18
PCI_AD29
CK_33M_MINIPCI
HW_RADIO_DIS# LED_WLAN24_RADIOSTATE
PCI_AD10
PCI_AD17
PCI_AD16
PCI_AD19
PCI_AD30
PCIRST_2#
PCI_AD27
PCI_C_BE1#
PCI_SERR#
PCI_AD20
SYS_PME#
PCI_REQ3#
PCI_AD15
PCI_AD31
PCI_AD5 PCI_AD4
PCI_IRDY#
PCI_AD23
COEX2_WLAN_ACTIVE
PCI_AD10
PCI_STOP#
PCI_FRAME#
PCI_AD24
PCI_AD26
PCI_AD3
PCI_AD29
PCI_AD8
PCI_AD0
PCI_AD2
PCI_AD12
PCI_AD25
PCI_AD23
PCI_PERR#
PCI_TRDY#
MINIDSEL
PCI_AD25
PCI_PIRQB#
LED_WLAN5_RADIOSTATE
PCI_AD16
PCI_AD12
PCI_AD4
LAN_SMBCLK
MPCI_M66EN
PCI_AD6
PCI_AD28
PCI_AD28
PCI_AD18
PCI_DEVSEL#
PCI_AD21
COEX1_BT_ACTIVE
PCI_GNT3#
WLAN_LED_ACTIVITY
PCI_AD5
PCI_AD2
MPCIACT#
PCI_AD11
PCI_AD13
PCI_C_BE2#
PCI_AD27
PCI_AD1
PCI_AD30
PCI_AD7
PCI_AD7
PCI_AD15
PCI_AD9
PCI_AD6
PCI_PIRQD#
PCI_AD21
PCI_AD19
PCI_AD26
PCI_AD22
LAN_SMBDATA
PCI_AD9
CLKRUN#
LED_WLAN24_RADIOSTATE 28
PCI_PIRQB# 16,18,32
PCI_STOP# 18,27,29,32
SYS_PME# 27,29,32,34
PCI_PAR 18,27,29,32
PCI_IRDY#18,27,29,32,33
PCI_GNT3# 18
PCI_DEVSEL# 18,27,29,32
PCI_PIRQD#18,29
HW_RADIO_DIS#26,35
PCI_SERR#18,27,29,32
ICH_SMBCLK6,14,15,19
PCI_C_BE0# 18,27,29,32
CK_33M_MINIPCI6
LED_WLAN5_RADIOSTATE 28
ICH_SMBDATA6,14,15,19
PCI_REQ3#18
PCI_TRDY# 18,27,29,32
PCI_C_BE3#18,27,29,32
PCIRST_2# 18,29
PCI_PERR#18,27,29,32
PCI_C_BE2#18,27,29,32
PCI_FRAME# 18,27,29,32,33
PCI_C_BE1#18,27,29,32
PCI_AD[0..31]18,27,29,32
CLKRUN#18,27,29,34
LAN_SMBDATA 27
LAN_SMBCLK 27
COEX1_BT_ACTIVE 26
WLAN_LED_ACTIVITY28
COEX2_WLAN_ACTIVE26
+5VRUN
+3VRUN
V_3P3_LAN
+5VRUN
V_3P3_LAN +3VSUS
+3VRUN+3VRUN
V_3P3_LAN
+3VSUS
C572
0.047U_0402_10V4M
1 2
C504
0.047U_0402_10V4M
1 2
C488
0.047U_0402_10V4 M
1 2
C568
0.047U_0402_10V4 M
1 2
C574
0.047U_0402_10V4 M
1 2
R443
@10_0402_5%
1 2
C491
0.047U_0402_10V4M
1 2
R447 100_0603_5%
1 2
C493
@4.7P_0402_50V8C
1 2
C565
0.047U_0402_10V4M
1 2
C496
0.047U_0402_10V4 M
1 2
R200 1K_0402_5%12
C497
0.047U_0402_10V4M
1 2
C209
0.1U_0402_16V4Z
1 2
C140
0.1U_0402_16V4Z
1 2
G
D
S
Q47
2N7002_SOT23
2
1 3
JPCI
AMP_1318644-1_124P
21
43 65 87 109 1211 1413 1615 1817 2019 2221 2423 2625 2827 3029 3231 3433 3635 3837 4039 4241 4443 4645 4847 5049 5251 5453 5655 5857 6059 6261 6463 6665 6867 7069 7271 7473 7675 7877 8079 8281 8483 8685 8887 9089 9291 9493 9695 9897 10099 102101 104103 106105 108107 110109 112111 114113 116115 118117 120119 122121 124123
RINGTIP
8PMJ-18PMJ-3 8PMJ-28PMJ-6 8PMJ-48PMJ-7 8PMJ-58PMJ-8 LED2_YELPLED1_GRNP LED2_YELNLED1_GRNN RESERVEDCHSGND 5VINTB# INTA#3.3V RESERVEDRESERVED 3.3VAUXGROUND RST#CLK 3.3VGROUND GNT#REQ# GROUND3.3V PME#AD31 RESERVEDAD29 AD30GROUND 3.3VAD27 AD28AD25 AD26RESERVED AD24C/BE3# IDSELAD23 GROUNDGROUND AD22AD21 AD20AD19 PARGROUND AD18AD17 AD16C/BE2# GROUNDIRDY# FRAME#3.3V TRDY#CLKRUN# STOP#SERR# 3.3VGROUND DEVSEL#PERR# GROUNDC/BE1# AD15AD14 AD13GROUND AD11AD12 GROUNDAD10 AD9GROUND C/BE0#AD8 3.3VAD7 AD63.3V AD4AD5 AD2RESERVED AD0AD3 RESERVED5V RESERVEDAD1 GROUNDGROUND M66ENAC_SYNC AC_SDATA_OUTAC_SDATA_IN AC_CODEC_ID0#AC_BIT_CLK AC_RESET#AC_CODEC_ID1# RESERVEDMOD_AUDIO_MON GROUNDAUDIO_GND SYS_AUDIO_INSYS_AUDIO_OUT SYS_AUDIO_IN GNDSYS_AUDIO_OUT GND AUDIO_GNDAUDIO_GND MCPIACT#RESERVED 3.3VAUXVCC5A
C483
0.1U_0402_16V4Z
1 2
G
D
S
Q59
2N7002_SOT23
2
13
G
D
S
Q49
2N7002_SOT23
2
1 3
R601
10K_0402_5%
1 2
R602
10K_0402_5%
1 2
G
D
S
Q60
2N7002_SOT23
2
13
R201 10K_0402_5%
1 2

5
5
4
4
3
3
2
2
1
1
D D
C C
B B
A A
ADQ00/LA-1351
X025
32 50Wednesday, October 23, 2002
Compal Electronics, Inc.
DOCKING BUFFER
Title
Size Document Number Rev
Date: Sheet of
DOCK_PAR
DOCK_AD7
DOCK_AD24
DOCK_AD0
DOCK_GNT0#
DOCK_AD27
DOCK_PIRQB#
PCI_FRAME#
DOCK_AD5
DOCK_AD4
DOCK_STOP#
PCI_AD14
PCI_AD27
PCI_AD30
DOCK_AD30
DOCK_AD3
DOCK_AD9
DOCK_AD9
DOCK_AD28
DOCK_C_BE3#
DOCK_FRAME#
PCI_AD25
DOCK_AD6
PCI_TRDY#
PCI_AD1
+5V_QDOCK
PCI_AD4
PCI_AD10
DOCK_AD30
DOCK_C_BE0#
DOCK_AD26PCI_AD26
DOCK_AD15
DOCK_AD22
PCI_C_BE2#
+5V_QDOCK1
DOCK_AD13
DOCK_C_BE2#
QUIETE#
PCI_AD23
DOCK_TRDY#
DOCK_AD28
PCI_GNT0#
PCI_AD3
DOCK_PIRQB#
DOCK_AD26
DOCK_C_BE1#
DOCK_TRDY#
DOCK_AD15
DOCK_AD29
SYS_PME#
DOCK_AD11
DOCK33M
DOCK_IRDY#
DOCK_PCI_EN#
DOCK_AD1
DOCK_AD19
DOCK_AD23
PCI_AD2
DOCK_AD24
DOCK_AD27
DOCK_AD17
DOCK_AD25
DOCK_AD31
DOCK_SPME#
PCI_AD12
DOCK_AD10
DOCK_IRDY#
PCI_AD29
PCI_C_BE0#
DOCK_AD6
DOCK_AD11
DOCK_AD13
PCI_AD31
DOCK_AD19
DOCK_AD10
DOCK_AD29
DOCK_PCIRST#
DOCK_SERR#
DOCK_AD4
PCI_STOP#
PCI_AD22
PCI_PIRQB#
PCI_AD15
PCI_AD17
DOCK_DEVSEL#
DOCK_AD20
DOCK_AD12
DOCK_AD21
DOCK_PCIRST#
PCI_IRDY#
PCI_PLOCK#
PCI_AD8
DOCK_AD12
DOCK_AD3
DOCK_AD16
PCI_PERR#
DOCK_C_BE1#
DOCK_LOCK#
DOCK_PCI_IDSEL
DOCK_AD1
PCI_AD11
DOCK_AD21
DOCK_AD31
DOCK_AD8
DOCK_SERR#
DOCK_LOCK#
DOCK_GNT0#
PCI_C_BE1#
PCI_AD20
DOCK_PERR#
PCI_AD18
DOCK_AD17
DOCK_C_BE3#
DOCK_STOP#
DOCK_AD5
DOCK_DEVSEL#
DOCK_FRAME#
DOCK_REQ0#
PCI_AD21
PCI_AD24
PCI_AD5
DOCK_AD20
CK_33M_DOCKPCI_TERM
PCI_AD24
DOCK_AD22
DOCK_AD2
PCI_AD9
DOCK_AD7
PCI_AD19
PCI_REQ0#
DOCK_PERR#
DOCK_AD8
CK_33M_DOCKPCI
PCI_C_BE3#
QBUFEN#
PCI_AD16
DOCK_AD14
DOCK_AD18
QUIETE#
PCI_AD13 DOCK_AD14
DOCK_AD2
DOCK_PCI_IDSEL
DOCK_C_BE0#
PCI_SERR#
PCI_AD7
PCI_AD28
QBUFEN#
PCI_AD0
DOCK_C_BE2#
DOCK_AD0
PCIRST_DOCK#
PCI_DEVSEL#
DOCK_AD18
PCI_PAR
DOCK_AD23
DOCK_AD25
DOCK_SPME#
PCI_AD6
DOCK_AD16
DOCK_REQ0#
DOCK_PAR
PCI_TRDY#18,27,29,31
DOCK_GNT0# 33
PCI_STOP#18,27,29,31 DOCK_FRAME# 33
DOCK_DEVSEL# 33
DOCK_C_BE1# 33
DOCK_C_BE3# 33
DOCK_C_BE2# 33
DOCK_SERR# 33
PCI_GNT0#18,33
PCI_C_BE3#18,27,29,31
DOCK_IRDY# 33
PCI_REQ0#18
DOCK_C_BE0# 33
PCI_SERR#18,27,29,31
DOCK_PCI_EN#33
PCI_FRAME#18,27,29,31,33
PCI_DEVSEL#18,27,29,31
PCI_C_BE0#18,27,29,31
PCI_C_BE2#18,27,29,31
DOCK_PCI_IDSEL 33
DOCK_PERR# 33
PCI_IRDY#18,27,29,31,33
DOCK_REQ0# 33
DOCK_PAR 33
PCI_C_BE1#18,27,29,31
PCI_PERR#18,27,29,31
DOCK_TRDY# 33
DOCK_SPME# 33
SYS_PME#27,29,31,34
DOCK_LOCK# 33
PCI_PAR18,27,29,31
QBUFEN#35
PCI_AD[0..31]18,27,29,31
DOCK_PCIRST# 33
PCI_PLOCK#18
DOCK_CLK_SPCI 33
PCI_PIRQB#16,18,31
CK_33M_DOCKPCI6
DOCK_STOP# 33
PCIRST_DOCK#18
QBUFEN#35
DOCK_PIRQB# 33
DOCK_AD[0..31] 33
+3VRUN
+5VRUN
C31
0.1U_0402_16V4Z
12
R36
100K_0402_5%
1 2
C43
0.1U_0402_16V4Z
12
U33
QS3245_QSOP-20
2
3
4
5
6
7
8
9
10
20
19
18
17
16
15
14
13
12
11
A0
A1
A2
A3
A4
A5
A6
A7
GND
VCC
BE
B0
B1
B2
B3
B4
B5
B6
B7
C40 0.1U_0402_16V4Z1 2
U3
TC7SH32FU_SSOP5
2
14
3 5
U35
QS32X245_QVSOP-40
2
3
4
5
6
7
8
9
12
13
14
15
16
17
18
19
38
37
36
35
34
33
32
31
28
27
26
25
24
23
22
21
10
20
1
11
39
29 30
40
A0
A1
A2
A3
A4
A5
A6
A7
A8
A9
A10
A11
A12
A13
A14
A15
B0
B1
B2
B3
B4
B5
B6
B7
B8
B9
B10
B11
B12
B13
B14
B15
GND
GND
NC1
NC2
OE1#
OE2# VCC1
VCC2
D23
RB751V-40
2 1
C659 0.1U_0402_16V4Z1 2
D24
RB751V-40
2 1
R39 0_0402_5%1 2
R38
1K_0402_5%
12
U36
QS32X245_QVSOP-40
2
3
4
5
6
7
8
9
12
13
14
15
16
17
18
19
38
37
36
35
34
33
32
31
28
27
26
25
24
23
22
21
10
20
1
11
39
29 30
40
A0
A1
A2
A3
A4
A5
A6
A7
A8
A9
A10
A11
A12
A13
A14
A15
B0
B1
B2
B3
B4
B5
B6
B7
B8
B9
B10
B11
B12
B13
B14
B15
GND
GND
NC1
NC2
OE1#
OE2# VCC1
VCC2
U34
QS32X245_QVSOP-40
2
3
4
5
6
7
8
9
12
13
14
15
16
17
18
19
38
37
36
35
34
33
32
31
28
27
26
25
24
23
22
21
10
20
1
11
39
29 30
40
A0
A1
A2
A3
A4
A5
A6
A7
A8
A9
A10
A11
A12
A13
A14
A15
B0
B1
B2
B3
B4
B5
B6
B7
B8
B9
B10
B11
B12
B13
B14
B15
GND
GND
NC1
NC2
OE1#
OE2# VCC1
VCC2
C42
@22P_0402_50V8 J
12
R40
@33_0402_5%
12
C41 0.1U_0402_16V4Z
1 2

5
5
4
4
3
3
2
2
1
1
D D
C C
B B
A A
self power dock
NB
PLACE TERMINATIONS CLOSE TO DOCK CONNECTOR
PWR_SRC
no power dock
BOM change
to 0 ohm
ADQ00/LA-1351
X025
33 50Wednesday, October 23, 2002
Compal Electronics, Inc.
DOCKING CONN.
Title
Size Document Number Rev
Date: Sheet of
DOCK_AD26
DOCK_AD28
DOCK_AD13
DOCK_AD22
DOCK_OWNS_PCI
DOCK_SIO_ALERT#
DOCK_AD31
Z3308
DOCK_HSYNC
DOCK_TV_Y
DOCK_TV_C
DOCK_GRN
DOCK_C_BE2#
DOCK_AD30
DOCK_AD8
DOCK_AD23
DOCK_RED
DOCK_AD4
DOCK_AD23
DOCK_AD11
PCI_IRDY#
DOCK_AD16
DOCK_AD0
DOCK_AD10
Z3306
DOCK_AD11
DOCK_AD0
DOCK_AD19
DOCK_VSYNC
DOCK_AD5
DOCK_AD3
DOCK_AD7
DOCK_BLU
DOCK_AD31
DOCK_AD9
DOCK_AD1
DOCK_AD4
LINK_1000#
DOCK_TRDY#
DOCK_DET#
DOCK_AD26
PCI_GNT0#
DOCK_AD6
D_LAD2
DOCK_AD9DOCK_C_BE0#
DOCK_TV_CVBS
DOCK_AD14
DOCK_AD18
DOCK_C_BE1#
DOCK_AD20
DOCK_AD12
DOCK_AD6
DOCK_AD30
PCI_FRAME#
LAN_ACT#
G_DOC_PWRSRC
DOCK_AD2
DOCK_AD7
DOCK_TV_Y
DOCK_OWNS_PCI
USBP5_D-
DOCK_AD29
DOCK_AD29
D_LAD3
R_PIDEACT
DOCK_AD8
D_LAD1
DOCK_TIP
DOCK_BLU
DOCK_AD14
DOCK_AD10
DOCK_AD2
DOCK_AD27
DOCK_AD25
DOCK_REQ0#
DOCK_AD17
DOCK_VSYNC
DOCK_RED
DOCK_DC_IN
DOCK_C_BE3#
DOCK_AD17
DOCK_AD25
DOCK_TV_CVBS
USBP5_D+
DOCK_AD24
Z3305
DOCK_LED_100#
DOCK_AD20
DOCK_AD16
SPDIF_DOCK
DOCK_RING
DOCK_AD24
DOCK_AD15
DOCK_TV_C
DOCK_AD21
DOCK_AD18
DOCK_AD28 DOCK_AD1
DOCK_AD21
DOCK_AD3
D_LAD0
DOCK_AD19
DOCK_HSYNC
DOCK_AD13
DOCK_AD5
DOCK_LED_10#
DOCK_AD27
DOCK_GRN
DOCK_AD12
DOCK_STOP#
Z3307
DOCK_AD22
DOCK_PCIRST#
DOCK_AD15
DOCK_PERR#
DOCK_DET#
DOCK_PWR_EN
DOCK_RING
DOCK_TIP
VSYNC16,17
DOCK_FRAME#32
DAT_KBD 35
DOCK_TRDY# 32
DVI_TX5-16
DVI_TX3+16
DOCK_LAN_TX3+ 28
DOCK_CLK_SPCI32
VGA_BLU16,17
CLK_KBD 35
DOCK_AD[0..31] 32
DOCK_LAN_TX3- 28
VGA_GRN16,17
VGA_RED16,17
DOCK_SMB_INT# 35
DOCK_GNT0# 32
DVI_TX5+16
DVI_TX4+16
DVI_TX0-16
D_LFRAME# 34
DOCK_IRDY# 32
DVI_DETECT 16
PCI_GNT0#18,32
PS_ID42
DVI_TX4-16
DOCK_DEVSEL# 32
DVI_TX0+16
DVI_SDAT 16
PCI_FRAME#18,27,29,31,32
DVI_CLK+16
DVI_SCLK 16
PCI_IRDY#18,27,29,31,32
DVI_TX1-16
CLK_DDC2 16,17
D_DLRQ1# 34
USBP5_D- 25
D_LAD0 34
DVI_TX1+16
DOCK_C_BE3# 32
DOCK_LOCK#32
DAT_SM135
DOCK_SMB_DAT35
DOCK_PCI_IDSEL 32
TV_CVBS16,17
DOCK_PAR32
DOCK_C_BE2#32
SPDIF_DOCK17
DOCK_LAN_TX-28
CLK_SM135
USBP5_D+ 25
D_LAD134
DVI_CLK-16
D_LAD234
D_SERIRQ 34
TV_Y16,17
DOCK_LAN_RX-28
M_SEN# 16,17
DVI_TX2-16
R_PIDEACT 39
DOCK_REQ0# 32
DOCK_SIO_ALERT# 34
DOCK_PCIRST# 32
DOCK_SMB_CLK35
D_LAD334
LAN_ACT# 27,28
DOCK_C_BE0# 32
TV_C16,17
DOCK_LED_10#28
DOCK_PERR# 32
D_CLKRUN# 34
DOCK_STOP# 32
DOCK_PCI_EN#32
DAT_DDC2 16,17
DOCK_SERR#32
DOCKED 27,28,35
DVI_TX2+16
DVI_TX3-16
DOCK_C_BE1# 32
DOCK_LAN_TX2+ 28
HSYNC16,17
DOCK_PIRQB#32
DOCK_LAN_TX+28
DOCK_SPME#32
DOCK_DC_IN 42
DOCK_LAN_RX+28
DOCK_LAN_TX2- 28
DOCK_PWR_EN35
DOCK_LED_100#28 LINK_1000# 27,28
+3VSUS
PWR_SRC
+3VALW
+3VRUN
DOCK_PWR_SRC
+3VRUN
DOCK_PWR_SRC
+5VALW
+3VRUN
PWR_SRC
V_2P5_LAN
C341
0.1U_0805_50V7M
1 2
L18 BLM11A601S_0603
Q38
2N7002_SOT23
2
13
C34
0.01U_0402_16V7K
12
C291
0.1U_0805_50V7M
1 2
JDOCK-2
AMP_1473681_280P
137
138
139
140
141
142
143
144
145
146
147
148
149
150
151
152
153
154
155
156
157
158
159
160
161
162
163
164
165
166
167
168
169
170
171
172
173
174
175
176
177
178
179
180
181
182
183
184
185
186
187
188
189
190
205
206
207
208
209
210
211
212
213
214
215
216
217
218
220
222
223
224
225
226
227
228
229
230
231
232
233
234
235
236
237
238
239
240
241
242
243
244
245
246
247
248
250
252
253
254
255
256
257
258
259
193
194
195
196
204
S137
S138
S139
S140
S141
S142
S143
S144
S145
S146
S147
S148
S149
S150
S151
S152
S153
S154
S155
S156
S157
S158
S159
S160
S161
S162
S163
S164
S165
S166
S167
S168
S169
S170
S171
S172
S173
S174
S175
S176
S177
S178
S179
S180
S181
S182
S183
S184
S185
S186
S187
S188
S189
S190
S205
S206
S207
S208
S209
S210
S211
S212
S213
S214
S215
S216
S217
S218
S220
S222
S223
S224
S225
S226
S227
S228
S229
S230
S231
S232
S233
S234
S235
S236
S237
S238
S239
S240
S241
S242
S243
S244
S245
S246
S247
S248
S250
S252
S253
S254
S255
S256
S257
S258
S259
S193
S194
S195
S196
M204
Q34
FDS4435_SO-8
4
7
8
6
5
1
2
3
L16 BLM11A601S_0603
U17
TC7SH08FU_SSOP5
1
2
3
4
5
U14
TC7SH08FU_SSOP5
1
2
3
4
5
C348
0.47U_1812_50V7 M
1 2
R343
100K_0402_5%
12
+
C336
@22uF_35V_10%
U18
TC7SH04FU_SSOP5
2 4
53
L101 1.8U_MLF1608A1R8K_25M_10%_0603
1 2
JPH_WIRE
JST_SM5(7-2.3)B-TB
1
4
5
6
7
8
9
1
4
5
6
7
8
9
C35
0.01U_0402_16V7K
12
Q43
2N7002_SOT23
2
13
C32
0.01U_0402_16V7K 1 2
R18
@100_0603_5%
1 2
R19
@100_0603_5%
1 2
C33
0.01U_0402_16V7K 1 2
R362
100K_0402_5%
1 2
JDOCK-3
AMP_1473681_280P
P1
P2
P3
P4
P5
P6
P7
P8
MH1 MH2
MH9
MH4
MH5
MH6
MH7
MH10
MH8
MH11
MH12
MH14
MH16
MH3
MH13
MH15
P1
P2
P3
P4
P5
P6
P7
P8
MH1 MH2
SHLD5
MH4
SHLD1
SHLD2
SHLD3
SHLD6
SHLD4
SHLD7
SHLD8
MH14
MH16
MH3
MH13
MH15
L17 BLM11A601S_0603
U41
SN74AHCT1G08DCKR_SC70
1
2
3
4
5
L14 BLM11A601S_0603
R363
100K_0402_5%
1 2
R34
0_0603_5%
1 2
T162 PAD
R616
@0_0402_5%
1 2
JDOCK-1
AMP_1473681_280P
1
2
3
4
5
6
7
8
9
10
11
12
13
15
17
18
19
20
21
22
23
24
25
26
27
28
29
30
31
32
33
34
35
36
37
38
39
40
41
42
43
45
47
48
49
50
51
52
53
54
55
69
70
71
72
73
74
75
76
77
78
79
80
81
82
83
84
85
86
87
88
89
90
91
92
93
94
95
96
97
98
99
100
101
102
103
104
105
106
107
108
109
110
111
112
113
114
115
116
117
118
119
120
121
122
125
126
127
128
136
S1
S2
S3
S4
S5
S6
S7
S8
S9
S10
S11
S12
S13
S15
S17
S18
S19
S20
S21
S22
S23
S24
S25
S26
S27
S28
S29
S30
S31
S32
S33
S34
S35
S36
S37
S38
S39
S40
S41
S42
S43
S45
S47
S48
S49
S50
S51
S52
S53
S54
S55
S69
S70
S71
S72
S73
S74
S75
S76
S77
S78
S79
S80
S81
S82
S83
S84
S85
S86
S87
S88
S89
S90
S91
S92
S93
S94
S95
S96
S97
S98
S99
S100
S101
S102
S103
S104
S105
S106
S107
S108
S109
S110
S111
S112
S113
S114
S115
S116
S117
S118
S119
S120
S121
S122
S125
S126
S127
S128
M136
L102 1.8U_MLF1608A1R8K_25M_10%_0603
1 2
R346
100K_0402_5%
12
L15 BLM11A601S_0603
R377
100K_0402_5%
1 2
L103 1.8U_MLF1608A1R8K_25M_10%_0603
1 2

5
5
4
4
3
3
2
2
1
1
D D
C C
B B
A A
ADQ00/LA-1351
X025
34 50Wednesday, October 23, 2002
Compal Electronics, Inc.
SIO (1/2)
Title
Size Document Number Rev
Date: Sheet of
NB_MUTE
KAGND
SIO_SLP_S5#
SIO_THRM#
MODC_EN#
LPC_LDRQ1#
TXD0
PD1
BAY_MODPRES#
INIT#
DISKCHG#
WRPRT#
SLCT_IN#
SIO_VRTC
RDATA#
LID_CL_SIO#
PWRSW_SIO#
RTS0#
BUSY
PD0
D_CLKRUN#
SYS_PME#
STRB#
USB_IDE#
PE
DH_PWRSRC_OC
D_LFRAME#
D_CLKRUN#
KPLLVCC
INDEX#
DEBUG_ENABLE LPCPD#
IRQ_SERIRQ
SIO_RCIN#
VAUX_EN
ACK#
SUS_ON
SIO_EXT_SMI#
CLKRUN#
D_LAD2
DSR0#
D_SERIRQ
ATF_INT#
BEEP
TRK0#
IRTX
D_LAD3
IRRX
PD2
HDDC_EN#
LID_CL#
PWRSW_SIO#
CTS0#
LPC_LAD1
DEBUG_OUT
DCD0#
PCIRST_SIO#
PD7
RI0#
SYS_SUSPEND
LPC_LAD2
D_LAD1
DOCK_SIO_ALERT#
IDE_RST_HDD
SIO_EXT_SCI#
DH_POWER_EN
HP_NB_SENSE
254VCC0
SIO_SLP_S3#
LPC_LFRAME#
PD4
SPDIF_SHDN
ERROR#
IDE_RST_MOD
CBS_GRST# D_DLRQ1#
RUN_ON
GC_BL_SUSPEND
DOCK_SIO_ALERT#
DEBUG_ENABLE
D_SERIRQ
D_IRMODE
DTR0#
DH_USBPWR_EN#
SIO_EXT_RTE#
RXD0
ICH_PME#
LPC_LAD3
SLCT
PD6
AFD#
NC_SIO_B11
ATF_INT#
LID_CL_SIO#
PD5
LPC_LAD0
PD3
D_LAD0
SYS_PME#
65W
KSO17KSO_17 USB_EN#
SIO_PWRBTN# LGPIO60
SATA_DET#
SUS_ON40,47
MODC_EN#40
ATF_INT#7
PCIRST_SIO# 18
D_IRMODE 39
SIO_EXT_RTE#20
D_LAD1 33
INIT# 37
RI0# 20,37
PD6 37
SLCT_IN# 37
AFD# 37
STRB# 37
IRRX 39
TXD0 37
PD0 37
LPC_LDRQ1# 19
SLCT 37
DH_POWER_EN25
RXD0 37
D_LAD2 33
ICH_PME#18
CTS0# 37
GC_BL_SUSPEND16
BAY_MODPRES#22
CLKRUN# 18,27,29,31
SIO_SLP_S3#20,40
USB_IDE#22
VAUX_EN40
SIO_SLP_S5#20
D_DLRQ1# 33
SIO_THRM#20
IDE_RST_HDD20
BUSY 37
D_LAD3 33
PD1 37
D_LAD0 33
SYS_SUSPEND16,42
LPC_LFRAME# 19
PE 37
SYS_PME#27,29,31,32
IDE_RST_MOD20
RUN_ON16,37,38,40,44,46,47
D_LFRAME# 33
PD3 37
SIO_EXT_SMI#20 LPC_LAD[0..3] 19
PD5 37
D_CLKRUN# 33
DTR0# 37
NB_MUTE24
DH_USBPWR_EN#25,42
PD2 37
SIO_RCIN#18
LID_CL# 39
RTS0# 37
ACK# 37
IRQ_SERIRQ 18,29
SIO_EXT_SCI#20
CBS_GRST#29
PD7 37
DSR0# 37
DCD0# 37
HP_NB_SENSE24
IRTX 39
ERROR# 37
D_SERIRQ 33
PD4 37
DH_PWRSRC_OC25
HDDC_EN#40
BEEP24
PWRSW_SIO#40
DOCK_SIO_ALERT# 33
SPDIF_SHDN17,23
65W48
KSO_1736,39 USB_EN#25
SATA_DET#22
SIO_PWRBTN#20
+3VRUN
+3VALW
+3VRUN
+3VALW
+3VRUN
+3VRUN
+3.3VRTC
+3VRUN
+5VRUN
+3VALW
+3VALW
C599
0.1U_0402_16V4Z
12
R283
10_0402_5%
12
C608
0.1U_0402_16V4Z
1 2
R270
10K_0402_5%
12
R497
10K_0402_5%
12
L47
BLM11A121S_0603
1 2
R633@0_0402_5% 12
C272
0.047U_0402_10V4M
12
R282
100K_0402_5%
12
J1397
@1.5mm SMT
1
2
3
1
2
3
C598
0.1U_0402_16V4Z
1 2
C602
0.1U_0402_16V4Z
1 2
C603
0.1U_0402_16V4Z
1 2
L42 BLM11A121S_0603
1 2
T255 PAD
C607
0.1U_0402_16V4Z
12
LPC47N254
256 - LBGA
GPIO
FDD
COM1
LPT
GND
MACALLEN
LPC
8051
GPIO
VCC
IR
LPC
DOCK LPC
U27A
LPC47N254_LBGA-256
F13
F14
E16
E15
E12
E13
D16
D15
N1
C16
C15
A16
D14
C14
C13
B14
T6
L7
P7
N7
A15
D13
A14
C12
T5
N6
L6
B13
R6
L3
M1
L2
L5
M2
L4
K1
K2
K4
K3
L1
K5
J7
K7
M5
G5
G2
H7
H8
H6
G1
H5
B10
H15
C1
F2
F1
G3
G4
D4
B1
B2
G6
F4
F3
E2
F5
E4
D1
D2
E3
C2
F6
J5
N5
T10
R15
J11
E14
A13
D12
F11
B12
A12
C11
D11
E11
B11
A11
C10
G11
A4
M7
R13
L11
D3
H2
K6
P4
K14
M4
H10
B16
F10
A6
R3
H4
N4
M3
R1
T1
P3
T4
P5
R2
T2
N2
P1
P2
N3
R4
T3
H3
R5
E1
D6
H9
B15
A2
P6
SGPIO30
SGPIO31
SGPIO32
SGPIO33
SGPIO34
SGPIO35
SGPIO36
SGPIO37
VSS4
SGPIO41
SGPIO42
SGPIO43
SGPIO44
SGPIO45
SGPIO46
SGPIO47
LGPIO54
LGPIO55
LGPIO56
LGPIO57
LGPIO60
LGPIO61
LGPIO62
LGPIO63
LGPIO50
LGPIO51
LGPIO52
LGPIO64
LGPIO53
WPROT#
RDATA#
HDSEL#
INDEX#
DSKCHG#
TRK0#
MTR0#
DIR#
STEP#
WDATA#
WGATE#
DS0#
DRVDEN0
DRVDEN1
FPD
RXD1
TXD1
RTS1#
CTS#
DTR#
DSR#
DCD#
RI1#
GPIO10/WK_SE14/IRMODE/IRRX3B
ACK#
SLCTIN#
INIT#
ALF#
STROBE#
BUSY
PE
SLCT
ERROR#
PD0
PD1
PD2
PD3
PD4
PD5
PD6
PD7
VSS1
VSS2
VSS3
VSS5
VSS6
VSS7
VSS8
SGPIO40
LGPIO65
LGPIO66
LGPIO67
LGPIO70
LGPIO71
LGPIO72
LGPIO73
LGPIO74
LGPIO75
LGPIO76
LGPIO77
VSS9
VCC0/BAT
VCC1_1
VCC1_2
VCC1_3
VCC2_1
VCC2_2
VCC2_3
VCC2_4
IRRX
IRTX
VCC1_4
VCC1_5
VCC1_6
VCC1_7
LDRQ1#
LPCPD#
LFRAME#
LAD0
LAD1
LAD2
LAD3
SER_IRQ
CLKRUN#
DLDRQ1#
DLFRAME#
DLAD0
DLAD1
DLAD2
DLAD3
DSER_IRQ
DCLKRUN#
LRESET#
VCC2_6/PLL
VCC2_5
VSS12
VSS11
VSS10
AGND
VSS13/PLL
C592
0.1U_0402_16V4Z
12
C593
0.1U_0402_16V4Z
1 2
D27
RB751V-40
2 1
C269
0.1U_0402_16V4Z
1 2
C609
0.1U_0402_16V4Z
12
R274
100K_0402_5%
12
D74
RB751V-40
2 1
R628
100K_0402_5%
1 2
C605
0.1U_0402_16V4Z
12
R271
10K_0402_5%
12
C591
0.1U_0402_16V4Z
12
C219
0.1U_0805_50V7 M
1 2
T259 PAD
R275
100K_0402_5%
12
R276
100K_0402_5%
12
R244
4.7K_0402_5%
1 2
R269
10K_0402_5%
12
T222 PAD
RN5 10K_1206_8P4R_5%
1 8
2 7
3 6
4 5
R268
10K_0402_5%
12
R2280_0402_5% 12
R263 10K_0402_5%
1 2
C601
0.1U_0402_16V4Z
12

5
5
4
4
3
3
2
2
1
1
D D
C C
B B
A A
3 .8X12.1mm
ADQ00/LA-1351
X025
35 50Wednesday, October 23, 2002
Compal Electronics, Inc.
SIO (2/2)
Title
Size Document Number Rev
Date: Sheet of
DAT_SMB
FWR#
SBAT_SMBDAT
PBAT_ALARM#
KSO16
DOCK_SMB_CLK
FCS#
PBAT_ALARM#
SIO_FA16
KSO4
CK_14M_SIO_TERM
KSO14
KSI0
NUM_LED#
SIO_KAH_PGM
KSO10
FAN1_TACH
CHG_PBATT
CHG_SBATT
CLK_32KX2
FAN2_TACH
CLK_SM2
CK_33M_SIOPCI_TERM
SIO_FA3
PBAT_SMBDAT
CK_33M_SIOPCI
SIO_FA9
BAT2_LED#
SIO_FA2
MODE
FAN2_PWM
SIO_FD0
DOCK_SMB_CLK
DOCK_SMB_DAT
DAT_SM1
LPC_LDRQ0#
KSI3
CLK_SMB
PBAT_SMBDAT
SIO_FA10
DH_MOD_PRES#
BREATH_LED
SIO_FA6
HW_RADIO_DIS#
RUNPWROK
PBAT_SMBCLK
DAT_KBD
PBAT_PRES#
SBAT_PRES#
SIO_FA18
SIO_FA5
SIO_FD4
SIO_FA15
SIO_FA0
SIO_THERM_PWRDN
KSI7
FRD#
CK_14M_SIO
KSO6
CAP_LED#
KSO7
DOCK_SMB_DAT
EEPROM_WC
SIO_A20GATE
KSO2
KSO1
SIO_FA11
RESET_OUT#
BAT1_LED#
KSO5
SRL_LED#
SBAT_ALARM#
SIO_FD1
SIO_FA19
SIO_FA8
QBUFEN#
SBAT_SMBCLK
KSO12
SIO_FD6
SBAT_SMBCLK
KSO0
KSO8
DOCKED
LIVE_ON_BATT
KSO13
SBAT_ALARM#
KSO15
SIO_FD2
SIO_FA14
SIO_FA12
AC_130W_90W
KSI1 SIO_FA17
KSI5
DOCK_SMB_INT#
FPVCC
SIO_FA13
SBAT_SMBDAT
ACAV
KSO11
CLK_32KX1
SCR_DETECT_C
DAT_SM2
SIO_FD5
SIO_FD3
KSI2
PBAT_SMBCLK
KSO9
VCC1_PWROK
CLK_SM1
SIO_FA1
SIO_FD7
CLK_KBD
KSI4
SIO_FA7
KSO3
KSI6
SIO_FA4
XOSEL
AC_LOW_PRES#
H_PROCHOT_SIO#
FAN1_PWM
LAN_LOW_PWR
AUDIO_AVDD_ON
SIO_MSCLK
SIO_MSDAT
HW_RADIO_DIS#
LAN_LOW_PWR
CHG_PBATT
CLK_KBD
DAT_KBD
DAT_SM1
CLK_SM1
DOCK_PWR_EN
CHG_SBATT
FDD_PP#
TI_SUSPEND#SIO_OUT5
KSO1636
H_PROCHOT_SIO#18
SBAT_SMBCLK 16,43
SCR_DETECT_C30 EEPROM_WC 36
FAN1_PWM 10
ACAV40,48,49 SBAT_ALARM#43
FAN1_TACH 10
SIO_FA[0..19] 36
CK_14M_SIO 6
DOCK_SMB_CLK 33
BAT1_LED# 39
PBAT_SMBCLK 43,48
AC_130W_90W48
DOCKED27,28,33
DAT_SM236
AC_LOW_PRES#42
CLK_SM236
PBAT_SMBDAT 43,48
DH_MOD_PRES#25
LPC_LDRQ0# 19
CK_33M_SIOPCI 6
PBAT_PRES#43
DAT_KBD33
KSI[0..7]36,39
KSO[0..15]36
FAN2_PWM 10
DAT_SM133
SIO_FD[0..7] 36
CLK_SM133
SIO_THERM_PWRDN38
CLK_KBD33
BREATH_LED 39
CLK_SMB 7,25,36
SRL_LED#39
SIO_A20GATE 18
PBAT_ALARM#43
BAT2_LED# 39
FCS# 36
NUM_LED#39
FRD# 36
DOCK_SMB_INT#33
VCC1_PWROK 36
RUNPWROK 16,38,46
HW_RADIO_DIS# 26,31
QBUFEN# 32
FAN2_TACH 10
FPVCC16
FWR# 36
DAT_SMB 7,25,36
CHG_SBATT48,49
SBAT_PRES#43
RESET_OUT# 38
DOCK_SMB_DAT 33
SBAT_SMBDAT 16,43
LIVE_ON_BATT 40
CAP_LED#39 LAN_LOW_PWR 27
AUDIO_AVDD_ON 23
CHG_PBATT 48,49
DOCK_PWR_EN 33
TI_SUSPEND# 29
+3VALW
+3VALW
+3VALW
+5VALW
+5VALW
+3VALW
+3VALW
+3VALW
+3VALW
+5VRUN
+3VALW
R481 10K_0402_5%1 2
R482 10K_0402_5%
1 2
R231
100K_0402_5%
1 2
R480 10K_0402_5%1 2
R494
4.7K_0402_5%
12
R221 10K_0402_5%12
R230
10K_0402_5%
1 2
R498 10K_0402_5%
12
R222
@10K_0402_5%
12
C606
@4.7P_0402_50V8C
1 2
R232
1K_0402_5%
12
R506
4.7K_0402_5%
1 2
R618 10K_0402_5%
12
R229
4.7K_0402_5%
1 2
R509 22K_0603_5%1 2
R240
4.7K_0402_5%
12
C268
0.1U_0402_16V4Z
1 2
U29
MAX6326UR29_SOT23
3
1
2
RESET
VCC
GND
LPC47N254
256 - LBGA
GPIO
K/B
MISC
MACALLEN
CLOCK
FLASH
U27B
LPC47N254_LBGA-256
A3
C5
L10
E9
D9
K12
J3
K13
B9
B8
A8
C8
D8
E8
F8
G8
H13
H12
H11
G10
G16
G12
G15
G13
G14
F16
F15
F12
B3
A1
J4
J6
C4
C3
J12
J9
M6
B4
D7
J2
K16
G7
A7
E7
B7
H1
D5
K15
J1
C9
A9
E5
M9
L9
K9
K10
M10
R10
N10
P10
R7
T7
K8
J8
L8
M8
N8
P8
T8
R8
R9
T9
P9
N9
H16
H14
J15
J13
G9
F7
B6
E6
C6
C7
J10
F9
A5
B5
J16
J14
T11
R11
M11
N11
P11
T12
R12
M12
N12
T13
P12
T14
T15
R16
N13
P16
M14
N15
N16
M13
L12
M15
M16
L14
L13
L15
L16
K11
R14
T16
P13
P14
N14
P15
A10
D10
E10
XTAL1
XTAL2
FPGM
AB1B_DATA
AB1B_CLK
TEST_PIN
PCI_CLK
PWRGD
IN0/WK_EE4
IN1/WK_EE2
IN2/WK_EE3
IN3/GPWKUP
IN4/WK_SE00
IN5/WK_SE01
IN6/WK_SE05
IN7/WK_EE1
GPIO0/WK_SE02
GPIO1/WK_SE03
GPIO2/WK_SE04
GPIO3/TRIGGER
GPIO4/WK_SE07/KSO14
GPIO5/WK_SE10/KSO15
GPIO6/WK_SE11/IRMODE/IRRX3A
GPIO7/WK_SE06
GPIO17/WK_SE23/A20M
GPIO19/WK_SE24
GPIO20/WK_SE25/PS2CLK/8051RX
GPIO21/WK_SE26/PS2DAT/8051TX
IMCLK
IMDAT
KBCLK
KBDAT
EMCLK
EMDAT
FDD_LED#
BAT_LED#
LDRQ0#
XOSEL
OUT7/SMI
24MHZ_OUT
EC_SCI#
OUT11/PWM1
OUT10/PWM0
OUT9/PWM2
OUT8/KBRST
RESET_OUT#
32KHZ_OUT
VCC1_PWRGD
CLOCKI
AB1A_DATA
AB1A_CLK
MODE
KSI7
KSI6
KSI5
KSI4
KSI3
KSI2
KSI1
KSI0
KSO13/GPIO18
KSO12/OUT8/KBRST
KSO11
KSO10
KSO9
KSO8
KSO7
KSO6
KSO5
KSO4
KSO3
KSO2
KSO1
KSO0
GPIO11/WK_SE15/AB2A_DATA
GPIO12/WK_SE16/AB2A_CLK
GPIO13/WK_SE17/AB2B_DATA
GPIO14/WK_SE20/AB2B_CLK
GPIO15/WK_SE21/FAN_TACH1
OUT1
OUT2
OUT3
OUT4
OUT0
PWR_LED#
GPIO16/WK_SE22/FAN_TACH2
OUT5/DS1/KBRST
OUT6/MTR1
GPIO9/WK_SE13/IRTX2
GPIO8/WK_SE12/IRRX2
FD0
FD1
FD2
FD3
FD4
FD5
FD6
FD7
FA0
FA1
FA2
FA3
FA4
FA5
FA6
FA7
FA8
FA9
FA10
FA11
FA12
FA13
FA14
FA15
FA16
FA17
FA18
FA19
FA20
FA21
FA22
FRD#
FWR#
FCS#
FDC_PP#
MSCLK
MSDAT
R253
4.7K_0402_5%
1 2
R517 22K_0603_5%
1 2
R634@0_0402_5%12
R520 22K_0603_5%
1 2
X6
32.768KHz_12.5P_MC-306
R524 22K_0603_5%1 2
C596
22P_0402_50V8 J
1 2
R510
@10_0402_5%
1 2
R562
10K_0402_5%
12
C597
22P_0402_50V8 J
1 2
R273
@1K_0402_5%
12
R563
10K_0402_5%
12
R564
10K_0402_5%
12
T257 PAD
T258 PAD
C600
@4.7P_0402_50V8C
1 2
R478
4.7K_0402_5%
1 2
R514
@10_0402_5%
1 2
R272 10K_0402_5%
12

5
5
4
4
3
3
2
2
1
1
D D
C C
B B
A A
2N7002
B
2
Keep no nosie coupled,
Especially the TP_GND
S
C
1
GE
3
SUB_6782U
SMbus address A2
D
DTC114
ADQ00/LA-1351
X025
36 50Wednesday, October 23, 2002
Compal Electronics, Inc.
INT KB
Title
Size Document Number Rev
Date: Sheet of
KSO7
KSO0
KSO9
KSO5
KSO14
DAT_SMB
KSO8
KSO10
KSO2
KSI3
KSO9
KSO5
KSO13
KSO10
CLK_SM2
VCC1_PWROK
DAT_SM2
KSO6
KSI1
KSO12
KSO2
KSI5
KSO13
KSO11
KSO8
KSI6
KSO1
KSO3
KSO15
KSI4
KSI7
KSO16
CLK_SMB
MOUSEDAT
KSO7
KSI6
KSO1
KSO14
KSO0
KSI5
KSO12
KSO3
KSI1
MOUSECLK
KSI7
KSI2
KSO11
KSO4
KSI4
KSI0
KSO6
KSO4
KSI0
KSI2
KSI3
EEPROM_WC
KSO15
TP_V+
TP_Y
MOUSEVDD
KSI0
KSI3
KSI1
KSI2
KSO_17
TP_GND
TP_X
TP_Z
TP_GND
TP_Y
TP_X
TP_V+
TP_Z
SIO_FA2
FWH_RST
FRD#
SIO_FA18
SIO_FA12
SIO_FA8
SIO_FA1
SIO_FD0
SIO_FA0
SIO_FA15
SIO_FA5
FCS#
SIO_FA14
SIO_FA9
SIO_FD3
SIO_FD1
SIO_FA3
FWR#
SIO_FA17
SIO_FD5
SIO_FD4
SIO_FA11 SIO_FD6
SIO_FD2
SIO_FD7
SIO_FA13
SIO_FA6
SIO_FA10
SIO_FA4
SIO_FA19
SIO_FA16
SIO_FA7
FCS#35
DAT_SMB 7,25,35
FWR#35
KSI[0..7]35,39
VCC1_PWROK 35
DAT_SM235
SIO_FA[0..19]35
FRD#35
CLK_SM235
SIO_FD[0..7] 35
CLK_SMB 7,25,35
EEPROM_WC 35
KSO[0..15]35
KSO_1734,39
KSO1635
+3VALW
+5VRUN
+3VALW
+5VRUN
+3VALW
JKYBRD
JAE_FK2S030W11_30P
1
3
5
7
11
9
13
15
17
19
21
23
25
27
29
2
4
6
8
10
12
14
16
18
20
22
24
26
28
30
31
32
33
34
CN10
100P_1206_8P4C_50V8K
1
2
3
4 5
6
7
8
C634
0.1U_0402_16V4Z
12
R289
0_0603_5%
12
C188
10P_0402_50V8J
12
L39 BLM11A601S_0603
R192
4.7K_0402_5%
12
CN7
100P_1206_8P4C_50V8 K
1
2
3
4 5
6
7
8
CN11
100P_1206_8P4C_50V8 K
1
2
3
4 5
6
7
8
C212
0.1U_0402_16V4Z
12
CN8
100P_1206_8P4C_50V8 K
1
2
3
4 5
6
7
8
L38 BLM11A601S_0603
C205
100P_0603_50V8 J
12
JPALM
HRS_FX6-20P-08SV
1
3
5
7
9
11
13
15
17
19
2
4
6
8
10
12
14
16
18
20
R193
4.7K_0402_5%
12
R555
@0_0402_5%
12
C195
10P_0402_50V8 J
12
C200
0.1U_0402_16V4Z
12
CN9
100P_1206_8P4C_50V8K
1
2
3
4 5
6
7
8
L40
BLM31A260SPT_1206
12
C187
10P_0402_50V8 J
12
CN12
100P_1206_8P4C_50V8K
1
2
3
4 5
6
7
8
U61
SST39VF080-70_TSOP-40
21
20
19
18
17
16
15
14
8
7
36
6
5
4
3
2
1
13
22
24
25
26
27
28
32
33
34
35
39
40
9
30
31
23
37
29
38
11
10
12
A0
A1
A2
A3
A4
A5
A6
A7
A8
A9
A10
A11
A12
A13
A14
A15
A16
A18
CE#
OE#
D0
D1
D2
D3
D4
D5
D6
D7
GND
A17
WE#
VCC
VCC
GND
A19
NC
NC
VPP
RP#/RESET#
WP#/RY/BY#
C633
0.1U_0402_16V4Z
12
C196
10P_0402_50V8J
12
U23
FM24C05UFLEM8_SO-8
SO8_215A
1
2
5
6
8
3
4
7
NC
A1
SDA
SCL
VCC
A2
GND
WC

5
5
4
4
3
3
2
2
1
1
D D
C C
B B
A A
single gate TTL
1 2
45
Parallel Port
3
ADQ00/LA-1351
X025
37 50Wednesday, October 23, 2002
Compal Electronics, Inc.
LPT/SIO/RTC
Title
Size Document Number Rev
Date: Sheet of
PD7F
PD6F
TXD0F#
SLCT_IN_STEP#
3243C1+
INIT#
BUSY_MTR#
SLCT_WGATE#
3243C2-
ACK_DRV#
PE_WDATA#
TXD0
RI0
DCD0
PD7
RI0
PD5F
CTS0# CTS0
RTS0
AFD#
PD2_WP#
ERROR_HDSEL#
PD4_DSKCHG#
DCD0#
SLCT_IN#
ERROR_HDSEL#
RXD0
SLCT
PD3
INIT_DIR#
PD5
3243V-
ACK_DRV#
TXD0#
PD4
Z3702
RXD0#
PD7F
DTR0F
BUSY_MTR#
PD3_RDATA#
DTR0
PD4_DSKCHG#
ERROR#
STRB-_5V
PE_WDATA#
PD1
PD1_TRK0O#
BUSY
DTR0# RTS0
PD0_INDEX#
PD5F
TXD0#
SLCT_IN_STEP#
PD2
3243C1-
PD6
AFDF#
PD0
PD6F
DSR0
PD2_WP#
PD0_INDEX#
PE
3243C2+
SLCT_WGATE#
ACK#
DSR0#
PD1_TRK0O#
STRB-_5V
DSR0
INIT_DIR#
CTS0
RTS0#
AFDF#
PD3_RDATA#
RXD0#
RTS0F
3243V+
DTR0
DCD0
RI0# 20,34
STRB#34
PD734
DSR0#34
PD634
PD434
BUSY34
SLCT34
DTR0#34
PD334
TXD034 RTS0#34
ACK#34
DCD0#34
ERROR#34
AFD#34
PD234
PE34
PD534
RXD034
INIT#34
SLCT_IN#34
CTS0#34
PD134
PD034
RUN_ON16,34,38,40,44,46,47
+5VSUS
+5VRUN
+LPT5V
+LPT5V
+5VSUS
+5VSUS
+LPT5V
+LPT5V
+5VSUS
+LPT5V
JSIO
FOX_DS00191-WH36_9P
1
6
2
7
3
8
4
9
5
10
11
12
13
1
6
2
7
3
8
4
9
5
10
11
12
13
C62
0.1U_0402_16V4Z
12
R30633_0402_5%1 2
U38
SN74AHCT1G04DCKR_SC70
2 4
53
1
L6BLM15AG221PN1D_0402
1 2
L9BLM15AG221PN1D_0402
1 2
R933_0402_5%1 2
R307
1K_0402_5%
12
C343
0.1U_0402_16V4Z
1 2
L10BLM15AG221PN1D_0402
1 2
C327
0.47U_1206_16V7K
12
CN3
270P_1206_8P4C_50V8 K
1 8
2 7
3 6
4 5
R833_0402_5%1 2
L7BLM15AG221PN1D_04021 2
L56BLM15AG221PN1D_04021 2
JLPT
FOX_DS01391-WH36_25P
1
10
11
12
13
14
15
16
17
18
19
2
20
21
22
23
24
25
26
27
3
4
5
6
7
8
9
28
29
L53BLM15AG221PN1D_04021 2
C347
0.47U_1206_16V7K
12
L55BLM15AG221PN1D_04021 2
R13
33_0402_5%
1 2
L54BLM15AG221PN1D_04021 2
CN2
270P_1206_8P4C_50V8 K
1 8
2 7
3 6
4 5
R11 @0_0805_5%
1 2
L11BLM15AG221PN1D_0402
1 2
D22
RB751V-40
2 1
C8
270P_0402_50V7 K
12
RN144
4.7K_10P8R_5%
10
9
8
7
6
1
2
3
4
5
CN6
270P_1206_8P4C_50V8 K
1 8
2 7
3 6
4 5
CN5
270P_1206_8P4C_50V8 K
1 8
2 7
3 6
4 5
CN1
270P_1206_8P4C_50V8 K
1 8
2 7
3 6
4 5
U32
MAX3243CAI_SSOP-28
3
26
22
28 27
24
1
2
23 25
9
10
11
4
5
6
7
8
14
13
12
19
18
17
16
15
20 21
V-
VCC
FORCEOFF#
C1+ V+
C1-
C2+
C2-
FORCEON GND
TOUT1
TOUT2
TOUT3
RIN1
RIN2
RIN3
RIN4
RIN5
TIN1
TIN2
TIN3
ROUT1
ROUT2
ROUT3
ROUT4
ROUT5
ROUTB2 INVLD#
L12BLM15AG221PN1D_04021 2
R1033_0402_5%1 2
RN143
4.7K_10P8R_5%
10
9
8
7
6
1
2
3
4
5
R308
33_0402_5%
1 2
CN4
270P_1206_8P4C_50V8 K
1 8
2 7
3 6
4 5
L8BLM15AG221PN1D_04021 2
R309
33_0402_5%
1 2
R30533_0402_5%1 2
R310
33_0402_5%
1 2
C338
0.47U_1206_16V7K
1 2

5
5
4
4
3
3
2
2
1
1
D D
C C
B B
A A
+3VSUS
DTA114YKA
Semitech P/N 103KT2125-1P
VCC for 10 degree
1
+3VSUS
IN
2
MAX6509 goes in CPU cavity.
GND
SET-HOT Vrsion
Discretes go outside.
OUT
Dell P/N 8K573
HYST:
3
POWER
SEQUENCING
Thermistor goes in CPU cavity.
GND for 2 degree
C
B E 3
1
2
3904 SYMBOL(SOT23-NEW)
Q82,Q22 change to FET?
ADQ00/LA-1351
X025
38 50Wednesday, October 23, 2002
Compal Electronics, Inc.
IR,PS2,RTC
Title
Size Document Number Rev
Date: Sheet of
VCORE_PWRGD_DLYD
MAX6509SET
THERMTRIP_3P3#
Z3810
Z3808
Z3804
Z3813
THERM_FF_GATE
THERM_FF_GATE
RUN_ON
THERM_CPU#
Z3812
THERM_CPU#
Z3802
Z3805
MAX6509HYST
THERM_PWRDWN
THERM_TRUE
RUNOK
Z3809
THERM_CLEAR
Z3806
SIO_THERM_PWRDN
Z3811
THERM_TRUE
5VRUNRC
THERM_CPU#
SUSPWROK 20,44
GDRUNPWROK 10,47
RUN_ON16,34,37,40,44,46,47
RESET_OUT#35
RUNPWROK 16,35,46
THERM_STP#40,47
H_THERMTRIP#8,20
POWER_SW_DB#40
V_2P5V_PWRGD40,45
SIO_THERM_PWRDN 35
SUSPWROK_3V_1P5V40
VCORE_PWRGD6,20,46
ICH_THERM_PWRDN# 19
+3VSUS
+5VSUS
+3VSUS
+3VSUS
+3VSUS
+3VSUS
+RTC_PWR
+RTC_PWR
+3VSUS
+3VSUS
+5VSUS
+3VSUS
+3VSUS
+5VRUN
+3VALW
+3VSUS
+3VSUS
+VCC_CORE
+RTC_PWR
+RTC_PWR
C29
0.047U_0402_10V4M
12
R207
8.2K_0603_5%
12
U6
@MAX6509HAUK-T_SOT23_5
1
2
3
5
4
SET
GND
OUT
VCC
HYST
Q21
2N7002_SOT23
2
13
R210
100K_0402_5%
1 2
R24
@18.2K_0603_1%
1 2
R212
0_0402_5%
1 2
R209
20K_0603_5%
12
R342
1K_0402_5%
1 2
D13
RB751V-40
2 1
C27
1000P_0402_50V7 K
1 2
U22B
SN74ACT74PWR_TSSOP14
12
11
9
8
14
10
7
13
D
CLK
Q
Q
VDD
PRE
VSS
CLR
R617
@0_0402_5%
1 2
R205
@0_0402_5%
1 2
R202
100K_0402_5%
12
U16A TC7W14FU_SSOP8
8
1 7
4
U16C
TC7W14FU_SSOP8
8
3 5
4
R336
8.2K_0603_5%
1 2
C211
0.1U_0402_16V4Z
1 2
C208
0.22U_0603_10V7 M
12
R53
thermistor
1 2
U12B
74VHC08MTC_TSSOP14
4
56
R21
16.2K_0402_1%
12
U12A
74VHC08MTC_TSSOP14
1
23
147
Q35
MMBT3904_SOT23
2
3 1
U37
TC7SH08FU_SSOP5
1
2
3
4
5
U2
LMV331__DCK
1
2
3
5
4
IN+
GND
IN-
VCC+
OUT
U12C
74VHC08MTC_TSSOP14
9
10 8
U15
TC7SH08FU_SSOP5
1
2
3
4
5
R22
100K_0402_1%
1 2
47K
47K
Q22
DTC144EKA_SOT-23
2
13
C578
0.1U_0402_16V4Z
12
47K
47K
Q82
DTC144EKA_SOT-23
2
13
Q23
2N7002_SOT23
2
13
R29
48.7K_0402_1%
1 2
Q24 2N7002_SOT23
2
1 3
Q20
2N7002_SOT232
13
U22A
SN74ACT74PWR_TSSOP14
2
3
5
6
14
4
7
1
D
CLK
Q
Q
VDD
PRE
VSS
CLR
R203
10K_0402_5%
1 2
R31
@10K_0402_5%
1 2
U19A
TC7W14FU_SSOP8
8
1 7
4
C207
0.1U_0402_16V4Z
1 2
R197
10K_0402_5%
12
R206
10K_0402_5%
1 2
U12D
74VHC08MTC_TSSOP14
12
13 11
C65
1000P_0402_50V7 K
1 2
U16B
TC7W14FU_SSOP8
8
6 2
4
R23
100K_0402_1%
1 2
R20
2.21K_0402_1%
1 2
R28
48.7K_0402_5%
12
R30
@10K_0402_5%
1 2
R211
1K_0402_5%
1 2

5
5
4
4
3
3
2
2
1
1
D D
C C
B B
A A
1
32
D TA114YKA
OUT
GND
TFDU6102
IN
ADQ00/LA-1351
X025
39 50Wednesday, October 23, 2002
Compal Electronics, Inc.
LED/PS2/IR
Title
Size Document Number Rev
Date: Sheet of
SD_MODE
CAP_LED
Z3901
IR_ANODE
IRVCC
SRL_LED
R_BT_MPCI_ACT
BT_MPCI_ACTIVE
R_SRL
ACTLED
NUM_LEDR_NUM
BREATH_LED_B
BT_RADIO_STATE
R_BAT1_LED
Z3902
Z3903
BAT1_LED
R_BAT2_LED BAT2_LED
R_CAP
R_PIDEACT
R_BREATH_LED
R_BT_MPCI_ACT
LID_CL#
R_BREATH_LED
ACTLED
KSO_17
INT_MIC-
KSI5
INT_MIC+
KSI6
KSI4
POWER_SW#
BAT1_LED
BAT2_LED
CAP_LED
NUM_LED
SRL_LED
POWER_SW_EMI
LID_CL#
SRL_LED#35
CAP_LED#35
IRRX 34
BT_RADIO_STATE26
R_PIDEACT 33
BAT2_LED#35
D_IRMODE34
IRTX34
BAT1_LED#35
BREATH_LED35
NUM_LED#35
PIDEACT#19
INT_MIC- 24
INT_MIC+ 24
POWER_SW# 40
LID_CL#34
KSO_17 34,36
KSI4 35,36
KSI5 35,36
KSI6 35,36
+5VALW
+3VALW
+3VRUN
+3VRUN
+3VALW
+3VRUN +3VRUN
+RTC_PWR
+5VHDD
10K
47K
Q27
DTA114YKA_SOT-23
2
1 3
R320
150_0603_5%
1 2
10K
47K
Q31
DTA114YKA_SOT-23
2
1 3
R422
150_0603_5%
1 2
R313 470_0603_5%
12
R328 470_0603_5%
12
R312 470_0603_5%
12
R451
1K_0402_5%
12
R452
0_0402_5%
1 2
10K
47K
Q32
DTA114YKA_SOT-23
2
1 3
10K
47K
Q28
DTA114YKA_SOT-23
2
1 3
C571
0.1U_0402_16V4Z
1 2
R329 470_0603_5%
12
U52
TFDU6101E-TR4_8P
6
5
2
3
1
4
7
8
VCC
SD_MODE
IRED_CATH
TXD
IRED_ANODE
RXD
MODE
GND
Q26
MMBT3904_SOT23
2
3 1
Q50
MMBT3904_SOT23
2
3 1
R421
10K_0402_5%
1 2
10K
47K
Q30
DTA114YKA_SOT-23
2
1 3
10K
47K
Q29
DTA114YKA_SOT-23
2
1 3
JLID1
HCH_MPU-101-6DB_4P
12
34
R327 470_0603_5%
12
JLED1
FOX_QTS1030A-2021_30P
1 2
3 4
5 6
7 8
9 10
11 12
13 14
15 16
17 18
19 20
21 22
23 24
25 26
27 28
29 30
31 32
33 34
R314 470_0603_5%
12
R321
10K_0402_5%
1 2
R450
47_0805_5%
12
C573
4.7U_1206_16V6K
12
R455
1.8_1206_5%
12
C570
4.7U_1206_16V6K
12
R214
0_0402_5%
12
R456
1.8_1206_5%
12
R454
@0_0402_5%
12
R453
1K_0402_5%
12

5
5
4
4
3
3
2
2
1
1
D D
C C
B B
A A
+5HDD Source
1
1
2
+1.5VRUN Source
1
+1.8VRUN Source
2
+5VMOD Source
1
2
2
1
+3VRUN Source
2
1
2
2
Run Planes Enable
2
1
+5VRUN Source
2
1
1
2
1
2
1
2
1
1 1
11
2
1
pop C680
,then 3Vsus delay around 2ms than
+1.5vsus
ADQ00/LA-1351
X025
40 50Wednesday, October 23, 2002
Compal Electronics, Inc.
POWER CONTROL
Title
Size Document Number Rev
Date: Sheet of
MOD_EN
ALW_ENABLE#
HDD_EN
Z4009
POWER_SW
Z4002
Z4003
SUSPWROK_3V_1P5V
Z4001
Z4005
SUSPWROK_5V_GATED
Z4006
SUS_ON
SUSPWROK_5V_GATED SUSPWROK_5V
VAUX_EN
SIO_SLP_S3#
V_2P5V_PWRGD
SUSPWROK_3V
+5VSUSRCOK#+5VSUS_RC
+3VSUSRCOK#+3VSUS_RC
RUN_ENABLE
MODC_EN#34
RUN_ON16,34,37,38,44,46,47
ALW_ENABLE# 47
LIVE_ON_BATT35
RUN_ON16,34,37,38,44,46,47
POWER_SW#39
POWER_SW_DB# 38
ACAV35,48,49
SUSPWROK_3V_1P5V 38
HDDC_EN#34
PWRSW_SIO# 34
THERM_STP# 38,47
SUS_ON34,47
SUSPWROK_5V 30,44,45
VAUX_EN34
ENAB_3VLAN 27
VAUX_EN34
SUS_ON34,47
ENAB_1.25V 45
V_2P5V_PWRGD38,45
SIO_SLP_S3#20,34
SUSPWROK_1P5V44
SRCPWROK_3V47
+RTC_PWR
+5VSUS
+1.8VSUS
+5VHDD
+RTC_PWR
+3VSRC
+RTC_PWR
+5VSUS
+1.5VRUN
+VCC_CORE
+3VRUN
+RTC_PWR
+RTC_PWR
+1.5VSUS
+RTC_PWR
PWR_SRC
+12V
+12V
+5VSUS
+1.8VRUN
+RTC_PWR
+5VRUN
+RTC_PWR
+5VMOD
V_1P25V_DDR_VTT +3VRUN
+3.3VRTC
+RTC_PWR
PWR_SRC
+3VSUS
PWR_SRC
PWR_SRC
PWR_SRC
+3VSUS
+RTC_PWR +RTC_PWR
+3VSUS
+5VSUS
+RTC_PWR
G_PWR_SRC
+3.3VRTC +3.3VRTC
+3VSRC
Q79
2N7002_SOT23
2
13
Q4
SI3456DV-T1_TSOP-6
3
6
2
4 5
1
R465
330K_0402_5%
12
C481
0.22U_1206_25V7M
12
R612
200K_0402_5%
12
Q78
2N7002_SOT23
2
13
U21F
MM74HCT14MTC_TSSOP1 4
1213
147
R536
20_0603_1%
12
Q67
2N7002_SOT23
2
13
U20A
MM74HCT32MTC_TSSOP1 4
1
23
147
R440
100K_0402_5%
12
R55
10K_0402_5%
12
C210
0.1U_0402_16V4Z12
R611
470K_0402_5%
12
R438
100K_0402_5%
12
Q77
SI4810DY_SO-8
36
5
7
82
4
1
R606
200K_0402_5%
12
Q12
SI4810DY_SO-8
36
5
7
82
4
1
47K
47K
Q62
DTC144EKA_SOT-23
2
13
47K
47K
Q69
DTC144EKA_SOT-23
2
13
C477
4.7U_1206_16V6K
12
S
G
D
Q5
SI3456DV-T1_TSOP-6
3
6
245
1
C489
0.01U_0603_50V7K
12
R605
470K_0402_5%
12
R534
100K_0402_5%
12
U64
SN74AHCT1G08DCKR_SC70
1
2
3
4
5
C76
4.7U_1206_16V6K
12
C680
0.022U_0805_50V7 K
12
R610
100K_0402_5%
12
Q19
2N7002_SOT23
2
13
C475
4.7U_1206_16V6K
12
R607
470K_0402_5%
12
R199
20_0603_1%
12
C620
0.01U_0603_50V7K
12
U31
SN74AHCT1G08DCKR_SC70
1
2
3
4
5
Q81
2N7002_SOT23
2
13
R626
10K_0603_1%
R609
100K_0402_5%
12
C471
4.7U_1206_16V6K
12
Q80
2N7002_SOT23
2
13
D12
RB751V-40
2 1
R608
200K_0402_5%
12
Q55
SI4810DY_SO-8
36
5
7
82
4
1
U21B
MM74HCT14MTC_TSSOP1 4
43
147
R614
100K_0402_5%
12
C682
0.22U_0603_10V7M
12
C480
4.7U_1206_16V6K
12
Q63
TP0610T_SOT-23
1 3
2
C679
0.1U_0402_16V4Z
1 2
R535
100K_0402_5%
12
R439
10K_0402_5%
12
C629
4.7U_1206_16V6K
12
U20D
MM74HCT32MTC_TSSOP1 4
12
13 11
147
R426
10K_0402_5%
12
47K
47K
Q16
DTC144EKA_SOT-23
2
13
U67B
TC7W14FU_SSOP8
8
6 2
4
Q83
2N7002_SOT23
2
13
R466
100K_0402_5%
12
R615
100K_0402_5%
12
Q66
SI3456DV-T1_TSOP-6
3
6
2
4 5
1
U66B
TC7W14FU_SSOP8
8
6 2
4
U65
TC7SH32FU_SSOP5
2
14
3 5
U21A
MM74HCT14MTC_TSSOP1 4
21
147
C683
0.22U_0603_10V7M
12
U66A
TC7W14FU_SSOP8
8
1 7
4
R113
10K_0402_5%
12
U67A
TC7W14FU_SSOP8
8
1 7
4
U54
SN74AHCT1G08DCKR_SC70
1
2
3
4
5
S
G
D
Q54
SI3456DV-T1_TSOP-6
3
6
245
1
R603
20_0603_1%
12
R208
10K_0402_5%
12
R463
330K_0402_5%
12
Q61
2N7002_SOT23
2
13
U63
TC7SH08FU_SSOP5
1
2
3
4
5
Q76
2N7002_SOT23
2
13
R604 1K_0402_5%
1 2
R464
30K_0402_5%
12
C681
4.7U_1206_16V6K
12

5
5
4
4
3
3
2
2
1
1
D D
C C
B B
A A
Fiduial Mark
M/B
MDC
DOCK CLP
VGA CARD
STANT
OFF HOLE HDD
CAGESUPPORT PAD VGA HEAT
SPREAD
SUPPORT PAD
ADQ00/LA-1351
X025
41 50Wednesday, October 23, 2002
Compal Electronics, Inc.
PAD and Standoff
Title
Size Document Number Rev
Date: Sheet of
+RTC_PWR +RTC_PWR
+3VSUS +3VSUS
+RTC_PWR
+RTC_PWR
+RTC_PWR
+3.3VRTC
H18
C276D126
1
FD9
FIDUCIAL MARK
1
H41
C217
1
H19
C276D126
1
FD17
FIDUCIAL MARK
1FD18
FIDUCIAL MARK
1
CLP13
EMI_CLIP
1GND
H17
C276D126
1
FD14
FIDUCIAL MARK
1
H43
C177
1
FD1
FIDUCIAL MARK
1
FD13
FIDUCIAL MARK
1
H20
C276D126
1
FD16
FIDUCIAL MARK
1
FD15
FIDUCIAL MARK
1
H6
C315D91
1
H3
C413D413N
1
CLP12
EMI_CLIP
1GND
H11
C276D126
1
U19B
TC7W14FU_SSOP8
8
6 2
4
H15
C276D126
1
H39
C217
1
U19C
TC7W14FU_SSOP8
8
3 5
4
CLP20
EMI_CLIP
1
GND
U67C
TC7W14FU_SSOP8
8
3 5
4
H2
C276D126
1
U66C
TC7W14FU_SSOP8
8
3 5
4
CLP24
EMI_CLIP
1GND
CLP21
EMI_CLIP
1
GND
H1
C276D126
1
H10
C315D91
1
U21E
MM74HCT14MTC_TSSOP1 4
1011
147
H9
C315D91
1
CLP16
EMI_CLIP
1GND
CLP8
EMI_CLIP
1
GND
CLP6
EMI_CLIP
1GND
U20C
MM74HCT32MTC_TSSOP1 4
9
10 8
147
H35
H_O193X91D173X71
1
H36
C217
1
H37
C217
1
U21D
MM74HCT14MTC_TSSOP1 4
89
147
H34
H_O193X91D173X71
1
H38
C217
1
CLP3
EMI_CLIP
1
GND
CLP25
EMI_CLIP
1
GND
H12
VGA_STANDOFF
1
CLP26
EMI_CLIP
1
GND
H28
MDC-STANDOFF
1
CLP27
EMI_CLIP
1
GND
FD2
FIDUCIAL MARK
1
H5
C315D91
1
H16
C276D126
1
FD4
FIDUCIAL MARK
1
U20B
MM74HCT32MTC_TSSOP14
4
56
147
H14
VGA-STANDOFF
1
FD3
FIDUCIAL MARK
1
H31
H_C276D126
1
FD6
FIDUCIAL MARK
1
CLP15
EMI_CLIP
1GND
H40
C217
1
H32
C146
1
FD5
FIDUCIAL MARK
1
H33
C177
1
FD11
FIDUCIAL MARK
1
H13
VGA-STANDOFF
1
FD12
FIDUCIAL MARK
1
H42
C217
1
H7
MB_STANDOFF
1
FD8
FIDUCIAL MARK
1
CLP5
EMI_CLIP
1
GND
FD7
FIDUCIAL MARK
1
CLP14
EMI_CLIP
1GND
H4
C382D382N
1
FD10
FIDUCIAL MARK
1

5
5
4
4
3
3
2
2
1
1
D D
C C
B B
A A
S
21
NOTE: "THE POINT LOCATED
AT PS MODULE
THESE CAPS MUBT BE
NEXT TO JCHG
THE POINT
3
Old Low-Power Adapter Detection
Rbat to PWR_SRC Enable
IRLML5103
G
D
+RTCSRC Source
+DC_IN Source
Z-series AC Adaptor
Connctor
ADQ00/LA-1351
X025
42 50Wednesday, October 23, 2002
Compal Electronics, Inc.
DC-IN
Title
Size Document Number Rev
Date: Sheet of
SBATT_VCC
PS_ID
PWR_ID
RBAT
Z4203
Z4202
Z4206
SYS_SUSPEND
Z4201
DCIN-
DOCK_DC_IN
DCIN+
AC_LOW_PRES#
SYS_SUSPEND16,34
RBAT24
PS_ID 33
DOCK_DC_IN33
AC_LOW_PRES# 35PS_ID33
DH_USBPWR_EN# 25,34
PWR_SRC
+DC_IN
+3VALW
+DC_IN
+RTCSRC
+DC_IN
PWR_SRC
+12V
+3VALW
PL119 @BEAD_9A_1812
1 2
PR54
36K_0603_5%
12
PC122
2200P_0603_50V7 K
12
L20
BLM11A121S_0603
PC1
0.47U_1812_50V7M
1 2
PD4
RB751V-40
21
PC10
0.01U_0603_50V7K
12
PD3
EC10QS04
2 1
JDCIN
DC PWR JACK
1
2
3
4
56
7
8
9
MH1
MH2
Low_PWR
DC+_1
DC+_2
DC-_1
DC-_2GND_1
GND_2
GND_3
GND_4
MH1
MH2
PC6
1000P_0402_50V7 K
1 2
PC11
0.1U_0805_50V7M12
PL7
OC7560
3
1 4
2
PR82
100K_0402_5%
12
PC12
0.1U_0805_50V7M12
PR6
4.7K_0402_5%
12
PQ35
IRLML5103_SOT-23
2
13
PR65
10K_0402_5%
1 2
PC123
2200P_0603_50V7K
12
PC129
0.01U_0603_50V7K
12
PC13
0.1U_0805_50V7M12
PD1
RB751V-40
21
PC14
0.1U_0805_50V7M12
PR57
100K_0402_5%
12
PR70
4.7K_0402_5%
1 2
47K
47K
PQ36
DTC144EKA_SOT-23
2
13
PFS2
0.75A_24V_miniSMDM075/24
PD8
EC10QS04
21
PR7
6.2K_0603_5%
1 2
PQ1
SI4435DY_SO-8
3 6
5
7
8
2
4
1
PR663
0_0402_5%
12
PC128
0.01U_0603_50V7K
12
PC15
1000P_0402_50V7K
12
+
PC9
@15U_D_35VK_?
12
PL118
@BEAD_9A_1812
1 2

5
5
4
4
3
3
2
2
1
1
D D
C C
B B
A A
TRACE
Primary Battery Connector
THE POINT
TRACE
THE POINT
E SD Diodes
ESD Diodes
Secondary Battery Connector
SUYIN_20175A-09G1
SUYIN_20175A-09G1
TOP view
1
2
3
4
5
6
7
8
9
ADQ00/LA-1351
X025
43 50Wednesday, October 23, 2002
Compal Electronics, Inc.
Battery CONN.
Title
Size Document Number Rev
Date: Sheet of
Z4306
Z4301
Z4302
Z4304
Z4303
Z4305 PBAT_SMBDAT 35,48
PBAT_PRES# 35
SBAT_ALARM# 35
SBAT_SMBCLK 16,35
SBAT_PRES# 35
PBATT+ 49
SBAT_SMBDAT 16,35
PBAT_SMBCLK 35,48
SBATT+ 49
PBAT_ALARM# 35
+5VALW
+5VALW
+5VALW
+5VALW
PD20
@DDA204U
1
3
2
PC155
0.1U_0805_50V7M
1 2
PD33
@DDA204U
1
3
2
PR93 100_0603_5%
1 2
PD39
@DDA204U
1
3
2
JSBAT
SUYIN-200275MR009G516ZL_9P
1
3
4
5
6
9
10
11
2
7
8
BATT1+
SMB_CLK
SMB_DAT
BATT_PRES#
SYSPRES#
BATT2-
GND
GND
BATT2+
BATT_VOLT
BATT1-
JPBAT
SUYIN-200275MR009G516ZL_9P
1
3
4
5
6
9
10
11
2
7
8
BATT1+
SMB_CLK
SMB_DAT
BATT_PRES#
SYSPRES#
BATT2-
GND
GND
BATT2+
BATT_VOLT
BATT1-
PD40
@DDA204U
1
3
2
PR44
10K_0402_5%
12
PR96
10K_0402_5%
12
PR95
100_0603_5%
1 2
PC56
2200P_0603_50V7 K
1 2
PR94
100_0603_5%
1 2
PD34
@DDA204U
1
3
2
PD19
@DDA204U
1
3
2
PR45
100_0603_5%
1 2
PC67
2200P_0603_50V7 K
12
PR46 100_0603_5%
1 2
PD32
@DDA204U
1
3
2
PR47 100_0603_5%
1 2
PD18
@DDA204U
1
3
2
PC154
0.1U_0805_50V7M
1 2

5
5
4
4
3
3
2
2
1
1
D D
C C
B B
A A
Vout=1.25(1+R1/R2)
3.3VRTC Source
+1.8V SUS Source
(3A,120mils ,Via NO.= 6)
THERMO=170 DEGREE
(3A,120mils ,Via NO.= 6)
1.5V RUN Source
Allows SUS planes to power ALW plans when possible
Vout=1.0(1+Rx/Ry)
RTC_PWR Source
ADQ00/LA-1351
X025
44 50Wednesday, October 23, 2002
Compal Electronics, Inc.
1.5V/1.8V
Title
Size Document Number Rev
Date: Sheet of
PU5_BST
PU5_FB
PU5_DH
LDO_EN
LDO_EN
MAX1714_SKIP#
PU5_LX
RTC_SHDN#
MC33269ADJ
PU5_DHB
PU5_REF PU5_DL
PU5_ILIM
PU5_VCC
SUSPWROK
SUSPWROK_1P5V40
RUN_ON16,34,37,38,40,46,47
SUSPWROK_5V30,40,45
SUSPWROK 20,38
+1.5VSUS
+1.8VSUS
+5VSUSP
+3.3VRTC
+1.8VSUSP
+3VALW
+5VSUS
+3VSUS
+1.8VSUSP
PWR_SRC
+1.5VSUSP
+RTC_PWR
+1.5VSUSP
+RTCSRC
+3VSUS
+5VALW
PWR_SRC
+5VSUS
+RTC_PWR
PQ50
SI2301DS_SOT-23
2
13
+
PC158
150U_D_6.3VM
12
PC33
4.7UF_1210_25V
12
PC112
0.22U_0603_10V7M
12
PC102
4.7U_1206_16V6K
1 2
PQ15
FDS6672A_SO-8
3 6
5
7
8
2
4
1
PR106
0_0603_5%
1 2
PC106
4.7U_1206_16V6K
12
PR86
59K_0603_1%
1 2
PU10
MC33269DR2 SO8-REEL
1
2
3
4 5
6
7
8
ADJ
VOUT
VOUT
VIN NC
VOUT
VOUT
NC
PR586
0_0603_5%
1 2
PJP4
3MMA
1 2
PC108
0.1U_0805_50V7M
12
PC157
4.7U_1206_16V6K
12
PR87
30.1K_0603_1%
1 2
PR588
10K_0402_1%
12
PU9
MAX1615EUK_SOT23-5
1
2
3
4
5
IN
GND
OUT
5/3+
#SHDN
PU5
MAX1714_QSOP-20
14
19
20
13
1
12
11
9
5
4
8
2
7
16
18
6
3
10
17 15
VDD
BST
LX
DL
DH
PGND
N/C
N/C
OUT
FB
AGND
N/C
REF
TON
SKIP
ILIM
SHDN
PGOOD
V+ VCC
U21C
MM74HCT14MTC_TSSOP1 4
6 5
147
PR8810K_0402_1%
1 2
PD12
@EC10QS04
2 1
PR585
100_0603_1%
12
PD28
RB751V-40
2 1
PQ16
IRF7811A_SO-8
3 6
5
7
8
2
4
1
PD13EP10QY03
2 1
PJP6
3MMA/CPU_IO
2 1
PQ53
SI2301DS_SOT-23
2
13
PC28
2200P_0603_50V7 K
12
PC139
10U_1206_6.3V7K
12
PR89
10K_0402_1%
12
PC30
0.1U_0805_25V7M
12
PU8
MAX1615EUK_SOT23-5
1
2
3
4
5
IN
GND
OUT
5/3+
#SHDN
PR111
@0_0603_5%
1 2
+
PC36
220U_D2_4VM_R25
12
PC156
0.22U_0603_10V7M
12
PR584
226_0603_1%
12
PL3
1.6UH_SPC-1203P11R6_7A
1 2
PR118 0_0603_5%
1 2
PC103
2200P_0603_50V7K
12
PC143
10U_1206_6.3V7K
12
+
PC43
220U_D2_4VM_R25
12
PR8510_0402_5%1 2
PC34
4.7UF_1210_25V
12

5
5
4
4
3
3
2
2
1
1
D D
C C
B B
A A
(3A,200mils ,Via NO.=6)
(9A,120mils ,Via NO.=15)
+2.5V/+1.25V
DDR Termination Voltage
1:DDR MODE
0:PWM MODE
ADQ00/LA-1351
X025
45 50Wednesday, October 23, 2002
Compal Electronics, Inc.
1.25V/2.5V
Title
Size Document Number Rev
Date: Sheet of
V_2P5V_PWRGD
ISL_MEMREFOUT
V_2P5V_PWRGD38,40
SUSPWROK_5V30,40,44
ENAB_1.25V 40
V_DDR_MCH_REF 11,14,15
+2.5V_MEMP
+5VSUS
PWR_SRC
+2.5V_MEMP
+5VSUSP
+2.5V_MEM
V_1P25V_DDR_VTT
+2.5V_MEMP
+5VSUS
+2.5V_MEM
V_1P25V_DDR_VTTP
V_1P25V_DDR_VTTP
PJP9
PAD-OPEN 4x4m
1 2
PR599
10K_0603_1%
PC164
2.2UF_0805_10V
PC163
4.7UF_1210_25V
PR610
10K_0402_5%
1 2
PC161
4.7UF_1210_25V
PQ60
IRF7811A_SO-8
3 6
5
7
8
2
4
1
PC160
0.1U_0805_25V7M
PC180
@1000P_0603_50V7 K
PR591
@100_0603_5%
PC181
10n_0402_25V
12
PQ62
FDS6984S
1
2
3
4
8
7
6
5
PR604
10K_0402_5%
1 2
PR600
@10K_0603_1%
PJP10
PAD-OPEN 4x4m
1 2
PD42
EC31QS04
2 1
PC168
4.7U_1206_16V6K
12
PC177
@1000P_0603_50V7K
PC169
0.1U_0805_25V7 M
PC170
0.1U_0805_25V7 M
PR595
2K_0603_5%
PR5920_0603_5%
+
PC174
150U_D_6.3VM
PC178
4.7U_0805_6.3V6K
1 2
+
PC171
220U_D2_4VM_R25
12
PC159
2200P_0603_50V7 K
12
PR601
80.6K_0603_1%
PC165
0.1U_0805_25V7M
PR602
10K_0603_0.1%
PC183
4.7U_0805_6.3V6K
1 2
ISL6225
PU11
IS6225
1
2
3
4
5
6
7
8
9
10
11
12
13
14
15 16
17
18
19
20
21
22
23
24
25
26
27
28
GND
LGATE1
PGND1
PHASE1
UGATE1
BOOT1
ISEN1
EN1
VOUT1
VSEN1
OCSET1
SOFT1
DDR
VIN
PG1 PG2/REF
SOFT2
OCSET2
VSEN2
VOUT2
EN2
ISEN2
BOOT2
UGATE2
PHASE2
PGND2
LGATE2
VCC
PC179
@1000P_0603_50V7K
PR597
18.2K_0603_1%
PR1390_0603_5%
PQ61
FDS6672A_SO-8
3 6
5
7
8
2
4
1
+
PC175
150U_D_6.3VM
PL116
1.5UH_TPRH6D38
1 2
PR594
1K_0402_5%
PR593
0_0603_5%
PR603
10K_0603_0.1%
PR6640_0603_5%
PC162
4.7UF_1210_25V
PR590
51_1206_5%
PR596
@ 100_0603_5%
PD41
DAP202U
3
2
1
PC176
0.01UF_0603_50V7K
PC167
0.01U_0603_50V7K
PC166
0.01U_0603_50V7K
PR598
0_0603_5%
PJP8
PAD-OPEN 4x4m
1 2
PL115
4.7UH_SPC-1205P-4R7B_11A
PR138
0_0603_5%
PC173
@1000P_0603_50V7 K
PR605
10K_0402_5%
1 2
PL114
HCB4532K-800T90_9A
1 2
+
PC172
220U_D2_4VM_R25
12

5
5
4
4
3
3
2
2
1
1
D D
C C
B B
A A
.001 ohm.1%
POPULATION OPTION
SUB_20JDN
SUB_20JDN
+VCC_CORE Source
NP
SUB_20JDN20JDN=332ohms 1%
2x10uF_X7R_1812 DP#48JCT versus
20JDN=332ohms 1%
6J310=33A
1x15uF_X7R_2220 DP#53KHM
20JDN=332ohms 1%
SUB_7H668
SUB_20JDN
SUB_7H668
6J310=33A
SUB_6J310
C75 is current sharing cap.
20JDN=332ohms 1%
SUB_20JDN
VDPR=1.02V
.001ohm. 1%
ALLOWS DUAL CAPACITOR
Output Caps=Panasonic EEFUE0E221R_0.25esr_3Arms
SUB_6J310
B
C
E
FCX789_SOT89
C
ADQ00/LA-1351
X025
46 50Wednesday, October 23, 2002
Compal Electronics, Inc.
VCORE
Title
Size Document Number Rev
Date: Sheet of
U4_BG2
VID1
Z4603
VID2
U4_CL2
U4_TG2
U4_TG1B
U4_BST1
VID4
Z4602
U4_CORE
U4_TG1
U4_EN
U4_DAC
U4_VCCA
VID4
U4_SS
U4_CMP1
DPRSLPVR
U4_BG1
U4_TG2B
VID0
VID2
U4_CL1
Z4605
Z4604
U4_ISH2
VID1
U4VDPR
VCORE_CS2+
U4_HYS
VID_BASE
DPRSLPVR
VCORE_CS1+
U4_DRN2
Z4606
VID3
U4_CMPRF
Z4601
U4_CMP2
U4_DRN1
U4_OSB
U4_ISH1
U4_BST2
VID0
GMUXSEL
U4_CLRF
VID3
RUNPWROK16,35,38
DPRSLPVR20
H_STP_CPU#6,20
GMUXSEL20
VID[0..4]9
VCORE_PWRGD6,20,38
RUN_ON16,34,37,38,40,44,47
V_1P2V_VCCVID8
+5VSUSP
PWR_SRC
+3VSUS
+5VSUSP
+VCC_CORE
+3VSUS
+3VSUS
PWR_SRC
+3VRUN
+VCC_CORE
PR12
332_0603_5%
1 2
PQ37
FCX789_SOT89
1
32
PC2
1U_0805_16V7K
1 2
PC84
10U_1206_6.3V7K
1 2
PC107
4.7UF_1210_25V
12
PU1
SC1474ITS
1
2
3
37
34
33
32
31
30
29
25
24
23
15
35
16
19
18
17
21
26
27
28
38
20
36
22
4
5
8
7
9
6
14
13
12
11
10
DRN1
TG1
BST1
BG1
ISH1
CL1
CMP1
CLRF
VCCA
CMPRF
GND
DAC
CORE
SS
EN
PWRGOOD
DRN2
TG2
BST2
BG2
ISH2
CL2
CMP2
VS_1
VS_2
PGND1
PGND2
VIDFB
VIDB
HYS
OSB
VDPR
#DPSLP
VID0
VID1
VID2
VID3
VID4
PR55
10K_0402_1%
1 2
PD6
@EC10QS04
2 1
PR123
0_0603_5%
1 2
PQ31
2N7002_SOT23
2
13
PC232 2200P_0603_50V7 K
12
+
PC86
22U_D2_6.3VM_R40
12
PC230 0.1U_0603_25V7M
12
PR62
@30K_0402_5%
1 2
PC5
1U_0805_16V7K
1 2
PR4
30.1K_0603_1%
1 2
PC78
2200P_0603_50V7K
12
PC24
1000P_0402_50V7 K
1 2
PC26
@1000P_0603_50V7K
1 2
PC73
4.7U_0805_6.3V6K
1 2
PR5
332_0603_1%
1 2
PR58
9.31K_0603_1%
1 2
PC113
4.7UF_1210_25V
12
PQ9
FDS6672A_SO-8
3 6
5
7
8
2
4
1
PL1
0.6UH_HK_AE26A0R6_26A_
12
PR589
51K_0603_1%
12
PQ33
2N7002_SOT23
2
13
PC74
330P_0603_50V7 J
1 2
PR69
0_0603_5%
1 2
PQ6
FDS6672A_SO-8
3 6
5
7
8
2
4
1
PC20
180P_0603_50V7 J
1 2
PC111
4.7UF_1210_25V
12
PC229 2200P_0603_50V7K
12
PC81
0.1U_0805_25V7M
12
PC16
180P_0603_50V7 J
1 2
PC83
4.7UF_1210_25V
12
PC19
330P_0603_50V7J
1 2
+
PC82
22U_D2_6.3VM_R40 12
PR14
0.001_2512_1%
1 2
PC87
4.7UF_1210_25V
12
PC4
0.1U_0805_50V7M
1 2
PQ11
IRF7811A_SO-8
3 6
5
7
8
2
4
1
PL2
0.6UH_HK_AE26A0R6_26A_
1 2
PQ14
IRF7811A_SO-8
3 6
5
7
8
2
4
1
PC23
1U_0805_16V7 K
1 2
PC3
1U_0805_16V7K
1 2
PR61
332_0603_1%
1 2
PC75
4.7U_0805_6.3V6K
1 2
PC8
1U_0805_16V7K
1 2
PR72
30K_0402_5%
1 2
PQ7
IRF7811A_SO-8
3 6
5
7
8
2
4
1
PC149
4.7UF_1210_25V
12
PR2
475_0603_1%
1 2
PC17
0.01U_0603_50V7K
1 2
PQ30
2N7002_SOT23
2
1 3
PR60
10_0402_5%
1 2
PR10
3.3_1206_5%
1 2
PR11
475_0603_1%
1 2
PC21
330P_0603_50V7 J
1 2
PC22
@1000P_0603_50V7K
1 2
PQ12
FDS6672A_SO-8
3 6
5
7
8
2
4
1
PC104
4.7UF_1210_25V
12
PD24
EC31QS04
2 1
PQ4
IRF7811A_SO-8
3 6
5
7
8
2
4
1
PC85
0.1U_0402_16V4Z
12
PR13
10K_0402_1%
1 2
PR56
28K_0603_1%
12
PR64
768_0603_1%1 2
PR122
0_0603_5%1 2
PR81
@0_0603_5%
1 2
PC27
2200P_0603_50V7 K
12
PR9
10K_0402_5%
1 2
PC231 0.1U_0603_25V7M
12
PC25
0.1U_0805_50V7 M
1 2
PC7
180P_0603_50V7 J
1 2
PR80
0_0603_5%
1 2
PR71
332_0603_1%
1 2
PR15
0.001_2512_1%
1 2
PC116
4.7UF_1210_25V
12
PR3
20K_0603_1%
1 2
PD7
RB051L-40
2 1
PR59
13K_0603_1%
1 2
PC29
0.1U_0805_25V7M
12
PD27
EC31QS04
2 1
PC76
330P_0603_50V7 J
1 2
PQ3
FDS6672A_SO-8
3 6
5
7
8
2
4
1
PD5
RB051L-40
2 1
PR8
634_0603_1%
1 2
PC18
1000P_0603_50V7 M
1 2
PR1
3.3_1206_5%
1 2

5
5
4
4
3
3
2
2
1
1
D D
C C
B B
A A
+5VALW Source
(120mA,20mils ,Via NO.= 1)
+3VSUS Source
+3VALW Source
+5VSUS Source
(5A,200mils ,Via NO.= 10)
(5A,200mils ,Via NO.= 10)
Q33, Q34, Q35, Q38 = SI4800 / FDS9412
ADQ00/LA-1351
X025
47 50Wednesday, October 23, 2002
Compal Electronics, Inc.
DC to DC
Title
Size Document Number Rev
Date: Sheet of
MAX1632_LX5
Z4704
MAX163_VDD
MAX1632_FB3
MAX1632_DL5
Z4701
MAX1632_FB5
PU6_DH3B
PU6_DH3
PU6_DH5B
MAX1632_12OUT
DCDC_PWRSRC
Z4702
MAX163_REF
MAX1632_LX3
MAX1632_DH5
MAX1632_BST5
MAX1632_CSH3
MAX1632_BST3
ALW_ENABLE#
MAX1632_CSH5
MAX1632_DL3
SNB
Z4703
MAX1632_V+
MAX1632_VL
MAX1632_VL
RUN_ON16,34,37,38,40,44,46
SRCPWROK_3V 40
THERM_STP#38,40
ALW_ENABLE#40
GDRUNPWROK10,38
SUS_ON34,40
+RTC_PWR
+12VP
+5VSUS
+12V
+5VSUSP
+3VSRCP
+3.3VRTC
+12VP
+5VSUSP
+3VALW
PWR_SRC
+3VSRC
+5VSUSP
+3VSRCP
+5VALW
PC70
0.1U_0402_16V4Z12
PQ40
SI4810DY_SO-8
3 6
5
7
8
2
4
1
PC49
0.1U_0805_50V7M
1 2
PC144
47uF _6.3V_20%
12
PR32
@100K_0402_5%
1 2
PC187
1U_0805_25V4M
PL8
SDT-1403P-100-120
1 4
3 2
PD30
EC11FS2
2 1
PC120
0.1U_0402_16V4Z
12
PJP2
PAD-OPEN 4x4m
1 2
PR24
10_0402_5%
1 2
PC38
4.7UF_1210_25V
12
+
PC95
150U_D_6.3VM
12
PQ51
SI2301DS_SOT-23
2
13
+
PC35 150U_D_6.3VM
12
PR18
0.011_2512_1%
1 2
PC53
@1U_0805_25V4M
PC190
@0.01U_0603_25V7M
1 2
PC117
0.1U_0805_50V7M
1 2
PC150
4.7UF_1210_25V
12
PC54
0.1U_0805_50V7M
PC118
4.7UF_1210_25V
12
PJP5
PAD-OPEN 4x4m
1 2
PQ17
TP0610T_SOT-23
2
13
PC115
2200P_0603_50V7K
12
PD31
RB751V-40
21
PC109
0.1U_0805_50V7M
12
PC45
4.7U_1206_16V6K
12
PR31
@100K_0402_5%
1 2
PR27
0.012_2512_1%
1 2
PR21
10K_0603_1%12
PR611
240K_0603_5%
1 2
PL9
10UH_SPC-1203P-100
1 2
47K
47K
PQ19
DTC144EKA_SOT-23
2
13
PC51
4.7U_1206_16V6K
PC188
2.2U_0805_16VFZ
12
PJP3
JOPEN/+12V
2 1
PQ41
SI4410DY_SO-8
3 6
5
7
8
2
4
1
PQ39
SI4410DY_SO-8
3 6
5
7
8
2
4
1
+
PC110
150U_D_6.3VM
12
PC152
470PF_0805_100V
1 2
PC189
2.2U_0805_16VFZ
12
PD11
@EC10QS04
2 1
PC71 0.1U_0402_16V4Z
12
PD10
EP10QY03
2 1
PC185
47PF_0402_50V8J
12
PC186
1U_0805_25V4M
PC46
1U_0805_16V7K
12
PR1401M_0603_5% 12
PR119
0_0603_5%
1 2
PD26@EC10QS04 2 1
PR28 2.2K_0603_5%
1 2
PD25EP10QY03
2 1
PR23
@0_0603_5%
12
PL112
FBM-L11-453215-900LMAT_1812
12
PR19
0_0603_5%
12
PC31
0.1U_0805_50V7M
12
PC191
@0.01U_0603_25V7M
1 2
PR129
22_1206 12
+
PC99 470U_D_6.3VM
12
PC145
47uF _6.3V_20%
12
PC32
2200P_0603_50V7K
12
PR20
3.74K_0603_1%
12
PC184100PF_0402_50V8J 12
PR120 0_0603_5%
1 2
PQ52
SI2301DS_SOT-23
2
13
PD15
RB751V-40
21
PU6
MAX1632_SSOP-28
26
24
25
27
1
2
3
10
8
4
5
18
16
17
19
20
14
13
12
15
9
6
11
23
7
28
21
22
LX3
DL3
BST3
DH3
CSH3
CSL3
FB3
SKIP#
AGND
12OUT
VDD
BST5
DH5
LX5
DL5
PGND
CSH5
CSL5
FB5
SEQ
REF
SYNC
RESET#
SHDN#
TIME/ON5
RUN/ON3
VL
V+
PC119
4.7UF_1210_25V
12
PQ42
SI4810DY_SO-8
3 6
5
7
8
2
4
1
PD23
RB751V-40
2 1
PR25
100K_0402_5%
12
PC69
0.1U_0402_16V4Z12
PR48
100K_0402_5%
1 2

5
5
4
4
3
3
2
2
1
1
D D
C C
B B
A A
130W
Adress : 12H
65W
L
(5.85A)
H
H
L
(2.53A)
130W#/90W
65W
H
(4.03A)
L
90W
ADQ00/LA-1351
X025
48 50Wednesday, October 23, 2002
Compal Electronics, Inc.
CHARGER CONTROL
Title
Size Document Number Rev
Date: Sheet of
CSIN
1645_DAC
DCIN
CSIP
DLO
90W_S
CLS
CSSP
65W
CCS
130W#/90W
CHVREF
CHG_CS
CVS
65W_S
ACAV
CHVREF
TH
CCI
SDC_IN+
CSSN
CHG_BST
CCV
DLOV
TM
CHG_SBATT 35,49
CHG_PBATT 35,49
ACAV 35,40,49
PBAT_SMBCLK 35,43
PBAT_SMBDAT 35,43
65W 34
AC_130W_90W35
+RTC_PWR
+SDC_IN
+3VALW
V_CHG
+DC_IN
+DC_IN
+SDC_IN
+RTC_PWR
V_CHG
PC192
4.7UF_1210_25V
12
PR640
100K_0402_5%
1 2
PU12
AS2431
1 3
2
G
D
S
PQ68
2N7002_SOT23
2
13
PC216
1500P_0402_50V7 K
1 2
PD46
RB495D_SOT23
2
3
1
PC196
1U_0805_25V4Z
1 2
PC203
10UF_1210_25V
12
PC209
0.1U_0603_25V7M
1 2
PD43
RB751V-40
21
PQ63
2SA1036K
2
31
G
D
S
PQ66
2N7002_SOT23
2
13
PC204
10UF_1210_25V
12
PC217
1U_0603_6.3V5M
1 2
PC213
10UF_1210_25V
12
PC218
0.1U_0603_25V7M
1 2
PR619
12.7K_0603_1% 12
PC197
1U_0603_6.3V5M
1 2
PC198
0.01U_0402_25V7 K
1 2
PQ65
SI4810DY_SO-8
3 6
5
7
8
2
4
1
PR643
100K_0402_5%
1 2
PC207
0.1U_0603_25V7M
1 2
PR618
1M_0402_5%
1 2
PC219
0.1U_0603_25V7M
1 2
PC199
0.1U_0603_25V7M
1 2
PR642
100K_0402_5%
1 2
PR613
1K_0402_5%12
PR616
4.7_0402_5%
1 2
PC194
1U_0805_25V4Z
1 2
PD45
EC31QS04
2 1
PC205
0.01U_0402_25V7K
1 2
PC215
0.1U_0603_25V7M
1 2
G
D
S
PQ67
2N7002_SOT23
2
13
PR620
100K_0402_5%
12
PC228
10UF_1210_25V
12
PR627
0.04_2512_1%
1 2
PC202
10UF_1210_25V
12
PU14
7SH04
2 4
53
PR622
1K_0402_5%
1 2
PC195
1U_0805_25V4Z
1 2
PC201
0.1U_0603_25V7M
1 2
PC206
0.01U_0402_25V7K
1 2
PR625
33_0402_5%
1 2
PC214
0.1U_0603_25V7M
1 2
PU13
MAX1645A
27
19
20
3
9
4
26
1
8
15
28
6
7
5
10
16
17
18
22
23
24
21
2
25
11
12
14
13
PDS
PGND
DLO
CLS
BATT
REF
CSSP
DCIN
GND
INT
CVS
CCI
CCV
CCS
DAC
PDL
CSIN
CSIP
LX
DHI
BST
DLOV
LDO
CSSN
VDD
THM
SDA
SCL
PC208
0.01U_0402_25V7K
1 2
PD44
RB751V-40
21
PR635
95.3K_0603_1%
1 2
PR617
4.7_0402_5%
1 2
PC211
10UF_1210_25V
12
PR621
@100K_0402_5%
1 2
PR631
100K_0603_1%
12
PR629
10K_0402_5%
1 2
PR624
@100K_0402_5%
1 2
PR636
49.9K_0603_1%
1 2
PR637
10K_0402_1%
1 2
PC210
1U_0603_6.3V5M
1 2
PR612
75K_0402_1%12
PR614
0.015_2512_1%
1 2
PL120
6uH_CEP125
12
PC212
10UF_1210_25V
12
PR626
10K_0402_5%
1 2
PQ64
SI4800DY_SO-8
3 6
5
7
8
2
4
1
PC193
0.01U_0402_25V7K
1 2
PR641
3K_0603_1%
1 2
PR623
@75K_0402_1%
1 2
PC200
2200P_0603_50V7K
12
PR630
@1.2K_0603_5%
1 2
PR638
10K_0402_5%
1 2
PR632
1_0603_5%
1 2
PR628
10K_0402_5%
1 2
PR634
1_0603_5%
1 2
PR615
10K_0402_5%
1 2
PR633
75K_0402_1%
1 2

5
5
4
4
3
3
2
2
1
1
D D
C C
B B
A A
+DC_IN discharge path
ADQ00/LA-1351
X025
49 50Wednesday, October 23, 2002
Compal Electronics, Inc.
CHARGER
Title
Size Document Number Rev
Date: Sheet of
CHG_SBATT_N
ACAV_IN_N
CHG_PBAT
PBAT_G
CHG_SBAT
CHG_SBAT_N
CHG_PBATT_N
CHG_PBAT_N
SBAT_G
ACAV35,40,48
CHG_PBATT35,48
CHG_SBATT35,48
SBATT+43
PBATT+43
ACAV35,40,48
+SDC_IN
V_CHG
PWR_SRC
V_CHG
PWR_SRC
PC223
2200P_0603_50V7K
12
PC224
0.1U_0603_25V7M
1 2
PR661
100K_0402_5%
12
PR654
10K_0402_5%
12
PR657
470K_0402_5%
1 2
PD48
RB083L-20
2 1
PD52
RB495D_SOT23
2
31
G
D
S
PQ77
2N7002_SOT23
2
1 3
PQ79
SI4835DY_SO-8
3 6
5
7
8
2
4
1
PC225
0.1U_0603_25V7M
1 2
PD49 RB083L-202 1
PQ80 SI4835DY_SO-8
36
5
7
82
4
1
PR655
100K_0402_5%
12
PR653
100K_0402_5%
12
PQ78
SI4835DY_SO-8
36
5
7
82
4
1
PD50
RB495D_SOT23
2
31
G
D
S
PQ70
2N7002_SOT23
2
13
PR659
100K_0402_5%
1 2
PR650
10K_0402_5%
12
PR656
100K_0402_5%
1 2
PD51 RB083L-202 1
PR652
2K_0603_1%
12
PR662
470K_0402_5%
1 2
G
D
S
PQ76
2N7002_SOT232
13
PQ72
SI4835DY_SO-8
36
5
7
82
4
1
PC227
0.1U_0603_25V7M
1 2
PQ73
SI4835DY_SO-8
3 6
5
7
8
2
4
1
PQ69
SI4435DY_SO-8
36
5
7
82
4
1
PR660
10K_0402_5%
12
PR649
@10K_0402_5%
1 2
PR651
100K_0402_5%
12
G
D
S
PQ75
2N7002_SOT232
13
G
D
S
PQ71
2N7002_SOT23
2
13
PQ74 SI4835DY_SO-8
36
5
7
82
4
1
PR658
100K_0402_5%
12

5
5
4
4
3
3
2
2
1
1
D D
C C
B B
A A
THIS PAGE IS ONLY FOR
B.O.M. INFORMATION
PIR
ITEM PAGE NOTE
1
2
3
4
5
6
7
8
9
10
11
12
9
remove CPU VCCID jumper
Change R537 to 1K for PIDEACT#
PU
19
20
remove SIO_LID_EC# signal ,PU ICH4 GPIO
to+3VRUN
21
change JMOD1 pin8,10,14,16,9,11, to
NC,conecct SATA_DET# to pin13 reserve C693,R629,R630 for CD
AUDIO termination
25
change Q1,F1,F2,L25 part to meet
Doghouse power current requirement
27
add L109, L110 for BCM4401 PCI
power for WOL issue
28
add eight 8.2uH inductor to
TX/RX line seperate RN1 to 4 small
resisters
29
remove D11 for
TI_SUSPEND#
31
Change JPCI1 pin109 and pin 123 to
NC and remove R457,C576
34
add R628 PU to U27 pin D12
35
13
14
reserve R634 for TI_SUSPEND#
40
change Q12 and Q77 to SI4810
42
remove AC LOW PRES circuit
46
change PQ37 to FCX789 remove PC147
Change Q36 to 2N7002
15
47
addPC228,change C202,PC203,
PC204,PC211,PC212,PC213,PC214 to 10uF/25V Change PL120 to 6uH
add PC229,PC230,PC231,PC232
change PR1,PR10 to 3.3ohm
add R639 for USB port 3 power
enable,reserve R640
16
48
change PR20 to 3.74K
17
REV.
X025
X025
X025
X025
X025
X025
X025
X025
X025
X025
X025
X025
X025
X025
X025
X025
X025
38
change OTP to discrete solution
Touch up
X025
Compal Electronic,Inc.
Custom
50 50Wednesday, October 23, 2002
Title
Size Document Number Rev
Date: Sheet of
THERM PAD
TPAD3
THERMAL_PAD_VRAM
1NC
BARE PCB
PCB1
LA-1351_MB
1NC
MYLAR(ZZZ)
MY1
MYLAR_CARDBUS
1NC
CARDBUS CAGE
CAGE1
?FCI_57996-001(W/SC)
1NC
CARDBUS CAGE
CAGE2
#FCI_57996-002(WO/SC)
1NC
MYLAR(ZZZ)
MY2
MYLAR_HDD
1NC
MYLAR(ZZZ)
MY3
MYLAR_DIMMA
1NC
MYLAR(ZZZ)
MY4
MYLAR_DIMMB
1NC
MYLAR(ZZZ)
MY5
MYLAR_MINIPCI
1NC
MYLAR(ZZZ)
MY8
MYLAR_MCH_BOTTOM
1NC
MYLAR(ZZZ)
MY7
MYLAR_MCH_TOP
1NC
MYLAR(ZZZ)
MY6
MYLAR_DOCK_FRAME
1NC
MYLAR(ZZZ)
MY9
MYLAR_BATTERY
1NC
THERM PAD
TPAD1
THERMAL_PAD_MCH
1NC
THERM PAD
TPAD2
THERMAL_PAD_VGA
1NC
