Compal LA 2301 Schematics. Www.s Manuals.com. R0.2 Schematics
User Manual: Compal LA-2301 Fortworth 20 - Schematics. Free.
Open the PDF directly: View PDF
.
Page Count: 48

5
5
4
4
3
3
2
2
1
1
D D
C C
B B
A A
Title
Size Document Number Rev
Date: Sheet of
LA-2301
0.2
Cover Sheet
B
147Thursday, April 08, 2004
Compal Confidential
Fortworth20 EDW10 Schematic Document
Intel Protability Processor with ATi RC300ML + IXP150
2004-03-16
REV: 0.2
Compal Electronics, Inc.
MAY BE USED BY OR DISCLOSED TO ANY THIRD PARTY WITHOUT PRIOR WRITTEN CONSENT OF COMPAL ELECTRONICS, INC.
THIS SHEET OF ENGINEERING DRAWING IS THE PROPRIETARY PROPERTY OF COMPAL ELECTRONICS, INC. AND CONTAINS CONFIDENTIAL
DEPARTMENT EXCEPT AS AUTHORIZED BY COMPAL ELECTRONICS, INC. NEITHER THIS SHEET NOR THE INFORMATION IT CONTAINS
AND TRADE SECRET INFORMATION. THIS SHEET MAY NOT BE TRANSFERED FROM THE CUSTODY OF THE COMPETENT DIVISION OF R&D

5
5
4
4
3
3
2
2
1
1
D D
C C
B B
A A
Title
Size Document Number Rev
Date: Sheet of
LA-2301
0.2
Block Diagram
B
247Thursday, April 08, 2004
LPC BUS
Clock Generator
PCI BUS
Block Diagram
Compal confidential
Model Name : Fortworth 20
USB conn
Thermal Sensor
ADM1032
page 5
A-Link
USBx3
USB port 0, 1, 2, 3
AMP& Phone
Jack
page 30
ALC250
AC97 Codec MDC
Power Circuit
DC/DC
CardBus / SD / SM /
MMC / MS Pro / XD
page 24
ENE CB714
Slot 0
page 25
BGA-457Pin
BGA-718 Pin
FSB
Fan Control
page 37
page 37
DC/DC Interface
Suspend
ATi SB200C
IXP 150
Touch Pad
K/B Controller
uFCPGA 478 Pin
400/533 MHz
3.3V 33MHz 3.3V 48MHz USB2.0
3.3V 24.576MHz
3.3V ATA100
3.3V 33MHz
File Name : LA-2301 Rev: 0.1
page 19,20,21,22
HDD
page 23
AC-Link
ATi RC300ML
page 31
CDROM
ENE KB910\
page 33
Power On/Off
Reset & RTC
page 35
page 23
page 30
page 29
page 4,5,6
page 17
page 7,8,9,10,11,12
ICS951402
HD#(0..63)HA#(3..31)
66MHz 4X 266MB/s
200pin DDR-SODIMM X1
BANK 0, 1, 2, 3
page 15,16
Memory BUS(DDR)
2.5V 200MHz DDR266/333
page 30
RJ11
T/P Switch Board
page 38,39,40,41
42,43,44,45,46
Compal Electronics, Inc.
LVDS Connector
page 18
page 18
CRT Connector
On Board RAM
x 8 cells
LAN
page 26
Realtek RTL8100CL
RJ45
page 26
TV Connector
page 10
Super I/O
Mini-PCI
page 28
IEEE 1394
page 27
TI TSB43AB21A
5 in 1
Conn.
page 25
page 13,14
SMsC
LPC47N217
page 32
page 34
Flash ROM
page 33
Int.KBD
EC I/O Buffer
page 34
SST39VF040-90-4C-NH
page 32
FIR Module
Parallel Port
page 32
TFDU6102-TR3
NorthWood-MT -- 533
Presscot-MT--533

5
5
4
4
3
3
2
2
1
1
D D
C C
B B
A A
Title
Size Document Number Rev
Date: Sheet of
LA-2301
0.2
Notes
B
347Thursday, April 08, 2004
ON
+CPU_CORE
Voltage Rails
VIN
B+
ON
OFF OFF
Adapter power supply (19V)
AC or battery power rail for power circuit.
Core voltage for CPU
+1.8VS
+5VS
+CPU_VID ON OFF OFF1.2V rail for Processor VID
+2.5VS 2.5V switched power rail
ON ON*
+3VS
S0-S1 S3 S5
ON OFF
ON OFF
N/A N/A N/A
N/AN/AN/A
Power Plane Description
OFF
OFF
ON
OFF
+3V
OFF
OFF
ON
2.5V always on power rail
3.3V power rail
RTCVCC
OFF
ON
+12VALW
ON
+5VALW
ON
Note : ON* means that this power plane is ON only with AC power available, otherwise it is OFF.
+3VALW
12V always on power rail
ON
ON*
5V always on power rail
ON
OFF
3.3V always on power rail
ON
ON
ON
ON
ON
ON
+2.5V
5V switched power rail
OFF
ON*
2.5V power rail
3.3V switched power rail
RTC power
OFF
ON
OFF
ON
+1.25VS 1.25V switched power rail
1.8V switched power rail
+2.5VALW ON*ON*
Vcc 3.3V +/- 5%
100K +/- 5%Ra
Board ID Rb V min
0
1
2
3
0
8.2K +/- 5%
0 V
0.216 V 0.250 V 0.289 V
0.436 V
0.712 V
0.503 V
0.819 V
0.538 V
0.875 V
AD_BID V typ
AD_BID VAD_BID max
18K +/- 5%
33K +/- 5%
56K +/- 5%
100K +/- 5%
200K +/- 5%
3.300 V
0 V 0 V
4
5
6
7NC
1.036 V
1.453 V 1.650 V 1.759 V
1.935 V
2.500 V
2.200 V
3.300 V
2.341 V
1.185 V 1.264 V
Board ID PCB Revision
0.1
Board ID Table for AD channel
0
1
2
3
4
5
6
7
Compal Electronics, Inc.
MAY BE USED BY OR DISCLOSED TO ANY THIRD PARTY WITHOUT PRIOR WRITTEN CONSENT OF COMPAL ELECTRONICS, INC.
THIS SHEET OF ENGINEERING DRAWING IS THE PROPRIETARY PROPERTY OF COMPAL ELECTRONICS, INC. AND CONTAINS CONFIDENTIAL
DEPARTMENT EXCEPT AS AUTHORIZED BY COMPAL ELECTRONICS, INC. NEITHER THIS SHEET NOR THE INFORMATION IT CONTAINS
AND TRADE SECRET INFORMATION. THIS SHEET MAY NOT BE TRANSFERED FROM THE CUSTODY OF THE COMPETENT DIVISION OF R&D
EC SM Bus1 address
Device Address Address
1010 000X b
ADM1032
EC SM Bus2 address
Device
Smart Battery
EEPROM(24C16)
1001 100X b0001 011X b
External PCI Devices
IDSEL # PIRQREQ/GNT #DEVICE
NB Internal VGA
LAN
CARD BUS
N/A
AD19
AD20 2
N/A
1
A
C/D
I2C / SMBUS ADDRESSING
DEVICE HEX ADDRESS
DDR SO-DIMM 0
CLOCK GENERATOR (EXT.)
A0
D2
1 0 1 0 0 0 1 X
1 1 0 1 0 0 1 X
+5V 5V power rail OFFONON
A
D
Mini-PCI AD18 3
5 in 1 AD20 2 B
A1394 0AD16
ALC250
0000 000X b

5
5
4
4
3
3
2
2
1
1
D D
C C
B B
A A
HD#63
HD#62
HD#61
HD#59
HD#60
HD#58
HD#57
H_IERR#
HD#56
HD#52
HD#55
HD#54
HD#53
HD#51
HD#48
HD#45
HD#49
HD#47
HD#46
HD#50
H_ADS#
HD#44
H_BREQ0#
HD#43
HD#38
HD#33
HD#39
HD#36
HD#40
HD#42
HD#41
HD#37
HD#26
HD#30
HD#32
HD#28
HD#35
HD#31
HD#34
HD#27
HD#29
HD#25
HD#18
HD#24
HD#20
HD#19
HD#21
HD#22
HD#23
HD#13
HD#11
HD#15
HD#16
HD#14
HD#7
HD#8
HD#17
HD#9
HD#12
HD#10
HD#6
HD#0
HD#4
HD#1
HD#3
HD#2
HD#5
H_REQ#[0..4]
H_REQ#4
H_REQ#3
H_REQ#2
H_REQ#0
H_REQ#1
HA#11
HD#[0..63]
HA#27
HA#14
HA#12
HA#20
HA#17
HA#30
HA#23
HA#22
HA#9
HA#21
HA#26
HA#3
HA#16
HA#6
HA#24
HA#29
HA#31
HA#28
HA#18
HA#7
HA#5
HA#25
HA#15
HA#4
HA#13
HA#19
HA#8
HA#10
HA#[3..31]
CLK_EXT_CPU
CLK_EXT_CPU#
HD#[0..63] 7
HA#[3..31]7
H_REQ#[0..4]7
H_ADS#7
H_BREQ0#7
H_BNR#7
H_HIT#7
H_HITM#7
H_BPRI#7
H_LOCK#7
H_DEFER#7
CLK_EXT_CPU17
CLK_EXT_CPU#17
H_BOOTSELECT 44
+CPU_CORE
+CPU_CORE
+CPU_CORE
+CPU_CORE
Title
Size Document Number Rev
Date: Sheet of
LA-2301
0.2
CPU(1/2)
B
447Thursday, April 08, 2004
Compal Electronics, Inc.
R_C
Pop: Northwood
Depop: Prescott
H_BR0# PU R :
Intel 220 Ohm
ATi RC300 51 Ohm
ATi RS250 56 Ohm
R1 56_0402_5%
1 2
R2 51_0402_5%
1 2
R5
@0_0402_5%
@
1 2
Northwood-MT
Prescott-MT
HOST
ADDR
CONTROL
CLK
CON
TROL
GND
POWER
HOST
ADDR
POWER
JP1A
AMP_1473129-1
A#3
K2
A#4
K4
A#5
L6
A#6
K1
A#7
L3
A#8
M6
A#9
L2
A#10
M3
A#11
M4
A#12
N1
A#13
M1
A#14
N2
A#15
N4
A#16
N5
A#17
T1
A#18
R2
A#19
P3
A#20
P4
A#21
R3
A#22
T2
A#23
U1
A#24
P6
A#25
U3
A#26
T4
A#27
V2
A#28
R6
A#29
W1
A#30
T5
A#31
U4
A#32
V3
A#33
W2
A#34
Y1
A#35
AB1
REQ#0
J1
REQ#1
K5
REQ#2
J4
REQ#3
J3
REQ#4
H3
ADS#
G1
AP#0
AC1
AP#1
V5
BINIT#
AA3
IERR#
AC3
BNR#
G2 BPRI#
D2 BR0#
H6
LOCK#
G4
DEFER#
E2 HITM#
E3 HIT#
F3
D#0 B21
D#1 B22
D#2 A23
D#3 A25
D#4 C21
D#5 D22
D#6 B24
D#7 C23
D#8 C24
D#9 B25
D#10 G22
D#11 H21
D#12 C26
D#13 D23
D#14 J21
D#15 D25
D#16 H22
D#17 E24
D#18 G23
D#19 F23
D#20 F24
D#21 E25
D#22 F26
D#23 D26
D#24 L21
D#25 G26
D#26 H24
D#27 M21
D#28 L22
D#29 J24
D#30 K23
D#31 H25
D#32 M23
D#33 N22
D#34 P21
D#35 M24
D#36 N23
D#37 M26
D#38 N26
D#39 N25
D#40 R21
D#41 P24
D#42 R25
D#43 R24
D#44 T26
D#45 T25
D#46 T22
D#47 T23
D#48 U26
D#49 U24
D#50 U23
D#51 V25
D#52 U21
D#53 V22
D#54 V24
D#55 W26
D#56 Y26
D#57 W25
D#58 Y23
D#59 Y24
D#60 Y21
D#61 AA25
D#62 AA22
D#63 AA24
VCC_0 A10
VCC_1 A12
VCC_2 A14
VCC_3 A16
VCC_4 A18
VCC_5 A20
VCC_6 A8
VCC_7 AA10
VCC_8 AA12
VCC_9 AA14
VCC_10 AA16
VCC_11 AA18
VCC_12 AA8
VCC_13 AB11
VCC_14 AB13
VCC_15 AB15
VCC_16 AB17
VCC_17 AB19
VCC_18 AB7
VCC_19 AB9
VCC_20 AC10
VCC_21 AC12
VCC_22 AC14
VCC_23 AC16
VCC_24 AC18
VCC_25 AC8
VCC_26 AD11
VCC_27 AD13
VCC_28 AD15
VCC_29 AD17
VCC_30 AD19
VCC_31 AD7
VCC_32 AD9
VCC_33 AE10
VCC_34 AE12
VCC_35 AE14
VCC_36 AE16
VCC_37 AE18
VCC_38 AE20
VCC_39 AE6
VCC_40 AE8
VCC_41 AF11
VCC_42 AF13
VCC_43 AF15
VCC_44 AF17
VCC_45 AF19
VCC_46 AF2
VCC_47 AF21
VCC_48 AF5
VCC_49 AF7
VCC_50 AF9
VCC_51 B11
VCC_52 B13
VCC_53 B15
VCC_54 B17
VCC_55 B19
VCC_56 B7
VCC_57 B9
VCC_58 C10
VCC_59 C12
VCC_61 C14
VCC_62 C16
VCC_63 C18
VCC_64 C20
VCC_65 C8
VCC_66 D11
VCC_67 D13
VCC_68 D15
VCC_69 D17
VCC_70 D19
VCC_71 D7
VCC_72 D9
VCC_74
E12 VCC_75
E14 VCC_76
E16 VCC_77
E18 VCC_78
E20 VCC_79
E8 VCC_80
F11
VSS_0
H1
VSS_1
H4
VSS_2
H23
VSS_3
H26
VSS_4
A11
VSS_5
A13
VSS_6
A15
VSS_7
A17
VSS_8
A19
VSS_9
A21
VSS_10
A24
VSS_11
A26
VSS_12
A3
VSS_13
A9
VSS_14
AA1
VSS_15
AA11
VSS_16
AA13
VSS_17
AA15
VSS_18
AA17
VSS_19
AA19
VSS_20
AA23
VSS_21
AA26
VSS_22
AA4
VSS_23
AA7
VSS_24
AA9
VSS_25
AB10
VSS_26
AB12
VSS_27
AB14
VSS_28
AB16
VSS_29
AB18
VSS_30
AB20
VSS_31
AB21
VSS_32
AB24
VSS_33
AB3
VSS_34
AB6
VSS_35
AB8
VSS_36
AC11
VSS_37
AC13
VSS_38
AC15
VSS_39
AC17
VSS_40
AC19
VSS_41
AC2
VSS_42
AC22
VSS_43
AC25
VSS_44
AC5
VSS_45
AC7
VSS_46
AC9
BOOTSELECT
AD1
VSS_47
AD10
VSS_48
AD12
VSS_49
AD14
VSS_50
AD16
VSS_51
AD18
VSS_52
AD21
VSS_53
AD23
VSS_54
AD4
VSS_55
AD8
BCLK0
AF22
BCLK1
AF23
VCC_81
F13
VCC_82
F15
VCC_83
F17
VCC_84
F19
VCC_85
F9
VCC_73 E10

5
5
4
4
3
3
2
2
1
1
D D
C C
B B
A A
+3VS_THMSEN
H_THERMDA
H_THERMDC
H_FERR#
H_THERMTRIP#
H_PWRGD
+GTLVREF1
+VCCVIDLB
+VCCA
VCCSENSE
ITP_BPM#4
CPU_VID3
H_THERMTRIP#
VSSSENSE
H_THERMDC
H_PROCHOT#
CPU_VID4
ITP_BPM#3
ITP_BPM#2
CPU_GHI#
COMP0
H_DPSLPR#
VSSA
H_CPUSLP#
ITP_BPM#0
H_SKTOCC#
+VCCIOPLL
COMP1
CPU_VID1
H_THERMDA
ITP_BPM#5
ITP_BPM#1
H_RESET#
H_INTR
H_NMI
H_CPUSLP#
H_STPCLK#
H_IGNNE#
H_A20M#
H_SMI#
H_INIT#
H_INIT#
H_INTR
H_NMI
H_PWRGD
H_IGNNE#
H_A20M#
H_STPCLK#
H_FERR#
H_RESET#
H_SMI#
GND
ITP_TMS
ITP_TCK
ITP_TRST#
ITP_TDI
CPU_VID0
CPU_VID2
CPU_VID5
+GTLVREF1
H_DPSLPR#
H_RS#07
H_TRDY#7
H_DBSY#7
H_DRDY#7
BSEL012,17
H_A20M#19
H_SMI#19
H_PWRGD19
H_STPCLK#19
H_INTR19
H_NMI19
H_INIT#19
H_DSTBN#0 7
H_DBI#0 7
EC_SMC230,33
EC_SMD230,33
H_ADSTB#1 7
H_ADSTB#0 7
H_RS#17
H_RS#27
H_DBI#1 7
H_DBI#2 7
H_DBI#3 7
CPU_VID044
CPU_VID144
CPU_VID244
CPU_VID344
CPU_VID444
CPU_VID544
BSEL112,17
CPU_GHI# 20
H_THERMTRIP#6
H_RESET#7
H_FERR#19
H_CPUSLP# 19
VCCSENSE44
H_DSTBN#1 7
H_DSTBP#1 7
H_DSTBP#0 7
VSSSENSE44
H_DSTBN#3 7
H_DSTBN#2 7
H_DSTBP#3 7
H_PROCHOT# 43
H_DSTBP#2 7
H_IGNNE#19
H_VID_PWRGD 35
PM_STPCPU#17,19,44
+CPU_CORE
+CPU_VID
+CPU_VID
+3VS
+CPU_CORE
+CPU_CORE
+CPU_CORE
+CPU_CORE
+CPU_CORE
+3VS
+CPU_VID
+3VS
Title
Size Document Number Rev
Date: Sheet of
LA-2301
0.2
CPU(2/2)
B
547Thursday, April 08, 2004
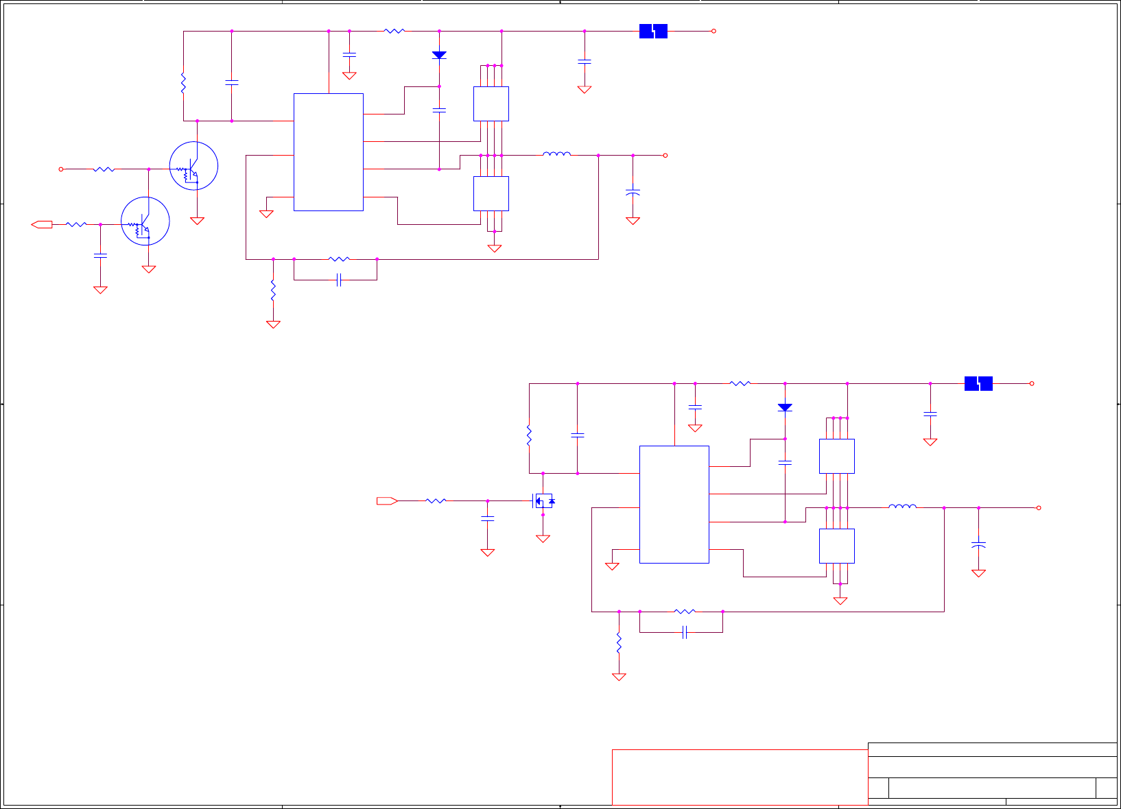
CPU Temperature Sensor
for mobile CPU
Compal Electronics, Inc.
width= 10mil
10mil
10mil
25mil
25mil
51.1 Ohm for Northwood,
61.9 Ohm for Prescott
Place within 1.5" from CPU
GTL Reference Voltage
15mil
1. < 1.5" from the CPU Ball.
2. 220P cap. has to be closed
to the ball as possible.
3. Intel: 0.63VCC.
ATi: 0.66VCC.
R_G
Pop: Northwood Imp: 50 Ohm
Depop: Prescott Imp:60 Ohm
R25 ->
Pop: Prescott
Depop: Northwood
Pop: Prescott
Depop: Northwood
Intel 852GME RDDP 56Ohm.
ATi RC300 51Ohm
ATi RS250 56 Ohm
NC: W/O ITP
R32 51_0402_5%
1 2
R17
@22_0402_5%
1 2
C10 180P_0402_50V8J
12
C4 180P_0402_50V8J
12
R29 51_0402_5%
1 2
R12
51.1_0603_1%
12
R86
4.7K_0402_5%
12
RP1
1K_1206_8P4R_5%
1 8
2 7
3 6
4 5
RP2
10K_1206_8P4R_5%
1 8
2 7
3 6
4 5
R38
680_0402_5%
12
L2
LQG21F4R7N00_0805
1 2
R41 10K_0402_5%
1 2
R36 61.9_0603_1%
1 2
C11 180P_0402_50V8J
12
R39
200_0402_5%
1 2
R13 300_0402_1%
1 2
R27 56_0402_5%
1 2
R15 51_0402_5%
1 2
R10
0_0402_5%
12
R35 0_0603_5%
1 2
Q3
MMBT3904_SOT23
2
3 1
C5 180P_0402_50V8J
12
R25 56_0402_5%
1 2
R33 51_0402_5%
1 2
R20 56_0402_5%
1 2
Northwood-MT
Prescott-MT
GROUND
CON
TROL
LEGACY
MISC
THER
MAL
MISC
ITP
MISC
ITP
CLK
GROUND MISC
MISC
DATA
ADDR
DATA
ITP
REF
JP1B
AMP_1473129-1
RS#0
F1
RS#1
G5
RS#2
F4
RSP#
AB2
TRDY#
J6
A20M#
C6
FERR#
B6
IGNNE#
B2
SMI#
B5
PWRGOOD
AB23
STPCLK#
Y4
TESTHI12 AD25
LINT0
D1
LINT1
E5
INIT#
W5
RESET#
AB25
DRDY#
H2 DBSY#
H5
THERMDC
C4 THERMDA
B3
TDI
C1 TCK
D4
TDO
D5
TMS
F7
TRST#
E6
COMP1
P1 COMP0
L24
DP#0 J26
DP#1 K25
DP#2 K26
DP#3 L25
VSS_57 AE11
VSS_58 AE13
VSS_59 AE15
VSS_60 AE17
VSS_61 AE19
VSS_62 AE22
VSS_63 AE24
OPTIMIZED/COMPAT# AE26
VSS_65 AE7
VSS_66 AE9
VSS_67 AF1
VSS_68 AF10
VSS_69 AF12
VSS_70 AF14
VSS_71 AF16
VSS_72 AF18
VSS_73 AF20
SKTOCC# AF26
VSS_75 AF6
VSS_76 AF8
VSS_77 B10
VSS_78 B12
VSS_79 B14
VSS_80 B16
VSS_81 B18
VSS_82 B20
VSS_83 B23
VSS_84 B26
VSS_85 B4
VSS_86 B8
VSS_87 C11
VSS_88 C13
VSS_89 C15
VSS_90 C17
VSS_91 C19
VSS_92 C2
VSS_93 C22
VSS_94 C25
VSS_95 C5
VSS_96 C7
VSS_97 C9
VSS_98 D10
VSS_99 D12
VSS_100 D14
VSS_101 D16
VSS_102 D18
VSS_103 D20
VSS_104 D21
VSS_105 D24
VSS_106 D3
VSS_107 D6
VSS_108 D8
VSS_109 E1
VSS_110 E11
VSS_111 E13
VSS_112 E15
VSS_113 E17
VSS_114 E19
VSS_115 E23
VSS_116 E26
VSS_117 E4
VSS_118 E7
VSS_119 E9
VSS_120 F10
VSS_121 F12
VSS_122 F14
VSS_123 F16
VSS_124 F18
VSS_125 F2
VSS_126 F22
VSS_127 F25
VSS_128 F5
VID0
AE5
VID1
AE4
VID2
AE3
VID3
AE2
VID4
AE1
GTLREF0 AA21
GTLREF1 AA6
GTLREF2 F20
GTLREF3 F6
NC1 A22
NC2 A7
TESTHI0 AD24
TESTHI1 AA2
TESTHI2 AC21
TESTHI3 AC20
TESTHI4 AC24
TESTHI5 AC23
TESTHI6 AA20
TESTHI7 AB22
TESTHI8 U6
TESTHI9 W4
TESTHI10 Y3
TESTHI11 A6
VSS_129
F8
VSS_130
G21
VSS_131
G24
VSS_132
G3
VSS_133
G6
VSS_134
J2
VSS_135
J22
VSS_136
J25
VSS_137
J5
VSS_138
K21
VSS_139
K24
VSS_140
K3
VSS_141
K6
VSS_142
L1
VSS_143
L23
VSS_144
L26
VSS_145
L4
VSS_146
M2
VSS_147
M22
VSS_148
M25
VSS_149
M5
VSS_150
N21
VSS_151
N24
VSS_152
N3
VSS_153
N6
VSS_154
P2
VSS_155
P22
VSS_156
P25
VSS_157
P5
VSS_158
R1
VSS_159
R23
VSS_160
R26
VSS_161
R4
VSS_162
T21
VSS_163
T24
VSS_164
T3
VSS_165
T6
VSS_166
U2
VSS_167
U22
VSS_168
U25
VSS_169
U5
VSS_170
V1
VSS_171
V23
VSS_172
V26
VSS_173
V4
VSS_174
W21
VSS_175
W24
VSS_176
W3
VSS_177
W6
VSS_178
Y2
VSS_179
Y22
VSS_180
Y25
VSS_181
Y5
BSEL0
AD6
BSEL1
AD5
BPM#0
AC6
BPM#1
AB5
BPM#2
AC4
BPM#3
Y6
BPM#4
AA5
BPM#5
AB4
DSTBN#0 E22
DSTBN#1 K22
DSTBN#2 R22
DSTBN#3 W22
DSTBP#0 F21
DSTBP#1 J23
DSTBP#2 P23
DSTBP#3 W23
ITP_CLK0
AC26
ITP_CLK1
AD26
ADSTB#0 L5
ADSTB#1 R5
DBI#0 E21
DBI#1 G25
DBI#2 P26
DBI#3 V21
DBR# AE25
VCCIOPLL
AD20
VCCSENSE
A5
VCCA
AE23
VCCVID
AF4
THERMTRIP#
A2
PROCHOT# C3
MCERR# V6
SLP# AB26
VSSA
AD22
VSSSENSE
A4
VIDPWRGD
AD2
VID5
AD3
NC5 AE21
NC4 AF24
NC3 AF25
VCCVIDLB
AF3
R19 56_0402_5%
1 2
R18 @0_0402_5%
1 2
C3
1U_0603_10V6K
1
2
R93
4.7K_0402_5%
1 2
R24 56_0402_5%
1 2
R11 56_0402_1%
1 2
+
C12
33U_D2_8M_R35
1
2
R28 51_0402_5%
1 2
R34 51_0402_5%
1 2
R14 56_0402_1%
1 2
C6 180P_0402_50V8J
12
R42
10K_0402_5%
12
R23 56_0402_5%
1 2
C2
220P_0402_50V7K
1
2
R22 56_0402_5%
1 2
L1
LQG21F4R7N00_0805
1 2
C7 180P_0402_50V8J
12
R26 300_0402_5%
1 2
C13
0.1U_0402_10V6K
1
2
C14
0.1U_0402_10V6K
1
2
R30 51_0402_5%
1 2
Q4
MMBT3904_SOT23
2
3 1
C8 180P_0402_50V8J
12
R31 51_0402_5%
1 2
R37 61.9_0603_1%
1 2
C1
@10P_0402_50V8J
12
C15
@2200P_0603_50V7K
1
2
R16
86.6_0603_1%
12
C9 180P_0402_50V8J
12
R40 10K_0402_5%
1 2
U1
ADM1032ARM_RM8
VDD1 1
ALERT# 6
THERM# 4
GND 5
D+
2
D-
3
SCLK
8
SDATA
7
R21 56_0402_5%
1 2

5
5
4
4
3
3
2
2
1
1
D D
C C
B B
A A
H_THERMTRIP#
H_THERMTRIP#5 MAINPWON 38,39,41
+CPU_CORE
+CPU_CORE
+CPU_CORE
+CPU_CORE
+CPU_CORE
+CPU_CORE
+CPU_CORE
+CPU_CORE
+CPU_CORE
+CPU_CORE
Title
Size Document Number Rev
Date: Sheet of
LA-2301
0.2
CPU Decoupling
B
647Thursday, April 08, 2004
Compal Electronics, Inc.
MAY BE USED BY OR DISCLOSED TO ANY THIRD PARTY WITHOUT PRIOR WRITTEN CONSENT OF COMPAL ELECTRONICS, INC.
THIS SHEET OF ENGINEERING DRAWING IS THE PROPRIETARY PROPERTY OF COMPAL ELECTRONICS, INC. AND CONTAINS CONFIDENTIAL
DEPARTMENT EXCEPT AS AUTHORIZED BY COMPAL ELECTRONICS, INC. NEITHER THIS SHEET NOR THE INFORMATION IT CONTAINS
AND TRADE SECRET INFORMATION. THIS SHEET MAY NOT BE TRANSFERED FROM THE CUSTODY OF THE COMPETENT DIVISION OF R&D
Layout note :
Place close to CPU power and
ground pin as possible
(<1inch)
Sanyo : SGA27221300 (220uF, 13m Ohm)
+
C18
220U_6SVPC220MV_6.3VM_R15
1
2
C44
@22U_1206_10V4Z
1
2
C55
@22U_1206_10V4Z
1
2
C21
22U_1206_10V4Z
1
2
C26
22U_1206_10V4Z
1
2
C24
22U_1206_10V4Z
1
2
C46
@22U_1206_10V4Z
1
2
+
C649
220U_6SVPC220MV_6.3VM_R15
1
2
C41
@22U_1206_10V4Z
1
2
C43
@22U_1206_10V4Z
1
2
+
C17
220U_6SVPC220MV_6.3VM_R15
1
2
C22
@22U_1206_10V4Z
1
2
+
C16
220U_6SVPC220MV_6.3VM_R15
1
2
C42
@22U_1206_10V4Z
1
2
C48
@22U_1206_10V4Z
1
2
C45
@22U_1206_10V4Z
1
2
C38
22U_1206_10V4Z
1
2
+
C651
@220U_6SVPC220MV_6.3VM_R15
1
2
+
C19
220U_6SVPC220MV_6.3VM_R15
1
2
C37
22U_1206_10V4Z
1
2
C34
@22U_1206_10V4Z
1
2
C56
@22U_1206_10V4Z
1
2
C49
@22U_1206_10V4Z
1
2
C47
@22U_1206_10V4Z
1
2
+
C28
220U_6SVPC220MV_6.3VM_R15
1
2
C23
22U_1206_10V4Z
1
2
+
C31
220U_6SVPC220MV_6.3VM_R15
1
2
C
B
E
Q1
2SC2411K_SC59
1
2
3
C27
22U_1206_10V4Z
1
2
C53
22U_1206_10V4Z
1
2
C35
22U_1206_10V4Z
1
2
C50
@22U_1206_10V4Z
1
2
+
C32
220U_6SVPC220MV_6.3VM_R15
1
2
C54
@22U_1206_10V4Z
1
2
C58 @1U_0603_10V6K
12
C52
22U_1206_10V4Z
1
2
+
C30
220U_6SVPC220MV_6.3VM_R15
1
2
C40
@22U_1206_10V4Z
1
2
C33
22U_1206_10V4Z
1
2
C25
22U_1206_10V4Z
1
2
+
C29
@220U_6SVPC220MV_6.3VM_R15
1
2
R43 300_0402_5%
12
+
C20
220U_6SVPC220MV_6.3VM_R15
1
2
C36
22U_1206_10V4Z
1
2
C51
@22U_1206_10V4Z
1
2
C39
22U_1206_10V4Z
1
2
+
C650
220U_6SVPC220MV_6.3VM_R15
1
2
C57
@22U_1206_10V4Z
1
2

5
5
4
4
3
3
2
2
1
1
D D
C C
B B
A A
H_DEFER#
HA#29
COMP_N
HA#6
HA#13
COMP_P
H_BREQ0#
H_TRDY#
HA#23
H_DRDY#
HA#30
HA#7
HA#17
HA#14
HA#24
HA#31
H_DBSY#
H_REQ#0
H_RESET#
HA#8
H_DSTBP#3
HD#8
HD#47
HD#32
HD#14
H_DSTBP#2
HD#17
HD#36
HD#20
HD#15
HD#9
HD#23
H_DSTBN#2
HD#57
H_DSTBN#3
HD#16
HD#7
HD#10
HD#53
H_DSTBP#1
HD#56
HD#19
HD#43
HD#33
HD#35
HD#11
HD#55
H_DBI#0
HD#3
H_DSTBN#1
HD#0
HD#[0..63]
HD#50
HD#28
HD#62
HD#46
HD#18
H_DSTBP#0
HD#49
HD#5
HD#52
HD#60
HA#18
HD#25
HD#51
HD#45
HD#54
HD#6
HD#24
HD#12
HD#31
HD#13
HD#39
HD#48
HD#30
HD#27
HD#61
HA#15
HD#59
HD#26
HD#4
HD#2
HD#38
HD#63
H_DBI#3
H_DSTBN#0
HD#40
HD#58
HD#42
H_DBI#2
HD#1
HD#21
HD#44
HD#37
HD#22
H_DBI#1
HD#34
HD#29
HD#41
HA#25
H_REQ#[0..4]
H_ADSTB#0
H_RS#2
H_REQ#1
H_ADSTB#1
HA#9
HA#19
HA#16
HA#26
HA#3
H_RS#1
H_REQ#2
HA#10
H_BNR#
H_HIT#
CPVSS
HA#20
CPVDD
HA#27
HA#4
+NB_GTLREF
H_REQ#3
H_RS#0
HA#11
H_HITM#
HA#21
H_LOCK#
H_BPRI#
HA#28
HA#5
H_REQ#4
HA#12
HA#[3..31]
HA#22
H_ADS#
NB_RST#_R
SUS_STAT#_R
SUS_STAT#_R
NB_RST#_R
HD#[0..63] 4
HA#[3..31] 4
H_REQ#[0..4] 4
H_DSTBP#0 5
H_DSTBN#3 5
H_DSTBN#0 5
H_DSTBP#3 5
H_DSTBP#2 5
H_DSTBN#2 5
H_DSTBP#1 5
H_DSTBN#1 5
H_TRDY#5
H_RS#15
H_DEFER#4
H_HITM#4
H_HIT#4
H_ADSTB#15
H_DRDY#5
H_ADSTB#05
H_RS#25
H_LOCK#4
H_DBSY#5
H_BPRI#4
H_BNR#4
H_RS#05
H_RESET#5
H_BREQ0#4
H_DBI#3 5
H_DBI#0 5
H_DBI#2 5
H_DBI#1 5
H_ADS#4
NB_PWRGD22
SUS_STAT#20
NB_RST#19,23,32,33
+CPU_CORE
+1.8VS
+CPU_CORE
+1.8VS+2.5V
Title
Size Document Number Rev
Date: Sheet of
LA-2301
0.2
ATi RC300ML-HOST(1/5)
B
747Thursday, April 08, 2004
Compal Electronics, Inc.
MAY BE USED BY OR DISCLOSED TO ANY THIRD PARTY WITHOUT PRIOR WRITTEN CONSENT OF COMPAL ELECTRONICS, INC.
THIS SHEET OF ENGINEERING DRAWING IS THE PROPRIETARY PROPERTY OF COMPAL ELECTRONICS, INC. AND CONTAINS CONFIDENTIAL
DEPARTMENT EXCEPT AS AUTHORIZED BY COMPAL ELECTRONICS, INC. NEITHER THIS SHEET NOR THE INFORMATION IT CONTAINS
AND TRADE SECRET INFORMATION. THIS SHEET MAY NOT BE TRANSFERED FROM THE CUSTODY OF THE COMPETENT DIVISION OF R&D
L
Note: PLACE CLOSE TO RC300M,
USE 10/10 WIDTH/SPACE
PLACE CLOSE TO U27 Ball
W28, USE 20/20
WIDTH/SPACE
R712
86.6_0603_1%
12
C655
0.1U_0402_10V6K
12
C657
1U_0603_10V6K
1
2
R801
270K_0402_5%
1 2
R803
330K_0402_5%
12
L40
HB-1M2012-121JT03_0805
1 2
R713
4.7K_0402_5%
12
PENTIUM
IV
ADDR. GROUP 1 ADDR. GROUP 0CONTROL
MISC.
DATA GROUP 0DATA GROUP 1DATA GROUP 2DATA GROUP 3
AGTL+ I/F
PART 1 OF 6
U51A
CHS-216IGP9050A21_BGA718
CPU_ADS#
L27
CPU_BNR#
K25
CPU_BPRI#
H26
CPU_D0# L30
CPU_D1# K29
CPU_D2# J29
CPU_D3# H28
CPU_D4# K28
CPU_D5# K30
CPU_D6# H29
CPU_D7# J28
CPU_D8# F28
CPU_D9# H30
CPU_D10# E30
CPU_D11# D29
CPU_D12# G28
CPU_D13# E29
CPU_D14# D30
CPU_D15# F29
CPU_D16# B26
CPU_D17# C30
CPU_D18# A27
CPU_D19# B29
CPU_D20# C28
CPU_D21# C29
CPU_D22# B28
CPU_D23# D28
CPU_D24# D26
CPU_D25# B27
CPU_D26# C26
CPU_D27# E25
CPU_D28# E26
CPU_D29# A26
CPU_D30# B25
CPU_D31# C25
CPU_D32# F24
CPU_D33# D24
CPU_D34# E23
CPU_D35# E24
CPU_D36# F23
CPU_D37# C24
CPU_D38# B24
CPU_D39# A24
CPU_D40# F21
CPU_D41# A23
CPU_D42# B23
CPU_D43# C22
CPU_D44# B22
CPU_D45# C21
CPU_D46# E21
CPU_D47# D22
CPU_D48# B21
CPU_D49# F20
CPU_D50# A21
CPU_D51# C20
CPU_D52# E20
CPU_D53# D20
CPU_A3#
M28
CPU_A4#
P25
CPU_D54# A20
CPU_D55# D19
CPU_D56# C18
CPU_D57# B20
CPU_D58# E18
CPU_D59# B19
CPU_D60# D18
CPU_D61# B18
CPU_D62# C17
CPU_D63# A18
CPU_ADSTB0#
R27
CPU_ADSTB1#
T29
CPU_BR0#
F25 CPU_DBSY#
G27
CPU_DEFER#
J27
CPU_DRDY#
L26
CPU_LOCK#
K26
CPU_TRDY#
F26
CPU_REQ0#
M29
CPU_REQ1#
N25
CPU_REQ2#
R26
CPU_REQ3#
L28
CPU_REQ4#
L29
CPU_HIT#
J26
CPU_HITM#
H25
CPU_RS0#
J25 CPU_RS1#
G26 CPU_RS2#
G25
CPU_DSTBN3# E19
CPU_DSTBN2# E22
CPU_DSTBN1# D27
CPU_DSTBN0# G30
CPU_DSTBP3# F18
CPU_DSTBP2# F22
CPU_DSTBP1# E27
CPU_DSTBP0# G29
CPU_DBI3# F19
CPU_DBI2# D23
CPU_DBI1# A28
CPU_DBI0# E28
CPU_CPURSET#
A17
CPU_COMP_P
W29
CPU_COMP_N
V28
CPVSS
J23
CPU_VREF
W28
THERMALDIODE_N
Y29
THERMALDIODE_P
Y28
TESTMODE
B17
CPVDD
H23
SYSRESET#
AG5
POWERGOOD
C7
CPU_A5#
M25
CPU_A6#
N29
CPU_A7#
N30
CPU_A8#
M26
CPU_A9#
N28
CPU_A10#
P29
CPU_A11#
P26
CPU_A12#
R29
CPU_A13#
P30
CPU_A14#
P28
CPU_A15#
N26
CPU_A16#
N27
CPU_A17#
U30
CPU_A18#
T30
CPU_A19#
R28
CPU_A20#
R25
CPU_A21#
U25
CPU_A22#
T28
CPU_A23#
V29
CPU_A24#
T26
CPU_A25#
U29
CPU_A26#
U26
CPU_A27#
V26
CPU_A28#
T25
CPU_A29#
V25
CPU_A30#
U27
CPU_A31#
U28
SUS_STAT#
AH5 CPU_RSET
A9
D71
RB751V_SOD323
21
C658
220P_0402_50V8K
1
2
R711 49.9_0402_1%
1 2
R800
27K_0402_5%
12
R710 24.9_0603_1%
1 2
R716
51.1_0603_1%
1 2
C656
2.2U_0805_10V4Z
1 2
R802
27K_0402_5%
12
R709
330_0402_5%
1 2
D70
RB751V_SOD323
21

5
5
4
4
3
3
2
2
1
1
D D
C C
B B
A A
AGP_SBA6
AGP_SBA7
AGP8X_DET#
AGP8X_DET#
AGP_SBA6
AGP_SBA7
LVDS_SSOUT
AGPREF_4X
A_AD13
A_AD15
A_AD4
A_AD17
A_AD20
A_AD30
A_PAR
A_AD[0..31]
A_AD3
A_AD7
A_AD11
A_AD23
A_AD26
A_CBE#0
A_AD28
A_AD2
A_ACAT#
A_AD8
A_AD19
A_AD21
A_END#
A_AD25
A_AD31
A_CBE#1
A_CBE#[0..3]
A_AD6
A_DEVSEL#
A_AD1
A_AD10
A_SBGNT#
A_AD16
A_AD14
A_AD27
A_AD29
A_CBE#3
A_STROBE#
A_SBREQ#
A_AD18
A_AD9
A_AD0
A_AD5
A_AD12
A_AD22
A_OFF#
A_AD24
A_CBE#2
AGP_COMP
LVDS_SSIN
+3VS_SSVDD
AGPREF_4X EDID_CLK 18
EDID_DAT 18
A_AD[0..31]12,19
A_CBE#[0..3]19
A_DEVSEL#19
A_SBGNT#19
A_OFF#19
A_END#19
A_ACAT#19
A_PAR12,19
A_STROBE#19
PCI_PIRQA#19,24,27
ENVDD 18
ENBK# 33
A_SBREQ#19
AGP_STP# 20
AGP_BUSY# 20
+3VS
+1.5VS+1.5VS
+3VS
+3VS
Title
Size Document Number Rev
Date: Sheet of
LA-2301
0.2
ATi RC300ML-A-LINK/AGP(2/5)
Custom
847Thursday, April 08, 2004
Compal Electronics, Inc.
MAY BE USED BY OR DISCLOSED TO ANY THIRD PARTY WITHOUT PRIOR WRITTEN CONSENT OF COMPAL ELECTRONICS, INC.
THIS SHEET OF ENGINEERING DRAWING IS THE PROPRIETARY PROPERTY OF COMPAL ELECTRONICS, INC. AND CONTAINS CONFIDENTIAL
DEPARTMENT EXCEPT AS AUTHORIZED BY COMPAL ELECTRONICS, INC. NEITHER THIS SHEET NOR THE INFORMATION IT CONTAINS
AND TRADE SECRET INFORMATION. THIS SHEET MAY NOT BE TRANSFERED FROM THE CUSTODY OF THE COMPETENT DIVISION OF R&D
Ra
S1
S0
LVDS SPREAD SPECTRUM
Note: PLACE CLOSE TO U2 (NB RC300M)
L
Close to Pin J6
R658
@0_0402_5%
12
PART 3 OF 6
PCI Bus 0 / A-Link I/F
PCI BUS 1 / AGP Bus (GPIO , TMDS , ZVPort)
U51C
CHS-216IGP9050A21_BGA718
ALINK_AD0
AK5
ALINK_AD1
AJ5
ALINK_AD2
AJ4
ALINK_AD3
AH4
ALINK_AD4
AJ3
ALINK_AD5
AJ2
ALINK_AD6
AH2
ALINK_AD7
AH1
ALINK_AD8
AG2
ALINK_AD9
AG1
ALINK_AD10
AG3
ALINK_AD11
AF3
ALINK_AD12
AF1
ALINK_AD13
AF2
ALINK_AD14
AF4
ALINK_AD15
AE3
ALINK_AD16
AE4
ALINK_AD17
AE5
ALINK_AD18
AE6
ALINK_AD19
AC2
ALINK_AD20
AC4
ALINK_AD21
AB3
ALINK_AD22
AB2
ALINK_AD23
AB5
ALINK_AD24
AB6
ALINK_AD25
AA2
ALINK_AD26
AA4
ALINK_AD27
AA5
ALINK_AD28
AA6
ALINK_AD29
Y3
ALINK_AD30
Y5
ALINK_AD31
Y6
ALINK_CBE#0
AG4
ALINK_CBE#1
AE2
ALINK_CBE#2
AC3
ALINK_CBE#3
AA3
PCI_PAR/ALINK_NC
AD5
PCI_FRAME#/ALINK_STROBE#
AC6
PCI_IRDY#/ALINK_ACAT#
AC5
PCI_TRDY#/ALINK_END#
AD2
INTA#
W4
ALINK_DEVSEL#
AD3
PCI_STOP#/ALINK_OFF#
AD6
ALINK_SBREQ#
W5
ALINK_SBGNT#
W6
PCI_REQ#0/ALINK_NC
V5
PCI_GNT#0/ALINK_NC
V6
AGP_AD0/TMD2_HSYNC Y2
AGP_AD1/TMD2_VSYNC W3
AGP_AD2/TMD2_D1 W2
AGP_AD3/TMD2_D0 V3
AGP_AD4/TMD2_D3 V2
AGP_AD5/TMD2_D2 V1
AGP_AD6/TMD2_D5 U1
AGP_AD7/TMD2_D4 U3
AGP_AD8/TMD2_D6 T2
AGP_AD9/TMD2_D9 R2
AGP_AD10/TMD2_D8 P3
AGP_AD11/TMD2_D11 P2
AGP_AD12/TMD2_D10 N3
AGP_AD13 N2
AGP_AD14 M3
AGP_AD15 M2
AGP_AD16/TMD1_VSYNC L1
AGP_AD17/TMD1_HSYNC L2
AGP_AD18/TMD1_DE K3
AGP_AD19/TMD1_D0 K2
AGP_AD20/TMD1_D1 J3
AGP_AD21/TMD1_D2 J2
AGP_AD22/TMD1_D3 J1
AGP_AD23/TMD1_D4 H3
AGP_AD24/TMD1_D7 F3
AGP_AD25/TMD1_D6 G2
AGP_AD26/TMD1_D9 F2
AGP_AD27/TMD1_D8 F1
AGP_AD28/TMD1_D11 E2
AGP_AD29/TMD1_D10 E1
AGP_AD30/TMDS_HPD D2
AGP_AD31 D1
AGP2_SBSTB/AGP3_SBSTBF/NC/LVDS_BLON E5
AGP2_SBSTB#/AGP3_SBSTBS/NC/ENA_BL E6
AGP2_ADSTB0/AGP3_ADSTBF0/TMD2_CLK# T3
AGP2_ADSTB0#/AGP3_ADSTBS0/TMD2_CLK U2
AGP2_ADSTB1/AGP3_ADSTBF1/TMD1_CLK# G3
AGP2_ADSTB1#/AGP3_ADSTBS1/TMD1_CLK H2
AGP2_CBE#0/AGP3_CBE0/TMD2_D7 R3
AGP2_CBE#1/AGP3_CBE1/TMD2_DE M1
AGP2_CBE#2/AGP3_CBE2 L3
AGP2_CBE#3/AGP3_CBE3/TMD1_D5 H1
AGP2_DEVSEL#/AGP3_DEVSEL/GPIO9/I2C_DATA R5
AGP2_FRAME#/AGP3_FRAME/TMDS_DVI_DATA P6
AGP2_IRDY#/AGP3_IRDY/GPIO8/I2C_CLK P5
AGP2_TRDY#/AGP3_TRDY/TMDS_DVI_CLK R6
AGP2_WBF#/AGP3_WBF N5
AGP2_SBA0/AGP3_SBA#0/GPIO0/VDDC_CNTL0 C3
AGP2_SBA1/AGP3_SBA#1/GPIO1/VDDC_CNTL1 C2
AGP2_SBA3/AGP3_SBA#3/GPIO3/LVDS_DIGON E4
AGP2_SBA5/AGP3_SBA#5/GPIO5/AGP_BUSY# F5
AGP2_SBA6/AGP3_SBA#6/GPIO6/LVDS_SSOUT G6
AGP2_SBA7/AGP3_SBA#7/GPIO7/LVDS_SSIN G5
AGP_ST0 L6
AGP_ST1 M6
AGP_ST2 L5
AGP8X_DET#
M5
AGP_VREF/TMDS_VREF
J6
AGP2_REQ#/AGP3_REQ
K6 AGP2_GNT#/AGP3_GNT
K5
AGP2_SBA2/AGP3_SBA#2/GPIO2/LVDS_BLON# D4
AGP2_SBA4/AGP3_SBA#4/GPIO4/STP_AGP# F6
AGP2_STOP#/AGP3_STOP/GPIO10/DDC_DATA T6
AGP_PAR T5
AGP2_RBF#/AGP3_RBF N6
AGP2_PIPE#/AGP3_DBI_HI C1
AGP2_NC/AGP3_DBI_LO D3
AGP_COMP
J5
R653
@0_0402_5%
12
R659
8.2K_0402_5%
1 2
R714
@0_0402_5%
12
C662
@10P_0402_25V8K
1
2
C663
0.1U_0402_10V6K
1 2
R663
@47K_0402
1 2
R661
1K_0603_1%
12
R654
@0_0402_5%
12
R662
1K_0603_1%
12
C659
@10U_0805_6.3V6M
1
2
L41
@BLM21P300S_0805
1 2
C660
@0.1U_0402_10V6K
1
2
R656
@0_0402_5%
12
R651
@0_0402_5%
12
R657
@0_0402_5%
12
R715
@0_0402_5%
12
R652
@0_0402_5%
12
U52
@SM561BS_SO8
Xin/CLK
1
Xout 8
S0
7
S1
6
VDD 2
SSCLK 4
SSCC 5
VSS
3
R655
@0_0402_5%
12
R660
@52.3_0603_1%
1 2
C661
@10P_0402_25V8K
1
2

5
5
4
4
3
3
2
2
1
1
D D
C C
B B
A A
MPVDD
DDR_SMA[0..13]
DDR_DQS[0..7]
DDR_DQ[0..63]
DDR_DM[0..7]
DDR_DQ32
DDR_DQ33
DDR_DQ34
DDR_DQ35
DDR_DQ36
DDR_DQ37
DDR_DQ38
DDR_DQ39
DDR_DQ40
DDR_DQ41
DDR_DQ50
DDR_DQ45
DDR_DQ47
DDR_DQ43
DDR_DQ49
DDR_DQ46
DDR_DQ48
DDR_DQ51
DDR_DQ44
DDR_DQ42
DDR_DQ53
DDR_DQ55
DDR_DQ56
DDR_DQ57
DDR_DQ52
DDR_DQ59
DDR_DQ60
DDR_DQ61
DDR_DQ58
DDR_DQ54
DDR_DQ63
DDR_DQ62
DDR_CLK1
DDR_CLK1#
DDR_SCKE2
DDR_SCKE3
DDR_SMA12
DDR_SMA10
DDR_SMA8
DDR_SMA11
DDR_SMA9
DDR_SMA13
MEN_COMP
DDR_SCS#3
DDR_SCS#2
DDR_DQ0
DDR_DQ1
MPVSS
DDR_DQ2
DDR_DQ3
DDR_DQ4
DDR_CLK4#
DDR_DQ5
DDR_DQ6
DDR_DQ7
DDR_DQ8
DDR_DQ9
DDR_SCKE1
DDR_DQ18
DDR_DQ13
DDR_DQ15
DDR_DQ11
DDR_DQ17
DDR_DQ14
DDR_DQ16
DDR_DQ19
DDR_DQ12
DDR_DQ10
DDR_DQ21
DDR_DQ23
DDR_DQ24
DDR_DQ25
DDR_DQ20
DDR_DQ27
DDR_DQ28
DDR_DQ29
DDR_DQ26
DDR_DQ22
DDR_DQ31
DDR_DQ30
DDR_SMA4
DDR_SMA2
DDR_SMA0
DDR_SMA7
DDR_SMA6
DDR_SMA5
DDR_SMA3
DDR_SMA1
DDR_DM0
DDR_DM3
DDR_DM2
DDR_DM1
DDR_DM6
DDR_SCKE0
DDR_DM4
DDR_CLK3
DDR_DM5
DDR_SRAS#
DDR_SCAS#
DDR_SWE#
DDR_DM7
DDR_CLK4
DDR_CLK3#
DDR_DQS0
DDR_DQS1
DDR_DQS4
DDR_CLK0#
DDR_DQS6
DDR_DQS3
DDR_DQS7
DDR_DQS2
DDR_DQS5
DDR_CLK0
DDR_SCS#0
DDR_SCS#1
+DDR_VREF
DDR_CLK014,15
DDR_CLK313
DDR_CLK1#14,15
DDR_CLK413
DDR_CLK3#13
DDR_CLK114,15
DDR_CLK4#13
DDR_CLK0#14,15
DDR_DQ[0..63] 13,14,16
DDR_DQS[0..7] 13,14,16
DDR_DM[0..7] 13,14,16
DDR_SCKE014,16
DDR_SCKE115,16
DDR_SCKE213,16
DDR_SCKE313,16
DDR_SCS#014,16
DDR_SCS#115,16
DDR_SCS#213,16
DDR_SCS#313,16
DDR_SRAS#13,14,15,16
DDR_SCAS#13,14,15,16
DDR_SWE#13,14,15,16
DDR_SMA[0..13] 13,14,15,16
DDR_SBA013,14,15,16
DDR_SBA113,14,15,16
+1.8VS
+2.5V
Title
Size Document Number Rev
Date: Sheet of
LA-2301
0.2
ATi RC300ML-DDR(3/5)
B
947Thursday, April 08, 2004
Compal Electronics, Inc.
MAY BE USED BY OR DISCLOSED TO ANY THIRD PARTY WITHOUT PRIOR WRITTEN CONSENT OF COMPAL ELECTRONICS, INC.
THIS SHEET OF ENGINEERING DRAWING IS THE PROPRIETARY PROPERTY OF COMPAL ELECTRONICS, INC. AND CONTAINS CONFIDENTIAL
DEPARTMENT EXCEPT AS AUTHORIZED BY COMPAL ELECTRONICS, INC. NEITHER THIS SHEET NOR THE INFORMATION IT CONTAINS
AND TRADE SECRET INFORMATION. THIS SHEET MAY NOT BE TRANSFERED FROM THE CUSTODY OF THE COMPETENT DIVISION OF R&D
C666
2.2U_0805_10V4Z
1 2
C665 0.47U_0603_16V7K
1 2
C664 0.47U_0603_16V7K
1 2
C669
0.1U_0402_10V6K
1
2
L42
HB-1M2012-121JT03_0805
1 2
C668
0.1U_0402_10V6K
1
2
R664 49.9_0402_1%
1 2
R665
1K_0603_1%
MEM I/F
PART 2 OF 6
U51B
CHS-216IGP9050A21_BGA718
MEM_DQ0 AG6
MEM_DQ1 AJ7
MEM_DQ2 AJ9
MEM_DQ3 AJ10
MEM_DQ4 AJ6
MEM_DQ5 AH6
MEM_DQ6 AH8
MEM_DQ7 AH9
MEM_DQ8 AE7
MEM_DQ9 AE8
MEM_DQ10 AE12
MEM_DQ11 AF12
MEM_DQ12 AF7
MEM_DQ13 AF8
MEM_DQ14 AE11
MEM_DQ15 AF11
MEM_DQ16 AJ12
MEM_DQ17 AH12
MEM_DQ18 AH14
MEM_DQ19 AH15
MEM_DQ20 AH11
MEM_DQ21 AJ13
MEM_DQ22 AJ15
MEM_DQ23 AJ16
MEM_DQ24 AF18
MEM_DQ25 AG20
MEM_DQ26 AG21
MEM_DQ27 AF22
MEM_DQ28 AF19
MEM_DQ29 AF20
MEM_DQ30 AE22
MEM_DQ31 AF23
MEM_DQ32 AJ21
MEM_DQ33 AJ22
MEM_DQ34 AJ24
MEM_DQ35 AK25
MEM_DQ36 AH21
MEM_DQ37 AH22
MEM_DQ38 AH24
MEM_DQ39 AJ25
MEM_DQ40 AK26
MEM_DQ41 AK27
MEM_DQ42 AJ28
MEM_DQ43 AH29
MEM_DQ44 AH25
MEM_DQ45 AJ26
MEM_DQ46 AJ29
MEM_DQ47 AH30
MEM_DQ48 AF29
MEM_DQ49 AE29
MEM_DQ50 AB28
MEM_DQ51 AA28
MEM_DQ52 AE28
MEM_DQ53 AD28
MEM_DQ54 AC29
MEM_DQ55 AB29
MEM_DQ56 AC26
MEM_DQ57 AB25
MEM_DQ58 Y26
MEM_DQ59 W26
MEM_DQ60 AE26
MEM_DQ61 AD26
MEM_DQ62 AA26
MEM_DQ63 Y27
MEM_DDRVREF AK20
MEM_A0
AH19
MEM_A1
AJ17
MEM_A2
AK17
MEM_A3
AH16
MEM_A4
AK16
MEM_A5
AF17
MEM_A6
AE18
MEM_A7
AF16
MEM_A8
AE17
MEM_A9
AE16
MEM_A10
AJ20
MEM_A11
AG15
MEM_A12
AF15
MEM_A13
AE23
MEM_A14
AH20
MEM_DM0
AH7
MEM_DM1
AF10
MEM_DM2
AJ14
MEM_DM3
AF21
MEM_DM4
AH23
MEM_DM5
AK28
MEM_DM6
AD29
MEM_DM7
AB26
MEM_RAS#
AF24
MEM_CAS#
AF25
MEM_WE#
AE24
MEM_CKE0
AF13
MEM_DQS0
AJ8
MEM_DQS1
AF9
MEM_DQS2
AH13
MEM_DQS3
AE21
MEM_DQS4
AJ23
MEM_DQS5
AJ27
MEM_DQS6
AC28
MEM_DQS7
AA25
MEM_CK0#
AH10 MEM_CK0
AK10
MEM_CS#0
AH26
MEM_CS#1
AH27
MEM_CS#2
AF26
MEM_CS#3
AG27
MPVDD
AC18
MPVSS
AD18
MEM_A15
AE25
MEM_CKE1
AE13
MEM_CK1
AH18
MEM_CK1#
AJ19
MEM_CK2
AG30
MEM_CK2#
AG29
MEM_CK3
AK11
MEM_CK3#
AJ11
MEM_CK4
AH17
MEM_CK4#
AJ18
MEM_CK5
AF28
MEM_CK5#
AG28
MEM_CKE2
AG14
MEM_CKE3
AF14
MEM_CAP1 AF6
MEM_CAP2 AA29
MEM_COMP AK19
R666
1K_0603_1%

5
5
4
4
3
3
2
2
1
1
D D
C C
B B
A A
CRMA_1
LUMA_1
TV_CRMA
TV_COMPS
LVSSR
+1.8VS_AVDDQ
+3VS_VDDR
+1.8VS_AVDDDI
TV_CRMA
NB_RSET
CLK_EXT_NB#
CLK_EXT_NB
+1.8VS_LPVDD
+1.8VS_LVDDR
LPVSS
CLK_EXT_AGP66
CLK_EXT_MEM66
+2.5VS_AVDD
CLK_EXT_AGP66
CLK_EXT_MEM66
+PLLVDD_18
TV_LUMA
TV_LUMA
TXCLK+ 18
TXOUT1- 18
TXOUT1+ 18
TXOUT2- 18
TXOUT2+ 18
TXOUT0- 18
TXOUT0+ 18
TXCLK- 18
TZCLK+ 18
TZOUT1- 18
TZOUT1+ 18
TZOUT2- 18
TZOUT2+ 18
TZOUT0- 18
TZOUT0+ 18
TZCLK- 18
CLK_EXT_AGP6617
CLK_EXT_NB#17
CLK_EXT_NB17
CLK_EXT_MEM6617
REFCLK1_NB17
CRT_VSYNC18
CRT_HSYNC18
CRT_B18
CRT_G18
CRT_R18
NB_DDC_DATA 18
NB_DDC_CLK 18
+1.8VS
+1.8VS
+3VS
+2.5VS
+1.8VS
+1.8VS
+1.8VS
+3VS
+3VS
Title
Size Document Number Rev
Date: Sheet of
LA-2301
0.2
ATi RC300ML-VEDIO(4/5)
B
10 47Thursday, April 08, 2004
Compal Electronics, Inc.
MAY BE USED BY OR DISCLOSED TO ANY THIRD PARTY WITHOUT PRIOR WRITTEN CONSENT OF COMPAL ELECTRONICS, INC.
THIS SHEET OF ENGINEERING DRAWING IS THE PROPRIETARY PROPERTY OF COMPAL ELECTRONICS, INC. AND CONTAINS CONFIDENTIAL
DEPARTMENT EXCEPT AS AUTHORIZED BY COMPAL ELECTRONICS, INC. NEITHER THIS SHEET NOR THE INFORMATION IT CONTAINS
AND TRADE SECRET INFORMATION. THIS SHEET MAY NOT BE TRANSFERED FROM THE CUSTODY OF THE COMPETENT DIVISION OF R&D
TV-OUT CONN.
R671
@10_0402_5%
12
C671
0.1U_0402_10V6K
1
2
L46 10_0603_5%
1 2
C681
@15P_0402_50V8J
1
2
R673
10K_0402_5%
1 2
C103 @33P_0402_50V8J
1 2
L49
KC FBM-L11-201209-221LMAT_0805
1 2
R101
75_0402_1%
12
C683
0.1U_0402_10V6K
1
2
C675
10U_0805_10V4Z
1
2
D1
V-PORT-0603-220 M-V05_0603
2 1
C685
@15P_0402_50V8J
1
2
C104 @33P_0402_50V8J
1 2
C682
0.1U_0402_10V6K
1
2
R102
75_0402_1%
12
C674
0.1U_0402_10V6K
1
2
L45
KC FBM-L11-201209-221LMAT_0805
1 2
L48
KC FBM-L11-201209-221LMAT_0805
1 2
L47
KC FBM-L11-201209-221LMAT_0805
1 2
C110
100P_0402_25V8K
1
2
C679
0.1U_0402_10V6K
1
2
R668 715 _0402_1%
1 2
R669
56_0402_5%
12
R670 @75_0402_1%
1 2
C109
100P_0402_25V8K
1
2
L4 CHB2012U121_0805
1 2
L44
KC FBM-L11-201209-221LMAT_0805
12
L43
FBM-11-160808-121-T_0603
1 2
C684
10U_0805_10V4Z
1
2
C111
100P_0402_25V8K
1
2
R667
@10_0402_5%
12
L5 CHB2012U121_0805
1 2
C680
10U_0805_10V4Z
1
2
C677
0.1U_0402_10V6K
1
2
C670
0.1U_0402_10V6K
1
2
C678
0.1U_0402_10V6K
1
2
JP2
SUYIN_030008FR004T100ZL
1
1
2
2
3
3
4
4
R672 1K_0402_5%
1 2
D2
V-PORT-0603-220 M-V05_0603
2 1
C672
0.1U_0402_10V6K
1
2
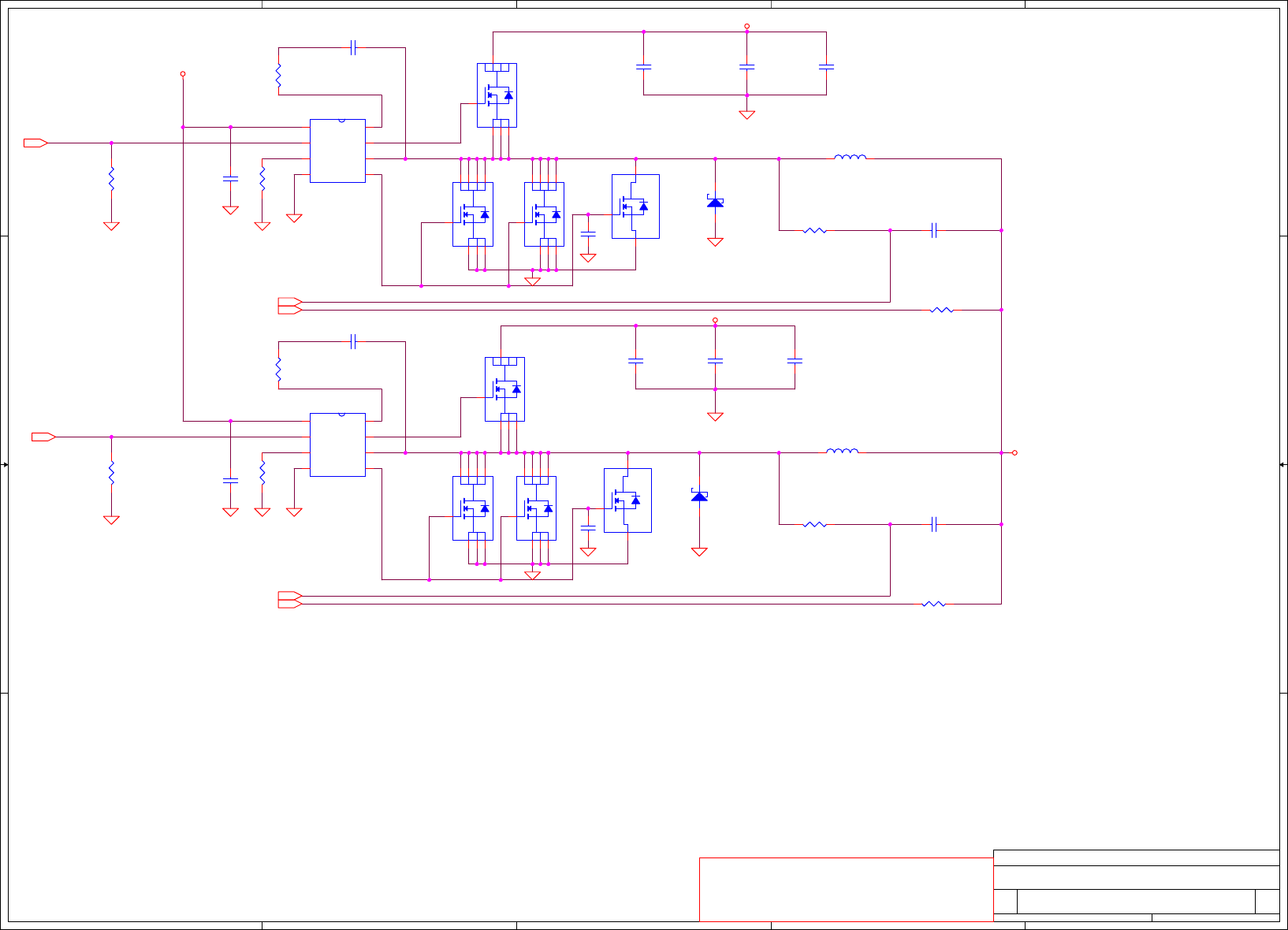
PART 4 OF 6
CRT
CLK. GEN.
SVID LVDS
U51D
CHS-216IGP9050A21_BGA718
TXOUT_U0N D12
TXOUT_U0P E12
TXOUT_U1N F11
TXOUT_U1P F12
TXOUT_U2N D13
TXOUT_U2P D14
TXCLK_UN E13
TXCLK_UP F13
TXOUT_L0N E10
TXOUT_L0P D10
TXOUT_L1N B9
TXOUT_L1P C9
TXOUT_L2N D11
TXOUT_L2P E11
TXCLK_LN B10
TXCLK_LP C10
LVDDR_18 B12
LPVSS A11
LVDDR_18 C12
LPVDD_18 A12
LVSSR B11
LVSSR C11
C_R E15
Y_G C15
COMP_B D15
DACSCL D6
DACSDA C6
CPUSTOP# D5
RED
F14
GREEN
F15
BLUE
E14
DACHSYNC
C8
DACVSYNC
D9
RSET
C14
VDDR3
H9
AVDDQ
A15
AVSSN
B13
AVDD_25
A14
AVDDDI_18
B14
AVSSDI
C13
AVSSQ
B15
PLLVDD_18
H11
PLLVSS
G11
VDDR3
G9
XTALIN
A4
XTALOUT
B4
EXT_MEM_CLK
A3
SYSCLK A8
SYSCLK# B8
AGPCLKIN
B3
HCLKIN#
B5
ALINK_CLK
D8
AGPCLKOUT
B2
USBCLK
D7
REF27
B7
SYS_FBCLKOUT
B6
OSC
C5
SYS_FBCLKOUT#
A6
HCLKIN
A5
C673
0.1U_0402_10V6K
1
2
C112
100P_0402_25V8K
1
2
C676
0.1U_0402_10V6K
1
2

5
5
4
4
3
3
2
2
1
1
D D
C C
B B
A A
+3VS
+CPU_CORE
+2.5V
+CPU_CORE
+1.8VS
+1.5VS
+3VS
+1.5VS
+1.5VS
+1.5VS
+3VS
+1.5VS +2.5V
+2.5V
+1.8VS
+1.5VS
Title
Size Document Number Rev
Date: Sheet of
LA-2301
0.2
ATi RC300ML-Power(5/5)
B
11 47Thursday, April 08, 2004
Compal Electronics, Inc.
MAY BE USED BY OR DISCLOSED TO ANY THIRD PARTY WITHOUT PRIOR WRITTEN CONSENT OF COMPAL ELECTRONICS, INC.
THIS SHEET OF ENGINEERING DRAWING IS THE PROPRIETARY PROPERTY OF COMPAL ELECTRONICS, INC. AND CONTAINS CONFIDENTIAL
DEPARTMENT EXCEPT AS AUTHORIZED BY COMPAL ELECTRONICS, INC. NEITHER THIS SHEET NOR THE INFORMATION IT CONTAINS
AND TRADE SECRET INFORMATION. THIS SHEET MAY NOT BE TRANSFERED FROM THE CUSTODY OF THE COMPETENT DIVISION OF R&D
ATI request
C694
0.1U_0402_10V6K
1
2
C710
0.1U_0402_10V6K
1
2
C761
0.1U_0402_10V6K
1
2
C732
0.1U_0402_10V6K
1
2
C750
@0.01U_0402_16V7Z
1
2
C751
@0.01U_0402_16V7Z
1
2
C705
0.1U_0402_10V6K
1
2
C742
0.1U_0402_10V6K
1
2
C740
0.1U_0402_10V6K
1
2
C693
0.1U_0402_10V6K
1
2
C737
0.1U_0402_10V6K
1
2
C720
0.1U_0402_10V6K
1
2
C735
0.1U_0402_10V6K
1
2
PART 5 OF 6
POWER
CORE PWR
AGP PWR
MEM I/F PWR
CPU I/F PWRALINK PWR
U51E
CHS-216IGP9050A21_BGA718
VDD_CORE
F10
VDD_CORE
F9
VDD_CORE
G12
VDD_CORE
H12
VDD_CORE
H13
VDD_CORE
M12
VDD_CORE
M13
VDD_CORE
M14
VDD_CORE
M17
VDD_CORE
M18
VDD_CORE
M19
VDD_CORE
N12
VDD_CORE
N13
VDD_CORE
N14
VDD_CORE
N17
VDD_CORE
N18
VDD_CORE
N19
VDD_CORE
P12
VDD_CORE
P13
VDD_CORE
P14
VDD_CORE
P17
VDD_CORE
P18
VDD_CORE
P19
VDD_CORE
U12
VDD_CORE
U13
VDD_CORE
U14
VDD_CORE
U17
VDD_CORE
U18
VDD_CORE
U19
VDD_CORE
V12
VDD_CORE
V13
VDD_CORE
V14
VDD_CORE
V17
VDD_CORE
V18
VDD_CORE
V19
VDD_CORE
W12
VDD_CORE
W13
VDD_CORE
W14
VDD_CORE
W17
VDD_CORE
W18
VDD_CORE
W19
VDD_18 H22
VDD_18 H10
VDD_18 AC9
VDD_18 AC22
VDDP_AGP/VDDP33 G8
VDDP_AGP/VDDP33 F7
VDDP_AGP/VDDP33 E7
VDDP_AGP T8
VDDP_AGP R4
VDDP_AGP P8
VDDP_AGP P7
VDDP_AGP P1
VDDP_AGP N4
VDDP_AGP M8
VDDP_AGP M7
VDDP_AGP L4
VDDP_AGP K8
VDDP_AGP J4
VDDP_AGP H7
VDDP_AGP H6
VDDP_AGP H5
VDDP_AGP G4
VDDP_AGP A2
VDDR_MEM AA23
VDDR_MEM AA27
VDDR_MEM AB30
VDDR_MEM AC10
VDDR_MEM AC12
VDDR_MEM AC13
VDDR_MEM AC15
VDDR_MEM AC17
VDDR_MEM AC19
VDDR_MEM AC21
VDDR_MEM AC23
VDDR_MEM AC24
VDDR_MEM AC25
VDDR_MEM AC27
VDDR_MEM AD10
VDDR_MEM AD12
VDDR_MEM AD13
VDDR_MEM AD15
VDDR_MEM AD17
VDDR_MEM AD19
VDDR_MEM AD21
VDDR_MEM AD23
VDDR_MEM AD24
VDDR_MEM AD25
VDDR_MEM AD27
VDDR_MEM AE10
VDDR_MEM AE14
VDDR_MEM AE15
VDDR_MEM AE19
VDDR_MEM AE20
VDDR_MEM AE30
VDDR_MEM AE9
VDDR_MEM AF27
VDDR_MEM AG11
VDDR_MEM AG12
VDDL_ALINK
W8 VDDL_ALINK
AK3 VDDL_ALINK
AD8 VDDL_ALINK
AD7 VDDL_ALINK
AD1 VDDL_ALINK
AC8 VDDL_ALINK
AC7 VDDL_ALINK
AA8 VDDL_ALINK
AA7 VDDL_ALINK
AA1
VDDR2_CPU
W30 VDDR2_CPU
U24 VDDR2_CPU
U23 VDDR2_CPU
T24 VDDR2_CPU
T23 VDDR2_CPU
P24 VDDR2_CPU
P23 VDDR2_CPU
M23 VDDR2_CPU
K24 VDDR2_CPU
K23 VDDR2_CPU
H24 VDDR2_CPU
H21 VDDR2_CPU
H19 VDDR2_CPU
H17 VDDR2_CPU
H16 VDDR2_CPU
G24 VDDR2_CPU
G23 VDDR2_CPU
G21 VDDR2_CPU
G17 VDDR2_CPU
F17 VDDR2_CPU
F16 VDDR2_CPU
E17 VDDR2_CPU
E16 VDDR2_CPU
D17 VDDR2_CPU
D16 VDDR2_CPU
C16
VDDR_MEM AG17
VDDR_MEM AG18
VDDR_MEM AG23
VDDR_MEM AG24
VDDR_MEM AG26
VDDR_MEM AG8
VDDR_MEM AG9
VDDR_MEM AJ30
VDDR_MEM AK14
VDDR_MEM AK23
VDDR_MEM AK8
VDDR_MEM V23
VDDR_MEM W23
VDDR_MEM W24
VDDR_MEM W25
VDDR_MEM Y25
VDDP_AGP U4
VDDP_AGP U5
VDDP_AGP U6
C730
0.1U_0402_10V6K
1
2
C755
0.1U_0402_10V6K
1
2
C700
0.1U_0402_10V6K
1
2
C702
0.1U_0402_10V6K
1
2
C719
0.1U_0402_10V6K
1
2
C723
0.1U_0402_10V6K
1
2
C731
0.1U_0402_10V6K
1
2
C688
0.1U_0402_10V6K
1
2
C749
@0.01U_0402_16V7Z
1
2
C762
0.1U_0402_10V6K
1
2
C725
0.1U_0402_10V6K
1
2
C717
0.1U_0402_10V6K
1
2
C758
0.1U_0402_10V6K
1
2
C698
0.1U_0402_10V6K
1
2
C728
0.1U_0402_10V6K
1
2
C739
0.1U_0402_10V6K
1
2
C752
@0.01U_0402_16V7Z
1
2
C760
0.1U_0402_10V6K
1
2
C706
0.1U_0402_10V6K
1
2
C692
0.1U_0402_10V6K
1
2
C741
0.1U_0402_10V6K
1
2
C767
0.1U_0402_10V6K
1
2
C746
@0.01U_0402_16V7Z
1
2
C696
0.1U_0402_10V6K
1
2
C708
0.1U_0402_10V6K
1
2
C722
0.1U_0402_10V6K
1
2
C690
0.1U_0402_10V6K
1
2
C718
0.1U_0402_10V6K
1
2
C743
0.1U_0402_10V6K
1
2
C703
0.1U_0402_10V6K
1
2
C724
0.1U_0402_10V6K
1
2
C697
0.1U_0402_10V6K
1
2
C687
0.1U_0402_10V6K
1
2
+
C714
47U_B_6.3VM
1
2
C745
@0.01U_0402_16V7Z
1
2
C711
0.1U_0402_10V6K
1
2
C691
0.1U_0402_10V6K
1
2
C716
0.1U_0402_10V6K
1
2
C756
0.1U_0402_10V6K
1
2
C729
0.1U_0402_10V6K
1
2
C701
0.1U_0402_10V6K
1
2
C757
0.1U_0402_10V6K
1
2
C748
@0.01U_0402_16V7Z
1
2
C713
0.1U_0402_10V6K
1
2
C734
0.1U_0402_10V6K
1
2
PART 6 OF 6
GND
U51F
CHS-216IGP9050A21_BGA718
VSS
A29
VSS
AB23
VSS
AB24
VSS
AB27
VSS
AB4
VSS
AB8
VSS
AC1
VSS
AC11
VSS
AC14
VSS
AC16
VSS
AC20
VSS
AC30
VSS
AD11
VSS
AD14
VSS
AD16
VSS
AD20
VSS
AD4
VSS
AE27
VSS
AF30
VSS
AF5
VSS
AG10
VSS
AG13
VSS
AG16
VSS
AG19
VSS
AG22
VSS
AG25
VSS
AG7
VSS
AH28
VSS
AH3
VSS
AJ1
VSS
AK13
VSS
AK2
VSS
AK22
VSS
AK29
VSS
AK4
VSS
AK7
VSS
B1
VSS
B16
VSS
B30
VSS
C19
VSS
C23
VSS
C27
VSS
C4
VSS
D21
VSS
D25
VSS
E3
VSS
E8
VSS
E9
VSS
F27
VSS
F4
VSS
F8
VSS
G14
VSS
G15
VSS
G18
VSS
G20
VSS
H14
VSS
H15
VSS
H18
VSS
H20
VSS
H27
VSS
H4
VSS
H8
VSS
J7 VSS J8
VSS K27
VSS K4
VSS L23
VSS L24
VSS L25
VSS L7
VSS L8
VSS M15
VSS M16
VSS M27
VSS M4
VSS N15
VSS N16
VSS N23
VSS N24
VSS N8
VSS P15
VSS P16
VSS P27
VSS P4
VSS R1
VSS R12
VSS R13
VSS R14
VSS R15
VSS R16
VSS R17
VSS R18
VSS R19
VSS R23
VSS R7
VSS R8
VSS T12
VSS T13
VSS T14
VSS T15
VSS T16
VSS T17
VSS T18
VSS T19
VSS T27
VSS T4
VSS U15
VSS U16
VSS U7
VSS U8
VSS V15
VSS V16
VSS V27
VSS V4
VSS V7
VSS V8
VSS W15
VSS W16
VSS W27
VSS Y1
VSS Y23
VSS Y24
VSS Y30
VSS Y4
VSS Y7
VSS Y8
C764
0.1U_0402_10V6K
1
2
C709
0.1U_0402_10V6K
1
2
C738
0.1U_0402_10V6K
1
2
C736
0.1U_0402_10V6K
1
2
C763
0.1U_0402_10V6K
1
2
+
C695
100U_D2_10VM
1
2
C689
0.1U_0402_10V6K
1
2
C707
0.1U_0402_10V6K
1
2
C747
@0.01U_0402_16V7Z
1
2
C753
@0.01U_0402_16V7Z
1
2
C726
0.1U_0402_10V6K
1
2
C704
0.1U_0402_10V6K
1
2
C759
10U_0805_10V4Z
1
2
C727
0.1U_0402_10V6K
1
2
C766
0.1U_0402_10V6K
1
2
C744
@0.01U_0402_16V7Z
1
2
C699
0.1U_0402_10V6K
1
2
C686
22U_1206_10V4Z
1
2
C754
10U_0805_10V4Z
1
2
C733
0.1U_0402_10V6K
1
2
C712
0.1U_0402_10V6K
1
2
+
C715
47U_B_6.3VM
1
2
C765
0.1U_0402_10V6K
1
2
C721
0.1U_0402_10V6K
1
2

5
5
4
4
3
3
2
2
1
1
D D
C C
B B
A A
A_AD17
A_AD30
A_AD27
A_AD31
A_AD26
A_AD24
A_AD29
A_PAR
A_AD[0..31]
A_AD22
A_AD18
A_AD23
A_AD20
A_AD21
A_AD28
A_AD25
A_CBE#[0..3]
A_AD[0..31]8,19
A_PAR8,19
BSEL1 5,17
BSEL0 5,17
A_CBE#[0..3] 8,19
+3VS
+3VS
+3VS
+3VS
+3VS
+3VS
+3VS
+3VS
+3VS
+3VS
+3VS
+3VS
+3VS
+3VS
Title
Size Document Number Rev
Date: Sheet of
LA-2301
0.2
ATi RC300ML-SYS. CONFIG.
B
12 47Thursday, April 08, 2004
Compal Electronics, Inc.
MAY BE USED BY OR DISCLOSED TO ANY THIRD PARTY WITHOUT PRIOR WRITTEN CONSENT OF COMPAL ELECTRONICS, INC.
THIS SHEET OF ENGINEERING DRAWING IS THE PROPRIETARY PROPERTY OF COMPAL ELECTRONICS, INC. AND CONTAINS CONFIDENTIAL
DEPARTMENT EXCEPT AS AUTHORIZED BY COMPAL ELECTRONICS, INC. NEITHER THIS SHEET NOR THE INFORMATION IT CONTAINS
AND TRADE SECRET INFORMATION. THIS SHEET MAY NOT BE TRANSFERED FROM THE CUSTODY OF THE COMPETENT DIVISION OF R&D
A_AD25/A_AD17 : CPU VOLTAGE[1..0]
DEFAULT: 0
00: 1.05V
01: 1.35V
11: 1.75V
10: 1.45V
0: IOQ=1
1:
IOQ=12
DEFAULT:1
A_AD23 : CLOCK BYPASS DISABLE
A_AD24 : MOBILE CPU SELECT
0: DISABLE
1: ENABLE
0: TEST MODE
1: NORMAL
MODE
00: 100 MHZ
01: 133 MHZ
10: 200MHZ
11:166 MHZ
A_AD28: SPREAD SPECTRUM ENABLE
0: DISABLE
1: ENABLE
0: REDUCEDE SET
DEFAULT : 0
DEFAULT: 01
1: FULL SET(internal Pull high)
A_AD26 : ENABLE IOQ
DEFAULT: 1
DEFAULT: 10
A_AD29: STRAP CONFIGURATION
00: 1.05V
01: 1.35V
11: 1.75V
10: 1.45V
A_AD21 : AUTO_CAL ENABLE
A_AD25/A_AD17 : CPU VOLTAGE[1..0]
AD25=1 DESTOP CPU
AD25=0 MOBILE CPU
AD17--DON'T CARE
DEFAULT : 1
0: DISABLE
1: ENABLE
A_AD27: FrcShortReset#
A_AD[31..30] : FSB CLK SPEED
DEFAULT:0
DEFAULT: 1
0: TEST MODE
1: NORMAL(internal Pull high)
A_AD22 : OSC PAD OUTPUT PCICLK
DEFAULT: 1
DEFAULT: 1
DEFAULT : 1
A_AD20 : INTERNAL CLK GEN ENABLE
0: DEBUG MODE
1: NORMAL
0: BANIAS CPU
1: OTHER CPU
PAR: EXTENDED DEBUG MODE
0:PCICLK OUT
1: OSC CLK OUT
DEFAULT : 1
A_AD18 : ENABLE PHASE CALIBRATION
0: DISABLE
1:ENABLE
DEFAULT: 0
R676 4.7K_0402_5%
1 2
R693 @4.7K_0402_5%
1 2
R685 10K_0402_5%
1 2
R680 @4.7K_0402_5%
1 2
R684 @10K_0402_5%
1 2
R694 10K_0402_5%
1 2
R674 10K_0402_5%
1 2
R698 10K_0402_5%
1 2
R677 4.7K_0402_5%
1 2
R686 4.7K_0402_5%
1 2
R691 4.7K_0402_5%
1 2
R697 @4.7K_0402_5%
1 2
R690 @4.7K_0402_5%
1 2
R692 10K_0402_5%
1 2
R689 @4.7K_0402_5%
1 2
R675 @4.7K_0402_5%
1 2
R701 4.7K_0402_5%
1 2
D51
RB751V_SOD323
2 1
R687 @4.7K_0402_5%
1 2
R683 @4.7K_0402_5%
1 2
R681 10K_0402_5%
1 2
R679 4.7K_0402_5%
1 2
R682 4.7K_0402_5%
1 2
D52
RB751V_SOD323
2 1
R700 @4.7K_0402_5%
1 2
R699 @4.7K_0402_5%
1 2
R695 10K_0402_5%
1 2
R678 10K_0402_5%
1 2
R688 10K_0402_5%
1 2
R696 @4.7K_0402_5%
1 2

5
5
4
4
3
3
2
2
1
1
D D
C C
B B
A A
DDR_SMA13
DDR_SMA12
DDR_CS#2
DDR_SMA9
DDR_SMA7
DDR_SMA5
DDR_SMA3
DDR_SMA1
DDR_SMA10
DDR_DQ[0..63]
DDR_DQS[0..7]
DDR_DM[0..7]
DDR_SMA[0..13]
DDR_SMAA8
DDR_CAS#
DDR_SMAA11
DDR_SMAA9
DDR_SMAA4
DDR_SMAA1
DDR_RAS#
DDR_SMAA6
DDR_BA1
DDR_SMAA0
DDR_BA0
DDR_SMAA12
DDR_WE#
DDR_SMAA2DDR_SMAA3
DDR_SMAA5
DDR_SMAA13
DDR_CKE2
DDR_CKE3
DDR_SMAA7
DDR_SMAA10
DDR_SMA6
DDR_SMA8
DDR_SMA4
DDR_SMA2
DDR_CS#3
DDR_SMA0
DDR_SMA11
+DDR_VREF0
DDR_DQ1
DDR_DQ2
DDR_DQ6
DDR_DQ8
DDR_DQS0
DDR_DQ12
DDR_DQS1
DDR_DQ14
DDR_DQ15
DDR_DQ24
DDR_DQ29
DDR_DQ26
DDR_DQ30
DDR_DQ18
DDR_DQ22
DDR_DQS3
DDR_DQS2
DDR_DQ20
DDR_DQ16
DDR_DQ40
DDR_DQ46
DDR_DQ43
DDR_DQ52
DDR_DQS6
DDR_DQS7
DDR_DQ49
DDR_DQ33
DDR_DQ36
DDR_DQ50
DDR_DQ51
DDR_DQS4
DDR_DQ38
DDR_DQS5
DDR_DQ39
DDR_DQ60
DDR_DQ45
DDR_DQ61
DDR_DQ58
DDR_DQ62
DDR_DQ48
DDR_DQ53
DDR_DQ55
DDR_DQ54
DDR_DM7
DDR_DM6
DDR_DQ59
DDR_DQ63
DDR_DQ57
DDR_DQ56
DDR_DQ44
DDR_DQ41
DDR_DQ47
DDR_DQ42
DDR_DQ32
DDR_DQ37
DDR_DM4
DDR_DM5
DDR_DQ35
DDR_DQ34
DDR_DQ21
DDR_DQ28
DDR_DQ25
DDR_DQ27
DDR_DQ4
DDR_DQ31
DDR_DQ3
DDR_DQ7
DDR_DQ23
DDR_DQ19
DDR_DM0
DDR_DM1
DDR_DQ9
DDR_DQ13
DDR_DM3
DDR_DM2
DDR_DQ10
DDR_DQ11
DDR_DQ17
DDR_DQ0DDR_DQ5
DDR_SCKE39,16
DDR_SCS#29,16 DDR_SCS#3 9,16
DDR_SBA1 9,14,15,16
DDR_DQS[0..7] 9,14,16
DDR_DQ[0..63] 9,14,16
DDR_DM[0..7] 9,14,16
DDR_CLK39
SM_DATA_SB17,20
DDR_CLK3#9
DDR_SMA[0..13] 9,14,15,16
SM_CLK_SB17,20
DDR_CLK4# 9
DDR_SCKE2 9,16
DDR_CLK4 9
DDR_SRAS# 9,14,15,16
DDR_SCAS# 9,14,15,16DDR_SWE#9,14,15,16
DDR_SBA09,14,15,16
+2.5V
+3VS
+2.5V
+2.5V
+3VS
Title
Size Document Number Rev
Date: Sheet of
LA-2301
0.2
DDR-SODIMM SLOT0
13 47Thursday, April 08, 2004
Compal Electronics, Inc.
Place these resistor
close by DIMM0,
all trace length
Max=1.4"
Layout note
Layout note
Place these resistors
close to DIMM0,
all trace length<500 mil
MAY BE USED BY OR DISCLOSED TO ANY THIRD PARTY WITHOUT PRIOR WRITTEN CONSENT OF COMPAL ELECTRONICS, INC.
THIS SHEET OF ENGINEERING DRAWING IS THE PROPRIETARY PROPERTY OF COMPAL ELECTRONICS, INC. AND CONTAINS CONFIDENTIA
DEPARTMENT EXCEPT AS AUTHORIZED BY COMPAL ELECTRONICS, INC. NEITHER THIS SHEET NOR THE INFORMATION IT CONTAINS
AND TRADE SECRET INFORMATION. THIS SHEET MAY NOT BE TRANSFERED FROM THE CUSTODY OF THE COMPETENT DIVISION OF R&D
R702
1K_0603_1%
C768
0.1U_0402_10V6K
1
2
RP113
10_0804_8P4R_5%
18
27
36
45
RP114
10_0804_8P4R_5%
18
27
36
45
RP117
10_0804_8P4R_5%
18
27
36
45
RP116
10_0804_8P4R_5%
18
27
36
45
C769
0.1U_0402_10V6K
1
2
RP115
10_0804_8P4R_5%
18
27
36
45
R703
1K_0603_1%
RP112
10_0804_8P4R_5%
18
27
36
45
JP3
TYCO_1-1612781-1
VREF
1
VSS
3
DQ0
5
DQ1
7
VDD
9
DQS0
11
DQ2
13
VSS
15
DQ3
17
DQ8
19
VDD
21
DQ9
23
DQS1
25
VSS
27
DQ10
29
DQ11
31
VDD
33
CK0
35
CK0#
37
VSS
39
DQ16
41
DQ17
43
VDD
45
DQS2
47
DQ18
49
VSS
51
DQ19
53
DQ24
55
VDD
57
DQ25
59
DQS3
61
VSS
63
DQ26
65
DQ27
67
VDD
69
CB0
71
CB1
73
VSS
75
DQS8
77
CB2
79
VDD
81
CB3
83
DU
85
VSS
87
CK2
89
CK2#
91
VDD
93
CKE1
95
DU/A13
97
A12
99
A9
101
VSS
103
A7
105
A5
107
A3
109
A1
111
VDD
113
A10/AP
115
BA0
117
WE#
119
S0#
121
A13
123
VSS
125
DQ32
127
DQ33
129
VDD
131
DQS4
133
DQ34
135
VSS
137
DQ35
139
DQ40
141
VDD
143
VREF 2
VSS 4
DQ4 6
DQ5 8
VDD 10
DM0 12
DQ6 14
VSS 16
DQ7 18
DQ12 20
VDD 22
DQ13 24
DM1 26
VSS 28
DQ14 30
DQ15 32
VDD 34
VDD 36
VSS 38
VSS 40
DQ20 42
DQ21 44
VDD 46
DM2 48
DQ22 50
VSS 52
DQ23 54
DQ28 56
VDD 58
DQ29 60
DM3 62
VSS 64
DQ30 66
DQ31 68
VDD 70
CB4 72
CB5 74
VSS 76
DM8 78
CB6 80
VDD 82
CB7 84
DU/RESET# 86
VSS 88
VSS 90
VDD 92
VDD 94
CKE0 96
DU/BA2 98
A11 100
A8 102
VSS 104
A6 106
A4 108
A2 110
A0 112
VDD 114
BA1 116
RAS# 118
CAS# 120
S1# 122
DU 124
VSS 126
DQ36 128
DQ37 130
VDD 132
DM4 134
DQ38 136
VSS 138
DQ39 140
DQ44 142
VDD 144
DQ41
145
DQS5
147
VSS
149
DQ42
151
DQ43
153
VDD
155
VDD
157
VSS
159
VSS
161
DQ48
163
DQ49
165
VDD
167
DQS6
169
DQ50
171
VSS
173
DQ51
175
DQ56
177
VDD
179
DQ57
181
DQS7
183
VSS
185
DQ58
187
DQ59
189
VDD
191
SDA
193
SCL
195
VDD_SPD
197
VDD_ID
199
DQ45 146
DM5 148
VSS 150
DQ46 152
DQ47 154
VDD 156
CK1# 158
CK1 160
VSS 162
DQ52 164
DQ53 166
VDD 168
DM6 170
DQ54 172
VSS 174
DQ55 176
DQ60 178
VDD 180
DQ61 182
DM7 184
VSS 186
DQ62 188
DQ63 190
VDD 192
SA0 194
SA1 196
SA2 198
NC.TEST 200

5
5
4
4
3
3
2
2
1
1
D D
C C
B B
A A
DDR_SMA[0..13]
DDR_DQ[0..63]
DDR_DM[0..7]
DDR_DQS[0..7]
DDR_SBA0
DDR_SWE#
DDR_SCAS#
DDR_SRAS#
DDR_CLK0#
DDR_CLK0
DQ[0..63]
DM[0..7]
DQS[0..7] DDR_SBA1
DDR_CKE0
DDR_CS#0
DDR_SBA0
DDR_SBA1
DDR_CLK1#
DDR_CLK1
DDR_CLK1#
DDR_CLK1
DDR_CLK0#
DDR_CLK0
DDR_CLK0#
DDR_CLK0
DDR_CKE0
DDR_SBA1
DDR_SBA0
DDR_CS#0
DDR_CKE0
DDR_CS#0
DDR_SBA0
DDR_SBA1
DDR_CKE0
DDR_CS#0
DDR_SBA0
DDR_SBA1
DDR_SMA8
DDR_SMA11
DDR_SMA9
DDR_SMA10
DDR_SMA12
DDR_SMA5
DDR_SMA6
DDR_SMA1
DDR_SMA3
DDR_SMA2
DDR_SMA4
DDR_SMA7
DDR_SMA0
DDR_SMA13
DDR_SWE#
DDR_SRAS#
DDR_SCAS#
DDR_SMA8
DDR_SMA11
DDR_SMA9
DDR_SMA10
DDR_SMA12
DDR_SMA5
DDR_SMA6
DDR_SMA1
DDR_SMA3
DDR_SMA2
DDR_SMA4
DDR_SMA7
DDR_SMA0
DDR_SMA8
DDR_SMA11
DDR_SMA9
DDR_SMA10
DDR_SMA12
DDR_SMA5
DDR_SMA6
DDR_SMA1
DDR_SMA3
DDR_SMA2
DDR_SMA4
DDR_SMA7
DDR_SMA0
DDR_SMA8
DDR_SMA11
DDR_SMA9
DDR_SMA10
DDR_SMA12
DDR_SMA5
DDR_SMA6
DDR_SMA1
DDR_SMA3
DDR_SMA2
DDR_SMA4
DDR_SMA7
DDR_SMA0
DDR_SMA13
DDR_SWE#
DDR_SRAS#
DDR_SCAS#
DDR_SMA13
DDR_SWE#
DDR_SRAS#
DDR_SCAS#
DDR_SMA13
DDR_SWE#
DDR_SRAS#
DDR_SCAS#
DDR_CLK1
DDR_CLK1#
DDR_CKE0
DDR_CS#0
DDR_DQ31
DDR_DQ27
DDR_DQ26
DDR_DQ30
DQS0
DQS1
DDR_DQ20
DDR_DQ16
DDR_DQ17
DDR_DQ21
DDR_DQS2
DDR_DQ18
DDR_DQ24
DDR_DQ22
DDR_DQS3
DDR_DQ28
DQ20
DQ16
DQ17
DQ21
DQS2
DQS3
DDR_DQ4
DDR_DQ1
DDR_DQ6
DDR_DQ2
DDR_DQ36
DDR_DQ33
DDR_DQ32
DDR_DQ37
DDR_DQS4
DDR_DQ39
DDR_DQ38
DDR_DQ45
DDR_DQ40
DDR_DQS5
DDR_DQ8
DDR_DQ12
DQS4
DQS5
DDR_DQS0
DDR_DQS1
DDR_DQ14
DDR_DQ15
DDR_DQ10
DDR_DQ11
DDR_DM6
DDR_DQ55
DDR_DQ54
DM4
DM5
DM0
DDR_DM2
DM1
DDR_DQ23
DDR_DQ19
DDR_DQ57
DDR_DQ56
DDR_DQ25
DDR_DM7
DDR_DQ29
DDR_DM3
DDR_DM4
DDR_DQ35
DDR_DQ34
DDR_DQ44
DDR_DQ41
DDR_DM5
DDR_DQ46
DDR_DQ43
DDR_DQ42
DDR_DQ47
DDR_DQ3
DDR_DQ7
DM6
DM7
DM2
DM3
DDR_DQ9
DDR_DQ13
DDR_DM0
DDR_DM1
DDR_DQ52
DDR_DQ49
DDR_DQ48
DDR_DQ53
DQS4
DM4
DQS5
DM5
DQS6
DM6
DQS7
DM7
DQS2
DM2
DQS3
DM3
DDR_DQS6
DDR_DQ51
DDR_DQ50
DDR_DQ60
DDR_DQ61
DDR_DQS7
DDR_DQ62
DDR_DQ58
DDR_DQ63
DDR_DQ59
DQS6
DQS7
DQ3
DQ7
DQ13
DQ9
DQ2
DQ6
DQ4
DQ15
DQ10
DQ11
DQ14
DQ1
DQ12
DQ8
DQ18
DQ22
DQ23
DQ25
DQ27
DQ31
DQ26
DQ24
DQ28
DQ19
DQ29
DQ30
DQ33
DQ36
DQ37
DQ40
DQ38
DQ35
DQ41
DQ43
DQ39
DQ44
DQ32
DQ34
DQ45
DQ42
DQ47
DQ46
DQ50
DQ51
DQ61
DQ60
DQ53
DQ52
DQ54
DQ55
DQ56
DQ57
DQ62
DQ58
DQ63
DQ59
DQ48
DQ49
DM0
DQS0
DQS1
DM1
DQ4
DQ1
DQ2
DQ7
DQ6
DQ3
DQ8
DQ12
DQ14
DQ10
DQ13
DQ9
DQ11
DQ15
DQ19
DQ23
DQ22
DQ21
DQ17
DQ20
DQ16
DQ18
DQ24
DQ28
DQ29
DQ26
DQ31
DQ30
DQ27
DQ25
DQ32
DQ39
DQ35
DQ36
DQ37
DQ34
DQ38
DQ33
DQ42
DQ44
DQ40
DQ43
DQ46
DQ47
DQ41
DQ45
DQ50
DQ54
DQ55
DQ48
DQ49
DQ52
DQ51
DQ53
DQ61
DQ60
DQ57
DQ56
DQ62
DQ58
DQ59
DQ63
DDR_DQ0
DDR_DQ5 DQ5
DQ0
DQ0
DQ5
DDR_SMA[0..13]9,13,15,16
DDR_DQ[0..63]9,13,16
DDR_DQS[0..7]9,13,16
DDR_DM[0..7]9,13,16
DDR_SBA09,13,15,16
DDR_SRAS#9,13,15,16
DDR_SCAS#9,13,15,16
DDR_SWE#9,13,15,16
DDR_SCS#09,16
DDR_CLK09,15
DDR_CLK0#9,15
DDR_SCKE09,16
DQ[0..63] 15
DQS[0..7] 15
DM[0..7] 15
DDR_SBA19,13,15,16
DDR_CLK19,15
DDR_CLK1#9,15
+DDR_VREF1+2.5V
+2.5V
+2.5V +2.5V
+DDR_VREF1 +DDR_VREF1
+DDR_VREF1 +DDR_VREF1
+2.5V
Title
Size Document Number Rev
Date: Sheet of
LA-2331
0.2
DDR(256Mb)X4-TOP
B
14 47Thursday, April 08, 2004
Compal Electronics, Inc.
MAY BE USED BY OR DISCLOSED TO ANY THIRD PARTY WITHOUT PRIOR WRITTEN CONSENT OF COMPAL ELECTRONICS, INC.
THIS SHEET OF ENGINEERING DRAWING IS THE PROPRIETARY PROPERTY OF COMPAL ELECTRONICS, INC. AND CONTAINS CONFIDENTIAL
DEPARTMENT EXCEPT AS AUTHORIZED BY COMPAL ELECTRONICS, INC. NEITHER THIS SHEET NOR THE INFORMATION IT CONTAINS
AND TRADE SECRET INFORMATION. THIS SHEET MAY NOT BE TRANSFERED FROM THE CUSTODY OF THE COMPETENT DIVISION OF R&D
1st Bank
Close
pin49 Close
pin49
Close
pin49
Close
pin49
R176 10_0402_5%
1 2
RP12
10_0804_8P4R_5%
18
27
36
45
R180 10_0402_5%
1 2
RP13
10_0804_8P4R_5%
18
27
36
45
R168 10_0402_5%
1 2
R163
120_0402_5%
1 2
R174 10_0402_5%
1 2
RP18
10_0804_8P4R_5%
18
27
36
45
R166 10_0402_5%
1 2
C154 0.1U_0402_10V6K
1 2
RP3
10_0804_8P4R_5%
18
27
36
45
RP15
10_0804_8P4R_5%
18
27
36
45
U4
K4H561638F-TC/LB3_TSOPII66
VSS2 66
VSS1 48
VDD1 18
VDD2 33
VDD0 1
VSS0 34
A0
29
A1
30
A2
31
A3
32
A4
35
A5
36
A6
37
A7
38
A8
39
A9
40
AP/A10
28
A11
41
A12
42
VDDQ0 3
VDDQ1 9
VDDQ2 15
VDDQ3 55
VDDQ4 61
NC0 14
NC1 17
NC2 19
NC3 25
NC4 43
NC5 50
NC6 53
VSSQ0 6
VSSQ1 12
VSSQ2 52
VSSQ3 58
VSSQ4 64
LDQS0
16
LDM1
20
DQ0
2
DQ1
4
DQ2
5
DQ3
7
DQ4
8
DQ5
10
DQ6
11
DQ7
13
CS# 24
RAS# 23
CAS# 22
WE# 21
UDQS0
51
UDM1
47
DQ8
54
DQ9
56
DQ10
57
DQ11
59
DQ12
60
DQ13
62
DQ14
63
DQ15
65
VREF
49 BA0 26
BA1 27
CK 45
CK# 46
CKE 44
RP17
10_0804_8P4R_5%
18
27
36
45
RP11
10_0804_8P4R_5%
18
27
36
45
R175 10_0402_5%
1 2
C153 0.1U_0402_10V6K
1 2
C161 0.1U_0402_10V6K
1 2
U6
K4H561638F-TC/LB3_TSOPII66
VSS2 66
VSS1 48
VDD1 18
VDD2 33
VDD0 1
VSS0 34
A0
29
A1
30
A2
31
A3
32
A4
35
A5
36
A6
37
A7
38
A8
39
A9
40
AP/A10
28
A11
41
A12
42
VDDQ0 3
VDDQ1 9
VDDQ2 15
VDDQ3 55
VDDQ4 61
NC0 14
NC1 17
NC2 19
NC3 25
NC4 43
NC5 50
NC6 53
VSSQ0 6
VSSQ1 12
VSSQ2 52
VSSQ3 58
VSSQ4 64
LDQS0
16
LDM1
20
DQ0
2
DQ1
4
DQ2
5
DQ3
7
DQ4
8
DQ5
10
DQ6
11
DQ7
13
CS# 24
RAS# 23
CAS# 22
WE# 21
UDQS0
51
UDM1
47
DQ8
54
DQ9
56
DQ10
57
DQ11
59
DQ12
60
DQ13
62
DQ14
63
DQ15
65
VREF
49 BA0 26
BA1 27
CK 45
CK# 46
CKE 44
R178 10_0402_5%
1 2
R806 10_0402_5%
1 2
RP16
10_0804_8P4R_5%
18
27
36
45
R173 10_0402_5%
1 2
RP6
10_0804_8P4R_5%
18
27
36
45
RP10
10_0804_8P4R_5%
18
27
36
45
C151
@0.01U_0402_16V7Z
1
2
C155 0.1U_0402_10V6K
1 2
RP9
10_0804_8P4R_5%
18
27
36
45
RP5
10_0804_8P4R_5%
18
27
36
45
C158
0.1U_0402_10V6K
1
2
U3
K4H561638F-TC/LB3_TSOPII66
VSS2 66
VSS1 48
VDD1 18
VDD2 33
VDD0 1
VSS0 34
A0
29
A1
30
A2
31
A3
32
A4
35
A5
36
A6
37
A7
38
A8
39
A9
40
AP/A10
28
A11
41
A12
42
VDDQ0 3
VDDQ1 9
VDDQ2 15
VDDQ3 55
VDDQ4 61
NC0 14
NC1 17
NC2 19
NC3 25
NC4 43
NC5 50
NC6 53
VSSQ0 6
VSSQ1 12
VSSQ2 52
VSSQ3 58
VSSQ4 64
LDQS0
16
LDM1
20
DQ0
2
DQ1
4
DQ2
5
DQ3
7
DQ4
8
DQ5
10
DQ6
11
DQ7
13
CS# 24
RAS# 23
CAS# 22
WE# 21
UDQS0
51
UDM1
47
DQ8
54
DQ9
56
DQ10
57
DQ11
59
DQ12
60
DQ13
62
DQ14
63
DQ15
65
VREF
49 BA0 26
BA1 27
CK 45
CK# 46
CKE 44
C775 0.1U_0402_10V6K
1 2
C160 0.1U_0402_10V6K
1 2
R177 10_0402_5%
1 2
R805 10_0402_5%
1 2
R172 10_0402_5%
1 2
R167 10_0402_5%
1 2
C780 0.1U_0402_10V6K
1 2
R170 10_0402_5%
1 2
C159 0.1U_0402_10V6K
1 2
RP14
10_0804_8P4R_5%
18
27
36
45
C164
0.1U_0402_10V6K
1
2
C776 0.1U_0402_10V6K
1 2
C157
0.1U_0402_10V6K
1
2
C779 0.1U_0402_10V6K
1 2
C156 0.1U_0402_10V6K
1 2
C162 0.1U_0402_10V6K
1 2
U5
K4H561638F-TC/LB3_TSOPII66
VSS2 66
VSS1 48
VDD1 18
VDD2 33
VDD0 1
VSS0 34
A0
29
A1
30
A2
31
A3
32
A4
35
A5
36
A6
37
A7
38
A8
39
A9
40
AP/A10
28
A11
41
A12
42
VDDQ0 3
VDDQ1 9
VDDQ2 15
VDDQ3 55
VDDQ4 61
NC0 14
NC1 17
NC2 19
NC3 25
NC4 43
NC5 50
NC6 53
VSSQ0 6
VSSQ1 12
VSSQ2 52
VSSQ3 58
VSSQ4 64
LDQS0
16
LDM1
20
DQ0
2
DQ1
4
DQ2
5
DQ3
7
DQ4
8
DQ5
10
DQ6
11
DQ7
13
CS# 24
RAS# 23
CAS# 22
WE# 21
UDQS0
51
UDM1
47
DQ8
54
DQ9
56
DQ10
57
DQ11
59
DQ12
60
DQ13
62
DQ14
63
DQ15
65
VREF
49 BA0 26
BA1 27
CK 45
CK# 46
CKE 44
C778 0.1U_0402_10V6K
1 2
C782 0.1U_0402_10V6K
1 2
R171 10_0402_5%
1 2
C777 0.1U_0402_10V6K
1 2
C152
0.1U_0402_10V6K
1
2
RP8
10_0804_8P4R_5%
18
27
36
45
RP7
10_0804_8P4R_5%
18
27
36
45
R179 10_0402_5%
1 2
C781 0.1U_0402_10V6K
1 2
C150 0.1U_0402_10V6K
1 2
R165
1K_0603_1%
12
RP4
10_0804_8P4R_5%
18
27
36
45
R164
1K_0603_1%
1 2
C163
0.1U_0402_10V6K
1
2
R181 10_0402_5%
1 2
R169 10_0402_5%
1 2

5
5
4
4
3
3
2
2
1
1
D D
C C
B B
A A
DQ[0..63]
DM[0..7]
DQS[0..7]
DDR_SBA1
DDR_CLK1#
DDR_CLK1
DDR_SBA0
DDR_CS#1
DDR_SBA0
DDR_SBA1
DDR_CS#1
DDR_SBA0
DDR_SBA1 DDR_CS#1
DDR_SBA0
DDR_SBA1
DDR_CKE1
DDR_CKE1
DDR_CKE1
DDR_CLK1#
DDR_CLK1
DDR_CLK1#
DDR_CLK1
DDR_CLK0#
DDR_CLK0
DDR_CKE1
DDR_SBA1
DDR_CS#1
DDR_CLK0#
DDR_CLK0
DDR_SBA0
DDR_SMA13
DDR_SWE#
DDR_SRAS#
DDR_SCAS#
DDR_SMA13
DDR_SWE#
DDR_SRAS#
DDR_SCAS#
DDR_SMA13
DDR_SWE#
DDR_SRAS#
DDR_SCAS#
DDR_SMA13
DDR_SWE#
DDR_SRAS#
DDR_SCAS#
DDR_SMA8
DDR_SMA11
DDR_SMA9
DDR_SMA10
DDR_SMA12
DDR_SMA5
DDR_SMA6
DDR_SMA1
DDR_SMA3
DDR_SMA2
DDR_SMA4
DDR_SMA7
DDR_SMA0
DDR_SMA8
DDR_SMA11
DDR_SMA9
DDR_SMA10
DDR_SMA12
DDR_SMA5
DDR_SMA6
DDR_SMA1
DDR_SMA3
DDR_SMA2
DDR_SMA4
DDR_SMA7
DDR_SMA0
DDR_SMA8
DDR_SMA11
DDR_SMA9
DDR_SMA10
DDR_SMA12
DDR_SMA5
DDR_SMA6
DDR_SMA1
DDR_SMA3
DDR_SMA2
DDR_SMA4
DDR_SMA7
DDR_SMA0
DDR_SMA8
DDR_SMA11
DDR_SMA9
DDR_SMA10
DDR_SMA12
DDR_SMA5
DDR_SMA6
DDR_SMA1
DDR_SMA3
DDR_SMA2
DDR_SMA4
DDR_SMA7
DDR_SMA0
DDR_SMA[0..13]
DDR_SWE#
DDR_SRAS#
DDR_SCAS#
DDR_CLK0
DDR_CLK0#
DDR_CLK0
DDR_CLK0#
DDR_CLK1
DDR_CLK1#
DDR_CLK1
DDR_CLK1#
DDR_CLK0
DDR_CLK0#
DDR_CS#1
DDR_CKE1
DQS2
DM2
DQS3
DM3
DQS6
DM6
DQS7
DM7
DQS5
DM5
DQS4
DM4
DQS1
DM1
DQS0
DM0
DQ12
DQ14
DQ10
DQ13
DQ9
DQ11
DQ15
DQ8
DQ4
DQ1
DQ2
DQ7
DQ6
DQ3DQ19
DQ23
DQ22
DQ17
DQ20
DQ21
DQ16
DQ18
DQ24
DQ28
DQ26
DQ31
DQ30
DQ27
DQ25
DQ29
DQ50
DQ54
DQ55
DQ49
DQ52
DQ51
DQ53
DQ48
DQ61
DQ60
DQ57
DQ56
DQ62
DQ58
DQ59
DQ63
DQ32
DQ39
DQ35
DQ36
DQ37
DQ34
DQ38
DQ33
DQ42
DQ44
DQ40
DQ43
DQ46
DQ47
DQ41
DQ45
DQ0
DQ5
DQ[0..63]14
DQS[0..7]14
DM[0..7]14
DDR_SBA19,13,14,16
DDR_SCS#19,16
DDR_CLK1#9,14
DDR_CLK19,14
DDR_SCKE19,16
DDR_SBA09,13,14,16
DDR_SMA[0..13]9,13,14,16
DDR_SRAS#9,13,14,16
DDR_SCAS#9,13,14,16
DDR_SWE#9,13,14,16
DDR_CLK09,14
DDR_CLK0#9,14
+2.5V
+2.5V
+2.5V
+2.5V
+DDR_VREF1
+DDR_VREF1
+DDR_VREF1
+DDR_VREF1
+2.5V
+2.5V
+2.5V
+2.5V
Title
Size Document Number Rev
Date: Sheet of
LA-2331
0.2
DDR(256Mb)X4-BTN
B
15 47Thursday, April 08, 2004
Compal Electronics, Inc.
MAY BE USED BY OR DISCLOSED TO ANY THIRD PARTY WITHOUT PRIOR WRITTEN CONSENT OF COMPAL ELECTRONICS, INC.
THIS SHEET OF ENGINEERING DRAWING IS THE PROPRIETARY PROPERTY OF COMPAL ELECTRONICS, INC. AND CONTAINS CONFIDENTIAL
DEPARTMENT EXCEPT AS AUTHORIZED BY COMPAL ELECTRONICS, INC. NEITHER THIS SHEET NOR THE INFORMATION IT CONTAINS
AND TRADE SECRET INFORMATION. THIS SHEET MAY NOT BE TRANSFERED FROM THE CUSTODY OF THE COMPETENT DIVISION OF R&D
2nd Bank
Close
pin49
Close
pin49
Close to U7 pin5 and 6.
Close to U8 pin5 and 6.
Close to U10 pin5 and 6.
Close to U9 pin5 and 6.
C784 0.1U_0402_10V6K
1 2
C789 0.1U_0402_10V6K
1 2
C167 0.1U_0402_10V6K
1 2
C176 0.1U_0402_10V6K
1 2
C783 0.1U_0402_10V6K
1 2
C179
@1.5P_0402_50V8C
1
2
C786 0.1U_0402_10V6K
1 2
C177
@1.5P_0402_50V8C
1
2
C785 0.1U_0402_10V6K
1 2
C172
@1.5P_0402_50V8C
1
2
U10
K4H561638F-TC/LB3_TSOPII66
VSS2 66
VSS1 48
VDD1 18
VDD2 33
VDD0 1
VSS0 34
A0
29
A1
30
A2
31
A3
32
A4
35
A5
36
A6
37
A7
38
A8
39
A9
40
AP/A10
28
A11
41
A12
42
VDDQ0 3
VDDQ1 9
VDDQ2 15
VDDQ3 55
VDDQ4 61
NC0 14
NC1 17
NC2 19
NC3 25
NC4 43
NC5 50
NC6 53
VSSQ0 6
VSSQ1 12
VSSQ2 52
VSSQ3 58
VSSQ4 64
LDQS0
16
LDM1
20
DQ0
2
DQ1
4
DQ2
5
DQ3
7
DQ4
8
DQ5
10
DQ6
11
DQ7
13
CS# 24
RAS# 23
CAS# 22
WE# 21
UDQS0
51
UDM1
47
DQ8
54
DQ9
56
DQ10
57
DQ11
59
DQ12
60
DQ13
62
DQ14
63
DQ15
65
VREF
49 BA0 26
BA1 27
CK 45
CK# 46
CKE 44
C166 0.1U_0402_10V6K
1 2
U9
K4H561638F-TC/LB3_TSOPII66
VSS2 66
VSS1 48
VDD1 18
VDD2 33
VDD0 1
VSS0 34
A0
29
A1
30
A2
31
A3
32
A4
35
A5
36
A6
37
A7
38
A8
39
A9
40
AP/A10
28
A11
41
A12
42
VDDQ0 3
VDDQ1 9
VDDQ2 15
VDDQ3 55
VDDQ4 61
NC0 14
NC1 17
NC2 19
NC3 25
NC4 43
NC5 50
NC6 53
VSSQ0 6
VSSQ1 12
VSSQ2 52
VSSQ3 58
VSSQ4 64
LDQS0
16
LDM1
20
DQ0
2
DQ1
4
DQ2
5
DQ3
7
DQ4
8
DQ5
10
DQ6
11
DQ7
13
CS# 24
RAS# 23
CAS# 22
WE# 21
UDQS0
51
UDM1
47
DQ8
54
DQ9
56
DQ10
57
DQ11
59
DQ12
60
DQ13
62
DQ14
63
DQ15
65
VREF
49 BA0 26
BA1 27
CK 45
CK# 46
CKE 44
R807 10_0402_5%
1 2
R182
120_0402_5%
1 2
C180
0.1U_0402_10V6K
1
2
C168 0.1U_0402_10V6K
1 2
C171
0.1U_0402_10V6K
1
2
C788 0.1U_0402_10V6K
1 2
U7
K4H561638F-TC/LB3_TSOPII66
VSS2 66
VSS1 48
VDD1 18
VDD2 33
VDD0 1
VSS0 34
A0
29
A1
30
A2
31
A3
32
A4
35
A5
36
A6
37
A7
38
A8
39
A9
40
AP/A10
28
A11
41
A12
42
VDDQ0 3
VDDQ1 9
VDDQ2 15
VDDQ3 55
VDDQ4 61
NC0 14
NC1 17
NC2 19
NC3 25
NC4 43
NC5 50
NC6 53
VSSQ0 6
VSSQ1 12
VSSQ2 52
VSSQ3 58
VSSQ4 64
LDQS0
16
LDM1
20
DQ0
2
DQ1
4
DQ2
5
DQ3
7
DQ4
8
DQ5
10
DQ6
11
DQ7
13
CS# 24
RAS# 23
CAS# 22
WE# 21
UDQS0
51
UDM1
47
DQ8
54
DQ9
56
DQ10
57
DQ11
59
DQ12
60
DQ13
62
DQ14
63
DQ15
65
VREF
49 BA0 26
BA1 27
CK 45
CK# 46
CKE 44
C173 0.1U_0402_10V6K
1 2
R808 10_0402_5%
1 2
C169
@1.5P_0402_50V8C
1
2
C178
0.1U_0402_10V6K
1
2
C165 0.1U_0402_10V6K
1 2
C790 0.1U_0402_10V6K
1 2
C170
0.1U_0402_10V6K
1
2
C787 0.1U_0402_10V6K
1 2
C175 0.1U_0402_10V6K
1 2
C174 0.1U_0402_10V6K
1 2
U8
K4H561638F-TC/LB3_TSOPII66
VSS2 66
VSS1 48
VDD1 18
VDD2 33
VDD0 1
VSS0 34
A0
29
A1
30
A2
31
A3
32
A4
35
A5
36
A6
37
A7
38
A8
39
A9
40
AP/A10
28
A11
41
A12
42
VDDQ0 3
VDDQ1 9
VDDQ2 15
VDDQ3 55
VDDQ4 61
NC0 14
NC1 17
NC2 19
NC3 25
NC4 43
NC5 50
NC6 53
VSSQ0 6
VSSQ1 12
VSSQ2 52
VSSQ3 58
VSSQ4 64
LDQS0
16
LDM1
20
DQ0
2
DQ1
4
DQ2
5
DQ3
7
DQ4
8
DQ5
10
DQ6
11
DQ7
13
CS# 24
RAS# 23
CAS# 22
WE# 21
UDQS0
51
UDM1
47
DQ8
54
DQ9
56
DQ10
57
DQ11
59
DQ12
60
DQ13
62
DQ14
63
DQ15
65
VREF
49 BA0 26
BA1 27
CK 45
CK# 46
CKE 44

5
5
4
4
3
3
2
2
1
1
D D
C C
B B
A A
DDR_SMA[0..13]
DDR_SCKE[0..3]
DDR_DQ[0..63] DDR_DM[0..7]
DDR_DQS[0..7]
DDR_SCS#3
DDR_SCAS#
DDR_SRAS#
DDR_SBA1
DDR_SMA6
DDR_SMA2
DDR_SMA0
DDR_SMA4
DDR_SCKE2
DDR_SMA8
DDR_SMA11
DDR_SBA0
DDR_SWE#
DDR_SCS#2
DDR_SMA13
DDR_SMA10
DDR_SMA1
DDR_SMA3
DDR_SMA5
DDR_SMA9
DDR_SMA7
DDR_SCKE3
DDR_SMA12
DDR_SCKE0
DDR_SCKE1
DDR_SCS#1
DDR_SCS#0
DDR_DQS7
DDR_DM7
DDR_DQ36
DDR_DQ33
DDR_DQ12
DDR_DQS4
DDR_DM4
DDR_DQ38
DDR_DQS1
DDR_DQ13
DDR_DM1
DDR_DQ39
DDR_DQ14
DDR_DQ15
DDR_DQ10
DDR_DQ11
DDR_DQ45
DDR_DQ44
DDR_DQ40
DDR_DQ41
DDR_DQS5
DDR_DM5
DDR_DQ20
DDR_DQ21
DDR_DQ16
DDR_DQ17
DDR_DQ29
DDR_DQ42
DDR_DQ47
DDR_DQS2
DDR_DQ18
DDR_DM2
DDR_DQ23
DDR_DQ49
DDR_DQ52
DDR_DQ22
DDR_DQ1
DDR_DM3
DDR_DQS3
DDR_DM6
DDR_DQS6
DDR_DQ50
DDR_DQ55DDR_DQ19
DDR_DQ4
DDR_DQ46
DDR_DQ43
DDR_DQ48
DDR_DQ53
DDR_DQ28
DDR_DQ24
DDR_DQ37
DDR_DQ32
DDR_DQ51
DDR_DQ35
DDR_DQ34
DDR_DQ54
DDR_DQ60
DDR_DM0
DDR_DQS0
DDR_DQ6
DDR_DQ58
DDR_DQ62
DDR_DQ63
DDR_DQ59
DDR_DQ61
DDR_DQ25
DDR_DQ3
DDR_DQ2
DDR_DQ31
DDR_DQ26
DDR_DQ27
DDR_DQ30
DDR_DQ57
DDR_DQ7
DDR_DQ9
DDR_DQ56
DDR_DQ8
DDR_DQ0
DDR_DQ5
DDR_SCKE[0..3]9,13,14,15
DDR_SMA[0..13]9,13,14,15
DDR_DQ[0..63]9,13,14
DDR_DQS[0..7]9,13,14
DDR_DM[0..7]9,13,14
DDR_SCS#39,13
DDR_SCAS#9,13,14,15
DDR_SRAS#9,13,14,15
DDR_SBA19,13,14,15
DDR_SBA09,13,14,15
DDR_SWE#9,13,14,15
DDR_SCS#29,13
DDR_SCS#19,15
DDR_SCS#09,14
+2.5V
+2.5V
+1.25VS
+1.25VS
+1.25VS
Title
Size Document Number Rev
Date: Sheet of
LA-2301
0.2
DDR-SODIMM Decoupling
B
16 47Thursday, April 08, 2004
Compal Electronics, Inc.
MAY BE USED BY OR DISCLOSED TO ANY THIRD PARTY WITHOUT PRIOR WRITTEN CONSENT OF COMPAL ELECTRONICS, INC.
THIS SHEET OF ENGINEERING DRAWING IS THE PROPRIETARY PROPERTY OF COMPAL ELECTRONICS, INC. AND CONTAINS CONFIDENTIAL
DEPARTMENT EXCEPT AS AUTHORIZED BY COMPAL ELECTRONICS, INC. NEITHER THIS SHEET NOR THE INFORMATION IT CONTAINS
AND TRADE SECRET INFORMATION. THIS SHEET MAY NOT BE TRANSFERED FROM THE CUSTODY OF THE COMPETENT DIVISION OF R&D
C252
0.1U_0402_10V6K
1
2
C190 0.1U_0402_10V6K
12
C205 0.1U_0402_10V6K
12
C239
0.1U_0402_10V6K
1
2
C216 0.1U_0402_10V6K
12
+
C771
100U_D2_10VM
1
2
C197 0.1U_0402_10V6K
12
C230 0.1U_0402_10V6K
12
RP62
33_0804_8P4R_5%
18
27
36
45
RP45
56_0804_8P4R_5%
18
27
36
45
C254
0.1U_0402_10V6K
1
2
RP55
56_0804_8P4R_5%
18
27
36
45
C187 0.1U_0402_10V6K
12
+
C236
100U_D2_10VM
1
2
C199 0.1U_0402_10V6K
12
RP59
33_0804_8P4R_5%
18
27
36
45
C240
0.1U_0402_10V6K
1
2
RP49
56_0804_8P4R_5%
18
27
36
45
C233 0.1U_0402_10V6K
12
C195 0.1U_0402_10V6K
12
C183 0.1U_0402_10V6K
12
C210 0.1U_0402_10V6K
12
C209 0.1U_0402_10V6K
12
RP53
56_0804_8P4R_5%
18
27
36
45
C255
0.1U_0402_10V6K
1
2
+
C772
100U_D2_10VM
1
2
C206 0.1U_0402_10V6K
12
C242
0.1U_0402_10V6K
1
2
C231 0.1U_0402_10V6K
12
C191 0.1U_0402_10V6K
12
C226 0.1U_0402_10V6K
12
C208 0.1U_0402_10V6K
12
C185 0.1U_0402_10V6K
12
RP43
33_0804_8P4R_5%
18
27
36
45
C256
0.1U_0402_10V6K
1
2
+
C247
100U_D2_10VM
1
2
RP63
56_0804_8P4R_5%
18
27
36
45
C200 0.1U_0402_10V6K
12
RP54
33_0804_8P4R_5%
18
27
36
45
C241
0.1U_0402_10V6K
1
2
C248
0.1U_0402_10V6K
1
2
C184 0.1U_0402_10V6K
12
C189 0.1U_0402_10V6K
12
C223 0.1U_0402_10V6K
12
RP52
56_0804_8P4R_5%
18
27
36
45
C204 0.1U_0402_10V6K
12
C225 0.1U_0402_10V6K
12
RP56
56_0804_8P4R_5%
18
27
36
45
RP44
56_0804_8P4R_5%
18
27
36
45
C257
0.1U_0402_10V6K
1
2
RP58
56_0804_8P4R_5%
18
27
36
45
C207 0.1U_0402_10V6K
12
RP42
56_0804_8P4R_5%
18
27
36
45
C193 0.1U_0402_10V6K
12
C243
0.1U_0402_10V6K
1
2
C249
0.1U_0402_10V6K
1
2
C227 0.1U_0402_10V6K
12
C186 0.1U_0402_10V6K
12
C198 0.1U_0402_10V6K
12
C222 0.1U_0402_10V6K
12
R20333_0402_5%
12
C212 0.1U_0402_10V6K
12
RP65
56_0804_8P4R_5%
18
27
36
45
C194 0.1U_0402_10V6K
12
RP51
33_0804_8P4R_5%
18
27
36
45
C244
0.1U_0402_10V6K
1
2
C250
0.1U_0402_10V6K
1
2
C224 0.1U_0402_10V6K
12
RP57
56_0804_8P4R_5%
18
27
36
45
C202 0.1U_0402_10V6K
12
C219 0.1U_0402_10V6K
12
RP61
56_0804_8P4R_5%
18
27
36
45
C220 0.1U_0402_10V6K
12
RP47
56_0804_8P4R_5%
18
27
36
45
C213 0.1U_0402_10V6K
12
R20233_0402_5%
12
C228 0.1U_0402_10V6K
12
RP48
56_0804_8P4R_5%
18
27
36
45
RP64
56_0804_8P4R_5%
18
27
36
45
C188 0.1U_0402_10V6K
12
C245
0.1U_0402_10V6K
1
2
C251
0.1U_0402_10V6K
1
2
C221 0.1U_0402_10V6K
12
C196 0.1U_0402_10V6K
12
C211 0.1U_0402_10V6K
12
C203 0.1U_0402_10V6K
12
C237
0.1U_0402_10V6K
1
2
C235 0.1U_0402_10V6K
12
C234 0.1U_0402_10V6K
12
R20133_0402_5%
12
RP41
56_0804_8P4R_5%
18
27
36
45
RP46
33_0804_8P4R_5%
18
27
36
45
C217 0.1U_0402_10V6K
12
C246
0.1U_0402_10V6K
1
2
C253
0.1U_0402_10V6K
1
2
C218 0.1U_0402_10V6K
12
RP60
56_0804_8P4R_5%
18
27
36
45
C192 0.1U_0402_10V6K
12
C214 0.1U_0402_10V6K
12
C201 0.1U_0402_10V6K
12
RP50
56_0804_8P4R_5%
18
27
36
45
C238
0.1U_0402_10V6K
1
2
C232 0.1U_0402_10V6K
12
RP66
56_0804_8P4R_5%
18
27
36
45
C229 0.1U_0402_10V6K
12
C215 0.1U_0402_10V6K
12

A
A
B
B
C
C
D
D
E
E
F
F
G
G
H
H
1 1
2 2
3 3
4 4
EXT_CPU#
EXT_MEM66M
EXT_AGP66M
FS3
EXT_CPU
EXT_NB#
EXT_NB
CLK_EXT_NB#
CLK_EXT_CPU
CLK_EXT_NB
CLK_IREF
PCI33/66#
VTT_PWRGD
FS4FS2
CLK_EXT_CPU#
CLK_SIO_14M
VSSA
XTALIN XTALOUT XTALIN
XTALOUT
VSSA
CLK_EXT_NB
CLK_EXT_NB#
CLK_EXT_CPU
CLK_EXT_CPU#
FS3
FS4
FS0
FS1
FS2
PCI33/66#
FS0
CLK_EXT_48M EXT_48M
EXT_SD48CLK_EXT_SD48
FS1
CLK_EXT_NB# 10
CLK_EXT_CPU 4
CLK_EXT_CPU# 4
CLK_EXT_MEM66 10
CLK_EXT_ALINK 19
SM_DATA_SB13,20
SM_CLK_SB13,20
CLK_EXT_AGP66 10
REFCLK1_NB10
BSEL05,12
BSEL15,12
CLK_SIO_14M32
VTT_PWRGD20,22
CLK_EXT_NB 10
CLK_SB_14M20
CLK_EXT_48M20
CLK_EXT_SD4824
CLK_AUDIO_14M30
PM_STPCPU#5,19,44
PM_STPPCI#19
+3VS_CLK
+3VS_CLK
+3VS +3VS
+3VS
+3VS +3VS_CLK
+3VS_CLK +3VS_VDDA +3VS
+3VS_VDDA
+3VS_VDDA
Title
Size Document Number Rev
Date: Sheet of
LA-2301
0.2
Clock Generator
17 47Thursday, April 08, 2004
Compal Electronics, Inc.
133
0 0 0 1 0
PCI33/66# = HIGH
FS2 MEMFS1
200
FS3
200
A-LINK FREQ
Note: 0 = PULL LOW
1 = PULL HIGH
66MHZ
PCI33/66# = LOW 33MHZ
CLOCK FREQUENCY SELECT TABLE
FS0
133
CPUFS4 With Spread Enabled
0 0 0 0 1
*
MAY BE USED BY OR DISCLOSED TO ANY THIRD PARTY WITHOUT PRIOR WRITTEN CONSENT OF COMPAL ELECTRONICS, INC.
DEPARTMENT EXCEPT AS AUTHORIZED BY COMPAL ELECTRONICS, INC. NEITHER THIS SHEET NOR THE INFORMATION IT CONTAINS
THIS SHEET OF ENGINEERING DRAWING IS THE PROPRIETARY PROPERTY OF COMPAL ELECTRONICS, INC. AND CONTAINS CONFIDENTIAL
AND TRADE SECRET INFORMATION. THIS SHEET MAY NOT BE TRANSFERED FROM THE CUSTODY OF THE COMPETENT DIVISION OF R&D
0 0 0 0 0
100 100
Spread OFF OR
Center spread +/-0.3%
** **
Width=40 mils
Termination R close
U11 as possible.
C259 close U11 pin 42 as posible
C260 close U11 pin 48 as posible
C261 close U11 pin 30 as posible
C262 close U11 pin 19 as posible
C263 close U11 pin 13 as posible
C265 close U11 pin 1 as posible
C266 close U11 pin 9 as posible
C267 close U11 pin 29 as posible
C268 close U11 pin 36 as posible
R211 33_0402_5%
1 2
R232
10K_0402_5%
12
R215 33_0402_5%
1 2
R209
10K_0402_5%
12
R212 49.9_0402_1%
1 2
R236
4.7K_0402_5%
12
C259
0.1U_0402_10V6K
1
2
R233
10K_0402_5%
12
R213 49.9_0402_1%
1 2
R217 33_0402_5%
1 2
C269
10P_0402_50V8K
1
2
C260
0.1U_0402_10V6K
1
2
R241
@10K_0402_5%
12
R206 49.9_0402_1%
1 2
R220 33_0402_5%
1 2
R225
475_0402_1%
1 2
R226 33_0402_5%
1 2
R732 @0_0402_5%
1 2
D4 RB751V_SOD323
21
R234
10K_0402_5%
12
C270
10P_0402_50V8K 1
2
L6
CHB2012U121_0805
1 2
R207 49.9_0402_1%
1 2
R204
@1M_0402_5%
12
R221 68_0402_5%
1 2
R208
10K_0402_5%
1 2
R733 @0_0402_5%
1 2
R237
4.7K_0402_5%
12
C258
10U_0805_10V4Z
1
2
R205 33_0402_5%
1 2
R238
10K_0402_5%
12
R219 33_0402_5%
1 2
Y5
14.31818MHz_20P_1BX14318BE1A
1 2
C262
0.1U_0402_10V6K
1
2
R210 33_0402_5%
1 2
D3 RB751V_SOD323
21
R231
10K_0402_5%
12
C265
0.1U_0402_10V6K
1
2
R230
@10K_0402_5%
12
C268
0.1U_0402_10V6K
1
2
C264
10U_0805_10V4Z
1
2
R229
@10K_0402_5%
12
C267
0.1U_0402_10V6K
1
2
R222 33_0402_5%
1 2
R214 33_0402_5%
1 2
U11
ICS951402AGT_TSSOP48
XIN
6
XOUT
7
VDDREF 1
FS0/REF0
2FS1/REF1
3FS2/REF2
4
GNDREF
5GNDXTAL
8
VDDXTAL 9
PCI33/66#SEL
11
PCI_STOP#
12
VDDPCI 13
FS3/PCICLK_F0 14
FS4/PCICLK_F1 15
GNDPCI
18
VDDPCI 19
GNDPCI
24
VDDSD 48
SDRAMOUT 47
GNDSD
46
CPU_STP#
45
CPUT1 44
CPUC1 43
VDDCPU 42
GNDCPU
41
CPUC0 39
CPUT0 40
IREF
38
VSSA 37
VDDA 36
SCLK
35
SDATA
34
VTTPWRGD/PD#
10
AGPCLK0 32
VDDAGP 30
AGPCLK1 31
VDD48M 29
48MHz_0
28
24/48#SEL
26
GND48M
25
48MHz_1
27
GNDAGP
33
PCICLK0 16
PCICLK1 17
PCICLK2 20
PCICLK3 21
PCICLK4 22
PCICLK5 23
R235
10K_0402_5%
12
R216
33_0402_5%
1 2
R218 33_0402_5%
1 2
R239
10K_0402_5%
12
R240
10K_0402_5%
12
L7
CHB2012U121_0805
1 2
C261
0.1U_0402_10V6K
1
2
R228
@10K_0402_5%
12
C266
0.1U_0402_10V6K
1
2
C263
0.1U_0402_10V6K
1
2

5
5
4
4
3
3
2
2
1
1
D D
C C
B B
A A
CRTHSYNC
CRTVSYNC
CRT_DDC_DATA
CRTG
CRTR
DISPOFF#
CRT_DDC_CLK
NB_DDC_DATA
NB_DDC_CLK
CRT_DDC_CLK
CRT_DDC_DATA
NB_DDC_DATA
NB_DDC_CLK
EDID_CLK
EDID_DAT
DISPOFF#
EDID_DATEDID_CLK
HSYNC
CRTB
VSYNC
BKOFF#33
CRT_R10
CRT_G10
CRT_B10
CRT_VSYNC10
CRT_HSYNC10
NB_DDC_DATA 10
NB_DDC_CLK 10
ENVDD8
TZCLK-10
TZCLK+10
TZOUT1-10
TZOUT1+10
TZOUT2+10
TZOUT2-10
TZOUT0+10
TZOUT0-10
TXCLK+ 10
TXCLK- 10
TXOUT2+ 10
TXOUT2- 10
TXOUT1- 10
TXOUT1+ 10
TXOUT0+ 10
TXOUT0- 10
EDID_DAT 8
DAC_BRIG33
INVT_PWM33
EDID_CLK8
+3VS
+CRT_VCC
+5VS_BEAD +CRT_VCC+R_CRT_VCC
IB+
+3VS
+3VS
+CRT_VCC
+LCDVDD
+12VALW
+LCDVDD
+3VS
+12VALW
B+
+3VS
IB+
+LCDVDD
+3VS IB+
Title
Size Document Number Rev
Date: Sheet of
LA-2301
0.2
LVDS, CRT& TV CONN
B
18 47Thursday, April 08, 2004
CRT Connector
Compal Electronics, Inc.
MAY BE USED BY OR DISCLOSED TO ANY THIRD PARTY WITHOUT PRIOR WRITTEN CONSENT OF COMPAL ELECTRONICS, INC.
THIS SHEET OF ENGINEERING DRAWING IS THE PROPRIETARY PROPERTY OF COMPAL ELECTRONICS, INC. AND CONTAINS CONFIDENTIAL
DEPARTMENT EXCEPT AS AUTHORIZED BY COMPAL ELECTRONICS, INC. NEITHER THIS SHEET NOR THE INFORMATION IT CONTAINS
AND TRADE SECRET INFORMATION. THIS SHEET MAY NOT BE TRANSFERED FROM THE CUSTODY OF THE COMPETENT DIVISION OF R&D
40mil40mil40mil
Close to CRT
connector
80mil
80mil
SI2302DS: N CHANNEL
VGS: 4.5V, RDS: 85 mOHM
VGS: 2.5V, RDS: 115mOHM
Id(MAX): 2.8A
VGS(MAX): +-8V
Width: 40mils
G
D
S
Q7
2N7002_SOT23
2
13
D9
RB491D_SOT23
2 1
D5
RB751V_SOD323
21
C272
@1000P_0402_50V7K
1
2
C280 @47P_0402_50V8J
1 2
C274
0.1U_0402_10V6K
1
2
C290
100P_0402_25V8K
1
2
C276
4.7U_0805_10V4Z
1
2
C2910.1U_0402_10V6K
12
R2532.2K_0402_5%
12
C293
100P_0402_25V8K
1
2
R246
150K_0402_5%
12
C273
0.1U_0402_16V4Z
1
2
D8
@V-PORT-0603-220 M-V05_0603
2 1
C285
3.3P_0402_50V8C
1
2
R2572.2K_0402_5%
12
JP5
TYCO_1470801-1
6
11
1
7
12
2
8
13
3
9
14
4
10
15
5
R244
100K_0402_5%
12
JP4
ACES_88107-3000
11
22
33
44
55
66
77
88
99
10 10
11 11
12 12
13 13
14 14
15 15
16
16
17
17
18
18
19
19
20
20
21
21
22
22
23
23
24
24
25
25
26
26
27
27
28
28
29
29
30
30
D77
@V-PORT-0603-220 M-V05_0603
2 1
C275
4.7U_0805_10V4Z
1
2
L8
FBM-L11-201209-121LMT_0805
1 2
U12
74AHCT1G125GW_SOT353-5
A
2Y4
OE# 1
G
3P5
C292
100P_0402_25V8K
1
2
R256
75_0402_1%
1 2
R247
1.2K_0402_5%
1 2
R2514.7K_0402_5%
12
D76
@V-PORT-0603-220 M-V05_0603
2 1
D7
@V-PORT-0603-220 M-V05_0603
2 1
Q8
DTC124EK_SC59
2
13
U13
74AHCT1G125GW_SOT353-5
A
2Y4
OE# 1
G
3P5
L11 FCM2012C-800_0805
1 2
R243
100_0402_1%
12
C277
0.1U_0402_16V4Z
1
2
L10 FCM2012C-800_0805
1 2
C278
0.1U_0603_50V4Z
1
2
R249 2.2K_0402_5%
1 2
L14
FCM2012C-800_0805
1 2
C284
3.3P_0402_50V8C
1
2
C287
5P_0402_50V8C
1
2
D6
@V-PORT-0603-220 M-V05_0603
2 1
C289
5P_0402_50V8C
1
2
C279
@10U_1210_35V4Z
1
2
R254
75_0402_1%
1 2
R259
1K_0402_5%
12
R2524.7K_0402_5%
12
R255
75_0402_1%
1 2
C294
100P_0402_25V8K
1
2
R248
10K_0402_5%
12
G
D
S
Q9
2N7002_SOT23
2
1 3
G
D
S
Q6
2N7002_SOT23
2
13
C283 0.1U_0402_10V6K
1 2
C281
@1000P_0402_50V7K
1
2
L12 FCM2012C-800_0805
1 2
F1
1A_6VDC_MINISMDC110
21
C286
3.3P_0402_50V8C
1
2
R242
100K_0402_5%
1 2
R250 2.2K_0402_5%
1 2
G
D
S
Q10
2N7002_SOT23
2
1 3
C271
4.7U_0805_10V4Z
1
2
G
D
S
Q5
SI2302DS_SOT23
2
13
L13
FCM2012C-800_0805
1 2
C282 @47P_0402_50V8J
1 2
R258
2.2K_0402_5%
12
C288
5P_0402_50V8C
1
2

5
5
4
4
3
3
2
2
1
1
D D
C C
B B
A A
A_AD[0..31]
A_CBE#[0..3]
PCIRST#
CPURSTIN#
A_SERR#
PCI_CLK_R
H_CPUFERR#
PCI_LAN
PCI_SIO
SERIRQ
PCI_PCM
PCI_EC
PCI_CLK_FB
RTCX1
PM_STPPCI#
PM_STPCPU#
RTCX2
NBRST#
A_AD0
A_AD1
A_AD2
A_AD3
A_AD4
A_AD5
A_AD6
A_AD7
A_AD8
A_AD13
A_AD9
A_AD10
A_AD14
A_AD12
A_AD15
A_AD11
A_AD21
A_AD17
A_AD19
A_AD16
A_AD22
A_AD18
A_AD20
A_AD23
A_AD29
A_AD30
A_AD26
A_AD28
A_AD25
A_AD27
A_AD24
A_AD31
A_CBE#0
A_CBE#2
A_CBE#1
A_CBE#3
A_STROBE#
A_DEVSEL#
A_ACAT#
A_END#
A_PAR
A_OFF#
A_SERR#
A_SBREQ#
A_SBGNT#
PM_STPPCI#
PM_STPCPU#
PCI_PIRQB#
PCI_PIRQC#
PCI_PIRQD#
PCI_PIRQA#
RTCX1
RTCX2
H_STPCLK#
H_IGNNE#
H_NMI
H_CPUFERR#
H_CPUSLP#
H_A20M#
H_INTR
H_SMI#
H_INIT#
PCI_RST#
PCI_PERR#
PCI_REQ#4
PCI_AD9
PCI_AD19
PCI_AD6
PCI_AD23
PCI_AD26
PCI_AD24
PCI_AD21
PCI_C/BE#[0..3]
PCI_C/BE#3
PCI_AD17
PCI_AD3
PCI_AD13
PCI_AD15
PCI_AD4
PCI_AD16
PCI_AD0
PCI_AD31
PCI_AD5
PCI_AD29
PCI_AD25
PCI_AD27
PCI_AD[0..31]
PCI_AD2
PCI_AD22
PCI_AD30
PCI_AD18
PCI_AD8
PCI_C/BE#0
PCI_AD1
PCI_AD12
PCI_AD7
PCI_AD20
PCI_AD28
PCI_AD11
PCI_AD14
PCI_C/BE#2
PCI_AD10
PCI_C/BE#1
PCI_GNT#4
PM_CLKRUN#
PCI_GNT#2
PCI_REQ#2
PCI_GNT#0
PCI_REQ#3
PCI_REQ#0
PCI_GNT#1
PCI_REQ#1
PCI_GNT#3
PCI_SERR#
PCI_PAR
PCI_FRAME#
PCI_DEVSEL#
PCI_IRDY#
PCI_STOP#
PCI_TRDY#
LPC_AD0
LPC_AD1
LPC_AD2
LPC_AD3
LPC_FRAME#
LPC_DRQ#0
LPC_DRQ#1
SB_APIC_D0
SB_APIC_D1
NB_RST#
NBRST#
CLK_EXT_ALINK
PCI_RST#
PCI_1394
PCI_MINI
H_CPUSLP#
H_IGNNE#
H_NMI
H_INTR
H_SMI#
H_A20M#
H_STPCLK#
H_INIT#
CLK_14M_APIC
OVCUR#5OVCUR#4
DPRSLPVR
RAM_SEL0
RAM_SEL0
GPIO0
RAM_SEL1
RAM_SEL2
SERIRQ
LPC_DRQ#1
LPC_FRAME#
LPC_DRQ#0
LPC_AD1
LPC_AD0
LPC_AD3
LPC_AD2
PCI_GNT#4
PCI_REQ#4
PCI_PIRQD#
PCI_PIRQC#
PCI_PIRQB#
PCI_PIRQA#
PM_CLKRUN#
PCI_REQ#3
PCI_REQ#1
PCI_REQ#0
PCI_REQ#2
PCI_GNT#2
PCI_GNT#0
PCI_GNT#1
PCI_GNT#3
PCI_TRDY#
PCI_DEVSEL#
PCI_IRDY#
PCI_STOP#
PCI_PAR
PCI_SERR#
PCI_PERR#
PCI_FRAME#
GPIO0
A_AD[0..31]8,12
A_CBE#[0..3]8
H_FERR#5
PCIRST# 20,24,26,27,28
CLK_PCI_SIO 32
CLK_LPC_EC 33
CLK_PCI_PCM 24
CLK_PCI_LAN 26
SERIRQ 24,32,33
A_SBREQ#8
A_STROBE#8
A_SBGNT#8
A_DEVSEL#8
A_ACAT#8
A_END#8
A_PAR8,12
A_OFF#8
PM_STPCPU#5,17,44
PCI_PIRQA#8,24,27
PCI_PIRQC#28
H_STPCLK#5
H_PWRGD5
H_A20M#5
H_IGNNE#5
H_INIT#5
H_INTR5
H_NMI5
H_SMI#5 H_CPUSLP#5
PCI_C/BE#[0..3] 24,26,27,28
PCI_AD[0..31] 22,24,26,27,28
PCI_GNT#2 24
PCI_PERR# 24,26,27,28
PCI_SERR# 24,26,27,28
PCI_STOP# 24,26,27,28
PCI_FRAME# 24,26,27,28
PM_CLKRUN# 24,26,27,28,32,33
PCI_DEVSEL# 24,26,27,28
PCI_IRDY# 24,26,27,28
PCI_PAR 24,26,27,28
PCI_TRDY# 24,26,27,28
LPC_AD0 32,33
LPC_DRQ#1 32
LPC_AD2 32,33
LPC_FRAME# 32,33
LPC_AD1 32,33
LPC_AD3 32,33
LPC_DRQ#0 33
PCI_REQ#1 26
PCI_GNT#1 26
PCI_PIRQD#26,28
NB_RST#7,23,32,33
CLK_EXT_ALINK17
PCI_RST#23
PCI_REQ#0 27
PCI_REQ#2 24
CLK_PCI_1394 27
PCI_GNT#0 27
CLK_PCI_MINI 28
PCI_GNT#3 28
PCI_REQ#3 28
PCI_PIRQB#24
PM_DPRSLPVR44
RAM_SEL120
RAM_SEL220
PM_STPPCI#17
+RTCVCC
+CPU_CORE
+3VS
+3VS
+SB_VBAT
+3VS
+SB_VBAT
+3VALW
+CPU_CORE
+3VALW
+3V+3V
+3VS
+3V
+3V
+CPU_CORE
Title
Size Document Number Rev
Date: Sheet of
LA-2301
0.2
IXP150(1/4)- PCI/CPU/LPC
19 47Thursday, April 08, 2004
Compal Electronics, Inc.
Layout note:
Trace length of PCI_CLK_R + PCI_CLK_FB should
be less than 200 mils.
MAY BE USED BY OR DISCLOSED TO ANY THIRD PARTY WITHOUT PRIOR WRITTEN CONSENT OF COMPAL ELECTRONICS, INC.
DEPARTMENT EXCEPT AS AUTHORIZED BY COMPAL ELECTRONICS, INC. NEITHER THIS SHEET NOR THE INFORMATION IT CONTAINS
THIS SHEET OF ENGINEERING DRAWING IS THE PROPRIETARY PROPERTY OF COMPAL ELECTRONICS, INC. AND CONTAINS CONFIDENTIAL
AND TRADE SECRET INFORMATION. THIS SHEET MAY NOT BE TRANSFERED FROM THE CUSTODY OF THE COMPETENT DIVISION OF R&D
No short
W=20mils
PULL DOWN FOR S3
Close SB
RAM_SEL2 RAM_SEL1 RAM_SEL0
000
Size Vendor Cells
8
001 8
0 1 0 256M(16X16) Elpida 8
011
00 8
01 8
1 0 Elpida 8
11
512M(32X16)
1
1
1
1
GPOC2# GPIO1
256M(16X16) SAM
HYN256M(16X16)
SAM512M(32X16)
512M(32X16) HYN
GPOC3#
8256M(16X16)
512M(32X16) Infienon 8
Infienon
Add for EMI
C2960.1U_0402_16V4Z 12
R274 1K_0402_5%
1 2
R265 39_0402_5%
1 2
R270 39_0402_5%
1 2
R282 200_0402_5%
1 2
R646
10K_0402_5%
12
R301 200_0805_5%
1 2
R647
10K_0402_5%
12
R266 39_0402_5%
1 2
R299 10K_0402_5%
1 2
R261
@10_0402_5%
12
R281 200_0402_5%
1 2
R283
@10K_0402_5%
12
R269
1K_0402_5%
12
Y2
32.768KHZ_12.5P_1TJS125DJ2A073
OUT
4
IN
1
NC 3
NC 2
R286 200_0402_5%
1 2
R312 10K_0402_5%
12
R280 10K_0402_5%
12
C2980.1U_0402_16V4Z
1 2
R275 4.7K_0402_5%
1 2
R273 8.2K_0402_5%
12
R29110K_0402_5%1 2
C295
@15P_0402_50V8J
1
2
R302 10K_0402_5%
1 2
Q12 MMBT3904_SOT23
2
3 1
R295
10K_0402_5%
12
U33A
SN74LVC125APWLE_TSSOP14
I
2O3
OE# 1
P14
G
7
R292
10K_0402_5%
12
R293
470_0402_5%
12
R288 200_0402_5%
1 2
J1
1 2
C8031000P_0402_50V7K
1
2
R263 39_0402_5%
1 2
C301
12P_0402_50V8K
1
2
R304
20M_0603_5%
1 2
RP67
8.2K_1206_8P4R_5%
1 8
2 7
3 6
4 5
R264 39_0402_5%
1 2
R644
@10K_0402_5%
1 2
RP69
8.2K_1206_8P4R_5%
1 8
2 7
3 6
4 5
R272
8.2K_0402_5%
1 2
R284 200_0402_5%
1 2
R267 39_0402_5%
1 2
R289 200_0402_5%
1 2
C804
0.1U_0402_10V6K
1
2
C299
1U_0603_10V6K
1
2
R297100K_0402_5% 12
R645
@10K_0402_5%
1 2
R276 8.2K_0402_5%
1 2
R287 200_0402_5%
1 2
C297 22P_0402_50V8J
1 2
RP72
100K_1206_8P4R_5%
1 8
2 7
3 6
4 5
U15
TC7SH08FU_SSOP5
B1
A2
Y
4
P5
G
3
R290 10K_0402_5%
1 2
RP70
8.2K_1206_8P4R_5%
1 8
2 7
3 6
4 5
RP68
8.2K_1206_8P4R_5%
1 8
2 7
3 6
4 5
R294
330_0402_5%
12
R277 8.2K_0402_5%
1 2
R268 39_0402_5%
1 2
A-LINK INTERFACE
Part 1 of 3
SB150 SB
PCI INTERFACE
LPC
RTC
CPU XTAL
PCI CLKS
U14A
CHS-215IXP150-11_BGA457
PCICLKF
B22
A_RST#
R22
A_AD0
H22
A_AD1
P23
A_AD2
L23
A_AD3
N23
A_AD4
N22
A_AD5
M23
A_AD6
M22
A_AD7
K22
A_AD8
M21
A_AD9
M20
A_AD10
L21
A_AD11
K21
A_AD12
L20
A_AD13
N21
A_AD14
K23
A_AD15
K20
A_AD16
F23
A_AD17
G21
A_AD18
F20
A_AD19
H21
A_AD20
F22
A_AD21
F21
A_AD22
G20
A_AD23
E21
A_AD24
E20
A_AD25
D23
A_AD26
D22
A_AD27
E22
A_AD28
D20
A_AD29
C23
A_AD30
D21
A_AD31
C22
A_CBE#0
L22
A_CBE#1
J23
A_CBE#2
G22
A_CBE#3
E23
A_STROBE#
H20
A_DEVSEL#
J21
A_ACAT#
G23
A_END#
H23
A_PAR
J20
A_OFF#
J22
A_SERR#
P22
PCI_STP#
R23
A_SBREQ#
B21
A_SBGNT#
B20
CPU_STP#/DPSLP#
N20
A_INTA#
C20
INTB#
P20
INTC#
B23
INTD#
P21
USBOC5#/GPM1 AA2
X1
AC12
X2
AC11
GPIO1/ROMCS# AB5
PCICLK0 B15
PCICLK1 D16
PCICLK2 A14
PCICLK3 A15
PCIRST# C15
CBE#0/ROMA10 B3
CBE#1/ROMA1 C5
CBE#2/ROMWE# A7
CBE#3/RTC_RD# D10
FRAME# B7
DEVSEL#/ROMA0 A6
IRDY# C7
TRDY#/ROMOE# D7
PAR A5
STOP# B6
PERR# C6
REQ#0 B12
REQ#1 C12
REQ#2 D13
REQ#3/PDMAREQ0# A12
GNT#0 A13
GNT#1 B13
GNT#2 C14
GNT#3/PDMAGNT0# D14
SERR# D6
CLKRUN# A20
LAD0 Y14
LAD1 AA14
LAD2 AB14
LAD3 AA13
LFRAME# AB13
LDRQ#0 AC14
SERIRQ AC13
PCICLK4 A16
PCICLK5 A17
PCICLK6 D15
AD0/ROMA18 B1
AD1/ROMA17 C1
AD2/ROMA16 A1
AD3/ROMA15 D2
AD4/ROMA14 B2
AD5/ROMA13 C2
AD6/ROMA12 A2
AD7/ROMA11 D3
AD8/ROMA9 C3
AD9/ROMA8 A3
AD10/ROMA7 D4
AD12/ROMA5 C4
AD13/ROMA4 A4
AD14/ROMA3 D5
AD15/ROMA2 B5
AD16/ROMD0 C8
AD17/ROMD1 D8
AD18/ROMD2 B8
AD19/ROMD3 A8
AD20/ROMD4 C9
AD21/ROMD5 D9
AD22/ROMD6 B9
AD23/ROMD7 A9
AD24/RTC_AD7 C10
AD25/RTC_AD6 B10
AD26/RTC_AD5 D11
AD27/RTC_AD4 A10
AD28/RTC_AD3 C11
AD29/RTC_AD2 B11
AD30/RTC_AD1 D12
AD31/RTC_AD0 A11
AD11/ROMA6 B4
REQ#4/PLLBP33/PDMAREQ1# C13
GNT#4/PLLBP50/PDMAGNT1# B14
LDRQ#1 Y13
PCICLK7 A18
PCICLK_FB A19
CPURSTIN#
B18
CPU_PWRGD
E4
INTR/LINT0
B17
NMI/LINT1
B16
INIT
C17
SMI#
C16
SLP#
F19
IGNNE#
D17
A20M#
D18
FERR#
E19
STPCLK#
E16
SSMUXSEL/GPIO0
E17
DPRSLPVR
E18
APIC_D0
C19
APIC_D1
C18
APIC_CLK
B19
RTC_ALE/USBOC4#/GPIO3
AB7
RTC_WR#/RTC_CLKOUT
AB8
RTC_CS#/USBOC3#/GPIO2
AC8
VBAT
AC10
RTC_GND
AB11
R296
0_0402_5%
1 2
R271@0_0402_5% 12
R305
20M_0603_5%
12
C300
12P_0402_50V8K
1
2
R279
4.7K_0402_5%
12
R285 200_0402_5%
1 2
R300 200_0805_5%
1 2
R298 1K_0402_5%
1 2
RP71
8.2K_1206_8P4R_5%
1 8
2 7
3 6
4 5
R648
10K_0402_5%
12
RP73
10K_1206_8P4R_5%
1 8
2 7
3 6
4 5

5
5
4
4
3
3
2
2
1
1
D D
C C
B B
A A
OVCUR#1
OVCUR#2
SB_SPK
32KHZ_S5_OUT
SM_CLK_SB
FANOUT0
SB_VGATE
USB20P1-
USB20P1+
SB_PM_BATLOW#
SB_EC_THERM#
SB_EC_SWI#
PM_BATLOW#
EC_THERM#
EC_SWI#
ACINSB_AC_IN
SB_KBRST#
SB_GA20 GATEA20
KBRST#
EC_SMI#
EC_LID_OUT#SB_LID_OUT#
SB_EC_SMI#
SB_SCI# EC_SCI#
AGP_BUSY#
AGP_STP#
GHI
AGP_BUSY#
AGP_BUSY#_R
AGP_STP#_R
USB20P4-
USB20P4+
USB20P5-
USB20P5+
SM_DATA_SB
SB_TEST0
SB_TEST1
EC_RSMRST#
CLK_SB_14M
EE_DI
FANOUT0
AGP_STP#_R
GHI
SB_VGATE
IAC_BITCLK
AGP_BUSY#_R
OVCUR#0
USB20P5-
USB20P5+
USB20P4-
USB20P4+
USB20P3-
USB20P3+
USB20P2+
USB20P2-
USB20P1+
USB20P1-
USB20P0+
USB20P0-
EE_DI
CLK25M
EC_RSMRST#
CLK_SB_14M
IAC_SYNC
IAC_SDATAI2
IAC_SDATAO_NB
IAC_BITCLK
IAC_RST_R#
IAC_SDATAI0
IAC_SDATAI1
SPDIF_OUT
IAC_SDATAO
IAC_SDATAO_NB
IAC_SYNC_NB
SB_EC_THERM#
SB_PM_BATLOW#
PM_SLP_S3#
PM_SLP_S5#
PBTN_OUT#
SB_PWRGD
PCI_ACT_REQ#
SUS_STAT#
SB_TEST0
SB_TEST1
SB_GA20
SB_KBRST#
SB_SCI#
SB_EC_SMI#
SB_EC_SWI#
SB_LID_OUT#
SB_AC_IN
LPC_SMI#
SM_DATA_SB
SM_CLK_SB
PWR_STRP
IDE_PDDACK#
IDE_PDDREQ
IDE_PDIOR#
IDE_PDIOW#
IDE_PDCS1#
IDE_PDCS3#
IDE_PDA0
IDE_PDA1
IDE_PDA2
IDE_PDIORDY
INT_IRQ14
PDD12
PDD8
PDD11
PDD13
PDD14
PDD15
PDD10
PDD9
PDD6
PDD7
PDD3
PDD2
PDD1
PDD0
IDE_SDDREQ
IDE_SDDACK#
IDE_SDA1
INT_IRQ15
IDE_SDA0
IDE_SDIOR#
IDE_SDCS3#
IDE_SDIOW#
IDE_SDCS1#
IDE_SDA2
IDE_SDIORDY
IDE_SDD0
IDE_SDD1
IDE_SDD2
IDE_SDD3
IDE_SDD7
IDE_SDD5
IDE_SDD4
IDE_SDD6
IDE_SDD8
IDE_SDD11
IDE_SDD9
IDE_SDD10
IDE_SDD15
IDE_SDD12
IDE_SDD13
IDE_SDD14
PBTN_OUT#
PM_SLP_S3#
PM_SLP_S5#
IAC_SYNC_NB
FLASH#
USB_RCOMP
CLK_USB_48M_R
PCI_ACT_REQ#
PDD10
PDD9
PDD7
PDD6
PDD3
PDD2
PDD1
PDD0
IDE_PDD6
IDE_PDD3
IDE_PDD0
IDE_PDD2
IDE_PDD1
IDE_PDD7
IDE_PDD8
IDE_PDD11
IDE_PDD12
IDE_PDD13
IDE_PDD14
IDE_PDD10
IDE_PDD9
PDD8
PDD11
PDD12
PDD13
PDD14
PDD15
IDE_PDCS1#
IDE_PDCS3#
IDE_PDA2
IDE_PDA1
IDE_PDIOW#
IDE_PDDACK#
IDE_PDA0
IDE_PDIOR#
IDE_PDIORDY
IDE_PDDREQ
INT_IRQ14
IDE_PDD15
IDE_PDD[0..15]
ODD_IOWB#
ODD_IORDYB
ODD_SA2
ODD_REQB
IDE_SDCS3#
IDE_SDA2
IDE_SDA1
IDE_SDCS1#
IDE_SDDACK#
IDE_SDIOR#
IDE_SDIOW#
IDE_SDDREQ
IDE_SDIORDY
IDE_SDA0
INT_IRQ15
ODD_CSB#0
ODD_CSB#1
ODD_SA0
ODD_IIRQB
ODD_SA1
ODD_ACKB#
ODD_IORB#
IDE_SDD1
IDE_SDD0
IDE_SDD3
IDE_SDD15
IDE_SDD14
ODD_SDD1
ODD_SDD3
ODD_SDD0
ODD_SDD15
ODD_SDD14
ODD_SDD7
ODD_SDD6
IDE_SDD2
IDE_SDD11
IDE_SDD8
IDE_SDD9
IDE_SDD10
IDE_SDD12
IDE_SDD13
ODD_SDD2
IDE_SDD4
IDE_SDD7
IDE_SDD5
IDE_SDD6
ODD_SDD8
ODD_SDD11
ODD_SDD12
ODD_SDD13
ODD_SDD10
ODD_SDD9
ODD_SDD4
ODD_SDD5
IAC_BITCLK
SB_EC_THERM#
SB_PM_BATLOW#
AGP_BUSY#_R
SB_LID_OUT#
SB_GA20
CLK25M
AGP_STP#_R
GHI
SB_AC_IN
LPC_SMI#
SB_SCI#
SB_EC_SMI#
SB_KBRST#
SB_EC_SWI#
IAC_RST_R#
IAC_SDATAI2
IAC_SDATAI0
IAC_SDATAI1
IAC_RST_R#
PDD4
PDD5
PDD4
PDD5
IDE_PDD4
IDE_PDD5
USB20P0-
USB20P0+
USB20P3-
USB20P3+
USB20P2-
USB20P2+
SB_SPK30
32KHZ_S5_OUT22
OVCUR#129
EC_THERM# 33
PM_BATLOW# 33
EC_SWI# 33
GATEA20 33
KBRST# 33
ACIN 33,34,38
EC_SMI# 33
EC_SCI# 33
EC_LID_OUT# 33
PIDERST#23
SIDERST#23
AGP_BUSY#8
AGP_STP#8
CPU_GHI#5
VTT_PWRGD17,22
USB20P1-29
USB20P1+29
MII_TXD322
MII_TXD222
MII_TXD122
MII_TXD022
MII_TXEN22
SB_EEDO22
SB_EECLK22
EC_RSMRST#33
CLK_SB_14M17
IAC_SYNC22,30
IAC_RST#30
IAC_BITCLK30
IAC_SDATAI130
IAC_SDATAI030
SPDIF_OUT22
IAC_SDATAO22,30
PM_SLP_S5# 33
PM_SLP_S3# 33
PBTN_OUT# 33
SB_PWRGD 22
SUS_STAT# 7
SM_CLK_SB 13,17
SM_DATA_SB 13,17
PWR_STRP 22
USB20P2+29
USB20P2-29
OVCUR#229
CLK_EXT_48M17
FLASH#34
RAM_SEL1 19
RAM_SEL2 19
IDE_IORA# 23
IDE_SA0 23
IDE_IIRQA 23
IDE_CSA#0 23
IDE_ACKA# 23
IDE_IORDYA 23
IDE_SA1 23
IDE_SA2 23
IDE_CSA#1 23
IDE_REQA 23
IDE_IOWA# 23
IDE_PDD[0..15] 23
ODD_SDD[0..15] 23
ODD_SA2 23
ODD_IORDYB 23
ODD_REQB 23
ODD_IOWB# 23
ODD_CSB#0 23
ODD_CSB#1 23
ODD_SA0 23
ODD_IIRQB 23
ODD_SA1 23
ODD_ACKB# 23
ODD_IORB# 23
PCIRST# 19,24,26,27,28
OVCUR#029
USB20P0+29
USB20P0-29
+3VS
+3V
+3VS
+3VALW
+3V
+3V
+3V
Title
Size Document Number Rev
Date: Sheet of
LA-2301
0.2
IXP150(2/4) - IDE/USB/MII
20 47Thursday, April 08, 2004
Compal Electronics, Inc.
MAY BE USED BY OR DISCLOSED TO ANY THIRD PARTY WITHOUT PRIOR WRITTEN CONSENT OF COMPAL ELECTRONICS, INC.
DEPARTMENT EXCEPT AS AUTHORIZED BY COMPAL ELECTRONICS, INC. NEITHER THIS SHEET NOR THE INFORMATION IT CONTAINS
THIS SHEET OF ENGINEERING DRAWING IS THE PROPRIETARY PROPERTY OF COMPAL ELECTRONICS, INC. AND CONTAINS CONFIDENTIAL
AND TRADE SECRET INFORMATION. THIS SHEET MAY NOT BE TRANSFERED FROM THE CUSTODY OF THE COMPETENT DIVISION OF R&D
Note: Place close
to ATI SB
For ATI USB2.0 only .
L
RP72~RP75,RP81,RP101,RP102 near SB.
RP76~RP79,RP82,RP103,RP104 near SB.
C304
0.1U_0402_16V4Z
1
2
D15 RB751V_SOD323
2 1
C303 @15P_0402_50V8J
1 2
RP97
10K_1206_8P4R_5%
1 8
2 7
3 6
4 5
R322
@10_0402_5%
12
D12 RB751V_SOD323
2 1
D16 RB751V_SOD323
2 1
RP74
33_0804_8P4R_5%
1 8
2 7
3 6
4 5
R396
10K_0402_5%
12
RP88
33_0804_8P4R_5%
1 8
2 7
3 6
4 5
R804 10K_0402_5%
12
RP87
33_0804_8P4R_5%
1 8
2 7
3 6
4 5
RP95
10K_1206_8P4R_5%
1 8
2 7
3 6
4 5
R310
10K_0402_5%
12
R316 33_0402_5%
12
G
D
S
Q13 2N7002_SOT23
2
13
RP75
33_0804_8P4R_5%
1 8
2 7
3 6
4 5
RP96
8.2K_1206_8P4R_5%
1 8
2 7
3 6
4 5
R309
0_0402_5%
1 2
R321
@10_0402_5%
12
SECONDARY ATA 66/100
PRIMARY ATA 66/100
ACPI / WAKE UP EVENTS
Part 2 of 3
SB150 SB
AC97 USB INTERFACE
ETHERNET MIIEEPROM
CLK / RSTGPIO
GPIO_XTRA
U14B
CHS-215IXP150-11_BGA457
TALERT#/ETH_TALERT# AB4
PME#/EXT_EVNT0# AC9
RI#/EXT_EVNT1# AC7
SLP_S3# AA11
SLP_S5# AB10
PWR_BTN# AA10
PWR_GOOD Y11
PCI_REQACT# C21
SUS_STAT# Y10
TEST1 AA5
TEST0 AA6
GA20_IN/GEVNT0# Y5
KB_RST#/GEVNT1# AA4
SMB_ALERT#/GEVNT2# AB3
LPC_PME#/GEVNT3# Y6
LPC_SMI#/GEVNT4# W5
GEVENT5#/ETH_VALERT# Y8
GEVENT6#/ETH_FALERT# AA7
GEVENT7#/ETH_CALERT# AB6
GPOC0#/SCL0 AA12
GPOC1#/SDA0 W12
GPOC2#/SCL1 Y12
GPOC3#/SDA1 AB12
RTC_IRQ#/PWR_STRP AA8
PIDE_IORDY AB17
PIDE_IRQ AC16
PIDE_A0 AB15
PIDE_A1 AB16
PIDE_A2 AC15
PIDE_DACK# Y16
PIDE_DRQ AA17
PIDE_IOR# AA16
PIDE_IOW# AC17
PIDE_CS1# Y15
PIDE_CS3# AA15
PIDE_D0 AC18
PIDE_D1 AA18
PIDE_D2 AC19
PIDE_D3 AA19
PIDE_D4 AC20
PIDE_D5 AA20
PIDE_D6 AC21
PIDE_D7 AB21
PIDE_D8 AA21
PIDE_D9 Y20
PIDE_D10 AB20
PIDE_D11 Y19
PIDE_D12 AB19
PIDE_D13 Y18
PIDE_D14 AB18
PIDE_D15 Y17
SIDE_IORDY AA23
SIDE_IRQ AA22
SIDE_A0 AC23
SIDE_A1 Y21
SIDE_A2 AB23
SIDE_DACK# Y22
SIDE_DRQ W21
SIDE_IOR# Y23
SIDE_IOW# W20
SIDE_CS1# AC22
SIDE_CS3# AB22
SIDE_D0 W23
SIDE_D1 V21
SIDE_D2 V23
SIDE_D3 U21
SIDE_D4 U23
SIDE_D5 T21
SIDE_D6 T23
SIDE_D7 R21
SIDE_D8 R20
SIDE_D9 T22
SIDE_D10 T20
SIDE_D11 U22
SIDE_D12 U20
SIDE_D13 V22
SIDE_D14 V20
SIDE_D15 W22
USBCLK/CLK48
P3
USB_RCOMP
R1
USB_VREFOUT
P1
USB_ATEST1
N4
USB_ATEST0
N3
USBOC0#/GPM7
P4
USB_HSDP5+
M2
USB_FLDP5+
M1
USB_HSDM5-
N2
USB_FLDM5-
N1
USB_HSDP4+
L4
USB_FLDP4+
L3
USB_HSDM4-
M4
USB_FLDM4-
M3
USB_HSDP3+
K2
USB_FLDP3+
K1
USB_HSDM3-
L2
USB_FLDM3-
L1
USB_HSDP2+
H2
USB_FLDP2+
H1
USB_HSDM2-
J2
USB_FLDM2-
J1
USB_HSDP1+
G3
USB_FLDP1+
J3
USB_HSDM1-
H3
USB_FLDM1-
K3
USB_HSDP0+
F1
USB_FLDP0+
F2
USB_HSDM0-
G1
USB_FLDM0-
G2
MCOL
R5
MCRS
W1
MDCK
V4
MDIO
V2
RX_CLK
T1
RXD3
T3
RXD2
U2
RXD1
T5
RXD0
W4
RX_DV
T2
RX_ERR
U1
TX_CLK
T4
TXD3
U4
TXD2
V1
TXD1
U3
TXD0
V3
TX_EN
W2
PHY_PD
W3
PHY_RST#
U5
CLK_25M
Y7
EE_CS
P2
EE_DI
R3
EE_DO
R2
EE_CK
R4
RSMRST#
AB9
OSC_IN
A23
SIO_CLK
W6
BLINK/GPM0
AB2
FANOUT1/USBOC2#/GPM2
AA3
32KHZ_IN/GPM3
W11
USBOC1#/GPM4
AB1
SPEAKER/GPM5
Y4
FANOUT0/GPM6
AA1
GPIO_X0/AGP_STP#
AC1
GPIO_X1/AGP_BUSY#
AC6
GPIO_X2/GHI#
AC2
GPIO_X3/VGATE
AC3
GPIO_X4
AC4
GPIO_X5
AC5
AC_BITCLK
E1
AC_SDOUT
E2
AC_SDIN0
Y1
AC_SDIN1
Y2
AC_SDIN2
Y3
AC_SYNC
E3
AC_RST#
V5
SPDIF_OUT
E5
D18 RB751V_SOD323
2 1
RP80
33_0804_8P4R_5%
1 8
2 7
3 6
4 5
D19 RB751V_SOD323
2 1
R308 @0_0402_5%
1 2
R810 @0_0402_5%
1 2
RP89
33_0804_8P4R_5%
1 8
2 7
3 6
4 5
RP91
10K_1206_8P4R_5%
1 8
2 7
3 6
4 5
D13 RB751V_SOD323
2 1
C305
@15P_0402_50V8J
1
2
RP98
8.2K_1206_8P4R_5%
1 8
2 7
3 6
4 5
R307 @10_0402_5%
1 2
RP82
33_0804_8P4R_5%
1 8
2 7
3 6
4 5
D14 RB751V_SOD323
2 1
R314 10K_0402_5%
12
D11 RB751V_SOD323
2 1
R320 33_0402_5%
12
R323 8.2K_0402_5%
1 2
D10 RB751V_SOD323
2 1
D17 RB751V_SOD323
2 1
D20 RB751V_SOD323
2 1
R311 12.4K_0603_1%
1 2
R318 1K_0402_5%
1 2
RP90
33_0804_8P4R_5%
1 8
2 7
3 6
4 5
RP84
33_0804_8P4R_5%
1 8
2 7
3 6
4 5
RP78
33_0804_8P4R_5%
1 8
2 7
3 6
4 5
RP77
33_0804_8P4R_5%
1 8
2 7
3 6
4 5
RP79 15K_1206_8P4R_5%
1 8
2 7
3 6
4 5
RP93
10K_1206_8P4R_5%
1 8
2 7
3 6
4 5
R649 2.2K_0402_5%
1 2
RP92
10K_1206_8P4R_5%
1 8
2 7
3 6
4 5
R313 100K_0402_5%
1 2
RP76 15K_1206_8P4R_5%
1 8
2 7
3 6
4 5
RP81 15K_1206_8P4R_5%
1 8
2 7
3 6
4 5
R809 0_0402_5%
1 2
R319 33_0402_5%
12
RP83
33_0804_8P4R_5%
1 8
2 7
3 6
4 5
RP86
33_0804_8P4R_5%
1 8
2 7
3 6
4 5
X3
48MHZ_4P_FN4800002
OUT 3
GND 2
VDD
4
OE
1
R315 10K_0402_5%
12
R650 2.2K_0402_5%
1 2
RP85
33_0804_8P4R_5%
1 8
2 7
3 6
4 5
C306
@15P_0402_50V8J
1
2

5
5
4
4
3
3
2
2
1
1
D D
C C
B B
A A
+SB_2.5VALW
+5VS_VREF
+SB_2.5VALW
+3VS
+3VS
+3VALW
+2.5VS
+3V_AVDDUSB
+3V_AVDDC
+2.5VS
+2.5V_AVDDCK
+3V
+3V
+3V
+2.5V
+3VS
+2.5VS
+3V
+3V_AVDDUSB
+3V_AVDDC
+2.5V_AVDDCK
+2.5V
+2.5VS
+2.5V
+3V_AVDDC
+3V
+3V_AVDDUSB
+2.5VS
+5VS
+3VS
+2.5V_AVDDCK
+2.5V
+3VALW+12VALW
+3VS
Title
Size Document Number Rev
Date: Sheet of
LA-2301
0.2
IXP150(3/4) - PWR
21 47Thursday, April 08, 2004
Compal Electronics, Inc.
MAY BE USED BY OR DISCLOSED TO ANY THIRD PARTY WITHOUT PRIOR WRITTEN CONSENT OF COMPAL ELECTRONICS, INC.
DEPARTMENT EXCEPT AS AUTHORIZED BY COMPAL ELECTRONICS, INC. NEITHER THIS SHEET NOR THE INFORMATION IT CONTAINS
THIS SHEET OF ENGINEERING DRAWING IS THE PROPRIETARY PROPERTY OF COMPAL ELECTRONICS, INC. AND CONTAINS CONFIDENTIAL
AND TRADE SECRET INFORMATION. THIS SHEET MAY NOT BE TRANSFERED FROM THE CUSTODY OF THE COMPETENT DIVISION OF R&D
ATI request
ATI request
ATI request
ATI request
ATI request
ATI request
ATI request CLOSE TO
L6,H6,J6
Add for EMI
C331
0.1U_0402_10V6K
1
2
C353
@0.1U_0402_16V7K
1
2
C8051000P_0402_50V7K
1
2
C365
0.1U_0402_10V6K
1
2
C360
@10U_0805_10V6K
1
2
C355
@0.1U_0402_16V7K
1
2
C317
0.1U_0402_10V6K
1
2
C799
470P_0402_50V7K
1
2
C318
0.1U_0402_10V6K
1
2
L16
MVB2012301YZT_0805
1 2
C332
0.1U_0402_10V6K
1
2
C800
680P_0402_50V7K
1
2
C330
0.1U_0402_10V6K
1
2
L15
MVB2012301YZT_0805
1 2
C352
@0.1U_0402_16V7K
1
2
C339
0.1U_0402_10V6K
1
2
C373
0.1U_0402_10V6K
1
2
C327
@0.01U_0402_16V7Z
1
2
C346
@0.01U_0402_16V7Z
1
2
C357
1U_0603_10V6K
1
2
C364
0.1U_0402_10V6K
1
2
C334
0.1U_0402_10V6K
1
2
C801
470P_0402_50V7K
1
2
C354
@0.1U_0402_16V7K
1
2
C338
10U_0805_10V4Z
1
2
C315
0.1U_0402_10V6K
1
2
C372
1U_0603_10V6K
1
2
C363
0.1U_0402_10V6K
1
2
L17
MVB2012301YZT_0805
1 2
G
D
S
Q60
2N7002_SOT23
2
13
C802
680P_0402_50V7K
1
2
C313
0.1U_0402_10V6K
1
2
C358
1U_0603_10V6K
1
2
C316
0.1U_0402_10V6K
1
2
D21
RB751V_SOD323
2 1
C368
0.1U_0402_10V6K
1
2
C328
@0.01U_0402_16V7Z
1
2
C359
0.1U_0402_10V6K
1
2
C807
1000P_0402_50V7K
1
2
C324
@0.01U_0402_16V7Z
1
2
C349
0.1U_0402_10V6K
1
2
C809
0.1U_0402_10V6K
1
2
C341
0.1U_0402_10V6K
1
2
+
C361
@47U_B_6.3VM
1
2
R324
100_0402_5%
12
C350
0.1U_0402_10V6K
1
2
C312
0.1U_0402_10V6K
1
2
Part 3 of 3
SB150 SB
POWER
U14C
CHS-215IXP150-11_BGA457
VREF_CPU
D19
5V_VREF
D1
AVDD_CK
A21
AVDDC
P5
S5_2.5V
Y9
S5_3.3V
AA9
VSS E10
VSS E13
VSS E14
VSS E6
VSS E9
VSS F10
VSS F13
VSS F14
VSS F18
VSS F6
VSS F9
VSS G6
VSS J12
VSS J15
VSS J18
VSS J19
VSS J9
VSS K10
VSS K11
VSS K12
VSS K13
VSS K14
VSS K18
VSS K19
VSS L10
VSS L11
VSS L12
VSS L13
VSS L14
VSS L18
VSS L19
VSS M10
VSS M11
VSS M12
VSS M13
VSS M14
VSS M15
VSS M6
VSS M9
VSS N10
VSS N11
VSS N12
VSS N13
VSS N14
VSS N6
VSS P10
VSS P11
VSS P12
VSS P13
VSS P14
VSS P18
VSS P19
VSS R12
VSS R15
VSS R18
VSS R19
VSS R9
VSS V14
VSS V15
VSS V16
VSS V19
VSS V6
VSS V7
VSS V8
VSS W14
VSS W15
VSS W16
VSS W19
VSS W7
VSS W8
VSS_USB H5
VSS_USB G5
VDDQ
E11
VDDQ
E12
VDDQ
E15
VDDQ
E7
VDDQ
E8
VDDQ
F11
VDDQ
F12
VDDQ
F15
VDDQ
F16
VDDQ
F17
VDDQ
F7
VDDQ
F8
VDDQ
G18
VDDQ
G19
VDDQ
H18
VDDQ
H19
VDDQ
M18
VDDQ
M19
VDDQ
N18
VDDQ
N19
VDDQ
T18
VDDQ
T19
VDDQ
U18
VDDQ
U19
VDDQ
V17
VDDQ
V18
VDDQ
W17
VDDQ
W18
VDD_CORE
J10
VDD_CORE
J11
VDD_CORE
J13
VDD_CORE
J14
VDD_CORE
K15
VDD_CORE
K9
VDD_CORE
L15
VDD_CORE
L9
VDD_CORE
N15
VDD_CORE
N9
VDD_CORE
P15
VDD_CORE
P9
VDD_CORE
R10
VDD_CORE
R11
VDD_CORE
R13
VDD_CORE
R14
STB_2.5V
P6
STB_2.5V
R6
STB_2.5V
V13
STB_2.5V
W13
STB_2.5V
V12
VDD_USB
L6
VDD_USB
H6
VDD_USB
J6
STB_3.3V
T6
STB_3.3V
U6
STB_3.3V
V9
STB_3.3V
V10
STB_3.3V
V11
STB_3.3V
W9
STB_3.3V
W10
AVDDTX0
F4
AVDDTX1
J4
AVDDTX2
K5
AVDDRX0
F3
AVDDRX1
K4
AVDDRX2
L5
AVSSC
N5
AVSSRX2
M5
AVSSRX1
J5
AVSSRX0
G4
AVSSTX2
K6
AVSSTX1
H4
AVSSTX0
F5
AVSSCK
A22
C806
1000P_0402_50V7K
1
2
C366
0.1U_0402_10V6K
1
2
C308
10U_0805_10V4Z
1
2
C311
0.1U_0402_10V6K
1
2
C808
0.1U_0402_10V6K
1
2
C344
@0.01U_0402_16V7Z
1
2
C323
0.1U_0402_10V6K
1
2
C347
10U_0805_10V4Z
1
2
C309
0.1U_0402_10V6K
1
2
C367
0.1U_0402_10V6K
1
2
C307
10U_0805_10V4Z
1
2
R642
10K_0402_5%
1 2
C319
0.1U_0402_10V6K
1
2
C329
10U_0805_10V4Z
1
2
C356
0.1U_0402_16V7K
1
2
C340
0.1U_0402_10V6K
1
2
C343
@0.01U_0402_16V7Z
1
2
C310
0.1U_0402_10V6K
1
2
C314
0.1U_0402_10V6K
1
2
C335
0.1U_0402_10V6K
1
2
C336
0.1U_0402_10V6K
1
2
C770
1U_0603_10V6K
1
2
C348
0.1U_0402_10V6K
1
2
C326
@0.01U_0402_16V7Z
1
2
C342
0.1U_0402_10V6K
1
2
C351
0.1U_0402_10V6K
1
2
C333
0.1U_0402_10V6K
1
2
C362
10U_0805_10V4Z
1
2
C797
470P_0402_50V7K
1
2
C371
0.1U_0402_10V6K
1
2
C345
@0.01U_0402_16V7Z
1
2
C325
@0.01U_0402_16V7Z
1
2
C369
@10U_0805_10V4Z
1
2
C322
0.1U_0402_10V6K
1
2
C798
680P_0402_50V7K
1
2
C320
0.1U_0402_10V6K
1
2
D72
LM431SC_SOT23
A
1
R3
K2
C337
0.1U_0402_10V6K
1
2
C370
0.1U_0402_10V6K
1
2
C321
0.1U_0402_10V6K
1
2

5
5
4
4
3
3
2
2
1
1
D D
C C
B B
A A
PWR_STRP20
IAC_SYNC20,30
IAC_SDATAO20,30
SPDIF_OUT20
32KHZ_S5_OUT20
PCI_AD2619,24,26,27,28
SB_EEDO20
SB_EECLK20
MII_TXEN20
MII_TXD320
MII_TXD220
MII_TXD120
MII_TXD020
NB_PWRGD 7
SB_PWRGD 20
VGATE44
VTT_PWRGD 17,20
+3VS
+3VALW +3V +3V +3VS +3VS +3V +3V +3V +3V +3V +3VALW
+3VS
+3VALW
+2.5VS
+3VALW +3VALW +3VALW
+3VALW
+3VS
Title
Size Document Number Rev
Date: Sheet of
LA-2301
0.2
IXP150(4/4) - STRAPS
22 47Thursday, April 08, 2004
Compal Electronics, Inc.
SIO 24MHzUSE
DEBUG
STRAPS
CPU_STP#
STRAP
HIGH
ROM ON
LPC
BUS
ROM ON
PCI BUS
DEFAULT
INIT ACTIVE
HIGH
DEFAULT
PROCESSOR FREQ MULTIPLIER
SIO 48MHzAUTO
PWR
ON
ETHERNET TXD[3:0]AC_SDOUT SPDIF_OUTPWR_STRP
ENABLE
SPEED
STEP
DISABLE
SPEED
STEP
DEFAULT
REQUIRED SYSTEM STRAPS
AC_SYNC
INIT ACTIVE
LOW (PIII)
33MHz NB
BUS
EEDO
DEFAULT
DEFAULT DEFAULT
EECK
HI SPEED
A-LINK
STRAP
LOW
IGNORE
DEBUG
STRAPS
DEFAULT
DISABLE
CPU FREQ
SETTING
ENABLE CPU
FREQSETTING
TX_EN
IGN DEBUG SPEEDSTEP FREQLTCH
MANUAL
PWR ON
DEFAULT
32KHZ_S5
32KHZ
OUTPUT
FROM SB200
(INT RTC)
32KHZ INPUT
TO SB200
(EXT RTC)
DEFAULT
MAY BE USED BY OR DISCLOSED TO ANY THIRD PARTY WITHOUT PRIOR WRITTEN CONSENT OF COMPAL ELECTRONICS, INC.
DEPARTMENT EXCEPT AS AUTHORIZED BY COMPAL ELECTRONICS, INC. NEITHER THIS SHEET NOR THE INFORMATION IT CONTAINS
THIS SHEET OF ENGINEERING DRAWING IS THE PROPRIETARY PROPERTY OF COMPAL ELECTRONICS, INC. AND CONTAINS CONFIDENTIAL
AND TRADE SECRET INFORMATION. THIS SHEET MAY NOT BE TRANSFERED FROM THE CUSTODY OF THE COMPETENT DIVISION OF R&D
C375
0.47U_0603_16V7K
1
2
R345
10K_0402_5%
12
R327
150K_0402_5%
1 2
R336
@10K_0402_5%
12
R329 47_0402_5%
1 2
R357
@10K_0402_5%
12
R333
1K_0402_5%
12
C374
0.1U_0402_16V7K
1
2
R347
@10K_0402_5%
12
R337
@10K_0402_5%
12
R328
150K_0402_5%
1 2
R352
10K_0402_5%
12
R348
10K_0402_5%
12
R356
@10K_0402_5%
12
U18C
SN74LVC14APWLE_TSSOP14
O6
I
5
P14
G
7
R350
10K_0402_5%
1 2
R332
1K_0402_5%
12
R346
10K_0402_5%
12
R340
@10K_0402_5%
12
R338
@10K_0402_5%
12
U18D
SN74LVC14APWLE_TSSOP14
O8
I
9
P14
G
7
R349
10K_0402_5%
12
U17A
SN74LVC32APWLE_TSSOP14
A
1
B
2O3
P14
G
7
R339
@10K_0402_5%
12
R354
@10K_0402_5%
12
R330
@1M_0402_5%
12
R359
10K_0402_5%
12
R360
@10K_0402_5%
12
U18A
SN74LVC14APWLE_TSSOP14
O2
I
1
P14
G
7
R341
10K_0402_5%
12
R358
@10K_0402_5%
12
U18B
SN74LVC14APWLE_TSSOP14
O4
I
3
P14
G
7
R344
10K_0402_5%
12
R351
10K_0402_5%
12
R331
@10K_0402_5%
12
R355
@10K_0402_5%
12
R326
0_0402_5%
1 2
R335
10K_0402_5%
12
G
D
S
Q14
2N7002_SOT23
2
13
R334
47K_0402_5%
12
R343
10K_0402_5%
12
R342
10K_0402_5%
12
R325
10K_0402_5%
12
R353
@10K_0402_5%
12

5
5
4
4
3
3
2
2
1
1
D D
C C
B B
A A
ODD_IIRQB
ODD_IORDYB
ODD_REQB
SIDE_RST#
ODD_SDD7
IDE_IIRQA
PIDE_RST#
SW_ODD_CSB#0ODD_CSB#0
ODD_CSB#1 SW_ODD_CSB#1
PCI_RST#
G_PCI_RST#
G_PCI_RST#
G_PCI_RST#
IDE_PDD7
IDE_PDD6
IDE_PDD5
IDE_PDD4
IDE_PDD3
IDE_PDD2
IDE_PDD1
IDE_PDD0
PIDE_RST#
IDE_PDD8
IDE_PDD9
IDE_PDD10
IDE_PDD11
IDE_PDD12
IDE_PDD13
IDE_PDD14
IDE_PDD15
IDE_REQA
IDE_IOWA#
IDE_IORA#
CD_PLAY
IDE_IORDYA
IDE_IORDYA
PCSEL
IDE_REQA
IDE_ACKA#
IDE_IIRQA
IDE_SA0
IDE_SA1
IDE_CSA#0
IDE_PDD[0..15]
IDE_SA2
PHDD_LED#
IDE_CSA#1
ODD_IOWB#
CD_AGND
PHDD_LED#
ODD_SDD0
ODD_SA1
INT_CD_L
ODD_SDD6
ODD_IORDYB
ODD_SDD2
ODD_IIRQB
ODD_SA0
SIDE_RST#
ODD_SDD1
ODD_SDD4
ODD_SDD5
ODD_SDD3
SEC_CSEL
ODD_SDD7
SW_ODD_CSB#0
ODD_IORB#
ODD_SDD14
ODD_ACKB#
ODD_SA2
ODD_SDD11
ODD_SDD15
INT_CD_R
ODD_SDD13
ODD_SDD9
ODD_SDD10
ODD_SDD12
ODD_SDD8
CBLIDB
ODD_REQB
SW_ODD_CSB#1
SHDD_LED#
IDE_PDD7
IDE_RST#
IDE_RST#
SIDERST#20
PCMRST#33
PIDERST#20
PCI_RST#19
IDE_PDD[0..15]20
ODD_CSB#020
ODD_CSB#120
EC_IDERST30,31,33
IDE_REQA20
IDE_IOWA#20
IDE_IORA#20
CD_PLAY 31,33
IDE_IORDYA20
IDE_ACKA#20
IDE_IIRQA20
IDE_SA020
IDE_SA120
IDE_CSA#020
PHDD_LED#33
IDE_SA220
IDE_CSA#120
ODD_IIRQB20
ODD_IORDYB20
ODD_SA120
ODD_SDD[0..15]20
ODD_SA020
ODD_IOWB#20
INT_CD_L30,31
CD_AGND30
SHDD_LED#33
ODD_ACKB# 20
ODD_IORB# 20
ODD_REQB 20
ODD_SA2 20
INT_CD_R 30,31
NB_RST#7,19,32,33
+3VS
+3V
+5VCD
+5VCD
+3V
+3V
+3VS
+5VS
+5VCD
+5VCD
+5VALW
+5VS
+5VS
+5VCD
+5VCD
+5VCD
+5VCD
+5VCD
+3V
+3V
+5VALW +5VCD
Title
Size Document Number Rev
Date: Sheet of
LA-2301
0.2
IDE/CDROM CONN.
B
23 47Thursday, April 08, 2004
Compal Electronics, Inc.
MAY BE USED BY OR DISCLOSED TO ANY THIRD PARTY WITHOUT PRIOR WRITTEN CONSENT OF COMPAL ELECTRONICS, INC.
THIS SHEET OF ENGINEERING DRAWING IS THE PROPRIETARY PROPERTY OF COMPAL ELECTRONICS, INC. AND CONTAINS CONFIDENTIAL
DEPARTMENT EXCEPT AS AUTHORIZED BY COMPAL ELECTRONICS, INC. NEITHER THIS SHEET NOR THE INFORMATION IT CONTAINS
AND TRADE SECRET INFORMATION. THIS SHEET MAY NOT BE TRANSFERED FROM THE CUSTODY OF THE COMPETENT DIVISION OF R&D
GND:Master
NC: Slave
60mil
HDD Connector
CD-ROM Connector
Place caps. near HDD CONN.
Net width should be 60mil wide
Place caps. near CDROM CONN.
U16C
SN74LVC125APWLE_TSSOP14
I
9O8
OE# 10
R373 475_0402_1%
12
U19A
SN74LVC08APW_TSSOP14
A
1
B
2O3
P14
G
7
C381
10U_0805_10V4Z
1
2
U16B
SN74LVC125APWLE_TSSOP14
I
5O6
OE# 4
C386
0.1U_0402_16V4Z
1
2
C379
0.1U_0402_16V4Z
1
2
R368
240K_0402_5%
1 2
R36610K_0402_5%
1 2
R3648.2K_0402_5%
1 2
R372 100K_0402_5%
12
U16A
SN74LVC125APWLE_TSSOP14
I
2O3
OE# 1
P14
G
7
R379 8.2K_0402_5%
1 2
R731 @0_0402_5%
1 2
C384
@1000P_0402_25V8K
1
2
R3635.6K_0402_5%
1 2
U19C
SN74LVC08APW_TSSOP14
A
9
B
10 O8
P14
G
7
R378 5.6K_0402_5%
1 2
R829 @0_0402_5%
1 2
C378
1U_0603_10V4Z
1
2
JP7
FOX_QT8H0506-L201R-F
INT_CD_L
1INT_CD_R 2
CD_AGND
3GND 4
SIDE_RST#
5ODD_SDD8 6
ODD_SDD7
7ODD_SDD9 8
ODD_SDD6
9ODD_SDD10 10
ODD_SDD5
11 ODD_SDD11 12
ODD_SDD4
13 ODD_SDD12 14
ODD_SDD3
15 ODD_SDD13 16
ODD_SDD2
17 ODD_SDD14 18
ODD_SDD1
19 ODD_SDD15 20
ODD_SDD0
21 ODD_REQB 22
GND
23 ODD_IORB# 24
ODD_IOWB#
25 GND 26
ODD_IORDYB
27 ODD_ACKB# 28
ODD_IIRQB
29 N/A 30
ODD_SA1
31 CBLIDB 32
ODD_SA0
33 ODD_SA2 34
ODD_CSB#0
35 ODD_CSB#1 36
SHDD_LED#
37 +5VS 38
+5VS
39 +5VS 40
+5VS
41 +5VS 42
GND
43 GND 44
GND
45 GND 46
SEC_CSEL
47 GND 48
N/A
49 N/A 50
C383
0.1U_0402_16V4Z
1
2
R362 4.7K_0402_5%
1 2
R380 5.6K_0402_5%
12
R375
10K_0402_5%
12
R371
10K_0402_5%
1 2
R370 10K_0402_5%
12
C382
1U_0603_10V4Z
1
2
R374
10K_0402_5%
12
C388
0.1U_0402_16V4Z
1
2
C387
1U_0603_10V4Z
1 2
R377 4.7K_0402_5%
1 2
R367
10K_0402_5%
12
C3890.1U_0402_16V4Z
1 2
U19B
SN74LVC08APW_TSSOP14
A
4
B
5O6
P14
G
7
Q15
AOS 3401_SOT23
2
13
C380
@1000P_0402_25V8K
1
2
R730 0_0402_5%
1 2
R369 100K_0402_5%
12
R376
10K_0402_5%
12
Q16
DTC124EK_SC59
2
13
JP6
ALLTOP_C17864-14401_REVERSE
GND
2
DD8
4
DD9
6
DD10
8
DD11
10
DD12
12
DD13
14
DD14
16
DD15
18
GND
22
GND
24
GND
26
CSEL
28
GND
30
Reserved
32
PDIAG#
34
DA2
36
CS1#
38
GND
40
+5VCC
42
NC
44
RESET#
1
DD7
3
DD6
5
DD5
7
DD4
9
DD3
11
DD2
13
DD1
15
DD0
17
GND
19
DMARQ
21
DIOW# / STOP
23
DIOR# / HDMARDY# / HSTROBE
25
IORDY / DDMARDY# / DSTROBE
27
DMACK#
29
INTRQ
31
DA1
33
DA0
35
CS0#
37
DASP#
39
+5VCC
41
GND
43
R365475_0402_1%
12
C376
0.1U_0402_16V4Z
1 2
G
D
S
Q17
2N7002_SOT23
2
13
C385
10U_0805_10V4Z
1
2
R361 100K_0402_5%
1 2
C377
10U_0805_10V4Z
1
2

5
5
4
4
3
3
2
2
1
1
D D
C C
B B
A A
S1_CD2#
MSD0_XDD2
MSD1_XDD6
MSD2_XDD5
MSD3_XDD3
MSBS_XDD1
S1_D1
S1_BVD1
S1_A7
A16_CLK
S1_A21
S1_A13
S1_IORD#
S1_D13
PCI_AD9
PCI_AD12
PCI_AD31
SDWP
S1_A[0..25]
MSD1_XDD6
S1_D2
S1_CD2#
PCI_AD10
PCI_AD13
PCI_AD28
SDDA2_XDCL
S1_D0
SDCM_XDALE
S1_A23
PCI_AD2
XD_MS_PWREN#
MSD3_XDD3
S1_WP
S1_CE1#
S1_D5
PCI_AD6
PCI_AD11
PCI_AD18
PCI_AD29
MSD0_XDD2
S1_D14
S1_D9
S1_RDY#
S1_A8
S1_A17
PCI_AD1
PCI_AD7
PCI_AD15
S1_A14
PCI_PIRQA#
PCI_AD20
SDPWREN#
SDDA1_XDD0
S1_A16
SDDA3_XDD4
PCI_AD0
S1_A1
S1_WE#
PCI_AD24
S1_CD1#
S1_BVD2
S1_A22
S1_INPACK#
S1_VS2
S1_CE2#
PCI_AD16
PCI_AD20
PCI_AD[0..31]
MSBS_XDD1
PCI_AD3
SDCM_XDALE
S1_D[0..15]
S1_D7
S1_A19
SDCD#
SDWP
SDDA3_XDD4
S1_D3
SDDA0_XDD7
CLK_PCI_PCM
PCM_ID
CLK_PCI_PCM
SDOC#
+3V_PCM_SUSP
PCIRST#
S1_A24
PCI_AD19
S1_D12
PCI_AD23
S1_A0
PCI_AD22
S1_A11
PCI_AD25
SDDA0_XDD7
S1_A6
S1_WAIT#
S1_A2
S1_REG#
S1_D4
S1_D11
S1_D10
S1_A25
S1_A18
S1_D6
S1_IOWR#
S1_A9
S1_A3
PCI_AD27
S1_RST
SDDA2_XDCL
S1_A4
S1_A12
S1_VS1
PCI_AD8
PCI_AD30
S1_A10
S1_A20
PCI_AD21
S1_OE#
PCI_AD17
S1_CD1#
MSD2_XDD5
S1_D15
PCI_AD14
PCM_SPK#
S1_A5
PCI_AD26
S1_D8
PCI_AD4
SDDA1_XDD0
SDCD#
PCI_AD5
S1_A15
PCI_PIRQB#
SD_PULLHIGH
SD_PULLHIGH
MSINS# MSD2_XDD5 25
S1_CD1# 25
S1_D[0..15] 25
PCI_GNT#219
SDDA3_XDD425
VPPD025
PCM_SPK# 30
MSINS# 25
PCIRST#19,20,26,27,28
PCI_DEVSEL#19,26,27,28
SDDA2_XDCL25
SDOC#25
S1_WAIT# 25
PCI_SERR#19,26,27,28
XD_MS_PWREN# 25
S1_WP 25
PCI_REQ#219
SDCM_XDALE25
PM_CLKRUN#19,26,27,28,32,33
VCCD1#25
MSD1_XDD6 25
CLK_EXT_SD4817
S1_BVD2 25
S1_A[0..25] 25
SDCD#25
PCI_PERR#19,26,27,28
PCI_C/BE#119,26,27,28
SDWP25
MSBS_XDD1 25
S1_CE1# 25
S1_IORD# 25
SDPWREN#25
SERIRQ19,32,33
S1_RST 25
PCI_FRAME#19,26,27,28
XDWP# 25
VCCD0#25
S1_VS2 25
S1_RDY# 25
MSCLK_XDRE# 25
SDDA0_XDD725
PCI_C/BE#019,26,27,28
PCI_C/BE#319,26,27,28 S1_REG# 25
PCI_STOP#19,26,27,28
S1_IOWR# 25
PCI_PIRQA#8,19,27
MSD3_XDD3 25
S1_VS1 25
S1_INPACK# 25
PCI_TRDY#19,26,27,28
XDCE# 25
XDBSY# 25
S1_BVD1 25
CLK_PCI_PCM19
S1_CD2# 25
S1_CE2# 25
PCI_C/BE#219,26,27,28
VPPD125
MSD0_XDD2 25
PCI_AD[0..31]19,22,26,27,28
PCI_IRDY#19,26,27,28
SDDA1_XDD025
S1_OE# 25
XDCD# 25
SDCK_XDWE#25
PCM_PME#26,27,28,33
S1_WE# 25
PCI_PAR19,26,27,28
5IN1_LED#35
PCI_PIRQB#19
+3VS
+3VS
+S1_VCC
+3VS
+VCC_5IN1
+3VS
+3VS
+S1_VCC
+VCC_5IN1
Title
Size Document Number Rev
Date: Sheet of
LA-2301
0.2
PCMCIA Controller ENE CB714
B
24 47Thursday, April 08, 2004
Compal Electronics, Inc.
MAY BE USED BY OR DISCLOSED TO ANY THIRD PARTY WITHOUT PRIOR WRITTEN CONSENT OF COMPAL ELECTRONICS, INC.
THIS SHEET OF ENGINEERING DRAWING IS THE PROPRIETARY PROPERTY OF COMPAL ELECTRONICS, INC. AND CONTAINS CONFIDENTIAL
DEPARTMENT EXCEPT AS AUTHORIZED BY COMPAL ELECTRONICS, INC. NEITHER THIS SHEET NOR THE INFORMATION IT CONTAINS
AND TRADE SECRET INFORMATION. THIS SHEET MAY NOT BE TRANSFERED FROM THE CUSTODY OF THE COMPETENT DIVISION OF R&D
IDSEL:
PCI_AD20
Closed to Pin A4Closed to Pin L12
Close chip termenal
Close chip termenal
R385 43K_0402_5%
1 2
C399
0.1U_0402_16V4Z
1
2
R391 43K_0402_5%
1 2
R397 43K_0402_5%
1 2
C401
0.1U_0402_16V4Z
1
2
C390
0.1U_0402_16V4Z
1
2
C402
15P_0402_50V8J
1
2
R382 33_0402_5%
1 2
C395
0.1U_0402_16V4Z
1
2
R394 33_0402_5%
1 2
R384 10K_0402_5%
1 2
C391
0.1U_0402_16V4Z
1
2
R386 100_0402_1%
1 2
R392 43K_0402_5%
1 2
CARDBUS
SD/MMC/MS/SM
PCI Interface
U21
CB714_LFBGA169
PCIREQ#
A1
PCIGNT#
B1
AD31
C2
AD30
C1
AD29
D4
AD28
D2
AD27
D1
AD26
E4
AD25
E3
AD24
E2
CBE3#
E1
IDSEL
F4
VCC2 G1
AD23
F2
AD22
F1
AD21
G2
VCCA1 G13
AD20
G3
PCIRST#
G4
PCICLK
H1
AD19
H3
AD18
H4
AD17
J1
AD16
J2
CBE2#
J3
FRAME#
J4
IRDY#
K1
VCC3 K2
TRDY#
K3
DEVSEL#
L1
STOP#
L2
PERR#
L3
SERR#
M1
PAR
M2
CBE1#
N1
AD15
N2
AD14
M3
AD13
N3
AD12
K4
AD11
M4
VCCA2 A7
AD10
K5
AD9
L5
AD8
M5
CBE0#
N5
AD7
K6
VCC4 N4
AD6
M6
AD5
N6
AD4
M7
AD3
N7
AD2
L7
AD1
K7
AD0
N8
RIOUT#_PME#
L8
MFUNC0
K8
MFUNC1
N9
SPKROUT M9
VCC1 F3
MFUNC2
K9
MFUNC3
N10
GRST#
M10
MFUNC4
L10
MFUNC5
N11
MFUNC6
M11
SUSPEND#
L11
VPPD0 N12
VPPD1 M12
VCCD0# N13
VCCD1# M13
CCD1#/CD1# L12
CAD0/D3 L13
CAD2/D11 K10
CAD1/D4 K12
CAD4/D12 K13
CAD3/D5 J10
CAD6/D13 J11
CAD5/D6 J12
CAD7/D7 H10
VCC5 L6
CAD8/D15 H12
CCBE0#/CE1# H13
CAD9/A10 G12
VCC9 C8
CAD10/CE2# G11
CAD11/OE# G10
CAD13/IORD# F13
CAD12/A11 F11
CAD15/IOWR# F10
CAD14/A9 E13
CAD16/A17 E12
CCBE1#/A8 E11
CPAR/A13 D13
VCC6 L9
CBLOCK#/A19 D11
CPERR#/A14 C13
CSTOP#/A20 C12
CGNT#/WE# C11
CDEVSEL#/A21 B13
CCLK/A16 B12
CTRDY#/A22 A13
CIRDY#/A15 A12
CFRAME#/A23 B11
CCBE2#/A12 A11
CAD17/A24 D10
CAD18/A7 B10
CAD19/A25 A10
CVS2/VS2# D9
CAD20/A6 C9
CRST#/RESET B9
CAD21/A5 A9
CAD22/A4 D8
VCC7 H11
CREQ#/INPACK# B8
CAD23/A3 A8
CCBE3#/REG# B7
VCC10 B4
CAD24/A2 C7
CAD25/A1 D7
CAD26/A0 A6
CVS1/VS1 C6
CINT#/READY_IREQ# D6
CSERR#/WAIT# A5
CAUDIO/BVD2_SPKR# B5
CSTSCHG/BVD1_STSCHG# C5
CCLKRUN#/WP_IOIS16# D5
CCD2#/CD2# A4
VCC8 D12
CAD27/D0 C4
CAD28/D8 A3
CAD29/D1 B3
CAD30/D9 C3
CAD31/D10 B2
CRSV1/D14 J13
CRSV2/A18 E10
CRSV3/D2 A2
MFUNC7
J9
MSINS# H7
MSPWREN#/SMPWREN# J8
VCC_SD
E7
GND_SD
G5
SDCLKI
H5
MSCLK/SMRE# E9
MSBS/SMDATA1 H8
MSDATA0/SMDATA2 G9
MSDATA1/SMDATA6 H9
MSDATA2/SMDATA5 G8
MSDATA3/SMDATA3 F9
SMBSY# H6
SMCD# J7
SMWP# J6
SMCE# J5
SDCD#
E8
SDWP/SMWPD#
F8
SDPWREN33#
G7
GND1
D3
GND2
H2
GND3
L4
GND4
M8
GND5
K11
GND6
F12
GND7
C10
GND8
B6
SDCLK/SMWE#
F6
SDCMD/SMALE
E5
SDDAT0/SMDATA7
E6
SDDAT1/SMDATA0
F7
SDDAT2/SMCLE
F5
SDDAT3/SMDATA4
G6
C400
0.1U_0402_16V4Z
1
2
C403
10P_0402_50V8K
1
2
R399 43K_0402_5%
1 2
C392
0.1U_0402_16V4Z
1
2
C393
0.1U_0402_16V4Z
1
2
R832
@0_0805_5%
1 2
C404
10P_0402_50V8K
1
2
R400 43K_0402_5%
1 2
R833 0_0805_5%
12
R387 43K_0402_5%
1 2
R401 43K_0402_5%
1 2
R837 @43K_0402_5%
1 2
R388 43K_0402_5%
1 2
R403 43K_0402_5%
1 2
R836 @43K_0402_5%
1 2
C394
0.1U_0402_16V4Z
1
2
R381
10_0402_5%
12
C396
0.1U_0402_16V4Z
1
2
R383 43K_0402_5%
1 2
R398
33_0402_5%
1 2
C398
0.1U_0402_16V4Z
1
2
R389 43K_0402_5%
1 2
C397
0.1U_0402_16V4Z
1
2
R831
43K_0402_5%
1 2

5
5
4
4
3
3
2
2
1
1
D D
C C
B B
A A
S1_RST
S1_CE2#
S1_CE1#
S1_WP
S1_OE#
XDCD#
S1_A[0..25]
S1_D[0..15]
S1_D3
S1_D4
S1_D5
S1_D6
S1_D7
S1_CE1#
S1_A10
S1_OE#
S1_A11
S1_A9
S1_A8
S1_A13
S1_A14
S1_WE#
S1_RDY#
S1_A16
S1_A15
S1_A12
S1_A7
S1_A6
S1_A5
S1_A4
S1_A3
S1_A2
S1_A1
S1_A0
S1_D0
S1_D1
S1_D2
S1_WP S1_CD2#
S1_CD1#
S1_D11
S1_D12
S1_D13
S1_D14
S1_D15
S1_CE2#
S1_VS1
S1_IORD#
S1_IOWR#
S1_A17
S1_A18
S1_A19
S1_A20
S1_A21
S1_A22
S1_A23
S1_A24
S1_A25
S1_VS2
S1_RST
S1_WAIT#
S1_INPACK#
S1_REG#
S1_BVD2
S1_BVD1
S1_D8
S1_D9
S1_D10
MSD2_XDD5
SDDA0_XDD7
SDDA1_XDD0
MSBS_XDD1
MSD0_XDD2
MSD3_XDD3
MSD1_XDD6
SDDA3_XDD4
SDCM_XDALE
XDCE#
SDCK_XDWE#
XDCD#
XDWP#
MSCLK_XDRE#
SDDA2_XDCL
XDBSY#
SDWP
MSD2_XDD5
SDDA0_XDD7
SDDA1_XDD0
MSBS_XDD1
MSD0_XDD2
MSD3_XDD3
MSD1_XDD6
SDDA3_XDD4
SDCK_XDWE#
XDBSY#
SDCM_XDALE
SDDA2_XDCL
MSCLK_XDRE#
XDCE#
XDWP#
MSCLK_XDRE#
SDCK_XDWE#
SDCM_XDALE
MSD3_XDD3
MSINS#
SDCK_XDWE#
MSD2_XDD5
SDDA0_XDD7
MSD0_XDD2
SDDA3_XDD4
SDWP
SDCD#
MSD1_XDD6
SDDA1_XDD0
SDDA2_XDCL
MSCLK_XDRE#
MSBS_XDD1
SDDA1_XDD0
SDDA0_XDD7
SDCM_XDALE
SDDA2_XDCL
SDDA3_XDD4
SDCK_XDWE#
SDWP
MSD1_XDD6
MSD2_XDD5
MSD0_XDD2
MSD3_XDD3
MSCLK_XDRE#
MSBS_XDD1
MSINS#
XDCD#
SDWP
SDCK_XDWE#
MSCLK_XDRE#
XDBSY#
SDCD#
XDCD#
XDCD# 24
MSCLK_XDRE#24
SDOC# 24
SDCK_XDWE#24
SDPWREN#24
XD_MS_PWREN#24
S1_A[0..25]24
S1_D[0..15]24
VCCD0# 24
VCCD1# 24
VPPD0 24
VPPD1 24
S1_CE1#24
S1_OE#24
S1_WE#24
S1_RDY#24
S1_WP24
S1_CD1# 24
S1_CE2# 24
S1_VS1 24
S1_IORD# 24
S1_IOWR# 24
S1_VS2 24
S1_RST 24
S1_WAIT# 24
S1_INPACK# 24
S1_REG# 24
S1_BVD2 24
S1_BVD1 24
S1_CD2# 24
XDWP#24
SDDA3_XDD4 24
SDDA2_XDCL 24
SDWP 24
MSD3_XDD3 24
SDDA1_XDD0 24
MSBS_XDD1 24
SDCM_XDALE 24
MSINS# 24
MSD0_XDD2 24
SDDA0_XDD7 24
MSD2_XDD5 24
SDCD# 24
MSD1_XDD6 24
XDCE# 24
XDBSY# 24 +S1_VCC
+3VS
+3VS
+VCC_5IN1
+3VS
+S1_VPP
+S1_VCC
+5VS
+S1_VCC
+S1_VPP
+5VS
+3VS +S1_VCC
+S1_VPP +S1_VPP
+S1_VCC
+3VS
+VCC_5IN1
+VCC_5IN1
+VCC_5IN1
+VCC_5IN1
+VCC_5IN1
+VCC_5IN1
+VCC_5IN1
+VCC_5IN1
Title
Size Document Number Rev
Date: Sheet of
LA-2301
0.2
PCMCIA Socket
B
25 47Thursday, April 08, 2004
Reserve for Debug.
PCMCIA Power Controller
CardBus Socket
Compal Electronics, Inc.
MAY BE USED BY OR DISCLOSED TO ANY THIRD PARTY WITHOUT PRIOR WRITTEN CONSENT OF COMPAL ELECTRONICS, INC.
THIS SHEET OF ENGINEERING DRAWING IS THE PROPRIETARY PROPERTY OF COMPAL ELECTRONICS, INC. AND CONTAINS CONFIDENTIAL
DEPARTMENT EXCEPT AS AUTHORIZED BY COMPAL ELECTRONICS, INC. NEITHER THIS SHEET NOR THE INFORMATION IT CONTAINS
AND TRADE SECRET INFORMATION. THIS SHEET MAY NOT BE TRANSFERED FROM THE CUSTODY OF THE COMPETENT DIVISION OF R&D
xD PU and PD. Close to Socket
SD CLK
MS CLK
SD PWR Control
Close to
CardBus Conn.
40mil
20mil
R409 2.2K_0402_5%
1 2
R40843K_0402_5%
12
C411 1U_0603_10V4Z
1 2
5 IN 1 CONN
JP27
TAITWUN_R007-L30-15-S
SM_WP-IN / XD_WP-IN
35
SM-D4 / XD-D4
21
MS-DATA3 18
MS-DATA0 15
SD-DAT2 12
SD-DAT0 7
SD-CMD 10
MS-DATA1 14
SM-D6 / XD-D6
23
SD-DAT3 11
SD-DAT1 6
SD-WP-SW 5
#SM-ALE / XD-ALE
37
SM-D0
34
SD_CLK 8
SM-D2 / XD-D2
32
SM_-VCC / XD_-VCC
29
MS-INS 17
MS-DATA2 16
MS-SCLK 19
SM-LVD
25
#SM_-RE / XD_-RE
27 MS-BS 13
SM-D5 / XD-D5
22
#SM_-CD
30
SM-D7 / XD-D7
24
SM-D1 / XD-D1
33
#SM_-CE / XD_-CE
28
#SM_R/-B / XD_R/-B
26
SM_D3 / XD_D3
31
SD-VCC 9
#SM_-WE / XD_-WE
36
MS-VCC 20
SM-COM-SW
2
SM-CLE / XD-CLE
38
GND 1
SD-VCC-SW 42
SD-COM-SW 41
XD-VCC 40
XD-CD 39
SM-VCC-SW
3
SD-CD-SW 4
SM-WP-SW
43
GND 44
R41447K_0402_5%
12
5 IN 1 CONN
JP9
TAISOL_152-4001004-00-1
SM_VCC / XD_VCC
35
SM_D0 / XD_D0
21
SM_D1 / XD_D1
18
SM_D2 / XD_D2
15
SM_D3 / XD_D3
12
SM_D4 / XD_D4
7
SM_D5 / XD_D5
10
SM_D6 / XD_D6
14
SM_D7 / XD_D7
23
SD_VCC 11
SD_DAT0 6
SD_DAT1 5
SD_DAT2 37
SD_DAT3 34
SD_CLK 8
SD_CMD 32
MS_VCC 29
MS_D0 17
MS_D1 16
MS_D2 19
MS_D3 25
MS_SCLK 27
MS_BS 13
MS_INS 22
SM_-RE / XD_-RE
30
SM_-WP / XD_-WP
24
SM_-CE / XD_-CE
33
SM_-WE / XD_-WE
28
SM_R/-B / XD_R/-B
26
SM_ALE / XD_ALE
31
SM_CD / XD_CD
9
SM_CLE / XD_CLE
36
SM_LVD
20
SM-CD2 / SW-CD2
2
SM-WP2 / SW-WP2
38
GND 1
GND 42
GND 41
GND 40
GND 39
SD-SW-CD1 / SW-CD1 3
SD-SW-WP1 / SW-WP1 4
R405
10K_0402_5%
1 2
C418
4.7U_0805_10V4Z
1
2
R407 43K_0402_5%
1 2
R406
@0_0402_5%
12
C415
0.1U_0402_16V4Z
1
2
R815
10K_0402_5%
1 2
C409 10U_0805_10V4Z
1 2
C4080.1U_0402_16V4Z
C420
@10P_0402_50V8K
1
2
JP8
FOX_1CA41502-TC-AW_84P_LT
GND
1
S1_D3
2
S1_D4
3
S1_D5
4
S1_D6
5
S1_D7
6
S1_CE1#
7
S1_A10
8
S1_OE#
9
S1_A11
10
S1_A9
11
S1_A8
12
S1_A13
13
S1_A14
14
S1_WE#
15
S1_RDY#
16
S1_VCC
17
S1_VPP
18
S1_A16
19
S1_A15
20
S1_A12
21
S1_A7
22
S1_A6
23
S1_A5
24
S1_A4
25
S1_A3
26
S1_A2
27
S1_A1
28
S1_A0
29
S1_D0
30
S1_D1
31
S1_D2
32
S1_WP
33
GND
34
GND
69
GND
71
GND
73
GND
75
GND
77
GND
79
GND
81
GND
83
GND 35
S1_CD1# 36
S1_D11 37
S1_D12 38
S1_D13 39
S1_D14 40
S1_D15 41
S1_CE2# 42
S1_VS1 43
S1_IORD# 44
S1_IOWR# 45
S1_A17 46
S1_A18 47
S1_A19 48
S1_A20 49
S1_A21 50
S1_VCC 51
S1_VPP 52
S1_A22 53
S1_A23 54
S1_A24 55
S1_A25 56
S1_VS2 57
S1_RST 58
S1_WAIT# 59
S1_INPACK# 60
S1_REG# 61
S1_BVD2 62
S1_BVD1 63
S1_D8 64
S1_D9 65
S1_D10 66
S1_CD2# 67
GND 68
GND 70
GND 72
GND 74
GND 76
GND 78
GND 80
GND 82
GND 84
C406 0.1U_0402_16V4Z
1 2
R413 43K_0402_5%
12
R411 43K_0402_5%
1 2
C419
0.01U_0402_25V7Z
1
2
C407 0.1U_0402_16V4Z
R834
0_0402_5%
1 2
U23
TPS2041ADR_SO8
GND
1
IN
2
IN
3
EN#
4OC# 5
OUT 6
OUT 7
OUT 8
R415 43K_0402_5%
12
C4174.7U_0805_10V4Z
R41647K_0402_5%
12
C414
10U_0805_10V4Z
1
2
R417
@0_0402_5%
12
R41047K_0402_5%
12
C4120.1U_0402_16V4Z
U22
CP-2211_SSOP16
VCCD0 1
VCCD1 2
3.3V
3
3.3V
4
5V
5
5V
6
GND
7
OC 8
12V
9
VPP 10
VCC 11
VCC 12
VCC 13
VPPD1 14
VPPD0 15
SHDN
16
C421
@10P_0402_50V8K
1
2
C4134.7U_0805_10V4Z
R41247K_0402_5%
12
C4160.1U_0402_16V4Z
C410 0.01U_0402_25V4Z
1 2
R418
10K_0402_5%
1 2

5
5
4
4
3
3
2
2
1
1
D D
C C
B B
A A
PCI_AD0
PCI_AD2
PCI_AD3
PCI_AD4
PCI_AD5
PCI_AD7
PCI_AD6
PCI_AD8
PCI_AD9
PCI_AD11
PCI_AD10
PCI_AD13
PCI_AD12
PCI_AD14
PCI_AD15
PCI_AD16
PCI_AD17
PCI_AD19
PCI_AD18
PCI_AD21
PCI_AD20
PCI_AD22
PCI_AD23
PCI_AD25
PCI_AD28
PCI_AD29
PCI_AD26
PCI_AD27
PCI_AD30
PCI_AD24
PCI_AD31
PCI_C/BE#1
PCI_C/BE#0
PCI_C/BE#3
PCI_C/BE#2
PCI_AD[0..31]
CLK_PCI_LAN
RJ45_GND
CLK_PCI_LAN
PCI_AD1
PCI_AD19 LAN_IDSEL
PM_CLKRUN#
LAN_TD+
LAN_TD-
RJ45_TX+
RJ45_TX-
RJ45_RX+
RJ45_RX-
+LAN_DVDD
LINK10_100#
LAN_X1 LAN_X2
LINK10_100#
ACTIVITY#
LAN_EEDO
LAN_EECS
LAN_EECLK
LAN_EEDI
LAN_X1
LAN_X2
RJ45_GND
CTRL25
ACTIVITY#
LANGND
LAN_TD+
LAN_TD-
LAN_RD+
LAN_RD-
CTRL25
+LAN_AVDDL
LAN_RD+
LAN_RD-
RJ45_TX+
RJ45_TX-
RJ45_RX+
RJ45_RX-
+LAN_DVDD
+2.5V_LAN_VDD
LAN_EECLK
LAN_EEDI
LAN_EEDO
LAN_EECS
PCI_AD[0..31]19,22,24,27,28
PCI_PAR19,24,27,28
PCI_FRAME#19,24,27,28
PCI_IRDY#19,24,27,28
PCI_TRDY#19,24,27,28
PCI_DEVSEL#19,24,27,28
PCI_STOP#19,24,27,28
PCI_SERR#19,24,27,28
LAN_PME#24,27,28,33
PCIRST#19,20,24,27,28
PCI_PIRQD#19,28
PCI_C/BE#019,24,27,28
PCI_C/BE#119,24,27,28
PCI_C/BE#319,24,27,28
PCI_C/BE#219,24,27,28
PCI_REQ#119
PCI_GNT#119
PCI_PERR#19,24,27,28
CLK_PCI_LAN19
PM_CLKRUN#19,24,27,28,32,33
+3V
+3V
+3V
+3V
+3V
+2.5V_LAN
+3V
+3VS
+2.5V_LAN
+2.5V_LAN
+3V
+3V
Title
Size Document Number Rev
Date: Sheet of
LA-2301
0.2
LAN REALTEK RTL8100CL
26 47Thursday, April 08, 2004
Compal Electronics, Inc.
MAY BE USED BY OR DISCLOSED TO ANY THIRD PARTY WITHOUT PRIOR WRITTEN CONSENT OF COMPAL ELECTRONICS, INC.
THIS SHEET OF ENGINEERING DRAWING IS THE PROPRIETARY PROPERTY OF COMPAL ELECTRONICS, INC. AND CONTAINS CONFIDENTIAL
DEPARTMENT EXCEPT AS AUTHORIZED BY COMPAL ELECTRONICS, INC. NEITHER THIS SHEET NOR THE INFORMATION IT CONTAINS
AND TRADE SECRET INFORMATION. THIS SHEET MAY NOT BE TRANSFERED FROM THE CUSTODY OF THE COMPETENT DIVISION OF R&D
20mil
10mil
10mil
LAN RTL8100C(L)
40mil
40mil
20mil
Termination plane should be closed
to chassis ground and also depends
on safety concern
40mil
10mil
10mil
R428 5.9K_0603_1%
1 2
C427
10U_0805_10V4Z
1
2
R434
75_0402_1%
12
C432
27P_0402_50V8J
1
2
C441
10U_0805_10V4Z
1
2
R426
49.9_0402_1%
12
R435
75_0402_1%
12
R423
49.9_0402_1%
12
R427 15K_0402_5%
1 2
C439
4.7U_0805_10V4Z
1
2
R433
300_0402_5%
1 2
Y3
25MHZ_20P_1BX25000CK1A
R421
10_0402_5%
12
R429
75_0402_1%
12
C423
15P_0402_50V8J
1
2
C442
0.1U_0402_16V4Z
1
2
C435
0.1U_0402_16V4Z
1
2
C438
0.1U_0402_16V4Z
1
2
C434
1000P_1206_2KV7K
1 2
R432
300_0402_5%
1 2
C446
0.1U_0402_16V4Z
1
2
R425
49.9_0402_1%
12
47K
10K C
B
E
Q20
DTA114YKA_SOT23
2
3 1
R422
49.9_0402_1%
12
R436 0_0805_5%
1 2
C444
0.1U_0402_16V4Z
1
2
C425
0.01U_0402_25V7Z
1
2
C429
0.1U_0402_16V4Z
1
2
R430
75_0402_1%
12
C424
0.01U_0402_25V7Z
1
2
E
C
B
Q18
2SB1197K_SOT23
2
31
U26
NS0013_16P
RD+
1
RD-
2
CT
3
CT
6
TD+
7
TD-
8TX- 9
TX+ 10
CT 11
CT 14
RX- 15
RX+ 16
L18 0_0805_5%
1 2
R424 1K_0402_5%
1 2
C430
0.1U_0402_16V4Z
1
2
R420
5.6K_0402_5%
1 2
C426
0.01U_0402_25V7Z
1
2
JP10
TYCO_1566735-1
PR1-
2
PR1+
1
PR2+
3
PR3+
4
PR3-
5
PR2-
6
PR4+
7
PR4-
8
Green LED+
9
Green LED-
10
Amber LED-
11
Amber LED+
12
SHLD1 13
SHLD2 14
SHLD4 16
SHLD3 15
47K
10K C
B
E
Q19
DTA114YKA_SOT23
2
3 1
PCI I/F
Power LAN I/F
U24
RTL8100C_QFP128
AD0
104
AD1
103
AD2
102
AD3
98
AD4
97
AD5
96
AD6
95
AD7
93
AD8
90
AD9
89
AD10
87
AD11
86
AD12
85
AD13
83
AD14
82
AD15
79
AD16
59
AD17
58
AD18
57
AD19
55
AD20
53
AD21
50
AD22
49
AD23
47
AD24
43
AD25
42
AD26
40
AD27
39
AD28
37
AD29
36
AD30
34
AD31
33
C/BE#3
44
IDSEL
46
C/BE#2
60
FRAME#
61
IRDY#
63
TRDY#
67
DEVSEL#
68
STOP#
69
PERR#
70
SERR#
75
PAR
76
C/BE#1
77 C/BE#0
92
ISOLATE# 23
EECS 106
RTSET 127
RTT3/CRTL18 125
PME#
31
LED0 117
LED1 115
LED2 114
X2 122
INTA#
25
RST#
27
CLK
28
GNT#
29 REQ#
30
TXD+/MDI0+ 1
TXD-/MDI0- 2
RXIN+/MDI1+ 5
RXIN-/MDI1- 6
AUX/EEDI 109
EESK 111
NC/VSS 9
NC/AVDDH 10
NC/HSDAC+ 11
NC/VSS 13
NC/MDI2+ 14
NC/MDI2- 15
NC/M66EN 88
NC/MDI3+ 18
NC/MDI3- 19
NC/GND 22
NC/VDD18 24
NC/GND 48
NC/GND 62
CLKRUN#
65
NC/SMBCLK 72
NC/GND 73
NC/SMBDATA 74
NC/VDD18 110
NC/GND 112
NC/GND 118
NC/HV 120
NC/HG 123
NC/LG2 124
NC/LV2 126
NC/VDD18 45
NC/VDD18 64
VDD33 41
VDD33 56
VDD33 71
VDD33 84
VDD33 94
VDD33 107
AVDD33/AVDDL 3
AVDD33/AVDDL 20
AVDD33/AVDDL 7
VDD25/VDD18 54
VDD25/VDD18 78
VDD25/VDD18 99
AVDD25/HSDAC- 12
CTRL25 8
GND/VSS
4
GND/VSS
17
GND/VSSPST
21
GND
35
GND/VSSPST
38
GND/VSSPST
51
GND
52
GND/VSSPST
66
GND
80
GND/VSSPST
81
GND/VSSPST
91
GND
100
GND/VSSPST
101
GND/VSSPST
119
GND/VSS
128
VDD33 26
X1 121
NC/VDD18 116
VDD25/VDD18 32
LWAKE 105
EEDO 108
NC/LED3 113
NC/AVDDL 16
U25
AT93C46-10SI-2.7_SO8
CS
1
SK
2
DI
3
DO
4
VCC 8
NC 7
NC 6
GND 5
C443
0.1U_0402_16V4Z
1
2
C436
0.1U_0402_16V4Z
1
2
C440
0.1U_0402_16V4Z
1
2
C445
0.1U_0402_16V4Z
1
2
C431
0.1U_0402_16V4Z
1
2
C428
0.1U_0402_16V4Z
1
2
C422
0.1U_0402_16V4Z
1
2
C433
27P_0402_50V8J
1
2
R437 0_0805_5%
1 2
C437
0.1U_0402_16V4Z
1
2
R431 100_0402_1%
1 2
C447
0.1U_0402_16V4Z
1
2

A
A
B
B
C
C
D
D
E
E
1 1
2 2
3 3
4 4
PCI_C/BE#0
PCI_C/BE#1
PCI_C/BE#2
PCI_C/BE#3
PCI_PAR
PCI_FRAME#
PCI_IRDY#
PCI_TRDY#
PCI_DEVSEL#
PCI_STOP#
1394_IDSEL
PCI_AD16
PCI_GNT#0
PCI_REQ#0
PCI_SERR#
PCI_PERR#
CLK_PCI_1394
1394_PME#
PCI_PIRQA#
TPA0+
TPA0-
TPBIAS0
TPB0+
TPB0-
PCI_AD[0..31]
CLK_PCI_1394
1394_IDSEL
+1394_PLLVDD
PCI_AD0
PCI_AD1
PCI_AD2
PCI_AD3
PCI_AD4
PCI_AD5
PCI_AD6
PCI_AD7
PCI_AD8
PCI_AD9
PCI_AD10
PCI_AD11
PCI_AD12
PCI_AD13
PCI_AD14
PCI_AD15
PCI_AD16
PCI_AD17
PCI_AD18
PCI_AD19
PCI_AD20
PCI_AD21
PCI_AD22
PCI_AD23
PCI_AD24
PCI_AD25
PCI_AD26
PCI_AD27
PCI_AD31
PCI_AD30
PCI_AD29
PCI_AD28
PCIRST#
SCL_1394
SDA_1394
SCL_1394
SDA_1394
PCI_C/BE#019,24,26,28
PCI_C/BE#119,24,26,28
PCI_C/BE#219,24,26,28
PCI_C/BE#319,24,26,28
PCI_PAR19,24,26,28
PCI_FRAME#19,24,26,28
PCI_IRDY#19,24,26,28
PCI_TRDY#19,24,26,28
PCI_DEVSEL#19,24,26,28
PCI_STOP#19,24,26,28
PCI_REQ#019
PCI_GNT#019
PCI_PERR#19,24,26,28
PCI_SERR#19,24,26,28
CLK_PCI_139419
1394_PME#24,26,28,33
PM_CLKRUN#19,24,26,28,32,33
PCIRST#19,20,24,26,28
PCI_PIRQA#8,19,24
PCI_AD[0..31]19,22,24,26,28
+3VS
+3VS
+3VS
+3VS
+3VS
+3VS
+3VS
Title
Size Document Number Rev
Date: Sheet of
LA-2301
0.2
TI 1394 Controller TSB43AB21A
Custom
27 47Thursday, April 08, 2004
Compal Electronics, Inc.
IDSEL:PCI_AD16
MAY BE USED BY OR DISCLOSED TO ANY THIRD PARTY WITHOUT PRIOR WRITTEN CONSENT OF COMPAL ELECTRONICS, INC.
THIS SHEET OF ENGINEERING DRAWING IS THE PROPRIETARY PROPERTY OF COMPAL ELECTRONICS, INC. AND CONTAINS CONFIDENTIAL
DEPARTMENT EXCEPT AS AUTHORIZED BY COMPAL ELECTRONICS, INC. NEITHER THIS SHEET NOR THE INFORMATION IT CONTAINS
AND TRADE SECRET INFORMATION. THIS SHEET MAY NOT BE TRANSFERED FROM THE CUSTODY OF THE COMPETENT DIVISION OF R&D
R438 4.7K_0402_5%
1 2
R446
56.2_0603_1%
12
C462
4.7U_0805_10V4Z
1
2
C456
@1000P_0402_50V7K
1
2
R445 100_0402_5%
1 2
C455
0.1U_0402_16V4Z
1
2
C467
220P_0402_50V7K
1
2
C463 18P_0402_50V8J
1 2
R451
5.11K_0603_1%
12
R440 4.7K_0402_5%
1 2
X5
24.576MHz_16P_3XG-24576-43E1
1 2
R447
56.2_0603_1%
12
R444
6.34K_0603_1%
1 2
C452
0.1U_0402_16V4Z
1
2
C461
0.01U_0402_25V4Z
1
2
PHY PORT 1
POWER CLASS
EEPROM 2 WIRE BUS
FILTER
OSCILLATOR
BIAS CURRENT
PCI BUS INTERFACE
TSB43AB21A
/(TSB43AB22)
U27
TSB43AB21A_PQFP128
CYCLEOUT/CARDBUS 86
CNA 96
TEST17 10
TEST16 11
CYCLEIN 87
VDDP 20
VDDP 35
VDDP 48
VDDP 62
VDDP 78
PCI_AD25
31 PCI_AD24
32 PCI_AD23
37 PCI_AD22
38 PCI_AD21
40 PCI_AD20
41 PCI_AD19
42 PCI_AD18
43 PCI_AD17
45 PCI_AD16
46 PCI_AD15
61 PCI_AD14
63 PCI_AD13
65 PCI_AD12
66 PCI_AD11
67 PCI_AD10
69 PCI_AD9
70 PCI_AD8
71 PCI_AD7
74 PCI_AD6
76 PCI_AD5
77 PCI_AD4
79 PCI_AD3
80 PCI_AD2
81 PCI_AD1
82 PCI_AD0
84
PCI_C/BE3
34
PCI_C/BE2
47
PCI_C/BE1
60
PCI_C/BE0
73
PCI_CLK
16
PCI_GNT
18
PCI_REQ
19
PCI_IDSEL
36
PCI_FRAME
49
PCI_IRDY
50
PCI_TRDY
52
PCI_DEVSEL
53
PCI_STOP
54
PCI_PERR
56
PCI_INTA/CINT
13
PCI_PME/CSTSCHG
21
PCI_SERR
57
PCI_PAR
58
PCI_CLKRUN
12
PCI_RST
85
G_RST
14
GPIO3
89
GPIO2
90
PLLGND1
8
REG_EN
9
AGND
109
AGND
110
AGND
111
AGND
117
AGND
126
AGND
127
AGND
128
DGND
17
DGND
23
REG18
30
DGND
33
DGND
44
DGND
55
DGND
64
DGND
68
DGND
75
DGND
83
REG18
93
DGND
103
DVDD 15
DVDD 27
DVDD 39
DVDD 51
DVDD 59
DVDD 72
DVDD 88
DVDD 100
PLLVDD 7
AVDD 1
AVDD 2
AVDD 107
AVDD 108
AVDD 120
CPS 106
NC/(TPBIAS1) 125
NC/(TPA1+) 124
NC/(TPA1-) 123
NC/(TPB1+) 122
NC/(TPB1-) 121
R0 118
R1 119
X0 6
X1 5
FILTER0 3
FILTER1 4
SDA 92
SCL 91
PC0 99
PC1 98
PC2 97
TPBIAS0 116
TPA0+ 115
TPA0- 114
TPB0 + 113
TPB0 - 112
TEST9 94
TEST8 95
TEST3 101
TEST2 102
TEST1 104
TEST0 105
PCI_AD31
22 PCI_AD30
24 PCI_AD29
25 PCI_AD28
26 PCI_AD27
28 PCI_AD26
29
C468
0.1U_0402_16V4Z
1
2
C450
0.1U_0402_16V4Z
1
2
R452
10_0402_5%
12
C457
@1000P_0402_50V7K
1
2
JP11
AMP_440168-2
1
2
3
4
C469
0.1U_0402_16V4Z
1
2
R441 4.7K_0402_5%
1 2
R448
56.2_0603_1%
12
R449
56.2_0603_1%
12
C466
0.33U_0603_16V4Z
1
2
L19
0_0805_5%
1 2
R443 1K_0402_5%
1 2
RP118
220_1206_8P4R_5%
1 8
2 7
3 6
4 5
C459
@1000P_0402_50V7K
1
2
C454
0.1U_0402_16V4Z
1
2
C448
0.1U_0402_16V4Z
1
2
C449
0.1U_0402_16V4Z
1
2
C464 18P_0402_50V8J
1 2
C453
0.1U_0402_16V4Z
1
2
C465
0.1U_0402_16V4Z
1 2
C458
@1000P_0402_50V7K
1
2
R442 4.7K_0402_5%
12
C451
0.1U_0402_16V4Z
1
2
C470
15P_0402_50V8J
1
2
C460
@1000P_0402_50V7K
1
2
R439 10K_0402_5%
1 2

PCI_AD18
PCI_AD5
PCI_AD10
PCI_AD21
PCI_AD1
CLK_PCI_MINI
PCI_AD17
PCI_AD3
PCI_AD20
PCI_AD22
PCI_AD30
PCI_AD13
PCI_AD24
PCI_AD8
PCI_PIRQD#
PCI_AD18
PCI_AD25
PCI_AD0
PCI_AD2
PCI_AD11
PCI_AD15PCI_AD14
PCI_AD27
CLK_PCI_MINI
PCI_AD9
MINI_IDSELPCI_AD23
PCI_AD28
PCI_AD12
PCI_AD4
PCI_AD6
PCI_AD29
PCI_AD31
PCI_AD7
PCI_AD19
PCI_AD16
PCI_AD26
PCI_PIRQC#
PCI_AD[0..31]
CLK_PCI_MINI19
PCI_C/BE#219,24,26,27
PCI_FRAME# 19,24,26,27
PCI_SERR#19,24,26,27
PCIRST# 19,20,24,26,27
PCI_C/BE#319,24,26,27
PCI_DEVSEL# 19,24,26,27PCI_PERR#19,24,26,27
PM_CLKRUN#19,24,26,27,32,33 PCI_TRDY# 19,24,26,27
PCI_C/BE#0 19,24,26,27
PCI_PAR 19,24,26,27
PCI_IRDY#19,24,26,27
WLANPME# 24,26,27,33
PCI_C/BE#119,24,26,27
PCI_STOP# 19,24,26,27
PCI_REQ#319
KILL_SW#33,35
WL_OFF#33
PCI_GNT#3 19
PCI_AD[0..31] 19,22,24,26,27
PCI_PIRQC# 19
PCI_PIRQD#19,26
+3V
+3V_MINIPCI
+5VS_MINIPCI
+3V
+3V+5VS
+5VS_MINIPCI
+5VS_MINIPCI
+3V_MINIPCI
+3V
+3V_MINIPCI
+5VS_MINIPCI
+3V
Title
Size Document Number Rev
Date: Sheet of
LA-2301
0.2
Mini PCI Slot
Custom
28 47Thursday, April 08, 2004
Compal Electronics, Ltd.
LAN RESERVED
LAN RESERVED
W=30mils
W=30mils W=20mils
W=40mils
W=40mils
W=40mils
W=30mils
TIP RING
MINI_PCI SOCKET
MAY BE USED BY OR DISCLOSED TO ANY THIRD PARTY WITHOUT PRIOR WRITTEN CONSENT OF COMPAL ELECTRONICS, INC.
THIS SHEET OF ENGINEERING DRAWING IS THE PROPRIETARY PROPERTY OF COMPAL ELECTRONICS, INC. AND CONTAINS CONFIDENTIAL
DEPARTMENT EXCEPT AS AUTHORIZED BY COMPAL ELECTRONICS, INC. NEITHER THIS SHEET NOR THE INFORMATION IT CONTAINS
AND TRADE SECRET INFORMATION. THIS SHEET MAY NOT BE TRANSFERED FROM THE CUSTODY OF THE COMPETENT DIVISION OF R&D
INTB#
INTA#
IDSEL:PCI_AD18
L20
0_0603_5%
1 2
C475
0.1U_0402_16V4Z
1
2
C478
15P_0402_50V8J
1
2
R453 100_0402_5%
1 2
C476
0.1U_0402_16V4Z
1
2
C472
0.1U_0402_16V4Z
1
2
C477
10U_0805_10V4Z
1
2
U19D
SN74LVC08APW_TSSOP14
A
12
B
13 O11
P14
G
7
KEY KEY
JP12
QTC_C102A-056B11-01
1
122
3
344
5
566
7
788
9
910 10
11
11 12 12
13
13 14 14
15
15 16 16
17
17 18 18
19
19 20 20
21
21 22 22
23
23 24 24
25
25 26 26
27
27 28 28
29
29 30 30
31
31 32 32
33
33 34 34
35
35 36 36
37
37 38 38
39
39 40 40
41
41 42 42
43
43 44 44
45
45 46 46
47
47 48 48
49
49 50 50
51
51 52 52
53
53 54 54
55
55 56 56
57
57 58 58
59
59 60 60
61
61 62 62
63
63 64 64
65
65 66 66
67
67 68 68
69
69 70 70
71
71 72 72
73
73 74 74
75
75 76 76
77
77 78 78
79
79 80 80
81
81 82 82
83
83 84 84
85
85 86 86
87
87 88 88
89
89 90 90
91
91 92 92
93
93 94 94
95
95 96 96
97
97 98 98
99
99 100 100
101
101 102 102
103
103 104 104
105
105 106 106
107
107 108 108
109
109 110 110
111
111 112 112
113
113 114 114
115
115 116 116
117
117 118 118
119
119 120 120
121
121 122 122
123
123 124 124
L21
0_0603_5%
1 2
D22
RB751V_SOD323
21
C479
0.1U_0402_16V4Z
1
2
C481
0.1U_0402_16V4Z
1
2
R454
10_0402_5%
12
C483
10U_0805_10V4Z
1
2
C474
0.1U_0402_16V4Z
1
2
L22 0_0603_5%
1 2
C480
1000P_0402_50V7K
1
2
C482
0.1U_0402_16V4Z
1
2
C473
0.1U_0402_16V4Z
1
2

5
5
4
4
3
3
2
2
1
1
D D
C C
B B
A A
USB1-
USB1+
OVCUR#1 20
OVCUR#0 20
OVCUR#2 20
USB20P2- 20
USB20P2+ 20
USB20P0+20
USB20P0-20
USB20P1-20
USB20P1+20
+5V
+3V
+USB_VCCC
+USB_VCCA
+USB_VCCB
+5V
+3V
+USB_VCCA
+USB_VCCC +USB_VCCB
+USB_VCCA
+USB_VCCB
+USB_VCCC
+USB_VCCC
+USB_VCCB
+5V
Title
Size Document Number Rev
Date: Sheet of
LA-2301
0.2
USB/PCI-Debug
B
29 47Thursday, April 08, 2004
Compal Electronics, Inc.
MAY BE USED BY OR DISCLOSED TO ANY THIRD PARTY WITHOUT PRIOR WRITTEN CONSENT OF COMPAL ELECTRONICS, INC.
THIS SHEET OF ENGINEERING DRAWING IS THE PROPRIETARY PROPERTY OF COMPAL ELECTRONICS, INC. AND CONTAINS CONFIDENTIAL
DEPARTMENT EXCEPT AS AUTHORIZED BY COMPAL ELECTRONICS, INC. NEITHER THIS SHEET NOR THE INFORMATION IT CONTAINS
AND TRADE SECRET INFORMATION. THIS SHEET MAY NOT BE TRANSFERED FROM THE CUSTODY OF THE COMPETENT DIVISION OF R&D
40mil40mil 40mil
USB
CONNECTOR
R455
100K_0402_5%
12
R459
100K_0402_5%
12
R456
100K_0402_5%
12
JP13
FOX_UB91123-ST2-FR
VCC
1
D0-
2
D0+
3
VSS
4
VCC 5
D1- 6
D1+ 7
VSS 8
G1
9G4 12
G5 13
G2
10
G3
11 G6 14
C495
0.1U_0402_16V4Z
1
2
+
C485
100U_D2_10VM
1
2
R828 @0_0402_5%
1 2
C496
0.1U_0402_16V4Z
1
2
+
C490
@150U_D2_6.3VM
1
2
C488
@470P_0402_50V7K
1
2
C489
@470P_0402_50V7K
1
2
U30
TPS2041ADR_SO8
GND
1
IN
2
IN
3
EN#
4OC# 5
OUT 6
OUT 7
OUT 8
JP14
SANTA_360111-4
VCC
1
D0-
2
D0+
3
VSS
4
G1
5
G2
6
U29
TPS2042ADR_SO8
GND
1
IN
2
OC2# 5
OUT2 6
OC1# 8
EN1#
3
EN2#
4
OUT1 7
+
C486
100U_D2_10VM
1
2
R729 @0_0402_5%
1 2
R727 @0_0402_5%
1 2
R728 @0_0402_5%
1 2
C491
0.1U_0402_16V4Z
1
2
R460 47K_0402_5%
1 2
C492
0.1U_0402_16V4Z
1
2
+
C494
@150U_D2_6.3VM
1
2
+
C484
100U_D2_10VM
1
2
R458 47K_0402_5%
1 2
C493
0.1U_0402_16V4Z
1
2
U55
@TPS2042ADR_SO8
GND
1
IN
2
OC2# 5
OUT2 6
OC1# 8
EN1#
3
EN2#
4
OUT1 7
C487
@470P_0402_50V7K
1
2
R457 47K_0402_5%
1 2

5
5
4
4
3
3
2
2
1
1
D D
C C
B B
A A
SUSP#
XTL_IN
CD_GNA
CD_L
CD_R
MD_SPK C_MD_SPK
INT_CD_L
INT_CD_R
XTL_OUT
+VDDA
MONO_IN
MONO_IN_I
MONO_IN_O
MIC
CD_RIN
CD_LIN
MONO_IN
CD_GNA1CD_GNA
CD_L
CD_R
C_MIC
C_MD_SPK
XTL_OUT
+AC97_DVDD
XTL_IN
NBA_PLUG
AGND
LINEL
LINER
L_OUT_L
L_OUT_R
MD_SPK
+5VS_MDC
IAC_BITCLK
IAC_RST#
IAC_SDATAO
+3VS_MDC_R
IAC_SYNC
+3V_MDC
+3VS_MDC
CD_AGND23
SUSP#31,33,34,37
INT_CD_L23,31
INT_CD_R23,31
PCM_SPK#24
SB_SPK20
BEEP#33
IAC_SDATAO20,22
IAC_RST#20
IAC_SYNC20,22
MIC31
IAC_BITCLK 20
IAC_SDATAI0 20
AMP_LEFT 31
AMP_RIGHT 31
NBA_PLUG31
EAPD31
CLK_AUDIO_14M 17
EC_IDERST 23,31,33
EC_SMC2 5,33
EC_SMD25,33
L_OUT_L 31
L_OUT_R 31
IAC_SDATAI1 20
+VDDA
+5VALW
+AUD_VREF
+3V
+AVDD_AC97
+3VALW
+3VALW
+AUD_VREF
+VDDA
+AVDD_AC97
+5VAMP
+3VS
+3V
+AVDD_AC97
+3VS
+3V
+3VS
+5VS
+3VS
Title
Size Document Number Rev
Date: Sheet of
LA-2301
0.2
AC97 Codec ALC250
Custom
30 47Thursday, April 08, 2004
Compal Electronics, Ltd.
AC97 Codec
Adjustable Output
MAY BE USED BY OR DISCLOSED TO ANY THIRD PARTY WITHOUT PRIOR WRITTEN CONSENT OF COMPAL ELECTRONICS, INC.
THIS SHEET OF ENGINEERING DRAWING IS THE PROPRIETARY PROPERTY OF COMPAL ELECTRONICS, INC. AND CONTAINS CONFIDENTIAL
DEPARTMENT EXCEPT AS AUTHORIZED BY COMPAL ELECTRONICS, INC. NEITHER THIS SHEET NOR THE INFORMATION IT CONTAINS
AND TRADE SECRET INFORMATION. THIS SHEET MAY NOT BE TRANSFERED FROM THE CUSTODY OF THE COMPETENT DIVISION OF R&D
System Sound
+3V POWER
+3V POWER
AGND
bypass EQ when NBA_PLUG = High
Ra
MDC Connector
DGND
L31
CHB1608B121_0603
1 2
R474
0_0402_5%
1 2
C517 1000P_0402_50V7K
1 2
X6
@24.576MHz_16P_3XG-24576-43E1
12
R497
22_0402_5%
1 2
C536
0.22U_0402_10V4Z
1
2
C523
0.1U_0402_16V4Z
1
2
C498
@0.1U_0402_16V4Z
1
2
C504
@0.1U_0402_16V4Z
1
2
C499
@4.7U_0805_10V4Z
1
2
L27 @0_0805_5%
1 2
R471 0_0402_5%
1 2
C
B
E
Q21
2SC2411K_SC59
1
2
3
R463 0_0402_5%
1 2
C502
0.1U_0402_16V4Z
1
2
R500
10K_0402_5%
12
C530
0.1U_0402_16V4Z
1 2
R501
560_0402_5%
1 2
C528
0.1U_0402_16V4Z
1
2
C516 1U_0402_6.3V4Z
12
C497
@4.7U_0805_10V4Z
1
2
R480
0_0402_5%
1 2 R481 0_0402_5%
12 C521
0.01U_0402_25V4Z
1
2
C527
1U_0402_6.3V4Z
1
2
L30 @0_0805_5%
1 2
C512 1U_0402_6.3V4Z
12
R467
6.8K_0402_5%
12
R472
@1M_0402_5%
1 2
C538
1U_0402_6.3V4Z
1 2
U31
@SI9182DH-AD_MSOP8
VIN
4
SD
8
VOUT 5
GND 3
SENSE or ADJ 6
ERROR
7CNOISE 1
DELAY
2
C522
1U_0402_6.3V4Z
1
2
R498
2.4K_0402_5%
1 2
R502
10K_0402_5%
12
R479 22_0402_5%
12
R486 0_0402_5%
1 2
R473
20K_0402_5%
12
C520 1000P_0402_50V7K
1 2
R491
8.2K_0402_5%
1 2
R4880_0805_5% 12
R493
10K_0402_5%
12
C518
@22P_0402_50V8J
1
2
U18E
SN74LVC14APWLE_TSSOP14
O10
I
11
P14
G
7
R464 0_0402_5%
1 2
C515 1U_0402_6.3V4Z
12
L26
@CHB2012U121_0805
1 2
R499
560_0402_5%
1 2
R496
22_0402_5%
1 2
C534
10U_0805_10V4Z
1
2
C525
0.1U_0402_16V4Z
1
2
U18F
SN74LVC14APWLE_TSSOP14
O12
I
13
P14
G
7
L25 @CHB2012U170_0805
1 2
R734
@10K_0402_5%
1 2
R492
560_0402_5%
1 2
R478 22_0402_5%
12
R462
@24K_0402_1%
12
R469 22_0402_5%
1 2
R477 22_0402_5%
1 2 R476 0_0603_5%
1 2
R475
6.8K_0402_5%
12
R466 20K_0402_5%
12
D23
RB751V_SOD323
2 1
C506 @1000P_0402_25V8K
1 2
C519
@22P_0402_50V8J
1
2
R482 0_0603_5%
1 2
C524
1U_0402_6.3V4Z
1
2
R485
0_0402_5%
12
R483
@10K_0402_5%
12
R495 0_0402_5%
12
C508 1U_0402_6.3V4Z
1 2
R470 22_0402_5%
1 2
U32
ALC250_LQFP48
AUX_L
14
AUX_R
15
JD1
17
JD2
16
LINE_IN_L
23
LINE_IN_R
24
CD_L
18
CD_R
20
CD_GND
19
MIC1
21
MIC2
22
PHONE
13
PC_BEEP
12
LINE_OUT_L 35
LINE_OUT_R 36
MONO_OUT/VREFOUT3 37
RESET#
11
SYNC
10
BIT_CLK 6
SDATA_OUT
5
SDATA_IN 8
XTL_IN 2
XTL_OUT 3
AFILT1 29
AFILT2 30
VREFOUT 28
VREF 27
DVDD1 1
DVDD2 9
AVDD1 25
AVDD2 38
DCVOL 32
XTLSEL
46
SPDIFI/EAPD
47
SPDIFO
48
DVSS1
4
DVSS2
7
NC 31
VREFOUT2 33
VAUX 34
SCK 43
SDA 44
NC
45
NC 40
AVSS1 26
AVSS2 42
HP_OUT_L 39
HP_OUT_R 41
R468
6.8K_0402_5%
12
C531
10U_0805_10V4Z 1
2
R487 0_0402_5%
1 2
C511 0.1U_0402_16V4Z
1 2
C505 @1000P_0402_25V8K
1 2
R484
@0_0402_5%
12
L24 CHB2012U121_0805
1 2
C501
10U_0805_10V4Z
1
2
R489
10K_0402_5%
12
C510 0.1U_0402_16V4Z
1 2
L32
CHB1608B121_0603
1 2
R465 20K_0402_5%
12
C533
1U_0402_6.3V4Z
1 2
JP15
ACES_88018-3010
MONO_OUT/PC_BEEP
1
GND
3
AUXA_RIGHT
5
AUXA_LEFT
7
CD_GND
9
CD_RIGHT
11
CD_LEFT
13
GND
15
+3.3Vaux/BT_VCC
17
GND
19
+3.3Vmain
21
AC97_SDATA_OUT
23
AC97_RESET#
25
GND
27
AC97_MSTRCLK
29
AUDIO_PWRDN/DETECH 2
MONO_PHONE 4
RESERVED/BT_ON# 6
GND 8
+5Vmain 10
RESERVED/USB+ 12
RESERVED/USB- 14
RESERVED/PRIMARY_DN 16
RESERVED/+5VD/WAKEUP 18
RESERVED/GND 20
AC97_SYNC 22
AC97_SDATA_IN1 24
AC97_SDATA_IN0 26
GND 28
AC97_BITCLK 30
C529
@0.01U_0402_25V4Z
1
2
C526
4.7U_0805_10V4Z
1
2
U33B
SN74LVC125APWLE_TSSOP14
I
5O6
OE# 4
C535
10U_0805_10V4Z 1
2
L29 0_0805_5%
1 2
R461
@69.8K_0603_1%
12
C532 1U_0603_10V4Z
1
2
R494
10K_0402_5%
1 2
C507 1U_0402_6.3V4Z
1 2
C503
10U_0805_10V4Z
1
2
C537
1U_0402_6.3V4Z
12
C513 1U_0402_6.3V4Z
12
C514 1U_0402_6.3V4Z
12
C509 1U_0402_6.3V4Z
1 2
C774
47P_0402_50V8J
1
2
L23
CHB2012U170_0805
1 2
R735
@10K_0402_5%
1 2
L28 @0_0805_5%
1 2
R490
100K_0402_5%
12
C500
0.1U_0402_16V4Z
1
2
C539
1U_0402_6.3V4Z
1 2

A
A
B
B
C
C
D
D
E
E
4 4
3 3
2 2
1 1
MIC MIC-1
+AUD_VREF_J
INTSPK_L1
INTSPK_R1
NBA_PLUG
VOL_AMP
NBA_PLUG
AMP_LIN
HP_L
HP_R
AMP_RIN
AMP_L
AMP_R
VOL_AMP
AMP_L
AMP_R
INTSPK_R2
INTSPK_L2
INTSPK_R1
INTSPK_L1
AMP_LEFT
AMP_RIGHT
NBA_PLUG
VOL_AMP
SHUTDOWN#
AMP_LEFT
AMP_RIGHT
PATH_SEL
AMP_RIGHT
PATH_SEL_1
AMP_LEFT
PATH_SEL_1
CD_PLAY
PATH_SEL
INTSPK_R2
INTSPK_L2
INTSPK_L1
INTSPK_R1
NBA_PLUG
MIC30
EAPD 30
NBA_PLUG30
INT_CD_L23,30
INT_CD_R23,30
L_OUT_L30
L_OUT_R30
EC_IDERST 23,30,33
CD_PLAY23,33
AMP_LEFT30
AMP_RIGHT30
SUSP# 30,33,34,37
+AUD_VREF
+5VAMP
+5VAMP
+5VAMP
+5VAMP
+5VAMP
+5VAMP
+5VALW
+5VAMP
+5VAMP
+5VALW
+5VLDO
+5VALW
+12VALW+5VALW
+5VLDO
+5VALW
+5VLDO +5VAMP
+5VAMP
Title
Size Document Number Rev
Date: Sheet of
LA-2301
0.2
Audio AMP & JACK
Custom
31 47Thursday, April 08, 2004
Compal Electronics, Ltd.
Audio AMP
MAY BE USED BY OR DISCLOSED TO ANY THIRD PARTY WITHOUT PRIOR WRITTEN CONSENT OF COMPAL ELECTRONICS, INC.
THIS SHEET OF ENGINEERING DRAWING IS THE PROPRIETARY PROPERTY OF COMPAL ELECTRONICS, INC. AND CONTAINS CONFIDENTIAL
DEPARTMENT EXCEPT AS AUTHORIZED BY COMPAL ELECTRONICS, INC. NEITHER THIS SHEET NOR THE INFORMATION IT CONTAINS
AND TRADE SECRET INFORMATION. THIS SHEET MAY NOT BE TRANSFERED FROM THE CUSTODY OF THE COMPETENT DIVISION OF R&D
MICROPHONE
IN JACK
HEADPHONE
OUT JACK
(0.47U~1U)
Pin 22 HIGH
LOW PIN 9,5 ACTIVE
PIN 10,4 ACTIVE
fo=1/(2*3.14*R*C)=260Hz
R=1.5K / C=0.47U
W=40Mil
R = R385, R386
C = C537, C539
W/O EQ R385=R386= 1.3K Ohm
C537=C539= 0.47U
Reserve for noise.
DIRECT PLAY PATH
POWER ON PATH
+5VALW TO +5VLDO
(4.5V)
(4.5V)
+5VAMP DECOUPLING
+5VALW DECOUPLING
+5VALW TO +5VLDO
Direct CD
CTL
Regulator for AMP
VR - A-Type
R516
R519
R520
3.9K
7.15K
3.09K
Bias
(Gain)
SPK
HP
10 dB
-6dB
C573
330P_0402_50V7K
1
2
U34D
@SN74HCT4066PW_TSSOP14
A
8B9
P14
G
7
C
6
U34A
@SN74HCT4066PW_TSSOP14
A
1B2
P14
G
7
C
13
R5081.5K_0402_5% 12
G
D
S
Q24
2N7002_SOT23
2
13
C545 0.47U_0603_16V4Z
1 2
C568
@1U_0603_10V4Z
1
2
G
D
S
Q27
2N7002_SOT23
2
13
L37
CHB2012U121_0805
1 2
C544 0.47U_0603_16V4Z
1 2
R522 2.2K_0402_5%
1 2
Q26
AOS 3401_SOT23
2
1 3
R513
@1M_0402_5%
12
R518
100K_0402_5%
1 2
C556
@0.1U_0402_16V4Z 1
2
L35
FBM-11-160808-700T_0603
1 2
R515
@1M_0402_5%
12
+
C572 100U_D2_10VM
1 2
C548
0.47U_0603_16V4Z
1
2
L36
CHB2012U121_0805
1 2
R514
@1M_0402_5%
12
C557
1U_0603_10V4Z
1
2
C820
0.1U_0402_16V4Z
12
C541
4.7U_0805_10V4Z
1
2
C550
0.47U_0603_16V4Z
1
2
R509
@1M_0402_5%
12
R519
7.15K_0603_1%
12
R504
@1M_0402_5%
12
R524
10K_0402_5%
12
D24
LM431SC_SOT23
A
1
R3
K2
C554
0.047U_0402_16V4Z
1
2
R512
@1M_0402_5%
12
+
C571 100U_D2_10VM
1 2
JP25
ACES_85204-0200
1
2
C558
22U_1206_10V4Z
1
2
R520
3.09K_0603_1%
1 2
R5061.5K_0402_5% 12
R526
3.9K_0603_1%
12
R717
@0_0402_5%
12
C551 0.47U_0603_16V4Z
1 2
R503
@1M_0402_5%
12
R830
47K_0402_5%
12
JP17
FOX_JA6033L-5S1-TR
1
2
3
4
5
6
U34C
@SN74HCT4066PW_TSSOP14
A
4B3
P14
G
7
C
5
JP26
ACES_85204-0200
1
2
C547 0.47U_0603_16V4Z
1 2
R505 100K_0402_5%
12
C560
1U_0603_10V4Z
1
2
C563
@1U_0805_25V4Z
1
2
R523 @2.2K_0402_5%
1 2
G
D
S
Q23
@2N7002_SOT23
2
13
L33 FBM-11-160808-700T_0603
1 2
G
D
S
Q25
2N7002_SOT23
2
13
R527
4.99K_0603_1%
12
C569
0.1U_0402_10V6K
1
2
R521 10K_0402_5%
1 2
U35
TPA0232PWP_TSSOP24
HP/LINE#
2
VOLUME
3
LOUT+
4
ROUT+
21
LLINEIN
5
LHPIN
6
RHPIN
20
PVDD
7
PVDD
18
VDD
19
RLINEIN
23
GND 24
GND 13
GND 12
GND 1
RIN 8
LIN 10
ROUT- 16
LOUT- 9
BYPASS 11
PC-BEEP 14
SE/BTL# 15
CLK
17
SHUTDOWN# 22
R507
@1M_0402_5%
12
C562
220P_0402_50V8K
1
2
C561
1U_0603_10V4Z
1
2
C546 0.47U_0603_16V4Z
1 2
C565
4.7U_0805_10V4Z
1
2
R516 3.9K_0603_1%
1 2
G
D
S
Q28
2N7002_SOT23
2
13
C549
0.47U_0603_16V4Z
1
2
C543 0.1U_0402_16V4Z
1 2
R718
@0_0402_5%
12
C570
@0.1U_0402_10V6K
@
1
2
C559
@22U_1206_10V4Z
1
2
U36
SI4800DY_SO8
S
1S
2S
3G
4
D8
D7
D6
D5
C553 0.47U_0603_16V4Z
1 2
C566
@4.7U_0805_10V4Z
1
2
C555
@1U_0603_10V4Z
1 2
L34
FBM-11-160808-700T_0603
1 2
U34B
@SN74HCT4066PW_TSSOP14
A
11 B10
P14
G
7
C
12
R525
1K_0402_5%
12
R510
@10K_0402_5%
1 2
G
D
S
Q22
2N7002_SOT23
2
13
1/20W_10KA_XV0107GPV2N-9508
VR1
3
2
1
6
5
4
C552
@1U_0603_10V4Z
1 2
JP16
FOX_JA6033L-5S1-TR
1
2
3
4
5
6
C542
0.1U_0402_16V4Z
12
C564
22U_1206_10V4Z
1
2
C567
1U_0603_10V4Z
1
2
C574
330P_0402_50V7K
1
2
C540
0.1U_0402_16V4Z
1
2
R511
100K_0402_5%
1 2

A
A
B
B
C
C
D
D
E
E
1 1
2 2
3 3
4 4
CLK_PCI_SIOCLK_SIO_14M
SIO_PD#
SIO_SMI#
LPTINIT#
LPTSLCTIN#
AFD#/3M#
LPTERR#
FD1
FD0
FD2
FD4
FD5
FD6
FD7
SIO_PME#
FD3
LPTBUSY
LPTACK#
LPTPE
LPTSLCT
LPD3 FD3
LPD2 FD2
FD1
FD0
LPD1
LPD0
FD7
FD6
LPD5
LPD7
LPD6
FD5
LPD4 FD4
FIR_DET#
DCD#1
RI#1
DTR#1
CTS#1
RTS#1
DSR#1
TXD1
RXD1
FIR_DET#
LPC_AD[0..3]
IRRX
RXD1
DCD#1
RI#1
CTS#1
DSR#1
SIO_IRQ
IRRX
SIO_GPIO11
IRMODE
LPC_AD3
LPC_AD1
LPC_AD2
LPC_AD0
SIO_PME#
CLK_SIO_14M
LPC_FRAME#
LPD0
LPD1
LPD2
LPD3
LPD4
LPD5
LPD6
LPD7
CTS#1
RTS#1
RI#1
TXD1
DCD#1
DTR#1
DSR#1
RXD1
SIO_PD#
SIO_IRQ
SIO_SMI#
SIO_GPIO11
CLK_PCI_SIO
SERIRQ
LPC_DRQ#1
PM_CLKRUN#
LPTBUSY
LPTSLCT
LPTACK#
LPTERR#
LPTPE
LPTSTB#
LPTAFD#
INIT#
SLCTIN#
IRTXOUT
IRTXOUT
IRRX IRMODE
+IR_3VS
LPTBUSY
LPTSLCT
AFD#/3M#
LPTINIT#
LPTSLCTIN#
LPTERR#
FD0
FD3
FD1
FD2
FD7
FD5
FD4
FD6
LPTPE
LPTACK#
INIT#
SLCTIN#
LPTSTB#
LPTAFD#
AFD#/3M#
LPTERR#
FD1
FD0
LPTINIT#
FD3
FD6
LPTACK#
LPTPE
LPTBUSY
LPTSLCT
FD2
FD4
LPTSLCTIN#
FD7
FD5
LPT_DET#
LPT_DET#
CLK_SIO_14M17
CLK_PCI_SIO19
PM_CLKRUN#19,24,26,27,28,33
SERIRQ19,24,33
LPC_FRAME#19,33
LPC_DRQ#119
LPC_AD[0..3]19,33
NB_RST#7,19,23,33
+3VS
+5VS
+3VS
+3VS
+3VS
+3VS
+3VS
+3VS +IR_ANODE
+3VS
+5V_PRN
+5V_PRN
+3VS
+5VS_BEAD
+5VS
+5VS_BEAD
Title
Size Document Number Rev
Date: Sheet of
LA-2301
0.2
LPC-Super I/O
Custom
32 47Thursday, April 08, 2004
Compal Electronics, Ltd.
MAY BE USED BY OR DISCLOSED TO ANY THIRD PARTY WITHOUT PRIOR WRITTEN CONSENT OF COMPAL ELECTRONICS, INC.
THIS SHEET OF ENGINEERING DRAWING IS THE PROPRIETARY PROPERTY OF COMPAL ELECTRONICS, INC. AND CONTAINS CONFIDENTIAL
DEPARTMENT EXCEPT AS AUTHORIZED BY COMPAL ELECTRONICS, INC. NEITHER THIS SHEET NOR THE INFORMATION IT CONTAINS
AND TRADE SECRET INFORMATION. THIS SHEET MAY NOT BE TRANSFERED FROM THE CUSTODY OF THE COMPETENT DIVISION OF R&D
Serial Port
for Debug
L: R POP; FIR Enable
H: R De-POPFIR Disable
SUPER I/O SMsC LPC47N217
Base I/O Address
0 = 02Eh
1 = 04Eh
*
Parallel Port
(30mil)
FIR Module
SD/MODE: SHUTDOWN MODE, HIGH ACTIVE
MODE: HIGH/LOW SPEED SELECT
(60mil)
PCB Footprint : TFDU6101E
(60mil)
Add for EMI
RP102
68_1206_8P4R_5%
1 8
2 7
3 6
4 5
C812
0.1U_0402_10V6K
1
2
U38
TFDU6102-TR3_8P
IRED_C
2
GND
8MODE 7
SD/MODE 5
IRED_A 1
RXD
4
VCC
6
TXD 3
C579
@15P_0402_50V8J
1
2
CP1
220P_1206_8P4C_50V8K
2
3
4 5
6
7
81
R817 0_0402_5%
1 2
R546 33_0402_5%
1 2
C813
1000P_0402_50V7K
1
2
R536
@10K_0402_5%
1 2
RP108
2.7K_1206_8P4R_5%
1 8
2 7
3 6
4 5
R541 0_0402_5%
1 2
R544 33_0402_5%
1 2
RP110
2.7K_1206_8P4R_5%
1 8
2 7
3 6
4 5
RP103
68_1206_8P4R_5%
1 8
2 7
3 6
4 5
C576
0.1U_0402_16V4Z
1
2
CP4
220P_1206_8P4C_50V8K
2
3
4 5
6
7
81
R530 10K_0402_5%
1 2
JP18
@E&T_96212-1011S
1
1
2
2
3
3
4
4
5
5
6
6
7
7
8
8
9
9
10
10
R539
1K_0402_5%
1 2
C578
0.1U_0402_16V4Z
1
2
C582
22U_1206_10V4Z
1
2
C575
4.7U_0805_10V4Z
1
2
C584
10U_0805_10V4Z
1
2
R538
10_0402_5%
1 2
RP111
2.7K_1206_8P4R_5%
1 8
2 7
3 6
4 5
R532 1K_0402_5%
1 2
R545
4.7_1206_5%
1 2
C577
0.1U_0402_16V4Z
1
2
CP2
220P_1206_8P4C_50V8K
2
3
4 5
6
7
81
R540
2.2K_0402_5%
12
C580
15P_0402_50V8J
1
2
R528 10K_0402_5%
12
C583
@10U_0805_10V4Z
@
1
2
R533 10K_0402_5%
1 2
R535 @100K_0402_5%
12
R531 10K_0402_5%
1 2
D25
RB420D_SOT23
2 1
R816 @100K_0402_5%
12
RP109
2.7K_1206_8P4R_5%
1 8
2 7
3 6
4 5
JP19
TYCO_1470802-1
13
25
12
24
11
23
10
22
9
21
8
20
7
19
6
18
5
17
4
16
3
15
2
14
1
R537
@10K_0402_5%
1 2
RP99
4.7K_1206_8P4R_5%
1 8
2 7
3 6
4 5
R534 10K_0402_5%
1 2
R547
47_1206_5%
1 2
R542
47_0402_5%
1 2
L50
KC FBM-L11-201209-221LMAT_0805
1 2
C581
220P_0402_50V8K
1 2
C585
0.1U_0402_16V4Z
1
2
R543 @4.7_1206_5%
1 2
R548 33_0402_5%
1 2
POWER
CLOCK
GPIO
LPC I/F
SERIAL I/F
FIR
PARALLEL I/F
U37
LPC47N217_STQFP64
LAD0
10
LAD1
12
LAD2
13
LAD3
14
LFRAME#
15
LDRQ#
16
PCI_RESET#
17
LPCPD#
18
CLKRUN#
19
PCI_CLK
20
SER_IRQ
21
IO_PME#
6
RXD1 62
TXD1 63
DSR1# 64
RTS1# 1
CTS1# 2
DTR1# 3
RI1# 4
DCD1# 5
IRRX2 37
IRTX2 38
IRMODE/IRRX3 39
INIT# 41
SLCTIN# 42
PD0 44
PD1 46
PD2 47
PD3 48
PD4 49
PD5 50
PD6 51
PD7 53
SLCT 55
PE 56
BUSY 57
ACK# 58
ERROR# 59
ALF# 60
STROBE# 61
GPIO40
23
GPIO41
24
GPIO42
25
GPIO43
27
GPIO44
28
GPIO45
29
GPIO46
30
GPIO47
31
GPIO10
32
GPIO11/SYSOPT
33
GPIO12/IO_SMI#
34
GPIO13/IRQIN1
35
GPIO14/IRQIN2
36
GPIO23
40
CLK14
9
VTR 7
VCC 26
VCC 54
VSS
8
VSS
22
VSS
43
VSS
52 VCC 45
VCC 11
CP3
220P_1206_8P4C_50V8K
2
3
45
6
7
8 1

5
5
4
4
3
3
2
2
1
1
D D
C C
B B
A A
NB_RST#
NUM_LED#
CAPS_LED#
PADS_LED#
EC_TINT#
EC_UTXD/KSO17
EC_URXD
EC_RST#
EC_TCK
EC_PME#
MUL_KEY#
EC_TDO
EC_PME#
EC_TDI
SUSP#
EC_TMS
GATEA20
551_GND
SKU_ID2
VR_ON
AD_BID0
591_NUM_LED#
CAPS_LED#
PADS_LED#
VR_ON
KBA19
910_GND0
PSCLK2
910_GND1
910_EC_SCI#
SKU_ID0
PSCLK1
PSDAT2
PSDAT1
EC_SMD2
EC_SMC2
PSCLK2
PSDAT2
EC_RST#
SUSP#
SYSON
PSCLK1
PSDAT1
KBA2
KBA0
KBA1
KSI1
KSI3
KSI0
KSI2
KSI6
KSI5
KBA4
KBA5
KBA3
SKU_ID1
KSI4
KSI7
KSO0
KSO1
KBA8
KBA10
KBA9
KBA7
KBA6
KSO5
KSO4
KSO3
KSO2
KBA13
KBA12
KBA11
KBA14
KSO7
KSO8
KSO6
KBA17
KBA15
KBA16
KSO13
KSO10
KSO9
ADB0
ADB2
ADB1
KSO11
KSO14
KSO15
ADB6
ADB5
ADB4
ADB7
ADB3
FRD#
SELIO#
FSEL#
EC_THERM#
BKOFF#
ACIN
EC_SMI#
KBA18
LPCPD
EC_SMD1
EC_SMC1
LPCPD
GATEA20
CRY1 CRY2
BATT_TEMP
KBA[0..19]
ADB[0..7]
KSO11
KSO10
KSO14
ECAGND
KSI5
INVT_PWM
KSO4
SYSON
KBA5
EC_USCLK
EC_UTXD/KSO17
EC_URXD
EC_TINT#
EC_TCK
EC_TDI
EC_TDO
EC_TMS
591_NUM_LED#
910_NUM_LED#
KBA2
910_NUM_LED#
KSI1
KSO1
KSO2
KSO0
KSI0
KSO5
KSO6
KSO12
KSI6
KSO3
KSO9
KSO7
KSO15
KSI2
KSI4
KSI3
KSO8
KSO13
KSI7
EC_SMC1
EC_SMD1
NUM_LED#
591_HDD_LED#
TP_CLK
TP_DATA
KSO12
SKU_ID0
SKU_ID1
SKU_ID2
591_HDD_LED#
910_HDD_LED#
BATT_TEMP
KBA1
KBA3
CRY1
CRY2
EC_USCLK
ECAGND
KSO10
KSO11
KSO14
KSO15
KSO9
KSO8
KSO13
KSI7
KSO3
KSO12
KSO7
KSI4
KSI5
KSI6
KSO6
KSO5
KSI0
591_EC_SCI#
KSO0
KSO1
KSI3
LPC_AD[0..3]
KSO4
LPC_AD0
KSI1
KSO2
KSI2
LPC_AD1
LPC_AD3
LPC_AD2
TP_DATA
TP_CLK
+EC_VDD
AD_BID0
FRD#
SELIO#
FSEL#
591_EC_SCI#
910_EC_SCI#
910_HDD_LED#
MUL_KEY#
512_SEL
EC_SMC2
EC_SMD2
EC_PME#
CD_PLAY 23,31
PWR_SUSP_LED 34,35
910_WL_LED# 34
EC_ON 35
EC_LID_OUT# 20
ACOFF 40
KBRST#20
DAC_BRIG 18
IREF 40
EN_DFAN1 35
LPC_AD[0..3]19,32
FRD# 34
FWR# 34
EC_THERM# 20
EC_RSMRST#20
FSTCHG 40
VR_ON44
BKOFF#18
PCMRST#23
ENBK#8
PHDD_LED# 23
ADP_I 40,43
SHDD_LED#23
910_ODD_LED# 34
910_PWR_LED# 34
910_CHGI_LED# 34
BATT_LOW_LED# 34
EC_PLAYBTN#34
EC_STOPBTN#34
EC_REVBTN#34
EC_FRDBTN#34
WL_OFF#28
SELIO# 34
KILL_SW# 28,35
NB_RST# 7,19,23,32
EC_UTXD/KSO17 34
FAN_SPEED2 35
HDD_LED# 35
EC_SCI# 20
EN_DFAN2 35
ADB[0..7] 34
KBA[0..19] 34
FSEL#34
MUL_KEY# 34
SUSP#30,31,34,37
SYSON36,37,42
TP_CLK34
TP_DATA34
LID_SW#35
SERIRQ19,24,32
LPC_DRQ#019
LPC_FRAME#19,32
CLK_LPC_EC19
EC_SMI#20
EC_SWI#20
PM_CLKRUN# 19,24,26,27,28,32
BATT_TEMP 39
BATT_OVP 40
EC_SMC1 34,39
EC_SMD1 34,39
ON/OFF 35
PM_SLP_S5# 20
ALI/MH# 39
EC_SMD2 5,30
EC_SMC2 5,30
FAN_SPEED1 35
PBTN_OUT# 20
ACIN 20,34,38
PM_SLP_S3# 20
INVT_PWM 18
BEEP# 30
GATEA2020
PM_BATLOW# 20
S4_DATA 36
S4_LATCH 36
EC_IDERST23,30,31
1394_PME#24,26,27,28
WLANPME#24,26,27,28
PCM_PME#24,26,27,28
LAN_PME#24,26,27,28
EAPD30
+EC_VCC
+EC_AVCC
+5VALW
+3VS
+3VS
+3VS
+3VS +EC_AVCC
+RTCVCC
+3VALW
+3VALW
+3VALW
+3VALW
+5VS
+3VALW
+3VALW
+3VALW
+EC_VCC
+3VALW
+EC_VCC
+3VALW
+3V
Title
Size Document Number Rev
Date: Sheet of
LA-2301
0.2
K/B-CTRL/PC87591
Custom
33 47Thursday, April 08, 2004
Compal Electronics, Ltd.
MAY BE USED BY OR DISCLOSED TO ANY THIRD PARTY WITHOUT PRIOR WRITTEN CONSENT OF COMPAL ELECTRONICS, INC.
THIS SHEET OF ENGINEERING DRAWING IS THE PROPRIETARY PROPERTY OF COMPAL ELECTRONICS, INC. AND CONTAINS CONFIDENTIAL
DEPARTMENT EXCEPT AS AUTHORIZED BY COMPAL ELECTRONICS, INC. NEITHER THIS SHEET NOR THE INFORMATION IT CONTAINS
AND TRADE SECRET INFORMATION. THIS SHEET MAY NOT BE TRANSFERED FROM THE CUSTODY OF THE COMPETENT DIVISION OF R&D
For KB910
VBATTB
BATT_TEMPB
VBATTA
Remove 20M
Ohm R for
KB910
KEYBOARD CONN.
For 551.
For KB910
For KB910
pin111 reserve for KSO17
For KB910
pin110 reserve for KSO16
For EC Tools
Ra
Rb
Analog Board ID definition,
Please see page 3.
Place D69
Close to EC Chip
R549 for KB910
R550 for NS591L
I/O Address
SHBM(KBA5)=1: Enable shared memory with host BIOS
0
1
0
4E
Reserved
ENV1 (KBA1)
0
ENV0 (KBA0) TRIS (KBA4)
(HCFGBAH, HCFGBAL) (HCFGBAH, HCFGBAL)+1
11
PROG 0
2E 2F
4F
DEV 0
0
Data
OBD 0
1
Index
IRE
TRIS(KBA4)=1: While in IRE and OBD, float all the
signals for clip-on ISE use
0
0
1
BADDR1(KBA3) BADDR0(KBA2)
0
0
01
11
*
*
C594 0.1U_0402_16V4Z
1 2
C596
0.1U_0402_16V4Z
1
2
R555 @0_0402_5%
1 2
R586 10K_0402_5%
1 2
L39 CHB1608B121_0603
12
R569 47K_0402_5%
12
C598
0.1U_0402_16V4Z
1
2
L38
CHB1608B121_0603
1 2
R589
0_0402_5%
1 2
CP7
100P_1206_8P4C_50V8
2
3
45
6
7
8 1
R552 47K_0402_5%
12
R556 @0_0402_5%
1 2
R587 10K_0402_5%
1 2
R550 @0_0402_5%
1 2
JP21
ELCO_00-6278-034-001-800
1
2
3
4
5
6
7
8
9
10
11
12
13
14
15
16
17
18
19
20
21
22
23
24
25
26
27
28
29
30
31
32
33
34
C586 0.1U_0402_16V4Z
12
R5620_0402_5% 12
C597
15P_0402_50V8J
1
2
C601 @1U_0402_6.3V4Z
1 2
C595 0.01U_0402_25V7Z
12
R565 100K_0402_5%
12
Host interface
Key matrix scan
JTAG debug port
PS2 interface
AD Input
DA output
PWM
or PORTA
PORTB
PORTC
PORTE
PORTH
PORTI
PORTJ-1
PORTD-1
PORTD-2
PORTJ-2
PORTK
PORTL
PORTM
U39
PC87591L-VPCN01 A2_LQFP176
GA20/IOPB5
5
KBRST/IOPB6
6
LAD0
15
LAD1
14
LAD2
13
LAD3
10
RESET1#
19
LFRAME#
9
SERIRQ
7
LCLK
18
IOPD3/ECSCI#
31
SMI#
22
PWUREQ#
23
LDRQ#
8
VDD 16
VCC1 34
VCC2 45
VCC3 123
VCC4 136
AVCC 95
VBAT 161
KBSIN0
71
KBSIN1
72
KBSIN2
73
KBSIN3
74
KBSIN4
77
KBSIN5
78
KBSIN6
79
KBSIN7
80
KBSOUT0
49
KBSOUT1
50
KBSOUT2
51
KBSOUT3
52
KBSOUT4
53
KBSOUT5
56
KBSOUT6
57
KBSOUT7
58
KBSOUT8
59
KBSOUT9
60
KBSOUT10
61
KBSOUT11
64
KBSOUT12
65
KBSOUT13
66
KBSOUT14
67
KBSOUT15
68
TCK
106
TDI
108 TDO
107
TINT#
105
TMS
109
PSCLK1/IOPF0
110
PSDAT1/IOPF1
111
PSCLK2/IOPF2
114
PSDAT2/IOPF3
115
PSCLK3/IOPF4
116
PSDAT3/IOPF5
117
PSCLK4/IOPF6
118
PSDAT4/IOPF7
119
32KX1/32KCLKIN
158
32KX2
160
AD0 81
AD1 82
AD2 83
AD3 84
IOPE0AD4 87
IOPE1/AD5 88
IOPE2/AD6 89
IOPE3/AD7 90
DP/AD8 93
DN/AD9 94
DA0 99
DA1 100
DA2 101
DA3 102
IOPA0/PWM0 32
IOPA1/PWM1 33
IOPA2/PWM2 36
IOPA3/PWM3 37
IOPA4/PWM4 38
IOPA5/PWM5 39
IOPA6/PWM6 40
IOPA7/PWM7 43
IOPB0/URXD 153
IOPB1/UTXD 154
IOPB2/USCLK 162
IOPB3/SCL1 163
IOPB4/SDA1 164
IOPB7/RING/PFAIL/RESET2 165
IOPC0 168
IOPC1/SCL2 169
IOPC2/SDA2 170
IOPC3/TA1 171
IOPC4/TB1/EXWINT22 172
IOPC5/TA2 175
IOPC6/TB2/EXWINT23 176
IOPC7/CLKOUT 1
IOPE4/SWIN 2
IOPE5/EXWINT40 44
IOPE6/LPCPD/EXWIN45 24
IOPE7/CLKRUN/EXWINT46 25
IOPH0/A0/ENV0 124
IOPH1/A1/ENV1 125
IOPH2/A2/BADDR0 126
IOPH3/A3/BADDR1 127
IOPH4/A4/TRIS 128
IOPH5/A5/SHBM 131
IOPH6/A6 132
IOPH7/A7 133
IOPI0/D0 138
IOPI1/D1 139
IOPI2/D2 140
IOPI3/D3 141
IOPI4/D4 144
IOPI5/D5 145
IOPI6/D6 146
IOPI7/D7 147
IOPJ0/RD 150
IOPJ1/WR0 151
SELIO# 152
AGND
96
GND1
17
GND2
35
GND3
46
GND4
122
GND5
159
IOPD0/RI1/EXWINT20 26
IOPD1/RI2/EXWINT21 29
IOPD2/EXWINT24/RESET2 30
VCC5 157
VCC6 166
GND6
167
GND7
137
IOPD4 41
IOPD5 42
IOPD6 54
IOPD7 55
IOPJ2/BST0
62
IOPJ3/BST1
63
IOPJ4/BST2
69
IOPJ5/PFS
70
IOPJ6/PLI
75
IOPJ7/BRKL_RSTO
76 IOPK0/A8 143
IOPK1/A9 142
IOPK2/A10 135
IOPK3/A11 134
IOPK4/A12 130
IOPK5/A13_BE0 129
IOPK6/A14_BE1 121
IOPK7/A15_CBRD 120
IOPL0/A16 113
IOPL1/A17 112
IOPL2/A18 104
IOPL3/A19 103
IOPM0/D8
148
IOPM1/D9
149
IOPM2/D10
155
IOPM3/D11
156
IOPM4/D12
3
IOPM5/D13
4
IOPM6/D14
27
IOPM7/D15
28
IOPL4/WR1# 48
SEL0#
173
SEL1#
174
CLK
47
NC2
12
NC3
20
NC4
21
NC5
85
NC6
86
NC7
91
NC8
92
NC9
97
NC10
98
NC1
11
R566 1K_0402_5%
1 2
R557 @0_0402_5%
1 2
R582
@20M_0603_5%
1 2
R584
100K_0402_5%
1 2
R835 @0_0402_5%
12
C592
0.1U_0402_16V4Z
1
2
C599
10P_0402_50V8K
1
2
R578 1K_0402_5%
1 2
R579 1K_0402_5%
1 2
R596 4.7K_0402_5%
12
R570 10K_0402_5%
12
R588 10K_0402_5%
1 2
D26
@SSM14_SMA
21
R554
300_0402_5%
1 2
R560
300_0402_5%
1 2
R577 @1K_0402_5%
1 2
CP5
100P_1206_8P4C_50V8
2
3
45
6
7
8 1
R572 10K_0402_5%
12
C600
12P_0402_50V8K
1
2
R580 @10K_0402_5%
1 2
R595 4.7K_0402_5%
12
R558 0_0402_5%
1 2
R549 0_0402_5%
1 2
R574 47K_0402_5%
12
R818@10K_0402_5% 12
R567 4.7K_0402_5%
1 2
R553
10_0402_5%
12
C589
0.1U_0402_16V4Z
1
2
R551 @0_0402_5%
1 2
R726
47K_0402_5%
1 2
R581 @10K_0402_5%
1 2
C591
0.1U_0402_16V4Z
1
2
CP9
100P_1206_8P4C_50V8
2
3
45
6
7
8 1
C587 1000P_0402_50V7K
12
R571 4.7K_0402_5%
1 2
R568 4.7K_0402_5%
1 2
C593 0.1U_0402_16V4Z
1 2
R736 0_0805_5%
1 2
R559 0_0402_5%
1 2
R5630_0402_5% 12
R81910K_0402_5% 12
Y4
32.768KHZ_12.5P_1TJS125DJ2A073
OUT 4
IN 1
NC
3
NC
2
R583 @10K_0402_5%
1 2
R564
300_0402_5%
1 2
R573 4.7K_0402_5%
1 2
C773 0.1U_0402_16V4Z
1 2
C590 0.1U_0402_16V4Z
12
CP8
100P_1206_8P4C_50V8
2
3
45
6
7
8 1
R575 47K_0402_5%
12
R585
0_0402_5%
1 2
R561 0_0402_5%
1 2
JP20
@E&T_96212-1011S
11
22
33
44
55
66
77
88
99
10 10
CP6
100P_1206_8P4C_50V8
2
3
45
6
7
8 1
RP105
10K_0804_8P4R_5%
1 8
2 7
3 6
4 5
RP104
10K_0804_8P4R_5%
1 8
2 7
3 6
4 5
R576 1K_0402_5%
1 2
C588 1000P_0402_50V7K
12
CP10
100P_1206_8P4C_50V8
2
3
45
6
7
8 1

FWE#
MUL_KEY#
KBA18
KBA3
KBA12
KBA6
KBA4
KBA15
KBA13
KBA5 KBA9
KBA2
KBA7
KBA14
KBA16
FRD#
KBA8
KBA17
KBA11
ADB0
ADB4
ADB3
ADB7
ADB2
KBA10
ADB5
KBA0
FWE#
ADB6
FSEL#
ADB1
KBA1
FRD#
KBA0
FWE#
FSEL#
KBA3
KBA5
KBA7
KBA9
KBA1
KBA2
KBA6
KBA11
KBA14
KBA15
KBA4
KBA10
KBA19
ADB0
KBA12
KBA8
KBA13
ADB3
ADB2
ADB1
KBA16
KBA17
KBA18
ADB7
ADB6
ADB5
ADB4
ADB[0..7]
KBA[0..19]
MUL_KEY_ESD#
EC_FRDBTN#
EC_STOPBTN#
EC_REVBTN#
EC_PLAYBTN#
BATT_LOW_LED#
PWR_LED#
BATT_CHGI_LED#
ODD_LED#
WL_LED#
ADB4
ADB6
KBA2
ADB0
ADB3
ADB2
ADB1
LARST#SELIO#
AA
ADB7
ADB5
PWR_LED#
WL_LED#
ODD_LED#
BATT_CHGI_LED#
PWR_LED#
BATT_LOW_LED#
PWR_SUSP_LED
BATT_CHGI_LED#
EC_SMD133,39
EC_SMC133,39
SUSP# 30,31,33,37
FWR# 33
FLASH# 20
FSEL# 33
FRD# 33
MUL_KEY# 33
51ON# 35,38
ADB[0..7]33
KBA[0..19]33
MUL_KEY_ESD# 35
EC_REVBTN# 33EC_UTXD/KSO1733
EC_FRDBTN# 33
EC_PLAYBTN# 33
EC_STOPBTN# 33
PWR_LED# 35
910_ODD_LED# 33
910_PWR_LED# 33
910_CHGI_LED# 33
910_WL_LED# 33
SELIO#33
WL_LED# 35
ODD_LED# 35
BATT_LOW_LED# 33
TP_CLK33
TP_DATA33
ACIN20,33,38
PWR_SUSP_LED33,35
+5VALW
+5VALW
+3VALW+3VALW
+3VALW
+3V
+3VALW
+3VALW
+3VALW
+5VALW
+3VALW
+5VALW
+5VALW
+5V
+5VS
Title
Size Document Number Rev
Date: Sheet of
LA-2301
0.2
BIOS & Ext.I/O
Custom
34 47Thursday, April 08, 2004
Compal Electronics, Ltd.
MAY BE USED BY OR DISCLOSED TO ANY THIRD PARTY WITHOUT PRIOR WRITTEN CONSENT OF COMPAL ELECTRONICS, INC.
THIS SHEET OF ENGINEERING DRAWING IS THE PROPRIETARY PROPERTY OF COMPAL ELECTRONICS, INC. AND CONTAINS CONFIDENTIAL
DEPARTMENT EXCEPT AS AUTHORIZED BY COMPAL ELECTRONICS, INC. NEITHER THIS SHEET NOR THE INFORMATION IT CONTAINS
AND TRADE SECRET INFORMATION. THIS SHEET MAY NOT BE TRANSFERED FROM THE CUSTODY OF THE COMPETENT DIVISION OF R&D
System BIOS
SMBus EEPROM
REV BTN
For MP3 / BUTTON LOCK / CD-PLAY
1MB Flash ROM
512KB Flash ROM
STOP BTN
PLAY BTN
FRD BTN
Extension IO
For KB910
Touch Pad Connector
U41
512K8-90_PLCC32
A18
1
A16
2
A15
3
A12
4
A7
5
A6
6
A5
7
A4
8
A3
9
A2
10
A1
11
A0
12
DQ0
13
DQ1
14
DQ2
15
DQ3 17
DQ4 18
DQ5 19
DQ6 20
DQ7 21
CE# 22
A10 23
OE# 24
A11 25
A9 26
A8 27
A13 28
A14 29
WE# 31
VDD 32
VSS
16
A17 30
D49
@PSOT24C_SOT23
2
3
1
U40
@SN74HCT374PW_TSSOP20
1Q 2
2D
42Q 5
3D
73Q 6
4D
84Q 9
5D
13 5Q 12
6D
14 6Q 15
7D
17 7Q 16
8D
18 8Q 19
1D
3
CLK
11
VCC 20
OE
1
GND
10
G
D
S
Q29
2N7002_SOT23
2
1 3
R598
@100K_0402_5%
1 2
R594
100K_0402_5%
1 2
R590
@100K_0402_5%
1 2
RP107
0_1206_8P4R_5%
1 8
2 7
3 6
4 5
D50
@PSOT24C_SOT23
2
3
1
C607
0.1U_0402_16V4Z
1 2
C603
@0.1U_0402_16V4Z
1 2
JP22
ACES_85201-1205
1
2
3
4
5
6
7
8
9
10
11
12
U43
AT24C16AN-10SI-2.7_SO8
A0 1
A1 2
SDA
5SCL
6
VCC
8
A2 3
GND 4
WP
7
SW1
TC010-PS11CET_5P
2
3
1
4
5
R592
10K_0402_5%
12
C605
0.1U_0402_16V4Z
1 2
C602
@0.1U_0402_16V4Z
1 2
SW2
TC010-PS11CET_5P
2
3
1
4
5
U17C
SN74LVC32APWLE_TSSOP14
A
9
B
10 O8
P14
G
7
R593
100K_0402_5%
1 2
SW4
TC010-PS11CET_5P
2
3
1
4
5
D28
DAN202U_SC70
2
3
1
U42
@SST39VF080-70_TSOP40
A0
21
A1
20
A2
19
A3
18
A4
17
A5
16
A6
15
A7
14
A8
8
A9
7
A10
36
A11
6
A12
5
A13
4
A14
3
A15
2
A16
1
A18
13
CE#
22
OE#
24
D0 25
D1 26
D2 27
D3 28
D4 32
D5 33
D6 34
D7 35
GND1 39
A17
40
WE#
9
VCC1 30
VCC0 31
GND0 23
A19
37
NC0 29
NC1 38
NC 11
RP# 10
READY/BUSY# 12
R591
@1.2M_0402_5%
1 2
R597
100K_0402_5%
1 2
SW3
TC010-PS11CET_5P
2
3
1
4
5
SW5
TC010-PS11CET_5P
2
3
1
4
5
C608
@0.1U_0402_16V4Z
1
2
C604
@1U_0603_10V4Z
1 2
U17D
SN74LVC32APWLE_TSSOP14
A12
B13
O
11
P14
G
7

5
5
4
4
3
3
2
2
1
1
D D
C C
B B
A A
+RTCBATT
+FAN_VCC2
+FAN_VCC1
51ON#
EC_ON
LID_SW#33
FAN_SPEED133
EN_DFAN133
H_VID_PWRGD5
ENLL44
VID_PWRGD44
KILL_SW# 28,33
FAN_SPEED233
EN_DFAN233
PWR_LED# 34
ODD_LED# 34
HDD_LED# 33
WL_LED# 34
5IN1_LED# 24
PWR_SUSP_LED 33,34
ON/OFF 33
EC_ON33
51ON# 34,38
MUL_KEY_ESD#34
ON/OFFBTN# 36
S4_LID_SW#36
+3VALW
+RTCVCC
+CHGRTC
+RTCBATT
+5VALW
+12VALWP
+3VS
+3V
+5VALW
+12VALWP
+3VS
+5V
+5V
+5V
+5V
+3VS
+5V
+3VALW
+3VALW
+3V
Title
Size Document Number Rev
Date: Sheet of
LA-2301
0.2
PWRGD/Fan/PWRBTN/TP/LID.
Custom
35 47Thursday, April 08, 2004
Compal Electronics, Ltd.
THIS SHEET OF ENGINEERING DRAWING IS THE PROPRIETARY PROPERTY OF COMPAL ELECTRONICS, INC. AND CONTAINS CONFIDENTIAL
MAY BE USED BY OR DISCLOSED TO ANY THIRD PARTY WITHOUT PRIOR WRITTEN CONSENT OF COMPAL ELECTRONICS, INC.
AND TRADE SECRET INFORMATION. THIS SHEET MAY NOT BE TRANSFERED FROM THE CUSTODY OF THE COMPETENT DIVISION OF R&D
DEPARTMENT EXCEPT AS AUTHORIZED BY COMPAL ELECTRONICS, INC. NEITHER THIS SHEET NOR THE INFORMATION IT CONTAINS
+
RTC BATT
-
Kill SWITCH
+3V POWER
VID_PWRGD
FAN CONN 2
LID_SW#
FAN CONN 1
WL LED
5IN1 LED
PWR ON LED
SYS. FUNT. LED--Flate
SYS. FUNT. LED--Right Angle
HDD LED
ODD_LED
SUSP LED
Power Button
R639
120_0402_5%
1 2
C621
@1000P_0402_25V8K 1
2
R604
33K_0402_5%
1 2
D35
RLZ20A_LL34
12
U33C
SN74LVC125APWLE_TSSOP14
I9
O
8
OE# 10
R612
10K_0402_5%
12
R610
100K_0402_5%
1 2
D42
HT-191UYG-DT_GRN_0603
2 1
SW6
ESE11MV9_4P
2
4
1
3
C
B
E
Q41
FMMT619_SOT23
1
2
3
Q32
DTC124EK_SC59
2
13
U44B
LM358A_SO8
+
5
-
607
D43
HT-110UD_1204
12
R614 8.2K_0402_5%
1 2
D48
HT-191NB_BLUE_0603
2 1
D46
1N4148_SOT23
1
3
2
R615
300_0402_5%
1 2
SW7
TC010-PS11CET_5P
2
3
1
4
5
D45
BAS40-04_SOT23
1
2
3
D33
DAN202U_SC70
2
3
1
R599
100K_0402_5%
12
G
D
S
Q59
2N7002_SOT23
2
1 3
R620 8.2K_0402_5%
1 2
R640
300_0402_5%
1 2
D39
V-PORT-0603-220 M-V05_0603
2 1
R621
10K_0402_5%
1 2
R605
10K_0402_5%
12
C614
@1000P_0402_25V8K
1
2
C609
1000P_0402_25V8K 1
2
C620
0.1U_0402_16V4Z 1
2
R607 0_0402_5%
12
C
B
E
Q37
FMMT619_SOT23
1
2
3
R603
4.7K_0402_5%
12
D44
1SS355_SOD323
12
R616
300_0402_5%
1 2
R618
100_0402_1%
1 2
C610
0.1U_0402_16V4Z
1
2
C613
0.1U_0402_16V4Z 1
2
R617
10K_0402_5%
1 2
D30
@PSOT24C_SOT23
2
3
1
D57
HT-191UD_AMBER_0603
2 1
D40
HT-191UYG-DT_GRN_0603
2 1
R619
10K_0402_5%
12
C618
0.1U_0402_16V4Z
1 2
C623
@1000P_0402_25V8K
1
2
C612
10U_0805_10V4Z
1
2
BATT1
ML1220T13RE
12
D73
DAN202U_SC70
2
3
1
JP23
ACES_85205-0300
1
2
3
R601
100K_0402_5%
1 2
R725
300_0402_5%
1 2
C615
@1000P_0402_25V8K
1
2
D47
HT-110UYG-CT_YEL/GRN
2 1
R613
300_0402_5%
1 2
C611
0.1U_0402_16V4Z
1
2
C622
0.1U_0402_16V4Z
1
2
D38
1SS355_SOD323
12
U44A
LM358A_SO8
+
3
-
201
P8
G
4
D41
1N4148_SOT23
1
3
2
JP24
ACES_85205-0300
1
2
3
G
D
S
Q34
2N7002_SOT23 2
13
D31
V-PORT-0603-220 M-V05_0603
2 1
C619
10U_0805_10V4Z
1
2
SW8
DS-1208_3P
11
22
33
R611
100_0402_1%
1 2

A
A
B
B
C
C
D
D
E
E
1 1
2 2
3 3
4 4
D_SET_S4
S4_LID_SW#35
ON/OFFBTN# 35
S4_DATA33
S4_LATCH33
SYSON33,37,42
RTCVREF
RTCVREF
RTCVREF
RTCVREF
RTCVREF
RTCVREF
+3VALW
Title
Size Document Number Rev
Date: Sheet of
LA-2301
0.2
ScrewHole
Custom
36 47Thursday, April 08, 2004
Compal Electronics, Ltd.
MAY BE USED BY OR DISCLOSED TO ANY THIRD PARTY WITHOUT PRIOR WRITTEN CONSENT OF COMPAL ELECTRONICS, INC.
THIS SHEET OF ENGINEERING DRAWING IS THE PROPRIETARY PROPERTY OF COMPAL ELECTRONICS, INC. AND CONTAINS CONFIDENTIAL
DEPARTMENT EXCEPT AS AUTHORIZED BY COMPAL ELECTRONICS, INC. NEITHER THIS SHEET NOR THE INFORMATION IT CONTAINS
AND TRADE SECRET INFORMATION. THIS SHEET MAY NOT BE TRANSFERED FROM THE CUSTODY OF THE COMPETENT DIVISION OF R&D
Battery mode Hibernation
CF2
SMD40M80
1
H18
H_C276D169
1
C795
@1U_0805_16V7K
1
2
H27
H_S315D110
1
H9
H_C315D181
1
H4
H_C394D177
1
G
D
S
Q62
2N7002_SOT23
2
13
FD2
FIDUCAL
1
G
D
S
Q63
2N7002_SOT23
2
13
CF7
SMD40M80
1
R825
10K_0402_5%
1 2
U33D
SN74LVC125APWLE_TSSOP14
I
12 O11
OE# 13
H19
H_O224X146D146X67
1
H25
H_S315D110
1
FD6
FIDUCAL
1
H10
H_C315D181
1
CF12
SMD40M80
1
C791 0.1U_0402_10V6K
1 2
H2
H_C394D177
1
H26
H_S315D110
1
H20
H_S315D110
1
FD5
FIDUCAL
1
CF3
SMD40M80
1
H36
H_S394D110
1
G
D
S
Q64
2N7002_SOT23
2
13
D75
CH751H-40_SC76
2 1
C794
0.1U_0402_10V6K
1 2
H3
H_C394D177
1
H29
H_S394D110
1
D74
1N4148_SOT23
1
3
2
FD4
FIDUCAL
1
CF6
SMD40M80
1
H32
H_S354D181
1
H23
H_S315D110
1
H28
H_S394D110
1
FD3
FIDUCAL
1
CF13
SMD40M80
1
H5
H_C315D91
1
M4
H_C148D148N
1
H21
H_S315D110
1
CF1
SMD40M80
1
R827
10K_0402_5%
1 2
CF14
SMD40M80
1
M3
H_O118X79D118X79N
1
H8
H_C315D91
1
U54
74LCX74MTC_TSSOP14
CD1#
1
D1
2
CP1
3
SD1#
4
Q1
5
Q1#
6
GND
7
VCC 14
CD2# 13
D2 12
CP2 11
SD2# 10
Q2 09
Q2# 08
R820
100K_0402_5%
12
CF8
SMD40M80
1
CF11
SMD40M80
1
M2
H_C79D79N
1
R822
680K_0402_5%
12
H22
H_S315D110
1
C796
@220P_0402_50V7K
1
2
H34
H_C315D169
1
H11
H_C315D169
1
R821
100K_0402_5%
12
CF5
SMD40M80
1
CF9
SMD40M80
1
M1
H_O201X148D201X148N
1
H6
H_C315D91
1
R823
10K_0402_5%
1 2
R824
10K_0402_5%
1 2
R826
10K_0402_5%
1 2
C792 1U_0603_10V6K
1 2
M5
H_C138D138N
1
CF10
SMD40M80
1
U16D
SN74LVC125APWLE_TSSOP14
I
12 O11
OE# 13
CF4
SMD40M80
1
H24
H_S315D110
1
H33
H_C146D63
1
H7
H_C315D91
1
H1
H_C394D177
1
G
D
S
Q61
2N7002_SOT23
2
13
C793 1U_0603_10V4Z
1 2
U53
NC7SZ14M5X_SOT23-5
A
2
G
3
Y4
P5
FD1
FIDUCAL
1

5
5
4
4
3
3
2
2
1
1
D D
C C
B B
A A
SYSON# SUSP
SUSP
SYSON#
SUSP
SYSON# SUSP
SUSP
SYSON#
SYSON#
SUSP
SYSON#
SUSP#
SUSP
SUSP
SYSON33,36,42
SUSP#30,31,33,34
SUSP 42,43
+12VALW
+2.5V +2.5VS+2.5V +2.5VS
+3VALW+3VALW +3V
+3VS
+3V +3VS
+12VALW
+12VALW
+12VALW
+5VALW
+12VALW
+5VS
+5V+5VALW
+5V
+5VS
+5VALW
+5VALW
+1.5VS
+2.5V
+3VS
+3V
+3VS
Title
Size Document Number Rev
Date: Sheet of
LA-2301
0.2
DC-DC Circuit Interface
B
37 47Thursday, April 08, 2004
Compal Electronics, Inc.
MAY BE USED BY OR DISCLOSED TO ANY THIRD PARTY WITHOUT PRIOR WRITTEN CONSENT OF COMPAL ELECTRONICS, INC.
THIS SHEET OF ENGINEERING DRAWING IS THE PROPRIETARY PROPERTY OF COMPAL ELECTRONICS, INC. AND CONTAINS CONFIDENTIAL
DEPARTMENT EXCEPT AS AUTHORIZED BY COMPAL ELECTRONICS, INC. NEITHER THIS SHEET NOR THE INFORMATION IT CONTAINS
AND TRADE SECRET INFORMATION. THIS SHEET MAY NOT BE TRANSFERED FROM THE CUSTODY OF THE COMPETENT DIVISION OF R&D
+2.5V & +2.5VS Discharge+2.5V To +2.5VS Transfer
+3VALW To +3V Transfer +3VALW To +3VS Transfer
+3V & +3VS Discharge
+5VALW To +5V Transfer
+5V & +5VS Discharge
+5VALW To +5VS Transfer
+3VALW AND +2.5VALW MUST RISING SAME TIME
+1.5V MUST DELAY AFTER +2.5V
+1.5VS Discharge
Add for EMI
C647
0.1U_0402_16V7K
1
2
G
D
S
Q53
@2N7002_SOT23
2
13
G
D
S
Q51
2N7002_SOT23
2
13
C626
@0.1U_0402_16V4Z
1
2
C640
@0.1U_0402_16V4Z
1
2
C632
@0.1U_0402_16V4Z
1
2
C817
0.1U_0402_10V6K
1
2
C633
10U_0805_10V4Z
1
2
R631
@470_0402_5%
12
C643
10U_0805_10V4Z
1
2
R632
47K_0603_1%
1 2
C634
@0.1U_0402_16V4Z
1
2
R629
95.3K_0603_1%
1 2
G
D
S
Q52
2N7002_SOT23
2
13
C638
0.1U_0402_16V7K
1
2
C629
10U_0805_10V4Z
1
2
R708
@470_0603_5%
12
C818
0.1U_0402_10V6K
1
2
G
D
S
Q49
@2N7002_SOT23
2
13
G
D
S
Q45
2N7002_SOT23
2
13
R633
27K_0603_1%
1 2
R628
95.3K_0603_1%
1 2
C646
10U_0805_10V4Z
1
2
C637
10U_0805_10V4Z
1
2
R625
100K_0603_1%
1 2
G
D
S
Q54
2N7002_SOT23
2
13
C816
0.1U_0402_10V6K
1
2
C819
0.1U_0402_10V6K
1
2
C627
10U_0805_10V4Z
1
2
C641
10U_0805_10V4Z
1
2
C631
0.1U_0402_16V7K
1
2
G
D
S
Q55
2N7002_SOT23
2
13
G
D
S
Q50
2N7002_SOT23
2
13
R626
@470_0402_5%
12
G
D
S
Q42
@2N7002_SOT23
2
13
R634
10K_0402_5%
12
U48
SI4800DY_SO8
S1
S2
S3
G4
D
8
D
7
D
6
D
5
C642
@0.1U_0402_16V4Z
1
2
G
D
S
Q58
@2N7002_SOT23
2
13
C814
0.1U_0402_10V6K
1
2
R627
@470_0402_5%
12
C639
0.1U_0402_16V7K
1
2
R623
@470_0402_5%
12
R635
4.7K_0402_5%
12
U49
SI4800DY_SO8
S1
S2
S3
G4
D
8
D
7
D
6
D
5
R630
470_0805_5%
12
G
D
S
Q48
@2N7002_SOT23
2
13
G
D
S
Q46
2N7002_SOT23
2
13
G
D
S
Q43
@2N7002_SOT23
2
13
U47
SI4800DY_SO8
S1
S2
S3
G4
D
8
D
7
D
6
D
5
C645
10U_0805_10V4Z
1
2
U50
SI4800DY_SO8
S1
S2
S3
G4
D
8
D
7
D
6
D
5
C635
10U_0805_10V4Z
1
2
C815
0.1U_0402_10V6K
1
2
C648
0.1U_0402_16V7K
1
2
C636
10U_0805_10V4Z
1
2
R622
@470_0402_5%
12
G
D
S
Q47
2N7002_SOT23
2
13
U46
SI4800DY_SO8
S1
S2
S3
G4
D
8
D
7
D
6
D
5

A
A
B
B
C
C
D
D
1 1
2 2
3 3
4 4
N2
PACIN
N1
PACIN
CHGRTCP
N3
DC_IN_S1 DC_IN_S2
ACIN 20,33,34
PACIN 40,41
51ON#34,35
ACON40
MAINPWON6,39,41
VIN
VS
RTCVREF
+CHGRTC
RTCVREF
VIN
VS
BATT+
VL
B+
VL
+5VALWP
VIN
VIN
VS
+1.5VSP +1.5VS
+3VALWP +3VALW
+5VALWP +5VALW
+12VALWP +12VALW
+2.5VP +2.5V
+1.25VS+1.25VSP
+CPU_VIDP +CPU_VID
+1.8VSP +1.8VS
Title
Size Document Number Rev
Date: Sheet of
LA-2331
0.1
DCIN & DETECTOR
38 47Thursday, April 08, 2004
Compal Electronics, Inc.
3.3V
3.3V
Vin Detector
High 18.384 17.901 17.430
Low 17.728 17.257 16.976
THIS SHEET OF ENGINEERING DRAWING IS THE PROPRIETARY PROPERTY
OF COMPAL ELECTRONICS, INC. AND CONTAINS CONFIDENTIAL AND TRADE
CUSTODY OF THE COMPETENT DIVISION OF R&D DEPARTMENT EXCEPT AS
AUTHORIZED BY COMPAL ELECTRONICS, INC. NEITHER THIS SHEET NOR
THE INFORMATION IT CONTAINS MAY BE USED BY OR DISCLOSED TO ANY
SECRET INFORMATION. THIS SHEET MAY NOT BE TRANSFERRED FROM THE
THIRD PARTY WITHOUT PRIOR WRITTEN CONSENT OF COMPAL ELECTRONICS,
INC.
Precharge detector
15.97V/14.84V FOR
ADAPTOR
(1A,40mils ,Via NO.= 2)
(120mA,40mils ,Via NO.= 2)
(120mA,20mils ,Via NO.= 1)
(5A,200mils ,Via NO.= 10)
(8A,320mils ,Via NO.= 16)
(2A,80mils ,Via NO.= 4)
(3A,120mils ,Via NO.= 6)
(5A,200mils ,Via NO.= 10)
PR17 100K_0402_5%
1 2
PR19
499K_0402_1%
12
PU1B
LM393M_SO8
+5
-6
O
7
P8
G
4
PR9
33_1206_5%
12
PR14 22K_0402_5%
1 2
PC2
100P_0402_50V8J
12
PQ3
DTC115EUA_SC70
2
13
PJ8
JUMP_43X118
11
2
2
PR22
34K_0402_1%
12
PR6
20K_0402_1%
12
PR15
1K_1206_5%
1 2
PR10
1K_1206_5%
1 2
PR1 1M_0402_1%
1 2
PJ9
JUMP_43X118
11
2
2
PC3
1000P_0402_50V7K
12
PR21
200_0603_5%
1 2
PR16
200_0603_5%
12
PR7
10K_0402_5%
12
G
D
S
PQ2
SN7002N_SOT23
2
13
PR26 47K_0402_5%
12
PD2
RLZ4.3B_LL34
12
PC7
0.022U_0805_50V7K
12
PR8
10K_0402_5%
12
PD3
1N4148_SOD80
1 2
PD1
EC10QS04_SOD106
12
PL1
C8B BPH 853025_2P
1 2
PJ5
JUMP_43X39
11
2
2
PU1A
LM393M_SO8
+
3
-
2O1
P8
G
4
PR23
499K_0402_1%
12
PU2
S-812C33AUA-C2N-T2_SOT89
IN 2
GND
1
OUT
3
PJ2
JUMP_43X118
11
2
2
PD4
RB751V_SOD323
12
PC4
100P_0402_50V8J
12
PC6
0.1U_0402_16V7K
12
PR18 2.2M_0402_5%
12
PR4
1K_0402_5%
1 2
PD5
1N4148_SOD80
12
PD6
RLZ16B_LL34
2 1
PR2
5.6K_0402_5%
12
PR5 15.4K_0402_1%
1 2
PR20
200_0603_5%
1 2
PC1
1000P_0402_50V7K
12
PR12
1K_1206_5%
1 2
PR24
66.5K_0402_1%
12
PJ3
JUMP_43X118
11
2
2
PQ1
TP0610T_SOT23
13
2
PJ1
JUMP_43X118
11
2
2
PC5
1000P_0402_50V7K
12
PC9
1U_0805_25V4Z
12
PC8
0.1U_0603_25V7K
12
PF1
12A_65VDC_451012
21
PJ7
JUMP_43X79
11
2
2
PR3
88.7K_0402_1%
12
PC12
1000P_0402_50V7K
12
PR11
200_0603_5%
1 2
PC13
1000P_0402_50V7K
12
PR25
191K_0402_1%
12
PD7
RB715F_SOT323
2
3
1
1
2
G
G
PJP1
SINGA_2DC-G213-B04
1
2
4
3
PR13
100K_0402_5%
12
PC10
10U_0805_10V4Z
12
PC11
1000P_0402_50V7K
12
PJ4
JUMP_43X39
11
2
2
PJ6
JUMP_43X118
11
2
2

A
A
B
B
C
C
D
D
1 1
2 2
3 3
4 4
TM_REF2
TM_REF1
BATT_S1
TS_A
AB/I
EC_SMDA
ALI/NIMH#
EC_SMCA
MAINPWON 6,38,41
EC_SMC1 33,34
BATT_TEMP 33
EC_SMD1 33,34
ALI/MH# 33
VL VS
VL
VL
BATT+
VL
VLVL
+3VALWP
+5VALWP
VMB
+3VALWP
Title
Size Document Number Rev
Date: Sheet of
LA-2331
0.1
BATTERY CONN / OTP
39 47Thursday, April 08, 2004
Compal Electronics, Inc.
PH2 near main Battery CONN :
Recovery at 45 degree C
BAT. thermal protection at 79 degree C
Recovery at 45 degree C
CPU thermal protection at 84 degree C
PH1 under CPU botten side :
THIS SHEET OF ENGINEERING DRAWING IS THE PROPRIETARY PROPERTY
OF COMPAL ELECTRONICS, INC. AND CONTAINS CONFIDENTIAL AND TRADE
CUSTODY OF THE COMPETENT DIVISION OF R&D DEPARTMENT EXCEPT AS
AUTHORIZED BY COMPAL ELECTRONICS, INC. NEITHER THIS SHEET NOR
THE INFORMATION IT CONTAINS MAY BE USED BY OR DISCLOSED TO ANY
SECRET INFORMATION. THIS SHEET MAY NOT BE TRANSFERRED FROM THE
THIRD PARTY WITHOUT PRIOR WRITTEN CONSENT OF COMPAL ELECTRONICS,
INC.
PR34
100_0402_5%
1 2
PR32
16.9K_0402_1%
1 2
PC15
1000P_0402_50V7K
12
PR33
100_0402_5%
1 2
PR29
47K_0402_5%
1 2
PC14
0.1U_0603_25V7K
12
PR27
47K_0402_1%
1 2
PC17
0.022U_0402_16V7K
12
PC18
1000P_0402_50V7K
12
PR39
100K_0402_1%
12
PC16
0.01U_0402_25V7Z
12
PR43
3.48K_0402_1%
12
PC19
0.022U_0402_16V7K
12
PF2
15A_65VDC_451015
21
PU3B
LM393M_SO8
+
5
-
6O7
P8
G
4
PQ4
DTC115EUA_SC70
2
13
PR36
25.5K_0402_1%
12
PR44
100K_0402_1%
12
PD8
BAS40-04_SOT23@
1
2
3
PR31
1K_0402_5%
12
PD12
BAS40-04_SOT23@
1
2
3
PR38
1K_0402_5%
12
PJP2
SUYIN_200275MR009G116ZL_RV
BATT+ 1
ID 3
B/I 4
TS 5
SMD 6
GND- 9
GND
10
GND
11
BATT+ 2
SMC 7
GND- 8
PH2
10KB_0603_1%_TH11-3H103FT
12
PR41
47K_0402_1%
1 2
PR45
100K_0402_1%
12
PR40
47K_0402_1%
1 2
PC20
1000P_0402_50V7K
12
PR37
100K_0402_1%
12
PR42 14.7K_0402_1%
1 2
PD9
1SS355_SOD323
12
PD13
1SS355_SOD323
12
PH1
10KB_0603_1%_TH11-3H103FT
12
PD11
BAS40-04_SOT23@
1
2
3
PL2
C8B BPH 853025_2P
1 2
PR30
47K_0402_1%
1 2
PR35
3.32K_0402_1%
12
PD10
BAS40-04_SOT23@
1
2
3
PR28
1K_0402_5%
1 2
PU3A
LM393M_SO8
+
3
-
2O1
P8
G
4

A
A
B
B
C
C
D
D
1 1
2 2
3 3
4 4
CS
ACON
CS
N18
ACOFF#
PACIN
ACOFF#
LXCHRG
ACON
ACOFF 33
IREF33
FSTCHG33
ADP_I33,43
ACON38
PACIN38,41
BATT_OVP33
VIN
VIN
BATT+
P2 P3 B+
B++
+3VALWP
VMB
+12VALWP
Title
Size Document Number Rev
Date: Sheet of
LA-2331
0.1
CHARGER
40 47Thursday, April 08, 2004
Compal Electronics, Inc.
THIS SHEET OF ENGINEERING DRAWING IS THE PROPRIETARY PROPERTY
OF COMPAL ELECTRONICS, INC. AND CONTAINS CONFIDENTIAL AND TRADE
CUSTODY OF THE COMPETENT DIVISION OF R&D DEPARTMENT EXCEPT AS
AUTHORIZED BY COMPAL ELECTRONICS, INC. NEITHER THIS SHEET NOR
THE INFORMATION IT CONTAINS MAY BE USED BY OR DISCLOSED TO ANY
SECRET INFORMATION. THIS SHEET MAY NOT BE TRANSFERRED FROM THE
THIRD PARTY WITHOUT PRIOR WRITTEN CONSENT OF COMPAL ELECTRONICS,
INC.
Iadp=0~5.8A
CC=0.5~2.7A
CV=16.8V(12 CELLS LI-ION)
IREF=0.73~3.3V
IREF=1.31*Icharge
4.2V
OVP voltage : LI
(BAT_OVP=0.1111 *VMB)
4S2P : 17.4V--> BATT_OVP= 1.935V
75W Iadp=0~3.5A
90W Iadp=0~4.2A
120W Iadp=0~5.8A
PR46=0.02_2512_1% PR53=25.5K_0402_1%
PR46=0.015_2512_1% PR53=29.4K_0402_1%
PR46=0.01_2512_1% PR53=33.2K_0402_1%
Unpop PQ8
Unpop PQ8
Pop PQ5 and PQ8
PC28
4700P_0402_25V7K
1 2
PR57
1K_0402_5%
1 2
PC39
0.01U_0402_25V7Z
12
PR50
0_0402_5%
12
PR60
3K_0402_1%
1 2
PC21
4.7U_1206_25V6K
12
PR51
10K_0402_5%
1 2
PC24
0.1U_0603_25V7K
12
PR72
105K_0402_1%
12
PR61
0.02_2512_1%
1 2
PD15
1SS355_SOD323
1 2
PC36
4.7U_1206_25V6K
12
PD14
RLZ22B_LL34
12
PR62 10K_0402_5%
12
PQ5
AO4407_SO8
3 6
5
7
8
2
4
1
PC25
0.022U_0402_16V7K
1 2
PR55
10K_0402_5%
1 2
PR63
47K_0402_5%
1 2
G
D
S
PQ14
SN7002N_SOT23
2
13
PQ12
DTC115EUA_SC70
2
13
PR47
200K_0402_1%
12
PC23
4.7U_1206_25V6K
12
PQ8 AO4407_SO8
3 6
5
7
8
2
4
1
PC37
4.7U_1206_25V6K
12
PR70
499K_0402_1%
12
PR66
143K_0603_0.1%
12
PR64
100K_0402_1%
12
PQ7
AO4407_SO8
3 6
5
7
8
2
4
1
PU5A
LM358A_SO8
+3
-2
0
1
P8
G
4
PR58
68K_0402_5%
1 2
PU4
MB3887_SSOP24
-INC2
1
OUTC2
2
+INE2
3
-INE2
4
+INC2 24
GND 23
CS 22
VCC(o) 21
FB2
5
VREF
6
FB1
7
-INE1
8
+INE1
9
OUTC1
10
OUTD
11
-INC1
12
OUT 20
VH 19
VCC 18
RT 17
-INE3 16
FB3 15
CTL 14
+INC1 13
PD16
1SS355_SOD323
1 2
PC30
0.1U_0402_16V7K
12
PR67
47K_0402_5%
12
PR48
47K_0402_5%
12
PR49
47K_0402_5%
1 2
PL4
22UH_SPC-1204P-220_2.9A_20%
1 2
PC29
0.1U_0603_25V7K
1 2
PR46
0.01_2512_1%(1W)
12
PC33
1500P_0402_50V7K
1 2
PR71
2.2K_0402_5%
12
PC31
1000P_0402_50V7K
1 2
PR69
340K_0402_1%
12
PR52 100K_0402_5%
12
PR56
150K_0402_1%
12
PQ6
AO4407_SO8
36
5
7
8
2
4
1
PL3
C8B BPH 853025_2P
1 2
PQ16
DTC115EUA_SC70
2
13
PR59
205K_0402_1%
1 2
PR68
95.3K_0603_0.1%
12
PC38
0.1U_0402_16V7K@
12
PC22
4.7U_1206_25V6K
12
47K
47K
PQ9
DTA144EUA_SC70
2
1 3
PQ15
DTC115EUA_SC70
2
13
PD18
RB051L-40_SOD106
12
G
D
S
PQ13
SN7002N_SOT23
2
13
PC26
0.1U_0603_25V7K
1 2
PQ10
AO4407_SO8
36
5
7
8
2
4
1
PQ11
DTC115EUA_SC70
2
13
PC32
0.1U_0603_25V7K
1 2
PR53
33.2K_0402_1%
12
PR65
95.3K_0603_0.1%
12
PC34
0.1U_0402_16V7K
12
PD17
1SS355_SOD323
1 2
PC35
4.7U_1206_25V6K
12
PR54
10K_0402_1%
12
PC27
0.1U_0402_16V7K
12

5
5
4
4
3
3
2
2
1
1
D D
C C
B B
A A
FLYBACKSNB
BST51
PDH3
CSH3
PDL5
PLX5
CSL5
BST31
N4
PDL3
PLX3
PDH5
CSL3
CSH5
MAINPWON 6,38,39
PACIN38,40
+5VALWP
VS
B+++
B+++
VL
+12VALWP
B+
+3VALWP
VS
2.5VREF
VL
Title
Size Document Number Rev
Date: Sheet of
LA-2331
0.1
5V/3.3V/12V
41 47Thursday, April 08, 2004
Compal Electronics, Inc.
THIS SHEET OF ENGINEERING DRAWING IS THE PROPRIETARY PROPERTY
OF COMPAL ELECTRONICS, INC. AND CONTAINS CONFIDENTIAL AND TRADE
CUSTODY OF THE COMPETENT DIVISION OF R&D DEPARTMENT EXCEPT AS
AUTHORIZED BY COMPAL ELECTRONICS, INC. NEITHER THIS SHEET NOR
THE INFORMATION IT CONTAINS MAY BE USED BY OR DISCLOSED TO ANY
SECRET INFORMATION. THIS SHEET MAY NOT BE TRANSFERRED FROM THE
THIRD PARTY WITHOUT PRIOR WRITTEN CONSENT OF COMPAL ELECTRONICS,
INC.
PR80
0_0402_5%
12
PC63
0.47U_0603_16V7K
12
PR90
220K_0402_5%
12
PR86
47K_0402_5%
1 2
PR89
10K_0402_1%
12
PC42
0.1U_0603_25V7K
1 2
PC53
0.47U_0603_16V7K
12
PR75
0_0402_5%
12
PL5
HCB4532K-800T90_1812
1 2
PC47
4.7U_1206_25V6K
12
PR82
620_0402_5%
12
PR87
10.2K_0402_1%
12
+
PC61
470U_6.3V_M
1
2
PR88
10K_0402_1%
1 2
PC52
47P_0402_50V8J
12
PD19
EC11FS2_SOD106
12
PL6
10UH_SPC-1205P-100_4.5A_20%
12
PR81
0_0402_5%
12
PC44
4.7U_1206_25V6K
12
PC48
4.7U_0805_6.3V6K
12
PC45
0.1U_0603_25V7K
1 2
PQ17
SI4800DY-T1_SO8
S
1
S
2
S
3
G
4
D8
D7
D6
D5
PD20
DAP202U_SOT323
2
3
1
PC49
0.1U_0603_25V7K
12
PC40
4.7U_1206_25V6K
1 2
PC57
4.7U_0805_6.3V6K
12
PR83
10K_0402_5%
1 2
PR84
698_0402_1%
12
PC59
100P_0402_50V8J
12
PC41
470P_0805_100V7K
1 2
PC54
0.47U_0603_16V7K
12
PR78
2M_0402_1%
12
PC58
1000P_0402_50V7K
12
PC56
100P_0402_50V8J
12
PC46
4.7U_1206_25V6K
12
PD23
SSM14_SMA
2 1
PC43
4.7U_1206_25V6K
12
+
PC55
470U_6.3V_M
1
2
PR76
1.27K_0402_1%
12
+
PC60
470U_6.3V_M
1
2
PR79
1M_0402_1%
1 2
PR74
1.54K_0402_1%
12
PQ19
SI4810DY_SO8
S
1
S
2
S
3
G
4
D8
D7
D6
D5
PD21
1SS355_SOD323
1 2
PQ20
SI4810DY_SO8
S
1S
2S
3G
4
D8
D7
D6
D5
PR85
3.32K_0402_1%
1 2
PC62
0.047U_0402_16V4Z@
12
PD22
SSM14_SMA
2 1
PC51
47P_0402_50V8J
12
PR77
1.27K_0402_1%
1 2
PQ18
SI4800DY-T1_SO8
S
1S
2S
3G
4
D8
D7
D6
D5
PR73 22_1206_5%
12
PT1
10uH_SDT-1205P-100-118_5A_20%
1 4
3 2
PU6
MAX1902EAI_SSOP28
LX3
26
DL3
24
BST3
25
DH3
27
CSH3
1
CSL3
2
FB3
3
SKIP#
10
GND
8
12OUT 4
VDD 5
BST5 18
DH5 16
LX5 17
DL5 19
PGND 20
CSH5 14
CSL5 13
FB5 12
SEQ 15
REF 9
SYNC 6
RST# 11
SHDN#
23
TIME/ON5
7
RUN/ON3
28
VL 21
V+ 22
PC50
4.7U_1206_25V6K
12

A
A
B
B
C
C
D
D
1 1
2 2
3 3
4 4
SYSON
SUSP37,43
+5VALWP
+2.5VP
VL
+1.5VSP
+5VALWP
Title
Size Document Number Rev
Date: Sheet of
LA-2331
0.1
2.5V/1.5V
42 47Thursday, April 08, 2004
Compal Electronics, Inc.
THIS SHEET OF ENGINEERING DRAWING IS THE PROPRIETARY PROPERTY
OF COMPAL ELECTRONICS, INC. AND CONTAINS CONFIDENTIAL AND TRADE
CUSTODY OF THE COMPETENT DIVISION OF R&D DEPARTMENT EXCEPT AS
AUTHORIZED BY COMPAL ELECTRONICS, INC. NEITHER THIS SHEET NOR
THE INFORMATION IT CONTAINS MAY BE USED BY OR DISCLOSED TO ANY
SECRET INFORMATION. THIS SHEET MAY NOT BE TRANSFERRED FROM THE
THIRD PARTY WITHOUT PRIOR WRITTEN CONSENT OF COMPAL ELECTRONICS,
INC.
PR159
0_0402_5%
1 2
PJ10
JUMP_43X118
11
2
2
PR99
3.4K_0402_1%
1 2
+
PC74
470U_6.3V_M
1
2
PQ21
SI4800DY-T1_SO8
S
1S
2S
3G
4
D8
D7
D6
D5
PR98
3K_0402_1%
1 2
PL7
4.7U_SPC-1205P-4R7A_+40-20%
12
PC67
0.1U_0402_16V7K
12
PC69
0.1U_0402_16V7K
1 2
PQ23
SI4810DY_SO8
S
1S
2S
3G
4
D8
D7
D6
D5
PR92
7.15K_0402_1%
1 2
PC64
1U_0603_6.3V6M
12
PR95
2.4K_0402_1%
1 2
PR91
10_0603_5%
1 2
PC66
470P_0603_50V7K
12
PC70
1U_0603_6.3V6M
12
PU7
APW7057KC-TR_SOP8
BOOT 1
LGATE 4
UGATE 2
FB
6
PHASE 8
GND
3
OCSET
7
VCC 5
PQ22
DTC115EUA_SC70
2
13
PU8
APW7057KC-TR_SOP8
BOOT 1
LGATE 4
UGATE 2
FB
6
PHASE 8
GND
3
OCSET
7
VCC 5
PQ27
SI4810DY_SO8
S
1S
2S
3G
4
D8
D7
D6
D5
+
PC68
470U_6.3V_M
1
2
PC73
0.1U_0402_16V7K
12
PQ25
SI4800DY-T1_SO8
S
1S
2S
3G
4
D8
D7
D6
D5
G
D
S
PQ26
SN7002N_SOT23
2
13
PC71
4.7U_0805_6.3V6K
12
PJ11
JUMP_43X118
11
2
2
PQ24
DTC115EUA_SC70
2
13
PD24
1N4148_SOD80
1 2
PD25
1N4148_SOD80
1 2
PR93
100K_0402_5%
12
PR96
10_0603_5%
1 2
PC75
0.1U_0402_16V7K
1 2
PC65
4.7U_0805_6.3V6K
12
PL8
3UH_SPC-07040-3R0_5A_30%
12
PR97
3.32K_0402_1%
1 2
PR158
0_0402_5%
1 2
PR94
5.1K_0402_1%
1 2
PC72
470P_0603_50V7K
12
PC123
0.1U_0402_16V7K@
1 2
PC124
0.1U_0402_16V7K@
1 2

5
5
4
4
3
3
2
2
1
1
D D
C C
B B
A A
SUSP37,42
H_PROCHOT# 5
ADP_I33,40
+3VS +1.8VSP
+3VALWP
+1.25VSP
+2.5V
VL
VS
VL
Title
Size Document Number Rev
Date: Sheet of
LA-2331
0.1
1.8V/1.25V/PROCHOT
43 47Thursday, April 08, 2004
Compal Electronics, Inc.
THIS SHEET OF ENGINEERING DRAWING IS THE PROPRIETARY PROPERTY
OF COMPAL ELECTRONICS, INC. AND CONTAINS CONFIDENTIAL AND TRADE
CUSTODY OF THE COMPETENT DIVISION OF R&D DEPARTMENT EXCEPT AS
AUTHORIZED BY COMPAL ELECTRONICS, INC. NEITHER THIS SHEET NOR
THE INFORMATION IT CONTAINS MAY BE USED BY OR DISCLOSED TO ANY
SECRET INFORMATION. THIS SHEET MAY NOT BE TRANSFERRED FROM THE
THIRD PARTY WITHOUT PRIOR WRITTEN CONSENT OF COMPAL ELECTRONICS,
INC.
85W THROTTLING
70W REVOVERY
PC86
10U_1206_6.3V7K
12
PU10B
LM393M_SO8@
+
5
-
6O7
P8
G
4
PR102
100K_0402_1% @
12
PC83
10U_1206_6.3V7K
12
PC80
0.01U_0402_25V7Z@
12
PR101
2M_0402_1%@
1 2
PR109
1K_0402_1%
12
PC79
0.1U_0603_25V7K
@
12
PR106
196K_0402_1%@
1 2
PC78
100P_0402_50V8J
1 2
PR108
1K_0402_1%
12
PJ13
JUMP_43X118
11
2
2
PC85
0.1U_0402_16V7K
12
PC82
10P_0402_50V8J@
12
PU9
APL1085UC-TR_TO252
VOUT 2
ADJUST
1
VIN
3
PC84
1U_0603_6.3V6M
12
PR160
0_0402_5%
1 2
PC77
4.7U_0805_6.3V6K
1 2
G
D
S
PQ28
SN7002N_SOT23@
2
13
PR100
100_0402_1%
12
PU10A
LM393M_SO8@
+
3
-
2O1
P8
G
4
PR107
100K_0402_1%@
12
PR105
124K_0402_1%@
1 2
PC76
4.7U_0805_6.3V6K
1 2
G
D
S
PQ29
SN7002N_SOT23
2
13
PR103
44.2_0402_1%
12
PC81
1000P_0402_50V7K@
12
PU11
APL5331KAC-TR_SO8
VOUT
4
NC 5
GND
2
VREF
3
VIN
1VCNTL 6
NC 7
NC 8
TP 9
PR104
10.2K_0402_1%@
12
PC125
0.1U_0402_16V7K@
12
PJ12
JUMP_43X118
11
2
2

1.2VDD
PWM1 45
ISEN1+ 45
ISEN1- 45
PWM2 45
ISEN2+ 45
ISEN2- 45
PWM3 46
ISEN3+ 46
ISEN3- 46
ISEN4+ 46
PWM4 46
ISEN4- 46
VGATE 22
VCCSENSE 5
VSSSENSE 5
ENLL35
CPU_VID45
CPU_VID35
CPU_VID25
CPU_VID15
CPU_VID05
CPU_VID55
VR_ON33
H_BOOTSELECT4
VID_PWRGD35
PM_DPRSLPVR19
PM_STPCPU#5,17,19
+CPU_VIDP
+3VALWP
+5VCPUVCC
+CPU_CORE
+5VCPUVCC
+5VS
+5VCPUVCC
+5VCPUVCC
B+
Title
Size Document Number Rev
Date: Sheet of
LA-2331
0.1
CPU_CORE (1)
44 47Thursday, April 08, 2004
Compal Electronics, Inc.
THIS SHEET OF ENGINEERING DRAWING IS THE PROPRIETARY PROPERTY
OF COMPAL ELECTRONICS, INC. AND CONTAINS CONFIDENTIAL AND TRADE
CUSTODY OF THE COMPETENT DIVISION OF R&D DEPARTMENT EXCEPT AS
AUTHORIZED BY COMPAL ELECTRONICS, INC. NEITHER THIS SHEET NOR
THE INFORMATION IT CONTAINS MAY BE USED BY OR DISCLOSED TO ANY
SECRET INFORMATION. THIS SHEET MAY NOT BE TRANSFERRED FROM THE
THIRD PARTY WITHOUT PRIOR WRITTEN CONSENT OF COMPAL ELECTRONICS,
INC.
Frequency Select
Place near +VCC_CORE
output capacitor
Remote
Sensing
Battery Feed
Forward
Place close to IC
4 Phase 3 Phase
PR117
PR119
Others
360_0402_1%
20K_0402_1%
300_0402_1%
17.4K_0402_1%
Unpop PR115
Pop PR116
Unpop PR115
& PR116
PR118
69.8K_0402_1%
12
PR117
360_0402_1%
12
PR131
5.1K_0402_1%
1 2
PR137
22K_0402_5%
12
PR122
0_0402_5%@
12
PC90
100P_0402_50V8J
12
PC94
1U_0603_6.3V6M
12
PR138
100K_0402_5%
12
PR135
0_0402_5%
12
PR116
0_0402_5%@
12
G
D
S
PQ31
TP0610T_SOT23
2
13
PU13
MIC5258_SOT23-5
PG
4
OUT 5
EN
3
IN
1
GND 2
PU12
ISL6248ACR-T_QFN40
VCC
32
PGOOD 39
VID4
1
VID3
2
VID2
3
VID1
4
VID0
5
VID5
6
PWM1 25
PWM4 31
PWM2 26
PWM3 20
ISEN1+ 24
ISEN4+ 30
ISEN2+ 27
ISEN3- 22
FS
36
VSEN 17
DRSV
37
COMP 15
OCSET
10
FB 13
SOFT
11
VDIFF 16
VRTN 18
OFS 8
ENLL
34
NC
38 NC 14
DSV
9
ISEN1- 23
ISEN4- 29
ISEN2- 28
ISEN3+ 21
DSEN#
35
NC
40
GND
19
GND
12
RAMPADJ 7
DRSEN
33
PR139
0_0603_5%
12
PC95
4.7U_0805_6.3V6K
12
PR125
2.26K_0402_1%
1 2
PR126
32.4K_0402_1%
12
PR141
100K_0402_5%
1 2
PR110
10_0603_5%
1 2
PR140
0_0402_5%
12
PR113
0_0402_5%
1 2
PR133
0_0402_5%
12
PC93
0.1U_0402_16V7K
1 2
PC91
22P_0402_50V8J
12
PC88
0.047U_0603_16V7K
12
PR129
45.3K_0402_1%
1 2
PR136
0_0402_5%@
12
G
D
S
PQ32
SN7002N_SOT23
2
13
PR111
80.6K_0402_1%
1 2
PR132
27K_0402_5%
1 2
PR120
20K_0402_1%
1 2
PR119
20K_0402_1%
12
E
B
C
PQ34
MMBT3904_SOT23
2
3 1
PR128
16.2K_0402_1%
12
PR112
10K_0402_5%
12
PC92
1000P_0402_50V7K@
12
PR134
0_0402_5%@
12
PR123
10K_0402_1%
1 2
PR115
0_0402_5%
@
12
PR114
0_0402_5%
1 2
G
D
S
PQ30
SN7002N_SOT23
2
13
PC96
4.7U_0805_6.3V6K
12
PC87
1U_0603_6.3V6M
12
PR130
681K_0402_1%
1 2
PU5B
LM358A_SO8
+5
-6
0
7
PC89
2200P_0402_50V7K
12
G
D
S
PQ33
SN7002N_SOT23
2
13
PR124
0_0402_5%@
12
PR121
118K_0402_1%
12
PR127
1M_0402_1%
12

PHASE2
PHASE1
N6
N5
N7
N8
PWM1 44
PWM2 44
ISEN1-44
ISEN1+44
ISEN2-44
ISEN2+44
CPU_B+
+CPU_CORE
CPU_B+
B+
+5VS
Title
Size Document Number Rev
Date: Sheet of
0.1
CPU_CORE (2)
45 47Thursday, April 08, 2004
Compal Electronics, Inc.
THIS SHEET OF ENGINEERING DRAWING IS THE PROPRIETARY PROPERTY
OF COMPAL ELECTRONICS, INC. AND CONTAINS CONFIDENTIAL AND TRADE
CUSTODY OF THE COMPETENT DIVISION OF R&D DEPARTMENT EXCEPT AS
AUTHORIZED BY COMPAL ELECTRONICS, INC. NEITHER THIS SHEET NOR
THE INFORMATION IT CONTAINS MAY BE USED BY OR DISCLOSED TO ANY
SECRET INFORMATION. THIS SHEET MAY NOT BE TRANSFERRED FROM THE
THIRD PARTY WITHOUT PRIOR WRITTEN CONSENT OF COMPAL ELECTRONICS,
INC.
Panasonic ETQ-P4LR56WFC
Panasonic ETQ-P4LR56WFC
Local Transistor
Swtich Decoupling
Local Transistor
Swtich Decoupling
PC103
1U_0805_16V7K
1 2
PH3
820_0402_5%
12
PC105
0.22U_0805_16V7K_V2
1 2
PQ42
IRL7833S_D2PAK
1
23
PC97
0.22U_0805_16V7K_V2
12
PC99
4.7U_1206_25V6K
12
PR148
57.6K_0402_1%
12
PD27
SSM14_SMA
2 1
PC108
4.7U_1206_25V6K
12
PC132
1000P_0402_50V7K
12
PD28
SSM14_SMA
2 1
PU14
ISL6209CB-T_SO8
BOOT 2
PWM
3
VCC
6
DELAY
7
LGATE 5
GND
4
PHASE 8
UGATE 1
PC110
0.01U_0402_25V7Z
12
PQ36
IRL7833S_D2PAK
1
23
EC31QS04
PD26
12
PR145
39.2K_0402_1%
12
PL11
0.56UH_ETQP4LR56WFC_21A_20%
1 2
+
PC101
100U_25V_M
1
2
PC126
3300P_0402_50V7K
12
+
PC130
220U_25V_M@
1
2
PU15
ISL6209CB-T_SO8
BOOT 2
PWM
3
VCC
6
DELAY
7
LGATE 5
GND
4
PHASE 8
UGATE 1
+
PC131
220U_25V_M
@
1
2
PH4
820_0402_5%
12
PR146
0_0603_5%
1 2
PL9
HCB4532K-800T90_1812
1 2
PC133
1000P_0402_50V7K
12
PQ40
IRF7831TR_SO8@
3 6
5
7
8
2
4
1
PR147
499K_0402_1%
1 2
PR149
39.2K_0402_1%
12
PC106
4.7U_1206_25V6K
12
PC104
0.01U_0402_25V7Z
12
PC98
4.7U_1206_25V6K
1 2
PQ35
SI7840DP_SO8
3 5
2
4
1
PC107
4.7U_1206_25V6K
12
+
PC102
100U_25V_M@
1
2
PR142
0_0603_5%
1 2
PR144
57.6K_0402_1%
12
PC134
820P_0603_50V7K
12
PQ37
IRF7831TR_SO8@
3 6
5
7
8
2
4
1
PC135
820P_0603_50V7K
12
PC100
4.7U_1206_25V6K
12
PQ39
SI7840DP_SO8
3 5
2
4
1
PC109
1U_0805_16V7K
1 2
PQ38
IRF7831TR_SO8
@
3 6
5
7
8
2
4
1
PR143
499K_0402_1%
1 2
PL10
0.56UH_ETQP4LR56WFC_21A_20%
1 2
PQ41
IRF7831TR_SO8
@
3 6
5
7
8
2
4
1
PC127
3300P_0402_50V7K
12

5
5
4
4
3
3
2
2
1
1
D D
C C
B B
A A
PHASE4
PHASE3
N12
N9
N11
N10
PWM3 44
PWM4 44
ISEN3-44
ISEN3+44
ISEN4-44
ISEN4+44
CPU_B+
CPU_B+
+CPU_CORE
+5VS
Title
Size Document Number Rev
Date: Sheet of
0.1
CPU_CORE (2)
46 47Thursday, April 08, 2004
Compal Electronics, Inc.
INC.
CUSTODY OF THE COMPETENT DIVISION OF R&D DEPARTMENT EXCEPT AS
SECRET INFORMATION. THIS SHEET MAY NOT BE TRANSFERRED FROM THE
AUTHORIZED BY COMPAL ELECTRONICS, INC. NEITHER THIS SHEET NOR
THIRD PARTY WITHOUT PRIOR WRITTEN CONSENT OF COMPAL ELECTRONICS,
THE INFORMATION IT CONTAINS MAY BE USED BY OR DISCLOSED TO ANY
THIS SHEET OF ENGINEERING DRAWING IS THE PROPRIETARY PROPERTY
OF COMPAL ELECTRONICS, INC. AND CONTAINS CONFIDENTIAL AND TRADE
Panasonic ETQ-P4LR56WFC
Local Transistor
Swtich Decoupling
Panasonic ETQ-P4LR56WFC
PQ45
IRF7831TR_SO8@
3 6
5
7
8
2
4
1
PR154
0_0603_5%
1 2
PD30
SSM14_SMA
2 1
PL13
0.56UH_ETQP4LR56WFC_21A_20%
1 2
PR151
499K_0402_1%
1 2
PH5
820_0402_5%
12
PC112
4.7U_1206_25V6K
12
PU16
ISL6209CB-T_SO8
BOOT 2
PWM
3
VCC
6
DELAY
7
LGATE 5
GND
4
PHASE 8
UGATE 1
PQ48
IRF7831TR_SO8@
3 6
5
7
8
2
4
1
PQ47
SI7840DP_SO8
3 5
2
4
1
PC118
4.7U_1206_25V6K
12
PL12
0.56UH_ETQP4LR56WFC_21A_20%
1 2
PC120
4.7U_1206_25V6K
12
PD29
SSM14_SMA
2 1
PR153
39.2K_0402_1%
12
PQ43
SI7840DP_SO8
3 5
2
4
1
PQ50
IRL7833S_D2PAK
1
23
PC129
3300P_0402_50V7K
12
PC111
0.22U_0805_16V7K_V2
1 2
PC121
1U_0805_16V7K
1 2
PQ44
IRL7833S_D2PAK
1
23
PR156
57.6K_0402_1%
1 2
PC114
4.7U_1206_25V6K
12
PC115
1U_0805_16V7K
1 2
PC116
0.01U_0402_25V7Z
12
PC117
0.22U_0805_16V7K_V2
1 2
PH6
820_0402_5%
12
PC113
4.7U_1206_25V6K
12
PC119
4.7U_1206_25V6K
12
PQ49
IRF7831TR_SO8
@
3 6
5
7
8
2
4
1
PR152
57.6K_0402_1%
1 2
PR150
0_0603_5%
1 2
PC128
3300P_0402_50V7K
12
PU17
ISL6209CB-T_SO8
BOOT 2
PWM
3
VCC
6
DELAY
7
LGATE 5
GND
4
PHASE 8
UGATE 1
PR155
499K_0402_1%
1 2
PC122
0.01U_0402_25V7Z
12
PR157
39.2K_0402_1%
12
PQ46
IRF7831TR_SO8
@
3 6
5
7
8
2
4
1

Title
Size Document Number Rev
Date: Sheet of
LA-2301
0.2
PIR
Custom
47 47Thursday, April 08, 2004
Compal Electronics, Ltd.
MAY BE USED BY OR DISCLOSED TO ANY THIRD PARTY WITHOUT PRIOR WRITTEN CONSENT OF COMPAL ELECTRONICS, INC.
THIS SHEET OF ENGINEERING DRAWING IS THE PROPRIETARY PROPERTY OF COMPAL ELECTRONICS, INC. AND CONTAINS CONFIDENTIAL
DEPARTMENT EXCEPT AS AUTHORIZED BY COMPAL ELECTRONICS, INC. NEITHER THIS SHEET NOR THE INFORMATION IT CONTAINS
AND TRADE SECRET INFORMATION. THIS SHEET MAY NOT BE TRANSFERED FROM THE CUSTODY OF THE COMPETENT DIVISION OF R&D
REV 0.1
DescriptionDate Page
Add 16 Cap in on board DDR chip VDD pin03/10 P.14,15
Location
DEL L9 Change L8 to BeadDel L9 & change L8 to bead for EMIP.18
DEL R643, R646Redefine On board DDR strap pin
P.19
DEL R641 ADD Q60,D72Change SB +2.5valw power design
P.21
Change JP9Change 5 In 1 connector
P.25
ADD R817Add Parallel Port detect strap pin
P.32
NONEChange 1394 connector footprint
P.27
NONEChange EC SMbus2 pull high plwer
plan from +5VALW to +3V
P.33
ADD U54,Q61 ~ Q64,U53,D75,D74,R822,R823 ~ R827,C791, C794,C792, C793,R820,R821Add Battery Hibernation circuit
P.36
ADD C775 ~ C790
Change ODD Conn. layout
04/5 P.23
03/10
03/15
03/15
03/15
03/15
03/15
03/16
03/16
Change ODD Conn. layout
04/5 P.23
