Compal LA 6591P, 6593P Schematics. Www.s Manuals.com. R1.0 Schematics
User Manual: Motherboard Compal LA-6591P PAL50 - Schematics. Free.
Open the PDF directly: View PDF
.
Page Count: 67

A
A
B
B
C
C
D
D
E
E
1 1
2 2
3 3
4 4
Title
Size Document Number Rev
Date: Sheet of
LA-6591P
1.0
Cover Sheet
1 66Monday, January 10, 2011
Compal Electronics, Inc.
Title
Size Document Number Rev
Date: Sheet of
LA-6591P
1.0
Cover Sheet
1 66Monday, January 10, 2011
Compal Electronics, Inc.
Title
Size Document Number Rev
Date: Sheet of
LA-6591P
1.0
Cover Sheet
1 66Monday, January 10, 2011
Compal Electronics, Inc.
BOM P/N :
PCB NO :
COMPAL CONFIDENTIAL
MODEL NAME :
E3 MACALLAN 14" UMA/ATG
rPGA Sandy Bridge +
FCBGA PCH Cougar Point-M
REV : 1.0(A00)
DELL CONFIDENTIAL/PROPRIETARY
PROPRIETARY NOTE: THIS SHEET OF ENGINEERING DRAWING AND SPECIFICATIONS CONTAINS CONFIDENTIAL
TRADE SECRET AND OTHER PROPRIETARY INFORMATION OF DELL INC. ("DELL") THIS DOCUMENT MAY NOT
BE TRANSFERRED OR COPIED WITHOUT THE EXPRESS WRITTEN AUTHORIZATION OF DELL. IN ADDITION,
NEITHER THIS SHEET NOR THE INFORMATION IT CONTAINS WAY BE USED BY OR DISCLOSED TO ANY THIRD
PARTY WITHOUT DELL'S EXPRESS WRITTEN CONSENT.
@ : Nopop Component
PAL50/52
LA-6591P (DA80000JV10)
LA-6593P HF (DA80000MB10)
43192831L01
2011-1-6
1@
2@
MB Type
TPM EN/ TCM DIS
TPM DIS/ TCM EN
BOM P/N
TPM DIS/ TCM DIS
GPIO MAP:{Macallan} GPIO Map 10102010.xlsx
3@
4@
2@
3@
1@
2@
ATG TPM EN/ TCM DIS
ATG TPM DIS/ TCM EN
ATG TPM DIS/ TCM DIS 2@
3@
3@
4@
43192831L01
43192831L02
43192831L11
43192831L12
TPM EN/ TCM DIS HF 1@ 3@4319BP31L01
CONN@ : ME controll and stuff by default
7@
7@
7@
7@
7@
7@
8@
43192831L04
43192831L13
Part Number Description
DA80000JV10 PCB 0FD LA-6591P REV0 M/B UMA
MB PCB17@
Part Number Description
DA80000JV10 PCB 0FD LA-6591P REV0 M/B UMA
MB PCB17@
Part Number Description
DA80000MB10 PCB 0FD LA-6593P REV0 M/B UMA HF
MB PCB28@
Part Number Description
DA80000MB10 PCB 0FD LA-6593P REV0 M/B UMA HF
MB PCB28@

A
A
B
B
C
C
D
D
E
E
1 1
2 2
3 3
4 4
Title
Size Document Number Rev
Date: Sheet of
LA-6591P
1.0
UMA Block Diagram
2 66Monday, January 10, 2011
Compal Electronics, Inc.
Title
Size Document Number Rev
Date: Sheet of
LA-6591P
1.0
UMA Block Diagram
2 66Monday, January 10, 2011
Compal Electronics, Inc.
Title
Size Document Number Rev
Date: Sheet of
LA-6591P
1.0
UMA Block Diagram
2 66Monday, January 10, 2011
Compal Electronics, Inc.
Compal confidential Model: PAL50/52
DELL CONFIDENTIAL/PROPRIETARY
Block Diagram
USB[8,9]
SATA5
DOCK LAN
DAI
DOCKING PORT
VGA
VGA
LVDS
PI3V712-AZLE
Video Switch
CRT CONN
1066/1333MHz
PAGE 40
PAGE 35
PAGE 14
PAGE 14
PAGE 33,34
PAGE 33
PAGE 41
PAGE 42
PAGE 43 PAGE 43
PAGE 29
PAGE 7
PAGE 14
PAGE 22
PAGE 44
PAGE 45
PAGE 28
PAGE 28 PAGE 30
PAGE 30 PAGE 32
PAGE 32
PAGE 38
PAGE 38
PAGE 39
PAGE 39
PAGE 43
PAGE 24
PAGE 12,13
USB5USB4
100MHz
33MHz
W25Q16BVSSIG
64M 4K sector
100MHz
PCI Express BUS
on IO board
USB Port
USB Port
USB Port
on IO board
PAGE 6-11
PAGE 14-21
On IO board
PCIE4
PAGE 24
PAGE 26
PAGE 35
PAGE 34PAGE 36PAGE 36PAGE 36PAGE 37
PAGE 33
PAGE 33
PAGE 23
PAGE 22
LVDS CONN
PCI Express BUS
PCIE x1
MDC
HD Audio I/F
WWAN/UWB
HeadPhone &
MIC Jack RJ45
S-ATA 0/1 6GB/s, S-ATA 2/3/4/5 3GB/s
1/2 Mini Card
WiFi ON/OFF &
Power ON/OFF SW
GUARDIAN III
EMC4022
Thermal
PCH XDP Port
CPU XDP Port
DC/DC Interface
Memory BUS (DDR3)
LED
BANK 0, 1, 2, 3, 4 ,5 ,6 ,7
DDRIII-DIMM X2
Touch Screen
KB CONNTP CONN
LPC BUS
1/2 Mini Card
BCM5882
USH
Smart Card
Lane x 8
FDI
RFID
W25X64ZE
16M 4K sector
HDD
SATA Repeater
MAX4951BE
USB7
E-Module
Dig.
MIC
Trough eDP Cable
INT.Speaker
ECE5028
PCIE1PCIE3
TPM1.2
China TPM1.2
Lane x 4
USB6
PCIE5
PWM FAN
92HD90B2
HDA Codec
USB10
Trough eDP Cable
USB Port
Camera
USB
RJ11
LAN SWITCH
PI3L720
82579LM
Intel Lewisville
SATA Repeater
MAX4951BE
PCIE2
TDA8034HN
SSX44B
SATA
Flash
E-SATA
SATA
EXPRESS
Card
BT
Option
SDXC/MMC/MS
OZ600FJ0LN
Card reader
SPI
2560
2560
2062
To Docking side
on IO board
SMSC SIO
rPGA CPU
INTEL
DMI2
Sandy Bridge
BGA
COUGAR POINT-M
988 pins
4MB (Socket 988B)
BC BUS
Fingerprint
CONN
DAI
DOCK LAN
FP_USB
SMSC KBC
MEC5055
Full Mini Card
WLAN
HDMI CONN
DPC
DPD
DPB
For MB/DOCK
VGA
PAGE 31

5
5
4
4
3
3
2
2
1
1
D D
C C
B B
A A
Title
Size Document Number Rev
Date: Sheet of
LA-6591P
1.0
Index and Config.
3 66Monday, January 10, 2011
Compal Electronics, Inc.
Title
Size Document Number Rev
Date: Sheet of
LA-6591P
1.0
Index and Config.
3 66Monday, January 10, 2011
Compal Electronics, Inc.
Title
Size Document Number Rev
Date: Sheet of
LA-6591P
1.0
Index and Config.
3 66Monday, January 10, 2011
Compal Electronics, Inc.
PM TABLE
DELL CONFIDENTIAL/PROPRIETARY
PROPRIETARY NOTE: THIS SHEET OF ENGINEERING DRAWING AND SPECIFICATIONS CONTAINS CONFIDENTIAL
TRADE SECRET AND OTHER PROPRIETARY INFORMATION OF DELL INC. ("DELL") THIS DOCUMENT MAY NOT
BE TRANSFERRED OR COPIED WITHOUT THE EXPRESS WRITTEN AUTHORIZATION OF DELL. IN ADDITION,
NEITHER THIS SHEET NOR THE INFORMATION IT CONTAINS WAY BE USED BY OR DISCLOSED TO ANY THIRD
PARTY WITHOUT DELL'S EXPRESS WRITTEN CONSENT.
MINI CARD-2 WLAN
PCI EXPRESS
Lane 1
DESTINATION
Lane 2
Lane 3
Lane 4
MINI CARD-1 WWAN
POWER STATES
Lane 5
Lane 6
Express card
MMI
+3.3V_M +3.3V_M
(M-OFF)
ON
ON
ON
ON
OFF
OFF
OFFOFF
+3.3V_SUS
+5V_ALW
+5V_RUN
+3.3V_ALW_PCH
+1.5V_MEM
S0
S3
S5 S4/AC don't exist
ON
power
plane
S5 S4/AC
State
OFFON
ON
ON
ON ON
OFF
OFF
OFF
OFFOFF
+15V_ALW
+3.3V_RTC_LDO
+1.05V_M
E3 Module Bay (USB3)
WLAN
WWAN
DOCKING8
9
USH->BIO
10 Express card
11
2
3
1
4
USB PORT#
0
DESTINATION
6
5
7
DOCKING
PCH
Lane 7
Lane 8 None
10/100/1G LOM
12
13
+1.05V_M
+1.8V_RUN
+1.05V_RUN_VTT
+3.3V_RUN
+0.75V_DDR_VTT
+1.5V_RUN
+VCC_CORE
+1.05V_RUN
1/2vMINI CARD-3 PCIE
HDD
NA
ODD/ E3 Module Bay
SATA
SATA 0
DESTINATION
NA
SATA 1
SATA 2
SATA 3
SATA 4
SATA 5
ESATA
Dock
0
1
BIO
NA
USH
need to update Power Status and PM Table
JESA1 (Right Side ESATA)
JUSB1 (Ext Left Side )
JMINI3(Flash)
JUSB2 (Right side 1)
JUSB3 (Right side 2)
Camera
LCD Touch
Bluetooth
Dock DP port 2
UMA DP/HDMI Port
Port C
Connetion
Port D
Port B
Dock DP port 1
MB HDMI Conn
OFF
OFF
OFF
LOW
LOW
OFF
OFF
S0 (Full ON) / M0
SLP
S3#
SLP
S5#
HIGH
Signal
State
SLP
S4#
HIGH HIGH
ALWAYS
PLANE
ON
M
PLANE
ON
SUS
PLANE
RUN
PLANE
CLOCKS
ON ON ON
S3 (Suspend to RAM) / M3 LOW HIGH HIGH ON ON ON OFF
S4 (Suspend to DISK) / M3 ON ON OFF
SLP
A#
HIGH
HIGH
LOW HIGH HIGH
S5 (SOFT OFF) / M3 ON ON OFFLOW HIGHLOW
S3 (Suspend to RAM) / M-OFF
S5 (SOFT OFF) / M-OFF
LOW HIGH HIGH LOW ON ONOFF OFF OFF
LOW LOW LOW ON OFF OFF OFF OFF
LOW LOW LOW LOW ON OFF OFF OFF OFF
S4 (Suspend to DISK) / M-OFF HIGH

5
5
4
4
3
3
2
2
1
1
D D
C C
B B
A A
Title
Size Document Number Rev
Date: Sheet of
LA-6591P
1.0
Power Rail
4 66Monday, January 10, 2011
Compal Electronics, Inc.
Title
Size Document Number Rev
Date: Sheet of
LA-6591P
1.0
Power Rail
4 66Monday, January 10, 2011
Compal Electronics, Inc.
Title
Size Document Number Rev
Date: Sheet of
LA-6591P
1.0
Power Rail
4 66Monday, January 10, 2011
Compal Electronics, Inc.
DELL CONFIDENTIAL/PROPRIETARY
PROPRIETARY NOTE: THIS SHEET OF ENGINEERING DRAWING AND SPECIFICATIONS CONTAINS CONFIDENTIAL
TRADE SECRET AND OTHER PROPRIETARY INFORMATION OF DELL INC. ("DELL") THIS DOCUMENT MAY NOT
BE TRANSFERRED OR COPIED WITHOUT THE EXPRESS WRITTEN AUTHORIZATION OF DELL. IN ADDITION,
NEITHER THIS SHEET NOR THE INFORMATION IT CONTAINS WAY BE USED BY OR DISCLOSED TO ANY THIRD
PARTY WITHOUT DELL'S EXPRESS WRITTEN CONSENT.
Pop option
+1.0V_LAN
BATTERY
+PWR_SRC
ADAPTER
FDC654P +BL_PWR_SRC
EN_INVPWR
SI3456BDVSI3456BDV
HDDC_EN
+5V_MOD
MODC_EN
CHARGER
+3.3V_ALW
SN0608098
+15V_ALW
+5V_ALW
ALWON
SI3456
+3.3V_LAN+3.3V_SUS
RUN_ON
NTMS4920
RUN_ON
+3.3V_RUN
+5V_HDD
Q21
(Q30)(Q27)
(PU2)
(Q34) (Q55)
+5V_RUN
SI4164DY
(Q50)
+VCC_CORE
MAX17411
(PU9)
+1.5V_MEM +0.75V_DDR_VTT
DDR_ON
0.75V_VR_EN
RT8209BGQW
(PU3)
+1.05V_RUN_VTT +1.05V_M
M_ON
SUS_ON
S13456
(Q54)
1.05V_0.8V_PWROK
RT9026GFP
(PU5) SI3456
+3.3V_M
(Q58)
M_ON
+3.3V_ALW_PCH
PCH_ALW_ON
SI3456
(Q49)
+1.5V_RUN
RUN_ON
NTGS4141N
(Q59)
AUX_ON
+1.8V_RUN
RUN_ON
(PU4)
+3.3V_WLAN
SI3456
(Q38)
AUX_EN_WOWL
SI4164
(Q63)
+1.05V_RUN
(PU7)
RUN_ON
+3.3V_M
Pop option
CPU_VTT_ON
AO4728
(QC3)
+1.5V_CPU_VDDQ
CPU1.5V_S3_GATE
TPS51311 SN1003055
(PU16)
SN1003055RUWR
ISL95870AH
1.05V_VTTPWRGD
(PU13)
+VCC_SA

5
5
4
4
3
3
2
2
1
1
D D
C C
B B
A A
Title
Size Document Number Rev
Date: Sheet of
LA-6591P
1.0
SMBUS TOPOLOGY
5 66Monday, January 10, 2011
Compal Electronics, Inc.
Title
Size Document Number Rev
Date: Sheet of
LA-6591P
1.0
SMBUS TOPOLOGY
5 66Monday, January 10, 2011
Compal Electronics, Inc.
Title
Size Document Number Rev
Date: Sheet of
LA-6591P
1.0
SMBUS TOPOLOGY
5 66Monday, January 10, 2011
Compal Electronics, Inc.
MEC 5055
MEM_SMBDATA
MEM_SMBCLK
KBC
C9
H14
+3.3V_ALW_PCH
2.2K
2.2K
200 DIMMA
SMBUS Address [A4]
202
DIMMB
SMBUS Address [A0]
200
202
C8
G12
+3.3V_LAN
2.2K
2.2K
LAN_SMBCLK
LAN_SMBDATA
+3.3V_ALW
129
127
SMBUS Address
2.2K
DOCK_SMB_CLK
DOCK_SMB_DAT DOCKING
2.2K
B4
A3
1A
1A
A4
B5
2.2K
2.2K
LCD_SMBCLK
LCD_SMDATA
1B
1B
1C
1C
B59
A56
+3.3V_ALW
2.2K
2.2K
100 ohm
100 ohm BATTERY
CONN
7
6SMBUS Address [0x16]
PBAT_SMBCLK
PBAT_SMBDAT
3A
1E
1E
2B
2B
B50
1G
1G
A47
2A
2A
B7
A7
+3.3V_ALW
2.2K
2.2K
2D
2D
30
29
BAY_SMBDAT
BAY_SMBCLK E3 Module Bay SMBUS Address [0xd2]
A49
B52
CARD_SMBCLK
CARD_SMBDAT
+3.3V_SUS
2.2K
2.2K
SMBUS Address [C8]
LOM
CHARGER_SMBCLK
CHARGER_SMBDAT
Charger SMBUS Address [0x12]
SML1_SMBDATA
PCH
SML1_SMBCLK
E14M16
A50
B53
B49
B48
3A
B6A5
+3.3V_ALW_PCH
2.2K
2.2K
USH
+3.3V_ALW
USH_SMBCLK
USH_SMBDAT
+3.3V_ALW
2.2K
2.2K
53
51 SMBUS Address [TBD]
XDP1
SMBUS Address [TBD]
XDP2
53
51
8
9
DAI_SMBCLK
DAI_SMBDAT A/D,D/A
converter SMBUS Address [0x30]
+3.3V_RUN
2.2K
2.2K
M9
L9 SMBUS Address [0xa4]
10
9
31
28
G Sensor SMBUS Address [3B]
2N7002
2N7002
+3.3V_RUN
2.2K
2.2K
14
13
2.2K
2.2K
Express card
7
8SMBUS Address [TBD]
APR_EC: 0x48
SPR_EC: 0x70
MSLICE_EC: 0x72
USB: 0x59
AUDIO: 0x34
SLICE_BATTERY: 0x17
SLICE_CHARGER: 0x13
SMBUS Address [0x9a] @
@
+3.3V_ALW
WWAN SMBUS Address [TBD]
32
30

5
5
4
4
3
3
2
2
1
1
D D
C C
B B
A A
DMI_CRX_PTX_P1
DMI_CRX_PTX_P2
DMI_CTX_PRX_N0
DMI_CRX_PTX_N2
DMI_CTX_PRX_P2
DMI_CTX_PRX_P1
DMI_CRX_PTX_N0
DMI_CRX_PTX_P0
DMI_CRX_PTX_N3
DMI_CTX_PRX_N3
DMI_CRX_PTX_P3
DMI_CTX_PRX_P3
DMI_CTX_PRX_P0
DMI_CTX_PRX_N1
DMI_CRX_PTX_N1
DMI_CTX_PRX_N2
FDI_CTX_PRX_N1
FDI_CTX_PRX_N2
FDI_CTX_PRX_N3
FDI_CTX_PRX_N4
FDI_CTX_PRX_N6
FDI_CTX_PRX_N5
FDI_CTX_PRX_N7
FDI_CTX_PRX_P0
FDI_CTX_PRX_P1
FDI_CTX_PRX_P2
FDI_CTX_PRX_P3
FDI_CTX_PRX_P5
FDI_CTX_PRX_P4
FDI_CTX_PRX_P6
FDI_CTX_PRX_P7
FDI_FSYNC0
FDI_FSYNC1
FDI_LSYNC0
FDI_INT
FDI_LSYNC1
FDI_CTX_PRX_N0
PEG_COMP
PEG_COMP
EDP_COMP
EDP_COMP
+1.05V_RUN_VTT
+1.05V_RUN_VTT
DMI_CRX_PTX_P016
DMI_CRX_PTX_N316
DMI_CRX_PTX_P116
DMI_CRX_PTX_N116
DMI_CRX_PTX_P316
DMI_CRX_PTX_N216
DMI_CRX_PTX_P216
DMI_CRX_PTX_N016
DMI_CTX_PRX_N016
DMI_CTX_PRX_N116
DMI_CTX_PRX_N216
DMI_CTX_PRX_N316
DMI_CTX_PRX_P016
DMI_CTX_PRX_P116
DMI_CTX_PRX_P216
DMI_CTX_PRX_P316
FDI_CTX_PRX_N116
FDI_CTX_PRX_N016
FDI_CTX_PRX_N416
FDI_CTX_PRX_N316
FDI_CTX_PRX_N216
FDI_CTX_PRX_N716
FDI_CTX_PRX_N616
FDI_CTX_PRX_N516
FDI_CTX_PRX_P216
FDI_CTX_PRX_P116
FDI_CTX_PRX_P016
FDI_CTX_PRX_P516
FDI_CTX_PRX_P416
FDI_CTX_PRX_P316
FDI_FSYNC016
FDI_LSYNC016
FDI_CTX_PRX_P716
FDI_CTX_PRX_P616
FDI_LSYNC116
FDI_FSYNC116
FDI_INT16
Title
Size Document Number Rev
Date: Sheet of
LA-6591P
1.0
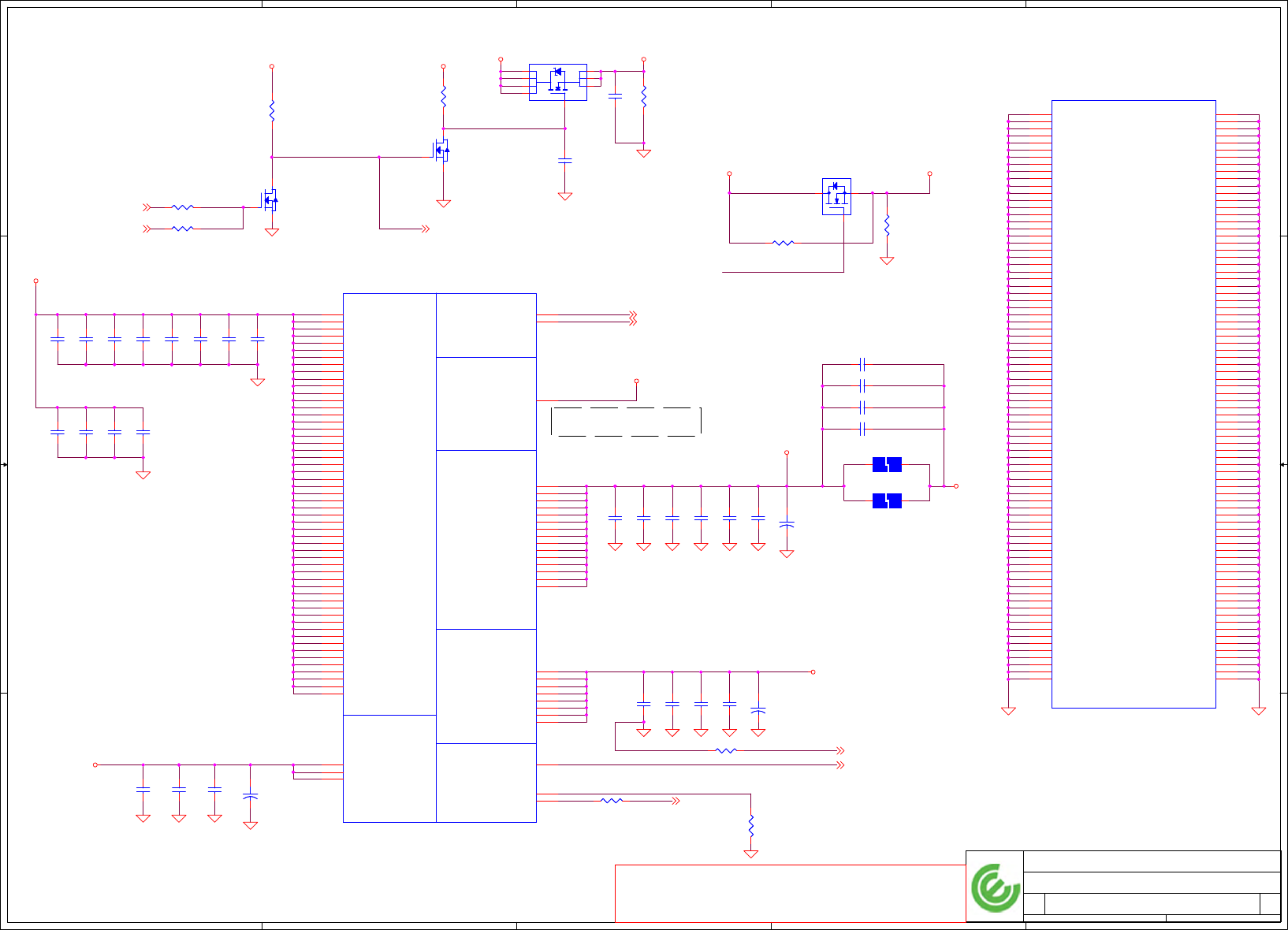
Sandy Bridge (1/6)
6 66Monday, January 10, 2011
Compal Electronics, Inc.
Title
Size Document Number Rev
Date: Sheet of
LA-6591P
1.0
Sandy Bridge (1/6)
6 66Monday, January 10, 2011
Compal Electronics, Inc.
Title
Size Document Number Rev
Date: Sheet of
LA-6591P
1.0
Sandy Bridge (1/6)
6 66Monday, January 10, 2011
Compal Electronics, Inc.
DELL CONFIDENTIAL/PROPRIETARY
PROPRIETARY NOTE: THIS SHEET OF ENGINEERING DRAWING AND SPECIFICATIONS CONTAINS CONFIDENTIAL
TRADE SECRET AND OTHER PROPRIETARY INFORMATION OF DELL INC. ("DELL") THIS DOCUMENT MAY NOT
BE TRANSFERRED OR COPIED WITHOUT THE EXPRESS WRITTEN AUTHORIZATION OF DELL. IN ADDITION,
NEITHER THIS SHEET NOR THE INFORMATION IT CONTAINS WAY BE USED BY OR DISCLOSED TO ANY THIRD
PARTY WITHOUT DELL'S EXPRESS WRITTEN CONSENT.
PEG Compensation
PEG_ICOMPI and RCOMPO signals should be shorted and routed
with - max length = 500 mils - typical impedance = 43 mohms
PEG_ICOMPO signals should be routed with - max length = 500 mils
- typical impedance = 14.5 mohms
(1)PEG_RCOMPO (H22) use 4mil connect to PEG_ICOMPI, then use 4mil connect to RC2.
(2)PEG_ICOMPO use 12mil connect to RC2
(1) EDP_COMPIO use 4mil trace to RC1
(2) EDP_ICOMPO use 12mil to RC1
eDP_COMPIO and ICOMPO signals should be shorted near
balls and routed with typical impedance <25 mohms
DP Compensation
RC1
24.9_0402_1%~D
RC1
24.9_0402_1%~D
12
VSS
JCPU1I
Sandy Bridge_rPGA_Rev1p0
VSS
JCPU1I
Sandy Bridge_rPGA_Rev1p0
VSS161
T35
VSS162
T34
VSS163
T33
VSS164
T32
VSS165
T31
VSS166
T30
VSS167
T29
VSS168
T28
VSS169
T27
VSS170
T26
VSS171
P9
VSS172
P8
VSS173
P6
VSS174
P5
VSS175
P3
VSS176
P2
VSS177
N35
VSS178
N34
VSS179
N33
VSS180
N32
VSS181
N31
VSS182
N30
VSS183
N29
VSS184
N28
VSS185
N27
VSS186
N26
VSS187
M34
VSS188
L33
VSS189
L30
VSS190
L27
VSS191
L9
VSS192
L8
VSS193
L6
VSS194
L5
VSS195
L4
VSS196
L3
VSS197
L2
VSS198
L1
VSS199
K35
VSS200
K32
VSS201
K29
VSS202
K26
VSS203
J34
VSS204
J31
VSS205
H33
VSS206
H30
VSS207
H27
VSS208
H24
VSS209
H21
VSS210
H18
VSS211
H15
VSS212
H13
VSS213
H10
VSS214
H9
VSS215
H8
VSS216
H7
VSS217
H6
VSS218
H5
VSS219
H4
VSS220
H3
VSS221
H2
VSS222
H1
VSS223
G35
VSS224
G32
VSS225
G29
VSS226
G26
VSS227
G23
VSS228
G20
VSS229
G17
VSS230
G11
VSS231
F34
VSS232
F31
VSS233
F29
VSS234 F22
VSS235 F19
VSS236 E30
VSS237 E27
VSS238 E24
VSS239 E21
VSS240 E18
VSS241 E15
VSS242 E13
VSS243 E10
VSS244 E9
VSS245 E8
VSS246 E7
VSS247 E6
VSS248 E5
VSS249 E4
VSS250 E3
VSS251 E2
VSS252 E1
VSS253 D35
VSS254 D32
VSS255 D29
VSS256 D26
VSS257 D20
VSS258 D17
VSS259 C34
VSS260 C31
VSS261 C28
VSS262 C27
VSS263 C25
VSS264 C23
VSS265 C10
VSS266 C1
VSS267 B22
VSS268 B19
VSS269 B17
VSS270 B15
VSS271 B13
VSS272 B11
VSS273 B9
VSS274 B8
VSS275 B7
VSS276 B5
VSS277 B3
VSS278 B2
VSS279 A35
VSS280 A32
VSS281 A29
VSS282 A26
VSS283 A23
VSS284 A20
VSS285 A3
RC2
24.9_0402_1%~D
RC2
24.9_0402_1%~D
12
PCI EXPRESS* - GRAPHICS
DMI
Intel(R) FDI
eDP
JCPU1A
Sandy Bridge_rPGA_Rev1p0
PCI EXPRESS* - GRAPHICS
DMI
Intel(R) FDI
eDP
JCPU1A
Sandy Bridge_rPGA_Rev1p0
DMI_RX#[0]
B27
DMI_RX#[1]
B25
DMI_RX#[2]
A25
DMI_RX#[3]
B24
DMI_RX[0]
B28
DMI_RX[1]
B26
DMI_RX[2]
A24
DMI_RX[3]
B23
DMI_TX#[0]
G21
DMI_TX#[1]
E22
DMI_TX#[2]
F21
DMI_TX#[3]
D21
DMI_TX[0]
G22
DMI_TX[1]
D22
DMI_TX[3]
C21 DMI_TX[2]
F20
FDI0_TX#[0]
A21
FDI0_TX#[1]
H19
FDI0_TX#[2]
E19
FDI0_TX#[3]
F18
FDI1_TX#[0]
B21
FDI1_TX#[1]
C20
FDI1_TX#[2]
D18
FDI1_TX#[3]
E17
FDI0_TX[0]
A22
FDI0_TX[1]
G19
FDI0_TX[2]
E20
FDI0_TX[3]
G18
FDI1_TX[0]
B20
FDI1_TX[1]
C19
FDI1_TX[2]
D19
FDI1_TX[3]
F17
FDI0_FSYNC
J18
FDI1_FSYNC
J17
FDI_INT
H20
FDI0_LSYNC
J19
FDI1_LSYNC
H17
PEG_ICOMPI J22
PEG_ICOMPO J21
PEG_RCOMPO H22
PEG_RX#[0] K33
PEG_RX#[1] M35
PEG_RX#[2] L34
PEG_RX#[3] J35
PEG_RX#[4] J32
PEG_RX#[5] H34
PEG_RX#[6] H31
PEG_RX#[7] G33
PEG_RX#[8] G30
PEG_RX#[9] F35
PEG_RX#[10] E34
PEG_RX#[11] E32
PEG_RX#[12] D33
PEG_RX#[13] D31
PEG_RX#[14] B33
PEG_RX#[15] C32
PEG_RX[0] J33
PEG_RX[1] L35
PEG_RX[2] K34
PEG_RX[3] H35
PEG_RX[4] H32
PEG_RX[5] G34
PEG_RX[6] G31
PEG_RX[7] F33
PEG_RX[8] F30
PEG_RX[9] E35
PEG_RX[10] E33
PEG_RX[11] F32
PEG_RX[12] D34
PEG_RX[13] E31
PEG_RX[14] C33
PEG_RX[15] B32
PEG_TX#[0] M29
PEG_TX#[1] M32
PEG_TX#[2] M31
PEG_TX#[3] L32
PEG_TX#[4] L29
PEG_TX#[5] K31
PEG_TX#[6] K28
PEG_TX#[7] J30
PEG_TX#[8] J28
PEG_TX#[9] H29
PEG_TX#[10] G27
PEG_TX#[11] E29
PEG_TX#[12] F27
PEG_TX#[13] D28
PEG_TX#[14] F26
PEG_TX#[15] E25
PEG_TX[0] M28
PEG_TX[1] M33
PEG_TX[2] M30
PEG_TX[3] L31
PEG_TX[4] L28
PEG_TX[5] K30
PEG_TX[6] K27
PEG_TX[7] J29
PEG_TX[8] J27
PEG_TX[9] H28
PEG_TX[10] G28
PEG_TX[11] E28
PEG_TX[12] F28
PEG_TX[13] D27
PEG_TX[14] E26
PEG_TX[15] D25
eDP_AUX
C15
eDP_AUX#
D15
eDP_TX[0]
C17
eDP_TX[1]
F16
eDP_TX[2]
C16
eDP_TX[3]
G15
eDP_TX#[0]
C18
eDP_TX#[1]
E16
eDP_TX#[2]
D16
eDP_TX#[3]
F15
eDP_COMPIO
A18
eDP_HPD
B16 eDP_ICOMPO
A17

5
5
4
4
3
3
2
2
1
1
D D
C C
B B
A A
XDP_TMS
XDP_TDO_R
SM_RCOMP0
XDP_DBRESET#
XDP_TRST#
XDP_TDI_R
XDP_TCLK
XDP_PRDY#
SM_RCOMP2
XDP_PREQ#
SM_RCOMP1
XDP_DBRESET#_R
CLK_XDP
CLK_XDP#
XDP_OBS4
XDP_OBS5
XDP_OBS6
XDP_OBS7
CFD_PWRBTN#_XDP
CFG1
CFG2
CFG0
CFG3
CFG4
CFG5
CFG6
CFG7
XDP_TMS
XDP_PREQ#
XDP_PRDY#
XDP_DBRESET#
XDP_TDO
XDP_TRST#
XDP_TDI
XDP_TCLK
H_CPUPWRGD
XDP_OBS0
XDP_OBS1
XDP_OBS2
XDP_OBS3
CFG0
H_CPUPWRGD_XDP
XDP_RST#_RXDP_HOOK2
DDR_XDP_WAN_SMBDAT_R1
DDR_XDP_WAN_SMBCLK_R1
XDP_OBS2
XDP_OBS3XDP_OBS3_R
XDP_OBS5_R
XDP_OBS2_R
XDP_OBS1_R
XDP_OBS0_R
XDP_OBS4_R XDP_OBS4
XDP_OBS7
XDP_OBS5
XDP_OBS6_R
XDP_OBS7_R
XDP_OBS6
XDP_OBS0
XDP_OBS1
DDR_HVREF_RST
VCCPWRGOOD_0_R
H_PM_SYNC
H_CATERR#
H_PROCHOT#_R
H_THERMTRIP#_R
PM_DRAM_PWRGD_CPU
VCCPWRGOOD_0_R
H_CATERR#
H_PROCHOT#
H_THERMTRIP#
CPU_DMI
CPU_DMI#
DDR3_DRAMRST#_CPU
XDP_DBRESET#
XDP_TCLK
XDP_TMS
XDP_TRST#
XDP_TDO
XDP_TDI_R
XDP_PREQ#
SYS_PWROK_XDP
SYS_PWROK_XDP
CLK_XDP
CLK_XDP#
SM_RCOMP0
SM_RCOMP2
SM_RCOMP1
XDP_TDIXDP_TDI_R
XDP_TDO_R XDP_TDO
PCH_PLTRST#_R
PCH_PLTRST#_BUF PCH_PLTRST#_R
CFG11
CFG10
CFG9
CFG8
CFG16
CFG17
XDP_RST#_R
CPU_DPLL
CPU_DPLL#
RUNPWROK_AND PM_DRAM_PWRGD_CPU
+1.05V_RUN_VTT
+1.05V_RUN_VTT +1.05V_RUN_VTT
+1.05V_RUN_VTT
+1.05V_RUN_VTT
+1.05V_RUN_VTT
+3.3V_RUN
+3.3V_ALW_PCH
+3.3V_RUN
+3.3V_ALW_PCH
+1.5V_CPU_VDDQ
+3.3V_ALW_PCH
XDP_DBRESET# 14,16
SIO_PWRBTN#_R14,16
CFG0 9
CFG1 9
CFG2 9
CFG3 9
CFG4 9
CFG5 9
CFG6 9
CFG7 9
DDR3_DRAMRST# 12
H_THERMTRIP#22
H_CPUPWRGD18
H_PM_SYNC16
CPU_DETECT#41
H_PROCHOT#42,52,54
CLK_CPU_DMI 15
SYS_PWROK16,41
H_PECI18
CLK_CPU_ITP 15
CLK_CPU_ITP# 15
CLK_XDP_ITP9
CLK_XDP_ITP#9
PCH_PLTRST#14,17
CFG119
CFG109
CFG9 9
CFG8 9
CFG16 9
CFG17 9
DDR_HVREF_RST_GATE42
DDR_HVREF_RST_PCH15
PLTRST_XDP# 17
CLK_CPU_DMI# 15
CLK_CPU_DPLL 15
CLK_CPU_DPLL# 15
RUN_ON_CPU1.5VS3#11,44
RUNPWROK41,42
PM_DRAM_PWRGD16
DDR_XDP_WAN_SMBDAT12,13,14,15,28,36
DDR_XDP_WAN_SMBCLK12,13,14,15,28,36
Title
Size Document Number Rev
Date: Sheet of
LA-6591P
1.0
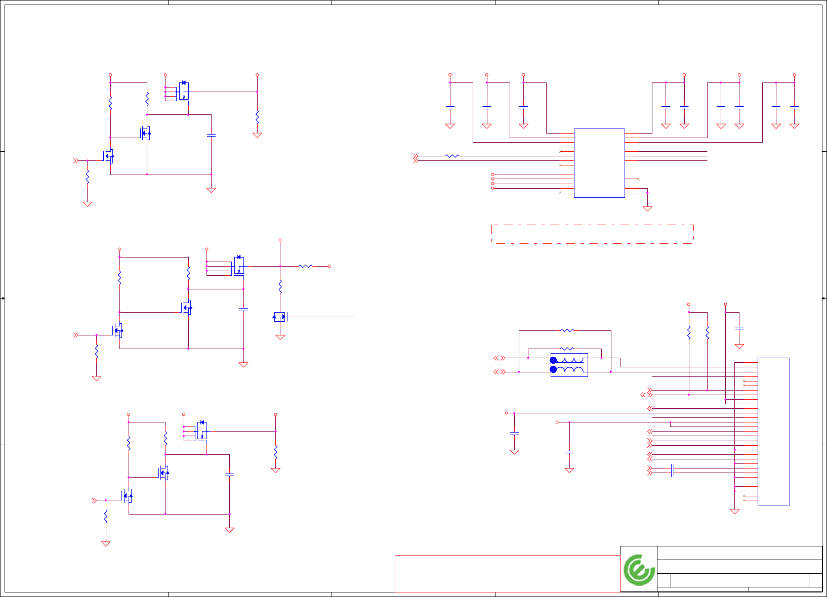
Sandy Bridge (2/6)
7 66Monday, January 10, 2011
Compal Electronics, Inc.
Title
Size Document Number Rev
Date: Sheet of
LA-6591P
1.0
Sandy Bridge (2/6)
7 66Monday, January 10, 2011
Compal Electronics, Inc.
Title
Size Document Number Rev
Date: Sheet of
LA-6591P
1.0
Sandy Bridge (2/6)
7 66Monday, January 10, 2011
Compal Electronics, Inc.
DELL CONFIDENTIAL/PROPRIETARY
PROPRIETARY NOTE: THIS SHEET OF ENGINEERING DRAWING AND SPECIFICATIONS CONTAINS CONFIDENTIAL
TRADE SECRET AND OTHER PROPRIETARY INFORMATION OF DELL INC. ("DELL") THIS DOCUMENT MAY NOT
BE TRANSFERRED OR COPIED WITHOUT THE EXPRESS WRITTEN AUTHORIZATION OF DELL. IN ADDITION,
NEITHER THIS SHEET NOR THE INFORMATION IT CONTAINS WAY BE USED BY OR DISCLOSED TO ANY THIRD
PARTY WITHOUT DELL'S EXPRESS WRITTEN CONSENT.
Place near JXDP1
Keep R1132, R1133, R1136-R119
for slew rate control.
For ESD concern, please put near CPU
Avoid stub in the PWRGD path
while placing resistors RC25 & RC130
place RC129 near CPU
PU/PD for JTAG signals
Buffered reset to CPU
Close to JCBU1
Max 500mils
Open drain buffer
SM_RCOMP2 --> 15mil
SM_RCOMP1/0 --> 20mil
The resistor for HOOK2 should beplaced
such that the stub is very small on CFG0 net
Follow DG Rev0.71 SM_DRAMPWROK topology
RC64
39_0402_5%~D
RC64
39_0402_5%~D
1 2
RC39 0_0402_5%~DRC39 0_0402_5%~D
1 2
RC127 0_0402_5%~DRC127 0_0402_5%~D
1 2
RC10 43_0402_5%~DRC10 43_0402_5%~D
1 2
RC47 0_0402_5%~D@RC47 0_0402_5%~D@
1 2
RC33 0_0402_5%~DRC33 0_0402_5%~D
1 2
G
D
S
QC1
SSM3K7002FU_SC70-3~D
G
D
S
QC1
SSM3K7002FU_SC70-3~D
2
13
RC17 0_0402_5%~DRC17 0_0402_5%~D
1 2
RC28 130_0402_5%~DRC28 130_0402_5%~D
1 2
RC29 51_0402_1%~DRC29 51_0402_1%~D
12
UC1
SN74LVC1G07DCKR_SC70-5~D
UC1
SN74LVC1G07DCKR_SC70-5~D
NC
1
A
2
GND
3Y4
VCC 5
RC130
10K_0402_5%~D
RC130
10K_0402_5%~D
12
RC50
4.99K_0402_1%~D
RC50
4.99K_0402_1%~D
12
RC40
51_0402_1%~D
RC40
51_0402_1%~D
12
RC45
200_0402_1%~D
RC45
200_0402_1%~D
12
RC25 0_0402_5%~DRC25 0_0402_5%~D
1 2
RC43
25.5_0402_1%~D
RC43
25.5_0402_1%~D
12
RC26 0_0402_5%~DRC26 0_0402_5%~D
12
RC15 0_0402_5%~DRC15 0_0402_5%~D
1 2
RC23 0_0402_5%~DRC23 0_0402_5%~D
1 2
RC32 51_0402_1%~D@RC32 51_0402_1%~D@12
RC129 0_0402_5%~DRC129 0_0402_5%~D
1 2
G
D
S
QC2
BSS138W-7-F_SOT323-3~D
G
D
S
QC2
BSS138W-7-F_SOT323-3~D
2
13
RC46 0_0402_5%~DRC46 0_0402_5%~D
1 2
RC31 0_0402_5%~DRC31 0_0402_5%~D
1 2
RC11
0_0402_5%~D
@RC11
0_0402_5%~D
@
12
RC6 0_0402_5%~DRC6 0_0402_5%~D
1 2
RC44 62_0402_5%~DRC44 62_0402_5%~D
1 2
RC36 0_0402_5%~DRC36 0_0402_5%~D
1 2
RC13 0_0402_5%~DRC13 0_0402_5%~D
1 2
RC24 0_0402_5%~DRC24 0_0402_5%~D
1 2
CC65
0.1U_0402_16V4Z~D
CC65
0.1U_0402_16V4Z~D
1
2
RC37 0_0402_5%~DRC37 0_0402_5%~D
1 2
RC126 56_0402_5%~D@RC126 56_0402_5%~D@
1 2
CC140
0.1U_0402_16V4Z~D
CC140
0.1U_0402_16V4Z~D
1
2
RC42
140_0402_1%~D
RC42
140_0402_1%~D
12
RC48 0_0402_5%~D@RC48 0_0402_5%~D@
1 2
RC16 0_0402_5%~DRC16 0_0402_5%~D
1 2
RC38 0_0402_5%~DRC38 0_0402_5%~D
1 2
RC7 1K_0402_5%~DRC7 1K_0402_5%~D
1 2
RC5 1K_0402_5%~DRC5 1K_0402_5%~D
1 2
RC9 0_0402_5%~D@RC9 0_0402_5%~D@
1 2
RC4
75_0402_1%~D
RC4
75_0402_1%~D
12
RC12
200_0402_5%~D
RC12
200_0402_5%~D
12
RC18 200_0402_5%~DRC18 200_0402_5%~D
1 2
RH109 0_0402_5%~D@RH109 0_0402_5%~D@
1 2
RH108 0_0402_5%~D@RH108 0_0402_5%~D@
1 2
RC124
1K_0402_5%~D
@RC124
1K_0402_5%~D
@
12
RC30 0_0402_5%~DRC30 0_0402_5%~D
1 2 RC27 51_0402_1%~DRC27 51_0402_1%~D
12
RC57 56_0402_5%~DRC57 56_0402_5%~D
1 2
RC41
51_0402_1%~D
RC41
51_0402_1%~D
12
CC66
0.1U_0402_16V4Z~D
CC66
0.1U_0402_16V4Z~D
1
2
RH106 0_0402_5%~DRH106 0_0402_5%~D
1 2
RH107 0_0402_5%~DRH107 0_0402_5%~D
1 2
JXDP1
SAMTE_BSH-030-01-L-D-A
@JXDP1
SAMTE_BSH-030-01-L-D-A
@
GND0
1
OBSFN_A0
3
OBSFN_A1
5
GND2
7
OBSDATA_A0
9
OBSDATA_A1
11
GND4
13
OBSDATA_A2
15
OBSDATA_A3
17
GND6
19
OBSFN_B0
21
OBSFN_B1
23
GND8
25
OBSDATA_B0
27
OBSDATA_B1
29
GND10
31
OBSDATA_B2
33
OBSDATA_B3
35
GND12
37
PWRGOOD/HOOK0
39
HOOK1
41
VCC_OBS_AB
43
HOOK2
45
HOOK3
47
GND14
49
SDA
51
SCL
53
TCK1
55
TCK0
57
GND16
59
GND1 2
OBSFN_C0 4
OBSFN_C1 6
GND3 8
OBSDATA_C0 10
OBSDATA_C1 12
GND5 14
OBSDATA_C2 16
OBSDATA_C3 18
GND7 20
OBSFN_D0 22
OBSFN_D1 24
GND9 26
OBSDATA_D0 28
OBSDATA_D1 30
GND11 32
OBSDATA_D2 34
OBSDATA_D3 36
GND13 38
ITPCLK/HOOK4 40
ITPCLK#/HOOK5 42
VCC_OBS_CD 44
RESET#/HOOK6 46
DBR#/HOOK7 48
GND15 50
TD0 52
TRST# 54
TDI 56
TMS 58
GND17 60
RC34 0_0402_5%~DRC34 0_0402_5%~D
1 2
RC125 0_0402_5%~DRC125 0_0402_5%~D
1 2
RC128 49.9_0402_1%~D@RC128 49.9_0402_1%~D@
1 2
RC19 1K_0402_5%~DRC19 1K_0402_5%~D
12
CC177
0.047U_0402_16V4Z~D
CC177
0.047U_0402_16V4Z~D
1
2
CC156
0.1U_0402_16V4Z~D
CC156
0.1U_0402_16V4Z~D
1 2
RC8 1K_0402_5%~DRC8 1K_0402_5%~D
12
RC35 51_0402_1%~DRC35 51_0402_1%~D
12
UC2
74AHC1G09GW_TSSOP5~D
UC2
74AHC1G09GW_TSSOP5~D
B
1
A
2
G
3
O4
P5
CLOCKS
MISCTHERMALPWR MANAGEMENT
DDR3
MISC
JTAG & BPM
JCPU1B
Sandy Bridge_rPGA_Rev1p0
CLOCKS
MISCTHERMALPWR MANAGEMENT
DDR3
MISC
JTAG & BPM
JCPU1B
Sandy Bridge_rPGA_Rev1p0
SM_RCOMP[1] A5
SM_RCOMP[2] A4
SM_DRAMRST# R8
SM_RCOMP[0] AK1
BCLK# A27
BCLK A28
DPLL_REF_CLK# A15
DPLL_REF_CLK A16
CATERR#
AL33
PECI
AN33
PROCHOT#
AL32
THERMTRIP#
AN32
SM_DRAMPWROK
V8
RESET#
AR33
PRDY# AP29
PREQ# AP27
TCK AR26
TMS AR27
TRST# AP30
TDI AR28
TDO AP26
DBR# AL35
BPM#[0] AT28
BPM#[1] AR29
BPM#[2] AR30
BPM#[3] AT30
BPM#[4] AP32
BPM#[5] AR31
BPM#[6] AT31
BPM#[7] AR32
PM_SYNC
AM34
SKTOCC#
AN34
PROC_SELECT#
C26
UNCOREPWRGOOD
AP33

5
5
4
4
3
3
2
2
1
1
D D
C C
B B
A A
DDR_A_D59
DDR_A_D31
DDR_A_D9
DDR_A_BS1
DDR_A_D50
DDR_A_D42
DDR_A_D29
DDR_A_D51
DDR_A_D46
DDR_A_D36
DDR_A_D18
DDR_A_D4
DDR_A_D58
DDR_A_D55
DDR_A_D14
DDR_A_D24
DDR_A_D8
DDR_A_D63
DDR_A_D49
DDR_A_D41
DDR_A_D34
DDR_A_D28
DDR_A_D25
DDR_A_D35
DDR_A_D17
DDR_A_D13
DDR_A_D3
DDR_A_RAS#
DDR_A_D57
DDR_A_D54
DDR_A_D22
DDR_A_D21
DDR_A_D6
DDR_A_D23
DDR_A_D7
DDR_A_BS2
DDR_A_D62
DDR_A_D48
DDR_A_D40
DDR_A_D33
DDR_A_D27
DDR_A_WE#
DDR_A_D44
DDR_A_D16
DDR_A_D12
DDR_A_D2
DDR_A_CAS#
DDR_A_D56
DDR_A_D53
DDR_A_D45
DDR_A_D38
DDR_A_D20
DDR_A_D60
DDR_A_D5
DDR_A_D61
DDR_A_D47
DDR_A_D39
DDR_A_D32
DDR_A_D26
DDR_A_D10
DDR_A_D0
DDR_A_BS0
DDR_A_D43
DDR_A_D15
DDR_A_D11
DDR_A_D1
DDR_A_D52
DDR_A_D37
DDR_A_D30
DDR_A_D19
DDR_B_D29
DDR_B_RAS#
DDR_B_D59
DDR_B_D50
DDR_B_D49
DDR_B_D13
DDR_B_D11
DDR_B_D19
DDR_B_D14
DDR_B_D3
DDR_B_D55
DDR_B_D47
DDR_B_WE#
DDR_B_BS2
DDR_B_D52
DDR_B_D44
DDR_B_D41
DDR_B_D8
DDR_B_D5
DDR_B_CAS#
DDR_B_D56
DDR_B_D48
DDR_B_D38
DDR_B_D35
DDR_B_D26
DDR_B_D25
DDR_B_D4
DDR_B_D63
DDR_B_D34
DDR_B_D32
DDR_B_D10
DDR_B_BS1
DDR_B_D17
DDR_B_D51
DDR_B_D40
DDR_B_D36
DDR_B_D31
DDR_B_D21
DDR_B_D20
DDR_B_D15
DDR_B_D7
DDR_B_D62
DDR_B_D46
DDR_B_D42
DDR_B_D18
DDR_B_D12
DDR_B_D1
DDR_B_D53
DDR_B_D37
DDR_B_D22
DDR_B_D57
DDR_B_D27
DDR_B_D54
DDR_B_D45
DDR_B_D39
DDR_B_D30
DDR_B_D9
DDR_B_D60
DDR_B_D58
DDR_B_D33
DDR_B_D0
DDR_B_D61
DDR_B_D43
DDR_B_D28
DDR_B_D23
DDR_B_D24
DDR_B_D16
DDR_B_D6
DDR_B_D2
DDR_B_BS0
M_CLK_DDR#0
M_CLK_DDR#1
DDR_CKE0_DIMMA
DDR_A_DQS7
DDR_A_DQS1
DDR_A_DQS2
DDR_A_DQS5
DDR_A_DQS#5
DDR_A_DQS3
DDR_A_DQS4
DDR_A_DQS#7
DDR_A_DQS0
DDR_A_DQS6
DDR_A_DQS#2
DDR_A_DQS#1
DDR_A_DQS#0
DDR_A_DQS#3
DDR_A_DQS#4
DDR_A_DQS#6
DDR_A_MA0
DDR_A_MA1
DDR_A_MA3
DDR_A_MA7
DDR_A_MA8
DDR_A_MA13
DDR_A_MA2
DDR_A_MA14
DDR_A_MA5
DDR_A_MA10
DDR_A_MA4
DDR_A_MA11
DDR_A_MA9
DDR_A_MA6
DDR_A_MA12
M_CLK_DDR1
M_CLK_DDR0
DDR_A_MA15
DDR_CS1_DIMMA#
DDR_CS0_DIMMA#
DDR_CKE1_DIMMA
M_ODT1
M_ODT0
M_CLK_DDR3
M_CLK_DDR#2
M_CLK_DDR#3
DDR_B_MA10
DDR_B_MA9
DDR_B_MA14
DDR_B_MA5
DDR_B_MA13
DDR_B_MA11
DDR_B_MA7
DDR_B_MA2
DDR_B_MA0
DDR_B_MA6
DDR_B_MA1
DDR_B_MA12
DDR_B_MA4
DDR_B_MA8
DDR_B_MA3
DDR_B_DQS3
DDR_B_DQS2
DDR_B_DQS7
DDR_B_DQS4
DDR_B_DQS1
DDR_B_DQS5
DDR_B_DQS6
DDR_B_DQS0
DDR_B_DQS#3
DDR_B_DQS#6
DDR_B_DQS#1
M_CLK_DDR2
DDR_B_DQS#2
DDR_B_DQS#0
DDR_B_DQS#5
DDR_B_DQS#7
DDR_B_DQS#4
M_ODT2
DDR_CKE2_DIMMB
DDR_B_MA15
DDR_CKE3_DIMMB
M_ODT3
DDR_CS2_DIMMB#
DDR_CS3_DIMMB#
DDR_A_D[0..63]12
DDR_A_BS012
DDR_A_BS112
DDR_A_BS212
DDR_A_WE#12
DDR_A_CAS#12
DDR_A_RAS#12
DDR_B_D[0..63]13
DDR_B_BS213
DDR_B_BS113
DDR_B_WE#13
DDR_B_CAS#13
DDR_B_RAS#13
DDR_B_BS013
DDR_A_DQS[0..7] 12
DDR_A_DQS#[0..7] 12
DDR_A_MA[0..15] 12
DDR_CKE1_DIMMA 12
DDR_CKE0_DIMMA 12
DDR_CS0_DIMMA# 12
M_ODT0 12
DDR_CS1_DIMMA# 12
M_ODT1 12
M_CLK_DDR1 12
M_CLK_DDR0 12
M_CLK_DDR#1 12
M_CLK_DDR#0 12
DDR_B_MA[0..15] 13
DDR_B_DQS#[0..7] 13
DDR_B_DQS[0..7] 13
DDR_CS3_DIMMB# 13
DDR_CS2_DIMMB# 13
M_ODT3 13
DDR_CKE3_DIMMB 13
DDR_CKE2_DIMMB 13
M_ODT2 13
M_CLK_DDR#2 13
M_CLK_DDR2 13
M_CLK_DDR#3 13
M_CLK_DDR3 13
Title
Size Document Number Rev
Date: Sheet of
LA-6591P
1.0
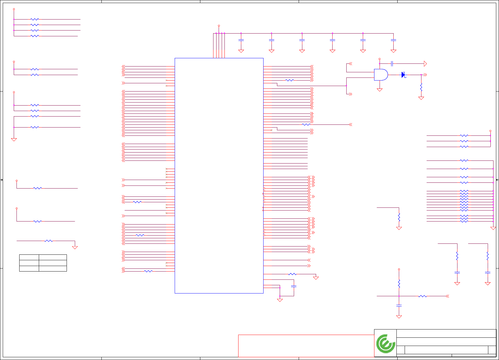
Sandy Bridge (3/6)
8 66Monday, January 10, 2011
Compal Electronics, Inc.
Title
Size Document Number Rev
Date: Sheet of
LA-6591P
1.0
Sandy Bridge (3/6)
8 66Monday, January 10, 2011
Compal Electronics, Inc.
Title
Size Document Number Rev
Date: Sheet of
LA-6591P
1.0
Sandy Bridge (3/6)
8 66Monday, January 10, 2011
Compal Electronics, Inc.
DELL CONFIDENTIAL/PROPRIETARY
PROPRIETARY NOTE: THIS SHEET OF ENGINEERING DRAWING AND SPECIFICATIONS CONTAINS CONFIDENTIAL
TRADE SECRET AND OTHER PROPRIETARY INFORMATION OF DELL INC. ("DELL") THIS DOCUMENT MAY NOT
BE TRANSFERRED OR COPIED WITHOUT THE EXPRESS WRITTEN AUTHORIZATION OF DELL. IN ADDITION,
NEITHER THIS SHEET NOR THE INFORMATION IT CONTAINS WAY BE USED BY OR DISCLOSED TO ANY THIRD
PARTY WITHOUT DELL'S EXPRESS WRITTEN CONSENT.
DDR SYSTEM MEMORY B
JCPU1D
Sandy Bridge_rPGA_Rev1p0
DDR SYSTEM MEMORY B
JCPU1D
Sandy Bridge_rPGA_Rev1p0
SB_BS[0]
AA9
SB_BS[1]
AA7
SB_BS[2]
R6
SB_CAS#
AA10
SB_RAS#
AB8
SB_WE#
AB9
SB_CLK[0] AE2
SB_CLK[1] AE1
SB_CLK#[0] AD2
SB_CLK#[1] AD1
SB_CKE[0] R9
SB_CKE[1] R10
SB_ODT[0] AE4
SB_ODT[1] AD4
SB_DQS[4] AN6
SB_DQS#[4] AN5
SB_DQS[5] AP8
SB_DQS#[5] AP9
SB_DQS[6] AK11
SB_DQS#[6] AK12
SB_DQS[7] AP14
SB_DQS#[7] AP15
SB_DQS[0] C7
SB_DQS#[0] D7
SB_DQS[1] G3
SB_DQS#[1] F3
SB_DQS[2] J6
SB_DQS#[2] K6
SB_DQS[3] M3
SB_DQS#[3] N3
SB_MA[0] AA8
SB_MA[1] T7
SB_MA[2] R7
SB_MA[3] T6
SB_MA[4] T2
SB_MA[5] T4
SB_MA[6] T3
SB_MA[7] R2
SB_MA[8] T5
SB_MA[9] R3
SB_MA[10] AB7
SB_MA[11] R1
SB_MA[12] T1
SB_MA[13] AB10
SB_MA[14] R5
SB_MA[15] R4
SB_DQ[0]
C9
SB_DQ[1]
A7
SB_DQ[2]
D10
SB_DQ[3]
C8
SB_DQ[4]
A9
SB_DQ[5]
A8
SB_DQ[6]
D9
SB_DQ[7]
D8
SB_DQ[8]
G4
SB_DQ[9]
F4
SB_DQ[10]
F1
SB_DQ[11]
G1
SB_DQ[12]
G5
SB_DQ[13]
F5
SB_DQ[14]
F2
SB_DQ[15]
G2
SB_DQ[16]
J7
SB_DQ[17]
J8
SB_DQ[18]
K10
SB_DQ[19]
K9
SB_DQ[20]
J9
SB_DQ[21]
J10
SB_DQ[22]
K8
SB_DQ[23]
K7
SB_DQ[24]
M5
SB_DQ[25]
N4
SB_DQ[26]
N2
SB_DQ[27]
N1
SB_DQ[28]
M4
SB_DQ[29]
N5
SB_DQ[30]
M2
SB_DQ[31]
M1
SB_DQ[32]
AM5
SB_DQ[33]
AM6
SB_DQ[34]
AR3
SB_DQ[35]
AP3
SB_DQ[36]
AN3
SB_DQ[37]
AN2
SB_DQ[38]
AN1
SB_DQ[39]
AP2
SB_DQ[40]
AP5
SB_DQ[41]
AN9
SB_DQ[42]
AT5
SB_DQ[43]
AT6
SB_DQ[44]
AP6
SB_DQ[45]
AN8
SB_DQ[46]
AR6
SB_DQ[47]
AR5
SB_DQ[48]
AR9
SB_DQ[49]
AJ11
SB_DQ[50]
AT8
SB_DQ[51]
AT9
SB_DQ[52]
AH11
SB_DQ[53]
AR8
SB_DQ[54]
AJ12
SB_DQ[55]
AH12
SB_DQ[56]
AT11
SB_DQ[57]
AN14
SB_DQ[58]
AR14
SB_DQ[59]
AT14
SB_DQ[60]
AT12
SB_DQ[61]
AN15
SB_DQ[62]
AR15
SB_DQ[63]
AT15
RSVD_TP[11] AB2
RSVD_TP[12] AA2
RSVD_TP[13] T9
RSVD_TP[14] AA1
RSVD_TP[15] AB1
RSVD_TP[16] T10
SB_CS#[0] AD3
SB_CS#[1] AE3
RSVD_TP[17] AD6
RSVD_TP[18] AE6
RSVD_TP[19] AD5
RSVD_TP[20] AE5
DDR SYSTEM MEMORY A
JCPU1C
Sandy Bridge_rPGA_Rev1p0
DDR SYSTEM MEMORY A
JCPU1C
Sandy Bridge_rPGA_Rev1p0
SA_BS[0]
AE10
SA_BS[1]
AF10
SA_BS[2]
V6
SA_CAS#
AE8
SA_RAS#
AD9
SA_WE#
AF9
SA_CLK[0] AB6
SA_CLK[1] AA5
SA_CLK#[0] AA6
SA_CLK#[1] AB5
SA_CKE[0] V9
SA_CKE[1] V10
SA_CS#[0] AK3
SA_CS#[1] AL3
SA_ODT[0] AH3
SA_ODT[1] AG3
SA_DQS[0] D4
SA_DQS#[0] C4
SA_DQS[1] F6
SA_DQS#[1] G6
SA_DQS[2] K3
SA_DQS#[2] J3
SA_DQS[3] N6
SA_DQS#[3] M6
SA_DQS[4] AL5
SA_DQS#[4] AL6
SA_DQS[5] AM9
SA_DQS#[5] AM8
SA_DQS[6] AR11
SA_DQS#[6] AR12
SA_DQS[7] AM14
SA_DQS#[7] AM15
SA_MA[0] AD10
SA_MA[1] W1
SA_MA[2] W2
SA_MA[3] W7
SA_MA[4] V3
SA_MA[5] V2
SA_MA[6] W3
SA_MA[7] W6
SA_MA[8] V1
SA_MA[9] W5
SA_MA[10] AD8
SA_MA[11] V4
SA_MA[12] W4
SA_MA[13] AF8
SA_MA[14] V5
SA_MA[15] V7
SA_DQ[0]
C5
SA_DQ[1]
D5
SA_DQ[2]
D3
SA_DQ[3]
D2
SA_DQ[4]
D6
SA_DQ[5]
C6
SA_DQ[6]
C2
SA_DQ[7]
C3
SA_DQ[8]
F10
SA_DQ[9]
F8
SA_DQ[10]
G10
SA_DQ[11]
G9
SA_DQ[12]
F9
SA_DQ[13]
F7
SA_DQ[14]
G8
SA_DQ[15]
G7
SA_DQ[16]
K4
SA_DQ[17]
K5
SA_DQ[18]
K1
SA_DQ[19]
J1
SA_DQ[20]
J5
SA_DQ[21]
J4
SA_DQ[22]
J2
SA_DQ[23]
K2
SA_DQ[24]
M8
SA_DQ[25]
N10
SA_DQ[26]
N8
SA_DQ[27]
N7
SA_DQ[28]
M10
SA_DQ[29]
M9
SA_DQ[30]
N9
SA_DQ[31]
M7
SA_DQ[32]
AG6
SA_DQ[33]
AG5
SA_DQ[34]
AK6
SA_DQ[35]
AK5
SA_DQ[36]
AH5
SA_DQ[37]
AH6
SA_DQ[38]
AJ5
SA_DQ[39]
AJ6
SA_DQ[40]
AJ8
SA_DQ[41]
AK8
SA_DQ[42]
AJ9
SA_DQ[43]
AK9
SA_DQ[44]
AH8
SA_DQ[45]
AH9
SA_DQ[46]
AL9
SA_DQ[47]
AL8
SA_DQ[48]
AP11
SA_DQ[49]
AN11
SA_DQ[50]
AL12
SA_DQ[51]
AM12
SA_DQ[52]
AM11
SA_DQ[53]
AL11
SA_DQ[54]
AP12
SA_DQ[55]
AN12
SA_DQ[56]
AJ14
SA_DQ[57]
AH14
SA_DQ[58]
AL15
SA_DQ[59]
AK15
SA_DQ[60]
AL14
SA_DQ[61]
AK14
SA_DQ[62]
AJ15
SA_DQ[63]
AH15
RSVD_TP[1] AB4
RSVD_TP[2] AA4
RSVD_TP[4] AB3
RSVD_TP[5] AA3
RSVD_TP[3] W9
RSVD_TP[6] W10
RSVD_TP[7] AG1
RSVD_TP[8] AH1
RSVD_TP[9] AG2
RSVD_TP[10] AH2

5
5
4
4
3
3
2
2
1
1
D D
C C
B B
A A
CFG10
CFG11
CFG13
CFG14
CFG15
CFG16
CFG17
CFG12
CFG1
CFG2
CFG0
CFG3
CFG4
CFG5
CFG6
CFG7
CFG8
CFG9
RSVD3
RSVD4
RSVD1
RSVD2
CFG4
CFG6
CFG5
CFG2
CFG7
RSVD4
RSVD2
RSVD1
RSVD3
+DIMM0_1_VREF_CPU
+DIMM0_1_CA_CPU
+DIMM0_1_CA_CPU
+DIMM0_1_VREF_CPU
+VCC_CORE
+VCC_GFXCORE
+DIMM0_1_VREF_CPU
+DIMM0_1_CA_CPU
CFG07
CFG17
CFG27
CFG37
CFG47
CFG57
CFG67
CFG77
CFG87
CFG97
CFG107
CFG117
CLK_XDP_ITP 7
CLK_XDP_ITP# 7
CFG177
CFG167
Title
Size Document Number Rev
Date: Sheet of
LA-6591P
1.0
Sandy Bridge (4/6)
9 66Monday, January 10, 2011
Compal Electronics, Inc.
Title
Size Document Number Rev
Date: Sheet of
LA-6591P
1.0
Sandy Bridge (4/6)
9 66Monday, January 10, 2011
Compal Electronics, Inc.
Title
Size Document Number Rev
Date: Sheet of
LA-6591P
1.0
Sandy Bridge (4/6)
9 66Monday, January 10, 2011
Compal Electronics, Inc.
PROPRIETARY NOTE: THIS SHEET OF ENGINEERING DRAWING AND SPECIFICATIONS CONTAINS CONFIDENTIAL
TRADE SECRET AND OTHER PROPRIETARY INFORMATION OF DELL INC. ("DELL") THIS DOCUMENT MAY NOT
BE TRANSFERRED OR COPIED WITHOUT THE EXPRESS WRITTEN AUTHORIZATION OF DELL. IN ADDITION,
NEITHER THIS SHEET NOR THE INFORMATION IT CONTAINS WAY BE USED BY OR DISCLOSED TO ANY THIRD
PARTY WITHOUT DELL'S EXPRESS WRITTEN CONSENT.
DELL CONFIDENTIAL/PROPRIETARY
10: x8, x8 - Device 1 function 1 enabled ; function 2
disabled
PCIE Port Bifurcation Straps
CFG[6:5]
11: (Default) x16 - Device 1 functions 1 and 2 disabled
CFG7
PEG DEFER TRAINING
0: PEG Wait for BIOS for training
1: (Default) PEG Train immediately
following xxRESETB de assertion
CFG4
Display Port Presence Strap
0 : Enabled; An external Display Port device is
connected to the Embedded Display Port
1 : Disabled; No Physical Display Port
attached to Embedded Display Port
CFG Straps for Processor
01: Reserved - (Device 1 function 1 disabled ; function
2 enabled)
00: x8,x4,x4 - Device 1 functions 1 and 2 enabled
PEG Static Lane Reversal - CFG2 is for the 16x
CFG2
0:Lane Reversed
1:(Default) Normal Operation; Lane #
definition matches socket pin map definition
follow DG0.9 change to 1Kohm 5%
T44 PAD~D@T44 PAD~D@
T51 PAD~D@T51 PAD~D@
T8 PAD~D@T8 PAD~D@
RC96 1K_0402_5%~D@RC96 1K_0402_5%~D@
1 2
T47 PAD~D@T47 PAD~D@
RC53
1K_0402_5%~D
@RC53
1K_0402_5%~D
@
12
T50 PAD~D@T50 PAD~D@
T5 PAD~D@T5 PAD~D@
RC123 49.9_0402_1%~D@RC123 49.9_0402_1%~D@
1 2
T27 PAD~D@T27 PAD~D@
RC54
1K_0402_5%~D
@RC54
1K_0402_5%~D
@
12
T25 PAD~D@T25 PAD~D@
T43 PAD~D@T43 PAD~D@
T40 PAD~D@T40 PAD~D@
T3 PAD~D@T3 PAD~D@
RC97 1K_0402_5%~D@RC97 1K_0402_5%~D@
1 2
T53 PAD~D@T53 PAD~D@
T31 PAD~D@T31 PAD~D@
T52 PAD~D@T52 PAD~D@
T17 PAD~D@T17 PAD~D@
T36 PAD~D@T36 PAD~D@
T20 PAD~D@T20 PAD~D@
T19 PAD~D@T19 PAD~D@
T13 PAD~D@T13 PAD~D@RC52
1K_0402_5%~D
@RC52
1K_0402_5%~D
@
12
T29 PAD~D@T29 PAD~D@
T10 PAD~D@T10 PAD~D@
T30 PAD~D@T30 PAD~D@
T32 PAD~D@T32 PAD~D@
T14 PAD~D@T14 PAD~D@
T39 PAD~D@T39 PAD~D@
T21 PAD~D@T21 PAD~D@
T15 PAD~D@T15 PAD~D@
T41 PAD~D@T41 PAD~D@
T35 PAD~D@T35 PAD~D@
T16 PAD~D@T16 PAD~D@
T155 PAD~D@T155 PAD~D@
T11 PAD~D@T11 PAD~D@
T4 PAD~D@T4 PAD~D@
T22 PAD~D@T22 PAD~D@
T33 PAD~D@T33 PAD~D@
T49 PAD~D@T49 PAD~D@
T1 PAD~D@T1 PAD~D@
T24 PAD~D@T24 PAD~D@
T45 PAD~D@T45 PAD~D@
RC122 49.9_0402_1%~D@RC122 49.9_0402_1%~D@
1 2
RESERVED
JCPU1E
Sandy Bridge_rPGA_Rev1p0
RESERVED
JCPU1E
Sandy Bridge_rPGA_Rev1p0
CFG[0]
AK28
CFG[1]
AK29
CFG[2]
AL26
CFG[3]
AL27
CFG[4]
AK26
CFG[5]
AL29
CFG[6]
AL30
CFG[7]
AM31
CFG[8]
AM32
CFG[9]
AM30
CFG[10]
AM28
CFG[11]
AM26
CFG[12]
AN28
CFG[13]
AN31
CFG[14]
AN26
CFG[15]
AM27
CFG[16]
AK31
CFG[17]
AN29
RSVD34 AM33
RSVD35 AJ27
RSVD38 J16
RSVD42 AT34
RSVD39 H16
RSVD40 G16
RSVD41 AR35
RSVD43 AT33
RSVD45 AR34
RSVD56 AT2
RSVD57 AT1
RSVD58 AR1
RSVD46 B34
RSVD47 A33
RSVD48 A34
RSVD49 B35
RSVD50 C35
RSVD51 AJ32
RSVD52 AK32
RSVD30 AE7
RSVD31 AK2
RSVD28 L7
RSVD29 AG7
RSVD27
J15
RSVD16
C30 RSVD15
D23
RSVD17
A31
RSVD18
B30
RSVD20
D30 RSVD19
B29
RSVD22
A30 RSVD21
B31
RSVD23
C29
RSVD24
J20
RSVD37 T8
RSVD6
B4
RSVD7
D1
RSVD8
F25
RSVD9
F24
RSVD11
D24
RSVD12
G25
RSVD13
G24
RSVD14
E23
RSVD32 W8
RSVD33 AT26
RSVD25
B18
RSVD44 AP35
RSVD10
F23
RSVD5
AJ26
VAXG_VAL_SENSE
AJ31
VSSAXG_VAL_SENSE
AH31
VCC_VAL_SENSE
AJ33
VSS_VAL_SENSE
AH33
KEY B1
VCC_DIE_SENSE AH27
VCCIO_SEL
A19
RSVD54 AN35
RSVD55 AM35
T37 PAD~D@T37 PAD~D@
T46 PAD~D@T46 PAD~D@
T28 PAD~D@T28 PAD~D@
T7 PAD~D@T7 PAD~D@
T12 PAD~D@T12 PAD~D@
RC56
1K_0402_5%~D
@RC56
1K_0402_5%~D
@
12
T38 PAD~D@T38 PAD~D@
T9 PAD~D@T9 PAD~D@
T2 PAD~D@T2 PAD~D@
T42 PAD~D@T42 PAD~D@
RC121 49.9_0402_1%~D@RC121 49.9_0402_1%~D@
1 2
T34 PAD~D@T34 PAD~D@
T6 PAD~D@T6 PAD~D@
T26 PAD~D@T26 PAD~D@
T48 PAD~D@T48 PAD~D@
RC51
1K_0402_5%~D
@RC51
1K_0402_5%~D
@
12
T18 PAD~D@T18 PAD~D@
T23 PAD~D@T23 PAD~D@
RC120 49.9_0402_1%~D@RC120 49.9_0402_1%~D@
1 2

5
5
4
4
3
3
2
2
1
1
D D
C C
B B
A A
VCCSENSE_R
VSSSENSE_R
VTT_SENSE_R
VSSIO_SENSE_R
H_CPU_SVIDALRT#
VIDSOUT
H_CPU_SVIDALRT#
VIDSCLK
+VCC_CORE
+VCC_CORE
+VCC_CORE
+VCC_CORE
+VCC_CORE
+1.05V_RUN_VTT
+1.05V_RUN_VTT
+1.05V_RUN_VTT
VSSSENSE 52
VCCSENSE 52
VTT_SENSE 51
VIDALERT_N 52
VIDSCLK 52
VIDSOUT 52
VTT_GND 51
Title
Size Document Number Rev
Date: Sheet of
LA-6591P
1.0
Sandy Bridge (5/6)
10 66Monday, January 10, 2011
Compal Electronics, Inc.
Title
Size Document Number Rev
Date: Sheet of
LA-6591P
1.0
Sandy Bridge (5/6)
10 66Monday, January 10, 2011
Compal Electronics, Inc.
Title
Size Document Number Rev
Date: Sheet of
LA-6591P
1.0
Sandy Bridge (5/6)
10 66Monday, January 10, 2011
Compal Electronics, Inc.
PROPRIETARY NOTE: THIS SHEET OF ENGINEERING DRAWING AND SPECIFICATIONS CONTAINS CONFIDENTIAL
TRADE SECRET AND OTHER PROPRIETARY INFORMATION OF DELL INC. ("DELL") THIS DOCUMENT MAY NOT
BE TRANSFERRED OR COPIED WITHOUT THE EXPRESS WRITTEN AUTHORIZATION OF DELL. IN ADDITION,
NEITHER THIS SHEET NOR THE INFORMATION IT CONTAINS WAY BE USED BY OR DISCLOSED TO ANY THIRD
PARTY WITHOUT DELL'S EXPRESS WRITTEN CONSENT.
53A 8.5A
CPU Power Rail Table
1.5
0.65-0.9
VCC
VCCIO
VAXG
VCCPLL
VDDQ
VCCSA
Voltage Rail
0.65-1.3
1.05
1.8
53
8.5
26
3
12-16
6
0.0-1.1
Voltage
S0 Iccmax
Current (A)
5A to Mem controller(+1.5V_CPU_VDDQ)
5-6A to 2 DIMMs/channel
2-5A to +1.5V_RUN & +0.75V_DDR_VTT
*
*
Description
5
+1.5V_MEM 1.5
Iccmax current changed for PDDG Rev0.7
Note: Place the PU resistors close to CPU
R1555 close to CPU 300 - 1500mils
CAD Note: Place the PU
resistors close to CPU
R1558 close to CPU 300 - 1500mils
DELL CONFIDENTIAL/PROPRIETARY
Place RC66, RC70near CPU
SVID note: VIDALERT# trace
routing need to be routed between
VIDSCLK and VIDSOUT signals
+
CC131
470U_D2_2V-M~D
+
CC131
470U_D2_2V-M~D
1
2 3
CC116
22U_0805_6.3VAM~D
CC116
22U_0805_6.3VAM~D
1
2
CC122
22U_0805_6.3VAM~D
CC122
22U_0805_6.3VAM~D
1
2
CC92
22U_0805_6.3VAM~D
@CC92
22U_0805_6.3VAM~D
@
1
2
+
CC129
470U_D2_2V-M~D
@
+
CC129
470U_D2_2V-M~D
@
1
2 3
CC89
22U_0805_6.3VAM~D
CC89
22U_0805_6.3VAM~D
1
2
RC68 0_0402_5%~DRC68 0_0402_5%~D
1 2
CC75
10U_0805_4VAM~D
CC75
10U_0805_4VAM~D
1
2
CC112
22U_0805_6.3VAM~D
CC112
22U_0805_6.3VAM~D
1
2
RC63
130_0402_1%~D
RC63
130_0402_1%~D
12
RC60
75_0402_1%~D
RC60
75_0402_1%~D
12
CC85
22U_0805_6.3VAM~D
CC85
22U_0805_6.3VAM~D
1
2
CC82
22U_0805_6.3VAM~D
CC82
22U_0805_6.3VAM~D
1
2
CC72
10U_0805_4VAM~D
CC72
10U_0805_4VAM~D
1
2
CC80
22U_0805_6.3VAM~D
CC80
22U_0805_6.3VAM~D
1
2
CC117
22U_0805_6.3VAM~D
CC117
22U_0805_6.3VAM~D
1
2
RC66
100_0402_1%~D
RC66
100_0402_1%~D
12
CC110
22U_0805_6.3VAM~D
CC110
22U_0805_6.3VAM~D
1
2
+
CC130
470U_D2_2V-M~D
@
+
CC130
470U_D2_2V-M~D
@
1
2 3
CC79
22U_0805_6.3VAM~D
CC79
22U_0805_6.3VAM~D
1
2
CC73
10U_0805_4VAM~D
CC73
10U_0805_4VAM~D
1
2
CC113
22U_0805_6.3VAM~D
CC113
22U_0805_6.3VAM~D
1
2
CC86
22U_0805_6.3VAM~D
CC86
22U_0805_6.3VAM~D
1
2
RC61 43_0402_5%~DRC61 43_0402_5%~D
1 2
CC90
22U_0805_6.3VAM~D
@CC90
22U_0805_6.3VAM~D
@
1
2
CC69
22U_0805_6.3VAM~D
CC69
22U_0805_6.3VAM~D
1
2
CC120
22U_0805_6.3VAM~D
CC120
22U_0805_6.3VAM~D
1
2
+
CC132
470U_D2_2V-M~D
+
CC132
470U_D2_2V-M~D
1
2 3
+
CC134
470U_D2_2V-M~D
+
CC134
470U_D2_2V-M~D
1
2 3
CC87
10U_0805_4VAM~D
CC87
10U_0805_4VAM~D
1
2
CC68
10U_0805_4VAM~D
CC68
10U_0805_4VAM~D
1
2
RC132 0_0402_5%~DRC132 0_0402_5%~D
1 2
RC67 0_0402_5%~DRC67 0_0402_5%~D
1 2
RC70
100_0402_1%~D
RC70
100_0402_1%~D
12
RC133 0_0402_5%~DRC133 0_0402_5%~D
1 2
CC93
22U_0805_6.3VAM~D
@CC93
22U_0805_6.3VAM~D
@
1
2
+
CC107
330U_D2_2VM_R6M~D
+
CC107
330U_D2_2VM_R6M~D
1
2
CC84
22U_0805_6.3VAM~D
CC84
22U_0805_6.3VAM~D
1
2
CC124
22U_0805_6.3VAM~D
CC124
22U_0805_6.3VAM~D
1
2
CC83
22U_0805_6.3VAM~D
CC83
22U_0805_6.3VAM~D
1
2
+
CC108
330U_D2_2VM_R6M~D
+
CC108
330U_D2_2VM_R6M~D
1
2
CC77
10U_0805_4VAM~D
CC77
10U_0805_4VAM~D
1
2
CC78
22U_0805_6.3VAM~D
CC78
22U_0805_6.3VAM~D
1
2
+
CC133
470U_D2_2V-M~D
+
CC133
470U_D2_2V-M~D
1
2 3
+
CC109
330U_D2_2VM_R6M~D
@
+
CC109
330U_D2_2VM_R6M~D
@
1
2
CC67
10U_0805_4VAM~D
CC67
10U_0805_4VAM~D
1
2
CC88
10U_0805_4VAM~D
CC88
10U_0805_4VAM~D
1
2
CC91
22U_0805_6.3VAM~D
@CC91
22U_0805_6.3VAM~D
@
1
2
CC123
22U_0805_6.3VAM~D
CC123
22U_0805_6.3VAM~D
1
2
CC111
22U_0805_6.3VAM~D
CC111
22U_0805_6.3VAM~D
1
2
CC115
22U_0805_6.3VAM~D
CC115
22U_0805_6.3VAM~D
1
2
CC71
10U_0805_4VAM~D
CC71
10U_0805_4VAM~D
1
2
CC121
22U_0805_6.3VAM~D
CC121
22U_0805_6.3VAM~D
1
2
CC76
10U_0805_4VAM~D
CC76
10U_0805_4VAM~D
1
2
CC114
22U_0805_6.3VAM~D
CC114
22U_0805_6.3VAM~D
1
2
CC70
22U_0805_6.3VAM~D
CC70
22U_0805_6.3VAM~D
1
2
CC125
22U_0805_6.3VAM~D
CC125
22U_0805_6.3VAM~D
1
2
POWER
CORE SUPPLY
PEG AND DDR
SENSE LINES SVID
JCPU1F
Sandy Bridge_rPGA_Rev1p0
POWER
CORE SUPPLY
PEG AND DDR
SENSE LINES SVID
JCPU1F
Sandy Bridge_rPGA_Rev1p0
VCC_SENSE AJ35
VSS_SENSE AJ34
VIDALERT# AJ29
VIDSCLK AJ30
VIDSOUT AJ28
VSSIO_SENSE A10
VCC1
AG35
VCC2
AG34
VCC3
AG33
VCC4
AG32
VCC5
AG31
VCC6
AG30
VCC7
AG29
VCC8
AG28
VCC9
AG27
VCC10
AG26
VCC11
AF35
VCC12
AF34
VCC13
AF33
VCC14
AF32
VCC15
AF31
VCC16
AF30
VCC17
AF29
VCC18
AF28
VCC19
AF27
VCC20
AF26
VCC21
AD35
VCC22
AD34
VCC23
AD33
VCC24
AD32
VCC25
AD31
VCC26
AD30
VCC27
AD29
VCC28
AD28
VCC29
AD27
VCC30
AD26
VCC31
AC35
VCC32
AC34
VCC33
AC33
VCC34
AC32
VCC35
AC31
VCC36
AC30
VCC37
AC29
VCC38
AC28
VCC39
AC27
VCC40
AC26
VCC41
AA35
VCC42
AA34
VCC43
AA33
VCC44
AA32
VCC45
AA31
VCC46
AA30
VCC47
AA29
VCC48
AA28
VCC49
AA27
VCC50
AA26
VCC51
Y35
VCC52
Y34
VCC53
Y33
VCC54
Y32
VCC55
Y31
VCC56
Y30
VCC57
Y29
VCC58
Y28
VCC59
Y27
VCC60
Y26
VCC61
V35
VCC62
V34
VCC63
V33
VCC64
V32
VCC65
V31
VCC66
V30
VCC67
V29
VCC68
V28
VCC69
V27
VCC70
V26
VCC71
U35
VCC72
U34
VCC73
U33
VCC74
U32
VCC75
U31
VCC76
U30
VCC77
U29
VCC78
U28
VCC79
U27
VCC80
U26
VCC81
R35
VCC82
R34
VCC83
R33
VCC84
R32
VCC85
R31
VCC86
R30
VCC87
R29
VCC88
R28
VCC89
R27
VCC90
R26
VCC91
P35
VCC92
P34
VCC93
P33
VCC94
P32
VCC95
P31
VCC96
P30
VCC97
P29
VCC98
P28
VCC99
P27
VCC100
P26
VCCIO1 AH13
VCCIO12 J11
VCCIO18 G12
VCCIO19 F14
VCCIO20 F13
VCCIO21 F12
VCCIO22 F11
VCCIO23 E14
VCCIO24 E12
VCCIO2 AH10
VCCIO3 AG10
VCCIO4 AC10
VCCIO5 Y10
VCCIO6 U10
VCCIO7 P10
VCCIO8 L10
VCCIO9 J14
VCCIO10 J13
VCCIO11 J12
VCCIO13 H14
VCCIO14 H12
VCCIO15 H11
VCCIO16 G14
VCCIO17 G13
VCCIO25 E11
VCCIO32 C12
VCCIO33 C11
VCCIO34 B14
VCCIO35 B12
VCCIO36 A14
VCCIO37 A13
VCCIO38 A12
VCCIO39 A11
VCCIO26 D14
VCCIO27 D13
VCCIO28 D12
VCCIO29 D11
VCCIO30 C14
VCCIO31 C13
VCCIO_SENSE B10
VCCIO40 J23
CC119
22U_0805_6.3VAM~D
CC119
22U_0805_6.3VAM~D
1
2
CC81
22U_0805_6.3VAM~D
CC81
22U_0805_6.3VAM~D
1
2
CC118
22U_0805_6.3VAM~D
CC118
22U_0805_6.3VAM~D
1
2

5
5
4
4
3
3
2
2
1
1
D D
C C
B B
A A
RUN_ON_CPU1.5VS3#
RUN_ON_CPU1.5VS3
RUN_ON_CPU1.5VS3
H_FC_C22
+1.5V_MEM +1.5V_CPU_VDDQ
+15V_ALW+3.3V_ALW2
+1.5V_MEM
+V_DDR_REF
+VCC_GFXCORE
+1.8V_RUN
+VCC_SA
+1.5V_CPU_VDDQ
+V_SM_VREF_CNT
+V_SM_VREF_CNT
RUN_ON37,41,44,49
CPU1.5V_S3_GATE42 RUN_ON_CPU1.5VS3# 7,44
VCC_AXG_SENSE 52
VSS_AXG_SENSE 52
VCCSA_VID_1 55
+GND_VCC_SA 55
+VCCSA_SENSE 55
Title
Size Document Number Rev
Date: Sheet of
LA-6591P
1.0
Sandy Bridge (6/6)
11 66Monday, January 10, 2011
Compal Electronics, Inc.
Title
Size Document Number Rev
Date: Sheet of
LA-6591P
1.0
Sandy Bridge (6/6)
11 66Monday, January 10, 2011
Compal Electronics, Inc.
Title
Size Document Number Rev
Date: Sheet of
LA-6591P
1.0
Sandy Bridge (6/6)
11 66Monday, January 10, 2011
Compal Electronics, Inc.
DELL CONFIDENTIAL/PROPRIETARY
PROPRIETARY NOTE: THIS SHEET OF ENGINEERING DRAWING AND SPECIFICATIONS CONTAINS CONFIDENTIAL
TRADE SECRET AND OTHER PROPRIETARY INFORMATION OF DELL INC. ("DELL") THIS DOCUMENT MAY NOT
BE TRANSFERRED OR COPIED WITHOUT THE EXPRESS WRITTEN AUTHORIZATION OF DELL. IN ADDITION,
NEITHER THIS SHEET NOR THE INFORMATION IT CONTAINS WAY BE USED BY OR DISCLOSED TO ANY THIRD
PARTY WITHOUT DELL'S EXPRESS WRITTEN CONSENT.
+1.5V_CPU_VDDQ Source
+V_SM_VREF should
have 10 mil trace width
26A
5A
3A
6A
QC4A
DMN66D0LDW-7_SOT363-6~D
QC4A
DMN66D0LDW-7_SOT363-6~D
61
2
CC139
22U_0805_6.3VAM~D
CC139
22U_0805_6.3VAM~D
1
2
CC162
10U_0805_4VAM~D
CC162
10U_0805_4VAM~D
1
2
CC136
4700P_0402_25V7K~D
CC136
4700P_0402_25V7K~D
1
2
RC74
100K_0402_5%~D
RC74
100K_0402_5%~D
12
CC144
22U_0805_6.3VAM~D
CC144
22U_0805_6.3VAM~D
1
2
CC171
10U_0603_6.3V6M~D
@CC171
10U_0603_6.3V6M~D
@
1
2
CC179 0.1U_0402_10V7K~DCC179 0.1U_0402_10V7K~D
12
CC166
10U_0805_4VAM~D
CC166
10U_0805_4VAM~D
1
2
RC83
10K_0402_5%~D
RC83
10K_0402_5%~D
12
CC168
10U_0805_4VAM~D
CC168
10U_0805_4VAM~D
1
2
+
CC167
330U_D2_2VM_R6M~D
+
CC167
330U_D2_2VM_R6M~D
1
2
CC175
1U_0402_6.3V6K~D
CC175
1U_0402_6.3V6K~D
1
2
RC72
100K_0402_5%~D
RC72
100K_0402_5%~D
12
QC3
AO4728L_SO8~D
QC3
AO4728L_SO8~D
4
7
8
6
5
1
2
3
RC138 0_0402_5%~DRC138 0_0402_5%~D
1 2
CC149 0.1U_0402_10V7K~DCC149 0.1U_0402_10V7K~D
12
CC174
1U_0402_6.3V6K~D
CC174
1U_0402_6.3V6K~D
1
2
CC169
10U_0805_4VAM~D
CC169
10U_0805_4VAM~D
1
2
CC164
10U_0805_4VAM~D
CC164
10U_0805_4VAM~D
1
2
POWER
GRAPHICS
DDR3 -1.5V RAILS SENSE
LINES
1.8V RAIL
SA RAIL
VREFMISC
JCPU1G
Sandy Bridge_rPGA_Rev1p0
POWER
GRAPHICS
DDR3 -1.5V RAILS SENSE
LINES
1.8V RAIL
SA RAIL
VREFMISC
JCPU1G
Sandy Bridge_rPGA_Rev1p0
SM_VREF AL1
VSSAXG_SENSE AK34
VAXG_SENSE AK35
VAXG1
AT24
VAXG2
AT23
VAXG3
AT21
VAXG4
AT20
VAXG5
AT18
VAXG6
AT17
VAXG7
AR24
VAXG8
AR23
VAXG9
AR21
VAXG10
AR20
VAXG11
AR18
VAXG12
AR17
VAXG13
AP24
VAXG14
AP23
VAXG15
AP21
VAXG16
AP20
VAXG17
AP18
VAXG18
AP17
VAXG19
AN24
VAXG20
AN23
VAXG21
AN21
VAXG22
AN20
VAXG23
AN18
VAXG24
AN17
VAXG25
AM24
VAXG26
AM23
VAXG27
AM21
VAXG28
AM20
VAXG29
AM18
VAXG30
AM17
VAXG31
AL24
VAXG32
AL23
VAXG33
AL21
VAXG34
AL20
VAXG35
AL18
VAXG36
AL17
VAXG37
AK24
VAXG38
AK23
VAXG39
AK21
VAXG40
AK20
VAXG41
AK18
VAXG42
AK17
VAXG43
AJ24
VAXG44
AJ23
VAXG45
AJ21
VAXG46
AJ20
VAXG47
AJ18
VAXG48
AJ17
VAXG49
AH24
VAXG50
AH23
VAXG51
AH21
VAXG52
AH20
VAXG53
AH18
VAXG54
AH17
VDDQ11 U4
VDDQ12 U1
VDDQ13 P7
VDDQ14 P4
VDDQ15 P1
VDDQ1 AF7
VDDQ2 AF4
VDDQ3 AF1
VDDQ4 AC7
VDDQ5 AC4
VDDQ6 AC1
VDDQ7 Y7
VDDQ8 Y4
VDDQ9 Y1
VDDQ10 U7
VCCPLL1
B6
VCCPLL2
A6
VCCSA1 M27
VCCSA2 M26
VCCSA3 L26
VCCSA4 J26
VCCSA5 J25
VCCSA6 J24
VCCSA7 H26
VCCSA8 H25
VCCSA_SENSE H23
VCCSA_VID1 C24
VCCPLL3
A2
FC_C22 C22
CC137
22U_0805_6.3VAM~D
CC137
22U_0805_6.3VAM~D
1
2
QC4B
DMN66D0LDW-7_SOT363-6~D
QC4B
DMN66D0LDW-7_SOT363-6~D
3
5
4
CC146
22U_0805_6.3VAM~D
CC146
22U_0805_6.3VAM~D
1
2
CC173
10U_0805_4VAM~D
CC173
10U_0805_4VAM~D
1
2
CC163
10U_0805_4VAM~D
CC163
10U_0805_4VAM~D
1
2
PJP2
PAD-OPEN 4x4m
@PJP2
PAD-OPEN 4x4m
@
1 2
CC150 0.1U_0402_10V7K~DCC150 0.1U_0402_10V7K~D
12
CC161
10U_0805_4VAM~D
CC161
10U_0805_4VAM~D
1
2
RC134 0_0402_5%~D@RC134 0_0402_5%~D@
1 2
RC73
20K_0402_5%~D
@RC73
20K_0402_5%~D
@
12
RC137 0_0402_5%~DRC137 0_0402_5%~D
1 2
CC145
22U_0805_6.3VAM~D
CC145
22U_0805_6.3VAM~D
1
2
CC141
22U_0805_6.3VAM~D
CC141
22U_0805_6.3VAM~D
1
2
RC78
100K_0402_5%~D
RC78
100K_0402_5%~D
12
+
CC176
330U_D2_2.5VM_R6M~D
+
CC176
330U_D2_2.5VM_R6M~D
1
2
VSS
JCPU1H
Sandy Bridge_rPGA_Rev1p0
VSS
JCPU1H
Sandy Bridge_rPGA_Rev1p0
VSS1
AT35
VSS2
AT32
VSS3
AT29
VSS4
AT27
VSS5
AT25
VSS6
AT22
VSS7
AT19
VSS8
AT16
VSS9
AT13
VSS10
AT10
VSS11
AT7
VSS12
AT4
VSS13
AT3
VSS14
AR25
VSS15
AR22
VSS16
AR19
VSS17
AR16
VSS18
AR13
VSS19
AR10
VSS20
AR7
VSS21
AR4
VSS22
AR2
VSS23
AP34
VSS24
AP31
VSS25
AP28
VSS26
AP25
VSS27
AP22
VSS28
AP19
VSS29
AP16
VSS30
AP13
VSS31
AP10
VSS32
AP7
VSS33
AP4
VSS34
AP1
VSS35
AN30
VSS36
AN27
VSS37
AN25
VSS38
AN22
VSS39
AN19
VSS40
AN16
VSS41
AN13
VSS42
AN10
VSS43
AN7
VSS44
AN4
VSS45
AM29
VSS46
AM25
VSS47
AM22
VSS48
AM19
VSS49
AM16
VSS50
AM13
VSS51
AM10
VSS52
AM7
VSS53
AM4
VSS54
AM3
VSS55
AM2
VSS56
AM1
VSS57
AL34
VSS58
AL31
VSS59
AL28
VSS60
AL25
VSS61
AL22
VSS62
AL19
VSS63
AL16
VSS64
AL13
VSS65
AL10
VSS66
AL7
VSS67
AL4
VSS68
AL2
VSS69
AK33
VSS70
AK30
VSS71
AK27
VSS72
AK25
VSS73
AK22
VSS74
AK19
VSS75
AK16
VSS76
AK13
VSS77
AK10
VSS78
AK7
VSS79
AK4
VSS80
AJ25
VSS81 AJ22
VSS82 AJ19
VSS83 AJ16
VSS84 AJ13
VSS85 AJ10
VSS86 AJ7
VSS87 AJ4
VSS88 AJ3
VSS89 AJ2
VSS90 AJ1
VSS91 AH35
VSS92 AH34
VSS93 AH32
VSS94 AH30
VSS95 AH29
VSS96 AH28
VSS97 AH26
VSS98 AH25
VSS99 AH22
VSS100 AH19
VSS101 AH16
VSS102 AH7
VSS103 AH4
VSS104 AG9
VSS105 AG8
VSS106 AG4
VSS107 AF6
VSS108 AF5
VSS109 AF3
VSS110 AF2
VSS111 AE35
VSS112 AE34
VSS113 AE33
VSS114 AE32
VSS115 AE31
VSS116 AE30
VSS117 AE29
VSS118 AE28
VSS119 AE27
VSS120 AE26
VSS121 AE9
VSS122 AD7
VSS123 AC9
VSS124 AC8
VSS125 AC6
VSS126 AC5
VSS127 AC3
VSS128 AC2
VSS129 AB35
VSS130 AB34
VSS131 AB33
VSS132 AB32
VSS133 AB31
VSS134 AB30
VSS135 AB29
VSS136 AB28
VSS137 AB27
VSS138 AB26
VSS139 Y9
VSS140 Y8
VSS141 Y6
VSS142 Y5
VSS143 Y3
VSS144 Y2
VSS145 W35
VSS146 W34
VSS147 W33
VSS148 W32
VSS149 W31
VSS150 W30
VSS151 W29
VSS152 W28
VSS153 W27
VSS154 W26
VSS155 U9
VSS156 U8
VSS157 U6
VSS158 U5
VSS159 U3
VSS160 U2
CC135
10U_0805_6.3V6M~D
CC135
10U_0805_6.3V6M~D
1
2
CC165
10U_0805_4VAM~D
CC165
10U_0805_4VAM~D
1
2
CC138
22U_0805_6.3VAM~D
CC138
22U_0805_6.3VAM~D
1
2
CC170
10U_0805_4VAM~D
CC170
10U_0805_4VAM~D
1
2
PJP1
PAD-OPEN 4x4m
@PJP1
PAD-OPEN 4x4m
@
1 2
CC151
22U_0805_6.3VAM~D
CC151
22U_0805_6.3VAM~D
1
2
CC178 0.1U_0402_10V7K~DCC178 0.1U_0402_10V7K~D
12
CC153
22U_0805_6.3VAM~D
CC153
22U_0805_6.3VAM~D
1
2
CC147
22U_0805_6.3VAM~D
CC147
22U_0805_6.3VAM~D
1
2
RC79 0_0402_5%~DRC79 0_0402_5%~D
1 2
CC148
22U_0805_6.3VAM~D
CC148
22U_0805_6.3VAM~D
1
2
+
CC172
330U_D2_2VM_R6M~D
+
CC172
330U_D2_2VM_R6M~D
1
2
RC77 0_0402_5%~D@RC77 0_0402_5%~D@
1 2
CC152
22U_0805_6.3VAM~D
CC152
22U_0805_6.3VAM~D
1
2
QC5
NTR4503NT1G_SOT23-3~D
QC5
NTR4503NT1G_SOT23-3~D
1
2
3

5
5
4
4
3
3
2
2
1
1
D D
C C
B B
A A
DDR_A_D0
DDR_A_D1
DDR_A_D2
DDR_A_D3
DDR_A_D4
DDR_A_D5
DDR_A_D6
DDR_A_D7
DDR_A_D8
DDR_A_D10
DDR_A_D11
DDR_A_D18
DDR_A_D19
DDR_A_D21
DDR_A_D26
DDR_A_D27
DDR_A_D28
DDR_A_D29
DDR_A_D32
DDR_A_D34
DDR_A_D35
DDR_A_D36
DDR_A_D37
DDR_A_D40
DDR_A_D41
DDR_A_D42
DDR_A_D43
DDR_A_D45
DDR_A_D46
DDR_A_D49
DDR_A_D50
DDR_A_D51
DDR_A_D52
DDR_A_D53
DDR_A_D55
DDR_A_D56
DDR_A_D57
DDR_A_D58
DDR_A_D59
DDR_A_D60
DDR_A_D61
DDR_A_D62
DDR_A_MA2
DDR_A_MA0DDR_A_MA1
DDR_A_MA3
DDR_A_MA4DDR_A_MA5
DDR_A_MA6DDR_A_MA8
DDR_A_MA7DDR_A_MA9
DDR_A_MA10
DDR_A_MA11DDR_A_MA12
DDR_A_MA13
DDR_A_MA14
DDR_A_DQS0
DDR_A_DQS1
DDR_A_DQS2
DDR_A_DQS3
DDR_A_DQS4
DDR_A_DQS5
DDR_A_DQS6
DDR_A_DQS7
DDR_A_DQS#0
DDR_A_DQS#1
DDR_A_DQS#2
DDR_A_DQS#3
DDR_A_DQS#4
DDR_A_DQS#5
DDR_A_DQS#6
DDR_A_DQS#7
DDR_A_BS0
DDR_A_BS1
DDR_A_BS2
DDR_CS1_DIMMA#
DDR_CS0_DIMMA#
M_CLK_DDR0
M_CLK_DDR#0
M_CLK_DDR1
M_CLK_DDR#1
DDR_CKE0_DIMMA DDR_CKE1_DIMMA
DDR_A_CAS#
DDR_A_RAS#
DDR_A_WE#
M_ODT0
M_ODT1
DDR_A_D63
DDR_A_MA15
DDR_A_D23
DDR_A_D31
DDR_A_D17
DDR_A_D9 DDR_A_D13
DDR_A_D20DDR_A_D16
DDR_A_D25
DDR_A_D30
DDR_A_D24
DDR_A_D14
DDR_A_D15
DDR_A_D12
DDR_A_D22
DDR_A_D39
DDR_A_D54
DDR_A_D33
DDR_A_D38
DDR_A_D47
DDR_A_D44
DDR_A_D48
DDR3_DRAMRST#_R
DDR3_DRAMRST#_R
+0.75V_DDR_VTT
+1.5V_MEM
+1.5V_MEM+1.5V_MEM
+3.3V_RUN
+0.75V_DDR_VTT
+0.75V_DDR_VTT
+DIMM0_1_VREF_CA
+1.5V_MEM
+V_DDR_REF
+1.5V_MEM
+V_DDR_REF
+DIMM0_1_CA_CPU
+DIMM0_1_VREF_CPU
+DIMM0_1_VREF_DQ
DDR_A_D[0..63]8
DDR_A_DQS[0..7]8
DDR_A_MA[0..15]8
DDR_A_DQS#[0..7]8
DDR_CKE0_DIMMA8
DDR_A_BS28
DDR_CS1_DIMMA#8
DDR_A_WE#8
DDR_A_CAS#8
DDR_A_BS08
DDR_A_BS1 8
M_ODT0 8
DDR_A_RAS# 8
M_CLK_DDR1 8
M_CLK_DDR#1 8M_CLK_DDR#08
M_CLK_DDR08
DDR_CKE1_DIMMA 8
DDR_CS0_DIMMA# 8
M_ODT1 8
DDR3_DRAMRST# 7DDR3_DRAMRST#_R13
DDR_XDP_WAN_SMBDAT 7,13,14,15,28,36
DDR_XDP_WAN_SMBCLK 7,13,14,15,28,36
Title
Size Document Number Rev
Date: Sheet of
LA-6591P
1.0
DDRIII-SODIMM SLOT1
12 66Monday, January 10, 2011
Compal Electronics, Inc.
Title
Size Document Number Rev
Date: Sheet of
LA-6591P
1.0
DDRIII-SODIMM SLOT1
12 66Monday, January 10, 2011
Compal Electronics, Inc.
Title
Size Document Number Rev
Date: Sheet of
LA-6591P
1.0
DDRIII-SODIMM SLOT1
12 66Monday, January 10, 2011
Compal Electronics, Inc.
DELL CONFIDENTIAL/PROPRIETARY
PROPRIETARY NOTE: THIS SHEET OF ENGINEERING DRAWING AND SPECIFICATIONS CONTAINS CONFIDENTIAL
TRADE SECRET AND OTHER PROPRIETARY INFORMATION OF DELL INC. ("DELL") THIS DOCUMENT MAY NOT
BE TRANSFERRED OR COPIED WITHOUT THE EXPRESS WRITTEN AUTHORIZATION OF DELL. IN ADDITION,
NEITHER THIS SHEET NOR THE INFORMATION IT CONTAINS WAY BE USED BY OR DISCLOSED TO ANY THIRD
PARTY WITHOUT DELL'S EXPRESS WRITTEN CONSENT.
Layout Note:
Place near JDIMMA
Layout Note:
Place near JDIMMA.203,204
Populate RD1 for Intel DDR3
VREFDQ multiple methods M1
JDIMMA H=5.2
Note:
Check voltage tolerance of
VREF_DQ at the DIMM socket
All VREF traces should
have 10 mil trace width
2-3A to 1 DIMMs/channel
change footprint.
CD4
1U_0402_6.3V6K~D
CD4
1U_0402_6.3V6K~D
1
2
RD3 10K_0402_5%~DRD3 10K_0402_5%~D
1 2
+
CD14
330U_SX_2VY~D
+
CD14
330U_SX_2VY~D
1
2
CD19
1U_0402_6.3V6K~D
CD19
1U_0402_6.3V6K~D
1
2
RD2 10K_0402_5%~DRD2 10K_0402_5%~D
1 2
CD17
1U_0402_6.3V6K~D
CD17
1U_0402_6.3V6K~D
1
2
CD10
10U_0603_6.3V6M~D
CD10
10U_0603_6.3V6M~D
1
2
RD29 0_0402_5%~DRD29 0_0402_5%~D
1 2
CD22
2.2U_0603_6.3V6K~D
CD22
2.2U_0603_6.3V6K~D
1
2
CD15
2.2U_0603_6.3V6K~D
CD15
2.2U_0603_6.3V6K~D
1
2
CD20
1U_0402_6.3V6K~D
CD20
1U_0402_6.3V6K~D
1
2
CD2
0.1U_0402_16V4Z~D
CD2
0.1U_0402_16V4Z~D
1
2
RD31 0_0402_5%~D@RD31 0_0402_5%~D@
1 2
RD1 0_0402_5%~DRD1 0_0402_5%~D
1 2
CD5
1U_0402_6.3V6K~D
CD5
1U_0402_6.3V6K~D
1
2
CD1
2.2U_0603_6.3V6K~D
CD1
2.2U_0603_6.3V6K~D
1
2
RD27
1K_0402_1%~D
RD27
1K_0402_1%~D
12
RD7 0_0402_5%~D@RD7 0_0402_5%~D@
1 2
JDIMM1
FOX_AS0A626-U4SN-7F
CONN@
JDIMM1
FOX_AS0A626-U4SN-7F
CONN@
VREF_DQ
1
VSS
3
DQ0
5
DQ1
7
VSS
9
DM0
11
VSS
13
DQ2
15
DQ3
17
VSS
19
DQ8
21
DQ9
23
VSS
25
DQS1#
27
DQS1
29
VSS
31
DQ10
33
DQ11
35
VSS
37
DQ16
39
DQ17
41
VSS
43
DQS2#
45
DQS2
47
VSS
49
DQ18
51
DQ19
53
VSS
55
DQ24
57
DQ25
59
VSS
61
DM3
63
VSS
65
DQ26
67
DQ27
69
VSS
71
CKE0
73
VDD
75
NC
77
BA2
79
VDD
81
A12/BC#
83
A9
85
VDD
87
A8
89
A5
91
VDD
93
A3
95
A1
97
VDD
99
CK0
101
CK0#
103
VDD
105
A10/AP
107
BA0
109
VDD
111
WE#
113
CAS#
115
VDD
117
A13
119
S1#
121
VDD
123
TEST
125
VSS
127
DQ32
129
DQ33
131
VSS
133
DQS4#
135
DQS4
137
VSS
139
DQ34
141
DQ35
143
VSS 2
DQ4 4
DQ5 6
VSS 8
DQS0# 10
DQS0 12
VSS 14
DQ6 16
DQ7 18
VSS 20
DQ12 22
DQ13 24
VSS 26
DM1 28
RESET# 30
VSS 32
DQ14 34
DQ15 36
VSS 38
DQ20 40
DQ21 42
VSS 44
DM2 46
VSS 48
DQ22 50
DQ23 52
VSS 54
DQ28 56
DQ29 58
VSS 60
DQS3# 62
DQS3 64
VSS 66
DQ30 68
DQ31 70
VSS 72
CKE1 74
VDD 76
A15 78
A14 80
VDD 82
A11 84
A7 86
VDD 88
A6 90
A4 92
VDD 94
A2 96
A0 98
VDD 100
CK1 102
CK1# 104
VDD 106
BA1 108
RAS# 110
VDD 112
S0# 114
ODT0 116
VDD 118
ODT1 120
NC 122
VDD 124
VREF_CA 126
VSS 128
DQ36 130
DQ37 132
VSS 134
DM4 136
VSS 138
DQ38 140
DQ39 142
VSS 144
VSS
145
DQ40
147
DQ41
149
VSS
151
DM5
153
VSS
155
DQ42
157
DQ43
159
VSS
161
DQ48
163
DQ49
165
VSS
167
DQS6#
169
DQS6
171
VSS
173
DQ50
175
DQ51
177
VSS
179
DQ56
181
DQ57
183
VSS
185
DM7
187
VSS
189
DQ58
191
DQ59
193
VSS
195
SA0
197
VDDSPD
199
DQ44 146
DQ45 148
VSS 150
DQS5# 152
DQS5 154
VSS 156
DQ46 158
DQ47 160
VSS 162
DQ52 164
DQ53 166
VSS 168
DM6 170
VSS 172
DQ54 174
DQ55 176
VSS 178
DQ60 180
DQ61 182
VSS 184
DQS7# 186
DQS7 188
VSS 190
DQ62 192
DQ63 194
VSS 196
EVENT# 198
SDA 200
SA1
201 SCL 202
VTT
203 VTT 204
GND1
205 GND2 206
CD12
10U_0603_6.3V6M~D
CD12
10U_0603_6.3V6M~D
1
2
CD3
1U_0402_6.3V6K~D
CD3
1U_0402_6.3V6K~D
1
2
CD6
1U_0402_6.3V6K~D
CD6
1U_0402_6.3V6K~D
1
2
CD13
10U_0603_6.3V6M~D
@CD13
10U_0603_6.3V6M~D
@
1
2
CD16
0.1U_0402_16V4Z~D
CD16
0.1U_0402_16V4Z~D
1
2
CD11
10U_0603_6.3V6M~D
CD11
10U_0603_6.3V6M~D
1
2
RD28 1K_0402_1%~DRD28 1K_0402_1%~D
1 2
CD8
10U_0603_6.3V6M~D
CD8
10U_0603_6.3V6M~D
1
2
CD9
10U_0603_6.3V6M~D
CD9
10U_0603_6.3V6M~D
1
2
CD7
10U_0603_6.3V6M~D
CD7
10U_0603_6.3V6M~D
1
2
CD18
1U_0402_6.3V6K~D
CD18
1U_0402_6.3V6K~D
1
2
CD21
0.1U_0402_16V4Z~D
CD21
0.1U_0402_16V4Z~D
1
2

5
5
4
4
3
3
2
2
1
1
D D
C C
B B
A A
DDR_B_MA7
DDR_B_D22
DDR_B_D19
DDR_B_D20
DDR_B_D62
DDR_B_D59
DDR_CS3_DIMMB#
DDR_B_BS0
DDR_B_D27
DDR_B_D8
DDR_B_D52
M_ODT2
DDR_B_MA14
DDR_B_D57
DDR_B_DQS6
DDR_B_D43
DDR_B_DQS4
DDR_B_BS2
DDR_B_DQS#2
DDR3_DRAMRST#_R
DDR_B_D37
DDR_B_D36
DDR_B_MA6
DDR_B_D23
DDR_B_D21
DDR_B_D41
DDR_B_MA3
DDR_B_D24
DDR_B_D63
DDR_B_D44
DDR_B_DQS#3
DDR_B_D40
DDR_CKE2_DIMMB
DDR_B_D5
DDR_B_DQS1
DDR_B_D9
DDR_B_D54
DDR_B_D53
DDR_B_D46
DDR_CKE3_DIMMB
DDR_B_D50
DDR_B_D48
DDR_B_D14
DDR_B_D61
DDR_B_MA4
DDR_B_MA1
DDR_B_D45
DDR_B_D38
DDR_B_BS1
DDR_B_DQS3
DDR_B_WE#
DDR_B_D7
DDR_B_D6
DDR_B_D10
DDR_B_DQS#1
DDR_B_D55
DDR_B_D47
M_ODT3
DDR_B_D49
DDR_B_MA12
DDR_B_D15
DDR_B_D2
DDR_B_D0
M_CLK_DDR3
DDR_B_D28
DDR_B_DQS2
DDR_B_D4
DDR_B_RAS#
DDR_B_D34
DDR_B_D32
DDR_B_CAS#
DDR_B_D11
DDR_B_DQS#6
DDR_B_MA8
DDR_B_D25
DDR_B_D1
DDR_B_DQS7
DDR_B_DQS#7
M_CLK_DDR#3
DDR_B_MA2
DDR_B_MA15
DDR_B_D29
DDR_B_DQS#5
DDR_B_MA11
DDR_B_D30
DDR_B_D51
DDR_B_D35
DDR_B_D33
M_CLK_DDR2
DDR_B_D12
DDR_B_DQS#0
DDR_B_D16
DDR_B_D60
DDR_B_MA5
DDR_B_D18
DDR_B_D39
DDR_B_MA0
DDR_B_D58
DDR_B_MA10
DDR_B_D26
DDR_B_D3
DDR_B_DQS5
DDR_CS2_DIMMB#
DDR_B_D31
DDR_B_D56
DDR_B_D42
DDR_B_DQS#4
DDR_B_MA13
M_CLK_DDR#2
DDR_B_MA9
DDR_B_D17
DDR_B_D13
DDR_B_DQS0
+1.5V_MEM
+0.75V_DDR_VTT
+3.3V_RUN
+3.3V_RUN
+1.5V_MEM
+0.75V_DDR_VTT
+1.5V_MEM
+1.5V_MEM
+0.75V_DDR_VTT
+DIMM0_1_VREF_CA
+DIMM0_1_VREF_DQ
DDR_B_D[0..63]8
DDR_B_DQS[0..7]8
DDR_B_MA[0..15]8
DDR_B_DQS#[0..7]8
DDR_B_CAS#8
DDR_CKE3_DIMMB 8
DDR_B_WE#8
DDR_CKE2_DIMMB8
DDR_B_BS08 DDR_B_RAS# 8
DDR_B_BS1 8
DDR_B_BS28
M_ODT2 8
DDR_CS3_DIMMB#8
DDR_CS2_DIMMB# 8
M_CLK_DDR3 8
M_CLK_DDR#3 8
M_ODT3 8
M_CLK_DDR28
M_CLK_DDR#28
DDR3_DRAMRST#_R 12
DDR_XDP_WAN_SMBDAT 7,12,14,15,28,36
DDR_XDP_WAN_SMBCLK 7,12,14,15,28,36
Title
Size Document Number Rev
Date: Sheet of
LA-6591P
1.0
DDRIII-SODIMM SLOT2
13 66Monday, January 10, 2011
Compal Electronics, Inc.
Title
Size Document Number Rev
Date: Sheet of
LA-6591P
1.0
DDRIII-SODIMM SLOT2
13 66Monday, January 10, 2011
Compal Electronics, Inc.
Title
Size Document Number Rev
Date: Sheet of
LA-6591P
1.0
DDRIII-SODIMM SLOT2
13 66Monday, January 10, 2011
Compal Electronics, Inc.
DELL CONFIDENTIAL/PROPRIETARY
PROPRIETARY NOTE: THIS SHEET OF ENGINEERING DRAWING AND SPECIFICATIONS CONTAINS CONFIDENTIAL
TRADE SECRET AND OTHER PROPRIETARY INFORMATION OF DELL INC. ("DELL") THIS DOCUMENT MAY NOT
BE TRANSFERRED OR COPIED WITHOUT THE EXPRESS WRITTEN AUTHORIZATION OF DELL. IN ADDITION,
NEITHER THIS SHEET NOR THE INFORMATION IT CONTAINS WAY BE USED BY OR DISCLOSED TO ANY THIRD
PARTY WITHOUT DELL'S EXPRESS WRITTEN CONSENT.
Layout Note:
Place near JDIMMB
Layout Note:
Place near JDIMMB.203,204
Populate RD4 for Intel DDR3
VREFDQ multiple methods M1
JDIMMB H=9.2
Note:
Check voltage tolerance of
VREF_DQ at the DIMM socket
All VREF traces should
have 10 mil trace width
2-3A to 1 DIMMs/channel
CD34
10U_0603_6.3V6M~D
CD34
10U_0603_6.3V6M~D
1
2
RD6
10K_0402_5%~D
RD6
10K_0402_5%~D
12
CD27
1U_0402_6.3V6K~D
CD27
1U_0402_6.3V6K~D
1
2
CD23
2.2U_0603_6.3V6K~D
CD23
2.2U_0603_6.3V6K~D
1
2
CD42
1U_0402_6.3V6K~D
CD42
1U_0402_6.3V6K~D
1
2
RD5 10K_0402_5%~DRD5 10K_0402_5%~D
12
CD41
1U_0402_6.3V6K~D
CD41
1U_0402_6.3V6K~D
1
2
CD39
1U_0402_6.3V6K~D
CD39
1U_0402_6.3V6K~D
1
2
CD37
2.2U_0603_6.3V6K~D
CD37
2.2U_0603_6.3V6K~D
1
2
CD35
10U_0603_6.3V6M~D
@CD35
10U_0603_6.3V6M~D
@
1
2
CD32
10U_0603_6.3V6M~D
CD32
10U_0603_6.3V6M~D
1
2
JDIMM2
FOX_AS0A626-U8SN-7F
CONN@
JDIMM2
FOX_AS0A626-U8SN-7F
CONN@
VREF_DQ
1
VSS
3
DQ0
5
DQ1
7
VSS
9
DM0
11
VSS
13
DQ2
15
DQ3
17
VSS
19
DQ8
21
DQ9
23
VSS
25
DQS1#
27
DQS1
29
VSS
31
DQ10
33
DQ11
35
VSS
37
DQ16
39
DQ17
41
VSS
43
DQS2#
45
DQS2
47
VSS
49
DQ18
51
DQ19
53
VSS
55
DQ24
57
DQ25
59
VSS
61
DM3
63
VSS
65
DQ26
67
DQ27
69
VSS
71
CKE0
73
VDD
75
NC
77
BA2
79
VDD
81
A12/BC#
83
A9
85
VDD
87
A8
89
A5
91
VDD
93
A3
95
A1
97
VDD
99
CK0
101
CK0#
103
VDD
105
A10/AP
107
BA0
109
VDD
111
WE#
113
CAS#
115
VDD
117
A13
119
S1#
121
VDD
123
TEST
125
VSS
127
DQ32
129
DQ33
131
VSS
133
DQS4#
135
DQS4
137
VSS
139
DQ34
141
DQ35
143
VSS 2
DQ4 4
DQ5 6
VSS 8
DQS0# 10
DQS0 12
VSS 14
DQ6 16
DQ7 18
VSS 20
DQ12 22
DQ13 24
VSS 26
DM1 28
RESET# 30
VSS 32
DQ14 34
DQ15 36
VSS 38
DQ20 40
DQ21 42
VSS 44
DM2 46
VSS 48
DQ22 50
DQ23 52
VSS 54
DQ28 56
DQ29 58
VSS 60
DQS3# 62
DQS3 64
VSS 66
DQ30 68
DQ31 70
VSS 72
CKE1 74
VDD 76
A15 78
A14 80
VDD 82
A11 84
A7 86
VDD 88
A6 90
A4 92
VDD 94
A2 96
A0 98
VDD 100
CK1 102
CK1# 104
VDD 106
BA1 108
RAS# 110
VDD 112
S0# 114
ODT0 116
VDD 118
ODT1 120
NC 122
VDD 124
VREF_CA 126
VSS 128
DQ36 130
DQ37 132
VSS 134
DM4 136
VSS 138
DQ38 140
DQ39 142
VSS 144
VSS
145
DQ40
147
DQ41
149
VSS
151
DM5
153
VSS
155
DQ42
157
DQ43
159
VSS
161
DQ48
163
DQ49
165
VSS
167
DQS6#
169
DQS6
171
VSS
173
DQ50
175
DQ51
177
VSS
179
DQ56
181
DQ57
183
VSS
185
DM7
187
VSS
189
DQ58
191
DQ59
193
VSS
195
SA0
197
VDDSPD
199
DQ44 146
DQ45 148
VSS 150
DQS5# 152
DQS5 154
VSS 156
DQ46 158
DQ47 160
VSS 162
DQ52 164
DQ53 166
VSS 168
DM6 170
VSS 172
DQ54 174
DQ55 176
VSS 178
DQ60 180
DQ61 182
VSS 184
DQS7# 186
DQS7 188
VSS 190
DQ62 192
DQ63 194
VSS 196
EVENT# 198
SDA 200
SA1
201 SCL 202
VTT
203 VTT 204
GND1
205 GND2 206
CD26
1U_0402_6.3V6K~D
CD26
1U_0402_6.3V6K~D
1
2
CD43
0.1U_0402_16V4Z~D
CD43
0.1U_0402_16V4Z~D
1
2
+
CD36
330U_SX_2VY~D
+
CD36
330U_SX_2VY~D
1
2
CD40
1U_0402_6.3V6K~D
CD40
1U_0402_6.3V6K~D
1
2
CD30
10U_0603_6.3V6M~D
CD30
10U_0603_6.3V6M~D
1
2
CD44
2.2U_0603_6.3V6K~D
CD44
2.2U_0603_6.3V6K~D
1
2
CD38
0.1U_0402_16V4Z~D
CD38
0.1U_0402_16V4Z~D
1
2
CD25
1U_0402_6.3V6K~D
CD25
1U_0402_6.3V6K~D
1
2
CD24
0.1U_0402_16V4Z~D
CD24
0.1U_0402_16V4Z~D
1
2
CD29
10U_0603_6.3V6M~D
CD29
10U_0603_6.3V6M~D
1
2
CD31
10U_0603_6.3V6M~D
CD31
10U_0603_6.3V6M~D
1
2
CD33
10U_0603_6.3V6M~D
CD33
10U_0603_6.3V6M~D
1
2
CD28
1U_0402_6.3V6K~D
CD28
1U_0402_6.3V6K~D
1
2

5
5
4
4
3
3
2
2
1
1
D D
C C
B B
A A
PCH_AZ_SDOUT
PCH_JTAG_TCK
PCH_AZ_RST#
+SATA_COMP
PCH_AZ_BITCLK
+3.3V_ALW_PCH_JTAG
SRTCRST#
SATA_ACT#
PCH_RTCX1
PCH_RTCRST#
PCH_INTVRMEN
PCH_JTAG_TDI
INTRUDER#
PCH_AZ_SYNC_Q
IRQ_SERIRQ
PCH_JTAG_TMS
PCH_JTAG_TDO
PCH_INTVRMEN
PCH_RTCX2
PCH_AZ_MDC_SDIN1
PCH_AZ_RST#
PCH_AZ_CODEC_SDIN0
PCH_AZ_SDOUT
PCH_AZ_BITCLK
HDD_DET#_R
BBS_BIT0_R
PCH_AZ_SYNC
XDP_FN15
PCH_PWRBTN#_XDP
DDR_XDP_WAN_SMBDAT_R2
DDR_XDP_WAN_SMBCLK_R2
XDP_DBRESET#
PCH_JTAG_TDO
PCH_JTAG_TDI
PCH_JTAG_TMSPCH_JTAG_TCK
RSMRST#_XDP
XDP_FN0
XDP_FN1
XDP_FN2
XDP_FN3
XDP_FN4
XDP_FN5
XDP_FN6
XDP_FN7
XDP_FN16
XDP_FN17
XDP_FN8
XDP_FN9
XDP_FN10
XDP_FN11
XDP_FN12
XDP_FN13
XDP_FN14
XDP_FN8
XDP_FN9
XDP_FN11
XDP_FN10
XDP_FN12
XDP_FN13
XDP_FN14
XDP_FN15
XDP_FN16
XDP_FN17
HDD_DET#_R
BBS_BIT0_R
XDP_FN2
XDP_FN1
XDP_FN4
XDP_FN6
XDP_FN5
XDP_FN3
XDP_FN0
XDP_FN7
USB30_SMI#
RBIAS_SATA3
+SATA3_COMP
SPKR
PCH_SPI_DO
IRQ_SERIRQ
RSMRST#_XDP
PCH_SPI_CLK
PCH_SPI_DO
PCH_SPI_CS0#
PCH_SPI_CS1#
1.05V_0.8V_PWROK_R
PCH_SPI_DIN
SPI_PCH_CLK
SPI_PCH_CLK
PCH_SPI_DIN
PCH_SPI_CLK
PCH_SPI_DO
PCH_SPI_CS1#
PCH_SPI_CS0#
SPI_PCH_CS1#
SPI_PCH_CLK
SPI_PCH_DIN
SPI_PCH_DO
SPI_PCH_CS0#
SPI_PCH_DO
SPI_PCH_DO
SPI_PCH_DIN
SPI_CLK64SPI_WP#_SEL
SPI_DO64
SPI_DIN64
SPI_WP#_SEL
SPI_DIN32SPI_PCH_DIN
PCH_AZ_SYNC_Q
PCH_AZ_SYNC
PCH_AZ_SYNC
PCH_RTCX1
SPI_CLK32
SPI_DO32
SPI_PCH_CS0# SPI_CS0#
SPI_PCH_CS1# SPI_CS1#
BBS_BIT0_R
PCH_GPIO33
PCH_GPIO33
PCH_AZ_SYNC_Q
+3.3V_ALW_PCH
+RTC_CELL
+3.3V_RUN
+1.05V_RUN
+RTC_CELL
+3.3V_ALW_PCH
+3.3V_ALW_PCH
+3.3V_ALW_PCH
+1.05V_RUN
+3.3V_RUN
+3.3V_ALW_PCH
+3.3V_ALW_PCH
+3.3V_RUN
+3.3V_RUN
+3.3V_M
+3.3V_SPI
+3.3V_SPI +3.3V_M
+3.3V_SPI
+3.3V_SPI
PCH_AZ_MDC_SDIN131
PCH_AZ_MDC_RST#31
PCH_AZ_CODEC_SDIN030
PCH_AZ_CODEC_SYNC30
PCH_AZ_CODEC_SDOUT30
IRQ_SERIRQ 33,34,41,42
PCH_AZ_MDC_BITCLK31
PCH_AZ_CODEC_RST#30
SATA_ACT# 45
SPKR30
HDD_DET# 28
PCH_AZ_MDC_SDOUT31
PCH_AZ_CODEC_BITCLK30
XDP_DBRESET# 7,16
SIO_PWRBTN#_R7,16
GPIO3618
SLP_ME_CSW_DEV#18,41
USB_MCARD1_DET#18,36
PCH_GPIO1518
TEMP_ALERT#18,41
EN_ESATA_RPTR#18
GPIO3718
USB_OC3#17
USB_OC2#17
SIO_EXT_SCI#_R18
USB_OC6#17
USB_OC5#17
USB_OC4#17
SIO_EXT_SMI#17,42
USB_OC1#_R17
USB_OC0#_R17
USB30_SMI#29
PSATA_PRX_DTX_N0_C 28
PSATA_PTX_DRX_P0_C 28
PSATA_PTX_DRX_N0_C 28
PSATA_PRX_DTX_P0_C 28
SATA_PRX_DKTX_P5_C 40
SATA_PRX_DKTX_N5_C 40
SATA_PTX_DKRX_P5_C 40
SATA_PTX_DKRX_N5_C 40
ESATA_PTX_DRX_P4_C 39
ESATA_PRX_DTX_P4_C 39
ESATA_PRX_DTX_N4_C 39
ESATA_PTX_DRX_N4_C 39
SATA_ODD_PRX_DTX_P1_C 29
SATA_ODD_PTX_DRX_N1_C 29
SATA_ODD_PTX_DRX_P1_C 29
SATA_ODD_PRX_DTX_N1_C 29
PCH_SATA_MOD_EN# 42
PCH_RSMRST#_Q16,42
ME_FWP41
1.05V_0.8V_PWROK42,52
LPC_LAD0 33,34,41,42
LPC_LAD1 33,34,41,42
LPC_LAD2 33,34,41,42
LPC_LAD3 33,34,41,42
LPC_LFRAME# 33,34,41,42
LPC_LDRQ0# 41
LPC_LDRQ1# 41
PCH_PLTRST#7,17
SPI_WP#_SEL41
DDR_XDP_WAN_SMBDAT7,12,13,15,28,36
DDR_XDP_WAN_SMBCLK7,12,13,15,28,36
PCH_AZ_MDC_SYNC31
PCH_PLTRST#_EC17,34,36,37,41,42
Title
Size Document Number Rev
Date: Sheet of
LA-6591P
1.0
PCH (1/8)
14 66Monday, January 10, 2011
Compal Electronics, Inc.
Title
Size Document Number Rev
Date: Sheet of
LA-6591P
1.0
PCH (1/8)
14 66Monday, January 10, 2011
Compal Electronics, Inc.
Title
Size Document Number Rev
Date: Sheet of
LA-6591P
1.0
PCH (1/8)
14 66Monday, January 10, 2011
Compal Electronics, Inc.
DELL CONFIDENTIAL/PROPRIETARY
INTVRMEN- Integrated SUS
1.1V VRM Enable
High - Enable Internal VRs
Low - Enable External VRs
On Die PLL VR is supplied by
1.5V when sampled high, 1.8 V
when sampled low
CMOS place near DIMM
HDD
E-SATA
DOCK
Low = Default
High = No Reboot
SPKR
No Reboot Strap
High: Enable Intel Anti-Theft Technology
Left floating: Disable Intel Anti-Theft Technology
SPI_MOSI
ODD/ E Module Bay
BBS_BIT0 - BIOS BOOT STRAP BIT 0
CMOS settingCMOS_CLR1
Open
Clear CMOSShunt
ME_CLR1
Keep CMOS
TPM setting
Shunt
Keep ME RTC Registers
Clear ME RTC Registers
Open
PCH_AZ_SYNC is sampled
at the rising edge of RSMRST# pin.
So signal should be PU to the ALWAYS rail.
*
Can be place in 0 height area.
200 MIL SO8
64Mb Flash ROM 16Mb Flash ROM
200 MIL SO8
RH11 1M_0402_5%~DRH11 1M_0402_5%~D
1 2
RH59 51_0402_1%~DRH59 51_0402_1%~D
12
CH100
27P_0402_50V8J~D
@CH100
27P_0402_50V8J~D
@
12
RH21 0_0402_5%~D@RH21 0_0402_5%~D@
1 2
RH10 33_0402_5%~D@RH10 33_0402_5%~D@1 2
RH35 10K_0402_5%~D@RH35 10K_0402_5%~D@
12
RH287 1K_0402_5%~D@RH287 1K_0402_5%~D@
1 2
RH350 0_0402_5%~DRH350 0_0402_5%~D
1 2
RH355 100K_0402_5%~DRH355 100K_0402_5%~D
12
RH66
1K_0402_5%~D
RH66
1K_0402_5%~D
12
RH4 33_0402_5%~D@RH4 33_0402_5%~D@1 2
RH8 33_0402_5%~D@RH8 33_0402_5%~D@1 2
RH43 200_0402_1%~DRH43 200_0402_1%~D
12
RH5 33_0402_5%~D@RH5 33_0402_5%~D@1 2
RH347 0_0402_5%~DRH347 0_0402_5%~D
1 2
RH16 33_0402_5%~D@RH16 33_0402_5%~D@1 2
R892
3.3K_0402_5%~D
R892
3.3K_0402_5%~D
12
G
D
S
QH7
SSM3K7002FU_SC70-3~D
G
D
S
QH7
SSM3K7002FU_SC70-3~D
2
13
RH47
100_0402_1%~D
@RH47
100_0402_1%~D
@
12
RH7 33_0402_5%~D@RH7 33_0402_5%~D@1 2
RH288
0_0603_5%~D
@RH288
0_0603_5%~D
@
12
RH18 33_0402_5%~D@RH18 33_0402_5%~D@1 2
RH285 0_0402_5%~D@RH285 0_0402_5%~D@
1 2
RH34 33_0402_5%~DRH34 33_0402_5%~D
1 2
JXDP2
SAMTE_BSH-030-01-L-D-A
@JXDP2
SAMTE_BSH-030-01-L-D-A
@
GND0
1
OBSFN_A0
3
OBSFN_A1
5
GND2
7
OBSDATA_A0
9
OBSDATA_A1
11
GND4
13
OBSDATA_A2
15
OBSDATA_A3
17
GND6
19
OBSFN_B0
21
OBSFN_B1
23
GND8
25
OBSDATA_B0
27
OBSDATA_B1
29
GND10
31
OBSDATA_B2
33
OBSDATA_B3
35
GND12
37
PWRGOOD/HOOK0
39
HOOK1
41
VCC_OBS_AB
43
HOOK2
45
HOOK3
47
GND14
49
SDA
51
SCL
53
TCK1
55
TCK0
57
GND16
59
GND1 2
OBSFN_C0 4
OBSFN_C1 6
GND3 8
OBSDATA_C0 10
OBSDATA_C1 12
GND5 14
OBSDATA_C2 16
OBSDATA_C3 18
GND7 20
OBSFN_D0 22
OBSFN_D1 24
GND9 26
OBSDATA_D0 28
OBSDATA_D1 30
GND11 32
OBSDATA_D2 34
OBSDATA_D3 36
GND13 38
ITPCLK/HOOK4 40
ITPCLK#/HOOK5 42
VCC_OBS_CD 44
RESET#/HOOK6 46
DBR#/HOOK7 48
GND15 50
TD0 52
TRST# 54
TDI 56
TMS 58
GND17 60
RH20 33_0402_5%~D@RH20 33_0402_5%~D@1 2
RH51 4.7K_0402_5%~DRH51 4.7K_0402_5%~D
12
R933 47_0402_5%~DR933 47_0402_5%~D
1 2
R898 0_0402_5%~D@R898 0_0402_5%~D@
1 2
RH48
100_0402_1%~D
@RH48
100_0402_1%~D
@
12
RH38
330K_0402_5%~D
RH38
330K_0402_5%~D
12
R900 33_0402_5%~DR900 33_0402_5%~D
1 2
RH39
330K_0402_5%~D
@RH39
330K_0402_5%~D
@
12
RH295
8.2K_0402_5%~D
@RH295
8.2K_0402_5%~D
@
12
R890
3.3K_0402_5%~D
R890
3.3K_0402_5%~D
12
R895 33_0402_5%~DR895 33_0402_5%~D
1 2
RH30
10K_0402_5%~D
RH30
10K_0402_5%~D
12
U53
W25Q16BVSSIG_SO8~D
X76@U53
W25Q16BVSSIG_SO8~D
X76@
CLK 6
GND
4DI(IO0) 5
DO(IO1)
2
/WP(IO2)
3
VCC 8
/HOLD(IO3) 7
/CS
1
CH2
18P_0402_50V8J~D
CH2
18P_0402_50V8J~D
12
RH37 10K_0402_5%~DRH37 10K_0402_5%~D
12
CH4 1U_0402_6.3V6K~D
CH4 1U_0402_6.3V6K~D
1 2
RH283 1K_0402_5%~D@RH283 1K_0402_5%~D@
1 2
G
D
S
QH1 BSS138W-7-F_SOT323-3~D
G
D
S
QH1 BSS138W-7-F_SOT323-3~D
2
1 3
RH50 1K_0402_5%~DRH50 1K_0402_5%~D
1 2
G
G
YH1
32.768KHZ_12.5PF_Q13MC1461000~D
G
G
YH1
32.768KHZ_12.5PF_Q13MC1461000~D
2
34
1
CH1
0.1U_0402_16V4Z~D
@CH1
0.1U_0402_16V4Z~D
@
1
2
RH346 0_0402_5%~DRH346 0_0402_5%~D
1 2
RH22 20K_0402_5%~DRH22 20K_0402_5%~D
1 2
RH14 33_0402_5%~D@RH14 33_0402_5%~D@1 2
RH46 750_0402_1%~DRH46 750_0402_1%~D
1 2
RH19 33_0402_5%~D@RH19 33_0402_5%~D@1 2
RH23 20K_0402_5%~DRH23 20K_0402_5%~D
1 2
RH24 1K_0402_5%~D@RH24 1K_0402_5%~D@
12
CMOS1 SHORT PADS~D
@
CMOS1 SHORT PADS~D
@
1
122
R896 0_0402_5%~D@R896 0_0402_5%~D@
1 2
R888
3.3K_0402_5%~D
R888
3.3K_0402_5%~D
12
RH25 33_0402_5%~DRH25 33_0402_5%~D
1 2
RH45 200_0402_1%~DRH45 200_0402_1%~D
12
RTCIHDA
SATA
LPC
SPI JTAG
SATA 6G
UH4A
CougarPoint_Rev_1p0
RTCIHDA
SATA
LPC
SPI JTAG
SATA 6G
UH4A
CougarPoint_Rev_1p0
RTCX1
A20
RTCX2
C20
INTVRMEN
C17
INTRUDER#
K22
HDA_BCLK
N34
HDA_SYNC
L34
HDA_RST#
K34
HDA_SDIN0
E34
HDA_SDIN1
G34
HDA_SDIN2
C34
HDA_SDO
A36
SATALED# P3
FWH0 / LAD0 C38
FWH1 / LAD1 A38
FWH2 / LAD2 B37
FWH3 / LAD3 C37
LDRQ1# / GPIO23 K36
FWH4 / LFRAME# D36
LDRQ0# E36
RTCRST#
D20
HDA_SDIN3
A34
HDA_DOCK_EN# / GPIO33
C36
HDA_DOCK_RST# / GPIO13
N32
SRTCRST#
G22
SATA0RXN AM3
SATA0RXP AM1
SATA0TXN AP7
SATA0TXP AP5
SATA1RXN AM10
SATA1RXP AM8
SATA1TXN AP11
SATA1TXP AP10
SATA2RXN AD7
SATA2RXP AD5
SATA2TXN AH5
SATA2TXP AH4
SATA3RXN AB8
SATA3RXP AB10
SATA3TXN AF3
SATA3TXP AF1
SATA4RXN Y7
SATA4RXP Y5
SATA4TXN AD3
SATA4TXP AD1
SATA5RXN Y3
SATA5RXP Y1
SATA5TXN AB3
SATA5TXP AB1
SATAICOMPI Y10
SPI_CLK
T3
SPI_CS0#
Y14
SPI_CS1#
T1
SPI_MOSI
V4
SPI_MISO
U3
SATA0GP / GPIO21 V14
SATA1GP / GPIO19 P1
JTAG_TCK
J3
JTAG_TMS
H7
JTAG_TDI
K5
JTAG_TDO
H1
SERIRQ V5
SPKR
T10
SATAICOMPO Y11
SATA3COMPI AB13
SATA3RCOMPO AB12
SATA3RBIAS AH1
RH49
100_0402_1%~D
@RH49
100_0402_1%~D
@
12
RH12 33_0402_5%~D@RH12 33_0402_5%~D@1 2
RH40 37.4_0402_1%~DRH40 37.4_0402_1%~D
1 2
RH27 33_0402_5%~DRH27 33_0402_5%~D
1 2
R891
3.3K_0402_5%~D
R891
3.3K_0402_5%~D
12
RH26 33_0402_5%~DRH26 33_0402_5%~D
1 2
JSPI1
HRS_FH12-16S-0P5SH(55)~D
CONN@
JSPI1
HRS_FH12-16S-0P5SH(55)~D
CONN@
11
22
33
44
55
66
77
88
99
10 10
11 11
12 12
13 13
14 14
15 15
16 16
G1 17
G2 18
RH3 33_0402_5%~D@RH3 33_0402_5%~D@1 2
CH3
18P_0402_50V8J~D
CH3
18P_0402_50V8J~D
12
RH13 33_0402_5%~D@RH13 33_0402_5%~D@1 2
RH345 0_0402_5%~DRH345 0_0402_5%~D
1 2
CH5 1U_0402_6.3V6K~DCH5 1U_0402_6.3V6K~D
1 2
RH286 0_0402_5%~DRH286 0_0402_5%~D
1 2
RH28 8.2K_0402_5%~DRH28 8.2K_0402_5%~D
12
RH29 33_0402_5%~DRH29 33_0402_5%~D
1 2
RH44 200_0402_1%~DRH44 200_0402_1%~D
12
RH36 33_0402_5%~DRH36 33_0402_5%~D
1 2
RH32 33_0402_5%~DRH32 33_0402_5%~D
1 2
R897 33_0402_5%~DR897 33_0402_5%~D
1 2
C746
0.1U_0402_16V4Z~D
C746
0.1U_0402_16V4Z~D
1 2
RH284 0_0402_5%~D@RH284 0_0402_5%~D@
1 2
ME1 SHORT PADS~D
@
ME1 SHORT PADS~D
@
1
122
U52
W25Q64BVSSIG_SO8~D
X76@U52
W25Q64BVSSIG_SO8~D
X76@
CLK 6
GND
4DIO 5
DO
2
/WP
3
VCC 8
/HOLD 7
/CS
1
RH6 33_0402_5%~D@RH6 33_0402_5%~D@1 2
RH42 49.9_0402_1%~DRH42 49.9_0402_1%~D
1 2
RH15 33_0402_5%~D@RH15 33_0402_5%~D@1 2
RH349 0_0402_5%~DRH349 0_0402_5%~D
1 2
C745
0.1U_0402_16V4Z~D
C745
0.1U_0402_16V4Z~D
1 2
R901 33_0402_5%~DR901 33_0402_5%~D
1 2
RH2
10M_0402_5%~D
RH2
10M_0402_5%~D
12
RH290 0_0402_5%~DRH290 0_0402_5%~D
1 2
RH9 33_0402_5%~D@RH9 33_0402_5%~D@1 2
RH282
100K_0402_5%~D
@RH282
100K_0402_5%~D
@
12
R899 33_0402_5%~DR899 33_0402_5%~D
1 2
R935 47_0402_5%~DR935 47_0402_5%~D
1 2
RH1 33_0402_5%~D@RH1 33_0402_5%~D@1 2
RH348 0_0402_5%~DRH348 0_0402_5%~D
1 2
RH17 33_0402_5%~D@RH17 33_0402_5%~D@1 2
CH101
27P_0402_50V8J~D
@CH101
27P_0402_50V8J~D
@
1
2
RH31 1M_0402_5%~DRH31 1M_0402_5%~D
12
R894 33_0402_5%~DR894 33_0402_5%~D
1 2
RH33 33_0402_5%~DRH33 33_0402_5%~D
1 2

5
5
4
4
3
3
2
2
1
1
D D
C C
B B
A A
SML1_SMBCLK
SML1_SMBDATA
PCH_SMB_ALERT#
MEM_SMBDATA
LAN_SMBCLK
LAN_SMBDATA
XTAL25_IN
PCH_CL_RST1#
SML1_SMBCLK
PCH_CL_CLK1
SML1_SMBDATA
XTAL25_OUT
PCH_CL_DATA1
MEM_SMBCLK
PCI_TPM
MEM_SMBDATA
MEM_SMBCLK
JETWAY_14M
PCIE_MINI3#
PCIE_MINI3
MINI3CLK_REQ#
MINI2CLK_REQ#
PCIE_MINI2
PCIE_MINI2#
PCIE_LAN
PCIE_LAN#
LANCLK_REQ#
PCIE_EXP
PCIE_EXP#
EXPCLK_REQ#
MEM_SMBCLK
MEM_SMBDATA
LAN_SMBCLK
LAN_SMBDATA
PCH_SMB_ALERT#
DDR_HVREF_RST_PCH
XCLK_RCOMP
PEG_A_CLKRQ#
CLK_CPU_DMI
CLK_CPU_DMI#
GPIO74
CLK_PCI_LOOPBACK
CLK_BUF_DOT96
CLK_BUF_DOT96#
CLK_BUF_CKSSCD
CLK_BUF_CKSSCD#
CLK_BUF_DMI#
CLK_BUF_BCLK
CLK_BUF_DMI
CLK_PCH_14M
DDR_HVREF_RST_PCH
GPIO74
CLK_BUF_CKSSCD
CLK_BUF_DOT96#
CLK_BUF_DOT96
CLK_BUF_CKSSCD#
CLK_BUF_DMI#
CLK_PCH_14M
CLK_BUF_DMI
CLK_BUF_BCLK
PEG_B_CLKRQ#
MINI1CLK_REQ#
PCIE_MINI1#
PCIE_MINI1
CLK_BCLK_ITP
CLK_BCLK_ITP#
EMBCLK_REQ#
PCI_TCM
SIO_14M
PCIE_EMB#
PCIE_EMB
MMICLK_REQ#
PCIE_MMI#
PCIE_MMI
PEG_A_CLKRQ#
CLK_CPU_DPLL
CLK_CPU_DPLL#
+3.3V_ALW_PCH
+3.3V_ALW_PCH
+3.3V_LAN
+3.3V_RUN
+3.3V_ALW_PCH
+3.3V_ALW_PCH
+3.3V_RUN
+3.3V_ALW_PCH
+1.05V_RUN
+3.3V_ALW_PCH
+3.3V_ALW_PCH
+3.3V_ALW_PCH
PCH_CL_DATA1 36
PCH_CL_CLK1 36
PCH_CL_RST1# 36
SML1_SMBDATA 42
CLK_PCI_TPM 33
DDR_XDP_WAN_SMBDAT 7,12,13,14,28,36
DDR_XDP_WAN_SMBCLK 7,12,13,14,28,36
CLK_PCIE_EXP#37
CLK_PCIE_EXP37
EXPCLK_REQ#37
CLK_PCIE_MINI236
MINI2CLK_REQ#36
CLK_PCIE_MINI2#36
CLK_PCIE_MINI3#36
MINI3CLK_REQ#36
CLK_PCIE_MINI336
CLK_PCIE_LAN#32
LANCLK_REQ#32
CLK_PCIE_LAN32
LAN_SMBDATA 32
CLK_CPU_DMI# 7
CLK_CPU_DMI 7
CLK_PCI_LOOPBACK 17
JETWAY_CLK14M 34
CLK_PCIE_MINI1#36
CLK_PCIE_MINI136
MINI1CLK_REQ#36
DDR_HVREF_RST_PCH 7
CLK_CPU_ITP#7
CLK_CPU_ITP7
CLK_PCI_TPM_CHA 34
CLK_SIO_14M 41
CLK_PCIE_EMB29
CLK_PCIE_EMB#29
EMBCLK_REQ#29
MMICLK_REQ#35
CLK_PCIE_MMI#35
CLK_PCIE_MMI35
SML1_SMBCLK 42
LAN_SMBCLK 32
CLK_CPU_DPLL# 7
CLK_CPU_DPLL 7
PCIE_PRX_WLANTX_P236
PCIE_PRX_WLANTX_N236
PCIE_PRX_WANTX_P136
PCIE_PRX_WANTX_N136
PCIE_PTX_WLANRX_N236
PCIE_PTX_WLANRX_P236
PCIE_PTX_WANRX_P136
PCIE_PTX_WANRX_N136
PCIE_PTX_EMBRX_N429
PCIE_PRX_EMBTX_P429
PCIE_PRX_EMBTX_N429
PCIE_PTX_EMBRX_P429
PCIE_PRX_EXPTX_P337
PCIE_PRX_EXPTX_N337
PCIE_PTX_EXPRX_P337
PCIE_PTX_EXPRX_N337
PCIE_PRX_WPANTX_N536
PCIE_PTX_WPANRX_P536
PCIE_PTX_WPANRX_N536
PCIE_PRX_WPANTX_P536
PCIE_PTX_GLANRX_N732
PCIE_PRX_GLANTX_P732
PCIE_PTX_GLANRX_P732
PCIE_PRX_GLANTX_N732
PCIE_PTX_MMIRX_N635
PCIE_PRX_MMITX_P635
PCIE_PTX_MMIRX_P635
PCIE_PRX_MMITX_N635
Title
Size Document Number Rev
Date: Sheet of
LA-6591P
1.0
PCH (2/8)
15 66Monday, January 10, 2011
Compal Electronics, Inc.
Title
Size Document Number Rev
Date: Sheet of
LA-6591P
1.0
PCH (2/8)
15 66Monday, January 10, 2011
Compal Electronics, Inc.
Title
Size Document Number Rev
Date: Sheet of
LA-6591P
1.0
PCH (2/8)
15 66Monday, January 10, 2011
Compal Electronics, Inc.
DELL CONFIDENTIAL/PROPRIETARY
Express card--->
MiniWLAN (Mini Card 2)--->
10/100/1G LAN --->
MiniWPAN (Mini Card 3)--->
MiniWWAN (Mini Card 1)--->
CLOCK TERMINATION for FCIM and need close to PCH
eModule Bay--->
PCIE REQ power rail:
suspend: 0 3 4 5 6 7
core: 1 2
MMI Card--->
PROPRIETARY NOTE: THIS SHEET OF ENGINEERING DRAWING AND SPECIFICATIONS CONTAINS CONFIDENTIAL
TRADE SECRET AND OTHER PROPRIETARY INFORMATION OF DELL INC. ("DELL") THIS DOCUMENT MAY NOT
BE TRANSFERRED OR COPIED WITHOUT THE EXPRESS WRITTEN AUTHORIZATION OF DELL. IN ADDITION,
NEITHER THIS SHEET NOR THE INFORMATION IT CONTAINS WAY BE USED BY OR DISCLOSED TO ANY THIRD
PARTY WITHOUT DELL'S EXPRESS WRITTEN CONSENT.
1/2vMINI CARD-3 PCIE
(Mini Card 3)--->
Follow DG0.9 Device down & Express/Mini card
topology
EXPRESS Card--->
MiniWWAN (Mini Card 1)--->
E3 Module Bay--->
MiniWLAN (Mini Card 2)--->
MMI --->
10/100/1G LAN --->
RH74 10K_0402_5%~DRH74 10K_0402_5%~D
1 2
RH88 0_0402_5%~DRH88 0_0402_5%~D
12
RH183 10K_0402_5%~DRH183 10K_0402_5%~D
1 2
RH311 22_0402_5%~D4@ RH311 22_0402_5%~D4@ 12
RH104 10K_0402_5%~DRH104 10K_0402_5%~D
12
RH90 0_0402_5%~DRH90 0_0402_5%~D
12
RH304 10K_0402_5%~DRH304 10K_0402_5%~D
12
RH313 22_0402_5%~DRH313 22_0402_5%~D
12
QH5B
DMN66D0LDW-7_SOT363-6~D
QH5B
DMN66D0LDW-7_SOT363-6~D
3
5
4
RH80 10K_0402_5%~DRH80 10K_0402_5%~D
12
RH296 0_0402_5%~D@RH296 0_0402_5%~D@
1 2
RH77 10K_0402_5%~DRH77 10K_0402_5%~D
1 2
RH81 10K_0402_5%~DRH81 10K_0402_5%~D
12
RH95 0_0402_5%~DRH95 0_0402_5%~D
12
RH299 2.2K_0402_5%~DRH299 2.2K_0402_5%~D
1 2
RH93 0_0402_5%~DRH93 0_0402_5%~D
12
RH309 0_0402_5%~DRH309 0_0402_5%~D
12
CH18
18P_0402_50V8J~D
CH18
18P_0402_50V8J~D
1
2
CH19
18P_0402_50V8J~D
CH19
18P_0402_50V8J~D
1
2
RH82 0_0402_5%~DRH82 0_0402_5%~D
12
RH307 0_0402_5%~DRH307 0_0402_5%~D
12
RH76 10K_0402_5%~DRH76 10K_0402_5%~D
1 2
RH98 10K_0402_5%~DRH98 10K_0402_5%~D
1 2
RH306 2.2K_0402_5%~DRH306 2.2K_0402_5%~D
12
RH85 0_0402_5%~DRH85 0_0402_5%~D
12
RH310 0_0402_5%~DRH310 0_0402_5%~D
12
QH5A
DMN66D0LDW-7_SOT363-6~D
QH5A
DMN66D0LDW-7_SOT363-6~D
6 1
2
RH298 2.2K_0402_5%~DRH298 2.2K_0402_5%~D
1 2
RH312 0_0402_5%~DRH312 0_0402_5%~D
12
RH87 10K_0402_5%~DRH87 10K_0402_5%~D
1 2
RH314 22_0402_5%~DRH314 22_0402_5%~D
12
RH83 0_0402_5%~DRH83 0_0402_5%~D
12
RH301 10K_0402_5%~DRH301 10K_0402_5%~D
12
RH297 0_0402_5%~D@RH297 0_0402_5%~D@
1 2
RH75 10K_0402_5%~DRH75 10K_0402_5%~D
1 2
RH305 2.2K_0402_5%~DRH305 2.2K_0402_5%~D
12
RH92 0_0402_5%~DRH92 0_0402_5%~D
12
RH100 90.9_0402_1%~DRH100 90.9_0402_1%~D
1 2
RH91 10K_0402_5%~DRH91 10K_0402_5%~D
1 2
RH97 10K_0402_5%~DRH97 10K_0402_5%~D
12
RH152 10K_0402_5%~DRH152 10K_0402_5%~D
12
RH86 0_0402_5%~DRH86 0_0402_5%~D
12
RH78 10K_0402_5%~DRH78 10K_0402_5%~D
1 2
RH303 2.2K_0402_5%~DRH303 2.2K_0402_5%~D
12
RH99
1M_0402_5%~D
RH99
1M_0402_5%~D
12
RH94 10K_0402_5%~DRH94 10K_0402_5%~D
12
RH308 0_0402_5%~DRH308 0_0402_5%~D
12
RH302 2.2K_0402_5%~DRH302 2.2K_0402_5%~D
12
RH79 10K_0402_5%~DRH79 10K_0402_5%~D
1 2
RH280 0_0402_5%~DRH280 0_0402_5%~D
12
RH300 1K_0402_5%~DRH300 1K_0402_5%~D
12
RH96 0_0402_5%~DRH96 0_0402_5%~D
12
RH315 22_0402_5%~D@RH315 22_0402_5%~D@12
YH2
25MHZ_18PF_7A25000110~D
YH2
25MHZ_18PF_7A25000110~D
12
RH281 0_0402_5%~DRH281 0_0402_5%~D
12
PCI-E*
CLOCKS
FLEX CLOCKS
SMBUSController
Link
UH4B
CougarPoint_Rev_1p0
PCI-E*
CLOCKS
FLEX CLOCKS
SMBUSController
Link
UH4B
CougarPoint_Rev_1p0
PERN1
BG34
PERP1
BJ34
PERN2
BE34
PERP2
BF34
PERN3
BG36
PERP3
BJ36
PERN4
BF36
PERP4
BE36
PERN5
BG37
PERP5
BH37
PERN6
BJ38
PERP6
BG38
PERN7
BG40
PERP7
BJ40
PERN8
BE38
PERP8
BC38
PETN1
AV32
PETP1
AU32
PETN2
BB32
PETP2
AY32
PETN3
AV34
PETP3
AU34
PETN4
AY34
PETP4
BB34
PETN5
AY36
PETP5
BB36
PETN6
AU36
PETP6
AV36
PETN7
AY40
PETP7
BB40
PETN8
AW38
PETP8
AY38
CLKOUT_PCIE0N
Y40
CLKOUT_PCIE0P
Y39
CLKOUT_PCIE1N
AB49
CLKOUT_PCIE1P
AB47
CLKOUT_PCIE2N
AA48
CLKOUT_PCIE2P
AA47
CLKOUT_PCIE3N
Y37
CLKOUT_PCIE3P
Y36
CLKOUT_PCIE4N
Y43
CLKOUT_PCIE4P
Y45
CLKOUT_PCIE5N
V45
CLKOUT_PCIE5P
V46
CLKIN_GND1_N BJ30
CLKIN_GND1_P BG30
CLKIN_DMI_N BF18
CLKIN_DMI_P BE18
CLKIN_DOT_96N G24
CLKIN_DOT_96P E24
CLKIN_SATA_N AK7
CLKIN_SATA_P AK5
XTAL25_IN V47
XTAL25_OUT V49
REFCLK14IN K45
CLKIN_PCILOOPBACK H45
CLKOUT_PEG_A_N AB37
CLKOUT_PEG_A_P AB38
PEG_A_CLKRQ# / GPIO47 M10
PCIECLKRQ0# / GPIO73
J2
PCIECLKRQ1# / GPIO18
M1
PCIECLKRQ2# / GPIO20
V10
PCIECLKRQ3# / GPIO25
A8
PCIECLKRQ4# / GPIO26
L12
PCIECLKRQ5# / GPIO44
L14
CLKOUTFLEX0 / GPIO64 K43
CLKOUTFLEX1 / GPIO65 F47
CLKOUTFLEX2 / GPIO66 H47
CLKOUTFLEX3 / GPIO67 K49
CLKOUT_DMI_N AV22
CLKOUT_DMI_P AU22
PEG_B_CLKRQ# / GPIO56
E6
CLKOUT_PEG_B_P
AB40 CLKOUT_PEG_B_N
AB42
XCLK_RCOMP Y47
CLKOUT_DP_P AM13
CLKOUT_DP_N AM12
CLKOUT_PCIE6N
V40
CLKOUT_PCIE6P
V42
PCIECLKRQ7# / GPIO46
K12
CLKOUT_PCIE7N
V38
CLKOUT_PCIE7P
V37
CLKOUT_ITPXDP_N
AK14
CLKOUT_ITPXDP_P
AK13
SMBALERT# / GPIO11 E12
SMBCLK H14
SMBDATA C9
SML0ALERT# / GPIO60 A12
SML0CLK C8
SML0DATA G12
SML1ALERT# / PCHHOT# / GPIO74 C13
SML1CLK / GPIO58 E14
SML1DATA / GPIO75 M16
CL_CLK1 M7
CL_DATA1 T11
CL_RST1# P10
PCIECLKRQ6# / GPIO45
T13

5
5
4
4
3
3
2
2
1
1
D D
C C
B B
A A
PCH_PCIE_WAKE#
CLKRUN#
SIO_SLP_LAN#
ME_SUS_PWR_ACK
PCH_RI#
CRT_IREF
G_DAT_DDC2
G_CLK_DDC2
HSYNC
VSYNC
PCH_CRT_BLU
PCH_CRT_GRN
PCH_CRT_RED
ENVDD_PCH
BIA_PWM_PCH
ENVDD_PCH
FDI_INT
FDI_FSYNC0
FDI_FSYNC1
FDI_LSYNC1
FDI_LSYNC0
FDI_CTX_PRX_N0
FDI_CTX_PRX_N1
FDI_CTX_PRX_N2
FDI_CTX_PRX_N3
FDI_CTX_PRX_N4
FDI_CTX_PRX_N5
FDI_CTX_PRX_N6
FDI_CTX_PRX_N7
FDI_CTX_PRX_P0
FDI_CTX_PRX_P1
FDI_CTX_PRX_P2
FDI_CTX_PRX_P3
FDI_CTX_PRX_P4
FDI_CTX_PRX_P5
FDI_CTX_PRX_P6
FDI_CTX_PRX_P7
PCH_CRT_BLU
PCH_CRT_GRN
PCH_CRT_RED
PANEL_BKEN_PCH
SYS_PWROK_R
SIO_PWRBTN#_R
PCH_BATLOW#
DMI_COMP_R
PCH_RI#
DMI_CRX_PTX_N1
DMI_CRX_PTX_P0
DMI_CRX_PTX_P3
DMI_CTX_PRX_P0
DMI_CRX_PTX_N2
DMI_CRX_PTX_P1
DMI_CTX_PRX_P2
DMI_CTX_PRX_N2
DMI_CTX_PRX_N3
DMI_CTX_PRX_P3
DMI_CRX_PTX_P2
DMI_CTX_PRX_N1
DMI_CRX_PTX_N0
DMI_CTX_PRX_N0
DMI_CTX_PRX_P1
DMI_CRX_PTX_N3
XDP_DBRESET#
PCH_PWROK
SUSACK#_R
PM_APWROK_R
RBIAS_CPY
SIO_PWRBTN#_R
SIO_SLP_S5#
SIO_SLP_S4#
SIO_SLP_S3#
SUSCLK
PCH_DPWROK
PCH_PCIE_WAKE#
CLKRUN#
SIO_SLP_SUS#
SUS_STAT#/LPCPD#
SIO_SLP_LAN#
H_PM_SYNC
PCH_DPWROK PCH_RSMRST#_R
PCH_RSMRST#_R
ME_SUS_PWR_ACK_R
PCH_CRT_DDC_CLK
PCH_CRT_DDC_DATG_DAT_DDC2
G_CLK_DDC2
SUS_STAT#/LPCPD#
PM_DRAM_PWRGD_R
LDDC_CLK_PCH
LDDC_DATA_PCH
L_IBG
ME_SUS_PWR_ACK_R
PCH_RSMRST#_Q
SUSACK#_R
SYS_PWROKRESET_OUT#
PCH_SDVO_CTRLCLK
PCH_SDVO_CTRLDATA
DSWODVREN
ME_SUS_PWR_ACK
+3.3V_ALW_PCH
+3.3V_RUN
+1.05V_RUN
+3.3V_ALW_PCH
+RTC_CELL
+3.3V_RUN
+3.3V_RUN
+3.3V_RUN
PCH_CRT_BLU25
PCH_CRT_GRN25
PCH_CRT_RED25
BIA_PWM_PCH24
ENVDD_PCH24,41
FDI_INT 6
FDI_FSYNC0 6
FDI_FSYNC1 6
FDI_LSYNC1 6
FDI_LSYNC0 6
FDI_CTX_PRX_N0 6
FDI_CTX_PRX_N1 6
FDI_CTX_PRX_N2 6
FDI_CTX_PRX_N3 6
FDI_CTX_PRX_N4 6
FDI_CTX_PRX_N5 6
FDI_CTX_PRX_N6 6
FDI_CTX_PRX_N7 6
FDI_CTX_PRX_P0 6
FDI_CTX_PRX_P1 6
FDI_CTX_PRX_P2 6
FDI_CTX_PRX_P3 6
FDI_CTX_PRX_P4 6
FDI_CTX_PRX_P5 6
FDI_CTX_PRX_P6 6
FDI_CTX_PRX_P7 6
PANEL_BKEN_PCH24
RESET_OUT#42
XDP_DBRESET#7,14
SIO_PWRBTN#42
DMI_CTX_PRX_P06
DMI_CTX_PRX_P36
DMI_CRX_PTX_N06
DMI_CTX_PRX_P16
DMI_CTX_PRX_P26
DMI_CRX_PTX_N26
DMI_CRX_PTX_N16
DMI_CTX_PRX_N16
DMI_CTX_PRX_N06
DMI_CRX_PTX_N36
DMI_CRX_PTX_P06
DMI_CTX_PRX_N36
DMI_CTX_PRX_N26
DMI_CRX_PTX_P36
DMI_CRX_PTX_P26
DMI_CRX_PTX_P16
PM_APWROK42
SIO_PWRBTN#_R7,14
AC_PRESENT42
SUSACK#41 PCH_DPWROK 41
PCH_PCIE_WAKE# 41
SIO_SLP_S4# 41
SIO_SLP_S3# 41
SIO_SLP_S5# 42
H_PM_SYNC 7
SIO_SLP_A# 41,50
SIO_SLP_LAN# 32,41
CLKRUN# 34,41,42
SIO_SLP_SUS# 41
PCH_RSMRST#_Q14,42
ME_SUS_PWR_ACK42
PCH_CRT_DDC_DAT 25
SYS_PWROK7,41
PM_DRAM_PWRGD7
PCH_CRT_HSYNC25
PCH_CRT_VSYNC25
PCH_CRT_DDC_CLK 25
LCD_ACLK-_PCH24
LCD_ACLK+_PCH24
LCD_BCLK-_PCH24
LCD_A0-_PCH24
LCD_A1-_PCH24
LCD_A2-_PCH24
LCD_BCLK+_PCH24
LCD_A2+_PCH24
LCD_A0+_PCH24
LCD_A1+_PCH24
LCD_B2+_PCH24
LCD_B0+_PCH24
LCD_B1+_PCH24
LCD_B0-_PCH24
LCD_B1-_PCH24
LCD_B2-_PCH24
LDDC_DATA_PCH24
LDDC_CLK_PCH24
TMDSB_PCH_N2 26
TMDSB_PCH_N1 26
TMDSB_PCH_N0 26
TMDSB_PCH_CLK# 26
TMDSB_PCH_P2 26
TMDSB_PCH_P1 26
TMDSB_PCH_P0 26
TMDSB_PCH_CLK 26
HDMIB_PCH_HPD 26
DPC_PCH_LANE_N0 40
DPC_PCH_LANE_N1 40
DPC_PCH_LANE_N2 40
DPC_PCH_LANE_N3 40
DPC_PCH_LANE_P0 40
DPC_PCH_LANE_P1 40
DPC_PCH_LANE_P2 40
DPC_PCH_LANE_P3 40
DPC_PCH_DOCK_AUX 27
DPC_PCH_DOCK_HPD 40
DPC_PCH_DOCK_AUX# 27
PCH_DDPC_CTRLDATA 27
PCH_DDPC_CTRLCLK 27
DPD_PCH_LANE_P0 40
DPD_PCH_LANE_P1 40
DPD_PCH_LANE_P2 40
DPD_PCH_LANE_P3 40
PCH_DDPD_CTRLDATA 27
PCH_DDPD_CTRLCLK 27
DPD_PCH_DOCK_AUX 27
DPD_PCH_DOCK_HPD 40
DPD_PCH_LANE_N0 40
DPD_PCH_LANE_N1 40
DPD_PCH_LANE_N2 40
DPD_PCH_LANE_N3 40
DPD_PCH_DOCK_AUX# 27
PCH_SDVO_CTRLCLK 26
PCH_SDVO_CTRLDATA 26
Title
Size Document Number Rev
Date: Sheet of
LA-6591P
1.0
PCH (3/8)
16 66Monday, January 10, 2011
Compal Electronics, Inc.
Title
Size Document Number Rev
Date: Sheet of
LA-6591P
1.0
PCH (3/8)
16 66Monday, January 10, 2011
Compal Electronics, Inc.
Title
Size Document Number Rev
Date: Sheet of
LA-6591P
1.0
PCH (3/8)
16 66Monday, January 10, 2011
Compal Electronics, Inc.
DELL CONFIDENTIAL/PROPRIETARY
Intel request DDPB can not support eDP
DSWODVREN - On Die DSW VR Enable
HIGH: R221 STUFFED,
R222 UNSTUFFED
Enabled (DEFAULT)
Disabled
LOW: R221 STUFFED,
R222 UNSTUFFED
HDMI D2
HDMI D1
HDMI D0
HDMI CLK
L_DDC_DATA - LVDS Detected
LVDS is detected1
LVDS is not detected0
RH137 8.2K_0402_5%~DRH137 8.2K_0402_5%~D
1 2
T56 PAD~DT56 PAD~D
RH121 0_0402_5%~DRH121 0_0402_5%~D
1 2
RH140 10K_0402_5%~DRH140 10K_0402_5%~D
1 2
RH120 0_0402_5%~DRH120 0_0402_5%~D
1 2
RH133 150_0402_1%~DRH133 150_0402_1%~D
1 2
RH116 0_0402_5%~DRH116 0_0402_5%~D
1 2
T58 PAD~DT58 PAD~D
RH318 10K_0402_5%~D@RH318 10K_0402_5%~D@
1 2
T57 PAD~DT57 PAD~D
RH316
2.2K_0402_5%~D
RH316
2.2K_0402_5%~D
12
RH134 100K_0402_5%~DRH134 100K_0402_5%~D
1 2
RH144 10K_0402_5%~DRH144 10K_0402_5%~D
1 2
RH123 20_0402_1%~DRH123 20_0402_1%~D
1 2
RH351 2.2K_0402_5%~DRH351 2.2K_0402_5%~D
12
RH131 150_0402_1%~DRH131 150_0402_1%~D
1 2
RH127 330K_0402_1%~DRH127 330K_0402_1%~D
1 2
T59 PAD~DT59 PAD~D
RH321 0_0402_5%~D@RH321 0_0402_5%~D@
1 2
RH132 150_0402_1%~DRH132 150_0402_1%~D
1 2
QH6A
DMN66D0LDW-7_SOT363-6~D
QH6A
DMN66D0LDW-7_SOT363-6~D
61
2
RH352 2.2K_0402_5%~DRH352 2.2K_0402_5%~D
12
T62 PAD~DT62 PAD~D
DMI
FDI
System Power Management
UH4C
CougarPoint_Rev_1p0
DMI
FDI
System Power Management
UH4C
CougarPoint_Rev_1p0
DMI0RXN
BC24
DMI1RXN
BE20
DMI2RXN
BG18
DMI3RXN
BG20
DMI0RXP
BE24
DMI1RXP
BC20
DMI2RXP
BJ18
DMI3RXP
BJ20
DMI0TXN
AW24
DMI1TXN
AW20
DMI2TXN
BB18
DMI3TXN
AV18
DMI0TXP
AY24
DMI1TXP
AY20
DMI2TXP
AY18
DMI3TXP
AU18
DMI_ZCOMP
BJ24
DMI_IRCOMP
BG25
FDI_RXN0 BJ14
FDI_RXN1 AY14
FDI_RXN2 BE14
FDI_RXN3 BH13
FDI_RXN4 BC12
FDI_RXN5 BJ12
FDI_RXN6 BG10
FDI_RXN7 BG9
FDI_RXP0 BG14
FDI_RXP1 BB14
FDI_RXP2 BF14
FDI_RXP3 BG13
FDI_RXP4 BE12
FDI_RXP5 BG12
FDI_RXP6 BJ10
FDI_RXP7 BH9
FDI_FSYNC0 AV12
FDI_FSYNC1 BC10
FDI_LSYNC0 AV14
FDI_LSYNC1 BB10
FDI_INT AW16
PMSYNCH AP14
SLP_SUS# G16
SLP_S3# F4
SLP_S4# H4
SLP_S5# / GPIO63 D10
SYS_RESET#
K3
SYS_PWROK
P12
PWRBTN#
E20
RI#
A10
WAKE# B9
SUS_STAT# / GPIO61 G8
SUSCLK / GPIO62 N14
ACPRESENT / GPIO31
H20
BATLOW# / GPIO72
E10
PWROK
L22
CLKRUN# / GPIO32 N3
SUSWARN#/SUSPWRDNACK/GPIO30
K16
RSMRST#
C21
DRAMPWROK
B13
SLP_LAN# / GPIO29 K14
APWROK
L10
DPWROK E22
DMI2RBIAS
BH21
SLP_A# G10
DSWVRMEN A18
SUSACK#
C12
T60 PAD~DT60 PAD~D
RH117 0_0402_5%~DRH117 0_0402_5%~D
1 2
RH112 750_0402_1%~DRH112 750_0402_1%~D
1 2
QH6B
DMN66D0LDW-7_SOT363-6~D
QH6B
DMN66D0LDW-7_SOT363-6~D
3
5
4
RH129 330K_0402_1%~D@RH129 330K_0402_1%~D@1 2
T63 PAD~DT63 PAD~D
RH124 20_0402_1%~DRH124 20_0402_1%~D
1 2
RH344 2.37K_0402_1%~DRH344 2.37K_0402_1%~D
1 2
RH126
1K_0402_0.5%~D
RH126
1K_0402_0.5%~D
12
RH111 49.9_0402_1%~DRH111 49.9_0402_1%~D
1 2
RH322 10K_0402_5%~DRH322 10K_0402_5%~D
1 2
RH320 0_0402_5%~DRH320 0_0402_5%~D
1 2
RH317
2.2K_0402_5%~D
RH317
2.2K_0402_5%~D
12
RH113 0_0402_5%~DRH113 0_0402_5%~D
1 2
RH319 10K_0402_5%~D@RH319 10K_0402_5%~D@
1 2
RH122 0_0402_5%~DRH122 0_0402_5%~D
1 2
RH142 10K_0402_5%~DRH142 10K_0402_5%~D
1 2
RH323 0_0402_5%~DRH323 0_0402_5%~D
1 2
RH118 0_0402_5%~DRH118 0_0402_5%~D
1 2
RH145 10K_0402_5%~D@RH145 10K_0402_5%~D@
1 2
T61 PAD~DT61 PAD~D
LVDS
Digital Display Interface
CRT
UH4D
CougarPoint_Rev_1p0
LVDS
Digital Display Interface
CRT
UH4D
CougarPoint_Rev_1p0
L_BKLTCTL
P45
L_BKLTEN
J47
L_CTRL_CLK
T45
L_CTRL_DATA
P39
L_DDC_CLK
T40
L_DDC_DATA
K47
L_VDD_EN
M45
LVDSA_CLK#
AK39
LVDSA_CLK
AK40
LVDSA_DATA#0
AN48
LVDSA_DATA#1
AM47
LVDSA_DATA#2
AK47
LVDSA_DATA#3
AJ48
LVDSA_DATA0
AN47
LVDSA_DATA1
AM49
LVDSA_DATA2
AK49
LVDSA_DATA3
AJ47
LVDSB_CLK#
AF40
LVDSB_CLK
AF39
LVDSB_DATA#0
AH45
LVDSB_DATA#1
AH47
LVDSB_DATA#2
AF49
LVDSB_DATA#3
AF45
LVDSB_DATA0
AH43
DDPB_0N AV42
DDPB_1N AV45
LVD_VREFH
AE48
LVD_VREFL
AE47
DDPD_2N BF42
DDPD_3N BJ42
DDPB_2N AU48
DDPB_3N AV47
DDPC_0N AY47
DDPC_1N AY43
DDPC_2N BA47
DDPC_3N BB47
DDPD_0N BB43
DDPD_1N BF44
DDPB_0P AV40
DDPB_1P AV46
DDPD_2P BE42
DDPD_3P BG42
DDPB_2P AU47
DDPB_3P AV49
LVDSB_DATA1
AH49
LVDSB_DATA2
AF47
LVDSB_DATA3
AF43
LVD_IBG
AF37
LVD_VBG
AF36
DDPC_1P AY45
DDPC_0P AY49
DDPC_2P BA48
DDPC_3P BB49
DDPD_0P BB45
DDPD_1P BE44
CRT_BLUE
N48
CRT_DDC_CLK
T39
CRT_DDC_DATA
M40
CRT_GREEN
P49
CRT_HSYNC
M47
CRT_IRTN
T42
CRT_RED
T49
CRT_VSYNC
M49
DAC_IREF
T43
SDVO_CTRLCLK P38
SDVO_CTRLDATA M39
DDPC_CTRLCLK P46
DDPC_CTRLDATA P42
DDPD_CTRLCLK M43
DDPD_CTRLDATA M36
DDPB_AUXN AT49
DDPC_AUXN AP47
DDPD_AUXN AT45
DDPB_AUXP AT47
DDPC_AUXP AP49
DDPD_AUXP AT43
DDPB_HPD AT40
DDPC_HPD AT38
DDPD_HPD BH41
SDVO_TVCLKINP AP45
SDVO_TVCLKINN AP43
SDVO_STALLP AM40
SDVO_STALLN AM42
SDVO_INTP AP40
SDVO_INTN AP39
RH139 8.2K_0402_5%~DRH139 8.2K_0402_5%~D
1 2
RH114 0_0402_5%~D@RH114 0_0402_5%~D@
1 2

5
5
4
4
3
3
2
2
1
1
D D
C C
B B
A A
CAM_MIC_CBL_DET#
PCH_PLTRST#
USBP10+
USBP10-
USBP11+
USBP11-
USBP9+
USBP0-
USBP0+
USBP3+
USBP5+
USBP7+
USBP3-
USBP1-
USBP9-
USBP8-
USBP8+
USBP5-
USBP7-
USBP4-
USBP2+
USBP4+
USBP2-
USBP1+
USBRBIAS
USB_OC4#
USB_OC3#
USB_OC1#
USB_OC0#
USB_OC6#
USB_OC5#
PCI_GNT3#
USB_OC2#
BBS_BIT1
BT_DET#
USBP6+
USBP6-
USB_OC0#_R
USB_OC2#
USB_OC3#
USB_OC5#
USB_OC6#
SIO_EXT_SMI#
USB_OC4#
USB_OC1#_R
USBP13+
USBP13-
PCI_REQ1#
PCH_PLTRST#
ATG_MAC_LCD_DET#
BT_DET#
PCI_GNT3#
FFS_PCH_INT
PCI_LOOPBACKOUT
PCI_MEC
PCI_5028
PCI_DOCK
BBS_BIT1
PCI_PIRQA#
PCI_PIRQC#
PCI_PIRQD#
PCI_PIRQB#
CAM_MIC_CBL_DET#
PCI_PIRQA#
PCI_PIRQB#
PCI_PIRQC#
PCI_PIRQD#
PCI_REQ1#
ATG_MAC_LCD_DET#
USBP12+
USBP12-
SIO_EXT_SMI#
PCH_GPIO3
PCH_GPIO3
+3.3V_RUN
+3.3V_RUN
+3.3V_ALW_PCH
PCH_PLTRST#_EC 14,34,36,37,41,42
USBP10+ 37
USBP10- 37
USBP11+ 43
USBP11- 43
USBP4+ 36
USBP5- 36
USBP3+ 31
USBP5+ 36
USBP4- 36
USBP3- 31
USBP2+ 39
USBP2- 39
USBP1+ 38
USBP1- 38
USBP0- 38
USBP0+ 38
USBP7+ 33
USBP7- 33
USBP8+ 40
USBP8- 40
USBP9+ 40
USBP9- 40
USB_OC0# 39
USBP6- 36
USBP6+ 36
USB_OC1# 31,39
USBP13+ 24
USBP13- 24
USB_OC0#_R 14
USB_OC1#_R 14
USB_OC2# 14
USB_OC3# 14
USB_OC4# 14
USB_OC5# 14
USB_OC6# 14
SIO_EXT_SMI# 14,42
ATG_MAC_LCD_DET#24
CAM_MIC_CBL_DET#24
PCIE_MCARD2_DET#36
BT_DET#43
HDD_FALL_INT28
CLK_PCI_MEC42
CLK_PCI_502841
CLK_PCI_LOOPBACK15
CLK_PCI_DOCK40
USBP12- 24
USBP12+ 24
PCH_PLTRST#7,14
PLTRST_LAN#32
PLTRST_USH#33
PLTRST_MMI#35
PLTRST_XDP#7
PLTRST_EMB#29
Title
Size Document Number Rev
Date: Sheet of
LA-6591P
1.0
PCH (4/8)
17 66Monday, January 10, 2011
Compal Electronics, Inc.
Title
Size Document Number Rev
Date: Sheet of
LA-6591P
1.0
PCH (4/8)
17 66Monday, January 10, 2011
Compal Electronics, Inc.
Title
Size Document Number Rev
Date: Sheet of
LA-6591P
1.0
PCH (4/8)
17 66Monday, January 10, 2011
Compal Electronics, Inc.
----->USH
----->Blue Tooth
----->Express Card
----->Flash
----->WLAN/WIMAX
----->WWAN/UWB
----->DOCK
----->DOCK
Within 500 mils
DELL CONFIDENTIAL/PROPRIETARY
A16 swap override Strap/Top-Block
PCI_GNT#3
Swap Override jumper
Low = A16 swap
High = Default
Boot BIOS Strap
SATA_SLPD
(BBS_BIT0)
BBS_BIT1 Boot BIOS Location
0 0
Reserved (NAND)
PCI
SPI
LPC
0 1
1 0
1 1
*
----->LCD Touch
----->Camera
----->Right Side 2
----->Right Side 1
----->Right Side (ESATA)
----->Left Side
RH334 0_0402_5%~DRH334 0_0402_5%~D
1 2
RH328 10K_0402_5%~DRH328 10K_0402_5%~D
1 2
RH151
22.6_0402_1%~D
RH151
22.6_0402_1%~D
1 2
RH335 0_0402_5%~DRH335 0_0402_5%~D
1 2
RH41 10K_0402_5%~DRH41 10K_0402_5%~D
12
UH3
TC7SH08FU_SSOP5~D
UH3
TC7SH08FU_SSOP5~D
B
1
A
2
G
3
O4
P5
RH332 10K_0402_5%~D@RH332 10K_0402_5%~D@
1 2
RH326 8.2K_0402_5%~DRH326 8.2K_0402_5%~D
1 2
RH329 8.2K_0402_5%~DRH329 8.2K_0402_5%~D
1 2
RH341 0_0402_5%~DRH341 0_0402_5%~D
1 2
RH331 10K_0402_5%~DRH331 10K_0402_5%~D
1 2
RPH2
10K_1206_8P4R_5%~D
RPH2
10K_1206_8P4R_5%~D
1 8
2 7
3 6
4 5
T104PAD~D @T104PAD~D @
RH160 22_0402_5%~DRH160 22_0402_5%~D
12
RH330 10K_0402_5%~DRH330 10K_0402_5%~D
1 2
RH337 0_0402_5%~DRH337 0_0402_5%~D
1 2
RH340 0_0402_5%~DRH340 0_0402_5%~D
1 2
RH103 33_0402_5%~DRH103 33_0402_5%~D
1 2
RH336 0_0402_5%~DRH336 0_0402_5%~D
1 2
RH105 22_0402_5%~DRH105 22_0402_5%~D
12
RSVD
PCI
USB
UH4E
CougarPoint_Rev_1p0
RSVD
PCI
USB
UH4E
CougarPoint_Rev_1p0
RSVD23 AV5
RSVD1 AY7
RSVD2 AV7
RSVD3 AU3
RSVD4 BG4
RSVD5 AT10
RSVD6 BC8
RSVD7 AU2
RSVD8 AT4
RSVD17 BB5
RSVD18 BB3
RSVD19 BB7
RSVD20 BE8
RSVD21 BD4
RSVD22 BF6
RSVD9 AT3
RSVD10 AT1
RSVD11 AY3
RSVD12 AT5
RSVD13 AV3
RSVD14 AV1
RSVD15 BB1
RSVD16 BA3
RSVD25 AT8
RSVD24 AV10
RSVD26 AY5
RSVD27 BA2
RSVD28 AT12
RSVD29 BF3
PIRQA#
K40
PIRQB#
K38
PIRQC#
H38
PIRQD#
G38
REQ1# / GPIO50
C46
REQ2# / GPIO52
C44
REQ3# / GPIO54
E40
GNT1# / GPIO51
D47
GNT2# / GPIO53
E42
GNT3# / GPIO55
F46
PIRQE# / GPIO2
G42
PIRQF# / GPIO3
G40
PIRQG# / GPIO4
C42
PIRQH# / GPIO5
D44
USBP0N C24
USBP0P A24
USBP1N C25
USBP1P B25
USBP2N C26
USBP2P A26
USBP3N K28
USBP3P H28
USBP4N E28
USBP4P D28
USBP5N C28
USBP5P A28
USBP6N C29
USBP6P B29
USBP7N N28
USBP7P M28
USBP8N L30
USBP8P K30
USBP9N G30
USBP9P E30
USBP10N C30
USBP10P A30
USBP11N L32
USBP11P K32
USBP12N G32
USBP12P E32
USBP13N C32
USBP13P A32
PME#
K10
CLKOUT_PCI0
H49
CLKOUT_PCI1
H43
CLKOUT_PCI2
J48
USBRBIAS# C33
USBRBIAS B33
OC0# / GPIO59 A14
OC1# / GPIO40 K20
OC2# / GPIO41 B17
OC3# / GPIO42 C16
OC4# / GPIO43 L16
OC5# / GPIO9 A16
OC6# / GPIO10 D14
OC7# / GPIO14 C14
CLKOUT_PCI4
H40 CLKOUT_PCI3
K42
PLTRST#
C6
TP1
BG26
TP2
BJ26
TP3
BH25
TP6
AH38
TP7
AH37
TP8
AK43
TP9
AK45
TP16
Y13
TP17
K24
TP18
L24
TP19
AB46
TP20
AB45
TP21
B21
TP22
M20
TP23
AY16
TP25
BE28
TP26
BC30
TP27
BE32
TP28
BJ32
TP29
BC28
TP30
BE30
TP31
BF32
TP32
BG32
TP33
AV26
TP34
BB26
TP35
AU28
TP36
AY30
TP37
AU26
TP38
AY26
TP39
AV28
TP40
AW30
TP4
BJ16
TP5
BG16
TP15
AM5 TP14
AM4 TP13
AH12 TP12
H3 TP11
N30 TP10
C18
TP24
BG46
RH342
1K_0402_5%~D
@RH342
1K_0402_5%~D
@
12
RH324 8.2K_0402_5%~DRH324 8.2K_0402_5%~D
1 2
RH333
1K_0402_5%~D
@RH333
1K_0402_5%~D
@
12
RH325 8.2K_0402_5%~DRH325 8.2K_0402_5%~D
1 2
RPH1
10K_1206_8P4R_5%~D
RPH1
10K_1206_8P4R_5%~D
1 8
2 7
3 6
4 5
RH102 22_0402_5%~DRH102 22_0402_5%~D
12
RH339 0_0402_5%~DRH339 0_0402_5%~D
1 2
CH102
0.1U_0402_16V4Z~D
CH102
0.1U_0402_16V4Z~D
1 2
RH327 10K_0402_5%~DRH327 10K_0402_5%~D
1 2
RH338 0_0402_5%~DRH338 0_0402_5%~D
1 2

5
5
4
4
3
3
2
2
1
1
D D
C C
B B
A A
SIO_A20GATE
SIO_RCIN#
TPM_ID0
GPIO17
SIO_EXT_SCI#
TPM_ID0
GPIO37
GPIO36
GPIO37
TEMP_ALERT#
TPM_ID1
GPIO17
GPIO36
TEMP_ALERT#
TPM_ID1
FFS_INT2
IO_LOOP#
LEDB_DET#
IO_LOOP#
LEDB_DET#
VSS_NCTF_32
VSS_NCTF_17
VSS_NCTF_29
VSS_NCTF_26
VSS_NCTF_25
VSS_NCTF_23
VSS_NCTF_15
VSS_NCTF_20
VSS_NCTF_16
VSS_NCTF_18
VSS_NCTF_30
VSS_NCTF_19
VSS_NCTF_21
VSS_NCTF_31
VSS_NCTF_28
VSS_NCTF_24
VSS_NCTF_27
VSS_NCTF_22
H_CPUPWRGD
SIO_RCIN#
H_PECI_R
GPIO69
INIT3_3V#
SIO_A20GATE
VSS_NCTF_4
VSS_NCTF_11
VSS_NCTF_5
VSS_NCTF_14
VSS_NCTF_2
VSS_NCTF_8
VSS_NCTF_13
VSS_NCTF_7
VSS_NCTF_9
VSS_NCTF_3
VSS_NCTF_10
VSS_NCTF_12
VSS_NCTF_6
VSS_NCTF_1
EN_ESATA_RPTR#
EN_ESATA_RPTR#
GPIO69
PCH_THRMTRIP#_R
SIO_EXT_WAKE#
E3_PAID_TS_DET#
NC_1
SIO_EXT_SCI#
MEDIA_DET#
MEDIA_DET#
KB_DET#
DF_TVS
DF_TVS
CONTACTLESS_DET#
CONTACTLESS_DET#
DF_TVS_R
SIO_EXT_WAKE#
KB_DET#
SLP_ME_CSW_DEV#
PCH_GPIO15
PCH_GPIO15
SLP_ME_CSW_DEV#
PCH_GPIO1
PCH_GPIO1
GPIO17
+3.3V_RUN
+3.3V_RUN
+3.3V_RUN
+3.3V_RUN
+3.3V_RUN
+1.05V_RUN_VTT
+3.3V_ALW_PCH
+VCCDFTERM
+3.3V_ALW_PCH
+3.3V_ALW_PCH
+3.3V_ALW_PCH
PM_LANPHY_ENABLE32
SIO_EXT_SCI#42
GPIO3614
PCIE_MCARD1_DET#36
TEMP_ALERT#14,41
USB_MCARD1_DET#14,36
GPIO3714
SIO_EXT_SCI#_R14
FFS_INT228
SIO_A20GATE 42
H_CPUPWRGD 7
SIO_RCIN# 42
EN_ESATA_RPTR#14
H_PECI 7
PECI_EC 42
IO_LOOP#31
E3_PAID_TS_DET#24
MEDIA_DET#31
KB_DET#43
CONTACTLESS_DET# 33
USB_MCARD2_DET# 36
PCIE_MCARD3_DET# 36
SIO_EXT_WAKE#41
LEDB_DET#31
SLP_ME_CSW_DEV#14,41
PCH_GPIO1514
Title
Size Document Number Rev
Date: Sheet of
LA-6591P
1.0
PCH (5/8)
18 66Monday, January 10, 2011
Compal Electronics, Inc.
Title
Size Document Number Rev
Date: Sheet of
LA-6591P
1.0
PCH (5/8)
18 66Monday, January 10, 2011
Compal Electronics, Inc.
Title
Size Document Number Rev
Date: Sheet of
LA-6591P
1.0
PCH (5/8)
18 66Monday, January 10, 2011
Compal Electronics, Inc.
DELL CONFIDENTIAL/PROPRIETARY
TPM_ID1TPM_ID0
0
1
0
0
1 1
China TPM
USH2.0
No TPM, No China TPM
Layout note:
Trace wide 10mil & length 30mil
All NCTF pins should have thick
traces at 45°from the pad.
Layout note:
Trace wide 10mil & length 30mil
All NCTF pins should have thick
traces at 45°from the pad.
DMI & FDI Termination Voltage
DF_TVS Set to Vss when LOW
Set to Vcc when HIGH
PLACE RH150 CLOSE TO THE BRANCHING POINT
( TO CPU and NVRAM CONNECTOR)
RH149 need to close to CPU
RH171, RH173 should be no pop as reverse strap.
Low = Intel ME Crypto Transport Layer
Security (TLS) cipher suite with no
confidentiality
High = Intel ME Crypto TLS cipher suite
with confidentiality
PCH_GPIO15 TLS Confidentiality
Note: PCH has internal pull up 20k ohm on
E3_PAID_TS_DET# (GPIO27)
RH256 10K_0402_1%~DRH256 10K_0402_1%~D
1 2
CPU/MISC
NCTF
GPIO
UH4F
CougarPoint_Rev_1p0
CPU/MISC
NCTF
GPIO
UH4F
CougarPoint_Rev_1p0
GPIO27
E16
GPIO28
P8
GPIO24 / MEM_LED
E8
GPIO57
D6
LAN_PHY_PWR_CTRL / GPIO12
C4
VSS_NCTF_1
A4
VSS_NCTF_2
A44
VSS_NCTF_3
A45
VSS_NCTF_4
A46
VSS_NCTF_5
A5
VSS_NCTF_6
A6
VSS_NCTF_7
B3
VSS_NCTF_8
B47
VSS_NCTF_9
BD1
VSS_NCTF_10
BD49
VSS_NCTF_11
BE1
VSS_NCTF_12
BE49
TACH2 / GPIO6
H36
TACH0 / GPIO17
D40
TACH3 / GPIO7
E38
SATA3GP / GPIO37
M5
SATA5GP / GPIO49
V3
SCLOCK / GPIO22
T5
SLOAD / GPIO38
N2
SDATAOUT0 / GPIO39
M3
SDATAOUT1 / GPIO48
V13
PROCPWRGD AY11
RCIN# P5
PECI AU16
THRMTRIP# AY10
GPIO8
C10
BMBUSY# / GPIO0
T7
GPIO15
G2
TACH1 / GPIO1
A42
SATA2GP / GPIO36
V8
INIT3_3V# T14
STP_PCI# / GPIO34
K1
GPIO35
K4
SATA4GP / GPIO16
U2
VSS_NCTF_32 F49
A20GATE P4
TACH4 / GPIO68 C40
TACH6 / GPIO70 C41
TACH7 / GPIO71 A40
TACH5 / GPIO69 B41
VSS_NCTF_17 BH3
VSS_NCTF_18 BH47
VSS_NCTF_19 BJ4
VSS_NCTF_20 BJ44
VSS_NCTF_21 BJ45
VSS_NCTF_22 BJ46
VSS_NCTF_23 BJ5
VSS_NCTF_24 BJ6
VSS_NCTF_25 C2
VSS_NCTF_26 C48
VSS_NCTF_27 D1
VSS_NCTF_28 D49
VSS_NCTF_29 E1
VSS_NCTF_30 E49
VSS_NCTF_31 F1
TS_VSS4 AK10
TS_VSS3 AH10
TS_VSS2 AK11
TS_VSS1 AH8
NC_1 P37
VSS_NCTF_13
BF1
VSS_NCTF_14
BF49
VSS_NCTF_15 BG2
VSS_NCTF_16 BG48
DF_TVS AY1
RH354 1K_0402_5%~DRH354 1K_0402_5%~D
1 2
RH259 0_0402_5%~DRH259 0_0402_5%~D
1 2
RH170 10K_0402_5%~DRH170 10K_0402_5%~D
1 2
T106@T106@
RH356
4.7K_0402_5%~D
RH356
4.7K_0402_5%~D
1 2
T108@T108@
RH171 10K_0402_5%~D@RH171 10K_0402_5%~D@
12
RH266 10K_0402_5%~DRH266 10K_0402_5%~D
12
RH265 10K_0402_5%~DRH265 10K_0402_5%~D
12
RH173 1K_0402_5%~D@RH173 1K_0402_5%~D@
12
RH263 10K_0402_5%~DRH263 10K_0402_5%~D
1 2
RH149
2.2K_0402_5%~D
RH149
2.2K_0402_5%~D
12
RH260 1.5K_0402_1%~DRH260 1.5K_0402_1%~D
1 2
RH268
20K_0402_5%~D
3@ RH268
20K_0402_5%~D
3@
12
RH269 8.2K_0402_5%~DRH269 8.2K_0402_5%~D
1 2
RH159 0_0402_5%~D@RH159 0_0402_5%~D@
1 2
RH158 10K_0402_5%~DRH158 10K_0402_5%~D
12
RH262 56_0402_5%~DRH262 56_0402_5%~D
12
CH97
0.1U_0402_16V4Z~D
CH97
0.1U_0402_16V4Z~D
1
2
RH271
2.2K_0402_5%~D
4@ RH271
2.2K_0402_5%~D
4@
12
RH273 1K_0402_5%~D@RH273 1K_0402_5%~D@
12
RH163 10K_0402_5%~DRH163 10K_0402_5%~D
1 2
RH272 10K_0402_5%~DRH272 10K_0402_5%~D
1 2
RH179 10K_0402_5%~DRH179 10K_0402_5%~D
12
RH261 0_0402_5%~DRH261 0_0402_5%~D
1 2
RH353
1K_0402_5%~D
@RH353
1K_0402_5%~D
@
1 2
RH177 10K_0402_5%~DRH177 10K_0402_5%~D
1 2
RH203 10K_0402_5%~DRH203 10K_0402_5%~D
12
RH150 0_0402_5%~DRH150 0_0402_5%~D
1 2
RH270
10K_0402_5%~D
2@ RH270
10K_0402_5%~D
2@
1 2
RH267
10K_0402_5%~D
1@ RH267
10K_0402_5%~D
1@
1 2
RH164 10K_0402_5%~DRH164 10K_0402_5%~D
1 2

5
5
4
4
3
3
2
2
1
1
D D
C C
B B
A A
+VCCAPLLEXP
+VCCAPLL_FDI
+VCCADAC
+VCCAPLL_FDI
+1.8V_RUN_LVDS
+1.5V_RUN
+1.8V_RUN
+1.05V_+1.5V_1.8V_RUN
+1.05V_RUN
+1.05V_RUN
+1.05V_RUN_VTT
+1.8V_RUN
+3.3V_RUN
+1.05V_RUN
+1.05V_RUN
+1.05V_RUN
+1.05V_RUN
+1.05V_RUN
+3.3V_RUN
+3.3V_M
+1.05V_RUN
+3.3V_RUN
+3.3V_RUN
+1.05V_RUN_VTT
+1.05V_+1.5V_1.8V_RUN
+1.05V_RUN
+3.3V_RUN
+1.8V_RUN
+1.05V_+1.5V_1.8V_RUN
+VCCDFTERM
Title
Size Document Number Rev
Date: Sheet of
LA-6591P
1.0
PCH (6/8)
19 66Monday, January 10, 2011
Compal Electronics, Inc.
Title
Size Document Number Rev
Date: Sheet of
LA-6591P
1.0
PCH (6/8)
19 66Monday, January 10, 2011
Compal Electronics, Inc.
Title
Size Document Number Rev
Date: Sheet of
LA-6591P
1.0
PCH (6/8)
19 66Monday, January 10, 2011
Compal Electronics, Inc.
DELL CONFIDENTIAL/PROPRIETARY
3.3
1.05
1.05
1.05
1.05
V_PROC_IO
V5REF
V5REF_Sus
Vcc3_3
VccASW
VccADAC3
VccADPLLA
VccADPLLB
VccSPI
Voltage Rail
VccCore
VccDMI
1.05
5
3.3
1.05
0.001
0.001
0.001
0.266
1.01
0.001
0.08
0.08
0.042
1.3
0.020
5
Voltage
S0 Iccmax
Current (A)
1.05
VccDSW3_3 0.003
3.3
3.3
VccDIFFCLKN 0.055
1.05VccIO 2.925
1.8 0.19VccpNAND
3.3VccRTC 2 (mA)
1.05VccClkDMI 0.02
3.3VccSus3_3
3.3VccSusHDA
0.119
0.01
VccVRM 1.8 / 1.5 0.16
1.05VccSSC
VccALVDS 3.3
1.8VccTX_LVDS 0.06
0.001
0.095
PCH Power Rail Table
50 mA
PROPRIETARY NOTE: THIS SHEET OF ENGINEERING DRAWING AND SPECIFICATIONS CONTAINS CONFIDENTIAL
TRADE SECRET AND OTHER PROPRIETARY INFORMATION OF DELL INC. ("DELL") THIS DOCUMENT MAY NOT
BE TRANSFERRED OR COPIED WITHOUT THE EXPRESS WRITTEN AUTHORIZATION OF DELL. IN ADDITION,
NEITHER THIS SHEET NOR THE INFORMATION IT CONTAINS WAY BE USED BY OR DISCLOSED TO ANY THIRD
PARTY WITHOUT DELL'S EXPRESS WRITTEN CONSENT.
RH198 0_0603_5%~D@RH198 0_0603_5%~D@
12
CH51
0.1U_0402_10V7K~D
CH51
0.1U_0402_10V7K~D
1
2
CH32
1U_0402_6.3V6K~D
CH32
1U_0402_6.3V6K~D
1
2
CH103
0.01U_0402_16V7K~D
CH103
0.01U_0402_16V7K~D
1
2
RH247 1UH_LB2012T1R0M_20%~D
@RH247 1UH_LB2012T1R0M_20%~D
@
1 2
LH9
HK1608R10J-T_0603~D
LH9
HK1608R10J-T_0603~D
12
+
CH42
330U_D2_2VM_R6M~D
@
+
CH42
330U_D2_2VM_R6M~D
@
1
2
CH36
10U_0805_4VAM~D
CH36
10U_0805_4VAM~D
1
2
+
CH41
330U_D2_2VM_R6M~D
@
+
CH41
330U_D2_2VM_R6M~D
@
1
2
LH8
HK1608R10J-T_0603~D
LH8
HK1608R10J-T_0603~D
12
CH30
10U_0805_4VAM~D
CH30
10U_0805_4VAM~D
1
2
CH104
0.01U_0402_16V7K~D
CH104
0.01U_0402_16V7K~D
1
2
CH40
10U_0805_4VAM~D
@
CH40
10U_0805_4VAM~D
@
1
2
RH197 0_0603_5%~DRH197 0_0603_5%~D
12
CH54
1U_0402_6.3V6K~D
CH54
1U_0402_6.3V6K~D
1
2
CH31
1U_0402_6.3V6K~D
CH31
1U_0402_6.3V6K~D
1
2
PJP51
PAD-OPEN1x1m
PJP51
PAD-OPEN1x1m
1 2
CH43
0.1U_0402_10V7K~D
CH43
0.1U_0402_10V7K~D
1
2
CH47
1U_0402_6.3V6K~D
CH47
1U_0402_6.3V6K~D
1
2
RH276 0_0805_5%~D@RH276 0_0805_5%~D@
1 2
RH199 0_0603_5%~D@RH199 0_0603_5%~D@
12
RH195 0.022_0805_1%@RH195 0.022_0805_1%@
1 2
CH48
1U_0402_6.3V6K~D
CH48
1U_0402_6.3V6K~D
1
2
CH34
0.01U_0402_16V7K~D
CH34
0.01U_0402_16V7K~D
1
2
LH1
BLM18PG181SN1_0603~D
LH1
BLM18PG181SN1_0603~D
12
CH35
0.1U_0402_10V7K~D
CH35
0.1U_0402_10V7K~D
1
2
CH105
22U_0805_6.3VAM~D
CH105
22U_0805_6.3VAM~D
1
2
CH44
10U_0805_4VAM~D
CH44
10U_0805_4VAM~D
1
2
CH46
1U_0402_6.3V6K~D
CH46
1U_0402_6.3V6K~D
1
2
CH45
1U_0402_6.3V6K~D
CH45
1U_0402_6.3V6K~D
1
2
CH52
0.1U_0402_10V7K~D
CH52
0.1U_0402_10V7K~D
1
2
CH106
10U_0603_4VAM~D
@CH106
10U_0603_4VAM~D
@
1
2
CH33
1U_0402_6.3V6K~D
CH33
1U_0402_6.3V6K~D
1
2
CH49 1U_0402_6.3V6K~D
CH49 1U_0402_6.3V6K~D
1 2
CH50
1U_0402_6.3V6K~D
CH50
1U_0402_6.3V6K~D
1
2
POWER
VCC CORE
DMI
VCCIO
CRTLVDS
FDI
DFT / SPI HVCMOS
UH4G
CougarPoint_Rev_1p0
POWER
VCC CORE
DMI
VCCIO
CRTLVDS
FDI
DFT / SPI HVCMOS
UH4G
CougarPoint_Rev_1p0
VCCCORE[1]
AA23
VCCCORE[2]
AC23
VCCCORE[3]
AD21
VCCCORE[4]
AD23
VCCCORE[5]
AF21
VCCCORE[6]
AF23
VCCCORE[7]
AG21
VCCCORE[8]
AG23
VCCCORE[9]
AG24
VCCCORE[10]
AG26
VCCCORE[11]
AG27
VCCCORE[12]
AG29
VCCCORE[13]
AJ23
VCCCORE[14]
AJ26
VCCCORE[15]
AJ27
VCCDFTERM[4] AJ17
VCCDFTERM[3] AJ16
VCCIO[17]
AN21
VCCIO[18]
AN26
VCCIO[19]
AN27
VCCIO[20]
AP21
VCCIO[23]
AP26
VCCIO[24]
AT24
VCCIO[15]
AN16
VCCIO[16]
AN17
VCCIO[21]
AP23
VCCIO[22]
AP24
VCCADAC U48
VCCTX_LVDS[1] AM37
VCCTX_LVDS[2] AM38
VCCALVDS AK36
VCCVRM[3] AT16
VCCVRM[2]
AP16
VCCAPLLEXP
BJ22
VccAFDIPLL
BG6
VCCIO[28]
AN19 VCCTX_LVDS[4] AP37
VCCTX_LVDS[3] AP36
VSSADAC U47
VSSALVDS AK37
VCCIO[27]
AP17
VCC3_3[6] V33
VCC3_3[7] V34
VCC3_3[3]
BH29 VCCDFTERM[2] AG17
VCCDFTERM[1] AG16
VCCDMI[1] AT20
VCCIO[25]
AN33
VCCIO[26]
AN34
VCCCORE[16]
AJ29
VCCCORE[17]
AJ31
VCCSPI V1
VCCCLKDMI AB36
VCCDMI[2]
AU20

5
5
4
4
3
3
2
2
1
1
D D
C C
B B
A A
+PCH_V5REF_RUN
+PCH_V5REF_SUS
+1.05V_RUN_VCCA_A_DPL
+1.05V_RUN_VCCA_B_DPL
+PCH_V5REF_RUN
+1.05V_RUN_VCC_SATA
+PCH_V5REF_SUS
+VCCA_USBSUS
+VCCA_USBSUS
+VCCSATAPLL
+VCCDSW3_3
+PCH_VCCDSW
+3.3V_RUN_VCC_CLKF33
+3.3V_RUN_VCC_CLKF33
+VCCSUS1
+VCCACLK
+VCCAPLL_CPY_PCH
+VCCRTCEXT
+VCCSST
+1.05V_M_VCCSUS
+1.05V_RUN_VCCA_A_DPL
+1.05V_RUN_VCCA_B_DPL
+1.05V_RUN_VCCA_A_DPL +1.05V_RUN_VCCA_B_DPL
+1.05V_M_VCCSUS
+3.3V_RUN+5V_RUN
+3.3V_ALW_PCH+5V_ALW_PCH
+5V_ALW_PCH+5V_ALW
+1.05V_RUN
+1.05V_RUN
+3.3V_ALW_PCH
+3.3V_ALW_PCH
+3.3V_RUN
+3.3V_RUN
+1.05V_M
+3.3V_ALW_PCH
+1.05V_RUN
+1.05V_RUN
+3.3V_ALW_PCH
+3.3V_RUN
+3.3V_ALW_PCH
+1.05V_RUN
+1.05V_M
+3.3V_ALW_PCH
+3.3V_RUN
+1.05V_RUN
+1.05V_RUN
+1.05V_RUN
+1.05V_RUN_VTT
+RTC_CELL
+1.05V_RUN
+1.05V_M
+1.05V_RUN
+3.3V_ALW2
+1.05V_+1.5V_1.8V_RUN
+1.05V_+1.5V_1.8V_RUN
ALW_ENABLE44
Title
Size Document Number Rev
Date: Sheet of
LA-6591P
1.0
PCH (7/8)
20 66Monday, January 10, 2011
Compal Electronics, Inc.
Title
Size Document Number Rev
Date: Sheet of
LA-6591P
1.0
PCH (7/8)
20 66Monday, January 10, 2011
Compal Electronics, Inc.
Title
Size Document Number Rev
Date: Sheet of
LA-6591P
1.0
PCH (7/8)
20 66Monday, January 10, 2011
Compal Electronics, Inc.
DELL CONFIDENTIAL/PROPRIETARY
Note: Check Intel
Note: Check Intel
RH253 0_0402_5%~D@RH253 0_0402_5%~D@
1 2
CH59
0.1U_0402_10V7K~D
CH59
0.1U_0402_10V7K~D
1
2
CH87
0.1U_0402_10V7K~D
CH87
0.1U_0402_10V7K~D
1
2
RH248 0.022_0805_1%@RH248 0.022_0805_1%@
1 2
CH92
1U_0402_6.3V6K~D
CH92
1U_0402_6.3V6K~D
1
2
CH91
0.1U_0402_10V7K~D
CH91
0.1U_0402_10V7K~D
1
2
DH3
RB751S40T1_SOD523-2~D
DH3
RB751S40T1_SOD523-2~D
21
CH96
1U_0402_6.3V6K~D
CH96
1U_0402_6.3V6K~D
1
2
CH63
0.1U_0402_10V7K~D
CH63
0.1U_0402_10V7K~D
1
2
CH58
10U_0805_6.3V6M~D
@CH58
10U_0805_6.3V6M~D
@
1
2
RH278
20K_0402_5%~D
@RH278
20K_0402_5%~D
@
12
CH62
1U_0402_6.3V6K~D
@CH62
1U_0402_6.3V6K~D
@
1
2
CH73
10U_0805_6.3V6M~D
CH73
10U_0805_6.3V6M~D
1
2
+
CH95
220U_B2_2.5VM_R35M~D
+
CH95
220U_B2_2.5VM_R35M~D
1
2
CH79
1U_0402_6.3V6K~D
CH79
1U_0402_6.3V6K~D
1
2
CH74
1U_0402_6.3V6K~D
CH74
1U_0402_6.3V6K~D
1
2
LH7
10UH_LBR2012T100M_20%~D
LH7
10UH_LBR2012T100M_20%~D
1 2
CH67
1U_0402_6.3V6K~D
CH67
1U_0402_6.3V6K~D
1
2
+
CH94
220U_B2_2.5VM_R35M~D
+
CH94
220U_B2_2.5VM_R35M~D
1
2
RH208
10_0402_5%~D
RH208
10_0402_5%~D
12
RH215 0.022_0805_1%@RH215 0.022_0805_1%@
1 2
CH80
10U_0805_6.3V6M~D
@CH80
10U_0805_6.3V6M~D
@
1
2
CH82
1U_0402_6.3V6K~D
CH82
1U_0402_6.3V6K~D
1
2
CH76
0.1U_0402_10V7K~D
CH76
0.1U_0402_10V7K~D
1
2
CH75
0.1U_0402_10V7K~D
CH75
0.1U_0402_10V7K~D
1
2
CH57
0.1U_0402_10V7K~D
@CH57
0.1U_0402_10V7K~D
@
1
2
CH93
1U_0402_6.3V6K~D
CH93
1U_0402_6.3V6K~D
1
2
CH86
0.1U_0402_10V7K~D
CH86
0.1U_0402_10V7K~D
1
2
CH89
0.1U_0402_10V7K~D
CH89
0.1U_0402_10V7K~D
1
2
CH78
0.1U_0402_10V7K~D
CH78
0.1U_0402_10V7K~D
1
2
CH60
0.1U_0402_10V7K~D
CH60
0.1U_0402_10V7K~D
1
2
LH6
10UH_LBR2012T100M_20%~D
LH6
10UH_LBR2012T100M_20%~D
1 2
POWER
SATA USB
Clock and Miscellaneous
HDA
CPURTC
PCI/GPIO/LPCMISC
UH4J
CougarPoint_Rev_1p0
POWER
SATA USB
Clock and Miscellaneous
HDA
CPURTC
PCI/GPIO/LPCMISC
UH4J
CougarPoint_Rev_1p0
DCPSUSBYP
V12
VCCASW[1]
AA19
VCCASW[2]
AA21
VCCASW[3]
AA24
VCCASW[5]
AA27
VCCASW[6]
AA29
VCCSUSHDA P32
VCCSUS3_3[6] P24
VCCIO[34] T26
VCCIO[4] AD17
VCCASW[7]
AA31
VCCASW[8]
AC26
VCCASW[9]
AC27
VCCASW[10]
AC29
VCCASW[11]
AC31
VCCASW[12]
AD29
V5REF P34
VCC3_3[4] T34
VCCRTC
A22
VCCSUS3_3[10] V24
VCCSUS3_3[9] V23
VCCSUS3_3[8] T24
VCCSUS3_3[7] T23
VCCIO[2] AC16
VCCADPLLB
BF47
VCCDIFFCLKN[1]
AF33
V5REF_SUS M26
VCCIO[3] AC17
DCPSUS[1]
T17
VCCSSC
AG33
VCCADPLLA
BD47
VCCVRM[4]
Y49
VCCACLK
AD49
DCPRTC
N16
VCCASW[4]
AA26
VCCDIFFCLKN[2]
AF34
VCCIO[7]
AF17
DCPSST
V16
VCCIO[5] AF13
VCCASW[22] T21
VCCASW[23] V21
VCCASW[21] T19
VCC3_3[1] AA16
VCC3_3[8] W16
VCCSUS3_3[2] N20
VCCSUS3_3[3] N22
VCCSUS3_3[4] P20
VCCSUS3_3[5] P22
VCCIO[29] N26
VCCIO[30] P26
VCCIO[31] P28
VCCIO[32] T27
V_PROC_IO
BJ8
VCCIO[33] T29
VCCDIFFCLKN[3]
AG34
VCCASW[13]
AD31
VCCASW[14]
W21
VCCASW[15]
W23
VCCASW[16]
W24
VCCASW[17]
W26
VCCASW[18]
W29
VCCASW[19]
W31
VCCASW[20]
W33
VCCIO[6] AF14
VCCVRM[1] AF11
VCCIO[12] AH13
VCCIO[13] AH14
VCC3_3[2] AJ2
VCCAPLLSATA AK1
DCPSUS[3]
AL24
VCCIO[14]
AL29
DCPSUS[4] AN23
VCCSUS3_3[1] AN24
VCCAPLLDMI2
BH23
DCPSUS[2]
V19
VCCDSW3_3
T16
VCC3_3[5]
T38
CH69
1U_0402_6.3V6K~D
CH69
1U_0402_6.3V6K~D
1
2
G
D
S
QH4
SSM3K7002FU_SC70-3~D
@
G
D
S
QH4
SSM3K7002FU_SC70-3~D
@
2
1 3
RH202
0_0402_5%~D
RH202
0_0402_5%~D
1 2
CH68
1U_0402_6.3V6K~D
CH68
1U_0402_6.3V6K~D
1
2
RH201 0_0402_5%~DRH201 0_0402_5%~D
1 2
CH56
1U_0402_6.3V6K~D
CH56
1U_0402_6.3V6K~D
1
2
CH55
0.1U_0402_10V7K~D
CH55
0.1U_0402_10V7K~D
1
2
CH85
4.7U_0603_6.3V6K~D
CH85
4.7U_0603_6.3V6K~D
1
2
CH61
1U_0402_6.3V6K~D
@
CH61
1U_0402_6.3V6K~D
@
1
2
CH90
1U_0402_6.3V6K~D
CH90
1U_0402_6.3V6K~D
1
2
LH3
10UH_LBR2012T100M_20%~D
@LH3
10UH_LBR2012T100M_20%~D
@
1 2
CH70
1U_0603_10V6K~D
CH70
1U_0603_10V6K~D
1
2
CH81
1U_0402_6.3V6K~D
CH81
1U_0402_6.3V6K~D
1 2
LH4
10UH_LBR2012T100M_20%~D
LH4
10UH_LBR2012T100M_20%~D
1 2
DH2
RB751S40T1_SOD523-2~D
DH2
RB751S40T1_SOD523-2~D
21
CH65
22U_0805_6.3VAM~D
CH65
22U_0805_6.3VAM~D
1
2
CH98
0.1U_0402_10V7K~D
CH98
0.1U_0402_10V7K~D
1
2
CH77
1U_0402_6.3V6K~D
CH77
1U_0402_6.3V6K~D
1
2
CH66
0.1U_0402_10V7K~D
CH66
0.1U_0402_10V7K~D
1
2
CH88
0.1U_0402_10V7K~D
CH88
0.1U_0402_10V7K~D
1
2
CH64
22U_0805_6.3VAM~D
CH64
22U_0805_6.3VAM~D
1
2
RH200 0.022_0805_1%@RH200 0.022_0805_1%@
1 2
CH72
0.1U_0402_10V7K~D
CH72
0.1U_0402_10V7K~D
1
2
RH213
10_0402_5%~D
RH213
10_0402_5%~D
12
CH83
1U_0402_6.3V6K~D
@CH83
1U_0402_6.3V6K~D
@
1
2
CH84
0.1U_0402_10V7K~D
CH84
0.1U_0402_10V7K~D
1
2
CH71
1U_0603_10V6K~D
CH71
1U_0603_10V6K~D
1
2
RH279 0_0805_5%~D@RH279 0_0805_5%~D@
1 2
LH5
10UH_LBR2012T100M_20%~D
@LH5
10UH_LBR2012T100M_20%~D
@
1 2

5
5
4
4
3
3
2
2
1
1
D D
C C
B B
A A
Title
Size Document Number Rev
Date: Sheet of
LA-6591P
1.0
PCH (8/8)
21 66Monday, January 10, 2011
Compal Electronics, Inc.
Title
Size Document Number Rev
Date: Sheet of
LA-6591P
1.0
PCH (8/8)
21 66Monday, January 10, 2011
Compal Electronics, Inc.
Title
Size Document Number Rev
Date: Sheet of
LA-6591P
1.0
PCH (8/8)
21 66Monday, January 10, 2011
Compal Electronics, Inc.
DELL CONFIDENTIAL/PROPRIETARY
PROPRIETARY NOTE: THIS SHEET OF ENGINEERING DRAWING AND SPECIFICATIONS CONTAINS CONFIDENTIAL
TRADE SECRET AND OTHER PROPRIETARY INFORMATION OF DELL INC. ("DELL") THIS DOCUMENT MAY NOT
BE TRANSFERRED OR COPIED WITHOUT THE EXPRESS WRITTEN AUTHORIZATION OF DELL. IN ADDITION,
NEITHER THIS SHEET NOR THE INFORMATION IT CONTAINS WAY BE USED BY OR DISCLOSED TO ANY THIRD
PARTY WITHOUT DELL'S EXPRESS WRITTEN CONSENT.
UH4H
CougarPoint_Rev_1p0
UH4H
CougarPoint_Rev_1p0
VSS[1]
AA17
VSS[2]
AA2
VSS[3]
AA3
VSS[5]
AA34
VSS[6]
AB11
VSS[7]
AB14
VSS[8]
AB39
VSS[9]
AB4
VSS[10]
AB43
VSS[11]
AB5
VSS[12]
AB7
VSS[13]
AC19
VSS[14]
AC2
VSS[15]
AC21
VSS[16]
AC24
VSS[17]
AC33
VSS[18]
AC34
VSS[19]
AC48
VSS[20]
AD10
VSS[21]
AD11
VSS[22]
AD12
VSS[23]
AD13
VSS[24]
AD19
VSS[25]
AD24
VSS[26]
AD26
VSS[27]
AD27
VSS[28]
AD33
VSS[29]
AD34
VSS[30]
AD36
VSS[31]
AD37
VSS[33]
AD39
VSS[34]
AD4
VSS[35]
AD40
VSS[36]
AD42
VSS[37]
AD43
VSS[38]
AD45
VSS[39]
AD46
VSS[43]
AF10
VSS[44]
AF12
VSS[46]
AD16
VSS[47]
AF16
VSS[48]
AF19
VSS[49]
AF24
VSS[50]
AF26
VSS[51]
AF27
VSS[52]
AF29
VSS[53]
AF31
VSS[54]
AF38
VSS[55]
AF4
VSS[56]
AF42
VSS[57]
AF46
VSS[59]
AF7
VSS[60]
AF8
VSS[61]
AG19
VSS[62]
AG2
VSS[63]
AG31
VSS[64]
AG48
VSS[65]
AH11
VSS[66]
AH3
VSS[67]
AH36
VSS[68]
AH39
VSS[69]
AH40
VSS[70]
AH42
VSS[71]
AH46
VSS[72]
AH7
VSS[73]
AJ19
VSS[76]
AJ33
VSS[77]
AJ34
VSS[78]
AK12
VSS[79]
AK3
VSS[80] AK38
VSS[81] AK4
VSS[82] AK42
VSS[83] AK46
VSS[84] AK8
VSS[85] AL16
VSS[86] AL17
VSS[87] AL19
VSS[88] AL2
VSS[89] AL21
VSS[90] AL23
VSS[91] AL26
VSS[92] AL27
VSS[93] AL31
VSS[96] AL48
VSS[97] AM11
VSS[98] AM14
VSS[99] AM36
VSS[100] AM39
VSS[102] AM45
VSS[103] AM46
VSS[104] AM7
VSS[105] AN2
VSS[106] AN29
VSS[107] AN3
VSS[108] AN31
VSS[109] AP12
VSS[110] AP19
VSS[111] AP28
VSS[112] AP30
VSS[113] AP32
VSS[114] AP38
VSS[116] AP42
VSS[117] AP46
VSS[118] AP8
VSS[119] AR2
VSS[120] AR48
VSS[121] AT11
VSS[122] AT13
VSS[123] AT18
VSS[124] AT22
VSS[125] AT26
VSS[126] AT28
VSS[127] AT30
VSS[128] AT32
VSS[131] AT42
VSS[132] AT46
VSS[133] AT7
VSS[134] AU24
VSS[135] AU30
VSS[136] AV16
VSS[137] AV20
VSS[138] AV24
VSS[139] AV30
VSS[140] AV38
VSS[141] AV4
VSS[142] AV43
VSS[143] AV8
VSS[144] AW14
VSS[145] AW18
VSS[146] AW2
VSS[147] AW22
VSS[148] AW26
VSS[149] AW28
VSS[150] AW32
VSS[151] AW34
VSS[152] AW36
VSS[153] AW40
VSS[154] AW48
VSS[155] AV11
VSS[156] AY12
VSS[157] AY22
VSS[158] AY28
VSS[40]
AD8
VSS[42]
AE3
VSS[45]
AD14
VSS[115] AP4
VSS[0]
H5
VSS[58]
AF5
VSS[32]
AD38
VSS[4]
AA33
VSS[74]
AJ21
VSS[75]
AJ24
VSS[41]
AE2
VSS[129] AT34
VSS[130] AT39
VSS[101] AM43
VSS[95] AL34
VSS[94] AL33
UH4I
CougarPoint_Rev_1p0
UH4I
CougarPoint_Rev_1p0
VSS[159]
AY4
VSS[160]
AY42
VSS[161]
AY46
VSS[162]
AY8
VSS[163]
B11
VSS[164]
B15
VSS[165]
B19
VSS[166]
B23
VSS[167]
B27
VSS[168]
B31
VSS[169]
B35
VSS[170]
B39
VSS[171]
B7
VSS[173]
BB12
VSS[174]
BB16
VSS[175]
BB20
VSS[176]
BB22
VSS[177]
BB24
VSS[178]
BB28
VSS[179]
BB30
VSS[180]
BB38
VSS[181]
BB4
VSS[182]
BB46
VSS[183]
BC14
VSS[184]
BC18
VSS[185]
BC2
VSS[186]
BC22
VSS[187]
BC26
VSS[188]
BC32
VSS[189]
BC34
VSS[190]
BC36
VSS[191]
BC40
VSS[192]
BC42
VSS[193]
BC48
VSS[194]
BD46
VSS[195]
BD5
VSS[196]
BE22
VSS[197]
BE26
VSS[198]
BE40
VSS[199]
BF10
VSS[200]
BF12
VSS[201]
BF16
VSS[202]
BF20
VSS[203]
BF22
VSS[204]
BF24
VSS[205]
BF26
VSS[206]
BF28
VSS[207]
BD3
VSS[208]
BF30
VSS[209]
BF38
VSS[210]
BF40
VSS[211]
BF8
VSS[212]
BG17
VSS[213]
BG21
VSS[214]
BG33
VSS[215]
BG44
VSS[216]
BG8
VSS[217]
BH11
VSS[218]
BH15
VSS[219]
BH17
VSS[220]
BH19
VSS[222]
BH27
VSS[223]
BH31
VSS[224]
BH33
VSS[225]
BH35
VSS[226]
BH39
VSS[227]
BH43
VSS[228]
BH7
VSS[229]
D3
VSS[230]
D12
VSS[231]
D16
VSS[232]
D18
VSS[233]
D22
VSS[234]
D24
VSS[235]
D26
VSS[236]
D30
VSS[237]
D32
VSS[264] K7
VSS[265] L18
VSS[266] L2
VSS[267] L20
VSS[268] L26
VSS[269] L28
VSS[270] L36
VSS[271] L48
VSS[272] M12
VSS[273] P16
VSS[274] M18
VSS[275] M22
VSS[276] M24
VSS[277] M30
VSS[278] M32
VSS[279] M34
VSS[280] M38
VSS[281] M4
VSS[282] M42
VSS[283] M46
VSS[284] M8
VSS[285] N18
VSS[286] P30
VSS[288] P11
VSS[289] P18
VSS[290] T33
VSS[291] P40
VSS[292] P43
VSS[293] P47
VSS[294] P7
VSS[295] R2
VSS[296] R48
VSS[297] T12
VSS[298] T31
VSS[299] T37
VSS[300] T4
VSS[301] W34
VSS[302] T46
VSS[303] T47
VSS[304] T8
VSS[305] V11
VSS[306] V17
VSS[307] V26
VSS[308] V27
VSS[309] V29
VSS[310] V31
VSS[311] V36
VSS[312] V39
VSS[313] V43
VSS[314] V7
VSS[315] W17
VSS[316] W19
VSS[238]
D34
VSS[239]
D38
VSS[240]
D42
VSS[241]
D8
VSS[242]
E18
VSS[243]
E26
VSS[244]
G18
VSS[245]
G20
VSS[246]
G26
VSS[247]
G28
VSS[248]
G36
VSS[249]
G48
VSS[250]
H12
VSS[251]
H18
VSS[317] W2
VSS[318] W27
VSS[319] W48
VSS[320] Y12
VSS[321] Y38
VSS[322] Y4
VSS[323] Y42
VSS[324] Y46
VSS[325] Y8
VSS[328] BG29
VSS[329] N24
VSS[330] AJ3
VSS[287] N47
VSS[252]
H22
VSS[253]
H24
VSS[254]
H26
VSS[255]
H30
VSS[256]
H32
VSS[257]
H34
VSS[258]
F3
VSS[262] K39
VSS[263] K46
VSS[259] H46
VSS[260] K18
VSS[261] K26
VSS[331] AD47
VSS[333] B43
VSS[334] BE10
VSS[335] BG41
VSS[337] G14
VSS[338] H16
VSS[340] T36
VSS[342] BG22
VSS[343] BG24
VSS[344] C22
VSS[345] AP13
VSS[172]
F45
VSS[221]
H10
VSS[346] M14
VSS[347] AP3
VSS[348] AP1
VSS[349] BE16
VSS[350] BC16
VSS[351] BG28
VSS[352] BJ28

5
5
4
4
3
3
2
2
1
1
D D
C C
B B
A A
VSET_4022
THERMATRIP3#
THERMATRIP2#
FAN1_DET#
FAN1_TACH_FB
REM_DIODE1_P_4022
REM_DIODE1_N_4022
BC_INT#_EMC4022
FAN1_TACH_FB
FAN1_DET#
POWER_SW#
BC_INT#_EMC4022
POWER_SW#
REM_DIODE3_N_4022
REM_DIODE3_P_4022
+VCC_4022
3V_PWROK#
VDD_PWRGD
THERMATRIP2#
THERMATRIP3#
FAN1_DET#
VSET_4022
PWM
+ADDR_XEN
FAN1_TACH_FB
REM_DIODE1_P_4022
REM_DIODE1_N_4022
REM_DIODE3_N_4022
REM_DIODE3_P_4022
VCP2
+3.3V_M
+3.3V_M
+1.05V_RUN_VTT
+3.3V_M
+FAN1_VOUT
+RTC_CELL
+3.3V_M
+RTC_CELL
+RTC_CELL
+3.3V_RUN
+3.3V_M
+5V_RUN
+FAN1_VOUT
+VCC_4022
+3.3V_M
H_THERMTRIP#7
DOCK_PWR_SW# 42
POWER_SW_IN# 42
BC_INT#_EMC4022 42
BC_CLK_EMC4022 42
BC_DAT_EMC4022 42
ACAV_IN 42,54,56
THERM_STP# 47
PCH_PWRGD#42
MAX8731_IINP54
Title
Size Document Number Rev
Date: Sheet of
LA-6591P
1.0
FAN & Thermal Sensor
22 66Monday, January 10, 2011
Compal Electronics, Inc.
Title
Size Document Number Rev
Date: Sheet of
LA-6591P
1.0
FAN & Thermal Sensor
22 66Monday, January 10, 2011
Compal Electronics, Inc.
Title
Size Document Number Rev
Date: Sheet of
LA-6591P
1.0
FAN & Thermal Sensor
22 66Monday, January 10, 2011
Compal Electronics, Inc.
DELL CONFIDENTIAL/PROPRIETARY
PROPRIETARY NOTE: THIS SHEET OF ENGINEERING DRAWING AND SPECIFICATIONS CONTAINS CONFIDENTIAL
TRADE SECRET AND OTHER PROPRIETARY INFORMATION OF DELL INC. ("DELL") THIS DOCUMENT MAY NOT
BE TRANSFERRED OR COPIED WITHOUT THE EXPRESS WRITTEN AUTHORIZATION OF DELL. IN ADDITION,
NEITHER THIS SHEET NOR THE INFORMATION IT CONTAINS WAY BE USED BY OR DISCLOSED TO ANY THIRD
PARTY WITHOUT DELL'S EXPRESS WRITTEN CONSENT.
Rest=953, Tp=88degree
Place under CPU
Place C266 close to the Q12 as possible
Diode circuit at DP5/DN5 is used for skin temp sensor and place
C272 close to Q14 (placed Q13 close to JMINI1 for WWAN card).
Diode circuit at DP3/DN3 isnused for sensor SO-DIMM temp. Place
Q14 near DIMM1 and place C277 close to Q13
SMSC request
C270 2200P_0402_50V7K~DC270 2200P_0402_50V7K~D
1 2
E
B
C
Q15
PMST3904_SOT323-3~D
E
B
C
Q15
PMST3904_SOT323-3~D
2
3 1
U10
TC7SH08FU_SSOP5~D
U10
TC7SH08FU_SSOP5~D B1
A2
G
3
O
4
P5
C275
0.1U_0402_16V4Z~D
C275
0.1U_0402_16V4Z~D
1
2
R385 10K_0402_5%~DR385 10K_0402_5%~D
12
R3934.7K_0402_5%~D R3934.7K_0402_5%~D
1 2
C305
10U_0805_6.3V6M~D
C305
10U_0805_6.3V6M~D
1
2
R405
8.2K_0402_5%~D
R405
8.2K_0402_5%~D
12
R3874.7K_0402_5%~D R3874.7K_0402_5%~D
12
C1179
1U_0402_6.3V6K~D
C1179
1U_0402_6.3V6K~D
1
2
C272
100P_0402_50V8J~D
@C272
100P_0402_50V8J~D
@
1
2
C276
10U_0805_10V4Z~D
C276
10U_0805_10V4Z~D
1
2
E
B
C
Q13
MMBT3904WT1G_SC70-3~D
E
B
C
Q13
MMBT3904WT1G_SC70-3~D
2
31
JFAN1
MOLEX_53398-0471~D
CONN@JFAN1
MOLEX_53398-0471~D
CONN@
1
1
2
2
3
3
4
4G1 5
G2 6
C281
0.1U_0402_16V4Z~D
C281
0.1U_0402_16V4Z~D
1 2
C219
22U_0805_6.3VAM~D
C219
22U_0805_6.3VAM~D
1
2
R402 10K_0402_5%~DR402 10K_0402_5%~D
12
C271 2200P_0402_50V7K~DC271 2200P_0402_50V7K~D
12
R398
2.2K_0402_5%~D
R398
2.2K_0402_5%~D
1 2
E
B
C
Q12
MMBT3904WT1G_SC70-3~D
E
B
C
Q12
MMBT3904WT1G_SC70-3~D
2
3 1
C266
100P_0402_50V8J~D
@
C266
100P_0402_50V8J~D
@
1
2
C278
0.1U_0402_16V4Z~D
C278
0.1U_0402_16V4Z~D
1
2
R117810K_0402_5%~D R117810K_0402_5%~D
12
R395
8.2K_0402_5%~D
R395
8.2K_0402_5%~D
12
R391 1K_0402_5%~DR391 1K_0402_5%~D
1 2
E
B
C
Q14
MMBT3904WT1G_SC70-3~D
E
B
C
Q14
MMBT3904WT1G_SC70-3~D
2
3 1
R406
953_0402_1%~D
R406
953_0402_1%~D
12
C282
0.1U_0402_16V4Z~D
C282
0.1U_0402_16V4Z~D
1
2
D2
RB751S40T1_SOD523-2~D
D2
RB751S40T1_SOD523-2~D
2 1
C280
0.1U_0402_16V4Z~D
C280
0.1U_0402_16V4Z~D
1
2
R403
10K_0402_5%~D
R403
10K_0402_5%~D
12
R389 10K_0402_5%~DR389 10K_0402_5%~D
1 2
C277
100P_0402_50V8J~D
@C277
100P_0402_50V8J~D
@
1
2
C1171
0.1U_0402_16V4Z~D
C1171
0.1U_0402_16V4Z~D
1
2
C273
0.1U_0402_16V4Z~D
C273
0.1U_0402_16V4Z~D
1
2
U9
EMC4022-1-EZK-TR_QFN32_5X5~D
U9
EMC4022-1-EZK-TR_QFN32_5X5~D
VDDH
2
VDDH
3
DP1/VREF_T
24
DN2/DP4
26
FAN_OUT 4
FAN_OUT 5
THERMTRIP2# 17
VDDL
6
SMDATA/BC_DATA 7
SMCLK/BC_CLK 8
POWER_SW# 20
ACAVAIL_CLR 21
DP2/DN4
27
VSET
28
DN1/THERM
23
SYS_SHDN# 19
THERMTRIP3# 18
GPIO2
11
ATF_INT#/BC_IRQ# 9
TACH/GPIO1
10
3V_PWROK#
12
RTC_PWR3V
16
DN3/DP5
29 DP3/DN5
30
VCP
31
ADDR_MODE/XEN 32
VDD 1
VSS 33
VDD_PWRGD
13
GPIO3/PWM/THERMTRIP_SIO
15
VIN
25
TEST1 14
TEST2 22
R390 47K_0402_1%~D@R390 47K_0402_1%~D@
1 2
R388
22_0402_5%~D
R388
22_0402_5%~D
12
R426 10K_0402_5%~DR426 10K_0402_5%~D
12
C274
1U_0402_6.3V6K~D
C274
1U_0402_6.3V6K~D
1
2

5
5
4
4
3
3
2
2
1
1
D D
C C
B B
A A
FP_USB_D-
FP_USB_D+ FP_USB_D+
FP_USB_D-
FP_USB_D- FP_USB_D+
+3.3V_FP
+3.3V_FP
+3.3V_RUN
+3.3V_FP
+3.3V_RUN
+3.3V_ALW
FP_USBD-33
FP_USBD+33
FP_RESET# 33
Title
Size Document Number Rev
Date: Sheet of
LA-6591P
1.0
FP Conn.
23 66Monday, January 10, 2011
Compal Electronics, Inc.
Title
Size Document Number Rev
Date: Sheet of
LA-6591P
1.0
FP Conn.
23 66Monday, January 10, 2011
Compal Electronics, Inc.
Title
Size Document Number Rev
Date: Sheet of
LA-6591P
1.0
FP Conn.
23 66Monday, January 10, 2011
Compal Electronics, Inc.
PROPRIETARY NOTE: THIS SHEET OF ENGINEERING DRAWING AND SPECIFICATIONS CONTAINS CONFIDENTIAL
TRADE SECRET AND OTHER PROPRIETARY INFORMATION OF DELL INC. ("DELL") THIS DOCUMENT MAY NOT
BE TRANSFERRED OR COPIED WITHOUT THE EXPRESS WRITTEN AUTHORIZATION OF DELL. IN ADDITION,
NEITHER THIS SHEET NOR THE INFORMATION IT CONTAINS WAY BE USED BY OR DISCLOSED TO ANY THIRD
PARTY WITHOUT DELL'S EXPRESS WRITTEN CONSENT.
DELL CONFIDENTIAL/PROPRIETARY
Fingerprint CONN.
C285 Place close to JBIO1.1
C285
0.1U_0402_16V4Z~D
C285
0.1U_0402_16V4Z~D
1
2
L8
DLW21SN121SQ2L_4P~D
@L8
DLW21SN121SQ2L_4P~D
@
1
1
4
433
22
R410 0_0402_5%~DR410 0_0402_5%~D
1 2
R1136
0_0603_5%~D
@R1136
0_0603_5%~D
@
1 2
JBIO1
TYCO_2041084-6~D
CONN@
JBIO1
TYCO_2041084-6~D
CONN@
11
22
33
44
55
66
G1
7
G2
8
U12
PRTR5V0U2X_SOT143-4~D
U12
PRTR5V0U2X_SOT143-4~D
GND
1
IO1
2
VCC 4
IO2 3
R409 0_0402_5%~DR409 0_0402_5%~D
1 2
R1135
0_0603_5%~D
R1135
0_0603_5%~D
1 2

5
5
4
4
3
3
2
2
1
1
D D
C C
B B
A A
PWR_SRC_ON
EN_LCDPWR
CCD_OFF
EN_INVPWR
USBP12- USBP12_D-
USBP12_D+USBP12+
USBP13- USBP13+
CAM_MIC_CBL_DET#
USBP12_D+
USBP12_D-
DMIC_CLK
DMIC0
LDDC_CLK_PCH
LDDC_DATA_PCH
LCD_TST
LDDC_DATA_PCH
LDDC_CLK_PCH
DISP_ON
BIA_PWM_LVDS DISP_ON
USBP13+
USBP13-
BIA_PWM_LVDS
+15V_ALW
+15V_ALW +3.3V_ALW
+LCDVDD
+LCDVDD
+PWR_SRC
+BL_PWR_SRC
+CAMERA_VDD
+3.3V_RUN
+15V_ALW
+5V_TSP
+3.3V_RUN
+5V_TSP
+CAMERA_VDD
+3.3V_RUN
+LCDVDD
+BL_PWR_SRC
+LCDVDD
+3.3V_RUN
+3.3V_RUN
+15V_ALW
+3.3V_ALW
+5V_TSP +5V_RUN
LCD_VCC_TEST_EN41
ENVDD_PCH16,41
CCD_OFF41
EN_INVPWR42
USBP12-17
USBP12+17
CAM_MIC_CBL_DET# 17
DMIC0 30
DMIC_CLK 30
ATG_MAC_LCD_DET# 17
BATT_WHITE_LED 45
BATT_YELLOW_LED 45
BREATH_WHITE_LED 45
LCD_TST 41
LDDC_DATA_PCH 16
LDDC_CLK_PCH 16
LCD_ACLK+_PCH 16
LCD_A2-_PCH 16
LCD_A2+_PCH 16
LCD_A1+_PCH 16
LCD_A0-_PCH 16
LCD_A1-_PCH 16
LCD_A0+_PCH 16
LCD_BCLK-_PCH 16
LCD_BCLK+_PCH 16
LCD_B2-_PCH 16
LCD_B2+_PCH 16
LCD_B1-_PCH 16
LCD_B1+_PCH 16
LCD_B0+_PCH 16
LCD_B0-_PCH 16
LCD_ACLK-_PCH 16
PANEL_BKEN_PCH 16BIA_PWM_PCH 16
PANEL_BKEN_EC 41BIA_PWM_EC 42
E3_PAID_TS_DET#18
USBP13+17
USBP13-17
TOUCH_SCREEN_PD#42
Title
Size Document Number Rev
Date: Sheet of
LA-6591P
1.0
eDP & CAM &TS Conn
24 66Monday, January 10, 2011
Compal Electronics, Inc.
Title
Size Document Number Rev
Date: Sheet of
LA-6591P
1.0
eDP & CAM &TS Conn
24 66Monday, January 10, 2011
Compal Electronics, Inc.
Title
Size Document Number Rev
Date: Sheet of
LA-6591P
1.0
eDP & CAM &TS Conn
24 66Monday, January 10, 2011
Compal Electronics, Inc.
Panel backlight power control by EC
LCD Power
DELL CONFIDENTIAL/PROPRIETARY
PROPRIETARY NOTE: THIS SHEET OF ENGINEERING DRAWING AND SPECIFICATIONS CONTAINS CONFIDENTIAL
TRADE SECRET AND OTHER PROPRIETARY INFORMATION OF DELL INC. ("DELL") THIS DOCUMENT MAY NOT
BE TRANSFERRED OR COPIED WITHOUT THE EXPRESS WRITTEN AUTHORIZATION OF DELL. IN ADDITION,
NEITHER THIS SHEET NOR THE INFORMATION IT CONTAINS WAY BE USED BY OR DISCLOSED TO ANY THIRD
PARTY WITHOUT DELL'S EXPRESS WRITTEN CONSENT.
FDC654P: P CHANNAL
40mil
40mil
For Webcam
Webcam PWR CTRL
Touch Screen Connector
Place close JTCH1
Close to JLVDS1.42,43
Place near to JLVDS1
Close to JLVD1.41
Q19B
DMN66D0LDW-7_SOT363-6~D
Q19B
DMN66D0LDW-7_SOT363-6~D
3
5
4
JLVDS1
ACES_59003-0400C-001
CONN@
JLVDS1
ACES_59003-0400C-001
CONN@
VR_SRC 7
LCD_B_CLK- 16
VR_GND 14
VR_SRC 5
BATT_YELLOW_LED 3
GND 1
LVDS_B0- 23
LVDS_B2+ 18
VR_GND 13
GND 24
LVDS_A_CLK+ 25
GND 27
LVDS_A2- 29
LVDS_A1+ 30
LCD_VDD 38
EDID_CLK 35
V_EDID 37
LVDS_A0- 33
VR_SRC 6
LCD_B_CLK+ 15
VR_GND 12
BREATH_WHITE_LED 4
BATT_WHITE_LED 2
LVDS_B1- 21
LVDS_B0+ 22
GND 17
LVDS_B2- 19
LVDS_B1+ 20
LVDS_A_CLK- 26
LVDS_A2+ 28
LVDS_A1- 31
LVDS_A0+ 32
LCD_VDD 39
BIST 36
EDID_DATA 34
CONNTST 40
MGND1
41 MGND2
42 MGND3
43 MGND4
44 MGND5
45 MGND6
46
NC 8
PWM 10
DISP_ON/OFF# 9
CONNTST_GND 11
Q125B
DMN66D0LDW-7_SOT363-6~D
Q125B
DMN66D0LDW-7_SOT363-6~D
3
5
4
C301
0.1U_0402_16V4Z~D
C301
0.1U_0402_16V4Z~D
1
2
G
D
S
Q22
SSM3K7002FU_SC70-3~D
G
D
S
Q22
SSM3K7002FU_SC70-3~D
2
1 3
Q19A
DMN66D0LDW-7_SOT363-6~D
Q19A
DMN66D0LDW-7_SOT363-6~D
61
2
G
D
S
Q32
PMV45EN_SOT23-3~D
G
D
S
Q32
PMV45EN_SOT23-3~D
2
13
U86
PRTR5V0U2X_SOT143-4~D
@U86
PRTR5V0U2X_SOT143-4~D
@
GND
1
IO1
2
VCC 4
IO2 3
C303
0.1U_0402_25V4Z~D
C303
0.1U_0402_25V4Z~D
1
2
D6
BAT54CW_SOT323-3~D
D6
BAT54CW_SOT323-3~D
1
2
3
R412
100K_0402_5%~D
R412
100K_0402_5%~D
12
R413
130_0402_5%~D
R413
130_0402_5%~D
12
R430
100K_0402_5%~D
R430
100K_0402_5%~D
12
D68
RB751V-40GTE-17_SOD323-2~D
D68
RB751V-40GTE-17_SOD323-2~D
21
S
G
D
Q18
SI3456DDV-T1-GE3_TSOP6~D
S
G
D
Q18
SI3456DDV-T1-GE3_TSOP6~D
3
6
2
4 5
1
C243
0.1U_0402_16V4Z~D
C243
0.1U_0402_16V4Z~D
1
2
C300
10U_0805_10V4Z~D
C300
10U_0805_10V4Z~D
1
2
C296
0.1U_0603_50V4Z~D
C296
0.1U_0603_50V4Z~D
1
2
L10 DLW21SN121SQ2L_4P~D@L10 DLW21SN121SQ2L_4P~D@
1
1
4
433
22
D63
RB751V-40GTE-17_SOD323-2~D
D63
RB751V-40GTE-17_SOD323-2~D
21
D69
RB751V-40GTE-17_SOD323-2~D
D69
RB751V-40GTE-17_SOD323-2~D
21
R427 0_0402_5%~DR427 0_0402_5%~D
1 2
C298
0.1U_0402_16V4Z~D
C298
0.1U_0402_16V4Z~D
1
2
D7
SD05.TCT_SOD323-2~D
@D7
SD05.TCT_SOD323-2~D
@
2 1
R422
100K_0402_5%~D
R422
100K_0402_5%~D
12
C302
0.1U_0402_10V7K~D
C302
0.1U_0402_10V7K~D
1
2
R159 2.2K_0402_5%~DR159 2.2K_0402_5%~D
1 2
G
D
S
Q23
PMV45EN_SOT23-3~D
G
D
S
Q23
PMV45EN_SOT23-3~D
2
13
R1138
100K_0402_5%~D
R1138
100K_0402_5%~D
12
C306
0.1U_0402_25V4Z~D
C306
0.1U_0402_25V4Z~D
1
2
Q125A
DMN66D0LDW-7_SOT363-6~D
Q125A
DMN66D0LDW-7_SOT363-6~D
61
2
R428 0_0402_5%~DR428 0_0402_5%~D
1 2
R160 2.2K_0402_5%~DR160 2.2K_0402_5%~D
1 2
S
G
D
Q21
FDC654P-G_SSOT-6~D
S
G
D
Q21
FDC654P-G_SSOT-6~D
3
6
2
4 5
1
LE92 BLM18BB221SN1D_2P~DLE92 BLM18BB221SN1D_2P~D
1 2
C297
1000P_0402_50V7K~D
C297
1000P_0402_50V7K~D
1
2
D64
RB751V-40GTE-17_SOD323-2~D
D64
RB751V-40GTE-17_SOD323-2~D
21
C292
0.1U_0402_16V4Z~D
C292
0.1U_0402_16V4Z~D
1
2
C299
0.1U_0402_16V4Z~D
C299
0.1U_0402_16V4Z~D
1
2
R431
100K_0402_5%~D
R431
100K_0402_5%~D
12
R1592
0_0603_5%~D
@R1592
0_0603_5%~D
@
1 2
D8
SD05.TCT_SOD323-2~D
@D8
SD05.TCT_SOD323-2~D
@
2 1
G
D
S
Q24
SSM3K7002FU_SC70-3~D
G
D
S
Q24
SSM3K7002FU_SC70-3~D
2
13
JCAM1
JST_BM08B-SRSS-TB1-LF-SN~D
CONN@
JCAM1
JST_BM08B-SRSS-TB1-LF-SN~D
CONN@
11
22
33
44
55
66
77
88
G1 9
G2 10
Q20
PDTC124EU_SC70-3~D
Q20
PDTC124EU_SC70-3~D
2
13
C293
0.1U_0402_25V4Z~D
C293
0.1U_0402_25V4Z~D
1
2
C246
0.1U_0603_50V4Z~D
C246
0.1U_0603_50V4Z~D
1 2
C304
0.1U_0402_25V4Z~D
C304
0.1U_0402_25V4Z~D
1
2
R1137
10K_0402_5%~D
R1137
10K_0402_5%~D
12
JTCH1
TYCO_1734595-6
CONN@
JTCH1
TYCO_1734595-6
CONN@
1
1
2
2
3
3
4
4
5
5
6
6
G1
7G2 8
R414
100K_0402_5%~D
R414
100K_0402_5%~D
12
R429
100K_0402_5%~D
R429
100K_0402_5%~D
12
R423 47K_0402_5%~DR423 47K_0402_5%~D
1 2

2
2
1
1
B B
A A
DAT_DDC2_CRT
CLK_DDC2_CRT
CLK_DDC2_DOCK
HSYNC_DOCK
VSYNC_DOCK
BLUE_CRT
RED_CRT
GREEN_CRT
RED_DOCK
BLUE_DOCK
GREEN_DOCK
VSYNC_BUF
HSYNC_BUF
DAT_DDC2_DOCK
CRT_SWITCH
CRT_SWITCH
PCH_CRT_GRN
PCH_CRT_BLU
PCH_CRT_HSYNC
PCH_CRT_RED
PCH_CRT_VSYNC
PCH_CRT_DDC_CLK
PCH_CRT_DDC_DAT
+3.3V_RUN
+3.3V_RUN
CRT_SWITCH41
RED_DOCK 40
GREEN_DOCK 40
BLUE_DOCK 40
DAT_DDC2_DOCK 40
CLK_DDC2_DOCK 40
HSYNC_DOCK 40
VSYNC_DOCK 40
PCH_CRT_DDC_DAT16
PCH_CRT_VSYNC16
PCH_CRT_HSYNC16
PCH_CRT_DDC_CLK16
PCH_CRT_RED16
PCH_CRT_GRN16
PCH_CRT_BLU16
RED_CRT 31
GREEN_CRT 31
HSYNC_BUF 31
BLUE_CRT 31
DAT_DDC2_CRT 31
CLK_DDC2_CRT 31
VSYNC_BUF 31
Title
Size Document Number Rev
Date: Sheet of
LA-6591P
1.0
CRT/Video switch
25 66Monday, January 10, 2011
Compal Electronics, Inc.
Title
Size Document Number Rev
Date: Sheet of
LA-6591P
1.0
CRT/Video switch
25 66Monday, January 10, 2011
Compal Electronics, Inc.
Title
Size Document Number Rev
Date: Sheet of
LA-6591P
1.0
CRT/Video switch
25 66Monday, January 10, 2011
Compal Electronics, Inc.
VGA SW for MB/DOCK
DELL CONFIDENTIAL/PROPRIETARY
Source
APR/SPR
MBA=B1
A=B2
ChanelSEL1/SEL2
0
1
U14
PI3V712-AZLEX_TQFN32_6X3~D
U14
PI3V712-AZLEX_TQFN32_6X3~D
A0
1
A1
2
GND
3
VDD 4
A2
5
A3
6
A4
7
4B2 17
4B1 18
3B1 20
3B2 19
0B2 26
0B1 27
1B1 25
1B2 24
GND
31
VDD 32
A5
9
SEL1
8
A6
10
GND
11
5B1 12
5B2 13
6B1 14
2B2 21
2B1 22
VDD 23
VDD 29
GND
28
SEL2
30
6B2 15
VDD 16
GPAD
33
C318
0.01U_0402_16V7K~D
C318
0.01U_0402_16V7K~D
1
2
C320
0.1U_0402_16V4Z~D
C320
0.1U_0402_16V4Z~D
1
2
C319
0.1U_0402_16V4Z~D
C319
0.1U_0402_16V4Z~D
1
2
C317
0.01U_0402_16V7K~D
C317
0.01U_0402_16V7K~D
1
2
C321
0.1U_0402_16V4Z~D
C321
0.1U_0402_16V4Z~D
1
2
C316
10U_0805_6.3V6M~D
C316
10U_0805_6.3V6M~D
1
2

2
2
1
1
B B
A A
TMDSB_CON_CLK#
TMDSB_CON_P0
TMDSB_CON_CLK
TMDSB_CON_N0
HDMIB_PCH_HPD_Q
TMDSB_CON_P1
PCH_SDVO_CTRLDATA_R
PCH_SDVO_CTRLCLK_R
TMDSB_CON_N0
TMDSB_CON_CLK#
TMDSB_CON_P0
TMDSB_CON_P2
TMDSB_CON_N1
TMDSB_CON_CLK
TMDSB_CON_N2
TMDSB_CON_P1
TMDSB_CON_N2
TMDSB_CON_P2
TMDSB_CON_N1
TMDSB_PCH_C_R
TMDSB_PCH_C_CLK
TMDSB_PCH_C_CLK#
TMDSB_PCH_C_P0
TMDSB_PCH_C_N0
TMDSB_PCH_C_N2
TMDSB_PCH_C_P2
TMDSB_PCH_C_N1
TMDSB_PCH_C_P1
TMDSB_PCH_C_CLK
TMDSB_PCH_C_CLK#
TMDSB_PCH_C_P0
TMDSB_PCH_C_N0
TMDSB_PCH_C_N2
TMDSB_PCH_C_P2
TMDSB_PCH_C_N1
TMDSB_PCH_C_P1
PCH_SDVO_CTRLDATA_R
PCH_SDVO_CTRLCLK_R
+5V_HDMI_DDC
PCH_SDVO_CTRLDATA_R
PCH_SDVO_CTRLCLK_R
HDMI_CEC
HDMI_CEC
HDMI_CEC
HDMIB_PCH_HPD_Q
+VDISPLAY_VCC
+5V_RUN
+3.3V_RUN
+5V_RUN_HDMI
+3.3V_RUN
+3.3V_RUN
+3.3V_RUN
+3.3V_RUN
+5V_RUN_HDMI
TMDSB_PCH_CLK16
TMDSB_PCH_CLK#16
TMDSB_PCH_P016
TMDSB_PCH_N016
TMDSB_PCH_N216
TMDSB_PCH_P216
TMDSB_PCH_N116
TMDSB_PCH_P116
PCH_SDVO_CTRLCLK16
PCH_SDVO_CTRLDATA16
HDMIB_PCH_HPD16
Title
Size Document Number Rev
Date: Sheet of
LA-6591P
1.0
HDMI port
26 66Monday, January 10, 2011
Compal Electronics, Inc.
Title
Size Document Number Rev
Date: Sheet of
LA-6591P
1.0
HDMI port
26 66Monday, January 10, 2011
Compal Electronics, Inc.
Title
Size Document Number Rev
Date: Sheet of
LA-6591P
1.0
HDMI port
26 66Monday, January 10, 2011
Compal Electronics, Inc.
DELL CONFIDENTIAL/PROPRIETARY
PROPRIETARY NOTE: THIS SHEET OF ENGINEERING DRAWING AND SPECIFICATIONS CONTAINS CONFIDENTIAL
TRADE SECRET AND OTHER PROPRIETARY INFORMATION OF DELL INC. ("DELL") THIS DOCUMENT MAY NOT
BE TRANSFERRED OR COPIED WITHOUT THE EXPRESS WRITTEN AUTHORIZATION OF DELL. IN ADDITION,
NEITHER THIS SHEET NOR THE INFORMATION IT CONTAINS WAY BE USED BY OR DISCLOSED TO ANY THIRD
PARTY WITHOUT DELL'S EXPRESS WRITTEN CONSENT.
R454 680_0402_5%~DR454 680_0402_5%~D
1 2
C338
10U_0805_10V4Z~D
C338
10U_0805_10V4Z~D
1
2
C353 0.1U_0402_10V7K~DC353 0.1U_0402_10V7K~D
12
R1153 2.2K_0402_5%~DR1153 2.2K_0402_5%~D
1 2
R453 680_0402_5%~DR453 680_0402_5%~D
1 2
C346 0.1U_0402_10V7K~DC346 0.1U_0402_10V7K~D
12
R468 0_0402_5%~D@R468 0_0402_5%~D@
1 2
G
D
S
Q121
SSM3K7002FU_SC70-3~D
G
D
S
Q121
SSM3K7002FU_SC70-3~D
2
13
C347 0.1U_0402_10V7K~DC347 0.1U_0402_10V7K~D
12
JHDMI1
TYCO_2041270-1
CONN@
JHDMI1
TYCO_2041270-1
CONN@
D2+
1D2_shield
2D2-
3D1+
4D1_shield
5D1-
6D0+
7D0_shield
8D0-
9CK+
10 CK_shield
11 CK-
12 CEC
13 Reserved
14 SCL
15 SDA
16 DDC/CEC_GND
17 +5V
18 HP_DET
19
GND 20
GND 21
GND 22
GND 23
C337
0.1U_0402_10V7K~D
C337
0.1U_0402_10V7K~D
1
2
C348 0.1U_0402_10V7K~DC348 0.1U_0402_10V7K~D
12
R1152 2.2K_0402_5%~DR1152 2.2K_0402_5%~D
1 2
F2
2A_8VDC_SMD1812P200TF
F2
2A_8VDC_SMD1812P200TF
21
L21
DLW21SN900HQ2L_0805_4P~D
L21
DLW21SN900HQ2L_0805_4P~D
1
122
33
4
4
R1168
1M_0402_5%~D
R1168
1M_0402_5%~D
12
L20
DLW21SN900HQ2L_0805_4P~D
L20
DLW21SN900HQ2L_0805_4P~D
1
122
33
4
4
G
D
S
Q26
SSM3K7002FU_SC70-3~D
G
D
S
Q26
SSM3K7002FU_SC70-3~D
2
13
C349 0.1U_0402_10V7K~DC349 0.1U_0402_10V7K~D
12
R5
0_1206_5%~D
@R5
0_1206_5%~D
@
1 2
R449 680_0402_5%~DR449 680_0402_5%~D
1 2
R1165 10K_0402_5%~DR1165 10K_0402_5%~D
12
R455 680_0402_5%~DR455 680_0402_5%~D
1 2
R456 680_0402_5%~DR456 680_0402_5%~D
1 2
R470 0_0402_5%~D@R470 0_0402_5%~D@
1 2
R471 0_0402_5%~D@R471 0_0402_5%~D@
1 2
C351 0.1U_0402_10V7K~DC351 0.1U_0402_10V7K~D
12
R1128
20K_0402_5%~D
R1128
20K_0402_5%~D
12
R451 0_0402_5%~D@R451 0_0402_5%~D@
1 2
C350 0.1U_0402_10V7K~DC350 0.1U_0402_10V7K~D
12
R469 0_0402_5%~D@R469 0_0402_5%~D@
1 2
Q120A
DMN66D0LDW-7_SOT363-6~D
Q120A
DMN66D0LDW-7_SOT363-6~D
61
2
R448 680_0402_5%~DR448 680_0402_5%~D
1 2
Q120B
DMN66D0LDW-7_SOT363-6~D
Q120B
DMN66D0LDW-7_SOT363-6~D
3
5
4
R466 0_0402_5%~D@R466 0_0402_5%~D@
1 2
L22
DLW21SN900HQ2L_0805_4P~D
L22
DLW21SN900HQ2L_0805_4P~D
1
122
33
4
4
R458 10K_0402_5%~DR458 10K_0402_5%~D
1 2
R459 0_0402_5%~D@R459 0_0402_5%~D@
1 2
R452 680_0402_5%~DR452 680_0402_5%~D
1 2
NC
D4
BAT1000-7-F_SOT23-3~D
NC
D4
BAT1000-7-F_SOT23-3~D
21
3
L19
DLW21SN900HQ2L_0805_4P~D
L19
DLW21SN900HQ2L_0805_4P~D
1
122
33
4
4
R462 0_0402_5%~D@R462 0_0402_5%~D@
1 2
C352 0.1U_0402_10V7K~DC352 0.1U_0402_10V7K~D
12
R450 680_0402_5%~DR450 680_0402_5%~D
1 2

5
5
4
4
3
3
2
2
1
1
D D
C C
B B
A A
DPC_AUX_C
DPC_AUX#_C
DPC_DOCK_AUX
DPC_CA_DET#DPC_CA_DET
DPC_DOCK_AUX#
DPD_AUX_C
DPD_AUX#_C
DPD_DOCK_AUX
DPD_CA_DET#DPD_CA_DET
DPD_DOCK_AUX#
DPD_CA_DET
DPC_CA_DET
PCH_DDPD_CTRLCLK
PCH_DDPD_CTRLDATA
PCH_DDPC_CTRLCLK
PCH_DDPC_CTRLDATA
+5V_RUN
+3.3V_RUN
+5V_RUN
+3.3V_RUN
+3.3V_RUN
DPC_CA_DET40
DPC_PCH_DOCK_AUX#16
DPC_PCH_DOCK_AUX16
PCH_DDPC_CTRLDATA 16
PCH_DDPC_CTRLCLK 16
DPC_DOCK_AUX#40
DPC_DOCK_AUX40
DPD_CA_DET40
DPD_PCH_DOCK_AUX#16
DPD_PCH_DOCK_AUX16
PCH_DDPD_CTRLDATA 16
PCH_DDPD_CTRLCLK 16
DPD_DOCK_AUX#40
DPD_DOCK_AUX40
Title
Size Document Number Rev
Date: Sheet of
LA-6591P
1.0
DP122/DP512
27 66Monday, January 10, 2011
Compal Electronics, Inc.
Title
Size Document Number Rev
Date: Sheet of
LA-6591P
1.0
DP122/DP512
27 66Monday, January 10, 2011
Compal Electronics, Inc.
Title
Size Document Number Rev
Date: Sheet of
LA-6591P
1.0
DP122/DP512
27 66Monday, January 10, 2011
Compal Electronics, Inc.
DELL CONFIDENTIAL/PROPRIETARY
PROPRIETARY NOTE: THIS SHEET OF ENGINEERING DRAWING AND SPECIFICATIONS CONTAINS CONFIDENTIAL
TRADE SECRET AND OTHER PROPRIETARY INFORMATION OF DELL INC. ("DELL") THIS DOCUMENT MAY NOT
BE TRANSFERRED OR COPIED WITHOUT THE EXPRESS WRITTEN AUTHORIZATION OF DELL. IN ADDITION,
NEITHER THIS SHEET NOR THE INFORMATION IT CONTAINS WAY BE USED BY OR DISCLOSED TO ANY THIRD
PARTY WITHOUT DELL'S EXPRESS WRITTEN CONSENT.
AUX/DDC SW for DPC to E-DOCK
AUX/DDC SW for DPD to E-DOCK
Intel WW18 Strapping option
Intel WW18 Strapping option
C367
0.1U_0402_10V7K~D
C367
0.1U_0402_10V7K~D
12
U21
NC7SZ04P5X-G_SC70-5~D
U21
NC7SZ04P5X-G_SC70-5~D
A
2Y4
P5
NC 1
G
3
C368 0.1U_0402_10V7K~DC368 0.1U_0402_10V7K~D
12
R488 2.2K_0402_5%~DR488 2.2K_0402_5%~D
1 2
C356 0.1U_0402_16V4Z~D
C356 0.1U_0402_16V4Z~D
12
U24
NC7SZ04P5X-G_SC70-5~D
U24
NC7SZ04P5X-G_SC70-5~D
A
2Y4
P5
NC 1
G
3
C366
0.1U_0402_16V4Z~D
C366
0.1U_0402_16V4Z~D
12
C357
0.1U_0402_10V7K~D
C357
0.1U_0402_10V7K~D
12
C369
0.1U_0402_16V4Z~D
C369
0.1U_0402_16V4Z~D
12
C360 0.1U_0402_10V7K~DC360 0.1U_0402_10V7K~D
12
R487 2.2K_0402_5%~DR487 2.2K_0402_5%~D
1 2
R491 1M_0402_5%~DR491 1M_0402_5%~D
1 2
C365
0.1U_0402_16V4Z~D
C365
0.1U_0402_16V4Z~D
12
R492 1M_0402_5%~DR492 1M_0402_5%~D
1 2
R489 2.2K_0402_5%~DR489 2.2K_0402_5%~D
1 2
U23
PI3C3125LEX_TSSOP14~D
U23
PI3C3125LEX_TSSOP14~D
B3 11
B1
6
BE1
4
A1
5
A2 9
GND
7
A3 12
VCC 14
B2 8
BE3 13
A0
2
B0
3
BE0
1
BE2 10
U20
PI3C3125LEX_TSSOP14~D
U20
PI3C3125LEX_TSSOP14~D
B3 11
B1
6
BE1
4
A1
5
A2 9
GND
7
A3 12
VCC 14
B2 8
BE3 13
A0
2
B0
3
BE0
1
BE2 10
R490 2.2K_0402_5%~DR490 2.2K_0402_5%~D
1 2

5
5
4
4
3
3
2
2
1
1
D D
C C
B B
A A
SATA_PRX_DTX_N0
SATA_PRX_DTX_P0PSATA_PRX_DTX_P0_RP
SATA_PTX_DRX_P0
SATA_PTX_DRX_N0
PSATA_PRX_DTX_N0_RP
HDD_DET#
HDD_EN_5VPSATA_PTX_DRX_P0_RP
PSATA_PTX_DRX_N0_RP
FFS_INT2
HDD_FALL_INT
DDR_XDP_WAN_SMBDAT
DDR_XDP_WAN_SMBCLK
FFS_INT2_Q
FFS_INT2 FFS_INT2_Q
HDD_FALL_INT
+3.3V_RUN_FFS
+HDD_DEW2
HDD_PE1
HDD_PE2
+HDD_DEW1
+HDD_EQ1
+HDD_EQ2 PSATA_PRX_DTX_N0_RP
PSATA_PRX_DTX_P0_RP
PSATA_PTX_DRX_P0_RP
PSATA_PTX_DRX_N0_RP
PSATA_PRX_DTX_N0
PSATA_PRX_DTX_P0
PSATA_PTX_DRX_P0
PSATA_PTX_DRX_N0
+3.3V_RUN_HDDR
+3.3V_RUN_HDD
+5V_HDD
+5V_HDD
+5V_HDD
+15V_ALW
+5V_ALW
+5V_RUN
+3.3V_ALW2
+3.3V_RUN
+3.3V_RUN
+5V_HDD
+3.3V_RUN
+3.3V_RUN
+3.3V_RUN
+3.3V_RUN
+3.3V_RUN
+3.3V_RUN_HDD
+3.3V_RUN
HDD_DET#14 HDDC_EN42
HDD_FALL_INT17
FFS_INT218
DDR_XDP_WAN_SMBCLK7,12,13,14,15,36
DDR_XDP_WAN_SMBDAT7,12,13,14,15,36
PSATA_PTX_DRX_P0_C14
PSATA_PTX_DRX_N0_C14
PSATA_PRX_DTX_P0_C14
PSATA_PRX_DTX_N0_C14
Title
Size Document Number Rev
Date: Sheet of
LA-6591P
1.0
HDD CONNECTOR
28 66Monday, January 10, 2011
Compal Electronics, Inc.
Title
Size Document Number Rev
Date: Sheet of
LA-6591P
1.0
HDD CONNECTOR
28 66Monday, January 10, 2011
Compal Electronics, Inc.
Title
Size Document Number Rev
Date: Sheet of
LA-6591P
1.0
HDD CONNECTOR
28 66Monday, January 10, 2011
Compal Electronics, Inc.
PROPRIETARY NOTE: THIS SHEET OF ENGINEERING DRAWING AND SPECIFICATIONS CONTAINS CONFIDENTIAL
TRADE SECRET AND OTHER PROPRIETARY INFORMATION OF DELL INC. ("DELL") THIS DOCUMENT MAY NOT
BE TRANSFERRED OR COPIED WITHOUT THE EXPRESS WRITTEN AUTHORIZATION OF DELL. IN ADDITION,
NEITHER THIS SHEET NOR THE INFORMATION IT CONTAINS WAY BE USED BY OR DISCLOSED TO ANY THIRD
PARTY WITHOUT DELL'S EXPRESS WRITTEN CONSENT.
Pleace near HDD CONN
Main SATA +5V Default
SHORT DEFAULT
+5V_HDD Source
HDD PWR
DELL CONFIDENTIAL/PROPRIETARY
Free Fall Sensor
For HDD Temp.
HDD Repeater
Note: +HDD_DEW1, +HDD_DEW2, +HDD_EQ1, +HDD_EQ2 need to route
10 mils and R1169,R1171,R1174,R1176 need to change to 10k and
no stuff R1174, R1176 to support TI SN75LVCP601
Pleace near HDD CONN
R1171
0_0402_5%~D
R1171
0_0402_5%~D
12
C391 0.01U_0402_16V7K~DC391 0.01U_0402_16V7K~D
12
PJP64
PAD-OPEN1x1m
PJP64
PAD-OPEN1x1m
1 2
C396
0.1U_0402_16V4Z~D
C396
0.1U_0402_16V4Z~D
1
2
C389 0.01U_0402_16V7K~DC389 0.01U_0402_16V7K~D
12
R501 10K_0402_5%~DR501 10K_0402_5%~D
1 2
C381
0.01U_0402_16V7K~D
C381
0.01U_0402_16V7K~D
1
2
R493
0_0402_5%~D
@R493
0_0402_5%~D
@
1 2
U25
MAX4951BECTP+TGH7_TQFN20_4X4~D
U25
MAX4951BECTP+TGH7_TQFN20_4X4~D
AINP
1
AINM
2VCC 20
GND
19
BOUTP
5
VCC 6
EN
7
PB 8
PA 9
VCC 10
CAD
18
GND
13
BINP 11
BINM 12
GND
17
AOUTM 14
AOUTP 15
VCC 16
GND
3
BOUTM
4
EP
21
R504
100K_0402_5%~D
R504
100K_0402_5%~D
12
R506
100K_0402_5%~D
@R506
100K_0402_5%~D
@
12
C399
0.1U_0402_16V4Z~D
C399
0.1U_0402_16V4Z~D
1
2
R503 100K_0402_5%~DR503 100K_0402_5%~D
1 2
C383 0.01U_0402_16V7K~DC383 0.01U_0402_16V7K~D
12
C393
0.1U_0603_50V4Z~D
@C393
0.1U_0603_50V4Z~D
@
1
2
R494
0_0402_5%~D
@R494
0_0402_5%~D
@
1 2
R1170
10K_0402_5%~D
@R1170
10K_0402_5%~D
@
12
R496
0_0402_5%~D
R496
0_0402_5%~D
12
DE351DLTR
U26
DE351DLTR8_LGA14_3X5~D
DE351DLTR
U26
DE351DLTR8_LGA14_3X5~D
VDD_IO
1
GND 2
RSVD 3
GND 4
GND 5
VDD
6
CS
7
INT 1
8
INT 2
9GND 10
RSVD 11
SDO
12
SDA / SDI / SDO
13
SCL / SPC
14
C392 0.01U_0402_16V7K~DC392 0.01U_0402_16V7K~D
12
JSATA1
JAE_SP100421-HDD
CONN@
JSATA1
JAE_SP100421-HDD
CONN@
GND1 23
GND2 24
GND
1
RX+
2
RX-
3
GND
4
TX-
5
TX+
6
GND
7
3.3V
8
3.3V
9
3.3V
10
GND
11
GND
12
GND
13
5V
14
5V
15
5V
16
GND
17
Reserved
18
GND
19
12V
20
12V
21
12V
22
R1174
0_0402_5%~D
R1174
0_0402_5%~D
12
G
D
S
Q29
SSM3K7002FU_SC70-3~D
G
D
S
Q29
SSM3K7002FU_SC70-3~D
2
13
R505
100K_0402_5%~D
R505
100K_0402_5%~D
12
R499
100K_0402_5%~D
@R499
100K_0402_5%~D
@
12
C382
0.1U_0402_16V4Z~D
C382
0.1U_0402_16V4Z~D
1
2
C386 0.01U_0402_16V7K~DC386 0.01U_0402_16V7K~D
12
R502 10K_0402_5%~DR502 10K_0402_5%~D
1 2
R1175
10K_0402_5%~D
@R1175
10K_0402_5%~D
@
12
C402
0.1U_0402_16V4Z~D
C402
0.1U_0402_16V4Z~D
1
2
C394
10U_0805_10V4Z~D
C394
10U_0805_10V4Z~D
1
2
R1173
10K_0402_5%~D
@R1173
10K_0402_5%~D
@
12
R1176
0_0402_5%~D
R1176
0_0402_5%~D
12
PJP3
JUMP_43X79
PJP3
JUMP_43X79
1
122
R1169
0_0402_5%~D
R1169
0_0402_5%~D
12
R500
100K_0402_5%~D
@R500
100K_0402_5%~D
@
12
Q28B
DMN66D0LDW-7_SOT363-6~D
@Q28B
DMN66D0LDW-7_SOT363-6~D
@
3
5
4
C385 0.01U_0402_16V7K~DC385 0.01U_0402_16V7K~D
12
R495
0_0402_5%~D
R495
0_0402_5%~D
12
D16
RB751S40T1_SOD523-2~D
D16
RB751S40T1_SOD523-2~D
21
R1172
10K_0402_5%~D
@R1172
10K_0402_5%~D
@
12
S
G
D
Q27
SI3456DDV-T1-GE3_TSOP6~D
@
S
G
D
Q27
SI3456DDV-T1-GE3_TSOP6~D
@
3
6
2
4 5
1
C395
1000P_0402_50V7K~D
C395
1000P_0402_50V7K~D
1
2
Q28A
DMN66D0LDW-7_SOT363-6~D
@Q28A
DMN66D0LDW-7_SOT363-6~D
@
61
2
PJP63
PAD-OPEN1x1m
PJP63
PAD-OPEN1x1m
12
C388
0.1U_0402_16V4Z~D
C388
0.1U_0402_16V4Z~D
1
2
PJP53
PAD-OPEN1x1m
PJP53
PAD-OPEN1x1m
12
C384 0.01U_0402_16V7K~DC384 0.01U_0402_16V7K~D
12
C390 0.01U_0402_16V7K~DC390 0.01U_0402_16V7K~D
12
C387
10U_0805_6.3V6M~D
C387
10U_0805_6.3V6M~D
1
2

5
5
4
4
3
3
2
2
1
1
D D
C C
B B
A A
MOD_EN
MODC_EN#
SATA_ODD_PRX_DTX_N1
SATA_ODD_PTX_DRX_N1
SATA_ODD_PTX_DRX_P1
SATA_ODD_PRX_DTX_P1
PCIE_WAKE#
EMBCLK_REQ#
BAY_SMBDAT
BAY_SMBCLK
PLTRST_EMB#
MOD_MD
ZODD_WAKE#
MOD_MD
MODC_EN#
ZODD_WAKE#
USB30_SMI#
MOD_MD
USB30_EN
MOD_SATA_PCIE#_DET
USB30_EN
USB30_SMI#
PCIE_PTX_EMBRX_P4_C
PCIE_PTX_EMBRX_N4_C
+5V_ALW+15V_ALW
+3.3V_ALW2
+5V_MOD +5V_RUN
+5V_MOD
+3.3V_ALW
+3.3V_ALW
+5V_MOD
+5V_MOD
+3.3V_ALW
+3.3V_ALW_PCH
MODC_EN41
PCIE_PRX_EMBTX_P415
EMBCLK_REQ#15
PLTRST_EMB#17
SATA_ODD_PRX_DTX_P1_C14
SATA_ODD_PRX_DTX_N1_C14
SATA_ODD_PTX_DRX_P1_C14
MOD_SATA_PCIE#_DET41
SATA_ODD_PTX_DRX_N1_C14
PCIE_WAKE#36,37,41
BAY_SMBDAT42,46
BAY_SMBCLK42,46
CLK_PCIE_EMB15
CLK_PCIE_EMB#15
PCIE_PRX_EMBTX_N415
DEVICE_DET#42
ZODD_WAKE# 41
USB30_SMI# 14
PCIE_PTX_EMBRX_P415
PCIE_PTX_EMBRX_N415
Title
Size Document Number Rev
Date: Sheet of
LA-6591P
1.0
ODD CONNECTOR
29 66Monday, January 10, 2011
Compal Electronics, Inc.
Title
Size Document Number Rev
Date: Sheet of
LA-6591P
1.0
ODD CONNECTOR
29 66Monday, January 10, 2011
Compal Electronics, Inc.
Title
Size Document Number Rev
Date: Sheet of
LA-6591P
1.0
ODD CONNECTOR
29 66Monday, January 10, 2011
Compal Electronics, Inc.
PROPRIETARY NOTE: THIS SHEET OF ENGINEERING DRAWING AND SPECIFICATIONS CONTAINS CONFIDENTIAL
TRADE SECRET AND OTHER PROPRIETARY INFORMATION OF DELL INC. ("DELL") THIS DOCUMENT MAY NOT
BE TRANSFERRED OR COPIED WITHOUT THE EXPRESS WRITTEN AUTHORIZATION OF DELL. IN ADDITION,
NEITHER THIS SHEET NOR THE INFORMATION IT CONTAINS WAY BE USED BY OR DISCLOSED TO ANY THIRD
PARTY WITHOUT DELL'S EXPRESS WRITTEN CONSENT.
DELL CONFIDENTIAL/PROPRIETARY
2
+5VMOD Source
For ODD
Pleace near ODD CONN
R510 10K_0402_5%~DR510 10K_0402_5%~D
1 2
C406 0.01U_0402_16V7K~DC406 0.01U_0402_16V7K~D
12
G
D
S
Q76
SSM3K7002FU_SC70-3~D
G
D
S
Q76
SSM3K7002FU_SC70-3~D
2
13
R512
100K_0402_5%~D
R512
100K_0402_5%~D
12
R507
100K_0402_5%~D
R507
100K_0402_5%~D
12
R509
100K_0402_5%~D
R509
100K_0402_5%~D
12
JSATA2
TYCO_2-2129116-3
CONN@
JSATA2
TYCO_2-2129116-3
CONN@
GND
1
A+
2
A-
3
GND
4
B-
5
B+
6
GND
7
DP
8
+5V
9
+5V
10
MD
11
GND
12
GND
13
GND
14
PERX+
22
PERX-
23
GND
24
+5V
25
CLKREQ#
26
WAKE#
27
PERST#
28
SMB_DATA
29
REFCLK+
15
REFCLK-
16
GND
17
PETX+
18
PETX-
19
GND
20
GND
21
SMB_CLK
30
HPD
31
GND1 32
GND2 33
C397
1000P_0402_50V7K~D
C397
1000P_0402_50V7K~D
1
2
S
G
D
Q30
SI3456DDV-T1-GE3_TSOP6~D
S
G
D
Q30
SI3456DDV-T1-GE3_TSOP6~D
3
6
2
4 5
1
C398
0.1U_0402_16V4Z~D
C398
0.1U_0402_16V4Z~D
1
2
R1183 10K_0402_5%~DR1183 10K_0402_5%~D
1 2
C4090.1U_0402_10V7K~D C4090.1U_0402_10V7K~D 12
Q123B
DMN66D0LDW-7_SOT363-6~D
Q123B
DMN66D0LDW-7_SOT363-6~D
3
5
4
R514 100K_0402_5%~DR514 100K_0402_5%~D
1 2
C404 0.01U_0402_16V7K~DC404 0.01U_0402_16V7K~D
12
C401
10U_0805_10V4Z~D
C401
10U_0805_10V4Z~D
1
2
Q123A
DMN66D0LDW-7_SOT363-6~D
Q123A
DMN66D0LDW-7_SOT363-6~D
61
2
R513 10K_0402_5%~DR513 10K_0402_5%~D
1 2
R511
100K_0402_5%~D
R511
100K_0402_5%~D
12
C400
0.1U_0603_50V4Z~D
C400
0.1U_0603_50V4Z~D
1
2
PJP4
JUMP_43X79
@PJP4
JUMP_43X79
@
1
122
C407 0.01U_0402_16V7K~DC407 0.01U_0402_16V7K~D
12
C4080.1U_0402_10V7K~D C4080.1U_0402_10V7K~D 12
Q31A
DMN66D0LDW-7_SOT363-6~D
Q31A
DMN66D0LDW-7_SOT363-6~D
61
2
R515
100K_0402_5%~D
R515
100K_0402_5%~D
12
Q31B
DMN66D0LDW-7_SOT363-6~D
Q31B
DMN66D0LDW-7_SOT363-6~D
3
5
4
C405 0.01U_0402_16V7K~DC405 0.01U_0402_16V7K~D
12

2
2
1
1
B B
A A
AUD_SENSE_A
AUD_SENSE_B
DMIC_CLK_L
PCH_AZ_CODEC_BITCLK
PCH_AZ_CODEC_RST#
PCH_AZ_CODEC_SDOUT
PCH_AZ_SDIN0_R
AUD_SENSE_B
AUD_HP_OUT_L
AUD_HP_OUT_R
INT_SPK_L+
INT_SPK_L-
INT_SPK_R+
INT_SPK_R-
PCH_AZ_CODEC_SDOUT PCH_AZ_CODEC_BITCLK
+VDDA_AVDD
+VDDA_PVDD
I2S_DO_R
I2S_LRCLK
I2S_DO
I2S_DI#
I2S_LRCLK
I2S_DO
I2S_DI#
AUD_PC_BEEPI2S_BCLK
I2S_12MHZ
GNDA
MIC_IN_RR
MIC_IN_L
SPKR_R
BEEP_R
I2S_12MHZ
I2S_BCLK
+VREFOUT_R
MIC_IN_RR
MIC_IN_R
+VREFOUT_R
AUD_SENSE_A
INT_SPK_L+_L
INT_SPK_L-_L
INT_SPK_R-_L
INT_SPK_R+_L
INT_SPK_L+
INT_SPK_L-
INT_SPK_R+
INT_SPK_R-
+VREFOUT_R
+3.3V_RUN +3.3V_RUN
+3.3V_RUN
+VDDA_AVDD
+3.3V_RUN
+3.3V_RUN
+VDDA_AVDD
+3.3V_RUN
+5V_RUN
+5V_RUN
+3.3V_RUN +3.3V_RUN
+3.3V_RUN
+VREFOUT
+3.3V_RUN
PCH_AZ_CODEC_SDIN014
AUD_NB_MUTE#41
DMIC_CLK 24
DMIC0 24
PCH_AZ_CODEC_BITCLK14
PCH_AZ_CODEC_RST#14
PCH_AZ_CODEC_SYNC14
PCH_AZ_CODEC_SDOUT14
DOCK_MIC_DET 41DOCK_HP_DET41
AUD_HP_NB_SENSE 31,41
EN_I2S_NB_CODEC#41
DAI_DI 40
DAI_12MHZ# 40
DAI_LRCK# 40
DAI_BCLK# 40
DAI_DO# 40
AUD_HP_OUT_L 31
AUD_HP_OUT_R 31
SPKR 14
BEEP 42
MIC_IN_R 31
AUD_MIC_SWITCH31
Title
Size Document Number Rev
Date: Sheet of
LA-6591P
1.0
Azalia (HD) Codec
30 66Monday, January 10, 2011
Compal Electronics, Inc.
Title
Size Document Number Rev
Date: Sheet of
LA-6591P
1.0
Azalia (HD) Codec
30 66Monday, January 10, 2011
Compal Electronics, Inc.
Title
Size Document Number Rev
Date: Sheet of
LA-6591P
1.0
Azalia (HD) Codec
30 66Monday, January 10, 2011
Compal Electronics, Inc.
DELL CONFIDENTIAL/PROPRIETARY
Notes:
Keep PVDD supply and speaker traces routed on the DGND plane.
Keep away from AGND and other analog signals
DVDD_IO should match
with HDA Bus level
Place C951~C961 close to Codec
Place R1096 close to codec
Place C962 close to Codec
Place C963~C966 close to Codec
Place R1106 close to codec
PROPRIETARY NOTE: THIS SHEET OF ENGINEERING DRAWING AND SPECIFICATIONS CONTAINS CONFIDENTIAL
TRADE SECRET AND OTHER PROPRIETARY INFORMATION OF DELL INC. ("DELL") THIS DOCUMENT MAY NOT
BE TRANSFERRED OR COPIED WITHOUT THE EXPRESS WRITTEN AUTHORIZATION OF DELL. IN ADDITION,
NEITHER THIS SHEET NOR THE INFORMATION IT CONTAINS WAY BE USED BY OR DISCLOSED TO ANY THIRD
PARTY WITHOUT DELL'S EXPRESS WRITTEN CONSENT.
Place closely to Pin 14
Pull-up to AVDD
PORT E
PORT F
Resistor SENSE_A SENSE_B
39.2K
20K
2.49K
PORT A (HP0)
PORT B (HP1)
Place closely to Pin 13.
Close to U16 pin5 Close to U16 pin6
Place R1097 close to codec
Tie Analog Ground to Digital ground
under codec by a single point
Speaker Connector
Internal Speakers Header
place close to pin27 place close to pin38
PORT C
PORT D
PORT A
PORT B
Dock Audio
Internal SPK
External MIC
HeadPhone Out
MIC_IN_L and MIC_IN_RR
must symmetric in layout
Pop R161 0-ohm for Combo Jack,
pop C1164 1UF for E2 backup circuit
Add for solve pop noise and detect issue
20 mils trace
C979
1000P_0402_50V7K~D
C979
1000P_0402_50V7K~D
1
2
1U_0603_10V6K~D
C1180
1U_0603_10V6K~D
C1180
1
2
U72
92HD90B2X5NLGXYAX8_QFN48_7X7~D
U72
92HD90B2X5NLGXYAX8_QFN48_7X7~D
DVDD_CORE
1
DMIC_CLK/GPIO 1 2
DVDD_IO
3
DMIC_0/GPIO 2 4
SDATA_OUT
5
BITCLK
6
DVSS
7
SDATA_IN
8
DVDD
9
SYNC
10
RESET#
11
PC_BEEP 12
SENSE_A 13
SENSE_B 14
I2S_MCLK
15
I2S_SCLK
16
I2S_DOUT
17
I2S_LRCLK
18
No Connect
19
No Connect
20
VREFFILT 21
CAP2 22
VrefOut_A 23
I2S_DIN
24
MONO_OUT 25
AVSS1 26
AVDD1 27
PORTA_L 28
PORTA_R 29
AVSS 30
PORTB_L 31
PORTB_R 32
AVSS 33
V- 34
CAP- 35
CAP+ 36
Vreg 37
AVDD2 38
PVDD 39
PORTD_+L 40
PORTD_-L 41
PVSS
42
PORTD_-R 43
PORTD_+R 44
PVDD 45
DMIC1/GPIO0/SPDIFOUT1 46
EAPD
47
SPDIFOUT0//GPIO3/Aux_Out 48
GND
49
C957
0.1U_0402_16V4Z~D
C957
0.1U_0402_16V4Z~D
1
2
R1081
100K_0402_5%~D
R1081
100K_0402_5%~D
12
C977
10P_0402_50V8J~D
@C977
10P_0402_50V8J~D
@
1
2
33_0402_5%~D
RE1101
33_0402_5%~D
RE1101
1 2
CE573
12P_0402_50V8J~D
CE573
12P_0402_50V8J~D
1 2
1U_0402_6.3V6K~DC1162 1U_0402_6.3V6K~DC1162
1 2
R1077
47_0402_5%~D
@R1077
47_0402_5%~D
@
12
C967
0.1U_0402_16V4Z~D
@C967
0.1U_0402_16V4Z~D
@
1
2
C976
680P_0402_50V7K~D
C976
680P_0402_50V7K~D
1
2
D58
DA204U_SOT323-3~D
@D58
DA204U_SOT323-3~D
@
2
3
1
C1173
0.1U_0402_16V4Z~D
C1173
0.1U_0402_16V4Z~D
1
2
DE2
PESD5V0U2BT_SOT23-3~D
@DE2
PESD5V0U2BT_SOT23-3~D
@
2
3
1
1U_0603_10V6K~D
C1172
1U_0603_10V6K~D
C1172
1
2
R1110
1K_0402_5%~D
R1110
1K_0402_5%~D
12
D54
DA204U_SOT323-3~D
@D54
DA204U_SOT323-3~D
@
2
3
1
R1080
20K_0402_1%~D
R1080
20K_0402_1%~D
12
C980
1000P_0402_50V7K~D
C980
1000P_0402_50V7K~D
1
2
DE1
PESD5V0U2BT_SOT23-3~D
@DE1
PESD5V0U2BT_SOT23-3~D
@
2
3
1
33_0402_5%~D
RE1102
33_0402_5%~D
RE1102
1 2
C983
100P_0402_50V8J~D
@C983
100P_0402_50V8J~D
@
1 2
D57
DA204U_SOT323-3~D
@D57
DA204U_SOT323-3~D
@
2
3
1
R1120 100K_0402_5%~DR1120 100K_0402_5%~D
1 2
33_0402_5%~DRE1098 33_0402_5%~DRE1098
1 2
C953
0.1U_0402_16V4Z~D
C953
0.1U_0402_16V4Z~D
1
2
C973
680P_0402_50V7K~D
C973
680P_0402_50V7K~D
1
2
33_0402_5%~DR1097 33_0402_5%~DR1097
1 2
U73
CD74HC366M96_SO16~D
U73
CD74HC366M96_SO16~D
1A
2
OE1#
1
VCC
16
2A
4
3A
6
6A
14
4A
10
5A
12
GND 8
OE2#
15
6Y# 13
5Y# 11
4Y# 9
3Y# 7
2Y# 5
1Y# 3
R1119 100K_0402_5%~DR1119 100K_0402_5%~D
1 2
10U_0805_10V6K~D
C955
10U_0805_10V6K~D
C955
1
2
Q106B
DMN66D0LDW-7_SOT363-6~D
Q106B
DMN66D0LDW-7_SOT363-6~D
3
5
4
R1083
2.49K_0402_1%~D
R1083
2.49K_0402_1%~D
12
CE574
12P_0402_50V8J~D
CE574
12P_0402_50V8J~D
1 2
R1088
100K_0402_5%~D
@R1088
100K_0402_5%~D
@
12
C981
100P_0402_50V8J~D
@C981
100P_0402_50V8J~D
@
1 2
1U_0603_10V6K~D
C952
1U_0603_10V6K~D
C952
1
2
10U_0805_10V6K~D
C958
10U_0805_10V6K~D
C958
1
2
4.7U_0603_10V6K~D
C964
4.7U_0603_10V6K~D
C964
1
2
C975
680P_0402_50V7K~D
C975
680P_0402_50V7K~D
1
2
JSPK1
MOLEX_53398-0471~D
CONN@JSPK1
MOLEX_53398-0471~D
CONN@
1
1
2
2
3
3
4
4G1 5
G2 6
C994
0.1U_0402_16V4Z~D
C994
0.1U_0402_16V4Z~D
1
2
C1106 0.1U_0402_16V4Z~DC1106 0.1U_0402_16V4Z~D
1 2
R161 0_0402_5%~DR161 0_0402_5%~D
1 2
R1086
20K_0402_1%~D
R1086
20K_0402_1%~D
12
L91 BLM18BD121SN1D_2P~DL91 BLM18BD121SN1D_2P~D
1 2
R1076
10_0402_5%~D
@R1076
10_0402_5%~D
@
12
C978
0.1U_0402_10V7K~D
@C978
0.1U_0402_10V7K~D
@
1
2
L94 BLM18BD121SN1D_2P~DL94 BLM18BD121SN1D_2P~D
1 2
C1103
0.1U_0402_10V7K~D
C1103
0.1U_0402_10V7K~D
1
2
C982
100P_0402_50V8J~D
@C982
100P_0402_50V8J~D
@
1 2
R1095
0_0805_5%~D
R1095
0_0805_5%~D
1 2
C959
0.1U_0402_16V4Z~D
C959
0.1U_0402_16V4Z~D
1
2
C974
680P_0402_50V7K~D
C974
680P_0402_50V7K~D
1
2
D70 RB751V-40GTE-17_SOD323-2~DD70 RB751V-40GTE-17_SOD323-2~D
2 1
R1087
100K_0402_5%~D
R1087
100K_0402_5%~D
12
L92 BLM18BD121SN1D_2P~DL92 BLM18BD121SN1D_2P~D
1 2
4.7U_0603_10V6K~D
C963
4.7U_0603_10V6K~D
C963
1
2
1U_0603_10V6K~D
C956
1U_0603_10V6K~D
C956
1
2
C1105 0.1U_0402_16V4Z~DC1105 0.1U_0402_16V4Z~D
1 2
10U_0805_10V6K~D
C966
10U_0805_10V6K~D
C966
1
2
33_0402_5%~DR1096 33_0402_5%~DR1096
1 2
R1078
2.49K_0402_1%~D
R1078
2.49K_0402_1%~D
12
Q107A
DMN66D0LDW-7_SOT363-6~D
Q107A
DMN66D0LDW-7_SOT363-6~D
61
2
4.7U_0603_10V6K~D
C962
4.7U_0603_10V6K~D
C962
1
2
L77
BLM21PG600SN1D_0805~D
L77
BLM21PG600SN1D_0805~D
1 2
LE93
BLM18BB221SN1D_2P~D
LE93
BLM18BB221SN1D_2P~D
1 2
R352
39.2K_0402_1%~D
@R352
39.2K_0402_1%~D
@
12
1U_0603_10V6K~D
C965
1U_0603_10V6K~D
C965
1
2
10U_0805_10V6K~D
C960
10U_0805_10V6K~D
C960
1
2
C961
0.1U_0402_16V4Z~D
C961
0.1U_0402_16V4Z~D
1
2
Q106A
DMN66D0LDW-7_SOT363-6~D
Q106A
DMN66D0LDW-7_SOT363-6~D
61
2
R1141 10K_0402_5%~D@R1141 10K_0402_5%~D@
1 2
D56
DA204U_SOT323-3~D
@D56
DA204U_SOT323-3~D
@
2
3
1
10U_0805_10V6K~D
C954
10U_0805_10V6K~D
C954
1
2
10K_0402_5%~DR1099 10K_0402_5%~DR1099
1 2
R1079
39.2K_0402_1%~D
R1079
39.2K_0402_1%~D
12
PJP62
PAD-OPEN1x1m
PJP62
PAD-OPEN1x1m
12
Q107B
DMN66D0LDW-7_SOT363-6~D
Q107B
DMN66D0LDW-7_SOT363-6~D
3
5
4
R1082
100K_0402_5%~D
R1082
100K_0402_5%~D
12
R1142 10K_0402_5%~D@R1142 10K_0402_5%~D@
1 2
L93 BLM18BD121SN1D_2P~DL93 BLM18BD121SN1D_2P~D
1 2
33_0402_5%~DRE1100 33_0402_5%~DRE1100
1 2
R1154 2.2K_0402_5%~DR1154 2.2K_0402_5%~D
1 2
D55
DA204U_SOT323-3~D
@D55
DA204U_SOT323-3~D
@
2
3
1

5
5
4
4
3
3
2
2
1
1
D D
C C
B B
A A
LAT_ON_SW_BTN#
POWER_SW#_MB
PCH_AZ_MDC_RST1#
PCH_AZ_MDC_RST1#
MIC_IN_R
MIC_IN_R
AUD_HP_NB_SENSE
+5V_ALW_MIC_G
+5V_ALW
+3.3V_ALW_PCH
+5V_ALW
+3.3V_LAN
+3.3V_ALW_PCH
+5V_ALW +3.3V_LAN
+3.3V_ALW
+5V_RUN
+5V_MIC
+5V_RUN
+5V_MIC
LAT_ON_SW_BTN#42
POWER_SW#_MB42,43
MDC_RST_DIS#41
PCH_AZ_MDC_RST#14
AUD_HP_OUT_L 30
AUD_HP_NB_SENSE30,41
PCH_AZ_MDC_SYNC 14
PCH_AZ_MDC_SDOUT 14
PCH_AZ_MDC_BITCLK 14
USB_OC1#17,39
ESATA_USB_PWR_EN#39,41
IO_LOOP# 18
LAN_ACTLED_YEL#32
LED_10_GRN#32
LED_100_ORG#32
HSYNC_BUF 25
VSYNC_BUF 25
USBP3-17
USBP3+17
GREEN_CRT 25
RED_CRT 25
BLUE_CRT 25
PCH_AZ_MDC_SDIN1 14
DAT_DDC2_CRT 25
CLK_DDC2_CRT 25
SW_LAN_TX3+32
SW_LAN_TX3-32
SW_LAN_TX2-32
SW_LAN_TX2+32
SW_LAN_TX1-32
SW_LAN_TX1+32
SW_LAN_TX0+32
SW_LAN_TX0-32
BATT_WHITE45
BATT_YELLOW45
SATA_LED45
WLAN_LED45
MEDIA_DET#18
LID_CL#41,45
WIRELESS_ON#/OFF41
VOL_UP42
VOL_DOWN42
VOL_MUTE42
LEDB_DET#18
AUD_HP_OUT_R 30
MIC_IN_R 30
XFR_ID_BIT# 42
AUD_MIC_SWITCH 30
AUD_HP_NB_SENSE30,41
Title
Size Document Number Rev
Date: Sheet of
LA-6591P
1.0
PWR SW/Sub-board Connector
31 66Monday, January 10, 2011
Compal Electronics, Inc.
Title
Size Document Number Rev
Date: Sheet of
LA-6591P
1.0
PWR SW/Sub-board Connector
31 66Monday, January 10, 2011
Compal Electronics, Inc.
Title
Size Document Number Rev
Date: Sheet of
LA-6591P
1.0
PWR SW/Sub-board Connector
31 66Monday, January 10, 2011
Compal Electronics, Inc.
DELL CONFIDENTIAL/PROPRIETARY
PROPRIETARY NOTE: THIS SHEET OF ENGINEERING DRAWING AND SPECIFICATIONS CONTAINS CONFIDENTIAL
TRADE SECRET AND OTHER PROPRIETARY INFORMATION OF DELL INC. ("DELL") THIS DOCUMENT MAY NOT
BE TRANSFERRED OR COPIED WITHOUT THE EXPRESS WRITTEN AUTHORIZATION OF DELL. IN ADDITION,
NEITHER THIS SHEET NOR THE INFORMATION IT CONTAINS WAY BE USED BY OR DISCLOSED TO ANY THIRD
PARTY WITHOUT DELL'S EXPRESS WRITTEN CONSENT.
POWER & INSTANT ON SWITCH
Analog_GND
DETECT_GND
Place close
to JIO1.13
Change to TYCO_2041300-2_60P-T and Horizonal reverse to SSI
I/O board CONN.
Place close
to JIO1.35
LED Board
Media Board
Defult on,
WIRELESS_ON/OFF#:
LOW: ON
HIGH: OFF
need to route the trace as short as possible
SI2301CDS: P CHANNAL
PJP65 PAD-OPEN1x1mPJP65 PAD-OPEN1x1m
1 2
100K_0402_5%~D
R425@
100K_0402_5%~D
R425@
1 2
U6
LMV331IDCKRG4_SC70-5~D
@U6
LMV331IDCKRG4_SC70-5~D
@
P5
IN+
1
IN-
3
G
2
O4
C307
0.1U_0402_16V4Z~D
@C307
0.1U_0402_16V4Z~D
@
1 2
C50
0.1U_0402_16V4Z~D
C50
0.1U_0402_16V4Z~D
1
2
JLED1
TYCO_2041084-6~D
CONN@
JLED1
TYCO_2041084-6~D
CONN@
1
1
2
2
3
3
4
4
5
5
6
6G1 7
G2 8
R33
47K_0402_1%~D
@R33
47K_0402_1%~D
@
12
G
D
S
Q44
SSM3K7002FU_SC70-3~D
G
D
S
Q44
SSM3K7002FU_SC70-3~D
2
1 3
R424
47K_0402_5%~D
@R424
47K_0402_5%~D
@
1 2
D71
RB751V-40GTE-17_SOD323-2~D
@D71
RB751V-40GTE-17_SOD323-2~D
@
21
C1001
0.1U_0402_16V4Z~D
C1001
0.1U_0402_16V4Z~D
1
2
R752
10K_0402_5%~D
R752
10K_0402_5%~D
12
SW2
SKRBAAE010_4P~D
@SW2
SKRBAAE010_4P~D
@
1
3
2
4
C1000
0.1U_0402_16V4Z~D
C1000
0.1U_0402_16V4Z~D
1
2
G
D
S
Q46
SSM3K7002FU_SC70-3~D
@
G
D
S
Q46
SSM3K7002FU_SC70-3~D
@
2
1 3
R751
100K_0402_5%~D
R751
100K_0402_5%~D
12
JMDIA1
TYCO_1-2041070-2~D
CONN@
JMDIA1
TYCO_1-2041070-2~D
CONN@
1
1
2
2
3
3
4
4
5
5
6
6
7
7
8
8
9
9
10
10
11
11
12
12 GND 13
GND 14
R38
560K_0402_1%~D
@R38
560K_0402_1%~D
@
12
C308
0.1U_0402_16V4Z~D
@C308
0.1U_0402_16V4Z~D
@
1
2
C997
0.1U_0402_16V4Z~D
C997
0.1U_0402_16V4Z~D
1
2
C1003
0.1U_0402_16V4Z~D
C1003
0.1U_0402_16V4Z~D
1
2
SW1
SKRBAAE010_4P~D
SW1
SKRBAAE010_4P~D
1
3
2
4
D23
PESD24VS2UT_SOT23-3~D
@D23
PESD24VS2UT_SOT23-3~D
@
2
3
1
G
D
S
Q33
SI2301CDS-T1-GE3_SOT23-3~D
@
G
D
S
Q33
SI2301CDS-T1-GE3_SOT23-3~D
@
2
13
JIO1
TYCO_2041300-2
CONN@
JIO1
TYCO_2041300-2
CONN@
11
2
2
33
4
4
55
6
6
77
8
8
99
10
10
11 11
12
12
13 13
14
14
15 15
16
16
17 17
18
18
19 19
20
20
21 21
22
22
23 23
24
24
25 25
26
26
27 27
28
28
29 29
30
30
31 31
32
32
33 33
34
34
35 35
36
36
37 37
38
38
39 39
40
40
41 41
42
42
43 43
44
44
45 45
46
46
47 47
48
48
49 49
50
50
51 51
53 53
57 57
55 55
59 59
52
52
56
56
58
58
54
54
60
60
GND
62 GND 61
GND 63
GND 65
GND
64
GND
66

5
5
4
4
3
3
2
2
1
1
D D
C C
B B
A A
LAN_TX1-
LAN_TX1+
LAN_TX3-
LAN_TX0-
LAN_TX0+
+3.3V_LAN_OUT
REGCTL_PNP10
LANCLK_REQ#_R
LAN_TX2+
LAN_TX3+
LAN_TX2-
CLK_PCIE_LAN
CLK_PCIE_LAN#
PCIE_PRX_GLANTX_P7_C
PCIE_PRX_GLANTX_N7_C
LOM_ACTLED_YEL#
TP_LAN_JTAG_TDI
TP_LAN_JTAG_TDO
TP_LAN_JTAG_TMS
TP_LAN_JTAG_TCK
LAN_TEST_EN
RES_BIAS
XTALI
LAN_DISABLE#_R
LOM_SPD100LED_ORG#
LOM_SPD10LED_GRN#
+RSVD_VCC3P3_2
+RSVD_VCC3P3_1
TP_LAN_JTAG_TMS
TP_LAN_JTAG_TCK
ENAB_3VLAN
XTALO
LOM_ACTLED_YEL#
LOM_SPD10LED_GRN#
LOM_SPD100LED_ORG#
DOCK_LOM_SPD10LED_GRN#
DOCK_LOM_SPD100LED_ORG#
LED_10_GRN#
LED_100_ORG#
LAN_TX1-R
LAN_TX1+R
LAN_TX1-
LAN_TX1+
LAN_TX2-R
LAN_TX2+RLAN_TX2+
LAN_TX2-
LAN_TX3-R
LAN_TX3+RLAN_TX3+
LAN_TX3-
SW_LAN_TX0-
SW_LAN_TX0+
SW_LAN_TX1-
SW_LAN_TX1+
SW_LAN_TX2+
SW_LAN_TX2-
SW_LAN_TX3-
SW_LAN_TX3+
DOCK_LOM_TRD0-
DOCK_LOM_TRD0+
DOCK_LOM_TRD1+
DOCK_LOM_TRD1-
DOCK_LOM_TRD2-
DOCK_LOM_TRD2+
DOCK_LOM_TRD3-
DOCK_LOM_TRD3+
DOCK_LOM_ACTLED_YEL#
LAN_ACTLED_YEL#
DOCKED
LAN_TX0-RLAN_TX0-
LAN_TX0+RLAN_TX0+
REGCTL_PNP10
LAN_SMBCLK_R
LAN_SMBDATA_R
PCIE_PTX_GLANRX_N7_C
PCIE_PTX_GLANRX_P7_C
LOM_SPD10LED_GRN#
LOM_SPD100LED_ORG#
+3.3V_LAN
+1.0V_LAN
+1.0V_LAN
+1.0V_LAN
+3.3V_RUN
+3.3V_LAN
+3.3V_LAN+3.3V_ALW
+3.3V_LAN
+15V_ALW
+3.3V_ALW2
+1.05V_M
+3.3V_LAN
+3.3V_M
+3.3V_LAN
+3.3V_LAN
LANCLK_REQ#15
PLTRST_LAN#17
CLK_PCIE_LAN#15
CLK_PCIE_LAN15
PCIE_PRX_GLANTX_P715
PCIE_PRX_GLANTX_N715
PM_LANPHY_ENABLE18
AUX_ON42
SIO_SLP_LAN#16,41
SW_LAN_TX0- 31
SW_LAN_TX0+ 31
SW_LAN_TX1- 31
SW_LAN_TX1+ 31
SW_LAN_TX2+ 31
SW_LAN_TX2- 31
SW_LAN_TX3- 31
SW_LAN_TX3+ 31
DOCK_LOM_TRD0- 40
DOCK_LOM_TRD0+ 40
DOCK_LOM_TRD1+ 40
DOCK_LOM_TRD1- 40
DOCK_LOM_TRD2- 40
DOCK_LOM_TRD2+ 40
DOCK_LOM_TRD3- 40
DOCK_LOM_TRD3+ 40
DOCKED41
DOCK_LOM_ACTLED_YEL# 40
DOCK_LOM_SPD10LED_GRN# 40
DOCK_LOM_SPD100LED_ORG# 40
LAN_ACTLED_YEL# 31
LED_10_GRN# 31
LED_100_ORG# 31
LAN_SMBDATA15
LAN_SMBCLK15
PCIE_PTX_GLANRX_N715
PCIE_PTX_GLANRX_P715
WLAN_LAN_DISB# 41
LAN_DISABLE#_R41
Title
Size Document Number Rev
Date: Sheet of
LA-6591P
1.0
Intel 82579 (Hanksville) / LAN SW
32 66Monday, January 10, 2011
Compal Electronics, Inc.
Title
Size Document Number Rev
Date: Sheet of
LA-6591P
1.0
Intel 82579 (Hanksville) / LAN SW
32 66Monday, January 10, 2011
Compal Electronics, Inc.
Title
Size Document Number Rev
Date: Sheet of
LA-6591P
1.0
Intel 82579 (Hanksville) / LAN SW
32 66Monday, January 10, 2011
Compal Electronics, Inc.
DELL CONFIDENTIAL/PROPRIETARY
SMBus Device Address 0xC8
R1200 Resistor Value:
3.01 kohm for Hanksville-M LOM
2.37 kohm for Hanksville-D LOM
FROM NIC DOCKED 1: TO DOCK
0: TO RJ45
LAN ANALOG
SWITCH
TO
DOCK
Layout Notice : Place bead as
close PI3L500 as possible
Need to verify A3 silicon drive
power before removing C427
KDS crystal vender verify
driving level in A3
Place R548, C462, C463 and L29 close to U31
+1.0V_LAN POWER OPTIONS
Shared with PCH
1.05V SVR Internal SRV
STUFF: R548
NO STUFF: L29
STUFF: L29
NO STUFF: R548
*
Default solution:
PCH +1.05V_M SVR - stuff R119, unstuff L99
Also, option to use iSVR - stuff L99, unstuff R119
Note:
+1.0V_LAN will work at 0.95V to 1.15V
Idc max=330mA
Place C1178 close to pin5
R1144
0_0402_5%~D
R1144
0_0402_5%~D
1 2
Q35A
DMN66D0LDW-7_SOT363-6~D
Q35A
DMN66D0LDW-7_SOT363-6~D
61
2
L32 12NH_0603CS-120EJTS_5%~DL32 12NH_0603CS-120EJTS_5%~D
1 2
U32
PI3L720ZHEX_TQFN42_9X3P5~D
U32
PI3L720ZHEX_TQFN42_9X3P5~D
SEL
13
A0+
2
A0-
3
A1+
6
A1-
7
A2+
9
A2-
10
A3+
11
B0+ 38
C0+ 36
B0- 37
C0- 35
B1+ 34
C1+ 32
B1- 33
C1- 31
B2+ 29
C2+ 27
B2- 28
C2- 26
B3+ 25
C3+ 23
B3- 24
C3- 22
A3-
12
LEDA0
15
LEDA1
16
LEDA2
42
LEDB0 17
LEDC0 19
LEDB1 18
LEDC1 20
LEDB2 41
LEDC2 40
PAD_GND
43
VDD 1
VDD 4
VDD 8
VDD 14
VDD 21
VDD 30
VDD 39
PD
5
C471
33P_0402_50V8J~D
C471
33P_0402_50V8J~D
1
2
C469
0.1U_0402_10V7K~D
C469
0.1U_0402_10V7K~D
1
2
R551 0_0402_5%~DR551 0_0402_5%~D
1 2
C477
2200P_0402_50V7K~D
C477
2200P_0402_50V7K~D
1
2
R557
10K_0402_5%~D
@R557
10K_0402_5%~D
@
12
C478
0.1U_0402_10V7K~D
C478
0.1U_0402_10V7K~D
1 2
C460 0.1U_0402_10V7K~DC460 0.1U_0402_10V7K~D
1 2
S
G
D
Q34
SI3456DDV-T1-GE3_TSOP6~D
S
G
D
Q34
SI3456DDV-T1-GE3_TSOP6~D
3
6
2
45
1
C458 0.1U_0402_10V7K~DC458 0.1U_0402_10V7K~D
12
R546 10K_0402_5%~D@R546 10K_0402_5%~D@
1 2
C476
0.1U_0402_10V7K~D
C476
0.1U_0402_10V7K~D
1
2
C466
0.1U_0402_10V7K~D
C466
0.1U_0402_10V7K~D
1
2
PCIE
MDI
SMBUS
JTAG LED
U31
82579_QFN48_6X6~D
PCIE
MDI
SMBUS
JTAG LED
U31
82579_QFN48_6X6~D
RSVD_VCC3P3_1 1
RSVD_VCC3P3_2 2
LAN_DISABLE_N
3
VDD3P3_OUT 4
VDD3P3_IN 5
RSVD_NC 6
CTRL_1P0 7
VDD1P0_8 8
XTAL_OUT
9
XTAL_IN
10
VDD1P0_11 11
RBIAS
12
MDI_PLUS0 13
MDI_MINUS0 14
VDD3P3_15 15
VDD1P0_16 16
MDI_PLUS1 17
MDI_MINUS1 18
VDD3P3_19 19
MDI_PLUS2 20
MDI_MINUS2 21
VDD1P0_22 22
MDI_PLUS3 23
MDI_MINUS3 24
LED2
25
LED0
26
LED1
27
SMB_CLK
28
VDD3P3_29 29
TEST_EN
30
SMB_DATA
31
JTAG_TDI
32
JTAG_TMS
33 JTAG_TDO
34
JTAG_TCK
35
PE_RST_N
36
VDD1P0_37 37
PETp
38
PETn
39
VDD1P0_40 40
PERp
41
PERn
42
VDD1P0_43 43
PE_CLKP
44
PE_CLKN
45
VDD1P0_46 46
VDD1P0_47 47
CLK_REQ_N
48
VSS_EPAD 49
L37 12NH_0603CS-120EJTS_5%~DL37 12NH_0603CS-120EJTS_5%~D
1 2
R566 0_0402_5%~DR566 0_0402_5%~D
1 2
R564
100K_0402_5%~D
R564
100K_0402_5%~D
12
R1187 0_0402_5%~DR1187 0_0402_5%~D
1 2
R561
1K_0402_5%~D
R561
1K_0402_5%~D
12
Y3
25MHZ_18PF_7A25000110~D
Y3
25MHZ_18PF_7A25000110~D
1 2
L30 12NH_0603CS-120EJTS_5%~DL30 12NH_0603CS-120EJTS_5%~D
1 2
R555 0_0402_5%~DR555 0_0402_5%~D
1 2
L36 12NH_0603CS-120EJTS_5%~DL36 12NH_0603CS-120EJTS_5%~D
1 2
R563
0_1206_5%~D
@R563
0_1206_5%~D
@
1 2
R554 4.7K_0402_1%~DR554 4.7K_0402_1%~D
12
C467
0.1U_0402_10V7K~D
C467
0.1U_0402_10V7K~D
1
2
R552 0_0402_5%~DR552 0_0402_5%~D
1 2
C462
10U_0805_6.3V6M~D
C462
10U_0805_6.3V6M~D
1
2
C463
0.1U_0402_10V7K~D
C463
0.1U_0402_10V7K~D
1
2
R562
3.01K_0402_1%~D
R562
3.01K_0402_1%~D
12
C1178
22U_0805_6.3V6M~D
C1178
22U_0805_6.3V6M~D
1
2
C472
0.1U_0402_16V4Z~D
C472
0.1U_0402_16V4Z~D
1
2
C468
0.1U_0402_10V7K~D
C468
0.1U_0402_10V7K~D
1
2
R548
0_0805_5%~D
@R548
0_0805_5%~D
@
1 2
U15
TC7SH08FU_SSOP5~D
U15
TC7SH08FU_SSOP5~D
B
1
A
2
G
3
O4
P5
C475
10U_0603_6.3V6M~D
C475
10U_0603_6.3V6M~D
1
2
C459 0.1U_0402_10V7K~DC459 0.1U_0402_10V7K~D
12
Q35B
DMN66D0LDW-7_SOT363-6~D
Q35B
DMN66D0LDW-7_SOT363-6~D
3
5
4
L33 12NH_0603CS-120EJTS_5%~DL33 12NH_0603CS-120EJTS_5%~D
1 2
C1177
22U_0805_6.3V6M~D
C1177
22U_0805_6.3V6M~D
1
2
L29
4.7UH_CBC2012T4R7M_20%~D
L29
4.7UH_CBC2012T4R7M_20%~D
1 2
C461 0.1U_0402_10V7K~DC461 0.1U_0402_10V7K~D
1 2
R565
100K_0402_5%~D
R565
100K_0402_5%~D
12
R553 4.7K_0402_1%~DR553 4.7K_0402_1%~D
12
T142 PAD~DT142 PAD~D
L31 12NH_0603CS-120EJTS_5%~DL31 12NH_0603CS-120EJTS_5%~D
1 2
C473
0.1U_0402_16V4Z~D
C473
0.1U_0402_16V4Z~D
1
2
L34 12NH_0603CS-120EJTS_5%~DL34 12NH_0603CS-120EJTS_5%~D
1 2
R549
10K_0402_5%~D
R549
10K_0402_5%~D
12
C470
33P_0402_50V8J~D
C470
33P_0402_50V8J~D
1
2
R547
10K_0402_5%~D
R547
10K_0402_5%~D
12
R545 10K_0402_5%~D@R545 10K_0402_5%~D@
1 2
R567 0_0402_5%~D@R567 0_0402_5%~D@
1 2
L35 12NH_0603CS-120EJTS_5%~DL35 12NH_0603CS-120EJTS_5%~D
1 2
T143 PAD~DT143 PAD~D
C474
0.1U_0402_16V4Z~D
C474
0.1U_0402_16V4Z~D
1
2
C464
1U_0603_10V6K~D
C464
1U_0603_10V6K~D
1
2

5
5
4
4
3
3
2
2
1
1
D D
C C
B B
A A
SC_CLK
SC_IO
SC_C8
SC_RST
SC_C4
SC_DET
SC_RST
SC_CLK
SC_C8
SC_C4
PORADJ
BCM5882_SCCLK
BCM5882_SCRST
SCC_CMDVCC_N_R
BCM5882_GPIO25
BCM5882_GPIO26
AUX1UC
BCM5882_IO
BCM5882_SCDET
SC_DET
SC_DET
USBP7-_R
USBP7+_R
CLK_PCI_TPM
IRQ_SERIRQ_R
PLTRST1#_USHCLK_PCI_TPM
PCI_TPM_TERM
PLTRST1#_USH
USH_LPCEN
USH_LPCEN
LPD#
LPD#
USH_SMBCLK
USH_SMBDAT
BCM5882_ALERT#
USH_PWR_STATE#_R
FP_USBD-
FP_USBD+
USBH_OC0#
SPI_CLK
SPI_CS
IRQ_SERIRQ_R
SC_TEST
XOXI
REF_XIN
REF_XIN
REF_XOUT
RST_N
JTAG_CLK_USH
JTAG_TDI_USH
JTAG_TDO_USH
JTAG_TMS_USH
JTAG_RST#_USH
JTAG_CLK_USH
JTAG_TDI_USH
JTAG_TDO_USH
JTAG_TMS_USH
JTAG_RST#_USH
JTCE_USH
JTCE_USH
OVSTB
SBOOT
POR_EXTR
BCM5882_GPIO15
CLKOUT
SPI_RST
SWV
+RFID_AVDD2P5 +RFID_AVDD1P2+RFID_AVDD3P3
RFREADER_RXN
RFREADER_RXP
RFREADER_TXN1
RFREADER_TXP1
+RFID_AVDD1P2
+RFID_AVDD2P5
+RFID_AVDD3P3
JTAG_RST#_USH
USH_SMBCLK
USH_SMBDAT
BCM5882_ALERT#
USH_PWR_STATE#
PORADJ
BCM5882_GPIO25
SCC_CMDVCC_N
BCM5882_SCDET
BCM5882_IO
AUX1UC
AUX2UC
BCM5882_SCRST
BCM5882_SCCLK
BCM5882_GPIO26
CLKDIV1
CLKDIV2
PORADJ
REF_XOUT
HF_RX_TEST0
HF_RX_TEST1
HF_RX_TEST2
HF_RX_TEST3
SMB_GPIO1
USBH_OC1
USBH_OC1
HF_RX_TEST0
HF_RX_TEST1
HF_RX_TEST2
HF_RX_TEST3
RFTAG_VRXN
RFTAG_VRXP
BCMGPIO_10
BCMGPIO_11
BCMGPIO_12
BCMGPIO_13
POR_MONITOR
PLL_TESTOUT
SCANACCMODE
USH_TESTMODE
SPI_TXD
SPI_RXD
USH_LPCEN
UART_TX/GPIO1
UART_RX/GPIO0
SCC_CMDVCC_N
SCC_CMDVCC_N_R
USB_GPIO27
USB_GPIO27
USBP7+
USB_GPIO27
RFREADER_RXN_C
RFREADER_RXP_C
RFREADER_RXN
RFREADER_RXP
RFREADER_TXP1
RFREADER_TXN1
RFREADER_TXN1_PI
RFREADER_TXP1_PI
RST_N
FP_RESET#
OVSTB
SPI_RST
SPI_CLK
BCM5882_GPIO15
SPI_CS
SPI_CLK
SPI_RST
SPI_TXD
BCM5882_GPIO15
SPI_RXD
UART_RX/GPIO0
UART_TX/GPIO1
BCM5882_GPIO15
SPI_CS
SPI_TXD
SPI_RXD SPI_RST
BT_COEX_STATUS2
SBOOT
POR_EXTR
BT_COEX_STATUS2
BT_PRI_STATUS
CLKDIV1
CLKDIV2
CONTACTLESS_DET#
SC_IO
+SC_VCC
+SC_VCC
+3.3V_ALW_SC
+3.3V_ALW_SC
+5V_ALW_SC
+3.3V_ALW_USH
+SC_PWR
+1.2V_ALW_AVDD+3.3V_ALW_USH
+1.2V_ALW_AVDD
+2.5V_ALW_AVDD
+1.2V_ALW_AVDD
+2.5V_ALW_AVDD
+2.5V_ALW_AVDD
+SC_VCC
+3.3V_ALW_PCH
+3.3V_ALW_USH
+3.3V_ALW_USH
+3.3V_ALW_USH
+3.3V_ALW_USH
+3.3V_ALW_USH+3.3V_ALW
+3.3V_ALW_USH
+3.3V_ALW_USH
+3.3V_ALW_USH
+3.3V_ALW_USH
+3.3V_ALW
+3.3V_ALW_USH
+3.3V_ALW_SC +3.3V_ALW
+5V_ALW_SC +5V_ALW
USBP7-17
USBP7+17
CLK_PCI_TPM15
PLTRST_USH#17
SP_TPM_LPC_EN34,41
FP_USBD- 23
FP_USBD+ 23
FP_RESET# 23
USH_SMBCLK42
USH_SMBDAT42
USH_PWR_STATE#41
BCM5882_ALERT#41
LPC_LAD214,34,41,42
LPC_LAD314,34,41,42
LPC_LAD014,34,41,42
LPC_LAD114,34,41,42
LPC_LFRAME#14,34,41,42
IRQ_SERIRQ14,34,41,42
BT_COEX_STATUS2 43
BT_PRI_STATUS 43
CONTACTLESS_DET#18
Title
Size Document Number Rev
Date: Sheet of
LA-6591P
1.0
USH BCM5882 (1/2)
33 66Monday, January 10, 2011
Compal Electronics, Inc.
Title
Size Document Number Rev
Date: Sheet of
LA-6591P
1.0
USH BCM5882 (1/2)
33 66Monday, January 10, 2011
Compal Electronics, Inc.
Title
Size Document Number Rev
Date: Sheet of
LA-6591P
1.0
USH BCM5882 (1/2)
33 66Monday, January 10, 2011
Compal Electronics, Inc.
Smart Card
SC_VCC should be 3X wide as
regular SC trace width to carry
~60mA max. current per ISO spec
C1031 and C646 should be p
laced very close to SC cage pin
All XTAL components and traces should be
placed/layout on top layer. The gnd/pwr
layer below will provide shielding from
27.12Mhz interference which might affect
cellular certification.
C487 should be placed
closer to pin A5
Place C508 close
to U33 pin15 Hardware enable for USH TPM:Populate R841,
No Stuff R483.
Hardware disable for USH TPM:No Stuff
R841, Populate R483
DELL CONFIDENTIAL/PROPRIETARY
RFID
connector list: 2041084-6
R583 4.7K_0402_5%~D1@ R583 4.7K_0402_5%~D1@
1 2
R587 0_0402_5%~DR587 0_0402_5%~D
1 2
C513
0.1U_0402_16V4Z~D
C513
0.1U_0402_16V4Z~D
1
2
C522
0.1U_0402_16V4Z~D
C522
0.1U_0402_16V4Z~D
1
2
R633 4.7K_0402_5%~DR633 4.7K_0402_5%~D
1 2
R627 0_0402_5%~DR627 0_0402_5%~D
1 2
C519
1U_0603_10V6K~D
C519
1U_0603_10V6K~D
1
2
U35
W25X32VSSIG_SO8~D
@U35
W25X32VSSIG_SO8~D
@
CLK 6
GND
4DIO 5
DO
2
/WP
3
VCC 8
/HOLD 7
/CS
1
R586 4.7K_0402_5%~DR586 4.7K_0402_5%~D
1 2
C516
1U_0603_10V6K~D
C516
1U_0603_10V6K~D
1
2
L41 BLM18BB100SN1D_2P~DL41 BLM18BB100SN1D_2P~D
12
R645 4.7K_0402_5%~DR645 4.7K_0402_5%~D
1 2
R622 1K_0402_5%~DR622 1K_0402_5%~D
1 2
C494
1U_0402_6.3V6K~D
C494
1U_0402_6.3V6K~D
1
2
R639 22_0402_5%~DR639 22_0402_5%~D
1 2
C500
0.1U_0402_16V4Z~D
C500
0.1U_0402_16V4Z~D
1
2
C493
15P_0402_50V8J~D
C493
15P_0402_50V8J~D
1
2
R575 0_0402_5%~D@R575 0_0402_5%~D@
1 2
R605
0_0402_5%~D
@R605
0_0402_5%~D
@
1 2
BCM5882
U33C
BCM5882KFBG_FBGA196~D
BCM5882
U33C
BCM5882KFBG_FBGA196~D
HF_RFIDTAG_VRX_P
A6
HF_RFIDTAG_VTX
C5
HF_TX_P A8
HF_RX_TEST0 B9
HF_RFIDTAG_VRX_N
B6
HF_RFIDTAG_VREF
A5
HF_RFIDTAG_DVDD1P2
B4
HF_RFIDTAG_AVDD2P5_C6
C6
HF_RFIDTAG_AVSS_D6
D6
HF_RFIDTAG_DVSS
A4
HF_RFIDTAG_AVDD2P5_E6
E6
HF_RFIDTAG_AVSS_B5
B5
HF_TX_N B8
HF_RX_P A10
HF_RX_N B10
HF_RX_TEST1 C9
HF_RX_TEST2 C10
HF_RX_TEST3 E9
HF_TX_AVDD1P2 D7
HF_RX_AVDD1P2 F8
HF_RX_ADC_AVDD1P2 D10
HF_RX_AVDD2P5 F9
HF_TX_AVDD2P5 A7
HF_TX_AVDD3P3_D8 D8
HF_TX_AVDD3P3_B7 B7
HF_TX_AVSS_C7 C7
HF_TX_AVSS_C8 C8
HF_TX_AVSS_E7 E7
HF_RX_AVSS_A9 A9
HF_RX_AVSS_B11 B11
HF_RX_ADC_AVSS1 E8
HF_RX_ADC_AVSS2 D9
D25 DA204U_SOT323-3~D@D25 DA204U_SOT323-3~D@
2
3
1
R613 0_0402_5%~DR613 0_0402_5%~D
1 2
R599
0_0402_5%~D
@R599
0_0402_5%~D
@
1 2
R589 2.2K_0402_5%~DR589 2.2K_0402_5%~D
1 2
C499
10U_0805_10V6M~D
C499
10U_0805_10V6M~D
1
2
L43 BLM18BB100SN1D_2P~DL43 BLM18BB100SN1D_2P~D
12
R601
0_0402_5%~D
@R601
0_0402_5%~D
@
1 2
C486
4.7P_0402_50V8C~D
@C486
4.7P_0402_50V8C~D
@
1
2
R630
5.1M_0402_5%~D
R630
5.1M_0402_5%~D
1 2
T148PAD~D
@
T148PAD~D
@
C508
.47U_0402_6.3V6-K~D
C508
.47U_0402_6.3V6-K~D
1
2
R611 0_0402_5%~DR611 0_0402_5%~D
12
R624 1K_0402_5%~DR624 1K_0402_5%~D
1 2
R581 4.7K_0402_5%~DR581 4.7K_0402_5%~D
1 2
T149 PAD~D
@
T149 PAD~D
@
R582 4.7K_0402_5%~DR582 4.7K_0402_5%~D
1 2
C515
3.3U_0603_10V6K~D
C515
3.3U_0603_10V6K~D
1
2
R594 0_0402_5%~DR594 0_0402_5%~D
1 2
C514
1U_0603_10V6K~D
C514
1U_0603_10V6K~D
1
2
R597 0_0402_5%~DR597 0_0402_5%~D
1 2
R603
10_0402_5%~D
@R603
10_0402_5%~D
@
12
R604 0_0402_5%~DR604 0_0402_5%~D
1 2
T145 PAD~D@T145 PAD~D@
R579 10K_0402_5%~D@R579 10K_0402_5%~D@
1 2
D26
DA204U_SOT323-3~D
@D26
DA204U_SOT323-3~D
@
2
3
1
C510
0.22U_0402_10V6K~D
C510
0.22U_0402_10V6K~D
1
2
C506
10P_0402_50V8J~D
C506
10P_0402_50V8J~D
1
2
R591
0_0402_5%~D
@R591
0_0402_5%~D
@
1 2
T144 PAD~D
@
T144 PAD~D
@
R602 0_0402_5%~DR602 0_0402_5%~D
1 2
R632 4.7K_0402_5%~DR632 4.7K_0402_5%~D
1 2
C495
1U_0402_6.3V6K~D
C495
1U_0402_6.3V6K~D
1
2
R626
1K_0402_5%~D
@R626
1K_0402_5%~D
@
1 2
C511
390P_0603_50V8G~D
C511
390P_0603_50V8G~D
1
2
R1131 0_0402_5%~D@R1131 0_0402_5%~D@
1 2
R636
15K_0402_1%~D
R636
15K_0402_1%~D
12
PJP55
PAD-OPEN1x1m
PJP55
PAD-OPEN1x1m
1 2
T154PAD~D
@
T154PAD~D
@
R621
0_0402_5%~D
@R621
0_0402_5%~D
@
1 2
C488
1U_0402_6.3V6K~D
C488
1U_0402_6.3V6K~D
1
2
R618
0_0402_5%~D
@R618
0_0402_5%~D
@
1 2
R629
4.7K_0402_5%~D
R629
4.7K_0402_5%~D
1 2
L42 BLM18BB100SN1D_2P~DL42 BLM18BB100SN1D_2P~D
12
C489
4.7U_0603_6.3V6K~D
C489
4.7U_0603_6.3V6K~D
1
2
R635 4.7K_0402_5%~DR635 4.7K_0402_5%~D
1 2
Y4
27.12MHZ_12PF_1N227120CC0B~D
Y4
27.12MHZ_12PF_1N227120CC0B~D
IN
1
GND
2
OUT 3
GND 4
U36
M45PE16-VMW6TG_SO8W8~D
U36
M45PE16-VMW6TG_SO8W8~D
D
1
C
2
RESET#
3
S#
4
Q8
VSS 7
VCC 6
W# 5
T150PAD~D
@
T150PAD~D
@
T151 PAD~D
@
T151 PAD~D
@
R634
3.3M_0402_5%~D
R634
3.3M_0402_5%~D
1 2
C501
10U_0805_10V6M~D
C501
10U_0805_10V6M~D
1
2
R592 2.2K_0402_5%~DR592 2.2K_0402_5%~D
1 2
C503
390P_0603_50V8G~D
C503
390P_0603_50V8G~D
1
2
C502
0.1U_0402_16V4Z~D
C502
0.1U_0402_16V4Z~D
1 2
R576 1.5K_0402_5%~DR576 1.5K_0402_5%~D
1 2
JSC1
FCI_10089709-010010LF~D
CONN@JSC1
FCI_10089709-010010LF~D
CONN@
1
1
2
2
3
3
4
4
5
5
6
6
7
7
8
8
9
9
10
10
GND
11
GND
12
JBCM1
MOLEX_53398-0471~D
CONN@
JBCM1
MOLEX_53398-0471~D
CONN@
1
1
2
2
3
3
4
4G1 5
G2 6
D27 DA204U_SOT323-3~D@D27 DA204U_SOT323-3~D@
2
3
1
R585 2.2K_0402_5%~DR585 2.2K_0402_5%~D
1 2
R612 10M_0402_5%~D@R612 10M_0402_5%~D@
1 2
R625 0_0402_5%~DR625 0_0402_5%~D
1 2
R595 0_0402_5%~DR595 0_0402_5%~D
1 2
R644
15K_0402_1%~D
R644
15K_0402_1%~D
12
R609 0_0402_5%~DR609 0_0402_5%~D
12
R588 0_0402_5%~DR588 0_0402_5%~D
1 2
R646
1.5K_0402_5%~D
R646
1.5K_0402_5%~D
1 2
T147PAD~D
@
T147PAD~D
@
R577 4.7K_0402_5%~DR577 4.7K_0402_5%~D
1 2
C521
1U_0603_10V6K~D
C521
1U_0603_10V6K~D
1
2
C497
0.1U_0402_16V4Z~D
C497
0.1U_0402_16V4Z~D
1
2
R607 0_0402_5%~DR607 0_0402_5%~D
12
R637
0_0402_5%~D
@R637
0_0402_5%~D
@
12
C496
1U_0402_6.3V6K~D
C496
1U_0402_6.3V6K~D
1
2
T146PAD~D
@
T146PAD~D
@
L39
150NH_0805CS-151EGTS_2%~D
L39
150NH_0805CS-151EGTS_2%~D
1 2
C504
390P_0603_50V8G~D
C504
390P_0603_50V8G~D
1
2
R619 1K_0402_5%~DR619 1K_0402_5%~D
1 2
T153 PAD~D
@
T153 PAD~D
@
R600 0_0402_5%~D@R600 0_0402_5%~D@
1 2
C517
0.1U_0402_16V4Z~D
C517
0.1U_0402_16V4Z~D
1
2
C512
390P_0603_50V8G~D
C512
390P_0603_50V8G~D
1
2
C518
1U_0603_10V6K~D
C518
1U_0603_10V6K~D
1
2
R615 4.7K_0402_5%~D2@ R615 4.7K_0402_5%~D2@
1 2
R590 4.7K_0402_5%~DR590 4.7K_0402_5%~D
12
R638 0_0402_5%~DR638 0_0402_5%~D
1 2
R580
4.7K_0402_5%~D
R580
4.7K_0402_5%~D
1 2
R640 100_0402_5%~DR640 100_0402_5%~D
1 2
G
D
S
Q36
SI2301CDS-T1-GE3_SOT23-3~D
G
D
S
Q36
SI2301CDS-T1-GE3_SOT23-3~D
2
1 3
R628 0_0402_5%~DR628 0_0402_5%~D
1 2
R631 4.7K_0402_5%~D@R631 4.7K_0402_5%~D@
1 2
PJP56
PAD-OPEN 2x2m~D
PJP56
PAD-OPEN 2x2m~D
2 1
R608 0_0402_5%~DR608 0_0402_5%~D
12
G
D
S
Q37
SSM3K7002FU_SC70-3~D
G
D
S
Q37
SSM3K7002FU_SC70-3~D
2
13
PJP52
PAD-OPEN1x1m
PJP52
PAD-OPEN1x1m
1 2
C492
12P_0402_50V8J~D
C492
12P_0402_50V8J~D
1
2
C490
10U_0603_6.3V6M~D
C490
10U_0603_6.3V6M~D
1
2
R598 0_0402_5%~DR598 0_0402_5%~D
1 2
L40
150NH_0805CS-151EGTS_2%~D
L40
150NH_0805CS-151EGTS_2%~D
1 2
C491
10U_0603_6.3V6M~D
C491
10U_0603_6.3V6M~D
1
2
R610 1K_0402_5%~DR610 1K_0402_5%~D
1 2
R578 4.7K_0402_5%~DR578 4.7K_0402_5%~D
1 2
JCS1
TYCO_2041084-6~D
CONN@JCS1
TYCO_2041084-6~D
CONN@
1
1
2
2
3
3
4
4
5
5
6
6G1 7
G2 8
R623 0_0402_5%~DR623 0_0402_5%~D
12
BCM5882
JTAG CLK
UART
U33D
BCM5882KFBG_FBGA196~D
BCM5882
JTAG CLK
UART
U33D
BCM5882KFBG_FBGA196~D
REFCLK_XTALIN
G14
RST_N
G1
JTAG_TCK
L1
REFCLK_XTALOUT
F14
JTAG_TDI
M1
JTAG_TDO
N1
JTAG_TMS
N2
JTAG_TRSTN
L3
JTCE
L2
OVSTB
E1
SCANACCMODE
E3
SECURE_BOOT
E2
TESTMODE
D1
POR_EXTR
J14
UART_TX_GPIO_1 D4
UART_RX_GPIO_0 C4
UART_CTS_GPIO_2 B3
UART_RTS_GPIO_3 A3
NC L14
GPIO_4 J1
GPIO_14 D2
GPIO_15 C2
GPIO_16 B1
CLKOUT D3
RSTOUT_N C1
POR_MONITOR J13
SWV K11
PLL_TESTOUT C13
R614 0_0402_5%~DR614 0_0402_5%~D
12
R584 4.7K_0402_5%~D@R584 4.7K_0402_5%~D@
1 2
U34
TDA8034HN_HVQFN24_4X4~D
U34
TDA8034HN_HVQFN24_4X4~D
AUX2 11
GND 12
CLK 13
CLKDIV2
7CLKDIV1
6
PRESN 8
VDD(intf) 1
VDD 17
AUX1UC
21
EN_5V/3VN
2
RSTIN
3
XTAL1
23
AUX2UC
22
RST 14
I/OUC
20
OFFN
19
PORadj
18
VDDP 16
I/O 9
EN_1.8VN
4
CMDVCCN
5VCC 15
AUX1 10
XTAL2 24
GPAD
25
R606 150_0402_5%~DR606 150_0402_5%~D
1 2
D28
DA204U_SOT323-3~D
@
D28
DA204U_SOT323-3~D
@
2
3
1
R593 0_0402_5%~DR593 0_0402_5%~D
1 2
R641 0_0402_5%~DR641 0_0402_5%~D
1 2
R643 0_0402_5%~DR643 0_0402_5%~D
1 2
C505
0.1U_0402_16V4Z~D
C505
0.1U_0402_16V4Z~D
1 2
R647 4.7K_0402_5%~DR647 4.7K_0402_5%~D
1 2
R642 0_0402_5%~DR642 0_0402_5%~D
1 2
C487 0.01U_0402_16V7K~DC487 0.01U_0402_16V7K~D
1 2
R596 4.7K_0402_5%~DR596 4.7K_0402_5%~D
1 2
C498
0.1U_0402_16V4Z~D
C498
0.1U_0402_16V4Z~D
1
2
C520
0.1U_0402_16V4Z~D
C520
0.1U_0402_16V4Z~D
1
2
R616 0_0402_5%~DR616 0_0402_5%~D
12
C507
10P_0402_50V8J~D
C507
10P_0402_50V8J~D
1
2
R620 0_0402_5%~DR620 0_0402_5%~D
12
BCM5882
LPC
Smard Card
SPI
SM BUS
U33A
BCM5882KFBG_FBGA196~D
BCM5882
LPC
Smard Card
SPI
SM BUS
U33A
BCM5882KFBG_FBGA196~D
USBH_DN_0 P7
USBH_UP_0 P8
USBH_OC_0 P9
USBH_DN_1 P11
USBH_UP_1 P12
USBH_OC_1 P10
SSP_CLK0_GPIO_6 G3
SSP_FSS0_GPIO_7 G2
SSP_RXD0_GPIO_8 H1
SSP_TXD0_GPIO_9 H2
SSP_CLK1_GPIO_10 C3
SSP_FSS1_GPIO_11 B2
SSP_RXD1_GPIO_12 A2
SSP_TXD1_GPIO_13 A1
SC_CLK M11
SC_FCB M12
SC_SEL5V_GPIO_25 F2
SC_SEL18V_GPIO_26 F1
SC_DET M2
SC_IO L11
SC_RST M10
SC_PWR_N14 N14
SC_PWR_P14 P14
SC_VCC L10
USBD_DN
P5
USBD_UP
P6
USBD_ATTACH_GPIO_27
N7
LCLK
P2
LAD0_GPIO_20
N3
LAD1_GPIO_21
M4
LAD2_GPIO_22
K5
LAD3_GPIO_23
N4
LFRAME_N_GPIO_18
K4
LSERIRQ_GPIO_19
L4
LRESET_N_GPIO_17
M3
LPCEN
M5
LPCPD_N_GPIO_24
N6
SMBCLK
M9
SMBDAT
L9
SMBALERT_N
K9
SMB_GPIO_0
M7
CORE_PWRDN
P1
ALDO_PWRDN
E12
SMB_GPIO_1
N8
WAKEUP_N
L7
IDDQ_EN
K1
C509
10U_0805_10V4Z~D
@C509
10U_0805_10V4Z~D
@
1
2

5
5
4
4
3
3
2
2
1
1
D D
C C
B B
A A
LPC_LAD0_R
LPC_LAD1_R
LPC_LAD2_R
LPC_LAD3_R
C_TPM_LPC_EN
LPC_LFRAME#_R
PCI_RST#_R
CLKRUN#_R
TCM_BA1
TCM_BA0
TCM_BA0
TCM_BA1
JETWAY_PIN5
JETWAY_CLK14M
JETWAY_PIN5
+1.2V_ALW_AVDD
+2.5V_ALW_AVDD
+1.2V_ALW_PLL
+1.2V_ALW_PLL
+1.2V_ALW_PLL
+3.3V_ALW_USH
+VDDC_5882
+3.3V_ALW_USH
+3.3V_ALW_USH
+SC_PWR
+VDDC_5882
+3.3V_RUN
+3.3V_RUN
+3.3V_RUN
SP_TPM_LPC_EN33,41
LPC_LAD014,33,41,42
LPC_LAD214,33,41,42
LPC_LAD114,33,41,42
LPC_LAD314,33,41,42
CLK_PCI_TPM_CHA15
LPC_LFRAME#14,33,41,42
PCH_PLTRST#_EC14,17,36,37,41,42
IRQ_SERIRQ14,33,41,42
CLKRUN#16,41,42
JETWAY_CLK14M 15
Title
Size Document Number Rev
Date: Sheet of
LA-6591P
1.0
USH BCM5882 (2/2)
34 66Monday, January 10, 2011
Compal Electronics, Inc.
Title
Size Document Number Rev
Date: Sheet of
LA-6591P
1.0
USH BCM5882 (2/2)
34 66Monday, January 10, 2011
Compal Electronics, Inc.
Title
Size Document Number Rev
Date: Sheet of
LA-6591P
1.0
USH BCM5882 (2/2)
34 66Monday, January 10, 2011
Compal Electronics, Inc.
LOW:Power Down Mode
High:Working Mode
TPM Enable ALL TPM/TCM Disable
@
PU RH267
PCH GPIO39 ->TPM_ID1
PU R583
PD RH270
USH BCM5882 and China TCM Z8H172T Option
All 4@ POP
PD R615
SIO 5028 ->SP_TPM_LPC_EN
PART/PIN Ref Des TCM Enable
TCM circuit
PU RH268
PD RH271
PU R772
PCH GPIO38 ->TPM_ID0
POP
Jetway
R659, R660, C550, C554
C555, RH315
NationZ
TCM Vender POP
USH_LPCEN
China TCM: NationZ & Jetway co-lay
DELL CONFIDENTIAL/PROPRIETARY
PROPRIETARY NOTE: THIS SHEET OF ENGINEERING DRAWING AND SPECIFICATIONS CONTAINS CONFIDENTIAL
TRADE SECRET AND OTHER PROPRIETARY INFORMATION OF DELL INC. ("DELL") THIS DOCUMENT MAY NOT
BE TRANSFERRED OR COPIED WITHOUT THE EXPRESS WRITTEN AUTHORIZATION OF DELL. IN ADDITION,
NEITHER THIS SHEET NOR THE INFORMATION IT CONTAINS WAY BE USED BY OR DISCLOSED TO ANY THIRD
PARTY WITHOUT DELL'S EXPRESS WRITTEN CONSENT.
POP
POP
POP
POP
POP
POP
POP
@
@
@
@
@
@
@
@
@
@
@
@
@
@
BCM5882
U33B
BCM5882KFBG_FBGA196~D
BCM5882
U33B
BCM5882KFBG_FBGA196~D
AVDD_1P2I_REF
H14
AVDD_1P2O_A11
A11
AVDD_1P2O_A12
A12
AVDD_2P5I
H13
AVDD_2P5O_E10
E10
AVDD_2P5O_E11
E11
AVDD25_LDO12_A13
A13
AVDD25_LDO12_B12
B12
AVDD25_PLL_A14
A14
AVDD33_LDO25
D11
OTP_PWR
P13
PLL_AVDD_1P2I
D14
PLL_AVDD_1P2O
E14
PLL_DVDD_1P2I
C14
VDDC_D13
D13
VDDC_F3
F3
VDDC_J4
J4
VDDC_J5
J5
VDDC_J6
J6
VDDC_J10
J10
VDDC_J11
J11
VDDC_K7
K7
VDDC_K8
K8
VDDO_33_E4
E4
VDDO_33_J2
J2
VDDO_33_K3
K3
VDDO_33_L8
L8
VDDO_33_N10
N10
VDDO_33CORE_G4
G4
AVSS_LDO25_B13 B13
AVSS_REF F13
POR_AVSS G13
VSSC_F4 F4
VSSC_F5 F5
VSSC_F6 F6
AVSS_LDO12 C11
VSSC_F10 F10
VSSC_F7 F7
VDDC_J7
J7
VDDC_J8
J8
VDDO_33CORE_H3
H3
VDDO_33CORE_H4
H4
VDDO_33CORE_J3
J3
VDDO_33SC_M13
M13
VDDO_33SC_N13
N13
VDDO_LPC_L6
L6
VDDO_LPC_M6
M6
VDDO_SC_K10
K10
VDDO_SC_K12
K12
VDDO_SC_L12
L12
VDDO_SC_L13
L13
VDDO_VAR_D5
D5
VDDO_VAR_E5
E5
VESD
N5
AVSS_LDO25_C12 C12
AVSS_PLL B14
PLL_AVSS D12
PLL_DVSS E13
VSSC_F11 F11
VSSC_F12 F12
VSSC_G5 G5
VSSC_G6 G6
VSSC_G7 G7
VSSC_G8 G8
VSSC_G9 G9
VSSC_G10 G10
VSSC_G11 G11
VSSC_G12 G12
VSSC_H5 H5
VSSC_H6 H6
VSSC_H7 H7
VSSC_H8 H8
VSSC_H9 H9
VSSC_H10 H10
VSSC_H11 H11
VSSC_H12 H12
VSSC_J9 J9
VSSC_J12 J12
VSSC_K2 K2
VSSC_K6 K6
VSSC_K13 K13
VSSC_K14 K14
VSSC_L5 L5
VSSC_M8 M8
VSSC_M14 M14
VSSC_N9 N9
VSSC_N11 N11
VSSC_N12 N12
VSSC_P3 P3
VSSC_P4 P4
C540
1U_0402_6.3V6K~D
C540
1U_0402_6.3V6K~D
1
2
C529
1U_0402_6.3V6K~D
C529
1U_0402_6.3V6K~D
1
2
C534
10U_0603_6.3V6M~D
C534
10U_0603_6.3V6M~D
1
2
C531
1U_0402_6.3V6K~D
C531
1U_0402_6.3V6K~D
1
2
C525
1U_0402_6.3V6K~D
C525
1U_0402_6.3V6K~D
1
2
C524
1U_0402_6.3V6K~D
C524
1U_0402_6.3V6K~D
1
2
R650 0_0402_5%~D4@ R650 0_0402_5%~D4@
1 2
C546
1U_0402_6.3V6K~D
C546
1U_0402_6.3V6K~D
1
2
C528
1U_0402_6.3V6K~D
C528
1U_0402_6.3V6K~D
1
2
C533
1U_0402_6.3V6K~D
C533
1U_0402_6.3V6K~D
1
2
C542
1U_0402_6.3V6K~D
C542
1U_0402_6.3V6K~D
1
2
R651 0_0402_5%~D4@ R651 0_0402_5%~D4@
1 2
C552
0.1U_0402_16V4Z~D
4@ C552
0.1U_0402_16V4Z~D
4@
1
2
C555
0.1U_0402_16V4Z~D
@C555
0.1U_0402_16V4Z~D
@
1
2
C543
1U_0402_6.3V6K~D
C543
1U_0402_6.3V6K~D
1
2
C553
0.1U_0402_16V4Z~D
4@ C553
0.1U_0402_16V4Z~D
4@
1
2
C527
1U_0402_6.3V6K~D
C527
1U_0402_6.3V6K~D
1
2
C547
1U_0402_6.3V6K~D
C547
1U_0402_6.3V6K~D
1
2
C1161
1U_0402_6.3V6K~D
C1161
1U_0402_6.3V6K~D
1
2
C538
1U_0402_6.3V6K~D
C538
1U_0402_6.3V6K~D
1
2
C550
10U_0603_6.3V6M~D
4@ C550
10U_0603_6.3V6M~D
4@
1
2
R660
1K_0402_5%~D
4@ R660
1K_0402_5%~D
4@
12
R657
10K_0402_5%~D
@R657
10K_0402_5%~D
@
12
C523
4.7U_0603_6.3V6K~D
C523
4.7U_0603_6.3V6K~D
1
2
U37
SSX44-B-D-T1_TSSOP28~D
4@ U37
SSX44-B-D-T1_TSSOP28~D
4@
LAD3
17 LAD2
20 LAD1
23 LAD0
26
LCLK
21
LFRAME#
22
LRESET#
16
SERIRQ
27
CLKRUN#
15
PP
7NC_1 1
NC_2 2
NC_6 6
NC_8 8
BA_0
9
VDD_0 10
VDD_1 19
VDD_2 24
GND_4 4
GND_11 11
GND_18 18
GND_25 25
BA_1
3
NC_5 5
NC_12 12
NC_13 13
NC_P 14
LPCPD#
28
R655 0_0402_5%~D4@ R655 0_0402_5%~D4@
1 2
C535
0.1U_0402_16V4Z~D
C535
0.1U_0402_16V4Z~D
1
2
R653 0_0402_5%~D4@ R653 0_0402_5%~D4@
1 2
C544
1U_0402_6.3V6K~D
C544
1U_0402_6.3V6K~D
1
2
R656 4.7K_0402_5%~D@R656 4.7K_0402_5%~D@
1 2
C530
1U_0402_6.3V6K~D
C530
1U_0402_6.3V6K~D
1
2
R652 0_0402_5%~D4@ R652 0_0402_5%~D4@
1 2
C551
0.1U_0402_16V4Z~D
4@ C551
0.1U_0402_16V4Z~D
4@
1
2
R648 0_0402_5%~D4@ R648 0_0402_5%~D4@
1 2
C545
1U_0402_6.3V6K~D
C545
1U_0402_6.3V6K~D
1
2
R659
1K_0402_5%~D
4@ R659
1K_0402_5%~D
4@
12
C549
10U_0603_6.3V6M~D
C549
10U_0603_6.3V6M~D
1
2
C536
1U_0402_6.3V6K~D
C536
1U_0402_6.3V6K~D
1
2
R658
10K_0402_5%~D
@R658
10K_0402_5%~D
@
12
C526
10U_0603_6.3V6M~D
C526
10U_0603_6.3V6M~D
1
2
R649 0_0402_5%~D4@ R649 0_0402_5%~D4@
1 2
C532
1U_0402_6.3V6K~D
C532
1U_0402_6.3V6K~D
1
2
C539
1U_0402_6.3V6K~D
C539
1U_0402_6.3V6K~D
1
2
C548
1U_0402_6.3V6K~D
C548
1U_0402_6.3V6K~D
1
2
R654 0_0402_5%~D4@ R654 0_0402_5%~D4@
1 2
C537
1U_0402_6.3V6K~D
C537
1U_0402_6.3V6K~D
1
2
C554
1U_0402_6.3V6K~D
4@ C554
1U_0402_6.3V6K~D
4@
1
2
C541
1U_0402_6.3V6K~D
C541
1U_0402_6.3V6K~D
1
2

A
A
B
B
C
C
D
D
E
E
1 1
2 2
3 3
4 4
PCIE_PRX_MMITX_N6_C
PCIE_PRX_MMITX_P6_C
+SKT_VCC
+PE_VDDH
+3.3VDDH
+VDDH_SD +OZ_AVDD
+OZ_DVDD
SD/MMC/MS_CLK
PCIE_PTX_MMIRX_N6_C
PCIE_PTX_MMIRX_P6_C
MSDAT2
MSDAT1
SDWP
SD/MMC/MSDAT0
SD/MMCCD#
SD/MMC/MS_CLK
SD/MMC/MS_CMD
MS_CD#
SD/MMC/MS_CMD
SD/MMC/MS_CLK
SD/MMC/MSDAT3
SD/MMC/MSDAT3
SD/MMCDAT1
SD/MMCDAT2
SD/MMCDAT4
SD/MMCDAT7
SD/MMC/MSDAT0
SD/MMCDAT6
SD/MMCDAT5
MSDAT2MSDAT2_R
MSDAT1MSDAT1_R
MS_CD#
SD/MMCDAT1
SD/MMCDAT2
SD/MMC/MSDAT0
SD/MMCDAT1_R
SD/MMC/MSDAT0_R
SD/MMCDAT2_R
SD/MMC/MSDAT3
SD/MMCDAT4
SD/MMCDAT5
SD/MMCDAT6
SD/MMCDAT7SD/MMCDAT7_R
SD/MMCDAT5_R
SD/MMCDAT6_R
SD/MMCDAT4_R
SD/MMC/MSDAT3_R
SD/MMC/MS_CMD
SD/MMC/MS_CLKSD/MMC/MS_CLK_R
SD/MMC/MS_CMD_R
SDWP
SD/MMCCD#
+PE_VDDH
+1.5V_RUN
+3.3V_RUN
+3.3V_RUN_CARD
+3.3V_RUN_CARD
MMICLK_REQ#15
PLTRST_MMI#17
CLK_PCIE_MMI15
CLK_PCIE_MMI#15
PCIE_PRX_MMITX_P615
PCIE_PRX_MMITX_N615
PCIE_PTX_MMIRX_N615
PCIE_PTX_MMIRX_P615
Title
Size Document Number Rev
Date: Sheet of
LA-6591P
1.0
Card Reader OZ600FJ0
35 66Monday, January 10, 2011
Compal Electronics, Inc.
Title
Size Document Number Rev
Date: Sheet of
LA-6591P
1.0
Card Reader OZ600FJ0
35 66Monday, January 10, 2011
Compal Electronics, Inc.
Title
Size Document Number Rev
Date: Sheet of
LA-6591P
1.0
Card Reader OZ600FJ0
35 66Monday, January 10, 2011
Compal Electronics, Inc.
DELL CONFIDENTIAL/PROPRIETARY
PROPRIETARY NOTE: THIS SHEET OF ENGINEERING DRAWING AND SPECIFICATIONS CONTAINS CONFIDENTIAL
TRADE SECRET AND OTHER PROPRIETARY INFORMATION OF DELL INC. ("DELL") THIS DOCUMENT MAY NOT
BE TRANSFERRED OR COPIED WITHOUT THE EXPRESS WRITTEN AUTHORIZATION OF DELL. IN ADDITION,
NEITHER THIS SHEET NOR THE INFORMATION IT CONTAINS WAY BE USED BY OR DISCLOSED TO ANY THIRD
PARTY WITHOUT DELL'S EXPRESS WRITTEN CONSENT.
EMI request
Note: The trace need to route as
daisy-chain and the trace of SD signals
need to route as short as possible
Support SD/MMC/MS
place close to pin U38.32
R663 33_0402_5%~DR663 33_0402_5%~D
1 2
C572
4.7U_0603_10V6K~D
C572
4.7U_0603_10V6K~D
1
2
R670 33_0402_5%~DR670 33_0402_5%~D
1 2
C564
4.7U_0603_10V6K~D
C564
4.7U_0603_10V6K~D
1
2
R674 33_0402_5%~DR674 33_0402_5%~D
1 2
C563
0.1U_0402_16V4Z~D
C563
0.1U_0402_16V4Z~D
1
2
C573
0.1U_0402_16V4Z~D
@C573
0.1U_0402_16V4Z~D
@
1
2
C567 0.1U_0402_10V7K~DC567 0.1U_0402_10V7K~D
1 2
C562
0.1U_0402_16V4Z~D
C562
0.1U_0402_16V4Z~D
1
2
L45
BLM18PG471SN1D_0603~D
L45
BLM18PG471SN1D_0603~D
1 2
C559
0.1U_0402_16V4Z~D
C559
0.1U_0402_16V4Z~D
1
2
C570
0.1U_0402_16V4Z~D
C570
0.1U_0402_16V4Z~D
1
2
R664 33_0402_5%~DR664 33_0402_5%~D
1 2
R669 33_0402_5%~DR669 33_0402_5%~D
1 2
C561
4.7U_0603_10V6K~D
C561
4.7U_0603_10V6K~D
1
2
R826
10K_0402_5%~D
R826
10K_0402_5%~D
12
CE757
10P_0402_50V8J~D
@CE757
10P_0402_50V8J~D
@
1
2
C556
4.7U_0603_10V6K~D
C556
4.7U_0603_10V6K~D
1
2
RE678
33_0402_5%~D
@RE678
33_0402_5%~D
@
1 2
C566
4.7U_0603_10V6K~D
C566
4.7U_0603_10V6K~D
1
2
U38
OZ600FJ0LN_QFN32_5X5~D
U38
OZ600FJ0LN_QFN32_5X5~D
AVDD 8
PE_TXP
6
PE_TXM
7
PE_RST#
13
MMI_D3 24
MMI_D4 23
PE_REXT
3
DVDD 10
MS_CD# 11
MULTI-IO1
14
MULTI-IO2
31
MMI_D6 21
MMI_D7 20
MMI_D5 22
MS_D1 27
PE_RXP
5
VDDH
9
SD_D2 26
MS_D2 25
SKT_VCC 17
PE_RXM
4
MMI_CLK 18
SD_WPI 30
SD_CD# 12
3.3VDDH
16
SD_CMD/MS_BS 19
PE_REFCLKM
1PE_REFCLKP
2MMI_VCC_OUT 15
SD_D1 28
MMI_D0 29
PE_VDDH
32
GPAD
33
R668 33_0402_5%~DR668 33_0402_5%~D
1 2
L46
BLM18BD601SN1D_0603~D
@L46
BLM18BD601SN1D_0603~D
@
1 2
R666 33_0402_5%~DR666 33_0402_5%~D
1 2
L47
BLM18BD601SN1D_0603~D
L47
BLM18BD601SN1D_0603~D
1 2
C574
0.01U_0402_16V7K~D
@C574
0.01U_0402_16V7K~D
@
1
2
R673 33_0402_5%~DR673 33_0402_5%~D
1 2
C557
0.1U_0402_16V4Z~D
C557
0.1U_0402_16V4Z~D
1
2
C571 0.1U_0402_10V7K~DC571 0.1U_0402_10V7K~D
1 2
R665 33_0402_5%~DR665 33_0402_5%~D
1 2
L44 BLM18BD601SN1D_0603~DL44 BLM18BD601SN1D_0603~D
1 2
C558
0.1U_0402_16V4Z~D
C558
0.1U_0402_16V4Z~D
1
2
R667 33_0402_5%~DR667 33_0402_5%~D
1 2
C565
0.1U_0402_16V4Z~D
C565
0.1U_0402_16V4Z~D
1
2
R672 33_0402_5%~DR672 33_0402_5%~D
1 2
C560
4.7U_0603_10V6K~D
C560
4.7U_0603_10V6K~D
1
2
C568 0.1U_0402_10V7K~DC568 0.1U_0402_10V7K~D
1 2
R677 191_0402_1%~DR677 191_0402_1%~D
1 2
C569 0.1U_0402_10V7K~DC569 0.1U_0402_10V7K~D
1 2
R676 33_0402_5%~DR676 33_0402_5%~D
1 2
JSD1
T-SOL_152-1300302601_NR
CONN@
JSD1
T-SOL_152-1300302601_NR
CONN@
DATA2
13
DAT7
21
CLK
18
DAT4
3
CMD
4
DAT6
19
INS
12
DATA0
14
DAT2
1
DAT0
22
VSS
20
VCC
9
VSS
17
CD/DAT3
2
VSS
8
BS
16
DAT1
23
SCLK
10
DATA3
11
VDD
7
GND3 48
GND4 49
DAT5
5
VSS
6
GND 26
CD 27
R/-B 28
-RE 29
-CE 30
CLE 31
ALE 32
-WE 33
-WP 34
GND 35
D0 36
D1 37
D2 38
DATA1
15
COM(SW)
24
CD(SW)
25
D3 39
D4 40
D5 41
D6 42
D7 43
VCC 44
WP(SW)
45
GND2 47
GND1 46

5
5
4
4
3
3
2
2
1
1
D D
C C
B B
A A
UIM_VPP
UIM_DATA
UIM_RESET
UIM_CLK
USBP5-
USBP5+
CLK_PCIE_MINI1#
CLK_PCIE_MINI1
MINI1CLK_REQ#
PCIE_PRX_WANTX_N1
PCIE_PRX_WANTX_P1
USBP4-
USBP4+PCIE_MCARD1_DET#
WLAN_LED#
PCIE_PRX_WLANTX_P2
PCIE_PRX_WLANTX_N2
WLAN_RADIO_DIS#_R
PCH_PLTRST#_EC
PCIE_WAKE#
COEX2_WLAN_ACTIVE
PCIE_MCARD2_DET#_R
WLAN_RADIO_DIS#_R
COEX2_WLAN_ACTIVE
UIM_DATA
UIM_CLK
UIM_RESET
UIM_VPP
WIMAX_LED#
UIM_RESET
UIM_CLK
UIM_VPP
PCIE_MCARD1_DET#
PCIE_MCARD1_DET#
COEX1_BT_ACTIVE
LED_WWAN_OUT#LED_WWAN_OUT#
USBP6-
USBP6+
PCH_PLTRST#_EC
PCIE_MCARD3_DET#
CLK_PCIE_MINI3#
CLK_PCIE_MINI3
MINI3CLK_REQ#
PCIE_PRX_WPANTX_N5
PCIE_PRX_WPANTX_P5
COEX2_WLAN_ACTIVE
PCIE_WAKE#
UIM_DATA
PCIE_MCARD2_DET#USB_MCARD2_DET#
USB_MCARD2_DET#
PCIE_MCARD1_DET#USB_MCARD1_DET#
USB_MCARD1_DET#
USB_MCARD1_DET#
USB_MCARD2_DET#
WWAN_SMBCLK
WWAN_SMBDAT
WWAN_SMBCLK
WWAN_SMBDAT
MSDATA
MSDATA
USB_MCARD3_DET# PCIE_MCARD3_DET#
USB_MCARD3_DET#
USB_MCARD3_DET#
LED_WWAN_OUT#
WIMAX_LED#
WLAN_LED#
WIRELESS_LED#WIRELESS_LED#
PCIE_PTX_WANRX_N1_C
PCIE_PTX_WANRX_P1_C
PCIE_PTX_WLANRX_N2_C
PCIE_PTX_WLANRX_P2_C
PCIE_PTX_WPANRX_N5_C
PCIE_PTX_WPANRX_P5_C
PCIE_MCARD2_DET#_R
+1.5V_RUN
+3.3V_PCIE_WWAN
+1.5V_RUN
+SIM_PWR
+3.3V_PCIE_WWAN+3.3V_PCIE_WWAN
+3.3V_WLAN
+1.5V_RUN
+3.3V_WLAN
+3.3V_PCIE_WWAN
+3.3V_WLAN
+1.5V_RUN
+SIM_PWR
+SIM_PWR
+3.3V_RUN
+3.3V_ALW_PCH
+3.3V_PCIE_FLASH+3.3V_PCIE_FLASH
+1.5V_RUN
+3.3V_PCIE_FLASH
+1.5V_RUN
+3.3V_RUN
+3.3V_RUN
+3.3V_PCIE_WWAN
+3.3V_ALW_PCH
+3.3V_PCIE_WWAN
+3.3V_WLAN
PCIE_PRX_WANTX_N115
PCIE_PRX_WANTX_P115
CLK_PCIE_MINI115
CLK_PCIE_MINI1#15
MINI1CLK_REQ#15
WWAN_RADIO_DIS# 41
PCIE_MCARD2_DET#17
PCH_PLTRST#_EC 14,17,34,37,41,42
PCIE_MCARD1_DET#18
PCIE_PRX_WLANTX_P215
PCIE_PRX_WLANTX_N215
MINI2CLK_REQ#15
WLAN_RADIO_DIS#41
PCH_CL_RST1#15
PCH_CL_DATA115
HOST_DEBUG_TX 42
HOST_DEBUG_RX42
MSCLK42
MSDATA 42
PCIE_MCARD3_DET#18
MINI3CLK_REQ#15
CLK_PCIE_MINI3#15
CLK_PCIE_MINI315
COEX2_WLAN_ACTIVE43
COEX1_BT_ACTIVE43
USB_MCARD2_DET# 18
USB_MCARD1_DET# 14,18
USBP4+ 17
USBP4- 17
USBP6- 17
USBP6+ 17
PCIE_PRX_WPANTX_P515
PCIE_PRX_WPANTX_N515
PCIE_WAKE#29,37,41
USBP5- 17
USBP5+ 17
CLK_PCIE_MINI2#15
CLK_PCIE_MINI215
PCH_CL_CLK115
DDR_XDP_WAN_SMBDAT7,12,13,14,15,28
DDR_XDP_WAN_SMBCLK7,12,13,14,15,28
WIRELESS_LED# 41,45
PCIE_PTX_WANRX_N115
PCIE_PTX_WANRX_P115
PCIE_PTX_WLANRX_P215
PCIE_PTX_WLANRX_N215
PCIE_PTX_WPANRX_N515
PCIE_PTX_WPANRX_P515
Title
Size Document Number Rev
Date: Sheet of
LA-6591P
1.0
Mini Card
36 66Monday, January 10, 2011
Compal Electronics, Inc.
Title
Size Document Number Rev
Date: Sheet of
LA-6591P
1.0
Mini Card
36 66Monday, January 10, 2011
Compal Electronics, Inc.
Title
Size Document Number Rev
Date: Sheet of
LA-6591P
1.0
Mini Card
36 66Monday, January 10, 2011
Compal Electronics, Inc.
DELL CONFIDENTIAL/PROPRIETARY
PROPRIETARY NOTE: THIS SHEET OF ENGINEERING DRAWING AND SPECIFICATIONS CONTAINS CONFIDENTIAL
TRADE SECRET AND OTHER PROPRIETARY INFORMATION OF DELL INC. ("DELL") THIS DOCUMENT MAY NOT
BE TRANSFERRED OR COPIED WITHOUT THE EXPRESS WRITTEN AUTHORIZATION OF DELL. IN ADDITION,
NEITHER THIS SHEET NOR THE INFORMATION IT CONTAINS WAY BE USED BY OR DISCLOSED TO ANY THIRD
PARTY WITHOUT DELL'S EXPRESS WRITTEN CONSENT.
+-9%
+3.3Vaux
+3.3V
Voltage
Tolerance
+1.5V
+-9%
+-5%
PWR
Rail
Primary Power Aux Power
Peak Normal Normal
1000 750
330
500
250
375
250 (Wake enable)
5 (Not wake enable)
NA
Confirm with DELL about UWB
1/2 Minicard Flash Card H=4
Mini WLAN/WIMAX H=4
Mini WWAN/GPS/LTE/UWB H=5.2
SIM Card Push-Push
WIMAX_LED# STUDY FOR DEBUG
check
WPAN Noise
just reserve
R705
100K_0402_5%~D
R705
100K_0402_5%~D
1 2
C595 4700P_0402_25V7K~DC595 4700P_0402_25V7K~D
1 2
D31
RB751S40T1_SOD523-2~D
D31
RB751S40T1_SOD523-2~D
21
C596 0.1U_0402_10V7K~DC596 0.1U_0402_10V7K~D
1 2
Q124B
DMN66D0LDW-7_SOT363-6~D
Q124B
DMN66D0LDW-7_SOT363-6~D
3
5
4
C593
33P_0402_50V8J~D
C593
33P_0402_50V8J~D
1
2
R1157 0_0402_5%~DR1157 0_0402_5%~D
12
R1160
2.2K_0402_5%~D
@R1160
2.2K_0402_5%~D
@
12
R693 0_0402_5%~D@R693 0_0402_5%~D@
1 2
C599 0.1U_0402_10V7K~DC599 0.1U_0402_10V7K~D
1 2
R1158 0_0402_5%~DR1158 0_0402_5%~D
12
R699 100K_0402_5%~D@R699 100K_0402_5%~D@
1 2
C606
0.1U_0402_16V4Z~D
C606
0.1U_0402_16V4Z~D
1
2
JSIM1
MOLEX_475531001
CONN@
JSIM1
MOLEX_475531001
CONN@
VCC
1
RST
2
CLK
3
GND 5
VPP 6
I/O 7
NC 8
NC
4
GND 9
GND 10
R709 0_0402_5%~DR709 0_0402_5%~D
1 2
R700 0_0402_5%~DR700 0_0402_5%~D
1 2
C623
0.047U_0402_16V4Z~D
C623
0.047U_0402_16V4Z~D
1
2
C630
33P_0402_50V8J~D
@C630
33P_0402_50V8J~D
@
1
2
R719
100K_0402_5%~D
R719
100K_0402_5%~D
1 2
R707 0_0402_5%~DR707 0_0402_5%~D
1 2
R711 100K_0402_5%~DR711 100K_0402_5%~D
1 2
R698 0_0402_5%~D@R698 0_0402_5%~D@
1 2
C621
0.1U_0402_16V4Z~D
@C621
0.1U_0402_16V4Z~D
@
1
2
+
C1176
330U_D2E_6.3VM_R25~D
@
+
C1176
330U_D2E_6.3VM_R25~D
@
1
2
C605
0.047U_0402_16V4Z~D
C605
0.047U_0402_16V4Z~D
1
2
R704
0_0402_5%~D
R704
0_0402_5%~D
1 2
C600
33P_0402_50V8J~D
@C600
33P_0402_50V8J~D
@
1
2
C597 0.1U_0402_10V7K~DC597 0.1U_0402_10V7K~D
1 2
C619
0.047U_0402_16V4Z~D
C619
0.047U_0402_16V4Z~D
1
2
R718
100K_0402_5%~D
R718
100K_0402_5%~D
1 2
C602
0.047U_0402_16V4Z~D
C602
0.047U_0402_16V4Z~D
1
2
C613
22U_0805_6.3VAM~D
C613
22U_0805_6.3VAM~D
1
2
C608
4.7U_0603_6.3V6K~D
C608
4.7U_0603_6.3V6K~D
1
2
C618 0.1U_0402_10V7K~DC618 0.1U_0402_10V7K~D
1 2
C612
33P_0402_50V8J~D
C612
33P_0402_50V8J~D
1
2
R695 100K_0402_5%~DR695 100K_0402_5%~D
1 2
R725 0_0402_5%~DR725 0_0402_5%~D
1 2
R694 100K_0402_5%~DR694 100K_0402_5%~D
12
C625
0.1U_0402_16V4Z~D
C625
0.1U_0402_16V4Z~D
1
2
+
C615
330U_D2E_6.3VM_R25~D
+
C615
330U_D2E_6.3VM_R25~D
1
2
R703 0_0402_5%~DR703 0_0402_5%~D
12
C598 0.1U_0402_10V7K~DC598 0.1U_0402_10V7K~D
1 2
G
D
S
Q77
SSM3K7002FU_SC70-3~D
G
D
S
Q77
SSM3K7002FU_SC70-3~D
2
13
C627
4700P_0402_25V7K~D
@C627
4700P_0402_25V7K~D
@
1
2
C614
33P_0402_50V8J~D
C614
33P_0402_50V8J~D
1
2
C601
0.047U_0402_16V4Z~D
C601
0.047U_0402_16V4Z~D
1
2
C616
1U_0402_6.3V6K~D
C616
1U_0402_6.3V6K~D
1
2
C611
0.047U_0402_16V4Z~D
C611
0.047U_0402_16V4Z~D
1
2
R702 0_0402_5%~DR702 0_0402_5%~D
1 2
C626
4.7U_0603_6.3V6K~D
C626
4.7U_0603_6.3V6K~D
1
2
JMINI1
TYCO_1775861-1~D
CONN@
JMINI1
TYCO_1775861-1~D
CONN@
1
1
3
3
5
5
7
7
9
9
11
11
13
13
15
15
17
17
19
19
21
21
23
23
25
25
27
27
29
29
31
31
33
33
35
35
37
37
39
39
41
41
43
43
45
45
47
47
49
49
51
51
GND1
53
22
44
66
88
10 10
12 12
14 14
16 16
18 18
20 20
22 22
24 24
26 26
28 28
30 30
32 32
34 34
36 36
38 38
40 40
42 42
44 44
46 46
48 48
50 50
52 52
GND2 54
C607
0.1U_0402_16V4Z~D
C607
0.1U_0402_16V4Z~D
1
2
C622
0.047U_0402_16V4Z~D
C622
0.047U_0402_16V4Z~D
1
2
R692 100K_0402_5%~DR692 100K_0402_5%~D
1 2
C594
0.047U_0402_16V4Z~D
C594
0.047U_0402_16V4Z~D
1
2
C603
0.1U_0402_16V4Z~D
@C603
0.1U_0402_16V4Z~D
@
1
2
C629
33P_0402_50V8J~D
@C629
33P_0402_50V8J~D
@
1
2
C610
0.047U_0402_16V4Z~D
C610
0.047U_0402_16V4Z~D
1
2
U40
SRV05-4.TCT_SOT23-6~D
@U40
SRV05-4.TCT_SOT23-6~D
@
2
3
1
4
6
5
R1159
2.2K_0402_5%~D
@R1159
2.2K_0402_5%~D
@
12
Q124A
DMN66D0LDW-7_SOT363-6~D
Q124A
DMN66D0LDW-7_SOT363-6~D
61
2
C628
33P_0402_50V8J~D
@C628
33P_0402_50V8J~D
@
1
2
R712 100K_0402_5%~D@R712 100K_0402_5%~D@
12
R706 0_0402_5%~D@R706 0_0402_5%~D@
1 2
R710 0_0402_5%~DR710 0_0402_5%~D
12
C631
33P_0402_50V8J~D
@C631
33P_0402_50V8J~D
@
1
2
C604
0.047U_0402_16V4Z~D
C604
0.047U_0402_16V4Z~D
1
2
R701 100K_0402_5%~DR701 100K_0402_5%~D
1 2
C620
0.047U_0402_16V4Z~D
C620
0.047U_0402_16V4Z~D
1
2
C624
0.1U_0402_16V4Z~D
C624
0.1U_0402_16V4Z~D
1
2
R708 0_0402_5%~D@R708 0_0402_5%~D@
1 2
JMINI3
TYCO_1775861-1~D
CONN@
JMINI3
TYCO_1775861-1~D
CONN@
1
1
3
3
5
5
7
7
9
9
11
11
13
13
15
15
17
17
19
19
21
21
23
23
25
25
27
27
29
29
31
31
33
33
35
35
37
37
39
39
41
41
43
43
45
45
47
47
49
49
51
51
GND1
53
22
44
66
88
10 10
12 12
14 14
16 16
18 18
20 20
22 22
24 24
26 26
28 28
30 30
32 32
34 34
36 36
38 38
40 40
42 42
44 44
46 46
48 48
50 50
52 52
GND2 54
R697 0_0402_5%~D@R697 0_0402_5%~D@
1 2
JMINI2
TYCO_1775861-1~D
CONN@
JMINI2
TYCO_1775861-1~D
CONN@
1
1
3
3
5
5
7
7
9
9
11
11
13
13
15
15
17
17
19
19
21
21
23
23
25
25
27
27
29
29
31
31
33
33
35
35
37
37
39
39
41
41
43
43
45
45
47
47
49
49
51
51
GND1
53
22
44
66
88
10 10
12 12
14 14
16 16
18 18
20 20
22 22
24 24
26 26
28 28
30 30
32 32
34 34
36 36
38 38
40 40
42 42
44 44
46 46
48 48
50 50
52 52
GND2 54
C617 0.1U_0402_10V7K~DC617 0.1U_0402_10V7K~D
1 2

5
5
4
4
3
3
2
2
1
1
D D
C C
B B
A A
MCARD_WWAN_PWREN#
MCARD_WWAN_PWREN#
USBP10_D+
USBP10_D-
CARD_SMBCLK
CARD_SMBDAT
CARD_RESET#
CPUSB#
EXPRCRD_CPPE#
EXPRCRD_CPPE#
CARD_RESET#
CPUSB#
EXPRCRD_STBY_R#
PCIE_PTX_EXPRX_N3_C
PCIE_PTX_EXPRX_P3_C
+3.3V_ALW+15V_ALW +3.3V_PCIE_FLASH
+3.3V_PCIE_WWAN
+15V_ALW +3.3V_ALW
+3.3V_RUN
+3.3V_WLAN+3.3V_ALW+15V_ALW
+3.3V_SUS +1.5V_CARD
+3.3V_CARDAUX
+3.3V_CARD
+1.5V_RUN +1.5V_CARD+3.3V_SUS
+3.3V_RUN +3.3V_CARD
+3.3V_CARDAUX
+3.3V_RUN
+1.5V_RUN
+1.5V_CARD
+3.3V_CARD
MCARD_MISC_PWREN41
MCARD_WWAN_PWREN41
AUX_EN_WOWL41
USBP10+17
USBP10-17
CARD_SMBCLK42
CARD_SMBDAT42
PCIE_WAKE#29,36,41
EXPCLK_REQ#15
CLK_PCIE_EXP#15
CLK_PCIE_EXP15
PCIE_PRX_EXPTX_N315
PCIE_PRX_EXPTX_P315
PCH_PLTRST#_EC14,17,34,36,41,42
RUN_ON11,41,44,49
PCIE_PTX_EXPRX_N315
PCIE_PTX_EXPRX_P315
Title
Size Document Number Rev
Date: Sheet of
LA-6591P
1.0
PCIE-SATA SW / PCIE PWR
37 66Monday, January 10, 2011
Compal Electronics, Inc.
Title
Size Document Number Rev
Date: Sheet of
LA-6591P
1.0
PCIE-SATA SW / PCIE PWR
37 66Monday, January 10, 2011
Compal Electronics, Inc.
Title
Size Document Number Rev
Date: Sheet of
LA-6591P
1.0
PCIE-SATA SW / PCIE PWR
37 66Monday, January 10, 2011
Compal Electronics, Inc.
Power Control for Mini card3
Express Card Conn.
Express Card PWR S/W
PROPRIETARY NOTE: THIS SHEET OF ENGINEERING DRAWING AND SPECIFICATIONS CONTAINS CONFIDENTIAL
TRADE SECRET AND OTHER PROPRIETARY INFORMATION OF DELL INC. ("DELL") THIS DOCUMENT MAY NOT
BE TRANSFERRED OR COPIED WITHOUT THE EXPRESS WRITTEN AUTHORIZATION OF DELL. IN ADDITION,
NEITHER THIS SHEET NOR THE INFORMATION IT CONTAINS WAY BE USED BY OR DISCLOSED TO ANY THIRD
PARTY WITHOUT DELL'S EXPRESS WRITTEN CONSENT.
DELL CONFIDENTIAL/PROPRIETARY
Power Control for Mini card1
Power Control for Mini card2 Note: Add connection on pin4, pin5, pin 13
and pin14 to support GMT 2nd source part
Q41B
DMN66D0LDW-7_SOT363-6~D
Q41B
DMN66D0LDW-7_SOT363-6~D
3
5
4
Q41A
DMN66D0LDW-7_SOT363-6~D
Q41A
DMN66D0LDW-7_SOT363-6~D
61
2
Q39A
DMN66D0LDW-7_SOT363-6~D
Q39A
DMN66D0LDW-7_SOT363-6~D
61
2
C647 0.1U_0402_10V7K~DC647 0.1U_0402_10V7K~D
1 2
R732
2.2K_0402_5%~D
R732
2.2K_0402_5%~D
12
C643
10U_0603_6.3V6M~D
C643
10U_0603_6.3V6M~D
1
2
C650
4700P_0402_25V7K~D
C650
4700P_0402_25V7K~D
1
2
R729
100K_0402_5%~D
R729
100K_0402_5%~D
12
S
G
D
Q38
SI3456DDV-T1-GE3_TSOP6~D
S
G
D
Q38
SI3456DDV-T1-GE3_TSOP6~D
3
6
2
45
1
R713
100K_0402_5%~D
R713
100K_0402_5%~D
12
R721
100K_0402_5%~D
R721
100K_0402_5%~D
12
R717 0_0402_5%~DR717 0_0402_5%~D
1 2
R731
2.2K_0402_5%~D
R731
2.2K_0402_5%~D
12
R715
20K_0402_5%~D
R715
20K_0402_5%~D
12
C644
4700P_0402_25V7K~D
C644
4700P_0402_25V7K~D
1
2
C635
0.1U_0402_16V4Z~D
C635
0.1U_0402_16V4Z~D
1
2
R716
100K_0402_5%~D
R716
100K_0402_5%~D
12
L49 DLW21SN900SQ2L_0805_4P~DL49 DLW21SN900SQ2L_0805_4P~D
1
122
33
4
4
R730
20K_0402_5%~D
R730
20K_0402_5%~D
12
R726
100K_0402_5%~D
R726
100K_0402_5%~D
12
C642
0.1U_0402_16V4Z~D
C642
0.1U_0402_16V4Z~D
1
2
R720
0_0805_5%~D
@R720
0_0805_5%~D
@
1 2
R733
100K_0402_5%~D
R733
100K_0402_5%~D
12
C648 0.1U_0402_10V7K~DC648 0.1U_0402_10V7K~D
1 2
R728
100K_0402_5%~D
R728
100K_0402_5%~D
12
R723
1K_0402_5%~D
R723
1K_0402_5%~D
12
R714
100K_0402_5%~D
R714
100K_0402_5%~D
12
C634
0.1U_0402_16V4Z~D
C634
0.1U_0402_16V4Z~D
1
2
Q43B
DMN66D0LDW-7_SOT363-6~D
Q43B
DMN66D0LDW-7_SOT363-6~D
3
5
4
C645
0.1U_0402_16V4Z~D
C645
0.1U_0402_16V4Z~D
1
2
C632
4700P_0402_25V7K~D
C632
4700P_0402_25V7K~D
1
2
C641
10U_0603_6.3V6M~D
C641
10U_0603_6.3V6M~D
1
2
R724 0_0402_5%~D@R724 0_0402_5%~D@
1 2
C637
0.1U_0402_16V4Z~D
C637
0.1U_0402_16V4Z~D
1
2
C638
10U_0603_6.3V6M~D
C638
10U_0603_6.3V6M~D
1
2
S
G
D
Q42
SI3456DDV-T1-GE3_TSOP6~D
S
G
D
Q42
SI3456DDV-T1-GE3_TSOP6~D
3
6
2
45
1
C633
0.1U_0402_16V4Z~D
C633
0.1U_0402_16V4Z~D
1
2
G
D
S
Q73
SSM3K7002FU_SC70-3~D
G
D
S
Q73
SSM3K7002FU_SC70-3~D
2
13
JEXP1
T-SOL_5421005002000-9_NR
CONN@
JEXP1
T-SOL_5421005002000-9_NR
CONN@
GND
26 PET_P0
25 PET_N0
24 GND
23 PER_P0
22 PER_N0
21 GND
20 REFCLK+
19 REFCLK-
18 CPPE#
17 CLKREQ#
16 +3.3V
15 +3.3V
14 PERST#
13 +3.3VAUX
12 WAKE#
11 +1.5V
10 +1.5V
9SMB_DAT
8SMB_CLK
7RESERVED
6RESERVED
5CPUSB#
4USB_D+
3USB_D-
2GND1
1
GND
27
GND
28
GND
29
GND
30
R722
100K_0402_5%~D
R722
100K_0402_5%~D
12
C649
0.1U_0402_16V4Z~D
C649
0.1U_0402_16V4Z~D
1
2
Q43A
DMN66D0LDW-7_SOT363-6~D
Q43A
DMN66D0LDW-7_SOT363-6~D
61
2
C640
0.1U_0402_16V4Z~D
C640
0.1U_0402_16V4Z~D
1
2
S
G
D
Q40
SI3456DDV-T1-GE3_TSOP6~D
S
G
D
Q40
SI3456DDV-T1-GE3_TSOP6~D
3
6
2
45
1
R727 0_0402_5%~D@R727 0_0402_5%~D@
1 2
Q39B
DMN66D0LDW-7_SOT363-6~D
Q39B
DMN66D0LDW-7_SOT363-6~D
3
5
4
U41
TPS2231MRGPR-2_QFN20_4X4~D
U41
TPS2231MRGPR-2_QFN20_4X4~D
STBY#
1
3.3VIN
23.3VOUT 3
NC
4
NC
5
SYSRST#
6
GND 7
PERST# 8
CPUSB# 9
CPPE# 10
1.5VOUT 11
1.5VIN
12
NC
13
NC
14
AUXOUT 15
NC
16
AUXIN
17
RCLKEN 18
OC#
19
SHDN#
20
PAD 21
C646
0.1U_0402_16V4Z~D
C646
0.1U_0402_16V4Z~D
1
2

5
5
4
4
3
3
2
2
1
1
D D
C C
B B
A A
USBP1_D-
USBP1_D+
USBP0_D-
USBP0_D+
USBP0_D-
USBP0_D+
USBP1_D-
USBP1_D+
+USB_SIDE_PWR
+USB_SIDE_PWR
USBP1+17
USBP1-17
USBP0+17
USBP0-17
Title
Size Document Number Rev
Date: Sheet of
LA-6591P
1.0
USB x2
38 66Monday, January 10, 2011
Compal Electronics, Inc.
Title
Size Document Number Rev
Date: Sheet of
LA-6591P
1.0
USB x2
38 66Monday, January 10, 2011
Compal Electronics, Inc.
Title
Size Document Number Rev
Date: Sheet of
LA-6591P
1.0
USB x2
38 66Monday, January 10, 2011
Compal Electronics, Inc.
USB conn update ok-6/5
USB conn update ok-6/5
DELL CONFIDENTIAL/PROPRIETARY
PROPRIETARY NOTE: THIS SHEET OF ENGINEERING DRAWING AND SPECIFICATIONS CONTAINS CONFIDENTIAL
TRADE SECRET AND OTHER PROPRIETARY INFORMATION OF DELL INC. ("DELL") THIS DOCUMENT MAY NOT
BE TRANSFERRED OR COPIED WITHOUT THE EXPRESS WRITTEN AUTHORIZATION OF DELL. IN ADDITION,
NEITHER THIS SHEET NOR THE INFORMATION IT CONTAINS WAY BE USED BY OR DISCLOSED TO ANY THIRD
PARTY WITHOUT DELL'S EXPRESS WRITTEN CONSENT.
JUSB3
SUYIN_020133GR004M53UZL
CONN@
JUSB3
SUYIN_020133GR004M53UZL
CONN@
+5V
1
A-
2
A+
3
GND
4GND 5
GND 6
+
C657
150U_B2_6.3V-M~D
+
C657
150U_B2_6.3V-M~D
1
2
R738 0_0402_5%~D@R738 0_0402_5%~D@
1 2
C656
0.1U_0402_16V4Z~D
C656
0.1U_0402_16V4Z~D
1
2
JUSB2
SUYIN_020133GR004M53UZL
CONN@
JUSB2
SUYIN_020133GR004M53UZL
CONN@
+5V
1
A-
2
A+
3
GND
4GND 5
GND 6
D72
PESD5V0U2BT_SOT23-3~D
D72
PESD5V0U2BT_SOT23-3~D
2
3
1
D73
PESD5V0U2BT_SOT23-3~D
D73
PESD5V0U2BT_SOT23-3~D
2
3
1
R736 0_0402_5%~D@R736 0_0402_5%~D@
1 2
C658
0.1U_0402_16V4Z~D
C658
0.1U_0402_16V4Z~D
1
2
R737 0_0402_5%~D@R737 0_0402_5%~D@
1 2
L52
DLW21SN900SQ2L_0805_4P~D
L52
DLW21SN900SQ2L_0805_4P~D
1
122
33
4
4
R739 0_0402_5%~D@R739 0_0402_5%~D@
1 2
L51
DLW21SN900SQ2L_0805_4P~D
L51
DLW21SN900SQ2L_0805_4P~D
1
122
33
4
4

5
5
4
4
3
3
2
2
1
1
D D
C C
B B
A A
USBP2_D+
USBP2_D-
ESATA_PRX_DTX_N4_RP
ESATA_PRX_DTX_P4_RP SATA_PRX_DTX_P4
SATA_PRX_DTX_N4
SATA_PTX_DRX_P4
SATA_PTX_DRX_N4
ESATA_PTX_DRX_P4_RP
ESATA_PTX_DRX_N4_RP
+5V_ALW_FUSE
ESATA_PTX_DRX_N4_C
ESATA_PTX_DRX_P4_C
ESATA_PE1
ESATA_PTX_DRX_P4_RP
ESATA_PRX_DTX_N4_RP
ESATA_PRX_DTX_P4_RP
ESATA_PRX_DTX_N4_C
ESATA_PRX_DTX_P4_C ESATA_PRX_DTX_P4
ESATA_PTX_DRX_P4
ESATA_PTX_DRX_N4
ESATA_PRX_DTX_N4 ESATA_PE2
ESATA_PTX_DRX_N4_RP
+ESATA_EQ1
+ESATA_EQ2
+ESATA_DEW1
+ESATA_DEW2
USBP2_D+
USBP2_D-
+5V_ALW
+SATA_SIDE_PWR
+SATA_SIDE_PWR
+5V_ALW_FUSE
+3.3V_RUN
+3.3V_RUN
+USB_SIDE_PWR
+3.3V_RUN
USBP2-17
USBP2+17
USB_OC1# 17,31
ESATA_USB_PWR_EN#31,41
ESATA_PRX_DTX_P4_C14
ESATA_PRX_DTX_N4_C14
ESATA_PTX_DRX_P4_C14
ESATA_PTX_DRX_N4_C14
USB_OC0# 17
USB_SIDE_EN#41
Title
Size Document Number Rev
Date: Sheet of
LA-6591P
1.0
USB/ESATA/IO/MDC
39 66Monday, January 10, 2011
Compal Electronics, Inc.
Title
Size Document Number Rev
Date: Sheet of
LA-6591P
1.0
USB/ESATA/IO/MDC
39 66Monday, January 10, 2011
Compal Electronics, Inc.
Title
Size Document Number Rev
Date: Sheet of
LA-6591P
1.0
USB/ESATA/IO/MDC
39 66Monday, January 10, 2011
Compal Electronics, Inc.
DELL CONFIDENTIAL/PROPRIETARY
PROPRIETARY NOTE: THIS SHEET OF ENGINEERING DRAWING AND SPECIFICATIONS CONTAINS CONFIDENTIAL
TRADE SECRET AND OTHER PROPRIETARY INFORMATION OF DELL INC. ("DELL") THIS DOCUMENT MAY NOT
BE TRANSFERRED OR COPIED WITHOUT THE EXPRESS WRITTEN AUTHORIZATION OF DELL. IN ADDITION,
NEITHER THIS SHEET NOR THE INFORMATION IT CONTAINS WAY BE USED BY OR DISCLOSED TO ANY THIRD
PARTY WITHOUT DELL'S EXPRESS WRITTEN CONSENT.
ESATA Repeater
Note: +ESATA_DEW1, +ESATA_DEW2, +ESATA_EQ1, +ESATA_EQ2 need to
route 10 mils and R1584~R1587 need to change to 10k and no
stuff R1584, R1585 to support TI SN75LVCP601
Place D74 close to JESATA1
C674 0.01U_0402_16V7K~DC674 0.01U_0402_16V7K~D
1 2
R741 0_0402_5%~DR741 0_0402_5%~D
1 2
R1583
10K_0402_5%~D
@R1583
10K_0402_5%~D
@
12
C666 0.01U_0402_16V7K~DC666 0.01U_0402_16V7K~D
12
C673 0.01U_0402_16V7K~DC673 0.01U_0402_16V7K~D
1 2
C669
10U_0805_10V4Z~D
C669
10U_0805_10V4Z~D
1
2
U45
TPS2560DRCR-PG1.1_SON10_3X3~D
U45
TPS2560DRCR-PG1.1_SON10_3X3~D
GND
1
IN
2
ILIM 7
OUT2 8
FAULT1# 10
IN
3
EN1#
4
OUT1 9
T-PAD 11
EN2#
5FAULT#2 6
R1586
0_0402_5%~D
R1586
0_0402_5%~D
12
R742
0_0402_5%~D
@R742
0_0402_5%~D
@
1 2
C663 0.01U_0402_16V7K~DC663 0.01U_0402_16V7K~D
12
R1150 0_0402_5%~D@R1150 0_0402_5%~D@
1 2
USB
ESATA
JESA1
TYCO_2129156-3
CONN@
USB
ESATA
JESA1
TYCO_2129156-3
CONN@
VBUS
1
D-
2
D+
3
GND
4
GND
5
A+
6
A-
7
GND
8
B-
9
B+
10
GND
11
GND
12
GND
13
GND
14
GND
15
L90
DLW21SN900SQ2L_0805_4P~D
L90
DLW21SN900SQ2L_0805_4P~D
1
122
33
4
4
C665 0.01U_0402_16V7K~DC665 0.01U_0402_16V7K~D
12
C668
0.1U_0402_16V4Z~D
C668
0.1U_0402_16V4Z~D
1
2
C670
0.1U_0402_16V4Z~D
C670
0.1U_0402_16V4Z~D
1
2
R1584
0_0402_5%~D
R1584
0_0402_5%~D
12
PJP7
JUMP_43X79
PJP7
JUMP_43X79
11
2
2
R1587
0_0402_5%~D
R1587
0_0402_5%~D
12
C661
0.01U_0402_16V7K~D
C661
0.01U_0402_16V7K~D
1
2
C672 0.01U_0402_16V7K~DC672 0.01U_0402_16V7K~D
1 2
+
C667
150U_B2_6.3V-M~D
+
C667
150U_B2_6.3V-M~D
1
2
D74
PESD5V0U2BT_SOT23-3~D
D74
PESD5V0U2BT_SOT23-3~D
2
3
1
U44
MAX4951BECTP+TGH7_TQFN20_4X4~D
U44
MAX4951BECTP+TGH7_TQFN20_4X4~D
AINP
1
AINM
2VCC 20
GND
19
BOUTP
5
VCC 6
EN
7
PB 8
PA 9
VCC 10
CAD
18
GND
13
BINP 11
BINM 12
GND
17
AOUTM 14
AOUTP 15
VCC 16
GND
3
BOUTM
4
EP
21
R1582
10K_0402_5%~D
@R1582
10K_0402_5%~D
@
12
R746
0_0402_5%~D
@R746
0_0402_5%~D
@
12
R743
0_0402_5%~D
R743
0_0402_5%~D
1 2
C662
0.1U_0402_16V4Z~D
C662
0.1U_0402_16V4Z~D
1
2
R1589
10K_0402_5%~D
@R1589
10K_0402_5%~D
@
12
C671 0.01U_0402_16V7K~DC671 0.01U_0402_16V7K~D
1 2
R1588
10K_0402_5%~D
@R1588
10K_0402_5%~D
@
12
R1585
0_0402_5%~D
R1585
0_0402_5%~D
12
R747
24.9K_0402_1%~D
R747
24.9K_0402_1%~D
12
R1151 0_0402_5%~D@R1151 0_0402_5%~D@
1 2
C664 0.01U_0402_16V7K~DC664 0.01U_0402_16V7K~D
12
R745
0_0402_5%~D
@R745
0_0402_5%~D
@
12

2
2
1
1
B B
A A
DOCK_AC_OFF
DPC_CA_DET
RED_DOCK
GREEN_DOCK
BLUE_DOCK
SATA_PRX_DKTX_P5
SATA_PRX_DKTX_N5
DPC_DOCK_LANE_P3
DPC_DOCK_LANE_N3
DPC_DOCK_LANE_P2
DPC_DOCK_LANE_N2
DPC_DOCK_LANE_N1
DPC_DOCK_LANE_P0
DPC_DOCK_LANE_N0
CLK_PCI_DOCK
SLICE_BAT_PRES#
DPC_DOCK_AUX#
DPC_DOCK_AUX
DOCK_DET#
DOCK_DET_R#
DPC_DOCK_LANE_P1
DPD_DOCK_LANE_P3
DPD_DOCK_LANE_N3
DPD_DOCK_LANE_P2
DPD_DOCK_LANE_N2
DPD_DOCK_LANE_P1
DPD_DOCK_LANE_N1
DPD_DOCK_LANE_N0
DPD_DOCK_LANE_P0
DPD_DOCK_AUX
DPD_DOCK_AUX#
DPD_CA_DET
SATA_PTX_DKRX_P5
SATA_PTX_DKRX_N5
DPD_PCH_DOCK_HPD DPC_PCH_DOCK_HPD
DPC_PCH_DOCK_HPD
DPD_PCH_DOCK_HPD
+DOCK_PWR_BAR
+DOCK_PWR_BAR
+LOM_VCT
+NBDOCK_DC_IN_SS
+3.3V_ALW
+LOM_VCT
DPC_CA_DET 27
DOCK_AC_OFF 41,56
RED_DOCK25
BLUE_DOCK25
GREEN_DOCK25
VSYNC_DOCK25
DAT_MSE42
CLK_MSE42
DAI_BCLK#30
DAI_LRCK#30
DAI_DI30
DAI_DO#30
DAI_12MHZ#30
D_LAD141
D_LAD041
D_LAD241
D_LAD341
D_LFRAME#41
D_CLKRUN#41
D_SERIRQ41
D_DLDRQ1#41
CLK_PCI_DOCK17
DOCK_SMB_CLK42
DOCK_SMB_DAT42
DOCK_SMB_ALERT#42,46,56
DOCK_PSID46
DOCK_PWR_BTN#42
DOCK_LOM_SPD10LED_GRN#32
HSYNC_DOCK25
DOCK_LOM_SPD100LED_ORG# 32
DAT_KBD 42
CLK_KBD 42
DOCK_LOM_TRD0+ 32
DOCK_LOM_TRD0- 32
DOCK_LOM_TRD2- 32
DOCK_LOM_TRD2+ 32
ACAV_DOCK_SRC# 56
CLK_DDC2_DOCK 25
DAT_DDC2_DOCK 25
SATA_PTX_DKRX_P5_C 14
SATA_PTX_DKRX_N5_C 14
SATA_PRX_DKTX_P5_C 14
BREATH_LED# 42,45
DOCK_LOM_ACTLED_YEL# 32
DOCK_LOM_TRD1- 32
DOCK_LOM_TRD1+ 32
DOCK_LOM_TRD3- 32
DOCK_LOM_TRD3+ 32
DOCK_DCIN_IS+ 54
DOCK_DCIN_IS- 54
DOCK_POR_RST# 42
SATA_PRX_DKTX_N5_C 14
USBP8- 17
USBP8+ 17
USBP9+ 17
USBP9- 17
SLICE_BAT_PRES#41,46,56 DOCK_DET# 41
DPD_DOCK_AUX27
DPD_DOCK_AUX#27
DPC_DOCK_AUX 27
DPC_DOCK_AUX# 27
DPD_PCH_DOCK_HPD16
DPD_CA_DET27
DPC_PCH_DOCK_HPD 16
DPC_PCH_LANE_P2 16
DPC_PCH_LANE_N2 16
DPC_PCH_LANE_P0 16
DPC_PCH_LANE_N0 16
DPC_PCH_LANE_P3 16
DPC_PCH_LANE_N3 16
DPC_PCH_LANE_P1 16
DPC_PCH_LANE_N1 16
DPD_PCH_LANE_P016
DPD_PCH_LANE_N016
DPD_PCH_LANE_P116
DPD_PCH_LANE_N116
DPD_PCH_LANE_P216
DPD_PCH_LANE_N216
DPD_PCH_LANE_P316
DPD_PCH_LANE_N316
Title
Size Document Number Rev
Date: Sheet of
LA-6591P
1.0
DOCKING CONN
40 66Monday, January 10, 2011
Compal Electronics, Inc.
Title
Size Document Number Rev
Date: Sheet of
LA-6591P
1.0
DOCKING CONN
40 66Monday, January 10, 2011
Compal Electronics, Inc.
Title
Size Document Number Rev
Date: Sheet of
LA-6591P
1.0
DOCKING CONN
40 66Monday, January 10, 2011
Compal Electronics, Inc.
PROPRIETARY NOTE: THIS SHEET OF ENGINEERING DRAWING AND SPECIFICATIONS CONTAINS CONFIDENTIAL
TRADE SECRET AND OTHER PROPRIETARY INFORMATION OF DELL INC. ("DELL") THIS DOCUMENT MAY NOT
BE TRANSFERRED OR COPIED WITHOUT THE EXPRESS WRITTEN AUTHORIZATION OF DELL. IN ADDITION,
NEITHER THIS SHEET NOR THE INFORMATION IT CONTAINS WAY BE USED BY OR DISCLOSED TO ANY THIRD
PARTY WITHOUT DELL'S EXPRESS WRITTEN CONSENT.
DOCK_DET_1
Close to DOCK
Its for Enhance ESD on dock issue. Close to DOCK
Its for Enhance ESD on dock issue.
DELL CONFIDENTIAL/PROPRIETARY
C682 0.1U_0402_10V7K~DC682 0.1U_0402_10V7K~D
12
C695
0.033U_0402_16V7K~D
C695
0.033U_0402_16V7K~D
1
2
C685 0.1U_0402_10V7K~DC685 0.1U_0402_10V7K~D
12
C679 0.1U_0402_10V7K~DC679 0.1U_0402_10V7K~D
12
JDOCK1
JAE_WD2F144WB1
CONN@
JDOCK1
JAE_WD2F144WB1
CONN@
1
1
3
3
5
5
7
7
9
9
11
11
13
13
15
15
17
17
19
19
21
21
23
23
25
25
27
27
29
29
31
31
33
33
35
35
37
37
39
39
41
41
43
43
45
45
47
47
49
49
51
51
53
53
55
55
57
57
59
59
61
61
63
63
65
65
67
67
69
69
71
71
73
73
75
75
77
77
79
79
81
81
83
83
85
85
87
87
89
89
91
91
93
93
95
95
97
97
99
99
101
101
103
103
105
105
107
107
109
109
111
111
113
113
115
115
117
117
119
119
121
121
123
123
125
125
127
127
129
129
131
131
133
133
135
135
137
137
22
44
66
88
10 10
12 12
14 14
16 16
18 18
20 20
22 22
24 24
26 26
28 28
30 30
32 32
34 34
36 36
38 38
40 40
42 42
44 44
46 46
48 48
50 50
52 52
54 54
56 56
58 58
60 60
62 62
64 64
66 66
68 68
70 70
72 72
74 74
76 76
78 78
80 80
82 82
84 84
86 86
88 88
90 90
92 92
94 94
96 96
98 98
100 100
102 102
104 104
106 106
108 108
110 110
112 112
114 114
116 116
118 118
120 120
122 122
124 124
126 126
128 128
130 130
132 132
134 134
136 136
138 138
GND1
145
PWR1
146 PWR2 149
GND2 152
Shield_G
153
Shield_G
154
Shield_G
155
Shield_G
156
Shield_G
157
Shield_G
158
139
139 140 140
141
141 142 142
143
143 144 144
PWR1
147
PWR1
148
PWR2 150
PWR2 151
Shield_G 159
Shield_G 160
Shield_G 161
Shield_G 162
Shield_G 163
Shield_G 164
C699 0.01U_0402_16V7K~DC699 0.01U_0402_16V7K~D
1 2
C688 0.1U_0402_10V7K~DC688 0.1U_0402_10V7K~D
12
C697 0.01U_0402_16V7K~DC697 0.01U_0402_16V7K~D
12
C683 0.1U_0402_10V7K~DC683 0.1U_0402_10V7K~D
12
D32
RB751S40T1_SOD523-2~D
D32
RB751S40T1_SOD523-2~D
21
C689 0.1U_0402_10V7K~DC689 0.1U_0402_10V7K~D
12
C691 0.1U_0402_10V7K~DC691 0.1U_0402_10V7K~D
12
C703
0.1U_0603_50V4Z~D
C703
0.1U_0603_50V4Z~D
1
2
C684 0.1U_0402_10V7K~DC684 0.1U_0402_10V7K~D
12
R758
110K_0402_1%~D
R758
110K_0402_1%~D
1 2
C686 0.1U_0402_10V7K~DC686 0.1U_0402_10V7K~D
12
R755 100K_0402_5%~DR755 100K_0402_5%~D
1 2
C690 0.1U_0402_10V7K~DC690 0.1U_0402_10V7K~D
12
C681 0.1U_0402_10V7K~DC681 0.1U_0402_10V7K~D
12
C704
6.8P_0402_50V8D~D
C704
6.8P_0402_50V8D~D
1
2
R756
33_0402_5%~D
R756
33_0402_5%~D
12
C701
1U_0402_6.3V6K~D
C701
1U_0402_6.3V6K~D
1
2
C693 0.1U_0402_10V7K~DC693 0.1U_0402_10V7K~D
12
C687 0.1U_0402_10V7K~DC687 0.1U_0402_10V7K~D
12
C702
0.1U_0603_50V4Z~D
C702
0.1U_0603_50V4Z~D
1
2
C694 0.1U_0402_10V7K~DC694 0.1U_0402_10V7K~D
12
C680 0.1U_0402_10V7K~DC680 0.1U_0402_10V7K~D
12
R757
110K_0402_1%~D
R757
110K_0402_1%~D
1 2
C698 0.01U_0402_16V7K~DC698 0.01U_0402_16V7K~D
12
C692 0.1U_0402_10V7K~DC692 0.1U_0402_10V7K~D
12
C700 0.01U_0402_16V7K~DC700 0.01U_0402_16V7K~D
1 2
D33
SM24.TCT_SOT23-3~D
@
D33
SM24.TCT_SOT23-3~D
@
2
3
1
C696
0.033U_0402_16V7K~D
C696
0.033U_0402_16V7K~D
1
2

5
5
4
4
3
3
2
2
1
1
D D
C C
B B
A A
PCIE_WAKE#
D_CLKRUN#
D_SERIRQ
D_DLDRQ1#
LCD_TST
DCIN_CBL_DET#
WIRELESS_ON#/OFF
SP_TPM_LPC_EN
SYS_LED_MASK#
D_DLDRQ1#
CLK_PCI_5028
D_CLKRUN#
ME_FWP
D_SERIRQ
0.75V_DDR_VTT_ON
CLK_SIO_14M
USB_SIDE_EN#
ESATA_USB_PWR_EN#
DYN_TUR_PWR_ALRT#
TEMP_ALERT#_R
DOCK_AC_OFF_EC
+CAP_LDO
SP_TPM_LPC_EN
ME_FWP
CPU_DETECT#
PBAT_PRES#
CPU_VTT_ON
PCH_PCIE_WAKE#
DCIN_CBL_DET#
PCIE_WAKE#
DYN_TUR_PWR_ALRT#
VGA_ID
PSID_DISABLE#
USB_SIDE_EN#
LCD_TST
CPU_DETECT#
LID_CL_SIO#
DOCK_DET#
LCD_VCC_TEST_EN
CCD_OFF
DOCKED
MCARD_WWAN_PWREN
AUD_HP_NB_SENSE
ESATA_USB_PWR_EN#
SYS_LED_MASK#
WIRELESS_ON#/OFF
SLP_ME_CSW_DEV#
SLICE_BAT_PRES#
SUSACK#_EC
LID_CL_SIO#
5048_GPIOL2
5048_GPIOL5
5048_GPI0M1
5048_GPIOL3
5048_GPIOL6
5048_GPI0M3
5048_GPIOL2
5048_GPIOL5
5048_GPI0M1
5048_GPIOL3
5048_GPIOL6
5048_GPI0M3
5048_GPIOL0
5048_GPIOL1
5048_GPIOL4
5048_GPIOL7
5048_GPI0M4
5048_GPIOL1
5048_GPIOL4
5048_GPIOL0
5048_GPIOL7
5048_GPI0M4
RUN_ON
0.75V_DDR_VTT_ON
CPU_VTT_ON
CLK_PCI_5028CLK_SIO_14M
VGA_ID
VGA_ID
PANEL_BKEN_EC
SLICE_BAT_ON
SLICE_BAT_PRES#
RUN_ON
+3.3V_ALW
+3.3V_ALW
+3.3V_RUN
+3.3V_RUN
+3.3V_ALW2
+3.3V_ALW
+3.3V_ALW
+3.3V_ALW
+3.3V_ALW
LPC_LFRAME# 14,33,34,42
0.75V_DDR_VTT_ON 49
IMVP_VR_ON 52
LPC_LDRQ0# 14
D_SERIRQ 40
D_DLDRQ1# 40
CLK_PCI_5028 17
D_LAD3 40
D_CLKRUN# 40
D_LAD1 40
LPC_LDRQ1# 14
PCH_PLTRST#_EC 14,17,34,36,37,42
D_LAD2 40
D_LFRAME# 40
IRQ_SERIRQ 14,33,34,42
CLK_SIO_14M 15
D_LAD0 40
CLKRUN# 16,34,42
SIO_SLP_A# 16,50
AUX_EN_WOWL 37
SIO_SLP_S4# 16
SIO_SLP_S3# 16
BC_CLK_ECE5028 42
BC_INT#_ECE5028 42
BC_DAT_ECE5028 42
TEMP_ALERT# 14,18
ACAV_IN_NB 42,54,56
DOCK_AC_OFF 40,56
DOCK_AC_OFF_EC 56
WLAN_LAN_DISB# 32
SIO_SLP_LAN# 16,32
GPIO_PSID_SELECT 46
DOCK_HP_DET 30
DOCK_MIC_DET 30
SP_TPM_LPC_EN 33,34
ME_FWP 14
RUN_ON 11,37,44,49
1.8V_RUN_PWRGD 49
SPI_WP#_SEL 14
IMVP_PGOOD 52
EC_32KHZ_ECE5048 42
SIO_SLP_SUS# 16
CPU_DETECT#7
SYS_LED_MASK#45
PCH_PCIE_WAKE#16
WLAN_RADIO_DIS#36
CHARGE_PBATT56
WWAN_RADIO_DIS#36
DEFAULT_OVRDE56
SIO_EXT_WAKE#18
DCIN_CBL_DET#46
PCIE_WAKE#29,36,37
WIRELESS_ON#/OFF31
BT_RADIO_DIS#43
BCM5882_ALERT#33
EN_DOCK_PWR_BAR56
USB_SIDE_EN#39
PSID_DISABLE#46
LCD_TST24
EN_I2S_NB_CODEC#30
ENVDD_PCH16,24
DOCKED32
DOCK_DET#40
AUD_NB_MUTE#30
LCD_VCC_TEST_EN24
AUD_HP_NB_SENSE30,31
ESATA_USB_PWR_EN#31,39
CCD_OFF24
MCARD_WWAN_PWREN37
MDC_RST_DIS#31
MCARD_MISC_PWREN37
PBAT_PRES#46,56
MODULE_ON56
SLICE_BAT_ON56
SLICE_BAT_PRES#40,46,56
MODULE_BATT_PRES#46,56
CHARGE_MODULE_BATT56
ZODD_WAKE#29
SUSACK#16
SLP_ME_CSW_DEV#14,18
SYS_PWROK7,16
CPU_VTT_ON51,55
PCH_DPWROK16
CHARGE_EN56
LID_CL# 31,45
WIRELESS_LED#36,45
USH_PWR_STATE#33
MODC_EN 29
MASK_SATA_LED# 45
LED_SATA_DIAG_OUT# 45
MOD_SATA_PCIE#_DET29
PANEL_BKEN_EC24
RUNPWROK 7,42
CRT_SWITCH25
LPC_LAD0 14,33,34,42
LPC_LAD1 14,33,34,42
LPC_LAD2 14,33,34,42
LPC_LAD3 14,33,34,42
DYN_TUR_PWR_ALRT#54
LAN_DISABLE#_R32
Title
Size Document Number Rev
Date: Sheet of
LA-6591P
1.0
ECE5028
41 66Monday, January 10, 2011
Compal Electronics, Inc.
Title
Size Document Number Rev
Date: Sheet of
LA-6591P
1.0
ECE5028
41 66Monday, January 10, 2011
Compal Electronics, Inc.
Title
Size Document Number Rev
Date: Sheet of
LA-6591P
1.0
ECE5028
41 66Monday, January 10, 2011
Compal Electronics, Inc.
DELL CONFIDENTIAL/PROPRIETARY
PROPRIETARY NOTE: THIS SHEET OF ENGINEERING DRAWING AND SPECIFICATIONS CONTAINS CONFIDENTIAL
TRADE SECRET AND OTHER PROPRIETARY INFORMATION OF DELL INC. ("DELL") THIS DOCUMENT MAY NOT
BE TRANSFERRED OR COPIED WITHOUT THE EXPRESS WRITTEN AUTHORIZATION OF DELL. IN ADDITION,
NEITHER THIS SHEET NOR THE INFORMATION IT CONTAINS WAY BE USED BY OR DISCLOSED TO ANY THIRD
PARTY WITHOUT DELL'S EXPRESS WRITTEN CONSENT.
VGA_ID
0
1UMA
Discrete
ME_FWP PCH has internal 20K PD.
(suspend power rail)
R766 100K_0402_5%~DR766 100K_0402_5%~D
1 2
R786 100K_0402_5%~DR786 100K_0402_5%~D
12
R770
33K_0402_5%~D
R770
33K_0402_5%~D
12
R791 100K_0402_5%~DR791 100K_0402_5%~D
1 2
R796 10K_0402_5%~DR796 10K_0402_5%~D
1 2
C713
4.7P_0402_50V8C~D
@C713
4.7P_0402_50V8C~D
@
1
2
R1570 0_0402_5%~D@R1570 0_0402_5%~D@
1 2
R807 10_0402_5%~DR807 10_0402_5%~D
12
U46
ECE5028-LZY_DQFN132_11X11~D
DB Version 0.4
U46
ECE5028-LZY_DQFN132_11X11~D
DB Version 0.4
GPIOA0
B52
GPIOA1
A49
GPIOA2
B53
GPIOA3
A50
GPIOA4
B54
GPIOA5
A51
GPIOA6
B55
GPIOA7
A52
GPIOD1
B32
GPIOD2
A31
GPIOD3
B33
GPIOD4
B15
GPIOD5
A15
GPIOD6
B16
GPIOD7
A16
GPIOF7
B58 GPIOF6
A55 GPIOF5
B59 GPIOF4/TACH7
A56
GPIOL0/PWM7 B60
GPIOL1/PWM8 A57
GPIOF3/TACH8
B61 GPIOF2
A58 GPIOF1
B62 GPIOF0
A59
VCC1 B5
CAP_LDO B46
TEST_PIN B19
LAD0 A27
LAD1 A26
LAD2 B26
LAD3 B25
LFRAME# A21
LRESET# B22
PCICLK A28
CLKRUN# B20
LDRQ0# A23
LDRQ1# A22
SER_IRQ B21
14.318MHZ/GPIOM0 A32
GPIOM4/PWM6 B51
DLAD0 B29
DLAD1 B28
DLAD2 A25
DLAD3 A24
DLFRAME# B23
DCLKRUN# A19
DLDRQ1# B24
DSER_IRQ A20
PWRGD A4
OUT65 B56
VSS B27
GPIOM3/PWM4 B39
GPIOL2/PWM0 B64
VCC1 A17
VCC1 B30
VCC1 A43
VCC1 A54
BC_INT# A29
BC_DAT B31
BC_CLK A30
GPIOB0
A33
GPIOB1
B36
GPOC2
A34
GPOC3
B37
GPOC4
A35
GPOC5
B38
GPOC6/TACH4
A36
GPIOC7
A37
GPIOD0
B40
GPIOC1
A38
GPIOC0
B41
GPIOB7
A39
GPIOB6
B42
GPIOB5
A40
GPIOB4
B43
GPIOB3
A41
GPIOB2
B44
GPIOH0
B13
GPIOH1
A13
SYSOPT1/GPIOH2
A53
SYSOPT0/GPIOH3
B57
GPIOH4
B14
GPIOH5
A14
GPIOH6
B17
GPIOH7
B18
GPIOE0/RXD
A1
GPIOE1/TXD
B2
GPIOE2/RTS#
A2
GPIOE3/DSR#
B3
GPIOE4/CTS#
A3
GPIOE5/DTR#
B45
GPIOE6/RI#
A42
GPIOE7/DCD#
B4
GPIOG0/TACH5
B47
GPIOG1
A45
GPIOG2
B48
GPIOG3
A46
GPIOG4
B49
GPIOG5
A47
GPIOG6
B50
GPIOG7/TACH6
A48
GPIOK0 A8
GPIOK1/TACH3 B9
GPIOK2 B10
GPIOK3 A10
GPIOK4 B11
GPIOK5 A11
GPIOK6 B12
GPIOK7 A12
GPIOI1 B63
GPIOI2/TACH0 A60
GPIOI3 A61
GPIOI4 B65
GPIOI5 A62
GPIOI6 B66
GPIOI7 A63
GPIOJ0 B67
GPIOJ1/TACH1 A64
GPIOJ2/TACH2 A5
GPIOJ3 B6
GPIOJ4 A6
GPIOJ5 B7
GPIOJ6 A7
GPIOJ7 B8
GPIOM1 B34
CLK32/GPIOM2 B35
EP C1
GPIOL3/PWM1 B68
GPIOL4/PWM3 A9
GPIOL5/PWM2 B1
GPIOL6 A18
GPIOL7/PWM5 A44
R1569 0_0402_5%~DR1569 0_0402_5%~D
1 2
R780 100K_0402_5%~DR780 100K_0402_5%~D
12
R1571 0_0402_5%~DR1571 0_0402_5%~D
1 2
R1591 0_0402_5%~DR1591 0_0402_5%~D
1 2
C708
0.1U_0402_10V7K~D
C708
0.1U_0402_10V7K~D
1
2
C714
4.7U_0603_6.3V6K~D
C714
4.7U_0603_6.3V6K~D
1
2
R767 100K_0402_5%~DR767 100K_0402_5%~D
1 2
R804 1K_0402_5%~DR804 1K_0402_5%~D
12
R802 0_0402_5%~D@R802 0_0402_5%~D@
1 2
C710
0.1U_0402_16V4Z~D
C710
0.1U_0402_16V4Z~D
1
2
R1575 0_0402_5%~D@R1575 0_0402_5%~D@
1 2
R1572 0_0402_5%~D@R1572 0_0402_5%~D@
1 2
C716
0.047U_0402_16V4Z~D
C716
0.047U_0402_16V4Z~D
1
2
R800 100K_0402_5%~DR800 100K_0402_5%~D
1 2
R763 100K_0402_5%~DR763 100K_0402_5%~D
1 2
R759 10K_0402_5%~DR759 10K_0402_5%~D
1 2
R760 100K_0402_5%~DR760 100K_0402_5%~D
1 2
R1573 0_0402_5%~DR1573 0_0402_5%~D
1 2
R805
100K_0402_5%~D
R805
100K_0402_5%~D
12
C712
4.7P_0402_50V8C~D
@C712
4.7P_0402_50V8C~D
@
1
2
R777 100K_0402_5%~DR777 100K_0402_5%~D
12
R775 10K_0402_5%~DR775 10K_0402_5%~D
1 2
R1132 0_0402_5%~DR1132 0_0402_5%~D
1 2
U47
TC7SH08FU_SSOP5~D
U47
TC7SH08FU_SSOP5~D
B
1
A
2
G
3
O4
P5
R769 10K_0402_5%~DR769 10K_0402_5%~D
1 2
R782 100K_0402_5%~DR782 100K_0402_5%~D
12
R1576 0_0402_5%~DR1576 0_0402_5%~D
1 2
C706
0.1U_0402_16V4Z~D
C706
0.1U_0402_16V4Z~D
1
2
R1574 0_0402_5%~DR1574 0_0402_5%~D
1 2
R789 100K_0402_5%~DR789 100K_0402_5%~D
12
R793
1K_0402_5%~D
@R793
1K_0402_5%~D
@
1 2
R790 100K_0402_5%~DR790 100K_0402_5%~D
12
R794
10_0402_5%~D
@R794
10_0402_5%~D
@
12
R1577 0_0402_5%~DR1577 0_0402_5%~D
1 2
R768 10K_0402_5%~DR768 10K_0402_5%~D
1 2
D34
RB751S40T1_SOD523-2~D
D34
RB751S40T1_SOD523-2~D
2 1
R761 100K_0402_5%~DR761 100K_0402_5%~D
1 2
R795
10_0402_5%~D
@R795
10_0402_5%~D
@
12
R765 0_0402_5%~DR765 0_0402_5%~D
1 2
R797 0_0402_5%~DR797 0_0402_5%~D
1 2
C707
0.1U_0402_16V4Z~D
C707
0.1U_0402_16V4Z~D
1
2
R1567 10K_0402_5%~D@R1567 10K_0402_5%~D@
12
C705
10U_0805_6.3V6M~D
C705
10U_0805_6.3V6M~D
1
2
C709
0.1U_0402_16V4Z~D
C709
0.1U_0402_16V4Z~D
1
2
R1568 10K_0402_5%~DR1568 10K_0402_5%~D
1 2
R803 100K_0402_5%~D@R803 100K_0402_5%~D@
1 2
C711
0.1U_0402_16V4Z~D
C711
0.1U_0402_16V4Z~D
1 2
R772 10K_0402_5%~D@R772 10K_0402_5%~D@
1 2

5
5
4
4
3
3
2
2
1
1
D D
C C
B B
A A
BC_DAT_ECE5028
JTAG_TDI
BC_DAT_EMC4022
BC_DAT_ECE1117
PBAT_SMBDAT
PBAT_SMBCLK
CLK_KBD
DAT_KBD
CLK_MSE
DAT_MSE
LPC_LDRQ#_MEC
CHARGER_SMBDAT
CHARGER_SMBCLK
RESET_OUT#
SYSTEM_ID
CLK_PCI_MEC
JTAG_TDO
DOCK_PWR_SW#
JTAG_CLK
FWP#
POWER_SW_IN#
JTAG_TMS
DOCK_SMB_CLK
DOCK_SMB_DAT
AC_PRESENT
BOARD_ID
HOST_DEBUG_RX
HOST_DEBUG_TX
MSCLK
MSDATA
MSDATA
DOCK_POR_RST#
DDR_ON
A_ON
AUX_ON
SUS_ON
1.05V_0.8V_PWROK
PCH_ALW_ON
EN_INVPWR
JTAG_RST#
DOCK_SMB_ALERT#
LAT_ON_SW#
CLK_PCI_MEC
CPU1.5V_S3_GATE
LCD_SMBDAT
LCD_SMBCLK
LAT_ON_SW#
EN_INVPWR
DDR_ON
RUNPWROK
GPU_SMBDAT
GPU_SMBCLK
DOCK_SMB_ALERT#
DOCK_POR_RST#
CLK_KBD
CLK_MSE
DAT_KBD
DAT_MSE
PBAT_SMBCLK
PBAT_SMBDAT
POWER_SW_IN#
DOCK_SMB_CLK
DOCK_SMB_DAT
JTAG_RST#
JTAG_TDI
JTAG_TDO
JTAG_CLK
JTAG_TMS
PCH_ALW_ON
DOCK_PWR_SW#
LPC_LDRQ#_MEC
SYSTEM_ID
SUS_ON
BOARD_ID
PROCHOT#_EC
AC_PRESENT
A_ON
PCH_RSMRST#
RESET_OUT#
+RTC_CELL_VBAT
HOST_DEBUG_TX
CHARGER_SMBCLK
CHARGER_SMBDAT
HOST_DEBUG_RX
MEC_XTAL2_R PECI_EC_R
BAY_SMBCLK
BAY_SMBDAT
+PECI_VREF
AUX_ON
MEC_XTAL2
MEC_XTAL1
DEVICE_DET#
+VR_CAP
BC_DAT_ECE1117
BC_DAT_ECE5028
BC_DAT_EMC4022
MSDATA
MSCLK
FWP#
RUNPWROK
RESET_OUT#
LCD_SMBCLK
LCD_SMBDAT
1.05V_0.8V_PWROK
VCI_INT1#
VCI_INT1#
PROCHOT#_EC
MEC_XTAL2
MEC_XTAL1
VOL_DOWN
VOL_MUTE
VOL_UP
BAY_SMBDAT
BAY_SMBCLK
DEVICE_DET#
GPU_SMBDAT
GPU_SMBCLK
CPU1.5V_S3_GATE
DYN_TUR_CURRNT_SET#
DYN_TUR_CURRNT_SET#
XFR_ID_BIT#
XFR_ID_BIT#
PCH_RSMRST#
+3.3V_ALW
+3.3V_ALW +5V_RUN
+RTC_CELL
+3.3V_ALW
+RTC_CELL
+3.3V_ALW
+3.3V_M
+3.3V_ALW
+3.3V_RUN
+3.3V_ALW_PCH
+3.3V_ALW
+3.3V_ALW
+3.3V_ALW
+RTC_CELL
+3.3V_ALW
+RTC_CELL
+1.05V_RUN_VTT
+3.3V_RUN
+3.3V_ALW
+RTC_CELL
+3.3V_RUN
+3.3V_ALW_PCH
POWER_SW_IN#22 POWER_SW#_MB 31,43
DOCK_PWR_BTN# 40DOCK_PWR_SW#22
PCH_PWRGD# 22
LAT_ON_SW_BTN# 31
LPC_LFRAME#14,33,34,41
PCH_PLTRST#_EC14,17,34,36,37,41
CLK_PCI_MEC17
IRQ_SERIRQ14,33,34,41
LPC_LAD114,33,34,41
LPC_LAD214,33,34,41
LPC_LAD314,33,34,41
LPC_LAD014,33,34,41
CLK_TP_SIO43
DAT_TP_SIO43
CLK_KBD40
DAT_KBD40
DAT_MSE40
CLK_MSE40
PBAT_SMBDAT46
BREATH_LED#40,45
SIO_EXT_SMI#14,17
SIO_RCIN#18
ALWON 47
DOCK_SMB_DAT 40
PCH_ALW_ON44
ACAV_IN 22,54,56
SUS_ON44
SIO_EXT_SCI#18
DOCK_POR_RST#40
CHARGER_SMBCLK 54
SML1_SMBDATA15
AUX_ON32
SIO_A20GATE 18
PS_ID 46
EN_INVPWR 24
DDR_ON 48,49
HOST_DEBUG_TX 36
HOST_DEBUG_RX 36
SIO_SLP_S5#16
PM_APWROK 16
1.05V_A_PWRGD 50
BEEP30
ACAV_IN_NB41,54,56
BC_CLK_ECE111743
BC_INT#_ECE502841
BC_DAT_ECE502841
BC_DAT_ECE111743
CARD_SMBDAT 37
RUNPWROK 7,41
1.5V_SUS_PWRGD 48
CLKRUN#16,34,41
PECI_EC 18
BC_CLK_EMC402222 BC_DAT_EMC402222
BC_INT#_EMC402222
DOCK_SMB_CLK 40
CHARGER_SMBDAT 54
PBAT_SMBCLK46
CARD_SMBCLK 37
USH_SMBDAT 33
USH_SMBCLK 33
BC_CLK_ECE502841
BC_INT#_ECE111743
ALW_PWRGD_3V_5V 47
RESET_OUT# 16
A_ON 44,50
AC_PRESENT 16
SIO_PWRBTN# 16
ME_SUS_PWR_ACK 16
BAT2_LED# 45
BAT1_LED# 45
MSCLK 36
MSDATA 36
BAY_SMBDAT 29,46
BAY_SMBCLK 29,46
SML1_SMBCLK15
DDR_HVREF_RST_GATE 7
CPU1.5V_S3_GATE 11
DOCK_SMB_ALERT# 40,46,56
DEVICE_DET# 29
RUN_ON_ENABLE#44
1.05V_VTTPWRGD51,55
VCCSAPWROK55
HDDC_EN28
EC_32KHZ_ECE504841
1.05V_0.8V_PWROK 14,52
H_PROCHOT# 7,52,54
BIA_PWM_EC24
PCH_SATA_MOD_EN# 14
VOL_MUTE 31
VOL_UP 31
VOL_DOWN 31
DYN_TUR_CURRNT_SET# 54
XFR_ID_BIT# 31
TOUCH_SCREEN_PD# 24
PCH_RSMRST#_Q 14,16
Title
Size Document Number Rev
Date: Sheet of
LA-6591P
1.0
EMC5055
42 66Monday, January 10, 2011
Compal Electronics, Inc.
Title
Size Document Number Rev
Date: Sheet of
LA-6591P
1.0
EMC5055
42 66Monday, January 10, 2011
Compal Electronics, Inc.
Title
Size Document Number Rev
Date: Sheet of
LA-6591P
1.0
EMC5055
42 66Monday, January 10, 2011
Compal Electronics, Inc.
DELL CONFIDENTIAL/PROPRIETARY
Place closely pin A29
1=JTAG interface Reset disabled
0=Reset JTAG interface
1K
4700p
4700p
4700p
4700p
4700p
4700p
X02
X01
X00
62K
33K
8.2K
4.3K
R875 C919
130K 4700p
REV
240K 4700p
2K
*
JTAG_RST# citcuit
close to U51.B57
CHIPSET_ID for BID
function
R864 & R865 for MEC5045
should be populated
R1287 close to
U149 & least 250mils
least
15mil
15mil
trace width 20 mils
Bat2 = Amber LED
Bat1 =White LED
20mA drive pins
Depopulated R867 for ECE5028 use
32 KHz Clock
INTEL RSMRST# circuit
A00
C738
1U_0402_6.3V6K~D
@C738
1U_0402_6.3V6K~D
@
1 2
C728
10U_0805_6.3V6M~D
C728
10U_0805_6.3V6M~D
1
2
R1184 100K_0402_5%~DR1184 100K_0402_5%~D
12
R865 0_0402_5%~D@R865 0_0402_5%~D@
1 2
R835 10K_0402_5%~DR835 10K_0402_5%~D
12
C734
1U_0402_6.3V6K~D
C734
1U_0402_6.3V6K~D
1
2
C739
4.7U_0603_6.3V6K~D
C739
4.7U_0603_6.3V6K~D
1
2
R850
100K_0402_5%~D
@R850
100K_0402_5%~D
@
12
R824
10K_0402_5%~D
R824
10K_0402_5%~D
12
R854 2.2K_0402_5%~DR854 2.2K_0402_5%~D
12
R841 2.2K_0402_5%~DR841 2.2K_0402_5%~D
12
C722
1U_0402_6.3V6K~D
C722
1U_0402_6.3V6K~D
1
2
R858
10K_0402_5%~D
R858
10K_0402_5%~D
12
R1156 100K_0402_5%~DR1156 100K_0402_5%~D
12
R810
100K_0402_5%~D
R810
100K_0402_5%~D
12
R1180
0_0402_5%~D
R1180
0_0402_5%~D
12
R873 100K_0402_5%~DR873 100K_0402_5%~D
1 2
R811 10K_0402_5%~DR811 10K_0402_5%~D
1 2
JTAG1
SHORT PADS~D
@
JTAG1
SHORT PADS~D
@
11
2
2
G
D
S
Q45
SSM3K7002FU_SC70-3~D
G
D
S
Q45
SSM3K7002FU_SC70-3~D
2
13
C737
0.1U_0402_16V4Z~D
C737
0.1U_0402_16V4Z~D
1
2
R764 10K_0402_5%~DR764 10K_0402_5%~D
12
R889 100K_0402_5%~DR889 100K_0402_5%~D
12
U50
TC7SH08FU_SSOP5~D
U50
TC7SH08FU_SSOP5~D
B
1
A
2
G
3
O4
P5
R799
10K_0402_5%~D
R799
10K_0402_5%~D
12
R845 4.7K_0402_5%~DR845 4.7K_0402_5%~D
12
D75A BAV99DW-7-F_SOT363-6~D@D75A BAV99DW-7-F_SOT363-6~D@
1
2
6
G
G
Y6
32.768KHZ_12.5PF_Q13MC1461000~D
G
G
Y6
32.768KHZ_12.5PF_Q13MC1461000~D
2
34
1
C729
0.1U_0402_16V4Z~D
C729
0.1U_0402_16V4Z~D
1
2
R876 100K_0402_5%~DR876 100K_0402_5%~D
12
R817 100K_0402_5%~DR817 100K_0402_5%~D
12
R1166 100K_0402_5%~DR1166 100K_0402_5%~D
12
R871
1K_0402_5%~D
R871
1K_0402_5%~D
1 2
R887 1K_0402_5%~DR887 1K_0402_5%~D
1 2
R1179
10K_0402_5%~D
@R1179
10K_0402_5%~D
@
12
R861
10K_0402_5%~D
R861
10K_0402_5%~D
1 2
R828 2.2K_0402_5%~DR828 2.2K_0402_5%~D
1 2
R820 2.2K_0402_5%~DR820 2.2K_0402_5%~D
1 2
R862 0_0402_5%~DR862 0_0402_5%~D
1 2
R853 0_0402_5%~DR853 0_0402_5%~D
1 2
C725
0.1U_0402_16V4Z~D
C725
0.1U_0402_16V4Z~D
1
2
C743
33P_0402_50V8J~D
C743
33P_0402_50V8J~D
1 2
C720
0.1U_0402_16V4Z~D
C720
0.1U_0402_16V4Z~D
1 2
R849
10K_0402_5%~D
R849
10K_0402_5%~D
12
R869 10K_0402_5%~DR869 10K_0402_5%~D
1 2
D75B BAV99DW-7-F_SOT363-6~D@D75B BAV99DW-7-F_SOT363-6~D@
4
5
3
R816 100K_0402_5%~DR816 100K_0402_5%~D
12
R825 10K_0402_5%~DR825 10K_0402_5%~D
1 2
C736
0.1U_0402_16V4Z~D
C736
0.1U_0402_16V4Z~D
1 2
R819
100K_0402_5%~D
R819
100K_0402_5%~D
12
C735
0.1U_0402_16V4Z~D
C735
0.1U_0402_16V4Z~D
1
2
R875
33K_0402_5%~D
R875
33K_0402_5%~D
1 2
R420 2.2K_0402_5%~DR420 2.2K_0402_5%~D
12
R843 8.2K_0402_5%~D@R843 8.2K_0402_5%~D@
12
R418 2.2K_0402_5%~DR418 2.2K_0402_5%~D
12
R870
100K_0402_5%~D
R870
100K_0402_5%~D
12
C721
1U_0402_6.3V6K~D
@C721
1U_0402_6.3V6K~D
@
1 2
R879
10K_0402_5%~D
@R879
10K_0402_5%~D
@
1 2
R829 2.2K_0402_5%~DR829 2.2K_0402_5%~D
12
R814 100K_0402_5%~DR814 100K_0402_5%~D
1 2
C730
0.1U_0402_16V4Z~D
C730
0.1U_0402_16V4Z~D
1
2
C742
4700P_0402_25V7K~D
C742
4700P_0402_25V7K~D
1
2
R857
49.9_0402_1%~D
R857
49.9_0402_1%~D
12
JTAG2
ACES_85204-06001~D
@JTAG2
ACES_85204-06001~D
@
66
55
44
33
22
11
G2
8G1
7
R822 2.2K_0402_5%~DR822 2.2K_0402_5%~D
12
R827 2.2K_0402_5%~DR827 2.2K_0402_5%~D
1 2
C724
0.1U_0402_16V4Z~D
C724
0.1U_0402_16V4Z~D
1
2
R818 2.2K_0402_5%~DR818 2.2K_0402_5%~D
1 2
JDEG1
ACES_85204-06001~D
@JDEG1
ACES_85204-06001~D
@
66
55
44
33
22
11
G2
8G1
7
C733
1U_0402_6.3V6K~D
@C733
1U_0402_6.3V6K~D
@
1 2
C741
33P_0402_50V8J~D
C741
33P_0402_50V8J~D
1 2
R884 1K_0402_5%~DR884 1K_0402_5%~D
1 2
R874 2.7K_0402_5%~DR874 2.7K_0402_5%~D
12
R883 10K_0402_5%~DR883 10K_0402_5%~D
12
R885
10_0402_5%~D
@R885
10_0402_5%~D
@
12
R880 100K_0402_5%~DR880 100K_0402_5%~D
12
R878 100K_0402_5%~DR878 100K_0402_5%~D
12
R823
2.2K_0402_5%~D
@R823
2.2K_0402_5%~D
@
12
R856 2.2K_0402_5%~DR856 2.2K_0402_5%~D
12
R1118 100K_0402_5%~DR1118 100K_0402_5%~D
12
R848
10K_0402_5%~D
R848
10K_0402_5%~D
12
R881 100K_0402_5%~DR881 100K_0402_5%~D
12
PS/2 INTERFACE
JTAG INTERFACE
FAN PWM & TACH
BC-LINK
HOST INTERFACE
MASTER CLOCK
SMBUS INTERFACE
GENERAL PURPOSE I/O
MISC INTERFACE
DELL PWR SW INF
I2S
PECI
U51
MEC5055-LZY_DQFN132_11X11~D
DB Version 0.12
PS/2 INTERFACE
JTAG INTERFACE
FAN PWM & TACH
BC-LINK
HOST INTERFACE
MASTER CLOCK
SMBUS INTERFACE
GENERAL PURPOSE I/O
MISC INTERFACE
DELL PWR SW INF
I2S
PECI
U51
MEC5055-LZY_DQFN132_11X11~D
DB Version 0.12
GPIO012/I2C1H_DATA/I2C2D_DATA B7
GPIO013/I2C1H_CLK/I2C2D_CLK A7
GPIO021/RC_ID1 A10
VSS[1]
B11
GPIO025/UART_CLK B14
GPIO127/A20M A45
GPIO060/KBRST A25
GPIO110/PS2_CLK2/GPTP-IN6
A37
GPIO111/PS2_DAT2/GPTP-OUT6
B40
GPIO112/PS2_CLK1A
A38
GPIO113/PS2_DAT1A
B41
GPIO114/PS2_CLK0A
A39
GPIO115/PS2_DAT0A
B42
GPIO116/MSDATA A40
GPIO117/MSCLK B43
GPIO145/I2C1K_DATA/JTAG_TDI
A51
GPIO147/I2C1J_DATA/I2C2C_DATA/JTAG_CLK
B56
JTAG_RST#
B57
GPIO146/I2C1K_CLK/JTAG_TDO
B55
GPIO150/I2C1J_CLK/I2C2C_CLK/JTAG_TMS
A53 GPIO153/LED3 A55
GPIO123/BCM_A_CLK
A43
GPIO122/BCM_A_DAT
B45
GPIO121/BCM_A_INT#
A42
XTAL1
A61
XTAL2
A62
nFWP B65
VBAT B64
VTR[1] A11
VTR[2] A22
VTR[3] B35
VTR[4] A41
VTR[5] A58
GPIO160/32KHZ_OUT
B62
VCC_PRWGD B26
I2S_WS B28
GPIO106/HSPI_MOSI A36
AGND
B66
VR_CAP
B12
VSS_RO
B54
VTR[6] A52
GPIO006/I2C1B_CLK B5
GPIO005/I2C1B_DATA A4
GPIO004/I2C1A_CLK B4
GPIO003/I2C1A_DATA A3
GPIO130/I2C2A_DATA B48
GPIO131/I2C2A_CLK B49
GPIO132/I2C1G_DATA A47
GPIO140/I2C1G_CLK B50
GPIO154/I2C1C_DATA/PS2_CLK1B
B59
GPIO155/I2C1C_CLK/PS2_DAT1B
A56
GPIO007/I2C1D_DATA/PS2_CLK0B/I2C3A_DATA
A5
GPIO010/I2C1D_CLK/PS2_DAT0B/I2C3A_CLK
B6
GPIO141/I2C1F_DATA/I2C2B_DATA B52
GPIO142/I2C1F_CLK/I2C2B_CLK A49
GPIO143/I2C1E_DATA B53
GPIO144/I2C1E_CLK A50
GPIO052/FAN_TACH3
B23 GPIO051/FAN_TACH2
A21 GPIO050/FAN_TACH1
B22
GPIO056/PW M3
A24 GPIO055/PW M2
B25 GPIO054/PWM1
A23 GPIO053/PW M0
B24
GPIO103/ECGP_MISO B37
GPIO102/HSPI_SCLK A34
GPIO101/ECGP_SCLK B36
GPIO104/HSPI_MISO A35
GPIO105/ECGP_MOSI B38
VTR[7] B3
VTR[8] A26
GPIO157/LED2 B61
GPIO156/LED1 A57
I2S_CLK B27
VSS[4]
B60
GPIO022/BCM_B_CLK
A12
GPIO023/BCM_B_DAT
B13
GPIO024/BCM_B_INT#
A13
GPIO042/BCM_C_INT#
B19 GPIO043/BCM_C_DAT
A18 GPIO044/BCM_C_CLK
B20
GPIO045/LSBCM_D_INT#
A19 GPIO046/LSBCM_D_DAT
B21 GPIO047/LSBCM_D_CLK
A20
BGPO0 A59
VCI_IN2# B63
VCI_OUT A60
VCI_IN1# A63
VCI_IN0# B67
VCI_OVRD_IN B1
VCI_IN3# A1
GPIO001/ECSPI_CS1 B2
GPIO002/ECSPI_CS2 A2
GPIO014/GPTP-IN7/HSPI_CS1 B8
GPIO015/GPTP-OUT7 A8
GPIO016/GPTP-IN8 B9
GPIO017/GPTP-OUT8 A9
GPIO020/RC_ID2 B10
GPIO026/GPTP-IN1 A14
GPIO027/GPTP-OUT1 B15
GPIO30/GPTP-IN2/BCM_E_INT#
A15 GPIO31/GPTP-OUT2/BCM_E_DAT
B16 GPIO032/GPTP-IN3/BCM_E_CLK
A16
GPIO040/GPTP-OUT3/HSPI_CS2 B18
GPIO041 A17
GPIO107/nRESET_OUT B39
GPIO120/UART_TX B44
GPIO124/GPTP-OUT5/UART_RX B46
GPIO125/GPTP-IN5 A44
GPIO126 B47
GPIO151/GPTP-IN4 A54
GPIO152/GPTP-OUT4 B58
GPIO011/nSMI
A6
GPIO061/LPCPD#
A27
LDRQ#
B29
SER_IRQ
A28
LRESET#
B30
PCI_CLK
A29
LFRAME#
B31
LAD0
A30
LAD1
B32
LAD2
A31
LAD3
B33
CLKRUN#
A32
GPIO100/nEC_SCI
A33
EP
C1
I2S_DAT B17
NC1
B34
PROCHOT#/PWM4 A46
PECI A48
PECI_VREF B51
NC2
A64
NC3
B68
R863 43_0402_5%~DR863 43_0402_5%~D
1 2
R838 2.2K_0402_5%~DR838 2.2K_0402_5%~D
12
C
B
E
Q126
MMBT3906WT1G_SC70-3~D
@
C
B
E
Q126
MMBT3906WT1G_SC70-3~D
@
1
2
3
C731
0.1U_0402_16V4Z~D
C731
0.1U_0402_16V4Z~D
1
2
R851 4.7K_0402_5%~DR851 4.7K_0402_5%~D
12
C740
1U_0402_6.3V6K~D
C740
1U_0402_6.3V6K~D
1
2
R868 0_0402_5%~DR868 0_0402_5%~D
1 2
R867 0_0402_5%~D@R867 0_0402_5%~D@
1 2
R847
10K_0402_5%~D
R847
10K_0402_5%~D
12
G
D
S
Q48
SSM3K7002FU_SC70-3~D
G
D
S
Q48
SSM3K7002FU_SC70-3~D
2
13
R855 0_0402_5%~DR855 0_0402_5%~D
1 2
C747
4.7P_0402_50V8C~D
@C747
4.7P_0402_50V8C~D
@
1
2
C732
0.1U_0402_16V4Z~D
C732
0.1U_0402_16V4Z~D
1
2
C726
0.1U_0402_16V4Z~D
C726
0.1U_0402_16V4Z~D
1
2
R872
10K_0402_5%~D
R872
10K_0402_5%~D
1 2
R852 4.7K_0402_5%~DR852 4.7K_0402_5%~D
12
C744
4700P_0402_25V7K~D
C744
4700P_0402_25V7K~D
1
2
R866
4.7K_0402_5%~D
@R866
4.7K_0402_5%~D
@
12
R882 100K_0402_5%~DR882 100K_0402_5%~D
12
R762 10K_0402_5%~DR762 10K_0402_5%~D
12
C727
0.1U_0402_16V4Z~D
C727
0.1U_0402_16V4Z~D
1
2
R893
100K_0402_5%~D
R893
100K_0402_5%~D
12
C723
0.1U_0402_16V4Z~D
C723
0.1U_0402_16V4Z~D
1
2
G
D
S
Q47
SSM3K7002FU_SC70-3~D
@
G
D
S
Q47
SSM3K7002FU_SC70-3~D
@
2
13
R846 4.7K_0402_5%~DR846 4.7K_0402_5%~D
12
R860
10K_0402_5%~D
R860
10K_0402_5%~D
12
R877 10K_0402_5%~DR877 10K_0402_5%~D
1 2
R1167 100K_0402_5%~DR1167 100K_0402_5%~D
12
R821 100K_0402_5%~D@R821 100K_0402_5%~D@
12
R812
100K_0402_5%~D
@R812
100K_0402_5%~D
@
1 2
R864 0_0402_5%~D@R864 0_0402_5%~D@
1 2
R1068 0_0402_5%~DR1068 0_0402_5%~D
12
R859
10K_0402_5%~D
R859
10K_0402_5%~D
12
R836
100_0402_5%~D
@
R836
100_0402_5%~D
@
12
R1590 100K_0402_5%~DR1590 100K_0402_5%~D
12
R886 1K_0402_5%~DR886 1K_0402_5%~D
1 2
R815
0_0402_5%~D
R815
0_0402_5%~D
1 2

5
5
4
4
3
3
2
2
1
1
D D
C C
B B
A A
TP_DATA
TP_CLK
TP_DATA
TP_CLK
BT_COEX_STATUS2
BT_PRI_STATUS
BT_PRI_STATUS
BT_COEX_STATUS2
TP_CLK
TP_DATA
KB_DET#
PS2_CLK_TS
PS2_DAT_TS
PS2_CLK_TS
PS2_DAT_TS
+5V_RUN
+3.3V_ALW
+3.3V_BT
+3.3V_RUN
+3.3V_BT
+5V_RUN
+3.3V_TP
+3.3V_ALW
+3.3V_TP
+3.3V_TP
+3.3V_ALW
+3.3V_ALW +3.3V_RUN +3.3V_TP
CLK_TP_SIO42
DAT_TP_SIO42
POWER_SW#_MB31,42
BT_DET#17
BT_ACTIVE45
COEX1_BT_ACTIVE36
BT_RADIO_DIS#41
COEX2_WLAN_ACTIVE36
USBP11+17
USBP11-17
BT_COEX_STATUS233
BT_PRI_STATUS33
KB_DET#18
BC_INT#_ECE111742
BC_CLK_ECE111742
BC_DAT_ECE111742
Title
Size Document Number Rev
Date: Sheet of
LA-6591P
1.0
Touch PAD/Int KB/BT
43 66Monday, January 10, 2011
Compal Electronics, Inc.
Title
Size Document Number Rev
Date: Sheet of
LA-6591P
1.0
Touch PAD/Int KB/BT
43 66Monday, January 10, 2011
Compal Electronics, Inc.
Title
Size Document Number Rev
Date: Sheet of
LA-6591P
1.0
Touch PAD/Int KB/BT
43 66Monday, January 10, 2011
Compal Electronics, Inc.
DELL CONFIDENTIAL/PROPRIETARY
PROPRIETARY NOTE: THIS SHEET OF ENGINEERING DRAWING AND SPECIFICATIONS CONTAINS CONFIDENTIAL
TRADE SECRET AND OTHER PROPRIETARY INFORMATION OF DELL INC. ("DELL") THIS DOCUMENT MAY NOT
BE TRANSFERRED OR COPIED WITHOUT THE EXPRESS WRITTEN AUTHORIZATION OF DELL. IN ADDITION,
NEITHER THIS SHEET NOR THE INFORMATION IT CONTAINS WAY BE USED BY OR DISCLOSED TO ANY THIRD
PARTY WITHOUT DELL'S EXPRESS WRITTEN CONSENT.
Place on Bottom
Power Switch for debug
Touch Pad
KB Conn. Pitch=1.0mm
Place close to JKB1
Place close to JTP1
Touch Pad Conn. Pitch=0.5mm
BlueTooth
Pin reverse for PT
Change KB connector to same as JSC1
Part Number Description
DC020014Z10 H-CONN SET 0FD M/B-BATTERY 9PIN
Battery bridge cable@
Part Number Description
DC020014Z10 H-CONN SET 0FD M/B-BATTERY 9PIN
Battery bridge cable@
L55 BLM18AG601SN1D_0603~DL55 BLM18AG601SN1D_0603~D
12
Part Number Description
DC30100BN0 CONN SET 0FD DCJACK-MB WDMD-DCE30004-DF
UMA DC_IN wire cable@
Part Number Description
DC30100BN0 CONN SET 0FD DCJACK-MB WDMD-DCE30004-DF
UMA DC_IN wire cable@
Part Number Description
DC28A000800 FAN SET DAQ20 DC5V AB7405HB-HB3 ADDA
FAN@
Part Number Description
DC28A000800 FAN SET DAQ20 DC5V AB7405HB-HB3 ADDA
FAN@
L54 BLM18AG601SN1D_0603~DL54 BLM18AG601SN1D_0603~D
12
C759
100P_0402_50V8J~D
@C759
100P_0402_50V8J~D
@
1
2
C748
0.1U_0402_16V4Z~D
C748
0.1U_0402_16V4Z~D
1 2
R1161
0_0603_5%~D
R1161
0_0603_5%~D
1 2
R904
10K_0402_5%~D
R904
10K_0402_5%~D
12
Part Number Description
NBX0000RS0L FFC 12P G P.5 PAD.3 75MM MB-VOLUME/B 0FD
@MEDIA Board FFC
Part Number Description
NBX0000RS0L FFC 12P G P.5 PAD.3 75MM MB-VOLUME/B 0FD
@MEDIA Board FFC
PWRSW1
@SHORT PADS~D
@PWRSW1
@SHORT PADS~D
@
1
122
R1129 0_0603_5%~DR1129 0_0603_5%~D
1 2
JBT1
E&T_3703-E12N-03R
CONN@
JBT1
E&T_3703-E12N-03R
CONN@
1
1
2
2
3
3
4
4
5
5
6
6
7
7
8
8
9
9
10
10
11
11
12
12
G1
13
G2
14
Part Number Description
DC30100BL0L CONN SET 0FD
MDC-RJ11
MDC wire set cable@
Part Number Description
DC30100BL0L CONN SET 0FD
MDC-RJ11
MDC wire set cable@
Part Number Description
GC20323MX00 BATT CR2032 3V
220MAH MAXELL
RTC BATT@
Part Number Description
GC20323MX00 BATT CR2032 3V
220MAH MAXELL
RTC BATT@
C756
0.1U_0402_16V4Z~D
C756
0.1U_0402_16V4Z~D
1
2
Part Number Description
PK230003Q0L SPK PACK ZJX 2.0W 4 OHM FG
Speak@
Part Number Description
PK230003Q0L SPK PACK ZJX 2.0W 4 OHM FG
Speak@
Part Number Description
DC020003Y0L H-CONN SET ZJX MB-LCD
14 WXGA+(-1ch)
LVDS cable@
Part Number Description
DC020003Y0L H-CONN SET ZJX MB-LCD
14 WXGA+(-1ch)
LVDS cable@
C749
10P_0402_50V8J~D
C749
10P_0402_50V8J~D
1
2
C758
0.1U_0402_16V4Z~D
C758
0.1U_0402_16V4Z~D
1
2
D37
SD05.TCT_SOD323-2~D
@D37
SD05.TCT_SOD323-2~D
@
2 1
C751
10P_0402_50V8J~D
C751
10P_0402_50V8J~D
1
2
D36
SD05.TCT_SOD323-2~D
@D36
SD05.TCT_SOD323-2~D
@
2 1
C755
0.1U_0402_16V4Z~D
C755
0.1U_0402_16V4Z~D
1
2
Part Number Description
NBX0000RR0L
FFC 8P F P0.5
PAD=0.3 136MM
MB-TP/B 0FD
T/P FFC@
Part Number Description
NBX0000RR0L
FFC 8P F P0.5
PAD=0.3 136MM
MB-TP/B 0FD
T/P FFC@
R1130 0_0603_5%~D@R1130 0_0603_5%~D@
1 2
Part Number Description
DC020014Y0L H-CONN SET 0FD MB-BT
@BT wire cable
Part Number Description
DC020014Y0L H-CONN SET 0FD MB-BT
@BT wire cable
R902
4.7K_0402_5%~D
R902
4.7K_0402_5%~D
12
Part Number Description
NBX0000RP0L FFC 6P H P1 PAD=0.7 87.4MM MB-LED/B 0FD
@LED Board FFC
Part Number Description
NBX0000RP0L FFC 6P H P1 PAD=0.7 87.4MM MB-LED/B 0FD
@LED Board FFC
C750
10P_0402_50V8J~D
C750
10P_0402_50V8J~D
1
2
R1133 1K_0402_5%~D@R1133 1K_0402_5%~D@
1 2
JKB1
FCI_10089709-010010LF~D
CONN@
JKB1
FCI_10089709-010010LF~D
CONN@
1
1
2
2
3
3
4
4
5
5
6
6
7
7
8
8
9
9
10
10
GND
11
GND
12
C752
10P_0402_50V8J~D
C752
10P_0402_50V8J~D
1
2
C753
33P_0402_50V8J~D
C753
33P_0402_50V8J~D
1
2
Part Number Description
DC02C00180L H-CONN SET 0FD MB-LCD CAM LED 2CHANNEL
LVDS cable@
Part Number Description
DC02C00180L H-CONN SET 0FD MB-LCD CAM LED 2CHANNEL
LVDS cable@
R903
4.7K_0402_5%~D
R903
4.7K_0402_5%~D
12
Part Number Description
SP070007V0L S SOCKET TYCO 1770551-1
10P H5.9 SMART
@KB FFC
Part Number Description
SP070007V0L S SOCKET TYCO 1770551-1
10P H5.9 SMART
@KB FFC
R1162
0_0603_5%~D
@R1162
0_0603_5%~D
@
1 2
JTP1
TYCO_2041070-8
CONN@
JTP1
TYCO_2041070-8
CONN@
1
1
2
2
3
3
4
4
5
5
6
6
7
7
8
8
G1 9
G2 10
C754
100P_0402_50V8J~D
@C754
100P_0402_50V8J~D
@
1
2
R1134 1K_0402_5%~D@R1134 1K_0402_5%~D@
1 2

5
5
4
4
3
3
2
2
1
1
D D
C C
B B
A A
ALW_ENABLE
SUS_ON_3.3V#
SUS_ENABLE
A_ENABLE
5V_RUN_ENABLE
3.3V_RUN_ENABLE
+1.5V_RUN_CHG
+5V_RUN_CHG
+3.3V_RUN_CHG
RUN_ON_ENABLE#
SUS_ON_3.3V#
+3.3V_SUS_CHG
ALW_ON_3.3V#
+3.3V_ALWPCH_CHG
+3.3V_M_CHG
ALW_ON_3.3V#
A_ON_3.3V#
A_ON_3.3V#
1.5V_RUN_ENABLE
RUN_ON_ENABLE#
1.05V_RUN_ENABLE
+1.05V_RUN_CHG
+DDR_CHG
+1.5V_CPU_VDDQ_CHG
+15V_ALW+3.3V_ALW2 +5V_ALW
+5V_RUN
+15V_ALW
+3.3V_ALW2
+3.3V_ALW +3.3V_ALW_PCH
+3.3V_ALW
+3.3V_SUS
+3.3V_ALW2
+15V_ALW
+3.3V_ALW
+3.3V_M
+3.3V_ALW2
+15V_ALW
+3.3V_RUN+3.3V_ALW
+15V_ALW
+3.3V_SUS +1.5V_RUN +3.3V_RUN+5V_RUN+3.3V_ALW_PCH
+3.3V_M
+1.5V_RUN
+1.5V_MEM
+15V_ALW
+15V_ALW +1.05V_M
+1.05V_RUN
+1.05V_RUN +0.75V_DDR_VTT+1.5V_CPU_VDDQ
+3.3V_ALW
RUN_ON11,37,41,49
PCH_ALW_ON42
SUS_ON42
A_ON42,50
ALW_ENABLE20
RUN_ON_CPU1.5VS3#7,11
RUN_ON_ENABLE#42
Title
Size Document Number Rev
Date: Sheet of
LA-6591P
1.0
POWER CONTROL
44 66Monday, January 10, 2011
Compal Electronics, Inc.
Title
Size Document Number Rev
Date: Sheet of
LA-6591P
1.0
POWER CONTROL
44 66Monday, January 10, 2011
Compal Electronics, Inc.
Title
Size Document Number Rev
Date: Sheet of
LA-6591P
1.0
POWER CONTROL
44 66Monday, January 10, 2011
Compal Electronics, Inc.
DELL CONFIDENTIAL/PROPRIETARY
PROPRIETARY NOTE: THIS SHEET OF ENGINEERING DRAWING AND SPECIFICATIONS CONTAINS CONFIDENTIAL
TRADE SECRET AND OTHER PROPRIETARY INFORMATION OF DELL INC. ("DELL") THIS DOCUMENT MAY NOT
BE TRANSFERRED OR COPIED WITHOUT THE EXPRESS WRITTEN AUTHORIZATION OF DELL. IN ADDITION,
NEITHER THIS SHEET NOR THE INFORMATION IT CONTAINS WAY BE USED BY OR DISCLOSED TO ANY THIRD
PARTY WITHOUT DELL'S EXPRESS WRITTEN CONSENT.
+5V_RUN Source
DC/DC Interface
+3.3V_ALW_PCH Source
+3.3V_SUS Source
+3.3V_M Source
+3.3V_RUN Source
Discharg Circuit
Discharg Circuit
+1.5V_RUN Source
+1.05V_RUN Source
C770
4700P_0402_25V7K~D
C770
4700P_0402_25V7K~D
1
2
Q55
NTMS4920NR2G_SO8~D
Q55
NTMS4920NR2G_SO8~D
36
5
7
8
2
4
1
C772
10U_0805_6.3V6M~D
C772
10U_0805_6.3V6M~D
1
2
C773
2200P_0402_50V7K~D
C773
2200P_0402_50V7K~D
1
2
S
G
D
Q54
SI3456DDV-T1-GE3_TSOP6~D
S
G
D
Q54
SI3456DDV-T1-GE3_TSOP6~D
3
6
2
45
1
R922
1K_0402_5%~D
@R922
1K_0402_5%~D
@
12
G
D
S
Q62
SSM3K7002FU_SC70-3~D
G
D
S
Q62
SSM3K7002FU_SC70-3~D
2
13
R913
20K_0402_5%~D
R913
20K_0402_5%~D
12
R911
100K_0402_5%~D
R911
100K_0402_5%~D
12
G
D
S
Q66
SSM3K7002FU_SC70-3~D
@
G
D
S
Q66
SSM3K7002FU_SC70-3~D
@
2
13
R929
39_0603_5%~D
R929
39_0603_5%~D
12
R931
20K_0402_5%~D
R931
20K_0402_5%~D
12
C765
10U_0805_6.3V6M~D
C765
10U_0805_6.3V6M~D
1
2
R910
20K_0402_5%~D
R910
20K_0402_5%~D
12
R930
100K_0402_5%~D
R930
100K_0402_5%~D
12
S
G
D
Q58
SI3456DDV-T1-GE3_TSOP6~D
S
G
D
Q58
SI3456DDV-T1-GE3_TSOP6~D
3
6
2
45
1
Q53B
DMN66D0LDW-7_SOT363-6~D
Q53B
DMN66D0LDW-7_SOT363-6~D
3
5
4
G
D
S
Q72
SSM3K7002FU_SC70-3~D
G
D
S
Q72
SSM3K7002FU_SC70-3~D
2
13
Q53A
DMN66D0LDW-7_SOT363-6~D
Q53A
DMN66D0LDW-7_SOT363-6~D
61
2
PJP57
PAD-OPEN 4x4m
PJP57
PAD-OPEN 4x4m
1 2
R907
100K_0402_5%~D
@R907
100K_0402_5%~D
@
12
Q52A
DMN66D0LDW-7_SOT363-6~D
Q52A
DMN66D0LDW-7_SOT363-6~D
61
2
R928
1K_0402_5%~D
@R928
1K_0402_5%~D
@
12
R918
100K_0402_5%~D
R918
100K_0402_5%~D
12
R912
100K_0402_5%~D
R912
100K_0402_5%~D
12
R917
100K_0402_5%~D
R917
100K_0402_5%~D
12
G
D
S
Q71
SSM3K7002FU_SC70-3~D
G
D
S
Q71
SSM3K7002FU_SC70-3~D
2
13
R924
1K_0402_5%~D
@R924
1K_0402_5%~D
@
12
G
D
S
Q60
SSM3K7002FU_SC70-3~D
G
D
S
Q60
SSM3K7002FU_SC70-3~D
2
13
C763
2200P_0402_50V7K~D
C763
2200P_0402_50V7K~D
1
2
G
D
S
Q65
SSM3K7002FU_SC70-3~D
@
G
D
S
Q65
SSM3K7002FU_SC70-3~D
@
2
13
C760
10U_0805_6.3V6M~D
C760
10U_0805_6.3V6M~D
1
2
R919
20K_0402_5%~D
@R919
20K_0402_5%~D
@
12
Q51B
DMN66D0LDW-7_SOT363-6~D
@Q51B
DMN66D0LDW-7_SOT363-6~D
@
3
5
4
R905
100K_0402_5%~D
@R905
100K_0402_5%~D
@
12
C766
470P_0402_50V7K~D
C766
470P_0402_50V7K~D
1
2
Q57B
DMN66D0LDW-7_SOT363-6~D
Q57B
DMN66D0LDW-7_SOT363-6~D
3
5
4
R915
100K_0402_5%~D
R915
100K_0402_5%~D
12
G
D
S
Q56
SSM3K7002FU_SC70-3~D
G
D
S
Q56
SSM3K7002FU_SC70-3~D
2
13
R916
39_0603_5%~D
R916
39_0603_5%~D
12
S
G
D
Q49
SI3456DDV-T1-GE3_TSOP6~D
@
S
G
D
Q49
SI3456DDV-T1-GE3_TSOP6~D
@
3
6
2
45
1
C769
10U_0805_6.3V6M~D
C769
10U_0805_6.3V6M~D
1
2
Q52B
DMN66D0LDW-7_SOT363-6~D
Q52B
DMN66D0LDW-7_SOT363-6~D
3
5
4
R909
100K_0402_5%~D
R909
100K_0402_5%~D
12
R925
39_0402_5%~D
@R925
39_0402_5%~D
@
12
Q51A
DMN66D0LDW-7_SOT363-6~D
@Q51A
DMN66D0LDW-7_SOT363-6~D
@
61
2
R914
20K_0402_5%~D
R914
20K_0402_5%~D
12
G
D
S
Q64
SSM3K7002FU_SC70-3~D
G
D
S
Q64
SSM3K7002FU_SC70-3~D
2
13
C768
10U_0805_6.3V6M~D
C768
10U_0805_6.3V6M~D
1
2
G
D
S
Q69
SSM3K7002FU_SC70-3~D
G
D
S
Q69
SSM3K7002FU_SC70-3~D
2
13
R926
220_0402_5%~D
R926
220_0402_5%~D
12
R908
20K_0402_5%~D
@R908
20K_0402_5%~D
@
12
S
G
D
Q59
NTGS4141NT1G_TSOP6~D
S
G
D
Q59
NTGS4141NT1G_TSOP6~D
3
6
2
45
1
R920
100K_0402_5%~D
R920
100K_0402_5%~D
12
G
D
S
Q67
SSM3K7002FU_SC70-3~D
@
G
D
S
Q67
SSM3K7002FU_SC70-3~D
@
2
13
C767
4700P_0402_25V7K~D
C767
4700P_0402_25V7K~D
1
2
Q63
SI4164DY-T1-GE3_SO8~D
Q63
SI4164DY-T1-GE3_SO8~D
36
5
7
8
2
4
1
C762
3300P_0402_50V7K~D
@C762
3300P_0402_50V7K~D
@
1
2
R923
1K_0402_5%~D
@R923
1K_0402_5%~D
@
12
R921
20K_0402_5%~D
R921
20K_0402_5%~D
12
C764
10U_0805_6.3V6M~D
C764
10U_0805_6.3V6M~D
1
2
R906
100K_0402_5%~D
R906
100K_0402_5%~D
12
G
D
S
Q68
SSM3K7002FU_SC70-3~D
@
G
D
S
Q68
SSM3K7002FU_SC70-3~D
@
2
13
R927
22_0603_5%~D
R927
22_0603_5%~D
12
C761
10U_0805_10V4Z~D
C761
10U_0805_10V4Z~D
1
2
C771
4700P_0402_25V7K~D
C771
4700P_0402_25V7K~D
1
2
G
D
S
Q70
SSM3K7002FU_SC70-3~D
@
G
D
S
Q70
SSM3K7002FU_SC70-3~D
@
2
13
Q50
SI4164DY-T1-GE3_SO8~D
Q50
SI4164DY-T1-GE3_SO8~D
36
5
7
8
2
4
1
Q57A
DMN66D0LDW-7_SOT363-6~D
Q57A
DMN66D0LDW-7_SOT363-6~D
61
2

5
5
4
4
3
3
2
2
1
1
D D
C C
B B
A A
BREATH_WHITE_LED_SNIFF
BREATH_LED#_R
SYS_LED_MASK#
BAT2_LED
BAT1_LED
MASK_BASE_LEDS#
MASK_BASE_LEDS#
LID_CL#
SYS_LED_MASK#
SYS_LED_MASK#
SYS_LED_MASK#
MASK_BASE_LEDS#
MASK_BASE_LEDS#
MASK_BASE_LEDS#
MASK_BASE_LEDS#
+5V_ALW
+3.3V_ALW
+3.3V_ALW
+5V_ALW
+3.3V_ALW
+5V_ALW
+5V_ALW
+5V_ALW
+5V_ALW
+5V_ALW
+3.3V_ALW
+5V_ALW
+3.3V_ALW
+5V_ALW
+3.3V_ALW
+3.3V_ALW
+3.3V_ALW
+3.3V_ALW
+3.3V_ALW
+5V_ALW
BREATH_LED#40,42
SATA_ACT#14
BREATH_WHITE_LED 24
BAT2_LED#42
BAT1_LED#42
BATT_WHITE_LED 24
BATT_YELLOW_LED 24
SYS_LED_MASK#41
LID_CL#31,41
SATA_LED 31
BATT_WHITE 31
BATT_YELLOW 31
LED_SATA_DIAG_OUT#41
MASK_SATA_LED#41
WLAN_LED 31
WIRELESS_LED#36,41
BT_ACTIVE43
Title
Size Document Number Rev
Date: Sheet of
LA-6591P
1.0
PAD and Standoff
45 66Monday, January 10, 2011
Compal Electronics, Inc.
Title
Size Document Number Rev
Date: Sheet of
LA-6591P
1.0
PAD and Standoff
45 66Monday, January 10, 2011
Compal Electronics, Inc.
Title
Size Document Number Rev
Date: Sheet of
LA-6591P
1.0
PAD and Standoff
45 66Monday, January 10, 2011
Compal Electronics, Inc.
PROPRIETARY NOTE: THIS SHEET OF ENGINEERING DRAWING AND SPECIFICATIONS CONTAINS CONFIDENTIAL
TRADE SECRET AND OTHER PROPRIETARY INFORMATION OF DELL INC. ("DELL") THIS DOCUMENT MAY NOT
BE TRANSFERRED OR COPIED WITHOUT THE EXPRESS WRITTEN AUTHORIZATION OF DELL. IN ADDITION,
NEITHER THIS SHEET NOR THE INFORMATION IT CONTAINS WAY BE USED BY OR DISCLOSED TO ANY THIRD
PARTY WITHOUT DELL'S EXPRESS WRITTEN CONSENT.
Battery LED
DELL CONFIDENTIAL/PROPRIETARY
HDD LED solution for White LED
WLAN LED solution for White LED
Place LED1 close to SW1
EMI CLIP
Fiducial Mark
SYS_LED_MASK# LID_CL#
Mask All LEDs (Sniffer Function)
Mask Base MB LEDs (Lid Closed)
0
1 0
X
LED Circuit Control Table
Do not Mask LEDs (Lid Opened)
11
Q78A
DMN66D0LDW-7_SOT363-6~D
Q78A
DMN66D0LDW-7_SOT363-6~D
61
2
R955 4.7K_0402_5%~DR955 4.7K_0402_5%~D
1 2
R942
100K_0402_5%~D
R942
100K_0402_5%~D
12
Q83B
DMN66D0LDW-7_SOT363-6~D
Q83B
DMN66D0LDW-7_SOT363-6~D
3
5
4
H10
H_3P2
@H10
H_3P2
@
1
R953
100K_0402_5%~D
R953
100K_0402_5%~D
12
D59
RB751S40T1_SOD523-2~D
D59
RB751S40T1_SOD523-2~D
21
CLIP2
EMI_CLIP
CLIP2
EMI_CLIP
GND 1
H3
H_3P0
@H3
H_3P0
@
1
H5
H_3P0
@H5
H_3P0
@
1
U57
NC7SZ04P5X-G_SC70-5~D
U57
NC7SZ04P5X-G_SC70-5~D
A
2Y4
P5
NC 1
G
3
R947
47K_0402_5%~D
R947
47K_0402_5%~D
12
C777
0.1U_0402_16V4Z~D
C777
0.1U_0402_16V4Z~D
1 2
LED1
LTW-C193TS5_WHITE~D
LED1
LTW-C193TS5_WHITE~D
12
Q95B
DMN66D0LDW-7_SOT363-6~D
Q95B
DMN66D0LDW-7_SOT363-6~D
3
5
4
H12
H_3P0
@H12
H_3P0
@
1
R940
47K_0402_5%~D
R940
47K_0402_5%~D
12
R956
100K_0402_5%~D
R956
100K_0402_5%~D
12
R941 4.7K_0402_5%~DR941 4.7K_0402_5%~D
1 2
Q79
PDTA114EU_SC70-3~D
Q79
PDTA114EU_SC70-3~D
2
1 3
Q88
PDTA114EU_SC70-3~D
Q88
PDTA114EU_SC70-3~D
2
1 3
Q83A
DMN66D0LDW-7_SOT363-6~D
Q83A
DMN66D0LDW-7_SOT363-6~D
61
2
H13
H_3P0
@H13
H_3P0
@
1
H4
H_3P2
@H4
H_3P2
@
1
Q81
PDTA114EU_SC70-3~D
Q81
PDTA114EU_SC70-3~D
2
1 3
Q78B
DMN66D0LDW-7_SOT363-6~D
Q78B
DMN66D0LDW-7_SOT363-6~D
3
5
4
R932
10K_0402_5%~D
R932
10K_0402_5%~D
12
Q92B
DMN66D0LDW-7_SOT363-6~D
Q92B
DMN66D0LDW-7_SOT363-6~D
3
5
4
U58
TC7SH08FU_SSOP5~D
U58
TC7SH08FU_SSOP5~D
B
1
A
2
G
3
O4
P5
R951
150_0402_5%~D
R951
150_0402_5%~D
1 2
D62
RB751S40T1_SOD523-2~D
D62
RB751S40T1_SOD523-2~D
21
Q84
PDTA114EU_SC70-3~D
Q84
PDTA114EU_SC70-3~D
2
1 3
R957 1K_0402_5%~DR957 1K_0402_5%~D
1 2
R946 150_0402_5%~DR946 150_0402_5%~D
1 2
R950
100K_0402_5%~D
R950
100K_0402_5%~D
12
Q101A
DMN66D0LDW-7_SOT363-6~D
Q101A
DMN66D0LDW-7_SOT363-6~D
61
2
H20
H_2P0N
@H20
H_2P0N
@
1
U54
NC7SZ04P5X-G_SC70-5~D
U54
NC7SZ04P5X-G_SC70-5~D
A
2Y4
P5
NC 1
G
3
Q75
PDTA114EU_SC70-3~D
Q75
PDTA114EU_SC70-3~D
2
1 3
H7
H_3P0
@H7
H_3P0
@
1
Q89A
DMN66D0LDW-7_SOT363-6~D
Q89A
DMN66D0LDW-7_SOT363-6~D
61
2
FD1
FIDUCIAL MARK~D
@FD1
FIDUCIAL MARK~D
@
1
C778
0.1U_0402_16V4Z~D
C778
0.1U_0402_16V4Z~D
1 2
Q74A
DMN66D0LDW-7_SOT363-6~D
Q74A
DMN66D0LDW-7_SOT363-6~D
61
2
U55
NC7SZ04P5X-G_SC70-5~D
U55
NC7SZ04P5X-G_SC70-5~D
A
2Y4
P5
NC 1
G
3
H14
H_3P0
@H14
H_3P0
@
1
CLIP1
EMI_CLIP
CLIP1
EMI_CLIP
GND 1
Q94
PDTA114EU_SC70-3~D
Q94
PDTA114EU_SC70-3~D
2
1 3
FD2
FIDUCIAL MARK~D
@FD2
FIDUCIAL MARK~D
@
1
Q82B
DMN66D0LDW-7_SOT363-6~D
Q82B
DMN66D0LDW-7_SOT363-6~D
3
5
4
Q93
PDTA114EU_SC70-3~D
Q93
PDTA114EU_SC70-3~D
2
1 3
H1
H_3P2
@H1
H_3P2
@
1
FD3
FIDUCIAL MARK~D
@FD3
FIDUCIAL MARK~D
@
1
Q92A
DMN66D0LDW-7_SOT363-6~D
Q92A
DMN66D0LDW-7_SOT363-6~D
61
2
R945
100K_0402_5%~D
R945
100K_0402_5%~D
1 2
Q82A
DMN66D0LDW-7_SOT363-6~D
Q82A
DMN66D0LDW-7_SOT363-6~D
61
2
R949
4.7K_0402_5%~D
R949
4.7K_0402_5%~D
1 2
R954
47K_0402_5%~D
R954
47K_0402_5%~D
12
H16
H_3P0
@H16
H_3P0
@
1
R948
100K_0402_5%~D
R948
100K_0402_5%~D
12
Q95A
DMN66D0LDW-7_SOT363-6~D
Q95A
DMN66D0LDW-7_SOT363-6~D
61
2
H9
H_3P0
@H9
H_3P0
@
1
H19
H_3P0x2P0
@H19
H_3P0x2P0
@
1
C775
0.1U_0402_16V4Z~D
C775
0.1U_0402_16V4Z~D
1 2
R939 4.7K_0402_5%~DR939 4.7K_0402_5%~D
1 2
R938
100K_0402_5%~D
R938
100K_0402_5%~D
1 2
Q74B
DMN66D0LDW-7_SOT363-6~D
Q74B
DMN66D0LDW-7_SOT363-6~D
3
5
4
Q101B
DMN66D0LDW-7_SOT363-6~D
Q101B
DMN66D0LDW-7_SOT363-6~D
3
5
4
H6
H_3P0
@H6
H_3P0
@
1
R934 4.7K_0402_5%~DR934 4.7K_0402_5%~D
1 2
Q96
PDTA114EU_SC70-3~D
Q96
PDTA114EU_SC70-3~D
2
1 3
C774
0.1U_0402_16V4Z~D
C774
0.1U_0402_16V4Z~D
1 2
FD4
FIDUCIAL MARK~D
@FD4
FIDUCIAL MARK~D
@
1
Q89B
DMN66D0LDW-7_SOT363-6~D
Q89B
DMN66D0LDW-7_SOT363-6~D
3
5
4
R937
100K_0402_5%~D
R937
100K_0402_5%~D
12
H8
H_3P2
@H8
H_3P2
@
1
H2
H_3P2
@H2
H_3P2
@
1
H15
H_3P0
@H15
H_3P0
@
1

5
5
4
4
3
3
2
2
1
1
D D
C C
B B
A A
NB_PSID_TS5A63157
+DC_IN
PBATT+_C
NB_PSID
+DCIN_JACK
-DCIN_JACK
Z4304
Z4306
Z4305
Z5304
Z5306
MBATT+_C
Z5305
Z4012
+3.3V_ALW
GND
+5V_ALW
+5V_ALW
+DC_IN_SS
+5V_ALW
PBATT+
GND
+3.3V_ALW
+DC_IN
+5V_ALW
+COINCELL
+RTC_CELL
+3.3V_RTC_LDO
GND
+5V_ALW
+COINCELL
+3.3V_ALW
MPBATT+
GND
+3.3V_ALW
+3.3V_ALW
DOCK_SMB_ALERT# 40,42,56
SLICE_BAT_PRES#40,41,56
DCIN_CBL_DET# 41
PSID_DISABLE# 41
PBAT_PRES# 41,56
PBAT_SMBDAT 42
PBAT_SMBCLK 42
DOCK_PSID40 GPIO_PSID_SELECT 41
PS_ID 42
SOFT_START_GC 56
BAY_SMBDAT 29,42
BAY_SMBCLK 29,42
MODULE_BATT_PRES# 41,56
Title
Size Document Number Rev
Date: Sheet of
LA-6591
1.0
+DCIN
46 66Monday, January 10, 2011
Compal Electronics, Inc.
Title
Size Document Number Rev
Date: Sheet of
LA-6591
1.0
+DCIN
46 66Monday, January 10, 2011
Compal Electronics, Inc.
Title
Size Document Number Rev
Date: Sheet of
LA-6591
1.0
+DCIN
46 66Monday, January 10, 2011
Compal Electronics, Inc.
AND TRADE SECRET INFORMATION. THIS SHEET MAY NOT BE TRANSFERED FROM THE CUSTODY OF THE COMPETENT DIVISION OF R&D
THIS SHEET OF ENGINEERING DRAWING IS THE PROPRIETARY PROPERTY OF COMPAL ELECTRONICS, INC. AND CONTAINS CONFIDENTIAL
MAY BE USED BY OR DISCLOSED TO ANY THIRD PARTY WITHOUT PRIOR WRITTEN CONSENT OF COMPAL ELECTRONICS, INC.
DEPARTMENT EXCEPT AS AUTHORIZED BY COMPAL ELECTRONICS, INC. NEITHER THIS SHEET NOR THE INFORMATION IT CONTAINS
DELL CONFIDENTIAL/PROPRIETARY
Primary Battery Connector
DC_IN+ Source
COIN RTC Battery
Move to power schematic
ESD Diodes
ESD Diodes
Media Bay Battery Connector
PR5
100_0402_5%~D
PR5
100_0402_5%~D
1 2
PC8
0.1U_0603_25V7K~D
PC8
0.1U_0603_25V7K~D
12
PR503
100_0402_5%~D
PR503
100_0402_5%~D
1 2
PR2
100K_0402_5%~D
PR2
100K_0402_5%~D
12
E
B
C
PQ3
MMST3904-7-F_SOT323~D
E
B
C
PQ3
MMST3904-7-F_SOT323~D
2
3 1
PD6
DA204UGT106_SOT323~D
PD6
DA204UGT106_SOT323~D
2
3
1
PL2
BLM18BD102SN1D_0603~D
PL2
BLM18BD102SN1D_0603~D
12
PD7
SM24_SOT23
@
PD7
SM24_SOT23
@
2
3
1
PD5
RB751V-40GTE-17_SOD323~D
@PD5
RB751V-40GTE-17_SOD323~D
@
1 2
PR17
4.7K_0805_5%~D
@PR17
4.7K_0805_5%~D
@
12
PC1
1U_0603_10V4Z~D
PC1
1U_0603_10V4Z~D
1
2
PL3
FBMJ4516HS720NT_1806~D
PL3
FBMJ4516HS720NT_1806~D
1 2
PR7
0_0402_5%~D
@PR7
0_0402_5%~D
@
1 2
PL4
FBMJ4516HS720NT_1806~D
PL4
FBMJ4516HS720NT_1806~D
1 2
PC2
0.1U_0603_25V7K~D
PC2
0.1U_0603_25V7K~D
12
PR12
15K_0402_1%~D
PR12
15K_0402_1%~D
1 2
PC302
0.1U_0603_25V7K~D
PC302
0.1U_0603_25V7K~D
12
PR19
1M_0402_5%~D
PR19
1M_0402_5%~D
12
PC301
2200P_0402_50V7K~D
PC301
2200P_0402_50V7K~D
12
PC13
0.1U_0603_25V7K~D
PC13
0.1U_0603_25V7K~D
12
PC12
0.1U_0603_25V7K~D
@
PC12
0.1U_0603_25V7K~D
@
12
2
1
3
PQ1
FDN338P_G_NL_SOT23-3~D
@
2
1
3
PQ1
FDN338P_G_NL_SOT23-3~D
@
2
1 3
PD8
DA204U_SOT323~D
@
PD8
DA204U_SOT323~D
@
2
3
1
PC9
0.1U_0603_25V7K~D
PC9
0.1U_0603_25V7K~D
12
PC3
2200P_0402_50V7K~D
PC3
2200P_0402_50V7K~D
12
PR11
10K_0402_1%~D
PR11
10K_0402_1%~D
12
PL1
FBMJ4516HS720NT_1806~D
PL1
FBMJ4516HS720NT_1806~D
1 2
PD9
DA204U_SOT323~D
@
PD9
DA204U_SOT323~D
@
2
3
1
PR15
1M_0402_5%~D
PR15
1M_0402_5%~D
12
PR1
1K_0402_5%~D
PR1
1K_0402_5%~D
12
PQ4
FDS6679AZ_G_SO8~D
<BOM Structure>
PQ4
FDS6679AZ_G_SO8~D
<BOM Structure>
S
1
S
2
S
3
G
4
D8
D7
D6
D5
PC7
0.1U_0603_25V7K~D
PC7
0.1U_0603_25V7K~D
12
PD33
DA204U_SOT323~D
@
PD33
DA204U_SOT323~D
@
2
3
1
PR502
100_0402_5%~D
PR502
100_0402_5%~D
1 2
PC5
.47U_0402_6.3V6-K~D
@
PC5
.47U_0402_6.3V6-K~D
@
1 2
PC6
0.022U_0805_50V7K~D
PC6
0.022U_0805_50V7K~D
1 2
PC11
10U_1206_25V6M~D
PC11
10U_1206_25V6M~D
12
PR14
0_0402_5%~D
PR14
0_0402_5%~D
1 2
JRTC1
TYCO_2-1775293-2~D
JRTC1
TYCO_2-1775293-2~D
1
1
2
2G4
G3
PD4
DA204U_SOT323~D
@
PD4
DA204U_SOT323~D
@
2
3
1
PR9
33_0402_5%~D
PR9
33_0402_5%~D
1 2
PR6
0_0402_5%~D
@PR6
0_0402_5%~D
@
1 2
PR8
2.2K_0402_5%~D
PR8
2.2K_0402_5%~D
1 2
PJPDC1
MOLEX_87438-0743
PJPDC1
MOLEX_87438-0743
11
33
44
55
22
66
77
PJP43
PAD-OPEN 4x4m
PJP43
PAD-OPEN 4x4m
1 2
PR16
100K_0402_5%~D
PR16
100K_0402_5%~D
12
MBATT1
SUYIN_150010GR006M500ZR
MBATT1
SUYIN_150010GR006M500ZR
11
33
44
55
66
22
GND 7
GND 8
PL22
FBMJ4516HS720NT_1806~D
PL22
FBMJ4516HS720NT_1806~D
1 2
PL21
FBMJ4516HS720NT_1806~D
PL21
FBMJ4516HS720NT_1806~D
1 2
PD3
DA204U_SOT323~D
@
PD3
DA204U_SOT323~D
@
2
3
1
PR3
100_0402_5%~D
PR3
100_0402_5%~D
1 2
PR18
10K_0402_5%~D
PR18
10K_0402_5%~D
1 2
PR501
100_0402_5%~D
PR501
100_0402_5%~D
1 2
PC10
0.1U_0603_25V7K~D
PC10
0.1U_0603_25V7K~D
12
PR504
100K_0402_5%~D
PR504
100K_0402_5%~D
12
PD2
DA204U_SOT323~D
@
PD2
DA204U_SOT323~D
@
2
3
1
PD32
DA204U_SOT323~D
@
PD32
DA204U_SOT323~D
@
2
3
1
G
D
S
PQ2
FDV301N_G_NL_SOT23-3~D
G
D
S
PQ2
FDV301N_G_NL_SOT23-3~D
2
1 3
PD10
VZ0603M260APT_0603
@
PD10
VZ0603M260APT_0603
@
1
2
PD34
DA204U_SOT323~D
@
PD34
DA204U_SOT323~D
@
2
3
1
PBATT1
SUYIN_200275MR009G50PZR
PBATT1
SUYIN_200275MR009G50PZR
11
33
44
55
66
88
99
22
77
GND 10
GND 11
PR10
100K_0402_1%~D
PR10
100K_0402_1%~D
1 2
PR4
100_0402_5%~D
PR4
100_0402_5%~D
1 2
PD1
RB715FGT106_UMD3
PD1
RB715FGT106_UMD3
2
3
1
PU1
TS5A63157DCKR_SC70-6~D
PU1
TS5A63157DCKR_SC70-6~D
V+ 5
NC
3COM 4
GND
2
IN 6
NO
1
PC4
1500P_0402_7K~D
@PC4
1500P_0402_7K~D
@
12
PJP36
PAD-OPEN 2x2m~D
PJP36
PAD-OPEN 2x2m~D
2 1
PR13
10K_0402_5%~D@
PR13
10K_0402_5%~D@
1 2

5
5
4
4
3
3
2
2
1
1
D D
C C
B B
A A
+3.3V_ALWP+5V_ALWP
+5V_ALW_BOOT
+3.3V_ALW_LGATE
+3.3V_ALW_UGATE
SECFB
+3.3V_ALW_PHASE
EN_3V_5V
POK2
POK2
+3.3V_ALW_BOOT
+5V_ALW_LGATE
+3.3V_OUT2
+15V_ALWP
+5V_ALWP
REFIN2
POK1
VIN
+3.3V_ALW2
EN_3V_5V
+5V_ALW2P
+5V_ALW_PHASE
+5V_ALW_UGATE
EN_3V_5V
POK1
+5V_FB1
LDOREFIN
+3.3V_ALWP
+PWR_SRC
+5V_ALWP
+5V_VCC1
+3.3V_ALWP
+3.3V_ALWP
+15V_ALW
+5V_ALW
+5V_ALWP
+3.3V_ALW
+5V_ALW2
+5V_ALWP
GNDA_3V5V
GNDA_3V5V
GNDA_3V5V
GNDA_3V5V
GNDA_3V5V
GNDA_3V5V
GNDA_3V5V
+3.3V_ALWP
GNDA_3V5V
+5V_ALW2
+DC1_PWR_SRC
GNDA_3V5V
GNDA_3V5V
GNDA_3V5V
+3.3V_ALW2
+5V_3V_REF
+3.3V_RTC_LDO
GNDA_3V5V
ALWON42
THERM_STP#22
ALW_PWRGD_3V_5V 42
Title
Size Document Number Rev
Date: Sheet of
1.0
DC/DC +3V/ +5V
47 66Monday, January 10, 2011
Compal Electronics, Inc.
LA-6591
Title
Size Document Number Rev
Date: Sheet of
1.0
DC/DC +3V/ +5V
47 66Monday, January 10, 2011
Compal Electronics, Inc.
LA-6591
Title
Size Document Number Rev
Date: Sheet of
1.0
DC/DC +3V/ +5V
47 66Monday, January 10, 2011
Compal Electronics, Inc.
LA-6591
AND TRADE SECRET INFORMATION. THIS SHEET MAY NOT BE TRANSFERED FROM THE CUSTODY OF THE COMPETENT DIVISION OF R&D
THIS SHEET OF ENGINEERING DRAWING IS THE PROPRIETARY PROPERTY OF COMPAL ELECTRONICS, INC. AND CONTAINS CONFIDENTIAL
DEPARTMENT EXCEPT AS AUTHORIZED BY COMPAL ELECTRONICS, INC. NEITHER THIS SHEET NOR THE INFORMATION IT CONTAINS
DELL CONFIDENTIAL/PROPRIETARY
+3.3V_ALWP/ +5V_ALWP/ +5V_ALW2 / +15V_ALWP/ +3.3V_RTC_LDO
(100mA,20mils ,Via NO.=1)
5 Volt +/-5%
Thermal Design Current : 7.462A
Peak Current : 10.660A
OCP_MIN : 12.792A
3.3 Volt +/-5%
Thermal Design Current : 4.707A
Peak current : 6.725A
OCP_MIN : 8A
Pop 10 Ohm for MAX17020
Fsw = 400KHz
Fsw = 300KHz
ALW_PWRGD_3V_5V
* connect to U51 (EC) Pin B15 (Vih =>2V)
SN0608098
MAX17020
PU2 PR22
@
10 Ohm
Main (X7630031L10)
2nd (X7630031L11)
PR33
0_0402_5%~D
PR33
0_0402_5%~D
12
PJP44
PAD-OPEN 4x4m
PJP44
PAD-OPEN 4x4m
1 2
PC15
0.1U_0805_50V7M~D
PC15
0.1U_0805_50V7M~D
12
PC29
0.1U_0402_10V7K~D
@
PC29
0.1U_0402_10V7K~D
@
12
PC40
1U_0603_10V6K~D
PC40
1U_0603_10V6K~D
12
PQ6
AO4466L_SO8~D
PQ6
AO4466L_SO8~D
4
7
8
6
5
1
2
3
PR21
0_0805_5%~D
PR21
0_0805_5%~D
1 2
PR27
0_0402_5%~D
PR27
0_0402_5%~D
12
PC22
10U_0805_25V6K
PC22
10U_0805_25V6K
12
PD12
BAT54SW-7-F_SOT323-3~D
PD12
BAT54SW-7-F_SOT323-3~D
2
3
1
PJP9
PAD-OPEN 4x4m
PJP9
PAD-OPEN 4x4m
1 2
PD13
BAT54CW_SOT323~D
PD13
BAT54CW_SOT323~D
3
2
1
PQ5
FDS8878_G 1N SO8
PQ5
FDS8878_G 1N SO8
G2
D3
S
1
PJP49
PAD-OPEN1x1m
PJP49
PAD-OPEN1x1m
12
PC28
0.1U_0603_25V7K~D
PC28
0.1U_0603_25V7K~D
1 2
PR47
39K_0402_5%~D
PR47
39K_0402_5%~D
1 2
PJP47
PAD-OPEN 4x4m
PJP47
PAD-OPEN 4x4m
1 2
PC35
0.1U_0603_25V7K~D
PC35
0.1U_0603_25V7K~D
12
PR42
2K_0402_5%~D
PR42
2K_0402_5%~D
12
PC21
10U_0805_25V6K
PC21
10U_0805_25V6K
12
PJP48
PAD-OPEN 4x4m
PJP48
PAD-OPEN 4x4m
1 2
PC24
4.7U_0603_6.3V6K~D
PC24
4.7U_0603_6.3V6K~D
12
PC32
0.1U_0603_25V7K~D
@
PC32
0.1U_0603_25V7K~D
@
12
PC34
0.1U_0603_25V7K~D
PC34
0.1U_0603_25V7K~D
12
PC36
0.1U_0402_10V7K~D
@
PC36
0.1U_0402_10V7K~D
@
12
PC19
2200P_0402_50V7K~D
PC19
2200P_0402_50V7K~D
12
PC20
0.1U_0805_50V7M~D
PC20
0.1U_0805_50V7M~D
12
PC41
0.1U_0603_25V7K~D
PC41
0.1U_0603_25V7K~D
12
PR30
348K_0402_1%~D
PR30
348K_0402_1%~D
1 2
+
PC33
330U_V_6.3VM~D
+
PC33
330U_V_6.3VM~D
1
2
PR32
0_0402_5%~D
@
PR32
0_0402_5%~D
@
12
PC14
2200P_0402_50V7K~D
PC14
2200P_0402_50V7K~D
12
PU2 SN0608098_QFN32_5X5~DPU2 SN0608098_QFN32_5X5~D
VREF2 1
TONSEL 2
V5FILT 3
EN_LDO 4
VREF3 5
VIN 6
LDO 7
LDOREFIN 8
VSW
9
VOUT1
10
VFB1
11
TRIP1
12
PGOOD1
13
EN1
14
DRVH1
15
LL1
16
VBST1
17
DRVL1
18
V5DRV
19
SECFB
20
GND
21
PGND
22
DRVL2
23
VBST2
24
LL2 25
DRVH2 26
EN2 27
PGOOD2 28
SKIPSEL 29
VOUT2 30
TRIP2 31
REFIN2 32
PAD
33
PC42
0.1U_0603_25V7K~D
PC42
0.1U_0603_25V7K~D
1 2
PR34
1_0603_5%~D
PR34
1_0603_5%~D
1 2
PR38
0_0402_5%~D
PR38
0_0402_5%~D
12
PL5
3.3UH_FDVE1040-H-3R3M=P3_11.3A_20%~D
PL5
3.3UH_FDVE1040-H-3R3M=P3_11.3A_20%~D
12
PR23
0_0402_5%~D
PR23
0_0402_5%~D
12
PJP46
PAD-OPEN1x1m
PJP46
PAD-OPEN1x1m
1 2
PC39
0.1U_0603_25V7K~D
PC39
0.1U_0603_25V7K~D
1 2
PR39
0_0402_5%~D
@
PR39
0_0402_5%~D
@
12
PC18
10U_0805_25V6K
PC18
10U_0805_25V6K
12
PL6
4.7UH_FDVE1040-H-4R7M=P3_10A_20%~D
PL6
4.7UH_FDVE1040-H-4R7M=P3_10A_20%~D
12
PR40
100K_0402_1%~D
PR40
100K_0402_1%~D
1 2
PC30
0.1U_0402_10V7K~D
@
PC30
0.1U_0402_10V7K~D
@
12
PR24
0_0402_5%~D
@PR24
0_0402_5%~D
@
1 2
PQ7
FDMS7692 1N POWER56-8
PQ7
FDMS7692 1N POWER56-8
G2
D3
S
1
PR44
200K_0402_5%~D
PR44
200K_0402_5%~D
1 2
PR25
0_0402_5%~D
@PR25
0_0402_5%~D
@
1 2
PC31
0.1U_0603_25V7K~D
@
PC31
0.1U_0603_25V7K~D
@
12
PR20
0_0805_5%~D
PR20
0_0805_5%~D
1 2
+
PC38
330U_V_6.3VM~D
+
PC38
330U_V_6.3VM~D
1
2
PC26
1U_0402_6.3V4Z~D
PC26
1U_0402_6.3V4Z~D
12
PR46
200K_0402_1%~D
PR46
200K_0402_1%~D
12
PC17
10U_0805_25V6K
PC17
10U_0805_25V6K
12
PC23
10U_0805_25V6K
PC23
10U_0805_25V6K
12
PR36
4.7_1206_5%~D
@
PR36
4.7_1206_5%~D
@
1 2
PR28
0_0402_5%~D
@PR28
0_0402_5%~D
@
1 2
PR45
0_0402_5%~D
PR45
0_0402_5%~D
12
PR22
10_0603_5%~D
@PR22
10_0603_5%~D
@
12
PC25
0.1U_0603_25V7K~D
PC25
0.1U_0603_25V7K~D
12
PR41
100K_0402_1%~D
@
PR41
100K_0402_1%~D
@
1 2
PJP50
PAD-OPEN 4x4m
PJP50
PAD-OPEN 4x4m
1 2
PR26 0_0603_5%~D@PR26 0_0603_5%~D@
1 2
PC27
1U_0603_10V6K~D
PC27
1U_0603_10V6K~D
12
PR35
1_0603_5%~D
PR35
1_0603_5%~D
1 2
PC43
0.1U_0603_25V7K~D
PC43
0.1U_0603_25V7K~D
12
PC16
10U_0805_25V6K
PC16
10U_0805_25V6K
12
PQ8
AO4406AL_SO8~D
PQ8
AO4406AL_SO8~D
4
7
8
6
5
1
2
3
PR31 0_0402_5%~DPR31 0_0402_5%~D
12
PC37
0.1U_0402_10V7K~D
@
PC37
0.1U_0402_10V7K~D
@
12
PR43
0_0402_5%~D
PR43
0_0402_5%~D
12
PR29
274K_0402_1%~D
PR29
274K_0402_1%~D
1 2
PD11
BAT54SW-7-F_SOT323-3~D
PD11
BAT54SW-7-F_SOT323-3~D
2
3
1
PJP45
PAD-OPEN1x1m
PJP45
PAD-OPEN1x1m
1 2
PR37
4.7_1206_5%~D
@PR37
4.7_1206_5%~D
@
1 2

5
5
4
4
3
3
2
2
1
1
D D
C C
B B
A A
BST_1.5VP
DL_1.5VP
LX_1.5VP
DH_1.5VP
1.5V_PWR_SRC
+1.5V_SUS_P +1.5V_MEM
GNDA_1.5V
+5V_ALW
+5V_ALW
GNDA_1.5V
+1.5V_SUS_P
GNDA_1.5V
GNDA_1.5V
+PWR_SRC
GNDA_1.5V
GNDA_1.5V
+3.3V_ALW
1.5V_SUS_PWRGD42
DDR_ON42,49
Title
Size Document Number Rev
Date: Sheet of
LA-6591
1.0
+1.5V_MEM
48 66Monday, January 10, 2011
Compal Electronics, Inc.
Title
Size Document Number Rev
Date: Sheet of
LA-6591
1.0
+1.5V_MEM
48 66Monday, January 10, 2011
Compal Electronics, Inc.
Title
Size Document Number Rev
Date: Sheet of
LA-6591
1.0
+1.5V_MEM
48 66Monday, January 10, 2011
Compal Electronics, Inc.
AND TRADE SECRET INFORMATION. THIS SHEET MAY NOT BE TRANSFERED FROM THE CUSTODY OF THE COMPETENT DIVISION OF R&D
THIS SHEET OF ENGINEERING DRAWING IS THE PROPRIETARY PROPERTY OF COMPAL ELECTRONICS, INC. AND CONTAINS CONFIDENTIAL
DEPARTMENT EXCEPT AS AUTHORIZED BY COMPAL ELECTRONICS, INC. NEITHER THIS SHEET NOR THE INFORMATION IT CONTAINS
DELL CONFIDENTIAL/PROPRIETARY
PROPRIETARY NOTE: THIS SHEET OF ENGINEERING DRAWING AND SPECIFICATIONS CONTAINS CONFIDENTIAL
TRADE SECRET AND OTHER PROPRIETARY INFORMATION OF DELL INC. ("DELL") THIS DOCUMENT MAY NOT
BE TRANSFERRED OR COPIED WITHOUT THE EXPRESS WRITTEN AUTHORIZATION OF DELL. IN ADDITION,
NEITHER THIS SHEET NOR THE INFORMATION IT CONTAINS WAY BE USED BY OR DISCLOSED TO ANY THIRD
PARTY WITHOUT DELL'S EXPRESS WRITTEN CONSENT.
1.5 Volt +/-5%
Thermal Design Current: 9.649A
Peak current: 13.785A
OCP_MIN:15.164A
+1.5V_SUS_P
1.5V_SUS_PWRGD
* connect to U51 (EC) Pin B9 (Vih => 2V)
PR604
2.2_0603_5%~D
PR604
2.2_0603_5%~D
1 2
PR609
10K_0402_1%~D
PR609
10K_0402_1%~D
12
PR606
0_0402_5%~D
PR606
0_0402_5%~D
1 2
PC603
10U_1206_25V6M~D
PC603
10U_1206_25V6M~D
12
PR610
100K_0402_1%~D
PR610
100K_0402_1%~D
12
PC607
2200P_0402_50V7K~D
PC607
2200P_0402_50V7K~D
12
PC610
0.1U_0603_25V7K~D
@
PC610
0.1U_0603_25V7K~D
@
12
PQ601
FDMS7692_SO8~D
PQ601
FDMS7692_SO8~D
3 5
2
4
1
PJP603
PAD-OPEN 4x4m
PJP603
PAD-OPEN 4x4m
1 2
+
PC608
330U_SX_2VY~D
+
PC608
330U_SX_2VY~D
1
2
PU601
RT8209MGQW_WQFN14_3P5X3P5
PU601
RT8209MGQW_WQFN14_3P5X3P5
VOUT
3
VDD
4
EN/DEM 1
TON
2
FB
5
PGOOD
6LGATE 9
UGATE 13
PHASE 12
GND
7
PGND
8
CS 11
VDDP 10
BOOT 14
NC 15
PC612
0.1U_0603_25V7K~D
PC612
0.1U_0603_25V7K~D
1 2
PQ602
FDMS0310S_DFN8-5
PQ602
FDMS0310S_DFN8-5
4
5
1
2
3
PC604
0.1U_0805_50V7M~D
PC604
0.1U_0805_50V7M~D
12
PL602
1UH 20% FDUE1040D-H-1R0M=P3_21.3A_20%~D
PL602
1UH 20% FDUE1040D-H-1R0M=P3_21.3A_20%~D
1 2
PJP602
PAD-OPEN 4x4m
PJP602
PAD-OPEN 4x4m
1 2
PC614
4.7U_0603_6.3V6K~D
PC614
4.7U_0603_6.3V6K~D
12
PC601
10U_1206_25V6M~D
@
PC601
10U_1206_25V6M~D
@
12
PR601
0_0402_5%~D
PR601
0_0402_5%~D
1 2
PR605
6.98K_0402_1%~D
PR605
6.98K_0402_1%~D
1 2
PC613
1U_0402_6.3V4Z~D
@PC613
1U_0402_6.3V4Z~D
@
12
PR602
4.7_1206_5%~D
@PR602
4.7_1206_5%~D
@
1 2
PC602
10U_1206_25V6M~D
PC602
10U_1206_25V6M~D
12
PJP601
PAD-OPEN 4x4m
PJP601
PAD-OPEN 4x4m
1 2
PR603
255K_0402_1%~D
PR603
255K_0402_1%~D
1 2
PC611
4.7U_0805_10V4Z~D
PC611
4.7U_0805_10V4Z~D
1 2
PR608
10K_0402_1%~D
PR608
10K_0402_1%~D
1 2
PC605
2200P_0402_50V7K~D
@
PC605
2200P_0402_50V7K~D
@
12
PJP604
PAD-OPEN1x1m
PJP604
PAD-OPEN1x1m
1 2
PL601
FBMJ4516HS720NT_1806~D
@PL601
FBMJ4516HS720NT_1806~D
@
1 2
PC606
0.1U_0402_10V7K~D
PC606
0.1U_0402_10V7K~D
12
PR607
10_0402_5%~D
PR607
10_0402_5%~D
1 2
PC615
47P_0402_50V8J~D
@PC615
47P_0402_50V8J~D
@
12
+
PC609
330U_SX_2VY~D
+
PC609
330U_SX_2VY~D
1
2
PR611
300K_0402_5%~D
@PR611
300K_0402_5%~D
@
12

5
5
4
4
3
3
2
2
1
1
D D
C C
B B
A A
+1.8V_SW
+1.8V_PWR_SRC
+1.8V_VDD
+1.8V_BST
+1.8V_EN
+1.8V_RUNP
+1.8V_COMP
+1.8V_FB
DC_1+0.75V_VTT_PWR_SRC
+1.8V_MODE
+0.75V_S5
+0.75V_S3
+1.8V_RUNP
+1.8V_RUN+1.8V_RUNP
GNDA_1.8V
+3.3V_RUN
+3.3V_ALW
GNDA_1.8V
GNDA_1.8V
GNDA_1.8V
+0.75V_DDR_VTT
+0.75V_P
+0.75V_P
+5V_ALW
+1.5V_MEM
+V_DDR_REF
RUN_ON 11,37,41,44
1.8V_RUN_PWRGD 41
0.75V_DDR_VTT_ON 41
DDR_ON 42,48
Title
Size Document Number Rev
Date: Sheet of
LA-6591
1.0
+0.75V_DDR_VT/+1.8V_RUN
49 66Monday, January 10, 2011
Compal Electronics, Inc.
Title
Size Document Number Rev
Date: Sheet of
LA-6591
1.0
+0.75V_DDR_VT/+1.8V_RUN
49 66Monday, January 10, 2011
Compal Electronics, Inc.
Title
Size Document Number Rev
Date: Sheet of
LA-6591
1.0
+0.75V_DDR_VT/+1.8V_RUN
49 66Monday, January 10, 2011
Compal Electronics, Inc.
DELL CONFIDENTIAL/PROPRIETARY
PROPRIETARY NOTE: THIS SHEET OF ENGINEERING DRAWING AND SPECIFICATIONS CONTAINS CONFIDENTIAL
TRADE SECRET AND OTHER PROPRIETARY INFORMATION OF DELL INC. ("DELL") THIS DOCUMENT MAY NOT
BE TRANSFERRED OR COPIED WITHOUT THE EXPRESS WRITTEN AUTHORIZATION OF DELL. IN ADDITION,
NEITHER THIS SHEET NOR THE INFORMATION IT CONTAINS WAY BE USED BY OR DISCLOSED TO ANY THIRD
PARTY WITHOUT DELL'S EXPRESS WRITTEN CONSENT.
1.8 Volt +/-5%
Thermal Design Current: 0.824A
Peak current: 1.177 A
OCP_MIN: 1.412A
+1.8V_RUNP
+0.75V_DDR_VTT
DDR3 Termination
0.75Volt +/-5%
Thermal Design Current: 0.525A
Peak current: 0.75A
1.8V_RUN_PWRGD connect to
U46 Pin B10 (EC)
PC73
0.22U_0603_10V7K~D
PC73
0.22U_0603_10V7K~D
12
PR65
2K_0402_1%~D
PR65
2K_0402_1%~D
12
PC80
10U_0805_6.3V6M~D
PC80
10U_0805_6.3V6M~D
1 2
PR66
1.43K_0402_1%~D
PR66
1.43K_0402_1%~D
12
PC66
10U_0805_6.3V6M~D
PC66
10U_0805_6.3V6M~D
1 2
PJP17
PAD-OPEN 2x2m~D
PJP17
PAD-OPEN 2x2m~D
2 1
PC76
22U_0805_6.3V4Z~D
PC76
22U_0805_6.3V4Z~D
1 2
PR68
1K_0402_1%~D
PR68
1K_0402_1%~D
12
PR69
57.6K_0402_1%~D
PR69
57.6K_0402_1%~D
1 2
PC78
4.7U_0805_10V4Z~D
PC78
4.7U_0805_10V4Z~D
12
PJP15
PAD-OPEN1x1m
@PJP15
PAD-OPEN1x1m
@
1 2
PR63
10_0402_1%~D
PR63
10_0402_1%~D
12
PU4
TPS51311RGTR_QFN16_3X3~D
PU4
TPS51311RGTR_QFN16_3X3~D
VDD
12
SW
5
RES 2
PGND 15
VIN 13
VIN 14
PGND 16
SW
6
SW
7
AGND
11
FB
10
MODE
8
EN 1
VBST 4
PGOOD 3
COMP
9
TPAD 17
PR72 0_0402_5%~DPR72 0_0402_5%~D
1 2
PR71 0_0402_5%~DPR71 0_0402_5%~D
1 2
PC71
0.018U_0402_50V7K~D
PC71
0.018U_0402_50V7K~D
12
PL8
2UH_#A915AY-H-2R0M=P3_3.3A_20%~D
PL8
2UH_#A915AY-H-2R0M=P3_3.3A_20%~D
12
PC74
680P_0603_50V8J~D
@
PC74
680P_0603_50V8J~D
@
12
PC81
10U_0805_6.3V6M~D
PC81
10U_0805_6.3V6M~D
1 2
PR70
4.7_0805_5%~D
@
PR70
4.7_0805_5%~D
@
12
PC77
47P_0402_50V8J~D
PC77
47P_0402_50V8J~D
12
PU5
RT9026GFP_MSOP10~D
PU5
RT9026GFP_MSOP10~D
GND 8
VDDQSNS
1
VTT
3
VLDOIN
2
VIN 10
PGND
4
S3 7
VTTREF 6
S5 9
VTTSNS
5
GND
11
PC75
22U_0805_6.3V4Z~D
PC75
22U_0805_6.3V4Z~D
1 2
PR67
3.3_0603_1%~D
PR67
3.3_0603_1%~D
1 2
PC83
0.1U_0603_25V7K~D
PC83
0.1U_0603_25V7K~D
12
PC70
0.012U_0402_16V7K~D
PC70
0.012U_0402_16V7K~D
1 2
PC68
0.1U_0603_25V7K~D
PC68
0.1U_0603_25V7K~D
12
PC82
10U_0805_6.3V6M~D
PC82
10U_0805_6.3V6M~D
1 2
PR60
0_0603_5%~D
PR60
0_0603_5%~D
12
PR64
10K_0402_5%~D
PR64
10K_0402_5%~D
12
PJP14
PAD-OPEN 2x2m~D
@PJP14
PAD-OPEN 2x2m~D
@
2 1
PJP16
PAD-OPEN 2x2m~D
@PJP16
PAD-OPEN 2x2m~D
@
2 1
PC67
22U_0805_6.3V4Z~D
@
PC67
22U_0805_6.3V4Z~D
@
1 2
PJP18
PAD-OPEN 2x2m~D
PJP18
PAD-OPEN 2x2m~D
2 1
PC69
.1U_0402_16V7K~D
PC69
.1U_0402_16V7K~D
1 2
PC72 100P_0402_50V8J~DPC72 100P_0402_50V8J~D
12
PR61
24k_0402_1%~D
PR61
24k_0402_1%~D
12
PC79
0.1U_0603_25V7K~D
PC79
0.1U_0603_25V7K~D
1 2

5
5
4
4
3
3
2
2
1
1
D D
C C
B B
A A
+1.05VM_VX
+1.05VM_IMON
+1.05VM_VX
+1.05VM_VX
+1.05V_MP
+1.05VM_SS
+1.05VM_FSET
+1.05VM_PWRGD
+1.05VM_VFB
+1.05V_MP
+1.05VM_EN
+1.05VM_BST
+1.05VM_COMP
+1.05VM_MODE
+1.05V_PWR_SRC
+1.05VM_PWRGD
+1.05V_MP
+3.3V_ALW
+1.05V_M
+1.05V_MP
GNDA_1.05VM
GNDA_1.05VM
GNDA_1.05VM
GNDA_1.05VM
+3.3V_ALW
+5V_ALW
GNDA_1.05VM
GNDA_1.05VM
GNDA_1.05VM
A_ON 42,44
1.05V_A_PWRGD 42
SIO_SLP_A# 16,41
Title
Size Document Number Rev
Date: Sheet of
1.0
+1.05V_M
50 66Monday, January 10, 2011
Compal Electronics, Inc.
LA-6591
Title
Size Document Number Rev
Date: Sheet of
1.0
+1.05V_M
50 66Monday, January 10, 2011
Compal Electronics, Inc.
LA-6591
Title
Size Document Number Rev
Date: Sheet of
1.0
+1.05V_M
50 66Monday, January 10, 2011
Compal Electronics, Inc.
LA-6591
DELL CONFIDENTIAL/PROPRIETARY
1.05 Volt +/-5%
Thermal Design Current : 2.921A
Peak current : 4.173A
OCP_MIN :5.008A
+1.05V_M
1.05V_A_PWRGD
* connect to U51 (EC) Pin A14 (Vih => 2V)
PC97
10U_0603_6.3V6M~D
PC97
10U_0603_6.3V6M~D
12
PL9
0.42UH_ETQP4LR42AFM_17A_20%~D
PL9
0.42UH_ETQP4LR42AFM_17A_20%~D
12
PR83
10K_0402_1%~D
PR83
10K_0402_1%~D
1 2
PC101
22U_0805_6.3V6M~D
PC101
22U_0805_6.3V6M~D
12
PC95
0.1U_0603_25V7K~D
@
PC95
0.1U_0603_25V7K~D
@
12
PR75
0_0402_5%~D
@PR75
0_0402_5%~D
@
12
PR87
100K_0402_1%~D
PR87
100K_0402_1%~D
12
PC102
22U_0805_6.3V6M~D
PC102
22U_0805_6.3V6M~D
12
PC105
22U_0805_6.3V6M~D
PC105
22U_0805_6.3V6M~D
12
PC107
6800P_0402_25V7K~D
PC107
6800P_0402_25V7K~D
12
PC88
0.1U_0603_25V7K~D
PC88
0.1U_0603_25V7K~D
12
PC91 100P_0402_50V8J~DPC91 100P_0402_50V8J~D
12
PR78
0_0402_5%~D
PR78
0_0402_5%~D
12
PR88 0_0402_5%~DPR88 0_0402_5%~D
12
PC86
10U_1206_25V6M~D
PC86
10U_1206_25V6M~D
12
PR76 5.6K_0402_5%~DPR76 5.6K_0402_5%~D
12
PC93
1800P_0402_50V7K~D
PC93
1800P_0402_50V7K~D
1 2
PC85
10U_1206_25V6M~D
@PC85
10U_1206_25V6M~D
@
12
PC100
22U_0805_6.3V6M~D
PC100
22U_0805_6.3V6M~D
12
PC90
0.22U_0603_10V7K~D
PC90
0.22U_0603_10V7K~D
1 2
PC98
22U_0805_6.3V6M~D
PC98
22U_0805_6.3V6M~D
12
PC106
0.1U_0603_25V7K~D
PC106
0.1U_0603_25V7K~D
12
PR86
7.68K_0805_1%~D
@PR86
7.68K_0805_1%~D
@
1 2
PC94
0.01U_0402_25V7K~D
PC94
0.01U_0402_25V7K~D
12
PJP21
PAD-OPEN 4x4m
PJP21
PAD-OPEN 4x4m
1 2
PC96
10U_0603_6.3V6M~D
PC96
10U_0603_6.3V6M~D
12
PC103
22U_0805_6.3V6M~D
PC103
22U_0805_6.3V6M~D
12
PJP22
PAD-OPEN 4x4m
PJP22
PAD-OPEN 4x4m
1 2
PR81
0_0402_5%~D
PR81
0_0402_5%~D
12
PR80 2K_0402_1%~DPR80 2K_0402_1%~D
12
PR85 0_0402_5%~D@PR85 0_0402_5%~D@
12
PJP20
PAD-OPEN1x1m
PJP20
PAD-OPEN1x1m
1 2
PR84
1.33K_0402_1%~D
@PR84
1.33K_0402_1%~D
@
12
PU6
SN1003055RUWR_QFN17_3P5X3P5~D
PU6
SN1003055RUWR_QFN17_3P5X3P5~D
SS
6
VCCA
1
GND
2
PGND
9
SW
8
VIN 17
VBST 15
FSET 12
MODE 11
VIN 16
IMON 10
PGND
7
COMP
3
VFB
4
VOUT
5
PGOOD 14
EN 13
PC89
0.1U_0603_25V7K~D
PC89
0.1U_0603_25V7K~D
12
PR74
3.3_0603_1%~D
PR74
3.3_0603_1%~D
1 2
PJP19
PAD-OPEN 4x4m
PJP19
PAD-OPEN 4x4m
1 2
PC87
10U_1206_25V6M~D
PC87
10U_1206_25V6M~D
12
PC84
1U_0402_6.3V6K~D
PC84
1U_0402_6.3V6K~D
12
PC92 680P_0402_50V7K~DPC92 680P_0402_50V7K~D
12
PC104
22U_0805_6.3V6M~D
PC104
22U_0805_6.3V6M~D
12
PC99
22U_0805_6.3V6M~D
PC99
22U_0805_6.3V6M~D
12
PR82
2.67K_0402_1%~D
PR82
2.67K_0402_1%~D
12
PR79
22.1K_0402_1%~D
@PR79
22.1K_0402_1%~D
@
12

5
5
4
4
3
3
2
2
1
1
D D
C C
B B
A A
+1.05VTT_IMON
+1.05VTT_VX
+1.05VTT_VX
+1.05VTT_SENSE
+1.05VTT_SS
+1.05VTT_FSET
+1.05VTT_PWRGD
+1.05VTT_VFB
+1.05VTT_SENSE
+1.05VTT_BST
+1.05VTT_COMP
+1.05VTT_MODE
+1.05VTT_VX
+1.05VTT_EN
+1.05VTT_SENSE
+1.05VTT_PWRGD
+1.05VTT_PWR_SRC
+1.05VTTP
+1.05VTTP
+1.05V_RUN_VTT GNDA_1.05VTT
+5V_RUN
GNDA_1.05VTT
GNDA_1.05VTT
GNDA_1.05VTT
+3.3V_ALW
+5V_ALW
GNDA_1.05VTT
GNDA_1.05VTT
GNDA_1.05VTT
GNDA_1.05VTT
VTT_SENSE 10
1.05V_VTTPWRGD 42,55
CPU_VTT_ON41,55
VTT_GND 10
Title
Size Document Number Rev
Date: Sheet of
1.0
ISL95870A +1.05V_RUN_VTT
51 66Monday, January 10, 2011
Compal Electronics, Inc.
LA-6591
Title
Size Document Number Rev
Date: Sheet of
1.0
ISL95870A +1.05V_RUN_VTT
51 66Monday, January 10, 2011
Compal Electronics, Inc.
LA-6591
Title
Size Document Number Rev
Date: Sheet of
1.0
ISL95870A +1.05V_RUN_VTT
51 66Monday, January 10, 2011
Compal Electronics, Inc.
LA-6591
AND TRADE SECRET INFORMATION. THIS SHEET MAY NOT BE TRANSFERED FROM THE CUSTODY OF THE COMPETENT DIVISION OF R&D
THIS SHEET OF ENGINEERING DRAWING IS THE PROPRIETARY PROPERTY OF COMPAL ELECTRONICS, INC. AND CONTAINS CONFIDENTIAL
MAY BE USED BY OR DISCLOSED TO ANY THIRD PARTY WITHOUT PRIOR WRITTEN CONSENT OF COMPAL ELECTRONICS, INC.
DEPARTMENT EXCEPT AS AUTHORIZED BY COMPAL ELECTRONICS, INC. NEITHER THIS SHEET NOR THE INFORMATION IT CONTAINS
DELL CONFIDENTIAL/PROPRIETARY
1.05Volt
=> (+/- 5% AC + DC +Ripple )
=> (+/- 2% DC + Ripple)
Thermal Design Current : 5.980A
Peack current : 8.970A
OCP_MIN : 10.764A
+1.05VTT
1.05V_VTTPWRGD
* connect to PU13 Pin 15 (Vih => 2V)
* connect to U50 Pin 1 (Vih => 2.31V)
PR102
0_0402_5%~D
PR102
0_0402_5%~D
1 2
PR105
20K_0402_0.5%~D
PR105
20K_0402_0.5%~D
12
PC130
22U_0805_6.3V6M~D
PC130
22U_0805_6.3V6M~D
12
PC111
10U_1206_25V6M~D
PC111
10U_1206_25V6M~D
12
PC127
22U_0805_6.3V6M~D
PC127
22U_0805_6.3V6M~D
12
PC123
22U_0805_6.3V6M~D
PC123
22U_0805_6.3V6M~D
12
PR89
2.2_0603_5%~D
PR89
2.2_0603_5%~D
1 2
PL10
0.42UH_ETQP4LR42AFM_17A_20%~D
PL10
0.42UH_ETQP4LR42AFM_17A_20%~D
12
PJP24
PAD-OPEN 43X118
PJP24
PAD-OPEN 43X118
1 2
PR103
0_0402_5%~D
PR103
0_0402_5%~D
1 2
PC120
22U_0805_6.3V6M~D
PC120
22U_0805_6.3V6M~D
12
PJP23
PAD-OPEN 4x4m
PJP23
PAD-OPEN 4x4m
1 2
PC116
680P_0402_50V7K~D
PC116
680P_0402_50V7K~D
12
PR461
0_0402_5%~D
PR461
0_0402_5%~D
1 2
PC109
10U_1206_25V6M~D
PC109
10U_1206_25V6M~D
12
PR99
7.68K_0805_1%~D
@PR99
7.68K_0805_1%~D
@
1 2
PC351
22U_0805_6.3V4Z~D
@
PC351
22U_0805_6.3V4Z~D
@
1 2
PC131
6800P_0402_25V7K~D
PC131
6800P_0402_25V7K~D
12
PR101
9.31K_0402_1%~D
PR101
9.31K_0402_1%~D
12
PC122
47U_0805_4V6M~D
PC122
47U_0805_4V6M~D
12
PR90
5.6K_0402_5%~D
PR90
5.6K_0402_5%~D
12
PC124
22U_0805_6.3V6M~D
PC124
22U_0805_6.3V6M~D
12
PC129
22U_0805_6.3V6M~D
PC129
22U_0805_6.3V6M~D
12
PR98 0_0402_5%~D@PR98 0_0402_5%~D@
12
PC119
0.1U_0603_25V7K~D
@
PC119
0.1U_0603_25V7K~D
@
12
PC114
0.22U_0603_10V7K~D
PC114
0.22U_0603_10V7K~D
1 2
PC117
1800P_0402_50V7K~D
PC117
1800P_0402_50V7K~D
1 2
PC118
0.01U_0402_25V7K~D
PC118
0.01U_0402_25V7K~D
12
PJP26
PAD-OPEN 43X118
PJP26
PAD-OPEN 43X118
1 2
PC113
0.1U_0603_25V7K~D
PC113
0.1U_0603_25V7K~D
12
PR95
0_0402_5%~D
PR95
0_0402_5%~D
1 2
PC126
47U_0805_4V6M~D
PC126
47U_0805_4V6M~D
12
PC108
1U_0402_6.3V6K~D
PC108
1U_0402_6.3V6K~D
12
PR94
0_0402_5%~D
PR94
0_0402_5%~D
12
PC110
10U_1206_25V6M~D
PC110
10U_1206_25V6M~D
12
PR100
10_0402_5%~D
PR100
10_0402_5%~D
12
PR92
22.1K_0402_1%~D
@PR92
22.1K_0402_1%~D
@
12
PC125
22U_0805_6.3V6M~D
PC125
22U_0805_6.3V6M~D
12
PC121
22U_0805_6.3V6M~D
PC121
22U_0805_6.3V6M~D
12
PR96
3.09K_0402_0.5%~D
PR96
3.09K_0402_0.5%~D
12
PR97
22.1K_0402_1%~D
@
PR97
22.1K_0402_1%~D
@
12
PC112
0.1U_0603_25V7K~D
PC112
0.1U_0603_25V7K~D
12
PC350
22U_0805_6.3V4Z~D
@
PC350
22U_0805_6.3V4Z~D
@
1 2
PR104
13.3K_0402_1%~D
PR104
13.3K_0402_1%~D
12
PR93 2K_0402_0.5%~DPR93 2K_0402_0.5%~D
12
PU7
SN1003055RUWR_QFN17_3P5X3P5~D
PU7
SN1003055RUWR_QFN17_3P5X3P5~D
SS
6
VCCA
1
GND
2
PGND
9
SW
8
VIN 17
VBST 15
FSET 12
MODE 11
VIN 16
IMON 10
PGND
7
COMP
3
VFB
4
VOUT
5
PGOOD 14
EN 13
PC115 100P_0402_50V8J~DPC115 100P_0402_50V8J~D
12
PR91
0_0402_5%~D
PR91
0_0402_5%~D
1 2
PC128
0.1U_0603_25V7K~D
PC128
0.1U_0603_25V7K~D
12
PJP25
PAD-OPEN1x1m
PJP25
PAD-OPEN1x1m
12

5
5
4
4
3
3
2
2
1
1
D D
C C
B B
A A
+VGFX_TONB
+Vcore_GNDSA
+Vcore_FBA
+Vcore_VRHOT#
+VGFX_FBB
+VGFX_GNDSB
+VGFX_GNDSB
+VGFX_FBB
+GFX_POKB
+Vcore_VDIO
+Vcore_ALERT#
+Vcore_CLK
+GFX_POKB
+Vcore_POKA
+Vcore_POKA
BOST1
PHASE1
BT1_1
P1_SW P1_Vo
UGATE1
+Vcore_CSPA1
LGATE1
+Vcore_CSPA1
+Vcore_CSPA2
BT2_1
P2_SW P2_Vo
+Vcore_CSNA
+Vcore_CSNA
+Vcore_CSPA3
PHASE3
BT3_1
P3_SW P3_Vo
UGATE3
LGATE3
+Vcore_CSNA
LGAT2
PHASE2
BOST2
UGATE2
+Vcore_CSPA3
+Vcore_CSPA2
+Vcore_CSNA
BOST3
+Vcore_PWMA
+Vcore_TONA
P1_SW
P2_SW
P3_SW
+Vcore_CSPAAVE
+VGFX_THERMB
+Vcore_THERMA
+Vcore_SR
+GFX_IMAXB
+Vcore_IMAXA
+Vcore_IMAXA
+GFX_IMAXB
+Vcore_VDD
+Vcore_VDD
+Vcore_VDD
+Vcore_VCC
+Vcore_EN
GNDA_VCC
GNDA_VCC
+1.05V_RUN_VTT
GNDA_VCC
GNDA_VCC
GNDA_VCC
+VCC_GFXCORE
+3.3V_RUN
GNDA_VCC
+1.05V_RUN_VTT
+VCC_PWR_SRC
+VCC_CORE
GNDA_VCC
+VCC_PWR_SRC
+VCC_CORE
GNDA_VCC
GNDA_VCC
+VCC_PWR_SRC
+VCC_CORE
GNDA_VCC
+5V_ALW
GNDA_VCC
GNDA_VCC
+5V_ALW
+PWR_SRC
GNDA_VCC
+Vcore_VCC
+VCC_PWR_SRC
+VGFX_PWR_SRC
GNDA_VCC
GNDA_VCC
VCCSENSE10
VSSSENSE10
VCC_AXG_SENSE11
VSS_AXG_SENSE11
+GFX_CSPBAVE53
+GFX_CSPB153
+GFX_CSNB53
+GFX_CSPB253
H_PROCHOT#7,42,54
IMVP_PGOOD41
+GFX_DRVPWMB53
+GFX_BSTB53
+GFX_LXB53
+GFX_DHB53
+GFX_DLB53
VIDSCLK10
VIDALERT_N10
VIDSOUT10
IMVP_VR_ON41
1.05V_0.8V_PWROK14,42
Title
Size Document Number Rev
Date: Sheet of
1.0
Vcore
52 66Monday, January 10, 2011
Compal Electronics, Inc.
LA-6591
Title
Size Document Number Rev
Date: Sheet of
1.0
Vcore
52 66Monday, January 10, 2011
Compal Electronics, Inc.
LA-6591
Title
Size Document Number Rev
Date: Sheet of
1.0
Vcore
52 66Monday, January 10, 2011
Compal Electronics, Inc.
LA-6591
AND TRADE SECRET INFORMATION. THIS SHEET MAY NOT BE TRANSFERED FROM THE CUSTODY OF THE COMPETENT DIVISION OF R&D
THIS SHEET OF ENGINEERING DRAWING IS THE PROPRIETARY PROPERTY OF COMPAL ELECTRONICS, INC. AND CONTAINS CONFIDENTIAL
MAY BE USED BY OR DISCLOSED TO ANY THIRD PARTY WITHOUT PRIOR WRITTEN CONSENT OF COMPAL ELECTRONICS, INC.
DEPARTMENT EXCEPT AS AUTHORIZED BY COMPAL ELECTRONICS, INC. NEITHER THIS SHEET NOR THE INFORMATION IT CONTAINS
DELL CONFIDENTIAL/PROPRIETARY
Layout Note:
PC142 close to PIN19
Local sense resister put HW side
VCC_Core
Thermal Design Current : 38A
Peak current : 53A
OCP_MIN :63.6A
IMVP_PGOOD connect to
U46 Pin A62 (EC)
SIR472
PQ9, PQ13, PQ17, PQ24, PQ60
AON6414AL
Main (X7630031L06)
2nd
Vcore/VAXG H/S Mosfet
3rd (X7630031L07) MDU2657RH MDU2653RH
SIR164DP
PQ11, PQ15, PQ19, PQ25, PQ26
AON6704L
Main (X7630031L06)
2nd
Vcore/VAXG L/S Mosfet
3rd (X7630031L07)
PR149 10_0402_5%~DPR149 10_0402_5%~D
1 2
PR114
1_0402_5%~D
PR114
1_0402_5%~D
12
PR173
2.2_1206_1%~D
@
PR173
2.2_1206_1%~D
@
12
PC171
10U_1206_25VAK~D
PC171
10U_1206_25VAK~D
12
PR171
0_0402_5%~D
PR171
0_0402_5%~D
12
PR113
2.1K_0402_1%~D
PR113
2.1K_0402_1%~D
12
PC174
0.22U_0603_10V7K~D
PC174
0.22U_0603_10V7K~D
1 2
PJP28
PAD-OPEN1x1m
PJP28
PAD-OPEN1x1m
1 2
PR166
0_0402_5%~D
@
PR166
0_0402_5%~D
@
1 2
PR177
0_0402_5%~D
PR177
0_0402_5%~D
12
PC170
2200P_0402_50V7K~D
PC170
2200P_0402_50V7K~D
12
PC143
2.2U_0603_10V7K~D
PC143
2.2U_0603_10V7K~D
1 2
PR144
2.1K_0402_1%~D
PR144
2.1K_0402_1%~D
12
PR143 75_0402_5%~D@PR143 75_0402_5%~D@
1 2
PC140
2200P_0402_50V7K~D
PC140
2200P_0402_50V7K~D
12
PC168 43P_0402_50V8J
@
PC168 43P_0402_50V8J
@
1 2
PC144
1000P_0402_50V7K~D
@PC144
1000P_0402_50V7K~D
@
1 2
PR120
22.1K_0402_1%~D
PR120
22.1K_0402_1%~D
12
PC169
0.1U_0603_25V7K~D
PC169
0.1U_0603_25V7K~D
12
PC701 0.033U_0402_16V7K~DPC701 0.033U_0402_16V7K~D
12
PC179
0.22U_0603_16V7K~D
PC179
0.22U_0603_16V7K~D
12
PR122 10_0402_5%~DPR122 10_0402_5%~D
1 2
PC150
1000P_0402_50V7K~D
@PC150
1000P_0402_50V7K~D
@
12
PC178
1000P_0402_50V7K~D
@PC178
1000P_0402_50V7K~D
@
1 2
PC159
470P_0603_50V8J~D
@
PC159
470P_0603_50V8J~D
@
12
PR141
2.2_0603_5%~D
PR141
2.2_0603_5%~D
12
PL11
0.36UH_FDUE1040J-H-R36M=P3 33A_20%~D
PL11
0.36UH_FDUE1040J-H-R36M=P3 33A_20%~D
1
3
4
2
PC157
0.22U_0603_10V7K~D
PC157
0.22U_0603_10V7K~D
1 2
PC133
2200P_0402_50V7K~D
PC133
2200P_0402_50V7K~D
12
PC172
10U_1206_25VAK~D
PC172
10U_1206_25VAK~D
12
PC177
1000P_0402_50V7K~D
@PC177
1000P_0402_50V7K~D
@
1 2
PC166
0.22U_0603_16V7K~D
PC166
0.22U_0603_16V7K~D
12
PR121 0_0402_5%~DPR121 0_0402_5%~D
1 2
PL12
0.36UH_FDUE1040J-H-R36M=P3 33A_20%~D
PL12
0.36UH_FDUE1040J-H-R36M=P3 33A_20%~D
1
3
4
2
PC135
10U_1206_25VAK~D
PC135
10U_1206_25VAK~D
12
PU8
MAX17491GTA+T_TQFN8_3X3~D
PU8
MAX17491GTA+T_TQFN8_3X3~D
BST 1
SKIP
6
VDD
5
PWM
2
DL 4
GND
3
LX 7
DH 8
EP
9
PR115 4.32K_0402_1%~DPR115 4.32K_0402_1%~D
12
PC149
1000P_0402_50V7K~D
PC149
1000P_0402_50V7K~D
12
PR138 10_0402_1%~DPR138 10_0402_1%~D
1 2
PC141
1U_0603_10V6K~D
@
PC141
1U_0603_10V6K~D
@
12
PR164 0_0402_5%~DPR164 0_0402_5%~D
1 2
PR159 130_0402_1%~DPR159 130_0402_1%~D
12
PR146 0_0402_5%~DPR146 0_0402_5%~D
1 2
PQ17
AON6414AL 1N DFN
PQ17
AON6414AL 1N DFN
3 5
2
4
1
PR160 130_0402_1%~D@PR160 130_0402_1%~D@
12
PR111
2.1K_0402_1%~D
PR111
2.1K_0402_1%~D
12
PR117
2.2_1206_1%~D
@
PR117
2.2_1206_1%~D
@
12
PC145
1000P_0402_50V7K~D
@PC145
1000P_0402_50V7K~D
@
1 2
PC152
10U_1206_25VAK~D
PC152
10U_1206_25VAK~D
12
PC401
10U_1206_25VAK~D
PC401
10U_1206_25VAK~D
12
+
PC154
100U_25V_M~D
+
PC154
100U_25V_M~D
1
2
PJP27
PAD-OPEN 4x4m
PJP27
PAD-OPEN 4x4m
1 2
PQ20
AON6704L_DFN8-5
@
PQ20
AON6704L_DFN8-5
@
4
5
1
2
3
PR129 0_0402_5%~DPR129 0_0402_5%~D
1 2
PH1
10K_0402_1%_ERTJ0EG103FA~D
PH1
10K_0402_1%_ERTJ0EG103FA~D
1 2
PR107
2.2_0603_5%~D
PR107
2.2_0603_5%~D
12
PQ12
AON6704L_DFN8-5
@
PQ12
AON6704L_DFN8-5
@
4
5
1
2
3
PC158
1000P_0402_50V7K~D
PC158
1000P_0402_50V7K~D
12
PC164
1000P_0402_50V7K~D
@PC164
1000P_0402_50V7K~D
@
1 2
PR148
2.2_1206_1%~D
@
PR148
2.2_1206_1%~D
@
12
PC165
1000P_0402_50V7K~D
@PC165
1000P_0402_50V7K~D
@
12
PR153 10_0402_1%~DPR153 10_0402_1%~D
1 2
PR112 4.32K_0402_1%~DPR112 4.32K_0402_1%~D
12
PQ15
AON6704L_DFN8-5
PQ15
AON6704L_DFN8-5
4
5
1
2
3
PC163
1000P_0402_50V7K~D
PC163
1000P_0402_50V7K~D
12
PC134
10U_1206_25VAK~D
PC134
10U_1206_25VAK~D
12
PL13
0.36UH_FDUE1040J-H-R36M=P3 33A_20%~D
PL13
0.36UH_FDUE1040J-H-R36M=P3 33A_20%~D
1
3
4
2
PR110 4.32K_0402_1%~DPR110 4.32K_0402_1%~D
12
PQ19
AON6704L_DFN8-5
PQ19
AON6704L_DFN8-5
4
5
1
2
3
PC132
0.1U_0603_25V7K~D
PC132
0.1U_0603_25V7K~D
12
PR168 0_0402_5%~DPR168 0_0402_5%~D
1 2
PR154
0_0402_5%~D
PR154
0_0402_5%~D
12
PR127
165K_0402_1%~D
PR127
165K_0402_1%~D
1 2
PC136
0.33U_0603_10V7K~D
PC136
0.33U_0603_10V7K~D
1 2
+
PC156
100U_25V_M~D
+
PC156
100U_25V_M~D
1
2
PC161
2200P_0402_50V7K~D
PC161
2200P_0402_50V7K~D
12
PC153
10U_1206_25VAK~D
PC153
10U_1206_25VAK~D
12
PC151
2200P_0402_50V7K~D
PC151
2200P_0402_50V7K~D
12
PR135
105K_0402_1%~D
PR135
105K_0402_1%~D
1 2
PR410 10_0402_1%~D@PR410 10_0402_1%~D@
1 2
PR161
2.2_0603_5%~D
PR161
2.2_0603_5%~D
12
PC400
10U_1206_25VAK~D
PC400
10U_1206_25VAK~D
12
PQ9
AON6414AL 1N DFN
PQ9
AON6414AL 1N DFN
3 5
2
4
1
PC138
1U_0603_10V6K~D
PC138
1U_0603_10V6K~D
12
PR169
2.1K_0402_1%~D
PR169
2.1K_0402_1%~D
12
PR133
10K_0402_1%~D
@
PR133
10K_0402_1%~D
@
1 2
PR131 0_0402_5%~D@PR131 0_0402_5%~D@
1 2
PC146
0.22U_0603_16V7K~D
PC146
0.22U_0603_16V7K~D
12
PC180
1000P_0402_50V7K~D
@PC180
1000P_0402_50V7K~D
@
1 2
PR109
40.2K_0402_1%~D
PR109
40.2K_0402_1%~D
12
PR157 7.5K_0402_1%~DPR157 7.5K_0402_1%~D
12
PR165
10K_0402_1%~D
PR165
10K_0402_1%~D
1 2
PQ11
AON6704L_DFN8-5
PQ11
AON6704L_DFN8-5
4
5
1
2
3
PR145
1_0402_5%~D
PR145
1_0402_5%~D
12
PR411 10_0402_1%~D@PR411 10_0402_1%~D@
1 2
PC402
10U_1206_25VAK~D
PC402
10U_1206_25VAK~D
12
PR140 11.5K_0402_1%~DPR140 11.5K_0402_1%~D
12
PC162
1000P_0402_50V7K~D
@PC162
1000P_0402_50V7K~D
@
1 2
+
PC155
100U_25V_M~D
+
PC155
100U_25V_M~D
1
2
PC176
2200P_0402_50V7K~D
PC176
2200P_0402_50V7K~D
12
PH2
100K_0402_1%_TSM0B104F4251RZ~D
PH2
100K_0402_1%_TSM0B104F4251RZ~D
1 2
PR125
1K_0402_1%~D
PR125
1K_0402_1%~D
1 2
PR162 54.9_0402_1%~DPR162 54.9_0402_1%~D
12
PR167 0_0402_5%~DPR167 0_0402_5%~D
1 2
PC137
0.22U_0603_10V7K~D
PC137
0.22U_0603_10V7K~D
1 2
PC167
1000P_0402_50V7K~D
PC167
1000P_0402_50V7K~D
12
PR123
5.62K_0402_1%~D
PR123
5.62K_0402_1%~D
1 2
PU9
MAX17411GTM+_TQFN48_6X6~D
PU9
MAX17411GTM+_TQFN48_6X6~D
FBB
6
GNDSA
2
GNDSB
7
CSPB1
9
CSPBAVE
8
TONB
1
FBA
3
VRHOT#
4
AGND
5
CSNB
10
CSPB2
11
POKB
12
DRVPWMB
13
BSTB
14
LXB
15
DHB
16
PGNDB
17
DLB
18
VDDB
19
AGND
20
ALERT#
22
CLK
23
POKA
24
VDIO
21
IMAXB 36
IMAXA 35
BSTA2 34
LXA2 33
DHA2 32
DLA2 31
PGNDA 30
VDDA 29
DLA1 28
DHA1 27
LXA1 26
BSTA1 25
EN 47
VCC 46
CSPA3 45
CSPA2 44
CSNA 43
CSPA1 42
CSPAAVE 41
THERMB 40
THERMA 39
SR 38
DRVPWMA 37
TONA 48
TPAD 49
PR156 10_0402_1%~DPR156 10_0402_1%~D
1 2
PR158 10_0402_5%~DPR158 10_0402_5%~D
1 2
PC148
0.1U_0603_25V7K~D
PC148
0.1U_0603_25V7K~D
12
PC175
470P_0603_50V8J~D
@
PC175
470P_0603_50V8J~D
@
12
PR176
22.1K_0402_1%~D
PR176
22.1K_0402_1%~D
12
PR139 10_0402_1%~DPR139 10_0402_1%~D
1 2
PC142
2.2U_0603_10V7K~D
PC142
2.2U_0603_10V7K~D
12
PQ16
AON6704L_DFN8-5
@
PQ16
AON6704L_DFN8-5
@
4
5
1
2
3
PQ13
AON6414AL 1N DFN
PQ13
AON6414AL 1N DFN
3 5
2
4
1
PH3
100K_0402_1%_TSM0B104F4251RZ~D
PH3
100K_0402_1%_TSM0B104F4251RZ~D
1 2
PR136 200K_0402_1%~DPR136 200K_0402_1%~D
1 2
PC173 0.1U_0402_25V6K~DPC173 0.1U_0402_25V6K~D
1 2
PR128
0_0402_5%~D
PR128
0_0402_5%~D
12
PC139
470P_0603_50V8J~D
@
PC139
470P_0603_50V8J~D
@
12
PR134
127K_0402_1%
PR134
127K_0402_1%
1 2
PR152
22.1K_0402_1%~D
PR152
22.1K_0402_1%~D
12
PR132 200K_0402_1%~DPR132 200K_0402_1%~D
1 2
PR126
169K_0402_1%~D
PR126
169K_0402_1%~D
1 2
PR170
1_0402_5%~D
PR170
1_0402_5%~D
12
PR118
1_0603_1%~D
PR118
1_0603_1%~D
12
PR124
5.62K_0402_1%~D
PR124
5.62K_0402_1%~D
1 2
PC160
2.2U_0603_10V7K~D
PC160
2.2U_0603_10V7K~D
12

5
5
4
4
3
3
2
2
1
1
D D
C C
B B
A A
+GFX_CSPB1
+GFX_CSNB
GBT1_1
GP1_SW GP1_Vo
G_PHASE2
GBT2_1
GP2_SW GP2_Vo
G_UGATE2
G_LGATE2
G_BOST2
GP1_SW
GP2_SW
+GFX_CSPBAVE
GNDA_VCC
GNDA_VCC
+VGFX_PWR_SRC
+PWR_SRC
+5V_ALW
GNDA_VCC
+VCC_GFXCORE
+VCC_GFXCORE
+VGFX_PWR_SRC
+Vcore_VCC
+GFX_DRVPWMB52
+GFX_DHB52
+GFX_BSTB52
+GFX_LXB52
+GFX_DLB52
+GFX_CSPB252
+GFX_CSNB52
+GFX_CSPB152
+GFX_CSNB52
+GFX_CSNB52
+GFX_CSPBAVE52
Title
Size Document Number Rev
Date: Sheet of
1.0
Vcore
53 66Monday, January 10, 2011
Compal Electronics, Inc.
LA-6591
Title
Size Document Number Rev
Date: Sheet of
1.0
Vcore
53 66Monday, January 10, 2011
Compal Electronics, Inc.
LA-6591
Title
Size Document Number Rev
Date: Sheet of
1.0
Vcore
53 66Monday, January 10, 2011
Compal Electronics, Inc.
LA-6591
AND TRADE SECRET INFORMATION. THIS SHEET MAY NOT BE TRANSFERED FROM THE CUSTODY OF THE COMPETENT DIVISION OF R&D
THIS SHEET OF ENGINEERING DRAWING IS THE PROPRIETARY PROPERTY OF COMPAL ELECTRONICS, INC. AND CONTAINS CONFIDENTIAL
MAY BE USED BY OR DISCLOSED TO ANY THIRD PARTY WITHOUT PRIOR WRITTEN CONSENT OF COMPAL ELECTRONICS, INC.
DEPARTMENT EXCEPT AS AUTHORIZED BY COMPAL ELECTRONICS, INC. NEITHER THIS SHEET NOR THE INFORMATION IT CONTAINS
DELL CONFIDENTIAL/PROPRIETARY
VCC_AXG
Thermal Design Current : 21.5A
Peak current : 33A
OCP_MIN :39.6A
PC702 0.022U_0402_25V7K~DPC702 0.022U_0402_25V7K~D
12
PQ26
AON6704L_DFN8-5
PQ26
AON6704L_DFN8-5
4
5
1
2
3
PC403
10U_1206_25VAK~D
@
PC403
10U_1206_25VAK~D
@
12
PC185
0.22U_0603_10V7K~D
@PC185
0.22U_0603_10V7K~D
@
1 2
+
PC202
470U_D2_2VM_R4.5M~D
+
PC202
470U_D2_2VM_R4.5M~D
1
2
PC197
0.22U_0603_10V7K~D
PC197
0.22U_0603_10V7K~D
1 2
PU10
MAX17491GTA+T_TQFN8_3X3~D
@PU10
MAX17491GTA+T_TQFN8_3X3~D
@
BST 1
SKIP
6
VDD
5
PWM
2
DL 4
GND
3
LX 7
DH 8
EP
9
PC207
.1U_0402_16V7K~D
PC207
.1U_0402_16V7K~D
1 2
PR179
2.2_0603_5%~D
@PR179
2.2_0603_5%~D
@
12
PR199
0_0402_5%~D
PR199
0_0402_5%~D
12
PR187
0_0402_5%~D
@PR187
0_0402_5%~D
@
12
PR198
0_0402_5%~D
PR198
0_0402_5%~D
12
PL14
0.36UH_FDUE1040J-H-R36M=P3 33A_20%~D
@PL14
0.36UH_FDUE1040J-H-R36M=P3 33A_20%~D
@
1
3
4
2
PR197
0_0402_5%~D
@PR197
0_0402_5%~D
@
12
PC404
10U_1206_25VAK~D
PC404
10U_1206_25VAK~D
12
PR193
2.2_1206_1%~D
@
PR193
2.2_1206_1%~D
@
12
PC188
4700P_0402_25V7K~D
@PC188
4700P_0402_25V7K~D
@
12
PC204
1000P_0402_50V7K~D
@PC204
1000P_0402_50V7K~D
@
1 2
PC199
2200P_0402_50V7K~D
PC199
2200P_0402_50V7K~D
12
PR189
2.2_0603_5%~D
PR189
2.2_0603_5%~D
12
PL15
0.36UH_FDUE1040J-H-R36M=P3 33A_20%~D
PL15
0.36UH_FDUE1040J-H-R36M=P3 33A_20%~D
1
3
4
2
PC187
470P_0603_50V8J~D
@
PC187
470P_0603_50V8J~D
@
12
PC193
0.1U_0603_25V7K~D
PC193
0.1U_0603_25V7K~D
12
PJP29
PAD-OPEN 4x4m
PJP29
PAD-OPEN 4x4m
1 2
PC203
4700P_0402_25V7K~D
PC203
4700P_0402_25V7K~D
12
PQ24
AON6414AL 1N DFN
PQ24
AON6414AL 1N DFN
3 5
2
4
1
PC200
0.1U_0402_10V7K~D
PC200
0.1U_0402_10V7K~D
12
PR196
7.5K_0402_1%~D
@PR196
7.5K_0402_1%~D
@
12
PR119
1_0603_1%~D
PR119
1_0603_1%~D
12
+
PC201
470U_D2_2VM_R4.5M~D
+
PC201
470U_D2_2VM_R4.5M~D
1
2
PQ22
AON6704L_DFN8-5
@PQ22
AON6704L_DFN8-5
@
4
5
1
2
3
PC198
470P_0603_50V8J~D
@
PC198
470P_0603_50V8J~D
@
12
PR204 1.43K_0402_1%~D@PR204 1.43K_0402_1%~D@
12
PC181
0.1U_0603_25V7K~D
@
PC181
0.1U_0603_25V7K~D
@
12
PQ60
AON6414AL 1N DFN
PQ60
AON6414AL 1N DFN
3 5
2
4
1
PC186
1U_0603_10V6K~D
@PC186
1U_0603_10V6K~D
@
12
PQ21
AON6414AL 1N DFN
@
PQ21
AON6414AL 1N DFN
@
3 5
2
4
1
PC184
10U_1206_25VAK~D
@
PC184
10U_1206_25VAK~D
@
12
PC195
10U_1206_25VAK~D
PC195
10U_1206_25VAK~D
12
PR203
2.1K_0402_1%~D
PR203
2.1K_0402_1%~D
12
PR186
7.5K_0402_1%~D
@PR186
7.5K_0402_1%~D
@
12
PC191
0.22U_0603_16V7K~D
@PC191
0.22U_0603_16V7K~D
@
12
PQ25
AON6704L_DFN8-5
PQ25
AON6704L_DFN8-5
4
5
1
2
3
PR182
2.2_1206_1%~D
@
PR182
2.2_1206_1%~D
@
12
PR191
1_0402_5%~D
PR191
1_0402_5%~D
12
PC190
1000P_0402_50V7K~D
@PC190
1000P_0402_50V7K~D
@
1 2
PR202 1.43K_0402_1%~DPR202 1.43K_0402_1%~D
12
PC206
0.22U_0603_16V7K~D
@PC206
0.22U_0603_16V7K~D
@
12
PR181
1_0402_5%~D
@PR181
1_0402_5%~D
@
12
PC183
10U_1206_25VAK~D
@
PC183
10U_1206_25VAK~D
@
12
PQ23
AON6704L_DFN8-5
@
PQ23
AON6704L_DFN8-5
@
4
5
1
2
3
PC196
10U_1206_25VAK~D
PC196
10U_1206_25VAK~D
12
PC182
2200P_0402_50V7K~D
@
PC182
2200P_0402_50V7K~D
@
12
PR201
40.2K_0402_1%~D
PR201
40.2K_0402_1%~D
12
PC194
2200P_0402_50V7K~D
PC194
2200P_0402_50V7K~D
12
PH4
10K_0402_1%_ERTJ0EG103FA~D
PH4
10K_0402_1%_ERTJ0EG103FA~D
1 2
PR190
2.74K_0402_1%~D
@PR190
2.74K_0402_1%~D
@
12
PR180
2.74K_0402_1%~D
@PR180
2.74K_0402_1%~D
@
12
PC205
1000P_0402_50V7K~D
@PC205
1000P_0402_50V7K~D
@
1 2
PC208
0.33U_0603_10V7K~D
PC208
0.33U_0603_10V7K~D
1 2
PC189
1000P_0402_50V7K~D
@PC189
1000P_0402_50V7K~D
@
1 2

5
5
4
4
3
3
2
2
1
1
D D
C C
B B
A A
CHG_UGATE
+VCHGR_B
CSSN_1
MAX8731_IINP
BOOT_D
+VCHGR_L
MAX8731_REF
VFB
MAX8731A_LDO
DCIN
CHG_LGATE
CSSP_1
MAX8731_REF
BOOT
MAX8731A_LDO
ACAV_IN
MAX8731_REF
MAX8731_REF
ICOUT
ICREF
ICOUT ICREF
DYN_TUR_PWR_VO
DYN_TUR_PWR_VO
MAX8731_IINP
GNDA_CHG
+5V_ALW
+SDC_IN
+DC_IN +3.3V_ALW
+5V_ALW
+VCHGR
CHAGER_SRC+PWR_SRC
GNDA_CHG
GNDA_CHG
GNDA_CHG
+5V_ALW
GNDA_CHG
GNDA_CHG
GNDA_CHG
+SDC_IN
+DC_IN_SS
GNDA_CHG
GNDA_CHG
GNDA_CHG
+VCHGR
+5V_ALW
+3.3V_ALW
GNDA_CHG
+3.3V_ALW2
CHARGER_SMBDAT42
ACAV_IN22,42,56
DOCK_DCIN_IS- 40
CHARGER_SMBCLK42
DOCK_DCIN_IS+ 40
ACAV_IN_NB 41,42,56
CSS_GC56
DC_BLOCK_GC 56
+CHGR_DC_IN56
DK_CSS_GC 56
MAX8731_IINP22
DYN_TUR_CURRNT_SET#42
DYN_TUR_PWR_ALRT# 41
H_PROCHOT# 7,42,52
Title
Size Document Number Rev
Date: Sheet of
LA-6591
1.0
Charger
54 66Monday, January 10, 2011
Compal Electronics, Inc.
Title
Size Document Number Rev
Date: Sheet of
LA-6591
1.0
Charger
54 66Monday, January 10, 2011
Compal Electronics, Inc.
Title
Size Document Number Rev
Date: Sheet of
LA-6591
1.0
Charger
54 66Monday, January 10, 2011
Compal Electronics, Inc.
AND TRADE SECRET INFORMATION. THIS SHEET MAY NOT BE TRANSFERED FROM THE CUSTODY OF THE COMPETENT DIVISION OF R&D
THIS SHEET OF ENGINEERING DRAWING IS THE PROPRIETARY PROPERTY OF COMPAL ELECTRONICS, INC. AND CONTAINS CONFIDENTIAL
MAY BE USED BY OR DISCLOSED TO ANY THIRD PARTY WITHOUT PRIOR WRITTEN CONSENT OF COMPAL ELECTRONICS, INC.
DEPARTMENT EXCEPT AS AUTHORIZED BY COMPAL ELECTRONICS, INC. NEITHER THIS SHEET NOR THE INFORMATION IT CONTAINS
DELL CONFIDENTIAL/PROPRIETARY
Maximum charging current is 6.3A
E2 AC_OK=17.7 Volt
PR218
TI bq24747 = 316K
Intersil ISL88731 = 226K
Maxim = 383K
Adapter Protection Circuit for Turbo Mode
DYN_TUR_CURRENT_SET#
65W
90W
High
Low
Adapter Protection Event
SW
HW
PR813 PR814 PR812
@0 Ohm 100k
@ 0 Ohm @
BQ24747
ISL88731C
PU11 PR215
10K
@
Main (X7630031L12)
2nd (X7630031L13)
PR222
15.8K
@
PR214
@
10K
PR217
316K
226K
PR226
2.2K
4.7K
PC229
220P
@
Main
2nd
PC231
@
0.01u
PR225
@
7.5K
PR224
200K
@
Main
2nd
PR228
10K
@
PC227
@
56P
PC225
2200P
@
Main
2nd
PC228
120P
@
PC233
0.01u
@
PC234
1u
@
Main
2nd
PC240
0.1u
@
PR232
10 ohm
0 ohm
PC241
0.1u
0.22u
Main
2nd
PR223
1 ohm
0 ohm
PC214
1u
@
PR220
@
4.7 ohm
Main
2nd
PR209
10 ohm
0 ohm
PC292
@
0.1u
PC213
0.047u
0.1u
PR210
0 ohm
10 ohm
PR222
15.8K_0402_1%~D
@
PR222
15.8K_0402_1%~D
@
12
PJP34
PAD-OPEN1x1m
PJP34
PAD-OPEN1x1m
1 2
PC239
10U_1206_25V6M~D
PC239
10U_1206_25V6M~D
12
PC234
1U_0603_10V6K~D
PC234
1U_0603_10V6K~D
12
PC229
220P_0402_50V8J~D
PC229
220P_0402_50V8J~D
12
PR805
20K_0402_1%~D
PR805
20K_0402_1%~D
1 2
PR224
200K_0402_5%~D
PR224
200K_0402_5%~D
1 2
PC215
0.1U_0805_50V7M~D
PC215
0.1U_0805_50V7M~D
12
PC238
10U_1206_25V6M~D
PC238
10U_1206_25V6M~D
12
PR235
232K_0402_1%~D
PR235
232K_0402_1%~D
12
PC221
10U_1206_25V6M~D
PC221
10U_1206_25V6M~D
12
PL17
5.6UH 20% FDVE1040-H-5R6M=P3_9.2A_20%~D
PL17
5.6UH 20% FDVE1040-H-5R6M=P3_9.2A_20%~D
12
PC240
0.1U_0603_25V7K~D
PC240
0.1U_0603_25V7K~D
1 2
PC226
3300P_0402_50V7K~D
@
PC226
3300P_0402_50V7K~D
@
12
PR808
1.8M_0402_1%~D
PR808
1.8M_0402_1%~D
1 2
PR217
316K_0402_1%~D
PR217
316K_0402_1%~D
1 2
PR237
47K_0402_1%~D
PR237
47K_0402_1%~D
12
PC212
0.1U_0603_25V7K~D
PC212
0.1U_0603_25V7K~D
1 2
PR211
100K_0402_1%~D
PR211
100K_0402_1%~D
12
PC209
47P_0402_50V8J~D
PC209
47P_0402_50V8J~D
12
G
D
S
PQ802
2N7002W-7-F_SOT323-3~D
G
D
S
PQ802
2N7002W-7-F_SOT323-3~D
2
13
PR208
10K_0402_5%~D
PR208
10K_0402_5%~D
12
PR212
100K_0402_1%~D
PR212
100K_0402_1%~D
12
PR807
0_0402_5%~D
PR807
0_0402_5%~D
1 2
PR809
221K_0402_1%~D
PR809
221K_0402_1%~D
1 2
G
D
S
PQ801
2N7002W-7-F_SOT323-3~D
G
D
S
PQ801
2N7002W-7-F_SOT323-3~D
2
13
PU11
BQ24747RHDR_QFN28_5X5~D
PU11
BQ24747RHDR_QFN28_5X5~D
UGATE 24
CSOP 18
PHASE 23
VFB 15
SDA
9
VICM
8
ICREF 1
DCIN
22
ACIN
2
VDDSMB
11
SCL
10
ACOK
13
NC
14
BOOT 25
NC 16
EAO
4
VDDP 21
ICOUT 26
CSSP 28
CSON 17
PGND 19
LGATE 20
FBO
6
EAI
5
CSSN 27
VREF
3
CE
7
GND
12
TP
29
PQ31
SIR472DP-T1-GE3_SO8~D
PQ31
SIR472DP-T1-GE3_SO8~D
3 5
2
4
1
PR226
4.7K_0402_5%~D
PR226
4.7K_0402_5%~D
12
PR231
1.8K_1206_5%~D
@
PR231
1.8K_1206_5%~D
@
12
PC217
0.1U_0603_25V7K~D
PC217
0.1U_0603_25V7K~D
12
PR812
100K_0402_5%~D
@PR812
100K_0402_5%~D
@
12
PC242
100P_0402_50V8J~D
PC242
100P_0402_50V8J~D
12
G
S
D
PQ28
NTR4502PT1G_SOT23-3~D
G
S
D
PQ28
NTR4502PT1G_SOT23-3~D
2
13
PJP33
PAD-OPEN 4x4m
PJP33
PAD-OPEN 4x4m
1 2
PQ27
SI4835DDY-T1-GE3_SO8~D
PQ27
SI4835DDY-T1-GE3_SO8~D
36
5
7
8
2
4
1
PR810
0_0402_5%~D
PR810
0_0402_5%~D
1 2
PC210
0.1U_0603_25V7K~D
@
PC210
0.1U_0603_25V7K~D
@
12
PR804
66.5K_0402_1%~D
PR804
66.5K_0402_1%~D
1 2
PC228
120P_0402_50VNPO~D
PC228
120P_0402_50VNPO~D
1 2
PC216
0.01U_0402_25V7K~D
PC216
0.01U_0402_25V7K~D
12
PC232
0.01U_0402_25V7K~D
@
PC232
0.01U_0402_25V7K~D
@
12
PR219
2.2_0603_1%~D
PR219
2.2_0603_1%~D
1 2
PC230
1000P_0603_50V7K~D
PC230
1000P_0603_50V7K~D
12
PR802
150K_0402_1%~D
PR802
150K_0402_1%~D
12
PR232
0_0402_5%~D
PR232
0_0402_5%~D
12
PR813 0_0402_5%~D@PR813 0_0402_5%~D@
1 2
PC220
10U_1206_25V6M~D
PC220
10U_1206_25V6M~D
12
PC211
0.1U_0603_25V7K~D
@
PC211
0.1U_0603_25V7K~D
@
12
PC236
0.1U_0603_25V7K~D
PC236
0.1U_0603_25V7K~D
12
PR242
42.2K_0402_1%~D
PR242
42.2K_0402_1%~D
12
PR215
10K_0402_5%~D
PR215
10K_0402_5%~D
12
PR229
8.45K_0402_1%~D
@
PR229
8.45K_0402_1%~D
@
12
PR228
10K_0402_5%~D
PR228
10K_0402_5%~D
1 2
PR218
49.9K_0402_1%~D
PR218
49.9K_0402_1%~D
12
PR221
0_0402_5%~D
PR221
0_0402_5%~D
1 2
PC801
100P_0402_50V8J~D
PC801
100P_0402_50V8J~D
12
PC292
0.1U_0603_25V7K~D
@PC292
0.1U_0603_25V7K~D
@
1 2
PC244
100P_0402_50V8J~D
@PC244
100P_0402_50V8J~D
@
12
PR230
100_0402_5%~D
PR230
100_0402_5%~D
1 2
PR238
100K_0402_1%~D
@
PR238
100K_0402_1%~D
@
12
G
D
S
PQ34
RHU002N06_SOT323-3~D
@
G
D
S
PQ34
RHU002N06_SOT323-3~D
@
2
13
PR811
0_0402_5%~D
@PR811
0_0402_5%~D
@
12
PR243
41.2K_0402_1%~D
@
PR243
41.2K_0402_1%~D
@
12
PR803
150K_0402_1%~D
PR803
150K_0402_1%~D
12
PR806 0_0402_5%~DPR806 0_0402_5%~D
1 2
PC245
0.01U_0402_25V7K~D
@
PC245
0.01U_0402_25V7K~D
@
12
PR225
7.5K_0402_5%~D
PR225
7.5K_0402_5%~D
1 2
PC231
0.01U_0402_25V7K~D
@
PC231
0.01U_0402_25V7K~D
@
12
PU12B
LM393DR_SO8~D
PU12B
LM393DR_SO8~D
+
5
-
6O7
P8
G
4
PR236
1M_0402_1%~D
PR236
1M_0402_1%~D
1 2
PC243
100P_0402_50V8J~D
PC243
100P_0402_50V8J~D
12
PC225
2200P_0402_50V7K~D
PC225
2200P_0402_50V7K~D
12
PC213
0.1U_0603_25V7K~D
PC213
0.1U_0603_25V7K~D
1 2
SBR3A40SA-13_SMA2
PD14@
SBR3A40SA-13_SMA2
PD14@
2 1
PC222 1U_0603_10V6K~DPC222 1U_0603_10V6K~D
1 2
PR206
0_0402_5%~D
PR206
0_0402_5%~D
1 2
PR209
0_0402_5%~D
PR209
0_0402_5%~D
12
PR233
0_0402_5%~D
PR233
0_0402_5%~D
12
PR814 0_0402_5%~DPR814 0_0402_5%~D
1 2
PU12A
LM393DR_SO8~D
PU12A
LM393DR_SO8~D
+
3
-
2O1
P8
G
4
PC233
0.01U_0402_25V7K~D
@
PC233
0.01U_0402_25V7K~D
@
12
PR213
1_0805_5%~D
PR213
1_0805_5%~D
1 2
PC241
0.1U_0603_25V7K~D
PC241
0.1U_0603_25V7K~D
1 2
G
D
S
PQ30B
NTGD4161PT1G_TSOP6~D
G
D
S
PQ30B
NTGD4161PT1G_TSOP6~D
3
42
PR205
0.01_1206_1%~D
PR205
0.01_1206_1%~D
1
3
4
2
PC214
1U_0603_10V6K~D
@
PC214
1U_0603_10V6K~D
@
12
PC802
220P_0402_50V8J~D
@
PC802
220P_0402_50V8J~D
@
12
PC224
220P_0402_50V7K~D
@PC224
220P_0402_50V7K~D
@
12
PL16
FBMJ4516HS720NT_1806~D
PL16
FBMJ4516HS720NT_1806~D
12
PR241
22.6K_0402_1%~D
PR241
22.6K_0402_1%~D
12
PC237
10U_1206_25V6M~D
PC237
10U_1206_25V6M~D
12
PR214
10K_0402_1%~D
@
PR214
10K_0402_1%~D
@
12
PC218
2200P_0402_50V7K~D
PC218
2200P_0402_50V7K~D
12
PC293
0.1U_0603_25V7K~D
@PC293
0.1U_0603_25V7K~D
@
1 2
PD15
BAT54HT1G_SOD323-2~D
PD15
BAT54HT1G_SOD323-2~D
12
PR801
649K_0402_1%~D
@PR801
649K_0402_1%~D
@
1 2
PC223
0.1U_0402_10V7K~D
PC223
0.1U_0402_10V7K~D
12
PC235
0.1U_0402_10V7K~D
@
PC235
0.1U_0402_10V7K~D
@
12
PR210
0_0402_5%~D
PR210
0_0402_5%~D
12
G
S
D
PQ29
NTR4502PT1G_SOT23-3~D
G
S
D
PQ29
NTR4502PT1G_SOT23-3~D
2
13
PC227
56P_0402_50V8~D
PC227
56P_0402_50V8~D
1 2
PR216
0_0402_5%~D
PR216
0_0402_5%~D
1 2
PR220
33_0603_1%~D
@PR220
33_0603_1%~D
@
1 2
PR207
0_0402_5%~D
PR207
0_0402_5%~D
1 2
PQ33
SI4812BDY-T1-GE3_SO8~D
<BOM Structure>
PQ33
SI4812BDY-T1-GE3_SO8~D
<BOM Structure>
3 6
5
7
8
2
4
1
PR240
0_0402_5%~D
PR240
0_0402_5%~D
1 2
PR234
4.7_1206_5%~D
PR234
4.7_1206_5%~D
1 2
PC803
220P_0402_50V8J~D
@PC803
220P_0402_50V8J~D
@
1 2
PR223
1_0603_1%~D
PR223
1_0603_1%~D
12
PC219
0.1U_0603_25V7K~D
PC219
0.1U_0603_25V7K~D
12
G
D
S
PQ30A
NTGD4161PT1G_TSOP6~D
G
D
S
PQ30A
NTGD4161PT1G_TSOP6~D
1
65
PR227
0.01_1206_1%~D
PR227
0.01_1206_1%~D
1
3
4
2
PR239
10K_0402_1%~D
PR239
10K_0402_1%~D
12

5
5
4
4
3
3
2
2
1
1
D D
C C
B B
A A
+VCCSA_PHASE
+VCCSA_LGATE
+VCCSA_PWR_SRC
+VCCSA_UGATE
+VCCSA_BT
+VCCSA_LGATE
+VCCSA_VCC
+VCCSA_PWRGD
+VCCSA_VO
VCCSA_VID_1
+VCCSA_VID0
+VCCSA_SREF
+VCCSA_SET0
+VCCSA_SET1
+VCCSA_FB
+VCCSA_OCSET
+VCCSA_EN
+VCCSA_FSEL
+VCCSA_RTN
+VCCSA_P
+PWR_SRC
+VCCSA_P
+5V_RUN
+1.05V_RUN
+VCC_SA GNDA_VCCSA
+1.05V_RUN
+3.3V_RUN
GNDA_VCCSAGNDA_VCCSA
GNDA_VCCSA
GNDA_VCCSA
GNDA_VCCSA
GNDA_VCCSA
GNDA_VCCSA
CPU_VTT_ON 41,51
VCCSA_VID_111
1.05V_VTTPWRGD 42,51
+VCCSA_SENSE 11
+GND_VCC_SA 11
VCCSAPWROK 42
Title
Size Document Number Rev
Date: Sheet of
1.0
ISL95870A 0.8V_VCC_SA
55 66Monday, January 10, 2011
Compal Electronics, Inc.
LA-6591
Title
Size Document Number Rev
Date: Sheet of
1.0
ISL95870A 0.8V_VCC_SA
55 66Monday, January 10, 2011
Compal Electronics, Inc.
LA-6591
Title
Size Document Number Rev
Date: Sheet of
1.0
ISL95870A 0.8V_VCC_SA
55 66Monday, January 10, 2011
Compal Electronics, Inc.
LA-6591
output voltage adjustable network
AND TRADE SECRET INFORMATION. THIS SHEET MAY NOT BE TRANSFERED FROM THE CUSTODY OF THE COMPETENT DIVISION OF R&D
THIS SHEET OF ENGINEERING DRAWING IS THE PROPRIETARY PROPERTY OF COMPAL ELECTRONICS, INC. AND CONTAINS CONFIDENTIAL
MAY BE USED BY OR DISCLOSED TO ANY THIRD PARTY WITHOUT PRIOR WRITTEN CONSENT OF COMPAL ELECTRONICS, INC.
DEPARTMENT EXCEPT AS AUTHORIZED BY COMPAL ELECTRONICS, INC. NEITHER THIS SHEET NOR THE INFORMATION IT CONTAINS
DELL CONFIDENTIAL/PROPRIETARY
0.9V 0.8V
VCCSA_VID_1 0 1
VCCSA
Thermal Design Current : 4.2A
Peak current : 6A
OCP_MIN :7.2A
VCCSAPWROK
* connect to U50 Pin 2 (Vih => 2.31V)
PU13
ISL95870AHRUZ_UTQFN20_1P8X3P2
PU13
ISL95870AHRUZ_UTQFN20_1P8X3P2
LGATE 1
PGND
2
GND
3
RTN
4
VID1
5
VID0
6
SREF
7
SET0
8
SET1
9
FB
10
OCSET
11
VO 12
FSEL 13
EN 15
PHASE 16
UGATE 17
BOOT 18
PVCC 20
PGOOD 14
VCC 19
PC262
.068U_0603_16V7~D
PC262
.068U_0603_16V7~D
1 2
PR263
10K_0402_5%~D
@PR263
10K_0402_5%~D
@
1 2
PR254
0_0402_5%~D
@PR254
0_0402_5%~D
@
1 2
PJP37
PAD-OPEN1x1m
PJP37
PAD-OPEN1x1m
12
PJP38
PAD-OPEN 4x4m
PJP38
PAD-OPEN 4x4m
1 2
PC247
10U_1206_25V6M~D
PC247
10U_1206_25V6M~D
1
2
PR257
10_0402_5%~D
PR257
10_0402_5%~D
12
PR253
0_0402_5%~D
PR253
0_0402_5%~D
12
PR251
0_0402_5%~D
PR251
0_0402_5%~D
1 2
PR247
12.7K_0402_1%~D
PR247
12.7K_0402_1%~D
1 2
PQ35
AO4466L_SO8~D
PQ35
AO4466L_SO8~D
4
7
8
6
5
1
2
3
PR266
1K_0402_5%~D
PR266
1K_0402_5%~D
1 2
PL18
1UH 20% FDVE0630-H-1R0M=P3 11.9A
PL18
1UH 20% FDVE0630-H-1R0M=P3 11.9A
12
PR258
0_0402_5%~D
PR258
0_0402_5%~D
1 2
PR267
4.12K_0402_1%~D
@PR267
4.12K_0402_1%~D
@
12
PR265
0_0402_5%~D
PR265
0_0402_5%~D
12
PR256
140K_0402_1%~D
PR256
140K_0402_1%~D
12
PC251
0.1U_0402_10V7K~D
PC251
0.1U_0402_10V7K~D
1
2
PC260
10U_0805_6.3V6M~D
PC260
10U_0805_6.3V6M~D
12
PJP35
PAD-OPEN 43X118
PJP35
PAD-OPEN 43X118
1 2
+
PC255
330U_D2_2VY_R7M~D
+
PC255
330U_D2_2VY_R7M~D
1
2
PR246
10_0402_5%~D
PR246
10_0402_5%~D
12
PR262
12.7K_0402_1%~D
PR262
12.7K_0402_1%~D
12
PC252
1U_0603_10V6K~D
PC252
1U_0603_10V6K~D
12
PR244
2.2_0805_5%~D
PR244
2.2_0805_5%~D
12
PR248
2.2_1206_1%~D
@PR248
2.2_1206_1%~D
@
12
PC257
10U_0805_6.3V6M~D
PC257
10U_0805_6.3V6M~D
12
PC261
.015U_0603_25V7K~D
PC261
.015U_0603_25V7K~D
12
PC256
2200P_0402_50V7K~D
PC256
2200P_0402_50V7K~D
12
PC258
0.1U_0402_10V7K~D
PC258
0.1U_0402_10V7K~D
12
PR261
0_0402_5%~D
PR261
0_0402_5%~D
12
PC253
0.22U_0603_10V7K~D
PC253
0.22U_0603_10V7K~D
1 2
PQ36
AO4406AL_SO8~D
PQ36
AO4406AL_SO8~D
4
7
8
6
5
1
2
3
PR245
2.2_0603_1%~D
PR245
2.2_0603_1%~D
1 2
PC248
0.1U_0603_25V7K~D
PC248
0.1U_0603_25V7K~D
12
PR295
1K_0402_5%~D
PR295
1K_0402_5%~D
1 2
PR255
10K_0402_5%~D
PR255
10K_0402_5%~D
12
PR259
47.5K_0402_1%~D
PR259
47.5K_0402_1%~D
1 2
PR249
0_0402_5%~D
@PR249
0_0402_5%~D
@
1 2
PR252
0_0402_5%~D
PR252
0_0402_5%~D
12
PC246
10U_1206_25V6M~D
PC246
10U_1206_25V6M~D
1
2
PC249
2200P_0402_50V7K~D
PC249
2200P_0402_50V7K~D
1
2
PC254
1000P_0603_50V7K~D
@PC254
1000P_0603_50V7K~D
@
12
PR250
113K_0402_1%~D
PR250
113K_0402_1%~D
12
PR260
4.12K_0402_1%~D
@PR260
4.12K_0402_1%~D
@
1 2
PC250
1U_0603_10V6K~D
PC250
1U_0603_10V6K~D
1 2

5
5
4
4
3
3
2
2
1
1
D D
C C
B B
A A
DK_AC_OFF
CHGVR_DCIN
SL_BAT_PRES#
ERC2
ERC1
P33ALW
ACAVDK_SRC
ERC3
DK_AC_OFF_ENCD3301_SDC_IN
3301_ACAV_IN_NB
3301_PWRSRC
STSTART_DCBLOCK_GC
P50ALW
DK_PWRBAR
DC_IN_SS
CD_PBATT_OFF
ACAVIN
CD3301_DCIN
P33ALW2
STSTART_DCBLOCK_GC
EN_DK_PWRBAR
PBATT_IN_SS
BLKNG_MOSFET_GC
MPBATT_IN_SS
PBATT+
+PWR_SRC
+VCHGR
+DOCK_PWR_BAR
+DC_IN_SS
+DC_IN
+SDC_IN
+3.3V_ALW2
+PWR_SRC
+3.3V_ALW
+5V_ALW
+NBDOCK_DC_IN_SS
+3.3V_ALW2
PBATT+
+VCHGR
MPBATT+
+DOCK_PWR_BAR
PBATT+
MPBATT+
CSS_GC54
DK_CSS_GC54
+CHGR_DC_IN54
SLICE_BAT_ON 41
DOCK_AC_OFF 40,41
ACAV_IN_NB 41,42,54
DOCK_AC_OFF_EC 41
SLICE_BAT_PRES# 40,41,46
SOFT_START_GC46
ACAV_DOCK_SRC#40
DC_BLOCK_GC54
ACAV_IN22,42,54
EN_DOCK_PWR_BAR 41
CHARGE_PBATT
41
MODULE_ON 41
MODULE_BATT_PRES# 41,46
SLICE_BAT_PRES#40,41,46
SLICE_BAT_ON41
DEFAULT_OVRDE41
CHARGE_MODULE_BATT
41
SLICE_BAT_PRES#
40,41,46
DOCK_SMB_ALERT# 40,42,46
PBAT_PRES#41,46
DEFAULT_OVRDE 41
CHARGE_EN
Title
Size Document Number Rev
Date: Sheet of
LA-6591
1.0
Selector
56 66Monday, January 10, 2011
Compal Electronics, Inc.
Title
Size Document Number Rev
Date: Sheet of
LA-6591
1.0
Selector
56 66Monday, January 10, 2011
Compal Electronics, Inc.
Title
Size Document Number Rev
Date: Sheet of
LA-6591
1.0
Selector
56 66Monday, January 10, 2011
Compal Electronics, Inc.
PROPRIETARY NOTE: THIS SHEET OF ENGINEERING DRAWING AND SPECIFICATIONS CONTAINS CONFIDENTIAL
TRADE SECRET AND OTHER PROPRIETARY INFORMATION OF DELL INC. ("DELL") THIS DOCUMENT MAY NOT
BE TRANSFERRED OR COPIED WITHOUT THE EXPRESS WRITTEN AUTHORIZATION OF DELL. IN ADDITION,
NEITHER THIS SHEET NOR THE INFORMATION IT CONTAINS WAY BE USED BY OR DISCLOSED TO ANY THIRD
PARTY WITHOUT DELL'S EXPRESS WRITTEN CONSENT.
DELL CONFIDENTIAL/PROPRIETARY
PC275
0.1U_0402_25V4Z~D
@
PC275
0.1U_0402_25V4Z~D
@
12
PQ42B
2N7002DW-T/R7_SOT363-6~D
PQ42B
2N7002DW-T/R7_SOT363-6~D
3
5
4
PC270
0.22U_0603_25V7K~D
PC270
0.22U_0603_25V7K~D
12
PC268
0.1U_0603_25V7K~D
PC268
0.1U_0603_25V7K~D
12
PR472
0_0402_5%~D
PR472
0_0402_5%~D
1 2
PR317 0_0402_5%~DPR317 0_0402_5%~D
1 2
PR296
0_0402_5%~D
PR296
0_0402_5%~D
12
PR271
390K_0402_5%~D
PR271
390K_0402_5%~D
12
PR299 0_0402_5%~DPR299 0_0402_5%~D
1 2
PC265
0.22U_0603_25V7K~D
PC265
0.22U_0603_25V7K~D
12
PR326
1M_0402_5%~D
@PR326
1M_0402_5%~D
@
1 2
PR306
0_0402_5%~D
@PR306
0_0402_5%~D
@
1 2
PD20
PDS5100H-13_POWERDI5-3~D
PD20
PDS5100H-13_POWERDI5-3~D
2
3
1
PR324 0_0402_5%~DPR324 0_0402_5%~D
1 2
PQ48A
2N7002DW-T/R7_SOT363-6~D
PQ48A
2N7002DW-T/R7_SOT363-6~D
61
2
PQ37
FDS6679AZ_G_SO8~D
PQ37
FDS6679AZ_G_SO8~D
S1
S2
S3
G4
D
8
D
7
D
6
D
5
PQ41
FDS6679AZ_G_SO8~D
PQ41
FDS6679AZ_G_SO8~D
S1
S2
S3
G4
D
8
D
7
D
6
D
5
PQ48B
2N7002DW-T/R7_SOT363-6~D
PQ48B
2N7002DW-T/R7_SOT363-6~D
3
5
4
PQ47A
2N7002DW-T/R7_SOT363-6~D
PQ47A
2N7002DW-T/R7_SOT363-6~D
61
2
PQ44
SI4835DDY-T1-GE3_SO8~D
PQ44
SI4835DDY-T1-GE3_SO8~D
3 6
5
7
8
2
4
1
PD24
RB751V-40GTE-17_SOD323~D
PD24
RB751V-40GTE-17_SOD323~D
1 2
PC274
0.047U_0603_25V7K~D
PC274
0.047U_0603_25V7K~D
12
PC272
1500P_0402_7K~D
PC272
1500P_0402_7K~D
12
PR318 0_0402_5%~DPR318 0_0402_5%~D
1 2
2
1
3
PQ51
FDN338P_G_NL_SOT23-3~D
2
1
3
PQ51
FDN338P_G_NL_SOT23-3~D
2
1 3
PQ39
SI4835DDY-T1-GE3_SO8~D
PQ39
SI4835DDY-T1-GE3_SO8~D
3 6
5
7
8
2
4
1
PR268
330K_0402_5%~D
PR268
330K_0402_5%~D
1 2
PR322 0_0402_5%~DPR322 0_0402_5%~D
1 2
PD28
RB751V-40GTE-17_SOD323~D
PD28
RB751V-40GTE-17_SOD323~D
12
PR297
20K_0402_1%~D
PR297
20K_0402_1%~D
1 2
PR307 47_0805_5%~DPR307 47_0805_5%~D
1 2
PQ42A
2N7002DW-T/R7_SOT363-6~D
PQ42A
2N7002DW-T/R7_SOT363-6~D
61
2
PR274
33_0603_5%~D
PR274
33_0603_5%~D
1 2
PR294 0_0402_5%~DPR294 0_0402_5%~D
1 2
PD29
RB751V-40GTE-17_SOD323~D
PD29
RB751V-40GTE-17_SOD323~D
12
PR473 100K_0402_5%~D@PR473 100K_0402_5%~D@
1 2
PR298
0_0402_5%~D
PR298
0_0402_5%~D
1 2
PR277 0_0402_5%~DPR277 0_0402_5%~D
1 2
PR269
0_0402_5%~D
PR269
0_0402_5%~D
1 2
PR301
0_0402_5%~D
PR301
0_0402_5%~D
1 2
PR311 0_0402_5%~DPR311 0_0402_5%~D
1 2
PR314 0_0402_5%~DPR314 0_0402_5%~D
1 2
PR288
499K_0402_1%~D
@
PR288
499K_0402_1%~D
@
12
PR313 0_0402_5%~DPR313 0_0402_5%~D
1 2
PR279
100K_0402_5%~D
PR279
100K_0402_5%~D
1 2
PQ49B
2N7002DW-T/R7_SOT363-6~D
PQ49B
2N7002DW-T/R7_SOT363-6~D
3
5
4
PD27
RB751V-40GTE-17_SOD323~D
PD27
RB751V-40GTE-17_SOD323~D
1 2
PR281
390K_0402_5%~D
PR281
390K_0402_5%~D
12
PQ40
FDS6679AZ_G_SO8~D
PQ40
FDS6679AZ_G_SO8~D
S
1
S
2
S
3
G
4
D8
D7
D6
D5
PQ47B
2N7002DW-T/R7_SOT363-6~D
PQ47B
2N7002DW-T/R7_SOT363-6~D
3
5
4
PD17
PDS5100H-13_POWERDI5-3~D
PD17
PDS5100H-13_POWERDI5-3~D
2
3
1
PR316 0_0402_5%~DPR316 0_0402_5%~D
1 2
PR325 0_0402_5%~DPR325 0_0402_5%~D
1 2
PQ49A
2N7002DW-T/R7_SOT363-6~D
PQ49A
2N7002DW-T/R7_SOT363-6~D
61
2
PR283
330K_0402_5%~D
PR283
330K_0402_5%~D
1 2
PC266
0.1U_0603_25V7K~D
PC266
0.1U_0603_25V7K~D
12
PR275
499K_0402_1%~D
PR275
499K_0402_1%~D
12
PD22
RB751V-40GTE-17_SOD323~D
PD22
RB751V-40GTE-17_SOD323~D
1 2
PR315
1M_0402_5%~D
PR315
1M_0402_5%~D
1 2
PC273
0.1U_0603_25V7K~D
PC273
0.1U_0603_25V7K~D
12
PR276
390K_0402_5%~D
PR276
390K_0402_5%~D
12
PR471
510K_0402_5%~D
PR471
510K_0402_5%~D
12
PQ50B
2N7002DW-T/R7_SOT363-6~D
PQ50B
2N7002DW-T/R7_SOT363-6~D
3
5
4
PR270
100K_0402_5%~D
PR270
100K_0402_5%~D
1 2
PR312 0_0402_5%~DPR312 0_0402_5%~D
1 2
PR309 0_0402_5%~DPR309 0_0402_5%~D
1 2
PR323
0_0402_5%~D
PR323
0_0402_5%~D
1 2
PR282
620K_0402_5%~D
PR282
620K_0402_5%~D
12
PR292
499K_0402_1%~D
PR292
499K_0402_1%~D
12
PR310 100K_0402_5%~DPR310 100K_0402_5%~D
1 2
PQ45
FDS6679AZ_G_SO8~D
PQ45
FDS6679AZ_G_SO8~D
S
1
S
2
S
3
G
4
D8
D7
D6
D5
PD25
RB751V-40GTE-17_SOD323~D
PD25
RB751V-40GTE-17_SOD323~D
1 2
PR305 0_0402_5%~DPR305 0_0402_5%~D
1 2
PC263
0.47U_0805_25V7K~D
PC263
0.47U_0805_25V7K~D
12
PR278
330K_0402_5%~D
PR278
330K_0402_5%~D
1 2
PC264
0.1U_0603_25V7K~D
PC264
0.1U_0603_25V7K~D
12
PR321
0_0402_5%~D
PR321
0_0402_5%~D
1 2
PR355
0_0402_5%~D
PR355
0_0402_5%~D
1 2
PD19
RB751V-40GTE-17_SOD323~D
PD19
RB751V-40GTE-17_SOD323~D
12
PR293 0_0402_5%~DPR293 0_0402_5%~D
1 2
PR291
390K_0402_5%~D
PR291
390K_0402_5%~D
12
PD18
RB751V-40GTE-17_SOD323~D
PD18
RB751V-40GTE-17_SOD323~D
12
PQ46
FDS6679AZ_G_SO8~D
PQ46
FDS6679AZ_G_SO8~D
S1
S2
S3
G4
D
8
D
7
D
6
D
5
PU14
CD3301RHHR_QFN36_6X6~D
PU14
CD3301RHHR_QFN36_6X6~D
DC_IN
1
SS_GC
2
ERC1
3
ACAVDK_SRC
4
GND
5
SDC_IN
6
DC_BLK_GC
7
ACAV_IN
8
SS_DCBLK_GC
16
CSS_GC
10
DK_CSS_GC
11
ERC3
12
ERC2
13
GND
14
PWR_SRC
15
BLKNG_MOSFET_GC 20
SL_BAT_PRES# 21
DK_AC_OFF_EN 22
GND 23
ACAV_IN_NB 24
DK_AC_OFF_EN 25
PBATT_OFF 26
P50ALW 27
PBatt+ 28
DSCHRG_MOSFET_GC 29
BLK_MOSFET_GC 30
NC 31
DK_PWRBAR 33
DC_IN_SS 34
CHARGERVR_DCIN 35
P33ALW2
9
EN_DK_PWRBAR
17
P33ALW
18
TP
37
NBDK_DCINSS 19
NC 36
GND 32
PC267
2200P_0402_50V7K~D
PC267
2200P_0402_50V7K~D
12
PR320 0_0402_5%~DPR320 0_0402_5%~D
1 2
PR285
0_0402_5%~D
PR285
0_0402_5%~D
1 2
PD21
RB751V-40GTE-17_SOD323~D
PD21
RB751V-40GTE-17_SOD323~D
12
PR289
499K_0402_1%~D
@
PR289
499K_0402_1%~D
@
12
PD31
RB751V-40GTE-17_SOD323~D
PD31
RB751V-40GTE-17_SOD323~D
12
PR272
620K_0402_5%~D
PR272
620K_0402_5%~D
12
PR273
10K_0402_5%~D
PR273
10K_0402_5%~D
12
PR302 0_0402_5%~DPR302 0_0402_5%~D
1 2
PR286
10K_0402_5%~D
PR286
10K_0402_5%~D
12
PQ54B
2N7002DW-T/R7_SOT363-6~D
PQ54B
2N7002DW-T/R7_SOT363-6~D
3
5
4
PQ50A
2N7002DW-T/R7_SOT363-6~D
PQ50A
2N7002DW-T/R7_SOT363-6~D
61
2
PR280
20K_0402_1%~D
PR280
20K_0402_1%~D
1 2
PD30
RB751V-40GTE-17_SOD323~D
PD30
RB751V-40GTE-17_SOD323~D
12
ES2AA-13-F SMA
PD16
ES2AA-13-F SMA
PD16
2 1
PD26
RB751V-40GTE-17_SOD323~D
PD26
RB751V-40GTE-17_SOD323~D
1 2
PD23
RB751V-40GTE-17_SOD323~D
PD23
RB751V-40GTE-17_SOD323~D
12
PR319 0_0402_5%~DPR319 0_0402_5%~D
1 2
PR284
33_0603_5%~D
PR284
33_0603_5%~D
1 2
PR287
0_0402_5%~D
PR287
0_0402_5%~D
1 2
PC271
0.1U_0603_50V4Z~D
PC271
0.1U_0603_50V4Z~D
12
PQ54A
2N7002DW-T/R7_SOT363-6~D
PQ54A
2N7002DW-T/R7_SOT363-6~D
61
2
PR290
200K_0402_1%~D
PR290
200K_0402_1%~D
12
PR327 0_0402_5%~DPR327 0_0402_5%~D
1 2

5
5
4
4
3
3
2
2
1
1
D D
C C
B B
A A
Title
Size Document Number Rev
Date: Sheet of
1.0
PWR_PIR
57 66Monday, January 10, 2011
Compal Electronics, Inc.
LA-6591
Title
Size Document Number Rev
Date: Sheet of
1.0
PWR_PIR
57 66Monday, January 10, 2011
Compal Electronics, Inc.
LA-6591
Title
Size Document Number Rev
Date: Sheet of
1.0
PWR_PIR
57 66Monday, January 10, 2011
Compal Electronics, Inc.
LA-6591
VCCSA55 6/30 Intersil VCCSA spike issue
Delete PR264
X011
Issue D escription
Issue D escriptionIssu e D escription
Issue D escription
V ersion C hange L ist ( P . I. R . L ist )
V ersion C hange L ist ( P . I. R . L ist )V ersion C hange L ist ( P . I. R . L ist )
V ersion C hange L ist ( P . I. R . L ist )
Item
ItemItem
Item D ate
D ateD ate
D ate R eq uest
R eq uestR eq ue st
R eq uest
O w n er
O w n erO w n er
O w n er Solu tion D escription
Solu tion D escriptionSo lution D escription
Solu tion D escription R ev .
R ev .R ev.
R ev .
P a ge #
P a ge #P a ge #
P a ge # T it le
T itleT itle
T itle
Delete VCCSA_VID_0 net
Connect VCCSA_VID_1 net to PIN5
Depop PR249, PR267 and PR260
Change PR261 and PR260 to 0 Ohm (SD02800008L) from 24.9k (SD03424918L)
Change PR259 to 47.5k (SD03447528L) from 274k (SD03427438L)
Change PR256 to 140k (SD03414038L) from 0 Ohm (SD02800008L)
Change PR250 to 113k () from 34k (SD03434028L)
Add pull down PR295 10k(SD02810028L)
Change PR295 and PR266 to 1k (SD02810018L) from 10k (SD02810028L)
55 VCCSA 6/30 Intel
Change VCCSA VID pull down resistor value
2 X01
X0147 3V/5V
Change PC33 and PC38 to 330U/25m/H1.9(SGA00001A8L) from 330U/25m/H2.8
(SGA1933131L)
3 7/15 Compal
3V/5V Bulk cap interfere with ME
X01
Change PC609 and PC608 to 330U/9m/2V (SGA20331E0L) from 330U/9m/2.5V
(SGA19331D1L)
+1.5V_SUS48
Vendor will not support this part
Compal7/154
465 DCIN 7/15 Compal
PL1 current rating is not enough for 9cell
(3.0Ah 1C) discharge current
Change PL1 to FBMJ4516HS720NT(SM010009C8L) from FBMA-L18-453215-900LMA90T (SM01002078L)
Add PL22 FBMJ4516HS720NT(SM010009C8L)
X01
6 47 3V/5V 7/16 Compal
+3.3V phase node over Mosfet Vds rating Change PQ6 AO4466L (SB00000CG8L) from SI4128DY (SB00000IR0L)
Change PQ8 AO4712L (SB00000AJ1L) from SI4134DY(SB00000KB0L)
X01
7 47 3V/5V 7/16 Compal
PC24 down size to 0603 from 0805 Change PC24 to 4.7u/6.3V/0603 (SE107475K8L) from 4.7u/6.3V/0805 (SE093475K8L)
X01
8 47 3V/5V 7/16 Compal 10u/1206/X5R/25V will COS
Change PC16,PC17,PC18,PC21,PC22 and PC23 to 10u/0805/X5R (SE00000QK00) from 10u/1206/X5R
(SE142106M8L) X01
9 55 VCCSA 7/16 Compal
VCCSA output voltage is not constant so
change some net name
Change +0.8V_VCC net name to +VCCSA_P
X01
Change 0.8V_VCCPWROK net name to VCCSAPWROK
Change +0.8V_VCC_SA net name to +VCC_SA
10 48 1.5V_SUS 7/16 Richtek
Reserve Pull down resister on EN pin for
power consumption issue
Add PR611 0402 resister pad on EN pin
X01
11 54 Charger 7/18 Compal
PQ27 body diode can handle surge current
when adapter plug in so depop PD14
Depop PD14 SBR3A40SA (SC100003J00)
X01
12 56 Selector 7/18 Compal Leakage issue on PD16
Change PD16 to ES2AA (SC100005A0L) from SBR3A40SA (SC100003J00)
X01
13 52,53 AXG_Core 7/20 MAXIM
Depop one phase for AXG_core
Change PR202 to 1.43k (SD03414318L) from 5.49k (SD03454918L)
X01
Depop PR204,PR190,PR196,PC206,PR197,PL14,PR181,PR186,PR190,PC191,PR187,PQ21,PQ22,PC184,PC183,
PC182,PC181,PC403,PC185,PR179,PC188,PU10,PC186
Change PR203 to 2.1k (SD03421018L) from 2.49k (SD03424918L)
Change PC208 to 0.33u/10V/X7R (SE080334K8L) from 0.22u/16V/X7R (SE026224K8L)
Change PR201 to 40.2k (SD03440228L) from 10K (SD03410028L)
Pop PR198 and PR199 0 Ohm (SD02800008L)
Change PR157 to 8.66k (SD03486618L) from 13.3K (SD03413328L)
Pop PQ60 AON6414L (SB00000NW00)
Pop PQ26 AON6704 (SB00000I90L)
Change PL15 to 0.36u (SH00000HQ0L) from 0.56u (SH00000I20L)
14 54 Axg_core
Vcore 7/20 MAXIM
Reserve 0402 cap pad for transient fine tune Add PC701 and PC702 0402 cap pad
X01

5
5
4
4
3
3
2
2
1
1
D D
C C
B B
A A
Title
Size Document Number Rev
Date: Sheet of
1.0
PWR_PIR
58 66Monday, January 10, 2011
Compal Electronics, Inc.
LA-6591
Title
Size Document Number Rev
Date: Sheet of
1.0
PWR_PIR
58 66Monday, January 10, 2011
Compal Electronics, Inc.
LA-6591
Title
Size Document Number Rev
Date: Sheet of
1.0
PWR_PIR
58 66Monday, January 10, 2011
Compal Electronics, Inc.
LA-6591
Charger54 7/20 Compal
Reserve adapter protection circuit
for turbo mode
Change PU11 pin1 net name to ICREF from GNDA_CHG
X01
15
Issue D escription
Issue D escriptionIssu e D escription
Issue D escription
V ersion C hange L ist ( P . I. R . L ist )
V ersion C hange L ist ( P . I. R . L ist )V ersion C hange L ist ( P . I. R . L ist )
V ersion C hange L ist ( P . I. R . L ist )
Item
ItemItem
Item D ate
D ateD ate
D ate R eq uest
R eq uestR eq ue st
R eq uest
O w n er
O w n erO w n er
O w n er Solu tion D escription
Solu tion D escriptionSo lution D escription
Solu tion D escription R ev .
R ev .R e v.
R ev .
P a ge #
P a ge #P a ge #
P a ge # T it le
T itleT itle
T itle
Change PU11 pin26 net name to ICOUT from VCC
Reserve PR801,PR802,PR803,PR804,PR805,PR806,PR807,PR808,PR809,PR810,PR811,PR812
Reserve PC801,PC802,PC803
16 55 VCCSA 7/20 Compal
VCCSA phase node over Mosfet Vds rating Change PQ35 AO4466L (SB00000CG8L) from SI4128DY (SB00000IR0L)
Change PQ36 AO4712L (SB00000AJ1L) from SI4172DY(SB00000HN0L)
X01
17 52 Vcore
VAXG_core 7/24 MAXIM
Fine tune OCP setting for Pass 2 IC
Change PR127 to 165K (SD03416530L) from 100K (SD03410038L)
Change PR135 to 105K (SD03410538L) from 150K (SD03415038L)
Change PR126 to 169K (SD03416938L) from 127K (SD034127380)
Change PR134 to 127K (SD034127380) from 100K (SD03410038L)
X01
18 52,53 Vcore
VAXG_core 7/24 MAXIM
Phase node switching waveform abnormal issue
for Pass 2 IC
Change PR118 to 1 Ohm (SD014100B8L) from 2 Ohm (SD013200B8L)
Change PR119 to 1 Ohm (SD014100B8L) from 2 Ohm (SD013200B8L)
X01
19 54 Charger 7/28 TI
Pop adapter protection componment for
turbo mode with TI solution
Pop PR803 100k (SD03410038L)
X01
Pop PR804 46.4k (SD000009R8L)
Pop PR802 110k (SD03411038L)
Pop PR801 1.87M (SD00000WN0L)
Pop PQ801 RHU002N06 (SB50206008L)
Pop PR812 100K (SD02810038L)
Pop PC801 100P (SE071101J8L)
20 52,53 Vcore
VAXG_core 7/28 Compal
Fine tune load line and transient for
Vcore and VAXG_core
Change PR140 to 12k (SD03412020L) from 12.4k (SD00000AJ8L)
Pop PC701 and PC702 0.033uF (SE076333K8L)
Change PR157 to 8.25k (SD03482518L) from 8.66K(SD03486618L)
X01
21 56 Selector 9/2 Compal Change parts to HF parts
Change PD18, PD19, PD21, PD22, PD23, PD24, PD25, PD26, PD27, PD28, PD29, PD30 and PD31
RB751V-40GTE-17 (SCS00004L0L) from RB751V (SC1B751V08L)
22 46 +DCIN 9/2 Compal Change parts to HF parts
Change PD6 DA204UGT106 (SC60000170L) from DA204UT106 (SC1A204U00L)
Change PQ1 FDN338P_G (SB90338001L) from FDN338P (SB90338008L)
Change PQ51 FDN338P_G (SB90338001L) from FDN338P (SB90338008L)
Change PQ4 FDS6679AZ_G (SB000009D1L) from FDS6679AZ (SB000009D8L)
Change PQ37, PQ40, PQ41, PQ45 and PQ46 FDS6679AZ_G (SB000009D1L) from FDS6679AZ (SB000009D8L)
23 47 9/2 Compal Change parts to HF parts+5V/3.3
/+15VALW
Change PQ5 FDS8878_G (SB00000BV1L) from FDS8878 (SB00000BV8L)
Change PD1 RB715FGT106 (SCSB715F010) from RB715F (SCSB715F08L)
Change PQ2 FDV301N_G (SB503010020) from FDV301N (SB50301008L)
X02
X02
Change PQ27 SI4835DDY-T1-GE3 (SB00000FF1L) from SI4835DDY-T1-E3 (SB00000FF0L)
24 54 Charger 9/2 Compal Change parts to HF parts
Change PQ33 SI4812BDY-T1-GE3 (SB00000DI1L) from SI4812BDY-T1-E3 (SB00000DI0L)
Change PL17 FDVE1040-H-5R6M=P3 (SH00000CH1L)from FDVE1040-5R6M=P3 (SH00000CH0L)
X02
9/2+1.5V_SUS4825
Change PL602 FDUE1040D-H-1R0M=P3 (SH000009U1L) from FDUE1040D-1R0M=P3 (SH000009U0L)
Change parts to HF partsCompal X02
26
Change PR29 to 274K (SD03427438L) from 220K (SD03422038L)
TI9/2
Change PR30 to 348K (SD00000WW8L) from 243K (SD03424338L)
+5V/3.3
/+15VALW
47
Fine tune OCP setting for +5V/+3.3V
X02
27 56 Selector 9/13 Compal Change parts to HF parts
Change PQ39 and PQ44 SI4835DDY-T1-GE3 (SB00000FF1L) from SI4835DDY-T1-E3 (SB00000FF0L)
X02
28 54 charger 9/13 Compal
Fine tune adapter protection circuit for
2nd source and reserve H_PROCHOT# X02
Delete PQ802 and PR807
MAX8731_IINP singal connect change to inverting input from Non-inverting input
ICREF singal connect change to Non-inverting input from inverting input
Pop PR811 and PR813 0 Ohm (SD02800008L)
Depop PR814
X02

5
5
4
4
3
3
2
2
1
1
D D
C C
B B
A A
Title
Size Document Number Rev
Date: Sheet of
1.0
PWR_PIR
59 66Monday, January 10, 2011
Compal Electronics, Inc.
LA-6591
Title
Size Document Number Rev
Date: Sheet of
1.0
PWR_PIR
59 66Monday, January 10, 2011
Compal Electronics, Inc.
LA-6591
Title
Size Document Number Rev
Date: Sheet of
1.0
PWR_PIR
59 66Monday, January 10, 2011
Compal Electronics, Inc.
LA-6591
V ersion C hange L ist ( P . I. R . L ist )
V ersion C hange L ist ( P . I. R . L ist )V ersion C hange L ist ( P . I. R . L ist )
V ersion C hange L ist ( P . I. R . L ist )
Item
ItemItem
Item Issue D escription
Issue D escriptionIssu e D escription
Issue D escriptionP age#
P a ge #P a ge #
P a ge # T itle
T itleT itle
T itle D at e
D ateD ate
D ate R eq uest
R eq uestR eq ue st
R eq uest
O w n er
O w n erO w n er
O w n er Solution D escription
Solu tion D escriptionSo lution D escription
Solu tion D escription R ev .
R ev .R e v.
R ev .
5029 Fine tune OCP setting TI9/14+1.05VM
Change PR83 to 10k (SD03410028L) from 57.6k (SD03457628L)
X02
30 46 DCIN 9/16 Compal
6 ~ 7mA leakage current in slice Change PR2 and PR504 to 100K (SD02810038L) from 10K (SD03410028L)
X02
31 50 +1.05VM 10/14 Compal 22u/1206/6.3V COS issue
Change PC98 ~ PC105 to 22u/0805 (SE00000110L) from 22u/1206 (SE077226M8L)
X03
32 51 +1.05VTT 10/14 Compal 22u/1206/6.3V COS issue
Change PC123 ~ PC125, PC121, PC127, PC120, PC129 and PC130 to 22u/0805 (SE00000110L)
from 22u/1206 (SE077226M8L) X03
Change PC122 and PC126 to 47u/0805 (SE00000G60L) from 22u/1206 (SE077226M8L)
33 55 VCCSA 10/14 Compal
Fine tune VCCSA OCP setting for 2nd and
3rd source choke
Change PR247 and PR262 to 12.7k (SD03412728L) from 11.5k (SD03411528L)
X03
34 52,53 Vcore
VAXG_core 10/25 Compal
Fine tune Vcore and VAXG_core load line and
transient for pass3 sample
Change PR140 to 11.5k (SD03411528L) from 12k (SD03412020L)
Change PC702 to 0.022u (SE075223K8L) from 0.033uF (SE076333K8L)
Change PR157 to 7.68k (SD00000238L) from 8.25k (SD03482518L)
Pop PC207 0.1U (SE076104K8L)
X03
35 56 Selector 10/27 Compal
Fine tune main and media battery switching
to slice battery transient time X03
Change PC270 and PC265 to 0.22uF (SE000005Z8L) from 1uF (SE00000698L)
36 56 Charger 11/01 Compal Change adapter protection circuit
trip point. (Adapter rated current + 0.75A)
Change PR802 to 95.3k (SD03495328L) from 73.2K (SD00000B18L)
Change PR801 to 649K (SD03464938L) from 1.87M (SD00000WN0L)
X03
37 56 Charger 11/01 Compal
Change adapter protection event
to HW from SW
Pop PR814 0 Ohm (SD02800008L)
Depop PR813 0 Ohm (SD02800008L)
Depop PR812 100k Ohm (SD02810038L)
X03
38 56 Charger 12/21 Compal
H_PROCHOT# can not pull high issue with
external circuit at DC mode
Change PR803.1 net nam to +3.3V_ALW2 from MAX8731_REF
Change PQ801.3, PR804.1 and PC801.2 net nam to PGND from GAND_CHG
A00
39 56 Charger 12/21 Compal
H_PROCHOT# pull low level can not meet
Intel SPEC with TI solution at AC mode
Depop PR801 (SD03464938L)
Change PR802 to 150k (SD03415038L) from 95.3k (SD03495328L)
Change PR803 to 150k (SD03415038L) from 100k (SD03410038L)
Change PR804 to 68.1k (SD03468128L) from 46.4K (SD000009R8L)
Pop PR806, PR807,PR810 0 Ohm (SD02800008L)
Pop PQ802 RHU002N06 (SB50206008L)
Pop PR809 221K (SD00000HX8L)
Pop PR808 1.8M (SD00000K180)
Pop PR805 20K (SD03420028L)
Depop PR811 (SD02800008L)
A00
40 53 VAXG_core 12/21 Compal Fine tune GFX load line
for 2nd source choke
Change PR157 to 7.5k (SD03475018L) from 7.68k (SD00000238L)
A00
41 56 Charger 12/30 TI
H_PROCHOT# spike voltage issue
when AC to DC transient Pop PR208 10k (SD02810028L) A00
42 56 Charger 01/07 COMPAL
Adapter protection trip point for 2nd source Change PR804 to 66.5k (SD03466528L) from 68.1k (SD03468128L)
A00
43 56 Charger 01/07 COMPAL Change parts for HF
Change PQ801 and PQ802 to 2N7002W (SB57002040L) from RHU002N06 (SB50206008L)
A00

5
5
4
4
3
3
2
2
1
1
D D
C C
B B
A A
Title
Size Document Number Rev
Date: Sheet of
LA-6591P
1.0
EE P.I.R (1/7)
60 66Monday, January 10, 2011
Compal Electronics, Inc.
Title
Size Document Number Rev
Date: Sheet of
LA-6591P
1.0
EE P.I.R (1/7)
60 66Monday, January 10, 2011
Compal Electronics, Inc.
Title
Size Document Number Rev
Date: Sheet of
LA-6591P
1.0
EE P.I.R (1/7)
60 66Monday, January 10, 2011
Compal Electronics, Inc.
V ersion Change L ist ( P . I. R . L ist )
V ersion Change L ist ( P . I. R . L ist )V ersion Change L ist ( P . I. R . L ist )
V ersion Change L ist ( P . I. R . L ist )
Item
ItemItem
Item Issu e D escription
Issu e D escriptionIssue D escription
Issu e D escriptionD ate
D ateD ate
D ate R eque st
R eque stR equ est
R eque st
O w n er
O w n erO w n er
O w n er Solu tion D escrip tion
Solu tion D escrip tionSolu tion D escrip tio n
Solu tion D escrip tion R ev.
R ev .R ev .
R ev .P a ge #
P a ge #P a g e#
P a ge # T itle
TitleTitle
Title
PROPRIETARY NOTE: THIS SHEET OF ENGINEERING DRAWING AND SPECIFICATIONS CONTAINS CONFIDENTIAL
TRADE SECRET AND OTHER PROPRIETARY INFORMATION OF DELL INC. ("DELL") THIS DOCUMENT MAY NOT
BE TRANSFERRED OR COPIED WITHOUT THE EXPRESS WRITTEN AUTHORIZATION OF DELL. IN ADDITION,
NEITHER THIS SHEET NOR THE INFORMATION IT CONTAINS WAY BE USED BY OR DISCLOSED TO ANY THIRD
PARTY WITHOUT DELL'S EXPRESS WRITTEN CONSENT.
DELL CONFIDENTIAL/PROPRIETARY
X01COMPAL7
3
Boot issue
HW
Change capacitors from 10uF_0805_10V Y5V to 10uF_0805_6.3V_X5R:
C305,C316,C387,C462,C705,C728,C760,C764,C765,C768,C769,
C772,CC135,CH58,CH73,CH80
Follow PPM recommendation to change
material
COMPAL
HW11
1 6/15/2010HW
2X01
X01
4 HW14 X01
14 HW X015
X016
7
8
HW11 X01
10 26 HW For Safety request X01
9 22 HW X01
X0112
X0113
X0114
16
X01
X01
17 X01
18
19
15
20
X01
X01
X01
Change QC1 control from SUS_ON to RUN_ON_CPU1.5VS3#
COMPAL6/15/2010
Change +0.8V_VCC_SA to +VCC_SAModify net name6/15/2010
6/15/2010 De-pop PCH XDP
6/15/2010
COMPAL
COMPAL Change HDA_SYNC topology Add QH7 and RH37
De-pop RH1,RH3~RH10,RH12~RH21,RH24,RH283~RH285,CH1
HW Change ODD connector from 13 pin to 31 pin Change ODD connector to 31 pin, add @R1189,RH340 and remove C1168,
C1169,C1170,U87,U88,U89, and connect ODD_DET# to U51.B36
17,29,42 6/15/2010 COMPAL
18 6/17/2010 COMPAL Change RH149 to 1k and RH150 to 4.7k
Remove touch screen PAID pull down circuit Remove RH24118 6/17/2010 COMPAL
HW Follow Intel Design Guide Rev1.0
HW X01
X01
Delete RH192 and add PJP51
Change resistors to 0402 size: RC134, RH201,RH253,RH208,RH213
Change U9 to EMC4022, remove R866,R404,C279Change EMC4002 to EMC40226/17/2010 COMPAL
COMPAL Add no stuff D4 and co-lay with F2, change F2 to 2A_8V6/17/2010
Change SATA repeater to MAX4951BECOMPAL6/17/201028, 39
30 6/17/2010 COMPALHW Change Codec to ZB version and speaker
connector
Change JSPK1 to TYCO_1734595-6 and change U72 to ZB version and stuff
C962
33 6/17/2010 COMPAL Add PJP52,PJP55HW Add Jumper for power consumption measurement
33 6/17/2010 COMPAL Change SI2301BDS to C version Change Q36 to SI2301CDSHW
33 6/17/2010 BRCOM Change RFID capacitors for more popular Change C502,C505 from 1uF to 0.1uFHW
HW Link R677 to CIS and modify JSD1 connection35 6/17/2010 COMPAL Link R677 to CIS to have the correct part number and swap SD/MMCCD#
from JSD1 pin16 to pin17, SDWP from JSD1 pin17 to pin 18
Change express card power SW to
TPS2231MRGPR-2 Change U41 to TPS2231MRGPR-2 and remove C636,C639HW37 6/17/2010 COMPAL
Add pull down on SLICE_BAT_ON Add R79141 6/17/2010 COMPALHW
11,14,42 HW 6/18/2010 COMPAL EOL concern Change CC176 to SGA00005H0L, change YH1,Y6 to SJ132P7KW1L
6/18/2010 Change JKB1 to same as JSC1HW COMPAL Change connector43
Change capacitors from 10uF_0805_6.3V to 10uF_0603_6.3V:
C475,C638,C641,C643
Chagne U25, U44 to MAX4591BE and change R1169,R1171,R1174,R1176 to 0
ohm and stuff R1174,R1176

5
5
4
4
3
3
2
2
1
1
D D
C C
B B
A A
Title
Size Document Number Rev
Date: Sheet of
LA-6591P
1.0
EE P.I.R (2/7)
61 66Monday, January 10, 2011
Compal Electronics, Inc.
Title
Size Document Number Rev
Date: Sheet of
LA-6591P
1.0
EE P.I.R (2/7)
61 66Monday, January 10, 2011
Compal Electronics, Inc.
Title
Size Document Number Rev
Date: Sheet of
LA-6591P
1.0
EE P.I.R (2/7)
61 66Monday, January 10, 2011
Compal Electronics, Inc.
V ersion Change L ist ( P . I. R . L ist )
V ersion Change L ist ( P . I. R . L ist )V ersion Change L ist ( P . I. R . L ist )
V ersion Change L ist ( P . I. R . L ist )
Item
ItemItem
Item Issu e D escription
Issu e D escriptionIssue D escription
Issu e D escriptionD ate
D ateD ate
D ate R eque st
R eque stR equ est
R eque st
O w n er
O w n erO w n er
O w n er Solu tion D escrip tion
Solu tion D escrip tionSolu tion D escrip tio n
Solu tion D escrip tion R ev.
R ev .R ev .
R ev .P a ge #
P a ge #P a g e#
P a ge # T itle
TitleTitle
Title
PROPRIETARY NOTE: THIS SHEET OF ENGINEERING DRAWING AND SPECIFICATIONS CONTAINS CONFIDENTIAL
TRADE SECRET AND OTHER PROPRIETARY INFORMATION OF DELL INC. ("DELL") THIS DOCUMENT MAY NOT
BE TRANSFERRED OR COPIED WITHOUT THE EXPRESS WRITTEN AUTHORIZATION OF DELL. IN ADDITION,
NEITHER THIS SHEET NOR THE INFORMATION IT CONTAINS WAY BE USED BY OR DISCLOSED TO ANY THIRD
PARTY WITHOUT DELL'S EXPRESS WRITTEN CONSENT.
DELL CONFIDENTIAL/PROPRIETARY
X01
23
COMPAL
HW14
21
22 X01
X01
24 X01
Add RTC_DET# and RH355 on PCH GPIO33Add RTC PAID function
43 6/18/2010HW COMPAL Change TP pin definition Reverse TP pin definition for PT
6/18/2010
6/18/2010 Add R773,R806,R884,R886,R887,R1166,R1167,R1184HW Add series resistor and pull up resistors
on MIC_MUTE#, VOL_MUTE,VOL_UP,VOL_DOWN
41,42 COMPAL
6/18/2010HW Correct net name for LED signal Modify signal name BREATH_BLUE_LED to BREATH_WHITE_LED and
BREATH_BLUE_LED_SNIFF to BREATH_WHITE_LED_SNIFF
24,45 COMPAL
25 41 HW 6/18/2010 COMPAL Correct net name Modify R1132.2 from SUSACK#_R to SUSACK#_EC X01
32 HW 6/21/2010 INTEL Remove useless resistors Remove R556, R558, R559, R560 and short the pin1 and pin2 together26
27 14 HW 6/22/2010 COMPAL Modify BOM Structure Correct RH45 BOM structure
X01
X01
X01Change Q18,Q27,Q30,Q34,Q38,Q40,Q42,Q49,Q54,Q58 to HF partCOMPAL6/22/2010HW
24,28,29,
32,37,44 Change part for Halogen free28
31 44 HW 6/23/2010 COMPAL Solution +1.5V_RUN voltage drop issue Change Q59 from SI3456BDV to NTGS4141NT1G X01
29 HW 6/23/2010 Remove useless resistorCOMPAL Remove R1125,R1126
41 HW 6/23/2010 Remove double pull high resistorCOMPAL Remove R117732
33
34 HW 6/25/2010 COMPAL44 NTMS4107NR2G EOL Change Q55 to NTMS4920NR2G
X01
X01
X01
35 10 HW 6/25/2010 COMPAL CC129~CC134 D2T LESR5M EOL Change CC129~CC134 to SGA00004X0L X01
36 24 HW 6/25/2010 COMPAL Change LVDS connector to 40 pin Change JLVDS1 to 40 pin X01
3137 Change JIO1 vendor from Lotes to TYCOChange I/O connector to TYCOCOMPAL6/25/2010HW X01
38 24 6/25/2010 COMPALHW PT panel change touch screen pin definition X01Change JTS1 pin definition for new TS pin define
X0139 HW 7/1/2010 COMPAL Modify Module Bay circuit14,29,
36,42
40 7 HW 7/1/2010 COMPAL For support XDP device De-pop RC9 X01
1.Remove R1181,R1182,R1189. 2.Change BAY_SMBUS, DEVICE_DET# pull up
power rail from +3.3V_RUN to +3.3V_ALW. 3.Change net name ODD_DET# to
PCH_SATA_MOD_EN#. 4.Add Q123,Q76,R513,R514,R515 for USB_SMI# circuit.
5.De-pop C627,R712
41 15,18,
41,42
HW 7/1/2010 COMPAL Base on GPIO map to modify
X01
1. Move SLP_ME_CSW_DEV# from GPIO45 to GPIO28, add MCARD_PCIE_SATA# on
5028 GPIOE3. 2. Remove RH238. 3. Change SLICE_BAT_PRES# pull up power
rail from +3.3V_ALW2 to +3.3V_ALW. 4. Add R889
42 24 COMPAL Remove R1139,R1140 and add D68,D69HW PWM function7/1/2010 X01
43 11 HW 7/1/2010 COMPAL VCCSA VID circuit Change VCCSA_VID_0 to VCCSA_VID_1 and pop RC138 X01

5
5
4
4
3
3
2
2
1
1
D D
C C
B B
A A
Title
Size Document Number Rev
Date: Sheet of
LA-6591P
1.0
EE P.I.R (3/7)
62 66Monday, January 10, 2011
Compal Electronics, Inc.
Title
Size Document Number Rev
Date: Sheet of
LA-6591P
1.0
EE P.I.R (3/7)
62 66Monday, January 10, 2011
Compal Electronics, Inc.
Title
Size Document Number Rev
Date: Sheet of
LA-6591P
1.0
EE P.I.R (3/7)
62 66Monday, January 10, 2011
Compal Electronics, Inc.
V ersion Change L ist ( P . I. R . L ist )
V ersion Change L ist ( P . I. R . L ist )V ersion Change L ist ( P . I. R . L ist )
V ersion Change L ist ( P . I. R . L ist )
Item
ItemItem
Item Issu e D escription
Issu e D escriptionIssue D escription
Issu e D escriptionD ate
D ateD ate
D ate R eque st
R eque stR equ est
R eque st
O w n er
O w n erO w n er
O w n er Solu tion D escrip tion
Solu tion D escrip tionSolu tion D escrip tio n
Solu tion D escrip tion R ev.
R ev .R ev .
R ev .P a ge #
P a ge #P a g e#
P a ge # T itle
TitleTitle
Title
PROPRIETARY NOTE: THIS SHEET OF ENGINEERING DRAWING AND SPECIFICATIONS CONTAINS CONFIDENTIAL
TRADE SECRET AND OTHER PROPRIETARY INFORMATION OF DELL INC. ("DELL") THIS DOCUMENT MAY NOT
BE TRANSFERRED OR COPIED WITHOUT THE EXPRESS WRITTEN AUTHORIZATION OF DELL. IN ADDITION,
NEITHER THIS SHEET NOR THE INFORMATION IT CONTAINS WAY BE USED BY OR DISCLOSED TO ANY THIRD
PARTY WITHOUT DELL'S EXPRESS WRITTEN CONSENT.
DELL CONFIDENTIAL/PROPRIETARY
X01
46
44
45 X01
X01
X01
36,45 7/2/2010HW COMPAL
X01
X01
X01
X01
X01
X01
X01
X01
X01
X01
X01
X01
X01
X01
X01
X01
Modify LED circuit Remove R1578,R1579,R1580,D42,D60,D61, add Q77,Q124,R705,R718,R719
22 HW 7/2/2010 COMPAL Modify thermal diode for thermal request Remove C268,C269,use DP1/DN1 for CPU,DP3/DN3 for DIMM,DN5/DP5 for WWAM
15,32 HW 7/5/2010 COMPAL EOL concern Change Y3 and YH2 from 1Y725000CE1A to 7A25000110
11,24,
27,45 HW 7/7/2010 COMPAL Change part for Halogen free part Change QC5 to NTR4501NT1G, U21,U24,U54,U55,U57 change to
NC7SZ04P5X-G, Q21 change to FDC654P-G
29 USB30 SMI circuitCOMPAL7/7/2010HW Stuff R513 due to this pin is OD type on USB30 module
47
48
49 29 HW 7/8/2010 COMPAL Link CIS symbol Link JSATA2 CIS symbol
50 35 HW 7/9/2010 O2-Mirco Add discharge circuit for +3.3V_RUN_CARD Add R826 on +3.3V_RUN_CARD
COMPAL7/9/2010HW
15,29,32,
35,36,37
Move C408,C409,C460,C461,C567,C568,C596,C597,C598,C599,C617,C618,
C647,C648 to page 15 to close to PCH
Move PCIE TX AC coupling capacitors close
to PCH
51
52 14 HW 7/12/2010 COMPAL To solve SPI EA Add R933,R935 on SPI chip select signals
53 24 HW 7/12/2010 COMPAL Link CIS symbol Link JLVDS1
54 28 HW 7/12/2010 COMPAL Meet EA result Stuff R493,R494
24,30,35,
38,39 EMI 7/12/2010 COMPAL EMI request to solve EMI issue Add R678,C757,L92,L93, and stuff L51,L52,L90, de-pop
R736~R739,R1150,R1151, and remove R1106
55
HW31,41,45 Remove R773,R806, R1108,R1161, Q105 and delete MIC_MUTE# signalRemove Mic mute function and LEDDell7/13/201056
57
58
28
29
HW 7/13/2010 COMPAL
HW 7/13/2010
Follow EA result De-pop R493,R494 and pop R495,R496
COMPAL Modify zero ODD circuit Change ZODD_WAKE#,MODC_EN#,MOD_SATA_PCIE#_DET,USB30_EN connection
59 33 HW 7/14/2010 COMPAL Change power rail for smart card Change R632,R635 pull up power rail from +3.3V_ALW to +3.3V_ALW_SC
22 HW 7/14/2010 COMPAL Reserve capacitor for WWAN thermal diode Add @C277
60
61 COMPAL7/14/2010HW14,17,18 To solve back drive issue Move SIO_EXT_SMI# from PCH GPIO1 to GPIO14, remove RH254, and change
RH164 pull up power rail from +3.3V_RUN to +3.3V_ALW_PCH
62 45 HW 7/14/2010 COMPAL Remove CLIP Remove CLIP3~CLIP8
63 38,39 HW 7/15/2010 COMPAL Remove one TPS2560 for cost saving Remove U43,C659,C660,R740,PJP6, and share with power source of U45
COMPAL7/15/2010HW31,41,45 Remove Q119,Q102,R1109,R1059Remove speaker LED64
17,18 HW COMPAL7/15/2010 Add pull up for PCH GPIO1 Add RH41 and change reference RH164 to RH4165 X01
66 24,30,35 HW 7/16/2010 COMPAL Change part reference for EMI request Change L92 to LE92,L93 to LE93,R678 to RE678,CE757 to CE757 X01

5
5
4
4
3
3
2
2
1
1
D D
C C
B B
A A
Title
Size Document Number Rev
Date: Sheet of
LA-6591P
1.0
EE P.I.R (4/7)
63 66Monday, January 10, 2011
Compal Electronics, Inc.
Title
Size Document Number Rev
Date: Sheet of
LA-6591P
1.0
EE P.I.R (4/7)
63 66Monday, January 10, 2011
Compal Electronics, Inc.
Title
Size Document Number Rev
Date: Sheet of
LA-6591P
1.0
EE P.I.R (4/7)
63 66Monday, January 10, 2011
Compal Electronics, Inc.
V ersion Change L ist ( P . I. R . L ist )
V ersion Change L ist ( P . I. R . L ist )V ersion Change L ist ( P . I. R . L ist )
V ersion Change L ist ( P . I. R . L ist )
Item
ItemItem
Item Issu e D escription
Issu e D escriptionIssue D escription
Issu e D escriptionD ate
D ateD ate
D ate R eque st
R eque stR equ est
R eque st
O w n er
O w n erO w n er
O w n er Solu tion D escrip tion
Solu tion D escrip tionSolu tion D escrip tio n
Solu tion D escrip tion R ev.
R ev .R ev .
R ev .P a ge #
P a ge #P a g e#
P a ge # T itle
TitleTitle
Title
PROPRIETARY NOTE: THIS SHEET OF ENGINEERING DRAWING AND SPECIFICATIONS CONTAINS CONFIDENTIAL
TRADE SECRET AND OTHER PROPRIETARY INFORMATION OF DELL INC. ("DELL") THIS DOCUMENT MAY NOT
BE TRANSFERRED OR COPIED WITHOUT THE EXPRESS WRITTEN AUTHORIZATION OF DELL. IN ADDITION,
NEITHER THIS SHEET NOR THE INFORMATION IT CONTAINS WAY BE USED BY OR DISCLOSED TO ANY THIRD
PARTY WITHOUT DELL'S EXPRESS WRITTEN CONSENT.
DELL CONFIDENTIAL/PROPRIETARY
X0167
X01
X01
X01
20,44 7/16/2010HW COMPAL
X01
X01
X01
X01
X01
X01
X01
X01
X01
X01
X01
X01
X01
X01
X01
X01
For cost saving Add PJP57,RH202, no stuff QH4,Q49,RH278,R908
X01
X01
68 22 HW 7/16/2010 COMPAL
69 41,42 HW 7/16/2010 DELL Follow GPIO 0713
70 35 HW 7/16/2010 COMPAL Follow vendor request De-pop RE678,CE757
Add DYN_TURB_PWR_ALRT#, DYN_TUR_CURRNT_SET#, and change R796 pull
up power rail from +3.3V_RUN to +3.3V_ALW
Modify current sense connection Move MAX8731_IINP from U9.25 to U9.31
71 28,45 HW 7/19/2010 COMPAL Part leverage select Change D16,D59,D62 to SC100000S0L
14 HW 7/19/2010 COMPAL Follow Intel XDP design Change RH43,RH44,RH45 to 200 ohm72
73 Change power rail for layout limitation38,39 HW 7/20/2010 DELL Change U90,U91 power rail to +USB_SIDE_PWR,U92 power rail to
+SATA_SIDE_PWR
74 31 HW 7/20/2010 COMPAL Change USB3(on IO/B) enable signal Chnage USB3 enable signal from USB_SIDE_EN# to ESATA_USB_PWR_EN#
75 23 HW 7/20/2010 SMSC Follow SMSC review result Add R403
76 31 HW 7/20/2010 COMPAL Change JIO1 for correct connector list Change JIO1 to TYCO_2041300-2
26 HW 7/20/2010 Safety Follow safety request De-pop F2, pop D4 and add R577
7/20/2010HW17,30,40 Add RE1098,RE1100,RE1101,RE1102,CE573,CE574, change RH103,R756
to 33 ohm, C704 to 12pF
Follow EMI requestEMI78
80 COMPAL7/20/2010HW24,39 Change C300,C669 from 1206 16V to 0805 10VChange material for small size
HW2481 Change U86.4 power rail from +3.3V_RUN to +5V_RUNChange U86 power rail for touch screenCOMPAL7/20/2010
38,3982 Remove useless capacitorsCOMPAL7/20/2010HW Remove C1151~C1154
83 COMPAL7/20/2010HW41 Change R796 to 10k ohmFollow GPIO map
7/20/2010HW4484 Change PJP57 footprint to 4x4mChange PJP57 footprintCOMPAL
1479 COMPAL7/20/2010HW Change R933,R935 to 47 ohmChange SPI chip select damping R
7/21/2010HW31 Change JIO1 pin connectionModify HP & Mic circuitCOMPAL85
86 36 HW 7/21/2010 COMPAL Add 0 ohm R on PCIE_MCARD2_DET# Add R725
87 40 HW 7/21/2010 COMPAL Follow EA request Change C704 to 6.8pF X01
88 35 HW 7/21/2010 COMPAL Change JSD1 to support Memory Stick Change R666,R667, change JSD1
31, 42 HW 7/22/2010 COMPAL GPIO MAP update. add R1590 X0189
39 HW COMPAL Follow Vender request. add R1582~R15857/22/201090
91 39 HW 7/23/2010 COMPAL To compatible with SN75LVCP601 Add R1586~R1589 X01
92 41 HW 7/23/2010 COMPAL Add 0 ohm R on TEMP_ALERT# for backup Add R1591 X01

5
5
4
4
3
3
2
2
1
1
D D
C C
B B
A A
Title
Size Document Number Rev
Date: Sheet of
LA-6591P
1.0
EE P.I.R (5/7)
64 66Monday, January 10, 2011
Compal Electronics, Inc.
Title
Size Document Number Rev
Date: Sheet of
LA-6591P
1.0
EE P.I.R (5/7)
64 66Monday, January 10, 2011
Compal Electronics, Inc.
Title
Size Document Number Rev
Date: Sheet of
LA-6591P
1.0
EE P.I.R (5/7)
64 66Monday, January 10, 2011
Compal Electronics, Inc.
V ersion Change L ist ( P . I. R . L ist )
V ersion Change L ist ( P . I. R . L ist )V ersion Change L ist ( P . I. R . L ist )
V ersion Change L ist ( P . I. R . L ist )
Item
ItemItem
Item Issu e D escription
Issu e D escriptionIssue D escription
Issu e D escriptionD ate
D ateD ate
D ate R eque st
R eque stR equ est
R eque st
O w n er
O w n erO w n er
O w n er Solu tion D escrip tion
Solu tion D escrip tionSolu tion D escrip tio n
Solu tion D escrip tion R ev.
R ev .R ev .
R ev .P a ge #
P a ge #P a g e#
P a ge # T itle
TitleTitle
Title
PROPRIETARY NOTE: THIS SHEET OF ENGINEERING DRAWING AND SPECIFICATIONS CONTAINS CONFIDENTIAL
TRADE SECRET AND OTHER PROPRIETARY INFORMATION OF DELL INC. ("DELL") THIS DOCUMENT MAY NOT
BE TRANSFERRED OR COPIED WITHOUT THE EXPRESS WRITTEN AUTHORIZATION OF DELL. IN ADDITION,
NEITHER THIS SHEET NOR THE INFORMATION IT CONTAINS WAY BE USED BY OR DISCLOSED TO ANY THIRD
PARTY WITHOUT DELL'S EXPRESS WRITTEN CONSENT.
DELL CONFIDENTIAL/PROPRIETARY
X01
X01
7/24/2010HW24,4293 Add TOUCH_SCREEN_PD#, Q125,Q32,R430,R431,C304,C306, and change JTCH1
pin 1,pin2 from +5V_RUN to +5V_TSP
Follow GPIO map to add touch screen power
down control circuit
COMPAL
94 24 HW 7/26/2010 COMPAL Reserve a 0 ohm resistor for +5V_TSP Add R1592
95 45 HW 7/26/2010 COMPAL Add pull down 100k on BT_ACTIVE Add R950 X01
96 15 HW 7/26/2010 COMPAL Add BOM structure for TCM Use 4@ for RH311 X01
97 37 HW 8/23/2010 COMPAL Add connection for express card SW Add connection of pin4,pin5,pin13 and pin 14
18 HW 8/23/2010 Intel Follow Intel design guide Rev1.2 Change RH149 to 2.2k and RH150 to 0 ohm98
99 10 HW 8/23/2010 COMPAL For better return path De-pop CC129,CC130 and pop CC133,CC134
100 14,18,30 HW 8/23/2010 DELL Remove PAID function of RTC and speaker Change speaker connector to 4 pin and remove RTC_DET# and SPEAKER_DET#
14,18 HW 8/26/2010 Intel Follow Intel request Add RH51 and RH356
17 HW 8/26/2010 Intel Follow Intel check list rev1.2 Add @RH332101
102
8/27/2010HW26104 Follow Intel design guide rev1.2 Remove R1164,D65, change R1128 to 20k, Intel
105 COMPAL8/27/2010HW45 Follow ME request Add H21
33 Follow BRCOM requestBRCOM8/27/2010HW Change L39,L40 to rated current is 400mA103
Add @RH145HW16 Reserve pull down R for ME_SUS_PWR_ACKCOMPAL8/27/2010106
107 36 HW 9/2/2010 COMPAL De-pop ESD diode De-pop U40
108 11 HW 9/2/2010 COMPAL Change QC5 VGS to 20V part Change QC5 to SB00000HK0L
109 26 HW 9/3/2010 COMPAL Follow safety request Pop F2 and de-pop R5
X01
X01
X01
X01
X01
X01
X01
X01
X01
X01
X01
X01
X01
HW 9/8/2010 COMPAL Change RB751V to HF part Change D63,D64,D68,D69 to SCS00004L0L24110 X01
111 30,31 HW 9/9/2010 IDT To solve pop noise and detect issue X01Add U6,Q33,Q46,D70,D71,R425,R33,R38,R424,R161,R352,R1088,C967,C307,C308
112 O29/10/2010HW35 Add @C573,@C574,L45To solve RF noise issue X01
113 30,38,39 HW 9/14/2010 COMPAL For EMI request Change C973~C976 to 680pF and pop, add L91~L94, D72~D74, remove U90~U92 X01
114 35 HW 9/14/2010 O2 Modify circuit Remove R661,R662, add L46,L47, change L45 to SM01000GG0L X01
115 17,24,32,
41,43 HW 10/11/2010 DELL Follow GPIO Map Remove R771, add U15,C478, change LVDS_CBL_DET# to ATG_MAC_LCD_DET#,
TP_DET# to WLAN_LAN_DISB# X02
116 24 HW 10/11/2010 DELL Solve PWM leakage issue Change R1137 to 10k X02

5
5
4
4
3
3
2
2
1
1
D D
C C
B B
A A
Title
Size Document Number Rev
Date: Sheet of
LA-6591P
1.0
EE P.I.R (6/7)
65 66Monday, January 10, 2011
Compal Electronics, Inc.
Title
Size Document Number Rev
Date: Sheet of
LA-6591P
1.0
EE P.I.R (6/7)
65 66Monday, January 10, 2011
Compal Electronics, Inc.
Title
Size Document Number Rev
Date: Sheet of
LA-6591P
1.0
EE P.I.R (6/7)
65 66Monday, January 10, 2011
Compal Electronics, Inc.
V ersion Change L ist ( P . I. R . L ist )
V ersion Change L ist ( P . I. R . L ist )V ersion Change L ist ( P . I. R . L ist )
V ersion Change L ist ( P . I. R . L ist )
Item
ItemItem
Item Issu e D escription
Issu e D escriptionIssue D escription
Issu e D escriptionD ate
D ateD ate
D ate R eque st
R eque stR equ est
R eque st
O w n er
O w n erO w n er
O w n er Solu tion D escrip tion
Solu tion D escrip tionSolu tion D escrip tio n
Solu tion D escrip tion R ev.
R ev .R ev .
R ev .P a ge #
P a ge #P a g e#
P a ge # T itle
TitleTitle
Title
PROPRIETARY NOTE: THIS SHEET OF ENGINEERING DRAWING AND SPECIFICATIONS CONTAINS CONFIDENTIAL
TRADE SECRET AND OTHER PROPRIETARY INFORMATION OF DELL INC. ("DELL") THIS DOCUMENT MAY NOT
BE TRANSFERRED OR COPIED WITHOUT THE EXPRESS WRITTEN AUTHORIZATION OF DELL. IN ADDITION,
NEITHER THIS SHEET NOR THE INFORMATION IT CONTAINS WAY BE USED BY OR DISCLOSED TO ANY THIRD
PARTY WITHOUT DELL'S EXPRESS WRITTEN CONSENT.
DELL CONFIDENTIAL/PROPRIETARY
X02
X02
10/11/2010HW14117 Add RH31DG1.5 updateCOMPAL
118 45 HW 10/11/2010 COMPAL LED brightness test result Change R957 to 1k, R955,R941,R949,R939,R934 to 4.7k
119 32 HW 10/11/2010 COMPAL Solve LAN package lost problem Change L30~L37 to 12nH X02
120
121
9
30
HW
HW
10/11/2010
10/11/2010
COMPAL
COMPAL
DG1.5 update
Change codec to YA version
Depop RC96,RC97
Change PN from SA00003ZZ1L to SA00003ZZ2L
X02
X02
122 31 HW 10/11/2010 DELL Remove Latitude On button Depop SW2 X02
123 32 HW 10/11/2010 COMPAL Change LAN to C0 stepping Change PN from SA00003SI1L to SA00003SI2L X02
124 28 HW 10/14/2010 DELL Support SSD Add PJP64,C399,C402 X02
125 38,39 HW 10/15/2010 COMPAL For layout routing Swap D72~D74 pin 2 and pin 3 for better USB routing X02
126 31 HW 10/18/2010 IDT Change GND reference Change Mic detect circuit DGND to AGND X02
127 37,38,39 HW 10/18/2010 COMPAL Link CIS Link CIS for L49,L51,L52,L90 X02
128 30 HW 10/18/2010 COMPAL Change Mic detect to external detect Remove R161 and add C1164 X02
129 14,18 HW 10/19/2010 COMPAL Follow Intel debug port DG Connect PCH_GPIO15 to PCH XDP X02
130 42 HW 10/19/2010 COMPAL Change borad ID to X02 Change R875 to 62k X02
131 30,31 HW 10/21/2010 COMPAL Modify Mic detect circuit
1. Add PJP65, 2. Change C307,C308 to 0402 size 3. Change C308
connection, 4. Change Mic detect power from +5V_ALW to +5V_RUN,
5. De-pop Q33,Q46,R424, 6. Move C1180 to +VREFOUT_R
132
133
18 HW 10/21/2010 COMPAL Follow check list Change RH177 to 10k
134
135
9 HW 10/25/2010 COMPAL Follow Intel DG De-pop RC120~RC123
14~21 HW 10/28/2010 COMPAL Change PCH stepping Change UH4 to B2 stepping
15 HW 11/5/2010 COMPAL To fix ME issue De-pop RH296,RH297, pop QH5,RH302,RH303
136 25 HW 11/9/2010 COMPAL To fix VGA SW EOS issue Change C317,C318 to 0.01uF
COMPAL11/16/2010HW37 Change express card connector JEXP1 to TAISOL 5-421005002000-9 To fix soldering issue137
X02
X02
X02
X02
X02
X02
X02
138 28 HW 11/17/2010 Intel Follow CRB design Change R501,R502 to 10k X02
139 12,13 HW 11/18/2010 COMPAL Follow part reference design rule Change JDIMMA1 & JDIMMB1 to JDIMM1 & JDIMM2 X02
140 28,44 HW 11/19/2010 COMPAL For cost saving De-pop R499,R500,C393,Q28,R905,R907,C762,Q51 X02
141 31 HW 11/22/2010 COMPAL Follow part reference design rule Change JMEDIA1 to JMDIA1 X02

5
5
4
4
3
3
2
2
1
1
D D
C C
B B
A A
Title
Size Document Number Rev
Date: Sheet of
LA-6591P
1.0
EE P.I.R (7/7)
66 66Monday, January 10, 2011
Compal Electronics, Inc.
Title
Size Document Number Rev
Date: Sheet of
LA-6591P
1.0
EE P.I.R (7/7)
66 66Monday, January 10, 2011
Compal Electronics, Inc.
Title
Size Document Number Rev
Date: Sheet of
LA-6591P
1.0
EE P.I.R (7/7)
66 66Monday, January 10, 2011
Compal Electronics, Inc.
V ersion Change L ist ( P . I. R . L ist )
V ersion Change L ist ( P . I. R . L ist )V ersion Change L ist ( P . I. R . L ist )
V ersion Change L ist ( P . I. R . L ist )
Item
ItemItem
Item Issu e D escription
Issu e D escriptionIssue D escription
Issu e D escriptionD ate
D ateD ate
D ate R eque st
R eque stR equ est
R eque st
O w n er
O w n erO w n er
O w n er Solu tion D escrip tion
Solu tion D escrip tionSolu tion D escrip tio n
Solu tion D escrip tion R ev.
R ev .R ev .
R ev .P a ge #
P a ge #P a g e#
P a ge # T itle
TitleTitle
Title
PROPRIETARY NOTE: THIS SHEET OF ENGINEERING DRAWING AND SPECIFICATIONS CONTAINS CONFIDENTIAL
TRADE SECRET AND OTHER PROPRIETARY INFORMATION OF DELL INC. ("DELL") THIS DOCUMENT MAY NOT
BE TRANSFERRED OR COPIED WITHOUT THE EXPRESS WRITTEN AUTHORIZATION OF DELL. IN ADDITION,
NEITHER THIS SHEET NOR THE INFORMATION IT CONTAINS WAY BE USED BY OR DISCLOSED TO ANY THIRD
PARTY WITHOUT DELL'S EXPRESS WRITTEN CONSENT.
DELL CONFIDENTIAL/PROPRIETARY
142 18 HW 12/17/2010 COMPAL Audio MIC detect selection Add @RH273 A00
42143 HW COMPAL Follow INTEL DG1.5 RSMRST# timing cicuit Just add RSMRST# circuit for backup. but de-pop12/17/2010 A00
Follow NXP design guide Add @C575 A0034144 COMPAL12/17/2011HW
145 14 For cost saving De-pop RH47,RH48,RH49,RH288HW 12/17/2011 COMPAL A00
146 42 HW 12/20/2011 COMPAL Change Board ID Change R875 to 33k A00
147 42 HW 12/21/2011 COMPAL To solve backdrive issue Pop Q45 A00
148 33,34 HW 12/24/2011 COMPAL Change USH chip to CID7 Change U33 to SA00003AO1L A00
149 34 HW 1/6/2011 COMPAL update TPM/TCM pop option table Correct pop option table A00
