Compal LA 6752P, 6754P Schematics. Www.s Manuals.com. R0.2 Schematics
User Manual: Motherboard Compal LA-6754P G570 UMA - Schematics. Free.
Open the PDF directly: View PDF
.
Page Count: 53

A
A
B
B
C
C
D
D
E
E
1 1
2 2
3 3
4 4
Title
Size Document Number Rev
Date: Sheet of
Security Classification
Compal Secret Data
THIS SHEET OF ENGINEERING DRAWING IS THE PROPRIETARY PROPERTY OF COMPAL ELECTRONICS, INC. AND CONTAINS CONFIDENTIAL
AND TRADE SECRET INFORMATION. THIS SHEET MAY NOT BE TRANSFERED FROM THE CUSTODY OF THE COMPETENT DIVISION OF R&D
DEPARTMENT EXCEPT AS AUTHORIZED BY COMPAL ELECTRONICS, INC. NEITHER THIS SHEET NOR THE INFORMATION IT CONTAINS
MAY BE USED BY OR DISCLOSED TO ANY THIRD PARTY WITHOUT PRIOR WRITTEN CONSENT OF COMPAL ELECTRONICS, INC.
Issued Date
Deciphered Date
LA-6752P
0.2
Cover Page
Custom
1 50Friday, November 26, 2010
2010/07/12 2012/07/11
Compal Electronics, Inc.
Title
Size Document Number Rev
Date: Sheet of
Security Classification
Compal Secret Data
THIS SHEET OF ENGINEERING DRAWING IS THE PROPRIETARY PROPERTY OF COMPAL ELECTRONICS, INC. AND CONTAINS CONFIDENTIAL
AND TRADE SECRET INFORMATION. THIS SHEET MAY NOT BE TRANSFERED FROM THE CUSTODY OF THE COMPETENT DIVISION OF R&D
DEPARTMENT EXCEPT AS AUTHORIZED BY COMPAL ELECTRONICS, INC. NEITHER THIS SHEET NOR THE INFORMATION IT CONTAINS
MAY BE USED BY OR DISCLOSED TO ANY THIRD PARTY WITHOUT PRIOR WRITTEN CONSENT OF COMPAL ELECTRONICS, INC.
Issued Date
Deciphered Date
LA-6752P
0.2
Cover Page
Custom
1 50Friday, November 26, 2010
2010/07/12 2012/07/11
Compal Electronics, Inc.
Title
Size Document Number Rev
Date: Sheet of
Security Classification
Compal Secret Data
THIS SHEET OF ENGINEERING DRAWING IS THE PROPRIETARY PROPERTY OF COMPAL ELECTRONICS, INC. AND CONTAINS CONFIDENTIAL
AND TRADE SECRET INFORMATION. THIS SHEET MAY NOT BE TRANSFERED FROM THE CUSTODY OF THE COMPETENT DIVISION OF R&D
DEPARTMENT EXCEPT AS AUTHORIZED BY COMPAL ELECTRONICS, INC. NEITHER THIS SHEET NOR THE INFORMATION IT CONTAINS
MAY BE USED BY OR DISCLOSED TO ANY THIRD PARTY WITHOUT PRIOR WRITTEN CONSENT OF COMPAL ELECTRONICS, INC.
Issued Date
Deciphered Date
LA-6752P
0.2
Cover Page
Custom
1 50Friday, November 26, 2010
2010/07/12 2012/07/11
Compal Electronics, Inc.
Intel Sandy Bridge Processor with DDRIII + Cougar Point PCH
G470/G570 UMA M/B Schematics Document
REV:0.2
Compal Confidential
2010-10-22
LA-6752P / LA-6754P

A
A
B
B
C
C
D
D
E
E
1 1
2 2
3 3
4 4
Title
Size Document Number Rev
Date: Sheet of
Security Classification
Compal Secret Data
THIS SHEET OF ENGINEERING DRAWING IS THE PROPRIETARY PROPERTY OF COMPAL ELECTRONICS, INC. AND CONTAINS CONFIDENTIAL
AND TRADE SECRET INFORMATION. THIS SHEET MAY NOT BE TRANSFERED FROM THE CUSTODY OF THE COMPETENT DIVISION OF R&D
DEPARTMENT EXCEPT AS AUTHORIZED BY COMPAL ELECTRONICS, INC. NEITHER THIS SHEET NOR THE INFORMATION IT CONTAINS
MAY BE USED BY OR DISCLOSED TO ANY THIRD PARTY WITHOUT PRIOR WRITTEN CONSENT OF COMPAL ELECTRONICS, INC.
Issued Date
Deciphered Date
LA-6752P
0.2
Block Diagram
Custom
2 50Friday, November 26, 2010
2010/07/12 2012/07/11
Compal Electronics, Inc.
Title
Size Document Number Rev
Date: Sheet of
Security Classification
Compal Secret Data
THIS SHEET OF ENGINEERING DRAWING IS THE PROPRIETARY PROPERTY OF COMPAL ELECTRONICS, INC. AND CONTAINS CONFIDENTIAL
AND TRADE SECRET INFORMATION. THIS SHEET MAY NOT BE TRANSFERED FROM THE CUSTODY OF THE COMPETENT DIVISION OF R&D
DEPARTMENT EXCEPT AS AUTHORIZED BY COMPAL ELECTRONICS, INC. NEITHER THIS SHEET NOR THE INFORMATION IT CONTAINS
MAY BE USED BY OR DISCLOSED TO ANY THIRD PARTY WITHOUT PRIOR WRITTEN CONSENT OF COMPAL ELECTRONICS, INC.
Issued Date
Deciphered Date
LA-6752P
0.2
Block Diagram
Custom
2 50Friday, November 26, 2010
2010/07/12 2012/07/11
Compal Electronics, Inc.
Title
Size Document Number Rev
Date: Sheet of
Security Classification
Compal Secret Data
THIS SHEET OF ENGINEERING DRAWING IS THE PROPRIETARY PROPERTY OF COMPAL ELECTRONICS, INC. AND CONTAINS CONFIDENTIAL
AND TRADE SECRET INFORMATION. THIS SHEET MAY NOT BE TRANSFERED FROM THE CUSTODY OF THE COMPETENT DIVISION OF R&D
DEPARTMENT EXCEPT AS AUTHORIZED BY COMPAL ELECTRONICS, INC. NEITHER THIS SHEET NOR THE INFORMATION IT CONTAINS
MAY BE USED BY OR DISCLOSED TO ANY THIRD PARTY WITHOUT PRIOR WRITTEN CONSENT OF COMPAL ELECTRONICS, INC.
Issued Date
Deciphered Date
LA-6752P
0.2
Block Diagram
Custom
2 50Friday, November 26, 2010
2010/07/12 2012/07/11
Compal Electronics, Inc.
File Name : G470/G570
Compal confidential
37.5mm*37.5mm
25mm*25mm
FDI *8
100MHz
2.7GT/s
Intel
LPC BUS
BANK 0, 1, 2, 3
Sandy Bridge
Socket-rPGA988B
DMI *4
FCBGA 989
Thermal Sensor
PCI-E(WLAN)
USB(WiMAX)
Intel
Cougar Point
EC
Touch Pad Int. KBD
SPI ROM
DDR3 SO-DIMM *2
Dual Channel
DDR3 1066MHz(1.5V)
DDR3 1333MHz(1.5V)
Up to 8GB
HDMI
Connector
CRT
Connector
LVDS
Connector
PCI Express
Mini Card Slot *1
Athros
AR8151-B(GLAN)
AR8152-B(10/100)
RJ-45
Connector
PCI-E x1 *6
WiMAX
WLAN
SPIROM
BIOS
USB2.0 *14
SATA *6
SATA ODD
SATA3 HDD
eSATA+USB(Left)
(Port 0/Port 1 support SATA3)
Audio Codec
CX20671
LAN
Conexant
Card Reader
RTS5139
Reltek
SDXC/MMC/MS/xD
Camera Conn.
BlueTooth Conn.
Mini Card Slot *1
USB2.0 *1(Right)
USB2.0 *2(Left)
AZALIA
2 channel speaker
Int. MIC
Audio Jacks
For 14"(Page 4x)
LS6753P PWR/B
LS6751P CardReader/B
For 15"(Page 4x+1)
LS6753P PWR/B
LS6754P LED/B
LS6751P CardReader/B
LS6755P ODD/B
ENE KB930
ENE KB9012
Page5-11
Page12-13
Page14-22
Page31
Page32
Page33
Page34
Page35
Page36
Page37
EMC1403
Page38
Page38
Page39
Page41 Page42
Page42
Page34
Page40

A
A
B
B
C
C
D
D
E
E
1 1
2 2
3 3
4 4
Title
Size Document Number Rev
Date: Sheet of
Security Classification
Compal Secret Data
THIS SHEET OF ENGINEERING DRAWING IS THE PROPRIETARY PROPERTY OF COMPAL ELECTRONICS, INC. AND CONTAINS CONFIDENTIAL
AND TRADE SECRET INFORMATION. THIS SHEET MAY NOT BE TRANSFERED FROM THE CUSTODY OF THE COMPETENT DIVISION OF R&D
DEPARTMENT EXCEPT AS AUTHORIZED BY COMPAL ELECTRONICS, INC. NEITHER THIS SHEET NOR THE INFORMATION IT CONTAINS
MAY BE USED BY OR DISCLOSED TO ANY THIRD PARTY WITHOUT PRIOR WRITTEN CONSENT OF COMPAL ELECTRONICS, INC.
Issued Date
Deciphered Date
LA-6752P
0.2
Notes List
B
3 50Friday, November 26, 2010
2010/07/12 2012/07/11
Compal Electronics, Inc.
Title
Size Document Number Rev
Date: Sheet of
Security Classification
Compal Secret Data
THIS SHEET OF ENGINEERING DRAWING IS THE PROPRIETARY PROPERTY OF COMPAL ELECTRONICS, INC. AND CONTAINS CONFIDENTIAL
AND TRADE SECRET INFORMATION. THIS SHEET MAY NOT BE TRANSFERED FROM THE CUSTODY OF THE COMPETENT DIVISION OF R&D
DEPARTMENT EXCEPT AS AUTHORIZED BY COMPAL ELECTRONICS, INC. NEITHER THIS SHEET NOR THE INFORMATION IT CONTAINS
MAY BE USED BY OR DISCLOSED TO ANY THIRD PARTY WITHOUT PRIOR WRITTEN CONSENT OF COMPAL ELECTRONICS, INC.
Issued Date
Deciphered Date
LA-6752P
0.2
Notes List
B
3 50Friday, November 26, 2010
2010/07/12 2012/07/11
Compal Electronics, Inc.
Title
Size Document Number Rev
Date: Sheet of
Security Classification
Compal Secret Data
THIS SHEET OF ENGINEERING DRAWING IS THE PROPRIETARY PROPERTY OF COMPAL ELECTRONICS, INC. AND CONTAINS CONFIDENTIAL
AND TRADE SECRET INFORMATION. THIS SHEET MAY NOT BE TRANSFERED FROM THE CUSTODY OF THE COMPETENT DIVISION OF R&D
DEPARTMENT EXCEPT AS AUTHORIZED BY COMPAL ELECTRONICS, INC. NEITHER THIS SHEET NOR THE INFORMATION IT CONTAINS
MAY BE USED BY OR DISCLOSED TO ANY THIRD PARTY WITHOUT PRIOR WRITTEN CONSENT OF COMPAL ELECTRONICS, INC.
Issued Date
Deciphered Date
LA-6752P
0.2
Notes List
B
3 50Friday, November 26, 2010
2010/07/12 2012/07/11
Compal Electronics, Inc.
EC SM Bus1 address
Device
DDR DIMM0
1001 000Xb
DDR DIMM2
1001 010Xb
STATE SIGNAL
Full ON
S1(Power On Suspend)
S3 (Suspend to RAM)
S4 (Suspend to Disk)
S5 (Soft OFF)
SLP_S1# SLP_S3# SLP_S4# SLP_S5# +VALW +V +VS Clock
PCH SM Bus address
Device Address
Address
Address
Voltage Rails
ON
ON
ON
ON
ON
ON
ON ON
ON
ON
ON
OFF
OFF
OFF
OFF
OFF
OFF
OFF
OFF
LOW
LOW LOW LOW LOW
LOWLOWLOW
LOW
LOW
LOW
HIGH HIGH HIGH HIGH
HIGHHIGHHIGH
HIGH
HIGH
HIGH
EC SM Bus2 address
Device
Smart Battery
0001 011X b
X
V
+3VALW
+3VALW
+3VALW
+3VALW
+3VALW
+3VALW
+3VS
XX
V
V
X
XX
PCH
Thermal
Sensor
X
X
X
SML0CLK
SML0DATA PCH
SMB_EC_CK2
SOURCE
KB930
VGA BATT KE930 SODIMM
SMBUS Control Table
SMBCLK
SMBDATA PCH
WLAN
WWAN
SMB_EC_DA2
SMB_EC_CK1
SMB_EC_DA1
XV
V
X
X
X
X
X
X
X
X
X
X
X
X
X
KB930
SML1CLK
SML1DATA PCH
XX X
X
X
V
+3VS
+3VS
+3VS
+3VS
V
+3VS
O
X
S3
+3VS
X
X
+3VALW
+5VS
O
+CPU_CORE
OO
X
X X
+VCCP
power
plane
O
O
O
O
X
S5 S4/ Battery only
X X X
+B
State
+1.5VS
+1.5V
S5 S4/AC & Battery
don't exist
S5 S4/AC
+5VALW
S0
O
O
+GFX_CORE
+1.8VS
+0.75VS
+1.05VS
+VGA_CORE
USB 2.0 USB 1.1 Port 3 External
USB Port
USB Port (Left Side)
Camera
Blue Tooth
0
1
2
3
4
5
6
7
8
9
10
11
12
13
UHCI0
UHCI1
UHCI2
UHCI3
UHCI4
UHCI5
UHCI6
EHCI1
EHCI2
USB Port Table
USB/B (Right Side)
Card Reader
Mini Card(WLAN)
USB Port (Left Side)
USB Port (Left Side)
COMMON HDMI HDMI@
Unpop
BTO Item BOM Structure
Blue Tooth BT@
Connector ME@
@
eSATA ESATA@
BOM Structure Table
BOARD ID Table
Board ID
0
1
2
3
4
5
6
7
PCB Revision
0.1
EVT
DVT
PVT
MP
Board ID / SKU ID Table for AD channel
Vcc 3.3V +/- 5%
100K +/- 5%Ra/Rc/Re
Board ID
Rb / Rd / Rf V min
0
1
2
3
0
8.2K +/- 5%
0 V
0.216 V 0.250 V 0.289 V
0.436 V
0.712 V
0.503 V
0.819 V
0.538 V
0.875 V
AD_BID
V typ
AD_BID
V
AD_BID
max
18K +/- 5%
33K +/- 5%
56K +/- 5%
100K +/- 5%
200K +/- 5%
3.300 V
0 V 0 V
4
5
6
7NC
1.036 V
1.453 V 1.650 V 1.759 V
1.935 V
2.500 V
2.200 V
3.300 V
2.341 V
1.185 V 1.264 V
CMOS@CAMERA DEVICE
45 LEVEL 45@
10/100 LAN 8152@
GIGA@GIGA LAN
1001_101xb
Thermal Sensor EMC1403-2

5
5
4
4
3
3
2
2
1
1
D D
C C
B B
A A
Title
Size Document Number Rev
Date: Sheet of
Security Classification
Compal Secret Data
THIS SHEET OF ENGINEERING DRAW ING IS THE PROPRIETARY PROPERTY OF COMPAL ELECTRONICS, INC. AND CONTAINS CONFIDENTIAL
AND TRADE SECRET INFORMATION. THIS SHEET MAY NOT BE TRANSFERED FROM THE CUSTODY OF THE COMPETENT DIVISION OF R&D
DEPARTMENT EXCEPT AS AUTHORIZED BY COMPAL ELECTRONICS, INC. NEITHER THIS SHEET NOR THE INFORMATION IT CONTAINS
MAY BE USED BY OR DISCLOSED TO ANY THIRD PARTY WITHOUT PRIOR WRITTEN CONSENT OF COMPAL ELECTRONICS, INC.
Issued Date
Deciphered Date
0.2
CLOCK GENERATOR
4 50Friday, November 26, 2010
2010/07/12 2012/07/11
Compal Electronics, Inc.
LA-6752P
Title
Size Document Number Rev
Date: Sheet of
Security Classification
Compal Secret Data
THIS SHEET OF ENGINEERING DRAW ING IS THE PROPRIETARY PROPERTY OF COMPAL ELECTRONICS, INC. AND CONTAINS CONFIDENTIAL
AND TRADE SECRET INFORMATION. THIS SHEET MAY NOT BE TRANSFERED FROM THE CUSTODY OF THE COMPETENT DIVISION OF R&D
DEPARTMENT EXCEPT AS AUTHORIZED BY COMPAL ELECTRONICS, INC. NEITHER THIS SHEET NOR THE INFORMATION IT CONTAINS
MAY BE USED BY OR DISCLOSED TO ANY THIRD PARTY WITHOUT PRIOR WRITTEN CONSENT OF COMPAL ELECTRONICS, INC.
Issued Date
Deciphered Date
0.2
CLOCK GENERATOR
4 50Friday, November 26, 2010
2010/07/12 2012/07/11
Compal Electronics, Inc.
LA-6752P
Title
Size Document Number Rev
Date: Sheet of
Security Classification
Compal Secret Data
THIS SHEET OF ENGINEERING DRAW ING IS THE PROPRIETARY PROPERTY OF COMPAL ELECTRONICS, INC. AND CONTAINS CONFIDENTIAL
AND TRADE SECRET INFORMATION. THIS SHEET MAY NOT BE TRANSFERED FROM THE CUSTODY OF THE COMPETENT DIVISION OF R&D
DEPARTMENT EXCEPT AS AUTHORIZED BY COMPAL ELECTRONICS, INC. NEITHER THIS SHEET NOR THE INFORMATION IT CONTAINS
MAY BE USED BY OR DISCLOSED TO ANY THIRD PARTY WITHOUT PRIOR WRITTEN CONSENT OF COMPAL ELECTRONICS, INC.
Issued Date
Deciphered Date
0.2
CLOCK GENERATOR
4 50Friday, November 26, 2010
2010/07/12 2012/07/11
Compal Electronics, Inc.
LA-6752P
Note: Do not drive any IOs before VDDR3 is ramped up.
VDD_CT(1.8V)
VDDR3(3.3VGS)
VDDC/VDDCI(1.12V)
PERSTb
Straps Reset
Straps Valid
REFCLK
VDDR1(1.5VGS)
Power-Up/Down Sequence
All the ASIC supplies must fully reach their respective nominal voltages within 20 ms of the start of the ramp-up
sequence, though a shorter ramp-up duration is preferred.
VDDR3 should ramp-up before or simultaneously with VDDC.
For LVDS, DPx_VDD10 should ramp-up before DPx_VDD18 and the PCIe Reference clock should begin before
DPx_VDD18. For power-down, DPx_VDD18 should ramp-down before DPx_VDD10.
The external pull-ups on the DDC/AUX signals (if applicable) should ramp-up before or after both VDDC and
VDD_CT have ramped up.
VDDC and VDD_CT should not ramp-up simultaneously. (e.g., VDDC should reach 90% before VDD_CT starts to
ramp-up (or vice versa).)
PCIE_VDDC(1.0V)
Global ASIC Reset
T4+16clock
1.12V
dGPU Power Pins Max current
1679mA
575mA
SI4800
2A
190mA
70mA
2.8A
12.9A
Power Sequence
PCIE_PVDD, PCIE_VDDR, TSVDD, VDDR4, VDD_CT,
DPE_PVDD, DP[F:E]_VDD18, DP[D:A]_PVDD,
DP[D:A]_VDD18, AVDD, VDD1DI, A2VDDQ, VDD2DI,
DPLL_PVDD, MPV18, and SPV18
DP[F:E]_VDD10, DP[D:A]_VDD10, DPLL_VDDC, and
SPV10
PCIE_VDDC
VDDR3 , and A2VDD
BIF_VDDC (current consumption = 55mA@1.0V, in
BACO mode)
VDDR1
VDDC/VDDCI
Voltage
1.8V
1.0V
1.0V
3.3V
VDDC
Same as
EN
1.5V
1.12V
SI4800
EN
SI4800
PX 3.0
OFF
MOS
OFF
OFF
OFF
OFF
OFF
OFF
BACO Mode
ON
ON
ON
ON
ON
Same as
PCIE_VDDC
OFF
OFF
+1.0VGS
+3.3VGS
+1.5VGS
+VGA_CORE
+1.8VGS
Regulator
iGPU
+1.0V
dGPU
+3.3VALW
PE_GPIO1
+1.5V
+B
+1.8V
PE_GPIO0
PE_EN
BACO Switch
BACO(jmp)
BIF_VDDC
EN
BACO(jmp)
BACO(jmp)
PX_mode
PWRGOOD
Regulators
VDDC/VDDCI
VDDR1
PE_GPIO0 : Low -> Reset dGPU ; High ->Normal operation
PE_GPIO1 : Low -> dGPU Power OFF ; High -> dGPU Power ON
Without BACO option :
BACO option :
PE_GPIO0 : High ->Normal operation (dGPU is not reseton BACO mode)
PE_GPIO1 : Low -> dGPU Power OFF ; High -> dGPU Power ON (always High)
P25
P24

5
5
4
4
3
3
2
2
1
1
D D
C C
B B
A A
FDI_FSYNC0
FDI_LSYNC0
FDI_LSYNC1
FDI_FSYNC1
FDI_INT
EDP_COMP
PEG_COMP
eDP_HPD
DMI_CTX_PRX_P0<16>
DMI_CRX_PTX_P0<16>
DMI_CTX_PRX_N1<16>
DMI_CRX_PTX_N1<16>
DMI_CTX_PRX_P3<16>
DMI_CRX_PTX_P3<16>
DMI_CTX_PRX_P2<16>
DMI_CTX_PRX_N0<16>
DMI_CRX_PTX_N3<16>
DMI_CRX_PTX_P2<16>
DMI_CTX_PRX_N3<16>
DMI_CTX_PRX_P1<16>
DMI_CRX_PTX_N0<16>
DMI_CRX_PTX_N2<16>
DMI_CRX_PTX_P1<16>
DMI_CTX_PRX_N2<16>
FDI_CTX_PRX_N0<16>
FDI_CTX_PRX_N1<16>
FDI_CTX_PRX_N2<16>
FDI_CTX_PRX_N3<16>
FDI_CTX_PRX_N4<16>
FDI_CTX_PRX_N5<16>
FDI_CTX_PRX_N6<16>
FDI_CTX_PRX_N7<16>
FDI_CTX_PRX_P0<16>
FDI_CTX_PRX_P1<16>
FDI_CTX_PRX_P2<16>
FDI_CTX_PRX_P3<16>
FDI_CTX_PRX_P4<16>
FDI_CTX_PRX_P5<16>
FDI_CTX_PRX_P6<16>
FDI_CTX_PRX_P7<16>
FDI_FSYNC0<16>
FDI_FSYNC1<16>
FDI_INT<16>
FDI_LSYNC0<16>
FDI_LSYNC1<16>
+1.05VS
+1.05VS
Title
Size Document Number Rev
Date: Sheet of
Security Classification
Compal Secret Data
THIS SHEET OF ENGINEERING DRAWING IS THE PROPRIETARY PROPERTY OF COMPAL ELECTRONICS, INC. AND CONTAINS CONFIDENTIAL
AND TRADE SECRET INFORMATION. THIS SHEET MAY NOT BE TRANSFERED FROM THE CUSTODY OF THE COMPETENT DIVISION OF R&D
DEPARTMENT EXCEPT AS AUTHORIZED BY COMPAL ELECTRONICS, INC. NEITHER THIS SHEET NOR THE INFORMATION IT CONTAINS
MAY BE USED BY OR DISCLOSED TO ANY THIRD PARTY WITHOUT PRIOR WRITTEN CONSENT OF COMPAL ELECTRONICS, INC.
Issued Date
Deciphered Date
LA-6752P
0.2
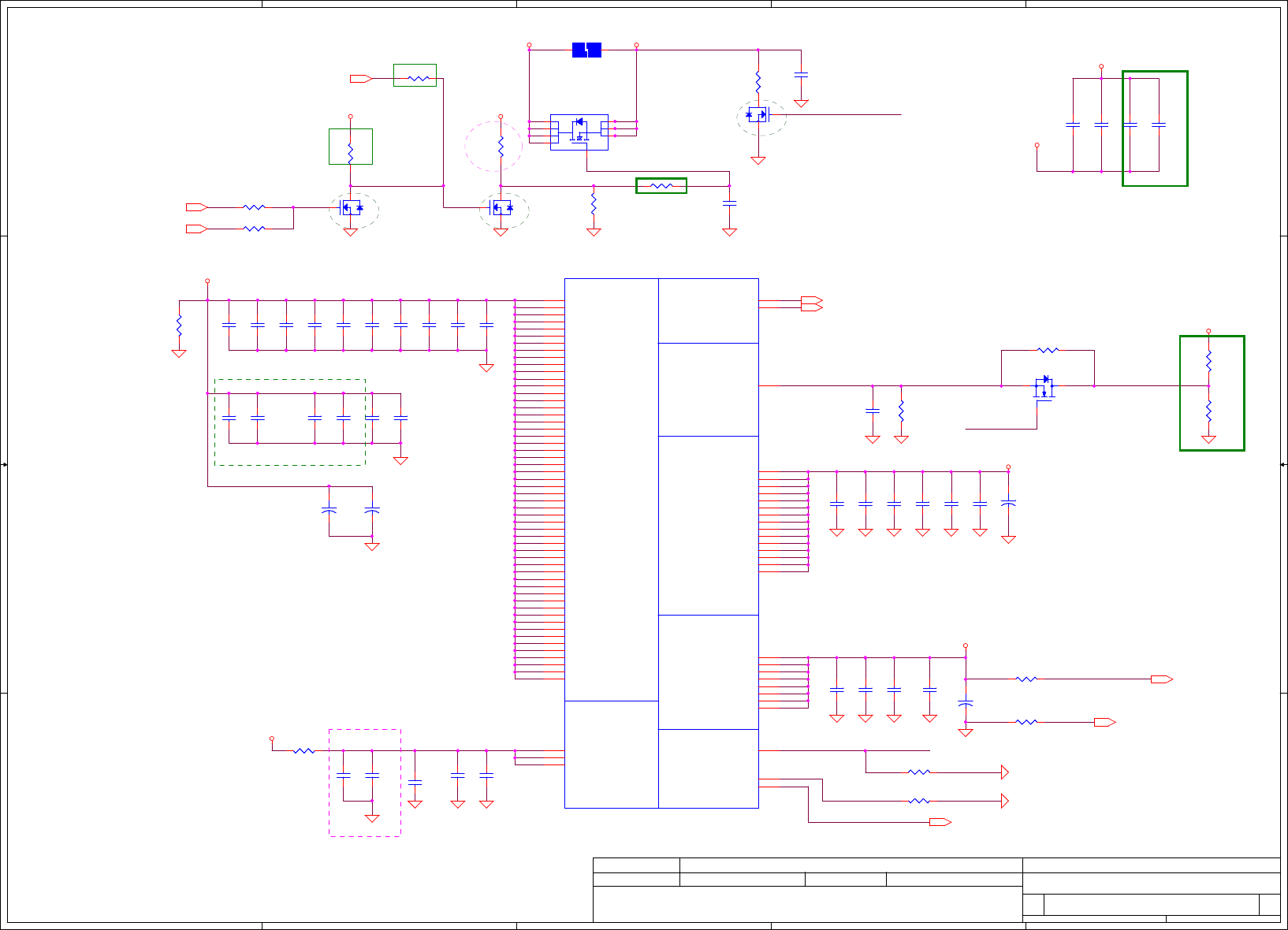
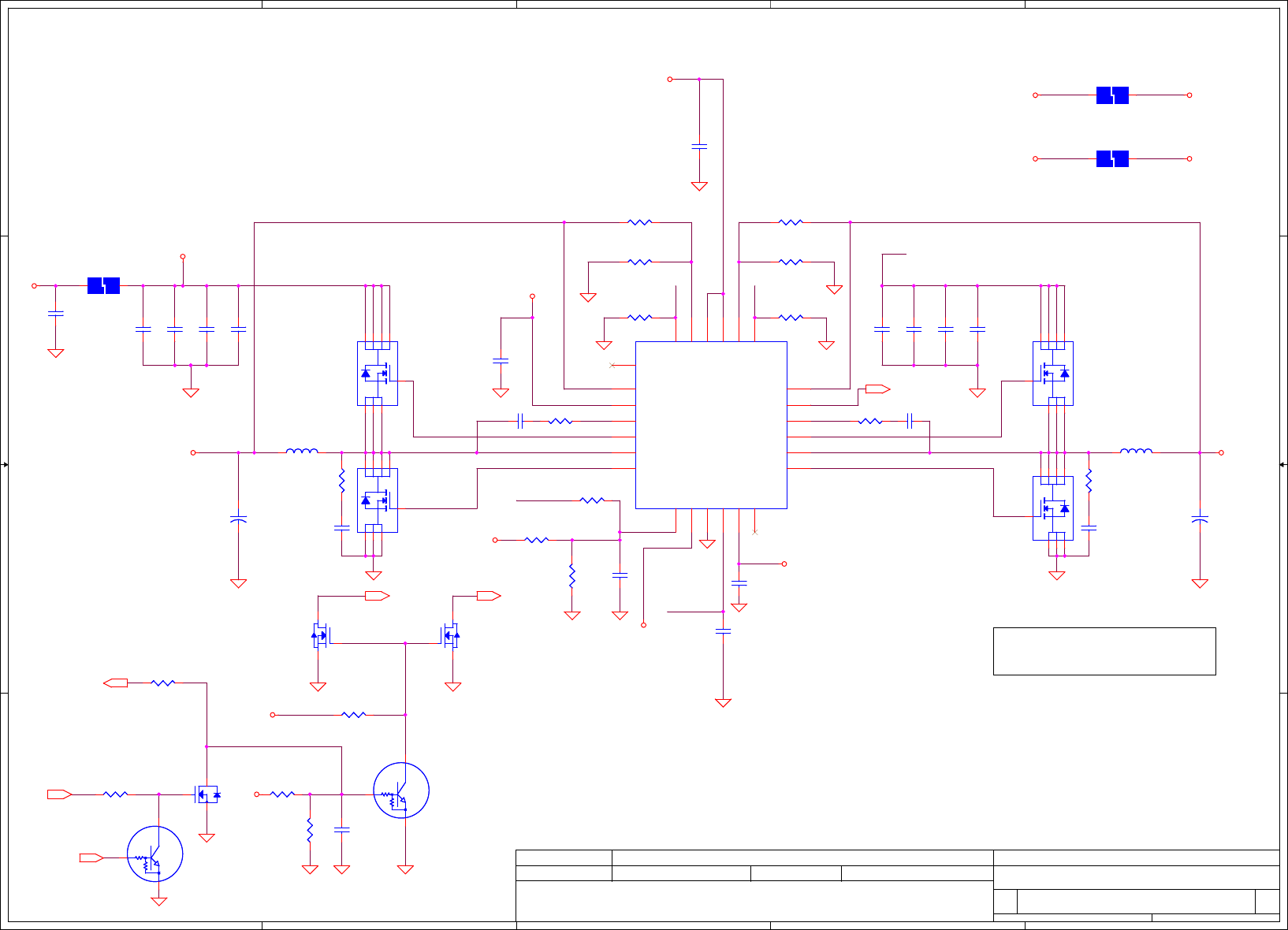
PROCESSOR(1/7) DMI,FDI,PEG
Custom
5 50Friday, November 26, 2010
2010/07/12 2012/07/11
Title
Size Document Number Rev
Date: Sheet of
Security Classification
Compal Secret Data
THIS SHEET OF ENGINEERING DRAWING IS THE PROPRIETARY PROPERTY OF COMPAL ELECTRONICS, INC. AND CONTAINS CONFIDENTIAL
AND TRADE SECRET INFORMATION. THIS SHEET MAY NOT BE TRANSFERED FROM THE CUSTODY OF THE COMPETENT DIVISION OF R&D
DEPARTMENT EXCEPT AS AUTHORIZED BY COMPAL ELECTRONICS, INC. NEITHER THIS SHEET NOR THE INFORMATION IT CONTAINS
MAY BE USED BY OR DISCLOSED TO ANY THIRD PARTY WITHOUT PRIOR WRITTEN CONSENT OF COMPAL ELECTRONICS, INC.
Issued Date
Deciphered Date
LA-6752P
0.2
PROCESSOR(1/7) DMI,FDI,PEG
Custom
5 50Friday, November 26, 2010
2010/07/12 2012/07/11
Title
Size Document Number Rev
Date: Sheet of
Security Classification
Compal Secret Data
THIS SHEET OF ENGINEERING DRAWING IS THE PROPRIETARY PROPERTY OF COMPAL ELECTRONICS, INC. AND CONTAINS CONFIDENTIAL
AND TRADE SECRET INFORMATION. THIS SHEET MAY NOT BE TRANSFERED FROM THE CUSTODY OF THE COMPETENT DIVISION OF R&D
DEPARTMENT EXCEPT AS AUTHORIZED BY COMPAL ELECTRONICS, INC. NEITHER THIS SHEET NOR THE INFORMATION IT CONTAINS
MAY BE USED BY OR DISCLOSED TO ANY THIRD PARTY WITHOUT PRIOR WRITTEN CONSENT OF COMPAL ELECTRONICS, INC.
Issued Date
Deciphered Date
LA-6752P
0.2
PROCESSOR(1/7) DMI,FDI,PEG
Custom
5 50Friday, November 26, 2010
2010/07/12 2012/07/11
PEG_ICOMPI and RCOMPO signals should be
shorted and routed
with - max length = 500 mils - typical
impedance = 43 mohms
PEG_ICOMPO signals should be routed with -
max length = 500 mils
- typical impedance = 14.5 mohms
eDP_COMPIO and ICOMPO signals
should be shorted near balls
and routed with typical
impedance <25 mohms
Compal Electronics, Inc.
R7
24.9_0402_1%
R7
24.9_0402_1%
12
PCI EXPRESS* - GRAPHICS
DMI
Intel(R) FDI
eDP
JCPU1A
Sandy Bridge_rPGA_Rev1p0
ME@
PCI EXPRESS* - GRAPHICS
DMI
Intel(R) FDI
eDP
JCPU1A
Sandy Bridge_rPGA_Rev1p0
ME@
DMI_RX#[0]
B27
DMI_RX#[1]
B25
DMI_RX#[2]
A25
DMI_RX#[3]
B24
DMI_RX[0]
B28
DMI_RX[1]
B26
DMI_RX[2]
A24
DMI_RX[3]
B23
DMI_TX#[0]
G21
DMI_TX#[1]
E22
DMI_TX#[2]
F21
DMI_TX#[3]
D21
DMI_TX[0]
G22
DMI_TX[1]
D22
DMI_TX[3]
C21 DMI_TX[2]
F20
FDI0_TX#[0]
A21
FDI0_TX#[1]
H19
FDI0_TX#[2]
E19
FDI0_TX#[3]
F18
FDI1_TX#[0]
B21
FDI1_TX#[1]
C20
FDI1_TX#[2]
D18
FDI1_TX#[3]
E17
FDI0_TX[0]
A22
FDI0_TX[1]
G19
FDI0_TX[2]
E20
FDI0_TX[3]
G18
FDI1_TX[0]
B20
FDI1_TX[1]
C19
FDI1_TX[2]
D19
FDI1_TX[3]
F17
FDI0_FSYNC
J18
FDI1_FSYNC
J17
FDI_INT
H20
FDI0_LSYNC
J19
FDI1_LSYNC
H17
PEG_ICOMPI J22
PEG_ICOMPO J21
PEG_RCOMPO H22
PEG_RX#[0] K33
PEG_RX#[1] M35
PEG_RX#[2] L34
PEG_RX#[3] J35
PEG_RX#[4] J32
PEG_RX#[5] H34
PEG_RX#[6] H31
PEG_RX#[7] G33
PEG_RX#[8] G30
PEG_RX#[9] F35
PEG_RX#[10] E34
PEG_RX#[11] E32
PEG_RX#[12] D33
PEG_RX#[13] D31
PEG_RX#[14] B33
PEG_RX#[15] C32
PEG_RX[0] J33
PEG_RX[1] L35
PEG_RX[2] K34
PEG_RX[3] H35
PEG_RX[4] H32
PEG_RX[5] G34
PEG_RX[6] G31
PEG_RX[7] F33
PEG_RX[8] F30
PEG_RX[9] E35
PEG_RX[10] E33
PEG_RX[11] F32
PEG_RX[12] D34
PEG_RX[13] E31
PEG_RX[14] C33
PEG_RX[15] B32
PEG_TX#[0] M29
PEG_TX#[1] M32
PEG_TX#[2] M31
PEG_TX#[3] L32
PEG_TX#[4] L29
PEG_TX#[5] K31
PEG_TX#[6] K28
PEG_TX#[7] J30
PEG_TX#[8] J28
PEG_TX#[9] H29
PEG_TX#[10] G27
PEG_TX#[11] E29
PEG_TX#[12] F27
PEG_TX#[13] D28
PEG_TX#[14] F26
PEG_TX#[15] E25
PEG_TX[0] M28
PEG_TX[1] M33
PEG_TX[2] M30
PEG_TX[3] L31
PEG_TX[4] L28
PEG_TX[5] K30
PEG_TX[6] K27
PEG_TX[7] J29
PEG_TX[8] J27
PEG_TX[9] H28
PEG_TX[10] G28
PEG_TX[11] E28
PEG_TX[12] F28
PEG_TX[13] D27
PEG_TX[14] E26
PEG_TX[15] D25
eDP_AUX
C15
eDP_AUX#
D15
eDP_TX[0]
C17
eDP_TX[1]
F16
eDP_TX[2]
C16
eDP_TX[3]
G15
eDP_TX#[0]
C18
eDP_TX#[1]
E16
eDP_TX#[2]
D16
eDP_TX#[3]
F15
eDP_COMPIO
A18
eDP_HPD
B16 eDP_ICOMPO
A17
R1
24.9_0402_1%
R1
24.9_0402_1%
12

5
5
4
4
3
3
2
2
1
1
D D
C C
B B
A A
XDP_TCK
XDP_TRST#
XDP_TMS
XDP_TDI
XDP_TDO
SUSP
H_CATERR#
XDP_BPM#4
XDP_TRST#
XDP_PREQ#
SM_RCOMP0
H_PECI
XDP_BPM#7
PM_DRAM_PWRGD_R
H_THRMTRIP#
XDP_TDO
SM_RCOMP2
XDP_BPM#1
XDP_BPM#6
CLK_CPU_DMI_R
CLK_CPU_DMII#_R
XDP_BPM#3
H_CPUPWRGD_R
XDP_TDI
XDP_BPM#0
BUF_CPU_RST#
XDP_DBRESET#
H_PROCHOT#_R
XDP_TCK
H_DRAMRST#
XDP_BPM#2
H_PM_SYNC_R
XDP_PRDY#
SM_RCOMP1
XDP_BPM#5
PLT_RST#
BUFO_CPU_RST#
H_PROCHOT#
PM_SYS_PWRGD_BUF
BUF_CPU_RST#
XDP_TMS
PM_DRAM_PWRGD<16>
SUSP<10,37,51>
H_DRAMRST# <7>
H_PM_SYNC<16>
CLK_CPU_DMI# <15>
H_THRMTRIP#<19>
CLK_CPU_DMI <15>
H_CPUPWRGD<19>
H_SNB_IVB#<18>
H_PECI<19,32>
H_PROCHOT#<32>
PLT_RST# <18>
SYS_PWROK<16>
PCH_POK<16,32>
+1.05VS
+1.5V_CPU_VDDQ
+3VALW
+1.05VS
+3VS
+1.05VS
+1.05VS
+3VS
+3VS
Title
Size Document Number Rev
Date: Sheet of
Security Classification
Compal Secret Data
THIS SHEET OF ENGINEERING DRAWING IS THE PROPRIETARY PROPERTY OF COMPAL ELECTRONICS, INC. AND CONTAINS CONFIDENTIAL
AND TRADE SECRET INFORMATION. THIS SHEET MAY NOT BE TRANSFERED FROM THE CUSTODY OF THE COMPETENT DIVISION OF R&D
DEPARTMENT EXCEPT AS AUTHORIZED BY COMPAL ELECTRONICS, INC. NEITHER THIS SHEET NOR THE INFORMATION IT CONTAINS
MAY BE USED BY OR DISCLOSED TO ANY THIRD PARTY WITHOUT PRIOR WRITTEN CONSENT OF COMPAL ELECTRONICS, INC.
Issued Date
Deciphered Date
LA-6752P
0.2
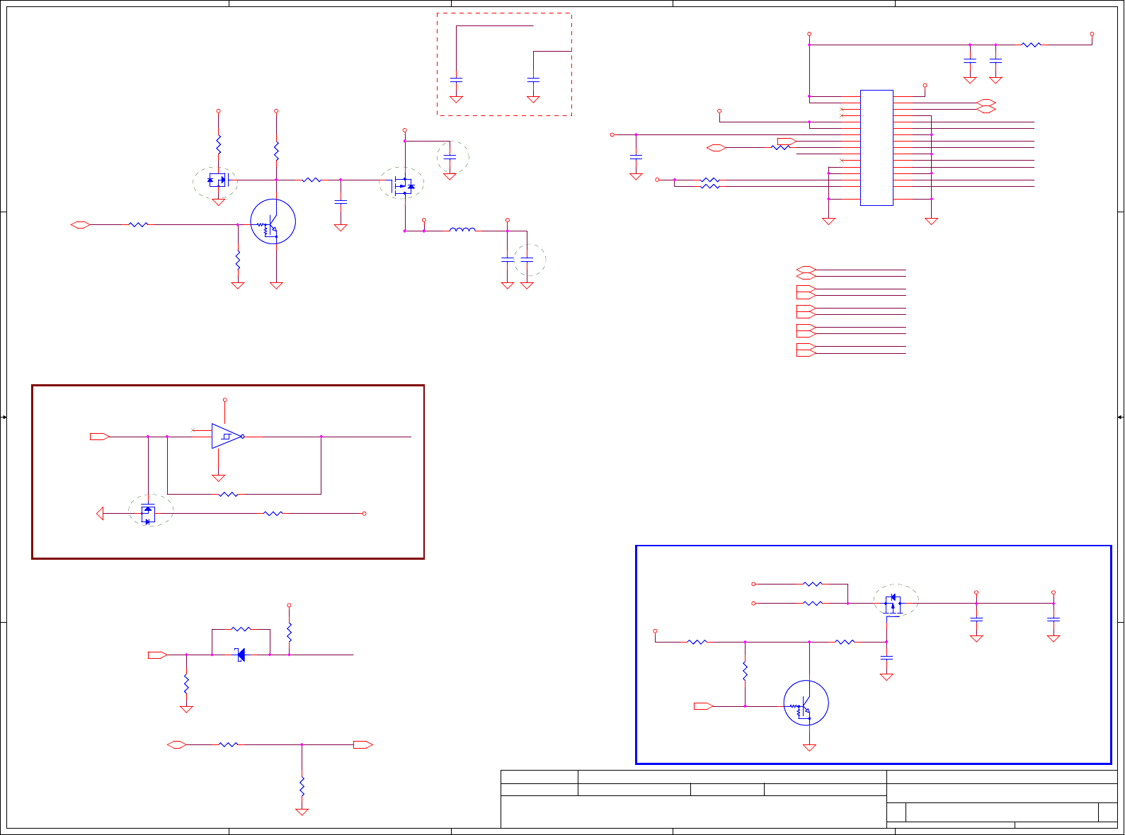
PROCESSOR(2/7) PM,XDP,CLK
Custom
6 50Friday, November 26, 2010
2009/12/01 2010/12/31
Title
Size Document Number Rev
Date: Sheet of
Security Classification
Compal Secret Data
THIS SHEET OF ENGINEERING DRAWING IS THE PROPRIETARY PROPERTY OF COMPAL ELECTRONICS, INC. AND CONTAINS CONFIDENTIAL
AND TRADE SECRET INFORMATION. THIS SHEET MAY NOT BE TRANSFERED FROM THE CUSTODY OF THE COMPETENT DIVISION OF R&D
DEPARTMENT EXCEPT AS AUTHORIZED BY COMPAL ELECTRONICS, INC. NEITHER THIS SHEET NOR THE INFORMATION IT CONTAINS
MAY BE USED BY OR DISCLOSED TO ANY THIRD PARTY WITHOUT PRIOR WRITTEN CONSENT OF COMPAL ELECTRONICS, INC.
Issued Date
Deciphered Date
LA-6752P
0.2
PROCESSOR(2/7) PM,XDP,CLK
Custom
6 50Friday, November 26, 2010
2009/12/01 2010/12/31
Title
Size Document Number Rev
Date: Sheet of
Security Classification
Compal Secret Data
THIS SHEET OF ENGINEERING DRAWING IS THE PROPRIETARY PROPERTY OF COMPAL ELECTRONICS, INC. AND CONTAINS CONFIDENTIAL
AND TRADE SECRET INFORMATION. THIS SHEET MAY NOT BE TRANSFERED FROM THE CUSTODY OF THE COMPETENT DIVISION OF R&D
DEPARTMENT EXCEPT AS AUTHORIZED BY COMPAL ELECTRONICS, INC. NEITHER THIS SHEET NOR THE INFORMATION IT CONTAINS
MAY BE USED BY OR DISCLOSED TO ANY THIRD PARTY WITHOUT PRIOR WRITTEN CONSENT OF COMPAL ELECTRONICS, INC.
Issued Date
Deciphered Date
LA-6752P
0.2
PROCESSOR(2/7) PM,XDP,CLK
Custom
6 50Friday, November 26, 2010
2009/12/01 2010/12/31
PU/PD for JTAG signals
DDR3 Compensation Signals
Compal Electronics, Inc.
Buffered reset to CPU
DG1.0
closs to EC 250~750mils
DG1.0
3V
Change footprint
20100814
10/12 reserve R880 / R882
R13 1K_0402_5%R13 1K_0402_5%
12
R23 51_0402_5%@R23 51_0402_5%@12
R8820_0402_5%
@
R8820_0402_5%
@
1 2
U2
SN74LVC1G07DCKR_SC70-5
U2
SN74LVC1G07DCKR_SC70-5
NC 1
A2
G
3
Y
4
P5
R32
75_0402_5%
R32
75_0402_5%
12
R34
43_0402_1%
R34
43_0402_1%
1 2
R30
200_0402_5%
R30
200_0402_5%
12
R21 51_0402_5%R21 51_0402_5%
12
R22
0_0402_5%
R22
0_0402_5%
1 2
R27
10K_0402_5%
R27
10K_0402_5%
1 2
R24 51_0402_5%R24 51_0402_5%
12
R20 51_0402_5%R20 51_0402_5%
12
R10 0_0402_5%R10 0_0402_5%
1 2
R33
39_0402_5%
@
R33
39_0402_5%
@
12
R35
0_0402_5%
@R35
0_0402_5%
@
12
R15
56_0402_5%
R15
56_0402_5%
1 2
R161 100K_0402_5%R161 100K_0402_5%
1 2
C33
0.1U_0402_16V4Z
C33
0.1U_0402_16V4Z
1
2
R18 200_0402_1%R18 200_0402_1%
12
R26
0_0402_5%
R26
0_0402_5%1 2
R8800_0402_5%
@
R8800_0402_5%
@
1 2
R11
0_0402_5%
R11
0_0402_5%
1 2
R17 25.5_0402_1%R17 25.5_0402_1%
12
G
D
S
Q1
2N7002H_SOT23-3
@
G
D
S
Q1
2N7002H_SOT23-3
@
2
13
R16 140_0402_1%R16 140_0402_1%
12
U1
74AHC1G09GW_TSSOP5
U1
74AHC1G09GW_TSSOP5
B
1
A
2
G
3
O4
P5
R12 1K_0402_5%R12 1K_0402_5%
12
R29
130_0402_5%
R29
130_0402_5%
1 2
CLOCKS
MISCTHERMALPWR MANAGEMENT
DDR3
MISC
JTAG & BPM
JCPU1B
Sandy Bridge_rPGA_Rev1p0
ME@
CLOCKS
MISCTHERMALPWR MANAGEMENT
DDR3
MISC
JTAG & BPM
JCPU1B
Sandy Bridge_rPGA_Rev1p0
ME@
SM_RCOMP[1] A5
SM_RCOMP[2] A4
SM_DRAMRST# R8
SM_RCOMP[0] AK1
BCLK# A27
BCLK A28
DPLL_REF_CLK# A15
DPLL_REF_CLK A16
CATERR#
AL33
PECI
AN33
PROCHOT#
AL32
THERMTRIP#
AN32
SM_DRAMPWROK
V8
RESET#
AR33
PRDY# AP29
PREQ# AP27
TCK AR26
TMS AR27
TRST# AP30
TDI AR28
TDO AP26
DBR# AL35
BPM#[0] AT28
BPM#[1] AR29
BPM#[2] AR30
BPM#[3] AT30
BPM#[4] AP32
BPM#[5] AR31
BPM#[6] AT31
BPM#[7] AR32
PM_SYNC
AM34
SKTOCC#
AN34
PROC_SELECT#
C26
UNCOREPWRGOOD
AP33
R28 1K_0402_5%R28 1K_0402_5%
12
C34
0.1U_0402_16V4Z
C34
0.1U_0402_16V4Z
1
2
R25 51_0402_5%R25 51_0402_5%
12
R9
62_0402_5%
R9
62_0402_5%
12

5
5
4
4
3
3
2
2
1
1
D D
C C
B B
A A
DDR_A_D63
DDR_A_D62
DDR_A_D8
DDR_A_D3
DDR_A_D4
DDR_A_D7
DDR_A_D5
DDR_A_D6
DDR_A_D59
DDR_A_D58
DDR_A_D57
DDR_A_D56
DDR_A_D47
DDR_A_D46
DDR_A_D42
DDR_A_D43
DDR_A_D34
DDR_A_D39
DDR_A_D44
DDR_A_D45
DDR_A_D35
DDR_A_D41
DDR_A_D40
DDR_A_D38
DDR_A_D36
DDR_A_D37
DDR_A_D32
DDR_A_D33
DDR_A_D61
DDR_A_D60
DDR_A_D2
DDR_A_D1
DDR_A_D0
DDR_A_D55
DDR_A_D54
DDR_A_D51
DDR_A_D48
DDR_A_D50
DDR_A_D49
DDR_A_D52
DDR_A_D53
DDR_A_D31
DDR_A_D14
DDR_A_D15
DDR_A_D25
DDR_A_D24
DDR_A_D26
DDR_A_D27
DDR_A_D30
DDR_A_D9
DDR_A_D13
DDR_A_D12
DDR_A_D10
DDR_A_D11
DDR_A_D29
DDR_A_D28
DDR_A_D19
DDR_A_D20
DDR_A_D16
DDR_A_D21
DDR_A_D17
DDR_A_D22
DDR_A_D18
DDR_A_D23
DDR_A_MA15
DDR_A_DQS0
DDR_A_DQS2
DDR_A_DQS1
DDR_A_DQS6
DDR_A_DQS5
DDR_A_DQS4
DDR_A_DQS3
DDR_A_DQS7
DDR_A_DQS#7
DDR_A_DQS#0
DDR_A_DQS#2
DDR_A_DQS#5
DDR_A_DQS#3
DDR_A_DQS#1
DDR_A_DQS#4
DDR_A_DQS#6
DDR_A_MA0
DDR_A_MA14
DDR_A_MA5
DDR_A_MA4
DDR_A_MA1
DDR_A_MA2
DDR_A_MA3
DDR_A_MA9
DDR_A_MA7
DDR_A_MA6
DDR_A_MA12
DDR_A_MA13
DDR_A_MA8
DDR_A_MA11
DDR_A_MA10
DDR_B_D33
DDR_B_D14
DDR_B_D42
DDR_B_D59
DDR_B_D63
DDR_B_D43
DDR_B_D55
DDR_B_D53
DDR_B_D29
DDR_B_D24
DDR_B_D34
DDR_B_D4
DDR_B_D26
DDR_B_D13
DDR_B_D10
DDR_B_D21
DDR_B_D11
DDR_B_D57
DDR_B_D44
DDR_B_D0
DDR_B_D7
DDR_B_D46
DDR_B_D3
DDR_B_D15
DDR_B_D27
DDR_B_D30
DDR_B_D35
DDR_B_D40
DDR_B_D49
DDR_B_D23
DDR_B_D25
DDR_B_D19
DDR_B_D37
DDR_B_D48
DDR_B_D36
DDR_B_D18
DDR_B_D8
DDR_B_D47
DDR_B_D9
DDR_B_D60
DDR_B_D50
DDR_B_D62
DDR_B_D52
DDR_B_D2
DDR_B_D51
DDR_B_D56
DDR_B_D39
DDR_B_D22
DDR_B_D28
DDR_B_D6
DDR_B_D45
DDR_B_D17
DDR_B_D58
DDR_B_D61
DDR_B_D31
DDR_B_D54
DDR_B_D1
DDR_B_D41
DDR_B_D5
DDR_B_D12
DDR_B_D20
DDR_B_D38
DDR_B_D32
DDR_B_D16
DDR_B_MA15
DDR_B_DQS#1
DDR_B_DQS#7
DDR_B_DQS#5
DDR_B_DQS#4
DDR_B_DQS#0
DDR_B_DQS#3
DDR_B_DQS#6
DDR_B_DQS#2
DDR_B_DQS7
DDR_B_DQS0
DDR_B_DQS1
DDR_B_DQS5
DDR_B_DQS4
DDR_B_DQS3
DDR_B_DQS2
DDR_B_DQS6
DDR_B_MA0
DDR_B_MA9
DDR_B_MA7
DDR_B_MA13
DDR_B_MA2
DDR_B_MA4
DDR_B_MA11
DDR_B_MA3
DDR_B_MA5
DDR_B_MA6
DDR_B_MA10
DDR_B_MA8
DDR_B_MA1
DDR_B_MA12
DDR_B_MA14
DDR3_DRAMRST#_RH_DRAMRST#
DRAMRST_CNTRL
DDR_A_D[0..63]<12>
DDR_A_BS0<12>
DDR_A_BS1<12>
DDR_A_BS2<12>
DDR_A_WE#<12>
DDR_A_RAS#<12>
DDR_A_CAS#<12>
M_CLK_DDR0 <12>
M_CLK_DDR#0 <12>
DDR_CKE0_DIMMA <12>
M_CLK_DDR1 <12>
M_CLK_DDR#1 <12>
DDR_CKE1_DIMMA <12>
DDR_CS0_DIMMA# <12>
DDR_CS1_DIMMA# <12>
M_ODT0 <12>
M_ODT1 <12>
DDR_A_DQS#[0..7] <12>
DDR_A_DQS[0..7] <12>
DDR_B_BS0<13>
DDR_B_BS1<13>
DDR_B_BS2<13>
DDR_B_D[0..63]<13>
DDR_B_WE#<13>
DDR_B_RAS#<13>
DDR_B_CAS#<13>
DDR_CS3_DIMMB# <13>
DDR_B_DQS[0..7] <13>
DDR_B_DQS#[0..7] <13>
M_CLK_DDR2 <13>
M_CLK_DDR#2 <13>
DDR_CKE2_DIMMB <13>
M_CLK_DDR3 <13>
DDR_CS2_DIMMB# <13>
M_ODT3 <13>
M_ODT2 <13>
DDR_CKE3_DIMMB <13>
M_CLK_DDR#3 <13>
DDR3_DRAMRST# <12,13>
H_DRAMRST#<6>
DRAMRST_CNTRL_PCH<15>
DDR_A_MA[0..15] <12> DDR_B_MA[0..15] <13>
+1.5V
Title
Size Document Number Rev
Date: Sheet of
Security Classification
Compal Secret Data
THIS SHEET OF ENGINEERING DRAWING IS THE PROPRIETARY PROPERTY OF COMPAL ELECTRONICS, INC. AND CONTAINS CONFIDENTIAL
AND TRADE SECRET INFORMATION. THIS SHEET MAY NOT BE TRANSFERED FROM THE CUSTODY OF THE COMPETENT DIVISION OF R&D
DEPARTMENT EXCEPT AS AUTHORIZED BY COMPAL ELECTRONICS, INC. NEITHER THIS SHEET NOR THE INFORMATION IT CONTAINS
MAY BE USED BY OR DISCLOSED TO ANY THIRD PARTY WITHOUT PRIOR WRITTEN CONSENT OF COMPAL ELECTRONICS, INC.
Issued Date
Deciphered Date
LA-6752P
0.2
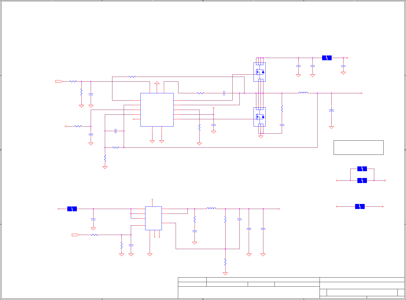
PROCESSOR(3/7) DDRIII
Custom
7 50Friday, November 26, 2010
2010/07/12 2012/07/11
Title
Size Document Number Rev
Date: Sheet of
Security Classification
Compal Secret Data
THIS SHEET OF ENGINEERING DRAWING IS THE PROPRIETARY PROPERTY OF COMPAL ELECTRONICS, INC. AND CONTAINS CONFIDENTIAL
AND TRADE SECRET INFORMATION. THIS SHEET MAY NOT BE TRANSFERED FROM THE CUSTODY OF THE COMPETENT DIVISION OF R&D
DEPARTMENT EXCEPT AS AUTHORIZED BY COMPAL ELECTRONICS, INC. NEITHER THIS SHEET NOR THE INFORMATION IT CONTAINS
MAY BE USED BY OR DISCLOSED TO ANY THIRD PARTY WITHOUT PRIOR WRITTEN CONSENT OF COMPAL ELECTRONICS, INC.
Issued Date
Deciphered Date
LA-6752P
0.2
PROCESSOR(3/7) DDRIII
Custom
7 50Friday, November 26, 2010
2010/07/12 2012/07/11
Title
Size Document Number Rev
Date: Sheet of
Security Classification
Compal Secret Data
THIS SHEET OF ENGINEERING DRAWING IS THE PROPRIETARY PROPERTY OF COMPAL ELECTRONICS, INC. AND CONTAINS CONFIDENTIAL
AND TRADE SECRET INFORMATION. THIS SHEET MAY NOT BE TRANSFERED FROM THE CUSTODY OF THE COMPETENT DIVISION OF R&D
DEPARTMENT EXCEPT AS AUTHORIZED BY COMPAL ELECTRONICS, INC. NEITHER THIS SHEET NOR THE INFORMATION IT CONTAINS
MAY BE USED BY OR DISCLOSED TO ANY THIRD PARTY WITHOUT PRIOR WRITTEN CONSENT OF COMPAL ELECTRONICS, INC.
Issued Date
Deciphered Date
LA-6752P
0.2
PROCESSOR(3/7) DDRIII
Custom
7 50Friday, November 26, 2010
2010/07/12 2012/07/11
Compal Electronics, Inc.
Eiffel used 0.01u
Module design used 0.047u
R36
0_0402_5%
@R36
0_0402_5%
@
1 2
DDR SYSTEM MEMORY B
JCPU1D
Sandy Bridge_rPGA_Rev1p0
ME@
DDR SYSTEM MEMORY B
JCPU1D
Sandy Bridge_rPGA_Rev1p0
ME@
SB_BS[0]
AA9
SB_BS[1]
AA7
SB_BS[2]
R6
SB_CAS#
AA10
SB_RAS#
AB8
SB_WE#
AB9
SB_CLK[0] AE2
SB_CLK[1] AE1
SB_CLK#[0] AD2
SB_CLK#[1] AD1
SB_CKE[0] R9
SB_CKE[1] R10
SB_ODT[0] AE4
SB_ODT[1] AD4
SB_DQS[4] AN6
SB_DQS#[4] AN5
SB_DQS[5] AP8
SB_DQS#[5] AP9
SB_DQS[6] AK11
SB_DQS#[6] AK12
SB_DQS[7] AP14
SB_DQS#[7] AP15
SB_DQS[0] C7
SB_DQS#[0] D7
SB_DQS[1] G3
SB_DQS#[1] F3
SB_DQS[2] J6
SB_DQS#[2] K6
SB_DQS[3] M3
SB_DQS#[3] N3
SB_MA[0] AA8
SB_MA[1] T7
SB_MA[2] R7
SB_MA[3] T6
SB_MA[4] T2
SB_MA[5] T4
SB_MA[6] T3
SB_MA[7] R2
SB_MA[8] T5
SB_MA[9] R3
SB_MA[10] AB7
SB_MA[11] R1
SB_MA[12] T1
SB_MA[13] AB10
SB_MA[14] R5
SB_MA[15] R4
SB_DQ[0]
C9
SB_DQ[1]
A7
SB_DQ[2]
D10
SB_DQ[3]
C8
SB_DQ[4]
A9
SB_DQ[5]
A8
SB_DQ[6]
D9
SB_DQ[7]
D8
SB_DQ[8]
G4
SB_DQ[9]
F4
SB_DQ[10]
F1
SB_DQ[11]
G1
SB_DQ[12]
G5
SB_DQ[13]
F5
SB_DQ[14]
F2
SB_DQ[15]
G2
SB_DQ[16]
J7
SB_DQ[17]
J8
SB_DQ[18]
K10
SB_DQ[19]
K9
SB_DQ[20]
J9
SB_DQ[21]
J10
SB_DQ[22]
K8
SB_DQ[23]
K7
SB_DQ[24]
M5
SB_DQ[25]
N4
SB_DQ[26]
N2
SB_DQ[27]
N1
SB_DQ[28]
M4
SB_DQ[29]
N5
SB_DQ[30]
M2
SB_DQ[31]
M1
SB_DQ[32]
AM5
SB_DQ[33]
AM6
SB_DQ[34]
AR3
SB_DQ[35]
AP3
SB_DQ[36]
AN3
SB_DQ[37]
AN2
SB_DQ[38]
AN1
SB_DQ[39]
AP2
SB_DQ[40]
AP5
SB_DQ[41]
AN9
SB_DQ[42]
AT5
SB_DQ[43]
AT6
SB_DQ[44]
AP6
SB_DQ[45]
AN8
SB_DQ[46]
AR6
SB_DQ[47]
AR5
SB_DQ[48]
AR9
SB_DQ[49]
AJ11
SB_DQ[50]
AT8
SB_DQ[51]
AT9
SB_DQ[52]
AH11
SB_DQ[53]
AR8
SB_DQ[54]
AJ12
SB_DQ[55]
AH12
SB_DQ[56]
AT11
SB_DQ[57]
AN14
SB_DQ[58]
AR14
SB_DQ[59]
AT14
SB_DQ[60]
AT12
SB_DQ[61]
AN15
SB_DQ[62]
AR15
SB_DQ[63]
AT15
RSVD_TP[11] AB2
RSVD_TP[12] AA2
RSVD_TP[13] T9
RSVD_TP[14] AA1
RSVD_TP[15] AB1
RSVD_TP[16] T10
SB_CS#[0] AD3
SB_CS#[1] AE3
RSVD_TP[17] AD6
RSVD_TP[18] AE6
RSVD_TP[19] AD5
RSVD_TP[20] AE5
R40
0_0402_5%
R40
0_0402_5%
1 2
R38
1K_0402_5%
R38
1K_0402_5%
1 2
DDR SYSTEM MEMORY A
JCPU1C
Sandy Bridge_rPGA_Rev1p0
ME@
DDR SYSTEM MEMORY A
JCPU1C
Sandy Bridge_rPGA_Rev1p0
ME@
SA_BS[0]
AE10
SA_BS[1]
AF10
SA_BS[2]
V6
SA_CAS#
AE8
SA_RAS#
AD9
SA_WE#
AF9
SA_CLK[0] AB6
SA_CLK[1] AA5
SA_CLK#[0] AA6
SA_CLK#[1] AB5
SA_CKE[0] V9
SA_CKE[1] V10
SA_CS#[0] AK3
SA_CS#[1] AL3
SA_ODT[0] AH3
SA_ODT[1] AG3
SA_DQS[0] D4
SA_DQS#[0] C4
SA_DQS[1] F6
SA_DQS#[1] G6
SA_DQS[2] K3
SA_DQS#[2] J3
SA_DQS[3] N6
SA_DQS#[3] M6
SA_DQS[4] AL5
SA_DQS#[4] AL6
SA_DQS[5] AM9
SA_DQS#[5] AM8
SA_DQS[6] AR11
SA_DQS#[6] AR12
SA_DQS[7] AM14
SA_DQS#[7] AM15
SA_MA[0] AD10
SA_MA[1] W1
SA_MA[2] W2
SA_MA[3] W7
SA_MA[4] V3
SA_MA[5] V2
SA_MA[6] W3
SA_MA[7] W6
SA_MA[8] V1
SA_MA[9] W5
SA_MA[10] AD8
SA_MA[11] V4
SA_MA[12] W4
SA_MA[13] AF8
SA_MA[14] V5
SA_MA[15] V7
SA_DQ[0]
C5
SA_DQ[1]
D5
SA_DQ[2]
D3
SA_DQ[3]
D2
SA_DQ[4]
D6
SA_DQ[5]
C6
SA_DQ[6]
C2
SA_DQ[7]
C3
SA_DQ[8]
F10
SA_DQ[9]
F8
SA_DQ[10]
G10
SA_DQ[11]
G9
SA_DQ[12]
F9
SA_DQ[13]
F7
SA_DQ[14]
G8
SA_DQ[15]
G7
SA_DQ[16]
K4
SA_DQ[17]
K5
SA_DQ[18]
K1
SA_DQ[19]
J1
SA_DQ[20]
J5
SA_DQ[21]
J4
SA_DQ[22]
J2
SA_DQ[23]
K2
SA_DQ[24]
M8
SA_DQ[25]
N10
SA_DQ[26]
N8
SA_DQ[27]
N7
SA_DQ[28]
M10
SA_DQ[29]
M9
SA_DQ[30]
N9
SA_DQ[31]
M7
SA_DQ[32]
AG6
SA_DQ[33]
AG5
SA_DQ[34]
AK6
SA_DQ[35]
AK5
SA_DQ[36]
AH5
SA_DQ[37]
AH6
SA_DQ[38]
AJ5
SA_DQ[39]
AJ6
SA_DQ[40]
AJ8
SA_DQ[41]
AK8
SA_DQ[42]
AJ9
SA_DQ[43]
AK9
SA_DQ[44]
AH8
SA_DQ[45]
AH9
SA_DQ[46]
AL9
SA_DQ[47]
AL8
SA_DQ[48]
AP11
SA_DQ[49]
AN11
SA_DQ[50]
AL12
SA_DQ[51]
AM12
SA_DQ[52]
AM11
SA_DQ[53]
AL11
SA_DQ[54]
AP12
SA_DQ[55]
AN12
SA_DQ[56]
AJ14
SA_DQ[57]
AH14
SA_DQ[58]
AL15
SA_DQ[59]
AK15
SA_DQ[60]
AL14
SA_DQ[61]
AK14
SA_DQ[62]
AJ15
SA_DQ[63]
AH15
RSVD_TP[1] AB4
RSVD_TP[2] AA4
RSVD_TP[4] AB3
RSVD_TP[5] AA3
RSVD_TP[3] W9
RSVD_TP[6] W10
RSVD_TP[7] AG1
RSVD_TP[8] AH1
RSVD_TP[9] AG2
RSVD_TP[10] AH2
R39
4.99K_0402_1%
R39
4.99K_0402_1%
1 2
R37
1K_0402_5%
R37
1K_0402_5%
12
G
D
S
Q2
BSS138_NL_SOT23-3
G
D
S
Q2
BSS138_NL_SOT23-3
2
13
C35
0.047U_0402_16V4Z
C35
0.047U_0402_16V4Z
1
2

5
5
4
4
3
3
2
2
1
1
D D
C C
B B
A A
CFG4
CFG6
CFG2
CFG7
CFG2
CFG4
CFG6
CFG7
CFG5
CFG5
Title
Size Document Number Rev
Date: Sheet of
Security Classification
Compal Secret Data
THIS SHEET OF ENGINEERING DRAWING IS THE PROPRIETARY PROPERTY OF COMPAL ELECTRONICS, INC. AND CONTAINS CONFIDENTIAL
AND TRADE SECRET INFORMATION. THIS SHEET MAY NOT BE TRANSFERED FROM THE CUSTODY OF THE COMPETENT DIVISION OF R&D
DEPARTMENT EXCEPT AS AUTHORIZED BY COMPAL ELECTRONICS, INC. NEITHER THIS SHEET NOR THE INFORMATION IT CONTAINS
MAY BE USED BY OR DISCLOSED TO ANY THIRD PARTY WITHOUT PRIOR WRITTEN CONSENT OF COMPAL ELECTRONICS, INC.
Issued Date
Deciphered Date
LA-6752P
0.2
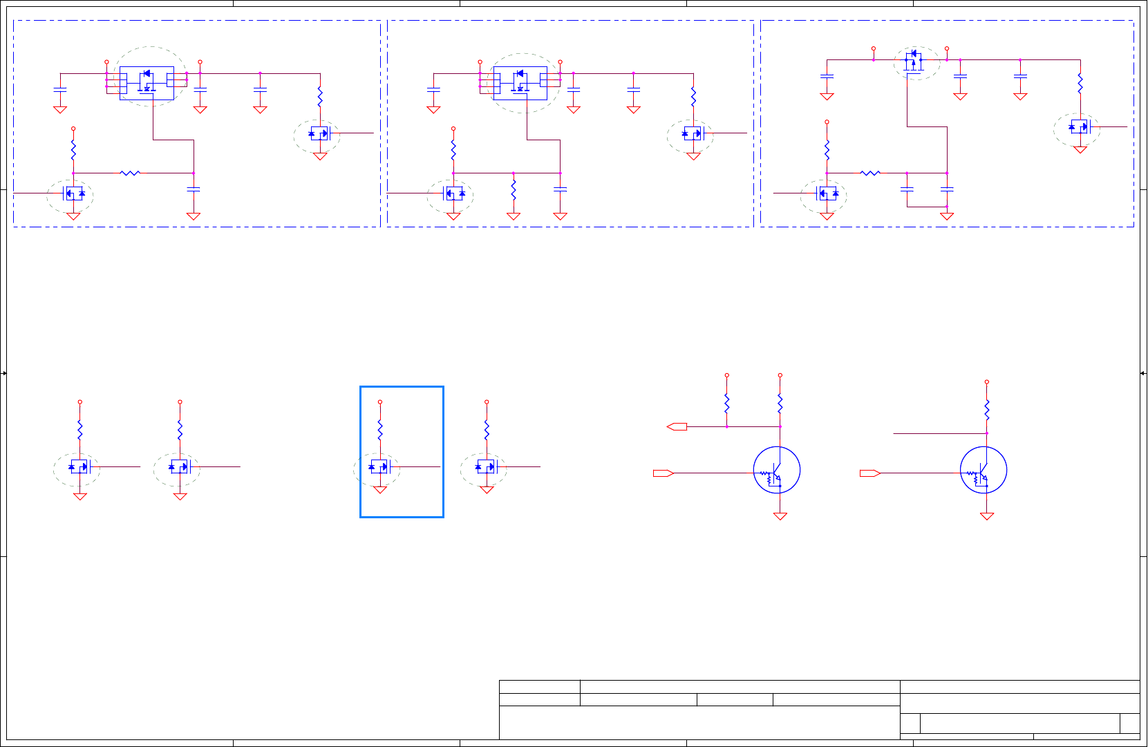
PROCESSOR(4/7) RSVD,CFG
Custom
8 50Friday, November 26, 2010
2010/07/12 2012/07/11
Title
Size Document Number Rev
Date: Sheet of
Security Classification
Compal Secret Data
THIS SHEET OF ENGINEERING DRAWING IS THE PROPRIETARY PROPERTY OF COMPAL ELECTRONICS, INC. AND CONTAINS CONFIDENTIAL
AND TRADE SECRET INFORMATION. THIS SHEET MAY NOT BE TRANSFERED FROM THE CUSTODY OF THE COMPETENT DIVISION OF R&D
DEPARTMENT EXCEPT AS AUTHORIZED BY COMPAL ELECTRONICS, INC. NEITHER THIS SHEET NOR THE INFORMATION IT CONTAINS
MAY BE USED BY OR DISCLOSED TO ANY THIRD PARTY WITHOUT PRIOR WRITTEN CONSENT OF COMPAL ELECTRONICS, INC.
Issued Date
Deciphered Date
LA-6752P
0.2
PROCESSOR(4/7) RSVD,CFG
Custom
8 50Friday, November 26, 2010
2010/07/12 2012/07/11
Title
Size Document Number Rev
Date: Sheet of
Security Classification
Compal Secret Data
THIS SHEET OF ENGINEERING DRAWING IS THE PROPRIETARY PROPERTY OF COMPAL ELECTRONICS, INC. AND CONTAINS CONFIDENTIAL
AND TRADE SECRET INFORMATION. THIS SHEET MAY NOT BE TRANSFERED FROM THE CUSTODY OF THE COMPETENT DIVISION OF R&D
DEPARTMENT EXCEPT AS AUTHORIZED BY COMPAL ELECTRONICS, INC. NEITHER THIS SHEET NOR THE INFORMATION IT CONTAINS
MAY BE USED BY OR DISCLOSED TO ANY THIRD PARTY WITHOUT PRIOR WRITTEN CONSENT OF COMPAL ELECTRONICS, INC.
Issued Date
Deciphered Date
LA-6752P
0.2
PROCESSOR(4/7) RSVD,CFG
Custom
8 50Friday, November 26, 2010
2010/07/12 2012/07/11
10: x8, x8 - Device 1 function 1 enabled ; function 2
disabled
PCIE Port Bifurcation Straps
CFG[6:5]
11: (Default) x16 - Device 1 functions 1 and 2 disabled
CFG7
PEG DEFER TRAINING
0: PEG Wait for BIOS for training
1: (Default) PEG Train immediately following xxRESETB
de assertion
CFG4
Display Port Presence Strap
0 : Enabled; An external Display Port device is
connected to the Embedded Display Port
1 : Disabled; No Physical Display Port
attached to Embedded Display Port
CFG Straps for Processor
01: Reserved - (Device 1 function 1 disabled ; function
2 enabled)
00: x8,x4,x4 - Device 1 functions 1 and 2 enabled
PEG Static Lane Reversal - CFG2 is for the 16x
CFG2
0:Lane Reversed
1: Normal Operation; Lane # definition matches
socket pin map definition
Compal Electronics, Inc.
*
*
*
R353
1K_0402_1%
R353
1K_0402_1%
12
R43
1K_0402_1%
@R43
1K_0402_1%
@
12
T12 PADT12 PAD
R44
1K_0402_1%
@R44
1K_0402_1%
@
12
T11 PADT11 PAD
T9 PADT9 PAD
T10 PADT10 PAD
T13PAD T13PAD
RESERVED
JCPU1E
Sandy Bridge_rPGA_Rev1p0
ME@
RESERVED
JCPU1E
Sandy Bridge_rPGA_Rev1p0
ME@
CFG[0]
AK28
CFG[1]
AK29
CFG[2]
AL26
CFG[3]
AL27
CFG[4]
AK26
CFG[5]
AL29
CFG[6]
AL30
CFG[7]
AM31
CFG[8]
AM32
CFG[9]
AM30
CFG[10]
AM28
CFG[11]
AM26
CFG[12]
AN28
CFG[13]
AN31
CFG[14]
AN26
CFG[15]
AM27
CFG[16]
AK31
CFG[17]
AN29
RSVD34 AM33
RSVD35 AJ27
RSVD38 J16
RSVD42 AT34
RSVD39 H16
RSVD40 G16
RSVD41 AR35
RSVD43 AT33
RSVD45 AR34
RSVD56 AT2
RSVD57 AT1
RSVD58 AR1
RSVD46 B34
RSVD47 A33
RSVD48 A34
RSVD49 B35
RSVD50 C35
RSVD51 AJ32
RSVD52 AK32
RSVD30 AE7
RSVD31 AK2
RSVD28 L7
RSVD29 AG7
RSVD27
J15
RSVD16
C30 RSVD15
D23
RSVD17
A31
RSVD18
B30
RSVD20
D30 RSVD19
B29
RSVD22
A30 RSVD21
B31
RSVD23
C29
RSVD24
J20
RSVD37 T8
RSVD6
B4
RSVD7
D1
RSVD8
F25
RSVD9
F24
RSVD11
D24
RSVD12
G25
RSVD13
G24
RSVD14
E23
RSVD32 W8
RSVD33 AT26
RSVD25
B18
RSVD44 AP35
RSVD10
F23
RSVD5
AJ26
VAXG_VAL_SENSE
AJ31
VSSAXG_VAL_SENSE
AH31
VCC_VAL_SENSE
AJ33
VSS_VAL_SENSE
AH33
KEY B1
VCC_DIE_SENSE AH27
VCCIO_SEL
A19
RSVD54 AN35
RSVD55 AM35
R45
1K_0402_1%
@R45
1K_0402_1%
@
12
R42
1K_0402_1%
@R42
1K_0402_1%
@
12
R41
1K_0402_1%
R41
1K_0402_1%
12
R64
1K_0402_1%
R64
1K_0402_1%
12

5
5
4
4
3
3
2
2
1
1
D D
C C
B B
A A
+1.05VS
VSSSENSE_R
VCCSENSE_R
H_CPU_SVIDCLK
H_CPU_SVIDDAT
H_CPU_SVIDALRT#
VSSIO_SENSE
VCCIO_SENSE <51>
VCCSENSE <53>
VSSSENSE <53>
VR_SVID_ALRT# <53>
VR_SVID_CLK <53>
VR_SVID_DAT <53>
+CPU_CORE
+CPU_CORE
+CPU_CORE
+CPU_CORE
+1.05VS
+1.05VS
+1.05VS
Title
Size Document Number Rev
Date: Sheet of
Security Classification
Compal Secret Data
THIS SHEET OF ENGINEERING DRAWING IS THE PROPRIETARY PROPERTY OF COMPAL ELECTRONICS, INC. AND CONTAINS CONFIDENTIAL
AND TRADE SECRET INFORMATION. THIS SHEET MAY NOT BE TRANSFERED FROM THE CUSTODY OF THE COMPETENT DIVISION OF R&D
DEPARTMENT EXCEPT AS AUTHORIZED BY COMPAL ELECTRONICS, INC. NEITHER THIS SHEET NOR THE INFORMATION IT CONTAINS
MAY BE USED BY OR DISCLOSED TO ANY THIRD PARTY WITHOUT PRIOR WRITTEN CONSENT OF COMPAL ELECTRONICS, INC.
Issued Date
Deciphered Date
LA-6752P
0.2
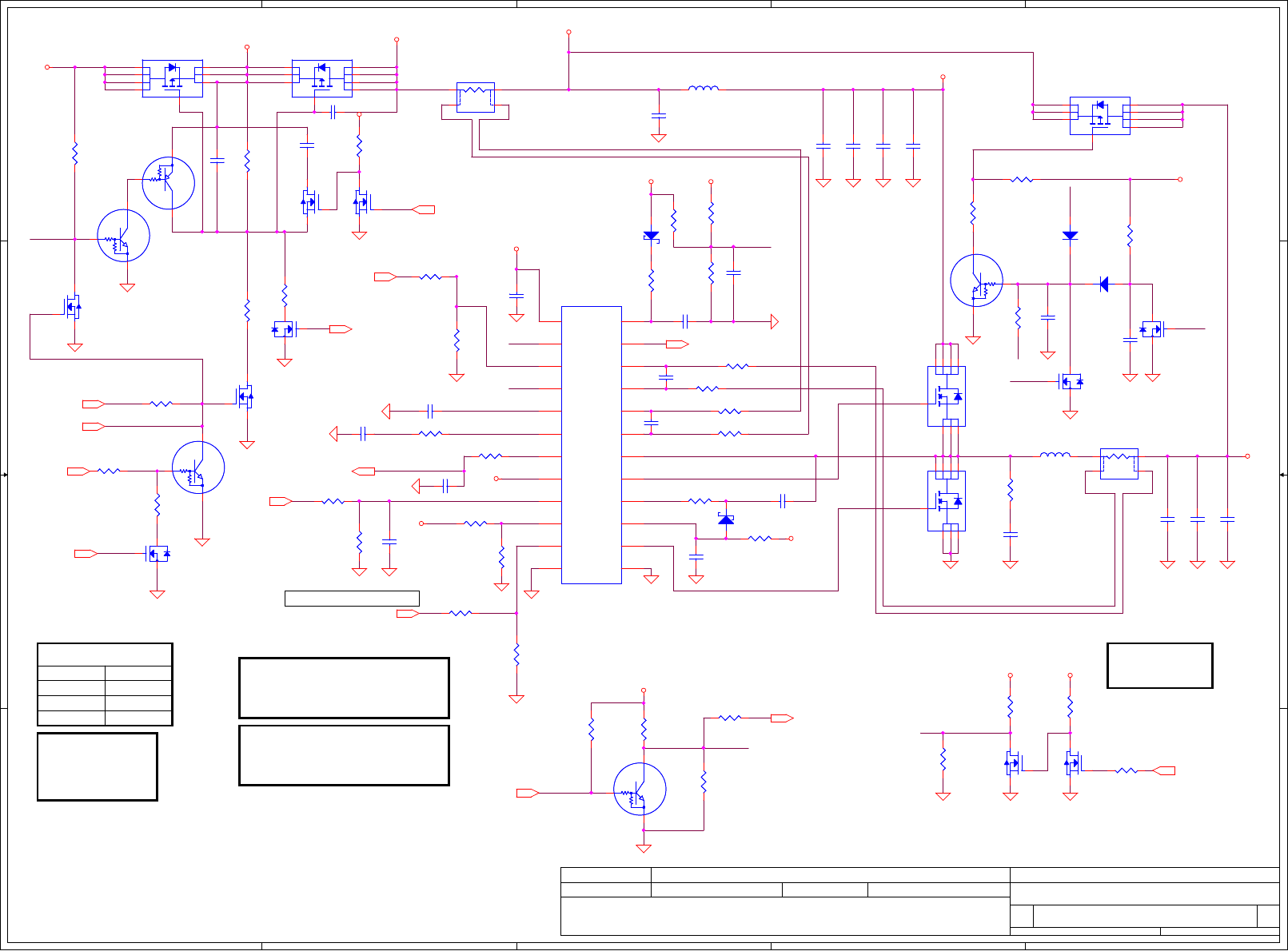
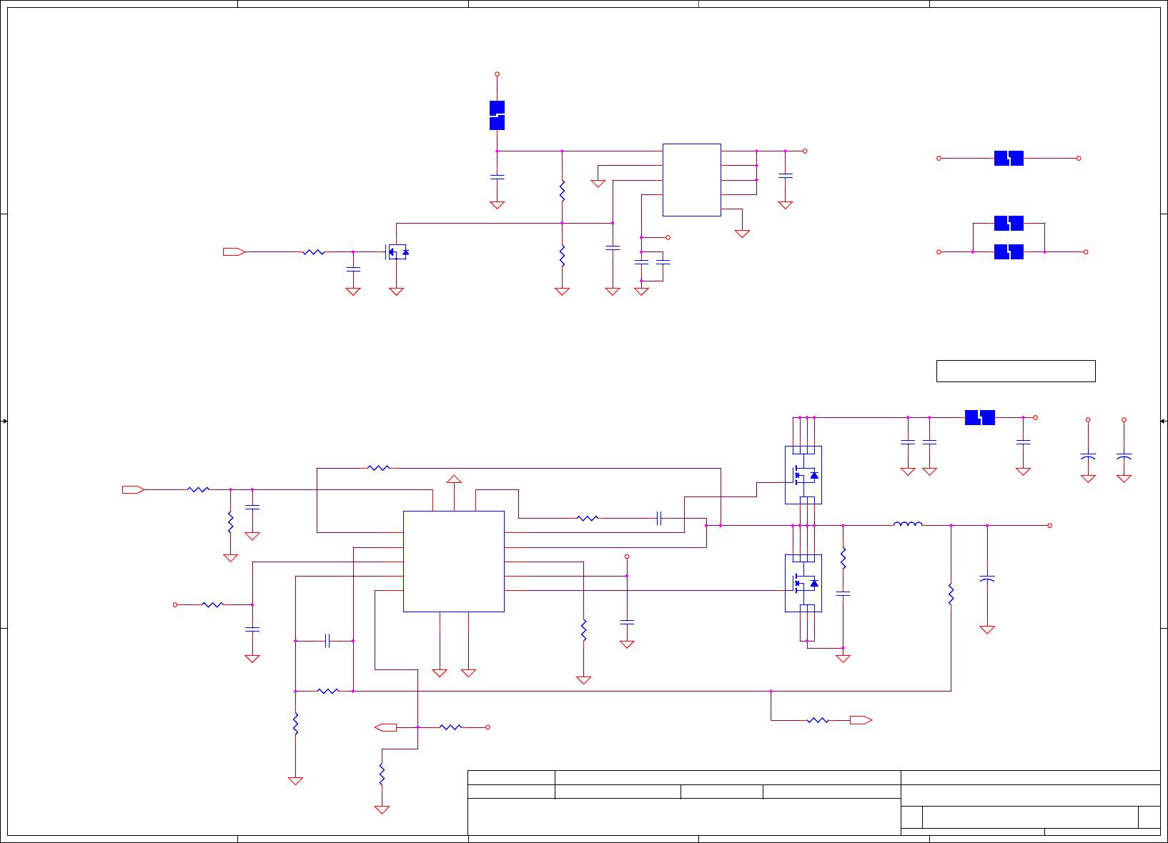
PROCESSOR(5/7) PWR,BYPASS
Custom
9 50Friday, November 26, 2010
2010/07/12 2012/07/11
Title
Size Document Number Rev
Date: Sheet of
Security Classification
Compal Secret Data
THIS SHEET OF ENGINEERING DRAWING IS THE PROPRIETARY PROPERTY OF COMPAL ELECTRONICS, INC. AND CONTAINS CONFIDENTIAL
AND TRADE SECRET INFORMATION. THIS SHEET MAY NOT BE TRANSFERED FROM THE CUSTODY OF THE COMPETENT DIVISION OF R&D
DEPARTMENT EXCEPT AS AUTHORIZED BY COMPAL ELECTRONICS, INC. NEITHER THIS SHEET NOR THE INFORMATION IT CONTAINS
MAY BE USED BY OR DISCLOSED TO ANY THIRD PARTY WITHOUT PRIOR WRITTEN CONSENT OF COMPAL ELECTRONICS, INC.
Issued Date
Deciphered Date
LA-6752P
0.2
PROCESSOR(5/7) PWR,BYPASS
Custom
9 50Friday, November 26, 2010
2010/07/12 2012/07/11
Title
Size Document Number Rev
Date: Sheet of
Security Classification
Compal Secret Data
THIS SHEET OF ENGINEERING DRAWING IS THE PROPRIETARY PROPERTY OF COMPAL ELECTRONICS, INC. AND CONTAINS CONFIDENTIAL
AND TRADE SECRET INFORMATION. THIS SHEET MAY NOT BE TRANSFERED FROM THE CUSTODY OF THE COMPETENT DIVISION OF R&D
DEPARTMENT EXCEPT AS AUTHORIZED BY COMPAL ELECTRONICS, INC. NEITHER THIS SHEET NOR THE INFORMATION IT CONTAINS
MAY BE USED BY OR DISCLOSED TO ANY THIRD PARTY WITHOUT PRIOR WRITTEN CONSENT OF COMPAL ELECTRONICS, INC.
Issued Date
Deciphered Date
LA-6752P
0.2
PROCESSOR(5/7) PWR,BYPASS
Custom
9 50Friday, November 26, 2010
2010/07/12 2012/07/11
18A
DC=53A
Compal Electronics, Inc.
VR_SVID_CLK
Cap quantity follow HR_PDDG_Rev07
QC=94A
(6/16 change 10uF_0603_6.3V)*5
(22uF_0805_6.3V)*16
(330uF)*4
(22uF_0805_6.3V)*13
series-resistors close to VR
VCC_SENCE 100ohm +-1% pull-up to VCC near processor
VSS_SENCE 100ohm +-1% pull-down to GND near processor
22uF*7 NO-STUFF
(220uF_6.3V_4.2L_ESR17m)*2=(SF000002Y00)
OSCAN
OSCAN
8/12 Modify, need follow diffential routing
R74 close CPU,R75 close PWR
8/23 modify
C76
22U_0805_6.3V6M
C76
22U_0805_6.3V6M
1
2
C67
22U_0805_6.3V6M
C67
22U_0805_6.3V6M
1
2
C58
22U_0805_6.3V6M
C58
22U_0805_6.3V6M
1
2
C74
22U_0805_6.3V6M
C74
22U_0805_6.3V6M
1
2
+
C399
330U_X_2VM_R6M
@
+
C399
330U_X_2VM_R6M
@
1
2
C59
22U_0805_6.3V6M
@
C59
22U_0805_6.3V6M
@
1
2
C56
22U_0805_6.3V6M
C56
22U_0805_6.3V6M
1
2
C54
22U_0805_6.3V6M
C54
22U_0805_6.3V6M
1
2
C55
22U_0805_6.3V6M
C55
22U_0805_6.3V6M
1
2
C87
22U_0805_6.3V6M
C87
22U_0805_6.3V6M
1
2
R53 0_0402_5%R53 0_0402_5%
1 2
C68
22U_0805_6.3V6M
C68
22U_0805_6.3V6M
1
2
C60
22U_0805_6.3V6M
@
C60
22U_0805_6.3V6M
@
1
2
R49 0_0402_5% R49 0_0402_5%
1 2
C84
22U_0805_6.3V6M
C84
22U_0805_6.3V6M
1
2
+
C89
330U_X_2VM_R6M
+
C89
330U_X_2VM_R6M
1
2
+
C91
330U_X_2VM_R6M
+
C91
330U_X_2VM_R6M
1
2
C38
10U_0805_6.3V6M
C38
10U_0805_6.3V6M
1
2
C61
22U_0805_6.3V6M
@
C61
22U_0805_6.3V6M
@
1
2
C40
10U_0805_6.3V6M
C40
10U_0805_6.3V6M
1
2
C66
22U_0805_6.3V6M
@
C66
22U_0805_6.3V6M
@
1
2
C82
22U_0805_6.3V6M
@
C82
22U_0805_6.3V6M
@
1
2
+
C69
220U_6.3V_M
+
C69
220U_6.3V_M
1
2
C62
22U_0805_6.3V6M
@
C62
22U_0805_6.3V6M
@
1
2
C77
22U_0805_6.3V6M
C77
22U_0805_6.3V6M
1
2
R46
75_0402_5%
R46
75_0402_5%
12
C50
10U_0603_6.3V6M
C50
10U_0603_6.3V6M
1
2
C52
10U_0603_6.3V6M
C52
10U_0603_6.3V6M
1
2
C86
22U_0805_6.3V6M
C86
22U_0805_6.3V6M
1
2
+
C88
330U_X_2VM_R6M
+
C88
330U_X_2VM_R6M
1
2
R52 0_0402_5%R52 0_0402_5%
1 2
C63
22U_0805_6.3V6M
@
C63
22U_0805_6.3V6M
@
1
2
R48 0_0402_5% R48 0_0402_5%
1 2
C78
22U_0805_6.3V6M
C78
22U_0805_6.3V6M
1
2
C81
22U_0805_6.3V6M
@
C81
22U_0805_6.3V6M
@
1
2
+
C73
330U_D2_2.5VY_R9M
@
+
C73
330U_D2_2.5VY_R9M
@
1
2
R47 43_0402_5%R47 43_0402_5%
1 2
C46
22U_0805_6.3V6M
C46
22U_0805_6.3V6M
1
2
C79
22U_0805_6.3V6M
C79
22U_0805_6.3V6M
1
2
C36
10U_0805_6.3V6M
C36
10U_0805_6.3V6M
1
2
C44
22U_0805_6.3V6M
C44
22U_0805_6.3V6M
1
2
R54
100_0402_1%
R54
100_0402_1%
12
C71
22U_0805_6.3V6M
C71
22U_0805_6.3V6M
1
2
C70
22U_0805_6.3V6M
C70
22U_0805_6.3V6M
1
2
C64
22U_0805_6.3V6M
@
C64
22U_0805_6.3V6M
@
1
2
+
C394
330U_X_2VM_R6M
@
+
C394
330U_X_2VM_R6M
@
1
2
R51
100_0402_1%
R51
100_0402_1%
12
+
C90
330U_X_2VM_R6M
+
C90
330U_X_2VM_R6M
1
2
C41
22U_0805_6.3V6M
C41
22U_0805_6.3V6M
1
2
R74
0_0402_5%
@
R74
0_0402_5%
@
1 2
C45
22U_0805_6.3V6M
C45
22U_0805_6.3V6M
1
2
C37
10U_0805_6.3V6M
C37
10U_0805_6.3V6M
1
2
C39
10U_0805_6.3V6M
C39
10U_0805_6.3V6M
1
2
C47
22U_0805_6.3V6M
C47
22U_0805_6.3V6M
1
2
C65
22U_0805_6.3V6M
@
C65
22U_0805_6.3V6M
@
1
2
+
C72
220U_6.3V_M
+
C72
220U_6.3V_M
1
2
C80
22U_0805_6.3V6M
C80
22U_0805_6.3V6M
1
2
C75
22U_0805_6.3V6M
C75
22U_0805_6.3V6M
1
2
R75
0_0402_5%
@
R75
0_0402_5%
@
1 2
R50 130_0402_5%R50 130_0402_5%
12
C49
10U_0603_6.3V6M
C49
10U_0603_6.3V6M
1
2
C83
22U_0805_6.3V6M
C83
22U_0805_6.3V6M
1
2
POWER
CORE SUPPLY
PEG AND DDR
SENSE LINES SVID
JCPU1F
Sandy Bridge_rPGA_Rev1p0
ME@
POWER
CORE SUPPLY
PEG AND DDR
SENSE LINES SVID
JCPU1F
Sandy Bridge_rPGA_Rev1p0
ME@
VCC_SENSE AJ35
VSS_SENSE AJ34
VIDALERT# AJ29
VIDSCLK AJ30
VIDSOUT AJ28
VSSIO_SENSE A10
VCC1
AG35
VCC2
AG34
VCC3
AG33
VCC4
AG32
VCC5
AG31
VCC6
AG30
VCC7
AG29
VCC8
AG28
VCC9
AG27
VCC10
AG26
VCC11
AF35
VCC12
AF34
VCC13
AF33
VCC14
AF32
VCC15
AF31
VCC16
AF30
VCC17
AF29
VCC18
AF28
VCC19
AF27
VCC20
AF26
VCC21
AD35
VCC22
AD34
VCC23
AD33
VCC24
AD32
VCC25
AD31
VCC26
AD30
VCC27
AD29
VCC28
AD28
VCC29
AD27
VCC30
AD26
VCC31
AC35
VCC32
AC34
VCC33
AC33
VCC34
AC32
VCC35
AC31
VCC36
AC30
VCC37
AC29
VCC38
AC28
VCC39
AC27
VCC40
AC26
VCC41
AA35
VCC42
AA34
VCC43
AA33
VCC44
AA32
VCC45
AA31
VCC46
AA30
VCC47
AA29
VCC48
AA28
VCC49
AA27
VCC50
AA26
VCC51
Y35
VCC52
Y34
VCC53
Y33
VCC54
Y32
VCC55
Y31
VCC56
Y30
VCC57
Y29
VCC58
Y28
VCC59
Y27
VCC60
Y26
VCC61
V35
VCC62
V34
VCC63
V33
VCC64
V32
VCC65
V31
VCC66
V30
VCC67
V29
VCC68
V28
VCC69
V27
VCC70
V26
VCC71
U35
VCC72
U34
VCC73
U33
VCC74
U32
VCC75
U31
VCC76
U30
VCC77
U29
VCC78
U28
VCC79
U27
VCC80
U26
VCC81
R35
VCC82
R34
VCC83
R33
VCC84
R32
VCC85
R31
VCC86
R30
VCC87
R29
VCC88
R28
VCC89
R27
VCC90
R26
VCC91
P35
VCC92
P34
VCC93
P33
VCC94
P32
VCC95
P31
VCC96
P30
VCC97
P29
VCC98
P28
VCC99
P27
VCC100
P26
VCCIO1 AH13
VCCIO12 J11
VCCIO18 G12
VCCIO19 F14
VCCIO20 F13
VCCIO21 F12
VCCIO22 F11
VCCIO23 E14
VCCIO24 E12
VCCIO2 AH10
VCCIO3 AG10
VCCIO4 AC10
VCCIO5 Y10
VCCIO6 U10
VCCIO7 P10
VCCIO8 L10
VCCIO9 J14
VCCIO10 J13
VCCIO11 J12
VCCIO13 H14
VCCIO14 H12
VCCIO15 H11
VCCIO16 G14
VCCIO17 G13
VCCIO25 E11
VCCIO32 C12
VCCIO33 C11
VCCIO34 B14
VCCIO35 B12
VCCIO36 A14
VCCIO37 A13
VCCIO38 A12
VCCIO39 A11
VCCIO26 D14
VCCIO27 D13
VCCIO28 D12
VCCIO29 D11
VCCIO30 C14
VCCIO31 C13
VCCIO_SENSE B10
VCCIO40 J23
C51
10U_0603_6.3V6M
@
C51
10U_0603_6.3V6M
@
1
2
C53
10U_0603_6.3V6M
C53
10U_0603_6.3V6M
1
2
C57
22U_0805_6.3V6M
C57
22U_0805_6.3V6M
1
2
C43
22U_0805_6.3V6M
C43
22U_0805_6.3V6M
1
2
C85
22U_0805_6.3V6M
C85
22U_0805_6.3V6M
1
2
C42
22U_0805_6.3V6M
C42
22U_0805_6.3V6M
1
2
C48
10U_0603_6.3V6M
C48
10U_0603_6.3V6M
1
2

5
5
4
4
3
3
2
2
1
1
D D
C C
B B
A A
+V_SM_VREF_CNT +V_SM_VREF
+VCCSA
H_FC_C22
+1.8VS_VCCPLL VCCSA_SENSE
VCCSA_SENSE
RUN_ON_CPU1.5VS3# RUN_ON_CPU1.5VS3
RUN_ON_CPU1.5VS3
RUN_ON_CPU1.5VS3#
VCCSA_SEL <50>
VCC_AXG_SENSE <53>
VSS_AXG_SENSE <53>
VSSSA_SENSE <50>
VCCSA_SENSE <50>
SUSP#<32,37,49,51>
CPU1.5V_S3_GATE<32>
SUSP<6,37,51>
+VCCSA
+1.5V_CPU_VDDQ
+1.8VS
+VGFX_CORE
+1.5V_CPU_VDDQ
+1.5V
+1.5V_CPU_VDDQ
+1.5V +1.5V_CPU_VDDQ
+VSB
+3VALW
Title
Size Document Number Rev
Date: Sheet of
Security Classification
Compal Secret Data
THIS SHEET OF ENGINEERING DRAWING IS THE PROPRIETARY PROPERTY OF COMPAL ELECTRONICS, INC. AND CONTAINS CONFIDENTIAL
AND TRADE SECRET INFORMATION. THIS SHEET MAY NOT BE TRANSFERED FROM THE CUSTODY OF THE COMPETENT DIVISION OF R&D
DEPARTMENT EXCEPT AS AUTHORIZED BY COMPAL ELECTRONICS, INC. NEITHER THIS SHEET NOR THE INFORMATION IT CONTAINS
MAY BE USED BY OR DISCLOSED TO ANY THIRD PARTY WITHOUT PRIOR WRITTEN CONSENT OF COMPAL ELECTRONICS, INC.
Issued Date
Deciphered Date
LA-6752P
0.2
PROCESSOR(6/7) PWR
Custom
10 50Friday, November 26, 2010
2010/07/12 2012/07/11
Title
Size Document Number Rev
Date: Sheet of
Security Classification
Compal Secret Data
THIS SHEET OF ENGINEERING DRAWING IS THE PROPRIETARY PROPERTY OF COMPAL ELECTRONICS, INC. AND CONTAINS CONFIDENTIAL
AND TRADE SECRET INFORMATION. THIS SHEET MAY NOT BE TRANSFERED FROM THE CUSTODY OF THE COMPETENT DIVISION OF R&D
DEPARTMENT EXCEPT AS AUTHORIZED BY COMPAL ELECTRONICS, INC. NEITHER THIS SHEET NOR THE INFORMATION IT CONTAINS
MAY BE USED BY OR DISCLOSED TO ANY THIRD PARTY WITHOUT PRIOR WRITTEN CONSENT OF COMPAL ELECTRONICS, INC.
Issued Date
Deciphered Date
LA-6752P
0.2
PROCESSOR(6/7) PWR
Custom
10 50Friday, November 26, 2010
2010/07/12 2012/07/11
Title
Size Document Number Rev
Date: Sheet of
Security Classification
Compal Secret Data
THIS SHEET OF ENGINEERING DRAWING IS THE PROPRIETARY PROPERTY OF COMPAL ELECTRONICS, INC. AND CONTAINS CONFIDENTIAL
AND TRADE SECRET INFORMATION. THIS SHEET MAY NOT BE TRANSFERED FROM THE CUSTODY OF THE COMPETENT DIVISION OF R&D
DEPARTMENT EXCEPT AS AUTHORIZED BY COMPAL ELECTRONICS, INC. NEITHER THIS SHEET NOR THE INFORMATION IT CONTAINS
MAY BE USED BY OR DISCLOSED TO ANY THIRD PARTY WITHOUT PRIOR WRITTEN CONSENT OF COMPAL ELECTRONICS, INC.
Issued Date
Deciphered Date
LA-6752P
0.2
PROCESSOR(6/7) PWR
Custom
10 50Friday, November 26, 2010
2010/07/12 2012/07/11
6/9 change 330U to 22U X2
8/27 change to stuff
Change footprint
20100814
Change footprint
20100814
Change footprint
20100814
10/21 Change
8/27 change to @
8/27 change to @
6.3 X4.2
10/5 change to 1K
11/18 add for sequence
C132
1U_0402_6.3V6K
C132
1U_0402_6.3V6K
1
2
R62
1K_0402_1%
R62
1K_0402_1%
12
R55
220_0402_5%
R55
220_0402_5%
12
C127
10U_0805_6.3V6M
@
C127
10U_0805_6.3V6M
@
1
2
POWER
GRAPHICS
DDR3 -1.5V RAILS SENSE
LINES
1.8V RAIL
SA RAIL
VREFMISC
JCPU1G
Sandy Bridge_rPGA_Rev1p0
ME@
POWER
GRAPHICS
DDR3 -1.5V RAILS SENSE
LINES
1.8V RAIL
SA RAIL
VREFMISC
JCPU1G
Sandy Bridge_rPGA_Rev1p0
ME@
SM_VREF AL1
VSSAXG_SENSE AK34
VAXG_SENSE AK35
VAXG1
AT24
VAXG2
AT23
VAXG3
AT21
VAXG4
AT20
VAXG5
AT18
VAXG6
AT17
VAXG7
AR24
VAXG8
AR23
VAXG9
AR21
VAXG10
AR20
VAXG11
AR18
VAXG12
AR17
VAXG13
AP24
VAXG14
AP23
VAXG15
AP21
VAXG16
AP20
VAXG17
AP18
VAXG18
AP17
VAXG19
AN24
VAXG20
AN23
VAXG21
AN21
VAXG22
AN20
VAXG23
AN18
VAXG24
AN17
VAXG25
AM24
VAXG26
AM23
VAXG27
AM21
VAXG28
AM20
VAXG29
AM18
VAXG30
AM17
VAXG31
AL24
VAXG32
AL23
VAXG33
AL21
VAXG34
AL20
VAXG35
AL18
VAXG36
AL17
VAXG37
AK24
VAXG38
AK23
VAXG39
AK21
VAXG40
AK20
VAXG41
AK18
VAXG42
AK17
VAXG43
AJ24
VAXG44
AJ23
VAXG45
AJ21
VAXG46
AJ20
VAXG47
AJ18
VAXG48
AJ17
VAXG49
AH24
VAXG50
AH23
VAXG51
AH21
VAXG52
AH20
VAXG53
AH18
VAXG54
AH17
VDDQ11 U4
VDDQ12 U1
VDDQ13 P7
VDDQ14 P4
VDDQ15 P1
VDDQ1 AF7
VDDQ2 AF4
VDDQ3 AF1
VDDQ4 AC7
VDDQ5 AC4
VDDQ6 AC1
VDDQ7 Y7
VDDQ8 Y4
VDDQ9 Y1
VDDQ10 U7
VCCPLL1
B6
VCCPLL2
A6
VCCSA1 M27
VCCSA2 M26
VCCSA3 L26
VCCSA4 J26
VCCSA5 J25
VCCSA6 J24
VCCSA7 H26
VCCSA8 H25
VCCSA_SENSE H23
VCCSA_VID1 C24
VCCPLL3
A2
FC_C22 C22
C107
22U_0805_6.3V6M
C107
22U_0805_6.3V6M
1
2
C113
22U_0805_6.3V6M
C113
22U_0805_6.3V6M
1
2
J1
PAD-OPEN 4x4m
@J1
PAD-OPEN 4x4m
@
1 2
R63
1K_0402_1%
R63
1K_0402_1%
12
R580_0402_5%
@
R580_0402_5%
@
1 2
R69 10K_0402_5%
R69 10K_0402_5%
1 2
R60
0_0402_5%
@
R60
0_0402_5%
@
12
C125
10U_0805_6.3V6M
C125
10U_0805_6.3V6M
1
2
C99
22U_0805_6.3V6M
C99
22U_0805_6.3V6M
1
2
R590_0402_5%
@
R590_0402_5%
@
1 2
+
C115
330U_D2_2.5VY_R9M
+
C115
330U_D2_2.5VY_R9M
1
2
C126
10U_0805_6.3V6M
C126
10U_0805_6.3V6M
1
2
R56
15K_0402_1%
R56
15K_0402_1%
12
C108
22U_0805_6.3V6M
C108
22U_0805_6.3V6M
1
2
C104
22U_0805_6.3V6M
C104
22U_0805_6.3V6M
1
2
C129
0.1U_0402_10V6K
@
C129
0.1U_0402_10V6K
@
1
2
C114
0.1U_0402_16V4Z
C114
0.1U_0402_16V4Z
1
2
C97
0.1U_0603_25V7K
C97
0.1U_0603_25V7K
1
2
C122
10U_0603_6.3V6M
C122
10U_0603_6.3V6M
1
2
C106
22U_0805_6.3V6M
C106
22U_0805_6.3V6M
1
2
C154
22U_0805_6.3V6M
@
C154
22U_0805_6.3V6M
@
1
2
R61
0_0402_5%
R61
0_0402_5%
12
R666
100K_0402_5%
@
R666
100K_0402_5%
@
1 2
C121
10U_0603_6.3V6M
C121
10U_0603_6.3V6M
1
2
C105
22U_0805_6.3V6M
C105
22U_0805_6.3V6M
1
2
R667
100K_0402_5% @
R667
100K_0402_5% @
12
C98
22U_0805_6.3V6M
C98
22U_0805_6.3V6M
1
2
G
D
S
Q4
2N7002H_SOT23-3
G
D
S
Q4
2N7002H_SOT23-3
2
13
C124
10U_0805_6.3V6M
C124
10U_0805_6.3V6M
1
2
C109
22U_0805_6.3V6M
C109
22U_0805_6.3V6M
1
2
C396
0.1U_0402_10V6K
@
C396
0.1U_0402_10V6K
@
1
2
C111
22U_0805_6.3V6M
@
C111
22U_0805_6.3V6M
@
1
2
Q5
AP2302GN-HF_SOT23-3
@Q5
AP2302GN-HF_SOT23-3
@
1
2
3
C100
22U_0805_6.3V6M
C100
22U_0805_6.3V6M
1
2
C345
22U_0805_6.3V6M
@
C345
22U_0805_6.3V6M
@
1
2
C120
10U_0603_6.3V6M
C120
10U_0603_6.3V6M
1
2
C117
10U_0603_6.3V6M
C117
10U_0603_6.3V6M
1
2
C130
10U_0805_6.3V6M
C130
10U_0805_6.3V6M
1
2
G
D
S
Q7
2N7002H_SOT23-3
@
G
D
S
Q7
2N7002H_SOT23-3
@
2
13
C92
0.1U_0402_10V6K
@C92
0.1U_0402_10V6K
@
1
2
G
D
S
Q3
2N7002H_SOT23-3
G
D
S
Q3
2N7002H_SOT23-3
2
13
C95
0.1U_0402_10V6K
C95
0.1U_0402_10V6K
1
2
C119
10U_0603_6.3V6M
C119
10U_0603_6.3V6M
1
2
+
C116
330U_D2_2.5VY_R9M
@
+
C116
330U_D2_2.5VY_R9M
@
1
2
C112
22U_0805_6.3V6M
C112
22U_0805_6.3V6M
1
2
C102
22U_0805_6.3V6M
C102
22U_0805_6.3V6M
1
2
R57
330K_0402_5%
@
R57
330K_0402_5%
@
12
C118
10U_0603_6.3V6M
C118
10U_0603_6.3V6M
1
2
R885
0_0402_5%
R885
0_0402_5%
1 2
+
C123
330U_2.5V_M
+
C123
330U_2.5V_M
1
2
R66 0_0402_5%R66 0_0402_5%
1 2
U3
DMN3030LSS-13_SOP8L-8
U3
DMN3030LSS-13_SOP8L-8
36
5
7
8
2
4
1
C131
1U_0402_6.3V6K
C131
1U_0402_6.3V6K
1
2
R68 0_0402_5%
@
R68 0_0402_5%
@
1 2
R65 0_0402_5%R65 0_0402_5%
1 2
C96
0.1U_0402_10V6K
C96
0.1U_0402_10V6K
1
2
C103
22U_0805_6.3V6M
C103
22U_0805_6.3V6M
1
2
C101
22U_0805_6.3V6M
C101
22U_0805_6.3V6M
1
2
R6680_0402_5% R6680_0402_5%
1 2
+
C128
330U_2.5V_M
@
+
C128
330U_2.5V_M
@
1
2
R67
0_0805_5%
R67
0_0805_5%
1 2
C110
22U_0805_6.3V6M
@
C110
22U_0805_6.3V6M
@
1
2

5
5
4
4
3
3
2
2
1
1
D D
C C
B B
A A
Title
Size Document Number Rev
Date: Sheet of
Security Classification
Compal Secret Data
THIS SHEET OF ENGINEERING DRAWING IS THE PROPRIETARY PROPERTY OF COMPAL ELECTRONICS, INC. AND CONTAINS CONFIDENTIAL
AND TRADE SECRET INFORMATION. THIS SHEET MAY NOT BE TRANSFERED FROM THE CUSTODY OF THE COMPETENT DIVISION OF R&D
DEPARTMENT EXCEPT AS AUTHORIZED BY COMPAL ELECTRONICS, INC. NEITHER THIS SHEET NOR THE INFORMATION IT CONTAINS
MAY BE USED BY OR DISCLOSED TO ANY THIRD PARTY WITHOUT PRIOR WRITTEN CONSENT OF COMPAL ELECTRONICS, INC.
Issued Date
Deciphered Date
LA-6752P
0.2
PROCESSOR(7/7) VSS
Custom
11 50Friday, November 26, 2010
2010/07/12 2012/07/11
Title
Size Document Number Rev
Date: Sheet of
Security Classification
Compal Secret Data
THIS SHEET OF ENGINEERING DRAWING IS THE PROPRIETARY PROPERTY OF COMPAL ELECTRONICS, INC. AND CONTAINS CONFIDENTIAL
AND TRADE SECRET INFORMATION. THIS SHEET MAY NOT BE TRANSFERED FROM THE CUSTODY OF THE COMPETENT DIVISION OF R&D
DEPARTMENT EXCEPT AS AUTHORIZED BY COMPAL ELECTRONICS, INC. NEITHER THIS SHEET NOR THE INFORMATION IT CONTAINS
MAY BE USED BY OR DISCLOSED TO ANY THIRD PARTY WITHOUT PRIOR WRITTEN CONSENT OF COMPAL ELECTRONICS, INC.
Issued Date
Deciphered Date
LA-6752P
0.2
PROCESSOR(7/7) VSS
Custom
11 50Friday, November 26, 2010
2010/07/12 2012/07/11
Title
Size Document Number Rev
Date: Sheet of
Security Classification
Compal Secret Data
THIS SHEET OF ENGINEERING DRAWING IS THE PROPRIETARY PROPERTY OF COMPAL ELECTRONICS, INC. AND CONTAINS CONFIDENTIAL
AND TRADE SECRET INFORMATION. THIS SHEET MAY NOT BE TRANSFERED FROM THE CUSTODY OF THE COMPETENT DIVISION OF R&D
DEPARTMENT EXCEPT AS AUTHORIZED BY COMPAL ELECTRONICS, INC. NEITHER THIS SHEET NOR THE INFORMATION IT CONTAINS
MAY BE USED BY OR DISCLOSED TO ANY THIRD PARTY WITHOUT PRIOR WRITTEN CONSENT OF COMPAL ELECTRONICS, INC.
Issued Date
Deciphered Date
LA-6752P
0.2
PROCESSOR(7/7) VSS
Custom
11 50Friday, November 26, 2010
2010/07/12 2012/07/11
Compal Electronics, Inc.
VSS
JCPU1H
Sandy Bridge_rPGA_Rev1p0
ME@
VSS
JCPU1H
Sandy Bridge_rPGA_Rev1p0
ME@
VSS1
AT35
VSS2
AT32
VSS3
AT29
VSS4
AT27
VSS5
AT25
VSS6
AT22
VSS7
AT19
VSS8
AT16
VSS9
AT13
VSS10
AT10
VSS11
AT7
VSS12
AT4
VSS13
AT3
VSS14
AR25
VSS15
AR22
VSS16
AR19
VSS17
AR16
VSS18
AR13
VSS19
AR10
VSS20
AR7
VSS21
AR4
VSS22
AR2
VSS23
AP34
VSS24
AP31
VSS25
AP28
VSS26
AP25
VSS27
AP22
VSS28
AP19
VSS29
AP16
VSS30
AP13
VSS31
AP10
VSS32
AP7
VSS33
AP4
VSS34
AP1
VSS35
AN30
VSS36
AN27
VSS37
AN25
VSS38
AN22
VSS39
AN19
VSS40
AN16
VSS41
AN13
VSS42
AN10
VSS43
AN7
VSS44
AN4
VSS45
AM29
VSS46
AM25
VSS47
AM22
VSS48
AM19
VSS49
AM16
VSS50
AM13
VSS51
AM10
VSS52
AM7
VSS53
AM4
VSS54
AM3
VSS55
AM2
VSS56
AM1
VSS57
AL34
VSS58
AL31
VSS59
AL28
VSS60
AL25
VSS61
AL22
VSS62
AL19
VSS63
AL16
VSS64
AL13
VSS65
AL10
VSS66
AL7
VSS67
AL4
VSS68
AL2
VSS69
AK33
VSS70
AK30
VSS71
AK27
VSS72
AK25
VSS73
AK22
VSS74
AK19
VSS75
AK16
VSS76
AK13
VSS77
AK10
VSS78
AK7
VSS79
AK4
VSS80
AJ25
VSS81 AJ22
VSS82 AJ19
VSS83 AJ16
VSS84 AJ13
VSS85 AJ10
VSS86 AJ7
VSS87 AJ4
VSS88 AJ3
VSS89 AJ2
VSS90 AJ1
VSS91 AH35
VSS92 AH34
VSS93 AH32
VSS94 AH30
VSS95 AH29
VSS96 AH28
VSS97 AH26
VSS98 AH25
VSS99 AH22
VSS100 AH19
VSS101 AH16
VSS102 AH7
VSS103 AH4
VSS104 AG9
VSS105 AG8
VSS106 AG4
VSS107 AF6
VSS108 AF5
VSS109 AF3
VSS110 AF2
VSS111 AE35
VSS112 AE34
VSS113 AE33
VSS114 AE32
VSS115 AE31
VSS116 AE30
VSS117 AE29
VSS118 AE28
VSS119 AE27
VSS120 AE26
VSS121 AE9
VSS122 AD7
VSS123 AC9
VSS124 AC8
VSS125 AC6
VSS126 AC5
VSS127 AC3
VSS128 AC2
VSS129 AB35
VSS130 AB34
VSS131 AB33
VSS132 AB32
VSS133 AB31
VSS134 AB30
VSS135 AB29
VSS136 AB28
VSS137 AB27
VSS138 AB26
VSS139 Y9
VSS140 Y8
VSS141 Y6
VSS142 Y5
VSS143 Y3
VSS144 Y2
VSS145 W35
VSS146 W34
VSS147 W33
VSS148 W32
VSS149 W31
VSS150 W30
VSS151 W29
VSS152 W28
VSS153 W27
VSS154 W26
VSS155 U9
VSS156 U8
VSS157 U6
VSS158 U5
VSS159 U3
VSS160 U2
VSS
JCPU1I
Sandy Bridge_rPGA_Rev1p0
ME@
VSS
JCPU1I
Sandy Bridge_rPGA_Rev1p0
ME@
VSS161
T35
VSS162
T34
VSS163
T33
VSS164
T32
VSS165
T31
VSS166
T30
VSS167
T29
VSS168
T28
VSS169
T27
VSS170
T26
VSS171
P9
VSS172
P8
VSS173
P6
VSS174
P5
VSS175
P3
VSS176
P2
VSS177
N35
VSS178
N34
VSS179
N33
VSS180
N32
VSS181
N31
VSS182
N30
VSS183
N29
VSS184
N28
VSS185
N27
VSS186
N26
VSS187
M34
VSS188
L33
VSS189
L30
VSS190
L27
VSS191
L9
VSS192
L8
VSS193
L6
VSS194
L5
VSS195
L4
VSS196
L3
VSS197
L2
VSS198
L1
VSS199
K35
VSS200
K32
VSS201
K29
VSS202
K26
VSS203
J34
VSS204
J31
VSS205
H33
VSS206
H30
VSS207
H27
VSS208
H24
VSS209
H21
VSS210
H18
VSS211
H15
VSS212
H13
VSS213
H10
VSS214
H9
VSS215
H8
VSS216
H7
VSS217
H6
VSS218
H5
VSS219
H4
VSS220
H3
VSS221
H2
VSS222
H1
VSS223
G35
VSS224
G32
VSS225
G29
VSS226
G26
VSS227
G23
VSS228
G20
VSS229
G17
VSS230
G11
VSS231
F34
VSS232
F31
VSS233
F29
VSS234 F22
VSS235 F19
VSS236 E30
VSS237 E27
VSS238 E24
VSS239 E21
VSS240 E18
VSS241 E15
VSS242 E13
VSS243 E10
VSS244 E9
VSS245 E8
VSS246 E7
VSS247 E6
VSS248 E5
VSS249 E4
VSS250 E3
VSS251 E2
VSS252 E1
VSS253 D35
VSS254 D32
VSS255 D29
VSS256 D26
VSS257 D20
VSS258 D17
VSS259 C34
VSS260 C31
VSS261 C28
VSS262 C27
VSS263 C25
VSS264 C23
VSS265 C10
VSS266 C1
VSS267 B22
VSS268 B19
VSS269 B17
VSS270 B15
VSS271 B13
VSS272 B11
VSS273 B9
VSS274 B8
VSS275 B7
VSS276 B5
VSS277 B3
VSS278 B2
VSS279 A35
VSS280 A32
VSS281 A29
VSS282 A26
VSS283 A23
VSS284 A20
VSS285 A3

5
5
4
4
3
3
2
2
1
1
D D
C C
B B
A A
DDR_A_D31
DDR_A_D12
DDR_CKE0_DIMMA
DDR_A_D59
DDR_A_D6
DDR_A_MA3
DDR_CS1_DIMMA#
DDR_A_D39
DDR_A_BS1
DDR_A_DQS0
DDR_A_WE#
DDR_A_MA7
DDR_A_MA0
DDR_A_DM2
DDR_A_DM1
DDR_A_DQS7
DDR_A_D0
DDR_A_D57
DDR_A_D46
DDR_A_D28
DDR_A_DM0
DDR_A_D19
DDR_A_DQS#5
DDR_A_D51
DDR_A_D4
DDR_A_DM4
DDR_A_D30
DDR_A_DQS2
DDR_A_D44
DDR_A_RAS#
DDR_A_D33
DDR_A_D58
DDR_A_DM5
DDR_A_DQS3
DDR_A_MA8
DDR_CS0_DIMMA#
DDR_A_D10
DDR_A_MA6
DDR_A_D27
DDR_A_D3
DDR3_DRAMRST#
DDR_A_MA10
DDR_A_DQS#7
DDR_A_D1
DDR_A_DQS#6
DDR_A_D40
DDR_A_MA9
DDR_A_D16
DDR_A_D29
DDR_A_DQS#4
DDR_A_D52
DDR_A_DM3
DDR_A_DQS5
DDR_A_D54
DDR_A_D49
DDR_A_BS2
DDR_A_D45
DDR_A_D9
DDR_A_DM7
DDR_A_D7
DDR_A_MA1
DDR_A_D13
DDR_A_D20
DDR_A_D60
DDR_A_BS0
DDR_A_CAS# M_ODT0
DDR_A_D37
DDR_A_MA5
DDR_A_DQS#1
DDR_A_MA14
DDR_A_D55
DDR_A_MA4
DDR_A_D21
DDR_A_D62
DDR_A_D24
DDR_A_D15
DDR_A_D23
DDR_A_D56
DDR_A_D53
DDR_A_D47
DDR_A_D18
M_ODT1
DDR_A_D43
DDR_A_D34
M_CLK_DDR1
M_CLK_DDR#1
DDR_A_D48
DDR_A_DQS#2
DDR_A_D11
DDR_A_D38
M_CLK_DDR0
M_CLK_DDR#0
DDR_A_DQS#3
DDR_A_D32
DDR_A_D8
DDR_A_DQS1
DDR_A_MA13
DDR_A_MA11
DDR_A_D50
DDR_A_D61
DDR_A_MA2
DDR_A_D41
DDR_A_D17
DDR_A_D36
DDR_A_D26
DDR_A_D63
DDR_A_D2
DDR_A_D5
DDR_A_D22
DDR_A_D25
DDR_A_DQS6
DDR_A_D35
DDR_A_D14
DDR_A_MA12
DDR_A_DQS#0
DDR_A_DQS4
DDR_A_DM6
DDR_A_D42
DDR_CKE1_DIMMA
+VREF_CA
+VREF_DQ_DIMMA
DDR_A_MA15
DDR_A_DM0
DDR_A_DM1
DDR_A_DM2
DDR_A_DM3
DDR_A_DM4
DDR_A_DM5
DDR_A_DM6
DDR_A_DM7
SMB_CLK_S3
SMB_DATA_S3
DDR_A_DQS#[0..7]<7>
DDR_A_D[0..63]<7>
DDR_A_DQS[0..7]<7>
DDR_A_MA[0..15]<7>
DDR_CKE0_DIMMA<7>
DDR_A_BS2<7>
M_CLK_DDR0<7>
M_CLK_DDR#0<7>
DDR_A_BS0<7>
DDR_A_WE#<7>
DDR_A_CAS#<7>
DDR_CS1_DIMMA#<7>
DDR_CKE1_DIMMA <7>
DDR_A_BS1 <7>
DDR_A_RAS# <7>
DDR_CS0_DIMMA# <7>
M_ODT0 <7>
M_CLK_DDR1 <7>
M_CLK_DDR#1 <7>
M_ODT1 <7>
DDR3_DRAMRST# <7,13>
SMB_CLK_S3 <13,15,26>
SMB_DATA_S3 <13,15,26>
+0.75VS
+3VS
+1.5V +1.5V
+VREF_DQ_DIMMA +1.5V
+VREF_DQ_DIMMA
+1.5V
+0.75VS
+1.5V
Title
Size Document Number Rev
Date: Sheet of
Security Classification
Compal Secret Data
THIS SHEET OF ENGINEERING DRAW ING IS THE PROPRIETARY PROPERTY OF COMPAL ELECTRONICS, INC. AND CONTAINS CONFIDENTIAL
AND TRADE SECRET INFORMATION. THIS SHEET MAY NOT BE TRANSFERED FROM THE CUSTODY OF THE COMPETENT DIVISION OF R&D
DEPARTMENT EXCEPT AS AUTHORIZED BY COMPAL ELECTRONICS, INC. NEITHER THIS SHEET NOR THE INFORMATION IT CONTAINS
MAY BE USED BY OR DISCLOSED TO ANY THIRD PARTY WITHOUT PRIOR WRITTEN CONSENT OF COMPAL ELECTRONICS, INC.
Issued Date
Deciphered Date
0.2
DDRIII-SODIMM SLOT1
Custom
12 50Friday, November 26, 2010
2010/07/12 2012/07/11
Compal Electronics, Inc.
LA-6752P
Title
Size Document Number Rev
Date: Sheet of
Security Classification
Compal Secret Data
THIS SHEET OF ENGINEERING DRAW ING IS THE PROPRIETARY PROPERTY OF COMPAL ELECTRONICS, INC. AND CONTAINS CONFIDENTIAL
AND TRADE SECRET INFORMATION. THIS SHEET MAY NOT BE TRANSFERED FROM THE CUSTODY OF THE COMPETENT DIVISION OF R&D
DEPARTMENT EXCEPT AS AUTHORIZED BY COMPAL ELECTRONICS, INC. NEITHER THIS SHEET NOR THE INFORMATION IT CONTAINS
MAY BE USED BY OR DISCLOSED TO ANY THIRD PARTY WITHOUT PRIOR WRITTEN CONSENT OF COMPAL ELECTRONICS, INC.
Issued Date
Deciphered Date
0.2
DDRIII-SODIMM SLOT1
Custom
12 50Friday, November 26, 2010
2010/07/12 2012/07/11
Compal Electronics, Inc.
LA-6752P
Title
Size Document Number Rev
Date: Sheet of
Security Classification
Compal Secret Data
THIS SHEET OF ENGINEERING DRAW ING IS THE PROPRIETARY PROPERTY OF COMPAL ELECTRONICS, INC. AND CONTAINS CONFIDENTIAL
AND TRADE SECRET INFORMATION. THIS SHEET MAY NOT BE TRANSFERED FROM THE CUSTODY OF THE COMPETENT DIVISION OF R&D
DEPARTMENT EXCEPT AS AUTHORIZED BY COMPAL ELECTRONICS, INC. NEITHER THIS SHEET NOR THE INFORMATION IT CONTAINS
MAY BE USED BY OR DISCLOSED TO ANY THIRD PARTY WITHOUT PRIOR WRITTEN CONSENT OF COMPAL ELECTRONICS, INC.
Issued Date
Deciphered Date
0.2
DDRIII-SODIMM SLOT1
Custom
12 50Friday, November 26, 2010
2010/07/12 2012/07/11
Compal Electronics, Inc.
LA-6752P
DDR3 SO-DIMM A
Layout Note:
Place near DIMM
3*330uf / 12m ohm (TOTAL FOR 2 SO-DIMMs)
6*0603 10uf (PER CONNECTOR)
VDDQ(1.5V) =
3*0805 10uf
VTT(0.75V) =
4*0402 1uf
1*0402 0.1uf
VREF =
1*0402 2.2uf
VDDSPD (3.3V)=
1*0402 0.1uf 1*0402 2.2uf
Layout Note:
Place near DIMM
Layout Note:
Place near DIMM
(10uF_0603_6.3V)*8
(0.1uF_402_10V)*4
(220uF_6.3V_4.2L_ESR17m)*1=(SF000002Y00)OSCAN
7/28 Update connect GND directly
C136
2.2U_0603_6.3V4Z
C136
2.2U_0603_6.3V4Z
1
2
C139
10U_0603_6.3V6M
C139
10U_0603_6.3V6M
1
2
C134
2.2U_0603_6.3V4Z
C134
2.2U_0603_6.3V4Z
1
2
C155
2.2U_0603_6.3V4Z
C155
2.2U_0603_6.3V4Z
1
2
C143
10U_0603_6.3V6M
C143
10U_0603_6.3V6M
1
2
C141
10U_0603_6.3V6M
C141
10U_0603_6.3V6M
1
2
R73
1K_0402_1%
R73
1K_0402_1%
12
C137
10U_0603_6.3V6M
@
C137
10U_0603_6.3V6M
@
1
2
C138
10U_0603_6.3V6M
@
C138
10U_0603_6.3V6M
@
1
2
C156
0.1U_0402_10V6K
C156
0.1U_0402_10V6K
1
2
C142
10U_0603_6.3V6M
C142
10U_0603_6.3V6M
1
2
C145
0.1U_0402_10V6K
C145
0.1U_0402_10V6K
1
2
R81
10K_0402_5%
R81
10K_0402_5%
1 2
C146
0.1U_0402_10V6K
C146
0.1U_0402_10V6K
1
2
C144
10U_0603_6.3V6M
C144
10U_0603_6.3V6M
1
2
C133
0.1U_0402_10V6K
C133
0.1U_0402_10V6K
1
2
JDIMM1
FOX_AS0A626-U4SN-7F
ME@
JDIMM1
FOX_AS0A626-U4SN-7F
ME@
VREF_DQ
1VSS1 2
VSS2
3DQ4 4
DQ0
5DQ5 6
DQ1
7VSS3 8
VSS4
9DQS#0 10
DM0
11 DQS0 12
VSS5
13 VSS6 14
DQ2
15 DQ6 16
DQ3
17 DQ7 18
VSS7
19 VSS8 20
DQ8
21 DQ12 22
DQ9
23 DQ13 24
VSS9
25 VSS10 26
DQS#1
27 DM1 28
DQS1
29 RESET# 30
VSS11
31 VSS12 32
DQ10
33 DQ14 34
DQ11
35 DQ15 36
VSS13
37 VSS14 38
DQ16
39 DQ20 40
DQ17
41 DQ21 42
VSS15
43 VSS16 44
DQS#2
45 DM2 46
DQS2
47 VSS17 48
VSS18
49 DQ22 50
DQ18
51 DQ23 52
DQ19
53 VSS19 54
VSS20
55 DQ28 56
DQ24
57 DQ29 58
DQ25
59 VSS21 60
VSS22
61 DQS#3 62
DM3
63 DQS3 64
VSS23
65 VSS24 66
DQ26
67 DQ30 68
DQ27
69 DQ31 70
VSS25
71 VSS26 72
A12/BC#
83 A11 84
A9
85 A7 86
VDD5
87 VDD6 88
A8
89 A6 90
CKE0
73 CKE1 74
VDD1
75 VDD2 76
NC1
77 A15 78
BA2
79 A14 80
VDD3
81 VDD4 82
A5
91 A4 92
VDD7
93 VDD8 94
A3
95 A2 96
A1
97 A0 98
VDD9
99 VDD10 100
CK0
101 CK1 102
CK0#
103 CK1# 104
VDD11
105 VDD12 106
A10/AP
107 BA1 108
BA0
109 RAS# 110
VDD13
111 VDD14 112
WE#
113 S0# 114
CAS#
115 ODT0 116
VDD15
117 VDD16 118
A13
119 ODT1 120
S1#
121 NC2 122
VDD17
123 VDD18 124
NCTEST
125 VREF_CA 126
VSS27
127 VSS28 128
DQ32
129 DQ36 130
DQ33
131 DQ37 132
VSS29
133 VSS30 134
DQS#4
135 DM4 136
DQS4
137 VSS31 138
VSS32
139 DQ38 140
DQ34
141 DQ39 142
DQ35
143 VSS33 144
VSS34
145 DQ44 146
DQ40
147 DQ45 148
DQ41
149 VSS35 150
VSS36
151 DQS#5 152
DM5
153 DQS5 154
VSS37
155 VSS38 156
DQ42
157 DQ46 158
DQ43
159 DQ47 160
VSS39
161 VSS40 162
DQ48
163 DQ52 164
DQ49
165 DQ53 166
VSS41
167 VSS42 168
DQS#6
169 DM6 170
DQS6
171 VSS43 172
VSS44
173 DQ54 174
DQ50
175 DQ55 176
DQ51
177 VSS45 178
VSS46
179 DQ60 180
DQ56
181 DQ61 182
DQ57
183 VSS47 184
VSS48
185 DQS#7 186
DM7
187 DQS7 188
VSS49
189 VSS50 190
DQ58
191 DQ62 192
DQ59
193 DQ63 194
VSS51
195 VSS52 196
SA0
197 EVENT# 198
VDDSPD
199 SDA 200
SA1
201 SCL 202
VTT1
203 VTT2 204
G1
205 G2 206
C148
0.1U_0402_10V6K
C148
0.1U_0402_10V6K
1
2
C140
10U_0603_6.3V6M
C140
10U_0603_6.3V6M
1
2
C147
0.1U_0402_10V6K
C147
0.1U_0402_10V6K
1
2
C135
0.1U_0402_10V6K
C135
0.1U_0402_10V6K
1
2
C151
1U_0402_6.3V6K
C151
1U_0402_6.3V6K
1
2
R83
10K_0402_5%
R83
10K_0402_5%
12
R72
1K_0402_1%
R72
1K_0402_1%
12
C150
1U_0402_6.3V6K
@
C150
1U_0402_6.3V6K
@
1
2
C152
1U_0402_6.3V6K
C152
1U_0402_6.3V6K
1
2
R71
1K_0402_1%
R71
1K_0402_1%
12
R70
1K_0402_1%
R70
1K_0402_1%
12
C153
1U_0402_6.3V6K
@
C153
1U_0402_6.3V6K
@
1
2
+
C149
220U_6.3V_M
@
+
C149
220U_6.3V_M
@
1
2

5
5
4
4
3
3
2
2
1
1
D D
C C
B B
A A
DDR_B_D36
DDR_B_D63
DDR_B_MA15
DDR_B_DM6
DDR_B_D39
DDR_B_BS1
DDR_B_MA7
DDR_B_MA0
DDR_B_DQS7
DDR_B_D46
DDR_B_DQS#5
DDR_B_DM4
DDR_B_D44
DDR_B_RAS#
DDR_CS2_DIMMB#
DDR_B_MA6
DDR_B_DQS#7
DDR_B_D52
DDR_B_DQS5
DDR_B_D54
DDR_B_D45
DDR_B_D60
M_ODT2
DDR_B_D37
DDR_B_MA14
DDR_B_D55
DDR_B_MA4
DDR_B_D62
DDR_B_D53
DDR_B_D47
M_ODT3
M_CLK_DDR3
M_CLK_DDR#3
DDR_B_D38
DDR_B_MA11
DDR_B_D61
DDR_B_MA2
SMB_CLK_S3
SMB_DATA_S3
DDR_B_DQS6
DDR_B_D35
DDR_B_MA12
DDR_B_DQS4
DDR_B_D42
DDR_CKE2_DIMMB
DDR_B_D59
DDR_B_MA3
DDR_CS3_DIMMB#
DDR_B_WE#
DDR_B_D57
DDR_B_D51
DDR_B_D33
DDR_B_D58
DDR_B_DM5
DDR_B_MA8
DDR_B_MA10
DDR_B_DQS#6
DDR_B_D40
DDR_B_MA9
DDR_B_DQS#4
DDR_B_D49
DDR_B_BS2
DDR_B_DM7
DDR_B_MA1
DDR_B_BS0
DDR_B_CAS#
DDR_B_MA5
DDR_B_D56
DDR_B_D43
DDR_B_D34
DDR_B_D48
M_CLK_DDR2
M_CLK_DDR#2
DDR_B_D32
DDR_B_MA13
DDR_B_D50
DDR_B_D41
DDR_B_DM6
DDR_B_DM7
DDR_B_DM0
DDR_B_DM1
DDR_B_DM2
DDR_B_DM3
DDR_B_DM4
DDR_B_DM5
+VREF_CB
DDR_B_D5
DDR_B_D22
DDR_B_D14
DDR_B_DQS#0
DDR_B_D31
DDR_B_D12
DDR_B_D6
DDR_B_DQS0
DDR_B_DM2
DDR_B_DM1
DDR_B_D28
DDR_B_D4
DDR_B_D30
DDR_B_DQS3
DDR3_DRAMRST#
DDR_B_D29
DDR_B_D7
DDR_B_D13
DDR_B_D20
DDR_B_D21
DDR_B_D15
DDR_B_D23
DDR_B_DQS#3
DDR_CKE3_DIMMB
DDR_B_D26
DDR_B_D2
DDR_B_D25
+VREF_DQ_DIMMB
DDR_B_D0
DDR_B_DM0
DDR_B_D19
DDR_B_DQS2
DDR_B_D10
DDR_B_D27
DDR_B_D3
DDR_B_D1
DDR_B_D16
DDR_B_DM3
DDR_B_D9
DDR_B_DQS#1
DDR_B_D24
DDR_B_D18
DDR_B_DQS#2
DDR_B_D11
DDR_B_D8
DDR_B_DQS1
DDR_B_D17
DDR3_DRAMRST# <7,12>
DDR_B_DQS#[0..7]<7>
DDR_B_D[0..63]<7>
DDR_B_DQS[0..7]<7>
DDR_B_MA[0..15]<7>
DDR_CKE3_DIMMB <7>
M_CLK_DDR3 <7>
M_CLK_DDR#3 <7>
DDR_B_BS1 <7>
DDR_B_RAS# <7>
DDR_CS2_DIMMB# <7>
M_ODT2 <7>
M_ODT3 <7>
SMB_DATA_S3 <12,15,26>
SMB_CLK_S3 <12,15,26>
DDR_B_BS2<7>
DDR_CKE2_DIMMB<7>
M_CLK_DDR2<7>
M_CLK_DDR#2<7>
DDR_B_BS0<7>
DDR_B_WE#<7>
DDR_B_CAS#<7>
DDR_CS3_DIMMB#<7>
+0.75VS
+3VS
+1.5V
+VREF_DQ_DIMMB
+1.5V
+0.75VS
+1.5V
+VREF_DQ_DIMMB
+1.5V
+1.5V
Title
Size Document Number Rev
Date: Sheet of
Security Classification
Compal Secret Data
THIS SHEET OF ENGINEERING DRAW ING IS THE PROPRIETARY PROPERTY OF COMPAL ELECTRONICS, INC. AND CONTAINS CONFIDENTIAL
AND TRADE SECRET INFORMATION. THIS SHEET MAY NOT BE TRANSFERED FROM THE CUSTODY OF THE COMPETENT DIVISION OF R&D
DEPARTMENT EXCEPT AS AUTHORIZED BY COMPAL ELECTRONICS, INC. NEITHER THIS SHEET NOR THE INFORMATION IT CONTAINS
MAY BE USED BY OR DISCLOSED TO ANY THIRD PARTY WITHOUT PRIOR WRITTEN CONSENT OF COMPAL ELECTRONICS, INC.
Issued Date
Deciphered Date
0.2
DDRIII-SODIMM SLOT2
13 50Friday, November 26, 2010
2010/07/12 2012/07/11
Compal Electronics, Inc.
LA-6752P
Title
Size Document Number Rev
Date: Sheet of
Security Classification
Compal Secret Data
THIS SHEET OF ENGINEERING DRAW ING IS THE PROPRIETARY PROPERTY OF COMPAL ELECTRONICS, INC. AND CONTAINS CONFIDENTIAL
AND TRADE SECRET INFORMATION. THIS SHEET MAY NOT BE TRANSFERED FROM THE CUSTODY OF THE COMPETENT DIVISION OF R&D
DEPARTMENT EXCEPT AS AUTHORIZED BY COMPAL ELECTRONICS, INC. NEITHER THIS SHEET NOR THE INFORMATION IT CONTAINS
MAY BE USED BY OR DISCLOSED TO ANY THIRD PARTY WITHOUT PRIOR WRITTEN CONSENT OF COMPAL ELECTRONICS, INC.
Issued Date
Deciphered Date
0.2
DDRIII-SODIMM SLOT2
13 50Friday, November 26, 2010
2010/07/12 2012/07/11
Compal Electronics, Inc.
LA-6752P
Title
Size Document Number Rev
Date: Sheet of
Security Classification
Compal Secret Data
THIS SHEET OF ENGINEERING DRAW ING IS THE PROPRIETARY PROPERTY OF COMPAL ELECTRONICS, INC. AND CONTAINS CONFIDENTIAL
AND TRADE SECRET INFORMATION. THIS SHEET MAY NOT BE TRANSFERED FROM THE CUSTODY OF THE COMPETENT DIVISION OF R&D
DEPARTMENT EXCEPT AS AUTHORIZED BY COMPAL ELECTRONICS, INC. NEITHER THIS SHEET NOR THE INFORMATION IT CONTAINS
MAY BE USED BY OR DISCLOSED TO ANY THIRD PARTY WITHOUT PRIOR WRITTEN CONSENT OF COMPAL ELECTRONICS, INC.
Issued Date
Deciphered Date
0.2
DDRIII-SODIMM SLOT2
13 50Friday, November 26, 2010
2010/07/12 2012/07/11
Compal Electronics, Inc.
LA-6752P
Layout Note:
Place near DIMM
1*0402 0.1uf 1*0402 2.2uf
3*330uf / 12m ohm (TOTAL FOR 2 SO-DIMMs)
6*0603 10uf (PER CONNECTOR)
3*0805 10uf
VTT(0.75V) =
4*0402 1uf
1*0402 0.1uf
VDDQ(1.5V) =
1*0402 2.2uf
VDDSPD (3.3V)=
For Arranale only +VREF_DQ_DIMMB
supply from a external 1.5V voltage divide
circuit.
07/17/2009
Layout Note:
Place near DIMM
Layout Note:
Place near DIMM
(10uF_0603_6.3V)*8
(0.1uF_402_10V)*4
7/28 Update connect GND directly
C165
10U_0603_6.3V6M
C165
10U_0603_6.3V6M
1
2
R86
1K_0402_1%
R86
1K_0402_1%
12
R95
10K_0402_5%
R95
10K_0402_5%
1 2
C170
0.1U_0402_10V6K
C170
0.1U_0402_10V6K
1
2
C158
2.2U_0603_6.3V4Z
C158
2.2U_0603_6.3V4Z
1
2
C161
10U_0603_6.3V6M
@
C161
10U_0603_6.3V6M
@
1
2
C162
10U_0603_6.3V6M
@
C162
10U_0603_6.3V6M
@
1
2
C168
10U_0603_6.3V6M
C168
10U_0603_6.3V6M
1
2
R84
1K_0402_1%
R84
1K_0402_1%
12
C163
10U_0603_6.3V6M
C163
10U_0603_6.3V6M
1
2
C166
10U_0603_6.3V6M
C166
10U_0603_6.3V6M
1
2
R87
1K_0402_1%
R87
1K_0402_1%
12
JDIMM2
FOX_AS0A626-U8SN-7F
ME@
JDIMM2
FOX_AS0A626-U8SN-7F
ME@
VREF_DQ
1VSS1 2
VSS2
3DQ4 4
DQ0
5DQ5 6
DQ1
7VSS3 8
VSS4
9DQS#0 10
DM0
11 DQS0 12
VSS5
13 VSS6 14
DQ2
15 DQ6 16
DQ3
17 DQ7 18
VSS7
19 VSS8 20
DQ8
21 DQ12 22
DQ9
23 DQ13 24
VSS9
25 VSS10 26
DQS#1
27 DM1 28
DQS1
29 RESET# 30
VSS11
31 VSS12 32
DQ10
33 DQ14 34
DQ11
35 DQ15 36
VSS13
37 VSS14 38
DQ16
39 DQ20 40
DQ17
41 DQ21 42
VSS15
43 VSS16 44
DQS#2
45 DM2 46
DQS2
47 VSS17 48
VSS18
49 DQ22 50
DQ18
51 DQ23 52
DQ19
53 VSS19 54
VSS20
55 DQ28 56
DQ24
57 DQ29 58
DQ25
59 VSS21 60
VSS22
61 DQS#3 62
DM3
63 DQS3 64
VSS23
65 VSS24 66
DQ26
67 DQ30 68
DQ27
69 DQ31 70
VSS25
71 VSS26 72
A12/BC#
83 A11 84
A9
85 A7 86
VDD5
87 VDD6 88
A8
89 A6 90
CKE0
73 CKE1 74
VDD1
75 VDD2 76
NC1
77 A15 78
BA2
79 A14 80
VDD3
81 VDD4 82
A5
91 A4 92
VDD7
93 VDD8 94
A3
95 A2 96
A1
97 A0 98
VDD9
99 VDD10 100
CK0
101 CK1 102
CK0#
103 CK1# 104
VDD11
105 VDD12 106
A10/AP
107 BA1 108
BA0
109 RAS# 110
VDD13
111 VDD14 112
WE#
113 S0# 114
CAS#
115 ODT0 116
VDD15
117 VDD16 118
A13
119 ODT1 120
S1#
121 NC2 122
VDD17
123 VDD18 124
NCTEST
125 VREF_CA 126
VSS27
127 VSS28 128
DQ32
129 DQ36 130
DQ33
131 DQ37 132
VSS29
133 VSS30 134
DQS#4
135 DM4 136
DQS4
137 VSS31 138
VSS32
139 DQ38 140
DQ34
141 DQ39 142
DQ35
143 VSS33 144
VSS34
145 DQ44 146
DQ40
147 DQ45 148
DQ41
149 VSS35 150
VSS36
151 DQS#5 152
DM5
153 DQS5 154
VSS37
155 VSS38 156
DQ42
157 DQ46 158
DQ43
159 DQ47 160
VSS39
161 VSS40 162
DQ48
163 DQ52 164
DQ49
165 DQ53 166
VSS41
167 VSS42 168
DQS#6
169 DM6 170
DQS6
171 VSS43 172
VSS44
173 DQ54 174
DQ50
175 DQ55 176
DQ51
177 VSS45 178
VSS46
179 DQ60 180
DQ56
181 DQ61 182
DQ57
183 VSS47 184
VSS48
185 DQS#7 186
DM7
187 DQS7 188
VSS49
189 VSS50 190
DQ58
191 DQ62 192
DQ59
193 DQ63 194
VSS51
195 VSS52 196
SA0
197 EVENT# 198
VDDSPD
199 SDA 200
SA1
201 SCL 202
VTT1
203 VTT2 204
G1
205 G2 206
C173
1U_0402_6.3V6K
C173
1U_0402_6.3V6K
1
2
C174
1U_0402_6.3V6K
@
C174
1U_0402_6.3V6K
@
1
2
R97 10K_0402_5%R97 10K_0402_5%
1 2
C175
1U_0402_6.3V6K
C175
1U_0402_6.3V6K
1
2
C169
0.1U_0402_10V6K
C169
0.1U_0402_10V6K
1
2
C176
1U_0402_6.3V6K
@
C176
1U_0402_6.3V6K
@
1
2
C167
10U_0603_6.3V6M
C167
10U_0603_6.3V6M
1
2
C159
0.1U_0402_10V6K
C159
0.1U_0402_10V6K
1
2
C172
0.1U_0402_10V6K
C172
0.1U_0402_10V6K
1
2
C178
0.1U_0402_10V6K
C178
0.1U_0402_10V6K
1
2
C160
2.2U_0603_6.3V4Z
C160
2.2U_0603_6.3V4Z
1
2
C177
2.2U_0603_6.3V4Z
C177
2.2U_0603_6.3V4Z
1
2
R85
1K_0402_1%
R85
1K_0402_1%
12
C157
0.1U_0402_10V6K
C157
0.1U_0402_10V6K
1
2
C171
0.1U_0402_10V6K
C171
0.1U_0402_10V6K
1
2
C164
10U_0603_6.3V6M
C164
10U_0603_6.3V6M
1
2

5
5
4
4
3
3
2
2
1
1
D D
C C
B B
A A
PCH_RTCX1
PCH_RTCX2
PCH_RTCX1
PCH_RTCRST#
PCH_SRTCRST#
SM_INTRUDER#
PCH_INTVRMEN
SM_INTRUDER#
HDA_SPKR
SPI_CLK_PCH_R
SPI_SI
SPI_SO_R
SPI_SB_CS0#
PCH_JTAG_TCK
HDD_LED#
PCH_JTAG_TMS
PCH_JTAG_TDI
PCH_JTAG_TDO
HDA_SYNC
HDA_RST#
HDA_SDIN0
HDA_SDOUT
PCH_GPIO21
PCH_RTCX2
HDA_BIT_CLK
PCH_JTAG_TDO PCH_JTAG_TDIPCH_JTAG_TMS
LPC_AD2
LPC_FRAME#
LPC_AD0
LPC_AD3
LPC_AD1
SERIRQ
SATA_COMP
RBIAS_SATA3
SATA3_COMP
HDA_BIT_CLK
HDA_RST#
HDA_SDOUT
PCH_INTVRMEN
HDA_SPKR
HDA_SDOUT
HDA_SYNC
SPI_WP#
SPI_HOLD#
SPI_WP#
SPI_HOLD#SPI_SO_R SPI_SO_L
SPI_SI_R
SPI_CLK_PCH
SPI_CLK_PCH
SPI_CLK_PCH_R
SPI_SB_CS0#
PCH_GPIO33
SATA_ITX_DRX_P0
SATA_ITX_DRX_N0
SATA_DTX_C_IRX_N0
SATA_DTX_C_IRX_P0
SATA_ITX_C_DRX_N0
SATA_ITX_C_DRX_P0
SPI_SI
SERIRQ
SATA_ITX_DRX_N2_CONN
SATA_DTX_C_IRX_N2
SATA_ITX_DRX_P2_CONN
SATA_DTX_C_IRX_P2
SATA_ITX_C_DRX_N2
SATA_ITX_C_DRX_P2
ME_FLASH
HDA_SYNC
Kill_SW#
PCH_GPIO19
SATA_ITX_DRX_P4
SATA_ITX_DRX_N4
SATA_DTX_C_IRX_N4
SATA_DTX_C_IRX_P4
SATA_ITX_C_DRX_N4
SATA_ITX_C_DRX_P4
HDA_SYNC_R
HDA_SPKR<31>
HDA_SDIN0<31>
SERIRQ <32>
LPC_AD0 <26,32>
LPC_AD1 <26,32>
LPC_AD2 <26,32>
LPC_AD3 <26,32>
LPC_FRAME# <26,32>
HDA_SYNC_AUDIO<31>
HDA_SDOUT_AUDIO<31>
HDA_RST_AUDIO#<31>
HDA_BITCLK_AUDIO<31>
HDD_LED# <56,57>
SATA_DTX_C_IRX_N0 <30>
SATA_DTX_C_IRX_P0 <30>
SATA_ITX_DRX_N0 <30>
SATA_ITX_DRX_P0 <30>
SATA_DTX_C_IRX_P2 <56,57>
SATA_ITX_DRX_N2_CONN <56,57>
SATA_DTX_C_IRX_N2 <56,57>
SATA_ITX_DRX_P2_CONN <56,57>
ME_FLASH<32>
Kill_SW#<56,57>
PCH_RTCX1_OUT <32>
PCH_RTCX2_OUT <32>
SATA_ITX_DRX_N4 <35>
SATA_ITX_DRX_P4 <35>
SATA_DTX_C_IRX_N4 <35>
SATA_DTX_C_IRX_P4 <35>
+RTCVCC
+RTCVCC
+3VALW +3VALW+3VALW
+1.05VS_VCC_SATA
+1.05VS_SATA3
+3VS
+3VALW
+3VALW
+3VS
+3VS
+RTCBATT+RTCVCC
+3VS
+3VS
+3VS
+3VS
+3VS
Title
Size Document Number Rev
Date: Sheet of
Security Classification
Compal Secret Data
THIS SHEET OF ENGINEERING DRAWING IS THE PROPRIETARY PROPERTY OF COMPAL ELECTRONICS, INC. AND CONTAINS CONFIDENTIAL
AND TRADE SECRET INFORMATION. THIS SHEET MAY NOT BE TRANSFERED FROM THE CUSTODY OF THE COMPETENT DIVISION OF R&D
DEPARTMENT EXCEPT AS AUTHORIZED BY COMPAL ELECTRONICS, INC. NEITHER THIS SHEET NOR THE INFORMATION IT CONTAINS
MAY BE USED BY OR DISCLOSED TO ANY THIRD PARTY WITHOUT PRIOR WRITTEN CONSENT OF COMPAL ELECTRONICS, INC.
Issued Date
Deciphered Date
LA-6751P
0.2
PCH (1/8) SATA,HDA,SPI, LPC, XDP
Custom
14 50Friday, November 26, 2010
2010/07/12 2012/07/11
Title
Size Document Number Rev
Date: Sheet of
Security Classification
Compal Secret Data
THIS SHEET OF ENGINEERING DRAWING IS THE PROPRIETARY PROPERTY OF COMPAL ELECTRONICS, INC. AND CONTAINS CONFIDENTIAL
AND TRADE SECRET INFORMATION. THIS SHEET MAY NOT BE TRANSFERED FROM THE CUSTODY OF THE COMPETENT DIVISION OF R&D
DEPARTMENT EXCEPT AS AUTHORIZED BY COMPAL ELECTRONICS, INC. NEITHER THIS SHEET NOR THE INFORMATION IT CONTAINS
MAY BE USED BY OR DISCLOSED TO ANY THIRD PARTY WITHOUT PRIOR WRITTEN CONSENT OF COMPAL ELECTRONICS, INC.
Issued Date
Deciphered Date
LA-6751P
0.2
PCH (1/8) SATA,HDA,SPI, LPC, XDP
Custom
14 50Friday, November 26, 2010
2010/07/12 2012/07/11
Title
Size Document Number Rev
Date: Sheet of
Security Classification
Compal Secret Data
THIS SHEET OF ENGINEERING DRAWING IS THE PROPRIETARY PROPERTY OF COMPAL ELECTRONICS, INC. AND CONTAINS CONFIDENTIAL
AND TRADE SECRET INFORMATION. THIS SHEET MAY NOT BE TRANSFERED FROM THE CUSTODY OF THE COMPETENT DIVISION OF R&D
DEPARTMENT EXCEPT AS AUTHORIZED BY COMPAL ELECTRONICS, INC. NEITHER THIS SHEET NOR THE INFORMATION IT CONTAINS
MAY BE USED BY OR DISCLOSED TO ANY THIRD PARTY WITHOUT PRIOR WRITTEN CONSENT OF COMPAL ELECTRONICS, INC.
Issued Date
Deciphered Date
LA-6751P
0.2
PCH (1/8) SATA,HDA,SPI, LPC, XDP
Custom
14 50Friday, November 26, 2010
2010/07/12 2012/07/11
CMOS
HDD
Compal Electronics, Inc.
H Integrated VRM enable
L Integrated VRM disable
INTVRMEN
*
LOW= Disable (Default)
HIGH= Enable ( No Reboot )
*
*
Low = Disabled (Default)
High = Enabled [Flash Descriptor Security Overide]
This signal has a weak internal pull-down
On Die PLL VR Select is supplied by
1.5V when smapled high
1.8V when sampled low
Needs to be pulled High for Huron River platfrom
*
(INTVRMEN should always be pull high.)
4MB SPI ROM FOR ME
& Non-share ROM.
W=20milsW=20mils
DPDG1.1
EC and Mini card debug port
ODD
6/24 Update R663,R670 must be close Y1
6/30 update R121, R122, R123
ESATA
7/28 change from port 5 to port 4
8/16 reserved for MOW
9/27 reserve R878 for DG1.5
R119
10K_0402_5%
R119
10K_0402_5%
12
R107 1K_0402_1%@R107 1K_0402_1%@
1 2
R187 10K_0402_5%
@
R187 10K_0402_5%
@
12
R122
200_0402_5%
R122
200_0402_5%
12
C1850.01U_0402_16V7K C1850.01U_0402_16V7K 12
R108 1K_0402_5% R108 1K_0402_5% 12
R109
0_0402_5%
R109
0_0402_5%
1 2
R128
100_0402_1%
R128
100_0402_1%
12
R129
3.3K_0402_5%
R129
3.3K_0402_5%
1 2
R104 10K_0402_5%R104 10K_0402_5%
12
R116
33_0402_5%
R116
33_0402_5%
1 2
R110
51_0402_5%
R110
51_0402_5%
12
CLRP2
SHORT PADS
CLRP2
SHORT PADS
12
C1840.01U_0402_16V7K C1840.01U_0402_16V7K 12
R124
33_0402_5%
@
R124
33_0402_5%
@
12
C1870.01U_0402_16V7K C1870.01U_0402_16V7K 12
R133
33_0402_5%
R133
33_0402_5%
1 2
R100 20K_0402_5%R100 20K_0402_5%
1 2
C180
15P_0402_50V8J
C180
15P_0402_50V8J
1
2
CLRP3
SHORT PADS
CLRP3
SHORT PADS
12
R127
3.3K_0402_5%
R127
3.3K_0402_5%
1 2
R325
0_0402_5%
@R325
0_0402_5%
@
1 2
G
D
S
Q10
BSS138_NL_SOT23-3
G
D
S
Q10
BSS138_NL_SOT23-3
2
13
R1320_0402_5% R1320_0402_5%
1 2
C181
15P_0402_50V8J
C181
15P_0402_50V8J
1
2
C191
0.1U_0402_16V4Z
C191
0.1U_0402_16V4Z
1 2
C190
22P_0402_50V8J
@
C190
22P_0402_50V8J
@
U5
S IC FL 32M W25Q32BVSSIG SOIC 8P
U5
S IC FL 32M W25Q32BVSSIG SOIC 8P
CS#
1
SO
2
WP#
3
GND
4
VCC 8
HOLD# 7
SCLK 6
SI 5
R99
1K_0402_5%
R99
1K_0402_5%
1 2
R130
0_0402_5%
R130
0_0402_5%
1 2
R878
1M_0402_5%
R878
1M_0402_5%
1 2
R131
33_0402_5%
R131
33_0402_5%
1 2
R101 1M_0402_5%R101 1M_0402_5%
1 2
C1890.01U_0402_16V7K
ESATA@
C1890.01U_0402_16V7K
ESATA@
12
R670 0_0402_5%@R670 0_0402_5%@
1 2
R105 1K_0402_5%@R105 1K_0402_5%@
1 2
R117 10K_0402_5%R117 10K_0402_5%
12
R126
100_0402_1%
R126
100_0402_1%
12
C1880.01U_0402_16V7K
ESATA@
C1880.01U_0402_16V7K
ESATA@
12
R123
200_0402_5%
R123
200_0402_5%
12
R663 0_0402_5%@R663 0_0402_5%@
1 2
CLRP1
SHORT PADS
CLRP1
SHORT PADS
12
R121
200_0402_5%
@
R121
200_0402_5%
@
12
R111
37.4_0402_1%
R111
37.4_0402_1%
1 2
RTCIHDA
SATA
LPC
SPI JTAG
SATA 6G
U4A
COUGARPOINT_FCBGA989
RTCIHDA
SATA
LPC
SPI JTAG
SATA 6G
U4A
COUGARPOINT_FCBGA989
RTCX1
A20
RTCX2
C20
INTVRMEN
C17
INTRUDER#
K22
HDA_BCLK
N34
HDA_SYNC
L34
HDA_RST#
K34
HDA_SDIN0
E34
HDA_SDIN1
G34
HDA_SDIN2
C34
HDA_SDO
A36
SATALED# P3
FWH0 / LAD0 C38
FWH1 / LAD1 A38
FWH2 / LAD2 B37
FWH3 / LAD3 C37
LDRQ1# / GPIO23 K36
FWH4 / LFRAME# D36
LDRQ0# E36
RTCRST#
D20
HDA_SDIN3
A34
HDA_DOCK_EN# / GPIO33
C36
HDA_DOCK_RST# / GPIO13
N32
SRTCRST#
G22
SATA0RXN AM3
SATA0RXP AM1
SATA0TXN AP7
SATA0TXP AP5
SATA1RXN AM10
SATA1RXP AM8
SATA1TXN AP11
SATA1TXP AP10
SATA2RXN AD7
SATA2RXP AD5
SATA2TXN AH5
SATA2TXP AH4
SATA3RXN AB8
SATA3RXP AB10
SATA3TXN AF3
SATA3TXP AF1
SATA4RXN Y7
SATA4RXP Y5
SATA4TXN AD3
SATA4TXP AD1
SATA5RXN Y3
SATA5RXP Y1
SATA5TXN AB3
SATA5TXP AB1
SATAICOMPI Y10
SPI_CLK
T3
SPI_CS0#
Y14
SPI_CS1#
T1
SPI_MOSI
V4
SPI_MISO
U3
SATA0GP / GPIO21 V14
SATA1GP / GPIO19 P1
JTAG_TCK
J3
JTAG_TMS
H7
JTAG_TDI
K5
JTAG_TDO
H1
SERIRQ V5
SPKR
T10
SATAICOMPO Y11
SATA3COMPI AB13
SATA3RCOMPO AB12
SATA3RBIAS AH1
C1860.01U_0402_16V7K C1860.01U_0402_16V7K 12
R118
33_0402_5%
R118
33_0402_5%
1 2
R102 330K_0402_5%R102 330K_0402_5%
1 2
Y1
32.768KHZ_12.5PF_9H03200413
Y1
32.768KHZ_12.5PF_9H03200413
OSC 4
OSC 1
NC
3
NC
2
R125
100_0402_1%
@
R125
100_0402_1%
@
12
R106 1K_0402_5%@R106 1K_0402_5%@12
R115 750_0402_1%R115 750_0402_1%
1 2
R114
33_0402_5%
R114
33_0402_5%
1 2
R112
33_0402_5%
R112
33_0402_5%
1 2
R98 10M_0402_5%R98 10M_0402_5%
1 2
C179
1U_0603_10V4Z
C179
1U_0603_10V4Z
1
2
R103 20K_0402_5%R103 20K_0402_5%
1 2
C182
1U_0603_10V4Z
C182
1U_0603_10V4Z
1
2
R113
49.9_0402_1%
R113
49.9_0402_1%
1 2
C183
1U_0603_10V4Z
C183
1U_0603_10V4Z
1
2

5
5
4
4
3
3
2
2
1
1
D D
C C
B B
A A
XTAL25_IN
XTAL25_OUT
PCH_SML1DATA
XCLK_RCOMP
CLK_PCI_LPBACK
CLK_CPU_DMI#
PCIE_PTX_DRX_N2
PCIE_PTX_DRX_P1
PCIE_PRX_DTX_P2
PCIE_PRX_DTX_N2
PCIE_PTX_DRX_P2
PCIE_PTX_DRX_N1
PCIE_PRX_DTX_P1
PCIE_PRX_DTX_N1
CLK_BUF_ICH_14M
CLK_PCI_LPBACK
CLK_BUF_DREF_96M
CLK_BUF_DREF_96M#
CLK_BUF_CPU_DMI
CLK_BUF_CPU_DMI#
CLK_BUF_PCIE_SATA
CLK_BUF_PCIE_SATA#
PCH_GPIO26
PCH_GPIO44
XTAL25_OUT
XTAL25_IN
EC_SMB_CK2
EC_SMB_DA2
CLKIN_DMI2#
CLKIN_DMI2
PCH_GPIO56
PCH_GPIO73
PCH_GPIO74
EC_LID_OUT#
PEG_CLKREQ#_R
CLK_CPU_DMI
CLK_PCI_DB_R
CLK_BUF_ICH_14M
PCH_SMBCLK
PCH_SMBDATA
DRAMRST_CNTRL_PCH
PCH_SML1CLK
PCH_GPIO46
SMB_CLK_S3
SMB_DATA_S3
CLK_CPU_DMI
CLK_CPU_DMI#
PCH_GPIO25
CLK_PCIE_LAN_R
CLK_PCIE_LAN#_R
WLAN_CLKREQ1#_R
CLK_PCIE_WLAN1_R
CLK_PCIE_WLAN1#_R
PCH_GPIO45
PCIE_CLK_8N
PCIE_CLK_8P
PCH_SML0CLK
PCH_SML0DATA
PCH_SML0DATA
PCH_SML0CLK
CLK_CPU_DMI# <6>
CLK_CPU_DMI <6>
PCIE_PRX_DTX_N1<27>
PCIE_PTX_C_DRX_N1<27>
PCIE_PRX_DTX_P1<27>
PCIE_PTX_C_DRX_P1<27>
PCIE_PRX_DTX_N2<26>
PCIE_PRX_DTX_P2<26>
PCIE_PTX_C_DRX_N2<26>
PCIE_PTX_C_DRX_P2<26>
CLK_PCI_LPBACK <18>
DRAMRST_CNTRL_PCH <7>
EC_SMB_CK2 <29,32>
EC_SMB_DA2 <29,32>
EC_LID_OUT# <32>
CLK_PCI_DB <26>
SMB_DATA_S3 <12,13,26>
SMB_CLK_S3 <12,13,26>
CLK_PCIE_LAN<27>
CLK_PCIE_LAN#<27>
CLKREQ_LAN#<27>
CLK_PCIE_WLAN1<26>
CLK_PCIE_WLAN1#<26>
WLAN_CLKREQ1#<26>
+1.05VS_VCCDIFFCLKN
+3VALW
+3VALW
+3VALW
+3VALW
+3VALW
+3VALW
+3VALW +3VS
+3VS
+3VALW
+3VALW
+3VALW
+3VALW
+3VALW
+3VALW
+3VS
+3VS
+3VALW
Title
Size Document Number Rev
Date: Sheet of
Security Classification
Compal Secret Data
THIS SHEET OF ENGINEERING DRAWING IS THE PROPRIETARY PROPERTY OF COMPAL ELECTRONICS, INC. AND CONTAINS CONFIDENTIAL
AND TRADE SECRET INFORMATION. THIS SHEET MAY NOT BE TRANSFERED FROM THE CUSTODY OF THE COMPETENT DIVISION OF R&D
DEPARTMENT EXCEPT AS AUTHORIZED BY COMPAL ELECTRONICS, INC. NEITHER THIS SHEET NOR THE INFORMATION IT CONTAINS
MAY BE USED BY OR DISCLOSED TO ANY THIRD PARTY WITHOUT PRIOR WRITTEN CONSENT OF COMPAL ELECTRONICS, INC.
Issued Date
Deciphered Date
LA-6752P
0.2
PCH (2/8) PCIE, SMBUS, CLK
Custom
15 50Friday, November 26, 2010
2010/07/12 2012/07/11
Title
Size Document Number Rev
Date: Sheet of
Security Classification
Compal Secret Data
THIS SHEET OF ENGINEERING DRAWING IS THE PROPRIETARY PROPERTY OF COMPAL ELECTRONICS, INC. AND CONTAINS CONFIDENTIAL
AND TRADE SECRET INFORMATION. THIS SHEET MAY NOT BE TRANSFERED FROM THE CUSTODY OF THE COMPETENT DIVISION OF R&D
DEPARTMENT EXCEPT AS AUTHORIZED BY COMPAL ELECTRONICS, INC. NEITHER THIS SHEET NOR THE INFORMATION IT CONTAINS
MAY BE USED BY OR DISCLOSED TO ANY THIRD PARTY WITHOUT PRIOR WRITTEN CONSENT OF COMPAL ELECTRONICS, INC.
Issued Date
Deciphered Date
LA-6752P
0.2
PCH (2/8) PCIE, SMBUS, CLK
Custom
15 50Friday, November 26, 2010
2010/07/12 2012/07/11
Title
Size Document Number Rev
Date: Sheet of
Security Classification
Compal Secret Data
THIS SHEET OF ENGINEERING DRAWING IS THE PROPRIETARY PROPERTY OF COMPAL ELECTRONICS, INC. AND CONTAINS CONFIDENTIAL
AND TRADE SECRET INFORMATION. THIS SHEET MAY NOT BE TRANSFERED FROM THE CUSTODY OF THE COMPETENT DIVISION OF R&D
DEPARTMENT EXCEPT AS AUTHORIZED BY COMPAL ELECTRONICS, INC. NEITHER THIS SHEET NOR THE INFORMATION IT CONTAINS
MAY BE USED BY OR DISCLOSED TO ANY THIRD PARTY WITHOUT PRIOR WRITTEN CONSENT OF COMPAL ELECTRONICS, INC.
Issued Date
Deciphered Date
LA-6752P
0.2
PCH (2/8) PCIE, SMBUS, CLK
Custom
15 50Friday, November 26, 2010
2010/07/12 2012/07/11
WLAN
LAN
Compal Electronics, Inc.
Reserve for EMI please close to PCH
Reserve for EMI please close to PCH
Desktop Only
DIMM1
DIMM2
MINI CARD
EC
thermal sensor
VGA
LAN
WLAN
6/30 Update to @
7/5 change to 1K
7/28 reserved
7/28 reserved
8/14 change P/N to
DMN66D0LDW-7_SOT363-6
(SB00000DH00)
R169 1M_0402_5%R169 1M_0402_5%
1 2
Y2
25MHZ_20PF_7A25000012
Y2
25MHZ_20PF_7A25000012
12
Q61B
2N7002DW-T/R7_SOT363-6
Q61B
2N7002DW-T/R7_SOT363-6
3
5
4
C199
22P_0402_50V8J
@C199
22P_0402_50V8J
@
1 2
R149 0_0402_5%R149 0_0402_5%
1 2
PCI-E*
CLOCKS
FLEX CLOCKS
SMBUSController
Link
U4B
COUGARPOINT_FCBGA989
PCI-E*
CLOCKS
FLEX CLOCKS
SMBUSController
Link
U4B
COUGARPOINT_FCBGA989
PERN1
BG34
PERP1
BJ34
PERN2
BE34
PERP2
BF34
PERN3
BG36
PERP3
BJ36
PERN4
BF36
PERP4
BE36
PERN5
BG37
PERP5
BH37
PERN6
BJ38
PERP6
BG38
PERN7
BG40
PERP7
BJ40
PERN8
BE38
PERP8
BC38
PETN1
AV32
PETP1
AU32
PETN2
BB32
PETP2
AY32
PETN3
AV34
PETP3
AU34
PETN4
AY34
PETP4
BB34
PETN5
AY36
PETP5
BB36
PETN6
AU36
PETP6
AV36
PETN7
AY40
PETP7
BB40
PETN8
AW38
PETP8
AY38
CLKOUT_PCIE0N
Y40
CLKOUT_PCIE0P
Y39
CLKOUT_PCIE1N
AB49
CLKOUT_PCIE1P
AB47
CLKOUT_PCIE2N
AA48
CLKOUT_PCIE2P
AA47
CLKOUT_PCIE3N
Y37
CLKOUT_PCIE3P
Y36
CLKOUT_PCIE4N
Y43
CLKOUT_PCIE4P
Y45
CLKOUT_PCIE5N
V45
CLKOUT_PCIE5P
V46
CLKIN_DMI2_N BJ30
CLKIN_DMI2_P BG30
CLKIN_DMI_N BF18
CLKIN_DMI_P BE18
CLKIN_DOT_96N G24
CLKIN_DOT_96P E24
CLKIN_SATA_N / CKSSCD_N AK7
CLKIN_SATA_P / CKSSCD_P AK5
XTAL25_IN V47
XTAL25_OUT V49
REFCLK14IN K45
CLKIN_PCILOOPBACK H45
CLKOUT_PEG_A_N AB37
CLKOUT_PEG_A_P AB38
PEG_A_CLKRQ# / GPIO47 M10
PCIECLKRQ0# / GPIO73
J2
PCIECLKRQ1# / GPIO18
M1
PCIECLKRQ2# / GPIO20
V10
PCIECLKRQ3# / GPIO25
A8
PCIECLKRQ4# / GPIO26
L12
PCIECLKRQ5# / GPIO44
L14
CLKOUTFLEX0 / GPIO64 K43
CLKOUTFLEX1 / GPIO65 F47
CLKOUTFLEX2 / GPIO66 H47
CLKOUTFLEX3 / GPIO67 K49
CLKOUT_DMI_N AV22
CLKOUT_DMI_P AU22
PEG_B_CLKRQ# / GPIO56
E6
CLKOUT_PEG_B_P
AB40 CLKOUT_PEG_B_N
AB42
XCLK_RCOMP Y47
CLKOUT_DP_P / CLKOUT_BCLK1_P AM13
CLKOUT_DP_N / CLKOUT_BCLK1_N AM12
CLKOUT_PCIE6N
V40
CLKOUT_PCIE6P
V42
PCIECLKRQ7# / GPIO46
K12
CLKOUT_PCIE7N
V38
CLKOUT_PCIE7P
V37
CLKOUT_BCLK0_N / CLKOUT_PCIE8N
AK14
CLKOUT_BCLK0_P / CLKOUT_PCIE8P
AK13
SMBALERT# / GPIO11 E12
SMBCLK H14
SMBDATA C9
SML0ALERT# / GPIO60 A12
SML0CLK C8
SML0DATA G12
SML1ALERT# / PCHHOT# / GPIO74 C13
SML1CLK / GPIO58 E14
SML1DATA / GPIO75 M16
CL_CLK1 M7
CL_DATA1 T11
CL_RST1# P10
PCIECLKRQ6# / GPIO45
T13
R168 10K_0402_5%R168 10K_0402_5%
12
R171
90.9_0402_1%
R171
90.9_0402_1%
1 2
R165 10K_0402_5%R165 10K_0402_5%
12
R150 0_0402_5%R150 0_0402_5%
1 2
C192 0.1U_0402_10V7KC192 0.1U_0402_10V7K
1 2
R162 10K_0402_5%R162 10K_0402_5%
1 2
R138
2.2K_0402_5%R138
2.2K_0402_5%
1 2
R136
2.2K_0402_5%
R136
2.2K_0402_5%
1 2
R157 10K_0402_5%R157 10K_0402_5%
1 2
R167 10K_0402_5%R167 10K_0402_5%
1 2
R141
2.2K_0402_5%
R141
2.2K_0402_5%
1 2
R160 10K_0402_5%R160 10K_0402_5%
1 2
R152 10K_0402_5%R152 10K_0402_5%
12
R163 10K_0402_5%R163 10K_0402_5%
1 2
R147 10K_0402_5%R147 10K_0402_5%
12
R137
2.2K_0402_5%
R137
2.2K_0402_5%
1 2
R139
1K_0402_5%
R139
1K_0402_5%
12
R155 10K_0402_5%R155 10K_0402_5%
1 2
C195 0.1U_0402_10V7KC195 0.1U_0402_10V7K
1 2
R142
2.2K_0402_5%
R142
2.2K_0402_5%
1 2
R159 10K_0402_5%R159 10K_0402_5%
1 2
Q60A
2N7002DW-T/R7_SOT363-6
Q60A
2N7002DW-T/R7_SOT363-6
6 1
2
R158 10K_0402_5%R158 10K_0402_5%
12
C196
27P_0402_50V8J
C196
27P_0402_50V8J
1
2
R156 0_0402_5%R156 0_0402_5%
1 2
R347 10K_0402_5%
@
R347 10K_0402_5%
@
1 2
R170 10K_0402_5%R170 10K_0402_5%
12
C198
22P_0402_50V8J
@C198
22P_0402_50V8J
@
1 2
R301 10K_0402_5%R301 10K_0402_5%
12
R175
33_0402_5%
@R175
33_0402_5%
@
12
R135
2.2K_0402_5%
R135
2.2K_0402_5%
1 2
C197
27P_0402_50V8J
C197
27P_0402_50V8J
1
2
R153 0_0402_5%R153 0_0402_5%
1 2
R174 10K_0402_5%R174 10K_0402_5%
12
R349 10K_0402_5%
@
R349 10K_0402_5%
@
1 2
R164 10K_0402_5%R164 10K_0402_5%
1 2
R172 10K_0402_5%R172 10K_0402_5%
12
R154 0_0402_5%R154 0_0402_5%
1 2
Q61A
2N7002DW-T/R7_SOT363-6
Q61A
2N7002DW-T/R7_SOT363-6
6 1
2
Q60B
2N7002DW-T/R7_SOT363-6
Q60B
2N7002DW-T/R7_SOT363-6
3
5
4
R166 10K_0402_5%R166 10K_0402_5%
1 2
R140
10K_0402_5%
R140
10K_0402_5%
12
R151 0_0402_5%R151 0_0402_5%
1 2
R134
10K_0402_5%
R134
10K_0402_5%
12
R173
22_0402_5%
@
R173
22_0402_5%
@
1 2
R544
2.2K_0402_5%
R544
2.2K_0402_5%
1 2
C194 0.1U_0402_10V7KC194 0.1U_0402_10V7K
1 2
R143
10K_0402_5%
R143
10K_0402_5%
1 2
R176
33_0402_5%
@R176
33_0402_5%
@
12
C193 0.1U_0402_10V7KC193 0.1U_0402_10V7K
1 2
R545
2.2K_0402_5%
R545
2.2K_0402_5%
1 2

5
5
4
4
3
3
2
2
1
1
D D
C C
B B
A A
DMI_IRCOMP
DMI_CRX_PTX_N1
DMI_CRX_PTX_P0
DMI_CRX_PTX_P3
DMI_CTX_PRX_P0
DMI_CRX_PTX_N2
DMI_CRX_PTX_P1
DMI_CTX_PRX_P2
DMI_CTX_PRX_N2
DMI_CTX_PRX_N3
DMI_CTX_PRX_P3
DMI_CRX_PTX_P2
DMI_CTX_PRX_N1
DMI_CRX_PTX_N0
DMI_CTX_PRX_N0
DMI_CTX_PRX_P1
DMI_CRX_PTX_N3
FDI_INT
FDI_FSYNC0
FDI_FSYNC1
FDI_LSYNC1
FDI_LSYNC0
FDI_CTX_PRX_N0
FDI_CTX_PRX_N1
FDI_CTX_PRX_N2
FDI_CTX_PRX_N3
FDI_CTX_PRX_N4
FDI_CTX_PRX_N5
FDI_CTX_PRX_N6
FDI_CTX_PRX_N7
FDI_CTX_PRX_P0
FDI_CTX_PRX_P1
FDI_CTX_PRX_P2
FDI_CTX_PRX_P3
FDI_CTX_PRX_P4
FDI_CTX_PRX_P6
FDI_CTX_PRX_P7
FDI_CTX_PRX_P5
PCH_GPIO72
RI#
SUSACK#
RBIAS_CPY
APWROK
PM_DRAM_PWRGD
PCH_RSMRST#_R
PBTN_OUT#_R
ACIN_R
DSWODVREN
WAKE#
PCH_RSMRST#_R
PCH_DPWROK_R
SLP_S5#
SLP_S4#
PM_SLP_SUS#
SUS_STAT#
H_PM_SYNC
SUSCLK
PCH_POK_R
SYS_RST#
SUSWARN#
PCH_RSMRST#_R
ACIN_R
SYS_PWROK
PM_DRAM_PWRGD
SYS_PWROK
SYS_PWROK
VGATE
PCH_POK
SUSWARN#_R SLP_S3#
PM_CLKRUN#
PCH_POK_R APWROK
SYS_PWROKPCH_POK_R
PM_DRAM_PWRGD
DMI_CTX_PRX_N0<5>
DMI_CRX_PTX_N2<5>
DMI_CTX_PRX_N1<5>
DMI_CTX_PRX_N3<5>
DMI_CTX_PRX_N2<5>
DMI_CTX_PRX_P0<5>
DMI_CTX_PRX_P1<5>
DMI_CTX_PRX_P3<5>
DMI_CTX_PRX_P2<5>
DMI_CRX_PTX_N3<5>
DMI_CRX_PTX_N1<5>
DMI_CRX_PTX_N0<5>
DMI_CRX_PTX_P2<5>
DMI_CRX_PTX_P3<5>
DMI_CRX_PTX_P1<5>
DMI_CRX_PTX_P0<5>
FDI_CTX_PRX_N0 <5>
FDI_CTX_PRX_N1 <5>
FDI_CTX_PRX_N2 <5>
FDI_CTX_PRX_N3 <5>
FDI_CTX_PRX_N4 <5>
FDI_CTX_PRX_N5 <5>
FDI_CTX_PRX_N6 <5>
FDI_CTX_PRX_N7 <5>
FDI_CTX_PRX_P0 <5>
FDI_CTX_PRX_P1 <5>
FDI_CTX_PRX_P2 <5>
FDI_CTX_PRX_P3 <5>
FDI_CTX_PRX_P4 <5>
FDI_CTX_PRX_P5 <5>
FDI_CTX_PRX_P6 <5>
FDI_CTX_PRX_P7 <5>
FDI_FSYNC1 <5>
FDI_LSYNC0 <5>
FDI_FSYNC0 <5>
FDI_INT <5>
FDI_LSYNC1 <5>
PM_DRAM_PWRGD<6>
PBTN_OUT#<32>
PCH_DPWROK <32>
PCIE_WAKE# <26,27>
H_PM_SYNC <6>
SLP_S3# <32>
SLP_S4# <32>
SLP_S5# <32>
EC_RSMRST#<32>
SUSWARN#<32>
SUSCLK <32>
PCH_APWROK<32>
ACIN<32,47>
VGATE<53>
PCH_POK<6,32>
SYS_PWROK_EC<32>
SYS_PWROK <6>
+1.05VS_PCH
+3VALW
+3VS
+3VS
+3VALW
+3VALW
+3VS
+RTCVCC
+3VS
Title
Size Document Number Rev
Date: Sheet of
Security Classification
Compal Secret Data
THIS SHEET OF ENGINEERING DRAWING IS THE PROPRIETARY PROPERTY OF COMPAL ELECTRONICS, INC. AND CONTAINS CONFIDENTIAL
AND TRADE SECRET INFORMATION. THIS SHEET MAY NOT BE TRANSFERED FROM THE CUSTODY OF THE COMPETENT DIVISION OF R&D
DEPARTMENT EXCEPT AS AUTHORIZED BY COMPAL ELECTRONICS, INC. NEITHER THIS SHEET NOR THE INFORMATION IT CONTAINS
MAY BE USED BY OR DISCLOSED TO ANY THIRD PARTY WITHOUT PRIOR WRITTEN CONSENT OF COMPAL ELECTRONICS, INC.
Issued Date
Deciphered Date
LA-6752P
0.2
PCH (3/8) DMI,FDI,PM,
Custom
16 50Friday, November 26, 2010
2010/07/12 2012/07/11
Title
Size Document Number Rev
Date: Sheet of
Security Classification
Compal Secret Data
THIS SHEET OF ENGINEERING DRAWING IS THE PROPRIETARY PROPERTY OF COMPAL ELECTRONICS, INC. AND CONTAINS CONFIDENTIAL
AND TRADE SECRET INFORMATION. THIS SHEET MAY NOT BE TRANSFERED FROM THE CUSTODY OF THE COMPETENT DIVISION OF R&D
DEPARTMENT EXCEPT AS AUTHORIZED BY COMPAL ELECTRONICS, INC. NEITHER THIS SHEET NOR THE INFORMATION IT CONTAINS
MAY BE USED BY OR DISCLOSED TO ANY THIRD PARTY WITHOUT PRIOR WRITTEN CONSENT OF COMPAL ELECTRONICS, INC.
Issued Date
Deciphered Date
LA-6752P
0.2
PCH (3/8) DMI,FDI,PM,
Custom
16 50Friday, November 26, 2010
2010/07/12 2012/07/11
Title
Size Document Number Rev
Date: Sheet of
Security Classification
Compal Secret Data
THIS SHEET OF ENGINEERING DRAWING IS THE PROPRIETARY PROPERTY OF COMPAL ELECTRONICS, INC. AND CONTAINS CONFIDENTIAL
AND TRADE SECRET INFORMATION. THIS SHEET MAY NOT BE TRANSFERED FROM THE CUSTODY OF THE COMPETENT DIVISION OF R&D
DEPARTMENT EXCEPT AS AUTHORIZED BY COMPAL ELECTRONICS, INC. NEITHER THIS SHEET NOR THE INFORMATION IT CONTAINS
MAY BE USED BY OR DISCLOSED TO ANY THIRD PARTY WITHOUT PRIOR WRITTEN CONSENT OF COMPAL ELECTRONICS, INC.
Issued Date
Deciphered Date
LA-6752P
0.2
PCH (3/8) DMI,FDI,PM,
Custom
16 50Friday, November 26, 2010
2010/07/12 2012/07/11
4mil width and place
within 500mil of the PCH
Can be left NC
when IAMT is not
support on the
platfrom
Compal Electronics, Inc.
AEPWROK can be connect to
PWROK if iAMT disable
SUSACK# is only used on platform
that support the Deep Sx state.
Can be left NC if no use
integrated LAN.
*
DSWODVREN - On Die DSW VR Enable
H Enable
L Disable
7/22 modify
7/22 modify
7/28 modify
7/28 Update
*
7/28 Defult use AND Gate
7/28 Modify follow CRB & ORB
R193 0_0402_5%R193 0_0402_5%
1 2
R184 10K_0402_5%R184 10K_0402_5%
12
R742
0_0402_5%
@
R742
0_0402_5%
@
1 2
R189
8.2K_0402_5%
R189
8.2K_0402_5%
1 2
R302 0_0402_5%R302 0_0402_5%
1 2
U6
MC74VHC1G08DFT2G SC70 5P
U6
MC74VHC1G08DFT2G SC70 5P
B
2
A
1
Y4
P
5G3
R1820_0402_5% R1820_0402_5% 1 2
R201
10K_0402_5%
R201
10K_0402_5%
12
R185
0_0402_5%
R185
0_0402_5%
1 2
R191
0_0402_5% @
R191
0_0402_5% @
1 2
R194 10K_0402_5%R194 10K_0402_5%
12
R546 200_0402_5%R546 200_0402_5%
12
T72 PADT72 PAD
R188 0_0402_5%@R188 0_0402_5%@
1 2
R180 100K_0402_1%R180 100K_0402_1%
12
R197 10K_0402_5%R197 10K_0402_5%
12
R192 200_0402_5%
@
R192 200_0402_5%
@
12
R743
0_0402_5%
@
R743
0_0402_5%
@
1 2
D29
CH751H-40PT_SOD323-2
D29
CH751H-40PT_SOD323-2
21
R196 0_0402_5%R196 0_0402_5%
1 2
R190 0_0402_5%R190 0_0402_5%
1 2
R1810_0402_5% @R1810_0402_5% @
1 2
R195
200K_0402_1%
R195
200K_0402_1%
12
R179
330K_0402_5%
R179
330K_0402_5%
12
R186
10K_0402_5%
R186
10K_0402_5%
1 2
R199 0_0402_5%@R199 0_0402_5%@
1 2
DMI
FDI
System Power Management
U4C
COUGARPOINT_FCBGA989
DMI
FDI
System Power Management
U4C
COUGARPOINT_FCBGA989
DMI0RXN
BC24
DMI1RXN
BE20
DMI2RXN
BG18
DMI3RXN
BG20
DMI0RXP
BE24
DMI1RXP
BC20
DMI2RXP
BJ18
DMI3RXP
BJ20
DMI0TXN
AW24
DMI1TXN
AW20
DMI2TXN
BB18
DMI3TXN
AV18
DMI0TXP
AY24
DMI1TXP
AY20
DMI2TXP
AY18
DMI3TXP
AU18
DMI_ZCOMP
BJ24
DMI_IRCOMP
BG25
FDI_RXN0 BJ14
FDI_RXN1 AY14
FDI_RXN2 BE14
FDI_RXN3 BH13
FDI_RXN4 BC12
FDI_RXN5 BJ12
FDI_RXN6 BG10
FDI_RXN7 BG9
FDI_RXP0 BG14
FDI_RXP1 BB14
FDI_RXP2 BF14
FDI_RXP3 BG13
FDI_RXP4 BE12
FDI_RXP5 BG12
FDI_RXP6 BJ10
FDI_RXP7 BH9
FDI_FSYNC0 AV12
FDI_FSYNC1 BC10
FDI_LSYNC0 AV14
FDI_LSYNC1 BB10
FDI_INT AW16
PMSYNCH AP14
SLP_SUS# G16
SLP_S3# F4
SLP_S4# H4
SLP_S5# / GPIO63 D10
SYS_RESET#
K3
SYS_PWROK
P12
PWRBTN#
E20
RI#
A10
WAKE# B9
SUS_STAT# / GPIO61 G8
SUSCLK / GPIO62 N14
ACPRESENT / GPIO31
H20
BATLOW# / GPIO72
E10
PWROK
L22
CLKRUN# / GPIO32 N3
SUSWARN# / SUS_PWR_DN_ACK / GPIO30
K16
RSMRST#
C21
DRAMPWROK
B13
SLP_LAN# / GPIO29 K14
APWROK
L10
DPWROK E22
DMI2RBIAS
BH21
SLP_A# G10
DSWVRMEN A18
SUSACK#
C12
R177 49.9_0402_1%R177 49.9_0402_1%
1 2
T73PAD T73PAD
R200
8.2K_0402_5%
R200
8.2K_0402_5%
1 2
R183
330K_0402_5%
@
R183
330K_0402_5%
@
12
R178 750_0402_1%R178 750_0402_1%
1 2
R198 0_0402_5%R198 0_0402_5%
1 2
T66 PAD@T66 PAD@
T71PAD T71PAD

5
5
4
4
3
3
2
2
1
1
D D
C C
B B
A A
CRT_IREF
CTRL_CLK
CTRL_DATA
LVDS_IBG
LVD_VREF
PCH_ENBKL
PCH_ENVDD
EDID_DATA
EDID_CLK
DAC_BLU
DAC_GRN
DAC_RED
CRT_DDC_DATA
CRT_DDC_CLK
HDMIDAT_NB
HDMICLK_NB
TMDS_B_CLK#_PCH
TMDS_B_DATA2_PCH
TMDS_B_DATA1#_PCH
TMDS_B_DATA0#_PCH
TMDS_B_DATA2#_PCH
TMDS_B_DATA1_PCH
TMDS_B_DATA0_PCH
TMDS_B_CLK_PCH
EDID_CLK
EDID_DATA
CRT_DDC_CLK
CRT_DDC_DATA
PCH_ENBKL<23>
PCH_ENVDD<23>
PCH_PWM<23>
EDID_DATA<23>
EDID_CLK<23>
LVDS_ACLK#<23>
LVDS_ACLK<23>
LVDS_A0#<23>
LVDS_A1#<23>
LVDS_A2#<23>
LVDS_A0<23>
LVDS_A1<23>
LVDS_A2<23>
CRT_HSYNC<24>
CRT_VSYNC<24>
CRT_DDC_CLK<24>
CRT_DDC_DATA<24>
DAC_BLU<24>
DAC_GRN<24>
DAC_RED<24>
HDMIDAT_NB <25>
HDMICLK_NB <25>
HDMI_TX2-_CK <25>
HDMI_TX2+_CK <25>
HDMI_TX1-_CK <25>
HDMI_TX1+_CK <25>
HDMI_TX0-_CK <25>
HDMI_TX0+_CK <25>
HDMI_CLK-_CK <25>
HDMI_CLK+_CK <25>
TMDS_B_HPD# <25>
+3VS
+3VS
+3VS
+3VS
Title
Size Document Number Rev
Date: Sheet of
Security Classification
Compal Secret Data
THIS SHEET OF ENGINEERING DRAWING IS THE PROPRIETARY PROPERTY OF COMPAL ELECTRONICS, INC. AND CONTAINS CONFIDENTIAL
AND TRADE SECRET INFORMATION. THIS SHEET MAY NOT BE TRANSFERED FROM THE CUSTODY OF THE COMPETENT DIVISION OF R&D
DEPARTMENT EXCEPT AS AUTHORIZED BY COMPAL ELECTRONICS, INC. NEITHER THIS SHEET NOR THE INFORMATION IT CONTAINS
MAY BE USED BY OR DISCLOSED TO ANY THIRD PARTY WITHOUT PRIOR WRITTEN CONSENT OF COMPAL ELECTRONICS, INC.
Issued Date
Deciphered Date
LA-6752P
0.2
PCH (4/9) LVDS,CRT,DP,HDMI
Custom
17 50Friday, November 26, 2010
2010/07/12 2012/07/11
Title
Size Document Number Rev
Date: Sheet of
Security Classification
Compal Secret Data
THIS SHEET OF ENGINEERING DRAWING IS THE PROPRIETARY PROPERTY OF COMPAL ELECTRONICS, INC. AND CONTAINS CONFIDENTIAL
AND TRADE SECRET INFORMATION. THIS SHEET MAY NOT BE TRANSFERED FROM THE CUSTODY OF THE COMPETENT DIVISION OF R&D
DEPARTMENT EXCEPT AS AUTHORIZED BY COMPAL ELECTRONICS, INC. NEITHER THIS SHEET NOR THE INFORMATION IT CONTAINS
MAY BE USED BY OR DISCLOSED TO ANY THIRD PARTY WITHOUT PRIOR WRITTEN CONSENT OF COMPAL ELECTRONICS, INC.
Issued Date
Deciphered Date
LA-6752P
0.2
PCH (4/9) LVDS,CRT,DP,HDMI
Custom
17 50Friday, November 26, 2010
2010/07/12 2012/07/11
Title
Size Document Number Rev
Date: Sheet of
Security Classification
Compal Secret Data
THIS SHEET OF ENGINEERING DRAWING IS THE PROPRIETARY PROPERTY OF COMPAL ELECTRONICS, INC. AND CONTAINS CONFIDENTIAL
AND TRADE SECRET INFORMATION. THIS SHEET MAY NOT BE TRANSFERED FROM THE CUSTODY OF THE COMPETENT DIVISION OF R&D
DEPARTMENT EXCEPT AS AUTHORIZED BY COMPAL ELECTRONICS, INC. NEITHER THIS SHEET NOR THE INFORMATION IT CONTAINS
MAY BE USED BY OR DISCLOSED TO ANY THIRD PARTY WITHOUT PRIOR WRITTEN CONSENT OF COMPAL ELECTRONICS, INC.
Issued Date
Deciphered Date
LA-6752P
0.2
PCH (4/9) LVDS,CRT,DP,HDMI
Custom
17 50Friday, November 26, 2010
2010/07/12 2012/07/11
Compal Electronics, Inc.
HDMI
HDMI@
Pull up R for CONN SIDE
Pull up R for CONN SIDE
LVDS
Digital Display Interface
CRT
U4D
COUGARPOINT_FCBGA989
LVDS
Digital Display Interface
CRT
U4D
COUGARPOINT_FCBGA989
L_BKLTCTL
P45
L_BKLTEN
J47
L_CTRL_CLK
T45
L_CTRL_DATA
P39
L_DDC_CLK
T40
L_DDC_DATA
K47
L_VDD_EN
M45
LVDSA_CLK#
AK39
LVDSA_CLK
AK40
LVDSA_DATA#0
AN48
LVDSA_DATA#1
AM47
LVDSA_DATA#2
AK47
LVDSA_DATA#3
AJ48
LVDSA_DATA0
AN47
LVDSA_DATA1
AM49
LVDSA_DATA2
AK49
LVDSA_DATA3
AJ47
LVDSB_CLK#
AF40
LVDSB_CLK
AF39
LVDSB_DATA#0
AH45
LVDSB_DATA#1
AH47
LVDSB_DATA#2
AF49
LVDSB_DATA#3
AF45
LVDSB_DATA0
AH43
DDPB_0N AV42
DDPB_1N AV45
LVD_VREFH
AE48
LVD_VREFL
AE47
DDPD_2N BF42
DDPD_3N BJ42
DDPB_2N AU48
DDPB_3N AV47
DDPC_0N AY47
DDPC_1N AY43
DDPC_2N BA47
DDPC_3N BB47
DDPD_0N BB43
DDPD_1N BF44
DDPB_0P AV40
DDPB_1P AV46
DDPD_2P BE42
DDPD_3P BG42
DDPB_2P AU47
DDPB_3P AV49
LVDSB_DATA1
AH49
LVDSB_DATA2
AF47
LVDSB_DATA3
AF43
LVD_IBG
AF37
LVD_VBG
AF36
DDPC_1P AY45
DDPC_0P AY49
DDPC_2P BA48
DDPC_3P BB49
DDPD_0P BB45
DDPD_1P BE44
CRT_BLUE
N48
CRT_DDC_CLK
T39
CRT_DDC_DATA
M40
CRT_GREEN
P49
CRT_HSYNC
M47
CRT_IRTN
T42
CRT_RED
T49
CRT_VSYNC
M49
DAC_IREF
T43
SDVO_CTRLCLK P38
SDVO_CTRLDATA M39
DDPC_CTRLCLK P46
DDPC_CTRLDATA P42
DDPD_CTRLCLK M43
DDPD_CTRLDATA M36
DDPB_AUXN AT49
DDPC_AUXN AP47
DDPD_AUXN AT45
DDPB_AUXP AT47
DDPC_AUXP AP49
DDPD_AUXP AT43
DDPB_HPD AT40
DDPC_HPD AT38
DDPD_HPD BH41
SDVO_TVCLKINP AP45
SDVO_TVCLKINN AP43
SDVO_STALLP AM40
SDVO_STALLN AM42
SDVO_INTP AP40
SDVO_INTN AP39
R207
0_0402_5%
R207
0_0402_5%
12
R234
2.2K_0402_5%
R234
2.2K_0402_5%
12
R523
2.2K_0402_5%
R523
2.2K_0402_5%
12
C205 0.1U_0402_10V6KHDMI@ C205 0.1U_0402_10V6KHDMI@ 1 2
C206 0.1U_0402_10V6KHDMI@ C206 0.1U_0402_10V6KHDMI@ 1 2
R209 150_0402_1%R209 150_0402_1%
12
C201 0.1U_0402_10V6KHDMI@ C201 0.1U_0402_10V6KHDMI@ 1 2
R208 150_0402_1%R208 150_0402_1%
12
C202 0.1U_0402_10V6KHDMI@ C202 0.1U_0402_10V6KHDMI@ 1 2
R211
1K_0402_1%
R211
1K_0402_1%
12
R210 150_0402_1%R210 150_0402_1%
12
C207 0.1U_0402_10V6KHDMI@ C207 0.1U_0402_10V6KHDMI@ 1 2
R524
2.2K_0402_5%
R524
2.2K_0402_5%
12
C203 0.1U_0402_10V6KHDMI@ C203 0.1U_0402_10V6KHDMI@ 1 2
R202
2.2K_0402_5%
HDMI@
R202
2.2K_0402_5%
HDMI@
12
C200 0.1U_0402_10V6KHDMI@ C200 0.1U_0402_10V6KHDMI@ 1 2
R204 2.2K_0402_5%R204 2.2K_0402_5%
1 2
C204 0.1U_0402_10V6KHDMI@ C204 0.1U_0402_10V6KHDMI@ 1 2
R203
2.2K_0402_5%
HDMI@
R203
2.2K_0402_5%
HDMI@
12
R559
2.2K_0402_5%
R559
2.2K_0402_5%
12
R206
2.37K_0402_1%
R206
2.37K_0402_1%
12
R205 2.2K_0402_5%R205 2.2K_0402_5%
1 2

5
5
4
4
3
3
2
2
1
1
D D
C C
B B
A A
PLT_RST#
WL_OFF#
PCI_PIRQA#
PCI_PIRQD#
PCI_PIRQC#
PCI_PIRQB#
PCH_GPIO4
PCH_GPIO52
USB_OC7#
USB_OC4#
USB_OC5#
USB_OC6#
USB_OC3#
USB_OC1#
USB_OC0#
USB_OC2#
NV_CLE
PCH_GPIO53
NV_CLE
PCH_GPIO2
USB_OC4#
USB_OC3#
USB_OC1#
USB_OC0#
USB_OC6#
USB_OC5#
USB_OC7#
USB_OC2#PCH_GPIO51
PCH_GPIO2
PCH_GPIO54
PCH_GPIO4
PCH_GPIO3
PCI_PIRQA#
PCI_PIRQD#
PCI_PIRQC#
PCI_PIRQB#
WL_OFF#
PCH_GPIO52
PCH_GPIO5
PLT_RST#
USBRBIAS
USB20_N11
USB20_P1
USB20_P0
USB20_N0
USB20_N8
USB20_P8
USB20_N1
USB20_P11
PCH_GPIO54
PCH_GPIO51
USB20_N2
USB20_P2
USB20_N9
USB20_P9
USB20_N10
USB20_P10
CLK_PCI_LPBACK_R
CLK_PCI_LPC_R
PCH_GPIO5
USB20_N3
USB20_P3
USB20_N5
USB20_P5
USB20_N13
USB20_P13
PCH_GPIO50
PCH_GPIO50
WL_OFF#
ODD_DA# PCH_GPIO3
PCH_GPIO50
PCH_GPIO53
USB_OC0# <30,56,57>
H_SNB_IVB# <6>
PCI_PME#<32>
BUF_PLT_RST#<26,27,32>
USB20_N0 <56,57>
USB20_P0 <56,57>
USB20_N1 <30>
USB20_P11 <36>
USB20_P1 <30>
USB20_N11 <36>
USB20_N2 <35>
USB20_P2 <35>
CLK_PCI_LPC<32>
CLK_PCI_LPBACK<15>
PLT_RST#<6>
USB20_N3 <35>
USB20_P3 <35>
USB20_N5 <23>
USB20_P5 <23>
USB20_N13 <35>
USB20_P13 <35>
USB_OC1# <35>
WL_OFF#<26>
ODD_DA#<32,56,57>
USB20_N9 <26>
USB20_P9 <26>
+3VS
+1.8VS
+3VALW
+3VS
Title
Size Document Number Rev
Date: Sheet of
Security Classification
Compal Secret Data
THIS SHEET OF ENGINEERING DRAWING IS THE PROPRIETARY PROPERTY OF COMPAL ELECTRONICS, INC. AND CONTAINS CONFIDENTIAL
AND TRADE SECRET INFORMATION. THIS SHEET MAY NOT BE TRANSFERED FROM THE CUSTODY OF THE COMPETENT DIVISION OF R&D
DEPARTMENT EXCEPT AS AUTHORIZED BY COMPAL ELECTRONICS, INC. NEITHER THIS SHEET NOR THE INFORMATION IT CONTAINS
MAY BE USED BY OR DISCLOSED TO ANY THIRD PARTY WITHOUT PRIOR WRITTEN CONSENT OF COMPAL ELECTRONICS, INC.
Issued Date
Deciphered Date
LA-6752P
0.2
PCH (5/9) PCI, USB
Custom
18 50Friday, November 26, 2010
2010/07/12 2012/07/11
Title
Size Document Number Rev
Date: Sheet of
Security Classification
Compal Secret Data
THIS SHEET OF ENGINEERING DRAWING IS THE PROPRIETARY PROPERTY OF COMPAL ELECTRONICS, INC. AND CONTAINS CONFIDENTIAL
AND TRADE SECRET INFORMATION. THIS SHEET MAY NOT BE TRANSFERED FROM THE CUSTODY OF THE COMPETENT DIVISION OF R&D
DEPARTMENT EXCEPT AS AUTHORIZED BY COMPAL ELECTRONICS, INC. NEITHER THIS SHEET NOR THE INFORMATION IT CONTAINS
MAY BE USED BY OR DISCLOSED TO ANY THIRD PARTY WITHOUT PRIOR WRITTEN CONSENT OF COMPAL ELECTRONICS, INC.
Issued Date
Deciphered Date
LA-6752P
0.2
PCH (5/9) PCI, USB
Custom
18 50Friday, November 26, 2010
2010/07/12 2012/07/11
Title
Size Document Number Rev
Date: Sheet of
Security Classification
Compal Secret Data
THIS SHEET OF ENGINEERING DRAWING IS THE PROPRIETARY PROPERTY OF COMPAL ELECTRONICS, INC. AND CONTAINS CONFIDENTIAL
AND TRADE SECRET INFORMATION. THIS SHEET MAY NOT BE TRANSFERED FROM THE CUSTODY OF THE COMPETENT DIVISION OF R&D
DEPARTMENT EXCEPT AS AUTHORIZED BY COMPAL ELECTRONICS, INC. NEITHER THIS SHEET NOR THE INFORMATION IT CONTAINS
MAY BE USED BY OR DISCLOSED TO ANY THIRD PARTY WITHOUT PRIOR WRITTEN CONSENT OF COMPAL ELECTRONICS, INC.
Issued Date
Deciphered Date
LA-6752P
0.2
PCH (5/9) PCI, USB
Custom
18 50Friday, November 26, 2010
2010/07/12 2012/07/11
*
override/Top-Block
Low=A16 swap
PCI_GNT3#
A16 swap overide Strap/Top-Block
Swap Override jumper
Swap Override enabled
High=Default
Set to Vcc when HIGH
DMI Termination Voltage
NV_CLE Set to Vss when LOW
Within 500 mils
CLOSE TO THE BRANCHING POINT
Compal Electronics, Inc.
USB Camera
CARD READER
Bluetooth
LEFT USB (COMBO)
*
SPI
0
1
Reserved
0
Boot BIOS Strap bit1 BBS1
Bit11
LPC
Boot BIOS
Destination
GNT1#/
GPIO51
(Default)
Reserved
1
0
Bit10
0 1
1
LEFT USB
RIGHT USB
USB DEBUG=PORT1 AND PORT9
LEFT USB
GPIO53=This Signal has a weak internal pull-up.
NOTE: The internal pull-up is disabled after
PLTRST# deasserts.
USB charger
6/24 change to 1K
GPIO55
WLAN
8/17 reserved
R222 0_0402_5%R222 0_0402_5%
1 2
R218 22.6_0402_1%R218 22.6_0402_1%
1 2
R297 8.2K_0402_5%@R297 8.2K_0402_5%@
1 2
R214 8.2K_0402_5%
@
R214 8.2K_0402_5%
@
1 2
C208
1U_0402_6.3V4Z
@
C208
1U_0402_6.3V4Z
@
1
2
R225 8.2K_0402_5%R225 8.2K_0402_5%
1 2
RP4
10K_1206_8P4R_5%
RP4
10K_1206_8P4R_5%
1 8
2 7
3 6
4 5
RP2
8.2K_0804_8P4R_5%
RP2
8.2K_0804_8P4R_5%
18
27
36
45
R219 22_0402_5%R219 22_0402_5%
1 2
R7150_0402_5%
@
R7150_0402_5%
@
1 2
R220 22_0402_5%R220 22_0402_5%
1 2
R215 1K_0402_5%@R215 1K_0402_5%@
1 2
RSVD
NVRAM
PCI
USB
U4E
COUGARPOINT_FCBGA989
RSVD
NVRAM
PCI
USB
U4E
COUGARPOINT_FCBGA989
NV_ALE AV5
NV_CE#0 AY7
NV_CE#1 AV7
NV_CE#2 AU3
NV_CE#3 BG4
NV_CLE AY1
NV_DQS0 AT10
NV_DQS1 BC8
NV_DQ0 / NV_IO0 AU2
NV_DQ1 / NV_IO1 AT4
NV_DQ10 / NV_IO10 BB5
NV_DQ11 / NV_IO11 BB3
NV_DQ12 / NV_IO12 BB7
NV_DQ13 / NV_IO13 BE8
NV_DQ14 / NV_IO14 BD4
NV_DQ15 / NV_IO15 BF6
NV_DQ2 / NV_IO2 AT3
NV_DQ3 / NV_IO3 AT1
NV_DQ4 / NV_IO4 AY3
NV_DQ5 / NV_IO5 AT5
NV_DQ6 / NV_IO6 AV3
NV_DQ7 / NV_IO7 AV1
NV_DQ8 / NV_IO8 BB1
NV_DQ9 / NV_IO9 BA3
NV_RB# AT8
NV_RCOMP AV10
NV_RE#_WRB0 AY5
NV_RE#_WRB1 BA2
NV_WE#_CK0 AT12
NV_WE#_CK1 BF3
PIRQA#
K40
PIRQB#
K38
PIRQC#
H38
PIRQD#
G38
REQ1# / GPIO50
C46
REQ2# / GPIO52
C44
REQ3# / GPIO54
E40
GNT1# / GPIO51
D47
GNT2# / GPIO53
E42
GNT3# / GPIO55
F46
PIRQE# / GPIO2
G42
PIRQF# / GPIO3
G40
PIRQG# / GPIO4
C42
PIRQH# / GPIO5
D44
USBP0N C24
USBP0P A24
USBP1N C25
USBP1P B25
USBP2N C26
USBP2P A26
USBP3N K28
USBP3P H28
USBP4N E28
USBP4P D28
USBP5N C28
USBP5P A28
USBP6N C29
USBP6P B29
USBP7N N28
USBP7P M28
USBP8N L30
USBP8P K30
USBP9N G30
USBP9P E30
USBP10N C30
USBP10P A30
USBP11N L32
USBP11P K32
USBP12N G32
USBP12P E32
USBP13N C32
USBP13P A32
PME#
K10
CLKOUT_PCI0
H49
CLKOUT_PCI1
H43
CLKOUT_PCI2
J48
USBRBIAS# C33
USBRBIAS B33
OC0# / GPIO59 A14
OC1# / GPIO40 K20
OC2# / GPIO41 B17
OC3# / GPIO42 C16
OC4# / GPIO43 L16
OC5# / GPIO9 A16
OC6# / GPIO10 D14
OC7# / GPIO14 C14
CLKOUT_PCI4
H40 CLKOUT_PCI3
K42
PLTRST#
C6
TP1
BG26
TP2
BJ26
TP3
BH25
TP6
AH38
TP7
AH37
TP8
AK43
TP9
AK45
TP16
Y13
TP17
K24
TP18
L24
TP19
AB46
TP20
AB45
TP21
B21
TP22
M20
TP23
AY16
TP25
BE28
TP26
BC30
TP27
BE32
TP28
BJ32
TP29
BC28
TP30
BE30
TP31
BF32
TP32
BG32
TP33
AV26
TP34
BB26
TP35
AU28
TP36
AY30
TP37
AU26
TP38
AY26
TP39
AV28
TP40
AW30
TP4
BJ16
TP5
BG16
TP15
AM5 TP14
AM4 TP13
AH12 TP12
H3 TP11
N30 TP10
C18
TP24
BG46
R213 8.2K_0402_5%R213 8.2K_0402_5%
1 2
R221 1K_0402_5%@R221 1K_0402_5%@
1 2
U7
MC74VHC1G08DFT2G SC70 5P
@
U7
MC74VHC1G08DFT2G SC70 5P
@
B2
A1
Y
4
P
5G3
R223
100K_0402_5%
R223
100K_0402_5%
12
R217 4.7K_0402_5%R217 4.7K_0402_5%
12
R296 8.2K_0402_5%R296 8.2K_0402_5%
1 2
RP1
8.2K_0804_8P4R_5%
RP1
8.2K_0804_8P4R_5%
18
27
36
45
R216
1K_0402_5%
R216
1K_0402_5%
12
R212 8.2K_0402_5%R212 8.2K_0402_5%
1 2
RP3
10K_1206_8P4R_5%
RP3
10K_1206_8P4R_5%
1 8
2 7
3 6
4 5

5
5
4
4
3
3
2
2
1
1
D D
C C
B B
A A
PCH_GPIO57
CPUSB#
PCH_GPIO15
PCH_GPIO28
PCH_GPIO27
PCH_GPIO22
PCH_GPIO37
PCH_GPIO38
PCH_GPIO27
PCH_GPIO6
PCH_GPIO69
PCH_GPIO48
PCH_GPIO16
PCH_THRMTRIP#_R
EC_SCI#
PCH_GPIO28
PCH_PECI_R
PCH_GPIO71
KB_RST#
H_THRMTRIP#
EC_SMI#
EC_SMI#
GPIO17
PCH_GPIO35
PCH_GPIO39
PCH_GPIO68
PCH_GPIO68
PCH_GPIO70
KB_RST#
PCH_GPIO36
ODD_EN
PCH_GPIO36
BT_OFF#
ESATA_DET#
PCH_GPIO0
PCH_GPIO69
PCH_GPIO70
PCH_GPIO71
ESATA_DET#_R
PCH_GPIO36
PCH_GPIO37
GATEA20 <32>
EC_SCI#<32>
H_PECI <6,32>
H_CPUPWRGD <6>
KB_RST# <32>
H_THRMTRIP# <6>
ODD_EN<30>
EC_SMI#<32>
BT_OFF#<35>
ESATA_DET#<35>
+3VALW
+3VS
+3VS
+3VS
+3VS
+3VS
+3VALW
+3VALW
+3VS
+3VS
+3VS
+3VS
+3VS
+3VS
+3VS
Title
Size Document Number Rev
Date: Sheet of
Security Classification
Compal Secret Data
THIS SHEET OF ENGINEERING DRAWING IS THE PROPRIETARY PROPERTY OF COMPAL ELECTRONICS, INC. AND CONTAINS CONFIDENTIAL
AND TRADE SECRET INFORMATION. THIS SHEET MAY NOT BE TRANSFERED FROM THE CUSTODY OF THE COMPETENT DIVISION OF R&D
DEPARTMENT EXCEPT AS AUTHORIZED BY COMPAL ELECTRONICS, INC. NEITHER THIS SHEET NOR THE INFORMATION IT CONTAINS
MAY BE USED BY OR DISCLOSED TO ANY THIRD PARTY WITHOUT PRIOR WRITTEN CONSENT OF COMPAL ELECTRONICS, INC.
Issued Date
Deciphered Date
LA-6752P
0.2
PCH (6/9) GPIO, CPU, MISC
Custom
19 50Friday, November 26, 2010
2010/07/12 2012/07/11
Title
Size Document Number Rev
Date: Sheet of
Security Classification
Compal Secret Data
THIS SHEET OF ENGINEERING DRAWING IS THE PROPRIETARY PROPERTY OF COMPAL ELECTRONICS, INC. AND CONTAINS CONFIDENTIAL
AND TRADE SECRET INFORMATION. THIS SHEET MAY NOT BE TRANSFERED FROM THE CUSTODY OF THE COMPETENT DIVISION OF R&D
DEPARTMENT EXCEPT AS AUTHORIZED BY COMPAL ELECTRONICS, INC. NEITHER THIS SHEET NOR THE INFORMATION IT CONTAINS
MAY BE USED BY OR DISCLOSED TO ANY THIRD PARTY WITHOUT PRIOR WRITTEN CONSENT OF COMPAL ELECTRONICS, INC.
Issued Date
Deciphered Date
LA-6752P
0.2
PCH (6/9) GPIO, CPU, MISC
Custom
19 50Friday, November 26, 2010
2010/07/12 2012/07/11
Title
Size Document Number Rev
Date: Sheet of
Security Classification
Compal Secret Data
THIS SHEET OF ENGINEERING DRAWING IS THE PROPRIETARY PROPERTY OF COMPAL ELECTRONICS, INC. AND CONTAINS CONFIDENTIAL
AND TRADE SECRET INFORMATION. THIS SHEET MAY NOT BE TRANSFERED FROM THE CUSTODY OF THE COMPETENT DIVISION OF R&D
DEPARTMENT EXCEPT AS AUTHORIZED BY COMPAL ELECTRONICS, INC. NEITHER THIS SHEET NOR THE INFORMATION IT CONTAINS
MAY BE USED BY OR DISCLOSED TO ANY THIRD PARTY WITHOUT PRIOR WRITTEN CONSENT OF COMPAL ELECTRONICS, INC.
Issued Date
Deciphered Date
LA-6752P
0.2
PCH (6/9) GPIO, CPU, MISC
Custom
19 50Friday, November 26, 2010
2010/07/12 2012/07/11
Compal Electronics, Inc.
H ; Disable
Integrated Clock Chip Enable
ICC_EN#
*
This signal has a weak internal pull up
On-Die PLL Voltage Regulator
L On-Die PLL Voltage Regulator disable
GPIO28
H On-Die voltage regulator enable
*
L ; Enable
Weak internal pull-high
*
PCH_GPIO27 (Have internal Pull-High)
High: VCCVRM VR Enable
Low: VCCVRM VR Disable
INIT3_3V
This signal has weak internal
PU, can't pull low
Intel schematic reviwe recommand.
7/22 update to reserve only
6/23 update for MB ID
PCH_GPIO69 PCH_GPIO70 PCH_GPIO71
Function
1
0 0
0
0 1
11
0
0
0
0
UMA
DIS
*
PX3.0
PX4.0
7/22 update to used
intel function
8/5 update to pull down
10/8 update to pull down for checklist Rev1.2
T44 PAD@T44 PAD@
T17 PAD@T17 PAD@
T26 PAD@T26 PAD@
T33PAD @T33PAD @
T29PAD @T29PAD @
CPU/MISC
NCTF
GPIO
U4F
COUGARPOINT_FCBGA989
CPU/MISC
NCTF
GPIO
U4F
COUGARPOINT_FCBGA989
GPIO27
E16
GPIO28
P8
GPIO24 / MEM_LED
E8
GPIO57
D6
LAN_PHY_PWR_CTRL / GPIO12
C4
VSS_NCTF_1
A4
VSS_NCTF_2
A44
VSS_NCTF_3
A45
VSS_NCTF_4
A46
VSS_NCTF_5
A5
VSS_NCTF_6
A6
VSS_NCTF_7
B3
VSS_NCTF_8
B47
VSS_NCTF_9
BD1
VSS_NCTF_10
BD49
VSS_NCTF_11
BE1
VSS_NCTF_12
BE49
TACH2 / GPIO6
H36
TACH0 / GPIO17
D40
TACH3 / GPIO7
E38
SATA3GP / GPIO37
M5
SATA5GP / GPIO49
V3
SCLOCK / GPIO22
T5
SLOAD / GPIO38
N2
SDATAOUT0 / GPIO39
M3
SDATAOUT1 / GPIO48
V13
PROCPWRGD AY11
RCIN# P5
PECI AU16
THRMTRIP# AY10
GPIO8
C10
BMBUSY# / GPIO0
T7
GPIO15
G2
TACH1 / GPIO1
A42
SATA2GP / GPIO36
V8
INIT3_3V# T14
STP_PCI# / GPIO34
K1
GPIO35
K4
SATA4GP / GPIO16
U2
VSS_NCTF_32 F49
A20GATE P4
TACH4 / GPIO68 C40
TACH6 / GPIO70 C41
TACH7 / GPIO71 A40
TACH5 / GPIO69 B41
VSS_NCTF_17 BH3
VSS_NCTF_18 BH47
VSS_NCTF_19 BJ4
VSS_NCTF_20 BJ44
VSS_NCTF_21 BJ45
VSS_NCTF_22 BJ46
VSS_NCTF_23 BJ5
VSS_NCTF_24 BJ6
VSS_NCTF_25 C2
VSS_NCTF_26 C48
VSS_NCTF_27 D1
VSS_NCTF_28 D49
VSS_NCTF_29 E1
VSS_NCTF_30 E49
VSS_NCTF_31 F1
NC_4 AK10
NC_3 AH10
NC_2 AK11
NC_1 AH8
NC_5 P37
VSS_NCTF_13
BF1
VSS_NCTF_14
BF49
VSS_NCTF_15 BG2
VSS_NCTF_16 BG48
R230 1K_0402_5%R230 1K_0402_5%
1 2
R246 10K_0402_5%R246 10K_0402_5%
1 2
R231 10K_0402_5%R231 10K_0402_5%
1 2
R707
10K_0402_5%
R707
10K_0402_5%
1 2
R228 10K_0402_5%R228 10K_0402_5%
1 2
T45PAD @T45PAD @
T16 PAD@T16 PAD@
T35PAD @T35PAD @
T22 PAD@T22 PAD@
T20 PAD@T20 PAD@
T31PAD @T31PAD @
R229 10K_0402_5%@R229 10K_0402_5%@
1 2
R235 1K_0402_5%
@
R235 1K_0402_5%
@
1 2
T40 PAD@T40 PAD@
R248 10K_0402_5%R248 10K_0402_5%
1 2
R703
10K_0402_5%
@
R703
10K_0402_5%
@
1 2
R238 10K_0402_5%R238 10K_0402_5%
1 2
T46 PAD@T46 PAD@
R243 10K_0402_5%R243 10K_0402_5%
1 2
T43PAD @T43PAD @
T28 PAD@T28 PAD@
T23PAD @T23PAD @
R239 390_0402_5%R239 390_0402_5%
1 2
T32 PAD@T32 PAD@
T36 PAD@T36 PAD@
R881 10K_0402_5%R881 10K_0402_5%
1 2
R233 10K_0402_5%R233 10K_0402_5%
1 2
T25PAD @T25PAD @
R241
10K_0402_5%
R241
10K_0402_5%
1 2
T34 PAD@T34 PAD@
R251 10K_0402_5% R251 10K_0402_5%
1 2
R240 1K_0402_5%@R240 1K_0402_5%@
1 2
R232 10K_0402_1%R232 10K_0402_1%
1 2
R705
10K_0402_5%
R705
10K_0402_5%
1 2
T41PAD @T41PAD @
R236
10K_0402_5%
R236
10K_0402_5%
1 2
T30 PAD@T30 PAD@
T24 PAD@T24 PAD@
T39PAD @T39PAD @
T19PAD @T19PAD @R547 10K_0402_5% R547 10K_0402_5%
1 2
R2370_0402_5%
@
R2370_0402_5%
@
1 2
R249 10K_0402_5%R249 10K_0402_5%
1 2
T37PAD @T37PAD @
R250 10K_0402_5%@R250 10K_0402_5%@
1 2
R704
10K_0402_5%
@
R704
10K_0402_5%
@
1 2
T21PAD @T21PAD @
R702
10K_0402_5%
@
R702
10K_0402_5%
@
1 2
R244 10K_0402_5%@R244 10K_0402_5%@
1 2
R247 10K_0402_5%R247 10K_0402_5%
1 2
T38 PAD@T38 PAD@
T42 PAD@T42 PAD@
R245 10K_0402_5%@R245 10K_0402_5%@
1 2
T15 PAD@T15 PAD@
R226 10K_0402_5%R226 10K_0402_5%
1 2
R542 0_0402_5%@R542 0_0402_5%@
1 2
T27PAD @T27PAD @
R3030_0402_5%
@
R3030_0402_5%
@
1 2
R242
10K_0402_5%@
R242
10K_0402_5%@
1 2
R224 10K_0402_5%R224 10K_0402_5%
1 2
T18 PAD@T18 PAD@
R706
10K_0402_5%
R706
10K_0402_5%
1 2
R227 10K_0402_5%R227 10K_0402_5%
1 2

5
5
4
4
3
3
2
2
1
1
D D
C C
B B
A A
+VCCAFDI_VRM
+VCCAPLLEXP
+1.05VS_PCH
+1.05VS_VCC_EXP
+VCCAFDI_VRM
+1.05VS_VCCAPLL_FDI
+VCCADAC
+VCCAFDI_VRM
+3VS_VCC3_3_6
+3V_VCCPSPI
+1.05VS_VCCDPLLEXP
+3VS_VCCA3GBG
+1.05VS_VCCDPLL_FDI
+1.05VS_VCC_DMI_CCI
+VCCP_VCCDMI
+VCCA_LVDS
+VCCTX_LVDS
+1.5VS
+1.8VS
+VCCAFDI_VRM
+VCCP_VCCDMI
+1.05VS
+1.05VS_PCH
+1.05VS_PCH
+1.05VS_PCH
+1.05VS_PCH
+3VS
+1.05VS
+1.8VS+VCCPNAND
+3VS
+3VS
+VCCP_VCCDMI
+1.05VS_PCH
+3VS
+1.8VS
+3VS
Title
Size Document Number Rev
Date: Sheet of
Security Classification
Compal Secret Data
THIS SHEET OF ENGINEERING DRAWING IS THE PROPRIETARY PROPERTY OF COMPAL ELECTRONICS, INC. AND CONTAINS CONFIDENTIAL
AND TRADE SECRET INFORMATION. THIS SHEET MAY NOT BE TRANSFERED FROM THE CUSTODY OF THE COMPETENT DIVISION OF R&D
DEPARTMENT EXCEPT AS AUTHORIZED BY COMPAL ELECTRONICS, INC. NEITHER THIS SHEET NOR THE INFORMATION IT CONTAINS
MAY BE USED BY OR DISCLOSED TO ANY THIRD PARTY WITHOUT PRIOR WRITTEN CONSENT OF COMPAL ELECTRONICS, INC.
Issued Date
Deciphered Date
LA-6752P
0.2
PCH (7/9) PWR
Custom
20 50Friday, November 26, 2010
2010/07/12 2012/07/11
Title
Size Document Number Rev
Date: Sheet of
Security Classification
Compal Secret Data
THIS SHEET OF ENGINEERING DRAWING IS THE PROPRIETARY PROPERTY OF COMPAL ELECTRONICS, INC. AND CONTAINS CONFIDENTIAL
AND TRADE SECRET INFORMATION. THIS SHEET MAY NOT BE TRANSFERED FROM THE CUSTODY OF THE COMPETENT DIVISION OF R&D
DEPARTMENT EXCEPT AS AUTHORIZED BY COMPAL ELECTRONICS, INC. NEITHER THIS SHEET NOR THE INFORMATION IT CONTAINS
MAY BE USED BY OR DISCLOSED TO ANY THIRD PARTY WITHOUT PRIOR WRITTEN CONSENT OF COMPAL ELECTRONICS, INC.
Issued Date
Deciphered Date
LA-6752P
0.2
PCH (7/9) PWR
Custom
20 50Friday, November 26, 2010
2010/07/12 2012/07/11
Title
Size Document Number Rev
Date: Sheet of
Security Classification
Compal Secret Data
THIS SHEET OF ENGINEERING DRAWING IS THE PROPRIETARY PROPERTY OF COMPAL ELECTRONICS, INC. AND CONTAINS CONFIDENTIAL
AND TRADE SECRET INFORMATION. THIS SHEET MAY NOT BE TRANSFERED FROM THE CUSTODY OF THE COMPETENT DIVISION OF R&D
DEPARTMENT EXCEPT AS AUTHORIZED BY COMPAL ELECTRONICS, INC. NEITHER THIS SHEET NOR THE INFORMATION IT CONTAINS
MAY BE USED BY OR DISCLOSED TO ANY THIRD PARTY WITHOUT PRIOR WRITTEN CONSENT OF COMPAL ELECTRONICS, INC.
Issued Date
Deciphered Date
LA-6752P
0.2
PCH (7/9) PWR
Custom
20 50Friday, November 26, 2010
2010/07/12 2012/07/11
3.3
1.05
1.05
1.05
V_PROC_IO
V5REF
V5REF_Sus
Vcc3_3
VccADAC
VccADPLLA
VccADPLLB
Voltage Rail
VccCore
VccDMI
1.05
5
3.3
0.001
0.001
0.001
0.266
0.001
0.08
0.08
1.3
0.042
5
Voltage
S0 Iccmax
Current (A)
1.05
1.05VccIO 2.925
1.05VccASW 1.01
3.3VccSPI 0.02
3.3VccDSW 0.003
1.8 0.19VccpNAND
3.3VccRTC 6 uA
3.3VccSus3_3
3.3 / 1.5VccSusHDA
0.119
0.01
VccVRM 1.8 / 1.5 0.16
1.05VccCLKDMI
VccALVDS 3.3
1.8VccTX_LVDS 0.06
0.001
0.02
PCH Power Rail Table
Place CH53 Near BG6 pin
Compal Electronics, Inc.
1mA
1300mA
2925mA
20mA
190mA
VCCVRM = 160mA detal waiting for newest spec
20mA
1mA
60mA
VccSSC 1.05 0.095
VccDIFFCLKN 1.05 0.055
VCCVRM==>1.5V FOR MOBILE
VCCVRM==>1.8V FOR DESKTOP
Intel recommand
stuff R265 and unstuff R266
This pin can be left as no connect in
On-Die VR enabled mode (default).
0.1uH inductor, 200mA
6/30 update
8/5 Reserved
8/11 update for PDGD 1.2
8/27 update L75 symbol
R255
0_0402_5%
@
R255
0_0402_5%
@
12
C917
10U_0603_6.3V6M
@
C917
10U_0603_6.3V6M
@
1
2
C214
0.1U_0402_10V7K
C214
0.1U_0402_10V7K
1
2
R265 0_0603_5%R265 0_0603_5%
12
C226
1U_0402_6.3V6K
C226
1U_0402_6.3V6K
1
2
C220
1U_0402_6.3V6K
C220
1U_0402_6.3V6K
1
2
C224
1U_0402_6.3V6K
C224
1U_0402_6.3V6K
1
2
C215
10U_0805_6.3V6M
C215
10U_0805_6.3V6M
1
2
C227
0.1U_0402_10V7K
C227
0.1U_0402_10V7K
1
2
R399
0_0805_5%
R399
0_0805_5%
1 2
R262
0_0603_5%
@R262
0_0603_5%
@
12
R253
0_0402_5%
@
R253
0_0402_5%
@
12
R266 0_0603_5%@R266 0_0603_5%@12
L75
10UH_LBR2012T100M_20%
L75
10UH_LBR2012T100M_20%
1 2
C229
1U_0402_6.3V6K
@C229
1U_0402_6.3V6K
@
1
2
POWER
VCC CORE
DMI
VCCIO
CRTLVDS
FDI
NAND / SPI HVCMOS
U4G
COUGARPOINT_FCBGA989
POWER
VCC CORE
DMI
VCCIO
CRTLVDS
FDI
NAND / SPI HVCMOS
U4G
COUGARPOINT_FCBGA989
VCCCORE[1]
AA23
VCCCORE[2]
AC23
VCCCORE[3]
AD21
VCCCORE[4]
AD23
VCCCORE[5]
AF21
VCCCORE[6]
AF23
VCCCORE[7]
AG21
VCCCORE[8]
AG23
VCCCORE[9]
AG24
VCCCORE[10]
AG26
VCCCORE[11]
AG27
VCCCORE[12]
AG29
VCCCORE[13]
AJ23
VCCCORE[14]
AJ26
VCCCORE[15]
AJ27
VCCPNAND[4] AJ17
VCCPNAND[3] AJ16
VCCIO[17]
AN21
VCCIO[18]
AN26
VCCIO[19]
AN27
VCCIO[20]
AP21
VCCIO[23]
AP26
VCCIO[24]
AT24
VCCIO[15]
AN16
VCCIO[16]
AN17
VCCIO[21]
AP23
VCCIO[22]
AP24
VCCADAC U48
VCCTX_LVDS[1] AM37
VCCTX_LVDS[2] AM38
VCCALVDS AK36
VCCVRM[3] AT16
VCCVRM[2]
AP16
VCCAPLLEXP
BJ22
VCCFDIPLL
BG6
VCCIO[28]
AN19 VCCTX_LVDS[4] AP37
VCCTX_LVDS[3] AP36
VSSADAC U47
VSSALVDS AK37
VCCIO[27]
AP17
VCC3_3[6] V33
VCC3_3[7] V34
VCC3_3[3]
BH29 VCCPNAND[2] AG17
VCCPNAND[1] AG16
VCCDMI[1] AT20
VCCIO[25]
AN33
VCCIO[26]
AN34
VCCCORE[16]
AJ29
VCCCORE[17]
AJ31
VCCSPI V1
VCCIO[1] AB36
VCCDMI[2]
AU20
L1
MBK1608221YZF_2P
L1
MBK1608221YZF_2P
12
C395
10U_0805_6.3V6M
@
C395
10U_0805_6.3V6M
@
1
2
C223
1U_0402_6.3V6K
C223
1U_0402_6.3V6K
1
2
PJP1
PAD-OPEN 4x4m
@PJP1
PAD-OPEN 4x4m
@
12
C217
0.01U_0402_16V7K
C217
0.01U_0402_16V7K
1
2
R256
0_0805_5%
R256
0_0805_5%
1 2
C216
0.01U_0402_16V7K
C216
0.01U_0402_16V7K
1
2
L2
0.1UH_MLF1608DR10KT_10%_1608
L2
0.1UH_MLF1608DR10KT_10%_1608
12
C209
10U_0603_6.3V6M
C209
10U_0603_6.3V6M
1
2
R254 0_0603_5%R254 0_0603_5%
12
J12
PAD-OPEN 4x4m
@J12
PAD-OPEN 4x4m
@
12
C222
1U_0402_6.3V6K
C222
1U_0402_6.3V6K
1
2
R261
0_0805_5%
R261
0_0805_5%
1 2
C219
0.1U_0402_10V7K
C219
0.1U_0402_10V7K
1
2
C211
1U_0402_6.3V6K
C211
1U_0402_6.3V6K
1
2
C225
1U_0402_6.3V6K
C225
1U_0402_6.3V6K
1
2
R252
0.022_0805_1%
R252
0.022_0805_1%
1 2
R260
0_0805_5%
R260
0_0805_5%
1 2
R263
0_0805_5%
R263
0_0805_5%
1 2
C230
1U_0402_6.3V6K
C230
1U_0402_6.3V6K
1
2
C218
22U_0805_6.3V6M
C218
22U_0805_6.3V6M
1
2
R259
0_0805_5%@
R259
0_0805_5%@
1 2
C210
1U_0402_6.3V6K
C210
1U_0402_6.3V6K
1
2
C221
10U_0805_6.3V6M
C221
10U_0805_6.3V6M
1
2
C228
0.1U_0402_10V7K
C228
0.1U_0402_10V7K
1
2
T47PAD @T47PAD @
C212
1U_0402_6.3V6K
C212
1U_0402_6.3V6K
1
2
R257
0_0805_5%
@
R257
0_0805_5%
@
1 2
C213
0.01U_0402_16V7K
C213
0.01U_0402_16V7K
1
2
R258
0_0805_5%
R258
0_0805_5%
1 2

5
5
4
4
3
3
2
2
1
1
D D
C C
B B
A A
+PCH_V5REF_RUN
+PCH_V5REF_SUS
+1.05VS_VCCA_A_DPL
+1.05VS_VCCA_B_DPL
+3V_VCCPSUS
+VCCSUSHDA
+1.05VS_VCCUSBCORE
+PCH_V5REF_RUN
+PCH_V5REF_SUS
+VCCME_22
+VCCME_23
+VCCME_21
+3V_VCCPSUS
+3VS_VCCPCORE
+VCCA_USBSUS
+3VS_VCCPPCI
+3V_VCCPUSB
+3V_VCCAUBG
+VCCSATAPLL_R
+VCCAFDI_VRM
+1.05VS_SATA3
+1.05VM_VCCASW
+PCH_VCCDSW
+3VS_VCC_CLKF33
+VCCDPLL_CPY
+VCCPDSW
+VCCAPLL_CPY
+3VS_VCC_CLKF33
+VCCSUS1
+VCCACLK
+VCCAPLL_CPY_PCH
+VCCRTCEXT
+VCCSST
+1.05VM_VCCSUS
+V_CPU_IO
+VCCAFDI_VRM
+VCCDIFFCLK
+1.05VS_VCCDIFFCLKN
+1.05VS_SSCVCC
+1.05VS_VCCA_A_DPL
+1.05VS_VCCA_B_DPL
+1.05VS_VCCAUPLL
+VCC3_3_2
+1.05VS_VCC_SATA
+VCCSATAPLL
+VCCDIFFCLK
+1.05VS_VCCDIFFCLKN
+VCCA_DPLL_L
+1.05VM_VCCSUS
+1.05VS_SSCVCC
+3VS+5VS
+3VALW+5VALW
+1.05VS_PCH
+3VALW
+1.05VS_PCH
+3VS
+3VS
+1.05VS_PCH
+3VALW
+1.05VS_PCH
+1.05VS_PCH
+3VALW
+3VS
+3VALW
+1.05VS_PCH
+3VALW
+3VS
+1.05VS_PCH
+1.05VS_PCH
+1.05VS_PCH
+1.05VS
+RTCVCC
+VCCAFDI_VRM
+1.05VS_SATA3
+1.05VS_VCC_SATA
+1.05VS_PCH
+1.05VS_PCH
+1.05VS_PCH
+1.05VS_PCH
+1.05VS_PCH
+1.05VS_PCH
+1.05VS_VCCDIFFCLKN
Title
Size Document Number Rev
Date: Sheet of
Security Classification
Compal Secret Data
THIS SHEET OF ENGINEERING DRAWING IS THE PROPRIETARY PROPERTY OF COMPAL ELECTRONICS, INC. AND CONTAINS CONFIDENTIAL
AND TRADE SECRET INFORMATION. THIS SHEET MAY NOT BE TRANSFERED FROM THE CUSTODY OF THE COMPETENT DIVISION OF R&D
DEPARTMENT EXCEPT AS AUTHORIZED BY COMPAL ELECTRONICS, INC. NEITHER THIS SHEET NOR THE INFORMATION IT CONTAINS
MAY BE USED BY OR DISCLOSED TO ANY THIRD PARTY WITHOUT PRIOR WRITTEN CONSENT OF COMPAL ELECTRONICS, INC.
Issued Date
Deciphered Date
LA-6752P
0.2
PCH (8/9) PWR
Custom
21 50Friday, November 26, 2010
2010/07/12 2012/07/11
Title
Size Document Number Rev
Date: Sheet of
Security Classification
Compal Secret Data
THIS SHEET OF ENGINEERING DRAWING IS THE PROPRIETARY PROPERTY OF COMPAL ELECTRONICS, INC. AND CONTAINS CONFIDENTIAL
AND TRADE SECRET INFORMATION. THIS SHEET MAY NOT BE TRANSFERED FROM THE CUSTODY OF THE COMPETENT DIVISION OF R&D
DEPARTMENT EXCEPT AS AUTHORIZED BY COMPAL ELECTRONICS, INC. NEITHER THIS SHEET NOR THE INFORMATION IT CONTAINS
MAY BE USED BY OR DISCLOSED TO ANY THIRD PARTY WITHOUT PRIOR WRITTEN CONSENT OF COMPAL ELECTRONICS, INC.
Issued Date
Deciphered Date
LA-6752P
0.2
PCH (8/9) PWR
Custom
21 50Friday, November 26, 2010
2010/07/12 2012/07/11
Title
Size Document Number Rev
Date: Sheet of
Security Classification
Compal Secret Data
THIS SHEET OF ENGINEERING DRAWING IS THE PROPRIETARY PROPERTY OF COMPAL ELECTRONICS, INC. AND CONTAINS CONFIDENTIAL
AND TRADE SECRET INFORMATION. THIS SHEET MAY NOT BE TRANSFERED FROM THE CUSTODY OF THE COMPETENT DIVISION OF R&D
DEPARTMENT EXCEPT AS AUTHORIZED BY COMPAL ELECTRONICS, INC. NEITHER THIS SHEET NOR THE INFORMATION IT CONTAINS
MAY BE USED BY OR DISCLOSED TO ANY THIRD PARTY WITHOUT PRIOR WRITTEN CONSENT OF COMPAL ELECTRONICS, INC.
Issued Date
Deciphered Date
LA-6752P
0.2
PCH (8/9) PWR
Custom
21 50Friday, November 26, 2010
2010/07/12 2012/07/11
Place CH80 Near AK1 pin
Compal Electronics, Inc.
1mA
1mA
1mA
119mA
80mA
80mA
VCC3_3 = 266mA detal waiting for newest spec
VCCDMI = 42mA detal waiting for newest spec
1010mA
3mA
10mA
95mA
55mA
Have internal VRM
7/1 update to @
R02R02
OSCONOSCON
C268
1U_0402_6.3V6K
C268
1U_0402_6.3V6K
1
2
R273
0_0603_5%
R273
0_0603_5%
12
L4
10UH_LBR2012T100M_20%
@L4
10UH_LBR2012T100M_20%
@
1 2
C248
1U_0603_10V6K
C248
1U_0603_10V6K
1
2
C237
10U_0805_6.3V6M
@
C237
10U_0805_6.3V6M
@
1
2
R290
0_0603_5%
@R290
0_0603_5%
@
12
C235
0.1U_0402_10V7K
@
C235
0.1U_0402_10V7K
@
12
C243 1U_0402_6.3V6K
@
C243 1U_0402_6.3V6K
@
1 2
C232
1U_0402_6.3V6K
C232
1U_0402_6.3V6K
1
2
C267
0.1U_0402_10V7K
@
C267
0.1U_0402_10V7K
@
1
2
R268
0_0603_5%
@R268
0_0603_5%
@
12
C256
1U_0402_6.3V6K
C256
1U_0402_6.3V6K
1
2
C249
0.1U_0402_10V7K
C249
0.1U_0402_10V7K
1
2R282
0_0603_5%
R282
0_0603_5%
12
C259
1U_0402_6.3V6K
C259
1U_0402_6.3V6K
1
2
L7
10UH_LB2012T100MR_20%
@L7
10UH_LB2012T100MR_20%
@
1 2
C266
0.1U_0402_10V7K
C266
0.1U_0402_10V7K
1
2
R271
0_0603_5%
@R271
0_0603_5%
@
1 2
C257
1U_0402_6.3V6K
C257
1U_0402_6.3V6K
1
2
C258
0.1U_0402_10V7K
C258
0.1U_0402_10V7K
1
2
R284
0_0603_5%
R284
0_0603_5%
12
R275
100_0402_5%
R275
100_0402_5%
12
C241
22U_0805_6.3V6M
C241
22U_0805_6.3V6M
1
2
+
C252
220U_6.3V_M
+
C252
220U_6.3V_M
1
2
C245
1U_0402_6.3V6K
C245
1U_0402_6.3V6K
1
2
R283
0_0603_5%
R283
0_0603_5%
12
R293
0_0603_5%
R293
0_0603_5%
1 2
C260
10U_0805_6.3V6M
@C260
10U_0805_6.3V6M
@
1
2
C247
1U_0402_6.3V
C247
1U_0402_6.3V
1
2
C244
1U_0402_6.3V6K
C244
1U_0402_6.3V6K
1
2
L5
10UH_LB2012T100MR_20%
L5
10UH_LB2012T100MR_20%
1 2
C242
22U_0805_6.3V6M
C242
22U_0805_6.3V6M
1
2
R269
0_0603_5%
R269
0_0603_5%
1 2
L3
10UH_LBR2012T100M_20%
L3
10UH_LBR2012T100M_20%
1 2
R279
100_0402_5%
R279
100_0402_5%
12
C253
1U_0402_6.3V6K
C253
1U_0402_6.3V6K
1
2
C263
0.1U_0402_10V7K
C263
0.1U_0402_10V7K
1
2
C231
10U_0805_10V4Z
C231
10U_0805_10V4Z
1
2
D2
CH751H-40PT_SOD323-2
D2
CH751H-40PT_SOD323-2
21
L6
10UH_LB2012T100MR_20%
L6
10UH_LB2012T100MR_20%
1 2
R272
0_0603_5%
R272
0_0603_5%
12
C238
0.1U_0402_10V7K
C238
0.1U_0402_10V7K
1
2
C269
0.1U_0402_10V7K
C269
0.1U_0402_10V7K
1
2
R277
0_0805_5%
R277
0_0805_5%
1 2
R281
0_0805_5%
R281
0_0805_5%
12
R294 0_0603_5%R294 0_0603_5%
12
C246
1U_0402_6.3V6K
C246
1U_0402_6.3V6K
1
2
C233
1U_0402_6.3V6K
C233
1U_0402_6.3V6K
1
2
R288
0_0603_5%
R288
0_0603_5%
12
C254
0.1U_0402_10V7K
C254
0.1U_0402_10V7K
1
2
R274 0_0603_5%R274 0_0603_5%
1 2
R270
0_0603_5%
R270
0_0603_5%
12
C270
0.1U_0402_10V7K
@
C270
0.1U_0402_10V7K
@
1
2
R276
0_0603_5%
R276
0_0603_5%
12
C239
1U_0402_6.3V6K
@C239
1U_0402_6.3V6K
@
1
2
C265
4.7U_0603_6.3V6K
C265
4.7U_0603_6.3V6K
1
2
C255
0.1U_0402_10V7K
C255
0.1U_0402_10V7K
1
2
C240
0.1U_0603_25V7K
C240
0.1U_0603_25V7K
1
2
C251
1U_0402_6.3V6K
C251
1U_0402_6.3V6K
1
2
+
C250
220U_6.3V_M
+
C250
220U_6.3V_M
1
2
R295 0_0603_5%R295 0_0603_5%
12
C236
0.1U_0402_10V7K
C236
0.1U_0402_10V7K
1
2
C234
0.1U_0402_10V7K
C234
0.1U_0402_10V7K
1
2
C261
1U_0402_6.3V6K
C261
1U_0402_6.3V6K
1
2
C264
1U_0402_6.3V6K
@C264
1U_0402_6.3V6K
@
1
2R292 0_0603_5%R292 0_0603_5%
12
D1
CH751H-40PT_SOD323-2
D1
CH751H-40PT_SOD323-2
21
C271
0.1U_0402_16V4Z
C271
0.1U_0402_16V4Z
1
2
R267
0_0805_5%
@R267
0_0805_5%
@
1 2
R291 0_0603_5%R291 0_0603_5%
12
POWER
SATA USB
Clock and Miscellaneous
HDA
CPURTC
PCI/GPIO/LPCMISC
U4J
COUGARPOINT_FCBGA989
POWER
SATA USB
Clock and Miscellaneous
HDA
CPURTC
PCI/GPIO/LPCMISC
U4J
COUGARPOINT_FCBGA989
DCPSUSBYP
V12
VCCASW[1]
AA19
VCCASW[2]
AA21
VCCASW[3]
AA24
VCCASW[5]
AA27
VCCASW[6]
AA29
VCCSUSHDA P32
VCCSUS3_3[6] P24
VCCIO[34] T26
VCCIO[4] AD17
VCCASW[7]
AA31
VCCASW[8]
AC26
VCCASW[9]
AC27
VCCASW[10]
AC29
VCCASW[11]
AC31
VCCASW[12]
AD29
V5REF P34
VCC3_3[4] T34
VCCRTC
A22
VCCSUS3_3[10] V24
VCCSUS3_3[9] V23
VCCSUS3_3[8] T24
VCCSUS3_3[7] T23
VCCIO[2] AC16
VCCADPLLB
BF47
VCCIO[8]
AF33
V5REF_SUS M26
VCCIO[3] AC17
DCPSUS[1]
T17
VCCIO[10]
AG33
VCCADPLLA
BD47
VCCVRM[4]
Y49
VCCACLK
AD49
DCPRTC
N16
VCCASW[4]
AA26
VCCIO[9]
AF34
VCCIO[7]
AF17
DCPSST
V16
VCCIO[5] AF13
VCCASW[22] T21
VCCASW[23] V21
VCCASW[21] T19
VCC3_3[1] AA16
VCC3_3[8] W16
VCCSUS3_3[2] N20
VCCSUS3_3[3] N22
VCCSUS3_3[4] P20
VCCSUS3_3[5] P22
VCCIO[29] N26
VCCIO[30] P26
VCCIO[31] P28
VCCIO[32] T27
V_PROC_IO
BJ8
VCCIO[33] T29
VCCIO[11]
AG34
VCCASW[13]
AD31
VCCASW[14]
W21
VCCASW[15]
W23
VCCASW[16]
W24
VCCASW[17]
W26
VCCASW[18]
W29
VCCASW[19]
W31
VCCASW[20]
W33
VCCIO[6] AF14
VCCVRM[1] AF11
VCCIO[12] AH13
VCCIO[13] AH14
VCC3_3[2] AJ2
VCCAPLLSATA AK1
DCPSUS[3]
AL24
VCCIO[14]
AL29
DCPSUS[4] AN23
VCCSUS3_3[1] AN24
VCCAPLLDMI2
BH23
DCPSUS[2]
V19
VCCDSW3_3
T16
VCC3_3[5]
T38
R286
0_0603_5%
R286
0_0603_5%
12 R287
0_0805_5%
@R287
0_0805_5%
@
12
C262
1U_0402_6.3V6K
C262
1U_0402_6.3V6K
1
2
R285
0_0805_5%
R285
0_0805_5%
12
R289
0_0805_5%
R289
0_0805_5%
12
R278
0_0603_5%
R278
0_0603_5%
12

5
5
4
4
3
3
2
2
1
1
D D
C C
B B
A A
Title
Size Document Number Rev
Date: Sheet of
Security Classification
Compal Secret Data
THIS SHEET OF ENGINEERING DRAWING IS THE PROPRIETARY PROPERTY OF COMPAL ELECTRONICS, INC. AND CONTAINS CONFIDENTIAL
AND TRADE SECRET INFORMATION. THIS SHEET MAY NOT BE TRANSFERED FROM THE CUSTODY OF THE COMPETENT DIVISION OF R&D
DEPARTMENT EXCEPT AS AUTHORIZED BY COMPAL ELECTRONICS, INC. NEITHER THIS SHEET NOR THE INFORMATION IT CONTAINS
MAY BE USED BY OR DISCLOSED TO ANY THIRD PARTY WITHOUT PRIOR WRITTEN CONSENT OF COMPAL ELECTRONICS, INC.
Issued Date
Deciphered Date
LA-6752P
0.2
PCH (9/9) VSS
Custom
22 50Friday, November 26, 2010
2010/07/12 2012/07/11
Title
Size Document Number Rev
Date: Sheet of
Security Classification
Compal Secret Data
THIS SHEET OF ENGINEERING DRAWING IS THE PROPRIETARY PROPERTY OF COMPAL ELECTRONICS, INC. AND CONTAINS CONFIDENTIAL
AND TRADE SECRET INFORMATION. THIS SHEET MAY NOT BE TRANSFERED FROM THE CUSTODY OF THE COMPETENT DIVISION OF R&D
DEPARTMENT EXCEPT AS AUTHORIZED BY COMPAL ELECTRONICS, INC. NEITHER THIS SHEET NOR THE INFORMATION IT CONTAINS
MAY BE USED BY OR DISCLOSED TO ANY THIRD PARTY WITHOUT PRIOR WRITTEN CONSENT OF COMPAL ELECTRONICS, INC.
Issued Date
Deciphered Date
LA-6752P
0.2
PCH (9/9) VSS
Custom
22 50Friday, November 26, 2010
2010/07/12 2012/07/11
Title
Size Document Number Rev
Date: Sheet of
Security Classification
Compal Secret Data
THIS SHEET OF ENGINEERING DRAWING IS THE PROPRIETARY PROPERTY OF COMPAL ELECTRONICS, INC. AND CONTAINS CONFIDENTIAL
AND TRADE SECRET INFORMATION. THIS SHEET MAY NOT BE TRANSFERED FROM THE CUSTODY OF THE COMPETENT DIVISION OF R&D
DEPARTMENT EXCEPT AS AUTHORIZED BY COMPAL ELECTRONICS, INC. NEITHER THIS SHEET NOR THE INFORMATION IT CONTAINS
MAY BE USED BY OR DISCLOSED TO ANY THIRD PARTY WITHOUT PRIOR WRITTEN CONSENT OF COMPAL ELECTRONICS, INC.
Issued Date
Deciphered Date
LA-6752P
0.2
PCH (9/9) VSS
Custom
22 50Friday, November 26, 2010
2010/07/12 2012/07/11
Compal Electronics, Inc.
U4I
COUGARPOINT_FCBGA989
U4I
COUGARPOINT_FCBGA989
VSS[159]
AY4
VSS[160]
AY42
VSS[161]
AY46
VSS[162]
AY8
VSS[163]
B11
VSS[164]
B15
VSS[165]
B19
VSS[166]
B23
VSS[167]
B27
VSS[168]
B31
VSS[169]
B35
VSS[170]
B39
VSS[171]
B7
VSS[173]
BB12
VSS[174]
BB16
VSS[175]
BB20
VSS[176]
BB22
VSS[177]
BB24
VSS[178]
BB28
VSS[179]
BB30
VSS[180]
BB38
VSS[181]
BB4
VSS[182]
BB46
VSS[183]
BC14
VSS[184]
BC18
VSS[185]
BC2
VSS[186]
BC22
VSS[187]
BC26
VSS[188]
BC32
VSS[189]
BC34
VSS[190]
BC36
VSS[191]
BC40
VSS[192]
BC42
VSS[193]
BC48
VSS[194]
BD46
VSS[195]
BD5
VSS[196]
BE22
VSS[197]
BE26
VSS[198]
BE40
VSS[199]
BF10
VSS[200]
BF12
VSS[201]
BF16
VSS[202]
BF20
VSS[203]
BF22
VSS[204]
BF24
VSS[205]
BF26
VSS[206]
BF28
VSS[207]
BD3
VSS[208]
BF30
VSS[209]
BF38
VSS[210]
BF40
VSS[211]
BF8
VSS[212]
BG17
VSS[213]
BG21
VSS[214]
BG33
VSS[215]
BG44
VSS[216]
BG8
VSS[217]
BH11
VSS[218]
BH15
VSS[219]
BH17
VSS[220]
BH19
VSS[222]
BH27
VSS[223]
BH31
VSS[224]
BH33
VSS[225]
BH35
VSS[226]
BH39
VSS[227]
BH43
VSS[228]
BH7
VSS[229]
D3
VSS[230]
D12
VSS[231]
D16
VSS[232]
D18
VSS[233]
D22
VSS[234]
D24
VSS[235]
D26
VSS[236]
D30
VSS[237]
D32
VSS[264] K7
VSS[265] L18
VSS[266] L2
VSS[267] L20
VSS[268] L26
VSS[269] L28
VSS[270] L36
VSS[271] L48
VSS[272] M12
VSS[273] P16
VSS[274] M18
VSS[275] M22
VSS[276] M24
VSS[277] M30
VSS[278] M32
VSS[279] M34
VSS[280] M38
VSS[281] M4
VSS[282] M42
VSS[283] M46
VSS[284] M8
VSS[285] N18
VSS[286] P30
VSS[288] P11
VSS[289] P18
VSS[290] T33
VSS[291] P40
VSS[292] P43
VSS[293] P47
VSS[294] P7
VSS[295] R2
VSS[296] R48
VSS[297] T12
VSS[298] T31
VSS[299] T37
VSS[300] T4
VSS[301] W34
VSS[302] T46
VSS[303] T47
VSS[304] T8
VSS[305] V11
VSS[306] V17
VSS[307] V26
VSS[308] V27
VSS[309] V29
VSS[310] V31
VSS[311] V36
VSS[312] V39
VSS[313] V43
VSS[314] V7
VSS[315] W17
VSS[316] W19
VSS[238]
D34
VSS[239]
D38
VSS[240]
D42
VSS[241]
D8
VSS[242]
E18
VSS[243]
E26
VSS[244]
G18
VSS[245]
G20
VSS[246]
G26
VSS[247]
G28
VSS[248]
G36
VSS[249]
G48
VSS[250]
H12
VSS[251]
H18
VSS[317] W2
VSS[318] W27
VSS[319] W48
VSS[320] Y12
VSS[321] Y38
VSS[322] Y4
VSS[323] Y42
VSS[324] Y46
VSS[325] Y8
VSS[328] BG29
VSS[329] N24
VSS[330] AJ3
VSS[287] N47
VSS[252]
H22
VSS[253]
H24
VSS[254]
H26
VSS[255]
H30
VSS[256]
H32
VSS[257]
H34
VSS[258]
F3
VSS[262] K39
VSS[263] K46
VSS[259] H46
VSS[260] K18
VSS[261] K26
VSS[331] AD47
VSS[333] B43
VSS[334] BE10
VSS[335] BG41
VSS[337] G14
VSS[338] H16
VSS[340] T36
VSS[342] BG22
VSS[343] BG24
VSS[344] C22
VSS[345] AP13
VSS[172]
F45
VSS[221]
H10
VSS[346] M14
VSS[347] AP3
VSS[348] AP1
VSS[349] BE16
VSS[350] BC16
VSS[351] BG28
VSS[352] BJ28
U4H
COUGARPOINT_FCBGA989
U4H
COUGARPOINT_FCBGA989
VSS[1]
AA17
VSS[2]
AA2
VSS[3]
AA3
VSS[5]
AA34
VSS[6]
AB11
VSS[7]
AB14
VSS[8]
AB39
VSS[9]
AB4
VSS[10]
AB43
VSS[11]
AB5
VSS[12]
AB7
VSS[13]
AC19
VSS[14]
AC2
VSS[15]
AC21
VSS[16]
AC24
VSS[17]
AC33
VSS[18]
AC34
VSS[19]
AC48
VSS[20]
AD10
VSS[21]
AD11
VSS[22]
AD12
VSS[23]
AD13
VSS[24]
AD19
VSS[25]
AD24
VSS[26]
AD26
VSS[27]
AD27
VSS[28]
AD33
VSS[29]
AD34
VSS[30]
AD36
VSS[31]
AD37
VSS[33]
AD39
VSS[34]
AD4
VSS[35]
AD40
VSS[36]
AD42
VSS[37]
AD43
VSS[38]
AD45
VSS[39]
AD46
VSS[43]
AF10
VSS[44]
AF12
VSS[46]
AD16
VSS[47]
AF16
VSS[48]
AF19
VSS[49]
AF24
VSS[50]
AF26
VSS[51]
AF27
VSS[52]
AF29
VSS[53]
AF31
VSS[54]
AF38
VSS[55]
AF4
VSS[56]
AF42
VSS[57]
AF46
VSS[59]
AF7
VSS[60]
AF8
VSS[61]
AG19
VSS[62]
AG2
VSS[63]
AG31
VSS[64]
AG48
VSS[65]
AH11
VSS[66]
AH3
VSS[67]
AH36
VSS[68]
AH39
VSS[69]
AH40
VSS[70]
AH42
VSS[71]
AH46
VSS[72]
AH7
VSS[73]
AJ19
VSS[76]
AJ33
VSS[77]
AJ34
VSS[78]
AK12
VSS[79]
AK3
VSS[80] AK38
VSS[81] AK4
VSS[82] AK42
VSS[83] AK46
VSS[84] AK8
VSS[85] AL16
VSS[86] AL17
VSS[87] AL19
VSS[88] AL2
VSS[89] AL21
VSS[90] AL23
VSS[91] AL26
VSS[92] AL27
VSS[93] AL31
VSS[96] AL48
VSS[97] AM11
VSS[98] AM14
VSS[99] AM36
VSS[100] AM39
VSS[102] AM45
VSS[103] AM46
VSS[104] AM7
VSS[105] AN2
VSS[106] AN29
VSS[107] AN3
VSS[108] AN31
VSS[109] AP12
VSS[110] AP19
VSS[111] AP28
VSS[112] AP30
VSS[113] AP32
VSS[114] AP38
VSS[116] AP42
VSS[117] AP46
VSS[118] AP8
VSS[119] AR2
VSS[120] AR48
VSS[121] AT11
VSS[122] AT13
VSS[123] AT18
VSS[124] AT22
VSS[125] AT26
VSS[126] AT28
VSS[127] AT30
VSS[128] AT32
VSS[131] AT42
VSS[132] AT46
VSS[133] AT7
VSS[134] AU24
VSS[135] AU30
VSS[136] AV16
VSS[137] AV20
VSS[138] AV24
VSS[139] AV30
VSS[140] AV38
VSS[141] AV4
VSS[142] AV43
VSS[143] AV8
VSS[144] AW14
VSS[145] AW18
VSS[146] AW2
VSS[147] AW22
VSS[148] AW26
VSS[149] AW28
VSS[150] AW32
VSS[151] AW34
VSS[152] AW36
VSS[153] AW40
VSS[154] AW48
VSS[155] AV11
VSS[156] AY12
VSS[157] AY22
VSS[158] AY28
VSS[40]
AD8
VSS[42]
AE3
VSS[45]
AD14
VSS[115] AP4
VSS[0]
H5
VSS[58]
AF5
VSS[32]
AD38
VSS[4]
AA33
VSS[74]
AJ21
VSS[75]
AJ24
VSS[41]
AE2
VSS[129] AT34
VSS[130] AT39
VSS[101] AM43
VSS[95] AL34
VSS[94] AL33

5
5
4
4
3
3
2
2
1
1
D D
C C
B B
A A
DISPOFF#
INVPWM
INVPWM
INVPWM
DISPOFF#
USB20_N5
USB20_P5
DISPOFF#
INVPWM
EDID_CLK
EDID_DATA
LVDS_A2#
LVDS_A2
LVDS_A1#
LVDS_A1
LVDS_A0
LVDS_A0#
LVDS_ACLK
LVDS_ACLK#
LCD_ENVDDLCD_ENVDD
BKOFF#
EDID_CLK
EDID_DATA
LVDS_A2#
LVDS_A2
LVDS_A1#
LVDS_A1
LVDS_A0
LVDS_A0#
LVDS_ACLK
LVDS_ACLK#
BKOFF#<32>
PCH_PWM<17>
USB20_N5 <18>
USB20_P5 <18>
INVT_PWM<32>
PCH_ENBKL<17> ENBKL <32>
PCH_ENVDD<17>
EDID_CLK<17>
EDID_DATA<17>
LVDS_A2<17>
LVDS_A2#<17>
LVDS_A1<17>
LVDS_A1#<17>
LVDS_A0<17>
LVDS_A0#<17>
LVDS_ACLK#<17>
LVDS_ACLK<17>
CMOS_OFF#<32>
CE_EN<32>
+3VS
+3VS
+LCDVDD +5VALW
+LCDVDD_CONN
+LCDVDD
+3VS
+LEDVDD B+
+3VS
+3VS
+3VS
+5VALW
+3VS_CMOS
+3VS_CMOS
+LCDVDD_CONN
+5VS
+3VS
+CMOS_PW
Title
Size Document Number Rev
Date: Sheet of
Security Classification
Compal Secret Data
THIS SHEET OF ENGINEERING DRAWING IS THE PROPRIETARY PROPERTY OF COMPAL ELECTRONICS, INC. AND CONTAINS CONFIDENTIAL
AND TRADE SECRET INFORMATION. THIS SHEET MAY NOT BE TRANSFERED FROM THE CUSTODY OF THE COMPETENT DIVISION OF R&D
DEPARTMENT EXCEPT AS AUTHORIZED BY COMPAL ELECTRONICS, INC. NEITHER THIS SHEET NOR THE INFORMATION IT CONTAINS
MAY BE USED BY OR DISCLOSED TO ANY THIRD PARTY WITHOUT PRIOR WRITTEN CONSENT OF COMPAL ELECTRONICS, INC.
Issued Date
Deciphered Date
0.2
LVDS/CAMERA
B
23 50Friday, November 26, 2010
2010/07/12 2012/07/11
Compal Electronics, Inc.
LA-6752P
Title
Size Document Number Rev
Date: Sheet of
Security Classification
Compal Secret Data
THIS SHEET OF ENGINEERING DRAWING IS THE PROPRIETARY PROPERTY OF COMPAL ELECTRONICS, INC. AND CONTAINS CONFIDENTIAL
AND TRADE SECRET INFORMATION. THIS SHEET MAY NOT BE TRANSFERED FROM THE CUSTODY OF THE COMPETENT DIVISION OF R&D
DEPARTMENT EXCEPT AS AUTHORIZED BY COMPAL ELECTRONICS, INC. NEITHER THIS SHEET NOR THE INFORMATION IT CONTAINS
MAY BE USED BY OR DISCLOSED TO ANY THIRD PARTY WITHOUT PRIOR WRITTEN CONSENT OF COMPAL ELECTRONICS, INC.
Issued Date
Deciphered Date
0.2
LVDS/CAMERA
B
23 50Friday, November 26, 2010
2010/07/12 2012/07/11
Compal Electronics, Inc.
LA-6752P
Title
Size Document Number Rev
Date: Sheet of
Security Classification
Compal Secret Data
THIS SHEET OF ENGINEERING DRAWING IS THE PROPRIETARY PROPERTY OF COMPAL ELECTRONICS, INC. AND CONTAINS CONFIDENTIAL
AND TRADE SECRET INFORMATION. THIS SHEET MAY NOT BE TRANSFERED FROM THE CUSTODY OF THE COMPETENT DIVISION OF R&D
DEPARTMENT EXCEPT AS AUTHORIZED BY COMPAL ELECTRONICS, INC. NEITHER THIS SHEET NOR THE INFORMATION IT CONTAINS
MAY BE USED BY OR DISCLOSED TO ANY THIRD PARTY WITHOUT PRIOR WRITTEN CONSENT OF COMPAL ELECTRONICS, INC.
Issued Date
Deciphered Date
0.2
LVDS/CAMERA
B
23 50Friday, November 26, 2010
2010/07/12 2012/07/11
Compal Electronics, Inc.
LA-6752P
LCD POWER CIRCUIT
DTC124EK
W=60mils
W=60mils
For EMI
For GMCH DPST
CMOS
(60 MIL)
CMOS Camera Conn
4.7V
(20 MIL) (20 MIL)
Change footprint
20100814
Change footprint
20100814
Change footprint
20100814
Change footprint
20100814
Change footprint
20100814
Change footprint
20100814
C514
680P_0402_50V7K
@
C514
680P_0402_50V7K
@1
2
C519
10U_0805_10V4Z
CMOS@
C519
10U_0805_10V4Z
CMOS@
1
2
R596
0_0603_5%
CMOS@
R596
0_0603_5%
CMOS@
1 2
R430
0_0402_5%
R430
0_0402_5%
1 2
C508
680P_0402_50V7K
@
C508
680P_0402_50V7K
@
1
2
R401
100K_0402_5%
R401
100K_0402_5%
12
R408
100K_0402_5%
@R408
100K_0402_5%
@
12
Q81
DTC124EKAT146_SC59-3
Q81
DTC124EKAT146_SC59-3
IN
2
OUT 1
GND
3
R403 220K_0402_5%R403 220K_0402_5%
1 2
C516
4.7U_0603_6.3V6K
C516
4.7U_0603_6.3V6K
1
2
C515
0.1U_0402_16V4Z
C515
0.1U_0402_16V4Z
1
2
JLVDS1
ACES_87142-3041-BS
ME@
JLVDS1
ACES_87142-3041-BS
ME@
GND 31
GND
32
11
2
2
33
4
4
55
6
6
77
8
8
99
10
10
11 11
12
12
13 13
14
14
15 15
16
16
17 17
18
18
19 19
20
20
21 21
22
22
23 23
24
24
25 25
26
26
27 27
28
28
29 29
30
30
C513
4.7U_0603_6.3V6K
C513
4.7U_0603_6.3V6K
1
2
R716
10K_0402_5%
R716
10K_0402_5%
12
R437 0_0402_5%R437 0_0402_5%
1 2
R435
150K_0402_5%
CMOS@
R435
150K_0402_5%
CMOS@
R431
10K_0402_5% @
R431
10K_0402_5% @
12
G
D
S
Q79
2N7002H_SOT23-3
G
D
S
Q79
2N7002H_SOT23-3 2
13
Q84
DTC124EKAT146_SC59-3
CMOS@
Q84
DTC124EKAT146_SC59-3
CMOS@
IN
2
OUT 1
GND
3
R438
100K_0402_1%
R438
100K_0402_1%
1 2
R398 0_0805_5%R398 0_0805_5%
1 2
R406 0_0402_5%R406 0_0402_5%
12
C517
0.1U_0402_16V4Z
C517
0.1U_0402_16V4Z
1
2
C518
0.1U_0402_16V4Z
CMOS@
C518
0.1U_0402_16V4Z
CMOS@
1
2
R717 0_0402_5%R717 0_0402_5%
1 2
D4
CH751H-40PT_SOD323-2@
D4
CH751H-40PT_SOD323-2@
21
Q80
AP2301GN-HF_SOT23-3
Q80
AP2301GN-HF_SOT23-3
2
31
C512
4.7U_0805_25V6-K
C512
4.7U_0805_25V6-K
1
2
R405 2.2K_0402_5%R405 2.2K_0402_5%
R400
150_0603_1%
R400
150_0603_1%
C511
470P_0402_50V7K
C511
470P_0402_50V7K
1
2
Q83
AP2301GN-HF_SOT23-3
Q83
AP2301GN-HF_SOT23-3
2
3 1
U22
TC7SZ14FU_SSOP5
@
U22
TC7SZ14FU_SSOP5
@
Y4
P5
G
3
A
2NC
1
R404 2.2K_0402_5%R404 2.2K_0402_5%
G
D
S
Q82
2N7002H_SOT23-3
@
G
D
S
Q82
2N7002H_SOT23-3
@
2
13
L29
FBMA-L11-201209-221LMA30T_0805
L29
FBMA-L11-201209-221LMA30T_0805
1 2
R433
4.7K_0402_5%
@R433
4.7K_0402_5%
@
12
C509
470P_0402_50V7K
C509
470P_0402_50V7K
1
2
R434 100K_0402_5%
CMOS@
R434 100K_0402_5%
CMOS@
C520
0.1U_0402_16V4Z
CMOS@
C520
0.1U_0402_16V4Z
CMOS@
1
2
R543
0_0402_5%
@
R543
0_0402_5%
@
12
R402
0_0402_5% @
R402
0_0402_5% @
1 2
R539
0_0603_5%
@
R539
0_0603_5%
@1 2

A
A
B
B
C
C
D
D
E
E
1 1
2 2
3 3
4 4
DAC_RED
DAC_GRN
DAC_BLU
REDGREENBLUE
CRT_DDC_DAT_CONN
CRT_DDC_DAT_CONN
CRT_DDC_CLK_CONN
RED
GREEN
BLUE
JVGA_VSJVGA_HS
CRT_DDC_CLK_CONN
RED
GREEN
JVGA_HS
JVGA_VS
BLUE
JVGA_VS
JVGA_HS
CRT_VSYNC_1
CRT_HSYNC_1
CRT_DDC_DATA
CRT_DDC_CLK
CRT_HSYNC<17>
CRT_VSYNC<17>
CRT_DDC_DATA<17>
CRT_DDC_CLK<17>
DAC_RED<17>
DAC_GRN<17>
DAC_BLU<17>
+5VS +5VS +5VS +5VS +5VS
+5VS
+CRT_VCC
+CRT_VCC
+3VS
+CRT_VCC
+CRT_VCC
+3VS
Title
Size Document Number Rev
Date: Sheet of
Security Classification
Compal Secret Data
THIS SHEET OF ENGINEERING DRAWING IS THE PROPRIETARY PROPERTY OF COMPAL ELECTRONICS, INC. AND CONTAINS CONFIDENTIAL
AND TRADE SECRET INFORMATION. THIS SHEET MAY NOT BE TRANSFERED FROM THE CUSTODY OF THE COMPETENT DIVISION OF R&D
DEPARTMENT EXCEPT AS AUTHORIZED BY COMPAL ELECTRONICS, INC. NEITHER THIS SHEET NOR THE INFORMATION IT CONTAINS
MAY BE USED BY OR DISCLOSED TO ANY THIRD PARTY WITHOUT PRIOR WRITTEN CONSENT OF COMPAL ELECTRONICS, INC.
Issued Date Deciphered Date
0.2
CRT Connector
Custom
24 50Friday, November 26, 2010
2010/07/12 2012/07/11
Compal Electronics, Inc.
LA-6752P
Title
Size Document Number Rev
Date: Sheet of
Security Classification
Compal Secret Data
THIS SHEET OF ENGINEERING DRAWING IS THE PROPRIETARY PROPERTY OF COMPAL ELECTRONICS, INC. AND CONTAINS CONFIDENTIAL
AND TRADE SECRET INFORMATION. THIS SHEET MAY NOT BE TRANSFERED FROM THE CUSTODY OF THE COMPETENT DIVISION OF R&D
DEPARTMENT EXCEPT AS AUTHORIZED BY COMPAL ELECTRONICS, INC. NEITHER THIS SHEET NOR THE INFORMATION IT CONTAINS
MAY BE USED BY OR DISCLOSED TO ANY THIRD PARTY WITHOUT PRIOR WRITTEN CONSENT OF COMPAL ELECTRONICS, INC.
Issued Date Deciphered Date
0.2
CRT Connector
Custom
24 50Friday, November 26, 2010
2010/07/12 2012/07/11
Compal Electronics, Inc.
LA-6752P
Title
Size Document Number Rev
Date: Sheet of
Security Classification
Compal Secret Data
THIS SHEET OF ENGINEERING DRAWING IS THE PROPRIETARY PROPERTY OF COMPAL ELECTRONICS, INC. AND CONTAINS CONFIDENTIAL
AND TRADE SECRET INFORMATION. THIS SHEET MAY NOT BE TRANSFERED FROM THE CUSTODY OF THE COMPETENT DIVISION OF R&D
DEPARTMENT EXCEPT AS AUTHORIZED BY COMPAL ELECTRONICS, INC. NEITHER THIS SHEET NOR THE INFORMATION IT CONTAINS
MAY BE USED BY OR DISCLOSED TO ANY THIRD PARTY WITHOUT PRIOR WRITTEN CONSENT OF COMPAL ELECTRONICS, INC.
Issued Date Deciphered Date
0.2
CRT Connector
Custom
24 50Friday, November 26, 2010
2010/07/12 2012/07/11
Compal Electronics, Inc.
LA-6752P
CLOSE TO CONN
CRT Connector
W=40mils
UMA only
8/6 Modify,
8/14 change P/N to
DMN66D0LDW-7_SOT363-6
(SB00000DH00)
Q62A
2N7002DW -T/R7_SOT363-6
Q62A
2N7002DW -T/R7_SOT363-6
61
2
Q62B
2N7002DW -T/R7_SOT363-6
Q62B
2N7002DW -T/R7_SOT363-6
3
5
4
L31
FCM1608CF-121T03 0603
L31
FCM1608CF-121T03 0603
1 2
C527
10P_0402_50V8J
C527
10P_0402_50V8J
1
2
C522
10P_0402_50V8J
C522
10P_0402_50V8J
1
2
D6
BAT54S-7-F_SOT23-3
@
D6
BAT54S-7-F_SOT23-3
@
2
3
1
L30
FCM1608CF-121T03 0603
L30
FCM1608CF-121T03 0603
1 2
D10
RB491D_SC59-3
D10
RB491D_SC59-3
2 1
L32
FCM1608CF-121T03 0603
L32
FCM1608CF-121T03 0603
1 2
U23
SN74AHCT1G125DCKR_SC70-5
U23
SN74AHCT1G125DCKR_SC70-5
A
2Y4
OE# 1
G
3P5
C533
100P_0402_50V8J
C533
100P_0402_50V8J
1
2
C528
100P_0402_50V8J
C528
100P_0402_50V8J
1
2
R446
150_0402_1%
R446
150_0402_1%
12
D9
BAT54S-7-F_SOT23-3
@
D9
BAT54S-7-F_SOT23-3
@
2
3
1
R454
2.2K_0402_5%
@
R454
2.2K_0402_5%
@
12
R457
2.2K_0402_5%
R457
2.2K_0402_5%
12
C534
68P_0402_50V8K
@
C534
68P_0402_50V8K
@
1
2
C525
10P_0402_50V8J
C525
10P_0402_50V8J
1
2
R455
2.2K_0402_5%
@
R455
2.2K_0402_5%
@
12
C526
10P_0402_50V8J
C526
10P_0402_50V8J
1
2
C532
10P_0402_50V8J
@C532
10P_0402_50V8J
@
1
2
T67 PAD
@
T67 PAD
@
D8
BAT54S-7-F_SOT23-3
@
D8
BAT54S-7-F_SOT23-3
@
2
3
1
G
G
JCRT1
CONTE_80431-5K1-152
ME@
G
G
JCRT1
CONTE_80431-5K1-152
ME@
6
11
1
7
12
2
8
13
3
9
14
4
10
15
5
16
17
R448
1K_0402_5%
R448
1K_0402_5%
1 2
C524
10P_0402_50V8J
C524
10P_0402_50V8J
1
2
C521
0.1U_0402_16V4Z
C521
0.1U_0402_16V4Z
1
2
L34
FCM1608CF-121T03 0603
L34
FCM1608CF-121T03 0603
1 2
R451
1K_0402_5%
R451
1K_0402_5%
1 2
U24
SN74AHCT1G125DCKR_SC70-5
U24
SN74AHCT1G125DCKR_SC70-5
A
2Y4
OE# 1
G
3P5
L33
FCM1608CF-121T03 0603
L33
FCM1608CF-121T03 0603
1 2
F1
1.1A_6V_SMD1812P110TF
F1
1.1A_6V_SMD1812P110TF
21
C531
0.1U_0402_16V4Z
C531
0.1U_0402_16V4Z
1
2
C529
0.1U_0402_16V4Z
C529
0.1U_0402_16V4Z
1
2
R443
150_0402_1%
R443
150_0402_1%
12
D7
BAT54S-7-F_SOT23-3
@
D7
BAT54S-7-F_SOT23-3
@
2
3
1
R456
2.2K_0402_5%
R456
2.2K_0402_5%
12
R445
150_0402_1%
R445
150_0402_1%
12
D5
BAT54S-7-F_SOT23-3
@
D5
BAT54S-7-F_SOT23-3
@
2
3
1
C530
10P_0402_50V8J
@
C530
10P_0402_50V8J
@
1
2
C523
10P_0402_50V8J
C523
10P_0402_50V8J
1
2

5
5
4
4
3
3
2
2
1
1
D D
C C
B B
A A
+5VS_HDMI
HDMI_TX1-_CONN
HDMI_TX2+_CONN
HDMI_TX0+_CONN
HDMI_TX0-_CONN
HDMI_CLK+_CONN
HDMI_TX1+_CONN
HDMI_TX2-_CONN
HDMI_CLK-_CONN
HDMICLK_R
HDMIDAT_R
HDMIDAT_R
HDMICLK_R
HDMI_CLK-_CONN
HDMI_CLK+_CONN
HDMI_TX0-_CONN
HDMI_TX0+_CONN
HDMI_TX1-_CONN
HDMI_TX1+_CONN
HDMI_TX2-_CONN
HDMI_TX2+_CONN
HDMI_TX0+_CONN
HDMI_TX1-_CONN
HDMI_TX2+_CONN
HDMI_TX1+_CONN
HDMI_CLK-_CONN
HDMI_CLK+_CONN
HDMI_TX2-_CONN
HDMI_TX0-_CONN HDMI_TX1+_CK
HDMI_TX2-_CK
HDMI_TX1-_CK
HDMI_CLK-_CK
HDMI_TX2+_CK
HDMI_TX0+_CK
HDMI_TX0-_CK
HDMI_CLK+_CK
HDMI_DET
HDMI_TX1-_CONN
HDMI_TX1+_CONN
HDMI_TX0+_CONN
HDMI_TX0-_CONN
HDMI_CLK+_CONN
HDMI_TX2-_CONN
HDMI_CLK-_CONN
HDMI_TX2+_CONN
HDMI_TX1+_CK
HDMI_TX2-_CK
HDMI_TX1-_CK
HDMI_CLK-_CK
HDMI_TX2+_CK
HDMI_TX0+_CK
HDMI_TX0-_CK
HDMI_CLK+_CK
HDMIDAT_R
TMDS_B_HPD#
HDMICLK_R
+5VS_HDMI_F
HDMI_TX1+_CK<17>
HDMI_TX1-_CK<17>
HDMI_TX2+_CK<17>
HDMI_TX2-_CK<17>
HDMI_CLK+_CK<17>
HDMI_CLK-_CK<17>
HDMI_TX0+_CK<17>
HDMI_TX0-_CK<17>
HDMIDAT_NB<17>
HDMICLK_NB<17>
TMDS_B_HPD#<17>
+5VS
+5VS +5VS
+3VS
+3VS
+3VS
+5VS
Title
Size Document Number Rev
Date: Sheet of
Security Classification
Compal Secret Data
THIS SHEET OF ENGINEERING DRAWING IS THE PROPRIETARY PROPERTY OF COMPAL ELECTRONICS, INC. AND CONTAINS CONFIDENTIAL
AND TRADE SECRET INFORMATION. THIS SHEET MAY NOT BE TRANSFERED FROM THE CUSTODY OF THE COMPETENT DIVISION OF R&D
DEPARTMENT EXCEPT AS AUTHORIZED BY COMPAL ELECTRONICS, INC. NEITHER THIS SHEET NOR THE INFORMATION IT CONTAINS
MAY BE USED BY OR DISCLOSED TO ANY THIRD PARTY WITHOUT PRIOR WRITTEN CONSENT OF COMPAL ELECTRONICS, INC.
Issued Date Deciphered Date
0.2
HDMI CONN
Custom
25 50Friday, November 26, 2010
2010/07/12 2012/07/11
Compal Electronics,Ltd.
LA-6752P
Title
Size Document Number Rev
Date: Sheet of
Security Classification
Compal Secret Data
THIS SHEET OF ENGINEERING DRAWING IS THE PROPRIETARY PROPERTY OF COMPAL ELECTRONICS, INC. AND CONTAINS CONFIDENTIAL
AND TRADE SECRET INFORMATION. THIS SHEET MAY NOT BE TRANSFERED FROM THE CUSTODY OF THE COMPETENT DIVISION OF R&D
DEPARTMENT EXCEPT AS AUTHORIZED BY COMPAL ELECTRONICS, INC. NEITHER THIS SHEET NOR THE INFORMATION IT CONTAINS
MAY BE USED BY OR DISCLOSED TO ANY THIRD PARTY WITHOUT PRIOR WRITTEN CONSENT OF COMPAL ELECTRONICS, INC.
Issued Date Deciphered Date
0.2
HDMI CONN
Custom
25 50Friday, November 26, 2010
2010/07/12 2012/07/11
Compal Electronics,Ltd.
LA-6752P
Title
Size Document Number Rev
Date: Sheet of
Security Classification
Compal Secret Data
THIS SHEET OF ENGINEERING DRAWING IS THE PROPRIETARY PROPERTY OF COMPAL ELECTRONICS, INC. AND CONTAINS CONFIDENTIAL
AND TRADE SECRET INFORMATION. THIS SHEET MAY NOT BE TRANSFERED FROM THE CUSTODY OF THE COMPETENT DIVISION OF R&D
DEPARTMENT EXCEPT AS AUTHORIZED BY COMPAL ELECTRONICS, INC. NEITHER THIS SHEET NOR THE INFORMATION IT CONTAINS
MAY BE USED BY OR DISCLOSED TO ANY THIRD PARTY WITHOUT PRIOR WRITTEN CONSENT OF COMPAL ELECTRONICS, INC.
Issued Date Deciphered Date
0.2
HDMI CONN
Custom
25 50Friday, November 26, 2010
2010/07/12 2012/07/11
Compal Electronics,Ltd.
LA-6752P
Pull up R for PCH SIDE
8/6 Modify
Change footprint
20100814
Change footprint
20100814
8/14 change P/N to
DMN66D0LDW-7_SOT363-6
(SB00000DH00)
9/27 add F2 for safty
R474 680_0402_1%HDMI@R474 680_0402_1%HDMI@
1 2
R471 0_0402_5%HDMI@ R471 0_0402_5%HDMI@
1 2
R472 680_0402_1%HDMI@R472 680_0402_1%HDMI@
1 2
C543
0.1U_0402_16V4Z
HDMI@
C543
0.1U_0402_16V4Z
HDMI@
1
2
JHDMI1
SUYIN_100042GR019M23DZL
JHDMI1
SUYIN_100042GR019M23DZL
D2+
1D2_shield
2D2-
3D1+
4D1_shield
5D1-
6D0+
7D0_shield
8D0-
9CK+
10 CK_shield
11 CK-
12 CEC
13 Reserved
14 SCL
15 SDA
16 DDC/CEC_GND
17 +5V
18 HP_DET
19
G1 20
G2 21
G3 22
G4 23
Q63A
2N7002DW -T/R7_SOT363-6
HDMI@
Q63A
2N7002DW -T/R7_SOT363-6
HDMI@
61
2
R485
1M_0402_5%
HDMI@
R485
1M_0402_5%
HDMI@
1 2
R470 0_0402_5%HDMI@ R470 0_0402_5%HDMI@
1 2
R464 0_0402_5%HDMI@ R464 0_0402_5%HDMI@
1 2
L38
WCM-2012-900T_4P
@L38
WCM-2012-900T_4P
@
1
1
4
433
22
D13RB491D_SC59-3
HDMI@
D13RB491D_SC59-3
HDMI@
2 1
R475 680_0402_1%HDMI@R475 680_0402_1%HDMI@
1 2
R476 680_0402_1%HDMI@R476 680_0402_1%HDMI@
1 2
R466 0_0402_5%HDMI@ R466 0_0402_5%HDMI@
1 2
L36
WCM-2012-900T_4P
@L36
WCM-2012-900T_4P
@
1
1
4
433
22
D14
BAT54S-7-F_SOT23-3
@
D14
BAT54S-7-F_SOT23-3
@
2
3
1
R482
0_0805_5%
@
R482
0_0805_5%
@
R465 0_0402_5%HDMI@ R465 0_0402_5%HDMI@
1 2
R484
2.2K_0402_5%
HDMI@
R484
2.2K_0402_5%
HDMI@
1 2
D12
BAT54S-7-F_SOT23-3
@
D12
BAT54S-7-F_SOT23-3
@
2
3
1
R488
100K_0402_5%
HDMI@
R488
100K_0402_5%
HDMI@
1 2
L37
WCM-2012-900T_4P
@L37
WCM-2012-900T_4P
@
1
1
4
433
22
R467 0_0402_5%HDMI@ R467 0_0402_5%HDMI@
1 2
F2
1.1A_6V_SMD1812P110TF
HDMI@
F2
1.1A_6V_SMD1812P110TF
HDMI@
21
R483
2.2K_0402_5%
HDMI@
R483
2.2K_0402_5%
HDMI@
1 2
R463 680_0402_1%HDMI@R463 680_0402_1%HDMI@
1 2
D11
BAT54S-7-F_SOT23-3
@
D11
BAT54S-7-F_SOT23-3
@
2
3
1
L35
WCM-2012-900T_4P
@L35
WCM-2012-900T_4P
@
1
1
4
433
22
G
D
S
Q95
2N7002H_SOT23-3
UMA_HDMI@
G
D
S
Q95
2N7002H_SOT23-3
UMA_HDMI@
2
13
R477 680_0402_1%HDMI@R477 680_0402_1%HDMI@
1 2
R469 0_0402_5%HDMI@ R469 0_0402_5%HDMI@
1 2
G
D
S
Q93
2N7002H_SOT23-3
UMA_HDMI@
G
D
S
Q93
2N7002H_SOT23-3
UMA_HDMI@
2
13
R473 680_0402_1%HDMI@R473 680_0402_1%HDMI@
1 2
Q63B 2N7002DW -T/R7_SOT363-6
HDMI@
Q63B 2N7002DW -T/R7_SOT363-6
HDMI@
3
5
4
R462 680_0402_1%HDMI@R462 680_0402_1%HDMI@
1 2
R468 0_0402_5%HDMI@ R468 0_0402_5%HDMI@
1 2

A
A
B
B
C
C
D
D
E
E
1 1
2 2
3 3
4 4
LPC_FRAME#_R
LPC_AD3_R
LPC_AD2_R
LPC_AD1_R
LPC_AD0_R
EC_TX_P80_DATA
PCI_RST#_R
CLK_PCI_DB
WLAN_CLKREQ1#
BT_ACTIVE
PCIE_WAKE#
WLAN_LED#
+1.5VS_CONN
BUF_PLT_RST#
EC_RX_P80_CLK
LPC_FRAME#
LPC_AD3
LPC_AD2
LPC_AD1
LPC_AD0
BUF_PLT_RST#
CLK_PCI_DB
LPC_FRAME#_R
LPC_AD3_R
LPC_AD2_R
LPC_AD1_R
LPC_AD0_R
PCI_RST#_R
PCIE_WAKE#<16,27>
WLAN_CLKREQ1#<15>
USB20_N9 <18>
USB20_P9 <18>
BUF_PLT_RST# <18,27,32>
WL_OFF# <18>
EC_TX_P80_DATA<32,33>
EC_RX_P80_CLK<32,33>
WLAN_LED# <56,57>
BT_ACTIVE<35>
SMB_CLK_S3 <12,13,15>
SMB_DATA_S3 <12,13,15>
PCIE_PTX_C_DRX_N2<15>
PCIE_PTX_C_DRX_P2<15>
PCIE_PRX_DTX_N2<15>
PCIE_PRX_DTX_P2<15>
LPC_AD2 <14,32>
LPC_AD1 <14,32>
LPC_AD3 <14,32>
LPC_AD0 <14,32>
LPC_FRAME# <14,32>
CLK_PCI_DB <15>
CLK_PCIE_WLAN1#<15>
CLK_PCIE_WLAN1<15>
+3VS_WLAN
+3VS
+3VALW
+3VALW
+1.5VS
+3VS_WLAN+3VS
+1.5VS_CONN
Title
Size Document Number Rev
Date: Sheet of
Security Classification
Compal Secret Data
THIS SHEET OF ENGINEERING DRAWING IS THE PROPRIETARY PROPERTY OF COMPAL ELECTRONICS, INC. AND CONTAINS CONFIDENTIAL
AND TRADE SECRET INFORMATION. THIS SHEET MAY NOT BE TRANSFERED FROM THE CUSTODY OF THE COMPETENT DIVISION OF R&D
DEPARTMENT EXCEPT AS AUTHORIZED BY COMPAL ELECTRONICS, INC. NEITHER THIS SHEET NOR THE INFORMATION IT CONTAINS
MAY BE USED BY OR DISCLOSED TO ANY THIRD PARTY WITHOUT PRIOR WRITTEN CONSENT OF COMPAL ELECTRONICS, INC.
Issued Date Deciphered Date
0.2
Mini-Card/NEW Card/SIM
26 50Friday, November 26, 2010
2010/07/12 2012/07/11
Compal Electronics, Inc.
LA-6752P
Title
Size Document Number Rev
Date: Sheet of
Security Classification
Compal Secret Data
THIS SHEET OF ENGINEERING DRAWING IS THE PROPRIETARY PROPERTY OF COMPAL ELECTRONICS, INC. AND CONTAINS CONFIDENTIAL
AND TRADE SECRET INFORMATION. THIS SHEET MAY NOT BE TRANSFERED FROM THE CUSTODY OF THE COMPETENT DIVISION OF R&D
DEPARTMENT EXCEPT AS AUTHORIZED BY COMPAL ELECTRONICS, INC. NEITHER THIS SHEET NOR THE INFORMATION IT CONTAINS
MAY BE USED BY OR DISCLOSED TO ANY THIRD PARTY WITHOUT PRIOR WRITTEN CONSENT OF COMPAL ELECTRONICS, INC.
Issued Date Deciphered Date
0.2
Mini-Card/NEW Card/SIM
26 50Friday, November 26, 2010
2010/07/12 2012/07/11
Compal Electronics, Inc.
LA-6752P
Title
Size Document Number Rev
Date: Sheet of
Security Classification
Compal Secret Data
THIS SHEET OF ENGINEERING DRAWING IS THE PROPRIETARY PROPERTY OF COMPAL ELECTRONICS, INC. AND CONTAINS CONFIDENTIAL
AND TRADE SECRET INFORMATION. THIS SHEET MAY NOT BE TRANSFERED FROM THE CUSTODY OF THE COMPETENT DIVISION OF R&D
DEPARTMENT EXCEPT AS AUTHORIZED BY COMPAL ELECTRONICS, INC. NEITHER THIS SHEET NOR THE INFORMATION IT CONTAINS
MAY BE USED BY OR DISCLOSED TO ANY THIRD PARTY WITHOUT PRIOR WRITTEN CONSENT OF COMPAL ELECTRONICS, INC.
Issued Date Deciphered Date
0.2
Mini-Card/NEW Card/SIM
26 50Friday, November 26, 2010
2010/07/12 2012/07/11
Compal Electronics, Inc.
LA-6752P
Mini-Express Card for WLAN/WiMAX(Half)
Reserve for SW mini-pcie debug card.
Series resistors closed to KBC side.
For EC to detect
debug card insert.
Mini-Express Card(WLAN/WiMAX)
C546
0.1U_0402_16V4Z
@
C546
0.1U_0402_16V4Z
@1
2
R505
100_0402_1%
R505
100_0402_1%
1 2
R509 0_0402_5%@R509 0_0402_5%@
1 2
R514 0_0402_5%R514 0_0402_5%
1 2
R512 0_0402_5%@R512 0_0402_5%@
1 2
J6
JUMP_43X79
@
J6
JUMP_43X79
@
1
122
R499 0_0402_5%@R499 0_0402_5%@
1 2
JWLN1
TAITW_PFPET0-AFGLBG1ZZ4N0
ME@
JWLN1
TAITW_PFPET0-AFGLBG1ZZ4N0
ME@
WAKE#
1
NC
3
NC
5
CLKREQ#
7
GND
9
REFCLK-
11
REFCLK+
13
GND
15
NC
17
NC
19
GND
21
PERn0
23
PERp0
25
GND
27
GND
29
PETn0
31
PETp0
33
GND
35
NC
37
NC
39
NC
41
NC
43
NC
45
NC
47
NC
49
NC
51
GND
53
3.3V 2
GND 4
1.5V 6
NC 8
NC 10
NC 12
NC 14
NC 16
GND 18
NC 20
PERST# 22
+3.3Vaux 24
GND 26
+1.5V 28
SMB_CLK 30
SMB_DATA 32
GND 34
USB_D- 36
USB_D+ 38
GND 40
LED_WWAN# 42
LED_WLAN# 44
LED_WPAN# 46
+1.5V 48
GND 50
+3.3V 52
GND 54
R506
100_0402_1%
R506
100_0402_1%
1 2
R502 0_0402_5%@R502 0_0402_5%@
1 2
J7
JUMP_43X79
@
J7
JUMP_43X79
@
11
2
2
C544
0.1U_0402_16V4Z
@
C544
0.1U_0402_16V4Z
@
1
2
R513 0_0402_5%@R513 0_0402_5%@
1 2
R507
100K_0402_5%
R507
100K_0402_5%
1 2
R498 0_0402_5%R498 0_0402_5%
1 2
R5040_0402_5%
@
R5040_0402_5%
@12
R510 0_0402_5%@R510 0_0402_5%@
1 2
R508 0_0402_5%@R508 0_0402_5%@
1 2
R5030_0402_5% @R5030_0402_5% @12
R497 0_0402_5%@R497 0_0402_5%@
1 2
C545
0.1U_0402_16V4Z
@
C545
0.1U_0402_16V4Z
@1
2
R511 0_0402_5%@R511 0_0402_5%@
1 2
R500 0_0402_5%R500 0_0402_5%
1 2
R501 0_0402_5%@R501 0_0402_5%@
1 2

5
5
4
4
3
3
2
2
1
1
D D
C C
B B
A A
PCIE_PRX_C_DTX_N1
PCIE_PRX_C_DTX_P1
LAN_XTALO
LAN_XTALI
+1.1_DVDDL
+1.7_VDDCT +1.7_LX
CLKREQ_LAN#
CLKREQ_LAN#
PCIE_WAKE#_R
MDI1+
MDI0+
MDI0-
MDI3+
MDI3-
MDI2+
MDI1-
MDI2-
LAN_XTALI
LAN_XTALO
BUF_PLT_RST#
LAN_LINK#
+2.7_AVDDH
CLK_PCIE_LAN_C
CLK_PCIE_LAN#_C
+1.7_LX
ACTIVITY
+3V_LAN
LAN_RBIAS
MDI0-
MDI0+
MDI2-
MDI3+
MDI3-
MDI1+
MDI2+
MDI1-
+1.1_AVDDL
+1.1_AVDDL
+1.1_AVDDL
+1.1_AVDDL
+1.1_AVDDL
+2.7_AVDDH
+2.7_AVDDH
+1.1_DVDDL
+1.7_VDDCT
CLKREQ_LAN#_R
CLK_PCIE_LAN<15>
CLK_PCIE_LAN#<15>
PCIE_WAKE#<16,26>
LAN_WAKE#<32>
BUF_PLT_RST#<18,26,32>
PCIE_PTX_C_DRX_P1<15>
PCIE_PTX_C_DRX_N1<15>
MDI1+ <28>
MDI2- <28>
MDI2+ <28>
MDI0- <28>
MDI0+ <28>
MDI1- <28>
MDI3+ <28>
MDI3- <28>
ACTIVITY <28>
PCIE_PRX_DTX_N1<15>
PCIE_PRX_DTX_P1<15>
LAN_LINK# <28>
CLKREQ_LAN#<15>
+1.7_LX+1.7_VDDCT
+1.7_VDDCT
+1.7_LX
+3V_LAN
+3VALW
+3V_LAN
Title
Size Document Number Rev
Date: Sheet of
Security Classification
Compal Secret Data
THIS SHEET OF ENGINEERING DRAWING IS THE PROPRIETARY PROPERTY OF COMPAL ELECTRONICS, INC. AND CONTAINS CONFIDENTIAL
AND TRADE SECRET INFORMATION. THIS SHEET MAY NOT BE TRANSFERED FROM THE CUSTODY OF THE COMPETENT DIVISION OF R&D
DEPARTMENT EXCEPT AS AUTHORIZED BY COMPAL ELECTRONICS, INC. NEITHER THIS SHEET NOR THE INFORMATION IT CONTAINS
MAY BE USED BY OR DISCLOSED TO ANY THIRD PARTY WITHOUT PRIOR WRITTEN CONSENT OF COMPAL ELECTRONICS, INC.
Issued Date
Deciphered Date
0.2
LAN-AR8151/8152
Custom
27 50
Friday, November 26, 2010
2010/07/12 2012/07/11
Compal Electronics, Inc.
LA-6752P
Title
Size Document Number Rev
Date: Sheet of
Security Classification
Compal Secret Data
THIS SHEET OF ENGINEERING DRAWING IS THE PROPRIETARY PROPERTY OF COMPAL ELECTRONICS, INC. AND CONTAINS CONFIDENTIAL
AND TRADE SECRET INFORMATION. THIS SHEET MAY NOT BE TRANSFERED FROM THE CUSTODY OF THE COMPETENT DIVISION OF R&D
DEPARTMENT EXCEPT AS AUTHORIZED BY COMPAL ELECTRONICS, INC. NEITHER THIS SHEET NOR THE INFORMATION IT CONTAINS
MAY BE USED BY OR DISCLOSED TO ANY THIRD PARTY WITHOUT PRIOR WRITTEN CONSENT OF COMPAL ELECTRONICS, INC.
Issued Date
Deciphered Date
0.2
LAN-AR8151/8152
Custom
27 50
Friday, November 26, 2010
2010/07/12 2012/07/11
Compal Electronics, Inc.
LA-6752P
Title
Size Document Number Rev
Date: Sheet of
Security Classification
Compal Secret Data
THIS SHEET OF ENGINEERING DRAWING IS THE PROPRIETARY PROPERTY OF COMPAL ELECTRONICS, INC. AND CONTAINS CONFIDENTIAL
AND TRADE SECRET INFORMATION. THIS SHEET MAY NOT BE TRANSFERED FROM THE CUSTODY OF THE COMPETENT DIVISION OF R&D
DEPARTMENT EXCEPT AS AUTHORIZED BY COMPAL ELECTRONICS, INC. NEITHER THIS SHEET NOR THE INFORMATION IT CONTAINS
MAY BE USED BY OR DISCLOSED TO ANY THIRD PARTY WITHOUT PRIOR WRITTEN CONSENT OF COMPAL ELECTRONICS, INC.
Issued Date
Deciphered Date
0.2
LAN-AR8151/8152
Custom
27 50
Friday, November 26, 2010
2010/07/12 2012/07/11
Compal Electronics, Inc.
LA-6752P
Atheros request can't disable LAN power
Place Close to Chip
Note 1 : 8152 no mount MDI3+, MDI3-, MDI2-, MDI2+
resister and cap
Power On strapping
Pin Description Chip Default
H
--
AR8151 Pin23=LED2.
LED0
AR8152, Pin23 is CLKREQ
L:Over Clock Disable
H:Over Clock Enable
H:SWR Switch mode regulator Select
no overclocking
PD 5.1K
Place Close to LAN chip
LED0,1,2 intel Pull UP
*
*
Layout Notice : Place as close
chip as possible.
Near
Pin13
Near
Pin19
Near
Pin31
Near
Pin34
Near
Pin6
Near
Pin9
Near
Pin22
Near
Pin16
Near
Pin37
Near
Pin24
C554 & C555 Close pin1 < 200mil
C557 & C558 Close pin < 400mil
Note 2 : C574, C576, C580, C582, reserved for EMI.
LED2
Close to
Pin40
Note: Place Close to LAN chip
L39 DCR< 0.15 ohm
Rate current > 1A
R516
Configure
**
AR8152
Pin4
VDDCT_REG CLKREQn
Pin23
AR8151
CLKREQn LED[2]
Configure
R525
*
C559
Close Pin 10
Close together
C567
0.1U_0402_16V4Z
C567
0.1U_0402_16V4Z
1
2
C560
0.1U_0402_16V4Z
C560
0.1U_0402_16V4Z
1
2
R526
49.9_0402_1%
R526
49.9_0402_1%
1 2
C568
1U_0402_6.3V4Z
C568
1U_0402_6.3V4Z
1
2
U26
S IC AR8152-AL1E QFN 40P E-LAN CTRL
8152@U26
S IC AR8152-AL1E QFN 40P E-LAN CTRL
8152@
L39
4.7UH_SIA4012-4R7M_20%
L39
4.7UH_SIA4012-4R7M_20%
1 2
C559 0.1U_0402_16V4Z
8152@
C559 0.1U_0402_16V4Z
8152@
1 2
R528
49.9_0402_1%
R528
49.9_0402_1%
1 2
C549
1000P_0402_50V7K
@C549
1000P_0402_50V7K
@
C572
0.1U_0402_16V4Z
C572
0.1U_0402_16V4Z
1
2
C583 0.1U_0402_16V4Z
GIGA@
C583 0.1U_0402_16V4Z
GIGA@
1 2
C552 0.1U_0402_16V7KC552 0.1U_0402_16V7K
1 2
C578
27P_0402_50V8J
C578
27P_0402_50V8J
1
2
C576 1000P_0402_50V7K@C576 1000P_0402_50V7K@
1 2
R527
49.9_0402_1%
R527
49.9_0402_1%
1 2
C571
0.1U_0402_16V4Z
C571
0.1U_0402_16V4Z
1
2
C547
10U_0805_10V4Z
C547
10U_0805_10V4Z
1
2
J8
JUMP_43X79
@
J8
JUMP_43X79
@
1
122
C557
10U_0805_10V4Z
C557
10U_0805_10V4Z
1
2
C565
0.1U_0402_16V4Z
GIGA@ C565
0.1U_0402_16V4Z
GIGA@
1
2
C573
0.1U_0402_16V4Z
GIGA@ C573
0.1U_0402_16V4Z
GIGA@
1
2
R518 0_0402_5%R518 0_0402_5%
12
C561
0.1U_0402_16V4Z
C561
0.1U_0402_16V4Z
1 2
R525
0_0402_5%
GIGA@R525
0_0402_5%
GIGA@
1 2
C548
0.1U_0402_16V4Z
C548
0.1U_0402_16V4Z
1
2
R533
49.9_0402_1%
GIGA@
R533
49.9_0402_1%
GIGA@
1 2
C558
10U_0805_10V4Z
@C558
10U_0805_10V4Z
@
1
2
C564
0.1U_0402_16V4Z
GIGA@ C564
0.1U_0402_16V4Z
GIGA@
1
2
R532
49.9_0402_1%
GIGA@
R532
49.9_0402_1%
GIGA@
1 2
R529
49.9_0402_1%
R529
49.9_0402_1%
1 2
Y4
25MHZ_20PF_7A25000012
Y4
25MHZ_20PF_7A25000012
1 2
C555
1U_0402_6.3V4Z
C555
1U_0402_6.3V4Z
1
2
C580 1000P_0402_50V7K@C580 1000P_0402_50V7K@
1 2
C554
0.1U_0402_16V4Z
C554
0.1U_0402_16V4Z
1
2
C563
0.1U_0402_16V4Z
C563
0.1U_0402_16V4Z
1
2
C579
27P_0402_50V8J
C579
27P_0402_50V8J
1
2
C575 0.1U_0402_16V4ZC575 0.1U_0402_16V4Z
1 2
R521 0_0402_5%R521 0_0402_5%
1 2
Atheros
8151-AL1A
U26
AR8151-AL1A_QFN40_5X5
GIGA@
Atheros
8151-AL1A
U26
AR8151-AL1A_QFN40_5X5
GIGA@
RX_P
35
VDD33 1
TX_P
30
TX_N
29
RX_N
36
TRXP0 11
TRXN0 12
TRXP1 14
TRXN1 15
RBIAS 10
LX 40
LED_0 38
LED_1 39
TEST_RST
28
TESTMODE
27
SMCLK
25
SMDATA
26
WAKE#
3
PERST#
2
LED_2 23
REFCLK_P
33 REFCLK_N
32
AVDDL
31
AVDDL
34
AVDDL_REG
6AVDDH 22
AVDDH_REG 9
DVDDL 24
DVDDL_REG 37
VDDCT 5
CLKREQ#
4
GND
41
XTLO
7
XTLI
8
AVDDH 16
TRXP2 17
TRXN2 18
AVDDL
19
TRXP3 20
TRXN3 21
AVDDL
13
C581 0.1U_0402_16V4Z
GIGA@
C581 0.1U_0402_16V4Z
GIGA@
1 2
R519 0_0402_5%@R519 0_0402_5%@
1 2
R530
49.9_0402_1%
GIGA@
R530
49.9_0402_1%
GIGA@
1 2
C562
1U_0402_6.3V4Z
C562
1U_0402_6.3V4Z
1
2
C582 1000P_0402_50V7K@C582 1000P_0402_50V7K@
1 2
R516 0_0402_5%
8152@
R516 0_0402_5%
8152@
1 2
R522 2.37K_0402_1%R522 2.37K_0402_1%
1 2
C577 0.1U_0402_16V4ZC577 0.1U_0402_16V4Z
1 2
C553 0.1U_0402_16V7KC553 0.1U_0402_16V7K
1 2
R515 5.1K_0402_5%R515 5.1K_0402_5%
1 2
C569
0.1U_0402_16V4Z
C569
0.1U_0402_16V4Z
1
2
R531
49.9_0402_1%
GIGA@
R531
49.9_0402_1%
GIGA@
1 2
C566
0.1U_0402_16V4Z
C566
0.1U_0402_16V4Z
1
2
C574 1000P_0402_50V7K@C574 1000P_0402_50V7K@
1 2
R517 0_0402_5%R517 0_0402_5%
12
C570
1U_0402_6.3V4Z
C570
1U_0402_6.3V4Z
1
2

5
5
4
4
3
3
2
2
1
1
D D
C C
B B
A A
MDO2+
MDO0-
MDO1+
MDO1-
MDO2-
MDO3+
MDO3-
MDO0+
MDI3+
MDI3-
MDI2+
MDI2-
MCT3
MCT2
MDO3+
MDO3-
MDO2+
MDO2-
MDI0+
MDI0-
MDI1-
MDI1+
MDO1-
MDO1+
MDO0+
MDO0-
LAN_LINK#
ACTIVITY
MDI1-
MDI1+
MCT0
MCT1
MDI0-
MDI0+
MDI3+<27>
MDI3-<27>
MDI2+<27>
MDI2-<27>
MDI0+<27>
MDI0-<27>
MDI1+<27>
MDI1-<27>
LAN_LINK#<27>
ACTIVITY<27>
+1.7_VDDCT
+3V_LAN
Title
Size Document Number Rev
Date: Sheet of
Security Classification
Compal Secret Data
THIS SHEET OF ENGINEERING DRAWING IS THE PROPRIETARY PROPERTY OF COMPAL ELECTRONICS, INC. AND CONTAINS CONFIDENTIAL
AND TRADE SECRET INFORMATION. THIS SHEET MAY NOT BE TRANSFERED FROM THE CUSTODY OF THE COMPETENT DIVISION OF R&D
DEPARTMENT EXCEPT AS AUTHORIZED BY COMPAL ELECTRONICS, INC. NEITHER THIS SHEET NOR THE INFORMATION IT CONTAINS
MAY BE USED BY OR DISCLOSED TO ANY THIRD PARTY WITHOUT PRIOR WRITTEN CONSENT OF COMPAL ELECTRONICS, INC.
Issued Date Deciphered Date
0.2
LAN_Transformer
B
28 50Friday, November 26, 2010
2010/07/12 2012/07/11
Compal Electronics, Inc.
LA-6752P
Title
Size Document Number Rev
Date: Sheet of
Security Classification
Compal Secret Data
THIS SHEET OF ENGINEERING DRAWING IS THE PROPRIETARY PROPERTY OF COMPAL ELECTRONICS, INC. AND CONTAINS CONFIDENTIAL
AND TRADE SECRET INFORMATION. THIS SHEET MAY NOT BE TRANSFERED FROM THE CUSTODY OF THE COMPETENT DIVISION OF R&D
DEPARTMENT EXCEPT AS AUTHORIZED BY COMPAL ELECTRONICS, INC. NEITHER THIS SHEET NOR THE INFORMATION IT CONTAINS
MAY BE USED BY OR DISCLOSED TO ANY THIRD PARTY WITHOUT PRIOR WRITTEN CONSENT OF COMPAL ELECTRONICS, INC.
Issued Date Deciphered Date
0.2
LAN_Transformer
B
28 50Friday, November 26, 2010
2010/07/12 2012/07/11
Compal Electronics, Inc.
LA-6752P
Title
Size Document Number Rev
Date: Sheet of
Security Classification
Compal Secret Data
THIS SHEET OF ENGINEERING DRAWING IS THE PROPRIETARY PROPERTY OF COMPAL ELECTRONICS, INC. AND CONTAINS CONFIDENTIAL
AND TRADE SECRET INFORMATION. THIS SHEET MAY NOT BE TRANSFERED FROM THE CUSTODY OF THE COMPETENT DIVISION OF R&D
DEPARTMENT EXCEPT AS AUTHORIZED BY COMPAL ELECTRONICS, INC. NEITHER THIS SHEET NOR THE INFORMATION IT CONTAINS
MAY BE USED BY OR DISCLOSED TO ANY THIRD PARTY WITHOUT PRIOR WRITTEN CONSENT OF COMPAL ELECTRONICS, INC.
Issued Date Deciphered Date
0.2
LAN_Transformer
B
28 50Friday, November 26, 2010
2010/07/12 2012/07/11
Compal Electronics, Inc.
LA-6752P
6/23 update
8/23 Change T1,T2 P/N to SP050006E00
R02
Place Close to T2
Reserve D1 for EMI go rural solution
20101006
Reserve gas tube for EMI go rural solution
20101006
C644
22U_1206_10V7K
@
C644
22U_1206_10V7K
@
1
2
T1
BOTHHAND_NS0013LF
GIGA@
T1
BOTHHAND_NS0013LF
GIGA@
TD+
1
TD-
2
CT
3
CT
6
RD+
7
RD-
8RX- 9
RX+ 10
CT 11
CT 14
TX- 15
TX+ 16
NC
4
NC
5NC 13
NC 12
C585
1000P_1206_2KV7K
C585
1000P_1206_2KV7K
1 2
C643
22U_1206_10V7K
@
C643
22U_1206_10V7K
@
1
2
R304
0_0603_5%
R304
0_0603_5%
12
JRJ2
LIYO_101007-08203-033
ME@
JRJ2
LIYO_101007-08203-033
ME@
PR1-
2
PR1+
1
PR2+
3
PR3+
4
PR3-
5
PR2-
6
PR4+
7
PR4-
8
Yellow LED+
9
Yellow LED-
10
Green LED+
11
Green LED-
12
SHLD1 13
SHLD2 14
SHLD2 16
SHLD1 15
C378
470P_0402_50V7K
@
C378
470P_0402_50V7K
@1
2
C427
1U_0402_6.3V4Z
@C427
1U_0402_6.3V4Z
@1
2
R699
220_0402_5%
R699
220_0402_5%
12
R536
75_0402_5%
R536
75_0402_5%
12
R537
75_0402_5%
R537
75_0402_5% 12
D31
TCLAMP3302N.TCT_SLP2626P10-10
@
D31
TCLAMP3302N.TCT_SLP2626P10-10
@
1
12
23
34
45
566
77
88
99
10 10
GND
11
C435
0.1U_0402_16V4Z
GIGA@C435
0.1U_0402_16V4Z
GIGA@
1
2
C379
470P_0402_50V7K
@
C379
470P_0402_50V7K
@1
2
C438
0.1U_0402_16V4Z
C438
0.1U_0402_16V4Z
1
2
R538 220_0402_5%R538 220_0402_5%
12
C436
0.1U_0402_16V4Z
GIGA@C436
0.1U_0402_16V4Z
GIGA@
1
2
R535
75_0402_5%
GIGA@R535
75_0402_5%
GIGA@
12
R534
75_0402_5%
GIGA@R534
75_0402_5%
GIGA@
12
C440
0.1U_0402_16V4Z
C440
0.1U_0402_16V4Z
1
2
T2
BOTHHAND_NS0013LF
T2
BOTHHAND_NS0013LF
TD+
1
TD-
2
CT
3
CT
6
RD+
7
RD-
8RX- 9
RX+ 10
CT 11
CT 14
TX- 15
TX+ 16
NC
4
NC
5NC 13
NC 12

5
5
4
4
3
3
2
2
1
1
D D
C C
B B
A A
REMOTE1+
REMOTE2-
REMOTE2+
REMOTE1-
REMOTE1+
REMOTE2-
REMOTE2+
EC_SMB_DA2
EC_SMB_CK2
REMOTE2-
REMOTE2+
REMOTE1-
REMOTE1+
REMOTE1-
EC_TACH<32>
EC_FAN_PW M<32>
EC_SMB_CK2 <15,32>
EC_SMB_DA2 <15,32>
+3VS
+5VS
+3VS
Title
Size Document Number Rev
Date: Sheet of
Security Classification
Compal Secret Data
THIS SHEET OF ENGINEERING DRAWING IS THE PROPRIETARY PROPERTY OF COMPAL ELECTRONICS, INC. AND CONTAINS CONFIDENTIAL
AND TRADE SECRET INFORMATION. THIS SHEET MAY NOT BE TRANSFERED FROM THE CUSTODY OF THE COMPETENT DIVISION OF R&D
DEPARTMENT EXCEPT AS AUTHORIZED BY COMPAL ELECTRONICS, INC. NEITHER THIS SHEET NOR THE INFORMATION IT CONTAINS
MAY BE USED BY OR DISCLOSED TO ANY THIRD PARTY WITHOUT PRIOR WRITTEN CONSENT OF COMPAL ELECTRONICS, INC.
Issued Date Deciphered Date
0.2
EMC1403_Thermal sensor/FAN
Custom
29 50Friday, November 26, 2010
2010/07/12 2012/07/11
Compal Electronics,Ltd.
LA-6752P
Title
Size Document Number Rev
Date: Sheet of
Security Classification
Compal Secret Data
THIS SHEET OF ENGINEERING DRAWING IS THE PROPRIETARY PROPERTY OF COMPAL ELECTRONICS, INC. AND CONTAINS CONFIDENTIAL
AND TRADE SECRET INFORMATION. THIS SHEET MAY NOT BE TRANSFERED FROM THE CUSTODY OF THE COMPETENT DIVISION OF R&D
DEPARTMENT EXCEPT AS AUTHORIZED BY COMPAL ELECTRONICS, INC. NEITHER THIS SHEET NOR THE INFORMATION IT CONTAINS
MAY BE USED BY OR DISCLOSED TO ANY THIRD PARTY WITHOUT PRIOR WRITTEN CONSENT OF COMPAL ELECTRONICS, INC.
Issued Date Deciphered Date
0.2
EMC1403_Thermal sensor/FAN
Custom
29 50Friday, November 26, 2010
2010/07/12 2012/07/11
Compal Electronics,Ltd.
LA-6752P
Title
Size Document Number Rev
Date: Sheet of
Security Classification
Compal Secret Data
THIS SHEET OF ENGINEERING DRAWING IS THE PROPRIETARY PROPERTY OF COMPAL ELECTRONICS, INC. AND CONTAINS CONFIDENTIAL
AND TRADE SECRET INFORMATION. THIS SHEET MAY NOT BE TRANSFERED FROM THE CUSTODY OF THE COMPETENT DIVISION OF R&D
DEPARTMENT EXCEPT AS AUTHORIZED BY COMPAL ELECTRONICS, INC. NEITHER THIS SHEET NOR THE INFORMATION IT CONTAINS
MAY BE USED BY OR DISCLOSED TO ANY THIRD PARTY WITHOUT PRIOR WRITTEN CONSENT OF COMPAL ELECTRONICS, INC.
Issued Date Deciphered Date
0.2
EMC1403_Thermal sensor/FAN
Custom
29 50Friday, November 26, 2010
2010/07/12 2012/07/11
Compal Electronics,Ltd.
LA-6752P
Close to DDR
Under WWAN
FAN1 Conn
REMOTE1,2+/-:
Trace width/space:10/10 mil
Trace length:<8"
Address 1001_101xb
Close U20
SMSC thermal sensor
placed near by VRAM
10/5 change P/N to SA000046C00
JFAN1
ACES_85205-04001
ME@
JFAN1
ACES_85205-04001
ME@
1
1
2
2
3
3
G5
5
G6
6
4
4
U27
EMC1403-2-AIZL-TR_MSOP10
U27
EMC1403-2-AIZL-TR_MSOP10
DN1
3
DP1
2
VDD
1
GND 6
ALERT# 8
DP2
4
DN2
5
THERM# 7
SMDATA 9
SMCLK 10
C588
2200P_0402_50V7K
@C588
2200P_0402_50V7K
@
1
2
E
B
C
Q97
MMST3904-7-F_SOT323-3
E
B
C
Q97
MMST3904-7-F_SOT323-3
2
3 1
C591
10U_0805_10V4Z
C591
10U_0805_10V4Z
1
2
C587
2200P_0402_50V7K
C587
2200P_0402_50V7K
1
2
E
B
C
Q98
MMST3904-7-F_SOT323-3
@
E
B
C
Q98
MMST3904-7-F_SOT323-3
@
2
3 1
R540
10K_0402_5%
@
R540
10K_0402_5%
@
12
C589
100P_0402_50V8J
@
C589
100P_0402_50V8J
@
1
2
C590
0.1U_0402_16V4Z
C590
0.1U_0402_16V4Z
1
2
C586
100P_0402_50V8J
@
C586
100P_0402_50V8J
@
1
2

A
A
B
B
C
C
D
D
E
E
F
F
G
G
H
H
1 1
2 2
3 3
4 4
SATA_DTX_C_IRX_P0
SATA_ITX_DRX_N0
SATA_DTX_IRX_N0SATA_DTX_C_IRX_N0
SATA_DTX_IRX_P0
SATA_ITX_DRX_P0
USB20_P1_C
USB20_N1_C
USB_OC0#USB_ON#
USB20_P1
USB20_N1
USB20_N1
USB20_P1
USB20_N1_C
USB20_P1_C
SATA_ITX_DRX_P0<14>
SATA_DTX_C_IRX_N0<14>
SATA_DTX_C_IRX_P0<14>
SATA_ITX_DRX_N0<14>
ODD_EN<19>
USB_ON#<32,35,56,57> USB_OC0# <18,56,57>
USB20_P1<18>
USB20_N1<18>
+5VS +3VS
+5VS +5V_ODD
+3VS
+5VS
+USB_VCCB
+USB_VCCB+5VALW
Title
Size Document Number Rev
Date: Sheet of
Security Classification
Compal Secret Data
THIS SHEET OF ENGINEERING DRAWING IS THE PROPRIETARY PROPERTY OF COMPAL ELECTRONICS, INC. AND CONTAINS CONFIDENTIAL
AND TRADE SECRET INFORMATION. THIS SHEET MAY NOT BE TRANSFERED FROM THE CUSTODY OF THE COMPETENT DIVISION OF R&D
DEPARTMENT EXCEPT AS AUTHORIZED BY COMPAL ELECTRONICS, INC. NEITHER THIS SHEET NOR THE INFORMATION IT CONTAINS
MAY BE USED BY OR DISCLOSED TO ANY THIRD PARTY WITHOUT PRIOR WRITTEN CONSENT OF COMPAL ELECTRONICS, INC.
Issued Date
Deciphered Date
0.2
HDD/ODD Connector
B
30 50Friday, November 26, 2010
2010/07/12 2012/07/11
Compal Electronics, Inc.
LA-6752P
Title
Size Document Number Rev
Date: Sheet of
Security Classification
Compal Secret Data
THIS SHEET OF ENGINEERING DRAWING IS THE PROPRIETARY PROPERTY OF COMPAL ELECTRONICS, INC. AND CONTAINS CONFIDENTIAL
AND TRADE SECRET INFORMATION. THIS SHEET MAY NOT BE TRANSFERED FROM THE CUSTODY OF THE COMPETENT DIVISION OF R&D
DEPARTMENT EXCEPT AS AUTHORIZED BY COMPAL ELECTRONICS, INC. NEITHER THIS SHEET NOR THE INFORMATION IT CONTAINS
MAY BE USED BY OR DISCLOSED TO ANY THIRD PARTY WITHOUT PRIOR WRITTEN CONSENT OF COMPAL ELECTRONICS, INC.
Issued Date
Deciphered Date
0.2
HDD/ODD Connector
B
30 50Friday, November 26, 2010
2010/07/12 2012/07/11
Compal Electronics, Inc.
LA-6752P
Title
Size Document Number Rev
Date: Sheet of
Security Classification
Compal Secret Data
THIS SHEET OF ENGINEERING DRAWING IS THE PROPRIETARY PROPERTY OF COMPAL ELECTRONICS, INC. AND CONTAINS CONFIDENTIAL
AND TRADE SECRET INFORMATION. THIS SHEET MAY NOT BE TRANSFERED FROM THE CUSTODY OF THE COMPETENT DIVISION OF R&D
DEPARTMENT EXCEPT AS AUTHORIZED BY COMPAL ELECTRONICS, INC. NEITHER THIS SHEET NOR THE INFORMATION IT CONTAINS
MAY BE USED BY OR DISCLOSED TO ANY THIRD PARTY WITHOUT PRIOR WRITTEN CONSENT OF COMPAL ELECTRONICS, INC.
Issued Date
Deciphered Date
0.2
HDD/ODD Connector
B
30 50Friday, November 26, 2010
2010/07/12 2012/07/11
Compal Electronics, Inc.
LA-6752P
SATA HDD Conn.
ODD Power Control
W=80mils
Left USB Conn.
Low Active
E-SATA COMBO
RIGHT USB PORT
Change footprint
20100814
8/27 change to stuff
8/27 change to @
9/27 change C592 to
4.2H SF000002Y00
C593
470P_0402_50V7K
C593
470P_0402_50V7K
1
2
C595
1000P_0402_50V7K@
C595
1000P_0402_50V7K@
1
2
+
C592
220U_6.3V_M
+
C592
220U_6.3V_M
1
2
C607 0.01U_0402_16V7K
C607 0.01U_0402_16V7K
1 2
C608
10U_0805_10V4Z
C608
10U_0805_10V4Z
1
2
C597 0.01U_0402_16V7KC597 0.01U_0402_16V7K
1 2
R661 0_0402_5%
@
R661 0_0402_5%
@
1 2
D16
PJDLC05_SOT23-3
@
D16
PJDLC05_SOT23-3
@
2
3
1
C603
0.1U_0402_16V4Z
@
C603
0.1U_0402_16V4Z
@
1
2
C604
0.1U_0402_16V4Z
C604
0.1U_0402_16V4Z
1
2
C598
1000P_0402_50V7K
C598
1000P_0402_50V7K
1
2
C601
10U_0805_10V4Z
@
C601
10U_0805_10V4Z
@
1
2
C602
10U_0805_10V4Z
C602
10U_0805_10V4Z
1
2
Q100
DTC124EKAT146_SC59-3
Q100
DTC124EKAT146_SC59-3
IN
2
OUT 1
GND
3
C600
1U_0603_10V4Z
@
C600
1U_0603_10V4Z
@
1
2
R675
100K_0402_5%
R675
100K_0402_5%
1 2
Q99
AP2301GN-HF_SOT23-3
Q99
AP2301GN-HF_SOT23-3
2
3 1
JUSB1
SUYIN_020173GR004M58BZL
ME@
JUSB1
SUYIN_020173GR004M58BZL
ME@
VCC
1
D-
2
D+
3
GND
4
GND1
5
GND2
6
GND3
7
GND4
8
JHDD1
SUYIN_127043FB022G278ZR
JHDD1
SUYIN_127043FB022G278ZR
GND
1
RX+
2
RX-
3
GND
4
TX-
5
TX+
6
GND
7
3.3V
8
3.3V
9
3.3V
10
GND
11
GND
12
GND
13
5V
14
5V
15
5V
16
GND
17
Reserved
18
GND
19
12V
20
12V
21
12V
22
GND 23
GND 24
R552
10K_0402_5%
R552
10K_0402_5%
12
U29
APL3510BKI_SO8
U29
APL3510BKI_SO8
GND
1
IN
2
OC# 5
OUT 6
OUT 8
IN
3
EN
4
OUT 7
L65
WCM-2012-900T_4P
L65
WCM-2012-900T_4P
1
1
4
433
22
C599
0.1U_0402_16V4Z
C599
0.1U_0402_16V4Z
1
2
R660 0_0402_5%
@
R660 0_0402_5%
@
1 2
C594 0.1U_0402_16V4ZC594 0.1U_0402_16V4Z
12
C596 0.01U_0402_16V7KC596 0.01U_0402_16V7K
1 2
J9
JUMP_43X79
@J9
JUMP_43X79
@
1
122

5
5
4
4
3
3
2
2
1
1
D D
C C
B B
A A
MIC_INL
SPK_L2+_CONN
SPK_L1-_CONN
SPK_R2+_CONN
SPK_R1-_CONN
HDA_BITCLK_AUDIO
HDA_SYNC_AUDIO
HDA_RST_AUDIO#
HDA_SDOUT_AUDIO_R
SPK_L2+
SPK_R1-
SPK_R2+
SPK_L1-
MIC_INR
MIC_INL
MIC_INR
SPK_L2+
SPK_R1-
SPK_L1-
SPK_R2+
GNDA
PC_BEEP
HDA_RST_AUDIO#
+VAUX_3.3
EC_MUTE#
HP_OUTL_R
HP_OUTR_R
HDA_SDOUT_AUDIO_RHDA_SDOUT_AUDIO
HDA_SYNC_AUDIO
HDA_RST_AUDIO#
PC_BEEP1 PC_BEEP
HDA_BITCLK_AUDIO_R
HDA_BITCLK_AUDIO
HDA_RST_AUDIO#<14>
HDA_SDIN0<14>
EAPD<32>
MIC_JD <36>
PLUG_IN <36>
EC_MUTE#<32>
EXT_MIC_R <36>
EXT_MIC_L <36>
HP_OUTL <36>
HP_OUTR <36>
HDA_SYNC_AUDIO<14>
HDA_SDOUT_AUDIO<14>
BEEP#<32>
HDA_SPKR<14>
HDA_BITCLK_AUDIO<14>
+3VS
+LDO_OUT_3.3V
+3VS
+5VS
+5VS
+VAUX_3.3
+MICBIASC
+MICBIASC
+3VALW
+3VALW
+3VS
+MICBIASB
+MICBIASB
+3VS
+3VS
+CLASSD_5VS
Title
Size Document Number Rev
Date: Sheet of
Security Classification
Compal Secret Data
THIS SHEET OF ENGINEERING DRAWING IS THE PROPRIETARY PROPERTY OF COMPAL ELECTRONICS, INC. AND CONTAINS CONFIDENTIAL
AND TRADE SECRET INFORMATION. THIS SHEET MAY NOT BE TRANSFERED FROM THE CUSTODY OF THE COMPETENT DIVISION OF R&D
DEPARTMENT EXCEPT AS AUTHORIZED BY COMPAL ELECTRONICS, INC. NEITHER THIS SHEET NOR THE INFORMATION IT CONTAINS
MAY BE USED BY OR DISCLOSED TO ANY THIRD PARTY WITHOUT PRIOR WRITTEN CONSENT OF COMPAL ELECTRONICS, INC.
Issued Date
Deciphered Date
0.1
CX20671 Codec
C
31 50Friday, November 26, 2010
2010/07/12 2012/07/11
Compal Electronics,Ltd.
LA-6752P
Title
Size Document Number Rev
Date: Sheet of
Security Classification
Compal Secret Data
THIS SHEET OF ENGINEERING DRAWING IS THE PROPRIETARY PROPERTY OF COMPAL ELECTRONICS, INC. AND CONTAINS CONFIDENTIAL
AND TRADE SECRET INFORMATION. THIS SHEET MAY NOT BE TRANSFERED FROM THE CUSTODY OF THE COMPETENT DIVISION OF R&D
DEPARTMENT EXCEPT AS AUTHORIZED BY COMPAL ELECTRONICS, INC. NEITHER THIS SHEET NOR THE INFORMATION IT CONTAINS
MAY BE USED BY OR DISCLOSED TO ANY THIRD PARTY WITHOUT PRIOR WRITTEN CONSENT OF COMPAL ELECTRONICS, INC.
Issued Date
Deciphered Date
0.1
CX20671 Codec
C
31 50Friday, November 26, 2010
2010/07/12 2012/07/11
Compal Electronics,Ltd.
LA-6752P
Title
Size Document Number Rev
Date: Sheet of
Security Classification
Compal Secret Data
THIS SHEET OF ENGINEERING DRAWING IS THE PROPRIETARY PROPERTY OF COMPAL ELECTRONICS, INC. AND CONTAINS CONFIDENTIAL
AND TRADE SECRET INFORMATION. THIS SHEET MAY NOT BE TRANSFERED FROM THE CUSTODY OF THE COMPETENT DIVISION OF R&D
DEPARTMENT EXCEPT AS AUTHORIZED BY COMPAL ELECTRONICS, INC. NEITHER THIS SHEET NOR THE INFORMATION IT CONTAINS
MAY BE USED BY OR DISCLOSED TO ANY THIRD PARTY WITHOUT PRIOR WRITTEN CONSENT OF COMPAL ELECTRONICS, INC.
Issued Date
Deciphered Date
0.1
CX20671 Codec
C
31 50Friday, November 26, 2010
2010/07/12 2012/07/11
Compal Electronics,Ltd.
LA-6752P
Internal MIC
EMI
External MIC
An integrated 3.3 V to 1.8V Low-dropout
voltage regulator (LDO).
GND GNDA
EAPD active low
0=power down ex AMP
1=power up ex AMP
Sense resistors must be
connected same power
that is used for VAUX_3.3
CX20671
High Definition Audio Codec SoC
With Integrated Class-D Stereo
Amplifier.
An integrated 5 V to 3.3 V Low-dropout
voltage regulator (LDO).
AVDD_3.3 pinis output of
internal LDO. NOT connect
to external supply.
To support W ake-on-Jack or W ake-on-Ring, the CODEC
VAUX_3.3 & VDD_IO pins must be powerd by a rail that
is not removed unless AC power is removed.
*DSH page42 has more detail.
Layout Note:Path from +5VS to LPW R_5.0
RPWR_5.0 must be very low
resistance (<0.01 ohms)
Internal SPEAKER
Port C
Please bypass caps very close to device.
Port A
Changed from 5.1ohm to 15ohm
for "zi zi"noise.
10K only needed if supply to VAUX_3.3
is removed during system re-start.
wide 20MIL
Headphone
6/24 change +3VS
PC Beep
ICH Beep
EC Beep
8/10 update
8/10 update
8/24 update
8/10 update for vendor suggestion
8/10 update
Change footprint
20100814
9/27 Update U30 P/N to SA00003K410
9/28 Change to R879 for 21Z
R580
4.7K_0402_5%
R580
4.7K_0402_5%
12
R582
33_0402_5%
R582
33_0402_5%
1 2
R563
10K_0402_5%
R563
10K_0402_5%
12
C618
1U_0603_10V4Z
C618
1U_0603_10V4Z
1
2
C622
1U_0603_10V4Z
C622
1U_0603_10V4Z
1
2
C639
0.1U_0402_16V4Z
C639
0.1U_0402_16V4Z
1
2
C628
10U_0805_10V4Z
C628
10U_0805_10V4Z
1
2
R722
FBMA-L11-160808-121LMA30T
R722
FBMA-L11-160808-121LMA30T
R566 33_0402_5%R566 33_0402_5%
1 2
C614
0.1U_0402_16V4Z
C614
0.1U_0402_16V4Z
1
2
C631
0.1U_0402_16V4Z
C631
0.1U_0402_16V4Z
1
2
C615
0.1U_0402_16V4Z
@
C615
0.1U_0402_16V4Z
@
1
2
R575 15_0402_5%
R575 15_0402_5%
1 2
C630
10U_0805_10V4Z
C630
10U_0805_10V4Z
1
2
R879
0_0805_5%
R879
0_0805_5%
1 2
C626
0.1U_0402_16V4Z
C626
0.1U_0402_16V4Z
1
2
G
D
S
Q9
2N7002H_SOT23-3
G
D
S
Q9
2N7002H_SOT23-3
2
1 3
R569 2.2K_0402_5%R569 2.2K_0402_5%
C632
0.1U_0402_16V4Z
C632
0.1U_0402_16V4Z
1
2
R721
FBMA-L11-160808-121LMA30T
R721
FBMA-L11-160808-121LMA30T
R723 0_0603_5%@R723 0_0603_5%@
12
C612
22P_0402_50V8J
@
C612
22P_0402_50V8J
@
1
2
C584
100P_0402_50V8J
@
C584
100P_0402_50V8J
@
1
2
R5580_0402_5%
@
R5580_0402_5%
@
12
C637
0.1U_0402_16V4Z
@C637
0.1U_0402_16V4Z
@
1 2
C629
10U_0805_10V4Z
C629
10U_0805_10V4Z
1
2
C641
10U_0805_10V4Z
C641
10U_0805_10V4Z
1
2
R562
0.1_1206_1%
@R562
0.1_1206_1%
@
1 2
MIC1
WM-64PCY_2P
45@
MIC1
WM-64PCY_2P
45@
1
2
R574 15_0402_5%
R574 15_0402_5%
1 2
R722 0_0603_5%@R722 0_0603_5%@
12
R577
0_0402_5%
@R577
0_0402_5%
@
1 2
JSPK1
ACES_88231-04001
ME@
JSPK1
ACES_88231-04001
ME@
1
1
2
2
3
3
4
4
GND1
5
GND2
6
R565 10K_0402_1%R565 10K_0402_1%
1 2
C610
22P_0402_50V8J
@
C610
22P_0402_50V8J
@
1
2
C625
0.1U_0402_16V4Z
C625
0.1U_0402_16V4Z
1
2
C623
0.1U_0402_16V4Z
C623
0.1U_0402_16V4Z
1
2
R598
0_0402_5%
@R598
0_0402_5%
@
12
R585
10K_0402_5%
R585
10K_0402_5%
12
C638 1U_0603_10V4ZC638 1U_0603_10V4Z
1 2
C650
1000P_0402_50V7K
C650
1000P_0402_50V7K
1
2
R723
FBMA-L11-160808-121LMA30T
R723
FBMA-L11-160808-121LMA30T
C609
22P_0402_50V8J
@
C609
22P_0402_50V8J
@
1
2
C620
10U_0805_10V4Z
C620
10U_0805_10V4Z
1
2
R567 39.2K_0402_1%R567 39.2K_0402_1%
1 2
C633 2.2U_0603_6.3V4ZC633 2.2U_0603_6.3V4Z
1 2
C611
22P_0402_50V8J
@
C611
22P_0402_50V8J
@
1
2
R5730_0402_5% R5730_0402_5%
12
R570 100_0402_1%R570 100_0402_1%
R669
0_0402_5%
@R669
0_0402_5%
@
1 2
C645 0.1U_0402_16V4ZC645 0.1U_0402_16V4Z
1 2
R5780_0402_5% R5780_0402_5%
12
C634 2.2U_0603_6.3V4ZC634 2.2U_0603_6.3V4Z
1 2
C642
2.2U_0603_6.3V4Z
C642
2.2U_0603_6.3V4Z
1 2
C617
0.1U_0402_16V4Z
C617
0.1U_0402_16V4Z
1
2
R568 2.2K_0402_5%R568 2.2K_0402_5%
C619
0.1U_0402_16V4Z
C619
0.1U_0402_16V4Z
1
2
C640
0.1U_0402_16V4Z
@C640
0.1U_0402_16V4Z
@
1 2
R579
0_0402_5%
@R579
0_0402_5%
@
1 2
C649
1000P_0402_50V7K
C649
1000P_0402_50V7K
1
2
C627
0.1U_0402_16V4Z
C627
0.1U_0402_16V4Z
1
2
C621
0.1U_0402_16V4Z
C621
0.1U_0402_16V4Z
1
2
R564 5.11K_0402_1%R564 5.11K_0402_1%
1 2
R351
4.7K_0402_5%@
R351
4.7K_0402_5%@
12
C624
10U_0805_10V4Z
C624
10U_0805_10V4Z
1
2
C613
10U_0805_10V4Z
C613
10U_0805_10V4Z
1
2
R571 100_0402_1%R571 100_0402_1%
D17 RB751V_SOD323D17 RB751V_SOD323
2 1
R55633_0402_5%
@
R55633_0402_5%
@
1 2
R721 0_0603_5%@R721 0_0603_5%@
12
C616
10U_0805_10V4Z
C616
10U_0805_10V4Z
1
2
D30 RB751V_SOD323D30 RB751V_SOD323
2 1
R5600_0402_5% R5600_0402_5%
12
R720
FBMA-L11-160808-121LMA30T
R720
FBMA-L11-160808-121LMA30T
C651
1000P_0402_50V7K
C651
1000P_0402_50V7K
1
2
R5610_0402_5%
@
R5610_0402_5%
@
12
R576
0_0402_5%
@R576
0_0402_5%
@
1 2
R5720_0402_5% R5720_0402_5%
1 2
R720 0_0603_5%@R720 0_0603_5%@
12
R5570_0402_5% R5570_0402_5%
12
U30
CX20671-21Z_QFN40_6X6
U30
CX20671-21Z_QFN40_6X6
VDD_IO 7
VAUX_3.3 2
SDATA_OUT
4
BIT_CLK
5
SDATA_IN
6
DVDD_3.3 18
SYNC
8
RESET#
9
PORTA_L 22
PORTA_R 23
AVDD_3.3 27
PORTC_L 30
RPWR_5.0 15
LPWR_5.0 12
FLY_P 19
FLY_N 20
RIGHT-
14 RIGHT+
16
PORTB_L 34
B_BIAS 33
PORTB_R 35
DMIC_CLK
40
AVEE 21
C_BIAS 32
PORTC_R 31
FILT_1.65 29
LEFT-
13
GPIO1/SPK_MUTE#
37
DMIC_1/2
1
AVDD_5V 28
GPIO0/EAPD#
38
LEFT+
11
SENSE_A 36
CLASS-D_REF 17
AVDD_HP 26
FILT_1.8 3
PC_BEEP
10
GND
41
NC 24
NC 25
NC 39
C647
1000P_0402_50V7K
C647
1000P_0402_50V7K
1
2

KSO[0..15]
KSI[0..7]
KSO9
SPI_CLK
KSI0
KSO10
KSO2
EC_RST#
CAPS_LED#
KSI2
KSO14
KSO4
KSO3
KSI6
ECAGND
EC_SMB_CK1
KSO8
ACOFF
EC_SCI#
ACIN
BKOFF#
CHARGE_LED0#
KSO1
EC_SMI#
LPC_AD0
KSO13
LPC_AD3
KSI5
EC_SMB_DA2
KSO7
FWR#SPI_SI
EC_ON
EC_LID_OUT#
TP_CLK
KSO0
LPC_AD1 BATT_TEMP
KSO12
EC_SMB_CK2
IREF
ECAGND
KSI4
KSI1
KSO6
FRD#SPI_SO
LPC_AD2
KSO11
SYSON
TP_DATA
KSI3
EC_SMB_DA1
KSI7
KSO15
KSO5
EC_MUTE#
PCH_POK_EC PCH_POK
BEEP#
USB_ON#
KB_RST#
SUSP#
PBTN_OUT#
FSEL#SPICS#
KSO1
KSO2
USB_ON#
TP_DATA
TP_CLK
ACIN
BATT_TEMP
EC_SMB_CK2
EC_SMB_DA2
FRD#SPI_SO
FSEL#SPICS#
EC_SMB_DA1
EC_SMB_CK1
H_PECI_R
EC_TACH
EC_TX_P80_DATA
EC_RX_P80_CLK
EC_TACH
EC_PME#
H_PROCHOT#_EC
EC_FAN_PWM
SUSWARN#
LID_SW#
EC_RTCX1
SUSCLK_R
EC_RTCX1
INVT_PWM
EC_FAN_PWM
PCH_DPWROK
NOVO#
ODD_DA#
BRDID BRDID
CHG_ON#
RF_LED#
CPU1.5V_S3_GATE
CHARGE_LED1#
VR_HOT#KSO16
KSO17
SUSCLK_RSUSCLK_R
CE_EN_EC
H_PROCHOT#_EC
BATT_LEN#
CLK_PCI_LPC<18>
KSO[0..15]<56,57>
KSI[0..7]<56,57>
EC_SMB_CK1<46>
EC_SMB_DA2<15,29>
EC_SMB_DA1<46>
EC_SMB_CK2<15,29>
NUM_LED#<36>
SLP_S3#<16>
SLP_S5#<16>
EC_SMI#<19>
GATEA20<19>
LPC_FRAME#<14,26>
LPC_AD2<14,26>
LPC_AD1<14,26>
LPC_AD3<14,26>
LPC_AD0<14,26>
BUF_PLT_RST#<18,26,27>
EC_SCI#<19>
EC_RX_P80_CLK<26,33>
EC_TX_P80_DATA<26,33>
BATT_TEMP <46>
IREF <47>
TP_DATA <56,57>
TP_CLK <56,57>
CAPS_LED# <36>
CHARGE_LED0# <56,57>
SYSON <37,49>
EC_RSMRST# <16>
EC_ON <36,48>
ACIN <16,47>
VR_ON <53>
FSTCHG <47>
ON/OFF#<36>
BKOFF# <23>
ACOFF <45,47>
EC_LID_OUT# <15>
USB_ON# <30,35,56,57>
ENBKL <23>
EC_MUTE# <31>
ADP_I <46,47>
SERIRQ<14>
PCH_POK <6,16>
SLP_S4# <16>
BEEP# <31>
FRD#SPI_SO <34>
SPI_CLK <34>
FWR#SPI_SI <34>
SUSP# <10,37,49,51>
PBTN_OUT# <16>
CE_EN <23>
KB_RST#<19>
CHGVADJ <47>
EAPD <31>
FSEL#SPICS# <34>
KSI3<56,57>
KSI4<56,57>
EC_TACH<29>
LAN_WAKE# <27>
PCI_PME# <18>
SUSCLK<16>
SUSWARN#<16>
LID_SW# <56,57>
H_PECI <6,19>
INVT_PWM<23>
EC_FAN_PWM<29>
PCH_DPWROK <16>
NOVO# <36>
PCH_APWROK <16>
SA_PGOOD <50>
ODD_DA#<18,56,57>
CHG_ON#
RF_LED# <56,57>
CPU1.5V_S3_GATE <10>
ME_FLASH <14>
CMOS_OFF# <23>
CHARGE_LED1# <56,57>
PWR_LED# <36,56,57>
PCH_RTCX2_OUT <14>
PCH_RTCX1_OUT <14>
H_PROCHOT# <6>
VR_HOT#<46,53>
KSO16<57>
KSO17<57>
SYS_PWROK_EC <16>
BATT_SEL_EC <47>
IMVP_IMON <53>
BATT_LEN#<46>
+3VALW
+EC_AVCC
+3VALW +EC_AVCC
+3VALW
+3VALW
+3VS
+3VALW
+5VS
+3VALW
+3VS +3VALW
+5VALW
+3VALW
+3VALW
+3VS
+3VS
+3VALW
Title
Size Document Number Rev
Date: Sheet of
Security Classification
Compal Secret Data
THIS SHEET OF ENGINEERING DRAWING IS THE PROPRIETARY PROPERTY OF COMPAL ELECTRONICS, INC. AND CONTAINS CONFIDENTIAL
AND TRADE SECRET INFORMATION. THIS SHEET MAY NOT BE TRANSFERED FROM THE CUSTODY OF THE COMPETENT DIVISION OF R&D
DEPARTMENT EXCEPT AS AUTHORIZED BY COMPAL ELECTRONICS, INC. NEITHER THIS SHEET NOR THE INFORMATION IT CONTAINS
MAY BE USED BY OR DISCLOSED TO ANY THIRD PARTY WITHOUT PRIOR WRITTEN CONSENT OF COMPAL ELECTRONICS, INC.
Issued Date
Deciphered Date
0.2
BIOS & EC I/O Port
Custom
32 50Friday, November 26, 2010
2010/07/12 2012/07/11
Compal Electronics, Inc.
LA-6752P
Title
Size Document Number Rev
Date: Sheet of
Security Classification
Compal Secret Data
THIS SHEET OF ENGINEERING DRAWING IS THE PROPRIETARY PROPERTY OF COMPAL ELECTRONICS, INC. AND CONTAINS CONFIDENTIAL
AND TRADE SECRET INFORMATION. THIS SHEET MAY NOT BE TRANSFERED FROM THE CUSTODY OF THE COMPETENT DIVISION OF R&D
DEPARTMENT EXCEPT AS AUTHORIZED BY COMPAL ELECTRONICS, INC. NEITHER THIS SHEET NOR THE INFORMATION IT CONTAINS
MAY BE USED BY OR DISCLOSED TO ANY THIRD PARTY WITHOUT PRIOR WRITTEN CONSENT OF COMPAL ELECTRONICS, INC.
Issued Date
Deciphered Date
0.2
BIOS & EC I/O Port
Custom
32 50Friday, November 26, 2010
2010/07/12 2012/07/11
Compal Electronics, Inc.
LA-6752P
Title
Size Document Number Rev
Date: Sheet of
Security Classification
Compal Secret Data
THIS SHEET OF ENGINEERING DRAWING IS THE PROPRIETARY PROPERTY OF COMPAL ELECTRONICS, INC. AND CONTAINS CONFIDENTIAL
AND TRADE SECRET INFORMATION. THIS SHEET MAY NOT BE TRANSFERED FROM THE CUSTODY OF THE COMPETENT DIVISION OF R&D
DEPARTMENT EXCEPT AS AUTHORIZED BY COMPAL ELECTRONICS, INC. NEITHER THIS SHEET NOR THE INFORMATION IT CONTAINS
MAY BE USED BY OR DISCLOSED TO ANY THIRD PARTY WITHOUT PRIOR WRITTEN CONSENT OF COMPAL ELECTRONICS, INC.
Issued Date
Deciphered Date
0.2
BIOS & EC I/O Port
Custom
32 50Friday, November 26, 2010
2010/07/12 2012/07/11
Compal Electronics, Inc.
LA-6752P
ENE UPDATE 08/10/21
6/19 Add BRDID
6/24 Update R708,R709 must be close Y5
7/28 Modify
DVT
EVT
MP
PVT
100K +/- 5%
3.3V +/- 5%
Vcc
min
VR695
Board ID
R694
0
3
2
1
0
0.436 V
0.289 V0.250 V0.216 V
0 V
8.2K +/- 5%
0.875 V
0.538 V
0.819 V
0.503 V
0.712 V
V
AD_BID
typ
V
AD_BID
33K +/- 5%
18K +/- 5%
max
AD_BID
0 V0 V
8/23 modify
7/23 Modify
7/23 Modify
Change footprint
20100814
Change footprint
20100814
8/23 change to reserved
10/6 Modify
Change to 0 ohm P/N
R589 10_0402_5%@R589 10_0402_5%@
12
R740
100K_0402_5%
R740
100K_0402_5%
12
C661
0.1U_0402_16V4Z
C661
0.1U_0402_16V4Z 1
2
C659
1000P_0402_50V7K
C659
1000P_0402_50V7K
1
2
LPC & MISC
Int. K/B
Matrix
SM Bus
GPIO
GPIO
AD Input
PWM Output
DA Output
PS2 Interface
SPI Device Interface
SPI Flash ROM
GPO
GPI
U31
KB930QF A0 LQFP 128P
LPC & MISC
Int. K/B
Matrix
SM Bus
GPIO
GPIO
AD Input
PWM Output
DA Output
PS2 Interface
SPI Device Interface
SPI Flash ROM
GPO
GPI
U31
KB930QF A0 LQFP 128P
GA20/GPIO00
1
KBRST#/GPIO01
2
SERIRQ#
3
LFRAME#
4
LAD3
5
PM_SLP_S3#/GPIO04
6
LAD2
7
LAD1
8
VCC 9
LAD0
10
GND
11
PCICLK
12
PCIRST#/GPIO05
13
PM_SLP_S5#/GPIO07
14
EC_SMI#/GPIO08
15
LID_SW#/GPIO0A
16
SUSP#/GPIO0B
17
PBTN_OUT#/GPIO0C
18
EC_PME#/GPIO0D
19
SCI#/GPIO0E
20
INVT_PWM/PWM1/GPIO0F 21
VCC 22
BEEP#/PWM2/GPIO10 23
GND
24
EC_THERM#/GPIO11
25
FANPWM1/GPIO12 26
ACOFF/FANPWM2/GPIO13 27
FAN_SPEED1/FANFB1/GPIO14
28
FANFB2/GPIO15
29
EC_TX/GPIO16
30
EC_RX/GPIO17
31
ON_OFF/GPIO18
32
VCC 33
PWR_LED#/GPIO19
34
GND
35
NUMLED#/GPIO1A
36
ECRST#
37
CLKRUN#/GPIO1D
38
KSO0/GPIO20
39
KSO1/GPIO21
40
KSO2/GPIO22
41
KSO3/GPIO23
42
KSO4/GPIO24
43
KSO5/GPIO25
44
KSO6/GPIO26
45
KSO7/GPIO27
46
KSO8/GPIO28
47
KSO9/GPIO29
48
KSO10/GPIO2A
49
KSO11/GPIO2B
50
KSO12/GPIO2C
51
KSO13/GPIO2D
52
KSO14/GPIO2E
53
KSO15/GPIO2F
54
KSI0/GPIO30
55
KSI1/GPIO31
56
KSI2/GPIO32
57
KSI3/GPIO33
58
KSI4/GPIO34
59
KSI5/GPIO35
60
KSI6/GPIO36
61
KSI7/GPIO37
62
BATT_TEMP/AD0/GPIO38 63
BATT_OVP/AD1/GPIO39 64
ADP_I/AD2/GPIO3A 65
AD3/GPIO3B 66
AVCC 67
DAC_BRIG/DA0/GPIO3C 68
AGND
69
EN_DFAN1/DA1/GPIO3D 70
IREF/DA2/GPIO3E 71
DA3/GPIO3F 72
CIR_RX/GPIO40 73
CIR_RLC_TX/GPIO41 74
AD4/GPIO42 75
SELIO2#/AD5/GPIO43 76
SCL1/GPIO44
77
SDA1/GPIO45
78
SCL2/GPIO46
79
SDA2/GPIO47
80
KSO16/GPIO48
81
KSO17/GPIO49
82
PSCLK1/GPIO4A 83
PSDAT1/GPIO4B 84
PSCLK2/GPIO4C 85
PSDAT2/GPIO4D 86
TP_CLK/PSCLK3/GPIO4E 87
TP_DATA/PSDAT3/GPIO4F 88
FSTCHG/SELIO#/GPIO50 89
BATT_CHGI_LED#/GPIO52 90
CAPS_LED#/GPIO53 91
BATT_LOW_LED#/GPIO54 92
SUSP_LED#/GPIO55 93
GND
94
SYSON/GPIO56 95
VCC 96
SDICS#/GPXOA00 97
SDICLK/GPXOA01 98
SDIDO/GPXOA02 99
EC_RSMRST#/GPXO03 100
EC_LID_OUT#/GPXO04 101
EC_ON/GPXO05 102
EC_SWI#/GPXO06 103
ICH_PWROK/GPXO06 104
BKOFF#/GPXO08 105
WL_OFF#/GPXO09 106
GPXO10 107
GPXO11 108
SDIDI/GPXID0 109
PM_SLP_S4#/GPXID1 110
VCC 111
ENBKL/GPXID2 112
GND
113
GPXID3 114
GPXID4 115
GPXID5 116
GPXID6 117
GPXID7 118
SPIDI/RD# 119
SPIDO/WR# 120
VR_ON/XCLK32K/GPIO57 121
XCLK1
122
XCLK0
123 V18R 124
VCC 125
SPICLK/GPIO58 126
AC_IN/GPIO59 127
SPICS# 128
R595 47K_0402_5%R595 47K_0402_5%
1 2
R608 10K_0402_5%
@
R608 10K_0402_5%
@
1 2
R602
2.2K_0402_5%
R602
2.2K_0402_5%
R601
2.2K_0402_5%
R601
2.2K_0402_5%
C656
0.1U_0402_16V4Z
C656
0.1U_0402_16V4Z
1
2
R603100K_0402_1%@R603100K_0402_1%@
12
R6090_0402_5% R6090_0402_5%
12
R590 47K_0402_5%R590 47K_0402_5%
1 2
R606
10K_0402_5%
R606
10K_0402_5%
1 2
C658
1000P_0402_50V7K
C658
1000P_0402_50V7K
1
2
G
D
S
Q37
2N7002H_SOT23-3
G
D
S
Q37
2N7002H_SOT23-3
2
13
R7470_0402_5%
@
R7470_0402_5%
@
12
R709 0_0402_5%@R709 0_0402_5%@
1 2
C665
100P_0402_50V8J
@
C665
100P_0402_50V8J
@
1
2
C653
0.1U_0402_16V4Z
C653
0.1U_0402_16V4Z
1
2
C664 100P_0402_50V8JC664 100P_0402_50V8J
1 2
C667
4.7U_0603_6.3V6K
C667
4.7U_0603_6.3V6K
1
2
R588
10K_0402_5%
@
R588
10K_0402_5%
@
12
R594 10K_0402_5%R594 10K_0402_5%
1 2
R737
0_0402_5%
R737
0_0402_5%
12
R600
2.2K_0402_5%
R600
2.2K_0402_5%
L45 FBM-11-160808-601-T_0603L45 FBM-11-160808-601-T_0603
1 2
D18 RB751V_SOD323
@
D18 RB751V_SOD323
@
21
R593 10K_0402_5%R593 10K_0402_5%
1 2
C93
20P_0402_50V8
C93
20P_0402_50V8
12
C347
18P_0402_50V8J
@
C347
18P_0402_50V8J
@
1
2
R605
10K_0402_5%
R605
10K_0402_5%
12
R604
2.2K_0402_5%
R604
2.2K_0402_5%
L44
FBM-11-160808-601-T_0603
L44
FBM-11-160808-601-T_0603
1 2
R591 4.7K_0402_5%R591 4.7K_0402_5%
1 2
C654
0.1U_0402_16V4Z
C654
0.1U_0402_16V4Z
1
2
C662
0.1U_0402_16V4Z
C662
0.1U_0402_16V4Z
1
2
R592 4.7K_0402_5%R592 4.7K_0402_5%
1 2
G
D
S
Q102
2N7002H_SOT23-3 @
G
D
S
Q102
2N7002H_SOT23-3 @
2
1 3
C655
0.1U_0402_16V4Z
C655
0.1U_0402_16V4Z
1
2
C663 100P_0402_50V8JC663 100P_0402_50V8J
1 2
R597 47K_0402_5%R597 47K_0402_5%
1 2
R6100_0402_5%@R6100_0402_5%@
12
R665 43_0402_1%R665 43_0402_1%
1 2
R120 10M_0402_5%
@
R120 10M_0402_5%
@
1 2
R695
8.2K_0402_5%
R695
8.2K_0402_5%
1 2
C657
1000P_0402_50V7K
C657
1000P_0402_50V7K
1
2
R599100K_0402_1%@R599100K_0402_1%@
12
R708 0_0402_5%@R708 0_0402_5%@
1 2
R7460_0402_5%
@
R7460_0402_5%
@
12
C666
100P_0402_50V8J
@
C666
100P_0402_50V8J
@
1
2
C367
18P_0402_50V8J
@
C367
18P_0402_50V8J
@
1
2
Y5
32.768KHZ_12.5PF_9H03200413
@
Y5
32.768KHZ_12.5PF_9H03200413
@
OSC 4
OSC 1
NC
3
NC
2
R6110_0402_5% R6110_0402_5%
12
C660 22P_0402_50V8J@C660 22P_0402_50V8J@
12
R607 0_0402_5%R607 0_0402_5%
1 2
R694
100K_0402_1%
@R694
100K_0402_1%
@
1 2

5
5
4
4
3
3
2
2
1
1
D D
C C
B B
A A
EC_TX_P80_DATA
EC_RX_P80_CLK
EC_RX_P80_CLK<26,32>
EC_TX_P80_DATA<26,32>
+3VALW
Title
Size Document Number Rev
Date: Sheet of
Security Classification
Compal Secret Data
THIS SHEET OF ENGINEERING DRAWING IS THE PROPRIETARY PROPERTY OF COMPAL ELECTRONICS, INC. AND CONTAINS CONFIDENTIAL
AND TRADE SECRET INFORMATION. THIS SHEET MAY NOT BE TRANSFERED FROM THE CUSTODY OF THE COMPETENT DIVISION OF R&D
DEPARTMENT EXCEPT AS AUTHORIZED BY COMPAL ELECTRONICS, INC. NEITHER THIS SHEET NOR THE INFORMATION IT CONTAINS
MAY BE USED BY OR DISCLOSED TO ANY THIRD PARTY WITHOUT PRIOR WRITTEN CONSENT OF COMPAL ELECTRONICS, INC.
Issued Date Deciphered Date
0.2
KB /SW /LPC Debug Conn.
B
33 50Friday, November 26, 2010
2010/07/12 2012/07/11
Compal Electronics, Inc.
LA-6752P
Title
Size Document Number Rev
Date: Sheet of
Security Classification
Compal Secret Data
THIS SHEET OF ENGINEERING DRAWING IS THE PROPRIETARY PROPERTY OF COMPAL ELECTRONICS, INC. AND CONTAINS CONFIDENTIAL
AND TRADE SECRET INFORMATION. THIS SHEET MAY NOT BE TRANSFERED FROM THE CUSTODY OF THE COMPETENT DIVISION OF R&D
DEPARTMENT EXCEPT AS AUTHORIZED BY COMPAL ELECTRONICS, INC. NEITHER THIS SHEET NOR THE INFORMATION IT CONTAINS
MAY BE USED BY OR DISCLOSED TO ANY THIRD PARTY WITHOUT PRIOR WRITTEN CONSENT OF COMPAL ELECTRONICS, INC.
Issued Date Deciphered Date
0.2
KB /SW /LPC Debug Conn.
B
33 50Friday, November 26, 2010
2010/07/12 2012/07/11
Compal Electronics, Inc.
LA-6752P
Title
Size Document Number Rev
Date: Sheet of
Security Classification
Compal Secret Data
THIS SHEET OF ENGINEERING DRAWING IS THE PROPRIETARY PROPERTY OF COMPAL ELECTRONICS, INC. AND CONTAINS CONFIDENTIAL
AND TRADE SECRET INFORMATION. THIS SHEET MAY NOT BE TRANSFERED FROM THE CUSTODY OF THE COMPETENT DIVISION OF R&D
DEPARTMENT EXCEPT AS AUTHORIZED BY COMPAL ELECTRONICS, INC. NEITHER THIS SHEET NOR THE INFORMATION IT CONTAINS
MAY BE USED BY OR DISCLOSED TO ANY THIRD PARTY WITHOUT PRIOR WRITTEN CONSENT OF COMPAL ELECTRONICS, INC.
Issued Date Deciphered Date
0.2
KB /SW /LPC Debug Conn.
B
33 50Friday, November 26, 2010
2010/07/12 2012/07/11
Compal Electronics, Inc.
LA-6752P
EC DEBUG PORT
JP3
ACES_85205-0400
ME@
JP3
ACES_85205-0400
ME@
1
1
2
2
3
3
4
4

FWR#SPI_SI
SPI_CLKSPI_CLK_R
HOLD#FRD#SPI_SO SPI_SO
SPI_CLK_R
FSEL#SPICS#
SPI_SI_EC FWR#SPI_SI <32>
SPI_CLK <32>
FRD#SPI_SO<32>
FSEL#SPICS#<32>
+3VALW
Title
Size Document Number Rev
Date: Sheet of
Security Classification
Compal Secret Data
THIS SHEET OF ENGINEERING DRAWING IS THE PROPRIETARY PROPERTY OF COMPAL ELECTRONICS, INC. AND CONTAINS CONFIDENTIAL
AND TRADE SECRET INFORMATION. THIS SHEET MAY NOT BE TRANSFERED FROM THE CUSTODY OF THE COMPETENT DIVISION OF R&D
DEPARTMENT EXCEPT AS AUTHORIZED BY COMPAL ELECTRONICS, INC. NEITHER THIS SHEET NOR THE INFORMATION IT CONTAINS
MAY BE USED BY OR DISCLOSED TO ANY THIRD PARTY WITHOUT PRIOR WRITTEN CONSENT OF COMPAL ELECTRONICS, INC.
Issued Date
Deciphered Date
0.2
LED/EC SPI ROM
B
34 50Friday, November 26, 2010
2010/07/12 2012/07/11
Compal Electronics, Inc.
LA-6752P
Title
Size Document Number Rev
Date: Sheet of
Security Classification
Compal Secret Data
THIS SHEET OF ENGINEERING DRAWING IS THE PROPRIETARY PROPERTY OF COMPAL ELECTRONICS, INC. AND CONTAINS CONFIDENTIAL
AND TRADE SECRET INFORMATION. THIS SHEET MAY NOT BE TRANSFERED FROM THE CUSTODY OF THE COMPETENT DIVISION OF R&D
DEPARTMENT EXCEPT AS AUTHORIZED BY COMPAL ELECTRONICS, INC. NEITHER THIS SHEET NOR THE INFORMATION IT CONTAINS
MAY BE USED BY OR DISCLOSED TO ANY THIRD PARTY WITHOUT PRIOR WRITTEN CONSENT OF COMPAL ELECTRONICS, INC.
Issued Date
Deciphered Date
0.2
LED/EC SPI ROM
B
34 50Friday, November 26, 2010
2010/07/12 2012/07/11
Compal Electronics, Inc.
LA-6752P
Title
Size Document Number Rev
Date: Sheet of
Security Classification
Compal Secret Data
THIS SHEET OF ENGINEERING DRAWING IS THE PROPRIETARY PROPERTY OF COMPAL ELECTRONICS, INC. AND CONTAINS CONFIDENTIAL
AND TRADE SECRET INFORMATION. THIS SHEET MAY NOT BE TRANSFERED FROM THE CUSTODY OF THE COMPETENT DIVISION OF R&D
DEPARTMENT EXCEPT AS AUTHORIZED BY COMPAL ELECTRONICS, INC. NEITHER THIS SHEET NOR THE INFORMATION IT CONTAINS
MAY BE USED BY OR DISCLOSED TO ANY THIRD PARTY WITHOUT PRIOR WRITTEN CONSENT OF COMPAL ELECTRONICS, INC.
Issued Date
Deciphered Date
0.2
LED/EC SPI ROM
B
34 50Friday, November 26, 2010
2010/07/12 2012/07/11
Compal Electronics, Inc.
LA-6752P
20mils
EMI
H_3P8
H_3P3
Colse to EC
H_3P0NH_3P0x4P5N H_6P0
H_2P8
FOR EC 128KB SPI ROM
(150mil PACKAGE)
SA00003FL10
SA00003JD00
8/27 R619 change to Bead
H3
HOLEA
H3
HOLEA
1
FD1FD1
1
H6
HOLEA
H6
HOLEA
1
R618 15_0402_5%R618 15_0402_5%
1 2
H17
HOLEA
H17
HOLEA
1
H8
HOLEA
H8
HOLEA
1
H15
HOLEA
H15
HOLEA
1
R619 0_0402_5%@R619 0_0402_5%@
1 2
H12
HOLEA
H12
HOLEA
1
H2
HOLEA
H2
HOLEA
1
C700
10P_0402_50V8J
@
C700
10P_0402_50V8J
@1
2
H7
HOLEA
H7
HOLEA
1
FD3FD3
1
FD4FD4
1
H11
HOLEA
H11
HOLEA
1
C699
0.1U_0402_16V4Z
C699
0.1U_0402_16V4Z
1
2
H4
HOLEA
H4
HOLEA
1
R620
15_0402_5%
R620
15_0402_5%
1 2
R619
S SUPPRE_ KC FBMA-10-100505-101T 0402
R619
S SUPPRE_ KC FBMA-10-100505-101T 0402
H5
HOLEA
H5
HOLEA
1
R617
10K_0402_5%
R617
10K_0402_5%
12
H10
HOLEA
H10
HOLEA
1
H1
HOLEA
H1
HOLEA
1
H13
HOLEA
H13
HOLEA
1
FD2FD2
1
H16
HOLEA
H16
HOLEA
1
H9
HOLEA
H9
HOLEA
1
U33
MX25L2005CMI-12G SOP
U33
MX25L2005CMI-12G SOP
VCC 8
HOLD# 7
CLK 6
DIO 5
GND
4WP#
3DO
2CS#
1

A
A
B
B
C
C
D
D
E
E
1 1
2 2
3 3
4 4
BTON_LED
USB20_N3
USB20_P3
+USB_VCCC
USB20_N3_C
USB20_P3_C
USB20_P13
USB20_N13
BT_ACTIVE
SATA_DTX_C_IRX_N4
SATA_DTX_C_IRX_P4
SATA_DTX_IRX_N4
SATA_DTX_IRX_P4
SATA_ITX_DRX_N4
SATA_ITX_DRX_P4
SATA_DTX_IRX_N4_R
SATA_DTX_IRX_P4_R
SATA_ITX_DRX_N4_R
SATA_ITX_DRX_P4_R
SATA_ITX_DRX_N4_R
SATA_ITX_DRX_P4_R
SATA_ITX_DRX_N4
SATA_ITX_DRX_P4
SATA_DTX_IRX_P4
SATA_DTX_IRX_N4
SATA_DTX_IRX_P4_R
SATA_DTX_IRX_N4_R
USB_ON#
USB20_N2
USB20_P2
USB20_N2
USB20_P2
USB20_N2_C
USB20_P2_C
USB20_N2_C
USB20_P2_C
USB20_N3_C
USB20_P3_CUSB20_N3
USB20_P3
USB20_N3_C
USB20_P3_C
ESATA_DET#_CONN
ESATA_DET#_CONN
BT_LED#<56,57>
BT_OFF#<19>
USB20_N3<18>
USB20_P3<18>
USB20_P13<18>
USB20_N13<18>
BT_ACTIVE<26>
SATA_DTX_C_IRX_N4<14>
SATA_DTX_C_IRX_P4<14>
SATA_ITX_DRX_P4<14>
SATA_ITX_DRX_N4<14>
USB_ON#<30,32,56,57> USB_OC1# <18>
USB20_P2<18>
USB20_N2<18>
ESATA_DET#<19>
+3VS
+5VALW
+3VS_BT
+USB_VCCC
+3VS+3VS
+USB_VCCC
+5VALW
+USB_VCCC
Title
Size Document Number Rev
Date: Sheet of
Security Classification
Compal Secret Data
THIS SHEET OF ENGINEERING DRAWING IS THE PROPRIETARY PROPERTY OF COMPAL ELECTRONICS, INC. AND CONTAINS CONFIDENTIAL
AND TRADE SECRET INFORMATION. THIS SHEET MAY NOT BE TRANSFERED FROM THE CUSTODY OF THE COMPETENT DIVISION OF R&D
DEPARTMENT EXCEPT AS AUTHORIZED BY COMPAL ELECTRONICS, INC. NEITHER THIS SHEET NOR THE INFORMATION IT CONTAINS
MAY BE USED BY OR DISCLOSED TO ANY THIRD PARTY WITHOUT PRIOR WRITTEN CONSENT OF COMPAL ELECTRONICS, INC.
Issued Date
Deciphered Date
0.2
USB ports/BT/E-SATA
Custom
35 50Friday, November 26, 2010
2010/07/12 2012/07/11
Compal Electronics, Inc.
LA-6752P
Title
Size Document Number Rev
Date: Sheet of
Security Classification
Compal Secret Data
THIS SHEET OF ENGINEERING DRAWING IS THE PROPRIETARY PROPERTY OF COMPAL ELECTRONICS, INC. AND CONTAINS CONFIDENTIAL
AND TRADE SECRET INFORMATION. THIS SHEET MAY NOT BE TRANSFERED FROM THE CUSTODY OF THE COMPETENT DIVISION OF R&D
DEPARTMENT EXCEPT AS AUTHORIZED BY COMPAL ELECTRONICS, INC. NEITHER THIS SHEET NOR THE INFORMATION IT CONTAINS
MAY BE USED BY OR DISCLOSED TO ANY THIRD PARTY WITHOUT PRIOR WRITTEN CONSENT OF COMPAL ELECTRONICS, INC.
Issued Date
Deciphered Date
0.2
USB ports/BT/E-SATA
Custom
35 50Friday, November 26, 2010
2010/07/12 2012/07/11
Compal Electronics, Inc.
LA-6752P
Title
Size Document Number Rev
Date: Sheet of
Security Classification
Compal Secret Data
THIS SHEET OF ENGINEERING DRAWING IS THE PROPRIETARY PROPERTY OF COMPAL ELECTRONICS, INC. AND CONTAINS CONFIDENTIAL
AND TRADE SECRET INFORMATION. THIS SHEET MAY NOT BE TRANSFERED FROM THE CUSTODY OF THE COMPETENT DIVISION OF R&D
DEPARTMENT EXCEPT AS AUTHORIZED BY COMPAL ELECTRONICS, INC. NEITHER THIS SHEET NOR THE INFORMATION IT CONTAINS
MAY BE USED BY OR DISCLOSED TO ANY THIRD PARTY WITHOUT PRIOR WRITTEN CONSENT OF COMPAL ELECTRONICS, INC.
Issued Date
Deciphered Date
0.2
USB ports/BT/E-SATA
Custom
35 50Friday, November 26, 2010
2010/07/12 2012/07/11
Compal Electronics, Inc.
LA-6752P
BT MODULE CONN
30mils
ESATA and USB Conn.
W=80mils
A+ = RXP
A- = RXN
B+ = TXP
B- = TXN
USB
Low Active
E-SATA COMBO
RIGHT USB PORT
W=80mils
Left USB Conn.
(220uF_6.3V_5.9L_ESR17m)*2=(SF000001500)
7/31 Add
Change footprint
20100814
8/27 change to @
8/27 change to stuff
8/27 change to @8/27 change to stuff
L63
WCM-2012-900T_4P
L63
WCM-2012-900T_4P
1
1
4
433
22
R636
0_0402_5%
@
R636
0_0402_5%
@
1 2
R862 0_0402_5%@R862 0_0402_5%@
12
JUSB2
SUYIN_020173GR004M58BZL
ME@
JUSB2
SUYIN_020173GR004M58BZL
ME@
VCC
1
D-
2
D+
3
GND
4
GND1
5
GND2
6
GND3
7
GND4
8
R865
0_0402_5%
@
R865
0_0402_5%
@
12
R633
4.7K_0402_5%
@
R633
4.7K_0402_5%
@
1 2
R629 0_0402_5%ESATA@R629 0_0402_5%ESATA@
1 2
+
C706
220U_6.3V_M
+
C706
220U_6.3V_M
1
2
C709 0.1U_0402_16V4Z
BT@
C709 0.1U_0402_16V4Z
BT@
1 2
C702
470P_0402_50V7K
C702
470P_0402_50V7K
1
2
R637
0_0402_5%
@
R637
0_0402_5%
@
1 2
C703 0.1U_0402_16V4ZC703 0.1U_0402_16V4Z
12
C7070.01U_0402_16V7K
ESATA@
C7070.01U_0402_16V7K
ESATA@
12
Q105
DTC124EKAT146_SC59-3
@
Q105
DTC124EKAT146_SC59-3
@
IN 2
OUT 1
GND
3
C710
0.1U_0402_16V4Z
@
C710
0.1U_0402_16V4Z
@
1
2
R630 0_0402_5%
ESATA@
R630 0_0402_5%
ESATA@
1 2
R863 0_0402_5%@R863 0_0402_5%@
12
C712
0.1U_0402_16V4Z
BT@
C712
0.1U_0402_16V4Z
BT@
1
2
L64
WCM-2012-900T_4P
L64
WCM-2012-900T_4P
1
1
4
433
22
R632
100K_0402_5%
BT@
R632
100K_0402_5%
BT@
1 2
U34
APL3510BKI_SO8
U34
APL3510BKI_SO8
GND
1
IN
2
OC# 5
OUT 6
OUT 8
IN
3
EN
4
OUT 7
R635
4.7K_0402_5%
@
R635
4.7K_0402_5%
@
1 2
R631
100K_0402_5%
BT@ R631
100K_0402_5%
BT@
12
R867
0_0402_5%@
R867
0_0402_5%@
12
JBT1
ACES_87213-0600G
ME@
JBT1
ACES_87213-0600G
ME@
1
1
2
2
3
3
4
4
5
5
6
6G1 7
G2 8
C735
0.1U_0402_16V4Z
@
C735
0.1U_0402_16V4Z
@
1
2
C704
1000P_0402_50V7K@
C704
1000P_0402_50V7K@
1
2
C705
470P_0402_50V7K
C705
470P_0402_50V7K
1
2
USB
ESATA
JESAT1
FOX_3Q38111-RB1C3-7HC
USB
ESATA
JESAT1
FOX_3Q38111-RB1C3-7HC
VBUS
1
D-
2
D+
3
GND
4
GND
5
A+
6
A-
7
GND
8
B-
9
B+
10
GND
11
SHIELD 12
SHIELD 13
SHIELD 14
SHIELD 15
U35
SN75LVCP412RTJR_QFN20_4X4
@
U35
SN75LVCP412RTJR_QFN20_4X4
@
RX_0P
1
RX_0N
2VCC 20
GND
19
TX_1P
5
VCC 6
EN
7
D1 8
D0 9
VCC 10
GND
17
GND
18
RX_1P 11
RX_1N 12
GND
13 TX_0N 14
TX_0P 15
VCC 16
GND
3
TX_1N
4
PAD
21
Q103
DTC124EKAT146_SC59-3
BT@
Q103
DTC124EKAT146_SC59-3
BT@
IN
2
OUT 1
GND
3
R8640_0402_5%
@
R8640_0402_5%
@
12
C708
0.01U_0402_16V7K ESATA@
C708
0.01U_0402_16V7K ESATA@
12
D21
PJDLC05_SOT23-3
@
D21
PJDLC05_SOT23-3
@
2
3
1
R8660_0402_5%
ESATA@
R8660_0402_5%
ESATA@
12
R628 0_0402_5%
ESATA@
R628 0_0402_5%
ESATA@
1 2
R634
4.7K_0402_5%
@
R634
4.7K_0402_5%
@
1 2
D22
PJDLC05_SOT23-3
@
D22
PJDLC05_SOT23-3
@
2
3
1
C711
0.01U_0402_16V7K
@
C711
0.01U_0402_16V7K
@
1
2
R877
0_0402_5%
@R877
0_0402_5%
@
12
Q104
AP2301GN-HF_SOT23-3
BT@
Q104
AP2301GN-HF_SOT23-3
BT@
2
3 1
R627 0_0402_5%ESATA@R627 0_0402_5%ESATA@
1 2

ON/OFF#
51_ON#
EC_ON
NOVO_BTN# ON/OFFBTN#
51_ON#
NOVO_BTN#
NOVO#
ON/OFFBTN#
NOVO_BTN#
ON/OFFBTN#
USB20_N11
USB20_P11
USB20_N11_C
USB20_P11_C
USB20_P11
USB20_N11
USB20_P11_C
USB20_N11_C
EXT_MIC_L
EXT_MIC_R
MIC_JD
PLUG_IN
HP_OUTR
HP_OUTL
EC_ON<32,48>
ON/OFF# <32>
51_ON# <45>
NOVO#<32>
CAPS_LED#<32>
NUM_LED#<32>
PW R_LED#<32,56,57>
USB20_P11<18>
USB20_N11<18>
EXT_MIC_L<31>
EXT_MIC_R<31>
MIC_JD<31>
PLUG_IN<31>
HP_OUTR<31>
HP_OUTL<31>
+3VALW
+3VALW
+5VALW
+3VS
Title
Size Document Number Rev
Date: Sheet of
Security Classification
Compal Secret Data
THIS SHEET OF ENGINEERING DRAWING IS THE PROPRIETARY PROPERTY OF COMPAL ELECTRONICS, INC. AND CONTAINS CONFIDENTIAL
AND TRADE SECRET INFORMATION. THIS SHEET MAY NOT BE TRANSFERED FROM THE CUSTODY OF THE COMPETENT DIVISION OF R&D
DEPARTMENT EXCEPT AS AUTHORIZED BY COMPAL ELECTRONICS, INC. NEITHER THIS SHEET NOR THE INFORMATION IT CONTAINS
MAY BE USED BY OR DISCLOSED TO ANY THIRD PARTY WITHOUT PRIOR WRITTEN CONSENT OF COMPAL ELECTRONICS, INC.
Issued Date Deciphered Date
0.2
other IO connector
Custom
36 50Friday, November 26, 2010
2010/07/12 2012/07/11
Compal Electronics,Ltd.
LA-6751P
Title
Size Document Number Rev
Date: Sheet of
Security Classification
Compal Secret Data
THIS SHEET OF ENGINEERING DRAWING IS THE PROPRIETARY PROPERTY OF COMPAL ELECTRONICS, INC. AND CONTAINS CONFIDENTIAL
AND TRADE SECRET INFORMATION. THIS SHEET MAY NOT BE TRANSFERED FROM THE CUSTODY OF THE COMPETENT DIVISION OF R&D
DEPARTMENT EXCEPT AS AUTHORIZED BY COMPAL ELECTRONICS, INC. NEITHER THIS SHEET NOR THE INFORMATION IT CONTAINS
MAY BE USED BY OR DISCLOSED TO ANY THIRD PARTY WITHOUT PRIOR WRITTEN CONSENT OF COMPAL ELECTRONICS, INC.
Issued Date Deciphered Date
0.2
other IO connector
Custom
36 50Friday, November 26, 2010
2010/07/12 2012/07/11
Compal Electronics,Ltd.
LA-6751P
Title
Size Document Number Rev
Date: Sheet of
Security Classification
Compal Secret Data
THIS SHEET OF ENGINEERING DRAWING IS THE PROPRIETARY PROPERTY OF COMPAL ELECTRONICS, INC. AND CONTAINS CONFIDENTIAL
AND TRADE SECRET INFORMATION. THIS SHEET MAY NOT BE TRANSFERED FROM THE CUSTODY OF THE COMPETENT DIVISION OF R&D
DEPARTMENT EXCEPT AS AUTHORIZED BY COMPAL ELECTRONICS, INC. NEITHER THIS SHEET NOR THE INFORMATION IT CONTAINS
MAY BE USED BY OR DISCLOSED TO ANY THIRD PARTY WITHOUT PRIOR WRITTEN CONSENT OF COMPAL ELECTRONICS, INC.
Issued Date Deciphered Date
0.2
other IO connector
Custom
36 50Friday, November 26, 2010
2010/07/12 2012/07/11
Compal Electronics,Ltd.
LA-6751P
TOP Side
Bottom Side
ON/OFF switch
Power Button
EMI REQUEST 1ST = SCA00000E00
2ST = SCA00000R00
Power Bottom Board Conn. 8pin
Card Reader/Audio Jack SB CONN
Change footprint
20100814
D24
PJSOT24C 3P C/A SOT-23
@
D24
PJSOT24C 3P C/A SOT-23
@
2
3
1
SW 3
SMT1-05_4P
@SW 3
SMT1-05_4P
@
3
2
1
4
5
6
D23
DAN202UT106_SC70-3
D23
DAN202UT106_SC70-3
2
3
1
J11
SHORT PADS
J11
SHORT PADS
1 2
R871
0_0402_5%
R871
0_0402_5%
12
C635
1000P_0603_50V7K
C635
1000P_0603_50V7K
12
L67
WCM-2012-900T_4P
@L67
WCM-2012-900T_4P
@
1
1
4
433
22
JCR1
ACES_88058-120N
JCR1
ACES_88058-120N
1
1
2
2
3
3
4
4
5
5
6
6
GND
13
GND
14
7
7
8
8
9
9
10
10
11
11
12
12
R642
100K_0402_5%
R642
100K_0402_5%
1 2
R638
100K_0402_5%
R638
100K_0402_5%
1 2
JPW RB1
ACES_88058-080N
ME@
JPW RB1
ACES_88058-080N
ME@
1
1
2
2
3
3
4
4
5
5
6
6
GND
9
GND
10
7
7
8
8
R870
0_0402_5%
R870
0_0402_5%
12
D26
DAN202UT106_SC70-3
D26
DAN202UT106_SC70-3
2
3
1
R639
10K_0402_5%
R639
10K_0402_5%
1 2
G
D
S
Q106
2N7002H_SOT23-3
G
D
S
Q106
2N7002H_SOT23-3
2
13

A
A
B
B
C
C
D
D
E
E
1 1
2 2
3 3
4 4
SUSP
SUSP
SUSP
SUSP#SUSP
SYSON# SUSPSUSP
SUSP
1.5VS_GATE5VS_GATE
SUSP
SUSP
SYSON#
SYSON
5VS_GATE_R
SUSP<6,10,51>
SUSP#<10,32,49,51> SYSON<32,49>
+5VALW +3VALW
+1.5V
+3VS
+1.5VS
+5VS
+1.5V+1.8VS +0.75VS +1.05VS
+5VALW+RTCVCC
+5VALW
+VSB +VSB
+3VALW
Title
Size Document Number Rev
Date: Sheet of
Security Classification
Compal Secret Data
THIS SHEET OF ENGINEERING DRAWING IS THE PROPRIETARY PROPERTY OF COMPAL ELECTRONICS, INC. AND CONTAINS CONFIDENTIAL
AND TRADE SECRET INFORMATION. THIS SHEET MAY NOT BE TRANSFERED FROM THE CUSTODY OF THE COMPETENT DIVISION OF R&D
DEPARTMENT EXCEPT AS AUTHORIZED BY COMPAL ELECTRONICS, INC. NEITHER THIS SHEET NOR THE INFORMATION IT CONTAINS
MAY BE USED BY OR DISCLOSED TO ANY THIRD PARTY WITHOUT PRIOR WRITTEN CONSENT OF COMPAL ELECTRONICS, INC.
Issued Date
Deciphered Date
0.2
DC Interface
Custom
37 50Friday, November 26, 2010
2010/07/12 2012/07/11
Compal Electronics, Inc.
LA-6752P
Title
Size Document Number Rev
Date: Sheet of
Security Classification
Compal Secret Data
THIS SHEET OF ENGINEERING DRAWING IS THE PROPRIETARY PROPERTY OF COMPAL ELECTRONICS, INC. AND CONTAINS CONFIDENTIAL
AND TRADE SECRET INFORMATION. THIS SHEET MAY NOT BE TRANSFERED FROM THE CUSTODY OF THE COMPETENT DIVISION OF R&D
DEPARTMENT EXCEPT AS AUTHORIZED BY COMPAL ELECTRONICS, INC. NEITHER THIS SHEET NOR THE INFORMATION IT CONTAINS
MAY BE USED BY OR DISCLOSED TO ANY THIRD PARTY WITHOUT PRIOR WRITTEN CONSENT OF COMPAL ELECTRONICS, INC.
Issued Date
Deciphered Date
0.2
DC Interface
Custom
37 50Friday, November 26, 2010
2010/07/12 2012/07/11
Compal Electronics, Inc.
LA-6752P
Title
Size Document Number Rev
Date: Sheet of
Security Classification
Compal Secret Data
THIS SHEET OF ENGINEERING DRAWING IS THE PROPRIETARY PROPERTY OF COMPAL ELECTRONICS, INC. AND CONTAINS CONFIDENTIAL
AND TRADE SECRET INFORMATION. THIS SHEET MAY NOT BE TRANSFERED FROM THE CUSTODY OF THE COMPETENT DIVISION OF R&D
DEPARTMENT EXCEPT AS AUTHORIZED BY COMPAL ELECTRONICS, INC. NEITHER THIS SHEET NOR THE INFORMATION IT CONTAINS
MAY BE USED BY OR DISCLOSED TO ANY THIRD PARTY WITHOUT PRIOR WRITTEN CONSENT OF COMPAL ELECTRONICS, INC.
Issued Date
Deciphered Date
0.2
DC Interface
Custom
37 50Friday, November 26, 2010
2010/07/12 2012/07/11
Compal Electronics, Inc.
LA-6752P
+3VALW TO +3VS+5VALW TO +5VS
+1.5V to +1.5VS
For Intel S3 Power Reduction.
Change footprint
20100814
Change footprint
20100814
Change footprint
20100814
Change footprint
20100814
Change footprint
20100814
Change footprint
20100814
Change footprint
20100814
Change footprint
20100814
Change footprint
20100814 Change footprint
20100814
Change footprint
20100814
Change footprint
20100814
Change footprint
20100814
R659
470_0603_5%
@
R659
470_0603_5%
@
12
R647
47K_0402_5%
R647
47K_0402_5%
12
G
D
S
Q112
2N7002H_SOT23-3
G
D
S
Q112
2N7002H_SOT23-3
2
13
C724
10U_0805_10V4Z
C724
10U_0805_10V4Z
1
2
Q119
DTC124EKAT146_SC59-3
@
Q119
DTC124EKAT146_SC59-3
@
IN
2
OUT 1
GND
3
R656
470_0603_5%
@
R656
470_0603_5%
@
12
R649
10K_0402_5%
R649
10K_0402_5%
12
Q8
AP2301GN-HF_SOT23-3
Q8
AP2301GN-HF_SOT23-3
2
3 1
R655
470_0603_5%
@
R655
470_0603_5%
@
12
R648
100K_0402_5%
R648
100K_0402_5%
12
Q117
DTC124EKAT146_SC59-3
Q117
DTC124EKAT146_SC59-3
IN
2
OUT 1
GND
3
G
D
S
Q107
2N7002H_SOT23-3
@
G
D
S
Q107
2N7002H_SOT23-3
@
2
13
C723
10U_0805_10V4Z
C723
10U_0805_10V4Z
1
2
R650
0_0402_5%
@
R650
0_0402_5%
@
1 2
U38
DMN3030LSS-13_SOP8L-8
U38
DMN3030LSS-13_SOP8L-8
36
5
7
8
2
4
1
U39
DMN3030LSS-13_SOP8L-8
U39
DMN3030LSS-13_SOP8L-8
36
5
7
8
2
4
1
R654
100K_0402_5%
@
R654
100K_0402_5%
@
12
C720
10U_0805_10V4Z
C720
10U_0805_10V4Z
1
2
C717
10U_0805_10V4Z
C717
10U_0805_10V4Z
1
2
C722
1U_0603_10V4Z
C722
1U_0603_10V4Z
1
2
R653
100K_0402_5%
@
R653
100K_0402_5%
@
12
C725
1U_0603_10V4Z
C725
1U_0603_10V4Z
1
2
C727
0.1U_0603_25V7K
C727
0.1U_0603_25V7K
1
2
G
D
S
Q110
2N7002H_SOT23-3
G
D
S
Q110
2N7002H_SOT23-3
2
13
R646
20K_0402_5%
R646
20K_0402_5%
R652
100K_0402_5%
R652
100K_0402_5%
12
C729
0.1U_0603_25V7K
C729
0.1U_0603_25V7K
1
2
G
D
S
Q111
2N7002H_SOT23-3
G
D
S
Q111
2N7002H_SOT23-3
2
13
R644
470_0603_5%
@
R644
470_0603_5%
@
12
R651
0_0402_5%
R651
0_0402_5%
12
G
D
S
Q109
2N7002H_SOT23-3
@
G
D
S
Q109
2N7002H_SOT23-3
@
2
13
C718
10U_0805_10V4Z
C718
10U_0805_10V4Z
1
2
R658
22_0603_5%
R658
22_0603_5%
12
C721
10U_0805_10V4Z
C721
10U_0805_10V4Z
1
2
R645
470_0603_5%
@
R645
470_0603_5%
@
12
G
D
S
Q114
2N7002H_SOT23-3
@
G
D
S
Q114
2N7002H_SOT23-3
@
2
13
R643
470_0603_5%
@
R643
470_0603_5%
@
12
G
D
S
Q108
2N7002H_SOT23-3
@
G
D
S
Q108
2N7002H_SOT23-3
@
2
13
C728
0.1U_0603_25V7K
C728
0.1U_0603_25V7K
1
2
G
D
S
Q115
2N7002H_SOT23-3
G
D
S
Q115
2N7002H_SOT23-3 2
13
C726
0.1U_0603_25V7K
C726
0.1U_0603_25V7K
1
2
G
D
S
Q113
2N7002H_SOT23-3
@
G
D
S
Q113
2N7002H_SOT23-3
@
2
13
G
D
S
Q116
2N7002H_SOT23-3@
G
D
S
Q116
2N7002H_SOT23-3@
2
13
C719
1U_0603_10V4Z
C719
1U_0603_10V4Z
1
2

5
5
4
4
3
3
2
2
1
1
D D
C C
B B
A A
N1
PRG++
APDIN1APDIN
+RTCBATT
51_ON#<36>
PACIN<47>
ACOFF<32,47>
+5VALWP<48>
MAINPWON<46,48>
ACON<47>
VIN
VS
BATT+
VL
+5VALWP
+RTCBATT
VS
B+
VIN
VIN
PreCHG
+CHGRTC
+3VLP
6251VREF
Title
Size Document Number Rev
Date: Sheet of
Security Classification
Compal Secret Data
THIS SHEET OF ENGINEERING DRAWING IS THE PROPRIETARY PROPERTY OF COMPAL ELECTRONICS, INC. AND CONTAINS CONFIDENTIAL
AND TRADE SECRET INFORMATION. THIS SHEET MAY NOT BE TRANSFERED FROM THE CUSTODY OF THE COMPETENT DIVISION OF R&D
DEPARTMENT EXCEPT AS AUTHORIZED BY COMPAL ELECTRONICS, INC. NEITHER THIS SHEET NOR THE INFORMATION IT CONTAINS
MAY BE USED BY OR DISCLOSED TO ANY THIRD PARTY WITHOUT PRIOR WRITTEN CONSENT OF COMPAL ELECTRONICS, INC.
Issued Date
Deciphered Date
0.1
PWR DCIN / Vin Detector /Pre-charge
Custom
45 54Friday, November 26, 2010
2010/01/25 2010/12/31
Title
Size Document Number Rev
Date: Sheet of
Security Classification
Compal Secret Data
THIS SHEET OF ENGINEERING DRAWING IS THE PROPRIETARY PROPERTY OF COMPAL ELECTRONICS, INC. AND CONTAINS CONFIDENTIAL
AND TRADE SECRET INFORMATION. THIS SHEET MAY NOT BE TRANSFERED FROM THE CUSTODY OF THE COMPETENT DIVISION OF R&D
DEPARTMENT EXCEPT AS AUTHORIZED BY COMPAL ELECTRONICS, INC. NEITHER THIS SHEET NOR THE INFORMATION IT CONTAINS
MAY BE USED BY OR DISCLOSED TO ANY THIRD PARTY WITHOUT PRIOR WRITTEN CONSENT OF COMPAL ELECTRONICS, INC.
Issued Date
Deciphered Date
0.1
PWR DCIN / Vin Detector /Pre-charge
Custom
45 54Friday, November 26, 2010
2010/01/25 2010/12/31
Title
Size Document Number Rev
Date: Sheet of
Security Classification
Compal Secret Data
THIS SHEET OF ENGINEERING DRAWING IS THE PROPRIETARY PROPERTY OF COMPAL ELECTRONICS, INC. AND CONTAINS CONFIDENTIAL
AND TRADE SECRET INFORMATION. THIS SHEET MAY NOT BE TRANSFERED FROM THE CUSTODY OF THE COMPETENT DIVISION OF R&D
DEPARTMENT EXCEPT AS AUTHORIZED BY COMPAL ELECTRONICS, INC. NEITHER THIS SHEET NOR THE INFORMATION IT CONTAINS
MAY BE USED BY OR DISCLOSED TO ANY THIRD PARTY WITHOUT PRIOR WRITTEN CONSENT OF COMPAL ELECTRONICS, INC.
Issued Date
Deciphered Date
0.1
PWR DCIN / Vin Detector /Pre-charge
Custom
45 54Friday, November 26, 2010
2010/01/25 2010/12/31
Compal Electronics, Inc.
- +
DC030006J00
BATT ONLY
L-->H 7.196V 7.349V 7.505V
Precharge detector
Min. typ. Max.
H-->L 6.138V 6.214V 6.056V
Precharge detector
Min. typ. Max.
H-->L 13.860V 14.247V 14.621V
L-->H 14.991V 15.381V 15.782V
ACIN
Precharge detector
15.97V/14.84V FOR
ADAPTOR
PIWG1/G2(LA-6759P/LA-675AP)
PU101A
LM393DG_SO8
PU101A
LM393DG_SO8
+3
-2
O
1
P8
G
4
PQ102
TP0610K-T1-E3_SOT23-3@
PQ102
TP0610K-T1-E3_SOT23-3@
2
13
PC107
0.01U_0402_25V7K@
PC107
0.01U_0402_25V7K@
12
PR118
560_0603_5%
PR118
560_0603_5%
1 2
PD103
LL4148_LL34-2
PD103
LL4148_LL34-2
1 2
PC102
100P_0402_50V8J
PC102
100P_0402_50V8J
12
PR105
100K_0402_1%
@
PR105
100K_0402_1%
@
12
PL101
SMB3025500YA_2P
PL101
SMB3025500YA_2P
1 2
PR114
100K_0402_1%@
PR114
100K_0402_1%@
12
PR112
2.2M_0402_5%@
PR112
2.2M_0402_5%@
12
PC103
100P_0402_50V8J
PC103
100P_0402_50V8J
12
PC108
0.1U_0603_25V7K@
PC108
0.1U_0603_25V7K@
12
PR119
34K_0402_1%@
PR119
34K_0402_1%@
12
PC104
1000P_0402_50V7K
PC104
1000P_0402_50V7K
12
PC101
1000P_0402_50V7K
PC101
1000P_0402_50V7K
12
PQ101
TP0610K-T1-E3_SOT23-3
PQ101
TP0610K-T1-E3_SOT23-3
2
13
PC105
0.22U_0603_25V7K
PC105
0.22U_0603_25V7K
12
PD106
RB751V-40_SOD323-2
PD106
RB751V-40_SOD323-2
1 2
PR104
1K_1206_5%@
PR104
1K_1206_5%@
1 2
PR121
66.5K_0402_1%@
PR121
66.5K_0402_1%@
1 2
PR106
100K_0402_1%
@
PR106
100K_0402_1%
@
12
PD101
LL4148_LL34-2
PD101
LL4148_LL34-2
12
PR113
499K_0402_1%
@
PR113
499K_0402_1%
@
12
PC109
1000P_0402_50V7K@
PC109
1000P_0402_50V7K@
12
PQ106
DTC115EUA_SC70-3@
PQ106
DTC115EUA_SC70-3@
2
13
PR107
1K_1206_5%@
PR107
1K_1206_5%@
1 2
PR110
68_1206_5%
PR110
68_1206_5%
12
PC110
0.01U_0402_25V7K@
PC110
0.01U_0402_25V7K@
12
PD105
RB715F_SOT323-3@
PD105
RB715F_SOT323-3@
2
3
1
PD102
LL4148_LL34-2
@
PD102
LL4148_LL34-2
@
12
JDCIN1
4602-Q04C-09R 4P P2.5@
JDCIN1
4602-Q04C-09R 4P P2.5@
11
33
44
22
PR120
47K_0402_5%@
PR120
47K_0402_5%@
12
PC106
0.1U_0603_25V7K
PC106
0.1U_0603_25V7K
12
PQ103
DDTC115EUA-7-F_SOT323-3@
PQ103
DDTC115EUA-7-F_SOT323-3@
2
13
PQ104
DDTC115EUA-7-F_SOT323-3@
PQ104
DDTC115EUA-7-F_SOT323-3@
2
13
JRTC1
ML1220T13RE
45@
JRTC1
ML1220T13RE
45@
12
PR115
205K_0402_1%
PR115
205K_0402_1%
12
PR103
1K_1206_5%@
PR103
1K_1206_5%@
1 2
G
D
S
PQ105
2N7002W-T/R7_SOT323-3@
G
D
S
PQ105
2N7002W-T/R7_SOT323-3@
2
13
PR116
499K_0402_1%@
PR116
499K_0402_1%@
12
PR109
68_1206_5%
PR109
68_1206_5%
12
PR108
100K_0402_1%@
PR108
100K_0402_1%@
12
PD104
RB715F_SOT323-3@
PD104
RB715F_SOT323-3@
2
3
1
PR111
22K_0402_5%
PR111
22K_0402_5%
1 2
PR101
100K_0402_5%
PR101
100K_0402_5%
12
PR102
1K_1206_5%@
PR102
1K_1206_5%@
1 2
PR117
560_0603_5%
PR117
560_0603_5%
1 2
PF101
7A_24VDC_429007.WRML
PF101
7A_24VDC_429007.WRML
21

5
5
4
4
3
3
2
2
1
1
D D
C C
B B
A A
EC_SMDA
EC_SMCA
BATT_OUT <47>
BATT_TEMP <32>
EC_SMB_DA1 <32>
EC_SMB_CK1 <32>
SPOK<48>
VR_HOT#<32,53>
ADP_I <32,47>
BATT_LEN#<32>
VMB2
+3VS
6251VREF
+3VALW
VS
BATT+
VMB
+3VALW
VMB2
VL
VL
+VSBP
B+
VL
+VSBP +VSB
VL
MAINPWON <45,48>
Title
Size Document Number Rev
Date: Sheet of
Security Classification
Compal Secret Data
THIS SHEET OF ENGINEERING DRAWING IS THE PROPRIETARY PROPERTY OF COMPAL ELECTRONICS, INC. AND CONTAINS CONFIDENTIAL
AND TRADE SECRET INFORMATION. THIS SHEET MAY NOT BE TRANSFERED FROM THE CUSTODY OF THE COMPETENT DIVISION OF R&D
DEPARTMENT EXCEPT AS AUTHORIZED BY COMPAL ELECTRONICS, INC. NEITHER THIS SHEET NOR THE INFORMATION IT CONTAINS
MAY BE USED BY OR DISCLOSED TO ANY THIRD PARTY WITHOUT PRIOR WRITTEN CONSENT OF COMPAL ELECTRONICS, INC.
Issued Date
Deciphered Date
0.1
PWR-BATTERY CONN/OTP
Custom
46 54Friday, November 26, 2010
2010/01/25 2010/12/31
Title
Size Document Number Rev
Date: Sheet of
Security Classification
Compal Secret Data
THIS SHEET OF ENGINEERING DRAWING IS THE PROPRIETARY PROPERTY OF COMPAL ELECTRONICS, INC. AND CONTAINS CONFIDENTIAL
AND TRADE SECRET INFORMATION. THIS SHEET MAY NOT BE TRANSFERED FROM THE CUSTODY OF THE COMPETENT DIVISION OF R&D
DEPARTMENT EXCEPT AS AUTHORIZED BY COMPAL ELECTRONICS, INC. NEITHER THIS SHEET NOR THE INFORMATION IT CONTAINS
MAY BE USED BY OR DISCLOSED TO ANY THIRD PARTY WITHOUT PRIOR WRITTEN CONSENT OF COMPAL ELECTRONICS, INC.
Issued Date
Deciphered Date
0.1
PWR-BATTERY CONN/OTP
Custom
46 54Friday, November 26, 2010
2010/01/25 2010/12/31
Title
Size Document Number Rev
Date: Sheet of
Security Classification
Compal Secret Data
THIS SHEET OF ENGINEERING DRAWING IS THE PROPRIETARY PROPERTY OF COMPAL ELECTRONICS, INC. AND CONTAINS CONFIDENTIAL
AND TRADE SECRET INFORMATION. THIS SHEET MAY NOT BE TRANSFERED FROM THE CUSTODY OF THE COMPETENT DIVISION OF R&D
DEPARTMENT EXCEPT AS AUTHORIZED BY COMPAL ELECTRONICS, INC. NEITHER THIS SHEET NOR THE INFORMATION IT CONTAINS
MAY BE USED BY OR DISCLOSED TO ANY THIRD PARTY WITHOUT PRIOR WRITTEN CONSENT OF COMPAL ELECTRONICS, INC.
Issued Date
Deciphered Date
0.1
PWR-BATTERY CONN/OTP
Custom
46 54Friday, November 26, 2010
2010/01/25 2010/12/31
Compal Electronics, Inc.
A/D
Recovery at 56 degree C
CPU thermal protection at 92 degree C
PH201 under CPU botten side :
PIWG1/G2(LA-6759P/LA-675AP)
PR206
9.76K_0402_1%
PR206
9.76K_0402_1%
1 2
PR220
1K_0402_5%
PR220
1K_0402_5%
1 2
PR219
100K_0402_1%
PR219
100K_0402_1%
1 2
PJ201
JUMP_43X39@
PJ201
JUMP_43X39@
1
122
PR213
5.1M_0402_5%
PR213
5.1M_0402_5%
1 2
PR215
232K_0402_1%
PR215
232K_0402_1%
1 2
PR218
22K_0402_1%
PR218
22K_0402_1%
1 2
PR221
100K_0402_1%
PR221
100K_0402_1%
12
PC207
1U_0402_6.3V6K
PC207
1U_0402_6.3V6K
12
PR201
100_0402_1%
PR201
100_0402_1%
12
PC204
0.01U_0402_25V7K
PC204
0.01U_0402_25V7K
12
PC201
1000P_0402_50V7K
PC201
1000P_0402_50V7K
12
PH201
100K_0402_1%_TSM0B104F4251RZ
PH201
100K_0402_1%_TSM0B104F4251RZ
12
PR214
10K_0402_1%
PR214
10K_0402_1%
1 2
PR205
100K_0402_1%@
PR205
100K_0402_1%@
1 2
PH202
100K_0402_1%
PH202
100K_0402_1%
12
PR203
10K_0402_1%@
PR203
10K_0402_1%@
1 2
PR207
6.49K_0402_1%
PR207
6.49K_0402_1%
1 2
G
D
S
PQ203
2N7002W-T/R7_SOT323-3
G
D
S
PQ203
2N7002W-T/R7_SOT323-3
2
13
PR209
10K_0402_5%
PR209
10K_0402_5%
1 2
PC206
0.1U_0603_25V7K
PC206
0.1U_0603_25V7K
12
PU201
G718TM1U_SOT23-8
PU201
G718TM1U_SOT23-8
RHYST2 5
OT1
3
OT2
4
GND
2
VCC
1
TMSNS2 6
RHYST1 7
TMSNS1 8
PQ202
TP0610K-T1-E3_SOT23-3
PQ202
TP0610K-T1-E3_SOT23-3
2
13
PR202
100_0402_1%
PR202
100_0402_1%
12
PR210
100K_0402_1%
PR210
100K_0402_1%
1 2
PU101B
LM393DG_SO8
PU101B
LM393DG_SO8
+
5
-
6O7
P8
G
4
JBATT1
TYCO_1775789-1
@
JBATT1
TYCO_1775789-1
@
11
33
44
55
66
GND 8
GND 9
22
77
PC203
0.1U_0603_25V7K
PC203
0.1U_0603_25V7K
12
PR208
43.2K_0402_1%
PR208
43.2K_0402_1%
1 2
PR216
100K_0402_1%
PR216
100K_0402_1%
12
PR223
0_0402_5%
@
PR223
0_0402_5%
@
1 2
PC202
0.01U_0402_25V7K
PC202
0.01U_0402_25V7K
12
PR204
21.5K_0402_1%
PR204
21.5K_0402_1%
12
PF201
12A_65V_451012MRL
PF201
12A_65V_451012MRL
21
G
D
S
PQ204
2N7002KW_SOT323-3
G
D
S
PQ204
2N7002KW_SOT323-3
2
13
G
D
S
PQ205
2N7002KW_SOT323-3
G
D
S
PQ205
2N7002KW_SOT323-3
2
13
PR211
10K_0402_1%
PR211
10K_0402_1%
1 2
PC205
0.22U_0603_25V7K
PC205
0.22U_0603_25V7K
12
PR217
10K_0402_1%
PR217
10K_0402_1%
12
G
D
S
PQ201
2N7002KW_SOT323-3
G
D
S
PQ201
2N7002KW_SOT323-3
2
13
PR212
649K_0402_1%
PR212
649K_0402_1%
1 2
PL201
SMB3025500YA_2P
PL201
SMB3025500YA_2P
1 2
PR222
3.48K_0402_1%
PR222
3.48K_0402_1%
1 2

5
5
4
4
3
3
2
2
1
1
D D
C C
B B
A A
6251_SN
CELLS
DH_CHG
P2-1
CHGCHG
6251_VCOMP
6251_ICOMP
6251_EN CSON
6251_VCOMP-1
6251_ICM
DISCHG_G-1
6251_CSON
6251_CSIN
6251_CSOP
6251_CSIP
CSOP
PACIN
BST_CHG
6251_ACLIM
CSIP
DL_CHG
DISCHG_GCSIN
6251_CHLIM
LX_CHG
6251_VDDP
BST_CHGA
CELLS
P2-2
6251_VADJ
FSTCHG
6251_DCIN
ACSETIN
PACIN
BATT_ON
ACSETIN
ACPRN
ACOFF-1
PACIN
BATT_ON
ACOFF-1
IREF<32>
FSTCHG<32>
ADP_I<32,46>
PACIN<45>
ACOFF<32,45>
CHGVADJ<32>
BATT_SEL_EC<32>
ACIN <16,32>
BATT_OUT <46>
BATT_OUT<46>
BATT_OUT <46>
ACPRN<48>
ACPRN <48>
ACON<45>
VIN
P2
P3
VIN
BATT+
B+
CHG_B+
6251_VDD 6251_VDD
VIN
6251_VDD
VIN
PreCHG
6251VREF
6251VREF
6251_VDD
6251_VDD
Title
Size Document Number Rev
Date: Sheet of
Security Classification
Compal Secret Data
THIS SHEET OF ENGINEERING DRAWING IS THE PROPRIETARY PROPERTY OF COMPAL ELECTRONICS, INC. AND CONTAINS CONFIDENTIAL
AND TRADE SECRET INFORMATION. THIS SHEET MAY NOT BE TRANSFERED FROM THE CUSTODY OF THE COMPETENT DIVISION OF R&D
DEPARTMENT EXCEPT AS AUTHORIZED BY COMPAL ELECTRONICS, INC. NEITHER THIS SHEET NOR THE INFORMATION IT CONTAINS
MAY BE USED BY OR DISCLOSED TO ANY THIRD PARTY WITHOUT PRIOR WRITTEN CONSENT OF COMPAL ELECTRONICS, INC.
Issued Date
Deciphered Date
0.2
47 54Friday, November 26, 2010
Compal Electronics, Inc.
2011/01/132010/01/13
Title
Size Document Number Rev
Date: Sheet of
Security Classification
Compal Secret Data
THIS SHEET OF ENGINEERING DRAWING IS THE PROPRIETARY PROPERTY OF COMPAL ELECTRONICS, INC. AND CONTAINS CONFIDENTIAL
AND TRADE SECRET INFORMATION. THIS SHEET MAY NOT BE TRANSFERED FROM THE CUSTODY OF THE COMPETENT DIVISION OF R&D
DEPARTMENT EXCEPT AS AUTHORIZED BY COMPAL ELECTRONICS, INC. NEITHER THIS SHEET NOR THE INFORMATION IT CONTAINS
MAY BE USED BY OR DISCLOSED TO ANY THIRD PARTY WITHOUT PRIOR WRITTEN CONSENT OF COMPAL ELECTRONICS, INC.
Issued Date
Deciphered Date
0.2
47 54Friday, November 26, 2010
Compal Electronics, Inc.
2011/01/132010/01/13
Title
Size Document Number Rev
Date: Sheet of
Security Classification
Compal Secret Data
THIS SHEET OF ENGINEERING DRAWING IS THE PROPRIETARY PROPERTY OF COMPAL ELECTRONICS, INC. AND CONTAINS CONFIDENTIAL
AND TRADE SECRET INFORMATION. THIS SHEET MAY NOT BE TRANSFERED FROM THE CUSTODY OF THE COMPETENT DIVISION OF R&D
DEPARTMENT EXCEPT AS AUTHORIZED BY COMPAL ELECTRONICS, INC. NEITHER THIS SHEET NOR THE INFORMATION IT CONTAINS
MAY BE USED BY OR DISCLOSED TO ANY THIRD PARTY WITHOUT PRIOR WRITTEN CONSENT OF COMPAL ELECTRONICS, INC.
Issued Date
Deciphered Date
0.2
47 54Friday, November 26, 2010
Compal Electronics, Inc.
2011/01/132010/01/13
CHARGER
Connect to EC A/D Pin.
3cell : GND
4cell : VDD
Vcell
CHGVADJ=(Vcell-4)/0.10627
4V
4.2V
CHGVADJ
4.35V
0V
1.882V
3.2935V
CC=0.25A~3A
IREF=0.254V~3.048V
IREF=1.016*Icharge
VCHLIM need over 95mV
CP mode for 90W adapter
Vaclim=2.39*(3.9K/(3.9K+16.9K))=0.478V
Iinput=(1/0.015)((0.05*Vaclim)/2.39+0.05)
where Vaclim=0.478V, Iinput=4A
CP mode for 65W adapter
Vaclim=2.39*(2.2K/(2.2K+21K))=0.2515V
Iinput=(1/0.02)((0.05*Vaclim)/2.39+0.05)
where Vaclim=0.2515V, Iinput=2.76A
65W:0.020
90W:0.015
PIWG1/G2(LA-6759P/LA-675AP)
PR325
10K_0402_5%
PR325
10K_0402_5%
1 2
PR305
47K_0402_1%
PR305
47K_0402_1%
1 2
PC321
4.7U_0805_6.3V6K
PC321
4.7U_0805_6.3V6K
12
PR329
21K_0402_1%
PR329
21K_0402_1%
1 2
PQ301
AO4407A_SO8
PQ301
AO4407A_SO8
36
5
7
8
2
4
1
PQ307A
2N7002KDW -2N_SOT363-6
PQ307A
2N7002KDW -2N_SOT363-6
61
2
PR323
100_0402_1%
PR323
100_0402_1%
1 2
PR319
47K_0402_1%
PR319
47K_0402_1%
1 2
PC310
0.1U_0603_25V7K
PC310
0.1U_0603_25V7K
12
PC319
0.01U_0402_25V7K
PC319
0.01U_0402_25V7K
12
PQ306
DTC115EUA_SC70-3
PQ306
DTC115EUA_SC70-3
2
13
PR312
14.3K_0402_1%
PR312
14.3K_0402_1%
12
PC313
0.1U_0402_16V7K
PC313
0.1U_0402_16V7K
1 2
PL301
10U_LF919AS-100M-P3_4.5A_20%
PL301
10U_LF919AS-100M-P3_4.5A_20%
1 2
PD303
1SS355_SOD323-2
PD303
1SS355_SOD323-2
1 2
PR327
154K_0402_1%
PR327
154K_0402_1%
12
PC303
4.7U_0805_25V6-K
PC303
4.7U_0805_25V6-K
1 2
PQ315A
2N7002KDW -2N_SOT363-6@
PQ315A
2N7002KDW -2N_SOT363-6@
61
2
G
D
S
PQ311
2N7002W-T/R7_SOT323-3@
G
D
S
PQ311
2N7002W-T/R7_SOT323-3@
2
13
PQ315B
2N7002KDW -2N_SOT363-6@
PQ315B
2N7002KDW -2N_SOT363-6@
34
5
PQ303
AO4407A_SO8
PQ303
AO4407A_SO8
3 6
5
7
8
2
4
1
PR322
2_0402_5%
PR322
2_0402_5%
1 2
PR332
2.2K_0402_1%
PR332
2.2K_0402_1%
12
PR308
10K_0402_1%
PR308
10K_0402_1%
1 2
PR311
10_1206_5%
PR311
10_1206_5%
12
PR331
4.7_0402_5%
PR331
4.7_0402_5%
1 2
PD302
1SS355_SOD323-2
PD302
1SS355_SOD323-2
1 2
PQ313
AO4466L_SO8
PQ313
AO4466L_SO8
4
6
1
2
3
5
7
8
G
D
S
PQ309
2N7002W -T/R7_SOT323-3
G
D
S
PQ309
2N7002W -T/R7_SOT323-3
2
13
PQ304
DTA144EUA_SC70-3
PQ304
DTA144EUA_SC70-3
2
1 3
G
D
S
PQ314
2N7002KW_SOT323-3
G
D
S
PQ314
2N7002KW_SOT323-3
2
13
PC312 6800P_0402_25V7KPC312 6800P_0402_25V7K
1 2
PR342
14.3K_0402_1%
PR342
14.3K_0402_1%
12
PC318
10U_0805_25V6K
PC318
10U_0805_25V6K
12
PR301
47K_0402_5%
PR301
47K_0402_5%
12
PQ307B
2N7002KDW -2N_SOT363-6
PQ307B
2N7002KDW -2N_SOT363-6
34
5
PR316
100K_0402_5%@
PR316
100K_0402_5%@
1 2
PR333
15.4K_0402_1%
PR333
15.4K_0402_1%
1 2
PR340
0_0402_5%
PR340
0_0402_5%
12
PR326
4.7_1206_5%
PR326
4.7_1206_5%
12
PC302
0.1U_0603_25V7K@
PC302
0.1U_0603_25V7K@
12
PR314
150K_0402_1%
PR314
150K_0402_1%
12
PR324
0.02_1206_1%
PR324
0.02_1206_1%
1
3
4
2
PR321 10K_0402_1%PR321 10K_0402_1%
1 2
PC306
2200P_0402_50V7K
PC306
2200P_0402_50V7K
1 2
PR304
200K_0402_1%
PR304
200K_0402_1%
12
PQ305
DTC115EUA_SC70-3
PQ305
DTC115EUA_SC70-3
2
13
PR334
31.6K_0402_1%
PR334
31.6K_0402_1%
12
PR336
100K_0402_1%@
PR336
100K_0402_1%@
1 2
PC304
4.7U_0805_25V6-K
PC304
4.7U_0805_25V6-K
1 2
PC314
0.01U_0402_25V7K
PC314
0.01U_0402_25V7K
1 2
G
D
S
PQ308
2N7002KW _SOT323-3
G
D
S
PQ308
2N7002KW _SOT323-3
2
13
PC322
2200P_0402_50V7K
PC322
2200P_0402_50V7K
12
PC309
0.1U_0603_25V7K
PC309
0.1U_0603_25V7K
12
PU301
ISL6251AHAZ-T_QSOP24
PU301
ISL6251AHAZ-T_QSOP24
EN
3
CELLS
4
VDD
1
ACSET
2
ICOMP
5
VCOMP
6
CHLIM
9
ACPRN 23
CSIP 19
UGATE 17
PHASE 18
BOOT 16
PGND 13
GND
12
ICM
7
VREF
8
VADJ
11
DCIN 24
CSIN 20
ACLIM
10
LGATE 14
VDDP 15
CSOP 21
CSON 22
PC315
0.1U_0402_16V7K
PC315
0.1U_0402_16V7K
1 2
PR303
47K_0402_1%@
PR303
47K_0402_1%@
1 2
PR341
0_0402_5%@
PR341
0_0402_5%@
12
PR306
191K_0402_1%
PR306
191K_0402_1%
12
PC311
0.047U_0402_16V7K
PC311
0.047U_0402_16V7K
12
PR343
0_0402_5%
PR343
0_0402_5%
12
PR310
0_0402_5%
PR310
0_0402_5%
12
PR320
20_0402_5%
PR320
20_0402_5%
12
PQ317B
2N7002KDW -2N_SOT363-6@
PQ317B
2N7002KDW -2N_SOT363-6@
34
5
PC320
680P_0603_50V7K
PC320
680P_0603_50V7K
12
PR318
20_0402_5%
PR318
20_0402_5%
1 2
PC301
0.1U_0603_25V7K
PC301
0.1U_0603_25V7K
12
PR330
100K_0402_1%
PR330
100K_0402_1%
12
PR317
20_0402_5%
PR317
20_0402_5%
1 2
PQ302
SI4459_SO8
PQ302
SI4459_SO8
3 6
5
7
8
2
4
1
PC317
10U_0805_25V6K
PC317
10U_0805_25V6K
12
PR337
47K_0402_1%
PR337
47K_0402_1%
12
PC323
10U_0805_25V6K
PC323
10U_0805_25V6K
12
PC305
4.7U_0805_25V6-K
PC305
4.7U_0805_25V6-K
1 2
PR302
0.02_1206_1%
PR302
0.02_1206_1%
1
3
4
2
PR338
10K_0402_1%
PR338
10K_0402_1%
12
PR328
0_0603_5%
PR328
0_0603_5%
1 2
PL302
1.2UH_1231AS-H-1R2N=P3_2.9A_30%
PL302
1.2UH_1231AS-H-1R2N=P3_2.9A_30%
1 2
PC308
2.2U_0603_6.3V6K
PC308
2.2U_0603_6.3V6K
1 2
PR315
100K_0402_1%
PR315
100K_0402_1%
12
PC307
1000P_0402_25V8J
PC307
1000P_0402_25V8J
12
PR335
100K_0402_1%@
PR335
100K_0402_1%@
1 2
PD301
RB751V-40_SOD323-2
PD301
RB751V-40_SOD323-2
1 2
PQ312
DTC115EUA_SC70-3
PQ312
DTC115EUA_SC70-3
2
13
PR307
191K_0402_1%@
PR307
191K_0402_1%@
12
PC316
0.1U_0603_25V7K
PC316
0.1U_0603_25V7K
12
PD304
RB751V-40TE17_SOD323-2
PD304
RB751V-40TE17_SOD323-2
12
PQ310
AO4466L_SO8
PQ310
AO4466L_SO8
4
6
1
2
3
5
7
8
PC325
5600P_0402_50V7K
PC325
5600P_0402_50V7K
1 2
PQ317A
2N7002KDW -2N_SOT363-6@
PQ317A
2N7002KDW -2N_SOT363-6@
61
2
PR339
10K_0402_1%
PR339
10K_0402_1%
1 2
PR313
10K_0402_1%
PR313
10K_0402_1%
12
PQ316
DTC115EUA_SC70-3
PQ316
DTC115EUA_SC70-3
2
13
PC324
10U_0805_25V6K@
PC324
10U_0805_25V6K@
12
PR309
200K_0402_1%
PR309
200K_0402_1%
1 2

5
5
4
4
3
3
2
2
1
1
D D
C C
B B
A A
BST_5V
LX_5V
RT8205_B+
UG_5V
BST_3V
ENTRIP2
LG_5V
ENTRIP1
LX_3V
UG_3V
LG_3V
RT8205_B+
MAINPWON
ENTRIP2ENTRIP1
SPOK <46>
MAINPWON<45,46>
ACPRN
<47>
EC_ON<32,36>
+5VALWP
+3VALWP
B+
+3VLP
2VREF_8205
VL
VL
VS
B+
RT8205_B+
2VREF_8205
+3VALW P +3VALW
+5VALW P +5VALW
Title
Size Document Number Rev
Date: Sheet of
Security Classification
Compal Secret Data
THIS SHEET OF ENGINEERING DRAWING IS THE PROPRIETARY PROPERTY OF COMPAL ELECTRONICS, INC. AND CONTAINS CONFIDENTIAL
AND TRADE SECRET INFORMATION. THIS SHEET MAY NOT BE TRANSFERED FROM THE CUSTODY OF THE COMPETENT DIVISION OF R&D
DEPARTMENT EXCEPT AS AUTHORIZED BY COMPAL ELECTRONICS, INC. NEITHER THIS SHEET NOR THE INFORMATION IT CONTAINS
MAY BE USED BY OR DISCLOSED TO ANY THIRD PARTY WITHOUT PRIOR WRITTEN CONSENT OF COMPAL ELECTRONICS, INC.
Issued Date Deciphered Date
0.1
3VALWP/5VALWP
Custom
48 54Friday, November 26, 2010
2010/01/25 2010/12/31
Title
Size Document Number Rev
Date: Sheet of
Security Classification
Compal Secret Data
THIS SHEET OF ENGINEERING DRAWING IS THE PROPRIETARY PROPERTY OF COMPAL ELECTRONICS, INC. AND CONTAINS CONFIDENTIAL
AND TRADE SECRET INFORMATION. THIS SHEET MAY NOT BE TRANSFERED FROM THE CUSTODY OF THE COMPETENT DIVISION OF R&D
DEPARTMENT EXCEPT AS AUTHORIZED BY COMPAL ELECTRONICS, INC. NEITHER THIS SHEET NOR THE INFORMATION IT CONTAINS
MAY BE USED BY OR DISCLOSED TO ANY THIRD PARTY WITHOUT PRIOR WRITTEN CONSENT OF COMPAL ELECTRONICS, INC.
Issued Date Deciphered Date
0.1
3VALWP/5VALWP
Custom
48 54Friday, November 26, 2010
2010/01/25 2010/12/31
Title
Size Document Number Rev
Date: Sheet of
Security Classification
Compal Secret Data
THIS SHEET OF ENGINEERING DRAWING IS THE PROPRIETARY PROPERTY OF COMPAL ELECTRONICS, INC. AND CONTAINS CONFIDENTIAL
AND TRADE SECRET INFORMATION. THIS SHEET MAY NOT BE TRANSFERED FROM THE CUSTODY OF THE COMPETENT DIVISION OF R&D
DEPARTMENT EXCEPT AS AUTHORIZED BY COMPAL ELECTRONICS, INC. NEITHER THIS SHEET NOR THE INFORMATION IT CONTAINS
MAY BE USED BY OR DISCLOSED TO ANY THIRD PARTY WITHOUT PRIOR WRITTEN CONSENT OF COMPAL ELECTRONICS, INC.
Issued Date Deciphered Date
0.1
3VALWP/5VALWP
Custom
48 54Friday, November 26, 2010
2010/01/25 2010/12/31
VFB=2.0V
Compal Electronics, Inc.
Typ: 175mA
Typ: 175mA
Note:
Use TPS51125 IC can remove RTC refernece LDO
Use TPS51427 IC must keep RTC refernece LDO
+3.3VALWP OCP(min)=5.81A
+5VALWP OCP(min)=8.44A
PIWG1/G2(LA-6759P/LA-675AP)
PC403
0.1U_0603_25V7K
PC403
0.1U_0603_25V7K
12
PR403
20K_0402_1%
PR403
20K_0402_1%
1 2
PR414
0_0402_5%
PR414
0_0402_5%
12
PR401
13K_0402_1%
PR401
13K_0402_1%
1 2
PC406
2200P_0402_50V7K
PC406
2200P_0402_50V7K
12
PQ408
DTC115EUA_SC70-3
PQ408
DTC115EUA_SC70-3
2
13
PQ405A
2N7002KDW -2N_SOT363-6
PQ405A
2N7002KDW -2N_SOT363-6
61
2
PR402
30K_0402_1%
PR402
30K_0402_1%
1 2
PC419
4.7U_0805_10V6K
PC419
4.7U_0805_10V6K
12
PC405
4.7U_0805_25V6-K
PC405
4.7U_0805_25V6-K
12
PC417
680P_0603_50V7K
PC417
680P_0603_50V7K
12
PR417
40.2K_0402_1%
PR417
40.2K_0402_1%
12
PU401
RT8205EGQW_WQFN24_4X4
PU401
RT8205EGQW_WQFN24_4X4
FB1 2
REF 3
VO1 24
ENTRIP1 1
TONSEL 4
FB2 5
SKIPSEL
14
NC
18
VREG5
17
VO2
7
VREG3
8
VIN
16
GND
15
UGATE1 21
BOOT1 22
ENTRIP2 6
PGOOD 23
PHASE1 20
LGATE1 19
EN
13
BOOT2
9
UGATE2
10
PHASE2
11
LGATE2
12
P PAD
25
PC410
2200P_0402_50V7K
PC410
2200P_0402_50V7K
12
PR408
0_0603_5%
PR408
0_0603_5%
1 2
PR405
110K_0402_1%
PR405
110K_0402_1%
1 2
PQ402
AO4466L_SO8
PQ402
AO4466L_SO8
4
6
1
2
3
5
7
8
PQ407
DTC115EUA_SC70-3
PQ407
DTC115EUA_SC70-3
2
13
G
D
S
PQ406
2N7002W-T/R7_SOT323-3
G
D
S
PQ406
2N7002W-T/R7_SOT323-3
2
13
+
PC414
6.3V M V LESR15M VL H5.9
+
PC414
6.3V M V LESR15M VL H5.9
1
2
PC418
1U_0603_10V6K
PC418
1U_0603_10V6K
12
PQ404
AO4712_SO8
PQ404
AO4712_SO8
3 6
5
7
8
2
4
1
PL401
4.7UH_FMJ-0630T-4R7 HF_5.5A_20%
PL401
4.7UH_FMJ-0630T-4R7 HF_5.5A_20%
1 2
PR411
0_0402_5%
@PR411
0_0402_5%
@
12
PC421
2.2U_0603_10V7K
PC421
2.2U_0603_10V7K
12
PR406
154K_0402_1%
PR406
154K_0402_1%
1 2
PJ401
JUMP_43X118@
PJ401
JUMP_43X118@
11
2
2
PQ403
AO4712_SO8
PQ403
AO4712_SO8
3 6
5
7
8
2
4
1
PC402
1U_0603_10V6K
PC402
1U_0603_10V6K
12
PR418
200K_0402_1%
PR418
200K_0402_1%
12
PC401
0.1U_0603_25V7K
PC401
0.1U_0603_25V7K
12
PC409
4.7U_0805_25V6-K
PC409
4.7U_0805_25V6-K
12
PR409
4.7_1206_5%
PR409
4.7_1206_5%
12
PR416
100K_0402_1%
PR416
100K_0402_1%
1 2
PR404
20K_0402_1%
PR404
20K_0402_1%
1 2
PQ405B
2N7002KDW -2N_SOT363-6
PQ405B
2N7002KDW -2N_SOT363-6
34
5
PC420
0.1U_0603_25V7K
PC420
0.1U_0603_25V7K
12
PC415
680P_0603_50V7K
PC415
680P_0603_50V7K
12
PR415
100K_0402_1%
PR415
100K_0402_1%
12
PC408
4.7U_0805_25V6-K
PC408
4.7U_0805_25V6-K
12
PC411
0.1U_0603_25V7K
PC411
0.1U_0603_25V7K
12
+
PC416
6.3V M V LESR15M VL H5.9
+
PC416
6.3V M V LESR15M VL H5.9
1
2
PC413
0.1U_0603_25V7K
PC413
0.1U_0603_25V7K
1 2
PJ403
JUMP_43X118@
PJ403
JUMP_43X118@
11
2
2
PJ402
JUMP_43X118
@
PJ402
JUMP_43X118
@
11
2
2
PQ401
AO4466L_SO8
PQ401
AO4466L_SO8
4
6
1
2
3
5
7
8
PC404
4.7U_0805_25V6-K
PC404
4.7U_0805_25V6-K
12
PR412
499K_0402_1%
PR412
499K_0402_1%
1 2
PR407
0_0603_5%
PR407
0_0603_5%
1 2
PR410
4.7_1206_5%
PR410
4.7_1206_5%
12
PC412
0.1U_0603_25V7K
PC412
0.1U_0603_25V7K
1 2
PC407
4.7U_0805_10V6K
PC407
4.7U_0805_10V6K
12
PL402
4.7UH_FMJ-0630T-4R7 HF_5.5A_20%
PL402
4.7UH_FMJ-0630T-4R7 HF_5.5A_20%
1 2
PR413
100K_0402_1%
PR413
100K_0402_1%
12

A
A
B
B
C
C
D
D
1 1
2 2
3 3
4 4
BST_1.5V-1
LX_1.5V
DH_1.5V
DL_1.5V
BST_1.5V
FB_1.8V
LX_1.8V
EN_1.8V
1.5_51117_B+
SYSON<32,37>
SUSP#<10,32,37,51>
+5VALW
B+
+5VALW
+1.5VP
+1.8VSP
+5VALW
+1.5V
+1.5VP
+1.8VS+1.8VSP
Title
Size Document Number Rev
Date: Sheet of
Security Classification
Compal Secret Data
THIS SHEET OF ENGINEERING DRAWING IS THE PROPRIETARY PROPERTY OF COMPAL ELECTRONICS, INC. AND CONTAINS CONFIDENTIAL
AND TRADE SECRET INFORMATION. THIS SHEET MAY NOT BE TRANSFERED FROM THE CUSTODY OF THE COMPETENT DIVISION OF R&D
DEPARTMENT EXCEPT AS AUTHORIZED BY COMPAL ELECTRONICS, INC. NEITHER THIS SHEET NOR THE INFORMATION IT CONTAINS
MAY BE USED BY OR DISCLOSED TO ANY THIRD PARTY WITHOUT PRIOR WRITTEN CONSENT OF COMPAL ELECTRONICS, INC.
Issued Date
Deciphered Date
0.1
PWR-+1.5VP/+1.8VSP
Custom
49 54Friday, November 26, 2010
2010/01/25 2010/12/31
Title
Size Document Number Rev
Date: Sheet of
Security Classification
Compal Secret Data
THIS SHEET OF ENGINEERING DRAWING IS THE PROPRIETARY PROPERTY OF COMPAL ELECTRONICS, INC. AND CONTAINS CONFIDENTIAL
AND TRADE SECRET INFORMATION. THIS SHEET MAY NOT BE TRANSFERED FROM THE CUSTODY OF THE COMPETENT DIVISION OF R&D
DEPARTMENT EXCEPT AS AUTHORIZED BY COMPAL ELECTRONICS, INC. NEITHER THIS SHEET NOR THE INFORMATION IT CONTAINS
MAY BE USED BY OR DISCLOSED TO ANY THIRD PARTY WITHOUT PRIOR WRITTEN CONSENT OF COMPAL ELECTRONICS, INC.
Issued Date
Deciphered Date
0.1
PWR-+1.5VP/+1.8VSP
Custom
49 54Friday, November 26, 2010
2010/01/25 2010/12/31
Title
Size Document Number Rev
Date: Sheet of
Security Classification
Compal Secret Data
THIS SHEET OF ENGINEERING DRAWING IS THE PROPRIETARY PROPERTY OF COMPAL ELECTRONICS, INC. AND CONTAINS CONFIDENTIAL
AND TRADE SECRET INFORMATION. THIS SHEET MAY NOT BE TRANSFERED FROM THE CUSTODY OF THE COMPETENT DIVISION OF R&D
DEPARTMENT EXCEPT AS AUTHORIZED BY COMPAL ELECTRONICS, INC. NEITHER THIS SHEET NOR THE INFORMATION IT CONTAINS
MAY BE USED BY OR DISCLOSED TO ANY THIRD PARTY WITHOUT PRIOR WRITTEN CONSENT OF COMPAL ELECTRONICS, INC.
Issued Date
Deciphered Date
0.1
PWR-+1.5VP/+1.8VSP
Custom
49 54Friday, November 26, 2010
2010/01/25 2010/12/31
VFB=0.75V
Compal Electronics, Inc.
1.8VSP max current=4A
FB=0.6Volt
PIWG1/G2(LA-6759P/LA-675AP)
+1.5VP OCP(min)=15.6A
PR507
100_0603_5%
PR507
100_0603_5%
1 2
PC501
.1U_0402_16V7K
@PC501
.1U_0402_16V7K
@
12
PR508
9.76K_0402_1%
PR508
9.76K_0402_1%
12
PC507
4.7U_0805_10V6K
PC507
4.7U_0805_10V6K
12
PU501
RT8209BGQW_W QFN14_3P5X3P5
PU501
RT8209BGQW_W QFN14_3P5X3P5
VOUT
3
VDD
4
EN/DEM 1
TON
2
FB
5
PGOOD
6LGATE 9
UGATE 13
PHASE 12
GND
7
PGND
8
CS 11
VDDP 10
BOOT 14
NC 15
PR512
30K_0402_1%
PR512
30K_0402_1%
12
PC502
4.7U_0805_25V6-K
PC502
4.7U_0805_25V6-K
12
PC510
4.7U_0603_6.3V6K
PC510
4.7U_0603_6.3V6K
12
PJ505
JUMP_43X118@
PJ505
JUMP_43X118@
11
2
2
PR515
14.7K_0402_1%
PR515
14.7K_0402_1%
12
PC516
0.1U_0402_10V7K
PC516
0.1U_0402_10V7K
12
PR510
10K_0402_1%
PR510
10K_0402_1%
12
PC514
22U_0805_6.3VAM
PC514
22U_0805_6.3VAM
12
PR506
4.7_1206_5%
PR506
4.7_1206_5%
12
PC513
680P_0603_50V7K
PC513
680P_0603_50V7K
12
PC515
22U_0805_6.3VAM
PC515
22U_0805_6.3VAM
12
PJ504
JUMP_43X118@
PJ504
JUMP_43X118@
11
2
2
PU502
SY8033BDBC_DFN10_3X3
PU502
SY8033BDBC_DFN10_3X3
EN
5
PG 4
LX 3
FB 6
SVIN
8
TP
11
LX 2
PVIN
10
NC
7
PVIN
9
NC
1
PQ501
AO4406AL 1N SO8
PQ501
AO4406AL 1N SO8
4
6
1
2
3
5
7
8
+
PC506
220U_6.3V_M
+
PC506
220U_6.3V_M
1
2
PL503
1UH_PCMC063T-1R0MN_11A_20%
PL503
1UH_PCMC063T-1R0MN_11A_20%
1 2
PR511
4.7_1206_5%
PR511
4.7_1206_5%
12
PL502
1UH_PCMC063T-1R0MN_11A_20%
PL502
1UH_PCMC063T-1R0MN_11A_20%
1 2
PR509
10K_0402_1%
PR509
10K_0402_1%
1 2
PC505
0.1U_0603_25V7K
PC505
0.1U_0603_25V7K
1 2
PJ503
JUMP_43X118@
PJ503
JUMP_43X118@
11
2
2
PQ502
AO4456_SO8
PQ502
AO4456_SO8
3 6
5
7
8
2
4
1
PR504
0_0603_5%
PR504
0_0603_5%
1 2
PJ502
JUMP_43X118@
PJ502
JUMP_43X118@
11
2
2
PR505
47K_0402_5%
PR505
47K_0402_5%
1 2
PC504
680P_0402_50V7K
@PC504
680P_0402_50V7K
@
12
PJ501
JUMP_43X118@
PJ501
JUMP_43X118@
11
2
2
PC508
1000P_0603_50V7K
PC508
1000P_0603_50V7K
12
PR503
267K_0402_1%
PR503
267K_0402_1%
1 2
PR514
1M_0402_5%
PR514
1M_0402_5%
1 2
PC503
4.7U_0805_25V6-K
PC503
4.7U_0805_25V6-K
12
PC509
47P_0402_50V8J
@PC509
47P_0402_50V8J
@
1 2
PC511
22U_0805_6.3VAM
PC511
22U_0805_6.3VAM
12
PC512
68P_0402_50V8J
PC512
68P_0402_50V8J
12
PR501
0_0402_5%
PR501
0_0402_5%
1 2
PR513
100K_0402_1%
PR513
100K_0402_1%
1 2

5
5
4
4
3
3
2
2
1
1
D D
C C
B B
A A
BST_VCCSAP-1
LG_VCCSAP
LX_VCCSAP
UG_VCCSAP
51117_VCCSAP_B+
BST_VCCSAPEN_VCCSAP
VCCPPWRGOOD<51>
VSSSA_SENSE <10>
VCCSA_SENSE <10>
SA_PGOOD <32>
VCCSA_SEL <10>
+VCCSAP
+5VALW
+5VALW
B+
+3VS +VCCSA+VCCSAP
+3VS
Title
Size Document Number Rev
Date: Sheet of
Security Classification
Compal Secret Data
THIS SHEET OF ENGINEERING DRAWING IS THE PROPRIETARY PROPERTY OF COMPAL ELECTRONICS, INC. AND CONTAINS CONFIDENTIAL
AND TRADE SECRET INFORMATION. THIS SHEET MAY NOT BE TRANSFERED FROM THE CUSTODY OF THE COMPETENT DIVISION OF R&D
DEPARTMENT EXCEPT AS AUTHORIZED BY COMPAL ELECTRONICS, INC. NEITHER THIS SHEET NOR THE INFORMATION IT CONTAINS
MAY BE USED BY OR DISCLOSED TO ANY THIRD PARTY WITHOUT PRIOR WRITTEN CONSENT OF COMPAL ELECTRONICS, INC.
Issued Date
Deciphered Date
0.1
PWR +VCCSAP
C
50 54Friday, November 26, 2010
2010/01/25 2010/12/31
Title
Size Document Number Rev
Date: Sheet of
Security Classification
Compal Secret Data
THIS SHEET OF ENGINEERING DRAWING IS THE PROPRIETARY PROPERTY OF COMPAL ELECTRONICS, INC. AND CONTAINS CONFIDENTIAL
AND TRADE SECRET INFORMATION. THIS SHEET MAY NOT BE TRANSFERED FROM THE CUSTODY OF THE COMPETENT DIVISION OF R&D
DEPARTMENT EXCEPT AS AUTHORIZED BY COMPAL ELECTRONICS, INC. NEITHER THIS SHEET NOR THE INFORMATION IT CONTAINS
MAY BE USED BY OR DISCLOSED TO ANY THIRD PARTY WITHOUT PRIOR WRITTEN CONSENT OF COMPAL ELECTRONICS, INC.
Issued Date
Deciphered Date
0.1
PWR +VCCSAP
C
50 54Friday, November 26, 2010
2010/01/25 2010/12/31
Title
Size Document Number Rev
Date: Sheet of
Security Classification
Compal Secret Data
THIS SHEET OF ENGINEERING DRAWING IS THE PROPRIETARY PROPERTY OF COMPAL ELECTRONICS, INC. AND CONTAINS CONFIDENTIAL
AND TRADE SECRET INFORMATION. THIS SHEET MAY NOT BE TRANSFERED FROM THE CUSTODY OF THE COMPETENT DIVISION OF R&D
DEPARTMENT EXCEPT AS AUTHORIZED BY COMPAL ELECTRONICS, INC. NEITHER THIS SHEET NOR THE INFORMATION IT CONTAINS
MAY BE USED BY OR DISCLOSED TO ANY THIRD PARTY WITHOUT PRIOR WRITTEN CONSENT OF COMPAL ELECTRONICS, INC.
Issued Date
Deciphered Date
0.1
PWR +VCCSAP
C
50 54Friday, November 26, 2010
2010/01/25 2010/12/31
Compal Electronics, Inc.
VFB=0.75V
PIWG1/G2(LA-6759P/LA-675AP)
+VCCSAP OCP(min)=6.28A
VID[0] VID[1] VCCSA Vout Require on 2011/ 2012 Required
0 0 0.9 V Yes/Yes
0 1 0.8 V Yes/Yes
1 1 0.725V No/Yes
1 1 0.675V No/Yes
Note:Use VCCSA_SEL to switch High & Low Level for VID[1]
(ie. VCCSA_SEL) due to the VID[0] is don't care for this setting.
PR617
10K_0402_5%
PR617
10K_0402_5%
12
+
PC605
220U_6.3V_M
+
PC605
220U_6.3V_M
1
2
PR614
30K_0402_1%
PR614
30K_0402_1%
12
PQ602
AO4712_SO8
PQ602
AO4712_SO8
3 6
5
7
8
2
4
1
PR606
100_0603_1%
PR606
100_0603_1%
1 2
PR603
0_0603_5%
PR603
0_0603_5%
1 2
PR605
4.7_1206_5%
PR605
4.7_1206_5%
12
PR616
10K_0402_5%
PR616
10K_0402_5%
12
PC602
4.7U_0805_25V6-K
PC602
4.7U_0805_25V6-K
12
PU601
RT8209BGQW_WQFN14_3P5X3P5
PU601
RT8209BGQW_WQFN14_3P5X3P5
VOUT
3
VDD
4
EN/DEM 1
TON
2
FB
5
PGOOD
6LGATE 9
UGATE 13
PHASE 12
GND
7
PGND
8
CS 11
VDDP 10
BOOT 14
NC 15
PQ601
AO4466L_SO8
PQ601
AO4466L_SO8
4
6
1
2
3
5
7
8
PC601
0.1U_0402_16V7K
@
PC601
0.1U_0402_16V7K
@
12
PR602
280K_0402_1%
PR602
280K_0402_1%
1 2
PR615
15K_0402_1%
PR615
15K_0402_1%
12
PL601
2.2UH_PCMC063T-2R2MN_8A_20%
PL601
2.2UH_PCMC063T-2R2MN_8A_20%
1 2
PC608
4.7U_0603_6.3V6K
PC608
4.7U_0603_6.3V6K
12
PR607
0_0402_5%
PR607
0_0402_5%
1 2
PR601
0_0402_5%
PR601
0_0402_5%
1 2
PC604
0.1U_0603_25V7K
PC604
0.1U_0603_25V7K
1 2
PQ604
PMBT2222A_SOT23-3
PQ604
PMBT2222A_SOT23-3
1
2
3
PR609
10K_0402_5%
PR609
10K_0402_5%
1 2
G
D
S
PQ603
2N7002W-T/R7_SOT323-3
G
D
S
PQ603
2N7002W-T/R7_SOT323-3
2
13
PR611
0_0402_5%
PR611
0_0402_5%
12
PR610
13K_0402_1%
PR610
13K_0402_1%
12
PR612
2K_0402_1%
PR612
2K_0402_1%
1 2
PR608
0_0402_5%
PR608
0_0402_5%
1 2
PJ602
JUMP_43X118@
PJ602
JUMP_43X118@
11
2
2
PJ601
JUMP_43X118
@PJ601
JUMP_43X118
@
11
2
2
PR619
0_0402_5%
PR619
0_0402_5%
12
PR604
47K_0402_5%
@PR604
47K_0402_5%
@
12
PR613
10_0402_5%
PR613
10_0402_5%
1 2
PC603
4.7U_0805_25V6-K
PC603
4.7U_0805_25V6-K
12
PC606
470P_0603_50V8J
PC606
470P_0603_50V8J
12
PR618
100K_0402_5%
@PR618
100K_0402_5%
@
12
PR620
10K_0402_5%@
PR620
10K_0402_5%@
12
PC609
4700P_0402_25V7K@
PC609
4700P_0402_25V7K@
12
PC607
4.7U_0805_10V6K
PC607
4.7U_0805_10V6K
12

5
5
4
4
3
3
2
2
1
1
D D
C C
B B
A A
LX_1.05VS_VCCP
DH_1.05VS_VCCP
DL_1.05VS_VCCP
BST_1.05VS_VCCP
1.05VS_B+
VCCIO_SENSE <9>VCCPPW RGOOD<50>
SUSP<6,10,37>
SUSP#
<10,32,37,49>
+5VALW
+5VALW
+1.05VS_VCCPP
B+
+3VS
+1.5V
+3VALW
+0.75VSP
+0.75VS+0.75VSP
+1.05VS+1.05VS_VCCPP
B+ B+
Title
Size Document Number Rev
Date: Sheet of
Security Classification
Compal Secret Data
THIS SHEET OF ENGINEERING DRAWING IS THE PROPRIETARY PROPERTY OF COMPAL ELECTRONICS, INC. AND CONTAINS CONFIDENTIAL
AND TRADE SECRET INFORMATION. THIS SHEET MAY NOT BE TRANSFERED FROM THE CUSTODY OF THE COMPETENT DIVISION OF R&D
DEPARTMENT EXCEPT AS AUTHORIZED BY COMPAL ELECTRONICS, INC. NEITHER THIS SHEET NOR THE INFORMATION IT CONTAINS
MAY BE USED BY OR DISCLOSED TO ANY THIRD PARTY WITHOUT PRIOR WRITTEN CONSENT OF COMPAL ELECTRONICS, INC.
Issued Date Deciphered Date
0.1
PWR +1.05VS_VCCPP/+0.75VSP
Custom
51 54Friday, November 26, 2010
2010/01/25 2010/12/31
Title
Size Document Number Rev
Date: Sheet of
Security Classification
Compal Secret Data
THIS SHEET OF ENGINEERING DRAWING IS THE PROPRIETARY PROPERTY OF COMPAL ELECTRONICS, INC. AND CONTAINS CONFIDENTIAL
AND TRADE SECRET INFORMATION. THIS SHEET MAY NOT BE TRANSFERED FROM THE CUSTODY OF THE COMPETENT DIVISION OF R&D
DEPARTMENT EXCEPT AS AUTHORIZED BY COMPAL ELECTRONICS, INC. NEITHER THIS SHEET NOR THE INFORMATION IT CONTAINS
MAY BE USED BY OR DISCLOSED TO ANY THIRD PARTY WITHOUT PRIOR WRITTEN CONSENT OF COMPAL ELECTRONICS, INC.
Issued Date Deciphered Date
0.1
PWR +1.05VS_VCCPP/+0.75VSP
Custom
51 54Friday, November 26, 2010
2010/01/25 2010/12/31
Title
Size Document Number Rev
Date: Sheet of
Security Classification
Compal Secret Data
THIS SHEET OF ENGINEERING DRAWING IS THE PROPRIETARY PROPERTY OF COMPAL ELECTRONICS, INC. AND CONTAINS CONFIDENTIAL
AND TRADE SECRET INFORMATION. THIS SHEET MAY NOT BE TRANSFERED FROM THE CUSTODY OF THE COMPETENT DIVISION OF R&D
DEPARTMENT EXCEPT AS AUTHORIZED BY COMPAL ELECTRONICS, INC. NEITHER THIS SHEET NOR THE INFORMATION IT CONTAINS
MAY BE USED BY OR DISCLOSED TO ANY THIRD PARTY WITHOUT PRIOR WRITTEN CONSENT OF COMPAL ELECTRONICS, INC.
Issued Date Deciphered Date
0.1
PWR +1.05VS_VCCPP/+0.75VSP
Custom
51 54Friday, November 26, 2010
2010/01/25 2010/12/31
VFB=0.75V
Compal Electronics, Inc.
PIWG1/G2(LA-6759P/LA-675AP)
+1.05VS_VCCPP OCP(min)=20.75A
PU702
RT8209BGQW_WQFN14_3P5X3P5
PU702
RT8209BGQW_WQFN14_3P5X3P5
VOUT
3
VDD
4
EN/DEM 1
TON
2
FB
5
PGOOD
6LGATE 9
UGATE 13
PHASE 12
GND
7
PGND
8
CS 11
VDDP 10
BOOT 14
NC 15
PR716
10K_0402_1%@
PR716
10K_0402_1%@
1 2
PC710
0.1U_0603_25V7K
PC710
0.1U_0603_25V7K
1 2
PJ703
JUMP_43X118@
PJ703
JUMP_43X118@
11
2
2
+
PC717
100U_25V_M
+
PC717
100U_25V_M
1
2
PC714
4.7U_0805_10V6K
PC714
4.7U_0805_10V6K
12
PC712
1000P_0603_50V7K
PC712
1000P_0603_50V7K
12
PC708
680P_0402_50V7K
@PC708
680P_0402_50V7K
@
12
PQ703
AO4456_SO8
PQ703
AO4456_SO8
3 6
5
7
8
2
4
1
+
PC718
68U_25V_M
+
PC718
68U_25V_M
1
2
PC701
4.7U_0805_6.3V6K
PC701
4.7U_0805_6.3V6K
1 2
PR702
20K_0402_1%
PR702
20K_0402_1%
1 2
PR708
0_0603_5%
PR708
0_0603_5%
1 2
PR705
120K_0402_1%
PR705
120K_0402_1%
1 2
PC709
.1U_0402_16V7K
PC709
.1U_0402_16V7K
12
PR713
10K_0402_1%
PR713
10K_0402_1%
1 2
PJ704
JUMP_43X118@
PJ704
JUMP_43X118@
11
2
2
PU701
G2992F1U_SO8
PU701
G2992F1U_SO8
VOUT
4
NC 5
GND
2
VREF
3
VIN
1VCNTL 6
NC 7
NC 8
TP 9
PR711
4.02K_0402_1%
PR711
4.02K_0402_1%
1 2
PC706
4.7U_0805_25V6-K
PC706
4.7U_0805_25V6-K
12
PR714
10_0402_5%
PR714
10_0402_5%
12
G
D
S
PQ701
2N7002W-T/R7_SOT323-3
G
D
S
PQ701
2N7002W-T/R7_SOT323-3
2
13
PR709
100_0603_5%
PR709
100_0603_5%
1 2
PC715
47P_0402_50V8J
@PC715
47P_0402_50V8J
@
1 2
PR715
10K_0402_1%
@PR715
10K_0402_1%
@
1 2
PR707
4.7_1206_5%
PR707
4.7_1206_5%
12
PR703
1K_0402_1%
PR703
1K_0402_1%
12
PQ702
AO4406AL 1N SO8
PQ702
AO4406AL 1N SO8
4
6
1
2
3
5
7
8
PC702
1U_0603_10V6K
PC702
1U_0603_10V6K
12
PC703
0.1U_0402_16V7K
PC703
0.1U_0402_16V7K
12
PR704
267K_0402_1%
PR704
267K_0402_1%
1 2
PC716
10U_0603_6.3V6M
PC716
10U_0603_6.3V6M
12
PC704
0.1U_0402_16V7K
PC704
0.1U_0402_16V7K
12
PL702
1.0UH +-20% PCMC104T-1R0MN 20A
PL702
1.0UH +-20% PCMC104T-1R0MN 20A
12
+
PC711
330U_X_2VM_R6M
+
PC711
330U_X_2VM_R6M
1
2
PJ705
JUMP_43X118@
PJ705
JUMP_43X118@
11
2
2
PR706
0_0603_5%
PR706
0_0603_5%
1 2
PJ702
JUMP_43X118@
PJ702
JUMP_43X118@
11
2
2
10K_0402_1%
PR712
10K_0402_1%
PR712
12
PR710
13.7K_0402_1%
PR710
13.7K_0402_1%
12
PC705
10U_0603_6.3V6M
PC705
10U_0603_6.3V6M
12
PC707
4.7U_0805_25V6-K
PC707
4.7U_0805_25V6-K
12
PJ701
JUMP_43X118
@
PJ701
JUMP_43X118
@
11
2
2
PR701
1K_0402_1%
PR701
1K_0402_1%
12
PC713
4.7U_0603_6.3V6K
PC713
4.7U_0603_6.3V6K
12

5
5
4
4
3
3
2
2
1
1
D D
C C
B B
A A
CPU_B+
PHASE1
BOOT1
VSUM+
ISEN1
VSUM-
PHASE2
BOOT2
VSUM+
ISEN2
VSUM-
BOOT1
UGATE1
LGATE1
UGATE2
BOOT2
LGATE2
VSUM-
VSUM+
ISEN1
ISEN2
PHASE2
LGATE1
LGATE2
PHASE1
SVID_SCLK
SVID_ALERT#
LGATEG
ISPG
ISNG
VSUM-
NTCG
PHASEG
BOOTG
ISPG
CPU_B+
UGATE2
UGATE1
UGATEG
LGATEG
PHASEG
UGATEG
BOOTG
NTCG
CPU_B+
SVID_SDA
ISEN2
ISEN1
PWM3
ISEN3
ISNG
VSSSENSE<9>
VR_ON<32>
VR_SVID_CLK<9>
VR_SVID_ALRT#<9>
VR_SVID_DAT<9>
VSS_AXG_SENSE<10>
VSS_AXG_SENSE <10>
VCC_AXG_SENSE <10>
VGATE <16>
GFX_CORE_PWRGD
IMVP_IMON
VR_HOT#<32,46>
VSSSENSE<9>
VCCSENSE<9>
GFXVR_IMON
+CPU_CORE
+CPU_CORE
+5VS
+CPU_CORE
CPU_B+
+5VS
+3VS
+1.05VS
+3VS
+VGFX_CORE
+1.05VS
+VGFX_CORE
B+
B+
+5VS
Title
Size Document Number Rev
Date: Sheet of
Security Classification
Compal Secret Data
THIS SHEET OF ENGINEERING DRAWING IS THE PROPRIETARY PROPERTY OF COMPAL ELECTRONICS, INC. AND CONTAINS CONFIDENTIAL
AND TRADE SECRET INFORMATION. THIS SHEET MAY NOT BE TRANSFERED FROM THE CUSTODY OF THE COMPETENT DIVISION OF R&D
DEPARTMENT EXCEPT AS AUTHORIZED BY COMPAL ELECTRONICS, INC. NEITHER THIS SHEET NOR THE INFORMATION IT CONTAINS
MAY BE USED BY OR DISCLOSED TO ANY THIRD PARTY WITHOUT PRIOR WRITTEN CONSENT OF COMPAL ELECTRONICS, INC.
Issued Date Deciphered Date
0.1
PWR +CPU_CORE/+VGFX_CORE
Custom
53 54Friday, November 26, 2010
2010/01/25 2010/12/31
Title
Size Document Number Rev
Date: Sheet of
Security Classification
Compal Secret Data
THIS SHEET OF ENGINEERING DRAWING IS THE PROPRIETARY PROPERTY OF COMPAL ELECTRONICS, INC. AND CONTAINS CONFIDENTIAL
AND TRADE SECRET INFORMATION. THIS SHEET MAY NOT BE TRANSFERED FROM THE CUSTODY OF THE COMPETENT DIVISION OF R&D
DEPARTMENT EXCEPT AS AUTHORIZED BY COMPAL ELECTRONICS, INC. NEITHER THIS SHEET NOR THE INFORMATION IT CONTAINS
MAY BE USED BY OR DISCLOSED TO ANY THIRD PARTY WITHOUT PRIOR WRITTEN CONSENT OF COMPAL ELECTRONICS, INC.
Issued Date Deciphered Date
0.1
PWR +CPU_CORE/+VGFX_CORE
Custom
53 54Friday, November 26, 2010
2010/01/25 2010/12/31
Title
Size Document Number Rev
Date: Sheet of
Security Classification
Compal Secret Data
THIS SHEET OF ENGINEERING DRAWING IS THE PROPRIETARY PROPERTY OF COMPAL ELECTRONICS, INC. AND CONTAINS CONFIDENTIAL
AND TRADE SECRET INFORMATION. THIS SHEET MAY NOT BE TRANSFERED FROM THE CUSTODY OF THE COMPETENT DIVISION OF R&D
DEPARTMENT EXCEPT AS AUTHORIZED BY COMPAL ELECTRONICS, INC. NEITHER THIS SHEET NOR THE INFORMATION IT CONTAINS
MAY BE USED BY OR DISCLOSED TO ANY THIRD PARTY WITHOUT PRIOR WRITTEN CONSENT OF COMPAL ELECTRONICS, INC.
Issued Date Deciphered Date
0.1
PWR +CPU_CORE/+VGFX_CORE
Custom
53 54Friday, November 26, 2010
2010/01/25 2010/12/31 Compal Electronics, Inc.
Alert# PU resister need close CPU,
so the PU resister in HW schematic.
but DAT and CLK need close PWM-IC,
so the PU resister in POWER schematic.
+CPU_CORE
Icc-max=53A
Rdson=3.6~4.5m ohm
DCR=1.1m ohm
HW output cap:
(1)10U_0805_4V *10
(2)22U_0805_6.3V *15
(3)470U_D2_2V *4(ESR=4.5m ohm)
+VGFX_COREP
Ipeak=26A , Imax=18.2A , 1.2Ipeak=31.2A
Rdson=3.6~4.5m ohm
DCR=1.1m ohm
HW output cap:
(1)22U_0805_6.3V *12
(2)470U_D2_2V *2(ESR=4.5m ohm)
Parallel and tune length
change from 43P to 47P
for shortage problem
2010-03-15
(Ipeak=54A)
*Iccmax in Turbo Mode for SV (35W) is 53A
*OCP setting value=71.5A *OCP setting value=37A
For shortage changed
For shortage changed
PIWG1/G2(LA-6759P/LA-675AP)
PR940 27.4K_0402_1%PR940 27.4K_0402_1%
12
PR914
7.5K_0402_1%
PR914
7.5K_0402_1%
1 2
PR909
422_0402_1%
PR909
422_0402_1%
12
PL905
.36UH 20% PCMC104T-R36MN1R105 30A
PL905
.36UH 20% PCMC104T-R36MN1R105 30A
1
3
4
2
PR906
2.2_0603_5%
PR906
2.2_0603_5%
12
PR943
8.06K_0402_1%
PR943
8.06K_0402_1%
12
PR938
499_0402_1%@
PR938
499_0402_1%@
1 2
PC902 470P_0402_50V7K @PC902 470P_0402_50V7K @
12
PC945
0.068U_0402_16V7K
PC945
0.068U_0402_16V7K
12
PR917
11K_0402_1%
PR917
11K_0402_1%
1 2
PC927
2.2U_0603_10V6K
PC927
2.2U_0603_10V6K
12
PC933
22P_0402_50V8J
PC933
22P_0402_50V8J
12
PR910
10K_0402_1%
PR910
10K_0402_1%
12
PQ908
TPCA8059-H 1N PPAK56-8@
PQ908
TPCA8059-H 1N PPAK56-8@
5
4
2
1
3
PC928
47P_0402_50V8J
PC928
47P_0402_50V8J
12
PC912
680P_0402_50V7K
PC912
680P_0402_50V7K
12
PR928
0_0402_5%
PR928
0_0402_5%
1 2
PR958
1.47K_0402_1%
PR958
1.47K_0402_1%
12
PC949
4.7U_0805_25V6-K
PC949
4.7U_0805_25V6-K
12
PQ902
TPCA8057-H 1N PPAK56-8
PQ902
TPCA8057-H 1N PPAK56-8
5
4
2
1
3
PC935
1U_0603_10V6K
PC935
1U_0603_10V6K
12
PC934
0.22U_0603_10V7K
PC934
0.22U_0603_10V7K
12
PL904
.36UH 20% PCMC104T-R36MN1R105 30A
PL904
.36UH 20% PCMC104T-R36MN1R105 30A
1
3
4
2
PC907
0.22U_0603_10V7K
PC907
0.22U_0603_10V7K
12
PC909
1000P_0402_50V7K
PC909
1000P_0402_50V7K
12
PH901
470KB_0402_5%_ERTJ0EV474J
PH901
470KB_0402_5%_ERTJ0EV474J
12
PC944
0.22U 10V K X7R 0603
PC944
0.22U 10V K X7R 0603
12
PR961
2.2_0603_5%
PR961
2.2_0603_5%
12
PR908
1_0402_5%
PR908
1_0402_5%
12
PR941
0_0603_5%
PR941
0_0603_5%
1 2
PC955
0.068U_0402_16V7K@
PC955
0.068U_0402_16V7K@
12
PR952
1_0402_5%
PR952
1_0402_5%
12
PC923
680P_0402_50V7K@
PC923
680P_0402_50V7K@
12
PR931
0_0402_5%
PR931
0_0402_5%
1 2
PC950
1000P_0402_50V7K
PC950
1000P_0402_50V7K
12
PR918
18.2K_0402_1%
PR918
18.2K_0402_1%
12
PC932
1000P_0402_50V7K
PC932
1000P_0402_50V7K
12
PC919
.1U_0402_16V7K
PC919
.1U_0402_16V7K
1 2
PR950
499K_0402_1%@
PR950
499K_0402_1%@
1 2
PR905
10_0402_1%
PR905
10_0402_1%
12
PC915
680P_0603_50V7K@
PC915
680P_0603_50V7K@
12
PR953
2.61K_0402_1%
PR953
2.61K_0402_1%
12
+
PC910
470U_X_2VM_R4.5M
+
PC910
470U_X_2VM_R4.5M
1
2
PR939
3.83K_0402_1%
PR939
3.83K_0402_1%
1 2
PC952
.1U_0402_16V7K
PC952
.1U_0402_16V7K
12
PR927
1.91K_0402_1%
PR927
1.91K_0402_1%
1 2
PC918 .1U_0402_16V7KPC918 .1U_0402_16V7K
1 2
PH904
10K_0402_5% ERTJ0ER103J
PH904
10K_0402_5% ERTJ0ER103J
12
PQ912
TPCA8059-H 1N PPAK56-8@
PQ912
TPCA8059-H 1N PPAK56-8@
5
4
2
1
3
PC917
470P_0402_50V7K@
PC917
470P_0402_50V7K@
12
PH903
470KB_0402_5%_ERTJ0EV474J
PH903
470KB_0402_5%_ERTJ0EV474J
1 2
PR926
1.91K_0402_1%
PR926
1.91K_0402_1%
12
PC951
330P_0402_50V7K@
PC951
330P_0402_50V7K@
12
PR954
316K_0402_1%
PR954
316K_0402_1%
12
PC901
1000P_0402_50V7K
PC901
1000P_0402_50V7K
12
PC920
.1U_0402_16V7K@
PC920
.1U_0402_16V7K@
1 2
PR942
1.69K_0402_1%
PR942
1.69K_0402_1%
12
PC906
330P_0402_50V7K
PC906
330P_0402_50V7K
1 2
PC942
0.22U_0402_6.3V6K
PC942
0.22U_0402_6.3V6K
12
ISL95831CRZ-T_TQFN48_6X6
PU901
ISL95831CRZ-T_TQFN48_6X6
PU901
VWG
1
IMONG
2
PGOODG
3
SDA
4
ALERT#
5
SCLK
6
VR_ON
7
PGOOD
8
IMON
9
VR_HOT#
10
NTC
11
VW
12
COMP
13
FB
14
ISEN3/ FB2
15
ISEN2
16
ISEN1
17
VSEN
18
RTN
19
ISUMN
20
ISUMP
21
VDD
22
VIN
23
PROG1
24
BOOT1 25
UG1 26
PH1 27
VSSP1 28
LG1 29
PWM3 30
VDDP 31
LG2 32
VSSP2 33
PH2 34
UG2 35
BOOT2 36
LGG 37
PHG 38
UGG 39
BOOTG 40
PROG2 41
NTCG 42
ISNG 43
ISPG 44
RTNG 45
VSENG 46
FBG 47
COMPG 48
GND 49
PR949
499_0402_1%
PR949
499_0402_1%
12
PR963
10K_0402_1%
PR963
10K_0402_1%
12
PC936
0.22U_0603_25V7K
PC936
0.22U_0603_25V7K
12
PC938
10P_0402_50V8J
PC938
10P_0402_50V8J
12
PC904
4.7U_0805_25V6-K
PC904
4.7U_0805_25V6-K
12
PC940
470P_0402_50V7K
PC940
470P_0402_50V7K
12
PR919
16.5K_0402_1%@
PR919
16.5K_0402_1%@
1 2
PC953
0.22U_0603_10V7K
PC953
0.22U_0603_10V7K
12
PR964
10K_0402_1%
PR964
10K_0402_1%
12
PC911
39P_0402_50V7K
PC911
39P_0402_50V7K
12
PC921
0.01U_0402_16V7K@
PC921
0.01U_0402_16V7K@
1 2
PC926
0.047U_0603_16V7K
PC926
0.047U_0603_16V7K
12
PR948
10K_0402_1%
PR948
10K_0402_1%
12
PC943
150P_0402_50V8J
PC943
150P_0402_50V8J
12
PC913
150P_0402_50V8J
PC913
150P_0402_50V8J
12
PC946
330P_0402_50V7K
PC946
330P_0402_50V7K
12
PC908
330P_0402_50V7K
PC908
330P_0402_50V7K
12
PR911
475K_0402_1%
PR911
475K_0402_1%
12
PC947
330P_0402_50V7K
PC947
330P_0402_50V7K
12
PR960
10_0402_1%@
PR960
10_0402_1%@
12
PC903
4.7U_0805_25V6-K
PC903
4.7U_0805_25V6-K
12
PC9370.22U_0402_6.3V6K @PC9370.22U_0402_6.3V6K @
12
+
PC905
68U_25V_M
+
PC905
68U_25V_M
1
2
PR916
2K_0402_1%@
PR916
2K_0402_1%@
12
PR921
54.9_0402_1%
PR921
54.9_0402_1%
12
PC941
0.22U_0402_6.3V6K
PC941
0.22U_0402_6.3V6K
12
PR920
130_0402_1%
PR920
130_0402_1%
12
PQ910
TPCA8065-H 1N PPAK56
PQ910
TPCA8065-H 1N PPAK56
4
5
1
2
3
PR944
2.2_0603_5%
PR944
2.2_0603_5%
12
PR945
1_0603_5%
PR945
1_0603_5%
12
PR946
4.7_1206_5%
@
PR946
4.7_1206_5%
@
12
PR922
100_0402_1%
@PR922
100_0402_1%
@
1 2
PC939
680P_0603_50V7K
@
PC939
680P_0603_50V7K
@
12
PC916
0.047U_0603_16V7K
PC916
0.047U_0603_16V7K
12
PR933
0_0402_5%
PR933
0_0402_5%
1 2
PR966
1_0402_5%
PR966
1_0402_5%
12
PH902
10K_0402_5% ERTJ0ER103J
PH902
10K_0402_5% ERTJ0ER103J
1 2
PR903
8.06K_0402_1%
PR903
8.06K_0402_1%
12
PQ901
TPCA8065-H 1N PPAK56
PQ901
TPCA8065-H 1N PPAK56
4
5
1
2
3
PR956
10_0402_1%@
PR956
10_0402_1%@
12
PR947
10K_0402_1%
PR947
10K_0402_1%
12
PR955
3.32K_0402_1%
PR955
3.32K_0402_1%
12
PR967
43_0402_1%@
PR967
43_0402_1%@
12
PC922
470P_0402_50V7K
@PC922
470P_0402_50V7K
@
12
PL901
HCB4532KF-800T90_1812
PL901
HCB4532KF-800T90_1812
1 2
PR915
4.99K_0402_1%@
PR915
4.99K_0402_1%@
12
PC930
4.7U_0805_25V6-K
PC930
4.7U_0805_25V6-K
12
PQ903
TPCA8057-H 1N PPAK56-8@
PQ903
TPCA8057-H 1N PPAK56-8@
5
4
2
1
3
PC931
4.7U_0805_25V6-K
PC931
4.7U_0805_25V6-K
12
PR902
3.83K_0402_1%
PR902
3.83K_0402_1%
12
PR957
11K_0402_1%
PR957
11K_0402_1%
12
PR962
4.7_1206_5%
@
PR962
4.7_1206_5%
@
12
PQ907
TPCA8065-H 1N PPAK56
PQ907
TPCA8065-H 1N PPAK56
4
5
1
2
3
PC954
680P_0603_50V7K
@
PC954
680P_0603_50V7K
@
12
PR904
27.4K_0402_1%
PR904
27.4K_0402_1%
1 2
PR912
2.55K_0402_1%
PR912
2.55K_0402_1%
12
PR913
10_0402_1%
PR913
10_0402_1%
12
PC948
4.7U_0805_25V6-K
PC948
4.7U_0805_25V6-K
12
PR951
3.65K_0402_1%
PR951
3.65K_0402_1%
12
PR965
3.65K_0402_1%
PR965
3.65K_0402_1%
12
PL902
.36UH 20% PCMC104T-R36MN1R105 30A
PL902
.36UH 20% PCMC104T-R36MN1R105 30A
1
3
4
2
PR924
590_0402_1%
PR924
590_0402_1%
12
PR925
0_0402_5%@
PR925
0_0402_5%@
12
PQ909
TPCA8059-H 1N PPAK56-8
PQ909
TPCA8059-H 1N PPAK56-8
5
4
2
1
3
PR907
4.7_1206_5%
@
PR907
4.7_1206_5%
@
12
PR936
29.4K_0402_1%
PR936
29.4K_0402_1%
12
PR959
100_0402_1%@
PR959
100_0402_1%@
12
PR901
499K_0402_1%
@PR901
499K_0402_1%
@
12
PC929
470P_0402_50V7K
@PC929
470P_0402_50V7K
@
12
PQ911
TPCA8059-H 1N PPAK56-8
PQ911
TPCA8059-H 1N PPAK56-8
5
4
2
1
3

5
5
4
4
3
3
2
2
1
1
D D
C C
B B
A A
Title
Size Document Number Rev
Date: Sheet of
Security Classification
Compal Secret Data
THIS SHEET OF ENGINEERING DRAWING IS THE PROPRIETARY PROPERTY OF COMPAL ELECTRONICS, INC. AND CONTAINS CONFIDENTIAL
AND TRADE SECRET INFORMATION. THIS SHEET MAY NOT BE TRANSFERED FROM THE CUSTODY OF THE COMPETENT DIVISION OF R&D
DEPARTMENT EXCEPT AS AUTHORIZED BY COMPAL ELECTRONICS, INC. NEITHER THIS SHEET NOR THE INFORMATION IT CONTAINS
MAY BE USED BY OR DISCLOSED TO ANY THIRD PARTY WITHOUT PRIOR WRITTEN CONSENT OF COMPAL ELECTRONICS, INC.
Issued Date
Deciphered Date
0.1
PIR (PWR)
Custom
54 54Friday, November 26, 2010
2009/01/06 2009/01/06
Compal Electronics, Inc.
Title
Size Document Number Rev
Date: Sheet of
Security Classification
Compal Secret Data
THIS SHEET OF ENGINEERING DRAWING IS THE PROPRIETARY PROPERTY OF COMPAL ELECTRONICS, INC. AND CONTAINS CONFIDENTIAL
AND TRADE SECRET INFORMATION. THIS SHEET MAY NOT BE TRANSFERED FROM THE CUSTODY OF THE COMPETENT DIVISION OF R&D
DEPARTMENT EXCEPT AS AUTHORIZED BY COMPAL ELECTRONICS, INC. NEITHER THIS SHEET NOR THE INFORMATION IT CONTAINS
MAY BE USED BY OR DISCLOSED TO ANY THIRD PARTY WITHOUT PRIOR WRITTEN CONSENT OF COMPAL ELECTRONICS, INC.
Issued Date
Deciphered Date
0.1
PIR (PWR)
Custom
54 54Friday, November 26, 2010
2009/01/06 2009/01/06
Compal Electronics, Inc.
Title
Size Document Number Rev
Date: Sheet of
Security Classification
Compal Secret Data
THIS SHEET OF ENGINEERING DRAWING IS THE PROPRIETARY PROPERTY OF COMPAL ELECTRONICS, INC. AND CONTAINS CONFIDENTIAL
AND TRADE SECRET INFORMATION. THIS SHEET MAY NOT BE TRANSFERED FROM THE CUSTODY OF THE COMPETENT DIVISION OF R&D
DEPARTMENT EXCEPT AS AUTHORIZED BY COMPAL ELECTRONICS, INC. NEITHER THIS SHEET NOR THE INFORMATION IT CONTAINS
MAY BE USED BY OR DISCLOSED TO ANY THIRD PARTY WITHOUT PRIOR WRITTEN CONSENT OF COMPAL ELECTRONICS, INC.
Issued Date
Deciphered Date
0.1
PIR (PWR)
Custom
54 54Friday, November 26, 2010
2009/01/06 2009/01/06
Compal Electronics, Inc.
12
13
Version change list (P.I.R. List) Page 1 of 1
for PWR
Reason for change PG# Modify List Date PhaseItem
1
2
3
4
5
6
8
14
7
11
10
17
9
15
16
PIWG1/G2(LA-6759P/LA-675AP)

5
5
4
4
3
3
2
2
1
1
D D
C C
B B
A A
Title
Size Document Number Rev
Date: Sheet of
Security Classification
Compal Secret Data
THIS SHEET OF ENGINEERING DRAWING IS THE PROPRIETARY PROPERTY OF COMPAL ELECTRONICS, INC. AND CONTAINS CONFIDENTIAL
AND TRADE SECRET INFORMATION. THIS SHEET MAY NOT BE TRANSFERED FROM THE CUSTODY OF THE COMPETENT DIVISION OF R&D
DEPARTMENT EXCEPT AS AUTHORIZED BY COMPAL ELECTRONICS, INC. NEITHER THIS SHEET NOR THE INFORMATION IT CONTAINS
MAY BE USED BY OR DISCLOSED TO ANY THIRD PARTY WITHOUT PRIOR WRITTEN CONSENT OF COMPAL ELECTRONICS, INC.
Issued Date
Deciphered Date
LA-6752P
0.2
Power sequence
Custom
55 60Friday, November 26, 2010
2010/07/12 2012/07/11
Title
Size Document Number Rev
Date: Sheet of
Security Classification
Compal Secret Data
THIS SHEET OF ENGINEERING DRAWING IS THE PROPRIETARY PROPERTY OF COMPAL ELECTRONICS, INC. AND CONTAINS CONFIDENTIAL
AND TRADE SECRET INFORMATION. THIS SHEET MAY NOT BE TRANSFERED FROM THE CUSTODY OF THE COMPETENT DIVISION OF R&D
DEPARTMENT EXCEPT AS AUTHORIZED BY COMPAL ELECTRONICS, INC. NEITHER THIS SHEET NOR THE INFORMATION IT CONTAINS
MAY BE USED BY OR DISCLOSED TO ANY THIRD PARTY WITHOUT PRIOR WRITTEN CONSENT OF COMPAL ELECTRONICS, INC.
Issued Date
Deciphered Date
LA-6752P
0.2
Power sequence
Custom
55 60Friday, November 26, 2010
2010/07/12 2012/07/11
Title
Size Document Number Rev
Date: Sheet of
Security Classification
Compal Secret Data
THIS SHEET OF ENGINEERING DRAWING IS THE PROPRIETARY PROPERTY OF COMPAL ELECTRONICS, INC. AND CONTAINS CONFIDENTIAL
AND TRADE SECRET INFORMATION. THIS SHEET MAY NOT BE TRANSFERED FROM THE CUSTODY OF THE COMPETENT DIVISION OF R&D
DEPARTMENT EXCEPT AS AUTHORIZED BY COMPAL ELECTRONICS, INC. NEITHER THIS SHEET NOR THE INFORMATION IT CONTAINS
MAY BE USED BY OR DISCLOSED TO ANY THIRD PARTY WITHOUT PRIOR WRITTEN CONSENT OF COMPAL ELECTRONICS, INC.
Issued Date
Deciphered Date
LA-6752P
0.2
Power sequence
Custom
55 60Friday, November 26, 2010
2010/07/12 2012/07/11
Compal Electronics, Inc.
PU7
+VCCSA
PU9
+1.05VS_VCCP
V
A1
B1
A3
B4
A5
PCH
U14,+3VALW_PCH
QH4,+5VALW_PCH
B3
51ON#
ON/OFF
+3VALW
B+
EC_ON
VIN
BATT
PM_SLP_S3#
PM_SLP_S4#
PM_SLP_S5#
PM_SLP_A#
PM_SLP_SUS# 6
PBTN_OUT#
4
V
V V V
V
VV
V
V
V
V
V
PCH_PWR_EN#
+3VALW_PCH
+5VALW_PCH
3
V
A5 B7
SYSON +1.5V
PU5
A4 B6
SUSP#,SUSP 8
V
V
U49
+5VS
U20
+3VS
U13
+1.5VS
PU8
+0.75V
V
V
VV
VR_ON
11
VGATE
PM_DRAM_PWRGD
H_CPUPWRGD
PLT_RST#
B5
SYS_PWROK
B7 2
2
V
V
V
PCH_RSMRST#
5
7SYSON#
9
V
PU1000
+CPU_CORE 10
U47
CK505
14
13
CPU
15
V
2
VGA
V
VGA_PWROK 8b
V
V
V
PU3
EC
AC
MODE
BATT
MODE
PU2
A2
(DIS)
B+
B2
PQ2
8a (DIS) VGA_ON
V
+3VSDGPU
Q6
V
DGPU_PWR_EN
+1.5VSDGPU
U40
V
+1.8VSDGPU
U37
V
+1.0VSDGPU
PU28
V
+VGA_CORE
PU998
VVVV
V
V
VCCPPWRGOOD

5
5
4
4
3
3
2
2
1
1
D D
C C
B B
A A
KSO[0..15]
KSI[0..7]
KSO2
KSO15
KSO6
KSO8
KSO13
KSO12
KSO11
KSO10
KSO3
KSO4
KSI0
KSO0
KSO1
KSO7
KSI2
KSO5
KSI3
KSO14
KSI7
KSI6
KSI5
KSI4
KSO9
KSI1
+VCC_LID
TP_CLK
KSO6
KSO8
KSO7
KSO4
KSO2
KSI0
KSO1
KSO5
KSI3
KSI2
KSO0
KSI5
KSI4
KSO9
KSI6
KSI7
KSI1
KSO15
KSO10
KSO11
KSO14
KSO13
KSO12
KSO3
SW /R
TP_CLK
TP_DATA
SW /R
SW /L
SW /L
TP_DATA
ODD_DETECT#
ODD_DA#
SATA_DTX_C_IRX_N2
SATA_DTX_C_IRX_P2 SATA_DTX_IRX_P2
SATA_DTX_IRX_N2
SATA_ITX_DRX_N2_CONN
SATA_ITX_DRX_P2_CONN
USB20_N0
USB20_P0
+USB_VCCA
USB20_P0_C
USB20_N0_C
USB20_P0_C
USB20_N0_C
USB20_P0_C
USB20_N0_C
USB20_P0
USB20_N0
USB_ON#
KSO[0..15] <32,57>
KSI[0..7] <32,57>
LID_SW# <32,57>
KILL_SW #<14,57>
TP_CLK<32,57>
TP_DATA<32,57>
SATA_DTX_C_IRX_P2<14,57>
SATA_DTX_C_IRX_N2<14,57>
SATA_ITX_DRX_P2_CONN<14,57>
SATA_ITX_DRX_N2_CONN<14,57>
ODD_DA#<18,32,57>
RF_LED#<32,57>
HDD_LED#<14,57>
BT_LED#<35,57>
WLAN_LED#<26,57>
PW R_LED#<32,36,57>
USB20_P0<18,57>
USB20_N0<18,57>
USB_ON#<30,32,35,57> USB_OC0# <18,30,57>
CHARGE_LED1#<32,57>
CHARGE_LED0#<32,57>
+3VALW
+3VALW
+5VS
+5V_ODD
+3VS
+5VS
+5VS
+5VALW
+USB_VCCA
+5VALW
+USB_VCCA
+3VALW
+5VALW
Title
Size Document Number Rev
Date: Sheet of
Security Classification
Compal Secret Data
THIS SHEET OF ENGINEERING DRAWING IS THE PROPRIETARY PROPERTY OF COMPAL ELECTRONICS, INC. AND CONTAINS CONFIDENTIAL
AND TRADE SECRET INFORMATION. THIS SHEET MAY NOT BE TRANSFERED FROM THE CUSTODY OF THE COMPETENT DIVISION OF R&D
DEPARTMENT EXCEPT AS AUTHORIZED BY COMPAL ELECTRONICS, INC. NEITHER THIS SHEET NOR THE INFORMATION IT CONTAINS
MAY BE USED BY OR DISCLOSED TO ANY THIRD PARTY WITHOUT PRIOR WRITTEN CONSENT OF COMPAL ELECTRONICS, INC.
Issued Date Deciphered Date
0.2
KB /SW /LPC Debug Conn.
B
56 60Friday, November 26, 2010
2010/07/12 2012/07/11
Compal Electronics, Inc.
LA-6751P
Title
Size Document Number Rev
Date: Sheet of
Security Classification
Compal Secret Data
THIS SHEET OF ENGINEERING DRAWING IS THE PROPRIETARY PROPERTY OF COMPAL ELECTRONICS, INC. AND CONTAINS CONFIDENTIAL
AND TRADE SECRET INFORMATION. THIS SHEET MAY NOT BE TRANSFERED FROM THE CUSTODY OF THE COMPETENT DIVISION OF R&D
DEPARTMENT EXCEPT AS AUTHORIZED BY COMPAL ELECTRONICS, INC. NEITHER THIS SHEET NOR THE INFORMATION IT CONTAINS
MAY BE USED BY OR DISCLOSED TO ANY THIRD PARTY WITHOUT PRIOR WRITTEN CONSENT OF COMPAL ELECTRONICS, INC.
Issued Date Deciphered Date
0.2
KB /SW /LPC Debug Conn.
B
56 60Friday, November 26, 2010
2010/07/12 2012/07/11
Compal Electronics, Inc.
LA-6751P
Title
Size Document Number Rev
Date: Sheet of
Security Classification
Compal Secret Data
THIS SHEET OF ENGINEERING DRAWING IS THE PROPRIETARY PROPERTY OF COMPAL ELECTRONICS, INC. AND CONTAINS CONFIDENTIAL
AND TRADE SECRET INFORMATION. THIS SHEET MAY NOT BE TRANSFERED FROM THE CUSTODY OF THE COMPETENT DIVISION OF R&D
DEPARTMENT EXCEPT AS AUTHORIZED BY COMPAL ELECTRONICS, INC. NEITHER THIS SHEET NOR THE INFORMATION IT CONTAINS
MAY BE USED BY OR DISCLOSED TO ANY THIRD PARTY WITHOUT PRIOR WRITTEN CONSENT OF COMPAL ELECTRONICS, INC.
Issued Date Deciphered Date
0.2
KB /SW /LPC Debug Conn.
B
56 60Friday, November 26, 2010
2010/07/12 2012/07/11
Compal Electronics, Inc.
LA-6751P
INT_KBD Conn.
To TP/B Conn.
CONN PIN define need double check
CONN PIN define need double check
Lid Switch
KILL_SW#
Kill Switch
1,2(LOW)
STATUS
OFF
2,3(HI) ON
Kill
Reserve for ESD.
SATA ODD Conn.
LED
White
White
White
8/13 update JODD1 symbol
Right USB Conn.
W=80mils
RIGHT USB PORT X1
8/23 Change LED1/LED3/LED4 P/N to SC50000A300
8/23 change C714 P/N to SGA00002N80
8/27 change to @
8/27 change to stuff
UMA-6L VS 8L :
1.P09- C397;C398;C89
2.P10- C128
3.P21- C250;C252
Change design to two LED
20101005
Left --> White
Right --> Orange
White
BATT_LOW_LED#
BATT_CHG_LED#
R765300_0402_5% R765300_0402_5%
12
C696
0.1U_0402_16V4Z
C696
0.1U_0402_16V4Z
C715
470P_0402_50V7K
C715
470P_0402_50V7K
1
2
R615 100K_0402_5%R615 100K_0402_5%
1 2
C681 100P_0402_50V8J@C681 100P_0402_50V8J@
1 2
C688 100P_0402_50V8J@C688 100P_0402_50V8J@
1 2
LED3
19-213A-T1D-CP2Q2HY-3T_W HITE
LED3
19-213A-T1D-CP2Q2HY-3T_W HITE
21
C680 100P_0402_50V8J@C680 100P_0402_50V8J@
1 2
C670 100P_0402_50V8J@C670 100P_0402_50V8J@
1 2
JKB1
ACES_88514-2401
ME@
JKB1
ACES_88514-2401
ME@
1
12
23
34
45
56
67
78
89
910
10 11
11 12
12 13
13 14
14 15
15 16
16 17
17 18
18 19
19 20
20 21
21 22
22 23
23 24
24
GND1
25 GND2
26
C678 100P_0402_50V8J@C678 100P_0402_50V8J@
1 2
C677 100P_0402_50V8J@C677 100P_0402_50V8J@
1 2
D25
PJDLC05_SOT23-3
@
D25
PJDLC05_SOT23-3
@
2
3
1
U36
APL3510BKI_SO8
U36
APL3510BKI_SO8
GND
1
IN
2
OC# 5
OUT 6
OUT 8
IN
3
EN
4
OUT 7
C606 0.01U_0402_16V7KC606 0.01U_0402_16V7K
1 2
C691 100P_0402_50V8J@C691 100P_0402_50V8J@
1 2
R614 0_0402_5%R614 0_0402_5%
1 2
R868 0_0402_5%@R868 0_0402_5%@
12
R679 0_0402_5%R679 0_0402_5%
1 2
C679 100P_0402_50V8J@C679 100P_0402_50V8J@
1 2
C716
1000P_0402_50V7K@
C716
1000P_0402_50V7K@
1
2
R555
10K_0402_5%
R555
10K_0402_5%
1 2
C698
100P_0402_50V8J
@
C698
100P_0402_50V8J
@
1
2
C684 100P_0402_50V8J@C684 100P_0402_50V8J@
1 2
R626300_0402_5% R626300_0402_5%
12
C674 100P_0402_50V8J@C674 100P_0402_50V8J@
1 2
C605 0.01U_0402_16V7KC605 0.01U_0402_16V7K
1 2
C673 100P_0402_50V8J@C673 100P_0402_50V8J@
1 2
ZZZ1
PCB
DA60000JW10
DA6@
ZZZ1
PCB
DA60000JW10
DA6@
ZZZ
DAZ0GL00200
ZZZ
DAZ0GL00200
SW 4
SMT1-05_4P
SW 4
SMT1-05_4P
3
2
1
4
5
6
C685 100P_0402_50V8J@C685 100P_0402_50V8J@
1 2
SW 5
SMT1-05_4P
SW 5
SMT1-05_4P
3
2
1
4
5
6
ZZZ2
PCB
DA4@
DA40000VV10
ZZZ2
PCB
DA4@
DA40000VV10
JUSB3
ACES_85205-04001
ME@
JUSB3
ACES_85205-04001
ME@
1
1
2
2
3
3
G5
5
G6
6
4
4
JTP1
ACES_88058-060N
JTP1
ACES_88058-060N
1
12
23
34
45
56
6
GND
7GND
8
R616
100K_0402_5%
R616
100K_0402_5%
12
SW 2
LSSM12-P-V-T-R_3P
SW 2
LSSM12-P-V-T-R_3P
1
1
2
2
3
3
ZZZ3
PCB
DA4@
DA40000VS10
ZZZ3
PCB
DA4@
DA40000VS10
D19
RB751V_SOD323
@D19
RB751V_SOD323
@
21
C675 100P_0402_50V8J@C675 100P_0402_50V8J@
1 2
U32
S-5711ACDL-M3T1S_SOT23-3
U32
S-5711ACDL-M3T1S_SOT23-3
GND
1
OUTPUT 3
VDD 2
R869 0_0402_5%@R869 0_0402_5%@
12
R554 0_0402_5%R554 0_0402_5%
1 2
C690 100P_0402_50V8J@C690 100P_0402_50V8J@
1 2
C668 100P_0402_50V8J@C668 100P_0402_50V8J@
1 2
C694
0.1U_0402_16V4Z
C694
0.1U_0402_16V4Z
1
2
D20
RB751V_SOD323
@D20
RB751V_SOD323
@
21
C687 100P_0402_50V8J@C687 100P_0402_50V8J@
1 2
C686 100P_0402_50V8J@C686 100P_0402_50V8J@
1 2
R710 0_0402_5%R710 0_0402_5%
1 2
C672 100P_0402_50V8J@C672 100P_0402_50V8J@
1 2
C671 100P_0402_50V8J@C671 100P_0402_50V8J@
1 2
C682 100P_0402_50V8J@C682 100P_0402_50V8J@
1 2
L66
WCM-2012-900T_4P
L66
WCM-2012-900T_4P
1
1
4
433
22
C689 100P_0402_50V8J@C689 100P_0402_50V8J@
1 2
R764470_0402_5% R764470_0402_5%
12
LED4
19-213A-T1D-CP2Q2HY-3T_W HITE
LED4
19-213A-T1D-CP2Q2HY-3T_W HITE
21
+
C714
150U_B2_6.3VM_R35M
+
C714
150U_B2_6.3VM_R35M
1
2
R625300_0402_5% R625300_0402_5%
12
LED5
19-213A-T1D-CP2Q2HY-3T_W HITE
LED5
19-213A-T1D-CP2Q2HY-3T_W HITE
21
C676 100P_0402_50V8J@C676 100P_0402_50V8J@
1 2
LED2
HT-191UD5_AMBER
LED2
HT-191UD5_AMBER
21
C669 100P_0402_50V8J@C669 100P_0402_50V8J@
1 2
R622300_0402_5% R622300_0402_5%
12
C683 100P_0402_50V8J@C683 100P_0402_50V8J@
1 2
LED1
19-213A-T1D-CP2Q2HY-3T_W HITE
LED1
19-213A-T1D-CP2Q2HY-3T_W HITE
21
D15
PSOT24C_SOT23-3
@
D15
PSOT24C_SOT23-3
@
2
3
1
C697
100P_0402_50V8J
@
C697
100P_0402_50V8J
@
1
2
C713 0.1U_0402_16V4ZC713 0.1U_0402_16V4Z
12
C695
10P_0402_50V8J
C695
10P_0402_50V8J
1
2
JODD1
ALLTO_C18518-11305-L
ME@
JODD1
ALLTO_C18518-11305-L
ME@
GND
1
A+
2
A-
3
GND
4
B-
5
B+
6
GND
7
DP
8
+5V
9
+5V
10
MD
11
GND
12
GND
13 GND 14
GND 15

5
5
4
4
3
3
2
2
1
1
D D
C C
B B
A A
KSO[0..17]
KSI[0..7]
KSO2
KSO15
KSO6
KSO8
KSO13
KSO12
KSO11
KSO10
KSO3
KSO4
KSI0
KSO0
KSO1
KSO7
KSI2
KSO5
KSI3
KSO14
KSI7
KSI6
KSI5
KSI4
KSO9
KSI1
KSO6
KSO8
KSO7
KSO4
KSO2
KSO1
KSO5
KSI3
KSI2
KSO0
KSI5
KSI4
KSO9
KSI6
KSI7
KSI1
KSO15
KSO10
KSO11
KSO14
KSO13
KSO12
KSO3
SW /R
SW /L
SW /L
TP_DATA
TP_CLK
TP_DATA
TP_CLK
SW /R
KSI0
KSO16
KSO17
KSO16
KSO17
ODD_DETECT#
ODD_DA#
SATA_DTX_C_IRX_N2
SATA_DTX_C_IRX_P2 SATA_DTX_IRX_P2
SATA_DTX_IRX_N2
SATA_ITX_DRX_N2_CONN
SATA_ITX_DRX_P2_CONN
RF_LED#_R
RF_LED#_R
LID_SW#
USB20_N0
USB20_P0
+USB_VCCA
USB20_P0_C
USB20_N0_C
USB20_P0_C
USB20_N0_C
USB20_P0_C
USB20_N0_C
USB20_P0
USB20_N0
USB_ON#
KILL_SW #
KSO[0..17] <32,56>
KSI[0..7] <32,56>
TP_CLK<32,56>
TP_DATA<32,56>
KSO16<32>
KSO17<32>
SATA_DTX_C_IRX_P2<14,56>
SATA_DTX_C_IRX_N2<14,56>
SATA_ITX_DRX_P2_CONN<14,56>
SATA_ITX_DRX_N2_CONN<14,56>
ODD_DA#<18,32,56>
RF_LED#<32,56>
LID_SW#<32,56>
BT_LED#<35,56>
WLAN_LED#<26,56>
PW R_LED#<32,36,56>
CHARGE_LED1#<32,56>
CHARGE_LED0#<32,56>
HDD_LED#<14,56>
USB20_P0<18,56>
USB20_N0<18,56>
USB_ON#<30,32,35,56> USB_OC0# <18,30,56>
KILL_SW #<14,56>
+5VS
+5V_ODD
+3VS
+5VALW
+3VALW
+5VS
+3VALW
+USB_VCCA
+5VALW
+USB_VCCA
Title
Size Document Number Rev
Date: Sheet of
Security Classification
Compal Secret Data
THIS SHEET OF ENGINEERING DRAWING IS THE PROPRIETARY PROPERTY OF COMPAL ELECTRONICS, INC. AND CONTAINS CONFIDENTIAL
AND TRADE SECRET INFORMATION. THIS SHEET MAY NOT BE TRANSFERED FROM THE CUSTODY OF THE COMPETENT DIVISION OF R&D
DEPARTMENT EXCEPT AS AUTHORIZED BY COMPAL ELECTRONICS, INC. NEITHER THIS SHEET NOR THE INFORMATION IT CONTAINS
MAY BE USED BY OR DISCLOSED TO ANY THIRD PARTY WITHOUT PRIOR WRITTEN CONSENT OF COMPAL ELECTRONICS, INC.
Issued Date Deciphered Date
0.2
KB /SW /LPC Debug Conn.
B
57 59Friday, November 26, 2010
2010/07/12 2012/07/11
Compal Electronics, Inc.
LA-6751P
Title
Size Document Number Rev
Date: Sheet of
Security Classification
Compal Secret Data
THIS SHEET OF ENGINEERING DRAWING IS THE PROPRIETARY PROPERTY OF COMPAL ELECTRONICS, INC. AND CONTAINS CONFIDENTIAL
AND TRADE SECRET INFORMATION. THIS SHEET MAY NOT BE TRANSFERED FROM THE CUSTODY OF THE COMPETENT DIVISION OF R&D
DEPARTMENT EXCEPT AS AUTHORIZED BY COMPAL ELECTRONICS, INC. NEITHER THIS SHEET NOR THE INFORMATION IT CONTAINS
MAY BE USED BY OR DISCLOSED TO ANY THIRD PARTY WITHOUT PRIOR WRITTEN CONSENT OF COMPAL ELECTRONICS, INC.
Issued Date Deciphered Date
0.2
KB /SW /LPC Debug Conn.
B
57 59Friday, November 26, 2010
2010/07/12 2012/07/11
Compal Electronics, Inc.
LA-6751P
Title
Size Document Number Rev
Date: Sheet of
Security Classification
Compal Secret Data
THIS SHEET OF ENGINEERING DRAWING IS THE PROPRIETARY PROPERTY OF COMPAL ELECTRONICS, INC. AND CONTAINS CONFIDENTIAL
AND TRADE SECRET INFORMATION. THIS SHEET MAY NOT BE TRANSFERED FROM THE CUSTODY OF THE COMPETENT DIVISION OF R&D
DEPARTMENT EXCEPT AS AUTHORIZED BY COMPAL ELECTRONICS, INC. NEITHER THIS SHEET NOR THE INFORMATION IT CONTAINS
MAY BE USED BY OR DISCLOSED TO ANY THIRD PARTY WITHOUT PRIOR WRITTEN CONSENT OF COMPAL ELECTRONICS, INC.
Issued Date Deciphered Date
0.2
KB /SW /LPC Debug Conn.
B
57 59Friday, November 26, 2010
2010/07/12 2012/07/11
Compal Electronics, Inc.
LA-6751P
INT_KBD Conn.
To TP/B Conn.
CONN PIN define need double check
CONN PIN define need double check Reserve for ESD.
SATA ODD FFC Conn.
For 15" M/B to LED/B
White
7/22 modify
Right USB Conn.
W=80mils
8/14 change to OSCAN 220U
(220uF_6.3V_4.2L_ESR17m)*1=(SF000002Y00)
RIGHT USB PORT X1
8/27 change to @
8/27 change to stuff
UMA-6L VS 8L :
1.P09- C397;C398;C89
2.P10- C128
3.P21- C250;C252
11/16modify
C715
470P_0402_50V7K
C715
470P_0402_50V7K
1
2
JUSB3
ACES_85205-04001
ME@
JUSB3
ACES_85205-04001
ME@
1
1
2
2
3
3
G5
5
G6
6
4
4
R710 0_0402_5%R710 0_0402_5%
1 2
ZZZ5
PCB
DA4@
DA40000VU10
ZZZ5
PCB
DA4@
DA40000VU10
C684 100P_0402_50V8J@C684 100P_0402_50V8J@
1 2
C676 100P_0402_50V8J@C676 100P_0402_50V8J@
1 2
C692 100P_0402_50V8J@C692 100P_0402_50V8J@
1 2
C693 100P_0402_50V8J@C693 100P_0402_50V8J@
1 2
C716
1000P_0402_50V7K@
C716
1000P_0402_50V7K@
1
2
C669 100P_0402_50V8J@C669 100P_0402_50V8J@
1 2
C675 100P_0402_50V8J@C675 100P_0402_50V8J@
1 2
D25
PJDLC05_SOT23-3
@
D25
PJDLC05_SOT23-3
@
2
3
1
C696
0.1U_0402_16V4Z
C696
0.1U_0402_16V4Z
JKB1
ACES_88514-3001
ME@
JKB1
ACES_88514-3001
ME@
GND 31
GND 32
1
1
2
2
3
3
4
4
5
5
6
6
7
7
8
8
9
9
10
10
11
11
12
12
13
13
14
14
15
15
16
16
17
17
18
18
19
19
20
20
21
21
22
22
23
23
24
24
25
25
26
26
27
27
28
28
29
29
30
30
C681 100P_0402_50V8J@C681 100P_0402_50V8J@
1 2
C682 100P_0402_50V8J@C682 100P_0402_50V8J@
1 2
C683 100P_0402_50V8J@C683 100P_0402_50V8J@
1 2
D20
RB751V_SOD323
@D20
RB751V_SOD323
@
21
SW 4
SMT1-05_4P
SW 4
SMT1-05_4P
3
2
1
4
5
6
C678 100P_0402_50V8J@C678 100P_0402_50V8J@
1 2
C687 100P_0402_50V8J@C687 100P_0402_50V8J@
1 2
C605 0.01U_0402_16V7KC605 0.01U_0402_16V7K
1 2
C686 100P_0402_50V8J@C686 100P_0402_50V8J@
1 2
C685 100P_0402_50V8J@C685 100P_0402_50V8J@
1 2
C688 100P_0402_50V8J@C688 100P_0402_50V8J@
1 2
C679 100P_0402_50V8J@C679 100P_0402_50V8J@
1 2
C674 100P_0402_50V8J@C674 100P_0402_50V8J@
1 2
C689 100P_0402_50V8J@C689 100P_0402_50V8J@
1 2
JTP1
ACES_88058-060N
ME@
JTP1
ACES_88058-060N
ME@
1
1
2
2
3
3
4
4
5
5
6
6
GND
7
GND
8
C668 100P_0402_50V8J@C668 100P_0402_50V8J@
1 2
R884 100K_0402_5%@R884 100K_0402_5%@
1 2
C672 100P_0402_50V8J@C672 100P_0402_50V8J@
1 2
D15
PSOT24C_SOT23-3
@
D15
PSOT24C_SOT23-3
@
2
3
1
R615 100K_0402_5%R615 100K_0402_5%
1 2
C677 100P_0402_50V8J@C677 100P_0402_50V8J@
1 2
C697
100P_0402_50V8J
@
C697
100P_0402_50V8J
@
1
2
ZZZ1
PCB
DA60000JY10
DA6@
ZZZ1
PCB
DA60000JY10
DA6@
+
C714
220U_6.3V_M
+
C714
220U_6.3V_M
1
2
C670 100P_0402_50V8J@C670 100P_0402_50V8J@
1 2
JP2
ACES_87056-01001-001
ME@
JP2
ACES_87056-01001-001
ME@
1
1
2
2
3
3
4
4
5
5
6
6
9
9
10
10
7
7
8
8
GND
11
GND
12
L66
WCM-2012-900T_4P
L66
WCM-2012-900T_4P
1
1
4
433
22
R554 0_0402_5%R554 0_0402_5%
1 2
C713 0.1U_0402_16V4ZC713 0.1U_0402_16V4Z
12
ZZZ2
PCB
DA4@
DA40000VV10
ZZZ2
PCB
DA4@
DA40000VV10
C698
100P_0402_50V8J
@
C698
100P_0402_50V8J
@
1
2
C690 100P_0402_50V8J@C690 100P_0402_50V8J@
1 2
C606 0.01U_0402_16V7KC606 0.01U_0402_16V7K
1 2
C680 100P_0402_50V8J@C680 100P_0402_50V8J@
1 2
R869 0_0402_5%@R869 0_0402_5%@
12
ZZZ
DAZ0GM00200
ZZZ
DAZ0GM00200
R679 0_0402_5%R679 0_0402_5%
1 2
R868 0_0402_5%@R868 0_0402_5%@
12
C671 100P_0402_50V8J@C671 100P_0402_50V8J@
1 2
ZZZ3
PCB
DA4@
DA40000VS10
ZZZ3
PCB
DA4@
DA40000VS10
SW 5
SMT1-05_4P
SW 5
SMT1-05_4P
3
2
1
4
5
6
C691 100P_0402_50V8J@C691 100P_0402_50V8J@
1 2
D19
RB751V_SOD323
@D19
RB751V_SOD323
@
21
JP13
ACES_88514-01201-071
ME@
JP13
ACES_88514-01201-071
ME@
1
1
2
2
3
3
4
4
5
5
6
6
7
7
8
8
9
9
10
10
11
11
12
12
GND1
13
GND2
14
R555
10K_0402_5%
R555
10K_0402_5%
1 2
U36
APL3510BKI_SO8
U36
APL3510BKI_SO8
GND
1
IN
2
OC# 5
OUT 6
OUT 8
IN
3
EN
4
OUT 7
C673 100P_0402_50V8J@C673 100P_0402_50V8J@
1 2
ZZZ4
PCB
DA4@
DA40000VT10
ZZZ4
PCB
DA4@
DA40000VT10

5
5
4
4
3
3
2
2
1
1
D D
C C
B B
A A
Title
Size Document Number Rev
Date: Sheet of
Security Classification
Compal Secret Data
THIS SHEET OF ENGINEERING DRAWING IS THE PROPRIETARY PROPERTY OF COMPAL ELECTRONICS, INC. AND CONTAINS CONFIDENTIAL
AND TRADE SECRET INFORMATION. THIS SHEET MAY NOT BE TRANSFERED FROM THE CUSTODY OF THE COMPETENT DIVISION OF R&D
DEPARTMENT EXCEPT AS AUTHORIZED BY COMPAL ELECTRONICS, INC. NEITHER THIS SHEET NOR THE INFORMATION IT CONTAINS
MAY BE USED BY OR DISCLOSED TO ANY THIRD PARTY WITHOUT PRIOR WRITTEN CONSENT OF COMPAL ELECTRONICS, INC.
Issued Date Deciphered Date
0.2
PIR
B
58 60Friday, November 26, 2010
2010/07/12 2012/07/11
Compal Electronics, Inc.
LA-6752P
Title
Size Document Number Rev
Date: Sheet of
Security Classification
Compal Secret Data
THIS SHEET OF ENGINEERING DRAWING IS THE PROPRIETARY PROPERTY OF COMPAL ELECTRONICS, INC. AND CONTAINS CONFIDENTIAL
AND TRADE SECRET INFORMATION. THIS SHEET MAY NOT BE TRANSFERED FROM THE CUSTODY OF THE COMPETENT DIVISION OF R&D
DEPARTMENT EXCEPT AS AUTHORIZED BY COMPAL ELECTRONICS, INC. NEITHER THIS SHEET NOR THE INFORMATION IT CONTAINS
MAY BE USED BY OR DISCLOSED TO ANY THIRD PARTY WITHOUT PRIOR WRITTEN CONSENT OF COMPAL ELECTRONICS, INC.
Issued Date Deciphered Date
0.2
PIR
B
58 60Friday, November 26, 2010
2010/07/12 2012/07/11
Compal Electronics, Inc.
LA-6752P
Title
Size Document Number Rev
Date: Sheet of
Security Classification
Compal Secret Data
THIS SHEET OF ENGINEERING DRAWING IS THE PROPRIETARY PROPERTY OF COMPAL ELECTRONICS, INC. AND CONTAINS CONFIDENTIAL
AND TRADE SECRET INFORMATION. THIS SHEET MAY NOT BE TRANSFERED FROM THE CUSTODY OF THE COMPETENT DIVISION OF R&D
DEPARTMENT EXCEPT AS AUTHORIZED BY COMPAL ELECTRONICS, INC. NEITHER THIS SHEET NOR THE INFORMATION IT CONTAINS
MAY BE USED BY OR DISCLOSED TO ANY THIRD PARTY WITHOUT PRIOR WRITTEN CONSENT OF COMPAL ELECTRONICS, INC.
Issued Date Deciphered Date
0.2
PIR
B
58 60Friday, November 26, 2010
2010/07/12 2012/07/11
Compal Electronics, Inc.
LA-6752P
0.2 P39 change C610 pin 1 net name
0.2 P18
0.2 P40 Add R740, C93
Modification list PURPOSEPHASE PAGE
0.2 P31 Del C510 For Non-used part
0.2 P35 U25 change to U26
P31 Change CRT Symbol0.2 For CRT footprint issue
change C610 pin 1 net name to correct
For co-lay 10/100 and GIGA
For EC request
Change R215 pin1 net name Change R215 pin1 net name to correct
0.2 P38 Del U28, R542~R551 , J12
0.2 P39
0.2 P39 Change J10 footprint and Add J13
0.2 Add R161,
0.2 P16 Add R742, R743 For PCH power sequence
0.2 P40 Add EC pin 97,98,103
Change J10 footprint by DFx request and Add J13 by vendor suggestion
Change PC_Beep circuit Change PC_Beep circuit
Del USB charger circuit
Add EC pin 97 for SYS_PWROK_EC , pin 98 for CE_EN , pin 103 for BATT_SEL_EC
P6 Follow ORB circuit
0.2 Add R615 in 15" and 17" page
0.2 P42
0.2 P34
0.2 P56/57/58 Change JP21 to JKB1 Change connector to standard name
0.2
P58/59
Add Q83 pin 1 power net name +CMOS_PW
0.2
0.2
P43/60
Pull high LID_SW# at M/B side
For power trace netP31
P56/57/58 Change JP4 to JTP1 Change connector to standard name
Change JP6 to JPWRB1
Change JP1 to JWLN1
Change JP5 to JBT1
Change connector to standard name
Change connector to standard name
Change connector to standard name
0.2
0.2 P42
P19 Add R542
Add R866, R886 , C735
For ESATA detect function
For ESATA detect function
0.2 P43/60 Change JP7 to JCR1
0.2 P42
0.2 P42
0.2
0.2
P39
P31 Add R543 For reserve EC control directly
Change J10 footprint, Del C635, C636
Add R877
SW3 BOM structure change to @
Change J10 for DFx and Del component for layout
For ME ASSY concern
0.2 P42 Change ESATA from port 5 to port 4 For intel risk
For reserve EC control directly
Change connector to standard name
0.2
0.2 P12/13
P15 Add R544,R545
Del R74~R80,R82 R88~R94,R96
For Pull high SMBus
For DDR3 DM Bus to GND
0.2
0.2 P20
P16 Add R182,R546
Del Add J12, R257 change to @
Add 186 for reserve sequence, Add R546 for follow CRB & ORB
For voltage drop
P6 R161 change to 100K Follow CRB
P19 Add R547 , R250 change to @ Follow Module and CRB
P18 WLAN USB port for port8 to port9 For debug port
P39 Del J13 For layout space
P20,39,42 Add C395 , R581 , R583 , R584 , R586 , R587 For customer request reserved
P20 Add C129, C396 , Del R264 For reserved
0.2
0.2
0.2
0.2
0.2
0.2
P40 Add PIN 66 , R740,C93 change to @ Add IMVP_IMON0.2
P9 Add R74 For VCCIO_SENSE / VSSIO_SENSE differential routing0.2
P30 Del R419~425, R427~R429 Del 0 ohm for UMA only 0.2
P31 Del R439 , R440, R441 Del 0 ohm for UMA only 0.2
P32 Del RQ51 ~ Q54 Add Q95 For DIS HDMI0.2
P38 Del J10, C637,C640,R576,R577,R579 change to @ , L40~L43 change to R720~R723 For Vendor suggestion and EMI
Del C643, R578 , MIC_INR connect MIC_INL , Add R578
0.2
Del C653, R578 connect MIC_INR/L for vendor suggestion , Add R578 for EMI
P20 Add L75 , R264 , C917, R259 C226 change to @ For intel PDDG update0.2
P43 C714 change to OSCON CAP C714 change to OSCON CAP0.2
P9 Add C394, C397 ,C398 , C399 ,Add R75 For CPU_CORE power reserved at Bottom side, Add R75 for reserved at cpu side and pwr side0.2
P42 Change C706 P/N to SF000001500 Change to H=6 OSCAN0.2
P10 Change C128 to @ For Reserved0.2
P56 Update JODD1 symbol For ME update drawing0.2

5
5
4
4
3
3
2
2
1
1
D D
C C
B B
A A
Title
Size Document Number Rev
Date: Sheet of
Security Classification
Compal Secret Data
THIS SHEET OF ENGINEERING DRAWING IS THE PROPRIETARY PROPERTY OF COMPAL ELECTRONICS, INC. AND CONTAINS CONFIDENTIAL
AND TRADE SECRET INFORMATION. THIS SHEET MAY NOT BE TRANSFERED FROM THE CUSTODY OF THE COMPETENT DIVISION OF R&D
DEPARTMENT EXCEPT AS AUTHORIZED BY COMPAL ELECTRONICS, INC. NEITHER THIS SHEET NOR THE INFORMATION IT CONTAINS
MAY BE USED BY OR DISCLOSED TO ANY THIRD PARTY WITHOUT PRIOR WRITTEN CONSENT OF COMPAL ELECTRONICS, INC.
Issued Date Deciphered Date
0.2
HW-PIR
B
59 60Friday, November 26, 2010
2010/07/12 2012/07/11
Compal Electronics, Inc.
LA-6751P
Title
Size Document Number Rev
Date: Sheet of
Security Classification
Compal Secret Data
THIS SHEET OF ENGINEERING DRAWING IS THE PROPRIETARY PROPERTY OF COMPAL ELECTRONICS, INC. AND CONTAINS CONFIDENTIAL
AND TRADE SECRET INFORMATION. THIS SHEET MAY NOT BE TRANSFERED FROM THE CUSTODY OF THE COMPETENT DIVISION OF R&D
DEPARTMENT EXCEPT AS AUTHORIZED BY COMPAL ELECTRONICS, INC. NEITHER THIS SHEET NOR THE INFORMATION IT CONTAINS
MAY BE USED BY OR DISCLOSED TO ANY THIRD PARTY WITHOUT PRIOR WRITTEN CONSENT OF COMPAL ELECTRONICS, INC.
Issued Date Deciphered Date
0.2
HW-PIR
B
59 60Friday, November 26, 2010
2010/07/12 2012/07/11
Compal Electronics, Inc.
LA-6751P
Title
Size Document Number Rev
Date: Sheet of
Security Classification
Compal Secret Data
THIS SHEET OF ENGINEERING DRAWING IS THE PROPRIETARY PROPERTY OF COMPAL ELECTRONICS, INC. AND CONTAINS CONFIDENTIAL
AND TRADE SECRET INFORMATION. THIS SHEET MAY NOT BE TRANSFERED FROM THE CUSTODY OF THE COMPETENT DIVISION OF R&D
DEPARTMENT EXCEPT AS AUTHORIZED BY COMPAL ELECTRONICS, INC. NEITHER THIS SHEET NOR THE INFORMATION IT CONTAINS
MAY BE USED BY OR DISCLOSED TO ANY THIRD PARTY WITHOUT PRIOR WRITTEN CONSENT OF COMPAL ELECTRONICS, INC.
Issued Date Deciphered Date
0.2
HW-PIR
B
59 60Friday, November 26, 2010
2010/07/12 2012/07/11
Compal Electronics, Inc.
LA-6751P
Modification list PURPOSEPHASE PAGE
P16 D29 change to @ For AC detect issue0.2
P24 R548,R549 change to DIS@ For AC detect issue0.2
P10 C128 change to stuff For test on DVT0.2
P44 Del Q118, R657 For not need0.2
Change R513, R516 ,R667 P/N and from 0805 to 0603 For common part0.2
Change C633, C634 , C642 For common part0.2
Change D3, D29 P/N and symbol For common part0.2
Change U3,U11,U13,U14,U38,U39 P/N and symbol For common part0.2
Change U3,U11,U13,U14,U38,U39 P/N and symbol For common part0.2
Change Q8,Q65,Q80,Q83,Q99,Q104 P/N and symbol For common part0.2
Change Q1,Q37,Q93 P/N and symbol For common part0.2
Change Q94, Q95 P/N and symbol For common part0.2
Change Q3,Q4,Q7,Q9,Q66,Q67,Q68,Q73,Q74,Q75,Q76,Q77,Q78, For common part0.2
Q79,Q82,Q85,Q86,Q87,Q102,Q106,Q107,Q108,Q109,Q110,Q111,Q112,Q113,Q114,Q115,Q116
P/N and symbol
Change C635 part and change to @ For EMI0.2
P56 Change LED1/LED3/LED4 P/N to SC50000A3000.2 Change P/N
0.2 Change C509,C511,C635 to stuff For EMI
P40 Change R611,R740,C93 to stuff and change Y5,C347,C367 to @0.2 For SUS_CLK
P36 Change T1,T2 P/N to SP050003N00 For test pass part0.2
P18 Reserved R297 Reserved0.2
P9 Change C53,C85,C86,C87 ,C397,C398,C399 to stuff and
change ,C48,C80,C81,C82, C90,C91 to @ Del C89
For CPU_CORE0.2
Change R695 to 18K, Q37 change to @, R747 change to stuff, R695 for Board ID, Q37, R747 for VR_HOT
P10 Change C110,C111,C112,C113 to stuff0.2 For VGFX_CORE
P400.2 Change U33 P/N to SA00003FL10 For BIOS ROM
For EMI request
0.2 For BIOS ESATA detect functionChange R303 to Stuff, and change R542 to @P19
0.2 For common part Change U32 P/N to SA000031C00P56
0.2 For correct part Change T1,T2 P/N to SP050006E00P36
0.2 For S3 power reduction R688 change to stuff , R687 ,Q7 change to @P10
0.2 For EMIChange R660,R661,R862,R863,R864,R865,R868,R869 to @ , change
L63,L64,L65,L66 to stuff , change R619 to Bead (SM01000DI00)
0.2 P20 Change L75 symbol For common part
0.2 Change 14" C714 P/N to SGA00002N80 For Sourcer requestP56
0.2 Change R720,R721,R722,R723 P/N to SM01000BZ00(Bead), and
Change C647,C649,C650,C651 to Stuff
P39
0.2 P30 Change R402 to @ For DPST
P33 Add F2 For safty request 0.3
P39 Update U30 P/N to SA00003K410 and Add R879 For Audio update to 21Z0.3
P10 Change C128 to D2 size and @ Change size for M/E issue0.3
P14 Add reserve R878 For Intel DG 1.50.3
P37 C592 change P/N to SF000001500 (H=6) For ME Z high ok0.3
P29 R369 P/N change to SD034100A80 For GP part0.3
P10 Update Q5 symbol For update symbol0.3
P6 Reserved R880 to SYS_PWROK Follow ORB0.3
P10 R62,R63 change to 1K Follow CRB0.3
P33 R483,R484 change connect to +5V_HDMI_F For Add F20.3
P37 Change U27 P/N to SA000046C00 For Fintek0.3
P40 Change R594 pull high to +5VALW For leakage issue0.3

5
5
4
4
3
3
2
2
1
1
D D
C C
B B
A A
Title
Size Document Number Rev
Date: Sheet of
Security Classification
Compal Secret Data
THIS SHEET OF ENGINEERING DRAWING IS THE PROPRIETARY PROPERTY OF COMPAL ELECTRONICS, INC. AND CONTAINS CONFIDENTIAL
AND TRADE SECRET INFORMATION. THIS SHEET MAY NOT BE TRANSFERED FROM THE CUSTODY OF THE COMPETENT DIVISION OF R&D
DEPARTMENT EXCEPT AS AUTHORIZED BY COMPAL ELECTRONICS, INC. NEITHER THIS SHEET NOR THE INFORMATION IT CONTAINS
MAY BE USED BY OR DISCLOSED TO ANY THIRD PARTY WITHOUT PRIOR WRITTEN CONSENT OF COMPAL ELECTRONICS, INC.
Issued Date Deciphered Date
0.2
PIR
B
60 60Friday, November 26, 2010
2010/07/12 2012/07/11
Compal Electronics, Inc.
LA-6752P
Title
Size Document Number Rev
Date: Sheet of
Security Classification
Compal Secret Data
THIS SHEET OF ENGINEERING DRAWING IS THE PROPRIETARY PROPERTY OF COMPAL ELECTRONICS, INC. AND CONTAINS CONFIDENTIAL
AND TRADE SECRET INFORMATION. THIS SHEET MAY NOT BE TRANSFERED FROM THE CUSTODY OF THE COMPETENT DIVISION OF R&D
DEPARTMENT EXCEPT AS AUTHORIZED BY COMPAL ELECTRONICS, INC. NEITHER THIS SHEET NOR THE INFORMATION IT CONTAINS
MAY BE USED BY OR DISCLOSED TO ANY THIRD PARTY WITHOUT PRIOR WRITTEN CONSENT OF COMPAL ELECTRONICS, INC.
Issued Date Deciphered Date
0.2
PIR
B
60 60Friday, November 26, 2010
2010/07/12 2012/07/11
Compal Electronics, Inc.
LA-6752P
Title
Size Document Number Rev
Date: Sheet of
Security Classification
Compal Secret Data
THIS SHEET OF ENGINEERING DRAWING IS THE PROPRIETARY PROPERTY OF COMPAL ELECTRONICS, INC. AND CONTAINS CONFIDENTIAL
AND TRADE SECRET INFORMATION. THIS SHEET MAY NOT BE TRANSFERED FROM THE CUSTODY OF THE COMPETENT DIVISION OF R&D
DEPARTMENT EXCEPT AS AUTHORIZED BY COMPAL ELECTRONICS, INC. NEITHER THIS SHEET NOR THE INFORMATION IT CONTAINS
MAY BE USED BY OR DISCLOSED TO ANY THIRD PARTY WITHOUT PRIOR WRITTEN CONSENT OF COMPAL ELECTRONICS, INC.
Issued Date Deciphered Date
0.2
PIR
B
60 60Friday, November 26, 2010
2010/07/12 2012/07/11
Compal Electronics, Inc.
LA-6752P
Modification list PURPOSEPHASE PAGE
P19 R881 change to Dtuff, R244 change to @ For intel MRC Rev0.90.3
P14 R878 change to stuff For intel DG 1.50.3
P31 Del R432 For non-used part0.3
P36 Reserved D31 , C643 , C644 For reserved EMI parts0.3
P37 Del R5810.3 For non-used part
P38 Del R5500.3 For non-used part
P38 Change C592 P/N to SF000002Y000.3 For M/E Z high limlt
P39 Del R584, R586 , R5870.3 For non-used part
P40 Change R600, R604 to 2.2K Change R695 to 8.2k0.3 Change R600, R604 for Battery SMBus, R695 for Board ID
P42 Del R5830.3 For non-used part
P31 Del R449, R452, R458, R460 (UMA change only)0.3 For non-used part
P32 Del R478, R480, R486 (UMA change only)0.3 For non-used part
P6 Reserved R882 connect to PCH_PWROK Reserved for intel0.3
P56 R765 change to 300 ohm0.3 For LED
