Compal LA 6901P Schematics. Www.s Manuals.com. R0.5 Schematics
User Manual: Motherboard Compal LA-6901P JE50-HR/SJV50-HR, P5WE0/P5WS0 - Schematics. Free.
Open the PDF directly: View PDF
.
Page Count: 62

A
A
B
B
C
C
D
D
E
E
11
22
33
44
Title
SizeDocument NumberRev
Date:Sheetof
Security Classification
Compal Secret Data
THIS SHEET OF ENGINEERING DRAWING IS THE PROPRIETARY PROPERTY OF COMPAL ELECTRONICS, INC. AND CONTAINS CONFIDE NTIAL
AND TRADE SECRET INFORMATION. THIS SHEET MAY NOT BE TRANSFERED FROM THE CUSTODY OF THE COMPETENT DIVISION OF R&D
DEPARTMENT EXCEPT AS AUTHORIZED BY COMPAL ELECTRONICS, INC. NEITHER THIS SHEET NOR THE INFORMATION IT CONTAINS
MAY BE USED BY OR DISCLOSED TO ANY THIRD PARTY WITHOUT PRIOR WRITTEN CONSENT OF COMPAL ELECTRONICS, INC.
Issued Date
Deciphered Date
JE50-HR/SJV50-HR M/B Schematics
0.5
Cover Page
Custom
161 Friday, November 05, 2010
2010/11/12011/11/1
Compal Electronics, Inc.
Title
SizeDocument NumberRev
Date:Sheetof
Security Classification
Compal Secret Data
THIS SHEET OF ENGINEERING DRAWING IS THE PROPRIETARY PROPERTY OF COMPAL ELECTRONICS, INC. AND CONTAINS CONFIDE NTIAL
AND TRADE SECRET INFORMATION. THIS SHEET MAY NOT BE TRANSFERED FROM THE CUSTODY OF THE COMPETENT DIVISION OF R&D
DEPARTMENT EXCEPT AS AUTHORIZED BY COMPAL ELECTRONICS, INC. NEITHER THIS SHEET NOR THE INFORMATION IT CONTAINS
MAY BE USED BY OR DISCLOSED TO ANY THIRD PARTY WITHOUT PRIOR WRITTEN CONSENT OF COMPAL ELECTRONICS, INC.
Issued Date
Deciphered Date
JE50-HR/SJV50-HR M/B Schematics
0.5
Cover Page
Custom
161 Friday, November 05, 2010
2010/11/12011/11/1
Compal Electronics, Inc.
Title
SizeDocument NumberRev
Date:Sheetof
Security Classification
Compal Secret Data
THIS SHEET OF ENGINEERING DRAWING IS THE PROPRIETARY PROPERTY OF COMPAL ELECTRONICS, INC. AND CONTAINS CONFIDE NTIAL
AND TRADE SECRET INFORMATION. THIS SHEET MAY NOT BE TRANSFERED FROM THE CUSTODY OF THE COMPETENT DIVISION OF R&D
DEPARTMENT EXCEPT AS AUTHORIZED BY COMPAL ELECTRONICS, INC. NEITHER THIS SHEET NOR THE INFORMATION IT CONTAINS
MAY BE USED BY OR DISCLOSED TO ANY THIRD PARTY WITHOUT PRIOR WRITTEN CONSENT OF COMPAL ELECTRONICS, INC.
Issued Date
Deciphered Date
JE50-HR/SJV50-HR M/B Schematics
0.5
Cover Page
Custom
161 Friday, November 05, 2010
2010/11/12011/11/1
Compal Electronics, Inc.
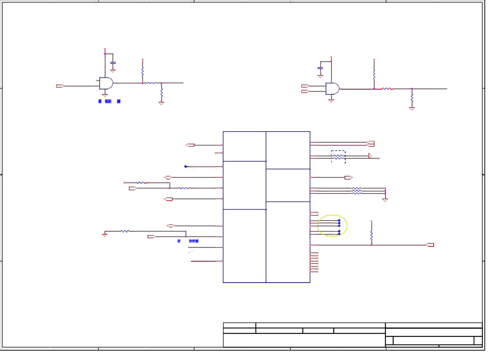
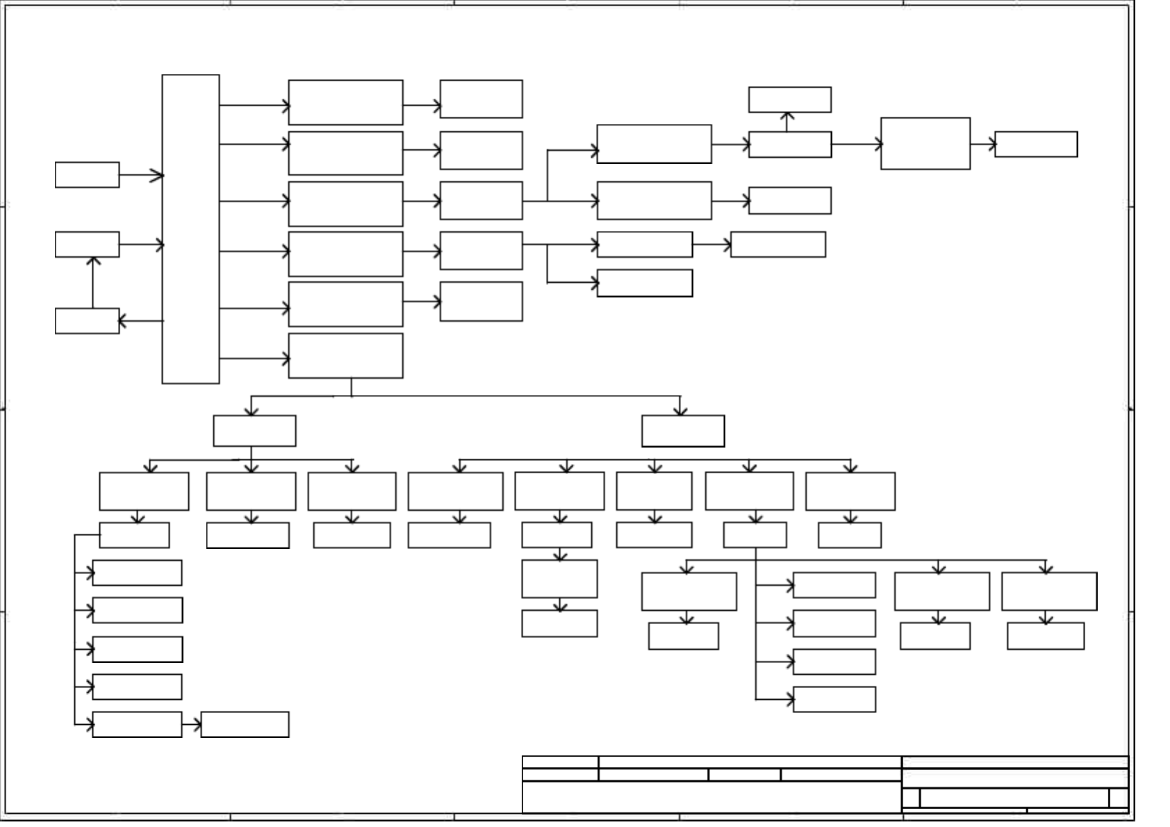
Intel Sandy Bridge Processor with DDRIII + Cougar Point PCH
JE50-HR/SJV50-HR(P5WE0/P5WS0) M/B Schematics Document
REV:0.5
Compal Confidential
2010-11-1
Nvidia N12P GS/GV
Model Name : JE50-HR/SJV50-HR
File Name : LA-6901P
Compal Confidential
Compal Project Name : P5WE0/P5WS0

A
A
B
B
C
C
D
D
E
E
11
22
33
44
Title
SizeDocument NumberRev
Date:Sheetof
Security Classification
Compal Secret Data
THIS SHEET OF ENGINEERING DRAWING IS THE PROPRIETARY PROPERTY OF COMPAL ELECTRONICS, INC. AND CONTAINS CONFIDE NTIAL
AND TRADE SECRET INFORMATION. THIS SHEET MAY NOT BE TRANSFERED FROM THE CUSTODY OF THE COMPETENT DIVISION OF R&D
DEPARTMENT EXCEPT AS AUTHORIZED BY COMPAL ELECTRONICS, INC. NEITHER THIS SHEET NOR THE INFORMATION IT CONTAINS
MAY BE USED BY OR DISCLOSED TO ANY THIRD PARTY WITHOUT PRIOR WRITTEN CONSENT OF COMPAL ELECTRONICS, INC.
Issued Date
Deciphered Date
JE50-HR/SJV50-HR M/B Schematics
0.5
Block Diagrams
Custom
261 Friday, November 05, 2010
2010/11/12011/11/1
Compal Electronics, Inc.
Title
SizeDocument NumberRev
Date:Sheetof
Security Classification
Compal Secret Data
THIS SHEET OF ENGINEERING DRAWING IS THE PROPRIETARY PROPERTY OF COMPAL ELECTRONICS, INC. AND CONTAINS CONFIDE NTIAL
AND TRADE SECRET INFORMATION. THIS SHEET MAY NOT BE TRANSFERED FROM THE CUSTODY OF THE COMPETENT DIVISION OF R&D
DEPARTMENT EXCEPT AS AUTHORIZED BY COMPAL ELECTRONICS, INC. NEITHER THIS SHEET NOR THE INFORMATION IT CONTAINS
MAY BE USED BY OR DISCLOSED TO ANY THIRD PARTY WITHOUT PRIOR WRITTEN CONSENT OF COMPAL ELECTRONICS, INC.
Issued Date
Deciphered Date
JE50-HR/SJV50-HR M/B Schematics
0.5
Block Diagrams
Custom
261 Friday, November 05, 2010
2010/11/12011/11/1
Compal Electronics, Inc.
Title
SizeDocument NumberRev
Date:Sheetof
Security Classification
Compal Secret Data
THIS SHEET OF ENGINEERING DRAWING IS THE PROPRIETARY PROPERTY OF COMPAL ELECTRONICS, INC. AND CONTAINS CONFIDE NTIAL
AND TRADE SECRET INFORMATION. THIS SHEET MAY NOT BE TRANSFERED FROM THE CUSTODY OF THE COMPETENT DIVISION OF R&D
DEPARTMENT EXCEPT AS AUTHORIZED BY COMPAL ELECTRONICS, INC. NEITHER THIS SHEET NOR THE INFORMATION IT CONTAINS
MAY BE USED BY OR DISCLOSED TO ANY THIRD PARTY WITHOUT PRIOR WRITTEN CONSENT OF COMPAL ELECTRONICS, INC.
Issued Date
Deciphered Date
JE50-HR/SJV50-HR M/B Schematics
0.5
Block Diagrams
Custom
261 Friday, November 05, 2010
2010/11/12011/11/1
Compal Electronics, Inc.
USB port 10 USB port 13
USB port 12,13
100MHz
33MHz
100MHz
LS-6901P
100MHz
1GB/s x4
DMI x4
100MHz
FDI x8
page 41
port 2,3port 1
Sub-board
page 38
page 13
SPI
SATA x 6 (GEN1 1.5GT/S ,GEN2 3GT/S)
RTC CKT.
page 13
3.3V 24MHz
LAN(GbE) &
Card Reader
BCM57785
page 35,36
MINI Card x2
CMOS Camera
WLAN, WWAN
PCI-Express x 8 (ARD PCIE2.0 2.5GT/s)
Dual Channel
2.7GT/s
Power On/Off CKT.
Touch Pad
LPC BUS
page 41
Processor
Int.KBD
page 40
BANK 0, 1, 2, 3
USB 2.0 conn x2
ALC271X/277X
DC/DC Interface CKT.
Sandy Bridge
3.3V 48MHz
RJ45
page 39
Fan Control
Power Circuit DC/DC
page 40
204pin DDRIII-SO-DIMM X2
page 43,44
Intel
BIOS ROM
1.5V DDRIII 1066/1333
page 40
HDA Codec
Memory BUS(DDRIII)
PCH
HD Audio
page 42
page 4~10
Cougar Point-M
page 11,12
page 40
ENE KB930
page 36
page 37
page 38 page 38page 31
rPGA989
Intel
Bluetooth
Conn
port 2
SATA CDROM
Conn.
page 34
SPI ROM x1
page 41
page 46~59
USBx14
page 13~21
port 0,1
page 34
SATA HDD
Conn.
USB 2.0/B 2Port
USB Port0,1
Int. SpeakerPhone Jack x 2
USB port 0,1 on
USB/B
989pin BGA
PCI-E 2.0x165GT/s PER LANE 100MHz
133MHz
LVDS Conn.
page 31
CRT Conn.
page 32
HDMI(DIS)
Nvidia
N12P GS/GV
page22~30
PEG (DIS)
page 33
HDMI Conn.
CRT(UMA/OPTIMUS)
LVDS(UMA/OPTIMUS)
TMDS(UMA/OPTIMUS)
USB 3.0 conn x1
NEC uPD720200AF1
with USB3.0 Conn.
page 45
port 5
CRT(DIS)LVDS(DIS)
3G connector
page 37
USB port 9,12 on 3G/B
Card Reader
Conn.
page 35,36
LF-6901P
FPC for USB3.0
page 38
page 38
LS-6904P
USB 3.0 /B
1 port as USB3.0
1 port as USB2.0
page 37
LS-6903P
3G/B
LS-6902P + LS-6905P
page 40
PWR/B

A
A
B
B
C
C
D
D
E
E
11
22
33
44
Title
SizeDocument NumberRev
Date:Sheetof
Security Classification
Compal Secret Data
THIS SHEET OF ENGINEERING DRAWING IS THE PROPRIETARY PROPERTY OF COMPAL ELECTRONICS, INC. AND CONTAINS CONFIDE NTIAL
AND TRADE SECRET INFORMATION. THIS SHEET MAY NOT BE TRANSFERED FROM THE CUSTODY OF THE COMPETENT DIVISION OF R&D
DEPARTMENT EXCEPT AS AUTHORIZED BY COMPAL ELECTRONICS, INC. NEITHER THIS SHEET NOR THE INFORMATION IT CONTAINS
MAY BE USED BY OR DISCLOSED TO ANY THIRD PARTY WITHOUT PRIOR WRITTEN CONSENT OF COMPAL ELECTRONICS, INC.
Issued Date
Deciphered Date
JE50-HR/SJV50-HR M/B Schematics
0.5
Notes List
Custom
361 Friday, November 05, 2010
2010/11/12011/11/1
Compal Electronics, Inc.
Title
SizeDocument NumberRev
Date:Sheetof
Security Classification
Compal Secret Data
THIS SHEET OF ENGINEERING DRAWING IS THE PROPRIETARY PROPERTY OF COMPAL ELECTRONICS, INC. AND CONTAINS CONFIDE NTIAL
AND TRADE SECRET INFORMATION. THIS SHEET MAY NOT BE TRANSFERED FROM THE CUSTODY OF THE COMPETENT DIVISION OF R&D
DEPARTMENT EXCEPT AS AUTHORIZED BY COMPAL ELECTRONICS, INC. NEITHER THIS SHEET NOR THE INFORMATION IT CONTAINS
MAY BE USED BY OR DISCLOSED TO ANY THIRD PARTY WITHOUT PRIOR WRITTEN CONSENT OF COMPAL ELECTRONICS, INC.
Issued Date
Deciphered Date
JE50-HR/SJV50-HR M/B Schematics
0.5
Notes List
Custom
361 Friday, November 05, 2010
2010/11/12011/11/1
Compal Electronics, Inc.
Title
SizeDocument NumberRev
Date:Sheetof
Security Classification
Compal Secret Data
THIS SHEET OF ENGINEERING DRAWING IS THE PROPRIETARY PROPERTY OF COMPAL ELECTRONICS, INC. AND CONTAINS CONFIDE NTIAL
AND TRADE SECRET INFORMATION. THIS SHEET MAY NOT BE TRANSFERED FROM THE CUSTODY OF THE COMPETENT DIVISION OF R&D
DEPARTMENT EXCEPT AS AUTHORIZED BY COMPAL ELECTRONICS, INC. NEITHER THIS SHEET NOR THE INFORMATION IT CONTAINS
MAY BE USED BY OR DISCLOSED TO ANY THIRD PARTY WITHOUT PRIOR WRITTEN CONSENT OF COMPAL ELECTRONICS, INC.
Issued Date
Deciphered Date
JE50-HR/SJV50-HR M/B Schematics
0.5
Notes List
Custom
361 Friday, November 05, 2010
2010/11/12011/11/1
Compal Electronics, Inc.
USB 2.0USB 1.1Port3 External
USB Port
Camera
USB/B (Right Side)
BlueTooth
0
1
2
3
4
5
6
7
8
9
10
11
12
13
UHCI0
UHCI1
UHCI2
UHCI3
UHCI4
UHCI5
UHCI6
EHCI1
EHCI2
USB Port Table
1101 0010b
ONOFFOFF
Board ID / SKU ID Table for AD channel
+0.75VS+0.75VP to +0.75VS switched power rail for DDR terminator
+RTCVCCRTC power
+1.5VS
+1.8VS(+5VALW or +3VALW) to 1.8V switched power rail to PCH & GPU
+3VS
+5VALW
+3VALW+3VALW always on power rail
+VSB+VSBP to +VSB always on power rail for sequence controlONON*
ON ON
ON
ON
BOARD ID Table
EC SM Bus1 address
Device
OFF
DDR DIMM0
1001 000Xb
DDR DIMM2
1001 010Xb
+1.5V to +1.5VS switched power rail
+CPU_CORE
STATESIGNAL
Full ON
S1(Power On Suspend)
S3 (Suspend to RAM)
S4 (Suspend to Disk)
S5 (Soft OFF)
SLP_S1#SLP_S3#SLP_S4#SLP_S5#+VALW+V+VSClock
Vcc3.3V +/- 5%
100K +/- 5% Ra/Rc/Re
Board ID
Rb / Rd / RfVmin
0
1
2
3
0
8.2K +/- 5%0 V
0.216 V0.250 V0.289 V
0.436 V
0.712 V0.503 V
0.819 V0.538 V
0.875 V
AD_BID
Vtyp
AD_BID
V
AD_BID
max
18K +/- 5%
33K +/- 5%
56K +/- 5%
100K +/- 5%
200K +/- 5%3.300 V
0 V0 V
4
5
6
7NC
1.036 V
1.453 V1.650 V1.759 V
1.935 V
2.500 V2.200 V
3.300 V2.341 V
1.185 V1.264 V
Board ID
0
1
2
3
4
5
6
7
PCB Revision
0.1
PCH SM Bus address
Device
Clock Generator (9LVS3199AKLFT,
RTM890N-631-VB-GRT)
Address
AddressAddress
Voltage Rails
VIN
B+
+1.05VS_VTT
Adapter power supply (19V)
AC or battery power rail for power circuit.
Core voltage for CPU
+1.05VS_VCCPP to +1.05VS_VCCP switched power rail for CPU
ON
OFF
ON
Note : ON* means that this power plane is ON only with AC power available, otherwise it is OFF.
ON
ON
ONON*
OFF
OFF
0.2
BTO Option Table
Unpop
BTO ItemBOM Structure
ON
ON
ON
ON
ON
ON
ONON
ON
ON
ON
OFF
OFF
OFF
OFF
OFF
OFF
OFF
OFF
LOW
LOWLOWLOWLOW
LOW LOW LOW
LOW
LOW
LOW
HIGHHIGHHIGHHIGH
HIGH HIGH HIGH
HIGH
HIGH
HIGH
ONON*
ONOFFOFF
+3VALW_PCH
+3V_LAN
+3VALW to +3VALW_PCH power rail for PCH (Short Jumper)
+3VALW to +3V_LAN power rail for LAN
ONON
ONON
S1
+5VALW_PCH
S3S5
ON
ON
ONON
OFF
N/AN/AN/A
N/A N/A N/A
Power PlaneDescription
EC SM Bus2 address
Device
Smart Battery
OFF
OFF
+1.5VP to +1.5V power rail for DDRIIIONONOFF
0.3
1.0
0001 011X b
VRAM
ON*
OFF
DIS@ Dis with OPTIMUS
Blue ToothBT@
ConnectorCONN@
3G@ 3G
@
BOM Config
OPTIMUS(N12P-GS):
UMA Only:
3G/B(WWAN)
Mini Card 1(WLAN)
+1.5V
+1.05VSDGPU+1.0VSPDGPU to +1.0VSDGPU switched power rail for GPU
ONOFFOFF
+1.05VS_PCH+1.05VS_VCCP to +1.05VS_PCH power for PCH
ONOFFOFF
BT@/3G@/USB30@/UMA@/DIS@/X76@/OPT@/A0@/GS@
BT@/3G@/USB30@/UMA@/UMAO@/NOPT@/A0@
+VGA_CORE
ONOFFOFF
Core voltage for GPU
+VGFX_CORECore voltage for UMA graphicONOFFOFF
BATT+Battery power supply (12.6V)N/AN/AN/A
+1.5VSDGPU+1.5VS to +1.5VSDGPU switched power rail for GPUONOFFOFF
+3VALW_EC+3VALW always to KBCONONON*
ON*
+3VALW to +3VS power rail
+5VALWP to +5VALW power rail
+5VALW to +5VALW_PCH power rail for PCH (Short resister)
+5VS+5VALW to +5VS switched power railOFF ONOFF
ON*
UMAO@
3G/B(SIM Card)
3G & BT & USB30 & USB20 Config
3G SKU:
3G@
BT SKU:
BT@
X76@
USB/B (Right Side)
UMA Only
VRAM P/N :
64*16
Samsung : SA000035700
Hynix : SA000032400/SA0000324C0
128*16
Samsung : SA00003MQ40
Hynix : SA00003VS00
DIS Only(N12P-GS):
BT@/3G@/USB30@/DISO@/DIS@/X76@/NOPT@/A0@/GS@
USB30 SKU:
USB30@
USB20 SKU:
USB20@
USB3.0 colay USB2.0 Conn.
DIS OnlyDISO@
OPT@
OPTMIUS SKU:
NOPT@
Non-OPTMIUS SKU:
EVT
DVT
PVT
Pre-MP
Mini Card 2(Reserved)
+1.8VSDGPU+1.8VS to +1.8VSDGPU switched power rail for GPUONOFFOFF
OPTIMUS
Non-OPTIMUSOPT@
NOPT@
USB2.0
USB3.0USB20@
USB30@
UMA with OPTIMUSUMA@
A0@
LAN Chip A0 version:
B0@
LAN chip B0 Version:
LAN Chip A0 version
LAN Chip B0 version A0@
B0@
GS@
N12P-GS:
GV@
N12P-GV:
BT@/3G@/USB30@/DISO@/DIS@/X76@/NOPT@/A0@/GV@
BT@/3G@/USB30@/UMA@/DIS@/X76@/OPT@/A0@/GV@
OPTIMUS(N12P-GV):
DIS Only(N12P-GV):
USB/B Colay USB3.0
GS@ N12P-GS
N12P-GVGV@
EVT2
0.4

5
5
4
4
3
3
2
2
1
1
DD
CC
BB
AA
EDP_COMP
PEG_COMP
PEG_GTX_C_HRX_N0PEG_GTX_HRX_N0
PEG_GTX_C_HRX_N1PEG_GTX_HRX_N1
PEG_GTX_C_HRX_N2PEG_GTX_HRX_N2
PEG_GTX_C_HRX_N3PEG_GTX_HRX_N3
PEG_GTX_C_HRX_N4PEG_GTX_HRX_N4
PEG_GTX_C_HRX_N5PEG_GTX_HRX_N5
PEG_GTX_C_HRX_N6PEG_GTX_HRX_N6
PEG_GTX_C_HRX_N7PEG_GTX_HRX_N7
PEG_GTX_C_HRX_N8PEG_GTX_HRX_N8
PEG_GTX_C_HRX_N9PEG_GTX_HRX_N9
PEG_GTX_C_HRX_N10PEG_GTX_HRX_N10
PEG_GTX_C_HRX_N11PEG_GTX_HRX_N11
PEG_GTX_C_HRX_N12PEG_GTX_HRX_N12
PEG_GTX_C_HRX_N13PEG_GTX_HRX_N13
PEG_GTX_C_HRX_N14PEG_GTX_HRX_N14
PEG_GTX_C_HRX_N15PEG_GTX_HRX_N15
PEG_GTX_HRX_P0 PEG_GTX_C_HRX_P0PEG_GTX_HRX_P1 PEG_GTX_C_HRX_P1PEG_GTX_HRX_P2 PEG_GTX_C_HRX_P2PEG_GTX_HRX_P3 PEG_GTX_C_HRX_P3PEG_GTX_HRX_P4 PEG_GTX_C_HRX_P4
PEG_GTX_HRX_P5 PEG_GTX_C_HRX_P5PEG_GTX_HRX_P6 PEG_GTX_C_HRX_P6PEG_GTX_HRX_P7 PEG_GTX_C_HRX_P7
PEG_GTX_C_HRX_P8PEG_GTX_HRX_P8
PEG_GTX_C_HRX_P9PEG_GTX_HRX_P9
PEG_GTX_C_HRX_P10PEG_GTX_HRX_P10
PEG_GTX_C_HRX_P11PEG_GTX_HRX_P11
PEG_GTX_C_HRX_P12PEG_GTX_HRX_P12
PEG_GTX_C_HRX_P13PEG_GTX_HRX_P13
PEG_GTX_C_HRX_P14PEG_GTX_HRX_P14
PEG_GTX_HRX_P15 PEG_GTX_C_HRX_P15
PEG_HTX_GRX_N0PEG_HTX_C_GRX_N0
PEG_HTX_GRX_N1PEG_HTX_C_GRX_N1
PEG_HTX_GRX_N2PEG_HTX_C_GRX_N2
PEG_HTX_GRX_N3PEG_HTX_C_GRX_N3
PEG_HTX_GRX_N4PEG_HTX_C_GRX_N4
PEG_HTX_GRX_N5PEG_HTX_C_GRX_N5
PEG_HTX_GRX_N6PEG_HTX_C_GRX_N6
PEG_HTX_GRX_N7PEG_HTX_C_GRX_N7
PEG_HTX_GRX_N8PEG_HTX_C_GRX_N8
PEG_HTX_GRX_N9PEG_HTX_C_GRX_N9
PEG_HTX_GRX_N10PEG_HTX_C_GRX_N10
PEG_HTX_GRX_N11PEG_HTX_C_GRX_N11
PEG_HTX_GRX_N12PEG_HTX_C_GRX_N12
PEG_HTX_GRX_N13PEG_HTX_C_GRX_N13
PEG_HTX_GRX_N14PEG_HTX_C_GRX_N14
PEG_HTX_GRX_N15PEG_HTX_C_GRX_N15
PEG_HTX_GRX_P0PEG_HTX_C_GRX_P0
PEG_HTX_GRX_P1PEG_HTX_C_GRX_P1
PEG_HTX_GRX_P2PEG_HTX_C_GRX_P2
PEG_HTX_GRX_P3PEG_HTX_C_GRX_P3
PEG_HTX_GRX_P4PEG_HTX_C_GRX_P4
PEG_HTX_GRX_P5PEG_HTX_C_GRX_P5
PEG_HTX_GRX_P6PEG_HTX_C_GRX_P6
PEG_HTX_GRX_P7PEG_HTX_C_GRX_P7
PEG_HTX_GRX_P8PEG_HTX_C_GRX_P8
PEG_HTX_GRX_P9PEG_HTX_C_GRX_P9
PEG_HTX_GRX_P10PEG_HTX_C_GRX_P10
PEG_HTX_GRX_P11PEG_HTX_C_GRX_P11
PEG_HTX_GRX_P12PEG_HTX_C_GRX_P12
PEG_HTX_GRX_P13PEG_HTX_C_GRX_P13PEG_HTX_GRX_P14PEG_HTX_C_GRX_P14
PEG_HTX_GRX_P15PEG_HTX_C_GRX_P15
DMI_CTX_PRX_P0 15
DMI_CRX_PTX_P0 15
DMI_CTX_PRX_N1 15
DMI_CRX_PTX_N1 15
DMI_CTX_PRX_P3 15
DMI_CRX_PTX_P3 15
DMI_CTX_PRX_P2 15
DMI_CTX_PRX_N0 15
DMI_CRX_PTX_N3 15
DMI_CRX_PTX_P2 15
DMI_CTX_PRX_N3 15
DMI_CTX_PRX_P1 15
DMI_CRX_PTX_N0 15
DMI_CRX_PTX_N2 15
DMI_CRX_PTX_P1 15
DMI_CTX_PRX_N2 15
FDI_CTX_PRX_N0 15FDI_CTX_PRX_N1 15FDI_CTX_PRX_N2 15FDI_CTX_PRX_N3 15FDI_CTX_PRX_N4 15FDI_CTX_PRX_N5 15FDI_CTX_PRX_N6 15FDI_CTX_PRX_N7 15
FDI_CTX_PRX_P0 15FDI_CTX_PRX_P1 15FDI_CTX_PRX_P2 15FDI_CTX_PRX_P3 15FDI_CTX_PRX_P4 15FDI_CTX_PRX_P5 15FDI_CTX_PRX_P6 15FDI_CTX_PRX_P7 15
FDI_FSYNC0 15FDI_FSYNC1 15
FDI_INT 15
FDI_LSYNC0 15FDI_LSYNC1 15
PEG_GTX_HRX_N[0..15]22
PEG_HTX_C_GRX_P[0..15]22
PEG_HTX_C_GRX_N[0..15]22
PEG_GTX_HRX_P[0..15]22
+1.05VS_VTT
+1.05VS_VTT
Title
SizeDocument NumberRev
Date:Sheetof
Security Classification
Compal Secret Data
THIS SHEET OF ENGINEERING DRAWING IS THE PROPRIETARY PROPERTY OF COMPAL ELECTRONICS, INC. AND CONTAINS CONFIDENTIAL
AND TRADE SECRET INFORMATION. THIS SHEET MAY NOT BE TRANSFERED FROM THE CUSTODY OF THE COMPETENT DIVISION OF R&D
DEPARTMENT EXCEPT AS AUTHORIZED BY COMPAL ELECTRONICS, INC. NEITHER THIS SHEET NOR THE INFORMATION IT CONTAINS
MAY BE USED BY OR DISCLOSED TO ANY THIRD PARTY WITHOUT PRIOR WRITTEN CONSENT OF COMPAL ELECTRONICS, INC.
Issued Date
Deciphered Date
JE50-HR/SJV50-HR M/B Schematics
0.5
PROCESSOR(1/7) DMI,FDI,PEG
Custom
461 Friday, November 05, 2010
2010/11/12011/11/1
Title
SizeDocument NumberRev
Date:Sheetof
Security Classification
Compal Secret Data
THIS SHEET OF ENGINEERING DRAWING IS THE PROPRIETARY PROPERTY OF COMPAL ELECTRONICS, INC. AND CONTAINS CONFIDENTIAL
AND TRADE SECRET INFORMATION. THIS SHEET MAY NOT BE TRANSFERED FROM THE CUSTODY OF THE COMPETENT DIVISION OF R&D
DEPARTMENT EXCEPT AS AUTHORIZED BY COMPAL ELECTRONICS, INC. NEITHER THIS SHEET NOR THE INFORMATION IT CONTAINS
MAY BE USED BY OR DISCLOSED TO ANY THIRD PARTY WITHOUT PRIOR WRITTEN CONSENT OF COMPAL ELECTRONICS, INC.
Issued Date
Deciphered Date
JE50-HR/SJV50-HR M/B Schematics
0.5
PROCESSOR(1/7) DMI,FDI,PEG
Custom
461 Friday, November 05, 2010
2010/11/12011/11/1
Title
SizeDocument NumberRev
Date:Sheetof
Security Classification
Compal Secret Data
THIS SHEET OF ENGINEERING DRAWING IS THE PROPRIETARY PROPERTY OF COMPAL ELECTRONICS, INC. AND CONTAINS CONFIDENTIAL
AND TRADE SECRET INFORMATION. THIS SHEET MAY NOT BE TRANSFERED FROM THE CUSTODY OF THE COMPETENT DIVISION OF R&D
DEPARTMENT EXCEPT AS AUTHORIZED BY COMPAL ELECTRONICS, INC. NEITHER THIS SHEET NOR THE INFORMATION IT CONTAINS
MAY BE USED BY OR DISCLOSED TO ANY THIRD PARTY WITHOUT PRIOR WRITTEN CONSENT OF COMPAL ELECTRONICS, INC.
Issued Date
Deciphered Date
JE50-HR/SJV50-HR M/B Schematics
0.5
PROCESSOR(1/7) DMI,FDI,PEG
Custom
461 Friday, November 05, 2010
2010/11/12011/11/1
Typ- suggest 220nF. The change in AC capacitor
value from 100nF to 220nF is to enable
compatibility with future platforms having PCIE
Gen3 (8GT/s)
eDP_COMPIO and ICOMPO signals should
be shorted near balls,
Trace Width for EDP_COMPIO=4mils,
EDP_ICOMPO=12mils,
and both length less than 500 mils...
should not be left floating
,even if disable eDP function...
PEG_ICOMPI and PEG_RCOMPO signals should be
shorted and routed,
max length = 500 mils,trace width=4mils
PEG_ICOMPO signals should be routed with - max
length = 500 mils,trace width=12mils
spacing =15mils
C5520.22U_0402_10V6K DIS@ C5520.22U_0402_10V6K DIS@
12
C5280.22U_0402_10V6K DIS@ C5280.22U_0402_10V6K DIS@
12
C520.22U_0402_10V6K DIS@ C520.22U_0402_10V6K DIS@
12
C470.22U_0402_10V6K DIS@ C470.22U_0402_10V6K DIS@
12
C1000.22U_0402_10V6K DIS@ C1000.22U_0402_10V6K DIS@
12
C5560.22U_0402_10V6K DIS@ C5560.22U_0402_10V6K DIS@
12
C490.22U_0402_10V6K DIS@ C490.22U_0402_10V6K DIS@
12
C1060.22U_0402_10V6K DIS@ C1060.22U_0402_10V6K DIS@
12
C5330.22U_0402_10V6K DIS@ C5330.22U_0402_10V6K DIS@
12
C930.22U_0402_10V6K DIS@ C930.22U_0402_10V6K DIS@
12
C510.22U_0402_10V6K DIS@ C510.22U_0402_10V6K DIS@
12
C660.22U_0402_10V6K DIS@ C660.22U_0402_10V6K DIS@
12
C5200.22U_0402_10V6K DIS@ C5200.22U_0402_10V6K DIS@
12
C5470.22U_0402_10V6K DIS@ C5470.22U_0402_10V6K DIS@
12
C920.22U_0402_10V6K DIS@ C920.22U_0402_10V6K DIS@
12
C560.22U_0402_10V6K DIS@ C560.22U_0402_10V6K DIS@
12
C5150.22U_0402_10V6K DIS@ C5150.22U_0402_10V6K DIS@
12
C5570.22U_0402_10V6K DIS@ C5570.22U_0402_10V6K DIS@
12
C5510.22U_0402_10V6K DIS@ C5510.22U_0402_10V6K DIS@
12
C860.22U_0402_10V6K DIS@ C860.22U_0402_10V6K DIS@
12
C5480.22U_0402_10V6K DIS@ C5480.22U_0402_10V6K DIS@
12
C5530.22U_0402_10V6K DIS@ C5530.22U_0402_10V6K DIS@
12
C1290.22U_0402_10V6K DIS@ C1290.22U_0402_10V6K DIS@
12
C750.22U_0402_10V6K DIS@ C750.22U_0402_10V6K DIS@
12
R145
24.9_0402_1%
R145
24.9_0402_1%
1 2
C1130.22U_0402_10V6K DIS@ C1130.22U_0402_10V6K DIS@
12
C5410.22U_0402_10V6K DIS@ C5410.22U_0402_10V6K DIS@
12
C600.22U_0402_10V6K DIS@ C600.22U_0402_10V6K DIS@
12
C710.22U_0402_10V6K DIS@ C710.22U_0402_10V6K DIS@
12
C1440.22U_0402_10V6K DIS@ C1440.22U_0402_10V6K DIS@
12
R517
24.9_0402_1%
R517
24.9_0402_1%
1 2
C5290.22U_0402_10V6K DIS@ C5290.22U_0402_10V6K DIS@
12
C5550.22U_0402_10V6K DIS@ C5550.22U_0402_10V6K DIS@
12
C5450.22U_0402_10V6K DIS@ C5450.22U_0402_10V6K DIS@
12
C5380.22U_0402_10V6K DIS@ C5380.22U_0402_10V6K DIS@
12
C5580.22U_0402_10V6K DIS@ C5580.22U_0402_10V6K DIS@
12
ZZZ
DA60000KC00
ZZZ
DA60000KC00
C820.22U_0402_10V6K DIS@ C820.22U_0402_10V6K DIS@
12
C500.22U_0402_10V6K DIS@ C500.22U_0402_10V6K DIS@
12
C890.22U_0402_10V6K DIS@ C890.22U_0402_10V6K DIS@
12
C5440.22U_0402_10V6K DIS@ C5440.22U_0402_10V6K DIS@
12
C5610.22U_0402_10V6K DIS@ C5610.22U_0402_10V6K DIS@
12
C5430.22U_0402_10V6K DIS@ C5430.22U_0402_10V6K DIS@
12
C5540.22U_0402_10V6K DIS@ C5540.22U_0402_10V6K DIS@
12
C5500.22U_0402_10V6K DIS@ C5500.22U_0402_10V6K DIS@
12
C530.22U_0402_10V6K DIS@ C530.22U_0402_10V6K DIS@
12
C1380.22U_0402_10V6K DIS@ C1380.22U_0402_10V6K DIS@
12
C1350.22U_0402_10V6K DIS@ C1350.22U_0402_10V6K DIS@
12
C5460.22U_0402_10V6K DIS@ C5460.22U_0402_10V6K DIS@
12
C5360.22U_0402_10V6K DIS@ C5360.22U_0402_10V6K DIS@
12
C1190.22U_0402_10V6K DIS@ C1190.22U_0402_10V6K DIS@
12
C1050.22U_0402_10V6K DIS@ C1050.22U_0402_10V6K DIS@
12
C5600.22U_0402_10V6K DIS@ C5600.22U_0402_10V6K DIS@
12
C810.22U_0402_10V6K DIS@ C810.22U_0402_10V6K DIS@
12
C5160.22U_0402_10V6K DIS@ C5160.22U_0402_10V6K DIS@
12
C1170.22U_0402_10V6K DIS@ C1170.22U_0402_10V6K DIS@
12
C5390.22U_0402_10V6K DIS@ C5390.22U_0402_10V6K DIS@
12
C460.22U_0402_10V6K DIS@ C460.22U_0402_10V6K DIS@
12
C1020.22U_0402_10V6K DIS@ C1020.22U_0402_10V6K DIS@
12
C1110.22U_0402_10V6K DIS@ C1110.22U_0402_10V6K DIS@
12
PCI EXPRESS* - GRAPHICS
DMI
Intel(R) FDI
eDP
JCPU1A
Sandy Bridge_rPGA_Rev0p61
CONN@
PCI EXPRESS* - GRAPHICS
DMI
Intel(R) FDI
eDP
JCPU1A
Sandy Bridge_rPGA_Rev0p61
CONN@
DMI_RX#[0]
B27
DMI_RX#[1]
B25
DMI_RX#[2]
A25
DMI_RX#[3]
B24
DMI_RX[0]
B28
DMI_RX[1]
B26
DMI_RX[2]
A24
DMI_RX[3]
B23
DMI_TX#[0]
G21
DMI_TX#[1]
E22
DMI_TX#[2]
F21
DMI_TX#[3]
D21
DMI_TX[0]
G22
DMI_TX[1]
D22
DMI_TX[3]
C21DMI_TX[2]
F20
FDI0_TX#[0]
A21
FDI0_TX#[1]
H19
FDI0_TX#[2]
E19
FDI0_TX#[3]
F18
FDI1_TX#[0]
B21
FDI1_TX#[1]
C20
FDI1_TX#[2]
D18
FDI1_TX#[3]
E17
FDI0_TX[0]
A22
FDI0_TX[1]
G19
FDI0_TX[2]
E20
FDI0_TX[3]
G18
FDI1_TX[0]
B20
FDI1_TX[1]
C19
FDI1_TX[2]
D19
FDI1_TX[3]
F17
FDI0_FSYNC
J18
FDI1_FSYNC
J17
FDI_INT
H20
FDI0_LSYNC
J19
FDI1_LSYNC
H17
PEG_ICOMPIJ22
PEG_ICOMPOJ21
PEG_RCOMPOH22
PEG_RX#[0]K33
PEG_RX#[1]M35
PEG_RX#[2]L34
PEG_RX#[3]J35
PEG_RX#[4]J32
PEG_RX#[5]H34
PEG_RX#[6]H31
PEG_RX#[7]G33
PEG_RX#[8]G30
PEG_RX#[9]F35
PEG_RX#[10]E34
PEG_RX#[11]E32
PEG_RX#[12]D33
PEG_RX#[13]D31
PEG_RX#[14]B33
PEG_RX#[15]C32
PEG_RX[0]J33
PEG_RX[1]L35
PEG_RX[2]K34
PEG_RX[3]H35
PEG_RX[4]H32
PEG_RX[5]G34
PEG_RX[6]G31
PEG_RX[7]F33
PEG_RX[8]F30
PEG_RX[9]E35
PEG_RX[10]E33
PEG_RX[11]F32
PEG_RX[12]D34
PEG_RX[13]E31
PEG_RX[14]C33
PEG_RX[15]B32
PEG_TX#[0]M29
PEG_TX#[1]M32
PEG_TX#[2]M31
PEG_TX#[3]L32
PEG_TX#[4]L29
PEG_TX#[5]K31
PEG_TX#[6]K28
PEG_TX#[7]J30
PEG_TX#[8]J28
PEG_TX#[9]H29
PEG_TX#[10]G27
PEG_TX#[11]E29
PEG_TX#[12]F27
PEG_TX#[13]D28
PEG_TX#[14]F26
PEG_TX#[15]E25
PEG_TX[0]M28
PEG_TX[1]M33
PEG_TX[2]M30
PEG_TX[3]L31
PEG_TX[4]L28
PEG_TX[5]K30
PEG_TX[6]K27
PEG_TX[7]J29
PEG_TX[8]J27
PEG_TX[9]H28
PEG_TX[10]G28
PEG_TX[11]E28
PEG_TX[12]F28
PEG_TX[13]D27
PEG_TX[14]E26
PEG_TX[15]D25
eDP_AUX
C15
eDP_AUX#
D15
eDP_TX[0]
C17
eDP_TX[1]
F16
eDP_TX[2]
C16
eDP_TX[3]
G15
eDP_TX#[0]
C18
eDP_TX#[1]
E16
eDP_TX#[2]
D16
eDP_TX#[3]
F15
eDP_COMPIO
A18
eDP_HPD
B16eDP_ICOMPO
A17
C1250.22U_0402_10V6K DIS@ C1250.22U_0402_10V6K DIS@
12
C5590.22U_0402_10V6K DIS@ C5590.22U_0402_10V6K DIS@
12
C5490.22U_0402_10V6K DIS@ C5490.22U_0402_10V6K DIS@
12
C5420.22U_0402_10V6K DIS@ C5420.22U_0402_10V6K DIS@
12
C5340.22U_0402_10V6K DIS@ C5340.22U_0402_10V6K DIS@
12
C680.22U_0402_10V6K DIS@ C680.22U_0402_10V6K DIS@
12
C5400.22U_0402_10V6K DIS@ C5400.22U_0402_10V6K DIS@
12

5
5
4
4
3
3
2
2
1
1
DD
CC
BB
AA
H_CATERR#
CLK_CPU_DMI#
CLK_CPU_DMI
H_THEMTRIP#
H_PROCHOT#_R
H_PM_SYNC
PM_DRAM_PWRGD_R
BUF_CPU_RST#
SM_RCOMP1
SM_RCOMP2
SM_RCOMP0
SM_DRAMRST# H_PECI
H_PROCHOT#
BUF_CPU_RST# BUFO_CPU_RST#
PLT_RST#PM_DRAM_PWRGD_R PM_SYS_PWRGD_BUF
H_CPUPWRGD
XDP_DBRESET#
TCK
TMS
TRST#
TDI
TDO
H_PECI 18,40
H_SNB_IVB# 17
H_PM_SYNC 15
H_THRMTRIP# 18
H_CPUPWRGD 18
H_PROCHOT# 40,50
SM_DRAMRST#6
CLK_CPU_DMI#14
CLK_CPU_DMI14
PM_DRAM_PWRGD 15
SYS_PWROK 15 PLT_RST# 17
XDP_DBRESET#15
+1.05VS_VTT
+1.05VS_VTT
+3VS
+1.05VS_VTT+3VALW+1.5V_CPU_VDDQ
+3VS
Title
SizeDocument NumberRev
Date:Sheetof
Security Classification
Compal Secret Data
THIS SHEET OF ENGINEERING DRAWING IS THE PROPRIETARY PROPERTY OF COMPAL ELECTRONICS, INC. AND CONTAINS CONFIDE NTIAL
AND TRADE SECRET INFORMATION. THIS SHEET MAY NOT BE TRANSFERED FROM THE CUSTODY OF THE COMPETENT DIVISION OF R&D
DEPARTMENT EXCEPT AS AUTHORIZED BY COMPAL ELECTRONICS, INC. NEITHER THIS SHEET NOR THE INFORMATION IT CONTAINS
MAY BE USED BY OR DISCLOSED TO ANY THIRD PARTY WITHOUT PRIOR WRITTEN CONSENT OF COMPAL ELECTRONICS, INC.
Issued Date
Deciphered Date
JE50-HR/SJV50-HR M/B Schematics
0.5
PROCESSOR(2/7) PM,XDP,CLK
Custom
561 Friday, November 05, 2010
2010/11/12011/11/1
Title
SizeDocument NumberRev
Date:Sheetof
Security Classification
Compal Secret Data
THIS SHEET OF ENGINEERING DRAWING IS THE PROPRIETARY PROPERTY OF COMPAL ELECTRONICS, INC. AND CONTAINS CONFIDE NTIAL
AND TRADE SECRET INFORMATION. THIS SHEET MAY NOT BE TRANSFERED FROM THE CUSTODY OF THE COMPETENT DIVISION OF R&D
DEPARTMENT EXCEPT AS AUTHORIZED BY COMPAL ELECTRONICS, INC. NEITHER THIS SHEET NOR THE INFORMATION IT CONTAINS
MAY BE USED BY OR DISCLOSED TO ANY THIRD PARTY WITHOUT PRIOR WRITTEN CONSENT OF COMPAL ELECTRONICS, INC.
Issued Date
Deciphered Date
JE50-HR/SJV50-HR M/B Schematics
0.5
PROCESSOR(2/7) PM,XDP,CLK
Custom
561 Friday, November 05, 2010
2010/11/12011/11/1
Title
SizeDocument NumberRev
Date:Sheetof
Security Classification
Compal Secret Data
THIS SHEET OF ENGINEERING DRAWING IS THE PROPRIETARY PROPERTY OF COMPAL ELECTRONICS, INC. AND CONTAINS CONFIDE NTIAL
AND TRADE SECRET INFORMATION. THIS SHEET MAY NOT BE TRANSFERED FROM THE CUSTODY OF THE COMPETENT DIVISION OF R&D
DEPARTMENT EXCEPT AS AUTHORIZED BY COMPAL ELECTRONICS, INC. NEITHER THIS SHEET NOR THE INFORMATION IT CONTAINS
MAY BE USED BY OR DISCLOSED TO ANY THIRD PARTY WITHOUT PRIOR WRITTEN CONSENT OF COMPAL ELECTRONICS, INC.
Issued Date
Deciphered Date
JE50-HR/SJV50-HR M/B Schematics
0.5
PROCESSOR(2/7) PM,XDP,CLK
Custom
561 Friday, November 05, 2010
2010/11/12011/11/1
DDR3 Compensation Signals
Processor Pullups
Compal Electronics, Inc.
SNB_IVB# had changed the name to
PROC_SELCT#,function for future platform,
connect to the DF_TVS strap on the PCH
If use External Graphic or
use integrated without eDP
DPLL_REF_SSCLK PD 1K_5% to GND
DPLL_REF_SSCLK# PH 1K_5% to +1.05VS_VTT
SM_DRAMPWROK:DRAM power ok
UNCOREPWRGOOD:COREOK
Buffered reset to CPU
RESET#:okCPUreset
R03 modify
T6PAD@
T6PAD
@
R231140_0402_1%
R231140_0402_1%
1 2
R203
39_0402_1%
@
R203
39_0402_1%
@
1 2
R40
1K_0402_5%
R40
1K_0402_5%
1 2
R90
75_0402_1%
R90
75_0402_1%
1 2
R205
200_0402_1%
R205
200_0402_1%
1 2
R5181K_0402_5%
R5181K_0402_5%
1 2
C162
0.1U_0402_16V4Z
C162
0.1U_0402_16V4Z
1
2
R204130_0402_5%
R204130_0402_5%
12
R88
0_0402_5%
@
R88
0_0402_5%
@
1 2
C307
0.1U_0402_16V4Z
C307
0.1U_0402_16V4Z
1
2
CLOCKS
MISC THERMAL PWR MANAGEMENT
DDR3
MISC
JTAG & BPM
JCPU1B
Sandy Bridge_rPGA_Rev0p61
CONN@
CLOCKS
MISC THERMAL PWR MANAGEMENT
DDR3
MISC
JTAG & BPM
JCPU1B
Sandy Bridge_rPGA_Rev0p61
CONN@
SM_RCOMP[1]A5
SM_RCOMP[2]A4
SM_DRAMRST#R8
SM_RCOMP[0]AK1
BCLK#A27
BCLKA28
DPLL_REF_SSCLK#A15
DPLL_REF_SSCLKA16
CATERR#
AL33
PECI
AN33
PROCHOT#
AL32
THERMTRIP#
AN32
SM_DRAMPWROK
V8
RESET#
AR33
PRDY#AP29
PREQ#AP27
TCKAR26
TMSAR27
TRST#AP30
TDIAR28
TDOAP26
DBR#AL35
BPM#[0]AT28
BPM#[1]AR29
BPM#[2]AR30
BPM#[3]AT30
BPM#[4]AP32
BPM#[5]AR31
BPM#[6]AT31
BPM#[7]AR32
PM_SYNC
AM34
SKTOCC#
AN34
SNB_IVB#
C26
UNCOREPWRGOOD
AP33
R5161K_0402_5%
R5161K_0402_5%
1 2
R571200_0402_1%
R571200_0402_1%
1 2
U11
74AHC1G09GW_TSSOP5
U11
74AHC1G09GW_TSSOP5
B
1
A
2
G
3
O4
P5
R8410K_0402_5%
R8410K_0402_5%
1 2
T70
PAD@
T70
PAD@
U7
SN74LVC1G07DCKR_SC70-5
U7
SN74LVC1G07DCKR_SC70-5
NC
1
A
2
G
3
Y4
P5
T69
PAD@
T69
PAD@
T68
PAD@
T68
PAD@
R56625.5_0402_1%
R56625.5_0402_1%
1 2
R87
43_0402_1%
R87
43_0402_1%
12
T67
PAD@
T67
PAD@
R9162_0402_5%
R9162_0402_5%
1 2R92
56_0402_5%
R92
56_0402_5%
12
T66
PAD@
T66
PAD@

5
5
4
4
3
3
2
2
1
1
DD
CC
BB
AA
DDR_A_D63
DDR_A_D62
DDR_A_D8
DDR_A_D3
DDR_A_D4
DDR_A_D7
DDR_A_D5
DDR_A_D6
DDR_A_D59
DDR_A_D58
DDR_A_D57
DDR_A_D56
DDR_A_D47
DDR_A_D46
DDR_A_D42
DDR_A_D43
DDR_A_D34
DDR_A_D39
DDR_A_D44
DDR_A_D45
DDR_A_D35
DDR_A_D41
DDR_A_D40
DDR_A_D38
DDR_A_D36
DDR_A_D37
DDR_A_D32
DDR_A_D33
DDR_A_D61
DDR_A_D60
DDR_A_D2
DDR_A_D1
DDR_A_D0
DDR_A_D55
DDR_A_D54
DDR_A_D51
DDR_A_D48
DDR_A_D50
DDR_A_D49
DDR_A_D52
DDR_A_D53
DDR_A_D31
DDR_A_D14
DDR_A_D15
DDR_A_D25
DDR_A_D24
DDR_A_D26
DDR_A_D27
DDR_A_D30
DDR_A_D9
DDR_A_D13
DDR_A_D12
DDR_A_D10
DDR_A_D11
DDR_A_D29
DDR_A_D28
DDR_A_D19
DDR_A_D20
DDR_A_D16
DDR_A_D21
DDR_A_D17
DDR_A_D22
DDR_A_D18
DDR_A_D23
DDR_A_MA15
DDR_A_DQS0
DDR_A_DQS2
DDR_A_DQS1
DDR_A_DQS6
DDR_A_DQS5
DDR_A_DQS4
DDR_A_DQS3
DDR_A_DQS7
DDR_A_DQS#7
DDR_A_DQS#0
DDR_A_DQS#2
DDR_A_DQS#5
DDR_A_DQS#3
DDR_A_DQS#1
DDR_A_DQS#4
DDR_A_DQS#6
DDR_A_MA0
DDR_A_MA14
DDR_A_MA5
DDR_A_MA4
DDR_A_MA1
DDR_A_MA2
DDR_A_MA3
DDR_A_MA9
DDR_A_MA7
DDR_A_MA6
DDR_A_MA12
DDR_A_MA13
DDR_A_MA8
DDR_A_MA11
DDR_A_MA10
DDR_B_D33
DDR_B_D14
DDR_B_D42
DDR_B_D59
DDR_B_D63
DDR_B_D43
DDR_B_D55
DDR_B_D53
DDR_B_D29
DDR_B_D24
DDR_B_D34
DDR_B_D4
DDR_B_D26
DDR_B_D13
DDR_B_D10
DDR_B_D21
DDR_B_D11
DDR_B_D57
DDR_B_D44
DDR_B_D0
DDR_B_D7
DDR_B_D46
DDR_B_D3
DDR_B_D15
DDR_B_D27
DDR_B_D30
DDR_B_D35
DDR_B_D40
DDR_B_D49
DDR_B_D23
DDR_B_D25
DDR_B_D19
DDR_B_D37
DDR_B_D48
DDR_B_D36
DDR_B_D18
DDR_B_D8
DDR_B_D47
DDR_B_D9
DDR_B_D60
DDR_B_D50
DDR_B_D62
DDR_B_D52
DDR_B_D2
DDR_B_D51
DDR_B_D56
DDR_B_D39
DDR_B_D22
DDR_B_D28
DDR_B_D6
DDR_B_D45
DDR_B_D17
DDR_B_D58
DDR_B_D61
DDR_B_D31
DDR_B_D54
DDR_B_D1
DDR_B_D41
DDR_B_D5
DDR_B_D12
DDR_B_D20
DDR_B_D38
DDR_B_D32
DDR_B_D16
DDR_B_MA15
DDR_B_DQS#1
DDR_B_DQS#7
DDR_B_DQS#5
DDR_B_DQS#4
DDR_B_DQS#0
DDR_B_DQS#3
DDR_B_DQS#6
DDR_B_D
QS#2
DDR_B_DQS7
DDR_B_DQS0
DDR_B_DQS1
DDR_B_DQS5
DDR_B_DQS4
DDR_B_DQS3
DDR_B_DQS2
DDR_B_DQS6
DDR_B_MA0
DDR_B_MA9
DDR_B_MA7
DDR_B_MA13
DDR_B_MA2
DDR_B_MA4
DDR_B_MA11
DDR_B_MA3
DDR_B_MA5
DDR_B_MA6
DDR_B_MA10
DDR_B_MA8
DDR_B_MA1
DDR_B_MA12
DDR_B_MA14
DIMM_DRAMRST#_R SM_DRAMRST#
DDR_A_D[0..63] 11
DDR_A_BS0 11DDR_A_BS1 11DDR_A_BS2 11
DDR_A_WE# 11DDR_A_RAS# 11DDR_A_CAS# 11
SA_CLK_DDR011
SA_CLK_DDR#011
DDRA_CKE0_DIMMA11
SA_CLK_DDR111
SA_CLK_DDR#111
DDRA_CKE1_DIMMA11
DDRA_CS0_DIMMA#11
DDRA_CS1_DIMMA#11
SA_ODT011
SA_ODT111
DDR_A_DQS#[0..7]11
DDR_A_DQS[0..7]11
DDR_B_BS0 12DDR_B_BS1 12DDR_B_BS2 12
DDR_B_D[0..63] 12
DDR_B_WE# 12DDR_B_RAS# 12DDR_B_CAS# 12
DDRB_CS1_DIMMB#12
DDR_B_DQS[0..7]12
DDR_B_DQS#[0..7]12
SB_CLK_DDR012
SB_CLK_DDR#012
DDRB_CKE0_DIMMB12
SB_CLK_DDR112
DDRB_CS0_DIMMB#12
SB_ODT112
SB_ODT012
DDRB_CKE1_DIMMB12
SB_CLK_DDR#112
DDR_A_MA[0..15]11DDR_B_MA[0..15]12
DIMM_DRAMRST#11,12
SM_DRAMRST# 5
RST_GATE 11,12,14
+1.5V
Title
SizeDocument NumberRev
Date:Sheetof
Security Classification
Compal Secret Data
THIS SHEET OF ENGINEERING DRAWING IS THE PROPRIETARY PROPERTY OF COMPAL ELECTRONICS, INC. AND CONTAINS CONFIDE NTIAL
AND TRADE SECRET INFORMATION. THIS SHEET MAY NOT BE TRANSFERED FROM THE CUSTODY OF THE COMPETENT DIVISION OF R&D
DEPARTMENT EXCEPT AS AUTHORIZED BY COMPAL ELECTRONICS, INC. NEITHER THIS SHEET NOR THE INFORMATION IT CONTAINS
MAY BE USED BY OR DISCLOSED TO ANY THIRD PARTY WITHOUT PRIOR WRITTEN CONSENT OF COMPAL ELECTRONICS, INC.
Issued Date
Deciphered Date
JE50-HR/SJV50-HR M/B Schematics
0.5
PROCESSOR(3/7) DDRIII
Custom
661 Friday, November 05, 2010
2010/11/12011/11/1
Title
SizeDocument NumberRev
Date:Sheetof
Security Classification
Compal Secret Data
THIS SHEET OF ENGINEERING DRAWING IS THE PROPRIETARY PROPERTY OF COMPAL ELECTRONICS, INC. AND CONTAINS CONFIDE NTIAL
AND TRADE SECRET INFORMATION. THIS SHEET MAY NOT BE TRANSFERED FROM THE CUSTODY OF THE COMPETENT DIVISION OF R&D
DEPARTMENT EXCEPT AS AUTHORIZED BY COMPAL ELECTRONICS, INC. NEITHER THIS SHEET NOR THE INFORMATION IT CONTAINS
MAY BE USED BY OR DISCLOSED TO ANY THIRD PARTY WITHOUT PRIOR WRITTEN CONSENT OF COMPAL ELECTRONICS, INC.
Issued Date
Deciphered Date
JE50-HR/SJV50-HR M/B Schematics
0.5
PROCESSOR(3/7) DDRIII
Custom
661 Friday, November 05, 2010
2010/11/12011/11/1
Title
SizeDocument NumberRev
Date:Sheetof
Security Classification
Compal Secret Data
THIS SHEET OF ENGINEERING DRAWING IS THE PROPRIETARY PROPERTY OF COMPAL ELECTRONICS, INC. AND CONTAINS CONFIDE NTIAL
AND TRADE SECRET INFORMATION. THIS SHEET MAY NOT BE TRANSFERED FROM THE CUSTODY OF THE COMPETENT DIVISION OF R&D
DEPARTMENT EXCEPT AS AUTHORIZED BY COMPAL ELECTRONICS, INC. NEITHER THIS SHEET NOR THE INFORMATION IT CONTAINS
MAY BE USED BY OR DISCLOSED TO ANY THIRD PARTY WITHOUT PRIOR WRITTEN CONSENT OF COMPAL ELECTRONICS, INC.
Issued Date
Deciphered Date
JE50-HR/SJV50-HR M/B Schematics
0.5
PROCESSOR(3/7) DDRIII
Custom
661 Friday, November 05, 2010
2010/11/12011/11/1
Compal Electronics, Inc.
CPUDIMMreset
S0
RST_GATE hgih ,MOS ON
SM_DRAMRST# HIGH,DIMM_DRAMRST# HIGH
Dimm not reset
S3
RST_GATE Low ,MOS OFF
SM_DRAMRST# lo,DIMM_DRAMRST# HIGH
Dimm not reset
S4,5
RST_GATE Low ,MOS OFF
SM_DRAMRST# lo,DIMM_DRAMRST# low
Dimm reset
Follow CRB1.0
DDR SYSTEM MEMORY B
JCPU1D
Sandy Bridge_rPGA_Rev0p61
CONN@
DDR SYSTEM MEMORY B
JCPU1D
Sandy Bridge_rPGA_Rev0p61
CONN@
SB_BS[0]
AA9
SB_BS[1]
AA7
SB_BS[2]
R6
SB_CAS#
AA10
SB_RAS#
AB8
SB_WE#
AB9
SB_CLK[0]AE2
SB_CLK[1]AE1
SB_CLK#[0]AD2
SB_CLK#[1]AD1
SB_CKE[0]R9
SB_CKE[1]R10
SB_ODT[0]AE4
SB_ODT[1]AD4
SB_DQS[4]AN6
SB_DQS#[4]AN5
SB_DQS[5]AP8
SB_DQS#[5]AP9
SB_DQS[6]AK11
SB_DQS#[6]AK12
SB_DQS[7]AP14
SB_DQS#[7]AP15
SB_DQS[0]C7
SB_DQS#[0]D7
SB_DQS[1]G3
SB_DQS#[1]F3
SB_DQS[2]J6
SB_DQS#[2]K6
SB_DQS[3]M3
SB_DQS#[3]N3
SB_MA[0]AA8
SB_MA[1]T7
SB_MA[2]R7
SB_MA[3]T6
SB_MA[4]T2
SB_MA[5]T4
SB_MA[6]T3
SB_MA[7]R2
SB_MA[8]T5
SB_MA[9]R3
SB_MA[10]AB7
SB_MA[11]R1
SB_MA[12]T1
SB_MA[13]AB10
SB_MA[14]R5
SB_MA[15]R4
SB_DQ[0]
C9
SB_DQ[1]
A7
SB_DQ[2]
D10
SB_DQ[3]
C8
SB_DQ[4]
A9
SB_DQ[5]
A8
SB_DQ[6]
D9
SB_DQ[7]
D8
SB_DQ[8]
G4
SB_DQ[9]
F4
SB_DQ[10]
F1
SB_DQ[11]
G1
SB_DQ[12]
G5
SB_DQ[13]
F5
SB_DQ[14]
F2
SB_DQ[15]
G2
SB_DQ[16]
J7
SB_DQ[17]
J8
SB_DQ[18]
K10
SB_DQ[19]
K9
SB_DQ[20]
J9
SB_DQ[21]
J10
SB_DQ[22]
K8
SB_DQ[23]
K7
SB_DQ[24]
M5
SB_DQ[25]
N4
SB_DQ[26]
N2
SB_DQ[27]
N1
SB_DQ[28]
M4
SB_DQ[29]
N5
SB_DQ[30]
M2
SB_DQ[31]
M1
SB_DQ[32]
AM5
SB_DQ[33]
AM6
SB_DQ[34]
AR3
SB_DQ[35]
AP3
SB_DQ[36]
AN3
SB_DQ[37]
AN2
SB_DQ[38]
AN1
SB_DQ[39]
AP2
SB_DQ[40]
AP5
SB_DQ[41]
AN9
SB_DQ[42]
AT5
SB_DQ[43]
AT6
SB_DQ[44]
AP6
SB_DQ[45]
AN8
SB_DQ[46]
AR6
SB_DQ[47]
AR5
SB_DQ[48]
AR9
SB_DQ[49]
AJ11
SB_DQ[50]
AT8
SB_DQ[51]
AT9
SB_DQ[52]
AH11
SB_DQ[53]
AR8
SB_DQ[54]
AJ12
SB_DQ[55]
AH12
SB_DQ[56]
AT11
SB_DQ[57]
AN14
SB_DQ[58]
AR14
SB_DQ[59]
AT14
SB_DQ[60]
AT12
SB_DQ[61]
AN15
SB_DQ[62]
AR15
SB_DQ[63]
AT15
SB_CLK[2]AB2
SB_CLK#[2]AA2
SB_CKE[2]T9
SB_CLK[3]AA1
SB_CLK#[3]AB1
SB_CKE[3]T10
SB_CS#[0]AD3
SB_CS#[1]AE3
SB_CS#[2]AD6
SB_CS#[3]AE6
SB_ODT[2]AD5
SB_ODT[3]AE5
R184
0_0402_5%
@R184
0_0402_5%
@
12
G
D
S
Q12
BSS138_NL_SOT23-3
G
D
S
Q12
BSS138_NL_SOT23-3
2
1 3
R155
1K_0402_5%
R155
1K_0402_5%
12
R186
4.99K_0402_1%
R186
4.99K_0402_1%
12
R217
1K_0402_5%
R217
1K_0402_5%
1 2
C293
0.047U_0402_16V7K
C293
0.047U_0402_16V7K
1
2
DDR SYSTEM MEMORY A
JCPU1C
Sandy Bridge_rPGA_Rev0p61CONN@
DDR SYSTEM MEMORY A
JCPU1C
Sandy Bridge_rPGA_Rev0p61CONN@
SA_BS[0]
AE10
SA_BS[1]
AF10
SA_BS[2]
V6
SA_CAS#
AE8
SA_RAS#
AD9
SA_WE#
AF9
SA_CLK[0]AB6
SA_CLK[1]AA5
SA_CLK#[0]AA6
SA_CLK#[1]AB5
SA_CKE[0]V9
SA_CKE[1]V10
SA_CS#[0]AK3
SA_CS#[1]
AL3
SA_ODT[0]AH3
SA_ODT[1]AG3
SA_DQS[0]D4
SA_DQS#[0]C4
SA_DQS[1]F6
SA_DQS#[1]G6
SA_DQS[2]K3
SA_DQS#[2]J3
SA_DQS[3]N6
SA_DQS#[3]M6
SA_DQS[4]AL5
SA_DQS#[4]AL6
SA_DQS[5]AM9
SA_DQS#[5]AM8
SA_DQS[6]AR11
SA_DQS#[6]AR12
SA_DQS[7]AM14
SA_DQS#[7]AM15
SA_MA[0]AD10
SA_MA[1]W1
SA_MA[2]W2
SA_MA[3]W7
SA_MA[4]V3
SA_MA[5]V2
SA_MA[6]W3
SA_MA[7]W6
SA_MA[8]V1
SA_MA[9]W5
SA_MA[10]AD8
SA_MA[11]V4
SA_MA[12]W4
SA_MA[13]AF8
SA_MA[14]V5
SA_MA[15]V7
SA_DQ[0]
C5
SA_DQ[1]
D5
SA_DQ[2]
D3
SA_DQ[3]
D2
SA_DQ[4]
D6
SA_DQ[5]
C6
SA_DQ[6]
C2
SA_DQ[7]
C3
SA_DQ[8]
F10
SA_DQ[9]
F8
SA_DQ[10]
G10
SA_DQ[11]
G9
SA_DQ[12]
F9
SA_DQ[13]
F7
SA_DQ[14]
G8
SA_DQ[15]
G7
SA_DQ[16]
K4
SA_DQ[17]
K5
SA_DQ[18]
K1
SA_DQ[19]
J1
SA_DQ[20]
J5
SA_DQ[21]
J4
SA_DQ[22]
J2
SA_DQ[23]
K2
SA_DQ[24]
M8
SA_DQ[25]
N10
SA_DQ[26]
N8
SA_DQ[27]
N7
SA_DQ[28]
M10
SA_DQ[29]
M9
SA_DQ[30]
N9
SA_DQ[31]
M7
SA_DQ[32]
AG6
SA_DQ[33]
AG5
SA_DQ[34]
AK6
SA_DQ[35]
AK5
SA_DQ[36]
AH5
SA_DQ[37]
AH6
SA_DQ[38]
AJ5
SA_DQ[39]
AJ6
SA_DQ[40]
AJ8
SA_DQ[41]
AK8
SA_DQ[42]
AJ9
SA_DQ[43]
AK9
SA_DQ[44]
AH8
SA_DQ[45]
AH9
SA_DQ[46]
AL9
SA_DQ[47]
AL8
SA_DQ[48]
AP11
SA_DQ[49]
AN11
SA_DQ[50]
AL12
SA_DQ[51]
AM12
SA_DQ[52]
AM11
SA_DQ[53]
AL11
SA_DQ[54]
AP12
SA_DQ[55]
AN12
SA_DQ[56]
AJ14
SA_DQ[57]
AH14
SA_DQ[58]
AL15
SA_DQ[59]
AK15
SA_DQ[60]
AL14
SA_DQ[61]
AK14
SA_DQ[62]
AJ15
SA_DQ[63]
AH15
SA_CLK[2]AB4
SA_CLK#[2]AA4
SA_CLK[3]AB3
SA_CLK#[3]AA3
SA_CKE[2]W9
SA_CKE[3]W10
SA_CS#[2]AG1
SA_CS#[3]AH1
SA_ODT[2]AG2
SA_ODT[3]AH2

5
5
4
4
3
3
2
2
1
1
DD
CC
BB
AA
CFG4
CFG6
CFG5
CFG2
CFG7
CFG2
CFG0
CFG4
CFG5
CFG6
CFG7
SB_DIMM_VREFDQ
SA_DIMM_VREFDQ
VCCIO_SEL
VCCIO_SEL
SA_DIMM_VREFDQ 11SB_DIMM_VREFDQ 12
Title
SizeDocument NumberRev
Date:Sheetof
Security Classification
Compal Secret Data
THIS SHEET OF ENGINEERING DRAWING IS THE PROPRIETARY PROPERTY OF COMPAL ELECTRONICS, INC. AND CONTAINS CONFIDE NTIAL
AND TRADE SECRET INFORMATION. THIS SHEET MAY NOT BE TRANSFERED FROM THE CUSTODY OF THE COMPETENT DIVISION OF R&D
DEPARTMENT EXCEPT AS AUTHORIZED BY COMPAL ELECTRONICS, INC. NEITHER THIS SHEET NOR THE INFORMATION IT CONTAINS
MAY BE USED BY OR DISCLOSED TO ANY THIRD PARTY WITHOUT PRIOR WRITTEN CONSENT OF COMPAL ELECTRONICS, INC.
Issued Date
Deciphered Date
JE50-HR/SJV50-HR M/B Schematics
0.5
PROCESSOR(4/7) RSVD,CFG
Custom
761 Friday, November 05, 2010
2010/11/12011/11/1
Title
SizeDocument NumberRev
Date:Sheetof
Security Classification
Compal Secret Data
THIS SHEET OF ENGINEERING DRAWING IS THE PROPRIETARY PROPERTY OF COMPAL ELECTRONICS, INC. AND CONTAINS CONFIDE NTIAL
AND TRADE SECRET INFORMATION. THIS SHEET MAY NOT BE TRANSFERED FROM THE CUSTODY OF THE COMPETENT DIVISION OF R&D
DEPARTMENT EXCEPT AS AUTHORIZED BY COMPAL ELECTRONICS, INC. NEITHER THIS SHEET NOR THE INFORMATION IT CONTAINS
MAY BE USED BY OR DISCLOSED TO ANY THIRD PARTY WITHOUT PRIOR WRITTEN CONSENT OF COMPAL ELECTRONICS, INC.
Issued Date
Deciphered Date
JE50-HR/SJV50-HR M/B Schematics
0.5
PROCESSOR(4/7) RSVD,CFG
Custom
761 Friday, November 05, 2010
2010/11/12011/11/1
Title
SizeDocument NumberRev
Date:Sheetof
Security Classification
Compal Secret Data
THIS SHEET OF ENGINEERING DRAWING IS THE PROPRIETARY PROPERTY OF COMPAL ELECTRONICS, INC. AND CONTAINS CONFIDE NTIAL
AND TRADE SECRET INFORMATION. THIS SHEET MAY NOT BE TRANSFERED FROM THE CUSTODY OF THE COMPETENT DIVISION OF R&D
DEPARTMENT EXCEPT AS AUTHORIZED BY COMPAL ELECTRONICS, INC. NEITHER THIS SHEET NOR THE INFORMATION IT CONTAINS
MAY BE USED BY OR DISCLOSED TO ANY THIRD PARTY WITHOUT PRIOR WRITTEN CONSENT OF COMPAL ELECTRONICS, INC.
Issued Date
Deciphered Date
JE50-HR/SJV50-HR M/B Schematics
0.5
PROCESSOR(4/7) RSVD,CFG
Custom
761 Friday, November 05, 2010
2010/11/12011/11/1
10: x8, x8 - Device 1 function 1 enabled ; function 2
disabled
PCIE Port Bifurcation Straps
CFG[6:5]
11: (Default) x16 - Device 1 functions 1 and 2 disabled
CFG7
PEG DEFER TRAINING
0: PEG Wait for BIOS for training
1: (Default) PEG Train immediately following xxRESETB
de assertion
CFG4
Display Port Presence Strap
0 : Enabled; An external Display Port device is
connected to the Embedded Display Port
1 : Disabled; No Physical Display Port
attached to Embedded Display Port
CFG Straps for Processor
01: Reserved - (Device 1 function 1 disabled ; function
2 enabled)
00: x8,x4,x4 - Device 1 functions 1 and 2 enabled
PEG Static Lane Reversal - CFG2 is for the 16x
CFG2
0:Lane Reversed
1: Normal Operation; Lane # definition matches
socket pin map definition
Compal Electronics, Inc.
*
*
*
RSVD26 had changed the name to VCCIO_SEL
Need PH +3VALW 10K at +1.05VS_VTT source
for 2012 processor +1.05V and +1.0V select
RSVD6 and RSVD7 had changed to
SA_DIMM_VREFDQ and SB_DIMMVREFDQ
RSVD54 and RSVD55 had changed to
BCLK_ITP and BCLK_ITP#
AH27 change to VCC_DIE_SENSE
*
A19
VCCIO_SEL For 2012 CPU support
0: +1.0VS_VTT
1/NC : (Default) +1.05VS_VTT
SA_DIMM_VREFDQ
SB_DIMM_VREFDQ
For Future CPU M3 support,
Sandey bridge not supportM3,
Check list1.0&CRB say can NC
R164
1K_0402_5%
R164
1K_0402_5%
1 2
R107
1K_0402_5%@
R107
1K_0402_5%@
1 2
R109
1K_0402_5%
@
R109
1K_0402_5%
@
1 2
R112
1K_0402_5%
R112
1K_0402_5%
1 2
R513
10K_0402_5% @R513
10K_0402_5% @
1 2
T8PAD@
T8PAD
@
R154
1K_0402_5%
R154
1K_0402_5%
1 2
R102
1K_0402_5% @R102
1K_0402_5% @
1 2
R108
1K_0402_5% @R108
1K_0402_5% @
1 2
RESERVED
JCPU1E
Sandy Bridge_rPGA_Rev0p61
CONN@
RESERVED
JCPU1E
Sandy Bridge_rPGA_Rev0p61
CONN@
CFG[0]
AK28
CFG[1]
AK29
CFG[2]
AL26
CFG[3]
AL27
CFG[4]
AK26
CFG[5]
AL29
CFG[6]
AL30
CFG[7]
AM31
CFG[8]
AM32
CFG[9]
AM30
CFG[10]
AM28
CFG[11]
AM26
CFG[12]
AN28
CFG[13]
AN31
CFG[14]
AN26
CFG[15]
AM27
CFG[16]
AK31
CFG[17]
AN29
RSVD34AM33
RSVD35AJ27
RSVD38J16
RSVD42AT34
RSVD39H16
RSVD40G16
RSVD41AR35
RSVD43AT33
RSVD45AR34
RSVD56AT2
RSVD57AT1
RSVD58AR1
RSVD46B34
RSVD47A33
RSVD48A34
RSVD49B35
RSVD50C35
RSVD51AJ32
RSVD52AK32
RSVD30AE7
RSVD31AK2
RSVD28L7
RSVD29AG7
RSVD27
J15
RSVD16
C30RSVD15
D23
RSVD17
A31
RSVD18
B30
RSVD20
D30RSVD19
B29
RSVD22
A30RSVD21
B31
RSVD23
C29
RSVD24
J20
RSVD37T8
RSVD6
B4
RSVD7
D1
RSVD8
F25
RSVD9
F24
RSVD11
D24
RSVD12
G25
RSVD13
G24
RSVD14
E23
RSVD32W8
RSVD33AT26
RSVD25
B18
RSVD44AP3
5
RSVD10
F23
RSVD5
AJ26
RSVD1
AJ31
RSVD2
AH31
RSVD3
AJ33
RSVD4
AH33
KEYB1
RSVD53AH27
RSVD26
A19
RSVD54AN35
RSVD55AM35
T7 PAD
@T7 PAD
@

5
5
4
4
3
3
2
2
1
1
DD
CC
BB
AA
+1.05VS_VTT
VSSSENSE_R
VCCSENSE_R
VSSIO_SENSE
H_CPU_SVIDALRT#
H_CPU_SVIDCLK
H_CPU_SVIDDAT
VCCIO_SENSE53
VCCSENSE55
VSSSENSE55
VR_SVID_ALRT#55
VR_SVID_CLK55
VR_SVID_DAT55
+CPU_CORE
+CPU_CORE
+CPU_CORE
+CPU_CORE
+1.05VS_VTT
+1.05VS_VTT +1.05VS_VTT
Title
SizeDocument NumberRev
Date:Sheetof
Security Classification
Compal Secret Data
THIS SHEET OF ENGINEERING DRAWING IS THE PROPRIETARY PROPERTY OF COMPAL ELECTRONICS, INC. AND CONTAINS CONFIDE NTIAL
AND TRADE SECRET INFORMATION. THIS SHEET MAY NOT BE TRANSFERED FROM THE CUSTODY OF THE COMPETENT DIVISION OF R&D
DEPARTMENT EXCEPT AS AUTHORIZED BY COMPAL ELECTRONICS, INC. NEITHER THIS SHEET NOR THE INFORMATION IT CONTAINS
MAY BE USED BY OR DISCLOSED TO ANY THIRD PARTY WITHOUT PRIOR WRITTEN CONSENT OF COMPAL ELECTRONICS, INC.
Issued Date
Deciphered Date
JE50-HR/SJV50-HR M/B Schematics
0.5
PROCESSOR(5/7) PWR,BYPASS
Custom
861 Friday, November 05, 2010
2010/11/12011/11/1
Title
SizeDocument NumberRev
Date:Sheetof
Security Classification
Compal Secret Data
THIS SHEET OF ENGINEERING DRAWING IS THE PROPRIETARY PROPERTY OF COMPAL ELECTRONICS, INC. AND CONTAINS CONFIDE NTIAL
AND TRADE SECRET INFORMATION. THIS SHEET MAY NOT BE TRANSFERED FROM THE CUSTODY OF THE COMPETENT DIVISION OF R&D
DEPARTMENT EXCEPT AS AUTHORIZED BY COMPAL ELECTRONICS, INC. NEITHER THIS SHEET NOR THE INFORMATION IT CONTAINS
MAY BE USED BY OR DISCLOSED TO ANY THIRD PARTY WITHOUT PRIOR WRITTEN CONSENT OF COMPAL ELECTRONICS, INC.
Issued Date
Deciphered Date
JE50-HR/SJV50-HR M/B Schematics
0.5
PROCESSOR(5/7) PWR,BYPASS
Custom
861 Friday, November 05, 2010
2010/11/12011/11/1
Title
SizeDocument NumberRev
Date:Sheetof
Security Classification
Compal Secret Data
THIS SHEET OF ENGINEERING DRAWING IS THE PROPRIETARY PROPERTY OF COMPAL ELECTRONICS, INC. AND CONTAINS CONFIDE NTIAL
AND TRADE SECRET INFORMATION. THIS SHEET MAY NOT BE TRANSFERED FROM THE CUSTODY OF THE COMPETENT DIVISION OF R&D
DEPARTMENT EXCEPT AS AUTHORIZED BY COMPAL ELECTRONICS, INC. NEITHER THIS SHEET NOR THE INFORMATION IT CONTAINS
MAY BE USED BY OR DISCLOSED TO ANY THIRD PARTY WITHOUT PRIOR WRITTEN CONSENT OF COMPAL ELECTRONICS, INC.
Issued Date
Deciphered Date
JE50-HR/SJV50-HR M/B Schematics
0.5
PROCESSOR(5/7) PWR,BYPASS
Custom
861 Friday, November 05, 2010
2010/11/12011/11/1
8.5A
QC 94A
DC 53A
Place the PU
resistors close to CPU
Compal Electronics, Inc.
Place the PU
resistors close to VR
SV type CPU
Should change to connect form
power cirucit & layout differential
with VCCIO_SENSE.
INTEL Recommend
4*470uF,16*22uF and 10*10uF
from PDDG 1.0
INTEL Recommend
2*330uF,12*22uF
from PDDG 1.0
VSSIO_SENSE
change to
VSS_SENSE_VCCIO
PAW00
use 470uF*2
330uF*3
Follow Power Suggestion ,
place 3-pin Cap for CPU_CORE
R02 modify
ME interefer,not pop!!
C292
22U_0805_6.3V6M
C292
22U_0805_6.3V6M
1
2
+
C638
330U_D2_2V_Y
@
+
C638
330U_D2_2V_Y
@
1
2
C222
10U_0805_10V4Z
C222
10U_0805_10V4Z
1
2
+
C626
470U_D2_2VM_R4M
+
C626
470U_D2_2VM_R4M
1
23
C204
10U_0805_10V4Z
C204
10U_0805_10V4Z
1
2
+
C816
220U_B2_2.5VM_R35
@
+
C816
220U_B2_2.5VM_R35
@
1
2
C207
10U_0805_10V4Z
C207
10U_0805_10V4Z
1
2
R163
10_0402_5%
R163
10_0402_5%
1 2
C609
22U_0805_6.3V6M
C609
22U_0805_6.3V6M
1
2
C648
22U_0805_6.3V6M
@
C648
22U_0805_6.3V6M
@
1
2
C608
22U_0805_6.3V6M
C608
22U_0805_6.3V6M
1
2
C622
22U_0805_6.3V6M
C622
22U_0805_6.3V6M
1
2
C171
22U_0805_6.3V6M
C171
22U_0805_6.3V6M
1
2
R447
75_0402_1%
R447
75_0402_1%
1 2
R4490_0402_5%
R4490_0402_5%
12
R445
100_0402_1%
R445
100_0402_1%
1 2
+
C233
470U_D2_2VM_R4M
+
C233
470U_D2_2VM_R4M
1
23
R4430_0402_5%
R4430_0402_5%
12
C651
22U_0805_6.3V6M
C651
22U_0805_6.3V6M
1
2
C652
22U_0805_6.3V6M
C652
22U_0805_6.3V6M
1
2
C574
22U_0805_6.3V6M
C574
22U_0805_6.3V6M
1
2
C160
22U_0805_6.3V6M
C160
22U_0805_6.3V6M
1
2
C649
22U_0805_6.3V6M
@
C649
22U_0805_6.3V6M
@
1
2
C650
22U_0805_6.3V6M
C650
22U_0805_6.3V6M
1
2
C229
22U_0805_6.3V6M
C229
22U_0805_6.3V6M
1
2
C223
10U_0805_10V4Z
C223
10U_0805_10V4Z
1
2
C610
22U_0805_6.3V6M
C610
22U_0805_6.3V6M
1
2
C627
22U_0805_6.3V6M
C627
22U_0805_6.3V6M
1
2
+
C616
330U_D2_2V_Y
+
C616
330U_D2_2V_Y
1
2
C288
22U_0805_6.3V6M
C288
22U_0805_6.3V6M
1
2
C575
22U_0805_6.3V6M
C575
22U_0805_6.3V6M
1
2
+
C562
330U_D2_2V_Y
+
C562
330U_D2_2V_Y
1
2
C647
22U_0805_6.3V6M
C647
22U_0805_6.3V6M
1
2
C227
10U_0805_10V4Z
C227
10U_0805_10V4Z
1
2
R4440_0402_5%
R4440_0402_5%
12
C206
10U_0805_10V4Z
C206
10U_0805_10V4Z
1
2
C641
22U_0805_6.3V6M
C641
22U_0805_6.3V6M
1
2
C606
22U_0805_6.3V6M
C606
22U_0805_6.3V6M
1
2
C202
10U_0805_10V4Z
C202
10U_0805_10V4Z
1
2
C224
22U_0805_6.3V6M
C224
22U_0805_6.3V6M
1
2
POWER
CORE SUPPLY
PEG AND DDR
SENSE LINESSVID
JCPU1F
Sandy Bridge_rPGA_Rev0p61
CONN@
POWER
CORE SUPPLY
PEG AND DDR
SENSE LINESSVID
JCPU1F
Sandy Bridge_rPGA_Rev0p61
CONN@
VCC_SENSEAJ35
VSS_SENSEAJ34
VIDALERT#AJ29
VIDSCLKAJ30
VIDSOUTAJ28
VSSIO_SENSEA10
VCC1
AG35
VCC2
AG34
VCC3
AG33
VCC4
AG32
VCC5
AG31
VCC6
AG30
VCC7
AG29
VCC8
AG28
VCC9
AG27
VCC10
AG26
VCC11
AF35
VCC12
AF34
VCC13
AF33
VCC14
AF32
VCC15
AF31
VCC16
AF30
VCC17
AF29
VCC18
AF28
VCC19
AF27
VCC20
AF26
VCC21
AD35
VCC22
AD34
VCC23
AD33
VCC24
AD32
VCC25
AD31
VCC26
AD30
VCC27
AD29
VCC28
AD28
VCC29
AD27
VCC30
AD26
VCC31
AC35
VCC32
AC34
VCC33
AC33
VCC34
AC32
VCC35
AC31
VCC36
AC30
VCC37
AC29
VCC38
AC28
VCC39
AC27
VCC40
AC26
VCC41
AA35
VCC42
AA34
VCC43
AA33
VCC44
AA32
VCC45
AA31
VCC46
AA30
VCC47
AA29
VCC48
AA28
VCC49
AA27
VCC50
AA26
VCC51
Y35
VCC52
Y34
VCC53
Y33
VCC54
Y32
VCC55
Y31
VCC56
Y30
VCC57
Y29
VCC58
Y28
VCC59
Y27
VCC60
Y26
VCC61
V35
VCC62
V34
VCC63
V33
VCC64
V32
VCC65
V31
VCC66
V30
VCC67
V29
VCC68
V28
VCC69
V27
VCC70
V26
VCC71
U35
VCC72
U34
VCC73
U33
VCC74
U32
VCC75
U31
VCC76
U30
VCC77
U29
VCC78
U28
VCC79
U27
VCC80
U26
VCC81
R35
VCC82
R34
VCC83
R33
VCC84
R32
VCC85
R31
VCC86
R30
VCC87
R29
VCC88
R28
VCC89
R27
VCC90
R26
VCC91
P35
VCC92
P34
VCC93
P33
VCC94
P32
VCC95
P31
VCC96
P30
VCC97
P29
VCC98
P28
VCC99
P27
VCC100
P26
VCCIO1AH13
VCCIO12J11
VCCIO18G12
VCCIO19F14
VCCIO20F13
VCCIO21F12
VCCIO22F11
VCCIO23E14
VCCIO24E12
VCCIO2AH10
VCCIO3AG10
VCCIO4AC10
VCCIO5Y10
VCCIO6U10
VCCIO7P10
VCCIO8L10
VCCIO9J14
VCCIO10J13
VCCIO11J12
VCCIO13H14
VCCIO14H12
VCCIO15H11
VCCIO16G14
VCCIO17G13
VCCIO25E11
VCCIO32C12
VCCIO33C11
VCCIO34B14
VCCIO35B12
VCCIO36A14
VCCIO37A13
VCCIO38A12
VCCIO39A11
VCCIO26D14
VCCIO27D13
VCCIO28D12
VCCIO29D11
VCCIO30C14
VCCIO31C13
VCCIO_SENSEB10
VCCIO40J23
+
C151
470U_D2_2VM_R4M
+
C151
470U_D2_2VM_R4M
1
23
C232
22U_0805_6.3V6M
C232
22U_0805_6.3V6M
1
2
R450
130_0402_5%
R450
130_0402_5%
1 2
C205
10U_0805_10V4Z
C205
10U_0805_10V4Z
1
2
C607
22U_0805_6.3V6M
C607
22U_0805_6.3V6M
1
2
+
C152
470U_D2_2VM_R4M
+
C152
470U_D2_2VM_R4M
1
23
C291
22U_0805_6.3V6M
C291
22U_0805_6.3V6M
1
2
R4460_0402_5%
R4460_0402_5%
12
C225
22U_0805_6.3V6M
C225
22U_0805_6.3V6M
1
2
C290
22U_0805_6.3V6M
C290
22U_0805_6.3V6M
1
2
C289
22U_0805_6.3V6M
C289
22U_0805_6.3V6M
1
2
C635
22U_0805_6.3V6M
C635
22U_0805_6.3V6M
1
2
C218
10U_0805_10V4Z
C218
10U_0805_10V4Z
1
2
R448
43_0402_1%
R448
43_0402_1%
12
C226
22U_0805_6.3V6M
C226
22U_0805_6.3V6M
1
2
C172
22U_0805_6.3V6M
C172
22U_0805_6.3V6M
1
2
R442
100_0402_1%
R442
100_0402_1%
1 2
C203
10U_0805_10V4Z
C203
10U_0805_10V4Z
1
2

5
5
4
4
3
3
2
2
1
1
DD
CC
BB
AA
+V_SM_VREF
+VCCSA
VCCSA_VID0VCCSA_VID1
+1.8VS_VCCPLL
VCCSA_SENSE
VCCSA_SENSE52
VCCSA_VID152
VCC_AXG_SENSE55
VSS_AXG_SENSE55
VSSSA_SENSE52
+VCCSA
+1.5V_CPU_VDDQ+1.5V
+1.8VS
+VGFX_CORE
+1.5V_CPU_VDDQ
+1.5VS
Title
SizeDocument NumberRev
Date:Sheetof
Security Classification
Compal Secret Data
THIS SHEET OF ENGINEERING DRAWING IS THE PROPRIETARY PROPERTY OF COMPAL ELECTRONICS, INC. AND CONTAINS CONFIDE NTIAL
AND TRADE SECRET INFORMATION. THIS SHEET MAY NOT BE TRANSFERED FROM THE CUSTODY OF THE COMPETENT DIVISION OF R&D
DEPARTMENT EXCEPT AS AUTHORIZED BY COMPAL ELECTRONICS, INC. NEITHER THIS SHEET NOR THE INFORMATION IT CONTAINS
MAY BE USED BY OR DISCLOSED TO ANY THIRD PARTY WITHOUT PRIOR WRITTEN CONSENT OF COMPAL ELECTRONICS, INC.
Issued Date
Deciphered Date
JE50-HR/SJV50-HR M/B Schematics
0.5
PROCESSOR(6/7) PWR
Custom
961 Friday, November 05, 2010
2010/11/12011/11/1
Title
SizeDocument NumberRev
Date:Sheetof
Security Classification
Compal Secret Data
THIS SHEET OF ENGINEERING DRAWING IS THE PROPRIETARY PROPERTY OF COMPAL ELECTRONICS, INC. AND CONTAINS CONFIDE NTIAL
AND TRADE SECRET INFORMATION. THIS SHEET MAY NOT BE TRANSFERED FROM THE CUSTODY OF THE COMPETENT DIVISION OF R&D
DEPARTMENT EXCEPT AS AUTHORIZED BY COMPAL ELECTRONICS, INC. NEITHER THIS SHEET NOR THE INFORMATION IT CONTAINS
MAY BE USED BY OR DISCLOSED TO ANY THIRD PARTY WITHOUT PRIOR WRITTEN CONSENT OF COMPAL ELECTRONICS, INC.
Issued Date
Deciphered Date
JE50-HR/SJV50-HR M/B Schematics
0.5
PROCESSOR(6/7) PWR
Custom
961 Friday, November 05, 2010
2010/11/12011/11/1
Title
SizeDocument NumberRev
Date:Sheetof
Security Classification
Compal Secret Data
THIS SHEET OF ENGINEERING DRAWING IS THE PROPRIETARY PROPERTY OF COMPAL ELECTRONICS, INC. AND CONTAINS CONFIDE NTIAL
AND TRADE SECRET INFORMATION. THIS SHEET MAY NOT BE TRANSFERED FROM THE CUSTODY OF THE COMPETENT DIVISION OF R&D
DEPARTMENT EXCEPT AS AUTHORIZED BY COMPAL ELECTRONICS, INC. NEITHER THIS SHEET NOR THE INFORMATION IT CONTAINS
MAY BE USED BY OR DISCLOSED TO ANY THIRD PARTY WITHOUT PRIOR WRITTEN CONSENT OF COMPAL ELECTRONICS, INC.
Issued Date
Deciphered Date
JE50-HR/SJV50-HR M/B Schematics
0.5
PROCESSOR(6/7) PWR
Custom
961 Friday, November 05, 2010
2010/11/12011/11/1
10A
+V_SM_VREF should
have 20 mil trace width
QC 33A
DC 26A
Compal Electronics, Inc.
6A
Can connect to GND if motherboard only
supports external graphics and if GFX VR is not
stuffed in a common motherboard design,
VAXG can be left floating in a common
motherboard design (Gfx VR keeps VAXG from
floating) if the VR is stuffed
Vaxg
INTEL Recommend
2*470uF,12*22uF
from PDDG 1.0
INTEL Recommend
1*330uF,1*10uF and 2*1uF(0402)
from PDDG 1.0
1.2A
INTEL Recommend
1*330uF,3*10uF
from PDDG 1.0
INTEL Recommend
1*330uF,6*10uF
from PDDG 1.0
FC_C22
change to
VCCSA_VID0
Short for +1.5VS to +1.5V_1
1 0
0 1
1 1
2011CPU2012CPU
V
V
V
V
V
X
X
V
Vout
0.9V
0.8V
0.725V
VCCSA
VID0
0.675V
VID1
00
If possible,use os-con cap
if not,use the D2 size
C219
10U_0805_10V4Z
C219
10U_0805_10V4Z
1
2
C362
10U_0805_10V4Z
C362
10U_0805_10V4Z
1
2
C209
22U_0805_6.3V6M
UMA@
C209
22U_0805_6.3V6M
UMA@
1
2
C599
22U_0805_6.3V6M
UMA@
C599
22U_0805_6.3V6M
UMA@
1
2
C625
22U_0805_6.3V6M
UMA@
C625
22U_0805_6.3V6M
UMA@
1
2
C211
22U_0805_6.3V6M
UMA@
C211
22U_0805_6.3V6M
UMA@
1
2
C365
10U_0805_10V4Z
C365
10U_0805_10V4Z
1
2
C605
10U_0805_10V4Z
C605
10U_0805_10V4Z
1
2
+
C646
330U_D2_2V_Y
@
+
C646
330U_D2_2V_Y
@
1
2
J4
PAD-OPEN 4x4m
@
J4
PA
D-OPEN 4x4m
@
12
C688
0.1U_0402_16V4Z
C688
0.1U_0402_16V4Z
1
2
R138
0_0402_5% @R138
0_0402_5% @
1 2
R1410_0402_5%
R1410_0402_5%
12
C363
10U_0805_10V4Z
C363
10U_0805_10V4Z
1
2
C361
10U_0805_10V4Z
C361
10U_0805_10V4Z
1
2
C213
10U_0603_6.3V6M
@
C213
10U_0603_6.3V6M
@
1
2
R528
0_0805_5%
R528
0_0805_5%
12
+
C664
220U_B2_2.5VM_R35
+
C664
220U_B2_2.5VM_R35
1
2
C275
22U_0805_6.3V6M
UMA@
C275
22U_0805_6.3V6M
UMA@
1
2
R1370_0402_5%
R1370_0402_5%
12
C231
22U_0805_6.3V6M
UMA@
C231
22U_0805_6.3V6M
UMA@
1
2
C341
10U_0805_10V4Z
C341
10U_0805_10V4Z
1
2
C272
22U_0805_6.3V6M
UMA@
C272
22U_0805_6.3V6M
UMA@
1
2
C271
22U_0805_6.3V6M
UMA@
C271
22U_0805_6.3V6M
UMA@
1
2
R143
10K_0402_5%
R143
10K_0402_5%
12
+
C645
330U_D2_2V_Y
UMA@
+
C645
330U_D2_2V_Y
UMA@
1
2
C653
1U_0402_6.3V6K
C653
1U_0402_6.3V6K
1
2
R151
0_0402_5%
DISO@
R151
0_0402_5%
DISO@
1 2
C274
22U_0805_6.3V6M
UMA@
C274
22U_0805_6.3V6M
UMA@
1
2
+
C355
330U_D2_2V_Y
+
C355
330U_D2_2V_Y
1
2
C214
10U_0805_10V4Z
C214
10U_0805_10V4Z
1
2
C208
22U_0805_6.3V6M
@
C208
22U_0805_6.3V6M
@
1
2
J5
PAD-OPEN 4x4m
@
J5
PAD-OPEN 4x4m
@
12
POWER
GRAPHICS
DDR3 -1.5V RAILSSENSE
LINES
1.8V RAIL
SA RAIL
VREF MISC
JCPU1G
Sandy Bridge_rPGA_Rev0p61
CONN@
POWER
GRAPHICS
DDR3 -1.5V RAILSSENSE
LINES
1.8V RAIL
SA RAIL
VREF MISC
JCPU1G
Sandy Bridge_rPGA_Rev0p61
CONN@
SM_VREFAL1
VSSAXG_SENSEAK34
VAXG_SENSEAK35
VAXG1
AT24
VAXG2
AT23
VAXG3
AT21
VAXG4
AT20
VAXG5
AT18
VAXG6
AT17
VAXG7
AR24
VAXG8
AR23
VAXG9
AR21
VAXG10
AR20
VAXG11
AR18
VAXG12
AR17
VAXG13
AP24
VAXG14
AP23
VAXG15
AP21
VAXG16
AP20
VAXG17
AP18
VAXG18
AP17
VAXG19
AN24
VAXG20
AN23
VAXG21
AN21
VAXG22
AN20
VAXG23
AN18
VAXG24
AN17
VAXG25
AM24
VAXG26
AM23
VAXG27
AM21
VAXG28
AM20
VAXG29
AM18
VAXG30
AM17
VAXG31
AL24
VAXG32
AL23
VAXG33
AL21
VAXG34
AL20
VAXG35
AL18
VAXG36
AL17
VAXG37
AK24
VAXG38
AK23
VAXG39
AK21
VAXG40
AK20
VAXG41
AK18
VAXG42
AK17
VAXG43
AJ24
VAXG44
AJ23
VAXG45
AJ21
VAXG46
AJ20
VAXG47
AJ18
VAXG48
AJ17
VAXG49
AH24
VAXG50
AH23
VAXG51
AH21
VAXG52
AH20
VAXG53
AH18
VAXG54
AH17
VDDQ11U4
VDDQ12U1
VDDQ13P7
VDDQ14P4
VDDQ15P1
VDDQ1AF7
VDDQ2AF4
VDDQ3AF1
VDDQ4AC7
VDDQ5AC4
VDDQ6AC1
VDDQ7Y7
VDDQ8Y4
VDDQ9Y1
VDDQ10U7
VCCPLL1
B6
VCCPLL2
A6
VCCSA1M27
VCCSA2M26
VCCSA3L26
VCCSA4J26
VCCSA5J25
VCCSA6J24
VCCSA7H26
VCCSA8H25
VCCSA_SENSEH23
VCCSA_VID1C24
VCCPLL3
A2
FC_C22C22
C654
1U_0402_6.3V6K
C654
1U_0402_6.3V6K
1
2
C210
22U_0805_6.3V6M
UMA@
C210
22U_0805_6.3V6M
UMA@
1
2
C611
22U_0805_6.3V6M
UMA@
C611
22U_0805_6.3V6M
UMA@
1
2
C273
22U_0805_6.3V6M
@
C273
22U_0805_6.3V6M
@
1
2
R575
100_0402_1%
R575
100_0402_1%
1 2
C212
22U_0805_6.3V6M
UMA@
C212
22U_0805_6.3V6M
UMA@
1
2
R582
100_0402_1%
R582
100_0402_1%
1 2
C364
10U_0805_10V4Z
C364
10U_0805_10V4Z
1
2
C600
22U_0805_6.3V6M
UMA@
C600
22U_0805_6.3V6M
UMA@
1
2
+
C221
220U_B2_2.5VM_R35
+
C221
220U_B2_2.5VM_R35
1
2
C655
10U_0805_10V4Z
C655
10U_0805_10V4Z
1
2
C242
22U_0805_6.3V6M
UMA@
C242
22U_0805_6.3V6M
UMA@
1
2

5
5
4
4
3
3
2
2
1
1
DD
CC
BB
AA
Title
SizeDocument NumberRev
Date:Sheetof
Security Classification
Compal Secret Data
THIS SHEET OF ENGINEERING DRAWING IS THE PROPRIETARY PROPERTY OF COMPAL ELECTRONICS, INC. AND CONTAINS CONFIDE NTIAL
AND TRADE SECRET INFORMATION. THIS SHEET MAY NOT BE TRANSFERED FROM THE CUSTODY OF THE COMPETENT DIVISION OF R&D
DEPARTMENT EXCEPT AS AUTHORIZED BY COMPAL ELECTRONICS, INC. NEITHER THIS SHEET NOR THE INFORMATION IT CONTAINS
MAY BE USED BY OR DISCLOSED TO ANY THIRD PARTY WITHOUT PRIOR WRITTEN CONSENT OF COMPAL ELECTRONICS, INC.
Issued Date
Deciphered Date
JE50-HR/SJV50-HR M/B Schematics
0.5
PROCESSOR(7/7) VSS
Custom
1061 Friday, November 05, 2010
2010/11/12011/11/1
Title
SizeDocument NumberRev
Date:Sheetof
Security Classification
Compal Secret Data
THIS SHEET OF ENGINEERING DRAWING IS THE PROPRIETARY PROPERTY OF COMPAL ELECTRONICS, INC. AND CONTAINS CONFIDE NTIAL
AND TRADE SECRET INFORMATION. THIS SHEET MAY NOT BE TRANSFERED FROM THE CUSTODY OF THE COMPETENT DIVISION OF R&D
DEPARTMENT EXCEPT AS AUTHORIZED BY COMPAL ELECTRONICS, INC. NEITHER THIS SHEET NOR THE INFORMATION IT CONTAINS
MAY BE USED BY OR DISCLOSED TO ANY THIRD PARTY WITHOUT PRIOR WRITTEN CONSENT OF COMPAL ELECTRONICS, INC.
Issued Date
Deciphered Date
JE50-HR/SJV50-HR M/B Schematics
0.5
PROCESSOR(7/7) VSS
Custom
1061 Friday, November 05, 2010
2010/11/12011/11/1
Title
SizeDocument NumberRev
Date:Sheetof
Security Classification
Compal Secret Data
THIS SHEET OF ENGINEERING DRAWING IS THE PROPRIETARY PROPERTY OF COMPAL ELECTRONICS, INC. AND CONTAINS CONFIDE NTIAL
AND TRADE SECRET INFORMATION. THIS SHEET MAY NOT BE TRANSFERED FROM THE CUSTODY OF THE COMPETENT DIVISION OF R&D
DEPARTMENT EXCEPT AS AUTHORIZED BY COMPAL ELECTRONICS, INC. NEITHER THIS SHEET NOR THE INFORMATION IT CONTAINS
MAY BE USED BY OR DISCLOSED TO ANY THIRD PARTY WITHOUT PRIOR WRITTEN CONSENT OF COMPAL ELECTRONICS, INC.
Issued Date
Deciphered Date
JE50-HR/SJV50-HR M/B Schematics
0.5
PROCESSOR(7/7) VSS
Custom
1061 Friday, November 05, 2010
2010/11/12011/11/1
Compal Electronics, Inc.
VSS
JCPU1H
Sandy Bridge_rPGA_Rev0p61
CONN@
VSS
JCPU1H
Sandy
Bridge_rPGA_Rev0p61
CONN@
VSS1
AT35
VSS2
AT32
VSS3
AT29
VSS4
AT27
VSS5
AT25
VSS6
AT22
VSS7
AT19
VSS8
AT16
VSS9
AT13
VSS10
AT10
VSS11
AT7
VSS12
AT4
VSS13
AT3
VSS14
AR25
VSS15
AR22
VSS16
AR19
VSS17
AR16
VSS18
AR13
VSS19
AR10
VSS20
AR7
VSS21
AR4
VSS22
AR2
VSS23
AP34
VSS24
AP31
VSS25
AP28
VSS26
AP25
VSS27
AP22
VSS28
AP19
VSS29
AP16
VSS30
AP13
VSS31
AP10
VSS32
AP7
VSS33
AP4
VSS34
AP1
VSS35
AN30
VSS36
AN27
VSS37
AN25
VSS38
AN22
VSS39
AN19
VSS40
AN16
VSS41
AN13
VSS42
AN10
VSS43
AN7
VSS44
AN4
VSS45
AM29
VSS46
AM25
VSS47
AM22
VSS48
AM19
VSS49
AM16
VSS50
AM13
VSS51
AM10
VSS52
AM7
VSS53
AM4
VSS54
AM3
VSS55
AM2
VSS56
AM1
VSS57
AL34
VSS58
AL31
VSS59
AL28
VSS60
AL25
VSS61
AL22
VSS62
AL19
VSS63
AL16
VSS64
AL13
VSS65
AL10
VSS66
AL7
VSS67
AL4
VSS68
AL2
VSS69
AK33
VSS70
AK30
VSS71
AK27
VSS72
AK25
VSS73
AK22
VSS74
AK19
VSS75
AK16
VSS76
AK13
VSS77
AK10
VSS78
AK7
VSS79
AK4
VSS80
AJ25
VSS81AJ22
VSS82AJ19
VSS83AJ16
VSS84AJ13
VSS85AJ10
VSS86AJ7
VSS87AJ4
VSS88AJ3
VSS89AJ2
VSS90AJ1
VSS91AH35
VSS92AH34
VSS93AH32
VSS94AH30
VSS95AH29
VSS96AH28
VSS97AH26
VSS98AH25
VSS99AH22
VSS100AH19
VSS101AH16
VSS102AH7
VSS103AH4
VSS104AG9
VSS105AG8
VSS106AG4
VSS107AF6
VSS108AF5
VSS109AF3
VSS110AF2
VSS111AE35
VSS112AE34
VSS113AE33
VSS114AE32
VSS115AE31
VSS116AE30
VSS117AE29
VSS118AE28
VSS119AE27
VSS120AE26
VSS121AE9
VSS122AD7
VSS123AC9
VSS124AC8
VSS125AC6
VSS126AC5
VSS127AC3
VSS128AC2
VSS129AB35
VSS130AB34
VSS131AB33
VSS132AB32
VSS133AB31
VSS134AB30
VSS135AB29
VSS136AB28
VSS137AB27
VSS138AB26
VSS139Y9
VSS140Y8
VSS141Y6
VSS142Y5
VSS143Y3
VSS144Y2
VSS145W35
VSS146W34
VSS147W33
VSS148W32
VSS149W31
VSS150W30
VSS151W29
VSS152W28
VSS153W27
VSS154W26
VSS155U9
VSS156U8
VSS157U6
VSS158U5
VSS159U3
VSS160U2
VSS
JCPU1I
Sandy Bridge_rPGA_Rev0p61
CONN@
VSS
JCPU1I
Sandy Bridge_rPGA_Rev0p61
CONN@
VSS161
T35
VSS162
T34
VSS163
T33
VSS164
T32
VSS165
T31
VSS166
T30
VSS167
T29
VSS168
T28
VSS169
T27
VSS170
T26
VSS171
P9
VSS172
P8
VSS173
P6
VSS174
P5
VSS175
P3
VSS176
P2
VSS177
N35
VSS178
N34
VSS179
N33
VSS180
N32
VSS181
N31
VSS182
N30
VSS183
N29
VSS184
N28
VSS185
N27
VSS186
N26
VSS187
M34
VSS188
L33
VSS189
L30
VSS190
L27
VSS191
L9
VSS192
L8
VSS193
L6
VSS194
L5
VSS195
L4
VSS196
L3
VSS197
L2
VSS198
L1
VSS199
K35
VSS200
K32
VSS201
K29
VSS202
K26
VSS203
J34
VSS204
J31
VSS205
H33
VSS206
H30
VSS207
H27
VSS208
H24
VSS209
H21
VSS210
H18
VSS211
H15
VSS212
H13
VSS213
H10
VSS214
H9
VSS215
H8
VSS216
H7
VSS217
H6
VSS218
H5
VSS219
H4
VSS220
H3
VSS221
H2
VSS222
H1
VSS223
G35
VSS224
G32
VSS225
G29
VSS226
G26
VSS227
G23
VSS228
G20
VSS229
G17
VSS230
G11
VSS231
F34
VSS232
F31
VSS233
F29
VSS234F22
VSS235F19
VSS236E30
VSS237E27
VSS238E24
VSS239E21
VSS240E18
VSS241E15
VSS242E13
VSS243E10
VSS244E9
VSS245E8
VSS246E7
VSS247E6
VSS248E5
VSS249E4
VSS250E3
VSS251E2
VSS252E1
VSS253D35
VSS254D32
VSS255D29
VSS256D26
VSS257D20
VSS258D17
VSS259C34
VSS260C31
VSS261C28
VSS262C27
VSS263C25
VSS264C23
VSS265C10
VSS266C1
VSS267B22
VSS268B19
VSS269B17
VSS270B15
VSS271B13
VSS272B11
VSS273B9
VSS274B8
VSS275B7
VSS276B5
VSS277B3
VSS278B2
VSS279A35
VSS280A32
VSS281A29
VSS282A26
VSS283A23
VSS284A20
VSS285A3

5
5
4
4
3
3
2
2
1
1
DD
CC
BB
AA
+V_DDR_REFA
DDR_A_D0
DDR_A_D1
DDR_A_D2
DDR_A_D3
DDR_A_D8
DDR_A_D10
DDR_A_D11
DDR_A_D18
DDR_A_D19
DDR_A_D26
DDR_A_D27
DDR_A0_DM0
DDR_A0_DM3
DDR_A_DQS1
DDR_A_DQS2
DDR_A_DQS#1
DDR_A_DQS#2
DDR_A_D17
DDR_A_D9
DDR_A_D16
DDR_A_D25
DDR_A_D24
DDR_A_D32
DDR_A_D34
DDR_A_D35
DDR_A_D40
DDR_A_D41
DDR_A_D42
DDR_A_D43
DDR_A_D49
DDR_A_D50
DDR_A_D51
DDR_A_D56
DDR_A_D57
DDR_A_D58
DDR_A_D59
DDR_A_MA1
DDR_A_MA3
DDR_A_MA5
DDR_A_MA8
DDR_A_MA9
DDR_A_MA10
DDR_A_MA12
DDR_A_MA13
DDR_A0_DM5
DDR_A0_DM7
DDR_A_DQS4
DDR_A_DQS6
DDR_A_DQS#4
DDR_A_DQS#6
DDR_A_BS0
DDR_A_BS2
DDRA_CS1_DIMMA#
SA_CLK_DDR0
SA_CLK_DDR#0
DDRA_CKE0_DIMMA
DDR_A_CAS#
DDR_A_WE#
DDR_A_D33
DDR_A_D48
DDR_A_D36
DDR_A_D37
DDR_A_D45
DDR_A_D46
DDR_A_D52
DDR_A_D53
DDR_A_D55
DDR_A_D60
DDR_A_D61
DDR_A_D62
DDR_A_MA2
DDR_A_MA0
DDR_A_MA4
DDR_A_MA6
DDR_A_MA7
DDR_A_MA11
DDR_A_MA14
DDR_A0_DM4
DDR_A0_DM6
DDR_A_DQS5
DDR_A_DQS7
DDR_A_DQS#5
DDR_A_DQS#7
DDR_A_BS1
DDRA_CS0_DIMMA#
SA_CLK_DDR1
SA_CLK_DDR#1
DDRA_CKE1_DIMMA
DDR_A_RAS#
D_CK_SDATA
D_CK_SCLK
SA_ODT0
SA_ODT1
DDR_A_D63
DDR_A_MA15
+VREF_CA
DDR_A_D39
DDR_A_D54
DDR_A_D38
DDR_A_D47
DDR_A_D44
DDR_A_D4
DDR_A_D5
DDR_A_D6
DDR_A_D7
DDR_A_D21
DDR_A_D28
DDR_A_D29
DDR_A0_DM1
DDR_A0_DM2
DDR_A_DQS0
DDR_A_DQS3
DDR_A_DQS#0
DDR_A_DQS#3
DDR3_DRAMRST#
DDR_A_D23
DDR_A_D31
DDR_A_D13
DDR_A_D20
DDR_A_D30
DDR_A_D14
DDR_A_D15
DDR_A_D12
DDR_A_D22
DDR_A0_DM5
DDR_A0_DM3
DDR_A0_DM7
DDR_A0_DM0
DDR_A0_DM1
DDR_A0_DM6
DDR_A0_DM4
DDR_A0_DM2
DDRA_CS1_DIMMA# 6
DDR_A_CAS# 6DDR_A_WE# 6
DDR_A_BS0 6
SA_CLK_DDR#0 6SA_CLK_DDR0 6
DDR_A_BS2 6
DDRA_CKE0_DIMMA 6DDRA_CKE1_DIMMA6
SA_CLK_DDR16
SA_CLK_DDR#16
DDR_A_BS16
DDR_A_RAS#6
DDRA_CS0_DIMMA#6
SA_ODT06
SA_ODT16
D_CK_SDATA12,14
D_CK_SCLK12,14
DIMM_DRAMRST#6,12
DDR_A_D[0..63]6
DDR_A_DQS[0..7]6
DDR_A_DQS#[0..7]6
DDR_A_MA[0..15]6
RST_GATE 6,12,14
SA_DIMM_VREFDQ 7
+1.5V
+3VS
+0.75VS+0.75VS
+1.5V
+1.5V
+1.5V
+1.5V
+0.75VS
+1.5V
+1.5V
Title
SizeDocument NumberRev
Date:Sheetof
Security Classification
Compal Secret Data
THIS SHEET OF ENGINEERING DRAWING IS THE PROPRIETARY PROPERTY OF COMPAL ELECTRONICS, INC. AND CONTAINS CONFIDENTIAL
AND TRADE SECRET INFORMATION. THIS SHEET MAY NOT BE TRANSFERED FROM THE CUSTODY OF THE COMPETENT DIVISION OF R
&D
DEPARTMENT EXCEPT AS AUTHORIZED BY COMPAL ELECTRONICS, INC. NEITHER THIS SHEET NOR THE INFORMATION IT CONTAINS
MAY BE USED BY OR DISCLOSED TO ANY THIRD PARTY WITHOUT PRIOR WRITTEN CONSENT OF COMPAL ELECTRONICS, INC.
Issued DateDeciphered Date
JE50-HR/SJV50-HR M/B Schematics
0.5
DDRIII DIMMA
Custom
1161 Friday, November 05, 2010
2010/11/12011/11/1
Title
SizeDocument NumberRev
Date:Sheetof
Security Classification
Compal Secret Data
THIS SHEET OF ENGINEERING DRAWING IS THE PROPRIETARY PROPERTY OF COMPAL ELECTRONICS, INC. AND CONTAINS CONFIDENTIAL
AND TRADE SECRET INFORMATION. THIS SHEET MAY NOT BE TRANSFERED FROM THE CUSTODY OF THE COMPETENT DIVISION OF R
&D
DEPARTMENT EXCEPT AS AUTHORIZED BY COMPAL ELECTRONICS, INC. NEITHER THIS SHEET NOR THE INFORMATION IT CONTAINS
MAY BE USED BY OR DISCLOSED TO ANY THIRD PARTY WITHOUT PRIOR WRITTEN CONSENT OF COMPAL ELECTRONICS, INC.
Issued DateDeciphered Date
JE50-HR/SJV50-HR M/B Schematics
0.5
DDRIII DIMMA
Custom
1161 Friday, November 05, 2010
2010/11/12011/11/1
Title
SizeDocument NumberRev
Date:Sheetof
Security Classification
Compal Secret Data
THIS SHEET OF ENGINEERING DRAWING IS THE PROPRIETARY PROPERTY OF COMPAL ELECTRONICS, INC. AND CONTAINS CONFIDENTIAL
AND TRADE SECRET INFORMATION. THIS SHEET MAY NOT BE TRANSFERED FROM THE CUSTODY OF THE COMPETENT DIVISION OF R
&D
DEPARTMENT EXCEPT AS AUTHORIZED BY COMPAL ELECTRONICS, INC. NEITHER THIS SHEET NOR THE INFORMATION IT CONTAINS
MAY BE USED BY OR DISCLOSED TO ANY THIRD PARTY WITHOUT PRIOR WRITTEN CONSENT OF COMPAL ELECTRONICS, INC.
Issued DateDeciphered Date
JE50-HR/SJV50-HR M/B Schematics
0.5
DDRIII DIMMA
Custom
1161 Friday, November 05, 2010
2010/11/12011/11/1
All VREF traces should
have 10 mil trace width
Compal Electronics, Inc.
<Address(SA1,SA0): 00>
DIMM_1 Reserve H:8mm
Layout Note:
Place near JDIMM1
Layout Note:
Place near JDIMM1.203,204
M3 support
R05 modify
R05 modify
C413
10U_0603_6.3V6M
C413
10U_0603_6.3V6M
1
2
C408
2.2U_0603_6.3V6K
C408
2.2U_0603_6.3V6K
1
2
G
D
S
Q46
BSS138_NL_SOT23-3@
G
D
S
Q46
BSS138_NL_SOT23-3@
2
1 3
R320
1K_0402_5%
R320
1K_0402_5%
1 2
R302
10K_0402_5%
R302
10K_0402_5%
1 2
C404
0.1U_0402_16V4Z
C404
0.1U_0402_16V4Z
1
2
C409
1U_0402_6.3V6K
C409
1U_0402_6.3V6K
1
2
C411
0.1U_0402_16V4Z
C411
0.1U_0402_16V4Z
1
2
C378
10U_0603_6.3V6M
C378
10U_0603_6.3V6M
1
2
C373
0.1U_0402_16V4Z
C373
0.1U_0402_16V4Z
1
2
C412
10U_0603_6.3V6M
C412
10U_0603_6.3V6M
1
2
C416
2.2U_0603_6.3V6K
C416
2.2U_0603_6.3V6K
1
2
C395
1U_0402_6.3V6K
C395
1U_0402_6.3V6K
1
2
C385
1U_0402_6.3V6K
C385
1U_0402_6.3V6K
1
2
R301
10K_0402_5%
R301
10K_0402_5%
12
C415
10U_0603_6.3V6M
C415
10U_0603_6.3V6M
1
2
C394
1U_0402_6.3V6K
C394
1U_0402_6.3V6K
1
2
C384
10U_0603_6.3V6M
C384
10U_0603_6.3V6M
1
2
R267
1K_0402_5%
R267
1K_0402_5%
1 2
C372
2.2U_0603_6.3V6K
C372
2.2U_0603_6.3V6K
1
2
C393
1U_0402_6.3V6K
C393
1U_0402_6.3V6K
1
2
C414
10U_0603_6.3V6M
C414
10U_0603_6.3V6M
1
2
+
C407
330U_D2_2V_Y
@
+
C407
330U_D2_2V_Y
@
1
2
C388
1U_0402_6.3V6K
C388
1U_0402_6.3V6K
1
2
R266
1K_0402_5%
R266
1K_0402_5%
1 2
C383
10U_0603_6.3V6M
@
C383
10U_0603_6.3V6M
@
1
2
R133
0_0402_5%
@R133
0_0402_5%
@
12
JDIMM1
FOX_AS0A626-U8SN-7F
CONN@
JDIMM1
FOX_AS0A626-U8SN-7F
CONN@
VREF_DQ
1VSS12
VSS2
3DQ44
DQ0
5DQ56
DQ1
7VSS38
VSS4
9DQS#010
DM0
11DQS012
VSS5
13VSS614
DQ2
15DQ616
DQ3
17DQ718
VSS7
19VSS820
DQ8
21DQ1222
DQ9
23DQ1324
VSS9
25VSS1026
DQS#1
27DM128
DQS1
29RESET#30
VSS11
31VSS1232
DQ10
33DQ1434
DQ11
35DQ1536
VSS13
37VSS1438
DQ16
39DQ2040
DQ17
41DQ2142
VSS15
43VSS1644
DQS#2
45DM246
DQS2
47VSS1748
VSS18
49DQ2250
DQ18
51DQ2352
DQ19
53VSS1954
VSS20
55DQ2856
DQ24
57DQ2958
DQ25
59VSS2160
VSS22
61DQS#362
DM3
63DQS364
VSS23
65VSS2466
DQ26
67DQ3068
DQ27
69DQ3170
VSS25
71VSS2672
A12/BC#
83A1184
A9
85A786
VDD5
87VDD688
A8
89A690
CKE0
73CKE174
VDD1
75VDD276
NC1
77A1578
BA2
79A1480
VDD3
81VDD482
A5
91A492
VDD7
93VDD894
A3
95A296
A1
97A098
VDD9
99VDD10100
CK0
101CK1102
CK0#
103CK1#104
VDD11
105VDD12106
A10/AP
107BA1108
BA0
109RAS#110
VDD13
111VDD14112
WE#
113S0#114
CAS#
115ODT0116
VDD15
117VDD16118
A13
119ODT1120
S1#
121NC2122
VDD17
123VDD18124
NCTEST
125VREF_CA126
VSS27
127VSS28128
DQ32
129DQ36130
DQ33
131DQ37132
VSS29
133VSS30134
DQS#4
135DM4136
DQS4
137VSS31138
VSS32
139DQ38140
DQ34
141DQ39142
DQ35
143VSS33144
VSS34
145DQ44146
DQ40
147DQ45148
DQ41
149VSS35150
VSS36
151DQS#5152
DM5
153DQS5154
VSS37
155VSS38156
DQ42
157DQ46158
DQ43
159DQ47160
VSS39
161VSS40162
DQ48
163DQ52164
DQ49
165DQ53166
VSS41
167VSS42168
DQS#6
169DM6170
DQS6
171VSS43172
VSS44
173DQ54174
DQ50
175DQ55176
DQ51
177VSS45178
VSS46
179DQ60180
DQ56
181DQ61182
DQ57
183VSS47184
VSS48
185DQS#7186
DM7
187DQS7188
VSS49
189VSS50190
DQ58
191DQ62192
DQ59
193DQ63194
VSS51
195VSS52196
SA0
197EVENT#198
VDDSPD
199SDA200
SA1
201SCL202
VTT1
203VTT2204
G1
205G2206
C410
1U_0402_6.3V6K
C410
1U_0402_6.3V6K
1
2
C371
1U_0402_6.3V6K
C371
1U_0402_6.3V6K
1
2
R319
1K_0402_5%
R319
1K_0402_5%
1 2

5
5
4
4
3
3
2
2
1
1
DD
CC
BB
AA
+V_DDR_REFC
DDR_B0_DM5
DDR_B0_DM3
DDR_B0_DM7
DDR_B0_DM0
DDR_B0_DM1
DDR_B0_DM6
DDR_B0_DM4
DDR_B0_DM2
D_CK_SDATA
D_CK_SCLK
+VREF_CC
DDR_B0_DM0
DDR_B_D2
DDR_B_D3
DDR_B_D1
DDR_B_D0
DDR_B_D8
DDR_B_D9
DDR_B_DQS#1
DDR_B_DQS1
DDR_B_D10
DDR_B_D11
DDR_B_D16
DDR_B_D17
DDR_B_DQS#2
DDR_B_DQS2
DDR_B_D18
DDR_B_D19
DDR_B_D24
DDR_B_D25
DDR_B0_DM3
DDR_B_D26
DDR_B_D27
DDR_B_D5
DDR_B_DQS#0
DDR_B_D4
DDR_B_DQS0
DDR_B_D22
DDR_B_D20
DDR3_DRAMRST#
DDR_B0_DM1
DDR_B_D23
DDR_B_D21
DDR_B_DQS#3
DDR_B_D14
DDR_B0_DM2
DDR_B_DQS3
DDR_B_D7
DDR_B_D6
DDR_B_D15
DDR_B_D28
DDR_B_D29
DDR_B_D30
DDR_B_D12
DDR_B_D31
DDR_B_D13
DDR_B_BS2
DDR_B_MA12DDR_B_MA9
DDR_B_MA8
DDR_B_MA5
DDR_B_MA3
DDR_B_MA1
SB_CLK_DDR0
SB_CLK_DDR#0
DDR_B_MA10
DDR_B_BS0
DDR_B_WE#
DDR_B_CAS#
DDR_B_MA13
DDRB_CS1_DIMMB#
DDR_B_D32
DDR_B_D33
DDR_B_DQS#4
DDR_B_DQS4
DDR_B_D34
DDR_B_D35
DDR_B_D40
DDR_B_D41
DDR_B0_DM5
DDR_B_D42
DDR_B_D43
DDR_B_D48
DDR_B_D49
DDR_B_DQS#6
DDR_B_DQS6
DDR_B_D50
DDR_B_D51
DDR_B_D56
DDR_B_D57
DDR_B0_DM7
DDRB_CKE0_DIMMB
DDR_B_D58
DDR_B_D59
DDR_B_MA15
DDR_B_MA7
SB_ODT0
DDR_B_MA14
DDR_B_MA6
DDRB_CKE1_DIMMB
DDR_B_MA4
DDR_B_BS1
SB_ODT1
SB_CLK_DDR1
DDR_B_RAS#
SB_CLK_DDR#1
DDR_B_MA2
DDR_B_MA11
DDR_B_MA0
DDRB_CS0_DIMMB#
DDR_B_D61
DDR_B_DQS#7
DDR_B_DQS7
DDR_B_D62
DDR_B_D63
DDR_B_D52
DDR_B_D36
DDR_B_D37
DDR_B_D44
DDR_B_D54
DDR_B_D53
DDR_B_D46
DDR_B_D45
DDR_B_D38
DDR_B_D55
DDR_B_D47
DDR_B0_DM6
DDR_B_DQS#5
DDR_B0_DM4
DDR_B_D60
DDR_B_D39
DDR_B_DQS5
D_CK_SDATA11,14
D_CK_SCLK11,14
DIMM_DRAMRST#6,11
DDRB_CS1_DIMMB# 6
DDR_B_CAS# 6DDR_B_WE# 6
DDR_B_BS0 6
SB_CLK_DDR#0 6SB_CLK_DDR0 6
DDRB_CKE0_DIMMB 6
DDR_B_BS2 6
SB_CLK_DDR#16
DDR_B_BS16
DDR_B_RAS#6
DDRB_CS0_DIMMB#6
SB_ODT06
SB_ODT16
SB_CLK_DDR16
DDRB_CKE1_DIMMB6
DDR_B_D[0..63]6
DDR_B_DQS[0..7]6
DDR_B_DQS#[0..7]6
DDR_B_MA[0..15]6
RST_GATE 6,11,14
SB_DIMM_VREFDQ 7
+3VS
+0.75VS
+0.75VS
+0.75VS
+1.5V
+1.5V
+1.5V
+1.5V
+1.5V+1.5V
+3VS
+1.5V
Title
SizeDocument NumberRev
Date:Sheetof
Security Classification
Compal Secret Data
THIS SHEET OF ENGINEERING DRAWING IS THE PROPRIETARY PROPERTY OF COMPAL ELECTRONICS, INC. AND CONTAINS CONFIDENTIAL
AND TRADE SECRET INFORMATION. THIS SHEET MAY NOT BE TRANSFERED FROM THE CUSTODY OF THE COMPETENT DIVISION OF R
&D
DEPARTMENT EXCEPT AS AUTHORIZED BY COMPAL ELECTRONICS, INC. NEITHER THIS SHEET NOR THE INFORMATION IT CONTAINS
MAY BE USED BY OR DISCLOSED TO ANY THIRD PARTY WITHOUT PRIOR WRITTEN CONSENT OF COMPAL ELECTRONICS, INC.
Issued DateDeciphered Date
JE50-HR/SJV50-HR M/B Schematics
0.5
DDRIII DIMMB
Custom
1261 Friday, November 05, 2010
2010/11/12011/11/1
Title
SizeDocument NumberRev
Date:Sheetof
Security Classification
Compal Secret Data
THIS SHEET OF ENGINEERING DRAWING IS THE PROPRIETARY PROPERTY OF COMPAL ELECTRONICS, INC. AND CONTAINS CONFIDENTIAL
AND TRADE SECRET INFORMATION. THIS SHEET MAY NOT BE TRANSFERED FROM THE CUSTODY OF THE COMPETENT DIVISION OF R
&D
DEPARTMENT EXCEPT AS AUTHORIZED BY COMPAL ELECTRONICS, INC. NEITHER THIS SHEET NOR THE INFORMATION IT CONTAINS
MAY BE USED BY OR DISCLOSED TO ANY THIRD PARTY WITHOUT PRIOR WRITTEN CONSENT OF COMPAL ELECTRONICS, INC.
Issued DateDeciphered Date
JE50-HR/SJV50-HR M/B Schematics
0.5
DDRIII DIMMB
Custom
1261 Friday, November 05, 2010
2010/11/12011/11/1
Title
SizeDocument NumberRev
Date:Sheetof
Security Classification
Compal Secret Data
THIS SHEET OF ENGINEERING DRAWING IS THE PROPRIETARY PROPERTY OF COMPAL ELECTRONICS, INC. AND CONTAINS CONFIDENTIAL
AND TRADE SECRET INFORMATION. THIS SHEET MAY NOT BE TRANSFERED FROM THE CUSTODY OF THE COMPETENT DIVISION OF R
&D
DEPARTMENT EXCEPT AS AUTHORIZED BY COMPAL ELECTRONICS, INC. NEITHER THIS SHEET NOR THE INFORMATION IT CONTAINS
MAY BE USED BY OR DISCLOSED TO ANY THIRD PARTY WITHOUT PRIOR WRITTEN CONSENT OF COMPAL ELECTRONICS, INC.
Issued DateDeciphered Date
JE50-HR/SJV50-HR M/B Schematics
0.5
DDRIII DIMMB
Custom
1261 Friday, November 05, 2010
2010/11/12011/11/1
All VREF traces should
have 10 mil trace width
Compal Electronics, Inc.
Layout Note:
Place near JDIMM2.203,204
Layout Note:
Place near JDIMM2
<Address(SA1,SA0): 10>
DIMM_2 Reserve H:4mm
M3 support
R05 modify
C451
2.2U_0603_6.3V6K
C451
2.2U_0603_6.3V6K
1
2
C440
1U_0402_6.3V6K
C440
1U_0402_6.3V6K
1
2
C427
1U_0402_6.3V6K
C427
1U_0402_6.3V6K
1
2
JDIMM2
FOX_AS0A626-U4RN-7F
CONN@
JDIMM2
FOX_AS0A626-U4RN-7F
CONN@
VREF_DQ
1VSS12
VSS2
3DQ44
DQ0
5DQ56
DQ1
7VSS38
VSS4
9DQS#010
DM0
11DQS012
VSS5
13VSS614
DQ2
15DQ616
DQ3
17DQ718
VSS7
19VSS820
DQ8
21DQ1222
DQ9
23DQ1324
VSS9
25VSS1026
DQS#1
27DM128
DQS1
29RESET#30
VSS11
31VSS1232
DQ10
33DQ1434
DQ11
35DQ1536
VSS13
37VSS1438
DQ16
39DQ2040
DQ17
41DQ2142
VSS15
43VSS1644
DQS#2
45DM246
DQS2
47VSS1748
VSS18
49DQ2250
DQ18
51DQ2352
DQ19
53VSS1954
VSS20
55DQ2856
DQ24
57DQ2958
DQ25
59VSS2160
VSS22
61DQS#362
DM3
63DQS364
VSS23
65VSS2466
DQ26
67DQ3068
DQ27
69DQ3170
VSS25
71VSS2672
A12/BC#
83A1184
A9
85A786
VDD5
87VDD688
A8
89A690
CKE0
73CKE174
VDD1
75VDD276
NC1
77A1578
BA2
79A1480
VDD3
81VDD482
A5
91A492
VDD7
93VDD894
A3
95A296
A1
97A098
VDD9
99VDD10100
CK0
101CK1102
CK0#
103CK1#104
VDD11
105VDD12106
A10/AP
107BA1108
BA0
109RAS#110
VDD13
111VDD14112
WE#
113S0#114
CAS#
115ODT0116
VDD15
117VDD16118
A13
119ODT1120
S1#
121NC2122
VDD17
123VDD18124
NCTEST
125VREF_CA126
VSS27
127VSS28128
DQ32
129DQ36130
DQ33
131DQ37132
VSS29
133VSS30134
DQS#4
135DM4136
DQS4
137VSS31138
VSS32
139DQ38140
DQ34
141DQ39142
DQ35
143VSS33144
VSS34
145DQ44146
DQ40
147DQ45148
DQ41
149VSS35150
VSS36
151DQS#5152
DM5
153DQS5154
VSS37
155VSS38156
DQ42
157DQ46158
DQ43
159DQ47160
VSS39
161VSS40162
DQ48
163DQ52164
DQ49
165DQ53166
VSS41
167VSS42168
DQS#6
169DM6170
DQS6
171VSS43172
VSS44
173DQ54174
DQ50
175DQ55176
DQ51
177VSS45178
VSS46
179DQ60180
DQ56
181DQ61182
DQ57
183VSS47184
VSS48
185DQS#7186
DM7
187DQS7188
VSS49
189VSS50190
DQ58
191DQ62192
DQ59
193DQ63194
VSS51
195VSS52196
SA0
197EVENT#198
VDDSPD
199SDA200
SA1
201SCL202
VTT1
203VTT2204
G1
205G2206
R345
10K_0402_5%
R345
10K_0402_5%
1 2
C428
1U_0402_6.3V6K
C428
1U_0402_6.3V6K
1
2
R350
1K_0402_5%
R350
1K_0402_5%
1 2
C424
10U_0603_6.3V6M
C424
10U_0603_6.3V6M
1
2
R346
0_0402_5%
@R346
0_0402_5%
@
12
C438
2.2U_0603_6.3V6K
C438
2.2U_0603_6.3V6K
1
2
C450
10U_0603_6.3V6M
<BOM Structure>
C450
10U_0603_6.3V6M
<BOM Structure>
1
2
C447
10U_0603_6.3V6M
C447
10U_0603_6.3V6M
1
2
C449
10U_0603_6.3V6M
C449
10U_0603_6.3V6M
1
2
C435
0.1U_0402_16V4Z
C435
0.1U_0402_16V4Z
1
2
C444
1U_0402_6.3V6K
C444
1U_0402_6.3V6K
1
2
G
D
S
Q47
BSS138_NL_SOT23-3@
G
D
S
Q47
BSS138_NL_SOT23-3@
2
1 3
C425
10U_0603_6.3V6M
C425
10U_0603_6.3V6M
1
2
C439
1U_0402_6.3V6K
C439
1U_0402_6.3V6K
1
2
R341
1K_0402_5%
R341
1K_0402_5%
1 2
C446
0.1U_0402_16V4Z
C446
0.1U_0402_16V4Z
1
2
R340
1K_0402_5%
R340
1K_0402_5%
1 2
C430
1U_0402_6.3V6K
C430
1U_0402_6.3V6K
1
2
C429
1U_0402_6.3V6K
C429
1U_0402_6.3V6K
1
2
C426
10U_0603_6.3V6M
@
C426
10U_0603_6.3V6M
@
1
2
R351
1K_0402_5%
R351
1K_0402_5%
1 2
C448
10U_0603_6.3V6M
C448
10U_0603_6.3V6M
1
2
C436
2.2U_0603_6.3V6K
C436
2.2U_0603_6.3V6K
1
2
C445
1U_0402_6.3V6K
C445
1U_0402_6.3V6K
1
2
+
C359
330U_D2_2V_Y
+
C359
330U_D2_2V_Y
1
2
C437
0.1U_0402_16V4Z
C437
0.1U_0402_16V4Z
1
2
R344
10K_0402_5%
R344
10K_0402_5%
12

5
5
4
4
3
3
2
2
1
1
DD
CC
BB
AA
PCH_RTCX1
PCH_RTCX2
PCH_RTCX1
PCH_RTCRST#
PCH_SRTCRST#
SM_INTRUDER#
PCH_INTVRMEN
SM_INTRUDER#
PCH_SPKR
PCH_SPI_CLK
PCH_SPI_MOSI
PCH_SPI_MISO
PCH_SPI_CS0#
PCH_JTAG_TCK
PCH_SATALED#
PCH_JTAG_TMS
PCH_JTAG_TDI
PCH_JTAG_TDO
HDA_SYNC_PCH
HDA_RST_PCH#
HDA_SDIN0
HDA_SDOUT_PCH
PCH_RTCX2
HDA_BITCLK_PCH
PCH_JTAG_TDOPCH_JTAG_TDI PCH_JTAG_TMS
LPC_AD2
LPC_FRAME#
LPC_AD0
LPC_AD3
LPC_AD1
SERIRQ
PCH_GPIO19
SATA_COMP
RBIAS_SATA3
SATA3_COMP
HDA_BITCLK_PCH
HDA_RST_PCH#
HDA_SDOUT_PCH
PCH_INTVRMEN
PCH_SPKR
HDA_SDOUT_PCH
HDA_SYNC_PCH
HDA_SYNC_PCH_R
SPI_WP1#
PCH_SPI_MISO_1
PCH_SPI_CS0#_1
SPI_HOLD1#PCH_SPI_CLK_1
PCH_SPI_MOSI_1
PCH_SPI_CLK_1
PCH_SPI_CS0#_1
PCH_SPI_MOSI_1
PCH_SPI_MISO_1
HDA_SYNC_PCH
SGEN#
SGEN#
SERIRQ
PCH_SATALED#
PCH_GPIO19
+RTCBATT_R
PCH_SPKR 42
HDA_SDIN0 42
SERIRQ40
SATA_PRX_DTX_P034
SATA_PTX_DRX_N034
SATA_PTX_DRX_P034
SATA_PRX_DTX_N034
LPC_AD040
LPC_AD140
LPC_AD240
LPC_AD340
LPC_FRAME#40
HDA_SYNC_AUDIO 42
HDA_SDOUT_AUDIO 42
HDA_RST_AUDIO# 42
HDA_BITCLK_AUDIO 42
PCH_SATALED#41
HDA_SDO 40
SATA_PRX_DTX_P234
SATA_PTX_DRX_N234
SATA_PTX_DRX_P234
SATA_PRX_DTX_N234
+RTCVCC
+RTCVCC
+3VALW_PCH+3VALW_PCH +3VALW_PCH
+1.05VS_PCH
+1.05VS_PCH
+3VS
+3VALW_PCH
+3VALW_PCH
+3VS
+3VS
+3VS
+3VS
+3VS
+CHGRTC
+RTCBATT
+RTCVCC
+RTCBATT
+RTCBATT
Title
SizeDocument NumberRev
Date:Sheetof
Security Classification
Compal Secret Data
THIS SHEET OF ENGINEERING DRAWING IS THE PROPRIETARY PROPERTY OF COMPAL ELECTRONICS, INC. AND CONTAINS CONFIDENTIAL
AND TRADE SECRET INFORMATION. THIS SHEET MAY NOT BE TRANSFERED FROM THE CUSTODY OF THE COMPETENT DIVISION OF R&D
DEPARTMENT EXCEPT AS AUTHORIZED BY COMPAL ELECTRONICS, INC. NEITHER THIS SHEET NOR THE INFORMATION IT CONTAINS
MAY BE USED BY OR DISCLOSED TO ANY THIRD PARTY WITHOUT PRIOR WRITTEN CONSENT OF COMPAL ELECTRONICS, INC.
Issued DateDeciphered Date
JE50-HR/SJV50-HR M/B Schematics
0.5
PCH (1/8) SATA,HDA,SPI, LPC, XDP
Custom
1361 Friday, November 05, 2010
2010/11/12011/11/1
Title
SizeDocument NumberRev
Date:Sheetof
Security Classification
Compal Secret Data
THIS SHEET OF ENGINEERING DRAWING IS THE PROPRIETARY PROPERTY OF COMPAL ELECTRONICS, INC. AND CONTAINS CONFIDENTIAL
AND TRADE SECRET INFORMATION. THIS SHEET MAY NOT BE TRANSFERED FROM THE CUSTODY OF THE COMPETENT DIVISION OF R&D
DEPARTMENT EXCEPT AS AUTHORIZED BY COMPAL ELECTRONICS, INC. NEITHER THIS SHEET NOR THE INFORMATION IT CONTAINS
MAY BE USED BY OR DISCLOSED TO ANY THIRD PARTY WITHOUT PRIOR WRITTEN CONSENT OF COMPAL ELECTRONICS, INC.
Issued DateDeciphered Date
JE50-HR/SJV50-HR M/B Schematics
0.5
PCH (1/8) SATA,HDA,SPI, LPC, XDP
Custom
1361 Friday, November 05, 2010
2010/11/12011/11/1
Title
SizeDocument NumberRev
Date:Sheetof
Security Classification
Compal Secret Data
THIS SHEET OF ENGINEERING DRAWING IS THE PROPRIETARY PROPERTY OF COMPAL ELECTRONICS, INC. AND CONTAINS CONFIDENTIAL
AND TRADE SECRET INFORMATION. THIS SHEET MAY NOT BE TRANSFERED FROM THE CUSTODY OF THE COMPETENT DIVISION OF R&D
DEPARTMENT EXCEPT AS AUTHORIZED BY COMPAL ELECTRONICS, INC. NEITHER THIS SHEET NOR THE INFORMATION IT CONTAINS
MAY BE USED BY OR DISCLOSED TO ANY THIRD PARTY WITHOUT PRIOR WRITTEN CONSENT OF COMPAL ELECTRONICS, INC.
Issued DateDeciphered Date
JE50-HR/SJV50-HR M/B Schematics
0.5
PCH (1/8) SATA,HDA,SPI, LPC, XDP
Custom
1361 Friday, November 05, 2010
2010/11/12011/11/1
SRTCRST close RAM door
RTCRST close RAM door
HDD
Compal Electronics, Inc.
HIntegrated VRM enable
LIntegrated VRM disable
INTVRMEN
*
LOW= Disable (Default)
HIGH= Enable ( No Reboot )
*
*
Low = Disabled (Default)
High = Enabled [Flash Descriptor Security Overide]
This signal has a weak internal pull-down
On Die PLL VR Select is supplied by
1.5V when smapled high
1.8V when sampled low
Needs to be pulled High for Huron River platfrom
*
(INTVRMEN should always be pull high.)
Prevent back drive issue.
ME debug mode,this signal has a weak internal PD
HDA_SDO
ODD
SPI ROM FOR ME (4MB)
Footprint 200mil
as Capella ME override (GPIO33)
Boot BIOSGPIO19
0
1
SPI
-
GPIO51
Reserved
LPC
Boot BIOS Strap
11
0
*
0
1
0
GPIO21
0
1*
Switchable GPU
Non-Switchable
SGEN#
R02 modify
R03 modify
20100416 add
20mil
20mil
R05 modify
R05 modify
R555
33_0402_5%
R555
33_0402_5%
12
R6510_0402_5%
R6510_0402_5%
12
R6810_0402_5%
R6810_0402_5%
12
R5391K_0402_5%
R5391K_0402_5%
1 2
R258
10K_0402_5%
@
R258
10K_0402_5%
@
1 2
R557
0_0402_5%
R557
0_0402_5%
1 2
R24320K_ 0402_1%
R24320K_0402_1%
12
R27510K_0402_5%
R27510K_0402_5%
1 2
R585330K_0402_5%
R585330K_0402_5%
12
JBATT1
SUYIN_060003HA002G202ZL CONN@
JBATT1
SUYIN_060003HA002G202ZL CONN@
+1
-
2
R6244.7K_0402_5% R6244.7K_0402_5%
12
C360
1U_0603_10V6K C360
1U_0603_10V6K
1
2
JBATT2
SUYIN_060003HA002G202ZL CONN@
JBATT2
SUYIN_060003HA002G202ZL CONN@
+1
-
2
R64010K_0402_5%
R64010K_0402_5%
1 2
D13
CHN202UPT_SC70-3
D13
CHN202UPT_SC70-3
1
2
3
R544
33_0402_5%
R544
33_0402_5%
12
J2
0_0603_5%
@
J2
0_0603_5%
@
1 2
R2941K_0402_5% @R2941K_0402_5% @
12
R56810M_0402_5%
R56810M_0402_5%
12
R5671M_0402_5%
R5671M_0402_5%
12
R6543.3K_0402_5%
R6543.3K_0402_5%
12
C471
0.1U_0402_16V4Z
C471
0.1U_0402_16V4Z
1
2
C682
18P_0402_50V8J
C682
18P_0402_50V8J
1
2
J1
0_0603_5%
@
J1
0_0603_5%
@
1 2
R260
37.4_0402_1%
R260
37.4_0402_1%
12
R24820K_0402_1%
R24820K_0402_1%
12
R674
51_0402_5%
R674
51_0402_5%
1 2
R556
1K_0402_5%
@
R556
1K_0402_5%
@
1 2
R625750_0402_1%
<BOM Structure>
R625750_0402_1%
<BOM Structure>
12
C686
18P_0402_50V8J
C686
18P_0402_50V8J
1
2
R637
200_0402_1%
R637
200_0402_1%
1 2
R241
49.9_0402_1%
R241
49.9_0402_1%
12
R666
200_0402_1%
R666
200_0402_1%
1 2
R792
1M_0402_5%
R792
1M_0402_5%
1 2
RTC IHDA
SATA
LPC
SPIJTAG
SATA 6G
U33A
COUGARPOINT_FCBGA989~D
RTC IHDA
SATA
LPC
SPIJTAG
SATA 6G
U33A
COUGARPOINT_FCBGA989~D
RTCX1
A20
RTCX2
C20
INTVRMEN
C17
INTRUDER#
K22
HDA_BCLK
N34
HDA_SYNC
L34
HDA_RST#
K34
HDA_SDIN0
E34
HDA_SDIN1
G34
HDA_SDIN2
C34
HDA_SDO
A36
SATALED#P3
FWH0 / LAD0C38
FWH1 / LAD1A38
FWH2 / LAD2B37
FWH3 / LAD3C37
LDRQ1# / GPIO23K36
FWH4 / LFRAME#D36
LDRQ0#E36
RTCRST#
D20
HDA_SDIN3
A34
HDA_DOCK_EN# / GPIO33
C36
HDA_DOCK_RST# / GPIO13
N32
SRTCRST#
G22
SATA0RXNAM3
SATA0RXPAM1
SATA0TXNAP7
SATA0TXPAP5
SATA1RXNAM10
SATA1RXPAM8
SATA1TXNAP11
SATA1TXPAP10
SATA2RXNAD7
SATA2RXPAD5
SATA2TXNAH5
SATA2TXPAH4
SATA3RXNAB8
SATA3RXPAB10
SATA3TXNAF3
SATA3TXPAF1
SATA4RXNY7
SATA4RXPY5
SATA4TXNAD3
SATA4TXPAD1
SATA5RXNY3
SATA5RXPY1
SATA5TXNAB3
SATA5TXPAB1
SATAICOMPIY10
SPI_CLK
T3
SPI_CS0#
Y14
SPI_CS1#
T1
SPI_MOSI
V4
SPI_MISO
U3
SATA0GP / GPIO21V14
SATA1GP / GPIO19P1
JTAG_TCK
J3
JTAG_TMS
H7
JTAG_TDI
K5
JTAG_TDO
H1
SERIRQV5
SPKR
T10
SATAICOMPOY11
SATA3COMPIAB13
SATA3RCOMPOAB12
SATA3RBIASAH1
U36
EN25F32-100HIP SOP 8P
SA00003IN00
U36
EN25F32-100HIP SOP 8P
SA00003IN00
CS#
1
SO2
WP#
3
GND
4SI5
SCLK6
HOLD#
7
VCC8
G
D
S
Q36
BSS138_NL_SOT23-3
G
D
S
Q36
BSS138_NL_SOT23-3
2
1 3
R259
10K_0402_5%
R259
10K_0402_5%
1 2
R636
100_0402_1%
R636
100_0402_1%
1 2
R648
100_0402_1%
R648
100_0402_1%
1 2
R542
33_0402_5%
R542
33_0402_5%
12
R540
0_0402_5%
@
R540
0_0402_5%
@
12
R646
200_0402_1%
R646
200_0402_1%
1 2
C356
1U_0603_10V6K C356
1U_0603_10V6K
1
2
R375
1K_0402_5%
R375
1K_0402_5%
12
R545
33_0402_5%
R545
33_0402_5%
12
R6840_0402_5%
R6840_0402_5%
12
Y3
32.768KHZ_12.5PF_ Q13MC14610002
Y3
32.768KHZ_12.5PF_ Q13MC14610002
OSC4
OSC1
NC
3
NC
2
R6673.3K_0402_5%
R6673.3K_0402_5%
12
R6520_0402_5%
R6520_0402_5%
12
R671
100_0402_1%
R671
100_0402_1%
1 2

5
5
4
4
3
3
2
2
1
1
DD
CC
BB
AA
EC_LID_OUT#
PCH_SMBCLK
PCH_SMBDATA
XTAL25_IN
XTAL25_OUT
PCH_SML1CLK
PCH_SML1DATA
XCLK_RCOMP
CLK_PCI_LPBACK
CLK_CPU_DMI
CLK_CPU_DMI#
PCH_GPIO46
PCIE_PTX_DRX_N2
PCIE_PTX_DRX_P1
PCIE_PRX_DTX_P2
PCIE_PRX_DTX_N2
PCIE_PTX_DRX_P2
PCIE_PTX_DRX_N1
PCIE_PRX_DTX_P1
PCIE_PRX_DTX_N1
CLK_PCI_LPBACK
MINI1_CLKREQ#
PCH_GPIO45XTAL25_OUT
XTAL25_IN
RST_GATE
CLK_FLEX2
LAN_CLKREQ#
MINI2_CLKREQ#
USB30_CLKREQ#_L
MINI1_CLKREQ#
USB30_CLKREQ#
PCH_GPIO45
PCH_GPIO46
PCH_SML1CLK
PCH_SML1DATA
EC_SMB_CK2
EC_SMB_DA2
CLKIN_GND1#
CLKIN_GND1
PCH_GPIO73
LAN_CLKREQ#
PEG_CLKREQ#_R
PCH_GPIO73
PCH_GPIO47
EC_LID_OUT#
PCH_SMBCLK
PCH_SMBDATA
PCH_SML1CLK
PCH_SML1DATA
RST_GATE
PCH_GPIO47
USB30_CLKREQ#
PCIE_PTX_DRX_N4
PCIE_PRX_DTX_P4
PCIE_PRX_DTX_N4
PCIE_PTX_DRX_P4PCH_GPIO74
PCH_GPIO74
DGPU_PRSNT#
D_CK_SCLK
D_CK_SDATA PCH_SMBDATA
PCH_SMBCLK
PCIE_PTX_DRX_N3
PCIE_PRX_DTX_P3
PCIE_PRX_DTX_N3
PCIE_PTX_DRX_P3
MINI2_CLKREQ#
CLK_BUF_CPU_DMI#
CLK_BUF_CPU_DMI
CLK_BUF_DREF_96M
CLK_BUF_DREF_96M#
CLK_BUF_PCIE_SATA
CLK_BUF_PCIE_SATA#
CLK_BUF_ICH_14M
CLK_PCIE_USB30#
CLK_PCIE_USB30
CLK_PCIE_LAN#
CLK_PCIE_LAN
CLK_PEG_VGA#
CLK_PEG_VGA
DGPU_PRSNT#
CLK_PCIE_MINI1#
CLK_PCIE_MINI1
PEG_CLKREQ#_R
CLK_FLEX0
PCIE_PTX_DRX_N5
PCIE_PRX_DTX_P5
PCIE_PRX_DTX_N5
PCIE_PTX_DRX_P5
CLK_PCIE_USB30_L#
CLK_PCIE_USB30_L
USB30_CLKREQ#_L
CLK_FLEX1
CLK_CPU_DMI#5
CLK_CPU_DMI5
PCIE_PRX_DTX_N1 35
PCIE_PTX_C_DRX_N1 35PCIE_PRX_DTX_P1 35
PCIE_PTX_C_DRX_P1 35
PCIE_PRX_DTX_N2 38PCIE_PRX_DTX_P2 38
PCIE_PTX_C_DRX_N2 38PCIE_PTX_C_DRX_P2 38
CLK_PCIE_MINI1# 38CLK_PCIE_MINI1 38
MINI1_CLKREQ# 38
EC_LID_OUT#40
CLK_PCI_LPBACK17
PCH_SMBCLK38
PCH_SMBDATA38
RST_GATE6,11,12
EC_SMB_CK222,40
EC_SMB_DA222,40
CLK_PCIE_LAN# 35CLK_PCIE_LAN 35
LAN_CLKREQ# 35
CLK_PEG_VGA# 22CLK_PEG_VGA 22
CLK_PCIE_USB30# 39CLK_PCIE_USB30 39
USB30_CLKREQ# 39
PCIE_PRX_DTX_N4 39PCIE_PRX_DTX_P4 39
PCIE_PTX_C_DRX_N4 39PCIE_PTX_C_DRX_P4 39
D_CK_SDATA11,12
D_CK_SCLK11,12
PCIE_PTX_C_DRX_N3 38PCIE_PTX_C_DRX_P3 38
CLK_PCIE_MINI2# 38CLK_PCIE_MINI2 38
MINI2_CLKREQ# 38
PCIE_PRX_DTX_N3 38PCIE_PRX_DTX_P3 38
PEG_CLKREQ#22
DGPU_PWR_EN17,45
PCIE_PRX_DTX_N5 46PCIE_PRX_DTX_P5 46
PCIE_PTX_C_DRX_N5 46PCIE_PTX_C_DRX_P5 46
CLK_PCIE_USB30_L# 46CLK_PCIE_USB30_L 46
USB30_CLKREQ#_L 46
+1.05VS_VTT
+3VALW_PCH
+3VS
+3VS
+3VALW_PCH
+3VS
+3VS
+3VS
+3VS
+3VALW_PCH
Title
SizeDocument NumberRev
Date:Sheetof
Security Classification
Compal Secret Data
THIS SHEET OF ENGINEERING DRAWING IS THE PROPRIETARY PROPERTY OF COMPAL ELECTRONICS, INC. AND CONTAINS CONFIDE NTIAL
AND TRADE SECRET INFORMATION. THIS SHEET MAY NOT BE TRANSFERED FROM THE CUSTODY OF THE COMPETENT DIVISION OF R&D
DEPARTMENT EXCEPT AS AUTHORIZED BY COMPAL ELECTRONICS, INC. NEITHER THIS SHEET NOR THE INFORMATION IT CONTAINS
MAY BE USED BY OR DISCLOSED TO ANY THIRD PARTY WITHOUT PRIOR WRITTEN CONSENT OF COMPAL ELECTRONICS, INC.
Issued Date
Deciphered Date
JE50-HR/SJV50-HR M/B Schematics
0.5
PCH (2/8) PCIE, SMBUS, CLK
Custom
1461 Friday, November 05, 2010
2010/11/12011/11/1
Title
SizeDocument NumberRev
Date:Sheetof
Security Classification
Compal Secret Data
THIS SHEET OF ENGINEERING DRAWING IS THE PROPRIETARY PROPERTY OF COMPAL ELECTRONICS, INC. AND CONTAINS CONFIDE NTIAL
AND TRADE SECRET INFORMATION. THIS SHEET MAY NOT BE TRANSFERED FROM THE CUSTODY OF THE COMPETENT DIVISION OF R&D
DEPARTMENT EXCEPT AS AUTHORIZED BY COMPAL ELECTRONICS, INC. NEITHER THIS SHEET NOR THE INFORMATION IT CONTAINS
MAY BE USED BY OR DISCLOSED TO ANY THIRD PARTY WITHOUT PRIOR WRITTEN CONSENT OF COMPAL ELECTRONICS, INC.
Issued Date
Deciphered Date
JE50-HR/SJV50-HR M/B Schematics
0.5
PCH (2/8) PCIE, SMBUS, CLK
Custom
1461 Friday, November 05, 2010
2010/11/12011/11/1
Title
SizeDocument NumberRev
Date:Sheetof
Security Classification
Compal Secret Data
THIS SHEET OF ENGINEERING DRAWING IS THE PROPRIETARY PROPERTY OF COMPAL ELECTRONICS, INC. AND CONTAINS CONFIDE NTIAL
AND TRADE SECRET INFORMATION. THIS SHEET MAY NOT BE TRANSFERED FROM THE CUSTODY OF THE COMPETENT DIVISION OF R&D
DEPARTMENT EXCEPT AS AUTHORIZED BY COMPAL ELECTRONICS, INC. NEITHER THIS SHEET NOR THE INFORMATION IT CONTAINS
MAY BE USED BY OR DISCLOSED TO ANY THIRD PARTY WITHOUT PRIOR WRITTEN CONSENT OF COMPAL ELECTRONICS, INC.
Issued Date
Deciphered Date
JE50-HR/SJV50-HR M/B Schematics
0.5
PCH (2/8) PCIE, SMBUS, CLK
Custom
1461 Friday, November 05, 2010
2010/11/12011/11/1
PCIE LAN
Mini Card 1
Compal Electronics, Inc.
Reserve for EMI please close to UH4
Mini Card 1
USB3.0
PCIE LAN
USB3.0 Right
Mini Card 2
Mini Card 2
Pull down 10K ohm
for using internal Clock
For DDR
Pull up at EC side.
For VGA,EC
GPIO67
0
1
DIS,OPTIMUS
UMA
DGPU_PRSNT#
Pull high @ VGA side
for safe
USB3.0 Left
USB3.0 Left
R04 modify
R05 modify
R05 modify
R05 modify
R159
10K_0402_5%
UMAO@
R159
10K_0402_5%
UMAO@
1 2
Q40B
DMN66D0LDW-7_SOT363-6
Q40B
DMN66D0LDW-7_SOT363-6
34
5
C8130.1U_0402_10V7K
C8130.1U_0402_10V7K
12
C6750.1U_0402_10V7K
C6750.1U_0402_10V7K
12
R23410K_0402_5%
R23410K_0402_5%
12
R6081K_0402_5%
R6081K_0402_5%
1 2
Y2
25MHZ_20PF_7A25000012
Y2
25MHZ_20PF_7A25000012
1 2
C631
27P_0402_50V8J
C631
27P_0402_50V8J
1
2
C8140.1U_0402_10V7K
C8140.1U_0402_10V7K
12
C6610.1U_0402_10V7K
C6610.1U_0402_10V7K
12
R663
10K_0402_5%
R663
10K_0402_5%
1 2
R644
2.2K_0402_5%
@
R644
2.2K_0402_5%
@
1 2
Q38B
DMN66D0LDW-7_SOT363-6
Q38B
DMN66D0LDW-7_SOT363-6
34
5
G
D
S
Q39
2N7002H_SOT23-3
G
D
S
Q39
2N7002H_SOT23-3
2
13
R6422.2K_0402_5%
R6422.2K_0402_5%
12
R6622.2K_0402_5%
R6622.2K_0402_5%
12
C6720.1U_0402_10V7K
C6720.1U_0402_10V7K
12
R61810K_0402_5%
R61810K_0402_5%
1 2
C6600.1U_0402_10V7K
C6600.1U_0402_10V7K
12
R29510K_0402_5%
R29510K_0402_5%
1 2
R670
4.7K_0402_5%
R670
4.7K_0402_5%
12
R26510K_0402_5%
R26510K_0402_5%
12
R23810K_0402_5%
R23810K_0402_5%
1 2
R22110K_0402_5%
R22110K_0402_5%
12
C6630.1U_0402_10V7K
C6630.1U_0402_10V7K
12
R29310K_0402_5%
R29310K_0402_5%
1 2
T9PAD
@T9PAD
@
T73PAD
@T73PAD
@
R56310K_0402_5%
R56310K_0402_5%
12
R63810K_0402_5%
R63810K_0402_5%
1 2
C6650.1U_0402_10V7K
C6650.1U_0402_10V7K
12
PCI-E*
CLOCKS
FLEX CLOCKS
SMBUS Controller
Link
U33B
COUGARPOINT_FCBGA989~D
PCI-E*
CLOCKS
FLEX CLOCKS
SMBUS Controller
Link
U33B
C
OUGARPOINT_FCBGA989~D
PERN1
BG34
PERP1
BJ34
PERN2
BE34
PERP2
BF34
PERN3
BG36
PERP3
BJ36
PERN4
BF36
PERP4
BE36
PERN5
BG37
PERP5
BH37
PERN6
BJ38
PERP6
BG38
PERN7
BG40
PERP7
BJ40
PERN8
BE38
PERP8
BC38
PETN1
AV32
PETP1
AU32
PETN2
BB32
PETP2
AY32
PETN3
AV34
PETP3
AU34
PETN4
AY34
PETP4
BB34
PETN5
AY36
PETP5
BB36
PETN6
AU36
PETP6
AV36
PETN7
AY40
PETP7
BB40
PETN8
AW38
PETP8
AY38
CLKOUT_PCIE0N
Y40
CLKOUT_PCIE0P
Y39
CLKOUT_PCIE1N
AB49
CLKOUT_PCIE1P
AB47
CLKOUT_PCIE2N
AA48
CLKOUT_PCIE2P
AA47
CLKOUT_PCIE3N
Y37
CLKOUT_PCIE3P
Y36
CLKOUT_PCIE4N
Y43
CLKOUT_PCIE4P
Y45
CLKOUT_PCIE5N
V45
CLKOUT_PCIE5P
V46
CLKIN_DMI2_NBJ30
CLKIN_DMI2_PBG30
CLKIN_DMI_NBF18
CLKIN_DMI_PBE18
CLKIN_DOT_96NG24
CLKIN_DOT_96PE24
CLKIN_SATA_N / CKSSCD_NAK7
CLKIN_SATA_P / CKSSCD_PAK5
XTAL25_INV47
XTAL25_OUTV49
REFCLK14INK45
CLKIN_PCILOOPBACKH45
CLKOUT_PEG_A_NAB37
CLKOUT_PEG_A_PAB38
PEG_A_CLKRQ# / GPIO47M10
PCIECLKRQ0# / GPIO73
J2
PCIECLKRQ1# / GPIO18
M1
PCIECLKRQ2# / GPIO20
V10
PCIECLKRQ3# / GPIO25
A8
PCIECLKRQ4# / GPIO26
L12
PCIECLKRQ5# / GPIO44
L14
CLKOUTFLEX0 / GPIO64K43
CLKOUTFLEX1 / GPIO65F47
CLKOUTFLEX2 / GPIO66H47
CLKOUTFLEX3 / GPIO67K49
CLKOUT_DMI_NAV22
CLKOUT_DMI_PAU22
PEG_B_CLKRQ# / GPIO56
E6
CLKOUT_PEG_B_P
AB40CLKOUT_PEG_B_N
AB42
XCLK_RCOMPY47
CLKOUT_DP_P / CLKOUT_BCLK1_PAM13
CLKOUT_DP_N / CLKOUT_BCLK1_NAM12
CLKOUT_PCIE6N
V40
CLKOUT_PCIE6P
V42
PCIECLKRQ7# / GPIO46
K12
CLKOUT_PCIE7N
V38
CLKOUT_PCIE7P
V37
CLKOUT_BCLK0_N / CLKOUT_PCIE8N
AK14
CLKOUT_BCLK0_P / CLKOUT_PCIE8P
AK13
SMBALERT# / GPIO11E12
SMBCLKH14
SMBDATAC9
SML0ALERT# / GPIO60A12
SML0CLKC8
SML0DATAG12
SML1ALERT# / PCHHOT# / GPIO74C13
SML1CLK / GPIO58E14
SML1DATA / GPIO75M16
CL_CLK1M7
CL_DATA1T11
CL_RST1#P10
PCIECLKRQ6# / GPIO45
T13R5271M_0402_5%
R527
1M_0402_5%
12
R669
4.7K_0402_5%
R669
4.7K_0402_5%
12
R6772.2K_0402_5%
R6772.2K_0402_5%
12
C630
27P_0402_50V8J
C630
27P_0402_50V8J
1
2
R23310K_0402_5%
R23310K_0402_5%
12
R64710K_0402_5%
R64710K_0402_5%
12
R668
2.2K_0402_5%
@
R668
2.2K_0402_5%
@
1 2
R22010K_0402_5%
R22010K_0402_5%
12
Q38A
DMN66D0LDW-7_SOT363-6
Q38A
DMN66D0LDW-7_SOT363-6
61
2
C642
22P_0402_50V8J
@
C642
22P_0402_50V8J
@
12
R65310K_0402_5%
R65310K_0402_5%
1 2
R27310K_0402_5%
R27310K_0402_5%
1 2
T29PAD
@T29PAD
@
R56110K_0402_5%
R56110K_0402_5%
12
R526
90.9_0402_1%
R526
90.9_0402_1%
12
R530
33_0402_5%
@
R530
33_0402_5%
@1 2
Q40A
DMN66D0LDW-7_SOT363-6
Q40A
DMN66D0LDW-7_SOT363-6
61
2
R631
0_0402_5%
DIS@
R631
0_0
402_5%
DIS@
12
C6690.1U_0402_10V7K
C6690.1U_0402_10V7K
12
R17510K_0402_5%
R17510K_0402_5%
12
R632
10K_0402_5%
DIS@
R632
10K_0402_5%
DIS@
1 2
R28010K_0402_5%
R28010K_0402_5%
12
R24010K_0402_5%
R24010K_0402_5%
12
R160
10K_0402_5%
DIS@
R160
10K_0402_5%
DIS@
12
R26410K_0402_5%
R26410K_0402_5%
12
R63010K_0402_5%
R63010K_0402_5%
1 2
C6770.1U_0402_10V7K
C6770.1U_0402_10V7K
12
R6432.2K_0402_5%
R6432.2K_0402_5%
12

5
5
4
4
3
3
2
2
1
1
DD
CC
BB
AA
DMI_IRCOMP
DMI_CRX_PTX_N1
DMI_CRX_PTX_P0
DMI_CRX_PTX_P3
DMI_CTX_PRX_P0
DMI_CRX_PTX_N2
DMI_CRX_PTX_P1
DMI_CTX_PRX_P2
DMI_CTX_PRX_N2
DMI_CTX_PRX_N3
DMI_CTX_PRX_P3
DMI_CRX_PTX_P2
DMI_CTX_PRX_N1
DMI_CRX_PTX_N0
DMI_CTX_PRX_N0
DMI_CTX_PRX_P1
DMI_CRX_PTX_N3
FDI_INT
FDI_FSYNC0
FDI_FSYNC1
FDI_LSYNC1
FDI_LSYNC0
FDI_CTX_PRX_N0
FDI_CTX_PRX_N1
FDI_CTX_PRX_N2
FDI_CTX_PRX_N3
FDI_CTX_PRX_N4
FDI_CTX_PRX_N5
FDI_CTX_PRX_N6
FDI_CTX_PRX_N7
FDI_CTX_PRX_P0
FDI_CTX_PRX_P1
FDI_CTX_PRX_P2
FDI_CTX_PRX_P3
FDI_CTX_PRX_P4
FDI_CTX_PRX_P6
FDI_CTX_PRX_P7
FDI_CTX_PRX_P5
PCH_GPIO72
RI#
SUSACK#_R SUS_PWR_DN_ACK
RBIAS_CPY
SUS_PWR_DN_ACK
PM_DRAM_PWRGD
PCH_RSMRST#
PBTN_OUT#
PCH_ACIN
DSWODVREN
PCH_PCIE_WAKE#
PCH_RSMRST#
PM_SLP_S5#
PM_SLP_S4#
PM_SLP_S3#
SUS_STAT#
H_PM_SYNC
SUSCLK
PCH_GPIO29
XDP_DBRESET#_R
PCH_PCIE_WAKE#
DSWODVREN
PCH_GPIO32
PCH_GPIO32
SYS_PWROK
PCH_PWROKPCH_GPIO29
PCH_RSMRST#
PCH_GPIO72
SUS_PWR_DN_ACK
PCH_ACIN
RI#
PM_DRAM_PWRGD
PCH_PWROK_R
SYS_PWROK
DMI_CTX_PRX_N0 4
DMI_CRX_PTX_N2 4
DMI_CTX_PRX_N1 4
DMI_CTX_PRX_N3 4DMI_CTX_PRX_N2 4
DMI_CTX_PRX_P0 4DMI_CTX_PRX_P1 4
DMI_CTX_PRX_P3 4DMI_CTX_PRX_P2 4
DMI_CRX_PTX_N3 4
DMI_CRX_PTX_N1 4DMI_CRX_PTX_N0 4
DMI_CRX_PTX_P2 4DMI_CRX_PTX_P3 4
DMI_CRX_PTX_P1 4DMI_CRX_PTX_P0 4
FDI_CTX_PRX_N04
FDI_CTX_PRX_N14
FDI_CTX_PRX_N24
FDI_CTX_PRX_N34
FDI_CTX_PRX_N44
FDI_CTX_PRX_N54
FDI_CTX_PRX_N64
FDI_CTX_PRX_N74
FDI_CTX_PRX_P04
FDI_CTX_PRX_P14
FDI_CTX_PRX_P24
FDI_CTX_PRX_P34
FDI_CTX_PRX_P44
FDI_CTX_PRX_P54
FDI_CTX_PRX_P64
FDI_CTX_PRX_P74
FDI_FSYNC14
FDI_LSYNC04
FDI_FSYNC04
FDI_INT4
FDI_LSYNC14
XDP_DBRESET# 5
PM_DRAM_PWRGD 5
PCH_RSMRST# 40
PBTN_OUT# 40
ACIN 22,40,44,45,48
PCH_PCIE_WAKE#35,38,39,46
H_PM_SYNC5
PM_SLP_S3#40
PM_SLP_S4#40
PM_SLP_S5#40
SUS_PWR_DN_ACK 40
SUSCLK40
PCH_PWROK 40
VGATE 40,55SYS_PWROK5
+1.05VS_PCH
+RTCVCC
+3VALW_PCH
+3VS
+3VALW_PCH
+3VS
+3VS
Title
SizeDocument NumberRev
Date:Sheetof
Security Classification
Compal Secret Data
THIS SHEET OF ENGINEERING DRAWING IS THE PROPRIETARY PROPERTY OF COMPAL ELECTRONICS, INC. AND CONTAINS CONFIDENTI AL
AND TRADE SECRET INFORMATION. THIS SHEET MAY NOT BE TRANSFERED FROM THE CUSTODY OF THE COMPETENT DIVISION OF R&D
DEPARTMENT EXCEPT AS AUTHORIZED BY COMPAL ELECTRONICS, INC. NEITHER THIS SHEET NOR THE INFORMATION IT CONTAINS
MAY BE USED BY OR DISCLOSED TO ANY THIRD PARTY WITHOUT PRIOR WRITTEN CONSENT OF COMPAL ELECTRONICS, INC.
Issued Date
Deciphered Date
JE50-HR/SJV50-HR M/B Schematics
0.5
PCH (3/8) DMI,FDI,PM,
Custom
1561 Friday, November 05, 2010
2010/11/12011/11/1
Title
SizeDocument NumberRev
Date:Sheetof
Security Classification
Compal Secret Data
THIS SHEET OF ENGINEERING DRAWING IS THE PROPRIETARY PROPERTY OF COMPAL ELECTRONICS, INC. AND CONTAINS CONFIDENTI AL
AND TRADE SECRET INFORMATION. THIS SHEET MAY NOT BE TRANSFERED FROM THE CUSTODY OF THE COMPETENT DIVISION OF R&D
DEPARTMENT EXCEPT AS AUTHORIZED BY COMPAL ELECTRONICS, INC. NEITHER THIS SHEET NOR THE INFORMATION IT CONTAINS
MAY BE USED BY OR DISCLOSED TO ANY THIRD PARTY WITHOUT PRIOR WRITTEN CONSENT OF COMPAL ELECTRONICS, INC.
Issued Date
Deciphered Date
JE50-HR/SJV50-HR M/B Schematics
0.5
PCH (3/8) DMI,FDI,PM,
Custom
1561 Friday, November 05, 2010
2010/11/12011/11/1
Title
SizeDocument NumberRev
Date:Sheetof
Security Classification
Compal Secret Data
THIS SHEET OF ENGINEERING DRAWING IS THE PROPRIETARY PROPERTY OF COMPAL ELECTRONICS, INC. AND CONTAINS CONFIDENTI AL
AND TRADE SECRET INFORMATION. THIS SHEET MAY NOT BE TRANSFERED FROM THE CUSTODY OF THE COMPETENT DIVISION OF R&D
DEPARTMENT EXCEPT AS AUTHORIZED BY COMPAL ELECTRONICS, INC. NEITHER THIS SHEET NOR THE INFORMATION IT CONTAINS
MAY BE USED BY OR DISCLOSED TO ANY THIRD PARTY WITHOUT PRIOR WRITTEN CONSENT OF COMPAL ELECTRONICS, INC.
Issued Date
Deciphered Date
JE50-HR/SJV50-HR M/B Schematics
0.5
PCH (3/8) DMI,FDI,PM,
Custom
1561 Friday, November 05, 2010
2010/11/12011/11/1
4mil width and place
within 500mil of the PCH
Can be left NC
when IAMT is not
support on the
platfrom
DSWODVREN - On Die DSW VR Enable
HEnable
LDisable
*
Compal Electronics, Inc.
ALL power OK
tell PCH all power ok
but cpu core
not support Deep S4,S5 mux
with SUS_PWR_DN_ACK
not support AMT APWROK can mux
with PWROK (check list1.0 P.40)
Ring Indicator CRB1.0 PH 10K +3VALW
not support
Deep S4,S5 can NC
PCH EDS1.2 P.74
not support Deep S4,S5 DPWROK mux with PWROK
check list1.0 P.42
R05 modify
R05 modify
R6350_0402_5%
R6350_0402_5%
12
R23510K_0402_5%
R23510K_0402_5%
12
R24710K_0402_5%
R24710K_0402_5%
1 2
R597200_0402_1%
R597200_0402_1%
1 2
T22PAD
@
T22PAD
@
R61310K_0402_5%
R61310K_0402_5%
12
U35
MC74VHC1G08DFT2G_SC70-5
U35
MC74VHC1G08DFT2G_SC70-5
B
2
A
1Y4
P5
G
3
R60710K_0402_5%
R60710K_0402_5%
1 2
R218200K_0402_5%
R218200K_0402_5%
1 2
T20PAD
@
T20PAD
@
T21PAD
@
T21PAD
@
T16PAD
@
T16PAD
@
R629
10K_0402_5%
R629
10K_0402_5%
1 2
R62210K_0402_5%
R62210K_0402_5%
12
R5990_0402_5%
R5990_0402_5%
12
T23PAD
@
T23PAD
@
R55910K_0402_5%
R55910K_0402_5%
1 2
R6780_0402_5%
R6780_0402_5%
12
R578750_0402_1%
R578750_0402_1%
12
D9CH751H-40PT_SOD323-2
D9 CH751H-40PT_SOD323-2
2 1
R61010K_0402_5%
R61010K_0402_5%
1 2
DMI
FDI
System Power Management
U33C
COUGARPOINT_FCBGA989~D
DMI
FDI
System Power Management
U33C
COUGARPOINT_FCBGA989~D
DMI0RXN
BC24
DMI1RXN
BE20
DMI2RXN
BG18
DMI3RXN
BG20
DMI0RXP
BE24
DMI1RXP
BC20
DMI2RXP
BJ18
DMI3RXP
BJ20
DMI0TXN
AW24
DMI1TXN
AW20
DMI2TXN
BB18
DMI3TXN
AV18
DMI0TXP
AY24
DMI1TXP
AY20
DMI2TXP
AY18
DMI3TXP
AU18
DMI_ZCOMP
BJ24
DMI_IRCOMP
BG25
FDI_RXN0BJ14
FDI_RXN1AY14
FDI_RXN2BE14
FDI_RXN3BH13
FDI_RXN4BC12
FDI_RXN5BJ12
FDI_RXN6BG10
FDI_RXN7BG9
FDI_RXP0BG14
FDI_RXP1BB14
FDI_RXP2BF14
FDI_RXP3BG13
FDI_RXP4BE12
FDI_RXP5BG12
FDI_RXP6BJ10
FDI_RXP7BH9
FDI_FSYNC0AV12
FDI_FSYNC1BC10
FDI_LSYNC0AV14
FDI_LSYNC1BB10
FDI_INTAW16
PMSYNCHAP14
SLP_SUS#G16
SLP_S3#F4
SLP_S4#H4
SLP_S5# / GPIO63D10
SYS_RESET#
K3
SYS_PWROK
P12
PWRBTN#
E20
RI#
A10
WAKE#B9
SUS_STAT# / GPIO61G8
SUSCLK / GPIO62N14
ACPRESENT / GPIO31
H20
BATLOW# / GPIO72
E10
PWROK
L22
CLKRUN# / GPIO32N3
SUSWARN# / SUS_PWR_DN_ACK / GPIO30
K16
RSMRST#
C21
DRAMPWROK
B13
SLP_LAN# / GPIO29K14
APWROK
L10
DPWROKE22
DMI2RBIAS
BH21
SLP_A#G10
DSWVRMENA18
SUSACK#
C12
T47 PAD
@T47 PAD@
R22349.9_0402_1%
R22349.9_0402_1%
12
R577330K_0402_5%
R577330K_0402_5%
1 2
R645
10K_0402_5%
R645
10K_0402_5%
1 2
R581330K_0402_5%
@
R581330K_0402_5%
@
1 2

5
5
4
4
3
3
2
2
1
1
DD
CC
BB
AA
PCH_DPB_HPD
SDVO_SDATA
SDVO_SCLK
PCH_TXOUT1-
PCH_TXOUT2-
PCH_TXOUT0+
PCH_TXOUT2+
PCH_TXOUT0-
PCH_TXOUT1+
PCH_TXCLK-
PCH_TXCLK+
PCH_CRT_DATA
PCH_CRT_CLK
PCH_CRT_B
PCH_CRT_G
PCH_CRT_R
CRT_IREF
IGPU_BKLT_EN
PCH_CRT_B
PCH_CRT_G
PCH_CRT_R
CTRL_CLK
CTRL_DATA
LVDS_IBG
LVD_VREF
IGPU_BKLT_EN
PCH_DPB_N3
PCH_DPB_P0
PCH_DPB_P1
PCH_DPB_N2
PCH_DPB_P3
PCH_DPB_N1
PCH_DPB_P2
PCH_DPB_N0
PCH_CRT_CLK
PCH_CRT_DATA
CTRL_CLK
CTRL_DATA
PCH_LCD_CLK
PCH_LCD_DATA
ENBKL
SDVO_SCLK33
SDVO_SDATA33
PCH_DPB_HPD33
PCH_TXCLK- 31PCH_TXCLK+ 31
PCH_TXOUT0- 31PCH_TXOUT1- 31PCH_TXOUT2- 31
PCH_TXOUT0+ 31PCH_TXOUT1+ 31PCH_TXOUT2+ 31
PCH_CRT_DATA 32
PCH_CRT_R 32PCH_CRT_G 32PCH_CRT_B 32
PCH_ENVDD 31
DPST_PWM 31
PCH_LCD_DATA 31
PCH_CRT_CLK 32
PCH_DPB_N133
PCH_DPB_N333
PCH_DPB_P133
PCH_DPB_P333
PCH_DPB_N033
PCH_DPB_P033
PCH_DPB_N233
PCH_DPB_P233
ENBKL 22,40
PCH_LCD_CLK 31
PCH_CRT_VSYNC 32PCH_CRT_HSYNC 32
+3VS
+3VS
Title
SizeDocument NumberRev
Date:Sheetof
Security Classification
Compal Secret Data
THIS SHEET OF ENGINEERING DRAWING IS THE PROPRIETARY PROPERTY OF COMPAL ELECTRONICS, INC. AND CONTAINS CONFIDE NTIAL
AND TRADE SECRET INFORMATION. THIS SHEET MAY NOT BE TRANSFERED FROM THE CUSTODY OF THE COMPETENT DIVISION OF R&D
DEPARTMENT EXCEPT AS AUTHORIZED BY COMPAL ELECTRONICS, INC. NEITHER THIS SHEET NOR THE INFORMATION IT CONTAINS
MAY BE USED BY OR DISCLOSED TO ANY THIRD PARTY WITHOUT PRIOR WRITTEN CONSENT OF COMPAL ELECTRONICS, INC.
Issued Date
Deciphered Date
JE50-HR/SJV50-HR M/B Schematics
0.5
PCH (4/9) LVDS,CRT,DP,HDMI
Custom
1661 Friday, November 05, 2010
2010/11/12011/11/1
Title
SizeDocument NumberRev
Date:Sheetof
Security Classification
Compal Secret Data
THIS SHEET OF ENGINEERING DRAWING IS THE PROPRIETARY PROPERTY OF COMPAL ELECTRONICS, INC. AND CONTAINS CONFIDE NTIAL
AND TRADE SECRET INFORMATION. THIS SHEET MAY NOT BE TRANSFERED FROM THE CUSTODY OF THE COMPETENT DIVISION OF R&D
DEPARTMENT EXCEPT AS AUTHORIZED BY COMPAL ELECTRONICS, INC. NEITHER THIS SHEET NOR THE INFORMATION IT CONTAINS
MAY BE USED BY OR DISCLOSED TO ANY THIRD PARTY WITHOUT PRIOR WRITTEN CONSENT OF COMPAL ELECTRONICS, INC.
Issued Date
Deciphered Date
JE50-HR/SJV50-HR M/B Schematics
0.5
PCH (4/9) LVDS,CRT,DP,HDMI
Custom
1661 Friday, November 05, 2010
2010/11/12011/11/1
Title
SizeDocument NumberRev
Date:Sheetof
Security Classification
Compal Secret Data
THIS SHEET OF ENGINEERING DRAWING IS THE PROPRIETARY PROPERTY OF COMPAL ELECTRONICS, INC. AND CONTAINS CONFIDE NTIAL
AND TRADE SECRET INFORMATION. THIS SHEET MAY NOT BE TRANSFERED FROM THE CUSTODY OF THE COMPETENT DIVISION OF R&D
DEPARTMENT EXCEPT AS AUTHORIZED BY COMPAL ELECTRONICS, INC. NEITHER THIS SHEET NOR THE INFORMATION IT CONTAINS
MAY BE USED BY OR DISCLOSED TO ANY THIRD PARTY WITHOUT PRIOR WRITTEN CONSENT OF COMPAL ELECTRONICS, INC.
Issued Date
Deciphered Date
JE50-HR/SJV50-HR M/B Schematics
0.5
PCH (4/9) LVDS,CRT,DP,HDMI
Custom
1661 Friday, November 05, 2010
2010/11/12011/11/1
Compal Electronics, Inc.
Pull high at LVDS conn side.
HDMI D2
HDMI D1
HDMI D0
HDMI CLK
SDVO_CTRLDATA strap pull high
at level shift page
For RF request
R535150_0402_1% UMA@ R535150_0402_1% UMA@
12
R534150_0402_1% UMA@ R534150_0402_1%
UMA@
12
C193
0.01U_0402_16V7K@
C193
0.01U_0402_16V7K@
1
2
R178
1K_0402_0.5%
R178
1K_0402_0.5%
1 2
R1572.2K_0402_5% UMA@ R1572.2K_0402_5% UMA@
12
R1582.2K_0402_5% UMA@ R1582.2K_0402_5%
UMA@
12
R1562.2K_0402_5% UMA@ R1562.2K_0402_5% UMA@
12
R1770_0402_5%
UMA@
R1770_0402_5%
U
MA@1 2
R5222.2K_0402_5% UMA@ R5222.2K_0402_5%UMA@
12
C191
0.01U_0402_16V7K
@
C191
0.01U_0402_16V7K
@
1
2
R5212.2K_0402_5% UMA@ R5212.2K_0402_5% UMA@
12
R1892.37K_0402_1%
UMA@
R1892.37K_0402_1%
U
MA@1 2
LVDS
Digital Display Interface
CRT
U33D
COUGARPOINT_FCBGA989~D
LVDS
Digital Display Interface
CRT
U33D
COUGARPOINT_FCBGA989~D
L_BKLTCTL
P45
L_BKLTEN
J47
L_CTRL_CLK
T45
L_CTRL_DATA
P39
L_DDC_CLK
T40
L_DDC_DATA
K47
L_VDD_EN
M45
LVDSA_CLK#
AK39
LVDSA_CLK
AK40
LVDSA_DATA#0
AN48
LVDSA_DATA#1
AM47
LVDSA_DATA#2
AK47
LVDSA_DATA#3
AJ48
LVDSA_DATA0
AN47
LVDSA_DATA1
AM49
LVDSA_DATA2
AK49
LVDSA_DATA3
AJ47
LVDSB_CLK#
AF40
LVDSB_CLK
AF39
LVDSB_DATA#0
AH45
LVDSB_DATA#1
AH47
LVDSB_DATA#2
AF49
LVDSB_DATA#3
AF45
LVDSB_DATA0
AH43
DDPB_0NAV42
DDPB_1NAV45
LVD_VREFH
AE48
LVD_VREFL
AE47
DDPD_2NBF42
DDPD_3NBJ42
DDPB_2NAU48
DDPB_3NAV47
DDPC_0NAY47
DDPC_1NAY43
DDPC_2NBA47
DDPC_3NBB47
DDPD_0NBB43
DDPD_1NBF44
DDPB_0PAV40
DDPB_1PAV46
DDPD_2PBE42
DDPD_3PBG42
DDPB_2PAU47
DDPB_3PAV49
LVDSB_DATA1
AH49
LVDSB_DATA2
AF47
LVDSB_DATA3
AF43
LVD_IBG
AF37
LVD_VBG
AF36
DDPC_1PAY45
DDPC_0PAY4
9
DDPC_2PBA48
DDPC_3PBB49
DDPD_0PBB45
DDPD_1PBE44
CRT_BLUE
N48
CRT_DDC_CLK
T39
CRT_DDC_DATA
M40
CRT_GREEN
P49
CRT_HSYNC
M47
CRT_IRTN
T42
CRT_RED
T49
CRT_VSYNC
M49
DAC_IREF
T43
SDVO_CTRLCLKP38
SDVO_CTRLDATAM39
DDPC_CTRLCLKP46
DDPC_CTRLDATAP42
DDPD_CTRLCLKM43
DDPD_CTRLDATAM36
DDPB_AUXNAT49
DDPC_AUXNAP47
DDPD_AUXNAT45
DDPB_AUXPAT47
DDPC_AUXPAP49
DDPD_AUXPAT43
DDPB_HPDAT40
DDPC_HPDAT38
DDPD_HPDBH41
SDVO_TVCLKINPAP45
SDVO_TVCLKINNAP43
SDVO_STALLPAM40
SDVO_STALLNAM42
SDVO_INTPAP40
SDVO_INTNAP39
R5320_0402_5%
UMA@
R5320_0402_5%
UMA@
1 2
R1742.2K_0402_5%UMA@ R1742.2K_0402_5% UMA@
12
R533150_0402_1% UMA@ R533150_0402_1%
UMA@
12

5
5
4
4
3
3
2
2
1
1
DD
CC
BB
AA
USBRBIAS
PCI_PIRQA#
PCI_PIRQD#
PCI_PIRQC#
PCI_PIRQB#
ODD_DA#PCH_GPIO4
PCH_GPIO52
CLK_PCI0
CLK_PCI1
CLK_PCI2
CLK_PCI3
CLK_PCI4
USB20_P0
USB20_N0
USB_OC7#
USB_OC4#
U
SB_OC5#
USB_OC6#
USB_OC3#
USB_OC1#
USB_OC0#
USB_OC2#
DF_TVS
DF_TVS
PCH_GPIO2
USB_OC4#
USB_OC3#
USB_OC0#
USB_OC6#
USB_OC5#
USB_OC7#
USB_OC2#
USB20_N8
USB20_P8
USB20_N9
USB20_P9
USB20_N10
USB20_P10
PCH_GPIO55
PCH_GPIO5
PCH_GPIO2
PCH_GPIO4
ODD_DA#
PCI_PIRQA#
PCI_PIRQD#
PCI_PIRQC#
PCI_PIRQB#
USB20_N1
USB20_P1
DGPU_PWR_EN
DGPU_HOLD_RST#
DGPU_PWR_EN
DGPU_HOLD_RST#
DGPU_HOLD_RST#
PCH_GPIO51
USB20_P12
USB20_N13
USB20_P13
USB20_N12
PCH_GPIO52
PCH_GPIO5
PCH_GPIO51
PCH_GPIO53
PCH_GPIO53
PCH_GPIO55
USB20_N2
USB20_P2
USB20_N11
USB20_P11
CLK_PCI_LPBACK
CLK_PCI_LPC
USB20_N3
USB20_P3
USB_OC1#
PLT_RST#
PLT_RST#PLT_RST#
PLT_RST_BUF#35,38,39,40,46
USB20_N039
USB20_P039
H_SNB_IVB#5
PLTRST_VGA#22
CLK_PCI_LPBACK 14CLK_PCI_LPC 40
USB20_N838
USB20_P838
USB20_N938
USB20_P938
USB20_N1031
USB20_P1031
USB20_N146
USB20_P146
DGPU_PWR_EN 14,45
USB20_P1238
USB20_N1339
USB20_P1339
USB20_N1238
USB20_N239
USB20_P239
USB20_N1138
USB20_P1138
ODD_DA# 34
USB20_N339
USB20_P339
PLT_RST# 5USB_OC1#46
+3VS
+1.8VS
+3VALW_PCH
+3VS+3VS
Title
SizeDocument NumberRev
Date:Sheetof
Security Classification
Compal Secret Data
THIS SHEET OF ENGINEERING DRAWING IS THE PROPRIETARY PROPERTY OF COMPAL ELECTRONICS, INC. AND CONTAINS CONFIDE NTIAL
AND TRADE SECRET INFORMATION. THIS SHEET MAY NOT BE TRANSFERED FROM THE CUSTODY OF THE COMPETENT DIVISION OF R&D
DEPARTMENT EXCEPT AS AUTHORIZED BY COMPAL ELECTRONICS, INC. NEITHER THIS SHEET NOR THE INFORMATION IT CONTAINS
MAY BE USED BY OR DISCLOSED TO ANY THIRD PARTY WITHOUT PRIOR WRITTEN CONSENT OF COMPAL ELECTRONICS, INC.
Issued Date
Deciphered Date
JE50-HR/SJV50-HR M/B Schematics
0.5
PCH (5/9) PCI, USB, NVRAM
Custom
1761 Friday, November 05, 2010
2010/11/12011/11/1
Title
SizeDocument NumberRev
Date:Sheetof
Security Classification
Compal Secret Data
THIS SHEET OF ENGINEERING DRAWING IS THE PROPRIETARY PROPERTY OF COMPAL ELECTRONICS, INC. AND CONTAINS CONFIDE NTIAL
AND TRADE SECRET INFORMATION. THIS SHEET MAY NOT BE TRANSFERED FROM THE CUSTODY OF THE COMPETENT DIVISION OF R&D
DEPARTMENT EXCEPT AS AUTHORIZED BY COMPAL ELECTRONICS, INC. NEITHER THIS SHEET NOR THE INFORMATION IT CONTAINS
MAY BE USED BY OR DISCLOSED TO ANY THIRD PARTY WITHOUT PRIOR WRITTEN CONSENT OF COMPAL ELECTRONICS, INC.
Issued Date
Deciphered Date
JE50-HR/SJV50-HR M/B Schematics
0.5
PCH (5/9) PCI, USB, NVRAM
Custom
1761 Friday, November 05, 2010
2010/11/12011/11/1
Title
SizeDocument NumberRev
Date:Sheetof
Security Classification
Compal Secret Data
THIS SHEET OF ENGINEERING DRAWING IS THE PROPRIETARY PROPERTY OF COMPAL ELECTRONICS, INC. AND CONTAINS CONFIDE NTIAL
AND TRADE SECRET INFORMATION. THIS SHEET MAY NOT BE TRANSFERED FROM THE CUSTODY OF THE COMPETENT DIVISION OF R&D
DEPARTMENT EXCEPT AS AUTHORIZED BY COMPAL ELECTRONICS, INC. NEITHER THIS SHEET NOR THE INFORMATION IT CONTAINS
MAY BE USED BY OR DISCLOSED TO ANY THIRD PARTY WITHOUT PRIOR WRITTEN CONSENT OF COMPAL ELECTRONICS, INC.
Issued Date
Deciphered Date
JE50-HR/SJV50-HR M/B Schematics
0.5
PCH (5/9) PCI, USB, NVRAM
Custom
1761 Friday, November 05, 2010
2010/11/12011/11/1
Set to Vcc when HIGH
DMI Termination Voltage
DF_TVSSet to Vss when LOW
USB/B (Right side)
Within 500 mils
CLOSE TO THE BRANCHING POINT
Compal Electronics, Inc.
CMOS Camera (LVDS)
3G/B(SIM Card )
Mini Card 1 (WLAN)
3G/B (WWAN)
Bit11
GNT1#/
GPIO51
Boot BIOS Strap bit1 BBS1
Bit10
0
0
1
1
0
0
1
1
Boot BIOS
Destination
Reserved
PCI
SPI
LPC
Some PCH config not support USB port 6 & 7.
DG 1.2 CRB1.0 PH 2.2K series 1K
BlueTooth
GPIO51 Internal pull high
Mini2 Card 2 (Reserved)
USB/B (Right side) ,colay USB3.0
USB Conn. Colay USB3.0
USB/B (Right side)
For RF request
R03 modify
R03 modify
R03 modify
R15310K_0402_5%
R15310K_0402_5%
12
T30 PAD@T30 PAD@
R58810K_0402_5%
R58810K_0402_5%
12
R296
100_0402_1%
DIS@
R296
100_0402_1%
DIS@
12
R61610K_0402_5%
R61610K_0402_5%
12
R59010K_0402_5%
R59010K_0402_5%
12
R18010K_0402_5%
R18010K_0402_5%
12
R17010K_0402_5%
R17010K_0402_5%
12
R16110K_0402_5%
R16110K_0402_5%
12
R633
2.2K_0402_5%
R633
2.2K_0402_5%
1 2
R59210K_0402_5%
R59210K_0402_5%
12
R281
100K_0402_5%
DIS@
R281
100K_0402_5%
DIS@
1 2
T18 PAD@T18 PAD@
R16610K_0402_5%
R16610K_0402_5%
12
RSVD
NVRAM
PCI
USB
U33E
COUGARPOINT_FCBGA989~D
RSVD
NVRAM
PCI
USB
U33E
COUGARPOINT_FCBGA989~D
NV_ALEAV5
NV_CE#0
AY7
NV_CE#1AV7
NV_CE#2AU3
NV_CE#3BG4
NV_CLEAY1
NV_DQS0AT10
NV_DQS1BC8
NV_DQ0 / NV_IO0AU2
NV_DQ1 / NV_IO1AT4
NV_DQ10 / NV_IO10BB5
NV_DQ11 / NV_IO11BB3
NV_DQ12 / NV_IO12BB7
NV_DQ13 / NV_IO13BE8
NV_DQ14 / NV_IO14BD4
NV_DQ15 / NV_IO15BF6
NV_DQ2 / NV_IO2AT3
NV_DQ3 / NV_IO3AT1
NV_DQ4 / NV_IO4AY3
NV_DQ5 / NV_IO5AT5
NV_DQ6 / NV_IO6AV3
NV_DQ7 / NV_IO7AV1
NV_DQ8 / NV_IO8BB1
NV_DQ9 / NV_IO9BA3
NV_RB#AT8
NV_RCOMPAV10
NV_RE#_WRB0AY5
NV_RE#_WRB1BA2
NV_WE#_CK0AT12
NV_WE#_CK1BF3
PIRQA#
K40
PIRQB#
K38
PIRQC#
H38
PIRQD#
G38
REQ1# / GPIO50
C46
REQ2# / GPIO52
C44
REQ3# / GPIO54
E40
GNT1# / GPIO51
D47
GNT2# / GPIO53
E42
GNT3# / GPIO55
F46
PIRQE# / GPIO2
G42
PIRQF# / GPIO3
G40
PIRQG# / GPIO4
C42
PIRQH# / GPIO5
D44
USBP0NC24
USBP0PA24
USBP1NC25
USBP1PB25
USBP2NC26
USBP2PA26
USBP3NK28
USBP3PH28
USBP4NE28
USBP4PD28
USBP5NC28
USBP5PA28
USBP6NC29
USBP6PB29
USBP7NN28
USBP7PM28
USBP8NL30
USBP8PK30
USBP9NG30
USBP9PE30
USBP10NC30
USBP10PA30
USBP11NL32
USBP11PK32
USBP12NG32
USBP12PE32
USBP13NC32
USBP13PA32
PME#
K10
CLKOUT_PCI0
H49
CLKOUT_PCI1
H43
CLKOUT_PCI2
J48
USBRBIAS#C33
USBRBIASB33
OC0# / GPIO59A14
OC1# / GPIO40K20
OC2# / GPIO41B17
OC3# / GPIO42C16
OC4# / GPIO43L16
OC5# / GPIO9A16
OC6# / GPIO10D14
OC7# / GPIO14C14
CLKOUT_PCI4
H40CLKOUT_PCI3
K42
PLTRST#
C6
TP1
BG26
TP2
BJ26
TP3
BH25
TP6
AH38
TP7
AH37
TP8
AK43
TP9
AK45
TP16
Y13
TP17
K24
TP18
L24
TP19
AB46
TP20
AB45
TP21
B21
TP22
M20
TP23
AY16
TP25
BE28
TP26
BC30
TP27
BE32
TP28
BJ32
TP29
BC28
TP30
BE30
TP31
BF32
TP32
BG32
TP33
AV26
TP34
BB26
TP35
AU28
TP36
AY30
TP37
AU26
TP38
AY26
TP39
AV28
TP40
AW30
TP4
BJ16
TP5BG16
TP15
AM5TP14
AM4TP13
AH12TP12
H3TP11
N30TP10
C18
TP24
BG46
R16210K_0402_5%
R16210K_0402_5%
12
U15
MC74VHC1G08DFT2G_SC70-5
U15
MC74VHC1G08DFT2G_SC70-5
IN1
1
IN2
2OUT4
VCC5
GND
3
R17310K_0402_5%
R17310K_0402_5%
12
T10 PAD@T10 PAD@
R16910K_0402_5%
R16910K_0402_5%
12
R77310K_0402_5%
R77310K_0402_5%
12
U14
NC7SZ08P5X_NL_SC70-5DIS@
U14
NC7SZ08P5X_NL_SC70-5DIS@
B
2
A
1Y4
P5
G
3
R15210K_0402_5%
R15210K_0402_5%
12
C632
0.01U_0402_16V7K
@
C632
0.01U_0402_16V7K
@
1
2
R59510K_0402_5%
R59510K_0402_5%
12
R6261K_0402_5%
R626
1K_0402_5%
1 2
R1658.2K_0402_5%
R1658.2K_0402_5%
12
R1888.2K_0402_5%
R1888.2K_0402_5%
12
R18310K_0402_5%
R18310K_0402_5%
12
R59610K_0402_5%
R59610K_0402_5%
12
R17210K_0402_5%
R17210K_0402_5%
12
C633
0.01U_0402_16V7K
@
C633
0.01U_0402_16V7K
@
1
2R282
0_0402_5%
@
R282
0_0402_5%
@1 2
R61210K_0402_5%
R61210K_0402_5%
12
R18110K_0402_5%
R18110K_0402_5%
12
R297
100K_0402_5%
R297
100K_0402_5%
1 2
R52922_0402_5%
R52922_0402_5%
12
R53122_0402_5%
R53122_0402_5%
1 2
R55822.6_0402_1%
R558
22.6_0402_1%
12
T12 PAD@T12 PAD@

5
5
4
4
3
3
2
2
1
1
DD
CC
BB
AA
PCH_THRMTRIP#_R
EC_SCI#
PCH_GPIO39
WL_OFF#
PCH_GPIO28
PCH_PECI_R
PCH_GPIO71
EC_KBRST#
H_THRMTRIP#
EC_SMI#
DGPU_PWROK
DGPU_HPD_INT#
WL_EN#
WWAN_OFF#
OPTIMUS_EN#
PCH_GPIO27
PCH_GPIO57
PCH_GPIO48
PCH_GPIO22
SMIB
PCH_GPIO12
PCH_GPIO27
EC_KBRST#
WL_EN#
ODD_DETECT#
PCH_GPIO22
DGPU_HPD_INT#
BT_ON#
PCH_GPIO48
PCH_GPIO57
SMIB
PCH_GPIO12
PCH_GPIO39
DGPU_PWROK
WL_OFF#
ODD_DETECT#
PCH_GPIO16
PCH_GPIO69
PCH_GPIO70
PCH_GPIO16
PCH_GPIO0
PCH_GPIO0
PCH_GPIO24
BT_ON#
PCH_GPIO69PCH_GPIO70PCH_GPIO71
WWAN_OFF#
OPTIMUS_EN#
PCH_GPIO28 PCH_GPIO28
ODD_EN#
PCH_GPIO24
ODD_EN#
GATEA2040
EC_SCI# 40
H_PECI5,40
H_CPUPWRGD5
EC_KBRST#40
H_THRMTRIP#5
VGA_PWROK 54
EC_SMI# 40
DGPU_HPD_INT# 33
BT_ON# 38,39
ODD_DETECT# 34
ODD_EN#34
SMIB 39,46
WWAN_OFF# 38
WL_OFF# 38
WL_EN# 39
+3VS
+3VS
+3VS
+3VALW_PCH
+3VS+3VS+3VS
+3VS
+3VALW_PCH
Title
SizeDocument NumberRev
Date:Sheetof
Security Classification
Compal Secret Data
THIS SHEET OF ENGINEERING DRAWING IS THE PROPRIETARY PROPERTY OF COMPAL ELECTRONICS, INC. AND CONTAINS CONFIDE NTIAL
AND TRADE SECRET INFORMATION. THIS SHEET MAY NOT BE TRANSFERED FROM THE CUSTODY OF THE COMPETENT DIVISION OF R&D
DEPARTMENT EXCEPT AS AUTHORIZED BY COMPAL ELECTRONICS, INC. NEITHER THIS SHEET NOR THE INFORMATION IT CONTAINS
MAY BE USED BY OR DISCLOSED TO ANY THIRD PARTY WITHOUT PRIOR WRITTEN CONSENT OF COMPAL ELECTRONICS, INC.
Issued Date
Deciphered Date
JE50-HR/SJV50-HR M/B Schematics
0.5
PCH (6/9) GPIO, CPU, MISC
Custom
1861 Friday, November 05, 2010
2010/11/12011/11/1
Title
SizeDocument NumberRev
Date:Sheetof
Security Classification
Compal Secret Data
THIS SHEET OF ENGINEERING DRAWING IS THE PROPRIETARY PROPERTY OF COMPAL ELECTRONICS, INC. AND CONTAINS CONFIDE NTIAL
AND TRADE SECRET INFORMATION. THIS SHEET MAY NOT BE TRANSFERED FROM THE CUSTODY OF THE COMPETENT DIVISION OF R&D
DEPARTMENT EXCEPT AS AUTHORIZED BY COMPAL ELECTRONICS, INC. NEITHER THIS SHEET NOR THE INFORMATION IT CONTAINS
MAY BE USED BY OR DISCLOSED TO ANY THIRD PARTY WITHOUT PRIOR WRITTEN CONSENT OF COMPAL ELECTRONICS, INC.
Issued Date
Deciphered Date
JE50-HR/SJV50-HR M/B Schematics
0.5
PCH (6/9) GPIO, CPU, MISC
Custom
1861 Friday, November 05, 2010
2010/11/12011/11/1
Title
SizeDocument NumberRev
Date:Sheetof
Security Classification
Compal Secret Data
THIS SHEET OF ENGINEERING DRAWING IS THE PROPRIETARY PROPERTY OF COMPAL ELECTRONICS, INC. AND CONTAINS CONFIDE NTIAL
AND TRADE SECRET INFORMATION. THIS SHEET MAY NOT BE TRANSFERED FROM THE CUSTODY OF THE COMPETENT DIVISION OF R&D
DEPARTMENT EXCEPT AS AUTHORIZED BY COMPAL ELECTRONICS, INC. NEITHER THIS SHEET NOR THE INFORMATION IT CONTAINS
MAY BE USED BY OR DISCLOSED TO ANY THIRD PARTY WITHOUT PRIOR WRITTEN CONSENT OF COMPAL ELECTRONICS, INC.
Issued Date
Deciphered Date
JE50-HR/SJV50-HR M/B Schematics
0.5
PCH (6/9) GPIO, CPU, MISC
Custom
1861 Friday, November 05, 2010
2010/11/12011/11/1
Compal Electronics, Inc.
PCH_GPIO27 (Have internal Pull-High)
Deep S4,S5 wake event signal
No use PD to GND Check list1.0 P.70
Deep S4,S5 wake event signal
RTC alarm,Power BTN,GPIO27
CRB1.0 PH10K to +3VALW
GPIO24 Unmultiplexed
NOTE: GPIO24 configuration
register bits are not cleared by
CF9h reset event.
INIT3_3V
This signal has weak internal
PU, can't pull low,leave NC
Checklist1.0 P.59
TS_VSS1~4
PD to GND
CTRL+ALT+DEL
non CPU power ok
130 degree
shut sown
PECI CPU-EC
1 1
x
x
P5WE0
P7YE0
Project IDGPIO70
0
0
GPIO690*0
0 1
GPIO38
0
1
*OPTIMUS
Non-OPTIMUS
OPTIMUS_EN#
*
This signal has a weak internal pull up
On-Die PLL Voltage Regulator
LOn-Die PLL Voltage Regulator disable
GPIO28
HOn-Die voltage regulator enable
HDA_SYNC PH(PLL =+1.5VS)
GPIO71
0
1
VRAM 800 MHz
VRAM 900 MHz
PCH_GPIO71
*
R02 modify
R03 modify
R03 modify
R04 modify
R04 modify
R05 modify
R05 modify
R549
10K_0402_5%
R549
10K_0402_5%
12
T43PAD
@T43PAD
@
R550
10K_0402_5%X76@
R550
10K_0402_5%
X76@
1 2
R6721K_0402_5%
R6721K_0402_5%
12
R627390_0402_5%
R627390_0402_5%
12
T36 PAD@T36 PAD
@
T50PAD
@T50PAD
@
T41 PAD@T41 PAD@
R64910K_0402_5%
R64910K_0402_5%
12
R27610K_0402_5%
R27610K_0402_5%
12
R29010K_0402_5%
R29010K_0402_5%
12
R19110K_0402_5%
R19110K_0402_5%
12
R29210K_0402_5%
R29210K_0402_5%
12
R1930_0402_5%
DIS@
R1930_0402_5%
DIS@
12
R554
10K_0402_5%@
R554
10K_0402_5%
@
1 2
R77110K_0402_5%
R77110K_0402_5%
12
R62010K_0402_5%
R62010K_0402_5%
12
R27410K_0402_5%
R27410K_0402_5%
12
T57 PAD@T57 PAD@
R239 0_0402_5%@
R239 0_0402_5%@
12
T51 PAD@T51 PAD@
R62310K_0402_5%NOPT@ R62310K_0402_5% NOPT@
12
T34 PAD@T34 PAD
@
T33PAD
@T33PAD
@
R2721K_0402_5%@
R2721K_0402_5%
@
12
T63PAD
@T63PAD
@
R54610K_0402_5%
R54610K_0402_5%
12
T59PAD
@T59PAD
@
T38PAD
@T38PAD
@
T65PAD
@T65PAD
@
R19410K_0402_5%
R19410K_0402_5%
12
T49PAD
@T49PAD
@
R26210K_0402_5%
R26210K_0402_5%
12
T61 PAD@T61 PAD@
R26310K_0402_5%
R26310K_0402_5%
12
T60PAD
@T60PAD
@
T31PAD
@T31PAD
@
T39PAD
@T39PAD
@
R291200K_0402_5%
R291200K_0402_5%
12
R66110K_0402_5%
R66110K_0402_5%
12
R63910K_0402_5%OPT@ R63910K_0402_5% OPT@
12
T56 PAD@T56 PAD
@
T32PAD
@T32PAD
@
R61910K_0402_5%
R61910K_0402_5%
12
T52 PAD@T52 PAD@R551
10K_0402_5%
X76@
R551
10K_0402_5%X76@
12
T54PAD
@T54PAD
@
R27910K_0402_5%
R27910K_0402_5%
12
T44 PAD@T44 PAD@
R64110K_0402_5%
R64110K_0402_5%
12
T46 PAD@T46 PAD@T45PAD
@T45PAD
@
CPU/MISC
NCTFGPIO
U33F
COUGARPOINT_FCBGA989~D
CPU/MISC
NCTFGPIO
U33F
COUGARPOINT_FCBGA989~D
GPIO27
E16
GPIO28
P8
GPIO24 / MEM_LED
E8
GPIO57
D6
LAN_PHY_PWR_CTRL / GPIO12
C4
VSS_NCTF_1
A4
VSS_NCTF_2
A44
VSS_NCTF_3
A45
VSS_NCTF_4
A46
VSS_NCTF_5
A5
VSS_NCTF_6
A6
VSS_NCTF_7
B3
VSS_NCTF_8
B47
VSS_NCTF_9
BD1
VSS_NCTF_10
BD49
VSS_NCTF_11
BE1
VSS_NCTF_12
BE49
TACH2 / GPIO6
H36
TACH0 / GPIO17
D40
TACH3 / GPIO7
E38
SATA3GP / GPIO37
M5
SATA5GP / GPIO49
V3
SCLOCK / GPIO22
T5
SLOAD / GPIO38
N2
SDATAOUT0 / GPIO39
M3
SDATAOUT1 / GPIO48
V13
PROCPWRGDAY11
RCIN#P5
PECIAU16
THRMTRIP#AY10
GPIO8
C10
BMBUSY# / GPIO0
T7
GPIO15
G2
TACH1 / GPIO1
A42
SATA2GP / GPIO36
V8
INIT3_3V#T14
STP_PCI# / GPIO34
K1
GPIO35
K4
SATA4GP / GPIO16
U2
VSS_NCTF_32F49
A20GATEP4
TACH4 / GPIO68C40
TACH6 / GPIO70C41
TACH7 / GPIO71A40
TACH5 / GPIO69B41
VSS_NCTF_17BH3
VSS_NCTF_18BH47
VSS_NCTF_19BJ4
VSS_NCTF_20BJ44
VSS_NCTF_21BJ45
VSS_NCTF_22BJ46
VSS_NCTF_23BJ5
VSS_NCTF_24BJ6
VSS_NCTF_25C2
VSS_NCTF_26C48
VSS_NCTF_27D1
VSS_NCTF_28D49
VSS_NCTF_29E1
VSS_NCTF_30E49
VSS_NCTF_31F1
NC_4AK10
NC_3AH10
NC_2AK11
NC_1AH8
NC_5P37
VSS_NCTF_13
BF1
VSS_NCTF_14
BF49
VSS_NCTF_15BG2
VSS_NCTF_16BG48
T53PAD
@T53PAD
@
R278
10K_0402_5%
R278
10K_0402_5%
12
T40PAD
@T40PAD
@
T64 PAD@T64 PAD@
R548
10K_0402_5%
@
R548
10K_0402_5%@
1 2
R553
10K_0402_5%
R553
10K_0402_5%
12
T55 PAD@T55 PAD @
R277200K_0402_5%
R277200K_0402_5%
12
T37 PAD@T37 PAD@
T42PAD
@T42PAD
@
R7684.7K_0402_5% R7684.7K_0402_5%
12
T58PAD
@T58PAD
@
T35 PAD@T35 PAD@

5
5
4
4
3
3
2
2
1
1
DD
CC
BB
AA
+VCCAFDI_VRM
+VCCAPLLEXP
+1.05VS_PCH
+VCCAFDI_VRM
+VCCAFDI_VRM
+VCCTX_LVDS
+VCCADAC
+VCCA_LVDS
+1.05VS_VCCAPLL_FDI
+1.5VS+VCCAFDI_VRM
+1.05VS_VTT
+1.05VS_PCH
+1.05VS_PCH
+1.05VS_PCH
+3VS
+1.05VS_PCH
+1.8VS
+3VS
+3VS
+3VS
+3VS
+1.8VS
Title
SizeDocument NumberRev
Date:Sheetof
Security Classification
Compal Secret Data
THIS SHEET OF ENGINEERING DRAWING IS THE PROPRIETARY PROPERTY OF COMPAL ELECTRONICS, INC. AND CONTAINS CONFIDE NTIAL
AND TRADE SECRET INFORMATION. THIS SHEET MAY NOT BE TRANSFERED FROM THE CUSTODY OF THE COMPETENT DIVISION OF R&D
DEPARTMENT EXCEPT AS AUTHORIZED BY COMPAL ELECTRONICS, INC. NEITHER THIS SHEET NOR THE INFORMATION IT CONTAINS
MAY BE USED BY OR DISCLOSED TO ANY THIRD PARTY WITHOUT PRIOR WRITTEN CONSENT OF COMPAL ELECTRONICS, INC.
Issued Date
Deciphered Date
JE50-HR/SJV50-HR M/B Schematics
0.5
PCH (7/9) PWR
Custom
1961 Friday, November 05, 2010
2010/11/12011/11/1
Title
SizeDocument NumberRev
Date:Sheetof
Security Classification
Compal Secret Data
THIS SHEET OF ENGINEERING DRAWING IS THE PROPRIETARY PROPERTY OF COMPAL ELECTRONICS, INC. AND CONTAINS CONFIDE NTIAL
AND TRADE SECRET INFORMATION. THIS SHEET MAY NOT BE TRANSFERED FROM THE CUSTODY OF THE COMPETENT DIVISION OF R&D
DEPARTMENT EXCEPT AS AUTHORIZED BY COMPAL ELECTRONICS, INC. NEITHER THIS SHEET NOR THE INFORMATION IT CONTAINS
MAY BE USED BY OR DISCLOSED TO ANY THIRD PARTY WITHOUT PRIOR WRITTEN CONSENT OF COMPAL ELECTRONICS, INC.
Issued Date
Deciphered Date
JE50-HR/SJV50-HR M/B Schematics
0.5
PCH (7/9) PWR
Custom
1961 Friday, November 05, 2010
2010/11/12011/11/1
Title
SizeDocument NumberRev
Date:Sheetof
Security Classification
Compal Secret Data
THIS SHEET OF ENGINEERING DRAWING IS THE PROPRIETARY PROPERTY OF COMPAL ELECTRONICS, INC. AND CONTAINS CONFIDE NTIAL
AND TRADE SECRET INFORMATION. THIS SHEET MAY NOT BE TRANSFERED FROM THE CUSTODY OF THE COMPETENT DIVISION OF R&D
DEPARTMENT EXCEPT AS AUTHORIZED BY COMPAL ELECTRONICS, INC. NEITHER THIS SHEET NOR THE INFORMATION IT CONTAINS
MAY BE USED BY OR DISCLOSED TO ANY THIRD PARTY WITHOUT PRIOR WRITTEN CONSENT OF COMPAL ELECTRONICS, INC.
Issued Date
Deciphered Date
JE50-HR/SJV50-HR M/B Schematics
0.5
PCH (7/9) PWR
Custom
1961 Friday, November 05, 2010
2010/11/12011/11/1
Compal Electronics, Inc.
VCCVRM = 160mA detal waiting for newest spec
VCCVRM==>1.5V FOR MOBILE
VCCVRM==>1.8V FOR DESKTOP
0.1uH inductor, 200mA
1300mA
1mA
1mA
60mA
2925mA
20mA
190mA
20mA
266mA
+VCCADAC should be powered up during S0
system state.Note that Thermal Sensor
shares the same power supply rail with DAC
HDA_SYNC PH(PLL =+1.5VS)
VCCFDIPLL,VCCAPLLEXP,VCCAPLLDMI2
GPIO28
On-Die PLL Voltage Regulator
HOn-Die PLL voltage regulator enable
place near AT20
place near AB36
VccDFTERM should PH +1.8VS or +3VS
For SPI control logi
Core Well I/O Buffer
DMI buffer logic
Internal PLL and VRM(+1.5VS)
I/O Buffer Voltage
DMI Clock Buffer Voltage
Spread Modulators Power Supply
Differential Clock Buffers Power Supply
Analog power supply for LVDS (Mobile
Only)
Analog power supply for LVDS (Mobile
Only)
VccSSC1.05
I/O Buffer Voltage
0.095
1.8 V Internal PLL and VRMs (1.8 V for
Desktop)
VccDIFFCLKN1.05
PCH Power Rail Table
0.055
Processor I/F
PCH Core Well Reference Voltage
Suspend Well Reference Voltag
3.3
1.05
1.05
1.05
V_PROC_IO
V5REF
V5REF_Sus
Vcc3_3
VccADAC
VccADPLLA
VccADPLLB
Display DAC Analog Power. This power is
supplied by the core well.
Voltage Rail
VccCore
VccDMI
1.05
5
3.3
0.001
0.001
0.001
0.266
0.001
0.08
0.08
1.3
0.042
5
Voltage
S0 Iccmax
Current(A)
Display PLL A power
1.05
1.05 VccIO2.925
1.05 VccASW1.01
3.3 VccSPI0.02
3.3 VccDSW0.003
1.80.19 VccpNAND
3.3 VccRTC6 uA
3.3 VccSus3_3
3.3 / 1.5 VccSusHDA
0.266
0.01
VccVRM1.8 / 1.50.16
1.05 VccCLKDMI
VccALVDS3.3
1.8 VccTX_LVDS0.06
0.001
0.02
Display PLL B power
Internal Logic Voltage
DMI Buffer Voltage
Core Well I/O buffers
1.05 V Supply for Intel R Management
Engine and Integrated LAN
3.3 V Supply for SPI Controller Logic
3.3v supply for Deep S4/S5 well
1.8V power supply for DF_TVS
Battery Voltage
Suspend Well I/O Buffer Voltage
High Definition Audio Controller Suspend
Voltage
VCCFDIPLL,VCCAPLLEXP,VCCAPLLDMI2
,VCCAPLLSATA
On-Die PLL Voltage Regulator
HOn-Die PLL voltage regulator enable
Trace 20mil
R05 modify
R05 modify
C344
1U_0402_6.3V6K
C344
1U_0402_6.3V6K
1
2
C342
1U_0402_6.3V6K
C342
1U_0402_6.3V6K
1
2
C334
10U_0805_10V4Z
C334
10U_0805_10V4Z
1
2
R176
0_0402_5%
DISO@
R176
0_0402_5%
DISO@
1 2
C703
1U_0402_6.3V6K
C703
1U_0402_6.3V6K
1
2
C320
1U_0402_6.3V6K
C320
1U_0402_6.3V6K
1
2
C308
1U_0402_6.3V6K
C308
1U_0402_6.3V6K
1
2
C322
0.1U_0402_10V7K
C3220.1U_0402_10V7K
1
2
C300
22U_0805_6.3V6M
UMA@
C300
22U_0805_6.3V6M
UMA@
1
2
L31
MBK1608221YZF_2P
L31
MBK1608221YZF_2P
1 2
C314
10U_0805_10V4Z
C314
10U_0805_10V4Z
1
2
C615
22U_0805_6.3V6M @
C615
22U_0805_6.3V6M
@
1
2
C346
1U_0402_6.3V6K
C346
1U_0402_6.3V6K
1
2
C276
22U_0805_6.3V6M
C276
22U_0805_6.3V6M
1
2
R2570_0603_5%
R2570_0603_5%
1 2
POWER
VCC CORE
DMI
VCCIO
CRT LVDS
FDI
NAND / SPIHVCMOS
U33G
COUGARPOINT_FCBGA989~D
POWER
VCC CORE
DMI
VCCIO
CRT LVDS
FDI
NAND / SPIHVCMOS
U33G
COUGARPOINT_FCBGA989~D
VCCCORE[1]
AA23
VCCCORE[2]
AC23
VCCCORE[3]
AD21
VCCCORE[4]
AD23
VCCCORE[5]
AF21
VCCCORE[6]
AF23
VCCCORE[7]
AG21
VCCCORE[8]
AG23
VCCCORE[9]
AG24
VCCCORE[10]
AG26
VCCCORE[11]
AG27
VCCCORE[12]
AG29
VCCCORE[13]
AJ23
VCCCORE[14]
AJ26
VCCCORE[15]
AJ27
VCCPNAND[4]AJ17
VCCPNAND[3]AJ16
VCCIO[17]
AN21
VCCIO[18]
AN26
VCCIO[19]
AN27
VCCIO[20]
AP21
VCCIO[23]
AP26
VCCIO[24]
AT24
VCCIO[15]
AN16
VCCIO[16]
AN17
VCCIO[21]
AP23
VCCIO[22]
AP24
VCCADACU48
VCCTX_LVDS[1]AM37
VCCTX_LVDS[2]AM38
VCCALVDSAK36
VCCVRM[3]AT16
VCCVRM[2]
AP16
VCCAPLLEXP
BJ22
VCCFDIPLL
BG6
VCCIO[28]
AN19VCCTX_LVDS[4]AP37
VCCTX_LVDS[3]AP36
VSSADACU47
VSSALVDSAK37
VCCIO[27]
AP17
VCC3_3[6]V33
VCC3_3[7]V34
VCC3_3[3]
BH29VCCPNAND[2]AG17
VCCPNAND[1]AG16
VCCDMI[1]AT20
VCCIO[25]
AN33
VCCIO[26]
AN34
VCCCORE[16]
AJ29
VCCCORE[17]
AJ31
VCCSPIV1
VCCIO[1]AB36
VCCDMI[2]
AU20
J3
PAD-OPEN 4x4m
@
J3
PAD-OPEN 4x4m
@
1 2R523
0_0402_5%
@
R523
0_0402_5%
@
1 2
C349
0.1U_0402_10V7K
C349
0.1U_0402_10V7K
1
2
C310
0.01U_0402_16V7K
UMA@
C310
0.01U_0402_16V7K
UMA@
1
2
T48 PAD@T48 PAD@
C710
12P_0402_50V8J
C710
12P_0402_50V8J
1
2
C325
1U_0402_6.3V6K
C325
1U_0402_6.3V6K
1
2
T19 PAD@T19 PAD@
L16
0.1UH_MLF1608DR10KT_10%_1608
UMA@ L16
0.1UH_MLF1608DR10KT_10%_1608
UMA@
1 2
C629
22U_0805_6.3V6M
C629
22U_0805_6.3V6M
1
2
R149
0_0805_5%
UMA@
R149
0_0805_5%
UMA@
12
C640
0.01U_0402_16V7K
C640
0.01U_0402_16V7K
1
2
R210
0_0402_5%
DISO@
R210
0_0402_5%
DISO@
1 2
C777
0.1U_0402_10V7K
C777
0.1U_0402_10V7K
1
2
C305
0.01U_0402_16V7K
UMA@
C305
0.01U_0402_16V7K
UMA@
1
2
C353
1U_0402_6.3V6K
C353
1U_0402_6.3V6K
1
2
C332
1U_0402_6.3V6K
C332
1U_0402_6.3V6K
1
2
C313
0.1U_0402_10V7K
C313
0.1U_0402_10V7K
1
2
C319
1U_0402_6.3V6K
C319
1U_0402_6.3V6K
1
2
C347
1U_0402_6.3V6K
C347
1U_0402_6.3V6K
1
2
C644
0.1U_0402_10V7K
C644
0.1U_0402_10V7K
1
2

5
5
4
4
3
3
2
2
1
1
DD
CC
BB
AA
+VCCSUSHDA
+PCH_V5REF_RUN
+PCH_V5REF_SUS
+VCCME_22
+VCCME_23
+VCCME_21
+3V_VCCPSUS
+VCCA_USBSUS
+VCCAFDI_VRM
+3VS_VCC_CLKF33
+3VS_VCC_CLKF33
+VCCSUS1
+VCCRTCEXT
+VCCSST
+1.05VM_VCCSUS
+VCCAFDI_VRM
+1.05VS_VCCA_A_DPL
+1.05VS_VCCA_B_DPL+VCCSATAPLL
+VCCAPLL_CPY_PCH
+1.05VS_VCCA_A_DPL
+1.05VS_VCCA_B_DPL
+PCH_V5REF_SUS
+PCH_V5REF_RUN
+PCH_VCCDSW
+VCCACLK
+3VS +5VS
+3VALW_PCH +5VALW_PCH
+1.05VS_PCH
+1.05VS_PCH
+1.05VS_PCH
+3VALW_PCH
+1.05VS_PCH
+3VALW_PCH
+3VALW_PCH
+3VS
+1.05VS_PCH
+1.05VS_PCH
+1.05VS_PCH
+RTCVCC
+VCCAFDI_VRM
+1.05VS_PCH
+1.05VS_PCH
+1.05VS_PCH
+3VALW_PCH
+3VALW_PCH
+3VS
+1.05VS_PCH
Title
SizeDocument NumberRev
Date:Sheetof
Security Classification
Compal Secret Data
THIS SHEET OF ENGINEERING DRAWING IS THE PROPRIETARY PROPERTY OF COMPAL ELECTRONICS, INC. AND CONTAINS CONFIDE NTIAL
AND TRADE SECRET INFORMATION. THIS SHEET MAY NOT BE TRANSFERED FROM THE CUSTODY OF THE COMPETENT DIVISION OF R&D
DEPARTMENT EXCEPT AS AUTHORIZED BY COMPAL ELECTRONICS, INC. NEITHER THIS SHEET NOR THE INFORMATION IT CONTAINS
MAY BE USED BY OR DISCLOSED TO ANY THIRD PARTY WITHOUT PRIOR WRITTEN CONSENT OF COMPAL ELECTRONICS, INC.
Issued Date
Deciphered Date
JE50-HR/SJV50-HR M/B Schematics
0.5
PCH (8/9) PWR
Custom
2061 Friday, November 05, 2010
2010/11/12011/11/1
Title
SizeDocument NumberRev
Date:Sheetof
Security Classification
Compal Secret Data
THIS SHEET OF ENGINEERING DRAWING IS THE PROPRIETARY PROPERTY OF COMPAL ELECTRONICS, INC. AND CONTAINS CONFIDE NTIAL
AND TRADE SECRET INFORMATION. THIS SHEET MAY NOT BE TRANSFERED FROM THE CUSTODY OF THE COMPETENT DIVISION OF R&D
DEPARTMENT EXCEPT AS AUTHORIZED BY COMPAL ELECTRONICS, INC. NEITHER THIS SHEET NOR THE INFORMATION IT CONTAINS
MAY BE USED BY OR DISCLOSED TO ANY THIRD PARTY WITHOUT PRIOR WRITTEN CONSENT OF COMPAL ELECTRONICS, INC.
Issued Date
Deciphered Date
JE50-HR/SJV50-HR M/B Schematics
0.5
PCH (8/9) PWR
Custom
2061 Friday, November 05, 2010
2010/11/12011/11/1
Title
SizeDocument NumberRev
Date:Sheetof
Security Classification
Compal Secret Data
THIS SHEET OF ENGINEERING DRAWING IS THE PROPRIETARY PROPERTY OF COMPAL ELECTRONICS, INC. AND CONTAINS CONFIDE NTIAL
AND TRADE SECRET INFORMATION. THIS SHEET MAY NOT BE TRANSFERED FROM THE CUSTODY OF THE COMPETENT DIVISION OF R&D
DEPARTMENT EXCEPT AS AUTHORIZED BY COMPAL ELECTRONICS, INC. NEITHER THIS SHEET NOR THE INFORMATION IT CONTAINS
MAY BE USED BY OR DISCLOSED TO ANY THIRD PARTY WITHOUT PRIOR WRITTEN CONSENT OF COMPAL ELECTRONICS, INC.
Issued Date
Deciphered Date
JE50-HR/SJV50-HR M/B Schematics
0.5
PCH (8/9) PWR
Custom
2061 Friday, November 05, 2010
2010/11/12011/11/1
Compal Electronics, Inc.
Have internal VRM
3mA
119mA
1mA
1010mA
1mA
80mA
80mA
55mA
95mA
1mA
10mA
SGA00001700
220U 2.5V M B2
ESR 35mohm@100Khz
Place
near BJ8
Place
near AF33,
AF34,AG34
Place
near AF17Place
near AG33
suppied by internal
1.05V VR Must NC
Place near
P24
Place near
P24
Place near
AJ2Place near
T34
Place near
AA16,W16
Close P32
Need +3VALW and 0.1U close PCH
+1.05V analog
internal clock PLL
Can NC
Not support Deep S4,S5
connect to +3VALW
VCCFDIPLL,VCCAPLLEXP,VCCAPLLDMI2
,VCCAPLLSATA
GPIO28
On-Die PLL Voltage Regulator
HOn-Die PLL voltage regulator enable
suppied by internal
1.05V VR must NC
VCCFDIPLL,VCCAPLLEXP,VCCAPLLDMI2
,VCCAPLLSATA
GPIO28
On-Die PLL Voltage Regulator
HOn-Die PLL voltage regulator enable
suppied by internal
1.05V VR Must NC
VCC3_3 = 266mA detal waiting for newest spec
VCCDMI = 42mA detal waiting for newest spec
C304
1U_0402_6.3V6K
C304
1U_0402_6.3V6K
1
2
D8
CH751H-40PT_SOD323-2
D8
CH751H-40PT_SOD323-2
2 1
T11 PAD@T11 PAD@
T62PAD @T62PAD @
C244
1U_0603_10V6K
C244
1U_0603_10V6K
1
2
R2360_0603_5%
R2360_0603_5%
1 2
C321
1U_0402_6.3V6K
C321
1U_0402_6.3V6K
1
2
C700
4.7U_0603_6.3V6K
C700
4.7U_0603_6.3V6K
1
2
C318
0.1U_0603_25V7K
C318
0.1U_0603_25V7K
1
2
C352
1U_0402_6.3V6K
C352
1U_0402_6.3V6K
1
2
D7
CH751H-40PT_SOD323-2
D7
CH751H-40PT_SOD323-2
2 1
POWER
SATAUSB
Clock and Miscellaneous
HDA
CPU RTC
PCI/GPIO/LPC MISC
U33J
COUGARPOINT_FCBGA989~D
POWER
SATAUSB
Clock and Miscellaneous
HDA
CPU RTC
PCI/GPIO/LPC MISC
U33J
COUGARPOINT_FCBGA989~D
DCPSUSBYP
V12
VCCASW[1]
AA19
VCCASW[2]
AA21
VCCASW[3]
AA24
VCCASW[5]
AA27
VCCASW[6]
AA29
VCCSUSHDAP32
VCCSUS3_3[6]P24
VCCIO[34]T26
VCCIO[4]AD17
VCCASW[7]
AA31
VCCASW[8]
AC26
VCCASW[9]
AC27
VCCASW[10]
AC29
VCCASW[11]
AC31
VCCASW[12]
AD29
V5REFP34
VCC3_3[4]T34
VCCRTC
A22
VCCSUS3_3[10]V24
VCCSUS3_3[9]V23
VCCSUS3_3[8]T24
VCCSUS3_3[7]T23
VCCIO[2]AC16
VCCADPLLB
BF47
VCCIO[8]
AF33
V5REF_SUSM26
VCCIO[3]AC17
DCPSUS[1]
T17
VCCIO[10]
AG33
VCCADPLLA
BD47
VCCVRM[4]
Y49
VCCACLK
AD49
DCPRTC
N16
VCCASW[4]
AA26
VCCIO[9]
AF34
VCCIO[7]
AF17
DCPSST
V16
VCCIO[5]AF13
VCCASW[22]T21
VCCASW[23]V21
VCCASW[21]T19
VCC3_3[1]AA16
VCC3_3[8]W16
VCCSUS3_3[2]N20
VCCSUS3_3[3]N22
VCCSUS3_3[4]P20
VCCSUS3_3[5]P22
VCCIO[29]N26
VCCIO[30]P26
VCCIO[31]P28
VCCIO[32]T27
V_PROC_IO
BJ8
VCCIO[33]T29
VCCIO[11]
AG34
VCCASW[13]
AD31
VCCASW[14]
W21
VCCASW[15]
W23
VCCASW[16]
W24
VCCASW[17]
W26
VCCASW[18]
W29
VCCASW[19]
W31
VCCASW[20]
W33
VCCIO[6]AF14
VCCVRM[1]AF11
VCCIO[12]AH13
VCCIO[13]AH14
VCC3_3[2]AJ2
VCCAPLLSATAAK1
DCPSUS[3]
AL24
VCCIO[14]
AL29
DCPSUS[4]AN23
VCCSUS3_3[1]AN24
VCCAPLLDMI2
BH23
DCPSUS[2]
V19
VCCDSW3_3
T16
VCC3_3[5]
T38
C327
1U_0402_6.3V6K
C327
1U_0402_6.3V6K
1
2
R2060_0603_5%
R2060_0603_5%
1 2
C333
0.1U_0402_10V7K
C333
0.1
U_0402_10V7K
1
2
+
C278
220U_B2_2.5VM_R35
+
C278
220U_B2_2.5VM_R35
1
2
R2370_0603_5%
R2370_0603_5%
1 2
T15 PAD@T15 PAD@
L11
10UH_LB2012T100MR_20%
L11
10UH_LB2012T100MR_20%
12
C317
1U_0402_6.3V6K
C317
1U_0402_6.3V6K
1
2
T17 PAD@T17 PAD@
C354
0.1U_0402_10V7K
C354
0.1U_0402_10V7K
12
L14
10UH_LB2012T100MR_20%
L14
10UH_LB2012T100MR_20%
12
R202
100_0402_1%
R202
100_0402_1%
1 2
C693
0.1U_0402_10V7K
C693
0.1U_0402_10V7K
1
2
R2240_0603_5%
R2240_0603_5%
1 2
L12
10UH_LB2012T100MR_20%
L12
10UH_LB2012T100MR_20%
12
T13 PAD@T13 PAD@
R150
0_0805_5%
@
R150
0_0805_5%
@
12
C330
0.1U_0402_10V7K
C330
0.1U_0402_10V7K
1
2
C694
0.1U_0402_10V7K
C694
0.1U_0402_10V7K
1
2
C277
10U_0805_10V4Z
C277
10U_0805_10V4Z
1
2
C351
1U_0402_6.3V6K
C351
1U_0402_6.3V6K
1
2
C685
0.1U_0402_10V7K
C685
0.1U_0402_10V7K
1
2
C331
1U_0402_6.3V6K
C331
1U_0402_6.3V6K
1
2
R148
100_0402_1%
R148
100_0402_1%
1 2
C335
22U_0805_6.3V6M
C335
22U_0805_6.3V6M
1
2
C312
1U_0402_6.3V6K
C312
1U_0402_6.3V6K
1
2
C296
1U_0402_6.3V6K
C296
1U_0402_6.3V6K
1
2
C687
0.1U_0402_10V7K
C687
0.1U_0402_10V7K
1
2
C704
0.1U_0402_10V7K
C704
0.1U_0402_10V7K
1
2
C343
0.1U_0402_10V7K
C343
0.1U_0402_10V7K
1
2
C350
1U_0402_6.3V6K
C350
1U_0402_6.3V6K
1
2
C309
0.1U_0402_10V7K
C309
0.1U_0402_10V7K
1
2
C315
0.1U_0402_16V4Z
C3150.1U_0402_16V4Z
1
2
C326
1U_0402_6.3V6K
C326
1U_0402_6.3V6K
1
2
R167
0_0603_5%
@
R167
0_0603_5%
@
1 2
C348
0.1U_0402_10V7K
C348
0.1U_0402_10V7K
1
2
C336
22U_0805_6.3V6M
C336
22U_0805_6.3V6M
1
2
C295
1U_0402_6.3V6K
C295
1U_0402_6.3V6K
1
2
C311
1U_0402_6.3V6K
C311
1U_0402_6.3V6K
1
2
C316
1U_0402_6.3V6K
C316
1U_0402_6.3V6K
1
2
+
C279
220U_B2_2.5VM_R35
+
C279
220U_B2_2.5VM_R35
1
2
T14PAD @T14PAD @
C340
0.1U_0402_10V7K
C340
0.1U_0402_10V7K
1
2

5
5
4
4
3
3
2
2
1
1
DD
CC
BB
AA
Title
SizeDocument NumberRev
Date:Sheetof
Security Classification
Compal Secret Data
THIS SHEET OF ENGINEERING DRAWING IS THE PROPRIETARY PROPERTY OF COMPAL ELECTRONICS, INC. AND CONTAINS CONFIDE NTIAL
AND TRADE SECRET INFORMATION. THIS SHEET MAY NOT BE TRANSFERED FROM THE CUSTODY OF THE COMPETENT DIVISION OF R&D
DEPARTMENT EXCEPT AS AUTHORIZED BY COMPAL ELECTRONICS, INC. NEITHER THIS SHEET NOR THE INFORMATION IT CONTAINS
MAY BE USED BY OR DISCLOSED TO ANY THIRD PARTY WITHOUT PRIOR WRITTEN CONSENT OF COMPAL ELECTRONICS, INC.
Issued Date
Deciphered Date
JE50-HR/SJV50-HR M/B Schematics
0.5
PCH (9/9) VSS
Custom
2161 Friday, November 05, 2010
2010/11/12011/11/1
Title
SizeDocument NumberRev
Date:Sheetof
Security Classification
Compal Secret Data
THIS SHEET OF ENGINEERING DRAWING IS THE PROPRIETARY PROPERTY OF COMPAL ELECTRONICS, INC. AND CONTAINS CONFIDE NTIAL
AND TRADE SECRET INFORMATION. THIS SHEET MAY NOT BE TRANSFERED FROM THE CUSTODY OF THE COMPETENT DIVISION OF R&D
DEPARTMENT EXCEPT AS AUTHORIZED BY COMPAL ELECTRONICS, INC. NEITHER THIS SHEET NOR THE INFORMATION IT CONTAINS
MAY BE USED BY OR DISCLOSED TO ANY THIRD PARTY WITHOUT PRIOR WRITTEN CONSENT OF COMPAL ELECTRONICS, INC.
Issued Date
Deciphered Date
JE50-HR/SJV50-HR M/B Schematics
0.5
PCH (9/9) VSS
Custom
2161 Friday, November 05, 2010
2010/11/12011/11/1
Title
SizeDocument NumberRev
Date:Sheetof
Security Classification
Compal Secret Data
THIS SHEET OF ENGINEERING DRAWING IS THE PROPRIETARY PROPERTY OF COMPAL ELECTRONICS, INC. AND CONTAINS CONFIDE NTIAL
AND TRADE SECRET INFORMATION. THIS SHEET MAY NOT BE TRANSFERED FROM THE CUSTODY OF THE COMPETENT DIVISION OF R&D
DEPARTMENT EXCEPT AS AUTHORIZED BY COMPAL ELECTRONICS, INC. NEITHER THIS SHEET NOR THE INFORMATION IT CONTAINS
MAY BE USED BY OR DISCLOSED TO ANY THIRD PARTY WITHOUT PRIOR WRITTEN CONSENT OF COMPAL ELECTRONICS, INC.
Issued Date
Deciphered Date
JE50-HR/SJV50-HR M/B Schematics
0.5
PCH (9/9) VSS
Custom
2161 Friday, November 05, 2010
2010/11/12011/11/1
Compal Electronics, Inc.
U33H
COUGARPOINT_FCBGA989~D
U33H
COUGARPOINT_FCBGA989~D
VSS[1]
AA17
VSS[2]
AA2
VSS[3]
AA3
VSS[5]
AA34
VSS[6]
AB11
VSS[7]
AB14
VSS[8]
AB39
VSS[9]
AB4
VSS[10]
AB43
VSS[11]
AB5
VSS[12]
AB7
VSS[13]
AC19
VSS[14]
AC2
VSS[15]
AC21
VSS[16]
AC24
VSS[17]
AC33
VSS[18]
AC34
VSS[19]
AC48
VSS[20]
AD10
VSS[21]
AD11
VSS[22]
AD12
VSS[23]
AD13
VSS[24]
AD19
VSS[25]
AD24
VSS[26]
AD26
VSS[27]
AD27
VSS[28]
AD33
VSS[29]
AD34
VSS[30]
AD36
VSS[31]
AD37
VSS[33]
AD39
VSS[34]
AD4
VSS[35]
AD40
VSS[36]
AD42
VSS[37]
AD43
VSS[38]
AD45
VSS[39]
AD46
VSS[43]
AF10
VSS[44]
AF12
VSS[46]
AD16
VSS[47]
AF16
VSS[48]
AF19
VSS[49]
AF24
VSS[50]
AF26
VSS[51]
AF27
VSS[52]
AF29
VSS[53]
AF31
VSS[54]
AF38
VSS[55]
AF4
VSS[56]
AF42
VSS[57]
AF46
VSS[59]
AF7
VSS[60]
AF8
VSS[61]
AG19
VSS[62]
AG2
VSS[63]
AG31
VSS[64]
AG48
VSS[65]
AH11
VSS[66]
AH3
VSS[67]
AH36
VSS[68]
AH39
VSS[69]
AH40
VSS[70]
AH42
VSS[71]
AH46
VSS[72]
AH7
VSS[73]
AJ19
VSS[76]
AJ33
VSS[77]
AJ34
VSS[78]
AK12
VSS[79]
AK3
VSS[80]AK38
VSS[81]AK4
VSS[82]AK42
VSS[83]AK46
VSS[84]AK8
VSS[85]AL16
VSS[86]AL17
VSS[87]AL19
VSS[88]AL2
VSS[89]AL21
VSS[90]AL23
VSS[91]AL26
VSS[92]AL27
VSS[93]AL31
VSS[96]AL48
VSS[97]AM11
VSS[98]AM14
VSS[99]AM36
VSS[100]AM39
VSS[102]AM45
VSS[103]AM46
VSS[104]AM7
VSS[105]AN2
VSS[106]AN29
VSS[107]AN3
VSS[108]AN31
VSS[109]AP12
VSS[110]AP19
VSS[111]AP28
VSS[112]AP30
VSS[113]AP32
VSS[114]AP38
VSS[116]AP42
VSS[117]AP46
VSS[118]AP8
VSS[119]AR2
VSS[120]AR48
VSS[121]AT11
VSS[122]AT13
VSS[123]AT18
VSS[124]AT22
VSS[125]AT26
VSS[126]AT28
VSS[127]AT30
VSS[128]AT32
VSS[131]AT42
VSS[132]AT46
VSS[133]AT7
VSS[134]AU24
VSS[135]AU30
VSS[136]AV16
VSS[137]AV20
VSS[138]AV24
VSS[139]AV30
VSS[140]AV38
VSS[141]AV4
VSS[142]AV43
VSS[143]AV8
VSS[144]AW14
VSS[145]AW18
VSS[146]AW2
VSS[147]AW22
VSS[148]AW26
VSS[149]AW28
VSS[150]AW32
VSS[151]AW34
VSS[152]AW36
VSS[153]AW40
VSS[154]AW48
VSS[155]AV11
VSS[156]AY12
VSS[157]AY22
VSS[158]AY28
VSS[40]
AD8
VSS[42]
AE3
VSS[45]
AD14
VSS[115]AP4
VSS[0]
H5
VSS[58]
AF5
VSS[32]
AD38
VSS[4]
AA33
VSS[74]
AJ21
VSS[75]
AJ24
VSS[41]
AE2
VSS[129]AT34
VSS[130]AT39
VSS[101]AM43
VSS[95]AL34
VSS[94]AL33
U33I
COUGARPOINT_FCBGA989~D
U33I
COUGARPOINT_FCBGA989~D
VSS[159]
AY4
VSS[160]
AY42
VSS[161]
AY46
VSS[162]
AY8
VSS[163]
B11
VSS[164]
B15
VSS[165]
B19
VSS[166]
B23
VSS[167]
B27
VSS[168]
B31
VSS[169]
B35
VSS[170]
B39
VSS[171]
B7
VSS[173]
BB12
VSS[174]
BB16
VSS[175]
BB20
VSS[176]
BB22
VSS[177]
BB24
VSS[178]
BB28
VSS[179]
BB30
VSS[180]
BB38
VSS[181]
BB4
VSS[182]
BB46
VSS[183]
BC14
VSS[184]
BC18
VSS[185]
BC2
VSS[186]
BC22
VSS[187]
BC26
VSS[188]
BC32
VSS[189]
BC34
VSS[190]
BC36
VSS[191]
BC40
VSS[192]
BC42
VSS[193]
BC48
VSS[194]
BD46
VSS[195]
BD5
VSS[196]
BE22
VSS[197]
BE26
VSS[198]
BE40
VSS[199]
BF10
VSS[200]
BF12
VSS[201]
BF16
VSS[202]
BF20
VSS[203]
BF22
VSS[204]
BF24
VSS[205]
BF26
VSS[206]
BF28
VSS[207]
BD3
VSS[208]
BF30
VSS[209]
BF38
VSS[210]
BF40
VSS[211]
BF8
VSS[212]
BG17
VSS[213]
BG21
VSS[214]
BG33
VSS[215]
BG44
VSS[216]
BG8
VSS[217]
BH11
VSS[218]
BH15
VSS[219]
BH17
VSS[220]
BH19
VSS[222]
BH27
VSS[223]
BH31
VSS[224]
BH33
VSS[225]
BH35
VSS[226]
BH39
VSS[227]
BH43
VSS[228]
BH7
VSS[229]
D3
VSS[230]
D12
VSS[231]
D16
VSS[232]
D18
VSS[233]
D22
VSS[234]
D24
VSS[235]
D26
VSS[236]
D30
VSS[237]
D32
VSS[264]K7
VSS[265]L18
VSS[266]L2
VSS[267]L20
VSS[268]L26
VSS[269]L28
VSS[270]L36
VSS[271]L48
VSS[272]M12
VSS[273]P16
VSS[274]M18
VSS[275]M22
VSS[276]M24
VSS[277]M30
VSS[278]M32
VSS[279]M34
VSS[280]M38
VSS[281]M4
VSS[282]M42
VSS[283]M46
VSS[284]M8
VSS[285]N18
VSS[286]P30
VSS[288]P11
VSS[289]P18
VSS[290]T33
VSS[291]P40
VSS[292]P43
VSS[293]P47
VSS[294]P7
VSS[295]R2
VSS[296]R48
VSS[297]T12
VSS[298]T31
VSS[299]T37
VSS[300]T4
VSS[301]W34
VSS[302]T46
VSS[303]T47
VSS[304]T8
VSS[305]V11
VSS[306]V17
VSS[307]V26
VSS[308]V27
VSS[309]V29
VSS[310]V31
VSS[311]V36
VSS[312]V39
VSS[313]V43
VSS[314]V7
VSS[315]W17
VSS[316]W19
VSS[238]
D34
VSS[239]
D38
VSS[240]
D42
VSS[241]
D8
VSS[242]
E18
VSS[243]
E26
VSS[244]
G18
VSS[245]
G20
VSS[246]
G26
VSS[247]
G28
VSS[248]
G36
VSS[249]
G48
VSS[250]
H12
VSS[251]
H18
VSS[317]W2
VSS[318]W27
VSS[319]W48
VSS[320]Y12
VSS[321]Y38
VSS[322]Y4
VSS[323]Y42
VSS[324]Y46
VSS[325]Y8
VSS[328]BG29
VSS[329]N24
VSS[330]AJ3
VSS[287]N47
VSS[252]
H22
VSS[253]
H24
VSS[254]
H26
VSS[255]
H30
VSS[256]
H32
VSS[257]
H34
VSS[258]
F3
VSS[262]K39
VSS[263]K46
VSS[259]H46
VSS[260]K18
VSS[261]K26
VSS[331]AD47
VSS[333]B43
VSS[334]BE10
VSS[335]BG41
VSS[337]G14
VSS[338]H16
VSS[340]T36
VSS[342]BG22
VSS[343]BG24
VSS[344]C22
VSS[345]AP13
VSS[172]
F45
VSS[221]
H10
VSS[346]M14
VSS[347]AP3
VSS[348]AP1
VSS[349]BE16
VSS[350]BC16
VSS[351]BG28
VSS[352]BJ28

A
A
B
B
C
C
D
D
E
E
11
22
33
44
XTALIN
XTAL_OUTBUFF
I2CB_SCL
XTAL_SSIN
XTALOUT
I2CB_SDA
I2CS_SCL
I2CS_SDA
+GPU_PLLVDD
I2CS_SCL
I2CS_SDA
I2CH_SCL
I2CH_SDA
I2CB_SCL
I2CB_SDA
I2CH_SDA
I2CH_SCL
VGA_LCD_DATA
VGA_LCD_CLK
VGA_DDC_CLKVGA_DDC_DATA
VGA_HDMI_DET
GPU_VID1
GPU_VID0
OSC_OUTXTAL_OUTBUFF
OSC_SPREAD
OSC_OUT
XTAL_SSIN
OSC_SPREAD
+DACA_VDD
VGA_DDC_DATA
VGA_DDC_CLK
VGA_CRT_G
VGA_CRT_R
VGA_CRT_B
VGA_ACIN
I2CS_SCL
I2CS_SDA
VGA_PNL_PWM
ENVDD
VGA_BKL_EN
ENBKL VGA_BKL_EN
VGA_HDMI_DET
VGA_PNL_PWM
ENVDD
VGA_BKL_EN
XTALIN XTALOUTXTALIN
VGA_LCD_DATA
VGA_LCD_CLK
ACIN_BUF
ACIN_BUF
GPU_VID2
CLK_PEG_VGA 14CLK_PEG_VGA# 14
PEG_HTX_C_GRX_P2 4
PEG_HTX_C_GRX_N0 4PEG_HTX_C_GRX_P0 4
PEG_HTX_C_GRX_N9 4PEG_HTX_C_GRX_P9 4
PEG_HTX_C_GRX_N11 4PEG_HTX_C_GRX_P11 4
PEG_HTX_C_GRX_N8 4PEG_HTX_C_GRX_P8 4
PEG_HTX_C_GRX_N10 4PEG_HTX_C_GRX_P10 4
PEG_HTX_C_GRX_N12 4PEG_HTX_C_GRX_P12 4
PEG_HTX_C_GRX_N1 4PEG_HTX_C_GRX_P1 4
PEG_HTX_C_GRX_N4 4PEG_HTX_C_GRX_P4 4PEG_HTX_C_GRX_N3 4PEG_HTX_C_GRX_P3 4
PEG_HTX_C_GRX_N6 4PEG_HTX_C_GRX_P6 4PEG_HTX_C_GRX_N5 4PEG_HTX_C_GRX_P5 4
PEG_HTX_C_GRX_N7 4PEG_HTX_C_GRX_P7 4
PEG_HTX_C_GRX_N15 4PEG_HTX_C_GRX_P15 4PEG_HTX_C_GRX_N14 4PEG_HTX_C_GRX_P14 4PEG_HTX_C_GRX_N13 4PEG_HTX_C_GRX_P13 4
PEG_HTX_C_GRX_N2 4
PEG_GTX_HRX_P11 4PEG_GTX_HRX_N11 4
PEG_GTX_HRX_P4 4PEG_GTX_HRX_N4 4
PEG_GTX_HRX_P13 4PEG_GTX_HRX_N13 4
PEG_GTX_HRX_P6 4PEG_GTX_HRX_N6 4
PEG_GTX_HRX_P15 4PEG_GTX_HRX_N15 4
PEG_GTX_HRX_P8 4PEG_GTX_HRX_N8 4
PEG_GTX_HRX_P2 4PEG_GTX_HRX_N2 4
PEG_GTX_HRX_P10 4PEG_GTX_HRX_N10 4
PEG_GTX_HRX_P3 4PEG_GTX_HRX_N3 4
PEG_GTX_HRX_P12 4PEG_GTX_HRX_N12 4
PEG_GTX_HRX_P5 4PEG_GTX_HRX_N5 4
PEG_GTX_HRX_P0 4PEG_GTX_HRX_N0 4
PEG_GTX_HRX_P14 4PEG_GTX_HRX_N14 4
PEG_GTX_HRX_P7 4PEG_GTX_HRX_N7 4
PEG_GTX_HRX_P1 4PEG_GTX_HRX_N1 4
PEG_GTX_HRX_P9 4PEG_GTX_HRX_N9 4
PLTRST_VGA# 17
PEG_CLKREQ# 14
VGA_CRT_R32VGA_CRT_G32
VGA_CRT_B32
VGA_CRT_HSYNC32
VGA_CRT_VSYNC32
VGA_DDC_CLK 32VGA_DDC_DATA 32
VGA_LCD_CLK 31
VGA_LCD_DATA 31
EC_SMB_DA214,40
EC_SMB_CK214,40
ENBKL16,40
VGA_PNL_PWM31
VGA_HDMI_DET33
GPU_VID054
GPU_VID154
ENVDD31
ACIN15,40,44,45,48
GPU_VID254
+3VSDGPU
+1.05VSDGPU
+3VSDGPU
+3VSDGPU
+3VSDGPU
+3VSDGPU
+3VSDGPU
+3VSDGPU
+3VSDGPU
+3VSDGPU
Title
SizeDocument NumberRev
Date:Sheetof
Security Classification
Compal Secret Data
THIS SHEET OF ENGINEERING DRAWING IS THE PROPRIETARY PROPERTY OF COMPAL ELECTRONICS, INC. AND CONTAINS CONFIDE NTIAL
AND TRADE SECRET INFORMATION. THIS SHEET MAY NOT BE TRANSFERED FROM THE CUSTODY OF THE COMPETENT DIVISION OF R&D
DEPARTMENT EXCEPT AS AUTHORIZED BY COMPAL ELECTRONICS, INC. NEITHER THIS SHEET NOR THE INFORMATION IT CONTAINS
MAY BE USED BY OR DISCLOSED TO ANY THIRD PARTY WITHOUT PRIOR WRITTEN CONSENT OF COMPAL ELECTRONICS, INC.
Issued Date
Deciphered Date
JE50-HR/SJV50-HR M/B Schematics
0.5
N12P PEG 1/9
Custom
2261 Friday, November 05, 2010
2010/11/12011/11/1
Compal Electronics, Inc.
Title
SizeDocument NumberRev
Date:Sheetof
Security Classification
Compal Secret Data
THIS SHEET OF ENGINEERING DRAWING IS THE PROPRIETARY PROPERTY OF COMPAL ELECTRONICS, INC. AND CONTAINS CONFIDE NTIAL
AND TRADE SECRET INFORMATION. THIS SHEET MAY NOT BE TRANSFERED FROM THE CUSTODY OF THE COMPETENT DIVISION OF R&D
DEPARTMENT EXCEPT AS AUTHORIZED BY COMPAL ELECTRONICS, INC. NEITHER THIS SHEET NOR THE INFORMATION IT CONTAINS
MAY BE USED BY OR DISCLOSED TO ANY THIRD PARTY WITHOUT PRIOR WRITTEN CONSENT OF COMPAL ELECTRONICS, INC.
Issued Date
Deciphered Date
JE50-HR/SJV50-HR M/B Schematics
0.5
N12P PEG 1/9
Custom
2261 Friday, November 05, 2010
2010/11/12011/11/1
Compal Electronics, Inc.
Title
SizeDocument NumberRev
Date:Sheetof
Security Classification
Compal Secret Data
THIS SHEET OF ENGINEERING DRAWING IS THE PROPRIETARY PROPERTY OF COMPAL ELECTRONICS, INC. AND CONTAINS CONFIDE NTIAL
AND TRADE SECRET INFORMATION. THIS SHEET MAY NOT BE TRANSFERED FROM THE CUSTODY OF THE COMPETENT DIVISION OF R&D
DEPARTMENT EXCEPT AS AUTHORIZED BY COMPAL ELECTRONICS, INC. NEITHER THIS SHEET NOR THE INFORMATION IT CONTAINS
MAY BE USED BY OR DISCLOSED TO ANY THIRD PARTY WITHOUT PRIOR WRITTEN CONSENT OF COMPAL ELECTRONICS, INC.
Issued Date
Deciphered Date
JE50-HR/SJV50-HR M/B Schematics
0.5
N12P PEG 1/9
Custom
2261 Friday, November 05, 2010
2010/11/12011/11/1
Compal Electronics, Inc.
150mA
under GPU
OVERT
N/A GPIO0
GPIO5
GPIO1
GPIO2
GPIO3
GPIO4
GPIO6
GPIO7
GPIO8
GPIO9
GPIO10
GPIO11
GPIO12
GPIO13
GPIO14
IN
IN
OUT
OUT
OUT
OUT
OUT
IN
OUT
OUT
OUT
OUT
IN
OUT
OUT
GPIOI/OUSAGE
N/A
N/A
PWR_LEVEL
N/A
N/A
N/A
ALERT
HPD_IFPC
N/A
N/A
N/A
GPU Core VID0
GPU Core VID1
External Spread Spectrum
If External Spread Spectrum not stuff then stuff resistor
120 mA
Under GPU
CRT
For RF request
R03 modify
R05 modify
R672.49K_0402_1% DIS@ R672.49K_0402_1% DI S@1 2
R47622_0402_5% @R47622_0402_5%
@
12
U42
NC7SZ08P5X_NL_SC70-5 DIS@
U42
NC7SZ08P5X_NL_SC70-5 DIS@
B2
A1
Y
4
P5
G
3
R46510K_0402_5% DIS@ R46510K_0402_5% DI S@
12
R4952.2K_0402_5% DIS@ R4952.2K_0402_5% DI
S@
12
C146
0.1U_0402_16V4Z
DIS@C146
0.1U_0402_16V4Z
DIS@
1
2
R44200_0402_1% @R44200_0402_1%
@1 2
R45150_0402_1% DIS@ R45150_0402_1% DIS@
12
R455
10K_0402_5%
DIS@
R455
10K_0402_5%
DIS@
1 2
R116
0_0402_5%
DISO@R1160_0402_5%
DISO@1 2
R467124_0402_1% @R467124_0402_1% @12
C124
0.1U_0402_16V4Z
DIS@C124
0.1U_0402_16V4Z
DIS@
1
2
C577
18P_0402_50V8J
DIS@C577
18P_0402_50V8J
DIS@
1
2
R11710K_0402_5%
DIS@
R11710K_0402_5%
DIS@1 2
C190
10U_0603_6.3V6M
DIS@C190
10U_0603_6.3V6M
DIS@
1
2
C140
0.1U_0402_16V4Z
DISO@C140
0.1U_0402_16V4Z
DISO@
1
2
C195
0.01U_0402_16V7K
@C195
0.01U_0402_16V7K
@
1
2
R49150_0402_1% DIS@ R49150_0402_1%
DIS@
12Y1
27MHZ_16PF_X5H027000FG1H
DIS@ Y1
27MHZ_16PF_X5H027000FG1H
DIS@
21
U29
ASM3P2872AF-06OR_TSOT-23-6 @
U29
ASM3P2872AF-06OR_TSOT-23-6 @
XIN/CLKIN
3
VSS6
MODOUT5
VDD4
REFOUT
1
XOUT
2
R45810K_0402_5% DIS@ R45810K_0402_5% DIS@
12
D31CH751H-40PT_SOD323-2
DIS@
D31CH751H-40PT_SOD323-2
DIS@
21
R41810K_0402_5%
DIS@
R41810K_0402_5%DIS@
12
C197
0.01U_0402_16V7K
@
C197
0.01U_0402_16V7K
@1
2
Q31B
DMN66D0LDW-7_SOT363-6
DIS@
Q31B
DMN66D0LDW-7_SOT363-6
DIS@
3 4
5
R65
124_0402_1%
DIS@R65
124_0402_1%
DIS@
1 2
R1192.2K_0402_5% DIS@ R1192.2K_0402_5% DI S@
12
R46610K_0402_5%
DIS@
R46610K_0402_5%
DIS@1 2
R48150_0402_1% DIS@ R48150_0402_1%
DIS@
12
C186
0.1U_0402_16V4Z
DIS@C186
0.1U_0402_16V4Z
DIS@
1
2
L5
FBMA-L10-160808-301LMT_2P
DISO@
L5
FBMA-L10-160808-301LMT_2P
DISO@
12
R1212.2K_0402_5% DIS@ R1212.2K_0402_5% DI
S@
12
R47910K_0402_5% DIS@ R47910K_0402_5% DIS@
12R47722_0402_5% @R47722_0402_5% @
12
C180
0.1U_0402_16V4Z
DIS@C180
0.1U_0402_16V4Z
DIS@
1
2
R1242.2K_0402_5% DIS@
R1242.2K_0402_5% DIS@
12
R1202.2K_0402_5% DIS@ R1202.2K_0402_5% DI
S@
12
DVO
PCI EXPRESS
CLK
Part 1 of 7
DACs
I2C
GPIO
U27A
N12P-GV1-A1_BGA973DIS@
DVO
PCI EXPRESS
CLK
Part 1 of 7
DACs
I2C
GPIO
U27A
N12P-GV1-A1_BGA973DIS@
PEX_RX0
AP17
PEX_RX0_N
AN17
PEX_RX1
AN19
PEX_RX1_N
AP19
PEX_RX2
AR19
PEX_RX2_N
AR20
PEX_RX3
AP20
PEX_RX3_N
AN20
PEX_RX4
AN22
PEX_RX4_N
AP22
PEX_RX5
AR22
PEX_RX5_N
AR23
PEX_RX6
AP23
PEX_RX6_N
AN23
PEX_RX7
AN25
PEX_RX7_N
AP25
PEX_RX8
AR25
PEX_RX8_N
AR26
PEX_RX9
AP26
PEX_RX9_N
AN26
PEX_RX10
AN28
PEX_RX10_N
AP28
PEX_RX11
AR28
PEX_RX11_N
AR29
PEX_RX12
AP29
PEX_RX12_N
AN29
PEX_RX13
AN31
PEX_RX13_N
AP31
PEX_RX14
AR31
PEX_RX14_N
AR32
PEX_RX15
AR34
PEX_RX15_N
AP34
PEX_TX0
AL17
PEX_TX0_N
AM17
PEX_TX1
AM18
PEX_TX1_N
AM19
PEX_TX2
AL19
PEX_TX2_N
AK19
PEX_TX3
AL20
PEX_TX3_N
AM20
PEX_TX4
AM21
PEX_TX4_N
AM22
PEX_TX5
AL22
PEX_TX5_N
AK22
PEX_TX6
AL23
PEX_TX6_N
AM23
PEX_TX7
AM24
PEX_TX7_N
AM25
PEX_TX8
AL25
PEX_TX8_N
AK25
PEX_TX9
AL26
PEX_TX9_N
AM26
PEX_TX10
AM27
PEX_TX10_N
AM28
PEX_TX11
AL28
PEX_TX11_N
AK28
PEX_TX12
AK29
PEX_TX12_N
AL29
PEX_TX13
AM29
PEX_TX13_N
AM30
PEX_TX14
AM31
PEX_TX14_N
AM32
PEX_TX15
AN32
PEX_TX15_N
AP32
PEX_REFCLK
AR16
PEX_REFCLK_N
AR17
PEX_RST_N
AM16
XTAL_IN
B1
XTAL_OUT
B2
XTAL_OUTBUFF
D1
XTAL_SSIN
D2
GPIO0K1
GPIO1K2
GPIO2K3
GPIO3H3
GPIO4H2
GPIO5H1
GPIO6H4
GPIO7H5
GPIO8H6
GPIO9J7
GPIO10K4
GPIO11K5
GPIO12H7
MIOA_D0_NCN1
MIOA_D1_NCP4
MIOA_D2_NCP1
MIOA_D3_NCP2
MIOA_D4_NCP3
MIOA_D5_NCT3
MIOA_D6_NCT2
MIOA_D7_NCT1
MIOA_D8_NCU4
MIOA_D9_NCU1
MIOA_D10_NCU2
MIOA_D11_NCU3
MIOA_HSYNC_NCN3
MIOA_VSYNC_NCL3
MIOA_CLKOUT_NCR4
MIOA_CLKOUT_NC_NT4
MIOB_HSYNC_NCW1
MIOB_VSYNC_NCW2
MIOB_DE_NCY5
MIOB_CTL3_NCW3
MIOB_CLKIN_NCAE1
MIOB_CLKOUT_NCV4
MIOB_CLKOUT_NC_NW4
MIOB_VREF_NCAF1
DACA_HSYNCAM13
DACA_VSYNCAL13
DACA_REDAM15
DACA_BLUEAL14
DACA_GREENAM14
DACA_RSETAK13
DACA_VREFAK12
PEX_TSTCLK_OUT
AJ17
PEX_TSTCLK_OUT_N
AJ18
I2CS_SDA
E1
I2CA_SCL
G1
I2CA_SDA
G4
I2CB_SCL
G3
I2CB_SDA
G2
I2CC_SCL
E3
I2CC_SDA
E4
GPIO13J4
GPIO14J6
I2CS_SCL
E2
GPIO15L1
GPIO16L2
GPIO17L4
GPIO18M4
GPIO19L7
GPIO20L5
GPIO21K6
GPIO22L6
GPIO23M6
MIOA_D12_NCR6
MIOA_D13_NCT6
MIOA_D14_NCN6
MIOA_CLKIN_NCN4
MIOB_D14_NCY6
PEX_TERMP
AG21
I2CH_SCL
F6
I2CH_SDA
G6
DACB_REDAK4
DACB_GREENAL4
DACB_BLUEAJ4
DACB_VREFAK6
DACB_RSETAH7
PEX_CLKREQ_N
AR13
DACB_HSYNCAM1
DACB_VSYNCAM2
MIOB_D0_NCY1
MIOB_D1_NCY2
MIOB_D2_NCY3
MIOB_D3_NCAB3
MIOB_D4_NCAB2
MIOB_D5_NCAB1
MIOB_D6_NCAC4
MIOB_D7_NCAC1
MIOB_D8_NCAC2
MIOB_D9_NCAC3
MIOBD_10_NCAE3
MIOB_D11_NCAE2
MIOB_D12_NCU6
MIOB_D13_NCW6
MIOACAL_PD_VDDQ_NCU5
MIOBCAL_PD_VDDQ_NCAA7
MIOACAL_PU_GND_NCT5
MIOBCAL_PU_GND_NCAA6
MIOA_DE_NCN2
MIOA_CTL3_NCP5
MIOA_VREF_NCN5
PLLVDD
AE9
SP_PLLVDD
AF9
VID_PLLVDD
AD9
DACA_VDDAJ12
DACB_VDDAG7
GPIO24M7
R7010K_0402_5% DIS@ R7010K_0402_5%
DIS@1 2
R5022.2K_0402_5% DIS@ R5022.2K_0402_5% DI
S@
12
R1222.2K_0402_5% DIS@ R1222.2K_0402_5% DIS@
12
C1540.1U_0402_16V4Z @C1540.1U_0402_16V4Z @12
R11510K_0402_5%
DIS@
R11510K_0402_5%
DIS@1 2
C581
0.1U_0402_16V4Z
@
C581
0.1U_0402_16V4Z
@
1
2
R7810K_0402_5% DIS@ R7810K_0402_5%DIS@1 2
R11810K_0402_5%
DIS@
R11
810K_0402_5%
DIS@1 2
R4741M_0402_5%
@
R4741M_0402_5%
@
C187
4700P_0402_25V7K
@C187
4700P_0402_25V7K
@
1
2
C136
0.1U_0402_16V4Z
DISO@C136
0.1U_0402_16V4Z
DISO@
1
2
R7410K_0402_5% DIS@ R7410K_0402_5%DIS@1 2
R46210K_0402_5% DIS@ R46210K_0402_5% DIS@
12
R7210K_0402_5%
DIS@
R7210K_0402_5%
DIS@1 2
C176
4.7U_0603_6.3V6K
DISO@C176
4.7U_0603_6.3V6K
DISO@
1
2
R1232.2K_0402_5% DIS@ R1232.2K_0402_5% DIS@
12
C132
1U_0402_6.3V6K
DISO@C132
1U_0402_6.3V6K
DISO@
1
2
R4972.2K_0402_5% DIS@
R4972.2K_0402_5% DIS@
12
C189
22U_0805_6.3V6M
DIS@C189
22U_0805_6.3V6M
DIS@
1
2
R454
10K_0402_5%
DIS@
R454
10K_0402_5%
DIS@
1 2
C576
18P_0402_50V8J
DIS@C576
18P_0402_50V8J
DIS@
1
2
Q31A
DMN66D0LDW-7_SOT363-6
DIS@
Q31A
DMN66D0LDW-7_SOT363-6
DIS@
6 1
2
C184
0.1U_0402_16V4Z
DIS@C184
0.1U_0402_16V4Z
DIS@
1
2
R4942.2K_0402_5% DIS@ R4942.2K_0402_5% DI
S@
12
R113
10K_0402_5%
OPT@R113
10K_0402_5%
OPT@1 2
L9
FBMA-L10-160808-300LMT 0603
DIS@
L9
FBMA-L10-160808-300LMT 0603
DIS@1 2

A
A
11
MDA[63..48]
MDA[15..0]
MDA[31..16]
MDA[47..32]
CMDA27
CMDA8
CMDA21
DQSA#0
DQSA#1
DQSA#3
DQSA#2
DQSA#4DQSA#5
DQSA#6
DQSA#7
MDA56
MDA62
MDA63
MDA59
MDA61
MDA58
MDA60
MDA45
MDA57
MDA44
MDA40
MDA47
MDA41
MDA46
MDA42
MDA33
MDA35
MDA43
MDA28
MDA38
MDA37
MDA34
MDA39
MDA36
MDA20
MDA23
MDA30
MDA31
MDA32
MDA21
MDA25
MDA22
MDA26
MDA24
MDA29
MDA2
MDA15
MDA13
MDA27
MDA0
MDA18
MDA9
MDA8
MDA12
MDA1
MDA3
MDA16
MDA11
MDA10
MDA5
MDA7
MDA14
MDA19
MDA6
MDA17
MDA4
MDA50
MDA54
MDA55
MDA48
MDA49
MDA52
MDA53
MDA51
DQSA3
DQSA2
DQSA1
DQSA0
DQSA4
DQSA5
DQSA6
DQSA7
DQMA0
DQMA1
DQMA2 DQMA2
DQMA3
DQMA4 DQMA4
DQMA5
DQMA6
DQMA7
CMDA15
CMDA2
CMDA9
CMDA22
CMDA16
CMDA3
CMDA28
CMDA10
CMDA23
CMDA17
CMDA4
CMDA11
CMDA24
CMDA29
CMDA5
CMDA18
CMDA0
CMDA12
CMDA25
CMDA6
CMDA19
CMDA30
CMDA13
CMDA26
CMDA7
CMDA20
CMDA14
CMDA1
+FB_PLLAVDD_0
MDC0
MDC1
MDC2
MDC56
MDC62
MDC63
MDC59
MDC61
MDC58
MDC60
MDC45
MDC57
MDC44
MDC40
MDC47
MDC41
MDC46
MDC42
MDC33
MDC35
MDC43
MDC28
MDC38
MDC37
MDC34
MDC39
MDC36
MDC20
MDC23
MDC30
MDC31
MDC32
MDC21
MDC25
MDC22
MDC26
MDC24
MDC29
MDC15
MDC13
MDC27
MDC18
MDC9
MDC8
MDC12
MDC3
MDC16
MDC11
MDC10
MDC5
MDC7
MDC14
MDC19
MDC6
MDC17
MDC4
MDC50
MDC54
MDC55
MDC48
MDC49
MDC52
MDC53
MDC51
MDC[63..48]
MDC[15..0]
MDC[31..16]
MDC[47..32]
FBA_DEBUG0
FBB_DEBUG0
FBA_DEBUG0FBB_DEBUG0
FBB_DEBUG1
FBA_DEBUG1
+FB_PLLAVDD_1
+FB_PLLAVDD_0
FBA_DEBUG1FBB_DEBUG1
+FB_PLLAVDD_1
DQSC0
DQSC1
DQSC#5
DQSC#0
DQSC#1
DQSC#3
DQSC#2
DQSC#4
DQSC#6
DQSC#7
DQSC3
DQSC2
DQSC4
DQSC5
DQSC6
DQSC7
DQMC0
DQMC1
DQMC2
DQMC3
DQMC4
DQMC5
DQMC6
DQMC7
CMDC27
CMDC8
CMDC21
CMDC15
CMDC2
CMDC9
CMDC22
CMDC16
CMDC3
CMDC28
CMDC10
CMDC23
CMDC17
CMDC4
CMDC11
CMDC24
CMDC29
CMDC5
CMDC18
CMDC0
CMDC12
CMDC25
CMDC6
CMDC19
CMDC30
CMDC13
CMDC26
CMDC7
CMDC20
CMDC14
CMDC1
MDA[15..0] 27
MDA[63..48] 28
MDA[47..32] 28
MDA[31..16] 27
CMDA[30..0]27,28
DQSA#[3..0]27
DQSA#[7..4]28
DQSA[3..0]27
DQSA[7..4]28
DQMA[3..0]27
DQMA[7..4]28
MDC[15..0] 29
MDC[63..48] 30
MDC[47..32] 30
MDC[31..16] 29
CLKC029
CLKC0#29
CLKC130
CLKC1#30
CLKA128
CLKA1#28
CLKA027
CLKA0#27
DQSC#[3..0]29
DQSC#[7..4]30
DQSC[3..0]29
DQSC[7..4]30
DQMC[3..0]29
DQMC[7..4]30
CMDC[30..0]29,30
+1.05VSDGPU
+1.5VSDGPU
+1.5VSDGPU+1.05VSDGPU
Title
SizeDocument NumberRev
Date:Sheetof
Security Classification
Compal Secret Data
THIS SHEET OF ENGINEERING DRAWING IS THE PROPRIETARY PROPERTY OF COMPAL ELECTRONICS, INC. AND CONTAINS CONFIDE NTIAL
AND TRADE SECRET INFORMATION. THIS SHEET MAY NOT BE TRANSFERED FROM THE CUSTODY OF THE COMPETENT DIVISION OF R&D
DEPARTMENT EXCEPT AS AUTHORIZED BY COMPAL ELECTRONICS, INC. NEITHER THIS SHEET NOR THE INFORMATION IT CONTAINS
MAY BE USED BY OR DISCLOSED TO ANY THIRD PARTY WITHOUT PRIOR WRITTEN CONSENT OF COMPAL ELECTRONICS, INC.
Issued Date
Deciphered Date
JE50-HR/SJV50-HR M/B Schematics
0.5
N12P VRAM 2/9
Custom
2361 Friday, November 05, 2010
2010/11/12011/11/1
Compal Electronics, Inc.
Title
SizeDocument NumberRev
Date:Sheetof
Security Classification
Compal Secret Data
THIS SHEET OF ENGINEERING DRAWING IS THE PROPRIETARY PROPERTY OF COMPAL ELECTRONICS, INC. AND CONTAINS CONFIDE NTIAL
AND TRADE SECRET INFORMATION. THIS SHEET MAY NOT BE TRANSFERED FROM THE CUSTODY OF THE COMPETENT DIVISION OF R&D
DEPARTMENT EXCEPT AS AUTHORIZED BY COMPAL ELECTRONICS, INC. NEITHER THIS SHEET NOR THE INFORMATION IT CONTAINS
MAY BE USED BY OR DISCLOSED TO ANY THIRD PARTY WITHOUT PRIOR WRITTEN CONSENT OF COMPAL ELECTRONICS, INC.
Issued Date
Deciphered Date
JE50-HR/SJV50-HR M/B Schematics
0.5
N12P VRAM 2/9
Custom
2361 Friday, November 05, 2010
2010/11/12011/11/1
Compal Electronics, Inc.
Title
SizeDocument NumberRev
Date:Sheetof
Security Classification
Compal Secret Data
THIS SHEET OF ENGINEERING DRAWING IS THE PROPRIETARY PROPERTY OF COMPAL ELECTRONICS, INC. AND CONTAINS CONFIDE NTIAL
AND TRADE SECRET INFORMATION. THIS SHEET MAY NOT BE TRANSFERED FROM THE CUSTODY OF THE COMPETENT DIVISION OF R&D
DEPARTMENT EXCEPT AS AUTHORIZED BY COMPAL ELECTRONICS, INC. NEITHER THIS SHEET NOR THE INFORMATION IT CONTAINS
MAY BE USED BY OR DISCLOSED TO ANY THIRD PARTY WITHOUT PRIOR WRITTEN CONSENT OF COMPAL ELECTRONICS, INC.
Issued Date
Deciphered Date
JE50-HR/SJV50-HR M/B Schematics
0.5
N12P VRAM 2/9
Custom
2361 Friday, November 05, 2010
2010/11/12011/11/1
Compal Electronics, Inc.
VRAM Interface
100mA100mA
C55
0.1U_0402_16V4Z
DIS@C55
0.1U_0402_16V4Z
DIS@
1
2
R34 10K_0402_5%DIS@R34 10K_0402_5%DIS@1 2
MEMORY INTERFACE
A
Part 2 of 7
U27B
N12P-GV1-A1_BGA973DIS@
MEMORY INTERFACE
A
Part 2 of 7
U27B
N12P-GV1-A1_BGA973DIS@
FBA_D0
L32
FBA_D1
N33
FBA_D2
L33
FBA_D3
N34
FBA_D4
N35
FBA_D5
P35
FBA_D6
P33
FBA_D7
P34
FBA_D8
K35
FBA_D9
K33
FBA_D10
K34
FBA_D11
H33
FBA_D12
G34
FBA_D13
G33
FBA_D14
E34
FBA_D15
E33
FBA_D16
G31
FBA_D17
F30
FBA_D18
G30
FBA_D19
G32
FBA_D20
K30
FBA_D21
K32
FBA_D22
H30
FBA_D23
K31
FBA_D24
L31
FBA_D25
L30
FBA_D26
M32
FBA_D27
N30
FBA_D28
M30
FBA_D29
P31
FBA_D30
R32
FBA_D31
R30
FBA_D32
AG30
FBA_D33
AG32
FBA_D34
AH31
FBA_D35
AF31
FBA_D36
AF30
FBA_D37
AE30
FBA_D38
AC32
FBA_D39
AD30
FBA_D40
AN33
FBA_D41
AL31
FBA_D42
AM33
FBA_D43
AL33
FBA_D44
AK30
FBA_D45
AK32
FBA_D46
AJ30
FBA_D47
AH30
FBA_D48
AH33
FBA_D49
AH35
FBA_D50
AH34
FBA_D51
AH32
FBA_D52
AJ33
FBA_D53
AL35
FBA_D54
AM34
FBA_D55
AM35
FBA_D56
AF33
FBA_D57
AE32
FBA_D58
AF34
FBA_D59
AE35
FBA_D60
AE34
FBA_D61
AE33
FBA_D62
AB32
FBA_D63
AC35
FBA_CMD3V32
FBA_CMD8W31
FBA_CMD2U31
FBA_CMD21Y32
FBA_CMD24AB35
FBA_CMD23AB34
FBA_CMD26W35
FBA_CMD7W33
FBA_CMD15W30
FBA_CMD13T34
FBA_CMD4T35
FBA_CMD18AB31
FBA_CMD29Y30
FBA_CMD27Y34
FBA_CMD6W32
FBA_CMD17AA30
FBA_CMD19AA32
FBA_CMD22Y33
FBA_CMD12U32
FBA_CMD28Y31
FBA_CMD10U34
FBA_CMD25Y35
FBA_CMD9W34
FBA_CMD1V30
FBA_CMD11U35
FBA_CMD0U30
FBA_CMD5U33
FBA_DQM0P32
FBA_DQM1H34
FBA_DQM2J30
FBA_DQM3P30
FBA_DQM4AF32
FBA_DQM5AL32
FBA_DQM6AL34
FBA_DQM7AF35
FBA_DQS_RN0L35
FBA_DQS_RN1G35
FBA_DQS_RN2H31
FBA_DQS_RN3N32
FBA_DQS_RN4AD32
FBA_DQS_RN5AJ31
FBA_DQS_RN6AJ35
FBA_DQS_RN7AC34
FBA_DQS_WP0L34
FBA_DQS_WP1H35
FBA_DQS_WP2J32
FBA_DQS_WP3N31
FBA_DQS_WP4AE31
FBA_DQS_WP5AJ32
FBA_DQS_WP6AJ34
FBA_DQS_WP7AC33
FBA_CLK0T32
FBA_CLK0_NT31
FBA_CLK1AC31
FBA_CLK1_NAC30
FBA_CMD16AB30
FBA_CMD20AB33
FBA_CMD14T33
FBA_CMD30W29
FB_DLLAVDD_0
AG27
FB_PLLAVDD_0
AF27
FB_VREF_NC
J27
FBA_DEBUG0
T30
FB_DLLAVDD_1
J19
FB_PLLAVDD_1
J18
FBA_DEBUG1
T29
FBA_CMD31Y29
FBA_WCK0P29
FBA_WCK0_NR29
FBA_WCK1L29
FBA_WCK1_NM29
FBA_WCK2AG29
FBA_WCK2_NAH29
FBA_WCK3AD29
FBA_WCK3_NAE29
C501
10U_0805_10V4Z
DIS@C501
10U_0805_10V4Z
DIS@
1
2
L26
BLM18PG330SN1_2P
DIS@
L26
BLM18PG330SN1_2P
DIS@1 2
L25
BLM18PG330SN1_2P
DIS@
L25
BLM18PG330SN1_2P
DIS@1 2
R42 40.2_0402_1%DIS@R42 40.2_0402_1%DIS@1 2
C54
0.1U_0402_16V4Z
DIS@C54
0.1U_0402_16V4Z
DIS@
1
2
R478 10K_0402_5%DIS@R478 10K_0402_5%DIS@1 2
R41 60.4_0402_1%DIS@R41 60.4_0402_1%DIS@1 2
R38 60.4_0402_1%DIS@R38 60.4_0402_1%DIS@1 2
C101
0.1U_0402_16V4Z
DIS@C101
0.1U_0402_16V4Z
DIS@
1
2
MEMORY INTERFACE C
Part 3 of 7
U27C
N12P-GV1-A1_BGA973DIS@
MEMORY INTERFACE C
Part 3 of 7
U27C
N12P-GV1-A1_BGA973DIS@
FBC_D0
B13
FBC_D1
D13
FBC_D2
A13
FBC_D3
A14
FBC_D4
C16
FBC_D5
B16
FBC_D6
A17
FBC_D7
D16
FBC_D8
C13
FBC_D9
B11
FBC_D10
C11
FBC_D11
A11
FBC_D12
C10
FBC_D13
C8
FBC_D14
B8
FBC_D15
A8
FBC_D16
E8
FBC_D17
F8
FBC_D18
F10
FBC_D19
F9
FBC_D20
F12
FBC_D21
D8
FBC_D22
D11
FBC_D23
E11
FBC_D24
D12
FBC_D25
E13
FBC_D26
F13
FBC_D27
F14
FBC_D28
F15
FBC_D29
E16
FBC_D30
F16
FBC_D31
F17
FBC_D32
D29
FBC_D33
F27
FBC_D34
F28
FBC_D35
E28
FBC_D36
D26
FBC_D37
F25
FBC_D38
D24
FBC_D39
E25
FBC_D40
E32
FBC_D41
F32
FBC_D42
D33
FBC_D43
E31
FBC_D44
C33
FBC_D45
F29
FBC_D46
D30
FBC_D47
E29
FBC_D48
B29
FBC_D49
C31
FBC_D50
C29
FBC_D51
B31
FBC_D52
C32
FBC_D53
B32
FBC_D54
B35
FBC_D55
B34
FBC_D56
A29
FBC_D57
B28
FBC_D58
A28
FBC_D59
C28
FBC_D60
C26
FBC_D61
D25
FBC_D62
B25
FBC_D63
A25
FBC_CMD3C17
FBC_CMD8B19
FBC_CMD2D18
FBC_CMD21F21
FBC_CMD24A23
FBC_CMD23D21
FBC_CMD26B23
FBC_CMD7E20
FBC_CMD15G21
FBC_CMD13F20
FBC_CMD4F19
FBC_CMD18F23
FBC_CMD29A22
FBC_CMD27C22
FBC_CMD6B17
FBC_CMD17F24
FBC_CMD19C25
FBC_CMD22E22
FBC_CMD12C20
FBC_CMD28B22
FBC_CMD10A19
FBC_CMD25D22
FBC_CMD9D20
FBC_CMD1E19
FBC_CMD11D19
FBC_CMD0F18
FBC_CMD5C19
FBC_DQM0A16
FBC_DQM1D10
FBC_DQM2F11
FBC_DQM3D15
FBC_DQM4D27
FBC_DQM5D34
FBC_DQM6A34
FBC_DQM7D28
FBC_DQS_RN0B14
FBC_DQS_RN1B10
FBC_DQS_RN2D9
FBC_DQS_RN3E14
FBC_DQS_RN4F26
FBC_DQS_RN5D31
FBC_DQS_RN6A31
FBC_DQS_RN7A26
FBC_DQS_WP0C14
FBC_DQS_WP1A10
FBC_DQS_WP2E10
FBC_DQS_WP3D14
FBC_DQS_WP4E26
FBC_DQS_WP5D32
FBC_DQS_WP6A32
FBC_DQS_WP7B26
FBC_CLK0E17
FBC_CLK0_ND17
FBC_CLK1D23
FBC_CLK1_NE23
FBC_CMD16F22
FBC_CMD20C23
FBC_CMD14B20
FBC_CMD30A20
FBCAL_PU_GND
L27
FBCAL_TERM_GND
M27
FBCAL_PD_VDDQ
K27
FBC_DEBUG0
G19
FBB_DEBUG1
G16
FBC_CMD31G20
FBC_WCK0G14
FBC_WCK0_NG15
FBC_WCK1G11
FBC_WCK1_NG12
FBC_WCK2G27
FBC_WCK2_NG28
FBC_WCK3G24
FBC_WCK3_NG25
C583
0.1U_0402_16V4Z
DIS@C583
0.1U_0402_16V4Z
DIS@
1
2
R43 60.4_0402_1%DIS@R43 60.4_0402_1%DIS@1 2
C582
0.1U_0402_16V4Z
DIS@C582
0.1U_0402_16V4Z
DIS@
1
2
R36 40.2_0402_1%DIS@R36 40.2_0402_1%DIS@1 2
C584
1U_0603_10V6K
DIS@C584
1U_0603_10V6K
DIS@
1
2
C578
10U_0805_10V4Z
DIS@C578
10U_0805_10V4Z
DIS@
1
2
C505
0.1U_0402_16V4Z
DIS@C505
0.1U_0402_16V4Z
DIS@
1
2
C504
1U_0603_10V6K
DIS@C504
1U_0603_10V6K
DIS@
1
2

5
5
4
4
3
3
2
2
1
1
DD
CC
BB
AA
ROM_SCLK
JTAG_TDI
JTAG_TDO
JTAG_TRST
JTAG_TMS
JTAG_TCK
ROM_CS#
ROM_SO
ROM_SI
STRAP2
STRAP1
STRAP0
ROM_SCLK
ROM_SI STRAP0
ROM_SO
STRAP2
STRAP1
STRAP4
STRAP3
STRAP_REF2
STRAP4
STRAP3
PGOOD
VGA_HDMI_SCLK 33VGA_HDMI_SDATA 33
VGA_HDMI_TXD2- 33
VGA_HDMI_TXD1- 33VGA_HDMI_TXD1+ 33
VGA_HDMI_TXD0+ 33VGA_HDMI_TXD0- 33VGA_HDMI_TXC+ 33VGA_HDMI_TXC- 33
GCORE_SEN54
FB_GND54
VGA_HDMI_TXD2+ 33
VGA_TXOUT2- 31VGA_TXOUT2+ 31
VGA_TXCLK+ 31VGA_TXCLK- 31
VGA_TXOUT0- 31VGA_TXOUT0+ 31
VGA_TXOUT1+ 31VGA_TXOUT1- 31
+3VSDGPU
+3VSDGPU
+3VSDGPU
+3VSDGPU
+3VSDGPU
+3VSDGPU
+3VSDGPU
Title
SizeDocument NumberRev
Date:Sheetof
Security Classification
Compal Secret Data
THIS SHEET OF ENGINEERING DRAWING IS THE PROPRIETARY PROPERTY OF COMPAL ELECTRONICS, INC. AND CONTAINS CONFIDE NTIAL
AND TRADE SECRET INFORMATION. THIS SHEET MAY NOT BE TRANSFERED FROM THE CUSTODY OF THE COMPETENT DIVISION OF R&D
DEPARTMENT EXCEPT AS AUTHORIZED BY COMPAL ELECTRONICS, INC. NEITHER THIS SHEET NOR THE INFORMATION IT CONTAINS
MAY BE USED BY OR DISCLOSED TO ANY THIRD PARTY WITHOUT PRIOR WRITTEN CONSENT OF COMPAL ELECTRONICS, INC.
Issued Date
Deciphered Date
JE50-HR/SJV50-HR M/B Schematics
N12P LVDS 3/9
Custom
2461 Friday, November 05, 2010
2010/11/12011/11/1
Compal Electronics, Inc.
0.5
Title
SizeDocument NumberRev
Date:Sheetof
Security Classification
Compal Secret Data
THIS SHEET OF ENGINEERING DRAWING IS THE PROPRIETARY PROPERTY OF COMPAL ELECTRONICS, INC. AND CONTAINS CONFIDE NTIAL
AND TRADE SECRET INFORMATION. THIS SHEET MAY NOT BE TRANSFERED FROM THE CUSTODY OF THE COMPETENT DIVISION OF R&D
DEPARTMENT EXCEPT AS AUTHORIZED BY COMPAL ELECTRONICS, INC. NEITHER THIS SHEET NOR THE INFORMATION IT CONTAINS
MAY BE USED BY OR DISCLOSED TO ANY THIRD PARTY WITHOUT PRIOR WRITTEN CONSENT OF COMPAL ELECTRONICS, INC.
Issued Date
Deciphered Date
JE50-HR/SJV50-HR M/B Schematics
N12P LVDS 3/9
Custom
2461 Friday, November 05, 2010
2010/11/12011/11/1
Compal Electronics, Inc.
0.5
Title
SizeDocument NumberRev
Date:Sheetof
Security Classification
Compal Secret Data
THIS SHEET OF ENGINEERING DRAWING IS THE PROPRIETARY PROPERTY OF COMPAL ELECTRONICS, INC. AND CONTAINS CONFIDE NTIAL
AND TRADE SECRET INFORMATION. THIS SHEET MAY NOT BE TRANSFERED FROM THE CUSTODY OF THE COMPETENT DIVISION OF R&D
DEPARTMENT EXCEPT AS AUTHORIZED BY COMPAL ELECTRONICS, INC. NEITHER THIS SHEET NOR THE INFORMATION IT CONTAINS
MAY BE USED BY OR DISCLOSED TO ANY THIRD PARTY WITHOUT PRIOR WRITTEN CONSENT OF COMPAL ELECTRONICS, INC.
Issued Date
Deciphered Date
JE50-HR/SJV50-HR M/B Schematics
N12P LVDS 3/9
Custom
2461 Friday, November 05, 2010
2010/11/12011/11/1
Compal Electronics, Inc.
0.5
Straps
MULTI LEVEL STRAPS
if unuse this pin , pull down 36k
For GB2-128 & GB2b-128 colayout....
H
45KL
35KL
25KL
35KL
10KH
15K
L
25KL
45K
L
35KL
10KH
15K
H
45KL
35KL
25KL
15KL
10KH
15K
H
45KL
35KL
25KL
20KL
10KH
15K
64MX16
Hynix
SA000041S40
64MX16
Samsung
SA00004GS10
900 MHz
900 MHz
strap0
64MX16
Hynix
SA000032420
strap1strap2ROM_SIROM_SOROM_SCLK
H
45KL
35KL
25K
800 MHzL
5KL
10KH
15K
800 MHz
800 MHz
N12P-GS
128MX16
Samsung
SA00003MQ60
128MX16
Hynix
SA00003VS10
H
45K
Frenq.
For N12P-GS strap table
(strap 3 and strap4 left NC)
H
45KL
35KL
35KH
15K
L
45K
L
35KH
15K
H
45KL
35KL
15KH
15K
H
45KL
35KL
25KH
15K
64MX16
Hynix
SA000041S40
64MX16
Samsung
SA00004GS10
900 MHz
900 MHz
strap0
64MX16
Hynix
SA000032420
strap1strap2ROM_SIROM_SOROM_SCLK
H
45KL
35KH
45K
800 MHzL
15KH
10KH
15K
800 MHz
800 MHz
N12P-GS
128MX16
Samsung
SA00003MQ60
128MX16
Hynix
SA00003VS10
H
45K
Frenq.
For N12P-GV ES strap table
H
45K
H
45K
H
45K
H
45K
strap3strap4
L
15K
L
15K
L
15K
L
15K
L
15K
L
20K
L
20K
L
20K
L
20K
L
20K
L
5K
strap3strap4
L
15K
L
15K
L
15K
L
15K
L
15K
L
20K
L
20K
L
20K
L
20K
L
20K
H
45KL
35KL
35K
L
45K
L
35K
H
45KL
35KL
15K
H
45KL
35KL
25K
64MX16
Hynix
SA000041S40
64MX16
Samsung
SA00004GS10
900 MHz
900 MHz
strap0
64MX16
Hynix
SA000032420
strap1strap2ROM_SIROM_SOROM_SCLK
H
45KL
35K
800 MHzL
15KH
5K
800 MHz
800 MHz
N12P-GS
128MX16
Samsung
SA00003MQ60
128MX16
Hynix
SA00003VS10
H
45K
Frenq.
For N12P-GV A1 strap table
H
5K
H
5K
H
5K
H
5K
H
10K
H
10K
H
10K
H
10K
H
10K
H
10K
H
10K
H
10K
H
10K
L
5K
L
5K
L
5K
L
5K
R04 modify
R04 modify R04 modify
R04 modify
R94
4.7K_0402_5%
DIS@
R94
4.7K_0402_5%
DIS@
1 2
R453
20K_0402_1%
X76@R453
20K_0402_1%
X76@
1 2
R 775
20K_0402_5%
X76@
R775
20K_0402_5%
X76@
12
R4870_0402_5% DIS@ R4870_0402_5% DIS@
12
R46310K_0402_5%
@
R46310K_0402_5%@
12
R482
34.8K_0402_1%
@R482
34.8K_0402_1%
@
T26
PAD@
T26
PAD@
R41710K_0402_5% DIS@ R41710K_0402_5% DIS@1 2
T24
PAD@
T24
PAD@
R480
15K_0402_1%
X76@R480
15K_0402_1%
X76@
1 2
R4840_0402_5% DIS@ R4840_0402_5% DIS@
12
R776
10K_0402_5%
@
R776
10K_0402_5%
@
12
R4830_0402_5% DIS@ R4830_0402_5% DIS@
12
T27
PAD@
T27
PAD@
R4850_0402_5% DIS@ R4850_0402_5% DIS@
12
T25
PAD@
T25
PAD@
R128
10K_0402_1%
X76@R128
10K_0402_1%
X76@
1 2
R126
15K_0402_1%
X76@R126
15K_0402_1%
X76@
1 2
R777
15K_0402_5%
X76@
R777
15K_0402_5%
X76@
12
R481
45.3K_0402_1%
DIS@R481
45.3K_0402_1%
DIS@
1 2
R40310K_0402_5%
DIS@
R40310K_0402_5%
DIS@
12
R12910K_0402_5% DIS@ R12910K_0402_5% DIS
@
12
R475
15K_0402_1%
X76@R475
15K_0402_1%
X76@
1 2
R778
10K_0402_5%
GV@
R778
10K_0402_5%
GV@1 2
R45640.2K_0402_1%DIS@ R45640.2K_0402_1% DIS@1 2
R45740.2K_0402_1% DIS@ R45740.2K_0402_1% DIS@1 2
T1
PAD@
T1
PAD@
R461
34.8K_0402_1%
DIS@R461
34.8K_0402_1%
DIS@
1 2
R13036K_0402_1% DIS@ R13036K_0402_1% DIS@1 2
R125
15K_0402_1%
X76@R125
15K_0402_1%
X76@
R779
40.2K_0402_1%
GV@
R779
40.2K_0402_1%
GV@
1 2
R127
10K_0402_1%
X76@R127
10K_0402_1%
X76@1 2
Part 4 of 7
LVDS/TMDS
NC
GENERAL
SERIAL
TEST
U27D
N12P-GV1-A1_BGA973
DIS@
Part 4 of 7
LVDS/TMDS
NC
GENERAL
SERIAL
TEST
U27D
N12P-GV1-A1_BGA973
DIS@
IFPA_TXC_N
AM12IFPA_TXC
AM11NC_0A2
NC_1A7
NC_2B7
NC_3C5
NC_4C7
NC_5D5
NC_6D6
NC_7D7
NC_8E5
NC_9E7
NC_10F4
NC_11G5
NC_12H32
IFPA_TXD0
AM8
IFPA_TXD0_N
AL8
IFPA_TXD1
AM10
IFPA_TXD1_N
AM9
IFPA_TXD2
AK10
IFPA_TXD2_N
AL10
IFPA_TXD3
AK11
IFPA_TXD3_N
AL11
IFPB_TXC
AP13
IFPB_TXC_N
AN13
IFPB_TXD4
AN8
IFPB_TXD4_N
AP8
IFPB_TXD5
AP10
IFPB_TXD5_N
AN10
IFPB_TXD6
AR11
IFPB_TXD6_N
AR10
IFPB_TXD7
AN11
IFPB_TXD7_N
AP11
IFPC_L0
AM7
IFPC_L0_N
AM6
IFPC_L1
AL5
IFPC_L1_N
AM5
IFPC_L2
AM3
IFPC_L2_N
AM4
IFPC_L3
AP1
IFPC_L3_N
AR2
IFPD_L0
AR8
IFPD_L0_N
AR7
IFPD_L1
AP7
IFPD_L1_N
AN7
NC_13J25
NC_14J26
NC_15P6
IFPD_L2_N
AP5
IFPD_L3_N
AR4
IFPD_L2
AN5
IFPD_L3
AR5
IFPE_L0
AH6
IFPE_L0_N
AH5
IFPE_L1
AH4
IFPE_L1_N
AG4
IFPE_L2
AF4
IFPE_L2_N
AF5
IFPE_L3
AE6
IFPE_L3_N
AE5
IFPF_L0
AL2
IFPF_L0_N
AL3
IFPF_L1
AJ3
IFPF_L1_N
AJ2
IFPF_L2
AJ1
IFPF_L2_N
AH1
IFPF_L3
AH2
IFPF_L3_N
AH3
NC_16U7
NC_17V6
NC_18Y4
NC_19AA4
NC_20AB4
NC_21AB7
NC_22AC5
NC_23AD6
NC_24AF6
NC_25AG6
NC_26AG20
NC_27AJ5
NC_28AK15
NC_29AL7
STRAP0
W5
STRAP1
W7
STRAP2
V7
CEC
AB5
THERMDPB5
THERMDNB4
NC/SPDIF_NCA5
ROM_CS_NC3
ROM_SID3
ROM_SOC4
ROM_SCLKD4
IFPF_AUX_I2CZ_SCL
AF3
IFPF_AUX_I2CZ_SDA_N
AF2
IFPE_AUX_I2CY_SCL
AE4
IFPE_AUX_I2CY_SDA_N
AD4
IFPD_AUX_I2CX_SCL
AP4
IFPD_AUX_I2CX_SDA_N
AN4
IFPC_AUX_I2CW_SCL
AP2
IFPC_AUX_I2CW_SDA_N
AN3
VDD_SENSE_0D35
VDD_SENSE_1P7
VDD_SENSE_2AD20
GND_SENSE_0AD19
GND_SENSE_1E35
GND_SENSE_2R7
BUFRST_N
A4
MULTI_STRAP_REF0_GNDN9
MULTI_STRAP_REF1_GNDM9
TESTMODEAP35
JTAG_TCKAP14
JTAG_TDIAN14
JTAG_TDOAN16
JTAG_TMSAR14
JTAG_TRST_NAP16
R4880_0402_5% DIS@ R4880_0402_5% DIS@
12
R460
45.3K_0402_1%
@R460
45.3K_0402_1%
@1 2
R774
10K_0402_5%
@
R774
10K_0402_5%
@
12
R459
24.9K_0402_1%
X76@R459
24.9K_0402_1%
X76@1 2
R89
4.7K_0402_5%
DIS@
R89
4.7K_0402_5%
DIS@
1 2
R4860_0402_5% DIS@ R4860_0402_5% DIS@
12

5
5
4
4
3
3
2
2
1
1
DD
CC
BB
AA
+PEX_SVDD_3V3
+VDD33
+IFPC_IOVDD
+IFPC_PLLVDD
+IFPC_PLLVDD
+IFPC_IOVDD
+PEX_PLLVDD
+IFPAB_PLLVDD
+IFPAB_IOVDD
+IFPAB_PLLVDD
+IFPAB_IOVDD
+IFPC_PLLVDD
+IFPC_IOVDD
+3VSDGPU
+3VSDGPU
+1.05VSDGPU
+1.05VSDGPU
+1.05VSDGPU
+1.5VSDGPU
+1.05VSDGPU
+3VSDGPU
+1.8VSDGPU
+1.05VSDGPU
+1.05VSDGPU
Title
SizeDocument NumberRev
Date:Sheetof
Security Classification
Compal Secret Data
THIS SHEET OF ENGINEERING DRAWING IS THE PROPRIETARY PROPERTY OF COMPAL ELECTRONICS, INC. AND CONTAINS CONFIDE NTIAL
AND TRADE SECRET INFORMATION. THIS SHEET MAY NOT BE TRANSFERED FROM THE CUSTODY OF THE COMPETENT DIVISION OF R&D
DEPARTMENT EXCEPT AS AUTHORIZED BY COMPAL ELECTRONICS, INC. NEITHER THIS SHEET NOR THE INFORMATION IT CONTAINS
MAY BE USED BY OR DISCLOSED TO ANY THIRD PARTY WITHOUT PRIOR WRITTEN CONSENT OF COMPAL ELECTRONICS, INC.
Issued Date
Deciphered Date
JE50-HR/SJV50-HR M/B Schematics
0.5
N12P POWER & GND 4/9
Custom
2561 Friday, November 05, 2010
2010/11/12011/11/1
Compal Electronics, Inc.
Title
SizeDocument NumberRev
Date:Sheetof
Security Classification
Compal Secret Data
THIS SHEET OF ENGINEERING DRAWING IS THE PROPRIETARY PROPERTY OF COMPAL ELECTRONICS, INC. AND CONTAINS CONFIDE NTIAL
AND TRADE SECRET INFORMATION. THIS SHEET MAY NOT BE TRANSFERED FROM THE CUSTODY OF THE COMPETENT DIVISION OF R&D
DEPARTMENT EXCEPT AS AUTHORIZED BY COMPAL ELECTRONICS, INC. NEITHER THIS SHEET NOR THE INFORMATION IT CONTAINS
MAY BE USED BY OR DISCLOSED TO ANY THIRD PARTY WITHOUT PRIOR WRITTEN CONSENT OF COMPAL ELECTRONICS, INC.
Issued Date
Deciphered Date
JE50-HR/SJV50-HR M/B Schematics
0.5
N12P POWER & GND 4/9
Custom
2561 Friday, November 05, 2010
2010/11/12011/11/1
Compal Electronics, Inc.
Title
SizeDocument NumberRev
Date:Sheetof
Security Classification
Compal Secret Data
THIS SHEET OF ENGINEERING DRAWING IS THE PROPRIETARY PROPERTY OF COMPAL ELECTRONICS, INC. AND CONTAINS CONFIDE NTIAL
AND TRADE SECRET INFORMATION. THIS SHEET MAY NOT BE TRANSFERED FROM THE CUSTODY OF THE COMPETENT DIVISION OF R&D
DEPARTMENT EXCEPT AS AUTHORIZED BY COMPAL ELECTRONICS, INC. NEITHER THIS SHEET NOR THE INFORMATION IT CONTAINS
MAY BE USED BY OR DISCLOSED TO ANY THIRD PARTY WITHOUT PRIOR WRITTEN CONSENT OF COMPAL ELECTRONICS, INC.
Issued Date
Deciphered Date
JE50-HR/SJV50-HR M/B Schematics
0.5
N12P POWER & GND 4/9
Custom
2561 Friday, November 05, 2010
2010/11/12011/11/1
Compal Electronics, Inc.
440 mA
2500mA
2500 mA
120mA
570 mA
7200mA
120mA
120mA
under GPU
Under GPU
Under GPU
Under GPU
Under GPU
Under GPU
Under GPU
Under GPU
under GPU
220mA
300 mA
Under GPU
NV recommand 0720
R04 modify
R04 modify
C104
0.1U_0402_16V4Z
DIS@C104
0.1U_0402_16V4Z
DIS@
1
2
L3
BLM18PG181SN1D_0603
DISO@
L3
BLM18PG181SN1D_0603
DISO@1 2
R98
0_0603_5%
@
R
98
0_0603_5%
@1 2
L6
MBC1608121YZF_0603
DIS@
L6
MBC1608121YZF_0603
DIS@
1 2
C158
0.1U_0402_16V4Z
DISO@C158
0.1U_0402_16V4Z
DISO@
1
2
C155
0.1U_0402_16V4Z
DISO@C155
0.1U_0402_16V4Z
DISO@
1
2
R114
10K_0402_5%
OPT@
R114
10K_0402_5%
OPT@
1 2
C177
0.1U_0402_16V4Z
DISO@
C177
0.1U_0402_16V4Z
DISO@
1
2
C76
0.1U_0402_16V4Z
DIS@C76
0.1U_0402_16V4Z
DIS@
1
2
C178
0.1U_0402_16V4Z
DISO@
C178
0.1U_0402_16V4Z
DISO@
1
2
C153
1U_0402_6.3V6K
DISO@C153
1U_0402_6.3V6K
DISO@
1
2
R76 1K_0402_5%DIS@R76 1K_0402_5%DI
S@1 2
C174
0.1U_0402_16V4Z
DISO@
C174
0.1U_0402_16V4Z
DISO@
1
2
C179
4.7U_0603_6.3V6K
DIS@C179
4.7U_0603_6.3V6K
DIS@
1
2
C141
1U_0402_6.3V6K
DIS@C141
1U_0402_6.3V6K
DIS@
1
2
C62
22U_0805_6.3V6M
DIS@C62
22U_0805_6.3V6M
DIS@
1
2
C70
0.1U_0402_16V4Z
DIS@C70
0.1U_0402_16V4Z
DIS@
1
2
C122
0.1U_0402_16V4Z
DIS@C122
0.1U_0402_16V4Z
DIS@
1
2
C173
4.7U_0603_6.3V6K
DISO@
C173
4.7U_0603_6.3V6K
DISO@
1
2
R469 1K_0402_5%DIS@R469 1K_0402_5%DIS@1 2
C99
1U_0402_6.3V6K
DIS@C99
1U_0402_6.3V6K
DIS@
1
2
C91
1U_0402_6.3V6K
DIS@C91
1U_0402_6.3V6K
DIS@
1
2
C64
0.1U_0402_16V4Z
DIS@C64
0.1U_0402_16V4Z
DIS@
1
2
C58
0.1U_0402_16V4Z
DIS@C58
0.1U_0402_16V4Z
DIS@
1
2
C148
4.7U_0603_6.3V6K
DIS@C148
4.7U_0603_6.3V6K
DIS@
1
2
C103
10U_0603_6.3V6M
DIS@C103
10U_0603_6.3V6M
DIS@
1
2
C90
0.1U_0402_16V4Z
DIS@C90
0.1U_0402_16V4Z
DIS@
1
2
C118
0.1U_0402_16V4Z
DIS@C118
0.1U_0402_16V4Z
DIS@
1
2
C150
1U_0402_6.3V6K
DISO@
C150
1U_0402_6.3V6K
DISO@
1
2
C79
1U_0402_6.3V6K
DIS@C79
1U_0402_6.3V6K
DIS@
1
2
R63
0_0603_5%
DIS@
R63
0_0603_5%
DIS@1 2
R468 10K_0402_5%DIS@R468 10K_0402_5%DIS@1 2
C84
1U_0402_6.3V6K
DIS@C84
1U_0402_6.3V6K
DIS@
1
2
R103
10K_0402_5%
OPT@
R103
10K_0402_5%
OPT@
1 2
C183
22U_0805_6.3V6M
DIS@C183
22U_0805_6.3V6M
DIS@
1
2
C147
0.1U_0402_16V4Z
DIS@C147
0.1U_0402_16V4Z
DIS@
1
2
C120
0.1U_0402_16V4Z
DIS@C120
0.1U_0402_16V4Z
DIS@
1
2
C63
10U_0603_6.3V6M
DIS@C63
10U_0603_6.3V6M
DIS@
1
2
C156
0.1U_0402_16V4Z
DISO@C156
0.1U_0402_16V4Z
DISO@
1
2
L7
BLM18PG181SN1D_0603
DISO@
L7
BLM18PG181SN1D_0603
DISO@
1 2
C185
0.1U_0402_16V4Z
DISO@C185
0.1U_0402_16V4Z
DISO@
1
2
C175
4.7U_0603_6.3V6K
DISO@
C175
4.7U_0603_6.3V6K
DISO@
1
2
Part 5 of 7
POWER
U27E
N12P-GV1-A1_BGA973
DIS@
Part 5 of 7
POWER
U27E
N12P-GV1-A1_BGA973
DIS@
PEX_IOVDDQ_0AG11
PEX_IOVDDQ_1AG12
PEX_IOVDDQ_2AG13
PEX_IOVDDQ_3AG15
PEX_IOVDDQ_4AG16
PEX_IOVDDQ_5AG17
PEX_IOVDDQ_6AG18
PEX_IOVDDQ_7AG22
PEX_IOVDDQ_8AG23
PEX_IOVDDQ_9AG24
PEX_IOVDDQ_10AG25
PEX_IOVDDQ_11AG26
PEX_IOVDDQ_12AJ14
PEX_IOVDDQ_13AJ15
PEX_IOVDDQ_14AJ19
PEX_IOVDDQ_15AJ21
PEX_IOVDDQ_16AJ22
PEX_IOVDDQ_17AJ24
PEX_IOVDDQ_18AJ25
PEX_IOVDDQ_19AJ27
PEX_IOVDDQ_20AK18
PEX_IOVDDQ_21AK20
PEX_IOVDDQ_22AK23
PEX_IOVDDQ_23AK26
PEX_IOVDDQ_24AL16
IFPA_IOVDD
AG9
IFPB_IOVDD
AG10
IFPC_IOVDD
AJ8
IFPD_IOVDD
AK8
IFPE_IOVDD
AE7
IFPF_IOVDD
AD7
IFPAB_PLLVDD
AK9
IFPC_PLLVDD
AJ9
IFPEF_PLLVDD
AJ6
IFPD_PLLVDD
AC6
FBVDDQ_0
J23
FBVDDQ_1
J24
FBVDDQ_2
J29
FBVDDQ_3
AA27
FBVDDQ_4
AA29
FBVDDQ_5
AA31
FBVDDQ_6
AB27
FBVDDQ_7
AB29
FBVDDQ_8
AC27
FBVDDQ_9
AD27
FBVDDQ_10
AE27
FBVDDQ_11
AJ28
FBVDDQ_12
B18
FBVDDQ_13
E21
FBVDDQ_14
G17
FBVDDQ_15
G18
FBVDDQ_16
G22
FBVDDQ_17
G8
FBVDDQ_18
G9
FBVDDQ_19
H29
FBVDDQ_20
J14
FBVDDQ_21
J15
FBVDDQ_22
J16
FBVDDQ_23
J17
FBVDDQ_24
J20
FBVDDQ_25
J21
FBVDDQ_26
J22
FBVDDQ_27
N27
FBVDDQ_28
P27PEX_IOVDD_0AK16
PEX_IOVDD_1AK17
PEX_IOVDD_2AK21
PEX_IOVDD_3AK24
PEX_IOVDD_4AK27
FBVDDQ_29
R27
FBVDDQ_30
T27
FBVDDQ_31
U27
FBVDDQ_32
U29
FBVDDQ_33
V27
FBVDDQ_34
V29
FBVDDQ_35
V34
FBVDDQ_36
W27
FBVDDQ_37
Y27
PEX_SVDD_3V3AG19
PEX_SVDD_3V3_NCF7
VDD33_0J10
VDD33_1J11
VDD33_2J12
VDD33_3J13
VDD33_4J9
PEX_PLLVDDAG14
MIOA_VDDQ_NC_0P9
MIOA_VDDQ_NC_1R9
MIOA_VDDQ_NC_2T9
MIOA_VDDQ_NC_3U9
MIOB_VDDQ_NC_0AA9
MIOB_VDDQ_NC_1AB9
MIOB_VDDQ_NC_2W9
MIOB_VDDQ_NC_3Y9
IFPAB_RSET
AJ11
IFPC_RSET
AK7
IFPD_RSET
AB6
IFPEF_RSET
AL1
L4
BLM18PG181SN1D_0603
DISO@L4
BLM18PG181SN1D_0603
DISO@1 2
C65
1U_0402_6.3V6K
DIS@C65
1U_0402_6.3V6K
DIS@
1
2
C98
0.1U_0402_16V4Z
DIS@C98
0.1U_0402_16V4Z
DIS@
1
2
C134
0.1U_0402_16V4Z
DIS@C134
0.1U_0402_16V4Z
DIS@
1
2
R71 1K_0402_5%DIS@R71 1K_0402_5%DIS@1 2
C85
0.1U_0402_16V4Z
DIS@C85
0.1U_0402_16V4Z
DIS@
1
2
R77
10K_0402_5%
OPT@
R77
10K_0402_5%
OPT@
1 2
R801
10K_0402_5%
DIS@
R801
10K_0402_5%
DIS@
1 2
R131
10K_0402_5%
OPT@
R131
10K_0402_5%
OPT@
1 2
C188
4.7U_0603_6.3V6K
DISO@C188
4.7U_0603_6.3V6K
DISO@
1
2
C73
0.1U_0402_16V4Z
DIS@C73
0.1U_0402_16V4Z
DIS@
1
2
C149
1U_0402_6.3V6K
DISO@
C149
1U_0402_6.3V6K
DISO@
1
2
C182
4.7U_0603_6.3V6K
DISO@
C182
4.7U_0603_6.3V6K
DISO@
1
2
L8
BLM18PG181SN1D_0603
DISO@
L8
BLM18PG181SN1D_0603
DISO@1 2
C87
0.1U_0402_16V4Z
DIS@C87
0.1U_0402_16V4Z
DIS@
1
2
C108
4.7U_0603_6.3V6K
DIS@C108
4.7U_0603_6.3V6K
DIS@
1
2
C157
1U_0402_6.3V6K
DISO@C157
1U_0402_6.3V6K
DISO@
1
2
C69
4.7U_0603_6.3V6K
DIS@C69
4.7U_0603_6.3V6K
DIS@
1
2
R464 1K_0402_5%DIS@R464 1K_0402_5%DI
S@1 2
R68 10K_0402_5%DIS@R68 10K_0402_5%DIS@
12
R82
0_0603_5%
DIS@
R
82
0_0603_5%
DIS@1 2
C137
4.7U_0603_6.3V6K
DIS@C137
4.7U_0603_6.3V6K
DIS@
1
2
C67
0.1U_0402_16V4Z
DIS@C67
0.1U_0402_16V4Z
DIS@
1
2
C61
4.7U_0603_6.3V6K
DIS@C61
4.7U_0603_6.3V6K
DIS@
1
2
C181
0.1U_0402_16V4Z
DISO@C181
0.1U_0402_16V4Z
DISO@
1
2
C115
1U_0402_6.3V6K
DIS@C115
1U_0402_6.3V6K
DIS@
1
2
C80
1U_0402_6.3V6K
DIS@C80
1U_0402_6.3V6K
DIS@
1
2
C126
1U_0402_6.3V6K
DIS@C126
1U_0402_6.3V6K
DIS@
1
2
C159
4.7U_0603_6.3V6K
DISO@C159
4.7U_0603_6.3V6K
DISO@
1
2
R800
10K_0402_5%
DIS@
R800
10K_0402_5%
DIS@
1 2
C109
0.1U_0402_16V4Z
DIS@C109
0.1U_0402_16V4Z
DIS@
1
2
C116
4.7U_0603_6.3V6K
DIS@C116
4.7U_0603_6.3V6K
DIS@
1
2

5
5
4
4
3
3
2
2
1
1
DD
CC
BB
AA
+VGA_CORE
+VGA_CORE
+VGA_CORE
Title
SizeDocument NumberRev
Date:Sheetof
Security Classification
Compal Secret Data
THIS SHEET OF ENGINEERING DRAWING IS THE PROPRIETARY PROPERTY OF COMPAL ELECTRONICS, INC. AND CONTAINS CONFIDE NTIAL
AND TRADE SECRET INFORMATION. THIS SHEET MAY NOT BE TRANSFERED FROM THE CUSTODY OF THE COMPETENT DIVISION OF R&D
DEPARTMENT EXCEPT AS AUTHORIZED BY COMPAL ELECTRONICS, INC. NEITHER THIS SHEET NOR THE INFORMATION IT CONTAINS
MAY BE USED BY OR DISCLOSED TO ANY THIRD PARTY WITHOUT PRIOR WRITTEN CONSENT OF COMPAL ELECTRONICS, INC.
Issued Date
Deciphered Date
JE50-HR/SJV50-HR M/B Schematics
0.5
N12P POWER & GND 5/9
Custom
2661 Friday, November 05, 2010
2010/11/12011/11/1
Compal Electronics, Inc.
Title
SizeDocument NumberRev
Date:Sheetof
Security Classification
Compal Secret Data
THIS SHEET OF ENGINEERING DRAWING IS THE PROPRIETARY PROPERTY OF COMPAL ELECTRONICS, INC. AND CONTAINS CONFIDE NTIAL
AND TRADE SECRET INFORMATION. THIS SHEET MAY NOT BE TRANSFERED FROM THE CUSTODY OF THE COMPETENT DIVISION OF R&D
DEPARTMENT EXCEPT AS AUTHORIZED BY COMPAL ELECTRONICS, INC. NEITHER THIS SHEET NOR THE INFORMATION IT CONTAINS
MAY BE USED BY OR DISCLOSED TO ANY THIRD PARTY WITHOUT PRIOR WRITTEN CONSENT OF COMPAL ELECTRONICS, INC.
Issued Date
Deciphered Date
JE50-HR/SJV50-HR M/B Schematics
0.5
N12P POWER & GND 5/9
Custom
2661 Friday, November 05, 2010
2010/11/12011/11/1
Compal Electronics, Inc.
Title
SizeDocument NumberRev
Date:Sheetof
Security Classification
Compal Secret Data
THIS SHEET OF ENGINEERING DRAWING IS THE PROPRIETARY PROPERTY OF COMPAL ELECTRONICS, INC. AND CONTAINS CONFIDE NTIAL
AND TRADE SECRET INFORMATION. THIS SHEET MAY NOT BE TRANSFERED FROM THE CUSTODY OF THE COMPETENT DIVISION OF R&D
DEPARTMENT EXCEPT AS AUTHORIZED BY COMPAL ELECTRONICS, INC. NEITHER THIS SHEET NOR THE INFORMATION IT CONTAINS
MAY BE USED BY OR DISCLOSED TO ANY THIRD PARTY WITHOUT PRIOR WRITTEN CONSENT OF COMPAL ELECTRONICS, INC.
Issued Date
Deciphered Date
JE50-HR/SJV50-HR M/B Schematics
0.5
N12P POWER & GND 5/9
Custom
2661 Friday, November 05, 2010
2010/11/12011/11/1
Compal Electronics, Inc.
Put Under GPU
Under GPU
41020mA
R03 modify
+
C1
470U_V_2.5VM
DIS@
+
C1
470U_V_2.5VM
DIS@
1
2
C594
10U_0603_6.3V6M
DIS@C594
10U_0603_6.3V6M
DIS@
1
2
C121
0.01U_0402_16V7K
DIS@C121
0.01U_0402_16V7K
DIS@
1
2
C96
0.047U_0402_16V7K
DIS@C96
0.047U_0402_16V7K
DIS@
1
2
C112
0.022U_0402_16V7K
DIS@C112
0.022U_0402_16V7K
DIS@
1
2
C72
0.01U_0402_16V7K
DIS@C72
0.01U_0402_16V7K
DIS@
1
2
C592
4.7U_0603_6.3V6K
DIS@C592
4.7U_0603_6.3V6K
DIS@
1
2
C78
0.1U_0402_16V4Z
DIS@C78
0.1U_0402_16V4Z
DIS@
1
2
C595
10U_0603_6.3V6M
DIS@C595
10U_0603_6.3V6M
DIS@
1
2
C95
0.022U_0402_16V7K
DIS@C95
0.022U_0402_16V7K
DIS@
1
2
+
C604
470U_V_2.5VM
DIS@
+
C604
470U_V_2.5VM
DIS@
1
2
C107
0.01U_0402_16V7K
DIS@C107
0.01U_0402_16V7K
DIS@
1
2
C131
0.22U_0603_16V7K
DIS@C131
0.22U_0603_16V7K
DIS@
1
2
C133
0.22U_0603_16V7K
DIS@C133
0.22U_0603_16V7K
DIS@
1
2
GND
Part 6 of 7
U27F
N12P-GV1-A1_BGA973
DIS@
GND
Part 6 of 7
U27F
N12P-GV1-A1_BGA973
DIS@
GND_0
B3
GND_1
B6
GND_2
B9
GND_3
B12
GND_4
B15
GND_5
B21
GND_6
B24
GND_7
B27
GND_8
B30
GND_9
B33
GND_10
C2
GND_11
C34
GND_12
E6
GND_13
E9
GND_14
E12
GND_15
E15
GND_16
E18
GND_17
E24
GND_18
E27
GND_19
E30
GND_20
F2
GND_21
F31
GND_22
F34
GND_23
F5
GND_24
J2
GND_25
J5
GND_26
J31
GND_27
J34
GND_28
K9
GND_29
L9
GND_30
M2
GND_31
M5
GND_32
M11
GND_33
M13
GND_34
M15
GND_35
M17
GND_36
M19
GND_37
M21
GND_38
M23
GND_39
M25
GND_40
M31
GND_41
M34
GND_42
N11
GND_43
N12
GND_44
N13
GND_45
N14
GND_46
N15
GND_47
N16
GND_48
N17
GND_49
N18
GND_50
N19
GND_51
N20
GND_52
N21
GND_53
N22
GND_54
N23
GND_55
N24
GND_56
N25
GND_57
P12
GND_58
P14
GND_59
P16
GND_60
P18
GND_61
P20
GND_62
P22
GND_63
P24
GND_64
R2
GND_65
R5
GND_66
R31
GND_67
R34
GND_68
T11
GND_69
T13
GND_70
T15
GND_71
T17
GND_72
T19
GND_73
T21
GND_74
T23
GND_75
T25
GND_76
U11
GND_77
U12
GND_78
U13
GND_79
U14
GND_80
U15
GND_81
U16
GND_82
U17
GND_83
U18
GND_84
U19
GND_85
U20
GND_86
U21
GND_87
U22
GND_88
U23
GND_89
U24
GND_90
U25
GND_102Y11
GND_103Y13
GND_104Y15
GND_105Y17
GND_106Y19
GND_107Y21
GND_108Y23
GND_109Y25
GND_110AA2
GND_111AA5
GND_112AA11
GND_113AA12
GND_114AA13
GND_115AA14
GND_116AA15
GND_117AA16
GND_118AA17
GND_119AA18
GND_120AA19
GND_121AA20
GND_122AA21
GND_123AA22
GND_124AA23
GND_125AA24
GND_126AA25
GND_127AA34
GND_128AB12
GND_129AB14
GND_130AB16
GND_131AB18
GND_132AB20
GND_133AB22
GND_134AB24
GND_135AC9
GND_136AD2
GND_137AD5
GND_138AD11
GND_139AD13
GND_140AD15
GND_141AD17
GND_142AD21
GND_143AD23
GND_144AD25
GND_145AD31
GND_146AD34
GND_147AE11
GND_148AE12
GND_149AE13
GND_150AE14
GND_151AE15
GND_152AE16
GND_153AE17
GND_154AE18
GND_155AE19
GND_156AE20
GND_157AE21
GND_158AE22
GND_159AE23
GND_160AE24
GND_161AE25
GND_162AG2
GND_163AG5
GND_164AG31
GND_165AG34
GND_166AK2
GND_167AK5
GND_168AK14
GND_169AK31
GND_170AK34
GND_171AL6
GND_172AL9
GND_173AL12
GND_174AL15
GND_175AL18
GND_176AL21
GND_177AL24
GND_178AL27
GND_179AL30
GND_180AN2
GND_91
V2
GND_92
V5
GND_93
V9
GND_94
V12
GND_95
V14
GND_96
V16
GND_101V31
GND_181AN34
GND_182AP3
GND_183AP6
GND_184AP9
GND_185AP12
GND_186AP15
GND_187AP18
GND_188AP21
GND_189AP24
GND_190AP27
GND_191AP30
GND_192AP33
GND_97V18
GND_98V20
GND_99V22
GND_100V24
C123
0.22U_0603_16V7K
DIS@C123
0.22U_0603_16V7K
DIS@
1
2
C94
0.01U_0402_16V7K
DIS@C94
0.01U_0402_16V7K
DIS@
1
2
C97
0.022U_0402_16V7K
DIS@C97
0.022U_0402_16V7K
DIS@
1
2
C74
0.047U_0402_16V7K
DIS@C74
0.047U_0402_16V7K
DIS@
1
2
C83
0.01U_0402_16V7K
DIS@C83
0.01U_0402_16V7K
DIS@
1
2
C77
0.047U_0402_16V7K
DIS@C77
0.047U_0402_16V7K
DIS@
1
2
C593
47U_0805_4V6
DIS@C593
47U_0805_4V6
DIS@
1
2
C88
0.01U_0402_16V7K
DIS@C88
0.01U_0402_16V7K
DIS@
1
2
C114
0.01U_0402_16V7K
DIS@C114
0.01U_0402_16V7K
DIS@
1
2
C130
0.1U_0402_16V4Z
DIS@C130
0.1U_0402_16V4Z
DIS@
1
2
C110
0.01U_0402_16V7K
DIS@C110
0.01U_0402_16V7K
DIS@
1
2
POWER
Part 7 of 7
U27G
N12P-GV1-A1_BGA973
DIS@
POWER
Part 7 of 7
U27G
N12P-GV1-A1_BGA973
DIS@
VDD_0
AB11
VDD_1
AB13
VDD_2
AB15
VDD_3
AB17
VDD_4
AB19
VDD_5
AB21
VDD_6
AB23
VDD_7
AB25
VDD_8
AC11
VDD_9
AC12
VDD_10
AC13
VDD_11
AC14
VDD_12
AC15
VDD_13
AC16
VDD_14
AC17
VDD_15
AC18
VDD_16
AC19
VDD_17
AC20
VDD_18
AC21
VDD_19
AC22
VDD_20
AC23
VDD_21
AC24
VDD_22
AC25
VDD_23
AD12
VDD_24
AD14
VDD_25
AD16
VDD_26
AD18
VDD_27
AD22
VDD_28
AD24
VDD_29
L11
VDD_30
L12
VDD_31
L13
VDD_32
L14
VDD_33
L15
VDD_34
L16
VDD_35
L17
VDD_36
L18
VDD_37
L19
VDD_38
L20
VDD_39
L21
VDD_40
L22
VDD_41
L23
VDD_42
L24
VDD_43
L25
VDD_44
M12
VDD_45
M14
VDD_46
M16
VDD_47
M18
VDD_48
M20
VDD_49
M22
VDD_50
M24
VDD_51
P11
VDD_52
P13
VDD_53
P15
VDD_54
P17
VDD_55
P19
VDD_81V11
VDD_82V13
VDD_83V15
VDD_84V17
VDD_85V19
VDD_86V21
VDD_87V23
VDD_88V25
VDD_89W11
VDD_90W12
VDD_91W13
VDD_92W14
VDD_93W15
VDD_94W16
VDD_95W17
VDD_96W18
VDD_97W19
VDD_98W20
VDD_99W21
VDD_100W22
VDD_101W23
VDD_102W24
VDD_103W25
VDD_104Y12
VDD_105Y14
VDD_106Y16
VDD_107Y18
VDD_108Y20
VDD_109Y22
VDD_110Y24
VDD_58P25
VDD_59R11
VDD_60R12
VDD_61R13
VDD_62R14
VDD_63R15
VDD_64R16
VDD_65R17
VDD_66R18
VDD_67R19
VDD_68R20
VDD_69R21
VDD_70R22
VDD_71R23
VDD_72R24
VDD_73R25
VDD_74T12
VDD_75T14
VDD_76T16
VDD_77T18
VDD_78T20
VDD_79T22
VDD_80T24
VDD_56P21
VDD_57P23
C591
22U_0805_6.3V6M
DIS@C591
22U_0805_6.3V6M
DIS@
1
2
C139
1U_0603_10V6K
DIS@C139
1U_0603_10V6K
DIS@
1
2

5
5
4
4
3
3
2
2
1
1
DD
CC
BB
AA
MDA[63..0]
DQMA[7..0]
DQSA[7..0]
DQSA#[7..0]
CMDA[30..0]
CLKA0#
CLKA0
CMDA2
CMDA3
CMDA5
CMDA18
CMDA19
CLKA0
CLKA0#
+MEM_VREF1
DQMA0
DQSA0
DQSA#0
DQSA3
DQMA3
DQSA#3
DQSA#2
DQSA#1
DQSA2
DQSA1
DQMA2
DQMA1
+MEM_VREF0
+MEM_VREF1
CMDA5
CMDA3
CMDA5
CMDA11
CMDA8
CMDA7
CMDA29
CMDA14
CMDA28
CMDA9
CMDA25
CMDA24
CMDA21
CMDA4
CMDA20
CMDA10
CMDA22
CMDA6
CMDA23
CMDA12
CMDA27
CMDA26
CMDA3
CMDA2
CMDA13
CMDA15
CMDA30
CMDA0
+MEM_VREF0
ZQ1 ZQ0
CMDA11
CMDA8
CMDA7
CMDA29
CMDA14
CMDA28
CMDA25
CMDA9
CMDA24
CMDA21
CMDA4
CMDA20
CMDA10
CMDA22
CMDA6
CMDA23
CMDA12
CMDA27
CMDA26
CMDA13
CMDA15
CMDA30
CMDA0
CMDA2
CLKA0
CLKA0#
MDA17
MDA18
MDA23
MDA16MDA21
MDA19
MDA22
MDA20
MDA9
MDA10
MDA13
MDA15
MDA14
MDA11
MDA12
MDA8
MDA0
MDA3
MDA4
MDA2
MDA5
MDA1
MDA7
MDA6
MDA24
MDA26
MDA27
MDA29
MDA28
MDA31
MDA25
MDA30
DQSA[7..0] 23,28
DQSA#[7..0] 23,28
DQMA[7..0] 23,28
MDA[63..0] 23,28
CMDA[30..0] 23,28
CLKA0# 23
CLKA0 23
+1.5VSDGPU
+1.5VSDGPU
+1.5VSDGPU
+1.5VSDGPU
+1.5VSDGPU+1.5VSDGPU
+1.5VSDGPU
+1.5VSDGPU
Title
SizeDocument NumberRev
Date:Sheetof
Security Classification
Compal Secret Data
THIS SHEET OF ENGINEERING DRAWING IS THE PROPRIETARY PROPERTY OF COMPAL ELECTRONICS, INC. AND CONTAINS CONFIDE NTIAL
AND TRADE SECRET INFORMATION. THIS SHEET MAY NOT BE TRANSFERED FROM THE CUSTODY OF THE COMPETENT DIVISION OF R&D
DEPARTMENT EXCEPT AS AUTHORIZED BY COMPAL ELECTRONICS, INC. NEITHER THIS SHEET NOR THE INFORMATION IT CONTAINS
MAY BE USED BY OR DISCLOSED TO ANY THIRD PARTY WITHOUT PRIOR WRITTEN CONSENT OF COMPAL ELECTRONICS, INC.
Issued Date
Deciphered Date
JE50-HR/SJV50-HR M/B Schematics
N12P DDR3 6/9
Custom
2761 Friday, November 05, 2010
2010/11/12011/11/1
Compal Electronics, Inc.
0.5
Title
SizeDocument NumberRev
Date:Sheetof
Security Classification
Compal Secret Data
THIS SHEET OF ENGINEERING DRAWING IS THE PROPRIETARY PROPERTY OF COMPAL ELECTRONICS, INC. AND CONTAINS CONFIDE NTIAL
AND TRADE SECRET INFORMATION. THIS SHEET MAY NOT BE TRANSFERED FROM THE CUSTODY OF THE COMPETENT DIVISION OF R&D
DEPARTMENT EXCEPT AS AUTHORIZED BY COMPAL ELECTRONICS, INC. NEITHER THIS SHEET NOR THE INFORMATION IT CONTAINS
MAY BE USED BY OR DISCLOSED TO ANY THIRD PARTY WITHOUT PRIOR WRITTEN CONSENT OF COMPAL ELECTRONICS, INC.
Issued Date
Deciphered Date
JE50-HR/SJV50-HR M/B Schematics
N12P DDR3 6/9
Custom
2761 Friday, November 05, 2010
2010/11/12011/11/1
Compal Electronics, Inc.
0.5
Title
SizeDocument NumberRev
Date:Sheetof
Security Classification
Compal Secret Data
THIS SHEET OF ENGINEERING DRAWING IS THE PROPRIETARY PROPERTY OF COMPAL ELECTRONICS, INC. AND CONTAINS CONFIDE NTIAL
AND TRADE SECRET INFORMATION. THIS SHEET MAY NOT BE TRANSFERED FROM THE CUSTODY OF THE COMPETENT DIVISION OF R&D
DEPARTMENT EXCEPT AS AUTHORIZED BY COMPAL ELECTRONICS, INC. NEITHER THIS SHEET NOR THE INFORMATION IT CONTAINS
MAY BE USED BY OR DISCLOSED TO ANY THIRD PARTY WITHOUT PRIOR WRITTEN CONSENT OF COMPAL ELECTRONICS, INC.
Issued Date
Deciphered Date
JE50-HR/SJV50-HR M/B Schematics
N12P DDR3 6/9
Custom
2761 Friday, November 05, 2010
2010/11/12011/11/1
Compal Electronics, Inc.
0.5
VRAM DDR3 chips (1GB)
310mA310mA
64Mx16 DDR3 *8==>1GB
A7
A14
RST
A14
A13
A15
LOWHIGH
CMD22
CMD23
CMD30
CMD24
CMD25
CMD26
CMD27
CMD28
CMD29
CMD15
Mode D
Address
32..63
CMD0
CMD1
CMD2
CMD3
CMD4
CMD5
CMD6
CMD7
CMD8
CMD9
CMD10
CMD11
CMD12
CMD13
CMD14
CMD16
CMD17
CMD18
CMD19
CMD20
CMD21A8
A11
CAS*
A3
A1
WE*
BA0
A4
BA2
A5
RAS*
A12
A5
BA1
ODT_H
A11
A10
CAS*
WE*
A9
BA0
A6
A12
ODT_L
CKE_H
A7
RAS*
A13
BA2
BA1
A2
A0
A4
A9
A3
A1
CS0_H#
A2
A0
A15
CS0_L#
A10
A8
A6
RST
DDR3
Command BitDefault Pull-down
ODTx10k
CKEx10k
RST10k
CS*No Termination
0..31
Not Available
Samsung : SA000035700 (S IC D3 64MX16 K4W1G1646E-HC12 FBGA 96P)
Hynix : SA000032400 (S IC D3 64MX16 H5TQ1G63BFR-12C FBGA 1.5V )
AMD :SA00003PF10
(S IC D3 64M16/800 23EY2387MB-12 PG-TFBGA 96P 1.5V)
CKE
NV recommand 0720
Group1
Group2
Group3
Group0
R40110K_0402_5%
DIS@
R40110K_0402_5%
DIS@
12
C4
0.01U_0402_16V7K
@
C4
0.01U_0402_16V7K
@
1
2
R39810K_0402_5% DIS@ R39810K_0402_5% DIS@
12
C493
1U_0603_10V6K
DIS@C493
1U_0603_10V6K
DIS@
1
2
C508
0.1U_0402_16V4Z
DIS@C508
0.1U_0402_16V4Z
DIS@
1
2
R25
240_0402_1%
DIS@
R25
240_0402_1%
DIS@
R23
240_0402_1%
DIS@
R23
240_0402_1%
DIS@
C502
0.1U_0402_16V4Z
DIS@C502
0.1U_0402_16V4Z
DIS@
1
2
R390
243_0402_1%
DIS@
R390
243_0402_1%
DIS@
1 2
C31
0.1U_0402_16V4Z
DIS@C31
0.1U_0402_16V4Z
DIS@
1
2
R395
243_0402_1%
DIS@
R395
243_0402_1%
DIS@
1 2
C488
1U_0603_10V6K
DIS@C488
1U_0603_10V6K
DIS@
1
2
C506
0.1U_0402_16V4Z
DIS@C506
0.1U_0402_16V4Z
DIS@
1
2
R40010K_0402_5% DIS@ R40010K_0402_5% DI
S@
12
C18
1U_0603_10V6K
DIS@C18
1U_0603_10V6K
DIS@
1
2
C495
0.1U_0402_16V4Z
DIS@ C495
0.1U_0402_16V4Z
DIS@
1
2
R391
240_0402_1%
DIS@
R391
240_0402_1%
DIS@
R39710K_0402_5% DIS@ R39710K_0402_5% DI
S@
12
R15
160_0402_1%
DIS@
R15
160_0402_1%
DIS@
1 2
C25
0.1U_0402_16V4Z
DIS@ C25
0.1U_0402_16V4Z
DIS@
1
2
R12
80.6_0402_1%
@
R
12
80.6_0402_1%
@
12
C511
0.1U_0402_16V4Z
DIS@C511
0.1U_0402_16V4Z
DIS@
1
2
C512
0.1U_0402_16V4Z
DIS@C512
0.1U_0402_16V4Z
DIS@
1
2
C33
0.1U_0402_16V4Z
DIS@C33
0.1U_0402_16V4Z
DIS@
1
2
96-BALL
SDRAM DDR3
U4
K4B1G1646E-HC12_FBGA96
X76@
96-BALL
SDRAM DDR3
U4
K4B1G1646E-HC12_FBGA96
X76@
WE
L3
RAS
J3
CAS
K3
CS/CS0
L2
CKE/CKE0
K9
CK
J7
CK
K7
DQSU
B7
BA0
M2
BA1
N8
A2
P3
A3
N2
A4
P8
A5
P2
A6
R8
A7
R2
A8
T8
A9
R3
A10/AP
L7
A11
R7
DQL0E3
DQL1F7
DQL2F2
DQL3F8
DQL4H3
DQL5H8
DQL6G2
DQL7H7
VSSQD1
VSSA9
VSSE1
VSSB3
NC/ODT1
J1
VDDB2
VDDD9
VDDQA1
VDDQA8
VDDQC1
VDDQC9
NC/CS1
L1
NC/CE1
J9
VDDQE9
ZQ/ZQ0
L8
RESET
T2
DQSL
F3
DMU
D3DML
E7
VSSQB1
VSSQB9
VSSQD8
VSSQE2
DQSU
C7
VSSQE8
DQSL
G3
VDDQF1
VSSQF9
VSSQG1
VDDQH2
VDDQH9
VSSQG9
VREFCA
M8
VSSG8
VDDG7
ODT/ODT0
K1
A0
N3
A1
P7
VDDK2
A12
N7
VSSJ2
VDDK8
DQU1C3
DQU2C8
DQU3C2
DQU4A7
DQU5A2
DQU6B8
DQU7A3
DQU0D7
A13
T3
A14
T7
A15/BA3
M7
BA2
M3
VREFDQ
H1
NCZQ1
L9
VDDN1
VDDN9
VDDR1
VDDR9
VSSJ8
VSSM1
VSSM9
VSSP1
VSSP9
VSST1
VSST9
VDDQD2
C27
0.1U_0402_16V4Z
DIS@C27
0.1U_0402_16V4Z
DIS@
1
2
R392
240_0402_1%
DIS@
R392
240_0402_1%
DIS@
C35
0.1U_0402_16V4Z
DIS@C35
0.1U_0402_16V4Z
DIS@
1
2
C19
1U_0603_10V6K
DIS@C19
1U_0603_10V6K
DIS@
1
2
C487
1U_0603_10V6K
DIS@C487
1U_0603_10V6K
DIS@
1
2
C22
1U_0603_10V6K
DIS@C22
1U_0603_10V6K
DIS@
1
2
C486
1U_0603_10V6K
DIS@C486
1U_0603_10V6K
DIS@
1
2
C21
1U_0603_10V6K
DIS@C21
1U_0603_10V6K
DIS@
1
2
C34
0.1U_0402_16V4Z
DIS@C34
0.1U_0402_16V4Z
DIS@
1
2
96-BALL
SDRAM DDR3
U23
K4B1G1646E-HC12_FBGA96
X76@
96-BALL
SDRAM DDR3
U23
K4B1G1646E-HC12_FBGA96
X76@
WE
L3
RAS
J3
CAS
K3
CS/CS0
L2
CKE/CKE0
K9
CK
J7
CK
K7
DQSU
B7
BA0
M2
BA1
N8
A2
P3
A3
N2
A4
P8
A5
P2
A6
R8
A7
R2
A8
T8
A9
R3
A10/AP
L7
A11
R7
DQL0E3
DQL1F7
DQL2F2
DQL3F8
DQL4H3
DQL5H8
DQL6G2
DQL7H7
VSSQD1
VSSA9
VSSE1
VSSB3
NC/ODT1
J1
VDDB2
VDDD9
VDDQA1
VDDQA8
VDDQC1
VDDQC9
NC/CS1
L1
NC/CE1
J9
VDDQE9
ZQ/ZQ0
L8
RESET
T2
DQSL
F3
DMU
D3DML
E7
VSSQB1
VSSQB9
VSSQD8
VSSQE2
DQSU
C7
VSSQE8
DQSL
G3
VDDQF1
VSSQF9
VSSQG1
VDDQH2
VDDQH9
VSSQG9
VREFCA
M8
VSSG8
VDDG7
ODT/ODT0
K1
A0
N3
A1
P7
VDDK2
A12
N7
VSSJ2
VDDK8
DQU1C3
DQU2C8
DQU3C2
DQU4A7
DQU5A2
DQU6B8
DQU7A3
DQU0D7
A13
T3
A14
T7
A15/BA3
M7
BA2
M3
VREFDQ
H1
NCZQ1
L9
VDDN1
VDDN9
VDDR1
VDDR9
VSSJ8
VSSM1
VSSM9
VSSP1
VSSP9
VSST1
VSST9
VDDQD2
C497
0.1U_0402_16V4Z
DIS@C497
0.1U_0402_16V4Z
DIS@
1
2
R11
80.6_0402_1%
@
R11
80.6_0402_1%
@
12
R39910K_0402_5%
DIS@
R39910K_0402_5%
DIS@
12

5
5
4
4
3
3
2
2
1
1
DD
CC
BB
AA
DQSA#[7..0]
MDA[63..0]
CMDA[30..0]
DQMA[7..0]
DQSA[7..0]
ZQ2
CLKA1#
CLKA1
+MEM_VREF2+MEM_VREF3
CLKA1#
CLKA1
ZQ3
CMDA19
CMDA5
CMDA24
CMDA10
CMDA11
CMDA14
CMDA6
CMDA26
CMDA25
CMDA29
CMDA27
CMDA22
CMDA12
CMDA8
CMDA9
CMDA20
CMDA4
CMDA7
CMDA28
CMDA21
CMDA23
CMDA19
CMDA30
CMDA18
CMDA15
CMDA13
CMDA5
CMDA16
+MEM_VREF2
+MEM_VREF3
CMDA24
CMDA10
CMDA11
CMDA14
CMDA6
CMDA25
CMDA29
CMDA22
CMDA8
CMDA9
CMDA20
CMDA4
CMDA7
CMDA28
CMDA21
CMDA23
CMDA26
CMDA27
CMDA12
CMDA30
CMDA18
CMDA15
CMDA13
CMDA16
CLKA1
CLKA1#
DQMA7
DQSA4DQSA7
DQSA#4DQSA#7
DQMA5DQMA6
DQSA6
DQSA#5DQSA#6
DQSA5
DQMA4
MDA32
MDA39
MDA38
MDA36
MDA34
MDA37
MDA33
MDA58
MDA60
MDA61
MDA62
MDA63
MDA59
MDA56
MDA57
MDA42
MDA46
MDA47
MDA44
MDA45
MDA40
MDA43
MDA41
MDA49
MDA48
MDA50
MDA55
MDA51
MDA52
MDA53
MDA35
MDA54
DQSA#[7..0] 23,27
DQSA[7..0] 23,27
MDA[63..0] 23,27
DQMA[7..0] 23,27
CMDA[30..0] 23,27
CLKA1 23
CLKA1# 23
+1.5VSDGPU
+1.5VSDGPU
+1.5VSDGPU
+1.5VSDGPU
+1.5VSDGPU+1.5VSDGPU
+1.5VSDGPU
+1.5VSDGPU
Title
SizeDocument NumberRev
Date:Sheetof
Security Classification
Compal Secret Data
THIS SHEET OF ENGINEERING DRAWING IS THE PROPRIETARY PROPERTY OF COMPAL ELECTRONICS, INC. AND CONTAINS CONFIDE NTIAL
AND TRADE SECRET INFORMATION. THIS SHEET MAY NOT BE TRANSFERED FROM THE CUSTODY OF THE COMPETENT DIVISION OF R&D
DEPARTMENT EXCEPT AS AUTHORIZED BY COMPAL ELECTRONICS, INC. NEITHER THIS SHEET NOR THE INFORMATION IT CONTAINS
MAY BE USED BY OR DISCLOSED TO ANY THIRD PARTY WITHOUT PRIOR WRITTEN CONSENT OF COMPAL ELECTRONICS, INC.
Issued Date
Deciphered Date
JE50-HR/SJV50-HR M/B Schematics
0.5
N12P DDR3 7/9
Custom
2861 Friday, November 05, 2010
2010/11/12011/11/1
Compal Electronics, Inc.
Title
SizeDocument NumberRev
Date:Sheetof
Security Classification
Compal Secret Data
THIS SHEET OF ENGINEERING DRAWING IS THE PROPRIETARY PROPERTY OF COMPAL ELECTRONICS, INC. AND CONTAINS CONFIDE NTIAL
AND TRADE SECRET INFORMATION. THIS SHEET MAY NOT BE TRANSFERED FROM THE CUSTODY OF THE COMPETENT DIVISION OF R&D
DEPARTMENT EXCEPT AS AUTHORIZED BY COMPAL ELECTRONICS, INC. NEITHER THIS SHEET NOR THE INFORMATION IT CONTAINS
MAY BE USED BY OR DISCLOSED TO ANY THIRD PARTY WITHOUT PRIOR WRITTEN CONSENT OF COMPAL ELECTRONICS, INC.
Issued Date
Deciphered Date
JE50-HR/SJV50-HR M/B Schematics
0.5
N12P DDR3 7/9
Custom
2861 Friday, November 05, 2010
2010/11/12011/11/1
Compal Electronics, Inc.
Title
SizeDocument NumberRev
Date:Sheetof
Security Classification
Compal Secret Data
THIS SHEET OF ENGINEERING DRAWING IS THE PROPRIETARY PROPERTY OF COMPAL ELECTRONICS, INC. AND CONTAINS CONFIDE NTIAL
AND TRADE SECRET INFORMATION. THIS SHEET MAY NOT BE TRANSFERED FROM THE CUSTODY OF THE COMPETENT DIVISION OF R&D
DEPARTMENT EXCEPT AS AUTHORIZED BY COMPAL ELECTRONICS, INC. NEITHER THIS SHEET NOR THE INFORMATION IT CONTAINS
MAY BE USED BY OR DISCLOSED TO ANY THIRD PARTY WITHOUT PRIOR WRITTEN CONSENT OF COMPAL ELECTRONICS, INC.
Issued Date
Deciphered Date
JE50-HR/SJV50-HR M/B Schematics
0.5
N12P DDR3 7/9
Custom
2861 Friday, November 05, 2010
2010/11/12011/11/1
Compal Electronics, Inc.
310mA310mA
64Mx16 DDR3 *8==>1GB
VRAM DDR3 chips (1GB)
Not Available
A7
A14
RST
A14
A13
A15
LOWHIGH
CMD22
CMD23
CMD30
CMD24
CMD25
CMD26
CMD27
CMD28
CMD29
CMD15
Mode D
Address
32..63
CMD0
CMD1
CMD2
CMD3
CMD4
CMD5
CMD6
0..31
CMD7
CMD8
CMD9
CMD10
CMD11
CMD12
CMD13
CMD14
CMD16
CMD17
CMD18
CMD19
CMD20
CMD21A8
A11
CAS*
A3
A1
WE*
BA0
A4
BA2
A5
RAS*
A12
A5
BA1
ODT_H
A11
A10
CAS*
WE*
A9
BA0
A6
A12
ODT_L
CKE_H
A7
RAS*
A13
BA2
BA1
A2
A0
A4
A9
A3
A1
CS0_H#
A2
A0
A15
CS0_L#
A10
A8
A6
RST
CKE
NV recommand 0720
Group4
Group5
Group7
Group6
C30
0.1U_0402_16V4Z
DIS@C30
0.1U_0402_16V4Z
DIS@
1
2
R10
80.6_0402_1%
@R10
80.6_0402_1%
@
12
C492
1U_0603_10V6K
DIS@C492
1U_0603_10V6K
DIS@
1
2
C26
0.1U_0402_16V4Z
DIS@C26
0.1U_0402_16V4Z
DIS@
1
2
C494
0.1U_0402_16V4Z
DIS@C494
0.1U_0402_16V4Z
DIS@
1
2
R393
240_0402_1%
DIS@
R393
240_0402_1%
DIS@
R14
160_0402_1%
DIS@
R14
160_0402_1%
DIS@
1 2
C509
0.1U_0402_16V4Z
DIS@C509
0.1U_0402_16V4Z
DIS@
1
2
C28
0.1U_0402_16V4Z
DIS@C28
0.1U_0402_16V4Z
DIS@
1
2
C17
1U_0603_10V6K
DIS@C17
1U_0603_10V6K
DIS@
1
2
C14
1U_0603_10V6K
DIS@C14
1U_0603_10V6K
DIS@
1
2
R24
243_0402_1%
DIS@
R24
243_0402_1%
DIS@
1 2
C503
0.1U_0402_16V4Z
DIS@ C503
0.1U_0402_16V4Z
DIS@
1
2
C510
0.1U_0402_16V4Z
DIS@C510
0.1U_0402_16V4Z
DIS@
1
2
C15
1U_0603_10V6K
DIS@C15
1U_0603_10V6K
DIS@
1
2
96-BALL
SDRAM DDR3
U24
K4B1G1646E-HC12_FBGA96
X76@
96-BALL
SDRAM DDR3
U24
K4B1G1646E-HC12_FBGA96
X76@
WE
L3
RAS
J3
CAS
K3
CS/CS0
L2
CKE/CKE0
K9
CK
J7
CK
K7
DQSU
B7
BA0
M2
BA1
N8
A2
P3
A3
N2
A4
P8
A5
P2
A6
R8
A7
R2
A8
T8
A9
R3
A10/AP
L7
A11
R7
DQL0E3
DQL1F7
DQL2F2
DQL3F8
DQL4H3
DQL5H8
DQL6G2
DQL7H7
VSSQD1
VSSA9
VSSE1
VSSB3
NC/ODT1
J1
VDDB2
VDDD9
VDDQA1
VDDQA8
VDDQC1
VDDQC9
NC/CS1
L1
NC/CE1
J9
VDDQE9
ZQ/ZQ0
L8
RESET
T2
DQSL
F3
DMU
D3DML
E7
VSSQB1
VSSQB9
VSSQD8
VSSQE2
DQSU
C7
VSSQE8
DQSL
G3
VDDQF1
VSSQF9
VSSQG1
VDDQH2
VDDQH9
VSSQG9
VREFCA
M8
VSSG8
VDDG7
ODT/ODT0
K1
A0
N3
A1
P7
VDDK2
A12
N7
VSSJ2
VDDK8
DQU1C3
DQU2C8
DQU3C2
DQU4A7
DQU5A2
DQU6B8
DQU7A3
DQU0D7
A13
T3
A14
T7
A15/BA3
M7
BA2
M3
VREFDQ
H1
NCZQ1
L9
VDDN1
VDDN9
VDDR1
VDDR9
VSSJ8
VSSM1
VSSM9
VSSP1
VSSP9
VSST1
VSST9
VDDQD2
C16
1U_0603_10V6K
DIS@C16
1U_0603_10V6K
DIS@
1
2
C24
0.1U_0402_16V4Z
DIS@C24
0.1U_0402_16V4Z
DIS@
1
2
C490
1U_0603_10V6K
DIS@C490
1U_0603_10V6K
DIS@
1
2
R389
243_0402_1%
DIS@
R389
243_0402_1%
DIS@
1 2
96-BALL
SDRAM DDR3
U3
K4B1G1646E-HC12_FBGA96
X76@
96-BALL
SDRAM DDR3
U3
K4B1G1646E-HC12_FBGA96
X76@
WE
L3
RAS
J3
CAS
K3
CS/CS0
L2
CKE/CKE0
K9
CK
J7
CK
K7
DQSU
B7
BA0
M2
BA1
N8
A2
P3
A3
N2
A4
P8
A5
P2
A6
R8
A7
R2
A8
T8
A9
R3
A10/AP
L7
A11
R7
DQL0E3
DQL1F7
DQL2F2
DQL3F8
DQL4H3
DQL5H8
DQL6G2
DQL7H7
VSSQD1
VSSA9
VSSE1
VSSB3
NC/ODT1
J1
VDDB2
VDDD9
VDDQA1
VDDQA8
VDDQC1
VDDQC9
NC/CS1
L1
NC/CE1
J9
VDDQE9
ZQ/ZQ0
L8
RESET
T2
DQSL
F3
DMU
D3DML
E7
VSSQB1
VSSQB9
VSSQD8
VSSQE2
DQSU
C7
VSSQE8
DQSL
G3
VDDQF1
VSSQF9
VSSQG1
VDDQH2
VDDQH9
VSSQG9
VREFCA
M8
VSSG8
VDDG7
ODT/ODT0
K1
A0
N3
A1
P7
VDDK2
A12
N7
VSSJ2
VDDK8
DQU1C3
DQU2C8
DQU3C2
DQU4A7
DQU5A2
DQU6B8
DQU7A3
DQU0D7
A13
T3
A14
T7
A15/BA3
M7
BA2
M3
VREFDQ
H1
NCZQ1
L9
VDDN1
VDDN9
VDDR1
VDDR9
VSSJ8
VSSM1
VSSM9
VSSP1
VSSP9
VSST1
VSST9
VDDQD2
C20
0.1U_0402_16V4Z
DIS@C20
0.1U_0402_16V4Z
DIS@
1
2
C507
0.1U_0402_16V4Z
DIS@C507
0.1U_0402_16V4Z
DIS@
1
2
C3
0.01U_0402_16V7K
@
C3
0.01U_0402_16V7K
@
1
2
R396
240_0402_1%
DIS@
R396
240_0402_1%
DIS@
C491
1U_0603_10V6K
DIS@C491
1U_0603_10V6K
DIS@
1
2
C489
1U_0603_10V6K
DIS@C489
1U_0603_10V6K
DIS@
1
2
C32
0.1U_0402_16V4Z
DIS@C32
0.1U_0402_16V4Z
DIS@
1
2
R21
240_0402_1%
DIS@
R21
240_0402_1%
DIS@
R9
80.6_0402_1%
@
R9
80.6_0402_1%
@
12
C496
0.1U_0402_16V4Z
DIS@C496
0.1U_0402_16V4Z
DIS@
1
2
R22
240_0402_1%
DIS@
R22
240_0402_1%
DIS@
C23
0.1U_0402_16V4Z
DIS@ C23
0.1U_0402_16V4Z
DIS@
1
2

5
5
4
4
3
3
2
2
1
1
DD
CC
BB
AA
CLKC0#
CLKC0
CMDC[30..0]
MDC[63..0]
DQMC[7..0]
DQSC[7..0]
DQSC#[7..0]
+MEM_VREF4
+MEM_VREF5
DQSC#3
DQSC3
DQMC3
CLKC0
CLKC0#
+MEM_VREF5
DQMC0
DQSC0
DQSC#0
MDC21
DQSC#2
DQSC#1
DQSC2
DQSC1
DQMC2
DQMC1
MDC12
MDC9
MDC8
MDC20
MDC19
MDC16
MDC22
MDC17
CMDC3
CMDC5
CMDC22
CMDC28
CMDC7
CMDC24
CMDC20
CMDC4
CMDC21
CMDC23
CMDC11
CMDC25
CMDC6
CMDC8
CMDC29
CMDC9
CMDC10
CMDC14
CMDC27
CMDC12
CMDC26
CMDC3
CMDC13
CMDC15
CMDC30
CMDC2
CMDC0
CMDC5
MDC11
MDC14
MDC15
MDC10
MDC13
MDC23
MDC18
ZQ4ZQ5
CMDC2
CMDC3
CMDC5
CMDC18
CMDC19
+MEM_VREF4
CLKC0
CLKC0#
CMDC22
CMDC28
CMDC7
CMDC24
CMDC20CMDC4
CMDC21
CMDC23
CMDC11
CMDC25
CMDC6
CMDC8
CMDC29
CMDC9
CMDC10
CMDC14
CMDC27
CMDC12
CMDC26
CMDC13
CMDC15
CMDC30
CMDC2
CMDC0
MDC7
MDC6
MDC3
MDC2
MDC0
MDC4
MDC5
MDC1
MDC30
MDC25
MDC29
MDC24
MDC28
MDC26
MDC27
MDC31
DQSC[7..0] 23,30
DQSC#[7..0] 23,30
DQMC[7..0] 23,30
MDC[63..0] 23,30
CMDC[30..0] 23,30
CLKC0# 23
CLKC0 23
+1.5VSDGPU
+1.5VSDGPU
+1.5VSDGPU+1.5VSDGPU
+1.5VSDGPU
+1.5VSDGPU
+1.5VSDGPU
+1.5VSDGPU
Title
SizeDocument NumberRev
Date:Sheetof
Security Classification
Compal Secret Data
THIS SHEET OF ENGINEERING DRAWING IS THE PROPRIETARY PROPERTY OF COMPAL ELECTRONICS, INC. AND CONTAINS CONFIDE NTIAL
AND TRADE SECRET INFORMATION. THIS SHEET MAY NOT BE TRANSFERED FROM THE CUSTODY OF THE COMPETENT DIVISION OF R&D
DEPARTMENT EXCEPT AS AUTHORIZED BY COMPAL ELECTRONICS, INC. NEITHER THIS SHEET NOR THE INFORMATION IT CONTAINS
MAY BE USED BY OR DISCLOSED TO ANY THIRD PARTY WITHOUT PRIOR WRITTEN CONSENT OF COMPAL ELECTRONICS, INC.
Issued Date
Deciphered Date
JE50-HR/SJV50-HR M/B Schematics
N12P DDR3 8/9
Custom
2961 Friday, November 05, 2010
2010/11/12011/11/1
Compal Electronics, Inc.
0.5
Title
SizeDocument NumberRev
Date:Sheetof
Security Classification
Compal Secret Data
THIS SHEET OF ENGINEERING DRAWING IS THE PROPRIETARY PROPERTY OF COMPAL ELECTRONICS, INC. AND CONTAINS CONFIDE NTIAL
AND TRADE SECRET INFORMATION. THIS SHEET MAY NOT BE TRANSFERED FROM THE CUSTODY OF THE COMPETENT DIVISION OF R&D
DEPARTMENT EXCEPT AS AUTHORIZED BY COMPAL ELECTRONICS, INC. NEITHER THIS SHEET NOR THE INFORMATION IT CONTAINS
MAY BE USED BY OR DISCLOSED TO ANY THIRD PARTY WITHOUT PRIOR WRITTEN CONSENT OF COMPAL ELECTRONICS, INC.
Issued Date
Deciphered Date
JE50-HR/SJV50-HR M/B Schematics
N12P DDR3 8/9
Custom
2961 Friday, November 05, 2010
2010/11/12011/11/1
Compal Electronics, Inc.
0.5
Title
SizeDocument NumberRev
Date:Sheetof
Security Classification
Compal Secret Data
THIS SHEET OF ENGINEERING DRAWING IS THE PROPRIETARY PROPERTY OF COMPAL ELECTRONICS, INC. AND CONTAINS CONFIDE NTIAL
AND TRADE SECRET INFORMATION. THIS SHEET MAY NOT BE TRANSFERED FROM THE CUSTODY OF THE COMPETENT DIVISION OF R&D
DEPARTMENT EXCEPT AS AUTHORIZED BY COMPAL ELECTRONICS, INC. NEITHER THIS SHEET NOR THE INFORMATION IT CONTAINS
MAY BE USED BY OR DISCLOSED TO ANY THIRD PARTY WITHOUT PRIOR WRITTEN CONSENT OF COMPAL ELECTRONICS, INC.
Issued Date
Deciphered Date
JE50-HR/SJV50-HR M/B Schematics
N12P DDR3 8/9
Custom
2961 Friday, November 05, 2010
2010/11/12011/11/1
Compal Electronics, Inc.
0.5
310mA310mA
64Mx16 DDR3 *8==>1GB
VRAM DDR3 chips (1GB)
10k
DDR3CKEx
Command BitDefault Pull-down
10k
RST
ODTx
10k
CS*No Termination
Not Available
A7
A14
RST
A14
A13
A15
LOWHIGH
CMD22
CMD23
CMD30
CMD24
CMD25
CMD26
CMD27
CMD28
CMD29
CMD15
Mode D
Address
32..63
CMD0
CMD1
CMD2
CMD3
CMD4
CMD5
CMD6
0..31
CMD7
CMD8
CMD9
CMD10
CMD11
CMD12
CMD13
CMD14
CMD16
CMD17
CMD18
CMD19
CMD20
CMD21A8
A11
CAS*
A3
A1
WE*
BA0
A4
BA2
A5
RAS*
A12
A5
BA1
ODT_H
A11
A10
CAS*
WE*
A9
BA0
A6
A12
ODT_L
CKE_H
A7
RAS*
A13
BA2
BA1
A2
A0
A4
A9
A3
A1
CS0_H#
A2
A0
A15
CS0_L#
A10
A8
A6
RST
CKE
NV recommand 0720
Group2
Group1
Group0
Group3
R41410K_0402_5%
GS@
R41410K_0402_5%
GS@
12
C145
0.01U_0402_16V7K
@
C145
0.01U_0402_16V7K
@
1
2
C127
1U_0603_10V6K
GS@C127
1U_0603_10V6K
GS@
1
2
C572
0.1U_0402_16V4Z
GS@C572
0.1U_0402_16V4Z
GS@
1
2
C570
0.1U_0402_16V4Z
GS@ C570
0.1U_0402_16V4Z
GS@
1
2
C569
0.1U_0402_16V4Z
GS@C569
0.1U_0402_16V4Z
GS@
1
2
R41610K_0402_5% GS@ R41610K_0402_5% G
S@
12
R60
80.6_0402_1%
@R60
80.6_0402_1%
@
12
96-BALL
SDRAM DDR3
U28
K4B1G1646E-HC12_FBGA96
X76@
96-BALL
SDRAM DDR3
U28
K4B1G1646E-HC12_FBGA96
X76@
WE
L3
RAS
J3
CAS
K3
CS/CS0
L2
CKE/CKE0
K9
CK
J7
CK
K7
DQSU
B7
BA0
M2
BA1
N8
A2
P3
A3
N2
A4
P8
A5
P2
A6
R8
A7
R2
A8
T8
A9
R3
A10/AP
L7
A11
R7
DQL0E3
DQL1F7
DQL2F2
DQL3F8
DQL4H3
DQL5H8
DQL6G2
DQL7H7
VSSQD1
VSSA9
VSSE1
VSSB3
NC/ODT1
J1
VDDB2
VDDD9
VDDQA1
VDDQA8
VDDQC1
VDDQC9
NC/CS1
L1
NC/CE1
J9
VDDQE9
ZQ/ZQ0
L8
RESET
T2
DQSL
F3
DMU
D3DML
E7
VSSQB1
VSSQB9
VSSQD8
VSSQE2
DQSU
C7
VSSQE8
DQSL
G3
VDDQF1
VSSQF9
VSSQG1
VDDQH2
VDDQH9
VSSQG9
VREFCA
M8
VSSG8
VDDG7
ODT/ODT0
K1
A0
N3
A1
P7
VDDK2
A12
N7
VSSJ2
VDDK8
DQU1C3
DQU2C8
DQU3C2
DQU4A7
DQU5A2
DQU6B8
DQU7A3
DQU0D7
A13
T3
A14
T7
A15/BA3
M7
BA2
M3
VREFDQ
H1
NCZQ1
L9
VDDN1
VDDN9
VDDR1
VDDR9
VSSJ8
VSSM1
VSSM9
VSSP1
VSSP9
VSST1
VSST9
VDDQD2
C167
0.1U_0402_16V4Z
GS@C167
0.1U_0402_16V4Z
GS@
1
2
C166
0.1U_0402_16V4Z
GS@C166
0.1U_0402_16V4Z
GS@
1
2
C567
0.1U_0402_16V4Z
GS@C567
0.1U_0402_16V4Z
GS@
1
2
96-BALL
SDRAM DDR3
U6
K4B1G1646E-HC12_FBGA96
X76@
96-BALL
SDRAM DDR3
U6
K4B1G1646E-HC12_FBGA96
X76@
WE
L3
RAS
J3
CAS
K3
CS/CS0
L2
CKE/CKE0
K9
CK
J7
CK
K7
DQSU
B7
BA0
M2
BA1
N8
A2
P3
A3
N2
A4
P8
A5
P2
A6
R8
A7
R2
A8
T8
A9
R3
A10/AP
L7
A11
R7
DQL0E3
DQL1F7
DQL2F2
DQL3F8
DQL4H3
DQL5H8
DQL6G2
DQL7H7
VSSQD1
VSSA9
VSSE1
VSSB3
NC/ODT1
J1
VDDB2
VDDD9
VDDQA1
VDDQA8
VDDQC1
VDDQC9
NC/CS1
L1
NC/CE1
J9
VDDQE9
ZQ/ZQ0
L8
RESET
T2
DQSL
F3
DMU
D3DML
E7
VSSQB1
VSSQB9
VSSQD8
VSSQE2
DQSU
C7
VSSQE8
DQSL
G3
VDDQF1
VSSQF9
VSSQG1
VDDQH2
VDDQH9
VSSQG9
VREFCA
M8
VSSG8
VDDG7
ODT/ODT0
K1
A0
N3
A1
P7
VDDK2
A12
N7
VSSJ2
VDDK8
DQU1C3
DQU2C8
DQU3C2
DQU4A7
DQU5A2
DQU6B8
DQU7A3
DQU0D7
A13
T3
A14
T7
A15/BA3
M7
BA2
M3
VREFDQ
H1
NCZQ1
L9
VDDN1
VDDN9
VDDR1
VDDR9
VSSJ8
VSSM1
VSSM9
VSSP1
VSSP9
VSST1
VSST9
VDDQD2
C573
1U_0603_10V6K
GS@C573
1U_0603_10V6K
GS@
1
2
C566
0.1U_0402_16V4Z
GS@C566
0.1U_0402_16V4Z
GS@
1
2
C168
0.1U_0402_16V4Z
GS@C168
0.1U_0402_16V4Z
GS@
1
2
R436
240_0402_1%
GS@
R436
240_0402_1%
GS@
C571
0.1U_0402_16V4Z
GS@C571
0.1U_0402_16V4Z
GS@
1
2
C565
1U_0603_10V6K
GS@C565
1U_0603_10V6K
GS@
1
2
R86
240_0402_1%
GS@
R86
240_0402_1%
GS@
C169
1U_0603_10V6K
GS@C169
1U_0603_10V6K
GS@
1
2
R41210K_0402_5% GS@ R41210K_0402_5% G
S@
12
C564
1U_0603_10V6K
GS@C564
1U_0603_10V6K
GS@
1
2
R69
160_0402_1%
GS@
R69
160_0402_1%
GS@
1 2
C170
1U_0603_10V6K
GS@C170
1U_0603_10V6K
GS@
1
2
C563
1U_0603_10V6K
GS@C563
1U_0603_10V6K
GS@
1
2
R50
243_0402_1%
GS@
R50
243_0402_1%
GS@
1 2
C165
0.1U_0402_16V4Z
GS@ C165
0.1U_0402_16V4Z
GS@
1
2
R41310K_0402_5%
GS@
R41310K_0402_5%
GS@
12
C163
0.1U_0402_16V4Z
GS@C163
0.1U_0402_16V4Z
GS@
1
2
R435
240_0402_1%
GS@
R435
240_0402_1%
GS@
R41510K_0402_5% GS@ R41510K_0402_5% GS@
12
C164
0.1U_0402_16V4Z
GS@C164
0.1U_0402_16V4Z
GS@
1
2
C161
1U_0603_10V6K
GS@C161
1U_0603_10V6K
GS@
1
2
R437
243_0402_1%
GS@
R437
243_0402_1%
GS@
1 2
R85
240_0402_1%
GS@
R85
240_0402_1%
GS@
C568
0.1U_0402_16V4Z
GS@C568
0.1U_0402_16V4Z
GS@
1
2
R61
80.6_0402_1%
@
R61
80.6_0402_1%
@
12

5
5
4
4
3
3
2
2
1
1
DD
CC
BB
AA
DQSC[7..0]
DQSC#[7..0]
MDC[63..0]
CMDC[30..0]
DQMC[7..0]
ZQ6
CLKC1#
CLKC1
+MEM_VREF6
+MEM_VREF7
+MEM_VREF6
+MEM_VREF7
CLKC1#
CLKC1
CMDC19
CMDC5 CMDC5
CMDC27
CMDC29
CMDC22
CMDC6
CMDC4
CMDC23
CMDC24
CMDC7
CMDC11
CMDC26
CMDC14
CMDC20
CMDC25
CMDC12
CMDC10
CMDC28
CMDC9
CMDC21
CMDC8
CMDC30
CMDC18
CMDC19
CMDC15
CMDC16
CMDC13
ZQ7
CLKC1
CLKC1#
CMDC27
CMDC29
CMDC22
CMDC6
CMDC4
CMDC23
CMDC24
CMDC7
CMDC11
CMDC26
CMDC14
CMDC20
CMDC25
CMDC12
CMDC10
CMDC28
CMDC9
CMDC21
CMDC8
CMDC30
CMDC18
CMDC15
CMDC16
CMDC13
DQSC4DQSC5
DQMC4
DQMC5
DQSC#4
DQSC#5
DQSC7
DQMC7
DQSC#7
DQSC6
DQMC6
DQSC#6
MDC34
MDC33
MDC35
MDC37
MDC32
MDC36
MDC38
MDC46
MDC58
MDC62
MDC57
MDC52
MDC55
MDC49
MDC51
MDC39
MDC42
MDC43
MDC41
MDC40
MDC45
MDC44
MDC47
MDC56
MDC63
MDC60
MDC59
MDC61
MDC48
MDC54
MDC50
MDC53
DQSC#[7..0] 23,29
DQSC[7..0] 23,29
MDC[63..0] 23,29
DQMC[7..0] 23,29
CMDC[30..0] 23,29
CLKC1 23
CLKC1# 23
+1.5VSDGPU
+1.5VSDGPU
+1.5VSDGPU+1.5VSDGPU
+1.5VSDGPU
+1.5VSDGPU
+1.5VSDGPU
+1.5VSDGPU
Title
SizeDocument NumberRev
Date:Sheetof
Security Classification
Compal Secret Data
THIS SHEET OF ENGINEERING DRAWING IS THE PROPRIETARY PROPERTY OF COMPAL ELECTRONICS, INC. AND CONTAINS CONFIDE NTIAL
AND TRADE SECRET INFORMATION. THIS SHEET MAY NOT BE TRANSFERED FROM THE CUSTODY OF THE COMPETENT DIVISION OF R&D
DEPARTMENT EXCEPT AS AUTHORIZED BY COMPAL ELECTRONICS, INC. NEITHER THIS SHEET NOR THE INFORMATION IT CONTAINS
MAY BE USED BY OR DISCLOSED TO ANY THIRD PARTY WITHOUT PRIOR WRITTEN CONSENT OF COMPAL ELECTRONICS, INC.
Issued Date
Deciphered Date
JE50-HR/SJV50-HR M/B Schematics
0.5
N12P DDR3 9/9
Custom
3061 Friday, November 05, 2010
2010/11/12011/11/1
Compal Electronics, Inc.
Title
SizeDocument NumberRev
Date:Sheetof
Security Classification
Compal Secret Data
THIS SHEET OF ENGINEERING DRAWING IS THE PROPRIETARY PROPERTY OF COMPAL ELECTRONICS, INC. AND CONTAINS CONFIDE NTIAL
AND TRADE SECRET INFORMATION. THIS SHEET MAY NOT BE TRANSFERED FROM THE CUSTODY OF THE COMPETENT DIVISION OF R&D
DEPARTMENT EXCEPT AS AUTHORIZED BY COMPAL ELECTRONICS, INC. NEITHER THIS SHEET NOR THE INFORMATION IT CONTAINS
MAY BE USED BY OR DISCLOSED TO ANY THIRD PARTY WITHOUT PRIOR WRITTEN CONSENT OF COMPAL ELECTRONICS, INC.
Issued Date
Deciphered Date
JE50-HR/SJV50-HR M/B Schematics
0.5
N12P DDR3 9/9
Custom
3061 Friday, November 05, 2010
2010/11/12011/11/1
Compal Electronics, Inc.
Title
SizeDocument NumberRev
Date:Sheetof
Security Classification
Compal Secret Data
THIS SHEET OF ENGINEERING DRAWING IS THE PROPRIETARY PROPERTY OF COMPAL ELECTRONICS, INC. AND CONTAINS CONFIDE NTIAL
AND TRADE SECRET INFORMATION. THIS SHEET MAY NOT BE TRANSFERED FROM THE CUSTODY OF THE COMPETENT DIVISION OF R&D
DEPARTMENT EXCEPT AS AUTHORIZED BY COMPAL ELECTRONICS, INC. NEITHER THIS SHEET NOR THE INFORMATION IT CONTAINS
MAY BE USED BY OR DISCLOSED TO ANY THIRD PARTY WITHOUT PRIOR WRITTEN CONSENT OF COMPAL ELECTRONICS, INC.
Issued Date
Deciphered Date
JE50-HR/SJV50-HR M/B Schematics
0.5
N12P DDR3 9/9
Custom
3061 Friday, November 05, 2010
2010/11/12011/11/1
Compal Electronics, Inc.
310mA310mA
64Mx16 DDR3 *8==>1GB
VRAM DDR3 chips (1GB)
Not Available
A7
A14
RST
A14
A13
A15
LOWHIGH
CMD22
CMD23
CMD30
CMD24
CMD25
CMD26
CMD27
CMD28
CMD29
CMD15
Mode D
Address
32..63
CMD0
CMD1
CMD2
CMD3
CMD4
CMD5
CMD6
0..31
CMD7
CMD8
CMD9
CMD10
CMD11
CMD12
CMD13
CMD14
CMD16
CMD17
CMD18
CMD19
CMD20
CMD21A8
A11
CAS*
A3
A1
WE*
BA0
A4
BA2
A5
RAS*
A12
A5
BA1
ODT_H
A11
A10
CAS*
WE*
A9
BA0
A6
A12
ODT_L
CKE_H
A7
RAS*
A13
BA2
BA1
A2
A0
A4
A9
A3
A1
CS0_H#
A2
A0
A15
CS0_L#
A10
A8
A6
RST
CKE
NV recommand 0720
Group4
Group5
Group7
Group6
R37
80.6_0402_1%
@
R
37
80.6_0402_1%
@
12
C37
1U_0603_10V6K
GS@C37
1U_0603_10V6K
GS@
1
2
C39
0.1U_0402_16V4Z
GS@C39
0.1U_0402_16V4Z
GS@
1
2
C525
0.1U_0402_16V4Z
GS@C525
0.1U_0402_16V4Z
GS@
1
2
R32
240_0402_1%
GS@
R32
240_0402_1%
GS@
C43
0.1U_0402_16V4Z
GS@C43
0.1U_0402_16V4Z
GS@
1
2
R407
240_0402_1%
GS@
R407
240_0402_1%
GS@
C526
0.1U_0402_16V4Z
GS@C526
0.1U_0402_16V4Z
GS@
1
2
R411
243_0402_1%
GS@
R411
243_0402_1%
GS@
1 2
C44
0.1U_0402_16V4Z
GS@ C44
0.1U_0402_16V4Z
GS@
1
2
C517
1U_0603_10V6K
GS@C517
1U_0603_10V6K
GS@
1
2
R31
240_0402_1%
GS@
R31
240_0402_1%
GS@
96-BALL
SDRAM DDR3
U5
K4B1G1646E-HC12_FBGA96
X76@
96-BALL
SDRAM DDR3
U5
K4B1G1646E-HC12_FBGA96
X76@
WE
L3
RAS
J3
CAS
K3
CS/CS0
L2
CKE/CKE0
K9
CK
J7
CK
K7
DQSU
B7
BA0
M2
BA1
N8
A2
P3
A3
N2
A4
P8
A5
P2
A6
R8
A7
R2
A8
T8
A9
R3
A10/AP
L7
A11
R7
DQL0E3
DQL1F7
DQL2F2
DQL3F8
DQL4H3
DQL5H8
DQL6G2
DQL7H7
VSSQD1
VSSA9
VSSE1
VSSB3
NC/ODT1
J1
VDDB2
VDDD9
VDDQA1
VDDQA8
VDDQC1
VDDQC9
NC/CS1
L1
NC/CE1
J9
VDDQE9
ZQ/ZQ0
L8
RESET
T2
DQSL
F3
DMU
D3DML
E7
VSSQB1
VSSQB9
VSSQD8
VSSQE2
DQSU
C7
VSSQE8
DQSL
G3
VDDQF1
VSSQF9
VSSQG1
VDDQH2
VDDQH9
VSSQG9
VREFCA
M8
VSSG8
VDDG7
ODT/ODT0
K1
A0
N3
A1
P7
VDDK2
A12
N7
VSSJ2
VDDK8
DQU1C3
DQU2C8
DQU3C2
DQU4A7
DQU5A2
DQU6B8
DQU7A3
DQU0D7
A13
T3
A14
T7
A15/BA3
M7
BA2
M3
VREFDQ
H1
NCZQ1
L9
VDDN1
VDDN9
VDDR1
VDDR9
VSSJ8
VSSM1
VSSM9
VSSP1
VSSP9
VSST1
VSST9
VDDQD2
C519
1U_0603_10V6K
GS@C519
1U_0603_10V6K
GS@
1
2
C518
1U_0603_10V6K
GS@C518
1U_0603_10V6K
GS@
1
2
C40
0.1U_0402_16V4Z
GS@C40
0.1U_0402_16V4Z
GS@
1
2
C524
0.1U_0402_16V4Z
GS@ C524
0.1U_0402_16V4Z
GS@
1
2
C532
1U_0603_10V6K
GS@C532
1U_0603_10V6K
GS@
1
2
96-BALL
SDRAM DDR3
U26
K4B1G1646E-HC12_FBGA96
X76@
96-BALL
SDRAM DDR3
U26
K4B1G1646E-HC12_FBGA96
X76@
WE
L3
RAS
J3
CAS
K3
CS/CS0
L2
CKE/CKE0
K9
CK
J7
CK
K7
DQSU
B7
BA0
M2
BA1
N8
A2
P3
A3
N2
A4
P8
A5
P2
A6
R8
A7
R2
A8
T8
A9
R3
A10/AP
L7
A11
R7
DQL0E3
DQL1F7
DQL2F2
DQL3F8
DQL4H3
DQL5H8
DQL6G2
DQL7H7
VSSQD1
VSSA9
VSSE1
VSSB3
NC/ODT1
J1
VDDB2
VDDD9
VDDQA1
VDDQA8
VDDQC1
VDDQC9
NC/CS1
L1
NC/CE1
J9
VDDQE9
ZQ/ZQ0
L8
RESET
T2
DQSL
F3
DMU
D3DML
E7
VSSQB1
VSSQB9
VSSQD8
VSSQE2
DQSU
C7
VSSQE8
DQSL
G3
VDDQF1
VSSQF9
VSSQG1
VDDQH2
VDDQH9
VSSQG9
VREFCA
M8
VSSG8
VDDG7
ODT/ODT0
K1
A0
N3
A1
P7
VDDK2
A12
N7
VSSJ2
VDDK8
DQU1C3
DQU2C8
DQU3C2
DQU4A7
DQU5A2
DQU6B8
DQU7A3
DQU0D7
A13
T3
A14
T7
A15/BA3
M7
BA2
M3
VREFDQ
H1
NCZQ1
L9
VDDN1
VDDN9
VDDR1
VDDR9
VSSJ8
VSSM1
VSSM9
VSSP1
VSSP9
VSST1
VSST9
VDDQD2
C41
0.1U_0402_16V4Z
GS@C41
0.1U_0402_16V4Z
GS@
1
2
C48
1U_0603_10V6K
GS@C48
1U_0603_10V6K
GS@
1
2
R30
243_0402_1%
GS@
R30
243_0402_1%
GS@
1 2
C522
0.1U_0402_16V4Z
GS@C522
0.1U_0402_16V4Z
GS@
1
2
C57
0.01U_0402_16V7K
@
C57
0.01U_0402_16V7K
@
1
2
R33
80.6_0402_1%
@
R33
80.6_0402_1%
@
12
C45
0.1U_0402_16V4Z
GS@C45
0.1U_0402_16V4Z
GS@
1
2
R408
240_0402_1%
GS@
R408
240_0402_1%
GS@
C38
1U_0603_10V6K
GS@C38
1U_0603_10V6K
GS@
1
2
C523
0.1U_0402_16V4Z
GS@C523
0.1U_0402_16V4Z
GS@
1
2
C42
0.1U_0402_16V4Z
GS@C42
0.1U_0402_16V4Z
GS@
1
2
R35
160_0402_1%
GS@
R35
160_0402_1%
GS@
1 2
C36
1U_0603_10V6K
GS@C36
1U_0603_10V6K
GS@
1
2
C521
0.1U_0402_16V4Z
GS@C521
0.1U_0402_16V4Z
GS@
1
2

5
5
4
4
3
3
2
2
1
1
DD
CC
BB
AA
I2CC_SDA
I2CC_SCLVGA_LCD_CLK
VGA_LCD_DATA
TXOUT1-
TXCLK-
TXOUT0-
TXOUT2-
TXOUT1+
TXCLK+
TXOUT0+
TXOUT2+
VGA_TXOUT0+
VGA_TXOUT0-
VGA_TXOUT1-
VGA_TXOUT1+
VGA_TXOUT2-
VGA_TXOUT2+
VGA_TXCLK-
VGA_TXCLK+
PCH_TXOUT2-
PCH_TXOUT1-
PCH_TXOUT0-
PCH_TXCLK-
I2CC_SDA
I2CC_SCLPCH_LCD_CLK
PCH_LCD_DATA
PCH_TXOUT2+
PCH_TXOUT0+
PCH_TXOUT1+
PCH_TXCLK+
TXOUT1-
TXCLK-
TXOUT0-
TXOUT2-
TXOUT1+
TXCLK+
TXOUT0+
TXOUT2+
LCDVDD_ON
INVTPWM
DAC_BRIG
USB20_CMOS_P10
USB20_CMOS_N10
+3
VS_CAMERA
I2CC_SCL
I2CC_SDA
TXCLK-
TXCLK+
TXOUT2-
TXOUT2+
TXOUT1-TXOUT1+
TXOUT0-
TXOUT0+
USB20_CMOS_N10 USB20_CMOS_P10
INVT_PWM
DPST_PWM_1
VGA_PNL_PWM
INVTPWM
DAC_BRIG
INVTPWM
BKOFF#
BKOFF#
PCH_ENVDD 16
PCH_LCD_CLK16
PCH_LCD_DATA16
PCH_TXOUT0+16
PCH_TXOUT0-16
PCH_TXOUT1+16
PCH_TXOUT1-16
PCH_TXOUT2+16
PCH_TXOUT2-16
VGA_TXOUT0+24
PCH_TXCLK+16
VGA_TXOUT0-24
PCH_TXCLK-16
VGA_TXOUT1-24
VGA_TXOUT1+24
VGA_TXOUT2-24
VGA_TXOUT2+24
VGA_TXCLK-24
VGA_TXCLK+24
VGA_LCD_CLK22
VGA_LCD_DATA22
INVT_PWM 40
VGA_PNL_PWM 22
ENVDD 22
DAC_BRIG 40
USB20_N10 17USB20_P10 17
DPST_PWM 16
BKOFF# 40
+3VS
+LCDVDD
+LCDVDD+3VALW
+INVPWR_B+B+
+LCDVDD
+3VS
+INVPWR_B+
+3VS
+3VS
+LCDVDD
+3VS
+3VS
Title
SizeDocument NumberRev
Date:Sheetof
Security Classification
Compal Secret Data
THIS SHEET OF ENGINEERING DRAWING IS THE PROPRIETARY PROPERTY OF COMPAL ELECTRONICS, INC. AND CONTAINS CONFIDE NTIAL
AND TRADE SECRET INFORMATION. THIS SHEET MAY NOT BE TRANSFERED FROM THE CUSTODY OF THE COMPETENT DIVISION OF R&D
DEPARTMENT EXCEPT AS AUTHORIZED BY COMPAL ELECTRONICS, INC. NEITHER THIS SHEET NOR THE INFORMATION IT CONTAINS
MAY BE USED BY OR DISCLOSED TO ANY THIRD PARTY WITHOUT PRIOR WRITTEN CONSENT OF COMPAL ELECTRONICS, INC.
Issued Date
Deciphered Date
JE50-HR/SJV50-HR M/B Schematics
0.5
LVDS Connector
Custom
3161 Friday, November 05, 2010
2010/11/12011/11/1
Compal Electronics, Inc.
Title
SizeDocument NumberRev
Date:Sheetof
Security Classification
Compal Secret Data
THIS SHEET OF ENGINEERING DRAWING IS THE PROPRIETARY PROPERTY OF COMPAL ELECTRONICS, INC. AND CONTAINS CONFIDE NTIAL
AND TRADE SECRET INFORMATION. THIS SHEET MAY NOT BE TRANSFERED FROM THE CUSTODY OF THE COMPETENT DIVISION OF R&D
DEPARTMENT EXCEPT AS AUTHORIZED BY COMPAL ELECTRONICS, INC. NEITHER THIS SHEET NOR THE INFORMATION IT CONTAINS
MAY BE USED BY OR DISCLOSED TO ANY THIRD PARTY WITHOUT PRIOR WRITTEN CONSENT OF COMPAL ELECTRONICS, INC.
Issued Date
Deciphered Date
JE50-HR/SJV50-HR M/B Schematics
0.5
LVDS Connector
Custom
3161 Friday, November 05, 2010
2010/11/12011/11/1
Compal Electronics, Inc.
Title
SizeDocument NumberRev
Date:Sheetof
Security Classification
Compal Secret Data
THIS SHEET OF ENGINEERING DRAWING IS THE PROPRIETARY PROPERTY OF COMPAL ELECTRONICS, INC. AND CONTAINS CONFIDE NTIAL
AND TRADE SECRET INFORMATION. THIS SHEET MAY NOT BE TRANSFERED FROM THE CUSTODY OF THE COMPETENT DIVISION OF R&D
DEPARTMENT EXCEPT AS AUTHORIZED BY COMPAL ELECTRONICS, INC. NEITHER THIS SHEET NOR THE INFORMATION IT CONTAINS
MAY BE USED BY OR DISCLOSED TO ANY THIRD PARTY WITHOUT PRIOR WRITTEN CONSENT OF COMPAL ELECTRONICS, INC.
Issued Date
Deciphered Date
JE50-HR/SJV50-HR M/B Schematics
0.5
LVDS Connector
Custom
3161 Friday, November 05, 2010
2010/11/12011/11/1
Compal Electronics, Inc.
LCD POWER CIRCUIT
LCD/LED PANEL Conn.
W=60mils
W=60mils
W=60mils
W=60mils
Place closed to JLVDS1
SM010014520 3000ma
220ohm@100mhz
DCR 0.04
UMA Only / Optimus
Discrete ONLY
Reserved for UMA Only and OPTIMA
R02 modify
R05 modify
R441 0_0402_5%UMA@R441 0_0402_5%UMA@1 2
C5 220P_0402_50V7KC5 220P_0402_50V7K12
R452 0_0402_5%UMA@R452 0_0402_5%UMA@1 2
R3870_0402_5% R3870_0402_5%
12
R451 0_0402_5%DISO@R451 0_0402_5%
DISO@1 2
C6
68P_0402_50V8J
C6
68P_0402_50V8J
1
2
JLVDS1
ACES_88341-3000B001
CONN@
JLVDS1
ACES_88341-3000B001
CONN@
1
2
3
4
5
6
7
8
9
10
11
12
13
14
15
16
17
18
19
20
21
22
23
24
25
26
27
28
29
30
R438 0_0402_5%DISO@R438 0_0402_5%DISO@1 2
R3880_0402_5% R3
880_0402_5%
12
C9
680P_0402_50V7K
C9
680P_0402_50V7K
1
2
U1
74AHC1G125GW_SOT353-5
UMA@
U1
74AHC1G125GW_SOT353-5
UMA@
OE#
1
IN
2
GND
3OUT4
VCC5
C485
10U_0805_10V4Z
C485
10U_0805_10V4Z
1
2
R3860_0402_5% R3860_0402_5%
12
R498 0_0402_5%DISO@R498 0_0402_5%DISO@1 2
Q28
AP2301GN-HF_SOT23-3
Q28
AP2301GN-HF_SOT23-3
2
3 1
R429 0_0402_5%DISO@R429 0_0402_5%DISO@1 2
C483
4.7U_0805_10V4Z
C483
4.7U_0805_10V4Z
1
2
R470 0_0402_5%DISO@R470 0_0402_5%DISO@1 2
R430 0_0402_5%UMA@R430 0_0402_5%UMA@1 2
L1
FBMA-L11-201209-221LMA30T_0805
L1
FBMA-L11-201209-221LMA30T_0805
1 2
C484
0.1U_0402_16V4Z
C484
0.1U_0402_16V4Z
1
2
R440 0_0402_5%DISO@R440 0_0402_5%
DISO@1 2
R200_0402_5%
UMA@
R200_0402_5%
UMA@
12
C480
22P_0402_50V8J
@
C480
22P_0402_50V8J
@
1
2
R2
1K_0402_5%
R2
1K_0402_5%
1 2
C10
0.1U_0402_16V4Z
C100.1U_0402_16V4Z
1
2
R431 0_0402_5%DISO@R431 0_0402_5%DISO@1 2R170_0402_5%
@
R170_0402_5%
@
12
R1810K_0402_5% R1810K_0402_5%
12
R504 0_0402_5%UMA@R504 0_0402_5%UMA@1 2
R439 0_0402_5%UMA@R439 0_0402_5%UMA@1 2
G
D
S
Q1
SSM3K7002F_SC59-3
G
D
S
Q1
SSM3K7002F_SC59-3
2
1 3
G
D
S
Q2
SSM3K7002F_SC59-3
G
D
S
Q2
SSM3K7002F_SC59-32
1 3
R6
10K_0402_5%
R6
10K_0402_5%
12
R190_0402_5%
DISO@
R190_0402_5%
DISO@
12
R471 0_0402_5%UMA@R471 0_0402_5%UMA@1 2
L2
FBMA-L11-201209-221LMA30T_0805
L2
FBMA-L11-201209-221LMA30T_0805
1 2
R434 0_0402_5%UMA@R434 0_0402_5%UMA@1 2
C11
0.1U_0402_16V4Z
C11
0.1U_0402_16V4Z
1
2
R4
100K_0402_5%
R4
100K_0402_5%
1 2
R16
10K_0402_5%
R16
10K_0402_5%
1 2
R503 0_0402_5%DISO@R503 0_0402_5%DISO@1 2
R433 0_0402_5%DISO@R433 0_0402_5%DISO@1 2
R499 0_0402_5%UMA@R499 0_0402_5%UMA@1 2
R10_0402_5%
UMA@
R10_0402_5%
UMA@
12
R783
100K_0402_5%
R7
83
100K_0402_5%
12
R473 0_0402_5%UMA@R473 0_0402_5%UMA@1 2
R5
300_0603_5%
R5
300_0603_5%
1 2
C482 220P_0402_50V7KC482 220P_0402_50V7K12
D15
PJUSB208H_SOT23-6
D15
PJU
SB208H_SOT23-6
I/O1
1
REF1
2
I/O2
3I/O34
REF25
I/O46
R30_0402_5%
DISO@
R30_0402_5%
DISO@
12
C2
0.047U_0402_16V7K
C2
0.047U_0402_16V7K
1
2
R432 0_0402_5%UMA@R432 0_0402_5%
UMA@1 2
C8 220P_0402_50V7KC8 220P_0402_50V7K12
C481
22P_0402_50V8J
@
C481
22P_0402_50V8J
@
1
2
C479
4.7U_0603_6.3V6K
C479
4.7U_0603_6.3V6K
1
2
R472 0_0402_5%DISO@R472 0_0402_5%DISO@1 2

A
A
B
B
C
C
D
D
E
E
11
22
33
44
CRT_HSYNC_2
CRT_VSYNC_2
CRT_R_2
DSUB_12
DSUB_15
CRT_G_2
CRT_B_2
CRT_G_1
CRT_R_1
CRT_B_1
CRT_HSYNC_1
CRT_VSYNC_1
CRT_R
CRT_G
CRT_B
DSUB_12
DSUB_15 CRT_DDC_CLK
CRT_DDC_DATA
CRT_VSYNC
CRT_HSYNC
CRT_DDC_CLK
CRT_DDC_DATA
CRT_R
CRT_G
CRT_HSYNC
CRT_VSYNC
CRT_B
PCH_CRT_CLK
CRT_R
CRT_G
CRT_HSYNC
CRT_VSYNC
CRT_B
VGA_CRT_G
VGA_CRT_HSYNC
VGA_CRT_R
VGA_CRT_B
VGA_CRT_VSYNC
PCH_CRT_DATA
PCH_CRT_G
PCH_CRT_HSYNC
PCH_CRT_R
PCH_CRT_B
PCH_CRT_VSYNC
CRT_DDC_CLK
CRT_DDC_DATA
VGA_DDC_DATA
VGA_DDC_CLK
JCRT1.11
JCRT1.5
PCH_CRT_R 16
PCH_CRT_G 16
PCH_CRT_B 16
PCH_CRT_HSYNC 16
PCH_CRT_VSYNC 16
PCH_CRT_CLK 16
PCH_CRT_DATA 16
VGA_CRT_R 22
VGA_CRT_G 22
VGA_CRT_B 22
VGA_CRT_HSYNC 22
VGA_CRT_VSYNC 22
VGA_DDC_DATA 22
VGA_DDC_CLK 22
+CRT_VCC
+5VS
+CRT_VCC
+CRT_VCC
+3VS
+CRT_VCC
+R_CRT_VCC
Title
SizeDocument NumberRev
Date:Sheetof
Security Classification
Compal Secret Data
THIS SHEET OF ENGINEERING DRAWING IS THE PROPRIETARY PROPERTY OF COMPAL ELECTRONICS, INC. AND CONTAINS CONFIDE NTIAL
AND TRADE SECRET INFORMATION. THIS SHEET MAY NOT BE TRANSFERED FROM THE CUSTODY OF THE COMPETENT DIVISION OF R&D
DEPARTMENT EXCEPT AS AUTHORIZED BY COMPAL ELECTRONICS, INC. NEITHER THIS SHEET NOR THE INFORMATION IT CONTAINS
MAY BE USED BY OR DISCLOSED TO ANY THIRD PARTY WITHOUT PRIOR WRITTEN CONSENT OF COMPAL ELECTRONICS, INC.
Issued Date
Deciphered Date
JE50-HR/SJV50-HR M/B Schematics
0.5
CRT Connector
Custom
3261 Friday, November 05, 2010
2010/11/12011/11/1
Compal Electronics, Inc.
Title
SizeDocument NumberRev
Date:Sheetof
Security Classification
Compal Secret Data
THIS SHEET OF ENGINEERING DRAWING IS THE PROPRIETARY PROPERTY OF COMPAL ELECTRONICS, INC. AND CONTAINS CONFIDE NTIAL
AND TRADE SECRET INFORMATION. THIS SHEET MAY NOT BE TRANSFERED FROM THE CUSTODY OF THE COMPETENT DIVISION OF R&D
DEPARTMENT EXCEPT AS AUTHORIZED BY COMPAL ELECTRONICS, INC. NEITHER THIS SHEET NOR THE INFORMATION IT CONTAINS
MAY BE USED BY OR DISCLOSED TO ANY THIRD PARTY WITHOUT PRIOR WRITTEN CONSENT OF COMPAL ELECTRONICS, INC.
Issued Date
Deciphered Date
JE50-HR/SJV50-HR M/B Schematics
0.5
CRT Connector
Custom
3261 Friday, November 05, 2010
2010/11/12011/11/1
Compal Electronics, Inc.
Title
SizeDocument NumberRev
Date:Sheetof
Security Classification
Compal Secret Data
THIS SHEET OF ENGINEERING DRAWING IS THE PROPRIETARY PROPERTY OF COMPAL ELECTRONICS, INC. AND CONTAINS CONFIDE NTIAL
AND TRADE SECRET INFORMATION. THIS SHEET MAY NOT BE TRANSFERED FROM THE CUSTODY OF THE COMPETENT DIVISION OF R&D
DEPARTMENT EXCEPT AS AUTHORIZED BY COMPAL ELECTRONICS, INC. NEITHER THIS SHEET NOR THE INFORMATION IT CONTAINS
MAY BE USED BY OR DISCLOSED TO ANY THIRD PARTY WITHOUT PRIOR WRITTEN CONSENT OF COMPAL ELECTRONICS, INC.
Issued Date
Deciphered Date
JE50-HR/SJV50-HR M/B Schematics
0.5
CRT Connector
Custom
3261 Friday, November 05, 2010
2010/11/12011/11/1
Compal Electronics, Inc.
W=40mils
CRT Connector
W=40mils
SM010012010 300ma 120ohm@100mhz DCR 0.4
Discrete only
UMA Only / OPTIMUS
CRB1.0 use 47ohm@100Mhz Bead
For DISO only
L22,L24,L26
use 0 Ohm
C613
10P_0402_50V8J
C613
10P_0402_50V8J
1
2
R4210_0402_5% DISO@ R4210_0402_5% DISO@1 2
D18
PJDLC05C_SOT23-3
D18
PJDLC05C_SOT23-3
2
3
1
C589
100P_0402_50V8J
C589
100P_0402_50V8J
1
2
R510
150_0402_1%
R510
150_0402_1%
1 2
D5
CH491DPT_SOT23-3
D5
CH491DPT_SOT23-3
21
G
G
JCRT1
C-H_13-12201513CP
CONN@
G
G
JCRT1
C-H_13-
12201513CP
CONN@
6
11
1
7
12
2
8
13
3
9
14
4
10
15
5
16
17
C596
10P_0402_50V8J
C596
10P_0402_50V8J
1
2
C637
10P_0402_50V8J
C637
10P_0402_50V8J
1
2
Q11A
DMN66D0LDW-7_SOT363-6
Q11A
DMN66D0LDW-7_SOT363-6
6 1
2
C636
10P_0402_50V8J
C636
10P_0402_50V8J
1
2
C586
68P_0402_50V8J
C586
68P_0402_50V8J
1
2
C621
22P_0402_50V8J
UMA@
C621
22P_0402_50V8J
UMA@
1
2
R4270_0402_5% DISO@ R4270_0402_5%DISO@1 2
C597
10P_0402_50V8J
C597
10P_0402_50V8J
1
2
C2280.1U_0402_16V4Z C2280.1U_0402_16V4Z
12
U9
74AHCT1G125GW_SOT353-5
U9
74AHCT1G125GW_SOT353-5
A
2Y4
OE#1
G
3P5
T71
PAD@T71
PAD@
C215
0.1U_0402_16V4Z
C215
0.1U_0402_16V4Z
1
2
F1
1.1A_6V_SMD1812P110TF
F1
1.1A_6V_SMD1812P110TF
2 1
C623
68P_0402_50V8J
C623
68P_0402_50V8J
1
2
C614
10P_0402_50V8J
C614
10P_0402_50V8J
1
2
L32
BLM18BA470SN1D_2P
L32
BLM18BA470SN1D_2P
12
R524
150_0402_1%R524
150_0402_1%
1 2
R4250_0402_5% DISO@ R4250_0402_5% DISO@1 2
L13MBC1608121YZF_0603 L13MBC1608121YZF_0603
12
R5050_0402_5% DISO@ R5050_0402_5%
DISO@1 2
Q11B
DMN66D0LDW-7_SOT363-6
Q11B
DMN66D0LDW-7_SOT363-6
3 4
5
C2430.1U_0402_16V4Z C2430.1U_0402_16V4Z
12
C601
22P_0402_50V8J
UMA@
C601
22P_0402_50V8J
UMA@
1
2
R4190_0402_5% DISO@ R4190_0402_5% DISO@1 2
R4230_0402_5% DISO@ R4230_0402_5% DISO@1 2
L28
BLM18BA470SN1D_2P
L28
BLM18BA470SN1D_2P
12
C588
22P_0402_50V8J
UMA@
C588
22P_0402_50V8J
UMA@
1
2
R5010_0402_5% UMA@ R5010_0402_5% UMA@1 2
R5000_0402_5% DISO@ R5000_0402_5%DISO@1 2
C220
10P_0402_50V8J
C220
10P_0402_50V8J
1
2
T72
PAD
@T72
PAD
@
R142
4.7K_0402_5%
R142
4.7K_0402_5%
1 2
R4220_0402_5% UMA@ R4220_0402_5% UMA@1 2
L30
BLM18BA470SN1D_2P
L30
BLM18BA470SN1D_2P
12
U10
74AHCT1G125GW_SOT353-5
U10
74AHCT1G125GW_SOT353-5
A
2Y4
OE#1
G
3P5
L10MBC1608121YZF_0603 L10MBC1608121YZF_0603
12
R4200_0402_5% UMA@ R4200_0402_5%UMA@1 2
L33
BLM18BA470SN1D_2P
L33
BLM18BA470SN1D_2P
12
R520
150_0402_1%
R520
150_0402_1%
1 2
R42633_0402_5% UMA@ R42633_0402_5% UM A@1 2
R5060_0402_5% UMA@ R5060_0402_5% UMA@1 2
R146
4.7K_0402_5%
R146
4.7K_04
02_5%
1 2
R4240_0402_5% UMA@ R4240_0402_5% UMA@1 2
R14710K_0402_5% R14710K_0402_5%
1 2
L27
BLM18BA470SN1D_2P
L27
BLM18BA470SN1D_2P
12
L29
BLM18BA470SN1D_2P
L29
BLM18BA470SN1D_2P
12
D17
PJDLC05C_SOT23-3
D17
PJDLC05C_SOT23-3
2
3
1
R42833_0402_5% UMA@ R42833_0402_5% UM A@1 2
C230
10P_0402_50V8J
C230
10P_0402_50V8J
1
2

5
5
4
4
3
3
2
2
1
1
DD
CC
BB
AA
HDMI_R_CK-
HDMI_R_CK+
HDMI_R_D0+
HDMI_R_D0-
HDMI_R_D1+
HDMI_R_D1-
HDMI_R_D2-
HDMI_R_D2+
HDMI_HPD
HDMI_SCLK
HDMI_SDATA
HDMI_TX0-
HDMI_TX0+
HDMI_CLK-
HDMI_CLK+
HDMI_TX1-
HDMI_TX1+
HDMI_TX2+
HDMI_TX2-
HDMI_GND
HDMI_TX0-
HDMI_TX0+
HDMI_CLK-
HDMI_CLK+
HDMI_TX1-
HDMI_TX1+
HDMI_TX2+
HDMI_TX2-
HDMI_TX0-
HDMI_TX0+
HDMI_CLK-
HDMI_CLK+
HDMI_TX1-
HDMI_TX1+
HDMI_TX2+
HDMI_TX2-
+HDMI_5V
HDMI_HPD
HDMI_SDATA_RHDMI_SDATA
HDMI_SCLK HDMI_SCLK_R
HDMI_HPD
HDMI_CLK+
HDMI_CLK-
HDMI_R_CK+
HDMI_R_CK-
HDMI_TX0+
HDMI_TX0-HDMI_R_D0-
HDMI_R_D0+
HDMI_R_D1-
HDMI_R_D1+
HDMI_TX1-
HDMI_TX1+
HDMI_R_D2-
HDMI_R_D2+ HDMI_TX2+
HDMI_TX2-
SDVO_SDATA
SDVO_SCLK
VGA_HDMI_TXD2- 24VGA_HDMI_TXD2+ 24
VGA_HDMI_TXD1- 24VGA_HDMI_TXD1+ 24
VGA_HDMI_TXD0- 24VGA_HDMI_TXD0+ 24
VGA_HDMI_TXC- 24VGA_HDMI_TXC+ 24
PCH_DPB_N3 16PCH_DPB_P3 16
PCH_DPB_N2 16PCH_DPB_P2 16
PCH_DPB_N1 16PCH_DPB_P1 16
PCH_DPB_N0 16PCH_DPB_P0 16PCH_DPB_HPD16
VGA_HDMI_DET 22
SDVO_SCLK 16
SDVO_SDATA 16
VGA_HDMI_SDATA 24
VGA_HDMI_SCLK 24
DGPU_HPD_INT#18
+HDMI_5V_OUT
+3VS
+3VS
+HDMI_5V_OUT
+5VS
+3VSDGPU
+HDMI_5V_OUT +3VS
+3VS +3VSDGPU
Title
SizeDocument NumberRev
Date:Sheetof
Security Classification
Compal Secret Data
THIS SHEET OF ENGINEERING DRAWING IS THE PROPRIETARY PROPERTY OF COMPAL ELECTRONICS, INC. AND CONTAINS CONFIDE NTIAL
AND TRADE SECRET INFORMATION. THIS SHEET MAY NOT BE TRANSFERED FROM THE CUSTODY OF THE COMPETENT DIVISION OF R&D
DEPARTMENT EXCEPT AS AUTHORIZED BY COMPAL ELECTRONICS, INC. NEITHER THIS SHEET NOR THE INFORMATION IT CONTAINS
MAY BE USED BY OR DISCLOSED TO ANY THIRD PARTY WITHOUT PRIOR WRITTEN CONSENT OF COMPAL ELECTRONICS, INC.
Issued Date
Deciphered Date
JE50-HR/SJV50-HR M/B Schematics
0.5
HDMI Conn
Custom
3361 Friday, November 05, 2010
2010/11/12011/11/1
Compal Electronics, Inc.
Title
SizeDocument NumberRev
Date:Sheetof
Security Classification
Compal Secret Data
THIS SHEET OF ENGINEERING DRAWING IS THE PROPRIETARY PROPERTY OF COMPAL ELECTRONICS, INC. AND CONTAINS CONFIDE NTIAL
AND TRADE SECRET INFORMATION. THIS SHEET MAY NOT BE TRANSFERED FROM THE CUSTODY OF THE COMPETENT DIVISION OF R&D
DEPARTMENT EXCEPT AS AUTHORIZED BY COMPAL ELECTRONICS, INC. NEITHER THIS SHEET NOR THE INFORMATION IT CONTAINS
MAY BE USED BY OR DISCLOSED TO ANY THIRD PARTY WITHOUT PRIOR WRITTEN CONSENT OF COMPAL ELECTRONICS, INC.
Issued Date
Deciphered Date
JE50-HR/SJV50-HR M/B Schematics
0.5
HDMI Conn
Custom
3361 Friday, November 05, 2010
2010/11/12011/11/1
Compal Electronics, Inc.
Title
SizeDocument NumberRev
Date:Sheetof
Security Classification
Compal Secret Data
THIS SHEET OF ENGINEERING DRAWING IS THE PROPRIETARY PROPERTY OF COMPAL ELECTRONICS, INC. AND CONTAINS CONFIDE NTIAL
AND TRADE SECRET INFORMATION. THIS SHEET MAY NOT BE TRANSFERED FROM THE CUSTODY OF THE COMPETENT DIVISION OF R&D
DEPARTMENT EXCEPT AS AUTHORIZED BY COMPAL ELECTRONICS, INC. NEITHER THIS SHEET NOR THE INFORMATION IT CONTAINS
MAY BE USED BY OR DISCLOSED TO ANY THIRD PARTY WITHOUT PRIOR WRITTEN CONSENT OF COMPAL ELECTRONICS, INC.
Issued Date
Deciphered Date
JE50-HR/SJV50-HR M/B Schematics
0.5
HDMI Conn
Custom
3361 Friday, November 05, 2010
2010/11/12011/11/1
Compal Electronics, Inc.
SM070001310 400ma 90ohm@100mhz DCR 0.3
HDMI connector
UMA
DIS
W=40mils
NVIDA Recommand 05/10
1109 RF request
Pull high at VGA side
Place closed to JHDMI1
NV use 499 Ohm for terminationn
INTEL use 680 Ohm for terminationn
in DG 1.5
R03 modify
R03 modify
C2380.1U_0402_10V7K DISO@ C2380.1U_0402_10V7K DISO@1 2
C345
0.1U_0402_16V4Z
C345
0.1U_0402_16V4Z
1
2
R256
2.2K_0402_5%
R256
2.2K_0402_5%
12
C2390.1U_0402_10V7K DISO@ C2390.1U_0402_10V7K DISO@1 2
C2400.1U_0402_10V7K DISO@ C2400.1U_0402_10V7K DISO@1 2
R564680_0402_5% UMA@ R564680_0402_5%
UMA@
12
R587680_0402_5% UMA@ R587680_0402_5%
UMA@
12
R5740_0402_5% R5740_0402_5%
12
R5650_0402_5% R5650_0402_5%
12
R589680_0402_5% UMA@ R589680_0402_5%
UMA@
12
R784
0_0402_5%
DISO@
R784
0_0402_5%
DISO@
12
R5790_0402_5% R5790_0402_5%
12
R255
2.2K_0402_5%
R255
2.2K_0402_5%
12
C2340.1U_0402_10V7K DISO@ C2340.1U_0402_10V7K DISO@1 2
R242
0_0603_5%
@R242
0_0603_5%
@
12
L39
WCM-2012-900T_0805
@
L39
WCM-2012-900T_0805
@
1
122
33
4
4
C2850.1U_0402_10V7K UMA@ C2850.1U_0402_10V7K UMA@1 2
G
D
S
Q16SSM3K7002F_SC59-3
G
D
S
Q16SSM3K7002F_SC59-3
2
1 3
L36
WCM-2012-900T_0805
@
L36
WCM-2012-900T_0805
@
1
122
33
4
4
R2502.2K_0402_5% UMA@ R2502.2K_0402_5%UMA@
12
C2410.1U_0402_10V7K DISO@ C2410.1U_0402_10V7K DISO@1 2
R2440_0402_5% DISO@ R2440_0402_5%
DISO@
12
C357
47P_0402_50V8J
@
C357
47P_0402_50V8J
@
1
2
D10
CH491DPT_SOT23-3
D10
CH491DPT_SOT23-3
21
R5930_0402_5% R5930_0402_5%
12
C2870.1U_0402_10V7K UMA@ C2870.1U_0402_10V7K UMA@1 2
R547
10K_0402_5%
DISO@
R547
10K_0402_5%
DISO@
12
R2540_0402_5% DISO@ R2540_0402_5%
DISO@
12
R5690_0402_5% R5690_0402_5%
12
C2820.1U_0402_10V7K UMA@ C2820.1U_0402_10V7K UMA@1 2
C2350.1U_0402_10V7K DISO@ C2350.1U_0402_10V7K DISO@1 2
R2520_0402_5%
UMA@ R2520_0402_5% UMA@
12
C2360.1U_0402_10V7K DISO@ C2360.1U_0402_10V7K DISO@1 2
C2800.1U_0402_10V7K UMA@ C2800.1U_0402_10V7K UMA@1 2
R573680_0402_5% UMA@ R573680_0402_5%
UMA@
12
R570680_0402_5% UMA@ R570680_0402_5%
UMA@
12
C324
220P_0402_50V7K
C324
220P_0402_50V7K
1
2
R583680_0402_5% UMA@ R583680_0402_5%
UMA@
12
R594680_0402_5% UMA@ R594680_0402_5% UMA@
12
C2810.1U_0402_10V7K UMA@ C2810.1U_0402_10V7K UMA@1 2
C2370.1U_0402_10V7K DISO@ C2370.1U_0402_10V7K DISO@1 2
R198
1M_0402_5%
UMA@
R198
1M_0402_5%
UMA@
1 2
JHDMI1
ACON_HMR2E-AK120D
CONN@
JHDMI1
ACON_HMR2E-AK120D
CONN@
D2+
1D2_shield
2D2-
3D1+
4D1_shield
5D1-
6D0+
7D0_shield
8D0-
9CK+
10CK_shield
11CK-
12CEC
13Reserved
14SCL
15SDA
16DDC/CEC_GND
17+5V
18HP_DET
19
GND20
GND21
GND22
GND23
G
D
S
Q13
SSM3K7002F_SC59-3
DISO@
G
D
S
Q13
SSM3K7002F_SC59-3
DISO@
2
1 3
R2532.2K_0402_5% UMA@ R2532.2K_0402_5% UMA@
12
G
D
S
Q17SSM3K7002F_SC59-3
G
D
S
Q17SSM3K7002F_SC59-3
2
1 3
L40
WCM-2012-900T_0805
@
L40
WCM-2012-900T_0805
@
1
122
33
4
4
C2860.1U_0402_10V7K UMA@ C2860.1U_0402_10V7K UMA@1 2
C2840.1U_0402_10V7K UMA@ C2840.1U_0402_10V7K UMA@1 2
L19
BLM18PG181SN1D_0603
DISO@
L19
BLM18PG181SN1D_0603
DISO@
1 2
D11
RB751V40_SC76-2
D11
RB751V40_SC76-2
2 1
R219
100K_0402_5%
UMA@
R219
100K_0402_5%
UMA@
1 2
G
D
S
Q37
SSM3K7002F_SC59-3
G
D
S
Q37
SSM3K7002F_SC59-3
2
1 3
F2
1.1A_6V_SMD1812P110TF
F2
1.1A_6V_SMD1812P110TF
2 1
C2830.1U_0402_10V7K UMA@ C2830.1U_0402_10V7K UMA@1 2
R2490_0402_5% UMA@ R2490_0402_5%UMA@
12
BAV99_SOT23-3
D20
DISO@
BAV99_SOT23-3
D20
DISO@
2
31
R785
0_0402_5%
UMA@
R785
0_0402_5%
UMA@
12
C358
47P_0402_50V8J
@
C358
47P_0402_50V8J
@
1
2
R5840_0402_5% R5840_0402_5%
12
R5910_0402_5% R5910_0402_5%
12
R580680_0402_5% UMA@ R580680_0402_5% UMA@
12
R5860_0402_5% R5860_0402_5%
12
L38
WCM-2012-900T_0805
@
L38
WCM-2012-900T_0805
@
1
122
33
4
4
R552
100K_0402_5%
DISO@
R552
100K_0402_5%
DISO@
1 2
G
D
S
Q14
SSM3K7002F_SC59-3
UMA@
G
D
S
Q14
SSM3K7002F_SC59-3
UMA@
2
13
D12
RB751V40_SC76-2D12
RB751V40_SC76-2
2 1

5
5
4
4
3
3
2
2
1
1
DD
CC
BB
AA
SATA_PTX_DRX_N0
SATA_PTX_DRX_P0
SATA_PRX_DTX_N0
SATA_PRX_DTX_P0
SATA_PTX_C_DRX_P0
SATA_PTX_C_DRX_N0
SATA_PRX_C_DTX_N0
SATA_PRX_C_DTX_P0
SATA_PRX_C_DTX_N2
SATA_PRX_C_DTX_P2
SATA_PTX_C_DRX_P2
SATA_PTX_C_DRX_N2
+5VS_ODD
ODD_EN
ODD_DA#_R
SATA_PRX_DTX_P0 13SATA_PRX_DTX_N0 13
SATA_PTX_DRX_N0 13SATA_PTX_DRX_P0 13
SATA_PRX_DTX_P2 13SATA_PRX_DTX_N2 13
SATA_PTX_DRX_P2 13SATA_PTX_DRX_N2 13
ODD_EN# 18
ODD_DA# 17
ODD_DETECT# 18
+5VS
+3VS
+3VS
+5VS_ODD
+5VS
+5VS
+VSB
+5VS_ODD
+5VS_ODD
Title
SizeDocument NumberRev
Date:Sheetof
Security Classification
Compal Secret Data
THIS SHEET OF ENGINEERING DRAWING IS THE PROPRIETARY PROPERTY OF COMPAL ELECTRONICS, INC. AND CONTAINS CONFIDE NTIAL
AND TRADE SECRET INFORMATION. THIS SHEET MAY NOT BE TRANSFERED FROM THE CUSTODY OF THE COMPETENT DIVISION OF R&D
DEPARTMENT EXCEPT AS AUTHORIZED BY COMPAL ELECTRONICS, INC. NEITHER THIS SHEET NOR THE INFORMATION IT CONTAINS
MAY BE USED BY OR DISCLOSED TO ANY THIRD PARTY WITHOUT PRIOR WRITTEN CONSENT OF COMPAL ELECTRONICS, INC.
Issued Date
Deciphered Date
JE50-HR/SJV50-HR M/B Schematics
0.5
HDD & ODD Connector
Custom
3461 Friday, November 05, 2010
2010/11/12011/11/1
Compal Electronics, Inc.
Title
SizeDocument NumberRev
Date:Sheetof
Security Classification
Compal Secret Data
THIS SHEET OF ENGINEERING DRAWING IS THE PROPRIETARY PROPERTY OF COMPAL ELECTRONICS, INC. AND CONTAINS CONFIDE NTIAL
AND TRADE SECRET INFORMATION. THIS SHEET MAY NOT BE TRANSFERED FROM THE CUSTODY OF THE COMPETENT DIVISION OF R&D
DEPARTMENT EXCEPT AS AUTHORIZED BY COMPAL ELECTRONICS, INC. NEITHER THIS SHEET NOR THE INFORMATION IT CONTAINS
MAY BE USED BY OR DISCLOSED TO ANY THIRD PARTY WITHOUT PRIOR WRITTEN CONSENT OF COMPAL ELECTRONICS, INC.
Issued Date
Deciphered Date
JE50-HR/SJV50-HR M/B Schematics
0.5
HDD & ODD Connector
Custom
3461 Friday, November 05, 2010
2010/11/12011/11/1
Compal Electronics, Inc.
Title
SizeDocument NumberRev
Date:Sheetof
Security Classification
Compal Secret Data
THIS SHEET OF ENGINEERING DRAWING IS THE PROPRIETARY PROPERTY OF COMPAL ELECTRONICS, INC. AND CONTAINS CONFIDE NTIAL
AND TRADE SECRET INFORMATION. THIS SHEET MAY NOT BE TRANSFERED FROM THE CUSTODY OF THE COMPETENT DIVISION OF R&D
DEPARTMENT EXCEPT AS AUTHORIZED BY COMPAL ELECTRONICS, INC. NEITHER THIS SHEET NOR THE INFORMATION IT CONTAINS
MAY BE USED BY OR DISCLOSED TO ANY THIRD PARTY WITHOUT PRIOR WRITTEN CONSENT OF COMPAL ELECTRONICS, INC.
Issued Date
Deciphered Date
JE50-HR/SJV50-HR M/B Schematics
0.5
HDD & ODD Connector
Custom
3461 Friday, November 05, 2010
2010/11/12011/11/1
Compal Electronics, Inc.
SATA ODD Conn.
CL 4.0 mm
SATA HDD1 Conn.
100mils
80mils
R05 modify
R05 modify
C744
10U_0805_10V4Z
C744
10U_0805_10V4Z
1
2
C199
10U_0805_10V4Z
C199
10U_0805_10V4Z
1
2
C200
0.1U_0402_16V4Z
C200
0.1U_0402_16V4Z
1
2
S
GD
Q55
SI3456BDV-T1-E3 1N TSOP6
@
S
GD
Q55
SI3456BDV-T1-E3 1N TSOP6
@
3
6
24 5
1
R1390_0402_5% @R1390_0402_5%
@
12
R764
1.5M_0402_5%
@
R764
1.5M_0402_5%
@
12
C201
1U_0402_6.3V6K
C201
1U_0402_6.3V6K
1
2
C7080.01U_0402_16V7K C7080.01U_0402_16V7K
12
C743
0.1U_0402_16V4Z
C743
0.1U_0402_16V4Z
1
2
C742
1000P_0402_50V7K
C742
1000P_0402_50V7K
1
2
C811
0.1U_0402_16V4Z
@
C811
0.1U_0402_16V4Z
@
1
2
G
D
S
Q56
SSM3K7002F_SC59-3
@
G
D
S
Q56
SSM3K7002F_SC59-3
@
2
1 3
C812
1U_0402_6.3V6K
@
C812
1U_0402_6.3V6K
@
1
2
C6430.01U_0402_16V7K C6430.01U_0402_16V7K
12
C7110.01U_0402_16V7K C7110.01U_0402_16V7K
12
C7120.01U_0402_16V7K C7120.01U_0402_16V7K
12
R760
470K_0402_5%
@
R760
470K_0402_5%
@
12
JHDD1
OCTEK_SAT-22DD1G
CONN@
JHDD1
OCTEK_SAT-22DD1G
CONN@
GND
1
RX+
2
RX-
3
GND
4
TX-
5
TX+
6
GND
7
3.3V
8
3.3V
9
3.3V
10
GND
11
GND
12
GND
13
5V
14
5V
15
5V
16
GND
17
Rsv
18
GND
19
12V
20
12V
21
12V
22
GND
23
GND
24
C192
1000P_0402_50V7K
C192
1000P_0402_50V7K
1
2
JODD1
OCTEK_SLS-13SB1G_RV
CONN@
JODD1
OCTEK_SLS-13SB1G_RV
CONN@
GND
1
A+
2
A-
3
GND
4
B-
5
B+
6
GND
7
DP
8
+5V
9
+5V
10
MD
11
GND
12
GND
13GND14
GND15
GND17
GND16
C7130.01U_0402_16V7K C7130.01U_0402_16V7K
12
R7630_0402_5% @R7630_0402_5%@
12
R765
0_0805_5%
R765
0_0805_5%
12
C6280.01U_0402_16V7K C6280.01U_0402_16V7K
12
C6240.01U_0402_16V7K C6240.01U_0402_16V7K
12
C6390.01U_0402_16V7K C6390.01U_0402_16V7K
12
C740
1U_0402_6.3V6K
C740
1U_0402_6.3V6K
1
2
C453
0.1U_0402_16V4Z
C453
0.1U_0402_16V4Z
1
2

5
5
4
4
3
3
2
2
1
1
DD
CC
BB
AA
LAN_XTALI
LAN_XTALO_R
LAN_XTALO
+LAN_AVDDL
+LAN_GPHYPLLVDDL
+LAN_PCIEPLLVDD
LAN_MIDI2-
+LAN_AVDDL
+LAN_PCIEPLLVDD
+LAN_GPHYPLLVDDL
PCIE_PRX_C_DTX_N1
PCIE_PRX_C_DTX_P1
LAN_PME#
LAN_RDAC
+LAN_BIASVDDH
+LAN_XTALVDDH
+LAN_XTALVDDH
+LAN_BIASVDDH
+LAN_AVDDH
LAN_MIDI3+
LAN_MIDI0-
LAN_MIDI1+
LAN_MIDI2+
SPROM_CLK
SPROM_DOUT
+1.2V_LAN_OUT
LAN_XTALO_R
L
AN_XTALI
+LAN_AVDDH
CR_DATA0_R
CR_DATA1_R
CR_DATA2_R
CR_DATA3_R
CR_DATA4_R
CR_DATA5_R
CR_DATA6_R
CR_DATA7_R
CR_DATA0
CR_DATA1
CR_DATA2
CR_DATA3
CR_DATA4
CR_DATA5
CR_DATA6
CR_DATA7
+VDDO_CR
CR_XD_WE#_SD_DETECT_R
CR_XD_DETECT#_R
CR_XD_CE#_MS_INS#_R
CR_WP#_XD_WP#_R
CR_PWR_XD_ALE_R
CR_CLK_XD_RY_BY#_R
CR_CMD_XD_CLE_R
CR_XD_WE#_SD_DETECT
CR_XD_DETECT#
CR_XD_CE#_MS_INS#
CR_XD_RE#
CR_WP#_XD_WP#
CR_PWR_XD_ALE
CR_CMD_XD_CLE
LAN_MIDI3-
LAN_MIDI1-
LAN_MIDI0+
SPROM_CLK
SPROM_DOUT
CR_XD_RE#_R
+VDDO_CR_R
CR_5IN1_LED#_R
CR_PWR_XD_ALE
CR_5IN1_LED#
CR_CLK_XD_RY_BY#
PCIE_PRX_DTX_N1 14PCIE_PRX_DTX_P1 14
PCIE_PTX_C_DRX_P1 14PCIE_PTX_C_DRX_N1 14
EC_PME# 40
PCH_PCIE_WAKE# 15,38,39,46
PLT_RST_BUF# 17,38,39,40,46CLK_PCIE_LAN 14CLK_PCIE_LAN# 14
LAN_CLKREQ# 14
LAN_MIDI2-36
LAN_MIDI1-36
LAN_MIDI3-36
LAN_MIDI3+36
LAN_MIDI2+36
LAN_MIDI1+36
LAN_MIDI0-36
LAN_MIDI0+36
LAN_LINK#36
LAN_ACTIVITY#36
CR_XD_WE#_SD_DETECT36
CR_XD_DETECT#36
CR_XD_CE#_MS_INS#36
CR_WP#_XD_WP#36
CR_PWR_XD_ALE36
CR_CMD_XD_CLE36
CR_XD_RE#36
CR_CLK_XD_RY_BY#36
CR_DATA0 36CR_DATA1 36CR_DATA2 36CR_DATA3 36CR_DATA4 36CR_DATA5 36CR_DATA6 36CR_DATA7 36
CR_5IN1_LED#41
+3VALW
+3VALW
+1.2V_LAN
+1.2V_LAN
+1.2V_LAN
+3VALW
+1.2V_LAN
+3VALW
+3VS
+1.2V_LAN
+3VALW
+1.2V_LAN
+3VALW
+3VALW
+3VALW
+3VALW
+XDPWR_SDPWR_MSPWR
+VDDO_CR
Title
SizeDocument NumberRev
Date:Sheetof
Security Classification
Compal Secret Data
THIS SHEET OF ENGINEERING DRAWING IS THE PROPRIETARY PROPERTY OF COMPAL ELECTRONICS, INC. AND CONTAINS CONFIDE NTIAL
AND TRADE SECRET INFORMATION. THIS SHEET MAY NOT BE TRANSFERED FROM THE CUSTODY OF THE COMPETENT DIVISION OF R&D
DEPARTMENT EXCEPT AS AUTHORIZED BY COMPAL ELECTRONICS, INC. NEITHER THIS SHEET NOR THE INFORMATION IT CONTAINS
MAY BE USED BY OR DISCLOSED TO ANY THIRD PARTY WITHOUT PRIOR WRITTEN CONSENT OF COMPAL ELECTRONICS, INC.
Issued Date
Deciphered Date
JE50-HR/SJV50-HR M/B Schematics
0.5
Broadcom BCM57785
Custom
3561 Friday, November 05, 2010
2010/11/12011/11/1
Compal Electronics, Inc.
Title
SizeDocument NumberRev
Date:Sheetof
Security Classification
Compal Secret Data
THIS SHEET OF ENGINEERING DRAWING IS THE PROPRIETARY PROPERTY OF COMPAL ELECTRONICS, INC. AND CONTAINS CONFIDE NTIAL
AND TRADE SECRET INFORMATION. THIS SHEET MAY NOT BE TRANSFERED FROM THE CUSTODY OF THE COMPETENT DIVISION OF R&D
DEPARTMENT EXCEPT AS AUTHORIZED BY COMPAL ELECTRONICS, INC. NEITHER THIS SHEET NOR THE INFORMATION IT CONTAINS
MAY BE USED BY OR DISCLOSED TO ANY THIRD PARTY WITHOUT PRIOR WRITTEN CONSENT OF COMPAL ELECTRONICS, INC.
Issued Date
Deciphered Date
JE50-HR/SJV50-HR M/B Schematics
0.5
Broadcom BCM57785
Custom
3561 Friday, November 05, 2010
2010/11/12011/11/1
Compal Electronics, Inc.
Title
SizeDocument NumberRev
Date:Sheetof
Security Classification
Compal Secret Data
THIS SHEET OF ENGINEERING DRAWING IS THE PROPRIETARY PROPERTY OF COMPAL ELECTRONICS, INC. AND CONTAINS CONFIDE NTIAL
AND TRADE SECRET INFORMATION. THIS SHEET MAY NOT BE TRANSFERED FROM THE CUSTODY OF THE COMPETENT DIVISION OF R&D
DEPARTMENT EXCEPT AS AUTHORIZED BY COMPAL ELECTRONICS, INC. NEITHER THIS SHEET NOR THE INFORMATION IT CONTAINS
MAY BE USED BY OR DISCLOSED TO ANY THIRD PARTY WITHOUT PRIOR WRITTEN CONSENT OF COMPAL ELECTRONICS, INC.
Issued Date
Deciphered Date
JE50-HR/SJV50-HR M/B Schematics
0.5
Broadcom BCM57785
Custom
3561 Friday, November 05, 2010
2010/11/12011/11/1
Compal Electronics, Inc.
20mil
20mil
20mil
SM010005500 500ma 600ohm@100mhz DCR 0.38
On chip
AT24C02
SPROM_CLK
(EECLK)SPROM_DOUT
(EEDATA)
11
0 1
20mil
20mil
20mil
40mil
60mil
15mil
40mil
40mil
PLACE NEXT P14
EMI Request...2010/07/27
R824 (CP_PWR_XD_ALE)
for B0 version
For EMI request
R05 modify
R04 modify
R03 modify
R826 (+VDDO_CR)
For B0 version
R537
4.7K_0402_5% @R537
4.7K_0402_5%
@
12
R1680_0402_5% R1680_0402_5%
12
C656
0.1U_0402_16V4Z
C656
0.1U_0402_16V4Z
1
2
C671
0.1U_0402_16V4Z
C671
0.1U_0402_16V4Z
1
2
C678
4.7U_0603_6.3V6K
C678
4.7U_0603_6.3V6K
1
2
C674
0.1U_0402_16V4Z
C674
0.1U_0402_16V4Z
1
2
R21210K_0402_5%
A0@
R21210K_0402_5%
A0@
12
C658
0.1U_0402_16V4Z
C658
0.1U_0402_16V4Z
1
2
R2000_0402_5%
R2000_0402_5%
1 2
C659
4.7U_0603_6.3V6K
C659
4.7U_0603_6.3V6K
1
2
C299
0.1U_0402_16V4Z
C299
0.1U_0402_16V4Z
1
2
C692
4.7U_0603_6.3V6K
C692
4.7U_0603_6.3V6K
1
2
R2290_0402_5% B0@ R2290_0402_5% B0@1 2
C681
27P_0402_50V8J
C681
27P_0402_50V8J
1
2
R536
4.7K_0402_5%
R536
4.7K_0402_5%
12
C667
0.1U_0402_16V4Z
C667
0.1U_0402_16V4Z
1
2
C306
0.1U_0402_16V4Z
C306
0.1U_0402_16V4Z
1
2
R2010_0402_5%
R2010_0402_5%
12
R1920_0402_5% R1920_0402_5%
12
Y4
25MHZ_20PF_7A25000012
Y4
25MHZ_20PF_7A25000012
12
R232
0_0805_5%
B0@
R232
0_0805_5%
B0@
12
R2070_0402_5% R2070_0402_5%
12
C6570.1U_0402_16V4Z
C6570.1U_0402_16V4Z
1
2
U31
AT24C04BN-SH-T_SO8
@U31
AT24C04BN-SH-T_SO8
@
A01
A12
A23
GND4
VCC
8
WP
7
SCL
6
SDA
5
R2130_0402_5% @R2130_0402_5%@
12
C329
0.01U_0402_16V7K
@
C329
0.01U_0402_16V7K
@
12
R1710_0402_5% R1710_0402_5%
12
R2140_0603_5% R2140_0603_5%
12
R2270_0402_5%
R2270_0402_5%
1 2
C676
0.1U_0402_16V4Z
C676
0.1U_0402_16V4Z
1
2
C6340.1U_0402_16V4Z
@
C6340.1U_0402_16V4Z
@
12
R1990_0402_5% R1990_0402_5%
12
C691
10U_0805_10V4Z
C691
10U_0805_10V4Z
1
2
R1901K_0402_5%
R1901K_0402_5%
12
R222
22_0402_5%
@
R222
22_0402_5%
@
12
BCM57785XA0KMLG_QFN68_8X8
U32
BCM57785XA0KMLG_QFN68_8X8
U32
AVDDL
51
SR_VDDP15
TRD1_P44
AVDDH42
AVDDH48
TRD1_N43
AVDDL
45
TRD2_P46
VDDO
62
TRD0_N41
SD_DETECT/XD_WE#1
TRD3_P50
TRD3_N49
VMAIN_PRSNT
58
CR_DATA0
25
AVDDL
39
RDAC
38
BIASVDDH37
WAKE#
3
SR_VDD14
SR_LX16
XTALI
18XTALO
19
XTALVDDH17
VDDO_CR
20
VDDO
7
TRD0_P40
PREST#
11
PCIE_TXD_N
27
SR_VFB13
PCIE_PLLVDDL
32
PCIE_REFCLK_P
31
PCIE_RXD_P
33
GPHY_PLLVDDL
36
PCIE_REFCLK_N
30
PCIE_PLLVDDL
29
PCIE_RXD_N
34
PCIE_TXD_P
28
TRD2_N47
VDDC
35
SCLK_SPD1000LED#66
SPD100LED#_SERIALDO2
CS#_EECLK63
TRAFFICLED#_SERIALDI67
VDDC
61
VDDO
56
CLK_REQ#
12
TEST2
10
TEST1
6
CR_DATA1
24
CR_DATA3
22CR_DATA2
23
CR_DATA5
53CR_DATA4
52
CR_DATA6
54
CR_DATA7
55
LOW_PWR
4
GPIO1_LR_OUT8
GPIO_05
SI_EEDATA64
SO_LINKLED#65
SR_DISABLE/XD_DETECT#68
MS_INS#/XD_CE#59
GPIO2_MEDIA_SENSE/XD_RE#9
CR_WP#/XD_WP#57
CR_LED_CR_BUS_PWR/XD_ALE60
CR_CLK/XD_RY_BY#21
CR_CMD_XD_CLE26
GND PLANE
69
L37
4.7UH_PG031B-4R7MS_1.1A_20%
L37
4.7UH_PG031B-4R7MS_1.1A_20%
12
C684
0.1U_0402_16V4Z
C684
0.1U_0402_16V4Z
1
2
C337
4.7U_0603_6.3V6K
C337
4.7U_0603_6.3V6K
1
2
R1960_0402_5% A0@ R1960_0402_5% A
0@1 2
R538
4.7K_0402_5%
R538
4.7K_0402_5%
12
R562
200_0402_1%
R562
200_0402_1%
1 2
L18
BLM18AG601SN1D_2P
L18
BLM18A
G601SN1D_2P
12
C689
0.1U_0402_16V4Z
C689
0.1U_0402_16V4Z
1
2
C666
0.1U_0402_16V4Z
C666
0.1U_0402_16V4Z
1
2
L15
BLM18AG601SN1D_2P
L15
BLM18AG601SN1D_2P
12
R2110_0402_5% R2110_0402_5%
12
R2250_0402_5% <BOM Structure> R2250_0402_5% <BOM Structure>
12
C328
0.1U_0402_16V4Z
C328
0.1U_0402_16V4Z
1
2
C679
27P_0402_50V8J
C679
27P_0402_50V8J
1
2
R5760_0402_5%
R5760_0402_5%
1 2
R1790_0402_5% R1790_0402_5%
12
R5411.24K_0402_1%
R5411.24K_0402_1%
12
R1850_0402_5%
R1850_0402_5%
1 2
L17
BLM18AG601SN1D_2P
L17
BLM
18AG601SN1D_2P
12
C683
4.7U_0603_6.3V6K
C683
4.7U_0603_6.3V6K
1
2
R2080_0402_5% B0@ R2080_0402_5% B0@1 2
C668
0.1U_0402_16V4Z
C668
0.1U_0402_16V4Z
1
2
C680
0.1U_0402_16V4Z
C680
0.1U_0402_16V4Z
1
2
C662
4.7U_0603_6.3V6K
C662
4.7U_0603_6.3
V6K
1
2
C673 0.1U_0402_10V7K C673 0.1U_0402_10V7K 12
C298
0.1U_0402_16V4Z
C298
0.1U_0402_16V4Z
1
2
C301
0.1U_0402_16V4Z
C301
0.1U_0402_16V4Z
1
2
L34
BLM18AG601SN1D_2P
L34
BLM18AG601SN1D_2P
12
C3230.1U_0402_16V4Z
C3230.1U_0402_16V4Z
1
2
L35
BLM18
AG601SN1D_2P
L35
BLM18AG601SN1D_2P
12
R5720_0402_5% R5720_0402_5% 1 2
R2150_0402_5% R2150_0402_5%
12
C303
4.7U_0603_6.3V6K
C303
4.7U_0603_6.3V6K
1
2
R525
4.7K_0402_5%@R525
4.7K_0402_5% @
12
R1820_0402_5% R1820_0402_5%
12
C302
0.1U_0402_16V4Z
C302
0.1U_0402_16V4Z
1
2
C670 0.1U_0402_10V7K
C670 0.1U_0402_10V7K
12
R2284.7K_0402_5% R2284.7K_0402_5%
12
C294
0.1U_0402_16V4Z
C294
0.1U_0402_16V4Z
1
2
R2160_0402_5% R2160_0402_5%
12
C297
4.7U_0603_6.3V6K
C297
4.7U_0603_6.3V6K
1
2
L20
BLM18AG601SN1D_2P
L20
BLM18AG601SN1D_2P
12
R2264.7K_0402_5% R2264.7K_0402_5%
12
C690
0.1U_0402_16V4Z
C690
0.1U_0402_16V4Z
1
2
R1950_0402_5% R1950_0402_5%
12
R2094.7K_0402_5%
R2094.7K_0402_5%
12

5
5
4
4
3
3
2
2
1
1
DD
CC
BB
AA
RJ45_MIDI1-
RJ45_MIDI1+
LAN_MIDI2-
RJ45_MIDI3-
RJ45_MIDI3+
LAN_MIDI0-
RJ45_MIDI2+
RJ45_MIDI2-
LAN_MIDI3+
RJ45_GND
LAN_MIDI3-
LAN_MIDI1+
LAN_MIDI1-
RJ45_MIDI0+
RJ45_MIDI0-
LAN_MIDI2+
LAN_MIDI0+
RJ45_MIDI2-
RJ45_MIDI2+
RJ45_MIDI1+
RJ45_MIDI0-
RJ45_MIDI1-
RJ45_MIDI0+
LANGND
LAN_ACTIVITY#
LAN_LINK#
RJ45_MIDI3-
RJ45_MIDI3+
LAN_LINK#
LAN_ACTIVITY#
CR_XD_DETECT#
CR_XD_RE#
CR_PWR_XD_ALE
CR_DATA4
CR_DATA5
CR_DATA6
CR_DATA7
CR_DATA3
CR_DATA2
CR_DATA1
CR_DATA0
CR_DATA1
CR_DATA3
CR_DATA2
CR_DATA0
CR_CLK_XD_RY_BY#
CR_CMD_XD_CLE
CR_CLK_XD_RY_BY#
CR_CMD_XD_CLE
RJ45_GND
CR_XD_CE#_MS_INS#
CR_XD_WE#_SD_DETECT
CR_WP#_XD_WP#
CR_DATA0
CR_DATA1
CR_DATA2
CR_DATA3
LAN_MIDI2- 35
LAN_MIDI0- 35
LAN_MIDI3- 35LAN_MIDI3+ 35
LAN_MIDI1- 35LAN_MIDI1+ 35
LAN_MIDI2+ 35
LAN_MIDI0+ 35
LAN_LINK# 35
LAN_ACTIVITY# 35
CR_PWR_XD_ALE35
CR_XD_WE#_SD_DETECT35
CR_WP#_XD_WP#35
CR_XD_DETECT#35
CR_DATA435
CR_DATA535
CR_DATA635
CR_DATA735
CR_XD_RE#35
CR_XD_CE#_MS_INS#35
CR_DATA135
CR_DATA235
CR_DATA335
CR_DATA035
CR_CLK_XD_RY_BY#35
CR_CMD_XD_CLE35
+3VALW
+3VALW
+XDPWR_SDPWR_MSPWR
Title
SizeDocument NumberRev
Date:Sheetof
Security Classification
Compal Secret Data
THIS SHEET OF ENGINEERING DRAWING IS THE PROPRIETARY PROPERTY OF COMPAL ELECTRONICS, INC. AND CONTAINS CONFIDENTIAL
AND TRADE SECRET INFORMATION. THIS SHEET MAY NOT BE TRANSFERED FROM THE CUSTODY OF THE COMPETENT DIVISION OF R&D
DEPARTMENT EXCEPT AS AUTHORIZED BY COMPAL ELECTRONICS, INC. NEITHER THIS SHEET NOR THE INFORMATION IT CONTAINS
MAY BE USED BY OR DISCLOSED TO ANY THIRD PARTY WITHOUT PRIOR WRITTEN CONSENT OF COMPAL ELECTRONICS, INC.
Issued Date
Deciphered Date
JE50-HR/SJV50-HR M/B Schematic s
0.5
LAN Magnetic & RJ45
Custom
3661 Friday, November 05, 2010
2010/11/12011/11/1
Compal Electronics, Inc.
Title
SizeDocument NumberRev
Date:Sheetof
Security Classification
Compal Secret Data
THIS SHEET OF ENGINEERING DRAWING IS THE PROPRIETARY PROPERTY OF COMPAL ELECTRONICS, INC. AND CONTAINS CONFIDENTIAL
AND TRADE SECRET INFORMATION. THIS SHEET MAY NOT BE TRANSFERED FROM THE CUSTODY OF THE COMPETENT DIVISION OF R&D
DEPARTMENT EXCEPT AS AUTHORIZED BY COMPAL ELECTRONICS, INC. NEITHER THIS SHEET NOR THE INFORMATION IT CONTAINS
MAY BE USED BY OR DISCLOSED TO ANY THIRD PARTY WITHOUT PRIOR WRITTEN CONSENT OF COMPAL ELECTRONICS, INC.
Issued Date
Deciphered Date
JE50-HR/SJV50-HR M/B Schematic s
0.5
LAN Magnetic & RJ45
Custom
3661 Friday, November 05, 2010
2010/11/12011/11/1
Compal Electronics, Inc.
Title
SizeDocument NumberRev
Date:Sheetof
Security Classification
Compal Secret Data
THIS SHEET OF ENGINEERING DRAWING IS THE PROPRIETARY PROPERTY OF COMPAL ELECTRONICS, INC. AND CONTAINS CONFIDENTIAL
AND TRADE SECRET INFORMATION. THIS SHEET MAY NOT BE TRANSFERED FROM THE CUSTODY OF THE COMPETENT DIVISION OF R&D
DEPARTMENT EXCEPT AS AUTHORIZED BY COMPAL ELECTRONICS, INC. NEITHER THIS SHEET NOR THE INFORMATION IT CONTAINS
MAY BE USED BY OR DISCLOSED TO ANY THIRD PARTY WITHOUT PRIOR WRITTEN CONSENT OF COMPAL ELECTRONICS, INC.
Issued Date
Deciphered Date
JE50-HR/SJV50-HR M/B Schematic s
0.5
LAN Magnetic & RJ45
Custom
3661 Friday, November 05, 2010
2010/11/12011/11/1
Compal Electronics, Inc.
BOTHHAND: S X'FORM_ GST5009-D LF LAN, SP050006B00
TIMAG:S X'FORM_ IH-160 LAN , SP050006F00
Place close to TCT pin
R02 modify R03 modify
C474,C475 and D14
ME interefer,do not pop!!
R03 modify
EMI Request
R03 modify
40mil
LAN Connector
40mil
R04 modify R04 modify
R04 modify
Card Reader Connector
R05 modify
JP3
B88069X9231T203_4P5X3P
2-2
@JP3
B88069X9231T203_4P5X3P2-2
@
1 2
C47468P_0402_50V8J
@
C47468P_0402_50V8J
@
1 2
C617
0.1U_0402_16V4Z
C617
0.1U_0402_16V4Z
1
2
C475
68P_0402_50V8J
@C475
68P_0402_50V8J
@
1 2
R491
75_0603_1%
R491
75_0603_1%
1 2
C476
220P_0402_50V7K
C476
220P_0402_50V7K
1
2
C619
0.1U_0402_16V4Z
C619
0.1U_0402_16V4Z
1
2
R490
75_0603_1%
R490
75_0603_1%
1 2
JREAD1
TAITW_R013-P17-HM_NR
CONN@
JREAD1
TAITW_R013-P17-HM_NR
CONN@
SD_VCC
11
MS_VCC
18
XD_VCC
39
XD_D031
XD_D132
XD_D233
XD_D334
XD_D435
XD_D536
XD_D637
XD_D738
XD_CD22
XD_R/B23
XD_RE24
XD_CE25
XD_CLE26
XD_ALE27
XD_WE28
XD_WP-IN29
SD_GND6
SD_GND13
MS_GND20
XD_GND30
GND41
GND42
MS_DATA0
10
MS_DATA1
9
MS_DATA2
12
MS_DATA3
15
MS_SCLK
17
MS_INS
14
MS_BS
7
SD_WP
2
SD/MMC_DAT0
4
SD/MMC_DAT1
3
SD/MMC_DAT2
21
SD/MMC_DAT3
19
SD_CLK
8
SD_CMD
16
SD_CD
1
XD_GND40
MS_GND5
JP2
B88069X9231T203_4P5X3P2-2
@
JP2
B88069X9231T203_4P5X3P2-2
@
1 2
C478
1000P_1206_2KV7K
C478
1000P_1206_2KV7K
12
R3841K_0402_5% R384 1K_0402_5%
1 2
C473
220P_0402_50V7K
C473
220P_0402_50V7K
1
2
C620
0.1U_0402_16V4Z
C620
0.1U_0402_16V4Z
1
2
R492
75_0603_1%
R492
75_0603_1%
1 2
R493
75_0603_1%
R493
75_0603_1%
1 2
R3851K_0402_5% R3851 K_0402_5%
1 2
C618
0.1U_0402_16V4Z
C618
0.1U_0402_16V4Z
1
2
JP1
B88069X9231T203_4P5X3P2-2
@
JP1
B88069X9231T203_4P5X3P2-2
@
1 2
L53
100UH +-20% SSC0301101MCF 0.18A
L53
100UH +-20% SSC0301101MCF 0.18A
12
D14
PJDLC05C_SOT23-3
@
D14
PJDLC05C_SOT23-3
@
2
3
1
D36
PJDLC05C_SOT23-3
D36
PJDLC05C_SOT23-3
2
3
1
J10
JUMP_43X118
@
J10
JUMP_43X118
@
11
2
2
JRJ1
SANTA_130451-K
CONN@
JRJ1
SANTA_130451-K
CONN@
Yellow LED-
12
Yellow LED+
11
PR4-
8
PR4+
7
PR2-
6
PR3-
5
PR3+
4
PR2+
3
PR1-
2
PR1+
1
Green LED-
10
Green LED+
9
SHLD213
SHLD114
T28
IH-160
SP050006F00
T28
IH-160
SP050006F00
TCT1
1
TD1+
2
TD1-
3
TCT2
4
TD2+
5
TD2-
6
TCT3
7
TD3+
8
TD3-
9
TCT4
10
TD4+
11
TD4-
12
MCT124
MX1+23
MX1-22
MCT221
MX2+20
MX2-19
MCT318
MX3+17
MX3-16
MCT415
MX4+14
MX4-13

A
A
B
B
C
C
D
D
E
E
11
22
33
44
Title
SizeDocument NumberRev
Date:Sheetof
Security Classification
Compal Secret Data
THIS SHEET OF ENGINEERING DRAWING IS THE PROPRIETARY PROPERTY OF COMPAL ELECTRONICS, INC. AND CONTAINS CONFIDE NTIAL
AND TRADE SECRET INFORMATION. THIS SHEET MAY NOT BE TRANSFERED FROM THE CUSTODY OF THE COMPETENT DIVISION OF R&D
DEPARTMENT EXCEPT AS AUTHORIZED BY COMPAL ELECTRONICS, INC. NEITHER THIS SHEET NOR THE INFORMATION IT CONTAINS
MAY BE USED BY OR DISCLOSED TO ANY THIRD PARTY WITHOUT PRIOR WRITTEN CONSENT OF COMPAL ELECTRONICS, INC.
Issued Date
Deciphered Date
JE50-HR/SJV50-HR M/B Schematics
0.5
RTS5138 Card Reader
Custom
3761 Friday, November 05, 2010
2010/11/12011/11/1
Compal Electronics, Inc.
Title
SizeDocument NumberRev
Date:Sheetof
Security Classification
Compal Secret Data
THIS SHEET OF ENGINEERING DRAWING IS THE PROPRIETARY PROPERTY OF COMPAL ELECTRONICS, INC. AND CONTAINS CONFIDE NTIAL
AND TRADE SECRET INFORMATION. THIS SHEET MAY NOT BE TRANSFERED FROM THE CUSTODY OF THE COMPETENT DIVISION OF R&D
DEPARTMENT EXCEPT AS AUTHORIZED BY COMPAL ELECTRONICS, INC. NEITHER THIS SHEET NOR THE INFORMATION IT CONTAINS
MAY BE USED BY OR DISCLOSED TO ANY THIRD PARTY WITHOUT PRIOR WRITTEN CONSENT OF COMPAL ELECTRONICS, INC.
Issued Date
Deciphered Date
JE50-HR/SJV50-HR M/B Schematics
0.5
RTS5138 Card Reader
Custom
3761 Friday, November 05, 2010
2010/11/12011/11/1
Compal Electronics, Inc.
Title
SizeDocument NumberRev
Date:Sheetof
Security Classification
Compal Secret Data
THIS SHEET OF ENGINEERING DRAWING IS THE PROPRIETARY PROPERTY OF COMPAL ELECTRONICS, INC. AND CONTAINS CONFIDE NTIAL
AND TRADE SECRET INFORMATION. THIS SHEET MAY NOT BE TRANSFERED FROM THE CUSTODY OF THE COMPETENT DIVISION OF R&D
DEPARTMENT EXCEPT AS AUTHORIZED BY COMPAL ELECTRONICS, INC. NEITHER THIS SHEET NOR THE INFORMATION IT CONTAINS
MAY BE USED BY OR DISCLOSED TO ANY THIRD PARTY WITHOUT PRIOR WRITTEN CONSENT OF COMPAL ELECTRONICS, INC.
Issued Date
Deciphered Date
JE50-HR/SJV50-HR M/B Schematics
0.5
RTS5138 Card Reader
Custom
3761 Friday, November 05, 2010
2010/11/12011/11/1
Compal Electronics, Inc.

A
A
B
B
C
C
D
D
E
E
11
22
33
44
E51TXD_P80DATA_R
WL_OFF#
PLT_RST_BUF#
MINI1_SMBCLK
MINI1_SMBDATA
PCH_PCIE_WAKE#
E51TXD_P80DATA_R
E51RXD_P80CLK_R
WL_OFF#
PLT_RST_BUF#
+3VS_MINI1
MINI2_SMBCLK
MINI2_SMBDATAPCH_SMBDATA
PCH_SMBCLK
MINI2_LED#
USB20_N11
U
SB20_P11
USB20_N11_R
USB20_P11_R
E51RXD_P80CLK_R
BT_CTRL
BT_CTRL SUSP#
3G_GATE
MINI2_LED#
WWAN_OFF#
USB20_N9_R1
U
SB20_P9_R1
SUSP
MINI1_LED#40
MINI1_CLKREQ# 14
PCH_PCIE_WAKE# 15,35,39,46
CLK_PCIE_MINI1# 14CLK_PCIE_MINI1 14
PCIE_PRX_DTX_P2 14PCIE_PRX_DTX_N2 14
PCIE_PTX_C_DRX_N2 14PCIE_PTX_C_DRX_P2 14
PLT_RST_BUF#17,35,39,40,46
WL_OFF#18
USB20_N817
USB20_P817
PCH_SMBDATA14
PCH_SMBCLK14
MINI2_CLKREQ# 14
CLK_PCIE_MINI2# 14CLK_PCIE_MINI2 14
PCIE_PRX_DTX_P3 14PCIE_PRX_DTX_N3 14
PCIE_PTX_C_DRX_N3 14PCIE_PTX_C_DRX_P3 14
E51RXD_P80CLK 40E51TXD_P80DATA 40
USB20_N1117
USB20_P1117
BT_ON# 18,39
SUSP# 40,44,52,53
WWAN_OFF#18
MINI2_LED#40
USB20_P917
USB20_N917
USB20_P1217
USB20_N1217
SUSP 44,52,53
+3VS_WLAN +3VS_WLAN+1.5VS
+3VS+3VS_WLAN
+3VS+3VS_FULL
+3VS_FULL +3VS_FULL+1.5VS
+3VALW
+3VALW
+3VS_WLAN
+1.5VS+3VS_WLAN
+3VS_WLAN
+3VS
+1.5VS+3VS_FULL
+3VS_FULL
+3VS
+3VALW+3VS
+VSB
Title
SizeDocument NumberRev
Date:Sheetof
Security Classification
Compal Secret Data
THIS SHEET OF ENGINEERING DRAWING IS THE PROPRIETARY PROPERTY OF COMPAL ELECTRONICS, INC. AND CONTAINS CONFIDE NTIAL
AND TRADE SECRET INFORMATION. THIS SHEET MAY NOT BE TRANSFERED FROM THE CUSTODY OF THE COMPETENT DIVISION OF R&D
DEPARTMENT EXCEPT AS AUTHORIZED BY COMPAL ELECTRONICS, INC. NEITHER THIS SHEET NOR THE INFORMATION IT CONTAINS
MAY BE USED BY OR DISCLOSED TO ANY THIRD PARTY WITHOUT PRIOR WRITTEN CONSENT OF COMPAL ELECTRONICS, INC.
Issued Date
Deciphered Date
JE50-HR/SJV50-HR M/B Schematics
0.5
MINI CARD (WLAN & TV-Tuner)
Custom
3861 Friday, November 05, 2010
2010/11/12011/11/1
Compal Electronics, Inc.
Title
SizeDocument NumberRev
Date:Sheetof
Security Classification
Compal Secret Data
THIS SHEET OF ENGINEERING DRAWING IS THE PROPRIETARY PROPERTY OF COMPAL ELECTRONICS, INC. AND CONTAINS CONFIDE NTIAL
AND TRADE SECRET INFORMATION. THIS SHEET MAY NOT BE TRANSFERED FROM THE CUSTODY OF THE COMPETENT DIVISION OF R&D
DEPARTMENT EXCEPT AS AUTHORIZED BY COMPAL ELECTRONICS, INC. NEITHER THIS SHEET NOR THE INFORMATION IT CONTAINS
MAY BE USED BY OR DISCLOSED TO ANY THIRD PARTY WITHOUT PRIOR WRITTEN CONSENT OF COMPAL ELECTRONICS, INC.
Issued Date
Deciphered Date
JE50-HR/SJV50-HR M/B Schematics
0.5
MINI CARD (WLAN & TV-Tuner)
Custom
3861 Friday, November 05, 2010
2010/11/12011/11/1
Compal Electronics, Inc.
Title
SizeDocument NumberRev
Date:Sheetof
Security Classification
Compal Secret Data
THIS SHEET OF ENGINEERING DRAWING IS THE PROPRIETARY PROPERTY OF COMPAL ELECTRONICS, INC. AND CONTAINS CONFIDE NTIAL
AND TRADE SECRET INFORMATION. THIS SHEET MAY NOT BE TRANSFERED FROM THE CUSTODY OF THE COMPETENT DIVISION OF R&D
DEPARTMENT EXCEPT AS AUTHORIZED BY COMPAL ELECTRONICS, INC. NEITHER THIS SHEET NOR THE INFORMATION IT CONTAINS
MAY BE USED BY OR DISCLOSED TO ANY THIRD PARTY WITHOUT PRIOR WRITTEN CONSENT OF COMPAL ELECTRONICS, INC.
Issued Date
Deciphered Date
JE50-HR/SJV50-HR M/B Schematics
0.5
MINI CARD (WLAN & TV-Tuner)
Custom
3861 Friday, November 05, 2010
2010/11/12011/11/1
Compal Electronics, Inc.
Mini Card Power Rating
For Wireless LAN
60mil
Peak: 2.75A
Normal: 1.1A
Close to 3G CONN
To 3G Module Connect
For 3G / GPS
(9~16mA)
(9~16mA)
(WLAN_BT_DATA)
(WLAN_BT_CLK)
The same circuit with JMINI1,
but different PCIE & USB....
Reserve
60mil
EnableDisable
LH
HL
BT
on moduleBT
on module
WLAN&BT Combo module circuits
BT_CTRL
BT_ON#
20mil
R03 modify
R03 modify
R03 modify
R03 modify
R05 modify
R05 modify
R05 modify
R3370_0402_5% @R3370_0402_5% @
12
C466
0.1U_0402_16V4Z
@
C466
0.1U_0402_16V4Z
@
1
2
C734
0.1U_0402_16V4Z
C734
0.1U_0402_16V4Z
1
2
G
D
S
Q57
SSM3K7002F_SC59-3
G
D
S
Q57
SSM3K7002F_SC59-3
2
1 3
+
C535
220U_6.3V_M_R17
3G@
+
C535
220U_6.3V_M_R17
3G@
1 2
R405
100K_0402_5%
3G@
R405
100K_0402_5%
3G@
12
C387
0.1U_0402_16V4Z
C387
0.1U_0402_16V4Z
1
2
JMINI2
BELLW_80003-1021
CONN@
JMINI2
BELLW_80003-1021
CONN@
1
1
3
3
5
5
7
7
9
9
11
11
13
13
15
15
17
17
19
19
21
21
23
23
25
25
27
27
29
29
31
31
33
33
35
35
37
37
39
39
41
41
43
43
45
45
47
47
49
49
51
51
GND1
53
22
44
66
88
1010
1212
1414
1616
1818
2020
2222
2424
2626
2828
3030
3232
3434
3636
3838
4040
4242
4444
4646
4848
5050
5252
GND254
R3520_1206_5%
@
R3520_1206_5%
@
1 2J3G1
ACES_87213-2000G
CONN@
J3G1
ACES_87213-2000G
CONN@
11
22
33
44
55
66
77
88
99
1010
1111
1212
1313
1414
1515
1616
1717
1818
1919
2020
GND
21
GND
22
R3320_0402_5% @R3320_0402_5% @
12
C423
0.1U_0402_16V4Z
C423
0.1U_0402_16V4Z
1
2
D32
CH751H-40PT_SOD323-2
@
D32
CH751H-40PT_SOD323-2
@
2 1
J6
PAD-OPEN 4x4m
@
J6
PAD-OPEN 4x4m
@
12
R300
100K_0402_5%
R300
100K_0402_5%
1 2
C820
0.1U_0603_25V7K
3G@
C820
0.1U_0603_25V7K
3G@
1
2
R2990_0402_5% R2990_0402_5%
12
C455
4.7U_0805_10V4Z
@
C4554.7U_0805_10V4Z
@
1
2
C441
0.1U_0402_16V4Z
@
C441
0.1U_0402_16V4Z
@
1
2
R3350_0402_5% @R3350_0402_5%
@
12
R702
0_0402_5%
@R702
0_0402_5%
@
12
C392
4.7U_0805_10V4Z
C3924.7U_0805_10V4Z
1
2
C527
47P_0402_50V8J
3G@
C527
47P_0402_50V8J
3G@
1
2
C403
4.7U_0805_10V4Z
C4034.7U_0805_10V4Z
1
2
R3340_0402_5% @R3340_0402_5%
@
12
G
D
S
Q58
SSM3K7002F_SC59-3
3G@
G
D
S
Q58
SSM3K7002F_SC59-3
3G@
2
1 3
R3310_0402_5% @R3310_0402_5% @
12R790
47K_0402_5%
3G@
R790
47K_0402_5%
3
G@1 2
R3330_0402_5% @R3330_0402_5% @
12
C467
0.1U_0402_16V4Z
@
C467
0.1U_0402_16V4Z
@
1
2
C537
10U_0603_6.3V6M
3G@
C537
10U_0603_6.3V6M
3G@
1
2
JMINI1
ACES_51711-0520W-001
CONN@
JMINI1
ACES_51711-0520W-001
CONN@
31
313232
1
122
3
344
5
566
7
788
9
91010
11
111212
13
131414
15
151616
17
171818
19
192020
21
212222
23
232424
25
252626
27
272828
29
293030
33
33
35
35
37
37
39
39
41
41
43
43
45
45
47
47
49
49
51
51
3434
3636
3838
4040
4242
4444
4646
4848
5050
5252
GND
53GND54
R3290_0402_5% @R3290_0402_5%@
12
C531
0.1U_0402_16V4Z
3G@
C531
0.1U_0402_16V4Z
3G@
1
2
R305
100K_0402_5%
R305
100K_0402_5%
1 2
R4020_0402_5%
3G@
R4020_ 0402_5%
3G@
12
R3430_0603_5%
@
R3430_0603_5%@
12
C443
4.7U_0805_10V4Z
@
C443
4.7U_0805_10V4Z
@
1
2
C4420.1U_0402_16V4Z
@
C442
0.1U_0402_16V4Z
@
1
2
R288
1K_0402_5%
R288
1K_0402_5%
1 2
R4040_0402_5%
3G@
R4040_0402_5%
3G@
12
R2870_0402_5% R2870_0402_5%
12
C735
0.1U_0402_16V4Z
C735
0.1U_0402_16V4Z
1
2
R371
0_0402_5%
@R371
0_0402_5%
@
12

A
A
B
B
C
C
D
D
E
E
11
22
33
44
BT_ON#
USB20_P2
USB20_N2
USB20_N0
U
SB20_P0
SYSON#
USB20_N1317
USB20_P1317
BT_ON# 18,38
PLT_RST_BUF#17,35,38,40,46 PCH_PCIE_WAKE# 15,35,38,46SMIB 18,46
PCIE_PTX_C_DRX_P414
PCIE_PTX_C_DRX_N414
PCIE_PRX_DTX_P414
PCIE_PRX_DTX_N414
SYSON 40,44,46,51
CLK_PCIE_USB3014
CLK_PCIE_USB30#14
USB20_N317
USB20_P317
USB20_P2 17USB20_N2 17
USB20_N0 17USB20_P0 17
SYSON# 44,46
USB30_CLKREQ#14
WL_EN#18
+BT_VCC
+3VS
+BT_VCC
+3VALW
+5VALW
+1.5V
+5VALW
+3VALW
+5VALW
Title
SizeDocument NumberRev
Date:Sheetof
Security Classification
Compal Secret Data
THIS SHEET OF ENGINEERING DRAWING IS THE PROPRIETARY PROPERTY OF COMPAL ELECTRONICS, INC. AND CONTAINS CONFIDE NTIAL
AND TRADE SECRET INFORMATION. THIS SHEET MAY NOT BE TRANSFERED FROM THE CUSTODY OF THE COMPETENT DIVISION OF R&D
DEPARTMENT EXCEPT AS AUTHORIZED BY COMPAL ELECTRONICS, INC. NEITHER THIS SHEET NOR THE INFORMATION IT CONTAINS
MAY BE USED BY OR DISCLOSED TO ANY THIRD PARTY WITHOUT PRIOR WRITTEN CONSENT OF COMPAL ELECTRONICS, INC.
Issued Date
Deciphered Date
JE50-HR/SJV50-HR M/B Schematics
0.5
USB / BT / USBB
Custom
3961 Friday, November 05, 2010
2010/11/12011/11/1
Compal Electronics, Inc.
Title
SizeDocument NumberRev
Date:Sheetof
Security Classification
Compal Secret Data
THIS SHEET OF ENGINEERING DRAWING IS THE PROPRIETARY PROPERTY OF COMPAL ELECTRONICS, INC. AND CONTAINS CONFIDE NTIAL
AND TRADE SECRET INFORMATION. THIS SHEET MAY NOT BE TRANSFERED FROM THE CUSTODY OF THE COMPETENT DIVISION OF R&D
DEPARTMENT EXCEPT AS AUTHORIZED BY COMPAL ELECTRONICS, INC. NEITHER THIS SHEET NOR THE INFORMATION IT CONTAINS
MAY BE USED BY OR DISCLOSED TO ANY THIRD PARTY WITHOUT PRIOR WRITTEN CONSENT OF COMPAL ELECTRONICS, INC.
Issued Date
Deciphered Date
JE50-HR/SJV50-HR M/B Schematics
0.5
USB / BT / USBB
Custom
3961 Friday, November 05, 2010
2010/11/12011/11/1
Compal Electronics, Inc.
Title
SizeDocument NumberRev
Date:Sheetof
Security Classification
Compal Secret Data
THIS SHEET OF ENGINEERING DRAWING IS THE PROPRIETARY PROPERTY OF COMPAL ELECTRONICS, INC. AND CONTAINS CONFIDE NTIAL
AND TRADE SECRET INFORMATION. THIS SHEET MAY NOT BE TRANSFERED FROM THE CUSTODY OF THE COMPETENT DIVISION OF R&D
DEPARTMENT EXCEPT AS AUTHORIZED BY COMPAL ELECTRONICS, INC. NEITHER THIS SHEET NOR THE INFORMATION IT CONTAINS
MAY BE USED BY OR DISCLOSED TO ANY THIRD PARTY WITHOUT PRIOR WRITTEN CONSENT OF COMPAL ELECTRONICS, INC.
Issued Date
Deciphered Date
JE50-HR/SJV50-HR M/B Schematics
0.5
USB / BT / USBB
Custom
3961 Friday, November 05, 2010
2010/11/12011/11/1
Compal Electronics, Inc.
W=40mils
BT Wire Cable Note:
Pin 3, Pin 4 NC
BT Conn.
(Port 11)
(WLAN_BT_DATA)
(WLAN_BT_CLK)
USB3.0 Conn.
W=100mils
USB/B Conn.
(Port 0,1)
OD output
R03 modify
R05 modify
Q41
AP2301GN-HF_SOT23-3
Q41
AP2301GN-HF_SOT23-3
2
3 1
R709
300_0603_5%
BT@
R709
300_0603_5%
BT@
1 2
G
D
S
Q42
SSM3K7002F_SC59-3
BT@
G
D
S
Q42
SSM3K7002F_SC59-3
BT@
2
1 3
R710
10K_0402_5%
BT@
R710
10K_0402_5%
BT
@
12
C729
0.1U_0402_16V4Z
BT@
C729
0.1U_0402_16V4Z
BT@
C730
4.7U_0603_6.3V6KBT@
C730
4.7U_0603_6.3V6KBT@
1
2
C731
1U_0603_10V6K
BT@
C731
1U_0603_10V6K
BT@
1
2
JUSB1
ACES_85201-1205N
CONN@
JUSB1
ACES_85201-1205N
CONN@
1
1
2
2
3
3
4
4
5
5
6
6
7
7
8
8
9
9
10
10
11
11
12
12GND13
GND14
C736
0.1U_0402_16V4Z
BT@
C736
0.1U_0402_16V4Z
BT@
1
2
JUSB3
ACES_50050-03071-001_30P
CONN@JUSB3
ACES_50050-03071-001_30P
CONN@
GND31
GND32
GND33
GND34
GND35
GND36
11
33
55
77
99
1111
1313
1515
1717
1919
2121
2323
2525
2727
2929
2
24
46
68
810
1012
1214
1416
1618
1820
2022
2224
2426
2628
2830
30
JBT1
ACES_87213-0800G
CONN@
JBT1
ACES_
87213-0800G
CONN@
11
22
33
44
55
66
77
88
GND
9
GND
10
C738
0.1U_0402_16V4Z
BT@
C738
0.1U_0402_16V4Z
BT@
1
2

5
5
4
4
3
3
2
2
1
1
DD
CC
BB
AA
KSO[0..17]
KSI[0..7]
ECAGND
ECAGND
KSO1
KSO2
TP_DATA
TP_CLK
EC_XCLK1
EC_MUTE#
CLK_PCI_LPC
SYSON
EC_SMB_CK1
KSI1
KSO9
BKOFF#
KSI7
FAN_SPEED1
LPC_AD1
PBTN_OUT#
AD_BID0
KSI3
KSO4
PLT_RST_BUF#
+V18R EC_XCLK0
PCH_RSMRST#
KSO8
KSO2
EC_SMI#
VR_ON
SUSP#
KSO16
EN_DFAN1
BATT_TEMP
KSI0
KSO1
SERIRQ
FSTCHG
EC_RST#
LPC_AD2
ECAGND
IREF
KSO14
EC_KBRST#
EC_SMB_DA1
ADP_I
KSI4
EC_SCI#
LPC_AD3
CALIBRATE#
KSO15
KSO10
KSO0
ACOFF
LPC_AD0
LPC_FRAME#
KSO13
GATEA20
EC_XCLK0
EC_XCLK1
KSI2
KSO11
KSO3
KSI6
BEEP#
+EC_VCCA
KSO12
PM_SLP_S5#
TP_CLK
KSI5
KSO7
E51TXD_P80DATA
BATT_GRN_LED#
TP_DATA
KSO6
KSO5
PM_SLP_S3#
E51RXD_P80CLK
KSO17EC_PECI
EC_SMI#
EC_SMB_CK2
EC_SMB_DA2
BATT_AMB_LED#
WLAN_LED#
SUS_PWR_DN_ACK
PWR_LED
HDA_SDO
EC_SCI#
3S/4S#
EC_SMB_CK1
EC_SMB_DA1
IMON_R
EC_SMB_DA2
EC_SMB_CK2
EC_RST#
CLK_PCI_LPC
VR_HOT#
+3VALW_EC
MINI1_LED#
65W/90W#
3S/4S#
GFX_CORE_PWRGD
EC_ACIN
DAC_BRIG
EC_PME#
EC_LID_OUT#
AD_BID0
PLT_RST_BUF#
LID_SW#
EC_SI_SPI_SO
EC_SPICLK
EC_SPICS#/FSEL#
EC_SO_SPI_SI
INVT_PWM
PWR_SUSP_LED#
SA_PGOOD
ON/OFF
MINI2_LED#
H_PROCHOT#_EC
65W/90W#
LID_SW#
EC_ACIN
EC_ON
PCH_PWROK
PM_SLP_S4#
EAPD
V
GATE
ENBKL
H_PROCHOT#_EC
WWAN_LED#
BKOFF#
EC_SPICLK
EC_MUTE#
KSI[0..7] 41
KSO[0..17] 41
LPC_FRAME# 13
LPC_AD2 13
LPC_AD0 13
LPC_AD3 13
LPC_AD1 13
SERIRQ 13
TP_CLK41
EC_SMB_DA1 50EC_SMB_CK1 50
BEEP#42
FSTCHG48
EC_SMI# 18
IREF48
EC_KBRST# 18GATEA20 18
BATT_TEMP50
FAN_SPEED1 43
ADP_I48,50
TP_DATA41
BKOFF#31
PCH_RSMRST#15
SYSON39,44,46,51
VR_ON55
CLK_PCI_LPC 17
EC_SMB_DA2 14,22EC_SMB_CK2 14,22
EC_MUTE#42
EN_DFAN143
BATT_GRN_LED#41
CALIBRATE#48
PBTN_OUT#15
ACOFF47,48
SUSP#38,44,52,53
EC_SCI# 18
E51RXD_P80CLK 38
PLT_RST_BUF# 17,35,38,39,46
E51TXD_P80DATA 38
H_PECI5,18
BATT_AMB_LED#41
WLAN_LED# 41
SUS_PWR_DN_ACK 15
PWR_LED41
3S/4S#48
PM_SLP_S3# 15PM_SLP_S5# 15
IMVP_IMON55
SUSCLK 15
H_PROCHOT#5,50
VR_HOT# 55
MINI1_LED# 38
GFX_CORE_PWRGD55
ACIN15,22,44,45,48
DAC_BRIG31
HDA_SDO13
EC_LID_OUT#14
EC_SI_SPI_SO41
EC_SO_SPI_SI41
EC_SPICS#/FSEL#41
EC_SPICLK41
EC_PME# 35
INVT_PWM 31
PWR_SUSP_LED# 41
SA_PGOOD52
ON/OFF 41
MINI2_LED#38
65W/90W#48,50
LID_SW#41
EC_ON41,49
PCH_PWROK15
PM_SLP_S4#15ENBKL16,22
EAPD42
VGATE15,55
WWAN_LED#41
+3VALW
+3VALW
+3VS
+5VS
+3VALW
+3VALW
+3VALW
+3VALW
+3VALW
+3VS
Title
SizeDocument NumberRev
Date:Sheetof
Security Classification
Compal Secret Data
THIS SHEET OF ENGINEERING DRAWING IS THE PROPRIETARY PROPERTY OF COMPAL ELECTRONICS, INC. AND CONTAINS CONFIDE NTIAL
AND TRADE SECRET INFORMATION. THIS SHEET MAY NOT BE TRANSFERED FROM THE CUSTODY OF THE COMPETENT DIVISION OF R&D
DEPARTMENT EXCEPT AS AUTHORIZED BY COMPAL ELECTRONICS, INC. NEITHER THIS SHEET NOR THE INFORMATION IT CONTAINS
MAY BE USED BY OR DISCLOSED TO ANY THIRD PARTY WITHOUT PRIOR WRITTEN CONSENT OF COMPAL ELECTRONICS, INC.
Issued Date
Deciphered Date
JE50-HR/SJV50-HR M/B Schematics
0.5
EC ENE-KB930
Custom
4061 Friday, November 05, 2010
2010/11/12011/11/1
Title
SizeDocument NumberRev
Date:Sheetof
Security Classification
Compal Secret Data
THIS SHEET OF ENGINEERING DRAWING IS THE PROPRIETARY PROPERTY OF COMPAL ELECTRONICS, INC. AND CONTAINS CONFIDE NTIAL
AND TRADE SECRET INFORMATION. THIS SHEET MAY NOT BE TRANSFERED FROM THE CUSTODY OF THE COMPETENT DIVISION OF R&D
DEPARTMENT EXCEPT AS AUTHORIZED BY COMPAL ELECTRONICS, INC. NEITHER THIS SHEET NOR THE INFORMATION IT CONTAINS
MAY BE USED BY OR DISCLOSED TO ANY THIRD PARTY WITHOUT PRIOR WRITTEN CONSENT OF COMPAL ELECTRONICS, INC.
Issued Date
Deciphered Date
JE50-HR/SJV50-HR M/B Schematics
0.5
EC ENE-KB930
Custom
4061 Friday, November 05, 2010
2010/11/12011/11/1
Title
SizeDocument NumberRev
Date:Sheetof
Security Classification
Compal Secret Data
THIS SHEET OF ENGINEERING DRAWING IS THE PROPRIETARY PROPERTY OF COMPAL ELECTRONICS, INC. AND CONTAINS CONFIDE NTIAL
AND TRADE SECRET INFORMATION. THIS SHEET MAY NOT BE TRANSFERED FROM THE CUSTODY OF THE COMPETENT DIVISION OF R&D
DEPARTMENT EXCEPT AS AUTHORIZED BY COMPAL ELECTRONICS, INC. NEITHER THIS SHEET NOR THE INFORMATION IT CONTAINS
MAY BE USED BY OR DISCLOSED TO ANY THIRD PARTY WITHOUT PRIOR WRITTEN CONSENT OF COMPAL ELECTRONICS, INC.
Issued Date
Deciphered Date
JE50-HR/SJV50-HR M/B Schematics
0.5
EC ENE-KB930
Custom
4061 Friday, November 05, 2010
2010/11/12011/11/1
20mil
10/1 ENE Recommand
Compal Electronics, Inc.
Reserve for EMI please close to U44
Board ID
Ra
Rb
Analog Board ID definition,
Please see page 3.
Latest design guide suggest change QE1 to
74LVC1G06.
15mil
For EMI request
R02 modify
R353
18K_0402_5%
R353
18K_0402_5%
1 2
R679100K_0402_5% R679100K_0402_5%
12
L21
FBMA-L11-160808-800LMT_0603
L21
FBMA-L11-160808-800LMT_0603
12
R6821K_0402_5% R6821K_0402_5%
12
C723
15P_0402_50V8J
@
C723
15P_0402_50V8J
@1
2
R769100K_0402_5% R769100K_0402_5%
1 2
R675
33_0402_5%
R675
33_0402_5%
1 2
L23
FBMA-L11-160808-800LMT_0603
L23
FBMA-L11-16
0808-800LMT_0603
1 2
C456
0.1U_0402_16V4Z
C456
0.1U_0402_16V4Z
1
2
C721
15P_0402_50V8J
@
C721
15P_0402_50V8J
@
1
2
C4540.1U_0402_16V4Z
C454
0.1U_0402_16V4Z
1
2
C728
0.1U_0402_16V4Z
C728
0.1U_0402_16V4Z
1
2
G
D
S
Q26
SSM3K7002F_SC59-3
G
D
S
Q26
SSM3K7002F_SC59-3
2
1 3
C4310.1U_0402_16V4Z C4310.1U_0402_16V4Z
1 2
C815
0.01U_0402_16V7K
C815
0.01U_0402_16V7K
12
C457
0.1U_0402_16V4Z
C457
0.1U_0402_16V4Z
1
2
R357
33_0402_5%
@R357
33_0402_5%
@
12
R33947K_0402_5% R33947K_0402_5%
12
R696100K_0402_5% R696100K_0402_5%
1 2
R3634.7K_0402_5% R3634.7K_0402_5%
12
X1
32.768KHZ_12.5PF_Q13MC14610002
@
X1
32.768KHZ_12.5PF_Q13MC14610002
@
OSC4
OSC1
NC
3
NC
2
C719100P_0402_50V8J C719100P_0402_50V8J
1 2
R691
100K_0402_5%
R691
100K_0402_5%
12
LPC & MISC
Int. K/B
Matrix
SM Bus
GPIO
GPIO
AD Input
PWM Output
DA Output
PS2 Interface
SPI Device Interface
SPI Flash ROM
GPO
GPI
U20
KB930QF A1 LQFP 128P
LPC & MISC
Int. K/B
Matrix
SM Bus
GPIO
GPIO
AD Input
PWM Output
DA Output
PS2 Interface
SPI Device Interface
SPI Flash ROM
GPO
GPI
U20
KB930QF A1 LQFP 128P
GA20/GPIO00
1
KBRST#/GPIO01
2
SERIRQ#
3
LFRAME#
4
LAD3
5
PM_SLP_S3#/GPIO04
6
LAD2
7
LAD1
8
VCC9
LAD0
10
GND
11
PCICLK
12
PCIRST#/GPIO05
13
PM_SLP_S5#/GPIO07
14
EC_SMI#/GPIO08
15
LID_SW#/GPIO0A
16
SUSP#/GPIO0B
17
PBTN_OUT#/GPIO0C
18
EC_PME#/GPIO0D
19
SCI#/GPIO0E
20
INVT_PWM/PWM1/GPIO0F21
VCC22
BEEP#/PWM2/GPIO1023
GND
24
EC_THERM#/GPIO11
25
FANPWM1/GPIO1226
ACOFF/FANPWM2/GPIO1327
FAN_SPEED1/FANFB1/GPIO14
28
FANFB2/GPIO15
29
EC_TX/GPIO16
30
EC_RX/GPIO17
31
ON_OFF/GPIO18
32
VCC33
PWR_LED#/GPIO19
34
GND
35
NUMLED#/GPIO1A
36
ECRST#
37
CLKRUN#/GPIO1D
38
KSO0/GPIO20
39
KSO1/GPIO21
40
KSO2/GPIO22
41
KSO3/GPIO23
42
KSO4/GPIO24
43
KSO5/GPIO25
44
KSO6/GPIO26
45
KSO7/GPIO27
46
KSO8/GPIO28
47
KSO9/GPIO29
48
KSO10/GPIO2A
49
KSO11/GPIO2B
50
KSO12/GPIO2C
51
KSO13/GPIO2D
52
KSO14/GPIO2E
53
KSO15/GPIO2F
54
KSI0/GPIO30
55
KSI1/GPIO31
56
KSI2/GPIO32
57
KSI3/GPIO33
58
KSI4/GPIO34
59
KSI5/GPIO35
60
KSI6/GPIO36
61
KSI7/GPIO37
62
BATT_TEMP/AD0/GPIO3863
BATT_OVP/AD1/GPIO3964
ADP_I/AD2/GPIO3A65
AD3/GPIO3B66
AVCC67
DAC_BRIG/DA0/GPIO3C68
AGND
69
EN_DFAN1/DA1/GPIO3D70
IREF/DA2/GPIO3E71
DA3/GPIO3F72
CIR_RX/GPIO4073
CIR_RLC_TX/GPIO4174
AD4/GPIO4275
SELIO2#/AD5/GPIO4376
SCL1/GPIO44
77
SDA1/GPIO45
78
SCL2/GPIO46
79
SDA2/GPIO47
80
KSO16/GPIO48
81
KSO17/GPIO49
82
PSCLK1/GPIO4A83
PSDAT1/GPIO4B84
PSCLK2/GPIO4C85
PSDAT2/GPIO4D86
TP_CLK/PSCLK3/GPIO4E87
TP_DATA/PSDAT3/GPIO4F88
FSTCHG/SELIO#/GPIO5089
BATT_CHGI_LED#/GPIO5290
CAPS_LED#/GPIO5391
BATT_LOW_LED#/GPIO5492
SUSP_LED#/GPIO5593
GND
94
SYSON/GPIO5695
VCC96
SDICS#/GPXOA0097
SDICLK/GPXOA0198
SDIDO/GPXOA0299
EC_RSMRST#/GPXO03100
EC_LID_OUT#/GPXO04101
EC_ON/GPXO05102
EC_SWI#/GPXO06103
ICH_PWROK/GPXO06104
BKOFF#/GPXO08105
WL_OFF#/GPXO09106
GPXO10107
GPXO11108
SDIDI/GPXID0109
PM_SLP_S4#/GPXID1110
VCC111
ENBKL/GPXID2112
GND
113
GPXID3114
GPXID4115
GPXID5116
GPXID6117
GPXID7118
SPIDI/RD#119
SPIDO/WR#120
VR_ON/XCLK32K/GPIO57121
XCLK1
122
XCLK0
123V18R124
VCC125
SPICLK/GPIO58126
AC_IN/GPIO59127
SPICS#128
C462
22P_0402_50V8J
@C462
22P_0402_50V8J
@
1 2
C400
1000P_0402_50V7K
C400
1000P_0402_50V7K
1
2
C418
0.1U_0402_16V4Z
C418
0.1U_0402_16V4Z
1
2
R367
0_0402_5%
R367
0_0402_5%
1 2
R69
70_0402_5%
R6970_0402_5%
12
R735100K_0402_5%
@
R735100K_0402_5%
@1 2
R32847K_0402_5% R32847K_0402_5%
1 2
C399
1000P_0402_50V7K
C399
1000P_0402_50V7K
1
2
C714
22P_0402_50V8J
C714
22P_0402_50V8J
1 2
R780
22_0402_5%
R780
22_0402_5%
12
C398
4.7U_0603_6.3V6K
C398
4.7U_0603_6.3V6K
1
2
C720
0.1U_0402_16V4Z
C720
0.1U_0402_16V4Z
1
2
R701100K_0402_5% R701100K_0402_5%
1 2
R3592.2K_0402_5% R3592.2K_0402_5%
12
R35543_0402_1% R35543_0402_1%
12
R676200K_0402_5% R676200K_0402_5%
1 2
R33647K_0402_5% R33647K_0402_5%
12
R700100K_0402_5% R700100K_0402_5%
1 2
R3602.2K_0402_5% R3602.2K_0402_5%
12
R3560_0402_5% R3560_0402_5%
1 2
R3644.7K_0402_5% R3644.7K_0402_5%
12
R3582.2K_0402_5% R3582.2K_0402_5%
12
R311
0_0805_5%
R311
0_0805_5%
12
R354
100K_0402_5%
R354
100K_0402_5%
12
C452100P_0402_50V8J C452100P_0402_50V8J
1 2
D23CH751H-40PT_SOD323-2 D23CH751H-40PT_SOD323-2
21
R68510K_0402_5% R68510K_0402_5%
12
R36210K_0402_5% @R36210K_0402_5%
@1 2
R3612.2K_0402_5% R3612.2K_0402_5%
12

1
1
2
2
3
3
4
4
5
5
6
6
7
7
8
8
AA
BB
CC
DD
KSI1
KSI6
KSI5
KSI7
KSO1
KSO0
KSO2
KSO4
KSO3
KSO5
KSO6
KSO7
KSO8
KSO12
KSO10
KSO13
KSO11
KSO9
KSO15
KSO14
KSI2
KSI0
KSI3
KSI4
KSO16
KSO17
EC_SPICLK_R
PWR_SUSP_LED#
PWR_LED#
KSO16
KSO17
SPI_WP#EC_SO_SPI_SI_R
EC_SI_SPI_SO_R
EC_SPICS#/FSEL#EC_SPICLK_R
SPI_HOLD#
KSI3
KSO8
KSI2
KSO9
KSO14
KSO15
KSO13
KSO12
KSI0
KSO10
KSI1
KSO11
KSI6
KSI7
KSI5
KSO0
KSO5
KSO7
KSO4
KSO6
KSO3
KSI4
KSO2
KSO1
KSO[0..17]
KSI[0..7]
RIGHT_BTN# LEFT_BTN#
LEFT_BTN#
RIGHT_BTN#
TP_DATA
TP_CLK
RIGHT_BTN#
LEFT_BTN#
EC_ON
51ON#
ON/OFFBTN#
MEDIA_LED#
LID_SW#
PWR_LED#
ON/OFFBTN#
MEDIA_LED#
WWAN_LED#
WLAN_LED#
BATT_GRN_LED#
BATT_AMB_LED#
PWR_LED#
KSO[0..17]40
KSI[0..7]40
EC_SPICS#/FSEL# 40EC_SPICLK40
EC_SO_SPI_SI40
EC_SI_SPI_SO40
TP_DATA40
TP_CLK40
EC_ON 40,49
51ON#47
ON/OFF40
PCH_SATALED#13
CR_5IN1_LED#35
PWR_SUSP_LED#40
LID_SW#40
WWAN_LED#40
WLAN_LED#40
BATT_AMB_LED#40
BATT_GRN_LED#40
PWR_LED 40
+3VALW
+3VALW
+3VALW
+3VALW
+5VS
+5VS
+3VALW
+3VS
+3VALW
+3VS
+3VS
+3VS
+3VS
+3VALW
+3VS
Title
SizeDocument NumberRev
Date:Sheetof
Security Classification
Compal Secret Data
THIS SHEET OF ENGINEERING DRAWING IS THE PROPRIETARY PROPERTY OF COMPAL ELECTRONICS, INC. AND CONTAINS CONFIDE NTIAL
AND TRADE SECRET INFORMATION. THIS SHEET MAY NOT BE TRANSFERED FROM THE CUSTODY OF THE COMPETENT DIVISION OF R&D
DEPARTMENT EXCEPT AS AUTHORIZED BY COMPAL ELECTRONICS, INC. NEITHER THIS SHEET NOR THE INFORMATION IT CONTAINS
MAY BE USED BY OR DISCLOSED TO ANY THIRD PARTY WITHOUT PRIOR WRITTEN CONSENT OF COMPAL ELECTRONICS, INC.
Issued Date
Deciphered Date
JE50-HR/SJV50-HR M/B Schematics
0.5
BIOS, I/O Port & K/B Connector
Custom
4161 Friday, November 05, 2010
2010/11/12011/11/1
Compal Electronics, Inc.
Title
SizeDocument NumberRev
Date:Sheetof
Security Classification
Compal Secret Data
THIS SHEET OF ENGINEERING DRAWING IS THE PROPRIETARY PROPERTY OF COMPAL ELECTRONICS, INC. AND CONTAINS CONFIDE NTIAL
AND TRADE SECRET INFORMATION. THIS SHEET MAY NOT BE TRANSFERED FROM THE CUSTODY OF THE COMPETENT DIVISION OF R&D
DEPARTMENT EXCEPT AS AUTHORIZED BY COMPAL ELECTRONICS, INC. NEITHER THIS SHEET NOR THE INFORMATION IT CONTAINS
MAY BE USED BY OR DISCLOSED TO ANY THIRD PARTY WITHOUT PRIOR WRITTEN CONSENT OF COMPAL ELECTRONICS, INC.
Issued Date
Deciphered Date
JE50-HR/SJV50-HR M/B Schematics
0.5
BIOS, I/O Port & K/B Connector
Custom
4161 Friday, November 05, 2010
2010/11/12011/11/1
Compal Electronics, Inc.
Title
SizeDocument NumberRev
Date:Sheetof
Security Classification
Compal Secret Data
THIS SHEET OF ENGINEERING DRAWING IS THE PROPRIETARY PROPERTY OF COMPAL ELECTRONICS, INC. AND CONTAINS CONFIDE NTIAL
AND TRADE SECRET INFORMATION. THIS SHEET MAY NOT BE TRANSFERED FROM THE CUSTODY OF THE COMPETENT DIVISION OF R&D
DEPARTMENT EXCEPT AS AUTHORIZED BY COMPAL ELECTRONICS, INC. NEITHER THIS SHEET NOR THE INFORMATION IT CONTAINS
MAY BE USED BY OR DISCLOSED TO ANY THIRD PARTY WITHOUT PRIOR WRITTEN CONSENT OF COMPAL ELECTRONICS, INC.
Issued Date
Deciphered Date
JE50-HR/SJV50-HR M/B Schematics
0.5
BIOS, I/O Port & K/B Connector
Custom
4161 Friday, November 05, 2010
2010/11/12011/11/1
Compal Electronics, Inc.
PWR/B
ON/OFF BTN
TP Conn.
KB Conn.
EC Request
R05 modify
EMI request
R03 modify R05 modify
R05 modify
R05 modify
R05 modify
R05 modify
R05 modify
C256100P_0402_50V8J
C256100P_0402_50V8J
12
R6904.7K_0402_5%
R6904.7K_0402_5%
12
C196
0.1U_0402_16V4Z
C196
0.1U_0402_16V4Z
1
2
C253100P_0402_50V8J
C253100P_0402_50V8J
12
C261100P_0402_50V8J
C261100P_0402_50V8J
12
SW2
SMT1-05-A_4P
SW2
SMT1-05-A_4P
3
2
1
4
5
6
C268100P_0402_50V8J
C268100P_0402_50V8J
12
C264100P_0402_50V8J
C264100P_0402_50V8J
12
C259100P_0402_50V8J
C259100P_0402_50V8J
12
C252100P_0402_50V8J
C252100P_0402_50V8J
12
C247100P_0402_50V8J
C247100P_0402_50V8J
12
R379200_0402_5%
R37
9200_0402_5%
12
JTP1
ACES_85201-0605N
CONN@
JTP1
ACES_85201-0605N
CONN@
11
22
33
44
55
66
GND
7
GND
8
C727
33P_0402_50V8K
@C727
33P_0402_50V8K
@
B
LED6
HT-191NB5_BLUE
B
LED6
HT-191NB5_BLUE
21
C260100P_0402_50V8J
C260100P_0402_50V8J
12
C255100P_0402_50V8J
C255100P_0402_50V8J
12
C7220.1U_0402_16V4Z
C7220.1U_0402_16V4Z
12
C246100P_0402_50V8J
C246100P_0402_50V8J
12
R378560_0402_5%
R378560_0402_5%
12
C251100P_0402_50V8J
C251100P_0402_50V8J
12
C248100P_0402_50V8J
C248100P_0402_50V8J
12
C262100P_0402_50V8J
C262100P_0402_50V8J
12
JPWR1
ACES_85201-0805N
CONN@
JPWR1
ACES_85201-0805N
CONN@
GND9
GND10
11
22
33
44
55
66
77
88
R376560_0402_5%
R376560_0402_5%
12
R380
330_0402_5%
R380
330_0402_5%
12
C258100P_0402_50V8J
C258100P_0402_50V8J
12
A
LED4
HT-191UD5_AMBER
A
LED4
HT-191UD5_AMBER
21
SW1
SMT1-05-A_4P
<BOM Structure>
SW1
SMT1-05-A_4P
<BOM Structure>
3
2
1
4
5
6
SW3
SMT1-05-A_4P
SW3
SMT1-05-A_4P
3
2
1
4
5
6
R496
10K_0402_5%
R496
10K_0402_5%
12
R377560_0402_5%
R377560_0402_5%
12
U8
MC74VHC1G08DFT2G_SC70-5
U8
MC74VHC1G08DFT2G_SC70-5
B2
A1
Y
4
P5
G
3
D6
CHN202UPT_SC70-3
D6
CHN202UPT_SC70-3
1
2
3
A
LED2
HT-191UD5_AMBER
A
LED2
HT-191UD5_AMBER
21
R6990_0402_5%
R6990_0402_5%
12
C216
100P_0402_50V8J
C216
100P_0402_50V8J
1
2
U38
MX25L1005AMC-12G_SOP8
U38
MX25L1005AMC-12G_SOP8
CE#
1
SO2
WP#
3
VSS
4SI5
SCK6
HOLD#
7
VDD8
C250100P_0402_50V8J
C250100P_0402_50V8J
12
G
D
S
Q7
SSM3K7002F_SC59-3
G
D
S
Q7
SSM3K7002F_SC59-3
2
1 3
C217
100P_0402_50V8J
C217
100P_0402_50V8J
1
2
R374200_0402_5%
R374200_0402_5%
12
C263100P_0402_50V8J
C263100P_0402_50V8J
12
C266100P_0402_50V8J
C266100P_0402_50V8J
12
C245100P_0402_50V8J
C245100P_0402_50V8J
12
R6980_0402_5%
R6980_0402_5%
12
A
LED1
HT-191UD5_AMBER
A
LED1
HT-191UD5_AMBER
21
C265100P_0402_50V8J
C265100P_0402_50V8J
12
G
D
S
Q32
SSM3K7002F_SC59-3
G
D
S
Q32
SSM3K7002F_SC59-3
2
1 3
R6920_0402_5%
R6920_0402_5%
12
JKB1
ACES_85201-26051
CONN@
JKB1
ACES_85201-26051
CONN@
1
1
2
2
3
3
4
4
5
5
6
6
7
7
8
8
9
9
10
10
11
11
12
12
13
13
14
14
15
15
16
16
17
17
18
18
19
19
20
20
21
21
22
22
23
23
24
24
25
25
26
26G127
G228
B
LED5
HT-191NB5_BLUE
B
LED5
HT-191NB5_BLUE
21
R381150_0402_5%
R381150_
0402_5%
12
R144
100K_0402_5%
R144
100K_0402_5%
12
C267100P_0402_50V8J
C267100P_0402_50V8J
12
B
LED8
HT-191NB5_BLUE
B
LED8
HT-191NB5_BLUE
21
C257100P_0402_50V8J
C257100P_0402_50V8J
12C249100P_0402_50V8J
C249100P_0402_50V8J
12
C270100P_0402_50V8J
C270100P_0402_50V8J
12
R6944.7K_0402_5%
R6944.7K_0402_5%
12
C254100P_0402_50V8J
C254100P_0402_50V8J
12
D4
PJDLC05C_SOT23-3
D4
PJDLC05C_SOT23-3
2
3
1
R695 0_0402_5%@
R695 0_0402_5%@
12
R512
100K_0402_5%
R512
100K_0402_5%
12
D3
PJDLC05C_SOT23-3
D3
PJDLC05C_SOT23-3
2
3
1
B
LED7
HT-191NB5_BLUE
B
LED7
HT-191NB5_BLUE
21
B
LED3
HT-191NB5_BLUE
B
LED3
HT-191NB5_BLUE
21
R104
10K_0402_5%
R104
10K_0402_5%
12
C269100P_0402_50V8J
C269100P_0402_50V8J
12

5
5
4
4
3
3
2
2
1
1
DD
CC
BB
AA
MONO_IN
CODEC_VREF
SENSE_B
MONO_IN
MIC1_C_L
HDA_SDIN0_AUDIO
MIC1_C_R MIC1_R
MIC1_L
SENSE_A
+3VS_DVDD
+PVDD1_HDA
SPKR+
SPKR-
SPKL-
SPKL+
MIC_PLUG#
MIC1_R_R
MIC1_L_R MIC1_L
MIC1_R
MIC1_L_1
MIC1_R_1
HPOUT_L_2
HPOUT_R_2
HP_PLUG#
HP_LEFT
HP_RIGHTHPOUT_R_1
HPOUT_L_1
HP_PLUG#
MIC_PLUG#
HP_LEFT
HP_RIGHT
HP_PLUG#
MIC_PLUG#MIC2JD
INT_MIC_L
INT_MIC_L
+PVDD_HDA
MIC2_C_R
COM_MIC_RMIC2_C_L
COM_MIC
LINE2_C_R
LINE2_C_L
INT_MIC INT_MIC_R
COM_MIC
COM_MIC
MIC2JD
INT_MIC_R
SPK_R-
SPKR+
SPKR-SPK_R+
SPK_L+
SPK_L- SPKL-
SPKL+
BEEP# 40
PCH_SPKR 13
HDA_SYNC_AUDIO13
HDA_SDOUT_AUDIO13
HDA_RST_AUDIO#13
HDA_BITCLK_AUDIO13
HDA_SDIN013
EC_MUTE#40
EAPD 40
+VDDA
+3VS
+VDDA
+VDDA
+3VS
+MIC2_VREFO
+VDDA
+MIC1_VREFO
+INTMIC_VREFO
+5VS
+MIC1_VREFO
+VDDA
+MIC2_VREFO
+AVDD_HDA
+PVDD_HDA
+INTMIC_VREFO
Title
SizeDocument NumberRev
Date:Sheetof
Security Classification
Compal Secret Data
THIS SHEET OF ENGINEERING DRAWING IS THE PROPRIETARY PROPERTY OF COMPAL ELECTRONICS, INC. AND CONTAINS CONFIDENTIAL
AND TRADE SECRET INFORMATION. THIS SHEET MAY NOT BE TRANSFERED FROM THE CUSTODY OF THE COMPETENT DIVISION OF R&
D
DEPARTMENT EXCEPT AS AUTHORIZED BY COMPAL ELECTRONICS, INC. NEITHER THIS SHEET NOR THE INFORMATION IT CONTAINS
MAY BE USED BY OR DISCLOSED TO ANY THIRD PARTY WITHOUT PRIOR WRITTEN CONSENT OF COMPAL ELECTRONICS, INC.
Issued DateDeciphered Date
JE50-HR/SJV50-HR M/B Schematics
0.5
HD Audio Codec ALC271X
Custom
4261 Friday, November 05, 2010
2010/11/12011/11/1
Compal Electronics, Inc.
Title
SizeDocument NumberRev
Date:Sheetof
Security Classification
Compal Secret Data
THIS SHEET OF ENGINEERING DRAWING IS THE PROPRIETARY PROPERTY OF COMPAL ELECTRONICS, INC. AND CONTAINS CONFIDENTI AL
AND TRADE SECRET INFORMATION. THIS SHEET MAY NOT BE TRANSFERED FROM THE CUSTODY OF THE COMPETENT DIVISION OF R&D
DEPARTMENT EXCEPT AS AUTHORIZED BY COMPAL ELECTRONICS, INC. NEITHER THIS SHEET NOR THE INFORMATION IT CONTAINS
MAY BE USED BY OR DISCLOSED TO ANY THIRD PARTY WITHOUT PRIOR WRITTEN CONSENT OF COMPAL ELECTRONICS, INC.
Issued DateDeciphered Date
JE50-HR/SJV50-HR M/B Schematics
0.5
HD Audio Codec ALC271X
Custom
4261 Friday, November 05, 2010
2010/11/12011/11/1
Compal Electronics, Inc.
Title
SizeDocument NumberRev
Date:Sheetof
Security Classification
Compal Secret Data
THIS SHEET OF ENGINEERING DRAWING IS THE PROPRIETARY PROPERTY OF COMPAL ELECTRONICS, INC. AND CONTAINS CONFIDENTI AL
AND TRADE SECRET INFORMATION. THIS SHEET MAY NOT BE TRANSFERED FROM THE CUSTODY OF THE COMPETENT DIVISION OF R&D
DEPARTMENT EXCEPT AS AUTHORIZED BY COMPAL ELECTRONICS, INC. NEITHER THIS SHEET NOR THE INFORMATION IT CONTAINS
MAY BE USED BY OR DISCLOSED TO ANY THIRD PARTY WITHOUT PRIOR WRITTEN CONSENT OF COMPAL ELECTRONICS, INC.
Issued DateDeciphered Date
JE50-HR/SJV50-HR M/B Schematics
0.5
HD Audio Codec ALC271X
Custom
4261 Friday, November 05, 2010
2010/11/12011/11/1
Compal Electronics, Inc.
15mil
For EMI
Int. MIC
15mil
4.75V
(output = 300 mA)
60mil40mil
External MIC
Place next pin27
Place near Pin1, 9
For EMI
DGND
10mil
10mil
HD Audio Codec
10mil
AGND
10mil
Place near Pin25, 38
20mil
Place near Pin39
MIC JACK
Headphone Out
Int. Speaker Conn.
Combo MIC
External MIC
Internal MIC
GNDA GNDGNDGNDA
Place near Pin46
20mil
35mA
68mA600mA
SM010014520 3000ma 220ohm@100mhz DCR 0.04
SM010030010 200ma 120ohm@100mhz DCR 0.2
SM010030010 200ma 120ohm@100mhz DCR 0.2
SM010014520 3000ma 220ohm@100mhz DCR 0.04
Combo MIC
Internal MIC
10mil
10mil
10mil
SM010004010 300ma 70ohm@100mhz DCR 0.3
20mil
20mil
Singatron 2SJ2326
DC021007151
R03 modify
R03 modify
JMIC1
SINGA_2SJ-A960-C01
CONN@
JMIC1
SINGA_2SJ-A960-C01
CONN@
1
2
3
4
5
6
C757
22P_0402_50V8J
@C757
22P_0402_50V8J
@
12
R713
0_0603_5%
R713
0_0603_5%
12
C76010U_0805_10V4Z
C76010U_0805_10V4Z
12
C500
220P_0402_50V7K
C500
220P_0402_50V7K
1
2
R71675_0603_5%
R71675_0603_5%
12
C7391U_0402_6.3V6K
C7391U_0402_6.3V6K
12
R7110_0805_5%
R7110_0805_5%
12
L51
BLM18AG121SN1D_0603
L51
BLM18AG121SN1D_0603
1 2
C751
330P_0402_50V7K
C751
330P_0402_50V7K
1
2
C733
220P_0402_50V7K
C733
220P_0402_50V7K
1
2
R724
560_0402_5%
R724
560_0402_5%
12
R705
4.7K_0402_5%
R705
4.7K_0402_5%
1 2
L24
FBMA-L11-160808-800LMT_0603
L24
FBMA-L11-160808-800LMT_0603
12
C772
0.1U_0402_16V4Z
C772
0.1U_0402_16V4Z
1
2
R70_0603_5% R70_0603_5%
12
R722
2.2K_0402_5%
R722
2.2K_0402_5%
1 2
C750
10U_0805_10V4Z
C750
10U_0805_10V4Z
1
2
D25
PJDLC05C_SOT23-3
D25
PJDLC05C_SOT23-3
2
3
1
R7261K_0402_5%
R7261K_0402_5%
1 2
R728
10K_0402_5%
R728
10K_0402_5%
1 2
R708
4.7K_0402_5%
R708
4.7K_0402_5%
1 2
R71820K_0402_1%
R71820K_0402_1%
12
D30
CH751H-40PT_SOD323-2
D30
CH751H-40PT_SOD323-2
21
C7634.7U_0603_6.3V6K
C7634.7U_0603_6.3V6K
12
L46
FBMA-L11-201209-221LMA30T_0805
@
L46
FBMA-L11-201209-221LMA30T_0805
@
1 2
JSPK2
ACES_88266-02001
CONN@
JSPK2
ACES_88266-02001
CONN@
1
1
2
2
G2
4G1
3
C7644.7U_0603_6.3V6K
C7644.7U_0603_6.3V6K
12
C7670.1U_0402_16V4Z C7670.1U_0402_16V4Z
12
U41
ALC271X-GR_QFN48_7X7
U41
ALC271X-GR_QFN48_7X7
LINE2_L
14
LINE2_R
15
MIC2_R
17
MIC2_L
16
LINE1_L
23
LINE1_R
24
MIC1_L
21
MIC1_R
22
MIC2_VREFO
29
MIC1_VREFO_L
31
MIC1_VREFO_R
30
SENSE A
13
PCBEEP12
SPK_OUT_L+40
SPK_OUT_L-41
MONO_OUT20
RESET#11
SYNC10
BCLK6
SDATA_OUT5
SDATA_IN8
GPIO0/DMIC_DATA2
GPIO1/DMIC_CLK3
CBP
36
CBN
35
VREF27
DVDD1
DVDD_IO9
AVDD125
AVDD238
HPOUT_L32
EAPD
47
SPDIFO
48
PVDD246
DVSS
7
CPVEE
34
HPOUT_R33
SENSE B
18
LDD_CAP
28
PD#4
JDREF
19
AVSS126
AVSS237
SPK_OUT_R+45
SPK_OUT_R-44
PVDD139
PVSS142
PVSS243
GND
49
C752
0.1U_0402_16V4Z
C752
0.1U_0402_16V4Z
1
2
PJ6
JUMP_43X39 @PJ6
JUMP_43X39 @
1
122
D2
PJDLC05C_SOT23-3
D2
PJDLC05C_SOT23-3
2
3
1
C753
10U_0603_6.3V6M
C753
10U_0603_6.3V6M
1
2
JHP1
SINGA_2SJ2326-001111
CONN@
JHP1
SINGA_2SJ2326-001111
CONN@
1
6
3
4
2
5
D28
PJDLC05C_SOT23-3
D28
PJDLC05C_SOT23-3
2
3
1
R791
22K_0402_5%
R791
22K_0402_5%
12
JMIC2
ACES_88266-02001
CONN@
JMIC2
ACES_88266-02001
CONN@
1
1
2
2
G2
4G1
3
JSPK1
ACES_88266-02001
CONN@
JSPK1
ACES_88266-02001
CONN@
1
1
2
2
G2
4G1
3
C759
1U_0402_6.3V6K
C759
1U_0402_6.3V6K
12
C7654.7U_0603_6.3V6K
C7654.7U_0603_6.3V6K
12
D27
CH751H-40PT_SOD323-2
D27
CH751H-40PT_SOD323-2
2 1
G
D
S
Q43
BSS138_NL_SOT23-3
G
D
S
Q43
BSS138_NL_SOT23-3
2
1 3
C737
0.1U_0402_16V4Z
C737
0.1U_0402_16V4Z
1
2
U40
G9191-475T1U_SOT23-5
@
U40
G9191-475T1U_SOT23-5
@
IN
1
GND
2
SHDN
3
OUT5
BYP4
R7292.4K_0402_1%
R72 92.4K_0402_1%
12
L47
FBMA-L11-160808-800LMT_0603
L47
FBMA-L11-160808-800LMT_0603
12
PJ5
JUMP_43X39 @PJ5
JUMP_43X39 @
1
122
D26
CH751H-40PT_SOD323-2
D26
CH751H-40PT_SOD323-2
2 1
C7624.7U_0603_6.3V6K
C7624.7U_0603_6.3V6K
12
C746
10U_0805_10V4Z
C746
10U_0805_10V4Z
1
2
C754
0.1U_0402_16V4Z
C754
0.1U_0402_16V4Z
1
2
R723
560_0402_5%
R723
560_0402_5%
12
D16
PJDLC05C_SOT23-3
@
D16
PJDLC05C_SOT23-3
@
2
3
1
R71475_0603_5%
R71475_0603_5%
12
C745
10U_0805_10V4Z
@
C745
10U_0805_10V4Z
@
1
2
C732
220P_0402_50V7K
C732
220P_0402_50V7K
1
2
C758
2.2U_0402_6.3V6M
C758
2.2U_0402_6.3V6M
12
D29
CH751H-40PT_SOD323-2
D29
CH751H-40PT_SOD323-2
21
L45
FBMA-L11-160808-800LMT_0603
L45
FBMA-L11-160808-800LMT_0603
12
D1
PJDLC05C_SOT23-3
D1
PJDLC05C_SOT23-3
2
3
1
L49
FBMA-L11-160808-800LMT_0603
L49
FBMA-L11-160808-800LMT_0603
12
R73139.2K_0402_1%
R731 39.2K_0402_1%
1 2
PJ1
JUMP_43X39 @PJ1
JUMP_43X39 @
1
122
R72720K_0402_1%
R7272 0K_0402_1%
1 2
C761
0.1U_0402_16V4Z
C761
0.1U_0402_16V4Z
1
2
R7150_0402_5% R7150_0402_5%
12
C755
2.2U_0402_6.3V6M
C755
2.2U_0402_6.3V6M
1
2
R730
20K_0402_1%
R730
20K_0402_1%
1 2
R721
33_0402_5%
R721
33_04
02_5%
12
R394
10K_0402_5%
R394
10K_0402_5%
1 2
R7191K_0402_5%
R7191K_0402_5%
1 2
PJ2
JUMP_43X39 @PJ2
JUMP_43X39 @
1
122
C76810U_0805_10V4Z
@
C76810U_0805_10V4Z
@
12
R460_0603_5% R460_0603_5%
12
C7694.7U_0603_6.3V6K
C7694.7U_0603_6.3V6K
12
R80_0603_5% R80_0603_5%
12
C749
0.1U_0402_16V4Z
C749
0.1U_0402_16V4Z
1
2
R7061K_0603_5%
R7061K_0603_5%
12
C747
330P_0402_50V7K
C747
330P_0402_50V7K
1
2
C
BE
Q44
2SC2411K_SOT23-3
C
BE
Q44
2SC2411K_SOT23-3
1
2
3
R7071K_0603_5%
R7071K_0603_5%
12
C741
0.01U_0402_16V7K
@
C741
0.01U_0402_16V7K
@
12
C756
10U_0805_10V4Z
C756
10U_0805_10V4Z
1
2
PJ4
JUMP_43X39 @PJ4
JUMP_43X39 @
1
122
R725
10K_0402_5%
R725
10K_04
02_5%
1 2
C771
1U_0402_6.3V6K
C771
1U_0402_6.3V6K
12
PJ3
JUMP_43X39 @PJ3
JUMP_43X39 @
1
122
R720
22K_0402_5%
R720
22K_0402_5%
12
L44
FBMA-L11-160808-800LMT_0603
L44
FBMA-L11-160808-800LMT_0603
12
R470_0603_5% R470_0603_5%
12
C766
1U_0402_6.3V6K
C766
1U_0402_6.3V6K
12
R7170_0402_5%
@
R717 0_0402_5%
@
12
R712
10K_0402_5%
R712
10K_0402_5%
1 2
L48
BLM18AG121SN1D_0603
L48
BLM18AG121SN1D_0603
1 2
L50
FBMA-L11-201209-221LMA30T_0805
L50
FBMA-L11-201209-221LMA30T_0805
1 2
C748
0.1U_0402_16V4Z
C748
0.1U_0402_16V4Z
1
2
C7704.7U_0603_6.3V6K
C7704.7U_0603_6.3V6K
12

+VCC_FAN1
+VCC_FAN1
FAN_SPEED1 40
EN_DFAN1 40
+5VS
+3VS
Title
SizeDocument NumberRev
Date:Sheetof
Security Classification
Compal Secret Data
THIS SHEET OF ENGINEERING DRAWING IS THE PROPRIETARY PROPERTY OF COMPAL ELECTRONICS, INC. AND CONTAINS CONFIDE NTIAL
AND TRADE SECRET INFORMATION. THIS SHEET MAY NOT BE TRANSFERED FROM THE CUSTODY OF THE COMPETENT DIVISION OF R&D
DEPARTMENT EXCEPT AS AUTHORIZED BY COMPAL ELECTRONICS, INC. NEITHER THIS SHEET NOR THE INFORMATION IT CONTAINS
MAY BE USED BY OR DISCLOSED TO ANY THIRD PARTY WITHOUT PRIOR WRITTEN CONSENT OF COMPAL ELECTRONICS, INC.
Issued Date
Deciphered Date
JE50-HR/SJV50-HR M/B Schematics
0.5
FAN & Screw Hole
Custom
4361 Friday, November 05, 2010
2010/11/12011/11/1
Compal Electronics, Inc.
Title
SizeDocument NumberRev
Date:Sheetof
Security Classification
Compal Secret Data
THIS SHEET OF ENGINEERING DRAWING IS THE PROPRIETARY PROPERTY OF COMPAL ELECTRONICS, INC. AND CONTAINS CONFIDE NTIAL
AND TRADE SECRET INFORMATION. THIS SHEET MAY NOT BE TRANSFERED FROM THE CUSTODY OF THE COMPETENT DIVISION OF R&D
DEPARTMENT EXCEPT AS AUTHORIZED BY COMPAL ELECTRONICS, INC. NEITHER THIS SHEET NOR THE INFORMATION IT CONTAINS
MAY BE USED BY OR DISCLOSED TO ANY THIRD PARTY WITHOUT PRIOR WRITTEN CONSENT OF COMPAL ELECTRONICS, INC.
Issued Date
Deciphered Date
JE50-HR/SJV50-HR M/B Schematics
0.5
FAN & Screw Hole
Custom
4361 Friday, November 05, 2010
2010/11/12011/11/1
Compal Electronics, Inc.
Title
SizeDocument NumberRev
Date:Sheetof
Security Classification
Compal Secret Data
THIS SHEET OF ENGINEERING DRAWING IS THE PROPRIETARY PROPERTY OF COMPAL ELECTRONICS, INC. AND CONTAINS CONFIDE NTIAL
AND TRADE SECRET INFORMATION. THIS SHEET MAY NOT BE TRANSFERED FROM THE CUSTODY OF THE COMPETENT DIVISION OF R&D
DEPARTMENT EXCEPT AS AUTHORIZED BY COMPAL ELECTRONICS, INC. NEITHER THIS SHEET NOR THE INFORMATION IT CONTAINS
MAY BE USED BY OR DISCLOSED TO ANY THIRD PARTY WITHOUT PRIOR WRITTEN CONSENT OF COMPAL ELECTRONICS, INC.
Issued Date
Deciphered Date
JE50-HR/SJV50-HR M/B Schematics
0.5
FAN & Screw Hole
Custom
4361 Friday, November 05, 2010
2010/11/12011/11/1
Compal Electronics, Inc.
FAN1 Conn
40mil
FAN Stand-OffJUSB3 Stand-Off
U30
APL5607KI-TRG_SO8
U30
APL5607KI-TRG_SO8
EN
1
VIN
2
VOUT
3
VSET
4
GND8
GND7
GND6
GND5
C598
0.1U_0402_16V4Z
C598
0.1U_0402_16V4Z
1
2
H20
H_4P0
@
H20
H_4P0
@
1
H15
H_3P0
@
H15
H_3P0
@
1
H24
H_4P2
@
H24
H_4P2
@
1
H5
H_3P4
@
H5
H_3P4
@
1
H22
H_4P2
@
H22
H_4P2
@
1
H26
H_3P0N
@
H26
H_3P0N
@
1
H4
H_3P4
@
H4
H_3P4
@
1
H3
H_3P4
@
H3
H_3P4
@
1
H1
H_3P4
@
H1
H_3P4
@
1
FD4
@
FIDUCIAL_C40M80
FD4
@
FIDUCIAL_C40M80
1
JFAN1
ACES_85205-03001
CONN@
JFAN1
ACES_85205-03001
CONN@
1
2
3
H14
H_3P0
@
H14
H_3P0
@
1
H23
H_4P2
@
H23
H_4P2
@
1
C585
10U_0805_10V4Z
C585
10U_0805_10V4Z
12
FD3
@
FIDUCIAL_C40M80
FD3
@
FIDUCIAL_C40M80
1
H25
H_7P0N
@
H25
H_7P0N
@
1
C579
1000P_0402_50V7K
C579
1000P_0402_50V7K
1
2
C587
1000P_0402_50V7K
C587
1000P_0402_50V7K
12
H17
H_3P0
@
H17
H_3P0
@
1
H13
H_3P0
@
H13
H_3P0
@
1
H11
H_3P0
@
H11
H_3P0
@
1
H9
H_3P0
@
H9
H_3P0
@
1
R509300_0402_5%
R509 300_0402_5%
1 2
H19
H_4P0
@
H19
H_4P0
@
1
FD1
@
FIDUCIAL_C40M80
FD1
@
FIDUCIAL_C40M80
1
H8
H_3P0
@
H8
H_3P0
@
1
C58010U_0805_10V4Z C58010U_0805_10V4Z
12
H2
H_3P4
@
H2
H_3P4
@
1
FD2
@
FIDUCIAL_C40M80
FD2
@
FIDUCIAL_C40M80
1
R489
10K_0402_5%
R489
10K_0402_5%
1 2
H21
H_4P2
@
H21
H_4P2
@
1
H7
H_3P4
@
H7
H_3P4
@
1
H16
H_3P0
@
H16
H_3P0
@
1
H27
H_3P5X3P0N
@
H27
H_3P5X3P0N
@
1
H12
H_3P0
@
H12
H_3P0
@
1
H6
H_3P4
@
H6
H_3P4
@
1
H10
H_3P0
@
H10
H_3P0
@
1
H18
H_3P0
@
H18
H_3P0
@
1

A
A
B
B
C
C
D
D
E
E
11
22
33
44
SUSP
3VS_GATE
SUSP
5VS_GATE
SUSP
SUSP
SUSP
SYSON
ACIN
1.5VS_GATESUSP
SUSP
SYSON# SUSP SUSP SUSP
SUSP 38,52,53
SUSP# 38,40,52,53
SYSON 39,40,46,51
ACIN 15,22,40,45,48
SYSON# 39,46
+5VALW
+3VS
+VSB
+5VS
+1.8VS
+3VALW+3VALW_PCH
+1.5V +0.75VS
+VSB
+1.05VS_VTT
+3VALW
+5VALW_PCH +5VALW
+5VALW
+5VALW
+1.5V
+VSB
+1.5VS
Title
SizeDocument NumberRev
Date:Sheetof
Security Classification
Compal Secret Data
THIS SHEET OF ENGINEERING DRAWING IS THE PROPRIETARY PROPERTY OF COMPAL ELECTRONICS, INC. AND CONTAINS CONFIDE NTIAL
AND TRADE SECRET INFORMATION. THIS SHEET MAY NOT BE TRANSFERED FROM THE CUSTODY OF THE COMPETENT DIVISION OF R&D
DEPARTMENT EXCEPT AS AUTHORIZED BY COMPAL ELECTRONICS, INC. NEITHER THIS SHEET NOR THE INFORMATION IT CONTAINS
MAY BE USED BY OR DISCLOSED TO ANY THIRD PARTY WITHOUT PRIOR WRITTEN CONSENT OF COMPAL ELECTRONICS, INC.
Issued Date
Deciphered Date
JE50-HR/SJV50-HR M/B Schematics
0.5
DC Interface
Custom
4461 Friday, November 05, 2010
2010/11/12011/11/1
Compal Electronics, Inc.
Title
SizeDocument NumberRev
Date:Sheetof
Security Classification
Compal Secret Data
THIS SHEET OF ENGINEERING DRAWING IS THE PROPRIETARY PROPERTY OF COMPAL ELECTRONICS, INC. AND CONTAINS CONFIDE NTIAL
AND TRADE SECRET INFORMATION. THIS SHEET MAY NOT BE TRANSFERED FROM THE CUSTODY OF THE COMPETENT DIVISION OF R&D
DEPARTMENT EXCEPT AS AUTHORIZED BY COMPAL ELECTRONICS, INC. NEITHER THIS SHEET NOR THE INFORMATION IT CONTAINS
MAY BE USED BY OR DISCLOSED TO ANY THIRD PARTY WITHOUT PRIOR WRITTEN CONSENT OF COMPAL ELECTRONICS, INC.
Issued Date
Deciphered Date
JE50-HR/SJV50-HR M/B Schematics
0.5
DC Interface
Custom
4461 Friday, November 05, 2010
2010/11/12011/11/1
Compal Electronics, Inc.
Title
SizeDocument NumberRev
Date:Sheetof
Security Classification
Compal Secret Data
THIS SHEET OF ENGINEERING DRAWING IS THE PROPRIETARY PROPERTY OF COMPAL ELECTRONICS, INC. AND CONTAINS CONFIDE NTIAL
AND TRADE SECRET INFORMATION. THIS SHEET MAY NOT BE TRANSFERED FROM THE CUSTODY OF THE COMPETENT DIVISION OF R&D
DEPARTMENT EXCEPT AS AUTHORIZED BY COMPAL ELECTRONICS, INC. NEITHER THIS SHEET NOR THE INFORMATION IT CONTAINS
MAY BE USED BY OR DISCLOSED TO ANY THIRD PARTY WITHOUT PRIOR WRITTEN CONSENT OF COMPAL ELECTRONICS, INC.
Issued Date
Deciphered Date
JE50-HR/SJV50-HR M/B Schematics
0.5
DC Interface
Custom
4461 Friday, November 05, 2010
2010/11/12011/11/1
Compal Electronics, Inc.
+5VALW TO +5VS
+3VALW TO +3VALW_PCH(PCH AUX Power)
20mil
20mil
10mil
10mil
40mil
+3VALW TO +3VS
+5VALW TO +5VALW_PCH(PCH AUX Power)
20mil10mil
+1.5V to +1.5VS
G
D
S
Q24
SSM3K7002F_SC59-3
@
G
D
S
Q24
SSM3K7002F_SC59-3
@
2
1 3
Q15B
DMN66D0LDW-7_SOT363-6
Q15B
DMN66D0LDW-7_SOT363-6
3 4
5
R614
0_0805_5%
R614
0_0805_5%
1 2
R383
100K_0402_5%
R383
100K_0402_5%
12
C470
0.1U_0603_25V7K
C470
0.1U_0603_25V7K
1
2
R369
470_0603_5%
R369
470_0603_5%
12
Q27B
DMN66D0LDW-7_SOT363-6
Q27B
DMN66D0LDW-7_SOT363-6
3 4
5
U21
DMN3030LSS-13_SOP8L-8
U21
DMN3030LSS-13_SOP8L-8
3 6
5
7
82
4
1
C375
10U_0805_10V4Z
C375
10U_0805_10V4Z
1
2
Q25A
DMN66D0LDW-7_SOT363-6
Q25A
DMN66D0LDW-7_SOT363-6
6 1
2
R246
100K_0402_5%
R246
100K_0402_5%
12
C460
10U_0805_10V4Z
C460
10U_0805_10V4Z
1
2
R29
470_0603_5%
R29
470_0603_5%
12
C376
0.1U_0402_16V4Z
C376
0.1U_0402_16V4Z
1
2
R366
22_0603_5%
R366
22_0603_5%
1 2
C459
10U_0805_10V4Z
C459
10U_0805_10V4Z
1
2
Q19B
DMN66D0LDW-7_SOT363-6
Q19B
DMN66D0LDW-7_SOT363-6
3 4
5
C380
0.1U_0603_25V7K
C380
0.1U_0603_25V7K
1
2
U12
AO4430L_SO8
U12
AO4430L_SO8
62
4
1
3
5
7
8
R382
470_0603_5%
R382
470_0603_5%
12
G
D
S
Q21
SSM3K7002F_SC59-3
@
G
D
S
Q21
SSM3K7002F_SC59-3
@
2
1 3
C458
1U_0603_10V6K
C458
1U_0603_10V6K
1
2
R197
0_0603_5%
R197
0_0603_5%
12
R372
20K_0402_1%
R372
20K_0402_1%
1 2
Q27A
DMN66D0LDW-7_SOT363-6
Q27A
DMN66D0LDW-7_SOT363-6
6 1
2
C377
0.1U_0402_16V4Z
C377
0.1U_0402_16V4Z
1
2
C463
0.1U_0603_25V7K
C463
0.1U_0603_25V7K
1
2
C701
10U_0805_10V4Z
C701
10U_0805_10V4Z
1
2
R268
510K_0402_5%
@
R268
510K_0402_5%
@
1 2
R365
470_0603_5%
@R365
470_0603_5%
@
12
U22
DMN3030LSS-13_SOP8L-8
U22
DMN3030LSS-13_SOP8L-8
3 6
5
7
82
4
1
Q19A
DMN66D0LDW-7_SOT363-6
Q19A
DMN66D0LDW-7_SOT363-6
6 1
2
G
D
S
Q5
SSM3K7002F_SC59-3
G
D
S
Q5
SSM3K7002F_SC59-3
2
1 3
G
D
S
Q23
SSM3K7002F_SC59-3
G
D
S
Q23
SSM3K7002F_SC59-3
2
1 3
Q15A
DMN66D0LDW-7_SOT363-6
Q15A
DMN66D0LDW-7_SOT363-6
6 1
2
C374
10U_0805_10V4Z
C374
10U_0805_10V4Z
1
2
C469
1U_0603_10V6K
C469
1U_0603_10V6K
1
2
R245
470_0603_5%
R245
470_0603_5%
12
C338
1U_0603_10V6K
C338
1U_0603_10V6K
1
2
Q25B
DMN66D0LDW-7_SOT363-6
Q25B
DMN66D0LDW-7_SOT363-6
3 4
5
C465
10U_0805_10V4Z
C465
10U_0805_10V4Z
1
2
R251
10K_0402_5%
R251
10K_0402_5%
1 2
C339
10U_0805_10V4Z
C339
10U_0805_10V4Z
1
2
R368
47K_0402_5%
R368
47K_0402_5%
1 2
G
D
S
Q34
SSM3K7002F_SC59-3
G
D
S
Q34
SSM3K7002F_SC59-3
2
1 3
C468
10U_0805_10V4Z
C468
10U_0805_10V4Z
1
2
C464
10U_0805_10V4Z
C464
10U_0805_10V4Z
1
2
R269
200K_0402_5%
R269
200K_0402_5%
1 2
C461
10U_0805_10V4Z
C461
10U_0805_10V4Z
1
2
R373
100K_0402_5%
R373
100K_0402_5%
1 2
R508
470_0603_5%
R508
470_0603_5%
12

A
A
B
B
C
C
D
D
E
E
11
22
33
44
ACIN
1.05VSDGPU_GATEVGA_ON#
VGA_ON#
VGA_ON#
+1.8VS_GATE
VGA_ON#
VGA_ON#
VGA_ON
3VSdelay_gate
VGA_ON
3VSdelay_gate
ACIN
1.5VSDGPU_GATEVGA_ON#
VGA_ON#
VGA_ON# 54
VGA_ON 51,54
ACIN 15,22,40,44,48
DGPU_PWR_EN 14,17
+1.05VS_VTT
+VSB
+1.05VSDGPU
+1.8VSDGPU
+VSB
+1.8VS
+5VALW
+3VSDGPU
+3VALW
+3VS
+VSB
+1.5VSDGPU
+1.5V+1.5VSDGPUH
+1.5VSDGPUH
+1.5VSDGPUH
Title
SizeDocument NumberRev
Date:Sheetof
Security Classification
Compal Secret Data
THIS SHEET OF ENGINEERING DRAWING IS THE PROPRIETARY PROPERTY OF COMPAL ELECTRONICS, INC. AND CONTAINS CONFIDE NTIAL
AND TRADE SECRET INFORMATION. THIS SHEET MAY NOT BE TRANSFERED FROM THE CUSTODY OF THE COMPETENT DIVISION OF R&D
DEPARTMENT EXCEPT AS AUTHORIZED BY COMPAL ELECTRONICS, INC. NEITHER THIS SHEET NOR THE INFORMATION IT CONTAINS
MAY BE USED BY OR DISCLOSED TO ANY THIRD PARTY WITHOUT PRIOR WRITTEN CONSENT OF COMPAL ELECTRONICS, INC.
Issued Date
Deciphered Date
JE50-HR/SJV50-HR M/B Schematics
0.5
DC Interface
Custom
4561 Friday, November 05, 2010
2010/11/12011/11/1
Compal Electronics, Inc.
Title
SizeDocument NumberRev
Date:Sheetof
Security Classification
Compal Secret Data
THIS SHEET OF ENGINEERING DRAWING IS THE PROPRIETARY PROPERTY OF COMPAL ELECTRONICS, INC. AND CONTAINS CONFIDE NTIAL
AND TRADE SECRET INFORMATION. THIS SHEET MAY NOT BE TRANSFERED FROM THE CUSTODY OF THE COMPETENT DIVISION OF R&D
DEPARTMENT EXCEPT AS AUTHORIZED BY COMPAL ELECTRONICS, INC. NEITHER THIS SHEET NOR THE INFORMATION IT CONTAINS
MAY BE USED BY OR DISCLOSED TO ANY THIRD PARTY WITHOUT PRIOR WRITTEN CONSENT OF COMPAL ELECTRONICS, INC.
Issued Date
Deciphered Date
JE50-HR/SJV50-HR M/B Schematics
0.5
DC Interface
Custom
4561 Friday, November 05, 2010
2010/11/12011/11/1
Compal Electronics, Inc.
Title
SizeDocument NumberRev
Date:Sheetof
Security Classification
Compal Secret Data
THIS SHEET OF ENGINEERING DRAWING IS THE PROPRIETARY PROPERTY OF COMPAL ELECTRONICS, INC. AND CONTAINS CONFIDE NTIAL
AND TRADE SECRET INFORMATION. THIS SHEET MAY NOT BE TRANSFERED FROM THE CUSTODY OF THE COMPETENT DIVISION OF R&D
DEPARTMENT EXCEPT AS AUTHORIZED BY COMPAL ELECTRONICS, INC. NEITHER THIS SHEET NOR THE INFORMATION IT CONTAINS
MAY BE USED BY OR DISCLOSED TO ANY THIRD PARTY WITHOUT PRIOR WRITTEN CONSENT OF COMPAL ELECTRONICS, INC.
Issued Date
Deciphered Date
JE50-HR/SJV50-HR M/B Schematics
0.5
DC Interface
Custom
4561 Friday, November 05, 2010
2010/11/12011/11/1
Compal Electronics, Inc.
+1.05VS_VTT to +1.05VSDGPU for GPU
20mil10mil
4A
300mA
+1.8VS to +1.8VSDGPU for GPU
2009/08/17 add VGA_ON#
+3VS to +3VSDGPU for GPU
100mil(1.5A)
+1.5VSDGPUH to +1.5VSDGPU for GPU
20mil
10mil
R03 modify
R03 modify
R03 modify
R03 modify
R03 modify
ME interefer,not pop!!
R05 modify
R134
100K_0402_5%
DIS@
R134
100K_0402_5%
DIS@
12
R515
100K_0402_5%
DIS@
R515
100K_0402_5%
DIS@
1 2
C498
10U_0805_10V4Z
DIS@
C498
10U_0805_10V4Z
DIS@
1
2
PJ28
JUMP_43X118
@PJ28
JUMP_43X118
@
11
2
2
G
D
S
Q8
SSM3K7002F_SC59-3
DIS@
G
D
S
Q8
SSM3K7002F_SC59-3
DIS@
2
1 3
Q29B
DMN66D0LDW-7_SOT363-6
DIS@Q29B
DMN66D0LDW-7_SOT363-6
DIS@
3 4
5
C29
0.1U_0603_25V7K
DIS@
C29
0.1U_0603_25V7K
DIS@
1
2
+
C514
330U_2.5V_M_R15
DIS@
+
C514
330U_2.5V_M_R15
DIS@
1 2
+
C825
220U_B2_2.5VM_R35
DIS@
+
C825
220U_B2_2.5VM_R35
DIS@
1
2
Q29A
DMN66D0LDW-7_SOT363-6
DIS@Q29A
DMN66D0LDW-7_SOT363-6
DIS@
6 1
2
Q33
AP2301GN-HF_SOT23-3
DIS@
Q3
3
AP2301GN-HF_SOT23-3
DIS@
2
31
+
C826
220U_B2_2.5VM_R35
DIS@
+
C826
220U_B2_2.5VM_R35
DIS@
1
2
G
D
S
Q30
SSM3K7002F_SC59-3
@
G
D
S
Q30
SSM3K7002F_SC59-3
@
2
1 3
C602
10U_0805_10V4Z
DIS@
C602
10U_0805_10V4Z
DIS@1
2
R27
510K_0402_5%
DIS@
R27
510K_0402_5%
DIS@
1 2
C823
0.1U_0402_10V7K
C8230.1U_0402_10V7K
1
2
R28
510K_0402_5%
@
R28
510K_0402_5%
@
1 2
R132
470_0603_5%
DISO@
R132
470_0603_5%
DISO@
12
R514
1K_0402_5%
DIS@
R514
1K_0402_5%
DIS@
12
Q3B
DMN66D0LDW-7_SOT363-6
DIS@Q3B
DMN66D0LDW-7_SOT363-6
DIS@
3 4
5
C824
1U_0402_6.3V6K
C824
1U_0402_6.3V6K
1
2
R26
470_0603_5%
DIS@
R26
470_0603_5%
DIS@
12
R140
0_0402_5%DIS@
R140
0_0402_5%
DIS@1 2
Q35B
DMN66D0LDW-7_SOT363-6
DIS@
Q35B
DMN66D0LDW-7_SOT363-6
DIS@
3 4
5
S
GD
Q10
S TR DMN3033LDM-7 1N TSOP6
DISO@
S
GD
Q10
S TR DMN3033LDM-7 1N TSOP6
DISO@
3
6
2
45
1
C499
1U_0603_10V6K
DIS@
C499
1U_0603_10V6K
DIS@
1
2
Q3A
DMN66D0LDW-7_SOT363-6
DIS@
Q3A
DMN66D0LDW-7_SOT363-6
DIS@
6 1
2
U25
AO4430L_SO8
DIS@
U25
AO4430L_SO8
DIS@
62
4
1
3
5
7
8
C198
0.1U_0603_25V7K
DISO@
C198
0.1U_0603_25V7K
DISO@
1
2
G
D
S
Q4
SSM3K7002F_SC59-3
@
G
D
S
Q4
SSM3K7002F_SC59-3
@
2
1 3
C13
10U_0805_10V4Z
DIS@
C13
10U_0805_10V4Z
DIS@
1
2
Q9B
DMN66D0LDW-7_SOT363-6
DISO@
Q9B
DMN66D0LDW-7_SOT363-6
DISO@
3 4
5
R511
470_0603_5%
DIS@
R511
470_0603_5%
DIS@
12
R406
470_0603_5%
DIS@
R406
470_0603_5%
DIS@
12
Q35A
DMN66D0LDW-7_SOT363-6
DIS@
Q35A
DMN66D0LDW-7_SOT363-6
DIS@
6 1
2
U2
AO4430L_SO8
DIS@
U2
AO4430L_SO8
DIS@
62
4
1
3
5
7
8
C194
10U_0805_10V4Z
DISO@
C194
10U_0805_10V4Z
DISO@
1
2
C821
1U_0402_6.3V6K
C821
1U_0402_6.3V6K
1
2
Q9A
DMN66D0LDW-7_SOT363-6
DISO@
Q9A
DMN66D0LDW-7_SOT363-6
DISO@
6 1
2
R410
510K_0402_5%
@
R410
510K_0402_5%
@
1 2
C818
10U_0805_10V4Z
DIS@
C818
10U_0805_10V4Z
DIS@
1
2
PJ27
JUMP_43X118
@PJ27
JU
MP_43X118
@
11
2
2
C612
0.1U_0603_25V7K
DIS@
C612
0.1U_0603_25V7K
DIS@
1
2
+
C817
220U_B2_2.5VM_R35
@
+
C817
220U_B2_2.5VM_R35
@
1
2
C513
10U_0805_10V4Z
DIS@
C513
10U_0805_10V4Z
DIS@1
2
C603
0.1U_0603_25V7K
DIS@
C603
0.1U_0603_25V7K
DIS@
1
2
C822
0.1U_0402_10V7K
C822
0.1U_0402_10V7K
1
2
C7
10U_0805_10V4Z
DIS@
C7
10U_0805_10V4Z
DIS@
1
2
C530
0.1U_0603_25V7K
DIS@
C530
0.1U_0603_25V7K
DIS@
1
2
R409
510K_0402_5%
DIS@R409
510K_0402_5%
DIS@
1 2
C819
10U_0805_10V4Z
DIS@
C819
10U_0805_10V4Z
DIS@
1
2
R136
510K_0402_5%
DISO@
R136
51
0K_0402_5%
DISO@
1 2
R135
22K_0402_5%
DIS@
R135
22K_0402_5%
DIS@
1 2
R519
1K_0402_5%
DIS@
R519
1K_0402_5%
DIS@
12
C12
1U_0603_10V6K
DIS@
C12
1U_0603_10V6K
DIS@
1
2
C590
10U_0805_10V4Z
DIS@
C590
10U_0805_10V4Z
DIS@
1
2

5
5
4
4
3
3
2
2
1
1
DD
CC
BB
AA
USB_SO_SPI_SI
USB_SI_SPI_SO
SPI_CLK_USB
SPI_CS_USB#
PCIE_PRX_C_DTX_P5
PCIE_PRX_C_DTX_N5
U3TX_C_DP2
U3TX_C_DN2
OCI2B
USB30_CLKREQ#_L
SYSON
U2DN2_L
U2DP2_L
U3RXDP2_L
U3RXDN2_L
U3TXDN2_L
U3TXDP2_L
SYSON
USB_SO_SPI_SI
SPI_CLK_USB
SPI_CS_USB#
USB_SI_SPI_SO
USB3_XT2
USB3_XT1
USB3_XT2
USB3_XT1
OCI1B
SMIB_R
SMI_R
U3TXDN2_L
U3TXDP2_L
U3TXDN2
U3TXDP2
U2DP2_L
U2DN2_L
U2DP2
U2DN2
U3RXDN2 U3RXDN2_L
U3RXDP2_LU3RXDP2
U2DP2 U2DN2
U2DP2
U2DN2
OCI2B
U2DP2
U2DN2
U2DN2
U
2DP2
U3TXDP2
U3TXDN2
U3RXDN2
U3RXDP2
U3TXDN2
U3TXDP2
U3RXDN2
U3RXDP2
PCIE_PTX_C_DRX_P5 14PCIE_PTX_C_DRX_N5 14
PCIE_PRX_DTX_P5 14PCIE_PRX_DTX_N5 14
PLT_RST_BUF# 17,35,38,39,40PCH_PCIE_WAKE# 15,35,38,39
SYSON 39,40,44,51
CLK_PCIE_USB30_L 14CLK_PCIE_USB30_L# 14
SMIB 18,39
USB30_CLKREQ#_L 14
SYSON# 39,44
USB20_N1 17
USB20_P1 17
USB_OC1#17
+3V_USB3.0
+3V_USB3.0
+3V_USB3.0
+3V_USB3.0+1.05V_USB3.0+1.05VR
+1.05VR +3V_USB3.0
+3VA_USB3.0+3V_USB3.0
+3VA_USB3.0+3VA_USB3.0
+3V_USB3.0
+3VALW+3V_USB3.0+3VA_USB3.0
+3V_USB3.0
+1.5V +5VALW+1.05V_USB3.0
+1.5V
+5VALW
+5VALW
+3V_USB3.0
+3V_USB3.0
+USB3_VCCA
+5VALW+USB3_VCCA
+USB3_VCCA
+USB3_VCCA
Title
SizeDocument NumberRev
Date:Sheetof
Security Classification
Compal Secret Data
THIS SHEET OF ENGINEERING DRAWING IS THE PROPRIETARY PROPERTY OF COMPAL ELECTRONICS, INC. AND CONTAINS CONFIDE NTIAL
AND TRADE SECRET INFORMATION. THIS SHEET MAY NOT BE TRANSFERED FROM THE CUSTODY OF THE COMPETENT DIVISION OF R&D
DEPARTMENT EXCEPT AS AUTHORIZED BY COMPAL ELECTRONICS, INC. NEITHER THIS SHEET NOR THE INFORMATION IT CONTAINS
MAY BE USED BY OR DISCLOSED TO ANY THIRD PARTY WITHOUT PRIOR WRITTEN CONSENT OF COMPAL ELECTRONICS, INC.
Issued Date
Deciphered Date
0.5
USB3.0 PD720200
Custom
4661 Friday, November 05, 2010
2010/11/12011/11/1
Title
SizeDocument NumberRev
Date:Sheetof
Security Classification
Compal Secret Data
THIS SHEET OF ENGINEERING DRAWING IS THE PROPRIETARY PROPERTY OF COMPAL ELECTRONICS, INC. AND CONTAINS CONFIDE NTIAL
AND TRADE SECRET INFORMATION. THIS SHEET MAY NOT BE TRANSFERED FROM THE CUSTODY OF THE COMPETENT DIVISION OF R&D
DEPARTMENT EXCEPT AS AUTHORIZED BY COMPAL ELECTRONICS, INC. NEITHER THIS SHEET NOR THE INFORMATION IT CONTAINS
MAY BE USED BY OR DISCLOSED TO ANY THIRD PARTY WITHOUT PRIOR WRITTEN CONSENT OF COMPAL ELECTRONICS, INC.
Issued Date
Deciphered Date
0.5
USB3.0 PD720200
Custom
4661 Friday, November 05, 2010
2010/11/12011/11/1
Title
SizeDocument NumberRev
Date:Sheetof
Security Classification
Compal Secret Data
THIS SHEET OF ENGINEERING DRAWING IS THE PROPRIETARY PROPERTY OF COMPAL ELECTRONICS, INC. AND CONTAINS CONFIDE NTIAL
AND TRADE SECRET INFORMATION. THIS SHEET MAY NOT BE TRANSFERED FROM THE CUSTODY OF THE COMPETENT DIVISION OF R&D
DEPARTMENT EXCEPT AS AUTHORIZED BY COMPAL ELECTRONICS, INC. NEITHER THIS SHEET NOR THE INFORMATION IT CONTAINS
MAY BE USED BY OR DISCLOSED TO ANY THIRD PARTY WITHOUT PRIOR WRITTEN CONSENT OF COMPAL ELECTRONICS, INC.
Issued Date
Deciphered Date
0.5
USB3.0 PD720200
Custom
4661 Friday, November 05, 2010
2010/11/12011/11/1
Close to U3.D7Close to U3.P13
+3VALW to +3V Transfer
+1.5V to +1.05V Transfer
Vout=0.8(1+10K/32.4K)
1.042 ~ 1.0469 ~ 1.0519V
Spec: 0.9975 ~ 1.05 ~ 1.1025
PCI Express/ExpressCard select signal
1:others
0:Express Card or Mini card
As short as possible
SPEC Max:+3V---200mA;+1.05V---800mA
D3 mode:0.066W:
+3V---5.4mA;+1.05V---45mA
Can be attach to EC, either.
For EMI request
7K for customer request, can use other kind
of capacitor, like Y5V.
Idle mode:0.489W:
+3V---43mA;+1.05V---328mA
Pin compare table for support USB remote wakeup or not
CSEL(Pin P6)
Tied to GND
pull high
to VDD33
CLK
Can use either 48MHz or 24MHz When
use 48MHz clock: mount R22,R25
AUXDET(Pin J2)
pull high
10k to VDD33
Tied to GND
Support USB
remote wakeup
Not support USB
remote wakeup
Must use 24MHz crystal: mount
Y1,R19,C40,C41
Place as close as
possibile to
U3.N14 and U3.M14
OD output
R02 modify
R03 modify
For USB2.0 ESD request
W=60mils
Resister overlap with L52
For ESD request
R03 modify
PN: SP060004B00
R03 modify
USB2.0 Conn
R03 modify
R05 modify
R6800_0402_5% @R6800_0402_5% @
12
C709
12P_0402_50V8J
USB30@
C70912P_0402_50V8J
USB30@
1
2
R60310K_0402_5% USB30@ R60310K_0402_5%
USB30@
12
R665
100_0402_1%USB30@
R665
100_0402_1%USB30@
1 2
C3700.01U_0402_16V7K
USB30@
C3700.01U_0402_16V7K
USB30@
1
2
C3670.1U_0402_10V7K
USB30@
C3670.1U_0402_10V7K
USB30@
1
2
R3275.1K_0402_1%
USB30@
R3275.1K_0402_1%
USB30@
1 2
U34
UPD720200AF1-DAP-A_FBGA176~D
USB30@
U34
UPD720200AF1-DAP-A_FBGA176~D
USB30@
GND
C12
GND
C13
GND
D3
GND
D4
GND
D11
GND
D12
GND
D13
GND
D14
GND
E1
GND
E2
GND
E13
GND
E14
GND
G1
GND
G2
GND
G6
GND
G7
GND
G8
GND
G13
GND
G11
GND
H6
GND
G12
GND
G9
GND
F4
GND
F6
GND
F7
GND
F8
GND
F9
GND
F11
GND
F12
GND
H7
GND
H8
GND
H9
GND
H12
GND
J3
GND
J4
GND
J6
GND
J7
GND
J8
GND
J9
GND
J11
GND
J12
GND
K3
GND
K4
GND
L1
GND
L2
GND
L3
GND
L4
GND
A1
GND
A2
GND
A3
GND
A4
GND
A5
GND
A7
GND
A9
GND
A11
GND
A13
GND
A14
GND
B3
GND
B4
GND
B5
GND
B7
GND
B9
GND
B11
GND
B13
GND
B14
GND
C1
GND
C2
GND
C3
GND
C10
GND
C11
GNDP14
GNDP11
GNDP9
GNDP7
GNDP2
GNDP1
GNDN13
GNDN9
GNDN7
GNDN3
GNDM13
GNDM12
GNDM11
GNDM10
GNDM9
GNDM8
GNDM7
GNDM6
GNDM5
GNDM4
GNDM3
GNDL12
GNDL11
GNDL7
GNDL6
VDD33D10
VDD33F13
VDD33F14
VDD33F3
VDD33G3
VDD33G4
VDD33L9
VDD33L10
VDD33L13
VDD33L14
VDD33N4
VDD33N5
VDD33N6
VDD33P3
VDD10C4
VDD10C5
VDD10C6
VDD10C7
VDD10D5
VDD10C8
VDD10C9
VDD10D8
VDD10D9
VDD10E3
VDD10E4
VDD10E11
VDD10E12
VDD10H3
VDD10H4
VDD10L5
VDD10H11
VDD10K11
VDD10K12
VDD10L8
PECLKP
B2
PECLKN
B1
PETXP
D2
PETXN
D1
PERXP
F2
PERXN
F1
PERSTB
H2
PEWAKEB
K1
PECREQB
K2
AUXDET
J2
PSEL
J1
SMI
H1
PONRSTB
P5
SPISCK
M2
SPISCB
N2
SPISI
N1
SPISO
M1
GND
K13
GND
K14
GND
J13
SMIB
P4
GND
C14
XT1
N14
XT2
M14
CSEL
P6
U3TXDP2B6
U3TXDN2A6
U2DM2N8
U3RXDN2A8
U3RXDP2B8
U2DP2P8
OCI2BG14
OCI1BH13
PPON2H14
PPON1J14
U2DM1N10
U2DP1P10
U3RXDP1B12
U3RXDN1A12
RREFP12
U2AVSSN12
U2PVSSN11
U3AVSSD6
U3TXDN1A10
U3TXDP1B10
U3AVDO33D7
U2AVDD10P13
C3690.01U_0402_16V7K
USB30@
C3690.01U_0402_16V7K
USB30@
1
2
R628
0_0402_5%
@
R628
0_ 0402_5%
@
12
R787
0_0402_5% USB30@R787
0_0402_5%USB30@
12
D21
1SS355TE-17_SOD323-2
USB30@
D21
1SS355TE-17_SOD323-2
USB30@
22
1
1
L42
OC
E2012120YZF_0805
USB30@ L42
OCE2012120YZF_0805
USB30@
11
2
2
3
344
JUSB5
SUYIN_020173GB004M25MZL
CONN@
JUSB5
SUYIN_020173GB004M25MZL
CONN@
VCC
1
D-
2
D+
3
GND
4
GND1
5
GND2
6
GND3
7
GND4
8
R6060_0402_5% USB30@ R6060_0402_5%USB30@
12
Y5
24MHZ_12PF_X5H024000DC1H
USB30@
Y5
24MHZ_12PF_X5H024000DC1H
USB30@
12
C6950.01U_0402_16V7K
USB30@
C6950.01U_0402_16V7K
USB30@
1
2
R786
0_0402_5% USB30@R786
0_0402_5%
USB30@
12
C422
10U_0805_10V4ZUSB30@
C422
10U_0805_10V4ZUSB30@
1
2
C379
0.01U_0402_16V7K
USB30@
C379
0.01U_0402_16V7K
USB30@
1
2
C419
10U_0603_6.3V6M
USB30@
C419
10U_0603_6.3V6M
USB30@1
2
C386
8P_0402_50V8D
@
C386
8P_0402_50V8D
@
1
2
R704
10K_0402_5%
USB30@
R704
10K_0402_5%
USB30@
12
C706 0.1U_0402_10V7K
USB30@
C706 0.1U_0402_10V7K
USB30@
12
R6830_0402_5% @R6830_0402_5% @
12
L43
WCM-2012-900T_0805
USB30@ L43
WCM-2012-900T_0805
USB30@
11
2
2
3
344
R703
47K_0402_5%
@R703
47K_0402_5%
@
12
C7150.01U_0402_16V7K
USB30@
C7150.01U_0402_16V7K
USB30@
1
2
C702
1U_0603_10V6K
USB30@
C702
1U_0603_10V6K
USB30@
1
2
C6960.01U_0402_16V7K
USB30@
C6960.01U_0402_16V7K
USB30@
1
2
R789
0_0402_5% USB30@R789
0_0402_5%
USB30@
12
C6970.01U_0402_16V7K
USB30@
C6970.01U_0402_16V7K
USB30@
1
2
U17
AP2301MPG-13_MSOP8
U17
AP2301MPG-13_MSOP8
FLG5
VIN
3VOUT6
GND
1
EN
4
VOUT7
VIN
2VOUT8
EPAD
9
C3960.1U_0402_10V7K
USB30@
C3960.1U_0402_10V7K
USB30@
1
2
U19
RT9701-PB_SOT23-5
USB30@
U19
RT9701-PB_SOT23-5
USB30@
VIN
3
VIN/CE
4VOUT1
VOUT5
GND
2
+
C390
220U_6.3V_M
+
C390
220U_6.3V_M
1
2
C6980.1U_0402_10V7K
USB30@
C6980.1U_0402_10V7K
USB30@
12
C402
10U_0603_6.3V6M
USB30@
C402
10U_0603_6.3V6M
USB30@
1
2
L52
WCM-2012-900T_0805
USB20@ L52
W
CM-2012-900T_0805
USB20@
11
2
2
3
344
R6870_0402_5%
@
R6870_0402_5%
@
12
R30810K_0402_5%
USB30@
R30810K_0402_5%
USB30@
12
C397
0.1U_0402_10V7K
USB30@
C397
0.1U_0402_10V7K
USB30@1
2
R6050_0402_5% @R6050_0402_5%@
12
R6600_0402_5% @R6600_0402_5% @
12
R6590_0402_5% @R6590_0402_5% @
12
C405
8P_0402_50V8D
@
C405
8P_0402_50V8D
@
1
2
R6860_0402_5%
@
R6860_0402_5%
@
12
R6580_0402_5% @R6580_0402_5%
@
12
R6570_0402_5% @R6570_0402_5%
@
12
R634
0_0402_5%
USB30@
R634
0_
0402_5%
USB30@
12
R60210K_0402_5% USB30@ R60210K_0402_5% USB30@
12
R326
32.4K_0402_1%
USB30@
R326
32.4K_0402_1%
USB30@
1 2
C4010.01U_0402_16V7K
USB30@
C4010.01U_0402_16V7K
USB30@
1
2
L41
OCE2012120YZF_0805
USB30@ L41
OC
E2012120YZF_0805
USB30@
11
2
2
3
344
U18
APL5930KAI-TRG_SO8
USB30@
U18
APL5930KAI-TRG_SO8
USB30@
VIN
9
EN
8
VCNTL
6
VIN
5
POK
7
GND
1
FB2
VOUT4
VOUT3
R314
0_0402_5%
USB20@
R314
0_
0402_5%
USB20@
12
R310
0_0805_5%
R310
0_0805_5%
12
C382
0.01U_0402_16V7K
USB30@
C382
0.01U_0402_16V7K
USB30@
1
2
R788
0_0402_5% USB30@R788
0_0402_5%
USB30@
12
U39
MX25L5121EMC-20G_SO8
USB30@
U39
MX25L5121EMC-20G_SO8
USB30@
CS#1
SO2
SI
5SCLK
6
VCC
8
WP#3
GND4
NC
7
C6990.1U_0402_10V7K
USB30@
C6990.1U_0402_10V7K
USB30@
12
R313 0_0402_5%
@R313 0_0402_5%
@
12
C707
12P_0402_50V8J
USB30@
C707
12P_0402_50V8J
USB30@
1
2
R6010_0402_5%USB30@ R6010_0402_5% USB30@
12
C3660.01U_0402_16V7K
USB30@
C3660.01U_0402_16V7K
USB30@
1
2
C7180.01U_0402_16V7K
USB30@
C7180.01U_0402_16V7K
USB30@
1
2
R325
10K_0402_5%
R325
10K_0402_5%
12
C3680.01U_0402_16V7K
USB30@
C3680.01U_0402_16V7K
USB30@
1
2
R30710K_0402_5% USB30@ R30710K_0402_5%
USB30@
12
C725
0.1U_0402_10V7K
USB30@
C725
0.1U_0402_10V7K
USB30@
1
2
C7160.1U_0402_10V7K
USB30@
C7160.1U_0402_10V7K
USB30@
1
2
C417
0.1U_0402_16V4Z
@
C417
0.1U_0402_16V4Z
@
1
2
C3890.1U_0402_10V7K
USB30@
C3890.1U_0402_10V7K
USB30@
1
2
C705 0.1U_0402_10V7K
USB30@
C705 0.1U_0402_10V7K
USB30@
12
R61110K_0402_5% USB30@ R61110K_0402_5% USB30@
12
C7170.01U_0402_16V7K
USB30@
C7170.01U_0402_16V7K
USB30@
1
2
R6000_0402_5% USB30@ R6000_0402_5%USB30@
12
R298
1.6K_0402_1%
USB30@
R298
1.6K_0402_1%
USB
30@
12
D24
PJUSB208H_SOT23-6
@
D24
PJUSB208H_SOT23-6
@
I/O1
1
REF1
2
I/O2
3I/O34
REF25
I/O46
C391
470P_0402_50V7K
C391
470P_0402_50V7K
1
2
L22
BLM18AG601SN1D_2P
USB30@
L22
BLM18AG601SN1D_2P
USB30@
12
C432
0.1U_0402_10V7K
C432
0.1U_0402_10V7K
12
C420
1U_0603_10V6K
USB30@
C420
1U_0603_10V6K
USB30@
1
2
R604100_0402_1% @R604100_0402_1% @12
8
D34
RCLAMP0524P.TCT~D
USB30@
8
D34
RCLAMP0524P.TCT~D
USB30@
4
5
1
6
2
7
3
10
9
C406
0.1U_0402_10V7K
USB30@
C406
0.1U_0402_10V7K
USB30@1
2

5
5
4
4
3
3
2
2
1
1
DD
CC
BB
AA
N1
51ON# 41
ACOFF 40,48
+5VALWP 49
VIN
VS
+CHGRTC
BATT+
B+
VIN
+3VLP
+3VALWP+3VALW
+5VALWP+5VALW
+VSBP+VSB
+1.5V +1.5VP
+1.8VS +1.8VSP
+1.05VS_VTT +1.05VS_VCCPP
+VCCSA +VCCSAP
+VGFX_COREP+VGFX_CORE
VIN
PreCHG
+1.5VSDGPUP+1.5VSDGPU
Title
SizeDocument NumberRev
Date:Sheetof
Security Classification
Compal Secret Data
THIS SHEET OF ENGINEERING DRAWING IS THE PROPRIETARY PROPERTY OF COMPAL ELECTRONICS, INC. AND CONTAINS CONFIDE NTIAL
AND TRADE SECRET INFORMATION. THIS SHEET MAY NOT BE TRANSFERED FROM THE CUSTODY OF THE COMPETENT DIVISION OF R&D
DEPARTMENT EXCEPT AS AUTHORIZED BY COMPAL ELECTRONICS, INC. NEITHER THIS SHEET NOR THE INFORMATION IT CONTAINS
MAY BE USED BY OR DISCLOSED TO ANY THIRD PARTY WITHOUT PRIOR WRITTEN CONSENT OF COMPAL ELECTRONICS, INC.
Issued Date
Deciphered Date
JE50-HR/SJV50-HR M/B Schematics
0.5
PWR DCIN / Pre-charge
Custom
4761 Friday, November 05, 2010
2010/11/12011/11/1
Title
SizeDocument NumberRev
Date:Sheetof
Security Classification
Compal Secret Data
THIS SHEET OF ENGINEERING DRAWING IS THE PROPRIETARY PROPERTY OF COMPAL ELECTRONICS, INC. AND CONTAINS CONFIDE NTIAL
AND TRADE SECRET INFORMATION. THIS SHEET MAY NOT BE TRANSFERED FROM THE CUSTODY OF THE COMPETENT DIVISION OF R&D
DEPARTMENT EXCEPT AS AUTHORIZED BY COMPAL ELECTRONICS, INC. NEITHER THIS SHEET NOR THE INFORMATION IT CONTAINS
MAY BE USED BY OR DISCLOSED TO ANY THIRD PARTY WITHOUT PRIOR WRITTEN CONSENT OF COMPAL ELECTRONICS, INC.
Issued Date
Deciphered Date
JE50-HR/SJV50-HR M/B Schematics
0.5
PWR DCIN / Pre-charge
Custom
4761 Friday, November 05, 2010
2010/11/12011/11/1
Title
SizeDocument NumberRev
Date:Sheetof
Security Classification
Compal Secret Data
THIS SHEET OF ENGINEERING DRAWING IS THE PROPRIETARY PROPERTY OF COMPAL ELECTRONICS, INC. AND CONTAINS CONFIDE NTIAL
AND TRADE SECRET INFORMATION. THIS SHEET MAY NOT BE TRANSFERED FROM THE CUSTODY OF THE COMPETENT DIVISION OF R&D
DEPARTMENT EXCEPT AS AUTHORIZED BY COMPAL ELECTRONICS, INC. NEITHER THIS SHEET NOR THE INFORMATION IT CONTAINS
MAY BE USED BY OR DISCLOSED TO ANY THIRD PARTY WITHOUT PRIOR WRITTEN CONSENT OF COMPAL ELECTRONICS, INC.
Issued Date
Deciphered Date
JE50-HR/SJV50-HR M/B Schematics
0.5
PWR DCIN / Pre-charge
Custom
4761 Friday, November 05, 2010
2010/11/12011/11/1
Compal Electronics, Inc.
PJ26
JUMP_43X118
@PJ26
JUMP_43X118
@
11
2
2
PC3
100P_0402_50V8J
PC3
100P_0402_50V8J
1 2
PR12
1K_1206_5%
PR12
1K_1206_5%
12
PD9
PJSOT24CH_SOT23-3
@
PD9
PJSOT24CH_SOT23-3
@
1
2
3
PR8
1K_1206_5%
PR8
1K_1206_5%
12
PJ9
JUMP_43X118
@PJ9
JU
MP_43X118
@
11
2
2
PR4
22K_0402_5%
PR4
22K_0402_5%
12
PJ30
JUMP_43X39
@PJ30
JUMP_43X39
@
1
122
PR5
0_0603_5%
PR5
0_0603_5%
12
PQ4
PDTC115EU_SOT323-3
PQ4
PDTC115EU_SOT323-3
2
1 3
PL1
SMB3025500YA_2P
PL1
SMB3025500YA_2P
12
PQ1
TP0610K-T1-E3_SOT23-3
PQ1
TP0610K-T1-E3_SOT23-3
2
1 3
PD2
LL4148_LL34-2
PD2
LL4148_LL34-2
1 2
PC2
100P_0402_50V8J
PC2
100P_0402_50V8J
1 2
PJ15
JUMP_43X118
@PJ15
JUMP_43X118
@
11
2
2
PR10
100K_0402_5%
PR10
100K_0402_5%
1 2
PD3
LL4148_LL34-2
PD3
LL4148_LL34-2
1 2
PJ20
JUMP_43X118
@PJ20
JUMP_43X118
@
11
2
2
PJ12
JUMP_43X118
@PJ12
JUMP_43X118
@
11
2
2
PD1
LL4148_LL34-2
PD1
LL4148_LL34-2
12
PC6
0.1U_0603_25V7K
PC6
0.1U_0603_25V7K
1 2
PC4
1000P_0402_50V7K
PC4
1000P_0402_50V7K
1 2
PJ19
JUMP_43X118
@PJ19
JUMP_43X118
@
11
2
2
PJ25
JUMP_43X118
@PJ25
JUMP_43X118
@
11
2
2
PR13
100K_0402_5%
PR13
100K_0402_5%
1 2
PQ2
TP0610K-T1-E3_SOT23-3
PQ2
TP0610K-T1-E3_SOT23-3
2
1 3
PR3
100K_0402_5%
PR3
100K_0402_5%
1 2
PQ3
PDTC115EU_SOT323-3
PQ3
PDTC115EU_SOT323-3
2
1 3
PC5
0.22U_0603_25V7K
PC5
0.22U_0603_25V7K
1 2
PJP1
ACES_50305-00441-001
@PJP1
ACES_50305-00441-001
@
1
3
4
GND
GND
2
PR1
68_1206_5%
PR1
68_1206_5%
1 2
PD4
BAS40CW_SOT323-3
PD4
BAS40CW_SOT323-3
2
31
PJ16
JUMP_43X39
@PJ16
JUMP_43X39
@
1
122
PC1
1000P_0402_50V7K
PC1
1000P_0402_50V7K
1 2
PJ18
JUMP_43X118
@PJ18
JUMP_43X118
@
11
2
2
PJ7
JUMP_43X118
@PJ7
JUMP_43X118
@
11
2
2
PJ17
JUMP_43X118
@PJ17
JUMP_43X118
@
11
2
2
PR11
1K_1206_5%
PR11
1K_1206_5%
12
PJ10
JUMP_43X118
@PJ10
JU
MP_43X118
@
11
2
2
PR7
1K_1206_5%
PR7
1K_1206_5%
12
PR2
68_1206_5%
PR2
68_1206_5%
1 2
PJ14
JUMP_43X118
@PJ14
JUMP_43X118
@
11
2
2
PR9
100K_0402_5%
PR9
100K_0402_5%
1 2

A
A
B
B
C
C
D
D
11
22
33
44
CHG CHG
ACOFF
6251_ENCSON
6251VDD
6251VREF
CSOP
DCIN
PACINBST_CHG
DH_CHG
CSIP
DL_CHG
CSIN
LX_CHG
6251VDDP
BST_CHGA
V1
6251VDD
6251VREF6251aclim
ACSETIN
PACIN
ACPRN
ACPRN
ACSETIN
6251VDD
V1
B+
PACIN
ACOFF
IRE F 40
FSTCHG 40
ADP_I 40,50
ACOFF 40,47
3S/4S# 40
CALIBRATE# 40
ACIN15,22,40,44,45
65W/90W# 40,50
ACPRN49
VIN
VIN
BATT+
P2P3
B+
CHG_B+
VIN
6251VDD
PreCHG
VIN
Title
SizeDocument NumberRev
Date:Sheetof
Security Classification
Compal Secret Data
THIS SHEET OF ENGINEERING DRAWING IS THE PROPRIETARY PROPERTY OF COMPAL ELECTRONICS, INC. AND CONTAINS CONFIDENTIAL
AND TRADE SECRET INFORMATION. THIS SHEET MAY NOT BE TRANSFERED FROM THE CUSTODY OF THE COMPETENT DIVISION OF R&D
DEPARTMENT EXCEPT AS AUTHORIZED BY COMPAL ELECTRONICS, INC. NEITHER THIS SHEET NOR THE INFORMATION IT CONTAINS
MAY BE USED BY OR DISCLOSED TO ANY THIRD PARTY WITHOUT PRIOR WRITTEN CONSENT OF COMPAL ELECTRONICS, INC.
Issued Date
Deciphered Date
JE50-HR/SJV50-HR M/B Schemati cs
0.5
PWR-CHARGER
Custom
4861 Friday, November 05, 2010
2010/11/12011/11/1
Title
SizeDocument NumberRev
Date:Sheetof
Security Classification
Compal Secret Data
THIS SHEET OF ENGINEERING DRAWING IS THE PROPRIETARY PROPERTY OF COMPAL ELECTRONICS, INC. AND CONTAINS CONFIDENTIAL
AND TRADE SECRET INFORMATION. THIS SHEET MAY NOT BE TRANSFERED FROM THE CUSTODY OF THE COMPETENT DIVISION OF R&D
DEPARTMENT EXCEPT AS AUTHORIZED BY COMPAL ELECTRONICS, INC. NEITHER THIS SHEET NOR THE INFORMATION IT CONTAINS
MAY BE USED BY OR DISCLOSED TO ANY THIRD PARTY WITHOUT PRIOR WRITTEN CONSENT OF COMPAL ELECTRONICS, INC.
Issued Date
Deciphered Date
JE50-HR/SJV50-HR M/B Schemati cs
0.5
PWR-CHARGER
Custom
4861 Friday, November 05, 2010
2010/11/12011/11/1
Title
SizeDocument NumberRev
Date:Sheetof
Security Classification
Compal Secret Data
THIS SHEET OF ENGINEERING DRAWING IS THE PROPRIETARY PROPERTY OF COMPAL ELECTRONICS, INC. AND CONTAINS CONFIDENTIAL
AND TRADE SECRET INFORMATION. THIS SHEET MAY NOT BE TRANSFERED FROM THE CUSTODY OF THE COMPETENT DIVISION OF R&D
DEPARTMENT EXCEPT AS AUTHORIZED BY COMPAL ELECTRONICS, INC. NEITHER THIS SHEET NOR THE INFORMATION IT CONTAINS
MAY BE USED BY OR DISCLOSED TO ANY THIRD PARTY WITHOUT PRIOR WRITTEN CONSENT OF COMPAL ELECTRONICS, INC.
Issued Date
Deciphered Date
JE50-HR/SJV50-HR M/B Schemati cs
0.5
PWR-CHARGER
Custom
4861 Friday, November 05, 2010
2010/11/12011/11/1
Iada=0~4.74A(90W/19V=4.736A)
CP = 85%*Iada ; CP = 4.07A
ADP_I = 19.9*Iadapter*Rsense
BATT TypeCharging Voltage
(0x15)
Normal 3S LI-ON Cells
12600mV
CV mode
12.60V
TCR=50ppm / C
CC=0.6~4.48A
IREF=0.43V~3.24V
IREF=0.7224*Icharge
Iinput=(1/0.02)(0.05*Vaclm/2.39+0.05)
where Vaclm=1.502V, Iinput=4.07A
CP mode
<40,41>
Compal Electronics, Inc.
Ki
Vchlim=Iref*(PR374/(PR372+PR374))
=Iref*(100K/(80.6K+100K))
=Iref*0.5537
Ichanrge=(165mV/PR369)*(Vchlim/3.3V)
=(165m/20m)*(1/3.3V)*Iref*0.5537
=1.3842*Iref
Iref=0.7224*Ichanrge =>Ki=0.7224
Kv
Rinternal ic=514K Rec=3K R1=PR379=15.4K R2=PR381=31.6K
R=514K//31.6K//(15.4K+3k)=11.372K
r=514K//514K//31.6K=28.14K
Vcell=0.175*Vadj+3.99v
4.2V=0.175*Vadj+3.99V =>Vadj=1.2V
Vadj=Vref*(R/(R+514K))+CALIBRATE*(r/(r=514K))
1.1483=CALIBRATE*0.6046 =>CALIBRATE=1.899
1.899=(4.2-(Vcell+A*0.175))*Kv=(4.2-(4.2+A*0.175))*Kv
A=Vref*(R/(R+514K))=0.052
Kv=9.451
PC181 and PC182 reserve for EMI Isen solution
PC11
2200P_0402_25V7K
PC11
2200P_0402_25V7K
1 2
PR35
4.7_1206_5%
PR35
4.7_1206_5%
1 2
PC26
10U_1206_25V6M
PC26
10U_1206_25V6M
1 2
PR2547K_0402_5% PR2547K_0402_5%
12
PR18
191K_0402_1%
@PR18
191K_0402_1%
@
1 2
PQ7
AO4407A_SO8
PQ7
AO4407A_SO8
36
5
7
8
2
4
1
PL22
1.2UH_1127AS-1R2N_2.4A_30%
PL22
1.2UH_1127AS-1R2N_2.4A_30%
12
PD10
BAS40C
W_SOT323-3
PD10
BAS40CW_SOT323-3
2
3
1
PC10
0.1U_0603_25V7K
PC10
0.1U_0603_25V7K
1 2
PR40
12.1K_0402_1%
PR40
12.1K_0402_1%
12
PC13
2.2U_0603_6.3V6K
PC13
2.2U_0603_6.3V6K
1 2
PQ19
PDTC115EU_SOT323-3
PQ19
PDTC115EU_SOT323-3
2
1 3
PR47
10K_0402_1%
PR47
10K_0402_1%
1 2
PR43
20K_0402_1%
P R43
20K_0402_1%
1 2
PQ5
AO4407A_SO8
PQ5
AO4407A_SO8
36
5
7
8
2
4
1
PQ6
AO4407A_SO8
PQ6
AO4407A_SO8
3 6
5
7
82
4
1
PC14
1000P_0402_25V8J
PC14
1000P_0402_25V8J
1 2
PR44
15.4K_0402_1%
PR44
15.4K_0402_1%
12
PC15
0.1U_0603_25V7K
PC15
0.1U_0603_25V7K
1 2
PC18
0.047U_0402_16V7K
PC18
0.047U_0402_16V7K
12
PR26
100K_0402_1%
PR26
100K_0402_1%
1 2
PC7
5600P_0402_25V7K
PC7
5600P_0402_25V7K
12
PR46
47K_0402_5%
PR46
47K_0402_5%
1 2
PU1
I
SL6251AHAZ-T_QSOP24
PU1
ISL6251AHAZ-T_QSOP24
EN
3
CELLS
4
VDD
1
ACSET
2
ICOMP
5
VCOMP
6
CHLIM
9
ACPRN23
CSIP19
UGATE17
PHASE18
BOOT16
PGND13
GND
12
ICM
7
VREF
8
VADJ
11
DCIN24
CSIN20
ACLIM
10
LGATE14
VDDP15
CSOP21
CSON22
PR34
0.02_1206_1%
PR34
0.02_1206_1%
1
3
4
2
PC21
0.1U_0603_25V7K
PC21
0.1U_0603_25V7K
12
G
D
S
PQ14A
DMN66D0LDW-7_SOT363-6
G
D
S
PQ14A
DMN66D0LDW-7_SOT363-6
2
6 1
PC9
10U_1206_25V6M
PC9
10U_1206_25V6M
1 2
PR263
200K_0402_1%
PR263
200K_0402_1%
12
PC28
4.7U_0603_6.3V6M
PC28
4.7U_0603_6.3V6M
12
PR45
31.6K_0402_1%
PR45
31.6K_0402_1%
12
PC16
0.1U_0603_25V7K
PC16
0.1U_0603_25V7K
1 2
PQ15
AO4466L_SO8
PQ15
AO4466L_SO8
4
6
1
2
35
7
8
PR38
47K_0402_5%
PR38
47K_0402_5%
12
PQ13
PDTC115EU_SOT323-3
PQ13
PDTC115EU_SOT323-3
2
1 3
PC17
2200P_0402_50V7K
@PC17
2200P_0402_50V7K
@
1 2
PC23
0.1U_0603_25V7K
PC23
0.1U_0603_25V7K
1 2
PR49
14.3K_0402_1%
PR49
14.3K_0402_1%
1 2
PR42
2.55K_0402_1%
PR42
2.55K_0402_1%
1 2
PC25
10U_1206_25V6M
PC25
10U_1206_25V6M
1 2
PR21
100K_0402_5%
@PR21
100K_0402_5%
@
12
PR39
100K_0402_1%
PR39
100K_0402_1%
1 2
PR27
150K_0402_1%
PR27
150K_0402_1%
1 2
PR17
200K_0402_1%
PR17
200K_0402_1%
1 2
PC20
0.01U_0402_25V7K
PC20
0.01U_0402_25V7K
12
PD5
RB751V-40_SOD323-2
PD5
RB751V-40_S
OD323-2
1 2
PR41
4.7_0603_5%
PR41
4.7_0603_5%
12
PC24
0.01U_0402_25V7K
PC24
0.01U_0402_25V7K
1 2
PR28
20_0402_5%
PR28
20_0402_5%
12
PR140.02_2512_1% PR140.02_2512_1%
1
3
4
2
PR19
200K_0402_1%
PR19
200K_0402_1%
1 2
PL2
10UH_PCMB104T-100MS_6A_20%
PL2
10UH_PCMB104T-100MS_6A_20%
12
PQ17
PDTC115EU_SOT323-3
PQ17
PDTC115EU_SOT323-3
2
1 3
PR24
0_0402_5%
PR24
0_0402_5%
1 2
PR32
2_0402_5%
PR32
2_0402_5%
12
PR23
14.3K_0402_1%
PR23
14.3K_0402_1%
1 2
PC181
10U_0805_25V6K
PC181
10U_0805_25V6K
1 2
PC12
0.1U_0603_25V7K
PC12
0.1U_0603_25V7K
1 2
PR37
2.2_0603_5%
PR37
2.2_0603_5%
12
G
D
S
PQ18
2N7002W-T/R7_SOT323-3
G
D
S
PQ18
2N7002W-T/R7_SOT323-3
2
1 3
PC8
10U_1206_25V6M
PC8
10U_1206_25V6M
1 2
PR31
10K_0402_1%
PR31
10K_0402_1%
12
PC196800P_0402_25V7K PC196800P_0402_25V7K
12
PD8
RB751V-40_SOD323-2
PD8
RB751V-40_SOD323-2
1 2
G
D
S
PQ14B
DMN66D0LDW-7_SOT363-6
G
D
S
PQ14B
DMN66D0LDW-7_SOT363-6
5
3 4
PR22
10_1206_5%
PR22
10_1206_5%
1 2
PR15
10K_0402_1%
PR15
10K_0402_1%
12
PR262
191K_0402_1%
PR262
191K_0402_1%
12
PC182
10U_0805_25V6K
PC182
10U_0805_25V6K
1 2
PR48
10K_0402_1%
PR48
10K_0402_1%
12
PR33100_0402_1% PR3 3100_0402_1%
12
PR16
47K_0402_1%
PR16
47K_0402_1%
12
PR36
80.6K_0402_1%
PR36
80.6K_0402_1%
1 2
G
D
S
PQ12
2N7002W-T/R7_SOT323-3
@
G
D
S
PQ12
2N7002W-T/R7_SOT323-3
@
2
1 3
PC27
680P_0402_50V7K
PC27
680P_0402_50V7K
1 2
PR29
20_0402_5%
PR29
20_0402_5%
12
PQ9
PDTC115EU_SOT323-3
PQ9
PDTC115EU_SOT323-3
2
1 3
4 7K
47K
PQ8
PDTA144EU_SOT323-3
4 7K
47K
PQ8
PDTA144EU_SOT323-3
2
13
PQ10
PDTC115EU_SOT323-3
PQ10
PDTC115EU_SOT323-3
2
1 3
G
D
S
PQ70
2N7002W-T/R7_SOT323-3
G
D
S
PQ70
2N7002W-T/R7_SOT323-3
2
1 3
PR30
20_0402_5%
PR30
20_0402_5%
1 2
PC22.1U_0402_16V7K PC22.1U_0402_16V7K
12
PQ16
AO4466L_SO8
PQ16
AO4466L_SO8
4
6
1
2
35
7
8

5
5
4
4
3
3
2
2
1
1
DD
CC
BB
AA
BST_5V
LX_5V
RT8205_B+
UG_5V
BST_3V
ENTRIP2
LG_5V
ENTRIP1
ENTRIP2
LX_3V
UG_3V
LG_3V
RT8205_B+
MAINPWON
ENTRIP1
SPOK50
MAINPWON 50
EC_ON 40,41
ACPRN 48
+5VALWP
+3VALWP
B+
+3VLP
2VREF_8205
VL
VL
VS
B+
RT8205_B+
2VREF_8205
Title
SizeDocument NumberRev
Date:Sheetof
Security Classification
Compal Secret Data
THIS SHEET OF ENGINEERING DRAWING IS THE PROPRIETARY PROPERTY OF COMPAL ELECTRONICS, INC. AND CONTAINS CONFIDENTIAL
AND TRADE SECRET INFORMATION. THIS SHEET MAY NOT BE TRANSFERED FROM THE CUSTODY OF THE COMPETENT DIVISION OF R&D
DEPARTMENT EXCEPT AS AUTHORIZED BY COMPAL ELECTRONICS, INC. NEITHER THIS SHEET NOR THE INFORMATION IT CONTAINS
MAY BE USED BY OR DISCLOSED TO ANY THIRD PARTY WITHOUT PRIOR WRITTEN CONSENT OF COMPAL ELECTRONICS, INC.
Issued Date
Deciphered Date
JE50-HR/SJV50-HR M/B Schematic s
0.5
3VALWP/5VALWP
Custom
4961 Friday, November 05, 2010
2010/11/12011/11/1
Title
SizeDocument NumberRev
Date:Sheetof
Security Classification
Compal Secret Data
THIS SHEET OF ENGINEERING DRAWING IS THE PROPRIETARY PROPERTY OF COMPAL ELECTRONICS, INC. AND CONTAINS CONFIDENTIAL
AND TRADE SECRET INFORMATION. THIS SHEET MAY NOT BE TRANSFERED FROM THE CUSTODY OF THE COMPETENT DIVISION OF R&D
DEPARTMENT EXCEPT AS AUTHORIZED BY COMPAL ELECTRONICS, INC. NEITHER THIS SHEET NOR THE INFORMATION IT CONTAINS
MAY BE USED BY OR DISCLOSED TO ANY THIRD PARTY WITHOUT PRIOR WRITTEN CONSENT OF COMPAL ELECTRONICS, INC.
Issued Date
Deciphered Date
JE50-HR/SJV50-HR M/B Schematic s
0.5
3VALWP/5VALWP
Custom
4961 Friday, November 05, 2010
2010/11/12011/11/1
Title
SizeDocument NumberRev
Date:Sheetof
Security Classification
Compal Secret Data
THIS SHEET OF ENGINEERING DRAWING IS THE PROPRIETARY PROPERTY OF COMPAL ELECTRONICS, INC. AND CONTAINS CONFIDENTIAL
AND TRADE SECRET INFORMATION. THIS SHEET MAY NOT BE TRANSFERED FROM THE CUSTODY OF THE COMPETENT DIVISION OF R&D
DEPARTMENT EXCEPT AS AUTHORIZED BY COMPAL ELECTRONICS, INC. NEITHER THIS SHEET NOR THE INFORMATION IT CONTAINS
MAY BE USED BY OR DISCLOSED TO ANY THIRD PARTY WITHOUT PRIOR WRITTEN CONSENT OF COMPAL ELECTRONICS, INC.
Issued Date
Deciphered Date
JE50-HR/SJV50-HR M/B Schematic s
0.5
3VALWP/5VALWP
Custom
4961 Friday, November 05, 2010
2010/11/12011/11/1
VFB=2.0V
+3.3VALWP
Ipeak=5.78A ; 1.2Ipeak=6.94A; Imax=4.05A
f=375KHz, L=4.7UH
Rdson=15~18m ohm
1/2Delta I = 1/2 *(19-3)*(3/19)/(375KHz*4.7UH)=0.716A
Vlimit=10*10^-6*110Kohm/10=0.11V
Ilimit=0.11/(18m*1.2)~0.11/(15m)=6.34A~9.13A
Iocp=7.06A~9.85AA (7.06A>6.94A -> ok) -DVT-
Compal Electronics, Inc.
Typ: 175mA
Typ: 175mA
+5VALWP
Ipeak=7A ; 1.2Ipeak=8.4A; Imax=4.9A
f=300KHz, L=4.7UH,Rentrip=154k ohm
Rdson=15~18m ohm
1/2Delta I = 1/2 *(19-5)*(5/19)/(300KHz*4.7UH)=1.306A
Vlimit=10*10^-6*154Kohm/10=0.15V
Ilimit=0.15/(18m*1.2)~0.15/(15m)=7.13~10.26A
Iocp=8.44~11.57A (8.44>8.4 -> OK)
TONSEL=VREF (1)SMPS1=300KHZ (+5VALWP)
(2)SMPS2=375KHZ(+3VALWP)
PC40
0.1U_0603_25V7K
PC40
0.1U_0603_25V7K
12
PC49
2.2U_0603_6.3V6K
PC49
2.2U_0603_6.3V6K
1 2
PR63
0_0402_5%
PR63
0_0402_5%
1 2
PR55
154K_0402_1%
PR55
154K_0402_1%
12
PQ23
AO4712_SO8
PQ23
AO4712_SO8
36
5
7
8
2
4
1
G
D
S
PQ24B
DMN66D0LDW-7_SOT363-6
G
D
S
PQ24B
DMN66D0LDW-7_SOT363-6
5
3 4
PQ21
AO4466L_SO8
PQ21
AO4466L_SO8
4
6
1
2
35
7
8
PQ22
AO4712_SO8
PQ22
AO4712_SO8
36
5
7
8
2
4
1
PR59
0_0402_5%
@PR59
0_0402_5%
@
1 2
PC45
680P_0402_50V7K
PC45
680P_0402_50V7K
1 2
PC44
680P_0402_50V7K
PC44
680P_0402_50V7K
1 2
PC41
0.1U_0603_25V7K
PC41
0.1U_0603_25V7K
12
PL4
4.7UH_PCMC063T-4R7MN_5.5A_20%
PL4
4.7UH_PCMC063T-4R7MN_5.5A_20%
12
+
PC42
220U_6.3V_M
+
PC42
220U_6.3V_M
1
2
PC189
10P_0402_50V8J
PC189
10P_0402_50V8J
1 2
PC38
0.1U_0603_25V7K
PC38
0.1U_0603_25V7K
1 2
PC35
4.7U_0805_25V6-K
PC35
4.7U_0805_25V6-K
1 2
G
D
S
PQ24A
DMN66D0LDW-7_SOT363-6
G
D
S
PQ24A
DMN66D0LDW-7_SOT363-6
2
6 1
PC33
4.7U_0805_25V6-K
PC33
4.7U_0805_25V6-K
1 2
G
D
S
PQ26
2N7002W-T/R7_SOT323-3
G
D
S
PQ26
2N7002W-T/R7_SOT323-3
2
1 3
PL3
HCB4532KF-800T90_1812
PL3
HCB4532KF-800T90_1812
12
PR60
4.7_1206_5%
PR60
4.7_1206_5%
1 2
PR64
100K_0402_1%
PR64
100K_0402_1%
1 2
PR58
4.7_1206_5%
PR58
4.7_1206_5%
1 2
PU2
RT8205EGQW_WQFN24_4X4
PU2
RT8205EGQW_WQFN24_4X4
FB12
REF3
VO124
ENTRIP11
TONSEL4
FB25
SKIPSEL
14
NC
18
VREG5
17
VO2
7
VREG3
8
VIN
16
GND
15
UGATE121
BOOT122
ENTRIP26
PGOOD23
PHASE120
LGATE119
EN
13
BOOT2
9
UGATE2
10
PHASE2
11
LGATE2
12
P PAD
25
PR56
2.2_0
603_5%
PR56
2.2_0603_5%
12
PR61
499K_0402_1%
PR61
499K_0402_1%
12
PR57
2.2_0603_5%
PR57
2.2_0603_5%
12
PC37
2200P_0402_50V7K
PC37
2200P_0402_50V7K
1 2
PC47
4.7U_0805_10V6K
PC47
4.7U_0805_10V6K
1 2
PC31
0.1U_0603_25V7K
PC31
0.1U_0603_25V7K
1 2
PC46
1U_0603_10V6K
PC46
1U_0603_10V6K
1 2
PR50
13K_0402_1%
PR50
13K_0402_1%
12
PR66
100K_0402_1%
PR66
100K_0402_1%
12
PQ25
PDTC115EU_SOT323-3
PQ25
PDTC115EU_SOT323-3
2
1 3
PR51
30K_0402_1%
PR51
30K_0402_1%
12
PR53
20K_0402_1%
PR53
20K_0402_1%
12
PC48
0.1U_0603_25V7K
PC48
0.1U_0603_25V7K
1 2
PR52
20K_0402_1%
PR52
20K_0402_1%
12
PC36
4.7U_0805_25V6-K
PC36
4.7U_0805_25V6-K
1 2
PR62
100K_0402_1%
PR62
100K_0402_1%
1 2
PR54
110K_0402_1%
PR54
110K_0402_1%
12
PR65
200K_0402_5%
PR65
200K_0402_5%
1 2
PC32
4.7U_0805_25V6-K
PC32
4.7U_0805_25V6-K
1 2
PC34
2200P_0402_50V7K
PC34
2200P_0402_50V7K
1 2
PQ20
AO4466L_SO8
PQ20
AO4466L_SO8
4
6
1
2
35
7
8
PC188
10P_0402_50V8J
PC188
10P_0402_50V8J
1 2
PR67
40.2K_0402_1%
PR67
40.2K_0402_1%
1 2
+
PC43
220U_6.3VM_R15
+
PC43
220U_6.3VM_R15
1
2
PC39
4.7U_0805_10V6K
PC39
4.7U_0805_10V6K
1 2
PQ27
PDTC115EU_SOT323-3
PQ27
PDTC115EU_SOT323-3
2
1 3
PL5
4.7UH_PCMC063T-4R7MN_5.5A_20%
PL5
4.7UH_PCMC063T-4R7MN_5.5A_20%
12
PC29
1U_0603_10V6K
PC29
1U_0603_10V6K
1 2

5
5
4
4
3
3
2
2
1
1
DD
CC
BB
AA
TH
EC_SMCA
EC_SMDA
PI
MAINPWON 49
SPOK 49
BATT_TEMP40
EC_SMB_CK140
EC_SMB_DA140
H_PROCHOT# 5,40
ADP_I40,48
65W/90W#40,48
+VSBP
VL
VL
B+
VL
+3VALWP
BATT+
VMB
+3VS
+3VALWP
Title
SizeDocument NumberRev
Date:Sheetof
Security Classification
Compal Secret Data
THIS SHEET OF ENGINEERING DRAWING IS THE PROPRIETARY PROPERTY OF COMPAL ELECTRONICS, INC. AND CONTAINS CONFIDE NTIAL
AND TRADE SECRET INFORMATION. THIS SHEET MAY NOT BE TRANSFERED FROM THE CUSTODY OF THE COMPETENT DIVISION OF R&D
DEPARTMENT EXCEPT AS AUTHORIZED BY COMPAL ELECTRONICS, INC. NEITHER THIS SHEET NOR THE INFORMATION IT CONTAINS
MAY BE USED BY OR DISCLOSED TO ANY THIRD PARTY WITHOUT PRIOR WRITTEN CONSENT OF COMPAL ELECTRONICS, INC.
Issued Date
Deciphered Date
JE50-HR/SJV50-HR M/B Schematics
0.5
PWR-BATTERY CONN/OTP
Custom
5061 Friday, November 05, 2010
2010/11/12011/11/1
Title
SizeDocument NumberRev
Date:Sheetof
Security Classification
Compal Secret Data
THIS SHEET OF ENGINEERING DRAWING IS THE PROPRIETARY PROPERTY OF COMPAL ELECTRONICS, INC. AND CONTAINS CONFIDE NTIAL
AND TRADE SECRET INFORMATION. THIS SHEET MAY NOT BE TRANSFERED FROM THE CUSTODY OF THE COMPETENT DIVISION OF R&D
DEPARTMENT EXCEPT AS AUTHORIZED BY COMPAL ELECTRONICS, INC. NEITHER THIS SHEET NOR THE INFORMATION IT CONTAINS
MAY BE USED BY OR DISCLOSED TO ANY THIRD PARTY WITHOUT PRIOR WRITTEN CONSENT OF COMPAL ELECTRONICS, INC.
Issued Date
Deciphered Date
JE50-HR/SJV50-HR M/B Schematics
0.5
PWR-BATTERY CONN/OTP
Custom
5061 Friday, November 05, 2010
2010/11/12011/11/1
Title
SizeDocument NumberRev
Date:Sheetof
Security Classification
Compal Secret Data
THIS SHEET OF ENGINEERING DRAWING IS THE PROPRIETARY PROPERTY OF COMPAL ELECTRONICS, INC. AND CONTAINS CONFIDE NTIAL
AND TRADE SECRET INFORMATION. THIS SHEET MAY NOT BE TRANSFERED FROM THE CUSTODY OF THE COMPETENT DIVISION OF R&D
DEPARTMENT EXCEPT AS AUTHORIZED BY COMPAL ELECTRONICS, INC. NEITHER THIS SHEET NOR THE INFORMATION IT CONTAINS
MAY BE USED BY OR DISCLOSED TO ANY THIRD PARTY WITHOUT PRIOR WRITTEN CONSENT OF COMPAL ELECTRONICS, INC.
Issued Date
Deciphered Date
JE50-HR/SJV50-HR M/B Schematics
0.5
PWR-BATTERY CONN/OTP
Custom
5061 Friday, November 05, 2010
2010/11/12011/11/1
Recovery at 72 degree C
CPU thermal protection at 92 degree C
PH1 under CPU botten side :
Compal Electronics, Inc.
<40,41>
<40,41>
Change 5VALW to 3VALW on DVT
For 65W adapter==>action 70W , Recovery 54W
For 90W adapter==>action 97W , Recovery 75W
For 120W adapter==>action 135W , Recovery 100W
PL6
SMB3025500YA_2P
PL6
SMB3025500YA_2P
12
PC52
0.01U_0402_25V7K
PC52
0.01U_0402_25V7K
1 2
PR239
100K_0402_1%
PR239
100K_0402_1%
1 2
PR68
100_0402_1%
PR68
100_0402_1%
12
PR78
100K_0402_1%
PR78
100K_0402_1%
1 2
PR72
21K_0402_1%
PR72
21K_0402_1%
1 2
PH1
100K_0402_1%_NCP15WF104F03RC
PH1
100K_0402_1%_NCP15WF104F03RC
1 2
PR244
10K_0402_1%
PR244
10K_0402_1%
1 2
PC170
0.1U_0603_25V7K
@PC170
0.1U_0603_25V7K
@
1 2
PR240
15.4K_0402_1%
120W@PR240
15.4K_0402_1%
120W@
PR73
6.49K_0402_1%
PR73
6.49K_0402_1%
1 2
PR71
10K_0402_1%
PR71
10K_0402_1%
12
PR69
100_0402_1%
PR69
100_0402_1%
12
G
D
S
PQ29
2N7002W-T/R7_SOT323-3
G
D
S
PQ29
2N7002W-T/R7_SOT323-3
2
1 3
PR241
16.2K_0402_1%
90W@ PR241
16.2K_0402_1%
90W@
12
PC50
0.1U_0603_25V7K
PC50
0.1U_0603_25V7K
1 2
PR241
10.5K_0402_1%
65W@PR241
10.5K_0402_1%
65W@PR242
10K_0402_1%
PR242
10K_0402_1%
1 2
PR77
47K_0402_1%
@PR77
47K_0402_1%
@
1 2
PR243
7.15K_0402_1%
@
PR243
7.15K_0402_1%
@
1 2
PQ28
TP0610K-T1-E3_SOT23-3
PQ28
TP0610K-T1-E3_SOT23-3
2
1 3
PR74
100K_0402_1%
@PR74
100K_0402_1%
@
12
PR240
3.92K_0402_1%
65W@PR240
3.92K_0402_1%
65W@
PR76
9.53K_0402_1%
PR76
9.53K_0402_1%
1 2
PR80
100K_0402_1%
PR80
100K_0402_1%
12
PC51
1000P_0402_50V7K
PC51
1000P_0402_50V7K
1 2
PR240
9.09K_0402_1%
90W@
PR240
9.09K_0402_1%
90W@
1 2
PU13
G718TM1U_SOT23-8
PU13
G718TM1U_SOT23-8
RHYST25
OT1
3
OT2
4
GND
2
VCC
1
TMSNS26
RHYST17
TMSNS18
PC54
0.1U_0603_25V7K
PC54
0.1U_0603_25V7K
1 2
PR75
1K_0402_1%
PR75
1K_0402_1%
1 2
PH2
100K_0402_1%_NCP15WF104F03RC
@PH2
100K_0402_1%_NCP15WF104F03RC
@
1 2
PR79
22K_0402_1%
PR79
22K_0402_1%
12
G
D
S
PQ65
2N7002W-T/R7_SOT323-3
G
D
S
PQ65
2N7002W-T/R7_SOT323-32
1 3
PR70
1K_0402_5%
PR70
1K_0402_5%
1 2
PC53
0.22U_0603_25V7K
PC53
0.22U_0603_25V7K
1 2
PR81
1K_0402_5%
PR81
1K_0402_5%
12
G
D
S
PQ66
2N7002W-T/R7_SOT323-3
@
G
D
S
PQ66
2N7002W-T/R7_SOT323-3
@
2
1 3
PU3
G718TM1U_SOT23-8
PU3
G718TM1U_SOT23-8
RHYST25
OT1
3
OT2
4
GND
2
VCC
1
TMSNS26
RHYST17
TMSNS18
PC55
1U_0402_6.3V6K
PC55
1U_0402_6.3V6K
1 2
PR250
0_0402_5%
@PR250
0_0402_5%
@
12
PR245
0_0402_5%
PR245
0_0402_5%
12
PJP2
SUYIN_200275GR008G13GZR
PJP2
SUYIN_200275GR008G13GZR
11
33
44
55
66
88
22
77
GND9
GND10
PR241
17.4K_0402_1%
120W@PR241
17.4K_0402_1%
120W@

A
A
B
B
C
C
D
D
11
22
33
44
BST_1.5VDGPU-1
LX_1.5VDGPU
DH_1.5VDGPU
BST_1.5VDGPU
DL_1.5VDGPU
1.5VDGPU_8209_B+
BST_1.5V-1
LX_1.5V
DH_1.5V
DL_1.5V
BST_1.5V
1.5_8209_B+
VGA_ON 45,54
SYSON 39,40,44,46
+5VALW
B+
+5VALW
+1.5VSDGPUP
+5VALW
B+
+5VALW
+1.5VP
Title
SizeDocument NumberRev
Date:Sheetof
Security Classification
Compal Secret Data
THIS SHEET OF ENGINEERING DRAWING IS THE PROPRIETARY PROPERTY OF COMPAL ELECTRONICS, INC. AND CONTAINS CONFIDENTIAL
AND TRADE SECRET INFORMATION. THIS SHEET MAY NOT BE TRANSFERED FROM THE CUSTODY OF THE COMPETENT DIVISION OF R&D
DEPARTMENT EXCEPT AS AUTHORIZED BY COMPAL ELECTRONICS, INC. NEITHER THIS SHEET NOR THE INFORMATION IT CONTAINS
MAY BE USED BY OR DISCLOSED TO ANY THIRD PARTY WITHOUT PRIOR WRITTEN CONSENT OF COMPAL ELECTRONICS, INC.
Issued Date
Deciphered Date
JE50-HR/SJV50-HR M/B Schemati cs
0.5
PWR-+1.5VP/+1.5VSDGPU
Custom
5161 Friday, November 05, 2010
2010/11/12011/11/1
Title
SizeDocument NumberRev
Date:Sheetof
Security Classification
Compal Secret Data
THIS SHEET OF ENGINEERING DRAWING IS THE PROPRIETARY PROPERTY OF COMPAL ELECTRONICS, INC. AND CONTAINS CONFIDENTIAL
AND TRADE SECRET INFORMATION. THIS SHEET MAY NOT BE TRANSFERED FROM THE CUSTODY OF THE COMPETENT DIVISION OF R&D
DEPARTMENT EXCEPT AS AUTHORIZED BY COMPAL ELECTRONICS, INC. NEITHER THIS SHEET NOR THE INFORMATION IT CONTAINS
MAY BE USED BY OR DISCLOSED TO ANY THIRD PARTY WITHOUT PRIOR WRITTEN CONSENT OF COMPAL ELECTRONICS, INC.
Issued Date
Deciphered Date
JE50-HR/SJV50-HR M/B Schemati cs
0.5
PWR-+1.5VP/+1.5VSDGPU
Custom
5161 Friday, November 05, 2010
2010/11/12011/11/1
Title
SizeDocument NumberRev
Date:Sheetof
Security Classification
Compal Secret Data
THIS SHEET OF ENGINEERING DRAWING IS THE PROPRIETARY PROPERTY OF COMPAL ELECTRONICS, INC. AND CONTAINS CONFIDENTIAL
AND TRADE SECRET INFORMATION. THIS SHEET MAY NOT BE TRANSFERED FROM THE CUSTODY OF THE COMPETENT DIVISION OF R&D
DEPARTMENT EXCEPT AS AUTHORIZED BY COMPAL ELECTRONICS, INC. NEITHER THIS SHEET NOR THE INFORMATION IT CONTAINS
MAY BE USED BY OR DISCLOSED TO ANY THIRD PARTY WITHOUT PRIOR WRITTEN CONSENT OF COMPAL ELECTRONICS, INC.
Issued Date
Deciphered Date
JE50-HR/SJV50-HR M/B Schemati cs
0.5
PWR-+1.5VP/+1.5VSDGPU
Custom
5161 Friday, November 05, 2010
2010/11/12011/11/1
VFB=0.75V
Compal Electronics, Inc.
VFB=0.75V
Cout ESR=15m ohm Rdson(max)=5.6 mohm Rdson(typ)=4.5 mohm.
Ipeak=19.53A, Imax=23.44A, Iocp=13.67A
Delta I=((19-1.5)*(1.5/19))/(L*Fsw)=4.63A
=>1/2Delta I=2.315A
choose Rcs=15K
Iocpmax=((15K*11uA)/0.0045)+2.315A=35.65A
Iocpmin=((15K*9uA)/(0.0056*1.3))+2.315A=23.06A
Iocp=23.06A~35.65A
<Vo=1.5V> VFB=0.75V
V=0.75*(1+10K/10K)=1.5V
Fsw=298KHz
Cout ESR=15m ohm Rdson(max)=5.6 mohm Rdson(typ)=4.5 mohm.
Ipeak=10.4A, Imax=12.48A, Iocp=7.28A
Delta I=((19-1.5)*(1.5/19))/(L*Fsw)=4.63A
=>1/2Delta I=2.315A
choose Rcs=10K
Iocpmax=((10K*11uA)/0.0045)+2.315A=24.59A
Iocpmin=((10K*9uA)/(0.0056*1.3))+2.315A=15.95A
Iocp=15.95A~24.59A
<Vo=1.5V> VFB=0.75V
V=0.75*(1+10K/10K)=1.5V
Fsw=298KHz
PC63
680P_0402_50V7K
PC63
680P_0402_50V7K
1 2
PQ30
AO4406AL_SO8
PQ30
AO4406AL_SO8
4
7
8
6
5
1
2
3
PU5
RT8209MGQW_WQFN14_3P5X3P5
VGA@
PU5
RT8209MGQW_WQFN14_3P5X3P5
VGA@
VOUT
3
VDD
4
EN/DEM1
TON
2
FB
5
PGOOD
6LGATE9
UGATE13
PHASE12
GND
7
PGND
8
CS11
VDDP10
BOOT14
NC15
PR84
0_0402_5%
PR84
0_0402_5%
12
PC62
4.7U_0805_10V6K
PC62
4.7U_0805_10V6K
1 2
PR96
2.2_0603_5%
VGA@
PR96
2.2_0603_5%
VGA@
12
PR100
10K_0402_1%
VGA@
PR100
10K_0402_1%
VGA@
12
PR91
10K_0402_1%
PR91
10K_0402_1%
1 2
PQ31
AO4456_SO8
PQ31
AO4456_SO8
36
5
7
8
2
4
1
PR95
47K_0402_5%
@PR95
47K_0402_5%
@
12
PC60
.1U_0402_16V7K
@
PC60
.1U_0402_16V7K
@
1 2
PC185
0.1U_0603_25V7K
VGA@PC185
0.1U_0603_25V7K
VGA@
1 2
+
PC70
330U_6.3V_M
VGA@
+
PC70
330U_6.3V_M
VGA@
1
2
PL8
1UH_FDUE1040D-1R0M-P3_21.3A_20%
PL8
1UH_FDUE1040D-1R0M-P3_21.3A_20%
12
PR90
10K_0402_1%
PR90
10K_0402_1%
12
PC173
2200P_0402_50V7K
PC173
2200P_0402_50V7K
1 2
PC175
0.1U_0603_25V7K
VGA@PC175
0.1U_0603_25V7K
VGA@
1 2
PC64
4.7U_0603_10V6K
PC64
4.7U_0603_10V6K
1 2
PL9
HCB4532KF-800T90_1812
VGA@PL9
HCB4532KF-800T90_1812
VGA@
12
PR83
267K_0402_1%
PR83
267K_0402_1%
12
PR98
100_0603_5%
VGA@
PR98
100_0603_5%
VGA@
12
PR101
10K_0402_1%
VGA@
PR101
10K_0402_1%
VGA@
1 2
PR87
4.7_1206_5%
PR87
4.7_1206_5%
1 2
PC172
0.1U_0603_25V7K
PC172
0.1U_0603_25V7K
1 2
PQ33
AO4456_SO8
VGA@
PQ33
AO4456_SO8
VGA@
36
5
7
8
2
4
1
PC69
.1U_0402_16V7K
@
PC69
.1U_0402_16V7K
@
1 2
PC68
0.1U_0603_25V7K
VGA@
PC68
0.1U_0603_25V7K
VGA@
12
PR85
2.2_0603_5%
PR85
2.2_0603_5%
12
PC66
4.7U_0805_25V6-K
VGA@PC66
4.7U_0805_25V6-K
VGA@
1 2
PR86
47K_0402_5%
@PR86
47K_0402_5%
@
12
PC72
680P_0402_50V7K
VGA@
PC72
680P_0402_50V7K
VGA@
1 2
PC56
4.7U_0805_25V6-K
PC56
4.7U_0805_25V6-K
1 2
PU4
RT8209MGQW_WQFN14_3P5X3P5
PU4
RT8209MGQW_WQFN14_3P5X3P5
VOUT
3
VDD
4
EN/DEM1
TON
2
FB
5
PGOOD
6LGATE9
UGATE13
PHASE12
GND
7
PGND
8
CS11
VDDP10
BOOT14
NC15
PC71
4.7U_0805_10V6K
VGA@
PC71
4.7U_0805_10V6K
VGA@
1 2
PC73
4.7U_0603_10V6K
VGA@PC73
4.7U_0603_10V6K
VGA@
1 2
PC57
4.7U_0805_25V6-K
PC57
4.7U_0805_25V6-K
1 2
PR89
15K_0402_1%
PR89
15K_0402_1%
1 2
PQ32
AO4466L_SO8
VGA@
PQ32
AO4466L_SO8
VGA@
4
6
1
2
35
7
8
PR99
10K_0402_1%
VGA@
PR99
10K_0402_1%
VGA@
1 2
PC65
4.7U_0805_25V6-K
VGA@PC65
4.7U_0805_25V6-K
VGA@
1 2
PR94
0_0402_5%
VGA@
PR94
0_0402_5%
VGA@
12
PL7
HCB4532KF-800T90_1812
PL7
HCB4532KF-800T90_1812
12
PL10
1UH_FDUE1040D-1R0M-P3_21.3A_20%
VGA@PL10
1UH_FDUE1040D-1R0M-P3_21.3A_20%
VGA@
12
PR92
267K_0402_1%
VGA@
PR92
267K_0402_1%
VGA@
12
PC174
2200P_0402_50V7K
VGA@PC174
2200P_0402_50V7K
VGA@
1 2
PR88
100_0603_5%
PR88
100_0603_5%
12
PR97
4.7_1206_5%
VGA@
PR97
4.7_1206_5%
VGA@
1 2
+
PC61
330U_6.3V_M
+
PC61
330U_6.3V_M
1
2
PC59
0.1U_0603_25V7K
PC59
0.1U_0603_25V7K
12

5
5
4
4
3
3
2
2
1
1
DD
CC
BB
AA
BST_VCCSAP-1
LG_VCCSAP
LX_VCCSAP
UG_VCCSAP
5603_VCCSAP_B+
BST_VCCSAP EN_VCCSAP
FB_1.8V
LX_1.8V
EN_1.8V
VCCPPWRGOOD 53
VSSSA_SENSE9
VCCSA_SENSE9
SA_PGOOD40
VCCSA_VID19
SUSP# 38,40,44,53
SUSP 38,44,53
+VCCSAP
+5VALW
+5VALW
+3VS
B+
+3VS
+1.8VSP
+5VALW
Title
SizeDocument NumberRev
Date:Sheetof
Security Classification
Compal Secret Data
THIS SHEET OF ENGINEERING DRAWING IS THE PROPRIETARY PROPERTY OF COMPAL ELECTRONICS, INC. AND CONTAINS CONFIDENTIAL
AND TRADE SECRET INFORMATION. THIS SHEET MAY NOT BE TRANSFERED FROM THE CUSTODY OF THE COMPETENT DIVISION OF R&D
DEPARTMENT EXCEPT AS AUTHORIZED BY COMPAL ELECTRONICS, INC. NEITHER THIS SHEET NOR THE INFORMATION IT CONTAINS
MAY BE USED BY OR DISCLOSED TO ANY THIRD PARTY WITHOUT PRIOR WRITTEN CONSENT OF COMPAL ELECTRONICS, INC.
Issued Date
Deciphered Date
JE50-HR/SJV50-HR M/B Schematics
0.5
PWR +VCCSAP
C
5261 Friday, November 05, 2010
2010/11/12011/11/1
Title
SizeDocument NumberRev
Date:Sheetof
Security Classification
Compal Secret Data
THIS SHEET OF ENGINEERING DRAWING IS THE PROPRIETARY PROPERTY OF COMPAL ELECTRONICS, INC. AND CONTAINS CONFIDENTIAL
AND TRADE SECRET INFORMATION. THIS SHEET MAY NOT BE TRANSFERED FROM THE CUSTODY OF THE COMPETENT DIVISION OF R&D
DEPARTMENT EXCEPT AS AUTHORIZED BY COMPAL ELECTRONICS, INC. NEITHER THIS SHEET NOR THE INFORMATION IT CONTAINS
MAY BE USED BY OR DISCLOSED TO ANY THIRD PARTY WITHOUT PRIOR WRITTEN CONSENT OF COMPAL ELECTRONICS, INC.
Issued Date
Deciphered Date
JE50-HR/SJV50-HR M/B Schematics
0.5
PWR +VCCSAP
C
5261 Friday, November 05, 2010
2010/11/12011/11/1
Title
SizeDocument NumberRev
Date:Sheetof
Security Classification
Compal Secret Data
THIS SHEET OF ENGINEERING DRAWING IS THE PROPRIETARY PROPERTY OF COMPAL ELECTRONICS, INC. AND CONTAINS CONFIDENTIAL
AND TRADE SECRET INFORMATION. THIS SHEET MAY NOT BE TRANSFERED FROM THE CUSTODY OF THE COMPETENT DIVISION OF R&D
DEPARTMENT EXCEPT AS AUTHORIZED BY COMPAL ELECTRONICS, INC. NEITHER THIS SHEET NOR THE INFORMATION IT CONTAINS
MAY BE USED BY OR DISCLOSED TO ANY THIRD PARTY WITHOUT PRIOR WRITTEN CONSENT OF COMPAL ELECTRONICS, INC.
Issued Date
Deciphered Date
JE50-HR/SJV50-HR M/B Schematics
0.5
PWR +VCCSAP
C
5261 Friday, November 05, 2010
2010/11/12011/11/1
Compal Electronics, Inc.
VID[0] VID[1] VCCSA Vout Require on 2011/ 2012 Required
0 0 0.9 V Yes/Yes
0 1 0.8 V Yes/Yes
1 1 0.75V No/Yes
1 1 0.65V No/Yes
Note:Use VCCSA_SEL to switch High & Low Level for VID[1]
(ie. VCCSA_SEL) due to the VID[0] is don't care for this setting.
VFB=0.75V
1.8VSP
Ipeak=3.35A ; 1.2Ipeak=4.02 ;Imax=2.345A
Vout=0.6*(1+(20K/10K))=1.8V
FB=0.6Volt
Cout ESR=15m ohm Rdson(max)=18 mohm Rdson(typ)=15 mohm.
Ipeak=6A, Imax=4.2A, Iocp=7.2A
Delta I=((19-0.9)*(0.9/19))/(L*Fsw)=1.31A
=>1/2Delta I=0.655A
choose Rcs=15K
Iocpmax=((15K*11uA)/0.015)+0.655A=11.48A
Iocpmin=((15K*9uA)/(0.018*1.2))+0.655A=7.27A
Iocp=7.27A~11.48A
<Vo=0.9V> VFB=0.75V
V=0.75*(1+2K/10K)=0.9V
Fsw=298KHz
PR102
4.7_1206_5%
PR102
4.7_1206_5%
1 2
PC176
0.1U_0603_25V7K
PC176
0.1U_0603_25V7K
1 2
PR115
10K_0402_5%
PR1 15
10K_0402_5%
12
PL23
HCB3225KF-151T50_1210
PL23
HCB3225KF-151T50_1210
12
PC79
0.1U_0402_10V7K
PC79
0.1U_0402_10V7K
1 2
PC80
4.7U_0805_25V6-K
PC80
4.7U_0805_25V6-K
1 2
PR126
10K_0402_5%
@PR126
10K_0402_5%
@
1 2
PR110
47K_0402_5%
@PR110
47K_0402_5%
@
1 2
PR109
2.2_0603_5%
PR109
2.2_0603_5%
12
PR123
10K_0402_5%
PR123
10K_0402_5%
1 2
PC82
0.1U_0603_25V7K
PC82
0.1U_0603_25V7K
12
G
D
S
PQ36
2N7002W-T/R7_SOT323-3
G
D
S
PQ36
2N7002W-T/R7_SOT323-3
2
1 3
PC75
68P_0402_50V8J
PC75
68P_0402_50V8J
1 2
PR108
0_0402_5%
PR108
0_0402_5%
12
PC83
0.1U_0402_16V7K
@PC83
0.1U_0402_16V7K
@
1 2
PJ22
JUMP_43X118 @
PJ22
JUMP_43X118 @
11
2
2
PU6
SY8033BDBC_DFN10_3X3
PU6
SY8033BDBC_DFN10_3X3
EN
5
PG4
LX3
FB6
SVIN
8
TP
11
LX2
PVIN
10
NC
7
PVIN
9
NC
1
PR119
10_0402_5%
PR119
10_0402_5%
12
PC187
0.1U_0603_25V7K
PC187
0.1U_0603_25V7K
1 2
PC85
470P_0603_50V8J
PC85
470P_0603_50V8J
1 2
PR106
1M_0402_5%
PR106
1M_0402_5%
12
PQ37
PMBT2222A_SOT23-3
PQ37
PMBT2222A_SOT23-3
1
2
3
PR124
100K_0402_5%
@PR124
100K_0402_5%
@
1 2
PR103
20K_0402_1%
PR103
20K_0402_1%
1 2
PC76
22U_0805_6.3VAM
PC76
22U_0805_6.3VAM
1 2
PR107
267K_0402_1%
PR107
267K_0402_1%
12
PC74
22U_0805_6.3VAM
PC74
22U_0805_6.3VAM
1 2
PR1250_0402_5% PR1250_0402_5%
1 2
PQ34
AO4466L_SO8
PQ34
AO4466L_SO8
4
6
1
2
35
7
8
PR116
15K_0402_1%
PR116
15K_0402_1%
1 2
PR122
30K_0402_1%
PR122
30K_0402_1%
1 2
PR118
2K_0402_1%
PR118
2K_0402_1%
12
PR113
0_0402_5%
PR113
0_0402_5%
12
PC86
4.7U_0805_10V6K
PC86
4.7U_0805_10V6K
1 2
+
PC84
330U_6.3V_M
+
PC84
330U_6.3V_M
1
2
PR114
0_0402_5%
PR114
0_04
02_5%
12
PL12
2.2UH_FDVE0630-H-2R2M=P3_8.3A_20%
PL12
2.2UH_FDVE0630-H-2R2M=P3_8.3A_20%
12
PC81
4.7U_0805_25V6-K
PC81
4.7U_0805_25V6-K
1 2
PR111
4.7_1206_5%
PR111
4.7_1206_5%
1 2
PC87
4.7U_0603_6.3V6K
PC87
4.7U_0603_6.3V6K
1 2
PR112
100_0603_1%
PR112
100_0603_1%
12
PR105
10K_0402_1%
PR105
10K_0402_1%
1 2
PL11
2.2UH_FDVE0630-H-2R2M=P3_8.3A_20%
PL11
2.2UH_FDVE0630-H-2R2M=P3_8.3A_20%
12
PR120
15K_0402_1%
PR120
15K_0402_1%
1 2
PU7
RT8209MGQW_WQFN14_3P5X3P5
PU7
RT8209MGQW_WQFN14_3P5X3P5
VOUT
3
VDD
4
EN/DEM1
TON
2
FB
5
PGOOD
6LGATE9
UGATE13
PHASE12
GND
7
PGND
8
CS11
VDDP10
BOOT14
NC15
PR121
10K_0402_5%
PR121
10K_0402_5%
1 2
PC177
2200P_0402_50V7K
PC177
2200P_0402_50V7K
1 2
PC77
22U_0805_6.3VAM
PC77
22U_0805_6.3VAM
1 2
PR104100K_0402_5% PR104100K_0402_5%
12
PC78
680P_0402_50V7K
PC78
680P_0402_50V7K
1 2
PC88
4700P_0402_25V7K
@PC88
4700P_0402_25V7K
@
1 2
PR117
0_0402_5%
PR117
0_0402_5%
1 2
G
D
S
PQ67
2N7002W-T/R7_SOT323-3
G
D
S
PQ67
2N7002W-T/R7_SOT323-3
2
1 3
PQ35
AO4712_SO8
PQ35
AO4712_SO8
36
5
7
8
2
4
1

5
5
4
4
3
3
2
2
1
1
DD
CC
BB
AA
LX_1.05VS_VCCP
DH_1.05VS_VCCP
DL_1.05VS_VCCP
BST_1.05VS_VCCP
SUSP
1.05VS_51117_B+
SUSP
VCCIO_SENSE8 VCCPPWRGOOD 52
SUSP 38,44,52
SUSP# 38,40,44,52
+5VALW
+5VALW
+1.05VS_VCCPP
+3VALW
+1.5V+3VALW
+0.75VS
B+
Title
SizeDocument NumberRev
Date:Sheetof
Security Classification
Compal Secret Data
THIS SHEET OF ENGINEERING DRAWING IS THE PROPRIETARY PROPERTY OF COMPAL ELECTRONICS, INC. AND CONTAINS CONFIDENTIAL
AND TRADE SECRET INFORMATION. THIS SHEET MAY NOT BE TRANSFERED FROM THE CUSTODY OF THE COMPETENT DIVISION OF R&D
DEPARTMENT EXCEPT AS AUTHORIZED BY COMPAL ELECTRONICS, INC. NEITHER THIS SHEET NOR THE INFORMATION IT CONTAINS
MAY BE USED BY OR DISCLOSED TO ANY THIRD PARTY WITHOUT PRIOR WRITTEN CONSENT OF COMPAL ELECTRONICS, INC.
Issued Date
Deciphered Date
JE50-HR/SJV50-HR M/B Schema tics
0.5
PWR +1.05VS_VCCPP/+0.75VSP
Custom
5361 Friday, November 05, 2010
2010/11/12011/11/1
Title
SizeDocument NumberRev
Date:Sheetof
Security Classification
Compal Secret Data
THIS SHEET OF ENGINEERING DRAWING IS THE PROPRIETARY PROPERTY OF COMPAL ELECTRONICS, INC. AND CONTAINS CONFIDENTIAL
AND TRADE SECRET INFORMATION. THIS SHEET MAY NOT BE TRANSFERED FROM THE CUSTODY OF THE COMPETENT DIVISION OF R&D
DEPARTMENT EXCEPT AS AUTHORIZED BY COMPAL ELECTRONICS, INC. NEITHER THIS SHEET NOR THE INFORMATION IT CONTAINS
MAY BE USED BY OR DISCLOSED TO ANY THIRD PARTY WITHOUT PRIOR WRITTEN CONSENT OF COMPAL ELECTRONICS, INC.
Issued Date
Deciphered Date
JE50-HR/SJV50-HR M/B Schema tics
0.5
PWR +1.05VS_VCCPP/+0.75VSP
Custom
5361 Friday, November 05, 2010
2010/11/12011/11/1
Title
SizeDocument NumberRev
Date:Sheetof
Security Classification
Compal Secret Data
THIS SHEET OF ENGINEERING DRAWING IS THE PROPRIETARY PROPERTY OF COMPAL ELECTRONICS, INC. AND CONTAINS CONFIDENTIAL
AND TRADE SECRET INFORMATION. THIS SHEET MAY NOT BE TRANSFERED FROM THE CUSTODY OF THE COMPETENT DIVISION OF R&D
DEPARTMENT EXCEPT AS AUTHORIZED BY COMPAL ELECTRONICS, INC. NEITHER THIS SHEET NOR THE INFORMATION IT CONTAINS
MAY BE USED BY OR DISCLOSED TO ANY THIRD PARTY WITHOUT PRIOR WRITTEN CONSENT OF COMPAL ELECTRONICS, INC.
Issued Date
Deciphered Date
JE50-HR/SJV50-HR M/B Schema tics
0.5
PWR +1.05VS_VCCPP/+0.75VSP
Custom
5361 Friday, November 05, 2010
2010/11/12011/11/1
VFB=0.75V
Compal Electronics, Inc.
Cout ESR=15m ohm Rdson(max)=5.6 mohm Rdson(typ)=4.5 mohm.
Ipeak=12.866A, Imax=9A, Iocp=15.439A
Delta I=((19-1.05)*(1.05/19))/(L*Fsw)=3.33A
=>1/2Delta I=1.665A
choose Rcs=15K
Iocpmax=((15K*11uA)/0.0045)+1.665A=37.62A
Iocpmin=((15K*9uA)/(0.0056*1.3))+1.665A=23.02A
Iocp=23.02A~37.62A
<Vo=1.05V> VFB=0.75V
V=0.75*(1+4.02K/10K)=1.052V
Fsw=298KHz
PR139
10K_0402_1%
PR139
10K_0402_1%
12
PC97
4.7U_0603_6.3V6K
PC97
4.7U_0603_6.3V6K
1 2
PR132
2.2_0603_5%
PR132
2.2_0603_5%
12
+
PC99
330U_6.3V_M
+
PC99
330U_6.3V_M
1
2
PR141
10K_0402_1%
@PR141
10K_0402_1%
@
12
PR127
1K_0402_1%
PR127
1K_0402_1%
1 2
PR140
10_0402_5%
PR140
10_0402_5%
1 2
G
D
S
PQ38
2N7002W-T/R7_SOT323-3
G
D
S
PQ38
2N7002W-T/R7_SOT323-3
2
1 3
PR128
24.9K_0402_1%
PR128
24.9K_0402_1%
12
PR134
0_0603_5%
PR134
0_0603_5%
12
PR137
4.02K_0402_1%
PR137
4.02K_0402_1%
12
PR135
100_0603_5%
PR135
100_0603_5%
12
PC94
4.7U_0805_25V6-K
PC94
4.7U_0805_25V6-K
1 2
PC101
4.7U_0603_10V6K
PC101
4.7U_0603_10V6K
1 2
PC98
0.1U_0603_25V7K
PC98
0.1U_0603_25V7K
12
PU9
RT8209MGQW_WQFN14_3P5X3P5
PU9
RT8209MGQW_WQFN14_3P5X3P5
VOUT
3
VDD
4
EN/DEM1
TON
2
FB
5
PGOOD
6LGATE9
UGATE13
PHASE12
GND
7
PGND
8
CS11
VDDP10
BOOT14
NC15
PR131
680K_0402_5%
PR131
680K_0402_5%
12
PC91
.1U_0402_16V7K
PC91
.1U_0402_16V7K
1 2
PC102
4.7U_0805_10V6K
PC102
4.7U_0805_10V6K
1 2
PC178
0.1U_0603_25V7K
PC178
0.1U_0603_25V7K
1 2
PR249
47K_0402_5%
@PR249
47K_0402_5%
@
1 2
PU8
G2992F1U_SO8
PU8
G2992F1U_SO8
VOUT
4
NC5
GND
2
VREF
3
VIN
1VCNTL6
NC7
NC8
TP9
PQ40
AO4406AL_SO8
PQ40
AO4406AL_SO8
4
7
8
6
5
1
2
3
PC89
4.7U_0805_6.3V6K
PC89
4.7U_0805_6.3V6K
12
PL13
HCB4532KF-800T90_1812
PL13
HCB4532KF-800T90_1812
12
PC93
10U_0603_6.3V6M
PC93
10U_0603_6.3V6M
1 2
PL14
1UH_FDUE1040D-1R0M-P3_21.3A_20%
PL14
1UH_FDUE1040D-1R0M-P3_21.3A_20%
1 2
PC92
1U_0402_6.3V6K
PC92
1U_0402_6.3V6K
1 2
PR130
267K_0402_1%
PR130
267K_0402_1%
12
PR136
15K_0402_1%
PR136
15K_0402_1%
1 2
PR129
1K_0402_1%
PR129
1K_0402_1%
1 2
10K_0402_1%
PR138
10K_0402_1%
PR138
1 2
PC90
1U_0603_10V6K
PC90
1U_0603_10V6K
1 2
PC95
4.7U_0805_25V6-K
PC95
4.7U_0805_25V6-K
1 2
PC179
2200P_0402_50V7K
PC179
2200P_0402_50V7K
1 2
G
D
S
PQ39
2N7002W-T/R7_SOT323-3
G
D
S
PQ39
2N7002W-T/R7_SOT323-3
2
1 3
PC100
680P_0402_50V7K
PC100
680P_0402_50V7K
1 2
PQ41
AO4456_SO8
PQ41
AO4456_SO8
36
5
7
8
2
4
1
G
D
S
PQ68
2N7002W-T/R7_SOT323-3
G
D
S
PQ68
2N7002W-T/R7_SOT323-3
2
1 3
PR133
4.7_1206_5%
PR133
4.7_1206_5%
1 2

5
5
4
4
3
3
2
2
1
1
DD
CC
BB
AA
VGA_ON
BST_VCORE
SW_VCORE
DL_VCORE
GCORE_SEN
DH_VCORE
B+_CORE
VGA_ON 45,51
VGA_PWROK 18
GCORE_SEN24
GPU_VID022
GPU_VID122
VGA_ON# 45
FB_GND 24
GPU_VID222
B+
+VGA_CORE
+3VS
+3VSDGPU
+3VSDGPU
+3VSDGPU
+3VSDGPU
+3VS
+5VALW
+3VSDGPU
+3VSDGPU
Title
SizeDocument NumberRev
Date:Sheetof
Security Classification
Compal Secret Data
THIS SHEET OF ENGINEERING DRAWING IS THE PROPRIETARY PROPERTY OF COMPAL ELECTRONICS, INC. AND CONTAINS CONFIDENTI AL
AND TRADE SECRET INFORMATION. THIS SHEET MAY NOT BE TRANSFERED FROM THE CUSTODY OF THE COMPETENT DIVISION OF R&D
DEPARTMENT EXCEPT AS AUTHORIZED BY COMPAL ELECTRONICS, INC. NEITHER THIS SHEET NOR THE INFORMATION IT CONTAINS
MAY BE USED BY OR DISCLOSED TO ANY THIRD PARTY WITHOUT PRIOR WRITTEN CONSENT OF COMPAL ELECTRONICS, INC.
Issued Date
Deciphered Date
0.5
+VGA_COREP
Custom
5461 Friday, November 05, 2010
2010/11/12011/11/1
Compal Electronics, Inc.
Title
SizeDocument NumberRev
Date:Sheetof
Security Classification
Compal Secret Data
THIS SHEET OF ENGINEERING DRAWING IS THE PROPRIETARY PROPERTY OF COMPAL ELECTRONICS, INC. AND CONTAINS CONFIDENTI AL
AND TRADE SECRET INFORMATION. THIS SHEET MAY NOT BE TRANSFERED FROM THE CUSTODY OF THE COMPETENT DIVISION OF R&D
DEPARTMENT EXCEPT AS AUTHORIZED BY COMPAL ELECTRONICS, INC. NEITHER THIS SHEET NOR THE INFORMATION IT CONTAINS
MAY BE USED BY OR DISCLOSED TO ANY THIRD PARTY WITHOUT PRIOR WRITTEN CONSENT OF COMPAL ELECTRONICS, INC.
Issued Date
Deciphered Date
0.5
+VGA_COREP
Custom
5461 Friday, November 05, 2010
2010/11/12011/11/1
Compal Electronics, Inc.
Title
SizeDocument NumberRev
Date:Sheetof
Security Classification
Compal Secret Data
THIS SHEET OF ENGINEERING DRAWING IS THE PROPRIETARY PROPERTY OF COMPAL ELECTRONICS, INC. AND CONTAINS CONFIDENTI AL
AND TRADE SECRET INFORMATION. THIS SHEET MAY NOT BE TRANSFERED FROM THE CUSTODY OF THE COMPETENT DIVISION OF R&D
DEPARTMENT EXCEPT AS AUTHORIZED BY COMPAL ELECTRONICS, INC. NEITHER THIS SHEET NOR THE INFORMATION IT CONTAINS
MAY BE USED BY OR DISCLOSED TO ANY THIRD PARTY WITHOUT PRIOR WRITTEN CONSENT OF COMPAL ELECTRONICS, INC.
Issued Date
Deciphered Date
0.5
+VGA_COREP
Custom
5461 Friday, November 05, 2010
2010/11/12011/11/1
Compal Electronics, Inc.
P5WE0
ESR=10mohm
VFB=0.6V
TPCA8057-H Rds=2.6m/3.2m ohm
Switch freq. (RF pin setting)
47K ==>450KHz
100K ==>390KHz
200K ==>350KHz (Currently setting)
470K ==>300KHz
0
1
1 0
110.825V(0.827V)
GPU_VID1
0
NVIDIA/N12P-GS
0
GPU_VID0
0.975V(0.982V)
1.0V(1.024V)
----
P8/P12
P0(Cold)
P0(Hot)
NVIDIA/N12P-GV1
----
0.825V(0.827V)
0.90V(0.907V)
0.925V(0.930V)
Cout ESR=12m ohm Rdson(max)=3.2 mohm Rdson(typ)=2.6 mohm.
Ipeak=41.02A, Imax=28.714A, Iocp=43A
Delta I=((19-0.9)*(0.9/19))/(L*Fsw)=6.8A
=>1/2Delta I=3.4A
choose Rcs=75K
Iocpmax=((75K*11uA)/0.0013)+3.4A=75.52A
Iocpmin=((75K*9uA)/(0.0016*1.35))+3.4A=48.42A
Iocp=48.42A~75.52A
VFB=0.7V
V=0.7*(1+Rtop/Rbottom)
Fsw=350KHz
Vtrip range ==> 0.2V ~ 3V
X
X
X
GPU_VID2
X
PR167
10K_0402_5%
VGA@PR167
10K_0402_5%
VGA@
1 2
PR261
10K_0402_5%
@PR261
10K_0402_5%
@
12
PR165
10K_0402_5%
@PR165
10K_0402_5%
@
12
PQ43
TPCA8030-H_SOP-ADV8-5
VGA@PQ43
TPCA8030-H_SOP-ADV8-5
VGA@
4
5
1
2
3
PR163
10K_0402_5%
VGA@PR163
10K_0402_5%
VGA@
12
PC115
4700P_0402_25V7K
VGA@PC115
4700P_0402_25V7K
VGA@
1 2
PR164
10K_0402_5%
@PR164
10K_0402_5%
@
1 2
PR157
6.49K_0402_1%
GS@PR157
6.49K_0402_1%
GS@
PC104
10U_1206_25V6M
VGA@PC104
10U_1206_25V6M
VGA@
1 2
PC103
10U_1206_25V6M
VGA@PC103
10U_1206_25V6M
VGA@
1 2
PR150
10_0402_5%
VGA@PR150
10_0402_5%
VGA@
1 2
PR158
10K_0402_5%
VGA@PR158
10K_0402_5%
VGA@
12
PR255
10K_0402_5%
@PR255
10K_0402_5%
@
1 2
PR157
12.4K_0402_1%
GV@PR157
12.4K_0402_1%
GV@
12
PR160
16.2K_0402_1%
GV@PR160
16.2K_0402_1%
GV@
1 2
G
D
S
PQ47A
DMN66D0LDW-7_SOT363-6
VGA@
G
D
S
PQ47A
DMN66D0LDW-7_SOT363-6
VGA@
2
6 1
PR258
10K_0402_5%
@PR258
10K_0402_5%
@
1 2
PR161
10K_0402_5%
@PR161
10K_0402_5%
@
12
PR147
4.7_1206_5%
VGA@PR147
4.7_1206_5%
VGA@
1 2
PR151
0_0402_5%
VGA@PR151
0_0402_5%
VGA@
12
PR149
10K_0402_1%
VGA@PR149
10K_0402_1%
VGA@
12
G
D
S
PQ46
2N7002W-T/R7_SOT323-3
VGA@
G
D
S
PQ46
2N7002W-T/R7_SOT323-3
VGA@
2
1 3
PR256
12.4K_0402_1%
@PR256
12.4K_0402_1%
@
12
PQ42
TPCA8030-H_SOP-ADV8-5
VGA@PQ42
TPCA8030-H_SOP-ADV8-5
VGA@
4
5
1
2
3
PR160
8.25K_0402_1%
GS@PR160
8.25K_0402_1%
GS@
PR169
10K_0402_5%
VGA@PR169
10K_0402_5%
VGA@
1 2
PR146
10K_0402_5%
@PR146
10K_0402_5%
@
12
PQ44
TPCA8028-H_SOP-ADVANCE8-5
VGA@PQ44
TPCA8028-H_SOP-ADVANCE8-5
VGA@
4
1
2
35
PR168
10K_0402_5%
@PR168
10K_0402_5%
@
12
PR166
10K_0402_5%
VGA@PR166
10K_0402_5%
VGA@
1 2
PR260
10K_0402_5%
@PR260
10K_0402_5%
@
12
PR170
10K_0402_5%
VGA@PR170
10K_0402_5%
VGA@
1 2
PR162
10K_0402_5%
VGA@PR162
10K_0402_5%
VGA@
12
PC114
4700P_0402_25V7K
VGA@PC114
4700P_0402_25V7K
VGA@
1 2
PL16
0.36UH_MMD-12CE-R36M-M1L_34A_20%
VGA@PL16
0.36UH_MMD-12CE-R36M-M1L_34A_20%
VGA@
12
PR145
75K_0402_1%
VGA@PR145
75K_0402_1%
VGA@
12
PC109
680P_0402_50V7K
VGA@PC109
680P_0402_50V7K
VGA@
1 2
PC186
0.1U_0603_25V7K
VGA@PC186
0.1U_0603_25V7K
VGA@
1 2
PC183
4700P_0402_25V7K
@PC183
4700P_0402_25V7K
@
1 2
PR143
2.2_0603_5%
VGA@PR143
2.2_0603_5%
VGA@
12
PR159
10K_0402_5%
VGA@PR159
10K_0402_5%
VGA@
12
PR152
0_0402_5%
VGA@PR152
0_0402_5%
VGA@
1 2
G
D
S
PQ69A
DMN66D0LDW-7_SOT363-6
@
G
D
S
PQ69A
DMN66D0LDW-7_SOT363-6
@
2
6 1
PR148
200K_0402_1%
VGA@PR148
200K_0402_1%
VGA@
12
PR156
10K_0402_1%
VGA@PR156
10K_0402_1%
VGA@
1 2
G
D
S
PQ48B
DMN66D0LDW-7_SOT363-6
VGA@
AP
G
D
S
PQ48B
DMN66D0LDW-7_SOT363-6
VGA@
AP
5
3 4
PU10
T
PS51218DSCR_SON10_3X3
VGA@ PU10
TPS51218DSCR_SON10_3X3
VGA@
EN
3
TRIP
2
V5IN7
DRVH9
SW8
DRVL6
VBST10
RF
5
VFB
4
PGOOD
1
TP11
PC107
10U_1206_25V6M
VGA@PC107
10U_1206_25V6M
VGA@
1 2
+
PC108
470U_V_2.5VM
VGA@
+
PC108
470U_V_2.5VM
VGA@
1
2
PR144
2.2_0603_5%
VGA@PR144
2.2_0603_5%
VGA@
12
G
D
S
PQ47B
DMN66D0LDW-7_SOT363-6
VGA@
G
D
S
PQ47B
DMN66D0LDW-7_SOT363-6
VGA@
5
3 4
G
D
S
PQ69B
DMN66D0LDW-7_SOT363-6
@
G
D
S
PQ69B
DMN66D0LDW-7_SOT363-6
@
5
3 4
PC106
1U_0603_6.3V6M
VGA@
PC106
1U_0603_6.3V6M
VGA@
12
+
PC171
470U_V_2.5VM
VGA@
+
PC171
470U_V_2.5VM
VGA@
1
2
PR142
10K_0402_5%
@PR142
10K_0402_5%
@
1 2
PC105
0.1U_0603_25V7K
VGA@PC105
0.1U_0603_25V7K
VGA@
12
PR257
10K_0402_5%
@PR257
10K_0402_5%
@
12
PC110
.1U_0402_16V7K
VGA@PC110
.1U_0402_16V7K
VGA@
1 2
PR259
10K_0402_5%
@PR259
10K_0402_5%
@
12
PL15
HCB3225KF-151T50_1210
VGA@PL15
HCB3225KF-151T50_1210
VGA@
12
PC113
2200P_0402_25V7K
VGA@PC113
2200P_0402_25V7K
VGA@
1 2
PQ45
TPCA8028-H_SOP-ADVANCE8-5
VGA@PQ45
TPCA8028-H_SOP-ADVANCE8-5
VGA@
4
1
2
35
G
D
S
PQ48A
DMN66D0LDW-7_SOT363-6
VGA@
G
D
S
PQ48A
DMN66D0LDW-7_SOT363-6
VGA@
2
6 1
PR153
1.82K_0402_1%
VGA@PR153
1.82K_0402_1%
VGA@
12

5
5
4
4
3
3
2
2
1
1
DD
CC
BB
AA
CPU_B+
PHASE1
BOOT1
VSUM+
ISEN1
VSUM-
PHASE2
BOOT2
VSUM+
ISEN2
VSUM-
BOOT1
UGATE1
LGATE1
UGATE2
BOOT2
LGATE2
VSUM-
VSUM+
ISEN1ISEN2
PHASE2
LGATE1
LGATE2
PHASE1
SVID_SCLK
SVID_ALERT#
LGATEG
ISPG
ISNG
VSUM-
NTCG
PHASEG
BOOTG
ISPG
LGATEG
PHASEG
UGATEG
BOOTG
NTCG
GFX_B+
CPU_B+
SVID_SDA
ISEN2
ISEN1
VSSSENSE
GFXVR_IMON
VSUM+
VSUM-
ISEN3
ISEN2
ISEN1
CPU_B+
ISNG
ISEN3
ISEN3 ISEN3
VSS_AXG_SENSE
UGATEG
UGATE2
UGATE1
VR_ON 40
VR_SVID_CLK 8
VR_SVID_ALRT# 8
VR_SVID_DAT 8
VSS_AXG_SENSE9
VCC_AXG_SENSE9
VGATE15,40
GFX_CORE_PWRGD 40
IMVP_IMON
VR_HOT# 40
VSSSENSE 8
VCCSENSE 8
+CPU_CORE
+CPU_CORE
+5VS
+CPU_CORE
CPU_B+
+5VS
+3VS
+1.05VS_VTT
+3VS
+VGFX_COREP
+1.05VS_VTT
+VGFX_COREP
+5VS
+5VS
B+
+CPU_CORE
B+
Title
SizeDocument NumberRev
Date:Sheetof
Security Classification
Compal Secret Data
THIS SHEET OF ENGINEERING DRAWING IS THE PROPRIETARY PROPERTY OF COMPAL ELECTRONICS, INC. AND CONTAINS CONFIDENTIAL
AND TRADE SECRET INFORMATION. THIS SHEET MAY NOT BE TRANSFERED FROM THE CUSTODY OF THE COMPETENT DIVISION OF R&D
DEPARTMENT EXCEPT AS AUTHORIZED BY COMPAL ELECTRONICS, INC. NEITHER THIS SHEET NOR THE INFORMATION IT CONTAINS
MAY BE USED BY OR DISCLOSED TO ANY THIRD PARTY WITHOUT PRIOR WRITTEN CONSENT OF COMPAL ELECTRONICS, INC.
Issued DateDeciphered Date
JE50-HR/SJV50-HR M/B Schemat ics
0.5
PWR +CPU_CORE/+VGFX_CORE
Custom
5561 Friday, November 05, 2010
2010/11/12011/11/1
Title
SizeDocument NumberRev
Date:Sheetof
Security Classification
Compal Secret Data
THIS SHEET OF ENGINEERING DRAWING IS THE PROPRIETARY PROPERTY OF COMPAL ELECTRONICS, INC. AND CONTAINS CONFIDENTI AL
AND TRADE SECRET INFORMATION. THIS SHEET MAY NOT BE TRANSFERED FROM THE CUSTODY OF THE COMPETENT DIVISION OF R&D
DEPARTMENT EXCEPT AS AUTHORIZED BY COMPAL ELECTRONICS, INC. NEITHER THIS SHEET NOR THE INFORMATION IT CONTAINS
MAY BE USED BY OR DISCLOSED TO ANY THIRD PARTY WITHOUT PRIOR WRITTEN CONSENT OF COMPAL ELECTRONICS, INC.
Issued DateDeciphered Date
JE50-HR/SJV50-HR M/B Schematics
0.5
PWR +CPU_CORE/+VGFX_CORE
Custom
5561 Friday, November 05, 2010
2010/11/12011/11/1
Title
SizeDocument NumberRev
Date:Sheetof
Security Classification
Compal Secret Data
THIS SHEET OF ENGINEERING DRAWING IS THE PROPRIETARY PROPERTY OF COMPAL ELECTRONICS, INC. AND CONTAINS CONFIDENTI AL
AND TRADE SECRET INFORMATION. THIS SHEET MAY NOT BE TRANSFERED FROM THE CUSTODY OF THE COMPETENT DIVISION OF R&D
DEPARTMENT EXCEPT AS AUTHORIZED BY COMPAL ELECTRONICS, INC. NEITHER THIS SHEET NOR THE INFORMATION IT CONTAINS
MAY BE USED BY OR DISCLOSED TO ANY THIRD PARTY WITHOUT PRIOR WRITTEN CONSENT OF COMPAL ELECTRONICS, INC.
Issued DateDeciphered Date
JE50-HR/SJV50-HR M/B Schematics
0.5
PWR +CPU_CORE/+VGFX_CORE
Custom
5561 Friday, November 05, 2010
2010/11/12011/11/1
Compal Electronics, Inc.
Alert# PU resister need close CPU,
so the PU resister in HW schematic.
but DAT and CLK need close PWM-IC,
so the PU resister in POWER schematic.
+CPU_CORE
Icc-max=53A
Rdson=3.6~4.5m ohm
DCR=1.1m ohm
HW output cap:
(1)10U_0805_4V *10
(2)22U_0805_6.3V *15
(3)470U_D2_2V *4(ESR=4.5m ohm)
+VGFX_COREP
Ipeak=26A , Imax=18.2A , 1.2Ipeak=31.2A
Rdson=3.6~4.5m ohm
DCR=1.1m ohm
HW output cap:
(1)22U_0805_6.3V *12
(2)470U_D2_2V *2(ESR=4.5m ohm)
Parallel and tune length
change from 43P to 47P
for shortage problem
2010-03-15
(Ipeak=56A)
*Iccmax in Turbo Mode for SV (35W) is 53A
*OCP setting value=71.5A*OCP setting value=37A
For shortage changed
For shortage changed
(Vboot=0)
PC120
1000P_0402_50V7K
GFX@ PC120
1000P_0402_50V7K
GFX@
1 2
PC137
470P_0402_50V7K
@PC137
470P_0402_50V7K
@
1 2
PC128
150P_0402_50V8J
GFX@ PC128
150P_0402_50V8J
GFX@
1 2
PR198
0_0402_5%
DC@PR198
0_0402_5%
DC@
12
PQ58
TPCA8030-H_SOP-ADV8-5
@PQ58
TPCA8030-H_SOP-ADV8-5
@
4
5
1
2
3
PR178
4.7_1206_5%
GFX@PR178
4.7_1206_5%
GFX@
1 2
PC149
0.22U_0603_10V7K
PC149
0.22U_0603_10V7K
1 2
PL17
HCB4532KF-800T90_1812
PL17
HCB4532KF-800T90_1812
12
PR172
8.06K_0402_1%
GFX@ PR172
8.06K_0402_1%
GFX@
1 2
PR223
2.61K_0402_1%
PR223
2.61K_0402_1%
1 2
PR188
18.2K_0402_1%
GFX@
PR188
18.2K_0402_1%
GFX@
1 2
PR227
11K_0402_1%
PR227
11K_0
402_1%
1 2
PC158
150P_0402_50V8J
PC158
150P_0402_50V8J
1 2
PR209
3.83K_0402_1%
PR209
3.83K_0402_1%
12
PR189
16.5K_0402_1%
@PR189
16.5K_0402_1%
@
12
PQ53
TPCA8030-H_SOP-ADV8-5
QC@PQ53
TPCA8030-H_SOP-ADV8-5
QC@
4
5
1
2
3
PC145
10U_1206_25V6M
PC145
10U_1206_25V6M
1 2
PC138
10U_1206_25V6M
PC138
10U_1206_25V6M
1 2
PR219
1_0402_5%
PR219
1_0402_5%
12
PH3
470K_0402_5%_TSM0B474J4702RE
GFX@PH3
470K_0402_5%_TSM0B474J4702RE
GFX@
1 2
PQ61
TPCA8030-H_SOP-ADV8-5
PQ61
TPCA8030-H_SOP-ADV8-5
4
5
1
2
3
PR210
27.4K_0402_1%
P R210
27.4K_0402_1%
1 2
PQ49
TPCA8030-H_SOP-ADV8-5
GFX@
PQ49
TPCA8030-H_SOP-ADV8-5
GFX@
4
5
1
2
3
PR213
8.06K_0402_1%
PR213
8.06K_0402_1%
1 2
PQ60
TPCA8028-H_SOP-ADVANCE8-5
PQ60
TPCA8028-H_SOP-ADVANCE8-5
4
1
2
35
ISL6208ACRZ-T_QFN8_3X3
PU11QC@
ISL6208ACRZ-T_QFN8_3X3
PU11QC@
VCC
5
FCCM
6
PWM
2
BOOT1
PHASE7
UGATE8
LGATE4
GND
3
PGND9
PR225
3.83K_0402_1%
QC@PR225
3.83K_0402_1%
QC@
PR193
604_0402_1%
GFX@PR193
604_0402_1%
GFX@
1 2
PR229
1.47K_04
02_1%
DC@PR229
1.47K_0402_1%
DC@
1 2
PC166
330P_0402_50V7K
@PC166
330P_0402_50V7K
@
1 2
PQ55
TPCA8028-H_SOP-ADVANCE8-5
@PQ55
TPCA8028-H_SOP-ADVANCE8-5
@
4
1
2
35
PR222
499_0402_1%
PR222
499_0402_1%
1 2
PQ62
TPCA8030-H_SOP-ADV8-5
@PQ62
TPCA8030-H_SOP-ADV8-5
@
4
5
1
2
3
PR216
4.7_1206_5%
PR216
4.7_1206_5%
1 2
PQ52
TPCA8028-H_SOP-ADVANCE8-5
@
PQ52
TPCA8028-H_SOP-ADVANCE8-5
@
4
1
2
35
PR221
499K_0402_1%
@PR221
499K_0402_1%
@
12
PC169
680P_0402_50V7K
PC169
680P_0402_50V7K
1 2
PR196
1.91K_0402_1%
GFX@ PR196
1.9 1K_0402_1%
GFX@
1 2
PC129
1U_0603_10V6K
QC@PC129
1U_0603_10V6K
QC@
1 2
PH4
10K_0402_5%_TSM0A103J4302RE
GFX@ PH4
10K_0402_5%_TSM0A103J4302RE
GFX@
12
PR191
54.9_0402_1%
PR191
54.9_0402_1%
1 2
PR231
100_0402_1%
@PR231
100_0402_1%
@
1 2
PL20
0.36UH_PCMC104T-R36MN1R17_30A_20%
PL20
0.36UH_PCMC104T-R36MN1R17_30A_20%
1
3
4
2
PR214
2.2_0603_5%
PR214
2.2_0603_5%
1 2
PR197
1.91K_0402_1%
PR197
1.91K_0402_1%
12
PC184
0.1U_0603_25V7K
GFX@PC184
0.1U_0603_25V7K
GFX@
1 2
PC131
0.22U_0603_10V7K
QC@PC131
0.22U_0603_10V7K
QC@
12
PR199
10K_0402_1%
QC@PR199
10K_0402_1%
QC@
1 2
PH6
10KB_0603_5%_ERTJ1VR103J
PH6
10KB_0603_5%_ERTJ1VR103J
1 2
PR215
1_0603_5%
PR215
1_0603_5%
1 2
+
PC117
220U_25V_M
+
PC117
220U_25V_M
1
2
PR207
1_0402_5%
QC@PR207
1_0402_5%
QC@
1 2
PR181
475K_0402_1%
GFX@ PR1 81
475K_0402_1%
GFX@
1 2
PR246
10K_0402_1%
QC@PR246
10K_0402_1%
QC@
1 2
PR201
10K_0402_1%
QC@PR201
10K_0402_1%
QC@
12
PR205
10K_0402_1%
QC@PR205
10K_0402_1%
QC@
12
PR218
3.65K_0402_1%
PR218
3.65K_0402_1%
1 2
PL19
0.36UH_PCMC104T-R36MN1R17_30A_20%
QC@PL19
0.36UH_PCMC104T-R36MN1R17_30A_20%
QC@
1
3
4
2
PC118
10U_1206_25V6M
GFX@PC118
10U_1206_25V6M
GFX@
1 2
PC135
.1U_0402_16V7K
@PC135
.1U_0402_16V7K
@
12
PC156
470P_0402_50V7K
PC156
470P_0402_50V7K
1 2
PR208
499_0402_1%
@PR208
499_0402_1%
@
12
PR237
1_0402_5%
PR237
1_0402_5%
12
PR190
130_0402_1%
PR190
130_0
402_1%
1 2
PR183
10_0402_1%
GFX@PR183
10_0402_1%
GFX@
1 2
PR185
0_0402_5%
QC@PR185
0_0402_5%
QC@
1 2
PC161330P_0402_50V7K PC161330P_0402_50V7K
1 2
PR220
10K_0402_1%
PR220
10K_0402_1%
12
PR192
100_0402_1%
@PR192
100_0402_1%
@
12
PC160
0.068U_0402_16V7K
PC160
0.068U_0402_16V7K
1 2
PR212
590_0402_1%
QC@PR212
590_0402_1%
QC@
PR234
4.7_1206_5%
PR234
4.7_1206_5%
1 2
PC167
.1U_0402_16V7K
PC167
.1U_0402_16V7K
1 2
PQ63
TPCA8028-H_SOP-ADVANCE8-5
PQ63
TPCA8028-H_SOP-ADVANCE8-5
4
1
2
35
PQ64
TPCA8028-H_SOP-ADVANCE8-5
@PQ64
TPCA8028-H_SOP-ADVANCE8-5
@
4
1
2
35
PR200
0_0402_5%
PR200
0_0402_5%
12
PC14822P_0402_50V8J DC@PC14822P_0402_50V8J DC@
1 2
PC1500.22U_0402_6.3V6K QC@PC1500.22U_0402_6.3V6K QC@
1 2
PC142
2.2U_0603_10V6K
PC142
2.2U_0603_10V6K
1 2
PR225
3.32K_0402_1%
DC@PR225
3.32K_0
402_1%
DC@
1 2
PC144
470P_0402_50V7K
@
PC144
470P_0402_50V7K
@
1 2
PC126
39P_0402_50V7K
GFX@ PC126
39P_0402_50V7K
GFX@
1 2
PR229
1.37K_0402_1%
QC@PR229
1.37K_0402_1%
QC@
PC168
0.22U_0603_10V7K
PC168
0.22U_0603_10V7K
1 2
PR212
4.32K_0402_1%
DC@
PR212
4.32K_0402_1%
DC@
1 2
PR238
10K_0402_1%
PR238
10K_0402_1%
12
PR235
10K_0402_1%
PR235
10K_0402_1%
1 2
PC111
4.7U_0805_25V6-K
PC111
4.7U_0805_25V6-K
1 2
PR251
2.2_0603_5%
PR251
2.2_0603_5%
1 2
PC162
330P_0402_50V7K
PC162
330P_0402_50V7K
1 2
PC133
.1U_0402_16V7K
GFX@PC133
.1U_0402_16V7K
GFX@
12
PR203
0_0402_5%
PR 203
0_0402_5%
12
PR176
499K_0402_1%
@PR176
499K_0402_1%
@
1 2
PR226
2.2_0603_5%
PR226
2.2_0603_5%
1 2
PC152
1U_0603_10V6K
PC152
1U_0603_10V6K
1 2
PR173
27.4K_0402_1%
GFX@PR173
27.4K_0402_1%
GFX@
12
PR217
10K_0402_1%
PR217
10K_0402_1%
1 2
PR186
2.2_0603_5%
QC@
PR186
2.2_0603_5%
QC@
1 2
PR180
1_0402_5%
GFX@PR180
1_0402_5%
GFX@
1 2
PR211
0_0603_5%
PR211
0_0603_5%
12
PC155
33P_0402_50V8J
PC155
33P_0402_50V8J
1 2
PC130
680P_0402_50V7K
GFX@PC130
680P_0402_50V7K
GFX@
1 2
PC154
680P_0402_50V7K
PC154
680P_0402_50V7K
1 2
PL21
0.36UH_PCMC104T-R36MN1R17_30A_20%
PL21
0.36UH_PCMC104T-R36MN1R17_30A_20%
1
3
4
2
PR187
11K_0402_1% GFX@PR187
11K_0402_1% GFX@
12
PR195
0_0402_5%
DIS@PR195
0_0402_5%
DIS@
1 2
PR184
7.5K_0402_1%
GFX@PR184
7.5K_0402_1%
GFX@
12
PR194
0_0402_5%
QC@PR194
0_0402_5%
QC@
1 2
ISL95831CRZ-T_TQFN48_6X6
PU12
ISL95831CRZ-T_TQFN48_6X6
PU12
VWG
1
IMONG
2
PGOODG
3
SDA
4
ALERT#
5
SCLK
6
VR_ON
7
PGOOD
8
IMON
9
VR_HOT#
10
NTC
11
VW
12
COMP
13
FB
14
ISEN3/ FB2
15
ISEN2
16
ISEN1
17
VSEN
18
RTN
19
ISUMN
20
ISUMP
21
VDD
22
VIN
23
PROG1
24
BOOT125
UG126
PH127
VSSP128
LG129
PWM330
VDDP31
LG232
VSSP233
PH234
UG235
BOOT236
LGG37
PHG38
UGG39
BOOTG40
PROG241
NTCG42
ISNG43
ISPG44
RTNG45
VSENG46
FBG47
COMPG48
GND49
PC159
0.33U_0603_10V7K
PC159
0.33U_0603_10V7K
1 2
PC116
470P_0402_50V7K
@PC116
470P_0402_50V7K
@
1 2
PC122
0.22U_0603_10V7K
GFX@
PC122
0.22U_0603_10V7K
GFX@
1 2
PC164
10U_1206_25V6M
PC164
10U_1206_25V6M
1 2
PC163
10U_1206_25V6M
PC163
10U_1206_25V6M
1 2
PL24
HCB4532KF-800T90_1812
GFX@
PL24
HCB4532KF-800T90_1812
GFX@
12
PR202
4.7_1206_5%
QC@PR202
4.7_1206_5%
QC@
1 2
PC127
1000P_0402_50V7K
GFX@
PC127
1000P_0402_50V7K
GFX@
1 2
PC147
1000P_0402_50V7K
PC147
1000P_0402_50V7K
1 2
PC153
0.22U_0402_6.3V6K
PC153
0.22U_0402_6.3V6K
1 2
PR177
422_0402_1%
GFX@PR177
422_0402_1%
GFX@
1 2
PC121
330P_0402_50V7K
GFX@ PC121
330P_0402_50V7K
GFX@
12
PR232
10_0402_1%
PR232
10_0
402_1%
1 2
PQ54
TPCA8030-H_SOP-ADV8-5
@PQ54
TPCA8030-H_SOP-ADV8-5
@
4
5
1
2
3
PQ57
TPCA8030-H_SOP-ADV8-5
PQ57
TPCA8030-H_SOP-ADV8-5
4
5
1
2
3
PC151
0.22U_0603_25V7K
PC151
0.22U_0603_25V7K
1 2
PC119
10U_1206_25V6M
GFX@PC119
10U_1206_25V6M
GFX@
1 2
PC96
4.7U_0805_25V6-K
PC96
4.7U_0805_25V6-K
1 2
PQ50
TPCA8030-H_SOP-ADV8-5
@
PQ50
TPCA8030-H_SOP-ADV8-5
@
4
5
1
2
3
PR224
412K_0402_1%
PR224
412K_0402_1%
1 2
PC180
680P_0402_50V7K
PC180
680P_0402_50V7K
1 2
PR248
2K_0402_1%
PR248
2K_0402_1%
1 2
+
PC123
330U_X_2VM_R6M
GFX@
+
PC123
330U_X_2VM_R6M
GFX@
1
2
PQ51
TPCA8028-H_SOP-ADVANCE8-5
GFX@PQ51
TPCA8028-H_SOP-ADVANCE8-5
GFX@
4
1
2
35
PR175
2.2_0603_5%
GFX@
PR175
2.2_0603_5%
GFX@
1 2
PQ56
TPCA8028-H_SOP-ADVANCE8-5
QC@PQ56
TPCA8028-H_SOP-ADVANCE8-5
QC@
4
1
2
35
PR204
3.65K_0402_1%
QC@PR204
3.65K_0402_1%
QC@
1 2
PH5
470K_0402_5%_TSM0B474J4702RE
PH5
470K_0402_5%_TSM0B474J4702RE
12
PC141
0.047U_0603_16V7K
PC141
0.047U_0603_16V7K
1 2
PC1651000P_0402_50V7K PC1651000P_0402_50V7K
1 2
PC136
0.01U_0402_16V7K
@PC136
0.01U_0402_16V7K
@
12
PC157
0.22U_0402_6.3V6K
PC157
0.
22U_0402_6.3V6K
1 2
PL18
0.36UH_PCMC104T-R36MN1R17_30A_20%
GFX@PL18
0.36UH_PCMC104T-R36MN1R17_30A_20%
GFX@
1
3
4
2
PR247
10K_0402_1%
QC@PR247
10K_0402_1%
QC@
1 2
PR182
2.55K_0402_1%
GFX@PR182
2.55K_0402_1%
GFX@
1 2
PR233
2.2_0603_5%
PR233
2.2_0603_5%
1 2
PQ59
TPCA8028-H_SOP-ADVANCE8-5
@PQ59
TPCA8028-H_SOP-ADVANCE8-5
@
4
1
2
35
PR179
10K_0402_1%
GFX@PR179
10K_0402_1%
GFX@
1 2
PC143
47P_0402_50V8J
PC143
47P_0402_50V8J
1 2
PC140
680P_0402_50V7K
QC@PC140
680P_0402_50V7K
QC@
1 2
PR228
10_0 402_1%
PR228
10_0402_1%
1 2
PR236
3.65K_0402_1%
PR236
3.65K_0402_1%
1 2
PR171
3.83K_0402_1%
GFX@PR171
3.83K_0402_1%
GFX@
1 2
PC146
10U_1206_25V6M
PC146
10U_1206_25V6M
1 2
PC139
10U_1206_25V6M
PC139
10U_1206_25V6M
1 2
PR206
19.1K_0402_1%
PR206
19.1K_0402_1%
1 2
PC132
.1U_0402_16V7K
GFX@PC132
.1U_0402_16V7K
GFX@
12
PR230
2.2_0603_5%
PR230
2.2_0603_5%
1 2
PR174
10_0402_1%
GFX@PR174
10_0402_1%
GFX@
1 2
PC125
330P_0402_50V7K
GFX@ PC125
330P_0402_50V7K
GFX@
1 2
PC124
680P_0402_50V7K
GFX@ PC124
680P_0402_50V7K
GFX@
1 2
PC134
0.047U_0603_16V7K
GFX@PC134
0.047U_0603_16V7K
GFX@
1 2

5
5
4
4
3
3
2
2
1
1
DD
CC
BB
AA
Title
SizeDocument NumberRev
Date:Sheetof
Security Classification
Compal Secret Data
THIS SHEET OF ENGINEERING DRAWING IS THE PROPRIETARY PROPERTY OF COMPAL ELECTRONICS, INC. AND CONTAINS CONFIDENTIAL
AND TRADE SECRET INFORMATION. THIS SHEET MAY NOT BE TRANSFERED FROM THE CUSTODY OF THE COMPETENT DIVISION OF R&D
DEPARTMENT EXCEPT AS AUTHORIZED BY COMPAL ELECTRONICS, INC. NEITHER THIS SHEET NOR THE INFORMATION IT CONTAINS
MAY BE USED BY OR DISCLOSED TO ANY THIRD PARTY WITHOUT PRIOR WRITTEN CONSENT OF COMPAL ELECTRONICS, INC.
Issued Date
Deciphered Date
JE50-HR/SJV50-HR M/B Schemati cs
0.5
PIR (PWR)
Custom
5661 Friday, November 05, 2010
2010/11/12011/11/1
Compal Electronics, Inc.
Title
SizeDocument NumberRev
Date:Sheetof
Security Classification
Compal Secret Data
THIS SHEET OF ENGINEERING DRAWING IS THE PROPRIETARY PROPERTY OF COMPAL ELECTRONICS, INC. AND CONTAINS CONFIDENTIAL
AND TRADE SECRET INFORMATION. THIS SHEET MAY NOT BE TRANSFERED FROM THE CUSTODY OF THE COMPETENT DIVISION OF R&D
DEPARTMENT EXCEPT AS AUTHORIZED BY COMPAL ELECTRONICS, INC. NEITHER THIS SHEET NOR THE INFORMATION IT CONTAINS
MAY BE USED BY OR DISCLOSED TO ANY THIRD PARTY WITHOUT PRIOR WRITTEN CONSENT OF COMPAL ELECTRONICS, INC.
Issued Date
Deciphered Date
JE50-HR/SJV50-HR M/B Schemati cs
0.5
PIR (PWR)
Custom
5661 Friday, November 05, 2010
2010/11/12011/11/1
Compal Electronics, Inc.
Title
SizeDocument NumberRev
Date:Sheetof
Security Classification
Compal Secret Data
THIS SHEET OF ENGINEERING DRAWING IS THE PROPRIETARY PROPERTY OF COMPAL ELECTRONICS, INC. AND CONTAINS CONFIDENTIAL
AND TRADE SECRET INFORMATION. THIS SHEET MAY NOT BE TRANSFERED FROM THE CUSTODY OF THE COMPETENT DIVISION OF R&D
DEPARTMENT EXCEPT AS AUTHORIZED BY COMPAL ELECTRONICS, INC. NEITHER THIS SHEET NOR THE INFORMATION IT CONTAINS
MAY BE USED BY OR DISCLOSED TO ANY THIRD PARTY WITHOUT PRIOR WRITTEN CONSENT OF COMPAL ELECTRONICS, INC.
Issued Date
Deciphered Date
JE50-HR/SJV50-HR M/B Schemati cs
0.5
PIR (PWR)
Custom
5661 Friday, November 05, 2010
2010/11/12011/11/1
Compal Electronics, Inc.
Version change list (P.I.R. List)Page 1 of 1
for PWR
Reason for changeRev.PG#Modify ListDatePhase Fixed Issue Item
1
Add snubber R=4.7 ohm and C 680 pF0.2---2010/10/20
EMI solutionAdd SD001470B80 for PR35,PR58,PR60,PR87,PR111,
PR133,PR202,PR216,PR234
Add SE074681K80 for PC27,PC44,PC45,PC63,PC85,
PC100,PC140,PC154,PC169
2
0.2---2010/10/20
Change R to SD013220B80 forPR37,PR56,PR57,PR85,
PR109,PR132,PR186,PR214,PR233
EMI solution
3
Cost saving0.252Change PL11 and PL12 from
SH00000F800 to SH00000M7002010/10/20
Change DCR tolerance to 5%0.255Change PL18,PL19,PL20,PL21
from SH000005680 to SH00000HK002010/10/20
4
CPU CORE transient compensation0.255Add PR248, PC160, PC1802010/10/20
5
6
7
8
DVT_P5WE0
DVT_P5WE0
DVT_P5WE0
DVT_P5WE0
DVT_P5WE0
9
Change boost R from 0 to 2.2 ohm
Change PL11 and PL12 from
SH00000F800 to SH00000M700
Change PL18,PL19,PL20,PL21
from SH000005680 to SH00000HK00
CPU CORE transient compensation
10
11
12
13
14
15

5
5
4
4
3
3
2
2
1
1
DD
CC
BB
AA
Title
SizeDocument NumberRev
Date:Sheetof
Security Classification
Compal Secret Data
THIS SHEET OF ENGINEERING DRAWING IS THE PROPRIETARY PROPERTY OF COMPAL ELECTRONICS, INC. AND CONTAINS CONFIDE NTIAL
AND TRADE SECRET INFORMATION. THIS SHEET MAY NOT BE TRANSFERED FROM THE CUSTODY OF THE COMPETENT DIVISION OF R&D
DEPARTMENT EXCEPT AS AUTHORIZED BY COMPAL ELECTRONICS, INC. NEITHER THIS SHEET NOR THE INFORMATION IT CONTAINS
MAY BE USED BY OR DISCLOSED TO ANY THIRD PARTY WITHOUT PRIOR WRITTEN CONSENT OF COMPAL ELECTRONICS, INC.
Issued Date
Deciphered Date
JE50-HR/SJV50-HR M/B Schematics
0.5
Power Rail
Custom
5761 Friday, November 05, 2010
2010/11/12011/11/1
Title
SizeDocument NumberRev
Date:Sheetof
Security Classification
Compal Secret Data
THIS SHEET OF ENGINEERING DRAWING IS THE PROPRIETARY PROPERTY OF COMPAL ELECTRONICS, INC. AND CONTAINS CONFIDE NTIAL
AND TRADE SECRET INFORMATION. THIS SHEET MAY NOT BE TRANSFERED FROM THE CUSTODY OF THE COMPETENT DIVISION OF R&D
DEPARTMENT EXCEPT AS AUTHORIZED BY COMPAL ELECTRONICS, INC. NEITHER THIS SHEET NOR THE INFORMATION IT CONTAINS
MAY BE USED BY OR DISCLOSED TO ANY THIRD PARTY WITHOUT PRIOR WRITTEN CONSENT OF COMPAL ELECTRONICS, INC.
Issued Date
Deciphered Date
JE50-HR/SJV50-HR M/B Schematics
0.5
Power Rail
Custom
5761 Friday, November 05, 2010
2010/11/12011/11/1
Title
SizeDocument NumberRev
Date:Sheetof
Security Classification
Compal Secret Data
THIS SHEET OF ENGINEERING DRAWING IS THE PROPRIETARY PROPERTY OF COMPAL ELECTRONICS, INC. AND CONTAINS CONFIDE NTIAL
AND TRADE SECRET INFORMATION. THIS SHEET MAY NOT BE TRANSFERED FROM THE CUSTODY OF THE COMPETENT DIVISION OF R&D
DEPARTMENT EXCEPT AS AUTHORIZED BY COMPAL ELECTRONICS, INC. NEITHER THIS SHEET NOR THE INFORMATION IT CONTAINS
MAY BE USED BY OR DISCLOSED TO ANY THIRD PARTY WITHOUT PRIOR WRITTEN CONSENT OF COMPAL ELECTRONICS, INC.
Issued Date
Deciphered Date
JE50-HR/SJV50-HR M/B Schematics
0.5
Power Rail
Custom
5761 Friday, November 05, 2010
2010/11/12011/11/1
Compal Electronics, Inc.
BATTERY
B+
ADAPTER
CHARGER
ISL6266ACRZ-T
VR_ON
(PU1000)
APW7138NITRL
VGA_ON
(PU998)
+CPU_CORE
+VGA_CORE
RT8209BGQW
SYSON
(PU5)+1.5VAPL5331KAC-TRL
SUSP
(PU8)+0.75VS
RT8209BGQW
VS_ON
(PU6)+1.05V_VCCP
RT8205EGQW
(PU3)
+5VALW
Page 55 TQFN48
Page 54 SSOP16
SO8Page 53
(SUSP#)
WQFN14
WQFN14Page 53
SUSP
Page 44
VGA_ON#
Page 44
AO4430L
(U40)+1.5VSDGPU
SO8
+CLK_1.05VS
L76
WQFN24Page 49
SO8Page 44
RT8205EGQW
(PU3)
WQFN24Page 49
VCCPWRGOOD
+3VALW_PCH
(U14)
PCH_PWR_EN#
SO8Page 44
SI4800BDYSI4800BDY
SO8Page 44
SY8033BDBC
(PU6)
SUSP
DFN10Page 51
+1.8VS
RT9701-PB
SOT23-5Page 45
SUSP
(UB1)
+3V
+VCCSA
SO23-3Page 24 SO23-3Page 30
+5VS_ODD+3V_DMC
+1.5VS_DMC
SO23-3Page 37
ENVDD
AO3413L
(Q51)
+BT_VCC
+5VAMP+VDDA
SUSP
+5VS
SI4800BDY
(U49)
+CRT_VCC
TPS2062ADR
(U46)
+USB_VCCB
SYSON#
+3VALW
R599
+3V_LAN
BCM57780
(U39)
+1.2V_LAN
+1.05VS_PCH
PJP25
(RE1)
+3VALW_EC
SUSP
(U68)
+3VS
+3VS_CK505
+DVDD_AUDIO
+3V_WLAN
+HDMI_5V_OUT
+5VS_HDD1
ENVDD
AO3413L
(Q30)
+LCDVDD
VGA_ON
AO3413L
(Q34)
+3VSDGPU
SI4800BDY-T1-GE3
(U13)+1.5VS
Page 51
U38
+1.05VSDGPU

5
5
4
4
3
3
2
2
1
1
DD
CC
BB
AA
Title
SizeDocument NumberRev
Date:Sheetof
Security Classification
Compal Secret Data
THIS SHEET OF ENGINEERING DRAWING IS THE PROPRIETARY PROPERTY OF COMPAL ELECTRONICS, INC. AND CONTAINS CONFIDE NTIAL
AND TRADE SECRET INFORMATION. THIS SHEET MAY NOT BE TRANSFERED FROM THE CUSTODY OF THE COMPETENT DIVISION OF R&D
DEPARTMENT EXCEPT AS AUTHORIZED BY COMPAL ELECTRONICS, INC. NEITHER THIS SHEET NOR THE INFORMATION IT CONTAINS
MAY BE USED BY OR DISCLOSED TO ANY THIRD PARTY WITHOUT PRIOR WRITTEN CONSENT OF COMPAL ELECTRONICS, INC.
Issued Date
Deciphered Date
JE50-HR/SJV50-HR M/B Schematics
0.5
Power sequence
Custom
5861 Friday, November 05, 2010
2010/11/12011/11/1
Title
SizeDocument NumberRev
Date:Sheetof
Security Classification
Compal Secret Data
THIS SHEET OF ENGINEERING DRAWING IS THE PROPRIETARY PROPERTY OF COMPAL ELECTRONICS, INC. AND CONTAINS CONFIDE NTIAL
AND TRADE SECRET INFORMATION. THIS SHEET MAY NOT BE TRANSFERED FROM THE CUSTODY OF THE COMPETENT DIVISION OF R&D
DEPARTMENT EXCEPT AS AUTHORIZED BY COMPAL ELECTRONICS, INC. NEITHER THIS SHEET NOR THE INFORMATION IT CONTAINS
MAY BE USED BY OR DISCLOSED TO ANY THIRD PARTY WITHOUT PRIOR WRITTEN CONSENT OF COMPAL ELECTRONICS, INC.
Issued Date
Deciphered Date
JE50-HR/SJV50-HR M/B Schematics
0.5
Power sequence
Custom
5861 Friday, November 05, 2010
2010/11/12011/11/1
Title
SizeDocument NumberRev
Date:Sheetof
Security Classification
Compal Secret Data
THIS SHEET OF ENGINEERING DRAWING IS THE PROPRIETARY PROPERTY OF COMPAL ELECTRONICS, INC. AND CONTAINS CONFIDE NTIAL
AND TRADE SECRET INFORMATION. THIS SHEET MAY NOT BE TRANSFERED FROM THE CUSTODY OF THE COMPETENT DIVISION OF R&D
DEPARTMENT EXCEPT AS AUTHORIZED BY COMPAL ELECTRONICS, INC. NEITHER THIS SHEET NOR THE INFORMATION IT CONTAINS
MAY BE USED BY OR DISCLOSED TO ANY THIRD PARTY WITHOUT PRIOR WRITTEN CONSENT OF COMPAL ELECTRONICS, INC.
Issued Date
Deciphered Date
JE50-HR/SJV50-HR M/B Schematics
0.5
Power sequence
Custom
5861 Friday, November 05, 2010
2010/11/12011/11/1
Compal Electronics, Inc.
PU7
+VCCSA
PU9
+1.05VS_VCCP
V
A1
B1
A3
B4
A5
PCH
U14,+3VALW_PCH
QH4,+5VALW_PCH
B3
51ON#
ON/OFF
+3VALW
B+
EC_ON
VIN
BATT
PM_SLP_S3#
PM_SLP_S4#
PM_SLP_S5#
PM_SLP_A#
PM_SLP_SUS#6
PBTN_OUT#
4
V
VVV
V
V V
V
V
V
V
V
PCH_PWR_EN#
+3VALW_PCH
+5VALW_PCH
3
V
A5B7
SYSON
+1.5V
PU5
A4B6
SUSP#,SUSP8
V
V
U49
+5VS
U68
+3VS
U13
+1.5VS
PU8
+0.75V
V
V
V V
VR_ON
11
VGATE
PM_DRAM_PWRGD
H_CPUPWRGD
PLT_RST#
B5
SYS_PWROK
B72
2
V
V
V
PCH_RSMRST#
5
7SYSON#
9
V
PU1000
+CPU_CORE10
U47
CK505
14
13
CPU
15
V
2
VGA
V
VGA_PWROK8b
V
V
V
PU3
EC
AC
MODE
BATT
MODE
PU2
A2
(DIS)
B+
B2
PQ2
8a(DIS)VGA_ON
V
+3VSDGPU
Q6
V
DGPU_PWR_EN
+1.5VSDGPU
U40
V
+1.8VSDGPU
U37
V
+1.05VSDGPU
U38
V
+VGA_CORE
PU998
V V V VV
V
VCCPPWRGOOD

5
5
4
4
3
3
2
2
1
1
DD
CC
BB
AA
Title
SizeDocument NumberRev
Date:Sheetof
Security Classification
Compal Secret Data
THIS SHEET OF ENGINEERING DRAWING IS THE PROPRIETARY PROPERTY OF COMPAL ELECTRONICS, INC. AND CONTAINS CONFIDE NTIAL
AND TRADE SECRET INFORMATION. THIS SHEET MAY NOT BE TRANSFERED FROM THE CUSTODY OF THE COMPETENT DIVISION OF R&D
DEPARTMENT EXCEPT AS AUTHORIZED BY COMPAL ELECTRONICS, INC. NEITHER THIS SHEET NOR THE INFORMATION IT CONTAINS
MAY BE USED BY OR DISCLOSED TO ANY THIRD PARTY WITHOUT PRIOR WRITTEN CONSENT OF COMPAL ELECTRONICS, INC.
Issued Date
Deciphered Date
JE50-HR/SJV50-HR M/B Schematics
0.5
EE P.I.R (1)
Custom
5961 Friday, November 05, 2010
2010/11/12011/11/1
Title
SizeDocument NumberRev
Date:Sheetof
Security Classification
Compal Secret Data
THIS SHEET OF ENGINEERING DRAWING IS THE PROPRIETARY PROPERTY OF COMPAL ELECTRONICS, INC. AND CONTAINS CONFIDE NTIAL
AND TRADE SECRET INFORMATION. THIS SHEET MAY NOT BE TRANSFERED FROM THE CUSTODY OF THE COMPETENT DIVISION OF R&D
DEPARTMENT EXCEPT AS AUTHORIZED BY COMPAL ELECTRONICS, INC. NEITHER THIS SHEET NOR THE INFORMATION IT CONTAINS
MAY BE USED BY OR DISCLOSED TO ANY THIRD PARTY WITHOUT PRIOR WRITTEN CONSENT OF COMPAL ELECTRONICS, INC.
Issued Date
Deciphered Date
JE50-HR/SJV50-HR M/B Schematics
0.5
EE P.I.R (1)
Custom
5961 Friday, November 05, 2010
2010/11/12011/11/1
Title
SizeDocument NumberRev
Date:Sheetof
Security Classification
Compal Secret Data
THIS SHEET OF ENGINEERING DRAWING IS THE PROPRIETARY PROPERTY OF COMPAL ELECTRONICS, INC. AND CONTAINS CONFIDE NTIAL
AND TRADE SECRET INFORMATION. THIS SHEET MAY NOT BE TRANSFERED FROM THE CUSTODY OF THE COMPETENT DIVISION OF R&D
DEPARTMENT EXCEPT AS AUTHORIZED BY COMPAL ELECTRONICS, INC. NEITHER THIS SHEET NOR THE INFORMATION IT CONTAINS
MAY BE USED BY OR DISCLOSED TO ANY THIRD PARTY WITHOUT PRIOR WRITTEN CONSENT OF COMPAL ELECTRONICS, INC.
Issued Date
Deciphered Date
JE50-HR/SJV50-HR M/B Schematics
0.5
EE P.I.R (1)
Custom
5961 Friday, November 05, 2010
2010/11/12011/11/1
Page 1
Page 1 Page 1
Page 1
Solution Description
Solution Description Solution Description
Solution DescriptionRev.
Rev. Rev.
Rev. Page#
Page# Page#
Page#Title
Title Title
Title
Version Change List ( P. I. R. List )
Version Change List ( P. I. R. List ) Version Change List ( P. I. R. List )
Version Change List ( P. I. R. List )
Item
Item Item
ItemIssue Description
Issue Description Issue Description
Issue Description Date
Date Date
DateRequest
Request Request
Request
Owner
Owner Owner
Owner
Compal Electronics, Inc.
1P.18PCH_GPIO7109/01SWFor identofy VRAM 900 or 800 MHz0.2
2
3
4
P.31DPST buffer09/03HWChange U1 from NOT gate to Buffer0.2
P.39
P.40
EC_MUTE# pull high09/03HWChange EC_MUTE# Pull high from +3VALW to +3VS0.2
TP Conn. Reverse09/03HWTP Mudule change,so reverse TP pin0.2
5P.13R624 pop @09/03HWAlready pull high R655~
6C696,C368,C717,C718,C695,C366,C697,
C401,C370,C369,C715 change to 0.01U
Follow Vendor Suggest ..
HW 09/03 Change Cap from
0.1u to 0.01u
P.450.2
0.2
7P.35Change 0 Ohm
to 47 Ohm09/04BroadcomR199,R207,R211,R215,R168,R171,R179,
R182,R195,R216,R192 change to 47 Ohm
Follow Vendor Suggest ..0.2
P.5 8CPU XDP socket take off
09/17
09/17TP pin reverse
P.40 9
HW
HW
R624 change to 4.7K
OPTIMUS_EN# pull high, pull low resistor
value both change to 10K
OCI2B(R313) place @ for BOM
HDMI output from PCH (by UMA)
switch the LAN MIDI0 and MIDI2 pin
Change IO port PLT_RST# to PLT_RST_BUF#
HW
HW
HW
HW
HW
HW
09/17
09/17
09/17
09/17
09/17
09/17
10
11
12
13
14
15
0.2
0.2
0.2
0.2
0.2
0.2
0.2
0.2
P.13
P.45
P.33
P.35
P.24 1609/20HWmodify the VRAM strap pin ROM_SI
pull low resistor for implement VRAM 900MHz
P.17,35
,37,38,
39,45
P.18
0.3
17P.3309/23HWAdd R784 and R785 for DDC pull high...
18P.4409/23HWAdd C818 and C819 for coupling noise
from other spare trace...
Add R786,R787,R788 and R789 pull down
from vendor's suggestion..
HW 09/23 19P.45
20P.37Add C820,R790 and Q58 for 3G/B
and change source voltage from +3VS to +3VALW..
09/23HW
0.3
0.3
0.3
0.3
P.45Add C821,C822,C823,C824 for +1.5V...
and move the PJ26 & PJ27 between
1.5V to 1.5VSDGPUH
2109/23HW0.3
Change JUSB5 to USB2.0 Conn.
Add D34 as ESD Diode for USB3.0
P.46 2209/24HW0.3

5
5
4
4
3
3
2
2
1
1
DD
CC
BB
AA
Title
SizeDocument NumberRev
Date:Sheetof
Security Classification
Compal Secret Data
THIS SHEET OF ENGINEERING DRAWING IS THE PROPRIETARY PROPERTY OF COMPAL ELECTRONICS, INC. AND CONTAINS CONFIDE NTIAL
AND TRADE SECRET INFORMATION. THIS SHEET MAY NOT BE TRANSFERED FROM THE CUSTODY OF THE COMPETENT DIVISION OF R&D
DEPARTMENT EXCEPT AS AUTHORIZED BY COMPAL ELECTRONICS, INC. NEITHER THIS SHEET NOR THE INFORMATION IT CONTAINS
MAY BE USED BY OR DISCLOSED TO ANY THIRD PARTY WITHOUT PRIOR WRITTEN CONSENT OF COMPAL ELECTRONICS, INC.
Issued Date
Deciphered Date
JE50-HR/SJV50-HR M/B Schematics
0.5
EE P.I.R (2)
Custom
6061 Friday, November 05, 2010
2010/11/12011/11/1
Title
SizeDocument NumberRev
Date:Sheetof
Security Classification
Compal Secret Data
THIS SHEET OF ENGINEERING DRAWING IS THE PROPRIETARY PROPERTY OF COMPAL ELECTRONICS, INC. AND CONTAINS CONFIDE NTIAL
AND TRADE SECRET INFORMATION. THIS SHEET MAY NOT BE TRANSFERED FROM THE CUSTODY OF THE COMPETENT DIVISION OF R&D
DEPARTMENT EXCEPT AS AUTHORIZED BY COMPAL ELECTRONICS, INC. NEITHER THIS SHEET NOR THE INFORMATION IT CONTAINS
MAY BE USED BY OR DISCLOSED TO ANY THIRD PARTY WITHOUT PRIOR WRITTEN CONSENT OF COMPAL ELECTRONICS, INC.
Issued Date
Deciphered Date
JE50-HR/SJV50-HR M/B Schematics
0.5
EE P.I.R (2)
Custom
6061 Friday, November 05, 2010
2010/11/12011/11/1
Title
SizeDocument NumberRev
Date:Sheetof
Security Classification
Compal Secret Data
THIS SHEET OF ENGINEERING DRAWING IS THE PROPRIETARY PROPERTY OF COMPAL ELECTRONICS, INC. AND CONTAINS CONFIDE NTIAL
AND TRADE SECRET INFORMATION. THIS SHEET MAY NOT BE TRANSFERED FROM THE CUSTODY OF THE COMPETENT DIVISION OF R&D
DEPARTMENT EXCEPT AS AUTHORIZED BY COMPAL ELECTRONICS, INC. NEITHER THIS SHEET NOR THE INFORMATION IT CONTAINS
MAY BE USED BY OR DISCLOSED TO ANY THIRD PARTY WITHOUT PRIOR WRITTEN CONSENT OF COMPAL ELECTRONICS, INC.
Issued Date
Deciphered Date
JE50-HR/SJV50-HR M/B Schematics
0.5
EE P.I.R (2)
Custom
6061 Friday, November 05, 2010
2010/11/12011/11/1
Page 2
Page 2 Page 2
Page 2
Solution Description
Solution Description Solution Description
Solution DescriptionRev.
Rev. Rev.
Rev. Page#
Page# Page#
Page#Title
Title Title
Title
Version Change List ( P. I. R. List )
Version Change List ( P. I. R. List ) Version Change List ( P. I. R. List )
Version Change List ( P. I. R. List )
Item
Item Item
ItemIssue Description
Issue Description Issue Description
Issue Description Date
Date Date
DateRequest
Request Request
Request
Owner
Owner Owner
Owner
Compal Electronics, Inc.
23P.41Add R791 pull down 22k Ohm to ground
Vendor's request...
09/24HW0.3
24P.2209/24HWAdd D31 to connect to ACIN
Vendor's request...0.3
25P.3609/29HWAdd JP1,JP2 and JP3 for
ESD protection0.3
26P.3609/29MEUpdate the JREAD1 symbol 0.3
27P.1309/29HWAdd R792 follow DG1.50.3
28P.3309/29HWChange HDMI termination R to 680 Ohm 0.3
29P.4409/29HWAdd C825 fro +1.05VSDGPU0.3
30P.17,38
,4509/30HWChange the M/B to USB port to port 1
Sub/B to port 0 and port 20.3
31P.510/04HW
WWAN_OFF# from GPIO51 to GPIO37
WL_OFF# from GPIO55 to GPIO49
0.3
32P.17,1810/04HW
Add test point for TCK,TMS,
TRST#,TDO,TDI
0.3
33P.17,4510/04HWM/B USB port from port 2 change to port1 0.3
34P.2610/04HWC1 and C604 chaneg to 470uF0.3
35P.3610/04HWAdd C827 as DGND and RJ45_GND bridge0.3
36P.3610/04HW0.3
37P.3510/04HWChaneg R214 to 0603 package
38P.3510/04HWChaneg R192,R195,R199,R207,R211
,R215,R168,R171,R179,R182 to 0 Ohm
0.3
0.3
Change R490,R491,R492 and R493 to 0603 package
39P.4010/04HWfollow broadcom suggestion,add R4960.3
40P.4010/04HWAdd keyboard cap for EMI 0.3
HW 10/04 P.44 41Add C826 for +1.5VSDGPU0.3
42P.3710/05HWAdd RTS5138 circuit 0.4
43P.13HW 10/12Add D35 ,R799 and C838 for
changing the RTC to samll size...
and can be charged!!0.4
44P.1410/12HWAdd CLK_SD_48M for Card Reader 5138 0.4
45P.2410/12HWPop R129 follow NV suggestion0.4
46P.2510/12HWPop R82 and De-pop R92 follow NV suggestion0.4
47P.2510/12HWAdd R800 and R801 10K Ohm pull down
follow NV suggestion0.4
48P.2410/12HWChange R775,R777,R778 and R779 to GV@0.4

5
5
4
4
3
3
2
2
1
1
DD
CC
BB
AA
Title
SizeDocument NumberRev
Date:Sheetof
Security Classification
Compal Secret Data
THIS SHEET OF ENGINEERING DRAWING IS THE PROPRIETARY PROPERTY OF COMPAL ELECTRONICS, INC. AND CONTAINS CONFIDE NTIAL
AND TRADE SECRET INFORMATION. THIS SHEET MAY NOT BE TRANSFERED FROM THE CUSTODY OF THE COMPETENT DIVISION OF R&D
DEPARTMENT EXCEPT AS AUTHORIZED BY COMPAL ELECTRONICS, INC. NEITHER THIS SHEET NOR THE INFORMATION IT CONTAINS
MAY BE USED BY OR DISCLOSED TO ANY THIRD PARTY WITHOUT PRIOR WRITTEN CONSENT OF COMPAL ELECTRONICS, INC.
Issued Date
Deciphered Date
JE50-HR/SJV50-HR M/B Schematics
0.5
EE P.I.R (3)
Custom
6161 Friday, November 05, 2010
2010/11/12011/11/1
Title
SizeDocument NumberRev
Date:Sheetof
Security Classification
Compal Secret Data
THIS SHEET OF ENGINEERING DRAWING IS THE PROPRIETARY PROPERTY OF COMPAL ELECTRONICS, INC. AND CONTAINS CONFIDE NTIAL
AND TRADE SECRET INFORMATION. THIS SHEET MAY NOT BE TRANSFERED FROM THE CUSTODY OF THE COMPETENT DIVISION OF R&D
DEPARTMENT EXCEPT AS AUTHORIZED BY COMPAL ELECTRONICS, INC. NEITHER THIS SHEET NOR THE INFORMATION IT CONTAINS
MAY BE USED BY OR DISCLOSED TO ANY THIRD PARTY WITHOUT PRIOR WRITTEN CONSENT OF COMPAL ELECTRONICS, INC.
Issued Date
Deciphered Date
JE50-HR/SJV50-HR M/B Schematics
0.5
EE P.I.R (3)
Custom
6161 Friday, November 05, 2010
2010/11/12011/11/1
Title
SizeDocument NumberRev
Date:Sheetof
Security Classification
Compal Secret Data
THIS SHEET OF ENGINEERING DRAWING IS THE PROPRIETARY PROPERTY OF COMPAL ELECTRONICS, INC. AND CONTAINS CONFIDE NTIAL
AND TRADE SECRET INFORMATION. THIS SHEET MAY NOT BE TRANSFERED FROM THE CUSTODY OF THE COMPETENT DIVISION OF R&D
DEPARTMENT EXCEPT AS AUTHORIZED BY COMPAL ELECTRONICS, INC. NEITHER THIS SHEET NOR THE INFORMATION IT CONTAINS
MAY BE USED BY OR DISCLOSED TO ANY THIRD PARTY WITHOUT PRIOR WRITTEN CONSENT OF COMPAL ELECTRONICS, INC.
Issued Date
Deciphered Date
JE50-HR/SJV50-HR M/B Schematics
0.5
EE P.I.R (3)
Custom
6161 Friday, November 05, 2010
2010/11/12011/11/1
Page 3
Page 3 Page 3
Page 3
Solution Description
Solution Description Solution Description
Solution DescriptionRev.
Rev. Rev.
Rev. Page#
Page# Page#
Page#Title
Title Title
Title
Version Change List ( P. I. R. List )
Version Change List ( P. I. R. List ) Version Change List ( P. I. R. List )
Version Change List ( P. I. R. List )
Item
Item Item
ItemIssue Description
Issue Description Issue Description
Issue Description Date
Date Date
DateRequest
Request Request
Request
Owner
Owner Owner
Owner
Compal Electronics, Inc.
49
