Compal LA 8531P Schematics. Www.s Manuals.com. R0.3 Schematics
User Manual: Notebook Packard Bell EasyNote TE11BZ - Service manuals and Schematics, Disassembly / Assembly. Free.
Open the PDF directly: View PDF
.
Page Count: 38

A
A
B
B
C
C
D
D
E
E
1 1
2 2
3 3
4 4
Title
Size Document Number Rev
Date: Sheet of
Security Classification
Compal Secret Data
THIS SHEET OF ENGINEERING DRAWING IS THE PROPRIETARY PROPERTY OF COMPAL ELECTRONICS, INC. AND CONTAINS CONFIDENTIAL
AND TRADE SECRET INFORMATION. THIS SHEET MAY NOT BE TRANSFERED FROM THE CUSTODY OF THE COMPETENT DIVISION OF R&D
DEPARTMENT EXCEPT AS AUTHORIZED BY COMPAL ELECTRONICS, INC. NEITHER THIS SHEET NOR THE INFORMATION IT CONTAINS
MAY BE USED BY OR DISCLOSED TO ANY THIRD PARTY WITHOUT PRIOR WRITTEN CONSENT OF COMPAL ELECTRONICS, INC.
Issued Date
Deciphered Date
<Doc>
0.1
Cover Page
Custom
1 37Friday, December 16, 2011
2010/08/04 2010/08/04
Compal Electronics, Inc.
Title
Size Document Number Rev
Date: Sheet of
Security Classification
Compal Secret Data
THIS SHEET OF ENGINEERING DRAWING IS THE PROPRIETARY PROPERTY OF COMPAL ELECTRONICS, INC. AND CONTAINS CONFIDENTIAL
AND TRADE SECRET INFORMATION. THIS SHEET MAY NOT BE TRANSFERED FROM THE CUSTODY OF THE COMPETENT DIVISION OF R&D
DEPARTMENT EXCEPT AS AUTHORIZED BY COMPAL ELECTRONICS, INC. NEITHER THIS SHEET NOR THE INFORMATION IT CONTAINS
MAY BE USED BY OR DISCLOSED TO ANY THIRD PARTY WITHOUT PRIOR WRITTEN CONSENT OF COMPAL ELECTRONICS, INC.
Issued Date
Deciphered Date
<Doc>
0.1
Cover Page
Custom
1 37Friday, December 16, 2011
2010/08/04 2010/08/04
Compal Electronics, Inc.
Title
Size Document Number Rev
Date: Sheet of
Security Classification
Compal Secret Data
THIS SHEET OF ENGINEERING DRAWING IS THE PROPRIETARY PROPERTY OF COMPAL ELECTRONICS, INC. AND CONTAINS CONFIDENTIAL
AND TRADE SECRET INFORMATION. THIS SHEET MAY NOT BE TRANSFERED FROM THE CUSTODY OF THE COMPETENT DIVISION OF R&D
DEPARTMENT EXCEPT AS AUTHORIZED BY COMPAL ELECTRONICS, INC. NEITHER THIS SHEET NOR THE INFORMATION IT CONTAINS
MAY BE USED BY OR DISCLOSED TO ANY THIRD PARTY WITHOUT PRIOR WRITTEN CONSENT OF COMPAL ELECTRONICS, INC.
Issued Date
Deciphered Date
<Doc>
0.1
Cover Page
Custom
1 37Friday, December 16, 2011
2010/08/04 2010/08/04
Compal Electronics, Inc.
2011-12-16
LA-8531P REV: 0.3
Compal Confidential
EG50_BZ
AMD Brazos
UMA only
Brazos with Ontario / Hudson M3L
Q5WT6 Schematics Document
ZZZ2
PCB
Part Number = DA60000RP00
ZZZ2
PCB
Part Number = DA60000RP00

A
A
B
B
C
C
D
D
E
E
1 1
2 2
3 3
4 4
Title
Size Document Number Rev
Date: Sheet of
Security Classification
Compal Secret Data
THIS SHEET OF ENGINEERING DRAWING IS THE PROPRIETARY PROPERTY OF COMPAL ELECTRONICS, INC. AND CONTAINS CONFIDENTIAL
AND TRADE SECRET INFORMATION. THIS SHEET MAY NOT BE TRANSFERED FROM THE CUSTODY OF THE COMPETENT DIVISION OF R&D
DEPARTMENT EXCEPT AS AUTHORIZED BY COMPAL ELECTRONICS, INC. NEITHER THIS SHEET NOR THE INFORMATION IT CONTAINS
MAY BE USED BY OR DISCLOSED TO ANY THIRD PARTY WITHOUT PRIOR WRITTEN CONSENT OF COMPAL ELECTRONICS, INC.
Issued Date
Deciphered Date
LA-8531P
0.1
Block Diagrams
Custom
2 37Friday, December 16, 2011
2010/08/04 2010/08/04
Compal Electronics, Inc.
Title
Size Document Number Rev
Date: Sheet of
Security Classification
Compal Secret Data
THIS SHEET OF ENGINEERING DRAWING IS THE PROPRIETARY PROPERTY OF COMPAL ELECTRONICS, INC. AND CONTAINS CONFIDENTIAL
AND TRADE SECRET INFORMATION. THIS SHEET MAY NOT BE TRANSFERED FROM THE CUSTODY OF THE COMPETENT DIVISION OF R&D
DEPARTMENT EXCEPT AS AUTHORIZED BY COMPAL ELECTRONICS, INC. NEITHER THIS SHEET NOR THE INFORMATION IT CONTAINS
MAY BE USED BY OR DISCLOSED TO ANY THIRD PARTY WITHOUT PRIOR WRITTEN CONSENT OF COMPAL ELECTRONICS, INC.
Issued Date
Deciphered Date
LA-8531P
0.1
Block Diagrams
Custom
2 37Friday, December 16, 2011
2010/08/04 2010/08/04
Compal Electronics, Inc.
Title
Size Document Number Rev
Date: Sheet of
Security Classification
Compal Secret Data
THIS SHEET OF ENGINEERING DRAWING IS THE PROPRIETARY PROPERTY OF COMPAL ELECTRONICS, INC. AND CONTAINS CONFIDENTIAL
AND TRADE SECRET INFORMATION. THIS SHEET MAY NOT BE TRANSFERED FROM THE CUSTODY OF THE COMPETENT DIVISION OF R&D
DEPARTMENT EXCEPT AS AUTHORIZED BY COMPAL ELECTRONICS, INC. NEITHER THIS SHEET NOR THE INFORMATION IT CONTAINS
MAY BE USED BY OR DISCLOSED TO ANY THIRD PARTY WITHOUT PRIOR WRITTEN CONSENT OF COMPAL ELECTRONICS, INC.
Issued Date
Deciphered Date
LA-8531P
0.1
Block Diagrams
Custom
2 37Friday, December 16, 2011
2010/08/04 2010/08/04
Compal Electronics, Inc.
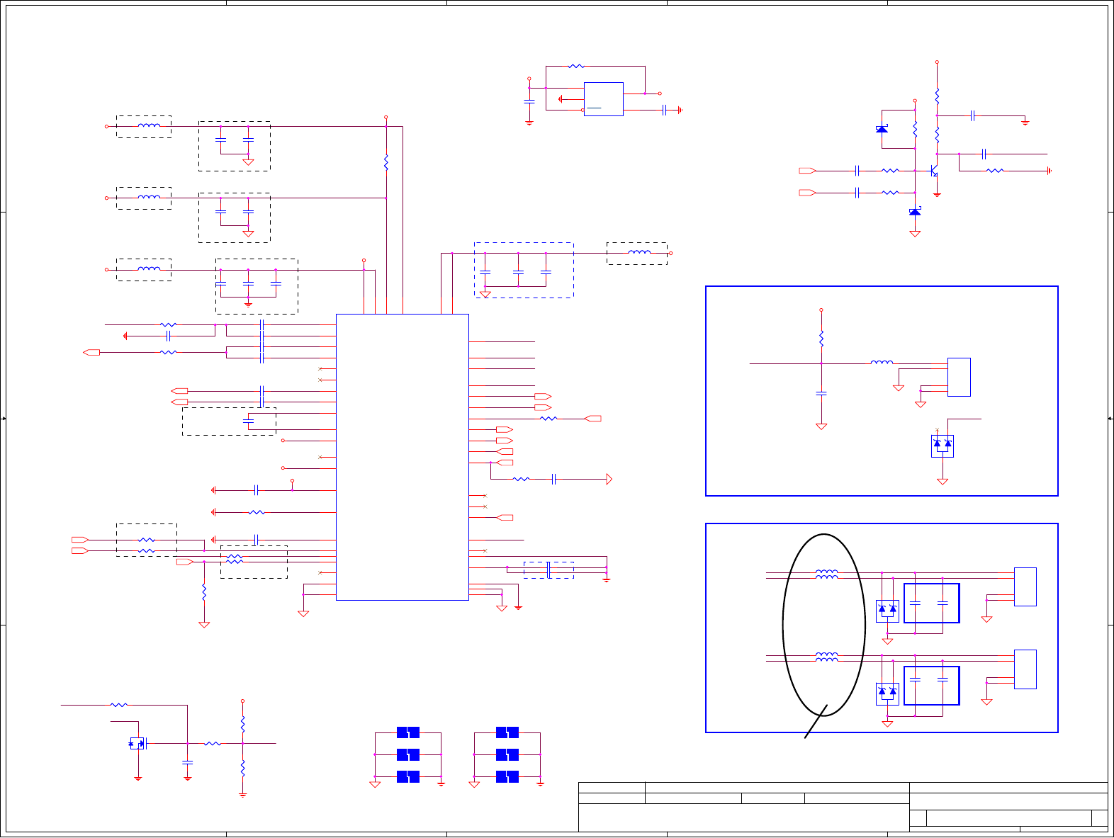
AMD Brazos APU
FT1
BGA 413-Ball
19mm x 19mm
UMI Gen.1 x4
2.5GT/s per lane
BGA 656-Ball
24.5mm x 24.5mm
DP1
DP0
SATA ODD
Power On/Off CKT. Touch Pad
LPC BUS
page 19
Compal Confidential
Int.KBD
page 23
USB 2.0
Conn x 2
DC/DC Interface CKT.
page 23
3.3V 48MHz
page 22
EC I/O Buffer
Power Circuit
page 26
page 27
BIOS
page 23
HD Audio
FCH
page 12,13,14,15,16
page 23
ENE KB930/KB9012
Bluetooth
Conn
3.3V 24.576MHz/48Mhz
Model Name : Q5WT6
RTC CKT.
page 12 page 20
page 28,29,30,31,32,
33,34,35,36
S-ATA
page 21
SATA HDD
Conn.
port 0
CMOS
Camera
USB port 0,1
USB
page 21
port 1
USB port 5 USB port 6
page 24 page 9 page 24
Single Channel BANK 0, 1, 2, 3
204pin DDRIII-SO-DIMM X2
1.5V DDRIII 800~1600MHz
Memory BUS(DDR3)
page 7,8
HDA Codec
ALC271X
MIC Jack x 1
HP Jack x 1
Int MIC x 1
Int SPK x 1
page 23
LED
Brazos
page 17
GPP2
RJ45
page 17
Atheros
LAN(GbE)
page 9
CRT
page 11
HDMI
Conn.
page 10
Fan Control
page 26
Extend Card/B
1. USB X2
2. ODD/B
3. PWR/B
4. USB/B
PCI-Express
Gen2
page 4,5,6
Hudson-M3L
page 25
USB port 2
Mini
card
(WL)X1
AR8151/8152
page 26
Thermal Sensor
ADM1032
LVDS
MINI Card
WLAN
page 25
GPP3
page 18
Card Reader
RTS5209
PCIE
page 14
ROM
USB 3.0
Conn x 1
USB port 10
page 24

A
A
1 1
Title
Size Document Number Rev
Date: Sheet of
Security Classification
Compal Secret Data
THIS SHEET OF ENGINEERING DRAWING IS THE PROPRIETARY PROPERTY OF COMPAL ELECTRONICS, INC. AND CONTAINS CONFIDENTIAL
AND TRADE SECRET INFORMATION. THIS SHEET MAY NOT BE TRANSFERED FROM THE CUSTODY OF THE COMPETENT DIVISION OF R&D
DEPARTMENT EXCEPT AS AUTHORIZED BY COMPAL ELECTRONICS, INC. NEITHER THIS SHEET NOR THE INFORMATION IT CONTAINS
MAY BE USED BY OR DISCLOSED TO ANY THIRD PARTY WITHOUT PRIOR WRITTEN CONSENT OF COMPAL ELECTRONICS, INC.
Issued Date
Deciphered Date
LA-8531P
0.1
Notes List
Custom
3 37Friday, January 20, 2012
2010/08/04 2010/08/04
Compal Electronics, Inc.
Title
Size Document Number Rev
Date: Sheet of
Security Classification
Compal Secret Data
THIS SHEET OF ENGINEERING DRAWING IS THE PROPRIETARY PROPERTY OF COMPAL ELECTRONICS, INC. AND CONTAINS CONFIDENTIAL
AND TRADE SECRET INFORMATION. THIS SHEET MAY NOT BE TRANSFERED FROM THE CUSTODY OF THE COMPETENT DIVISION OF R&D
DEPARTMENT EXCEPT AS AUTHORIZED BY COMPAL ELECTRONICS, INC. NEITHER THIS SHEET NOR THE INFORMATION IT CONTAINS
MAY BE USED BY OR DISCLOSED TO ANY THIRD PARTY WITHOUT PRIOR WRITTEN CONSENT OF COMPAL ELECTRONICS, INC.
Issued Date
Deciphered Date
LA-8531P
0.1
Notes List
Custom
3 37Friday, January 20, 2012
2010/08/04 2010/08/04
Compal Electronics, Inc.
Title
Size Document Number Rev
Date: Sheet of
Security Classification
Compal Secret Data
THIS SHEET OF ENGINEERING DRAWING IS THE PROPRIETARY PROPERTY OF COMPAL ELECTRONICS, INC. AND CONTAINS CONFIDENTIAL
AND TRADE SECRET INFORMATION. THIS SHEET MAY NOT BE TRANSFERED FROM THE CUSTODY OF THE COMPETENT DIVISION OF R&D
DEPARTMENT EXCEPT AS AUTHORIZED BY COMPAL ELECTRONICS, INC. NEITHER THIS SHEET NOR THE INFORMATION IT CONTAINS
MAY BE USED BY OR DISCLOSED TO ANY THIRD PARTY WITHOUT PRIOR WRITTEN CONSENT OF COMPAL ELECTRONICS, INC.
Issued Date
Deciphered Date
LA-8531P
0.1
Notes List
Custom
3 37Friday, January 20, 2012
2010/08/04 2010/08/04
Compal Electronics, Inc.
Adapter power supply (19V)
AC or battery power rail for power circuit.
S1 S3 S5
N/A N/A N/A
N/AN/AN/A
Power Plane Description
Note : ON* means that this power plane is ON only with AC power available, otherwise it is OFF.
EC SM Bus1 address
Device
SM Bus Controller 0
Device Address
Address Address
EC SM Bus2 address
Device
Smart Battery
0001-011xb NA
HEX
HEX
HEX
9EH
BTO Option Table
BTO Item BOM Structure
Project ID Table
Board ID
0
1
2
3
4
5
6
7
PCB Revision
Bluetooth BT@
AR8151 8151@
+VSB VSB always on power rail ON ON*ON
ON ON ON*+3VALW 3.3V always on power rail
ON ON ON*+5VALW 5V always on power rail
+1.1VS 1.1VS switched power rail ON OFF OFF
ON OFF+1.8VS 1.8V switched power rail OFF
OFF
1.05V switched power rail for APU VDD10 ON OFF OFF
ON OFF
ON
+APU_CORE_NB
Core voltage for CPU (0.7-1.2V) ON+APU_CORE
1.0V switched power rail
OFF
OFF
OFF
ON OFF
+0.75VS 0.75VS switched power rail for DDR terminator
+1.5V
1.5V power rail for CPU VDDIO and DDRIII
ON OFF
+1.05VS
ON ON*+1.1VALW 1.1V always on power rail ON
OFFON OFF+3VS 3.3V switched power rail
OFFON OFF+5VS 5V switched power rail
+VGA_CORE Core voltage for GPU ON OFF OFF
OFF+3VSG 3.3V switched power rail for GPU ON OFF
OFF+1.8VSG 1.8V switched power rail for GPU ON OFF
+1.5VSG 1.5V switched power rail for GPU ON OFF OFF
+1.0VSG 1.0V switched power rail for GPU ON OFF OFF
+3V_LAN 3.3V power rail for LAN ON ON OFF
ON+RTCVCC RTC power ON ON
EMC1403-2(GPU)
1001-101xb
SM Bus Controller 1
Device Address HEX
DDR DIMM1 (FCH_SMB0)
DDR DIMM2 (FCH_SMB0)
1001-000xb
1001-001xb
90
92
WLAN (FCH_SMB0)
APU SIC/SID (FCH_SMB3)
(FCH_SMB1 ~ FCH_SMB4, SMB_ALERT#)
(FCH_SMB0)
H_THERMTRIP# (FCH_ALERT#)
STATE SIGNAL
Full ON
S1(Power On Suspend)
S3 (Suspend to RAM)
S4 (Suspend to Disk)
S5 (Soft OFF)
SLP_S1# SLP_S3# SLP_S4# SLP_S5# +VALW +V +VS Clock
Vcc 3.3V +/- 5%
100K +/- 5%Ra/Rc/Re
Board ID
Rb / Rd / Rf V min
0
1
2
3
0
8.2K +/- 5%
0 V
0.216 V 0.250 V 0.289 V
0.436 V
0.712 V
0.503 V
0.819 V
0.538 V
0.875 V
AD_BID
V typ
AD_BID
V
AD_BID
max
18K +/- 5%
33K +/- 5%
56K +/- 5%
100K +/- 5%
200K +/- 5%
3.300 V
0 V 0 V
4
5
6
7NC
1.036 V
1.453 V 1.650 V 1.759 V
1.935 V
2.500 V
2.200 V
3.300 V
2.341 V
1.185 V 1.264 V
Board ID / SKU ID Table for AD channel
ON
ON
ON
ON
ON
ON
ON ON
ON
ON
ON
OFF
OFF
OFF
OFF
OFF
OFF
OFF
OFF
LOW
LOW LOW LOW LOW
LOWLOWLOW
LOW
LOW
LOW
HIGH HIGH HIGH HIGH
HIGHHIGHHIGH
HIGH
HIGH
HIGH
Voltage Rails
VIN
B+
AR8152 8152@
ALC271X 271X@
281X@ALC281X
LVDS
EDP EDP@
LVDS@
ODD zero power ZERO@
1.4G@
1.7G@
APU_1.4G
APU_1.7G
R01
R02
R03
normal ODD ODD@

5
5
4
4
3
3
2
2
1
1
D D
C C
B B
A A
APU_TRST#
APU_TDI
APU_TCK
TEST_25_L
APU_RST#
TEST19
TEST18
TEST31
APU_ALERT#_R
APU_ALERT#_R
APU_SIC
APU_SID
APU_TMS
EC_SMB_CK2
TEST_25_L
APU_PWRGD
APU_TRST#
TEST36
TEST37
TEST35
APU_SIC
APU_HDMI_DATA
APU_DBRDY
EC_THERM#
EC_SMB_DAAPU_SID
APU_PWRGD
APU_SVD
APU_DBREQ#
APU_THERMTRIP#
APU_TDI
TEST36
APU_THERMTRIP#
TEST33_H
APU_HDMI_CLK
APU_TDO
TEST15
TEST25_H
APU_RST#
APU_SID
APU_SVC
EC_SMB_CKAPU_SIC
TEST33_L
J108_PLLTST0
APU_TDO
J108_PLLTST1
APU_PWRGD
TEST19
TEST18
APU_TRST#_R
APU_RST#
APU_TCK
APU_DBRDY
APU_TMS
APU_DBREQ#
APU_LCD_CLK
APU_LCD_DATA
EC_SMB_DA2
APU_VDDNB_RUN_FB_H(34)
APU_HDMI_HPD (10)
ALLOW_STOP# (12)
APU_CLKP(12)
APU_CLKN(12)
APU_HDMI_TX2N(10)
APU_HDMI_TX2P(10)
APU_HDMI_TX1N(10)
APU_HDMI_TX1P(10)
APU_HDMI_TX0N(10)
APU_HDMI_TX0P(10)
APU_HDMI_CLKN(10)
APU_HDMI_CLKP(10)
EC_SMB_DA2 (22)
EC_SMB_CK2 (22)
APU_LCD_CLK (9)
APU_TXCLK+(9)
APU_TXCLK-(9)
APU_LCD_DATA (9)
APU_RST#(12)
APU_PWRGD(12,34)
APU_DISP_CLKP(12)
APU_DISP_CLKN(12)
APU_ENBKL (9,22)
APU_ENVDD (9)
APU_BLPWM (9)
APU_TXOUT0+(9)
APU_TXOUT0-(9)
APU_VDD0_RUN_FB_H(34)
H_THERMTRIP# (14)
APU_HDMI_DATA (10)
APU_TXOUT1+(9)
APU_TXOUT1-(9)
APU_VDD0_RUN_FB_L(34)
APU_SVD(34)
APU_CRT_HSYNC (11)
APU_CRT_VSYNC (11)
APU_CRT_R (11)
EC_THERM#(12,22)
APU_HDMI_CLK (10)
APU_CRT_G (11)
APU_TXOUT2+(9)
APU_TXOUT2-(9)
APU_CRT_DDC_SCL (11)
APU_CRT_DDC_SDA (11)
APU_SVC(34)
APU_CRT_B (11)
EDP_HPD (9)
+3VS
+1.8VS
+1.8VS
+1.8VS
+3VS
+3VS
+1.8VS
+1.8VS +1.8VS
Title
Size Document Number Rev
Date: Sheet of
Security Classification
Compal Secret Data
THIS SHEET OF ENGINEERING DRAWING IS THE PROPRIETARY PROPERTY OF COMPAL ELECTRONICS, INC. AND CONTAINS CONFIDENTIAL
AND TRADE SECRET INFORMATION. THIS SHEET MAY NOT BE TRANSFERED FROM THE CUSTODY OF THE COMPETENT DIVISION OF R&D
DEPARTMENT EXCEPT AS AUTHORIZED BY COMPAL ELECTRONICS, INC. NEITHER THIS SHEET NOR THE INFORMATION IT CONTAINS
MAY BE USED BY OR DISCLOSED TO ANY THIRD PARTY WITHOUT PRIOR WRITTEN CONSENT OF COMPAL ELECTRONICS, INC.
Issued Date
Deciphered Date
LA-8531P
0.1
FT1 CTRL/DP/CRT
Custom
4 37Friday, March 02, 2012
2010/08/04 2010/08/04
Compal Electronics, Inc.
Title
Size Document Number Rev
Date: Sheet of
Security Classification
Compal Secret Data
THIS SHEET OF ENGINEERING DRAWING IS THE PROPRIETARY PROPERTY OF COMPAL ELECTRONICS, INC. AND CONTAINS CONFIDENTIAL
AND TRADE SECRET INFORMATION. THIS SHEET MAY NOT BE TRANSFERED FROM THE CUSTODY OF THE COMPETENT DIVISION OF R&D
DEPARTMENT EXCEPT AS AUTHORIZED BY COMPAL ELECTRONICS, INC. NEITHER THIS SHEET NOR THE INFORMATION IT CONTAINS
MAY BE USED BY OR DISCLOSED TO ANY THIRD PARTY WITHOUT PRIOR WRITTEN CONSENT OF COMPAL ELECTRONICS, INC.
Issued Date
Deciphered Date
LA-8531P
0.1
FT1 CTRL/DP/CRT
Custom
4 37Friday, March 02, 2012
2010/08/04 2010/08/04
Compal Electronics, Inc.
Title
Size Document Number Rev
Date: Sheet of
Security Classification
Compal Secret Data
THIS SHEET OF ENGINEERING DRAWING IS THE PROPRIETARY PROPERTY OF COMPAL ELECTRONICS, INC. AND CONTAINS CONFIDENTIAL
AND TRADE SECRET INFORMATION. THIS SHEET MAY NOT BE TRANSFERED FROM THE CUSTODY OF THE COMPETENT DIVISION OF R&D
DEPARTMENT EXCEPT AS AUTHORIZED BY COMPAL ELECTRONICS, INC. NEITHER THIS SHEET NOR THE INFORMATION IT CONTAINS
MAY BE USED BY OR DISCLOSED TO ANY THIRD PARTY WITHOUT PRIOR WRITTEN CONSENT OF COMPAL ELECTRONICS, INC.
Issued Date
Deciphered Date
LA-8531P
0.1
FT1 CTRL/DP/CRT
Custom
4 37Friday, March 02, 2012
2010/08/04 2010/08/04
Compal Electronics, Inc.
Close to APU
TO EC
TO EC
If use level shift, EC_SMB need pull up
(pop R747 & R748)
CPU TSI interface level shift
BSH111, the Vgs is:
min = 0.4V
Typ = 1.0V
Max = 1.3V
FDV301N, the Vgs is:
min = 0.65V
Typ = 0.85V
Max = 1.5V
1.607V for Gate
AMD Debug
If FCH internal pull-up disabled, level-shifter could be deleted.
Need BIOS to disable internal pull-up!!
pull-up to 3.3V or 1.5V?
Please be noted about TEST_18 and TEST_19
T103
PAD T103
PAD
R407 150_0402_1%R407 150_0402_1%
1 2
R177 10K_0402_5%
@
R177 10K_0402_5%
@
12
R143 1K_0402_5%R143 1K_0402_5%
1 2
T93PADT93PAD
R141 1K_0402_5%R141 1K_0402_5%
1 2
R423 1K_0402_5%R423 1K_0402_5%
1 2
T105
PAD T105
PAD
R402 510_0402_1%R402 510_0402_1%
1 2
JHDT1
SAMTE_ASP-136446-07-B
CONN@
JHDT1
SAMTE_ASP-136446-07-B
CONN@
1
1
3
3
5
5
7
7
9
9
11
11
13
13
15
15
17
17
19
19
22
44
66
88
10 10
12 12
14 14
16 16
18 18
20 20
R4340_0402_5% R4340_0402_5%
1 2
TEST VGA DAC
JTAG CTRL SER CLK
DP MISC
DISPLAYPORT 0 DISPLAYPORT 1
U22B
1.4G@
S IC E SERIES EM1200GBB22GV 1.4G BGA413P
TEST VGA DAC
JTAG CTRL SER CLK
DP MISC
DISPLAYPORT 0 DISPLAYPORT 1
U22B
1.4G@
S IC E SERIES EM1200GBB22GV 1.4G BGA413P
RSVD_3
V5 RSVD_2
W11 RSVD_1
B4
VSS_SENSE
F1
VDDIO_MEM_S_SENSE
F3 VDDCR_CPU_SENSE
G1 VDDCR_NB_SENSE
F4
DBREQ_L
M1 DBRDY
M3 TRST_L
M4
TCK
P1 TDO
N1 TDI
N2
ALERT_L
T2 THERMTRIP_L
U2 PROCHOT_L
U1
PWROK
T4 RESET_L
T3
SID
P4 SIC
P3
SVD
J2 SVC
J1
DISP_CLKIN_L
D1 DISP_CLKIN_H
D2
CLKIN_L
V1 CLKIN_H
V2
LTDP0_TXN3
C8 LTDP0_TXP3
D8
LTDP0_TXN2
B6 LTDP0_TXP2
A6
LTDP0_TXN1
C6 LTDP0_TXP1
D6
LTDP0_TXN0
A5 LTDP0_TXP0
B5
TDP1_TXP3
A10
TDP1_TXN2
C10
TDP1_TXN1
A9 TDP1_TXP1
B9
TDP1_TXN0
B8 TDP1_TXP0
A8
DMAACTIVE_L T1
TEST38 K3
TEST37 R5
TEST36 N5
TEST35 H4
TEST34_L T15
TEST34_H U15
TEST33_L J19
TEST33_H J18
TEST31 M21
TEST28_L M5
TEST28_H L5
TEST25_L K2
TEST25_H K1
TEST19 M2
TEST18 L2
TEST17 L1
TEST16 K4
TEST15 E4
TEST14 T5
TEST6 R6
TEST5 R2
TEST4 R1
DAC_ZVSS D12
DAC_SDA D4
DAC_SCL F2
DAC_VSYNC E2
DAC_HSYNC E1
DAC_BLUEB B13
DAC_BLUE A13
DAC_GREENB B12
DAC_GREEN A12
DAC_REDB D13
DAC_RED C12
LTDP0_HPD D3
LTDP0_AUXN B3
LTDP0_AUXP A3
TDP1_HPD C1
TDP1_AUXN C2
TDP1_AUXP B2
DP_VARY_BL H1
DP_DIGON H2
DP_BLON G2
DP_ZVSS H3
TDP1_TXP2
D10
TDP1_TXN3
B10
TMS
P2
T67
PAD T67
PAD
R843 1K_0402_5%
@
R843 1K_0402_5%
@
12
C517 0.1U_0402_16V4ZC517 0.1U_0402_16V4Z
1 2
T68
PAD T68
PAD
R424
10K_0402_5%
<BOM Structure>
R424
10K_0402_5%
<BOM Structure>
12
R847 10K_0402_5%
@
R847 10K_0402_5%
@
12
T108
PAD T108
PAD
R408 150_0402_1%R408 150_0402_1%
1 2
R958 1K_0402_5%R958 1K_0402_5%
1 2
R410 1K_0402_5%R410 1K_0402_5%
1 2
R400 1K_0402_5%R400 1K_0402_5%
1 2
R417 1K_0402_5%R417 1K_0402_5%
1 2
R799 0_0402_5%
@
R799 0_0402_5%
@
1 2
R425
1K_0402_5%
R425
1K_0402_5%
1 2
T76
PAD T76
PAD
C516 0.1U_0402_16V4ZC516 0.1U_0402_16V4Z
1 2
R840 1K_0402_5%
@
R840 1K_0402_5%
@
12
R428
31.6K_0402_1%
@
R428
31.6K_0402_1%
@
1 2
R4330_0402_5% R4330_0402_5%
1 2
R420 51_0402_1%R420 51_0402_1%
1 2
T104
PAD T104
PAD R416 1K_0402_5%R416 1K_0402_5%
1 2
E
B
C
Q79
MMBT3904_NL_SOT23-3
E
B
C
Q79
MMBT3904_NL_SOT23-3
2
3 1
R1347 0_0402_5%
EDP@
R1347 0_0402_5%
EDP@
1 2
R4300_0402_5% R4300_0402_5%
1 2
R409 150_0402_1%R409 150_0402_1%
1 2
C236 0.1U_0402_10V7K
@
C236 0.1U_0402_10V7K
@
1 2
R160
30K_0402_1%
@
R160
30K_0402_1%
@
1 2
R421 51_0402_1%R421 51_0402_1%
1 2
R178 300_0402_5%
@
R178 300_0402_5%
@
1 2
U22
S IC E SERIES EM1800GBB22GV 1.7G BGA413P
1.7G@
SA00005DW30
U22
S IC E SERIES EM1800GBB22GV 1.7G BGA413P
1.7G@
SA00005DW30
R411 1K_0402_5%R411 1K_0402_5%
1 2
R846
0_0402_5%
@
R846
0_0402_5%
@
1 2
R399 1K_0402_5%R399 1K_0402_5%
1 2
R406 100K_0402_5%R406 100K_0402_5%
1 2
T77PADT77PAD
R414 1K_0402_5%R414 1K_0402_5%
1 2
T106
PAD T106
PAD
G
D
S
Q22
BSH111 1N_SOT23-3
@
G
D
S
Q22
BSH111 1N_SOT23-3
@
2
13
R842
1K_0402_5%
@
R842
1K_0402_5%
@
1 2
R144 499_0402_1%R144 499_0402_1%
1 2
T107
PAD T107
PAD
C237 0.01U_0402_25V7KC237 0.01U_0402_25V7K
1 2
T66
PAD T66
PAD
R4310_0402_5% R4310_0402_5%
1 2
R863 0_0402_5%
@
R863 0_0402_5%
@
1 2
R422 1K_0402_5%@R422 1K_0402_5%@
1 2
R401 300_0402_5%R401 300_0402_5%
12
R798 1K_0402_5%
@
R798 1K_0402_5%
@
12
T94PADT94PAD
R427 0_0402_5%@R427 0_0402_5%@
1 2
R418 510_0402_1%R418 510_0402_1%
1 2
R142 300_0402_5%
<BOM Structure>
R142 300_0402_5%
<BOM Structure>
12
R398 150_0402_1%R398 150_0402_1%
1 2
G
D
S
Q23
BSH111 1N_SOT23-3
@
G
D
S
Q23
BSH111 1N_SOT23-3
@
2
13
R176 10K_0402_5%
@
R176 10K_0402_5%
@
12
R415 1K_0402_5%
@
R415 1K_0402_5%
@
1 2
T73
PAD T73
PAD
C238 0.01U_0402_25V7KC238 0.01U_0402_25V7K
1 2

5
5
4
4
3
3
2
2
1
1
D D
C C
B B
A A
DDR_A_D33
DDR_A_D32
DDR_A_D37
DDR_A_D36
DDR_A_D35
DDR_A_D34
DDR_A_D38
DDR_A_D39
DDR_A_D19
DDR_A_D22
DDR_A_D23
DDR_A_D16
DDR_A_D17
DDR_A_D21
DDR_A_D20
DDR_A_D29
DDR_A_D24
DDR_A_D28
DDR_A_D27
DDR_A_D18
DDR_A_D26
DDR_A_D30
DDR_A_D31
DDR_A_D25
DDR_A_D47
DDR_A_D40
DDR_A_D41
DDR_A_D45
DDR_A_D44
DDR_A_D43
DDR_A_D42
DDR_A_D46
DDR_A_D1
DDR_A_D5
DDR_A_D0
DDR_A_D4
DDR_A_D3
DDR_A_D2
DDR_A_D6
DDR_A_D7
DDR_A_D62
DDR_A_D63
DDR_A_D57
DDR_A_D61
DDR_A_D60
DDR_A_D59
DDR_A_D56
DDR_A_D58
DDR_A_D8
DDR_A_D12
DDR_A_D11
DDR_A_D10
DDR_A_D14
DDR_A_D15
DDR_A_D9
DDR_A_D13
DDR_A_D49
DDR_A_D53
DDR_A_D52
DDR_A_D51
DDR_A_D50
DDR_A_D54
DDR_A_D48
DDR_A_D55
DDR_B_ODT1
DDR_B_ODT0
DDR_EVENT#
DDR_A_DM6
DDR_A_DM5
DDR_A_DM4
DDR_A_DM3
DDR_A_DM2
DDR_A_DM1
DDR_A_DM0
DDR_A_DM7
DDR_A_DQS7
DDR_A_DQS#7
DDR_A_DQS0
DDR_A_DQS#0
DDR_A_DQS4
DDR_A_DQS#4
DDR_A_DQS1
DDR_A_DQS#1
DDR_A_DQS5
DDR_A_DQS#5
DDR_A_DQS2
DDR_A_DQS#2
DDR_A_DQS6
DDR_A_DQS#6
DDR_A_DQS3
DDR_A_DQS#3
+MEM_VREF
DDR_A_CLK#1
DDR_A_CLK#0
DDR_A_CLK0
DDR_A_CLK1
DDR_A_D[0..63]
DDR_A_MA[0..15]
DDR_A_DM[0..7]
DDR_CS1_DIMMB#
DDR_CS0_DIMMB#
DDR_A_MA15
DDR_A_MA12
DDR_A_MA14
DDR_A_MA13
DDR_A_MA11
DDR_A_MA10
DDR_A_MA6
DDR_A_MA1
DDR_A_MA7
DDR_A_MA2
DDR_A_MA3
DDR_A_MA8
DDR_A_MA5
DDR_A_MA4
DDR_A_MA9
DDR_A_MA0
P_ZVDD_10
UMI_TX2P_C
+MEM_VREF
UMI_TX2N_C
UMI_TX3P_C
UMI_TX3N_C
UMI_TX0P_C
UMI_TX0N_C
UMI_TX1P_C
UMI_TX1N_C
P_ZVSS
DDR_B_CLK#3
DDR_B_CLK#2
DDR_B_CLK2
DDR_B_CLK3
DDR_A_ODT1
DDR_EVENT#
DDR_RST#
DDR_A_WE#
DDR_A_CAS#
DDR_A_RAS#
DDR_CKE0
DDR_CS1_DIMMA#
DDR_CS0_DIMMA#
DDR_A_ODT0
DDR_CKE1
DDR_A_BS0(7,8)
DDR_A_BS1(7,8)
DDR_A_BS2(7,8)
DDR_A_DQS0(7,8)
DDR_A_DQS1(7,8)
DDR_A_DQS2(7,8)
DDR_A_DQS3(7,8)
DDR_A_DQS4(7,8)
DDR_A_DQS5(7,8)
DDR_A_DQS6(7,8)
DDR_A_DQS7(7,8)
DDR_A_DQS#0(7,8)
DDR_A_DQS#1(7,8)
DDR_A_DQS#2(7,8)
DDR_A_DQS#3(7,8)
DDR_A_DQS#4(7,8)
DDR_A_DQS#5(7,8)
DDR_A_DQS#6(7,8)
DDR_A_DQS#7(7,8)
DDR_A_CLK0(7)
DDR_A_CLK#0(7)
DDR_A_CLK1(7)
DDR_A_CLK#1(7)
DDR_RST#(7,8)
DDR_EVENT#(7,8)
DDR_A_RAS#(7,8)
DDR_A_CAS#(7,8)
DDR_A_WE#(7,8)
DDR_A_ODT0(7)
DDR_A_ODT1(7)
DDR_CKE0(7,8)
DDR_CKE1(7,8)
DDR_CS0_DIMMA#(7)
DDR_CS1_DIMMA#(7)
DDR_B_ODT0(8)
DDR_B_ODT1(8)
DDR_CS0_DIMMB#(8)
DDR_CS1_DIMMB#(8)
DDR_B_CLK2(8)
DDR_B_CLK#2(8)
DDR_B_CLK3(8)
DDR_B_CLK#3(8)
UMI_TX0P (12)
UMI_TX1N (12)
UMI_TX0N (12)
UMI_TX1P (12)
UMI_TX2P (12)
UMI_TX2N (12)
UMI_TX3N (12)
UMI_TX3P (12)
UMI_RX3P(12)
UMI_RX3N(12)
UMI_RX2P(12)
UMI_RX2N(12)
UMI_RX1P(12)
UMI_RX1N(12)
UMI_RX0P(12)
UMI_RX0N(12)
DDR_A_MA[0..15] (7,8)
DDR_A_D[0..63] (7,8)
DDR_A_DM[0..7] (7,8)
+1.5V
+1.5V
+1.05VS
+1.5V
Title
Size Document Number Rev
Date: Sheet of
Security Classification
Compal Secret Data
THIS SHEET OF ENGINEERING DRAWING IS THE PROPRIETARY PROPERTY OF COMPAL ELECTRONICS, INC. AND CONTAINS CONFIDENTIAL
AND TRADE SECRET INFORMATION. THIS SHEET MAY NOT BE TRANSFERED FROM THE CUSTODY OF THE COMPETENT DIVISION OF R&D
DEPARTMENT EXCEPT AS AUTHORIZED BY COMPAL ELECTRONICS, INC. NEITHER THIS SHEET NOR THE INFORMATION IT CONTAINS
MAY BE USED BY OR DISCLOSED TO ANY THIRD PARTY WITHOUT PRIOR WRITTEN CONSENT OF COMPAL ELECTRONICS, INC.
Issued Date
Deciphered Date
LA-8531P
0.1
FT1 DDRIII/UMI/PCIE
C
5 37Friday, March 02, 2012
2010/08/04 2010/08/04
Title
Size Document Number Rev
Date: Sheet of
Security Classification
Compal Secret Data
THIS SHEET OF ENGINEERING DRAWING IS THE PROPRIETARY PROPERTY OF COMPAL ELECTRONICS, INC. AND CONTAINS CONFIDENTIAL
AND TRADE SECRET INFORMATION. THIS SHEET MAY NOT BE TRANSFERED FROM THE CUSTODY OF THE COMPETENT DIVISION OF R&D
DEPARTMENT EXCEPT AS AUTHORIZED BY COMPAL ELECTRONICS, INC. NEITHER THIS SHEET NOR THE INFORMATION IT CONTAINS
MAY BE USED BY OR DISCLOSED TO ANY THIRD PARTY WITHOUT PRIOR WRITTEN CONSENT OF COMPAL ELECTRONICS, INC.
Issued Date
Deciphered Date
LA-8531P
0.1
FT1 DDRIII/UMI/PCIE
C
5 37Friday, March 02, 2012
2010/08/04 2010/08/04
Title
Size Document Number Rev
Date: Sheet of
Security Classification
Compal Secret Data
THIS SHEET OF ENGINEERING DRAWING IS THE PROPRIETARY PROPERTY OF COMPAL ELECTRONICS, INC. AND CONTAINS CONFIDENTIAL
AND TRADE SECRET INFORMATION. THIS SHEET MAY NOT BE TRANSFERED FROM THE CUSTODY OF THE COMPETENT DIVISION OF R&D
DEPARTMENT EXCEPT AS AUTHORIZED BY COMPAL ELECTRONICS, INC. NEITHER THIS SHEET NOR THE INFORMATION IT CONTAINS
MAY BE USED BY OR DISCLOSED TO ANY THIRD PARTY WITHOUT PRIOR WRITTEN CONSENT OF COMPAL ELECTRONICS, INC.
Issued Date
Deciphered Date
LA-8531P
0.1
FT1 DDRIII/UMI/PCIE
C
5 37Friday, March 02, 2012
2010/08/04 2010/08/04
Compal Electronics, Inc.
Place within 1000 mils to APU
20100526
Less than 1"
Less than 1"
15 mils
R438
1K_0402_1%
R438
1K_0402_1%
1 2
R437
39.2_0402_1%
R437
39.2_0402_1%
12
C529 0.1U_0402_16V7KC529 0.1U_0402_16V7K
1 2
R439
1K_0402_1%
R439
1K_0402_1%
1 2
UMI I/F PCIE I/F
U22A
S IC E SERIES EM1200GBB22GV 1.4G BGA413P
1.4G@
UMI I/F PCIE I/F
U22A
S IC E SERIES EM1200GBB22GV 1.4G BGA413P
1.4G@
P_UMI_RXN3
AB7 P_UMI_RXP3
AC7
P_UMI_RXN2
AC10 P_UMI_RXP2
AB10
P_UMI_RXN1
Y10 P_UMI_RXP1
AA10
P_UMI_RXN0
Y12 P_UMI_RXP0
AA12
P_ZVDD_10
Y14
P_GPP_RXN3
Y3 P_GPP_RXP3
Y4
P_GPP_RXN2
AA2 P_GPP_RXP2
AA1
P_GPP_RXN1
AC4 P_GPP_RXP1
AB4
P_GPP_RXN0
Y6 P_GPP_RXP0
AA6
P_UMI_TXN3 AC8
P_UMI_TXP3 AB8
P_UMI_TXN2 Y8
P_UMI_TXP2 AA8
P_UMI_TXN1 AB11
P_UMI_TXP1 AC11
P_UMI_TXN0 AC12
P_UMI_TXP0 AB12
P_ZVSS AA14
P_GPP_TXN3 V4
P_GPP_TXP3 V3
P_GPP_TXN2 Y2
P_GPP_TXP2 Y1
P_GPP_TXN1 AC3
P_GPP_TXP1 AB3
P_GPP_TXN0 AC6
P_GPP_TXP0 AB6
C527 0.1U_0402_16V7KC527 0.1U_0402_16V7K
1 2
C530 0.1U_0402_16V7KC530 0.1U_0402_16V7K
1 2
R149
1K_0402_5%
R149
1K_0402_5%
1 2
C534
1000P_0402_50V7K
C534
1000P_0402_50V7K
1
2
C531 0.1U_0402_16V7KC531 0.1U_0402_16V7K
1 2
C528 0.1U_0402_16V7KC528 0.1U_0402_16V7K
1 2
C533 0.1U_0402_16V7KC533 0.1U_0402_16V7K
1 2
DDR SYSTEM MEMORY
U22E
S IC E SERIES EM1200GBB22GV 1.4G BGA413P
1.4G@
DDR SYSTEM MEMORY
U22E
S IC E SERIES EM1200GBB22GV 1.4G BGA413P
1.4G@
M_WE_L
V17 M_CAS_L
V19
M1_CS_L1
V16 M1_CS_L0
U17 M0_CS_L1
W16 M0_CS_L0
T17
M1_ODT1
W15 M1_ODT0
U19 M0_ODT1
V15 M0_ODT0
W19
M_CKE1
E15 M_CKE0
F15
M_EVENT_L
N17 M_RESET_L
L23
M_CLK_H3
L18 M_CLK_L2
N19 M_CLK_H2
N18 M_CLK_L1
M18 M_CLK_H1
M19 M_CLK_L0
M16 M_CLK_H0
M17
M_DQS_L7
AC16
M_DQS_L6
AC21 M_DQS_H6
AC20 M_DQS_L5
V22 M_DQS_H5
W22 M_DQS_L4
P22 M_DQS_H4
R22 M_DQS_L3
J23 M_DQS_H3
J22 M_DQS_L2
E22 M_DQS_H2
E23 M_DQS_L1
A20 M_DQS_H1
B20 M_DQS_L0
B16 M_DQS_H0
A16
M_DM7
AA16 M_DM6
AB20 M_DM5
V23 M_DM4
P23 M_DM3
H22 M_DM2
D21 M_DM1
B19 M_DM0
D15
M_BANK2
F16 M_BANK1
T18 M_BANK0
R18
M_ADD15
G15 M_ADD14
E16 M_ADD13
W17 M_ADD12
E18 M_ADD11
F17 M_ADD10
T19 M_ADD9
E19 M_ADD8
F19 M_ADD7
G18 M_ADD6
H15 M_ADD5
G17 M_ADD4
H17 M_ADD3
H18 M_ADD2
J17 M_ADD1
H19 M_ADD0
R17
M_ZVDDIO_MEM_S M22
M_VREF M23
M_DATA63 AC15
M_DATA62 AB15
M_DATA61 AB18
M_DATA60 AC18
M_DATA59 AC14
M_DATA58 AB14
M_DATA57 Y16
M_DATA56 AC17
M_DATA55 Y18
M_DATA54 AB19
M_DATA53 AA20
M_DATA52 AA23
M_DATA51 AA18
M_DATA50 AC19
M_DATA49 AB22
M_DATA48 Y20
M_DATA47 Y21
M_DATA46 W23
M_DATA45 U23
M_DATA44 T21
M_DATA43 Y22
M_DATA42 Y23
M_DATA41 V21
M_DATA40 V20
M_DATA39 T22
M_DATA38 R23
M_DATA37 P20
M_DATA36 M20
M_DATA35 T23
M_DATA34 T20
M_DATA33 P21
M_DATA32 N23
M_DATA31 K23
M_DATA30 K20
M_DATA29 H20
M_DATA28 G23
M_DATA27 K21
M_DATA26 K22
M_DATA25 H23
M_DATA24 H21
M_DATA23 F21
M_DATA22 F20
M_DATA21 D22
M_DATA20 C22
M_DATA19 F22
M_DATA18 F23
M_DATA17 D23
M_DATA16 C23
M_DATA15 C20
M_DATA14 A21
M_DATA13 B18
M_DATA12 A18
M_DATA11 D20
M_DATA10 B21
M_DATA9 A19
M_DATA8 C18
M_DATA7 D16
M_DATA6 C16
M_DATA5 C14
M_DATA4 A14
M_DATA3 D18
M_DATA2 A17
M_DATA1 A15
M_DATA0 B14
M_CLK_L3
L17
M_DQS_H7
AB16
M_RAS_L
U18
C526 0.1U_0402_16V7KC526 0.1U_0402_16V7K
1 2
R436 1.27K_0402_1%R436 1.27K_0402_1%
1 2
C532 0.1U_0402_16V7KC532 0.1U_0402_16V7K
1 2
R435 2K_0402_1%R435 2K_0402_1%
1 2
C535
0.1U_0402_16V4Z
C535
0.1U_0402_16V4Z
1
2

5
5
4
4
3
3
2
2
1
1
D D
C C
B B
A A
+VDD_18
+VDDL_10
+VDD_10
+VDD_18_DAC
+3VS
+1.05VS
+1.5V
+APU_CORE
+APU_CORE_NB
+1.5V
+1.05VS
+1.8VS
+APU_CORE
+APU_CORE_NB
+1.5V
+APU_CORE_NB
+APU_CORE
+1.8VS
+1.8VS
+1.5V
+1.5V
Title
Size Document Number Rev
Date: Sheet of
Security Classification
Compal Secret Data
THIS SHEET OF ENGINEERING DRAWING IS THE PROPRIETARY PROPERTY OF COMPAL ELECTRONICS, INC. AND CONTAINS CONFIDENTIAL
AND TRADE SECRET INFORMATION. THIS SHEET MAY NOT BE TRANSFERED FROM THE CUSTODY OF THE COMPETENT DIVISION OF R&D
DEPARTMENT EXCEPT AS AUTHORIZED BY COMPAL ELECTRONICS, INC. NEITHER THIS SHEET NOR THE INFORMATION IT CONTAINS
MAY BE USED BY OR DISCLOSED TO ANY THIRD PARTY WITHOUT PRIOR WRITTEN CONSENT OF COMPAL ELECTRONICS, INC.
Issued Date
Deciphered Date
LA-8531P
0.1
FT1 PWR/VSS
C
6 37Tuesday, February 07, 2012
2010/08/04 2010/08/04
Title
Size Document Number Rev
Date: Sheet of
Security Classification
Compal Secret Data
THIS SHEET OF ENGINEERING DRAWING IS THE PROPRIETARY PROPERTY OF COMPAL ELECTRONICS, INC. AND CONTAINS CONFIDENTIAL
AND TRADE SECRET INFORMATION. THIS SHEET MAY NOT BE TRANSFERED FROM THE CUSTODY OF THE COMPETENT DIVISION OF R&D
DEPARTMENT EXCEPT AS AUTHORIZED BY COMPAL ELECTRONICS, INC. NEITHER THIS SHEET NOR THE INFORMATION IT CONTAINS
MAY BE USED BY OR DISCLOSED TO ANY THIRD PARTY WITHOUT PRIOR WRITTEN CONSENT OF COMPAL ELECTRONICS, INC.
Issued Date
Deciphered Date
LA-8531P
0.1
FT1 PWR/VSS
C
6 37Tuesday, February 07, 2012
2010/08/04 2010/08/04
Title
Size Document Number Rev
Date: Sheet of
Security Classification
Compal Secret Data
THIS SHEET OF ENGINEERING DRAWING IS THE PROPRIETARY PROPERTY OF COMPAL ELECTRONICS, INC. AND CONTAINS CONFIDENTIAL
AND TRADE SECRET INFORMATION. THIS SHEET MAY NOT BE TRANSFERED FROM THE CUSTODY OF THE COMPETENT DIVISION OF R&D
DEPARTMENT EXCEPT AS AUTHORIZED BY COMPAL ELECTRONICS, INC. NEITHER THIS SHEET NOR THE INFORMATION IT CONTAINS
MAY BE USED BY OR DISCLOSED TO ANY THIRD PARTY WITHOUT PRIOR WRITTEN CONSENT OF COMPAL ELECTRONICS, INC.
Issued Date
Deciphered Date
LA-8531P
0.1
FT1 PWR/VSS
C
6 37Tuesday, February 07, 2012
2010/08/04 2010/08/04
POWER
*S ELE CAP 330U 6.3V M 6.3X5.9 LESR15M VU --->+1.8VS(Qty : 1)
*S POLY C 330U 2.5V Y D2 LESR9M EEFS H1.9 --->+1.5V(Qty : 1)
Power Cap. Summary
DDR3
*S POLY C 330U 2.5V Y D2 LESR9M EEFS H1.9 --->1.1VS(Qty : 1)
GPU
*S POLY C 330U 2V M X LESR6M SX H1.9 --->VGA_CORE(Qty : 1)
S POLY C 330U 2V M X LESR6M SX H1.9 --->VGA_CORE(Qty : 1) Reserve
*S_A-P_CAP 220U 6.3V M C45 R17M SVPE H4.4 --->+USB_VCCA(Qty : 1)
USB
Compal Electronics, Inc.
Change as OS_CON Cap. next phase
POWER
Near CPU Socket
(S ELE CAP 390U 6.3V M 6.3X5.9 LESR15M VU)*1=(SF000002o00)
20101227
180PF Qt'y follow the distance between
CPU socket and DIMM0. <2.5inch>
S_A-P_CAP 390U 2.5V M 6.3X5.7 LESR10M VU --->+APU_CORE(Qty : 2) Reverse
*S_A-P_CAP 390U 2.5V M 6.3X5.7 LESR10M VU --->1.05VS(Qty : 1)
Change Cap. H4.4 ESR17
Change from SM010014520 to SD002000080
20100816
S POLY C 330U 2V M X LESR6M SX H1.9 --->1.5V(Qty : 1) Reserve
*S_A-P_CAP 390U 2.5V M 6.3X5.7 LESR10M VU --->+1.5VSG(Qty : 1)
(330uF_6.3V_4.2L_ESR17m)*1=(SF000002Z00)
Near CPU Socket
*S POLY C 330U 2.5V M D2E TPE LESR9M H1.8 --->+APU_CORE(Qty : 3)
Near CPU Socket
Change from SM010014520 to SD002000080
20100816
POWER
By case (Along split)
Change from SM010014520 to SD002000080
20100816
POWER
S_A-P_CAP 330U 2.5V M 6.3X4.2 R17M VLPS --->+APU_CORE_NB(Qty : 1) Reverse
+1.5V(Qty : 1) Reverse
Near CPU Socket
*S POLY C 330U 2.5V Y D2 LESR9M EEFS H1.9 --->+APU_CORE_NB(Qty : 1)
APU
FCH
*S_A-P_CAP 390U 2.5V M 6.3X5.7 LESR10M VU --->+VGA_CORE(Qty : 1)
FOR HW3
C605 , C607 change to un-pop 12/23
11A
10A
2A
2A
0.15A
0.2A
5.5A
0.5A
C553
1U_0402_6.3V6K
C553
1U_0402_6.3V6K
1
2
C619
10U_0603_6.3V6M
C619
10U_0603_6.3V6M
1
2
C684
10U_0603_6.3V6M
@
C684
10U_0603_6.3V6M
@
1
2
+
C607
330U_D2E_2.5VM_R9M
@
+
C607
330U_D2E_2.5VM_R9M
@
1
2
C104
180P_0402_50V8J
C104
180P_0402_50V8J
1
2
C559
0.1U_0402_16V7K
C559
0.1U_0402_16V7K
1
2
C564
180P_0402_50V8J
C564
180P_0402_50V8J
1
2
+
C1105
390U_2.5V_10M
+
C1105
390U_2.5V_10M
1
2
+
C622
330U_D2E_2.5VM_R9M
+
C622
330U_D2E_2.5VM_R9M
1
2
C678
10U_0603_6.3V6M
C678
10U_0603_6.3V6M
1
2
C625
10U_0603_6.3V6M
@
C625
10U_0603_6.3V6M
@
1
2
C581
1U_0402_6.3V6K
C581
1U_0402_6.3V6K
1
2
+
C605
330U_D2E_2.5VM_R9M
@
+
C605
330U_D2E_2.5VM_R9M
@
1
2
C589
10U_0603_6.3V6M
C589
10U_0603_6.3V6M
1
2
C568
180P_0402_50V8J
C568
180P_0402_50V8J
1
2
C611
0.1U_0402_16V7K
C611
0.1U_0402_16V7K
1
2
C573
10U_0603_6.3V6M
C573
10U_0603_6.3V6M
1
2
CPU CORE GPU AND NB CORE DDR3
TSense/PLL/DP/PCIE/IO
DIS PLL
PCIE/IO/DDR3 Phy
DAC
DP Phy/IO
POWER
U22C
S IC E SERIES EM1200GBB22GV 1.4G BGA413P
1.4G@
CPU CORE GPU AND NB CORE DDR3
TSense/PLL/DP/PCIE/IO
DIS PLL
PCIE/IO/DDR3 Phy
DAC
DP Phy/IO
POWER
U22C
S IC E SERIES EM1200GBB22GV 1.4G BGA413P
1.4G@
VDDIO_MEM_S_11
U16 VDDIO_MEM_S_10
W18 VDDIO_MEM_S_9
R19 VDDIO_MEM_S_8
R16 VDDIO_MEM_S_7
N16 VDDIO_MEM_S_6
L19 VDDIO_MEM_S_5
L16 VDDIO_MEM_S_4
J16 VDDIO_MEM_S_3
E17 VDDIO_MEM_S_2
G19 VDDIO_MEM_S_1
G16
VDDCR_NB_22
P13 VDDCR_NB_21
P11 VDDCR_NB_20
N14 VDDCR_NB_19
N12 VDDCR_NB_18
N10 VDDCR_NB_17
M13 VDDCR_NB_16
M12 VDDCR_NB_15
M11 VDDCR_NB_14
L14 VDDCR_NB_13
L12 VDDCR_NB_12
L10 VDDCR_NB_11
K13 VDDCR_NB_10
K11 VDDCR_NB_9
H12 VDDCR_NB_8
H9 VDDCR_NB_7
G13 VDDCR_NB_6
G11 VDDCR_NB_5
F12 VDDCR_NB_4
F9 VDDCR_NB_3
E13 VDDCR_NB_2
E11 VDDCR_NB_1
E8
VDDCR_CPU_15
R8 VDDCR_CPU_14
N7 VDDCR_CPU_13
M8 VDDCR_CPU_12
M6 VDDCR_CPU_11
L7 VDDCR_CPU_10
J8 VDDCR_CPU_9
J6 VDDCR_CPU_8
H7 VDDCR_CPU_7
H5 VDDCR_CPU_6
G8 VDDCR_CPU_5
G6 VDDCR_CPU_4
F7 VDDCR_CPU_3
F5 VDDCR_CPU_2
E6 VDDCR_CPU_1
E5
VDD_33 A4
VDD_10_4 T12
VDD_10_3 V12
VDD_10_2 W13
VDD_10_1 U13
VDDPL_10 U11
VDD_18_DAC W9
VDD_18_7 V7
VDD_18_6 T7
VDD_18_5 W6
VDD_18_4 U9
VDD_18_3 U6
VDD_18_2 W8
VDD_18_1 U8
C572
1U_0402_6.3V6K
C572
1U_0402_6.3V6K
1
2
C599
0.1U_0402_16V7K
C599
0.1U_0402_16V7K
1
2
C598
1U_0402_6.3V6K
C598
1U_0402_6.3V6K
1
2
C615
180P_0402_50V8J
C615
180P_0402_50V8J
1
2
C578
10U_0603_6.3V6M
C578
10U_0603_6.3V6M
1
2
C579
10U_0603_6.3V6M
C579
10U_0603_6.3V6M
1
2
C595
1U_0402_6.3V6K
C595
1U_0402_6.3V6K
1
2
C560
0.1U_0402_16V7K
C560
0.1U_0402_16V7K
1
2
C552
1U_0402_6.3V6K
C552
1U_0402_6.3V6K
1
2
C588
180P_0402_50V8J
C588
180P_0402_50V8J
1
2
C556
180P_0402_50V8J
C556
180P_0402_50V8J
1
2
C1779
22U_0603_6.3V6M
@C1779
22U_0603_6.3V6M
@
1
2
+
C621
390U_2.5V_10M
@
+
C621
390U_2.5V_10M
@
1
2
C575
10U_0603_6.3V6M
C575
10U_0603_6.3V6M
1
2
C571
1U_0402_6.3V6K
C571
1U_0402_6.3V6K
1
2
C555
180P_0402_50V8J
C555
180P_0402_50V8J
1
2
C591
0.1U_0402_16V7K
C591
0.1U_0402_16V7K
1
2
C600
0.1U_0402_16V7K
C600
0.1U_0402_16V7K
1
2
C597
1U_0402_6.3V6K
C597
1U_0402_6.3V6K
1
2
C616
10U_0603_6.3V6M
@
C616
10U_0603_6.3V6M
@
1
2
+
C606
330U_D2E_2.5VM_R9M
+
C606
330U_D2E_2.5VM_R9M
1
2
C565
0.1U_0402_16V7K
C565
0.1U_0402_16V7K
1
2
C563
0.1U_0402_16V7K
C563
0.1U_0402_16V7K
1
2
C577
10U_0603_6.3V6M
C577
10U_0603_6.3V6M
1
2
C590
10U_0603_6.3V6M
C590
10U_0603_6.3V6M
1
2
C567
10U_0603_6.3V6M
C567
10U_0603_6.3V6M
1
2
C602
180P_0402_50V8J
C602
180P_0402_50V8J
1
2
C544
10U_0603_6.3V6M
C544
10U_0603_6.3V6M
1
2
+
C624
390U_2.5V_10M
+
C624
390U_2.5V_10M
1
2
C543
10U_0603_6.3V6M
C543
10U_0603_6.3V6M
1
2
C601
0.1U_0402_16V7K
C601
0.1U_0402_16V7K
1
2
C582
1U_0402_6.3V6K
C582
1U_0402_6.3V6K
1
2
C1778
22U_0603_6.3V6M
C1778
22U_0603_6.3V6M
1
2
C554
180P_0402_50V8J
C554
180P_0402_50V8J
1
2
C536
10U_0603_6.3V6M
C536
10U_0603_6.3V6M
1
2
C562
0.1U_0402_16V7K
C562
0.1U_0402_16V7K
1
2
C596
1U_0402_6.3V6K
C596
1U_0402_6.3V6K
1
2
L32
FBMA-L11-201209-221LMA30T_0805
L32
FBMA-L11-201209-221LMA30T_0805
12
C583
1U_0402_6.3V6K
C583
1U_0402_6.3V6K
1
2
GND
U22D
S IC E SERIES EM1200GBB22GV 1.4G BGA413P
1.4G@
GND
U22D
S IC E SERIES EM1200GBB22GV 1.4G BGA413P
1.4G@
VSS_49
N11 VSS_48
N8 VSS_47
N6 VSS_46
N4 VSS_45
M7 VSS_44
L22 VSS_43
L20 VSS_42
L13 VSS_41
L11 VSS_40
L8 VSS_39
L6 VSS_38
L4 VSS_37
K14 VSS_36
K10 VSS_35
J20 VSS_34
J7 VSS_33
J5 VSS_32
J4 VSS_31
H13 VSS_30
H11 VSS_29
H6 VSS_28
G22 VSS_27
G20 VSS_26
G12 VSS_25
G9 VSS_24
G7 VSS_23
G5 VSS_22
G4 VSS_21
F13 VSS_20
F11 VSS_19
F8 VSS_18
E20 VSS_17
E12 VSS_16
E9 VSS_15
E7 VSS_14
D19 VSS_13
D17 VSS_12
B15 VSS_11
D14 VSS_10
D11 VSS_9
D9 VSS_8
D7 VSS_7
D5 VSS_6
C4 VSS_5
B22 VSS_4
B17 VSS_3
B11 VSS_2
B7 VSS_1
A7
VSSBG_DAC A11
VSS_97 AC13
VSS_96 AC9
VSS_95 AC5
VSS_94 AB21
VSS_93 AB17
VSS_92 AB13
VSS_91 AB9
VSS_90 AB5
VSS_89 AB2
VSS_88 AA22
VSS_87 AA4
VSS_86 Y19
VSS_85 Y17
VSS_84 Y15
VSS_83 Y13
VSS_82 Y11
VSS_81 Y9
VSS_80 Y7
VSS_79 Y5
VSS_78 W20
VSS_77 W12
VSS_76 W7
VSS_75 W5
VSS_74 W4
VSS_73 W2
VSS_72 W1
VSS_71 V13
VSS_70 V11
VSS_69 V9
VSS_68 V8
VSS_67 U22
VSS_66 U20
VSS_65 U12
VSS_64 U7
VSS_63 U5
VSS_62 U4
VSS_61 T13
VSS_60 T11
VSS_59 T9
VSS_58 T6
VSS_57 R20
VSS_56 R7
VSS_55 R4
VSS_54 P14
VSS_53 P10
VSS_52 N22
VSS_51 N20
VSS_50 N13
C541
10U_0603_6.3V6M
C541
10U_0603_6.3V6M
1
2
C613
180P_0402_50V8J
C613
180P_0402_50V8J
1
2
C614
180P_0402_50V8J
C614
180P_0402_50V8J
1
2
C603
180P_0402_50V8J
C603
180P_0402_50V8J
1
2
C587
180P_0402_50V8J
C587
180P_0402_50V8J
1
2
C594
0.1U_0402_16V7K
C594
0.1U_0402_16V7K
1
2
C585
1U_0402_6.3V6K
C585
1U_0402_6.3V6K
1
2
C623
22U_0805_6.3V6M
C623
22U_0805_6.3V6M
1
2
C609
0.1U_0402_16V7K
C609
0.1U_0402_16V7K
1
2
C584
1U_0402_6.3V6K
C584
1U_0402_6.3V6K
1
2
C574
10U_0603_6.3V6M
C574
10U_0603_6.3V6M
1
2
L30
FBMA-L11-201209-221LMA30T_0805
L30
FBMA-L11-201209-221LMA30T_0805
12
L31
FBMA-L11-201209-221LMA30T_0805
L31
FBMA-L11-201209-221LMA30T_0805
12
C586
1U_0402_6.3V6K
C586
1U_0402_6.3V6K
1
2
C539
10U_0603_6.3V6M
C539
10U_0603_6.3V6M
1
2
C102
0.1U_0402_16V7K
C102
0.1U_0402_16V7K
1
2
C580
0.1U_0402_16V7K
C580
0.1U_0402_16V7K
1
2
C570
0.1U_0402_16V7K
C570
0.1U_0402_16V7K
1
2
C592
0.1U_0402_16V7K
C592
0.1U_0402_16V7K
1
2
C546
1U_0402_6.3V6K
C546
1U_0402_6.3V6K
1
2
C620
10U_0603_6.3V6M
@
C620
10U_0603_6.3V6M
@
1
2
C537
0.1U_0402_16V7K
C537
0.1U_0402_16V7K
1
2
C612
180P_0402_50V8J
C612
180P_0402_50V8J
1
2
+
C617
330U_2.5V_M
+
C617
330U_2.5V_M
1
2
C548
1U_0402_6.3V6K
C548
1U_0402_6.3V6K
1
2
C557
1U_0402_6.3V6K
C557
1U_0402_6.3V6K
1
2
C608
0.1U_0402_16V7K
C608
0.1U_0402_16V7K
1
2
C550
1U_0402_6.3V6K
C550
1U_0402_6.3V6K
1
2
C569
0.1U_0402_16V7K
C569
0.1U_0402_16V7K
1
2
C542
10U_0603_6.3V6M
C542
10U_0603_6.3V6M
1
2
C101
0.1U_0402_16V7K
C101
0.1U_0402_16V7K
1
2
C566
1U_0402_6.3V6K
C566
1U_0402_6.3V6K
1
2
C547
1U_0402_6.3V6K
C547
1U_0402_6.3V6K
1
2
C558
10U_0603_6.3V6M
C558
10U_0603_6.3V6M
1
2
C540
10U_0603_6.3V6M
C540
10U_0603_6.3V6M
1
2
L29
FBMA-L11-201209-221LMA30T_0805
L29
FBMA-L11-201209-221LMA30T_0805
12
C610
0.1U_0402_16V7K
C610
0.1U_0402_16V7K
1
2
C103
180P_0402_50V8J
C103
180P_0402_50V8J
1
2
+
C618
330U_D2_2.5VY_R9M
+
C618
330U_D2_2.5VY_R9M
1
2
+
C1104
390U_2.5V_10M
+
C1104
390U_2.5V_10M
1
2
C545
180P_0402_50V8J
C545
180P_0402_50V8J
1
2
C551
1U_0402_6.3V6K
C551
1U_0402_6.3V6K
1
2
C593
0.1U_0402_16V7K
C593
0.1U_0402_16V7K
1
2
C538
1U_0402_6.3V6K
C538
1U_0402_6.3V6K
1
2
C561
0.1U_0402_16V7K
C561
0.1U_0402_16V7K
1
2
C576
10U_0603_6.3V6M
C576
10U_0603_6.3V6M
1
2
C549
10U_0603_6.3V6M
C549
10U_0603_6.3V6M
1
2

5
5
4
4
3
3
2
2
1
1
D D
C C
B B
A A
DDR_A_D5
DDR_A_D22
DDR_A_D14
DDR_A_D31
DDR_A_D12
DDR_A_D6
DDR_A_DM2
DDR_A_DM1
DDR_A_D28
DDR_A_D4
DDR_A_D30
DDR_A_D29
DDR_A_D7
DDR_A_D13
DDR_A_D20
DDR_A_D21
DDR_A_D15
DDR_A_D23
DDR_A_D36
DDR_A_D63
DDR_A_DM6
DDR_A_D39
DDR_A_D46
DDR_A_DM4
DDR_A_D44
DDR_A_D52
DDR_A_D54
DDR_A_D45
DDR_A_D60
DDR_A_D37
DDR_A_D55
DDR_A_D62
DDR_A_D53
DDR_A_D47
DDR_A_MA15
DDR_A_MA7
DDR_A_MA0
DDR_A_D38
DDR_A_D61
DDR_A_MA6
DDR_A_MA14
DDR_A_MA4
DDR_A_MA11
DDR_A_MA2
DDR_A_D[0..63]
DDR_A_MA[0..15]
DDR_A_DM[0..7]
DDR_A_MA12
DDR_A_MA3
DDR_A_MA8
DDR_A_MA10
DDR_A_MA9
DDR_A_MA1
DDR_A_MA5
DDR_A_MA13
DDR_A_D35
DDR_A_D42
DDR_A_D59
DDR_A_D57
DDR_A_D51
DDR_A_D33
DDR_A_D58
DDR_A_DM5
DDR_A_D40
DDR_A_D49
DDR_A_DM7
DDR_A_D56
DDR_A_D43
DDR_A_D34
DDR_A_D48
DDR_A_D32
DDR_A_D50
DDR_A_D41
DDR_A_D26
DDR_A_D2
DDR_A_D25
DDR_A_D27
DDR_A_D0
DDR_A_DM0
DDR_A_D19
DDR_A_D10
DDR_A_D3
DDR_A_D1
DDR_A_D16
DDR_A_DM3
DDR_A_D9
DDR_A_D24
DDR_A_D18
DDR_A_D11
DDR_A_D8
DDR_A_D17
DDR_A_MA[0..15] (5,8)
DDR_A_D[0..63] (5,8)
DDR_A_DM[0..7] (5,8)
DDR_A_DQS#1(5,8)
DDR_A_DQS1(5,8)
DDR_A_DQS#2(5,8)
DDR_A_DQS2(5,8)
DDR_CKE0(5,8)
DDR_CS1_DIMMA#(5)
DDR_A_WE#(5,8)
DDR_A_BS2(5,8)
DDR_A_BS0(5,8)
DDR_A_CAS#(5,8)
DDR_A_CLK0(5)
DDR_A_CLK#0(5)
DDR_A_DQS#4(5,8)
DDR_A_DQS4(5,8)
DDR_A_DQS#6(5,8)
DDR_A_DQS6(5,8)
DDR_RST# (5,8)
DDR_A_DQS3 (5,8)
DDR_A_DQS0 (5,8)
DDR_A_DQS#3 (5,8)
DDR_A_DQS#0 (5,8)
DDR_EVENT# (5,8)
FCH_SMDAT0 (8,14,25)
FCH_SMCLK0 (8,14,25)
DDR_A_DQS5 (5,8)
DDR_A_DQS#5 (5,8)
DDR_A_DQS7 (5,8)
DDR_A_DQS#7 (5,8)
DDR_A_BS1 (5,8)
DDR_A_RAS# (5,8)
DDR_CS0_DIMMA# (5)
DDR_A_ODT0 (5)
DDR_A_ODT1 (5)
DDR_A_CLK#1 (5)
DDR_A_CLK1 (5)
DDR_CKE1 (5,8)
+1.5V
+VREF_DQ
+1.5V
+VREF_CA
+1.5V
+0.75VS
+1.5V
+VREF_DQ
+1.5V
+3VS
+1.5V
+VREF_CA
+0.75VS
Title
Size Document Number Rev
Date: Sheet of
Security Classification
Compal Secret Data
THIS SHEET OF ENGINEERING DRAWING IS THE PROPRIETARY PROPERTY OF COMPAL ELECTRONICS, INC. AND CONTAINS CONFIDENTIAL
AND TRADE SECRET INFORMATION. THIS SHEET MAY NOT BE TRANSFERED FROM THE CUSTODY OF THE COMPETENT DIVISION OF R&D
DEPARTMENT EXCEPT AS AUTHORIZED BY COMPAL ELECTRONICS, INC. NEITHER THIS SHEET NOR THE INFORMATION IT CONTAINS
MAY BE USED BY OR DISCLOSED TO ANY THIRD PARTY WITHOUT PRIOR WRITTEN CONSENT OF COMPAL ELECTRONICS, INC.
Issued Date
Deciphered Date
LA-8531P
0.1
DDR3 SODIMM-I Socket
C
7 37Friday, March 02, 2012
2010/08/04 2010/08/04
Title
Size Document Number Rev
Date: Sheet of
Security Classification
Compal Secret Data
THIS SHEET OF ENGINEERING DRAWING IS THE PROPRIETARY PROPERTY OF COMPAL ELECTRONICS, INC. AND CONTAINS CONFIDENTIAL
AND TRADE SECRET INFORMATION. THIS SHEET MAY NOT BE TRANSFERED FROM THE CUSTODY OF THE COMPETENT DIVISION OF R&D
DEPARTMENT EXCEPT AS AUTHORIZED BY COMPAL ELECTRONICS, INC. NEITHER THIS SHEET NOR THE INFORMATION IT CONTAINS
MAY BE USED BY OR DISCLOSED TO ANY THIRD PARTY WITHOUT PRIOR WRITTEN CONSENT OF COMPAL ELECTRONICS, INC.
Issued Date
Deciphered Date
LA-8531P
0.1
DDR3 SODIMM-I Socket
C
7 37Friday, March 02, 2012
2010/08/04 2010/08/04
Title
Size Document Number Rev
Date: Sheet of
Security Classification
Compal Secret Data
THIS SHEET OF ENGINEERING DRAWING IS THE PROPRIETARY PROPERTY OF COMPAL ELECTRONICS, INC. AND CONTAINS CONFIDENTIAL
AND TRADE SECRET INFORMATION. THIS SHEET MAY NOT BE TRANSFERED FROM THE CUSTODY OF THE COMPETENT DIVISION OF R&D
DEPARTMENT EXCEPT AS AUTHORIZED BY COMPAL ELECTRONICS, INC. NEITHER THIS SHEET NOR THE INFORMATION IT CONTAINS
MAY BE USED BY OR DISCLOSED TO ANY THIRD PARTY WITHOUT PRIOR WRITTEN CONSENT OF COMPAL ELECTRONICS, INC.
Issued Date
Deciphered Date
LA-8531P
0.1
DDR3 SODIMM-I Socket
C
7 37Friday, March 02, 2012
2010/08/04 2010/08/04
Compal Electronics, Inc.
Place near JDIMM1
DDR3 SO-DIMM A H:8mm
Standard Type
P/N:SP07000HA00
F/P:FOX_AS0A626-U8SN-7F_204P
15mil 15mil
330U ESR:6m H:2
P/N:SGA00001Q80
CRB 0.1u X1 4.7u X1
CRB 100U X2
C627
1000P_0402_50V7K
C627
1000P_0402_50V7K
1
2
C644
0.1U_0402_16V4Z
C644
0.1U_0402_16V4Z
1
2
C631
0.1U_0402_16V4Z
C631
0.1U_0402_16V4Z
1
2
C635
0.1U_0402_16V4Z
C635
0.1U_0402_16V4Z
1
2
C642
4.7U_0603_6.3V6K
C642
4.7U_0603_6.3V6K
1
2
C646
2.2U_0603_6.3V4Z
C646
2.2U_0603_6.3V4Z
1
2
R147
1K_0402_1%
R147
1K_0402_1%
1 2
R146
1K_0402_1%
R146
1K_0402_1%
1 2
+
C1102
330U_X_2VM_R6M
+
C1102
330U_X_2VM_R6M
1
2
R150 10K_0402_5%R150 10K_0402_5%
1 2
C647
0.1U_0402_16V4Z
C647
0.1U_0402_16V4Z
1
2
C629
0.1U_0402_16V4Z
C629
0.1U_0402_16V4Z
1
2
C640
0.1U_0402_16V4Z
@
C640
0.1U_0402_16V4Z
@
1
2
C636
0.1U_0402_16V4Z
C636
0.1U_0402_16V4Z
1
2
C634
0.1U_0402_16V4Z
C634
0.1U_0402_16V4Z
1
2
C637
0.1U_0402_16V4Z
C637
0.1U_0402_16V4Z
1
2
C638
0.1U_0402_16V4Z
C638
0.1U_0402_16V4Z
1
2
C110
0.1U_0402_16V4Z
C110
0.1U_0402_16V4Z
1
2
C630
0.1U_0402_16V4Z
C630
0.1U_0402_16V4Z
1
2
R151
10K_0402_5%
R151
10K_0402_5%
12
C633
0.1U_0402_16V4Z
C633
0.1U_0402_16V4Z
1
2
R145
1K_0402_1%
R145
1K_0402_1%
1 2
C641
0.1U_0402_16V4Z
C641
0.1U_0402_16V4Z
1
2
R148
1K_0402_1%
R148
1K_0402_1%
1 2
C628
0.1U_0402_16V4Z
C628
0.1U_0402_16V4Z
1
2
C645
1000P_0402_50V7K
C645
1000P_0402_50V7K
1
2
C626
0.1U_0402_16V4Z
C626
0.1U_0402_16V4Z
1
2
JDIMM1
FOX_AS0A626-U8SN-7F
CONN@
JDIMM1
FOX_AS0A626-U8SN-7F
CONN@
VREF_DQ
1VSS1 2
VSS2
3DQ4 4
DQ0
5DQ5 6
DQ1
7VSS3 8
VSS4
9DQS#0 10
DM0
11 DQS0 12
VSS5
13 VSS6 14
DQ2
15 DQ6 16
DQ3
17 DQ7 18
VSS7
19 VSS8 20
DQ8
21 DQ12 22
DQ9
23 DQ13 24
VSS9
25 VSS10 26
DQS#1
27 DM1 28
DQS1
29 RESET# 30
VSS11
31 VSS12 32
DQ10
33 DQ14 34
DQ11
35 DQ15 36
VSS13
37 VSS14 38
DQ16
39 DQ20 40
DQ17
41 DQ21 42
VSS15
43 VSS16 44
DQS#2
45 DM2 46
DQS2
47 VSS17 48
VSS18
49 DQ22 50
DQ18
51 DQ23 52
DQ19
53 VSS19 54
VSS20
55 DQ28 56
DQ24
57 DQ29 58
DQ25
59 VSS21 60
VSS22
61 DQS#3 62
DM3
63 DQS3 64
VSS23
65 VSS24 66
DQ26
67 DQ30 68
DQ27
69 DQ31 70
VSS25
71 VSS26 72
A12/BC#
83 A11 84
A9
85 A7 86
VDD5
87 VDD6 88
A8
89 A6 90
CKE0
73 CKE1 74
VDD1
75 VDD2 76
NC1
77 A15 78
BA2
79 A14 80
VDD3
81 VDD4 82
A5
91 A4 92
VDD7
93 VDD8 94
A3
95 A2 96
A1
97 A0 98
VDD9
99 VDD10 100
CK0
101 CK1 102
CK0#
103 CK1# 104
VDD11
105 VDD12 106
A10/AP
107 BA1 108
BA0
109 RAS# 110
VDD13
111 VDD14 112
WE#
113 S0# 114
CAS#
115 ODT0 116
VDD15
117 VDD16 118
A13
119 ODT1 120
S1#
121 NC2 122
VDD17
123 VDD18 124
NCTEST
125 VREF_CA 126
VSS27
127 VSS28 128
DQ32
129 DQ36 130
DQ33
131 DQ37 132
VSS29
133 VSS30 134
DQS#4
135 DM4 136
DQS4
137 VSS31 138
VSS32
139 DQ38 140
DQ34
141 DQ39 142
DQ35
143 VSS33 144
VSS34
145 DQ44 146
DQ40
147 DQ45 148
DQ41
149 VSS35 150
VSS36
151 DQS#5 152
DM5
153 DQS5 154
VSS37
155 VSS38 156
DQ42
157 DQ46 158
DQ43
159 DQ47 160
VSS39
161 VSS40 162
DQ48
163 DQ52 164
DQ49
165 DQ53 166
VSS41
167 VSS42 168
DQS#6
169 DM6 170
DQS6
171 VSS43 172
VSS44
173 DQ54 174
DQ50
175 DQ55 176
DQ51
177 VSS45 178
VSS46
179 DQ60 180
DQ56
181 DQ61 182
DQ57
183 VSS47 184
VSS48
185 DQS#7 186
DM7
187 DQS7 188
VSS49
189 VSS50 190
DQ58
191 DQ62 192
DQ59
193 DQ63 194
VSS51
195 VSS52 196
SA0
197 EVENT# 198
VDDSPD
199 SDA 200
SA1
201 SCL 202
VTT1
203 VTT2 204
G1
205 G2 206
C632
0.1U_0402_16V4Z
C632
0.1U_0402_16V4Z
1
2

5
5
4
4
3
3
2
2
1
1
D D
C C
B B
A A
DDR_A_D26
DDR_A_D2
DDR_A_D25
DDR_A_D35
DDR_A_MA12
DDR_A_D42
DDR_A_D27
DDR_A_D59
DDR_A_MA3
DDR_A_D57
DDR_A_D0
DDR_A_DM0
DDR_A_D51
DDR_A_D19
DDR_A_D33
DDR_A_D58
DDR_A_DM5
DDR_A_MA8
DDR_A_D10
DDR_A_MA10
DDR_A_D3
DDR_A_D1
DDR_A_D40
DDR_A_MA9
DDR_A_D16
DDR_A_DM3
DDR_A_D49
DDR_A_D9
DDR_A_DM7
DDR_A_MA1
DDR_A_MA5
DDR_A_D24
DDR_A_D56
DDR_A_D18
DDR_A_D43
DDR_A_D34
DDR_A_D48
DDR_A_D11
DDR_A_D32
DDR_A_MA13
DDR_A_D50
DDR_A_D8
DDR_A_D41
DDR_A_D17
DDR_A_D[0..63]
DDR_A_MA[0..15]
DDR_A_DM[0..7]
DDR_A_D36
DDR_A_D63
DDR_A_D5
DDR_A_D22
DDR_A_D14
DDR_A_DM6
DDR_A_MA15
DDR_A_D31
DDR_A_D12
DDR_A_D6
DDR_A_D39
DDR_A_MA7
DDR_A_MA0
DDR_A_DM2
DDR_A_DM1
DDR_A_D46
DDR_A_D28
DDR_A_DM4
DDR_A_D4
DDR_A_D30
DDR_A_D44
DDR_A_MA6
DDR_A_D29
DDR_A_D52
DDR_A_D54
DDR_A_D45
DDR_A_D7
DDR_A_D13
DDR_A_D20
DDR_A_D60
DDR_A_D37
DDR_A_MA14
DDR_A_D55
DDR_A_MA4
DDR_A_D21
DDR_A_D62
DDR_A_D15
DDR_A_D23
DDR_A_D53
DDR_A_D47
DDR_A_D38
DDR_A_MA11
DDR_A_D61
DDR_A_MA2
DDR_CKE0(5,7)
DDR_CS1_DIMMB#(5)
DDR_A_WE#(5,7)
DDR_A_BS2(5,7)
DDR_A_BS0(5,7)
DDR_A_CAS#(5,7)
DDR_B_CLK2(5)
DDR_B_CLK#2(5)
DDR_A_DQS#1(5,7)
DDR_A_DQS1(5,7)
DDR_A_DQS#2(5,7)
DDR_A_DQS2(5,7)
DDR_A_DQS#4(5,7)
DDR_A_DQS4(5,7)
DDR_A_DQS#6(5,7)
DDR_A_DQS6(5,7)
DDR_A_MA[0..15] (5,7)
DDR_A_D[0..63] (5,7)
DDR_A_DM[0..7] (5,7)
DDR_A_BS1 (5,7)
DDR_A_RAS# (5,7)
DDR_CS0_DIMMB# (5)
DDR_RST# (5,7)
DDR_B_ODT0 (5)
DDR_B_ODT1 (5)
DDR_B_CLK#3 (5)
DDR_B_CLK3 (5)
DDR_CKE1 (5,7)
DDR_A_DQS3 (5,7)
DDR_A_DQS0 (5,7)
DDR_A_DQS#3 (5,7)
DDR_A_DQS#0 (5,7)
DDR_A_DQS5 (5,7)
DDR_A_DQS#5 (5,7)
DDR_A_DQS7 (5,7)
DDR_A_DQS#7 (5,7)
DDR_EVENT# (5,7)
FCH_SMDAT0 (7,14,25)
FCH_SMCLK0 (7,14,25)
+0.75VS
+VREF_DQ
+1.5V
+3VS
+1.5V
+1.5V
+VREF_CA
+0.75VS
Title
Size Document Number Rev
Date: Sheet of
Security Classification
Compal Secret Data
THIS SHEET OF ENGINEERING DRAWING IS THE PROPRIETARY PROPERTY OF COMPAL ELECTRONICS, INC. AND CONTAINS CONFIDENTIAL
AND TRADE SECRET INFORMATION. THIS SHEET MAY NOT BE TRANSFERED FROM THE CUSTODY OF THE COMPETENT DIVISION OF R&D
DEPARTMENT EXCEPT AS AUTHORIZED BY COMPAL ELECTRONICS, INC. NEITHER THIS SHEET NOR THE INFORMATION IT CONTAINS
MAY BE USED BY OR DISCLOSED TO ANY THIRD PARTY WITHOUT PRIOR WRITTEN CONSENT OF COMPAL ELECTRONICS, INC.
Issued Date
Deciphered Date
LA-8531P
0.1
DDR3 SODIMM-II Socket
Custom
8 37Friday, March 02, 2012
2010/08/04 2010/08/04
Title
Size Document Number Rev
Date: Sheet of
Security Classification
Compal Secret Data
THIS SHEET OF ENGINEERING DRAWING IS THE PROPRIETARY PROPERTY OF COMPAL ELECTRONICS, INC. AND CONTAINS CONFIDENTIAL
AND TRADE SECRET INFORMATION. THIS SHEET MAY NOT BE TRANSFERED FROM THE CUSTODY OF THE COMPETENT DIVISION OF R&D
DEPARTMENT EXCEPT AS AUTHORIZED BY COMPAL ELECTRONICS, INC. NEITHER THIS SHEET NOR THE INFORMATION IT CONTAINS
MAY BE USED BY OR DISCLOSED TO ANY THIRD PARTY WITHOUT PRIOR WRITTEN CONSENT OF COMPAL ELECTRONICS, INC.
Issued Date
Deciphered Date
LA-8531P
0.1
DDR3 SODIMM-II Socket
Custom
8 37Friday, March 02, 2012
2010/08/04 2010/08/04
Title
Size Document Number Rev
Date: Sheet of
Security Classification
Compal Secret Data
THIS SHEET OF ENGINEERING DRAWING IS THE PROPRIETARY PROPERTY OF COMPAL ELECTRONICS, INC. AND CONTAINS CONFIDENTIAL
AND TRADE SECRET INFORMATION. THIS SHEET MAY NOT BE TRANSFERED FROM THE CUSTODY OF THE COMPETENT DIVISION OF R&D
DEPARTMENT EXCEPT AS AUTHORIZED BY COMPAL ELECTRONICS, INC. NEITHER THIS SHEET NOR THE INFORMATION IT CONTAINS
MAY BE USED BY OR DISCLOSED TO ANY THIRD PARTY WITHOUT PRIOR WRITTEN CONSENT OF COMPAL ELECTRONICS, INC.
Issued Date
Deciphered Date
LA-8531P
0.1
DDR3 SODIMM-II Socket
Custom
8 37Friday, March 02, 2012
2010/08/04 2010/08/04
For DRAM strap pin reservation
20100817
For DRAM strap pin reservation
20100817
CRB only one 4.7k
Place near JDIMM2
DDR3 SO-DIMM B H:4mm
Standard Type
P/N:SP07000H800
F/P:FOX_AS0A626-U4SN-7F_204P
CRB 0.1u X1 4,7uX1
Compal Electronics, Inc.
C51
0.1U_0402_16V4Z
C51
0.1U_0402_16V4Z
1
2
C653
0.1U_0402_16V4Z
C653
0.1U_0402_16V4Z
1
2
C655
0.1U_0402_16V4Z
C655
0.1U_0402_16V4Z
1
2
C682
0.1U_0402_16V4Z
C682
0.1U_0402_16V4Z
1
2
C666
1000P_0402_50V7K
C666
1000P_0402_50V7K
1
2
R153 10K_0402_5%@R153 10K_0402_5%@
1 2
C45
0.1U_0402_16V4Z
C45
0.1U_0402_16V4Z
1
2
C652
0.1U_0402_16V4Z
C652
0.1U_0402_16V4Z
1
2
C681
1000P_0402_50V7K
C681
1000P_0402_50V7K
1
2
C668
0.1U_0402_16V4Z
C668
0.1U_0402_16V4Z
1
2
R961 10K_0402_5%R961 10K_0402_5%
1 2
C683
0.1U_0402_16V4Z
C683
0.1U_0402_16V4Z
1
2
C49
0.1U_0402_16V4Z
C49
0.1U_0402_16V4Z
1
2
C667
2.2U_0603_6.3V4Z
C667
2.2U_0603_6.3V4Z
1
2
C48
0.1U_0402_16V4Z
C48
0.1U_0402_16V4Z
1
2
C44
0.1U_0402_16V4Z
C44
0.1U_0402_16V4Z
1
2
C664
4.7U_0603_6.3V6K
C664
4.7U_0603_6.3V6K
1
2
C50
0.1U_0402_16V4Z
@
C50
0.1U_0402_16V4Z
@
1
2
C46
0.1U_0402_16V4Z
C46
0.1U_0402_16V4Z
1
2
JDIMM2
FOX_AS0A626-U4SN-7F
CONN@
JDIMM2
FOX_AS0A626-U4SN-7F
CONN@
VREF_DQ
1VSS1 2
VSS2
3DQ4 4
DQ0
5DQ5 6
DQ1
7VSS3 8
VSS4
9DQS#0 10
DM0
11 DQS0 12
VSS5
13 VSS6 14
DQ2
15 DQ6 16
DQ3
17 DQ7 18
VSS7
19 VSS8 20
DQ8
21 DQ12 22
DQ9
23 DQ13 24
VSS9
25 VSS10 26
DQS#1
27 DM1 28
DQS1
29 RESET# 30
VSS11
31 VSS12 32
DQ10
33 DQ14 34
DQ11
35 DQ15 36
VSS13
37 VSS14 38
DQ16
39 DQ20 40
DQ17
41 DQ21 42
VSS15
43 VSS16 44
DQS#2
45 DM2 46
DQS2
47 VSS17 48
VSS18
49 DQ22 50
DQ18
51 DQ23 52
DQ19
53 VSS19 54
VSS20
55 DQ28 56
DQ24
57 DQ29 58
DQ25
59 VSS21 60
VSS22
61 DQS#3 62
DM3
63 DQS3 64
VSS23
65 VSS24 66
DQ26
67 DQ30 68
DQ27
69 DQ31 70
VSS25
71 VSS26 72
A12/BC#
83 A11 84
A9
85 A7 86
VDD5
87 VDD6 88
A8
89 A6 90
CKE0
73 CKE1 74
VDD1
75 VDD2 76
NC1
77 A15 78
BA2
79 A14 80
VDD3
81 VDD4 82
A5
91 A4 92
VDD7
93 VDD8 94
A3
95 A2 96
A1
97 A0 98
VDD9
99 VDD10 100
CK0
101 CK1 102
CK0#
103 CK1# 104
VDD11
105 VDD12 106
A10/AP
107 BA1 108
BA0
109 RAS# 110
VDD13
111 VDD14 112
WE#
113 S0# 114
CAS#
115 ODT0 116
VDD15
117 VDD16 118
A13
119 ODT1 120
S1#
121 NC2 122
VDD17
123 VDD18 124
NCTEST
125 VREF_CA 126
VSS27
127 VSS28 128
DQ32
129 DQ36 130
DQ33
131 DQ37 132
VSS29
133 VSS30 134
DQS#4
135 DM4 136
DQS4
137 VSS31 138
VSS32
139 DQ38 140
DQ34
141 DQ39 142
DQ35
143 VSS33 144
VSS34
145 DQ44 146
DQ40
147 DQ45 148
DQ41
149 VSS35 150
VSS36
151 DQS#5 152
DM5
153 DQS5 154
VSS37
155 VSS38 156
DQ42
157 DQ46 158
DQ43
159 DQ47 160
VSS39
161 VSS40 162
DQ48
163 DQ52 164
DQ49
165 DQ53 166
VSS41
167 VSS42 168
DQS#6
169 DM6 170
DQS6
171 VSS43 172
VSS44
173 DQ54 174
DQ50
175 DQ55 176
DQ51
177 VSS45 178
VSS46
179 DQ60 180
DQ56
181 DQ61 182
DQ57
183 VSS47 184
VSS48
185 DQS#7 186
DM7
187 DQS7 188
VSS49
189 VSS50 190
DQ58
191 DQ62 192
DQ59
193 DQ63 194
VSS51
195 VSS52 196
SA0
197 EVENT# 198
VDDSPD
199 SDA 200
SA1
201 SCL 202
VTT1
203 VTT2 204
G1
205 G2 206
C654
0.1U_0402_16V4Z
C654
0.1U_0402_16V4Z
1
2
C47
0.1U_0402_16V4Z
C47
0.1U_0402_16V4Z
1
2
C680
0.1U_0402_16V4Z
C680
0.1U_0402_16V4Z
1
2
R962
10K_0402_5%
R962
10K_0402_5%
1 2
R154
10K_0402_5%
@
R154
10K_0402_5%
@
1 2
C665
0.1U_0402_16V4Z
C665
0.1U_0402_16V4Z
1
2

5
5
4
4
3
3
2
2
1
1
D D
C C
B B
A A
APU_TXOUT1-
APU_TXOUT1+
LCDVDD_ON
APU_TXOUT2-
DAC_BRIG
INVT_PWM
DISPOFF#
INVT_PWMINVT_PWM
DISPOFF#
APU_TXCLK+
APU_TXCLK-
USB20_P5 USB20_N5
APU_TXOUT0-
APU_TXOUT0+
APU_TXOUT2+
INVT_PWMINVT_PWM
TZOUT1-
TZOUT1+
TZCLK-
TZCLK+
TZOUT0-
TZOUT0+
DAC_BRIG
EDP_HPD
+3VS_CAMERA
INVT_PWM
I2CC_SCL
I2CC_SDA
TZOUT0-
TZOUT0+
TZOUT1-
TZOUT1+
DISPOFF#
TXOUT1-
TXCLK-
TXOUT0+
TXCLK+
TXOUT0-
TXOUT1+
TXOUT2-
TXOUT2+
TZCLK-
TZCLK+
I2CC_SDA
I2CC_SCL
TXOUT1-
TXOUT1+
TXOUT2-
TXCLK+
TXCLK-
TXOUT0-
TXOUT0+
TXOUT2+
+3VS_CAMERA
APU_TXOUT2- (4)
APU_TXCLK+ (4)
APU_TXCLK- (4)
APU_ENVDD(4)
APU_BLPWM(4)
BKOFF#(22)
APU_ENBKL(4,22) ENBKL (4,22)
APU_LCD_CLK (4)
APU_LCD_DATA (4)
APU_TXOUT1- (4)
APU_TXOUT1+ (4)
APU_TXOUT0- (4)
APU_TXOUT0+ (4)
APU_TXOUT2+ (4)
APU_TXOUT1+(4)
APU_LCD_DATA(4)
APU_LCD_CLK(4)
APU_TXOUT2+(4)
APU_TXOUT2-(4)
APU_TXOUT1-(4)
USB20_N5(14)
USB20_P5(14)
EDP_HPD(4)
DAC_BRIG(22)
+LCDVDD
+3VS
+LCDVDD
+LCDVDD
+INVPWR_B+
+3VS
B+
+INVPWR_B+
+3VS
+LCDVDD
+3VS
+3VS
+3VS
+3VS
Title
Size Document Number Rev
Date: Sheet of
Security Classification
Compal Secret Data
THIS SHEET OF ENGINEERING DRAWING IS THE PROPRIETARY PROPERTY OF COMPAL ELECTRONICS, INC. AND CONTAINS CONFIDENTIAL
AND TRADE SECRET INFORMATION. THIS SHEET MAY NOT BE TRANSFERED FROM THE CUSTODY OF THE COMPETENT DIVISION OF R&D
DEPARTMENT EXCEPT AS AUTHORIZED BY COMPAL ELECTRONICS, INC. NEITHER THIS SHEET NOR THE INFORMATION IT CONTAINS
MAY BE USED BY OR DISCLOSED TO ANY THIRD PARTY WITHOUT PRIOR WRITTEN CONSENT OF COMPAL ELECTRONICS, INC.
Issued Date Deciphered Date
0.1
LVDS/eDP/CAMERA
Custom
9 37Friday, March 02, 2012
2010/08/04 2010/08/04
Compal Electronics, Inc.
LA-8531P
Title
Size Document Number Rev
Date: Sheet of
Security Classification
Compal Secret Data
THIS SHEET OF ENGINEERING DRAWING IS THE PROPRIETARY PROPERTY OF COMPAL ELECTRONICS, INC. AND CONTAINS CONFIDENTIAL
AND TRADE SECRET INFORMATION. THIS SHEET MAY NOT BE TRANSFERED FROM THE CUSTODY OF THE COMPETENT DIVISION OF R&D
DEPARTMENT EXCEPT AS AUTHORIZED BY COMPAL ELECTRONICS, INC. NEITHER THIS SHEET NOR THE INFORMATION IT CONTAINS
MAY BE USED BY OR DISCLOSED TO ANY THIRD PARTY WITHOUT PRIOR WRITTEN CONSENT OF COMPAL ELECTRONICS, INC.
Issued Date Deciphered Date
0.1
LVDS/eDP/CAMERA
Custom
9 37Friday, March 02, 2012
2010/08/04 2010/08/04
Compal Electronics, Inc.
LA-8531P
Title
Size Document Number Rev
Date: Sheet of
Security Classification
Compal Secret Data
THIS SHEET OF ENGINEERING DRAWING IS THE PROPRIETARY PROPERTY OF COMPAL ELECTRONICS, INC. AND CONTAINS CONFIDENTIAL
AND TRADE SECRET INFORMATION. THIS SHEET MAY NOT BE TRANSFERED FROM THE CUSTODY OF THE COMPETENT DIVISION OF R&D
DEPARTMENT EXCEPT AS AUTHORIZED BY COMPAL ELECTRONICS, INC. NEITHER THIS SHEET NOR THE INFORMATION IT CONTAINS
MAY BE USED BY OR DISCLOSED TO ANY THIRD PARTY WITHOUT PRIOR WRITTEN CONSENT OF COMPAL ELECTRONICS, INC.
Issued Date Deciphered Date
0.1
LVDS/eDP/CAMERA
Custom
9 37Friday, March 02, 2012
2010/08/04 2010/08/04
Compal Electronics, Inc.
LA-8531P
LCD POWER CIRCUIT
W=60mils
W=60mils
Place closed to JLVDS1
SM010014520 3000ma
220ohm@100mhz
DCR 0.04
W=60mils
Change P/N as SCA00001L00
eDP
For Camera
W=60mils
W=60mils
R1336
0_0402_5%
LVDS@R1336
0_0402_5%
LVDS@
1 2
R1212 0_1206_5%R1212 0_1206_5%
12
D15
L30ESDL5V0C3-2 C/A SOT23 ESD
@D15
L30ESDL5V0C3-2 C/A SOT23 ESD
@
2
3
1
C1599.1U_0402_16V7K EDP@ C1599.1U_0402_16V7K EDP@
1 2
R1621
300_0402_5%
@R1621
300_0402_5%
@
12
C677 220P_0402_50V7KC677 220P_0402_50V7K
12
R395
100K_0402_5%
R395
100K_0402_5%
12
R1339
0_0402_5%
LVDS@R1339
0_0402_5%
LVDS@
1 2
C1601.1U_0402_16V7K EDP@ C1601.1U_0402_16V7K EDP@
1 2
R48510K_0402_5% R48510K_0402_5%
12
R1340
0_0402_5%
LVDS@R1340
0_0402_5%
LVDS@
1 2
C1598.1U_0402_16V7K EDP@ C1598.1U_0402_16V7K EDP@
1 2
R1341
0_0402_5%
LVDS@R1341
0_0402_5%
LVDS@
1 2
R1353 0_0402_5%
@
R1353 0_0402_5%
@
1 2
C1679
22P_0402_50V8J
@
C1679
22P_0402_50V8J
@
1
2
R397
1K_0402_5%
R397
1K_0402_5%
12
R483
10K_0402_5%
@
R483
10K_0402_5%
@
12
R1335
0_0402_5%
LVDS@R1335
0_0402_5%
LVDS@
1 2
C671
10U_0603_6.3V6M
C671
10U_0603_6.3V6M
1
2
C679 220P_0402_50V7KC679 220P_0402_50V7K
12
C1600.1U_0402_16V7K EDP@ C1600.1U_0402_16V7K EDP@
1 2
C1680
22P_0402_50V8J
@
C1680
22P_0402_50V8J
@
1
2
R1342
0_0402_5%
LVDS@R1342
0_0402_5%
LVDS@
1 2
JLVDS1
I-PEX_20143-040E-20F
JLVDS1
I-PEX_20143-040E-20F
1
1
2
2
3
3
4
4
5
5
6
6
7
7
8
8
9
9
10
10
11
11
12
12
13
13
14
14
15
15
16
16
17
17
18
18
19
19
20
20
21
21
22
22
23
23
24
24
25
25
26
26
27
27
28
28
29
29
30
30
31
31
32
32
33
33
34
34
35
35
36
36
37
37
38
38
39
39
40
40
G1 41
G2 42
G3 43
G4 44
G5 45
G6 46
R1348
100K_0402_1%
EDP@
R1348
100K_0402_1%
EDP@
1 2
J24
JUMP_43X39@
J24
JUMP_43X39@
1
122
C673
680P_0402_50V7K
C673
680P_0402_50V7K
1
2
R1345
4.7K_0402_5%
LVDS@
R1345
4.7K_0402_5%
LVDS@
1 2
C672
0.1U_0402_16V4Z
C672
0.1U_0402_16V4Z
1
2
C1596.1U_0402_16V7K EDP@ C1596.1U_0402_16V7K EDP@
1 2
R1343
0_0402_5%
LVDS@R1343
0_0402_5%
LVDS@
1 2
C1005
4.7U_0603_6.3V6K
C1005
4.7U_0603_6.3V6K
1
2
C669
4.7U_0603_6.3V6K
C669
4.7U_0603_6.3V6K
1
2
R393
10K_0402_5%
R393
10K_0402_5%
12
R1337 0_0402_5%LVDS@R1337 0_0402_5%LVDS@
1 2
R1344
0_0402_5%
LVDS@R1344
0_0402_5%
LVDS@
1 2
L2
FBMA-L11-201209-221LMA30T_0805
L2
FBMA-L11-201209-221LMA30T_0805
12
C1006
0.1U_0402_16V4Z
C1006
0.1U_0402_16V4Z
1
2
R1349 100K_0402_1%
EDP@
R1349 100K_0402_1%
EDP@
1 2
C674
68P_0402_50V8J
C674
68P_0402_50V8J
1
2
R1338 0_0402_5%LVDS@R1338 0_0402_5%LVDS@
1 2
C1597.1U_0402_16V7K EDP@ C1597.1U_0402_16V7K EDP@
1 2
R1346
4.7K_0402_5%
LVDS@
R1346
4.7K_0402_5%
LVDS@
1 2
G
D
S
Q81
SSM3K7002F_SC59-3
G
D
S
Q81
SSM3K7002F_SC59-3
2
13
G
D
S
Q82
AO3413_SOT23-3
G
D
S
Q82
AO3413_SOT23-3
2
1 3
C670
0.047U_0402_16V7K
C670
0.047U_0402_16V7K
1
2
G
D
S
Q83
SSM3K7002F_SC59-3
G
D
S
Q83
SSM3K7002F_SC59-3
2
13
R4840_0402_5% R4840_0402_5%
1 2
C1786
10P_0402_50V8J
@C1786
10P_0402_50V8J
@
1
2
L25
1.2UH_1127AS-1R2N_2.4A_30%
@
L25
1.2UH_1127AS-1R2N_2.4A_30%
@
1 2
C1007 220P_0402_50V7KC1007 220P_0402_50V7K
12
R396
300_0402_5%
R396
300_0402_5%
12
R1100
100K_0402_5%
R1100
100K_0402_5%
12
L1
FBMA-L11-201209-221LMA30T_0805
L1
FBMA-L11-201209-221LMA30T_0805
12
R157 100K_0402_1%R157 100K_0402_1%
1 2
D4
RB751V_SOD323
@D4
RB751V_SOD323
@
21

5
5
4
4
3
3
2
2
1
1
D D
C C
B B
A A
HDMI_SDATA
HDMI_SCLK
HDMI_C_TX2+_R
HDMI_C_TX2-_R
HDMI_C_TX1+_R
HDMI_C_TX0+_R
HDMI_C_TX0-_R
HDMI_C_TX1-_R
HDMI_C_CLK-_R
HDMI_C_CLK+_R
HDMI_C_TX2-_R
HDMI_C_TX2+_R
HDMI_C_TX1-_R
HDMI_C_TX1+_R
HDMI_C_TX0-_R
HDMI_C_TX0+_R
HDMI_C_CLK-_R
HDMI_C_CLK+_R
HDMI_C_TX0-
HDMI_C_TX0+
HDMI_C_CLK-
HDMI_C_CLK+
HDMI_C_TX1-
HDMI_C_TX1+
HDMI_C_TX2+
HDMI_C_TX2-
HDMI_HPD
HDMI_R_CK-
HDMI_R_CK+
HDMI_R_D0+
HDMI_R_D0-
HDMI_R_D1+
HDMI_R_D1-
HDMI_R_D2-
HDMI_R_D2+
HDMI_HPD
HDMI_SCLK
HDMI_SDATA
HDMI_R_CK+
HDMI_R_CK-
HDMI_C_TX0+
HDMI_C_TX0- HDMI_R_D0-
HDMI_R_D0+
HDMI_R_D1-
HDMI_R_D1+
HDMI_C_TX1-
HDMI_C_TX1+
HDMI_R_D2-
HDMI_R_D2+HDMI_C_TX2+
HDMI_C_TX2-
HDMI_C_CLK+
HDMI_C_CLK-
+HDMI_5V
APU_HDMI_CLK(4)
APU_HDMI_DATA(4)
APU_HDMI_TX2N(4)
APU_HDMI_CLKN(4)
APU_HDMI_TX1N(4)
APU_HDMI_TX0N(4)
APU_HDMI_CLKP(4)
APU_HDMI_TX0P(4)
APU_HDMI_TX1P(4)
APU_HDMI_TX2P(4)
APU_HDMI_HPD(4)
+HDMI_5V_OUT
+3VS
+3VS
+HDMI_5V_OUT
+3VS
+HDMI_5V_OUT
+HDMI_5V_OUT
+5VS
Title
Size Document Number Rev
Date: Sheet of
Security Classification
Compal Secret Data
THIS SHEET OF ENGINEERING DRAWING IS THE PROPRIETARY PROPERTY OF COMPAL ELECTRONICS, INC. AND CONTAINS CONFIDENTIAL
AND TRADE SECRET INFORMATION. THIS SHEET MAY NOT BE TRANSFERED FROM THE CUSTODY OF THE COMPETENT DIVISION OF R&D
DEPARTMENT EXCEPT AS AUTHORIZED BY COMPAL ELECTRONICS, INC. NEITHER THIS SHEET NOR THE INFORMATION IT CONTAINS
MAY BE USED BY OR DISCLOSED TO ANY THIRD PARTY WITHOUT PRIOR WRITTEN CONSENT OF COMPAL ELECTRONICS, INC.
Issued Date
Deciphered Date
LA-8531P
0.1
HDMI Connector
Custom
10 37Friday, March 02, 2012
2010/08/04 2010/08/04
Compal Electronics, Inc.
Title
Size Document Number Rev
Date: Sheet of
Security Classification
Compal Secret Data
THIS SHEET OF ENGINEERING DRAWING IS THE PROPRIETARY PROPERTY OF COMPAL ELECTRONICS, INC. AND CONTAINS CONFIDENTIAL
AND TRADE SECRET INFORMATION. THIS SHEET MAY NOT BE TRANSFERED FROM THE CUSTODY OF THE COMPETENT DIVISION OF R&D
DEPARTMENT EXCEPT AS AUTHORIZED BY COMPAL ELECTRONICS, INC. NEITHER THIS SHEET NOR THE INFORMATION IT CONTAINS
MAY BE USED BY OR DISCLOSED TO ANY THIRD PARTY WITHOUT PRIOR WRITTEN CONSENT OF COMPAL ELECTRONICS, INC.
Issued Date
Deciphered Date
LA-8531P
0.1
HDMI Connector
Custom
10 37Friday, March 02, 2012
2010/08/04 2010/08/04
Compal Electronics, Inc.
Title
Size Document Number Rev
Date: Sheet of
Security Classification
Compal Secret Data
THIS SHEET OF ENGINEERING DRAWING IS THE PROPRIETARY PROPERTY OF COMPAL ELECTRONICS, INC. AND CONTAINS CONFIDENTIAL
AND TRADE SECRET INFORMATION. THIS SHEET MAY NOT BE TRANSFERED FROM THE CUSTODY OF THE COMPETENT DIVISION OF R&D
DEPARTMENT EXCEPT AS AUTHORIZED BY COMPAL ELECTRONICS, INC. NEITHER THIS SHEET NOR THE INFORMATION IT CONTAINS
MAY BE USED BY OR DISCLOSED TO ANY THIRD PARTY WITHOUT PRIOR WRITTEN CONSENT OF COMPAL ELECTRONICS, INC.
Issued Date
Deciphered Date
LA-8531P
0.1
HDMI Connector
Custom
10 37Friday, March 02, 2012
2010/08/04 2010/08/04
Compal Electronics, Inc.
Place closed to JHDMI1 20100928 change CNN
DC232001100
100042GR019M23BZR
From APU
Place closed to JHDMI1
HDMI connector
SM070001310 400ma 90ohm@100mhz DCR 0.3
W=40mils
C690
0.1U_0402_16V4Z
C690
0.1U_0402_16V4Z
1
2
C510 0.1U_0402_16V7KC510 0.1U_0402_16V7K
12
R517 0_0402_5%R517 0_0402_5%
1 2
R522
2K_0402_5%
R522
2K_0402_5%
12
R966
4.7K_0402_5%
R966
4.7K_0402_5%
1 2
R501 499_0402_1%R501 499_0402_1%
1 2
D7
CH491DPT_SOT23-3
D7
CH491DPT_SOT23-3
2 1
R516 0_0402_5%R516 0_0402_5%
1 2
C509 0.1U_0402_16V7KC509 0.1U_0402_16V7K
12
L54
WCM-2012-900T_0805
@
L54
WCM-2012-900T_0805
@
1
122
33
4
4
R502 499_0402_1%R502 499_0402_1%
1 2
L68
WCM-2012-900T_0805
@
L68
WCM-2012-900T_0805
@
1
122
33
4
4
R503 499_0402_1%R503 499_0402_1%
1 2
C508 0.1U_0402_16V7KC508 0.1U_0402_16V7K
12
R500 499_0402_1%R500 499_0402_1%
1 2
C513 0.1U_0402_16V7KC513 0.1U_0402_16V7K
12
R514 0_0402_5%R514 0_0402_5%
1 2
E
B
C
Q34
MMBT3904_NL_SOT23-3
E
B
C
Q34
MMBT3904_NL_SOT23-3
2
3 1
F2
1.1A_6V_SMD1812P110TF
F2
1.1A_6V_SMD1812P110TF
21
R965
0_0402_5%
R965
0_0402_5%
1 2
R505 499_0402_1%R505 499_0402_1%
1 2
R520 0_0402_5%R520 0_0402_5%
1 2
R525 150K_0402_5%R525 150K_0402_5%
1 2
R161
2K_0402_5%
R161
2K_0402_5%
12
L69
WCM-2012-900T_0805
@
L69
WCM-2012-900T_0805
@
1
122
33
4
4
R508 499_0402_1%R508 499_0402_1%
1 2
JHDMI1
ACON_HMR2E-AK120D
CONN@
JHDMI1
ACON_HMR2E-AK120D
CONN@
D2+
1D2_shield
2D2-
3D1+
4D1_shield
5D1-
6D0+
7D0_shield
8D0-
9CK+
10 CK_shield
11 CK-
12 CEC
13 Reserved
14 SCL
15 SDA
16 DDC/CEC_GND
17 +5V
18 HP_DET
19
GND 20
GND 21
GND 22
GND 23
R528
365K_0402_1%
@
R528
365K_0402_1%
@
12
R968
4.7K_0402_5%
R968
4.7K_0402_5%
1 2
R515 0_0402_5%R515 0_0402_5%
1 2
R527
0_0402_5%
R527
0_0402_5%
1 2
R816 0_0402_5%
@
R816 0_0402_5%
@12
L70
WCM-2012-900T_0805
@
L70
WCM-2012-900T_0805
@
1
122
33
4
4
C511 0.1U_0402_16V7KC511 0.1U_0402_16V7K
12
R506 499_0402_1%R506 499_0402_1%
1 2
G
D
S
Q128
BSH111 1N_SOT23-3
G
D
S
Q128
BSH111 1N_SOT23-3
2
13
R521
0_0603_5%
@R521
0_0603_5%
@
1 2
C512 0.1U_0402_16V7KC512 0.1U_0402_16V7K
12
R518 0_0402_5%R518 0_0402_5%
1 2
R530
10K_0402_5%
R530
10K_0402_5%
12
R512
100K_0402_5%
R512
100K_0402_5%
12
G
D
S
Q86
BSH111 1N_SOT23-3
G
D
S
Q86
BSH111 1N_SOT23-3
2
13
C514 0.1U_0402_16V7KC514 0.1U_0402_16V7K
12
R513 0_0402_5%R513 0_0402_5%
1 2
G
D
S
Q87
2N7002_SOT23
G
D
S
Q87
2N7002_SOT23
2
13
R172 0_0402_5%
@
R172 0_0402_5%
@12
C515 0.1U_0402_16V7KC515 0.1U_0402_16V7K
12
R519 0_0402_5%R519 0_0402_5%
1 2
R509 499_0402_1%R509 499_0402_1%
1 2

5
5
4
4
3
3
2
2
1
1
D D
C C
B B
A A
CRT_CLKCRT_CLK
DSUB_12
DSUB_15APU_CRT_DDC_SDA CRT_DATA
APU_CRT_DDC_SCL CRT_CLK
APU_CRT_G CRT_G
APU_CRT_HSYNC CRT_HSYNC
APU_CRT_R CRT_R
APU_CRT_B CRT_B
APU_CRT_VSYNC CRT_VSYNC
CRT_DATA
CRT_VSYNC
CRT_HSYNC
CRT_R_1
DSUB_12
DSUB_15
CRT_G_1
CRT_B_1
CRT_HSYNC_1
CRT_VSYNC_1
CRT_HSYNC_2
CRT_VSYNC_2
CRT_R
CRT_G
CRT_B
APU_CRT_R(4)
APU_CRT_G(4)
APU_CRT_B(4)
APU_CRT_HSYNC(4)
APU_CRT_VSYNC(4)
APU_CRT_DDC_SDA(4)
APU_CRT_DDC_SCL(4)
+CRT_VCC
+3VS
+CRT_VCC+R_CRT_VCC
+5VS
+CRT_VCC
+CRT_VCC
+3VS
Title
Size Document Number Rev
Date: Sheet of
Security Classification
Compal Secret Data
THIS SHEET OF ENGINEERING DRAWING IS THE PROPRIETARY PROPERTY OF COMPAL ELECTRONICS, INC. AND CONTAINS CONFIDENTIAL
AND TRADE SECRET INFORMATION. THIS SHEET MAY NOT BE TRANSFERED FROM THE CUSTODY OF THE COMPETENT DIVISION OF R&D
DEPARTMENT EXCEPT AS AUTHORIZED BY COMPAL ELECTRONICS, INC. NEITHER THIS SHEET NOR THE INFORMATION IT CONTAINS
MAY BE USED BY OR DISCLOSED TO ANY THIRD PARTY WITHOUT PRIOR WRITTEN CONSENT OF COMPAL ELECTRONICS, INC.
Issued Date
Deciphered Date
0.1
CRT Connector
Custom
11 37Friday, March 02, 2012
2010/08/04 2010/08/04
Compal Electronics, Inc.
LA-8531P
Title
Size Document Number Rev
Date: Sheet of
Security Classification
Compal Secret Data
THIS SHEET OF ENGINEERING DRAWING IS THE PROPRIETARY PROPERTY OF COMPAL ELECTRONICS, INC. AND CONTAINS CONFIDENTIAL
AND TRADE SECRET INFORMATION. THIS SHEET MAY NOT BE TRANSFERED FROM THE CUSTODY OF THE COMPETENT DIVISION OF R&D
DEPARTMENT EXCEPT AS AUTHORIZED BY COMPAL ELECTRONICS, INC. NEITHER THIS SHEET NOR THE INFORMATION IT CONTAINS
MAY BE USED BY OR DISCLOSED TO ANY THIRD PARTY WITHOUT PRIOR WRITTEN CONSENT OF COMPAL ELECTRONICS, INC.
Issued Date
Deciphered Date
0.1
CRT Connector
Custom
11 37Friday, March 02, 2012
2010/08/04 2010/08/04
Compal Electronics, Inc.
LA-8531P
Title
Size Document Number Rev
Date: Sheet of
Security Classification
Compal Secret Data
THIS SHEET OF ENGINEERING DRAWING IS THE PROPRIETARY PROPERTY OF COMPAL ELECTRONICS, INC. AND CONTAINS CONFIDENTIAL
AND TRADE SECRET INFORMATION. THIS SHEET MAY NOT BE TRANSFERED FROM THE CUSTODY OF THE COMPETENT DIVISION OF R&D
DEPARTMENT EXCEPT AS AUTHORIZED BY COMPAL ELECTRONICS, INC. NEITHER THIS SHEET NOR THE INFORMATION IT CONTAINS
MAY BE USED BY OR DISCLOSED TO ANY THIRD PARTY WITHOUT PRIOR WRITTEN CONSENT OF COMPAL ELECTRONICS, INC.
Issued Date
Deciphered Date
0.1
CRT Connector
Custom
11 37Friday, March 02, 2012
2010/08/04 2010/08/04
Compal Electronics, Inc.
LA-8531P
P/N : LTCX002UM00
F/P : SUYIN 070546HR015M21MZR 15 H9.2 D-SUB
CRT Connector
Close to Conn side
20100928 change CNN
From APU
W=40mils
W=40mils
Change to SM010005220 For EVT2, 11/29
Change P/N as SCA00001L00
R533
150_0402_1%
R533
150_0402_1%
12
R412
2.2K_0402_5%
R412
2.2K_0402_5%
12
L60
FCM2012CF-800T06_2P
L60
FCM2012CF-800T06_2P
1 2
R531
150_0402_1%
R531
150_0402_1%
12
C696
10P_0402_50V8J
C696
10P_0402_50V8J
1
2
C694
10P_0402_50V8J
C694
10P_0402_50V8J
1
2
L81
FCM2012CF-800T06_2P
L81
FCM2012CF-800T06_2P
1 2
R532
150_0402_1%
R532
150_0402_1%
12
R548
4.7K_0402_5%
R548
4.7K_0402_5%
12
C700
10P_0402_50V8J
C700
10P_0402_50V8J
1
2
U23
74AHCT1G125GW_SOT353-5
U23
74AHCT1G125GW_SOT353-5
A
2Y4
OE# 1
G
3P5
L59 FCM2012CF-800T06_2PL59 FCM2012CF-800T06_2P
1 2
C699 0.1U_0402_16V4ZC699 0.1U_0402_16V4Z
1 2
C702
10P_0402_50V8J
C702
10P_0402_50V8J
1
2
L58 FCM2012CF-800T06_2PL58 FCM2012CF-800T06_2P
1 2
L57 FCM2012CF-800T06_2PL57 FCM2012CF-800T06_2P
1 2
C698
100P_0402_50V8J
C698
100P_0402_50V8J
1
2
C704
68P_0402_50V8J
C704
68P_0402_50V8J
1
2
F1
1.1A_6VDC_FUSE
F1
1.1A_6VDC_FUSE
21
D33
L30ESDL5V0C3-2 C/A SOT23 ESD
@
D33
L30ESDL5V0C3-2 C/A SOT23 ESD
@
2
3
1
G
D
S
Q89
BSH111 1N_SOT23-3
G
D
S
Q89
BSH111 1N_SOT23-3
2
1 3
C703
68P_0402_50V8J
C703
68P_0402_50V8J
1
2
U19
74AHCT1G125GW_SOT353-5
U19
74AHCT1G125GW_SOT353-5
A
2Y4
OE# 1
G
3P5
G
D
S
Q129
BSH111 1N_SOT23-3
G
D
S
Q129
BSH111 1N_SOT23-3
2
1 3
T100 PAD
T100 PAD
C692
10P_0402_50V8J
C692
10P_0402_50V8J
1
2
C697
10P_0402_50V8J
C697
10P_0402_50V8J
1
2
T99 PAD
T99 PAD
D14
RB491D_SC59-3
D14
RB491D_SC59-3
2 1
C693
10P_0402_50V8J
C693
10P_0402_50V8J
1
2
R1009 0_0402_5%
@
R1009 0_0402_5%
@12
D32
L30ESDL5V0C3-2 C/A SOT23 ESD
@
D32
L30ESDL5V0C3-2 C/A SOT23 ESD
@
2
3
1
C701 0.1U_0402_16V4ZC701 0.1U_0402_16V4Z
1 2
R537 10K_0402_5%R537 10K_0402_5%
12
G
G
JCRT1
C-H_13-12201513CP
CONN@
G
G
JCRT1
C-H_13-12201513CP
CONN@
6
11
1
7
12
2
8
13
3
9
14
4
10
15
5
16
17
R403
2.2K_0402_5%
R403
2.2K_0402_5%
12
C695
10P_0402_50V8J
C695
10P_0402_50V8J
1
2
C691
0.1U_0402_16V4Z
C691
0.1U_0402_16V4Z
1
2
R1010 0_0402_5%
@
R1010 0_0402_5%
@12
R549
4.7K_0402_5%
R549
4.7K_0402_5%
12

A
A
B
B
C
C
D
D
E
E
1 1
2 2
3 3
4 4
A_RST#_R
UMI_RXP0_C
UMI_RXN0_C
UMI_RXP1_C
UMI_RXN1_C
UMI_RXP2_C
UMI_RXN2_C
UMI_RXP3_C
UMI_RXN3_C
PCIE_CALRP
PCIE_CALRN
CLK_CALRN
EC_THERM_R#
32K_X2
32K_X1
APU_PCIE_RST#_C
PCIE_FTX_DRX_P1
PCIE_FTX_DRX_N1
PCIE_FTX_DRX_P0
PCIE_FTX_DRX_N0
PCIE_FTX_DRX_P3
PCIE_FTX_DRX_N3
CLK_PCIE_MINI1#_R
CLK_PCIE_CR_R
CLK_PCIE_CR#_R
CLK_PCIE_LAN#_R
CLK_PCIE_MINI1_R
CLK_PCIE_LAN_R
APU_CLKP_R
APU_CLKN_R
APU_DISP_CLKP_R
APU_DISP_CLKN_R
32K_X1
32K_X2
25M_CLK_X1
25M_CLK_X2
APU_PCIE_RST#_C
GPIO30 GPIO31
GPIO30
GPIO31
UMI_TX0P(5)
UMI_TX0N(5)
UMI_TX1P(5)
UMI_TX1N(5)
UMI_TX2P(5)
UMI_TX2N(5)
UMI_TX3P(5)
UMI_TX3N(5)
UMI_RX0P(5)
UMI_RX0N(5)
UMI_RX1P(5)
UMI_RX1N(5)
UMI_RX2P(5)
UMI_RX2N(5)
UMI_RX3P(5)
UMI_RX3N(5)
PCI_CLK4 (16)
PCI_CLK3 (16)
PCI_CLK1 (16)
PCI_AD27 (16)
PCI_AD26 (16)
PCI_AD25 (16)
PCI_AD24 (16)
PCI_AD23 (16)
ALLOW_STOP# (4)
APU_RST# (4)
EC_THERM# (4,22)
APU_PWRGD (4,34)
LPC_CLK1 (16)
RTC_CLK (16,22)
LPC_AD0 (22)
LPC_AD1 (22)
LPC_AD2 (22)
LPC_AD3 (22)
SERIRQ (22)
LPC_FRAME# (22)
LPC_CLK0_EC (16,22)
PCIE_FTX_C_DRX_P0(17)
PCIE_FTX_C_DRX_N0(17)
PCIE_FTX_C_DRX_N1(18)
PCIE_FTX_C_DRX_P1(18)
PCIE_FRX_DTX_P0(17)
PCIE_FRX_DTX_N0(17)
PCIE_FRX_DTX_P1(18)
PCIE_FRX_DTX_N1(18)
PCIE_FTX_C_DRX_N3(25)
PCIE_FTX_C_DRX_P3(25)
PCIE_FRX_DTX_P3(25)
PCIE_FRX_DTX_N3(25)
CLK_PCIE_CR#(18)
CLK_PCIE_CR(18)
CLK_PCIE_MINI1#(25)
CLK_PCIE_MINI1(25)
CLK_PCIE_LAN#(17)
CLK_PCIE_LAN(17)
APU_DISP_CLKP(4)
APU_DISP_CLKN(4)
APU_CLKP(4)
APU_CLKN(4)
PLT_RST# (17,18,25)
A_RST#(22)
CR_HPD (18)
CR_CLKREQ# (18)
+VDDAN_11_PCIE
+1.1VS_CKVDD
+3VALW
+RTCVCC
+CHGRTC
+RTCBATT
+RTCBATT
+3VS
+3VALW +3VALW
Title
Size Document Number Rev
Date: Sheet of
Security Classification
Compal Secret Data
THIS SHEET OF ENGINEERING DRAWING IS THE PROPRIETARY PROPERTY OF COMPAL ELECTRONICS, INC. AND CONTAINS CONFIDENTIAL
AND TRADE SECRET INFORMATION. THIS SHEET MAY NOT BE TRANSFERED FROM THE CUSTODY OF THE COMPETENT DIVISION OF R&D
DEPARTMENT EXCEPT AS AUTHORIZED BY COMPAL ELECTRONICS, INC. NEITHER THIS SHEET NOR THE INFORMATION IT CONTAINS
MAY BE USED BY OR DISCLOSED TO ANY THIRD PARTY WITHOUT PRIOR WRITTEN CONSENT OF COMPAL ELECTRONICS, INC.
Issued Date
Deciphered Date
LA8681P
0.1
FCH PCIE/CLK/PCI/LPC/RTC
Custom
12 37Friday, March 02, 2012
2011/10/12 2013/10/12
Compal Electronics, Inc.
Title
Size Document Number Rev
Date: Sheet of
Security Classification
Compal Secret Data
THIS SHEET OF ENGINEERING DRAWING IS THE PROPRIETARY PROPERTY OF COMPAL ELECTRONICS, INC. AND CONTAINS CONFIDENTIAL
AND TRADE SECRET INFORMATION. THIS SHEET MAY NOT BE TRANSFERED FROM THE CUSTODY OF THE COMPETENT DIVISION OF R&D
DEPARTMENT EXCEPT AS AUTHORIZED BY COMPAL ELECTRONICS, INC. NEITHER THIS SHEET NOR THE INFORMATION IT CONTAINS
MAY BE USED BY OR DISCLOSED TO ANY THIRD PARTY WITHOUT PRIOR WRITTEN CONSENT OF COMPAL ELECTRONICS, INC.
Issued Date
Deciphered Date
LA8681P
0.1
FCH PCIE/CLK/PCI/LPC/RTC
Custom
12 37Friday, March 02, 2012
2011/10/12 2013/10/12
Compal Electronics, Inc.
Title
Size Document Number Rev
Date: Sheet of
Security Classification
Compal Secret Data
THIS SHEET OF ENGINEERING DRAWING IS THE PROPRIETARY PROPERTY OF COMPAL ELECTRONICS, INC. AND CONTAINS CONFIDENTIAL
AND TRADE SECRET INFORMATION. THIS SHEET MAY NOT BE TRANSFERED FROM THE CUSTODY OF THE COMPETENT DIVISION OF R&D
DEPARTMENT EXCEPT AS AUTHORIZED BY COMPAL ELECTRONICS, INC. NEITHER THIS SHEET NOR THE INFORMATION IT CONTAINS
MAY BE USED BY OR DISCLOSED TO ANY THIRD PARTY WITHOUT PRIOR WRITTEN CONSENT OF COMPAL ELECTRONICS, INC.
Issued Date
Deciphered Date
LA8681P
0.1
FCH PCIE/CLK/PCI/LPC/RTC
Custom
12 37Friday, March 02, 2012
2011/10/12 2013/10/12
Compal Electronics, Inc.
LAN
Cardeer Reader
WLAN
LAN
WLAN
Card Reader
close to FCH within 1"
Close to FCH
W=20mils
P/N: SP07000OU00
F/P: SUYIN_060003HA002G202ZL_2P
RTC BATT Conn.
near U101 side
C1710
22P_0402_50V8J
C1710
22P_0402_50V8J
1 2
R1516
1M_0603_5%
R1516
1M_0603_5%
R1500 2K_0402_1%R1500 2K_0402_1%
1 2
R1503 0_0402_5%R1503 0_0402_5%
1 2
R1519
20M_0402_5%
R1519
20M_0402_5%
12
R1513 0_0402_5%R1513 0_0402_5%
1 2
HUDSON-2
PCI CLKS
PCI EXPRESS INTERFACES
PCI INTERFACE
CLOCK GENERATOR
LPCAPUS5 PLUS
U102A
S IC 218-0755113 A14 HUDSON M3L 656P 0FA
HUDSON-2
PCI CLKS
PCI EXPRESS INTERFACES
PCI INTERFACE
CLOCK GENERATOR
LPCAPUS5 PLUS
U102A
S IC 218-0755113 A14 HUDSON M3L 656P 0FA
PCIE_RST#
AE2
A_RST#
AD5
UMI_TX0P
AE30
UMI_TX0N
AE32
UMI_TX1P
AD33
UMI_TX1N
AD31
UMI_TX2P
AD28
UMI_TX2N
AD29
UMI_TX3P
AC30
UMI_TX3N
AC32
UMI_RX0P
AB33
UMI_RX0N
AB31
UMI_RX1P
AB28
UMI_RX1N
AB29
UMI_RX2P
Y33
UMI_RX2N
Y31
UMI_RX3P
Y28
UMI_RX3N
Y29
PCIE_CALRP
AF29
PCIE_CALRN
AF31
GPP_TX0P
V33
GPP_TX0N
V31
GPP_TX1P
W30
GPP_TX1N
W32
GPP_TX2P
AB26
GPP_TX2N
AB27
GPP_TX3P
AA24
GPP_TX3N
AA23
GPP_RX0P
AA27
GPP_RX0N
AA26
GPP_RX1P
W27
GPP_RX1N
V27
GPP_RX2P
V26
GPP_RX2N
W26
GPP_RX3P
W24
GPP_RX3N
W23
CLK_CALRN
F27
PCIE_RCLKP
G30
PCIE_RCLKN
G28
DISP_CLKP
R26
DISP_CLKN
T26
DISP2_CLKP
H33
DISP2_CLKN
H31
APU_CLKP
T24
APU_CLKN
T23
SLT_GFX_CLKP
J30
SLT_GFX_CLKN
K29
GPP_CLK0P
H27
GPP_CLK0N
H28
GPP_CLK1P
J27
GPP_CLK1N
K26
GPP_CLK2P
F33
GPP_CLK2N
F31
GPP_CLK3P
E33
GPP_CLK3N
E31
GPP_CLK4P
M23
GPP_CLK4N
M24
GPP_CLK5P
M27
GPP_CLK5N
M26
GPP_CLK6P
N25
GPP_CLK6N
N26
GPP_CLK7P
R23
GPP_CLK7N
R24
GPP_CLK8P
N27
GPP_CLK8N
R27
14M_25M_48M_OSC
J26
25M_X1
C31
25M_X2
C33
PCICLK0 AF3
PCICLK1/GPO36 AF1
PCICLK2/GPO37 AF5
PCICLK3/GPO38 AG2
PCICLK4/14M_OSC/GPO39 AF6
PCIRST# AB5
AD0/GPIO0 AJ3
AD1/GPIO1 AL5
AD2/GPIO2 AG4
AD3/GPIO3 AL6
AD4/GPIO4 AH3
AD5/GPIO5 AJ5
AD6/GPIO6 AL1
AD7/GPIO7 AN5
AD8/GPIO8 AN6
AD9/GPIO9 AJ1
AD10/GPIO10 AL8
AD11/GPIO11 AL3
AD12/GPIO12 AM7
AD13/GPIO13 AJ6
AD14/GPIO14 AK7
AD15/GPIO15 AN8
AD16/GPIO16 AG9
AD17/GPIO17 AM11
AD18/GPIO18 AJ10
AD19/GPIO19 AL12
AD20/GPIO20 AK11
AD21/GPIO21 AN12
AD22/GPIO22 AG12
AD23/GPIO23 AE12
AD24/GPIO24 AC12
AD25/GPIO25 AE13
AD26/GPIO26 AF13
AD27/GPIO27 AH13
AD28/GPIO28 AH14
AD29/GPIO29 AD15
AD30/GPIO30 AC15
AD31/GPIO31 AE16
CBE0# AN3
CBE1# AJ8
CBE2# AN10
CBE3# AD12
FRAME# AG10
DEVSEL# AK9
IRDY# AL10
TRDY# AF10
PAR AE10
STOP# AH1
PERR# AM9
SERR# AH8
REQ0# AG15
REQ1#/GPIO40 AG13
REQ2#/CLK_REQ8#/GPIO41 AF15
REQ3#/CLK_REQ5#/GPIO42 AM17
GNT0# AD16
GNT1#/GPO44 AD13
GNT2#/SD_LED/GPO45 AD21
GNT3#/CLK_REQ7#/GPIO46 AK17
CLKRUN# AD19
LOCK# AH9
INTE#/GPIO32 AF18
INTF#/GPIO33 AE18
INTG#/GPIO34 AC16
INTH#/GPIO35 AD18
LPCCLK0 B25
LPCCLK1 D25
LAD0 D27
LAD1 C28
LAD2 A26
LAD3 A29
LFRAME# A31
LDRQ0# B27
LDRQ1#/CLK_REQ6#/GPIO49 AE27
SERIRQ/GPIO48 AE19
DMA_ACTIVE# G25
PROCHOT# E28
APU_PG E26
LDT_STP# G26
APU_RST# F26
S5_CORE_EN H7
RTCCLK F1
INTRUDER_ALERT# F3
VDDBT_RTC_G E6
32K_X1 G2
32K_X2 G4
C1688 0.1U_0402_16V7KC1688 0.1U_0402_16V7K
1 2
C1687 150P_0402_50V8JC1687 150P_0402_50V8J
1 2
R1517 510_0402_5%R1517 510_0402_5%
1 2
Y8
32.768KHZ_12.5PF_Q13MC14610050_10PPM
Y8
32.768KHZ_12.5PF_Q13MC14610050_10PPM
OSC
4
OSC
1
NC 3
NC 2
R1512 0_0402_5%R1512 0_0402_5%
1 2
R1518
0_0603_5%
@
R1518
0_0603_5%
@
1 2
R1610
10K_0402_5%
@
R1610
10K_0402_5%
@
1 2
R1511 0_0402_5%R1511 0_0402_5%
1 2
JBATT1
SUYIN_060003HA002G202ZL
CONN@
JBATT1
SUYIN_060003HA002G202ZL
CONN@
+1
-
2
C1705
10P_0402_50V8J
C1705
10P_0402_50V8J
1
2
R1510 0_0402_5%R1510 0_0402_5%
1 2
R1515
1K_0402_5%
R1515
1K_0402_5%
12
C1700 0.1U_0402_16V7KC1700 0.1U_0402_16V7K
1 2
R1608
10K_0402_5%
R1608
10K_0402_5%
1 2
C1693 0.1U_0402_16V7KC1693 0.1U_0402_16V7K
1 2
C1692 0.1U_0402_16V7KC1692 0.1U_0402_16V7K
1 2
R1507 0_0402_5%R1507 0_0402_5%
1 2
R1506 0_0402_5%R1506 0_0402_5%
1 2
R1508 0_0402_5%R1508 0_0402_5%
1 2
C1699 0.1U_0402_16V7KC1699 0.1U_0402_16V7K
1 2
C1696
0.1U_0402_16V4Z
C1696
0.1U_0402_16V4Z
1 2
C1704
10P_0402_50V8J
C1704
10P_0402_50V8J
1 2
C1694 0.1U_0402_16V7KC1694 0.1U_0402_16V7K
1 2
C1690 0.1U_0402_16V7KC1690 0.1U_0402_16V7K
1 2
C1703 0.1U_0402_16V7KC1703 0.1U_0402_16V7K
1 2
R1505 0_0402_5%R1505 0_0402_5%
1 2
R1499 590_0402_1%R1499 590_0402_1%
1 2
R1504 0_0402_5%R1504 0_0402_5%
1 2
C1708
0.1U_0402_16V4Z
C1708
0.1U_0402_16V4Z
1
2
C1707
1U_0402_6.3V4Z
C1707
1U_0402_6.3V4Z
1
2
R1496 33_0402_5%R1496 33_0402_5%
1 2
C1709
22P_0402_50V8J
C1709
22P_0402_50V8J
1 2
R1509 22_0402_5%R1509 22_0402_5%
1 2
D71
DAN202UT106_SC70-3
D71
DAN202UT106_SC70-3
2
3
1
R1514 0_0402_5%@R1514 0_0402_5%@
1 2
C1689 0.1U_0402_16V7KC1689 0.1U_0402_16V7K
1 2
C1702 0.1U_0402_16V7KC1702 0.1U_0402_16V7K
1 2
Y7
25MHZ 10PF +-20PPM
Y7
25MHZ 10PF +-20PPM
IN
1
GND
2
OUT 3
GND 4
C1780
0.01U_0402_25V7K
@C1780
0.01U_0402_25V7K
@
1
2
T110T110
R1498
8.2K_0402_5%@
R1498
8.2K_0402_5%@
1 2
R1502 8.2K_0402_5%R1502 8.2K_0402_5%
1 2
R1501 2K_0402_1%R1501 2K_0402_1%
1 2
C1691 0.1U_0402_16V7KC1691 0.1U_0402_16V7K
1 2
R1609
10K_0402_5%
@
R1609
10K_0402_5%
@
1 2
R1497
33_0402_5%
R1497
33_0402_5%
1 2
U101
NC7SZ08P5X_NL_SC70-5
U101
NC7SZ08P5X_NL_SC70-5
B
2
A
1Y4
P5
G
3
C1701 0.1U_0402_16V7KC1701 0.1U_0402_16V7K
1 2
R1607
10K_0402_5%
R1607
10K_0402_5%
1 2
C1697
150P_0402_50V8J
C1697
150P_0402_50V8J
1
2
C1695 0.1U_0402_16V7KC1695 0.1U_0402_16V7K
1 2
C1698 0.1U_0402_16V7KC1698 0.1U_0402_16V7K
1 2
C1706
0.1U_0402_16V4Z
C1706
0.1U_0402_16V4Z
1
2
T109T109

A
A
B
B
C
C
D
D
E
E
1 1
2 2
3 3
4 4
SATA_CALRP
SATA_CALRN
SATA_ITX_C_DRX_P0
SATA_ITX_C_DRX_N0
SATA_ITX_C_DRX_P1
SATA_ITX_C_DRX_N1
FCH_SPI_CLK
FCH_SPI_MOSI
FCH_SPI_CLK
FCH_SPI_VCC
FCH_SPI_HOLD#
FCH_SPI_CS1#
GBE_PHY_INTR
FCH_SPI_MISO
FCH_SPI_CLK
FCH_SPI_MISO
GBE_PHY_INTR
FCH_SPI_MOSI
FCH_SPI_CS1#
FCH_SPI_WP#
FCH_SPI_CLK_R
FCH_SPI_WP#
SATA_LED#
ODD_PWR(21)
SATA_ITX_DRX_P1(21)
SATA_ITX_DRX_N1(21)
SATA_DTX_C_IRX_N1(21)
SATA_DTX_C_IRX_P1(21)
SATA_ITX_DRX_P0(21)
SATA_ITX_DRX_N0(21)
SATA_DTX_C_IRX_N0(21)
SATA_DTX_C_IRX_P0(21)
SATA_LED#(23)
+AVDD_SATA
+3VALW
+3VALW
+3VALW
+3VS
Title
Size Document Number Rev
Date: Sheet of
Security Classification
Compal Secret Data
THIS SHEET OF ENGINEERING DRAWING IS THE PROPRIETARY PROPERTY OF COMPAL ELECTRONICS, INC. AND CONTAINS CONFIDENTIAL
AND TRADE SECRET INFORMATION. THIS SHEET MAY NOT BE TRANSFERED FROM THE CUSTODY OF THE COMPETENT DIVISION OF R&D
DEPARTMENT EXCEPT AS AUTHORIZED BY COMPAL ELECTRONICS, INC. NEITHER THIS SHEET NOR THE INFORMATION IT CONTAINS
MAY BE USED BY OR DISCLOSED TO ANY THIRD PARTY WITHOUT PRIOR WRITTEN CONSENT OF COMPAL ELECTRONICS, INC.
Issued Date
Deciphered Date
LA8681P
0.1
FCH SATA/SPI/VGA/HWM/SD
Custom
13 37Friday, March 02, 2012
2011/10/12 2013/10/12
Compal Electronics, Inc.
Title
Size Document Number Rev
Date: Sheet of
Security Classification
Compal Secret Data
THIS SHEET OF ENGINEERING DRAWING IS THE PROPRIETARY PROPERTY OF COMPAL ELECTRONICS, INC. AND CONTAINS CONFIDENTIAL
AND TRADE SECRET INFORMATION. THIS SHEET MAY NOT BE TRANSFERED FROM THE CUSTODY OF THE COMPETENT DIVISION OF R&D
DEPARTMENT EXCEPT AS AUTHORIZED BY COMPAL ELECTRONICS, INC. NEITHER THIS SHEET NOR THE INFORMATION IT CONTAINS
MAY BE USED BY OR DISCLOSED TO ANY THIRD PARTY WITHOUT PRIOR WRITTEN CONSENT OF COMPAL ELECTRONICS, INC.
Issued Date
Deciphered Date
LA8681P
0.1
FCH SATA/SPI/VGA/HWM/SD
Custom
13 37Friday, March 02, 2012
2011/10/12 2013/10/12
Compal Electronics, Inc.
Title
Size Document Number Rev
Date: Sheet of
Security Classification
Compal Secret Data
THIS SHEET OF ENGINEERING DRAWING IS THE PROPRIETARY PROPERTY OF COMPAL ELECTRONICS, INC. AND CONTAINS CONFIDENTIAL
AND TRADE SECRET INFORMATION. THIS SHEET MAY NOT BE TRANSFERED FROM THE CUSTODY OF THE COMPETENT DIVISION OF R&D
DEPARTMENT EXCEPT AS AUTHORIZED BY COMPAL ELECTRONICS, INC. NEITHER THIS SHEET NOR THE INFORMATION IT CONTAINS
MAY BE USED BY OR DISCLOSED TO ANY THIRD PARTY WITHOUT PRIOR WRITTEN CONSENT OF COMPAL ELECTRONICS, INC.
Issued Date
Deciphered Date
LA8681P
0.1
FCH SATA/SPI/VGA/HWM/SD
Custom
13 37Friday, March 02, 2012
2011/10/12 2013/10/12
Compal Electronics, Inc.
Need to enable internal
pull down to leave
unconnected
HDD
ODD
4MB SPI ROM
& Non-share ROM.
Removed RGMII/MII support and updated termination
requirements for GBE_COL, GBE_CRS, GBE_RXERR
and GBE_MDIO when RGMII/MII interface is not used.
FCH DGv1.20 / SCL v1.20
GBE_PHY_INTR
Pulled-up to +3.3V_S5 with a 10-KΩ 5% resistor.
FCH SCL v1.20 #19-85
Add for EMI 201011291330
Check CS# PU R 1kor10k and pop/nopop
SCL v1.20 : If an SPI ROM is shared between
the FCH and the Embedded Controller
a 10-K pull-up resistor to +3.3V_S5 is installed.
R1531 10K_0402_5%R1531 10K_0402_5%
1 2
C17140.1U_0402_16V4Z C17140.1U_0402_16V4Z
12
C1716
10P_0402_50V8J
@C1716
10P_0402_50V8J
@
1 2
R1522
10K_0402_5%
R1522
10K_0402_5%
1 2
R1535 10K_0402_5%R1535 10K_0402_5%
1 2
R1532 10K_0402_5%R1532 10K_0402_5%
1 2
R1534 10K_0402_5%R1534 10K_0402_5%
1 2
C1715 0.01U_0402_16V7KC1715 0.01U_0402_16V7K
1 2
R1528 10K_0402_5%R1528 10K_0402_5%
1 2
R1523
10_0402_5%
@R1523
10_0402_5%
@
1 2
R1529 10K_0402_5%R1529 10K_0402_5%
1 2
R1521
10K_0402_5%
R1521
10K_0402_5%
12
HUDSON-2
SERIAL ATA
SD CARDGBE LANSPI ROMVGA DACVGA MAINLINK
HW MONITOR
U102B
S IC 218-0755113 A14 HUDSON M3L 656P 0FA
HUDSON-2
SERIAL ATA
SD CARDGBE LANSPI ROMVGA DACVGA MAINLINK
HW MONITOR
U102B
S IC 218-0755113 A14 HUDSON M3L 656P 0FA
SATA_TX0P
AK19
SATA_TX0N
AM19
SATA_RX0N
AL20
SATA_RX0P
AN20
SATA_TX1P
AN22
SATA_TX1N
AL22
SATA_RX1N
AH20
SATA_RX1P
AJ20
SATA_TX2P
AJ22
SATA_TX2N
AH22
SATA_RX2N
AM23
SATA_RX2P
AK23
SATA_TX3P
AH24
SATA_TX3N
AJ24
SATA_RX3N
AN24
SATA_RX3P
AL24
SATA_TX4P
AL26
SATA_TX4N
AN26
SATA_RX4N
AJ26
SATA_RX4P
AH26
SATA_TX5P
AN29
SATA_TX5N
AL28
SATA_RX5N
AK27
SATA_RX5P
AM27
NC6
AL29
NC7
AN31
NC8
AL31
NC9
AL33
NC10
AH33
NC11
AH31
NC12
AJ33
NC13
AJ31
SATA_X2
AG21
SATA_X1
AF21
SATA_CALRP
AF28
SATA_CALRN
AF27
FANOUT0/GPIO52
AH16
FANOUT1/GPIO53
AM15
FANOUT2/GPIO54
AJ16
FANIN0/GPIO56
AK15
FANIN1/GPIO57
AN16
FANIN2/GPIO58
AL16
TEMPIN0/GPIO171
K6
TEMPIN1/GPIO172
K5
TEMPIN2/GPIO173
K3
TEMPIN3/TALERT#/GPIO174
M6 NC1 AG16
NC2 AH10
NC3 A28
NC4 G27
NC5 L4
VIN0/GPIO175 N2
VIN1/GPIO176 M3
VIN2/SDATI_1/GPIO177 L2
VIN3/SDATO_1/GPIO178 N4
VIN4/SLOAD_1/GPIO179 P1
VIN5/SCLK_1/GPIO180 P3
VIN6/GBE_STAT3/GPIO181 M1
VIN7/GBE_LED3/GPIO182 M5
SD_CLK/SCLK_2/GPIO73 AL14
SD_CMD/SLOAD_2/GPIO74 AN14
SD_CD/GPIO75 AJ12
SD_WP/GPIO76 AH12
SD_DATA0/SDATI_2/GPIO77 AK13
SD_DATA1/SDATO_2/GPIO78 AM13
SD_DATA2/GPIO79 AH15
SD_DATA3/GPIO80 AJ14
GBE_COL AC4
GBE_CRS AD3
GBE_MDCK AD9
GBE_MDIO W10
GBE_RXCLK AB8
GBE_RXD3 AH7
GBE_RXD2 AF7
GBE_RXD1 AE7
GBE_RXD0 AD7
GBE_RXCTL/RXDV AG8
GBE_RXERR AD1
GBE_TXCLK AB7
GBE_TXD3 AF9
GBE_TXD2 AG6
GBE_TXD1 AE8
GBE_TXD0 AD8
GBE_TXCTL/TXEN AB9
GBE_PHY_PD AC2
GBE_PHY_RST# AA7
GBE_PHY_INTR W9
SPI_DI/GPIO164 V6
SPI_DO/GPIO163 V5
SPI_CLK/GPIO162 V3
SPI_CS1#/GPIO165 T6
ROM_RST#/SPI_WP#/GPIO161 V1
VGA_RED L30
VGA_GREEN L32
VGA_BLUE M29
VGA_DAC_RSET K31
VGA_HSYNC/GPO68 M28
VGA_VSYNC/GPO69 N30
VGA_DDC_SDA/GPO70 M33
VGA_DDC_SCL/GPO71 N32
ML_VGA_HPD/GPIO229 C29
ML_VGA_L0P T31
ML_VGA_L0N T33
ML_VGA_L1P T29
ML_VGA_L1N T28
ML_VGA_L2P R32
ML_VGA_L2N R30
ML_VGA_L3P P29
ML_VGA_L3N P28
AUXCAL U28
AUX_VGA_CH_P V28
AUX_VGA_CH_N V29
SATA_ACT#/GPIO67
AD22
C1711 0.01U_0402_16V7KC1711 0.01U_0402_16V7K
1 2
R1533 10K_0402_5%R1533 10K_0402_5%
1 2
R15261K_0402_1% R15261K_0402_1% 12
R1525 0_0402_5%R1525 0_0402_5%
1 2
R1626 10K_0402_5%R1626 10K_0402_5%
1 2
R1530 10K_0402_5%R1530 10K_0402_5%
1 2
R1520
10K_0402_5%
R1520
10K_0402_5%
1 2
C1713 0.01U_0402_16V7KC1713 0.01U_0402_16V7K
1 2
U103
32M W25Q32BVSSIG SOIC 8P SPI ROM
U103
32M W25Q32BVSSIG SOIC 8P SPI ROM
CS#
1
SO/SIO1
2
WP#
3
GND
4
VCC 8
HOLD# 7
SCLK 6
SI/SIO0 5
R1527931_0402_1% R1527931_0402_1% 12
R1524 10K_0402_5%R1524 10K_0402_5%
1 2
C1712 0.01U_0402_16V7KC1712 0.01U_0402_16V7K
1 2
T111T111

A
A
B
B
C
C
D
D
E
E
1 1
2 2
3 3
4 4
TEST2
TEST0
SYS_RESET#
WD_PWRGD
FCH_PWRGD
TEST1
FCH_SMCLK0
FCH_SMDAT0
FCH_SMCLK1
FCH_SMDATA1
EC_LID_OUT#
FCH_PCIE_WAKE#
H_THERMTRIP#
HDA_BITCLK
HDA_SDIN0
EC_RSMRST#
FCH_SMCLK0
FCH_SMDAT0
TEST0
TEST1
TEST2
USB_OC1#
HDA_BITCLK
HDA_SDIN0
HDA_SYNC
HDA_SDOUT
HDA_RST#
USB_OC0#
USB_OC2#
USB_RCOMP
EC_PWM2
WD_PWRGD
GPIO187
MINI1_CLKREQ#
USB_OC3#
USB_OC3#
USB_OC5#
USB_OC2#
USB_OC1#
USB_OC5#
ODD_DA#_FCH
ODD_DETECT#
USBSS_CALRN
USBSS_CALRP
USB_OC7#
USB_OC7#
LAN_CLKREQ#
USB30_MRX_DTX_P0
USB30_MRX_DTX_N0
USB30_MTX_DRX_P0
USB30_MTX_DRX_N0
GPIO187
FCH_SMCLK1
FCH_SMDATA1
EC_KBRST#(22)
EC_LID_OUT#(22)
EC_GA20(22)
EC_RSMRST#(22)
H_THERMTRIP#(4)
SLP_S3#(22)
SLP_S5#(22)
PBTN_OUT#(22)
EC_SMI#(22)
EC_SCI#(22)
FCH_PCIE_WAKE#(17,25)
FCH_SPKR(19)
FCH_SMCLK0(7,8,25)
FCH_SMDAT0(7,8,25)
USB_OC0#(24)
HDA_SYNC_AUDIO(19)
HDA_RST_AUDIO#(19)
HDA_SDIN0(19)
HDA_SDOUT_AUDIO(19)
HDA_BITCLK_AUDIO(19)
USB20_P0 (24)
USB20_N0 (24)
USB20_P1 (24)
USB20_N1 (24)
USB20_P2 (25)
USB20_N2 (25)
USB30_P10 (24)
USB30_N10 (24)
EC_PWM2 (16)
ODD_DA#_FCH(21)
ODD_DETECT#(21)
FCH_PWRGD(22,34)
USB20_P5 (9)
USB20_N5 (9)
USB20_P6 (24)
USB20_N6 (24)
USB30_MRX_DTX_N0 (24)
USB30_MRX_DTX_P0 (24)
USB30TXN (24)
USB30TXP (24)
FCH_SMCLK1(23)
FCH_SMDATA1(23)
LAN_CLKREQ#(17)
MINI1_CLKREQ#(25)
+3VALW
+3VALW
+3VS
+3VALW
+FCH_VDD_11_SSUSB_S
+3VALW
Title
Size Document Number Rev
Date: Sheet of
Security Classification
Compal Secret Data
THIS SHEET OF ENGINEERING DRAWING IS THE PROPRIETARY PROPERTY OF COMPAL ELECTRONICS, INC. AND CONTAINS CONFIDENTIAL
AND TRADE SECRET INFORMATION. THIS SHEET MAY NOT BE TRANSFERED FROM THE CUSTODY OF THE COMPETENT DIVISION OF R&D
DEPARTMENT EXCEPT AS AUTHORIZED BY COMPAL ELECTRONICS, INC. NEITHER THIS SHEET NOR THE INFORMATION IT CONTAINS
MAY BE USED BY OR DISCLOSED TO ANY THIRD PARTY WITHOUT PRIOR WRITTEN CONSENT OF COMPAL ELECTRONICS, INC.
Issued Date
Deciphered Date
LA8681P
0.1
FCH-ACPI/USB/HDA/GPIO
Custom
14 37Friday, March 02, 2012
2011/10/12 2013/10/12
Compal Electronics, Inc.
Title
Size Document Number Rev
Date: Sheet of
Security Classification
Compal Secret Data
THIS SHEET OF ENGINEERING DRAWING IS THE PROPRIETARY PROPERTY OF COMPAL ELECTRONICS, INC. AND CONTAINS CONFIDENTIAL
AND TRADE SECRET INFORMATION. THIS SHEET MAY NOT BE TRANSFERED FROM THE CUSTODY OF THE COMPETENT DIVISION OF R&D
DEPARTMENT EXCEPT AS AUTHORIZED BY COMPAL ELECTRONICS, INC. NEITHER THIS SHEET NOR THE INFORMATION IT CONTAINS
MAY BE USED BY OR DISCLOSED TO ANY THIRD PARTY WITHOUT PRIOR WRITTEN CONSENT OF COMPAL ELECTRONICS, INC.
Issued Date
Deciphered Date
LA8681P
0.1
FCH-ACPI/USB/HDA/GPIO
Custom
14 37Friday, March 02, 2012
2011/10/12 2013/10/12
Compal Electronics, Inc.
Title
Size Document Number Rev
Date: Sheet of
Security Classification
Compal Secret Data
THIS SHEET OF ENGINEERING DRAWING IS THE PROPRIETARY PROPERTY OF COMPAL ELECTRONICS, INC. AND CONTAINS CONFIDENTIAL
AND TRADE SECRET INFORMATION. THIS SHEET MAY NOT BE TRANSFERED FROM THE CUSTODY OF THE COMPETENT DIVISION OF R&D
DEPARTMENT EXCEPT AS AUTHORIZED BY COMPAL ELECTRONICS, INC. NEITHER THIS SHEET NOR THE INFORMATION IT CONTAINS
MAY BE USED BY OR DISCLOSED TO ANY THIRD PARTY WITHOUT PRIOR WRITTEN CONSENT OF COMPAL ELECTRONICS, INC.
Issued Date
Deciphered Date
LA8681P
0.1
FCH-ACPI/USB/HDA/GPIO
Custom
14 37Friday, March 02, 2012
2011/10/12 2013/10/12
Compal Electronics, Inc.
For FCH internal debug use
PCIE_RST2 : Reset PCIE device on Hudson 3
Root
Root
Root
USB Conn.
strap pin
BT
Camera
USB/B(Right)
WLAN
WWAN
USB/B(Right)
USB Conn.
GPIO187
0
1
LVDS
EDP
T114T114
R1549 10K_0402_5%@R1549 10K_0402_5%@
1 2
R1564 2.2K_0402_5%R1564 2.2K_0402_5%
1 2
R1546 1K_0402_1%R1546 1K_0402_1%
1 2
R1543 10K_0402_5%@R1543 10K_0402_5%@
1 2
R1557 33_0402_5%R1557 33_0402_5%
1 2
R1554 33_0402_5%R1554 33_0402_5%
1 2
R1550 10K_0402_5%@R1550 10K_0402_5%@
1 2
T112T112
R1548 1K_0402_1%R1548 1K_0402_1%
1 2
R1553 33_0402_5%R1553 33_0402_5%
1 2
R1563 2.2K_0402_5%R1563 2.2K_0402_5%
1 2
R1544 10K_0402_5%ZERO@R1544 10K_0402_5%ZERO@
1 2
R1558 33_0402_5%R1558 33_0402_5%
1 2
R1539 2.2K_0402_5%@R1539 2.2K_0402_5%@
1 2
R1560 10K_0402_5%R1560 10K_0402_5%
1 2
R1559 10K_0402_5%R1559 10K_0402_5%
1 2
R1574 10K_0402_5%@R1574 10K_0402_5%@
1 2
R1542 10K_0402_5%@R1542 10K_0402_5%@
1 2
R1565 10K_0402_5%R1565 10K_0402_5%
1 2
R1545 10K_0402_5%ZERO@R1545 10K_0402_5%ZERO@
1 2
R1569
10K_0402_5%
EDP@
R1569
10K_0402_5%
EDP@
1 2
R1537 11.8K_0402_1%R1537 11.8K_0402_1%
1 2
R1538 2.2K_0402_5%@R1538 2.2K_0402_5%@
1 2
C1718 .1U_0402_16V7KC1718 .1U_0402_16V7K
1 2
R1556 10K_0402_5%R1556 10K_0402_5%
1 2
USB OC GPIO ACPI / WAKE UP EVENTSHD AUDIO
USB MISCUSB 1.1USB 2.0USB 3.0
EMBEDDED CTRL
HUDSON-2
U102D
S IC 218-0755113 A14 HUDSON M3L 656P 0FA
USB OC GPIO ACPI / WAKE UP EVENTSHD AUDIO
USB MISCUSB 1.1USB 2.0USB 3.0
EMBEDDED CTRL
HUDSON-2
U102D
S IC 218-0755113 A14 HUDSON M3L 656P 0FA
SCL2/GPIO193 H19
SDA2/GPIO194 G19
SCL3_LV/GPIO195 G22
SDA3_LV/GPIO196 G21
EC_PWM0/EC_TIMER0/GPIO197 E22
EC_PWM1/EC_TIMER1/GPIO198 H22
EC_PWM2/EC_TIMER2/WOL_EN/GPIO199 J22
EC_PWM3/EC_TIMER3/GPIO200 H21
KSI_0/GPIO201 K21
KSI_1/GPIO202 K22
KSI_2/GPIO203 F22
KSI_3/GPIO204 F24
KSI_4/GPIO205 E24
KSI_5/GPIO206 B23
KSI_6/GPIO207 C24
KSI_7/GPIO208 F18
PS2_DAT/SDA4/GPIO187
K19
PS2_CLK/CEC/SCL4/GPIO188
J19
SPI_CS2#/GBE_STAT2/GPIO166
J21
PS2KB_DAT/GPIO189
D21
PS2KB_CLK/GPIO190
C20
PS2M_DAT/GPIO191
D23
PS2M_CLK/GPIO192
C22
KSO_0/GPIO209
F21
KSO_1/GPIO210
E20
KSO_2/GPIO211
F20
KSO_3/GPIO212
A22
KSO_4/GPIO213
E18
KSO_5/GPIO214
A20
KSO_6/GPIO215
J18
KSO_7/GPIO216
H18
KSO_8/GPIO217
G18
KSO_9/GPIO218
B21
KSO_10/GPIO219
K18
KSO_11/GPIO220
D19
KSO_12/GPIO221
A18
KSO_13/GPIO222
C18
KSO_14/GPIO223
B19
KSO_15/GPIO224
B17
KSO_16/GPIO225
A24
KSO_17/GPIO226
D17
AZ_BITCLK
AB3
AZ_SDOUT
AB1
AZ_SDIN0/GPIO167
AA2
AZ_SDIN1/GPIO168
Y5
AZ_SDIN2/GPIO169
Y3
AZ_SDIN3/GPIO170
Y1
AZ_SYNC
AD6
AZ_RST#
AE4
BLINK/USB_OC7#/GEVENT18#
M7
USB_OC6#/IR_TX1/GEVENT6#
R8
USB_OC5#/IR_TX0/GEVENT17#
T1
USB_OC4#/IR_RX0/GEVENT16#
P6
USB_OC3#/AC_PRES/TDO/GEVENT15#
F5
USB_OC2#/TCK/GEVENT14#
P5
USB_OC1#/TDI/GEVENT13#
J7
USB_OC0#/SPI_TPM_CS#/TRST#/GEVENT12#
T8
CLK_REQ4#/SATA_IS0#/GPIO64
AG24
CLK_REQ3#/SATA_IS1#/GPIO63
AE24
SMARTVOLT1/SATA_IS2#/GPIO50
AE26
CLK_REQ0#/SATA_IS3#/GPIO60
AF22
SATA_IS4#/FANOUT3/GPIO55
AH17
SATA_IS5#/FANIN3/GPIO59
AG18
SPKR/GPIO66
AF24
SCL0/GPIO43
AD26
SDA0/GPIO47
AD25
SCL1/GPIO227
T7
SDA1/GPIO228
R7
CLK_REQ2#/FANIN4/GPIO62
AG25
CLK_REQ1#/FANOUT4/GPIO61
AG22
IR_LED#/LLB#/GPIO184
J2
SMARTVOLT2/SHUTDOWN#/GPIO51
AG26
DDR3_RST#/GEVENT7#/VGA_PD
V8
GBE_LED0/GPIO183
W8
SPI_HOLD#/GBE_LED1/GEVENT9#
Y6
GBE_LED2/GEVENT10#
V10
GBE_STAT0/GEVENT11#
AA8
CLK_REQG#/GPIO65/OSCIN/IDLEEXIT#
AF25
RSMRST#
U2
TEST0
T9
TEST1/TMS
T10
TEST2
V9
GA20IN/GEVENT0#
AE22
KBRST#/GEVENT1#
AG19
LPC_PME#/GEVENT3#
R9
LPC_SMI#/GEVENT23#
C26
LPC_PD#/GEVENT5#
T5
SYS_RESET#/GEVENT19#
U4
WAKE#/GEVENT8#
K1
IR_RX1/GEVENT20#
V7
THRMTRIP#/SMBALERT#/GEVENT2#
R10
WD_PWRGD
AF19
PCIE_RST2#/PCI_PME#/GEVENT4#
AB6
RI#/GEVENT22#
R2
SPI_CS3#/GBE_STAT1/GEVENT21#
W7
SLP_S3#
T3
SLP_S5#
W2
PWR_BTN#
J4
PWR_GOOD
N7
USBCLK/14M_25M_48M_OSC G8
USB_RCOMP B9
USB_FSD1P/GPIO186 H1
USB_FSD1N H3
USB_FSD0P/GPIO185 H6
USB_FSD0N H5
USB_HSD13P H10
USB_HSD13N G10
USB_HSD12P K10
USB_HSD12N J12
USB_HSD11P G12
USB_HSD11N F12
USB_HSD10P K12
USB_HSD10N K13
USB_HSD9P B11
USB_HSD9N D11
USB_HSD8P E10
USB_HSD8N F10
USB_HSD7P C10
USB_HSD7N A10
USB_HSD6P H9
USB_HSD6N G9
USB_HSD5P A8
USB_HSD5N C8
USB_HSD4P F8
USB_HSD4N E8
USB_HSD3P C6
USB_HSD3N A6
USB_HSD2P C5
USB_HSD2N A5
USB_HSD1P C1
USB_HSD1N C3
USB_HSD0P E1
USB_HSD0N E3
USBSS_CALRP C16
USBSS_CALRN A16
USB_SS_TX3P A14
USB_SS_TX3N C14
USB_SS_RX3P C12
USB_SS_RX3N A12
USB_SS_TX2P D15
USB_SS_TX2N B15
USB_SS_RX2P E14
USB_SS_RX2N F14
USB_SS_TX1P F15
USB_SS_TX1N G15
USB_SS_RX1P H13
USB_SS_RX1N G13
USB_SS_TX0P J16
USB_SS_TX0N H16
USB_SS_RX0P J15
USB_SS_RX0N K15
R1566 8.2K_0402_5%R1566 8.2K_0402_5%
1 2
R1536 10K_0402_5%@R1536 10K_0402_5%@
1 2
R1547 10K_0402_5%@R1547 10K_0402_5%@
1 2
R1567 8.2K_0402_5%R1567 8.2K_0402_5%
1 2
R1552 10K_0402_5%@R1552 10K_0402_5%@
1 2
R1572 2.2K_0402_5%R1572 2.2K_0402_5%
1 2
R1573 10K_0402_5%@R1573 10K_0402_5%@
1 2
R1571
10K_0402_5%
LVDS@
R1571
10K_0402_5%
LVDS@
1 2
R1551 100K_0402_5%@R1551 100K_0402_5%@
1 2
R1561 10K_0402_5%R1561 10K_0402_5%
1 2
R1540 2.2K_0402_5%@R1540 2.2K_0402_5%@
1 2
R1541 10K_0402_5%@R1541 10K_0402_5%@
1 2
C1717 .1U_0402_16V7KC1717 .1U_0402_16V7K
1 2
R1555 10K_0402_5%R1555 10K_0402_5%
1 2
R1562 10K_0402_5%R1562 10K_0402_5%
1 2

A
A
B
B
C
C
D
D
E
E
1 1
2 2
3 3
4 4
+VDDPL_33_SSUSB_S
+VDDPL_33_USB_S
+VDDPL_33_SYS
+VDDIO_33_PCIGP
+VDDCR_11_SSUSB
+VDDAN_33_USB
+VDDCR_11V_USB
+VDDPL_33_PCIE
+VDDPL_33_SATA
+VDDPL_33_SSUSB_S
+VDDPL_33_SATA
+VDDPL_33_PCIE
+VDDPL_33_USB_S
+VDDPL_11_SYS_S
+VDDAN_33_HWM
+VDDIO_33_S
+1.1VS_CKVDD
+VDDCR_1.1V
+VDDAN_11_PCIE
+VDDXL_3.3V
+VDDIO_AZ
+VCC_VDDCR_11
+VDDAN_11_SSUSB
+VDDAN_11_USB_S+VDDAN_11_USB_S
+1.1VALW
+3VALW
+3VS
+3VS
+1.1VALW
+3VALW
+VDDPL_33_SYS
+1.1VALW
+3VS
+FCH_VDD_11_SSUSB_S
+3VS
+1.1VS_CKVDD
+1.1VALW
+1.1VS
+AVDD_SATA
+3VALW
+1.1VALW
+1.1VS
+1.1VS
+3VALW
+3VS
+3VALW
+1.1VS
+VDDAN_11_PCIE
+VDDAN_33_USB
Title
Size Document Number Rev
Date: Sheet of
Security Classification
Compal Secret Data
THIS SHEET OF ENGINEERING DRAWING IS THE PROPRIETARY PROPERTY OF COMPAL ELECTRONICS, INC. AND CONTAINS CONFIDENTIAL
AND TRADE SECRET INFORMATION. THIS SHEET MAY NOT BE TRANSFERED FROM THE CUSTODY OF THE COMPETENT DIVISION OF R&D
DEPARTMENT EXCEPT AS AUTHORIZED BY COMPAL ELECTRONICS, INC. NEITHER THIS SHEET NOR THE INFORMATION IT CONTAINS
MAY BE USED BY OR DISCLOSED TO ANY THIRD PARTY WITHOUT PRIOR WRITTEN CONSENT OF COMPAL ELECTRONICS, INC.
Issued Date
Deciphered Date
LA8681P
0.1
FCH PWR
Custom
15 37Tuesday, February 07, 2012
2011/10/12 2013/10/12
Compal Electronics, Inc.
Title
Size Document Number Rev
Date: Sheet of
Security Classification
Compal Secret Data
THIS SHEET OF ENGINEERING DRAWING IS THE PROPRIETARY PROPERTY OF COMPAL ELECTRONICS, INC. AND CONTAINS CONFIDENTIAL
AND TRADE SECRET INFORMATION. THIS SHEET MAY NOT BE TRANSFERED FROM THE CUSTODY OF THE COMPETENT DIVISION OF R&D
DEPARTMENT EXCEPT AS AUTHORIZED BY COMPAL ELECTRONICS, INC. NEITHER THIS SHEET NOR THE INFORMATION IT CONTAINS
MAY BE USED BY OR DISCLOSED TO ANY THIRD PARTY WITHOUT PRIOR WRITTEN CONSENT OF COMPAL ELECTRONICS, INC.
Issued Date
Deciphered Date
LA8681P
0.1
FCH PWR
Custom
15 37Tuesday, February 07, 2012
2011/10/12 2013/10/12
Compal Electronics, Inc.
Title
Size Document Number Rev
Date: Sheet of
Security Classification
Compal Secret Data
THIS SHEET OF ENGINEERING DRAWING IS THE PROPRIETARY PROPERTY OF COMPAL ELECTRONICS, INC. AND CONTAINS CONFIDENTIAL
AND TRADE SECRET INFORMATION. THIS SHEET MAY NOT BE TRANSFERED FROM THE CUSTODY OF THE COMPETENT DIVISION OF R&D
DEPARTMENT EXCEPT AS AUTHORIZED BY COMPAL ELECTRONICS, INC. NEITHER THIS SHEET NOR THE INFORMATION IT CONTAINS
MAY BE USED BY OR DISCLOSED TO ANY THIRD PARTY WITHOUT PRIOR WRITTEN CONSENT OF COMPAL ELECTRONICS, INC.
Issued Date
Deciphered Date
LA8681P
0.1
FCH PWR
Custom
15 37Tuesday, February 07, 2012
2011/10/12 2013/10/12
Compal Electronics, Inc.
424mA
7mA
40mils
47mA
220 ohm/2A
470mA
VDDPL_33_SSUSB_S
For Hudson3 USB3.0 only
For Hudson2, connect to GND
12mA
220 ohm
220 ohm
220 ohm
11mA
220 ohm
220 ohm
42 ohm/4A
220 ohm
102mA
30mA
14mA
11mA
12mA
42mA
220 ohm
20mA
226mA
140mA
LDO_CAP: Internally generated 1.8V
supply for the RGB outputs
282mA
340mA
220 ohm
5mA
220 ohm
26mA
AMD reply:
VDDAN_33_HWM_S: Please connect
it to +3.3V_S5 directly if HWM is not used.
VDDIO_AZ_S should be tied to
+3.3/1.5V_S5 rail if Wake on Ring
is supported
187mA
70mA
12mA
1007mA
59mA
1337mA
1088mA
42ohm @ 100MHz
42ohm @ 100MHz
42ohm @ 100MHz
+VDDXL_3.3V
Tie to +3.3V_S5 rail if USB3 Wake
is supported; otherwise, tie to
+3.3V_S0 rail.
Hudson-2 designs: Tie to +3.3V_S0
rail.
del +VDDPL_33_MLDAC power plane
del +FCH_VDDAN_33_DAC power plane
Add C234 follow AMD
reccommandation 10/28
C1772 2.2U_0402_6.3V6MC1772 2.2U_0402_6.3V6M
1 2
C1749
1U_0402_6.3V6K
C1749
1U_0402_6.3V6K
1
2
C1743
1U_0402_6.3V6K
C1743
1U_0402_6.3V6K
1
2
L146
MBK1608221YZF_2P
L146
MBK1608221YZF_2P
1 2
C1732
1U_0402_6.3V6K
C1732
1U_0402_6.3V6K
1
2
C1735 2.2U_0603_6.3V4Z
@
C1735 2.2U_0603_6.3V4Z
@
1 2
C1777
0.1U_0402_16V7K
C1777
0.1U_0402_16V7K
1
2
C1764
2.2U_0402_6.3V6M
C1764
2.2U_0402_6.3V6M
1
2
C1733
1U_0402_6.3V6K
C1733
1U_0402_6.3V6K
1
2
R1579 0_0805_5%R1579 0_0805_5%
1 2
C1740
1U_0402_6.3V6K
C1740
1U_0402_6.3V6K
1
2
C1765
0.1U_0402_16V7K
C1765
0.1U_0402_16V7K
1
2
R1583 0_0402_5%R1583 0_0402_5%
1 2
C1774
10U_0603_6.3V6M
C1774
10U_0603_6.3V6M
1
2
C1728
0.1U_0402_16V7K
C1728
0.1U_0402_16V7K
1
2
C1741
1U_0402_6.3V6K
C1741
1U_0402_6.3V6K
1
2
C1753
2.2U_0402_6.3V6M
C1753
2.2U_0402_6.3V6M
1
2
C1729
0.1U_0402_16V7K
C1729
0.1U_0402_16V7K
1
2
C1751
2.2U_0402_6.3V6M
C1751
2.2U_0402_6.3V6M
1
2
C1762
0.1U_0402_16V7K
C1762
0.1U_0402_16V7K
1
2
C1750
0.1U_0402_16V7K
C1750
0.1U_0402_16V7K
1
2
C1769
0.1U_0402_16V7K
C1769
0.1U_0402_16V7K
1
2
C1747
10U_0603_6.3V6M
C1747
10U_0603_6.3V6M
1
2
L145
FBMA-L11-201209-221LMA30T_0805
L145
FBMA-L11-201209-221LMA30T_0805
1 2
C1721
2.2U_0402_6.3V6M
C1721
2.2U_0402_6.3V6M
1
2
C1725
1U_0402_6.3V6K
C1725
1U_0402_6.3V6K
1
2
C1722
0.1U_0402_16V7K
C1722
0.1U_0402_16V7K
1
2
C1767
1U_0402_6.3V6K
C1767
1U_0402_6.3V6K
1
2
R1576 0_0805_5%R1576 0_0805_5%
1 2
C1761
10U_0603_6.3V6M
C1761
10U_0603_6.3V6M
1
2
C1726
1U_0402_6.3V6K
C1726
1U_0402_6.3V6K
1
2
C1775
1U_0402_6.3V6K
C1775
1U_0402_6.3V6K
1
2
C1757
1U_0402_6.3V6K
C1757
1U_0402_6.3V6K
1
2
C1758
1U_0402_6.3V6K
C1758
1U_0402_6.3V6K
1
2
C1724
0.1U_0402_16V7K
C1724
0.1U_0402_16V7K
1
2
C1746
10U_0603_6.3V6M
C1746
10U_0603_6.3V6M
1
2
C1739
0.1U_0402_16V7K
C1739
0.1U_0402_16V7K
1
2
C1737
1U_0402_6.3V6K
C1737
1U_0402_6.3V6K
1
2
C1771
0.1U_0402_16V7K
@
C1771
0.1U_0402_16V7K
@
1
2
L153
MBK1608221YZF_2P
L153
MBK1608221YZF_2P
1 2
L152
MBK1608221YZF_2P
L152
MBK1608221YZF_2P
1 2
C1768
0.1U_0402_16V7K
C1768
0.1U_0402_16V7K
1
2
C1745
2.2U_0402_6.3V6M
C1745
2.2U_0402_6.3V6M
1
2
C1736
0.1U_0402_16V7K
C1736
0.1U_0402_16V7K
1
2
C1763
0.1U_0402_16V7K
C1763
0.1U_0402_16V7K
1
2
R1585 0_0402_5%R1585 0_0402_5%
1 2
C1755
0.1U_0402_16V7K
C1755
0.1U_0402_16V7K
1
2
C1754
2.2U_0402_6.3V6M
C1754
2.2U_0402_6.3V6M
1
2
C1723
0.1U_0402_16V7K
C1723
0.1U_0402_16V7K
1
2
C1734
22U_0603_6.3V6M
C1734
22U_0603_6.3V6M
1
2
R1584
0_0603_5%
R1584
0_0603_5%
1 2
C1770
2.2U_0402_6.3V6M
@
C1770
2.2U_0402_6.3V6M
@
1
2
C1766
2.2U_0402_6.3V6M
C1766
2.2U_0402_6.3V6M
1
2
R1581 0_0402_5%R1581 0_0402_5%
1 2
C1731
0.1U_0402_16V7K
C1731
0.1U_0402_16V7K
1
2
C1727
10U_0603_6.3V6M
C1727
10U_0603_6.3V6M
1
2
C1730
0.1U_0402_16V7K
C1730
0.1U_0402_16V7K
1
2
C1756
0.1U_0402_16V7K
@
C1756
0.1U_0402_16V7K
@
1
2
C1773
2.2U_0402_6.3V6M
C1773
2.2U_0402_6.3V6M
1
2
HUDSON-2
CORE S0
PCI/GPIO I/O
CLKGEN I/OPCI EXPRESSSERIAL ATA3.3V_S5 I/O
USB SS USB MAIN LINKGBE LAN
POWER
U102C
S IC 218-0755113 A14 HUDSON M3L 656P 0FA
HUDSON-2
CORE S0
PCI/GPIO I/O
CLKGEN I/OPCI EXPRESSSERIAL ATA3.3V_S5 I/O
USB SS USB MAIN LINKGBE LAN
POWER
U102C
S IC 218-0755113 A14 HUDSON M3L 656P 0FA
VDDCR_11_1 T14
VDDCR_11_2 T17
VDDCR_11_3 T20
VDDCR_11_4 U16
VDDCR_11_5 U18
VDDCR_11_6 V14
VDDCR_11_7 V17
VDDCR_11_8 V20
VDDCR_11_9 Y17
VDDAN_11_CLK_1 H26
VDDAN_11_CLK_2 J25
VDDAN_11_CLK_3 K24
VDDAN_11_CLK_4 L22
VDDAN_11_CLK_5 M22
VDDAN_11_CLK_6 N21
VDDAN_11_CLK_7 N22
VDDAN_11_CLK_8 P22
VDDAN_11_PCIE_1 AB24
VDDAN_11_PCIE_2 Y21
VDDAN_11_PCIE_3 AE25
VDDAN_11_PCIE_4 AD24
VDDAN_11_PCIE_5 AB23
VDDAN_11_PCIE_6 AA22
VDDAN_11_PCIE_7 AF26
VDDAN_11_PCIE_8 AG27
VDDAN_11_SATA_1 AA21
VDDAN_11_SATA_4 Y20
VDDAN_11_SATA_2 AB21
VDDAN_11_SATA_3 AB22
VDDAN_11_SATA_5 AC22
VDDAN_11_SATA_6 AC21
VDDAN_11_SATA_7 AA20
VDDAN_11_SATA_8 AA18
VDDAN_11_SATA_9 AB20
VDDAN_11_SATA_10 AC19
VDDIO_33_S_1 N18
VDDIO_33_S_2 L19
VDDIO_33_S_3 M18
VDDIO_33_S_4 V12
VDDIO_33_S_5 V13
VDDIO_33_S_6 Y12
VDDIO_33_S_7 Y13
VDDIO_33_S_8 W11
VDDXL_33_S G24
VDDCR_11_S_1 N20
VDDCR_11_S_2 M20
VDDPL_11_SYS_S J24
VDDAN_33_HWM_S M8
VDDIO_AZ_S AA4
VDDCR_11_SSUSB_S_1
N16
VDDCR_11_SSUSB_S_2
N17
VDDCR_11_SSUSB_S_3
P17
VDDCR_11_SSUSB_S_4
M17
VDDAN_11_SSUSB_S_1
P16
VDDAN_11_SSUSB_S_2
M14
VDDAN_11_SSUSB_S_3
N14
VDDAN_11_SSUSB_S_4
P13
VDDAN_11_SSUSB_S_5
P14
VDDCR_11_USB_S_1
T12
VDDCR_11_USB_S_2
T13
VDDAN_11_USB_S_1
U12
VDDAN_11_USB_S_2
U13
VDDAN_33_USB_S_1
G7
VDDAN_33_USB_S_2
H8
VDDAN_33_USB_S_3
J8
VDDAN_33_USB_S_4
K8
VDDAN_33_USB_S_5
K9
VDDAN_33_USB_S_6
M9
VDDAN_33_USB_S_7
M10
VDDAN_33_USB_S_8
N9
VDDAN_33_USB_S_9
N10
VDDAN_33_USB_S_10
M12
VDDAN_33_USB_S_11
N12
VDDAN_33_USB_S_12
M11
VDDAN_11_ML_1
Y22
VDDAN_11_ML_2
V23
VDDAN_11_ML_3
V24
VDDAN_11_ML_4
V25
VDDIO_33_GBE_S
AB10
VDDIO_GBE_S_1
AA9
VDDIO_GBE_S_2
AA10
VDDCR_11_GBE_S_1
AB11
VDDCR_11_GBE_S_2
AA11
VDDIO_33_PCIGP_1
AB17
VDDIO_33_PCIGP_2
AB18
VDDIO_33_PCIGP_3
AE9
VDDIO_33_PCIGP_4
AD10
VDDIO_33_PCIGP_5
AG7
VDDIO_33_PCIGP_6
AC13
VDDIO_33_PCIGP_7
AB12
VDDIO_33_PCIGP_8
AB13
VDDIO_33_PCIGP_9
AB14
VDDIO_33_PCIGP_10
AB16
VDDPL_33_SYS
H24
VDDPL_33_DAC
V22
VDDPL_33_ML
U22
VDDAN_33_DAC
T22
VDDPL_33_SSUSB_S
L18
VDDPL_33_USB_S
D7
VDDPL_33_PCIE
AH29
VDDPL_33_SATA
AG28
LDO_CAP
M31
VDDPL_11_DAC
V21
C1760
0.1U_0402_16V7K
C1760
0.1U_0402_16V7K
1
2
R1578 0_0805_5%R1578 0_0805_5%
1 2
C1744
1U_0402_6.3V6K
C1744
1U_0402_6.3V6K
1
2
C1719
22U_0603_6.3V6M
C1719
22U_0603_6.3V6M
1
2
C1742
22U_0603_6.3V6M
C1742
22U_0603_6.3V6M
1
2
R1586
0_0603_5%
R1586
0_0603_5%
1 2
C1759
2.2U_0402_6.3V6M
C1759
2.2U_0402_6.3V6M
1
2
C1748
1U_0402_6.3V6K
C1748
1U_0402_6.3V6K
1
2
C1720
0.1U_0402_16V7K
C1720
0.1U_0402_16V7K
1
2
L149
MBK1608221YZF_2P
L149
MBK1608221YZF_2P
1 2
L148
MBK1608221YZF_2P
L148
MBK1608221YZF_2P
1 2
C1752
0.1U_0402_16V7K
C1752
0.1U_0402_16V7K
1
2
L144
MBK1608221YZF_2P
L144
MBK1608221YZF_2P
1 2
R1575 0_0603_5%R1575 0_0603_5%
1 2
L151
MBK1608221YZF_2P
L151
MBK1608221YZF_2P
1 2
L147
MBK1608221YZF_2P
L147
MBK1608221YZF_2P
1 2
R1577 0_0603_5%R1577 0_0603_5%
1 2
C1776
0.1U_0402_16V7K
C1776
0.1U_0402_16V7K
1
2
C1738
22U_0603_6.3V6M
C1738
22U_0603_6.3V6M
1
2
L154
FBMA-L11-201209-221LMA30T_0805
L154
FBMA-L11-201209-221LMA30T_0805
12
R1582 0_0603_5%R1582 0_0603_5%
1 2
L150
MBK1608221YZF_2P
L150
MBK1608221YZF_2P
1 2
R1580 0_0402_5%R1580 0_0402_5%
1 2

5
5
4
4
3
3
2
2
1
1
D D
C C
B B
A A
PCI_CLK1(12)
PCI_CLK3(12)
PCI_CLK4(12)
LPC_CLK0_EC(12,22)
LPC_CLK1(12)
EC_PWM2(14)
RTC_CLK(12,22)
PCI_AD27(12)
PCI_AD26(12)
PCI_AD25(12)
PCI_AD24(12)
PCI_AD23(12)
+3VALW+3VALW+3VALW+3VALW+3VS+3VS+3VS
Title
Size Document Number Rev
Date: Sheet of
Security Classification
Compal Secret Data
THIS SHEET OF ENGINEERING DRAWING IS THE PROPRIETARY PROPERTY OF COMPAL ELECTRONICS, INC. AND CONTAINS CONFIDENTIAL
AND TRADE SECRET INFORMATION. THIS SHEET MAY NOT BE TRANSFERED FROM THE CUSTODY OF THE COMPETENT DIVISION OF R&D
DEPARTMENT EXCEPT AS AUTHORIZED BY COMPAL ELECTRONICS, INC. NEITHER THIS SHEET NOR THE INFORMATION IT CONTAINS
MAY BE USED BY OR DISCLOSED TO ANY THIRD PARTY WITHOUT PRIOR WRITTEN CONSENT OF COMPAL ELECTRONICS, INC.
Issued Date Deciphered Date
LA8681P
0.1
FCH-VSS/Strap
B
16 37Friday, March 02, 2012
2011/10/12 2013/10/12
Compal Electronics, Inc.
Title
Size Document Number Rev
Date: Sheet of
Security Classification
Compal Secret Data
THIS SHEET OF ENGINEERING DRAWING IS THE PROPRIETARY PROPERTY OF COMPAL ELECTRONICS, INC. AND CONTAINS CONFIDENTIAL
AND TRADE SECRET INFORMATION. THIS SHEET MAY NOT BE TRANSFERED FROM THE CUSTODY OF THE COMPETENT DIVISION OF R&D
DEPARTMENT EXCEPT AS AUTHORIZED BY COMPAL ELECTRONICS, INC. NEITHER THIS SHEET NOR THE INFORMATION IT CONTAINS
MAY BE USED BY OR DISCLOSED TO ANY THIRD PARTY WITHOUT PRIOR WRITTEN CONSENT OF COMPAL ELECTRONICS, INC.
Issued Date Deciphered Date
LA8681P
0.1
FCH-VSS/Strap
B
16 37Friday, March 02, 2012
2011/10/12 2013/10/12
Compal Electronics, Inc.
Title
Size Document Number Rev
Date: Sheet of
Security Classification
Compal Secret Data
THIS SHEET OF ENGINEERING DRAWING IS THE PROPRIETARY PROPERTY OF COMPAL ELECTRONICS, INC. AND CONTAINS CONFIDENTIAL
AND TRADE SECRET INFORMATION. THIS SHEET MAY NOT BE TRANSFERED FROM THE CUSTODY OF THE COMPETENT DIVISION OF R&D
DEPARTMENT EXCEPT AS AUTHORIZED BY COMPAL ELECTRONICS, INC. NEITHER THIS SHEET NOR THE INFORMATION IT CONTAINS
MAY BE USED BY OR DISCLOSED TO ANY THIRD PARTY WITHOUT PRIOR WRITTEN CONSENT OF COMPAL ELECTRONICS, INC.
Issued Date Deciphered Date
LA8681P
0.1
FCH-VSS/Strap
B
16 37Friday, March 02, 2012
2011/10/12 2013/10/12
Compal Electronics, Inc.
CLKGEN
ENABLED
S5 PLUS
MODE
ENABLED
DEFAULT
CLKGEN
DISABLE
PULL
LOW
PULL
HIGH
DEFAULT
RTC_CLKLPC_CLK1
LPC ROM
SPI ROM
EC_PWM2
EC
ENABLED
EC
DISABLED
DEFAULT
PCI_CLK1
ALLOW
PCIE GEN2
PCI_CLK3
NON_FUSION
CLOCK MODE
DEFAULT
IGNORE
DEBUG
STRAP
USE
DEBUG
STRAPS
PCI_CLK4 LPC_CLK0_EC
DEFAULT
FORCE
PCIE GEN1
FUSION
CLOCK
MODE
DEFAULT
DEFAULT
S5 PLUS
MODE
DISABLED
STRAP PINS
PCI_AD25 PCI_AD24
USE EEPROM
PCIE STRAPS
USE DEFAULT
PCIE STRAPS
DEFAULTDEFAULT
USE FC
PLL
DISABLE
ILA
AUTORUN
USE PCI
PLL
DEFAULT
BYPASS
FC PLL
PULL
HIGH
DEFAULT
BYPASS
PCI PLL
PCI_AD27 PCI_AD26
PULL
LOW
DEFAULT
FCH HAS 15K INTERNAL PU FOR PCI_AD[27:23]
PCI_AD23
DEBUG STRAPS
ENABLE
ILA
AUTORUN
DISABLE PCI
MEM BOOT
ENABLE PCI
MEM BOOT
HUDSON-2
GROUND
U102E
S IC 218-0755113 A14 HUDSON M3L 656P 0FA
HUDSON-2
GROUND
U102E
S IC 218-0755113 A14 HUDSON M3L 656P 0FA
VSS
A3
VSS
A33
VSS
B7
VSS
B13
VSS
D9
VSS
D13
VSS
E5
VSS
E12
VSS
E16
VSS
E29
VSS
F7
VSS
F9
VSS
F11
VSS
F13
VSS
F16
VSS
F17
VSS
F19
VSS
F23
VSS
F25
VSS
F29
VSS
G6
VSS
G16
VSS
G32
VSS
H12
VSS
H15
VSS
H29
VSS
J6
VSS
J9
VSS
J10
VSS
J13
VSS
J28
VSS
J32
VSS
K7
VSS
K16
VSS
K27
VSS
K28
VSS
L6
VSS
L12
VSS
L13
VSS
L15
VSS
L16
VSS
L21
VSS
M13
VSS
M16
VSS
M21
VSS
M25
VSS
N6
VSS
N11
VSS
N13
VSS
N23
VSS
N24
VSS
P12
VSS
P18
VSS
P20
VSS
P21
VSS
P31
VSS
P33
VSS
R4
VSS
R11
VSS
R25
VSS
R28
VSS
T11
VSS
T16
VSS
T18
VSSAN_HWM
N8
VSSXL
K25
VSSPL_SYS
H25
VSS T25
VSS T27
VSS U6
VSS U14
VSS U17
VSS U20
VSS U21
VSS U30
VSS U32
VSS V11
VSS V16
VSS V18
VSS W4
VSS W6
VSS W25
VSS W28
VSS Y14
VSS Y16
VSS Y18
VSS AA6
VSS AA12
VSS AA13
VSS AA14
VSS AA16
VSS AA17
VSS AA25
VSS AA28
VSS AA30
VSS AA32
VSS AB25
VSS AC6
VSS AC18
VSS AC28
VSS AD27
VSS AE6
VSS AE15
VSS AE21
VSS AE28
VSS AF8
VSS AF12
VSS AF16
VSS AF33
VSS AG30
VSS AG32
VSS AH5
VSS AH11
VSS AH18
VSS AH19
VSS AH21
VSS AH23
VSS AH25
VSS AH27
VSS AJ18
VSS AJ28
VSS AJ29
VSS AK21
VSS AK25
VSS AL18
VSS AM21
VSS AM25
VSS AN1
VSS AN18
VSS AN28
VSS AN33
VSSPL_DAC T21
VSSAN_DAC L28
VSSANQ_DAC K33
VSSIO_DAC N28
EFUSE R6
R1596 2.2K_0402_5%
@
R1596 2.2K_0402_5%
@
12
R1599 10K_0402_5%
@
R1599 10K_0402_5%
@
12
R1600 10K_0402_5%R1600 10K_0402_5%
12
R1598 2.2K_0402_5%
@
R1598 2.2K_0402_5%
@
12
R1591 10K_0402_5%R1591 10K_0402_5%
12
R1595 2.2K_0402_5%
@
R1595 2.2K_0402_5%
@
12
R1597 2.2K_0402_5%
@
R1597 2.2K_0402_5%
@
12
R1589 10K_0402_5%
@
R1589 10K_0402_5%
@
12
R1592 10K_0402_5%
@
R1592 10K_0402_5%
@
12
R1587 10K_0402_5%R1587 10K_0402_5%
12
R1603 10K_0402_5%
@
R1603 10K_0402_5%
@
12
R1604 2.2K_0402_5%R1604 2.2K_0402_5%
12
R1605 2.2K_0402_5%
@
R1605 2.2K_0402_5%
@
12
R1593 10K_0402_5%R1593 10K_0402_5%
12
R1601 10K_0402_5%R1601 10K_0402_5%
12
R1594 2.2K_0402_5%
@
R1594 2.2K_0402_5%
@
12
R1588 10K_0402_5%
@
R1588 10K_0402_5%
@
12
R1590 10K_0402_5%
@
R1590 10K_0402_5%
@
12
R1602 10K_0402_5%R1602 10K_0402_5%
12

5
5
4
4
3
3
2
2
1
1
D D
C C
B B
A A
LED2_CKR# LAN_CLKREQ#
+2.7V_AVDDH
+2.7V_AVDDH
LAN_ACTIVITY
LAN_MDI3-
LAN_MDI3+
LAN_MDI2-
LAN_MDI0+
LAN_MDI0-
LAN_MDI1-
LAN_MDI2+
LAN_MDI1+
1.8V_VDDCT_REG
CLK_PCIE_LAN
RJ45_MDI2-
RJ45_MDI2+
RJ45_MDI1+
RJ45_MDI0-
RJ45_MDI1-
RJ45_MDI0+
LAN_LINK#
LAN_MDI1-
LAN_ACTIVITY
LAN_MDI1+
LAN_MDI3-
LAN_MDI2+
LAN_MDI0+
LAN_MDI3+
LAN_MDI2-
LAN_CLKREQ#
+1.7V_VDDCTLX
PCIE_FRX_C_DTX_P0
PCIE_FRX_C_DTX_N0
+1.1_AVDDL
LAN_PME#
+1.7V_VDDCT
LX
+1.1V_DVDDL
+2.7V_AVDDH
PLT_RST#
LAN_PME#
LAN_MDI1+
LAN_MDI0+
LAN_MDI0-
LAN_MDI3+
LAN_MDI3-
LAN_MDI2+
LAN_MDI1-
LAN_MDI2-
LAN_LINK#
+1.1V_DVDDL
LAN_X2LAN_X2LAN_X1
LAN_LINK#
LAN_ACTIVITY
+1.7V_VDDCT
LAN_X2
LAN_X1
LAN_CLKREQ#
RJ45_MDI3-
RJ45_MDI3+
CLK_PCIE_LAN#
RJ45_GND
RJ45_MDI0-
RJ45_MDI0+
RJ45_MDI3-
RJ45_MDI3+
RJ45_MDI1-
RJ45_MDI1+
RJ45_MDI2-
RJ45_MDI2+
LAN_MDI0-
LANGNDRJ45_GND
RJ45_GND
LAN_PWR_EN#
PCIE_FRX_DTX_P0(12)
PCIE_FRX_DTX_N0(12)
PCIE_FTX_C_DRX_P0(12)
PCIE_FTX_C_DRX_N0(12)
FCH_PCIE_WAKE#(14,25)
EC_PME#(22)
CLK_PCIE_LAN#(12)
CLK_PCIE_LAN(12)
LAN_CLKREQ#(14)
PLT_RST#(12,18,25)
LAN_PWR_EN#(22)
+3V_LAN
+3VALW
+3V_LAN
+3V_LAN
+3V_LAN
Title
Size Document Number Rev
Date: Sheet of
Security Classification
Compal Secret Data
THIS SHEET OF ENGINEERING DRAW ING IS THE PROPRIETARY PROPERTY OF COMPAL ELECTRONICS, INC. AND CONTAINS CONFIDENTIAL
AND TRADE SECRET INFORMATION. THIS SHEET MAY NOT BE TRANSFERED FROM THE CUSTODY OF THE COMPETENT DIVISION OF R&D
DEPARTMENT EXCEPT AS AUTHORIZED BY COMPAL ELECTRONICS, INC. NEITHER THIS SHEET NOR THE INFORMATION IT CONTAINS
MAY BE USED BY OR DISCLOSED TO ANY THIRD PARTY WITHOUT PRIOR WRITTEN CONSENT OF COMPAL ELECTRONICS, INC.
Issued Date
Deciphered Date
LA8531P
0.1
LAN AR8151 / AR8152
Custom
17 37Friday, March 02, 2012
2010/04/12 2010/10/12
Compal Electronics, Inc.
Title
Size Document Number Rev
Date: Sheet of
Security Classification
Compal Secret Data
THIS SHEET OF ENGINEERING DRAW ING IS THE PROPRIETARY PROPERTY OF COMPAL ELECTRONICS, INC. AND CONTAINS CONFIDENTIAL
AND TRADE SECRET INFORMATION. THIS SHEET MAY NOT BE TRANSFERED FROM THE CUSTODY OF THE COMPETENT DIVISION OF R&D
DEPARTMENT EXCEPT AS AUTHORIZED BY COMPAL ELECTRONICS, INC. NEITHER THIS SHEET NOR THE INFORMATION IT CONTAINS
MAY BE USED BY OR DISCLOSED TO ANY THIRD PARTY WITHOUT PRIOR WRITTEN CONSENT OF COMPAL ELECTRONICS, INC.
Issued Date
Deciphered Date
LA8531P
0.1
LAN AR8151 / AR8152
Custom
17 37Friday, March 02, 2012
2010/04/12 2010/10/12
Compal Electronics, Inc.
Title
Size Document Number Rev
Date: Sheet of
Security Classification
Compal Secret Data
THIS SHEET OF ENGINEERING DRAW ING IS THE PROPRIETARY PROPERTY OF COMPAL ELECTRONICS, INC. AND CONTAINS CONFIDENTIAL
AND TRADE SECRET INFORMATION. THIS SHEET MAY NOT BE TRANSFERED FROM THE CUSTODY OF THE COMPETENT DIVISION OF R&D
DEPARTMENT EXCEPT AS AUTHORIZED BY COMPAL ELECTRONICS, INC. NEITHER THIS SHEET NOR THE INFORMATION IT CONTAINS
MAY BE USED BY OR DISCLOSED TO ANY THIRD PARTY WITHOUT PRIOR WRITTEN CONSENT OF COMPAL ELECTRONICS, INC.
Issued Date
Deciphered Date
LA8531P
0.1
LAN AR8151 / AR8152
Custom
17 37Friday, March 02, 2012
2010/04/12 2010/10/12
Compal Electronics, Inc.
close to CT2
close to pin34
close to CT3
W=30mils
close to CT4
close to Lan pin16close to Lan pin22close to Lan pin9
W=30mils
close to pin31
Close LAN chip
C994,C995 for LED EMI
close to pin19
close to pin13
40mil
close to Pin 1
1A
W=40mils
Place close to TCT pin
W=40mils
close to Lan pin40 close to Lan pin5
W=40mils
W=30mils
close to Lan pin24close to Lan pin37
W=30mils
Change Y6 P/N as SJ10000E800
W=30mils
overclocking
LAN_LINK#
LAN_ACTIVITY
* default
LDO mode
1
*0
1*
0
Un-overclocking
SWR mod
8152@
8151@
Populate when AR8152-AL1E
Populate when AR8151-AL1A
W=40mils
Pin23 Function:
1.CLKREQ
2.AR8152L revA PH:
AR8151-AL1B PN:SA00003LE30
AR8152-AL1E PN:SA00003JW10
R1146 keep away other singal (25mil)
close to CT1
close to pin6
Same as P5WE0
40mil
CT2
CT4
CT3
CT1
R04 Modify
D58
L30ESDL5V0C3-2 C/A SOT23 ESD
D58
L30ESDL5V0C3-2 C/A SOT23 ESD
2
3
1
C1482
10U_0603_6.3V6M
C1482
10U_0603_6.3V6M
1
2
C1467 0.1U_0402_16V4ZC1467 0.1U_0402_16V4Z
1 2
D57
B88069X9231T203_4P5X3P2-2
@
D57
B88069X9231T203_4P5X3P2-2
@
1 2
C1497
0.1U_0402_16V4Z
8151@
C1497
0.1U_0402_16V4Z
8151@
1
2
C1494
1U_0402_6.3V6K
C1494
1U_0402_6.3V6K
1
2
T97
BOTHHAND_NS0014LF
T97
BOTHHAND_NS0014LF
TD+
1
TD-
2
CT
3
CT
6
RD+
7
RD-
8RX- 9
RX+ 10
CT 11
CT 14
TX- 15
TX+ 16
NC
4
NC
5NC 13
NC 12
C1475
0.1U_0402_16V4Z
8151@
C1475
0.1U_0402_16V4Z
8151@
1
2
C1479
1U_0402_6.3V6K
C1479
1U_0402_6.3V6K
1
2
R1153 49.9_0402_1%
8151@
R1153 49.9_0402_1%
8151@1 2
C1509
0.1U_0402_16V4Z
C1509
0.1U_0402_16V4Z
1
2
D
G
S
Q1903
AO3419L_SOT23-3
@
D
G
S
Q1903
AO3419L_SOT23-3
@
2
13
D47
L30ESDL5V0C3-2 C/A SOT23 ESD
@
D47
L30ESDL5V0C3-2 C/A SOT23 ESD
@
2
3
1
C1503
1U_0402_6.3V6K
@
C1503
1U_0402_6.3V6K
@
1
2
C1495
0.1U_0402_16V4Z
C1495
0.1U_0402_16V4Z
1
2
R1149 49.9_0402_1%
8151@
R1149 49.9_0402_1%
8151@1 2
C1472 1000P_0402_50V7K
@
C1472 1000P_0402_50V7K
@1 2
R821
75_0402_1%
R821
75_0402_1%
12
R1147 49.9_0402_1%R1147 49.9_0402_1%
1 2
JRJ45
SANTA_130451-K
CONN@
JRJ45
SANTA_130451-K
CONN@
Yellow LED-
12
Yellow LED+
11
PR4-
8
PR4+
7
PR2-
6
PR3-
5
PR3+
4
PR2+
3
PR1-
2
PR1+
1
Green LED-
10
Green LED+
9
SHLD2 13
SHLD1 14
C1488
0.1U_0402_16V4Z
C1488
0.1U_0402_16V4Z
1
2
C1489
0.1U_0402_16V4Z
C1489
0.1U_0402_16V4Z
1
2
R1152 4.7K_0402_5%
@
R1152 4.7K_0402_5%
@
1 2
C1492
1U_0402_6.3V6K
C1492
1U_0402_6.3V6K
1
2
T25
BOTH_TST1284
8152@
SP050001X10
T25
BOTH_TST1284
8152@
SP050001X10
R1161 511_0402_1%R1161 511_0402_1%
12
C1484
0.1U_0402_16V4Z
C1484
0.1U_0402_16V4Z
1
2
J17
@
JUMP_43X118
J17
@
JUMP_43X118
1
122
C1508
1000P_0402_50V7K
@
C1508
1000P_0402_50V7K
@
1
2
R1140 49.9_0402_1%R1140 49.9_0402_1%
1 2
C1473 0.1U_0402_16V4Z
8151@
C1473 0.1U_0402_16V4Z
8151@
1 2
R1156 0_0603_5%8151@R1156 0_0603_5%8151@
1 2
C1490
10U_0603_6.3V6M
C1490
10U_0603_6.3V6M
1
2
C1480
0.1U_0402_16V4Z
C1480
0.1U_0402_16V4Z
1
2
C1486
12P_0402_50V8J
C1486
12P_0402_50V8J
1
2
R1159 511_0402_1%R1159 511_0402_1%
12
C1505
0.1U_0402_16V4Z
8151@
C1505
0.1U_0402_16V4Z
8151@
1
2
L119
100UH +-20% SSC0301101MCF 0.18A
@
L119
100UH +-20% SSC0301101MCF 0.18A
@
1 2
C1476
0.1U_0402_16V4Z
8151@
C1476
0.1U_0402_16V4Z
8151@
1
2
C1483
1000P_0402_50V7K
C1483
1000P_0402_50V7K
1
2
R1157 0_0603_5%R1157 0_0603_5%
1 2
R909 0_0402_5%R909 0_0402_5%
1 2
C907 0.1U_0402_16V4ZC907 0.1U_0402_16V4Z
1 2
R1158 0_0402_5%R1158 0_0402_5%
1 2
C1487
1U_0402_6.3V6K
C1487
1U_0402_6.3V6K
1
2
R819
75_0402_1%
R819
75_0402_1%
12
C1478
0.1U_0402_16V4Z
C1478
0.1U_0402_16V4Z
1
2
R1146 2.37K_0402_1%R1146 2.37K_0402_1%
12
R1144 0_0402_5%R1144 0_0402_5%
1 2
C1469 0.1U_0402_16V4ZC1469 0.1U_0402_16V4Z
1 2
R1139 0_0402_5%
8152@
R1139 0_0402_5%
8152@
1 2
C1470 1000P_0402_50V7K
@
C1470 1000P_0402_50V7K
@1 2
R1138 5.1K_0402_5%R1138 5.1K_0402_5%
1 2
C1499
470P_0402_50V7K
@
C1499
470P_0402_50V7K
@
1
2
C908 0.1U_0402_16V4ZC908 0.1U_0402_16V4Z
1 2
C1498
470P_0402_50V7K
@
C1498
470P_0402_50V7K
@
1
2
T98
BOTHHAND_NS0014LF
8151@
T98
BOTHHAND_NS0014LF
8151@
TD+
1
TD-
2
CT
3
CT
6
RD+
7
RD-
8RX- 9
RX+ 10
CT 11
CT 14
TX- 15
TX+ 16
NC
4
NC
5NC 13
NC 12
R1151 49.9_0402_1%
8151@
R1151 49.9_0402_1%
8151@1 2
R1145 49.9_0402_1%R1145 49.9_0402_1%
1 2
L108
4.7UH_PG031B-4R7MS_1.1A_20%
L108
4.7UH_PG031B-4R7MS_1.1A_20%
1 2
R1148 4.7K_0402_5%
@
R1148 4.7K_0402_5%
@
1 2
R1154 49.9_0402_1%
8151@
R1154 49.9_0402_1%
8151@
1 2
C1477
0.1U_0402_16V4Z
C1477
0.1U_0402_16V4Z
1
2
C1466 1000P_0402_50V7K
@
C1466 1000P_0402_50V7K
@1 2
U71
AR8152-AL1E
8152@
SA00003JW10
U71
AR8152-AL1E
8152@
SA00003JW10
C1481
0.1U_0402_16V4Z
C1481
0.1U_0402_16V4Z
1
2
R820
75_0402_1%
8151@
R820
75_0402_1%
8151@
12
C1507
0.1U_0402_16V4Z
8151@
C1507
0.1U_0402_16V4Z
8151@
1
2
R822
75_0402_1%
8151@
R822
75_0402_1%
8151@
12
C1468 1000P_0402_50V7K
@
C1468 1000P_0402_50V7K
@
1 2
C1511
0.1U_0402_16V4Z
C1511
0.1U_0402_16V4Z
1
2
R1160
0_0603_5%
R1160
0_0603_5%
1 2
C1471 0.1U_0402_16V4Z
8151@
C1471 0.1U_0402_16V4Z
8151@
1 2
C1496
0.1U_0402_16V4Z
C1496
0.1U_0402_16V4Z
1
2
C1504
1000P_0402_50V7K
@
C1504
1000P_0402_50V7K
@
1
2
R1142 49.9_0402_1%R1142 49.9_0402_1%
1 2
Y6
25MHZ 10PF +-20PPM
Y6
25MHZ 10PF +-20PPM
IN
1
GND
2
OUT 3
GND 4
D59
B88069X9231T203_4P5X3P2-2
@D59
B88069X9231T203_4P5X3P2-2
@
12
C1783
0.1U_0402_16V4Z
@
C1783
0.1U_0402_16V4Z
@
1
2
R1150 4.7K_0402_5%R1150 4.7K_0402_5%
1 2
C1506
1000P_0402_50V7K
@
C1506
1000P_0402_50V7K
@
1
2
C1510
1000P_0402_50V7K
@
C1510
1000P_0402_50V7K
@
1
2
R1155 0_0402_5%
8151@
R1155 0_0402_5%
8151@
1 2
D60
B88069X9231T203_4P5X3P2-2
@D60
B88069X9231T203_4P5X3P2-2
@
12
C1493
0.1U_0402_16V4Z
C1493
0.1U_0402_16V4Z
1
2
C1491
10U_0603_6.3V6M
C1491
10U_0603_6.3V6M
1
2
C940
S CER CAP 100P 2KV J NPO 1206 H1.25
C940
S CER CAP 100P 2KV J NPO 1206 H1.25
1 2
Atheros
8151-AL1A
U70
AR8151-AL1A_QFN40_5X5
8151@
Atheros
8151-AL1A
U70
AR8151-AL1A_QFN40_5X5
8151@
RX_P
35
VDD33 1
TX_P
30
TX_N
29
RX_N
36
TRXP0 11
TRXN0 12
TRXP1 14
TRXN1 15
RBIAS 10
LX 40
LED_0 38
LED_1 39
TEST_RST
28
TESTMODE
27
SMCLK
25
SMDATA
26
WAKE#
3
PERST#
2
LED_2 23
REFCLK_P
33 REFCLK_N
32
AVDDL
31
AVDDL
34
AVDDL_REG
6AVDDH 22
AVDDH_REG 9
DVDDL 24
DVDDL_REG 37
VDDCT 5
CLKREQ#
4
GND
41
XTLO
7
XTLI
8
AVDDH 16
TRXP2 17
TRXN2 18
AVDDL
19
TRXP3 20
TRXN3 21
AVDDL
13
R1613
0_0402_5%
@
R1613
0_0402_5%
@
1 2
C1500
0.1U_0402_16V4Z
@
C1500
0.1U_0402_16V4Z
@
1
2
C1485
12P_0402_50V8J
C1485
12P_0402_50V8J
1
2
R1143 0_0402_5%@R1143 0_0402_5%@
1 2
C14740.1U_0402_16V4Z
8152@
C14740.1U_0402_16V4Z
8152@
1 2

5
5
4
4
3
3
2
2
1
1
D D
C C
B B
A A
CR_5IN1_LED#
DV33_18
SP5_MSBS_XDCLE
SP8_MSD4_XDD0
SP11_MSD6_XDD3
SP12_MSD3_XDD4
SP15_SDWP_XDD7
SD_CD#
MS_INS#
SP2_SDD6_XDRE#
SP3_SDD5_XDCE#
SP4_SDD4_XDWE#
CLK_PCIE_CR#
PCIE_FTX_C_DRX_N1
CLK_PCIE_CR
PCIE_FTX_C_DRX_P1
SD_CLK_R SD_CLK
SD_CMDSD_CMD_R
SD_D1_R SD_D1
SD_D0_R SD_D0
SD_D3SD_D3_R
XD_CD#
SP7_MSD1_XDWP#
SP10_MSD2_XDD2
CR_CLKREQ#
SP14_MSCLK_XDD6
PCIE_FRX_C_DTX_P1PCIE_FRX_DTX_P1
DV12DV12
AV12
PCIE_FRX_C_DTX_N1PCIE_FRX_DTX_N1
SP6_MSD5_XDALE
DV12_S
SD_D2 SD_D2_R
SP13_MSD7_XDD5
SP9_MSD0_XDD1
SP14_MSCLK_XDD6_R
RREF
SP3_SDD5_XDCE#
SP5_MSBS_XDCLE
SP6_MSD5_XDALE
SP4_SDD4_XDWE#
SP7_MSD1_XDWP#
SP7_MSD1_XDWP#
SP10_MSD2_XDD2
SP12_MSD3_XDD4
MS_INS#
SP5_MSBS_XDCLE
SP9_MSD0_XDD1
SP8_MSD4_XDD0
SP9_MSD0_XDD1
SP10_MSD2_XDD2
SP11_MSD6_XDD3
SP12_MSD3_XDD4
SP13_MSD7_XDD5
SP15_SDWP_XDD7
SD_CLK_R
SD_CMD_R
SD_CD#
SP15_SDWP_XDD7
SD_D0_R
SD_D1_R
SD_D3_R
SD_D2_R
XD_CD#
SP2_SDD6_XDRE#
SP1_SDD7_XDRDY
SP1_SDD7_XDRDY
SP14_MSCLK_XDD6_R
SP14_MSCLK_XDD6_R
PLT_RST#
CR_5IN1_LED# (23)
PCIE_FTX_C_DRX_P1(12)
PCIE_FTX_C_DRX_N1(12)
PCIE_FRX_DTX_P1(12)
PCIE_FRX_DTX_N1(12)
CR_CLKREQ# (12)
CLK_PCIE_CR(12)
CLK_PCIE_CR#(12)
CR_HPD (12)
PLT_RST# (12,17,25)
+3VS_CR
+3VS +3VS_CR
+CARDPWR
+3VS_CR
+XDPWR_SDPWR_MSPWR
+XDPWR_SDPWR_MSPWR +XDPWR_SDPWR_MSPWR+CARDPWR
Title
Size Document Number Rev
Date: Sheet of
Security Classification
Compal Secret Data
THIS SHEET OF ENGINEERING DRAWING IS THE PROPRIETARY PROPERTY OF COMPAL ELECTRONICS, INC. AND CONTAINS CONFIDENTIAL
AND TRADE SECRET INFORMATION. THIS SHEET MAY NOT BE TRANSFERED FROM THE CUSTODY OF THE COMPETENT DIVISION OF R&D
DEPARTMENT EXCEPT AS AUTHORIZED BY COMPAL ELECTRONICS, INC. NEITHER THIS SHEET NOR THE INFORMATION IT CONTAINS
MAY BE USED BY OR DISCLOSED TO ANY THIRD PARTY WITHOUT PRIOR WRITTEN CONSENT OF COMPAL ELECTRONICS, INC.
Issued Date
Deciphered Date
LA-8531P
0.1
CardReader-RTS5209-GR
Custom
18 37Friday, March 02, 2012
2010/04/12 2010/10/12
Compal Electronics, Inc.
Title
Size Document Number Rev
Date: Sheet of
Security Classification
Compal Secret Data
THIS SHEET OF ENGINEERING DRAWING IS THE PROPRIETARY PROPERTY OF COMPAL ELECTRONICS, INC. AND CONTAINS CONFIDENTIAL
AND TRADE SECRET INFORMATION. THIS SHEET MAY NOT BE TRANSFERED FROM THE CUSTODY OF THE COMPETENT DIVISION OF R&D
DEPARTMENT EXCEPT AS AUTHORIZED BY COMPAL ELECTRONICS, INC. NEITHER THIS SHEET NOR THE INFORMATION IT CONTAINS
MAY BE USED BY OR DISCLOSED TO ANY THIRD PARTY WITHOUT PRIOR WRITTEN CONSENT OF COMPAL ELECTRONICS, INC.
Issued Date
Deciphered Date
LA-8531P
0.1
CardReader-RTS5209-GR
Custom
18 37Friday, March 02, 2012
2010/04/12 2010/10/12
Compal Electronics, Inc.
Title
Size Document Number Rev
Date: Sheet of
Security Classification
Compal Secret Data
THIS SHEET OF ENGINEERING DRAWING IS THE PROPRIETARY PROPERTY OF COMPAL ELECTRONICS, INC. AND CONTAINS CONFIDENTIAL
AND TRADE SECRET INFORMATION. THIS SHEET MAY NOT BE TRANSFERED FROM THE CUSTODY OF THE COMPETENT DIVISION OF R&D
DEPARTMENT EXCEPT AS AUTHORIZED BY COMPAL ELECTRONICS, INC. NEITHER THIS SHEET NOR THE INFORMATION IT CONTAINS
MAY BE USED BY OR DISCLOSED TO ANY THIRD PARTY WITHOUT PRIOR WRITTEN CONSENT OF COMPAL ELECTRONICS, INC.
Issued Date
Deciphered Date
LA-8531P
0.1
CardReader-RTS5209-GR
Custom
18 37Friday, March 02, 2012
2010/04/12 2010/10/12
Compal Electronics, Inc.
30mil
Reserved
RTS5209-GR
30mil
C1524,C1525 close to connector
30mil
12/14 C1241 close to JREAD1.13
C1242 close to JREAD1.22
close to JREAD1.43
check X'tal?
Change To new CNN
Reserved
modify 0.1u to 10uF
add 4.7UF
Rename to
XDRDY 1014
Rename to
XDRDY 1014
near U101 side
R1171 0_0402_5%R1171 0_0402_5%
1 2
C1527
0.1U_0402_16V4Z
C1527
0.1U_0402_16V4Z
1
2
R1163
6.2K_0603_1%
R1163
6.2K_0603_1%
12
R1164 0_0402_5%R1164 0_0402_5%
1 2
C1781
0.01U_0402_25V7K
C1781
0.01U_0402_25V7K
1 2
R1173
100K_0402_5%
@
R1173
100K_0402_5%
@
1 2
C1514
0.1U_0402_16V4Z
C1514
0.1U_0402_16V4Z
1 2
C1517 10U_0603_6.3V6MC1517 10U_0603_6.3V6M
1
2
C1524
10U_0603_6.3V6M
C1524
10U_0603_6.3V6M
1
2
R1167 0_0402_5%R1167 0_0402_5%
1 2 C1521
4.7U_0603_6.3V6K
C1521
4.7U_0603_6.3V6K
1 2
C1523
0.1U_0402_16V4Z
C1523
0.1U_0402_16V4Z
1 2
C1513 0.1U_0402_16V4ZC1513 0.1U_0402_16V4Z
1 2
C124
4.7P 50V C NPO 0402
C124
4.7P 50V C NPO 0402
1
2
C1522
4.7P 50V C NPO 0402
C1522
4.7P 50V C NPO 0402
1 2
C123
22P_0402_50V8J
@C123
22P_0402_50V8J
@
1
2
R1165 10_0402_5%R1165 10_0402_5%
1 2
R1166 0_0402_5%R1166 0_0402_5%
1 2
C1526
0.1U_0402_16V4Z
C1526
0.1U_0402_16V4Z
1
2
R1170 0_0402_5%R1170 0_0402_5%
1 2
R1162 0_0805_5%R1162 0_0805_5%
1 2
C1519 10P_0402_50V8JC1519 10P_0402_50V8J
1
2
C125
22P_0402_50V8J
@C125
22P_0402_50V8J
@
1
2
R1169 0_0402_5%R1169 0_0402_5%
1 2
R180
10_0402_5%
R180
10_0402_5%
1 2
C1520
0.1U_0402_16V4Z
C1520
0.1U_0402_16V4Z
1
2
R1168 10_0402_5%R1168 10_0402_5%
1 2
C1525
0.1U_0402_16V4Z
C1525
0.1U_0402_16V4Z
1
2
R1172 0_0805_5%R1172 0_0805_5%
1 2
C1516 0.1U_0402_16V4ZC1516 0.1U_0402_16V4Z
1 2
U92
RTS5209-GR_LQFP48_7X7
U92
RTS5209-GR_LQFP48_7X7
SD_D2 25
SP5 28
SP6 29
SP7 30
SP8 31
SP9 32
SP10 33
SP11 34
SP12 35
SP13 36
GND 26
DV12_S 27
HSIP
1
HSIN
2
REFCLKP
3
REFCLKN
4
AV12
5
HSOP
6
HSON
7
GND
8
DV12
9
Card1_3V3
10
3V3_IN
11
Card2_3V3
12
XD_CD#
13
DV33_18
14
GND
15
SP1
16
SP2
17
SP3
18
SP4
19
SD_D1
20
SD_D0
21
SD_CLK
22
SD_CMD
23
SD_D3
24
SP14 37
SP15 38
SD_CD# 39
MS_INS# 40
GPIO/EEDI 41
EESK 42
EECS 43
EEDO 44
PERST# 45
CLK_REQ# 46
3V3_IN 47
RREF 48
R171
33_0402_5%
@
R171
33_0402_5%
@
1 2
JREAD1
TAITW_R013-P17-HM_NR
CONN@
JREAD1
TAITW_R013-P17-HM_NR
CONN@
SD_VCC
11
MS_VCC
18
XD_VCC
39
XD_D0 31
XD_D1 32
XD_D2 33
XD_D3 34
XD_D4 35
XD_D5 36
XD_D6 37
XD_D7 38
XD_CD 22
XD_R/B 23
XD_RE 24
XD_CE 25
XD_CLE 26
XD_ALE 27
XD_WE 28
XD_WP-IN 29
SD_GND 6
SD_GND 13
MS_GND 20
XD_GND 30
GND 41
GND 42
MS_DATA0
10
MS_DATA1
9
MS_DATA2
12
MS_DATA3
15
MS_SCLK
17
MS_INS
14
MS_BS
7
SD_WP
2
SD/MMC_DAT0
4
SD/MMC_DAT1
3
SD/MMC_DAT2
21
SD/MMC_DAT3
19
SD_CLK
8
SD_CMD
16
SD_CD
1
XD_GND 40
MS_GND 5
C1515 0.1U_0402_16V4ZC1515 0.1U_0402_16V4Z
1 2
C1512 4.7U_0603_6.3V6KC1512 4.7U_0603_6.3V6K
1 2
R181
33_0402_5%
@
R181
33_0402_5%
@
1 2
C1518 0.1U_0402_16V4ZC1518 0.1U_0402_16V4Z
1
2
C1574
4.7U_0603_6.3V6K
@
C1574
4.7U_0603_6.3V6K
@
1
2

5
5
4
4
3
3
2
2
1
1
D D
C C
B B
A A
CODEC_VREF
SENSE_B
MONO_IN
MIC1_C_L
HDA_SDIN0_AUDIO
MIC1_C_R
EAPD_R
MIC1_R
MIC1_L
SENSE_A
+3VS_DVDD
HP_PLUG#
MIC_PLUG#
MIC2JD
MONO_IN
MIC2_C_R
COM_MIC_R
MIC2_C_L
COM_MIC
EAPD_R
COM_MIC
MIC2JD
+PVDD1_HDA
HP_LEFT
HP_RIGHT
SPKR+
SPKR-
SPKL-
SPKL+
+PVDD_HDA
LINE2_C_R
LINE2_C_LINT_MIC_R INT_MIC
INT_MIC_L
INT_MIC_L
INT_MIC_R
SPK_L-
SPK_L+
SPK_R+
SPK_R-
SPKR+
SPKR-
SPKL-
SPKL+
MIC1_L(20)
MIC1_R(20)
MIC_PLUG#(20)
BEEP#(22)
FCH_SPKR(14)
HDA_SYNC_AUDIO (14)
HDA_SDOUT_AUDIO (14)
HDA_RST_AUDIO# (14)
HDA_BITCLK_AUDIO (14)
HDA_SDIN0 (14)
EC_MUTE# (22)
EAPD(22)
HP_PLUG#(20)
HP_LEFT (20)
HP_RIGHT (20)
COM_MIC(20)
+VDDA
+3VS
+VDDA
+VDDA
+3VS
+MIC2_VREFO
+VDDA
+MIC1_VREFO
+INTMIC_VREFO
+5VS
+VDDA
+AVDD_HDA
+PVDD_HDA
+MIC2_VREFO
+INTMIC_VREFO
Title
Size Document Number Rev
Date: Sheet of
Security Classification
Compal Secret Data
THIS SHEET OF ENGINEERING DRAWING IS THE PROPRIETARY PROPERTY OF COMPAL ELECTRONICS, INC. AND CONTAINS CONFIDENTIAL
AND TRADE SECRET INFORMATION. THIS SHEET MAY NOT BE TRANSFERED FROM THE CUSTODY OF THE COMPETENT DIVISION OF R&D
DEPARTMENT EXCEPT AS AUTHORIZED BY COMPAL ELECTRONICS, INC. NEITHER THIS SHEET NOR THE INFORMATION IT CONTAINS
MAY BE USED BY OR DISCLOSED TO ANY THIRD PARTY WITHOUT PRIOR WRITTEN CONSENT OF COMPAL ELECTRONICS, INC.
Issued Date
Deciphered Date
LA-8531P
0.1
HD Audio Codec ALC271X
C
19 37Friday, March 02, 2012
2010/08/04 2010/08/04
Compal Electronics, Inc.
Title
Size Document Number Rev
Date: Sheet of
Security Classification
Compal Secret Data
THIS SHEET OF ENGINEERING DRAWING IS THE PROPRIETARY PROPERTY OF COMPAL ELECTRONICS, INC. AND CONTAINS CONFIDENTIAL
AND TRADE SECRET INFORMATION. THIS SHEET MAY NOT BE TRANSFERED FROM THE CUSTODY OF THE COMPETENT DIVISION OF R&D
DEPARTMENT EXCEPT AS AUTHORIZED BY COMPAL ELECTRONICS, INC. NEITHER THIS SHEET NOR THE INFORMATION IT CONTAINS
MAY BE USED BY OR DISCLOSED TO ANY THIRD PARTY WITHOUT PRIOR WRITTEN CONSENT OF COMPAL ELECTRONICS, INC.
Issued Date
Deciphered Date
LA-8531P
0.1
HD Audio Codec ALC271X
C
19 37Friday, March 02, 2012
2010/08/04 2010/08/04
Compal Electronics, Inc.
Title
Size Document Number Rev
Date: Sheet of
Security Classification
Compal Secret Data
THIS SHEET OF ENGINEERING DRAWING IS THE PROPRIETARY PROPERTY OF COMPAL ELECTRONICS, INC. AND CONTAINS CONFIDENTIAL
AND TRADE SECRET INFORMATION. THIS SHEET MAY NOT BE TRANSFERED FROM THE CUSTODY OF THE COMPETENT DIVISION OF R&D
DEPARTMENT EXCEPT AS AUTHORIZED BY COMPAL ELECTRONICS, INC. NEITHER THIS SHEET NOR THE INFORMATION IT CONTAINS
MAY BE USED BY OR DISCLOSED TO ANY THIRD PARTY WITHOUT PRIOR WRITTEN CONSENT OF COMPAL ELECTRONICS, INC.
Issued Date
Deciphered Date
LA-8531P
0.1
HD Audio Codec ALC271X
C
19 37Friday, March 02, 2012
2010/08/04 2010/08/04
Compal Electronics, Inc.
Place next pin27
Place near Pin1, 9
SM010030010 200ma 120ohm@100mhz DCR 0.2
For EMI
DGND
20mil
20mil
HD Audio Codec
10mil
DGND
10mil
Place near Pin25, 38
10mil
10mil
10mil
R03 modify
Combo MIC
External MIC
Place near Pin46
GND
20mil
35mA
GND GNDA
68mA 600mA
Combo MIC
20mil
Place near Pin39
Internal MIC
Internal MIC
SM010014520 3000ma 220ohm@100mhz DCR 0.04
GNDA
SM010030010 200ma 120ohm@100mhz DCR 0.2
SM010014520 3000ma 220ohm@100mhz DCR 0.04
4.75V
(output = 300 mA)
60mil 40mil
External MIC
15mil
For EMI
Int. MIC
15mil
SM010004010 300ma 70ohm@100mhz DCR 0.3
40mil
Int. Speaker Conn.
40mil
Add 100pF for EMI need, PVT 12/30
R1182/R1185/R1176/R1177
change to FBMA-L11-160808-121LMT(0603)
For EMC Require , PVT 12/30
Close to codec
Close to codec
Close to codec
R1315
10K_0402_5%
R1315
10K_0402_5%
12
L129
BLM18AG121SN1D_0603
L129
BLM18AG121SN1D_0603
12
C1681
220P_0402_50V7K
C1681
220P_0402_50V7K
1
2
C1669
4.7U_0603_6.3V6K
C1669
4.7U_0603_6.3V6K
1 2
R1330
0_0402_5%
@
R1330
0_0402_5%
@
1 2
J19
JUMP_43X39@
J19
JUMP_43X39@
1
122
J22
JUMP_43X39@
J22
JUMP_43X39@
1
122
JMIC2
ACES_88266-02001
CONN@
JMIC2
ACES_88266-02001
CONN@
1
1
2
2
G2
4G1
3
R1332
2.2K_0402_5%
R1332
2.2K_0402_5%
12
C1677 10U_0805_10V4Z
@
C1677 10U_0805_10V4Z
@
1 2
L130
BLM18AG121SN1D_0603
L130
BLM18AG121SN1D_0603
12
J23
JUMP_43X39@
J23
JUMP_43X39@
1
122
D51
AZ5125-02S.R7G_SOT23-3
D51
AZ5125-02S.R7G_SOT23-3
2
3
1
C1653
10U_0805_10V4Z
@
C1653
10U_0805_10V4Z
@
1
2
L118
FBMA-L11-160808-700LMT_2P
L118
FBMA-L11-160808-700LMT_2P
1 2
R1319
0_0603_5%
R1319
0_0603_5%
1 2
C1650
0.01U_0402_16V7K
@
C1650
0.01U_0402_16V7K
@
1 2
R1328 20K_0402_1%271X@R1328 20K_0402_1%271X@
1 2
G
D
S
Q136
BSS138_NL_SOT23-3
271X@
G
D
S
Q136
BSS138_NL_SOT23-3
271X@
2
13
C1652
1U_0402_6.3V6K
C1652
1U_0402_6.3V6K
1 2
U99
G9191-475T1U_SOT23-5
@
U99
G9191-475T1U_SOT23-5
@
IN
1
GND
2
SHDN
3
OUT 5
BYP 4
C1656
1U_0402_6.3V6K
C1656
1U_0402_6.3V6K
1 2
C1674 10U_0805_10V4ZC1674 10U_0805_10V4Z
1 2
C1664
0.1U_0402_16V4Z
C1664
0.1U_0402_16V4Z
1
2
D66
CH751H-40PT_SOD323-2
D66
CH751H-40PT_SOD323-2
2 1
R1317
560_0402_5%
R1317
560_0402_5%
1 2
D56
AZ5125-02S.R7G_SOT23-3
@D56
AZ5125-02S.R7G_SOT23-3
@
2
3
1
C1651 1U_0402_6.3V6KC1651 1U_0402_6.3V6K
1 2
R1324 0_0402_5%
@
R1324 0_0402_5%
@
1 2
C1655
1U_0402_6.3V6K
C1655
1U_0402_6.3V6K
1 2
R1176
FBMA-L11-160808-121LMT_0603
R1176
FBMA-L11-160808-121LMT_0603
1 2
R1182 FBMA-L11-160808-121LMT_0603R1182 FBMA-L11-160808-121LMT_0603
1 2
R1327 20K_0402_1%R1327 20K_0402_1%
12
C1654
0.1U_0402_16V4Z
C1654
0.1U_0402_16V4Z
1
2
R1325 20K_0402_1%R1325 20K_0402_1%
12
R1320
560_0402_5%
R1320
560_0402_5%
1 2
C1675
2.2U_0402_6.3V6M
C1675
2.2U_0402_6.3V6M
1 2
JSPK2
ACES_88266-02001
CONN@
JSPK2
ACES_88266-02001
CONN@
1
1
2
2
G2
4G1
3
C1662
10U_0805_10V4Z
C1662
10U_0805_10V4Z
1
2
C1663
0.1U_0402_16V4Z
C1663
0.1U_0402_16V4Z
1
2
J20
JUMP_43X39@
J20
JUMP_43X39@
1
122
C1657
10U_0805_10V4Z
C1657
10U_0805_10V4Z
1
2
JSPK1
ACES_88266-02001
CONN@
JSPK1
ACES_88266-02001
CONN@
1
1
2
2
G2
4G1
3
C1667
4.7U_0603_6.3V6K
C1667
4.7U_0603_6.3V6K
1 2
C1004
1000P_0402_50V7K
@
C1004
1000P_0402_50V7K
@
1
2
R1316
10K_0402_5%
R1316
10K_0402_5%
12
R1314
10K_0402_5%
R1314
10K_0402_5%
12
C1670
4.7U_0603_6.3V6K
C1670
4.7U_0603_6.3V6K
1 2
C1671
4.7U_0603_6.3V6K
C1671
4.7U_0603_6.3V6K
1 2
C1668
4.7U_0603_6.3V6K
C1668
4.7U_0603_6.3V6K
1 2
R1334
22K_0402_5%
R1334
22K_0402_5%
1 2
R1321 1K_0402_5%R1321 1K_0402_5%
12
D67
CH751H-40PT_SOD323-2
D67
CH751H-40PT_SOD323-2
2 1
R1203
10K_0402_5%
R1203
10K_0402_5%
12
R1313 0_0805_5%R1313 0_0805_5%
1 2
C1649
0.1U_0402_16V4Z
C1649
0.1U_0402_16V4Z
1
2
C1001
1000P_0402_50V7K
@
C1001
1000P_0402_50V7K
@
1
2
C1003
1000P_0402_50V7K
@
C1003
1000P_0402_50V7K
@
1
2
R1323
33_0402_5%
R1323
33_0402_5%
1 2
L127
FBMA-L11-201209-221LMA30T_0805
@
L127
FBMA-L11-201209-221LMA30T_0805
@
12
R1322 1K_0402_5%R1322 1K_0402_5%
12
R1331 0_0402_5%281X@R1331 0_0402_5%281X@
1 2
R1329 0_0402_5%271X@R1329 0_0402_5%271X@
1 2
C1660
0.1U_0402_16V4Z
C1660
0.1U_0402_16V4Z
1
2
C1002
1000P_0402_50V7K
@
C1002
1000P_0402_50V7K
@
1
2
C1676 0.1U_0402_16V4ZC1676 0.1U_0402_16V4Z
1 2
C1658
0.1U_0402_16V4Z
C1658
0.1U_0402_16V4Z
1
2
R1177
FBMA-L11-160808-121LMT_0603
R1177
FBMA-L11-160808-121LMT_0603
1 2
C1661
10U_0603_6.3V6M
C1661
10U_0603_6.3V6M
1
2
C
B
E
Q135
2SC2411K_SOT23-3
C
B
E
Q135
2SC2411K_SOT23-3
1
2
3
C1666
4.7U_0603_6.3V6K
C1666
4.7U_0603_6.3V6K
1 2
R1318
2.4K_0402_1%
R1318
2.4K_0402_1%
1 2
L128
FBMA-L11-201209-221LMA30T_0805
L128
FBMA-L11-201209-221LMA30T_0805
12
R1333
22K_0402_5%
R1333
22K_0402_5%
1 2
C1659
0.1U_0402_16V4Z
C1659
0.1U_0402_16V4Z
1
2
C1665 1000P_0402_50V7KC1665 1000P_0402_50V7K
1 2
C1673
22P_0402_50V8J
@
C1673
22P_0402_50V8J
@
1 2
J21
JUMP_43X39@
J21
JUMP_43X39@
1
122
C1672
2.2U_0402_6.3V6M
C1672
2.2U_0402_6.3V6M
1
2
U100
ALC271X-VB6-CG_QFN48_6X6271X@
U100
ALC271X-VB6-CG_QFN48_6X6271X@
LINE2_L
14
LINE2_R
15
MIC2_R
17
MIC2_L
16
LINE1_L
23
LINE1_R
24
MIC1_L
21
MIC1_R
22
MIC2_VREFO
29
MIC1_VREFO_L
31
MIC1_VREFO_R
30
SENSE A
13
PCBEEP 12
SPK_OUT_L+ 40
SPK_OUT_L- 41
MONO_OUT 20
RESET# 11
SYNC 10
BCLK 6
SDATA_OUT 5
SDATA_IN 8
GPIO0/DMIC_DATA 2
GPIO1/DMIC_CLK 3
CBP
36
CBN
35
VREF 27
DVDD 1
DVDD_IO 9
AVDD1 25
AVDD2 38
HPOUT_L 32
EAPD
47
SPDIFO
48
PVDD2 46
DVSS
7
CPVEE
34
HPOUT_R 33
SENSE B
18
LDD_CAP
28
PD# 4
JDREF
19
AVSS1 26
AVSS2 37
SPK_OUT_R+ 45
SPK_OUT_R- 44
PVDD1 39
PVSS1 42
PVSS2 43
GND
49
R1326 39.2K_0402_1%R1326 39.2K_0402_1%
12
R1185 FBMA-L11-160808-121LMT_0603R1185 FBMA-L11-160808-121LMT_0603
1 2
J18
JUMP_43X39@
J18
JUMP_43X39@
1
122
C1678
10U_0805_10V4Z
C1678
10U_0805_10V4Z
1
2
D49
AZ5125-02S.R7G_SOT23-3
D49
AZ5125-02S.R7G_SOT23-3
2
3
1

5
5
4
4
3
3
2
2
1
1
D D
C C
B B
A A
MIC1_L
MIC1_R
MIC1_L_1
MIC1_R_1
HPOUT_L_2
HPOUT_R_2
HP_PLUG#
HPOUT_R_1
HPOUT_L_1
HP_PLUG#
MIC_PLUG#
HP_RIGHT
HP_LEFT
HPOUT_L_2
HPOUT_R_2
MIC1_L_R
MIC1_R_R
COM_MIC
HP_LEFT(19)
HP_RIGHT(19)
MIC1_R(19)
MIC_PLUG#(19)
MIC1_L(19)
HP_PLUG#(19)
COM_MIC(19)
+MIC1_VREFO
Title
Size Document Number Rev
Date: Sheet of
Security Classification
Compal Secret Data
THIS SHEET OF ENGINEERING DRAWING IS THE PROPRIETARY PROPERTY OF COMPAL ELECTRONICS, INC. AND CONTAINS CONFIDENTIAL
AND TRADE SECRET INFORMATION. THIS SHEET MAY NOT BE TRANSFERED FROM THE CUSTODY OF THE COMPETENT DIVISION OF R&D
DEPARTMENT EXCEPT AS AUTHORIZED BY COMPAL ELECTRONICS, INC. NEITHER THIS SHEET NOR THE INFORMATION IT CONTAINS
MAY BE USED BY OR DISCLOSED TO ANY THIRD PARTY WITHOUT PRIOR WRITTEN CONSENT OF COMPAL ELECTRONICS, INC.
Issued Date
Deciphered Date
0.1
JACK / HP / SPK
Custom
20 37Friday, March 02, 2012
2010/08/27 2011/08/27
Title
Size Document Number Rev
Date: Sheet of
Security Classification
Compal Secret Data
THIS SHEET OF ENGINEERING DRAWING IS THE PROPRIETARY PROPERTY OF COMPAL ELECTRONICS, INC. AND CONTAINS CONFIDENTIAL
AND TRADE SECRET INFORMATION. THIS SHEET MAY NOT BE TRANSFERED FROM THE CUSTODY OF THE COMPETENT DIVISION OF R&D
DEPARTMENT EXCEPT AS AUTHORIZED BY COMPAL ELECTRONICS, INC. NEITHER THIS SHEET NOR THE INFORMATION IT CONTAINS
MAY BE USED BY OR DISCLOSED TO ANY THIRD PARTY WITHOUT PRIOR WRITTEN CONSENT OF COMPAL ELECTRONICS, INC.
Issued Date
Deciphered Date
0.1
JACK / HP / SPK
Custom
20 37Friday, March 02, 2012
2010/08/27 2011/08/27
Title
Size Document Number Rev
Date: Sheet of
Security Classification
Compal Secret Data
THIS SHEET OF ENGINEERING DRAWING IS THE PROPRIETARY PROPERTY OF COMPAL ELECTRONICS, INC. AND CONTAINS CONFIDENTIAL
AND TRADE SECRET INFORMATION. THIS SHEET MAY NOT BE TRANSFERED FROM THE CUSTODY OF THE COMPETENT DIVISION OF R&D
DEPARTMENT EXCEPT AS AUTHORIZED BY COMPAL ELECTRONICS, INC. NEITHER THIS SHEET NOR THE INFORMATION IT CONTAINS
MAY BE USED BY OR DISCLOSED TO ANY THIRD PARTY WITHOUT PRIOR WRITTEN CONSENT OF COMPAL ELECTRONICS, INC.
Issued Date
Deciphered Date
0.1
JACK / HP / SPK
Custom
20 37Friday, March 02, 2012
2010/08/27 2011/08/27
MIC JACK
Headphone Out
R1194
4.7K_0402_5%
R1194
4.7K_0402_5%
12
R1187
47_0603_1%
R1187
47_0603_1%
1 2
R1186
47_0603_1%
R1186
47_0603_1%
1 2
C1558
220P_0402_50V7K
C1558
220P_0402_50V7K
1
2
D63
AZ5125-02S.R7G_SOT23-3
D63
AZ5125-02S.R7G_SOT23-3
2
3
1
C1541
330P_0402_50V7K
C1541
330P_0402_50V7K
1
2
C1557
220P_0402_50V7K
C1557
220P_0402_50V7K
1
2
JHP1
SINGA_2SJ2326-001111
CONN@
JHP1
SINGA_2SJ2326-001111
CONN@
1
6
3
4
2
5
D53
CH751H-40PT_SOD323-2
D53
CH751H-40PT_SOD323-2
21
D52
AZ5125-02S.R7G_SOT23-3
D52
AZ5125-02S.R7G_SOT23-3
2
3
1
L115
FBMA-L11-160808-800LMT_0603
L115
FBMA-L11-160808-800LMT_0603
1 2
JMIC1
SINGA_2SJ-A960-C01
CONN@
JMIC1
SINGA_2SJ-A960-C01
CONN@
1
2
3
4
5
6
L114
FBMA-L11-160808-800LMT_0603
L114
FBMA-L11-160808-800LMT_0603
1 2
D68
AZ5125-02S.R7G_SOT23-3
D68
AZ5125-02S.R7G_SOT23-3
2
3
1
R1195
4.7K_0402_5%
R1195
4.7K_0402_5%
12
L116
FBMA-L11-160808-800LMT_0603
L116
FBMA-L11-160808-800LMT_0603
1 2
D55
AZ5125-02S.R7G_SOT23-3
D55
AZ5125-02S.R7G_SOT23-3
2
3
1
L117
FBMA-L11-160808-800LMT_0603
L117
FBMA-L11-160808-800LMT_0603
1 2
R1198 1K_0603_5%R1198 1K_0603_5%
1 2
D54
CH751H-40PT_SOD323-2
D54
CH751H-40PT_SOD323-2
21
R1197 1K_0603_5%R1197 1K_0603_5%
1 2
C1542
330P_0402_50V7K
C1542
330P_0402_50V7K
1
2

5
5
4
4
3
3
2
2
1
1
D D
C C
B B
A A
+5VS_ODD
SATA_DTX_C_IRX_P0
SATA_DTX_IRX_N0
SATA_DTX_IRX_P0
SATA_ITX_DRX_N0
SATA_ITX_DRX_P0
SATA_DTX_C_IRX_N0
+5VS_HDD
+5VS_ODD
ODD_DA#_R
ODD_DA#_R
ODD_PWR(13)
SATA_ITX_DRX_P0(13)
SATA_DTX_C_IRX_N0(13)
SATA_DTX_C_IRX_P0(13)
SATA_ITX_DRX_N0(13)
ODD_DETECT#(14)
SATA_DTX_C_IRX_P1(13)
SATA_DTX_C_IRX_N1(13)
SATA_ITX_DRX_P1(13)
SATA_ITX_DRX_N1(13)
ODD_DA#_FCH(14)
+3VS
+5VS
+3VS
+5VS
+3VS
+5VS
+3VS
Title
Size Document Number Rev
Date: Sheet of
Security Classification
Compal Secret Data
THIS SHEET OF ENGINEERING DRAWING IS THE PROPRIETARY PROPERTY OF COMPAL ELECTRONICS, INC. AND CONTAINS CONFIDENTIAL
AND TRADE SECRET INFORMATION. THIS SHEET MAY NOT BE TRANSFERED FROM THE CUSTODY OF THE COMPETENT DIVISION OF R&D
DEPARTMENT EXCEPT AS AUTHORIZED BY COMPAL ELECTRONICS, INC. NEITHER THIS SHEET NOR THE INFORMATION IT CONTAINS
MAY BE USED BY OR DISCLOSED TO ANY THIRD PARTY WITHOUT PRIOR WRITTEN CONSENT OF COMPAL ELECTRONICS, INC.
Issued Date
Deciphered Date
0.1
HDD & ODD CONN
Custom
21 37Friday, March 02, 2012
2010/08/04 2010/08/04
Compal Electronics, Inc.
LA-8531P
Title
Size Document Number Rev
Date: Sheet of
Security Classification
Compal Secret Data
THIS SHEET OF ENGINEERING DRAWING IS THE PROPRIETARY PROPERTY OF COMPAL ELECTRONICS, INC. AND CONTAINS CONFIDENTIAL
AND TRADE SECRET INFORMATION. THIS SHEET MAY NOT BE TRANSFERED FROM THE CUSTODY OF THE COMPETENT DIVISION OF R&D
DEPARTMENT EXCEPT AS AUTHORIZED BY COMPAL ELECTRONICS, INC. NEITHER THIS SHEET NOR THE INFORMATION IT CONTAINS
MAY BE USED BY OR DISCLOSED TO ANY THIRD PARTY WITHOUT PRIOR WRITTEN CONSENT OF COMPAL ELECTRONICS, INC.
Issued Date
Deciphered Date
0.1
HDD & ODD CONN
Custom
21 37Friday, March 02, 2012
2010/08/04 2010/08/04
Compal Electronics, Inc.
LA-8531P
Title
Size Document Number Rev
Date: Sheet of
Security Classification
Compal Secret Data
THIS SHEET OF ENGINEERING DRAWING IS THE PROPRIETARY PROPERTY OF COMPAL ELECTRONICS, INC. AND CONTAINS CONFIDENTIAL
AND TRADE SECRET INFORMATION. THIS SHEET MAY NOT BE TRANSFERED FROM THE CUSTODY OF THE COMPETENT DIVISION OF R&D
DEPARTMENT EXCEPT AS AUTHORIZED BY COMPAL ELECTRONICS, INC. NEITHER THIS SHEET NOR THE INFORMATION IT CONTAINS
MAY BE USED BY OR DISCLOSED TO ANY THIRD PARTY WITHOUT PRIOR WRITTEN CONSENT OF COMPAL ELECTRONICS, INC.
Issued Date
Deciphered Date
0.1
HDD & ODD CONN
Custom
21 37Friday, March 02, 2012
2010/08/04 2010/08/04
Compal Electronics, Inc.
LA-8531P
Need to check, CRB
IRLML6401 Rds(on)=50mohm, Id=4.3A
8/13
Reserve zero power ODD Function
100mils
SATA ODD FFC Conn.
SATA HDD Conn.
SATA ODD Conn.
G
D
S
Q84
AO3413_SOT23-3
ZERO@
G
D
S
Q84
AO3413_SOT23-3
ZERO@
2
13
R736
10K_0402_5%
ZERO@
R736
10K_0402_5%
ZERO@
1 2
C657 0.01U_0402_16V7KC657 0.01U_0402_16V7K
1 2
R1216 0_0402_5%ZERO@R1216 0_0402_5%ZERO@
1 2
R732
1M_0402_5%
ZERO@R732
1M_0402_5%
ZERO@
12
R955 0_0805_5%ODD@R955 0_0805_5%ODD@
1 2
C663
1000P_0402_50V7K
C663
1000P_0402_50V7K
1
2
C659 0.01U_0402_16V7KC659 0.01U_0402_16V7K
1 2
R737
1M_0402_5%
ZERO@R737
1M_0402_5%
ZERO@
12
JODD1
ACES_85201-1205N
CONN@
JODD1
ACES_85201-1205N
CONN@
1
1
2
2
3
3
4
4
5
5
6
6
7
7
8
8
9
9
10
10
11
11
12
12 GND 13
GND 14
R763 0_0402_5%ZERO@R763 0_0402_5%ZERO@
1 2
G
D
S
Q85
2N7002_SOT23
ZERO@
G
D
S
Q85
2N7002_SOT23
ZERO@
2
13
G
D
S
Q88
2N7002_SOT23
ZERO@
G
D
S
Q88
2N7002_SOT23
ZERO@
2
13
C990
1000P_0402_50V7K
ZERO@C990
1000P_0402_50V7K
ZERO@
1
2
JHDD1
OCTEK_SAT-22DD1G
CONN@
JHDD1
OCTEK_SAT-22DD1G
CONN@
GND
1
RX+
2
RX-
3
GND
4
TX-
5
TX+
6
GND
7
3.3V
8
3.3V
9
3.3V
10
GND
11
GND
12
GND
13
5V
14
5V
15
5V
16
GND
17
Rsv
18
GND
19
12V
20
12V
21
12V
22
GND
23
GND
24
C660
10U_0603_6.3V6M
C660
10U_0603_6.3V6M
1
2
C639
0.1U_0402_16V4Z
C639
0.1U_0402_16V4Z
1
2
R405 0_0805_5%R405 0_0805_5%
1 2
C662
0.1U_0402_16V4Z
C662
0.1U_0402_16V4Z
1
2
R152
0_0402_5%
ZERO@R152
0_0402_5%
ZERO@
1 2
R735
10K_0402_5%
ZERO@R735
10K_0402_5%
ZERO@
1 2
C661
1U_0402_6.3V4Z
C661
1U_0402_6.3V4Z
1
2

5
5
4
4
3
3
2
2
1
1
D D
C C
B B
A A
EC_PME#
ACIN
KSO1
KSO2
CALIBRATE#
RTC_CLK
EC_PME#
WLAN_LED#
EC_CRY1 EC_CRY2
ADP_I
PWR_LED
E51RXD_P80CLK
E51TXD_P80DATA
AD_BID0
EC_SMB_DA2
KSI1
KSI6
KSI5
KSI7
KSO1
KSO0
KSO2
KSO4
KSO3
KSO5
KSO6
KSO7
KSO8
KSO12
KSO10
KSO13
KSO11
KSO9
KSO15
KSO14
KSI2
KSI0
KSI3
KSI4
EC_CRY2
EC_CRY1
LPC_AD0
LPC_AD1
SERIRQ
LPC_AD3
LPC_AD2
LPC_FRAME#
LPC_CLK0_EC
TP_DATA
TP_CLK
EC_SMB_DA2
EC_SMB_CK1
EC_SMB_DA1
EC_SMB_CK2
BEEP#
BKOFF#
EC_SMI#
EC_SCI#
EC_LID_OUT#
SLP_S3#
SLP_S5#
IREF
DAC_BRIG
EN_DFAN1
VR_ON
SYSON
BT_ON#
EC_GA20
EC_KBRST#
AD_BID0
ECAGND
BATT_TEMP
EC_RSMRST#
FAN_SPEED1
BATT_BLUE_LED#
BATT_AMB_LED#
E51RXD_P80CLK
E51TXD_P80DATA
+EC_VCCA
ECAGND
ECAGND
KSO16
KSI[0..7]
KSO[0..17]
AD_PID0
EC_SMB_DA1
EC_SMB_CK1
PWR_SUSP_LED
PBTN_OUT#
SUSP#
3S/4S#
VR_ON
EC_SMB_CK2
VLDT_EN
MINI1_LED#
ENBKL
ACOFF
AD_PID0
EC_MUTE#
TP_DATA
TP_CLK
BATT_TEMP
LID_SW#
KSO17
+EC_VCC
+EC_VCC
GPXO07
GPIO18FCH_PWRGD
EAPD
LID_SW#
9012_PH1
9012_VCIN
EC_THERM
EC_THERM
GPXO07
PBTN_OUT#
WL_OFF#
ENBKL
EC_ON
ON/OFF
3S/4S#
VGATE
ACIN
VR_ON
9012_PH1
9012_VCIN
LAN_PWR_EN#
LPC_FRAME#(12)
LPC_AD2(12)
LPC_AD0(12)
LPC_AD3(12)
LPC_AD1(12)
SERIRQ(12)
A_RST#(12)
LPC_CLK0_EC(12,16)
TP_DATA (23)
TP_CLK (23)
EC_SMB_DA1(31)
EC_SMB_CK2(4)
EC_SMB_DA2(4)
EC_SMB_CK1(31)
BEEP# (19)
FSTCHG (29)
EC_SMI#(14)
BKOFF# (9)
EC_SCI#(14)
SLP_S3#(14)
SLP_S5#(14) EC_LID_OUT# (14)
DAC_BRIG (9)
EN_DFAN1 (26)
IREF (29)
VR_ON (34)
SYSON (27,32)
BT_ON#(24)
EC_KBRST#(14)
EC_GA20(14)
BATT_TEMP (31)
EC_RSMRST# (14)
FAN_SPEED1(26)
E51RXD_P80CLK (25)
E51TXD_P80DATA (25)
EC_SPICLK (23)
EC_SPICS#/FSEL# (23)
EC_SO_SPI_SI (23)
EC_SI_SPI_SO (23)
ACOFF (28,29)
ADP_I (29)
EC_MUTE# (19)
PWR_LED (23)
PWR_SUSP_LED(23)
VLDT_EN (27)
SUSP# (27,32,33)
CALIBRATE# (29)
EC_PME# (17)
KSI[0..7] (23)
KSO[0..17] (23)
BATT_BLUE_LED# (23)
BATT_AMB_LED# (23)
MINI1_LED#(25)
WLAN_LED#(23)
RTC_CLK(12,16)
FCH_PWRGD (14,34)
MAINPWON (30,31)
EAPD (19)
LID_SW# (23)
9012_PH1 (31)
9012_VCIN (31)
EC_THERM# (4,12)
PBTN_OUT# (14)
WL_OFF# (25)
ENBKL (4,9)
EC_ON (26,30)
ON/OFF (26)
3S/4S# (29)
VGATE (34)
ACIN (27,29)
EC_BT_OFF# (25)
WLAN_PME# (25)
WLAN_PWR_ON(25)
LAN_PWR_EN#(17)
+3VALW
+3VALW
+3VALW
+3VALW
+3VALW
+3VALW
+5VS
+3VS+3VALW
+3VLP
+3VALW
+3VLP
Title
Size Document Number Rev
Date: Sheet of
Security Classification
Compal Secret Data
THIS SHEET OF ENGINEERING DRAWING IS THE PROPRIETARY PROPERTY OF COMPAL ELECTRONICS, INC. AND CONTAINS CONFIDENTIAL
AND TRADE SECRET INFORMATION. THIS SHEET MAY NOT BE TRANSFERED FROM THE CUSTODY OF THE COMPETENT DIVISION OF R&D
DEPARTMENT EXCEPT AS AUTHORIZED BY COMPAL ELECTRONICS, INC. NEITHER THIS SHEET NOR THE INFORMATION IT CONTAINS
MAY BE USED BY OR DISCLOSED TO ANY THIRD PARTY WITHOUT PRIOR WRITTEN CONSENT OF COMPAL ELECTRONICS, INC.
Issued Date
Deciphered Date
LA-8531P
0.1
EC ENE KB930
Custom
22 37Friday, March 02, 2012
2010/08/04 2010/08/04
Compal Electronics, Inc.
Title
Size Document Number Rev
Date: Sheet of
Security Classification
Compal Secret Data
THIS SHEET OF ENGINEERING DRAWING IS THE PROPRIETARY PROPERTY OF COMPAL ELECTRONICS, INC. AND CONTAINS CONFIDENTIAL
AND TRADE SECRET INFORMATION. THIS SHEET MAY NOT BE TRANSFERED FROM THE CUSTODY OF THE COMPETENT DIVISION OF R&D
DEPARTMENT EXCEPT AS AUTHORIZED BY COMPAL ELECTRONICS, INC. NEITHER THIS SHEET NOR THE INFORMATION IT CONTAINS
MAY BE USED BY OR DISCLOSED TO ANY THIRD PARTY WITHOUT PRIOR WRITTEN CONSENT OF COMPAL ELECTRONICS, INC.
Issued Date
Deciphered Date
LA-8531P
0.1
EC ENE KB930
Custom
22 37Friday, March 02, 2012
2010/08/04 2010/08/04
Compal Electronics, Inc.
Title
Size Document Number Rev
Date: Sheet of
Security Classification
Compal Secret Data
THIS SHEET OF ENGINEERING DRAWING IS THE PROPRIETARY PROPERTY OF COMPAL ELECTRONICS, INC. AND CONTAINS CONFIDENTIAL
AND TRADE SECRET INFORMATION. THIS SHEET MAY NOT BE TRANSFERED FROM THE CUSTODY OF THE COMPETENT DIVISION OF R&D
DEPARTMENT EXCEPT AS AUTHORIZED BY COMPAL ELECTRONICS, INC. NEITHER THIS SHEET NOR THE INFORMATION IT CONTAINS
MAY BE USED BY OR DISCLOSED TO ANY THIRD PARTY WITHOUT PRIOR WRITTEN CONSENT OF COMPAL ELECTRONICS, INC.
Issued Date
Deciphered Date
LA-8531P
0.1
EC ENE KB930
Custom
22 37Friday, March 02, 2012
2010/08/04 2010/08/04
Compal Electronics, Inc.
Place on MiniCard door
Analog Project ID definition
For LED INV_PWM freq to 1K
Reserve for EMI, close to EC
No use for Scheck list
For EC Tools
Ra
Rb
20mil
Ra
Rb
Analog Board ID definition
change to 10pF ,12/28 PVT
High Active
Low Active (+1.5V)
near EC side
R475 100K_0402_5%R475 100K_0402_5%
12
R465 4.7K_0402_5%R465 4.7K_0402_5%
1 2
C724
0.1U_0402_16V4Z
C724
0.1U_0402_16V4Z
1
2
R1612 10K_0402_5%R1612 10K_0402_5%
1 2
C1782
0.01U_0402_25V7K
C1782
0.01U_0402_25V7K
12
R489 0_0402_5%R489 0_0402_5%
1 2
R488 100K_0402_5%R488 100K_0402_5%
12
C735
0.1U_0402_16V4Z
@
C735
0.1U_0402_16V4Z
@
1
2
JP7
ACES_85205-0400
@
JP7
ACES_85205-0400
@
11
22
33
44
R888 0_0402_5%R888 0_0402_5%
1 2
C726
0.1U_0402_16V4Z
C726
0.1U_0402_16V4Z
1
2
R470
56K_0402_5%
R470
56K_0402_5%
1 2
C731 0.01U_0402_16V7KC731 0.01U_0402_16V7K
12
C741 100P_0402_50V8JC741 100P_0402_50V8J
12
C730
0.1U_0402_16V4Z
C730
0.1U_0402_16V4Z
1
2
R14910_0402_5%
@
R14910_0402_5%
@
1 2
L84
BLM18AG601SN1D_2P
L84
BLM18AG601SN1D_2P
1 2
C727
0.1U_0402_16V4Z
C727
0.1U_0402_16V4Z
1
2
LPC & MISC
Int. K/B
Matrix
SM Bus
GPIO
GPIO
AD Input
PWM Output
DA Output
PS2 Interface
SPI Device Interface
SPI Flash ROM
GPO
GPI
U26
KB930QF A1 LQFP 128P
930@
LPC & MISC
Int. K/B
Matrix
SM Bus
GPIO
GPIO
AD Input
PWM Output
DA Output
PS2 Interface
SPI Device Interface
SPI Flash ROM
GPO
GPI
U26
KB930QF A1 LQFP 128P
930@
GA20/GPIO00
1
KBRST#/GPIO01
2
SERIRQ#
3
LFRAME#
4
LAD3
5
PM_SLP_S3#/GPIO04
6
LAD2
7
LAD1
8
VCC 9
LAD0
10
GND
11
PCICLK
12
PCIRST#/GPIO05
13
PM_SLP_S5#/GPIO07
14
EC_SMI#/GPIO08
15
LID_SW#/GPIO0A
16
SUSP#/GPIO0B
17
PBTN_OUT#/GPIO0C
18
EC_PME#/GPIO0D
19
SCI#/GPIO0E
20
INVT_PWM/PWM1/GPIO0F 21
VCC 22
BEEP#/PWM2/GPIO10 23
GND
24
EC_THERM#/GPIO11
25
FANPWM1/GPIO12 26
ACOFF/FANPWM2/GPIO13 27
FAN_SPEED1/FANFB1/GPIO14
28
FANFB2/GPIO15
29
EC_TX/GPIO16
30
EC_RX/GPIO17
31
ON_OFF/GPIO18
32
VCC 33
PWR_LED#/GPIO19
34
GND
35
NUMLED#/GPIO1A
36
ECRST#
37
CLKRUN#/GPIO1D
38
KSO0/GPIO20
39
KSO1/GPIO21
40
KSO2/GPIO22
41
KSO3/GPIO23
42
KSO4/GPIO24
43
KSO5/GPIO25
44
KSO6/GPIO26
45
KSO7/GPIO27
46
KSO8/GPIO28
47
KSO9/GPIO29
48
KSO10/GPIO2A
49
KSO11/GPIO2B
50
KSO12/GPIO2C
51
KSO13/GPIO2D
52
KSO14/GPIO2E
53
KSO15/GPIO2F
54
KSI0/GPIO30
55
KSI1/GPIO31
56
KSI2/GPIO32
57
KSI3/GPIO33
58
KSI4/GPIO34
59
KSI5/GPIO35
60
KSI6/GPIO36
61
KSI7/GPIO37
62
BATT_TEMP/AD0/GPIO38 63
BATT_OVP/AD1/GPIO39 64
ADP_I/AD2/GPIO3A 65
AD3/GPIO3B 66
AVCC 67
DAC_BRIG/DA0/GPIO3C 68
AGND
69
EN_DFAN1/DA1/GPIO3D 70
IREF/DA2/GPIO3E 71
DA3/GPIO3F 72
CIR_RX/GPIO40 73
CIR_RLC_TX/GPIO41 74
AD4/GPIO42 75
SELIO2#/AD5/GPIO43 76
SCL1/GPIO44
77
SDA1/GPIO45
78
SCL2/GPIO46
79
SDA2/GPIO47
80
KSO16/GPIO48
81
KSO17/GPIO49
82
PSCLK1/GPIO4A 83
PSDAT1/GPIO4B 84
PSCLK2/GPIO4C 85
PSDAT2/GPIO4D 86
TP_CLK/PSCLK3/GPIO4E 87
TP_DATA/PSDAT3/GPIO4F 88
FSTCHG/SELIO#/GPIO50 89
BATT_CHGI_LED#/GPIO52 90
CAPS_LED#/GPIO53 91
BATT_LOW_LED#/GPIO54 92
SUSP_LED#/GPIO55 93
GND
94
SYSON/GPIO56 95
VCC 96
SDICS#/GPXOA00 97
SDICLK/GPXOA01 98
SDIDO/GPXOA02 99
EC_RSMRST#/GPXO03 100
EC_LID_OUT#/GPXO04 101
EC_ON/GPXO05 102
EC_SWI#/GPXO06 103
ICH_PWROK/GPXO06 104
BKOFF#/GPXO08 105
WL_OFF#/GPXO09 106
GPXO10 107
GPXO11 108
SDIDI/GPXID0 109
PM_SLP_S4#/GPXID1 110
VCC 111
ENBKL/GPXID2 112
GND
113
GPXID3 114
GPXID4 115
GPXID5 116
GPXID6 117
GPXID7 118
SPIDI/RD# 119
SPIDO/WR# 120
VR_ON/XCLK32K/GPIO57 121
XCLK1
122
XCLK0
123 V18R 124
VCC 125
SPICLK/GPIO58 126
AC_IN/GPIO59 127
SPICS# 128
R889
100K_0402_5%
R889
100K_0402_5%
12
C733 0.1U_0402_16V4ZC733 0.1U_0402_16V4Z
12
C729
1000P_0402_50V7K
C729
1000P_0402_50V7K
1
2
C725
0.1U_0402_16V4Z
C725
0.1U_0402_16V4Z
1
2
C783
10P_0402_50V8J
C783
10P_0402_50V8J
1
2
C736
4.7U_0603_6.3V6K
C736
4.7U_0603_6.3V6K
1
2
R852
0_0402_5%
@
R852
0_0402_5%
@
1 2
R460 4.7K_0402_5%R460 4.7K_0402_5%
1 2
R468 2.2K_0402_5%
@
R468 2.2K_0402_5%
@
1 2
R459 100K_0402_5%R459 100K_0402_5%
12
R462 47K_0402_5%R462 47K_0402_5%
12
R474 47K_0402_5%
930@
R474 47K_0402_5%
930@
1 2
R463
100K_0402_5%
@
R463
100K_0402_5%
@
1 2
G
D
S
Q138
2N7002K_SOT23-3
G
D
S
Q138
2N7002K_SOT23-3
2
13
R467 2.2K_0402_5%
@
R467 2.2K_0402_5%
@
1 2
U26
KB9012QF-A3_LQFP128_14X14
Part Number = SA00004OB20
9012@ U26
KB9012QF-A3_LQFP128_14X14
Part Number = SA00004OB20
9012@
R419 33_0402_5%R419 33_0402_5%
1 2
L85
BLM18AG601SN1D_2P
L85
BLM18AG601SN1D_2P
12
R464
8.2K_0402_5%
@
R464
8.2K_0402_5%
@
1 2
R14900_0402_5%
930@
R14900_0402_5%
930@
1 2
R497 100K_0402_5%
@
R497 100K_0402_5%
@12
R466 4.7K_0402_5%R466 4.7K_0402_5%
1 2
R1611 10K_0402_5%R1611 10K_0402_5%
1 2
C1685
20P_0402_50V8J
C1685
20P_0402_50V8J
1
2
R461 33_0402_5%
@
R461 33_0402_5%
@
12
R473 47K_0402_5%
930@
R473 47K_0402_5%
930@
1 2
R1488 0_0402_5%
930@
R1488 0_0402_5%
930@
1 2
R851
0_0402_5%
@
R851
0_0402_5%
@
1 2
C728
1000P_0402_50V7K
C728
1000P_0402_50V7K
1
2
R472 2.2K_0402_5%R472 2.2K_0402_5%
1 2
R469
100K_0402_5%
R469
100K_0402_5%
1 2
C732
22P_0402_50V8J@
C732
22P_0402_50V8J@
12
R1489 0_0402_5%
9012@
R1489 0_0402_5%
9012@
1 2
C740
15P_0402_50V8J
@
C740
15P_0402_50V8J
@1
2
C737 100P_0402_50V8JC737 100P_0402_50V8J
12
R1058
0_0402_5%9012@
R1058
0_0402_5%9012@
1 2
R476 10K_0402_5%
@
R476 10K_0402_5%
@
1 2
C734
0.1U_0402_16V4Z
@
C734
0.1U_0402_16V4Z
@
1
2
R471 2.2K_0402_5%R471 2.2K_0402_5%
1 2
X1
32.768KHZ_12.5PF_Q13MC14610002
@
X1
32.768KHZ_12.5PF_Q13MC14610002
@
OSC 4
OSC 1
NC
3
NC
2
C739
15P_0402_50V8J
@C739
15P_0402_50V8J
@
1
2

A
A
B
B
C
C
D
D
E
E
1 1
2 2
3 3
4 4
TP_CLK
TP_DATA
LEFT_BTN# RIGHT_BTN#
RIGHT_BTN#
LEFT_BTN#
LID_SW#
PWR_LED#
ON/OFFBTN#
BATT_AMB_LED#
BATT_BLUE_LED#
PWR_SUSP_LED#
PWR_LED#
KSO16
KSO17
KSI3
KSO8
KSI2
KSO9
KSO14
KSO15
KSO13
KSO12
KSI0
KSO10
KSI1
KSO11
KSI6
KSI7
KSI5
KSO0
KSO5
KSO7
KSO4
KSO6
KSO3
KSI4
KSO2
KSO1
KSI1
KSI6
KSI5
KSI7
KSO1
KSO0
KSO2
KSO4
KSO3
KSO5
KSO6
KSO7
KSO8
KSO12
KSO10
KSO13
KSO11
KSO9
KSO15
KSO14
KSI2
KSI0
KSI3
KSI4
KSO16
KSO17
KSO[0..17]
KSI[0..7]
PWR_LED#
PWR_SUSP_LED#
MEDIA_LED#
WLAN_LED#
MEDIA_LED#
SPI_WP#
+SPI_VCC
EC_SPICS#/FSEL#
SPI_HOLD#
EC_SPICLK_R
FCH_SMDATA1
FCH_SMCLK1
TP_VDD
TP_DATA
LEFT_BTN#
RIGHT_BTN#
TP_VDD
TP_CLK
LID_SW# (22)
ON/OFFBTN# (26)
BATT_BLUE_LED# (22)
BATT_AMB_LED# (22)
KSO[0..17] (22)
KSI[0..7] (22)
PWR_LED(22)
PWR_SUSP_LED(22)
WLAN_LED# (22)
CR_5IN1_LED# (18)
SATA_LED# (13)
EC_SO_SPI_SI (22)
EC_SI_SPI_SO (22)
EC_SPICS#/FSEL#(22)
EC_SPICLK (22)
FCH_SMCLK1 (14)
FCH_SMDATA1 (14)
TP_DATA (22)
TP_CLK (22)
+5VS
+3VALW
+3VS
+3VALW
+3VALW
+3VALW
+3VS
+3VALW
+3VS
+3VS
+3VS
+3VS
+3VALW
+3VALW
+3VS
+5VS
Title
Size Document Number Rev
Date: Sheet of
Security Classification
Compal Secret Data
THIS SHEET OF ENGINEERING DRAWING IS THE PROPRIETARY PROPERTY OF COMPAL ELECTRONICS, INC. AND CONTAINS CONFIDENTIAL
AND TRADE SECRET INFORMATION. THIS SHEET MAY NOT BE TRANSFERED FROM THE CUSTODY OF THE COMPETENT DIVISION OF R&D
DEPARTMENT EXCEPT AS AUTHORIZED BY COMPAL ELECTRONICS, INC. NEITHER THIS SHEET NOR THE INFORMATION IT CONTAINS
MAY BE USED BY OR DISCLOSED TO ANY THIRD PARTY WITHOUT PRIOR WRITTEN CONSENT OF COMPAL ELECTRONICS, INC.
Issued Date
Deciphered Date
0.1
KB/TP/LED/SPI ROM/PWRb
Custom
23 37Friday, March 02, 2012
2010/08/04 2010/08/04
Compal Electronics, Inc.
LA-8531P
Title
Size Document Number Rev
Date: Sheet of
Security Classification
Compal Secret Data
THIS SHEET OF ENGINEERING DRAWING IS THE PROPRIETARY PROPERTY OF COMPAL ELECTRONICS, INC. AND CONTAINS CONFIDENTIAL
AND TRADE SECRET INFORMATION. THIS SHEET MAY NOT BE TRANSFERED FROM THE CUSTODY OF THE COMPETENT DIVISION OF R&D
DEPARTMENT EXCEPT AS AUTHORIZED BY COMPAL ELECTRONICS, INC. NEITHER THIS SHEET NOR THE INFORMATION IT CONTAINS
MAY BE USED BY OR DISCLOSED TO ANY THIRD PARTY WITHOUT PRIOR WRITTEN CONSENT OF COMPAL ELECTRONICS, INC.
Issued Date
Deciphered Date
0.1
KB/TP/LED/SPI ROM/PWRb
Custom
23 37Friday, March 02, 2012
2010/08/04 2010/08/04
Compal Electronics, Inc.
LA-8531P
Title
Size Document Number Rev
Date: Sheet of
Security Classification
Compal Secret Data
THIS SHEET OF ENGINEERING DRAWING IS THE PROPRIETARY PROPERTY OF COMPAL ELECTRONICS, INC. AND CONTAINS CONFIDENTIAL
AND TRADE SECRET INFORMATION. THIS SHEET MAY NOT BE TRANSFERED FROM THE CUSTODY OF THE COMPETENT DIVISION OF R&D
DEPARTMENT EXCEPT AS AUTHORIZED BY COMPAL ELECTRONICS, INC. NEITHER THIS SHEET NOR THE INFORMATION IT CONTAINS
MAY BE USED BY OR DISCLOSED TO ANY THIRD PARTY WITHOUT PRIOR WRITTEN CONSENT OF COMPAL ELECTRONICS, INC.
Issued Date
Deciphered Date
0.1
KB/TP/LED/SPI ROM/PWRb
Custom
23 37Friday, March 02, 2012
2010/08/04 2010/08/04
Compal Electronics, Inc.
LA-8531P
To TP/B Conn.
For EC request
INT_KBD Conn.
Same as P5WE0 CNN
Pop R486 for RTS5137
EVT2 change to SN100000K00, 11/29
B
LED6
C191TBKT-CA 0603 BLUE
B
LED6
C191TBKT-CA 0603 BLUE
2 1
C768 100P_0402_50V8JC768 100P_0402_50V8J
1 2
C751 100P_0402_50V8JC751 100P_0402_50V8J
1 2
R486
100K_0402_5%
R486
100K_0402_5%
1 2
R1217 390_0402_5%R1217 390_0402_5%
1 2
B
LED7
C191TBKT-CA 0603 BLUE
B
LED7
C191TBKT-CA 0603 BLUE
2 1
R511 51_0402_1%R511 51_0402_1%
1 2
R479 0_0603_5%
930@
R479 0_0603_5%
930@
1 2
JLED1
ACES_85201-0805N
CONN@
JLED1
ACES_85201-0805N
CONN@
GND 9
GND 10
11
22
33
44
55
66
77
88
C758 100P_0402_50V8JC758 100P_0402_50V8J
1 2
B
LED3
C191TBKT-CA 0603 BLUE
B
LED3
C191TBKT-CA 0603 BLUE
2 1
Q26B
DMN66D0LDW-7_SOT363-6
Q26B
DMN66D0LDW-7_SOT363-6
34
5
R481 0_0402_5%
930@
R481 0_0402_5%
930@
1 2
C761 100P_0402_50V8JC761 100P_0402_50V8J
1 2
C747 100P_0402_50V8JC747 100P_0402_50V8J
1 2
R1495 0_0402_5%
@
R1495 0_0402_5%
@12
C757 100P_0402_50V8JC757 100P_0402_50V8J
1 2
C770 100P_0402_50V8JC770 100P_0402_50V8J
1 2
C759 100P_0402_50V8JC759 100P_0402_50V8J
1 2
R478 390_0402_5%R478 390_0402_5%
1 2
C772 100P_0402_50V8JC772 100P_0402_50V8J
1 2
C750 100P_0402_50V8JC750 100P_0402_50V8J
1 2
C742 0.1U_0402_16V4Z
930@
C742 0.1U_0402_16V4Z
930@
1 2
R480 4.7K_0402_5%
930@
R480 4.7K_0402_5%
930@
1 2
C753 100P_0402_50V8JC753 100P_0402_50V8J
1 2
D13
AZ5125-02S.R7G_SOT23-3
@
D13
AZ5125-02S.R7G_SOT23-3
@
2
3
1
Q26A
DMN66D0LDW-7_SOT363-6
Q26A
DMN66D0LDW-7_SOT363-6
61
2
C749 100P_0402_50V8JC749 100P_0402_50V8J
1 2
A
LED4
LTST-C191KFKT-2CA 0603 ORANGE
A
LED4
LTST-C191KFKT-2CA 0603 ORANGE
2 1
C765 100P_0402_50V8JC765 100P_0402_50V8J
1 2
C1684
100P_0402_50V8J
C1684
100P_0402_50V8J
1
2
U29
NC7SZ08P5X_NL_SC70-5
U29
NC7SZ08P5X_NL_SC70-5
B2
A1
Y
4
P5
G
3
C767 100P_0402_50V8JC767 100P_0402_50V8J
1 2
C122
22P_0402_50V8J
@
C122
22P_0402_50V8J
@
1
2
R499 51_0402_1%R499 51_0402_1%
1 2
R490
100K_0402_5%
R490
100K_0402_5%
1 2
R482 4.7K_0402_5%
930@
R482 4.7K_0402_5%
930@
1 2
C771 100P_0402_50V8JC771 100P_0402_50V8J
1 2
A
LED1
LTST-C191KFKT-2CA 0603 ORANGE
A
LED1
LTST-C191KFKT-2CA 0603 ORANGE
2 1
C755 100P_0402_50V8JC755 100P_0402_50V8J
1 2
SW1
EVQPLDA15 SPST PANASONIC H1.5
SW1
EVQPLDA15 SPST PANASONIC H1.5
3
2
1
4
5
6
C752 100P_0402_50V8JC752 100P_0402_50V8J
1 2
R1218
130_0402_1%
R1218
130_0402_1%
1 2
C756 100P_0402_50V8JC756 100P_0402_50V8J
1 2
JKB1
ACES_85201-26051
CONN@
JKB1
ACES_85201-26051
CONN@
1
1
2
2
3
3
4
4
5
5
6
6
7
7
8
8
9
9
10
10
11
11
12
12
13
13
14
14
15
15
16
16
17
17
18
18
19
19
20
20
21
21
22
22
23
23
24
24
25
25
26
26 G1 27
G2 28
D11
AZ5125-02S.R7G_SOT23-3
@
D11
AZ5125-02S.R7G_SOT23-3
@
2
3
1
R498 390_0402_5%R498 390_0402_5%
1 2
C766 100P_0402_50V8JC766 100P_0402_50V8J
1 2
C748 100P_0402_50V8JC748 100P_0402_50V8J
1 2
R477 750_0402_1%@R477 750_0402_1%@
1 2
C754 100P_0402_50V8JC754 100P_0402_50V8J
1 2
C1683
100P_0402_50V8J
C1683
100P_0402_50V8J
1
2
A
LED2
LTST-C191KFKT-2CA 0603 ORANGE
A
LED2
LTST-C191KFKT-2CA 0603 ORANGE
2 1
ACES_FAN10-08203-9800
JTP1
PCB Footprint = ACES_FAN10-08203-9800_8P-T
ACES_85201-0605N
Part Number = SP01000LB00
CONN@
ACES_FAN10-08203-9800
JTP1
PCB Footprint = ACES_FAN10-08203-9800_8P-T
ACES_85201-0605N
Part Number = SP01000LB00
CONN@
11
22
33
44
55
66
77
88
GND 9
GND 10
U27
MX25L1605DM2I-12G SOP 8P
SA000041N00
930@
U27
MX25L1605DM2I-12G SOP 8P
SA000041N00
930@
CS#
1
SO 2
WP#
3
GND
4SI 5
SCLK 6
HOLD#
7
VCC 8
C769 100P_0402_50V8JC769 100P_0402_50V8J
1 2
C760 100P_0402_50V8JC760 100P_0402_50V8J
1 2
C763 100P_0402_50V8JC763 100P_0402_50V8J
1 2
R1494 0_0402_5%R1494 0_0402_5%
12
B
LED5
C191TBKT-CA 0603 BLUE
B
LED5
C191TBKT-CA 0603 BLUE
2 1
C745
0.1U_0402_16V4Z
C745
0.1U_0402_16V4Z
R487
100K_0402_5%
R487
100K_0402_5%
1 2
C762 100P_0402_50V8JC762 100P_0402_50V8J
1 2
SW2
EVQPLDA15 SPST PANASONIC H1.5
SW2
EVQPLDA15 SPST PANASONIC H1.5
3
2
1
4
5
6
C764 100P_0402_50V8JC764 100P_0402_50V8J
1 2

A
A
B
B
C
C
D
D
E
E
1 1
2 2
3 3
4 4
USB30_N10_R
USB30_P10_RUSB30_P10
USB30_N10 USB30_N10_R
USB30_P10_R
SYSON#
USB20_P0
USB20_P1
USB30_P10_R
USB30_N10_R
USB30RXP_LUSB30RXP_L
USB30TXN_L
USB30RXN_L
USB30TXN_L
USB30RXN_L
USB30TXP_LUSB30TXP_L
USB30TXP_L
USB30TXN_L
USB30RXN_L
USB30RXP_L
USB30RXN
USB30RXP
USB30RXN_L
USB30RXP_L
USB30TXN_L
USB30TXP_LUSB30TXP
USB30TXN
USB20_N0
USB20_N1
USB30_N10(14)
USB30_P10(14)
BT_ON#(22)
USB20_N6 (14)
USB20_P6 (14)
SYSON# (27)
USB20_N0 (14)
USB20_P0 (14)
USB20_P1 (14)
USB20_N1 (14)
SYSON#(27)
USB_OC0# (14)
USB30TXN(14)
USB30TXP(14)
USB30_MRX_DTX_N0(14)
USB30_MRX_DTX_P0(14)
+5VALW
+USB_VCCA
+3VS
+BT_VCC
+3VALW
+BT_VCC
+5VALW +USB_VCCA
+3VALW
Title
Size Document Number Rev
Date: Sheet of
Security Classification
Compal Secret Data
THIS SHEET OF ENGINEERING DRAWING IS THE PROPRIETARY PROPERTY OF COMPAL ELECTRONICS, INC. AND CONTAINS CONFIDENTIAL
AND TRADE SECRET INFORMATION. THIS SHEET MAY NOT BE TRANSFERED FROM THE CUSTODY OF THE COMPETENT DIVISION OF R&D
DEPARTMENT EXCEPT AS AUTHORIZED BY COMPAL ELECTRONICS, INC. NEITHER THIS SHEET NOR THE INFORMATION IT CONTAINS
MAY BE USED BY OR DISCLOSED TO ANY THIRD PARTY WITHOUT PRIOR WRITTEN CONSENT OF COMPAL ELECTRONICS, INC.
Issued Date
Deciphered Date
0.1
USB/BT
Custom
24 37Friday, March 02, 2012
2010/08/04 2010/08/04
Compal Electronics, Inc.
LA-8531P
Title
Size Document Number Rev
Date: Sheet of
Security Classification
Compal Secret Data
THIS SHEET OF ENGINEERING DRAWING IS THE PROPRIETARY PROPERTY OF COMPAL ELECTRONICS, INC. AND CONTAINS CONFIDENTIAL
AND TRADE SECRET INFORMATION. THIS SHEET MAY NOT BE TRANSFERED FROM THE CUSTODY OF THE COMPETENT DIVISION OF R&D
DEPARTMENT EXCEPT AS AUTHORIZED BY COMPAL ELECTRONICS, INC. NEITHER THIS SHEET NOR THE INFORMATION IT CONTAINS
MAY BE USED BY OR DISCLOSED TO ANY THIRD PARTY WITHOUT PRIOR WRITTEN CONSENT OF COMPAL ELECTRONICS, INC.
Issued Date
Deciphered Date
0.1
USB/BT
Custom
24 37Friday, March 02, 2012
2010/08/04 2010/08/04
Compal Electronics, Inc.
LA-8531P
Title
Size Document Number Rev
Date: Sheet of
Security Classification
Compal Secret Data
THIS SHEET OF ENGINEERING DRAWING IS THE PROPRIETARY PROPERTY OF COMPAL ELECTRONICS, INC. AND CONTAINS CONFIDENTIAL
AND TRADE SECRET INFORMATION. THIS SHEET MAY NOT BE TRANSFERED FROM THE CUSTODY OF THE COMPETENT DIVISION OF R&D
DEPARTMENT EXCEPT AS AUTHORIZED BY COMPAL ELECTRONICS, INC. NEITHER THIS SHEET NOR THE INFORMATION IT CONTAINS
MAY BE USED BY OR DISCLOSED TO ANY THIRD PARTY WITHOUT PRIOR WRITTEN CONSENT OF COMPAL ELECTRONICS, INC.
Issued Date
Deciphered Date
0.1
USB/BT
Custom
24 37Friday, March 02, 2012
2010/08/04 2010/08/04
Compal Electronics, Inc.
LA-8531P
(Port 1,2)
SVPE, 4.4m, 17mohm
W=80mils
ESD Change P/N SCA00001L00
Bluetooth Conn.
<NAL00 use>
W=40mils
80mil
For ESD request
R454
300_0603_5%
BT@
R454
300_0603_5%
BT@
12
C1788
10P_0402_50V8J
@
C1788
10P_0402_50V8J
@
1
2
L83
WCM2012F2S-900T04_0805
L83
WCM2012F2S-900T04_0805
1
122
33
4
4
R446
100K_0402_5%
R446
100K_0402_5%
12
R1485 0_0402_5%@R1485 0_0402_5%@
1 2
R453 10K_0402_5%
BT@
R453 10K_0402_5%
BT@
1 2
D10
L30ESDL5V0C3-2 C/A SOT23 ESD
D10
L30ESDL5V0C3-2 C/A SOT23 ESD
2
3
1
R447
10K_0402_5%
R447
10K_0402_5%
1 2
R451 0_0402_5%@R451 0_0402_5%@
1 2
L143
OCE2012120YZF_4P
L143
OCE2012120YZF_4P
1
122
33
4
4
JUSB2
ACES_85201-1205N
CONN@
JUSB2
ACES_85201-1205N
CONN@
11
22
33
44
55
66
77
88
99
10 10
11 11
12 12
GND
13
GND
14
G
D
S
Q25
2N7002_SOT23
BT@
G
D
S
Q25
2N7002_SOT23
BT@
2
13
C719
1U_0402_6.3V4Z
BT@
C719
1U_0402_6.3V4Z
BT@
1
2
+
C711
220U_6.3V_M
+
C711
220U_6.3V_M
12
U24
AP2301MPG-13_MSOP8
U24
AP2301MPG-13_MSOP8
FLG 5
VIN
3VOUT 6
GND
1
EN
4
VOUT 7
VIN
2VOUT 8
EPAD
9
R1624
300_0402_5%
@
R1624
300_0402_5%
@
12
C721
4.7U_0603_6.3V6K
BT@
C721
4.7U_0603_6.3V6K
BT@
1
2
JUSB1
ACON_TARA4-9K1311
CONN@
JUSB1
ACON_TARA4-9K1311
CONN@
SSTX-
8
SSTX+
9
GND 10
GND 11
VBUS
1
D+
3
D-
2
GND
4
SSRX-
5
SSRX+
6
GND
7
GND 13
GND 12
JBT1
ACES_87213-0800G
CONN@
JBT1
ACES_87213-0800G
CONN@
11
22
33
44
55
66
77
88
GND
9
GND
10
G
D
S
Q24
AO3413_SOT23-3
BT@
G
D
S
Q24
AO3413_SOT23-3
BT@
2
1 3
C712
470P_0402_50V7K
C712
470P_0402_50V7K
1
2
C1789
10P_0402_50V8J
@
C1789
10P_0402_50V8J
@
1
2
C720
0.1U_0402_16V4Z
BT@
C720
0.1U_0402_16V4Z
BT@
C713
4.7U_0603_6.3V6K
C713
4.7U_0603_6.3V6K
1
2
L142
OCE2012120YZF_4P
L142
OCE2012120YZF_4P
1
122
33
4
4
8
7
65
4
3
2
1
9
10
D70
YSCLAMP0524P_SLP2510P8-10-9
@
8
7
65
4
3
2
1
9
10
D70
YSCLAMP0524P_SLP2510P8-10-9
@
4
5
1
6
2
7
3
9
8
C718
0.1U_0402_16V4Z
BT@
C718
0.1U_0402_16V4Z
BT@
R1484 0_0402_5%@R1484 0_0402_5%@
1 2
C722
0.1U_0402_16V4Z
BT@C722
0.1U_0402_16V4Z
BT@
C1787
10P_0402_50V8J
@C1787
10P_0402_50V8J
@
1 2
R1483 0_0402_5%@R1483 0_0402_5%@
1 2
R448 0_0402_5%@R448 0_0402_5%@
1 2
R1623
300_0402_5%
@
R1623
300_0402_5%
@
12
R1622
300_0402_5%
@R1622
300_0402_5%
@
1 2
C714
0.1U_0402_16V4Z
C714
0.1U_0402_16V4Z
1
2
R1482 0_0402_5%@R1482 0_0402_5%@
1 2

5
5
4
4
3
3
2
2
1
1
D D
C C
B B
A A
MINI1_SMBCLK
MINI1_SMBDAT
PLT_RST#
WL_OFF#
MINI1_LED#
FCH_PCIE_WAKE#
E51TXD_P80DATA_R
WLAN_PME#
3VSWLAN_R3VSWLAN_GATE_R
3VSWLAN_GATE
3VSWLAN_GATE
E51RXD_P80CLKE51RXD_P80CLK
FCH_SMDAT0 (7,8,14)
FCH_SMCLK0 (7,8,14)
PLT_RST# (12,17,18)
WL_OFF# (22)
USB20_P2 (14)
USB20_N2 (14)
PCIE_FTX_C_DRX_P3(12)
PCIE_FTX_C_DRX_N3(12)
PCIE_FRX_DTX_P3(12)
PCIE_FRX_DTX_N3(12)
E51RXD_P80CLK(22)
CLK_PCIE_MINI1(12)
CLK_PCIE_MINI1#(12)
FCH_PCIE_WAKE#(14,17)
E51TXD_P80DATA(22)
MINI1_CLKREQ#(14)
MINI1_LED# (22)
WLAN_PWR_ON(22)
EC_BT_OFF#(22)
WLAN_PME#(22)
+1.5VS
+3VALW_WLAN
+3VALW_WLAN
+1.5VS+3VALW_WLAN
+3VALW_WLAN
+3VALW
+3VS
+3VALW
+3VALW_WLAN
Title
Size Document Number Rev
Date: Sheet of
Security Classification
Compal Secret Data
THIS SHEET OF ENGINEERING DRAWING IS THE PROPRIETARY PROPERTY OF COMPAL ELECTRONICS, INC. AND CONTAINS CONFIDENTIAL
AND TRADE SECRET INFORMATION. THIS SHEET MAY NOT BE TRANSFERED FROM THE CUSTODY OF THE COMPETENT DIVISION OF R&D
DEPARTMENT EXCEPT AS AUTHORIZED BY COMPAL ELECTRONICS, INC. NEITHER THIS SHEET NOR THE INFORMATION IT CONTAINS
MAY BE USED BY OR DISCLOSED TO ANY THIRD PARTY WITHOUT PRIOR WRITTEN CONSENT OF COMPAL ELECTRONICS, INC.
Issued Date
Deciphered Date
0.1
MINI CARD
25 37Friday, March 02, 2012
2010/08/04 2010/08/04
Compal Electronics, Inc.
LA-8531P
Title
Size Document Number Rev
Date: Sheet of
Security Classification
Compal Secret Data
THIS SHEET OF ENGINEERING DRAWING IS THE PROPRIETARY PROPERTY OF COMPAL ELECTRONICS, INC. AND CONTAINS CONFIDENTIAL
AND TRADE SECRET INFORMATION. THIS SHEET MAY NOT BE TRANSFERED FROM THE CUSTODY OF THE COMPETENT DIVISION OF R&D
DEPARTMENT EXCEPT AS AUTHORIZED BY COMPAL ELECTRONICS, INC. NEITHER THIS SHEET NOR THE INFORMATION IT CONTAINS
MAY BE USED BY OR DISCLOSED TO ANY THIRD PARTY WITHOUT PRIOR WRITTEN CONSENT OF COMPAL ELECTRONICS, INC.
Issued Date
Deciphered Date
0.1
MINI CARD
25 37Friday, March 02, 2012
2010/08/04 2010/08/04
Compal Electronics, Inc.
LA-8531P
Title
Size Document Number Rev
Date: Sheet of
Security Classification
Compal Secret Data
THIS SHEET OF ENGINEERING DRAWING IS THE PROPRIETARY PROPERTY OF COMPAL ELECTRONICS, INC. AND CONTAINS CONFIDENTIAL
AND TRADE SECRET INFORMATION. THIS SHEET MAY NOT BE TRANSFERED FROM THE CUSTODY OF THE COMPETENT DIVISION OF R&D
DEPARTMENT EXCEPT AS AUTHORIZED BY COMPAL ELECTRONICS, INC. NEITHER THIS SHEET NOR THE INFORMATION IT CONTAINS
MAY BE USED BY OR DISCLOSED TO ANY THIRD PARTY WITHOUT PRIOR WRITTEN CONSENT OF COMPAL ELECTRONICS, INC.
Issued Date
Deciphered Date
0.1
MINI CARD
25 37Friday, March 02, 2012
2010/08/04 2010/08/04
Compal Electronics, Inc.
LA-8531P
Power Primary Power (mA)
+1.5VS
+3V
+3VS
Mini Card Power Rating
500
330
1000
NormalPeak Normal
Auxiliary Power (mA)
375
250
750
5 (Not wake enable)
250 (wake enable)
same conn as P5WE0
Mini-Express Card for WLAN
Height : 6.7mm
40mil 40mil
40mil
R04 Modify
R04 Modify
R04 Modify
R04 Modify
C706
0.1U_0402_16V4Z
C706
0.1U_0402_16V4Z
1
2
C710
0.1U_0402_16V4Z
C710
0.1U_0402_16V4Z
1
2
R1625
300_0402_5%
@
R1625
300_0402_5%
@
12
C709
0.1U_0402_16V4Z
C709
0.1U_0402_16V4Z
1
2
R1619
1K_0402_5%
@
R1619
1K_0402_5%
@
1 2
C1790
10P_0402_50V8J
@
C1790
10P_0402_50V8J
@
1
2
R1618
100K_0402_5%
@
R1618
100K_0402_5%
@
1 2
R1614 0_0402_5%@R1614 0_0402_5%@
1 2
R1620
1K_0402_5%
@
R1620
1K_0402_5%
@
1 2
C707
0.1U_0402_16V4Z
C707
0.1U_0402_16V4Z
1
2
D
G
S
Q1904
AO3419L_SOT23-3
@
D
G
S
Q1904
AO3419L_SOT23-3
@
2
13
C705
4.7U_0603_6.3V6K
C705
4.7U_0603_6.3V6K
1
2
R440 0_0402_5%@R440 0_0402_5%@
1 2
R1617
0_0402_5%
@
R1617
0_0402_5%
@
1 2
D72RB751V-40_SOD323-2 @D72RB751V-40_SOD323-2 @
12
R1615 0_0402_5%R1615 0_0402_5%
1 2
C1784 0.1U_0402_16V4Z
@
C1784 0.1U_0402_16V4Z
@
1
2
C708
4.7U_0603_6.3V6K
C708
4.7U_0603_6.3V6K
1
2
R492
100K_0402_5%
R492
100K_0402_5%
1 2
Q1902B
DMN66D0LDW-7_SOT363-6
@
Q1902B
DMN66D0LDW-7_SOT363-6
@
34
5
R444 0_0603_5%
@
R444 0_0603_5%
@
1 2
Q1902A
DMN66D0LDW-7_SOT363-6
@
Q1902A
DMN66D0LDW-7_SOT363-6
@
61
2
R445
0_0402_5%
R445
0_0402_5%
1 2
R1351
100K_0402_5%
R1351
100K_0402_5%
1 2
R443 0_0603_5%
@
R443 0_0603_5%
@
1 2
C1785
0.1U_0402_16V4Z
@C1785
0.1U_0402_16V4Z
@
1
2
R1352 1K_0402_5%
@
R1352 1K_0402_5%
@
12
JMINI1
ACES_51711-0520W-001
CONN@
JMINI1
ACES_51711-0520W-001
CONN@
31
31 32 32
1
122
3
344
5
566
7
788
9
910 10
11
11 12 12
13
13 14 14
15
15 16 16
17
17 18 18
19
19 20 20
21
21 22 22
23
23 24 24
25
25 26 26
27
27 28 28
29
29 30 30
33
33
35
35
37
37
39
39
41
41
43
43
45
45
47
47
49
49
51
51
34 34
36 36
38 38
40 40
42 42
44 44
46 46
48 48
50 50
52 52
GND
53 GND 54
J25
JUMP_43X118
@J25
JUMP_43X118
@
1
122

A
A
B
B
C
C
D
D
E
E
1 1
2 2
3 3
4 4
+VCC_FAN1
+VCC_FAN1
ON/OFFBTN#
EC_ON
ON/OFFBTN#
EC_ON(22,30)
ON/OFF (22)
51_ON# (28)
FAN_SPEED1(22)
EN_DFAN1(22)
ON/OFFBTN# (23)
+3VALW +5VS
+3VS
+5VS
+3VLP
Title
Size Document Number Rev
Date: Sheet of
Security Classification
Compal Secret Data
THIS SHEET OF ENGINEERING DRAWING IS THE PROPRIETARY PROPERTY OF COMPAL ELECTRONICS, INC. AND CONTAINS CONFIDENTIAL
AND TRADE SECRET INFORMATION. THIS SHEET MAY NOT BE TRANSFERED FROM THE CUSTODY OF THE COMPETENT DIVISION OF R&D
DEPARTMENT EXCEPT AS AUTHORIZED BY COMPAL ELECTRONICS, INC. NEITHER THIS SHEET NOR THE INFORMATION IT CONTAINS
MAY BE USED BY OR DISCLOSED TO ANY THIRD PARTY WITHOUT PRIOR WRITTEN CONSENT OF COMPAL ELECTRONICS, INC.
Issued Date
Deciphered Date
0.1
Other IO/USB (right)
Custom
26 37Friday, March 02, 2012
2010/08/04 2010/08/04
Compal Electronics, Inc.
LA-8531P
Title
Size Document Number Rev
Date: Sheet of
Security Classification
Compal Secret Data
THIS SHEET OF ENGINEERING DRAWING IS THE PROPRIETARY PROPERTY OF COMPAL ELECTRONICS, INC. AND CONTAINS CONFIDENTIAL
AND TRADE SECRET INFORMATION. THIS SHEET MAY NOT BE TRANSFERED FROM THE CUSTODY OF THE COMPETENT DIVISION OF R&D
DEPARTMENT EXCEPT AS AUTHORIZED BY COMPAL ELECTRONICS, INC. NEITHER THIS SHEET NOR THE INFORMATION IT CONTAINS
MAY BE USED BY OR DISCLOSED TO ANY THIRD PARTY WITHOUT PRIOR WRITTEN CONSENT OF COMPAL ELECTRONICS, INC.
Issued Date
Deciphered Date
0.1
Other IO/USB (right)
Custom
26 37Friday, March 02, 2012
2010/08/04 2010/08/04
Compal Electronics, Inc.
LA-8531P
Title
Size Document Number Rev
Date: Sheet of
Security Classification
Compal Secret Data
THIS SHEET OF ENGINEERING DRAWING IS THE PROPRIETARY PROPERTY OF COMPAL ELECTRONICS, INC. AND CONTAINS CONFIDENTIAL
AND TRADE SECRET INFORMATION. THIS SHEET MAY NOT BE TRANSFERED FROM THE CUSTODY OF THE COMPETENT DIVISION OF R&D
DEPARTMENT EXCEPT AS AUTHORIZED BY COMPAL ELECTRONICS, INC. NEITHER THIS SHEET NOR THE INFORMATION IT CONTAINS
MAY BE USED BY OR DISCLOSED TO ANY THIRD PARTY WITHOUT PRIOR WRITTEN CONSENT OF COMPAL ELECTRONICS, INC.
Issued Date
Deciphered Date
0.1
Other IO/USB (right)
Custom
26 37Friday, March 02, 2012
2010/08/04 2010/08/04
Compal Electronics, Inc.
LA-8531P
H14
H_3P0
H14
H_3P0
1
H20
H_4P2
H20
H_4P2
1
G
D
S
Q27
2N7002_SOT23
930@
G
D
S
Q27
2N7002_SOT23
930@
2
13
R566
0_0603_5%
@
R566
0_0603_5%
@
1 2
C773
1000P_0402_50V7K
930@C773
1000P_0402_50V7K
930@
1
2
H24
H_3P4
H24
H_3P4
1
R496
10K_0402_5%
930@
R496
10K_0402_5%
930@
1 2
H17
H_3P0X3P5N
H17
H_3P0X3P5N
1
H15
H_7P0N
H15
H_7P0N
1
H26
H_3P4
H26
H_3P4
1
H21
H_4P2
H21
H_4P2
1
H4
H_3P0
H4
H_3P0
1
R567 0_0402_5%R567 0_0402_5%
1 2
H1
H_3P0
H1
H_3P0
1
R1606 0_0402_5%
9012@
R1606 0_0402_5%
9012@
1 2
H22
H_4P2
H22
H_4P2
1
H5
H_3P0
H5
H_3P0
1
D12
DAN202UT106_SC70-3
930@
D12
DAN202UT106_SC70-3
930@ 2
3
1
R1492
100K_0402_5%
9012@
R1492
100K_0402_5%
9012@
1 2
H23
H_4P2
H23
H_4P2
1
SW3
EVQPLDA15 SPST PANASONIC H1.5
@
SW3
EVQPLDA15 SPST PANASONIC H1.5
@
3
2
1
4
5
6
C822
0.01U_0402_25V4Z
@
C822
0.01U_0402_25V4Z
@
1
2
FD4
FIDUCIAL_C40M80
FD4
FIDUCIAL_C40M80
1
R495
100K_0402_5%
930@
R495
100K_0402_5%
930@
1 2
JFAN1
ACES_85205-03001
CONN@
JFAN1
ACES_85205-03001
CONN@
1
2
3
H7
H_3P0
H7
H_3P0
1
FD3
FIDUCIAL_C40M80
FD3
FIDUCIAL_C40M80
1
U37
APL5607KI-TRG_SO8
U37
APL5607KI-TRG_SO8
EN
1
VIN
2
VOUT
3
VSET
4
GND 8
GND 7
GND 6
GND 5
H8
H_3P0
H8
H_3P0
1
C821 10U_0603_6.3V6MC821 10U_0603_6.3V6M
1 2
FD2
FIDUCIAL_C40M80
FD2
FIDUCIAL_C40M80
1
C824
1000P_0402_50V7K
C824
1000P_0402_50V7K
1 2
H28
H_3P0N
H28
H_3P0N
1
FD1
FIDUCIAL_C40M80
FD1
FIDUCIAL_C40M80
1
H27
H_3P4
H27
H_3P4
1
D26 BAS16_SOT23-3@D26 BAS16_SOT23-3@
1 2
R568
10K_0402_5%
R568
10K_0402_5%
12
H6
H_3P0
H6
H_3P0
1
H29
H_3P0
H29
H_3P0
1
H19
H_3P0
H19
H_3P0
1
D25
1SS355_SOD323-2@
D25
1SS355_SOD323-2@
12
H12
H_3P0
H12
H_3P0
1
H30
H_3P0
H30
H_3P0
1
C823 10U_0603_6.3V6MC823 10U_0603_6.3V6M
1 2
C825
1000P_0402_50V7K
C825
1000P_0402_50V7K
1
2
H25
H_3P4
H25
H_3P4
1

5
5
4
4
3
3
2
2
1
1
D D
C C
B B
A A
SYSON#
SUSP
5VS_GATE
VLDT_EN#
VLDT_EN#
ACIN
SUSP
3VS_GATE
1.1VS_GATESUSP
SUSP
SYSON#
VLDT_EN#
SUSP
SUSP
SUSP#
SUSP
VLDT_EN#
ACIN(22,29)
SYSON(22,32)
SYSON#(24)
VLDT_EN(22)
SUSP(32)
SUSP#(22,32,33)
+5VALW
+3VALW
+3VS
+5VS
+VSB
+1.1VALW
+VSB
+1.1VS
+VSB
+5VALW
+5VALW
+5VALW
+1.5VS+1.5V
+1.5V +0.75VS +1.1VS
+3VS
B+
Title
Size Document Number Rev
Date: Sheet of
Security Classification
Compal Secret Data
THIS SHEET OF ENGINEERING DRAWING IS THE PROPRIETARY PROPERTY OF COMPAL ELECTRONICS, INC. AND CONTAINS CONFIDENTIAL
AND TRADE SECRET INFORMATION. THIS SHEET MAY NOT BE TRANSFERED FROM THE CUSTODY OF THE COMPETENT DIVISION OF R&D
DEPARTMENT EXCEPT AS AUTHORIZED BY COMPAL ELECTRONICS, INC. NEITHER THIS SHEET NOR THE INFORMATION IT CONTAINS
MAY BE USED BY OR DISCLOSED TO ANY THIRD PARTY WITHOUT PRIOR WRITTEN CONSENT OF COMPAL ELECTRONICS, INC.
Issued Date
Deciphered Date
0.1
DC Interface
Custom
27 37Friday, March 02, 2012
2010/08/04 2010/08/04
Compal Electronics, Inc.
LA-8531P
Title
Size Document Number Rev
Date: Sheet of
Security Classification
Compal Secret Data
THIS SHEET OF ENGINEERING DRAWING IS THE PROPRIETARY PROPERTY OF COMPAL ELECTRONICS, INC. AND CONTAINS CONFIDENTIAL
AND TRADE SECRET INFORMATION. THIS SHEET MAY NOT BE TRANSFERED FROM THE CUSTODY OF THE COMPETENT DIVISION OF R&D
DEPARTMENT EXCEPT AS AUTHORIZED BY COMPAL ELECTRONICS, INC. NEITHER THIS SHEET NOR THE INFORMATION IT CONTAINS
MAY BE USED BY OR DISCLOSED TO ANY THIRD PARTY WITHOUT PRIOR WRITTEN CONSENT OF COMPAL ELECTRONICS, INC.
Issued Date
Deciphered Date
0.1
DC Interface
Custom
27 37Friday, March 02, 2012
2010/08/04 2010/08/04
Compal Electronics, Inc.
LA-8531P
Title
Size Document Number Rev
Date: Sheet of
Security Classification
Compal Secret Data
THIS SHEET OF ENGINEERING DRAWING IS THE PROPRIETARY PROPERTY OF COMPAL ELECTRONICS, INC. AND CONTAINS CONFIDENTIAL
AND TRADE SECRET INFORMATION. THIS SHEET MAY NOT BE TRANSFERED FROM THE CUSTODY OF THE COMPETENT DIVISION OF R&D
DEPARTMENT EXCEPT AS AUTHORIZED BY COMPAL ELECTRONICS, INC. NEITHER THIS SHEET NOR THE INFORMATION IT CONTAINS
MAY BE USED BY OR DISCLOSED TO ANY THIRD PARTY WITHOUT PRIOR WRITTEN CONSENT OF COMPAL ELECTRONICS, INC.
Issued Date
Deciphered Date
0.1
DC Interface
Custom
27 37Friday, March 02, 2012
2010/08/04 2010/08/04
Compal Electronics, Inc.
LA-8531P
+1.1VALW TO +1.1VS
+3VALW TO +3VS
+5VALW TO +5VS
10/26 FOR EMI
+1.5V TO +1.5VS
R1106
300K_0402_5%
R1106
300K_0402_5%
12
R1102
470_0402_5%
R1102
470_0402_5%
1 2
R1105 47K_0402_5%R1105 47K_0402_5%
1 2
R1101
470_0402_5%
R1101
470_0402_5%
1 2
C1459
0.1U_0402_16V4Z
C1459
0.1U_0402_16V4Z
1
2
R1110
470_0402_5%
R1110
470_0402_5%
1 2
C1458
0.1U_0402_16V4Z
C1458
0.1U_0402_16V4Z
1
2
R1120
470_0402_5%
R1120
470_0402_5%
1 2
G
D
S
Q80
2N7002_SOT23
G
D
S
Q80
2N7002_SOT23
2
13
U41
SI4800BDY-T1-GE3_SO8
U41
SI4800BDY-T1-GE3_SO8
36
5
7
8
2
4
1
C1463
0.1U_0603_25V7K
C1463
0.1U_0603_25V7K
1
2
G
D
S
Q53
2N7002_SOT23
G
D
S
Q53
2N7002_SOT23
2
13
R1112 200K_0402_5%R1112 200K_0402_5%
12
G
D
S
Q59
2N7002_SOT23
G
D
S
Q59
2N7002_SOT23
2
13
C1447
10U_0603_6.3V6M
C1447
10U_0603_6.3V6M
1
2
G
D
S
Q55
2N7002_SOT23
G
D
S
Q55
2N7002_SOT23
2
13
C1446
10U_0603_6.3V6M
C1446
10U_0603_6.3V6M
1
2
G
D
S
Q52
2N7002_SOT23
G
D
S
Q52
2N7002_SOT23
2
13
G
D
S
Q51
2N7002_SOT23
G
D
S
Q51
2N7002_SOT23
2
13
U39
SI4800BDY-T1-GE3_SO8
U39
SI4800BDY-T1-GE3_SO8
36
5
7
8
2
4
1
G
D
S
Q78
2N7002_SOT23
G
D
S
Q78
2N7002_SOT23
2
13
R1137
470_0402_5%
R1137
470_0402_5%
1 2
R1109
100K_0402_5%
R1109
100K_0402_5%
12
C1686
0.1U_0402_16V4Z
C1686
0.1U_0402_16V4Z
1
2
C1451
0.1U_0603_25V7K
C1451
0.1U_0603_25V7K
1
2
G
D
S
Q61
2N7002_SOT23
G
D
S
Q61
2N7002_SOT23
2
13
G
D
S
Q56
2N7002_SOT23
G
D
S
Q56
2N7002_SOT23
2
13
G
D
S
Q63
SI2301CDS-T1-GE3_SOT23-3
G
D
S
Q63
SI2301CDS-T1-GE3_SOT23-3
2
13
G
D
S
Q74
2N7002_SOT23
G
D
S
Q74
2N7002_SOT23
2
13
C1455
1U_0402_6.3V4Z
C1455
1U_0402_6.3V4Z
1
2
C1445
10U_0603_6.3V6M
C1445
10U_0603_6.3V6M
1
2
C1450
0.1U_0603_25V7K
C1450
0.1U_0603_25V7K
1
2
C1449
1U_0402_6.3V4Z
C1449
1U_0402_6.3V4Z
1
2
C1448
10U_0603_6.3V6M
C1448
10U_0603_6.3V6M
1
2
C1456
0.1U_0603_25V7K
C1456
0.1U_0603_25V7K
1
2
R1116
100K_0402_5%
R1116
100K_0402_5%
1 2
R1103 100K_0402_5%R1103 100K_0402_5%
1 2
R1115
10K_0402_5%
R1115
10K_0402_5%
12
R1104
1K_0402_5%
R1104
1K_0402_5%
12
R1121
100K_0402_5%
R1121
100K_0402_5%
1 2
R1108
100K_0402_5%
R1108
100K_0402_5%
1 2
R1122
220K_0402_5%
R1122
220K_0402_5%
12
R1135
470_0402_5%
R1135
470_0402_5%
1 2
G
D
S
Q65
2N7002_SOT23
G
D
S
Q65
2N7002_SOT23
2
13
R1107
10K_0402_5%
R1107
10K_0402_5%
12
C1444
1U_0402_6.3V4Z
C1444
1U_0402_6.3V4Z
1
2
C1461
10U_0603_6.3V6M
C1461
10U_0603_6.3V6M
1
2R1111
100K_0402_5%
R1111
100K_0402_5%
1 2
G
D
S
Q60
2N7002_SOT23
G
D
S
Q60
2N7002_SOT23
2
13
C1453
10U_0603_6.3V6M
C1453
10U_0603_6.3V6M
1
2C1454
10U_0603_6.3V6M
C1454
10U_0603_6.3V6M
1
2
U38
SI4800BDY-T1-GE3_SO8
U38
SI4800BDY-T1-GE3_SO8
36
5
7
8
2
4
1
C1443
10U_0603_6.3V6M
C1443
10U_0603_6.3V6M
1
2
G
D
S
Q67
SSM3K7002FU_SC70-3
G
D
S
Q67
SSM3K7002FU_SC70-3
2
13
R1128
470_0402_5%
R1128
470_0402_5%
1 2
G
D
S
Q57
2N7002_SOT23
G
D
S
Q57
2N7002_SOT23
2
13
C1452
10U_0603_6.3V6M
C1452
10U_0603_6.3V6M
1
2
G
D
S
Q54
2N7002_SOT23
G
D
S
Q54
2N7002_SOT23
2
13

5
5
4
4
3
3
2
2
1
1
D D
C C
B B
A A
N1
51_ON#(26)
ACOFF(22,29)
+5VALWP(30)
VIN
VS
+CHGRTC
BATT+
B+
VIN
+3VLP
VIN
PreCHG
+3VALWP +3VALW
+5VALWP
+VSBP +VSB +0.75VS+0.75VSP
+1.5V+1.5VP
+1.1VALWP +1.1VALW+5VALW
+1.8VS+1.8VSP
+1.05VS+1.05VSP
Title
Size Document Number Rev
Date: Sheet of
Security Classification
Compal Secret Data
THIS SHEET OF ENGINEERING DRAWING IS THE PROPRIETARY PROPERTY OF COMPAL ELECTRONICS, INC. AND CONTAINS CONFIDENTIAL
AND TRADE SECRET INFORMATION. THIS SHEET MAY NOT BE TRANSFERED FROM THE CUSTODY OF THE COMPETENT DIVISION OF R&D
DEPARTMENT EXCEPT AS AUTHORIZED BY COMPAL ELECTRONICS, INC. NEITHER THIS SHEET NOR THE INFORMATION IT CONTAINS
MAY BE USED BY OR DISCLOSED TO ANY THIRD PARTY WITHOUT PRIOR WRITTEN CONSENT OF COMPAL ELECTRONICS, INC.
Issued Date
Deciphered Date
Q5WT6 M/B LA-8531 Schematic
0.1
PWR DCIN / Pre-charge
Custom
28 37Friday, March 02, 2012
2010/07/13 2011/07/13
Title
Size Document Number Rev
Date: Sheet of
Security Classification
Compal Secret Data
THIS SHEET OF ENGINEERING DRAWING IS THE PROPRIETARY PROPERTY OF COMPAL ELECTRONICS, INC. AND CONTAINS CONFIDENTIAL
AND TRADE SECRET INFORMATION. THIS SHEET MAY NOT BE TRANSFERED FROM THE CUSTODY OF THE COMPETENT DIVISION OF R&D
DEPARTMENT EXCEPT AS AUTHORIZED BY COMPAL ELECTRONICS, INC. NEITHER THIS SHEET NOR THE INFORMATION IT CONTAINS
MAY BE USED BY OR DISCLOSED TO ANY THIRD PARTY WITHOUT PRIOR WRITTEN CONSENT OF COMPAL ELECTRONICS, INC.
Issued Date
Deciphered Date
Q5WT6 M/B LA-8531 Schematic
0.1
PWR DCIN / Pre-charge
Custom
28 37Friday, March 02, 2012
2010/07/13 2011/07/13
Title
Size Document Number Rev
Date: Sheet of
Security Classification
Compal Secret Data
THIS SHEET OF ENGINEERING DRAWING IS THE PROPRIETARY PROPERTY OF COMPAL ELECTRONICS, INC. AND CONTAINS CONFIDENTIAL
AND TRADE SECRET INFORMATION. THIS SHEET MAY NOT BE TRANSFERED FROM THE CUSTODY OF THE COMPETENT DIVISION OF R&D
DEPARTMENT EXCEPT AS AUTHORIZED BY COMPAL ELECTRONICS, INC. NEITHER THIS SHEET NOR THE INFORMATION IT CONTAINS
MAY BE USED BY OR DISCLOSED TO ANY THIRD PARTY WITHOUT PRIOR WRITTEN CONSENT OF COMPAL ELECTRONICS, INC.
Issued Date
Deciphered Date
Q5WT6 M/B LA-8531 Schematic
0.1
PWR DCIN / Pre-charge
Custom
28 37Friday, March 02, 2012
2010/07/13 2011/07/13
Compal Electronics, Inc.
(3A,120mils ,Via NO.=6)(4.73A,200mils ,Via NO.= 10)
(5A,200mils ,Via NO.= 10)
(120mA,40mils ,Via NO.= 2) (3A,120mils ,Via NO.=6)
(3.15A,140mils ,Via NO.=7)
(7A,280mils ,Via NO.=14)
(6A,240mils ,Via NO.=12)
PC1
1000P_0402_50V7K
PC1
1000P_0402_50V7K
12
PC3
100P_0402_50V8J
PC3
100P_0402_50V8J
12
PR3
100K_0402_5%
PR3
100K_0402_5%
12
PR7
0_1206_5%
PR7
0_1206_5%
1 2
PQ2
TP0610K-T1-E3_SOT23-3
@PQ2
TP0610K-T1-E3_SOT23-3
@
2
13
PQ3
PDTC115EU_SOT323-3
@PQ3
PDTC115EU_SOT323-3
@
2
13
PD2
LL4148_LL34-2
930@ PD2
LL4148_LL34-2
930@
12
PC5
0.22U_0603_25V7K
PC5
0.22U_0603_25V7K
12
PJ7
JUMP_43X118
@PJ7
JUMP_43X118
@
1
122
PR1
68_1206_5%
930@PR1
68_1206_5%
930@
12
PQ1
TP0610K-T1-E3_SOT23-3
PQ1
TP0610K-T1-E3_SOT23-3
2
13
PJ5
JUMP_43X39
@PJ5
JUMP_43X39
@
1
122
PD4
BAS40CW_SOT323-3
@PD4
BAS40CW_SOT323-3
@
2
3
1
PD3
LL4148_LL34-2
@PD3
LL4148_LL34-2
@
12
PR10
100K_0402_5%
@
PR10
100K_0402_5%
@
12
PR5
0_0603_5%
PR5
0_0603_5%
1 2
PD1
LL4148_LL34-2
930@PD1
LL4148_LL34-2
930@
1 2
PR2
68_1206_5%
930@PR2
68_1206_5%
930@
12
PR11
1K_1206_5%
@PR11
1K_1206_5%
@
1 2
PJ11
JUMP_43X118
@PJ11
JUMP_43X118
@
1
122
PR12
1K_1206_5%
@PR12
1K_1206_5%
@
1 2
PJ3
JUMP_43X118
@PJ3
JUMP_43X118
@
1
122
PR13
100K_0402_5%
@PR13
100K_0402_5%
@
12
PJ6@
JUMP_43X79
PJ6@
JUMP_43X79
1
122
PJ2@
JUMP_43X118
PJ2@
JUMP_43X118
1
122
PQ4
PDTC115EU_SOT323-3
@PQ4
PDTC115EU_SOT323-3
@
2
13
PR9
100K_0402_5%
@
PR9
100K_0402_5%
@
12
PC6
0.1U_0603_25V7K
930@PC6
0.1U_0603_25V7K
930@
12
PC4
1000P_0402_50V7K
PC4
1000P_0402_50V7K
12
PR8
1K_1206_5%
@PR8
1K_1206_5%
@
1 2
PJ13
JUMP_43X118
@PJ13
JUMP_43X118
@
1
122
PR4
22K_0402_5%
930@ PR4
22K_0402_5%
930@
1 2
PJ4
JUMP_43X118
@PJ4
JUMP_43X118
@
1
122
PC2
100P_0402_50V8J
PC2
100P_0402_50V8J
12
PJP1
ACES_50305-00441-001
@PJP1
ACES_50305-00441-001
@
1
3
4
GND
GND
2
PL1
SMB3025500YA_2P
PL1
SMB3025500YA_2P
1 2
PJ1
JUMP_43X118
@PJ1
JUMP_43X118
@
1
122

A
A
B
B
C
C
D
D
1 1
2 2
3 3
4 4
CHGCHG
ACOFF
6251_EN CSON
6251VDD
6251VREF
CSOP
DCIN
PACIN
BST_CHG
DH_CHG
CSIP
DL_CHG
CSIN
LX_CHG
6251VDDP
BST_CHGA
6251VDD
6251VREF 6251aclim
ACSETIN
PACIN
ACPRN
ACSETIN
6251VDD
V1
ACOFF
PACIN
ACPRN
V1
IREF(22)
FSTCHG(22)
ADP_I(22)
ACOFF(22,28)
3S/4S#(22)
CALIBRATE#(22)
ACIN (22,27)
ACPRN (30)
VIN
VIN
BATT+
P2 P3
B+ CHG_B+
VIN
6251VDD
PreCHG
VIN
Title
Size Document Number Rev
Date: Sheet of
Security Classification
Compal Secret Data
THIS SHEET OF ENGINEERING DRAWING IS THE PROPRIETARY PROPERTY OF COMPAL ELECTRONICS, INC. AND CONTAINS CONFIDENTIAL
AND TRADE SECRET INFORMATION. THIS SHEET MAY NOT BE TRANSFERED FROM THE CUSTODY OF THE COMPETENT DIVISION OF R&D
DEPARTMENT EXCEPT AS AUTHORIZED BY COMPAL ELECTRONICS, INC. NEITHER THIS SHEET NOR THE INFORMATION IT CONTAINS
MAY BE USED BY OR DISCLOSED TO ANY THIRD PARTY W ITHOUT PRIOR W RITTEN CONSENT OF COMPAL ELECTRONICS, INC.
Issued Date
Deciphered Date
Q5WT6 M/B LA-8531 Schematic
0.1
PWR-CHARGER
Custom
29 37Friday, March 02, 2012
2010/07/13 2011/07/13
Title
Size Document Number Rev
Date: Sheet of
Security Classification
Compal Secret Data
THIS SHEET OF ENGINEERING DRAWING IS THE PROPRIETARY PROPERTY OF COMPAL ELECTRONICS, INC. AND CONTAINS CONFIDENTIAL
AND TRADE SECRET INFORMATION. THIS SHEET MAY NOT BE TRANSFERED FROM THE CUSTODY OF THE COMPETENT DIVISION OF R&D
DEPARTMENT EXCEPT AS AUTHORIZED BY COMPAL ELECTRONICS, INC. NEITHER THIS SHEET NOR THE INFORMATION IT CONTAINS
MAY BE USED BY OR DISCLOSED TO ANY THIRD PARTY W ITHOUT PRIOR W RITTEN CONSENT OF COMPAL ELECTRONICS, INC.
Issued Date
Deciphered Date
Q5WT6 M/B LA-8531 Schematic
0.1
PWR-CHARGER
Custom
29 37Friday, March 02, 2012
2010/07/13 2011/07/13
Title
Size Document Number Rev
Date: Sheet of
Security Classification
Compal Secret Data
THIS SHEET OF ENGINEERING DRAWING IS THE PROPRIETARY PROPERTY OF COMPAL ELECTRONICS, INC. AND CONTAINS CONFIDENTIAL
AND TRADE SECRET INFORMATION. THIS SHEET MAY NOT BE TRANSFERED FROM THE CUSTODY OF THE COMPETENT DIVISION OF R&D
DEPARTMENT EXCEPT AS AUTHORIZED BY COMPAL ELECTRONICS, INC. NEITHER THIS SHEET NOR THE INFORMATION IT CONTAINS
MAY BE USED BY OR DISCLOSED TO ANY THIRD PARTY W ITHOUT PRIOR W RITTEN CONSENT OF COMPAL ELECTRONICS, INC.
Issued Date
Deciphered Date
Q5WT6 M/B LA-8531 Schematic
0.1
PWR-CHARGER
Custom
29 37Friday, March 02, 2012
2010/07/13 2011/07/13
Iada=0~3.421A(40W/19V=3.421A) CP = 85%*Iada ; CP = 2.91A
ADP_I = 19.9*Iadapter*Rsense
BATT Type
Charging Voltage
(0x15)
Normal 3S LI-ON Cells
12600mV
CV mode
12.60V
TCR=50ppm / C
CC=0.6~4.48A
IREF=0.43V~3.24V
IREF=0.7224*Icharge
Iinput=(1/0.02)(0.02*Vaclm/2.39+0.02)
where Vaclm=0.396V, Iinput=2.91A
CP mode
<40,41>
Compal Electronics, Inc.
Ki
Vchlim=Iref*(PR374/(PR372+PR374))
=Iref*(100K/(80.6K+100K))
=Iref*0.5537
Ichanrge=(165mV/PR369)*(Vchlim/3.3V)
=(165m/20m)*(1/3.3V)*Iref*0.5537
=1.3842*Iref
Iref=0.7224*Ichanrge =>Ki=0.7224
Kv
Rinternal ic=514K Rec=3K R1=PR379=15.4K R2=PR381=31.6K
R=514K//31.6K//(15.4K+3k)=11.372K
r=514K//514K//31.6K=28.14K
Vcell=0.175*Vadj+3.99v
4.2V=0.175*Vadj+3.99V =>Vadj=1.2V
Vadj=Vref*(R/(R+514K))+CALIBRATE*(r/(r=514K))
1.1483=CALIBRATE*0.6046 =>CALIBRATE=1.899
1.899=(4.2-(Vcell+A*0.175))*Kv=(4.2-(4.2+A*0.175))*Kv
A=Vref*(R/(R+514K))=0.052
Kv=9.451
PL17
1.2UH_PNS40201R2YAF_3A_30%
PL17
1.2UH_PNS40201R2YAF_3A_30%
1 2
PR24
0_0402_5%
PR24
0_0402_5%
12
PC7
5600P_0402_25V7K
PC7
5600P_0402_25V7K
1 2
47K
47K
PQ8
PDTA144EU_SOT323-3
47K
47K
PQ8
PDTA144EU_SOT323-3
2
1 3
PR48
10K_0402_1%
PR48
10K_0402_1%
1 2
PQ17
PDTC115EU_SOT323-3
PQ17
PDTC115EU_SOT323-3
2
13
PQ6
AO4407A_SO8
PQ6
AO4407A_SO8
36
5
7
8
2
4
1
PR35
4.7_1206_5%
PR35
4.7_1206_5%
12
PC26
10U_0805_25V6K
PC26
10U_0805_25V6K
12
PC28
4.7U_0603_6.3V6M
PC28
4.7U_0603_6.3V6M
1 2
PC25
10U_0805_25V6K
PC25
10U_0805_25V6K
12
PC22 .1U_0402_16V7KPC22 .1U_0402_16V7K
1 2
PQ19
PDTC115EU_SOT323-3
PQ19
PDTC115EU_SOT323-3
2
13
G
D
S
PQ12
SSM3K7002FU_SC70-3
@
G
D
S
PQ12
SSM3K7002FU_SC70-3
@
2
13
PR25 47K_0402_5%PR25 47K_0402_5%
1 2
PC21
0.1U_0603_25V7K
PC21
0.1U_0603_25V7K
1 2
PR36
80.6K_0402_1%
PR36
80.6K_0402_1%
12
PC10
0.1U_0603_25V7K
PC10
0.1U_0603_25V7K
12
PQ9
PDTC115EU_SOT323-3
PQ9
PDTC115EU_SOT323-3
2
13
PC8
10U_0805_25V6K
PC8
10U_0805_25V6K
12
PR49
14.3K_0402_1%
PR49
14.3K_0402_1%
12
PR43
2.26K_0402_1%
PR43
2.26K_0402_1%
12
PC23
0.1U_0603_25V7K
PC23
0.1U_0603_25V7K
12
PR357
200K_0402_1%
PR357
200K_0402_1%
1 2
PR31
10K_0402_1%
PR31
10K_0402_1%
1 2
PD8
RB751V-40_SOD323-2
PD8
RB751V-40_SOD323-2
12
PQ13
PDTC115EU_SOT323-3
PQ13
PDTC115EU_SOT323-3
2
13
PR41
4.7_0603_5%
PR41
4.7_0603_5%
1 2
PR18
191K_0402_1%
PR18
191K_0402_1%
12
PR19
200K_0402_1%
PR19
200K_0402_1%
12
PR34
0.02_1206_1%
PR34
0.02_1206_1%
1
3
4
2
PQ16
AO4466_SO8
PQ16
AO4466_SO8
3 6
5
7
8
2
4
1
PC18
0.047U_0402_16V7K
PC18
0.047U_0402_16V7K
1 2
PR38
47K_0402_5%
PR38
47K_0402_5%
1 2
PR21
100K_0402_5%
@PR21
100K_0402_5%
@
12
PQ10
PDTC115EU_SOT323-3
PQ10
PDTC115EU_SOT323-3
2
13
PR26
100K_0402_1%
PR26
100K_0402_1%
12
PR30
20_0402_5%
PR30
20_0402_5%
12
PU1
ISL6251AHAZ-T_QSOP24
PU1
ISL6251AHAZ-T_QSOP24
EN
3
CELLS
4
VDD
1
ACSET
2
ICOMP
5
VCOMP
6
CHLIM
9
ACPRN 23
CSIP 19
UGATE 17
PHASE 18
BOOT 16
PGND 13
GND
12
ICM
7
VREF
8
VADJ
11
DCIN 24
CSIN 20
ACLIM
10
LGATE 14
VDDP 15
CSOP 21
CSON 22
PC20
0.01U_0402_25V7K
PC20
0.01U_0402_25V7K
1 2
PC253
0.1U_0603_25V7K
PC253
0.1U_0603_25V7K
12
PR32
2_0402_5%
PR32
2_0402_5%
1 2
PC11
2200P_0402_25V7K
PC11
2200P_0402_25V7K
12
PC19 6800P_0402_25V7KPC19 6800P_0402_25V7K
1 2
PR44
15.4K_0402_1%
PR44
15.4K_0402_1%
1 2
PR39
100K_0402_1%
PR39
100K_0402_1%
12
PR23
14.3K_0402_1%
PR23
14.3K_0402_1%
12
PC14
1000P_0402_25V8J
PC14
1000P_0402_25V8J
12
PR27
150K_0402_1%
PR27
150K_0402_1%
12
PC9
10U_0805_25V6K
PC9
10U_0805_25V6K
12
PQ5
AO4407A_SO8
PQ5
AO4407A_SO8
3 6
5
7
8
2
4
1
PR33 100_0402_1%PR33 100_0402_1%
1 2
PR47
10K_0402_1%
PR47
10K_0402_1%
12
PR28
20_0402_5%
PR28
20_0402_5%
1 2
PC17
2200P_0402_25V7K
@PC17
2200P_0402_25V7K
@
12
PR46
47K_0402_5%
PR46
47K_0402_5%
12
PC27
680P_0402_50V7K
PC27
680P_0402_50V7K
12
PR29
20_0402_5%
PR29
20_0402_5%
1 2
PR40
12.1K_0402_1%
PR40
12.1K_0402_1%
1 2
G
D
S
PQ14B
DMN66D0LDW -7_SOT363-6
G
D
S
PQ14B
DMN66D0LDW -7_SOT363-6
5
34
G
D
S
PQ14A
DMN66D0LDW -7_SOT363-6
G
D
S
PQ14A
DMN66D0LDW -7_SOT363-6
2
61
PC12
0.1U_0603_25V7K
PC12
0.1U_0603_25V7K
12
PD5
RB751V-40_SOD323-2
PD5
RB751V-40_SOD323-2
1 2
PR37
2.2_0603_5%
PR37
2.2_0603_5%
1 2
PC13
2.2U_0603_6.3V6K
PC13
2.2U_0603_6.3V6K
12
PC15
0.1U_0603_25V7K
PC15
0.1U_0603_25V7K
12
PR45
31.6K_0402_1%
PR45
31.6K_0402_1%
1 2
PC24
0.01U_0402_25V7K
PC24
0.01U_0402_25V7K
12
PD12
1SS355_SOD323-2
PD12
1SS355_SOD323-2
1 2
PR17
200K_0402_1%
PR17
200K_0402_1%
12
PQ7
AO4409L_SO8
PQ7
AO4409L_SO8
3 6
5
7
8
2
4
1
PR16
200K_0402_1%
PR16
200K_0402_1%
1 2
G
D
S
PQ61
SSM3K7002FU_SC70-3
G
D
S
PQ61
SSM3K7002FU_SC70-3
2
13
PR15
47K_0402_1%
PR15
47K_0402_1%
1 2
PQ15
AO4466_SO8
PQ15
AO4466_SO8
3 6
5
7
8
2
4
1
PD9
1SS355_SOD323-2
PD9
1SS355_SOD323-2
1 2
PL2
10UH_PCMB104T-100MS_6A_20%
PL2
10UH_PCMB104T-100MS_6A_20%
1 2
PR22
10_1206_5%
PR22
10_1206_5%
12
PR14 0.02_2512_1%PR14 0.02_2512_1%
1
3
4
2

5
5
4
4
3
3
2
2
1
1
D D
C C
B B
A A
BST_5V
LX_5V
RT8205_B+
UG_5V
BST_3V
ENTRIP2
LG_5V
ENTRIP1
LX_3V
UG_3V
LG_3V
RT8205_B+
MAINPWON
ENTRIP1 ENTRIP2
SPOK (31,33)
MAINPWON(22,31)
EC_ON(22,26)
ACPRN(29)
EC_ON(22,26)
+5VALWP
+3VALWP
B+ +3VLP
2VREF_8205
VL
VL
VS
B+
RT8205_B+
2VREF_8205
Title
Size Document Number Rev
Date: Sheet of
Security Classification
Compal Secret Data
THIS SHEET OF ENGINEERING DRAWING IS THE PROPRIETARY PROPERTY OF COMPAL ELECTRONICS, INC. AND CONTAINS CONFIDENTIAL
AND TRADE SECRET INFORMATION. THIS SHEET MAY NOT BE TRANSFERED FROM THE CUSTODY OF THE COMPETENT DIVISION OF R&D
DEPARTMENT EXCEPT AS AUTHORIZED BY COMPAL ELECTRONICS, INC. NEITHER THIS SHEET NOR THE INFORMATION IT CONTAINS
MAY BE USED BY OR DISCLOSED TO ANY THIRD PARTY WITHOUT PRIOR WRITTEN CONSENT OF COMPAL ELECTRONICS, INC.
Issued Date Deciphered Date
Q5WT6 M/B LA-8531 Schematic
0.1
3VALWP/5VALWP
Custom
30 37Friday, March 02, 2012
2010/07/13 2011/07/13
Title
Size Document Number Rev
Date: Sheet of
Security Classification
Compal Secret Data
THIS SHEET OF ENGINEERING DRAWING IS THE PROPRIETARY PROPERTY OF COMPAL ELECTRONICS, INC. AND CONTAINS CONFIDENTIAL
AND TRADE SECRET INFORMATION. THIS SHEET MAY NOT BE TRANSFERED FROM THE CUSTODY OF THE COMPETENT DIVISION OF R&D
DEPARTMENT EXCEPT AS AUTHORIZED BY COMPAL ELECTRONICS, INC. NEITHER THIS SHEET NOR THE INFORMATION IT CONTAINS
MAY BE USED BY OR DISCLOSED TO ANY THIRD PARTY WITHOUT PRIOR WRITTEN CONSENT OF COMPAL ELECTRONICS, INC.
Issued Date Deciphered Date
Q5WT6 M/B LA-8531 Schematic
0.1
3VALWP/5VALWP
Custom
30 37Friday, March 02, 2012
2010/07/13 2011/07/13
Title
Size Document Number Rev
Date: Sheet of
Security Classification
Compal Secret Data
THIS SHEET OF ENGINEERING DRAWING IS THE PROPRIETARY PROPERTY OF COMPAL ELECTRONICS, INC. AND CONTAINS CONFIDENTIAL
AND TRADE SECRET INFORMATION. THIS SHEET MAY NOT BE TRANSFERED FROM THE CUSTODY OF THE COMPETENT DIVISION OF R&D
DEPARTMENT EXCEPT AS AUTHORIZED BY COMPAL ELECTRONICS, INC. NEITHER THIS SHEET NOR THE INFORMATION IT CONTAINS
MAY BE USED BY OR DISCLOSED TO ANY THIRD PARTY WITHOUT PRIOR WRITTEN CONSENT OF COMPAL ELECTRONICS, INC.
Issued Date Deciphered Date
Q5WT6 M/B LA-8531 Schematic
0.1
3VALWP/5VALWP
Custom
30 37Friday, March 02, 2012
2010/07/13 2011/07/13
VFB=2.0V
+3.3VALWP
Ipeak=5.57A ; 1.2*Ipeak=6.684A; Imax=3.899A
f=375KHz, L=4.7UH,Rentrip=137k ohm
Rdson=13.5~16.5m ohm
1/2Delta I = 1/2 *(19-3.3)*(3.3/19)/(375KHz*4.7UH)
=0.774A
Vlimit=10*10^-6*137Kohm/10=0.137V
Ilimit=0.137/(16.5m*1.2)~0.137/(13.5m*1.2)
=6.919A~8.456A
Iocp=7.6934A~9.23A
Compal Electronics, Inc.
Typ: 175mA
Typ: 175mA
+5VALWP
Ipeak=7A ; 1.2*Ipeak=8.4A; Imax=4.9A
f=300KHz, L=4.7UH,Rentrip=154k ohm
Rdson=13.5~16.5m ohm
1/2Delta I = 1/2 *(19-5)*(5/19)/(300KHz*4.7UH)=1.306A
Vlimit=10*10^-6*154Kohm/10=0.15V
Ilimit=0.15/(16.5m*1.2)~0.15/(13.5m)=7.778~11.497A
Iocp=9.084~12.714A
TONSEL=VREF (1)SMPS1=300KHZ (+5VALWP)
(2)SMPS2=375KHZ(+3VALWP)
PQ20
SIS412DN-T1-GE3_POWERPAK8-5
PQ20
SIS412DN-T1-GE3_POWERPAK8-5
4
5
1
2
3
PR53
20K_0402_1%
PR53
20K_0402_1%
1 2
PC37
2200P_0402_50V7K
@PC37
2200P_0402_50V7K
@
12
PC44
680P_0402_50V7K
PC44
680P_0402_50V7K
12
PR575
2.2_0402_1%
9012@ PR575
2.2_0402_1%
9012@
1 2
PR64
100K_0402_1%
PR64
100K_0402_1%
12
PC45
680P_0402_50V7K
PC45
680P_0402_50V7K
12
PQ21
SIS412DN-T1-GE3_POWERPAK8-5
PQ21
SIS412DN-T1-GE3_POWERPAK8-5
4
5
1
2
3
PL3
FBMA-L11-453215-800LMA90T 1812
PL3
FBMA-L11-453215-800LMA90T 1812
1 2
PC49
2.2U_0603_6.3V6K
930@ PC49
2.2U_0603_6.3V6K
930@
12
PQ27
PDTC115EU_SOT323-3
PQ27
PDTC115EU_SOT323-3
2
13
PQ25
PDTC115EU_SOT323-3
PQ25
PDTC115EU_SOT323-3
2
13
PC33
4.7U_0805_25V6-K
PC33
4.7U_0805_25V6-K
12
PQ23
SI7716ADN-T1-GE3_POWERPAK8-5
PQ23
SI7716ADN-T1-GE3_POWERPAK8-5
4
5
1
2
3
PC46
1U_0603_10V6K
PC46
1U_0603_10V6K
12
PR63
0_0402_5%
PR63
0_0402_5%
12
G
D
S
PQ24A
DMN66D0LDW-7_SOT363-6
G
D
S
PQ24A
DMN66D0LDW-7_SOT363-6
2
61
PC48
0.1U_0603_25V7K
PC48
0.1U_0603_25V7K
12
PR52
20K_0402_1%
PR52
20K_0402_1%
1 2
PC49
1U_0603_10V6K
9012@ PC49
1U_0603_10V6K
9012@
PR58
4.7_1206_5%
PR58
4.7_1206_5%
12
PC32
4.7U_0805_25V6-K
PC32
4.7U_0805_25V6-K
12
PR67
40.2K_0402_1%
PR67
40.2K_0402_1%
12
PR61
499K_0402_1%
PR61
499K_0402_1%
1 2
PR54
137K_0402_1%
PR54
137K_0402_1%
1 2
PR59
0_0402_5%
@PR59
0_0402_5%
@
12
PC40
0.1U_0603_25V7K
PC40
0.1U_0603_25V7K
1 2
G
D
S
PQ26
SSM3K7002FU_SC70-3
G
D
S
PQ26
SSM3K7002FU_SC70-3
2
13
PL5
4.7UH_PCMC063T-4R7MN_5.5A_20%
PL5
4.7UH_PCMC063T-4R7MN_5.5A_20%
1 2
+
PC42
220U_6.3V_M
+
PC42
220U_6.3V_M
1
2
PL4
4.7UH_PCMC063T-4R7MN_5.5A_20%
PL4
4.7UH_PCMC063T-4R7MN_5.5A_20%
1 2
PR51
31.6K_0402_1%
PR51
31.6K_0402_1%
1 2
PR60
4.7_1206_5%
PR60
4.7_1206_5%
12
PC35
4.7U_0805_25V6-K
PC35
4.7U_0805_25V6-K
12
PR66
100K_0402_1%
PR66
100K_0402_1%
1 2
PC31
0.1U_0603_25V7K
@PC31
0.1U_0603_25V7K
@
12
PR56
2.2_0603_5%
PR56
2.2_0603_5%
1 2
PC34
2200P_0402_50V7K
@PC34
2200P_0402_50V7K
@
12
+
PC43
220U_6.3V_M
+
PC43
220U_6.3V_M
1
2
PR57
2.2_0603_5%
PR57
2.2_0603_5%
1 2
PR65
200K_0402_5%
PR65
200K_0402_5%
12
PC47
4.7U_0805_10V6K
PC47
4.7U_0805_10V6K
12
PC39
4.7U_0805_10V6K
PC39
4.7U_0805_10V6K
12
PR50
13K_0402_1%
PR50
13K_0402_1%
1 2
PR55
154K_0402_1%
PR55
154K_0402_1%
1 2
PC29
1U_0603_10V6K
PC29
1U_0603_10V6K
12
PC41
0.1U_0603_25V7K
PC41
0.1U_0603_25V7K
1 2
PC38
0.1U_0603_25V7K
@PC38
0.1U_0603_25V7K
@
12
PQ22
SI7716ADN-T1-GE3_POWERPAK8-5
PQ22
SI7716ADN-T1-GE3_POWERPAK8-5
4
5
1
2
3
PU2
RT8205LZQW(2)_WQFN24_4X4
PU2
RT8205LZQW(2)_WQFN24_4X4
FB1 2
REF 3
VOUT1 24
ENTRIP1 1
TONSEL 4
FB2 5
SKIPSEL
14
SECFB
18
VREG5
17
VOUT2
7
VREG3
8
VIN
16
GND
15
UGATE1 21
BOOT1 22
ENTRIP2 6
PGOOD 23
PHASE1 20
LGATE1 19
EN
13
BOOT2
9
UGATE2
10
PHASE2
11
LGATE2
12
P PAD
25
PC36
4.7U_0805_25V6-K
PC36
4.7U_0805_25V6-K
12
PR62
100K_0402_1%
PR62
100K_0402_1%
12
G
D
S
PQ24B
DMN66D0LDW-7_SOT363-6
G
D
S
PQ24B
DMN66D0LDW-7_SOT363-6
5
34

5
5
4
4
3
3
2
2
1
1
D D
C C
B B
A A
TH
EC_SMCA
EC_SMDA
PI
MAINPWON(22,30)
SPOK(30,33)
BATT_TEMP (22)
EC_SMB_CK1 (22)
EC_SMB_DA1 (22)
9012_PH1(22)
9012_VCIN(22)
+VSBP
VL
VL
B+
VL
+3VALWP
BATT+
VMB
Title
Size Document Number Rev
Date: Sheet of
Security Classification
Compal Secret Data
THIS SHEET OF ENGINEERING DRAWING IS THE PROPRIETARY PROPERTY OF COMPAL ELECTRONICS, INC. AND CONTAINS CONFIDENTIAL
AND TRADE SECRET INFORMATION. THIS SHEET MAY NOT BE TRANSFERED FROM THE CUSTODY OF THE COMPETENT DIVISION OF R&D
DEPARTMENT EXCEPT AS AUTHORIZED BY COMPAL ELECTRONICS, INC. NEITHER THIS SHEET NOR THE INFORMATION IT CONTAINS
MAY BE USED BY OR DISCLOSED TO ANY THIRD PARTY WITHOUT PRIOR WRITTEN CONSENT OF COMPAL ELECTRONICS, INC.
Issued Date
Deciphered Date
Q5WT6 M/B LA-8531 Schematic
0.1
PWR-BATTERY CONN/OTP
Custom
31 37Friday, March 02, 2012
2010/07/13 2011/07/13
Title
Size Document Number Rev
Date: Sheet of
Security Classification
Compal Secret Data
THIS SHEET OF ENGINEERING DRAWING IS THE PROPRIETARY PROPERTY OF COMPAL ELECTRONICS, INC. AND CONTAINS CONFIDENTIAL
AND TRADE SECRET INFORMATION. THIS SHEET MAY NOT BE TRANSFERED FROM THE CUSTODY OF THE COMPETENT DIVISION OF R&D
DEPARTMENT EXCEPT AS AUTHORIZED BY COMPAL ELECTRONICS, INC. NEITHER THIS SHEET NOR THE INFORMATION IT CONTAINS
MAY BE USED BY OR DISCLOSED TO ANY THIRD PARTY WITHOUT PRIOR WRITTEN CONSENT OF COMPAL ELECTRONICS, INC.
Issued Date
Deciphered Date
Q5WT6 M/B LA-8531 Schematic
0.1
PWR-BATTERY CONN/OTP
Custom
31 37Friday, March 02, 2012
2010/07/13 2011/07/13
Title
Size Document Number Rev
Date: Sheet of
Security Classification
Compal Secret Data
THIS SHEET OF ENGINEERING DRAWING IS THE PROPRIETARY PROPERTY OF COMPAL ELECTRONICS, INC. AND CONTAINS CONFIDENTIAL
AND TRADE SECRET INFORMATION. THIS SHEET MAY NOT BE TRANSFERED FROM THE CUSTODY OF THE COMPETENT DIVISION OF R&D
DEPARTMENT EXCEPT AS AUTHORIZED BY COMPAL ELECTRONICS, INC. NEITHER THIS SHEET NOR THE INFORMATION IT CONTAINS
MAY BE USED BY OR DISCLOSED TO ANY THIRD PARTY WITHOUT PRIOR WRITTEN CONSENT OF COMPAL ELECTRONICS, INC.
Issued Date
Deciphered Date
Q5WT6 M/B LA-8531 Schematic
0.1
PWR-BATTERY CONN/OTP
Custom
31 37Friday, March 02, 2012
2010/07/13 2011/07/13
Recovery at 56 degree C
CPU thermal protection at 92 degree C
PH1 under CPU botten side :
Compal Electronics, Inc.
PR78
100K_0402_1%
PR78
100K_0402_1%
12
PR73
6.49K_0402_1%
PR73
6.49K_0402_1%
12
PJP2
SUYIN_200275GR008G13GZR
CONN@ PJP2
SUYIN_200275GR008G13GZR
CONN@
11
33
44
55
66
88
22
77
GND 9
GND 10
PR69
100_0402_1%
PR69
100_0402_1%
1 2
PQ28
TP0610K-T1-E3_SOT23-3
PQ28
TP0610K-T1-E3_SOT23-3
2
13
PC54
0.1U_0603_25V7K
PC54
0.1U_0603_25V7K
12
PC50
0.1U_0603_25V7K
PC50
0.1U_0603_25V7K
12
PR124
0_0402_5%
@PR124
0_0402_5%
@
12
PR68
100_0402_1%
PR68
100_0402_1%
1 2
PR75
1K_0402_1%
PR75
1K_0402_1%
12
PR71
10K_0402_1%
PR71
10K_0402_1%
1 2
PC53
0.22U_0603_25V7K
PC53
0.22U_0603_25V7K
12
G
D
S
PQ29
SSM3K7002FU_SC70-3
G
D
S
PQ29
SSM3K7002FU_SC70-3
2
13
PC55
1U_0402_6.3V6K
PC55
1U_0402_6.3V6K
12
PR125
0_0402_5%
@PR125
0_0402_5%
@
12
PR74
100K_0402_1%
@PR74
100K_0402_1%
@
1 2
PH2
100K_0402_1%_NCP15WF104F03RC
@PH2
100K_0402_1%_NCP15WF104F03RC
@
12
PR77
47K_0402_1%
@PR77
47K_0402_1%
@
12
PR76
9.53K_0402_1%
PR76
9.53K_0402_1%
12
PC51
1000P_0402_50V7K
PC51
1000P_0402_50V7K
12
PR80
100K_0402_1%
PR80
100K_0402_1%
1 2
PH1
100K_0402_1%_NCP15WF104F03RC
PH1
100K_0402_1%_NCP15WF104F03RC
12
PR81
1K_0402_5%
PR81
1K_0402_5%
1 2
PR79
22K_0402_1%
PR79
22K_0402_1%
1 2
PL6
SMB3025500YA_2P
PL6
SMB3025500YA_2P
1 2
PC52
0.01U_0402_25V7K
PC52
0.01U_0402_25V7K
12
PU3
G718TM1U_SOT23-8
PU3
G718TM1U_SOT23-8
RHYST2 5
OT1
3
OT2
4
GND
2
VCC
1
TMSNS2 6
RHYST1 7
TMSNS1 8
PR72
21K_0402_1%
PR72
21K_0402_1%
12
PR70
1K_0402_5%
PR70
1K_0402_5%
12

A
A
B
B
C
C
D
D
1 1
2 2
3 3
4 4
LX_1.8VS
EN_1.8VS
FB_1.8VS
LX_1.8VS
S3_1.5V
SUSP
BST_1.5V-1
S5_1.5V
1.5V_B+
LX_1.5V
1.5V_B+
UG_1.5V
BST_1.5V
PGOOD_1.5V
LG_1.5V
SUSP#(22,27,33)
SUSP#(22,27,33)
SYSON(22,27)
SUSP(27)
+1.8VSP
+5VALW
+1.5VP
B+
+5VALW
+3VALW
+1.5VP
+VTT_REFP
+0.75VSP
+1.5VP
Title
Size Document Number Rev
Date: Sheet of
Security Classification
Compal Secret Data
THIS SHEET OF ENGINEERING DRAWING IS THE PROPRIETARY PROPERTY OF COMPAL ELECTRONICS, INC. AND CONTAINS CONFIDENTIAL
AND TRADE SECRET INFORMATION. THIS SHEET MAY NOT BE TRANSFERED FROM THE CUSTODY OF THE COMPETENT DIVISION OF R&D
DEPARTMENT EXCEPT AS AUTHORIZED BY COMPAL ELECTRONICS, INC. NEITHER THIS SHEET NOR THE INFORMATION IT CONTAINS
MAY BE USED BY OR DISCLOSED TO ANY THIRD PARTY W ITHOUT PRIOR W RITTEN CONSENT OF COMPAL ELECTRONICS, INC.
Issued Date
Deciphered Date
0.1
1.8VSP/1.5VP/0.75VSP
Custom
32 37Friday, March 02, 2012
2010/01/25 2009/04/28
Title
Size Document Number Rev
Date: Sheet of
Security Classification
Compal Secret Data
THIS SHEET OF ENGINEERING DRAWING IS THE PROPRIETARY PROPERTY OF COMPAL ELECTRONICS, INC. AND CONTAINS CONFIDENTIAL
AND TRADE SECRET INFORMATION. THIS SHEET MAY NOT BE TRANSFERED FROM THE CUSTODY OF THE COMPETENT DIVISION OF R&D
DEPARTMENT EXCEPT AS AUTHORIZED BY COMPAL ELECTRONICS, INC. NEITHER THIS SHEET NOR THE INFORMATION IT CONTAINS
MAY BE USED BY OR DISCLOSED TO ANY THIRD PARTY W ITHOUT PRIOR W RITTEN CONSENT OF COMPAL ELECTRONICS, INC.
Issued Date
Deciphered Date
0.1
1.8VSP/1.5VP/0.75VSP
Custom
32 37Friday, March 02, 2012
2010/01/25 2009/04/28
Title
Size Document Number Rev
Date: Sheet of
Security Classification
Compal Secret Data
THIS SHEET OF ENGINEERING DRAWING IS THE PROPRIETARY PROPERTY OF COMPAL ELECTRONICS, INC. AND CONTAINS CONFIDENTIAL
AND TRADE SECRET INFORMATION. THIS SHEET MAY NOT BE TRANSFERED FROM THE CUSTODY OF THE COMPETENT DIVISION OF R&D
DEPARTMENT EXCEPT AS AUTHORIZED BY COMPAL ELECTRONICS, INC. NEITHER THIS SHEET NOR THE INFORMATION IT CONTAINS
MAY BE USED BY OR DISCLOSED TO ANY THIRD PARTY W ITHOUT PRIOR W RITTEN CONSENT OF COMPAL ELECTRONICS, INC.
Issued Date
Deciphered Date
0.1
1.8VSP/1.5VP/0.75VSP
Custom
32 37Friday, March 02, 2012
2010/01/25 2009/04/28
Compal Electronics, Inc.
FB=0.6Volt
STATE S3 S5 1.5VP
Off
(Discharge)
Off
(Discharge)
VTT_REFP 0.75VSP
S0
S3
S4/S5
Hi
+1.5VP
Ipeak=7.7A ; 1.2*Ipeak=9.24A ;Imax=5.39A
1/2Delta I=2.305(F=300K Hz)
PR88=(1.2*Ipeak-1/2Delta I) *Rds(on)(max)*1.2/9uA=6.65Kohm
choose PR88=6.81Kohm (for safety >1.2Ipeak)
Rds(on)=6m ohm(max) ; Rds(on)=4.5m ohm(typical)
Ilimit_min=(6.81K*9uA)/(6m*1.2)=8.51A
Ilimit_max=(6.81K*9uA)/(4.5m*1.2)=11.35A
Iocp=Ilimit+1/2Delta I=10.81A~13.65A
Iocp(min)>1.2Ipeak
Hi
HiLo
Lo Lo
On
On
Output Cap PAD
On
On
On
Off
(Hi-Z)
Note: S3 - sleep ; S5 - power off
FB=0.75V
To GND = 1.5V
To VDD = 1.8V
Off
(Discharge)
PC118
22U_0805_6.3VAM
PC118
22U_0805_6.3VAM
12
PR85
10K_0402_1%
PR85
10K_0402_1%
12
PC325
.1U_0402_16V7K
@PC325
.1U_0402_16V7K
@
1 2
PC124
0.1U_0603_25V7K
@
PC124
0.1U_0603_25V7K
@
12
PU4
SY8033BDBC_DFN10_3X3
PU4
SY8033BDBC_DFN10_3X3
EN
5
PG 4
LX 3
FB 6
SVIN
8
TP
11
LX 2
PVIN
10
NC
7
PVIN
9
NC
1
PR84
200K_0402_5%
PR84
200K_0402_5%
1 2
PR87
2.2_0603_5%
PR87
2.2_0603_5%
1 2
PR95
5.76K_0402_1%
PR95
5.76K_0402_1%
12
PC119
680P_0603_50V7K
PC119
680P_0603_50V7K
12
PR82
4.7_1206_5%
PR82
4.7_1206_5%
12
PL7
2.2UH_MSCDRI-74A-2R2M-E_6.5A_20%
PL7
2.2UH_MSCDRI-74A-2R2M-E_6.5A_20%
1 2
PR83
20K_0402_1%
PR83
20K_0402_1%
12
PU5
RT8207MZQW _W QFN20_3X3
PU5
RT8207MZQW _W QFN20_3X3
VTTSNS
2
FB
6
S5
8
PGOOD
10
VDDP 12
PHASE 16
BOOT 18
VTTREF
4
PGND 14
VTTGND
1
GND
3
VDDQ
5
S3
7
TON
9
VDD 11
CS 13
LGATE 15
UGATE 17
VTT 20
VLDOIN 19
PAD
21
PR94
5.9K_0402_1%
@PR94
5.9K_0402_1%
@
12
PC116
68P_0402_50V8J
PC116
68P_0402_50V8J
12
PC130
680P_0603_50V7K
PC130
680P_0603_50V7K
12
+
PC128
330U_D2_2V_Y
+
PC128
330U_D2_2V_Y
1
2
PC115
22U_0805_6.3VAM
PC115
22U_0805_6.3VAM
12
G
D
S
PQ36
SSM3K7002FU_SC70-3
G
D
S
PQ36
SSM3K7002FU_SC70-3
2
13
PR89
5.1_0603_5%
PR89
5.1_0603_5%
12
PC77
1U_0603_10V6K
PC77
1U_0603_10V6K
12
PC123
4.7U_0805_25V6-K
PC123
4.7U_0805_25V6-K
12
PC76
0.033U_0402_16V7K
PC76
0.033U_0402_16V7K
12
PC117
22U_0805_6.3VAM
PC117
22U_0805_6.3VAM
12
PR91
200K_0402_1%
PR91
200K_0402_1%
1 2
PR88
6.81K_0402_1%
PR88
6.81K_0402_1%
12
PJ16
JUMP_43X39
@PJ16
JUMP_43X39
@
11
2
2
PC78
1U_0603_10V6K
PC78
1U_0603_10V6K
12
PC72
10U_0805_25V6K
PC72
10U_0805_25V6K
12
PC73
10U_0805_25V6K
PC73
10U_0805_25V6K
12
PC71
0.1U_0603_25V7K
PC71
0.1U_0603_25V7K
1 2
PQ31
AO4726L_SO8
PQ31
AO4726L_SO8
3
5
2
4
1
6
7
8
PC125
2200P_0402_50V7K
@
PC125
2200P_0402_50V7K
@
12
PR93
4.7_1206_5%
PR93
4.7_1206_5%
12
PC79
0.1U_0603_16V7K
@
PC79
0.1U_0603_16V7K
@
12
PJ10
JUMP_43X118
PJ10
JUMP_43X118
1
122
PJ14
JUMP_43X39
@PJ14
JUMP_43X39
@
11
2
2
PQ30
AO4466_SO8
PQ30
AO4466_SO8
3 6
5
7
8
2
4
1
PR90
10K_0402_5%
@
PR90
10K_0402_5%
@
12
PR99
887K_0402_1%
PR99
887K_0402_1%
12
PC121
4.7U_0805_25V6-K
PC121
4.7U_0805_25V6-K
12
PC120
0.22U_0402_10V6K
PC120
0.22U_0402_10V6K
12
PR86
1M_0402_5%
@PR86
1M_0402_5%
@
12
PL9
1UH_VMPI0703AR-1R0M-Z01_11A_20%
PL9
1UH_VMPI0703AR-1R0M-Z01_11A_20%
12
PR92
0_0402_5%
PR92
0_0402_5%
1 2

A
A
B
B
C
C
D
D
1 1
2 2
3 3
4 4
BST_+1.05VS_VTTP
LG_+1.05VS_VTTP
UG_+1.05VS_VTTP
SW _+1.05VS_VTTP
+1.05VS_VTTP_5V
EN_+1.05VS_VTTP
TRIP_+1.05VS_VTTP
FB_+1.05VS_VTTP
+1.05VS_VTTP_B+
RF_+1.05VS_VTTP
BST_+1.1VALW
LG_+1.1VALW
UG_+1.1VALW
SW _+1.1VALW
+1.1VALW _5V
EN_+1.1VALW
TRIP_+1.1VALW
FB_+1.1VALW
+1.1_VALW _B+
RF_+1.1VALW
SUSP#(22,27,32)
SPOK(30,31)
B+
+1.05VSP
+5VALW
B+
+1.1VALWP
+5VALW
Title
Size Document Number Rev
Date: Sheet of
Security Classification
Compal Secret Data
THIS SHEET OF ENGINEERING DRAWING IS THE PROPRIETARY PROPERTY OF COMPAL ELECTRONICS, INC. AND CONTAINS CONFIDENTIAL
AND TRADE SECRET INFORMATION. THIS SHEET MAY NOT BE TRANSFERED FROM THE CUSTODY OF THE COMPETENT DIVISION OF R&D
DEPARTMENT EXCEPT AS AUTHORIZED BY COMPAL ELECTRONICS, INC. NEITHER THIS SHEET NOR THE INFORMATION IT CONTAINS
MAY BE USED BY OR DISCLOSED TO ANY THIRD PARTY W ITHOUT PRIOR W RITTEN CONSENT OF COMPAL ELECTRONICS, INC.
Issued Date
Deciphered Date
0.1
1.1VALWP/1.05VSP
Custom
33 37Friday, March 02, 2012
2010/01/25 2009/04/28
Title
Size Document Number Rev
Date: Sheet of
Security Classification
Compal Secret Data
THIS SHEET OF ENGINEERING DRAWING IS THE PROPRIETARY PROPERTY OF COMPAL ELECTRONICS, INC. AND CONTAINS CONFIDENTIAL
AND TRADE SECRET INFORMATION. THIS SHEET MAY NOT BE TRANSFERED FROM THE CUSTODY OF THE COMPETENT DIVISION OF R&D
DEPARTMENT EXCEPT AS AUTHORIZED BY COMPAL ELECTRONICS, INC. NEITHER THIS SHEET NOR THE INFORMATION IT CONTAINS
MAY BE USED BY OR DISCLOSED TO ANY THIRD PARTY W ITHOUT PRIOR W RITTEN CONSENT OF COMPAL ELECTRONICS, INC.
Issued Date
Deciphered Date
0.1
1.1VALWP/1.05VSP
Custom
33 37Friday, March 02, 2012
2010/01/25 2009/04/28
Title
Size Document Number Rev
Date: Sheet of
Security Classification
Compal Secret Data
THIS SHEET OF ENGINEERING DRAWING IS THE PROPRIETARY PROPERTY OF COMPAL ELECTRONICS, INC. AND CONTAINS CONFIDENTIAL
AND TRADE SECRET INFORMATION. THIS SHEET MAY NOT BE TRANSFERED FROM THE CUSTODY OF THE COMPETENT DIVISION OF R&D
DEPARTMENT EXCEPT AS AUTHORIZED BY COMPAL ELECTRONICS, INC. NEITHER THIS SHEET NOR THE INFORMATION IT CONTAINS
MAY BE USED BY OR DISCLOSED TO ANY THIRD PARTY W ITHOUT PRIOR W RITTEN CONSENT OF COMPAL ELECTRONICS, INC.
Issued Date
Deciphered Date
0.1
1.1VALWP/1.05VSP
Custom
33 37Friday, March 02, 2012
2010/01/25 2009/04/28
Compal Electronics, Inc.
VFB= 0.704V
Vo=VFB*(1+PR121/PR120)= 1.05V
Freq= 266~314KHz , 290KHz(typ)
Ipeak=5.7A ;1.2*Ipeak=6.84A ;Imax=3.899A
1/2Delta I=0.751A (F=290K Hz)
PR112=(1.2Ipeak-1/2Delta I) *Rds(on)(max)*1.2*8/9uA=45.5Kohm
choose PR112=49.9Kohm (for safety >1.2Ipeak)
Rds(on)=7m ohm(max) ; Rds(on)=5.3m ohm(typical)
Ilimit_min=(49.9K*9uA)/(8*7m*1.2)=8.02A
Ilimit_max=(49.9K*9uA)/(8*5.3m*1.2)=10.592A
Iocp=Ilimit+1/2Delta I=8.771A~11.343A
Iocp(min)>1.2Ipeak
Rds=5.3mΩ(Typ)
7mΩ(Max)
VFB=0.7V
VFB= 0.704V
Vo=VFB*(1+PR103/PR104)= 1.103V
Freq= 266~314KHz , 290KHz(typ)
Ipeak=4.5A ;1.2*Ipeak=5.4A ;Imax=3.15A
1/2Delta I=0.785A (F=290K Hz)
PR123=(1.2Ipeak-1/2Delta I) *Rds(on)(max)*1.2*8/9uA=88.6Kohm
choose PR123=90.9Kohm (for safety >1.2Ipeak)
Rds(on)=18m ohm(max) ; Rds(on)=15m ohm(typical)
Ilimit_min=(90.9K*9uA)/(8*18m*1.2)=6.25A
Ilimit_max=(90.9K*9uA)/(8*15m*1.2)=7.5A
Iocp=Ilimit+1/2Delta I=7.035A~8.285A
Iocp(min)>1.2Ipeak
Rds=15mΩ(Typ)
18mΩ(Max)
VFB=0.7V
PC145
2200P_0402_50V7K
@
PC145
2200P_0402_50V7K
@
12
PR118
470K_0402_1%
PR118
470K_0402_1%
12
PC105
680P_0402_50V7K
@PC105
680P_0402_50V7K
@
12
PL13
2.2UH_FDVE0630-H-2R2M=P3_8.3A_20%
PL13
2.2UH_FDVE0630-H-2R2M=P3_8.3A_20%
1 2
PU6
TPS51212DSCR_SON10_3X3
PU6
TPS51212DSCR_SON10_3X3
EN
3
TRIP
2
V5IN 7
DRVH 9
SW 8
DRVL 6
VBST 10
TST
5
VFB
4
PGOOD
1
TP 11
PR119
4.7_1206_5%
PR119
4.7_1206_5%
12
PR121
4.99K_0402_1%
PR121
4.99K_0402_1%
12
PC150
1U_0603_10V6K
PC150
1U_0603_10V6K
12
PC143
4.7U_0805_25V6-K
PC143
4.7U_0805_25V6-K
12
PU7
TPS51212DSCR_SON10_3X3
PU7
TPS51212DSCR_SON10_3X3
EN
3
TRIP
2
V5IN 7
DRVH 9
SW 8
DRVL 6
VBST 10
TST
5
VFB
4
PGOOD
1
TP 11
PL12
HCB2012KF-121T50_0805
PL12
HCB2012KF-121T50_0805
12
PR122
470K_0402_1%
PR122
470K_0402_1%
12
PR106
330K_0402_1%
PR106
330K_0402_1%
1 2
PR97
330K_0402_1%
PR97
330K_0402_1%
1 2
PR103
5.76K_0402_1%
PR103
5.76K_0402_1%
12
PC134
0.1U_0402_25V6
@
PC134
0.1U_0402_25V6
@
12
PC206
0.1U_0402_25V6
@
PC206
0.1U_0402_25V6
@
12
PQ35
AO4726L_SO8
PQ35
AO4726L_SO8
3
5
2
4
1
6
7
8
PL10
HCB2012KF-121T50_0805
PL10
HCB2012KF-121T50_0805
12
PQ32
AO4466_SO8
PQ32
AO4466_SO8
3 6
5
7
8
2
4
1
PC147
0.1U_0603_25V7K
PC147
0.1U_0603_25V7K
1 2
PC140
1U_0603_10V6K
PC140
1U_0603_10V6K
12
PR123
90.9K_0402_1%
PR123
90.9K_0402_1%
12
PC137
0.1U_0603_25V7K
PC137
0.1U_0603_25V7K
1 2
PC104
680P_0402_50V7K
PC104
680P_0402_50V7K
12
PR126
4.7_1206_5%
@PR126
4.7_1206_5%
@
12
PC142
4.7U_0805_25V6-K
PC142
4.7U_0805_25V6-K
12
PC135
2200P_0402_50V7K
@
PC135
2200P_0402_50V7K
@
12
PL11
2.2UH_FDVE0630-H-2R2M=P3_8.3A_20%
PL11
2.2UH_FDVE0630-H-2R2M=P3_8.3A_20%
1 2
PR112
49.9K_0402_1%
PR112
49.9K_0402_1%
12
PR98
2.2_0603_5%
PR98
2.2_0603_5%
1 2
PQ33
AO4712_SO8
PQ33
AO4712_SO8
3 6
5
7
8
2
4
1
PC136
0.1U_0402_16V7K
PC136
0.1U_0402_16V7K
12
PQ34
AO4466_SO8
PQ34
AO4466_SO8
3 6
5
7
8
2
4
1
PC146
0.1U_0402_16V7K
PC146
0.1U_0402_16V7K
12
PC133
4.7U_0805_25V6-K
PC133
4.7U_0805_25V6-K
12
PR107
2.2_0603_5%
PR107
2.2_0603_5%
1 2
+
PC148
330U_6.3V_M
+
PC148
330U_6.3V_M
1
2
PR104
10K_0402_1%
PR104
10K_0402_1%
12
PC132
4.7U_0805_25V6-K
PC132
4.7U_0805_25V6-K
12
+
PC138
330U_6.3V_M
+
PC138
330U_6.3V_M
1
2
PR120
10K_0402_1%
PR120
10K_0402_1%
12

A
A
B
B
C
C
D
D
E
E
1 1
2 2
3 3
4 4
COMP0
UGATE_NB
PHASE_NB
LGATE_NB
BOOT_NB
+APU_CORE_NB
PHASE0
ISP0
UGATE0
UGATE_NB
LGATE_NB
DIFF_0
BOOT0
UGATE0
PHASE0
LGATE0
PHASE_NB
ISL6265_PWROK
BOOT0
ISN0
ISP0
ISN0
BOOT_NB
PHASE_NB
VW0
ISN0
ISP0
RTN0
LGATE0
VSEN1
VSEN0
VSEN1
APU_VDD0_RUN_FB_L
UGATE_NB1
UGATE0-1
APU_VDDNB_RUN_FB_H (4)
APU_SVD(4)
APU_SVC(4)
VR_ON(22)
VGATE(22)
FCH_PWRGD(14,22)
APU_PWRGD(4,12)
APU_VDD0_RUN_FB_H(4)
APU_VDD0_RUN_FB_L(4)
+APU_CORE
CPU_B+
+APU_CORE_NB
CPU_B+
CPU_B+
+5VS +3VS
B+
+5VALW
+5VALW
+1.5V
+APU_CORE
+3VS
Title
Size Document Number Rev
Date: Sheet of
Security Classification
Compal Secret Data
THIS SHEET OF ENGINEERING DRAWING IS THE PROPRIETARY PROPERTY OF COMPAL ELECTRONICS, INC. AND CONTAINS CONFIDENTIAL
AND TRADE SECRET INFORMATION. THIS SHEET MAY NOT BE TRANSFERED FROM THE CUSTODY OF THE COMPETENT DIVISION OF R&D
DEPARTMENT EXCEPT AS AUTHORIZED BY COMPAL ELECTRONICS, INC. NEITHER THIS SHEET NOR THE INFORMATION IT CONTAINS
MAY BE USED BY OR DISCLOSED TO ANY THIRD PARTY WITHOUT PRIOR WRITTEN CONSENT OF COMPAL ELECTRONICS, INC.
Issued Date
Deciphered Date
0.3
APU_CORE/APU_CORE_NB
34 37Friday, March 02, 2012
2009/10/02 2010/10/02
Compal Electronics, Inc.
Title
Size Document Number Rev
Date: Sheet of
Security Classification
Compal Secret Data
THIS SHEET OF ENGINEERING DRAWING IS THE PROPRIETARY PROPERTY OF COMPAL ELECTRONICS, INC. AND CONTAINS CONFIDENTIAL
AND TRADE SECRET INFORMATION. THIS SHEET MAY NOT BE TRANSFERED FROM THE CUSTODY OF THE COMPETENT DIVISION OF R&D
DEPARTMENT EXCEPT AS AUTHORIZED BY COMPAL ELECTRONICS, INC. NEITHER THIS SHEET NOR THE INFORMATION IT CONTAINS
MAY BE USED BY OR DISCLOSED TO ANY THIRD PARTY WITHOUT PRIOR WRITTEN CONSENT OF COMPAL ELECTRONICS, INC.
Issued Date
Deciphered Date
0.3
APU_CORE/APU_CORE_NB
34 37Friday, March 02, 2012
2009/10/02 2010/10/02
Compal Electronics, Inc.
Title
Size Document Number Rev
Date: Sheet of
Security Classification
Compal Secret Data
THIS SHEET OF ENGINEERING DRAWING IS THE PROPRIETARY PROPERTY OF COMPAL ELECTRONICS, INC. AND CONTAINS CONFIDENTIAL
AND TRADE SECRET INFORMATION. THIS SHEET MAY NOT BE TRANSFERED FROM THE CUSTODY OF THE COMPETENT DIVISION OF R&D
DEPARTMENT EXCEPT AS AUTHORIZED BY COMPAL ELECTRONICS, INC. NEITHER THIS SHEET NOR THE INFORMATION IT CONTAINS
MAY BE USED BY OR DISCLOSED TO ANY THIRD PARTY WITHOUT PRIOR WRITTEN CONSENT OF COMPAL ELECTRONICS, INC.
Issued Date
Deciphered Date
0.3
APU_CORE/APU_CORE_NB
34 37Friday, March 02, 2012
2009/10/02 2010/10/02
Compal Electronics, Inc.
DCR = 1.1m ohm +-7%
ESR = 15 m ohm
PR154
105K_0402_1%
PR154
105K_0402_1%
12
PC212
0.1U_0603_25V7K
PC212
0.1U_0603_25V7K
12
PL18
2.2UH_FDVE0630-H-2R2M=P3_8.3A_20%
PL18
2.2UH_FDVE0630-H-2R2M=P3_8.3A_20%
1 2
PC190
1U_0603_16V6K
PC190
1U_0603_16V6K
12
PR173
255_0402_1%
PR173
255_0402_1%
12
PR161
4.7_1206_5%
PR161
4.7_1206_5%
12
PL19
0.36UH_PCMC104T-R36MN1R17_30A_20%
PL19
0.36UH_PCMC104T-R36MN1R17_30A_20%
1
3
4
2
PC189
0.1U_0603_16V7K
PC189
0.1U_0603_16V7K
12
PR174
1K_0402_5%
PR174
1K_0402_5%
12
+
PC175
220U_25V_M
+
PC175
220U_25V_M
1
2
PC171
4.7U_0805_25V6-K
PC171
4.7U_0805_25V6-K
12
PR164
21.5K_0402_1%
PR164
21.5K_0402_1%
12
PR146
4.7_1206_5%
PR146
4.7_1206_5%
12
PC170
1000P_0402_50V7K
PC170
1000P_0402_50V7K
12
PR144
22K_0402_1%
PR144
22K_0402_1%
12
PC194
1200P_0402_50V7K
PC194
1200P_0402_50V7K
12
PR162
12.7K_0402_1%
PR162
12.7K_0402_1%
1 2
PU10
ISL6265CHRTZ-T_TQFN48_6X6
PU10
ISL6265CHRTZ-T_TQFN48_6X6
PWROK
3
SVD
4
OFS/VFIXEN
1
PGOOD
2
SVC
5
ENABLE
6
OCSET
8
VDIFF1
19
RTN1
17
VSEN0
15
VW1
22
RTN0
16
ISN0
14
VW0
12
COMP0
11
RBIAS
7
FB0
10
COMP1
21
ISP1
23
FB1
20
VSEN1
18
VDIFF0
9
ISN1
24
ISP0
13
BOOT1 25
UGATE1 26
PHASE1 27
PGND1 28
LGATE1 29
PVCC 30
LGATE0 31
PGND0 32
PHASE0 33
UGATE0 34
BOOT0 35
BOOT_NB 36
UGATE_NB 37
PHASE_NB 38
LGATE_NB 39
PGND_NB 40
OCSET_NB 41
RTN_NB 42
VSEN_NB 43
FSET_NB 44
COMP_NB 45
FB_NB 46
VCC 47
VIN 48
TP
49
PC180
680P_0603_50V7K
PC180
680P_0603_50V7K
12
PR189
2.2_0603_5%
PR189
2.2_0603_5%
1 2
PC58
10U_0805_25V6K
PC58
10U_0805_25V6K
12
PQ45
TPCA8057-H_PPAK56-8-5
PQ45
TPCA8057-H_PPAK56-8-5
4
5
1
2
3
PC211
0.1U_0603_25V7K
PC211
0.1U_0603_25V7K
12
PQ44
TPCA8065-H_PPAK56-8-5
PQ44
TPCA8065-H_PPAK56-8-5
4
5
1
2
3
PC174
2200P_0402_50V7K
PC174
2200P_0402_50V7K
12
PC57
10U_0805_25V6K
PC57
10U_0805_25V6K
12
PR171
0_0402_5%
PR171
0_0402_5%
12
PR156
105K_0402_1%
@PR156
105K_0402_1%
@
12
PC213
0.1U_0603_25V7K
PC213
0.1U_0603_25V7K
12
PR160
0_0402_5%
PR160
0_0402_5%
12
PR167
10_0402_1%
PR167
10_0402_1%
12
PR147
10_0402_5%
PR147
10_0402_5%
1 2
PL16
HCB2012KF-121T50_0805
PL16
HCB2012KF-121T50_0805
12
PR157 100K_0402_5%PR157 100K_0402_5%
1 2
+
PC179
220U_6.3V_M
+
PC179
220U_6.3V_M
1
2
PC186
2200P_0402_50V7K
PC186
2200P_0402_50V7K
12
PR159 100K_0402_5%@PR159 100K_0402_5%@
1 2
PR151
23.7K_0402_1%
PR151
23.7K_0402_1%
12
PQ43
TPCA8057-H_PPAK56-8-5
PQ43
TPCA8057-H_PPAK56-8-5
4
5
1
2
3
PR143
2_0603_5%
PR143
2_0603_5%
1 2
PC193
1000P_0402_50V7K
PC193
1000P_0402_50V7K
12
PC173
0.1U_0603_25V7K
@
PC173
0.1U_0603_25V7K
@
12
PR170
10_0402_1%
PR170
10_0402_1%
12
PR165
95.3K_0402_1%
PR165
95.3K_0402_1%
12
PR152
0_0402_5%
PR152
0_0402_5%
12
PC181
0.1U_0603_25V7K
PC181
0.1U_0603_25V7K
12
PC187
0.22U_0603_10V7K
PC187
0.22U_0603_10V7K
1 2
PC192
220P_0402_50V8J
PC192
220P_0402_50V8J
12
PR166
4.53K_0402_1%
PR166
4.53K_0402_1%
12
PC182
4.7U_0805_25V6-K
PC182
4.7U_0805_25V6-K
12
PC210
0.1U_0603_25V7K
PC210
0.1U_0603_25V7K
12
PR177
36.5K_0402_1%
@PR177
36.5K_0402_1%
@
12
PR172
1K_0402_5%
PR172
1K_0402_5%
12
PR142
44.2K_0402_1%
PR142
44.2K_0402_1%
12
PR190
2.2_0603_5%
PR190
2.2_0603_5%
1 2
PC169
47P_0402_50V8J
PC169
47P_0402_50V8J
12
PR153
105K_0402_1%
@PR153
105K_0402_1%
@
12
PR148
2_0603_5%
PR148
2_0603_5%
1 2
PC188
680P_0603_50V7K
PC188
680P_0603_50V7K
12
PR145
2.2_0603_1%
PR145
2.2_0603_1%
1 2
PR176
6.81K_0402_1%
PR176
6.81K_0402_1%
12
PR150
0_0402_5%
PR150
0_0402_5%
12
PR149
0_0402_5%
PR149
0_0402_5%
12
PC191
2200P_0402_25V7K
PC191
2200P_0402_25V7K
12
PR188
220_0402_1%
@
PR188
220_0402_1%
@
12
PC214
0.1U_0603_25V7K
PC214
0.1U_0603_25V7K
12
PC177
0.1U_0603_16V7K
PC177
0.1U_0603_16V7K
12
PC184
4.7U_0805_25V6-K
PC184
4.7U_0805_25V6-K
12
PR175
54.9K_0402_1%
PR175
54.9K_0402_1%
12
PC185
0.1U_0603_25V7K
PC185
0.1U_0603_25V7K
12
PR187
10_0402_5%
PR187
10_0402_5%
1 2
PC209
0.1U_0603_25V7K
PC209
0.1U_0603_25V7K
12
PR169
0_0402_5%
PR169
0_0402_5%
12
PR155
10K_0402_1%
@PR155
10K_0402_1%
@
12
PC176
1000P_0402_50V7K
PC176
1000P_0402_50V7K
12
PR163
0_0402_5%
PR163
0_0402_5%
12
PC183
4.7U_0805_25V6-K
PC183
4.7U_0805_25V6-K
12
PR168
0_0402_5%
PR168
0_0402_5%
1 2
PR158
2.2_0603_1%
PR158
2.2_0603_1%
1 2
PQ42
TPCA8065-H_PPAK56-8-5
PQ42
TPCA8065-H_PPAK56-8-5
4
5
1
2
3
PC178
0.22U_0603_10V7K
PC178
0.22U_0603_10V7K
1 2
PC172
4.7U_0805_25V6-K
PC172
4.7U_0805_25V6-K
12

5
5
4
4
3
3
2
2
1
1
D D
C C
B B
A A
Title
Size Document Number Rev
Date: Sheet of
Security Classification
Compal Secret Data
THIS SHEET OF ENGINEERING DRAWING IS THE PROPRIETARY PROPERTY OF COMPAL ELECTRONICS, INC. AND CONTAINS CONFIDENTIAL
AND TRADE SECRET INFORMATION. THIS SHEET MAY NOT BE TRANSFERED FROM THE CUSTODY OF THE COMPETENT DIVISION OF R&D
DEPARTMENT EXCEPT AS AUTHORIZED BY COMPAL ELECTRONICS, INC. NEITHER THIS SHEET NOR THE INFORMATION IT CONTAINS
MAY BE USED BY OR DISCLOSED TO ANY THIRD PARTY W ITHOUT PRIOR W RITTEN CONSENT OF COMPAL ELECTRONICS, INC.
Issued Date
Deciphered Date
Q5WT6 LA-8531
0.1
PIR (PWR)
Custom
35 37Friday, March 02, 2012
2010/04/12 2010/10/12
Compal Electronics, Inc.
Title
Size Document Number Rev
Date: Sheet of
Security Classification
Compal Secret Data
THIS SHEET OF ENGINEERING DRAWING IS THE PROPRIETARY PROPERTY OF COMPAL ELECTRONICS, INC. AND CONTAINS CONFIDENTIAL
AND TRADE SECRET INFORMATION. THIS SHEET MAY NOT BE TRANSFERED FROM THE CUSTODY OF THE COMPETENT DIVISION OF R&D
DEPARTMENT EXCEPT AS AUTHORIZED BY COMPAL ELECTRONICS, INC. NEITHER THIS SHEET NOR THE INFORMATION IT CONTAINS
MAY BE USED BY OR DISCLOSED TO ANY THIRD PARTY W ITHOUT PRIOR W RITTEN CONSENT OF COMPAL ELECTRONICS, INC.
Issued Date
Deciphered Date
Q5WT6 LA-8531
0.1
PIR (PWR)
Custom
35 37Friday, March 02, 2012
2010/04/12 2010/10/12
Compal Electronics, Inc.
Title
Size Document Number Rev
Date: Sheet of
Security Classification
Compal Secret Data
THIS SHEET OF ENGINEERING DRAWING IS THE PROPRIETARY PROPERTY OF COMPAL ELECTRONICS, INC. AND CONTAINS CONFIDENTIAL
AND TRADE SECRET INFORMATION. THIS SHEET MAY NOT BE TRANSFERED FROM THE CUSTODY OF THE COMPETENT DIVISION OF R&D
DEPARTMENT EXCEPT AS AUTHORIZED BY COMPAL ELECTRONICS, INC. NEITHER THIS SHEET NOR THE INFORMATION IT CONTAINS
MAY BE USED BY OR DISCLOSED TO ANY THIRD PARTY W ITHOUT PRIOR W RITTEN CONSENT OF COMPAL ELECTRONICS, INC.
Issued Date
Deciphered Date
Q5WT6 LA-8531
0.1
PIR (PWR)
Custom
35 37Friday, March 02, 2012
2010/04/12 2010/10/12
Compal Electronics, Inc.
Version change list (P.I.R. List) Page 1 of 2
for PWR
Reason for change Rev. PG# Modify List Date PhaseFixed IssueItem
1
2
3
4
5
6
7
8
9
10
11
12
13
14
15
16
Modify 40W adapter CP point 0.1
PR14 change to SD00000CI10
(S RES 1/2W 0.05 +-1% 1206 100PPM/C)
PR40 change to SD034470180
(S RES 1/16W 4.7K +-1% 0402)
2011/10/28 EVT29
0.1
Modify +1.05VSP OCP PR112 change to SD034499280
(S RES 1/16W 49.9K +-1% 0402) 2011/10/28 EVT33
0.1
Modify +1.1VALWP OCP 33 PR123 change to SD034909280
(S RES 1/16W 90.9K +-1% 0402) 2011/10/28 EVT
Modify +1.5VP OCP 0.1 32 PR88 change to SD034681180
(S RES 1/16W 6.81K +-1% 0402) 2011/10/28 EVT
Modify ISN CHOKE P/N 0.1 29 PL17 change to SH00000N300
(S COIL 1.2UH +-30% PNS40201R2YAF 3A) 2011/10/28 EVT
Modify bead P/N 0.1 30 PL3 change to SM01000JF00
(S SUPPRE_ FBMA-L11-453215-800LMA90T 1812) 2011/10/28 EVT
Change boost resister from 0 ohm to 2.2 ohm for
RT8207 & TPS51125 0.1 30 PR87 & PR98 & PR107 change from 0 ohm to 2.2 ohm 2011/11/17 EVT2
Modify power sequence for RT8207(+1.5VP & 0.75VSP) 0.1 30 PR91 change from 0 ohm to 200K ohm 2011/11/17 EVT2
Modify compoment P/N for material issue 0.1 29 PQ7 change from SB00000I600(S TR SI4459ADY-T1-GE3
1P SO8) to SB00000JD10 (S TR AO4409L 1P SO8 ) 2011/11/23 EVT2
design change for EC(9012) 0.1 28 delete PD1,PD2,PR1,PR2,PR4,PC6 2011/11/28 EVT2
0.1 29 add PR575(S RES 1/16W 2.2 +-1% 0402) 2011/11/28 EVT2
design change for EC(9012) PC49 change to 1U_0603_10V6K
0.1
design change for EC(9012) 31 add PR124(0_0402_5%) 2011/11/28 EVT2
Improve EMI performance 0.2 2011/12/20
add PR58,PR60,PR93,PR119 (SD001470B80,S RES 1/4W
4.7 +-5% 1206)
DVT
add PC44,PC45,PC104 (SE074681K80,S CER CAP 680P
50V K X7R 0402)
add PC130 (SE025681K80,S CER CAP 680P 50V K X7R 0603)
change PR189,PR190 from 0 ohm to 2.2 ohm
Modify +5VALW voltage for USB port voltage drop
(HW request +5VALW up 3%) 0.2 31 change PR51 from 30K ohm to 31.6K ohm 2011/12/20 DVT
change PR56,PR57 from 0 ohm to 2.2 ohm

5
5
4
4
3
3
2
2
1
1
D D
C C
B B
A A
Title
Size Document Number Rev
Date: Sheet of
Security Classification
Compal Secret Data
THIS SHEET OF ENGINEERING DRAWING IS THE PROPRIETARY PROPERTY OF COMPAL ELECTRONICS, INC. AND CONTAINS CONFIDENTIAL
AND TRADE SECRET INFORMATION. THIS SHEET MAY NOT BE TRANSFERED FROM THE CUSTODY OF THE COMPETENT DIVISION OF R&D
DEPARTMENT EXCEPT AS AUTHORIZED BY COMPAL ELECTRONICS, INC. NEITHER THIS SHEET NOR THE INFORMATION IT CONTAINS
MAY BE USED BY OR DISCLOSED TO ANY THIRD PARTY W ITHOUT PRIOR W RITTEN CONSENT OF COMPAL ELECTRONICS, INC.
Issued Date
Deciphered Date
Q5WT6 LA-8531
0.1
PIR (PWR)
Custom
36 37Friday, March 02, 2012
2010/04/12 2010/10/12
Compal Electronics, Inc.
Title
Size Document Number Rev
Date: Sheet of
Security Classification
Compal Secret Data
THIS SHEET OF ENGINEERING DRAWING IS THE PROPRIETARY PROPERTY OF COMPAL ELECTRONICS, INC. AND CONTAINS CONFIDENTIAL
AND TRADE SECRET INFORMATION. THIS SHEET MAY NOT BE TRANSFERED FROM THE CUSTODY OF THE COMPETENT DIVISION OF R&D
DEPARTMENT EXCEPT AS AUTHORIZED BY COMPAL ELECTRONICS, INC. NEITHER THIS SHEET NOR THE INFORMATION IT CONTAINS
MAY BE USED BY OR DISCLOSED TO ANY THIRD PARTY W ITHOUT PRIOR W RITTEN CONSENT OF COMPAL ELECTRONICS, INC.
Issued Date
Deciphered Date
Q5WT6 LA-8531
0.1
PIR (PWR)
Custom
36 37Friday, March 02, 2012
2010/04/12 2010/10/12
Compal Electronics, Inc.
Title
Size Document Number Rev
Date: Sheet of
Security Classification
Compal Secret Data
THIS SHEET OF ENGINEERING DRAWING IS THE PROPRIETARY PROPERTY OF COMPAL ELECTRONICS, INC. AND CONTAINS CONFIDENTIAL
AND TRADE SECRET INFORMATION. THIS SHEET MAY NOT BE TRANSFERED FROM THE CUSTODY OF THE COMPETENT DIVISION OF R&D
DEPARTMENT EXCEPT AS AUTHORIZED BY COMPAL ELECTRONICS, INC. NEITHER THIS SHEET NOR THE INFORMATION IT CONTAINS
MAY BE USED BY OR DISCLOSED TO ANY THIRD PARTY W ITHOUT PRIOR W RITTEN CONSENT OF COMPAL ELECTRONICS, INC.
Issued Date
Deciphered Date
Q5WT6 LA-8531
0.1
PIR (PWR)
Custom
36 37Friday, March 02, 2012
2010/04/12 2010/10/12
Compal Electronics, Inc.
Version change list (P.I.R. List) Page 2 of 2
for PWR
Reason for change Rev. PG# Modify List Date PhaseFixed IssueItem
1
2
3
4
5
6
7
8
9
10
11
12
13
14
15
16
Modify compoment P/N for material shortage issue 0.2 change PC8,PC9,PC25,PC26,PC57,PC58 to
SE00000QK00 (S CER CAP 10U 25V K X5R 0805 H1.25 2011/12/20 DVT
Change OTP from 9012 to G718 0.2 Delete PR124 (0_0402_5%) 2011/12/28 DVT31
Change CP for 65W adapter 0.3 29 2012/2/6 PVT
0.3 29 Change PR40 from 4.7K to 4.7K
Change PR43 from 20K to 2.26K
Change PR14 from SD00000CI10(S RES 1/2W 0.05
+-1% 1206 100PPM/C) to SD000001F00
(S RES 1W .02 +-1% 2512)
2012/2/6 PVT
Change CP for 65W adapter
Modify for compoment common P/N 0.3 change PQ36 from SB000009Q80 to SB000009610 2012/2/13 PVT
32
Modify for compoment P/N for cost concern 0.3 32 change PC128 from SGA00002280 (S POLY C 330U
2.5V Y D2 LESR15M CX H1.9) to SGA20331E10 (S
POLY C 330U 2V Y D2 LESR9M EEFSX H1.9) 2012/2/24 PVT

5
5
4
4
3
3
2
2
1
1
D D
C C
B B
A A
Title
Size Document Number Rev
Date: Sheet of
Security Classification
Compal Secret Data
THIS SHEET OF ENGINEERING DRAWING IS THE PROPRIETARY PROPERTY OF COMPAL ELECTRONICS, INC. AND CONTAINS CONFIDENTIAL
AND TRADE SECRET INFORMATION. THIS SHEET MAY NOT BE TRANSFERED FROM THE CUSTODY OF THE COMPETENT DIVISION OF R&D
DEPARTMENT EXCEPT AS AUTHORIZED BY COMPAL ELECTRONICS, INC. NEITHER THIS SHEET NOR THE INFORMATION IT CONTAINS
MAY BE USED BY OR DISCLOSED TO ANY THIRD PARTY WITHOUT PRIOR WRITTEN CONSENT OF COMPAL ELECTRONICS, INC.
Issued Date Deciphered Date
0.2
HW-PIR
B
37 37Monday, March 05, 2012
2010/08/20 2011/08/20
Compal Electronics, Inc.
LA-8531P
Title
Size Document Number Rev
Date: Sheet of
Security Classification
Compal Secret Data
THIS SHEET OF ENGINEERING DRAWING IS THE PROPRIETARY PROPERTY OF COMPAL ELECTRONICS, INC. AND CONTAINS CONFIDENTIAL
AND TRADE SECRET INFORMATION. THIS SHEET MAY NOT BE TRANSFERED FROM THE CUSTODY OF THE COMPETENT DIVISION OF R&D
DEPARTMENT EXCEPT AS AUTHORIZED BY COMPAL ELECTRONICS, INC. NEITHER THIS SHEET NOR THE INFORMATION IT CONTAINS
MAY BE USED BY OR DISCLOSED TO ANY THIRD PARTY WITHOUT PRIOR WRITTEN CONSENT OF COMPAL ELECTRONICS, INC.
Issued Date Deciphered Date
0.2
HW-PIR
B
37 37Monday, March 05, 2012
2010/08/20 2011/08/20
Compal Electronics, Inc.
LA-8531P
Title
Size Document Number Rev
Date: Sheet of
Security Classification
Compal Secret Data
THIS SHEET OF ENGINEERING DRAWING IS THE PROPRIETARY PROPERTY OF COMPAL ELECTRONICS, INC. AND CONTAINS CONFIDENTIAL
AND TRADE SECRET INFORMATION. THIS SHEET MAY NOT BE TRANSFERED FROM THE CUSTODY OF THE COMPETENT DIVISION OF R&D
DEPARTMENT EXCEPT AS AUTHORIZED BY COMPAL ELECTRONICS, INC. NEITHER THIS SHEET NOR THE INFORMATION IT CONTAINS
MAY BE USED BY OR DISCLOSED TO ANY THIRD PARTY WITHOUT PRIOR WRITTEN CONSENT OF COMPAL ELECTRONICS, INC.
Issued Date Deciphered Date
0.2
HW-PIR
B
37 37Monday, March 05, 2012
2010/08/20 2011/08/20
Compal Electronics, Inc.
LA-8531P
2011/10/06
P13. DEL net SMIB(R1219)
for EMC request
P17. change C940 to 120PF (SE00000U400)
P23. modify C747~C772 BOM structure
for ESD request
P17. modify D58 BOM structure
P19. modify D49 D51 BOM structure
P20. moidfy D52 D55 D63 D68 BOM structure
P24. modify D10 BOM structure
2011/10/11
P26. del H6
update PWR schematic
2011/10/14
for ESD request
P19. change D56 to SCA00001A00
update PWR schematic
P25. change C1576 to 150UF
P24. change JUSB1 to DC233007O00
2011/10/18
update PWR schematic
2011/10/19
P02. update page no.
P19. change U100,pin26 to AGND
P21. add JTP2
P26. del H28,29 add H28_3P0
update PWR schematic
2011/10/24
P09. R393 pin1 change to +3VS
R396 change to 0402 size
P27. R1101,R1102,R1110,R1120,R1128,R1135,R1137
change to 0402 size
for EMC request
P17. change C940 to 100pf SE00000U900
2011/10/26
for EMC request
P27. modify C1457~C1460, Add C1686
for EC request
P22. Add C1685
for PWR request
P30. change PL3 to SM01000JF00
2011/10/28
P02. update block diagram
P19. change JUMP location to J18~J23
2011/10/31
update PWR schematic
2011/11/18
P12. Change chipset to M3L
P14. Add GPIO189 for panel BOM control
P22. co-lay KB930/9012
P23. update JTP1 footprint
P25. Del JMINI2
P27. Del U95
update power schematic
2011/11/23
P23. D11@, D13@ for ESD
P26. Add R1606
update power schematic
2011/11/24b
P24. modify JUSB2 net name
P14. change EDP status to GPIO187 and modfiy H/L
update power schematic
2011/11/25
P14. change LAN_CLKREQ# to U102.AG25
change MINI1_CLKREQ# to U102.AE24
P22. change VGATE to U26.97
change ACIN to U26.110
change 3S/4S# to U26.98
2011/11/29
P11. change L57~L59 to SM010005220 for CRT issue
P12. change U102 to SA00005DY10
P23. change SW1, SW2 to SN100000K00
update PWR schematic
2011/12/16
ADD ZERO@,1.4G@,1.7G@
P04. modiy R430,R431,R433,R434 0ohm symbol,change C237,C238 bom structure
P09. modiy R484 0ohm symbol
P12. ADD GPIO30,GPIO31,modify R1503~R1508,R1510~R1513 0ohm symbol
P13. change ODD_PWR to GPIO53
P14. DEL GPIO190
P17. modiy R909,R1144 0ohm symbol
P18. moidfy R1164 0ohm symbol
P22. chgnge R470 to 18K
P26. change SW3 to @
2011/12/19
P23. change LED1,2,4 to SC500005920
change LED3,5,6,7 to SC591TBKA10
P14. change ODD_DETECT# to U102_W7
change ODD_DA#_FCH to U102_P6
2011/12/21
update PWR schematic
2011/12/22
for ESD request
P06. add C1778,C1779
P12. add C1780
P18. add C1781
P22. add C1782
for small size request
change Y6,Y7 to SJ10000E500
2011/12/23
P11. mnodify L57~L59 symbol
P22. add R1611 pull high
add R1612 pull GND
2011/12/28
P13. modify U103 to SA00003K800
P22. modify R1611,1612 BOM structure
P23. change LED1,2,4 to SC500005930
update PWR schematic
for EMI request
P17. change T97,98 to SP050006H00
P18. change C124@,C1522 to 4.7P SE07147AB80
change R180@,R1168,R1165 to 10ohm SD028100A80
change C1519@ to 10P SE071100J80
for ESD request
P06. modify C1778 BOM structure
P18. modify C1781 BOM structure
P22. modify C1782 BOM structure
2012/01/20
add ODD@ for normal ODD
P12. Y7 change to SJ0000E800
P17. Y6 change to SJ0000E800
P18. C1522,C124 change to SE07147AC80
P21. change R955 to ODD@
P22. change R470 to SD028330200 for PVT BOARD ID
P23. R478,R498,R1217 change to SD028390080
R511,R499 change to SD000008H80
R1218 change to SD000003S80
P25. ADD +3VALW_WLAN net
ADD J24,J25 jump
2012/02/01
P09. Add J24
for AOIC
P17. Add R1613,C1783,Q1903,R1157
Add net LAN_PWR_EN#
P22. Add net WLAN_PWR_ON,LAN_PWR_EN#
EC_BT_OFF#,WLAN_PME#
P25. Del Q137,D69,J24 and net BT_ON#
Add net WLAN_PME#,EC_BT_OFF#,WLAN_PWR_ON
Add R1620,R1618,C1785,R1619,Q1902,Q1904,R1617
2012/02/02
P25. ADD R1621
for RTC
P12. C1704,C1705 change to SE071100J80
P17. C1485,C1486 change to SE071120J80
2012/02/07
update POWER schematic
update U22 to SA00005DX30,SA00005DW30
update U102 to SA00005DY70
P09. add R1621,C1786
P24. add R1622~24,C1787~89
P25. add R1625,C1790
del R1621
P04. del R169
change AMD Debug compoment to @
2012/02/09
P13. add R1626
2012/02/13
P13. change R1626 Bom structure
update PWR schematic
2012/03/02
P26. add H29 H30 for ME request
update PWR schematic
2012/03/05
P22. change R470 to 56K
