Compal LA 9911P Schematics. Www.s Manuals.com. R1.0 Schematics
User Manual: Motherboard Compal LA-9911P VAWGA/VAWGB - Schematics. Free.
Open the PDF directly: View PDF
.
Page Count: 49

A
A
B
B
C
C
D
D
E
E
1 1
2 2
3 3
4 4
AMD 25W APU With Jaguar Core and Integrated Yangtze FCH + ATI Sun
VAWGA/B Schematics Document
LA-9911P REV: 1.0
Compal Confidential
2013-04-01
AMD "Kabini" Platform
Title
Size Document Number Rev
Date: Sheet of
Security Classification
Compal Secret Data
THIS SHEET OF ENGINEERING DRAWING IS THE PROPRIETARY PROPERTY OF COMPAL ELECTRONICS, INC. AND CONTAINS CONFIDENTIAL
AND TRADE SECRET INFORMATION. THIS SHEET MAY NOT BE TRANSFERED FROM THE CUSTODY OF THE COMPETENT DIVISION OF R&D
DEPARTMENT EXCEPT AS AUTHORIZED BY COMPAL ELECTRONICS, INC. NEITHER THIS SHEET NOR THE INFORMATION IT CONTAINS
MAY BE USED BY OR DISCLOSED TO ANY THIRD PARTY WITHOUT PRIOR WRITTEN CONSENT OF COMPAL ELECTRONICS, INC.
Issued Date
Deciphered Date
VAWGA/GB
1.0
COVER PAGE
B
1 48Monday, April 01, 2013
2012/04/22 2015/04/22
Compal Electronics, Inc.
Title
Size Document Number Rev
Date: Sheet of
Security Classification
Compal Secret Data
THIS SHEET OF ENGINEERING DRAWING IS THE PROPRIETARY PROPERTY OF COMPAL ELECTRONICS, INC. AND CONTAINS CONFIDENTIAL
AND TRADE SECRET INFORMATION. THIS SHEET MAY NOT BE TRANSFERED FROM THE CUSTODY OF THE COMPETENT DIVISION OF R&D
DEPARTMENT EXCEPT AS AUTHORIZED BY COMPAL ELECTRONICS, INC. NEITHER THIS SHEET NOR THE INFORMATION IT CONTAINS
MAY BE USED BY OR DISCLOSED TO ANY THIRD PARTY WITHOUT PRIOR WRITTEN CONSENT OF COMPAL ELECTRONICS, INC.
Issued Date
Deciphered Date
VAWGA/GB
1.0
COVER PAGE
B
1 48Monday, April 01, 2013
2012/04/22 2015/04/22
Compal Electronics, Inc.
Title
Size Document Number Rev
Date: Sheet of
Security Classification
Compal Secret Data
THIS SHEET OF ENGINEERING DRAWING IS THE PROPRIETARY PROPERTY OF COMPAL ELECTRONICS, INC. AND CONTAINS CONFIDENTIAL
AND TRADE SECRET INFORMATION. THIS SHEET MAY NOT BE TRANSFERED FROM THE CUSTODY OF THE COMPETENT DIVISION OF R&D
DEPARTMENT EXCEPT AS AUTHORIZED BY COMPAL ELECTRONICS, INC. NEITHER THIS SHEET NOR THE INFORMATION IT CONTAINS
MAY BE USED BY OR DISCLOSED TO ANY THIRD PARTY WITHOUT PRIOR WRITTEN CONSENT OF COMPAL ELECTRONICS, INC.
Issued Date
Deciphered Date
VAWGA/GB
1.0
COVER PAGE
B
1 48Monday, April 01, 2013
2012/04/22 2015/04/22
Compal Electronics, Inc.

A
A
B
B
C
C
D
D
E
E
1 1
2 2
3 3
4 4
Compal Confidential
HD Audio
Model Name : VAWGA/B
Port 0
USB3.0
ODD
Conn.
Port 1
AMD Kabini
Gen3
AMD FT3 APU
BGA 769-balls
Jaguar Core
Single Channel BANK 0, 1, 2
204pin DDRIII-SO-DIMM X2
1.5V DDRIII 1600MHz
Memory BUS(DDR3)
P.8~P.9
Gen2PCIe x 4
VRAM 1G/2G
256M16 x 4 (2G)
128M16 x 4 (1G)
DDR3
P.16~19
HDMI Conn.
P21
DP0
DP1
MINI Card
(WLAN/BT)
P26
GPP1GPP2
Transformer
RJ45
P25
LAN
Atheros
AR8162/8172
HDD
Conn.
CRT Conn.
P22
Touch Pad
Int.KBD
P.28
P.30
P.30
ENE
KBC9012 Audio
Conexant
CX20757
P.5
BIOS (4M)
LVDS Conn.
P20
P24
P.4~P.7
P.23 P.23 P.31
PS2
Integrated Yangtze FCH
DAC
GFX
GPP
SPI
LPC
USB
SATA
HDA
AMD Sun Pro M2
VRAM 1GB/2GB
DDR3 x4 page 10~15
MB
3.0 Conn. LP1
P.27
Port 0
MB
3.0 Conn. LP2
P.27
Port 1
USB
Port 8 Port 9
USB2.0
CMOS
Camera
P.21
Port 3
WLAN
BT Combo
P.26
Port 5
Card
Reader
P.30
Port 4
S/B
2.0 Conn.
P.27
Port 0
page 30
IO/B
page 30
Power/B
page 27
USB/B
LS9633P
LS9631P
LS9632P
page 23
ODD/B
page 30
LED/B
LS9634P
LS9635P
14"
15"
Sub-borad
page 31
Int. Speaker Conn.
page 31
Int. MIC
page 31
Audio Combo Jacks
HP & MIC
Thermal Sensor
P.29
Touch
Screen
P.26
Port 1
Title
Size Document Number Rev
Date: Sheet of
Security Classification
Compal Secret Data
THIS SHEET OF ENGINEERING DRAWING IS THE PROPRIETARY PROPERTY OF COMPAL ELECTRONICS, INC. AND CONTAINS CONFIDENTIAL
AND TRADE SECRET INFORMATION. THIS SHEET MAY NOT BE TRANSFERED FROM THE CUSTODY OF THE COMPETENT DIVISION OF R&D
DEPARTMENT EXCEPT AS AUTHORIZED BY COMPAL ELECTRONICS, INC. NEITHER THIS SHEET NOR THE INFORMATION IT CONTAINS
MAY BE USED BY OR DISCLOSED TO ANY THIRD PARTY WITHOUT PRIOR WRITTEN CONSENT OF COMPAL ELECTRONICS, INC.
Issued Date
Deciphered Date
VAWGA/GB
1.0
BLOCK DIAGRAMS
B
2 48Thursday, March 28, 2013
2012/04/22 2015/04/22
Compal Electronics, Inc.
Title
Size Document Number Rev
Date: Sheet of
Security Classification
Compal Secret Data
THIS SHEET OF ENGINEERING DRAWING IS THE PROPRIETARY PROPERTY OF COMPAL ELECTRONICS, INC. AND CONTAINS CONFIDENTIAL
AND TRADE SECRET INFORMATION. THIS SHEET MAY NOT BE TRANSFERED FROM THE CUSTODY OF THE COMPETENT DIVISION OF R&D
DEPARTMENT EXCEPT AS AUTHORIZED BY COMPAL ELECTRONICS, INC. NEITHER THIS SHEET NOR THE INFORMATION IT CONTAINS
MAY BE USED BY OR DISCLOSED TO ANY THIRD PARTY WITHOUT PRIOR WRITTEN CONSENT OF COMPAL ELECTRONICS, INC.
Issued Date
Deciphered Date
VAWGA/GB
1.0
BLOCK DIAGRAMS
B
2 48Thursday, March 28, 2013
2012/04/22 2015/04/22
Compal Electronics, Inc.
Title
Size Document Number Rev
Date: Sheet of
Security Classification
Compal Secret Data
THIS SHEET OF ENGINEERING DRAWING IS THE PROPRIETARY PROPERTY OF COMPAL ELECTRONICS, INC. AND CONTAINS CONFIDENTIAL
AND TRADE SECRET INFORMATION. THIS SHEET MAY NOT BE TRANSFERED FROM THE CUSTODY OF THE COMPETENT DIVISION OF R&D
DEPARTMENT EXCEPT AS AUTHORIZED BY COMPAL ELECTRONICS, INC. NEITHER THIS SHEET NOR THE INFORMATION IT CONTAINS
MAY BE USED BY OR DISCLOSED TO ANY THIRD PARTY WITHOUT PRIOR WRITTEN CONSENT OF COMPAL ELECTRONICS, INC.
Issued Date
Deciphered Date
VAWGA/GB
1.0
BLOCK DIAGRAMS
B
2 48Thursday, March 28, 2013
2012/04/22 2015/04/22
Compal Electronics, Inc.

A
A
B
B
C
C
D
D
E
E
1 1
2 2
3 3
4 4
APU
SM Bus address
Device Address
Device Address
HEX
EC SM Bus1 address EC SM Bus2 address
Smart Battery
0001 011X b
16H
+APU_CORE_NB ON OFF OFFVoltage for On-die VGA of APU
+APU_CORE
Voltage Rails
VIN
B+
S0 S3 S5
ON OFF
ON ON ON
ONONON
Power Plane Description
OFF
Adapter power supply (19V)
AC or battery power rail for power circuit.
Core voltage for APU
+VGA_CORE OFFOFFON0.95-1.2V switched power rail
ONON OFF
0.75V switched power rail for DDR terminator
ON OFF OFF
3.3V switched power rail for VGA
STATE SIGNAL
Full ON
S1(Power On Suspend)
LOW
S3 (Suspend to RAM)
S4 (Suspend to Disk)
S5 (Soft OFF) LOW
SLP_S3# SLP_S5# +VALW +V +VS Clock
Vcc 3.3V +/- 5%
100K +/- 5%R1562
Board ID
R1564 V min
0
1
2
3
0
8.2K +/- 5%
0 V
0.216 V 0.250 V 0.289 V
0.436 V
0.712 V
0.503 V
0.819 V
0.538 V
0.875 V
AD_BID
V typ
AD_BID
V
AD_BID
max
18K +/- 5%
33K +/- 5%
56K +/- 5%
100K +/- 5%
200K +/- 5%
3.300 V
0 V 0 V
4
5
6
7NC
1.036 V
1.453 V 1.650 V 1.759 V
1.935 V
2.500 V
2.200 V
3.300 V
2.341 V
1.185 V 1.264 V
Board ID / SKU ID Table for AD channel
ON
ON
ON
ON
ON
ON
ON ON
ON
ON
ON
OFF
OFF
OFF
OFF
OFF
OFF
OFF
OFF
LOW
LOW
HIGH
HIGH HIGH
HIGHHIGH
HIGH
HIGH
+RTC_APU
+1.8VS
+5VS
+3VS
+5VALW
+3VALW
+VSB ON ON
ONON
ON
ON
OFF OFF
ON OFF OFF
ON
OFF
OFF
OFF
ON
OFFON
ON
ON
OFF
ON
OFF
ON
RTC power
3.3V always on power rail
3.3V switched power rail
5V always on power rail
5V switched power rail
VSB always on power rail
+3VGS
OFFON OFF+1.5VS
+1.5V
ON OFF OFF
ON OFFON
+0.95VS
+1.8VALW
ON OFF OFF
ON OFF OFF
+0.95VALW
ON ON*ON
2
3
4
5
6
7
PCB Revision
BOARD ID Table
Board ID
0
1
Device Address HEX
Thermal Sensor
1001 101X b
9AH
EVT
SB-TSI (APU)
1001 100X b
98H
+VDDCI OFF0.95-1.2V switched power rail ON OFF
VGA Internal Thermal
1000 001X b
82H
+1.8VGS
+1.5VGS
+0.95VGS
1.8V always on power rail
0.95V switched power rail
0.95V always on power rail
1.8V switched power rail
1.5V power rail for APU and DDR
1.5V switched power rail
+0.75VS ON OFFOFF
1.8V switched power rail for VGA
1.5V switched power rail for VGA
0.95V switched power rail for VGA
DDR DIMM1
1010 000Xb
DDR DIMM2
1010 001Xb
A2H
HEX
A0H
2
3
1
0
USB OC MAPPING
USB PortOC#
DevicePort
USB20 port0
3
LAN
2
1
0
APU PCIE PORT LIST
WLAN
USB20 port1,2,8,9
CardReader
USB 2.0 USB 3.0
Camera
LEFT USB (for colay)
3 External
USB Port
Port
2
1
0
7
6
5
4
3
9
8
USB Port Table
WLAN/BT Combo
0
XHCI 1
LEFT USB (for colay)
RIGHT USB
LEFT USB3.0
LEFT USB3.0
USB30 port0,1
Touch Screen
ZODD@
Zero Power ODD part
for 14" componect
14@
for 15" componect
15@
EMIP@
EMI pop component
EMI Un pop component
EMIU@
X2@
X2 ES2 BGA APU
ESDP@
ESD pop component
ESD Un pop component
ESDU@
E1PC@
E1 PC BGA APU
Lenovo Thermal Sensor
THERMAL@
EMIUSB2RU@
CardReadear EMI pop
EMIUSB2RP@
EMICU@
EMICP@
USB2R@
Right USB2.0 port component
HDMI part
LAN LDO mode
LDO@
8162@
Ateros AR8172 LAN Chip
Ateros AR8162 LAN Chip
8172@
LAN Switching mode
SWR@
Gastube
EMIGASP@
X4 ES2 BGA APU
X4@
X5 ES2 BGA APU
X5@
MARS@
SUN PRO GPU (R3 compal part)
SUN@
MARS XT GPU (R1 compal part)
@
ME part
Unpop
ME@
HDMI@
Common VGA circuit
PX@
CMOS Camera part
CMOS@
BOM Structure BTO Item
BOM Structure Table
Right USB2.0 port EMI pop
Right USB2.0 port EMI un pop
CardReader EMI Un pop
UMA part
UMA@
TS@
Touch Screen
E1@
A6@
A4@
E2@
E1 R3 BGA APU
A6 R3 BGA APU
A4 R3 BGA APU
E2 R3 BGA APU
DVT
PVT
MP
Title
Size Document Number Rev
Date: Sheet of
Security Classification
Compal Secret Data
THIS SHEET OF ENGINEERING DRAWING IS THE PROPRIETARY PROPERTY OF COMPAL ELECTRONICS, INC. AND CONTAINS CONFIDENTIAL
AND TRADE SECRET INFORMATION. THIS SHEET MAY NOT BE TRANSFERED FROM THE CUSTODY OF THE COMPETENT DIVISION OF R&D
DEPARTMENT EXCEPT AS AUTHORIZED BY COMPAL ELECTRONICS, INC. NEITHER THIS SHEET NOR THE INFORMATION IT CONTAINS
MAY BE USED BY OR DISCLOSED TO ANY THIRD PARTY WITHOUT PRIOR WRITTEN CONSENT OF COMPAL ELECTRONICS, INC.
Issued Date
Deciphered Date
VAWGA/GB
1.0
NOTES LIST
B
3 48Monday, April 01, 2013
2012/04/22 2015/04/22
Compal Electronics, Inc.
Title
Size Document Number Rev
Date: Sheet of
Security Classification
Compal Secret Data
THIS SHEET OF ENGINEERING DRAWING IS THE PROPRIETARY PROPERTY OF COMPAL ELECTRONICS, INC. AND CONTAINS CONFIDENTIAL
AND TRADE SECRET INFORMATION. THIS SHEET MAY NOT BE TRANSFERED FROM THE CUSTODY OF THE COMPETENT DIVISION OF R&D
DEPARTMENT EXCEPT AS AUTHORIZED BY COMPAL ELECTRONICS, INC. NEITHER THIS SHEET NOR THE INFORMATION IT CONTAINS
MAY BE USED BY OR DISCLOSED TO ANY THIRD PARTY WITHOUT PRIOR WRITTEN CONSENT OF COMPAL ELECTRONICS, INC.
Issued Date
Deciphered Date
VAWGA/GB
1.0
NOTES LIST
B
3 48Monday, April 01, 2013
2012/04/22 2015/04/22
Compal Electronics, Inc.
Title
Size Document Number Rev
Date: Sheet of
Security Classification
Compal Secret Data
THIS SHEET OF ENGINEERING DRAWING IS THE PROPRIETARY PROPERTY OF COMPAL ELECTRONICS, INC. AND CONTAINS CONFIDENTIAL
AND TRADE SECRET INFORMATION. THIS SHEET MAY NOT BE TRANSFERED FROM THE CUSTODY OF THE COMPETENT DIVISION OF R&D
DEPARTMENT EXCEPT AS AUTHORIZED BY COMPAL ELECTRONICS, INC. NEITHER THIS SHEET NOR THE INFORMATION IT CONTAINS
MAY BE USED BY OR DISCLOSED TO ANY THIRD PARTY WITHOUT PRIOR WRITTEN CONSENT OF COMPAL ELECTRONICS, INC.
Issued Date
Deciphered Date
VAWGA/GB
1.0
NOTES LIST
B
3 48Monday, April 01, 2013
2012/04/22 2015/04/22
Compal Electronics, Inc.

A
A
B
B
C
C
D
D
E
E
1 1
2 2
3 3
4 4
PD
MEMORY VREF
PU +1.8VS
PU +3VS
HDT+ PU +1.8VS + PD
HDMI
LVDS
CRT
HDMI & LVDS should be reverse in KABINI:
APU TX0 to Connector TX2 ; APU TX1 to Connector TX1
APU TX2 to Connector TX0 ; APU TX3 to Connector CLK
RP11, RP6 will @ when MP
For HDMI Need
CRT_HSYNC
DAC_ZVSS
APU_BP0
APU_BP1
APU_BP2
APU_BP3
APU_ALERT#
APU_TDI
APU_TMS
APU_TCK
APU_TRST#
APU_BPCLK_H
APU_BPCLK_L
APU_SCLK
APU_CLKINT
DP_STEREOSYNC
APU_SVC
APU_SVT
APU_SVD
APU_SID
APU_SIC
LDT_RST#
APU_RST#
APU_TDO
LDT_PWRGD
APU_PWRGD
APU_DBRDY
APU_DBREQ#
APU_PLLTEST1
APU_PLLTEST0
DP_150_ZVSS
DP_2K_ZVSS
APU_PROCHOT#
DDRAB_SMA15
DDRAB_SMA12
DDRAB_SMA14
DDRAB_SMA13
DDRAB_SMA11
DDRAB_SMA10
DDRAB_SMA6
DDRAB_SMA1
DDRAB_SMA7
DDRAB_SMA2
DDRAB_SMA3
DDRAB_SMA8
DDRAB_SMA5
DDRAB_SMA4
DDRAB_SMA9
DDRAB_SMA0
DDRAB_SDM6
DDRAB_SDM3
DDRAB_SDM5
DDRAB_SDM4
DDRAB_SDM2
DDRAB_SDM1
DDRAB_SDM7
DDRAB_SDM0
MEM_MAB_EVENT#
APU_BPCLK_L
APU_BPCLK_H
APU_RST#
APU_PWRGD
DDRAB_SDQ19
DDRAB_SDQ60
DDRAB_SDQ59
DDRAB_SDQ61
DDRAB_SDQ29
DDRAB_SDQ28
DDRAB_SDQ40
DDRAB_SDQ13
DDRAB_SDQ3
DDRAB_SDQ0
DDRAB_SDQ4
DDRAB_SDQ36
DDRAB_SDQ34
DDRAB_SDQ15
DDRAB_SDQ46
DDRAB_SDQ39
DDRAB_SDQ43
DDRAB_SDQ47
DDRAB_SDQ53
DDRAB_SDQ8
DDRAB_SDQ6
DDRAB_SDQ5
DDRAB_SDQ54
DDRAB_SDQ24
DDRAB_SDQ33
DDRAB_SDQ31
DDRAB_SDQ12
DDRAB_SDQ50
DDRAB_SDQ9
DDRAB_SDQ51
DDRAB_SDQ26
DDRAB_SDQ42
DDRAB_SDQ62
DDRAB_SDQ63
DDRAB_SDQ7
DDRAB_SDQ48
DDRAB_SDQ44
DDRAB_SDQ1
DDRAB_SDQ32
DDRAB_SDQ25
DDRAB_SDQ58
DDRAB_SDQ27
DDRAB_SDQ38
DDRAB_SDQ2
DDRAB_SDQ55
DDRAB_SDQ11
DDRAB_SDQ30
DDRAB_SDQ49
DDRAB_SDQ14
DDRAB_SDQ10
DDRAB_SDQ41
DDRAB_SDQ57
DDRAB_SDQ45
DDRAB_SDQ52
DDRAB_SDQ37
DDRAB_SDQ35
DDRAB_SDQ23
DDRAB_SDQ21
DDRAB_SDQ22
DDRAB_SDQ20
DDRAB_SDQ56
DDRAB_SDQ18
DDRAB_SDQ16
DDRAB_SDQ17
M_ZVDDIO
APU_TDI
APU_TCK
APU_TMS
APU_PWRGD
APU_RST#
APU_DBREQ#
APU_DBRDY
APU_TRST#
APU_TDO
APU_PLLTEST1
APU_PLLTEST0
DAC_RED
DAC_GRN
DAC_BLU
DP_150_ZVSS
MEM_MAB_EVENT#
+MEM_VREF
APU_SCLK
APU_CLKINT
APU_SVC
APU_SVT
APU_SVD
APU_PLLTEST0
APU_PLLTEST1
DP_STEREOSYNC
CRT_HSYNC
APU_SCLK
APU_CLKINT
APU_TRST#
APU_PWRGD
APU_RST#
EDID_CLK
EDID_DATA
APU_TDI
APU_TCK
APU_TMS
APU_DBREQ#
APU_BP0
APU_BP1
APU_BP2
APU_BP3
APU_PROCHOT#
APU_SIC
APU_SID
APU_ALERT#
CRT_HSYNC <22>
CRT_VSYNC <22>
CRT_DDC_CLK <22>
CRT_DDC_DATA <22>
APU_INVT_PWM <21>
APU_ENVDD <21>
HDMI_DET <20>
DAC_BLU <22>
DAC_GRN <22>
DAC_RED <22>
DDRB_SCS0#
<9>
DDRB_SCS1#
<9>
DDRAB_SDQS0
<8,9>
DDRAB_SDQS0#
<8,9>
DDRAB_SDQS1
<8,9>
DDRAB_SDQS1#
<8,9>
DDRAB_SDQS2
<8,9>
DDRAB_SDQS2#
<8,9>
DDRAB_SDQS3
<8,9>
DDRAB_SDQS3#
<8,9>
DDRAB_SDQS4
<8,9>
DDRAB_SDQS4#
<8,9>
DDRAB_SDQS5
<8,9>
DDRAB_SDQS5#
<8,9>
DDRAB_SDQS6
<8,9>
DDRAB_SDQS6#
<8,9>
DDRAB_SDQS7
<8,9>
DDRAB_SDQS7#
<8,9>
DDRA_CLK0
<8>
DDRA_CLK0#
<8>
DDRA_CKE0
<8>
DDRA_CKE1
<8>
DDRA_ODT0
<8>
DDRA_ODT1
<8>
DDRA_SCS0#
<8>
DDRA_SCS1#
<8>
DDRAB_SRAS#
<8,9>
DDRAB_SCAS#
<8,9>
DDRAB_SWE#
<8,9>
MEM_MAB_RST#
<8,9>
MEM_MAB_EVENT#
<8,9>
DDRA_CLK1
<8>
DDRA_CLK1#
<8>
DDRAB_SMA[15..0]
<8,9>
DDRAB_SDM[7..0]
<8,9>
DDRAB_SBS0#
<8,9>
DDRAB_SBS1#
<8,9>
DDRAB_SBS2#
<8,9>
DDRB_CLK0
<9>
DDRB_CLK0#
<9>
DDRB_CLK1
<9>
DDRB_CLK1#
<9>
DDRB_CKE0
<9>
DDRB_CKE1
<9>
DDRB_ODT0
<9>
DDRB_ODT1
<9>
ENBKL <28>
APU_SVD
<40>
APU_SVT
<40>
APU_SVC
<40>
EC_SMB_DA2
<11,28,29>
EC_SMB_CK2
<11,28,29>
APU_VDD_RUN_FB_L
<40>
DP2_TXP0
<20>
DP2_TXN0
<20>
DP2_TXN1
<20>
DP2_TXP1
<20>
DP2_TXN2
<20>
DP2_TXP2
<20>
DP2_TXN3
<20>
DP2_TXP3
<20>
HDMI_CLK <20,22>
HDMI_DATA <20,22>
DDRAB_SDQ[63..0] <8,9>
EDID_DATA <21>
EDID_CLK <21>
LVDS_A1#
<21>
LVDS_A1
<21>
LVDS_ACLK#
<21>
LVDS_ACLK
<21>
APU_PWRGD
<40>
H_PROCHOT#
<28,34,40,6>
APU_VDD_SEN
<40>
APU_VDDNB_SEN
<40>
LVDS_A0
<21>
LVDS_A0#
<21>
LVDS_A2#
<21>
LVDS_A2
<21>
+VREF_DQ
+MEM_VREF
+3VS
+VREF_DQ
+1.5V
+1.8VS
+3VS
+1.5V
+1.8VS
+1.8VS
+1.8VS
+1.8VS +3VS
+1.8VS
+3VS
Title
Size Document Number Rev
Date: Sheet of
Security Classification
Compal Secret Data
THIS SHEET OF ENGINEERING DRAWING IS THE PROPRIETARY PROPERTY OF COMPAL ELECTRONICS, INC. AND CONTAINS CONFIDENTIAL
AND TRADE SECRET INFORMATION. THIS SHEET MAY NOT BE TRANSFERED FROM THE CUSTODY OF THE COMPETENT DIVISION OF R&D
DEPARTMENT EXCEPT AS AUTHORIZED BY COMPAL ELECTRONICS, INC. NEITHER THIS SHEET NOR THE INFORMATION IT CONTAINS
MAY BE USED BY OR DISCLOSED TO ANY THIRD PARTY WITHOUT PRIOR WRITTEN CONSENT OF COMPAL ELECTRONICS, INC.
Issued Date
Deciphered Date
VAWGA/GB
1.0
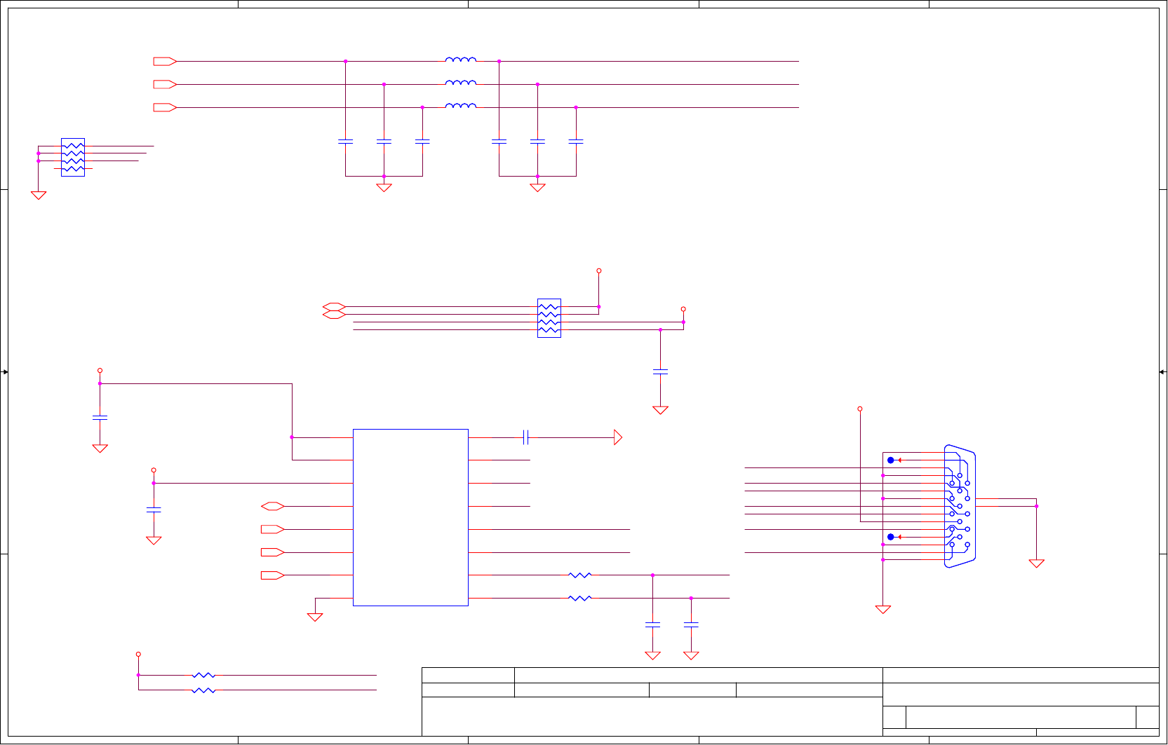
FT3 DDR3/DISP/MISC//HDT+
Custom
4 48Monday, April 01, 2013
2012/04/22 2015/04/22
Compal Electronics, Inc.
Title
Size Document Number Rev
Date: Sheet of
Security Classification
Compal Secret Data
THIS SHEET OF ENGINEERING DRAWING IS THE PROPRIETARY PROPERTY OF COMPAL ELECTRONICS, INC. AND CONTAINS CONFIDENTIAL
AND TRADE SECRET INFORMATION. THIS SHEET MAY NOT BE TRANSFERED FROM THE CUSTODY OF THE COMPETENT DIVISION OF R&D
DEPARTMENT EXCEPT AS AUTHORIZED BY COMPAL ELECTRONICS, INC. NEITHER THIS SHEET NOR THE INFORMATION IT CONTAINS
MAY BE USED BY OR DISCLOSED TO ANY THIRD PARTY WITHOUT PRIOR WRITTEN CONSENT OF COMPAL ELECTRONICS, INC.
Issued Date
Deciphered Date
VAWGA/GB
1.0
FT3 DDR3/DISP/MISC//HDT+
Custom
4 48Monday, April 01, 2013
2012/04/22 2015/04/22
Compal Electronics, Inc.
Title
Size Document Number Rev
Date: Sheet of
Security Classification
Compal Secret Data
THIS SHEET OF ENGINEERING DRAWING IS THE PROPRIETARY PROPERTY OF COMPAL ELECTRONICS, INC. AND CONTAINS CONFIDENTIAL
AND TRADE SECRET INFORMATION. THIS SHEET MAY NOT BE TRANSFERED FROM THE CUSTODY OF THE COMPETENT DIVISION OF R&D
DEPARTMENT EXCEPT AS AUTHORIZED BY COMPAL ELECTRONICS, INC. NEITHER THIS SHEET NOR THE INFORMATION IT CONTAINS
MAY BE USED BY OR DISCLOSED TO ANY THIRD PARTY WITHOUT PRIOR WRITTEN CONSENT OF COMPAL ELECTRONICS, INC.
Issued Date
Deciphered Date
VAWGA/GB
1.0
FT3 DDR3/DISP/MISC//HDT+
Custom
4 48Monday, April 01, 2013
2012/04/22 2015/04/22
Compal Electronics, Inc.
C163
0.1U_0402_16V7K
C163
0.1U_0402_16V7K
1
2
R897 100K_0402_5%R897 100K_0402_5%
1 2
R80 300_0402_5%R80 300_0402_5%
1 2
R124 0_0402_5%@R124 0_0402_5%@
1 2
R400 2K_0402_1%R400 2K_0402_1%
1 2
C1270 100P_0402_50V8J
ESDU@
C1270 100P_0402_50V8J
ESDU@
1 2
T41T41
T46T46
ZZZ
LA9911P
DAZ0Y600101
14@
ZZZ
LA9911P
DAZ0Y600101
14@
UAPU
X2 ES2 KABINI ZMA5B078J2360 1.65G BGA CPU
X2@UAPU
X2 ES2 KABINI ZMA5B078J2360 1.65G BGA CPU
X2@
UAPU
E2 PR KABINI EM3000IBJ23HM 1.65G BGA 769P APU
E2@UAPU
E2 PR KABINI EM3000IBJ23HM 1.65G BGA 769P APU
E2@
C337
1U_0402_6.3V6K
C337
1U_0402_6.3V6K
1
2
T47T47
RP5
1K_0804_8P4R_5%
@RP5
1K_0804_8P4R_5%
@
1 8
2 7
3 6
4 5
JHDT2
SAMTE_ASP-136446-07-B@
JHDT2
SAMTE_ASP-136446-07-B@
1
1
3
3
5
5
7
7
9
9
11
11
13
13
15
15
17
17
19
19
22
44
66
88
10 10
12 12
14 14
16 16
18 18
20 20
T45T45
C195
0.1U_0402_16V7K
ESDP@ C195
0.1U_0402_16V7K
ESDP@
1
2
R576 0_0402_5%@R576 0_0402_5%@
1 2
R256 4.7K_0402_5%R256 4.7K_0402_5%
12
T40T40
R113
1K_0402_5%
R113
1K_0402_5%
1 2
RP3
1K_0804_8P4R_5%
@RP3
1K_0804_8P4R_5%
@
1 8
2 7
3 6
4 5
C164
0.1U_0402_16V7K
@
C164
0.1U_0402_16V7K
@
1
2
RP4
1K_0804_8P4R_5%
RP4
1K_0804_8P4R_5%
1 8
2 7
3 6
4 5
UAPU
E1 PR KABINI EM2100ICJ23HM 1G BGA769P APU
E1@UAPU
E1 PR KABINI EM2100ICJ23HM 1G BGA769P APU
E1@
T39T39
R74
39.2_0402_1%
R74
39.2_0402_1%
1 2
T43T43
UAPU
A6 PR KABINI AM5200IAJ44HM 2G BGA769P APU
A6@UAPU
A6 PR KABINI AM5200IAJ44HM 2G BGA769P APU
A6@
C1273 100P_0402_50V8J
ESDU@
C1273 100P_0402_50V8J
ESDU@
1 2
R120 0_0402_5%@R120 0_0402_5%@
1 2
RP7
1K_0804_8P4R_5%
@RP7
1K_0804_8P4R_5%
@
1 8
2 7
3 6
4 5
ZZZ
LA9911P
DAZ0Y700101
15@
ZZZ
LA9911P
DAZ0Y700101
15@
R18 511_0402_1%R18 511_0402_1%
1 2
UAPU
X5 ES2 ZM201079J4460 2G BGA 769P
X5@UAPU
X5 ES2 ZM201079J4460 2G BGA 769P
X5@
T42T42
R118 0_0402_5%@R118 0_0402_5%@
1 2
RP8
1K_0804_8P4R_5%
RP8
1K_0804_8P4R_5%
1 8
2 7
3 6
4 5
R255 4.7K_0402_5%R255 4.7K_0402_5%
12
R114
1K_0402_5%
R114
1K_0402_5%
1 2
UAPU
A4 PR KABINI AM5000IBJ44HM 1.5G BGA 769P APU
A4@UAPU
A4 PR KABINI AM5000IBJ44HM 1.5G BGA 769P APU
A4@
RP2
1K_0804_8P4R_1%
RP2
1K_0804_8P4R_1%
1 8
2 7
3 6
4 5
R117 0_0402_5%@R117 0_0402_5%@
1 2
T44T44
FT3 REV 0.51
DISPLAY/SVI2/JTAG/TEST
UAPUC
FT3_BGA769
X4@
FT3 REV 0.51
DISPLAY/SVI2/JTAG/TEST
UAPUC
FT3_BGA769
X4@
AU33
VDD_095_FB_L
AV33
VDD_095_FB_H
E23
VSS_SENSE
E25
VDDIO_MEM_S_SENSE
G23
VDDCR_CPU_SENSE
D23
VDDCR_NB_SENSE
A25
DBREQ_L
B25
DBRDY
G27
TRST_L
D33
TMS
D35
TCK
D31
TDO
D29
TDI
B18
ALERT_L
A22
PROCHOT_L
A19
LDT_PWROK
B19
APU_PWROK
A20
LDT_RST_L
B20
APU_RST_L
B21
SID
B22
SIC
E29
SVD
D27
SVC
G31
SVT
H15
DISP_CLKIN_L
K15
DISP_CLKIN_H
B7
LTDP0_TXN3
A7
LTDP0_TXP3
B6
LTDP0_TXN2
A6
LTDP0_TXP2
B5
LTDP0_TXN1
A5
LTDP0_TXP1
B4
LTDP0_TXN0
A4
LTDP0_TXP0
B12
TDP1_TXN3
A12
TDP1_TXP3
B11
TDP1_TXN2
A11
TDP1_TXP2
B10
TDP1_TXN1
A10
TDP1_TXP1
B9
TDP1_TXN0
A9
TDP1_TXP0
E21
HDMI_EN/DP_STEREOSYNC
AP29
TMON_CAL
N32
M_ANALOGOUT
R32
M_ANALOGIN
AJ8
USB_ATEST1
AJ10
USB_ATEST0
H25
GIO_TSTDTM0_CLKINIT
H21
GIO_TSTDTM0_SERIALCLK
A29
FREE_2
E33
M_TEST
AU35
PLLCHRZ_L
AV35
PLLCHRZ_H
A24
BYPASSCLK_L
B24
BYPASSCLK_H
A28
PLLTEST0
B28
PLLTEST1
B26
BP3
A26
BP2
B27
BP1
A27
BP0
D25
DIECRACKMON
H29
THERMDC
H27
THERMDA
A16
DAC_ZVSS
D21
DAC_SDA
D19
DAC_SCL
E19
DAC_VSYNC
G19
DAC_HSYNC
B15
DAC_BLUE
A14
DAC_GREEN
B14
DAC_RED
H17
LTDP0_HPD
E15
LTDP0_AUXN
D15
LTDP0_AUXP
H19
TDP1_HPD
E17
TDP1_AUXN
D17
TDP1_AUXP
A18
DP_VARY_BL
A17
DP_DIGON
B17
DP_BLON
A21
DP_2K_ZVSS
B16
DP_150_ZVSS
RP11
10K_0804_8P4R_5%
@RP11
10K_0804_8P4R_5%
@
1 8
2 7
3 6
4 5
R416 499_0402_1%R416 499_0402_1%
1 2
R19 511_0402_1%R19 511_0402_1%
1 2
FT3 REV 0.51
MEMORY
UAPUA
FT3_BGA769
X4@
FT3 REV 0.51
MEMORY
UAPUA
FT3_BGA769
X4@
AC38
M_VREFDQ
AD40
M_VREF
AL35
M_WE_L
AL34
M_CAS_L
AJ37
M_RAS_L
AN35
M1_CS_L1
AL38
M1_CS_L0
AR38
M0_CS_L1
AJ34
M0_CS_L0
AR37
M1_ODT1
AN37
M1_ODT0
AU38
M0_ODT1
AN38
M0_ODT0
J34
M1_CKE1
J37
M1_CKE0
J38
M0_CKE1
L34
M0_CKE0
AE34
M_EVENT_L
G38
M_RESET_L
AA38
M_CLK_L3
AA37
M_CLK_H3
AE37
M_CLK_L2
AE38
M_CLK_H2
AA32
M_CLK_L1
AA34
M_CLK_H1
AC34
M_CLK_L0
AC35
M_CLK_H0
Y41
M_DQS_L8
AA40
M_DQS_H8
BA34
M_DQS_L7
AY33
M_DQS_H7
AY41
M_DQS_L6
BA40
M_DQS_H6
AP40
M_DQS_L5
AP41
M_DQS_H5
AH40
M_DQS_L4
AH41
M_DQS_H4
P40
M_DQS_L3
P41
M_DQS_H3
H40
M_DQS_L2
H41
M_DQS_H2
A40
M_DQS_L1
B40
M_DQS_H1
A33
M_DQS_L0
B33
M_DQS_H0
Y40
M_DM8
AY34
M_DM7
AY40
M_DM6
AN41
M_DM5
AG40
M_DM4
N41
M_DM3
G40
M_DM2
B38
M_DM1
B32
M_DM0
N34
M_BANK2
AG35
M_BANK1
AJ38
M_BANK0
L35
M_ADD15
L38
M_ADD14
AN34
M_ADD13
N37
M_ADD12
R34
M_ADD11
AG34
M_ADD10
N38
M_ADD9
R38
M_ADD8
R35
M_ADD7
U34
M_ADD6
U37
M_ADD5
U38
M_ADD4
W34
M_ADD3
W38
M_ADD2
W35
M_ADD1
AG38
M_ADD0
AD41
M_ZVDDIO_MEM_S
AB41
M_CHECK7
AA41
M_CHECK6
V40
M_CHECK5
U41
M_CHECK4
AC40
M_CHECK3
AB40
M_CHECK2
W40
M_CHECK1
V41
M_CHECK0
AY32
M_DATA63
BA33
M_DATA62
AY36
M_DATA61
BA37
M_DATA60
AY31
M_DATA59
BA32
M_DATA58
AY35
M_DATA57
BA36
M_DATA56
AY38
M_DATA55
AY39
M_DATA54
AV40
M_DATA53
AU41
M_DATA52
AY37
M_DATA51
BA38
M_DATA50
AW40
M_DATA49
AV41
M_DATA48
AT40
M_DATA47
AR40
M_DATA46
AM40
M_DATA45
AL40
M_DATA44
AU40
M_DATA43
AT41
M_DATA42
AN40
M_DATA41
AM41
M_DATA40
AJ41
M_DATA39
AJ40
M_DATA38
AE41
M_DATA37
AE40
M_DATA36
AK41
M_DATA35
AK40
M_DATA34
AF41
M_DATA33
AF40
M_DATA32
T40
M_DATA31
R40
M_DATA30
M40
M_DATA29
L40
M_DATA28
U40
M_DATA27
T41
M_DATA26
N40
M_DATA25
M41
M_DATA24
J41
M_DATA23
J40
M_DATA22
E41
M_DATA21
E40
M_DATA20
K41
M_DATA19
K40
M_DATA18
F41
M_DATA17
F40
M_DATA16
C40
M_DATA15
B41
M_DATA14
A37
M_DATA13
B36
M_DATA12
D41
M_DATA11
D40
M_DATA10
A38
M_DATA9
B37
M_DATA8
B34
M_DATA7
A34
M_DATA6
A30
M_DATA5
B29
M_DATA4
A36
M_DATA3
B35
M_DATA2
A32
M_DATA1
B30
M_DATA0
R82 300_0402_5%R82 300_0402_5%
1 2
C342
1U_0402_6.3V6K
@
C342
1U_0402_6.3V6K
@
1
2
RP6
1K_0804_8P4R_5%
RP6
1K_0804_8P4R_5%
1 8
2 7
3 6
4 5
UAPU
E1 PC 2M101082J2361 1G BGA 769P
E1PC@UAPU
E1 PC 2M101082J2361 1G BGA 769P
E1PC@
R127 0_0402_5%@R127 0_0402_5%@
1 2
RP23
150_0804_8P4R_1%
RP23
150_0804_8P4R_1%
18
27
36
45

A
A
B
B
C
C
D
D
E
E
1 1
2 2
3 3
4 4
LAN
VGA
LAN
VGA
MB USB3.0 port0
HDD
ODD
LAN
WLAN
VGA
4MB SPI ROM
(Current Share mode)
48MHz CRYSTAL
APU POWER SEQUENCE
+3VALW/+5VALW
+1.8VALW
+0.95VALW
+RTC
+3VS
+1.8VS
+1.5V
+1.5VS
+0.95VS
+APU_CORE
+APU_CORE_NB
EC_ON
SYSON
VR_ON
SUSP#
G-A
G-B
G-C
G-D
G-E
MB USB3.0 port1
Right USB port
CAMERA
CardReader
WLAN/BT combo
USB2.0 LP1
USB2.0 LP2
WLAN WLAN
R103 R104 for EMI
Touch Screen
R109,R110,R111 close to APU
R108 close to ROM
APU->EC->ROM must route as
Daisy Chain for Share ROM quality
(RP12 was request to added for the recoverable solution
as original method--backup)
PCIE_ATX_DRX_P1
PCIE_ATX_DRX_N1
PCIE_ATX_GRX_N3
PCIE_ATX_GRX_N0
PCIE_ATX_GRX_P2
PCIE_ATX_GRX_P3
PCIE_ATX_GRX_N1
PCIE_ATX_GRX_P0
PCIE_ATX_GRX_N2
PCIE_ATX_GRX_P1
USBSS_ZVSS
USBSS_ZVDD
APU_SPI_CS1#
APU_SPI_AOSI
APU_SPI_AISO
APU_SPI_WP#
APU_SPI_HOLD#
SATA_ZVSS
SATA_ZVDD
USB_ZVSS
48M_X1
48M_X2
APU_SPI_CLK_U
APU_SPI_CLK_U
APU_SPI_AOSI_U
APU_SPI_HOLD#
APU_SPI_CS1#_U
APU_SPI_WP#
48M_X1
48M_X2
P_TX_ZVDD_095 P_RX_ZVDD_095
PCIE_ATX_DRX_N2
PCIE_ATX_DRX_P2
APU_SPI_CLK
GFX_CLKP
GFX_CLKN
GPP_CLK1P
GPP_CLK1N
GPP_CLK2P
GPP_CLK2N
APU_SPI_AISO_U
EC_SPI_CS1#
EC_SPI_AOSI
EC_SPI_CLK
EC_SPI_AISO
APU_SPI_CLK_U
APU_SPI_CS1#_U
APU_SPI_AOSI_U
APU_SPI_AISO
APU_SPI_CLK_U
APU_SPI_CS1#_U
APU_SPI_AOSI_U
APU_SPI_AISO
PCIE_ATX_C _GRX_N0 <10>
PCIE_ATX_C_GRX_P0 <10>
PCIE_ATX_C_GRX_P1 <10>
PCIE_ATX_C _GRX_N1 <10>
PCIE_ATX_C_GRX_P2 <10>
PCIE_ATX_C _GRX_N2 <10>
PCIE_ATX_C_GRX_P3 <10>
PCIE_ATX_C _GRX_N3 <10>
PCIE_GTX_C_ARX_P0
<10>
PCIE_GTX_C_ARX_N0
<10>
PCIE_GTX_C_ARX_N1
<10>
PCIE_GTX_C_ARX_P1
<10>
PCIE_GTX_C_ARX_N2
<10>
PCIE_GTX_C_ARX_P2
<10>
PCIE_GTX_C_ARX_N3
<10>
PCIE_GTX_C_ARX_P3
<10>
PCIE_DTX_C_ARX_P1
<24>
PCIE_DTX_C_ARX_N1
<24>
PCIE_ATX_C_DRX_P1 <24>
PCIE_ATX_C_DRX_N1 <24>
USB30_P8 <27>
USB30_N8 <27>
USB30_MRX_DTX_N0<27>
USB30_MRX_DTX_P0<27>
USB30_MTX_C_DRX_N0
<27>
USB30_MTX_C_DRX_P0
<27>
SATA_ATX_DRX_P0
<23>
SATA_ATX_DRX_N0
<23>
SATA_DTX_C_ARX_P0
<23>
SATA_DTX_C_ARX_N0
<23>
SATA_DTX_C_ARX_P1
<23>
SATA_ATX_DRX_P1
<23>
SATA_DTX_C_ARX_N1
<23>
SATA_ATX_DRX_N1
<23>
USB30_MRX_DTX_N1<27>
USB30_MRX_DTX_P1<27>
USB30_MTX_C_DRX_N1
<27>
USB30_MTX_C_DRX_P1
<27>
USB30_P9 <27>
USB30_N9 <27>
LPC_CLK0_EC
<28,6>
LPC_CLK1
<6>
LPC_AD0
<28>
LPC_AD1
<28>
LPC_AD2
<28>
LPC_AD3
<28>
SERIRQ
<28>
LPC_FRAME#
<28,6>
USB20_P0 <27>
USB20_N0 <27>
USB20_N3 <21>
USB20_P3 <21>
USB20_P4 <30>
USB20_N4 <30>
USB20_P5 <26>
USB20_N5 <26>
USB20_P6 <27>
USB20_N6 <27>
USB20_P7 <27>
USB20_N7 <27>
PCIE_DTX_C_ARX_P2
<26>
PCIE_DTX_C_ARX_N2
<26>
PCIE_ATX_C_DRX_P2 <26>
PCIE_ATX_C_DRX_N2 <26>
USB20_P1 <26>
USB20_N1 <26>
CLK_PEG_VGA
<10>
CLK_PEG_VGA#
<10>
CLK_PCIE_LAN
<24>
CLK_PCIE_LAN#
<24>
CLK_PCIE_WLAN
<26>
CLK_PCIE_WLAN#
<26>
EC_SPI_CS1# <28>
EC_SPI_AOSI <28>
EC_SPI_CLK <28>
EC_SPI_AISO <28>
+0.95VS_APU_GFX+0.95VS_APU_GFX
+0.95VALW
+0.95VS
+3VALW
+3VALW
Title
Size Document Number Rev
Date: Sheet of
Security Classification
Compal Secret Data
THIS SHEET OF ENGINEERING DRAWING IS THE PROPRIETARY PROPERTY OF COMPAL ELECTRONICS, INC. AND CONTAINS CONFIDENTIAL
AND TRADE SECRET INFORMATION. THIS SHEET MAY NOT BE TRANSFERED FROM THE CUSTODY OF THE COMPETENT DIVISION OF R&D
DEPARTMENT EXCEPT AS AUTHORIZED BY COMPAL ELECTRONICS, INC. NEITHER THIS SHEET NOR THE INFORMATION IT CONTAINS
MAY BE USED BY OR DISCLOSED TO ANY THIRD PARTY WITHOUT PRIOR WRITTEN CONSENT OF COMPAL ELECTRONICS, INC.
Issued Date
Deciphered Date
VAWGA/GB
1.0
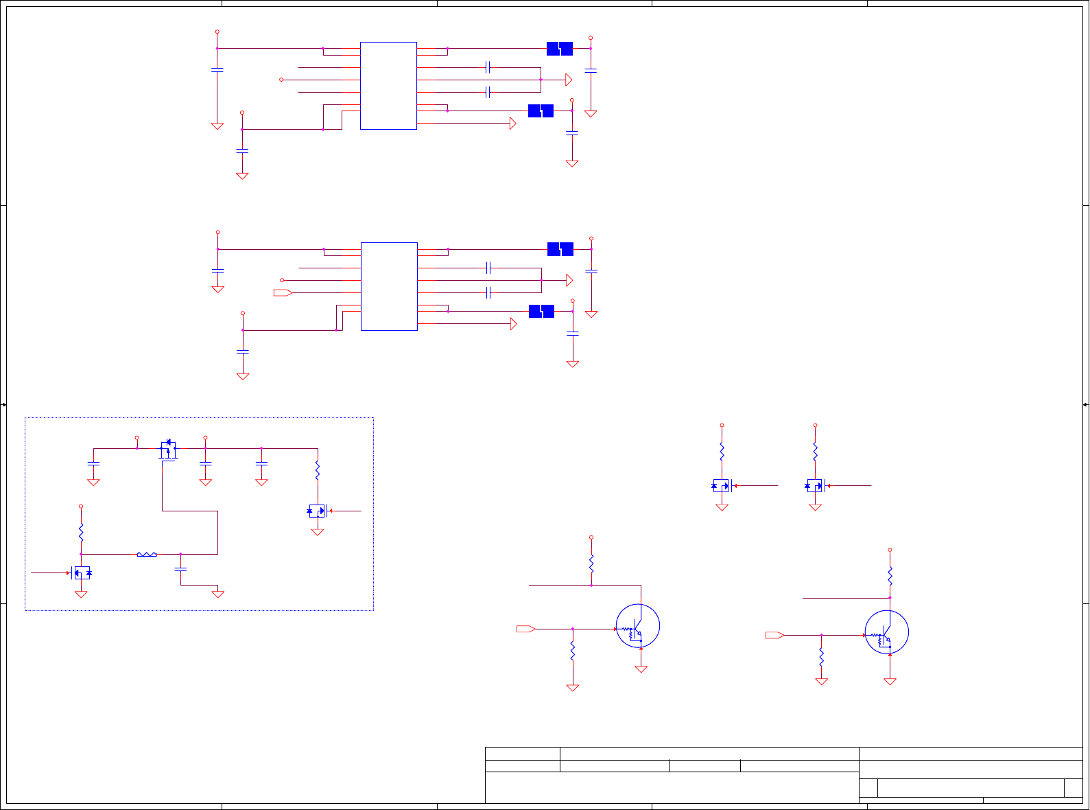
FT3 PCIE/SATA/CLK/USB/SPI
Custom
5 48Thursday, March 28, 2013
2012/04/22 2015/04/22
Compal Electronics, Inc.
Title
Size Document Number Rev
Date: Sheet of
Security Classification
Compal Secret Data
THIS SHEET OF ENGINEERING DRAWING IS THE PROPRIETARY PROPERTY OF COMPAL ELECTRONICS, INC. AND CONTAINS CONFIDENTIAL
AND TRADE SECRET INFORMATION. THIS SHEET MAY NOT BE TRANSFERED FROM THE CUSTODY OF THE COMPETENT DIVISION OF R&D
DEPARTMENT EXCEPT AS AUTHORIZED BY COMPAL ELECTRONICS, INC. NEITHER THIS SHEET NOR THE INFORMATION IT CONTAINS
MAY BE USED BY OR DISCLOSED TO ANY THIRD PARTY WITHOUT PRIOR WRITTEN CONSENT OF COMPAL ELECTRONICS, INC.
Issued Date
Deciphered Date
VAWGA/GB
1.0
FT3 PCIE/SATA/CLK/USB/SPI
Custom
5 48Thursday, March 28, 2013
2012/04/22 2015/04/22
Compal Electronics, Inc.
Title
Size Document Number Rev
Date: Sheet of
Security Classification
Compal Secret Data
THIS SHEET OF ENGINEERING DRAWING IS THE PROPRIETARY PROPERTY OF COMPAL ELECTRONICS, INC. AND CONTAINS CONFIDENTIAL
AND TRADE SECRET INFORMATION. THIS SHEET MAY NOT BE TRANSFERED FROM THE CUSTODY OF THE COMPETENT DIVISION OF R&D
DEPARTMENT EXCEPT AS AUTHORIZED BY COMPAL ELECTRONICS, INC. NEITHER THIS SHEET NOR THE INFORMATION IT CONTAINS
MAY BE USED BY OR DISCLOSED TO ANY THIRD PARTY WITHOUT PRIOR WRITTEN CONSENT OF COMPAL ELECTRONICS, INC.
Issued Date
Deciphered Date
VAWGA/GB
1.0
FT3 PCIE/SATA/CLK/USB/SPI
Custom
5 48Thursday, March 28, 2013
2012/04/22 2015/04/22
Compal Electronics, Inc.
C3 0.1U_0402_16V7KPX@C3 0.1U_0402_16V7KPX@ 1 2
R73
1K_0402_1%
R73
1K_0402_1%
12
R112
0_0402_5%
@R112
0_0402_5%
@
1 2
C18 0.1U_0402_16V7KC18 0.1U_0402_16V7K
1 2
C636
10P_0402_50V8J
EMIU@C636
10P_0402_50V8J
EMIU@
1 2
R90 1K_0402_1%R90 1K_0402_1%
12
Y20
48MHZ_8PF_X3S048000D81H-W
Y20
48MHZ_8PF_X3S048000D81H-W
11
2
2
3
344
T51T51
C5 0.1U_0402_16V7KPX@C5 0.1U_0402_16V7KPX@ 1 2
R108 33_0402_5%R108 33_0402_5%
1 2
R103 0_0402_5%@R103 0_0402_5%@
1 2
R115
0_0402_5%
@R115
0_0402_5%
@
1 2
R96 1K_0402_1%R96 1K_0402_1%
12
C1 0.1U_0402_16V7KPX@C1 0.1U_0402_16V7KPX@ 1 2
T48T48
R614
10K_0402_5%
R614
10K_0402_5%
1 2
R104 0_0402_5%@R104 0_0402_5%@
1 2
C8 0.1U_0402_16V7KPX@C8 0.1U_0402_16V7KPX@ 1 2
T50T50
R616
10K_0402_5%
R616
10K_0402_5%
1 2
RP12
0_0804_8P4R_5%
RP12
0_0804_8P4R_5%
1 8
2 7
3 6
4 5
C795
6P_0402_50V8
C795
6P_0402_50V8
12
R116
0_0402_5%
@R116
0_0402_5%
@
1 2
FT3 REV 0.51
CLK/SATA/USB/SPI/LPC
UAPUE
FT3_BGA769X4@
FT3 REV 0.51
CLK/SATA/USB/SPI/LPC
UAPUE
FT3_BGA769X4@
AV2
LPC_PD_L/GEVENT5_L/SPI_TPM_CS_L
AP25
LPC_CLKRUN_L
AV29
SERIRQ/GPIO48
AP1
LDRQ0_L
AP2
LFRAME_L
AR1
LAD3
AR2
LAD2
AT1
LAD1
AT2
LAD0
AW2
LPCCLK1
AY2
LPCCLK0
N1
X48M_X2
N2
X48M_X1
AP13
X14M_25M_48M_OSC
AA4
GPP_CLK3N
AA5
GPP_CLK3P
AC5
GPP_CLK2N
AC4
GPP_CLK2P
AE5
GPP_CLK1N
AE4
GPP_CLK1P
AC10
GPP_CLK0N
AC8
GPP_CLK0P
U5
GFX_CLKN
U4
GFX_CLKP
BA12
SATA_X2
AY12
SATA_X1
BA30
SATA_ACT_L/GPIO67
AP19
SATA_ZVDD_095
AR19
SATA_ZVSS
BA17
SATA_RX1P
AY17
SATA_RX1N
BA19
SATA_TX1N
AY19
SATA_TX1P
AY16
SATA_RX0P
BA16
SATA_RX0N
AY14
SATA_TX0N
BA14
SATA_TX0P
AU9
SPI_WP_L/GPIO161
AU11
SPI_HOLD_L/GEVENT9_L
AR7
SPI_DI/GPIO164
AR11
SPI_DO/GPIO163
AR4
SPI_CS2_L/GPIO166
AW9
SPI_CS1_L/GPIO165
AU7
SPI_CLK/GPIO162
W2
USB_SS_1RXN
W1
USB_SS_1RXP
R2
USB_SS_1TXN
R1
USB_SS_1TXP
V1
USB_SS_0RXN
V2
USB_SS_0RXP
T1
USB_SS_0TXN
T2
USB_SS_0TXP
AE8
USB_SS_ZVDD_095_USB3_DUAL
AE10
USB_SS_ZVSS
AA2
USB_HSD9N
AA1
USB_HSD9P
AB2
USB_HSD8N
AB1
USB_HSD8P
AC2
USB_HSD7N
AC1
USB_HSD7P
AD2
USB_HSD6N
AD1
USB_HSD6P
AE2
USB_HSD5N
AE1
USB_HSD5P
AF2
USB_HSD4N
AF1
USB_HSD4P
AG2
USB_HSD3N
AG1
USB_HSD3P
AG8
USB_HSD2N
AG7
USB_HSD2P
AJ5
USB_HSD1N
AJ4
USB_HSD1P
AL5
USB_HSD0N
AL4
USB_HSD0P
AG4
USB_ZVSS
W4
USBCLK/14M_25M_48M_OSC
R110 33_0402_5%R110 33_0402_5%
1 2
C7 0.1U_0402_16V7KPX@C7 0.1U_0402_16V7KPX@ 1 2
R119
0_0402_5%
@R119
0_0402_5%
@
1 2
R641 11.8K_0402_1%R641 11.8K_0402_1%
1 2
U56
W25Q32FVSSIG SOIC 8P SPI ROM
U56
W25Q32FVSSIG SOIC 8P SPI ROM
CS#
1
SO/SIO1
2
WP#
3
GND
4
VCC 8
HOLD# 7
SCLK 6
SI/SIO0 5
C794
6P_0402_50V8
C794
6P_0402_50V8
12
R645 1K_0402_1%R645 1K_0402_1%
1 2
FT3 REV 0.51
PCIE
UAPUB
FT3_BGA769
X4@
FT3 REV 0.51
PCIE
UAPUB
FT3_BGA769
X4@
E7
P_GFX_RXN3
D7
P_GFX_RXP3
G4
P_GFX_RXN2
G5
P_GFX_RXP2
J4
P_GFX_RXN1
J5
P_GFX_RXP1
L4
P_GFX_RXN0
L5
P_GFX_RXP0
W8
P_TX_ZVDD_095
N8
P_GPP_RXN3
N10
P_GPP_RXP3
N4
P_GPP_RXN2
N5
P_GPP_RXP2
R4
P_GPP_RXN1
R5
P_GPP_RXP1
R8
P_GPP_RXN0
R10
P_GPP_RXP0
D1
P_GFX_TXN3
D2
P_GFX_TXP3
E1
P_GFX_TXN2
E2
P_GFX_TXP2
F1
P_GFX_TXN1
F2
P_GFX_TXP1
G1
P_GFX_TXN0
G2
P_GFX_TXP0
W7
P_RX_ZVDD_095
H1
P_GPP_TXN3
H2
P_GPP_TXP3
J1
P_GPP_TXN2
J2
P_GPP_TXP2
K1
P_GPP_TXN1
K2
P_GPP_TXP1
L1
P_GPP_TXN0
L2
P_GPP_TXP0
R617
10_0402_5%
EMIU@R617
10_0402_5%
EMIU@
1 2
R644 1K_0402_1%R644 1K_0402_1%
1 2
R938
1M_0402_5%
R938
1M_0402_5%
C2 0.1U_0402_16V7KPX@C2 0.1U_0402_16V7KPX@ 1 2
C19 0.1U_0402_16V7KC19 0.1U_0402_16V7K
1 2
R125
0_0402_5%
@R125
0_0402_5%
@
1 2
R111 33_0402_5%R111 33_0402_5%
1 2
R404
1.69K_0402_1%
R404
1.69K_0402_1%
1 2
C6 0.1U_0402_16V7KPX@C6 0.1U_0402_16V7KPX@ 1 2
R126
0_0402_5%
@R126
0_0402_5%
@
1 2
C20 0.1U_0402_16V7KC20 0.1U_0402_16V7K
1 2
C4 0.1U_0402_16V7KPX@C4 0.1U_0402_16V7KPX@ 1 2
R615
10K_0402_5%
R615
10K_0402_5%
1 2
C17 0.1U_0402_16V7KC17 0.1U_0402_16V7K
1 2
C635
0.1U_0402_16V4Z
@
C635
0.1U_0402_16V4Z
@
12
R109 33_0402_5%R109 33_0402_5%
1 2

A
A
B
B
C
C
D
D
E
E
1 1
2 2
3 3
4 4
H
L
LPC_FRAME# LPC_CLK0_EC LPC_CLK1 GEVENT2_L
BOOT FAIL TIMER
ENABLED
BOOT FAIL TIMER
DISABLED
(DEFAULT)
CLKGEN
ENABLE
(DEFAULT)
CLKGEN
DISABLED
SPI ROM
(DEFAULT)
LPC ROM
1.8V SPI ROM
3.3V SPI ROM
(DEFAULT)
STRAPS OF APU
PD
PU +3VS
PU +3VALW
PU +3VALW + PD
32.768KMHz CRYSTAL
RTC_CLK
NORMAL POWR
UP/RESET TIMING
(DEFAULT)
FAST POWER
UP/RESET TIMING
FOR SIMULATION
EC_RSMRST# , POWER_GOOD
follow CRB
(APU side 1.8V power rail)
Must connected to 10 ms RC delay
circuit on +1.8-V S5 power rail.
PU +3VALW + PD
UMA
0 PX5.5
Board_ID1 Function
1
If use as SMBUS :
Pulled-up to VDD_33(port0) , VDD_33_ALW(port1) with a resistor of:
Qty: 1; Value: 2.2 KΩ; Tol: 5%
If no use :
Pulled-up to VDD_33(port0) , VDD_33_ALW(port1) with a resistor of:
Qty: 1; Value: 10 KΩ; Tol: 5%
EC_RSMRST#_R
APU_PCIE_RST#_BUF
APU_PCIE_WAKE#
TEST2
TEST0
HDA_BITCLK
HDA_SYNC
HDA_SDIN0
HDA_SDOUT
HDA_RST#
HDA_SDIN2
HDA_SDIN3
32K_X2
32K_X1
VGA_PWRGD
EC_LID_OUT#
APU_SCLK0
APU_SDATA0
APU_SCLK0
APU_SDATA0
LAN_CLKREQ#
WLAN_CLKREQ#
HDA_BITCLK
HDA_SDIN0
GEVENT2#
APU_GPIO174
HDA_SDIN1
APU_PCIE_WAKE#
EC_LID_OUT#
GEVENT2#
USB_OC1#
USB_OC0#
APU_GPIO174
APU_PCIE_RST#_BUF
32K_X1
32K_X2
VGA_CLKREQ#_R
RTC_CLK
EC_RSMRST#_R
CS_JTAG_TMS_TEST1
TEST0
CS_JTAG_TMS_TEST1
TEST2
LPC_RST_A#
APU_SCLK1
APU_SDATA1
APU_SCLK1
APU_SDATA1
LAN_CLKREQ#
WLAN_CLKREQ#
Board_ID1
Board_ID1
PXS_PWREN
PWR_GOOD_APU
PWR_GOOD_APU
HDA_BITCLK
HDA_SDOUT
HDA_SYNC
HDA_RST#
PXS_PWREN
VGA_CLKREQ#_R
VGA_CLKREQ#_R
SLP_S3#
<28>
SLP_S5#
<28>
PBTN_OUT#
<28>
APU_PCIE_WAKE#
<26>
GATEA20
<28>
EC_SMI#
<28>
EC_SCI#
<28>
KBRST#
<28>
HDA_SDIN0
<31>
LPC_RST#
<28>
RTC_CLK <28>
EC_LID_OUT# <28>
APU_SPKR <31>
APU_SDATA0 <26,8,9>
APU_SCLK0 <26,8,9>
H_PROCHOT# <28,34,4,40>
LPC_FRAME#
<28,5>
LPC_CLK0_EC
<28,5>
LPC_CLK1
<5>
USB_OC1#
<27>
APU_PCIE_RST# <10,24,26>
USB_OC0#
<27>
VGA_CLKREQ#
<11>
EC_RSMRST#
<28>
BT_DISABLE# <26>
BT_OFF# <26>
VGA_PWRGD <39>
ODD_EN <23>
PXS_RST# <10>
LAN_CLKREQ#
<24>
WLAN_CLKREQ#
<26>
WL_OFF# <26>
PXS_PWREN <12,28,39>
SYS_PWRGD_EC
<28>
HDA_SYNC_AUDIO
<31>
HDA_RST#_AUDIO
<31>
HDA_SDOUT_AUDIO
<31>
HDA_BITCLK_AUDIO
<31>
+3VALW
+3VALW
+3VS
+3VALW
+3VALW
+3VS
+1.8VALW
+3VS
Title
Size Document Number Rev
Date: Sheet of
Security Classification
Compal Secret Data
THIS SHEET OF ENGINEERING DRAWING IS THE PROPRIETARY PROPERTY OF COMPAL ELECTRONICS, INC. AND CONTAINS CONFIDENTIAL
AND TRADE SECRET INFORMATION. THIS SHEET MAY NOT BE TRANSFERED FROM THE CUSTODY OF THE COMPETENT DIVISION OF R&D
DEPARTMENT EXCEPT AS AUTHORIZED BY COMPAL ELECTRONICS, INC. NEITHER THIS SHEET NOR THE INFORMATION IT CONTAINS
MAY BE USED BY OR DISCLOSED TO ANY THIRD PARTY WITHOUT PRIOR WRITTEN CONSENT OF COMPAL ELECTRONICS, INC.
Issued Date
Deciphered Date
VAWGA/GB
1.0
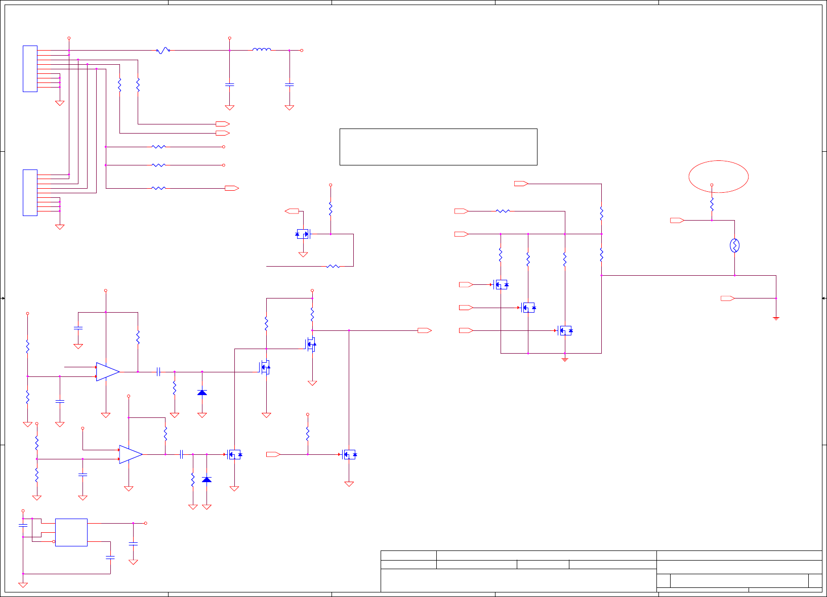
FT3 GPIO/AZ/MISC
Custom
6 48Thursday, March 28, 2013
2012/04/22 2015/04/22
Compal Electronics, Inc.
Title
Size Document Number Rev
Date: Sheet of
Security Classification
Compal Secret Data
THIS SHEET OF ENGINEERING DRAWING IS THE PROPRIETARY PROPERTY OF COMPAL ELECTRONICS, INC. AND CONTAINS CONFIDENTIAL
AND TRADE SECRET INFORMATION. THIS SHEET MAY NOT BE TRANSFERED FROM THE CUSTODY OF THE COMPETENT DIVISION OF R&D
DEPARTMENT EXCEPT AS AUTHORIZED BY COMPAL ELECTRONICS, INC. NEITHER THIS SHEET NOR THE INFORMATION IT CONTAINS
MAY BE USED BY OR DISCLOSED TO ANY THIRD PARTY WITHOUT PRIOR WRITTEN CONSENT OF COMPAL ELECTRONICS, INC.
Issued Date
Deciphered Date
VAWGA/GB
1.0
FT3 GPIO/AZ/MISC
Custom
6 48Thursday, March 28, 2013
2012/04/22 2015/04/22
Compal Electronics, Inc.
Title
Size Document Number Rev
Date: Sheet of
Security Classification
Compal Secret Data
THIS SHEET OF ENGINEERING DRAWING IS THE PROPRIETARY PROPERTY OF COMPAL ELECTRONICS, INC. AND CONTAINS CONFIDENTIAL
AND TRADE SECRET INFORMATION. THIS SHEET MAY NOT BE TRANSFERED FROM THE CUSTODY OF THE COMPETENT DIVISION OF R&D
DEPARTMENT EXCEPT AS AUTHORIZED BY COMPAL ELECTRONICS, INC. NEITHER THIS SHEET NOR THE INFORMATION IT CONTAINS
MAY BE USED BY OR DISCLOSED TO ANY THIRD PARTY WITHOUT PRIOR WRITTEN CONSENT OF COMPAL ELECTRONICS, INC.
Issued Date
Deciphered Date
VAWGA/GB
1.0
FT3 GPIO/AZ/MISC
Custom
6 48Thursday, March 28, 2013
2012/04/22 2015/04/22
Compal Electronics, Inc.
R903
2K_0402_5%
@
R903
2K_0402_5%
@
12
R618 8.2K_0402_5%@R618 8.2K_0402_5%@
1 2 R927
2K_0402_5%
@
R927
2K_0402_5%
@
12
R621 8.2K_0402_5%@R621 8.2K_0402_5%@
1 2
RP14
10K_0804_8P4R_5%
RP14
10K_0804_8P4R_5%
1 8
2 7
3 6
4 5
R674 2.2K_0402_5%R674 2.2K_0402_5%
1 2
C912
150P_0402_50V8J
C912
150P_0402_50V8J
1
2
C212
1U_0402_6.3V6K
C212
1U_0402_6.3V6K
1
2
R673 2.2K_0402_5%R673 2.2K_0402_5%
1 2
T53T53
T54T54
RP13
33_0804_8P4R_5%
RP13
33_0804_8P4R_5%
1 8
2 7
3 6
4 5
T36T36
R689 10K_0402_5%@R689 10K_0402_5%@
1 2
R578 0_0402_5%@R578 0_0402_5%@
1 2
R345
47K_0402_5%
R345
47K_0402_5%
1 2
R912
10K_0402_5%
PX@ R912
10K_0402_5%
PX@
12
C686
18P_0402_50V8J
C686
18P_0402_50V8J
1
2
R914
20M_0402_5%
R914
20M_0402_5%
1 2
R929
2.2K_0402_5%
R929
2.2K_0402_5%
12
RP9
1K_0804_8P4R_5%
@RP9
1K_0804_8P4R_5%
@
1 8
2 7
3 6
4 5
R907
33_0402_5%
R907
33_0402_5%
1 2
R691 10K_0402_5%@R691 10K_0402_5%@
1 2
R928
10K_0402_5%
@
R928
10K_0402_5%
@
12
D3
RB751V-40TE17_SOD323-2
D3
RB751V-40TE17_SOD323-2
1 2
R122 0_0402_5%@R122 0_0402_5%@
1 2
T52T52
C615
150P_0402_50V8J
C615
150P_0402_50V8J
1 2
R651 100K_0402_5%R651 100K_0402_5%
1 2
R950
2.2K_0402_5%
@
R950
2.2K_0402_5%
@
12
C682
22P_0402_50V8J
C682
22P_0402_50V8J
1
2
R686 10K_0402_5%R686 10K_0402_5%
1 2
R656 100K_0402_5%@R656 100K_0402_5%@
1 2
R650 100K_0402_5%R650 100K_0402_5%
1 2
R121 0_0402_5%
@
R121 0_0402_5%
@
1 2
R602
33_0402_5%
R602
33_0402_5%
1 2
RP10
15K_0804_8P4R_5%
@RP10
15K_0804_8P4R_5%
@
1 8
2 7
3 6
4 5
T55T55
R688 10K_0402_5%@R688 10K_0402_5%@
1 2
Y3
32.768KHZ_12.5P_1TJF125DP1A000D
Y3
32.768KHZ_12.5P_1TJF125DP1A000D
1 2
R685
10K_0402_5%
R685
10K_0402_5%
1 2
R904
10K_0402_5%
@
R904
10K_0402_5%
@
12
D5
RB751V-40TE17_SOD323-2
D5
RB751V-40TE17_SOD323-2
1 2
R684 10K_0402_5%@R684 10K_0402_5%@
1 2
R661 0_0402_5%@R661 0_0402_5%@
1 2
T56T56
R925
10K_0402_5%
R925
10K_0402_5%
12
R902
10K_0402_5%
R902
10K_0402_5%
12
C209
1U_0402_6.3V6K
C209
1U_0402_6.3V6K 1
2
R911
10K_0402_5%
UMA@ R911
10K_0402_5%
UMA@
12
R622 8.2K_0402_5%@R622 8.2K_0402_5%@
1 2
R949
10K_0402_5%
R949
10K_0402_5%
12
FT3 REV 0.51
ACPI/SD/AZ/GPIO/RTC/MISC
UAPUD
FT3_BGA769
X4@
FT3 REV 0.51
ACPI/SD/AZ/GPIO/RTC/MISC
UAPUD
FT3_BGA769
X4@
AJ1
X32K_X2
AJ2
X32K_X1
AL1
AZ_RST_L
AM2
AZ_SYNC
AL2
AZ_SDIN3/GPIO170
AM1
AZ_SDIN2/GPIO169
AK1
AZ_SDIN1/GPIO168
AK2
AZ_SDIN0/GPIO167
AN1
AZ_SDOUT
AN2
AZ_BITCLK
AY1
USB_OC3_L/TDO/GEVENT15_L
AV1
USB_OC2_L/TCK/GEVENT14_L
AW1
USB_OC1_L/TDI/GEVENT13_L
AY8
USB_OC0_L/SPI_TPM_CS_L/TRST_L/GEVENT12_L
AY29
CLK_REQG_L/GPIO65/OSCIN
AV27
CLK_REQ3_L/SATA_IS1_L/SATA_ZP1_L/GPIO63
AR27
CLK_REQ2_L/GPIO62
AW29
CLK_REQ1_L/GPIO61
AU29
CLK_REQ0_L/SATA_IS0_L/SATA_ZP0_L/GPIO60
AV15
IR_LED_L/LLB_L/GPIO184
BA10
IR_RX1/GEVENT20_L
BA9
IR_TX1/GEVENT6_L
AV13
IR_TX0/GEVENT21_L
AP15
AC_PRES/IR_RX0/GEVENT16_L
AL7
LPC_SMI_L/GEVENT23_L
AN5
LPC_PME_L/GEVENT3_L
AR31
GA20IN/GEVENT0_L
AR23
KBRST_L
AY6
TEST2
AY10
TEST1/TMS
AU13
TEST0
BA5
SLP_S5_L
AY3
SLP_S3_L
AW11
WAKE_L/GEVENT8_L
AY7
SYS_RESET_L/GEVENT19_L
AM19
PWR_GOOD
BA8
PWR_BTN_L
AY5
RSMRST_L
AY9
PCIE_RST_L
AY4
LPC_RST_L
AV11
RTCCLK
AU31
FANIN0/GPIO56
AV31
FANOUT0/GPIO52
AP23
GENINT2_L/GPIO33
BA29
GENINT1_L/GPIO32
BA6
GEVENT22_L
AU17
BLINK/GEVENT18_L
AN8
GEVENT17_L
AP11
GEVENT11_L
AP17
GEVENT10_L
AR15
GEVENT7_L
BA4
GEVENT4_L
AV17
GEVENT2_L
BA3
GPIO174
AM21
GPIO71
AV21
GPIO70
AY26
GPIO69
AU21
GPIO68
BA27
SPKR/GPIO66
AY27
GPIO64
AV19
GPIO59
BA26
GPIO58
AP21
GPIO57
AV23
GPIO55
BA28
GPIO51
AY28
GPIO50
AP27
GPIO49
BA11
SDA1/GPIO228
AY11
SCL1/GPIO227
AV25
SDA0/GPIO47
AU25
SCL0/GPIO43
AY25
SD_LED/GPIO45
BA24
SD_DATA3/GPIO80
AY24
SD_DATA2/GPIO79
AY21
SD_DATA1/GPIO78
BA22
SD_DATA0/GPIO77
BA20
SD_WP/GPIO76
AY20
SD_CD/GPIO75
AY23
SD_CMD/GPIO74
AY22
SD_CLK/GPIO73
BA23
SD_PWR_CTRL
R926
2K_0402_5%
R926
2K_0402_5%
12
T57T57

A
A
B
B
C
C
D
D
E
E
1 1
2 2
3 3
4 4
+0.95VALW/+0.95VS OF APU
INTEGRATED GPU POWER OF APU +3VALW/+3VS OF APU
CORE POWER OF APU
+1.5V/+1.5VS OF APU
+1.8VALW/+1.8VS OF APU
PLANE SPLIT
RTC OF APU
Need OPEN
W=20mils
VDDIO_MEM_S
VDDIO_AZ_ALW
(Could be S0 or S5 power rail)
VDD_095_GFX
VDD_095
VDD_095_USB3_DUAL VDD_095_ALW VDD_18_ALW
VDD_18
VDD_33_ALWVDD_33
VDDCR_CPU
VDDCR_NB
VDDBT_RTC_G
for Clear CMOS
+RTCBATT_R
+RTCBATT_R
+3VALW_APU
+APU_CORE_NB
+0.95VS +0.95VS_APU_GFX
+0.95VALW +0.95VALW
+APU_CORE_NB
+1.8VS
+3VS
+0.95VS
+0.95VS_APU_GFX
+0.95VALW
+0.95VALW
+3VALW_APU
+1.8VALW
+1.5VS
+1.5V +APU_CORE
+3VS
+APU_CORE
+1.5VS+1.5V
+1.8VS
+1.8VALW
+RTCBATT
+3VALW
Title
Size Document Number Rev
Date: Sheet of
Security Classification
Compal Secret Data
THIS SHEET OF ENGINEERING DRAWING IS THE PROPRIETARY PROPERTY OF COMPAL ELECTRONICS, INC. AND CONTAINS CONFIDENTIAL
AND TRADE SECRET INFORMATION. THIS SHEET MAY NOT BE TRANSFERED FROM THE CUSTODY OF THE COMPETENT DIVISION OF R&D
DEPARTMENT EXCEPT AS AUTHORIZED BY COMPAL ELECTRONICS, INC. NEITHER THIS SHEET NOR THE INFORMATION IT CONTAINS
MAY BE USED BY OR DISCLOSED TO ANY THIRD PARTY WITHOUT PRIOR WRITTEN CONSENT OF COMPAL ELECTRONICS, INC.
Issued Date
Deciphered Date
VAWGA/GB
1.0
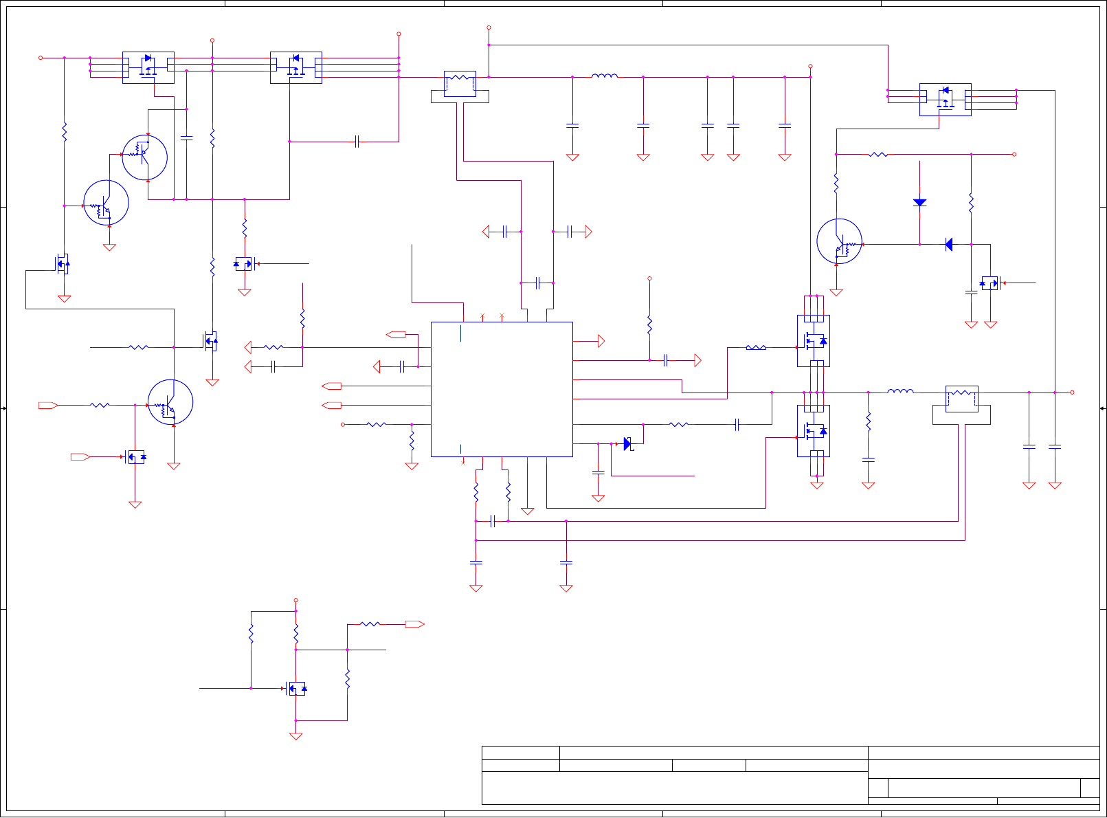
FT3 PWR/GND
Custom
7 48Thursday, March 28, 2013
2012/04/22 2015/04/22
Compal Electronics, Inc.
Title
Size Document Number Rev
Date: Sheet of
Security Classification
Compal Secret Data
THIS SHEET OF ENGINEERING DRAWING IS THE PROPRIETARY PROPERTY OF COMPAL ELECTRONICS, INC. AND CONTAINS CONFIDENTIAL
AND TRADE SECRET INFORMATION. THIS SHEET MAY NOT BE TRANSFERED FROM THE CUSTODY OF THE COMPETENT DIVISION OF R&D
DEPARTMENT EXCEPT AS AUTHORIZED BY COMPAL ELECTRONICS, INC. NEITHER THIS SHEET NOR THE INFORMATION IT CONTAINS
MAY BE USED BY OR DISCLOSED TO ANY THIRD PARTY WITHOUT PRIOR WRITTEN CONSENT OF COMPAL ELECTRONICS, INC.
Issued Date
Deciphered Date
VAWGA/GB
1.0
FT3 PWR/GND
Custom
7 48Thursday, March 28, 2013
2012/04/22 2015/04/22
Compal Electronics, Inc.
Title
Size Document Number Rev
Date: Sheet of
Security Classification
Compal Secret Data
THIS SHEET OF ENGINEERING DRAWING IS THE PROPRIETARY PROPERTY OF COMPAL ELECTRONICS, INC. AND CONTAINS CONFIDENTIAL
AND TRADE SECRET INFORMATION. THIS SHEET MAY NOT BE TRANSFERED FROM THE CUSTODY OF THE COMPETENT DIVISION OF R&D
DEPARTMENT EXCEPT AS AUTHORIZED BY COMPAL ELECTRONICS, INC. NEITHER THIS SHEET NOR THE INFORMATION IT CONTAINS
MAY BE USED BY OR DISCLOSED TO ANY THIRD PARTY WITHOUT PRIOR WRITTEN CONSENT OF COMPAL ELECTRONICS, INC.
Issued Date
Deciphered Date
VAWGA/GB
1.0
FT3 PWR/GND
Custom
7 48Thursday, March 28, 2013
2012/04/22 2015/04/22
Compal Electronics, Inc.
C201 1U_0402_6.3V6KC201 1U_0402_6.3V6K
1
2
C194 1U_0402_6.3V6KC194 1U_0402_6.3V6K
1
2
C205 1U_0402_6.3V6KC205 1U_0402_6.3V6K
1
2
C259 180P_0402_50V8JC259 180P_0402_50V8J
1
2
C197 180P_0402_50V8JC197 180P_0402_50V8J
1
2
C923 0.1U_0402_16V7KC923 0.1U_0402_16V7K
1
2
C220 1U_0402_6.3V6KC220 1U_0402_6.3V6K
1
2
C202 1U_0402_6.3V6KC202 1U_0402_6.3V6K
1
2
C232 180P_0402_50V8JC232 180P_0402_50V8J
1
2
C934 10U_0603_6.3V6MC934 10U_0603_6.3V6M
1
2
C206 1U_0402_6.3V6KC206 1U_0402_6.3V6K
1
2
C184 1U_0402_6.3V6KC184 1U_0402_6.3V6K
1
2
C927 0.1U_0402_16V7KC927 0.1U_0402_16V7K
1
2
L22
FBMA-L11-201209-121LMA50T_0805
L22
FBMA-L11-201209-121LMA50T_0805
12
C935 10U_0603_6.3V6MC935 10U_0603_6.3V6M
1
2
C258 180P_0402_50V8JC258 180P_0402_50V8J
1
2
C179 1U_0402_6.3V6KC179 1U_0402_6.3V6K
1
2
C250 1U_0402_6.3V6KC250 1U_0402_6.3V6K
1
2
C928 0.1U_0402_16V7KC928 0.1U_0402_16V7K
1
2
C219 1U_0402_6.3V6KC219 1U_0402_6.3V6K
1
2
FT3 REV 0.51
POWER
UAPUF
FT3_BGA769
X4@
FT3 REV 0.51
POWER
UAPUF
FT3_BGA769
X4@
AN4
VDDBT_RTC_G
AJ13
VDD_095_ALW_4
AJ11
VDD_095_ALW_3
AE13
VDD_095_ALW_2
AE11
VDD_095_ALW_1
AW5
VDD_095_USB3_DUAL_4
AV7
VDD_095_USB3_DUAL_3
AU4
VDD_095_USB3_DUAL_2
AR5
VDD_095_USB3_DUAL_1
AM13
VDD_33_ALW_2
AL13
VDD_33_ALW_1
B2
VDD_18_ALW_2
B1
VDD_18_ALW_1
AL11
VDDIO_AZ_ALW_2
AL10
VDDIO_AZ_ALW_1
AR35
VDDIO_MEM_S_23
AL37
VDDIO_MEM_S_22
AL32
VDDIO_MEM_S_21
AJ35
VDDIO_MEM_S_20
AG37
VDDIO_MEM_S_19
AG32
VDDIO_MEM_S_18
AE35
VDDIO_MEM_S_17
AE31
VDDIO_MEM_S_16
AC37
VDDIO_MEM_S_15
AC32
VDDIO_MEM_S_14
AA35
VDDIO_MEM_S_13
AA31
VDDIO_MEM_S_12
W37
VDDIO_MEM_S_11
W32
VDDIO_MEM_S_10
W31
VDDIO_MEM_S_9
U35
VDDIO_MEM_S_8
U32
VDDIO_MEM_S_7
R37
VDDIO_MEM_S_6
R31
VDDIO_MEM_S_5
N35
VDDIO_MEM_S_4
L37
VDDIO_MEM_S_3
L32
VDDIO_MEM_S_2
J35
VDDIO_MEM_S_1
AA10
VDD_095_GFX_3
W10
VDD_095_GFX_2
U10
VDD_095_GFX_1
AM25
VDD_095_9
AM23
VDD_095_8
AL27
VDD_095_7
AL23
VDD_095_6
AL21
VDD_095_5
AJ27
VDD_095_4
AJ21
VDD_095_3
AG27
VDD_095_2
AG23
VDD_095_1
AM17
VDD_33_2
AM15
VDD_33_1
C3
VDD_18_4
B3
VDD_18_3
A3
VDD_18_2
A2
VDD_18_1
AG21
VDDCR_NB_21
AG17
VDDCR_NB_20
AE19
VDDCR_NB_19
AE17
VDDCR_NB_18
AE15
VDDCR_NB_17
AC17
VDDCR_NB_16
AC13
VDDCR_NB_15
AA17
VDDCR_NB_14
AA13
VDDCR_NB_13
W17
VDDCR_NB_12
W13
VDDCR_NB_11
U17
VDDCR_NB_10
U13
VDDCR_NB_9
R17
VDDCR_NB_8
R13
VDDCR_NB_7
R11
VDDCR_NB_6
N17
VDDCR_NB_5
N13
VDDCR_NB_4
N11
VDDCR_NB_3
L17
VDDCR_NB_2
L13
VDDCR_NB_1
AE27
VDDCR_CPU_26
AE23
VDDCR_CPU_25
AE21
VDDCR_CPU_24
AC27
VDDCR_CPU_23
AC23
VDDCR_CPU_22
AC21
VDDCR_CPU_21
AA27
VDDCR_CPU_20
AA23
VDDCR_CPU_19
AA21
VDDCR_CPU_18
W27
VDDCR_CPU_17
W23
VDDCR_CPU_16
W21
VDDCR_CPU_15
U27
VDDCR_CPU_14
U23
VDDCR_CPU_13
U21
VDDCR_CPU_12
R27
VDDCR_CPU_11
R23
VDDCR_CPU_10
R21
VDDCR_CPU_9
N27
VDDCR_CPU_8
N23
VDDCR_CPU_7
N21
VDDCR_CPU_6
L29
VDDCR_CPU_5
L27
VDDCR_CPU_4
L25
VDDCR_CPU_3
L23
VDDCR_CPU_2
L21
VDDCR_CPU_1
C244 1U_0402_6.3V6KC244 1U_0402_6.3V6K
1
2
FT3 REV 0.51
GND
UAPUG
FT3_BGA769
X4@
FT3 REV 0.51
GND
UAPUG
FT3_BGA769
X4@
H31
VSS_62
H23
VSS_61
H13
VSS_60
H11
VSS_59
G41
VSS_58
G39
VSS_57
G37
VSS_56
G35
VSS_55
G29
VSS_54
G25
VSS_53
G21
VSS_52
G17
VSS_51
G15
VSS_50
G13
VSS_49
G11
VSS_48
G7
VSS_47
G3
VSS_46
E39
VSS_45
E38
VSS_44
E35
VSS_43
E31
VSS_42
E27
VSS_41
E13
VSS_40
E11
VSS_39
E9
VSS_38
E4
VSS_37
E3
VSS_36
D13
VSS_35
D11
VSS_34
D9
VSS_33
C41
VSS_32
C39
VSS_31
C37
VSS_30
C35
VSS_29
C33
VSS_28
C31
VSS_27
C29
VSS_26
C27
VSS_25
C25
VSS_24
C23
VSS_23
C21
VSS_22
C19
VSS_21
C17
VSS_20
C15
VSS_19
C13
VSS_18
C11
VSS_17
C9
VSS_16
C7
VSS_15
C5
VSS_14
C2
VSS_13
C1
VSS_12
B39
VSS_11
B31
VSS_10
B23
VSS_9
B13
VSS_8
B8
VSS_7
A39
VSS_6
A35
VSS_5
A31
VSS_4
A23
VSS_3
A13
VSS_2
A8
VSS_1
W25
VSS_124
W19
VSS_123
W15
VSS_122
W11
VSS_121
W5
VSS_120
W3
VSS_119
U39
VSS_118
U31
VSS_117
U29
VSS_116
U25
VSS_115
U19
VSS_114
U15
VSS_113
U11
VSS_112
U8
VSS_111
U7
VSS_110
U3
VSS_109
U2
VSS_108
U1
VSS_107
R41
VSS_106
R39
VSS_105
R29
VSS_104
R25
VSS_103
R19
VSS_102
R15
VSS_101
R7
VSS_100
R3
VSS_99
P2
VSS_98
P1
VSS_97
N39
VSS_96
N31
VSS_95
N29
VSS_94
N25
VSS_93
N19
VSS_92
N15
VSS_91
N7
VSS_90
N3
VSS_89
M2
VSS_88
M1
VSS_87
L41
VSS_86
L39
VSS_85
L31
VSS_84
L19
VSS_83
L15
VSS_82
L11
VSS_81
L10
VSS_80
L8
VSS_79
L7
VSS_78
L3
VSS_77
K31
VSS_76
K29
VSS_75
K27
VSS_74
K25
VSS_73
K23
VSS_72
K21
VSS_71
K19
VSS_70
K17
VSS_69
K13
VSS_68
K11
VSS_67
J39
VSS_66
J8
VSS_65
J7
VSS_64
J3
VSS_63
C186 1U_0402_6.3V6KC186 1U_0402_6.3V6K
1
2
C245 180P_0402_50V8JC245 180P_0402_50V8J
1
2
C933 10U_0603_6.3V6MC933 10U_0603_6.3V6M
1
2
C931 0.1U_0402_16V7KC931 0.1U_0402_16V7K
1
2
C230 180P_0402_50V8JC230 180P_0402_50V8J
1
2
C246 1U_0402_6.3V6KC246 1U_0402_6.3V6K
1
2
C236 1U_0402_6.3V6KC236 1U_0402_6.3V6K
1
2
C187 1U_0402_6.3V6KC187 1U_0402_6.3V6K
1
2
C161 4.7U_0603_6.3V6KC161 4.7U_0603_6.3V6K
1
2
C253 1U_0402_6.3V6KC253 1U_0402_6.3V6K
1
2
C932 0.1U_0402_16V7KC932 0.1U_0402_16V7K
1
2
FT3 REV 0.51
GND
UAPUH
FT3_BGA769
X4@
FT3 REV 0.51
GND
UAPUH
FT3_BGA769
X4@
AL29
VSS_186
AL25
VSS_185
AL19
VSS_184
AL17
VSS_183
AL15
VSS_182
AL8
VSS_181
AL3
VSS_180
AJ39
VSS_179
AJ32
VSS_178
AJ31
VSS_177
AJ29
VSS_176
AJ25
VSS_175
AJ23
VSS_174
AJ19
VSS_173
AJ17
VSS_172
AJ15
VSS_171
AJ7
VSS_170
AJ3
VSS_169
AH2
VSS_168
AH1
VSS_167
AG41
VSS_166
AG39
VSS_165
AG31
VSS_164
AG29
VSS_163
AG25
VSS_162
AG19
VSS_161
AG15
VSS_160
AG13
VSS_159
AG11
VSS_158
AG10
VSS_157
AG5
VSS_156
AG3
VSS_155
AE39
VSS_154
AE32
VSS_153
AE29
VSS_152
AE25
VSS_151
AE7
VSS_150
AE3
VSS_149
AC41
VSS_148
AC39
VSS_147
AC31
VSS_146
AC29
VSS_145
AC25
VSS_144
AC19
VSS_143
AC15
VSS_142
AC11
VSS_141
AC7
VSS_140
AC3
VSS_139
AA39
VSS_138
AA29
VSS_137
AA25
VSS_136
AA19
VSS_135
AA15
VSS_134
AA11
VSS_133
AA8
VSS_132
AA7
VSS_131
AA3
VSS_130
Y2
VSS_129
Y1
VSS_128
W41
VSS_127
W39
VSS_126
W29
VSS_125
AM29
PSEN
AL31
VBURN
A15
VSSBG_DAC
BA39
VSS_242
BA35
VSS_241
BA31
VSS_240
BA25
VSS_239
BA21
VSS_238
BA18
VSS_237
BA15
VSS_236
BA13
VSS_235
BA7
VSS_234
BA2
VSS_233
AY30
VSS_232
AY18
VSS_231
AY15
VSS_230
AY13
VSS_229
AW41
VSS_228
AW39
VSS_227
AW37
VSS_226
AW35
VSS_225
AW33
VSS_224
AW31
VSS_223
AW27
VSS_222
AW25
VSS_221
AW23
VSS_220
AW21
VSS_219
AW19
VSS_218
AW17
VSS_217
AW15
VSS_216
AW13
VSS_215
AW7
VSS_214
AW3
VSS_213
AV9
VSS_212
AU39
VSS_211
AU27
VSS_210
AU23
VSS_209
AU19
VSS_208
AU15
VSS_207
AU3
VSS_206
AU2
VSS_205
AU1
VSS_204
AR41
VSS_203
AR39
VSS_202
AR29
VSS_201
AR25
VSS_200
AR21
VSS_199
AR17
VSS_198
AR13
VSS_197
AR3
VSS_196
AP31
VSS_195
AN39
VSS_194
AN7
VSS_193
AN3
VSS_192
AM31
VSS_191
AM27
VSS_190
AM11
VSS_189
AL41
VSS_188
AL39
VSS_187
C180 1U_0402_6.3V6KC180 1U_0402_6.3V6K
1
2
C248 1U_0402_6.3V6KC248 1U_0402_6.3V6K
1
2
C190 180P_0402_50V8JC190 180P_0402_50V8J
1
2
C237 1U_0402_6.3V6KC237 1U_0402_6.3V6K
1
2
C231 180P_0402_50V8JC231 180P_0402_50V8J
1
2
C207 180P_0402_50V8J
@
C207 180P_0402_50V8J
@
1
2
C257 180P_0402_50V8JC257 180P_0402_50V8J
1
2
C188 1U_0402_6.3V6KC188 1U_0402_6.3V6K
1
2
C252 1U_0402_6.3V6KC252 1U_0402_6.3V6K
1
2
R93 10K_0402_5%R93 10K_0402_5%
1 2
C214 1U_0402_6.3V6KC214 1U_0402_6.3V6K
1
2
C181 1U_0402_6.3V6KC181 1U_0402_6.3V6K
1
2
C930 0.1U_0402_16V7KC930 0.1U_0402_16V7K
1
2
C238 1U_0402_6.3V6KC238 1U_0402_6.3V6K
1
2
C189 1U_0402_6.3V6KC189 1U_0402_6.3V6K
1
2
C166
0.22U_0402_10V6K
C166
0.22U_0402_10V6K
1
2
C182 1U_0402_6.3V6K
@
C182 1U_0402_6.3V6K
@
1
2
C216 1U_0402_6.3V6KC216 1U_0402_6.3V6K
1
2
R582 0_0603_5%
@
R582 0_0603_5%
@
12
C949 10U_0603_6.3V6M
@
C949 10U_0603_6.3V6M
@
1
2
C924 10U_0603_6.3V6MC924 10U_0603_6.3V6M
1
2
C239 1U_0402_6.3V6KC239 1U_0402_6.3V6K
1
2
C208 180P_0402_50V8J
@
C208 180P_0402_50V8J
@
1
2
C221 1U_0402_6.3V6K
@
C221 1U_0402_6.3V6K
@
1
2
C183 1U_0402_6.3V6KC183 1U_0402_6.3V6K
1
2
CLRP1
SHORT PADS
J@CLRP1
SHORT PADS
J@
12
C254 1U_0402_6.3V6KC254 1U_0402_6.3V6K
1
2
C198 1U_0402_6.3V6KC198 1U_0402_6.3V6K
1
2
C240 1U_0402_6.3V6KC240 1U_0402_6.3V6K
1
2
C211 180P_0402_50V8JC211 180P_0402_50V8J
1
2
C222 1U_0402_6.3V6KC222 1U_0402_6.3V6K
1
2
C191 1U_0402_6.3V6KC191 1U_0402_6.3V6K
1
2
C199 1U_0402_6.3V6K
@
C199 1U_0402_6.3V6K
@
1
2
C925 10U_0603_6.3V6MC925 10U_0603_6.3V6M
1
2
C256 1U_0402_6.3V6K
@
C256 1U_0402_6.3V6K
@
1
2
C213 180P_0402_50V8JC213 180P_0402_50V8J
1
2
C192 1U_0402_6.3V6KC192 1U_0402_6.3V6K
1
2
C210 180P_0402_50V8JC210 180P_0402_50V8J
1
2
C938 10U_0603_6.3V6MC938 10U_0603_6.3V6M
1
2
C218 180P_0402_50V8JC218 180P_0402_50V8J
1
2
C203 1U_0402_6.3V6KC203 1U_0402_6.3V6K
1
2
C926 0.1U_0402_16V7KC926 0.1U_0402_16V7K
1
2
C200 1U_0402_6.3V6KC200 1U_0402_6.3V6K
1
2
C193 1U_0402_6.3V6KC193 1U_0402_6.3V6K
1
2
C255 1U_0402_6.3V6KC255 1U_0402_6.3V6K
1
2
C249 1U_0402_6.3V6KC249 1U_0402_6.3V6K
1
2
C204 1U_0402_6.3V6K
@
C204 1U_0402_6.3V6K
@
1
2
C233 180P_0402_50V8JC233 180P_0402_50V8J
1
2
C937 10U_0603_6.3V6MC937 10U_0603_6.3V6M
1
2
C160 4.7U_0603_6.3V6KC160 4.7U_0603_6.3V6K
1
2
C260 1U_0402_6.3V6KC260 1U_0402_6.3V6K
1
2
C936 10U_0603_6.3V6MC936 10U_0603_6.3V6M
1
2
C217 1U_0402_6.3V6K
@
C217 1U_0402_6.3V6K
@
1
2
C929 0.1U_0402_16V7K
@
C929 0.1U_0402_16V7K
@
1
2

A
A
B
B
C
C
D
D
E
E
1 1
2 2
3 3
4 4
DIMM_A H:8mm
<Address: 00>
15mil
15mil
+1.5V/+0.75VS OF DIMM1
VREF for DIMM1,2
DDRAB_SDQ36
DDRAB_SDQ63
DDRAB_SDQ26
DDRAB_SDQS6
DDRAB_SDQ2
DDRAB_SDQ5
DDRAB_SDQ22
DDRAB_SDQ25
DDRAB_SDQ35
DDRAB_SMA12
DDRAB_SDQ14
DDRAB_SDQS0#
DDRAB_SDQS4
DDRAB_SDM6
DDRAB_SDQ42
DDRA_CKE1
DDRAB_SDQ27
DDRAB_SMA15
DDRAB_SDQ31
DDRA_CKE0
DDRAB_SDQ12
DDRAB_SDQ59
DDRAB_SMA3
DDRAB_SDQ6
DDRA_SCS1#
DDRAB_SDQ39
DDRAB_SBS1#
DDRAB_SWE#
DDRAB_SMA7
DDRAB_SDQS0
DDRAB_SMA0
DDRAB_SDM2
DDRAB_SDQS7
DDRAB_SDM1
DDRAB_SDQ57
DDRAB_SDQ46
DDRAB_SDQ0
DDRAB_SDQ28
DDRAB_SDM0
DDRAB_SDQS5#
DDRAB_SDQ51
DDRAB_SDQ19
DDRAB_SDM4
DDRAB_SDQ4
DDRAB_SDQ30
DDRAB_SDQS2
DDRAB_SDQ44
DDRAB_SRAS#
DDRAB_SDQ33
DDRAB_SDQ58
DDRAB_SDM5
DDRAB_SDQS3
DDRAB_SMA8
DDRA_SCS0#
DDRAB_SDQ10
DDRAB_SMA6
DDRAB_SMA10
DDRAB_SDQ3
MEM_MAB_RST#
DDRAB_SDQS7#
DDRAB_SDQS6#
DDRAB_SDQ1
DDRAB_SDQ40
DDRAB_SMA9
DDRAB_SDQ16
DDRAB_SDQ29
DDRAB_SDQS4#
DDRAB_SDQ52
DDRAB_SDM3
DDRAB_SDQS5
DDRAB_SDQ54
DDRAB_SDQ49
DDRAB_SBS2#
DDRAB_SDQ45
DDRAB_SDQ9
DDRAB_SDM7
DDRAB_SMA1
DDRAB_SDQ7
DDRAB_SDQ13
DDRAB_SDQ20
DDRAB_SDQ60
DDRAB_SBS0#
DDRAB_SCAS# DDRA_ODT0
DDRAB_SDQ37
DDRAB_SMA5
DDRAB_SDQS1#
DDRAB_SMA14
DDRAB_SDQ55
DDRAB_SMA4
DDRAB_SDQ21
DDRAB_SDQ62
DDRAB_SDQ24
DDRAB_SDQ15
DDRAB_SDQ56
DDRAB_SDQ23
DDRAB_SDQ53
DDRAB_SDQ47
DDRA_ODT1
DDRAB_SDQ18
DDRAB_SDQ43
DDRAB_SDQ34
DDRA_CLK1
DDRA_CLK1#
DDRAB_SDQ48
DDRAB_SDQS2#
DDRAB_SDQ11
DDRAB_SDQ38
DDRA_CLK0
DDRA_CLK0#
DDRAB_SDQ32
DDRAB_SDQS3#
DDRAB_SMA13
DDRAB_SMA11
DDRAB_SDQ50
DDRAB_SDQ8
DDRAB_SDQS1
DDRAB_SDQ61
DDRAB_SMA2
DDRAB_SDQ41
DDRAB_SDQ17
DDRAB_SDQ[0..63]
DDRAB_SDM[0..7]
DDRAB_SMA[0..15]
+VREF_CA
MEM_MAB_EVENT#
+VREF_DQ
DDRA_CKE0
<4>
DDRA_SCS1#
<4>
DDRAB_SBS1# <4,9>
DDRAB_SWE#
<4,9>
DDRAB_SRAS# <4,9>
DDRA_SCS0# <4>
MEM_MAB_RST# <4,9>
DDRAB_SBS2#
<4,9>
DDRAB_SBS0#
<4,9>
DDRAB_SCAS#
<4,9> DDRA_ODT0 <4>
DDRA_ODT1 <4>
DDRA_CLK1# <4>
DDRA_CLK1 <4>
DDRA_CLK0
<4>
DDRA_CLK0#
<4>
DDRA_CKE1 <4>
APU_SDATA0 <26,6,9>
APU_SCLK0 <26,6,9>
DDRAB_SDQS3 <4,9>
DDRAB_SDQS0 <4,9>
DDRAB_SDQS3# <4,9>
DDRAB_SDQS0# <4,9>
DDRAB_SDQS5 <4,9>
DDRAB_SDQS5# <4,9>
DDRAB_SDQS7 <4,9>
DDRAB_SDQS7# <4,9>
DDRAB_SDQS1#
<4,9>
DDRAB_SDQS1
<4,9>
DDRAB_SDQS2#
<4,9>
DDRAB_SDQS2
<4,9>
DDRAB_SDQS4#
<4,9>
DDRAB_SDQS4
<4,9>
DDRAB_SDQS6#
<4,9>
DDRAB_SDQS6
<4,9>
DDRAB_SDQ[0..63] <4,9>
DDRAB_SDM[0..7] <4,9>
MEM_MAB_EVENT# <4,9>
DDRAB_SMA[0..15] <4,9>
+0.75VS
+3VS
+1.5V +1.5V+VREF_DQ
+VREF_CA
+3VS
+1.5V +1.5V
+1.5V +0.75VS
Title
Size Document Number Rev
Date: Sheet of
Security Classification
Compal Secret Data
THIS SHEET OF ENGINEERING DRAWING IS THE PROPRIETARY PROPERTY OF COMPAL ELECTRONICS, INC. AND CONTAINS CONFIDENTIAL
AND TRADE SECRET INFORMATION. THIS SHEET MAY NOT BE TRANSFERED FROM THE CUSTODY OF THE COMPETENT DIVISION OF R&D
DEPARTMENT EXCEPT AS AUTHORIZED BY COMPAL ELECTRONICS, INC. NEITHER THIS SHEET NOR THE INFORMATION IT CONTAINS
MAY BE USED BY OR DISCLOSED TO ANY THIRD PARTY WITHOUT PRIOR WRITTEN CONSENT OF COMPAL ELECTRONICS, INC.
Issued Date
Deciphered Date
VAWGA/GB
1.0
DDR3 SODIMM-I Socket
Custom
8 48Thursday, March 28, 2013
2012/04/22 2015/04/22
Compal Electronics, Inc.
Title
Size Document Number Rev
Date: Sheet of
Security Classification
Compal Secret Data
THIS SHEET OF ENGINEERING DRAWING IS THE PROPRIETARY PROPERTY OF COMPAL ELECTRONICS, INC. AND CONTAINS CONFIDENTIAL
AND TRADE SECRET INFORMATION. THIS SHEET MAY NOT BE TRANSFERED FROM THE CUSTODY OF THE COMPETENT DIVISION OF R&D
DEPARTMENT EXCEPT AS AUTHORIZED BY COMPAL ELECTRONICS, INC. NEITHER THIS SHEET NOR THE INFORMATION IT CONTAINS
MAY BE USED BY OR DISCLOSED TO ANY THIRD PARTY WITHOUT PRIOR WRITTEN CONSENT OF COMPAL ELECTRONICS, INC.
Issued Date
Deciphered Date
VAWGA/GB
1.0
DDR3 SODIMM-I Socket
Custom
8 48Thursday, March 28, 2013
2012/04/22 2015/04/22
Compal Electronics, Inc.
Title
Size Document Number Rev
Date: Sheet of
Security Classification
Compal Secret Data
THIS SHEET OF ENGINEERING DRAWING IS THE PROPRIETARY PROPERTY OF COMPAL ELECTRONICS, INC. AND CONTAINS CONFIDENTIAL
AND TRADE SECRET INFORMATION. THIS SHEET MAY NOT BE TRANSFERED FROM THE CUSTODY OF THE COMPETENT DIVISION OF R&D
DEPARTMENT EXCEPT AS AUTHORIZED BY COMPAL ELECTRONICS, INC. NEITHER THIS SHEET NOR THE INFORMATION IT CONTAINS
MAY BE USED BY OR DISCLOSED TO ANY THIRD PARTY WITHOUT PRIOR WRITTEN CONSENT OF COMPAL ELECTRONICS, INC.
Issued Date
Deciphered Date
VAWGA/GB
1.0
DDR3 SODIMM-I Socket
Custom
8 48Thursday, March 28, 2013
2012/04/22 2015/04/22
Compal Electronics, Inc.
C115 0.1U_0402_16V4ZC115 0.1U_0402_16V4Z
1
2
C116 0.1U_0402_16V4Z
@
C116 0.1U_0402_16V4Z
@
1
2
C120 0.1U_0402_16V4Z
@
C120 0.1U_0402_16V4Z
@
1
2
C121 0.1U_0402_16V4Z
@
C121 0.1U_0402_16V4Z
@
1
2
R66
1K_0402_1%
R66
1K_0402_1%
1 2
C134
1000P_0402_50V7K
C134
1000P_0402_50V7K
1
2
C122 0.1U_0402_16V4ZC122 0.1U_0402_16V4Z
1
2
C167
0.1U_0402_16V4Z
C167
0.1U_0402_16V4Z
1
2
C123 0.1U_0402_16V4Z
@
C123 0.1U_0402_16V4Z
@
1
2
R69 10K_0402_5%R69 10K_0402_5%
1 2
R67
20K_0402_1%
R67
20K_0402_1%
1 2
C176
0.1U_0402_16V4Z
C176
0.1U_0402_16V4Z
1
2
JDIMM1
FOX_AS0A626-U8SN-7F
ME@
JDIMM1
FOX_AS0A626-U8SN-7F
ME@
VREF_DQ
1VSS1 2
VSS2
3DQ4 4
DQ0
5DQ5 6
DQ1
7VSS3 8
VSS4
9DQS#0 10
DM0
11 DQS0 12
VSS5
13 VSS6 14
DQ2
15 DQ6 16
DQ3
17 DQ7 18
VSS7
19 VSS8 20
DQ8
21 DQ12 22
DQ9
23 DQ13 24
VSS9
25 VSS10 26
DQS#1
27 DM1 28
DQS1
29 RESET# 30
VSS11
31 VSS12 32
DQ10
33 DQ14 34
DQ11
35 DQ15 36
VSS13
37 VSS14 38
DQ16
39 DQ20 40
DQ17
41 DQ21 42
VSS15
43 VSS16 44
DQS#2
45 DM2 46
DQS2
47 VSS17 48
VSS18
49 DQ22 50
DQ18
51 DQ23 52
DQ19
53 VSS19 54
VSS20
55 DQ28 56
DQ24
57 DQ29 58
DQ25
59 VSS21 60
VSS22
61 DQS#3 62
DM3
63 DQS3 64
VSS23
65 VSS24 66
DQ26
67 DQ30 68
DQ27
69 DQ31 70
VSS25
71 VSS26 72
A12/BC#
83 A11 84
A9
85 A7 86
VDD5
87 VDD6 88
A8
89 A6 90
CKE0
73 CKE1 74
VDD1
75 VDD2 76
NC1
77 A15 78
BA2
79 A14 80
VDD3
81 VDD4 82
A5
91 A4 92
VDD7
93 VDD8 94
A3
95 A2 96
A1
97 A0 98
VDD9
99 VDD10 100
CK0
101 CK1 102
CK0#
103 CK1# 104
VDD11
105 VDD12 106
A10/AP
107 BA1 108
BA0
109 RAS# 110
VDD13
111 VDD14 112
WE#
113 S0# 114
CAS#
115 ODT0 116
VDD15
117 VDD16 118
A13
119 ODT1 120
S1#
121 NC2 122
VDD17
123 VDD18 124
NCTEST
125 VREF_CA 126
VSS27
127 VSS28 128
DQ32
129 DQ36 130
DQ33
131 DQ37 132
VSS29
133 VSS30 134
DQS#4
135 DM4 136
DQS4
137 VSS31 138
VSS32
139 DQ38 140
DQ34
141 DQ39 142
DQ35
143 VSS33 144
VSS34
145 DQ44 146
DQ40
147 DQ45 148
DQ41
149 VSS35 150
VSS36
151 DQS#5 152
DM5
153 DQS5 154
VSS37
155 VSS38 156
DQ42
157 DQ46 158
DQ43
159 DQ47 160
VSS39
161 VSS40 162
DQ48
163 DQ52 164
DQ49
165 DQ53 166
VSS41
167 VSS42 168
DQS#6
169 DM6 170
DQS6
171 VSS43 172
VSS44
173 DQ54 174
DQ50
175 DQ55 176
DQ51
177 VSS45 178
VSS46
179 DQ60 180
DQ56
181 DQ61 182
DQ57
183 VSS47 184
VSS48
185 DQS#7 186
DM7
187 DQS7 188
VSS49
189 VSS50 190
DQ58
191 DQ62 192
DQ59
193 DQ63 194
VSS51
195 VSS52 196
SA0
197 EVENT# 198
VDDSPD
199 SDA 200
SA1
201 SCL 202
VTT1
203 VTT2 204
G1
205 G2 206
R65
20K_0402_1%
R65
20K_0402_1%
1 2
C126 0.1U_0402_16V4ZC126 0.1U_0402_16V4Z
1
2
C142
1000P_0402_50V7K
C142
1000P_0402_50V7K
1
2
C136
0.1U_0402_16V4Z
C136
0.1U_0402_16V4Z
1
2
C127 4.7U_0603_6.3V6KC127 4.7U_0603_6.3V6K
1
2
C135
2.2U_0603_6.3V6K
C135
2.2U_0603_6.3V6K
1
2
C117 0.1U_0402_16V4ZC117 0.1U_0402_16V4Z
1
2
C114 0.1U_0402_16V4Z
@
C114 0.1U_0402_16V4Z
@
1
2
R68
1K_0402_1%
R68
1K_0402_1%
1 2
C118 0.1U_0402_16V4ZC118 0.1U_0402_16V4Z
1
2
R70
10K_0402_5%
R70
10K_0402_5%
12
C119 0.1U_0402_16V4Z
@
C119 0.1U_0402_16V4Z
@
1
2

A
A
B
B
C
C
D
D
E
E
1 1
2 2
3 3
4 4
DIMM_B H:4mm
<Address: 10>
15mil
15mil
+1.5V/+0.75VS OF DIMM2
DDRAB_SDQS6
DDRAB_SDQ26
DDRAB_SDQ63
DDRAB_SDQ36
DDRAB_SDQ35
DDRAB_SDQ25
DDRAB_SDQ22
DDRAB_SDQ5
DDRAB_SDQ2
DDRAB_SDQS0#
DDRAB_SDQ14
DDRAB_SMA12
DDRB_CKE1
DDRAB_SDQ42
DDRAB_SDM6
DDRAB_SDQS4
DDRAB_SMA15
DDRAB_SDQ27
DDRAB_SDQ12
DDRB_CKE0
DDRAB_SDQ31
DDRAB_SMA3
DDRAB_SDQ59
DDRAB_SBS1#
DDRAB_SDQ39
DDRB_SCS1#
DDRAB_SDQ6
DDRAB_SDQS0
DDRAB_SMA7
DDRAB_SWE#
DDRAB_SMA0
DDRAB_SDM2
DDRAB_SDQ0
DDRAB_SDQ46
DDRAB_SDQ57
DDRAB_SDM1
DDRAB_SDQS7
DDRAB_SDM0
DDRAB_SDQ28
DDRAB_SDM4
DDRAB_SDQ19
DDRAB_SDQ51
DDRAB_SDQS5#
DDRAB_SDQS2
DDRAB_SDQ30
DDRAB_SDQ4
DDRAB_SDQ33
DDRAB_SRAS#
DDRAB_SDQ44
DDRAB_SDQS3
DDRAB_SDM5
DDRAB_SDQ58
DDRAB_SMA8
DDRB_SCS0#
DDRAB_SMA10
DDRAB_SMA6
DDRAB_SDQ10
DDRAB_SDQS6#
DDRAB_SDQS7#
MEM_MAB_RST#
DDRAB_SDQ3
DDRAB_SDQ16
DDRAB_SMA9
DDRAB_SDQ1
DDRAB_SDQS4#
DDRAB_SDQ29
DDRAB_SDQ49
DDRAB_SDQ54
DDRAB_SDQS5
DDRAB_SDM3
DDRAB_SDQ9
DDRAB_SDQ45
DDRAB_SBS2#
DDRAB_SDQ20
DDRAB_SDQ13
DDRAB_SDQ7
DDRAB_SMA1
DDRAB_SDM7
DDRAB_SBS0#
DDRAB_SDQ60
DDRAB_SDQ37
DDRB_ODT0DDRAB_SCAS#
DDRAB_SDQ55
DDRAB_SMA14
DDRAB_SDQS1#
DDRAB_SMA5
DDRAB_SDQ21
DDRAB_SMA4
DDRAB_SDQ62
DDRAB_SDQ15
DDRAB_SDQ24
DDRAB_SDQ47
DDRAB_SDQ53
DDRAB_SDQ23
DDRAB_SDQ56
DDRAB_SDQ43
DDRAB_SDQ18
DDRB_ODT1
DDRB_CLK1#
DDRB_CLK1
DDRAB_SDQ34
DDRAB_SDQS2#
DDRAB_SDQ48
DDRB_CLK0#
DDRB_CLK0
DDRAB_SDQ11
DDRAB_SDQ50
DDRAB_SMA11
DDRAB_SMA13
DDRAB_SDQS3#
DDRAB_SDQ32
DDRAB_SMA2
DDRAB_SDQ61
DDRAB_SDQS1
DDRAB_SDQ8
DDRAB_SDQ17
DDRAB_SDQ41
DDRAB_SDQ40
DDRAB_SDQ38
DDRAB_SDQ52
DDRAB_SDQ[0..63]
DDRAB_SDM[0..7]
DDRAB_SMA[0..15]
MEM_MAB_EVENT#
DDRB_SCS1#
<4>
DDRB_CKE0
<4>
DDRB_SCS0# <4>
DDRAB_SRAS# <4,8>
DDRAB_SWE#
<4,8>
DDRAB_SBS1# <4,8>
DDRAB_SCAS#
<4,8>
DDRAB_SBS0#
<4,8>
DDRAB_SBS2#
<4,8>
MEM_MAB_RST# <4,8>
DDRB_CLK1 <4>
DDRB_CLK1# <4>
DDRB_ODT1 <4>
DDRB_ODT0 <4>
DDRB_CKE1 <4>
DDRB_CLK0#
<4> DDRB_CLK0
<4>
DDRAB_SDQS2
<4,8>
DDRAB_SDQS2#
<4,8>
DDRAB_SDQS4
<4,8>
DDRAB_SDQS4#
<4,8>
DDRAB_SDQS6
<4,8>
DDRAB_SDQS6#
<4,8>
DDRAB_SDQS0# <4,8>
DDRAB_SDQS0 <4,8>
DDRAB_SDQS3# <4,8>
DDRAB_SDQS3 <4,8>
DDRAB_SDQS5 <4,8>
DDRAB_SDQS5# <4,8>
DDRAB_SDQS7 <4,8>
DDRAB_SDQS7# <4,8>
APU_SDATA0 <26,6,8>
APU_SCLK0 <26,6,8>
DDRAB_SDQS1#
<4,8>
DDRAB_SDQS1
<4,8>
DDRAB_SDQ[0..63] <4,8>
DDRAB_SDM[0..7] <4,8>
DDRAB_SMA[0..15] <4,8>
MEM_MAB_EVENT# <4,8>
+0.75VS
+1.5V+1.5V
+3VS
+VREF_DQ
+VREF_CA
+1.5V+1.5V +0.75VS
Title
Size Document Number Rev
Date: Sheet of
Security Classification
Compal Secret Data
THIS SHEET OF ENGINEERING DRAWING IS THE PROPRIETARY PROPERTY OF COMPAL ELECTRONICS, INC. AND CONTAINS CONFIDENTIAL
AND TRADE SECRET INFORMATION. THIS SHEET MAY NOT BE TRANSFERED FROM THE CUSTODY OF THE COMPETENT DIVISION OF R&D
DEPARTMENT EXCEPT AS AUTHORIZED BY COMPAL ELECTRONICS, INC. NEITHER THIS SHEET NOR THE INFORMATION IT CONTAINS
MAY BE USED BY OR DISCLOSED TO ANY THIRD PARTY WITHOUT PRIOR WRITTEN CONSENT OF COMPAL ELECTRONICS, INC.
Issued Date
Deciphered Date
VAWGA/GB
1.0
DDR3 SODIMM-II Socket
Custom
9 48Thursday, March 28, 2013
2012/04/22 2015/04/22
Compal Electronics, Inc.
Title
Size Document Number Rev
Date: Sheet of
Security Classification
Compal Secret Data
THIS SHEET OF ENGINEERING DRAWING IS THE PROPRIETARY PROPERTY OF COMPAL ELECTRONICS, INC. AND CONTAINS CONFIDENTIAL
AND TRADE SECRET INFORMATION. THIS SHEET MAY NOT BE TRANSFERED FROM THE CUSTODY OF THE COMPETENT DIVISION OF R&D
DEPARTMENT EXCEPT AS AUTHORIZED BY COMPAL ELECTRONICS, INC. NEITHER THIS SHEET NOR THE INFORMATION IT CONTAINS
MAY BE USED BY OR DISCLOSED TO ANY THIRD PARTY WITHOUT PRIOR WRITTEN CONSENT OF COMPAL ELECTRONICS, INC.
Issued Date
Deciphered Date
VAWGA/GB
1.0
DDR3 SODIMM-II Socket
Custom
9 48Thursday, March 28, 2013
2012/04/22 2015/04/22
Compal Electronics, Inc.
Title
Size Document Number Rev
Date: Sheet of
Security Classification
Compal Secret Data
THIS SHEET OF ENGINEERING DRAWING IS THE PROPRIETARY PROPERTY OF COMPAL ELECTRONICS, INC. AND CONTAINS CONFIDENTIAL
AND TRADE SECRET INFORMATION. THIS SHEET MAY NOT BE TRANSFERED FROM THE CUSTODY OF THE COMPETENT DIVISION OF R&D
DEPARTMENT EXCEPT AS AUTHORIZED BY COMPAL ELECTRONICS, INC. NEITHER THIS SHEET NOR THE INFORMATION IT CONTAINS
MAY BE USED BY OR DISCLOSED TO ANY THIRD PARTY WITHOUT PRIOR WRITTEN CONSENT OF COMPAL ELECTRONICS, INC.
Issued Date
Deciphered Date
VAWGA/GB
1.0
DDR3 SODIMM-II Socket
Custom
9 48Thursday, March 28, 2013
2012/04/22 2015/04/22
Compal Electronics, Inc.
C139
1000P_0402_50V7K
C139
1000P_0402_50V7K
1
2
C177
0.1U_0402_16V4Z
C177
0.1U_0402_16V4Z
1
2
C143
1000P_0402_50V7K
C143
1000P_0402_50V7K
1
2
JDIMM2
FOX_AS0A626-U4SN-7F
ME@
JDIMM2
FOX_AS0A626-U4SN-7F
ME@
VREF_DQ
1VSS1 2
VSS2
3DQ4 4
DQ0
5DQ5 6
DQ1
7VSS3 8
VSS4
9DQS#0 10
DM0
11 DQS0 12
VSS5
13 VSS6 14
DQ2
15 DQ6 16
DQ3
17 DQ7 18
VSS7
19 VSS8 20
DQ8
21 DQ12 22
DQ9
23 DQ13 24
VSS9
25 VSS10 26
DQS#1
27 DM1 28
DQS1
29 RESET# 30
VSS11
31 VSS12 32
DQ10
33 DQ14 34
DQ11
35 DQ15 36
VSS13
37 VSS14 38
DQ16
39 DQ20 40
DQ17
41 DQ21 42
VSS15
43 VSS16 44
DQS#2
45 DM2 46
DQS2
47 VSS17 48
VSS18
49 DQ22 50
DQ18
51 DQ23 52
DQ19
53 VSS19 54
VSS20
55 DQ28 56
DQ24
57 DQ29 58
DQ25
59 VSS21 60
VSS22
61 DQS#3 62
DM3
63 DQS3 64
VSS23
65 VSS24 66
DQ26
67 DQ30 68
DQ27
69 DQ31 70
VSS25
71 VSS26 72
A12/BC#
83 A11 84
A9
85 A7 86
VDD5
87 VDD6 88
A8
89 A6 90
CKE0
73 CKE1 74
VDD1
75 VDD2 76
NC1
77 A15 78
BA2
79 A14 80
VDD3
81 VDD4 82
A5
91 A4 92
VDD7
93 VDD8 94
A3
95 A2 96
A1
97 A0 98
VDD9
99 VDD10 100
CK0
101 CK1 102
CK0#
103 CK1# 104
VDD11
105 VDD12 106
A10/AP
107 BA1 108
BA0
109 RAS# 110
VDD13
111 VDD14 112
WE#
113 S0# 114
CAS#
115 ODT0 116
VDD15
117 VDD16 118
A13
119 ODT1 120
S1#
121 NC2 122
VDD17
123 VDD18 124
NCTEST
125 VREF_CA 126
VSS27
127 VSS28 128
DQ32
129 DQ36 130
DQ33
131 DQ37 132
VSS29
133 VSS30 134
DQS#4
135 DM4 136
DQS4
137 VSS31 138
VSS32
139 DQ38 140
DQ34
141 DQ39 142
DQ35
143 VSS33 144
VSS34
145 DQ44 146
DQ40
147 DQ45 148
DQ41
149 VSS35 150
VSS36
151 DQS#5 152
DM5
153 DQS5 154
VSS37
155 VSS38 156
DQ42
157 DQ46 158
DQ43
159 DQ47 160
VSS39
161 VSS40 162
DQ48
163 DQ52 164
DQ49
165 DQ53 166
VSS41
167 VSS42 168
DQS#6
169 DM6 170
DQS6
171 VSS43 172
VSS44
173 DQ54 174
DQ50
175 DQ55 176
DQ51
177 VSS45 178
VSS46
179 DQ60 180
DQ56
181 DQ61 182
DQ57
183 VSS47 184
VSS48
185 DQS#7 186
DM7
187 DQS7 188
VSS49
189 VSS50 190
DQ58
191 DQ62 192
DQ59
193 DQ63 194
VSS51
195 VSS52 196
SA0
197 EVENT# 198
VDDSPD
199 SDA 200
SA1
201 SCL 202
VTT1
203 VTT2 204
G1
205 G2 206
C132 0.1U_0402_16V4ZC132 0.1U_0402_16V4Z
1
2
C133 0.1U_0402_16V4Z
@
C133 0.1U_0402_16V4Z
@
1
2
C162 0.1U_0402_16V4ZC162 0.1U_0402_16V4Z
1
2
C155 0.1U_0402_16V4ZC155 0.1U_0402_16V4Z
1
2
C165 0.1U_0402_16V4ZC165 0.1U_0402_16V4Z
1
2
C158 4.7U_0603_6.3V6KC158 4.7U_0603_6.3V6K
1
2
C175 0.1U_0402_16V4ZC175 0.1U_0402_16V4Z
1
2
R72 10K_0402_5%R72 10K_0402_5%
1 2
R71 10K_0402_5%R71 10K_0402_5%
1 2
C168 0.1U_0402_16V4Z
@
C168 0.1U_0402_16V4Z
@
1
2
+
C644
220U_6.3V_M
+
C644
220U_6.3V_M
1
2
C169 0.1U_0402_16V4Z
@
C169 0.1U_0402_16V4Z
@
1
2
C170 0.1U_0402_16V4ZC170 0.1U_0402_16V4Z
1
2
C171 0.1U_0402_16V4ZC171 0.1U_0402_16V4Z
1
2
C172 0.1U_0402_16V4Z
@
C172 0.1U_0402_16V4Z
@
1
2
C174
0.1U_0402_16V4Z
C174
0.1U_0402_16V4Z
1
2

A
A
B
B
C
C
D
D
E
E
1 1
2 2
3 3
4 4
LVDS Interface
SUN NC
CLK_PEG_VGA
CLK_PEG_VGA#
PCIE_GTX_ARX_P1
PCIE_GTX_ARX_N1
PCIE_GTX_ARX_P0
PCIE_GTX_ARX_N0
PCIE_GTX_ARX_P3
PCIE_GTX_ARX_N3
PCIE_GTX_ARX_P2
PCIE_GTX_ARX_N2
GPU_RST#
GPU_RST#
CLK_PEG_VGA
<5>
CLK_PEG_VGA#
<5>
APU_PCIE_RST#
<24,26,6>
PXS_RST#
<6>
PCIE_ATX_C_GRX_P0
<5>
PCIE_ATX_C_GRX_N0
<5>
PCIE_ATX_C_GRX_N1
<5>
PCIE_ATX_C_GRX_P1
<5>
PCIE_ATX_C_GRX_P2
<5>
PCIE_ATX_C_GRX_N2
<5>
PCIE_ATX_C_GRX_N3
<5>
PCIE_ATX_C_GRX_P3
<5>
PCIE_GTX_C_ARX_N0 <5>
PCIE_GTX_C_ARX_P0 <5>
PCIE_GTX_C_ARX_P1 <5>
PCIE_GTX_C_ARX_N1 <5>
PCIE_GTX_C_ARX_N2 <5>
PCIE_GTX_C_ARX_P2 <5>
PCIE_GTX_C_ARX_P3 <5>
PCIE_GTX_C_ARX_N3 <5>
+0.95VGS
+3VGS
+0.95VGS
Title
Size Document Number Rev
Date: Sheet of
Security Classification
Compal Secret Data
THIS SHEET OF ENGINEERING DRAWING IS THE PROPRIETARY PROPERTY OF COMPAL ELECTRONICS, INC. AND CONTAINS CONFIDENTIAL
AND TRADE SECRET INFORMATION. THIS SHEET MAY NOT BE TRANSFERED FROM THE CUSTODY OF THE COMPETENT DIVISION OF R&D
DEPARTMENT EXCEPT AS AUTHORIZED BY COMPAL ELECTRONICS, INC. NEITHER THIS SHEET NOR THE INFORMATION IT CONTAINS
MAY BE USED BY OR DISCLOSED TO ANY THIRD PARTY WITHOUT PRIOR WRITTEN CONSENT OF COMPAL ELECTRONICS, INC.
Issued Date
Deciphered Date
1.0
ATI_MarsXTX_M2_PCIE/LVDS
Custom
10 48Monday, April 01, 2013
2012/07/03 2013/07/03
Compal Electronics, Inc.
VAWGA/GB
Title
Size Document Number Rev
Date: Sheet of
Security Classification
Compal Secret Data
THIS SHEET OF ENGINEERING DRAWING IS THE PROPRIETARY PROPERTY OF COMPAL ELECTRONICS, INC. AND CONTAINS CONFIDENTIAL
AND TRADE SECRET INFORMATION. THIS SHEET MAY NOT BE TRANSFERED FROM THE CUSTODY OF THE COMPETENT DIVISION OF R&D
DEPARTMENT EXCEPT AS AUTHORIZED BY COMPAL ELECTRONICS, INC. NEITHER THIS SHEET NOR THE INFORMATION IT CONTAINS
MAY BE USED BY OR DISCLOSED TO ANY THIRD PARTY WITHOUT PRIOR WRITTEN CONSENT OF COMPAL ELECTRONICS, INC.
Issued Date
Deciphered Date
1.0
ATI_MarsXTX_M2_PCIE/LVDS
Custom
10 48Monday, April 01, 2013
2012/07/03 2013/07/03
Compal Electronics, Inc.
VAWGA/GB
Title
Size Document Number Rev
Date: Sheet of
Security Classification
Compal Secret Data
THIS SHEET OF ENGINEERING DRAWING IS THE PROPRIETARY PROPERTY OF COMPAL ELECTRONICS, INC. AND CONTAINS CONFIDENTIAL
AND TRADE SECRET INFORMATION. THIS SHEET MAY NOT BE TRANSFERED FROM THE CUSTODY OF THE COMPETENT DIVISION OF R&D
DEPARTMENT EXCEPT AS AUTHORIZED BY COMPAL ELECTRONICS, INC. NEITHER THIS SHEET NOR THE INFORMATION IT CONTAINS
MAY BE USED BY OR DISCLOSED TO ANY THIRD PARTY WITHOUT PRIOR WRITTEN CONSENT OF COMPAL ELECTRONICS, INC.
Issued Date
Deciphered Date
1.0
ATI_MarsXTX_M2_PCIE/LVDS
Custom
10 48Monday, April 01, 2013
2012/07/03 2013/07/03
Compal Electronics, Inc.
VAWGA/GB
CV6 0.1U_0402_16V7KPX@CV6 0.1U_0402_16V7KPX@ 1 2
CV4 0.1U_0402_16V7KPX@CV4 0.1U_0402_16V7KPX@ 1 2
PART 1 0F 9
CALIBRATION
CLOCK
PCI EXPRESS INTERFACE
UV1A
MARS-XT M2_FCBGA962
MARS@
PART 1 0F 9
CALIBRATION
CLOCK
PCI EXPRESS INTERFACE
UV1A
MARS-XT M2_FCBGA962
MARS@
AA30 PERSTB
AH16 TEST_PG
AA36 PCIE_REFCLKN
AB35 PCIE_REFCLKP
E37 NC
F35 NC
F37 NC
G38 NC
G36 NC
H35 NC
H37 NC
J38 NC
J36 NC
K35 NC
K37 NC
L38 NC
L36 NC
M35 NC
M37 NC
N38 NC
N36 PCIE_RX7N
P35 PCIE_RX7P
P37 PCIE_RX6N
R38 PCIE_RX6P
R36 PCIE_RX5N
T35 PCIE_RX5P
T37 PCIE_RX4N
U38 PCIE_RX4P
U36 PCIE_RX3N
V35 PCIE_RX3P
V37 PCIE_RX2N
W38 PCIE_RX2P
W36 PCIE_RX1N
Y35 PCIE_RX1P
Y37 PCIE_RX0N
AA38 PCIE_RX0P
Y29
PCIE_CALR_RX
Y30
PCIE_CALR_TX
H32
NC
H33
NC
K29
NC
K30
NC
J32
NC
J33
NC
K32
NC
K33
NC
L29
NC
L30
NC
L32
NC
L33
NC
N29
NC
N30
NC
N32
NC
N33
NC
P29
PCIE_TX7N
P30
PCIE_TX7P
P32
PCIE_TX6N
P33
PCIE_TX6P
T29
PCIE_TX5N
T30
PCIE_TX5P
T32
PCIE_TX4N
T33
PCIE_TX4P
U29
PCIE_TX3N
U30
PCIE_TX3P
U32
PCIE_TX2N
U33
PCIE_TX2P
W32
PCIE_TX1N
W33
PCIE_TX1P
Y32
PCIE_TX0N
Y33
PCIE_TX0P
CV3 0.1U_0402_16V7KPX@CV3 0.1U_0402_16V7KPX@ 1 2
PART 7 0F 9
LVDS CONTROL
LVTMDP
UV1D
MARS-XT M2_FCBGA962
MARS@
PART 7 0F 9
LVDS CONTROL
LVTMDP
UV1D
MARS-XT M2_FCBGA962
MARS@
AP37
NC
AN36
NC
AR35
TX2M_DPA0N
AP35
TX2P_DPA0P
AU39
TX1M_DPA1N
AR37
TX1P_DPA1P
AU35
TX0M_DPA2N
AW37
TX0P_DPA2P
AR34
TXCAM_DPA3N
AP34
TXCAP_DPA3P
AG36
NC#AG36
AF35
NC#AF35
AH37
TX5M_DPB0N
AG38
TX5P_DPB0P
AJ36
TX4M_DPB1N
AH35
TX4P_DPB1P
AK37
TX3M_DPB2N
AJ38
TX3P_DPB2P
AL36
TXCBM_DPB3N
AK35
TXCBP_DPB3P
AJ27
RSVD/DIGON
AK27
RSVD/VARY_BL
CV5 0.1U_0402_16V7KPX@CV5 0.1U_0402_16V7KPX@ 1 2
RV4
100K_0402_5%
PX@
RV4
100K_0402_5%
PX@
12
RV2 1K_0402_5%
PX@
RV2 1K_0402_5%
PX@ 12
CV1 0.1U_0402_16V7KPX@CV1 0.1U_0402_16V7KPX@ 1 2
UV1
S IC 216-0841000-00 A0 SUN PRO M2 FCBGA 962P C38
SUN@
SA00006BA20
UV1
S IC 216-0841000-00 A0 SUN PRO M2 FCBGA 962P C38
SUN@
SA00006BA20
CV8 0.1U_0402_16V7KPX@CV8 0.1U_0402_16V7KPX@ 1 2
CV7 0.1U_0402_16V7KPX@CV7 0.1U_0402_16V7KPX@ 1 2
RV3 1K_0402_1%PX@RV3 1K_0402_1%PX@
1 2 UV2
MC74VHC1G08DFT2G SC70 5P
PX@
UV2
MC74VHC1G08DFT2G SC70 5P
PX@
B
2
A
1Y4
P5
G
3
CV2 0.1U_0402_16V7KPX@CV2 0.1U_0402_16V7KPX@ 1 2
RV1 1.69K_0402_1%PX@RV1 1.69K_0402_1%PX@
1 2

A
A
B
B
C
C
D
D
E
E
1 1
2 2
3 3
4 4
(1.8V@117mA VDD1DI)
0.60 V level, Please
VREFG Divider ans
cap close to ASIC
(1.8V@70mA AVDD)
(1.8V@13mA TSVDD)
STRAPS
ROMIDCFG[2:0]
Default Setting
CONFIGURATION STRAPS
RECOMMENDED SETTINGS
0= DO NOT INSTALL RESISTOR
1 = INSTALL 10K RESISTOR
X = DESIGN DEPENDANT
NA = NOT APPLICABLE
00 - No audio function
01 - Audio for DP only
10 - Audio for DP and HDMI if dongle is detected
11 - Audio for both DP and HDMI
AUD[1]
ALLOW FOR PULLUP PADS FOR THESE STRAPS AND IF THESE
GPIOS ARE USED, THEY MUST NOT CONFLICT DURING RESET
Transmitter Power Savings Enable
TX_PWRS_ENB
TX_DEEMPH_EN
PCIE Transmitter De-emphasis Enable
BIF_VGA DIS
STRAPS
PCIE Gen3 Enable
(NOTE:RESERVED for Thames/Seymour and should
be strapped to 0)
DESCRIPTION OF DEFAULT SETTINGSMLPS
BIF_GEN3_EN_A
AUD[0]
PS_1[4] 0:50% Tx output swing
1:Full Tx output swing
PS_1[5] 0:Tx de-emphasis disabled
1:Tx de-emphasis enabled
PS_1[1]
0:GEN3 not support at power-on
1:GEN3 supported at power-on
PS_2[4]
VGA control
0:VGA controller capacity enabled
1:VGA controller capacity disabled (for multi-GPU)
PS_0[3..1]
Serial ROM type or Memory Aperture Size Select
If PS_2[3]=0, defines memory aperture size
If PS_2[3]=1, defines ROM type
100 - 512Kbit M25P05A (ST)
101 - 1Mbit M25P10A (ST)
101 - 2Mbit M25P20 (ST)
101 - 4Mbit M25P40 (ST)
101 - 8Mbit M25P80 (ST)
100 - 512Kbit Pm25LV010 (Chingis)
101 - 1Mbit Pm25LV010 (Chingis)
BIOS_ROM_EN PS_2[3]
Enable external BIOS ROM device
0:Disabled
1:Enabled
NA
NA
HDMI must only be enabled on systems that are
legally entitled. It isthe responsibility of the system
designer to ensure that the system is entitled to
support this feature.
CEC_DIS PS_0[4]
Reserved for future ASIC
RESERVED PS_1[3]
Reserved
RESERVED PS_1[2]
Reserved
RESERVED NA
Reserved
RESERVED NA
Reserved (for Thames/W histler/Seymour only)
NOTE:ALLOW FOR PULLUP PADS FOR THE
RESERVED STRAPS BUT DO NOT INSTALL
RESISTOR
IF THESE GPIOS ARE USEED, THEY MUST KEEP
LOW AND NOT CONFLICT DURING RESET
AUD_PORT_CONN_PINSTRAP[2] PS_3[5]
AUD_PORT_CONN_PINSTRAP[1] PS_3[4]
AUD_PORT_CONN_PINSTRAP[0] PS_0[5]
111 = 0 usable endpoints
110 = 1 usable endpoints
101 = 2 usable endpoints
100 = 3 usable endpoints
011 = 4 usable endpoints
010 = 5 usable endpoints
001 = 6 usable endpoints
000 = all endpoints are usable
STRAPS TO INDICATE THE NUMBER OF AUDIO
CAPABLE DISPLAY OUTPUTS
1
0 1 0
0 0 0
CapacitorBits[5:4]
PS_0[5:1]
0 0 1
Bits[3:1]
1 1
0 1
0 0
1 1
PS_1[5:1]
PS_2[5:1]
PS_3[5:1]
X X X
NC
82 nF
NC
680 nF
R_pu R_pd
4.53K
NC
X
8.45K 2K
2K
4.75K
X
MLPS Strap
VDD1DI MarsCRB Design
120ohm 1 1
0.1u 1 1
1u 1 1
10u 1 1
AVDD MarsCRB Design
120ohm 1 1
0.1u 1 1
1u 1 1
10u 1 1
TSVDD MarsCRB Design
120ohm 1 1
0.1u 1 1
1u 1 1
10u 1 1
MLPS
H
Enable
L
GPIO_28_FDO
Disable
Mapping to VRAM type please refer to page 45
Place CLOSE VGA CHIP
0
0
0
001
256MB
0
NC
1
0
1
NA
NA
111
VGA_SMB_DA2
VGA_SMB_CK2
PS_0
PS_1
PS_2
PS_3
+TSVDD
+AVDD
+VDD1DI
GPU_VID5
PS_0
PS_1
PS_2
PS_3
GENLK_CLK
GENLK_VSYNC
JTAG_TRSTB
JTAG_TDI
JTAG_TMS
JTAG_TCK
GPU_GPIO5
VGA_CLKREQ#
JTAG_TDI
JTAG_TRSTB
JTAG_TCK
JTAG_TMS
JTAG_TDO
GPU_GPIO5
PX_EN
+VREFG_GPU
GPU_VID3
GPU_VID1
GPU_VID2
GPU_VID4
TESTEN
GPIO_28_FDO
THM_ALERT#
THERM_D-
THERM_D+
THM_ALERT#
VGA_SMB_CK2
VGA_SMB_DA2
GPU_GPIO0
HSYNC
VSYNC
VGA_R
VGA_G
VGA_B
VGA_CLK
VGA_DAT
EC_SMB_DA2 <28,29,4>
EC_SMB_CK2 <28,29,4>
ACIN
<28,35>
VGA_CLKREQ#
<6>
GPU_VID3
<39>
GPU_VID1
<39>
GPU_VID2
<39>
GPU_VID4
<39>
GPU_VID5
<39>
GPU_GPIO0
<39>
REMOTE1+
<29>
REMOTE1-
<29>
+3VGS
+3VGS
+1.8VGS
+1.8VGS
+VDD1DI
+1.8VGS
+3VGS
+3VGS
+1.8VGS +VREFG_GPU
+TSVDD+1.8VGS
+AVDD
+3VGS
+3VGS
Title
Size Document Number Rev
Date: Sheet of
Security Classification
Compal Secret Data
THIS SHEET OF ENGINEERING DRAWING IS THE PROPRIETARY PROPERTY OF COMPAL ELECTRONICS, INC. AND CONTAINS CONFIDENTIAL
AND TRADE SECRET INFORMATION. THIS SHEET MAY NOT BE TRANSFERED FROM THE CUSTODY OF THE COMPETENT DIVISION OF R&D
DEPARTMENT EXCEPT AS AUTHORIZED BY COMPAL ELECTRONICS, INC. NEITHER THIS SHEET NOR THE INFORMATION IT CONTAINS
MAY BE USED BY OR DISCLOSED TO ANY THIRD PARTY WITHOUT PRIOR WRITTEN CONSENT OF COMPAL ELECTRONICS, INC.
Issued Date
Deciphered Date
1.0
ATI_MarsXTX_M2_Main_MSIC
C
11 48Thursday, March 28, 2013
2012/07/03 2013/07/03
Compal Electronics, Inc.
VAWGA/GB
Title
Size Document Number Rev
Date: Sheet of
Security Classification
Compal Secret Data
THIS SHEET OF ENGINEERING DRAWING IS THE PROPRIETARY PROPERTY OF COMPAL ELECTRONICS, INC. AND CONTAINS CONFIDENTIAL
AND TRADE SECRET INFORMATION. THIS SHEET MAY NOT BE TRANSFERED FROM THE CUSTODY OF THE COMPETENT DIVISION OF R&D
DEPARTMENT EXCEPT AS AUTHORIZED BY COMPAL ELECTRONICS, INC. NEITHER THIS SHEET NOR THE INFORMATION IT CONTAINS
MAY BE USED BY OR DISCLOSED TO ANY THIRD PARTY WITHOUT PRIOR WRITTEN CONSENT OF COMPAL ELECTRONICS, INC.
Issued Date
Deciphered Date
1.0
ATI_MarsXTX_M2_Main_MSIC
C
11 48Thursday, March 28, 2013
2012/07/03 2013/07/03
Compal Electronics, Inc.
VAWGA/GB
Title
Size Document Number Rev
Date: Sheet of
Security Classification
Compal Secret Data
THIS SHEET OF ENGINEERING DRAWING IS THE PROPRIETARY PROPERTY OF COMPAL ELECTRONICS, INC. AND CONTAINS CONFIDENTIAL
AND TRADE SECRET INFORMATION. THIS SHEET MAY NOT BE TRANSFERED FROM THE CUSTODY OF THE COMPETENT DIVISION OF R&D
DEPARTMENT EXCEPT AS AUTHORIZED BY COMPAL ELECTRONICS, INC. NEITHER THIS SHEET NOR THE INFORMATION IT CONTAINS
MAY BE USED BY OR DISCLOSED TO ANY THIRD PARTY WITHOUT PRIOR WRITTEN CONSENT OF COMPAL ELECTRONICS, INC.
Issued Date
Deciphered Date
1.0
ATI_MarsXTX_M2_Main_MSIC
C
11 48Thursday, March 28, 2013
2012/07/03 2013/07/03
Compal Electronics, Inc.
VAWGA/GB
RV27
4.75K_0402_1%
X76@ RV27
4.75K_0402_1%
X76@
12
CV31
1U_0402_6.3V6K
PX@ CV31
1U_0402_6.3V6K
PX@
1
2
LV1 0_0402_5%@LV1 0_0402_5%@
1 2
RV30
2K_0402_1%
PX@RV30
2K_0402_1%
PX@
12
T26T26
RV14 249_0402_1%
PX@
RV14 249_0402_1%
PX@
12
RV31 10K_0402_5%
PX@
RV31 10K_0402_5%
PX@
1 2
CV20
0.1U_0402_16V7K
@CV20
0.1U_0402_16V7K
@
1
2
RV20
8.45K_0402_1%
X76@ RV20
8.45K_0402_1%
X76@
12
RV24
10K_0402_5%
@
RV24
10K_0402_5%
@
12
RV7 10K_0402_5%@RV7 10K_0402_5%@
12
T25T25
CV22
10U_0603_6.3V6M
@CV22
10U_0603_6.3V6M
@
1
2
RV10 10K_0402_5%@RV10 10K_0402_5%@
12
RV13 499_0402_1%
PX@
RV13 499_0402_1%
PX@
12
T27T27
CV30
10U_0603_6.3V6M
PX@ CV30
10U_0603_6.3V6M
PX@
1
2
RV21
8.45K_0402_1%
@RV21
8.45K_0402_1%
@
12
T2T2
RV23
8.45K_0402_1%
PX@RV23
8.45K_0402_1%
PX@
12
CV21
1U_0402_6.3V6K
@CV21
1U_0402_6.3V6K
@
1
2
RV19 1K_0402_5%
PX@
RV19 1K_0402_5%
PX@
1 2
RV16 0_0402_5%@RV16 0_0402_5%@
1 2
T24T24
CV28
0.01U_0402_25V7K
@
CV28
0.01U_0402_25V7K
@
1
2
LV2 0_0402_5%@LV2 0_0402_5%@
1 2
DV1
RB751V_SOD323 @
DV1
RB751V_SOD323 @
21
QV3B
DMN66D0LDW-7_SOT363-6
@QV3B
DMN66D0LDW-7_SOT363-6
@
3
5
4
CV19
10U_0603_6.3V6M
@CV19
10U_0603_6.3V6M
@
1
2
RV28
4.75K_0402_1%
PX@RV28
4.75K_0402_1%
PX@
12
RV5 100K_0402_5%@RV5 100K_0402_5%@
12
T28T28
RV6 2.2K_0402_5%@RV6 2.2K_0402_5%@
12
RV25
10K_0402_5%
@
RV25
10K_0402_5%
@
12
CV18
1U_0402_6.3V6K
@CV18
1U_0402_6.3V6K
@
1
2
RV17 0_0402_5%@RV17 0_0402_5%@
1 2
RV26 10K_0402_5%
@
RV26 10K_0402_5%
@
1 2
RV29
2K_0402_1%
PX@RV29
2K_0402_1%
PX@
12
CV17
0.1U_0402_16V7K
@CV17
0.1U_0402_16V7K
@
1
2
T1T1
CV32
0.1U_0402_16V4Z
PX@ CV32
0.1U_0402_16V4Z
PX@
1
2
CV23
0.1U_0402_16V7K
PX@
CV23
0.1U_0402_16V7K
PX@
12
T6T6
RV22
4.53K_0402_1%
PX@RV22
4.53K_0402_1%
PX@
12
T29T29
CV27
0.68U_0402_10V6K
PX@
CV27
0.68U_0402_10V6K
PX@
1
2
RV8 10K_0402_5%@RV8 10K_0402_5%@
12
CV29
0.082U_0402_16V7K
PX@
CV29
0.082U_0402_16V7K
PX@
1
2
QV3A
DMN66D0LDW-7_SOT363-6
@QV3A
DMN66D0LDW-7_SOT363-6
@
61
2
T11T11
RV12 10K_0402_5%@RV12 10K_0402_5%@
1 2
T4T4
RV9 10K_0402_5%@RV9 10K_0402_5%@
12
RV18 5.11K_0402_5%
@
RV18 5.11K_0402_5%
@
1 2
SMBus
PART 2 0F 9
MLPS
BACO
DEBUG
THERMAL
DDC/AUX
DAC1
GENERAL PURPOSE I/O
I2C
MUTI GFX
DPD
DPC
DPB
DPA
UV1B
MARS-XT M2_FCBGA962
MARS@
SMBus
PART 2 0F 9
MLPS
BACO
DEBUG
THERMAL
DDC/AUX
DAC1
GENERAL PURPOSE I/O
I2C
MUTI GFX
DPD
DPC
DPB
DPA
UV1B
MARS-XT M2_FCBGA962
MARS@
AJ33
TSVSS
AJ32
TSVDD
AL31
TS_A
AK32
GPIO_28_FDO
AG29
DMINUS
AF29
DPLUS
AM24
JTAG_TDO
AL24
JTAG_TMS
AK23
JTAG_TCK
AN23
JTAG_TDI
AM23
JTAG_TRSTB
AD28
TESTEN
AL21
PX_EN
AH13
DBG_VREFG
AK24
HPD1
AC30
CEC_1
AH24
GENERICG_HPD6
AH26
GENERICF_HPD5
AJ24
GENERICE_HPD4
AK20
GENERICD
AJ20
GENERICC
AK19
GENERICB
AJ19
GENERICA
AG33
GPIO_30
AG32
GPIO_29
AN13
CLKREQB
AK13
GPIO_22_ROMCSB
AJ14
GPIO_21
AL13
GPIO_20_PWRCNTL_1
AM17
GPIO_19_CTF
AN14
GPIO_18_HPD3
AG30
GPIO_17_THERMAL_INT
AK14
GPIO_16
AM13
GPIO_15_PWRCNTL_0
AM14
GPIO_14_HPD2
AM16
GPIO_13
AL16
GPIO_12
AK16
GPIO_11
AJ16
GPIO_10_ROMSCK
AH15
GPIO_9_ROMSI
AJ13
GPIO_8_ROMSO
AK17
GPIO_7_BLON
AJ17
GPIO_6_TACH
AH17
GPIO_5_AC_BATT
AN16
GPIO_2
AH18
GPIO_1
AH20
GPIO_0
AJ26
SDA
AK26
SCL
AH23
SMBDATA
AJ23
SMBCLK
AP12
DBG_DATA23
AU12
DBG_DATA22
AW12
DBG_DATA21
AR12
DBG_DATA20
AT11
DBG_DATA19
AV11
DBG_DATA18
AP10
DBG_DATA17
AU10
DBG_DATA16
AW10
DBG_DATA15
AR10
DBG_DATA14
AT9
DBG_DATA13
AV9
DBG_DATA12
AN7
DBG_DATA11
AV7
DBG_DATA10
AT7
DBG_DATA9
AU6
DBG_DATA8
AW6
DBG_DATA7
AR6
DBG_DATA6
AU5
DBG_DATA5
AW5
DBG_DATA4
AP6
DBG_DATA3
AW3
DBG_DATA2
AU3
DBG_DATA1
AU1
DBG_DATA0
AR1
NC
AR3
NC
AW8
NC
AP8
DBG_CNTL0
AU8
NC
AR8
NC
AK21
SWAPLOCKB
AJ21
SWAPLOCKA
AC29
GENLK_VSYNC
AD29
GENLK_CLK
AJ31
DDCVGADATA
AJ30
DDCVGACLK
AK29
NC
AK30
NC
AM21
NC
AN21
NC
AM29
NC
AL29
NC
AM30
NC
AL30
NC
AM20
AUX2N
AN20
AUX2P
AL19
DDC2DATA
AM19
DDC2CLK
AL27
AUX1N
AM27
AUX1P
AN26
DDC1DATA
AM26
DDC1CLK
AD33
PS_3
AG31
PS_2
AD31
PS_1
AM34
PS_0
AD32
NC_SVI2
AD30
NC_SVI2
AC31
NC_SVI2
AC32
NC
AG21
NC
AA29
NC
AF32
NC
AF33
NC
U13
NC
V13
NC
AC34
VSS1DI
AC33
VDD1DI
AE34
AVSSQ
AD34
AVDD
AB34
RSET
AC38
VSYNC
AC36
HSYNC
AE38
AVSSN
AF37
B
AD35
AVSSN
AE36
G
AD37
AVSSN
AD39
R
AR22
NC
AT23
NC
AV21
NC
AU22
NC
AR20
NC
AT21
NC
AT19
NC
AU20
NC
AR16
NC
AT17
NC
AV15
NC
AU16
NC
AR14
NC
AT15
NC
AV13
NC
AU14
NC
AU32
NC
AT33
NC
AT31
NC
AR32
NC
AU30
NC
AV31
NC
AT29
NC
AR30
NC
AR26
NC
AT27
NC
AV25
NC
AU26
NC
AR24
NC
AT25
NC
AV23
NC
AU24
NC
CV26
0.01U_0402_25V7K
@
CV26
0.01U_0402_25V7K
@
1
2
RV11 499_0402_1%PX@RV11 499_0402_1%PX@
1 2
LV3 0_0402_5%@LV3 0_0402_5%@
1 2

A
A
B
B
C
C
D
D
E
E
1 1
2 2
3 3
4 4
MPLL_PVDD MarsCRB Design
220ohm 1 1
0.1u 1 1
1u 1 1
10u 1 1
(MPLL_PVDD:1.8V@130mA )
(SPLL_PVDD:1.8V@75mA )
(SPLL_VDDC:0.95V@100mA )
SPLL_PVDD MarsCRB Design
120ohm 1 1
0.1u 1 1
1u 1 1
10u 1 1
SPLL_VDDC MarsCRB Design
120ohm 1 1
0.1u 1 1
1u 1 1
10u 1 1
VIN 1.8V and 0.95V (VBIAS=5V),IMAX(per channel)=6A,Rds=18mohm
+1.8VALW TO +1.8VGS
+0.95VALW TO +0.95VGS
Load switch
360mil(9A) 360mil(9A)
AO4430: Rdson: 5.5mohm @ VGS=10V
+3VS TO +3VGS
+1.5V TO +1.5VGS
XTALOUT
XTALIN
XTALOUT
+MPV18
+SPV18
+SPLL_VDDC
XTALIN
+0.95VGS_LS
PXS_PWREN
+1.8VGS_LS
PXS_PWREN
PXS_PWREN
PXS_PWREN#
PXS_PWREN#
PXS_PWREN
PXS_PWREN#
PXS_PWREN
<28,39,6>
+1.8VGS +MPV18
+1.8VGS
+SPV18
+SPLL_VDDC
+0.95VGS
+1.8VALW
+0.95VALW
+1.8VGS
+0.95VGS
VL
+3VS +3VGS
+5VALW
B+
+1.5V +1.5VGS
+3VALW
Title
Size Document Number Rev
Date: Sheet of
Security Classification
Compal Secret Data
THIS SHEET OF ENGINEERING DRAWING IS THE PROPRIETARY PROPERTY OF COMPAL ELECTRONICS, INC. AND CONTAINS CONFIDENTIAL
AND TRADE SECRET INFORMATION. THIS SHEET MAY NOT BE TRANSFERED FROM THE CUSTODY OF THE COMPETENT DIVISION OF R&D
DEPARTMENT EXCEPT AS AUTHORIZED BY COMPAL ELECTRONICS, INC. NEITHER THIS SHEET NOR THE INFORMATION IT CONTAINS
MAY BE USED BY OR DISCLOSED TO ANY THIRD PARTY WITHOUT PRIOR WRITTEN CONSENT OF COMPAL ELECTRONICS, INC.
Issued Date
Deciphered Date
VAWGA/GB
1.0
ATI_MarsXTX_M2_BACO POWER
Custom
12 48Thursday, March 28, 2013
2012/07/03 2013/07/03
Compal Electronics, Inc.
Title
Size Document Number Rev
Date: Sheet of
Security Classification
Compal Secret Data
THIS SHEET OF ENGINEERING DRAWING IS THE PROPRIETARY PROPERTY OF COMPAL ELECTRONICS, INC. AND CONTAINS CONFIDENTIAL
AND TRADE SECRET INFORMATION. THIS SHEET MAY NOT BE TRANSFERED FROM THE CUSTODY OF THE COMPETENT DIVISION OF R&D
DEPARTMENT EXCEPT AS AUTHORIZED BY COMPAL ELECTRONICS, INC. NEITHER THIS SHEET NOR THE INFORMATION IT CONTAINS
MAY BE USED BY OR DISCLOSED TO ANY THIRD PARTY WITHOUT PRIOR WRITTEN CONSENT OF COMPAL ELECTRONICS, INC.
Issued Date
Deciphered Date
VAWGA/GB
1.0
ATI_MarsXTX_M2_BACO POWER
Custom
12 48Thursday, March 28, 2013
2012/07/03 2013/07/03
Compal Electronics, Inc.
Title
Size Document Number Rev
Date: Sheet of
Security Classification
Compal Secret Data
THIS SHEET OF ENGINEERING DRAWING IS THE PROPRIETARY PROPERTY OF COMPAL ELECTRONICS, INC. AND CONTAINS CONFIDENTIAL
AND TRADE SECRET INFORMATION. THIS SHEET MAY NOT BE TRANSFERED FROM THE CUSTODY OF THE COMPETENT DIVISION OF R&D
DEPARTMENT EXCEPT AS AUTHORIZED BY COMPAL ELECTRONICS, INC. NEITHER THIS SHEET NOR THE INFORMATION IT CONTAINS
MAY BE USED BY OR DISCLOSED TO ANY THIRD PARTY WITHOUT PRIOR WRITTEN CONSENT OF COMPAL ELECTRONICS, INC.
Issued Date
Deciphered Date
VAWGA/GB
1.0
ATI_MarsXTX_M2_BACO POWER
Custom
12 48Thursday, March 28, 2013
2012/07/03 2013/07/03
Compal Electronics, Inc.
G
D
S
QV7
2N7002H_SOT23-3
@
G
D
S
QV7
2N7002H_SOT23-3
@
2
13
J18VG
PAD-OPEN 4x4m
J@
J18VG
PAD-OPEN 4x4m
J@
1 2
CV53
0.1U_0402_25V6
PX@
CV53
0.1U_0402_25V6
PX@
1
2
LV4
0_0603_5%
@
LV4
0_0603_5%
@
1 2
CV41
@
0.1U_0402_16V7K
CV41
@
0.1U_0402_16V7K
12
CV42
@
0.1U_0402_16V7K
CV42
@
0.1U_0402_16V7K
12
J95VG
PAD-OPEN 4x4m
J@
J95VG
PAD-OPEN 4x4m
J@
1 2
CV38
10U_0603_6.3V6M
PX@ CV38
10U_0603_6.3V6M
PX@
1
2
LV5
0_0402_5%
@
LV5
0_0402_5%
@
1 2
PART 9 0F 9
PLLS/XTAL
UV1C
MARS-XT M2_FCBGA962
MARS@
PART 9 0F 9
PLLS/XTAL
UV1C
MARS-XT M2_FCBGA962
MARS@
AF31 NC_XTAL_PVSS
AF30 NC_XTAL_PVDD
AN10 SPLL_PVSS
AN9 SPLL_VDDC
AM10 SPLL_PVDD
H8 MPLL_PVDD
H7 MPLL_PVDD
AL10
CLKTESTB
AK10
CLKTESTA
AW35
XO_IN2
AW34
XO_IN
AU34
XTALOUT
AV33
XTALIN
RV37
20K_0402_5%
PX@RV37
20K_0402_5%
PX@
G
D
S
QV1
2N7002H_SOT23-3
@
G
D
S
QV1
2N7002H_SOT23-3
@2
13
CV47
1U_0603_10V6K
@
CV47
1U_0603_10V6K
@
1
2
LV6
0_0402_5%
@
LV6
0_0402_5%
@
1 2
QV157B
DMN66D0LDW-7_SOT363-6
PX@
QV157B
DMN66D0LDW-7_SOT363-6
PX@
34
5
C272200P_0402_50V7K
PX@
C272200P_0402_50V7K
PX@ 1 2
UV4
AO4304L_SO8
PX@
UV4
AO4304L_SO8
PX@
6
2
4
1
3
5
7
8
U1895V
TPS22966DPUR_SON14_2X3
PX@
U1895V
TPS22966DPUR_SON14_2X3
PX@
GND 11
VIN2
6
VBIAS
4
ON2
5
VOUT2 9
VIN2
7
CT1 12
VOUT1 14
VOUT2 8
VOUT1 13
VIN1
2
ON1
3
VIN1
1
CT2 10
GPAD 15
RV32 1M_0402_5%
PX@
RV32 1M_0402_5%
PX@
1 2
CV52
0.1U_0402_16V4Z
PX@
CV52
0.1U_0402_16V4Z
PX@
1
2
CV39
1U_0402_6.3V6K
PX@ CV39
1U_0402_6.3V6K
PX@
1
2
R286
100K_0402_5%
PX@
R286
100K_0402_5%
PX@
12
RV42
0_0402_5%
@RV42
0_0402_5%
@
1 2
C29
1U_0402_6.3V6K
@
C29
1U_0402_6.3V6K
@1
2
CV35
0.1U_0402_16V7K
PX@ CV35
0.1U_0402_16V7K
PX@
1
2
CV46
4.7U_0603_6.3V6K
PX@
CV46
4.7U_0603_6.3V6K
PX@
1
2
CV43
10U_0603_6.3V6M
PX@ CV43
10U_0603_6.3V6M
PX@
1
2
CV40
0.1U_0402_16V7K
PX@ CV40
0.1U_0402_16V7K
PX@
1
2
QV157A
DMN66D0LDW-7_SOT363-6
PX@
QV157A
DMN66D0LDW-7_SOT363-6
PX@
1
2
6
CV34
1U_0402_6.3V6K
PX@ CV34
1U_0402_6.3V6K
PX@
1
2
C30
1U_0402_6.3V6K
@C30
1U_0402_6.3V6K
@1
2
RV38
20K_0402_5%
PX@RV38
20K_0402_5%
PX@
RV41 240K_0402_5%
PX@
RV41 240K_0402_5%
PX@
12
C282200P_0402_50V7K
PX@
C282200P_0402_50V7K
PX@ 1 2
CV37
10P_0402_50V8J
PX@CV37
10P_0402_50V8J
PX@
1
2
R276
100K_0402_5%
PX@ R276
100K_0402_5%
PX@
12
RV33
@
51.1_0402_1%
RV33
@
51.1_0402_1%
12
YV1
27MHZ 10PF +-20PPM X3G027000DA1H
PX@
YV1
27MHZ 10PF +-20PPM X3G027000DA1H
PX@
NC
4
OSC
1
OSC 3
NC 2
RV36
470_0603_5%
@
RV36
470_0603_5%
@
12
CV48
4.7U_0603_6.3V6K
PX@
CV48
4.7U_0603_6.3V6K
PX@ 1
2
CV33
10U_0603_6.3V6M
PX@ CV33
10U_0603_6.3V6M
PX@
1
2
C31
0.1U_0402_16V4Z
@C31
0.1U_0402_16V4Z
@
1
2
CV45
0.1U_0402_16V7K
PX@ CV45
0.1U_0402_16V7K
PX@
1
2
CV50
0.1U_0402_16V4Z
@
CV50
0.1U_0402_16V4Z
@
1
2
QV8
LP2301ALT1G_SOT23-3
PX@
QV8
LP2301ALT1G_SOT23-3
PX@
2
3 1
CV36
10P_0402_50V8J
PX@CV36
10P_0402_50V8J
PX@
1
2
RV34
@
51.1_0402_1%
RV34
@
51.1_0402_1%
12
C32
0.1U_0402_16V4Z
@C32
0.1U_0402_16V4Z
@
1
2
RV39
470_0603_5%
@RV39
470_0603_5%
@
1 2
G
D
S
QV6
2N7002H_SOT23-3
PX@
G
D
S
QV6
2N7002H_SOT23-3
PX@
2
13
CV44
1U_0402_6.3V6K
PX@ CV44
1U_0402_6.3V6K
PX@
1
2
CV49
4.7U_0603_6.3V6K
PX@
CV49
4.7U_0603_6.3V6K
PX@
1
2

A
A
B
B
C
C
D
D
E
E
1 1
2 2
3 3
4 4
DP_VDDC MarsCRB Design
0.1u 1 1
1u 1 1
10u 1 1
(DP_VDDC:0.95V@280mA/link )
(DP_VDDR:1.8V@237mA/link )
DP_VDDR MarsCRB Design
0.1u 1 1
1u 1 1
10u 1 1
MECH#1
MECH#2
MECH#3
+DP_VDDR
+0.95VGS
+1.8VGS
+DP_VDDR
Title
Size Document Number Rev
Date: Sheet of
Security Classification
Compal Secret Data
THIS SHEET OF ENGINEERING DRAWING IS THE PROPRIETARY PROPERTY OF COMPAL ELECTRONICS, INC. AND CONTAINS CONFIDENTIAL
AND TRADE SECRET INFORMATION. THIS SHEET MAY NOT BE TRANSFERED FROM THE CUSTODY OF THE COMPETENT DIVISION OF R&D
DEPARTMENT EXCEPT AS AUTHORIZED BY COMPAL ELECTRONICS, INC. NEITHER THIS SHEET NOR THE INFORMATION IT CONTAINS
MAY BE USED BY OR DISCLOSED TO ANY THIRD PARTY WITHOUT PRIOR WRITTEN CONSENT OF COMPAL ELECTRONICS, INC.
Issued Date
Deciphered Date
1.0
ATI_MarsXTX_M2_PWR_GND
Custom
13 48Thursday, March 28, 2013
2012/07/03 2013/07/03
Compal Electronics, Inc.
VAWGA/GB
Title
Size Document Number Rev
Date: Sheet of
Security Classification
Compal Secret Data
THIS SHEET OF ENGINEERING DRAWING IS THE PROPRIETARY PROPERTY OF COMPAL ELECTRONICS, INC. AND CONTAINS CONFIDENTIAL
AND TRADE SECRET INFORMATION. THIS SHEET MAY NOT BE TRANSFERED FROM THE CUSTODY OF THE COMPETENT DIVISION OF R&D
DEPARTMENT EXCEPT AS AUTHORIZED BY COMPAL ELECTRONICS, INC. NEITHER THIS SHEET NOR THE INFORMATION IT CONTAINS
MAY BE USED BY OR DISCLOSED TO ANY THIRD PARTY WITHOUT PRIOR WRITTEN CONSENT OF COMPAL ELECTRONICS, INC.
Issued Date
Deciphered Date
1.0
ATI_MarsXTX_M2_PWR_GND
Custom
13 48Thursday, March 28, 2013
2012/07/03 2013/07/03
Compal Electronics, Inc.
VAWGA/GB
Title
Size Document Number Rev
Date: Sheet of
Security Classification
Compal Secret Data
THIS SHEET OF ENGINEERING DRAWING IS THE PROPRIETARY PROPERTY OF COMPAL ELECTRONICS, INC. AND CONTAINS CONFIDENTIAL
AND TRADE SECRET INFORMATION. THIS SHEET MAY NOT BE TRANSFERED FROM THE CUSTODY OF THE COMPETENT DIVISION OF R&D
DEPARTMENT EXCEPT AS AUTHORIZED BY COMPAL ELECTRONICS, INC. NEITHER THIS SHEET NOR THE INFORMATION IT CONTAINS
MAY BE USED BY OR DISCLOSED TO ANY THIRD PARTY WITHOUT PRIOR WRITTEN CONSENT OF COMPAL ELECTRONICS, INC.
Issued Date
Deciphered Date
1.0
ATI_MarsXTX_M2_PWR_GND
Custom
13 48Thursday, March 28, 2013
2012/07/03 2013/07/03
Compal Electronics, Inc.
VAWGA/GB
PART 8 0F 9
CALIBRATION
DP_VDDR DP_VDDC
DP GND
UV1F
MARS-XT M2_FCBGA962
MARS@
PART 8 0F 9
CALIBRATION
DP_VDDR DP_VDDC
DP GND
UV1F
MARS-XT M2_FCBGA962
MARS@
AM39 DP_CALR
AW18 NC
AW28 NC
AM32 DP_VDDR
AL38 DP_VDDR
AM37 DP_VDDR
AG34 DP_VDDR
AF34 DP_VDDR
AJ34 DP_VDDR
AH34 DP_VDDR
AV19 NC
AU18 NC
AP23 NC
AP22 NC
AP21 NC
AP20 NC
AV29 NC
AU28 NC
AP26 NC
AP25 NC
AP24 NC
AN24 NC
AN32
DP_VSSR
AM35
DP_VSSR
AN38
DP_VSSR
AR18
DP_VSSR
AV17
DP_VSSR
AR28
DP_VSSR
AV27
DP_VSSR
AL34
DP_VSSR
AK39
DP_VSSR
AH39
DP_VSSR
AF39
DP_VSSR
AU37
DP_VSSR
AR39
DP_VSSR
AP39
DP_VSSR
AN34
DP_VSSR
AW22
DP_VSSR
AW20
DP_VSSR
AP19
DP_VSSR
AP18
DP_VSSR
AN19
DP_VSSR
AW16
DP_VSSR
AW14
DP_VSSR
AP17
DP_VSSR
AP16
DP_VSSR
AN17
DP_VSSR
AW32
DP_VSSR
AW30
DP_VSSR
AP30
DP_VSSR
AP29
DP_VSSR
AN29
DP_VSSR
AW26
DP_VSSR
AW24
DP_VSSR
AP28
DP_VSSR
AP27
DP_VSSR
AN27
DP_VSSR
AP15
NC
AP14
NC
AT13
NC
AP13
NC
AN31
DP_VDDC
AK34
DP_VDDC
AK33
DP_VDDC
AM33
DP_VDDC
AL33
DP_VDDC
AP33
DP_VDDC
AN33
DP_VDDC
AP32
DP_VDDC
AP31
DP_VDDC
RV43 0_0402_5%@RV43 0_0402_5%@
1 2
CV58
1U_0402_6.3V6K
PX@ CV58
1U_0402_6.3V6K
PX@
1
2
CV59
0.1U_0402_16V7K
PX@ CV59
0.1U_0402_16V7K
PX@
1
2
TV13 PADTV13 PAD
CV55
1U_0402_6.3V6K
PX@ CV55
1U_0402_6.3V6K
PX@
1
2
CV56
10U_0603_6.3V6M
PX@ CV56
10U_0603_6.3V6M
PX@
1
2
TV14 PADTV14 PAD
CV54
0.1U_0402_16V7K
PX@ CV54
0.1U_0402_16V7K
PX@
1
2
CV57
10U_0603_6.3V6M
PX@ CV57
10U_0603_6.3V6M
PX@
1
2
TV12 PADTV12 PAD
RV44 150_0402_1%PX@RV44 150_0402_1%PX@ 12
PART 6 0F 9
GND
UV1G
MARS-XT M2_FCBGA962
MARS@
PART 6 0F 9
GND
UV1G
MARS-XT M2_FCBGA962
MARS@
Y27 GND
Y24 GND
Y22 GND
Y20 GND
Y17 GND
Y15 GND
W6 GND
W2 GND
V26 GND
V23 GND
V21 GND
V18 GND
V16 GND
V11 GND
U6 GND
U27 GND
U24 GND
U22 GND
U20 GND
U2 GND
U17 GND
U15 GND
T26 GND
T23 GND
T21 GND
T18 GND
T16 GND
T13 GND
T11 GND
R6 GND
R27 GND
R24 GND
R22 GND
R20 GND
R2 GND
R17 GND
R15 GND
N6 GND
N26 GND
N23 GND
N21 GND
N2 GND
N18 GND
N16 GND
M24 GND
M22 GND
M17 GND
L6 GND
L24 GND
L22 GND
L2 GND
L17 GND
L11 GND
K7 GND
K14 GND
J8 GND
J6 GND
J27 GND
J2 GND
H9 GND
G6 GND
G2 GND
F9 GND
F7 GND
F33 GND
F31 GND
F29 GND
F27 GND
F25 GND
F23 GND
F21 GND
F19 GND
F17 GND
F15 GND
Y39 GND
Y34 GND
W34 GND
W31 GND
V39 GND
V34 GND
U34 GND
U31 GND
T39 GND
T34 GND
T31 GND
R34 GND
P39 GND
P34 GND
P31 GND
N34 GND
N31 GND
M39 GND
M34 GND
L34 GND
L31 GND
K39 GND
K34 GND
K31 GND
J34 GND
J31 GND
H39 GND
H34 GND
H31 GND
G34 GND
G33 GND
F39 GND
F34 GND
E39 GND
AB39 GND
AW39
VSS_MECH
AW1
VSS_MECH
A39
VSS_MECH
AG22
NC
F13
GND
F11
GND
E5
GND
E35
GND
C39
GND
C1
GND
B9
GND
B7
GND
B33
GND
B31
GND
B29
GND
B27
GND
B25
GND
B23
GND
B21
GND
B19
GND
B17
GND
B15
GND
B13
GND
B11
GND
AR5
GND
AP9
GND
AP7
GND
AP11
GND
AN8
GND
AN6
GND
AN30
GND
AN2
GND
AN11
GND
AM9
GND
AM31
GND
AM11
GND
AL8
GND
AL6
GND
AL32
GND
AL26
GND
AL23
GND
AL20
GND
AL2
GND
AL17
GND
AL14
GND
AL11
GND
AK7
GND
AK31
GND
AK11
GND
AJ6
GND
AJ28
GND
AJ2
GND
AJ11
GND
AJ10
GND
AH21
GND
AG9
GND
AG6
GND
AG20
GND
AG2
GND
AG17
GND
AF21
GND
AF18
GND
AF16
GND
AF10
GND
AE6
GND
AE2
GND
AD9
GND
AD27
GND
AD24
GND
AD22
GND
AD20
GND
AD17
GND
AD15
GND
AC6
GND
AC28
GND
AC26
GND
AC23
GND
AC21
GND
AC2
GND
AC18
GND
AC16
GND
AC13
GND
AC11
GND
AB27
GND
AB24
GND
AB22
GND
AB20
GND
AB17
GND
AB15
GND
AB12
GND
AA6
GND
AA28
GND
AA26
GND
AA23
GND
AA21
GND
AA2
GND
AA18
GND
AA16
GND
A37
GND
A3
GND

A
A
B
B
C
C
D
D
E
E
1 1
2 2
3 3
4 4
For GDDR5, MVDDQ = 1.5V
(VDD_CT:1.8V@13mA )
(PCIE_VDDR:1.8V@100mA )
(PCIE_VDDC:0.95V@2.5A_GEN3.0 )
(VDDCI:0.9~1.15V@8.8A)
PCIE_VDDR MarsCRB Design
0.1u 0 2
1u 2 3
10u 1 1
PCIE_VDDC MarsCRB Design
1u 7 5
10u 2 1
VDDR4 MarsCRB Design
220ohm 1 1
0.1u 1 1
1u 1 1
10u 1 0
VDDR3 MarsCRB Design
120ohm 1 0
0.1u 1 0
1u 2 3
10u 0 1
VDD_CT MarsCRB Design
120ohm 1 1
0.1u 1 1
1u 1 3
10u 1 1
VDDR1 MarsCRB Design
0.01u 5 0
0.1u 5 5
1u 0 5
2.2u 5 0
10u 3 5
220u 0 1
VGA_CORE Cap in power side sheet
Route as differential pair
(BIF_VDDC:0.95V@1.4A)
(VDDR3:3.3V@25mA)
( VDDR4:1.8V@300mA)
(VDDR1:1.5V@3A,GDDR5:1125MHz )
+0.95VGS
+VDDR3
+PCIE_VDDR
+1.5VGS
+0.95VGS
+VDDC_CT
+VDDR4
VCCSENSE_VGA
<39>
VSSSENSE_VGA
<39>
+1.8VGS
+VGA_CORE
+1.8VGS +VDDC_CT
+0.95VGS
+1.5VGS
+1.8VGS
+3VGS
+VGA_CORE
+0.95VGS
+VDDR4
+PCIE_VDDR
+VDDR3
Title
Size Document Number Rev
Date: Sheet of
Security Classification
Compal Secret Data
THIS SHEET OF ENGINEERING DRAWING IS THE PROPRIETARY PROPERTY OF COMPAL ELECTRONICS, INC. AND CONTAINS CONFIDENTIAL
AND TRADE SECRET INFORMATION. THIS SHEET MAY NOT BE TRANSFERED FROM THE CUSTODY OF THE COMPETENT DIVISION OF R&D
DEPARTMENT EXCEPT AS AUTHORIZED BY COMPAL ELECTRONICS, INC. NEITHER THIS SHEET NOR THE INFORMATION IT CONTAINS
MAY BE USED BY OR DISCLOSED TO ANY THIRD PARTY WITHOUT PRIOR WRITTEN CONSENT OF COMPAL ELECTRONICS, INC.
Issued Date
Deciphered Date
1.0
ATI_MarsXTX_M2_Power
C
14 48Thursday, March 28, 2013
2012/07/03 2013/07/03
Compal Electronics, Inc.
VAWGA/GB
Title
Size Document Number Rev
Date: Sheet of
Security Classification
Compal Secret Data
THIS SHEET OF ENGINEERING DRAWING IS THE PROPRIETARY PROPERTY OF COMPAL ELECTRONICS, INC. AND CONTAINS CONFIDENTIAL
AND TRADE SECRET INFORMATION. THIS SHEET MAY NOT BE TRANSFERED FROM THE CUSTODY OF THE COMPETENT DIVISION OF R&D
DEPARTMENT EXCEPT AS AUTHORIZED BY COMPAL ELECTRONICS, INC. NEITHER THIS SHEET NOR THE INFORMATION IT CONTAINS
MAY BE USED BY OR DISCLOSED TO ANY THIRD PARTY WITHOUT PRIOR WRITTEN CONSENT OF COMPAL ELECTRONICS, INC.
Issued Date
Deciphered Date
1.0
ATI_MarsXTX_M2_Power
C
14 48Thursday, March 28, 2013
2012/07/03 2013/07/03
Compal Electronics, Inc.
VAWGA/GB
Title
Size Document Number Rev
Date: Sheet of
Security Classification
Compal Secret Data
THIS SHEET OF ENGINEERING DRAWING IS THE PROPRIETARY PROPERTY OF COMPAL ELECTRONICS, INC. AND CONTAINS CONFIDENTIAL
AND TRADE SECRET INFORMATION. THIS SHEET MAY NOT BE TRANSFERED FROM THE CUSTODY OF THE COMPETENT DIVISION OF R&D
DEPARTMENT EXCEPT AS AUTHORIZED BY COMPAL ELECTRONICS, INC. NEITHER THIS SHEET NOR THE INFORMATION IT CONTAINS
MAY BE USED BY OR DISCLOSED TO ANY THIRD PARTY WITHOUT PRIOR WRITTEN CONSENT OF COMPAL ELECTRONICS, INC.
Issued Date
Deciphered Date
1.0
ATI_MarsXTX_M2_Power
C
14 48Thursday, March 28, 2013
2012/07/03 2013/07/03
Compal Electronics, Inc.
VAWGA/GB
LV10
0_0603_5%
@LV10
0_0603_5%
@
1 2
CV95
1U_0402_6.3V6K
PX@ CV95
1U_0402_6.3V6K
PX@
1
2
CV82
1U_0402_6.3V6K
PX@ CV82
1U_0402_6.3V6K
PX@
1
2
CV89
10U_0603_6.3V6M
PX@ CV89
10U_0603_6.3V6M
PX@
1
2
CV84
1U_0402_6.3V6K
@CV84
1U_0402_6.3V6K
@
1
2
TV15TV15
CV80
1U_0402_6.3V6K
PX@ CV80
1U_0402_6.3V6K
PX@
1
2
CV63
0.1U_0402_16V7K
PX@ CV63
0.1U_0402_16V7K
PX@
1
2
CV87
1U_0402_6.3V6K
PX@ CV87
1U_0402_6.3V6K
PX@
1
2
CV90
1U_0402_6.3V6K
@CV90
1U_0402_6.3V6K
@
1
2
CV68
10U_0603_6.3V6M
@CV68
10U_0603_6.3V6M
@
1
2
CV83
1U_0402_6.3V6K
PX@ CV83
1U_0402_6.3V6K
PX@
1
2
LV7
0_0603_5%
@
LV7
0_0603_5%
@
12
CV65
10U_0603_6.3V6M
PX@ CV65
10U_0603_6.3V6M
PX@
1
2
CV75
1U_0402_6.3V6K
PX@ CV75
1U_0402_6.3V6K
PX@
1
2
CV97
0.1U_0402_16V7K
PX@ CV97
0.1U_0402_16V7K
PX@
1
2
CV78
0.1U_0402_16V7K
PX@ CV78
0.1U_0402_16V7K
PX@
1
2
CV76
0.1U_0402_16V7K
PX@ CV76
0.1U_0402_16V7K
PX@
1
2
CV61
0.1U_0402_16V7K
PX@ CV61
0.1U_0402_16V7K
PX@
1
2
CV92
10U_0603_6.3V6M
PX@ CV92
10U_0603_6.3V6M
PX@
1
2
CV71
1U_0402_6.3V6K
PX@ CV71
1U_0402_6.3V6K
PX@
1
2
CV88
10U_0603_6.3V6M
PX@ CV88
10U_0603_6.3V6M
PX@
1
2
CV74
1U_0402_6.3V6K
PX@ CV74
1U_0402_6.3V6K
PX@
1
2
CV81
1U_0402_6.3V6K
PX@ CV81
1U_0402_6.3V6K
PX@
1
2
CV77
0.1U_0402_16V7K
PX@ CV77
0.1U_0402_16V7K
PX@
1
2
CV86
1U_0402_6.3V6K
PX@ CV86
1U_0402_6.3V6K
PX@
1
2
CV171
1U_0402_6.3V6K
PX@ CV171
1U_0402_6.3V6K
PX@
1
2
CV91
0.1U_0402_16V7K
PX@ CV91
0.1U_0402_16V7K
PX@
1
2
CV94
1U_0402_6.3V6K
PX@ CV94
1U_0402_6.3V6K
PX@
1
2
CV73
1U_0402_6.3V6K
PX@ CV73
1U_0402_6.3V6K
PX@
1
2
CV70
10U_0603_6.3V6M
PX@ CV70
10U_0603_6.3V6M
PX@
1
2
CV64
1U_0402_6.3V6K
PX@ CV64
1U_0402_6.3V6K
PX@
1
2
CV85
10U_0603_6.3V6M
PX@ CV85
10U_0603_6.3V6M
PX@
1
2
LV8
0_0402_5%
@
LV8
0_0402_5%
@
1 2
CV62
0.01U_0402_25V7K
PX@ CV62
0.01U_0402_25V7K
PX@
1
2
CV67
10U_0603_6.3V6M
@CV67
10U_0603_6.3V6M
@
1
2
CV79
0.1U_0402_16V7K
PX@ CV79
0.1U_0402_16V7K
PX@
1
2
CV60
10U_0603_6.3V6M
@CV60
10U_0603_6.3V6M
@
1
2
LV9
0_0402_5%
@
LV9
0_0402_5%
@
1 2
CV69
10U_0603_6.3V6M
PX@ CV69
10U_0603_6.3V6M
PX@
1
2
+
CV66
220U_B2_2.5VM_R35
@
+
CV66
220U_B2_2.5VM_R35
@
1
2
DVP
PCIE
PART 5 0F 9
BACO
SENESE
VOLTAGE
CORE I/O
ISOLATED
TRANSLATION
LEVEL
I/O
MEM I/O
CORE
UV1E
MARS-XT M2_FCBGA962
MARS@
DVP
PCIE
PART 5 0F 9
BACO
SENESE
VOLTAGE
CORE I/O
ISOLATED
TRANSLATION
LEVEL
I/O
MEM I/O
CORE
UV1E
MARS-XT M2_FCBGA962
MARS@
AH29
FB_GND
AG28
FB_VDDCI
AF28
FB_VDDC
AG15
VDDR4
AG13
VDDR4
AG11
VDDR4
AF15
VDDR4
AF13
VDDR4
AF12
VDDR4
AF11
VDDR4
AD12
VDDR4
AG24
VDDR3
AG23
VDDR3
AF24
VDDR3
AF23
VDDR3
AG27
VDD_CT
AG26
VDD_CT
AF27
VDD_CT
AF26
VDD_CT
Y7
VDDR1
Y11
VDDR1
U7
VDDR1
U11
VDDR1
R11
VDDR1
P7
VDDR1
N11
VDDR1
M11
VDDR1
L7
VDDR1
L26
VDDR1
L23
VDDR1
L21
VDDR1
L16
VDDR1
L12
VDDR1
K8
VDDR1
K13
VDDR1
K11
VDDR1
J9
VDDR1
J7
VDDR1
H10
VDDR1
G29
VDDR1
G26
VDDR1
G23
VDDR1
G20
VDDR1
G17
VDDR1
G14
VDDR1
G11
VDDR1
AL9
VDDR1
AK8
VDDR1
AJ7
VDDR1
AG10
VDDR1
AF7
VDDR1
AD11
VDDR1
AC7
VDDR1
Y13
VDDCI
V15
VDDCI
T15
VDDCI
T12
VDDCI
R16
VDDCI
R13
VDDCI
R12
VDDCI
N22
VDDCI
N20
VDDCI
N17
VDDCI
N15
VDDCI
N13
VDDCI
M23
VDDCI
M18
VDDCI
M16
VDDCI
M15
VDDCI
AD16
VDDCI
AD13
VDDCI
AC15
VDDCI
AC12
VDDCI
AB13
VDDCI
AA13
VDDCI
Y28
VDDC
Y26
VDDC
Y23
VDDC
Y21
VDDC
Y18
VDDC
Y16
VDDC
V27
VDDC
V24
VDDC
V22
VDDC
V20
VDDC
V17
VDDC
U26
VDDC
U23
VDDC
U21
VDDC
U18
VDDC
U16
VDDC
T24
VDDC
T22
VDDC
T20
VDDC
T17
VDDC
R26
VDDC
R23
VDDC
R21
VDDC
R18
VDDC
N24
VDDC
M26
VDDC
AH28
VDDC
AH27
VDDC
AH22
VDDC
AG18
VDDC
AG16
VDDC
AF22
VDDC
AF20
VDDC
AF17
VDDC
AD26
VDDC
AD23
VDDC
AD21
VDDC
AD18
VDDC
AC27
VDDC
AC24
VDDC
AC22
VDDC
AC20
VDDC
AC17
VDDC
AB28
VDDC
AB26
VDDC
AB23
VDDC
AB21
VDDC
AB18
VDDC
AB16
VDDC
AA27
VDDC
AA24
VDDC
AA22
VDDC
AA20
VDDC
AA17
VDDC
AA15
VDDC
T27
BIF_VDDC
N27
BIF_VDDC
U28
PCIE_VDDC
T28
PCIE_VDDC
R28
PCIE_VDDC
N28
PCIE_VDDC
M28
PCIE_VDDC
L28
PCIE_VDDC
J30
PCIE_VDDC
J29
PCIE_VDDC
H30
PCIE_VDDC
H29
PCIE_VDDC
G31
PCIE_VDDC
G30
PCIE_VDDC
AB37
PCIE_PVDD
W29
NC_BIF_VDDC
V28
NC_BIF_VDDC
Y31
NC
W30
NC
AA34
NC
AA33
NC
AA32
NC
AA31
NC
CV93
1U_0402_6.3V6K
@CV93
1U_0402_6.3V6K
@
1
2
CV96
1U_0402_6.3V6K
PX@ CV96
1U_0402_6.3V6K
PX@
1
2

A
A
B
B
C
C
D
D
E
E
1 1
2 2
3 3
4 4
This basic topology should be used for DRAM_RST for DDR3/GDDR5.These
Capacitors and Resistor values are an example only. The Series R and
|| Cap values will depend on the DRAM load and will have to be
calculated for different Memory ,DRAM Load and board to pass Reset
Signal Spec.
Place all these components very close to GPU (Within
25mm) and keep all component close to each Other (within
5mm) except Rser2
DRAM_RST# is a daisy-chain net that connects to all VRAM
Ball to RV57 < 1"
CV100 to RV57 < 200 mil
CV100 to RV53 < 1"
+VDD_MEM15_REFDA DRAM_RST#_R
+VDD_MEM15_REFSA
+VDD_MEM15_REFDA
ODTA0
ODTA1
+VDD_MEM15_REFSB
+VDD_MEM15_REFDB
DRAM_RST#_R
+VDD_MEM15_REFSA +VDD_MEM15_REFSB+VDD_MEM15_REFDB
CLKA0
CLKA0#
CLKA1
CLKA1#
RASA0#
RASA1#
CASA1#
CASA0#
CSA0#_0
CSA1#_0
CKEA0
CKEA1
WEA0#
WEA1#
MAA13
MAA14
ODTB0
ODTB1
CLKB0
CLKB0#
CLKB1
CLKB1#
RASB0#
RASB1#
CASB1#
CASB0#
CSB0#_0
CSB1#_0
CKEB0
CKEB1
WEB0#
WEB1#
MAB13
MAB14MAA15
MAB15
MDA0
MDA1
MDA10
MDA11
MDA12
MDA13
MDA14
MDA15
MDA16
MDA17
MDA18
MDA19
MDA2
MDA20
MDA21
MDA22
MDA23
MDA24
MDA25
MDA26
MDA27
MDA28
MDA29
MDA3
MDA30
MDA31
MDA32
MDA33
MDA34
MDA35
MDA36
MDA37
MDA38
MDA39
MDA4
MDA40
MDA41
MDA42
MDA43
MDA44
MDA45
MDA46
MDA47
MDA48
MDA49
MDA5
MDA50
MDA51
MDA52
MDA53
MDA54
MDA55
MDA56
MDA57
MDA58
MDA59
MDA6
MDA60
MDA61
MDA62
MDA63
MDA7
MDA8
MDA9
A_BA0
A_BA1
A_BA2
MAA1
MAA10
MAA11
MAA12
MAA2
MAA3
MAA4
MAA5
MAA6
MAA7
MAA9
MAA0
MAA8
DQMA0
DQMA1
DQMA2
DQMA3
DQMA4
DQMA5
DQMA6
DQMA7
QSA#1
QSA#3
QSA#4
QSA#5
QSA#6
QSA0
QSA1
QSA2
QSA3
QSA4
QSA5
QSA7
QSA6
QSA#0
QSA#2
QSA#7
MDB0
MDB1
MDB10
MDB11
MDB12
MDB13
MDB14
MDB15
MDB16
MDB17
MDB18
MDB19
MDB2
MDB20
MDB21
MDB22
MDB23
MDB24
MDB25
MDB26
MDB27
MDB28
MDB29
MDB3
MDB30
MDB31
MDB32
MDB33
MDB34
MDB35
MDB36
MDB37
MDB38
MDB39
MDB4
MDB40
MDB41
MDB42
MDB43
MDB44
MDB45
MDB46
MDB47
MDB48
MDB49
MDB5
MDB50
MDB51
MDB52
MDB53
MDB54
MDB55
MDB56
MDB57
MDB58
MDB59
MDB6
MDB60
MDB61
MDB62
MDB63
MDB7
MDB8
MDB9
B_BA0
B_BA1
B_BA2
DQMB0
DQMB1
DQMB2
DQMB3
DQMB4
DQMB5
DQMB6
DQMB7
MAB0
MAB1
MAB10
MAB11
MAB2
MAB3
MAB4
MAB12
MAB5
MAB6
MAB7
MAB8
MAB9
QSB#0
QSB#1
QSB#2
QSB#3
QSB#4
QSB#5
QSB#6
QSB#7
QSB0
QSB1
QSB2
QSB3
QSB4
QSB5
QSB6
QSB7
DQMA[0..7]
A_BA[0..2]
MAA[0..15]
QSA#[0..7]
QSA[0..7]
MDA[0..63]
DQMB[0..7]
B_BA[0..2]
MAB[0..15]
QSB#[0..7]
QSB[0..7]
MDB[0..63]
DRAM_RST#
<16,17,18,19>
MDA[0..63] <16,17>
A_BA[0..2] <16,17>
DQMA[0..7] <16,17>
MAA[0..15] <16,17>
QSA[0..7] <16,17>
QSA#[0..7] <16,17>
ODTA0 <16>
ODTA1 <17>
CLKA0 <16>
CLKA0# <16>
CLKA1 <17>
CLKA1# <17>
RASA0# <16>
RASA1# <17>
CASA1# <17>
CASA0# <16>
CSA0#_0 <16>
CSA1#_0 <17>
CKEA0 <16>
CKEA1 <17>
WEA1# <17>
WEA0# <16>
MDB[0..63] <18,19>
B_BA[0..2] <18,19>
DQMB[0..7] <18,19>
MAB[0..15] <18,19>
QSB[0..7] <18,19>
QSB#[0..7] <18,19>
ODTB0 <18>
ODTB1 <19>
CLKB0 <18>
CLKB0# <18>
CLKB1 <19>
CLKB1# <19>
RASB0# <18>
RASB1# <19>
CASB1# <19>
CASB0# <18>
CSB0#_0 <18>
CSB1#_0 <19>
CKEB0 <18>
CKEB1 <19>
WEB1# <19>
WEB0# <18>
+1.5VGS +1.5VGS
+1.5VGS
+1.5VGS +1.5VGS
Title
Size Document Number Rev
Date: Sheet of
Security Classification
Compal Secret Data
THIS SHEET OF ENGINEERING DRAWING IS THE PROPRIETARY PROPERTY OF COMPAL ELECTRONICS, INC. AND CONTAINS CONFIDENTIAL
AND TRADE SECRET INFORMATION. THIS SHEET MAY NOT BE TRANSFERED FROM THE CUSTODY OF THE COMPETENT DIVISION OF R&D
DEPARTMENT EXCEPT AS AUTHORIZED BY COMPAL ELECTRONICS, INC. NEITHER THIS SHEET NOR THE INFORMATION IT CONTAINS
MAY BE USED BY OR DISCLOSED TO ANY THIRD PARTY WITHOUT PRIOR WRITTEN CONSENT OF COMPAL ELECTRONICS, INC.
Issued Date
Deciphered Date
1.0
ATI_MarsXTX_M2_MEM IF
C
15 48Thursday, March 28, 2013
2012/07/03 2013/07/03
Compal Electronics, Inc.
VAWGA/GB
Title
Size Document Number Rev
Date: Sheet of
Security Classification
Compal Secret Data
THIS SHEET OF ENGINEERING DRAWING IS THE PROPRIETARY PROPERTY OF COMPAL ELECTRONICS, INC. AND CONTAINS CONFIDENTIAL
AND TRADE SECRET INFORMATION. THIS SHEET MAY NOT BE TRANSFERED FROM THE CUSTODY OF THE COMPETENT DIVISION OF R&D
DEPARTMENT EXCEPT AS AUTHORIZED BY COMPAL ELECTRONICS, INC. NEITHER THIS SHEET NOR THE INFORMATION IT CONTAINS
MAY BE USED BY OR DISCLOSED TO ANY THIRD PARTY WITHOUT PRIOR WRITTEN CONSENT OF COMPAL ELECTRONICS, INC.
Issued Date
Deciphered Date
1.0
ATI_MarsXTX_M2_MEM IF
C
15 48Thursday, March 28, 2013
2012/07/03 2013/07/03
Compal Electronics, Inc.
VAWGA/GB
Title
Size Document Number Rev
Date: Sheet of
Security Classification
Compal Secret Data
THIS SHEET OF ENGINEERING DRAWING IS THE PROPRIETARY PROPERTY OF COMPAL ELECTRONICS, INC. AND CONTAINS CONFIDENTIAL
AND TRADE SECRET INFORMATION. THIS SHEET MAY NOT BE TRANSFERED FROM THE CUSTODY OF THE COMPETENT DIVISION OF R&D
DEPARTMENT EXCEPT AS AUTHORIZED BY COMPAL ELECTRONICS, INC. NEITHER THIS SHEET NOR THE INFORMATION IT CONTAINS
MAY BE USED BY OR DISCLOSED TO ANY THIRD PARTY WITHOUT PRIOR WRITTEN CONSENT OF COMPAL ELECTRONICS, INC.
Issued Date
Deciphered Date
1.0
ATI_MarsXTX_M2_MEM IF
C
15 48Thursday, March 28, 2013
2012/07/03 2013/07/03
Compal Electronics, Inc.
VAWGA/GB
RV49
40.2_0402_1%
PX@
RV49
40.2_0402_1%
PX@
12
CV101
1U_0402_6.3V6K
PX@
CV101
1U_0402_6.3V6K
PX@
1
2
CV99
1U_0402_6.3V6K
PX@
CV99
1U_0402_6.3V6K
PX@
1
2
PART 4 0F 9
GDDR5/DDR3
MEMORY INTERFACE B
UV1I
MARS-XT M2_FCBGA962
MARS@
PART 4 0F 9
GDDR5/DDR3
MEMORY INTERFACE B
UV1I
MARS-XT M2_FCBGA962
MARS@
AA12
MVREFSB
Y12
MVREFDB
AP5
DQB1_31
AP1
DQB1_30
AP3
DQB1_29
AN4
DQB1_28
AM1
DQB1_27
AM6
DQB1_26
AL4
DQB1_25
AK1
DQB1_24
AM7
DQB1_23
AM8
DQB1_22
AL7
DQB1_21
AK9
DQB1_20
AG7
DQB1_19
AG8
DQB1_18
AF9
DQB1_17
AF8
DQB1_16
AK3
DQB1_15
AJ4
DQB1_14
AH6
DQB1_13
AH5
DQB1_12
AG4
DQB1_11
AF6
DQB1_10
AF3
DQB1_9
AF1
DQB1_8
AD5
DQB1_7
AD3
DQB1_6
AD1
DQB1_5
AD6
DQB1_4
AB3
DQB1_3
AB1
DQB1_2
AB6
DQB1_1
AA4
DQB1_0
Y5
DQB0_31
Y3
DQB0_30
Y1
DQB0_29
Y6
DQB0_28
V3
DQB0_27
V1
DQB0_26
V6
DQB0_25
U4
DQB0_24
T1
DQB0_23
T6
DQB0_22
R4
DQB0_21
P5
DQB0_20
P6
DQB0_19
N4
DQB0_18
M5
DQB0_17
M3
DQB0_16
M1
DQB0_15
M6
DQB0_14
L4
DQB0_13
K5
DQB0_12
K6
DQB0_11
J4
DQB0_10
H6
DQB0_9
H5
DQB0_8
G4
DQB0_7
F5
DQB0_6
F3
DQB0_5
F1
DQB0_4
E1
DQB0_3
E3
DQB0_2
C3
DQB0_1
C5
DQB0_0
AH11
DRAM_RST
V12
MAB1_9/RSVD
U12
MAB0_9/MAB_15
W8
MAB1_8/MAB_14
T8
MAB0_8/MAB_13
AB11
WEB1B
N10
WEB0B
AA11
CKEB1
U10
CKEB0
AC10
CSB1B_1
AD10
CSB1B_0
L10
CSB0B_1
P10
CSB0B_0
AA10
CASB1B
W10
CASB0B
Y10
RASB1B
T10
RASB0B
AD7
CLKB1B
AD8
CLKB1
L8
CLKB0B
L9
CLKB0
W7
ADBIB1/ODTB1
T7
ADBIB0/ODTB0
AM3
DDBIB1_3/QSB_7B
AJ8
DDBIB1_2/QSB_6B
AH3
DDBIB1_1/QSB_5B
AC4
DDBIB1_0/QSB_4B
W4
DDBIB0_3/QSB_3B
P1
DDBIB0_2/QSB_2B
K1
DDBIB0_1/QSB_1B
G7
DDBIB0_0/QSB_0B
AM5
EDCB1_3/QSB_7
AJ9
EDCB1_2/QSB_6
AH1
EDCB1_1/QSB_5
AB5
EDCB1_0/QSB_4
V5
EDCB0_3/QSB_3
P3
EDCB0_2/QSB_2
K3
EDCB0_1/QSB_1
F6
EDCB0_0/QSB_0
AK5
WCKB1B_1/DQMB_7
AK6
WCKB1_1/DQMB_6
AF5
WCKB1B_0/DQMB_5
AE4
WCKB1_0/DQMB_4
T5
WCKB0B_1/DQMB_3
T3
WCKB0_1/DQMB_2
H1
WCKB0B_0/DQMB_1
H3
WCKB0_0/DQMB_0
AA9
MAB1_7/BA1
Y8
MAB1_6/BA0
AA8
MAB1_5/BA2
AA7
MAB1_4/MAB_12
AC9
MAB1_3/MAB_11
AC8
MAB1_2/MAB_10
W9
MAB1_1/MAB_9
Y9
MAB1_0/MAB_8
U8
MAB0_7/MAB_7
U9
MAB0_6/MAB_6
N9
MAB0_5/MAB_5
N8
MAB0_4/MAB_4
N7
MAB0_3/MAB_3
P9
MAB0_2/MAB_2
T9
MAB0_1/MAB_1
P8
MAB0_0/MAB_0
RV57
4.99K_0402_1%
PX@
RV57
4.99K_0402_1%
PX@
1 2
RV53 51.1_0402_1%
PX@
RV53 51.1_0402_1%
PX@
1 2
RV54 10_0402_5%
PX@
RV54 10_0402_5%
PX@
1 2
RV55
100_0402_1%
PX@
RV55
100_0402_1%
PX@
12
RV51
40.2_0402_1%
PX@
RV51
40.2_0402_1%
PX@
12
RV58
100_0402_1%
PX@
RV58
100_0402_1%
PX@
12
RV50
40.2_0402_1%
PX@
RV50
40.2_0402_1%
PX@
12
RV52
40.2_0402_1%
PX@
RV52
40.2_0402_1%
PX@
12
PART 3 0F 9
GDDR5/DDR3
MEMORY INTERFACE A
UV1H
MARS-XT M2_FCBGA962
MARS@
PART 3 0F 9
GDDR5/DDR3
MEMORY INTERFACE A
UV1H
MARS-XT M2_FCBGA962
MARS@
AH12
NC
M12
NC
M27
MEM_CALRP0
AG12
NC
N12
NC
L27
NC
L20
MVREFSA
L18
MVREFDA
A5
DQA1_31
E6
DQA1_30
C6
DQA1_29
A6
DQA1_28
E8
DQA1_27
C8
DQA1_26
A8
DQA1_25
G9
DQA1_24
K10
DQA1_23
K9
DQA1_22
G8
DQA1_21
G10
DQA1_20
H11
DQA1_19
J13
DQA1_18
H13
DQA1_17
G13
DQA1_16
C10
DQA1_15
A10
DQA1_14
F10
DQA1_13
D11
DQA1_12
A12
DQA1_11
F12
DQA1_10
D13
DQA1_9
F14
DQA1_8
E14
DQA1_7
D15
DQA1_6
F16
DQA1_5
A16
DQA1_4
D17
DQA1_3
F18
DQA1_2
A18
DQA1_1
C18
DQA1_0
E18
DQA0_31
D19
DQA0_30
F20
DQA0_29
A20
DQA0_28
D21
DQA0_27
F22
DQA0_26
A22
DQA0_25
C22
DQA0_24
E24
DQA0_23
A24
DQA0_22
C24
DQA0_21
F24
DQA0_20
A26
DQA0_19
C26
DQA0_18
F26
DQA0_17
D27
DQA0_16
E28
DQA0_15
A28
DQA0_14
C28
DQA0_13
F28
DQA0_12
A30
DQA0_11
C30
DQA0_10
F30
DQA0_9
D31
DQA0_8
E32
DQA0_7
F32
DQA0_6
D33
DQA0_5
G32
DQA0_4
E34
DQA0_3
A35
DQA0_2
C35
DQA0_1
C37
DQA0_0
M20
MAA1_9/RSVD
M21
MAA0_9/MAA_15
J19
MAA1_8/MAA_14
H23
MAA0_8/MAA_13
L15
WEA1B
K26
WEA0B
J20
CKEA1
K21
CKEA0
K16
CSA1B_1
M13
CSA1B_0
K27
CSA0B_1
K24
CSA0B_0
K17
CASA1B
K20
CASA0B
K19
RASA1B
K23
RASA0B
H14
CLKA1B
J14
CLKA1
G27
CLKA0B
H27
CLKA0
G19
ADBIA1/ODTA1
J21
ADBIA0/ODTA0
F8
DDBIA1_3/QSA_7B
J11
DDBIA1_2/QSA_6B
C12
DDBIA1_1/QSA_5B
C16
DDBIA1_0/QSA_4B
C20
DDBIA0_3/QSA_3B
E26
DDBIA0_2/QSA_2B
E30
DDBIA0_1/QSA_1B
A34
DDBIA0_0/QSA_0B
D7
EDCA1_3/QSA_7
J10
EDCA1_2/QSA_6
E12
EDCA1_1/QSA_5
E16
EDCA1_0/QSA_4
E20
EDCA0_3/QSA_3
D25
EDCA0_2/QSA_2
D29
EDCA0_1/QSA_1
C34
EDCA0_0/QSA_0
D9
WCKA1B_1/DQMA_7
E10
WCKA1_1/DQMA_6
A14
WCKA1B_0/DQMA_5
C14
WCKA1_0/DQMA_4
E22
WCKA0B_1/DQMA_3
D23
WCKA0_1/DQMA_2
C32
WCKA0B_0/DQMA_1
A32
WCKA0_0/DQMA_0
H17
MAA1_7/MAA_BA1
J17
MAA1_6/MAA_BA0
H16
MAA1_5/MAA_BA2
J16
MAA1_4/MAA_12
G16
MAA1_3/MAA_11
L13
MAA1_2/MAA_10
H20
MAA1_1/MAA_9
H19
MAA1_0/MAA_8
G21
MAA0_7/MAA_7
H21
MAA0_6/MAA_6
J26
MAA0_5/MAA_5
H26
MAA0_4/MAA_4
J24
MAA0_3/MAA_3
H24
MAA0_2/MAA_2
J23
MAA0_1/MAA_1
G24
MAA0_0/MAA_0
RV56
100_0402_1%
PX@
RV56
100_0402_1%
PX@
12
CV98
1U_0402_6.3V6K
PX@
CV98
1U_0402_6.3V6K
PX@
1
2
RV59
100_0402_1%
PX@
RV59
100_0402_1%
PX@
12
CV100
120P_0402_50V9
PX@
CV100
120P_0402_50V9
PX@
12
CV102
1U_0402_6.3V6K
PX@
CV102
1U_0402_6.3V6K
PX@
1
2
RV48
@
4.7K_0402_5%
RV48
@
4.7K_0402_5%
12
RV47 120_0402_1%
PX@
RV47 120_0402_1%
PX@
1 2

5
5
4
4
3
3
2
2
1
1
D D
C C
B B
A A
15mil 15mil
A_BA0
A_BA1
A_BA2
CASA0#
CKEA0
CLKA0
CLKA0
CLKA0#
CLKA0#
CSA0#_0
DQMA1
DQMA3
DRAM_RST#
MAA0
MAA1
MAA10
MAA11
MAA12
MAA13
MAA14
MAA2
MAA3
MAA4
MAA5
MAA6
MAA7
MAA8
MAA9
MDA10
MDA11
MDA13
MDA14
MDA24
MDA25
MDA26
MDA27
MDA28
MDA29
MDA30
MDA31
MDA9
MDA8
ODTA0
QSA#1
QSA#3
QSA1
QSA3
RASA0#
WEA0#
DQMA0
DQMA2
MAA0
MAA1
MAA10
MAA11
MAA12
MAA13
MAA14
MAA2
MAA3
MAA4
MAA5
MAA6
MAA7
MAA8
MAA9
MDA0
MDA1
MDA16
MDA17
MDA18
MDA19
MDA2
MDA20
MDA21
MDA22
MDA23
MDA3
MDA4
MDA5
MDA6
MDA7
QSA#0
QSA#2
QSA0
QSA2
+VREFC_A0
+VREFC_A1
+VREFC_A0
+VREFC_A1
MAA15
MAA15
MDA12
MDA15
MDA[0..31]
MDA[0..31]
<15>
MAA[15..0]
<15,17>
QSA#[3..0]
<15>
QSA[3..0]
<15>
DQMA[3..0]
<15>
DRAM_RST#
<15,17,18,19>
CLKA0
<15>
CLKA0#
<15>
A_BA0
<15,17>
A_BA2
<15,17>
A_BA1
<15,17>
CSA0#_0
<15>
RASA0#
<15>
CASA0#
<15>
WEA0#
<15>
ODTA0
<15>
CKEA0
<15>
+1.5VGS
+1.5VGS
+1.5VGS
+1.5VGS
+1.5VGS
+1.5VGS
+1.5VGS
+1.5VGS
+1.5VGS
Title
Size Document Number Rev
Date: Sheet of
Security Classification
Compal Secret Data
THIS SHEET OF ENGINEERING DRAWING IS THE PROPRIETARY PROPERTY OF COMPAL ELECTRONICS, INC. AND CONTAINS CONFIDENTIAL
AND TRADE SECRET INFORMATION. THIS SHEET MAY NOT BE TRANSFERED FROM THE CUSTODY OF THE COMPETENT DIVISION OF R&D
DEPARTMENT EXCEPT AS AUTHORIZED BY COMPAL ELECTRONICS, INC. NEITHER THIS SHEET NOR THE INFORMATION IT CONTAINS
MAY BE USED BY OR DISCLOSED TO ANY THIRD PARTY WITHOUT PRIOR WRITTEN CONSENT OF COMPAL ELECTRONICS, INC.
Issued Date Deciphered Date
C 1.0
ATI_Whistler_M2_VRAM_A
Compal Electronics, Inc.
VAWGA/GB
2010/08/25 2012/08/25
16 48Thursday, March 28, 2013
Title
Size Document Number Rev
Date: Sheet of
Security Classification
Compal Secret Data
THIS SHEET OF ENGINEERING DRAWING IS THE PROPRIETARY PROPERTY OF COMPAL ELECTRONICS, INC. AND CONTAINS CONFIDENTIAL
AND TRADE SECRET INFORMATION. THIS SHEET MAY NOT BE TRANSFERED FROM THE CUSTODY OF THE COMPETENT DIVISION OF R&D
DEPARTMENT EXCEPT AS AUTHORIZED BY COMPAL ELECTRONICS, INC. NEITHER THIS SHEET NOR THE INFORMATION IT CONTAINS
MAY BE USED BY OR DISCLOSED TO ANY THIRD PARTY WITHOUT PRIOR WRITTEN CONSENT OF COMPAL ELECTRONICS, INC.
Issued Date Deciphered Date
C 1.0
ATI_Whistler_M2_VRAM_A
Compal Electronics, Inc.
VAWGA/GB
2010/08/25 2012/08/25
16 48Thursday, March 28, 2013
Title
Size Document Number Rev
Date: Sheet of
Security Classification
Compal Secret Data
THIS SHEET OF ENGINEERING DRAWING IS THE PROPRIETARY PROPERTY OF COMPAL ELECTRONICS, INC. AND CONTAINS CONFIDENTIAL
AND TRADE SECRET INFORMATION. THIS SHEET MAY NOT BE TRANSFERED FROM THE CUSTODY OF THE COMPETENT DIVISION OF R&D
DEPARTMENT EXCEPT AS AUTHORIZED BY COMPAL ELECTRONICS, INC. NEITHER THIS SHEET NOR THE INFORMATION IT CONTAINS
MAY BE USED BY OR DISCLOSED TO ANY THIRD PARTY WITHOUT PRIOR WRITTEN CONSENT OF COMPAL ELECTRONICS, INC.
Issued Date Deciphered Date
C 1.0
ATI_Whistler_M2_VRAM_A
Compal Electronics, Inc.
VAWGA/GB
2010/08/25 2012/08/25
16 48Thursday, March 28, 2013
RV62
4.99K_0402_1%
MARS@
RV62
4.99K_0402_1%
MARS@
12
RV84
240_0402_1%
MARS@
RV84
240_0402_1%
MARS@
12
CV118
1U_0402_6.3V6K
MARS@CV118
1U_0402_6.3V6K
MARS@
1
2
RV63
4.99K_0402_1%
MARS@
RV63
4.99K_0402_1%
MARS@
12
CV113
0.1U_0402_16V7K
@CV113
0.1U_0402_16V7K
@
1
2
CV151
10U_0603_6.3V6M
@CV151
10U_0603_6.3V6M
@
1
2
CV114
0.1U_0402_16V7K
@CV114
0.1U_0402_16V7K
@
1
2
RV65
4.99K_0402_1%
MARS@
RV65
4.99K_0402_1%
MARS@
12
RV85
240_0402_1%
MARS@
RV85
240_0402_1%
MARS@
12
CV152
1U_0402_6.3V6K
MARS@CV152
1U_0402_6.3V6K
MARS@
1
2
96-BALL
SDRAM DDR3
UV6
K4W1G1646E-HC12_FBGA96
X76@
96-BALL
SDRAM DDR3
UV6
K4W1G1646E-HC12_FBGA96
X76@
WE
L3
RAS
J3
CAS
K3
CS/CS0
L2
CKE/CKE0
K9
CK
J7
CK
K7
DQSU
B7
BA0
M2
BA1
N8
A2
P3
A3
N2
A4
P8
A5
P2
A6
R8
A7
R2
A8
T8
A9
R3
A10/AP
L7
A11
R7
DQL0 E3
DQL1 F7
DQL2 F2
DQL3 F8
DQL4 H3
DQL5 H8
DQL6 G2
DQL7 H7
VSSQ D1
VSS A9
VSS E1
VSS B3
NC/ODT1
J1
VDD B2
VDD D9
VDDQ A1
VDDQ A8
VDDQ C1
VDDQ C9
NC/CS1
L1
NC/CE1
J9
VDDQ E9
ZQ/ZQ0
L8
RESET
T2
DQSL
F3
DMU
D3 DML
E7
VSSQ B1
VSSQ B9
VSSQ D8
VSSQ E2
DQSU
C7
VSSQ E8
DQSL
G3
VDDQ F1
VSSQ F9
VSSQ G1
VDDQ H2
VDDQ H9
VSSQ G9
VREFCA
M8
VSS G8
VDD G7
ODT/ODT0
K1
A0
N3
A1
P7
VDD K2
A12
N7
VSS J2
VDD K8
DQU1 C3
DQU2 C8
DQU3 C2
DQU4 A7
DQU5 A2
DQU6 B8
DQU7 A3
DQU0 D7
A13
T3
A14
T7
A15/BA3
M7
BA2
M3
VREFDQ
H1
NCZQ1
L9
VDD N1
VDD N9
VDD R1
VDD R9
VSS J8
VSS M1
VSS M9
VSS P1
VSS P9
VSS T1
VSS T9
VDDQ D2
CV106
1U_0402_6.3V6K
MARS@CV106
1U_0402_6.3V6K
MARS@
1
2
CV111
0.1U_0402_16V7K
@CV111
0.1U_0402_16V7K
@
1
2
96-BALL
SDRAM DDR3
UV5
K4W1G1646E-HC12_FBGA96
X76@
96-BALL
SDRAM DDR3
UV5
K4W1G1646E-HC12_FBGA96
X76@
WE
L3
RAS
J3
CAS
K3
CS/CS0
L2
CKE/CKE0
K9
CK
J7
CK
K7
DQSU
B7
BA0
M2
BA1
N8
A2
P3
A3
N2
A4
P8
A5
P2
A6
R8
A7
R2
A8
T8
A9
R3
A10/AP
L7
A11
R7
DQL0 E3
DQL1 F7
DQL2 F2
DQL3 F8
DQL4 H3
DQL5 H8
DQL6 G2
DQL7 H7
VSSQ D1
VSS A9
VSS E1
VSS B3
NC/ODT1
J1
VDD B2
VDD D9
VDDQ A1
VDDQ A8
VDDQ C1
VDDQ C9
NC/CS1
L1
NC/CE1
J9
VDDQ E9
ZQ/ZQ0
L8
RESET
T2
DQSL
F3
DMU
D3 DML
E7
VSSQ B1
VSSQ B9
VSSQ D8
VSSQ E2
DQSU
C7
VSSQ E8
DQSL
G3
VDDQ F1
VSSQ F9
VSSQ G1
VDDQ H2
VDDQ H9
VSSQ G9
VREFCA
M8
VSS G8
VDD G7
ODT/ODT0
K1
A0
N3
A1
P7
VDD K2
A12
N7
VSS J2
VDD K8
DQU1 C3
DQU2 C8
DQU3 C2
DQU4 A7
DQU5 A2
DQU6 B8
DQU7 A3
DQU0 D7
A13
T3
A14
T7
A15/BA3
M7
BA2
M3
VREFDQ
H1
NCZQ1
L9
VDD N1
VDD N9
VDD R1
VDD R9
VSS J8
VSS M1
VSS M9
VSS P1
VSS P9
VSS T1
VSS T9
VDDQ D2
CV110
1U_0402_6.3V6K
MARS@CV110
1U_0402_6.3V6K
MARS@
1
2
CV125
0.1U_0402_16V7K
@CV125
0.1U_0402_16V7K
@
1
2
CV104
0.1U_0402_16V7K
MARS@
CV104
0.1U_0402_16V7K
MARS@
12
CV116
10U_0603_6.3V6M
MARS@CV116
10U_0603_6.3V6M
MARS@
1
2
CV117
1U_0402_6.3V6K
MARS@CV117
1U_0402_6.3V6K
MARS@
1
2
CV107
1U_0402_6.3V6K
MARS@CV107
1U_0402_6.3V6K
MARS@
1
2
CV112
0.1U_0402_16V7K
@CV112
0.1U_0402_16V7K
@
1
2
RV64
4.99K_0402_1%
MARS@
RV64
4.99K_0402_1%
MARS@
12
CV109
1U_0402_6.3V6K
MARS@CV109
1U_0402_6.3V6K
MARS@
1
2
CV122
0.1U_0402_16V7K
@CV122
0.1U_0402_16V7K
@
1
2
CV103
0.1U_0402_16V7K
MARS@
CV103
0.1U_0402_16V7K
MARS@
12
RV60 40.2_0402_1%
MARS@
RV60 40.2_0402_1%
MARS@
1 2
RV61 40.2_0402_1%
MARS@
RV61 40.2_0402_1%
MARS@
1 2
CV108
1U_0402_6.3V6K
MARS@CV108
1U_0402_6.3V6K
MARS@
1
2
CV153
0.1U_0402_16V7K
@CV153
0.1U_0402_16V7K
@
1
2
CV119
1U_0402_6.3V6K
MARS@CV119
1U_0402_6.3V6K
MARS@
1
2
CV195
0.01U_0402_25V7K
MARS@
CV195
0.01U_0402_25V7K
MARS@
12
CV120
1U_0402_6.3V6K
MARS@CV120
1U_0402_6.3V6K
MARS@
1
2
CV164
0.1U_0402_16V7K
@CV164
0.1U_0402_16V7K
@
1
2
CV105
10U_0603_6.3V6M
MARS@CV105
10U_0603_6.3V6M
MARS@
1
2

5
5
4
4
3
3
2
2
1
1
D D
C C
B B
A A
15mil
15mil
+VREFC_A3
+VREFC_A2
A_BA0
A_BA0A_BA1
A_BA1A_BA2
A_BA2
MAA0
MAA0MAA1
MAA1
MAA10
MAA10MAA11
MAA11MAA12
MAA12MAA13
MAA13MAA14
MAA14
MAA2
MAA2MAA3
MAA3MAA4
MAA4MAA5
MAA5MAA6
MAA6MAA7
MAA7MAA8
MAA8MAA9
MAA9
MDA42
MDA43 MDA56
MDA57
MDA58
MDA59
CASA1#
CKEA1
CLKA1
CLKA1#
CSA1#_0
DQMA4
DQMA5 DQMA6
DQMA7
DRAM_RST#
DRAM_RST#
MDA32
MDA33
MDA34
MDA35
MDA36
MDA37
MDA38
MDA39
MDA40
MDA41
MDA44
MDA45
MDA46
MDA47
MDA48
MDA50
MDA51
MDA52
MDA53
MDA54
MDA60
MDA61
MDA62
MDA63
ODTA1
QSA#4
QSA#5 QSA#6
QSA#7
QSA4
QSA5 QSA6
QSA7
RASA1#
WEA1#
+VREFC_A2
+VREFC_A3
CLKA1
CLKA1#
MAA15
MAA15
MDA49
MDA55
MDA[32..63]
MDA[32..63]
<15>
MAA[15..0]
<15,16>
QSA#[7..4]
<15>
QSA[7..4]
<15>
DQMA[7..4]
<15>
DRAM_RST#
<15,16,18,19>
A_BA0
<15,16>
A_BA2
<15,16>
A_BA1
<15,16>
CKEA1
<15>
CLKA1
<15>
CLKA1#
<15>
CSA1#_0
<15>
RASA1#
<15>
CASA1#
<15>
WEA1#
<15>
ODTA1
<15>
+1.5VGS
+1.5VGS
+1.5VGS
+1.5VGS
+1.5VGS
+1.5VGS
+1.5VGS
+1.5VGS
+1.5VGS
Title
Size Document Number Rev
Date: Sheet of
Security Classification
Compal Secret Data
THIS SHEET OF ENGINEERING DRAWING IS THE PROPRIETARY PROPERTY OF COMPAL ELECTRONICS, INC. AND CONTAINS CONFIDENTIAL
AND TRADE SECRET INFORMATION. THIS SHEET MAY NOT BE TRANSFERED FROM THE CUSTODY OF THE COMPETENT DIVISION OF R&D
DEPARTMENT EXCEPT AS AUTHORIZED BY COMPAL ELECTRONICS, INC. NEITHER THIS SHEET NOR THE INFORMATION IT CONTAINS
MAY BE USED BY OR DISCLOSED TO ANY THIRD PARTY WITHOUT PRIOR WRITTEN CONSENT OF COMPAL ELECTRONICS, INC.
Issued Date Deciphered Date
C 1.0
ATI_Whistler_M2_VRAM_A
Compal Electronics, Inc.
VAWGA/GB
2010/08/25 2012/08/25
17 48Thursday, March 28, 2013
Title
Size Document Number Rev
Date: Sheet of
Security Classification
Compal Secret Data
THIS SHEET OF ENGINEERING DRAWING IS THE PROPRIETARY PROPERTY OF COMPAL ELECTRONICS, INC. AND CONTAINS CONFIDENTIAL
AND TRADE SECRET INFORMATION. THIS SHEET MAY NOT BE TRANSFERED FROM THE CUSTODY OF THE COMPETENT DIVISION OF R&D
DEPARTMENT EXCEPT AS AUTHORIZED BY COMPAL ELECTRONICS, INC. NEITHER THIS SHEET NOR THE INFORMATION IT CONTAINS
MAY BE USED BY OR DISCLOSED TO ANY THIRD PARTY WITHOUT PRIOR WRITTEN CONSENT OF COMPAL ELECTRONICS, INC.
Issued Date Deciphered Date
C 1.0
ATI_Whistler_M2_VRAM_A
Compal Electronics, Inc.
VAWGA/GB
2010/08/25 2012/08/25
17 48Thursday, March 28, 2013
Title
Size Document Number Rev
Date: Sheet of
Security Classification
Compal Secret Data
THIS SHEET OF ENGINEERING DRAWING IS THE PROPRIETARY PROPERTY OF COMPAL ELECTRONICS, INC. AND CONTAINS CONFIDENTIAL
AND TRADE SECRET INFORMATION. THIS SHEET MAY NOT BE TRANSFERED FROM THE CUSTODY OF THE COMPETENT DIVISION OF R&D
DEPARTMENT EXCEPT AS AUTHORIZED BY COMPAL ELECTRONICS, INC. NEITHER THIS SHEET NOR THE INFORMATION IT CONTAINS
MAY BE USED BY OR DISCLOSED TO ANY THIRD PARTY WITHOUT PRIOR WRITTEN CONSENT OF COMPAL ELECTRONICS, INC.
Issued Date Deciphered Date
C 1.0
ATI_Whistler_M2_VRAM_A
Compal Electronics, Inc.
VAWGA/GB
2010/08/25 2012/08/25
17 48Thursday, March 28, 2013
CV139
10U_0603_6.3V6M
MARS@CV139
10U_0603_6.3V6M
MARS@
1
2
CV141
1U_0402_6.3V6K
MARS@CV141
1U_0402_6.3V6K
MARS@
1
2
CV127
0.1U_0402_16V7K
MARS@
CV127
0.1U_0402_16V7K
MARS@
12
RV69 40.2_0402_1%
MARS@
RV69 40.2_0402_1%
MARS@
1 2
RV86
240_0402_1%
MARS@
RV86
240_0402_1%
MARS@
12
CV142
1U_0402_6.3V6K
MARS@CV142
1U_0402_6.3V6K
MARS@
1
2
CV138
10U_0603_6.3V6M
@CV138
10U_0603_6.3V6M
@
1
2
CV133
1U_0402_6.3V6K
MARS@CV133
1U_0402_6.3V6K
MARS@
1
2
CV148
0.1U_0402_16V7K
@CV148
0.1U_0402_16V7K
@
1
2
RV66 40.2_0402_1%
MARS@
RV66 40.2_0402_1%
MARS@
1 2
CV131
1U_0402_6.3V6K
MARS@CV131
1U_0402_6.3V6K
MARS@
1
2
CV129
1U_0402_6.3V6K
MARS@CV129
1U_0402_6.3V6K
MARS@
1
2
CV126
0.1U_0402_16V7K
MARS@
CV126
0.1U_0402_16V7K
MARS@
12
RV68
4.99K_0402_1%
MARS@
RV68
4.99K_0402_1%
MARS@
12
CV137
0.1U_0402_16V7K
@CV137
0.1U_0402_16V7K
@
1
2
CV144
1U_0402_6.3V6K
MARS@CV144
1U_0402_6.3V6K
MARS@
1
2
CV134
0.1U_0402_16V7K
@CV134
0.1U_0402_16V7K
@
1
2
CV130
1U_0402_6.3V6K
MARS@CV130
1U_0402_6.3V6K
MARS@
1
2
CV132
1U_0402_6.3V6K
MARS@CV132
1U_0402_6.3V6K
MARS@
1
2
CV147
0.1U_0402_16V7K
@CV147
0.1U_0402_16V7K
@
1
2
CV143
1U_0402_6.3V6K
MARS@CV143
1U_0402_6.3V6K
MARS@
1
2
96-BALL
SDRAM DDR3
UV7
K4W1G1646E-HC12_FBGA96
X76@
96-BALL
SDRAM DDR3
UV7
K4W1G1646E-HC12_FBGA96
X76@
WE
L3
RAS
J3
CAS
K3
CS/CS0
L2
CKE/CKE0
K9
CK
J7
CK
K7
DQSU
B7
BA0
M2
BA1
N8
A2
P3
A3
N2
A4
P8
A5
P2
A6
R8
A7
R2
A8
T8
A9
R3
A10/AP
L7
A11
R7
DQL0 E3
DQL1 F7
DQL2 F2
DQL3 F8
DQL4 H3
DQL5 H8
DQL6 G2
DQL7 H7
VSSQ D1
VSS A9
VSS E1
VSS B3
NC/ODT1
J1
VDD B2
VDD D9
VDDQ A1
VDDQ A8
VDDQ C1
VDDQ C9
NC/CS1
L1
NC/CE1
J9
VDDQ E9
ZQ/ZQ0
L8
RESET
T2
DQSL
F3
DMU
D3 DML
E7
VSSQ B1
VSSQ B9
VSSQ D8
VSSQ E2
DQSU
C7
VSSQ E8
DQSL
G3
VDDQ F1
VSSQ F9
VSSQ G1
VDDQ H2
VDDQ H9
VSSQ G9
VREFCA
M8
VSS G8
VDD G7
ODT/ODT0
K1
A0
N3
A1
P7
VDD K2
A12
N7
VSS J2
VDD K8
DQU1 C3
DQU2 C8
DQU3 C2
DQU4 A7
DQU5 A2
DQU6 B8
DQU7 A3
DQU0 D7
A13
T3
A14
T7
A15/BA3
M7
BA2
M3
VREFDQ
H1
NCZQ1
L9
VDD N1
VDD N9
VDD R1
VDD R9
VSS J8
VSS M1
VSS M9
VSS P1
VSS P9
VSS T1
VSS T9
VDDQ D2
CV146
0.1U_0402_16V7K
@CV146
0.1U_0402_16V7K
@
1
2
CV145
0.1U_0402_16V7K
@CV145
0.1U_0402_16V7K
@
1
2
CV128
10U_0603_6.3V6M
MARS@CV128
10U_0603_6.3V6M
MARS@
1
2
CV196
0.01U_0402_25V7K
MARS@
CV196
0.01U_0402_25V7K
MARS@
12
RV87
240_0402_1%
MARS@
RV87
240_0402_1%
MARS@
12
CV140
1U_0402_6.3V6K
MARS@CV140
1U_0402_6.3V6K
MARS@
1
2
RV67
4.99K_0402_1%
MARS@
RV67
4.99K_0402_1%
MARS@
12
CV135
0.1U_0402_16V7K
@CV135
0.1U_0402_16V7K
@
1
2
RV71
4.99K_0402_1%
MARS@
RV71
4.99K_0402_1%
MARS@
12
RV70
4.99K_0402_1%
MARS@
RV70
4.99K_0402_1%
MARS@
12
CV136
0.1U_0402_16V7K
@CV136
0.1U_0402_16V7K
@
1
2
96-BALL
SDRAM DDR3
UV8
K4W1G1646E-HC12_FBGA96
X76@
96-BALL
SDRAM DDR3
UV8
K4W1G1646E-HC12_FBGA96
X76@
WE
L3
RAS
J3
CAS
K3
CS/CS0
L2
CKE/CKE0
K9
CK
J7
CK
K7
DQSU
B7
BA0
M2
BA1
N8
A2
P3
A3
N2
A4
P8
A5
P2
A6
R8
A7
R2
A8
T8
A9
R3
A10/AP
L7
A11
R7
DQL0 E3
DQL1 F7
DQL2 F2
DQL3 F8
DQL4 H3
DQL5 H8
DQL6 G2
DQL7 H7
VSSQ D1
VSS A9
VSS E1
VSS B3
NC/ODT1
J1
VDD B2
VDD D9
VDDQ A1
VDDQ A8
VDDQ C1
VDDQ C9
NC/CS1
L1
NC/CE1
J9
VDDQ E9
ZQ/ZQ0
L8
RESET
T2
DQSL
F3
DMU
D3 DML
E7
VSSQ B1
VSSQ B9
VSSQ D8
VSSQ E2
DQSU
C7
VSSQ E8
DQSL
G3
VDDQ F1
VSSQ F9
VSSQ G1
VDDQ H2
VDDQ H9
VSSQ G9
VREFCA
M8
VSS G8
VDD G7
ODT/ODT0
K1
A0
N3
A1
P7
VDD K2
A12
N7
VSS J2
VDD K8
DQU1 C3
DQU2 C8
DQU3 C2
DQU4 A7
DQU5 A2
DQU6 B8
DQU7 A3
DQU0 D7
A13
T3
A14
T7
A15/BA3
M7
BA2
M3
VREFDQ
H1
NCZQ1
L9
VDD N1
VDD N9
VDD R1
VDD R9
VSS J8
VSS M1
VSS M9
VSS P1
VSS P9
VSS T1
VSS T9
VDDQ D2

5
5
4
4
3
3
2
2
1
1
D D
C C
B B
A A
15mil 15mil
MAB0
MAB1
MAB11
MAB12
MAB13
MAB14
MAB2
MAB3
MAB4
MAB5
MAB6
MAB7
MAB8
MAB9
MDB0
MDB1
MDB16
MDB17
MDB18
MDB20
MDB2
MDB19
MDB21
MDB22
MDB23
MDB3
MDB4
MDB5
MDB6
MDB7
QSB2
CASB0#
CKEB0
CLKB0
CLKB0
CLKB0#
CLKB0#
CSB0#_0
DQMB0 DQMB1
DQMB2 DQMB3
DRAM_RST#
MAB0
MAB1
MAB10 MAB10
MAB11
MAB12
MAB13
MAB14
MAB2
MAB3
MAB4
MAB5
MAB6
MAB7
MAB8
MAB9
ODTB0
QSB#0 QSB#1
QSB#2 QSB#3
QSB0 QSB1
QSB3
RASB0#
WEB0#
+VREFC_B0
+VREFC_B1
+VREFC_B1+VREFC_B0
B_BA0
B_BA1
B_BA2
MDB10
MDB11
MDB12
MDB13
MDB14
MDB15
MDB24
MDB25
MDB26
MDB27
MDB28
MDB29
MDB30
MDB31
MDB8
MDB9
MAB15 MAB15
MDB[0..31]
MDB[0..31]
<15>
MAB[15..0]
<15,19>
QSB#[3..0]
<15>
QSB[3..0]
<15>
DQMB[3..0]
<15> B_BA0
<15,19>
B_BA2
<15,19>
B_BA1
<15,19>
CLKB0
<15>
CLKB0#
<15>
CKEB0
<15>
CSB0#_0
<15>
RASB0#
<15>
CASB0#
<15>
WEB0#
<15>
ODTB0
<15>
DRAM_RST#
<15,16,17,19>
+1.5VGS
+1.5VGS
+1.5VGS
+1.5VGS
+1.5VGS
+1.5VGS
+1.5VGS
+1.5VGS
+1.5VGS
Title
Size Document Number Rev
Date: Sheet of
Security Classification
Compal Secret Data
THIS SHEET OF ENGINEERING DRAWING IS THE PROPRIETARY PROPERTY OF COMPAL ELECTRONICS, INC. AND CONTAINS CONFIDENTIAL
AND TRADE SECRET INFORMATION. THIS SHEET MAY NOT BE TRANSFERED FROM THE CUSTODY OF THE COMPETENT DIVISION OF R&D
DEPARTMENT EXCEPT AS AUTHORIZED BY COMPAL ELECTRONICS, INC. NEITHER THIS SHEET NOR THE INFORMATION IT CONTAINS
MAY BE USED BY OR DISCLOSED TO ANY THIRD PARTY WITHOUT PRIOR WRITTEN CONSENT OF COMPAL ELECTRONICS, INC.
Issued Date Deciphered Date
C 1.0
ATI_Whistler_M2_VRAM_B
Compal Electronics, Inc.
VAWGA/GB
2010/08/25 2012/08/25
18 48Thursday, March 28, 2013
Title
Size Document Number Rev
Date: Sheet of
Security Classification
Compal Secret Data
THIS SHEET OF ENGINEERING DRAWING IS THE PROPRIETARY PROPERTY OF COMPAL ELECTRONICS, INC. AND CONTAINS CONFIDENTIAL
AND TRADE SECRET INFORMATION. THIS SHEET MAY NOT BE TRANSFERED FROM THE CUSTODY OF THE COMPETENT DIVISION OF R&D
DEPARTMENT EXCEPT AS AUTHORIZED BY COMPAL ELECTRONICS, INC. NEITHER THIS SHEET NOR THE INFORMATION IT CONTAINS
MAY BE USED BY OR DISCLOSED TO ANY THIRD PARTY WITHOUT PRIOR WRITTEN CONSENT OF COMPAL ELECTRONICS, INC.
Issued Date Deciphered Date
C 1.0
ATI_Whistler_M2_VRAM_B
Compal Electronics, Inc.
VAWGA/GB
2010/08/25 2012/08/25
18 48Thursday, March 28, 2013
Title
Size Document Number Rev
Date: Sheet of
Security Classification
Compal Secret Data
THIS SHEET OF ENGINEERING DRAWING IS THE PROPRIETARY PROPERTY OF COMPAL ELECTRONICS, INC. AND CONTAINS CONFIDENTIAL
AND TRADE SECRET INFORMATION. THIS SHEET MAY NOT BE TRANSFERED FROM THE CUSTODY OF THE COMPETENT DIVISION OF R&D
DEPARTMENT EXCEPT AS AUTHORIZED BY COMPAL ELECTRONICS, INC. NEITHER THIS SHEET NOR THE INFORMATION IT CONTAINS
MAY BE USED BY OR DISCLOSED TO ANY THIRD PARTY WITHOUT PRIOR WRITTEN CONSENT OF COMPAL ELECTRONICS, INC.
Issued Date Deciphered Date
C 1.0
ATI_Whistler_M2_VRAM_B
Compal Electronics, Inc.
VAWGA/GB
2010/08/25 2012/08/25
18 48Thursday, March 28, 2013
CV170
0.1U_0402_16V7K
@CV170
0.1U_0402_16V7K
@
1
2
CV197
0.01U_0402_25V7K
PX@
CV197
0.01U_0402_25V7K
PX@
12
RV72 40.2_0402_1%
PX@
RV72 40.2_0402_1%
PX@
1 2
96-BALL
SDRAM DDR3
UV9
K4W1G1646E-HC12_FBGA96
X76@
96-BALL
SDRAM DDR3
UV9
K4W1G1646E-HC12_FBGA96
X76@
WE
L3
RAS
J3
CAS
K3
CS/CS0
L2
CKE/CKE0
K9
CK
J7
CK
K7
DQSU
B7
BA0
M2
BA1
N8
A2
P3
A3
N2
A4
P8
A5
P2
A6
R8
A7
R2
A8
T8
A9
R3
A10/AP
L7
A11
R7
DQL0 E3
DQL1 F7
DQL2 F2
DQL3 F8
DQL4 H3
DQL5 H8
DQL6 G2
DQL7 H7
VSSQ D1
VSS A9
VSS E1
VSS B3
NC/ODT1
J1
VDD B2
VDD D9
VDDQ A1
VDDQ A8
VDDQ C1
VDDQ C9
NC/CS1
L1
NC/CE1
J9
VDDQ E9
ZQ/ZQ0
L8
RESET
T2
DQSL
F3
DMU
D3 DML
E7
VSSQ B1
VSSQ B9
VSSQ D8
VSSQ E2
DQSU
C7
VSSQ E8
DQSL
G3
VDDQ F1
VSSQ F9
VSSQ G1
VDDQ H2
VDDQ H9
VSSQ G9
VREFCA
M8
VSS G8
VDD G7
ODT/ODT0
K1
A0
N3
A1
P7
VDD K2
A12
N7
VSS J2
VDD K8
DQU1 C3
DQU2 C8
DQU3 C2
DQU4 A7
DQU5 A2
DQU6 B8
DQU7 A3
DQU0 D7
A13
T3
A14
T7
A15/BA3
M7
BA2
M3
VREFDQ
H1
NCZQ1
L9
VDD N1
VDD N9
VDD R1
VDD R9
VSS J8
VSS M1
VSS M9
VSS P1
VSS P9
VSS T1
VSS T9
VDDQ D2
CV168
0.1U_0402_16V7K
@CV168
0.1U_0402_16V7K
@
1
2
CV72
0.1U_0402_16V7K
@CV72
0.1U_0402_16V7K
@
1
2
CV123
1U_0402_6.3V6K
PX@CV123
1U_0402_6.3V6K
PX@
1
2
CV156
1U_0402_6.3V6K
PX@CV156
1U_0402_6.3V6K
PX@
1
2
RV74
4.99K_0402_1%
PX@
RV74
4.99K_0402_1%
PX@
12
CV169
0.1U_0402_16V7K
@CV169
0.1U_0402_16V7K
@
1
2
RV88
240_0402_1%
PX@
RV88
240_0402_1%
PX@
12
CV159
0.1U_0402_16V7K
@CV159
0.1U_0402_16V7K
@
1
2
CV160
0.1U_0402_16V7K
@CV160
0.1U_0402_16V7K
@
1
2
CV162
10U_0603_6.3V6M
PX@CV162
10U_0603_6.3V6M
PX@
1
2
CV161
10U_0603_6.3V6M
@CV161
10U_0603_6.3V6M
@
1
2
CV166
1U_0402_6.3V6K
PX@CV166
1U_0402_6.3V6K
PX@
1
2
96-BALL
SDRAM DDR3
UV10
K4W1G1646E-HC12_FBGA96
X76@
96-BALL
SDRAM DDR3
UV10
K4W1G1646E-HC12_FBGA96
X76@
WE
L3
RAS
J3
CAS
K3
CS/CS0
L2
CKE/CKE0
K9
CK
J7
CK
K7
DQSU
B7
BA0
M2
BA1
N8
A2
P3
A3
N2
A4
P8
A5
P2
A6
R8
A7
R2
A8
T8
A9
R3
A10/AP
L7
A11
R7
DQL0 E3
DQL1 F7
DQL2 F2
DQL3 F8
DQL4 H3
DQL5 H8
DQL6 G2
DQL7 H7
VSSQ D1
VSS A9
VSS E1
VSS B3
NC/ODT1
J1
VDD B2
VDD D9
VDDQ A1
VDDQ A8
VDDQ C1
VDDQ C9
NC/CS1
L1
NC/CE1
J9
VDDQ E9
ZQ/ZQ0
L8
RESET
T2
DQSL
F3
DMU
D3 DML
E7
VSSQ B1
VSSQ B9
VSSQ D8
VSSQ E2
DQSU
C7
VSSQ E8
DQSL
G3
VDDQ F1
VSSQ F9
VSSQ G1
VDDQ H2
VDDQ H9
VSSQ G9
VREFCA
M8
VSS G8
VDD G7
ODT/ODT0
K1
A0
N3
A1
P7
VDD K2
A12
N7
VSS J2
VDD K8
DQU1 C3
DQU2 C8
DQU3 C2
DQU4 A7
DQU5 A2
DQU6 B8
DQU7 A3
DQU0 D7
A13
T3
A14
T7
A15/BA3
M7
BA2
M3
VREFDQ
H1
NCZQ1
L9
VDD N1
VDD N9
VDD R1
VDD R9
VSS J8
VSS M1
VSS M9
VSS P1
VSS P9
VSS T1
VSS T9
VDDQ D2
CV157
0.1U_0402_16V7K
@CV157
0.1U_0402_16V7K
@
1
2
CV124
1U_0402_6.3V6K
PX@CV124
1U_0402_6.3V6K
PX@
1
2
RV75
4.99K_0402_1%
PX@
RV75
4.99K_0402_1%
PX@
12
CV165
1U_0402_6.3V6K
PX@CV165
1U_0402_6.3V6K
PX@
1
2
RV77
4.99K_0402_1%
PX@
RV77
4.99K_0402_1%
PX@
12
CV121
1U_0402_6.3V6K
PX@CV121
1U_0402_6.3V6K
PX@
1
2
CV158
0.1U_0402_16V7K
@CV158
0.1U_0402_16V7K
@
1
2
CV150
0.1U_0402_16V7K
PX@
CV150
0.1U_0402_16V7K
PX@
12
CV155
1U_0402_6.3V6K
PX@CV155
1U_0402_6.3V6K
PX@
1
2
CV115
10U_0603_6.3V6M
PX@CV115
10U_0603_6.3V6M
PX@
1
2
RV76
4.99K_0402_1%
PX@
RV76
4.99K_0402_1%
PX@
12
CV167
1U_0402_6.3V6K
PX@CV167
1U_0402_6.3V6K
PX@
1
2
CV163
1U_0402_6.3V6K
PX@CV163
1U_0402_6.3V6K
PX@
1
2
CV149
0.1U_0402_16V7K
PX@
CV149
0.1U_0402_16V7K
PX@
12
RV73 40.2_0402_1%
PX@
RV73 40.2_0402_1%
PX@
1 2
CV191
1U_0402_6.3V6K
PX@CV191
1U_0402_6.3V6K
PX@
1
2
RV89
240_0402_1%
PX@
RV89
240_0402_1%
PX@
12

5
5
4
4
3
3
2
2
1
1
D D
C C
B B
A A
15mil
15mil
+VREFC_B3
MAB0 MAB0
MAB1 MAB1
MAB11
MAB12 MAB12
MAB13 MAB13
MAB14 MAB14
MAB2 MAB2
MAB3 MAB3
MAB4 MAB4
MAB5 MAB5
MAB6 MAB6
MAB7 MAB7
MAB8 MAB8
MAB9 MAB9
B_BA0
B_BA1
B_BA2
CASB1#
CKEB1
CLKB1
CLKB1#
CSB1#_0
DQMB4
DQMB5
DQMB6
DQMB7
DRAM_RST# DRAM_RST#
MAB10 MAB10
MAB11
ODTB1
QSB#4
QSB#5
QSB#6
QSB#7
QSB4
QSB5
QSB6
QSB7
RASB1#
WEB1#
+VREFC_B2
+VREFC_B2
+VREFC_B3
B_BA0
B_BA1
B_BA2
CLKB1
CLKB1#
MDB32
MDB33
MDB34
MDB35
MDB36
MDB37
MDB38
MDB39
MDB40
MDB41
MDB42
MDB43
MDB44
MDB45
MDB46
MDB47
MDB48
MDB49
MDB50
MDB51
MDB52
MDB53
MDB54
MDB55
MDB59
MDB62
MDB56
MDB61
MDB63
MDB57
MDB58
MDB60
MAB15 MAB15
MDB[32..63]
MDB[32..63]
<15>
MAB[15..0]
<15,18>
QSB#[7..4]
<15>
QSB[7..4]
<15>
DQMB[7..4]
<15>
DRAM_RST#
<15,16,17,18>
CLKB1
<15>
CLKB1#
<15>
B_BA0
<15,18>
B_BA2
<15,18>
B_BA1
<15,18>
CKEB1
<15>
CSB1#_0
<15>
RASB1#
<15>
CASB1#
<15>
WEB1#
<15>
ODTB1
<15>
+1.5VGS
+1.5VGS
+1.5VGS
+1.5VGS
+1.5VGS
+1.5VGS
+1.5VGS +1.5VGS
+1.5VGS
Title
Size Document Number Rev
Date: Sheet of
Security Classification
Compal Secret Data
THIS SHEET OF ENGINEERING DRAWING IS THE PROPRIETARY PROPERTY OF COMPAL ELECTRONICS, INC. AND CONTAINS CONFIDENTIAL
AND TRADE SECRET INFORMATION. THIS SHEET MAY NOT BE TRANSFERED FROM THE CUSTODY OF THE COMPETENT DIVISION OF R&D
DEPARTMENT EXCEPT AS AUTHORIZED BY COMPAL ELECTRONICS, INC. NEITHER THIS SHEET NOR THE INFORMATION IT CONTAINS
MAY BE USED BY OR DISCLOSED TO ANY THIRD PARTY WITHOUT PRIOR WRITTEN CONSENT OF COMPAL ELECTRONICS, INC.
Issued Date Deciphered Date
C 1.0
ATI_Whistler_M2_VRAM_A
Compal Electronics, Inc.
VAWGA/GB
2010/08/25 2012/08/25
19 48Thursday, March 28, 2013
Title
Size Document Number Rev
Date: Sheet of
Security Classification
Compal Secret Data
THIS SHEET OF ENGINEERING DRAWING IS THE PROPRIETARY PROPERTY OF COMPAL ELECTRONICS, INC. AND CONTAINS CONFIDENTIAL
AND TRADE SECRET INFORMATION. THIS SHEET MAY NOT BE TRANSFERED FROM THE CUSTODY OF THE COMPETENT DIVISION OF R&D
DEPARTMENT EXCEPT AS AUTHORIZED BY COMPAL ELECTRONICS, INC. NEITHER THIS SHEET NOR THE INFORMATION IT CONTAINS
MAY BE USED BY OR DISCLOSED TO ANY THIRD PARTY WITHOUT PRIOR WRITTEN CONSENT OF COMPAL ELECTRONICS, INC.
Issued Date Deciphered Date
C 1.0
ATI_Whistler_M2_VRAM_A
Compal Electronics, Inc.
VAWGA/GB
2010/08/25 2012/08/25
19 48Thursday, March 28, 2013
Title
Size Document Number Rev
Date: Sheet of
Security Classification
Compal Secret Data
THIS SHEET OF ENGINEERING DRAWING IS THE PROPRIETARY PROPERTY OF COMPAL ELECTRONICS, INC. AND CONTAINS CONFIDENTIAL
AND TRADE SECRET INFORMATION. THIS SHEET MAY NOT BE TRANSFERED FROM THE CUSTODY OF THE COMPETENT DIVISION OF R&D
DEPARTMENT EXCEPT AS AUTHORIZED BY COMPAL ELECTRONICS, INC. NEITHER THIS SHEET NOR THE INFORMATION IT CONTAINS
MAY BE USED BY OR DISCLOSED TO ANY THIRD PARTY WITHOUT PRIOR WRITTEN CONSENT OF COMPAL ELECTRONICS, INC.
Issued Date Deciphered Date
C 1.0
ATI_Whistler_M2_VRAM_A
Compal Electronics, Inc.
VAWGA/GB
2010/08/25 2012/08/25
19 48Thursday, March 28, 2013
CV184
10U_0603_6.3V6M
@CV184
10U_0603_6.3V6M
@
1
2
96-BALL
SDRAM DDR3
UV12
K4W1G1646E-HC12_FBGA96
X76@
96-BALL
SDRAM DDR3
UV12
K4W1G1646E-HC12_FBGA96
X76@
WE
L3
RAS
J3
CAS
K3
CS/CS0
L2
CKE/CKE0
K9
CK
J7
CK
K7
DQSU
B7
BA0
M2
BA1
N8
A2
P3
A3
N2
A4
P8
A5
P2
A6
R8
A7
R2
A8
T8
A9
R3
A10/AP
L7
A11
R7
DQL0 E3
DQL1 F7
DQL2 F2
DQL3 F8
DQL4 H3
DQL5 H8
DQL6 G2
DQL7 H7
VSSQ D1
VSS A9
VSS E1
VSS B3
NC/ODT1
J1
VDD B2
VDD D9
VDDQ A1
VDDQ A8
VDDQ C1
VDDQ C9
NC/CS1
L1
NC/CE1
J9
VDDQ E9
ZQ/ZQ0
L8
RESET
T2
DQSL
F3
DMU
D3 DML
E7
VSSQ B1
VSSQ B9
VSSQ D8
VSSQ E2
DQSU
C7
VSSQ E8
DQSL
G3
VDDQ F1
VSSQ F9
VSSQ G1
VDDQ H2
VDDQ H9
VSSQ G9
VREFCA
M8
VSS G8
VDD G7
ODT/ODT0
K1
A0
N3
A1
P7
VDD K2
A12
N7
VSS J2
VDD K8
DQU1 C3
DQU2 C8
DQU3 C2
DQU4 A7
DQU5 A2
DQU6 B8
DQU7 A3
DQU0 D7
A13
T3
A14
T7
A15/BA3
M7
BA2
M3
VREFDQ
H1
NCZQ1
L9
VDD N1
VDD N9
VDD R1
VDD R9
VSS J8
VSS M1
VSS M9
VSS P1
VSS P9
VSS T1
VSS T9
VDDQ D2
CV188
1U_0402_6.3V6K
PX@CV188
1U_0402_6.3V6K
PX@
1
2
CV154
0.1U_0402_16V7K
@CV154
0.1U_0402_16V7K
@
1
2
CV172
0.1U_0402_16V7K
PX@
CV172
0.1U_0402_16V7K
PX@
12
RV90
240_0402_1%
PX@
RV90
240_0402_1%
PX@
12
CV173
0.1U_0402_16V7K
PX@
CV173
0.1U_0402_16V7K
PX@
12
CV189
1U_0402_6.3V6K
PX@CV189
1U_0402_6.3V6K
PX@
1
2
CV182
0.1U_0402_16V7K
@CV182
0.1U_0402_16V7K
@
1
2
CV181
0.1U_0402_16V7K
@CV181
0.1U_0402_16V7K
@
1
2
CV180
0.1U_0402_16V7K
@CV180
0.1U_0402_16V7K
@
1
2
RV79 40.2_0402_1%
PX@
RV79 40.2_0402_1%
PX@
1 2
RV91
240_0402_1%
PX@
RV91
240_0402_1%
PX@
12
CV187
1U_0402_6.3V6K
PX@CV187
1U_0402_6.3V6K
PX@
1
2
CV198
0.01U_0402_25V7K
PX@
CV198
0.01U_0402_25V7K
PX@
12
RV81 40.2_0402_1%
PX@
RV81 40.2_0402_1%
PX@
1 2
96-BALL
SDRAM DDR3
UV11
K4W1G1646E-HC12_FBGA96
X76@
96-BALL
SDRAM DDR3
UV11
K4W1G1646E-HC12_FBGA96
X76@
WE
L3
RAS
J3
CAS
K3
CS/CS0
L2
CKE/CKE0
K9
CK
J7
CK
K7
DQSU
B7
BA0
M2
BA1
N8
A2
P3
A3
N2
A4
P8
A5
P2
A6
R8
A7
R2
A8
T8
A9
R3
A10/AP
L7
A11
R7
DQL0 E3
DQL1 F7
DQL2 F2
DQL3 F8
DQL4 H3
DQL5 H8
DQL6 G2
DQL7 H7
VSSQ D1
VSS A9
VSS E1
VSS B3
NC/ODT1
J1
VDD B2
VDD D9
VDDQ A1
VDDQ A8
VDDQ C1
VDDQ C9
NC/CS1
L1
NC/CE1
J9
VDDQ E9
ZQ/ZQ0
L8
RESET
T2
DQSL
F3
DMU
D3 DML
E7
VSSQ B1
VSSQ B9
VSSQ D8
VSSQ E2
DQSU
C7
VSSQ E8
DQSL
G3
VDDQ F1
VSSQ F9
VSSQ G1
VDDQ H2
VDDQ H9
VSSQ G9
VREFCA
M8
VSS G8
VDD G7
ODT/ODT0
K1
A0
N3
A1
P7
VDD K2
A12
N7
VSS J2
VDD K8
DQU1 C3
DQU2 C8
DQU3 C2
DQU4 A7
DQU5 A2
DQU6 B8
DQU7 A3
DQU0 D7
A13
T3
A14
T7
A15/BA3
M7
BA2
M3
VREFDQ
H1
NCZQ1
L9
VDD N1
VDD N9
VDD R1
VDD R9
VSS J8
VSS M1
VSS M9
VSS P1
VSS P9
VSS T1
VSS T9
VDDQ D2
CV194
0.1U_0402_16V7K
@CV194
0.1U_0402_16V7K
@
1
2
CV174
10U_0603_6.3V6M
PX@CV174
10U_0603_6.3V6M
PX@
1
2
RV82
4.99K_0402_1%
PX@
RV82
4.99K_0402_1%
PX@
12
CV176
1U_0402_6.3V6K
PX@CV176
1U_0402_6.3V6K
PX@
1
2
RV80
4.99K_0402_1%
PX@
RV80
4.99K_0402_1%
PX@
12
CV183
0.1U_0402_16V7K
@CV183
0.1U_0402_16V7K
@
1
2
RV83
4.99K_0402_1%
PX@
RV83
4.99K_0402_1%
PX@
12
CV190
1U_0402_6.3V6K
PX@CV190
1U_0402_6.3V6K
PX@
1
2
CV179
1U_0402_6.3V6K
PX@CV179
1U_0402_6.3V6K
PX@
1
2
CV185
10U_0603_6.3V6M
PX@CV185
10U_0603_6.3V6M
PX@
1
2
CV175
1U_0402_6.3V6K
PX@CV175
1U_0402_6.3V6K
PX@
1
2
CV186
1U_0402_6.3V6K
PX@CV186
1U_0402_6.3V6K
PX@
1
2
RV78
4.99K_0402_1%
PX@
RV78
4.99K_0402_1%
PX@
12
CV193
0.1U_0402_16V7K
@CV193
0.1U_0402_16V7K
@
1
2
CV178
1U_0402_6.3V6K
PX@CV178
1U_0402_6.3V6K
PX@
1
2
CV192
0.1U_0402_16V7K
@CV192
0.1U_0402_16V7K
@
1
2
CV177
1U_0402_6.3V6K
PX@CV177
1U_0402_6.3V6K
PX@
1
2

5
5
4
4
3
3
2
2
1
1
D D
C C
B B
A A
Close to HDMI connector
W=40mils
HDMI CLK DATA Pull high
in Page 22 for 8P4R
HDMICLK_R
HDMI_CLK+_CONN
HDMI_CLK-_CONN
HDMI_TX1+_CONN
HDMI_DET_R
HDMI_TX1-_CONN
HDMI_TX0+_CONN
HDMI_TX0-_CONN
HDMI_TX2+_CONN
HDMI_TX2-_CONN
HDMIDAT_R
DP2_TXP0
DP2_TXN0
DP2_TXP1
DP2_TXN1
DP2_TXP2
DP2_TXN2
DP2_TXP3
DP2_TXN3
HDMI_TX2P
HDMI_TX2N
HDMI_TX1P
HDMI_TX1N
HDMI_TX0P
HDMI_TX0N
HDMI_CLKP
HDMI_CLKN
HDMI_TX1+_CONN
HDMI_CLK+_CONN
HDMI_CLK-_CONN
HDMI_TX2+_CONN
HDMI_TX0+_CONN
HDMI_TX1-_CONN
HDMI_TX0-_CONN
HDMI_TX2-_CONN
HDMI_TX1P
HDMI_TX2N
HDMI_TX1N
HDMI_CLKN
HDMI_TX2P
HDMI_TX0P
HDMI_TX0N
HDMI_CLKP
HDMIDAT_R
HDMICLK_R
HDMICLK_R
HDMIDAT_R
HDMI_TX2-_CONN
HDMI_CLK+_CONN
HDMI_TX0+_CONN
HDMI_CLK-_CONN
HDMI_TX0-_CONN
HDMI_TX1+_CONN
HDMI_TX2+_CONN
HDMI_TX1-_CONN
HDMI_TX2-_CONN
HDMI_TX2+_CONN
HDMI_TX1-_CONN
HDMI_TX1+_CONN
HDMI_TX2-_CONN
HDMI_TX2+_CONN
HDMI_TX1-_CONN
HDMI_TX1+_CONN
HDMI_CLK
HDMI_DATA
HDMI_TX0+_CONN
HDMI_TX0-_CONN
HDMI_CLK-_CONN
HDMI_CLK+_CONN
HDMI_TX0-_CONN
HDMI_TX0+_CONN
HDMI_CLK-_CONN
HDMI_CLK+_CONN
HDMI_DET<4>
HDMI_DATA<22,4>
HDMI_CLK<22,4>
DP2_TXP0
<4>
DP2_TXN0
<4>
DP2_TXP1
<4>
DP2_TXN1
<4>
DP2_TXP2
<4>
DP2_TXN2
<4>
DP2_TXP3
<4>
DP2_TXN3
<4>
+3VS
+5V_Display
+3VS
+3VS
+5VS
+5V_Display
Title
Size Document Number Rev
Date: Sheet of
Security Classification
Compal Secret Data
THIS SHEET OF ENGINEERING DRAWING IS THE PROPRIETARY PROPERTY OF COMPAL ELECTRONICS, INC. AND CONTAINS CONFIDENTIAL
AND TRADE SECRET INFORMATION. THIS SHEET MAY NOT BE TRANSFERED FROM THE CUSTODY OF THE COMPETENT DIVISION OF R&D
DEPARTMENT EXCEPT AS AUTHORIZED BY COMPAL ELECTRONICS, INC. NEITHER THIS SHEET NOR THE INFORMATION IT CONTAINS
MAY BE USED BY OR DISCLOSED TO ANY THIRD PARTY WITHOUT PRIOR WRITTEN CONSENT OF COMPAL ELECTRONICS, INC.
Issued Date
Deciphered Date
VAWGA/GB
1.0
HDMI CONN
B
20 48Monday, April 01, 2013
2012/04/22 2015/04/22
Compal Electronics, Inc.
Title
Size Document Number Rev
Date: Sheet of
Security Classification
Compal Secret Data
THIS SHEET OF ENGINEERING DRAWING IS THE PROPRIETARY PROPERTY OF COMPAL ELECTRONICS, INC. AND CONTAINS CONFIDENTIAL
AND TRADE SECRET INFORMATION. THIS SHEET MAY NOT BE TRANSFERED FROM THE CUSTODY OF THE COMPETENT DIVISION OF R&D
DEPARTMENT EXCEPT AS AUTHORIZED BY COMPAL ELECTRONICS, INC. NEITHER THIS SHEET NOR THE INFORMATION IT CONTAINS
MAY BE USED BY OR DISCLOSED TO ANY THIRD PARTY WITHOUT PRIOR WRITTEN CONSENT OF COMPAL ELECTRONICS, INC.
Issued Date
Deciphered Date
VAWGA/GB
1.0
HDMI CONN
B
20 48Monday, April 01, 2013
2012/04/22 2015/04/22
Compal Electronics, Inc.
Title
Size Document Number Rev
Date: Sheet of
Security Classification
Compal Secret Data
THIS SHEET OF ENGINEERING DRAWING IS THE PROPRIETARY PROPERTY OF COMPAL ELECTRONICS, INC. AND CONTAINS CONFIDENTIAL
AND TRADE SECRET INFORMATION. THIS SHEET MAY NOT BE TRANSFERED FROM THE CUSTODY OF THE COMPETENT DIVISION OF R&D
DEPARTMENT EXCEPT AS AUTHORIZED BY COMPAL ELECTRONICS, INC. NEITHER THIS SHEET NOR THE INFORMATION IT CONTAINS
MAY BE USED BY OR DISCLOSED TO ANY THIRD PARTY WITHOUT PRIOR WRITTEN CONSENT OF COMPAL ELECTRONICS, INC.
Issued Date
Deciphered Date
VAWGA/GB
1.0
HDMI CONN
B
20 48Monday, April 01, 2013
2012/04/22 2015/04/22
Compal Electronics, Inc.
C543
0.1U_0402_16V7K
C543
0.1U_0402_16V7K
1
2
C51 0.1U_0402_16V7KHDMI@C51 0.1U_0402_16V7KHDMI@ 1 2
R435 499_0402_1%HDMI@R435 499_0402_1%HDMI@
1 2
R432 499_0402_1%HDMI@R432 499_0402_1%HDMI@
1 2
C55 0.1U_0402_16V7KHDMI@C55 0.1U_0402_16V7KHDMI@ 1 2
R436 499_0402_1%HDMI@R436 499_0402_1%HDMI@
1 2
R894
200K_0402_5%
@
R894
200K_0402_5%
@
1 2
R434
150K_0402_5%
HDMI@
R434
150K_0402_5%
HDMI@
1 2
D1
TVWDF1004AD0_DFN9
ESDU@D1
TVWDF1004AD0_DFN9
ESDU@
4
5
1
6
2
7
9
8
3
E
B
C
Q87
MMBT3904_NL_SOT23-3
HDMI@
E
B
C
Q87
MMBT3904_NL_SOT23-3
HDMI@
2
3 1
Q75A
DMN66D0LDW-7_SOT363-6
HDMI@
Q75A
DMN66D0LDW-7_SOT363-6
HDMI@
61
2
R1470
2.2K_0402_5%
HDMI@ R1470
2.2K_0402_5%
HDMI@
1 2
C52 0.1U_0402_16V7KHDMI@C52 0.1U_0402_16V7KHDMI@ 1 2
R439 499_0402_1%HDMI@R439 499_0402_1%HDMI@
1 2
R898
100K_0402_5%
HDMI@
R898
100K_0402_5%
HDMI@
12
D2
TVWDF1004AD0_DFN9
ESDU@
D2
TVWDF1004AD0_DFN9
ESDU@
4
5
1
6
2
7
9
8
3
JHDMI1
SUYIN_100042GR019M23DZL
ME@
JHDMI1
SUYIN_100042GR019M23DZL
ME@
D2+
1D2_shield
2D2-
3D1+
4D1_shield
5D1-
6D0+
7D0_shield
8D0-
9CK+
10 CK_shield
11 CK-
12 CEC
13 Reserved
14 SCL
15 SDA
16 DDC/CEC_GND
17 +5V
18 HP_DET
19
G1 20
G2 21
G3 22
G4 23
Q75B
DMN66D0LDW-7_SOT363-6
HDMI@
Q75B
DMN66D0LDW-7_SOT363-6
HDMI@
3
5
4
L39
WCM-2012HS-900T
EMIP@ L39
WCM-2012HS-900T
EMIP@
11
44
3
3
2
2
C53 0.1U_0402_16V7KHDMI@C53 0.1U_0402_16V7KHDMI@ 1 2
R440 499_0402_1%HDMI@R440 499_0402_1%HDMI@
1 2
R1471
2.2K_0402_5%
HDMI@R1471
2.2K_0402_5%
HDMI@
1 2
C57 0.1U_0402_16V7KHDMI@C57 0.1U_0402_16V7KHDMI@ 1 2
R441 499_0402_1%HDMI@R441 499_0402_1%HDMI@
1 2
U73
AP2330W-7_SC59-3
U73
AP2330W-7_SC59-3
GND 2
OUT 3
IN
1
L40
WCM-2012HS-900T
EMIP@ L40
WCM-2012HS-900T
EMIP@
11
44
3
3
2
2
C5888 0.1U_0402_16V7KHDMI@C5888 0.1U_0402_16V7KHDMI@ 1 2
R442 499_0402_1%HDMI@R442 499_0402_1%HDMI@
1 2
C544
0.1U_0402_16V7K
C544
0.1U_0402_16V7K
1
2
L31
WCM-2012HS-900T
EMIP@L31
WCM-2012HS-900T
EMIP@
1
1
4
433
22
D69
L30ESDL5V0C3-2_SOT23-3
ESDU@
D69
L30ESDL5V0C3-2_SOT23-3
ESDU@
1
2
3
C54 0.1U_0402_16V7KHDMI@C54 0.1U_0402_16V7KHDMI@ 1 2
R433 499_0402_1%HDMI@R433 499_0402_1%HDMI@
1 2
L30
WCM-2012HS-900T
EMIP@L30
WCM-2012HS-900T
EMIP@
1
1
4
433
22
G
D
S
Q76
2N7002K_SOT23-3
HDMI@
G
D
S
Q76
2N7002K_SOT23-3
HDMI@
2
13
C56 0.1U_0402_16V7KHDMI@C56 0.1U_0402_16V7KHDMI@ 1 2

5
5
4
4
3
3
2
2
1
1
D D
C C
B B
A A
Use APU control for WIN8 Add for protect BKOFF# damage
LCD POWER CIRCUIT
10U
(40 MIL)(40 MIL)
CMOS Camera
R02
CMOS
VGA LCD/PANEL BD. Conn.
(60 MIL)
W=60mils
W=60mils
USB20_N3_R
USB20_P3_R
INVT_PWM
BKOFF#
BKOFF#
+LCDVDD_CONN
USB20_P3
USB20_N3
USB20_N3
USB20_P3
USB20_P3_R
USB20_N3_R
USB20_P3_R
USB20_N3_R
CMOS_ON#
<28>
APU_INVT_PWM
<4>
EDID_DATA
<4>
EDID_CLK
<4>
LVDS_A0
<4>
LVDS_A0#
<4>
LVDS_A1
<4>
LVDS_A1#
<4>
LVDS_A2
<4>
LVDS_A2#
<4>
LVDS_ACLK
<4>
LVDS_ACLK#
<4>
APU_ENVDD
<4>
USB20_P3
<5>
USB20_N3
<5>
BKOFF#
<28>
+3VS
+3VS_CMOS
B++LEDVDD
+3VS
+LCDVDD_CONN
+3VS
+3VS_CMOS
+3VS +LCDVDD_CONN
Title
Size Document Number Rev
Date: Sheet of
Security Classification
Compal Secret Data
THIS SHEET OF ENGINEERING DRAWING IS THE PROPRIETARY PROPERTY OF COMPAL ELECTRONICS, INC. AND CONTAINS CONFIDENTIAL
AND TRADE SECRET INFORMATION. THIS SHEET MAY NOT BE TRANSFERED FROM THE CUSTODY OF THE COMPETENT DIVISION OF R&D
DEPARTMENT EXCEPT AS AUTHORIZED BY COMPAL ELECTRONICS, INC. NEITHER THIS SHEET NOR THE INFORMATION IT CONTAINS
MAY BE USED BY OR DISCLOSED TO ANY THIRD PARTY WITHOUT PRIOR WRITTEN CONSENT OF COMPAL ELECTRONICS, INC.
Issued Date
Deciphered Date
VAWGA/GB
1.0
LVDS CONN / Camera
B
21 48Thursday, March 28, 2013
2012/04/22 2015/04/22
Compal Electronics, Inc.
Title
Size Document Number Rev
Date: Sheet of
Security Classification
Compal Secret Data
THIS SHEET OF ENGINEERING DRAWING IS THE PROPRIETARY PROPERTY OF COMPAL ELECTRONICS, INC. AND CONTAINS CONFIDENTIAL
AND TRADE SECRET INFORMATION. THIS SHEET MAY NOT BE TRANSFERED FROM THE CUSTODY OF THE COMPETENT DIVISION OF R&D
DEPARTMENT EXCEPT AS AUTHORIZED BY COMPAL ELECTRONICS, INC. NEITHER THIS SHEET NOR THE INFORMATION IT CONTAINS
MAY BE USED BY OR DISCLOSED TO ANY THIRD PARTY WITHOUT PRIOR WRITTEN CONSENT OF COMPAL ELECTRONICS, INC.
Issued Date
Deciphered Date
VAWGA/GB
1.0
LVDS CONN / Camera
B
21 48Thursday, March 28, 2013
2012/04/22 2015/04/22
Compal Electronics, Inc.
Title
Size Document Number Rev
Date: Sheet of
Security Classification
Compal Secret Data
THIS SHEET OF ENGINEERING DRAWING IS THE PROPRIETARY PROPERTY OF COMPAL ELECTRONICS, INC. AND CONTAINS CONFIDENTIAL
AND TRADE SECRET INFORMATION. THIS SHEET MAY NOT BE TRANSFERED FROM THE CUSTODY OF THE COMPETENT DIVISION OF R&D
DEPARTMENT EXCEPT AS AUTHORIZED BY COMPAL ELECTRONICS, INC. NEITHER THIS SHEET NOR THE INFORMATION IT CONTAINS
MAY BE USED BY OR DISCLOSED TO ANY THIRD PARTY WITHOUT PRIOR WRITTEN CONSENT OF COMPAL ELECTRONICS, INC.
Issued Date
Deciphered Date
VAWGA/GB
1.0
LVDS CONN / Camera
B
21 48Thursday, March 28, 2013
2012/04/22 2015/04/22
Compal Electronics, Inc.
R652
100K_0402_5%
R652
100K_0402_5%
1 2
R695
0_0402_5%
@R695
0_0402_5%
@12
G
D
S
Q70
PMV65XP_SOT23-3
CMOS@
G
D
S
Q70
PMV65XP_SOT23-3
CMOS@
2
13
R694 0_0402_5%
@
R694 0_0402_5%
@
12
C1152
0.1U_0402_16V4Z
CMOS@
C1152
0.1U_0402_16V4Z
CMOS@
1
2
C16
1500P_0402_50V7K
C16
1500P_0402_50V7K
1
2
R826
100K_0402_5%
R826
100K_0402_5%
12
R1466 0_0402_5%R1466 0_0402_5%
1 2
L58
WCM-2012-900T_4P
EMIU@L58
WCM-2012-900T_4P
EMIU@
1
1
4
433
22
C1159
4.7U_0805_25V6-K
C1159
4.7U_0805_25V6-K
1
2
R899
10K_0402_5%
R899
10K_0402_5%
12
C1158
680P_0402_50V7K
EMIU@
C1158
680P_0402_50V7K
EMIU@
1
2
C522
4.7U_0603_6.3V6K
C522
4.7U_0603_6.3V6K
1
2
R813 0_0805_5%
@
R813 0_0805_5%
@
1 2
R1463 0_0402_5%@R1463 0_0402_5%@
1 2
JLVDS1
ACES_88341-3001 ME@
JLVDS1
ACES_88341-3001 ME@
1
1
2
2
3
3
4
4
5
5
6
6
7
7
8
8
9
9
10
10
11
11
12
12
13
13
14
14
15
15
16
16
17
17
18
18
19
19
20
20
21
21
22
22
23
23
24
24
25
25
26
26
27
27
28
28
29
29
30
30
G1 31
G2 32
G3 33
G4 34
C1155
0.1U_0402_16V4Z
CMOS@C1155
0.1U_0402_16V4Z
CMOS@
1
2
U72
APL3512ABI-TRG_SOT23-5
U72
APL3512ABI-TRG_SOT23-5
VIN
5
SS
4
VOUT 1
EN 3
GND 2
R1458
150K_0402_5%
CMOS@R1458
150K_0402_5%
CMOS@
R696
0_0402_5%
@R696
0_0402_5%
@12
C1160
680P_0402_50V7K
EMIU@C1160
680P_0402_50V7K
EMIU@
1
2
C1153
10U_0603_6.3V6M
@
C1153
10U_0603_6.3V6M
@
1
2

A
A
B
B
C
C
D
D
E
E
1 1
2 2
3 3
4 4
R106 R107 for EMI
CRT_DDC_CLK_CONN
RED
GREEN
JVGA_HS
JVGA_VS
DAC_RED
DAC_BLU
DAC_GRN
BLUE
CRT_DDC_DAT_CONN
GREEN
BLUE
RED
DAC_RED
DAC_GRN
DAC_BLU
RED
GREEN
BLUE
CRT_DDC_DAT_CONN
CRT_DDC_CLK_CONN
JVGA_VS_U
JVGA_HS_U
JVGA_VS
JVGA_HS
CRT_DDC_CLK_CONN
CRT_DDC_DAT_CONN
HDMI_CLK
HDMI_DATA
CRT_DDC_DATA
CRT_DDC_CLK
CRT_DDC_DATA
<4>
DAC_RED
<4>
DAC_GRN
<4>
DAC_BLU
<4>
CRT_DDC_CLK
<4>
CRT_VSYNC
<4>
CRT_HSYNC
<4>
HDMI_DATA<20,4>
HDMI_CLK<20,4>
+5V_Display
+5VS
+3VS
+5V_Display
+3VS
+3VS
Title
Size Document Number Rev
Date: Sheet of
Security Classification
Compal Secret Data
THIS SHEET OF ENGINEERING DRAWING IS THE PROPRIETARY PROPERTY OF COMPAL ELECTRONICS, INC. AND CONTAINS CONFIDENTIAL
AND TRADE SECRET INFORMATION. THIS SHEET MAY NOT BE TRANSFERED FROM THE CUSTODY OF THE COMPETENT DIVISION OF R&D
DEPARTMENT EXCEPT AS AUTHORIZED BY COMPAL ELECTRONICS, INC. NEITHER THIS SHEET NOR THE INFORMATION IT CONTAINS
MAY BE USED BY OR DISCLOSED TO ANY THIRD PARTY WITHOUT PRIOR WRITTEN CONSENT OF COMPAL ELECTRONICS, INC.
Issued Date
Deciphered Date
VAWGA/GB
1.0
CRT CONN
B
22 48Thursday, March 28, 2013
2012/04/22 2015/04/22
Compal Electronics, Inc.
Title
Size Document Number Rev
Date: Sheet of
Security Classification
Compal Secret Data
THIS SHEET OF ENGINEERING DRAWING IS THE PROPRIETARY PROPERTY OF COMPAL ELECTRONICS, INC. AND CONTAINS CONFIDENTIAL
AND TRADE SECRET INFORMATION. THIS SHEET MAY NOT BE TRANSFERED FROM THE CUSTODY OF THE COMPETENT DIVISION OF R&D
DEPARTMENT EXCEPT AS AUTHORIZED BY COMPAL ELECTRONICS, INC. NEITHER THIS SHEET NOR THE INFORMATION IT CONTAINS
MAY BE USED BY OR DISCLOSED TO ANY THIRD PARTY WITHOUT PRIOR WRITTEN CONSENT OF COMPAL ELECTRONICS, INC.
Issued Date
Deciphered Date
VAWGA/GB
1.0
CRT CONN
B
22 48Thursday, March 28, 2013
2012/04/22 2015/04/22
Compal Electronics, Inc.
Title
Size Document Number Rev
Date: Sheet of
Security Classification
Compal Secret Data
THIS SHEET OF ENGINEERING DRAWING IS THE PROPRIETARY PROPERTY OF COMPAL ELECTRONICS, INC. AND CONTAINS CONFIDENTIAL
AND TRADE SECRET INFORMATION. THIS SHEET MAY NOT BE TRANSFERED FROM THE CUSTODY OF THE COMPETENT DIVISION OF R&D
DEPARTMENT EXCEPT AS AUTHORIZED BY COMPAL ELECTRONICS, INC. NEITHER THIS SHEET NOR THE INFORMATION IT CONTAINS
MAY BE USED BY OR DISCLOSED TO ANY THIRD PARTY WITHOUT PRIOR WRITTEN CONSENT OF COMPAL ELECTRONICS, INC.
Issued Date
Deciphered Date
VAWGA/GB
1.0
CRT CONN
B
22 48Thursday, March 28, 2013
2012/04/22 2015/04/22
Compal Electronics, Inc.
C529
0.1U_0402_16V7K
C529
0.1U_0402_16V7K
1
2
C1106
6P_0402_50V8
C1106
6P_0402_50V8
12
C411
10P_0402_50V8J
@
C411
10P_0402_50V8J
@1
2
L37
FCM1608CF-121T03 0603
EMIP@
L37
FCM1608CF-121T03 0603
EMIP@ 1 2
C1107
6P_0402_50V8
C1107
6P_0402_50V8
12
C412
10P_0402_50V8J
@
C412
10P_0402_50V8J
@1
2
R107 22_0402_5%EMIP@R107 22_0402_5%EMIP@
1 2
R693 4.7K_0402_5%R693 4.7K_0402_5%
1 2
R697 4.7K_0402_5%R697 4.7K_0402_5%
1 2
RP22
150_0804_8P4R_1%
RP22
150_0804_8P4R_1%
18
27
36
45
RP1
4.7K_8P4R_5%
RP1
4.7K_8P4R_5%
1 8
2 7
3 6
4 5
C1094
6P_0402_50V8
C1094
6P_0402_50V8
12
C1103
6P_0402_50V8
C1103
6P_0402_50V8
12
T49T49
C537
0.1U_0402_16V7K
C537
0.1U_0402_16V7K
1
2
T58T58
C1104
6P_0402_50V8
C1104
6P_0402_50V8
12
L38
FCM1608CF-121T03 0603
EMIP@
L38
FCM1608CF-121T03 0603
EMIP@ 1 2
U10
TPD7S019-15DBQR_SSOP16
U10
TPD7S019-15DBQR_SSOP16
SYNC_IN2
15
VCC_DDC
7
SYNC_IN1
13
SYNC_OUT1 14
DDC_OUT1 9
VIDEO3 5
SYNC_OUT2 16
DDC_IN2
11
VIDEO1 3
VCC_SYNC
1
DDC_IN1
10
VIDEO2 4
DDC_OUT2 12
BYP 8
VCC_VIDEO
2
GND
6
C1105
6P_0402_50V8
C1105
6P_0402_50V8
12
R106 22_0402_5%EMIP@R106 22_0402_5%EMIP@
1 2
L36
FCM1608CF-121T03 0603
EMIP@
L36
FCM1608CF-121T03 0603
EMIP@ 1 2
C23 0.22U_0402_10V6KC23 0.22U_0402_10V6K
1 2
G
G
JCRT1
CONTE_80431-5K1-152
ME@
G
G
JCRT1
CONTE_80431-5K1-152
ME@
6
11
1
7
12
2
8
13
3
9
14
4
10
15
5
16
17
C600
1000P_0402_50V7K
ESDP@ C600
1000P_0402_50V7K
ESDP@
1
2

A
A
B
B
C
C
D
D
E
E
F
F
G
G
H
H
1 1
2 2
3 3
4 4
Co-lay
10U
FOR 14"
FOR 15"
R02
SATA ODD Conn.
R02
R02
SATA ODD FFC Conn.
SATA HDD Conn.
ODD Power Control
Need OPEN
CAP in Small Board
ODD_DETECT#
ODD_DA#
SATA_DTX_C_ARX_N1
SATA_DTX_C_ARX_P1
+5V_ODD
SATA_ATX_DRX_P1
SATA_ATX_DRX_N1
SATA_DTX_C_ARX_P0
SATA_DTX_ARX_N0SATA_DTX_C_ARX_N0
SATA_DTX_ARX_P0
SATA_ATX_C_DRX_P0
SATA_ATX_C_DRX_N0
SATA_DTX_C_ARX_N1
SATA_DTX_C_ARX_P1 SATA_DTX_ARX_P1_14
SATA_DTX_ARX_N1_14
SATA_ATX_C_DRX_N1_14
SATA_ATX_C_DRX_P1_14
ODD_DETECT#
+5V_ODD
SATA_ATX_DRX_N1
ODD_DA#
SATA_ATX_DRX_P1
+3V_HDD
+5V_HDD
SATA_ATX_DRX_P1<5>
SATA_ATX_DRX_N1<5>
SATA_ATX_DRX_P0<5>
SATA_ATX_DRX_N0<5>
ODD_DA#
<28>
ODD_EN
<6>
SATA_DTX_C_ARX_N0
<5>
SATA_DTX_C_ARX_P0
<5>
SATA_DTX_C_ARX_N1
<5>
SATA_DTX_C_ARX_P1
<5>
+5V_HDD
+5VS
+3VS
+5V_ODD
+5VS
+5VALW
+3VS
Title
Size Document Number Rev
Date: Sheet of
Security Classification
Compal Secret Data
THIS SHEET OF ENGINEERING DRAWING IS THE PROPRIETARY PROPERTY OF COMPAL ELECTRONICS, INC. AND CONTAINS CONFIDENTIAL
AND TRADE SECRET INFORMATION. THIS SHEET MAY NOT BE TRANSFERED FROM THE CUSTODY OF THE COMPETENT DIVISION OF R&D
DEPARTMENT EXCEPT AS AUTHORIZED BY COMPAL ELECTRONICS, INC. NEITHER THIS SHEET NOR THE INFORMATION IT CONTAINS
MAY BE USED BY OR DISCLOSED TO ANY THIRD PARTY WITHOUT PRIOR WRITTEN CONSENT OF COMPAL ELECTRONICS, INC.
Issued Date
Deciphered Date
VAWGA/GB
1.0
HDD/ODD/FAN/SCREW
B
23 48Thursday, March 28, 2013
2012/04/22 2015/04/22
Compal Electronics, Inc.
Title
Size Document Number Rev
Date: Sheet of
Security Classification
Compal Secret Data
THIS SHEET OF ENGINEERING DRAWING IS THE PROPRIETARY PROPERTY OF COMPAL ELECTRONICS, INC. AND CONTAINS CONFIDENTIAL
AND TRADE SECRET INFORMATION. THIS SHEET MAY NOT BE TRANSFERED FROM THE CUSTODY OF THE COMPETENT DIVISION OF R&D
DEPARTMENT EXCEPT AS AUTHORIZED BY COMPAL ELECTRONICS, INC. NEITHER THIS SHEET NOR THE INFORMATION IT CONTAINS
MAY BE USED BY OR DISCLOSED TO ANY THIRD PARTY WITHOUT PRIOR WRITTEN CONSENT OF COMPAL ELECTRONICS, INC.
Issued Date
Deciphered Date
VAWGA/GB
1.0
HDD/ODD/FAN/SCREW
B
23 48Thursday, March 28, 2013
2012/04/22 2015/04/22
Compal Electronics, Inc.
Title
Size Document Number Rev
Date: Sheet of
Security Classification
Compal Secret Data
THIS SHEET OF ENGINEERING DRAWING IS THE PROPRIETARY PROPERTY OF COMPAL ELECTRONICS, INC. AND CONTAINS CONFIDENTIAL
AND TRADE SECRET INFORMATION. THIS SHEET MAY NOT BE TRANSFERED FROM THE CUSTODY OF THE COMPETENT DIVISION OF R&D
DEPARTMENT EXCEPT AS AUTHORIZED BY COMPAL ELECTRONICS, INC. NEITHER THIS SHEET NOR THE INFORMATION IT CONTAINS
MAY BE USED BY OR DISCLOSED TO ANY THIRD PARTY WITHOUT PRIOR WRITTEN CONSENT OF COMPAL ELECTRONICS, INC.
Issued Date
Deciphered Date
VAWGA/GB
1.0
HDD/ODD/FAN/SCREW
B
23 48Thursday, March 28, 2013
2012/04/22 2015/04/22
Compal Electronics, Inc.
JODD1
ALLTO_C18518-11305-L
ME@
JODD1
ALLTO_C18518-11305-L
ME@
GND
1
A+
2
A-
3
GND
4
B-
5
B+
6
GND
7
DP
8
+5V
9
+5V
10
MD
11
GND
12
GND
13 GND 14
GND 15
C602
10U_0603_6.3V6M
C602
10U_0603_6.3V6M
1
2
J6
JUMP_43X79
J@ J6
JUMP_43X79
J@
1
122
C641
10U_0603_6.3V6M
C641
10U_0603_6.3V6M
1
2
Q91
DTC124EKAT146_SC59-3
ZODD@
Q91
DTC124EKAT146_SC59-3
ZODD@
IN
2
OUT 1
GND
3
C597 0.01U_0402_25V7KC597 0.01U_0402_25V7K
1 2
C642
0.1U_0402_16V4Z
ZODD@
C642
0.1U_0402_16V4Z
ZODD@
1 2
JHDD1
SUYIN_127043FB022G278ZR
JHDD1
SUYIN_127043FB022G278ZR
GND
1
RX+
2
RX-
3
GND
4
TX-
5
TX+
6
GND
7
3.3V
8
3.3V
9
3.3V
10
GND
11
GND
12
GND
13
5V
14
5V
15
5V
16
GND
17
Reserved
18
GND
19
12V
20
12V
21
12V
22
GND 23
GND 24
C613 0.01U_0402_25V7K14@C613 0.01U_0402_25V7K14@ 1 2
C1370.01U_0402_25V7K C1370.01U_0402_25V7K 12
C619 0.01U_0402_25V7K14@C619 0.01U_0402_25V7K14@ 1 2
C598
1000P_0402_50V7K
EMIP@ C598
1000P_0402_50V7K
EMIP@
1
2
C596 0.01U_0402_25V7KC596 0.01U_0402_25V7K
1 2
R555
10K_0402_5%
ZODD@
R555
10K_0402_5%
ZODD@
1 2
JODD2
HB_A051020-SAHR21
ME@
JODD2
HB_A051020-SAHR21
ME@
1
1
2
2
3
3
4
4
5
5
6
6
GND 11
GND 12
7
7
8
8
9
9
10
10
C1380.01U_0402_25V7K C1380.01U_0402_25V7K 12
C599
0.1U_0402_16V4Z
C599
0.1U_0402_16V4Z
1
2
R551 0_0805_5%
@
R551 0_0805_5%
@
1 2
R550 0_0805_5%
@
R550 0_0805_5%
@
1 2
R710 0_0402_5%ZODD@R710 0_0402_5%ZODD@
1 2
C616 0.01U_0402_25V7K14@C616 0.01U_0402_25V7K14@ 1 2
C614 0.01U_0402_25V7K14@C614 0.01U_0402_25V7K14@ 1 2
R1110
200K_0402_5%
ZODD@
R1110
200K_0402_5%
ZODD@
1 2
G
D
S
Q90
LP2301ALT1G_SOT23-3ZODD@
G
D
S
Q90
LP2301ALT1G_SOT23-3ZODD@
2
13
R930
10K_0402_5%
ZODD@ R930
10K_0402_5%
ZODD@
12

A
A
B
B
C
C
D
D
E
E
1 1
2 2
3 3
4 4
Layout Notice : Place as close
chip as possible.
Close to
Pin40
Note: Place Close to LAN chip
LL1 DCR< 0.15 ohm
Rate current > 1A
Near
Pin37
Place Close to Chip
Near
Pin9 Near
Pin22
Place close to Pin16
Near
Pin6
Place Close to PIN1
Near
Pin13
Near
Pin19
Near
Pin31
Place close to Pin34
LAN Chip Vendor recommand reserve the
PU resistor close LAN chip
AMD recommand reserve Diode
Place Close to PIN1
Close together
10U
mount RL12 if use LDO modue
10U
LAN_PWR_ON#
LAN_PERST#
+1.1_AVDDL
PCIE_DTX_ARX_N1
PCIE_DTX_ARX_P1
+LX_R +LX
MDI1+
MDI0+
MDI0-
MDI1-
LAN_XTALI
LAN_XTALO
LAN_PERST#
+3V_LAN
+LX
+1.1_AVDDL_L
LAN_RBIAS
+1.1_AVDDL
+2.7_AVDDH
+1.1_AVDDL
+1.1_AVDDL
+LX_R+1.1_AVDDL+1.1_AVDDL_L
+LX_R
+3V_LAN
+2.7_AVDDH
LAN_XTALO
+1.7_VDDCT
LAN_XTALI
APU_PCIE_RST#
<10,6>
CLK_PCIE_LAN
<5>
CLK_PCIE_LAN#
<5>
PCIE_ATX_C_DRX_P1
<5>
PCIE_ATX_C_DRX_N1
<5>
MDI1+ <25>
MDI0- <25>
MDI0+ <25>
MDI1- <25>
LAN_PWR_ON#
<28>
PCIE_DTX_C_ARX_N1
<5>
PCIE_DTX_C_ARX_P1
<5>
LAN_WAKE#
<28>
LAN_CLKREQ#
<6>
+3V_LAN
+LX
+LX
+3V_LAN
+3V_LAN
+2.7_AVDDH
+3V_LAN
+3VALW
+3V_LAN
Title
Size Document Number Rev
Date: Sheet of
Security Classification
Compal Secret Data
THIS SHEET OF ENGINEERING DRAWING IS THE PROPRIETARY PROPERTY OF COMPAL ELECTRONICS, INC. AND CONTAINS CONFIDENTIAL
AND TRADE SECRET INFORMATION. THIS SHEET MAY NOT BE TRANSFERED FROM THE CUSTODY OF THE COMPETENT DIVISION OF R&D
DEPARTMENT EXCEPT AS AUTHORIZED BY COMPAL ELECTRONICS, INC. NEITHER THIS SHEET NOR THE INFORMATION IT CONTAINS
MAY BE USED BY OR DISCLOSED TO ANY THIRD PARTY WITHOUT PRIOR WRITTEN CONSENT OF COMPAL ELECTRONICS, INC.
Issued Date
Deciphered Date
1.0
LAN-AR8151
Custom
24 48
Thursday, March 28, 2013
2012/04/22 2015/04/22
Compal Electronics, Inc.
VAWGA/GB
Title
Size Document Number Rev
Date: Sheet of
Security Classification
Compal Secret Data
THIS SHEET OF ENGINEERING DRAWING IS THE PROPRIETARY PROPERTY OF COMPAL ELECTRONICS, INC. AND CONTAINS CONFIDENTIAL
AND TRADE SECRET INFORMATION. THIS SHEET MAY NOT BE TRANSFERED FROM THE CUSTODY OF THE COMPETENT DIVISION OF R&D
DEPARTMENT EXCEPT AS AUTHORIZED BY COMPAL ELECTRONICS, INC. NEITHER THIS SHEET NOR THE INFORMATION IT CONTAINS
MAY BE USED BY OR DISCLOSED TO ANY THIRD PARTY WITHOUT PRIOR WRITTEN CONSENT OF COMPAL ELECTRONICS, INC.
Issued Date
Deciphered Date
1.0
LAN-AR8151
Custom
24 48
Thursday, March 28, 2013
2012/04/22 2015/04/22
Compal Electronics, Inc.
VAWGA/GB
Title
Size Document Number Rev
Date: Sheet of
Security Classification
Compal Secret Data
THIS SHEET OF ENGINEERING DRAWING IS THE PROPRIETARY PROPERTY OF COMPAL ELECTRONICS, INC. AND CONTAINS CONFIDENTIAL
AND TRADE SECRET INFORMATION. THIS SHEET MAY NOT BE TRANSFERED FROM THE CUSTODY OF THE COMPETENT DIVISION OF R&D
DEPARTMENT EXCEPT AS AUTHORIZED BY COMPAL ELECTRONICS, INC. NEITHER THIS SHEET NOR THE INFORMATION IT CONTAINS
MAY BE USED BY OR DISCLOSED TO ANY THIRD PARTY WITHOUT PRIOR WRITTEN CONSENT OF COMPAL ELECTRONICS, INC.
Issued Date
Deciphered Date
1.0
LAN-AR8151
Custom
24 48
Thursday, March 28, 2013
2012/04/22 2015/04/22
Compal Electronics, Inc.
VAWGA/GB
CL22
0.1U_0402_16V7K
CL22
0.1U_0402_16V7K
1
2
CL3
10U_0603_6.3V6M
SWR@
CL3
10U_0603_6.3V6M
SWR@
1
2
CL20
1U_0402_6.3V4Z
CL20
1U_0402_6.3V4Z
1
2
RL4 4.7K_0402_5%@RL4 4.7K_0402_5%@
1 2
RL3
10K_0402_5%
@
RL3
10K_0402_5%
@
12
CL29
15P_0402_50V8J
CL29
15P_0402_50V8J
1
2
CL17
0.1U_0402_16V7K
CL17
0.1U_0402_16V7K
1
2
CL24
0.1U_0402_16V7K
CL24
0.1U_0402_16V7K
1
2
CL19
0.1U_0402_16V7K
CL19
0.1U_0402_16V7K
1
2
CL12
1000P_0402_50V7K
CL12
1000P_0402_50V7K
1 2
CL14
1U_0402_6.3V4Z
CL14
1U_0402_6.3V4Z
1
2
CL10
0.1U_0402_16V7K
CL10
0.1U_0402_16V7K
1
2
CL2
0.1U_0402_16V7K
SWR@
CL2
0.1U_0402_16V7K
SWR@
1
2
D4
RB751V-40TE17_SOD323-2
@D4
RB751V-40TE17_SOD323-2
@
12
CL5
1U_0402_6.3V4Z
CL5
1U_0402_6.3V4Z
1
2
LL3
FBMA-L11160808601LMA10T_2P
SWR@LL3
FBMA-L11160808601LMA10T_2P
SWR@
1 2
LL1
4.7UH_SIA4012-4R7M_20%
SWR@LL1
4.7UH_SIA4012-4R7M_20%
SWR@
1 2
RL12 10K_0402_5%
LDO@
RL12 10K_0402_5%
LDO@
12
UL1
AR8172-AL3A-R
8172@UL1
AR8172-AL3A-R
8172@
LL2
FBMA-L11160808601LMA10T_2P
LL2
FBMA-L11160808601LMA10T_2P
1 2
J10
JUMP_43X79
J@
J10
JUMP_43X79
J@
1
122
CL9 0.1U_0402_16V7KCL9 0.1U_0402_16V7K
1 2
RL8 2.37K_0402_1%RL8 2.37K_0402_1%
1 2
CL15
10U_0603_6.3V6M
CL15
10U_0603_6.3V6M
1
2
CL25
0.1U_0402_16V7K
CL25
0.1U_0402_16V7K
1
2
G
D
S
QL1
PMV65XP_SOT23-3~D
@
G
D
S
QL1
PMV65XP_SOT23-3~D
@
2
13
CL26
1U_0402_6.3V4Z
CL26
1U_0402_6.3V4Z
1
2
CL6
4.7U_0603_6.3V6K
CL6
4.7U_0603_6.3V6K
1
2
CL13
0.1U_0402_16V7K
CL13
0.1U_0402_16V7K
1
2
R577 0_0402_5%
@
R577 0_0402_5%
@
1 2
CL18
0.1U_0402_16V7K
CL18
0.1U_0402_16V7K
1
2
CL21
0.1U_0402_16V7K
CL21
0.1U_0402_16V7K
1
2
Atheros
AR8151/AR8161
UL1
AR8162-AL3A-R_QFN40_5X5
8162@
Atheros
AR8151/AR8161
UL1
AR8162-AL3A-R_QFN40_5X5
8162@
RX_P
35
VDD33 1
TX_P
30
TX_N
29
RX_N
36
TRXP0 11
TRXN0 12
TRXP1 14
TRXN1 15
RBIAS 10
LX 40
LED_0 38
LED_1 39
NC
28
TESTMODE
27
SMCLK
25
SMDATA
26
WAKE#
3
PERST#
2
LED_2 23
REFCLK_P
33 REFCLK_N
32
AVDDL
31
AVDDL
34
AVDDL_REG/AVDDL
6AVDDH 22
AVDDH_REG 9
DVDDL/PPS 24
DVDDL_REG/DVDDL 37
VDDCT/ISOLAN 5
CLKREQ#
4
GND
41
XTLO
7
XTLI
8
AVDDH/AVDD33 16
TRXP2 17
TRXN2 18
AVDDL
19
TRXP3 20
TRXN3 21
AVDDL
13
CL28
15P_0402_50V8J
CL28
15P_0402_50V8J
1
2
CL16
10U_0603_6.3V6M
CL16
10U_0603_6.3V6M
1
2
CL1
1000P_0402_50V7K
SWR@
CL1
1000P_0402_50V7K
SWR@
CL23
1U_0402_6.3V4Z
CL23
1U_0402_6.3V4Z
1
2
CL11 0.1U_0402_16V7KCL11 0.1U_0402_16V7K
1 2
CL8
1U_0402_6.3V4Z
CL8
1U_0402_6.3V4Z
1
2
CL7
0.1U_0402_16V7K
@
CL7
0.1U_0402_16V7K
@
1
2
RL10 30K_0402_5%RL10 30K_0402_5%
1 2
CL4
0.1U_0402_16V7K
CL4
0.1U_0402_16V7K
1
2
YL1
25MHZ_20PF_FSX3M-25.M20FDO
YL1
25MHZ_20PF_FSX3M-25.M20FDO
NC
4
OSC
1
OSC 3
NC 2

A
A
B
B
C
C
D
D
E
E
1 1
2 2
3 3
4 4
Place Close to TL1
Reserve gas tube for EMI go rural solution
DL1
1'S PN:SC300001G00
2'S PN:SC300002E00
Place Close to TL1
MDI0+
MDI0-
MDI1-
MDI1+
MDO1-
MDO1+
MDO0+
MDO0-
MCT
MCT
MDI1+ MDI0+
MDI0- MDI1-
MDO1-
MDO1+
MDO0-
MDO0+
MCT
MCT
MCT
MCT
MDI0+
<24>
MDI0-
<24>
MDI1+
<24>
MDI1-
<24>
CHASSIS1_GND
CHASSIS1_GND
CHASSIS1_GND
Title
Size Document Number Rev
Date: Sheet of
Security Classification
Compal Secret Data
THIS SHEET OF ENGINEERING DRAWING IS THE PROPRIETARY PROPERTY OF COMPAL ELECTRONICS, INC. AND CONTAINS CONFIDENTIAL
AND TRADE SECRET INFORMATION. THIS SHEET MAY NOT BE TRANSFERED FROM THE CUSTODY OF THE COMPETENT DIVISION OF R&D
DEPARTMENT EXCEPT AS AUTHORIZED BY COMPAL ELECTRONICS, INC. NEITHER THIS SHEET NOR THE INFORMATION IT CONTAINS
MAY BE USED BY OR DISCLOSED TO ANY THIRD PARTY WITHOUT PRIOR WRITTEN CONSENT OF COMPAL ELECTRONICS, INC.
Issued Date
Deciphered Date
1.0
LAN_Transformer
B
25 48Thursday, March 28, 2013
2012/04/22 2015/04/22
Compal Electronics, Inc.
VAWGA/GB
Title
Size Document Number Rev
Date: Sheet of
Security Classification
Compal Secret Data
THIS SHEET OF ENGINEERING DRAWING IS THE PROPRIETARY PROPERTY OF COMPAL ELECTRONICS, INC. AND CONTAINS CONFIDENTIAL
AND TRADE SECRET INFORMATION. THIS SHEET MAY NOT BE TRANSFERED FROM THE CUSTODY OF THE COMPETENT DIVISION OF R&D
DEPARTMENT EXCEPT AS AUTHORIZED BY COMPAL ELECTRONICS, INC. NEITHER THIS SHEET NOR THE INFORMATION IT CONTAINS
MAY BE USED BY OR DISCLOSED TO ANY THIRD PARTY WITHOUT PRIOR WRITTEN CONSENT OF COMPAL ELECTRONICS, INC.
Issued Date
Deciphered Date
1.0
LAN_Transformer
B
25 48Thursday, March 28, 2013
2012/04/22 2015/04/22
Compal Electronics, Inc.
VAWGA/GB
Title
Size Document Number Rev
Date: Sheet of
Security Classification
Compal Secret Data
THIS SHEET OF ENGINEERING DRAWING IS THE PROPRIETARY PROPERTY OF COMPAL ELECTRONICS, INC. AND CONTAINS CONFIDENTIAL
AND TRADE SECRET INFORMATION. THIS SHEET MAY NOT BE TRANSFERED FROM THE CUSTODY OF THE COMPETENT DIVISION OF R&D
DEPARTMENT EXCEPT AS AUTHORIZED BY COMPAL ELECTRONICS, INC. NEITHER THIS SHEET NOR THE INFORMATION IT CONTAINS
MAY BE USED BY OR DISCLOSED TO ANY THIRD PARTY WITHOUT PRIOR WRITTEN CONSENT OF COMPAL ELECTRONICS, INC.
Issued Date
Deciphered Date
1.0
LAN_Transformer
B
25 48Thursday, March 28, 2013
2012/04/22 2015/04/22
Compal Electronics, Inc.
VAWGA/GB
C178
0.1U_0402_16V7K
ESDP@C178
0.1U_0402_16V7K
ESDP@
1
2
CL31
0.01U_0402_25V7K
EMIP@ CL31
0.01U_0402_25V7K
EMIP@
1
2
RL14
75_0805_5%
EMIP@
RL14
75_0805_5%
EMIP@
1 2
CL30
10P_0603_50V
EMIP@
CL30
10P_0603_50V
EMIP@
1 2
CL63 0.1U_0603_50V7K
EMIP@
CL63 0.1U_0603_50V7K
EMIP@
1 2
JLAN1
SANTA_130456-121
ME@
JLAN1
SANTA_130456-121
ME@
PR1-
2
PR1+
1
PR2+
3
PR3+
4
PR3-
5
PR2-
6
PR4+
7
PR4-
8
GND 9
GND 10
TL1
MHPC_NS681612A
TL1
MHPC_NS681612A
TD+
1
TD-
2
CT
3
CT
6
RD+
7
RD-
8RX- 9
RX+ 10
CT 11
CT 14
TX- 15
TX+ 16
NC
4
NC
5NC 13
NC 12
DL1
AZC099-04S.R7G_SOT23-6
ESDU@
DL1
AZC099-04S.R7G_SOT23-6
ESDU@
I/O4 6
VDD 5
I/O3 4
I/O2
3
GND
2
I/O1
1
DLL1
BS4200N-C-LV_SMB-F2
EMIGASP@
DLL1
BS4200N-C-LV_SMB-F2
EMIGASP@
12
C173
0.1U_0402_16V7K
ESDP@ C173
0.1U_0402_16V7K
ESDP@
1
2
CL61 0.1U_0603_50V7K
EMIP@
CL61 0.1U_0603_50V7K
EMIP@
1 2

A
A
B
B
C
C
D
D
E
E
1 1
2 2
3 3
4 4
For EC to detect
debug card insert.
Mini-Express Card(WLAN/WiMAX)
BT_OFF#_R
EC_TX
WLAN_CLKREQ#
APU_PCIE_RST#
EC_RX
USB20_P5
USB20_N5
APU_SDATA0_W
APU_SCLK0_W
TS_RST#EC_TS_ON#
APU_PCIE_WLAN_WAKE#
BT_OFF#
<6>
WL_OFF# <6>
EC_TX
<28>
EC_RX
<28>
APU_SCLK0 <6,8,9>
APU_SDATA0 <6,8,9>
PCIE_ATX_C_DRX_N2
<5>
PCIE_ATX_C_DRX_P2
<5>
PCIE_DTX_C_ARX_N2
<5>
PCIE_DTX_C_ARX_P2
<5>
CLK_PCIE_WLAN#
<5>
CLK_PCIE_WLAN
<5>
BT_DISABLE#
<6>
APU_PCIE_RST# <10,6>
USB20_P5 <5>
USB20_N5 <5>
WLAN_CLKREQ#
<6>
APU_PCIE_WAKE#
<6>
USB20_P1
<5>
USB20_N1
<5>
EC_TS_ON#
<28>
+3VS_WLAN
+3VS_WLAN
+1.5VS
+3VS_WLAN
+3VS_WLAN+3VS
+3VS +3VS_TS
+3VS_TS
Title
Size Document Number Rev
Date: Sheet of
Security Classification
Compal Secret Data
THIS SHEET OF ENGINEERING DRAWING IS THE PROPRIETARY PROPERTY OF COMPAL ELECTRONICS, INC. AND CONTAINS CONFIDENTIAL
AND TRADE SECRET INFORMATION. THIS SHEET MAY NOT BE TRANSFERED FROM THE CUSTODY OF THE COMPETENT DIVISION OF R&D
DEPARTMENT EXCEPT AS AUTHORIZED BY COMPAL ELECTRONICS, INC. NEITHER THIS SHEET NOR THE INFORMATION IT CONTAINS
MAY BE USED BY OR DISCLOSED TO ANY THIRD PARTY WITHOUT PRIOR WRITTEN CONSENT OF COMPAL ELECTRONICS, INC.
Issued Date
Deciphered Date
VAWGA/GB
1.0
MINI1 CARD (WLAN) / MINI2 CARD (Option)
B
26 48Thursday, March 28, 2013
2012/04/22 2015/04/22
Compal Electronics, Inc.
Title
Size Document Number Rev
Date: Sheet of
Security Classification
Compal Secret Data
THIS SHEET OF ENGINEERING DRAWING IS THE PROPRIETARY PROPERTY OF COMPAL ELECTRONICS, INC. AND CONTAINS CONFIDENTIAL
AND TRADE SECRET INFORMATION. THIS SHEET MAY NOT BE TRANSFERED FROM THE CUSTODY OF THE COMPETENT DIVISION OF R&D
DEPARTMENT EXCEPT AS AUTHORIZED BY COMPAL ELECTRONICS, INC. NEITHER THIS SHEET NOR THE INFORMATION IT CONTAINS
MAY BE USED BY OR DISCLOSED TO ANY THIRD PARTY WITHOUT PRIOR WRITTEN CONSENT OF COMPAL ELECTRONICS, INC.
Issued Date
Deciphered Date
VAWGA/GB
1.0
MINI1 CARD (WLAN) / MINI2 CARD (Option)
B
26 48Thursday, March 28, 2013
2012/04/22 2015/04/22
Compal Electronics, Inc.
Title
Size Document Number Rev
Date: Sheet of
Security Classification
Compal Secret Data
THIS SHEET OF ENGINEERING DRAWING IS THE PROPRIETARY PROPERTY OF COMPAL ELECTRONICS, INC. AND CONTAINS CONFIDENTIAL
AND TRADE SECRET INFORMATION. THIS SHEET MAY NOT BE TRANSFERED FROM THE CUSTODY OF THE COMPETENT DIVISION OF R&D
DEPARTMENT EXCEPT AS AUTHORIZED BY COMPAL ELECTRONICS, INC. NEITHER THIS SHEET NOR THE INFORMATION IT CONTAINS
MAY BE USED BY OR DISCLOSED TO ANY THIRD PARTY WITHOUT PRIOR WRITTEN CONSENT OF COMPAL ELECTRONICS, INC.
Issued Date
Deciphered Date
VAWGA/GB
1.0
MINI1 CARD (WLAN) / MINI2 CARD (Option)
B
26 48Thursday, March 28, 2013
2012/04/22 2015/04/22
Compal Electronics, Inc.
R5583 0_0402_5%
TS@
R5583 0_0402_5%
TS@
1 2
R5581 100K_0402_5%
@
R5581 100K_0402_5%
@
1 2
R1500 0_0402_5%@R1500 0_0402_5%@
1 2
R1499
100_0402_1%
R1499
100_0402_1%
1 2
R1498
100_0402_1%
R1498
100_0402_1%
1 2
R1520 1K_0402_5%R1520 1K_0402_5%
1 2
JWLN1
BELLW_80003-8041
ME@
JWLN1
BELLW_80003-8041
ME@
1
1
3
3
5
5
7
7
9
9
11
11
13
13
15
15
17
17
19
19
21
21
23
23
25
25
27
27
29
29
31
31
33
33
35
35
37
37
39
39
41
41
43
43
45
45
47
47
49
49
51
51
GND1
53
22
44
66
88
10 10
12 12
14 14
16 16
18 18
20 20
22 22
24 24
26 26
28 28
30 30
32 32
34 34
36 36
38 38
40 40
42 42
44 44
46 46
48 48
50 50
52 52
GND2 54
R726 0_0402_5%TS@R726 0_0402_5%TS@
1 2
C1322
0.1U_0402_16V4Z
TS@
C1322
0.1U_0402_16V4Z
TS@
1
2
G
D
S
Q156
PMV65XP_SOT23-3~D
@
G
D
S
Q156
PMV65XP_SOT23-3~D
@
2
13
R1497 0_0402_5%@R1497 0_0402_5%@
1 2
JTS1
ACES_50208-00601-P01
ME@
JTS1
ACES_50208-00601-P01
ME@
1
12
23
34
45
56
6GND
7GND
8
R1501
100K_0402_5%
R1501
100K_0402_5%
1 2
R1496 0_0402_5%@R1496 0_0402_5%@
1 2
J7
JUMP_43X79
J@
J7
JUMP_43X79
J@
1
122
C1331
0.1U_0402_16V4Z
@
C1331
0.1U_0402_16V4Z
@
1
2

5
5
4
4
3
3
2
2
1
1
D D
C C
B B
A A
W=80mils
2A/Active Low
R02
W=80mils LP2 Port1
Colay with USB2.0 only
LP1 Port0
W=80mils
R02
RIGHT USB PORT X1
W=80mils
Right Ext.USB Conn.
6.3Φ * 5.9
SF000001500
Colay with USB2.0 only
U2DN0
U2DP0
U3TXDN0
U3TXDP0
U3TXDN1
U3TXDP1
U3RXDP0
U3RXDP1U3RXDP1
U3RXDP0
U3RXDN1 U3RXDN1
U3RXDN0U3RXDN0
U3TXDP1
U3TXDN1
U2DP1
U2DN1
U3TXDN0
U3TXDP0
USB_ON#
U3TXDN1
U3RXDN1
U2DP1
U3RXDP1
U2DN1
U3TXDN1
U3TXDP1
U3TXDP1_L
U3TXDN1_L
U3TXDP1
U2DN1
U2DP1
U2DN0
U3TXDP0_L
U3TXDN0_L U3TXDN0
U2DP0
U3RXDP0
U3TXDP0
U3RXDN0
U2DP0
U3RXDP0
U2DN0
U3TXDN0
U3TXDP0+USB_VCCB
USB20_N0
USB20_P0
USB20_N0_C
USB20_P0_C
U2DN0_L
U2DP0_L
U2DN1_L
U2DP1_L
U3RXDN0
U3RXDN1
U3RXDP1
USB20_N0_C
USB20_P0_C
USB_OC1# <6>
USB30_P9
<5>
USB30_N9
<5>
USB30_P8
<5>
USB30_N8
<5>
USB_ON#
<28> USB_OC0# <6>
USB20_P6
<5>
USB20_N6
<5>
USB20_P7
<5>
USB20_N7
<5>
USB30_MTX_C_DRX_P0
<5>
USB30_MTX_C_DRX_N0
<5>
USB30_MRX_DTX_N0
<5>
USB30_MRX_DTX_P0
<5>
USB30_MTX_C_DRX_N1
<5>
USB30_MTX_C_DRX_P1
<5>
USB30_MRX_DTX_N1
<5>
USB30_MRX_DTX_P1
<5>
USB20_N0
<5>
USB20_P0
<5>
+USB3_VCCA
+5VALW
+5VALW
+5VALW +USB3_VCCA
+USB3_VCCA
+USB3_VCCA
+5VALW
+USB_VCCB
+USB_VCCB
Title
Size Document Number Rev
Date: Sheet of
Security Classification
Compal Secret Data
THIS SHEET OF ENGINEERING DRAWING IS THE PROPRIETARY PROPERTY OF COMPAL ELECTRONICS, INC. AND CONTAINS CONFIDENTIAL
AND TRADE SECRET INFORMATION. THIS SHEET MAY NOT BE TRANSFERED FROM THE CUSTODY OF THE COMPETENT DIVISION OF R&D
DEPARTMENT EXCEPT AS AUTHORIZED BY COMPAL ELECTRONICS, INC. NEITHER THIS SHEET NOR THE INFORMATION IT CONTAINS
MAY BE USED BY OR DISCLOSED TO ANY THIRD PARTY WITHOUT PRIOR WRITTEN CONSENT OF COMPAL ELECTRONICS, INC.
Issued Date
Deciphered Date
VAWGA/GB
1.0
USB2.0 / USB3.0 / BT
B
27 48Thursday, March 28, 2013
2012/04/22 2015/04/22
Compal Electronics, Inc.
Title
Size Document Number Rev
Date: Sheet of
Security Classification
Compal Secret Data
THIS SHEET OF ENGINEERING DRAWING IS THE PROPRIETARY PROPERTY OF COMPAL ELECTRONICS, INC. AND CONTAINS CONFIDENTIAL
AND TRADE SECRET INFORMATION. THIS SHEET MAY NOT BE TRANSFERED FROM THE CUSTODY OF THE COMPETENT DIVISION OF R&D
DEPARTMENT EXCEPT AS AUTHORIZED BY COMPAL ELECTRONICS, INC. NEITHER THIS SHEET NOR THE INFORMATION IT CONTAINS
MAY BE USED BY OR DISCLOSED TO ANY THIRD PARTY WITHOUT PRIOR WRITTEN CONSENT OF COMPAL ELECTRONICS, INC.
Issued Date
Deciphered Date
VAWGA/GB
1.0
USB2.0 / USB3.0 / BT
B
27 48Thursday, March 28, 2013
2012/04/22 2015/04/22
Compal Electronics, Inc.
Title
Size Document Number Rev
Date: Sheet of
Security Classification
Compal Secret Data
THIS SHEET OF ENGINEERING DRAWING IS THE PROPRIETARY PROPERTY OF COMPAL ELECTRONICS, INC. AND CONTAINS CONFIDENTIAL
AND TRADE SECRET INFORMATION. THIS SHEET MAY NOT BE TRANSFERED FROM THE CUSTODY OF THE COMPETENT DIVISION OF R&D
DEPARTMENT EXCEPT AS AUTHORIZED BY COMPAL ELECTRONICS, INC. NEITHER THIS SHEET NOR THE INFORMATION IT CONTAINS
MAY BE USED BY OR DISCLOSED TO ANY THIRD PARTY WITHOUT PRIOR WRITTEN CONSENT OF COMPAL ELECTRONICS, INC.
Issued Date
Deciphered Date
VAWGA/GB
1.0
USB2.0 / USB3.0 / BT
B
27 48Thursday, March 28, 2013
2012/04/22 2015/04/22
Compal Electronics, Inc.
L55
WCM-2012-900T_4P
EMIP@
L55
WCM-2012-900T_4P
EMIP@
1
1
4
433
22
JUSB3
ACES_88058-060N
ME@JUSB3
ACES_88058-060N
ME@
1
12
23
34
45
56
6
GND
7GND
8
R728
0_0402_5%
EMIU@
R728
0_0402_5%
EMIU@
1 2
C713 0.1U_0402_16V4Z
USB2R@
C713 0.1U_0402_16V4Z
USB2R@
12
8
7
6 5
4
3
2
1
9
10
D27
YSCLAMP0524P_SLP2510P8-10-9
ESDU@
8
7
6 5
4
3
2
1
9
10
D27
YSCLAMP0524P_SLP2510P8-10-9
ESDU@
4
5
1
6
2
7
3
9
8
JUSB1
TAITW_PUBAU1-09FNLSCNN4H0
ME@
JUSB1
TAITW_PUBAU1-09FNLSCNN4H0
ME@
VBUS
1
SSTX-
8
D+
3
GND 11
D-
2GND 10
GND 13
GND
4
SSTX+
9
SSRX-
5
GND
7
SSRX+
6
GND 12
U36
G547I2P81U_MSOP8
USB2R@
U36
G547I2P81U_MSOP8
USB2R@
FLG 5
VIN
3VOUT 6
GND
1
EN
4
VOUT 7
VIN
2VOUT 8
L53
WCM-2012HS-900T
EMIP@
L53
WCM-2012HS-900T
EMIP@
1
1
4
433
22
R567
0_0402_5%
@R567
0_0402_5%
@
1 2
R572
0_0402_5%
R572
0_0402_5%
1 2
D22
AZC099-04S.R7G_SOT23-6
ESDU@
D22
AZC099-04S.R7G_SOT23-6
ESDU@
I/O4 6
VDD 5
I/O3 4
I/O2
3
GND
2
I/O1
1
L49
WCM-2012HS-900T
EMIP@L49
WCM-2012HS-900T
EMIP@
1
1
4
433
22
R574
0_0402_5%
R574
0_0402_5%
1 2
R573
0_0402_5%
R573
0_0402_5%
1 2
C857
0.1U_0402_16V7K
C857
0.1U_0402_16V7K
1 2
L51
WCM-2012-900T_4P
EMIP@
L51
WCM-2012-900T_4P
EMIP@
1
1
4
433
22
U35
G547I2P81U_MSOP8
U35
G547I2P81U_MSOP8
FLG 5
VIN
3VOUT 6
GND
1
EN
4
VOUT 7
VIN
2VOUT 8
R575
0_0402_5%
R575
0_0402_5%
1 2
R896 0_0402_5%
EMIUSB2RU@
R896 0_0402_5%
EMIUSB2RU@
12
C735
470P_0402_50V7K
C735
470P_0402_50V7K
1
2
R569
0_0402_5%
@R569
0_0402_5%
@
1 2
R900 0_0402_5%
EMIUSB2RU@
R900 0_0402_5%
EMIUSB2RU@
12
R562
0_0402_5%
EMIU@
R562
0_0402_5%
EMIU@
1 2
8
7
6 5
4
3
2
1
9
10
D30
YSCLAMP0524P_SLP2510P8-10-9
ESDU@
8
7
6 5
4
3
2
1
9
10
D30
YSCLAMP0524P_SLP2510P8-10-9
ESDU@
4
5
1
6
2
7
3
9
8
L54
WCM-2012HS-900T
EMIP@
L54
WCM-2012HS-900T
EMIP@
1
1
4
433
22
D25
PJDLC05_SOT23-3
ESDU@D25
PJDLC05_SOT23-3
ESDU@
2
3
1
R566
0_0402_5%
EMIU@
R566
0_0402_5%
EMIU@
1 2
+
C736
220U_6.3V_M
SF000002Y00
+
C736
220U_6.3V_M
SF000002Y00
1
2
L66 WCM-2012-900T_4P
EMIUSB2RP@
L66 WCM-2012-900T_4P
EMIUSB2RP@
1
1
4
433
22
R721
0_0402_5%
EMIU@
R721
0_0402_5%
EMIU@
1 2
R570
0_0402_5%
@R570
0_0402_5%
@
1 2
JUSB2
TAITW_PUBAU1-09FNLSCNN4H0
ME@
JUSB2
TAITW_PUBAU1-09FNLSCNN4H0
ME@
VBUS
1
SSTX-
8
D+
3
GND 11
D-
2GND 10
GND 13
GND
4
SSTX+
9
SSRX-
5
GND
7
SSRX+
6
GND 12
C715
470P_0402_50V7K
USB2R@
C715
470P_0402_50V7K
USB2R@
1
2
L50
WCM-2012HS-900T
EMIP@
L50
WCM-2012HS-900T
EMIP@
1
1
4
433
22
+
C714
220U_6.3V_M
USB2R@
+
C714
220U_6.3V_M
USB2R@
1
2
C858
0.1U_0402_16V7K
C858
0.1U_0402_16V7K
1 2
C856
0.1U_0402_16V7K
C856
0.1U_0402_16V7K
1 2
D34
AZC099-04S.R7G_SOT23-6
ESDU@
D34
AZC099-04S.R7G_SOT23-6
ESDU@
I/O4 6
VDD 5
I/O3 4
I/O2
3
GND
2
I/O1
1
R571
0_0402_5%
@R571
0_0402_5%
@
1 2
C859
0.1U_0402_16V7K
C859
0.1U_0402_16V7K
1 2
C704
0.1U_0402_16V4Z
C704
0.1U_0402_16V4Z
1 2

5
5
4
4
3
3
2
2
1
1
D D
C C
B B
A A
20mil
Pull high in APU side
Pull high in ODD side
MP
EVT
DVT
Vcc
3.3V +/- 5%
100K +/- 5%
PVT
MP
8.2K +/- 5%
0 V
0.216 V 0.250 V 0.289 V
0.436 V
0
1
2
3
0
R1562
Board ID
R1564 V
min
0 V 0 V
AD_BID
max
18K +/- 5%
33K +/- 5%
AD_BID
V
typ
AD_BID
V
0.712 V
0.503 V
0.819 V
0.538 V
0.875 V
For share ROM need
KSI1
KSI6
KSI5
KSI7
KSO1
KSO0
KSO2
KSO4
KSO3
KSO5
KSO6
KSO7
KSO8
KSO12
KSO10
KSO13
KSO11
KSO9
KSO15
KSO14
KSI2
KSI0
KSI3
KSI4
LPC_AD0
LPC_AD1
SERIRQ
LPC_AD3
LPC_AD2
LPC_FRAME#
LPC_RST#
LPC_CLK0_EC
TP_DATA
TP_CLK
EC_SMB_DA2
EC_SMB_CK1
EC_SMB_DA1
EC_SMB_CK2
BKOFF#
EC_SMI#
LAN_PWR_ON#
EC_SCI#
EC_LID_OUT#
SLP_S3#
SLP_S5#
VR_ON
SYSON
GATEA20
KBRST#
BATT_TEMP
EC_RSMRST#
EC_RST#
EC_TACH
KSO16
KSO17
ADP_I
ON/OFF
EC_MUTE#
SUSP#
EC_ON
NTC_V
ACIN
APU_IMON
KSI[0..7]
KSO[0..17]
PBTN_OUT#
ECAGND
CMOS_ON#
ODD_DA#
ADP_ID_CLOSE
LAN_WAKE#
EC_TX
EC_RX
NOVO#
PROCHOT
Turbo_V
CAPS_LED#
BATT_CHG_LED#
BATT_LOW_LED#
USB_ON#
BRDID
BRDID
EC_TACH
USB_ON#
EC_FAN_PWM
LID_SW#
EC_MUTE#
EC_SMB_CK1
EC_SMB_DA1
BATT_TEMP
ACIN
ACIN
BATT_LEN#
+V18R
PWR_LED#
GPU_IMON
ENBKL
TP_DATA
TP_CLK
ENBKL
EC_SPI_AOSI
EC_SPI_AISO
EC_SPI_CLK
EC_SPI_CS1#
095VS_PWR_EN
ADP_90
ADP_65
ADP_ID
ADP_135
VGATE
ACOFF
EC_FAN_PWM
BEEP#
EC_VGA_EN
EC_TS_ON#
XCLKO
PXS_PWREN
095_18ALW_PWR_EN
095_18ALW_PWR_EN
EC_RSMRST#
LAN_WAKE#
EC_SMB_CK2
EC_SMB_DA2
SYS_PWRGD_EC 095VS_PWR_EN
+3V_EC
LID_SW#
SYS_PWRGD_EC
LPC_FRAME#
<5,6>
LPC_AD2
<5>
LPC_AD0
<5>
LPC_AD3
<5>
LPC_AD1
<5>
SERIRQ
<5>
LPC_CLK0_EC
<5,6>
TP_DATA <30>
EC_SMB_CK2
<11,29,4>
EC_SMB_DA2
<11,29,4>
EC_SMB_CK1
<34,35>
LAN_PWR_ON# <24>
EC_SMI#
<6>
EC_SCI#
<6>
VR_ON <40>
SYSON <32,37>
KBRST#
<6> GATEA20
<6>
BATT_TEMP <34>
EC_TACH
<29>
ADP_I <34,35>
EC_MUTE# <31>
NOVO#<30>
EC_RX
<26>
EC_TX
<26>
KSI[0..7] <30>
KSO[0..17] <30>
MAINPWON <36>
EC_ON <36>
NTC_V <34>
TP_CLK <30>
APU_IMON <40>
EC_RSMRST# <6>
EC_LID_OUT# <6>
BKOFF# <21>
PBTN_OUT# <6>
ACIN <11,35>
ON/OFF <30>
LID_SW# <30>
SUSP# <32,37>
CMOS_ON#
<21>
ODD_DA#
<23>
ADP_ID_CLOSE
<33>
LAN_WAKE#
<24>
H_PROCHOT# <34,4,40,6>
PROCHOT <34>
Turbo_V <34>
BATT_CHG_LED# <30>
BATT_LOW_LED# <30>
CAPS_LED# <30>
USB_ON# <27>
BATT_LEN#
<34>
LPC_RST#
<6>
PWR_LED# <30>
GPU_IMON <39>
ENBKL <4>
SLP_S3#
<6>
SLP_S5#
<6>
ADP_65 <34>
ADP_ID <33>
ADP_90 <34>
ADP_135 <34>
VGATE <40>
EC_FAN_PWM <29>
ACOFF <35>
BEEP# <31>
EC_VGA_EN
<39>
EC_SMB_DA1
<34,35>
EC_TS_ON# <26>
RTC_CLK
<6>
PXS_PWREN<12,39,6>
095_18ALW_PWR_EN <37,38>
095VS_PWR_EN <32>
EC_SPI_AISO <5>
EC_SPI_AOSI <5>
EC_SPI_CLK <5>
EC_SPI_CS1# <5>
SYS_PWRGD_EC
<6>
+3V_EC
+EC_VCCA
+EC_VCCA+3V_EC
+3V_EC
+3VLP
+3VLP
+3VALW
+3VS
+5VALW
+3V_EC
+5VS
ECAGND
+3VALW
+3VALW
Title
Size Document Number Rev
Date: Sheet of
Security Classification
Compal Secret Data
THIS SHEET OF ENGINEERING DRAWING IS THE PROPRIETARY PROPERTY OF COMPAL ELECTRONICS, INC. AND CONTAINS CONFIDENTIAL
AND TRADE SECRET INFORMATION. THIS SHEET MAY NOT BE TRANSFERED FROM THE CUSTODY OF THE COMPETENT DIVISION OF R&D
DEPARTMENT EXCEPT AS AUTHORIZED BY COMPAL ELECTRONICS, INC. NEITHER THIS SHEET NOR THE INFORMATION IT CONTAINS
MAY BE USED BY OR DISCLOSED TO ANY THIRD PARTY WITHOUT PRIOR WRITTEN CONSENT OF COMPAL ELECTRONICS, INC.
Issued Date
Deciphered Date
VAWGA/GB
1.0
EC ENE KB930/9012
Custom
28 48Thursday, March 28, 2013
2012/04/22 2015/04/22
Compal Electronics, Inc.
Title
Size Document Number Rev
Date: Sheet of
Security Classification
Compal Secret Data
THIS SHEET OF ENGINEERING DRAWING IS THE PROPRIETARY PROPERTY OF COMPAL ELECTRONICS, INC. AND CONTAINS CONFIDENTIAL
AND TRADE SECRET INFORMATION. THIS SHEET MAY NOT BE TRANSFERED FROM THE CUSTODY OF THE COMPETENT DIVISION OF R&D
DEPARTMENT EXCEPT AS AUTHORIZED BY COMPAL ELECTRONICS, INC. NEITHER THIS SHEET NOR THE INFORMATION IT CONTAINS
MAY BE USED BY OR DISCLOSED TO ANY THIRD PARTY WITHOUT PRIOR WRITTEN CONSENT OF COMPAL ELECTRONICS, INC.
Issued Date
Deciphered Date
VAWGA/GB
1.0
EC ENE KB930/9012
Custom
28 48Thursday, March 28, 2013
2012/04/22 2015/04/22
Compal Electronics, Inc.
Title
Size Document Number Rev
Date: Sheet of
Security Classification
Compal Secret Data
THIS SHEET OF ENGINEERING DRAWING IS THE PROPRIETARY PROPERTY OF COMPAL ELECTRONICS, INC. AND CONTAINS CONFIDENTIAL
AND TRADE SECRET INFORMATION. THIS SHEET MAY NOT BE TRANSFERED FROM THE CUSTODY OF THE COMPETENT DIVISION OF R&D
DEPARTMENT EXCEPT AS AUTHORIZED BY COMPAL ELECTRONICS, INC. NEITHER THIS SHEET NOR THE INFORMATION IT CONTAINS
MAY BE USED BY OR DISCLOSED TO ANY THIRD PARTY WITHOUT PRIOR WRITTEN CONSENT OF COMPAL ELECTRONICS, INC.
Issued Date
Deciphered Date
VAWGA/GB
1.0
EC ENE KB930/9012
Custom
28 48Thursday, March 28, 2013
2012/04/22 2015/04/22
Compal Electronics, Inc.
L43
FBM-11-160808-601-T_0603
L43
FBM-11-160808-601-T_0603
1 2
C1266 100P_0402_50V8JC1266 100P_0402_50V8J
1 2
C1257
0.1U_0402_16V4Z
@
C1257
0.1U_0402_16V4Z
@
1
2
G
D
S
Q82
2N7002H_SOT23-3
G
D
S
Q82
2N7002H_SOT23-3
2
13
R1565 10K_0402_5%@R1565 10K_0402_5%@
1 2
C1261
1000P_0402_50V7K
C1261
1000P_0402_50V7K
1
2
C1269
47P_0402_50V8J
C1269
47P_0402_50V8J
1
2
R1564
0_0402_5%
R1564
0_0402_5%
12
LPC & MISC
Int. K/B
Matrix
SM Bus
GPIO
GPIO
AD Input
PWM Output
DA Output
PS2 Interface
SPI Device Interface
SPI Flash ROM
GPO
GPI
U44
KB9012QF-A3_LQFP128_14X14
Part Number = SA00004OB30
LPC & MISC
Int. K/B
Matrix
SM Bus
GPIO
GPIO
AD Input
PWM Output
DA Output
PS2 Interface
SPI Device Interface
SPI Flash ROM
GPO
GPI
U44
KB9012QF-A3_LQFP128_14X14
Part Number = SA00004OB30
GATEA20/GPIO00
1
KBRST#/GPIO01
2
SERIRQ
3
LPC_FRAME#
4
LPC_AD3
5
PM_SLP_S3#/GPIO04
6
LPC_AD2
7
LPC_AD1
8
EC_VDD/VCC 9
LPC_AD0
10
GND/GND
11
CLK_PCI_EC
12
PCIRST#/GPIO05
13
PM_SLP_S5#/GPIO07
14
EC_SMI#/GPIO08
15
GPIO0A
16
GPIO0B
17
GPIO0C
18
GPIO0D
19
EC_SCII#/GPIO0E
20
GPIO0F 21
EC_VDD/VCC 22
BEEP#/GPIO10 23
GND/GND
24
EC_INVT_PWM/GPIO11
25
GPIO12 26
ACOFF/GPIO13 27
FAN_SPEED1/GPIO14
28
EC_PME#/GPIO15
29
EC_TX/GPIO16
30
EC_RX/GPIO17
31
PCH_PWROK/GPIO18
32
EC_VDD/VCC 33
SUSP_LED#/GPIO19
34
GND/GND
35
NUM_LED#/GPIO1A
36
EC_RST#
37
GPIO1D
38
KSO0/GPIO20
39
KSO1/GPIO21
40
KSO2/GPIO22
41
KSO3/GPIO23
42
KSO4/GPIO24
43
KSO5/GPIO25
44
KSO6/GPIO26
45
KSO7/GPIO27
46
KSO8/GPIO28
47
KSO9/GPIO29
48
KSO10/GPIO2A
49
KSO11/GPIO2B
50
KSO12/GPIO2C
51
KSO13/GPIO2D
52
KSO14/GPIO2E
53
KSO15/GPIO2F
54
KSI0/GPIO30
55
KSI1/GPIO31
56
KSI2/GPIO32
57
KSI3/GPIO33
58
KSI4/GPIO34
59
KSI5/GPIO35
60
KSI6/GPIO36
61
KSI7/GPIO37
62
BATT_TEMP/AD0/GPIO38 63
AD1/GPIO39 64
ADP_I/AD2/GPIO3A 65
AD3/GPIO3B 66
EC_VDD/AVCC 67
DAC_BRIG/GPIO3C 68
AGND/AGND
69
EN_DFAN1/GPIO3D 70
IREF/GPIO3E 71
CHGVADJ/GPIO3F 72
ENBKL/AD6/GPIO40 73
PECI_KB930/AD7/GPIO41 74
AD4/GPIO42 75
IMON/AD5/GPIO43 76
EC_SMB_CK1/GPIO44
77
EC_SMB_DA1/GPIO45
78
EC_SMB_CK2/GPIO46
79
EC_SMB_DA2/GPIO47
80
KSO16/GPIO48
81
KSO17/GPIO49
82
EC_MUTE#/GPIO4A 83
USB_EN#/GPIO4B 84
CAP_INT#/GPIO4C 85
EAPD/GPIO4D 86
TP_CLK/GPIO4E 87
TP_DATA/GPIO4F 88
FSTCHG/GPIO50 89
BATT_CHG_LED#/GPIO52 90
CAPS_LED#/GPIO53 91
PWR_LED#/GPIO54 92
BATT_LOW_LED#/GPIO55 93
GND/GND
94
SYSON/GPIO56 95
EC_VDD/VCC 96
CPU1.5V_S3_GATE/GPXIOA00 97
WOL_EN/GPXIOA01 98
ME_EN/GPXIOA02 99
EC_RSMRST#/GPXIOA03 100
EC_LID_OUT#/GPXIOA04 101
PROCHOT_IN/GPXIOA05 102
H_PROCHOT#_EC/GPXIOA06 103
VCOUT0_PH/GPXIOA07 104
BKOFF#/GPXIOA08 105
PBTN_OUT#/GPXIOA09 106
PCH_APWROK/GPXIOA10 107
SA_PGOOD/GPXIOA11 108
VCIN0_PH/GPXIOD00 109
AC_IN/GPXIOD01 110
EC_VDD0 111
EC_ON/GPXIOD02 112
GND0
113
ON/OFF/GPXIOD03 114
LID_SW#/GPXIOD04 115
SUSP#/GPXIOD05 116
GPXIOD06 117
PECI_KB9012/GPXIOD07 118
SPIDI/GPIO5B 119
SPIDO/GPIO5C 120
VR_ON/GPIO57 121
XCLKI/GPIO5D
122
XCLKO/GPIO5E
123 V18R 124
EC_VDD/VCC 125
SPICLK/GPIO58 126
PM_SLP_S4#/GPIO59 127
SPICS#/GPIO5A 128
C1256
0.1U_0402_16V4Z
C1256
0.1U_0402_16V4Z
1
2
R1573 4.7K_0402_5%
@
R1573 4.7K_0402_5%
@
1 2
J11
JUMP_43X79
J@
J11
JUMP_43X79
J@
1
122
R344 47K_0402_5%R344 47K_0402_5%
1 2
R343
47K_0402_5%
@
R343
47K_0402_5%
@
12
R1566 10K_0402_5%R1566 10K_0402_5%
1 2
C1254
100P_0402_50V8J
C1254
100P_0402_50V8J
1
2
R1574 2.2K_0402_5%R1574 2.2K_0402_5%
1 2
C1258
0.1U_0402_16V4Z
@
C1258
0.1U_0402_16V4Z
@
1
2
R1587
100K_0402_5%
@
R1587
100K_0402_5%
@
12
J12
JUMP_43X79
J@
J12
JUMP_43X79
J@
1
122
C819 0.1U_0402_16V4ZC819 0.1U_0402_16V4Z
12
R208 100K_0402_5%R208 100K_0402_5%
1 2
R1577 2.2K_0402_5%R1577 2.2K_0402_5%
1 2
R818 47K_0402_5%R818 47K_0402_5%
12
C1259
1000P_0402_50V7K
C1259
1000P_0402_50V7K
1
2
C1271
20P_0402_50V8
@C1271
20P_0402_50V8
@
12
R1560
10_0402_5%
EMIU@
R1560
10_0402_5%
EMIU@ 12
R1578 2.2K_0402_5%@R1578 2.2K_0402_5%@
1 2
C1262
0.1U_0402_16V4Z
C1262
0.1U_0402_16V4Z
1
2
C823
4.7U_0603_6.3V6K
C823
4.7U_0603_6.3V6K
1
2
R1561 10K_0402_5%@R1561 10K_0402_5%@
1 2
C1263 22P_0402_50V8J
EMIU@
C1263 22P_0402_50V8J
EMIU@
12
R1579 2.2K_0402_5%@R1579 2.2K_0402_5%@
1 2
R836 0_0402_5%@R836 0_0402_5%@
1 2
L44
FBM-11-160808-601-T_0603
L44
FBM-11-160808-601-T_0603
1 2
C1265 100P_0402_50V8JC1265 100P_0402_50V8J
1 2
R207 100K_0402_5%R207 100K_0402_5%
1 2
R1266
10K_0402_5%
R1266
10K_0402_5%
1 2
R206 100K_0402_5%R206 100K_0402_5%
1 2
C1260
1000P_0402_50V7K
C1260
1000P_0402_50V7K
1
2
R1575 100K_0402_5%R1575 100K_0402_5%
1 2
C1255
0.1U_0402_16V4Z
C1255
0.1U_0402_16V4Z
1
2
C601
1000P_0402_50V7K
ESDP@ C601
1000P_0402_50V7K
ESDP@
1
2
R1570 4.7K_0402_5%R1570 4.7K_0402_5%
1 2
R1562
100K_0402_5%
@
R1562
100K_0402_5%
@
12
R1576 100K_0402_5%R1576 100K_0402_5%
1 2
R1581 10K_0402_5%R1581 10K_0402_5%
1 2
R1568 4.7K_0402_5%R1568 4.7K_0402_5%
1 2

5
5
4
4
3
3
2
2
1
1
D D
C C
B B
A A
FAN1 Conn
10U
REMOTE1,2+/-:
Trace width/space:10/10 mil
Trace length:<8"
Address is 1001100xb
SMSC thermal sensor
placed near APU
F
R
VGA_L VGA_R HDD
C
CPU
2P8 * 9 pcd
D
BA
E
M/B M/B
+5VS_FAN
EC_SMB_CK2
REMOTE1+ EC_SMB_DA2
REMOTE1-
EC_FAN_PWM<28>
EC_SMB_CK2 <11,28,4>
EC_SMB_DA2 <11,28,4>
REMOTE1+
<11>
REMOTE1-
<11>
EC_TACH
<28>
+5VS
+3VGS
+3VGS
Title
Size Document Number Rev
Date: Sheet of
Security Classification
Compal Secret Data
THIS SHEET OF ENGINEERING DRAWING IS THE PROPRIETARY PROPERTY OF COMPAL ELECTRONICS, INC. AND CONTAINS CONFIDENTIAL
AND TRADE SECRET INFORMATION. THIS SHEET MAY NOT BE TRANSFERED FROM THE CUSTODY OF THE COMPETENT DIVISION OF R&D
DEPARTMENT EXCEPT AS AUTHORIZED BY COMPAL ELECTRONICS, INC. NEITHER THIS SHEET NOR THE INFORMATION IT CONTAINS
MAY BE USED BY OR DISCLOSED TO ANY THIRD PARTY WITHOUT PRIOR WRITTEN CONSENT OF COMPAL ELECTRONICS, INC.
Issued Date
Deciphered Date
1.0
Fintek-Thermal IC/FAN/screw
B
29 48Thursday, March 28, 2013
2011/06/15 2012/07/11
Compal Electronics,Ltd.
VAWGA/GB
Title
Size Document Number Rev
Date: Sheet of
Security Classification
Compal Secret Data
THIS SHEET OF ENGINEERING DRAWING IS THE PROPRIETARY PROPERTY OF COMPAL ELECTRONICS, INC. AND CONTAINS CONFIDENTIAL
AND TRADE SECRET INFORMATION. THIS SHEET MAY NOT BE TRANSFERED FROM THE CUSTODY OF THE COMPETENT DIVISION OF R&D
DEPARTMENT EXCEPT AS AUTHORIZED BY COMPAL ELECTRONICS, INC. NEITHER THIS SHEET NOR THE INFORMATION IT CONTAINS
MAY BE USED BY OR DISCLOSED TO ANY THIRD PARTY WITHOUT PRIOR WRITTEN CONSENT OF COMPAL ELECTRONICS, INC.
Issued Date
Deciphered Date
1.0
Fintek-Thermal IC/FAN/screw
B
29 48Thursday, March 28, 2013
2011/06/15 2012/07/11
Compal Electronics,Ltd.
VAWGA/GB
Title
Size Document Number Rev
Date: Sheet of
Security Classification
Compal Secret Data
THIS SHEET OF ENGINEERING DRAWING IS THE PROPRIETARY PROPERTY OF COMPAL ELECTRONICS, INC. AND CONTAINS CONFIDENTIAL
AND TRADE SECRET INFORMATION. THIS SHEET MAY NOT BE TRANSFERED FROM THE CUSTODY OF THE COMPETENT DIVISION OF R&D
DEPARTMENT EXCEPT AS AUTHORIZED BY COMPAL ELECTRONICS, INC. NEITHER THIS SHEET NOR THE INFORMATION IT CONTAINS
MAY BE USED BY OR DISCLOSED TO ANY THIRD PARTY WITHOUT PRIOR WRITTEN CONSENT OF COMPAL ELECTRONICS, INC.
Issued Date
Deciphered Date
1.0
Fintek-Thermal IC/FAN/screw
B
29 48Thursday, March 28, 2013
2011/06/15 2012/07/11
Compal Electronics,Ltd.
VAWGA/GB
FD4FD4
1
C591
10U_0603_6.3V6M
C591
10U_0603_6.3V6M
1
2
H6
HOLEA
H_2P8
H6
HOLEA
H_2P8
1
H18
HOLEA
H_2P8
H18
HOLEA
H_2P8
1
H5
HOLEA
H_3P3
H5
HOLEA
H_3P3
1
C587
2200P_0402_50V7K
THERMAL@C587
2200P_0402_50V7K
THERMAL@
1
2
FD3FD3
1
H17
HOLEA
H_3P0N
H17
HOLEA
H_3P0N
1
H3
HOLEA
H_3P8
H3
HOLEA
H_3P8
1
H4
HOLEA
H_3P3
H4
HOLEA
H_3P3
1
C329
0.1U_0402_16V4Z
@
C329
0.1U_0402_16V4Z
@1
2
H2
HOLEA
H_3P8
H2
HOLEA
H_3P8
1
JFAN1
ACES_85205-04001
ME@
JFAN1
ACES_85205-04001
ME@
1
1
2
2
3
3
G5
5
G6
6
4
4
H11
HOLEA
H_2P8
H11
HOLEA
H_2P8
1
R335
4.7K_0402_5%
@
R335
4.7K_0402_5%
@
1 2
H10
HOLEA
H_2P8
H10
HOLEA
H_2P8
1
FD2FD2
1
H1
HOLEA
H_3P8
H1
HOLEA
H_3P8
1
H8
HOLEA
H_2P8
H8
HOLEA
H_2P8
1
U9
EMC1402-2-ACZL-TR MSOP 8P
THERMAL@U9
EMC1402-2-ACZL-TR MSOP 8P
THERMAL@
VDD
1
ALERT# 6
THERM#
4GND 5
D+
2
D-
3
SCLK 8
SDATA 7
FD1FD1
1
H7
HOLEA
H_2P8
H7
HOLEA
H_2P8
1
R581 0_0603_5%
@
R581 0_0603_5%
@
12
H16
HOLEA
H_2P5X3P5N
H16
HOLEA
H_2P5X3P5N
1

1
2
3
4
5
6
VCC
CLK
DAT
GND
L
R
1
2
3
4
5
6
VCC
CLK
DAT
GND
L
R
14"15/17"
L R
KSO8
KSO7
KSO4
KSI0
KSO1
KSO5
KSI4
KSI6
KSI1
KSO15
KSO10
KSO11
KSO14
KSO13
KSO12
KSO3
KSO6
KSO2
KSI3
KSI2
KSO0
KSI5
KSO9
KSI7
KSI[0..7]
KSO[0..17]
KSO6
KSI2
KSI3
KSO5
KSO1
KSO2
KSO4
KSO7
KSO8
KSO15
KSI1
KSI7
KSI6
KSO9
KSI4
KSI5
KSO0
KSO3
KSO12
KSO13
KSO14
KSO11
KSO10
KSO17
KSO16
KSI0
USB20_N4
USB20_P4
USB20_N4_R
USB20_P4_R
USB20_N4
USB20_P4
USB20_N4_R
USB20_P4_R
NOVO_BTN#
ON/OFF
CAPS_LED#
CAPS_LED#
LID_SW#
PWR_LED#
BATT_LOW_LED#
BATT_CHG_LED#
BATT_LOW_LED#
BATT_CHG_LED#
TP_3
TP_1
TP_2
TP_1
TP_CLK
TP_DATA
TP_3
ON/OFF
NOVO_BTN#
ON/OFF
PWR_LED#
NOVO#
TP_3
TP_2 TP_1
TP_2
KSO[0..17] <28>
KSI[0..7] <28>
USB20_P4
<5>
USB20_N4
<5>
CAPS_LED#<28>
BATT_CHG_LED#<28>
BATT_LOW_LED#<28>
TP_CLK
<28>
TP_DATA
<28>
ON/OFF <28>
PWR_LED#<28>
NOVO#
<28>
LID_SW#
<28>
+3VS
+3VALW
+5VS
+5VALW
+3VALW
+5VS
+5VALW
+3VALW
+5VS
+3VLP
+3VALW
+5VALW
+3VLP
Title
Size Document Number Rev
Date: Sheet of
Security Classification
Compal Secret Data
THIS SHEET OF ENGINEERING DRAWING IS THE PROPRIETARY PROPERTY OF COMPAL ELECTRONICS, INC. AND CONTAINS CONFIDENTIAL
AND TRADE SECRET INFORMATION. THIS SHEET MAY NOT BE TRANSFERED FROM THE CUSTODY OF THE COMPETENT DIVISION OF R&D
DEPARTMENT EXCEPT AS AUTHORIZED BY COMPAL ELECTRONICS, INC. NEITHER THIS SHEET NOR THE INFORMATION IT CONTAINS
MAY BE USED BY OR DISCLOSED TO ANY THIRD PARTY WITHOUT PRIOR WRITTEN CONSENT OF COMPAL ELECTRONICS, INC.
Issued Date
Deciphered Date
VAWGA/GB
1.0
BIOS, I/O Port & K/B CONN/TP CONN/PBTN
B
30 48Thursday, March 28, 2013
2012/04/22 2015/04/22
Compal Electronics, Inc.
Title
Size Document Number Rev
Date: Sheet of
Security Classification
Compal Secret Data
THIS SHEET OF ENGINEERING DRAWING IS THE PROPRIETARY PROPERTY OF COMPAL ELECTRONICS, INC. AND CONTAINS CONFIDENTIAL
AND TRADE SECRET INFORMATION. THIS SHEET MAY NOT BE TRANSFERED FROM THE CUSTODY OF THE COMPETENT DIVISION OF R&D
DEPARTMENT EXCEPT AS AUTHORIZED BY COMPAL ELECTRONICS, INC. NEITHER THIS SHEET NOR THE INFORMATION IT CONTAINS
MAY BE USED BY OR DISCLOSED TO ANY THIRD PARTY WITHOUT PRIOR WRITTEN CONSENT OF COMPAL ELECTRONICS, INC.
Issued Date
Deciphered Date
VAWGA/GB
1.0
BIOS, I/O Port & K/B CONN/TP CONN/PBTN
B
30 48Thursday, March 28, 2013
2012/04/22 2015/04/22
Compal Electronics, Inc.
Title
Size Document Number Rev
Date: Sheet of
Security Classification
Compal Secret Data
THIS SHEET OF ENGINEERING DRAWING IS THE PROPRIETARY PROPERTY OF COMPAL ELECTRONICS, INC. AND CONTAINS CONFIDENTIAL
AND TRADE SECRET INFORMATION. THIS SHEET MAY NOT BE TRANSFERED FROM THE CUSTODY OF THE COMPETENT DIVISION OF R&D
DEPARTMENT EXCEPT AS AUTHORIZED BY COMPAL ELECTRONICS, INC. NEITHER THIS SHEET NOR THE INFORMATION IT CONTAINS
MAY BE USED BY OR DISCLOSED TO ANY THIRD PARTY WITHOUT PRIOR WRITTEN CONSENT OF COMPAL ELECTRONICS, INC.
Issued Date
Deciphered Date
VAWGA/GB
1.0
BIOS, I/O Port & K/B CONN/TP CONN/PBTN
B
30 48Thursday, March 28, 2013
2012/04/22 2015/04/22
Compal Electronics, Inc.
SW7
TJG-533-V-T/R_6P
15@SW7
TJG-533-V-T/R_6P
15@
3
2
1
4
5
6
C185
0.1U_0402_16V7K
ESDP@ C185
0.1U_0402_16V7K
ESDP@
1
2
LED5
19-213A-T1D-CP2Q2HY-3T_WHITE
14@LED5
19-213A-T1D-CP2Q2HY-3T_WHITE
14@
21
R687 0_0402_5%EMICU@R687 0_0402_5%EMICU@
12
R629
0_0402_5%
14@R629
0_0402_5%
14@
12
R692 0_0402_5%EMICU@R692 0_0402_5%EMICU@
12
JCR1
CVILU_CF06041H0RB-NH
ME@
JCR1
CVILU_CF06041H0RB-NH
ME@
1
1
2
2
3
3
4
4
GND 5
GND 6
R764
470_0402_5%
14@
R764
470_0402_5%
14@
12
JKB1
ACES_88514-3001
ME@JKB1
ACES_88514-3001
ME@
GND 31
GND 32
1
1
2
2
3
3
4
4
5
5
6
6
7
7
8
8
9
9
10
10
11
11
12
12
13
13
14
14
15
15
16
16
17
17
18
18
19
19
20
20
21
21
22
22
23
23
24
24
25
25
26
26
27
27
28
28
29
29
30
30
JTP1
ACES_88058-060N
ME@JTP1
ACES_88058-060N
ME@
1
12
23
34
45
56
6
GND
7GND
8
LED1
19-213A-T1D-CP2Q2HY-3T_WHITE
14@
LED1
19-213A-T1D-CP2Q2HY-3T_WHITE
14@
21
R628
0_0402_5%
15@
R628
0_0402_5%
15@
12
R630
0_0402_5%
@
R630
0_0402_5%
@
12
LED2
HT-191UD5_AMBER
14@LED2
HT-191UD5_AMBER
14@
21
R623
649_0402_1%
14@
R623
649_0402_1%
14@
12
JPWRB1
ACES_88058-060N
ME@
JPWRB1
ACES_88058-060N
ME@
1
1
2
2
3
3
4
4
5
5
6
6
GND
7
GND
8
R701
100K_0402_5%
R701
100K_0402_5%
1 2
SW4
TJG-533-V-T/R_6P
14@SW4
TJG-533-V-T/R_6P
14@
3
2
1
4
5
6
R765
649_0402_1%
14@
R765
649_0402_1%
14@
12
R642
100K_0402_5%
R642
100K_0402_5%
1 2
JLED1
HB_A091020-SAHR21
ME@
JLED1
HB_A091020-SAHR21
ME@
1
1
2
2
3
3
4
4
5
5
6
6
7
7
8
8
9
9
10
10
GND
11
GND
12
SW5
TJG-533-V-T/R_6P
14@SW5
TJG-533-V-T/R_6P
14@
3
2
1
4
5
6
R643
100K_0402_5%@
R643
100K_0402_5%@
1 2
SWP0SMT1-05_4P @SWP0SMT1-05_4P @
3
2
1
4
5
6
D24
PJSOT24C 3P C/A SOT-23
ESDP@
D24
PJSOT24C 3P C/A SOT-23
ESDP@
2
3
1
LED6
19-213A-T1D-CP2Q2HY-3T_WHITE
14@
LED6
19-213A-T1D-CP2Q2HY-3T_WHITE
14@
21
SW6
TJG-533-V-T/R_6P
15@SW6
TJG-533-V-T/R_6P
15@
3
2
1
4
5
6
D26
DAN202UT106_SC70-3
D26
DAN202UT106_SC70-3
2
3
1
L67 WCM-2012-900T_4P
EMICP@
L67 WCM-2012-900T_4P
EMICP@
1
1
4
433
22
C696
0.1U_0402_16V4Z
C696
0.1U_0402_16V4Z
JKB2
ACES_88514-2401
ME@JKB2
ACES_88514-2401
ME@
1
12
23
34
45
56
67
78
89
910
10 11
11 12
12 13
13 14
14 15
15 16
16 17
17 18
18 19
19 20
20 21
21 22
22 23
23 24
24
GND1
25 GND2
26
R303
649_0402_1%
14@
R303
649_0402_1%
14@
12
SWP1SMT1-05_4P @SWP1SMT1-05_4P @
3
2
1
4
5
6

5
5
4
4
3
3
2
2
1
1
D D
C C
B B
A A
using wide copper bridge
under codec (100 mils or more)
Internal analog MIC
External MIC
Internal SPEAKER
AVDD_3.3 pinis output of
internal LDO. NOT connect
to external supply.
Layout Note:Path from +5VS to LPWR_5.0
RPWR_5.0 must be very low
resistance (<0.01 ohms)
Please bypass caps very close to device.
10 mils
Universal Jack
CA3 vendor suggest
change to 2.2U
CA30 vendor suggest
change to 2.2U
Should be same supply rail as used for
PCH HDA bus controller section
PC Beep
ICH Beep
EC Beep
Place colose to Codec chip
CA41 vendor suggest
change to 1U
vendor suggest
change to 1000p
LA1~LA4 vendor suggest mount 0 ohm first~
Bead reserve for EMI if needed
wide 30MIL
mount RA6 on the Jack Sense circuit
to configure Port-C for mono MIC.
Sense resistors must be
connected same power
that is used for VAUX_3.3
Don't support LINE_IN function
RA7 could be @
For EMI
ESD
ESD
For Universal jack
HGNDA, HGNDB 80mils
Combo Jack
(Normal Open)
Headphone
SPK_L2+
SPK_R1-
SPK_R2+
SPK_L1-
PC_BEEP
HDA_BITCLK_AUDIO
HDA_RST#_AUDIO
HP_L
HP_R
APPLE_MIC
NOKIA_MIC
JSENSE
HDA_SDOUT_AUDIO
HDA_SYNC_AUDIO
HGNDA
HGNDB
MICB_L
MICB_R
MIC_IN
PC_BEEP
GNDA
MIC_INMIC_IN_C
SPK_R1-_CONN
SPK_R2+_CONN
SPK_L1-_CONN
SPK_L2+_CONNSPK_L2+
SPK_R2+
SPK_L1-
SPK_R1-
HGNDA
HGNDB
HPOUT_R
HPOUT_L
PLUG_IN
JSENSE
HDA_SDIN0_R
SPK_L1-_CONN
SPK_L2+_CONNSPK_R1-_CONN
SPK_R2+_CONN
HGNDA
HGNDB
HPOUT_R
HPOUT_L
MICB_L HP_L
MICB_R HP_R
HP_L HPOUT_L
HPOUT_RHP_R
NOKIA_MIC HGNDA
APPLE_MIC HGNDB
PLUG_IN
+AVDD_HP
EC_MUTE#
<28>
HDA_RST#_AUDIO
<6>
HDA_SDIN0
<6>
HDA_SYNC_AUDIO
<6>
HDA_SDOUT_AUDIO
<6>
HDA_BITCLK_AUDIO
<6>
BEEP#<28>
APU_SPKR<6>
+MICBIASB
+LDO_OUT_3.3V
+5VS
+5VS
+MICBIASC
+3VS
+1.5VS
+LDO_1.8V
+3VS
+VREF_1V65
+MICBIASC
+3VS
+5VS
+MICBIASB
+3VLP
+3VALW
Title
Size Document Number Rev
Date: Sheet of
Security Classification
Compal Secret Data
THIS SHEET OF ENGINEERING DRAWING IS THE PROPRIETARY PROPERTY OF COMPAL ELECTRONICS, INC. AND CONTAINS CONFIDENTIAL
AND TRADE SECRET INFORMATION. THIS SHEET MAY NOT BE TRANSFERED FROM THE CUSTODY OF THE COMPETENT DIVISION OF R&D
DEPARTMENT EXCEPT AS AUTHORIZED BY COMPAL ELECTRONICS, INC. NEITHER THIS SHEET NOR THE INFORMATION IT CONTAINS
MAY BE USED BY OR DISCLOSED TO ANY THIRD PARTY WITHOUT PRIOR WRITTEN CONSENT OF COMPAL ELECTRONICS, INC.
Issued Date
Deciphered Date
1.0
CX20751 Codec
Custom
31 48Thursday, March 28, 2013
2011/06/15 2012/07/11
Compal Electronics, Inc.
VAWGA/GB
Title
Size Document Number Rev
Date: Sheet of
Security Classification
Compal Secret Data
THIS SHEET OF ENGINEERING DRAWING IS THE PROPRIETARY PROPERTY OF COMPAL ELECTRONICS, INC. AND CONTAINS CONFIDENTIAL
AND TRADE SECRET INFORMATION. THIS SHEET MAY NOT BE TRANSFERED FROM THE CUSTODY OF THE COMPETENT DIVISION OF R&D
DEPARTMENT EXCEPT AS AUTHORIZED BY COMPAL ELECTRONICS, INC. NEITHER THIS SHEET NOR THE INFORMATION IT CONTAINS
MAY BE USED BY OR DISCLOSED TO ANY THIRD PARTY WITHOUT PRIOR WRITTEN CONSENT OF COMPAL ELECTRONICS, INC.
Issued Date
Deciphered Date
1.0
CX20751 Codec
Custom
31 48Thursday, March 28, 2013
2011/06/15 2012/07/11
Compal Electronics, Inc.
VAWGA/GB
Title
Size Document Number Rev
Date: Sheet of
Security Classification
Compal Secret Data
THIS SHEET OF ENGINEERING DRAWING IS THE PROPRIETARY PROPERTY OF COMPAL ELECTRONICS, INC. AND CONTAINS CONFIDENTIAL
AND TRADE SECRET INFORMATION. THIS SHEET MAY NOT BE TRANSFERED FROM THE CUSTODY OF THE COMPETENT DIVISION OF R&D
DEPARTMENT EXCEPT AS AUTHORIZED BY COMPAL ELECTRONICS, INC. NEITHER THIS SHEET NOR THE INFORMATION IT CONTAINS
MAY BE USED BY OR DISCLOSED TO ANY THIRD PARTY WITHOUT PRIOR WRITTEN CONSENT OF COMPAL ELECTRONICS, INC.
Issued Date
Deciphered Date
1.0
CX20751 Codec
Custom
31 48Thursday, March 28, 2013
2011/06/15 2012/07/11
Compal Electronics, Inc.
VAWGA/GB
CA27 2.2U_0402_6.3V6MCA27 2.2U_0402_6.3V6M
1 2
CA42
0.1U_0402_16V7K
@
CA42
0.1U_0402_16V7K
@
1
2
CA31
100P_0402_50V8J
CA31
100P_0402_50V8J
12
CA45 0.1U_0402_16V7KCA45 0.1U_0402_16V7K
1 2
LA4 FBMA-L11-160808-121LMT_0603EMIU@LA4 FBMA-L11-160808-121LMT_0603EMIU@
1 2
CA28 2.2U_0402_6.3V6MCA28 2.2U_0402_6.3V6M
1 2
CA6
4.7U_0603_6.3V6K
@
CA6
4.7U_0603_6.3V6K
@
1
2
CA39
1000P_0402_50V7K
EMIP@
CA39
1000P_0402_50V7K
EMIP@
1
2
CA41 1U_0603_10V6KCA41 1U_0603_10V6K
1 2
RA16 100_0402_1%EMIP@RA16 100_0402_1%EMIP@
1 2
CA16
4.7U_0603_6.3V6K
@
CA16
4.7U_0603_6.3V6K
@
1
2
RA17 100_0402_1%RA17 100_0402_1%
1 2
CA37 0.1U_0402_16V7KCA37 0.1U_0402_16V7K
1 2
CA3
2.2U_0603_6.3V6K
CA3
2.2U_0603_6.3V6K
1
2
CA33
100P_0402_50V8J
CA33
100P_0402_50V8J
12
CA38
1000P_0402_50V7K
EMIP@
CA38
1000P_0402_50V7K
EMIP@
1
2
CA18
4.7U_0603_6.3V6K
@
CA18
4.7U_0603_6.3V6K
@
1
2
LA1 FBMA-L11-160808-121LMT_0603EMIU@LA1 FBMA-L11-160808-121LMT_0603EMIU@
1 2
CA44
0.1U_0402_16V7K
@
CA44
0.1U_0402_16V7K
@
1
2
RA10 0_0402_5%
@
RA10 0_0402_5%
@
1 2
RA22
10K_0402_5%
@RA22
10K_0402_5%
@
12
CA30
2.2U_0603_6.3V6K
CA30
2.2U_0603_6.3V6K
1
2
CA26
0.1U_0402_16V7K
CA26
0.1U_0402_16V7K
1
2
CA34
100P_0402_50V8J
CA34
100P_0402_50V8J
12
RA21
33_0402_5%
EMIU@
RA21
33_0402_5%
EMIU@
1 2
CA43
1000P_0402_50V7K
EMIP@
CA43
1000P_0402_50V7K
EMIP@
1
2
RA23
2.2K_0402_5%
RA23
2.2K_0402_5%
12
RA11 0_0402_5%@RA11 0_0402_5%@
1 2
CA5
0.1U_0402_16V7K
CA5
0.1U_0402_16V7K
1
2
CA64 0.1U_0603_50V7K
EMIU@
CA64 0.1U_0603_50V7K
EMIU@
1 2
CA35
0.1U_0402_16V7K
CA35
0.1U_0402_16V7K
1
2
JHP1
SINGA_2SJ2352-000131F
ME@
JHP1
SINGA_2SJ2352-000131F
ME@
4
3
2
5
6
1
CA32
100P_0402_50V8J
CA32
100P_0402_50V8J
12
CA7
22P_0402_50V8J
EMIU@
CA7
22P_0402_50V8J
EMIU@
CA22
4.7U_0603_6.3V6K
@
CA22
4.7U_0603_6.3V6K
@
1
2
LA2
0_0603_5%
EMIP@LA2
0_0603_5%
EMIP@
MIC1
WM-64PCY_2P
45@
MIC1
WM-64PCY_2P
45@
1
2
RA18 100_0402_1%RA18 100_0402_1%
1 2
CA25
0.1U_0402_16V7K
CA25
0.1U_0402_16V7K
1
2
RA9 33_0402_5%RA9 33_0402_5%
1 2
CA66 0.1U_0603_50V7K
EMIU@
CA66 0.1U_0603_50V7K
EMIU@
1 2
DA1
AZ5125-02S.R7G_SOT23-3
ESDP@
DA1
AZ5125-02S.R7G_SOT23-3
ESDP@
2
3
1
LA3 FBMA-L11-160808-121LMT_0603EMIU@LA3 FBMA-L11-160808-121LMT_0603EMIU@
1 2
RA4 0_0402_5%@RA4 0_0402_5%@
1 2
CA65 0.1U_0603_50V7K
EMIU@
CA65 0.1U_0603_50V7K
EMIU@
1 2
RA7 20K_0402_1%RA7 20K_0402_1%
1 2
UA1
CX20751-11Z_QFN40
UA1
CX20751-11Z_QFN40
DMIC_DAT/GPIO1
1
VDDO_3.3 2
FILT_1.8 3
SDATA_OUT
4
BIT_CLK
5
SDATA_IN
6
VDD_IO 7
SYNC
8
RESET#
9
PC_BEEP
10
CLASS-D_REF 11
LEFT+
12
LPWR_5.0 13
LEFT-
14
RIGHT-
15
RPWR_5.0 16
RIGHT+
17
DVDD_3.3 18
FLY_P 19
FLY_N 20
AVEE 21
PORTA_L 22
PORTA_R 23
AVDD_HP 24
HGNDA 25
HGNDB 26
AVDD_3.3 27
AVDD_5V 28
VREF_1.65V 29
PORTD_A_MIC 30
PORTD_B_MIC 31
PORTB_L_LINE 32
PORTB_R_LINE 33
MICBIASB 34
MICBIASC 35
MUSIC_REQ/GPIO0/PORTC_L_MIC
36
GPIO1/PORTC_R_MIC
37
JSENSE 38
SPKR_MUTE#
39
DMIC_CLK / MUSIC_REQ/GPIO0
40
GND
41
CA15
1U_0603_10V6K
CA15
1U_0603_10V6K
1
2
CA40
1000P_0402_50V7K
EMIP@
CA40
1000P_0402_50V7K
EMIP@
1
2
DA2
AZ5125-02S.R7G_SOT23-3
ESDP@
DA2
AZ5125-02S.R7G_SOT23-3
ESDP@
2
3
1
CA2
0.1U_0402_16V7K
CA2
0.1U_0402_16V7K
1
2
LA4
0_0603_5%
EMIP@LA4
0_0603_5%
EMIP@
RA13 15_0402_5%EMIP@RA13 15_0402_5%EMIP@
1 2
RA5 5.11K_0402_1%RA5 5.11K_0402_1%
1 2
LA1
0_0603_5%
EMIP@ LA1
0_0603_5%
EMIP@
RA19 3K_0402_5%RA19 3K_0402_5%
1 2
CA17
0.1U_0402_16V7K
CA17
0.1U_0402_16V7K
1
2
CA10
0.1U_0402_16V7K
@
CA10
0.1U_0402_16V7K
@
1
2
RA6 10K_0402_1%RA6 10K_0402_1%
1 2
DA3
AZC099-04S.R7G_SOT23-6
ESDU@
DA3
AZC099-04S.R7G_SOT23-6
ESDU@
I/O4
6
VDD
5
I/O3
4
I/O2 3
GND 2
I/O1 1
CA19
0.1U_0402_16V7K
CA19
0.1U_0402_16V7K
1
2
CA9
0.1U_0402_16V7K
CA9
0.1U_0402_16V7K
1
2
RA20 3K_0402_5%RA20 3K_0402_5%
1 2
RA14 15_0402_5%EMIP@RA14 15_0402_5%EMIP@
1 2
RA8 39.2K_0402_1%RA8 39.2K_0402_1%
1 2
CA24
4.7U_0603_6.3V6K
CA24
4.7U_0603_6.3V6K
1
2
CA23
4.7U_0603_6.3V6K
CA23
4.7U_0603_6.3V6K
1
2
CA29 1U_0603_10V6KCA29 1U_0603_10V6K
1 2
LA3
0_0603_5%
EMIP@ LA3
0_0603_5%
EMIP@
CA1
1U_0603_10V6K
CA1
1U_0603_10V6K
1
2
JSPK1
ME@
ACES_85205-04001
JSPK1
ME@
ACES_85205-04001
1
1
2
2
3
3
G5
5
G6
6
4
4
CA36
2.2U_0402_6.3V6M
CA36
2.2U_0402_6.3V6M
1 2
LA2 FBMA-L11-160808-121LMT_0603EMIU@LA2 FBMA-L11-160808-121LMT_0603EMIU@
1 2
CA21
0.1U_0402_16V7K
CA21
0.1U_0402_16V7K
1
2
RA12 100_0402_1%EMIP@RA12 100_0402_1%EMIP@
1 2
CA8
1U_0603_10V6K
@
CA8
1U_0603_10V6K
@
1
2
CA46
2.2U_0402_6.3V6M
CA46
2.2U_0402_6.3V6M
1 2
CA20
0.1U_0402_16V7K
CA20
0.1U_0402_16V7K
1
2
CA4
0.1U_0402_16V7K
CA4
0.1U_0402_16V7K
1
2
RA492
33_0402_5%
RA492
33_0402_5%
1 2

A
A
B
B
C
C
D
D
E
E
1 1
2 2
3 3
4 4
VIN 5V and 3.3V (VBIAS=5V),IMAX(per channel)=6A,Rds=18mohm
+5VALW TO +5VS
+3VALW TO +3VS
Load switch
+1.5V to +1.5VS Vgs=-4.5V,Id=-2.8A,Rds=110mohm
VIN 1.8V and 0.95V (VBIAS=5V),IMAX(per channel)=6A,Rds=18mohm
+1.8VALW TO +1.8VS
+0.95VALW TO +0.95VS
Load switch
SUSP
SYSON#
SUSPSYSON#
+3VS_LS
SUSP#
SUSP#
+5VS_LS
1.5VS_GATE 1.5VS_GATE_R
SUSP
SUSP#
SYSON
+0.95VS_LS
SUSP#
+1.8VS_LS
095VS_PWR_EN
SUSP#
<28,37>
SYSON
<28,37>
095VS_PWR_EN
<28>
+RTCBATT_3V
+5VALW
+1.5V +0.75VS
+5VALW
+3VALW
+5VS
+3VS
VL
+1.5V +1.5VS
+5VALW
+1.8VALW
+0.95VALW
+1.8VS
+0.95VS
VL
Title
Size Document Number Rev
Date: Sheet of
Security Classification
Compal Secret Data
THIS SHEET OF ENGINEERING DRAWING IS THE PROPRIETARY PROPERTY OF COMPAL ELECTRONICS, INC. AND CONTAINS CONFIDENTIAL
AND TRADE SECRET INFORMATION. THIS SHEET MAY NOT BE TRANSFERED FROM THE CUSTODY OF THE COMPETENT DIVISION OF R&D
DEPARTMENT EXCEPT AS AUTHORIZED BY COMPAL ELECTRONICS, INC. NEITHER THIS SHEET NOR THE INFORMATION IT CONTAINS
MAY BE USED BY OR DISCLOSED TO ANY THIRD PARTY WITHOUT PRIOR WRITTEN CONSENT OF COMPAL ELECTRONICS, INC.
Issued Date
Deciphered Date
VAWGA/GB
1.0
DC Interface
B
32 48Thursday, March 28, 2013
2012/04/22 2015/04/22
Compal Electronics, Inc.
Title
Size Document Number Rev
Date: Sheet of
Security Classification
Compal Secret Data
THIS SHEET OF ENGINEERING DRAWING IS THE PROPRIETARY PROPERTY OF COMPAL ELECTRONICS, INC. AND CONTAINS CONFIDENTIAL
AND TRADE SECRET INFORMATION. THIS SHEET MAY NOT BE TRANSFERED FROM THE CUSTODY OF THE COMPETENT DIVISION OF R&D
DEPARTMENT EXCEPT AS AUTHORIZED BY COMPAL ELECTRONICS, INC. NEITHER THIS SHEET NOR THE INFORMATION IT CONTAINS
MAY BE USED BY OR DISCLOSED TO ANY THIRD PARTY WITHOUT PRIOR WRITTEN CONSENT OF COMPAL ELECTRONICS, INC.
Issued Date
Deciphered Date
VAWGA/GB
1.0
DC Interface
B
32 48Thursday, March 28, 2013
2012/04/22 2015/04/22
Compal Electronics, Inc.
Title
Size Document Number Rev
Date: Sheet of
Security Classification
Compal Secret Data
THIS SHEET OF ENGINEERING DRAWING IS THE PROPRIETARY PROPERTY OF COMPAL ELECTRONICS, INC. AND CONTAINS CONFIDENTIAL
AND TRADE SECRET INFORMATION. THIS SHEET MAY NOT BE TRANSFERED FROM THE CUSTODY OF THE COMPETENT DIVISION OF R&D
DEPARTMENT EXCEPT AS AUTHORIZED BY COMPAL ELECTRONICS, INC. NEITHER THIS SHEET NOR THE INFORMATION IT CONTAINS
MAY BE USED BY OR DISCLOSED TO ANY THIRD PARTY WITHOUT PRIOR WRITTEN CONSENT OF COMPAL ELECTRONICS, INC.
Issued Date
Deciphered Date
VAWGA/GB
1.0
DC Interface
B
32 48Thursday, March 28, 2013
2012/04/22 2015/04/22
Compal Electronics, Inc.
C463
1U_0603_10V6K
C463
1U_0603_10V6K
1
2
Q102
DTC124EKAT146_SC59-3
@
Q102
DTC124EKAT146_SC59-3
@
IN
2
OUT 1
GND
3
U1895P
TPS22966DPUR_SON14_2X3
U1895P
TPS22966DPUR_SON14_2X3
GND 11
VIN2
6
VBIAS
4
ON2
5
VOUT2 9
VIN2
7
CT1 12
VOUT1 14
VOUT2 8
VOUT1 13
VIN1
2
ON1
3
VIN1
1
CT2 10
GPAD 15
U35P
TPS22966DPUR_SON14_2X3
U35P
TPS22966DPUR_SON14_2X3
GND 11
VIN2
6
VBIAS
4
ON2
5
VOUT2 9
VIN2
7
CT1 12
VOUT1 14
VOUT2 8
VOUT1 13
VIN1
2
ON1
3
VIN1
1
CT2 10
GPAD 15
C11
1U_0402_6.3V6K
@C11
1U_0402_6.3V6K
@1
2
G
D
S
Q26
2N7002K_SOT23-3
G
D
S
Q26
2N7002K_SOT23-3
2
13
C22
1U_0402_6.3V6K
@C22
1U_0402_6.3V6K
@1
2
R1638
100K_0402_5%
@
R1638
100K_0402_5%
@
12
C12
1U_0402_6.3V6K
@
C12
1U_0402_6.3V6K
@1
2
C24
1U_0402_6.3V6K
@
C24
1U_0402_6.3V6K
@1
2
G
D
S
Q23
2N7002K_SOT23-3
G
D
S
Q23
2N7002K_SOT23-3
2
13
R1627
470_0603_5%
@
R1627
470_0603_5%
@
12
R1461
220_0603_5%
R1461
220_0603_5%
12
C25
0.1U_0402_16V4Z
@C25
0.1U_0402_16V4Z
@
1
2
C462
0.1U_0402_16V4Z
C462
0.1U_0402_16V4Z
1
2
C13
0.1U_0402_16V4Z
@C13
0.1U_0402_16V4Z
@
1
2
G
D
S
Q95
2N7002K_SOT23-3
@
G
D
S
Q95
2N7002K_SOT23-3
@
2
13
C469
10U_0603_6.3V6M
@
C469
10U_0603_6.3V6M
@
1
2
C14
0.1U_0402_16V4Z
@C14
0.1U_0402_16V4Z
@
1
2
R1639
100K_0402_5%
@R1639
100K_0402_5%
@
12
G
D
S
Q93
2N7002K_SOT23-3
@
G
D
S
Q93
2N7002K_SOT23-3
@
2
13
C26
0.1U_0402_16V4Z
@C26
0.1U_0402_16V4Z
@
1
2
R337
100K_0402_5%
R337
100K_0402_5%
12
C15 330P_0402_50V7K
@
C15 330P_0402_50V7K
@
1 2
R1629
470_0603_5%
@
R1629
470_0603_5%
@
12
C9 330P_0402_50V7K
@
C9 330P_0402_50V7K
@
1 2
R1640
100K_0402_5%
R1640
100K_0402_5%
12
R339
0_0402_5%
@
R339
0_0402_5%
@
1 2
C470
10U_0603_6.3V6M
C470
10U_0603_6.3V6M
1
2
C21 180P_0402_50V8J
@
C21 180P_0402_50V8J
@
1 2
C10 180P_0402_50V8J
@
C10 180P_0402_50V8J
@
1 2
J18V
PAD-OPEN 4x4m
J@
J18V
PAD-OPEN 4x4m
J@
1 2
J5V
PAD-OPEN 4x4m
J@
J5V
PAD-OPEN 4x4m
J@
1 2
R1636
100K_0402_5%
R1636
100K_0402_5%
1 2
Q101
DTC124EKAT146_SC59-3
Q101
DTC124EKAT146_SC59-3
IN
2
OUT 1
GND
3
J95V
PAD-OPEN 4x4m
J@
J95V
PAD-OPEN 4x4m
J@
1 2
J3V
PAD-OPEN 4x4m
J@
J3V
PAD-OPEN 4x4m
J@
1 2
Q20
LP2301ALT1G_SOT23-3
Q20
LP2301ALT1G_SOT23-3
2
3 1

5
5
4
4
3
3
2
2
1
1
D D
C C
B B
A A
Compal Electronics, Inc.
VAWGA/B
RTC Battery
Need use+3.3V transfer to +1.5V LDO to APU side for Kaibini
APDIN1
+RTCBATT_3V
APDIN
ADP_ID_CLOSE <28>
ADP_ID <28>
VIN
+CHGRTC
+RTCBATT
+3VLP
+CHGRTC_R
+RTCBATT_3V
+3VALW
VIN
Title
Size Document Number Rev
Date: Sheet of
Security Classification
Compal Secret Data
THIS SHEET OF ENGINEERING DRAWING IS THE PROPRIETARY PROPERTY OF COMPAL ELECTRONICS, INC. AND CONTAINS CONFIDENTIAL
AND TRADE SECRET INFORMATION. THIS SHEET MAY NOT BE TRANSFERED FROM THE CUSTODY OF THE COMPETENT DIVISION OF R&D
DEPARTMENT EXCEPT AS AUTHORIZED BY COMPAL ELECTRONICS, INC. NEITHER THIS SHEET NOR THE INFORMATION IT CONTAINS
MAY BE USED BY OR DISCLOSED TO ANY THIRD PARTY WITHOUT PRIOR WRITTEN CONSENT OF COMPAL ELECTRONICS, INC.
Issued Date
Deciphered Date
1.0
PWR-DCIN / RTC Battery
Custom
33 48Thursday, March 28, 2013
2011/06/15 2012/07/11
Title
Size Document Number Rev
Date: Sheet of
Security Classification
Compal Secret Data
THIS SHEET OF ENGINEERING DRAWING IS THE PROPRIETARY PROPERTY OF COMPAL ELECTRONICS, INC. AND CONTAINS CONFIDENTIAL
AND TRADE SECRET INFORMATION. THIS SHEET MAY NOT BE TRANSFERED FROM THE CUSTODY OF THE COMPETENT DIVISION OF R&D
DEPARTMENT EXCEPT AS AUTHORIZED BY COMPAL ELECTRONICS, INC. NEITHER THIS SHEET NOR THE INFORMATION IT CONTAINS
MAY BE USED BY OR DISCLOSED TO ANY THIRD PARTY WITHOUT PRIOR WRITTEN CONSENT OF COMPAL ELECTRONICS, INC.
Issued Date
Deciphered Date
1.0
PWR-DCIN / RTC Battery
Custom
33 48Thursday, March 28, 2013
2011/06/15 2012/07/11
Title
Size Document Number Rev
Date: Sheet of
Security Classification
Compal Secret Data
THIS SHEET OF ENGINEERING DRAWING IS THE PROPRIETARY PROPERTY OF COMPAL ELECTRONICS, INC. AND CONTAINS CONFIDENTIAL
AND TRADE SECRET INFORMATION. THIS SHEET MAY NOT BE TRANSFERED FROM THE CUSTODY OF THE COMPETENT DIVISION OF R&D
DEPARTMENT EXCEPT AS AUTHORIZED BY COMPAL ELECTRONICS, INC. NEITHER THIS SHEET NOR THE INFORMATION IT CONTAINS
MAY BE USED BY OR DISCLOSED TO ANY THIRD PARTY WITHOUT PRIOR WRITTEN CONSENT OF COMPAL ELECTRONICS, INC.
Issued Date
Deciphered Date
1.0
PWR-DCIN / RTC Battery
Custom
33 48Thursday, March 28, 2013
2011/06/15 2012/07/11
JDCIN1
ACES_50312-00541-001
@
JDCIN1
ACES_50312-00541-001
@
11
33
44
55
22
JRTC1
ACES_50271-0020N-001
@JRTC1
ACES_50271-0020N-001
@
1
1
2
2
GND
3
GND
4
PU102
AP2138N-1.5TRG1_SOT23-3
PU102
AP2138N-1.5TRG1_SOT23-3
Vin 1
Vout
3
GND
2
PC103
100P_0402_50V8J
PC103
100P_0402_50V8J
12
PQ102A
2N7002KDW-2N_SOT363-6
PQ102A
2N7002KDW-2N_SOT363-6
6 1
2
PL101
SMB3025500YA_2P
PL101
SMB3025500YA_2P
1 2
PD101
S SCH DIO BAS40CW SOT-323
PD101
S SCH DIO BAS40CW SOT-323
2
3
1
PC109
680P_0603_50VK
PC109
680P_0603_50VK
12
PR102
750_0402_1%
PR102
750_0402_1%
12
PC110
680P_0603_50VK
PC110
680P_0603_50VK
12
PC101
1000P_0402_50V7K
PC101
1000P_0402_50V7K
12
PC108
0.1U_0402_16V7K
PC108
0.1U_0402_16V7K
12
PR104
100K_0402_1%
PR104
100K_0402_1%
12
PR101
1K_0603_5%
PR101
1K_0603_5%
1 2
PC102
100P_0402_50V8J
PC102
100P_0402_50V8J
12
PQ102B
2N7002KDW-2N_SOT363-6
PQ102B
2N7002KDW-2N_SOT363-6
34
5
PR105
100K_0402_1%
PR105
100K_0402_1%
12
PC104
1000P_0402_50V7K
PC104
1000P_0402_50V7K
12
PC111
0.1U_0603_25V7K
PC111
0.1U_0603_25V7K
12
PR103
1K_0603_5%
PR103
1K_0603_5%
1 2
PF101
7A_24VDC_429007.WRML
PF101
7A_24VDC_429007.WRML
21

5
5
4
4
3
3
2
2
1
1
D D
C C
B B
A A
Compal Electronics, Inc.
A/D
VAWGA/B
CPU thermal protection at 93 +-3 degree C
Recovery at 56 +-3 degree C
PH201 under CPU botten side : 90W(DIS) : 6.65K 100W active 90W recovery
65W(UMA): 1.65K 70W active 65W recovery
20120314
Change to +EC_VCCA from +3VLP
EC_SMDA
ADP_OCP_1
EC_SMCA
BATT_TEMP
BATT_OUT
PROCHOT
BATT_TEMP <28>
EC_SMB_DA1 <28>
EC_SMB_CK1 <28>
NTC_V
<28>
H_PROCHOT#
<28,4,40,6>
ADP_I
<28,35>
BATT_LEN#
<28>
ECAGND
<28>
BATT_OUT
<35>
Turbo_V
<28>
ADP_65
<28>
ADP_90
<28>
ADP_135
<28>
PROCHOT
<28>
BATT+
VMB
+3VLP
VMB2
+EC_VCCA+3VS
ECAGND
VL
VL
+3VALW
+3VLP
ECAGND
VMB
+5VALW
+3V_LDO
+3V_LDO
VL
+3VALW
Title
Size Document Number Rev
Date: Sheet of
Security Classification
Compal Secret Data
THIS SHEET OF ENGINEERING DRAWING IS THE PROPRIETARY PROPERTY OF COMPAL ELECTRONICS, INC. AND CONTAINS CONFIDENTIAL
AND TRADE SECRET INFORMATION. THIS SHEET MAY NOT BE TRANSFERED FROM THE CUSTODY OF THE COMPETENT DIVISION OF R&D
DEPARTMENT EXCEPT AS AUTHORIZED BY COMPAL ELECTRONICS, INC. NEITHER THIS SHEET NOR THE INFORMATION IT CONTAINS
MAY BE USED BY OR DISCLOSED TO ANY THIRD PARTY WITHOUT PRIOR WRITTEN CONSENT OF COMPAL ELECTRONICS, INC.
Issued Date
Deciphered Date
1.0
PWR-BATTERY CONN/OTP
Custom
34 48Thursday, March 28, 2013
2011/06/15 2012/07/11
Title
Size Document Number Rev
Date: Sheet of
Security Classification
Compal Secret Data
THIS SHEET OF ENGINEERING DRAWING IS THE PROPRIETARY PROPERTY OF COMPAL ELECTRONICS, INC. AND CONTAINS CONFIDENTIAL
AND TRADE SECRET INFORMATION. THIS SHEET MAY NOT BE TRANSFERED FROM THE CUSTODY OF THE COMPETENT DIVISION OF R&D
DEPARTMENT EXCEPT AS AUTHORIZED BY COMPAL ELECTRONICS, INC. NEITHER THIS SHEET NOR THE INFORMATION IT CONTAINS
MAY BE USED BY OR DISCLOSED TO ANY THIRD PARTY WITHOUT PRIOR WRITTEN CONSENT OF COMPAL ELECTRONICS, INC.
Issued Date
Deciphered Date
1.0
PWR-BATTERY CONN/OTP
Custom
34 48Thursday, March 28, 2013
2011/06/15 2012/07/11
Title
Size Document Number Rev
Date: Sheet of
Security Classification
Compal Secret Data
THIS SHEET OF ENGINEERING DRAWING IS THE PROPRIETARY PROPERTY OF COMPAL ELECTRONICS, INC. AND CONTAINS CONFIDENTIAL
AND TRADE SECRET INFORMATION. THIS SHEET MAY NOT BE TRANSFERED FROM THE CUSTODY OF THE COMPETENT DIVISION OF R&D
DEPARTMENT EXCEPT AS AUTHORIZED BY COMPAL ELECTRONICS, INC. NEITHER THIS SHEET NOR THE INFORMATION IT CONTAINS
MAY BE USED BY OR DISCLOSED TO ANY THIRD PARTY WITHOUT PRIOR WRITTEN CONSENT OF COMPAL ELECTRONICS, INC.
Issued Date
Deciphered Date
1.0
PWR-BATTERY CONN/OTP
Custom
34 48Thursday, March 28, 2013
2011/06/15 2012/07/11
G
D
S
PQ207
2N7002KW_SOT323-3
G
D
S
PQ207
2N7002KW_SOT323-3
2
13
JBATT1
SUYIN_200082GR007M229ZR
@
JBATT1
SUYIN_200082GR007M229ZR
@
11
33
44
55
66
22
77
GND 8
GND 9
PR205
1.5M_0402_5%
PR205
1.5M_0402_5%
1 2
PF201
12A_65V_451012MRL
PF201
12A_65V_451012MRL
21
G
D
S
PQ209
2N7002KW_SOT323-3
@
G
D
S
PQ209
2N7002KW_SOT323-3
@
2
13
PU201B
AS393MTR-E1 SO 8P OP
PU201B
AS393MTR-E1 SO 8P OP
+
5
-
6O7
P8
G
4
PR215
100K_0402_1%
@
PR215
100K_0402_1%
@
1 2
PR209
6.49K_0402_1%
@PR209
6.49K_0402_1%
@
1 2
PQ202A
2N7002KDW-2N_SOT363-6
PQ202A
2N7002KDW-2N_SOT363-6
61
2
PR207
10K_0402_5%
PR207
10K_0402_5%
1 2
PC208
0.068U_0402_16V7K
PC208
0.068U_0402_16V7K
1 2
PR214
100K_0402_1%
PR214
100K_0402_1%
1 2
PH201
100K_0402_1%_TSM0B104F4251RZ
PH201
100K_0402_1%_TSM0B104F4251RZ
12
PC211
1U_0402_16V6K
@PC211
1U_0402_16V6K
@
12
G
D
S
PQ208
2N7002KW_SOT323-3
G
D
S
PQ208
2N7002KW_SOT323-3
2
13
PR228
5.9K_0402_1%
PR228
5.9K_0402_1%
1 2
PC202
0.01U_0402_25V7K
PC202
0.01U_0402_25V7K
12
PC213
100P_0402_50V8J
@PC213
100P_0402_50V8J
@
12
PR218
47K_0402_1%
@PR218
47K_0402_1%
@
12
PR211
100K_0402_1%
PR211
100K_0402_1%
1 2
PR223
1.5M_0402_5%
@PR223
1.5M_0402_5%
@
1 2
PR217
100K_0402_1%
@PR217
100K_0402_1%
@
1 2
PC203
0.01U_0402_25V7K
PC203
0.01U_0402_25V7K
12
PU201A
AS393MTR-E1 SO 8P OP
PU201A
AS393MTR-E1 SO 8P OP
+
3
-
2O1
P8
G
4
PD203
1N4148WS-7-F_SOD323-2
@
PD203
1N4148WS-7-F_SOD323-2
@
12
G
D
S
PQ205
2N7002KW_SOT323-3
G
D
S
PQ205
2N7002KW_SOT323-3
2
13
PR213
100K_0402_1%
PR213
100K_0402_1%
1 2
PR206
6.49K_0402_1%
PR206
6.49K_0402_1%
1 2
PQ202B
2N7002KDW-2N_SOT363-6
PQ202B
2N7002KDW-2N_SOT363-6
34
5
PR229
10K_0402_1%
@PR229
10K_0402_1%
@
1 2
PR202
75K_0402_1%
PR202
75K_0402_1%
1 2
G
D
S
PQ206
2N7002KW_SOT323-3
G
D
S
PQ206
2N7002KW_SOT323-3
2
13
PR227
9.31K_0402_1%
PR227
9.31K_0402_1%
1 2
PL201
SMB3025500YA_2P
PL201
SMB3025500YA_2P
1 2
PD201
1N4148WS-7-F_SOD323-2
PD201
1N4148WS-7-F_SOD323-2
12
PC210
0.068U_0402_16V7K~N
@PC210
0.068U_0402_16V7K~N
@
1 2
JBATT2
SUYIN_200082GR007M229ZR
@
JBATT2
SUYIN_200082GR007M229ZR
@
11
33
44
55
66
22
77
GND 8
GND 9
PC214
4.7U_0402_6.3V6M
@PC214
4.7U_0402_6.3V6M
@
12
PU202
G9191-330T1U_SOT23-5
@PU202
G9191-330T1U_SOT23-5
@
IN
1
GND
2
SHDN#
3BYP 4
OUT 5
G
D
S
PQ201
2N7002KW_SOT323-3
@
G
D
S
PQ201
2N7002KW_SOT323-3
@2
13
PR210
47K_0402_1%
PR210
47K_0402_1%
12
PR225
25.5K_0402_1%
PR225
25.5K_0402_1%
1 2
PC207
100P_0402_50V8J
PC207
100P_0402_50V8J
12
PR216
0_0402_5%
@
PR216
0_0402_5%
@
1 2
PR204
100_0402_1%
PR204
100_0402_1%
12
PR208
75K_0402_1%
@PR208
75K_0402_1%
@
1 2
PR226
12.7K_0402_1%
PR226
12.7K_0402_1%
12
PR201
100_0402_1%
PR201
100_0402_1%
12
PC201
1000P_0402_50V7K
PC201
1000P_0402_50V7K
12
PC212
22U_0603_6.3V6M
@PC212
22U_0603_6.3V6M
@
12
PR222
100K_0402_1%
PR222
100K_0402_1%
1 2
PR220
100K_0402_1%
PR220
100K_0402_1%
1 2
PR221
8.45K_0402_1%
PR221
8.45K_0402_1%
1 2

5
5
4
4
3
3
2
2
1
1
D D
C C
B B
A A
PWR-CHARGER
VAWGA/B
24737_SN
P2-1
SRP
CHG
DISCHG_G-1
PACIN
ACP
DISCHG_G
DL_CHG
ACN
P2-2
SRN
ACOFF-1
PACIN
DH_CHG
BST_CHG
LX_CHG
VIN
PACIN
BQ24737VCC
BQ24737VDD
ACPRN
ACPRN
BATT_OUT
ACOFF-1
ACOFF <28>
EC_SMB_DA1
<28>
EC_SMB_CK1
<28>
ADP_I
<28,34>
ACIN <11,28>
BATT_OUT <34>
VIN
P2
P3
VIN
BATT+
B+
CHG_B+
+3VALW
BQ24737VDD
P2
Title
Size Document Number Rev
Date: Sheet of
Security Classification
Compal Secret Data
THIS SHEET OF ENGINEERING DRAWING IS THE PROPRIETARY PROPERTY OF COMPAL ELECTRONICS, INC. AND CONTAINS CONFIDENTIAL
AND TRADE SECRET INFORMATION. THIS SHEET MAY NOT BE TRANSFERED FROM THE CUSTODY OF THE COMPETENT DIVISION OF R&D
DEPARTMENT EXCEPT AS AUTHORIZED BY COMPAL ELECTRONICS, INC. NEITHER THIS SHEET NOR THE INFORMATION IT CONTAINS
MAY BE USED BY OR DISCLOSED TO ANY THIRD PARTY WITHOUT PRIOR WRITTEN CONSENT OF COMPAL ELECTRONICS, INC.
Issued Date
Deciphered Date
1.0
35 48Thursday, March 28, 2013
Compal Electronics, Inc.
2012/07/112011/06/15
Title
Size Document Number Rev
Date: Sheet of
Security Classification
Compal Secret Data
THIS SHEET OF ENGINEERING DRAWING IS THE PROPRIETARY PROPERTY OF COMPAL ELECTRONICS, INC. AND CONTAINS CONFIDENTIAL
AND TRADE SECRET INFORMATION. THIS SHEET MAY NOT BE TRANSFERED FROM THE CUSTODY OF THE COMPETENT DIVISION OF R&D
DEPARTMENT EXCEPT AS AUTHORIZED BY COMPAL ELECTRONICS, INC. NEITHER THIS SHEET NOR THE INFORMATION IT CONTAINS
MAY BE USED BY OR DISCLOSED TO ANY THIRD PARTY WITHOUT PRIOR WRITTEN CONSENT OF COMPAL ELECTRONICS, INC.
Issued Date
Deciphered Date
1.0
35 48Thursday, March 28, 2013
Compal Electronics, Inc.
2012/07/112011/06/15
Title
Size Document Number Rev
Date: Sheet of
Security Classification
Compal Secret Data
THIS SHEET OF ENGINEERING DRAWING IS THE PROPRIETARY PROPERTY OF COMPAL ELECTRONICS, INC. AND CONTAINS CONFIDENTIAL
AND TRADE SECRET INFORMATION. THIS SHEET MAY NOT BE TRANSFERED FROM THE CUSTODY OF THE COMPETENT DIVISION OF R&D
DEPARTMENT EXCEPT AS AUTHORIZED BY COMPAL ELECTRONICS, INC. NEITHER THIS SHEET NOR THE INFORMATION IT CONTAINS
MAY BE USED BY OR DISCLOSED TO ANY THIRD PARTY WITHOUT PRIOR WRITTEN CONSENT OF COMPAL ELECTRONICS, INC.
Issued Date
Deciphered Date
1.0
35 48Thursday, March 28, 2013
Compal Electronics, Inc.
2012/07/112011/06/15
PQ305
DTC115EUA_SC70-3
PQ305
DTC115EUA_SC70-3
2
13
PQ301
AO4407AL_SO8
PQ301
AO4407AL_SO8
36
5
7
8
2
4
1
PR320
2.2_0603_5%
PR320
2.2_0603_5%
1 2
PR303
47K_0402_1%
PR303
47K_0402_1%
1 2
PR310
10K_0402_1%
PR310
10K_0402_1%
12
PC312
1U_0603_25V6K
PC312
1U_0603_25V6K
12
PR307
47K_0402_1%
PR307
47K_0402_1%
12
PR313
10K_0402_1%
PR313
10K_0402_1%
1 2
PC307
0.1U_0402_25V6
PC307
0.1U_0402_25V6
1 2
PR319
10_1206_5%
PR319
10_1206_5%
1 2
PC316
10U_0805_25V6K
PC316
10U_0805_25V6K
1 2
G
D
S
PQ306
2N7002KW _SOT323-3
G
D
S
PQ306
2N7002KW _SOT323-3
2
13
PC309
0.1U_0402_25V6
@PC309
0.1U_0402_25V6
@
12
PC304
100P_0402_50V8J
PC304
100P_0402_50V8J
1 2
PQ302
AO4423L_SO8
PQ302
AO4423L_SO8
3 6
5
7
8
2
4
1
PD301
RB751V-40_SOD323-2
PD301
RB751V-40_SOD323-2
12
PQ304
DTA144EUA_SC70-3
PQ304
DTA144EUA_SC70-3
2
1 3
PR301
0.01_1206_1%
PR301
0.01_1206_1%
1
3
4
2
PC323
10U_0805_25V6K
PC323
10U_0805_25V6K
12
PC308
0.1U_0402_25V6
PC308
0.1U_0402_25V6
12
PR302
47K_0402_5%
PR302
47K_0402_5%
12
PR324
0.01_1206_1%
PR324
0.01_1206_1%
1
3
4
2
PR315
316K_0402_1%
PR315
316K_0402_1%
1 2
PR304
200K_0402_1%
PR304
200K_0402_1%
12
PC306
0.1U_0402_25V6
PC306
0.1U_0402_25V6
12
G
D
S
PQ308
2N7002KW _SOT323-3
G
D
S
PQ308
2N7002KW _SOT323-3
2
13
PC310
10U_0805_25V6K@
PC310
10U_0805_25V6K@
1 2
PC301
5600P_0402_25V7K
PC301
5600P_0402_25V7K
1 2
PC313
10U_0805_25V6K@
PC313
10U_0805_25V6K@
1 2
PR318
10_0402_5%
PR318
10_0402_5%
12
PR322
200K_0402_1%
PR322
200K_0402_1%
1 2
PD303
1SS355_SOD323-2
PD303
1SS355_SOD323-2
1 2
PQ303
DTC115EUA_SC70-3
PQ303
DTC115EUA_SC70-3
2
13
PC315
10U_0805_25V6K
PC315
10U_0805_25V6K
1 2
PC314
1U_0603_25V6K
PC314
1U_0603_25V6K
1 2
PC317
0.047U_0603_16V7K
PC317
0.047U_0603_16V7K
12
PR308
64.9K_0402_1%
PR308
64.9K_0402_1%
1 2
PQ310
MDS1521URH 1N SO8
PQ310
MDS1521URH 1N SO8
4
6
1
2
3
5
7
8
G
D
S
PQ314
2N7002KW _SOT323-3
G
D
S
PQ314
2N7002KW _SOT323-3
2
13
PR323
4.7_1206_5%
@
PR323
4.7_1206_5%
@
12
PR312
12K_0402_1%
PR312
12K_0402_1%
12
PR305
150K_0402_1%
PR305
150K_0402_1%
12
PL301
1UH_PCMB061H-1R0MS_7A_20%
PL301
1UH_PCMB061H-1R0MS_7A_20%
1 2
PR321
47K_0402_1%
PR321
47K_0402_1%
1 2
PC319
2200P_0402_50V7K
PC319
2200P_0402_50V7K
1 2
PR311
0_0402_5%
PR311
0_0402_5%
1 2
PC320
680P_0603_50V7K
@
PC320
680P_0603_50V7K
@
12
PC322
10U_0805_25V6K
PC322
10U_0805_25V6K
12
PQ307B
2N7002KDW-2N_SOT363-6
PQ307B
2N7002KDW-2N_SOT363-6
34
5
PQ307A
2N7002KDW -2N_SOT363-6
PQ307A
2N7002KDW -2N_SOT363-6
61
2
G
D
S
PQ313
2N7002KW _SOT323-3
G
D
S
PQ313
2N7002KW _SOT323-3
2
13
PC302
0.1U_0603_25V7K
PC302
0.1U_0603_25V7K
12
PU301
BQ24727RGRR_VQFN20_3P5X3P5
PU301
BQ24727RGRR_VQFN20_3P5X3P5
ACOK 5
ACN 1
SDA
8
IOUT
7
PHASE 19
LODRV
15
SRN
12
BM
11
REGN 16
ACDET
6
ACP 2
CMPOUT 3
CMPIN 4
GND
14
SRP
13
BTST 17
HIDRV 18
VCC 20
TP 21
SCL
9
ILIM
10
PQ311
DTC115EUA_SC70-3
PQ311
DTC115EUA_SC70-3
2
13
PR316
100K_0402_1%
PR316
100K_0402_1%
12
PC305
0.1U_0402_25V6
PC305
0.1U_0402_25V6
12
PR317
6.8_0402_5%
PR317
6.8_0402_5%
12
PC311
0.1U_0402_25V6
PC311
0.1U_0402_25V6
12
PC324
0.1U_0402_25V6
PC324
0.1U_0402_25V6
12
PL302
10UH_PCMB104T-100MS_6A_20%
PL302
10UH_PCMB104T-100MS_6A_20%
1 2
PR325
200K_0402_1%
PR325
200K_0402_1%
1 2
PD302
1SS355_SOD323-2
PD302
1SS355_SOD323-2
1 2
PQ309
MDS1525URH 1N SO8
PQ309
MDS1525URH 1N SO8
4
6
1
2
3
5
7
8
PR309
392K_0402_1%
PR309
392K_0402_1%
12
PR314
10K_0402_1%
PR314
10K_0402_1%
1 2
PQ312
AO4407AL_SO8
PQ312
AO4407AL_SO8
3 6
5
7
8
2
4
1
PR306
20K_0402_1%
PR306
20K_0402_1%
12
PC303
0.1U_0402_25V6
PC303
0.1U_0402_25V6
1 2

A
A
B
B
C
C
D
D
E
E
1 1
2 2
3 3
4 4
Compal Electronics, Inc.
VAWGA/GB
5V_VIN
3V_SN
BST_5V
3V5V_EN
5V_SN
3V5V_EN_R
BST_3V
LX_3V
3V_VIN
5V_VCC
LX_5V
3V5V_EN
EC_ON
MAINPWON
3V5V_EN3V5V_EN_R
ENLDO_3V5V
ENLDO_3V5V
SPOK<37>
EC_ON
<28>
MAINPWON
<28>
VL
+5VALWP
+3VLP
+3VALWP
B+
+5VALW
+3VALWP +3VALW
+5VALWP
B+
B+
+3VALWP
+3VLP
Title
Size Document Number Rev
Date: Sheet of
Security Classification
Compal Secret Data
THIS SHEET OF ENGINEERING DRAWING IS THE PROPRIETARY PROPERTY OF COMPAL ELECTRONICS, INC. AND CONTAINS CONFIDENTIAL
AND TRADE SECRET INFORMATION. THIS SHEET MAY NOT BE TRANSFERED FROM THE CUSTODY OF THE COMPETENT DIVISION OF R&D
DEPARTMENT EXCEPT AS AUTHORIZED BY COMPAL ELECTRONICS, INC. NEITHER THIS SHEET NOR THE INFORMATION IT CONTAINS
MAY BE USED BY OR DISCLOSED TO ANY THIRD PARTY WITHOUT PRIOR WRITTEN CONSENT OF COMPAL ELECTRONICS, INC.
Issued Date
Deciphered Date
1.0
PWR-3VALWP/5VALWP
Custom
36 48Thursday, March 28, 2013
2011/06/15 2012/07/11
Title
Size Document Number Rev
Date: Sheet of
Security Classification
Compal Secret Data
THIS SHEET OF ENGINEERING DRAWING IS THE PROPRIETARY PROPERTY OF COMPAL ELECTRONICS, INC. AND CONTAINS CONFIDENTIAL
AND TRADE SECRET INFORMATION. THIS SHEET MAY NOT BE TRANSFERED FROM THE CUSTODY OF THE COMPETENT DIVISION OF R&D
DEPARTMENT EXCEPT AS AUTHORIZED BY COMPAL ELECTRONICS, INC. NEITHER THIS SHEET NOR THE INFORMATION IT CONTAINS
MAY BE USED BY OR DISCLOSED TO ANY THIRD PARTY WITHOUT PRIOR WRITTEN CONSENT OF COMPAL ELECTRONICS, INC.
Issued Date
Deciphered Date
1.0
PWR-3VALWP/5VALWP
Custom
36 48Thursday, March 28, 2013
2011/06/15 2012/07/11
Title
Size Document Number Rev
Date: Sheet of
Security Classification
Compal Secret Data
THIS SHEET OF ENGINEERING DRAWING IS THE PROPRIETARY PROPERTY OF COMPAL ELECTRONICS, INC. AND CONTAINS CONFIDENTIAL
AND TRADE SECRET INFORMATION. THIS SHEET MAY NOT BE TRANSFERED FROM THE CUSTODY OF THE COMPETENT DIVISION OF R&D
DEPARTMENT EXCEPT AS AUTHORIZED BY COMPAL ELECTRONICS, INC. NEITHER THIS SHEET NOR THE INFORMATION IT CONTAINS
MAY BE USED BY OR DISCLOSED TO ANY THIRD PARTY WITHOUT PRIOR WRITTEN CONSENT OF COMPAL ELECTRONICS, INC.
Issued Date
Deciphered Date
1.0
PWR-3VALWP/5VALWP
Custom
36 48Thursday, March 28, 2013
2011/06/15 2012/07/11
PC402
0.1U_0603_25V7K
PC402
0.1U_0603_25V7K
1 2
PC435
470P_0402_50V8J
@
PC435
470P_0402_50V8J
@
12
PC416
10U_0805_25V6K
PC416
10U_0805_25V6K
12
PC426
22U_0805_6.3V6M
PC426
22U_0805_6.3V6M
12
PC411
22U_0805_6.3V6M
PC411
22U_0805_6.3V6M
12
PR412
0_0402_5%
@
PR412
0_0402_5%
@
12
PC407
1U_0603_25V6K
PC407
1U_0603_25V6K
12
PC401
68P_0402_50V8J
@
PC401
68P_0402_50V8J
@
12
PC421
0.1U_0603_25V7K
PC421
0.1U_0603_25V7K
1 2
PR405
0_0402_5%
PR405
0_0402_5%
1 2
PC418
0.1U_0402_25V6
@
PC418
0.1U_0402_25V6
@
12
PC414
4.7U_0603_6.3V6M
PC414
4.7U_0603_6.3V6M
12
PC429
680P_0603_50V7K
@PC429
680P_0603_50V7K
@
12
PR406
4.7_1206_5%
@PR406
4.7_1206_5%
@
12
PC413
22U_0805_6.3V6M
@PC413
22U_0805_6.3V6M
@
12
PJ401
JUMP_43X118
@PJ401
JUMP_43X118
@
1
122
+
PC433
150U_D2_6.3VY_R15M
@
+
PC433
150U_D2_6.3VY_R15M
@
1
2
PC420
10U_0805_25V6K
PC420
10U_0805_25V6K
12
PC409
22U_0805_6.3V6M
PC409
22U_0805_6.3V6M
12
PC437
470P_0402_50V8J
@
PC437
470P_0402_50V8J
@
12
PC423
22U_0805_6.3V6M
PC423
22U_0805_6.3V6M
12
PC427
22U_0805_6.3V6M
@PC427
22U_0805_6.3V6M
@
12
PR409
1M_0402_1%
PR409
1M_0402_1%
12
PR407
2.2K_0402_5%
PR407
2.2K_0402_5%
12
PJ402
JUMP_43X118
@PJ402
JUMP_43X118
@
1
122
PR401
0_0402_5%
PR401
0_0402_5%
1 2
PR414
0_0402_5%
PR414
0_0402_5%
1 2
PU402
SY8208CQNC_QFN10_3X3
PU402
SY8208CQNC_QFN10_3X3
LX 10
IN
8
LDO 7
PG
2
EN2 3
OUT 4
VCC
5
GND
9
EN1 1
BS 6
PC417
2200P_0402_50V7K
PC417
2200P_0402_50V7K
12
PC412
22U_0805_6.3V6M
@PC412
22U_0805_6.3V6M
@
12
PC410
22U_0805_6.3V6M
PC410
22U_0805_6.3V6M
12
PC432
0.047U_0402_25V6
PC432
0.047U_0402_25V6
12
PR402
499K_0402_1%
PR402
499K_0402_1%
12
PC422
4.7U_0603_6.3V6M
PC422
4.7U_0603_6.3V6M
12
PR410
100K_0402_1%
@
PR410
100K_0402_1%
@
12
PL404
1.5UH_PCMC063T-1R5MN_9A_20%
PL404
1.5UH_PCMC063T-1R5MN_9A_20%
1 2
PL402
1.5UH_PCMC063T-1R5MN_9A_20%
PL402
1.5UH_PCMC063T-1R5MN_9A_20%
1 2
PC436
6800P_0402_25V7K
PC436
6800P_0402_25V7K
1 2
PC430
4.7U_0603_6.3V6M
PC430
4.7U_0603_6.3V6M
12
PC439
0.01U_0402_25V7K
PC439
0.01U_0402_25V7K
1 2
PU401
SY8208BQNC_QFN10_3X3
PU401
SY8208BQNC_QFN10_3X3
LX 10
IN
7
OUT 4
PG
2LDO 5
IN
8
GND
9
EN1 1
BS 6
EN2 3
PC405
10U_0805_25V6K
PC405
10U_0805_25V6K
12
PC438
470P_0402_50V8J
@
PC438
470P_0402_50V8J
@
12
PC428
22U_0805_6.3V6M
@PC428
22U_0805_6.3V6M
@
12
PC434
470P_0402_50V8J
@
PC434
470P_0402_50V8J
@
12
PC408
22U_0805_6.3V6M
PC408
22U_0805_6.3V6M
12
PR408
0_0402_5%
PR408
0_0402_5%
1 2
PC425
22U_0805_6.3V6M
PC425
22U_0805_6.3V6M
12
PC404
2200P_0402_50V7K
PC404
2200P_0402_50V7K
12
PR404
4.7_1206_5%
@PR404
4.7_1206_5%
@
12
PC415
680P_0603_50V7K
@PC415
680P_0603_50V7K
@
12
PL401
HCB2012KF-121T50_0805
PL401
HCB2012KF-121T50_0805
1 2
PC406
10U_0805_25V6K
@
PC406
10U_0805_25V6K
@
12
PC431
4.7U_0402_6.3V6M
PC431
4.7U_0402_6.3V6M
12
PR416
1K_0402_5%
PR416
1K_0402_5%
12
PR403
150K_0402_1%
PR403
150K_0402_1%
12
PR413
1K_0402_5%
PR413
1K_0402_5%
12
PL403
HCB2012KF-121T50_0805
PL403
HCB2012KF-121T50_0805
1 2
PR415
0_0402_5%
@PR415
0_0402_5%
@
12
PC403
0.1U_0402_25V6
@
PC403
0.1U_0402_25V6
@
12
PR417
100K_0402_1%
PR417
100K_0402_1%
12
PC419
68P_0402_50V8J
@
PC419
68P_0402_50V8J
@
12
PC424
22U_0805_6.3V6M
PC424
22U_0805_6.3V6M
12
PR411
10K_0402_1%
PR411
10K_0402_1%
12

A
A
B
B
C
C
D
D
1 1
2 2
3 3
4 4
Compal Electronics, Inc.
VAWGA/GB
Off Off
STATE S3 S5 1.5VP VTT_REFP 0.75VSP
S0
S3
S4/S5
Hi Hi
HiLo
Lo Lo
On
On
On
On
On
Off
(Hi-Z)
Note: S3 - sleep ; S5 - power off
Off
+1.5VP
OCP min 20A
OVP min 1.65V
FB=0.6Volt
S3_1.5V
BST_1.5V BST_1.5V-1
LX_1.5V
S5_1.5V
1.5V_B+
1.5V_B+
PGOOD_1.5V
LG_1.5V
1.8VSP_VIN
1.8VSP_FB
EN_1.8VSP
1.8VSP_LX
UG_1.5VUG_1.5V
EN_1.8VSP
SUSP# <28,32>
SYSON <28,32>
SPOK
<36,38>
095_18ALW_PWR_EN
<28>
+1.5VP
B+
+5VALW
+3VALW
+1.5VP
+VTT_REFP
+0.75VSP
+1.5VP
+1.5VP +1.5V
+0.75VS+0.75VSP
+1.8VALW+1.8VALW P
+1.8VALWP
+3VALW
Title
Size Document Number Rev
Date: Sheet of
Security Classification
Compal Secret Data
THIS SHEET OF ENGINEERING DRAWING IS THE PROPRIETARY PROPERTY OF COMPAL ELECTRONICS, INC. AND CONTAINS CONFIDENTIAL
AND TRADE SECRET INFORMATION. THIS SHEET MAY NOT BE TRANSFERED FROM THE CUSTODY OF THE COMPETENT DIVISION OF R&D
DEPARTMENT EXCEPT AS AUTHORIZED BY COMPAL ELECTRONICS, INC. NEITHER THIS SHEET NOR THE INFORMATION IT CONTAINS
MAY BE USED BY OR DISCLOSED TO ANY THIRD PARTY WITHOUT PRIOR WRITTEN CONSENT OF COMPAL ELECTRONICS, INC.
Issued Date
Deciphered Date
1.0
PWR-+1.5VP/+1.8VALWP
Custom
37 48Thursday, March 28, 2013
2011/06/15 2012/07/11
Title
Size Document Number Rev
Date: Sheet of
Security Classification
Compal Secret Data
THIS SHEET OF ENGINEERING DRAWING IS THE PROPRIETARY PROPERTY OF COMPAL ELECTRONICS, INC. AND CONTAINS CONFIDENTIAL
AND TRADE SECRET INFORMATION. THIS SHEET MAY NOT BE TRANSFERED FROM THE CUSTODY OF THE COMPETENT DIVISION OF R&D
DEPARTMENT EXCEPT AS AUTHORIZED BY COMPAL ELECTRONICS, INC. NEITHER THIS SHEET NOR THE INFORMATION IT CONTAINS
MAY BE USED BY OR DISCLOSED TO ANY THIRD PARTY WITHOUT PRIOR WRITTEN CONSENT OF COMPAL ELECTRONICS, INC.
Issued Date
Deciphered Date
1.0
PWR-+1.5VP/+1.8VALWP
Custom
37 48Thursday, March 28, 2013
2011/06/15 2012/07/11
Title
Size Document Number Rev
Date: Sheet of
Security Classification
Compal Secret Data
THIS SHEET OF ENGINEERING DRAWING IS THE PROPRIETARY PROPERTY OF COMPAL ELECTRONICS, INC. AND CONTAINS CONFIDENTIAL
AND TRADE SECRET INFORMATION. THIS SHEET MAY NOT BE TRANSFERED FROM THE CUSTODY OF THE COMPETENT DIVISION OF R&D
DEPARTMENT EXCEPT AS AUTHORIZED BY COMPAL ELECTRONICS, INC. NEITHER THIS SHEET NOR THE INFORMATION IT CONTAINS
MAY BE USED BY OR DISCLOSED TO ANY THIRD PARTY WITHOUT PRIOR WRITTEN CONSENT OF COMPAL ELECTRONICS, INC.
Issued Date
Deciphered Date
1.0
PWR-+1.5VP/+1.8VALWP
Custom
37 48Thursday, March 28, 2013
2011/06/15 2012/07/11
PR502
49.9K_0402_1%
PR502
49.9K_0402_1%
1 2
PC511
1U_0603_10V6K
PC511
1U_0603_10V6K
12
PR511
6.65K_0402_1%
PR511
6.65K_0402_1%
12
PU502
SY8033BDBC_DFN10_3X3
PU502
SY8033BDBC_DFN10_3X3
EN
5
PG 4
LX 3
FB 6
SVIN
8
TP
11
LX 2
PVIN
10
NC
7
PVIN
9
NC
1
PL501
1UH_PCMB104T-1R0MH_18A_20%
PL501
1UH_PCMB104T-1R0MH_18A_20%
12
PJ502
JUMP_43X79@
PJ502
JUMP_43X79@
11
2
2
PR506
5.76K_0402_1%
PR506
5.76K_0402_1%
12
PR501
2.2_0603_5%
PR501
2.2_0603_5%
1 2
PR515
4.7_1206_5%
@
PR515
4.7_1206_5%
@
12
PC519
0.1U_0402_25V6
@
PC519
0.1U_0402_25V6
@
12
PC507
0.1U_0402_10V7K
@PC507
0.1U_0402_10V7K
@
12
PR514
5.1_0603_5%
PR514
5.1_0603_5%
12
PJ507
JUMP_43X79@
PJ507
JUMP_43X79@
11
2
2
PJ506
JUMP_43X79
@
PJ506
JUMP_43X79
@
11
2
2
PC515
22U_0805_6.3VAM
PC515
22U_0805_6.3VAM
12
PC512
0.1U_0603_25V7K
PC512
0.1U_0603_25V7K
1 2
PR505
0_0402_5%
PR505
0_0402_5%
1 2
PR509
887K_0402_1%
PR509
887K_0402_1%
12
PR503
0_0402_5%
PR503
0_0402_5%
1 2
PC525
68P_0402_50V8J
PC525
68P_0402_50V8J
12
PC503
0.1U_0402_16V6K
PC503
0.1U_0402_16V6K
12
PC526
68P_0402_50V8J
@PC526
68P_0402_50V8J
@
1 2
PC506
0.033U_0402_16V7K
PC506
0.033U_0402_16V7K
12
PC516
2200P_0402_50V7K
@
PC516
2200P_0402_50V7K
@
12
PC508
0.1U_0402_16V7K
@PC508
0.1U_0402_16V7K
@
12
PL503
1UH_PH041H-1R0MS_3.2A_20%
PL503
1UH_PH041H-1R0MS_3.2A_20%
1 2
PC514
22U_0805_6.3VAM
PC514
22U_0805_6.3VAM
12
PR516
0_0402_5%
@PR516
0_0402_5%
@
1 2
PC504
10U_0805_25V6K
PC504
10U_0805_25V6K
12
PC505
10U_0805_25V6K
PC505
10U_0805_25V6K
12
PC520
4.7U_0805_25V6-K
@
PC520
4.7U_0805_25V6-K
@
12
PU501
RT8207MZQW _W QFN20_3X3
PU501
RT8207MZQW _W QFN20_3X3
VTTSNS
2
FB
6
S5
8
PGOOD
10
VDDP 12
PHASE 16
BOOT 18
VTTREF
4
PGND 14
VTTGND
1
GND
3
VDDQ
5
S3
7
TON
9
VDD 11
CS 13
LGATE 15
UGATE 17
VTT 20
VLDOIN 19
PAD
21
PC513
2200P_0402_50V7K
PC513
2200P_0402_50V7K
12
PC510
1U_0603_10V6K
PC510
1U_0603_10V6K
12
PR504
1M_0402_5%
PR504
1M_0402_5%
1 2
PC518
68P_0402_50V8J
@
PC518
68P_0402_50V8J
@
12
PQ502
MDU1511RH_POWERDFN56-8-5
PQ502
MDU1511RH_POWERDFN56-8-5
4
5
1
2
3
PJ505
JUMP_43X118@
PJ505
JUMP_43X118@
11
2
2
PR507
5.6K_0402_1%
PR507
5.6K_0402_1%
12
PC501
10U_0805_25V6K
PC501
10U_0805_25V6K
12
PR512
20K_0402_1%
PR512
20K_0402_1%
12
PR611
0_0402_5%
PR611
0_0402_5%
1 2
PC523
680P_0603_50V7K
@
PC523
680P_0603_50V7K
@
12
PL502
HCB2012KF-121T50_0805
PL502
HCB2012KF-121T50_0805
1 2
PC502
22U_0805_6.3VAM
PC502
22U_0805_6.3VAM
12
PR508
4.7_1206_5%
@
PR508
4.7_1206_5%
@
12
PQ501
MDU1516URH_POWERDFN56-8-5
PQ501
MDU1516URH_POWERDFN56-8-5
4
5
1
2
3
PC509
0.1U_0402_25V6
@
PC509
0.1U_0402_25V6
@
12
PC524
0.1U_0402_10V7K
@
PC524
0.1U_0402_10V7K
@
12
PC517
680P_0603_50V7K
@
PC517
680P_0603_50V7K
@
12
PR510
10K_0402_5%
@
PR510
10K_0402_5%
@
12
PR513
10K_0402_1%
PR513
10K_0402_1%
12
+
PC521
330U_2.5V_M
+
PC521
330U_2.5V_M
1
2
+
PC522
220U_6.3V_M
@
+
PC522
220U_6.3V_M
@
1
2
PJ504
JUMP_43X118@
PJ504
JUMP_43X118@
11
2
2

5
5
4
4
3
3
2
2
1
1
D D
C C
B B
A A
Compal Electronics, Inc.
VAWGA/B
VFB=0.7V
+0.95VALWP OCP(min)=15.6A
PR605 reserve
BST_0.95V-1
0.95V_FB
LX_0.95V
DH_0.95V
DL_0.95V
0.95V_EN
0.95V_TRIP
BST_0.95V
0.95V_RF
0.95V_B+
SPOK<37>
095_18ALW_PWR_EN
<28>
+5VALW
B+
+0.95VALWP
+0.95VALW+0.95VALWP
Title
Size Document Number Rev
Date: Sheet of
Security Classification
Compal Secret Data
THIS SHEET OF ENGINEERING DRAWING IS THE PROPRIETARY PROPERTY OF COMPAL ELECTRONICS, INC. AND CONTAINS CONFIDENTIAL
AND TRADE SECRET INFORMATION. THIS SHEET MAY NOT BE TRANSFERED FROM THE CUSTODY OF THE COMPETENT DIVISION OF R&D
DEPARTMENT EXCEPT AS AUTHORIZED BY COMPAL ELECTRONICS, INC. NEITHER THIS SHEET NOR THE INFORMATION IT CONTAINS
MAY BE USED BY OR DISCLOSED TO ANY THIRD PARTY WITHOUT PRIOR WRITTEN CONSENT OF COMPAL ELECTRONICS, INC.
Issued Date
Deciphered Date
1.0
PWR-+0.95VALWP
C
38 48Thursday, March 28, 2013
2011/06/15 2012/07/11
Title
Size Document Number Rev
Date: Sheet of
Security Classification
Compal Secret Data
THIS SHEET OF ENGINEERING DRAWING IS THE PROPRIETARY PROPERTY OF COMPAL ELECTRONICS, INC. AND CONTAINS CONFIDENTIAL
AND TRADE SECRET INFORMATION. THIS SHEET MAY NOT BE TRANSFERED FROM THE CUSTODY OF THE COMPETENT DIVISION OF R&D
DEPARTMENT EXCEPT AS AUTHORIZED BY COMPAL ELECTRONICS, INC. NEITHER THIS SHEET NOR THE INFORMATION IT CONTAINS
MAY BE USED BY OR DISCLOSED TO ANY THIRD PARTY WITHOUT PRIOR WRITTEN CONSENT OF COMPAL ELECTRONICS, INC.
Issued Date
Deciphered Date
1.0
PWR-+0.95VALWP
C
38 48Thursday, March 28, 2013
2011/06/15 2012/07/11
Title
Size Document Number Rev
Date: Sheet of
Security Classification
Compal Secret Data
THIS SHEET OF ENGINEERING DRAWING IS THE PROPRIETARY PROPERTY OF COMPAL ELECTRONICS, INC. AND CONTAINS CONFIDENTIAL
AND TRADE SECRET INFORMATION. THIS SHEET MAY NOT BE TRANSFERED FROM THE CUSTODY OF THE COMPETENT DIVISION OF R&D
DEPARTMENT EXCEPT AS AUTHORIZED BY COMPAL ELECTRONICS, INC. NEITHER THIS SHEET NOR THE INFORMATION IT CONTAINS
MAY BE USED BY OR DISCLOSED TO ANY THIRD PARTY WITHOUT PRIOR WRITTEN CONSENT OF COMPAL ELECTRONICS, INC.
Issued Date
Deciphered Date
1.0
PWR-+0.95VALWP
C
38 48Thursday, March 28, 2013
2011/06/15 2012/07/11
PR605
47K_0402_5%
@PR605
47K_0402_5%
@
1 2
PR602
2.2_0603_5%
PR602
2.2_0603_5%
1 2
PC601
.1U_0402_16V7K
@PC601
.1U_0402_16V7K
@
12
PC602
10U_0805_25V6K
PC602
10U_0805_25V6K
12
PR609
0_0402_5%
PR609
0_0402_5%
1 2
PC604
0.1U_0402_25V6
@
PC604
0.1U_0402_25V6
@
12
PR610
0_0402_5%
PR610
0_0402_5%
1 2
PQ602
MDS1521URH 1N SO8
PQ602
MDS1521URH 1N SO8
4
7
8
6
5
1
2
3
+
PC607
220U_6.3V_M
+
PC607
220U_6.3V_M
1
2
PR607
3.48K_0402_1%
PR607
3.48K_0402_1%
1 2
PC606
0.22U_0603_16V7K
PC606
0.22U_0603_16V7K
1 2
PC608
1U_0603_10V6K
PC608
1U_0603_10V6K
12
PQ601
MDS1525URH 1N SO8
PQ601
MDS1525URH 1N SO8
3
5
2
4
1
6
7
8
PC605
2200P_0402_50V7K
PC605
2200P_0402_50V7K
12
PR606
470K_0402_1%
PR606
470K_0402_1%
1 2
PR601
0_0402_5%
@PR601
0_0402_5%
@
1 2
PJ602
JUMP_43X118@
PJ602
JUMP_43X118@
11
2
2
PR603
40.2K_0402_1%
PR603
40.2K_0402_1%
12
PJ603
JUMP_43X118@
PJ603
JUMP_43X118@
11
2
2
PC603
10U_0805_25V6K
PC603
10U_0805_25V6K
12
PL661
1UH_PCMC063T-1R0MN_12A_20%
PL661
1UH_PCMC063T-1R0MN_12A_20%
1 2
PC609
680P_0603_50V7K
@
PC609
680P_0603_50V7K
@
12
PR604
4.7_1206_5%
@
PR604
4.7_1206_5%
@
12
PR608
10K_0402_1%
PR608
10K_0402_1%
12
PU601
TPS51212DSCR_SON10_3X3
PU601
TPS51212DSCR_SON10_3X3
EN
3
TRIP
2
V5IN 7
DRVH 9
SW 8
DRVL 6
VBST 10
RF
5
VFB
4
PGOOD
1
TP 11
PL601
HCB2012KF-121T50_0805
PL601
HCB2012KF-121T50_0805
1 2

A
A
B
B
C
C
D
D
1 1
2 2
3 3
4 4
Layout Note:
Place near Phase1 Choke
VAWGA/GB
Compal Electronics, Inc.
For 15W one phase
GPU_VID5 GPU_VID3 GPU_VID2 GPU_VID1 GPU_VID0GPU_VID4
0.85V 1 01 10 NA
VBOOT
Sun Pro
OCP:42A
BOOT1_1_VGA
FB1_VGA
LF1_VGA
SNUB1_VGA
VSEN_VGA
FB2_VGA
VRON_VGA
VW_VGA
GPU_VID6
V2N_VGALF2_VGA
BOOT2_VGA BOOT2_2_VGA
SW2_VGA
COMP_VGA
FB_VGA
VSUM_VGA_N001
NTC_VGA
PHASE1_VGA
RTN_VGA
PSI#_VGA
VDD_VGA
ISEN3_VGA
PHASE2_VGA
CLK_ENABLE#_VGA
ISUM-_VGA
SW1_VGA
RBIAS_VGA
VIN_VGA
BOOT1_VGA
SNUB2_VGA
LGATE2_VGA
LGATE1_VGA
GPU_VID3
GPU_VID2
GPU_VID1
GPU_VID0
GPU_VID5
GPU_VID3
GPU_VID2
GPU_VID1
GPU_VID0
GPU_VID5
GPU_VID4
GPU_VID4
DPRSLPVR_VGA-1
UGATE2_VGA
UGATE1_VGA
GPU_VID0
GPU_GPIO0
VSSSENSE_VGA
V1N_VGA
VGA_PWRGD
PXS_PWREN
<12,28,6>
GPU_VID1
<11>
GPU_VID2
<11>
GPU_VID3
<11>
GPU_VID4
<11>
GPU_VID5
<11>
GPU_IMON
<28>
VSSSENSE_VGA
<14>
GPU_GPIO0
<11>
EC_VGA_EN
<28>
VCCSENSE_VGA
<14>
+5VS
+VGA_B+
B+
+VGA_B+
+5VS
+3VS
+5VS
+VGA_B+
+3VS
+VGA_CORE
+VGA_CORE
+VGA_CORE
VSUM-_VGA
VSUM-_VGA
VSUM-_VGA
ISEN2_VGA
ISEN2_VGA
ISEN1_VGA
ISEN1_VGA
VSUM+_VGA
VSUM+_VGA
VSUM+_VGA
VSUM-_VGA
+3VGS
+VGA_CORE
+3VS
+5VS
ISEN1_VGA
ISEN2_VGA
Title
Size Document Number Rev
Date: Sheet of
Security Classification
Compal Secret Data
THIS SHEET OF ENGINEERING DRAWING IS THE PROPRIETARY PROPERTY OF COMPAL ELECTRONICS, INC. AND CONTAINS CONFIDENTIAL
AND TRADE SECRET INFORMATION. THIS SHEET MAY NOT BE TRANSFERED FROM THE CUSTODY OF THE COMPETENT DIVISION OF R&D
DEPARTMENT EXCEPT AS AUTHORIZED BY COMPAL ELECTRONICS, INC. NEITHER THIS SHEET NOR THE INFORMATION IT CONTAINS
MAY BE USED BY OR DISCLOSED TO ANY THIRD PARTY WITHOUT PRIOR WRITTEN CONSENT OF COMPAL ELECTRONICS, INC.
Issued Date
Deciphered Date
1.0
PWR-VGA_CORE
C
39 48Thursday, March 28, 2013
2011/06/15 2012/07/11
Title
Size Document Number Rev
Date: Sheet of
Security Classification
Compal Secret Data
THIS SHEET OF ENGINEERING DRAWING IS THE PROPRIETARY PROPERTY OF COMPAL ELECTRONICS, INC. AND CONTAINS CONFIDENTIAL
AND TRADE SECRET INFORMATION. THIS SHEET MAY NOT BE TRANSFERED FROM THE CUSTODY OF THE COMPETENT DIVISION OF R&D
DEPARTMENT EXCEPT AS AUTHORIZED BY COMPAL ELECTRONICS, INC. NEITHER THIS SHEET NOR THE INFORMATION IT CONTAINS
MAY BE USED BY OR DISCLOSED TO ANY THIRD PARTY WITHOUT PRIOR WRITTEN CONSENT OF COMPAL ELECTRONICS, INC.
Issued Date
Deciphered Date
1.0
PWR-VGA_CORE
C
39 48Thursday, March 28, 2013
2011/06/15 2012/07/11
Title
Size Document Number Rev
Date: Sheet of
Security Classification
Compal Secret Data
THIS SHEET OF ENGINEERING DRAWING IS THE PROPRIETARY PROPERTY OF COMPAL ELECTRONICS, INC. AND CONTAINS CONFIDENTIAL
AND TRADE SECRET INFORMATION. THIS SHEET MAY NOT BE TRANSFERED FROM THE CUSTODY OF THE COMPETENT DIVISION OF R&D
DEPARTMENT EXCEPT AS AUTHORIZED BY COMPAL ELECTRONICS, INC. NEITHER THIS SHEET NOR THE INFORMATION IT CONTAINS
MAY BE USED BY OR DISCLOSED TO ANY THIRD PARTY WITHOUT PRIOR WRITTEN CONSENT OF COMPAL ELECTRONICS, INC.
Issued Date
Deciphered Date
1.0
PWR-VGA_CORE
C
39 48Thursday, March 28, 2013
2011/06/15 2012/07/11
PR855
4.7_1206_5%
@
PR855
4.7_1206_5%
@
12
PR834
0_0402_5%
@
PR834
0_0402_5%
@
1 2
PC852
1U_0402_6.3V6K
PC852
1U_0402_6.3V6K
12
PR840
249K_0402_1%
@PR840
249K_0402_1%
@
1 2
PC826
2.2U_0402_6.3V6M
PC826
2.2U_0402_6.3V6M
12
PR802 10K_0402_1%PR802 10K_0402_1%
1 2
PR807 10K_0402_1%@PR807 10K_0402_1%@
1 2
PC879
2200P_0402_50V7K
PC879
2200P_0402_50V7K
12
PC858
0.22U_0603_10V7K
PC858
0.22U_0603_10V7K
1 2
PR826
4.7_1206_5%
@PR826
4.7_1206_5%
@
12
PR817
2.2_0603_5%
@
PR817
2.2_0603_5%
@
12
+
PC809
330U_D2_2V_Y
+
PC809
330U_D2_2V_Y
1
2
PC839
2.2U_0402_6.3V6M
PC839
2.2U_0402_6.3V6M
12
PC861
0.033U_0603_25V7K
PC861
0.033U_0603_25V7K
12
PR835
2.2K_0402_1%
@PR835
2.2K_0402_1%
@
1 2
PH802
10K_0402_1%_TSM0A103F34D1RZ
PH802
10K_0402_1%_TSM0A103F34D1RZ
12
PR849
30K_0402_1%
PR849
30K_0402_1%
12
PR864
0_0402_5%
PR864
0_0402_5%
1 2
PR865
0_0402_5%
PR865
0_0402_5%
1 2
PR844 0_0402_5%@PR844 0_0402_5%@
1 2
PC881
10U_0805_25V6K
PC881
10U_0805_25V6K
12
PC840
10U_0603_6.3V6M
PC840
10U_0603_6.3V6M
12
PC828
2.2U_0402_6.3V6M
PC828
2.2U_0402_6.3V6M
12
PR862
887_0402_1%
PR862
887_0402_1%
1 2
PR850
10_0402_1%
PR850
10_0402_1%
1 2
PR832
0_0402_5%
PR832
0_0402_5%
1 2
PC849
0.047U_0402_16V7-K
PC849
0.047U_0402_16V7-K
12
PL802
0.22UH_PCME064T-R22MS_28A_20%
@
PL802
0.22UH_PCME064T-R22MS_28A_20%
@
1
3
4
2
PC846
10U_0603_6.3V6M
PC846
10U_0603_6.3V6M
12
PC865
680P_0402_50V7K
@
PC865
680P_0402_50V7K
@
12
PR812 10K_0402_1%PR812 10K_0402_1%
1 2
PR847
6.65K_0402_1%
PR847
6.65K_0402_1%
1 2
PR836
147K_0402_1%
PR836
147K_0402_1%
12
PR830
1.91K_0402_1%
@PR830
1.91K_0402_1%
@
1 2
PC812
1U_0603_10V6K
@PC812
1U_0603_10V6K
@
1 2
PR828
10K_0402_1%
@PR828
10K_0402_1%
@
12
PC847
33P_0402_50V8J
PC847
33P_0402_50V8J
1 2
PC827
2.2U_0402_6.3V6M
PC827
2.2U_0402_6.3V6M
12
PR838
10K_0402_1%
@PR838
10K_0402_1%
@
12
PR837
10K_0402_1%
@PR837
10K_0402_1%
@
12
PR816
2.2K_0402_1%
@PR816
2.2K_0402_1%
@
1 2
PC844
10U_0603_6.3V6M
PC844
10U_0603_6.3V6M
12
PC802
2200P_0402_50V7K
@PC802
2200P_0402_50V7K
@
12
PR858
1_0402_1%
PR858
1_0402_1%
12
+
PC810
330U_D2_2V_Y
+
PC810
330U_D2_2V_Y
1
2
PR851
82.5_0402_5%
@PR851
82.5_0402_5%
@
12
PC874
390P_0402_50V7K
PC874
390P_0402_50V7K
1 2
PC805
100P_0402_25V8K
@PC805
100P_0402_25V8K
@
1 2
PC877
0.22U_0603_25V7K
PC877
0.22U_0603_25V7K
12
PC825
2.2U_0402_6.3V6M
PC825
2.2U_0402_6.3V6M
12
+
PC808
330U_D2_2V_Y
+
PC808
330U_D2_2V_Y
1
2
+
PC807
330U_D2_2V_Y
+
PC807
330U_D2_2V_Y
1
2
PR811 10K_0402_1%PR811 10K_0402_1%
1 2
PR852
2.2_0603_5%
PR852
2.2_0603_5%
12
PR810 10K_0402_1%PR810 10K_0402_1%
1 2
PU801
ISL62883CHRTZ-T_TQFN40_5X5
PU801
ISL62883CHRTZ-T_TQFN40_5X5
PGOOD
1
PSI#
2
RBIAS
3
VR_TT#
4
NTC
5
VW
6
COMP
7
FB
8
VIN
17
ISEN1
11
VSEN
12
RTN
13
ISUM-
14
ISUM+
15
VDD
16
VSSP1 22
LGATE1 23
PWM3 24
VCCP 25
LGATE2 26
VSSP2 27
PHASE2 28
UGATE2 29
VID0 31
VID1 32
VID2 33
VID3 34
VID5 36
VID6 37
VR_ON 38
ISEN3
9
ISEN2
10
IMON
18
BOOT1
19
UGATE1
20
AGND
41
PHASE1 21
BOOT2 30
DPRSLPVR 39
CLK_EN# 40
VID4 35
PC880
10U_0805_25V6K
PC880
10U_0805_25V6K
12
PR856
3.65K_0402_1%
PR856
3.65K_0402_1%
12
PC834
2.2U_0402_6.3V6M
PC834
2.2U_0402_6.3V6M
12
PR803 10K_0402_1%@PR803 10K_0402_1%@
1 2
PR804 10K_0402_1%
@
PR804 10K_0402_1%
@
1 2
PR863
0_0402_5%
PR863
0_0402_5%
1 2
PL801
HCB4532KF-800T90_1812
PL801
HCB4532KF-800T90_1812
1 2
PC836
2.2U_0402_6.3V6M
PC836
2.2U_0402_6.3V6M
12
PC835
2.2U_0402_6.3V6M
PC835
2.2U_0402_6.3V6M
12
PC838
2.2U_0402_6.3V6M
PC838
2.2U_0402_6.3V6M
12
PL803
0.22UH_PCME064T-R22MS_28A_20%
PL803
0.22UH_PCME064T-R22MS_28A_20%
1
3
4
2
PC876
1U_0603_10V6K
PC876
1U_0603_10V6K
12
PR814
0_0402_5%
PR814
0_0402_5%
1 2
PR843
1.69K_0402_1%
PR843
1.69K_0402_1%
1 2
PC872
1U_0603_10V6K
PC872
1U_0603_10V6K
12
PC864
0.01U_0402_25V7K
@PC864
0.01U_0402_25V7K
@
12
PR861
10_0402_1%
PR861
10_0402_1%
1 2
PR818
0_0402_5%
@PR818
0_0402_5%
@
1 2
PC853
1U_0402_6.3V6K
PC853
1U_0402_6.3V6K
12
PC832
2.2U_0402_6.3V6M
PC832
2.2U_0402_6.3V6M
12
PR848
1_0402_5%
PR848
1_0402_5%
1 2
PC804
10U_0805_25V6K
@PC804
10U_0805_25V6K
@
12
PC806
0.22U_0603_10V7K
@
PC806
0.22U_0603_10V7K
@
1 2
PR806 10K_0402_1%@PR806 10K_0402_1%@
1 2
PC855
0.1U_0402_10V7K
PC855
0.1U_0402_10V7K
12
PC842
10U_0603_6.3V6M
PC842
10U_0603_6.3V6M
12
PC856
0.1U_0402_10V7K
PC856
0.1U_0402_10V7K
12
PR853
2.61K_0402_1%
PR853
2.61K_0402_1%
12
PC854
1U_0402_6.3V6K
PC854
1U_0402_6.3V6K
12
PC831
2.2U_0402_6.3V6M
PC831
2.2U_0402_6.3V6M
12
PR819
2.2K_0402_1%
PR819
2.2K_0402_1%
1 2
PR841
5.9K_0402_1%
PR841
5.9K_0402_1%
12
PQ802
CSD87351Q5D_SON8-7
PQ802
CSD87351Q5D_SON8-7
1
2
5
4
6
7
3
8
PC803
10U_0805_25V6K
@PC803
10U_0805_25V6K
@
12
PR845
0_0402_5%
PR845
0_0402_5%
1 2
PC830
2.2U_0402_6.3V6M
PC830
2.2U_0402_6.3V6M
12
PC871
22P_0402_50V8J
@PC871
22P_0402_50V8J
@
1 2
PR820
0_0402_5%
PR820
0_0402_5%
1 2
PR829
1_0402_1%
@PR829
1_0402_1%
@
12
PC859
330P_0402_50V7K
PC859
330P_0402_50V7K
12
PC811
680P_0402_50V7K
@PC811
680P_0402_50V7K
@
12
PR801 10K_0402_1%PR801 10K_0402_1%
1 2
PR813
0_0402_5%
@PR813
0_0402_5%
@
1 2
PC845
10U_0603_6.3V6M
PC845
10U_0603_6.3V6M
12
PR809 10K_0402_1%PR809 10K_0402_1%
1 2
PC843
10U_0603_6.3V6M
PC843
10U_0603_6.3V6M
12
PR842
499_0402_1%
PR842
499_0402_1%
1 2
PC873
1000P_0402_50V7K
PC873
1000P_0402_50V7K
12
PC850
0.22U_0402_10V6K
@
PC850
0.22U_0402_10V6K
@
12
PQ801
CSD87351Q5D_SON8-7
@
PQ801
CSD87351Q5D_SON8-7
@
1
2
5
4
6
7
3
8
PR827
3.65K_0402_1%
@PR827
3.65K_0402_1%
@
12
PC801
0.1U_0402_25V6
@PC801
0.1U_0402_25V6
@
12
PC857
0.1U_0402_10V7K
PC857
0.1U_0402_10V7K
12
PC866
0.1U_0402_16V7K
PC866
0.1U_0402_16V7K
12
PC829
2.2U_0402_6.3V6M
PC829
2.2U_0402_6.3V6M
12
PR854
0_0402_5%
PR854
0_0402_5%
1 2
PR860
0_0402_5%
PR860
0_0402_5%
1 2
PR808 10K_0402_1%@PR808 10K_0402_1%@
1 2
PC837
2.2U_0402_6.3V6M
PC837
2.2U_0402_6.3V6M
12
PC862
1000P_0402_50V7K
PC862
1000P_0402_50V7K
12
PC863
330P_0402_50V7K
@PC863
330P_0402_50V7K
@
12
PR805 10K_0402_1%@PR805 10K_0402_1%@
1 2
PC848
150P_0402_50V8J
PC848
150P_0402_50V8J
1 2
PC841
10U_0603_6.3V6M
PC841
10U_0603_6.3V6M
12
PR857
10K_0402_1%
@
PR857
10K_0402_1%
@
12
PC824
2.2U_0402_6.3V6M
PC824
2.2U_0402_6.3V6M
12
PC851
1U_0402_6.3V6K
PC851
1U_0402_6.3V6K
12
PC833
2.2U_0402_6.3V6M
PC833
2.2U_0402_6.3V6M
12
PC875
0.22U_0402_10V6K
@
PC875
0.22U_0402_10V6K
@
12
PR846
267K_0402_1%
PR846
267K_0402_1%
1 2
PC860
0.1U_0603_25V7K
PC860
0.1U_0603_25V7K
12
PR859
11K_0402_1%
PR859
11K_0402_1%
12
PR833
2.2K_0402_1%
PR833
2.2K_0402_1%
1 2
PC878
0.1U_0402_25V6
@
PC878
0.1U_0402_25V6
@
12
PR831
1.91K_0402_1%
PR831
1.91K_0402_1%
12

5
5
4
4
3
3
2
2
1
1
D D
C C
B B
A A
SH00000N900 (DCR 1.1+-5%)
2011/10/21
NTC near NB_CORE H/S mos
2011/10/21
NTC near CPU_CORE H/S mos
2011/10/21
NTC near phase 1 choke
2011/10/21
NTC near phase 1 choke
2012/10/30
Load Line:VDD-->4m
VDDNB-->4.0m
SH00000GH00 (DCR 1.25+-7%)
LGATE1
PHASE1
UGATE1
BOOT_NB1
UGATE_NB1
PHASE_NB1
LGATE_NB1
VSUMN_NB
VSUMP_NB
PWROK
SVD
SVC
ENABLE
SVT
VDDIO
ISEN2
VSUM+
VSUM-
BOOT1
VSUMP_NB
VSUMN_NB
BOOT_NB1
BOOT1
VSUM+
VSUM-
UGATE1
ISEN1
UGATE_NB1
LGATE_NB1
PHASE_NB1
PHASE1
LGATE1
APU_SVD
<4>
APU_PW RGD
<4>
VR_ON
<28>
APU_SVC
<4>
APU_SVT
<4>
VGATE <28>
H_PROCHOT#
<28,34,4,6>
APU_VDDNB_SEN
<4>
APU_VDD_RUN_FB_L <4>
APU_VDD_SEN <4>
APU_IMON
+5VS
+5VALW
+3VS
+APU_CORE
CPU_B+
B+
+APU_CORE_NB
+3VS
+APU_CORE
CPU_B+
+APU_CORE_NB
+1.8VS
+1.5VS
Title
Size Document Number Rev
Date: Sheet of
Security Classification
Compal Secret Data
THIS SHEET OF ENGINEERING DRAWING IS THE PROPRIETARY PROPERTY OF COMPAL ELECTRONICS, INC. AND CONTAINS CONFIDENTIAL
AND TRADE SECRET INFORMATION. THIS SHEET MAY NOT BE TRANSFERED FROM THE CUSTODY OF THE COMPETENT DIVISION OF R&D
DEPARTMENT EXCEPT AS AUTHORIZED BY COMPAL ELECTRONICS, INC. NEITHER THIS SHEET NOR THE INFORMATION IT CONTAINS
MAY BE USED BY OR DISCLOSED TO ANY THIRD PARTY WITHOUT PRIOR WRITTEN CONSENT OF COMPAL ELECTRONICS, INC.
Issued Date
Deciphered Date
1.0
APU_CORE/APU_CORE_NB
Custom
40 48Thursday, March 28, 2013
2011/07/08 2015/07/08
Compal Electronics, Inc.
VAWGA/B
Title
Size Document Number Rev
Date: Sheet of
Security Classification
Compal Secret Data
THIS SHEET OF ENGINEERING DRAWING IS THE PROPRIETARY PROPERTY OF COMPAL ELECTRONICS, INC. AND CONTAINS CONFIDENTIAL
AND TRADE SECRET INFORMATION. THIS SHEET MAY NOT BE TRANSFERED FROM THE CUSTODY OF THE COMPETENT DIVISION OF R&D
DEPARTMENT EXCEPT AS AUTHORIZED BY COMPAL ELECTRONICS, INC. NEITHER THIS SHEET NOR THE INFORMATION IT CONTAINS
MAY BE USED BY OR DISCLOSED TO ANY THIRD PARTY WITHOUT PRIOR WRITTEN CONSENT OF COMPAL ELECTRONICS, INC.
Issued Date
Deciphered Date
1.0
APU_CORE/APU_CORE_NB
Custom
40 48Thursday, March 28, 2013
2011/07/08 2015/07/08
Compal Electronics, Inc.
VAWGA/B
Title
Size Document Number Rev
Date: Sheet of
Security Classification
Compal Secret Data
THIS SHEET OF ENGINEERING DRAWING IS THE PROPRIETARY PROPERTY OF COMPAL ELECTRONICS, INC. AND CONTAINS CONFIDENTIAL
AND TRADE SECRET INFORMATION. THIS SHEET MAY NOT BE TRANSFERED FROM THE CUSTODY OF THE COMPETENT DIVISION OF R&D
DEPARTMENT EXCEPT AS AUTHORIZED BY COMPAL ELECTRONICS, INC. NEITHER THIS SHEET NOR THE INFORMATION IT CONTAINS
MAY BE USED BY OR DISCLOSED TO ANY THIRD PARTY WITHOUT PRIOR WRITTEN CONSENT OF COMPAL ELECTRONICS, INC.
Issued Date
Deciphered Date
1.0
APU_CORE/APU_CORE_NB
Custom
40 48Thursday, March 28, 2013
2011/07/08 2015/07/08
Compal Electronics, Inc.
VAWGA/B
PR908
2.2_0603_1%
PR908
2.2_0603_1%
12
PR913
324_0402_1%
PR913
324_0402_1%
12
PR938
32.4K_0402_1%
@PR938
32.4K_0402_1%
@
12
PC1058
150P_0402_50V8J
PC1058
150P_0402_50V8J
12
+
PC1031
220U_25V_M
+
PC1031
220U_25V_M
1
2
PR901
2K_0402_1%
PR901
2K_0402_1%
12
PC1036
0.22U_0603_25V7K
PC1036
0.22U_0603_25V7K
12
PC1057
680P_0603_50V7K
@PC1057
680P_0603_50V7K
@
12
PC1029
10U_0805_25V6K
PC1029
10U_0805_25V6K
12
PC1042
220P_0402_50V7K
@PC1042
220P_0402_50V7K
@
12
PR909
2.61K_0402_1%
PR909
2.61K_0402_1%
12
PR951
0_0402_5%
PR951
0_0402_5%
1 2
PR910
4.7_1206_5%
@PR910
4.7_1206_5%
@
12
PH903
470K_0402_5%_TSM0B474J4702RE
PH903
470K_0402_5%_TSM0B474J4702RE
12
PR949
0_0402_5%
PR949
0_0402_5%
1 2
PR922100K_0402_1% @PR922100K_0402_1% @
12
PH902
470K_0402_5%_TSM0B474J4702RE
PH902
470K_0402_5%_TSM0B474J4702RE
12
PR944
2K_0402_1%
PR944
2K_0402_1%
12
PQ904
MDU1511RH_POWERDFN56-8-5
PQ904
MDU1511RH_POWERDFN56-8-5
4
5
1
2
3
PR950
10_0402_5%
PR950
10_0402_5%
12
PC1064
0.01U_0402_50V7K
PC1064
0.01U_0402_50V7K
1 2
PQ908
MDU1511RH_POWERDFN56-8-5
PQ908
MDU1511RH_POWERDFN56-8-5
4
5
1
2
3
PR933
2.2_0603_1%
PR933
2.2_0603_1%
12
PC1052
2200P_0402_50V7K
PC1052
2200P_0402_50V7K
12
PR935
4.7_1206_5%
@PR935
4.7_1206_5%
@
12
PR918 0_0402_5%PR918 0_0402_5%
1 2
PR925 0_0402_5%PR925 0_0402_5%
1 2
PC1061
330P_0402_50V7K
PC1061
330P_0402_50V7K
12
PR939
1.54K_0402_1%
PR939
1.54K_0402_1%
12
PC1034
1000P_0402_50V7K
PC1034
1000P_0402_50V7K
12
PC1033
150P_0402_50V8J
PC1033
150P_0402_50V8J
12
PR934
10K_0402_1%
PR934
10K_0402_1%
12
PC1048
10U_0805_25V6K
PC1048
10U_0805_25V6K
12
PR930 27.4K_0402_1%PR930 27.4K_0402_1%
12
PC1037
0.01U_0402_50V7K
PC1037
0.01U_0402_50V7K
12
PR906
0_0402_5%
PR906
0_0402_5%
1 2
PR926 0_0402_5%PR926 0_0402_5%
1 2
PC1028
10U_0805_25V6K
PC1028
10U_0805_25V6K
12
PQ906
MDU1511RH_POWERDFN56-8-5
PQ906
MDU1511RH_POWERDFN56-8-5
4
5
1
2
3
PR955
0_0402_5%
PR955
0_0402_5%
1 2
PC1055
47P_0402_50V8J
PC1055
47P_0402_50V8J
12
PC1035
47P_0402_50V8J
PC1035
47P_0402_50V8J
12
PC1049
10U_0805_25V6K
PC1049
10U_0805_25V6K
12
PC1045
1U_0603_25V6K
PC1045
1U_0603_25V6K
12
PC1046
1U_0603_25V6K
PC1046
1U_0603_25V6K
12
PC1060
0.15U_0603_16V7K
PC1060
0.15U_0603_16V7K
1 2
PC1059
0.01U_0402_50V7K
PC1059
0.01U_0402_50V7K
1 2
PC901
330P_0402_50V7K
PC901
330P_0402_50V7K
12
PR914
1_0402_1%
PR914
1_0402_1%
12
PC1030
0.1U_0402_25V5K
@
PC1030
0.1U_0402_25V5K
@
12
PR911
11K_0402_1%
PR911
11K_0402_1%
1 2
PR928
133K_0402_1%
PR928
133K_0402_1%
1 2
PR943
11K_0402_1%
PR943
11K_0402_1%
1 2
PC1051
0.1U_0402_25V5K
@
PC1051
0.1U_0402_25V5K
@
12
PC1027
10U_0805_25V6K
PC1027
10U_0805_25V6K
12
PC1032
2200P_0402_50V7K
PC1032
2200P_0402_50V7K
12
PQ901
MDU1516URH_POWERDFN56-8-5
PQ901
MDU1516URH_POWERDFN56-8-5
4
5
1
2
3
PL903
0.36UH_FDUE1030D-H-R36M=P3_32A_20%
PL903
0.36UH_FDUE1030D-H-R36M=P3_32A_20%
1
3
4
2
PR924
1_0603_5%
PR924
1_0603_5%
12
PR954
0_0402_5%
PR954
0_0402_5%
1 2
PL902
0.36UH_VMPI1004AR-R36M-Z03_30A_20%
PL902
0.36UH_VMPI1004AR-R36M-Z03_30A_20%
1
3
4
2
PR945
487_0402_1%
PR945
487_0402_1%
12
PC1073
0.1U_0402_25V6
PC1073
0.1U_0402_25V6
1 2
PH904
10K_0402_5%_ERTJ0ER103J
PH904
10K_0402_5%_ERTJ0ER103J
12
PC1050
10U_0805_25V6K
PC1050
10U_0805_25V6K
12
PR946
10_0402_5%
PR946
10_0402_5%
12
PR902
10_0402_5%
PR902
10_0402_5%
12
PC1041
0.1U_0603_50V7K
PC1041
0.1U_0603_50V7K
12
PR917
20K_0402_1%
PR917
20K_0402_1%
12
PR948
100_0402_1%
@PR948
100_0402_1%
@
12
PC1040
680P_0603_50V7K
@PC1040
680P_0603_50V7K
@
12
PR952
0_0402_5%
@PR952
0_0402_5%
@
12
PR907
499_0402_1%
PR907
499_0402_1%
12
PC1043
1000P_0402_50V7K
PC1043
1000P_0402_50V7K
12
PQ905
MDU1516URH_POWERDFN56-8-5
PQ905
MDU1516URH_POWERDFN56-8-5
4
5
1
2
3
PR904
267K_0402_1%
PR904
267K_0402_1%
12
PC1039
0.15U_0603_16V7K
PC1039
0.15U_0603_16V7K
1 2
PR947
0_0402_5%
PR947
0_0402_5%
1 2
PR929
100K_0402_1%
PR929
100K_0402_1%
12
PR937
499_0402_1%
PR937
499_0402_1%
12
PR920 0_0402_5%PR920 0_0402_5%
1 2
PR927 0_0402_5%PR927 0_0402_5%
1 2
PC1054
1000P_0402_50V7K
PC1054
1000P_0402_50V7K
12
PR941
1_0402_1%
PR941
1_0402_1%
12
PR921 0_0402_5%PR921 0_0402_5%
1 2
PC1044
0.1U_0402_25V6
PC1044
0.1U_0402_25V6
1 2
PH901
10K_0402_5%_ERTJ0ER103J
PH901
10K_0402_5%_ERTJ0ER103J
12
PC1063
820P_0402_50V7K
@PC1063
820P_0402_50V7K
@
12
PR916 27.4K_0402_1%PR916 27.4K_0402_1%
12
PC6602 1000P_0402_50V7KPC6602 1000P_0402_50V7K
1
2
PU901
ISL62771HRTZ-T_TQFN40_5X5
PU901
ISL62771HRTZ-T_TQFN40_5X5
IMON_NB
2
SVC
3
NTC_NB
1
VR_HOT_L
4
SVD
5
SVT
7
RTN
17
ISUMN
15
ISEN1
13
COMP
19
ISUMP
14
ISEN2
12
NTC
11
IMON
10
VDDIO
6
PWROK
9
FB
18
PGOOD
20
VSEN
16
ENABLE
8
BOOT1 21
UGATE1 22
PHASE1 23
LGATE1 24
VDD 25
VDDP 26
LGATE2 27
PHASE2 28
UGATE2 29
BOOT2 30
BOOT_NB 31
UGATE_NB 32
PHASE_NB 33
LGATE_NB 34
PGOOD_NB 35
COMP_NB 36
FB_NB 37
VSEN_NB 38
ISUMN_NB 39
ISUMP_NB 40
TP 41
PQ902
MDU1511RH_POWERDFN56-8-5
PQ902
MDU1511RH_POWERDFN56-8-5
4
5
1
2
3
PR932
0_0402_5%
PR932
0_0402_5%
1 2
PR905
41.2K_0402_1%
@PR905
41.2K_0402_1%
@
12
PR942
2.61K_0402_1%
PR942
2.61K_0402_1%
12
PQ907
MDU1516URH_POWERDFN56-8-5
PQ907
MDU1516URH_POWERDFN56-8-5
4
5
1
2
3
PC1062
0.1U_0603_50V7K
PC1062
0.1U_0603_50V7K
12
PR953
0_0402_5%
PR953
0_0402_5%
1 2
PR903
1.54K_0402_1%
PR903
1.54K_0402_1%
12
PL901
HCB2012KF-121T50_0805
PL901
HCB2012KF-121T50_0805
1 2
PR923 0_0402_5%PR923 0_0402_5%
1 2
PC1056
330P_0402_50V7K
@
PC1056
330P_0402_50V7K
@
1 2
PC6601
1000P_0402_50V7K
PC6601
1000P_0402_50V7K
1
2
PQ903
MDU1516URH_POWERDFN56-8-5
PQ903
MDU1516URH_POWERDFN56-8-5
4
5
1
2
3
PC1053
0.22U_0603_25V7K
PC1053
0.22U_0603_25V7K
12
PC1038
0.022U_0402_25V7K
PC1038
0.022U_0402_25V7K
1 2
PR919 133K_0402_1%PR919 133K_0402_1%
12
PR936
3.65K_0402_1%
PR936
3.65K_0402_1%
12
PR912
3.65K_0402_1%
PR912
3.65K_0402_1%
12
PR915
100_0402_1%
@PR915
100_0402_1%
@
12
PR940
267K_0402_1%
PR940
267K_0402_1%
12
PR931
20K_0402_1%
PR931
20K_0402_1%
1 2
PC1047
1000P_0402_50V7K
PC1047
1000P_0402_50V7K
1 2

A
A
B
B
C
C
D
D
E
E
1 1
2 2
3 3
4 4
10U_0603 *3 10U_0603 * 4
+APU_CORE +APU_CORE_NB
Title
Size Document Number Rev
Date: Sheet of
Security Classification
Compal Secret Data
THIS SHEET OF ENGINEERING DRAWING IS THE PROPRIETARY PROPERTY OF COMPAL ELECTRONICS, INC. AND CONTAINS CONFIDENTIAL
AND TRADE SECRET INFORMATION. THIS SHEET MAY NOT BE TRANSFERED FROM THE CUSTODY OF THE COMPETENT DIVISION OF R&D
DEPARTMENT EXCEPT AS AUTHORIZED BY COMPAL ELECTRONICS, INC. NEITHER THIS SHEET NOR THE INFORMATION IT CONTAINS
MAY BE USED BY OR DISCLOSED TO ANY THIRD PARTY WITHOUT PRIOR WRITTEN CONSENT OF COMPAL ELECTRONICS, INC.
Issued Date
Deciphered Date
VAWGA/B
1.0
PWR-PROCESSOR DECOUPLING
Custom
41 48Thursday, March 28, 2013
2011/07/08 2015/07/08
Compal Electronics, Inc.
Title
Size Document Number Rev
Date: Sheet of
Security Classification
Compal Secret Data
THIS SHEET OF ENGINEERING DRAWING IS THE PROPRIETARY PROPERTY OF COMPAL ELECTRONICS, INC. AND CONTAINS CONFIDENTIAL
AND TRADE SECRET INFORMATION. THIS SHEET MAY NOT BE TRANSFERED FROM THE CUSTODY OF THE COMPETENT DIVISION OF R&D
DEPARTMENT EXCEPT AS AUTHORIZED BY COMPAL ELECTRONICS, INC. NEITHER THIS SHEET NOR THE INFORMATION IT CONTAINS
MAY BE USED BY OR DISCLOSED TO ANY THIRD PARTY WITHOUT PRIOR WRITTEN CONSENT OF COMPAL ELECTRONICS, INC.
Issued Date
Deciphered Date
VAWGA/B
1.0
PWR-PROCESSOR DECOUPLING
Custom
41 48Thursday, March 28, 2013
2011/07/08 2015/07/08
Compal Electronics, Inc.
Title
Size Document Number Rev
Date: Sheet of
Security Classification
Compal Secret Data
THIS SHEET OF ENGINEERING DRAWING IS THE PROPRIETARY PROPERTY OF COMPAL ELECTRONICS, INC. AND CONTAINS CONFIDENTIAL
AND TRADE SECRET INFORMATION. THIS SHEET MAY NOT BE TRANSFERED FROM THE CUSTODY OF THE COMPETENT DIVISION OF R&D
DEPARTMENT EXCEPT AS AUTHORIZED BY COMPAL ELECTRONICS, INC. NEITHER THIS SHEET NOR THE INFORMATION IT CONTAINS
MAY BE USED BY OR DISCLOSED TO ANY THIRD PARTY WITHOUT PRIOR WRITTEN CONSENT OF COMPAL ELECTRONICS, INC.
Issued Date
Deciphered Date
VAWGA/B
1.0
PWR-PROCESSOR DECOUPLING
Custom
41 48Thursday, March 28, 2013
2011/07/08 2015/07/08
Compal Electronics, Inc.
PC100222U_0603_6.3V6M PC100222U_0603_6.3V6M
12
PC100422U_0603_6.3V6M PC100422U_0603_6.3V6M
12
+
PC1025
330U_D2_2V_Y
+
PC1025
330U_D2_2V_Y
1
2
PC101410U_0603_6.3V6M PC101410U_0603_6.3V6M
12
PC100522U_0603_6.3V6MPC100522U_0603_6.3V6M
12
PC1019
0.01U_0402_25V7K~N
@
PC1019
0.01U_0402_25V7K~N
@
12
PC101110U_0603_6.3V6M
@
PC101110U_0603_6.3V6M
@
12
PC100322U_0603_6.3V6M PC100322U_0603_6.3V6M
12
PC101510U_0603_6.3V6M
@
PC101510U_0603_6.3V6M
@
12
PC101310U_0603_6.3V6M PC101310U_0603_6.3V6M
12
+
PC1026
330U_D2_2V_Y
@
+
PC1026
330U_D2_2V_Y
@
1
2
PC100822U_0603_6.3V6MPC100822U_0603_6.3V6M
12
PC100910U_0603_6.3V6M PC100910U_0603_6.3V6M
12
PC100122U_0603_6.3V6M PC100122U_0603_6.3V6M
12
+
PC1023
330U_D2_2V_Y
+
PC1023
330U_D2_2V_Y
1
2
PC101610U_0603_6.3V6M
@
PC101610U_0603_6.3V6M
@
12
PC1020
0.1U_0402_25V7K~N
@
PC1020
0.1U_0402_25V7K~N
@
12
PC1018
0.1U_0402_25V7K~N
@
PC1018
0.1U_0402_25V7K~N
@
12
PC1017
0.01U_0402_25V7K~N
@
PC1017
0.01U_0402_25V7K~N
@
12
PC106722U_0603_6.3V6M PC106722U_0603_6.3V6M
12
PC106822U_0603_6.3V6M PC106822U_0603_6.3V6M
12
PC106522U_0603_6.3V6M
@
PC106522U_0603_6.3V6M
@
12
+
PC1021
330U_D2_2V_Y
+
PC1021
330U_D2_2V_Y
1
2
PC107222U_0603_6.3V6M PC107222U_0603_6.3V6M
12
PC101010U_0603_6.3V6M PC101010U_0603_6.3V6M
12
PC106922U_0603_6.3V6M
@
PC106922U_0603_6.3V6M
@
12
PC100622U_0603_6.3V6MPC100622U_0603_6.3V6M
12
PC107022U_0603_6.3V6M
@
PC107022U_0603_6.3V6M
@
12
+
PC1022
330U_D2_2V_Y
+
PC1022
330U_D2_2V_Y
1
2
PC107122U_0603_6.3V6M PC107122U_0603_6.3V6M
12
PC100722U_0603_6.3V6MPC100722U_0603_6.3V6M
12
+
PC1024
330U_D2_2V_Y
+
PC1024
330U_D2_2V_Y
1
2
PC106622U_0603_6.3V6M
@
PC106622U_0603_6.3V6M
@
12

5
5
4
4
3
3
2
2
1
1
D D
C C
B B
A A
13
Version change list (P.I.R. List) Page 1 of 1
for PWR
Reason for change PG# Modify List Date PhaseItem
1
2
3
4
5
6
8
14
7
11
10
17
9
15
16
C38-G series Chief River Schematic
12
Title
Size Document Number Rev
Date: Sheet of
Security Classification
Compal Secret Data
THIS SHEET OF ENGINEERING DRAWING IS THE PROPRIETARY PROPERTY OF COMPAL ELECTRONICS, INC. AND CONTAINS CONFIDENTIAL
AND TRADE SECRET INFORMATION. THIS SHEET MAY NOT BE TRANSFERED FROM THE CUSTODY OF THE COMPETENT DIVISION OF R&D
DEPARTMENT EXCEPT AS AUTHORIZED BY COMPAL ELECTRONICS, INC. NEITHER THIS SHEET NOR THE INFORMATION IT CONTAINS
MAY BE USED BY OR DISCLOSED TO ANY THIRD PARTY WITHOUT PRIOR WRITTEN CONSENT OF COMPAL ELECTRONICS, INC.
Issued Date
Deciphered Date
1.0
PIR (PWR)
Custom
42 48Thursday, March 28, 2013
2011/06/15 2012/07/11
Compal Electronics, Inc.
Title
Size Document Number Rev
Date: Sheet of
Security Classification
Compal Secret Data
THIS SHEET OF ENGINEERING DRAWING IS THE PROPRIETARY PROPERTY OF COMPAL ELECTRONICS, INC. AND CONTAINS CONFIDENTIAL
AND TRADE SECRET INFORMATION. THIS SHEET MAY NOT BE TRANSFERED FROM THE CUSTODY OF THE COMPETENT DIVISION OF R&D
DEPARTMENT EXCEPT AS AUTHORIZED BY COMPAL ELECTRONICS, INC. NEITHER THIS SHEET NOR THE INFORMATION IT CONTAINS
MAY BE USED BY OR DISCLOSED TO ANY THIRD PARTY WITHOUT PRIOR WRITTEN CONSENT OF COMPAL ELECTRONICS, INC.
Issued Date
Deciphered Date
1.0
PIR (PWR)
Custom
42 48Thursday, March 28, 2013
2011/06/15 2012/07/11
Compal Electronics, Inc.
Title
Size Document Number Rev
Date: Sheet of
Security Classification
Compal Secret Data
THIS SHEET OF ENGINEERING DRAWING IS THE PROPRIETARY PROPERTY OF COMPAL ELECTRONICS, INC. AND CONTAINS CONFIDENTIAL
AND TRADE SECRET INFORMATION. THIS SHEET MAY NOT BE TRANSFERED FROM THE CUSTODY OF THE COMPETENT DIVISION OF R&D
DEPARTMENT EXCEPT AS AUTHORIZED BY COMPAL ELECTRONICS, INC. NEITHER THIS SHEET NOR THE INFORMATION IT CONTAINS
MAY BE USED BY OR DISCLOSED TO ANY THIRD PARTY WITHOUT PRIOR WRITTEN CONSENT OF COMPAL ELECTRONICS, INC.
Issued Date
Deciphered Date
1.0
PIR (PWR)
Custom
42 48Thursday, March 28, 2013
2011/06/15 2012/07/11
Compal Electronics, Inc.

5
5
4
4
3
3
2
2
1
1
D D
C C
B B
A A
13
Version change list (P.I.R. List) Page 1 of 1
for HW
Reason for change PG# Modify List Date PhaseItem
1
2
3
4
5
6
8
14
7
11
10
17
9
15
16
C38-G series Chief River Schematic
12
For share rom 28 Change SYS_PWRGD_EC from pin 86 to pin 32 12/17 DVT
12/17 DVT
12/17 DVT
Add R20728For 095VS_PWR_EN pull down
12,
32 Change U1895V, U35P, U1895P VBIAS from +5VALW to VLFor VBIAS first raise up
For follow VIWGP design 27 Change JUSB3 pin define 12/18 DVT
DVT12/21Change CA36, CA46 from 1U to 2.2U31For Audio Precision
DVT12/24Add R20828For SYS_PWRGD_EC pull down
For share rom 28 Change R1575, R1576 to 100K 12/24 DVT
For reserve EC +3VL 28
05
Add J11, J12 and modify +3VALW to +3V_EC 12/24 DVT
For share ROM 05 modify ROM net-name & resistor value 12/24 DVT
For common VIWGP design 22 modify R106, R107 to 22ohm 12/24 DVT
For power S3 reduction 28 Change EC_INVT_PWM to ADP_ID_CLOSE 12/25 DVT
For common VIWGP design 23 Change JODD1 symbol 12/27 DVT
For reserve wake on wlan function 26 Add R1500 12/27 DVT
For 1.5VS discharge 32 Change R339 to 0ohm, mount Q23 & R1461 12/29 DVT
For AMD suggest 4 Change R576 to 0ohm 12/29 DVT
For VGA sequence 12 Delete R123 & C40, change C28, C27 to 2200P 12/29 DVT
For ESD request 22
28
40
Add C600, C601, PC6601, PC6602 01/03 DVT
For +3VALW APU Power Consumption 7 Add R582 01/03 DVT
18
For no support DC wake & LID function 28 Pull high only SMB & RST use +3V_EC, other use +3VALW 01/04 DVT
19
For reserve cost down experiment
20
30 Add R630, R643 01/04 DVT
21
For Common VIWGP 30 Change SW4,SW5,SW6,SW7 footprint 01/04 DVT
@RA22
22
For instant plug/unplug AC has beep sound 31 DVT01/04
23
For Crystal Capactance fine tune 5
6
12
01/09 DVTModify C794,C795,C682,C686,CV36,CV37 value
Title
Size Document Number Rev
Date: Sheet of
Security Classification
Compal Secret Data
THIS SHEET OF ENGINEERING DRAWING IS THE PROPRIETARY PROPERTY OF COMPAL ELECTRONICS, INC. AND CONTAINS CONFIDENTIAL
AND TRADE SECRET INFORMATION. THIS SHEET MAY NOT BE TRANSFERED FROM THE CUSTODY OF THE COMPETENT DIVISION OF R&D
DEPARTMENT EXCEPT AS AUTHORIZED BY COMPAL ELECTRONICS, INC. NEITHER THIS SHEET NOR THE INFORMATION IT CONTAINS
MAY BE USED BY OR DISCLOSED TO ANY THIRD PARTY WITHOUT PRIOR WRITTEN CONSENT OF COMPAL ELECTRONICS, INC.
Issued Date
Deciphered Date
1.0
PIR (PWR)
Custom
43 48Thursday, March 28, 2013
2011/06/15 2012/07/11
Compal Electronics, Inc.
Title
Size Document Number Rev
Date: Sheet of
Security Classification
Compal Secret Data
THIS SHEET OF ENGINEERING DRAWING IS THE PROPRIETARY PROPERTY OF COMPAL ELECTRONICS, INC. AND CONTAINS CONFIDENTIAL
AND TRADE SECRET INFORMATION. THIS SHEET MAY NOT BE TRANSFERED FROM THE CUSTODY OF THE COMPETENT DIVISION OF R&D
DEPARTMENT EXCEPT AS AUTHORIZED BY COMPAL ELECTRONICS, INC. NEITHER THIS SHEET NOR THE INFORMATION IT CONTAINS
MAY BE USED BY OR DISCLOSED TO ANY THIRD PARTY WITHOUT PRIOR WRITTEN CONSENT OF COMPAL ELECTRONICS, INC.
Issued Date
Deciphered Date
1.0
PIR (PWR)
Custom
43 48Thursday, March 28, 2013
2011/06/15 2012/07/11
Compal Electronics, Inc.
Title
Size Document Number Rev
Date: Sheet of
Security Classification
Compal Secret Data
THIS SHEET OF ENGINEERING DRAWING IS THE PROPRIETARY PROPERTY OF COMPAL ELECTRONICS, INC. AND CONTAINS CONFIDENTIAL
AND TRADE SECRET INFORMATION. THIS SHEET MAY NOT BE TRANSFERED FROM THE CUSTODY OF THE COMPETENT DIVISION OF R&D
DEPARTMENT EXCEPT AS AUTHORIZED BY COMPAL ELECTRONICS, INC. NEITHER THIS SHEET NOR THE INFORMATION IT CONTAINS
MAY BE USED BY OR DISCLOSED TO ANY THIRD PARTY WITHOUT PRIOR WRITTEN CONSENT OF COMPAL ELECTRONICS, INC.
Issued Date
Deciphered Date
1.0
PIR (PWR)
Custom
43 48Thursday, March 28, 2013
2011/06/15 2012/07/11
Compal Electronics, Inc.

5
5
4
4
3
3
2
2
1
1
D D
C C
B B
A A
13
Version change list (P.I.R. List) Page 1 of 1
for HW
Reason for change PG# Modify List Date PhaseItem
1
2
3
4
5
6
8
14
7
11
10
17
9
15
16
C38-G series Chief River Schematic
12
PVT
18
19
20
21
22
23
For EMI request 30 Change L67 to EMICP@, Change R692,R687 to EMICU@ 02/02
For Share ROM recoverable solution as
original method
05 Add RP12 02/02 PVT
For BIOS post time 06 Pull high PXS_PWREN to +3VS by RP14 02/02 PVT
For ZiZi noise 31 Change AVDD_HP from +3VS to +3VLP 02/02 PVT
For follow KABINI latest CRB 04 @ R576,C164,C342 02/02 PVT
For APU control PWM only 21 Delete R1465 02/02 PVT
For Corret Net-name to prevet confuse 04
21
Change TL_INVT_PWM, TL_ENVDD to APU_INVT_PWM, APU_ENVDD 02/02 PVT
For Reserve DDC CLK DATA pull high 22 Add R693, R697 02/02 PVT
For Common Intel project 30 Change R623,R765,R303 to 620ohm 02/02 PVT
For Common Intel project 23 Reserve R551 02/02 PVT
For reduce BOM 31 Delete RA3, and Change RA4 to short-pad 02/05 PVT
PVT02/05Change R1498,R1499 from 0 ohm to 100 ohm26For reduce BOM
For reduce BOM 11
12
13
14
Change RV43,LV1,LV2,LV3,LV4,LV5,LV6,RV16,RV17,LV7,LV8,LV9,LV10
to short-pad
02/05 PVT
02/05 PVTCV72 <-> CV171 ; CV60 <-> CV70 ; CV154 <-> CV191
14
18
19
For better location
For reduce BOM 21 Change R1463 from 0 ohm to short-pad 02/06 PVT
For better audio precision performance 31 Change CA27,CA28 from 1U to 2.2U 02/08 PVT
For reduce BOM & layout concern 07 Delete C195 02/16 PVT
For test point request 22 Add T49, T58 on JCRT1 02/18 PVT
For ESD request 25 Add C173, C178 02/18 PVT
For reduce BOM 05 Change R112, R115, R116, R119, R125, R126 to short-pad 02/18 PVT
For Crystal timming PVT02/20Change C682 from 18P to 22P06
For ESD request 30 Change D24 from ESDU@ to ESDP@, Part number from SCA00000E00
to SCA00001G00
02/23 PVT
02/23 PVTFor EMI request
21
27
30
Change L58,L51,L55,L66,L67 from SM070000K00 to SM070000Z00
Title
Size Document Number Rev
Date: Sheet of
Security Classification
Compal Secret Data
THIS SHEET OF ENGINEERING DRAWING IS THE PROPRIETARY PROPERTY OF COMPAL ELECTRONICS, INC. AND CONTAINS CONFIDENTIAL
AND TRADE SECRET INFORMATION. THIS SHEET MAY NOT BE TRANSFERED FROM THE CUSTODY OF THE COMPETENT DIVISION OF R&D
DEPARTMENT EXCEPT AS AUTHORIZED BY COMPAL ELECTRONICS, INC. NEITHER THIS SHEET NOR THE INFORMATION IT CONTAINS
MAY BE USED BY OR DISCLOSED TO ANY THIRD PARTY WITHOUT PRIOR WRITTEN CONSENT OF COMPAL ELECTRONICS, INC.
Issued Date
Deciphered Date
1.0
PIR (PWR)
Custom
44 48Thursday, March 28, 2013
2011/06/15 2012/07/11
Compal Electronics, Inc.
Title
Size Document Number Rev
Date: Sheet of
Security Classification
Compal Secret Data
THIS SHEET OF ENGINEERING DRAWING IS THE PROPRIETARY PROPERTY OF COMPAL ELECTRONICS, INC. AND CONTAINS CONFIDENTIAL
AND TRADE SECRET INFORMATION. THIS SHEET MAY NOT BE TRANSFERED FROM THE CUSTODY OF THE COMPETENT DIVISION OF R&D
DEPARTMENT EXCEPT AS AUTHORIZED BY COMPAL ELECTRONICS, INC. NEITHER THIS SHEET NOR THE INFORMATION IT CONTAINS
MAY BE USED BY OR DISCLOSED TO ANY THIRD PARTY WITHOUT PRIOR WRITTEN CONSENT OF COMPAL ELECTRONICS, INC.
Issued Date
Deciphered Date
1.0
PIR (PWR)
Custom
44 48Thursday, March 28, 2013
2011/06/15 2012/07/11
Compal Electronics, Inc.
Title
Size Document Number Rev
Date: Sheet of
Security Classification
Compal Secret Data
THIS SHEET OF ENGINEERING DRAWING IS THE PROPRIETARY PROPERTY OF COMPAL ELECTRONICS, INC. AND CONTAINS CONFIDENTIAL
AND TRADE SECRET INFORMATION. THIS SHEET MAY NOT BE TRANSFERED FROM THE CUSTODY OF THE COMPETENT DIVISION OF R&D
DEPARTMENT EXCEPT AS AUTHORIZED BY COMPAL ELECTRONICS, INC. NEITHER THIS SHEET NOR THE INFORMATION IT CONTAINS
MAY BE USED BY OR DISCLOSED TO ANY THIRD PARTY WITHOUT PRIOR WRITTEN CONSENT OF COMPAL ELECTRONICS, INC.
Issued Date
Deciphered Date
1.0
PIR (PWR)
Custom
44 48Thursday, March 28, 2013
2011/06/15 2012/07/11
Compal Electronics, Inc.

5
5
4
4
3
3
2
2
1
1
D D
C C
B B
A A
13
Version change list (P.I.R. List) Page 1 of 1
for PWR
Reason for change PG# Modify List Date PhaseItem
1
2
3
4
5
6
8
14
7
11
10
17
9
15
16
C38-G series Chief River Schematic
12
For Common Intel project 30 Change R623,R765,R303 to 649ohm 03/05 PreMP
For VGA Clock Request 06 Reserve R578,R689 03/05 PreMP
For Reduce BOM 05 Change R103, R104 to short-pad 03/11 PreMP
For Reduce BOM 21 Change R696, R695, R813 to short-pad 03/11 PreMP
For Reduce BOM 23 Change R550 to short-pad 03/11 PreMP
For Reduce BOM 28 Change R1564 to short-pad 03/11 PreMP
For Reduce BOM 29 Change R581 to short-pad 03/11 PreMP
For Reduce BOM 31 Change RA11 to short-pad 03/11 PreMP
For Reduce BOM 32 Change R339 to short-pad 03/11 PreMP
For Reduce BOM 06 Change R121 to short-pad 03/11 PreMP
For Reduce BOM 07 Change R582 to short-pad 03/11 PreMP
For ESD require 30 Add C185 03/25 PreMP
For Module Design 22 Change R693, R697 from 10k to 4.7k 03/25 PreMP
For ESD require 04 Add C195 03/26 PreMP
For Reduce BOM 04 @ RP11 03/26 PreMP
For Board ID 28 @ R1562 and change R1564 to 0ohm 03/28 PreMP
Title
Size Document Number Rev
Date: Sheet of
Security Classification
Compal Secret Data
THIS SHEET OF ENGINEERING DRAWING IS THE PROPRIETARY PROPERTY OF COMPAL ELECTRONICS, INC. AND CONTAINS CONFIDENTIAL
AND TRADE SECRET INFORMATION. THIS SHEET MAY NOT BE TRANSFERED FROM THE CUSTODY OF THE COMPETENT DIVISION OF R&D
DEPARTMENT EXCEPT AS AUTHORIZED BY COMPAL ELECTRONICS, INC. NEITHER THIS SHEET NOR THE INFORMATION IT CONTAINS
MAY BE USED BY OR DISCLOSED TO ANY THIRD PARTY WITHOUT PRIOR WRITTEN CONSENT OF COMPAL ELECTRONICS, INC.
Issued Date
Deciphered Date
1.0
PIR (PWR)
Custom
45 48Thursday, March 28, 2013
2011/06/15 2012/07/11
Compal Electronics, Inc.
Title
Size Document Number Rev
Date: Sheet of
Security Classification
Compal Secret Data
THIS SHEET OF ENGINEERING DRAWING IS THE PROPRIETARY PROPERTY OF COMPAL ELECTRONICS, INC. AND CONTAINS CONFIDENTIAL
AND TRADE SECRET INFORMATION. THIS SHEET MAY NOT BE TRANSFERED FROM THE CUSTODY OF THE COMPETENT DIVISION OF R&D
DEPARTMENT EXCEPT AS AUTHORIZED BY COMPAL ELECTRONICS, INC. NEITHER THIS SHEET NOR THE INFORMATION IT CONTAINS
MAY BE USED BY OR DISCLOSED TO ANY THIRD PARTY WITHOUT PRIOR WRITTEN CONSENT OF COMPAL ELECTRONICS, INC.
Issued Date
Deciphered Date
1.0
PIR (PWR)
Custom
45 48Thursday, March 28, 2013
2011/06/15 2012/07/11
Compal Electronics, Inc.
Title
Size Document Number Rev
Date: Sheet of
Security Classification
Compal Secret Data
THIS SHEET OF ENGINEERING DRAWING IS THE PROPRIETARY PROPERTY OF COMPAL ELECTRONICS, INC. AND CONTAINS CONFIDENTIAL
AND TRADE SECRET INFORMATION. THIS SHEET MAY NOT BE TRANSFERED FROM THE CUSTODY OF THE COMPETENT DIVISION OF R&D
DEPARTMENT EXCEPT AS AUTHORIZED BY COMPAL ELECTRONICS, INC. NEITHER THIS SHEET NOR THE INFORMATION IT CONTAINS
MAY BE USED BY OR DISCLOSED TO ANY THIRD PARTY WITHOUT PRIOR WRITTEN CONSENT OF COMPAL ELECTRONICS, INC.
Issued Date
Deciphered Date
1.0
PIR (PWR)
Custom
45 48Thursday, March 28, 2013
2011/06/15 2012/07/11
Compal Electronics, Inc.

5
5
4
4
3
3
2
2
1
1
D D
C C
B B
A A
0
NC 4.75K
8.45K 2K
4.53K 2K
6.98K 4.99K
10 0
00 1
0 1 1
0 0
VDD_CT(1.8V)
VDDR3(3.3VGS)
VDDC/VDDCI(1.12V)
PERSTb
Straps Reset
Straps Valid
REFCLK
VDDR1(1.5VGS)
Power-Up/Down Sequence
PCIE_VDDC(0.95VGSV)
Global ASIC Reset
T4+16clock
"Mars" has the following requirements with regards to power-supply
sequencing to avoid damaging the ASIC:
All the ASIC supplies must reach their respective nominal voltages within 20 ms
of the start of the ramp-up sequence, though a shorter ramp-up duration is
preferred. The maximum slew rate on all rails is 50 mV/µs.
The external pull ups on the DDC/AUX signals (if applicable) should ramp up
before or after both VDDC and VDD_CT have ramped up.
VDDC and VDD_CT should not ramp up simultaneously. For example, VDDC
should reach 90% before VDD_CT starts to ramp up (or vice versa).
For power down, reversing the ramp-up sequence is recommended.
Mars XT VRAM STRAP
SUN PRO VRAM STRAP
K4W2G1646E-BC1A
SA000068U00
MT41J128M16JT-093G:K
SA000067500
H5TQ2G63DFR-N0C
SA000065300
K4W1G1646G-BC11
SA00004GS00
1 1 4.75K NC
1H5TQ1G63EFR-11C
SA000041SB0
2G
1G
0
NC 4.75K
8.45K 2K
4.53K 2K
6.98K 4.99K
10 0
00 1
0 1 1
0 0
K4W2G1646E-BC1A
SA000068U00
MT41J128M16JT-093G:K
SA000067500
H5TC2G63FFR-11C
SA00006H400
2G
1G
011
4.75K11 NC1
3.4K 10K
K4W4G1646B-HC11
SA000068R00
MT41K256M16HA-107G:E
SA000065D00
H5TQ4G63MFR-11C
SA00006DG00
MS2G@ X7646738L01
MM2G@ X7646738L02
OLDMH2G@ X7646738L09
NEWMH2G@ X7646738L10
MS1G@ X7646738L03
MH1G@ X7646738L04
SS2G@ X7646738L05
SM2G@ X7646738L06
SH2G@ TBD
SS1G@ X7646738L07
SM1G@ X7646738L08
NEWSH1G@ X7646738L13
OLDSH1G@ X7647538L01
H5TQ2G63DFR-N0C
SA000065300
0 0 4.53K 4.99K1
4.53K 4.99K
0 01H5TC2G63FFR-11C
SA00006H400
Title
Size Document Number Rev
Date: Sheet of
Security Classification
Compal Secret Data
THIS SHEET OF ENGINEERING DRAWING IS THE PROPRIETARY PROPERTY OF COMPAL ELECTRONICS, INC. AND CONTAINS CONFIDENTIAL
AND TRADE SECRET INFORMATION. THIS SHEET MAY NOT BE TRANSFERED FROM THE CUSTODY OF THE COMPETENT DIVISION OF R&D
DEPARTMENT EXCEPT AS AUTHORIZED BY COMPAL ELECTRONICS, INC. NEITHER THIS SHEET NOR THE INFORMATION IT CONTAINS
MAY BE USED BY OR DISCLOSED TO ANY THIRD PARTY WITHOUT PRIOR WRITTEN CONSENT OF COMPAL ELECTRONICS, INC.
Issued Date
Deciphered Date
VAWGA/GB
1.0
VGA Notes List
Custom
46 48Thursday, March 28, 2013
2011/06/15 2012/07/11
Compal Electronics, Inc.
Title
Size Document Number Rev
Date: Sheet of
Security Classification
Compal Secret Data
THIS SHEET OF ENGINEERING DRAWING IS THE PROPRIETARY PROPERTY OF COMPAL ELECTRONICS, INC. AND CONTAINS CONFIDENTIAL
AND TRADE SECRET INFORMATION. THIS SHEET MAY NOT BE TRANSFERED FROM THE CUSTODY OF THE COMPETENT DIVISION OF R&D
DEPARTMENT EXCEPT AS AUTHORIZED BY COMPAL ELECTRONICS, INC. NEITHER THIS SHEET NOR THE INFORMATION IT CONTAINS
MAY BE USED BY OR DISCLOSED TO ANY THIRD PARTY WITHOUT PRIOR WRITTEN CONSENT OF COMPAL ELECTRONICS, INC.
Issued Date
Deciphered Date
VAWGA/GB
1.0
VGA Notes List
Custom
46 48Thursday, March 28, 2013
2011/06/15 2012/07/11
Compal Electronics, Inc.
Title
Size Document Number Rev
Date: Sheet of
Security Classification
Compal Secret Data
THIS SHEET OF ENGINEERING DRAWING IS THE PROPRIETARY PROPERTY OF COMPAL ELECTRONICS, INC. AND CONTAINS CONFIDENTIAL
AND TRADE SECRET INFORMATION. THIS SHEET MAY NOT BE TRANSFERED FROM THE CUSTODY OF THE COMPETENT DIVISION OF R&D
DEPARTMENT EXCEPT AS AUTHORIZED BY COMPAL ELECTRONICS, INC. NEITHER THIS SHEET NOR THE INFORMATION IT CONTAINS
MAY BE USED BY OR DISCLOSED TO ANY THIRD PARTY WITHOUT PRIOR WRITTEN CONSENT OF COMPAL ELECTRONICS, INC.
Issued Date
Deciphered Date
VAWGA/GB
1.0
VGA Notes List
Custom
46 48Thursday, March 28, 2013
2011/06/15 2012/07/11
Compal Electronics, Inc.

A
A
B
B
C
C
D
D
E
E
1 1
2 2
3 3
4 4
B+
+5VALW
+3VLP
+EC_VCCA
+3VS
+1.5VS
+APU_CORE_NB
+APU_CORE
+3VALW
+3V_LAN
+3VGS
+VL
+0.75VS
+1.5V
+1.8VALW
PU401
SY8208BQKC
EC_ON
PU402
SY8208CQKC
EC_ON
P-CHANNEL
PMV65XP
LAN_PWR_ON#
U35P
TPS22966DPUR
SUSP#
U315V
TPS22966DPUR
PXS_PWREN
PU502
SY8033BDBC
SPOK
+1.8VS
U1895V
TPS22966DPUR
SUSP#
+1.8VGS
U1895P
TPS22966DPUR
PXS_PWREN
U35P
TPS22966DPUR
SUSP#
+5VS
PU501
RT8207MZQW
SUSP# / SYSON
P-CHANNEL
LP2301ALT1G
SUSP#
+1.5VGS
U315V
TPS22966DPUR
PXS_PWREN
+0.95VALW
PU601
TPS51212DSCR
SPOK
+0.95VS
U1895V
TPS22966DPUR
SUSP#
+0.95VGS
U1895P
TPS22966DPUR
PXS_PWREN
+VGA_CORE
PU801
ISL62883CHRTZ
EC_VGA_EN
PU901
ISL62771HRTZ
+VSB
PQ204
TP0610K
SPOK
VR_ON
Title
Size Document Number Rev
Date: Sheet of
Security Classification
Compal Secret Data
THIS SHEET OF ENGINEERING DRAWING IS THE PROPRIETARY PROPERTY OF COMPAL ELECTRONICS, INC. AND CONTAINS CONFIDENTIAL
AND TRADE SECRET INFORMATION. THIS SHEET MAY NOT BE TRANSFERED FROM THE CUSTODY OF THE COMPETENT DIVISION OF R&D
DEPARTMENT EXCEPT AS AUTHORIZED BY COMPAL ELECTRONICS, INC. NEITHER THIS SHEET NOR THE INFORMATION IT CONTAINS
MAY BE USED BY OR DISCLOSED TO ANY THIRD PARTY WITHOUT PRIOR WRITTEN CONSENT OF COMPAL ELECTRONICS, INC.
Issued Date Deciphered Date
VAWGA/GB
1.0
Power Map
Custom
47 48Thursday, March 28, 2013
Compal Electronics, Inc.
Title
Size Document Number Rev
Date: Sheet of
Security Classification
Compal Secret Data
THIS SHEET OF ENGINEERING DRAWING IS THE PROPRIETARY PROPERTY OF COMPAL ELECTRONICS, INC. AND CONTAINS CONFIDENTIAL
AND TRADE SECRET INFORMATION. THIS SHEET MAY NOT BE TRANSFERED FROM THE CUSTODY OF THE COMPETENT DIVISION OF R&D
DEPARTMENT EXCEPT AS AUTHORIZED BY COMPAL ELECTRONICS, INC. NEITHER THIS SHEET NOR THE INFORMATION IT CONTAINS
MAY BE USED BY OR DISCLOSED TO ANY THIRD PARTY WITHOUT PRIOR WRITTEN CONSENT OF COMPAL ELECTRONICS, INC.
Issued Date Deciphered Date
VAWGA/GB
1.0
Power Map
Custom
47 48Thursday, March 28, 2013
Compal Electronics, Inc.
Title
Size Document Number Rev
Date: Sheet of
Security Classification
Compal Secret Data
THIS SHEET OF ENGINEERING DRAWING IS THE PROPRIETARY PROPERTY OF COMPAL ELECTRONICS, INC. AND CONTAINS CONFIDENTIAL
AND TRADE SECRET INFORMATION. THIS SHEET MAY NOT BE TRANSFERED FROM THE CUSTODY OF THE COMPETENT DIVISION OF R&D
DEPARTMENT EXCEPT AS AUTHORIZED BY COMPAL ELECTRONICS, INC. NEITHER THIS SHEET NOR THE INFORMATION IT CONTAINS
MAY BE USED BY OR DISCLOSED TO ANY THIRD PARTY WITHOUT PRIOR WRITTEN CONSENT OF COMPAL ELECTRONICS, INC.
Issued Date Deciphered Date
VAWGA/GB
1.0
Power Map
Custom
47 48Thursday, March 28, 2013
Compal Electronics, Inc.

5
5
4
4
3
3
2
2
1
1
D D
C C
B B
A A
Compal Electronics, Inc.
U35P
+5VS
V
U35P
+3VS
V
Q20
+1.5VS
V
APU
ON/OFF
VIN BATT+
SLP_S3# / SLP_S5#
SYS_PWRGD_EC
V
1B
SUSP#
U1895P
+1.8VS
U1895P
+0.95VS
PU501
+0.75VS
VGA_PEWGD
COMPAL CONFIDENTIAL
PCB NAME:
REVISION:
MODEL NAME:
2011/11/23
DATE:
EC
AC MODE
VIN
BATT MODE
BATT+
PU301
B+
PU502
+1.8VALW
PU601
+0.95VALW
V
EC_RSMRST#
PU801
+VGA_CORE
U315V
+3VGS
U315V
+1.5VGS
V
V
U1895V
+1.8VGS
U1895V
+0.95VGS
ACIN
SPOK
VR_ON
V
18
APU_PWRGD PU901
+APU_CORE /
+APU_CORE_NB
VGATE
16
17
V
4A
18 APU_PWRGD
V
PU401
+3VALW/+3VLP
PU402
+5VALW / VL
EC_ON
B+B+
+3VLP +3VALW
B++3VALW
15
V V
+3VS
+1.5V
+1.8VALW
+0.95VALW
+3VALW / +1.8VALW / +1.5VALW / +0.95VALW
+3VS / +1.8VS / +1.5VS / +0.95VS
+APU_CORE / +APU_CORE_NB
+RTCBATT
+CHGRTC_R +3VLP
PU102
+RTCBATT
RTC Battery
+CHGRTC_R
B+
B+
+3VALW
+1.8VALW
+0.95VALW
+5VALW
+3VALW
+1.5V
B++5VALW
2A 2B
3A 3B
4A
3B
VV
5
5
LAN
WLAN / WiMAX
Mini-Express Card
GPU
MarsXTX
APU_PCIE_RST#
+3V_LAN
+3VS +1.5VA
PXS_RST#
AND
GATE
V
GPU_RST#
23
VV
VV
9
14
VV
V
V
+3VGS / +1.5VGS
+1.8VGS / +0.95VGS
+VGA_CORE
12
V
19LPC_RST#
LAN_PERST#
D4
Diode
V
VV
095_18ALW_PWR_EN
V
095VS_PWR_EN
+5VALW
+5VALW
+5VALW
1A
3A 3B
EC_VGA_EN
PBTN_OUT#
PXS_PWREN 13
B+
+3VALW
8
PU501
+1.5V
SYSON
V
+5VS / +3VS / +1.8VS
+5VALW
+5VALW
+5VALW
+5VS +3VS
+5VALW
+5VALW
+3VGS
20
22
V
10KBRST#
7
6
5
V V
11
21
+5VALW
V
+5VALW
V V
V
V
V
V
V
Title
Size Document Number Rev
Date: Sheet of
Security Classification
Compal Secret Data
THIS SHEET OF ENGINEERING DRAWING IS THE PROPRIETARY PROPERTY OF COMPAL ELECTRONICS, INC. AND CONTAINS CONFIDENTIAL
AND TRADE SECRET INFORMATION. THIS SHEET MAY NOT BE TRANSFERED FROM THE CUSTODY OF THE COMPETENT DIVISION OF R&D
DEPARTMENT EXCEPT AS AUTHORIZED BY COMPAL ELECTRONICS, INC. NEITHER THIS SHEET NOR THE INFORMATION IT CONTAINS
MAY BE USED BY OR DISCLOSED TO ANY THIRD PARTY WITHOUT PRIOR WRITTEN CONSENT OF COMPAL ELECTRONICS, INC.
Issued Date
Deciphered Date
1.0
Power sequence
Custom
Title
Size Document Number Rev
Date: Sheet of
Security Classification
Compal Secret Data
THIS SHEET OF ENGINEERING DRAWING IS THE PROPRIETARY PROPERTY OF COMPAL ELECTRONICS, INC. AND CONTAINS CONFIDENTIAL
AND TRADE SECRET INFORMATION. THIS SHEET MAY NOT BE TRANSFERED FROM THE CUSTODY OF THE COMPETENT DIVISION OF R&D
DEPARTMENT EXCEPT AS AUTHORIZED BY COMPAL ELECTRONICS, INC. NEITHER THIS SHEET NOR THE INFORMATION IT CONTAINS
MAY BE USED BY OR DISCLOSED TO ANY THIRD PARTY WITHOUT PRIOR WRITTEN CONSENT OF COMPAL ELECTRONICS, INC.
Issued Date
Deciphered Date
1.0
Power sequence
Custom
Title
Size Document Number Rev
Date: Sheet of
Security Classification
Compal Secret Data
THIS SHEET OF ENGINEERING DRAWING IS THE PROPRIETARY PROPERTY OF COMPAL ELECTRONICS, INC. AND CONTAINS CONFIDENTIAL
AND TRADE SECRET INFORMATION. THIS SHEET MAY NOT BE TRANSFERED FROM THE CUSTODY OF THE COMPETENT DIVISION OF R&D
DEPARTMENT EXCEPT AS AUTHORIZED BY COMPAL ELECTRONICS, INC. NEITHER THIS SHEET NOR THE INFORMATION IT CONTAINS
MAY BE USED BY OR DISCLOSED TO ANY THIRD PARTY WITHOUT PRIOR WRITTEN CONSENT OF COMPAL ELECTRONICS, INC.
Issued Date
Deciphered Date
1.0
Power sequence
Custom
