No Job Name Ec
User Manual: ec
Open the PDF directly: View PDF
.
Page Count: 612 [warning: Documents this large are best viewed by clicking the View PDF Link!]
- QUICK REFERENCE INDEX
- Table of Contents
- TROUBLE DIAGNOSIS - INDEX
- PRECAUTIONS
- PREPARATION
- ENGINE AND EMISSION CONTROL OVERALL SYSTEM
- ENGINE AND EMISSION BASIC CONTROL SYSTEM DESCRIPTION
- BASIC SERVICE PROCEDURE
- ON BOARD DIAGNOSTIC SYSTEM DESCRIPTION
- TROUBLE DIAGNOSIS - INTRODUCTION
- TROUBLE DIAGNOSIS - BASIC INSPECTION
- TROUBLE DIAGNOSIS - GENERAL DESCRIPTION
- TROUBLE DIAGNOSIS - SPECIFICATION VALUE
- TROUBLE DIAGNOSIS FOR INTERMITTENT INCIDENT
- TROUBLE DIAGNOSIS FOR POWER SUPPLY
- DTC P0100 MASS AIR FLOW SENSOR (MAFS)
- DTC P0105 ABSOLUTE PRESSURE SENSOR
- DTC P0110 INTAKE AIR TEMPERATURE SENSOR
- DTC P0115 ENGINE COOLANT TEMPERATURE SENSOR (ECTS) (CIRCUIT)
- DTC P0120 THROTTLE POSITION SENSOR
- DTC P0125 ENGINE COOLANT TEMPERATURE (ECT) SENSOR
- DTC P0130 HEATED OXYGEN SENSOR 1 (FRONT) (CIRCUIT)
- DTC P0131 HEATED OXYGEN SENSOR 1 (FRONT) (LEAN SHIFT MONITORING)
- DTC P0132 HEATED OXYGEN SENSOR 1 (FRONT) (RICH SHIFT MONITORING)
- DTC P0133 HEATED OXYGEN SENSOR 1 (FRONT) (RESPONSE MONITORING)
- DTC P0134 HEATED OXYGEN SENSOR 1 (FRONT) (HIGH VOLTAGE)
- DTC P0135 HEATED OXYGEN SENSOR 1 HEATER (FRONT)
- DTC P0137 HEATED OXYGEN SENSOR 2 (REAR) (MIN. VOLTAGE MONITORING)
- DTC P0138 HEATED OXYGEN SENSOR 2 (REAR) (MAX. VOLTAGE MONITORING)
- DTC P0139 HEATED OXYGEN SENSOR 2 (REAR) (RESPONSE MONITORING)
- DTC P0140 HEATED OXYGEN SENSOR 2 (REAR) (HIGH VOLTAGE)
- DTC P0141 HEATED OXYGEN SENSOR 2 HEATER (REAR)
- DTC P0171 FUEL INJECTION SYSTEM FUNCTION (LEAN SIDE)
- DTC P0172 FUEL INJECTION SYSTEM FUNCTION (RICH SIDE)
- DTC P0180 FUEL TANK TEMPERATURE SENSOR
- DTC P0217 COOLANT OVERTEMPERATURE ENRICHMENT PROTECTION
- DTC P0300 - P0304 NO. 4 - 1 CYLINDER MISFIRE, MULTIPLE CYLINDER MISFIRE
- DTC P0325 KNOCK SENSOR (KS)
- DTC P0335 CRANKSHAFT POSITION SENSOR (CKPS) (OBD)
- DTC P0340 CAMSHAFT POSITION SENSOR (CMPS)
- DTC P0400 EGR FUNCTION (CLOSE)
- DTC P0403 EGR VOLUME CONTROL VALVE (CIRCUIT)
- DTC P0420 THREE WAY CATALYST FUNCTION
- DTC P0440 EVAP CONTROL SYSTEM (SMALL LEAK) (NEGATIVE PRESSURE)
- DTC P0443 EVAP CANISTER PURGE VOLUME CONTROL SOLENOID VALVE (CIRCUIT)
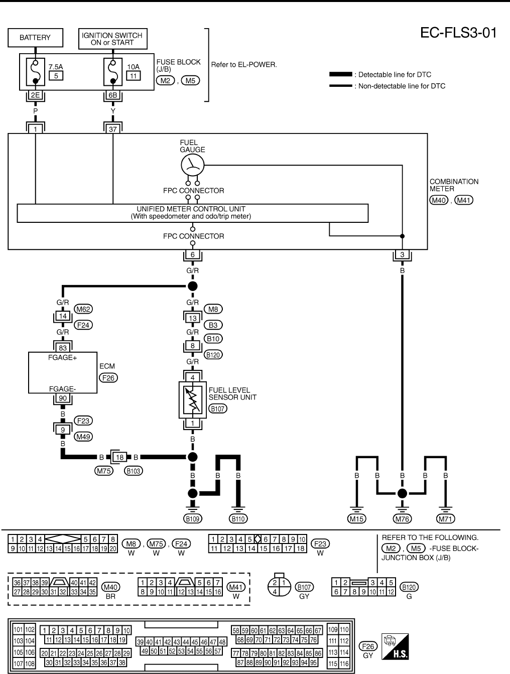
- DTC P0446 EVAPORATIVE EMISSION (EVAP) CANISTER VENT CONTROL VALVE (CIRCUIT)
- DTC P0450 EVAPORATIVE EMISSION (EVAP) CONTROL SYSTEM PRESSURE SENSOR
- DTC P0455 EVAP CONTROL SYSTEM (GROSS LEAK)
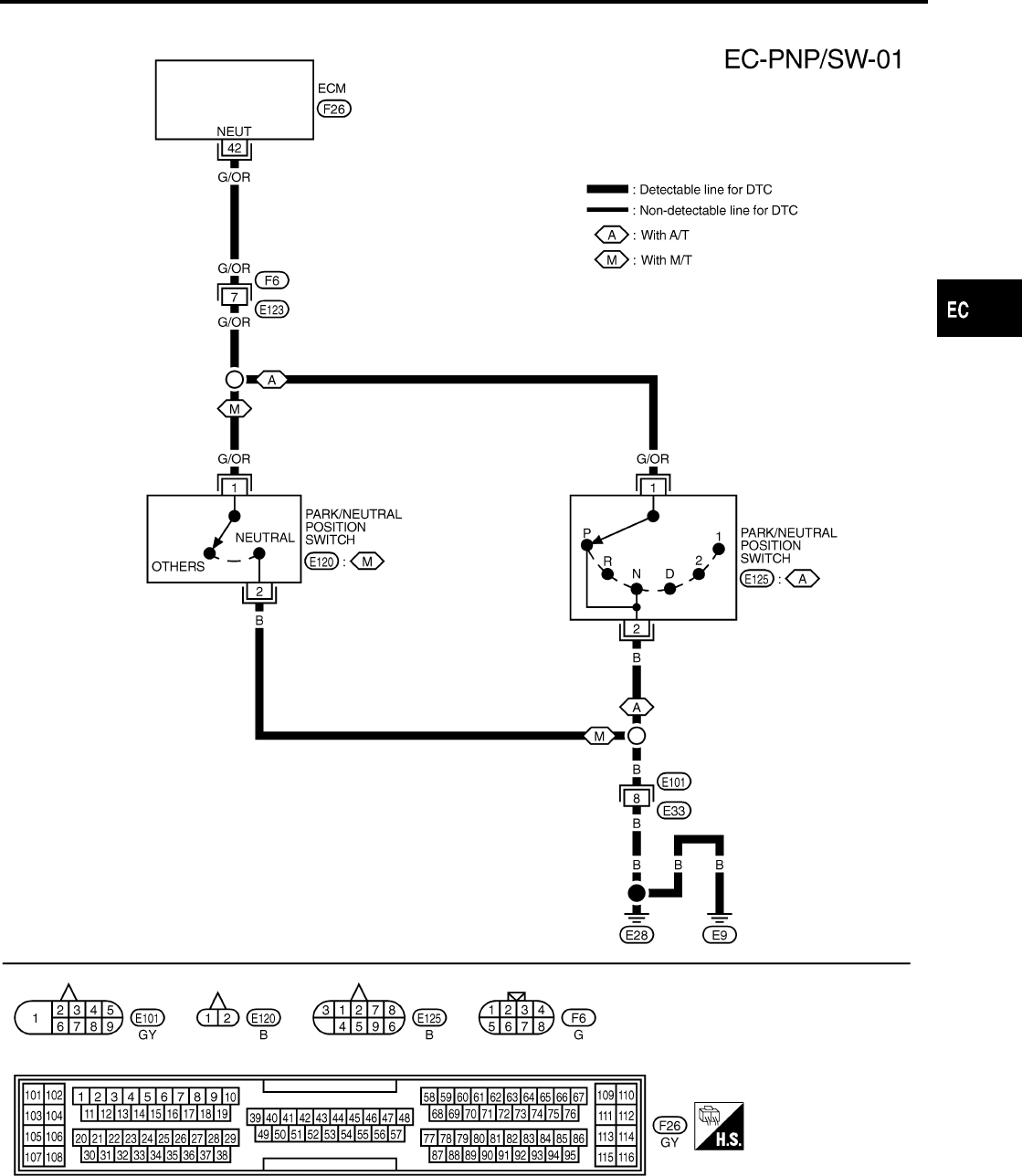
- DTC P0460 FUEL LEVEL SENSOR FUNCTION (SLOSH)
- DTC P0461 FUEL LEVEL SENSOR FUNCTION
- DTC P0464 FUEL LEVEL SENSOR CIRCUIT
- DTC P0500 VEHICLE SPEED SENSOR (VSS)
- DTC P0505 IDLE AIR CONTROL VALVE (IACV) - AUXILIARY AIR CONTROL (AAC) VALVE
- DTC P0510 CLOSED THROTTLE POSITION SWITCH
- DTC P0600 A/T CONTROL
- DTC P0605 ECM
- DTC P1126 THERMOSTAT FUNCTION
- DTC P1148 CLOSED LOOP CONTROL
- DTC P1217 ENGINE OVER TEMPERATURE (OVERHEAT)
- DTC P1336 CRANKSHAFT POSITION SENSOR (CKPS) (OBD) (COG)
- DTC P1401 EGR TEMPERATURE SENSOR
- DTC P1402 EGR FUNCTION (OPEN)
- DTC P1440 EVAP CONTROL SYSTEM (SMALL LEAK) (POSITIVE PRESSURE)
- DTC P1444 EVAP CANISTER PURGE VOLUME CONTROL SOLENOID VALVE
- DTC P1446 EVAPORATIVE EMISSION (EVAP) CANISTER VENT CONTROL VALVE (CLOSE)
- DTC P1447 EVAPORATIVE EMISSION (EVAP) CONTROL SYSTEM PURGE FLOW MONITORING
- DTC P1448 EVAPORATIVE EMISSION (EVAP) CANISTER VENT CONTROL VALVE (OPEN)
- DTC P1464 FUEL LEVEL SENSOR CIRCUIT (GROUND SIGNAL)
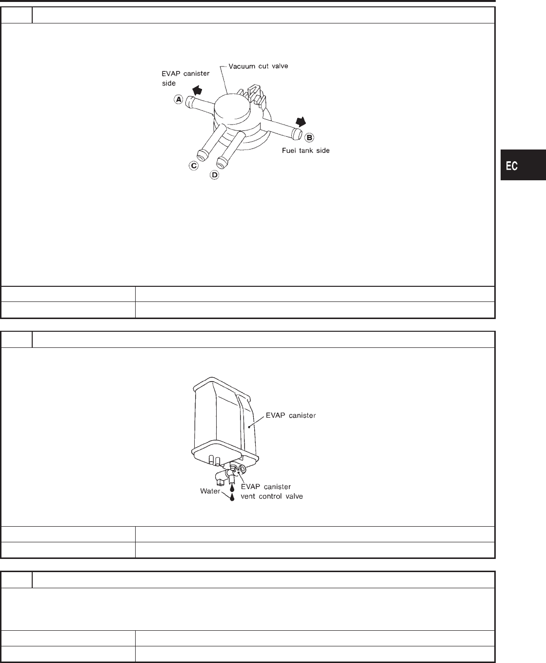
- DTC P1490 VACUUM CUT VALVE BYPASS VALVE (CIRCUIT)
- DTC P1491 VACUUM CUT VALVE BYPASS VALVE
- DTC P1605 A/T DIAGNOSIS COMMUNICATION LINE
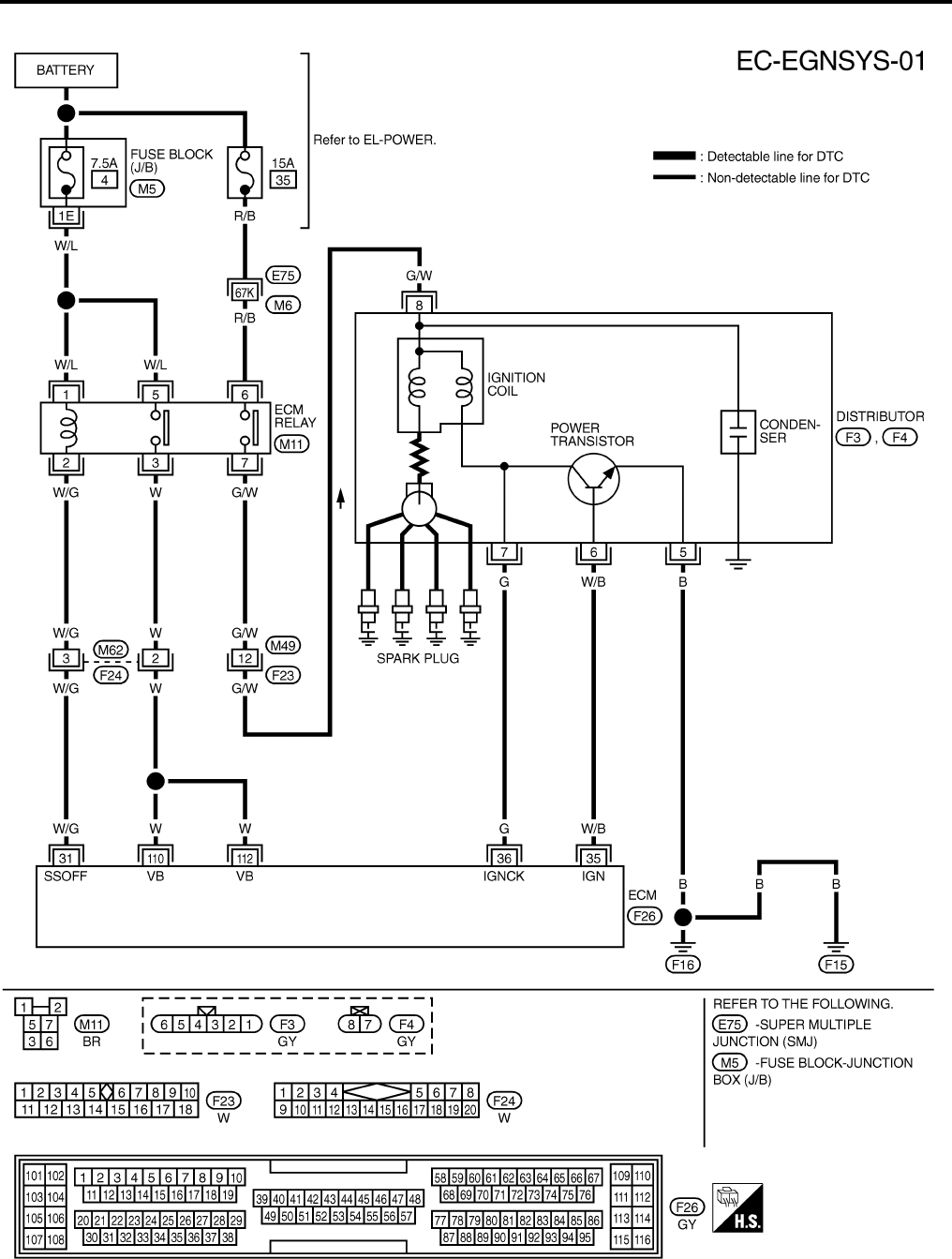
- DTC P1706 PARK/NEUTRAL POSITION (PNP) SWITCH
- IGNITION SIGNAL
- INJECTOR
- START SIGNAL
- FUEL PUMP
- POWER STEERING OIL PRESSURE SWITCH
- REFRIGERANT PRESSURE SENSOR
- ELECTRICAL LOAD SIGNAL
- MIL & DATA LINK CONNECTORS
- SERVICE DATA AND SPECIFICATIONS (SDS)
- Fuel Pressure Regulator
- Idle Speed and Ignition Timing
- Ignition Coil
- Mass Air Flow Sensor
- Engine Coolant Temperature Sensor
- EGR Volume Control Valve
- EGR Temperature Sensor
- Fuel Pump
- IACV-AAC Valve
- Injector
- Resistor
- Throttle Position Sensor
- Heated Oxygen Sensor 1 Heater (Front)
- Calculated Load Value
- Intake Air Temperature Sensor
- EVAP Canister Purge Volume Control Valve
- Heated Oxygen Sensor 2 Heater (Rear)
- Crankshaft Position Sensor (OBD)
- Fuel Tank Temperature Sensor
- SUPER MULTIPLE JUNCTION (SMJ)
- FUSE BLOCK - JUNCTION BOX (J/B)
- FUSE AND FUSIBLE LINK BOX
- ELECTRICAL UNITS
- JOINT CONNECTOR (J/C)

ENGINE CONTROL SYSTEM
SECTION
EC
CONTENTS
TROUBLE DIAGNOSIS - INDEX ....................................8
Alphabetical & P No. Index for DTC ...........................8
PRECAUTIONS .............................................................14
Supplemental Restraint System (SRS) ″AIR
BAG″and ″SEAT BELT PRE-TENSIONER″.............14
Precautions for On Board Diagnostic (OBD)
System of Engine and A/T.........................................14
Engine Fuel & Emission Control System ..................15
Precautions................................................................16
Wiring Diagrams and Trouble Diagnosis...................17
PREPARATION .............................................................18
Special Service Tools ................................................18
Commercial Service Tools.........................................18
ENGINE AND EMISSION CONTROL OVERALL
SYSTEM.........................................................................20
Engine Control Component Parts Location...............20
Circuit Diagram..........................................................24
System Diagram ........................................................26
Vacuum Hose Drawing ..............................................27
System Chart.............................................................28
ENGINE AND EMISSION BASIC CONTROL
SYSTEM DESCRIPTION...............................................29
Multiport Fuel Injection (MFI) System .......................29
Distributor Ignition (DI) System .................................31
Air Conditioning Cut Control......................................32
Fuel Cut Control (at no load & high engine
speed)........................................................................33
Evaporative Emission System...................................33
On Board Refueling Vapor Recovery (ORVR) ..........39
Positive Crankcase Ventilation ..................................48
BASIC SERVICE PROCEDURE ...................................50
Fuel Pressure Release..............................................50
Fuel Pressure Check.................................................50
Fuel Pressure Regulator Check ................................51
Injector .......................................................................51
Idle Speed/Ignition Timing/Idle Mixture Ratio
Adjustment.................................................................53
Idle Air Volume Learning ...........................................65
ON BOARD DIAGNOSTIC SYSTEM
DESCRIPTION...............................................................67
Introduction ................................................................67
Two Trip Detection Logic...........................................67
Emission-related Diagnostic Information...................68
Malfunction Indicator Lamp (MIL)..............................81
OBD System Operation Chart...................................83
CONSULT-II ...............................................................88
Generic Scan Tool (GST) ........................................101
TROUBLE DIAGNOSIS - INTRODUCTION................103
Introduction ..............................................................103
Work Flow................................................................105
TROUBLE DIAGNOSIS - BASIC INSPECTION.........107
Basic Inspection.......................................................107
TROUBLE DIAGNOSIS - GENERAL
DESCRIPTION.............................................................123
DTC Inspection Priority Chart..................................123
Fail-safe Chart .........................................................124
Symptom Matrix Chart.............................................125
CONSULT-II Reference Value in Data Monitor
Mode........................................................................129
Major Sensor Reference Graph in Data Monitor
Mode........................................................................131
ECM Terminals and Reference Value .....................134
TROUBLE DIAGNOSIS - SPECIFICATION VALUE ..142
Description...............................................................142
Testing Condition .....................................................142
Inspection Procedure...............................................142
Diagnostic Procedure ..............................................143
TROUBLE DIAGNOSIS FOR INTERMITTENT
INCIDENT.....................................................................146
Description...............................................................146
Diagnostic Procedure ..............................................146
TROUBLE DIAGNOSIS FOR POWER SUPPLY........147
Main Power Supply and Ground Circuit..................147
DTC P0100 MASS AIR FLOW SENSOR (MAFS)......154
Component Description ...........................................154
CONSULT-II Reference Value in Data Monitor
Mode........................................................................154
GI
MA
EM
LC
FE
CL
MT
AT
AX
SU
BR
ST
RS
BT
HA
SC
EL
IDX
ECM Terminals and Reference Value .....................154
On Board Diagnosis Logic.......................................155
DTC Confirmation Procedure ..................................155
Overall Function Check ...........................................157
Wiring Diagram........................................................158
Diagnostic Procedure ..............................................159
Component Inspection.............................................162
DTC P0105 ABSOLUTE PRESSURE SENSOR ........163
Component Description ...........................................163
On Board Diagnosis Logic.......................................163
DTC Confirmation Procedure ..................................163
Diagnostic Procedure ..............................................164
DTC P0110 INTAKE AIR TEMPERATURE
SENSOR ......................................................................165
Component Description ...........................................165
On Board Diagnosis Logic.......................................165
DTC Confirmation Procedure ..................................165
Wiring Diagram........................................................167
Diagnostic Procedure ..............................................168
Component Inspection.............................................170
DTC P0115 ENGINE COOLANT TEMPERATURE
SENSOR (ECTS) (CIRCUIT).......................................171
Component Description ...........................................171
CONSULT-II Reference Value in Data Monitor
Mode........................................................................171
On Board Diagnosis Logic.......................................171
DTC Confirmation Procedure ..................................172
Wiring Diagram........................................................173
Diagnostic Procedure ..............................................174
Component Inspection.............................................176
DTC P0120 THROTTLE POSITION SENSOR ...........177
Component Description ...........................................177
CONSULT-II Reference Value in Data Monitor
Mode........................................................................177
ECM Terminals and Reference Value .....................178
On Board Diagnosis Logic.......................................178
DTC Confirmation Procedure ..................................179
Wiring Diagram........................................................183
Diagnostic Procedure ..............................................184
Component Inspection.............................................188
DTC P0125 ENGINE COOLANT TEMPERATURE
(ECT) SENSOR............................................................190
Component Description ...........................................190
CONSULT-II Reference Value in Data Monitor
Mode........................................................................190
On Board Diagnosis Logic.......................................190
DTC Confirmation Procedure ..................................191
Wiring Diagram........................................................192
Diagnostic Procedure ..............................................193
Component Inspection.............................................195
DTC P0130 HEATED OXYGEN SENSOR 1
(FRONT) (CIRCUIT).....................................................196
Component Description ...........................................196
CONSULT-II Reference Value in Data Monitor
Mode........................................................................196
ECM Terminals and Reference Value .....................196
On Board Diagnosis Logic.......................................197
DTC Confirmation Procedure ..................................197
Overall Function Check ...........................................198
Wiring Diagram........................................................199
Diagnostic Procedure ..............................................200
Component Inspection.............................................202
DTC P0131 HEATED OXYGEN SENSOR 1
(FRONT) (LEAN SHIFT MONITORING) .....................204
Component Description ...........................................204
CONSULT-II Reference Value in Data Monitor
Mode........................................................................204
ECM Terminals and Reference Value .....................204
On Board Diagnosis Logic.......................................205
DTC Confirmation Procedure ..................................205
Overall Function Check ...........................................206
Diagnostic Procedure ..............................................206
Component Inspection.............................................208
DTC P0132 HEATED OXYGEN SENSOR 1
(FRONT) (RICH SHIFT MONITORING) ......................210
Component Description ...........................................210
CONSULT-II Reference Value in Data Monitor
Mode........................................................................210
ECM Terminals and Reference Value .....................210
On Board Diagnosis Logic.......................................211
DTC Confirmation Procedure ..................................211
Overall Function Check ...........................................212
Diagnostic Procedure ..............................................213
Component Inspection.............................................215
DTC P0133 HEATED OXYGEN SENSOR 1
(FRONT) (RESPONSE MONITORING).......................217
Component Description ...........................................217
CONSULT-II Reference Value in Data Monitor
Mode........................................................................217
ECM Terminals and Reference Value .....................217
On Board Diagnosis Logic.......................................218
DTC Confirmation Procedure ..................................218
Overall Function Check ...........................................219
Wiring Diagram........................................................220
Diagnostic Procedure ..............................................221
Component Inspection.............................................224
DTC P0134 HEATED OXYGEN SENSOR 1
(FRONT) (HIGH VOLTAGE)........................................226
Component Description ...........................................226
CONSULT-II Reference Value in Data Monitor
Mode........................................................................226
ECM Terminals and Reference Value .....................226
On Board Diagnosis Logic.......................................227
DTC Confirmation Procedure ..................................227
CONTENTS (Cont’d)
EC-2

Wiring Diagram........................................................228
Diagnostic Procedure ..............................................229
Component Inspection.............................................230
DTC P0135 HEATED OXYGEN SENSOR 1
HEATER (FRONT).......................................................232
Description...............................................................232
CONSULT-II Reference Value in Data Monitor
Mode........................................................................232
ECM Terminals and Reference Value .....................232
On Board Diagnosis Logic.......................................232
DTC Confirmation Procedure ..................................233
Wiring Diagram........................................................234
Diagnostic Procedure ..............................................235
Component Inspection.............................................236
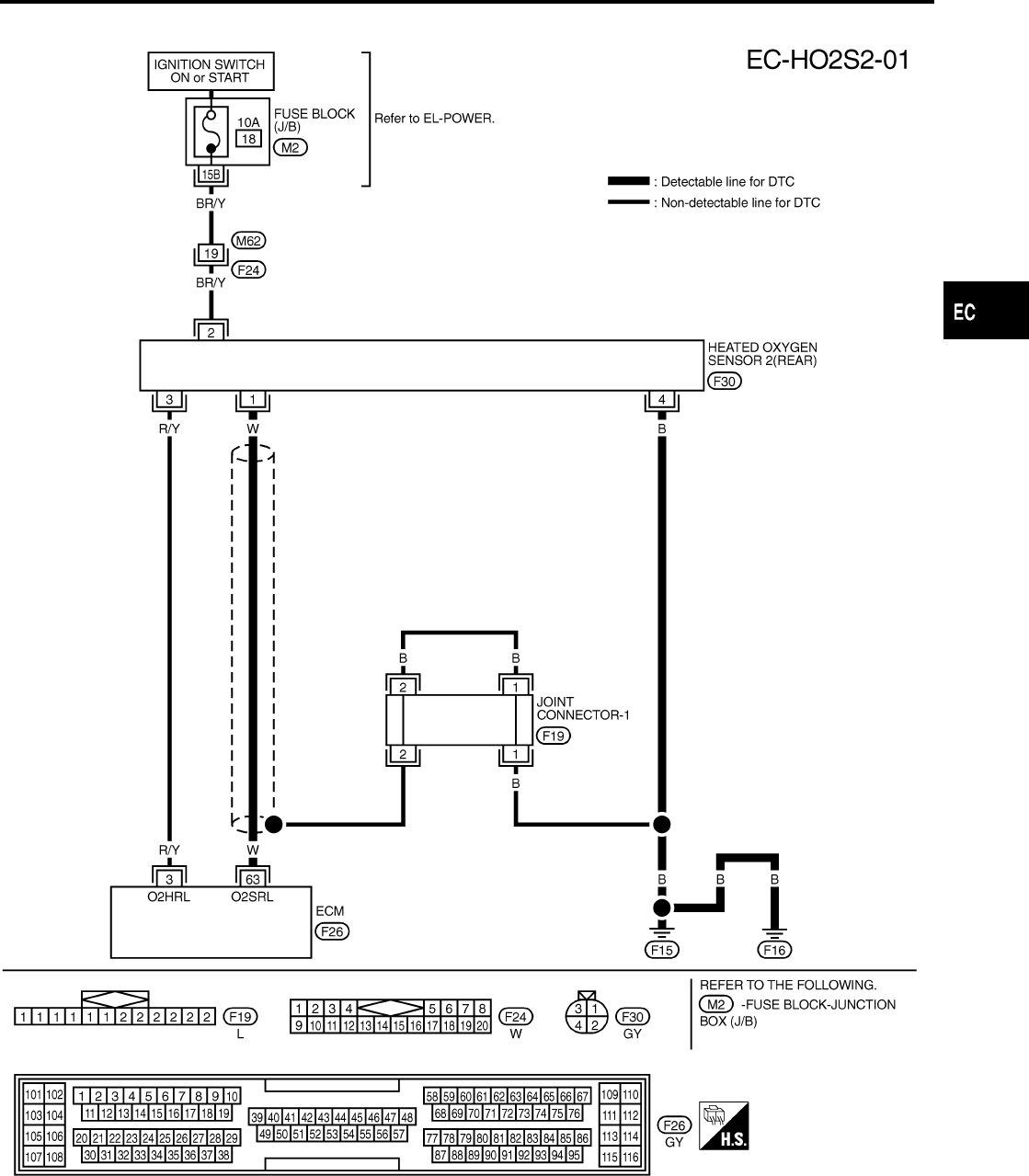
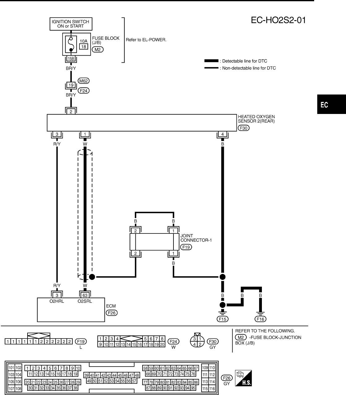
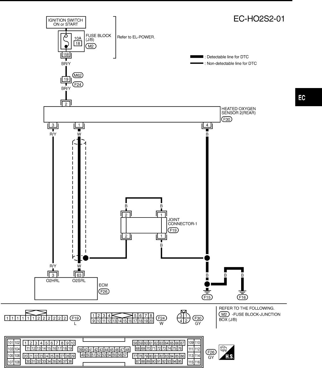
DTC P0137 HEATED OXYGEN SENSOR 2
(REAR) (MIN. VOLTAGE MONITORING)...................237
Component Description ...........................................237
CONSULT-II Reference Value in Data Monitor
Mode........................................................................237
ECM Terminals and Reference Value .....................237
On Board Diagnosis Logic.......................................237
DTC Confirmation Procedure ..................................238
Overall Function Check ...........................................238
Wiring Diagram........................................................239
Diagnostic Procedure ..............................................240
Component Inspection.............................................243
DTC P0138 HEATED OXYGEN SENSOR 2
(REAR) (MAX. VOLTAGE MONITORING) .................245
Component Description ...........................................245
CONSULT-II Reference Value in Data Monitor
Mode........................................................................245
ECM Terminals and Reference Value .....................245
On Board Diagnosis Logic.......................................245
DTC Confirmation Procedure ..................................246
Overall Function Check ...........................................246
Wiring Diagram........................................................247
Diagnostic Procedure ..............................................248
Component Inspection.............................................251
DTC P0139 HEATED OXYGEN SENSOR 2
(REAR) (RESPONSE MONITORING).........................253
Component Description ...........................................253
CONSULT-II Reference Value in Data Monitor
Mode........................................................................253
ECM Terminals and Reference Value .....................253
On Board Diagnosis Logic.......................................253
DTC Confirmation Procedure ..................................254
Overall Function Check ...........................................254
Wiring Diagram........................................................255
Diagnostic Procedure ..............................................256
Component Inspection.............................................259
DTC P0140 HEATED OXYGEN SENSOR 2
(REAR) (HIGH VOLTAGE)..........................................261
Component Description ...........................................261
CONSULT-II Reference Value in Data Monitor
Mode........................................................................261
ECM Terminals and Reference Value .....................261
On Board Diagnosis Logic.......................................261
DTC Confirmation Procedure ..................................262
Overall Function Check ...........................................262
Wiring Diagram........................................................263
Diagnostic Procedure ..............................................264
Component Inspection.............................................265
DTC P0141 HEATED OXYGEN SENSOR 2
HEATER (REAR).........................................................267
Description...............................................................267
CONSULT-II Reference Value in Data Monitor
Mode........................................................................267
ECM Terminals and Reference Value .....................267
On Board Diagnosis Logic.......................................267
DTC Confirmation Procedure ..................................268
Wiring Diagram........................................................269
Diagnostic Procedure ..............................................270
Component Inspection.............................................271
DTC P0171 FUEL INJECTION SYSTEM
FUNCTION (LEAN SIDE)............................................272
On Board Diagnosis Logic.......................................272
DTC Confirmation Procedure ..................................272
Wiring Diagram........................................................274
Diagnostic Procedure ..............................................275
DTC P0172 FUEL INJECTION SYSTEM
FUNCTION (RICH SIDE).............................................279
On Board Diagnosis Logic.......................................279
DTC Confirmation Procedure ..................................279
Wiring Diagram........................................................281
Diagnostic Procedure ..............................................282
DTC P0180 FUEL TANK TEMPERATURE
SENSOR ......................................................................286
Component Description ...........................................286
On Board Diagnosis Logic.......................................286
DTC Confirmation Procedure ..................................286
Wiring Diagram........................................................288
Diagnostic Procedure ..............................................289
Component Inspection.............................................290
DTC P0217 COOLANT OVERTEMPERATURE
ENRICHMENT PROTECTION.....................................291
System Description..................................................291
CONSULT-II Reference Value in Data Monitor
Mode........................................................................291
ECM Terminals and Reference Value .....................292
On Board Diagnosis Logic.......................................292
Possible Cause........................................................292
Overall Function Check ...........................................293
Wiring Diagram........................................................296
Diagnostic Procedure ..............................................297
GI
MA
EM
LC
FE
CL
MT
AT
AX
SU
BR
ST
RS
BT
HA
SC
EL
IDX
CONTENTS (Cont’d)
EC-3
Main 12 Causes of Overheating..............................308
DTC P0300 - P0304 NO.4-1CYLINDER
MISFIRE, MULTIPLE CYLINDER MISFIRE ...............309
On Board Diagnosis Logic.......................................309
DTC Confirmation Procedure ..................................309
Diagnostic Procedure ..............................................310
Component Inspection.............................................315
DTC P0325 KNOCK SENSOR (KS) ...........................316
Component Description ...........................................316
ECM Terminals and Reference Value .....................316
On Board Diagnosis Logic.......................................316
DTC Confirmation Procedure ..................................316
Wiring Diagram........................................................317
Diagnostic Procedure ..............................................318
Component Inspection.............................................319
DTC P0335 CRANKSHAFT POSITION SENSOR
(CKPS) (OBD)..............................................................320
Component Description ...........................................320
ECM Terminals and Reference Value .....................320
On Board Diagnosis Logic.......................................320
DTC Confirmation Procedure ..................................321
Wiring Diagram........................................................322
Diagnostic Procedure ..............................................323
Component Inspection.............................................325
DTC P0340 CAMSHAFT POSITION SENSOR
(CMPS).........................................................................326
Component Description ...........................................326
ECM Terminals and Reference Value .....................326
On Board Diagnosis Logic.......................................327
DTC Confirmation Procedure ..................................327
Wiring Diagram........................................................329
Diagnostic Procedure ..............................................330
Component Inspection.............................................333
DTC P0400 EGR FUNCTION (CLOSE)......................334
Description...............................................................334
CONSULT-II Reference Value in Data Monitor
Mode........................................................................335
ECM Terminals and Reference Value .....................335
On Board Diagnosis Logic.......................................335
Possible Cause........................................................336
DTC Confirmation Procedure ..................................336
Wiring Diagram........................................................338
Diagnostic Procedure ..............................................339
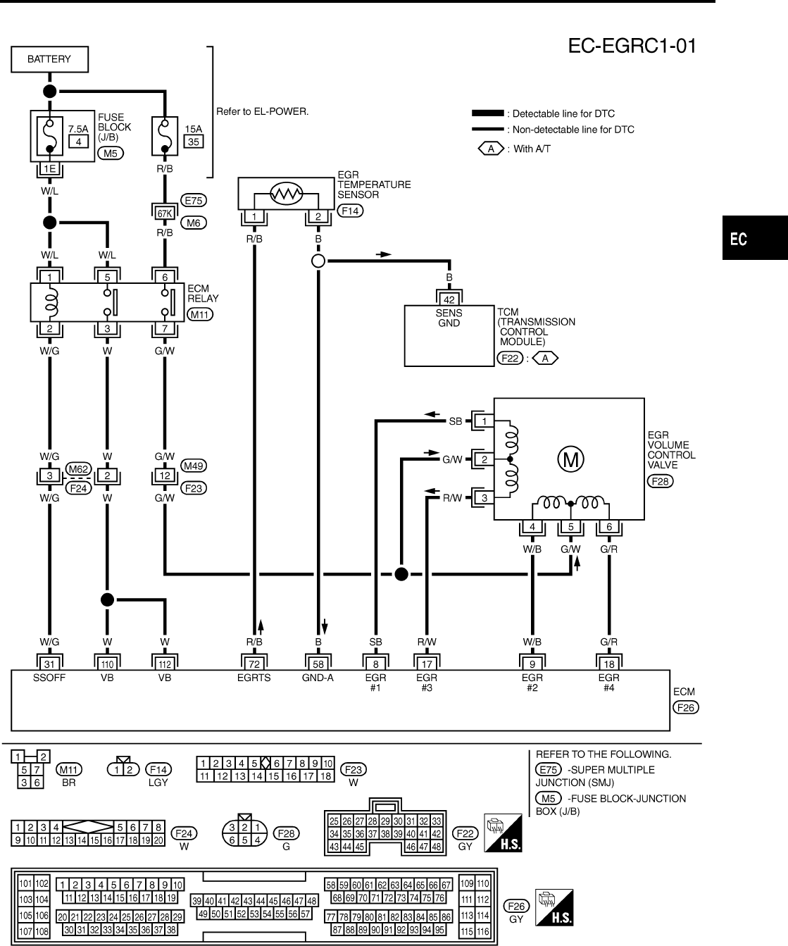
DTC P0403 EGR VOLUME CONTROL VALVE
(CIRCUIT).....................................................................344
Description...............................................................344
CONSULT-II Reference Value in Data Monitor
Mode........................................................................345
ECM Terminals and Reference Value .....................345
On Board Diagnosis Logic.......................................345
Possible Cause........................................................346
DTC Confirmation Procedure ..................................346
Wiring Diagram........................................................347
Diagnostic Procedure ..............................................348
DTC P0420 THREE WAY CATALYST FUNCTION ...351
On Board Diagnosis Logic.......................................351
DTC Confirmation Procedure ..................................351
Overall Function Check ...........................................352
Diagnostic Procedure ..............................................352
DTC P0440 EVAP CONTROL SYSTEM (SMALL
LEAK) (NEGATIVE PRESSURE)................................355
On Board Diagnosis Logic.......................................355
Possible Cause........................................................355
DTC Confirmation Procedure ..................................356
Diagnostic Procedure ..............................................357
DTC P0443 EVAP CANISTER PURGE VOLUME
CONTROL SOLENOID VALVE (CIRCUIT).................369
Description...............................................................369
CONSULT-II Reference Value in Data Monitor
Mode........................................................................369
ECM Terminals and Reference Value .....................370
On Board Diagnosis Logic.......................................370
Possible Cause........................................................370
DTC Confirmation Procedure ..................................371
Wiring Diagram........................................................372
Diagnostic Procedure ..............................................373
DTC P0446 EVAPORATIVE EMISSION (EVAP)
CANISTER VENT CONTROL VALVE (CIRCUIT) ......376
Component Description ...........................................376
CONSULT-II Reference Value in Data Monitor
Mode........................................................................376
ECM Terminals and Reference Value .....................376
On Board Diagnosis Logic.......................................376
Possible Cause........................................................377
DTC Confirmation Procedure ..................................377
Wiring Diagram........................................................378
Diagnostic Procedure ..............................................379
DTC P0450 EVAPORATIVE EMISSION (EVAP)
CONTROL SYSTEM PRESSURE SENSOR ..............383
Component Description ...........................................383
CONSULT-II Reference Value in Data Monitor
Mode........................................................................383
ECM Terminals and Reference Value .....................383
On Board Diagnosis Logic.......................................384
Possible Cause........................................................384
DTC Confirmation Procedure ..................................384
Wiring Diagram........................................................386
Diagnostic Procedure ..............................................387
DTC P0455 EVAP CONTROL SYSTEM (GROSS
LEAK)...........................................................................396
On Board Diagnosis Logic.......................................396
Possible Cause........................................................396
DTC Confirmation Procedure ..................................397
Diagnostic Procedure ..............................................398
CONTENTS (Cont’d)
EC-4

DTC P0460 FUEL LEVEL SENSOR FUNCTION
(SLOSH).......................................................................407
Component Description ...........................................407
ECM Terminals and Reference Value .....................407
On Board Diagnostic Logic......................................407
Possible Cause........................................................407
DTC Confirmation Procedure ..................................408
Wiring Diagram........................................................409
Diagnostic Procedure ..............................................410
DTC P0461 FUEL LEVEL SENSOR FUNCTION.......412
Component Description ...........................................412
On Board Diagnostic Logic......................................412
Possible Cause........................................................412
Overall Function Check ...........................................412
DTC P0464 FUEL LEVEL SENSOR CIRCUIT...........414
Component Description ...........................................414
ECM Terminals and Reference Value .....................414
On Board Diagnostic Logic......................................414
Possible Cause........................................................414
DTC Confirmation Procedure ..................................415
Wiring Diagram........................................................416
Diagnostic Procedure ..............................................417
DTC P0500 VEHICLE SPEED SENSOR (VSS) .........419
Component Description ...........................................419
ECM Terminals and Reference Value .....................419
On Board Diagnosis Logic.......................................419
DTC Confirmation Procedure ..................................419
Overall Function Check ...........................................420
Wiring Diagram........................................................421
Diagnostic Procedure ..............................................422
DTC P0505 IDLE AIR CONTROL VALVE (IACV) -
AUXILIARY AIR CONTROL (AAC) VALVE ...............423
Description...............................................................423
CONSULT-II Reference Value in Data Monitor
Mode........................................................................424
ECM Terminals and Reference Value .....................424
On Board Diagnosis Logic.......................................424
DTC Confirmation Procedure ..................................424
Wiring Diagram........................................................426
Diagnostic Procedure ..............................................427
DTC P0510 CLOSED THROTTLE POSITION
SWITCH .......................................................................432
Component Description ...........................................432
CONSULT-II Reference Value in Data Monitor
Mode........................................................................432
ECM Terminals and Reference Value .....................432
On Board Diagnosis Logic.......................................432
DTC Confirmation Procedure ..................................433
Overall Function Check ...........................................433
Wiring Diagram........................................................434
Diagnostic Procedure ..............................................435
DTC P0600 A/T CONTROL.........................................440
System Description..................................................440
ECM Terminals and Reference Value .....................440
On Board Diagnosis Logic.......................................440
DTC Confirmation Procedure ..................................440
Wiring Diagram........................................................441
Diagnostic Procedure ..............................................442
DTC P0605 ECM .........................................................443
Component Description ...........................................443
On Board Diagnosis Logic.......................................443
DTC Confirmation Procedure ..................................443
Diagnostic Procedure ..............................................444
DTC P1126 THERMOSTAT FUNCTION.....................445
On Board Diagnosis Logic.......................................445
Possible Cause........................................................445
DTC Confirmation Procedure ..................................445
Diagnostic Procedure ..............................................446
DTC P1148 CLOSED LOOP CONTROL ....................447
On Board Diagnosis Logic.......................................447
DTC Confirmation Procedure ..................................447
Overall Function Check ...........................................448
Diagnostic Procedure ..............................................448
DTC P1217 ENGINE OVER TEMPERATURE
(OVERHEAT) ...............................................................449
System Description..................................................449
CONSULT-II Reference Value in Data Monitor
Mode........................................................................449
ECM Terminals and Reference Value .....................450
On Board Diagnosis Logic.......................................450
Overall Function Check ...........................................451
Wiring Diagram........................................................452
Diagnostic Procedure ..............................................453
Main 12 Causes of Overheating..............................465
Component Inspection.............................................465
DTC P1336 CRANKSHAFT POSITION SENSOR
(CKPS) (OBD) (COG)..................................................467
Component Description ...........................................467
ECM Terminals and Reference Value .....................467
On Board Diagnosis Logic.......................................467
DTC Confirmation Procedure ..................................468
Wiring Diagram........................................................469
Diagnostic Procedure ..............................................470
Component Inspection.............................................472
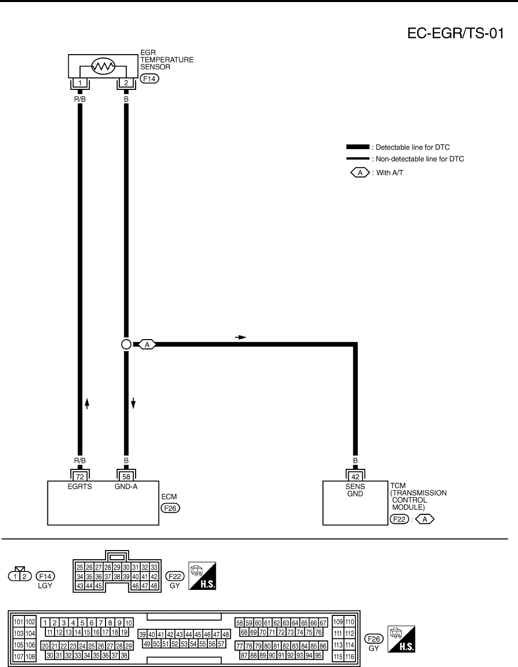
DTC P1401 EGR TEMPERATURE SENSOR.............473
Component Description ...........................................473
On Board Diagnosis Logic.......................................473
Possible Cause........................................................473
DTC Confirmation Procedure ..................................474
Wiring Diagram........................................................476
Diagnostic Procedure ..............................................477
DTC P1402 EGR FUNCTION (OPEN)........................481
Description...............................................................481
GI
MA
EM
LC
FE
CL
MT
AT
AX
SU
BR
ST
RS
BT
HA
SC
EL
IDX
CONTENTS (Cont’d)
EC-5
CONSULT-II Reference Value in Data Monitor
Mode........................................................................482
ECM Terminals and Reference Value .....................482
On Board Diagnosis Logic.......................................482
Possible Cause........................................................483
DTC Confirmation Procedure ..................................483
Wiring Diagram........................................................485
Diagnostic Procedure ..............................................486
DTC P1440 EVAP CONTROL SYSTEM (SMALL
LEAK) (POSITIVE PRESSURE) .................................491
On Board Diagnosis Logic.......................................491
Possible Cause........................................................491
DTC Confirmation Procedure ..................................492
Diagnostic Procedure ..............................................492
DTC P1444 EVAP CANISTER PURGE VOLUME
CONTROL SOLENOID VALVE...................................493
Description...............................................................493
CONSULT-II Reference Value in Data Monitor
Mode........................................................................493
ECM Terminals and Reference Value .....................494
On Board Diagnosis Logic.......................................494
Possible Cause........................................................494
DTC Confirmation Procedure ..................................495
Wiring Diagram........................................................496
Diagnostic Procedure ..............................................497
DTC P1446 EVAPORATIVE EMISSION (EVAP)
CANISTER VENT CONTROL VALVE (CLOSE).........505
Component Description ...........................................505
CONSULT-II Reference Value in Data Monitor
Mode........................................................................505
ECM Terminals and Reference Value .....................505
On Board Diagnosis Logic.......................................505
Possible Cause........................................................506
DTC Confirmation Procedure ..................................506
Wiring Diagram........................................................507
Diagnostic Procedure ..............................................508
DTC P1447 EVAPORATIVE EMISSION (EVAP)
CONTROL SYSTEM PURGE FLOW
MONITORING ..............................................................513
System Description..................................................513
On Board Diagnosis Logic.......................................513
Possible Cause........................................................513
DTC Confirmation Procedure ..................................514
Overall Function Check ...........................................514
Diagnostic Procedure ..............................................516
DTC P1448 EVAPORATIVE EMISSION (EVAP)
CANISTER VENT CONTROL VALVE (OPEN)...........525
Component Description ...........................................525
CONSULT-II Reference Value in Data Monitor
Mode........................................................................525
ECM Terminals and Reference Value .....................525
On Board Diagnosis Logic.......................................525
Possible Cause........................................................526
DTC Confirmation Procedure ..................................526
Overall Function Check ...........................................527
Wiring Diagram........................................................528
Diagnostic Procedure ..............................................529
DTC P1464 FUEL LEVEL SENSOR CIRCUIT
(GROUND SIGNAL) ....................................................534
Component Description ...........................................534
ECM Terminals and Reference Value .....................534
On Board Diagnostic Logic......................................534
Possible Cause........................................................534
DTC Confirmation Procedure ..................................535
Wiring Diagram........................................................536
Diagnostic Procedure ..............................................537
DTC P1490 VACUUM CUT VALVE BYPASS
VALVE (CIRCUIT)........................................................538
Description...............................................................538
CONSULT-II Reference Value in Data Monitor
Mode........................................................................538
ECM Terminals and Reference Value .....................538
On Board Diagnosis Logic.......................................539
Possible Cause........................................................539
DTC Confirmation Procedure ..................................539
Wiring Diagram........................................................540
Diagnostic Procedure ..............................................541
DTC P1491 VACUUM CUT VALVE BYPASS
VALVE..........................................................................544
Description...............................................................544
CONSULT-II Reference Value in Data Monitor
Mode........................................................................544
ECM Terminals and Reference Value .....................544
On Board Diagnosis Logic.......................................545
Possible Cause........................................................545
DTC Confirmation Procedure ..................................545
Overall Function Check ...........................................546
Wiring Diagram........................................................547
Diagnostic Procedure ..............................................548
DTC P1605 A/T DIAGNOSIS COMMUNICATION
LINE .............................................................................556
System Description..................................................556
ECM Terminals and Reference Value .....................556
On Board Diagnosis Logic.......................................556
DTC Confirmation Procedure ..................................556
Wiring Diagram........................................................557
Diagnostic Procedure ..............................................558
DTC P1706 PARK/NEUTRAL POSITION (PNP)
SWITCH .......................................................................559
Component Description ...........................................559
CONSULT-II Reference Value in Data Monitor
Mode........................................................................559
ECM Terminals and Reference Value .....................559
On Board Diagnosis Logic.......................................559
CONTENTS (Cont’d)
EC-6

DTC Confirmation Procedure ..................................559
Overall Function Check ...........................................560
Wiring Diagram........................................................561
Diagnostic Procedure For M/T Models....................562
Diagnostic Procedure For A/T Models ....................564
IGNITION SIGNAL.......................................................566
Component Description ...........................................566
CONSULT-II Reference Value in Data Monitor
Mode........................................................................566
ECM Terminals and Reference Value .....................566
Wiring Diagram........................................................568
Diagnostic Procedure ..............................................569
Component Inspection.............................................573
INJECTOR ...................................................................574
Component Description ...........................................574
CONSULT-II Reference Value in Data Monitor
Mode........................................................................574
ECM Terminals and Reference Value .....................574
Wiring Diagram........................................................575
Diagnostic Procedure ..............................................576
START SIGNAL...........................................................579
CONSULT-II Reference Value in Data Monitor
Mode........................................................................579
ECM Terminals and Reference Value .....................579
Wiring Diagram........................................................580
Diagnostic Procedure ..............................................581
FUEL PUMP.................................................................583
System Description..................................................583
Component Description ...........................................583
CONSULT-II Reference Value in Data Monitor
Mode........................................................................583
ECM Terminals and Reference Value .....................584
Wiring Diagram........................................................585
Diagnostic Procedure ..............................................586
Component Inspection.............................................591
POWER STEERING OIL PRESSURE SWITCH.........592
Component Description ...........................................592
CONSULT-II Reference Value in Data Monitor
Mode........................................................................592
ECM Terminals and Reference Value .....................592
Wiring Diagram........................................................593
Diagnostic Procedure ..............................................594
Component Inspection.............................................596
REFRIGERANT PRESSURE SENSOR ......................597
Description...............................................................597
ECM Terminals and Reference Value .....................597
Wiring Diagram........................................................598
Diagnostic Procedure ..............................................599
ELECTRICAL LOAD SIGNAL.....................................602
CONSULT-II Reference Value in Data Monitor
Mode........................................................................602
ECM Terminals and Reference Value .....................602
Wiring Diagram........................................................603
Diagnostic Procedure ..............................................605
MIL & DATA LINK CONNECTORS............................609
Wiring Diagram........................................................609
SERVICE DATA AND SPECIFICATIONS (SDS) .......610
Fuel Pressure Regulator..........................................610
Idle Speed and Ignition Timing................................610
Ignition Coil..............................................................610
Mass Air Flow Sensor..............................................610
Engine Coolant Temperature Sensor ......................610
EGR Volume Control Valve .....................................610
EGR Temperature Sensor .......................................610
Fuel Pump ...............................................................611
IACV-AAC Valve ......................................................611
Injector .....................................................................611
Resistor....................................................................611
Throttle Position Sensor ..........................................611
Heated Oxygen Sensor 1 Heater (Front)................611
Calculated Load Value.............................................611
Intake Air Temperature Sensor................................611
EVAP Canister Purge Volume Control Valve ..........611
Heated Oxygen Sensor 2 Heater (Rear).................611
Crankshaft Position Sensor (OBD)..........................611
Fuel Tank Temperature Sensor ...............................612
GI
MA
EM
LC
FE
CL
MT
AT
AX
SU
BR
ST
RS
BT
HA
SC
EL
IDX
CONTENTS (Cont’d)
EC-7

Alphabetical & P No. Index for DTC
NCEC0001
ALPHABETICAL INDEX FOR DTC
NCEC0001S01
Items
(CONSULT-II screen terms) DTC*1 Reference page
Unable to access ECM — EC-124
ABSL PRES SEN/CIRC P0105 EC-163
AIR TEMP SEN/CIRC P0110 EC-165
A/T 1ST GR FNCTN P0731 AT-128
A/T 2ND GR FNCTN P0732 AT-135
A/T 3RD GR FNCTN P0733 AT-141
A/T 4TH GR FNCTN P0734 AT-147
A/T COMM LINE P0600*2 EC-440
A/T DIAG COMM LINE P1605 EC-556
A/T TCC S/V FNCTN P0744 AT-163
ATF TEMP SEN/CIRC P0710 AT-113
CKP SEN/CIRCUIT P0335 EC-320
CKP SENSOR (COG) P1336 EC-467
CLOSED LOOP-B1 P1148 EC-447
CLOSED TP SW/CIRC P0510 EC-432
CMP SEN/CIRC P0340 EC-326
COOLANT T SEN/CIRC*3 P0115 EC-171
*COOLAN T SEN/CIRC P0125 EC-190
CYL 1 MISFIRE P0301 EC-309
CYL 2 MISFIRE P0302 EC-309
CYL 3 MISFIRE P0303 EC-309
CYL 4 MISFIRE P0304 EC-309
ECM P0605 EC-443
EGR SYSTEM P0400 EC-334
EGR SYSTEM P1402 EC-481
EGR TEMP SEN/CIRC P1401 EC-473
EGR VOL CONT/V CIR P0403 EC-344
ENGINE SPEED SIG P0725 AT-124
ENG OVER TEMP P0217 EC-291
ENG OVER TEMP P1217*2 EC-449
EVAP GROSS LEAK P0455 EC-396
EVAP PURG FLOW/MON P1447 EC-513
EVAP SYS PRES SEN P0450 EC-383
EVAP SMALL LEAK P0440 EC-355
EVAP SMALL LEAK P1440 EC-491
TROUBLE DIAGNOSIS — INDEX
Alphabetical & P No. Index for DTC
EC-8

Items
(CONSULT-II screen terms) DTC*1 Reference page
FUEL LEVL SEN/CIRC P0464 EC-414
FUEL LEVL SEN/CIRC P1464 EC-534
FUEL LEVEL SENSOR P0461 EC-412
FUEL LEV SEN SLOSH P0460 EC-407
FUEL SYS-LEAN/BK1 P0171 EC-272
FUEL SYS-RICH/BK1 P0172 EC-279
FUEL TEMP SEN/CIRC P0180 EC-286
HO2S1 (B1) P0130 EC-196
HO2S1 (B1) P0131 EC-204
HO2S1 (B1) P0132 EC-210
HO2S1 (B1) P0133 EC-217
HO2S1 (B1) P0134 EC-226
HO2S1 HTR (B1) P0135 EC-232
HO2S2 (B1) P0137 EC-237
HO2S2 (B1) P0138 EC-245
HO2S2 (B1) P0139 EC-253
HO2S2 (B1) P0140 EC-261
HO2S2 HTR (B1) P0141 EC-267
IACV/AAC VLV/CIRC P0505 EC-423
KNOCK SEN/CIRC-B1 P0325*2 EC-316
L/PRES SOL/CIRC P0745 AT-174
MAF SEN/CIRCUIT*3 P0100 EC-154
MULTI CYL MISFIRE P0300 EC-309
NATS MALFUNCTION P1610 - P1615*2 EL-249
NO DTC IS DETECTED. FURTHER TESTING MAY BE
REQUIRED. P0000 —
O/R CLTCH SOL/CIRC P1760 AT-202
P-N POS SW/CIRCUIT P1706 EC-559
PNP SW/CIRC P0705 AT-107
PURG VOLUME CONT/V P0443 EC-369
PURG VOLUME CONT/V P1444 EC-493
SFT SOL A/CIRC*3 P0750 AT-181
SFT SOL B/CIRC*3 P0755 AT-187
TCC SOLENOID/CIRC P0740 AT-157
THERMOSTAT FNCTN P1126 EC-445
TP SEN/CIRC A/T*3 P1705 AT-193
TRTL POS SEN/CIRC*3 P0120 EC-177
TW CATALYST SYS-B1 P0420 EC-351
GI
MA
EM
LC
FE
CL
MT
AT
AX
SU
BR
ST
RS
BT
HA
SC
EL
IDX
TROUBLE DIAGNOSIS — INDEX
Alphabetical & P No. Index for DTC (Cont’d)
EC-9

Items
(CONSULT-II screen terms) DTC*1 Reference page
VC CUT/V BYPASS/V P1491 EC-544
VC/V BYPASS/V P1490 EC-538
VEH SPEED SEN/CIRC*4 P0500 EC-419
VEH SPD SEN/CIR A/T*4 P0720 AT-119
VENT CONTROL VALVE P0446 EC-376
VENT CONTROL VALVE P1446 EC-505
VENT CONTROL VALVE P1448 EC-525
*1: 1st trip DTC No. is the same as DTC No.
*2: This DTC is displayed with CONSULT-II only.
*3: When the fail-safe operation occurs, the MIL illuminates.
*4: The MIL illuminates when both the “Revolution sensor signal” and the “Vehicle speed sensor signal” meet the fail-safe condition at
the same time.
TROUBLE DIAGNOSIS — INDEX
Alphabetical & P No. Index for DTC (Cont’d)
EC-10

P NO. INDEX FOR DTC
=NCEC0001S02
DTC*1 Items
(CONSULT-II screen terms) Reference page
— Unable to access ECM EC-124
P0000 NO DTC IS DETECTED. FURTHER TESTING MAY BE
REQUIRED. —
P0100 MAF SEN/CIRCUIT*3 EC-154
P0105 ABSL PRES SEN/CIRC EC-163
P0110 AIR TEMP SEN/CIRC EC-165
P0115 COOLANT T SEN/CIRC*3 EC-171
P0120 THRTL POS SEN/CIRC*3 EC-177
P0125 *COOLAN T SEN/CIRC EC-190
P0130 HO2S1 (B1) EC-196
P0131 HO2S1 (B1) EC-204
P0132 HO2S1 (B1) EC-210
P0133 HO2S1 (B1) EC-217
P0134 HO2S1 (B1) EC-226
P0135 HO2S1 HTR (B1) EC-232
P0137 HO2S2 (B1) EC-237
P0138 HO2S2 (B1) EC-245
P0139 HO2S2 (B1) EC-253
P0140 HO2S2 (B1) EC-261
P0141 HO2S2 HTR (B1) EC-267
P0171 FUEL SYS-LEAN/BK1 EC-272
P0172 FUEL SYS-RICH/BK1 EC-279
P0180 FUEL TEMP SEN/CIRC EC-286
P0217 ENG OVER TEMP EC-291
P0300 MULTI CYL MISFIRE EC-309
P0301 CYL 1 MISFIRE EC-309
P0302 CYL 2 MISFIRE EC-309
P0303 CYL 3 MISFIRE EC-309
P0304 CYL 4 MISFIRE EC-309
P0325*2 KNOCK SEN/CIRC-B1 EC-316
P0335 CKP SEN/CIRCUIT EC-320
P0340 CMP SEN/CIRCUIT EC-326
P0400 EGR SYSTEM EC-334
P0403 EGR VOL CONT/V CIR EC-344
P0420 TW CATALYST SYS-B1 EC-351
P0440 EVAP SMALL LEAK EC-355
P0443 PURG VOLUME CONT/V EC-369
GI
MA
EM
LC
FE
CL
MT
AT
AX
SU
BR
ST
RS
BT
HA
SC
EL
IDX
TROUBLE DIAGNOSIS — INDEX
Alphabetical & P No. Index for DTC (Cont’d)
EC-11

DTC*1 Items
(CONSULT-II screen terms) Reference page
P0446 VENT CONTROL VALVE EC-376
P0450 EVAP SYS PRES SEN EC-383
P0455 EVAP GROSS LEAK EC-396
P0460 FUEL LEV SEN SLOSH EC-407
P0461 FUEL LEVEL SENSOR EC-412
P0464 FUEL LEVL SEN/CIRC EC-414
P0500 VEH SPEED SEN/CIRC*4 EC-419
P0505 IACV/AAC VLV/CIRC EC-423
P0510 CLOSED TP SW/CIRC EC-432
P0600*2 A/T COMM LINE EC-440
P0605 ECM EC-443
P0705 PNP SW/CIRC AT-107
P0710 ATF TEMP SEN/CIRC AT-113
P0720 VEH SPD SEN/CIR A/T*4 AT-119
P0725 ENGINE SPEED SIG AT-124
P0731 A/T 1ST GR FNCTN AT-128
P0732 A/T 2ND GR FNCTN AT-135
P0733 A/T 3RD GR FNCTN AT-141
P0734 A/T 4TH GR FNCTN AT-147
P0740 TCC SOLENOID/CIRC AT-157
P0744 A/T TCC S/V FNCTN AT-163
P0745 L/PRESS SOL/CIRC AT-174
P0750 SFT SOL A/CIRC*3 AT-181
P0755 SFT SOL B/CIRC*3 AT-187
P1126 THERMOSTAT FNCTN EC-445
P1148 CLOSED LOOP-B1 EC-447
P1217*2 ENG OVER TEMP EC-449
P1336 CKP SENSOR (COG) EC-467
P1401 EGR TEMP SEN/CIRC EC-473
P1402 EGR SYSTEM EC-481
P1440 EVAP SMALL LEAK EC-491
P1444 PURG VOLUME CONT/V EC-493
P1446 VENT CONTROL VALVE EC-505
P1447 EVAP PURG FLOW/MON EC-513
P1448 VENT CONTROL VALVE EC-525
P1464 FUEL LEVL SEN/CIRC EC-534
P1490 VC/V BYPASS/V EC-538
TROUBLE DIAGNOSIS — INDEX
Alphabetical & P No. Index for DTC (Cont’d)
EC-12

DTC*1 Items
(CONSULT-II screen terms) Reference page
P1491 VC CUT/V BYPASS/V EC-544
P1605 A/T DIAG COMM LINE EC-556
P1610 - P1615*2 NATS MALFUNCTION EL-249
P1705 TP SEN/CIRC A/T*3 AT-193
P1706 P-N POS SW/CIRCUIT EC-559
P1760 O/R CLTCH SOL/CIRC AT-202
*1: 1st trip DTC No. is the same as DTC No.
*2: This DTC is displayed with CONSULT-II only.
*3: When the fail-safe operation occurs, the MIL illuminates.
*4: The MIL illuminates when both the “Revolution sensor signal” and the “Vehicle speed sensor signal” meet the fail-safe condition at
the same time.
GI
MA
EM
LC
FE
CL
MT
AT
AX
SU
BR
ST
RS
BT
HA
SC
EL
IDX
TROUBLE DIAGNOSIS — INDEX
Alphabetical & P No. Index for DTC (Cont’d)
EC-13

Supplemental Restraint System (SRS) “AIR
BAG” and “SEAT BELT PRE-TENSIONER”
NCEC0002
The Supplemental Restraint System such as “AIR BAG” and “SEAT BELT PRE-TENSIONER” used along with
a seat belt, helps to reduce the risk or severity of injury to the driver and front passenger for certain types of
collision. The SRS system composition which is available to INFINITI G20 is as follows:
IFor a frontal collision
The Supplemental Restraint System consists of driver air bag module (located in the center of the steer-
ing wheel), front passenger air bag module (located on the instrument panel on passenger side), seat belt
pre-tensioners, a diagnosis sensor unit, warning lamp, wiring harness and spiral cable.
IFor a side collision
The Supplemental Restraint System consists of side air bag module (located in the outer side of front seat),
satellite sensor, diagnosis sensor unit (one of components of air bags for a frontal collision), wiring harness,
warning lamp (one of components of air bags for a frontal collision).
Information necessary to service the system safely is included in the RS section of this Service Manual.
WARNING:
ITo avoid rendering the SRS inoperative, which could increase the risk of personal injury or death
in the event of a collision which would result in air bag inflation, all maintenance must be performed
by an authorized INFINITI dealer.
IImproper maintenance, including incorrect removal and installation of the SRS, can lead to per-
sonal injury caused by unintentional activation of the system. For removal of Spiral Cable and Air
Bag Module, see the RS section.
IDo not use electrical test equipment on any circuit related to the SRS unless instructed to in this
Service Manual. Spiral cable and wiring harnesses (except “SEAT BELT PRE-TENSIONER”) cov-
ered with yellow insulation tape either just before the harness connectors or for the complete har-
ness are related to the SRS.
Precautions for On Board Diagnostic (OBD)
System of Engine and A/T
NCEC0003
The ECM has an on board diagnostic system. It will light up the malfunction indicator lamp (MIL) to warn the
driver of a malfunction causing emission deterioration.
CAUTION:
IBe sure to turn the ignition switch “OFF” and disconnect the negative battery terminal before any
repair or inspection work. The open/short circuit of related switches, sensors, solenoid valves, etc.
will cause the MIL to light up.
IBe sure to connect and lock the connectors securely after work. A loose (unlocked) connector will
cause the MIL to light up due to the open circuit. (Be sure the connector is free from water, grease,
dirt, bent terminals, etc.)
ICertain systems and components, especially those related to OBD, may use a new style slide-
locking type harness connector.
For description and how to disconnect, refer to EL section, “Description”, “HARNESS CONNEC-
TOR”.
IBe sure to route and secure the harnesses properly after work. The interference of the harness with
a bracket, etc. may cause the MIL to light up due to the short circuit.
IBe sure to connect rubber tubes properly after work. A misconnected or disconnected rubber tube
may cause the MIL to light up due to the malfunction of the EGR system or fuel injection system,
etc.
IBe sure to erase the unnecessary malfunction information (repairs completed) from the ECM and
TCM (Transmission Control Module) before returning the vehicle to the customer.
PRECAUTIONS
Supplemental Restraint System (SRS) “AIR BAG” and “SEAT BELT PRE-TENSIONER”
EC-14

Engine Fuel & Emission Control System
NCEC0004
SEF331WC
GI
MA
EM
LC
FE
CL
MT
AT
AX
SU
BR
ST
RS
BT
HA
SC
EL
IDX
PRECAUTIONS
Engine Fuel & Emission Control System
EC-15

SEF289H
Precautions
NCEC0005
IBefore connecting or disconnecting the ECM harness
connector, turn ignition switch OFF and disconnect nega-
tive battery terminal. Failure to do so may damage the
ECM because battery voltage is applied to ECM even if
ignition switch is turned off.
SEF908W
IWhen connecting ECM harness connector, fasten it
securely with a lever as far as it will go as shown at left.
SEF291H
IWhen connecting or disconnecting pin connectors into or
from ECM, take care not to damage pin terminals (bend or
break).
Make sure that there are not any bends or breaks on ECM
pin terminals when connecting pin connectors.
MEF040D
IBefore replacing ECM, perform Terminals and Reference
Value inspection and make sure ECM functions properly.
Refer to EC-134.
SEF217U
IAfter performing each TROUBLE DIAGNOSIS, perform
“Overall Function Check” or “DTC Confirmation Proce-
dure”.
The DTC should not be displayed in the “DTC Confirma-
tion Procedure” if the repair is completed. The “Overall
Function Check” should be a good result if the repair is
completed.
PRECAUTIONS
Precautions
EC-16

SEF348N
IWhen measuring ECM signals with a circuit tester, never
allow the two tester probes to contact.
Accidental contact of probes will cause a short circuit and
damage the ECM power transistor.
IDo not use ECM ground terminals when measuring input/
output voltage. Doing so may result in damage to the
ECM’s transistor. Use a ground other than ECM terminals,
such as the ground.
Wiring Diagrams and Trouble Diagnosis
NCEC0006
When you read Wiring diagrams, refer to the following:
IGI-11, “HOW TO READ WIRING DIAGRAMS”
IEL-9, “POWER SUPPLY ROUTING” for power distribution cir-
cuit
When you perform trouble diagnosis, refer to the following:
IGI-35, “HOW TO FOLLOW TEST GROUPS IN TROUBLE
DIAGNOSES”
IGI-24, “HOW TO PERFORM EFFICIENT DIAGNOSIS FORAN
ELECTRICAL INCIDENT”
GI
MA
EM
LC
FE
CL
MT
AT
AX
SU
BR
ST
RS
BT
HA
SC
EL
IDX
PRECAUTIONS
Precautions (Cont’d)
EC-17

Special Service Tools
NCEC0007
The actual shapes of Kent-Moore tools may differ from those of special service tools illustrated here.
Tool number
(Kent-Moore No.)
Tool name Description
KV10117100
(J36471-A)
Heated oxygen sensor
wrench
NT379
Loosening or tightening front heated oxygen sen-
sor with 22 mm (0.87 in) hexagon nut
KV10114400
(J-38365)
Heated oxygen sensor
wrench
NT636
Loosening or tightening rear heated oxygen sensor
a: 22 mm (0.87 in)
Commercial Service Tools
NCEC0008
Tool name Description
Fuel filler cap adapter
NT653
Checking fuel tank vacuum relief valve opening
pressure
Leak detector
(J41416)
NT703
Locating the EVAP leak
EVAP service port
adapter
(J41413-OBD)
NT704
Applying positive pressure through EVAP service
port
PREPARATION
Special Service Tools
EC-18

Tool name Description
Hose clipper
NT720
Clamping the EVAP purge hose between the fuel
tank and EVAP canister applied to DTC P1440
[EVAP control system (Small leak — Positive pres-
sure)]
Oxygen sensor thread
cleaner
(J-43897-18)
(J-43897-12)
NT778
Reconditioning the exhaust system threads before
installing a new oxygen sensor. Use with anti-seize
lubricant shown below.
a: J-43897-18 (18 mm diameter with pitch 1.5
mm) for Zirconia Oxygen Sensor
b: J-43897-12 (12 mm diameter with pitch 1.25
mm) for Titania Oxygen Sensor
Anti-seize lubricant
(Permatex
TM
133AR or
equivalent meeting MIL
specification MIL-A-907)
NT779
Lubricating oxygen sensor thread cleaning tool
when reconditioning exhaust system threads.
GI
MA
EM
LC
FE
CL
MT
AT
AX
SU
BR
ST
RS
BT
HA
SC
EL
IDX
PREPARATION
Commercial Service Tools (Cont’d)
EC-19

Engine Control Component Parts Location
NCEC0009
SEF912Z
ENGINE AND EMISSION CONTROL OVERALL SYSTEM
Engine Control Component Parts Location
EC-20

SEF835X
GI
MA
EM
LC
FE
CL
MT
AT
AX
SU
BR
ST
RS
BT
HA
SC
EL
IDX
ENGINE AND EMISSION CONTROL OVERALL SYSTEM
Engine Control Component Parts Location (Cont’d)
EC-21

SEF913Z
ENGINE AND EMISSION CONTROL OVERALL SYSTEM
Engine Control Component Parts Location (Cont’d)
EC-22

NOTE:
GI
MA
EM
LC
FE
CL
MT
AT
AX
SU
BR
ST
RS
BT
HA
SC
EL
IDX
ENGINE AND EMISSION CONTROL OVERALL SYSTEM
Engine Control Component Parts Location (Cont’d)
EC-23

Circuit Diagram
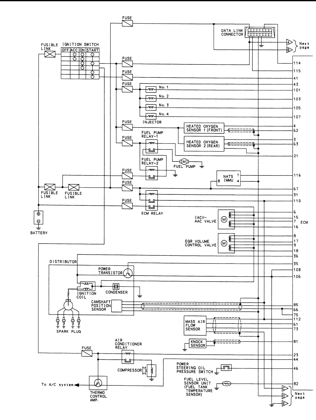
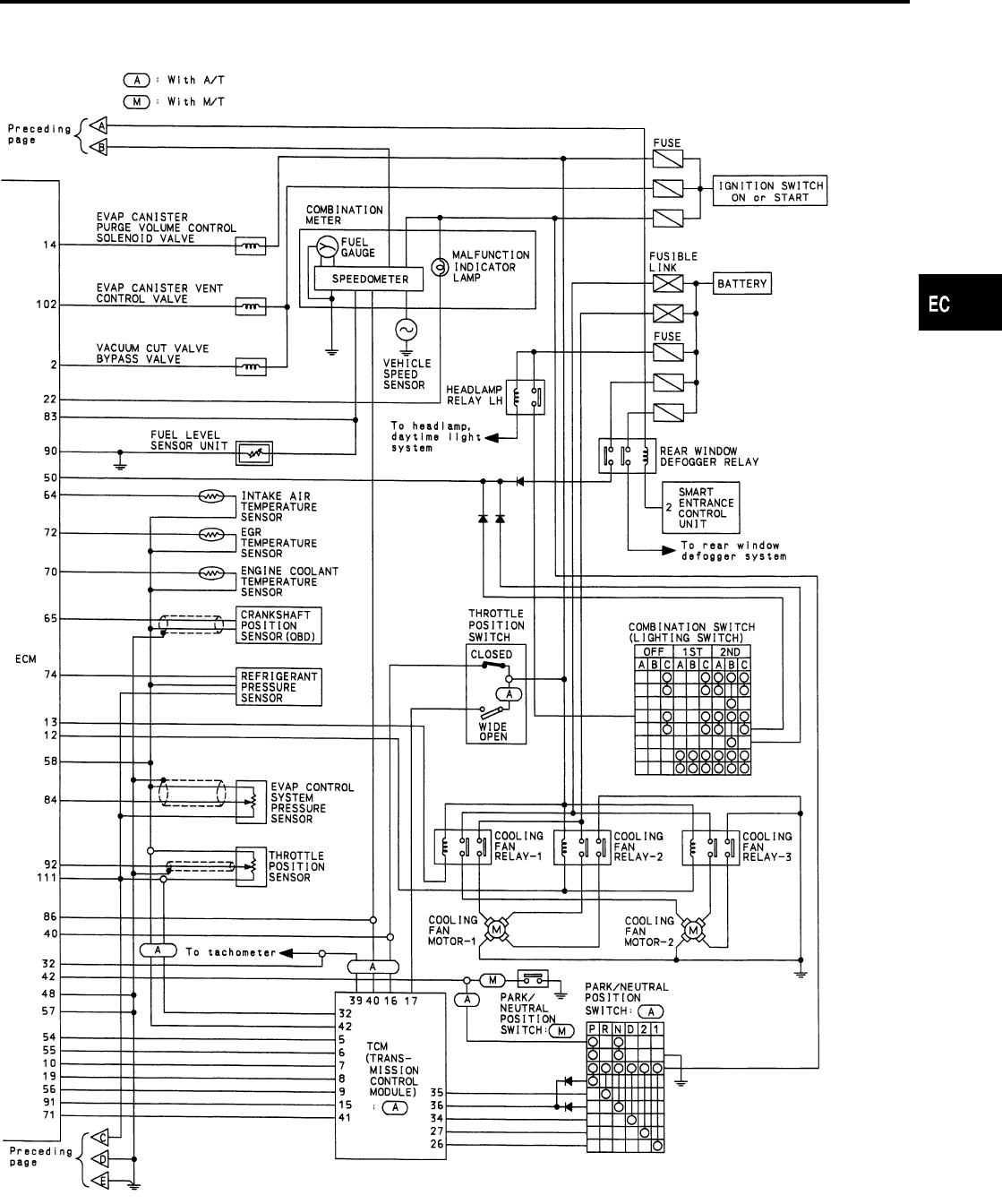
NCEC0010
TEC776
ENGINE AND EMISSION CONTROL OVERALL SYSTEM
Circuit Diagram
EC-24

TEC792
GI
MA
EM
LC
FE
CL
MT
AT
AX
SU
BR
ST
RS
BT
HA
SC
EL
IDX
ENGINE AND EMISSION CONTROL OVERALL SYSTEM
Circuit Diagram (Cont’d)
EC-25

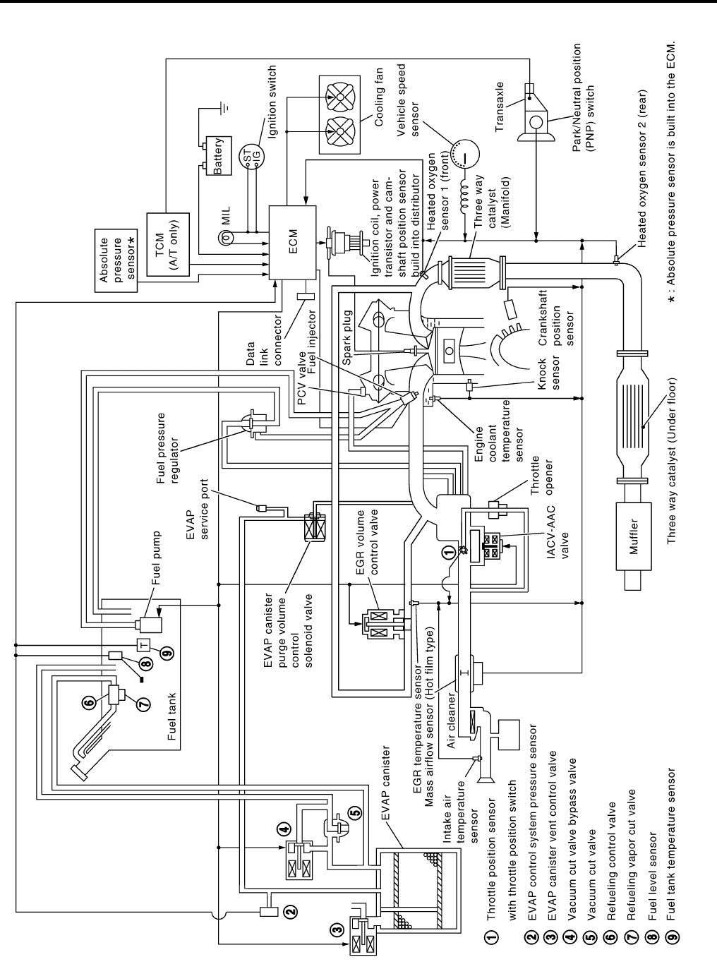
System Diagram
NCEC0011
SEF907Z
ENGINE AND EMISSION CONTROL OVERALL SYSTEM
System Diagram
EC-26

System Chart
NCEC0013
Input (Sensor) ECM Function Output (Actuator)
ICamshaft position sensor
IMass air flow sensor
IEngine coolant temperature sensor
IHeated oxygen sensor 1 (front)
IIgnition switch
IThrottle position sensor
IPNP switch
IAir conditioner switch
IKnock sensor
IEGR temperature sensor*1
ICrankshaft position sensor (OBD)*1
IEVAP control system pressure sensor*1
IFuel tank temperature sensor*1
IBattery voltage
IPower steering oil pressure switch
IVehicle speed sensor
IIntake air temperature sensor
IHeated oxygen sensor 2 (rear)*3
ITCM (Transmission control module)*2
IClosed throttle position switch*4
IElectrical load
IFuel level sensor*1
IRefrigerant pressure sensor
Fuel injection & mixture ratio control Injectors
Distributor ignition system Power transistor
Idle air control system IACV-AAC valve
Fuel pump control Fuel pump relay
On board diagnostic system Malfunction indicator lamp
(On the instrument panel)
EGR control EGR volume control valve
Heated oxygen sensor 1 heater (front)
control Heated oxygen sensor 1 heater
(front)
Heated oxygen sensor 2 heater (rear) con-
trol Heated oxygen sensor 2 heater
(rear)
EVAP canister purge flow control EVAP canister purge volume con-
trol solenoid valve
Cooling fan control Cooling fan relays
Air conditioning cut control Air conditioner relay
ON BOARD DIAGNOSIS for EVAP system
IEVAP canister vent control
valve
IVacuum cut valve bypass valve
*1: These sensors are not used to control the engine system. They are used only for the on board diagnosis.
*2: The DTC related to A/T will be sent to ECM.
*3: Under normal conditions, this sensor is not for engine control operation.
*4: This switch will operate in place of the throttle position sensor to control EVAP parts if the sensor malfunctions.
ENGINE AND EMISSION CONTROL OVERALL SYSTEM
System Chart
EC-28

Multiport Fuel Injection (MFI) System
DESCRIPTION
NCEC0014
Input/Output Signal Chart
NCEC0014S01
Sensor Input Signal to ECM ECM func-
tion Actuator
Camshaft position sensor Engine speed and piston position
Fuel injec-
tion & mix-
ture ratio
control
Injector
Mass air flow sensor Amount of intake air
Engine coolant temperature sensor Engine coolant temperature
Heated oxygen sensor 1 (front) Density of oxygen in exhaust gas
Throttle position sensor Throttle position
Throttle valve idle position
PNP switch Gear position
Vehicle speed sensor Vehicle speed
Ignition switch Start signal
Air conditioner switch Air conditioner operation
Knock sensor Engine knocking condition
Electrical load Electrical load signal
Battery Battery voltage
Power steering oil pressure switch Power steering operation
Heated oxygen sensor 2 (rear)* Density of oxygen in exhaust gas
* Under normal conditions, this sensor is not for engine control operation.
Basic Multiport Fuel Injection System
NCEC0014S02
The amount of fuel injected from the fuel injector is determined by the ECM. The ECM controls the length of
time the valve remains open (injection pulse duration). The amount of fuel injected is a program value in the
ECM memory. The program value is preset by engine operating conditions. These conditions are determined
by input signals (for engine speed and intake air) from both the camshaft position sensor and the mass air
flow sensor.
Various Fuel Injection Increase/Decrease Compensation
NCEC0014S03
In addition, the amount of fuel injected is compensated to improve engine performance under various oper-
ating conditions as listed below.
<Fuel increase>
IDuring warm-up
IWhen starting the engine
IDuring acceleration
IHot-engine operation
IWhen selector lever is changed from “N” to “D” (A/T models only)
IHigh-load, high-speed operation
<Fuel decrease>
IDuring deceleration
IDuring high engine speed operation
IDuring high vehicle speed operation (M/T models)
IExtremely high engine coolant temperature
GI
MA
EM
LC
FE
CL
MT
AT
AX
SU
BR
ST
RS
BT
HA
SC
EL
IDX
ENGINE AND EMISSION BASIC CONTROL SYSTEM DESCRIPTION
Multiport Fuel Injection (MFI) System
EC-29

Mixture Ratio Feedback Control (Closed loop control)
NCEC0014S04
SEF336WA
The mixture ratio feedback system provides the best air-fuel mixture ratio for driveability and emission con-
trol. The three way catalyst can then better reduce CO, HC and NOx emissions. This system uses a heated
oxygen sensor 1 (front) in the exhaust manifold to monitor if the engine operation is rich or lean. The ECM
adjusts the injection pulse width according to the sensor voltage signal. For more information about the heated
oxygen sensor 1 (front), refer to EC-196. This maintains the mixture ratio within the range of stoichiometric
(ideal air-fuel mixture).
This stage is referred to as the closed loop control condition.
Heated oxygen sensor 2 (rear) is located downstream of the three way catalyst. Even if the switching char-
acteristics of the heated oxygen sensor 1 (front) shift, the air-fuel ratio is controlled to stoichiometric by the
signal from the heated oxygen sensor 2 (rear).
Open Loop Control
NCEC0014S05
The open loop system condition refers to when the ECM detects any of the following conditions. Feedback
control stops in order to maintain stabilized fuel combustion.
IDeceleration and acceleration
IHigh-load, high-speed operation
IMalfunction of heated oxygen sensor 1 (front) or its circuit
IInsufficient activation of heated oxygen sensor 1 (front) at low engine coolant temperature
IHigh engine coolant temperature
IDuring warm-up
IWhen starting the engine
Mixture Ratio Self-learning Control
NCEC0014S06
The mixture ratio feedback control system monitors the mixture ratio signal transmitted from the heated oxy-
gen sensor 1 (front). This feedback signal is then sent to the ECM. The ECM controls the basic mixture ratio
as close to the theoretical mixture ratio as possible. However, the basic mixture ratio is not necessarily con-
trolled as originally designed. Both manufacturing differences (i.e., mass air flow sensor hot film) and charac-
teristic changes during operation (i.e., injector clogging) directly affect mixture ratio.
Accordingly, the difference between the basic and theoretical mixture ratios is monitored in this system. This
is then computed in terms of “injection pulse duration” to automatically compensate for the difference between
the two ratios.
“Fuel trim” refers to the feedback compensation value compared against the basic injection duration. Fuel trim
includes short term fuel trim and long term fuel trim.
“Short term fuel trim” is the short-term fuel compensation used to maintain the mixture ratio at its theoretical
value. The signal from the heated oxygen sensor 1 (front) indicates whether the mixture ratio is RICH or LEAN
compared to the theoretical value. The signal then triggers a reduction in fuel volume if the mixture ratio is
rich, and an increase in fuel volume if it is lean.
“Long term fuel trim” is overall fuel compensation carried out long-term to compensate for continual deviation
of the short term fuel trim from the central value. Such deviation will occur due to individual engine differences,
wear over time and changes in the usage environment.
ENGINE AND EMISSION BASIC CONTROL SYSTEM DESCRIPTION
Multiport Fuel Injection (MFI) System (Cont’d)
EC-30

Fuel Injection Timing
NCEC0014S07
SEF337W
Two types of systems are used.
Sequential Multiport Fuel Injection System
NCEC0014S0701
Fuel is injected into each cylinder during each engine cycle according to the firing order. This system is used
when the engine is running.
Simultaneous Multiport Fuel Injection System
NCEC0014S0702
Fuel is injected simultaneously into all four cylinders twice each engine cycle. In other words, pulse signals of
the same width are simultaneously transmitted from the ECM.
The four injectors will then receive the signals two times for each engine cycle.
This system is used when the engine is being started and/or if the fail-safe system (CPU) is operating.
Fuel Shut-off
NCEC0014S08
Fuel to each cylinder is cut off during deceleration or operation of the engine at excessively high speeds.
Distributor Ignition (DI) System
DESCRIPTION
NCEC0015
Input/Output Signal Chart
NCEC0015S01
Sensor Input Signal to ECM ECM func-
tion Actuator
Camshaft position sensor Engine speed and piston position
Ignition tim-
ing control Power transistor
Mass air flow sensor Amount of intake air
Engine coolant temperature sensor Engine coolant temperature
Throttle position sensor Throttle position
Throttle valve idle position
Vehicle speed sensor Vehicle speed
Ignition switch Start signal
Knock sensor Engine knocking
PNP switch Gear position
Battery Battery voltage
GI
MA
EM
LC
FE
CL
MT
AT
AX
SU
BR
ST
RS
BT
HA
SC
EL
IDX
ENGINE AND EMISSION BASIC CONTROL SYSTEM DESCRIPTION
Multiport Fuel Injection (MFI) System (Cont’d)
EC-31

System Description
NCEC0015S02
SEF742M
The ignition timing is controlled by the ECM to maintain the best air-fuel ratio for every running condition of
the engine. The ignition timing data is stored in the ECM. This data forms the map shown above.
The ECM receives information such as the injection pulse width and camshaft position sensor signal. Com-
puting this information, ignition signals are transmitted to the power transistor.
e.g., N: 1,800 rpm, Tp: 1.50 msec
A°BTDC
During the following conditions, the ignition timing is revised by the ECM according to the other data stored
in the ECM.
IAt starting
IDuring warm-up
IAt idle
IAt low battery voltage
IDuring acceleration
The knock sensor retard system is designed only for emergencies. The basic ignition timing is programmed
within the anti-knocking zone, if recommended fuel is used under dry conditions. The retard system does not
operate under normal driving conditions.
If engine knocking occurs, the knock sensor monitors the condition. The signal is transmitted to the ECM. The
ECM retards the ignition timing to eliminate the knocking condition.
Air Conditioning Cut Control
DESCRIPTION
NCEC0016
Input/Output Signal Chart
NCEC0016S01
Sensor Input Signal to ECM ECM func-
tion Actuator
Air conditioner switch Air conditioner “ON” signal
Air condi-
tioner cut
control Air conditioner relay
PNP switch Neutral position
Throttle position sensor Throttle valve opening angle
Camshaft position sensor Engine speed
Engine coolant temperature sensor Engine coolant temperature
Ignition switch Start signal
System Description
NCEC0016S02
This system improves engine operation when the air conditioner is used.
Under the following conditions, the air conditioner is turned off.
IWhen the accelerator pedal is fully depressed.
IWhen cranking the engine.
IAt high engine speeds.
IWhen the engine coolant temperature becomes excessively high.
IWhen operating power steering during low engine speed or low vehicle speed.
IWhen engine speed is excessively low.
ENGINE AND EMISSION BASIC CONTROL SYSTEM DESCRIPTION
Distributor Ignition (DI) System (Cont’d)
EC-32

Fuel Cut Control (at no load & high engine
speed)
DESCRIPTION
NCEC0017
Input/Output Signal Chart
NCEC0017S01
Sensor Input Signal to ECM ECM func-
tion Actuator
Vehicle speed sensor Vehicle speed
Fuel cut
control Injectors
PNP switch Neutral position
Throttle position sensor Throttle position
Engine coolant temperature sensor Engine coolant temperature
Camshaft position sensor Engine speed
If the engine speed is above 3,950 rpm with no load, (for example, in Neutral and engine speed over 4,000
rpm) fuel will be cut off after some time. The exact time when the fuel is cut off varies based on engine speed.
Fuel cut will operate until the engine speed reaches 1,150 rpm, then fuel cut is cancelled.
NOTE:
This function is different from deceleration control listed under “Multiport Fuel Injection (MFI) System”,
EC-29.
Evaporative Emission System
DESCRIPTION
NCEC0018
SEF569XA
The evaporative emission system is used to reduce hydrocarbons emitted into the atmosphere from the fuel
system. This reduction of hydrocarbons is accomplished by activated charcoals in the EVAP canister.
The fuel vapor in the sealed fuel tank is led into the EVAP canister which contains activated carbon and the
vapor is stored there when the engine is not operating or when refueling to the fuel tank.
The vapor in the EVAP canister is purged by the air through the purge line to the intake manifold when the
engine is operating.
EVAP canister purge volume control solenoid valve is controlled by ECM. When the engine operates, the flow
rate of vapor controlled by EVAP canister purge volume control solenoid valve is proportionally regulated as
the air flow increases.
EVAP canister purge control solenoid valve also shuts off the vapor purge line during decelerating and idling.
GI
MA
EM
LC
FE
CL
MT
AT
AX
SU
BR
ST
RS
BT
HA
SC
EL
IDX
ENGINE AND EMISSION BASIC CONTROL SYSTEM DESCRIPTION
Fuel Cut Control (at no load & high engine speed)
EC-33

SEF396T
INSPECTION
NCEC0019
EVAP Canister
NCEC0019S01
Check EVAP canister as follows:
1. Pinch the fresh air hose.
2. Blow air into port Aand check that air flows freely through port
B.
AEC778A
Tightening Torque
NCEC0019S02
Tighten EVAP canister as shown in the figure.
Make sure new O-ring is installed properly between EVAP can-
ister and EVAP canister vent control valve.
SEF427N
SEF943S
Fuel Tank Vacuum Relief Valve (Built into fuel filler cap)
NCEC0019S03
1. Wipe clean valve housing.
2. Check valve opening pressure and vacuum.
Pressure:
15.3 - 20.0 kPa (0.156 - 0.204 kg/cm
2
, 2.22 - 2.90 psi)
Vacuum:
−6.0 to −3.4 kPa (−0.061 to −0.035 kg/cm
2
, −0.87 to
−0.49 psi)
3. If out of specification, replace fuel filler cap as an assembly.
CAUTION:
Use only a genuine NISSAN fuel filler cap as a replacement. If
an incorrect fuel filler cap is used, the MIL may come on.
Vacuum Cut Valve and Vacuum Cut Valve Bypass Valve
NCEC0019S05
Refer to EC-544.
Evaporative Emission (EVAP) Canister Purge Volume
Control Solenoid Valve
NCEC0019S06
Refer to EC-369.
Fuel Tank Temperature Sensor
NCEC0019S08
Refer to EC-286.
ENGINE AND EMISSION BASIC CONTROL SYSTEM DESCRIPTION
Evaporative Emission System (Cont’d)
EC-34

SEF462UC
EVAP Service Port
NCEC0019S09
Positive pressure is delivered to the EVAP system through the
EVAP service port. If fuel vapor leakage in the EVAP system
occurs, use a leak detector to locate the leak.
GI
MA
EM
LC
FE
CL
MT
AT
AX
SU
BR
ST
RS
BT
HA
SC
EL
IDX
ENGINE AND EMISSION BASIC CONTROL SYSTEM DESCRIPTION
Evaporative Emission System (Cont’d)
EC-35

PEF838U
PEF917U
SEF200U
SEF323Z
SEF931X
How to Detect Fuel Vapor Leakage
NCEC0019S10
CAUTION:
INever use compressed air or a high pressure pump.
IDo not start engine.
IDo not exceed 4.12 kPa (0.042 kg/cm
2
, 0.6 psi) of pressure
in EVAP system.
NOTE:
Improper installation of adapter to the service port may cause
a leak.
With CONSULT-II
1) Attach the EVAP service port adapter securely to the EVAP
service port.
2) Also attach the pressure pump and hose.
3) Turn ignition switch “ON”.
4) Select the “EVAP SYSTEM CLOSE” of “WORK SUPPORT
MODE” with CONSULT-II.
5) Touch “START”. A bar graph (Pressure indicating display) will
appear on the screen.
6) Apply positive pressure to the EVAP system until the pressure
indicator reaches the middle of the bar graph.
7) Remove the EVAP service port adapter and hose with pres-
sure pump.
8) Locate the leak using a leak detector. Refer to “EVAPORATIVE
EMISSION LINE DRAWING”, EC-37.
Without CONSULT-II
1) Attach the EVAP service port adapter securely to the EVAP
service port and pressure pump with pressure gauge to the
EVAP service port.
2) Apply battery voltage to between the terminals of both EVAP
canister vent control valve and vacuum cut valve bypass valve
to make a closed EVAP system.
3) To locate the leak, deliver positive pressure to the EVAP sys-
tem until pressure gauge points reach 1.38 to 2.76 kPa (0.014
to 0.028 kg/cm
2
, 0.2 to 0.4 psi).
4) Remove the EVAP service port adapter and hose with pres-
sure pump.
5) Locate the leak using a leak detector. Refer to “EVAPORATIVE
EMISSION LINE DRAWING”, EC-37.
ENGINE AND EMISSION BASIC CONTROL SYSTEM DESCRIPTION
Evaporative Emission System (Cont’d)
EC-36

EVAPORATIVE EMISSION LINE DRAWING
NCEC0020
SEF915Z
GI
MA
EM
LC
FE
CL
MT
AT
AX
SU
BR
ST
RS
BT
HA
SC
EL
IDX
ENGINE AND EMISSION BASIC CONTROL SYSTEM DESCRIPTION
Evaporative Emission System (Cont’d)
EC-37

NOTE:
Do not use soapy water or any type of solvent while installing vacuum hoses or purge hoses.
SEF832X
ENGINE AND EMISSION BASIC CONTROL SYSTEM DESCRIPTION
Evaporative Emission System (Cont’d)
EC-38

On Board Refueling Vapor Recovery (ORVR)
NCEC0502
SYSTEM DESCRIPTION
NCEC0502S01
SEF206VA
SEF830X
From the beginning of refueling, the fuel tank pressure goes up. When the pressure reaches the setting value
of the refueling control valve (RCV) opening pressure, the RCV is opened. After RCV opens, the air and vapor
inside the fuel tank go through refueling EVAP vapor cut valve, RCV and refueling vapor line to the EVAP
canister. The vapor is absorbed by the EVAP canister and the air is released to the atmosphere.
When the refueling has reached the full level of the fuel tank, the refueling EVAP vapor cut valve is closed
and refueling is stopped because of auto shut-off. The vapor which was absorbed by the EVAP canister is
purged during driving.
The RCV is always closed during driving and the evaporative emission control system is operated the same
as conventional system.
WARNING:
When conducting inspections below, be sure to observe the following:
IPut a “CAUTION: INFLAMMABLE” sign in workshop.
IDo not smoke while servicing fuel system. Keep open flames and sparks away from work area.
IBe sure to furnish the workshop with a CO
2
fire extinguisher.
GI
MA
EM
LC
FE
CL
MT
AT
AX
SU
BR
ST
RS
BT
HA
SC
EL
IDX
ENGINE AND EMISSION BASIC CONTROL SYSTEM DESCRIPTION
On Board Refueling Vapor Recovery (ORVR)
EC-39

CAUTION:
IBefore removing fuel line parts, carry out the following procedures:
a) Put drained fuel in an explosion-proof container and put lid on securely.
b) Release fuel pressure from fuel line. Refer to “Fuel Pressure Release”, EC-50.
c) Disconnect battery ground cable.
IAlways replace O-ring when the fuel gauge retainer is removed.
IDo not kink or twist hose and tube when they are installed.
IDo not tighten hose and clamps excessively to avoid damaging hoses.
IAfter installation, run engine and check for fuel leaks at connection.
IDo not attempt to top off the fuel tank after the fuel pump nozzle shuts off automatically.
Continued refueling may cause fuel overflow, resulting in fuel spray and possibly a fire.
DIAGNOSTIC PROCEDURE
NCEC0502S02
Symptom: Fuel Odor from EVAP Canister Is Strong.
NCEC0502S0201
1 CHECK EVAP CANISTER
1. Remove EVAP canister with EVAP canister vent control valve attached.
2. Weigh the EVAP canister with EVAP canister vent control valve attached.
The weight should be less than 1.8 kg (4.0 lb).
OK or NG
OK ©GO TO 2.
NG ©GO TO 3.
2 CHECK IF EVAP CANISTER SATURATED WITH WATER
Does water drain from the EVAP canister?
SEF596U
YesorNo
Yes ©GO TO 3.
No (With CONSULT-II) ©GO TO 6.
No (Without CONSULT-
II)
©GO TO 7.
3 REPLACE EVAP CANISTER
Replace EVAP canister with a new one.
©GO TO 4.
ENGINE AND EMISSION BASIC CONTROL SYSTEM DESCRIPTION
On Board Refueling Vapor Recovery (ORVR) (Cont’d)
EC-40

4 CHECK WATER SEPARATOR
1. Check visually for insect nests in the water separator air inlet.
2. Check visually for cracks or flaws in the appearance.
3. Check visually for cracks or flaws in the hose.
4. Check that Aand Care not clogged by blowing air into Bwith A, and then Cplugged.
SEF829T
5. In case of NG in items2-4,replace the parts.
NOTE:
IDo not disassemble water separator.
OK or NG
OK ©GO TO 5.
NG ©Replace water separator.
5 DETECT MALFUNCTIONING PART
Check the EVAP hose between EVAP canister and water separator for clogging or poor connection.
©Repair or replace EVAP hose.
GI
MA
EM
LC
FE
CL
MT
AT
AX
SU
BR
ST
RS
BT
HA
SC
EL
IDX
ENGINE AND EMISSION BASIC CONTROL SYSTEM DESCRIPTION
On Board Refueling Vapor Recovery (ORVR) (Cont’d)
EC-41

6 CHECK REFUELING EVAP VAPOR CUT VALVE
With CONSULT-II
1. Remove fuel tank. Refer to FE-5, “FUEL SYSTEM”.
2. Drain fuel from the tank as follows:
a. Remove fuel feed hose located on the fuel level sensor unit retainer.
b. Connect a spare fuel hose, one side to fuel level sensor unit retainer where the hose was removed and the other side
to a fuel container.
c. Drain fuel using “FUEL PUMP RELAY” in “ACTIVE TEST” mode with CONSULT-II.
3. Check refueling EVAP vapor cut valve for being stuck to close as follows.
Blow air into the refueling EVAP vapor cut valve (from hose end B), and check that the air flows freely into the tank.
4. Check EVAP vapor cut valve for being stuck to open as follows.
a. Connect vacuum pump to hose ends A and B using a suitable 3-way connector.
b. Remove fuel gauge retainer with fuel level sensor unit.
Always replace O-ring with new one.
c. Put fuel tank upside down.
d. Apply vacuum pressure to both hose ends A and B [−13.3 kPa (−100 mmHg, −3.94 inHg)] with fuel level sensor unit
retainer remaining open and check that the pressure is applicable.
SEF968X
OK or NG
OK ©GO TO 8.
NG ©Replace refueling EVAP vapor cut valve with fuel tank.
ENGINE AND EMISSION BASIC CONTROL SYSTEM DESCRIPTION
On Board Refueling Vapor Recovery (ORVR) (Cont’d)
EC-42

7 CHECK REFUELING EVAP VAPOR CUT VALVE
Without CONSULT-II
1. Remove fuel tank. Refer to FE-5, “FUEL SYSTEM”.
2. Drain fuel from the tank as follows:
a. Remove fuel level sensor unit retainer.
b. Drain fuel from the tank using a hand pump into a fuel container.
3. Check refueling EVAP vapor cut valve for being stuck to close as follows.
Blow air into the refueling EVAP vapor cut valve (from hose end B), and check that the air flows freely into the tank.
4. Check EVAP vapor cut valve for being stuck to open as follows.
a. Connect vacuum pump to hose ends A and B using a suitable 3-way connector.
b. Remove fuel level sensor unit retainer with fuel level sensor unit.
Always replace O-ring with new one.
c. Put fuel tank upside down.
d. Apply vacuum pressure to both hose ends A and B [−13.3 kPa (−100 mmHg, −3.94 inHg)] with fuel level sensor unit
retainer remaining open and check that the pressure is applicable.
SEF968X
OK or NG
OK ©GO TO 8.
NG ©Replace refueling EVAP vapor cut valve with fuel tank.
8 CHECK REFUELING CONTROL VALVE
1. Remove fuel filler cap.
2. Check air continuity between hose ends A and B.
Blow air into the hose end B. Air should flow freely into the fuel tank.
3. Blow air into hose end A and check there is no leakage.
4. Apply pressure to both hose ends A and B [20 kPa (150 mmHg, 5.91 inHg)] using a pressure pump and a suitable
3-way connector. Check that there is no leakage.
SEF968X
OK or NG
OK ©INSPECTION END
NG ©Replace refueling control valve with fuel tank.
GI
MA
EM
LC
FE
CL
MT
AT
AX
SU
BR
ST
RS
BT
HA
SC
EL
IDX
ENGINE AND EMISSION BASIC CONTROL SYSTEM DESCRIPTION
On Board Refueling Vapor Recovery (ORVR) (Cont’d)
EC-43

Symptom: Cannot Refuel/Fuel Odor From The Fuel Filler Opening Is Strong While
Refueling.
NCEC0502S0202
1 CHECK EVAP CANISTER
1. Remove EVAP canister with EVAP canister vent control valve attached.
2. Weigh the EVAP canister with EVAP canister vent control valve attached.
The weight should be less than 1.8 kg (4.0 lb).
OK or NG
OK ©GO TO 2.
NG ©GO TO 3.
2 CHECK IF EVAP CANISTER SATURATED WITH WATER
Does water drain from the EVAP canister?
SEF596U
YesorNo
Yes ©GO TO 3.
No ©GO TO 6.
3 REPLACE EVAP CANISTER
Replace EVAP canister with a new one.
©GO TO 4.
ENGINE AND EMISSION BASIC CONTROL SYSTEM DESCRIPTION
On Board Refueling Vapor Recovery (ORVR) (Cont’d)
EC-44

4 CHECK WATER SEPARATOR
1. Check visually for insect nests in the water separator air inlet.
2. Check visually for cracks or flaws in the appearance.
3. Check visually for cracks or flaws in the hose.
4. Check that Aand Care not clogged by blowing air into Bwith A, and then Cplugged.
SEF829T
5. In case of NG in items2-4,replace the parts.
NOTE:
IDo not disassemble water separator.
OK or NG
OK ©GO TO 5.
NG ©Replace water separator.
5 DETECT MALFUNCTIONING PART
Check the EVAP hose between EVAP canister and water separator for clogging or poor connection.
©Repair or replace EVAP hose.
6 CHECK VENT HOSES AND VENT TUBES
Check hoses and tubes between EVAP canister and refueling control valve for clogging, kink, looseness and improper
connection.
OK or NG
OK ©GO TO 7.
NG ©Repair or replace hoses and tubes.
7 CHECK FILLER NECK TUBE
Check signal line and recirculation line for clogging, dents and cracks.
OK or NG
OK ©GO TO 8.
NG ©Replace filler neck tube.
GI
MA
EM
LC
FE
CL
MT
AT
AX
SU
BR
ST
RS
BT
HA
SC
EL
IDX
ENGINE AND EMISSION BASIC CONTROL SYSTEM DESCRIPTION
On Board Refueling Vapor Recovery (ORVR) (Cont’d)
EC-45

8 CHECK REFUELING CONTROL VALVE
1. Remove fuel filler cap.
2. Check air continuity between hose ends A and B.
Blow air into the hose end B. Air should flow freely into the fuel tank.
3. Blow air into hose end A and check there is no leakage.
4. Apply pressure to both hose ends A and B [20 kPa (150 mmHg, 5.91 inHg)] using a pressure pump and a suitable
3-way connector. Check that there is no leakage.
SEF968X
OK or NG
OK (With CONSULT-II) ©GO TO 9.
OK (Without CONSULT-
II)
©GO TO 10.
NG ©Replace refueling control valve with fuel tank.
9 CHECK REFUELING EVAP VAPOR CUT VALVE
With CONSULT-II
1. Remove fuel tank. Refer to FE-5, “FUEL SYSTEM”.
2. Drain fuel from the tank as follows:
a. Remove fuel feed hose located on the fuel level sensor unit retainer.
b. Connect a spare fuel hose, one side to fuel level sensor unit retainer where the hose was removed and the other side
to a fuel container.
c. Drain fuel using “FUEL PUMP RELAY” in “ACTIVE TEST” mode with CONSULT-II.
3. Check refueling EVAP vapor cut valve for being stuck to close as follows.
Blow air into the refueling EVAP vapor cut valve (from hose end B), and check that the air flows freely into the tank.
4. Check EVAP vapor cut valve for being stuck to open as follows.
a. Connect vacuum pump to hose ends A and B using a suitable 3-way connector.
b. Remove fuel level sensor unit retainer with fuel level sensor unit.
Always replace O-ring with new one.
c. Put fuel tank upside down.
d. Apply vacuum pressure to both hose ends A and B [−13.3 kPa (−100 mmHg, −3.94 inHg)] with fuel level sensor unit
retainer remaining open and check that the pressure is applicable.
SEF968X
OK or NG
OK ©GO TO 11.
NG ©Replace refueling EVAP vapor cut valve with fuel tank.
ENGINE AND EMISSION BASIC CONTROL SYSTEM DESCRIPTION
On Board Refueling Vapor Recovery (ORVR) (Cont’d)
EC-46

10 CHECK REFUELING EVAP VAPOR CUT VALVE
Without CONSULT-II
1. Remove fuel tank. Refer to FE-5, “FUEL SYSTEM”.
2. Drain fuel from the tank as follows:
a. Remove fuel level sensor unit retainer.
b. Drain fuel from the tank using a hand pump into a fuel container.
3. Check refueling EVAP vapor cut valve for being stuck to close as follows.
Blow air into the refueling EVAP vapor cut valve (from hose end B), and check that the air flows freely into the tank.
4. Check EVAP vapor cut valve for being stuck to open as follows.
a. Connect vacuum pump to hose ends A and B using a suitable 3-way connector.
b. Remove fuel level sensor unit retainer with fuel level sensor unit.
Always replace O-ring with new one.
c. Put fuel tank upside down.
d. Apply vacuum pressure to both hose ends A and B [−13.3 kPa (−100 mmHg, −3.94 inHg)] with fuel level sensor unit
retainer remaining open and check that the pressure is applicable.
SEF968X
OK or NG
OK ©GO TO 11.
NG ©Replace refueling EVAP vapor cut valve with fuel tank.
11 CHECK FUEL FILLER TUBE
Check filler neck tube and hose connected to the fuel tank for clogging, dents and cracks.
OK or NG
OK ©GO TO 12.
NG ©Replace fuel filler tube.
12 CHECK ONE-WAY FUEL VALVE-I
Check one-way valve for clogging.
OK or NG
OK ©GO TO 13.
NG ©Repair or replace one-way fuel valve with fuel tank.
GI
MA
EM
LC
FE
CL
MT
AT
AX
SU
BR
ST
RS
BT
HA
SC
EL
IDX
ENGINE AND EMISSION BASIC CONTROL SYSTEM DESCRIPTION
On Board Refueling Vapor Recovery (ORVR) (Cont’d)
EC-47

13 CHECK ONE-WAY FUEL VALVE-II
1. Make sure that fuel is drained from the tank.
2. Remove fuel filler tube and hose.
3. Check one-way fuel valve for operation as follows.
When a stick is inserted, the valve should open, when removing stick it should close.
SEF665U
Do not drop any material into the tank.
OK or NG
OK ©INSPECTION END
NG ©Replace fuel filler tube or replace one-way fuel valve with fuel tank.
Positive Crankcase Ventilation
DESCRIPTION
NCEC0022
SEF833X
This system returns blow-by gas to the intake collector.
The positive crankcase ventilation (PCV) valve is provided to conduct crankcase blow-by gas to the intake
manifold.
During partial throttle operation of the engine, the intake manifold sucks the blow-by gas through the PCV
valve.
Normally, the capacity of the valve is sufficient to handle any blow-by and a small amount of ventilating air.
The ventilating air is then drawn from the air duct into the crankcase. In this process the air passes through
the hose connecting air inlet tubes to rocker cover.
Under full-throttle condition, the manifold vacuum is insufficient to draw the blow-by flow through the valve.
The flow goes through the hose connection in the reverse direction.
On vehicles with an excessively high blow-by, the valve does not meet the requirement. This is because some
of the flow will go through the hose connection to the intake collector under all conditions.
ENGINE AND EMISSION BASIC CONTROL SYSTEM DESCRIPTION
On Board Refueling Vapor Recovery (ORVR) (Cont’d)
EC-48

SEC137A
INSPECTION
NCEC0023
PCV (Positive Crankcase Ventilation) Valve
NCEC0023S01
With engine running at idle, remove PCV valve from rocker cover.
A properly working valve makes a hissing noise as air passes
through it. A strong vacuum should be felt immediately when a fin-
ger is placed over the valve inlet.
ET277
Ventilation Hose
NCEC0023S02
1. Check hoses and hose connections for leaks.
2. Disconnect all hoses and clean with compressed air. If any
hose cannot be freed of obstructions, replace.
GI
MA
EM
LC
FE
CL
MT
AT
AX
SU
BR
ST
RS
BT
HA
SC
EL
IDX
ENGINE AND EMISSION BASIC CONTROL SYSTEM DESCRIPTION
Positive Crankcase Ventilation (Cont’d)
EC-49

SAT845J
SEF214Y
Fuel Pressure Release
NCEC0024
Before disconnecting fuel line, release fuel pressure from fuel
line to eliminate danger.
WITH CONSULT-II
NCEC0024S01
1. Start engine.
2. Perform “FUEL PRESSURE RELEASE” in “WORK SUP-
PORT” mode with CONSULT-II.
3. After engine stalls, crank it two or three times to release all fuel
pressure.
4. Turn ignition switch OFF.
SEF834X
WITHOUT CONSULT-II
NCEC0024S02
1. Remove fuse for fuel pump.
2. Start engine.
3. After engine stalls, crank it two or three times to release all fuel
pressure.
4. Turn ignition switch OFF and reconnect fuel pump fuse.
SEF826X
Fuel Pressure Check
NCEC0025
IWhen reconnecting fuel line, always use new clamps.
IMake sure that clamp screw does not contact adjacent
parts.
IUse a torque driver to tighten clamps.
IUse Pressure Gauge to check fuel pressure.
IDo not perform fuel pressure check with system operat-
ing. Fuel pressure gauge may indicate false readings.
1. Release fuel pressure to zero.
2. Disconnect fuel hose from fuel feed tube (engine side).
3. Install pressure gauge between fuel hose and fuel feed tube.
4. Start engine and check for fuel leakage.
5. Read the indication of fuel pressure gauge.
At idle speed:
With vacuum hose connected
Approximately 235 kPa (2.4 kg/cm
2
, 34 psi)
With vacuum hose disconnected
Approximately 294 kPa (3.0 kg/cm
2
, 43 psi)
If results are unsatisfactory, perform Fuel Pressure Regulator
Check, EC-51.
BASIC SERVICE PROCEDURE
Fuel Pressure Release
EC-50

SEF718B
Fuel Pressure Regulator Check
NCEC0026
1. Stop engine and disconnect fuel pressure regulator vacuum
hose from intake manifold collector.
2. Plug intake manifold collector with a rubber cap.
3. Connect variable vacuum source to fuel pressure regulator.
4. Start engine and read indication of fuel pressure gauge as
vacuum is changed.
Fuel pressure should decrease as vacuum increases. If results
are unsatisfactory, replace fuel pressure regulator.
Injector
REMOVAL AND INSTALLATION
NCEC0027
SEF910Z
1. Release fuel pressure to zero.
2. Remove accelerator wire bracket.
3. Remove EVAP canister purge volume control solenoid valve
and the bracket.
4. Remove ventilation hose.
5. Disconnect injector harness connectors.
6. Disconnect fuel pressure regulator vacuum hose from intake
manifold collector.
7. Disconnect fuel hoses from fuel tube assembly.
8. Remove injectors with fuel tube assembly.
GI
MA
EM
LC
FE
CL
MT
AT
AX
SU
BR
ST
RS
BT
HA
SC
EL
IDX
BASIC SERVICE PROCEDURE
Fuel Pressure Regulator Check
EC-51

SEF703X
9. Expand and remove clips securing fuel injectors.
10. Extract fuel injectors straight from fuel tubes.
IBe careful not to damage injector nozzles during removal.
IDo not bump or drop fuel injectors.
11. Carefully install O-rings, including the one used with the pres-
sure regulator.
ILubricate O-rings with a smear of engine oil.
IBe careful not to damage O-rings with service tools or
finger nails or clips. Do not expand or twist O-rings.
IDiscard old clips; replace with new ones.
12. Position clips in grooves on fuel injectors.
IMake sure that protrusions of fuel injectors are aligned
with cutouts of clips after installation.
13. Align protrusions of fuel tubes with those of fuel injectors.
14. After properly inserting fuel injectors, check to make sure that
fuel tube protrusions are engaged with those of fuel injectors,
and that flanges of fuel tubes are engaged with clips.
SEF828X
15. Tighten fuel tube assembly mounting nuts in two stages.
: Tightening torque N·m (kg-m, ft-lb)
1st stage:
9.4 - 10.7 (0.95 - 1.1, 6.9 - 7.9)
2nd stage:
21 - 26 (2.1 - 2.7, 16 - 19)
16. Install all removed parts in the reverse order of removal.
CAUTION:
After properly connecting fuel tube assembly to injector and
fuel hose, check connection for fuel leakage.
BASIC SERVICE PROCEDURE
Injector (Cont’d)
EC-52

Idle Speed/Ignition Timing/Idle Mixture Ratio
Adjustment
=NCEC0028
PREPARATION
NCEC0028S01
IMake sure that the following parts are in good order.
a) Battery
b) Ignition system
c) Engine oil and coolant levels
d) Fuses
e) ECM harness connector
f) Vacuum hoses
g) Air intake system
(Oil filler cap, oil level gauge, etc.)
h) Fuel pressure
i) Engine compression
j) EGR valve operation
k) Throttle valve
l) EVAP system
IOn models equipped with air conditioner, checks should be carried out while the air conditioner is
“OFF”.
IOn models equipped with automatic transaxle, when checking idle speed, ignition timing and mix-
ture ratio, checks should be carried out while shift lever is in “P” or “N” position.
IWhen measuring “CO” percentage, insert probe more than 40 cm (15.7 in) into tail pipe.
ITurn off headlamps, heater blower, rear window defogger.
IKeep front wheels pointed straight ahead.
IMake the check after the cooling fan has stopped.
GI
MA
EM
LC
FE
CL
MT
AT
AX
SU
BR
ST
RS
BT
HA
SC
EL
IDX
BASIC SERVICE PROCEDURE
Idle Speed/Ignition Timing/Idle Mixture Ratio Adjustment
EC-53

Overall Inspection Sequence
NCEC0028S0101
SEF906XA
BASIC SERVICE PROCEDURE
Idle Speed/Ignition Timing/Idle Mixture Ratio Adjustment (Cont’d)
EC-54

INSPECTION PROCEDURE
=NCEC0028S02
1 INSPECTION START
1. Visually check the following:
IAir cleaner clogging
IHoses and ducts for leaks
IEGR valve operation
IElectrical connectors
IGasket
IThrottle valve and throttle position sensor operation
2. Start engine and warm it up until engine coolant temperature indicator points to the middle of gauge.
Ensure engine stays below 1,000 rpm.
AEC692
3. Open engine hood and run engine at about 2,000 rpm for about 2 minutes under no-load.
SEF977U
4. Make sure that no DTC is displayed with CONSULT-II or GST.
OK or NG
OK (With CONSULT-II) ©GO TO 3.
OK (Without CONSULT-
II)
©GO TO 4.
NG ©GO TO 2.
2 REPAIR OR REPLACE
Repair or replace components as necessary according to corresponding “Diagnostic Procedure”.
With CONSULT-II ©GO TO 3.
Without CONSULT-II ©GO TO 4.
GI
MA
EM
LC
FE
CL
MT
AT
AX
SU
BR
ST
RS
BT
HA
SC
EL
IDX
BASIC SERVICE PROCEDURE
Idle Speed/Ignition Timing/Idle Mixture Ratio Adjustment (Cont’d)
EC-55

3 CHECK IGNITION TIMING
With CONSULT-II
1. Run engine at about 2,000 rpm for about 2 minutes under no-load.
2. Rev engine (2,000 to 3,000 rpm) two or three times under no-load, then run engine at idle speed for about 1 minute.
SEF978U
3. Select “IGNITION TIMING ADJ” in WORK SUPPORT mode.
4. Touch “START”.
PEF546N
5. Start and rev engine (2,000 to 3,000 rpm) two or three times under no-load, then run at idle speed.
6. Check ignition timing with a timing light.
AEC804
M/T: 15°±2° BTDC
A/T: 15°±2° BTDC (in “P” or “N” position)
OK or NG
OK ©GO TO 6.
NG ©GO TO 5.
BASIC SERVICE PROCEDURE
Idle Speed/Ignition Timing/Idle Mixture Ratio Adjustment (Cont’d)
EC-56

4 CHECK IGNITION TIMING
Without CONSULT-II
1. Run engine at about 2,000 rpm for about 2 minutes under no-load.
2. Rev engine (2,000 to 3,000 rpm) two or three times under no-load, then run engine at idle speed for about 1 minute.
SEF978U
3. Turn off engine and disconnect throttle position sensor harness connector.
SEF863X
4. Start and rev engine (2,000 to 3,000 rpm) two or three times under no-load, then run at idle speed.
5. Check ignition timing with a timing light.
AEC804
M/T: 15°±2° BTDC
A/T: 15°±2° BTDC (in “P” or “N” position)
OK or NG
OK ©GO TO 6.
NG ©GO TO 5.
GI
MA
EM
LC
FE
CL
MT
AT
AX
SU
BR
ST
RS
BT
HA
SC
EL
IDX
BASIC SERVICE PROCEDURE
Idle Speed/Ignition Timing/Idle Mixture Ratio Adjustment (Cont’d)
EC-57

5 ADJUST IGNITION TIMING
With CONSULT-II
1. Adjust ignition timing to the specified value by turning distributor after loosening bolts which secure distributor.
Without CONSULT-II
1. Adjust ignition timing to the specified value by turning distributor after loosening bolts which secure distributor.
2. Turn off engine and connect throttle position sensor harness connector to throttle position sensor.
SEF837X
With CONSULT-II ©GO TO 3.
Without CONSULT-II ©GO TO 4.
6 PERFORM IDLE AIR VOLUME LEARNING
With CONSULT-II
1. Start and rev engine (2,000 to 3,000 rpm) two or three times under no-load, then run it at idle speed.
2. Perform “Idle Air Volume Learning”, EC-65.
Without CONSULT-II
1. Turn off engine and connect throttle position sensor harness connector.
SEF837X
2. Start and rev engine (2,000 to 3,000 rpm) two or three times under no-load, then run it at idle speed.
3. Perform “Idle Air Volume Learning”, EC-65.
©GO TO 7.
BASIC SERVICE PROCEDURE
Idle Speed/Ignition Timing/Idle Mixture Ratio Adjustment (Cont’d)
EC-58

7 CHECK TARGET IDLE SPEED
With CONSULT-II
1. Read idle speed in “DATA MONITOR” mode with CONSULT-II.
SEF058Y
M/T: 800±50 rpm
A/T: 800±50 rpm (in “P” or “N” position)
Without CONSULT-II
1. Check idle speed.
M/T: 800±50 rpm
A/T: 800±50 rpm (in “P” or “N” position)
OK or NG
OK (With CONSULT-II) ©GO TO 9.
OK (Without CONSULT-
II)
©GO TO 10.
NG ©GO TO 8.
8 DETECT MALFUNCTIONING PART
Check the following.
ICheck IACV-AAC valve and replace if necessary. Refer to EC-423.
ICheck IACV-AAC valve harness and repair if necessary. Refer to EC-423.
ICheck ECM function by substituting another known-good ECM.
(ECM may be the cause of a problem, but this is rarely the case.)
With
CONSULT-II
©GO TO 9.
Without
CONSULT-II
©GO TO 10.
GI
MA
EM
LC
FE
CL
MT
AT
AX
SU
BR
ST
RS
BT
HA
SC
EL
IDX
BASIC SERVICE PROCEDURE
Idle Speed/Ignition Timing/Idle Mixture Ratio Adjustment (Cont’d)
EC-59

9 CHECK HEATED OXYGEN SENSOR 1 (FRONT) SIGNAL
With CONSULT-II
1. See “HO2S1 MNTR (B1)” in “DATA MONITOR” mode.
2. Maintaining engine at 2,000 rpm under no-load (engine is warmed up to normal operating temperature.), check that the
monitor fluctuates between “LEAN” and “RICH” more than 5 times during 10 seconds.
SEF820Y
1 time: RICH →LEAN →RICH
2 times: RICH →LEAN →RICH →LEAN →RICH
OK or NG
OK ©INSPECTION END
NG (Monitor does not
fluctuate.)
©GO TO 13.
NG (Monitor fluctuates
less than 5 times.)
©GO TO 11.
10 CHECK HEATED OXYGEN SENSOR 1 (FRONT) SIGNAL
Without CONSULT-II
1. Set voltmeter probe between ECM terminal 62 and ground.
2. Make sure that the voltage fluctuates between 0 - 0.3V and 0.6 - 1.0V more than 5 times during 10 seconds at 2,000
rpm.
1 time: 0 - 0.3V →0.6 - 1.0V →0 - 0.3V
2 times: 0 - 0.3V →0.6 - 1.0V →0 - 0.3V →0.6 - 1.0V →0 - 0.3V
OK or NG
OK ©INSPECTION END
NG (Voltage does not
fluctuate.)
©GO TO 13.
NG (Voltage fluctuates
less than 5 times.)
©GO TO 11.
BASIC SERVICE PROCEDURE
Idle Speed/Ignition Timing/Idle Mixture Ratio Adjustment (Cont’d)
EC-60

11 CHECK HEATED OXYGEN SENSOR 1 (FRONT) SIGNAL
With CONSULT-II
1. Stop engine.
2. Replace heated oxygen sensor 1 (front).
3. Start engine and warm it up to normal operating temperature.
4. Run engine at approx. 2,000 rpm for approx. 2 minutes under no-load.
5. See “HO2S1 MNTR (B1)” in “DATA MONITOR” mode.
6. Maintaining engine at 2,000 rpm under no-load (engine is warmed up to normal operating temperature.), check that the
monitor fluctuates between “LEAN” and “RICH” more than 5 times during 10 seconds.
1 time: RICH →LEAN →RICH
2 times: RICH →LEAN →RICH →LEAN →RICH
Without CONSULT-II
1. Stop engine.
2. Replace heated oxygen sensor 1 (front).
3. Start engine and warm it up to normal operating temperature.
4. Run engine at approx. 2,000 rpm for approx. 2 minutes under no-load.
5. Set voltmeter probe between ECM terminal 62 and ground.
6. Make sure that the voltage fluctuates between 0 - 0.3V and 0.6 - 1.0V more than 5 times during 10 seconds at 2,000
rpm.
1 time: 0 - 0.3V →0.6 - 1.0V →0 - 0.3V
2 times: 0 - 0.3V →0.6 - 1.0V →0 - 0.3V →0.6 - 1.0V →0 - 0.3V
OK or NG
OK ©INSPECTION END
NG ©GO TO 12.
12 DETECT MALFUNCTIONING PART
Check the following.
ICheck fuel pressure regulator. Refer to EC-51.
ICheck mass air flow sensor and its circuit. Refer to EC-154.
ICheck injector and its circuit. Refer to EC-574.
Clean or replace if necessary.
ICheck engine coolant temperature sensor and its circuit. Refer to EC-171.
ICheck ECM function by substituting another known-good ECM.
(ECM may be the cause of a problem, but this is rarely the case.)
©GO TO 6.
13 CHECK HEATED OXYGEN SENSOR 1 (FRONT) HARNESS
1. Turn off engine and disconnect battery ground cable.
2. Disconnect ECM harness connector.
3. Disconnect heated oxygen sensor 1 (front) harness connector.
4. Check harness continuity between ECM terminal 62 and heated oxygen sensor 1 (front) harness connector terminal 2.
Refer to Wiring Diagram, EC-199.
Continuity should exist.
OK or NG
OK ©GO TO 15.
NG ©GO TO 14.
14 REPAIR OR REPLACE
Repair or replace harness between ECM and heated oxygen sensor 1 (front).
©GO TO 6.
GI
MA
EM
LC
FE
CL
MT
AT
AX
SU
BR
ST
RS
BT
HA
SC
EL
IDX
BASIC SERVICE PROCEDURE
Idle Speed/Ignition Timing/Idle Mixture Ratio Adjustment (Cont’d)
EC-61

15 PREPARATION FOR “CO” % CHECK
With CONSULT-II
1. Reconnect ECM harness connector.
2. Turn ignition switch “ON”.
3. Select “ENG COOLANT TEMP” in “ACTIVE TEST” mode.
4. Set “ENG COOLANT TEMP” to 5°C (41°F) by touching “DWN” and “Qd”.
SEF172Y
Without CONSULT-II
1. Disconnect ECM harness connector.
2. Disconnect engine coolant temperature sensor harness connector.
3. Connect a resistor (4.4 kΩ) between terminals of engine coolant temperature sensor harness connector.
SEF982UA
©GO TO 16.
BASIC SERVICE PROCEDURE
Idle Speed/Ignition Timing/Idle Mixture Ratio Adjustment (Cont’d)
EC-62

16 CHECK “CO” %
1. Start engine and warm it up until engine coolant temperature indicator points to the middle of gauge.
AEC692
2. Rev engine (2,000 to 3,000 rpm) two or three times under no-load, then run engine at idle speed.
SEF978U
3. Check “CO” %.
Idle CO: Less than 11%
4. Without CONSULT-II
After checking CO%,
a. Disconnect the resistor from terminals of engine coolant temperature sensor.
b. Connect engine coolant temperature sensor harness connector to engine coolant temperature sensor.
OK or NG
OK ©GO TO 17.
NG ©GO TO 18.
GI
MA
EM
LC
FE
CL
MT
AT
AX
SU
BR
ST
RS
BT
HA
SC
EL
IDX
BASIC SERVICE PROCEDURE
Idle Speed/Ignition Timing/Idle Mixture Ratio Adjustment (Cont’d)
EC-63

17 CHECK HEATED OXYGEN SENSOR 1 (FRONT) SIGNAL
With CONSULT-II
1. Stop engine.
2. Replace heated oxygen sensor 1 (front).
3. Start engine and warm it up to normal operating temperature.
4. Run engine at approx. 2,000 rpm for approx. 2 minutes under no-load.
5. See “HO2S1 MNTR (B1)” in “DATA MONITOR” mode.
6. Maintaining engine at 2,000 rpm under no-load (engine is warmed up to normal operating temperature.), check that the
monitor fluctuates between “LEAN” and “RICH” more than 5 times during 10 seconds.
1 time: RICH →LEAN →RICH
2 times: RICH →LEAN →RICH →LEAN →RICH
Without CONSULT-II
1. Stop engine.
2. Replace heated oxygen sensor 1 (front).
3. Start engine and warm it up to normal operating temperature.
4. Run engine at approx. 2,000 rpm for approx. 2 minutes under no-load.
5. Set voltmeter probe between ECM terminal 62 and ground.
6. Make sure that voltage fluctuates between 0 - 0.3V and 0.6 - 1.0V more than 5 times during 10 seconds at 2,000 rpm.
1 time: 0 - 0.3V →0.6 - 1.0V →0 - 0.3V
2 times: 0 - 0.3V →0.6 - 1.0V →0 - 0.3V →0.6 - 1.0V →0 - 0.3V
OK or NG
OK ©GO TO 6.
NG ©GO TO 18.
18 DETECT MALFUNCTIONING PART
Check the following.
IConnect heated oxygen sensor 1 (front) harness connector to heated oxygen sensor 1 (front).
ICheck fuel pressure regulator. Refer to EC-51.
ICheck mass air flow sensor and its circuit. Refer to EC-154.
ICheck injector and its circuit. Refer to EC-574.
Clean or replace if necessary.
ICheck engine coolant temperature sensor and its circuit. Refer to EC-171.
ICheck ECM function by substituting another known-good ECM.
(ECM may be the cause of a problem, but this is rarely the case.)
©GO TO 6.
BASIC SERVICE PROCEDURE
Idle Speed/Ignition Timing/Idle Mixture Ratio Adjustment (Cont’d)
EC-64

SEF452Y
Idle Air Volume Learning
NCEC0503
SEF454Y
SEF455Y
DESCRIPTION
NCEC0503S01
“Idle Air Volume Learning” is an operation to learn the idle air vol-
ume that keeps each engine within the specific range. It must be
performed under any of the following conditions:
IEach time IACV-AAC valve, throttle body or ECM is replaced.
IIdle speed or ignition timing is out of specification.
PRE-CONDITIONING
NCEC0503S02
Before performing “Idle Air Volume Learning”, make sure that all of
the following conditions are satisfied.
Learning will be cancelled if any of the following conditions are
missed for even a moment.
IBattery voltage: More than 12.9V (At idle)
IEngine coolant temperature: 70 - 95°C (158 - 203°F)
IPNP switch: ON
IElectric load switch: OFF
(Air conditioner, headlamp, rear window defogger)
On vehicles equipped with daytime running light systems, if
the parking brake is applied beore the engine is started, the
headlamp will not be illuminated.
ICooling fan motor: Not operating
ISteering wheel: Neutral (Straight-ahead position)
IVehicle speed: Stopped
ITransmission: Warmed-up
For A/T models with CONSULT-II, drive vehicle until “FLUID
TEMP SE” in “DATA MONITOR” mode of “A/T” system indi-
cates less than 0.9V.
For A/T models without CONSULT-II and M/T models, drive
vehicle for 10 minutes.
OPERATION PROCEDURE
NCEC0503S03
With CONSULT-II
NCEC0503S0301
1. Turn ignition switch “ON” and wait at least 1 second.
2. Turn ignition switch “OFF” and wait at least 10 seconds.
3. Start engine and warm it up to normal operating temperature.
4. Check that all items listed under the topic “PRE-CONDITION-
ING” (previously mentioned) are in good order.
5. Turn ignition switch “OFF” and wait at least 10 seconds.
6. Start the engine and let it idle for at least 15 seconds.
7. Select “IDLE AIR VOL LEARN” in “WORK SUPPORT” mode.
8. Touch “START” and wait 15 seconds.
9. Make sure that “CMPLT” is displayed on CONSULT-II screen.
If “INCMP” is displayed, “Idle Air Volume Learning” will not be
carried out successfully. In this case, find the cause of the
problem by referring to the NOTE below.
10. Rev up the engine two or three times. Make sure that idle
speed and ignition timing are within specifications.
ITEM SPECIFICATION
Idle speed M/T: 800±50 rpm
A/T: 800±50 rpm (in “P” or “N” position)
Ignition timing M/T: 15°±2° BTDC
A/T: 15°±2° BTDC (in “P” or “N” position)
GI
MA
EM
LC
FE
CL
MT
AT
AX
SU
BR
ST
RS
BT
HA
SC
EL
IDX
BASIC SERVICE PROCEDURE
Idle Air Volume Learning
EC-65

SEF837X
Without CONSULT-II
=NCEC0503S0302
1. Turn ignition switch “ON” and wait at least 1 second.
2. Turn ignition switch “OFF” and wait at least 10 seconds.
3. Start engine and warm it up to normal operating temperature.
4. Check that all items listed under the topic “PRE-CONDITION-
ING” (previously mentioned) are in good order.
5. Turn ignition switch “OFF” and wait at least 10 seconds.
6. Start the engine and let it idle for at least 15 seconds.
7. Disconnect throttle position sensor harness connector (brown),
then reconnect it within 5 seconds.
8. Wait 15 seconds.
9. Make sure that idle speed is within specifications. If not, the
result will be incomplete. In this case, find the cause of the
problem by referring to the NOTE below.
10. Rev up the engine two or three times. Make sure that idle
speed and ignition timing are within specifications.
ITEM SPECIFICATION
Idle speed M/T: 800±50 rpm
A/T: 800±50 rpm (in “P” or “N” position)
Ignition timing M/T: 15°±2° BTDC
A/T: 15°±2° BTDC (in “P” or “N” position)
NOTE:
If idle air volume learning cannot be performed successfully,
proceed as follows:
1) Check that throttle valve is fully closed.
2) Check that downstream of throttle valve is free from air
leakage.
3) Adjust closed throttle position switch and reset memory.
(Refer to Basic Inspection, EC-107.)
4) When the above three items check out OK, engine com-
ponent parts and their installation condition are question-
able. Check and eliminate the cause of the problem.
5) If any of the following conditions occur after the engine
has started, eliminate the cause of the problem and per-
form “Idle air volume learning” all over again:
IEngine stalls.
IErroneous idle.
IBlown fuses related to the IACV-AAC valve system.
BASIC SERVICE PROCEDURE
Idle Air Volume Learning (Cont’d)
EC-66

Introduction
NCEC0029
The ECM has an on board diagnostic system, which detects malfunctions related to engine sensors or actua-
tors. The ECM also records various emission-related diagnostic information including:
Emission-related diagnostic information SAE Mode
Diagnostic Trouble Code (DTC) Mode 3 of SAE J1979
Freeze Frame data Mode 2 of SAE J1979
System Readiness Test (SRT) code Mode 1 of SAE J1979
1st Trip Diagnostic Trouble Code (1st Trip DTC) Mode 7 of SAE J1979
1st Trip Freeze Frame data
Test values and Test limits Mode 6 of SAE J1979
The above information can be checked using procedures listed in the table below.
X: Applicable —: Not applicable
DTC 1st trip DTC Freeze Frame
data 1st trip Freeze
Frame data SRT code Test value
CONSULT-II X X X X X —
GST X X*1 X — X X
*1: 1st trip DTCs for self-diagnoses concerning SRT items cannot be shown on the GST display.
The malfunction indicator lamp (MIL) on the instrument panel lights up when the same malfunction is detected
in two consecutive trips (Two trip detection logic), or when the ECM enters fail-safe mode. (Refer to EC-124.)
Two Trip Detection Logic
NCEC0030
When a malfunction is detected for the first time, 1st trip DTC and 1st trip Freeze Frame data are stored in
the ECM memory. The MIL will not light up at this stage. <1st trip>
If the same malfunction is detected again during the next drive, the DTC and Freeze Frame data are stored
in the ECM memory, and the MIL lights up. The MIL lights up at the same time when the DTC is stored. <2nd
trip> The “trip” in the “Two Trip Detection Logic” means a driving mode in which self-diagnosis is performed
during vehicle operation. Specific on board diagnostic items will cause the ECM to light up or blink the MIL,
and store DTC and Freeze Frame data, even in the 1st trip, as shown below. X: Applicable —: Not applicable
Items
MIL DTC 1st trip DTC
1st trip 2nd trip 1st trip
displaying 2nd trip
displaying 1st trip
displaying 2nd trip
displaying
Blinking Lighting up Blinking Lighting
up
Coolant overtemperature enrich-
ment protection — DTC: P0217 — X — —X—X—
Misfire (Possible three way cata-
lyst damage) — DTC: P0300 -
P0304 is being detected X — — ———X—
Misfire (Possible three way cata-
lyst damage) — DTC: P0300 -
P0304 is being detected — — X ——X——
Closed loop control
— DTC: P1148 — X — —X—X—
Fail-safe items (Refer to EC-124.) — X — — X*1 — X*1 —
Except above — — — X — X X —
*1: Except “ECM”
GI
MA
EM
LC
FE
CL
MT
AT
AX
SU
BR
ST
RS
BT
HA
SC
EL
IDX
ON BOARD DIAGNOSTIC SYSTEM DESCRIPTION
Introduction
EC-67

Emission-related Diagnostic Information
NCEC0031
DTC AND 1ST TRIP DTC
NCEC0031S01
The 1st trip DTC (whose number is the same as the DTC number) is displayed for the latest self-diagnostic
result obtained. If the ECM memory was cleared previously, and the 1st trip DTC did not reoccur, the 1st trip
DTC will not be displayed.
If a malfunction is detected during the 1st trip, the 1st trip DTC is stored in the ECM memory. The MIL will not
light up (two trip detection logic). If the same malfunction is not detected in the 2nd trip (meeting the required
driving pattern), the 1st trip DTC is cleared from the ECM memory. If the same malfunction is detected in the
2nd trip, both the 1st trip DTC and DTC are stored in the ECM memory and the MIL lights up. In other words,
the DTC is stored in the ECM memory and the MIL lights up when the same malfunction occurs in two con-
secutive trips. If a 1st trip DTC is stored and a non-diagnostic operation is performed between the 1st and
2nd trips, only the 1st trip DTC will continue to be stored. For malfunctions that blink or light up the MIL dur-
ing the 1st trip, the DTC and 1st trip DTC are stored in the ECM memory.
Procedures for clearing the DTC and the 1st trip DTC from the ECM memory are described in “HOW TO
ERASE EMISSION-RELATED DIAGNOSTIC INFORMATION”, EC-79.
For malfunctions in which 1st trip DTCs are displayed, refer to EC-77. These items are required by legal
regulations to continuously monitor the system/component. In addition, the items monitored non-continuously
are also displayed on CONSULT-II.
1st trip DTC is specified in Mode 7 of SAE J1979. 1st trip DTC detection occurs without lighting up the MIL
and therefore does not warn the driver of a problem. However, 1st trip DTC detection will not prevent the
vehicle from being tested, for example during Inspection/Maintenance (I/M) tests.
When a 1st trip DTC is detected, check, print out or write down and erase (1st trip) DTC and Freeze Frame
data as specified in “Work Flow” procedure Step II, refer to EC-105. Then perform “DTC Confirmation Proce-
dure” or “Overall Function Check” to try to duplicate the problem. If the malfunction is duplicated, the item
requires repair.
How to Read DTC and 1st Trip DTC
NCEC0031S0101
DTC and 1st trip DTC can be read by the following methods.
With CONSULT-II
With GST
CONSULT-II or GST (Generic Scan Tool) Examples: P0340, P1320, P0705, P0750, etc.
These DTCs are prescribed by SAE J2012.
(CONSULT-II also displays the malfunctioning component or system.)
I1st trip DTC No. is the same as DTC No.
IOutput of a DTC indicates a malfunction. However, GST does not indicate whether the malfunction
is still occurring or has occurred in the past and has returned to normal. CONSULT-II can identify
malfunction status as shown below. Therefore, using CONSULT-II (if available) is recommended.
A sample of CONSULT-II display for DTC and 1st trip DTC is shown below. DTC or 1st trip DTC of a malfunc-
tion is displayed in SELF-DIAGNOSTIC RESULTS mode of CONSULT-II. Time data indicates how many times
the vehicle was driven after the last detection of a DTC.
If the DTC is being detected currently, the time data will be “0”.
If a 1st trip DTC is stored in the ECM, the time data will be “[1t]”.
SEF992X
FREEZE FRAME DATA AND 1ST TRIP FREEZE FRAME DATA
NCEC0031S02
The ECM records the driving conditions such as fuel system status, calculated load value, engine coolant
temperature, short term fuel trim, long term fuel trim, engine speed, vehicle speed and absolute pressure at
the moment a malfunction is detected.
Data which are stored in the ECM memory, along with the 1st trip DTC, are called 1st trip freeze frame data.
ON BOARD DIAGNOSTIC SYSTEM DESCRIPTION
Emission-related Diagnostic Information
EC-68

The data, stored together with the DTC data, are called freeze frame data and displayed on CONSULT-II or
GST. The 1st trip freeze frame data can only be displayed on the CONSULT-II screen, not on the GST. For
details, see EC-93.
Only one set of freeze frame data (either 1st trip freeze frame data or freeze frame data) can be stored in the
ECM. 1st trip freeze frame data is stored in the ECM memory along with the 1st trip DTC. There is no prior-
ity for 1st trip freeze frame data and it is updated each time a different 1st trip DTC is detected. However, once
freeze frame data (2nd trip detection/MIL on) is stored in the ECM memory, 1st trip freeze frame data is no
longer stored. Remember, only one set of freeze frame data can be stored in the ECM. The ECM has the fol-
lowing priorities to update the data.
Priority Items
1Freeze frame data Misfire — DTC: P0300 - P0304
Fuel Injection System Function — DTC: P0171, P0172
2 Except the above items (Includes A/T related items)
3 1st trip freeze frame data
For example, the EGR malfunction (Priority: 2) was detected and the freeze frame data was stored in the 2nd
trip. After that when the misfire (Priority: 1) is detected in another trip, the freeze frame data will be updated
from the EGR malfunction to the misfire. The 1st trip freeze frame data is updated each time a different mal-
function is detected. There is no priority for 1st trip freeze frame data. However, once freeze frame data is
stored in the ECM memory, 1st trip freeze data is no longer stored (because only one freeze frame data or
1st trip freeze frame data can be stored in the ECM). If freeze frame data is stored in the ECM memory and
freeze frame data with the same priority occurs later, the first (original) freeze frame data remains unchanged
in the ECM memory.
Both 1st trip freeze frame data and freeze frame data (along with the DTCs) are cleared when the ECM
memory is erased. Procedures for clearing the ECM memory are described in “HOW TO ERASE EMISSION-
RELATED DIAGNOSTIC INFORMATION”, EC-79.
SYSTEM READINESS TEST (SRT) CODE
NCEC0031S03
System Readiness Test (SRT) code is specified in Mode 1 of SAE J1979.
As part of an enhanced emissions test for Inspection & Maintenance (I/M), certain states require the status of
SRT be used to indicate whether the ECM has completed self-diagnosis of major emission systems and com-
ponents. Completion must be verified in order for the emissions inspection to proceed.
If a vehicle is rejected for a State emissions inspection due to one or more SRT items indicating “INCMP”,
use the information in this Service Manual to set the SRT to “CMPLT”.
In most cases the ECM will automatically complete its self-diagnosis cycle during normal usage, and the SRT
status will indicate “CMPLT” for each application system. Once set as “CMPLT”, the SRT status remains
“CMPLT” until the self-diagnosis memory is erased.
Occasionally, certain portions of the self-diagnostic test may not be completed as a result of the customer’s
normal driving pattern; the SRT will indicate “INCMP” for these items.
NOTE:
The SRT will also indicate “INCMP” if the self-diagnosis memory is erased for any reason or if the ECM
memory power supply is interrupted for several hours.
If, during the state emissions inspection, the SRT indicates “CMPLT” for all test items, the inspector will con-
tinue with the emissions test. However, if the SRT indicates “INCMP” for one or more of the SRT items the
vehicle is returned to the customer untested.
NOTE:
If MIL is “ON” during the state emissions inspection, the vehicle is also returned to the customer untested even
though the SRT indicates “CMPLT” for all test items. Therefore, it is important to check SRT (“CMPLT”) and
DTC (No DTCs) before the inspection.
GI
MA
EM
LC
FE
CL
MT
AT
AX
SU
BR
ST
RS
BT
HA
SC
EL
IDX
ON BOARD DIAGNOSTIC SYSTEM DESCRIPTION
Emission-related Diagnostic Information (Cont’d)
EC-69

SRT Item
=NCEC0031S0307
The table below shows required self-diagnostic items to set the SRT to “CMPLT”.
SRT item
(CONSULT-II indica-
tion)
Perfor-
mance Pri-
ority*2 Required self-diagnostic items to set the SRT to “CMPLT” Corresponding
DTC No.
CATALYST 3 Three way catalyst function P0420
EVAP SYSTEM 2 EVAP control system (small leak) (negative pressure) P0440
— EVAP control system (small leak) (positive pressure) P1440*1
3 EVAP control system purge flow monitoring P1447
O2 SENSOR 3 Heated oxygen sensor 1 (front) (circuit) P0130
Heated oxygen sensor 1 (front) (lean shift monitoring) P0131
Heated oxygen sensor 1 (front) (rich shift monitoring) P0132
Heated oxygen sensor 1 (front) (response monitoring) P0133
Heated oxygen sensor 1 (front) (high voltage) P0134
Heated oxygen sensor 2 (rear) (min. voltage monitoring) P0137
Heated oxygen sensor 2 (rear) (max. voltage monitoring) P0138
Heated oxygen sensor 2 (rear) (response monitoring) P0139
Heated oxygen sensor 2 (rear) (high voltage) P0140
O2 SEN HEATER 3 Heated oxygen sensor 1 heater (front) P0135
Heated oxygen sensor 2 heater (rear) P0141
EGR SYSTEM 3 EGR function (close) P0400
1 EGR function (open) P1402
*1: P1440 [EVAP control system (small leak) (positive pressure) diagnosis] is one type of SRT related diagnosis. This diagnosis, however,
does not contribute to setting the SRT as “CMPLT”, when no malfunction exists in the EVAP system. Therefore, P0440 must be used
instead of P1440.
*2: If completion of several SRTs is required, perform driving patterns (DTC confirmation procedure), one by one based on the priority
for models with CONSULT-II.
ON BOARD DIAGNOSTIC SYSTEM DESCRIPTION
Emission-related Diagnostic Information (Cont’d)
EC-70

SRT Set Timing
=NCEC0031S0308
SRT is set as “CMPLT” after self-diagnosis has been performed one or more times. Completion of SRT is done
regardless of whether the result is OK or NG. The set timing is different between OK and NG results and is
shown in the table below.
Self-diagnosis result
Example
Diagnosis Ignition cycle
+ON ,OFF +ON ,OFF +ON ,OFF +ON ,
All OK Case 1 P0400 OK (1) — (1) OK (2) — (2)
P0402 OK (1) — (1) — (1) OK (2)
P1402 OK (1) OK (2) — (2) — (2)
SRT of EGR “CMPLT” “CMPLT” “CMPLT” “CMPLT”
Case 2 P0400 OK (1) — (1) — (1) — (1)
P0402 — (0) — (0) OK (1) — (1)
P1402 OK (1) OK (2) — (2) — (2)
SRT of EGR “INCMP” “INCMP” “CMPLT” “CMPLT”
NG exists Case 3 P0400 OK OK — —
P0402 ————
P1402 NG — NG NG
(Consecutive
NG)
(1st trip)
DTC 1st trip DTC — 1st trip DTC DTC
(= MIL “ON”)
SRT of EGR “INCMP” “INCMP” “INCMP” “CMPLT”
OK: Self-diagnosis is carried out and the result is OK.
NG: Self-diagnosis is carried out and the result is NG.
—: Self-diagnosis is not carried out.
When all SRT related self-diagnoses showed OK results in a single cycle (Ignition OFF-ON-OFF), the SRT
will indicate “CMPLT”. ,Case 1 above
When all SRT related self-diagnoses showed OK results through several different cycles, the SRT will indi-
cate “CMPLT” at the time the respective self-diagnoses have at least one OK result. ,Case 2 above
If one or more SRT related self-diagnoses showed NG results in 2 consecutive cycles, the SRT will also indi-
cate “CMPLT”. ,Case 3 above
The table above shows that the minimum number of cycles for setting SRT as “INCMP” is one (1) for each
self-diagnosis (Case1&2)ortwo(2)foroneofself-diagnoses (Case 3). However, in preparation for the state
emissions inspection, it is unnecessary of each self-diagnosis to be executed twice (Case 3) for the following
reasons:
IThe SRT will indicate “CMPLT” at the time the respective self-diagnoses have one (1) OK result.
IThe emissions inspection requires “CMPLT” of the SRT only with OK self-diagnosis results.
IWhen, during SRT driving pattern, 1st trip DTC (NG) is detected prior to “CMPLT” of SRT, the self-diag-
nosis memory must be erased from ECM after repair.
IIf the 1st trip DTC is erased, all the SRT will indicate “INCMP”.
NOTE:
SRT can be set as “CMPLT” together with the DTC(s). Therefore, DTC check must always be carried out prior
to the state emission inspection even though the SRT indicates “CMPLT”.
SRT Service Procedure
NCEC0031S0309
If a vehicle has failed the state emissions inspection due to one or more SRT items indicating “INCMP”, review
the flowchart diagnostic sequence on the next page.
GI
MA
EM
LC
FE
CL
MT
AT
AX
SU
BR
ST
RS
BT
HA
SC
EL
IDX
ON BOARD DIAGNOSTIC SYSTEM DESCRIPTION
Emission-related Diagnostic Information (Cont’d)
EC-71

SEF170Z
*1 EC-68 *2 EC-72 *3 EC-73
How to Display SRT Code
NCEC0031S0301
With CONSULT-II
Selecting “SRT STATUS” in “DTC CONFIRMATION” mode with CONSULT-II.
For items whose SRT codes are set, a “CMPLT” is displayed on the CONSULT-II screen; for items whose SRT
codes are not set, “INCMP” is displayed.
With GST
Selecting Mode 1 with GST (Generic Scan Tool)
A sample of CONSULT-II display for SRT code is shown below.
“INCMP” means the self-diagnosis is incomplete and SRT is not set. “CMPLT” means the self-diagnosis is
complete and SRT is set.
ON BOARD DIAGNOSTIC SYSTEM DESCRIPTION
Emission-related Diagnostic Information (Cont’d)
EC-72

SEF713Y
How to Set SRT Code
NCEC0031S0302
To set all SRT codes, self-diagnosis for the items indicated above must be performed one or more times. Each
diagnosis may require a long period of actual driving under various conditions.
With CONSULT-II
Perform corresponding DTC Confirmation Procedure one by one based on “Performance Priority” in the table
on EC-70.
Without CONSULT-II
The most efficient driving pattern in which SRT codes can be properly set is explained on the next page. The
driving pattern should be performed one or more times to set all SRT codes.
GI
MA
EM
LC
FE
CL
MT
AT
AX
SU
BR
ST
RS
BT
HA
SC
EL
IDX
ON BOARD DIAGNOSTIC SYSTEM DESCRIPTION
Emission-related Diagnostic Information (Cont’d)
EC-73

Driving Pattern
NCEC0031S0303
SEF676Y
ON BOARD DIAGNOSTIC SYSTEM DESCRIPTION
Emission-related Diagnostic Information (Cont’d)
EC-74

IThe time required for each diagnosis varies with road surface conditions, weather, altitude, individual driv-
ing habits, etc.
Zone A refers to the range where the time required, for the diagnosis under normal conditions*, is the
shortest.
Zone B refers to the range where the diagnosis can still be performed if the diagnosis is not completed
within zone A.
*: Normal conditions refer to the following:
− Sea level
− Flat road
− Ambient air temperature: 20 - 30°C (68 - 86°F)
− Diagnosis is performed as quickly as possible under normal conditions.
Under different conditions [For example: ambient air temperature other than 20 - 30°C (68 - 86°F)], diag-
nosis may also be performed.
Pattern 1:
IThe engine is started at the engine coolant temperature of −10 to 35°C (14 to 95°F)
(where the voltage between the ECM terminal 70 and ground is 3.0 - 4.3V).
IThe engine must be operated at idle speed until the engine coolant temperature is greater than 70°C
(158°F) (where the voltage between the ECM terminal 70 and ground is lower than 1.4V).
IThe engine is started at the fuel tank temperature of warmer than 0°C (32°F) (where the voltage
between the ECM terminal 82 and ground is less than 4.1V).
Pattern 2:
IWhen steady-state driving is performed again even after it is interrupted, each diagnosis can be conducted.
In this case, the time required for diagnosis may be extended.
Pattern 3:
IThe driving pattern outlined in *2 must be repeated at least 3 times.
Pattern 4:
ITests are performed after the engine has been operated for at least 17 minutes.
IThe accelerator pedal must be held very steady during steady-state driving.
IIf the accelerator pedal is moved, the test must be conducted all over again.
*1: Depress the accelerator pedal until vehicle speed is 90 km/h (56 MPH), then release the accelerator pedal
and keep it released for more than 10 seconds. Depress the accelerator pedal until vehicle speed is 90 km/h
(56 MPH) again.
*2: Operate the vehicle in the following driving pattern.
1) Decelerate vehicle to 0 km/h (0 MPH) and let engine idle.
2) Repeat driving pattern shown below at least 10 times.
IDuring acceleration, hold the accelerator pedal as steady as possible.
3) Repeat steps 1 and 2 until the EGR system SRT is set.
SEF414S
*3: Checking the vehicle speed with GST is advised.
Suggested Transmission Gear Position for A/T Models
Set the selector lever in the “D” position with the overdrive switch turned ON.
GI
MA
EM
LC
FE
CL
MT
AT
AX
SU
BR
ST
RS
BT
HA
SC
EL
IDX
ON BOARD DIAGNOSTIC SYSTEM DESCRIPTION
Emission-related Diagnostic Information (Cont’d)
EC-75

Suggested upshift speeds for M/T models
Shown below are suggested vehicle speeds for shifting into a higher gear. These suggestions relate to fuel
economy and vehicle performance. Actual upshift speeds will vary according to road conditions, the weather
and individual driving habits.
For normal acceleration in low altitude
areas
[less than 1,219 m (4,000 ft)]:
For quick acceleration in low altitude areas and high
altitude areas
[over 1,219 m (4,000 ft)]:
Gear change ACCEL shift point
km/h (MPH) km/h (MPH)
1st to 2nd 24 (15) 25 (15)
2nd to 3rd 40 (25) 40 (25)
3rd to 4th 65 (40) 65 (40)
4th to 5th 75 (45) 75 (45)
Suggested Maximum Speed in Each Gear
Downshift to a lower gear if the engine is not running smoothly, or if you need to accelerate.
Do not exceed the maximum suggested speed (shown below) in any gear. For level road driving, use the
highest gear suggested for that speed. Always observe posted speed limits and drive according to the road
conditions to ensure safe operation. Do not over-rev the engine when shifting to a lower gear as it may cause
engine damage or loss of vehicle control.
Gear km/h (MPH)
1st 55 (35)
2nd 95 (60)
3rd 135 (85)
4th —
5th —
TEST VALUE AND TEST LIMIT (GST ONLY — NOT APPLICABLE TO CONSULT-II)
NCEC0031S04
The following is the information specified in Mode 6 of SAE J1979.
The test value is a parameter used to determine whether a system/circuit diagnostic test is “OK” or “NG” while
being monitored by the ECM during self-diagnosis. The test limit is a reference value which is specified as the
maximum or minimum value and is compared with the test value being monitored.
Items for which these data (test value and test limit) are displayed are the same as SRT code items (9 test
items).
These data (test value and test limit) are specified by Test ID (TID) and Component ID (CID) and can be dis-
played on the GST screen. X: Applicable —: Not applicable
SRT item Self-diagnostic test item Test value (GST display) Test limit Application
TID CID
CATALYST Three way catalyst function 01H 01H Max. X
02H 81H Min. X
EVAP SYSTEM
EVAP control system
(Small leak) 05H 03H Max. X
EVAP control system purge
flow monitoring 06H 83H Min. X
ON BOARD DIAGNOSTIC SYSTEM DESCRIPTION
Emission-related Diagnostic Information (Cont’d)
EC-76

SRT item Self-diagnostic test item Test value (GST display) Test limit Application
TID CID
O2 SENSOR
Heated oxygen sensor 1
(front)
09H 04H Max. X
0AH 84H Min. X
0BH 04H Max. X
0CH 04H Max. X
0DH 04H Max. X
Heated oxygen sensor 2
(rear)
19H 86H Min. X
1AH 86H Min. X
1BH 06H Max. X
1CH 06H Max. X
O2 SENSOR HEATER
Heated oxygen sensor 1
heater (front)
29H 08H Max. X
2AH 88H Min. X
Heated oxygen sensor 2
heater (rear)
2DH 0AH Max. X
2EH 8AH Min. X
EGR SYSTEM EGR function
31H 8CH Min. X
32H 8CH Min. X
33H 8CH Min. X
34H 8CH Min. X
35H 0CH Max. X
EMISSION-RELATED DIAGNOSTIC INFORMATION ITEMS
NCEC0031S05
X: Applicable —: Not applicable
Items
(CONSULT-II screen terms) DTC*1 SRT code Test value/ Test
limit
(GST only) 1st trip DTC*1 Reference page
NO DTC IS DETECTED. FUR-
THER TESTING MAY BE
REQUIRED. P0000 ————
MAF SEN/CIRCUIT P0100 — — X EC-154
ABSL PRES SEN/CIRC P0105 — — X EC-163
AIR TEMP SEN/CIRC P0110 — — X EC-165
COOLANT T SEN/CIRC P0115 — — X EC-171
THRTL POS SEN/CIRC P0120 — — X EC-177
*COOLAN T SEN/CIRC P0125 — — X EC-190
HO2S1 (B1) P0130 X X X*2 EC-196
HO2S1 (B1) P0131 X X X*2 EC-204
HO2S1 (B1) P0132 X X X*2 EC-210
HO2S1 (B1) P0133 X X X*2 EC-217
HO2S1 (B1) P0134 X X X*2 EC-226
HO2S1 HTR (B1) P0135 X X X*2 EC-232
GI
MA
EM
LC
FE
CL
MT
AT
AX
SU
BR
ST
RS
BT
HA
SC
EL
IDX
ON BOARD DIAGNOSTIC SYSTEM DESCRIPTION
Emission-related Diagnostic Information (Cont’d)
EC-77

Items
(CONSULT-II screen terms) DTC*1 SRT code Test value/ Test
limit
(GST only) 1st trip DTC*1 Reference page
HO2S2 (B1) P0137 X X X*2 EC-237
HO2S2 (B1) P0138 X X X*2 EC-245
HO2S2 (B1) P0139 X X X*2 EC-253
HO2S2 (B1) P0140 X X X*2 EC-261
HO2S2 HTR (B1) P0141 X X X*2 EC-267
FUEL SYS-LEAN/BK1 P0171 — — X EC-272
FUEL SYS-RICH/BK1 P0172 — — X EC-279
FUEL TEMP SEN/CIRC P0180 — — X EC-286
ENG OVER TEMP P0217 — — X EC-291
MULTI CYL MISFIRE P0300 — — X EC-309
CYL 1 MISFIRE P0301 — — X EC-309
CYL 2 MISFIRE P0302 — — X EC-309
CYL 3 MISFIRE P0303 — — X EC-309
CYL 4 MISFIRE P0304 — — X EC-309
KNOCK SEN/CIRC-B1 P0325 — — — EC-316
CKP SEN/CIRCUIT P0335 — — X EC-320
CMP SEN/CIRC P0340 — — X EC-326
EGR SYSTEM P0400 X X X*2 EC-334
EGR VOL CONT/V CIR P0403 — — X EC-344
TW CATALYST SYS-B1 P0420 X X X*2 EC-351
EVAP SMALL LEAK P0440 X X X*2 EC-355
PURG VOLUME CONT/V P0443 — — X EC-369
VENT CONTROL VALVE P0446 — — X EC-376
EVAPO SYS PRES SEN P0450 — — X EC-383
EVAP GROSS LEAK P0455 — X X*2 EC-396
FUEL LEV SE SLOSH P0460 — — X EC-407
FUEL LEVEL SENSOR P0461 — — X EC-412
FUEL LEVL SEN/CIRC P0464 — — X EC-414
VEH SPEED SEN/CIRC P0500 — — X EC-419
IACV/AAC VLV/CIRC P0505 — — X EC-423
CLOSED TP SW/CIRC P0510 — — X EC-432
A/T COMM LINE P0600 — — — EC-440
ECM P0605 — — X EC-443
PNP SW/CIRC P0705 — — X AT-107
ATF TEMP SEN/CIRC P0710 — — X AT-113
VEH SPD SEN/CIR AT P0720 — — X AT-119
ENGINE SPEED SIG P0725 — — X AT-124
ON BOARD DIAGNOSTIC SYSTEM DESCRIPTION
Emission-related Diagnostic Information (Cont’d)
EC-78

Items
(CONSULT-II screen terms) DTC*1 SRT code Test value/ Test
limit
(GST only) 1st trip DTC*1 Reference page
A/T 1ST GR FNCTN P0731 — — X AT-128
A/T 2ND GR FNCTN P0732 — — X AT-135
A/T 3RD GR FNCTN P0733 — — X AT-141
A/T 4TH GR FNCTN P0734 — — X AT-147
TCC SOLENOID/CIRC P0740 — — X AT-157
A/T TCC S/V FNCTN P0744 — — X AT-163
L/PRESS SOL/CIRC P0745 — — X AT-174
SFT SOL A/CIRC P0750 — — X AT-181
SFT SOL B/CIRC P0755 — — X AT-187
THERMOSTAT FNCTN P1126 — — X EC-445
CLOSED LOOP-B1 P1148 — — X EC-447
ENG OVER TEMP P1217 — — X EC-449
CKP SENSOR COG P1336 — — X EC-467
EGR TEMP SEN/CIRC P1401 — — X EC-473
EGR SYSTEM P1402 X X X*2 EC-481
EVAP SMALL LEAK P1440 X X X*2 EC-491
PURG VOLUME CONT/V P1444 — — X EC-493
VENT CONTROL VALVE P1446 — — X EC-505
EVAP PURG FLOW/MON P1447 X X X*2 EC-513
VENT CONTROL VALVE P1448 — — X EC-525
FUEL LEVL SEN/CIRC P1464 — — X EC-534
VC/V BYPASS/V P1490 — — X EC-538
VC CUT/V BYPASS/V P1491 — — X EC-544
A/T DIAG COMM LINE P1605 — — X EC-556
TP SEN/CIRC A/T P1705 — — X AT-193
P-N POS SW/CIRCUIT P1706 — — X EC-559
O/R CLTCH SOL/CIRC P1760 — — X AT-202
*1: 1st trip DTC No. is the same as DTC No.
*2: These are not displayed with GST.
HOW TO ERASE EMISSION-RELATED DIAGNOSTIC INFORMATION
NCEC0031S06
How to Erase DTC ( With CONSULT-II)
NCEC0031S0601
NOTE:
If the DTC is not for A/T related items (see EC-8), skip steps 2 through 4.
1. If the ignition switch stays “ON” after repair work, be sure to turn ignition switch “OFF” once. Wait at least
10 seconds and then turn it “ON” (engine stopped) again.
2. Turn CONSULT-II “ON” and touch “A/T”.
3. Touch “SELF-DIAG RESULTS”.
4. Touch “ERASE”. [The DTC in the TCM (Transmission control module) will be erased.] Then touch “BACK”
twice.
5. Touch “ENGINE”.
GI
MA
EM
LC
FE
CL
MT
AT
AX
SU
BR
ST
RS
BT
HA
SC
EL
IDX
ON BOARD DIAGNOSTIC SYSTEM DESCRIPTION
Emission-related Diagnostic Information (Cont’d)
EC-79

6. Touch “SELF-DIAG RESULTS”.
7. Touch “ERASE”. (The DTC in the ECM will be erased.)
IIf DTCs are displayed for both ECM and TCM (Transmission control module), they need to be erased
individually from the ECM and TCM (Transmission control module).
SEF823YA
The emission related diagnostic information in the ECM can be erased by selecting “ERASE” in the “SELF-
DIAG RESULTS” mode with CONSULT-II.
How to Erase DTC ( With GST)
NCEC0031S0602
NOTE:
If the DTC is not for A/T related items (see EC-8), skip step 2.
1. If the ignition switch stays “ON” after repair work, be sure to turn ignition switch “OFF” once. Wait at least
10 seconds and then turn it “ON” (engine stopped) again.
2. Perform “SELF-DIAGNOSTIC PROCEDURE (Without CONSULT-II)” in AT section titled “TROUBLE
DIAGNOSIS”, “Self-diagnosis”. (The engine warm-up step can be skipped when performing the diagnosis
only to erase the DTC.)
3. Select Mode 4 with GST (Generic Scan Tool).
The emission related diagnostic information in the ECM can be erased by selecting Mode 4 with GST.
IIf the battery is disconnected, the emission-related diagnostic information will be lost after approx.
24 hours.
IThe following data are cleared when the ECM memory is erased.
1) Diagnostic trouble codes
2) 1st trip diagnostic trouble codes
3) Freeze frame data
4) 1st trip freeze frame data
5) System readiness test (SRT) codes
ON BOARD DIAGNOSTIC SYSTEM DESCRIPTION
Emission-related Diagnostic Information (Cont’d)
EC-80

6) Test values
7) Others
Actual work procedures are explained using a DTC as an example. Be careful so that not only the DTC, but
all of the data listed above, are cleared from the ECM memory during work procedures.
IVIS (INFINITI VEHICLE IMMOBILIZER SYSTEM — NATS)
NCEC0031S07
SEF515Y
IIf the security indicator lights up with the ignition switch in the “ON” position or “NATS MALFUNC-
TION” is displayed on “SELF-DIAG RESULTS” screen, perform self-diagnostic results mode with
CONSULT-II using NATS program card. Refer to EL-249, “IVIS (INFINITI Vehicle Immobilizer System
— NATS)”.
IConfirm no self-diagnostic results of IVIS (NATS) is displayed before touching “ERASE” in “SELF-
DIAG RESULTS” mode with CONSULT-II.
IWhen replacing ECM, initialization of IVIS (NATS) system and registration of all IVIS (NATS) igni-
tion key IDs must be carried out with CONSULT-II using NATS program card.
Therefore, be sure to receive all keys from vehicle owner. Regarding the procedures of IVIS (NATS)
initialization and IVIS (NATS) ignition key ID registration, refer to CONSULT-II operation manual,
IVIS/NVIS.
Malfunction Indicator Lamp (MIL)
DESCRIPTION
NCEC0032
SEF217U
The MIL is located on the instrument panel.
1. The MIL will light up when the ignition switch is turned ON without the engine running. This is a bulb check.
IIf the MIL does not light up, refer to EL-98, “WARNING LAMPS” or see EC-609.
2. When the engine is started, the MIL should go off.
If the MIL remains on, the on board diagnostic system has detected an engine system malfunction.
GI
MA
EM
LC
FE
CL
MT
AT
AX
SU
BR
ST
RS
BT
HA
SC
EL
IDX
ON BOARD DIAGNOSTIC SYSTEM DESCRIPTION
Emission-related Diagnostic Information (Cont’d)
EC-81

On Board Diagnostic System Function
=NCEC0032S01
The on board diagnostic system has the following two functions.
Diagnostic Test
Mode KEY and ENG.
Status Function Explanation of Function
Mode I Ignition switch in
“ON” position
Engine stopped
BULB CHECK This function checks the MIL bulb for damage (blown,
open circuit, etc.).
If the MIL does not come on, check MIL circuit.
Engine running MALFUNCTION
WARNING This is a usual driving condition. When a malfunction is
detected twice in two consecutive driving cycles (two trip
detection logic), the MIL will light up to inform the driver
that a malfunction has been detected.
The following malfunctions will light up or blink the MIL in
the 1st trip.
ICoolant overtemperature enrichment protection
I“Misfire (Possible three way catalyst damage)”
I“Closed loop control”
IFail-safe mode
Diagnostic Test Mode I — Bulb Check
NCEC0032S0102
In this mode, the MIL on the instrument panel should stay ON. If it remains OFF, check the bulb. Refer to
EL-98, “WARNING LAMPS” or see EC-609.
Diagnostic Test Mode I — Malfunction Warning
NCEC0032S0103
MIL Condition
ON When the malfunction is detected or the ECM’s CPU is malfunctioning.
OFF No malfunction.
ON BOARD DIAGNOSTIC SYSTEM DESCRIPTION
Malfunction Indicator Lamp (MIL) (Cont’d)
EC-82

OBD System Operation Chart
=NCEC0033
RELATIONSHIP BETWEEN MIL, 1ST TRIP DTC, DTC, AND DETECTABLE ITEMS
NCEC0033S01
IWhen a malfunction is detected for the first time, the 1st trip DTC and the 1st trip freeze frame data are
stored in the ECM memory.
IWhen the same malfunction is detected in two consecutive trips, the DTC and the freeze frame data are
stored in the ECM memory, and the MIL will come on. For details, refer to “Two Trip Detection Logic” on
EC-67.
IThe MIL will go off after the vehicle is driven 3 times with no malfunction. The drive is counted only when
the recorded driving pattern is met (as stored in the ECM). If another malfunction occurs while counting,
the counter will reset.
IThe DTC and the freeze frame data will be stored until the vehicle is driven 40 times (driving pattern A)
without the same malfunction recurring (except for Misfire and Fuel Injection System). For Misfire and Fuel
Injection System, the DTC and freeze frame data will be stored until the vehicle is driven 80 times (driv-
ing pattern C) without the same malfunction recurring. The “TIME” in “SELF-DIAGNOSTIC RESULTS”
mode of CONSULT-II will count the number of times the vehicle is driven.
IThe 1st trip DTC is not displayed when the self-diagnosis results in “OK” for the 2nd trip.
SUMMARY CHART
NCEC0033S02
Items Fuel Injection System Misfire Other
MIL (goes off) 3 (pattern B) 3 (pattern B) 3 (pattern B)
DTC, Freeze Frame Data (no
display) 80 (pattern C) 80 (pattern C) 40 (pattern A)
1st Trip DTC (clear) 1 (pattern C), *1 1 (pattern C), *1 1 (pattern B)
1st Trip Freeze Frame Data
(clear) *1, *2 *1, *2 1 (pattern B)
For details about patterns “B” and “C” under “Fuel Injection System” and “Misfire”, see EC-85.
For details about patterns “A” and “B” under “Other”, see EC-87.
*1: Clear timing is at the moment OK is detected.
*2: Clear timing is when the same malfunction is detected in the 2nd trip.
GI
MA
EM
LC
FE
CL
MT
AT
AX
SU
BR
ST
RS
BT
HA
SC
EL
IDX
ON BOARD DIAGNOSTIC SYSTEM DESCRIPTION
OBD System Operation Chart
EC-83

RELATIONSHIP BETWEEN MIL, DTC, 1ST TRIP DTC AND DRIVING PATTERNS FOR
“MISFIRE” <EXHAUST QUALITY DETERIORATION>, “FUEL INJECTION SYSTEM”
=NCEC0033S03
SEF392S
*1: When the same malfunction is
detected in two consecutive trips,
MIL will light up.
*2: MIL will go off after vehicle is
driven 3 times (pattern B) without
any malfunctions.
*3: When the same malfunction is
detected in two consecutive trips,
the DTC and the freeze frame
data will be stored in ECM.
*4: The DTC and the freeze frame
data will not be displayed any
longer after vehicle is driven 80
times (pattern C) without the same
malfunction.
(The DTC and the freeze frame
data still remain in ECM.)
*5: When a malfunction is detected
for the first time, the 1st trip DTC
and the 1st trip freeze frame data
will be stored in ECM.
*6: The 1st trip DTC and the 1st trip
freeze frame data will be cleared
at the moment OK is detected.
*7: When the same malfunction is
detected in the 2nd trip, the 1st
trip freeze frame data will be
cleared.
*8: 1st trip DTC will be cleared when
vehicle is driven once (pattern C)
without the same malfunction after
DTC is stored in ECM.
ON BOARD DIAGNOSTIC SYSTEM DESCRIPTION
OBD System Operation Chart (Cont’d)
EC-84

EXPLANATION FOR DRIVING PATTERNS FOR “MISFIRE <EXHAUST QUALITY
DETERIORATION>”, “FUEL INJECTION SYSTEM”
=NCEC0033S04
Driving Pattern B
NCEC0033S0401
Driving pattern B means the vehicle operation as follows:
All components and systems should be monitored at least once by the OBD system.
IThe B counter will be cleared when the malfunction is detected once regardless of the driving pattern.
IThe B counter will be counted up when driving pattern B is satisfied without any malfunction.
IThe MIL will go off when the B counter reaches 3. (*2 in “OBD SYSTEM OPERATION CHART”)
Driving Pattern C
NCEC0033S0402
Driving pattern C means the vehicle operation as follows:
1) The following conditions should be satisfied at the same time:
Engine speed: (Engine speed in the freeze frame data) ±375 rpm
Calculated load value: (Calculated load value in the freeze frame data) ×(1±0.1) [%]
Engine coolant temperature (T) condition:
IWhen the freeze frame data shows lower than 70°C (158°F), “T” should be lower than 70°C (158°F).
IWhen the freeze frame data shows higher than or equal to 70°C (158°F), “T” should be higher than or
equal to 70°C (158°F).
Example:
If the stored freeze frame data is as follows:
Engine speed: 850 rpm, Calculated load value: 30%, Engine coolant temperature: 80°C (176°F)
To be satisfied with driving pattern C, the vehicle should run under the following conditions:
Engine speed: 475 - 1,225 rpm, Calculated load value: 27 - 33%, Engine coolant temperature: more than 70°C
(158°F)
IThe C counter will be cleared when the malfunction is detected regardless of (1).
IThe C counter will be counted up when (1) is satisfied without the same malfunction.
IThe DTC will not be displayed after C counter reaches 80.
IThe 1st trip DTC will be cleared when C counter is counted once without the same malfunction after DTC
is stored in ECM.
GI
MA
EM
LC
FE
CL
MT
AT
AX
SU
BR
ST
RS
BT
HA
SC
EL
IDX
ON BOARD DIAGNOSTIC SYSTEM DESCRIPTION
OBD System Operation Chart (Cont’d)
EC-85

RELATIONSHIP BETWEEN MIL, DTC, 1ST TRIP DTC AND DRIVING PATTERNS EXCEPT
FOR “MISFIRE <EXHAUST QUALITY DETERIORATION>”, “FUEL INJECTION SYSTEM”
NCEC0033S05
SEF393S
*1: When the same malfunction is
detected in two consecutive trips,
MIL will light up.
*2: MIL will go off after vehicle is
driven 3 times (pattern B) without
any malfunctions.
*3: When the same malfunction is
detected in two consecutive trips,
the DTC and the freeze frame
data will be stored in ECM.
*4: The DTC and the freeze frame
data will not be displayed any
longer after vehicle is driven 40
times (pattern A) without the same
malfunction.
(The DTC and the freeze frame
data still remain in ECM.)
*5: When a malfunction is detected
for the first time, the 1st trip DTC
and the 1st trip freeze frame data
will be stored in ECM.
*6: 1st trip DTC will be cleared after
vehicle is driven once (pattern B)
without the same malfunction.
*7: When the same malfunction is
detected in the 2nd trip, the 1st
trip freeze frame data will be
cleared.
ON BOARD DIAGNOSTIC SYSTEM DESCRIPTION
OBD System Operation Chart (Cont’d)
EC-86

EXPLANATION FOR DRIVING PATTERNS EXCEPT FOR “MISFIRE <EXHAUST QUALITY
DETERIORATION>”, “FUEL INJECTION SYSTEM”
NCEC0033S06
Driving Pattern A
NCEC0033S0601
AEC574
IThe A counter will be cleared when the malfunction is detected regardless of (1) - (4).
IThe A counter will be counted up when (1) - (4) are satisfied without the same malfunction.
IThe DTC will not be displayed after the A counter reaches 40.
Driving Pattern B
NCEC0033S0602
Driving pattern B means the vehicle operation as follows:
All components and systems should be monitored at least once by the OBD system.
IThe B counter will be cleared when the malfunction is detected once regardless of the driving pattern.
IThe B counter will be counted up when driving pattern B is satisfied without any malfunctions.
IThe MIL will go off when the B counter reaches 3 (*2 in “OBD SYSTEM OPERATION CHART”).
GI
MA
EM
LC
FE
CL
MT
AT
AX
SU
BR
ST
RS
BT
HA
SC
EL
IDX
ON BOARD DIAGNOSTIC SYSTEM DESCRIPTION
OBD System Operation Chart (Cont’d)
EC-87

SAT845J
CONSULT-II
=NCEC0504
CONSULT-II INSPECTION PROCEDURE
NCEC0504S01
1. Turn ignition switch OFF.
2. Connect CONSULT-II to data link connector, which is located
under LH dash panel near the fuse box cover.
PBR455D
3. Turn ignition switch ON.
4. Touch “START”.
SEF995X
5. Touch “ENGINE”.
SEF949Y
6. Perform each diagnostic test mode according to each service
procedure.
For further information, see the CONSULT-II Operation
Manual.
ON BOARD DIAGNOSTIC SYSTEM DESCRIPTION
CONSULT-II
EC-88

ENGINE CONTROL COMPONENT PARTS/CONTROL
SYSTEMS APPLICATION
NCEC0504S02
Item
DIAGNOSTIC TEST MODE
WORK
SUP-
PORT
SELF-DIAGNOSTIC
RESULTS DATA
MONI-
TOR
DATA
MONI-
TOR
(SPEC)
ACTIVE
TEST
DTC & SRT
CONFIRMATION
DTC*1 FREEZE
FRAME
DATA*2
SRT
STATUS
DTC
WORK
SUP-
PORT
ENGINE CONTROL COMPONENT PARTS
INPUT
Camshaft position sensor XXXX
Crankshaft position sensor
(OBD) X
Mass air flow sensor X X X
Engine coolant temperature sen-
sor XXXXX
Heated oxygen sensor 1 (front) X X X X X
Heated oxygen sensor 2 (rear) X X X X X
Vehicle speed sensor XXXX
Throttle position sensor XXXX
Fuel tank temperature sensor X X X X
EVAP control system pressure
sensor XXX
Absolute pressure sensor (Built
into ECM) XXX
EGR temperature sensor X X X
Intake air temperature sensor XXXX
Knock sensor X
Ignition switch (start signal) X X
Closed throttle position switch X X X
Closed throttle position switch
(throttle position sensor signal) XX
Air conditioner switch X X
Park/neutral position (PNP)
switch XXX
Power steering oil pressure
switch XX
Battery voltage X X
Load signal X X
Fuel level sensor X X X
GI
MA
EM
LC
FE
CL
MT
AT
AX
SU
BR
ST
RS
BT
HA
SC
EL
IDX
ON BOARD DIAGNOSTIC SYSTEM DESCRIPTION
CONSULT-II (Cont’d)
EC-89

Item
DIAGNOSTIC TEST MODE
WORK
SUP-
PORT
SELF-DIAGNOSTIC
RESULTS DATA
MONI-
TOR
DATA
MONI-
TOR
(SPEC)
ACTIVE
TEST
DTC & SRT
CONFIRMATION
DTC*1 FREEZE
FRAME
DATA*2
SRT
STATUS
DTC
WORK
SUP-
PORT
ENGINE CONTROL COMPONENT PARTS
OUTPUT
Injectors X X X
Power transistor (Ignition timing) X X X X
IACV-AAC valve X X X X
EVAP canister purge volume
control solenoid valve X XXX X
Air conditioner relay X X
Fuel pump relay X X X X
Cooling fan X X X X
EGR volume control valve X X X X
Heated oxygen sensor 1 heater
(front) XXXX
Heated oxygen sensor 2 heater
(rear) XXXX
EVAP canister vent control valve X X X X
Vacuum cut valve bypass valve X X X X X
Calculated load value X X X
X: Applicable
*1: This item includes 1st trip DTCs.
*2: This mode includes 1st trip freeze frame data or freeze frame data. The items appear on CONSULT-II screen in freeze frame data
mode only if a 1st trip DTC or DTC is detected. For details, refer to EC-68.
ON BOARD DIAGNOSTIC SYSTEM DESCRIPTION
CONSULT-II (Cont’d)
EC-90

FUNCTION
=NCEC0504S03
Diagnostic test mode Function
Work support This mode enables a technician to adjust some devices faster and more accurately by following the
indications on the CONSULT-II unit.
Self-diagnostic results Self-diagnostic results such as 1st trip DTC, DTCs and 1st trip freeze frame data or freeze frame
data can be read and erased quickly.*1
Data monitor Input/Output data in the ECM can be read.
Data monitor (SPEC) Input/Output specification of the Basic fuel schedule, AFM, A/F feedback control value and the
other data monitor items can be read.
Active test Diagnostic Test Mode in which CONSULT-II drives some actuators apart from the ECMs and also
shifts some parameters in a specified range.
DTC & SRT confirmation The status of system monitoring tests and the self-diagnosis status/result can be confirmed.
ECM part number ECM part number can be read.
*1 The following emission-related diagnostic information is cleared when the ECM memory is erased.
1) Diagnostic trouble codes
2) 1st trip diagnostic trouble codes
3) Freeze frame data
4) 1st trip freeze frame data
5) System readiness test (SRT) codes
6) Test values
7) Others
WORK SUPPORT MODE
NCEC0504S04
WORK ITEM CONDITION USAGE
TP SW/TP SEN IDLE POSI ADJ IFOLLOW THE BASIC INSPECTION IN THE SERVICE
MANUAL. When adjusting the idle throttle
position.
IGNITION TIMING ADJ IIGNITION TIMING FEEDBACK CONTROL WILL BE
HELD BY TOUCHING “START”. AFTER DOING SO,
ADJUST IGNITION TIMING WITH A TIMING LIGHT BY
TURNING THE CAMSHAFT POSITION SENSOR.
When adjusting initial ignition tim-
ing
FUEL PRESSURE RELEASE IFUEL PUMP WILL STOP BY TOUCHING “START”
DURING IDLING.
CRANK A FEW TIMES AFTER ENGINE STALLS.
When releasing fuel pressure
from fuel line
IDLE AIR VOL LEARN ITHE IDLE AIR VOLUME THAT KEEPS THE ENGINE
WITHIN THE SPECIFIED RANGE IS MEMORIZED IN
ECM.
When learning the idle air volume
SELF-LEARNING CONT ITHE COEFFICIENT OF SELF-LEARNING CONTROL
MIXTURE RATIO RETURNS TO THE ORIGINAL
COEFFICIENT.
When clearing the coefficient of
self-learning control value
GI
MA
EM
LC
FE
CL
MT
AT
AX
SU
BR
ST
RS
BT
HA
SC
EL
IDX
ON BOARD DIAGNOSTIC SYSTEM DESCRIPTION
CONSULT-II (Cont’d)
EC-91

WORK ITEM CONDITION USAGE
EVAP SYSTEM CLOSE OPEN THE VACUUM CUT VALVE BYPASS VALVE AND
CLOSE THE EVAP CANISTER VENT CONTROL VALVE
IN ORDER TO MAKE EVAP SYSTEM CLOSE UNDER
THE FOLLOWING CONDITIONS.
IIGN SW “ON”
IENGINE NOT RUNNING
IAMBIENT TEMPERATURE IS ABOVE 0°C (32°F).
INO VACUUM AND NO HIGH PRESSURE IN EVAP
SYSTEM
ITANK FUEL TEMP. IS MORE THAN 0°C (32°F).
IWITHIN 10 MINUTES AFTER STARTING “EVAP SYS-
TEM CLOSE”
IWHEN TRYING TO EXECUTE “EVAP SYSTEM
CLOSE” UNDER THE CONDITION EXCEPT ABOVE,
CONSULT-II WILL DISCONTINUE IT AND DISPLAY
APPROPRIATE INSTRUCTION.
NOTE:
WHEN STARTING ENGINE, CONSULT-II MAY DIS-
PLAY “BATTERY VOLTAGE IS LOW. CHARGE
BATTERY”, EVEN IN USING CHARGED BATTERY.
When detecting EVAP vapor leak
point of EVAP system
TARGET IDLE RPM ADJ* IIDLE CONDITION When setting target idle speed
*: This function is not necessary in the usual service procedure.
ON BOARD DIAGNOSTIC SYSTEM DESCRIPTION
CONSULT-II (Cont’d)
EC-92

SELF-DIAGNOSTIC MODE
=NCEC0504S05
DTC and 1st Trip DTC
NCEC0504S0501
Regarding items of “DTC and 1st trip DTC”, refer to “TROUBLE
DIAGNOSIS — INDEX” (See EC-8.)
Freeze Frame Data and 1st Trip Freeze Frame Data
NCEC0504S0502
Freeze frame data
item*1 Description
DIAG TROUBLE
CODE
[PXXXX]
IThe engine control component part/control system has a trouble code, it is displayed as “PXXXX”.
(Refer to “TROUBLE DIAGNOSIS — INDEX”, EC-8.)
FUEL SYS-B1
I“Fuel injection system status” at the moment a malfunction is detected is displayed.
IOne mode in the following is displayed.
“MODE 2”: Open loop due to detected system malfunction
“MODE 3”: Open loop due to driving conditions (power enrichment, deceleration enrichment)
“MODE 4”: Closed loop - using oxygen sensor(s) as feedback for fuel control
“MODE 5”: Open loop - has not yet satisfied condition to go to closed loop
CAL/LD VALUE [%] IThe calculated load value at the moment a malfunction is detected is displayed.
COOLANT TEMP [°C]
or [°F] IThe engine coolant temperature at the moment a malfunction is detected is displayed.
S-FUEL TRIM-B1 [%]
I“Short-term fuel trim” at the moment a malfunction is detected is displayed.
IThe short-term fuel trim indicates dynamic or instantaneous feedback compensation to the base fuel
schedule.
L-FUEL TRIM-B1 [%]
I“Long-term fuel trim” at the moment a malfunction is detected is displayed.
IThe long-term fuel trim indicates much more gradual feedback compensation to the base fuel schedule
than short-term fuel trim.
ENGINE SPEED
[rpm] IThe engine speed at the moment a malfunction is detected is displayed.
VHCL SPEED [km/h]
or [mph] IThe vehicle speed at the moment a malfunction is detected is displayed.
ABSOL TH-P/S [%] IThe throttle valve opening angle at the moment a malfunction is detected is displayed.
B/FUEL SCHDL
[msec] IThe base fuel schedule at the moment a malfunction is detected is displayed.
INT/A TEMP SE [°C]
or [°F] IThe intake air temperature at the moment a malfunction is detected is displayed.
*1: The items are the same as those of 1st trip freeze frame data.
GI
MA
EM
LC
FE
CL
MT
AT
AX
SU
BR
ST
RS
BT
HA
SC
EL
IDX
ON BOARD DIAGNOSTIC SYSTEM DESCRIPTION
CONSULT-II (Cont’d)
EC-93

DATA MONITOR MODE
=NCEC0504S06
Monitored item [Unit] ECM
input
signals
Main
signals Description Remarks
ENG SPEED [rpm] qq
IIndicates the engine speed computed
from the REF signal (180° signal) of the
camshaft position sensor.
MAS A/F SE-B1 [V] qq
IThe signal voltage of the mass air flow
sensor is displayed.
IWhen the engine is stopped, a certain
value is indicated.
B/FUEL SCHDL
[msec]
I“Base fuel schedule” indicates the fuel
injection pulse width programmed into
ECM, prior to any learned on board
correction.
A/F ALPHA-B1 [%] q
IThe mean value of the air-fuel ratio
feedback correction factor per cycle is
indicated.
IWhen the engine is stopped, a certain
value is indicated.
IThis data also includes the data for the
air-fuel ratio learning control.
COOLAN TEMP/S
[°C] or [°F] qq
IThe engine coolant temperature (deter-
mined by the signal voltage of the
engine coolant temperature sensor) is
displayed.
IWhen the engine coolant temperature
sensor is open or short-circuited, ECM
enters fail-safe mode. The engine cool-
ant temperature determined by the
ECM is displayed.
HO2S1 (B1) [V] qq
IThe signal voltage of the heated oxy-
gen sensor 1 (front) is displayed.
HO2S2 (B1) [V] qq
IThe signal voltage of the heated oxy-
gen sensor 2 (rear) is displayed.
HO2S1 MNTR (B1)
[RICH/LEAN] q
IDisplay of heated oxygen sensor 1
(front) signal during air-fuel ratio feed-
back control:
RICH ... means the mixture became
“rich”, and control is being affected
toward a leaner mixture.
LEAN ... means the mixture became
“lean”, and control is being affected
toward a rich mixture.
IAfter turning ON the ignition switch,
“RICH” is displayed until air-fuel mixture
ratio feedback control begins.
IWhen the air-fuel ratio feedback is
clamped, the value just before the
clamping is displayed continuously.
HO2S2 MNTR (B1)
[RICH/LEAN] q
IDisplay of heated oxygen sensor 2
(rear) signal:
RICH ... means the amount of oxygen
after three way catalyst is relatively
small.
LEAN ... means the amount of oxygen
after three way catalyst is relatively
large.
IWhen the engine is stopped, a certain
value is indicated.
VHCL SPEED SE
[km/h] or [mph] qq
IThe vehicle speed computed from the
vehicle speed sensor signal is dis-
played.
BATTERY VOLT [V] qq
IThe power supply voltage of ECM is
displayed.
THRTL POS SEN [V] qq
IThe throttle position sensor signal volt-
age is displayed.
FUEL T/TMP SE
[°C] or [°F] q
IThe fuel temperature judged from the
tank fuel temperature sensor signal
voltage is displayed.
ON BOARD DIAGNOSTIC SYSTEM DESCRIPTION
CONSULT-II (Cont’d)
EC-94

Monitored item [Unit] ECM
input
signals
Main
signals Description Remarks
INT/A TEMP SE
[°C] or [°F] qq
IThe intake air temperature determined
by the signal voltage of the intake air
temperature sensor is indicated.
EGR TEMP SEN [V] qq
IThe signal voltage of the EGR tem-
perature sensor is displayed.
EVAP SYS PRES [V] qIThe signal voltage of EVAP control sys-
tem pressure sensor is displayed.
ABSOL PRES/SE [V] qIThe signal voltage of the absolute pres-
sure sensor is displayed.
FUEL LEVEL SE [V] qIThe signal voltage of the fuel level sen-
sor is displayed.
START SIGNAL
[ON/OFF] qq
IIndicates [ON/OFF] condition from the
starter signal.
IAfter starting the engine, [OFF] is dis-
played regardless of the starter signal.
CLSD THL POS
[ON/OFF] qq
IIndicates idle position [ON/OFF] com-
puted by ECM according to the throttle
position sensor signal.
CLSD THL/P SW
[ON/OFF] q
IIndicates mechanical contact [ON/OFF]
condition of the closed throttle position
switch.
AIR COND SIG
[ON/OFF] qq
IIndicates [ON/OFF] condition of the air
conditioner switch as determined by the
air conditioner signal.
P/N POSI SW
[ON/OFF] qq
IIndicates [ON/OFF] condition from the
park/neutral position (PNP) switch sig-
nal.
PW/ST SIGNAL
[ON/OFF] qq
I[ON/OFF] condition of the power steer-
ing oil pressure switch determined by
the power steering oil pressure signal is
indicated.
LOAD SIGNAL
[ON/OFF] qq
IIndicates [ON/OFF] condition from the
electrical load signal and/or lighting
switch.
ON ... rear defogger is operating and/or
lighting switch is on.
OFF ... rear defogger is not operating
and lighting switch is not on.
IGNITION SW
[ON/OFF] qIIndicates [ON/OFF] condition from igni-
tion switch.
INJ PULSE-B1
[msec] q
IIndicates the actual fuel injection pulse
width compensated by ECM according
to the input signals.
IWhen the engine is stopped, a certain
computed value is indicated.
IGN TIMING [BTDC] qIIndicates the ignition timing computed
by ECM according to the input signals.
IWhen the engine is stopped, a certain
value is indicated.
CAL/LD VALUE [%]
I“Calculated load value” indicates the
value of the current airflow divided by
peak airflow.
ABSOL TH·P/S [%]
I“Absolute throttle position sensor” indi-
cates the throttle valve opening angle
computed by ECM according to the sig-
nal voltage of the throttle position sen-
sor.
GI
MA
EM
LC
FE
CL
MT
AT
AX
SU
BR
ST
RS
BT
HA
SC
EL
IDX
ON BOARD DIAGNOSTIC SYSTEM DESCRIPTION
CONSULT-II (Cont’d)
EC-95

Monitored item [Unit] ECM
input
signals
Main
signals Description Remarks
MASS AIRFLOW
[g·m/s]
IIndicates the mass airflow computed by
ECM according to the signal voltage of
the mass airflow sensor.
IACV-AAC/V [step] q
IIndicates the IACV-AAC valve control
value computed by ECM according to
the input signals.
PURG VOL C/V [%]
IIndicates the EVAP canister purge vol-
ume control solenoid valve control
value computed by the ECM according
to the input signals.
IThe opening becomes larger as the
value increases.
EGR VOL CON/V
[step] q
IIndicates the EGR volume control value
computed by the ECM according to the
input signals.
IThe opening becomes larger as the
value increases.
AIR COND RLY
[ON/OFF] q
IThe air conditioner relay control condi-
tion (determined by ECM according to
the input signal) is indicated.
FUEL PUMP RLY
[ON/OFF] q
IIndicates the fuel pump relay control
condition determined by ECM accord-
ing to the input signals.
VC/V BYPASS/V
[ON/OFF]
IThe control condition of the vacuum cut
valve bypass valve (determined by
ECM according to the input signal) is
indicated.
ION ... Open
OFF ... Closed
VENT CONT/V
[ON/OFF]
IThe control condition of the EVAP can-
ister vent control valve (determined by
ECM according to the input signal) is
indicated.
ION ... Closed
OFF ... Open
COOLING FAN
[HIGH/LOW/OFF]
IIndicates the control condition of the
cooling fan (determined by ECM
according to the input signal).
HIGH ... High speed operation
LOW ... Low speed operation
OFF ... Stop
HO2S1 HTR (B1)
[ON/OFF]
IIndicates [ON/OFF] condition of heated
oxygen sensor 1 heater (front) deter-
mined by ECM according to the input
signals.
HO2S2 HTR (B1)
[ON/OFF]
IIndicates [ON/OFF] condition of heated
oxygen sensor 2 heater (rear) deter-
mined by ECM according to the input
signals.
ON BOARD DIAGNOSTIC SYSTEM DESCRIPTION
CONSULT-II (Cont’d)
EC-96

Monitored item [Unit] ECM
input
signals
Main
signals Description Remarks
IDL A/V LEAN
IDisplay the condition of idle air volume
learning
YET ... Idle air volume learning has not
been performed yet.
CMPLT ... Idle air volume learning has
already been performed successfully.
INCMP ... Idle air volume learning has
not been performed successfully.
TRVL AFTER MIL
[km] or [Mile] IDistance traveled while MIL is activated
Voltage [V] IVoltage measured by the voltage
probe.
Frequenty
[msec] or [Hz] or [%]
IPulse width, frequency or duty cycle
measured by the pulse probe.
IOnly “#” is displayed if item is unable to
be measured.
IFigures with “#”s are temporary ones.
They are the same figures as an actual
piece of data which was just previously
measured.
NOTE:
IAny monitored item that does not match the vehicle being diagnosed is deleted from the display automatically.
DATA MONITOR (SPEC) MODE
NCEC0504S11
Monitored item [Unit] ECM
input
signals
Main
signals Description Remarks
MAS A/F SE-B1 [V] qq
IThe signal voltage of the mass air flow
sensor specification is displayed.
IWhen engine is running specification
range is indicated.
B/FUEL SCHDL
[msec]
I“Base fuel schedule” indicates the fuel
injection pulse width programmed into
ECM, prior to any learned on board
correction.
IWhen engine is running specification
range is indicated.
A/F ALPHA-B1 [%] q
IThe mean value of the air-fuel ratio
feedback correction factor per cycle is
indicated.
IWhen engine is running specification
range is indicated.
IThis data also includes the data for the
air-fuel ratio learning control.
NOTE:
IAny monitored item that does not match the vehicle being diagnosed is deleted from the display automatically.
ACTIVE TEST MODE
NCEC0504S07
TEST ITEM CONDITION JUDGEMENT CHECK ITEM (REMEDY)
FUEL INJECTION
IEngine: Return to the original
trouble condition
IChange the amount of fuel injec-
tion using CONSULT-II.
If trouble symptom disappears, see
CHECK ITEM.
IHarness and connector
IFuel injectors
IHeated oxygen sensor 1 (front)
IGNITION TIMING
IEngine: Return to the original
trouble condition
ITiming light: Set
IRetard the ignition timing using
CONSULT-II.
If trouble symptom disappears, see
CHECK ITEM. IAdjust initial ignition timing
GI
MA
EM
LC
FE
CL
MT
AT
AX
SU
BR
ST
RS
BT
HA
SC
EL
IDX
ON BOARD DIAGNOSTIC SYSTEM DESCRIPTION
CONSULT-II (Cont’d)
EC-97

TEST ITEM CONDITION JUDGEMENT CHECK ITEM (REMEDY)
IACV-AAC/V
OPENING
IEngine: After warming up, idle
the engine.
IChange the IACV-AAC valve
opening percent using CON-
SULT-II.
Engine speed changes according
to the opening percent.
IHarness and connector
IIACV-AAC valve
POWER BAL-
ANCE
IEngine: After warming up, idle
the engine.
IA/C switch “OFF”
IShift lever “N”
ICut off each injector signal one
at a time using CONSULT-II.
Engine runs rough or dies.
IHarness and connector
ICompression
IInjectors
IPower transistor
ISpark plugs
IIgnition coil
IIgnition wires
COOLING FAN
IIgnition switch: ON
ITurn the cooling fan “HIGH”,
“LOW” and “OFF” using CON-
SULT-II.
Cooling fan moves high speed, low
speed and stops.
IHarness and connector
ICooling fan motors
ICooling fan relays
ENG COOLANT
TEMP
IEngine: Return to the original
trouble condition
IChange the engine coolant tem-
perature using CONSULT-II.
If trouble symptom disappears, see
CHECK ITEM.
IHarness and connector
IEngine coolant temperature sen-
sor
IFuel injectors
FUEL PUMP
RELAY
IIgnition switch: ON
(Engine stopped)
ITurn the fuel pump relay “ON”
and “OFF” using CONSULT-II
and listen to operating sound.
Fuel pump relay makes the operat-
ing sound.
IHarness and connector
IFuel pump relay
EGR VOL
CONT/V
IIgnition switch: ON
(Engine stopped)
IChange EGR volume control
valve opening step using CON-
SULT-II.
EGR volume control valve makes
an operating sound.
IHarness and connector
IEGR volume control valve
PURG VOL
CONT/V
IEngine: After warming up, run
engine at 1,500 rpm.
IChange the EVAP canister purge
volume control solenoid valve
opening percent using CON-
SULT-II.
Engine speed changes according
to the opening percent.
IHarness and connector
ISolenoid valve
FUEL/T TEMP
SEN IChange the fuel tank temperature using CONSULT-II.
VENT
CONTROL/V
IIgnition switch: ON
(Engine stopped)
ITurn solenoid valve “ON” and
“OFF” with the CONSULT-II and
listen to operating sound.
Solenoid valve makes an operating
sound.
IHarness and connector
ISolenoid valve
VC/V BYPASS/V
IIgnition switch: ON
(Engine stopped)
ITurn solenoid valve “ON” and
“OFF” with the CONSULT-II and
listen to operating sound.
Solenoid valve makes an operating
sound.
IHarness and connector
ISolenoid valve
DTC & SRT CONFIRMATION MODE
NCEC0504S08
SRT STATUS Mode
NCEC0504S0801
For details, refer to “SYSTEM READINESS TEST (SRT) CODE”,
EC-69.
SRT Work Support Mode
NCEC0504S0802
This mode enables a technician to drive a vehicle to set the SRT
while monitoring the SRT status.
ON BOARD DIAGNOSTIC SYSTEM DESCRIPTION
CONSULT-II (Cont’d)
EC-98

DTC Work Support Mode
NCEC0504S0803
Test mode Test item Condition Reference page
EVAPORATIVE SYSTEM
EVAP SML LEAK P0440
Refer to corresponding
trouble diagnosis for
DTC.
EC-355
EVAP SML LEAK P1440 EC-491
PURG VOL CN/V P1444 EC-493
PURGE FLOW P1447 EC-513
VC CUT/V BP/V P1491 EC-544
HEATED OXYGEN SEN-
SOR 1 (FRONT)
HO2S1 (B1) P0130 EC-196
HO2S1 (B1) P0131 EC-204
HO2S1 (B1) P0132 EC-210
HO2S1 (B1) P0133 EC-217
HEATED OXYGEN SEN-
SOR 2 (REAR)
HO2S2 (B1) P0137 EC-237
HO2S2 (B1) P0138 EC-245
HO2S2 (B1) P0139 EC-253
EGR SYSTEM EGR SYSTEM P0400 EC-334
EGR SYSTEM P1402 EC-481
SEF705Y
SEF707X
REAL TIME DIAGNOSIS IN DATA MONITOR MODE
(RECORDING VEHICLE DATA)
NCEC0504S09
CONSULT-II has two kinds of triggers and they can be selected by
touching “SETTING” in “DATA MONITOR” mode.
1) “AUTO TRIG” (Automatic trigger):
IThe malfunction will be identified on the CONSULT-II screen in
real time.
In other words, DTC/1st trip DTC and malfunction item will be
displayed if the malfunction is detected by ECM.
At the moment a malfunction is detected by ECM, “MONITOR”
in “DATA MONITOR” screen is changed to “Recording Data ...
xx%” as shown at left, and the data after the malfunction detec-
tion is recorded. Then when the percentage reached 100%,
“REAL-TIME DIAG” screen is displayed. If “STOP” is touched
on the screen during “ Recording Data ... xx%”, “REAL-TIME
DIAG” screen is also displayed.
The recording time after the malfunction detection and the
recording speed can be changed by “TRIGGER POINT” and
“Recording Speed”. Refer to CONSULT-II OPERATION
MANUAL.
2) “MANU TRIG” (Manual trigger):
IDTC/1st trip DTC and malfunction item will not be displayed
GI
MA
EM
LC
FE
CL
MT
AT
AX
SU
BR
ST
RS
BT
HA
SC
EL
IDX
ON BOARD DIAGNOSTIC SYSTEM DESCRIPTION
CONSULT-II (Cont’d)
EC-99

automatically on CONSULT-II screen even though a malfunc-
tion is detected by ECM.
DATA MONITOR can be performed continuously even though
a malfunction is detected.
Use these triggers as follows:
1) “AUTO TRIG”
IWhile trying to detect the DTC/1st trip DTC by performing the
“DTC Confirmation Procedure”, be sure to select to “DATA
MONITOR (AUTO TRIG)” mode. You can confirm the malfunc-
tion at the moment it is detected.
IWhile narrowing down the possible causes, CONSULT-II
should be set in “DATA MONITOR (AUTO TRIG)” mode, espe-
cially in case the incident is intermittent.
When you are inspecting the circuit by gently shaking (or twist-
ing) the suspicious connectors, components and harness in
the “DTC Confirmation Procedure”, the moment a malfunction
is found the DTC/1st trip DTC will be displayed. (Refer to
GI-25, “Incident Simulation Tests”.)
2) “MANU TRIG”
IIf the malfunction is displayed as soon as “DATA MONITOR”
is selected, reset CONSULT-II to “MANU TRIG”. By selecting
“MANU TRIG” you can monitor and store the data. The data
can be utilized for further diagnosis, such as a comparison with
the value for the normal operating condition.
SEF714Y
ON BOARD DIAGNOSTIC SYSTEM DESCRIPTION
CONSULT-II (Cont’d)
EC-100

SEF139P
Generic Scan Tool (GST)
=NCEC0035
DESCRIPTION
NCEC0035S01
Generic Scan Tool (OBDII scan tool) complying with SAE J1978
has 7 different functions explained on the next page.
ISO9141 is used as the protocol.
The name “GST” or “Generic Scan Tool” is used in this service
manual.
SAT845J
GST INSPECTION PROCEDURE
NCEC0035S02
1. Turn ignition switch OFF.
2. Connect “GST” to data link connector for GST. (Data link con-
nector for GST is located under LH dash panel near the fuse
box cover.)
SEF398S
3. Turn ignition switch ON.
4. Enter the program according to instruction on the screen or in
the operation manual.
(*: Regarding GST screens in this section, sample screens are
shown.)
SEF416S
5. Perform each diagnostic mode according to each service pro-
cedure.
For further information, see the GST Operation Manual of the
tool maker.
GI
MA
EM
LC
FE
CL
MT
AT
AX
SU
BR
ST
RS
BT
HA
SC
EL
IDX
ON BOARD DIAGNOSTIC SYSTEM DESCRIPTION
Generic Scan Tool (GST)
EC-101

FUNCTION
NCEC0035S03
Diagnostic test mode Function
MODE 1 READINESS TESTS This mode gains access to current emission-related data values, including analog
inputs and outputs, digital inputs and outputs, and system status information.
MODE 2 (FREEZE DATA) This mode gains access to emission-related data value which were stored by ECM
during the freeze frame. [For details, refer to “Freeze Frame Data” (EC-93).]
MODE 3 DTCs This mode gains access to emission-related power train trouble codes which were
stored by ECM.
MODE 4 CLEAR DIAG INFO
This mode can clear all emission-related diagnostic information. This includes:
IClear number of diagnostic trouble codes (MODE 1)
IClear diagnostic trouble codes (MODE 3)
IClear trouble code for freeze frame data (MODE 1)
IClear freeze frame data (MODE 2)
IReset status of system monitoring test (MODE 1)
IClear on board monitoring test results (MODE 6 and 7)
MODE 6 (ON BOARD TESTS) This mode accesses the results of on board diagnostic monitoring tests of specific
components/systems that are not continuously monitored.
MODE 7 (ON BOARD TESTS) This mode enables the off board test drive to obtain test results for emission-related
powertrain components/systems that are continuously monitored during normal driving
conditions.
MODE 8 —
This mode can close EVAP system in ignition switch “ON” position (Engine stopped).
When this mode is performed, following parts can be opened or closed.
IEVAP canister vent control valve open
IVacuum cut valve bypass valve closed
In the following conditions, this mode cannot function.
ILow ambient temperature
ILow battery voltage
IEngine running
IIgnition switch “OFF”
ILow fuel temperature
IToo much pressure is applied to EVAP system
MODE 9 (CALIBRATION ID) This mode enables the off-board test device to request specific vehicle information
such as Vehicle Identification Number (VIN) and Calibration IDs.
ON BOARD DIAGNOSTIC SYSTEM DESCRIPTION
Generic Scan Tool (GST) (Cont’d)
EC-102

MEF036D
Introduction
NCEC0036
SEF233G
SEF234G
The engine has an ECM to control major systems such as fuel
control, ignition control, idle air control system, etc. The ECM
accepts input signals from sensors and instantly drives actuators.
It is essential that both input and output signals are proper and
stable. At the same time, it is important that there are no problems
such as vacuum leaks, fouled spark plugs, or other problems with
the engine.
It is much more difficult to diagnose a problem that occurs intermit-
tently rather than continuously. Most intermittent problems are
caused by poor electric connections or improper wiring. In this
case, careful checking of suspected circuits may help prevent the
replacement of good parts.
A visual check only may not find the cause of the problems. A road
test with CONSULT-II (or GST) or a circuit tester connected should
be performed. Follow the “Work Flow” on EC-105.
Before undertaking actual checks, take a few minutes to talk with
a customer who approaches with a driveability complaint. The cus-
tomer can supply good information about such problems, espe-
cially intermittent ones. Find out what symptoms are present and
under what conditions they occur. A “Diagnostic Worksheet” like the
example on next page should be used.
Start your diagnosis by looking for “conventional” problems first.
This will help troubleshoot driveability problems on an electronically
controlled engine vehicle.
SEF907L
DIAGNOSTIC WORKSHEET
NCEC0036S01
There are many operating conditions that lead to the malfunction
of engine components. A good grasp of such conditions can make
trouble-shooting faster and more accurate.
In general, each customer feels differently about a problem. It is
important to fully understand the symptoms or conditions for a
customer complaint.
Utilize a diagnostic worksheet like the one on the next page in order
to organize all the information for troubleshooting.
Some conditions may cause the malfunction indicator lamp to
come on steady or blink and DTC to be detected. Examples:
IVehicle ran out of fuel, which caused the engine to misfire.
IFuel filler cap was left off or incorrectly screwed on, allowing
fuel to evaporate into the atmosphere [for the models with
EVAP (SMALL LEAK) diagnosis].
GI
MA
EM
LC
FE
CL
MT
AT
AX
SU
BR
ST
RS
BT
HA
SC
EL
IDX
TROUBLE DIAGNOSIS — INTRODUCTION
Introduction
EC-103

Worksheet Sample
NCEC0036S0101
MTBL0017
TROUBLE DIAGNOSIS — INTRODUCTION
Introduction (Cont’d)
EC-104

Work Flow
NCEC0037
SEF510ZE
*1: EC-124
*2: If time data of “SELF-DIAG
RESULTS” is other than “0” or
“1t”, refer to “TROUBLE DIAGNO-
SIS FOR INTERMITTENT”,
EC-146.
*3: If the incident cannot be
duplicated, refer to “TROUBLE
DIAGNOSIS FOR INTERMIT-
TENT INCIDENT”, EC-146.
*4: If the on board diagnostic system
cannot be performed, check main
power supply and ground circuit.
Refer to “TROUBLE DIAGNOSIS
FOR POWER SUPPLY”, EC-147.
*5: If the malfunctioning part cannot
be found, refer to “TROUBLE
DIAGNOSIS FOR INTERMIT-
TENT INCIDENT”, EC-146.
*6: EC-74
*7: EC-142
GI
MA
EM
LC
FE
CL
MT
AT
AX
SU
BR
ST
RS
BT
HA
SC
EL
IDX
TROUBLE DIAGNOSIS — INTRODUCTION
Work Flow
EC-105

DESCRIPTION FOR WORK FLOW
NCEC0037S01
STEP DESCRIPTION
STEP I Get detailed information about the conditions and the environment when the incident/symptom occurred using
the “DIAGNOSTIC WORK SHEET”, EC-104.
STEP II
Before confirming the concern, check and write down (print out using CONSULT-II or Generic Scan Tool) the (1st
trip) Diagnostic Trouble Code (DTC) and the (1st trip) freeze frame data, then erase the code and the data.
(Refer to EC-79.) The (1st trip) DTC and the (1st trip) freeze frame data can be used when duplicating the inci-
dent at STEP III & IV.
Study the relationship between the cause, specified by (1st trip) DTC, and the symptom described by the cus-
tomer. (The “Symptom Matrix Chart” will be useful. See EC-125.)
Also check related service bulletins for information.
STEP III
Try to confirm the symptom and under what conditions the incident occurs.
The “DIAGNOSTIC WORK SHEET” and the freeze frame data are useful to verify the incident. Connect CON-
SULT-II to the vehicle in DATA MONITOR (AUTO TRIG) mode and check real time diagnosis results.
If the incident cannot be verified, perform INCIDENT SIMULATION TESTS. (Refer to GI-25.)
If the malfunction code is detected, skip STEP IV and perform STEP V.
STEP IV
Try to detect the (1st trip) Diagnostic Trouble Code by driving in (or performing) the “DIAGNOSTIC TROUBLE
CODE CONFIRMATION PROCEDURE”. Check and read the (1st trip) DTC and (1st trip) freeze frame data by
using CONSULT-II or Generic Scan Tool.
During the (1st trip) DTC verification, be sure to connect CONSULT-II to the vehicle in DATA MONITOR (AUTO
TRIG) mode and check real time diagnosis results.
If the incident cannot be verified, perform INCIDENT SIMULATION TESTS. (Refer to GI-25.)
In case the “DIAGNOSTIC TROUBLE CODE CONFIRMATION PROCEDURE” is not available, perform the
“OVERALL FUNCTION CHECK” instead. The (1st trip) DTC cannot be displayed by this check, however, this
simplified “check” is an effective alternative.
The “NG” result of the “OVERALL FUNCTION CHECK” is the same as the (1st trip) DTC detection.
STEP V
Take the appropriate action based on the results of STEP I through IV.
If the malfunction code is indicated, proceed to TROUBLE DIAGNOSIS FOR DTC PXXXX.
If the normal code is indicated, proceed to the BASIC INSPECTION. (Refer to EC-107.) If CONSULT-II is
available, perform “DATA MONITOR (SPEC)” mode with CONSULT-II and proceed to the “TROUBLE DIAGNO-
SIS — SPECIFICATION VALUE”. (Refer to EC-142.) (If malfunction is detected, proceed to “REPAIR/
REPLACE”.) Then perform inspections according to the Symptom Matrix Chart. (Refer to EC-125.)
STEP VI
Identify where to begin diagnosis based on the relationship study between symptom and possible causes.
Inspect the system for mechanical binding, loose connectors or wiring damage using (tracing) “Harness Layouts”.
Gently shake the related connectors, components or wiring harness with CONSULT-II set in “DATA MONITOR
(AUTO TRIG)” mode.
Check the voltage of the related ECM terminals or monitor the output data from the related sensors with CON-
SULT-II. Refer to EC-134.
The “DIAGNOSTIC PROCEDURE” in EC section contains a description based on open circuit inspection. A short
circuit inspection is also required for the circuit check in the DIAGNOSTIC PROCEDURE. For details, refer to GI
section (“HOW TO PERFORM EFFICIENT DIAGNOSIS FOR AN ELECTRICAL INCIDENT”, “Circuit Inspection”).
Repair or replace the malfunction parts.
If malfunctioning part cannot be detected, perform “TROUBLE DIAGNOSIS FOR INTERMITTENT INCIDENT”,
EC-146.
STEP VII
Once you have repaired the circuit or replaced a component, you need to run the engine in the same conditions
and circumstances which resulted in the customer’s initial complaint.
Perform the “DTC CONFIRMATION PROCEDURE” and confirm the normal code [DTC No. P0000 or 0505] is
detected. If the incident is still detected in the final check, perform STEP VI by using a different method from the
previous one.
Before returning the vehicle to the customer, be sure to erase the unnecessary (already fixed) (1st trip) DTC in
ECM and TCM (Transmission control module). (Refer to EC-79.)
TROUBLE DIAGNOSIS — INTRODUCTION
Work Flow (Cont’d)
EC-106

Basic Inspection
NCEC0038
Precaution:
Perform Basic Inspection without electrical or mechanical
loads applied;
IHeadlamp switch is OFF,
IAir conditioner switch is OFF,
IRear window defogger switch is OFF,
ISteering wheel is in the straight-ahead position, etc.
1 INSPECTION START
1. Check service records for any recent repairs that may indicate a related problem, or a current need for scheduled
maintenance.
2. Open engine hood and check the following:
IHarness connectors for improper connections
IVacuum hoses for splits, kinks and improper connections
IWiring for improper connections, pinches and cuts
IAir cleaner clogging
IHoses and ducts for leaks
SEF983U
©GO TO 2.
2 CHECK THROTTLE OPENER OPERATION-I
Confirm that there is a clearance between throttle drum and stopper.
SEF864X
OK or NG
OK ©GO TO 4.
NG ©GO TO 3.
3 CHECK THROTTLE OPENER FIXING BOLTS
Check throttle opener fixing bolts for loosening.
OK or NG
OK ©Repair or replace throttle body assembly.
NG ©Retighten the fixing bolts.
GI
MA
EM
LC
FE
CL
MT
AT
AX
SU
BR
ST
RS
BT
HA
SC
EL
IDX
TROUBLE DIAGNOSIS — BASIC INSPECTION
Basic Inspection
EC-107

4 CHECK THROTTLE OPENER OPERATION-II
1. Start engine and let it idle.
2. Confirm that throttle opener rod moves backward and there is a clearance between throttle drum and throttle opener
rod.
SEF865X
OK or NG
OK ©GO TO 7.
NG ©GO TO 5.
5 CHECK VACUUM SOURCE FOR THROTTLE OPENER
1. Disconnect vacuum hose connected to throttle opener.
2. Check vacuum existence with engine running.
SEF866X
OK or NG
OK ©Repair or replace throttle body assembly.
NG ©GO TO 6.
TROUBLE DIAGNOSIS — BASIC INSPECTION
Basic Inspection (Cont’d)
EC-108

6 CHECK VACUUM HOSE
1. Stop engine.
2. Remove the vacuum hose.
3. Check the vacuum hose for splits, kinks and clogging.
SEF109L
OK or NG
OK ©Clean vacuum port by blowing air.
NG ©Replace vacuum hose.
7 CHECK THROTTLE DRUM OPERATION
Confirm that throttle drum moves to contact the stopper.
SEF864X
OK or NG
OK ©GO TO 10.
NG ©GO TO 8.
8 CHECK ACCELERATOR WIRE INSTALLATION
1. Stop engine.
2. Check accelerator wire for slack.
OK or NG
OK ©GO TO 9.
NG ©Adjust accelerator wire. Refer to FE-3, “Adjusting Accelerator Wire”.
9 CHECK THROTTLE VALVE OPERATION
1. Remove intake air ducts.
2. Check throttle valve operation when moving throttle drum by hand.
OK or NG
OK ©Retighten the throttle drum fixing nuts.
NG ©Clean the throttle body and throttle valve.
GI
MA
EM
LC
FE
CL
MT
AT
AX
SU
BR
ST
RS
BT
HA
SC
EL
IDX
TROUBLE DIAGNOSIS — BASIC INSPECTION
Basic Inspection (Cont’d)
EC-109

10 CHECK THROTTLE POSITION SWITCH CLOSED POSITION-I
NOTE:
Always check ignition timing before performing the following.
1. Warm up engine to normal operating temperature.
2. Stop engine.
3. Remove the vacuum hose connected to the throttle opener.
4. Connect suitable vacuum hose to vacuum pump as shown below.
SEF793WA
5. Apply vacuum [more than −40.0 kPa (−300 mmHg, −11.81 inHg)] until the throttle drum is free from the throttle opener
rod.
With CONSULT-II ©GO TO 11.
Without CONSULT-II ©GO TO 17.
TROUBLE DIAGNOSIS — BASIC INSPECTION
Basic Inspection (Cont’d)
EC-110

11 CHECK THROTTLE POSITION SWITCH CLOSED POSITION-II
With CONSULT-II
1. Turn ignition switch “ON”.
2. Select “TP SW/TP SEN IDLE POSI ADJ” in “WORK SUPPORT” mode with CONSULT-II.
3. Read “CLSD THL/P SW” signal under the following conditions.
IInsert a 0.05 mm (0.0020 in) and 0.15 mm (0.0059 in) feeler gauge alternately between stopper and throttle drum as
shown in the figure and check the signal.
SEF862X
SEF715Y
“CLSD THL/P SW” signal should remain “ON” while inserting 0.05 mm (0.0020 in) feeler gauge.
“CLSD THL/P SW” signal should remain “OFF” while inserting 0.15 mm (0.0059 in) feeler gauge.
OK or NG
OK ©GO TO 14.
NG ©GO TO 12.
GI
MA
EM
LC
FE
CL
MT
AT
AX
SU
BR
ST
RS
BT
HA
SC
EL
IDX
TROUBLE DIAGNOSIS — BASIC INSPECTION
Basic Inspection (Cont’d)
EC-111

12 ADJUSTMENT THROTTLE POSITION SWITCH CLOSED POSITION-I
With CONSULT-II
1. Loosen throttle position sensor fixing bolts.
2. Confirm that proper vacuum is applied. Refer to test No. 10. During adjustment, vacuum should be applied.
3. Insert 0.05 mm (0.0020 in) feeler gauge between stopper and throttle drum as shown in the figure.
SEF862X
4. Turn throttle position sensor body counterclockwise until “CLSD THL/P SW” signal switches to “OFF”.
SEF867X
SEF715Y
©GO TO 13.
TROUBLE DIAGNOSIS — BASIC INSPECTION
Basic Inspection (Cont’d)
EC-112

13 ADJUSTMENT THROTTLE POSITION SWITCH CLOSED POSITION-II
With CONSULT-II
1. Temporarily tighten sensor body fixing bolts as follows.
IGradually move the sensor body clockwise and stop it when “CLSD THL/P SW” signal switches from “OFF” to
“ON”, then temporarily tighten sensor body fixing bolts.
SEF867X
2. Make sure two or three times that the signal is “ON” when the throttle valve is closed and “OFF” when it is opened.
3. Remove 0.05 mm (0.0020 in) feeler gauge then insert 0.15 mm (0.0059 in) feeler gauge.
4. Make sure two or three times that the signal remains “OFF” when the throttle valve is closed.
5. Tighten throttle position sensor.
6. Check the “CLSD THL/P SW” signal again.
The signal remains “OFF” while closing throttle valve.
OK or NG
OK ©GO TO 14.
NG ©GO TO 12.
GI
MA
EM
LC
FE
CL
MT
AT
AX
SU
BR
ST
RS
BT
HA
SC
EL
IDX
TROUBLE DIAGNOSIS — BASIC INSPECTION
Basic Inspection (Cont’d)
EC-113

14 RESET THROTTLE POSITION SENSOR IDLE POSITION MEMORY
With CONSULT-II
NOTE:
Always warm up engine to normal operating temperature. If engine is cool, the throttle position sensor idle posi-
tion memory will not be reset correctly.
1. Confirm that proper vacuum is applied. Refer to Test No. 10.
2. Attach blind cap to vacuum port from which vacuum hose to throttle opener was disconnected.
3. Start engine.
4. Warm up engine to normal operating temperature.
5. Select “TP SW/TP SEN IDLE POSI ADJ” in “WORK SUPPORT” mode.
6. Stop engine. (Turn ignition switch “OFF”.)
7. Turn ignition switch “ON” and wait at least 5 seconds.
SEF864V
8. Turn ignition switch “OFF” and wait at least 10 seconds.
9. Repeat steps 7 and 8 until “CLSD THL POS” signal changes to “ON”.
SEF715Y
©GO TO 15.
TROUBLE DIAGNOSIS — BASIC INSPECTION
Basic Inspection (Cont’d)
EC-114

15 CHECK IGNITION TIMING-I
With CONSULT-II
1. Turn ignition switch “OFF”.
2. Release vacuum from throttle opener.
3. Remove vacuum pump and vacuum hose from throttle opener.
4. Reinstall original vacuum hose to throttle opener securely.
5. Start engine and warm it up to normal operating temperature.
6. Select “IGNITION TIMING ADJ” in “WORK SUPPORT” mode with CONSULT-II.
7. Touch “START”.
8. Check ignition timing at idle using a timing light.
SEF284G
Ignition timing:
M/T 15°±2° BTDC
A/T 15°±2° BTDC (in “P” or “N” position)
OK or NG
OK ©GO TO 16.
NG ©1. Adjust ignition timing by turning distributor. Refer to “Idle Speed/Ignition Timing/Idle
Mixture Ratio Adjustment”, EC-53.
2. GO TO 16.
16 CHECK IGNITION TIMING-II
With CONSULT-II
Touch “MODE” or “BACK”. (Cancel “IGNITION TIMING ADJ” in “WORK SUPPORT” mode.)
Check ignition timing at idle using a timing light.
SEF284G
Ignition timing:
M/T 15°±2° BTDC
A/T 15°±2° BTDC (in “P” or “N” position)
OK or NG
OK ©GO TO 30.
NG ©GO TO 23.
GI
MA
EM
LC
FE
CL
MT
AT
AX
SU
BR
ST
RS
BT
HA
SC
EL
IDX
TROUBLE DIAGNOSIS — BASIC INSPECTION
Basic Inspection (Cont’d)
EC-115

17 CHECK THROTTLE POSITION SWITCH CLOSED POSITION-II
Without CONSULT-II
1. Disconnect closed throttle position switch harness connector.
2. Check continuity between closed throttle position switch terminals 4and 5under the following conditions.
SEF711X
IInsert the 0.05 mm (0.0020 in) and 0.15 mm (0.0059 in) feeler gauge alternately between the stopper and throttle drum
as shown in the figure.
SEF862X
“Continuity should exist” while inserting 0.05 mm (0.0020 in) feeler gauge.
“Continuity should not exist” while inserting 0.15 mm (0.0059 in) feeler gauge.
OK or NG
OK ©GO TO 20.
NG ©GO TO 18.
TROUBLE DIAGNOSIS — BASIC INSPECTION
Basic Inspection (Cont’d)
EC-116

18 ADJUSTMENT THROTTLE POSITION SWITCH CLOSED POSITION-I
Without CONSULT-II
1. Loosen throttle position sensor fixing bolts.
2. Confirm that proper vacuum is applied. Refer to Test No. 10. During adjustment, vacuum should be applied.
3. Insert 0.05 mm (0.0020 in) feeler gauge between stopper and throttle drum as shown in the figure.
SEF862X
SEF711X
4. Turn throttle position sensor body counterclockwise until continuity does not exist.
SEF867X
©GO TO 19.
GI
MA
EM
LC
FE
CL
MT
AT
AX
SU
BR
ST
RS
BT
HA
SC
EL
IDX
TROUBLE DIAGNOSIS — BASIC INSPECTION
Basic Inspection (Cont’d)
EC-117

19 ADJUSTMENT THROTTLE POSITION SWITCH CLOSED POSITION-II
Without CONSULT-II
1. Temporarily tighten sensor body fixing bolts as follows.
IGradually move the sensor body clockwise and stop it when the continuity comes to exist, then temporarily
tighten sensor body fixing bolts.
SEF867X
2. Make sure two or three times that the continuity exists when the throttle valve is closed and continuity does not exist
when it is opened.
3. Remove 0.05 mm (0.0020 in) feeler gauge then insert 0.15 mm (0.0059 in) feeler gauge.
4. Make sure two or three times that the continuity does not exist when the throttle valve is closed.
5. Tighten throttle position sensor.
6. Check the continuity again.
Continuity does not exist while closing the throttle valve.
OK or NG
OK ©GO TO 20.
NG ©GO TO 18.
20 RESET THROTTLE POSITION SENSOR IDLE POSITION MEMORY
Without CONSULT-II
NOTE:
Always warm up engine to normal operating temperature. If engine is cool, the throttle position sensor idle posi-
tion memory will not be reset correctly.
1. Confirm that proper vacuum is applied. Refer to Test No. 10.
2. Attach blind cap to vacuum port from which vacuum hose to throttle opener was disconnected.
3. Start engine.
4. Warm up engine to normal operating temperature.
5. Stop engine. (Turn ignition switch “OFF”.)
6. Turn ignition switch “ON” and wait at least 5 seconds.
SEF864V
7. Turn ignition switch “OFF” and wait at least 10 seconds.
8. Repeat steps 6 and 7, 20 times.
©GO TO 21.
TROUBLE DIAGNOSIS — BASIC INSPECTION
Basic Inspection (Cont’d)
EC-118

21 CHECK IGNITION TIMING-I
Without CONSULT-II
1. Turn ignition switch “OFF”.
2. Release vacuum from throttle opener.
3. Remove vacuum pump and vacuum hose from throttle opener.
4. Reinstall original vacuum hose to throttle opener securely.
5. Start engine and warm it up to normal operating temperature.
6. Stop engine and disconnect throttle position sensor harness connector.
SEF863X
7. Start engine.
8. Check ignition timing at idle using a timing light.
SEF284G
Ignition timing:
M/T 15°±2° BTDC
A/T 15°±2° BTDC (in “P” or “N” position)
OK or NG
OK ©GO TO 22.
NG ©1. Adjust ignition timing by turning distributor. Refer to “Idle Speed/Ignition Timing/Idle
Mixture Ratio Adjustment”, EC-53.
2. GO TO 22.
GI
MA
EM
LC
FE
CL
MT
AT
AX
SU
BR
ST
RS
BT
HA
SC
EL
IDX
TROUBLE DIAGNOSIS — BASIC INSPECTION
Basic Inspection (Cont’d)
EC-119

22 CHECK IGNITION TIMING-II
1. Stop engine.
2. Reconnect throttle position sensor harness connector.
3. Start engine and let it idle.
4. Check ignition timing at idle using a timing light.
SEF984U
Ignition timing:
M/T 15°±2° BTDC
A/T 15°±2° BTDC (in “P” or “N” position)
OK or NG
OK ©GO TO 33.
NG ©GO TO 23.
23 PERFORM IDLE AIR VOLUME LEARNING
Refer to “Idle Air Volume Learning”, EC-65.
Is the result CMPLT or INCMP?
CMPLT or INCMP
CMPLT ©GO TO 24.
INCMP ©Follow the construction of “Idle Air Volume Learning”.
24 CHECK IGNITION TIMING AGAIN
Check ignition timing again. Refer to Test No. 16 (With CONSULT-II) or 22 (Without CONSULT-II).
OK or NG
OK (With CONSULT-II) ©GO TO 30.
OK (Without CONSULT-
II)
©GO TO 33.
NG ©GO TO 25.
25 CHECK FOR INTAKE AIR LEAK
1. Start engine and let it idle.
2. Listen for an air leak from PCV hose and after IACV-AAC valve.
OK or NG
OK ©GO TO 27.
NG ©GO TO 26.
26 REPAIR MALFUNCTION
1. Stop engine.
2. Repair or replace malfunctioning part.
©GO TO 23.
TROUBLE DIAGNOSIS — BASIC INSPECTION
Basic Inspection (Cont’d)
EC-120

27 DETECT MALFUNCTIONING PART
Check the IACV-AAC valve circuit and function. Refer to EC-423.
OK or NG
OK ©GO TO 29.
NG ©GO TO 28.
28 REPAIR MALFUNCTION
Repair or replace malfunction part following the “Diagnostic Procedure” corresponding the detected malfunction.
©GO TO 23.
29 CHECK ECM FUNCTION
1. Substitute another known-good ECM to check ECM function.
(ECM may be the cause of a problem, but this is rarely the case.)
2. Perform initialization of IVIS (NATS) system and registration of IVIS (NATS) ignition key IDs. Refer to “IVIS (INFINITI
Vehicle Immobilizer System — NATS)”, EC-81.
©GO TO 23.
30 CHECK TARGET IDLE SPEED
With CONSULT-II
1. Start engine and warm it up to normal operating temperature.
2. Select “ENG SPEED” in “DATA MONITOR” mode.
3. Check idle speed.
M/T: 800±50 rpm
A/T: 800±50 rpm (in “P” or “N” position)
OK or NG
OK ©GO TO 36.
NG ©GO TO 31.
31 PERFORM IDLE AIR VOLUME LEARNING
Refer to “Idle Air Volume Learning”, EC-65.
Is the result CMPLT or INCMP?
CMPLT or INCMP
CMPLT ©GO TO 32.
INCMP ©Follow the construction of “Idle Air Volume Learning”.
32 CHECK TARGET IDLE SPEED AGAIN
1. Start engine and warm it up to normal operating temperature.
2. Select “ENG SPEED” in “DATA MONITOR” mode with CONSULT-II.
3. Check idle speed.
M/T: 800±50 rpm
A/T: 800±50 rpm (in “P” or “N” position)
OK or NG
OK ©GO TO 36.
NG ©GO TO 25.
GI
MA
EM
LC
FE
CL
MT
AT
AX
SU
BR
ST
RS
BT
HA
SC
EL
IDX
TROUBLE DIAGNOSIS — BASIC INSPECTION
Basic Inspection (Cont’d)
EC-121

33 CHECK TARGET IDLE SPEED
Without CONSULT-II
1. Start engine and warm it up to normal operating temperature.
2. Check idle speed.
M/T: 800±50 rpm
A/T: 800±50 rpm (in “P” or “N” position)
OK or NG
OK ©GO TO 36.
NG ©GO TO 34.
34 PERFORM IDLE AIR VOLUME LEARNING
Refer to “Idle Air Volume Learning”, EC-65.
Is the result CMPLT or INCMP?
CMPLT or INCMP
CMPLT ©GO TO 35.
INCMP ©Follow the construction of “Idle Air Volume Learning”.
35 CHECK TARGET IDLE SPEED AGAIN
1. Start engine and warm it up to normal operating temperature.
2. Check idle speed.
M/T: 800±50 rpm
A/T: 800±50 rpm (in “P” or “N” position)
OK or NG
OK ©GO TO 36.
NG ©GO TO 25.
36 ERASE UNNECESSARY DTC
After this inspection, unnecessary DTC No. might be displayed.
Erase the stored memory in ECM and TCM (Transmission control module).
Refer to “HOW TO ERASE EMISSION-RELATED DIAGNOSTIC INFORMATION”, EC-79 and “HOW TO ERASE DTC”,
AT-38.
©INSPECTION END
TROUBLE DIAGNOSIS — BASIC INSPECTION
Basic Inspection (Cont’d)
EC-122

DTC Inspection Priority Chart
NCEC0039
If some DTCs are displayed at the same time, perform inspections one by one based on the following prior-
ity chart.
Priority Detected items (DTC)
1IP0100 Mass air flow sensor
IP0110 Intake air temperature sensor
IP0115, P0125 Engine coolant temperature sensor
IP0120 Throttle position sensor
IP0180 Fuel tank temperature sensor
IP0325 Knock sensor
IP0340 Camshaft position sensor
IP0403 EGR volume control valve
IP0460, P0461, P0464, P1464 Fuel level sensor
IP0500 Vehicle speed sensor
IP0605 ECM
IP1126 Thermostat function
IP1605 A/T diagnosis communication line
IP1706 Park/Neutral position (PNP) switch
2IP0105 Absolute pressure sensor
IP0130-P0134 Heated oxygen sensor 1 (front)
IP0135 Heated oxygen sensor 1 heater (front)
IP0137-P0140 Heated oxygen sensor 2 (rear)
IP0141 Heated oxygen sensor 2 heater (rear)
IP0217 Coolant overtemperature enrichment protection
IP0335, P1336 Crankshaft position sensor (OBD)
IP0443, P1444 EVAP canister purge volume control solenoid valve
IP0446, P1446, P1448 EVAP canister vent control valve
IP0450 EVAP control system pressure sensor
IP0510 Closed throttle position switch
IP0705-P0725, P0740-P1760 A/T related sensors, solenoid valves and switches
IP1401 EGR temperature sensor
IP1447 EVAP control system purge flow monitoring
IP1490, P1491 Vacuum cut valve bypass valve
3IP0171, P0172 Fuel injection system function
IP0300-P0304 Misfire
IP0400, P1402 EGR function
IP0420 Three way catalyst function
IP0440, P1440 EVAP control system (SMALL LEAK)
IP0455 EVAP control system (GROSS LEAK)
IP0505 IACV-AAC valve
IP0600 A/T communication line
IP0731-P0734, P0744 A/T function
IP1148 Closed loop control
GI
MA
EM
LC
FE
CL
MT
AT
AX
SU
BR
ST
RS
BT
HA
SC
EL
IDX
TROUBLE DIAGNOSIS — GENERAL DESCRIPTION
DTC Inspection Priority Chart
EC-123

Fail-safe Chart
=NCEC0040
The ECM enters fail-safe mode if any of the following malfunctions is detected due to the open or short cir-
cuit. When the ECM enters the fail-safe mode, the MIL illuminates.
DTC No. Detected items Engine operating condition in fail-safe mode
P0100 Mass air flow sensor circuit Engine speed will not rise more than 2,400 rpm due to the fuel cut.
P0115 Engine coolant temperature
sensor circuit Engine coolant temperature will be determined by ECM based on the time after turning
ignition switch “ON” or “START”.
CONSULT-II displays the engine coolant temperature decided by ECM.
Condition Engine coolant temperature decided (CONSULT-II
display)
Just as ignition switch is turned
ON or Start 40°C (104°F)
More than approx. 4 minutes after
ignition ON or Start 80°C (176°F)
Except as shown above 40 - 80°C (104 - 176°F)
(Depends on the time)
P0120 Throttle position sensor
circuit Throttle position will be determined based on the injected fuel amount and the engine
speed. Therefore, acceleration will be poor.
Condition Driving condition
When engine is idling Normal
When accelerating Poor acceleration
P0403 EGR volume control valve
circuit Engine speed will not rise more than 2,800 rpm due to the fuel cut.
Unable to
access
ECM
ECM ECM fail-safe activating condition
The computing function of the ECM was judged to be malfunctioning.
When the fail-safe system activates (i.e., if the ECM detects a malfunction condition in
the CPU of ECM), the MIL on the instrument panel lights to warn the driver.
However it is not possible to access ECM and DTC cannot be confirmed.
Engine control with fail-safe
When ECM fail-safe is operating, fuel injection, ignition timing, fuel pump operation
and IACV-AAC valve operation are controlled under certain limitations.
ECM fail-safe operation
Engine speed Engine speed will not rise more than 3,000
rpm
Fuel injection Simultaneous multiport fuel injection system
Ignition timing Ignition timing is fixed at the preset valve
Fuel pump Fuel pump relay is “ON” when engine is running
and “OFF” when engine stalls
IACV-AAC valve Full open
Replace ECM, if ECM fail-safe condition is confirmed.
TROUBLE DIAGNOSIS — GENERAL DESCRIPTION
Fail-safe Chart
EC-124

Symptom Matrix Chart
NCEC0041
SYSTEM — ENGINE CONTROL SYSTEM
NCEC0041S01
SYMPTOM
Reference
page
HARD/NO START/RESTART (EXCP. HA)
ENGINE STALL
HESITATION/SURGING/FLAT SPOT
SPARK KNOCK/DETONATION
LACK OF POWER/POOR ACCELERATION
HIGH IDLE/LOW IDLE
ROUGH IDLE/HUNTING
IDLING VIBRATION
SLOW/NO RETURN TO IDLE
OVERHEATS/WATER TEMPERATURE HIGH
EXCESSIVE FUEL CONSUMPTION
EXCESSIVE OIL CONSUMPTION
BATTERY DEAD (UNDER CHARGE)
Warranty symptom code AA AB AC AD AE AF AG AH AJ AK AL AM HA
Fuel Fuel pump circuit 11232 22 3 2EC-583
Fuel pressure regulator system 334444444 4 EC-51
Injector circuit 11232 22 2 EC-574
Evaporative emission system 334444444 4 EC-33
Air Positive crankcase ventilation
system 334444444 41 EC-48
Incorrect idle speed adjustment 3 3 1111 1 EC-107
IACV-AAC valve circuit 112332222 2 2EC-423
Ignition Incorrect ignition timing adjust-
ment 33111 11 1 EC-107
Ignition circuit 11222 22 2 EC-566
EGR EGR volume control valve circuit 2233 3 EC-344
EGR system 212333223 3 EC-334,
EC-481
Main power supply and ground circuit 22333 33 23 2EC-147
Air conditioner circuit 223333333 3 2HAsection
1 - 6: The numbers refer to the order of inspection.
(continued on next page)
GI
MA
EM
LC
FE
CL
MT
AT
AX
SU
BR
ST
RS
BT
HA
SC
EL
IDX
TROUBLE DIAGNOSIS — GENERAL DESCRIPTION
Symptom Matrix Chart
EC-125

SYMPTOM
Reference
page
HARD/NO START/RESTART (EXCP. HA)
ENGINE STALL
HESITATION/SURGING/FLAT SPOT
SPARK KNOCK/DETONATION
LACK OF POWER/POOR ACCELERATION
HIGH IDLE/LOW IDLE
ROUGH IDLE/HUNTING
IDLING VIBRATION
SLOW/NO RETURN TO IDLE
OVERHEATS/WATER TEMPERATURE HIGH
EXCESSIVE FUEL CONSUMPTION
EXCESSIVE OIL CONSUMPTION
BATTERY DEAD (UNDER CHARGE)
Warranty symptom code AA AB AC AD AE AF AG AH AJ AK AL AM HA
Camshaft position sensor circuit 22333 33 3 EC-326
Mass air flow sensor circuit 11222 22 2 EC-154
Heated oxygen sensor 1 (front) circuit 1232 22 2 EC-196
Engine coolant temperature sensor circuit 112323223 2 EC-171, 190
Throttle position sensor circuit 1 2 22222 2 EC-177
Incorrect throttle position sensor adjust-
ment 31 11111 1 EC-107
Vehicle speed sensor circuit 2 3 3 3 EC-419
Knock sensor circuit 2 3 EC-316
ECM 22333333333 EC-443, 124
Start signal circuit 2 EC-579
PNP switch circuit 3 3 3 3 3 EC-559
Power steering oil pressure switch circuit 2 3 3 EC-592
Electrical load signal circuit 3 3 EC-602
1 - 6: The numbers refer to the order of inspection.
(continued on next page)
TROUBLE DIAGNOSIS — GENERAL DESCRIPTION
Symptom Matrix Chart (Cont’d)
EC-126

SYSTEM — ENGINE MECHANICAL & OTHER
NCEC0041S03
SYMPTOM
Reference
page
HARD/NO START/RESTART (EXCP. HA)
ENGINE STALL
HESITATION/SURGING/FLAT SPOT
SPARK KNOCK/DETONATION
LACK OF POWER/POOR ACCELERATION
HIGH IDLE/LOW IDLE
ROUGH IDLE/HUNTING
IDLING VIBRATION
SLOW/NO RETURN TO IDLE
OVERHEATS/WATER TEMPERATURE HIGH
EXCESSIVE FUEL CONSUMPTION
EXCESSIVE OIL CONSUMPTION
BATTERY DEAD (UNDER CHARGE)
Warranty symptom code AA AB AC AD AE AF AG AH AJ AK AL AM HA
Fuel Fuel tank 5
5
FE section
Fuel piping 5 5 5 5 5 5
—
Vapor lock
Valve deposit
5 555 55 5
Poor fuel (Heavy weight
gasoline, Low octane)
Air Air duct
55555 5
Air cleaner
Air leakage from air duct
(Mass air flow sensor — throttle
body)
5555
Throttle body, Throttle wire FE section
Air leakage from intake manifold/
Collector/Gasket —
Cranking Battery 111111
1
1EL sectionAlternator circuit
Starter circuit 3
Flywheel/Drive plate 6 EM section
PNP switch 4 AT section
1 - 6: The numbers refer to the order of inspection.
(continued on next page)
GI
MA
EM
LC
FE
CL
MT
AT
AX
SU
BR
ST
RS
BT
HA
SC
EL
IDX
TROUBLE DIAGNOSIS — GENERAL DESCRIPTION
Symptom Matrix Chart (Cont’d)
EC-127

SYMPTOM
Reference
page
HARD/NO START/RESTART (EXCP. HA)
ENGINE STALL
HESITATION/SURGING/FLAT SPOT
SPARK KNOCK/DETONATION
LACK OF POWER/POOR ACCELERATION
HIGH IDLE/LOW IDLE
ROUGH IDLE/HUNTING
IDLING VIBRATION
SLOW/NO RETURN TO IDLE
OVERHEATS/WATER TEMPERATURE HIGH
EXCESSIVE FUEL CONSUMPTION
EXCESSIVE OIL CONSUMPTION
BATTERY DEAD (UNDER CHARGE)
Warranty symptom code AA AB AC AD AE AF AG AH AJ AK AL AM HA
Engine Cylinder head 55555 55 5
EM section
Cylinder head gasket 4 3
Cylinder block
66666 66 6
4Piston
Piston ring
Connecting rod
Bearing
Crankshaft
Valve
mecha-
nism
Timing chain
55555 55 5 EMsection
Camshaft
Intake valve 3
Exhaust valve
Exhaust Exhaust manifold/Tube/Muffler/
Gasket 55555 55 5 FEsection
Three way catalyst
Lubrica-
tion Oil pan/Oil strainer/Oil pump/Oil
filter/Oil gallery 55555 55 5
MA, EM and
LC sections
Oil level (Low)/Filthy oil
LC section
Cooling Radiator/Hose/Radiator filler cap
55555 55 45
Thermostat 5
Water pump
Water gallery
Cooling fan 5 EC-449
Coolant level (low)/
Contaminated coolant MA section
1 - 6: The numbers refer to the order of inspection.
TROUBLE DIAGNOSIS — GENERAL DESCRIPTION
Symptom Matrix Chart (Cont’d)
EC-128

CONSULT-II Reference Value in Data Monitor
Mode
NCEC0042
Remarks:
ISpecification data are reference values.
ISpecification data are output/input values which are detected or supplied by the ECM at the connector.
* Specification data may not be directly related to their components signals/values/operations.
(i.e., Adjust ignition timing with a timing light before monitoring IGN TIMING. Specification data might be displayed even when igni-
tion timing is not adjusted to specification. This IGN TIMING monitors the data calculated by the ECM according to the input signals
from the camshaft position sensor and other ignition timing related sensors.)
IIf the real-time diagnosis results are NG, and the on board diagnostic system results are OK, when diagnosing the mass air flow sensor,
first check to see if the fuel pump control circuit is normal.
MONITOR ITEM CONDITION SPECIFICATION
ENG SPEED
ITachometer: Connect
IRun engine and compare tachometer indication with the
CONSULT-II value.
Almost the same speed as the
CONSULT-II value.
MAS A/F SE-B1
IEngine: After warming up
IAir conditioner switch: OFF
IShift lever: “N”
INo-load
Idle 1.3 - 1.7V
2,500 rpm 1.8 - 2.4V
B/FUEL SCHDL
IEngine: After warming up
IAir conditioner switch: OFF
IShift lever: “N”
INo-load
Idle 1.0 - 1.6 msec
2,000 rpm 0.7 - 1.3 msec
A/F ALPHA-B1 IEngine: After warming up Maintaining engine speed at
2,000 rpm 53 - 155%
COOLAN TEMP/S IEngine: After warming up More than 70°C (158°F)
HO2S1 (B1)
IEngine: After warming up Maintaining engine speed at
2,000 rpm
0 - 0.3V +, 0.6 - 1.0V
HO2S1 MNTR (B1) LEAN +, RICH
Changes more than 5 times
during 10 seconds.
HO2S2 (B1)
IEngine: After warming up Revving engine from idle to
3,000 rpm quickly
0 - 0.3V +, 0.6 - 1.0V
HO2S2 MNTR (B1) LEAN +, RICH
VHCL SPEED SE ITurn drive wheels and compare speedometer indication with
the CONSULT-II value Almost the same speed as the
CONSULT-II value
BATTERY VOLT IIgnition switch: ON (Engine stopped) 11 - 14V
THRTL POS SEN
IEngine: After warming up,
idle the engine Throttle valve: fully closed 0.15 - 0.85V
IEngine: After warming up
IIgnition switch: ON
(Engine stopped) Throttle valve: fully opened 3.5 - 4.7V
EGR TEMP SEN IEngine: After warming up Less than 4.5V
EVAP SYS PRES IIgnition switch: ON Approx. 3.4V
ABSOL PRES/SE IIgnition switch: ON Approx. 4.4V
START SIGNAL IIgnition switch: ON ,START ,ON OFF ,ON ,OFF
CLSD THL/P SW
CLSD THL POS
IEngine: After warming up
IIgnition switch: ON
(Engine stopped)
Throttle valve: Idle position ON
Throttle valve: Slightly open OFF
AIR COND SIG IEngine: After warming up,
idle the engine
A/C switch “OFF” OFF
A/C switch “ON”
(Compressor operates) ON
GI
MA
EM
LC
FE
CL
MT
AT
AX
SU
BR
ST
RS
BT
HA
SC
EL
IDX
TROUBLE DIAGNOSIS — GENERAL DESCRIPTION
CONSULT-II Reference Value in Data Monitor Mode
EC-129

MONITOR ITEM CONDITION SPECIFICATION
P/N POSI SW IIgnition switch: ON Shift lever “P” or “N” ON
Except above OFF
PW/ST SIGNAL IEngine: After warming up,
idle the engine
Steering wheel in neutral posi-
tion
(forward direction) OFF
The steering wheel is turned ON
LOAD SIGNAL IIgnition switch: ON
Rear window defogger switch
“ON” and/or lighting switch
“2ND” ON
Rear window defogger switch
and lighting switch “OFF” OFF
IGNITION SW IIgnition switch: ON ,OFF ON ,OFF
INJ PULSE-B1
IEngine: After warming up
IAir conditioner switch: OFF
IShift lever: “N”
INo-load
Idle 2.4 - 3.2 msec
2,000 rpm 1.9 - 2.8 msec
IGN TIMING
IEngine: After warming up
IAir conditioner switch: OFF
IShift lever: “N”
INo-load
Idle 15°±2° BTDC
2,000 rpm More than 25° BTDC
CAL/LD VALUE
IEngine: After warming up
IAir conditioner switch: OFF
IShift lever: “N”
INo-load
Idle 20.0 - 35.5%
2,500 rpm 17.0 - 30.0%
ABSOL TH·P/S
IEngine: After warming up,
idle the engine Throttle valve: fully closed 0.0%
IEngine: After warming up
IIgnition switch: ON
(Engine stopped) Throttle valve: fully opened Approx. 88.0%
MASS AIRFLOW
IEngine: After warming up
IAir conditioner switch: OFF
IShift lever: N
INo-load
Idle 2.5 - 5.0 g·m/s
2,500 rpm 7.1 - 12.5 g·m/s
IACV-AAC/V
IEngine: After warming up
IAir conditioner switch: OFF
IShift lever: “N”
INo-load
Idle 5 - 20 steps
2,000 rpm —
PURG VOL C/V
IEngine: After warming up
IAir conditioner switch: “OFF”
IShift lever: “N”
INo-load
Idle 0 %
2,000 rpm —
EGR VOL CON/V
IEngine: After warming up
IAir conditioner switch: “OFF”
IShift lever: “N”
INo-load
Idle 0 step
Engine speed: Revving from
idle up to 3,000 rpm quickly 10 - 55 step
AIR COND RLY IAir conditioner switch: OFF ,ON OFF ,ON
FUEL PUMP RLY
IIgnition switch is turned to ON (Operates for 5 seconds)
IEngine running and cranking
IWhen engine is stopped (stops in 1.0 seconds) ON
IExcept as shown above OFF
TROUBLE DIAGNOSIS — GENERAL DESCRIPTION
CONSULT-II Reference Value in Data Monitor Mode (Cont’d)
EC-130

MONITOR ITEM CONDITION SPECIFICATION
VC/V BYPASS/V IIgnition switch: ON OFF
VENT CONT/V IIgnition switch: ON OFF
COOLING FAN
IAfter warming up engine,
idle the engine.
IAir conditioner switch: OFF
Engine coolant temperature is
94°C (201°F) or less OFF
Engine coolant temperature is
between 95°C (203°F) and
104°C (219°F) LOW
Engine coolant temperature is
105°C (221°F) or more HIGH
HO2S1 HTR (B1) IEngine speed: Below 3,200 rpm ON
IEngine speed: Above 3,200 rpm OFF
HO2S2 HTR (B1)
IIgnition switch: ON (Engine stopped)
IEngine speed: Above 3,600 rpm OFF
IEngine speed: Below 3,600 rpm [After driving for 2 minutes
at a speed of 70 km/h (43 MPH) or more] ON
Major Sensor Reference Graph in Data Monitor
Mode
NCEC0043
The following are the major sensor reference graphs in “DATA MONITOR” mode.
THRTL POS SEN, ABSOL TH·P/S, CLSD THL/P SW
NCEC0043S01
Below is the data for “THRTL POS SEN”, “ABSOL TH·P/S” and “CLSD THL/P SW” when depressing the
accelerator pedal with the ignition switch “ON”.
The signal of “THRTL POS SEN” and “ABSOL TH·P/S” should rise gradually without any intermittent drop or
rise after “CLSD THL/P SW” is changed from “ON” to “OFF”.
SEF240Y
ENG SPEED, MAS A/F SE-B1, THRTL POS SEN, HO2S2 (B1), HO2S1 (B1), INJ PULSE-B1
NCEC0043S02
Below is the data for “ENG SPEED”, “MAS A/F SE-B1”, “THRTL POS SEN”, “HO2S2 (B1)”, “HO2S1 (B1)” and
“INJ PULSE-B1” when revving engine quickly up to 4,800 rpm under no load after warming up engine to nor-
mal operating temperature.
Each value is for reference, the exact value may vary.
GI
MA
EM
LC
FE
CL
MT
AT
AX
SU
BR
ST
RS
BT
HA
SC
EL
IDX
TROUBLE DIAGNOSIS — GENERAL DESCRIPTION
CONSULT-II Reference Value in Data Monitor Mode (Cont’d)
EC-131

SEF241Y
TROUBLE DIAGNOSIS — GENERAL DESCRIPTION
Major Sensor Reference Graph in Data Monitor Mode (Cont’d)
EC-132

SEF242YA
GI
MA
EM
LC
FE
CL
MT
AT
AX
SU
BR
ST
RS
BT
HA
SC
EL
IDX
TROUBLE DIAGNOSIS — GENERAL DESCRIPTION
Major Sensor Reference Graph in Data Monitor Mode (Cont’d)
EC-133

SEF838X
ECM Terminals and Reference Value
NCEC0044
PREPARATION
NCEC0044S01
1. ECM is located behind the center console. For this inspection:
IRemove the front passenger center console panel.
2. Remove ECM harness protector.
SEF367I
3. Perform all voltage measurements with the connector con-
nected. Extend tester probe as shown to perform tests easily.
IOpen harness securing clip to make testing easier.
IUse extreme care not to touch 2 pins at one time.
IData is for comparison and may not be exact.
CAUTION:
Do not use ECM ground terminals when measuring input/
output voltage. Doing so may result in damage to the ECM’s
transistor. Use a ground other than ECM terminals, such as
the ground.
ECM HARNESS CONNECTOR TERMINAL LAYOUT
NCEC0044S02
SEF970W
ECM INSPECTION TABLE
NCEC0044S03
Specification data are reference values and are measured between
each terminal and ground.
CAUTION:
Do not use ECM ground terminals when measuring input/
output voltage. Doing so may result in damage to the ECM’s
transistor. Use a ground other than ECM terminals, such as
the ground.
TROUBLE DIAGNOSIS — GENERAL DESCRIPTION
ECM Terminals and Reference Value
EC-134

TER-
MINAL
NO.
WIRE
COLOR ITEM CONDITION DATA (DC Voltage)
2 PU/R Vacuum cut valve
bypass valve [Ignition switch “ON”] BATTERY VOLTAGE
(11 - 14V)
3 R/Y Heated oxygen sensor
2 heater (rear)
[Engine is running]
IEngine speed is below 3,600 rpm.
IAfter driving for 2 minutes at a speed of 70 km/h
(43 MPH) or more.
0 - 1.0V
[Ignition switch “ON”]
IEngine stopped
[Engine is running]
IEngine speed is above 3,600 rpm.
BATTERY VOLTAGE
(11 - 14V)
4OR Heated oxygen sensor
1 heater (front)
[Engine is running]
IEngine speed is below 3,200 rpm. 0 - 1.0V
[Engine is running]
IEngine speed is above 3,200 rpm. BATTERY VOLTAGE
(11 - 14V)
6
7
15
16
BR
L
R
G
IACV-AAC valve [Engine is running]
IIdle speed 0.1 - 14V
8
9
17
18
SB
W/B
R/W
G/R
EGR volume control
valve [Engine is running]
IIdle speed 0.1 - 14V
10 Y/B A/T signal No. 3 [Engine is running]
IIdle speed 0 - 1.0V
12 LG Cooling fan relay
(High)
[Engine is running]
ICooling fan is not operating BATTERY VOLTAGE
(11 - 14V)
[Engine is running]
ICooling fan (High) is operating 0 - 0.6V
13 L/Y Cooling fan relay (Low)
[Engine is running]
ICooling fan is not operating BATTERY VOLTAGE
(11 - 14V)
[Engine is running]
ICooling fan is operating 0 - 0.6V
14 P EVAP canister purge
volume control sole-
noid valve
[Engine is running]
IIdle speed
BATTERY VOLTAGE
(11 - 14V)
SEF994U
[Engine is running]
IEngine speed is about 2,000 rpm (More than 100
seconds after starting engine).
BATTERY VOLTAGE
(11 - 14V)
SEF995U
GI
MA
EM
LC
FE
CL
MT
AT
AX
SU
BR
ST
RS
BT
HA
SC
EL
IDX
TROUBLE DIAGNOSIS — GENERAL DESCRIPTION
ECM Terminals and Reference Value (Cont’d)
EC-135

TER-
MINAL
NO.
WIRE
COLOR ITEM CONDITION DATA (DC Voltage)
19 BR/W A/T signal No. 5 [Engine is running]
IIdle speed Approximately 8V
21 B/P Fuel pump relay
[Ignition switch “ON”]
IFor 5 seconds after turning ignition switch “ON”
[Engine is running] 0-1V
[Ignition switch “ON”]
IMore than 5 seconds after turning ignition switch
“ON”
BATTERY VOLTAGE
(11 - 14V)
22 OR/L Malfunction indicator
lamp
[Ignition switch “ON”] 0 - 1.0V
[Engine is running]
IIdle speed BATTERY VOLTAGE
(11 - 14V)
23 L/W Air conditioner relay
[Engine is running]
IBoth A/C switch and blower switch are “ON” (Com-
pressor operates) 0 - 0.6V
[Engine is running]
IA/C switch is “OFF” BATTERY VOLTAGE
(11 - 14V)
31 W/G ECM relay (Self shut-
off)
[Engine is running]
[Ignition switch “OFF”]
IFor 5 seconds after turning ignition switch “OFF” 0 - 1.0V
[Ignition switch “OFF”]
I5 seconds passed after turning ignition switch
“OFF”
BATTERY VOLTAGE
(11 - 14V)
32 L Tachometer
[Engine is running]
IWarm-up condition
IIdle speed
Approximately 8.2V
SEF928X
[Engine is running]
IEngine speed is 2,000 rpm
Approximately 8.2V
SEF929X
TROUBLE DIAGNOSIS — GENERAL DESCRIPTION
ECM Terminals and Reference Value (Cont’d)
EC-136

TER-
MINAL
NO.
WIRE
COLOR ITEM CONDITION DATA (DC Voltage)
35 W/B Ignition signal
[Engine is running]
IWarm-up condition
IIdle speed
Approximately 0.3V
SEF996V
[Engine is running]
IEngine speed is 2,000 rpm
Approximately 0.5V
SEF997V
36 G Ignition check
[Engine is running]
IWarm-up condition
IIdle speed
Approximately 13V
SEF998V
[Engine is running]
IEngine speed is 2,000 rpm
Approximately 13V
SEF999V
40 Y Throttle position switch
(Closed position)
[Engine is running]
IWarm-up condition
IAccelerator pedal fully released
BATTERY VOLTAGE
(11 - 14V)
[Engine is running]
IAccelerator pedal depressed Approximately 0V
41 B/Y Start signal [Ignition switch “ON”] Approximately 0V
[Ignition switch “START”] 9 - 14V
42 G/OR PNP switch
[Ignition switch “ON”]
IGear position is “Neutral position” (M/T models)
IGear position is “P” or “N” (A/T models) Approximately 0V
[Ignition switch “ON”]
IExcept the above gear position BATTERY VOLTAGE
(11 - 14V)
43 B/R Ignition switch
[Ignition switch “OFF”] 0V
[Ignition switch “ON”] BATTERY VOLTAGE
(11 - 14V)
GI
MA
EM
LC
FE
CL
MT
AT
AX
SU
BR
ST
RS
BT
HA
SC
EL
IDX
TROUBLE DIAGNOSIS — GENERAL DESCRIPTION
ECM Terminals and Reference Value (Cont’d)
EC-137

TER-
MINAL
NO.
WIRE
COLOR ITEM CONDITION DATA (DC Voltage)
44 L/B Air conditioner switch
[Engine is running]
IBoth A/C switch and blower switch are “ON” Approximately 0V
[Engine is running]
IA/C switch is “OFF” BATTERY VOLTAGE
(11 - 14V)
46 SB Power steering oil
pressure switch
[Engine is running]
ISteering wheel is being turned. Approximately 0V
[Engine is running]
ISteering wheel is not being turned. Approximately 5V
48 B ECM ground [Engine is running]
IIdle speed Engine ground
50 R Electrical load signal
[Ignition switch “ON”]
ILighting switch “2ND” and/or rear window defogger
switch “ON”
BATTERY VOLTAGE
(11 - 14V)
[Ignition switch “ON”]
ILighting switch and rear window defogger switch
“OFF” 0V
54 Y/R A/T signal No. 1 [Engine is running]
IIdle speed Approximately 0 - 1.0V
55 Y/G A/T signal No. 2 [Engine is running]
IIdle speed Approximately 0 - 1.0V
56 G/Y A/T signal No. 4 [Engine is running]
IIdle speed Approximately 0 - 1.0V
57 B ECM ground [Engine is running]
IIdle speed Engine ground
58 B Sensor’s ground [Engine is running]
IWarm-up condition
IIdle speed Approximately 0V
61 L Mass air flow sensor
[Engine is running]
IWarm-up condition
IIdle speed 1.3 - 1.7V
[Engine is running]
IWarm-up condition
IEngine speed is 2,500 rpm 1.8 - 2.4V
62 W Heated oxygen sensor
1 (front)
[Engine is running]
IWarm-up condition
IEngine speed is 2,000 rpm
0 - Approximately 1.0V
(Periodically change)
SEF059V
63 W Heated oxygen sensor
2 (rear)
[Engine is running]
IWarm-up condition
IEngine speed is 2,000 rpm 0 - Approximately 1.0V
64 R/Y Intake air temperature
sensor [Engine is running] Approximately 0 - 4.8V
Output voltage varies with
intake air temperature.
TROUBLE DIAGNOSIS — GENERAL DESCRIPTION
ECM Terminals and Reference Value (Cont’d)
EC-138

TER-
MINAL
NO.
WIRE
COLOR ITEM CONDITION DATA (DC Voltage)
65 W Crankshaft position
sensor (OBD)
[Engine is running]
IWarm-up condition
IIdle speed
3 - 5V (AC range)
SEF721W
[Engine is running]
IEngine speed is 2,000 rpm
6 - 9V (AC range)
SEF722W
66
75 L
LCamshaft position sen-
sor (Reference signal)
[Engine is running]
IWarm-up condition
IIdle speed
0.1 - 0.4V
SEF006W
[Engine is running]
IEngine speed is 2,000 rpm
0.1 - 0.4V
SEF007W
67 W/L Power supply for ECM
(Back-up) [Ignition switch “OFF”] BATTERY VOLTAGE
(11 - 14V)
70 BR/Y Engine coolant tem-
perature sensor [Engine is running] Approximately 0 - 4.8V
Output voltage varies with
engine coolant temperature.
71 GY Throttle position sensor
signal output
[Engine is running]
IWarm-up condition
IAccelerator pedal fully released Approximately 0.4V
[Ignition switch “ON”]
IAccelerator pedal fully depressed Approximately 4V
72 R/B EGR temperature sen-
sor
[Engine is running]
IWarm-up condition
IIdle speed Less than 4.5V
[Engine is running]
IWarm-up condition
IEGR system is operating 0 - 1.5V
73 G Mass air flow sensor
ground
[Engine is running]
IWarm-up condition
IIdle speed Approximately 0V
GI
MA
EM
LC
FE
CL
MT
AT
AX
SU
BR
ST
RS
BT
HA
SC
EL
IDX
TROUBLE DIAGNOSIS — GENERAL DESCRIPTION
ECM Terminals and Reference Value (Cont’d)
EC-139

TER-
MINAL
NO.
WIRE
COLOR ITEM CONDITION DATA (DC Voltage)
74 R/L Refrigerant pressure
sensor
[Engine is running]
IWarm-up condition
IBoth A/C switch and blower switch are “ON” (Com-
pressor operates)
0.36 - 3.88V
81 W Knock sensor [Engine is running]
IIdle speed Approximately 2.5V
82 LG/R Fuel tank temperature
sensor [Engine is running] Approximately 0 - 4.8V
Output voltage varies with
fuel tank temperature.
83 G/R Fuel level sensor [Ignition switch “ON”] Approximately 0 - 4.8V
Output voltage varies with
fuel level.
84 W EVAP control system
pressure sensor [Ignition switch “ON”] Approximately 3.4V
85 B/W Camshaft position sen-
sor (Position signal)
[Engine is running]
IWarm-up condition
IIdle speed
Approximately 2.6V
SEF004W
[Engine is running]
IEngine speed is 2,000 rpm
Approximately 2.5V
SEF005W
86 Y/G Vehicle speed sensor
[Engine is running]
ILift up the vehicle
IIn 2nd gear position
IVehicle speed is 40 km/h (25 MPH)
0 - Approximately 4.2V
SEF003W
90 B Fuel level sensor
ground [Engine is running]
IIdle speed Approximately 0V
91 PU A/T check signal [Ignition switch “ON”] 0 - Approximately 5V
92 Y Throttle position sensor
[Engine is running]
IWarm-up condition
IAccelerator pedal fully released 0.15 - 0.85V
[Ignition switch “ON”]
IAccelerator pedal fully depressed 3.5 - 4.7V
TROUBLE DIAGNOSIS — GENERAL DESCRIPTION
ECM Terminals and Reference Value (Cont’d)
EC-140

TER-
MINAL
NO.
WIRE
COLOR ITEM CONDITION DATA (DC Voltage)
101
103
105
107
R/B
Y/B
G/B
L/B
Injector No. 1
Injector No. 2
Injector No. 3
Injector No. 4
[Engine is running]
IWarm-up condition
IIdle speed
BATTERY VOLTAGE
(11 - 14V)
SEF011W
[Engine is running]
IWarm-up condition
IEngine speed is 2,000 rpm
BATTERY VOLTAGE
(11 - 14V)
SEF012W
102 PU/W EVAP canister vent
control valve [Ignition switch “ON”] BATTERY VOLTAGE
(11 - 14V)
106
108 B
BECM ground [Engine is running]
IIdle speed Engine ground
110
112 W
WPower supply for ECM [Ignition switch “ON”] BATTERY VOLTAGE
(11 - 14V)
111 P/L Sensor’s power supply [Ignition switch “ON”] Approximately 5V
115 L/B DATA link connector [Ignition switch “ON”]
ICONSULT-II or GST is disconnected. Approximately 8V
GI
MA
EM
LC
FE
CL
MT
AT
AX
SU
BR
ST
RS
BT
HA
SC
EL
IDX
TROUBLE DIAGNOSIS — GENERAL DESCRIPTION
ECM Terminals and Reference Value (Cont’d)
EC-141

Description
NCEC0666
The specification (SP) value indicates the tolerance of the value that is displayed in “DATA MONITOR (SPEC)”
mode of CONSULT-II during normal operation of the Engine Control System. When the value in “DATA MONI-
TOR (SPEC)” mode is within the SP value, the Engine Control System is confirmed OK. When the value in
“DATA MONITOR (SPEC)” mode is NOT within the SP value, the Engine Control System may have one or
more malfunctions.
The SP value is used to detect malfunctions that may affect the Engine Control System, but will not light the
MIL.
The SP value will be displayed for the following three items:
IB/FUEL SCHDL (The fuel injection pulse width programmed into ECM prior to any learned on board cor-
rection)
IA/F ALPHA-B1/B2 (The mean value of air-fuel ratio feedback correction factor per cycle)
IMAS A/F SE-B1 (The signal voltage of the mass air flow sensor)
Testing Condition
NCEC0667
IVehicle driven distance: More than 5,000 km (3,107 miles)
IBarometric pressure: 98.3 - 104.3 kPa (1.003 - 1.064 kg/cm
2
, 14.25 - 15.12 psi)
IAtmospheric temperature: 20 - 30°C (68 - 86°F)
IEngine coolant temperature: 75 - 95°C (167 - 203°F)
ITransmission: Warmed-up*1
IElectrical load: Not applied*2
IEngine speed: Idle
*1: For A/T models, after the engine is warmed up to normal operating temperature, drive vehicle until “FLUID
TEMP SE” (A/T fluid temperature sensor signal) indicates less than 0.9V. For M/T models, drive vehicle for 5
minutes after the engine is warmed up to normal operating temperature.
*2: Rear window defogger switch, air conditioner switch, lighting switch are “OFF”. Cooling fans are not oper-
ating. Steering wheel is straight ahead.
SEF601Z
Inspection Procedure
NCEC0668
NOTE:
Perform “DATA MONITOR (SPEC)” mode in maximum scale dis-
play.
1. Perform “Basic Inspection”, EC-107.
2. Confirm that the testing conditions indicated above are met.
3. Select “B/FUEL SCHDL”, “A/F ALPHA-B1” and “MAS A/F
SE-B1” in “DATA MONITOR (SPEC)” mode with CONSULT-II.
4. Make sure that monitor items are within the SP value.
5. If NG, go to “Diagnostic Procedure”, EC-143.
TROUBLE DIAGNOSIS — SPECIFICATION VALUE
Description
EC-142

Diagnostic Procedure
NCEC0669
SEF613ZA
GI
MA
EM
LC
FE
CL
MT
AT
AX
SU
BR
ST
RS
BT
HA
SC
EL
IDX
TROUBLE DIAGNOSIS — SPECIFICATION VALUE
Diagnostic Procedure
EC-143

SEF768Z
TROUBLE DIAGNOSIS — SPECIFICATION VALUE
Diagnostic Procedure (Cont’d)
EC-144

SEF615Z
GI
MA
EM
LC
FE
CL
MT
AT
AX
SU
BR
ST
RS
BT
HA
SC
EL
IDX
TROUBLE DIAGNOSIS — SPECIFICATION VALUE
Diagnostic Procedure (Cont’d)
EC-145

Description
NCEC0045
Intermittent incidents (I/I) may occur. In many cases, the problem resolves itself (the part or circuit function
returns to normal without intervention). It is important to realize that the symptoms described in the custom-
er’s complaint often do not recur on DTC (1st trip) visits. Realize also that the most frequent cause of I/I
occurrences is poor electrical connections. Because of this, the conditions under which the incident occurred
may not be clear. Therefore, circuit checks made as part of the standard diagnostic procedure may not indi-
cate the specific problem area.
COMMON I/I REPORT SITUATIONS
NCEC0045S01
STEP in Work Flow Situation
II The CONSULT-II is used. The SELF-DIAG RESULTS screen shows time data other than “0” or
“1t”.
III The symptom described by the customer does not recur.
IV (1st trip) DTC data does not appear during the DTC CONFIRMATION PROCEDURE.
VI The TROUBLE DIAGNOSIS for PXXXX does not indicate the problem area.
Diagnostic Procedure
NCEC0046
1 INSPECTION START
Erase (1st trip) DTCs. Refer to “HOW TO ERASE EMISSION-RELATED INFORMATION”, EC-79.
©GO TO 2.
2 CHECK GROUND TERMINALS
Check ground terminals for corroding or loose connection. Refer to GI-30, “GROUND INSPECTION”.
OK or NG
OK ©GO TO 3.
NG ©Repair or replace.
3 SEARCH FOR ELECTRICAL INCIDENT
Refer to GI-25, “Incident Simulation Tests”.
OK or NG
OK ©GO TO 4.
NG ©Repair or replace.
4 CHECK CONNECTOR TERMINALS
Refer to GI-22, “How to Check Enlarged Contact Spring of Terminal”.
OK or NG
OK ©INSPECTION END
NG ©Repair or replace connector.
TROUBLE DIAGNOSIS FOR INTERMITTENT INCIDENT
Description
EC-146

Main Power Supply and Ground Circuit
WIRING DIAGRAM
NCEC0047
TEC696
GI
MA
EM
LC
FE
CL
MT
AT
AX
SU
BR
ST
RS
BT
HA
SC
EL
IDX
TROUBLE DIAGNOSIS FOR POWER SUPPLY
Main Power Supply and Ground Circuit
EC-147

ECM TERMINALS AND REFERENCE VALUE
NCEC0048
Specification data are reference values and are measured between each terminal and ground.
CAUTION:
Do not use ECM ground terminals when measuring input/output voltage. Doing so may result in dam-
age to the ECM’s transistor. Use a ground other than ECM terminals, such as the ground.
TERMI-
NAL
NO.
WIRE
COLOR ITEM CONDITION DATA (DC Voltage)
31 W/G ECM relay (Self shut-off)
[Engine is running]
[Ignition switch “OFF”]
IFor 5 seconds after turning ignition switch “OFF” 0-1V
[Ignition switch “OFF”]
I5 seconds passed after turning ignition switch
“OFF”
BATTERY VOLTAGE
(11 - 14V)
43 B/R Ignition switch
[Ignition switch “OFF”] 0V
[Ignition switch “ON”] BATTERY VOLTAGE
(11 - 14V)
48 B ECM ground [Engine is running]
IIdle speed Engine ground
57 B ECM ground [Engine is running]
IIdle speed Engine ground
67 W/L Power supply for ECM
(Back-up) [Ignition switch “OFF”] BATTERY VOLTAGE
(11 - 14V)
106 B ECM ground [Engine is running]
IIdle speed Engine ground
108 B ECM ground [Engine is running]
IIdle speed Engine ground
110
112 W
WPower supply for ECM [Ignition switch “ON”] BATTERY VOLTAGE
(11 - 14V)
DIAGNOSTIC PROCEDURE
NCEC0049
1 INSPECTION START
Start engine.
Is engine running?
YesorNo
Yes ©GO TO 8.
No ©GO TO 2.
TROUBLE DIAGNOSIS FOR POWER SUPPLY
Main Power Supply and Ground Circuit (Cont’d)
EC-148

2 CHECK ECM POWER SUPPLY CIRCUIT-I
1. Turn ignition switch “OFF” and then “ON”.
2. Check voltage between ECM terminal 43 and ground with CONSULT-II or tester.
SEF291X
OK or NG
OK ©GO TO 4.
NG ©GO TO 3.
3 DETECT MALFUNCTIONING PART
Check the following.
IHarness connectors M62, F24
IHarness for open or short between ECM and 10A fuse
©Repair harness or connectors.
4 CHECK ECM GROUND CIRCUIT FOR OPEN AND SHORT-I
1. Turn ignition switch “OFF”.
2. Disconnect ECM harness connector.
3. Check harness continuity between ECM terminals 48, 57, 106, 108 and engine ground.
Refer to WIRING DIAGRAM.
Continuity should exist.
4. Also check harness for short to power.
OK or NG
OK ©GO TO 5.
NG ©Repair open circuit or short to power in harness or connectors.
GI
MA
EM
LC
FE
CL
MT
AT
AX
SU
BR
ST
RS
BT
HA
SC
EL
IDX
TROUBLE DIAGNOSIS FOR POWER SUPPLY
Main Power Supply and Ground Circuit (Cont’d)
EC-149

5 CHECK ECM POWER SUPPLY CIRCUIT-II
1. Disconnect ECM relay.
SEF185XA
2. Check voltage between ECM relay terminals 1, 6 and ground with CONSULT-II or tester.
SEF101Y
OK or NG
OK ©GO TO 7.
NG ©GO TO 6.
6 DETECT MALFUNCTIONING PART
Check the following.
I15A fuse and 7.5A fuse
IHarness connectors E75, M6
IHarness for open or short between ECM relay and battery
©Repair open circuit or short to ground or short to power in harness or connectors.
7 CHECK OUTPUT SIGNAL CIRCUIT FOR OPEN AND SHORT
1. Check harness continuity between ECM terminal 31 and ECM relay terminal 2.
Continuity should exist.
2. Also check harness for short to ground and short to power.
OK or NG
OK ©Go to “IGNITION SIGNAL”, EC-566.
NG ©Repair open circuit or short to ground or short to power in harness or connectors.
TROUBLE DIAGNOSIS FOR POWER SUPPLY
Main Power Supply and Ground Circuit (Cont’d)
EC-150

8 CHECK ECM POWER SUPPLY CIRCUIT-III
1. Stop engine.
2. Check voltage between ECM terminal 67 and ground with CONSULT-II or tester.
SEF293X
OK or NG
OK ©GO TO 10.
NG ©GO TO 9.
9 DETECT MALFUNCTIONING PART
Check the following.
IHarness connectors M62, F24
IFuse block (J/B) connector M4, M5
I7.5A fuse
IHarness for open or short between ECM and 7.5A fuse
©Repair harness or connectors.
10 CHECK ECM POWER SUPPLY CIRCUIT-IV
1. Turn ignition switch “ON” and then “OFF”.
2. Check voltage between ECM terminals 110, 112 and ground with CONSULT-II or tester.
SEF294X
OK or NG
OK ©GO TO 16.
NG (Battery voltage
does not exist.)
©GO TO 11.
NG (Battery voltage
exists for more than a
few seconds.)
©GO TO 13.
GI
MA
EM
LC
FE
CL
MT
AT
AX
SU
BR
ST
RS
BT
HA
SC
EL
IDX
TROUBLE DIAGNOSIS FOR POWER SUPPLY
Main Power Supply and Ground Circuit (Cont’d)
EC-151

11 CHECK ECM POWER SUPPLY CIRCUIT-V
1. Disconnect ECM relay.
SEF185XA
2. Check voltage between ECM relay terminal 5 and ground with CONSULT-II or tester.
SEF916Z
OK or NG
OK ©GO TO 13.
NG ©GO TO 12.
12 DETECT MALFUNCTIONING PART
Check harness for open or short between ECM relay and 7.5A fuse.
©Repair open circuit or short to ground or short to power in harness or connectors.
13 CHECK HARNESS CONTINUITY BETWEEN ECM RELAY AND ECM FOR OPEN AND SHORT
1. Check harness continuity between ECM terminals 110, 112 and ECM relay terminal 3.
Refer to WIRING DIAGRAM.
Continuity should exist.
2. Also check harness for short to ground and short to power.
OK or NG
OK ©GO TO 15.
NG ©GO TO 14.
14 DETECT MALFUNCTIONING PART
Check the following.
IHarness connectors M62, F24
IHarness for open or short between ECM and ECM relay
©Repair open circuit or short to ground or short to power in harness or connectors.
TROUBLE DIAGNOSIS FOR POWER SUPPLY
Main Power Supply and Ground Circuit (Cont’d)
EC-152

15 CHECK ECM RELAY
1. Apply 12V direct current between ECM relay terminals 1 and 2.
2. Check continuity between ECM relay terminals 3 and 5, 6 and 7.
SEC202BC
12V (1 - 2) applied: Continuity exists.
No voltage applied: No continuity
OK or NG
OK ©GO TO 16.
NG ©Replace ECM relay.
16 CHECK ECM GROUND CIRCUIT FOR OPEN AND SHORT-II
1. Turn ignition switch “OFF”.
2. Disconnect ECM harness connector.
3. Check harness continuity between ECM terminals 48, 57, 106, 108 and engine ground.
Refer to Wiring Diagram.
Continuity should exist.
4. Also check harness for short to ground and short to power.
OK or NG
OK ©GO TO 17.
NG ©Repair open circuit or short to ground or short to power in harness or connectors.
17 CHECK INTERMITTENT INCIDENT
Perform “TROUBLE DIAGNOSIS FOR INTERMITTENT INCIDENT”, EC-146.
©INSPECTION END
GI
MA
EM
LC
FE
CL
MT
AT
AX
SU
BR
ST
RS
BT
HA
SC
EL
IDX
TROUBLE DIAGNOSIS FOR POWER SUPPLY
Main Power Supply and Ground Circuit (Cont’d)
EC-153

SEF987W
Component Description
NCEC0050
The mass air flow sensor is placed in the stream of intake air. It
measures the intake flow rate by measuring a part of the entire
intake flow. It consists of a hot wire that is supplied with electric
current from the ECM. The temperature of the hot wire is controlled
by the ECM a certain amount. The heat generated by the hot wire
is reduced as the intake air flows around it. The more air, the
greater the heat loss.
Therefore, the ECM must supply more electric current to maintain
the temperature of the hot wire as air flow increases. The ECM
detects the air flow by means of this current change.
CONSULT-II Reference Value in Data Monitor
Mode
NCEC0051
Specification data are reference values.
MONITOR ITEM CONDITION SPECIFICATION
MAS A/F SE-B1
IEngine: After warming up
IAir conditioner switch: “OFF”
IShift lever: “N”
INo-load
Idle 1.3 - 1.7V
2,500 rpm 1.8 - 2.4V
CAL/LD VALUE
IEngine: After warming up
IAir conditioner switch: “OFF”
IShift lever: “N”
INo-load
Idle 20.0 - 35.5%
2,500 rpm 17.0 - 30.0%
MASS AIRFLOW
IEngine: After warming up
IAir conditioner switch: “OFF”
IShift lever: “N”
INo-load
Idle 2.5 - 5.0 g·m/s
2,500 rpm 7.1 - 12.5 g·m/s
ECM Terminals and Reference Value
NCEC0052
Specification data are reference values and are measured between each terminal and ground.
CAUTION:
Do not use ECM ground terminals when measuring input/output voltage. Doing so may result in dam-
age to the ECM’s transistor. Use a ground other than ECM terminals, such as the ground.
TERMI-
NAL
NO.
WIRE
COLOR ITEM CONDITION DATA (DC Voltage)
61 L Mass air flow sensor
[Engine is running]
IWarm-up condition
IIdle speed 1.3 - 1.7V
[Engine is running]
IWarm-up condition
IEngine speed is 2,500 rpm 1.8 - 2.4V
73 G Mass air flow sensor
ground
[Engine is running]
IWarm-up condition
IIdle speed Approximately 0V
DTC P0100 MASS AIR FLOW SENSOR (MAFS)
Component Description
EC-154

On Board Diagnosis Logic
NCEC0053
DTC No. Malfunction is detected when ... Check Items (Possible Cause)
P0100 A) An excessively high voltage from the sensor is sent
to ECM when engine is not running.
IHarness or connectors
(The sensor circuit is open or shorted.)
IMass air flow sensor
C) A high voltage from the sensor is sent to ECM
under light load driving condition.
B) An excessively low voltage from the sensor is sent
to ECM* when engine is running.
IHarness or connectors
(The sensor circuit is open or shorted.)
IIntake air leaks
IMass air flow sensor
D) A low voltage from the sensor is sent to ECM under
heavy load driving condition.
E) A voltage from the sensor exists constantly approx.
1.0V when engine is running.
*: When this malfunction is detected, the ECM enters fail-safe mode and the MIL lights up.
Detected items Engine operating condition in fail-safe mode
Mass air flow sensor circuit Engine speed will not rise more than 2,400 rpm due to the fuel
cut.
DTC Confirmation Procedure
NCEC0054
Perform “PROCEDURE FOR MALFUNCTION A” first. If the 1st
trip DTC cannot be confirmed, perform “PROCEDURE FOR
MALFUNCTION B and E”. If there is no problem on “PROCE-
DURE FOR MALFUNCTION B and E”, perform “PROCEDURE
FOR MALFUNCTION C”. If there is no problem on “PROCE-
DURE FOR MALFUNCTION C”, perform “PROCEDURE FOR
MALFUNCTION D”.
CAUTION:
Always drive vehicle at a safe speed.
NOTE:
If “DTC Confirmation Procedure” has been previously conducted,
always turn ignition switch “OFF” and wait at least 10 seconds
before conducting the next test.
SEF058Y
PROCEDURE FOR MALFUNCTION A
NCEC0054S01
With CONSULT-II
1) Turn ignition switch “ON”.
2) Select “DATA MONITOR” mode with CONSULT-II.
3) Wait at least 6 seconds.
4) If 1st trip DTC is detected, go to “Diagnostic Procedure”,
EC-159.
With GST
Follow the procedure “With CONSULT-II” above.
GI
MA
EM
LC
FE
CL
MT
AT
AX
SU
BR
ST
RS
BT
HA
SC
EL
IDX
DTC P0100 MASS AIR FLOW SENSOR (MAFS)
On Board Diagnosis Logic
EC-155

SEF058Y
PROCEDURE FOR MALFUNCTION B AND E
NCEC0054S02
With CONSULT-II
1) Turn ignition switch “ON”.
2) Select “DATA MONITOR” mode with CONSULT-II.
3) Start engine and wait 5 seconds at most.
4) If 1st trip DTC is detected, go to “Diagnostic Procedure”,
EC-159.
With GST
Follow the procedure “With CONSULT-II” above.
NOTE:
If 1st trip DTC is confirmed after more than 5 seconds, there may
be malfunction C.
SEF174Y
PROCEDURE FOR MALFUNCTION C
NCEC0054S03
NOTE:
If engine will not start or stops soon wait at least 10 seconds
with engine stopped (Ignition switch “ON”) instead of running
engine at idle speed.
With CONSULT-II
1) Turn ignition switch “ON”.
2) Select “DATA MONITOR” mode with CONSULT-II.
3) Start engine and warm it up to normal operating temperature.
4) Run engine for at least 10 seconds at idle speed.
5) If 1st trip DTC is detected, go to “Diagnostic Procedure”,
EC-159.
With GST
Follow the procedure “With CONSULT-II” above.
DTC P0100 MASS AIR FLOW SENSOR (MAFS)
DTC Confirmation Procedure (Cont’d)
EC-156

SEF243Y
SEF175Y
PROCEDURE FOR MALFUNCTION D
NCEC0054S04
With CONSULT-II
1) Turn ignition switch “ON”.
2) Start engine and warm it up to normal operating temperature.
If engine cannot be started, go to “Diagnostic Procedure”,
EC-159.
3) Select “DATA MONITOR” mode with CONSULT-II.
4) Check the voltage of “MAS A/F SE-B1” with “DATA MONITOR”.
5) Increases engine speed to about 4,000 rpm.
6) Monitor the linear voltage rise in response to engine speed
increases.
If NG, go to “Diagnostic Procedure”, EC-159.
If OK, go to following step.
7) Maintain the following conditions for at least 10 consecutive
seconds.
ENG SPEED More than 2,000 rpm
THRTL POS SEN More than 3V
Selector lever Suitable position
Driving location Driving vehicle uphill (Increased engine load)
will help maintain the driving conditions
required for this test.
8) If 1st trip DTC is detected, go to “Diagnostic Procedure”,
EC-159.
SEF534P
Overall Function Check
NCEC0055
Use this procedure to check the overall function of the mass air flow
sensor circuit. During this check, a 1st trip DTC might not be con-
firmed.
PROCEDURE FOR MALFUNCTION D
NCEC0055S01
With GST
1) Turn ignition switch “ON”.
2) Start engine and warm it up to normal operating temperature.
3) Select “MODE 1” with GST.
4) Check the mass air flow sensor signal with “MODE 1”.
5) Check for linear mass air flow rise in response to increases to
about 4,000 rpm in engine speed.
6) If NG, go to “Diagnostic Procedure”, EC-159.
GI
MA
EM
LC
FE
CL
MT
AT
AX
SU
BR
ST
RS
BT
HA
SC
EL
IDX
DTC P0100 MASS AIR FLOW SENSOR (MAFS)
DTC Confirmation Procedure (Cont’d)
EC-157

Wiring Diagram
NCEC0056
TEC697
DTC P0100 MASS AIR FLOW SENSOR (MAFS)
Wiring Diagram
EC-158

Diagnostic Procedure
NCEC0057
1 INSPECTION START
Which malfunction (A, B, C or D) is duplicated?
MTBL0373
Type I or Type II
Type I ©GO TO 3.
Type II ©GO TO 2.
2 CHECK INTAKE SYSTEM
Check the followings for connection.
IAir duct
IVacuum hoses
IIntake air passage between air duct to collector
OK or NG
OK ©GO TO 3.
NG ©Reconnect the parts.
3 RETIGHTEN GROUND SCREWS
1. Turn ignition switch “OFF”.
2. Loosen and retighten engine ground screws.
SEF839X
©GO TO 4.
GI
MA
EM
LC
FE
CL
MT
AT
AX
SU
BR
ST
RS
BT
HA
SC
EL
IDX
DTC P0100 MASS AIR FLOW SENSOR (MAFS)
Diagnostic Procedure
EC-159

4 CHECK POWER SUPPLY
1. Disconnect mass air flow sensor harness connector.
SEF840X
2. Turn ignition switch “ON”.
3. Check voltage between MAFS terminal 4 and ground with CONSULT-II or tester.
SEF297X
OK or NG
OK ©GO TO 6.
NG ©GO TO 5.
5 DETECT MALFUNCTIONING PART
Check the following.
IHarness connectors M62, F24
IHarness for open or short between ECM relay and mass air flow sensor
IHarness for open or short between mass air flow sensor and ECM
©Repair harness or connectors.
6 CHECK GROUND CIRCUIT
1. Turn ignition switch “OFF”.
2. Disconnect ECM harness connector.
3. Check harness continuity between MAFS terminal 3 and ECM terminal 73.
Refer to Wiring Diagram.
Continuity should exist.
4. Also check harness for short to ground and short to power.
OK or NG
OK ©GO TO 7.
NG ©Repair open circuit or short to ground or short to power in harness or connectors.
DTC P0100 MASS AIR FLOW SENSOR (MAFS)
Diagnostic Procedure (Cont’d)
EC-160

7 CHECK INPUT SIGNAL CIRCUIT
1. Check harness continuity between MAFS terminal 1 and ECM terminal 61.
Refer to Wiring Diagram.
Continuity should exist.
2. Also check harness for short to ground and short to power.
OK or NG
OK ©GO TO 8.
NG ©Repair open circuit or short to ground or short to power in harness or connectors.
8 CHECK MASS AIR FLOW SENSOR
Refer to “Component Inspection”, EC-162.
OK or NG
OK ©GO TO 9.
NG ©Replace mass air flow sensor.
9 CHECK SHIELD CIRCUIT
1. Turn ignition switch “OFF”.
2. Disconnect joint connector-1.
3. Check the following.
IContinuity between joint connector-1 terminal 1 and ground
IJoint connector-1
(Refer to EL-314, “HARNESS LAYOUT”.)
Continuity should exist.
4. Also check harness for short to power.
5. Then reconnect joint connector-1.
OK or NG
OK ©GO TO 10.
NG ©Repair open circuit or short to power in harness or connectors.
10 CHECK INTERMITTENT INCIDENT
Perform “TROUBLE DIAGNOSIS FOR INTERMITTENT INCIDENT”, EC-146.
©INSPECTION END
GI
MA
EM
LC
FE
CL
MT
AT
AX
SU
BR
ST
RS
BT
HA
SC
EL
IDX
DTC P0100 MASS AIR FLOW SENSOR (MAFS)
Diagnostic Procedure (Cont’d)
EC-161

SEF993W
Component Inspection
=NCEC0058
MASS AIR FLOW SENSOR
NCEC0058S01
1. Turn ignition switch “ON”.
2. Start engine and warm it up to normal operating temperature.
3. Check voltage between ECM terminal 61 (Mass air flow sen-
sor signal) and ground.
Conditions Voltage V
Ignition switch “ON” (Engine stopped.) Less than 1.0
Idle (Engine is warmed-up to normal operating
temperature.) 1.3 - 1.7
2,500 rpm (Engine is warmed-up to normal oper-
ating temperature.) 1.8 - 2.4
Idle to about 4,000 rpm* 1.3 - 1.7 to Approx. 4.0
*: Check for linear voltage rise in response to increases to about 4,000 rpm in
engine speed.
4. If the voltage is out of specification, disconnect mass air flow
sensor harness connector and connect it again. Repeat above
check.
5. If NG, remove mass air flow sensor from air duct. Check hot
film for damage or dust.
DTC P0100 MASS AIR FLOW SENSOR (MAFS)
Component Inspection
EC-162

Component Description
NCEC0059
The absolute pressure sensor is built into the ECM. The sensor
detects ambient barometric pressure and sends the voltage signal
to the micro computer. As the pressure increases, the voltage rises.
On Board Diagnosis Logic
NCEC0060
DTC No. Malfunction is detected when ... Check Items (Possible Cause)
P0105 An excessively low or high voltage from the sensor is
sent to the micro computer.
IECM
SEF058Y
DTC Confirmation Procedure
NCEC0061
NOTE:
If “DTC Confirmation Procedure” has been previously conducted,
always turn ignition switch “OFF” and wait at least 10 seconds
before conducting the next test.
With CONSULT-II
1) Turn ignition switch “ON”.
2) Select “DATA MONITOR” mode with CONSULT-II.
3) Wait at least 6 seconds.
4) If 1st trip DTC is detected, go to “Diagnostic Procedure”,
EC-164.
With GST
Follow the procedure “With CONSULT-II” above.
GI
MA
EM
LC
FE
CL
MT
AT
AX
SU
BR
ST
RS
BT
HA
SC
EL
IDX
DTC P0105 ABSOLUTE PRESSURE SENSOR
Component Description
EC-163

Diagnostic Procedure
NCEC0670
1 INSPECTION START
With CONSULT-II
1. Turn ignition switch “ON”.
2. Select “SELF DIAG RESULTS” mode with CONSULT-II.
3. Touch “ERASE”.
4. Perform “DTC Confirmation Procedure”.
See EC-163.
5. Is the 1st trip DTC P0105 displayed again?
With GST
1. Turn ignition switch “ON”.
2. Select MODE 4 with GST.
3. Touch “ERASE”.
4. Perform “DTC Confirmation Procedure”.
See EC-163.
5. Is the 1st trip DTC P0105 displayed again?
YesorNo
Yes ©GO TO 2.
No ©INSPECTION END
2 REPLACE ECM
1. Replace ECM.
2. Perform initialization of IVIS (NATS) system and registration of all IVIS (NATS) ignition key IDs. Refer to “IVIS (INFINITI
VEHICLE IMMOBILIZER SYSTEM — NATS)”, EC-81.
3. Perform “Idle Air Volume Learning”, EC-65,
Is the result CMPLT or INCMP?
CMPLT or INCMP
CMPLT ©INSPECTION END
INCMP ©Follow the construction of “Idle Air Volume Learning”.
DTC P0105 ABSOLUTE PRESSURE SENSOR
Diagnostic Procedure
EC-164

SEF206T
Component Description
NCEC0066
The intake air temperature sensor is mounted to the air duct hous-
ing. The sensor detects intake air temperature and transmits a sig-
nal to the ECM.
The temperature sensing unit uses a thermistor which is sensitive
to the change in temperature. Electrical resistance of the thermistor
decreases in response to the temperature rise.
SEF012P
<Reference data>
Intake air temperature
°C (°F) Voltage*
VResistance
kΩ
20 (68) 3.5 2.1 - 2.9
80 (176) 1.23 0.27 - 0.38
*: These data are reference values and are measured between ECM terminal 64
(Intake air temperature sensor) and ground.
CAUTION:
Do not use ECM ground terminals when measuring input/
output voltage. Doing so may result in damage to the ECM’s
transistor. Use a ground other than ECM terminals, such as
the ground.
On Board Diagnosis Logic
NCEC0067
DTC No. Malfunction is detected when ... Check Items (Possible Cause)
P0110 A) An excessively low or high voltage from the sensor
is sent to ECM.
IHarness or connectors
(The sensor circuit is open or shorted.)
IIntake air temperature sensor
B) Rationally incorrect voltage from the sensor is sent
to ECM, compared with the voltage signal from
engine coolant temperature sensor.
DTC Confirmation Procedure
NCEC0068
Perform “PROCEDURE FOR MALFUNCTION A” first. If the 1st
trip DTC cannot be confirmed, perform “PROCEDURE FOR
MALFUNCTION B”.
NOTE:
If “DTC Confirmation Procedure” has been previously conducted,
always turn ignition switch “OFF” and wait at least 10 seconds
before conducting the next test.
GI
MA
EM
LC
FE
CL
MT
AT
AX
SU
BR
ST
RS
BT
HA
SC
EL
IDX
DTC P0110 INTAKE AIR TEMPERATURE SENSOR
Component Description
EC-165

SEF058Y
PROCEDURE FOR MALFUNCTION A
NCEC0068S01
With CONSULT-II
1) Turn ignition switch “ON”.
2) Select “DATA MONITOR” mode with CONSULT-II.
3) Wait at least 5 seconds.
4) If 1st trip DTC is detected, go to “Diagnostic Procedure”,
EC-168.
With GST
Follow the procedure “With CONSULT-II” above.
SEF176Y
PROCEDURE FOR MALFUNCTION B
NCEC0068S02
CAUTION:
Always drive vehicle at a safe speed.
TESTING CONDITION:
This test may be conducted with the drive wheels lifted in the
shop or by driving the vehicle. If a road test is expected to be
easier, it is unnecessary to lift the vehicle.
With CONSULT-II
1) Wait until engine coolant temperature is less than 90°C
(194°F).
a) Turn ignition switch “ON”.
b) Select “DATA MONITOR” mode with CONSULT-II.
c) Check the engine coolant temperature.
d) If the engine coolant temperature is not less than 90°C
(194°F), turn ignition switch “OFF” and cool down engine.
IPerform the following steps before engine coolant temperature
is above 90°C (194°F).
2) Turn ignition switch “ON”.
3) Select “DATA MONITOR” mode with CONSULT-II.
4) Start engine.
5) Hold vehicle speed more than 70 km/h (43 MPH) for 105 con-
secutive seconds.
6) If 1st trip DTC is detected, go to “Diagnostic Procedure”,
EC-168.
With GST
Follow the procedure “With CONSULT-II” above.
DTC P0110 INTAKE AIR TEMPERATURE SENSOR
DTC Confirmation Procedure (Cont’d)
EC-166

Wiring Diagram
NCEC0069
TEC699
GI
MA
EM
LC
FE
CL
MT
AT
AX
SU
BR
ST
RS
BT
HA
SC
EL
IDX
DTC P0110 INTAKE AIR TEMPERATURE SENSOR
Wiring Diagram
EC-167

Diagnostic Procedure
NCEC0070
1 CHECK POWER SUPPLY
1. Turn ignition switch “OFF”.
2. Disconnect intake air temperature sensor harness connector.
SEF842X
3. Turn ignition switch “ON”.
4. Check voltage between intake air temperature sensor terminal 1 and ground with CONSULT-II or tester.
SEF301X
OK or NG
OK ©GO TO 3.
NG ©GO TO 2.
2 DETECT MALFUNCTIONING PART
Check the following.
IHarness connectors E75, M6
IHarness connectors M49, F23
IHarness for open or short between ECM and intake air temperature sensor
©Repair harness or connectors.
DTC P0110 INTAKE AIR TEMPERATURE SENSOR
Diagnostic Procedure
EC-168

3 CHECK GROUND CIRCUIT
1. Turn ignition switch “OFF”.
2. Check harness continuity between terminal 2 and engine ground.
SEF204W
Continuity should exist.
3. Also check harness for short to power.
OK or NG
OK ©GO TO 5.
NG ©GO TO 4.
4 DETECT MALFUNCTIONING PART
Check the following.
IHarness connectors E75, M6
IHarness connectors M49, F23
IHarness for open or short between ECM and intake air temperature sensor
IHarness for open or short between intake air temperature sensor and TCM (Transmission control module)
©Repair open circuit or short to power in harness or connectors.
5 CHECK INTAKE AIR TEMPERATURE SENSOR
Refer to “Component Inspection”, EC-170.
OK or NG
OK ©GO TO 6.
NG ©Replace intake air temperature sensor.
6 CHECK INTERMITTENT INCIDENT
Perform “TROUBLE DIAGNOSIS FOR INTERMITTENT INCIDENT”, EC-146.
©INSPECTION END
GI
MA
EM
LC
FE
CL
MT
AT
AX
SU
BR
ST
RS
BT
HA
SC
EL
IDX
DTC P0110 INTAKE AIR TEMPERATURE SENSOR
Diagnostic Procedure (Cont’d)
EC-169

SEF205W
Component Inspection
=NCEC0071
INTAKE AIR TEMPERATURE SENSOR
NCEC0071S01
Check resistance as shown in the figure.
SEF012P
<Reference data>
Intake air temperature
°C (°F) Resistance kΩ
20 (68) 2.1 - 2.9
80 (176) 0.27 - 0.38
If NG, replace intake air temperature sensor.
DTC P0110 INTAKE AIR TEMPERATURE SENSOR
Component Inspection
EC-170

SEF594K
Component Description
NCEC0072
The engine coolant temperature sensor is used to detect the
engine coolant temperature. The sensor modifies a voltage signal
from the ECM. The modified signal returns to the ECM as the
engine coolant temperature input. The sensor uses a thermistor
which is sensitive to the change in temperature. The electrical
resistance of the thermistor decreases as temperature increases.
SEF012P
<Reference data>
Engine coolant temperature
°C (°F) Voltage*
VResistance
kΩ
−10 (14) 4.4 7.0 - 11.4
20 (68) 3.5 2.1 - 2.9
50 (122) 2.2 0.68 - 1.00
90 (194) 0.9 0.236 - 0.260
*: These data are reference values and are measured between ECM terminal 70
(Engine coolant temperature sensor) and ground.
CAUTION:
Do not use ECM ground terminals when measuring input/
output voltage. Doing so may result in damage to the ECM’s
transistor. Use a ground other than ECM terminals, such as
the ground.
CONSULT-II Reference Value in Data Monitor
Mode
NCEC0073
MONITOR ITEM CONDITION SPECIFICATION
COOLAN TEMP/S IEngine: After warming up More than 70°C (158°F)
On Board Diagnosis Logic
NCEC0074
DTC No. Malfunction is detected when ... Check Items (Possible Cause)
P0115 IAn excessively high or low voltage from the sensor is
sent to ECM.*
IHarness or connectors
(The sensor circuit is open or shorted.)
IEngine coolant temperature sensor
*: When this malfunction is detected, the ECM enters fail-safe mode and the MIL lights up.
GI
MA
EM
LC
FE
CL
MT
AT
AX
SU
BR
ST
RS
BT
HA
SC
EL
IDX
DTC P0115 ENGINE COOLANT TEMPERATURE SENSOR (ECTS) (CIRCUIT)
Component Description
EC-171

Detected items Engine operating condition in fail-safe mode
Engine coolant tempera-
ture sensor circuit
Engine coolant temperature will be determined by ECM based on the time after turning ignition switch
“ON” or “START”.
CONSULT-II displays the engine coolant temperature decided by ECM.
Condition Engine coolant temperature decided (CONSULT-II
display)
Just as ignition switch is turned ON or Start 40°C (104°F)
More than approx. 4 minutes after ignition ON or
Start 80°C (176°F)
Except as shown above 40 - 80°C (104 - 176°F)
(Depends on the time)
When the fail-safe system for engine coolant temperature sensor is activated, the cooling fan operates
while the engine is running.
SEF058Y
DTC Confirmation Procedure
NCEC0075
NOTE:
If “DTC Confirmation Procedure” has been previously conducted,
always turn ignition switch “OFF” and wait at least 10 seconds
before conducting the next test.
With CONSULT-II
1) Turn ignition switch “ON”.
2) Select “DATA MONITOR” mode with CONSULT-II.
3) Wait at least 5 seconds.
4) If 1st trip DTC is detected, go to “Diagnostic Procedure”,
EC-174.
With GST
Follow the procedure “With CONSULT-II” above.
DTC P0115 ENGINE COOLANT TEMPERATURE SENSOR (ECTS) (CIRCUIT)
On Board Diagnosis Logic (Cont’d)
EC-172

Wiring Diagram
NCEC0076
TEC700
GI
MA
EM
LC
FE
CL
MT
AT
AX
SU
BR
ST
RS
BT
HA
SC
EL
IDX
DTC P0115 ENGINE COOLANT TEMPERATURE SENSOR (ECTS) (CIRCUIT)
Wiring Diagram
EC-173

Diagnostic Procedure
NCEC0077
1 CHECK POWER SUPPLY
1. Turn ignition switch “OFF”.
2. Disconnect engine coolant temperature sensor (ECTS) harness connector.
SEF843X
3. Turn ignition switch “ON”.
4. Check voltage between ECTS terminal 1 and ground with CONSULT-II or tester.
SEF585X
OK or NG
OK ©GO TO 3.
NG ©GO TO 2.
2 DETECT MALFUNCTIONING PART
Check the following.
IHarness connectors E123, F6
IHarness for open or short between ECM and engine coolant temperature sensor
©Repair harness or connectors.
DTC P0115 ENGINE COOLANT TEMPERATURE SENSOR (ECTS) (CIRCUIT)
Diagnostic Procedure
EC-174

3 CHECK GROUND CIRCUIT
1. Turn ignition switch “OFF”.
2. Check harness continuity between ECTS terminal 2 and engine ground.
SEF207W
Continuity should exist.
3. Also check harness for short to power.
OK or NG
OK ©GO TO 5.
NG ©GO TO 4.
4 DETECT MALFUNCTIONING PART
Check the following.
IHarness connectors E123, F6
IHarness for open or short between ECM and engine coolant temperature sensor
IHarness for open or short between engine coolant temperature sensor and TCM (Transmission control module)
©Repair open circuit or short to power in harness or connectors.
5 CHECK ENGINE COOLANT TEMPERATURE SENSOR
Refer to “Component Inspection”, EC-176.
OK or NG
OK ©GO TO 6.
NG ©Replace engine coolant temperature sensor.
6 CHECK INTERMITTENT INCIDENT
Perform “TROUBLE DIAGNOSIS FOR INTERMITTENT INCIDENT”, EC-146.
©INSPECTION END
GI
MA
EM
LC
FE
CL
MT
AT
AX
SU
BR
ST
RS
BT
HA
SC
EL
IDX
DTC P0115 ENGINE COOLANT TEMPERATURE SENSOR (ECTS) (CIRCUIT)
Diagnostic Procedure (Cont’d)
EC-175

SEF152P
SEF012P
Component Inspection
NCEC0078
ENGINE COOLANT TEMPERATURE SENSOR
NCEC0078S01
Check resistance as shown in the figure.
<Reference data>
Temperature °C (°F) Resistance kΩ
20 (68) 2.1 - 2.9
50 (122) 0.68 - 1.00
90 (194) 0.236 - 0.260
If NG, replace engine coolant temperature sensor.
DTC P0115 ENGINE COOLANT TEMPERATURE SENSOR (ECTS) (CIRCUIT)
Component Inspection
EC-176

Component Description
NCEC0079
NOTE:
If DTC P0120 is displayed with DTC P0510, first perform trouble diagnosis for DTC P0510, EC-432.
The throttle position sensor responds to the accelerator pedal movement. This sensor is a kind of potentiom-
eter which transforms the throttle position into output voltage, and emits the voltage signal to the ECM. In
addition, the sensor detects the opening and closing speed of the throttle valve and feeds the voltage signal
to the ECM.
Idle position of the throttle valve is determined by the ECM receiving the signal from the throttle position sen-
sor. This sensor controls engine operation such as fuel cut. On the other hand, the “Wide open and closed
throttle position switch”, which is built into the throttle position sensor unit, is not used for engine control.
SEF208W
CONSULT-II Reference Value in Data Monitor
Mode
NCEC0080
Specification data are reference values.
MONITOR ITEM CONDITION SPECIFICATION
THRTL POS SEN
IEngine: After warming up, idle
the engine Throttle valve: fully closed 0.15 - 0.85V
IEngine: After warming up
IIgnition switch: ON
(Engine stopped) Throttle valve: fully opened 3.5 - 4.7V
ABSOL TH·P/S
IEngine: After warming up, idle
the engine Throttle valve: fully closed 0.0%
IEngine: After warming up
IIgnition switch: ON
(Engine stopped) Throttle valve: fully opened Approx. 88.0%
GI
MA
EM
LC
FE
CL
MT
AT
AX
SU
BR
ST
RS
BT
HA
SC
EL
IDX
DTC P0120 THROTTLE POSITION SENSOR
Component Description
EC-177

ECM Terminals and Reference Value
=NCEC0081
Specification data are reference values and are measured between each terminal and ground.
CAUTION:
Do not use ECM ground terminals when measuring input/output voltage. Doing so may result in dam-
age to the ECM’s transistor. Use a ground other than ECM terminals, such as the ground.
TERMI-
NAL
NO.
WIRE
COLOR ITEM CONDITION DATA (DC Voltage)
92 Y Throttle position sensor
[Ignition switch “ON”]
IWarm-up condition
IAccelerator pedal fully released 0.15 - 0.85V
[Ignition switch “ON”]
IAccelerator pedal fully depressed 3.5 - 4.7V
111 P/L Sensors’ power supply [Ignition switch “ON”] Approximately 5V
58 B Sensors’ ground [Engine is running]
IIdle speed Approximately 0V
On Board Diagnosis Logic
NCEC0082
DTC No. Malfunction is detected when ... Check Items (Possible Cause)
P0120 A) An excessively low or high voltage from the sensor
is sent to ECM.*
IHarness or connectors
(The throttle position sensor circuit is open or
shorted.)
IThrottle position sensor
B) A high voltage from the sensor is sent to ECM
under light load driving condition.
IHarness or connectors
(The throttle position sensor circuit is open or
shorted.)
IThrottle position sensor
IFuel injector
ICamshaft position sensor
IMass air flow sensor
C) A low voltage from the sensor is sent to ECM
under heavy load driving condition.
IHarness or connectors
(The throttle position sensor circuit is open or
shorted.)
IIntake air leaks
IThrottle position sensor
*: When this malfunction is detected, the ECM enters fail-safe mode and the MIL lights up.
Detected items Engine operating condition in fail-safe mode
Throttle position sensor
circuit
Throttle position will be determined based on the injected fuel amount and the engine speed.
Therefore, acceleration will be poor.
Condition Driving condition
When engine is idling Normal
When accelerating Poor acceleration
DTC P0120 THROTTLE POSITION SENSOR
ECM Terminals and Reference Value
EC-178

DTC Confirmation Procedure
NCEC0083
Perform “PROCEDURE FOR MALFUNCTION A” first. If the 1st
trip DTC cannot be confirmed, perform “PROCEDURE FOR
MALFUNCTION B”. If there is no problem on “PROCEDURE
FOR MALFUNCTION B”, perform “PROCEDURE FOR MAL-
FUNCTION C”.
NOTE:
If “DTC Confirmation Procedure” has been previously conducted,
always turn ignition switch “OFF” and wait at least 10 seconds
before conducting the next test.
PROCEDURE FOR MALFUNCTION A
NCEC0083S01
CAUTION:
Always drive vehicle at a safe speed.
TESTING CONDITION:
IBefore performing the following procedure, confirm that
battery voltage is more than 10V at idle.
IThis test may be conducted with the drive wheels lifted in
the shop or by driving the vehicle. If a road test is
expected to be easier, it is unnecessary to lift the vehicle.
SEF065Y
With CONSULT-II
1) Turn ignition switch “ON” and select “DATA MONITOR” mode
with CONSULT-II.
2) Start engine and maintain the following conditions for at least
5 consecutive seconds.
VHCL SPEED SE More than 4 km/h (2 MPH)
Selector lever Suitable position except “P” or “N”
position
3) If 1st trip DTC is detected, go to “Diagnostic Procedure”,
EC-184.
With GST
Follow the procedure “With CONSULT-II” above.
SEF058Y
PROCEDURE FOR MALFUNCTION B
NCEC0083S02
With CONSULT-II
1) Turn ignition switch “ON”.
2) Select “DATA MONITOR” mode with CONSULT-II.
3) Start engine and let it idle for at least 10 seconds.
If idle speed is over 1,000 rpm, maintain the following condi-
tions for at least 10 seconds to keep engine speed below 1,000
rpm.
GI
MA
EM
LC
FE
CL
MT
AT
AX
SU
BR
ST
RS
BT
HA
SC
EL
IDX
DTC P0120 THROTTLE POSITION SENSOR
DTC Confirmation Procedure
EC-179

A/T model
Selector lever Suitable position except “P” or
“N” position
Brake pedal Depressed
Vehicle speed 0 km/h (0 MPH)
M/T model
Selector lever Suitable position except “N”
(Higher gear position such as
3rd or 4th is better to keep low
engine rpm.)
Accelerator pedal Released
Vehicle speed As slow as possible
4) If 1st trip DTC is detected, go to “Diagnostic Procedure”,
EC-184.
With GST
Follow the procedure “With CONSULT-II” above.
SEF177Y
PROCEDURE FOR MALFUNCTION C
NCEC0083S03
CAUTION:
Always drive vehicle at a safe speed.
With CONSULT-II
1) Start engine and warm it up to normal operating temperature.
2) Turn ignition switch “OFF” and wait at least 10 seconds.
3) Turn ignition switch “ON”.
4) Select “MANU TRIG” in “DATA MONITOR” mode with CON-
SULT-II.
5) Select “THRTL POS SEN” and “ABSOL TH·P/S” in “DATA
MONITOR” mode with CONSULT-II.
6) Press RECORD on CONSULT-II SCREEN at the same time
accelerator pedal is depressed.
7) Print out the recorded graph and check the following:
IThe voltage rise is linear in response to accelerator pedal
depression.
IThe voltage when accelerator pedal is fully depressed is
approximately 4V.
If NG, go to “Diagnostic Procedure”, EC-184.
If OK, go to following step.
DTC P0120 THROTTLE POSITION SENSOR
DTC Confirmation Procedure (Cont’d)
EC-180

SEF174Z
SEF178Y
8) Select “AUTO TRIG” in “DATA MONITOR” mode with CON-
SULT-II.
9) Maintain the following conditions for at least 10 consecutive
seconds.
ENG SPEED More than 2,000 rpm
MAS A/F SE-B1 More than 3V
COOLAN TEMP/S More than 70°C (158°F)
Selector lever Suitable position
Driving location Driving vehicle uphill (Increased engine load)
will help maintain the driving conditions
required for this test.
10) If 1st trip DTC is detected, go to “Diagnostic Procedure”,
EC-184.
SEF993W
With GST
1) Maintain the following conditions for at least 10 consecutive
seconds.
Gear position Suitable position
Engine speed More than 2,000 rpm
Engine coolant temperature More than 70°C (158°F)
Voltage between ECM terminal
61 (Mass air flow sensor sig-
nal) and ground
More than 3V
GI
MA
EM
LC
FE
CL
MT
AT
AX
SU
BR
ST
RS
BT
HA
SC
EL
IDX
DTC P0120 THROTTLE POSITION SENSOR
DTC Confirmation Procedure (Cont’d)
EC-181

Wiring Diagram
NCEC0084
TEC701
GI
MA
EM
LC
FE
CL
MT
AT
AX
SU
BR
ST
RS
BT
HA
SC
EL
IDX
DTC P0120 THROTTLE POSITION SENSOR
Wiring Diagram
EC-183

Diagnostic Procedure
NCEC0085
1 INSPECTION START
Which malfunction A, B or C is duplicated?
MTBL0066
TypeA,BorC
TypeAorB ©GO TO 4.
Type C ©GO TO 2.
2 ADJUST THROTTLE POSITION SENSOR
Perform “Basic Inspection”, EC-107.
OK or NG
OK ©GO TO 3.
3 CHECK INTAKE SYSTEM
Check the followings for connection.
IAir duct
IVacuum hoses
IIntake air passage between air duct to intake manifold collector
OK or NG
OK ©GO TO 4.
NG ©Reconnect the parts.
4 RETIGHTEN GROUND SCREWS
1. Turn ignition switch “OFF”.
2. Loosen and retighten engine ground screws.
SEF839X
©GO TO 5.
DTC P0120 THROTTLE POSITION SENSOR
Diagnostic Procedure
EC-184

5 CHECK POWER SUPPLY
1. Disconnect throttle position sensor harness connector.
SEF837X
2. Turn ignition switch “ON”.
3. Check voltage between throttle position sensor terminal 3 and ground with CONSULT-II or tester.
SEF306X
OK or NG
OK ©GO TO 6.
NG ©Repair harness or connectors.
6 CHECK GROUND CIRCUIT
1. Turn ignition switch “OFF”.
2. Check harness continuity between throttle position sensor terminal 1 and engine ground.
SEF210W
Continuity should exist.
3. Also check harness for short to power.
OK or NG
OK ©GO TO 8.
NG ©GO TO 7.
GI
MA
EM
LC
FE
CL
MT
AT
AX
SU
BR
ST
RS
BT
HA
SC
EL
IDX
DTC P0120 THROTTLE POSITION SENSOR
Diagnostic Procedure (Cont’d)
EC-185

7 DETECT MALFUNCTIONING PART
Check the following.
IHarness for open or short between ECM and throttle position sensor
IHarness for open or short between throttle position sensor and TCM (Transmission control module)
©Repair open circuit or short to power in harness or connectors.
8 CHECK INPUT SIGNAL CIRCUIT
1. Disconnect ECM harness connector.
2. Check harness continuity between ECM terminal 92 and throttle position sensor terminal 2.
Refer to Wiring Diagram.
Continuity should exist.
3. Also check harness for short to ground and short to power.
OK or NG
OK ©GO TO 9.
NG ©Repair open circuit or short to ground or short to power in harness or connectors.
9 CHECK THROTTLE POSITION SENSOR
Refer to “Component Inspection”, EC-188.
OK or NG
OK (Type B in step1) ©GO TO 10.
OK (Type A or C in
step1)
©GO TO 13.
NG ©Replace throttle position sensor. To adjust it, perform “Basic Inspection”, EC-107.
10 CHECK MASS AIR FLOW SENSOR
Refer to “Component Inspection”, EC-162.
OK or NG
OK ©GO TO 11.
NG ©Replace mass air flow sensor.
11 CHECK CAMSHAFT POSITION SENSOR
Refer to “Component Inspection”, EC-333.
OK or NG
OK ©GO TO 12.
NG ©Replace camshaft position sensor.
DTC P0120 THROTTLE POSITION SENSOR
Diagnostic Procedure (Cont’d)
EC-186

12 CHECK FUEL INJECTOR
1. Disconnect injector harness connector.
2. Check resistance between terminals as shown in the figure.
SEF964XA
OK or NG
OK ©GO TO 13.
NG ©Replace fuel injector.
13 CHECK SHIELD CIRCUIT
1. Turn ignition switch “OFF”.
2. Disconnect joint connector-1.
3. Check the following.
IContinuity between joint connector-1 terminal 1 and ground
Refer to Wiring Diagram.
IJoint connector-1
(Refer to EL-314, “HARNESS LAYOUT”.)
Continuity should exist.
4. Also check harness for short to power.
5. Then reconnect joint connector.
OK or NG
OK ©GO TO 14.
NG ©Repair open circuit or short to power in harness or connectors.
14 CHECK INTERMITTENT INCIDENT
Perform “TROUBLE DIAGNOSIS FOR INTERMITTENT INCIDENT”, EC-146.
©INSPECTION END
GI
MA
EM
LC
FE
CL
MT
AT
AX
SU
BR
ST
RS
BT
HA
SC
EL
IDX
DTC P0120 THROTTLE POSITION SENSOR
Diagnostic Procedure (Cont’d)
EC-187

SEF793W
SEF179Y
Component Inspection
NCEC0086
THROTTLE POSITION SENSOR
NCEC0086S01
With CONSULT-II
1) Start engine and warm it up to normal operating temperature.
2) Stop engine (ignition switch OFF).
3) Remove the vacuum hose connected to the throttle opener.
4) Connect suitable vacuum hose to the vacuum pump and the
opener.
5) Apply vacuum [more than −40.0 kPa (−300 mmHg, 11.81
inHg)] until the throttle drum becomes free from the rod of the
throttle opener.
6) Turn ignition switch ON.
7) Select “DATA MONITOR” mode with CONSULT-II.
8) Check voltage of “THRTL POS SEN” under the following con-
ditions.
NOTE:
Voltage measurement must be made with throttle position
sensor installed in vehicle.
Throttle valve conditions Voltage V
Completely closed 0.15 - 0.85 (a)
Partially open Between (a) and (b)
Completely open 3.5 - 4.7 (b)
If NG, adjust closed throttle position switch. Refer to “Basic
Inspection”, EC-179.
9) If it is impossible to adjust closed throttle position switch in
“Basic Inspection”, replace throttle position sensor.
SEF793W
SEF941X
Without CONSULT-II
1) Start engine and warm it up to normal operating temperature.
2) Stop engine (ignition switch OFF).
3) Remove the vacuum hose connected to the throttle opener.
4) Connect suitable vacuum hose to the vacuum pump and the
opener.
5) Apply vacuum [more than −40.0 kPa (−300 mmHg, 11.81
inHg)] until the throttle drum becomes free from the rod of the
throttle opener.
6) Turn ignition switch ON.
7) Check voltage between ECM terminal 92 (Throttle position
sensor signal) and ground under the following conditions.
NOTE:
Voltage measurement must be made with throttle position
sensor installed in vehicle.
Throttle valve conditions Voltage V
Completely closed 0.15 - 0.85 (a)
Partially open Between (a) and (b)
Completely open 3.5 - 4.7 (b)
DTC P0120 THROTTLE POSITION SENSOR
Component Inspection
EC-188

If NG, adjust closed throttle position switch. Refer to “Basic
Inspection”, EC-179.
8) If it is impossible to adjust closed throttle position switch in
“Basic Inspection”, replace throttle position sensor.
GI
MA
EM
LC
FE
CL
MT
AT
AX
SU
BR
ST
RS
BT
HA
SC
EL
IDX
DTC P0120 THROTTLE POSITION SENSOR
Component Inspection (Cont’d)
EC-189

SEF594K
Component Description
NCEC0087
NOTE:
If DTC P0125 is displayed with P0115, first perform trouble
diagnosis for DTC P0115, EC-171.
The engine coolant temperature sensor is used to detect the
engine coolant temperature. The sensor modifies a voltage signal
from the ECM. The modified signal returns to the ECM as the
engine coolant temperature input. The sensor uses a thermistor
which is sensitive to the change in temperature. The electrical
resistance of the thermistor decreases as temperature increases.
SEF012P
<Reference data>
Engine coolant temperature
°C (°F) Voltage*
VResistance
kΩ
−10 (14) 4.4 7.0 - 11.4
20 (68) 3.5 2.1 - 2.9
50 (122) 2.2 0.68 - 1.00
90 (194) 0.9 0.236 - 0.260
*: These data are reference values and are measured between ECM terminal 70
(Engine coolant temperature sensor) and ground.
CAUTION:
Do not use ECM ground terminals when measuring input/
output voltage. Doing so may result in damage to the ECM’s
transistor. Use a ground other than ECM terminals, such as
the ground.
CONSULT-II Reference Value in Data Monitor
Mode
NCEC0088
MONITOR ITEM CONDITION SPECIFICATION
COOLAN TEMP/S IEngine: After warming up More than 70°C (158°F)
On Board Diagnosis Logic
NCEC0089
DTC No. Malfunction is detected when ... Check Items (Possible Cause)
P0125 IVoltage sent to ECM from the sensor is not practical,
even when some time has passed after starting the
engine.
IEngine coolant temperature is insufficient for closed loop
fuel control.
IHarness or connectors
(High resistance in the circuit)
IEngine coolant temperature sensor
IThermostat
DTC P0125 ENGINE COOLANT TEMPERATURE (ECT) SENSOR
Component Description
EC-190

SEF174Y
DTC Confirmation Procedure
=NCEC0090
CAUTION:
Be careful not to overheat engine.
NOTE:
If “DTC Confirmation Procedure” has been previously conducted,
always turn ignition switch “OFF” and wait at least 10 seconds
before conducting the next test.
With CONSULT-II
1) Turn ignition switch “ON”.
2) Select “DATA MONITOR” mode with CONSULT-II.
3) Check that “COOLAN TEMP/S” is above 15°C (59°F).
If it is above 15°C (59°F), the test result will be OK. If it is
below 15°C (59°F), go to following step.
4) Start engine and run it for 65 minutes at idle speed.
If “COOLAN TEMP/S” increases to more than 15°C (59°F)
within 65 minutes, stop engine because the test result will
be OK.
5) If 1st trip DTC is detected, go to “Diagnostic Procedure”,
EC-193.
With GST
Follow the procedure “With CONSULT-II” above.
GI
MA
EM
LC
FE
CL
MT
AT
AX
SU
BR
ST
RS
BT
HA
SC
EL
IDX
DTC P0125 ENGINE COOLANT TEMPERATURE (ECT) SENSOR
DTC Confirmation Procedure
EC-191

Wiring Diagram
NCEC0091
TEC700
DTC P0125 ENGINE COOLANT TEMPERATURE (ECT) SENSOR
Wiring Diagram
EC-192

Diagnostic Procedure
NCEC0092
1 CHECK POWER SUPPLY
1. Turn ignition switch “OFF”.
2. Disconnect engine coolant temperature sensor harness connector.
SEF843X
3. Turn ignition switch “ON”.
4. Check voltage between ECTS terminal 1 and ground with CONSULT-II or tester.
SEF303X
OK or NG
OK ©GO TO 3.
NG ©GO TO 2.
2 DETECT MALFUNCTIONING PART
Check the following.
IHarness connectors E123, F6
IHarness for open or short between ECM and engine coolant temperature sensor
©Repair harness or connectors.
GI
MA
EM
LC
FE
CL
MT
AT
AX
SU
BR
ST
RS
BT
HA
SC
EL
IDX
DTC P0125 ENGINE COOLANT TEMPERATURE (ECT) SENSOR
Diagnostic Procedure
EC-193

3 CHECK GROUND CIRCUIT
1. Turn ignition switch “OFF”.
2. Check harness continuity between ECTS terminal 2 and engine ground.
SEF207W
Continuity should exist.
3. Also check harness for short to power.
OK or NG
OK ©GO TO 5.
NG ©GO TO 4.
4 DETECT MALFUNCTIONING PART
Check the following.
IHarness connectors E123, F6
IHarness for open or short between ECM and engine coolant temperature sensor
IHarness for open or short between engine coolant temperature sensor and TCM (Transmission control module)
©Repair open circuit or short to power in harness or connectors.
5 CHECK ENGINE COOLANT TEMPERATURE SENSOR
Refer to “Component Inspection”, EC-195.
OK or NG
OK ©GO TO 6.
NG ©Replace engine coolant temperature sensor.
6 CHECK THERMOSTAT OPERATION
When the engine is cooled [lower than 82°C (180°F)], condition grasp lower radiator hose and confirm the engine coolant
does not flow.
OK or NG
OK ©GO TO 7.
NG ©Repair or replace thermostat. Refer to LC-12, “Thermostat”.
7 CHECK INTERMITTENT INCIDENT
Perform “TROUBLE DIAGNOSIS FOR INTERMITTENT INCIDENT”, EC-146.
©INSPECTION END
DTC P0125 ENGINE COOLANT TEMPERATURE (ECT) SENSOR
Diagnostic Procedure (Cont’d)
EC-194

SEF152P
SEF012P
Component Inspection
NCEC0093
ENGINE COOLANT TEMPERATURE SENSOR
NCEC0093S01
Check resistance as shown in the figure.
<Reference data>
Temperature °C (°F) Resistance kΩ
20 (68) 2.1 - 2.9
50 (122) 0.68 - 1.0
90 (194) 0.236 - 0.260
If NG, replace engine coolant temperature sensor.
GI
MA
EM
LC
FE
CL
MT
AT
AX
SU
BR
ST
RS
BT
HA
SC
EL
IDX
DTC P0125 ENGINE COOLANT TEMPERATURE (ECT) SENSOR
Component Inspection
EC-195

SEF463R
SEF288D
Component Description
NCEC0094
The heated oxygen sensor 1 (front) is placed into the exhaust
manifold. It detects the amount of oxygen in the exhaust gas com-
pared to the outside air. The heated oxygen sensor 1 (front) has a
closed-end tube made of ceramic zirconia. The zirconia generates
voltage from approximately 1V in richer conditions to 0V in leaner
conditions. The heated oxygen sensor 1 (front) signal is sent to the
ECM. The ECM adjusts the injection pulse duration to achieve the
ideal air-fuel ratio. The ideal air-fuel ratio occurs near the radical
change from 1V to 0V.
CONSULT-II Reference Value in Data Monitor
Mode
NCEC0095
Specification data are reference values.
MONITOR ITEM CONDITION SPECIFICATION
HO2S1 (B1)
IEngine: After warming
up Maintaining engine speed
at 2,000 rpm
0 - 0.3V +, Approx. 0.6 - 1.0V
HO2S1 MNTR (B1) LEAN +, RICH
Changes more than 5 times during
10 seconds.
ECM Terminals and Reference Value
NCEC0096
Specification data are reference values and are measured between each terminal and ground.
CAUTION:
Do not use ECM ground terminals when measuring input/output voltage. Doing so may result in dam-
age to the ECM’s transistor. Use a ground other than ECM terminals, such as the ground.
TERMI-
NAL
NO.
WIRE
COLOR ITEM CONDITION DATA (DC Voltage)
62 W Heated oxygen sensor
1 (front)
[Engine is running]
IAfter warming up to normal operating temperature
and engine speed is 2,000 rpm
0 - Approximately 1.0V
SEF059V
DTC P0130 HEATED OXYGEN SENSOR 1 (FRONT) (CIRCUIT)
Component Description
EC-196

SEF237U
On Board Diagnosis Logic
NCEC0097
Under the condition in which the heated oxygen sensor 1 (front)
signal is not input, the ECM circuits will read a continuous approxi-
mately 0.3V. Therefore, for this diagnosis, the time that output
voltage is within 200 to 400 mV range is monitored, and the diag-
nosis checks that this time is not inordinately long.
DTC No. Malfunction is detected when ... Check Items (Possible Cause)
P0130 IThe voltage from the sensor is constantly approx. 0.3V. IHarness or connectors
(The sensor circuit is open or shorted.)
IHeated oxygen sensor 1 (front)
SEF643Y
SEF644Y
SEF645Y
DTC Confirmation Procedure
NCEC0098
CAUTION:
Always drive vehicle at a safe speed.
NOTE:
If “DTC Confirmation Procedure” has been previously conducted,
always turn ignition switch “OFF” and wait at least 10 seconds
before conducting the next test.
TESTING CONDITION:
Before performing the following procedure, confirm that bat-
tery voltage is more than 11V at idle.
With CONSULT-II
1) Start engine and warm it up to normal operating temperature.
2) Select “HO2S1 (B1) P0130” of “HO2S1” in “DTC WORK SUP-
PORT” mode with CONSULT-II.
3) Touch “START”.
4) Let it idle for at least 3.5 minutes.
NOTE:
Never raise engine speed above 3,200 rpm after this step. If
the engine speed limit is exceeded, return to step 4.
5) When the following conditions are met, “TESTING” will be dis-
played on the CONSULT-II screen. Maintain the conditions
continuously until “TESTING” changes to “COMPLETED”. (It
will take approximately 10 to 60 seconds.)
ENG SPEED 1,500 - 3,200 rpm
Vehicle speed More than 65 km/h (40 MPH)
B/FUEL SCHDL 2.4 - 11.0 msec
Selector lever Suitable position
If “TESTING” is not displayed after 5 minutes, retry from
step 2.
6) Make sure that “OK” is displayed after touching “SELF-DIAG
GI
MA
EM
LC
FE
CL
MT
AT
AX
SU
BR
ST
RS
BT
HA
SC
EL
IDX
DTC P0130 HEATED OXYGEN SENSOR 1 (FRONT) (CIRCUIT)
On Board Diagnosis Logic
EC-197

RESULTS”. If “NG” is displayed, refer to “Diagnostic
Procedure”, EC-200.
During this test, P1148 may be displayed on CONSULT-II
screen.
SEF011X
Overall Function Check
NCEC0099
Use this procedure to check the overall function of the heated oxy-
gen sensor 1 (front) circuit. During this check, a 1st trip DTC might
not be confirmed.
With GST
1) Start engine and warm it up to normal operating temperature.
2) Set voltmeter probes between ECM terminal 62 [Heated oxy-
gen sensor 1 (front) signal] and engine ground.
3) Check the following with engine speed held at 2,000 rpm con-
stant under no load.
IThe voltage does not remain in the range of 0.2 - 0.4V.
4) If NG, go to “Diagnostic Procedure”, EC-200.
DTC P0130 HEATED OXYGEN SENSOR 1 (FRONT) (CIRCUIT)
DTC Confirmation Procedure (Cont’d)
EC-198

Wiring Diagram
NCEC0100
TEC778
GI
MA
EM
LC
FE
CL
MT
AT
AX
SU
BR
ST
RS
BT
HA
SC
EL
IDX
DTC P0130 HEATED OXYGEN SENSOR 1 (FRONT) (CIRCUIT)
Wiring Diagram
EC-199

Diagnostic Procedure
NCEC0101
1 INSPECTION START
1. Turn ignition switch “OFF”.
2. Loosen and retighten engine ground screws.
SEF839X
3. Disconnect heated oxygen sensor 1 (front) harness connector.
SEF917Z
©GO TO 2.
2 CHECK INPUT SIGNAL CIRCUIT
1. Disconnect ECM harness connector.
2. Check harness continuity between ECM terminal 62 and HO2S1 terminal 2.
Refer to Wiring Diagram.
Continuity should exist.
3. Check harness continuity between ECM terminal 62 (or HO2S1 terminal 2) and ground.
Refer to Wiring Diagram.
Continuity should not exist.
4. Also check harness for short to power.
OK or NG
OK ©GO TO 3.
NG ©Repair open circuit or short to ground or short to power in harness or connectors.
3 CHECK HEATED OXYGEN SENSOR 1 (FRONT)
Refer to “Component Inspection”, EC-202.
OK or NG
OK ©GO TO 4.
NG ©Replace heated oxygen sensor 1 (front).
DTC P0130 HEATED OXYGEN SENSOR 1 (FRONT) (CIRCUIT)
Diagnostic Procedure
EC-200

4 CHECK SHIELD CIRCUIT
1. Turn ignition switch “OFF”.
2. Disconnect joint connector-1.
3. Check the following.
IContinuity between joint connector-1 terminal 2 and ground
IJoint connector-1
(Refer to EL-314, “HARNESS LAYOUT”.)
Continuity should exist.
4. Also check harness for short to power.
5. Then reconnect joint connector.
OK or NG
OK ©GO TO 5.
NG ©Repair open circuit or short to power in harness or connectors.
5 CHECK INTERMITTENT INCIDENT
Perform “TROUBLE DIAGNOSIS FOR INTERMITTENT INCIDENT”, EC-146.
©INSPECTION END
GI
MA
EM
LC
FE
CL
MT
AT
AX
SU
BR
ST
RS
BT
HA
SC
EL
IDX
DTC P0130 HEATED OXYGEN SENSOR 1 (FRONT) (CIRCUIT)
Diagnostic Procedure (Cont’d)
EC-201

SEF646Y
SEF217YA
Component Inspection
=NCEC0102
HEATED OXYGEN SENSOR 1 (FRONT)
NCEC0102S01
With CONSULT-II
1) Start engine and warm it up to normal operating temperature.
2) Select “MANU TRIG” in “DATA MONITOR” mode, and select
“HO2S1 (B1)” and “HO2S1 MNTR (B1)”.
3) Hold engine speed at 2,000 rpm under no load during the fol-
lowing steps.
4) Touch “RECORD” on CONSULT-II screen.
5) Check the following.
I“HO2S1 MNTR (B1)” in “DATA MONITOR” mode changes from
“RICH” to “LEAN” to “RICH” 5 times in 10 seconds.
5 times (cycles) are counted as shown below:
R = “HO2S1 MNTR (B1)”, “RICH”
L = “HO2S1 MNTR (B1)”, “LEAN”
I“HO2S1 (B1)” voltage goes above 0.6V at least once.
I“HO2S1 (B1)” voltage goes below 0.3V at least once.
I“HO2S1 (B1)” voltage never exceeds 1.0V.
CAUTION:
IDiscard any heated oxygen sensor which has been
dropped from a height of more than 0.5 m (19.7 in) onto a
hard surface such as a concrete floor; use a new one.
IBefore installing new oxygen sensor, clean exhaust sys-
tem threads using Oxygen Sensor Thread Cleaner tool
J-43897-18 or J-43897-12 and approved anti-seize lubri-
cant.
SEF648Y
SEF011X
Without CONSULT-II
1) Start engine and warm it up to normal operating temperature.
2) Set voltmeter probes between ECM terminal 62 [Heated oxy-
gen sensor 1 (front) signal] and engine ground.
3) Check the following with engine speed held at 2,000 rpm con-
stant under no load.
IThe voltage fluctuates between 0 to 0.3V and 0.6 to 1.0V more
than five times within 10 seconds.
1 time: 0 - 0.3V →0.6 - 1.0V →0 - 0.3V
2 times: 0 - 0.3V →0.6 - 1.0V →0 - 0.3V →0.6 - 1.0V →0
- 0.3V
DTC P0130 HEATED OXYGEN SENSOR 1 (FRONT) (CIRCUIT)
Component Inspection
EC-202

IThe maximum voltage is over 0.6V at least one time.
IThe minimum voltage is below 0.3V at least one time.
IThe voltage never exceeds 1.0V.
CAUTION:
IDiscard any heated oxygen sensor which has been
dropped from a height of more than 0.5 m (19.7 in) onto a
hard surface such as a concrete floor; use a new one.
IBefore installing new oxygen sensor, clean exhaust sys-
tem threads using Oxygen Sensor Thread Cleaner tool
J-43897-18 or J-43897-12 and approved anti-seize lubri-
cant.
GI
MA
EM
LC
FE
CL
MT
AT
AX
SU
BR
ST
RS
BT
HA
SC
EL
IDX
DTC P0130 HEATED OXYGEN SENSOR 1 (FRONT) (CIRCUIT)
Component Inspection (Cont’d)
EC-203

SEF463R
SEF288D
Component Description
NCEC0103
The heated oxygen sensor 1 (front) is placed into the exhaust
manifold. It detects the amount of oxygen in the exhaust gas com-
pared to the outside air. The heated oxygen sensor 1 (front) has a
closed-end tube made of ceramic zirconia. The zirconia generates
voltage from approximately 1V in richer conditions to 0V in leaner
conditions. The heated oxygen sensor 1 (front) signal is sent to the
ECM. The ECM adjusts the injection pulse duration to achieve the
ideal air-fuel ratio. The ideal air-fuel ratio occurs near the radical
change from 1V to 0V.
CONSULT-II Reference Value in Data Monitor
Mode
NCEC0104
Specification data are reference values.
MONITOR ITEM CONDITION SPECIFICATION
HO2S1 (B1)
IEngine: After warming
up Maintaining engine speed
at 2,000 rpm
0 - 0.3V +, Approx. 0.6 - 1.0V
HO2S1 MNTR (B1) LEAN +, RICH
Changes more than 5 times during
10 seconds.
ECM Terminals and Reference Value
NCEC0105
Specification data are reference values and are measured between each terminal and ground.
CAUTION:
Do not use ECM ground terminals when measuring input/output voltage. Doing so may result in dam-
age to the ECM’s transistor. Use a ground other than ECM terminals, such as the ground.
TERMI-
NAL
NO.
WIRE
COLOR ITEM CONDITION DATA (DC Voltage)
62 W Heated oxygen sensor
1 (front)
[Engine is running]
IAfter warming up to normal operating temperature
and engine speed is 2,000 rpm
0 - Approximately 1.0V
SEF059V
DTC P0131 HEATED OXYGEN SENSOR 1 (FRONT) (LEAN SHIFT
MONITORING)
Component Description
EC-204

SEF300U
On Board Diagnosis Logic
NCEC0106
To judge the malfunction, the output from the heated oxygen sen-
sor 1 (front) is monitored to determine whether the “rich” output is
sufficiently high and whether the “lean” output is sufficiently low.
When both the outputs are shifting to the lean side, the malfunc-
tion will be detected.
DTC No. Malfunction is detected when ... Check Items (Possible Cause)
P0131 IThe maximum and minimum voltages from the sensor
are not reached to the specified voltages.
IHeated oxygen sensor 1 (front)
IHeated oxygen sensor 1 heater (front)
IFuel pressure
IInjectors
IIntake air leaks
SEF649Y
SEF650Y
SEF651Y
DTC Confirmation Procedure
NCEC0107
CAUTION:
Always drive vehicle at a safe speed.
NOTE:
If “DTC Confirmation Procedure” has been previously conducted,
always turn ignition switch “OFF” and wait at least 10 seconds
before conducting the next test.
TESTING CONDITION:
IAlways perform at a temperature above −10°C (14°F).
IBefore performing the following procedure, confirm that
battery voltage is more than 11V at idle.
With CONSULT-II
1) Start engine and warm it up to normal operating temperature.
2) Stop engine and wait at least 10 seconds.
3) Turn ignition switch “ON” and select “HO2S1 (B1) P0131” of
“HO2S1” in “DTC WORK SUPPORT” mode with CONSULT-II.
4) Touch “START”.
5) Start engine and let it idle for at least 3.5 minutes.
NOTE:
Never raise engine speed above 3,200 rpm after this step. If
the engine speed limit is exceeded, return to step 5.
6) When the following conditions are met, “TESTING” will be dis-
played on the CONSULT-II screen. Maintain the conditions
continuously until “TESTING” changes to “COMPLETED”. (It
will take approximately 50 seconds or more.)
ENG SPEED 1,900 - 3,100 rpm (A/T)
2,000 - 3,100 rpm (M/T)
Vehicle speed Less than 120 km/h (75 MPH)
B/FUEL SCHDL 4.0 - 12.0 msec (A/T)
3.5 - 12.0 msec (M/T)
Selector lever Suitable position
GI
MA
EM
LC
FE
CL
MT
AT
AX
SU
BR
ST
RS
BT
HA
SC
EL
IDX
DTC P0131 HEATED OXYGEN SENSOR 1 (FRONT) (LEAN SHIFT
MONITORING)
On Board Diagnosis Logic
EC-205

If “TESTING” is not displayed after 5 minutes, retry from
step 2.
7) Make sure that “OK” is displayed after touching “SELF-DIAG
RESULTS”. If “NG” is displayed, refer to “Diagnostic
Procedure”, EC-206.
SEF011X
Overall Function Check
NCEC0108
Use this procedure to check the overall function of the heated oxy-
gen sensor 1 (front) circuit. During this check, a 1st trip DTC might
not be confirmed.
With GST
1) Start engine and warm it up to normal operating temperature.
2) Set voltmeter probes between ECM terminal 62 [Heated oxy-
gen sensor 1 (front) signal] and engine ground.
3) Check the following with engine speed held at 2,000 rpm con-
stant under no load.
IThe maximum voltage is over 0.6V at least one time.
IThe minimum voltage is over 0.1V at least one time.
4) If NG, go to “Diagnostic Procedure”, EC-206.
Diagnostic Procedure
NCEC0109
1 RETIGHTEN HEATED OXYGEN SENSOR 1 (FRONT)
1. Turn ignition switch “OFF”.
2. Loosen and retighten heated oxygen sensor 1 (front).
Tightening torque:
40 - 60 N·m (4.1 - 6.1 kg-m, 30 - 44 ft-lb)
©GO TO 2.
DTC P0131 HEATED OXYGEN SENSOR 1 (FRONT) (LEAN SHIFT
MONITORING)
DTC Confirmation Procedure (Cont’d)
EC-206

2 CLEAR THE SELF-LEARNING DATA.
With CONSULT-II
1. Start engine and warm it up to normal operating temperature.
2. Select “SELF-LEARNING CONT” in “WORK SUPPORT” mode with CONSULT-II.
3. Clear the self-learning control coefficient by touching “CLEAR”.
SEF215Z
4. Run engine for at least 10 minutes at idle speed.
Is the 1st trip DTC P0171 detected? Is it difficult to start engine?
Without CONSULT-II
1. Start engine and warm it up to normal operating temperature.
2. Turn ignition switch “OFF”.
3. Disconnect mass air flow sensor harness connector, and restart and run engine for at least 3 seconds at idle speed.
SEF840X
4. Stop engine and reconnect mass air flow sensor harness connector.
5. Make sure 1st trip DTC P0100 is displayed.
6. Erase the 1st trip DTC memory. Refer to “HOW TO ERASE EMISSION-RELATED DIAGNOSTIC INFORMATION”,
EC-79.
7. Make sure DTC P0000 is displayed.
8. Run engine for at least 10 minutes at idle speed.
Is the 1st trip DTC P0171 detected? Is it difficult to start engine?
YesorNo
Yes ©Perform trouble diagnosis for DTC P0171. Refer to EC-272.
No ©GO TO 3.
3 CHECK HEATED OXYGEN SENSOR 1 HEATER (FRONT)
Refer to “Component Inspection”, EC-236.
OK or NG
OK ©GO TO 4.
NG ©Replace heated oxygen sensor 1 (front).
GI
MA
EM
LC
FE
CL
MT
AT
AX
SU
BR
ST
RS
BT
HA
SC
EL
IDX
DTC P0131 HEATED OXYGEN SENSOR 1 (FRONT) (LEAN SHIFT
MONITORING)
Diagnostic Procedure (Cont’d)
EC-207

4 CHECK HEATED OXYGEN SENSOR 1 (FRONT)
Refer to “Component Inspection”, EC-208.
OK or NG
OK ©GO TO 5.
NG ©Replace heated oxygen sensor 1 (front).
5 CHECK SHIELD CIRCUIT
1. Turn ignition switch “OFF”.
2. Disconnect joint connector-1.
3. For circuit, refer to “DTC P0130 HEATED OXYGEN SENSOR 1 (FRONT) (CIRCUIT)”, EC-199.
4. Check the following.
IContinuity between joint connector-1 terminal 2 and ground
IJoint connector-1
(Refer to EL-314, “HARNESS LAYOUT”.)
Continuity should exist.
5. Also check harness for short to power.
6. Then reconnect joint connector-1.
OK or NG
OK ©GO TO 6.
NG ©Repair open circuit or short to power in harness or connectors.
6 CHECK INTERMITTENT INCIDENT
Perform “TROUBLE DIAGNOSIS FOR INTERMITTENT INCIDENT”, EC-146.
Refer to “Wiring Diagram”, EC-199, for circuit.
©INSPECTION END
SEF646Y
SEF217YA
Component Inspection
NCEC0110
HEATED OXYGEN SENSOR 1 (FRONT)
NCEC0110S02
With CONSULT-II
1) Start engine and warm it up to normal operating temperature.
2) Select “MANU TRIG” in “DATA MONITOR” mode, and select
“HO2S1 (B1)” and “HO2S1 MNTR (B1)”.
3) Hold engine speed at 2,000 rpm under no load during the fol-
lowing steps.
4) Touch “RECORD” on CONSULT-II screen.
5) Check the following.
I“HO2S1 MNTR (B1)” in “DATA MONITOR” mode changes from
“RICH” to “LEAN” to “RICH” 5 times in 10 seconds.
5 times (cycles) are counted as shown below:
R = “HO2S1 MNTR (B1)”, “RICH”
L = “HO2S1 MNTR (B1)”, “LEAN”
I“HO2S1 (B1)” voltage goes above 0.6V at least once.
I“HO2S1 (B1)” voltage goes below 0.3V at least once.
I“HO2S1 (B1)” voltage never exceeds 1.0V.
CAUTION:
IDiscard any heated oxygen sensor which has been
dropped from a height of more than 0.5 m (19.7 in) onto a
hard surface such as a concrete floor; use a new one.
DTC P0131 HEATED OXYGEN SENSOR 1 (FRONT) (LEAN SHIFT
MONITORING)
Diagnostic Procedure (Cont’d)
EC-208

IBefore installing new oxygen sensor, clean exhaust sys-
tem threads using Oxygen Sensor Thread Cleaner tool
J-43897-18 or J-43897-12 and approved anti-seize lubri-
cant.
SEF648Y
SEF011X
Without CONSULT-II
1) Start engine and warm it up to normal operating temperature.
2) Set voltmeter probes between ECM terminal 62 [Heated oxy-
gen sensor 1 (front) signal] and engine ground.
3) Check the following with engine speed held at 2,000 rpm con-
stant under no load.
IThe voltage fluctuates between 0 to 0.3V and 0.6 to 1.0V more
than five times within 10 seconds.
1 time: 0 - 0.3V →0.6 - 1.0V →0 - 0.3V
2 times: 0 - 0.3V →0.6 - 1.0V →0 - 0.3V →0.6 - 1.0V →0
- 0.3V
IThe maximum voltage is over 0.6V at least one time.
IThe minimum voltage is below 0.3V at least one time.
IThe voltage never exceeds 1.0V.
CAUTION:
IDiscard any heated oxygen sensor which has been
dropped from a height of more than 0.5 m (19.7 in) onto a
hard surface such as a concrete floor; use a new one.
IBefore installing new oxygen sensor, clean exhaust sys-
tem threads using Oxygen Sensor Thread Cleaner tool
J-43897-18 or J-43897-12 and approved anti-seize lubri-
cant.
GI
MA
EM
LC
FE
CL
MT
AT
AX
SU
BR
ST
RS
BT
HA
SC
EL
IDX
DTC P0131 HEATED OXYGEN SENSOR 1 (FRONT) (LEAN SHIFT
MONITORING)
Component Inspection (Cont’d)
EC-209

SEF463R
SEF288D
Component Description
NCEC0111
The heated oxygen sensor 1 (front) is placed into the exhaust
manifold. It detects the amount of oxygen in the exhaust gas com-
pared to the outside air. The heated oxygen sensor 1 (front) has a
closed-end tube made of ceramic zirconia. The zirconia generates
voltage from approximately 1V in richer conditions to 0V in leaner
conditions. The heated oxygen sensor 1 (front) signal is sent to the
ECM. The ECM adjusts the injection pulse duration to achieve the
ideal air-fuel ratio. The ideal air-fuel ratio occurs near the radical
change from 1V to 0V.
CONSULT-II Reference Value in Data Monitor
Mode
NCEC0112
Specification data are reference values.
MONITOR ITEM CONDITION SPECIFICATION
HO2S1 (B1)
IEngine: After warming
up Maintaining engine speed
at 2,000 rpm
0 - 0.3V +, Approx. 0.6 - 1.0V
HO2S1 MNTR (B1) LEAN +, RICH
Changes more than 5 times during
10 seconds.
ECM Terminals and Reference Value
NCEC0113
Specification data are reference values and are measured between each terminal and ground.
CAUTION:
Do not use ECM ground terminals when measuring input/output voltage. Doing so may result in dam-
age to the ECM’s transistor. Use a ground other than ECM terminals, such as the ground.
TERMI-
NAL
NO.
WIRE
COLOR ITEM CONDITION DATA (DC Voltage)
62 W Heated oxygen sensor
1 (front)
[Engine is running]
IAfter warming up to normal operating temperature
and engine speed is 2,000 rpm
0 - Approximately 1.0V
SEF059V
DTC P0132 HEATED OXYGEN SENSOR 1 (FRONT) (RICH SHIFT
MONITORING)
Component Description
EC-210

SEF299U
On Board Diagnosis Logic
NCEC0114
To judge the malfunction, the output from the heated oxygen sen-
sor 1 (front) is monitored to determine whether the “rich” output is
sufficiently high. The “lean” output is sufficiently low. When both the
outputs are shifting to the rich side, the malfunction will be
detected.
DTC No. Malfunction is detected when ... Check Items (Possible Cause)
P0132 IThe maximum and minimum voltages from the sensor
are beyond the specified voltages.
IHeated oxygen sensor 1 (front)
IHeated oxygen sensor 1 heater (front)
IFuel pressure
IInjectors
SEF653Y
SEF654Y
SEF655Y
DTC Confirmation Procedure
NCEC0115
CAUTION:
Always drive vehicle at a safe speed.
NOTE:
If “DTC Confirmation Procedure” has been previously conducted,
always turn ignition switch “OFF” and wait at least 10 seconds
before conducting the next test.
TESTING CONDITION:
IAlways perform at a temperature above −10°C (14°F).
IBefore performing the following procedure, confirm that
battery voltage is more than 11V at idle.
With CONSULT-II
1) Start engine and warm it up to normal operating temperature.
2) Stop engine and wait at least 10 seconds.
3) Turn ignition switch “ON” and select “HO2S1 (B1) P0132” of
“HO2S1” in “DTC WORK SUPPORT” mode with CONSULT-II.
4) Touch “START”.
5) Start engine and let it idle for at least 3.5 minutes.
NOTE:
Never raise engine speed above 3,200 rpm after this step. If
the engine speed limit is exceeded, return to step 5.
6) When the following conditions are met, “TESTING” will be dis-
played on the CONSULT-II screen. Maintain the conditions
continuously until “TESTING” changes to “COMPLETED”. (It
will take approximately 50 seconds or more.)
ENG SPEED 1,900 - 3,100 rpm (A/T)
2,000 - 3,100 rpm (M/T)
Vehicle speed Less than 120 km/h (75 MPH)
B/FUEL SCHDL 4.0 - 12.0 msec (A/T)
3.5 - 12.0 msec (M/T)
Selector lever Suitable position
GI
MA
EM
LC
FE
CL
MT
AT
AX
SU
BR
ST
RS
BT
HA
SC
EL
IDX
DTC P0132 HEATED OXYGEN SENSOR 1 (FRONT) (RICH SHIFT
MONITORING)
On Board Diagnosis Logic
EC-211

If “TESTING” is not displayed after 5 minutes, retry from
step 2.
7) Make sure that “OK” is displayed after touching “SELF-DIAG
RESULTS”. If “NG” is displayed, refer to “Diagnostic
Procedure”, EC-213.
SEF011X
Overall Function Check
NCEC0116
Use this procedure to check the overall function of the heated oxy-
gen sensor 1 (front) circuit. During this check, a 1st trip DTC might
not be confirmed.
With GST
1) Start engine and warm it up to normal operating temperature.
2) Set voltmeter probes between ECM terminal 62 [Heated oxy-
gen sensor 1 (front) signal] and engine ground.
3) Check the following with engine speed held at 2,000 rpm con-
stant under no load.
IThe maximum voltage is below 0.8V at least one time.
IThe minimum voltage is below 0.35V at least one time.
4) If NG, go to “Diagnostic Procedure”, EC-213.
DTC P0132 HEATED OXYGEN SENSOR 1 (FRONT) (RICH SHIFT
MONITORING)
DTC Confirmation Procedure (Cont’d)
EC-212

Diagnostic Procedure
=NCEC0117
1 RETIGHTEN HEATED OXYGEN SENSOR 1 (FRONT)
1. Turn ignition switch “OFF”.
2. Loosen and retighten heated oxygen sensor 1 (front).
Tightening torque:
40 - 60 N·m (4.1 - 6.1 kg-m, 30 - 44 ft-lb)
©GO TO 2.
2 CLEAR THE SELF-LEARNING DATA
With CONSULT-II
1. Start engine and warm it up to normal operating temperature.
2. Select “SELF-LEARNING CONT” in “WORK SUPPORT” mode with CONSULT-II.
3. Clear the self-learning control coefficient by touching “CLEAR”.
SEF215Z
4. Run engine for at least 10 minutes at idle speed.
Is the 1st trip DTC P0172 detected? Is it difficult to start engine?
Without CONSULT-II
1. Start engine and warm it up to normal operating temperature.
2. Turn ignition switch “OFF”.
3. Disconnect mass air flow sensor harness connector, and restart and run engine for at least 3 seconds at idle speed.
SEF840X
4. Stop engine and reconnect mass air flow sensor harness connector.
5. Make sure 1st trip DTC P0100 is displayed.
6. Erase the 1st trip DTC memory. Refer to “HOW TO ERASE EMISSION-RELATED DIAGNOSTIC INFORMATION”,
EC-79.
7. Make sure DTC P0000 is displayed.
8. Run engine for at least 10 minutes at idle speed.
Is the 1st trip DTC P0172 detected? Is it difficult to start engine?
YesorNo
Yes ©Perform trouble diagnosis for DTC P0172. Refer to EC-279.
No ©GO TO 3.
GI
MA
EM
LC
FE
CL
MT
AT
AX
SU
BR
ST
RS
BT
HA
SC
EL
IDX
DTC P0132 HEATED OXYGEN SENSOR 1 (FRONT) (RICH SHIFT
MONITORING)
Diagnostic Procedure
EC-213

3 CHECK HARNESS CONNECTOR
1. Turn ignition switch “OFF”.
2. Disconnect heated oxygen sensor 1 (front) harness connector.
3. Check harness connector for water.
Water should not exit.
OK or NG
OK ©GO TO 4.
NG ©Repair or replace harness connector.
4 CHECK HEATED OXYGEN SENSOR 1 HEATER (FRONT)
Refer to “Component Inspection”, EC-236.
OK or NG
OK ©GO TO 5.
NG ©Replace heated oxygen sensor 1 (front).
5 CHECK HEATED OXYGEN SENSOR 1 (FRONT)
Refer to “Component Inspection”, EC-215.
OK or NG
OK ©GO TO 6.
NG ©Replace heated oxygen sensor 1 (front).
6 CHECK SHIELD CIRCUIT
1. Turn ignition switch “OFF”.
2. Disconnect joint connector-1.
3. For circuit, refer to “DTC P0130 HEATED OXYGEN SENSOR 1 (FRONT) (CIRCUIT)”, EC-199.
4. Check the following.
IContinuity between joint connector-1 terminal 2 and ground
IJoint connector-1
(Refer to EL-314, “HARNESS LAYOUT”.)
Continuity should exist.
5. Also check harness for short to power.
6. Then reconnect joint connector-1.
OK or NG
OK ©GO TO 7.
NG ©Repair open circuit or short to power in harness or connectors.
7 CHECK INTERMITTENT INCIDENT
Perform “TROUBLE DIAGNOSIS FOR INTERMITTENT INCIDENT”, EC-146.
Refer to “Wiring Diagram”, EC-199, for circuit.
©INSPECTION END
DTC P0132 HEATED OXYGEN SENSOR 1 (FRONT) (RICH SHIFT
MONITORING)
Diagnostic Procedure (Cont’d)
EC-214

SEF646Y
SEF217YA
Component Inspection
NCEC0118
HEATED OXYGEN SENSOR 1 (FRONT)
NCEC0118S02
With CONSULT-II
1) Start engine and warm it up to normal operating temperature.
2) Select “MANU TRIG” in “DATA MONITOR” mode, and select
“HO2S1 (B1)” and “HO2S1 MNTR (B1)”.
3) Hold engine speed at 2,000 rpm under no load during the fol-
lowing steps.
4) Touch “RECORD” on CONSULT-II screen.
5) Check the following.
I“HO2S1 MNTR (B1)” in “DATA MONITOR” mode changes from
“RICH” to “LEAN” to “RICH” 5 times in 10 seconds.
5 times (cycles) are counted as shown below:
R = “HO2S1 MNTR (B1)”, “RICH”
L = “HO2S1 MNTR (B1)”, “LEAN”
I“HO2S1 (B1)” voltage goes above 0.6V at least once.
I“HO2S1 (B1)” voltage goes below 0.3V at least once.
I“HO2S1 (B1)” voltage never exceeds 1.0V.
CAUTION:
IDiscard any heated oxygen sensor which has been
dropped from a height of more than 0.5 m (19.7 in) onto a
hard surface such as a concrete floor; use a new one.
IBefore installing new oxygen sensor, clean exhaust sys-
tem threads using Oxygen Sensor Thread Cleaner tool
J-43897-18 or J-43897-12 and approved anti-seize lubri-
cant.
SEF648Y
SEF011X
Without CONSULT-II
1) Start engine and warm it up to normal operating temperature.
2) Set voltmeter probes between ECM terminal 62 [Heated oxy-
gen sensor 1 (front) signal] and engine ground.
3) Check the following with engine speed held at 2,000 rpm con-
stant under no load.
IThe voltage fluctuates between 0 to 0.3V and 0.6 to 1.0V more
than 5 times when 10 seconds.
1 time: 0 - 0.3V →0.6 - 1.0V →0 - 0.3V
2 times: 0 - 0.3V →0.6 - 1.0V →0 - 0.3V →0.6 - 1.0V →0
- 0.3V
GI
MA
EM
LC
FE
CL
MT
AT
AX
SU
BR
ST
RS
BT
HA
SC
EL
IDX
DTC P0132 HEATED OXYGEN SENSOR 1 (FRONT) (RICH SHIFT
MONITORING)
Component Inspection
EC-215

IThe maximum voltage is over 0.6V at least one time.
IThe minimum voltage is below 0.3V at least one time.
IThe voltage never exceeds 1.0V.
CAUTION:
IDiscard any heated oxygen sensor which has been
dropped from a height of more than 0.5 m (19.7 in) onto a
hard surface such as a concrete floor; use a new one.
IBefore installing new oxygen sensor, clean exhaust sys-
tem threads using Oxygen Sensor Thread Cleaner tool
J-43897-18 or J-43897-12 and approved anti-seize lubri-
cant.
DTC P0132 HEATED OXYGEN SENSOR 1 (FRONT) (RICH SHIFT
MONITORING)
Component Inspection (Cont’d)
EC-216

SEF463R
SEF288D
Component Description
NCEC0119
The heated oxygen sensor 1 (front) is placed into the exhaust
manifold. It detects the amount of oxygen in the exhaust gas com-
pared to the outside air. The heated oxygen sensor 1 (front) has a
closed-end tube made of ceramic zirconia. The zirconia generates
voltage from approximately 1V in richer conditions to 0V in leaner
conditions. The heated oxygen sensor 1 (front) signal is sent to the
ECM. The ECM adjusts the injection pulse duration to achieve the
ideal air-fuel ratio. The ideal air-fuel ratio occurs near the radical
change from 1V to 0V.
CONSULT-II Reference Value in Data Monitor
Mode
NCEC0120
Specification data are reference values.
MONITOR ITEM CONDITION SPECIFICATION
HO2S1 (B1)
IEngine: After warming up Maintaining engine speed at 2,000
rpm
0 - 0.3V +, Approx. 0.6 - 1.0V
HO2S1 MNTR
(B1)
LEAN +, RICH
Changes more than 5 times during
10 seconds.
ECM Terminals and Reference Value
NCEC0121
Specification data are reference values and are measured between each terminal and ground.
CAUTION:
Do not use ECM ground terminals when measuring input/output voltage. Doing so may result in dam-
age to the ECM’s transistor. Use a ground other than ECM terminals, such as the ground.
TERMI-
NAL
NO.
WIRE
COLOR ITEM CONDITION DATA (DC Voltage)
62 W Heated oxygen sensor
1 (front)
[Engine is running]
IAfter warming up to normal operating temperature
and engine speed is 2,000 rpm
0 - Approximately 1.0V
SEF059V
GI
MA
EM
LC
FE
CL
MT
AT
AX
SU
BR
ST
RS
BT
HA
SC
EL
IDX
DTC P0133 HEATED OXYGEN SENSOR 1 (FRONT) (RESPONSE MONITORING)
Component Description
EC-217

SEF010V
On Board Diagnosis Logic
NCEC0122
To judge the malfunction of heated oxygen sensor 1 (front), this
diagnosis measures response time of heated oxygen sensor 1
(front) signal. The time is compensated by engine operating (speed
and load), fuel feedback control constant, and heated oxygen sen-
sor 1 (front) temperature index. Judgment is based on whether the
compensated time [heated oxygen sensor 1 (front) cycling time
index] is inordinately long or not.
DTC No. Malfunction is detected when ... Check Items (Possible Cause)
P0133 IThe response of the voltage signal from the sensor takes
more than the specified time.
IHarness or connectors
(The sensor circuit is open or shorted.)
IHeated oxygen sensor 1 (front)
IHeated oxygen sensor 1 heater (front)
IFuel pressure
IInjectors
IIntake air leaks
IExhaust gas leaks
IPCV
IMass air flow sensor
SEF656Y
SEF657Y
SEF658Y
DTC Confirmation Procedure
NCEC0123
CAUTION:
Always drive vehicle at a safe speed.
NOTE:
If “DTC Confirmation Procedure” has been previously conducted,
always turn ignition switch “OFF” and wait at least 10 seconds
before conducting the next test.
TESTING CONDITION:
IAlways perform at a temperature above −10°C (14°F).
IBefore performing the following procedure, confirm that
battery voltage is more than 11V at idle.
With CONSULT-II
1) Start engine and warm it up to normal operating temperature.
2) Stop engine and wait at least 10 seconds.
3) Turn ignition switch “ON” and select “HO2S1 (B1) P0133” of
“HO2S1” in “DTC WORK SUPPORT” mode with CONSULT-II.
4) Touch “START”.
5) Start engine and let it idle for at least 3.5 minutes.
NOTE:
Never raise engine speed above 3,200 rpm after this step. If
the engine speed limit is exceeded, return to step 5.
6) When the following conditions are met, “TESTING” will be dis-
played on the CONSULT-II screen. Maintain the conditions
continuously until “TESTING” changes to “COMPLETED”. (It
will take approximately 50 seconds.)
ENG SPEED 1,900 - 3,100 rpm (A/T)
2,000 - 3,100 rpm (M/T)
Vehicle speed More than 80 km/h (50 MPH)
B/FUEL SCHDL 4.0 - 12.0 msec (A/T)
3.5 - 12.0 msec (M/T)
Selector lever Suitable position
DTC P0133 HEATED OXYGEN SENSOR 1 (FRONT) (RESPONSE MONITORING)
On Board Diagnosis Logic
EC-218

If “TESTING” is not displayed after 5 minutes, retry from
step 2.
7) Make sure that “OK” is displayed after touching “SELF-DIAG
RESULTS”. If “NG” is displayed, refer to “Diagnostic
Procedure”, EC-221.
SEF011X
Overall Function Check
NCEC0124
Use this procedure to check the overall function of the heated oxy-
gen sensor 1 (front) circuit. During this check, a 1st trip DTC might
not be confirmed.
With GST
1) Start engine and warm it up to normal operating temperature.
2) Set voltmeter probes between ECM terminal 62 [Heated oxy-
gen sensor 1 (front) signal] and engine ground.
3) Check the following with engine speed held at 2,000 rpm con-
stant under no load.
IThe voltage fluctuates between 0 to 0.3V and 0.6 to 1.0V more
than five times within 10 seconds.
1 time: 0 - 0.3V →0.6 - 1.0V →0 - 0.3V
2 times: 0 - 0.3V →0.6 - 1.0V →0 - 0.3V →0.6 - 1.0V →0
- 0.3V
4) If NG, go to “Diagnostic Procedure”, EC-221.
GI
MA
EM
LC
FE
CL
MT
AT
AX
SU
BR
ST
RS
BT
HA
SC
EL
IDX
DTC P0133 HEATED OXYGEN SENSOR 1 (FRONT) (RESPONSE MONITORING)
DTC Confirmation Procedure (Cont’d)
EC-219

Wiring Diagram
NCEC0125
TEC778
DTC P0133 HEATED OXYGEN SENSOR 1 (FRONT) (RESPONSE MONITORING)
Wiring Diagram
EC-220

Diagnostic Procedure
NCEC0126
1 RETIGHTEN GROUND SCREWS
1. Turn ignition switch “OFF”.
2. Loosen and retighten engine ground screws.
SEF839X
©GO TO 2.
2 RETIGHTEN HEATED OXYGEN SENSOR 1 (FRONT)
Loosen and retighten front heated oxygen sensor.
Tightening torque:
40 - 60 N·m (4.1 - 6.1 kg-m, 30 - 44 ft-lb)
©GO TO 3.
3 CHECK EXHAUST AIR LEAK
1. Start engine and run it at idle.
2. Listen for an exhaust air leak before three way catalyst.
SEF099P
OK or NG
OK ©GO TO 4.
NG ©Repair or replace.
4 CHECK FOR INTAKE AIR LEAK
Listen for an intake air leak after the mass air flow sensor.
OK or NG
OK ©GO TO 5.
NG ©Repair or replace.
GI
MA
EM
LC
FE
CL
MT
AT
AX
SU
BR
ST
RS
BT
HA
SC
EL
IDX
DTC P0133 HEATED OXYGEN SENSOR 1 (FRONT) (RESPONSE MONITORING)
Diagnostic Procedure
EC-221

5 CLEAR THE SELF-LEARNING DATA
With CONSULT-II
1. Start engine and warm it up to normal operating temperature.
2. Select “SELF-LEARNING CONT” in “WORK SUPPORT” mode with CONSULT-II.
3. Clear the self-learning control coefficient by touching “CLEAR”.
SEF215Z
4. Run engine for at least 10 minutes at idle speed.
Is the 1st trip DTC P0171 or P0172 detected? Is it difficult to start engine?
Without CONSULT-II
1. Start engine and warm it up to normal operating temperature.
2. Turn ignition switch “OFF”.
3. Disconnect mass air flow sensor harness connector, and restart and run engine for at least 3 seconds at idle speed.
SEF840X
4. Stop engine and reconnect mass air flow sensor harness connector.
5. Make sure 1st trip DTC P0100 is displayed.
6. Erase the 1st trip DTC memory. Refer to “HOW TO ERASE EMISSION-RELATED DIAGNOSTIC INFORMATION”,
EC-79.
7. Make sure DTC P0000 is displayed.
8. Run engine for at least 10 minutes at idle speed.
Is the 1st trip DTC P0171 or P0172 detected? Is it difficult to start engine?
YesorNo
Yes ©Perform trouble diagnosis for DTC P0171, P0172. Refer to EC-272, 279.
No ©GO TO 6.
DTC P0133 HEATED OXYGEN SENSOR 1 (FRONT) (RESPONSE MONITORING)
Diagnostic Procedure (Cont’d)
EC-222

6 CHECK INPUT SIGNAL CIRCUIT
1. Disconnect heated oxygen sensor 1 (front) harness connector and ECM harness connector.
SEF917Z
2. Check harness continuity between ECM terminal 62 and HO2S1 terminal 2.
Refer to Wiring Diagram.
Continuity should exist.
3. Check harness continuity between ECM terminal 62 (or HO2S1 terminal 2) and ground.
Refer to Wiring Diagram.
Continuity should not exist.
4. Also check harness for short to power.
OK or NG
OK ©GO TO 7.
NG ©Repair open circuit or short to ground or short to power in harness or connectors.
7 CHECK HEATED OXYGEN SENSOR 1 HEATER (FRONT)
Refer to “Component Inspection”, EC-236.
OK or NG
OK ©GO TO 8.
NG ©Replace heated oxygen sensor 1 (front).
8 CHECK HEATED OXYGEN SENSOR 1 (FRONT)
Refer to “Component Inspection”, EC-224.
OK or NG
OK ©GO TO 9.
NG ©Replace heated oxygen sensor 1 (front).
9 CHECK MASS AIR FLOW SENSOR
Refer to “Component Inspection”, EC-162.
OK or NG
OK ©GO TO 10.
NG ©Replace mass air flow sensor.
10 CHECK PCV VALVE
Refer to “Positive Crankcase Ventilation”, EC-49.
OK or NG
OK ©GO TO 11.
NG ©Repair or replace PCV valve.
GI
MA
EM
LC
FE
CL
MT
AT
AX
SU
BR
ST
RS
BT
HA
SC
EL
IDX
DTC P0133 HEATED OXYGEN SENSOR 1 (FRONT) (RESPONSE MONITORING)
Diagnostic Procedure (Cont’d)
EC-223

11 CHECK SHIELD CIRCUIT
1. Turn ignition switch “OFF”.
2. Disconnect joint connector-1.
3. Check the following.
IContinuity between joint connector-1 terminal 2 and ground
Refer to Wiring Diagram.
IJoint connector-1
(Refer to EL-314, “HARNESS LAYOUT”.)
Continuity should exist.
4. Also check harness for short to power.
5. Then reconnect joint connector.
OK or NG
OK ©GO TO 12.
NG ©Repair open circuit or short to power in harness or connectors.
12 CHECK INTERMITTENT INCIDENT
Perform “TROUBLE DIAGNOSIS FOR INTERMITTENT INCIDENT”, EC-146.
©INSPECTION END
SEF646Y
SEF217YA
Component Inspection
NCEC0127
HEATED OXYGEN SENSOR 1 (FRONT)
NCEC0127S02
With CONSULT-II
1) Start engine and warm it up to normal operating temperature.
2) Select “MANU TRIG” in “DATA MONITOR” mode, and select
“HO2S1 (B1)” and “HO2S1 MNTR (B1)”.
3) Hold engine speed at 2,000 rpm under no load during the fol-
lowing steps.
4) Touch “RECORD” on CONSULT-II screen.
5) Check the following.
I“HO2S1 MNTR (B1)” in “DATA MONITOR” mode changes from
“RICH” to “LEAN” to “RICH” five times in 10 seconds.
5 times (cycles) are counted as shown below:
R = “HO2S1 MNTR (B1)”, “RICH”
L = “HO2S1 MNTR (B1)”, “LEAN”
I“HO2S1 (B1)” voltage goes above 0.6V at least once.
I“HO2S1 (B1)” voltage goes below 0.3V at least once.
I“HO2S1 (B1)” voltage never exceeds 1.0V.
CAUTION:
IDiscard any heated oxygen sensor which has been
dropped from a height of more than 0.5 m (19.7 in) onto a
hard surface such as a concrete floor; use a new one.
IBefore installing new oxygen sensor, clean exhaust sys-
tem threads using Oxygen Sensor Thread Cleaner tool
J-43897-18 or J-43897-12 and approved anti-seize lubri-
cant.
DTC P0133 HEATED OXYGEN SENSOR 1 (FRONT) (RESPONSE MONITORING)
Diagnostic Procedure (Cont’d)
EC-224

SEF648Y
SEF011X
Without CONSULT-II
1) Start engine and warm it up to normal operating temperature.
2) Set voltmeter probes between ECM terminal 62 [Heated oxy-
gen sensor 1 (front) signal] and engine ground.
3) Check the following with engine speed held at 2,000 rpm con-
stant under no load.
IThe voltage fluctuates between 0 to 0.3V and 0.6 to 1.0V more
than five times within 10 seconds.
1 time: 0 - 0.3V →0.6 - 1.0V →0 - 0.3V
2 times: 0 - 0.3V →0.6 - 1.0V →0 - 0.3V →0.6 - 1.0V →0
- 0.3V
IThe maximum voltage is over 0.6V at least one time.
IThe minimum voltage is below 0.3V at least one time.
IThe voltage never exceeds 1.0V.
CAUTION:
IDiscard any heated oxygen sensor which has been
dropped from a height of more than 0.5 m (19.7 in) onto a
hard surface such as a concrete floor; use a new one.
IBefore installing new oxygen sensor, clean exhaust sys-
tem threads using Oxygen Sensor Thread Cleaner tool
J-43897-18 or J-43897-12 and approved anti-seize lubri-
cant.
GI
MA
EM
LC
FE
CL
MT
AT
AX
SU
BR
ST
RS
BT
HA
SC
EL
IDX
DTC P0133 HEATED OXYGEN SENSOR 1 (FRONT) (RESPONSE MONITORING)
Component Inspection (Cont’d)
EC-225

SEF463R
SEF288D
Component Description
NCEC0128
The heated oxygen sensor 1 (front) is placed into the exhaust
manifold. It detects the amount of oxygen in the exhaust gas com-
pared to the outside air. The heated oxygen sensor 1 (front) has a
closed-end tube made of ceramic zirconia. The zirconia generates
voltage from approximately 1V in richer conditions to 0V in leaner
conditions. The heated oxygen sensor 1 (front) signal is sent to the
ECM. The ECM adjusts the injection pulse duration to achieve the
ideal air-fuel ratio. The ideal air-fuel ratio occurs near the radical
change from 1V to 0V.
CONSULT-II Reference Value in Data Monitor
Mode
NCEC0129
Specification data are reference values.
MONITOR ITEM CONDITION SPECIFICATION
HO2S1 (B1)
IEngine: After warming
up Maintaining engine speed
at 2,000 rpm
0 - 0.3V +, Approx. 0.6 - 1.0V
HO2S1 MNTR (B1) LEAN +, RICH
Changes more than 5 times during
10 seconds.
ECM Terminals and Reference Value
NCEC0130
Specification data are reference values and are measured between each terminal and ground.
CAUTION:
Do not use ECM ground terminals when measuring input/output voltage. Doing so may result in dam-
age to the ECM’s transistor. Use a ground other than ECM terminals, such as the ground.
TERMI-
NAL
NO.
WIRE
COLOR ITEM CONDITION DATA (DC Voltage)
62 W Heated oxygen sensor
1 (front)
[Engine is running]
IAfter warming up to normal operating temperature
and engine speed is 2,000 rpm
0 - Approximately 1.0V
SEF059V
DTC P0134 HEATED OXYGEN SENSOR 1 (FRONT) (HIGH VOLTAGE)
Component Description
EC-226

SEF301UA
On Board Diagnosis Logic
NCEC0131
To judge the malfunction, the diagnosis checks that the heated
oxygen sensor 1 (front) output is not inordinately high.
DTC No. Malfunction is detected when ... Check Items (Possible Cause)
P0134 IAn excessively high voltage from the sensor is sent to
ECM.
IHarness or connectors
(The sensor circuit is open or shorted.)
IHeated oxygen sensor 1 (front)
SEF174Y
DTC Confirmation Procedure
NCEC0132
NOTE:
If “DTC Confirmation Procedure” has been previously conducted,
always turn ignition switch “OFF” and wait at least 10 seconds
before conducting the next test.
With CONSULT-II
1) Start engine and warm it up to normal operating temperature.
2) Turn ignition switch “OFF” and wait at least 10 seconds.
3) Turn ignition switch “ON”.
4) Select “DATA MONITOR” mode with CONSULT-II.
5) Restart engine and let it idle for 2 minutes.
6) If 1st trip DTC is detected, go to “Diagnostic Procedure”,
EC-229.
With GST
1) Start engine and warm it up to normal operating temperature.
2) Turn ignition switch “OFF” and wait at least 10 seconds.
3) Restart engine and let it idle for 2 minutes.
4) Turn ignition switch “OFF” and wait at least 10 seconds.
5) Restart engine and let it idle for 2 minutes.
6) Select “MODE 3” with GST.
7) If DTC is detected, go to “Diagnostic Procedure”, EC-229.
IWhen using GST, “DTC Confirmation Procedure” should
be performed twice as much as when using CONSULT-II
because GST cannot display MODE 7 (1st trip DTC) con-
cerning this diagnosis. Therefore, using CONSULT-II is
recommended.
GI
MA
EM
LC
FE
CL
MT
AT
AX
SU
BR
ST
RS
BT
HA
SC
EL
IDX
DTC P0134 HEATED OXYGEN SENSOR 1 (FRONT) (HIGH VOLTAGE)
On Board Diagnosis Logic
EC-227

Wiring Diagram
NCEC0133
TEC778
DTC P0134 HEATED OXYGEN SENSOR 1 (FRONT) (HIGH VOLTAGE)
Wiring Diagram
EC-228

Diagnostic Procedure
NCEC0134
1 RETIGHTEN HEATED OXYGEN SENSOR 1 (FRONT)
Loosen and retighten heated oxygen sensor 1 (front).
Tightening torque:
40 - 60 N·m (4.1 - 6.1 kg-m, 30 - 44 ft-lb)
©GO TO 2.
2 CHECK INPUT SIGNAL CIRCUIT
1. Disconnect heated oxygen sensor 1 (front) harness connector and ECM harness connector.
SEF917Z
2. Check harness continuity between ECM terminal 62 and HO2S1 terminal 2.
Refer to Wiring Diagram.
Continuity should exist.
3. Check harness continuity between ECM terminal 62 (or HO2S1 terminal 2) and ground.
Refer to Wiring Diagram.
Continuity should not exist.
4. Also check harness for short to power.
OK or NG
OK ©GO TO 3.
NG ©Repair open circuit or short to ground or short to power in harness or connectors.
3 CHECK HARNESS CONNECTOR
Check heated oxygen sensor 1 (front) harness connector for water.
Water should not exist.
OK or NG
OK ©GO TO 4.
NG ©Repair or replace harness connector.
4 CHECK HEATED OXYGEN SENSOR 1 (FRONT)
Refer to “Component Inspection”, EC-230.
OK or NG
OK ©GO TO 5.
NG ©Replace heated oxygen sensor 1 (front).
GI
MA
EM
LC
FE
CL
MT
AT
AX
SU
BR
ST
RS
BT
HA
SC
EL
IDX
DTC P0134 HEATED OXYGEN SENSOR 1 (FRONT) (HIGH VOLTAGE)
Diagnostic Procedure
EC-229

5 CHECK SHIELD CIRCUIT
1. Turn ignition switch “OFF”.
2. Disconnect joint connector-1.
3. Check the following.
IContinuity between joint connector-1 terminal 2 and ground
Refer to Wiring Diagram.
IJoint connector-1
(Refer to EL-314, “HARNESS LAYOUT”.)
Continuity should exist.
4. Also check harness for short to power. Then reconnect joint connector.
OK or NG
OK ©GO TO 6.
NG ©Repair open circuit or short to power in harness or connectors.
6 CHECK INTERMITTENT INCIDENT
Perform “TROUBLE DIAGNOSIS FOR INTERMITTENT INCIDENT”, EC-146.
©INSPECTION END
SEF646Y
SEF217YA
Component Inspection
NCEC0135
HEATED OXYGEN SENSOR 1 (FRONT)
NCEC0135S01
With CONSULT-II
1) Start engine and warm it up to normal operating temperature.
2) Select “MANU TRIG” in “DATA MONITOR” mode, and select
“HO2S1 (B1)” and “HO2S1 MNTR (B1)”.
3) Hold engine speed at 2,000 rpm under no load during the fol-
lowing steps.
4) Touch “RECORD” on CONSULT-II screen.
5) Check the following.
I“HO2S1 MNTR (B1)” in “DATA MONITOR” mode changes from
“RICH” to “LEAN” to “RICH” five times in 10 seconds.
5 times (cycles) are counted as shown below:
R = “HO2S1 MNTR (B1)”, “RICH”
L = “HO2S1 MNTR (B1)”, “LEAN”
I“HO2S1 (B1)” voltage goes above 0.6V at least once.
I“HO2S1 (B1)” voltage goes below 0.3V at least once.
I“HO2S1 (B1)” voltage never exceeds 1.0V.
CAUTION:
IDiscard any heated oxygen sensor which has been
dropped from a height of more than 0.5 m (19.7 in) onto a
hard surface such as a concrete floor; use a new one.
IBefore installing new oxygen sensor, clean exhaust sys-
tem threads using Oxygen Sensor Thread Cleaner tool
J-43897-18 or J-43897-12 and approved anti-seize lubri-
cant.
DTC P0134 HEATED OXYGEN SENSOR 1 (FRONT) (HIGH VOLTAGE)
Diagnostic Procedure (Cont’d)
EC-230

SEF648Y
SEF011X
Without CONSULT-II
1) Start engine and warm it up to normal operating temperature.
2) Set voltmeter probes between ECM terminal 62 [Heated oxy-
gen sensor 1 (front) signal] and engine ground.
3) Check the following with engine speed held at 2,000 rpm con-
stant under no load.
IThe voltage fluctuates between 0 to 0.3V and 0.6 to 1.0V more
than five times within 10 seconds.
1 time: 0 - 0.3V →0.6 - 1.0V →0 - 0.3V
2 times: 0 - 0.3V →0.6 - 1.0V →0 - 0.3V →0.6 - 1.0V →0
- 0.3V
IThe maximum voltage is over 0.6V at least one time.
IThe minimum voltage is below 0.3V at least one time.
IThe voltage never exceeds 1.0V.
CAUTION:
IDiscard any heated oxygen sensor which has been
dropped from a height of more than 0.5 m (19.7 in) onto a
hard surface such as a concrete floor; use a new one.
IBefore installing new oxygen sensor, clean exhaust sys-
tem threads using Oxygen Sensor Thread Cleaner tool
J-43897-18 or J-43897-12 and approved anti-seize lubri-
cant.
GI
MA
EM
LC
FE
CL
MT
AT
AX
SU
BR
ST
RS
BT
HA
SC
EL
IDX
DTC P0134 HEATED OXYGEN SENSOR 1 (FRONT) (HIGH VOLTAGE)
Component Inspection (Cont’d)
EC-231

Description
NCEC0136
SYSTEM DESCRIPTION
NCEC0136S01
Sensor Input Signal to ECM ECM func-
tion Actuator
Camshaft position sensor Engine speed
Heated
oxygen
sensor 1
heater
(front) con-
trol
Heated oxygen sensor 1 heater
(front)
The ECM performs ON/OFF control of the heated oxygen sensor 1 heater (front) corresponding to the engine
operating condition.
OPERATION
NCEC0136S02
Engine speed Front heated oxygen sensor heater
Above 3,200 rpm OFF
Below 3,200 rpm ON
CONSULT-II Reference Value in Data Monitor
Mode
NCEC0137
Specification data are reference values.
MONITOR ITEM CONDITION SPECIFICATION
HO2S1 HTR (B1) IEngine speed: Below 3,200 rpm ON
IEngine speed: Above 3,200 rpm OFF
ECM Terminals and Reference Value
NCEC0138
Specification data are reference values and are measured between each terminal and ground.
CAUTION:
Do not use ECM ground terminals when measuring input/output voltage. Doing so may result in dam-
age to the ECM’s transistor. Use a ground other than ECM terminals, such as the ground.
TER-
MINAL
NO.
WIRE
COLOR ITEM CONDITION DATA (DC Voltage)
4OR Heated oxygen sensor 1
heater (front)
[Engine is running]
IEngine speed is below 3,200 rpm. Approximately 0V
[Engine is running]
IEngine speed is above 3,200 rpm. BATTERY VOLTAGE
(11 - 14V)
On Board Diagnosis Logic
NCEC0139
DTC No. Malfunction is detected when ... Check Items (Possible Cause)
P0135 IThe current amperage in the heated oxygen sensor 1
heater (front) circuit is out of the normal range.
[An improper voltage drop signal is sent to ECM through
the heated oxygen sensor 1 heater (front).]
IHarness or connectors
[The heated oxygen sensor 1 heater (front) cir-
cuit is open or shorted.]
IHeated oxygen sensor 1 heater (front)
DTC P0135 HEATED OXYGEN SENSOR 1 HEATER (FRONT)
Description
EC-232

DTC Confirmation Procedure
NCEC0140
NOTE:
If “DTC Confirmation Procedure” has been previously conducted,
always turn ignition switch “OFF” and wait at least 10 seconds
before conducting the next test.
TESTING CONDITION:
Before performing the following procedure, confirm that bat-
tery voltage is between 10.5V and 16V at idle.
SEF058Y
With CONSULT-II
1) Turn ignition switch “ON” and select “DATA MONITOR” mode
with CONSULT-II.
2) Start engine and run it for at least 6 seconds at idle speed.
3) If 1st trip DTC is detected, go to “Diagnostic Procedure”,
EC-235.
With GST
1) Start engine and run it for at least 6 seconds at idle speed.
2) Turn ignition switch “OFF” and wait at least 10 seconds.
3) Start engine and run it for at least 6 seconds at idle speed.
4) Select “MODE 3” with GST.
5) If DTC is detected, go to “Diagnostic Procedure”, EC-235.
IWhen using GST, “DTC Confirmation Procedure” should
be performed twice as much as when using CONSULT-II
because GST cannot display MODE 7 (1st trip DTC) con-
cerning this diagnosis. Therefore, using CONSULT-II is
recommended.
GI
MA
EM
LC
FE
CL
MT
AT
AX
SU
BR
ST
RS
BT
HA
SC
EL
IDX
DTC P0135 HEATED OXYGEN SENSOR 1 HEATER (FRONT)
DTC Confirmation Procedure
EC-233

Wiring Diagram
NCEC0141
TEC779
DTC P0135 HEATED OXYGEN SENSOR 1 HEATER (FRONT)
Wiring Diagram
EC-234

Diagnostic Procedure
NCEC0142
1 CHECK POWER SUPPLY
1. Turn ignition switch “OFF”.
2. Disconnect heated oxygen sensor 1 (front) harness connector.
SEF917Z
3. Turn ignition switch “ON”.
4. Check voltage between HO2S1 terminal 1 and ground with CONSULT-II or tester.
SEF934X
OK or NG
OK ©GO TO 3.
NG ©GO TO 2.
2 DETECT MALFUNCTIONING PART
Check the following.
IHarness connectors M62, F24
IFuse block (J/B) connector M2
I10A fuse
IHarness for open or short between heated oxygen sensor 1 (front) and fuse
©Repair harness or connectors.
3 CHECK OUTPUT SIGNAL CIRCUIT
1. Turn ignition switch “OFF”.
2. Disconnect ECM harness connector.
3. Check harness continuity between HO2S1 terminal 3 and ECM terminal 4.
Refer to Wiring Diagram.
Continuity should exist.
4. Also check harness for short to ground and short to power.
OK or NG
OK ©GO TO 4.
NG ©Repair open circuit or short to ground or short to power in harness or connectors.
GI
MA
EM
LC
FE
CL
MT
AT
AX
SU
BR
ST
RS
BT
HA
SC
EL
IDX
DTC P0135 HEATED OXYGEN SENSOR 1 HEATER (FRONT)
Diagnostic Procedure
EC-235

4 CHECK HEATED OXYGEN SENSOR 1 HEATER (FRONT)
Refer to “Component Inspection”, EC-236.
OK or NG
OK ©GO TO 5.
NG ©Replace heated oxygen sensor 1 (front).
5 CHECK INTERMITTENT INCIDENT
Perform “TROUBLE DIAGNOSIS FOR INTERMITTENT INCIDENT”, EC-146.
©INSPECTION END
SEF935X
Component Inspection
NCEC0143
HEATED OXYGEN SENSOR 1 HEATER (FRONT)
NCEC0143S01
Check resistance between terminals 3 and 1.
Resistance: 2.3 - 4.3Ωat 25°C (77°F)
Check continuity between terminals 2 and 1, 3 and 2.
Continuity should not exist.
If NG, replace the heated oxygen sensor 1 (front).
CAUTION:
IDiscard any heated oxygen sensor which has been
dropped from a height of more than 0.5 m (19.7 in) onto a
hard surface such as a concrete floor; use a new one.
IBefore installing new oxygen sensor, clean exhaust sys-
tem threads using Oxygen Sensor Thread Cleaner tool
J-43897-18 or J-43897-12 and approved anti-seize lubri-
cant.
DTC P0135 HEATED OXYGEN SENSOR 1 HEATER (FRONT)
Diagnostic Procedure (Cont’d)
EC-236

SEF327R
Component Description
NCEC0144
The heated oxygen sensor 2 (rear), after three way catalyst, moni-
tors the oxygen level in the exhaust gas.
Even if switching characteristics of the heated oxygen sensor 1
(front) are shifted, the air fuel ratio is controlled to stoichiometric,
by the signal from the heated oxygen sensor 2 (rear).
This sensor is made of ceramic zirconia. The zirconia generates
voltage from approximately 1V in richer conditions to 0V in leaner
conditions.
Under normal conditions the heated oxygen sensor 2 (rear) is not
used for engine control operation.
CONSULT-II Reference Value in Data Monitor
Mode
NCEC0145
Specification data are reference values.
MONITOR ITEM CONDITION SPECIFICATION
HO2S2 (B1) IEngine: After warming
up Revving engine from idle
to 3,000 rpm
0 - 0.3V +, Approx. 0.6 - 1.0V
HO2S2 MNTR (B1) LEAN +, RICH
ECM Terminals and Reference Value
NCEC0146
Specification data are reference values and are measured between each terminal and ground.
CAUTION:
Do not use ECM ground terminals when measuring input/output voltage. Doing so may result in dam-
age to the ECM’s transistor. Use a ground other than ECM terminals, such as the ground.
TERMI-
NAL
NO.
WIRE
COLOR ITEM CONDITION DATA (DC Voltage)
63 W Heated oxygen sensor 2
(rear)
[Engine is running]
IAfter warming up to normal operating temperature
and engine speed is 2,000 rpm 0 - Approximately 1.0V
SEF304U
On Board Diagnosis Logic
NCEC0147
The heated oxygen sensor 2 (rear) has a much longer switching
time between rich and lean than the heated oxygen sensor 1
(front). The oxygen storage capacity before the three way catalyst
causes the longer switching time. To judge the malfunctions of
heated oxygen sensor 2 (rear), ECM monitors whether the mini-
mum voltage of the sensor is sufficiently low during various driving
conditions such as fuel-cut.
DTC No. Malfunction is detected when ... Check Items (Possible Cause)
P0137 IThe minimum voltage from the sensor does not reach
the specified voltage.
IHarness or connectors
(The sensor circuit is open or shorted.)
IHeated oxygen sensor 2 (rear)
IFuel pressure
IInjectors
GI
MA
EM
LC
FE
CL
MT
AT
AX
SU
BR
ST
RS
BT
HA
SC
EL
IDX
DTC P0137 HEATED OXYGEN SENSOR 2 (REAR) (MIN. VOLTAGE
MONITORING)
Component Description
EC-237

SEF545Z
DTC Confirmation Procedure
NCEC0148
SEF546Z
SEF547Z
NOTE:
If “DTC Confirmation Procedure” has been previously conducted,
always turn ignition switch “OFF” and wait at least 10 seconds
before conducting the next test.
TESTING CONDITION:
Open engine hood before conducting following procedure.
With CONSULT-II
1) Start engine and warm it up to normal operating temperature.
2) Turn ignition switch “OFF” and wait at least 10 seconds.
3) Turn ignition switch “ON”.
4) Select “DATA MONITOR” mode with CONSULT-II.
5) Make sure that “COOLAN TEMP/S” indicates more than 70°C
(158°F).
6) Select “HO2S2 (B1) P0137” of “HO2S2” in “DTC WORK SUP-
PORT” mode with CONSULT-II.
7) Start engine and follow the instruction of CONSULT-II.
8) Make sure that “OK” is displayed after touching “SELF-DIAG
RESULTS”.
If NG is displayed, refer to “Diagnostic Procedure”, EC-240.
If “CANNOT BE DIAGNOSED” is displayed, perform the fol-
lowing.
a) Stop engine and cool down until “COOLAN TEMP/S” indicates
less than 70°C (158°F).
b) Turn ignition switch “ON”.
c) Select “DATA MONITOR” mode with CONSULT-II.
d) Start engine.
e) Return to step 6 again when the “COOLAN TEMP/S” reaches
to 70°C (158°F).
SEF032X
Overall Function Check
NCEC0149
Use this procedure to check the overall function of the heated oxy-
gen sensor 2 (rear) circuit. During this check, a 1st trip DTC might
not be confirmed.
With GST
1) Start engine and drive vehicle at a speed of more than 70 km/h
(43 MPH) for 2 consecutive minutes.
2) Stop vehicle with engine running.
3) Set voltmeter probes between ECM terminals 63 [Heated oxy-
gen sensor 2 (rear) signal] and engine ground.
4) Check the voltage when revving engine up to 4,000 rpm under
no load at least 10 times.
(Depress and release accelerator pedal as soon as possible.)
The voltage should be below 0.54V at least once during
this procedure.
If the voltage can be confirmed in step 4, step 5 is not
necessary.
5) Keep vehicle at idling for 10 minutes, then check the voltage.
Or check the voltage when coasting from 80 km/h (50 MPH)
in 3rd gear position (M/T), D position with “OD” OFF (A/T).
The voltage should be below 0.54V at least once during
this procedure.
6) If NG, go to “Diagnostic Procedure”, EC-240.
DTC P0137 HEATED OXYGEN SENSOR 2 (REAR) (MIN. VOLTAGE
MONITORING)
DTC Confirmation Procedure
EC-238

Wiring Diagram
NCEC0150
TEC780
GI
MA
EM
LC
FE
CL
MT
AT
AX
SU
BR
ST
RS
BT
HA
SC
EL
IDX
DTC P0137 HEATED OXYGEN SENSOR 2 (REAR) (MIN. VOLTAGE
MONITORING)
Wiring Diagram
EC-239

Diagnostic Procedure
NCEC0151
1 RETIGHTEN GROUND SCREWS
1. Turn ignition switch “OFF”.
2. Loosen and retighten engine ground screws.
SEF839X
©GO TO 2.
DTC P0137 HEATED OXYGEN SENSOR 2 (REAR) (MIN. VOLTAGE
MONITORING)
Diagnostic Procedure
EC-240

2 CLEAR THE SELF-LEARNING DATA
With CONSULT-II
1. Start engine and warm it up to normal operating temperature.
2. Select “SELF-LEARNING CONT” in “WORK SUPPORT” mode with CONSULT-II.
3. Clear the self-learning control coefficient by touching “CLEAR”.
SEF215Z
4. Run engine for at least 10 minutes at idle speed.
Is the 1st trip DTC P0172 detected? Is it difficult to start engine?
Without CONSULT-II
1. Start engine and warm it up to normal operating temperature.
2. Turn ignition switch “OFF”.
3. Disconnect mass air flow sensor harness connector, and restart and run engine for at least 3 seconds at idle speed.
SEF840X
4. Stop engine and reconnect mass air flow sensor harness connector.
5. Make sure 1st trip DTC P0100 is displayed.
6. Erase the 1st trip DTC memory. Refer to “HOW TO ERASE EMISSION-RELATED DIAGNOSTIC INFORMATION”,
EC-79.
7. Make sure DTC P0000 is displayed.
8. Run engine for at least 10 minutes at idle speed.
Is the 1st trip DTC P0172 detected? Is it difficult to start engine?
YesorNo
Yes ©Perform trouble diagnosis for DTC P0172. Refer to EC-279.
No ©GO TO 3.
GI
MA
EM
LC
FE
CL
MT
AT
AX
SU
BR
ST
RS
BT
HA
SC
EL
IDX
DTC P0137 HEATED OXYGEN SENSOR 2 (REAR) (MIN. VOLTAGE
MONITORING)
Diagnostic Procedure (Cont’d)
EC-241

3 CHECK INPUT SIGNAL CIRCUIT
1. Turn ignition switch “OFF”.
2. Disconnect heated oxygen sensor 2 (rear) harness connector and ECM harness connector.
SEF918Z
3. Check harness continuity between ECM terminal 63 and HO2S2 terminal 1.
Refer to Wiring Diagram.
Continuity should exist.
4. Check harness continuity between ECM terminal 63 (or HO2S2 terminal 1) and ground.
Refer to Wiring Diagram.
Continuity should not exist.
5. Also check harness for short to ground and short to power.
OK or NG
OK ©GO TO 4.
NG ©Repair open circuit or short to ground or short to power in harness or connectors.
4 CHECK GROUND CIRCUIT
1. Check harness continuity between HO2S2 terminal 4 and body ground.
Refer to Wiring Diagram.
Continuity should exist.
2. Also check harness for short to power.
OK or NG
OK ©GO TO 5.
NG ©Repair open circuit or short to power in harness or connectors.
5 CHECK HEATED OXYGEN SENSOR 2 (REAR)
Refer to “Component Inspection”, EC-243.
OK or NG
OK ©GO TO 6.
NG ©Replace heated oxygen sensor 2 (rear).
DTC P0137 HEATED OXYGEN SENSOR 2 (REAR) (MIN. VOLTAGE
MONITORING)
Diagnostic Procedure (Cont’d)
EC-242

6 CHECK SHIELD CIRCUIT
1. Turn ignition switch “OFF”.
2. Disconnect joint connector-1.
3. Check the following.
IContinuity between joint connector-1 terminal 2 and ground
Refer to Wiring Diagram.
IJoint connector-1
(Refer to EL-314, “HARNESS LAYOUT”.)
Continuity should exist.
4. Also check harness for short to power.
5. Then reconnect joint connector-1.
OK or NG
OK ©GO TO 7.
NG ©Repair open circuit or short to power in harness or connectors.
7 CHECK INTERMITTENT INCIDENT
Perform “TROUBLE DIAGNOSIS FOR INTERMITTENT INCIDENT”, EC-146.
©INSPECTION END
SEF662Y
Component Inspection
NCEC0152
HEATED OXYGEN SENSOR 2 (REAR)
NCEC0152S01
With CONSULT-II
1) Start engine and drive vehicle at a speed of more than 70 km/h
(43 MPH) for 2 consecutive minutes.
2) Stop vehicle with engine running.
3) Select “FUEL INJECTION” in “ACTIVE TEST” mode, and
select “HO2S2 (B1)” as the monitor item with CONSULT-II.
4) Check “HO2S2 (B1)” at idle speed when adjusting “FUEL
INJECTION” to ±25%.
“HO2S2 (B1)” should be above 0.68V at least once when
the “FUEL INJECTION” is +25%. “HO2S2 (B1)” should be
below 0.54V at least once when the “FUEL INJECTION” is
−25%.
CAUTION:
IDiscard any heated oxygen sensor which has been
dropped from a height of more than 0.5 m (19.7 in) onto a
hard surface such as a concrete floor; use a new one.
IBefore installing new oxygen sensor, clean exhaust sys-
tem threads using Oxygen Sensor Thread Cleaner tool
J-43897-18 or J-43897-12 and approved anti-seize lubri-
cant.
SEF244Y
GI
MA
EM
LC
FE
CL
MT
AT
AX
SU
BR
ST
RS
BT
HA
SC
EL
IDX
DTC P0137 HEATED OXYGEN SENSOR 2 (REAR) (MIN. VOLTAGE
MONITORING)
Diagnostic Procedure (Cont’d)
EC-243

SEF032X
Without CONSULT-II
1) Start engine and drive vehicle at a speed of more than 70 km/h
(43 MPH) for 2 consecutive minutes.
2) Stop vehicle with engine running.
3) Set voltmeter probes between ECM terminals 63 [Heated oxy-
gen sensor 2 (rear) signal] and engine ground.
4) Check the voltage when revving up to 4,000 rpm under no load
at least 10 times.
(Depress and release accelerator pedal as soon as possible.)
The voltage should be above 0.68V at least once.
If the voltage is above 0.68V at step 4, step 5 is not nec-
essary.
5) Check the voltage when revving up to 6,000 rpm under no
load. Or keep vehicle at idling for 10 minutes, then check the
voltage. Or check the voltage when coasting from 80 km/h (50
MPH) in 3rd gear position (M/T), D position with “OD” OFF
(A/T).
The voltage should be below 0.54V at least once.
CAUTION:
IDiscard any heated oxygen sensor which has been
dropped from a height of more than 0.5 m (19.7 in) onto a
hard surface such as a concrete floor; use a new one.
IBefore installing new oxygen sensor, clean exhaust sys-
tem threads using Oxygen Sensor Thread Cleaner tool
J-43897-18 or J-43897-12 and approved anti-seize lubri-
cant.
DTC P0137 HEATED OXYGEN SENSOR 2 (REAR) (MIN. VOLTAGE
MONITORING)
Component Inspection (Cont’d)
EC-244

SEF327R
Component Description
NCEC0153
The heated oxygen sensor 2 (rear), after three way catalyst, moni-
tors the oxygen level in the exhaust gas.
Even if switching characteristics of the heated oxygen sensor 1
(front) are shifted, the air fuel ratio is controlled to stoichiometric,
by the signal from the heated oxygen sensor 2 (rear).
This sensor is made of ceramic zirconia. The zirconia generates
voltage from approximately 1V in richer conditions to 0V in leaner
conditions.
Under normal conditions the heated oxygen sensor 2 (rear) is not
used for engine control operation.
CONSULT-II Reference Value in Data Monitor
Mode
NCEC0154
Specification data are reference values.
MONITOR ITEM CONDITION SPECIFICATION
HO2S2 (B1) IEngine: After warming
up Revving engine from idle
to 3,000 rpm
0 - 0.3V +, Approx. 0.6 - 1.0V
HO2S2 MNTR (B1) LEAN +, RICH
ECM Terminals and Reference Value
NCEC0155
Specification data are reference values and are measured between each terminal and ground.
CAUTION:
Do not use ECM ground terminals when measuring input/output voltage. Doing so may result in dam-
age to the ECM’s transistor. Use a ground other than ECM terminals, such as the ground.
TERMI-
NAL
NO.
WIRE
COLOR ITEM CONDITION DATA (DC Voltage)
63 W Heated oxygen sensor 2
(rear)
[Engine is running]
IAfter warming up to normal operating temperature
and engine speed is 2,000 rpm 0 - Approximately 1.0V
SEF259VA
On Board Diagnosis Logic
NCEC0156
The heated oxygen sensor 2 (rear) has a much longer switching
time between rich and lean than the heated oxygen sensor 1
(front). The oxygen storage capacity before the three way catalyst
causes the longer switching time. To judge the malfunctions of
heated oxygen sensor 2 (rear), ECM monitors whether the maxi-
mum voltage of the sensor is sufficiently high during various driv-
ing conditions such as fuel-cut.
DTC No. Malfunction is detected when ... Check Items (Possible Cause)
P0138 IThe maximum voltage from the sensor does not reach
the specified voltage.
IHarness or connectors
(The sensor circuit is open or shorted.)
IHeated oxygen sensor 2 (rear)
IFuel pressure
IInjectors
IIntake air leaks
GI
MA
EM
LC
FE
CL
MT
AT
AX
SU
BR
ST
RS
BT
HA
SC
EL
IDX
DTC P0138 HEATED OXYGEN SENSOR 2 (REAR) (MAX. VOLTAGE
MONITORING)
Component Description
EC-245

SEF663Y
DTC Confirmation Procedure
NCEC0157
SEF664Y
SEF665Y
NOTE:
If “DTC Confirmation Procedure” has been previously conducted,
always turn ignition switch “OFF” and wait at least 10 seconds
before conducting the next test.
TESTING CONDITION:
Open engine hood before conducting following procedure.
With CONSULT-II
1) Start engine and warm it up to normal operating temperature.
2) Turn ignition switch “OFF” and wait at least 10 seconds.
3) Turn ignition switch “ON”.
4) Select “DATA MONITOR” mode with CONSULT-II.
5) Make sure that “COOLAN TEMP/S” indicates more than 70°C
(158°F).
6) Select “HO2S2 (B1) P0138” of “HO2S2” in “DTC WORK SUP-
PORT” mode with CONSULT-II.
7) Start engine and follow the instruction of CONSULT-II.
8) Make sure that “OK” is displayed after touching “SELF-DIAG
RESULTS”.
If NG is displayed, refer to “Diagnostic Procedure”, EC-248.
If “CANNOT BE DIAGNOSED” is displayed, perform the fol-
lowing.
a) Stop engine and cool down until “COOLAN TEMP/S” indicates
less than 70°C (158°F).
b) Turn ignition switch “ON”.
c) Select “DATA MONITOR” mode with CONSULT-II.
d) Start engine.
e) Return to step 6 again when the “COOLAN TEMP/S” reaches
to 70°C (158°F).
SEF032X
Overall Function Check
NCEC0158
Use this procedure to check the overall function of the heated oxy-
gen sensor 2 (rear) circuit. During this check, a 1st trip DTC might
not be confirmed.
With GST
1) Start engine and drive vehicle at a speed of 70 km/h (43 MPH)
for 2 consecutive minutes.
2) Stop vehicle with engine running.
3) Set voltmeter probes between ECM terminals 63 [Heated oxy-
gen sensor 2 (rear) signal] and engine ground.
4) Check the voltage when revving engine up to 4,000 rpm under
no load at least 10 times.
(Depress and release accelerator pedal as soon as possible.)
The voltage should be above 0.68V at least once during
this procedure.
If the voltage can be confirmed in step 4, step 5 is not
necessary.
5) Keep vehicle at idling for 10 minutes, then check the voltage.
Or check the voltage when coasting from 80 km/h (50 MPH)
in 3rd gear position (M/T), D position with “OD” OFF (A/T).
The voltage should be above 0.68V at least once during
this procedure.
6) If NG, go to “Diagnostic Procedure”, EC-248.
DTC P0138 HEATED OXYGEN SENSOR 2 (REAR) (MAX. VOLTAGE
MONITORING)
DTC Confirmation Procedure
EC-246

Wiring Diagram
NCEC0159
TEC780
GI
MA
EM
LC
FE
CL
MT
AT
AX
SU
BR
ST
RS
BT
HA
SC
EL
IDX
DTC P0138 HEATED OXYGEN SENSOR 2 (REAR) (MAX. VOLTAGE
MONITORING)
Wiring Diagram
EC-247

Diagnostic Procedure
NCEC0160
1 RETIGHTEN GROUND SCREWS
1. Turn ignition switch “OFF”.
2. Loosen and retighten engine ground screws.
SEF839X
©GO TO 2.
DTC P0138 HEATED OXYGEN SENSOR 2 (REAR) (MAX. VOLTAGE
MONITORING)
Diagnostic Procedure
EC-248

2 CLEAR THE SELF-LEARNING DATA
With CONSULT-II
1. Start engine and warm it up to normal operating temperature.
2. Select “SELF-LEARNING CONT” in “WORK SUPPORT” mode with CONSULT-II.
3. Clear the self-learning control coefficient by touching “CLEAR”.
SEF215Z
4. Run engine for at least 10 minutes at idle speed.
Is the 1st trip DTC P0171 detected? Is it difficult to start engine?
Without CONSULT-II
1. Start engine and warm it up to normal operating temperature.
2. Turn ignition switch “OFF”.
3. Disconnect mass air flow sensor harness connector, and restart and run engine for at least 3 seconds at idle speed.
SEF840X
4. Stop engine and reconnect mass air flow sensor harness connector.
5. Make sure 1st trip DTC P0100 is displayed.
6. Erase the 1st trip DTC memory. Refer to “HOW TO ERASE EMISSION-RELATED DIAGNOSTIC INFORMATION”,
EC-79.
7. Make sure DTC P0000 is displayed.
8. Run engine for at least 10 minutes at idle speed.
Is the 1st trip DTC P0171 detected? Is it difficult to start engine?
YesorNo
Yes ©Perform trouble diagnosis for DTC P0171. Refer to EC-272.
No ©GO TO 3.
GI
MA
EM
LC
FE
CL
MT
AT
AX
SU
BR
ST
RS
BT
HA
SC
EL
IDX
DTC P0138 HEATED OXYGEN SENSOR 2 (REAR) (MAX. VOLTAGE
MONITORING)
Diagnostic Procedure (Cont’d)
EC-249

3 CHECK INPUT SIGNAL CIRCUIT
1. Turn ignition switch “OFF”.
2. Disconnect heated oxygen sensor 2 (rear) harness connector and ECM harness connector.
SEF918Z
3. Check harness continuity between ECM terminal 63 and HO2S2 terminal 1.
Refer to Wiring Diagram.
Continuity should exist.
4. Check harness continuity between ECM terminal 63 (or HO2S2 terminal 1) and ground.
Refer to Wiring Diagram.
Continuity should not exist.
5. Also check harness for short to ground and short to power.
OK or NG
OK ©GO TO 4.
NG ©Repair open circuit or short to ground or short to power in harness or connectors.
4 CHECK GROUND CIRCUIT
1. Check harness continuity between HO2S2 terminal 4 and engine ground.
Refer to Wiring Diagram.
Continuity should exist.
2. Also check harness for short to power.
OK or NG
OK ©GO TO 5.
NG ©Repair open circuit or short to power in harness or connectors.
5 CHECK HEATED OXYGEN SENSOR 2 (REAR)
Refer to “Component Inspection”, EC-251.
OK or NG
OK ©GO TO 6.
NG ©Replace heated oxygen sensor 2 (rear).
DTC P0138 HEATED OXYGEN SENSOR 2 (REAR) (MAX. VOLTAGE
MONITORING)
Diagnostic Procedure (Cont’d)
EC-250

6 CHECK SHIELD CIRCUIT
1. Turn ignition switch “OFF”.
2. Disconnect joint connector-1.
3. Check the following.
IContinuity between joint connector-1 terminal 2 and ground
Refer to Wiring Diagram.
IJoint connector-1
(Refer to EL-314, “HARNESS LAYOUT”.)
Continuity should exist.
4. Also check harness for short to power.
5. Then reconnect joint connector-1.
OK or NG
OK ©GO TO 7.
NG ©Repair open circuit or short to power in harness or connectors.
7 CHECK INTERMITTENT INCIDENT
Perform “TROUBLE DIAGNOSIS FOR INTERMITTENT INCIDENT”, EC-146.
©INSPECTION END
SEF662Y
Component Inspection
NCEC0161
HEATED OXYGEN SENSOR 2 (REAR)
NCEC0161S01
With CONSULT-II
1) Start engine and drive vehicle at a speed of more than 70 km/h
(43 MPH) for 2 consecutive minutes..
2) Stop vehicle with engine running.
3) Select “FUEL INJECTION” in “ACTIVE TEST” mode, and
select “HO2S2 (B1)” as the monitor item with CONSULT-II.
4) Check “HO2S2 (B1)” at idle speed when adjusting “FUEL
INJECTION” to ±25%.
“HO2S2 (B1)” should be above 0.68V at least once when
the “FUEL INJECTION” is +25%.
“HO2S2 (B1)” should be below 0.54V at least once when
the “FUEL INJECTION” is −25%.
CAUTION:
IDiscard any heated oxygen sensor which has been
dropped from a height of more than 0.5 m (19.7 in) onto a
hard surface such as a concrete floor; use a new one.
IBefore installing new oxygen sensor, clean exhaust sys-
tem threads using Oxygen Sensor Thread Cleaner tool
J-43897-18 or J-43897-12 and approved anti-seize lubri-
cant.
SEF244Y
GI
MA
EM
LC
FE
CL
MT
AT
AX
SU
BR
ST
RS
BT
HA
SC
EL
IDX
DTC P0138 HEATED OXYGEN SENSOR 2 (REAR) (MAX. VOLTAGE
MONITORING)
Diagnostic Procedure (Cont’d)
EC-251

SEF032X
Without CONSULT-II
1) Start engine and drive vehicle at a speed of 70 km/h (43 MPH)
for 2 consecutive minutes.
2) Stop vehicle with engine running.
3) Set voltmeter probes between ECM terminals 63 [Heated oxy-
gen sensor 2 (rear) signal] and engine ground.
4) Check the voltage when revving up to 4,000 rpm under no load
at least 10 times.
(Depress and release accelerator pedal as soon as possible.)
The voltage should be above 0.68V at least once.
If the voltage is above 0.68V at step 4, step 5 is not nec-
essary.
5) Check the voltage when revving up to 6,000 rpm under no
load. Or keep vehicle at idling for 10 minutes, then check the
voltage. Or check the voltage when coasting from 80 km/h (50
MPH) in 3rd gear position (M/T), D position with “OD” OFF
(A/T).
The voltage should be below 0.54V at least once.
CAUTION:
IDiscard any heated oxygen sensor which has been
dropped from a height of more than 0.5 m (19.7 in) onto a
hard surface such as a concrete floor; use a new one.
IBefore installing new oxygen sensor, clean exhaust sys-
tem threads using Oxygen Sensor Thread Cleaner tool
J-43897-18 or J-43897-12 and approved anti-seize lubri-
cant.
DTC P0138 HEATED OXYGEN SENSOR 2 (REAR) (MAX. VOLTAGE
MONITORING)
Component Inspection (Cont’d)
EC-252

SEF327R
Component Description
NCEC0162
The heated oxygen sensor 2 (rear), after three way catalyst, moni-
tors the oxygen level in the exhaust gas.
Even if switching characteristics of the heated oxygen sensor 1
(front) are shifted, the air fuel ratio is controlled to stoichiometric,
by the signal from the heated oxygen sensor 2 (rear).
This sensor is made of ceramic zirconia. The zirconia generates
voltage from approximately 1V in richer conditions to 0V in leaner
conditions.
Under normal conditions the heated oxygen sensor 2 (rear) is not
used for engine control operation.
CONSULT-II Reference Value in Data Monitor
Mode
NCEC0163
Specification data are reference values.
MONITOR ITEM CONDITION SPECIFICATION
HO2S2 (B1) IEngine: After warming
up Revving engine from idle
to 3,000 rpm
0 - 0.3V +, Approx. 0.6 - 1.0V
HO2S2 MNTR (B1) LEAN +, RICH
ECM Terminals and Reference Value
NCEC0164
Specification data are reference values and are measured between each terminal and ground.
CAUTION:
Do not use ECM ground terminals when measuring input/output voltage. Doing so may result in dam-
age to the ECM’s transistor. Use a ground other than ECM terminals, such as the ground.
TERMI-
NAL
NO.
WIRE
COLOR ITEM CONDITION DATA (DC Voltage)
63 W Heated oxygen sensor 2
(rear)
[Engine is running]
IAfter warming up to normal operating temperature
and revving engine from idle to 2,000 rpm 0 - Approximately 1.0V
SEF302U
On Board Diagnosis Logic
NCEC0165
The heated oxygen sensor 2 (rear) has a much longer switching
time between rich and lean than the heated oxygen sensor 1
(front). The oxygen storage capacity before the three way catalyst
causes the longer switching time. To judge the malfunctions of
heated oxygen sensor 2 (rear), ECM monitors whether the switch-
ing response of the sensor’s voltage is faster than specified during
various driving conditions such as fuel-cut.
DTC No. Malfunction is detected when ... Check Items (Possible Cause)
P0139 IIt takes more than the specified time for the sensor to
respond between rich and lean.
IHarness or connectors
(The sensor circuit is open or shorted.)
IHeated oxygen sensor 2 (rear)
IFuel pressure
IInjectors
IIntake air leaks
GI
MA
EM
LC
FE
CL
MT
AT
AX
SU
BR
ST
RS
BT
HA
SC
EL
IDX
DTC P0139 HEATED OXYGEN SENSOR 2 (REAR) (RESPONSE MONITORING)
Component Description
EC-253

SEF666Y
DTC Confirmation Procedure
NCEC0166
SEF667Y
SEF668Y
NOTE:
If “DTC Confirmation Procedure” has been previously conducted,
always turn ignition switch “OFF” and wait at least 10 seconds
before conducting the next test.
TESTING CONDITION:
Open engine hood before conducting following procedure.
With CONSULT-II
1) Start engine and warm it up to normal operating temperature.
2) Turn ignition switch “OFF” and wait at least 10 seconds.
3) Turn ignition switch “ON”.
4) Select “DATA MONITOR” mode with CONSULT-II.
5) Make sure that “COOLAN TEMP/S” indicates more than 70°C
(158°F).
6) Select “HO2S2 (B1) P0139” of “HO2S2” in “DTC WORK SUP-
PORT” mode with CONSULT-II.
7) Start engine and follow the instruction of CONSULT-II.
8) Make sure that “OK” is displayed after touching “SELF-DIAG
RESULTS”.
If NG is displayed, refer to “Diagnostic Procedure”, EC-256.
If “CANNOT BE DIAGNOSED” is displayed, perform the fol-
lowing.
a) Stop engine and cool down until “COOLAN TEMP/S” indicates
less than 70°C (158°F).
b) Turn ignition switch “ON”.
c) Select “DATA MONITOR” mode with CONSULT-II.
d) Start engine.
e) Return to step 6 again when the “COOLAN TEMP/S” reaches
to 70°C (158°F).
SEF032X
Overall Function Check
NCEC0167
Use this procedure to check the overall function of the heated oxy-
gen sensor 2 (rear) circuit. During this check, a 1st trip DTC might
not be confirmed.
With GST
1) Start engine and drive vehicle at a speed of more than 70 km/h
(43 MPH) for 2 consecutive minutes.
2) Stop vehicle with engine running.
3) Set voltmeter probes between ECM terminals 63 [Heated oxy-
gen sensor 2 (rear) signal] and engine ground.
4) Check the voltage when revving up to 4,000 rpm under no load
at least 10 times.
(Depress and release accelerator pedal as soon as possible.)
The voltage should change at more than 0.06V for 1 sec-
ond during this procedure.
If the voltage can be confirmed in step 4, step 5 is not
necessary.
5) Keep vehicle at idling for 10 minutes, then check the voltage.
Or check the voltage when coasting from 80 km/h (50 MPH)
in 3rd gear position (M/T), D position with “OD” OFF (A/T).
The voltage should change at more than 0.06V for 1 sec-
ond during this procedure.
6) If NG, go to “Diagnostic Procedure”, EC-256.
DTC P0139 HEATED OXYGEN SENSOR 2 (REAR) (RESPONSE MONITORING)
DTC Confirmation Procedure
EC-254

Wiring Diagram
NCEC0168
TEC780
GI
MA
EM
LC
FE
CL
MT
AT
AX
SU
BR
ST
RS
BT
HA
SC
EL
IDX
DTC P0139 HEATED OXYGEN SENSOR 2 (REAR) (RESPONSE MONITORING)
Wiring Diagram
EC-255

Diagnostic Procedure
NCEC0169
1 RETIGHTEN GROUND SCREWS
1. Turn ignition switch “OFF”.
2. Loosen and retighten engine ground screws.
SEF839X
©GO TO 2.
DTC P0139 HEATED OXYGEN SENSOR 2 (REAR) (RESPONSE MONITORING)
Diagnostic Procedure
EC-256

2 CLEAR THE SELF-LEARNING DATA
With CONSULT-II
1. Start engine and warm it up to normal operating temperature.
2. Select “SELF-LEARNING CONT” in “WORK SUPPORT” mode with CONSULT-II.
3. Clear the self-learning control coefficient by touching “CLEAR”.
SEF215Z
4. Run engine for at least 10 minutes at idle speed.
Is the 1st trip DTC P0172 detected? Is it difficult to start engine?
Without CONSULT-II
1. Start engine and warm it up to normal operating temperature.
2. Turn ignition switch “OFF”.
3. Disconnect mass air flow sensor harness connector, and restart and run engine for at least 3 seconds at idle speed.
SEF840X
4. Stop engine and reconnect mass air flow sensor harness connector.
5. Make sure 1st trip DTC P0100 is displayed.
6. Erase the 1st trip DTC memory. Refer to “HOW TO ERASE EMISSION-RELATED DIAGNOSTIC INFORMATION”,
EC-79.
7. Make sure DTC P0000 is displayed.
8. Run engine for at least 10 minutes at idle speed.
Is the 1st trip DTC P0172 detected? Is it difficult to start engine?
YesorNo
Yes ©Perform trouble diagnosis for DTC P0172. Refer to EC-279.
No ©GO TO 3.
GI
MA
EM
LC
FE
CL
MT
AT
AX
SU
BR
ST
RS
BT
HA
SC
EL
IDX
DTC P0139 HEATED OXYGEN SENSOR 2 (REAR) (RESPONSE MONITORING)
Diagnostic Procedure (Cont’d)
EC-257

3 CHECK INPUT SIGNAL CIRCUIT
1. Turn ignition switch “OFF”.
2. Disconnect heated oxygen sensor 2 (rear) harness connector and ECM harness connector.
SEF918Z
3. Check harness continuity between ECM terminal 63 and HO2S2 terminal 1.
Refer to Wiring Diagram.
Continuity should exist.
4. Check harness continuity between ECM terminal 63 (or HO2S2 terminal 1) and ground.
Refer to Wiring Diagram.
Continuity should not exist.
5. Also check harness for short to ground and short to power.
OK or NG
OK ©GO TO 4.
NG ©Repair open circuit or short to ground or short to power in harness or connectors.
4 CHECK GROUND CIRCUIT
1. Check harness continuity between HO2S2 terminal 4 and engine ground.
Refer to Wiring Diagram.
Continuity should exist.
2. Also check harness for short to power.
OK or NG
OK ©GO TO 5.
NG ©Repair open circuit or short to power in harness or connectors.
5 CHECK HEATED OXYGEN SENSOR 2 (REAR)
Refer to “Component Inspection”, EC-259.
OK or NG
OK ©GO TO 6.
NG ©Replace heated oxygen sensor 2 (rear).
DTC P0139 HEATED OXYGEN SENSOR 2 (REAR) (RESPONSE MONITORING)
Diagnostic Procedure (Cont’d)
EC-258

6 CHECK SHIELD CIRCUIT
1. Turn ignition switch “OFF”.
2. Disconnect joint connector-1.
3. Check the following.
IContinuity between joint connector-1 terminal 2 and ground
Refer to Wiring Diagram.
IJoint connector-1
(Refer to EL-314, “HARNESS LAYOUT”.)
Continuity should exist.
4. Also check harness for short to power.
5. Then reconnect joint connector-1.
OK or NG
OK ©GO TO 7.
NG ©Repair open circuit or short to power in harness or connectors.
7 CHECK INTERMITTENT INCIDENT
Perform “TROUBLE DIAGNOSIS FOR INTERMITTENT INCIDENT”, EC-146.
©INSPECTION END
SEF662Y
Component Inspection
NCEC0170
HEATED OXYGEN SENSOR 2 (REAR)
NCEC0170S01
With CONSULT-II
1) Start engine and drive vehicle at a speed of more than 70 km/h
(43 MPH) for 2 consecutive minutes.
2) Stop vehicle with engine running.
3) Select “FUEL INJECTION” in “ACTIVE TEST” mode, and
select “HO2S2 (B1)” as the monitor item with CONSULT-II.
4) Check “HO2S2 (B1)” at idle speed when adjusting “FUEL
INJECTION” to ±25%.
“HO2S2 (B1)” should be above 0.68V at least once when
the “FUEL INJECTION” is +25%.
“HO2S2 (B1)” should be below 0.54V at least once when
the “FUEL INJECTION” is −25%.
CAUTION:
IDiscard any heated oxygen sensor which has been
dropped from a height of more than 0.5 m (19.7 in) onto a
hard surface such as a concrete floor; use a new one.
IBefore installing new oxygen sensor, clean exhaust sys-
tem threads using Oxygen Sensor Thread Cleaner tool
J-43897-18 or J-43897-12 and approved anti-seize lubri-
cant.
SEF244Y
GI
MA
EM
LC
FE
CL
MT
AT
AX
SU
BR
ST
RS
BT
HA
SC
EL
IDX
DTC P0139 HEATED OXYGEN SENSOR 2 (REAR) (RESPONSE MONITORING)
Diagnostic Procedure (Cont’d)
EC-259

SEF032X
Without CONSULT-II
1) Start engine and drive vehicle at a speed of more than 70 km/h
(43 MPH) for 2 consecutive minutes.
2) Stop vehicle with engine running.
3) Set voltmeter probes between ECM terminals 63 [Heated oxy-
gen sensor 2 (rear) signal] and engine ground.
4) Check the voltage when revving up to 4,000 rpm under no load
at least 10 times.
(Depress and release accelerator pedal as soon as possible.)
The voltage should be above 0.68V at least once.
If the voltage is above 0.68V at step 4, step 5 is not nec-
essary.
5) Check the voltage when revving up to 6,000 rpm under no
load. Or keep vehicle at idling for 10 minutes, then check the
voltage. Or check the voltage when coasting from 80 km/h (50
MPH) in 3rd gear position (M/T), D position with “OD” OFF
(A/T).
The voltage should be below 0.54V at least once.
CAUTION:
IDiscard any heated oxygen sensor which has been
dropped from a height of more than 0.5 m (19.7 in) onto a
hard surface such as a concrete floor; use a new one.
IBefore installing new oxygen sensor, clean exhaust sys-
tem threads using Oxygen Sensor Thread Cleaner tool
J-43897-18 or J-43897-12 and approved anti-seize lubri-
cant.
DTC P0139 HEATED OXYGEN SENSOR 2 (REAR) (RESPONSE MONITORING)
Component Inspection (Cont’d)
EC-260

SEF327R
Component Description
NCEC0171
The heated oxygen sensor 2 (rear), after three way catalyst, moni-
tors the oxygen level in the exhaust gas.
Even if switching characteristics of the heated oxygen sensor 1
(front) are shifted, the air fuel ratio is controlled to stoichiometric,
by the signal from the heated oxygen sensor 2 (rear).
This sensor is made of ceramic zirconia. The zirconia generates
voltage from approximately 1V in richer conditions to 0V in leaner
conditions.
Under normal conditions the heated oxygen sensor 2 (rear) is not
used for engine control operation.
CONSULT-II Reference Value in Data Monitor
Mode
NCEC0172
Specification data are reference values.
MONITOR ITEM CONDITION SPECIFICATION
HO2S2 (B1) IEngine: After warming
up Revving engine from idle
to 3,000 rpm
0 - 0.3V +, Approx. 0.6 - 1.0V
HO2S2 MNTR (B1) LEAN +, RICH
ECM Terminals and Reference Value
NCEC0173
Specification data are reference values and are measured between each terminal and ground.
CAUTION:
Do not use ECM ground terminals when measuring input/output voltage. Doing so may result in dam-
age to the ECM’s transistor. Use a ground other than ECM terminals, such as the ground.
TERMI-
NAL
NO.
WIRE
COLOR ITEM CONDITION DATA (DC Voltage)
63 W Heated oxygen sensor 2
(rear)
[Engine is running]
IAfter warming up to normal operating temperature
and revving engine from idle to 2,000 rpm 0 - Approximately 1.0V
SEF305UA
On Board Diagnosis Logic
NCEC0174
The heated oxygen sensor 2 (rear) has a much longer switching
time between rich and lean than the heated oxygen sensor 1
(front). The oxygen storage capacity before the three way catalyst
causes the longer switching time. To judge the malfunctions of
heated oxygen sensor 2 (rear), ECM monitors whether or not the
voltage is too high during various driving conditions such as fuel-
cut.
DTC No. Malfunction is detected when ... Check Items (Possible Cause)
P0140 IAn excessively high voltage from the sensor is sent to
ECM.
IHarness or connectors
(The sensor circuit is open or shorted.)
IHeated oxygen sensor 2 (rear)
GI
MA
EM
LC
FE
CL
MT
AT
AX
SU
BR
ST
RS
BT
HA
SC
EL
IDX
DTC P0140 HEATED OXYGEN SENSOR 2 (REAR) (HIGH VOLTAGE)
Component Description
EC-261

SEF189Y
DTC Confirmation Procedure
NCEC0175
CAUTION:
Always drive vehicle at a safe speed.
NOTE:
If “DTC Confirmation Procedure ” has been previously conducted,
always turn ignition switch “OFF” and wait at least 10 seconds
before conducting the next test.
With CONSULT-II
1) Turn ignition switch “ON” and select “DATA MONITOR” mode
with CONSULT-II.
2) Start engine and drive vehicle at a speed of more than 70 km/h
(43 MPH) for 2 consecutive minutes.
3) Stop vehicle with engine running.
4) Let engine idle for 1 minute.
5) Maintain the following conditions for at least 5 consecutive
seconds.
ENG SPEED 1,400 - 3,400 rpm
VHCL SPEED SE 64 - 120 km/h (40 - 75 MPH)
B/FUEL SCHDL 0.5 - 3.9 msec
COOLAN TEMP/S More than 70°C (158°F)
Selector lever Suitable position
6) If 1st trip DTC is detected, go to “Diagnostic Procedure”,
EC-264.
SEF032X
Overall Function Check
NCEC0176
Use this procedure to check the overall function of the heated oxy-
gen sensor 2 (rear) circuit. During this check, a 1st trip DTC might
not be confirmed.
Without CONSULT-II
1) Start engine and drive vehicle at a speed of more than 70 km/h
(43 MPH) for 2 consecutive minutes.
2) Stop vehicle with engine running.
3) Set voltmeter probes between ECM terminals 63 [Heated oxy-
gen sensor 2 (rear) signal] and engine ground.
4) Check the voltage after revving up to 4,000 rpm under no load
at least 10 times.
(Depress and release accelerator pedal as soon as possible.)
The voltage should be below 1.4V during this procedure.
5) If NG, go to “Diagnostic Procedure”, EC-264.
DTC P0140 HEATED OXYGEN SENSOR 2 (REAR) (HIGH VOLTAGE)
DTC Confirmation Procedure
EC-262

Wiring Diagram
NCEC0177
TEC780
GI
MA
EM
LC
FE
CL
MT
AT
AX
SU
BR
ST
RS
BT
HA
SC
EL
IDX
DTC P0140 HEATED OXYGEN SENSOR 2 (REAR) (HIGH VOLTAGE)
Wiring Diagram
EC-263

Diagnostic Procedure
NCEC0178
1 RETIGHTEN GROUND SCREWS
1. Turn ignition switch “OFF”.
2. Loosen and retighten engine ground screws.
SEF839X
©GO TO 2.
2 CHECK INPUT SIGNAL CIRCUIT
1. Disconnect heated oxygen sensor 2 (rear) harness connector and ECM harness connector.
SEF918Z
2. Check harness continuity between ECM terminal 63 and HO2S2 terminal 1.
Refer to Wiring Diagram.
Continuity should exist.
3. Check harness continuity between ECM terminal 63 (or HO2S2 terminal 1) and ground.
Refer to Wiring Diagram.
Continuity should not exist.
4. Also check harness for short to ground and short to power.
OK or NG
OK ©GO TO 3.
NG ©Repair open circuit or short to ground or short to power in harness or connectors.
3 CHECK GROUND CIRCUIT
1. Check harness continuity between HO2S2 terminal 4 and engine ground.
Refer to Wiring Diagram.
Continuity should exist.
2. Also check harness for short to power.
OK or NG
OK ©GO TO 4.
NG ©Repair open circuit or short to power in harness or connectors.
DTC P0140 HEATED OXYGEN SENSOR 2 (REAR) (HIGH VOLTAGE)
Diagnostic Procedure
EC-264

4 CHECK HARNESS CONNECTOR
Check heated oxygen sensor 2 (rear) harness connector for water.
Water should not exist.
OK or NG
OK ©GO TO 5.
NG ©Repair or replace harness connector.
5 CHECK HEATED OXYGEN SENSOR 2 (REAR)
Refer to “Component Inspection”, EC-265.
OK or NG
OK ©GO TO 6.
NG ©Replace heated oxygen sensor 2 (rear).
6 CHECK SHIELD CIRCUIT
1. Turn ignition switch “OFF”.
2. Disconnect joint connector-1.
3. Check the following.
IContinuity between joint connector-1 terminal 2 and ground
Refer to Wiring Diagram.
IJoint connector-1
(Refer to EL-314, “HARNESS LAYOUT”.)
Continuity should exist.
4. Also check harness for short to power.
5. Then reconnect joint connector-1.
OK or NG
OK ©GO TO 7.
NG ©Repair open circuit or short to power in harness or connectors.
7 CHECK INTERMITTENT INCIDENT
Perform “TROUBLE DIAGNOSIS FOR INTERMITTENT INCIDENT”, EC-146.
©INSPECTION END
SEF662Y
Component Inspection
NCEC0179
HEATED OXYGEN SENSOR 2 (REAR)
NCEC0179S01
With CONSULT-II
1) Start engine and drive vehicle at a speed of more than 70 km/h
(43 MPH) for 2 consecutive minutes.
2) Stop vehicle with engine running.
3) Select “FUEL INJECTION” in “ACTIVE TEST” mode, and
select “HO2S2 (B1)” as the monitor item with CONSULT-II.
4) Check “HO2S2 (B1)” at idle speed when adjusting “FUEL
INJECTION” to ±25%.
GI
MA
EM
LC
FE
CL
MT
AT
AX
SU
BR
ST
RS
BT
HA
SC
EL
IDX
DTC P0140 HEATED OXYGEN SENSOR 2 (REAR) (HIGH VOLTAGE)
Diagnostic Procedure (Cont’d)
EC-265

“HO2S2 (B1)” should be above 0.68V at least once when
the “FUEL INJECTION” is +25%.
“HO2S2 (B1)” should be below 0.54V at least once when
the “FUEL INJECTION” is −25%.
CAUTION:
IDiscard any heated oxygen sensor which has been
dropped from a height of more than 0.5 m (19.7 in) onto a
hard surface such as a concrete floor; use a new one.
IBefore installing new oxygen sensor, clean exhaust sys-
tem threads using Oxygen Sensor Thread Cleaner tool
J-43897-18 or J-43897-12 and approved anti-seize lubri-
cant.
SEF244Y
SEF032X
Without CONSULT-II
1) Start engine and drive vehicle at a speed of more than 70 km/h
(43 MPH) for 2 consecutive minutes.
2) Stop vehicle with engine running.
3) Set voltmeter probes between ECM terminals 63 [Heated oxy-
gen sensor 2 (rear) signal] and engine ground.
4) Check the voltage when revving up to 4,000 rpm under no load
at least 10 times.
(Depress and release accelerator pedal as soon as possible.)
The voltage should be above 0.68V at least once.
If the voltage is above 0.68V at step 4, step 5 is not nec-
essary.
5) Check the voltage when revving up to 6,000 rpm under no
load. Or keep vehicle at idling for 10 minutes, then check the
voltage. Or check the voltage when coasting from 80 km/h (50
MPH) in 3rd gear position (M/T), D position with “OD” OFF
(A/T).
The voltage should be below 0.54V at least once.
CAUTION:
IDiscard any heated oxygen sensor which has been
dropped from a height of more than 0.5 m (19.7 in) onto a
hard surface such as a concrete floor; use a new one.
IBefore installing new oxygen sensor, clean exhaust sys-
tem threads using Oxygen Sensor Thread Cleaner tool
J-43897-18 or J-43897-12 and approved anti-seize lubri-
cant.
DTC P0140 HEATED OXYGEN SENSOR 2 (REAR) (HIGH VOLTAGE)
Component Inspection (Cont’d)
EC-266

Description
NCEC0180
SYSTEM DESCRIPTION
NCEC0180S01
Sensor Input Signal to ECM ECM func-
tion Actuator
Camshaft position sensor Engine speed
Heated
oxygen
sensor 2
heater
(rear) con-
trol
Heated oxygen sensor 2 heater
(rear)
The ECM performs ON/OFF control of the heated oxygen sensor 2 heater (rear) corresponding to the engine
speed.
OPERATION
NCEC0180S02
Engine speed rpm Heated oxygen sensor 2 heater (rear)
Above 3,600 OFF
Below 3,600 ON
CONSULT-II Reference Value in Data Monitor
Mode
NCEC0181
Specification data are reference values.
MONITOR ITEM CONDITION SPECIFICATION
HO2S2 HTR (B1)
IIgnition switch: ON (Engine stopped)
IEngine speed: Above 3,600 rpm OFF
IEngine speed: Below 3,600 rpm [After driving for 2 minutes at a
speed of 70 km/h (43 MPH) or more] ON
ECM Terminals and Reference Value
NCEC0182
Specification data are reference values and are measured between each terminal and ground.
CAUTION:
Do not use ECM ground terminals when measuring input/output voltage. Doing so may result in dam-
age to the ECM’s transistor. Use a ground other than ECM terminals, such as the ground.
TERMI-
NAL
NO.
WIRE
COLOR ITEM CONDITION DATA (DC Voltage)
3 R/Y Heated oxygen sensor 2
heater (rear)
[Engine is running]
IEngine speed is below 3,600 rpm
IAfter driving for 2 minutes at a speed of 70 km/h
(43 MPH) or more
0 - 1.0V
[Ignition switch “ON”]
IEngine stopped
[Engine is running]
IEngine speed is above 3,600 rpm
BATTERY VOLTAGE
(11 - 14V)
On Board Diagnosis Logic
NCEC0183
DTC No. Malfunction is detected when ... Check Items (Possible Cause)
P0141 IThe current amperage in the heated oxygen sensor 2
heater (rear) circuit is out of the normal range.
[An improper voltage drop signal is sent to ECM through
the heated oxygen sensor 2 heater (rear).]
IHarness or connectors
[The heated oxygen sensor 2 heater (rear) circuit
is open or shorted.]
IHeated oxygen sensor 2 heater (rear)
GI
MA
EM
LC
FE
CL
MT
AT
AX
SU
BR
ST
RS
BT
HA
SC
EL
IDX
DTC P0141 HEATED OXYGEN SENSOR 2 HEATER (REAR)
Description
EC-267

DTC Confirmation Procedure
NCEC0184
NOTE:
If “DTC Confirmation Procedure ” has been previously conducted,
always turn ignition switch “OFF” and wait at least 10 seconds
before conducting the next test.
TESTING CONDITION:
Before performing the following procedure, confirm that bat-
tery voltage is in between 10.5V and 16V at idle.
SEF175Y
With CONSULT-II
1) Turn ignition switch “ON” and select “DATA MONITOR” mode
with CONSULT-II.
2) Start engine and drive vehicle at a speed of more than 70 km/h
(43 MPH) for 2 consecutive minutes.
3) Stop vehicle and let engine idle for at least 6 seconds.
4) If 1st trip DTC is detected, go to “Diagnostic Procedure”,
EC-270.
With GST
1) Start engine and drive vehicle at a speed of more than 70 km/h
(43 MPH) for 2 consecutive minutes.
2) Stop vehicle and let engine idle for at least 6 seconds.
3) Turn ignition switch “OFF” and wait at least 10 seconds.
4) Start engine and drive vehicle at a speed of more than 70 km/h
(43 MPH) for 2 consecutive minutes.
5) Stop vehicle and let engine idle for at least 6 seconds.
6) Select “MODE 3” with GST.
7) If DTC is detected, go to “Diagnostic Procedure”, EC-270.
When using GST, “DTC Confirmation Procedure” should be
performed twice as much as when using CONSULT-II because
GST cannot display MODE 7 (1st trip DTC) concerning this
diagnosis. Therefore, using CONSULT-II is recommended.
DTC P0141 HEATED OXYGEN SENSOR 2 HEATER (REAR)
DTC Confirmation Procedure
EC-268

Wiring Diagram
NCEC0185
TEC781
GI
MA
EM
LC
FE
CL
MT
AT
AX
SU
BR
ST
RS
BT
HA
SC
EL
IDX
DTC P0141 HEATED OXYGEN SENSOR 2 HEATER (REAR)
Wiring Diagram
EC-269

Diagnostic Procedure
NCEC0186
1 CHECK POWER SUPPLY
1. Turn ignition switch “OFF”.
2. Disconnect heated oxygen sensor 2 (rear) harness connector.
SEF918Z
3. Turn ignition switch “ON”.
4. Check voltage between HO2S2 terminal 2 and ground.
SEF218W
Voltage: Battery voltage
OK or NG
OK ©GO TO 3.
NG ©GO TO 2.
2 DETECT MALFUNCTIONING PART
Check the following.
IHarness connectors M62, F24
IFuse block (J/B) connector M2
I10A fuse
IHarness for open or short between heated oxygen sensor 2 (rear) and fuse
©Repair harness or connectors.
3 CHECK OUTPUT SIGNAL CIRCUIT
1. Turn ignition switch “OFF”.
2. Disconnect ECM harness connector.
3. Check harness continuity between HO2S2 terminal 3 and ECM terminal 3.
Refer to Wiring Diagram.
Continuity should exist.
4. Also check harness for short to ground and short to power.
OK or NG
OK ©GO TO 4.
NG ©Repair open circuit or short to ground or short to power in harness or connectors.
DTC P0141 HEATED OXYGEN SENSOR 2 HEATER (REAR)
Diagnostic Procedure
EC-270

4 CHECK HEATED OXYGEN SENSOR 2 HEATER (REAR)
Refer to “Component Inspection”, EC-271.
OK or NG
OK ©GO TO 5.
NG ©Replace heated oxygen sensor 2 (rear).
5 CHECK INTERMITTENT INCIDENT
Perform “TROUBLE DIAGNOSIS FOR INTERMITTENT INCIDENT”, EC-146.
©INSPECTION END
SEF221W
Component Inspection
NCEC0187
HEATED OXYGEN SENSOR 2 HEATER (REAR)
NCEC0187S01
Check the following.
1. Check resistance between terminals 2 and 3.
Resistance: 2.3 - 4.3Ωat 25°C (77°F)
2. Check continuity.
Terminal No. Continuity
1 and 2, 3, 4 No
4 and 1, 2, 3
If NG, replace the heated oxygen sensor 2 (rear).
CAUTION:
IDiscard any heated oxygen sensor which has been
dropped from a height of more than 0.5 m (19.7 in) onto a
hard surface such as a concrete floor; use a new one.
IBefore installing new oxygen sensor, clean exhaust sys-
tem threads using Oxygen Sensor Thread Cleaner tool
J-43897-18 or J-43897-12 and approved anti-seize lubri-
cant.
GI
MA
EM
LC
FE
CL
MT
AT
AX
SU
BR
ST
RS
BT
HA
SC
EL
IDX
DTC P0141 HEATED OXYGEN SENSOR 2 HEATER (REAR)
Diagnostic Procedure (Cont’d)
EC-271

On Board Diagnosis Logic
NCEC0188
With the Air/Fuel Mixture Ratio Self-Learning Control, the actual mixture ratio can be brought closely to the
theoretical mixture ratio based on the mixture ratio feedback signal from the heated oxygen sensor 1 (front).
The ECM calculates the necessary compensation to correct the offset between the actual and the theoretical
ratios.
In case the amount of the compensation value is extremely large (The actual mixture ratio is too lean.), the
ECM judges the condition as the fuel injection system malfunction and lights up the MIL (2 trip detection logic).
Sensor Input Signal to ECM ECM func-
tion Actuator
Heated oxygen sensor 1 (front) Density of oxygen in exhaust gas
(Mixture ratio feedback signal)
Fuel injec-
tion & mix-
ture ratio
control
Injectors
DTC No. Malfunction is detected when ... Check Items (Possible Cause)
P0171 IFuel injection system does not operate properly.
IThe amount of mixture ratio compensation is too large.
(The mixture ratio is too lean.)
IIntake air leaks
IHeated oxygen sensor 1 (front)
IInjectors
IExhaust gas leaks
IIncorrect fuel pressure
ILack of fuel
IMass air flow sensor
SEF215Z
SEF058Y
DTC Confirmation Procedure
NCEC0189
NOTE:
If “DTC Confirmation Procedure” has been previously conducted,
always turn ignition switch “OFF” and wait at least 10 seconds
before conducting the next test.
With CONSULT-II
1) Start engine and warm it up to normal operating temperature.
2) Turn ignition switch “OFF” and wait at least 10 seconds.
3) Turn ignition switch “ON” and select “SELF-LEARNING CONT”
in “WORK SUPPORT” mode with CONSULT-II.
4) Clear the self-learning control coefficient by touching “CLEAR”.
5) Select “DATA MONITOR” mode with CONSULT-II.
6) Start engine again and let it idle for at least 10 minutes.
The 1st trip DTC P0171 should be detected at this stage, if a
malfunction exists. If so, go to “Diagnostic Procedure”,
EC-275.
7) If it is difficult to start engine at step 6, the fuel injection sys-
tem has a malfunction.
8) Crank engine while depressing accelerator pedal. If engine
starts, go to “Diagnostic Procedure”, EC-275. If engine does
not start, visually check for exhaust and intake air leak.
SEF840X
With GST
1) Start engine and warm it up to normal operating temperature.
2) Turn ignition switch “OFF” and wait at least 10 seconds.
3) Disconnect mass air flow sensor harness connector. Then
restart and run engine for at least 3 seconds at idle speed.
4) Stop engine and reconnect mass air flow sensor harness con-
nector.
5) Select “MODE 7” with GST. Make sure 1st trip DTC P0100 is
detected.
6) Select “MODE 4” with GST and erase the 1st trip DTC P0100.
DTC P0171 FUEL INJECTION SYSTEM FUNCTION (LEAN SIDE)
On Board Diagnosis Logic
EC-272

7) Start engine again and run it for at least 10 minutes at idle
speed.
8) Select “MODE 7” with GST. The 1st trip DTC P0171 should be
detected at this stage, if a malfunction exists. If so, go to
“Diagnostic Procedure”, EC-275.
9) If it is difficult to start engine at step 8, the fuel injection sys-
tem has a malfunction.
10) Crank engine while depressing accelerator pedal. If engine
starts, go to “Diagnostic Procedure”, EC-275. If engine does
not start, visually check for exhaust and intake air leak.
GI
MA
EM
LC
FE
CL
MT
AT
AX
SU
BR
ST
RS
BT
HA
SC
EL
IDX
DTC P0171 FUEL INJECTION SYSTEM FUNCTION (LEAN SIDE)
DTC Confirmation Procedure (Cont’d)
EC-273

Wiring Diagram
NCEC0190
TEC795
DTC P0171 FUEL INJECTION SYSTEM FUNCTION (LEAN SIDE)
Wiring Diagram
EC-274

Diagnostic Procedure
NCEC0191
1 CHECK EXHAUST AIR LEAK
1. Start engine and run it at idle.
2. Listen for an exhaust air leak before three way catalyst.
SEF099P
OK or NG
OK ©GO TO 2.
NG ©Repair or replace.
2 CHECK FOR INTAKE AIR LEAK
Listen for an intake air leak after the mass air flow sensor.
OK or NG
OK ©GO TO 3.
NG ©Repair or replace.
3 CHECK HEATED OXYGEN SENSOR 1 (FRONT) CIRCUIT
1. Turn ignition switch “OFF”.
2. Disconnect heated oxygen sensor 1 (front) harness connector and ECM harness connector.
SEF917Z
3. Check harness continuity between ECM terminal 62 and HO2S1 terminal 2.
Refer to Wiring Diagram.
Continuity should exist.
4. Check harness continuity between ECM terminal 62 (or HO2S1 terminal 2) and ground.
Refer to Wiring Diagram.
Continuity should not exist.
5. Also check harness for short to ground and short to power.
OK or NG
OK ©GO TO 4.
NG ©Repair open circuit or short to ground or short to power in harness or connectors.
GI
MA
EM
LC
FE
CL
MT
AT
AX
SU
BR
ST
RS
BT
HA
SC
EL
IDX
DTC P0171 FUEL INJECTION SYSTEM FUNCTION (LEAN SIDE)
Diagnostic Procedure
EC-275

4 CHECK FUEL PRESSURE
1. Release fuel pressure to zero.
Refer to EC-50.
2. Install fuel pressure gauge and check fuel pressure.
At idling:
When fuel pressure regulator valve vacuum hose is connected.
235 kPa (2.4 kg/cm
2
, 34 psi)
When fuel pressure regulator valve vacuum hose is disconnected.
294 kPa (3.0 kg/cm
2
, 43 psi)
OK or NG
OK ©GO TO 6.
NG ©GO TO 5.
5 DETECT MALFUNCTIONING PART
Check the following.
IFuel pump and circuit (Refer to EC-583.)
IFuel pressure regulator (Refer to EC-51.)
IFuel lines. Refer to MA-16, “Checking Fuel Lines”.
IFuel filter for clogging
©Repair or replace.
6 CHECK MASS AIR FLOW SENSOR
With CONSULT-II
1. Install all removed parts.
2. Check “MASS AIR FLOW” in “DATA MONITOR” mode with CONSULT-II.
at idling: 2.5 - 5.0 g·m/sec
at 2,500 rpm: 7.1 - 12.5 g·m/sec
With GST
1. Install all removed parts.
2. Check mass air flow sensor signal in MODE 1 with GST.
at idling: 2.5 - 5.0 g·m/sec
at 2,500 rpm: 7.1 - 12.5 g·m/sec
OK or NG
OK ©GO TO 7.
NG ©Check connectors for rusted terminals or loose connections in the mass air flow sensor
circuit or engine grounds. Refer to EC-154.
DTC P0171 FUEL INJECTION SYSTEM FUNCTION (LEAN SIDE)
Diagnostic Procedure (Cont’d)
EC-276

7 CHECK FUNCTION OF INJECTORS
With CONSULT-II
1. Start engine.
2. Perform “POWER BALANCE” in “ACTIVE TEST” mode with CONSULT-II.
SEF190Y
3. Make sure that each circuit produces a momentary engine speed drop.
Without CONSULT-II
1. Start engine.
2. Listen to each injector operating sound.
MEC703B
Clicking noise should be heard.
OK or NG
OK ©GO TO 8.
NG ©Perform trouble diagnosis for “INJECTORS”, EC-574.
8 REMOVE INJECTOR
1. Confirm that the engine is cooled down and there are no fire hazards near the vehicle.
2. Turn ignition switch “OFF”.
3. Remove injector with fuel tube assembly. Refer to EC-51.
Keep fuel hose and all injectors connected to injector gallery. The injector harness connectors should remain con-
nected.
©GO TO 9.
GI
MA
EM
LC
FE
CL
MT
AT
AX
SU
BR
ST
RS
BT
HA
SC
EL
IDX
DTC P0171 FUEL INJECTION SYSTEM FUNCTION (LEAN SIDE)
Diagnostic Procedure (Cont’d)
EC-277

9 CHECK INJECTOR
1. Disconnect all ignition wires.
2. Place pans or saucers under each injector.
3. Crank engine for about 3 seconds. Make sure that fuel sprays out from injectors.
SEF595Q
Fuel should be sprayed evenly for each cylinder.
OK or NG
OK ©GO TO 10.
NG ©Replace injectors from which fuel does not spray out. Always replace O-ring with new
one.
10 CHECK INTERMITTENT INCIDENT
Perform “TROUBLE DIAGNOSIS FOR INTERMITTENT INCIDENT”, EC-146.
©INSPECTION END
DTC P0171 FUEL INJECTION SYSTEM FUNCTION (LEAN SIDE)
Diagnostic Procedure (Cont’d)
EC-278

On Board Diagnosis Logic
NCEC0192
With the Air/Fuel Mixture Ratio Self-Learning Control, the actual mixture ratio can be brought closely to the
theoretical mixture ratio based on the mixture ratio feedback signal from the heated oxygen sensor 1 (front).
The ECM calculates the necessary compensation to correct the offset between the actual and the theoretical
ratios.
In case the amount of the compensation value is extremely large (The actual mixture ratio is too rich.), the
ECM judges the condition as the fuel injection system malfunction and lights up the MIL (2 trip detection logic).
Sensor Input Signal to ECM ECM func-
tion Actuator
Heated oxygen sensor 1 (front) Density of oxygen in exhaust gas
(Mixture ratio feedback signal)
Fuel injec-
tion & mix-
ture ratio
control
Injectors
DTC No. Malfunction is detected when ... Check Items (Possible Cause)
P0172 IFuel injection system does not operate properly.
IThe amount of mixture ratio compensation is too large.
(The mixture ratio is too rich.)
IHeated oxygen sensor 1 (front)
IInjectors
IExhaust gas leaks
IIncorrect fuel pressure
IMass air flow sensor
SEF215Z
SEF058Y
DTC Confirmation Procedure
NCEC0193
NOTE:
If “DTC Confirmation Procedure ” has been previously conducted,
always turn ignition switch “OFF” and wait at least 10 seconds
before conducting the next test.
With CONSULT-II
1) Start engine and warm it up to normal operating temperature.
2) Turn ignition switch “OFF” and wait at least 10 seconds.
3) Turn ignition switch “ON” and select “SELF-LEARNING CONT”
in “WORK SUPPORT” mode with CONSULT-II.
4) Clear the self-learning control coefficient by touching “CLEAR”.
5) Select “DATA MONITOR” mode with CONSULT-II.
6) Start engine again and let it idle for at least 10 minutes.
The 1st trip DTC P0172 should be detected at this stage, if a
malfunction exists. If so, go to “Diagnostic Procedure”,
EC-282.
7) If it is difficult to start engine at step 6, the fuel injection sys-
tem has a malfunction.
8) Crank engine while depressing accelerator pedal. If engine
starts, go to “Diagnostic Procedure”, EC-282. If engine does
not start, remove ignition plugs and check for fouling, etc.
SEF840X
With GST
1) Start engine and warm it up to normal operating temperature.
2) Turn ignition switch “OFF” and wait at least 10 seconds.
3) Disconnect mass air flow sensor harness connector. Then
restart and run engine for at least 3 seconds at idle speed.
4) Stop engine and reconnect mass air flow sensor harness con-
nector.
5) Select “MODE 7” with GST. Make sure 1st trip DTC P0100 is
detected.
6) Select “MODE 4” with GST and erase the 1st trip DTC P0100.
GI
MA
EM
LC
FE
CL
MT
AT
AX
SU
BR
ST
RS
BT
HA
SC
EL
IDX
DTC P0172 FUEL INJECTION SYSTEM FUNCTION (RICH SIDE)
On Board Diagnosis Logic
EC-279

7) Start engine again and run it for at least 10 minutes at idle
speed.
8) Select “MODE 7” with GST. The 1st trip DTC P0172 should be
detected at this stage, if a malfunction exists. If so, go to
“Diagnostic Procedure”, EC-282.
9) If it is difficult to start engine at step 8, the fuel injection sys-
tem has a malfunction.
10) Crank engine while depressing accelerator pedal.
If engine starts, go to “Diagnostic Procedure”, EC-282. If
engine does not start, remove ignition plugs and check for
fouling, etc.
DTC P0172 FUEL INJECTION SYSTEM FUNCTION (RICH SIDE)
DTC Confirmation Procedure (Cont’d)
EC-280

Wiring Diagram
NCEC0194
TEC795
GI
MA
EM
LC
FE
CL
MT
AT
AX
SU
BR
ST
RS
BT
HA
SC
EL
IDX
DTC P0172 FUEL INJECTION SYSTEM FUNCTION (RICH SIDE)
Wiring Diagram
EC-281

Diagnostic Procedure
NCEC0195
1 CHECK FOR EXHAUST AIR LEAK
1. Start engine and run it at idle.
2. Listen for an exhaust air leak before the three way catalyst.
SEF099P
OK or NG
OK ©GO TO 2.
NG ©Repair or replace.
2 CHECK HEATED OXYGEN SENSOR 1 (FRONT) CIRCUIT
1. Turn ignition switch “OFF”.
2. Disconnect heated oxygen sensor 1 (front) harness connector and ECM harness connector.
SEF917Z
3. Check harness continuity between ECM terminal 62 and HO2S1 terminal 2.
Refer to Wiring Diagram.
Continuity should exist.
4. Check harness continuity between ECM terminal 62 (or HO2S1 terminal 2) and ground.
Refer to Wiring Diagram.
Continuity should not exist.
5. Also check harness for short to ground and short to power.
OK or NG
OK ©GO TO 3.
NG ©Repair open circuit or short to ground or short to power in harness or connectors.
DTC P0172 FUEL INJECTION SYSTEM FUNCTION (RICH SIDE)
Diagnostic Procedure
EC-282

3 CHECK FUEL PRESSURE
1. Release fuel pressure to zero.
Refer to EC-50.
2. Install fuel pressure gauge and check fuel pressure.
At idling:
When fuel pressure regulator valve vacuum hose is connected.
Approximately 235 kPa (2.4 kg/cm
2
, 34 psi)
When fuel pressure regulator valve vacuum hose is disconnected.
Approximately 294 kPa (3.0 kg/cm
2
, 43 psi)
OK or NG
OK ©GO TO 5.
NG ©GO TO 4.
4 DETECT MALFUNCTIONING PART
Check the following.
IFuel pump and circuit (Refer to EC-583.)
IFuel pressure regulator (Refer to EC-51.)
©Repair or replace.
5 CHECK MASS AIR FLOW SENSOR
With CONSULT-II
1. Install all removed parts.
2. Check “MASS AIR FLOW” in “DATA MONITOR” mode with CONSULT-II.
at idling: 2.5 - 5.0 g·m/sec
at 2,500 rpm: 7.1 - 12.5 g·m/sec
With GST
1. Install all removed parts.
2. Check mass air flow sensor signal in MODE 1 with GST.
at idling: 2.5 - 5.0 g·m/sec
at 2,500 rpm: 7.1 - 12.5 g·m/sec
OK or NG
OK ©GO TO 6.
NG ©Check connectors for rusted terminals or loose connections in the mass air flow sensor
circuit or engine grounds. Refer to EC-154.
GI
MA
EM
LC
FE
CL
MT
AT
AX
SU
BR
ST
RS
BT
HA
SC
EL
IDX
DTC P0172 FUEL INJECTION SYSTEM FUNCTION (RICH SIDE)
Diagnostic Procedure (Cont’d)
EC-283

6 CHECK FUNCTION OF INJECTORS
With CONSULT-II
1. Start engine.
2. Perform “POWER BALANCE” in “ACTIVE TEST” mode with CONSULT-II.
SEF190Y
3. Make sure that each circuit produces a momentary engine speed drop.
Without CONSULT-II
1. Start engine.
2. Listen to each injector operating sound.
MEC703B
Clicking noise should be heard.
OK or NG
OK ©GO TO 7.
NG ©Perform trouble diagnosis for “INJECTORS”, EC-575.
7 REMOVE INJECTOR
1. Confirm that the engine is cooled down and there are no fire hazards near the vehicle.
2. Turn ignition switch “OFF”.
3. Remove injector assembly. Refer to EC-51.
Keep fuel hose and all injectors connected to injector gallery.
©GO TO 8.
8 CHECK INJECTOR
1. Disconnect all injector harness connectors.
2. Disconnect all ignition wires.
3. Prepare pans or saucers under each injectors.
4. Crank engine for about 3 seconds.
Make sure fuel does not drip from injector.
OK or NG
OK (Does not drip) ©GO TO 9.
NG (Drips) ©Replace the injectors from which fuel is dripping. Always replace O-ring with new one.
DTC P0172 FUEL INJECTION SYSTEM FUNCTION (RICH SIDE)
Diagnostic Procedure (Cont’d)
EC-284

SEF463TA
Component Description
NCEC0196
The fuel tank temperature sensor is used to detect the fuel tem-
perature inside the fuel tank. The sensor modifies a voltage signal
from the ECM. The modified signal returns to the ECM as the fuel
temperature input. The sensor uses a thermistor which is sensitive
to the change in temperature. The electrical resistance of the ther-
mistor decreases as temperature increases.
SEF012P
<Reference data>
Fluid temperature
°C (°F) Voltage*
VResistance
kΩ
20 (68) 3.5 2.3 - 2.7
50 (122) 2.2 0.79 - 0.90
*: These data are reference values and are measured between ECM terminal 82
(Fuel tank temperature sensor) and ground.
CAUTION:
Do not use ECM ground terminals when measuring input/
output voltage. Doing so may result in damage to the ECM’s
transistor. Use a ground other than ECM terminals, such as
the ground.
On Board Diagnosis Logic
NCEC0197
DTC No. Malfunction is detected when ... Check Items (Possible Cause)
P0180 IAn excessively high or low voltage is sent to ECM.
IRationally incorrect voltage is sent to ECM, compared
with the voltage signals from engine coolant temperature
sensor and intake air temperature sensor.
IHarness or connectors
(The sensor circuit is open or shorted.)
IFuel tank temperature sensor
SEF174Y
DTC Confirmation Procedure
NCEC0198
NOTE:
If “DTC Confirmation Procedure” has been previously conducted,
always turn ignition switch “OFF” and wait at least 10 seconds
before conducting the next test.
With CONSULT-II
1) Turn ignition switch “ON”.
2) Select “DATA MONITOR” mode with CONSULT-II.
3) Wait at least 10 seconds.
If 1st trip DTC is detected, go to “Diagnostic Procedure”,
EC-289.
DTC P0180 FUEL TANK TEMPERATURE SENSOR
Component Description
EC-286

If the result is OK, go to following step.
4) Check “COOLAN TEMP/S” signal.
If the signal is less than 60°C (140°F), the result will be OK.
If the signal is above 60°C (140°F), go to the following step.
5) Cool engine down until “COOLAN TEMP/S” signal is less than
60°C (140°F).
6) Wait at least 10 seconds.
7) If 1st trip DTC is detected, go to “Diagnostic Procedure”,
EC-289.
With GST
Follow the procedure “With CONSULT-II” above.
GI
MA
EM
LC
FE
CL
MT
AT
AX
SU
BR
ST
RS
BT
HA
SC
EL
IDX
DTC P0180 FUEL TANK TEMPERATURE SENSOR
DTC Confirmation Procedure (Cont’d)
EC-287

Wiring Diagram
NCEC0199
TEC707
DTC P0180 FUEL TANK TEMPERATURE SENSOR
Wiring Diagram
EC-288

Diagnostic Procedure
NCEC0200
1 CHECK POWER SUPPLY
1. Turn ignition switch “OFF”.
2. Disconnect fuel level sensor unit harness connector.
SEF299WA
3. Turn ignition switch “ON”.
4. Check voltage between fuel level sensor unit terminal 2 and ground with CONSULT-II or tester.
SEF936X
OK or NG
OK ©GO TO 3.
NG ©GO TO 2.
2 DETECT MALFUNCTIONING PART
Check the following.
IHarness connectors B102, M74
IHarness connectors M49, F23
IHarness for open or short between ECM and fuel level sensor unit
©Repair harness or connector.
3 CHECK GROUND CIRCUIT
1. Turn ignition switch “OFF”.
2. Check harness continuity between fuel level sensor unit terminal 1 and body ground.
Refer to Wiring Diagram.
Continuity should exist.
3. Also check harness for short to power.
OK or NG
OK ©GO TO 4.
NG ©Repair open circuit or short to power in harness or connectors.
GI
MA
EM
LC
FE
CL
MT
AT
AX
SU
BR
ST
RS
BT
HA
SC
EL
IDX
DTC P0180 FUEL TANK TEMPERATURE SENSOR
Diagnostic Procedure
EC-289

4 CHECK FUEL TANK TEMPERATURE SENSOR
Refer to “Component Inspection”, EC-290.
OK or NG
OK ©GO TO 5.
NG ©Replace fuel tank temperature sensor.
5 CHECK INTERMITTENT INCIDENT
Perform “TROUBLE DIAGNOSIS FOR INTERMITTENT INCIDENT”, EC-146.
©INSPECTION END
SEF325Z
Component Inspection
NCEC0201
FUEL TANK TEMPERATURE SENSOR
NCEC0201S01
Check resistance by heating with hot water or heat gun as shown
in the figure.
Temperature °C (°F) Resistance kΩ
20 (68) 2.3 - 2.7
50 (122) 0.79 - 0.90
If NG, replace fuel tank temperature sensor.
DTC P0180 FUEL TANK TEMPERATURE SENSOR
Diagnostic Procedure (Cont’d)
EC-290

System Description
NCEC0505
COOLING FAN CONTROL
NCEC0505S01
Sensor Input Signal to ECM ECM func-
tion Actuator
Vehicle speed sensor Vehicle speed
Cooling fan
control Cooling fan relay(s)
Engine coolant temperature sensor Engine coolant temperature
Air conditioner switch Air conditioner “ON” signal
Ignition switch Start signal
Refrigerant pressure sensor Refrigerant pressure
The ECM controls the cooling fan corresponding to the vehicle speed, engine coolant temperature, refriger-
ant pressure and air conditioner ON signal. The control system has 3-step control [HIGH/LOW/OFF].
OPERATION
NCEC0505S02
SEF932X
CONSULT-II Reference Value in Data Monitor
Mode
NCEC0506
Specification data are reference values.
MONITOR ITEM CONDITION SPECIFICATION
AIR COND SIG IEngine: After warming up, idle
the engine
Air conditioner switch: OFF OFF
Air conditioner switch: ON
(Compressor operates) ON
GI
MA
EM
LC
FE
CL
MT
AT
AX
SU
BR
ST
RS
BT
HA
SC
EL
IDX
DTC P0217 COOLANT OVERTEMPERATURE ENRICHMENT PROTECTION
System Description
EC-291

MONITOR ITEM CONDITION SPECIFICATION
COOLING FAN
IAfter warming up engine, idle
the engine.
IAir conditioner switch: OFF
Engine coolant temperature is
94°C (201°F) or less OFF
Engine coolant temperature is
between 95°C (203°F) and 104°C
(219°F) LOW
Engine coolant temperature is
105°C (221°F) or more HIGH
ECM Terminals and Reference Value
NCEC0643
Specification data are reference values and are measured between each terminal and ground.
CAUTION:
Do not use ECM ground terminals when measuring input/output voltage. Doing so may result in dam-
age to the ECM’s transistor. Use a ground other than ECM terminals, such as the ground.
TERMI-
NAL
NO.
WIRE
COLOR ITEM CONDITION DATA (DC Voltage)
12 LG Cooling fan relay (High)
[Engine is running]
ICooling fan is not operating BATTERY VOLTAGE
(11 - 14V)
[Engine is running]
ICooling fan (High) is operating 0 - 0.6V
13 L/Y Cooling fan relay (Low)
[Engine is running]
ICooling fan is not operating BATTERY VOLTAGE
(11 - 14V)
[Engine is running]
ICooling fan is operating 0 - 0.6V
On Board Diagnosis Logic
NCEC0507
This diagnosis checks whether the engine coolant temperature is
extraordinary high, even when the load is not heavy.
When malfunction is detected, the malfunction indicator lamp (MIL)
will light up even in the first trip.
Malfunction is detected when engine coolant temperature is exces-
sively high under normal engine speed.
Possible Cause
NCEC0508
IHarness or connectors
(The cooling fan circuit is open or shorted)
ICooling fan
IThermostat
IImproper ignition timing
IEngine coolant temperature sensor
IBlocked radiator
IBlocked front end (Improper fitting of nose mask)
DTC P0217 COOLANT OVERTEMPERATURE ENRICHMENT PROTECTION
CONSULT-II Reference Value in Data Monitor Mode (Cont’d)
EC-292

ICrushed vehicle frontal area (Vehicle frontal is collided but not
repaired)
IBlocked air passage by improper installation of front fog lamp
or fog lamps.
IImproper mixture ratio of coolant
IDamaged bumper
For more information, refer to “MAIN 12 CAUSES OF
OVERHEATING”, EC-308.
CAUTION:
When a malfunction is indicated, be sure to replace the cool-
ant. Refer to MA-14, “Changing Engine Coolant”. Also, replace
the engine oil. Refer to MA-18, “Changing Engine Oil”.
1) Fill radiator with coolant up to specified level with a fill-
ing speed of 2 liters per minute. Be sure to use coolant
with the proper mixture ratio. Refer to MA-12, “Anti-
freeze Coolant Mixture Ratio”.
2) After refilling coolant, run engine to ensure that no
water-flow noise is emitted.
Overall Function Check
NCEC0509
Use this procedure to check the overall function of the coolant
overtemperature enrichment protection check, a DTC might not be
confirmed.
WARNING:
Never remove the radiator cap when the engine is hot. Serious
burns could be caused by high-pressure fluid escaping from
the radiator.
Wrap a thick cloth around the cap. Carefully remove the cap
by turning it a quarter turn to allow built-up pressure to
escape. Then turn the cap all the way off.
SEF621W
WITH CONSULT-II
NCEC0509S01
1) Check the coolant level and mixture ratio (using coolant tester)
in the reservoir tank and radiator.
Allow engine to cool before checking coolant level and
mixture ratio.
IIf the coolant level in the reservoir and/or radiator is below the
proper range, go to “Diagnostic Procedure”, EC-297.
IIf the coolant mixture ratio is out of the range of 45 to 55%,
replace the coolant in the following procedure MA-14, “Chang-
ing Engine Coolant”.
a) Fill radiator with coolant up to specified level with a filling speed
of 2 liters per minute like pouring coolant from a kettle. Be sure
to use coolant with the proper mixture ratio. Refer to MA-12,
“Anti-freeze Coolant Mixture Ratio”.
b) After refilling coolant, run engine to ensure that no water-flow
noise is emitted.
c) After checking or replacing coolant, go to step 3 below.
2) Ask the customer if engine coolant has been added. If it has
been added, go to “Diagnostic Procedure”, EC-297. After
repair, go to the next step.
3) Start engine and let it idle.
4) Make sure that A/C switch is “OFF” and air conditioner is not
GI
MA
EM
LC
FE
CL
MT
AT
AX
SU
BR
ST
RS
BT
HA
SC
EL
IDX
DTC P0217 COOLANT OVERTEMPERATURE ENRICHMENT PROTECTION
Possible Cause (Cont’d)
EC-293

operating. If NG, check air conditioner circuit. Refer to HA-23
or HA-140, “TROUBLE DIAGNOSES”. After repair, go to the
next step.
5) Perform “ENG COOLANT TEMP” in “ACTIVE TEST” mode
with CONSULT-II.
a) Set “ENG COOLANT TEMP” to 95°C (203°F) and make sure
that cooling fan operates at low speed.
If NG, go to “Diagnostic Procedure”, EC-297.
b) Set “ENG COOLANT TEMP” to 105°C (221°F) and make sure
that cooling fan operates at high speed. If NG, go to “Diagnos-
tic Procedure”, EC-297. After repair, go to the next step.
6) Check for blocked coolant passage.
a) Warm up engine to normal operating temperature, then grasp
radiator upper hose and lower hose and make sure that cool-
ant flows.
If NG, go to “Diagnostic Procedure”, EC-297. After repair, go
to the next step.
Be extremely careful not to touch any moving or adjacent
parts.
7) Check for blocked radiator air passage.
a) When market fog lamps have been installed, check for dam-
aged fans and clogging in the condenser and radiator.
b) Check the front end for clogging caused by insects or debris.
c) Check for improper fitting of front-end cover, damaged radia-
tor grille or bumper, damaged vehicle front.
If NG, take appropriate action and then go to the next step.
8) Check function of ECT sensor.
Refer to step 7 of “Diagnostic Procedure”, EC-297.
If NG, replace ECT sensor and go to the next step.
9) Check ignition timing. Refer to basic inspection, EC-107.
Make sure that ignition timing is 15°±2° at idle.
If NG, adjust ignition timing and then recheck.
WITH GST
NCEC0509S02
1) Check the coolant level and mixture ratio (using coolant tester)
in the reservoir tank and radiator.
Allow engine to cool before checking coolant level and
mixture ratio.
IIf the coolant level in the reservoir and/or radiator is below the
proper range, and go to “Diagnostic Procedure”, EC-297.
IIf the coolant mixture ratio is out of the range of 45 to 55%,
replace the coolant in the following procedure MA-14, “Chang-
ing Engine Coolant”.
a) Fill radiator with coolant up to specified level with a filling speed
of 2 liters per minute like pouring coolant from a kettle. Be sure
to use coolant with the proper mixture ratio. Refer to MA-12,
“Anti-freeze Coolant Mixture Ratio”.
b) After refilling coolant, run engine to ensure that no water-flow
noise is emitted.
c) After checking or replacing coolant, go to step 3 below.
2) Ask the customer if engine coolant has been added. If it has
been added, go to “Diagnostic Procedure”, EC-297. After
repair, go to the next step.
3) Start engine and let it idle.
4) Make sure that A/C switch is “OFF” and air conditioner is not
operating. If NG, check air conditioner circuit. Refer to HA-23
or HA-140, “TROUBLE DIAGNOSES”. After repair, go to the
next step.
DTC P0217 COOLANT OVERTEMPERATURE ENRICHMENT PROTECTION
Overall Function Check (Cont’d)
EC-294

5) Turn ignition switch “OFF”
6) Disconnect engine coolant temperature sensor harness con-
nector.
7) Connect 150Ωresistor to engine coolant temperature sensor.
8) Start engine and make sure that cooling fan operates.
Be careful not to overheat engine.
If NG, go to “Diagnostic Procedure”, EC-297. After repair, go
to the next step.
9) Check for blocked coolant passage.
a) Warm up engine to normal operating temperature, then grasp
radiator upper hose and lower hose and make sure that cool-
ant flows.
If NG, go to “Diagnostic Procedure”, EC-297. After repair, go
to the next step.
Be extremely careful not to touch any moving or adjacent
parts.
10) Check for blocked radiator air passage.
a) When market fog lamps have been installed, check for dam-
aged fans and clogging in the condenser and radiator.
b) Check the front end for clogging caused by insects or debris.
c) Check for improper fitting of front-end cover, damaged radia-
tor grille or bumper, damaged vehicle front.
If NG, take appropriate action and then go to the next step.
11) Check function of ECT sensor.
Refer to step 6 of “Diagnostic Procedure”, EC-297.
If NG, replace ECT sensor and go to the next step.
12) Check ignition timing. Refer to basic inspection, EC-107.
Make sure that ignition timing is 15°±2° at idle.
If NG, adjust ignition timing and then recheck.
GI
MA
EM
LC
FE
CL
MT
AT
AX
SU
BR
ST
RS
BT
HA
SC
EL
IDX
DTC P0217 COOLANT OVERTEMPERATURE ENRICHMENT PROTECTION
Overall Function Check (Cont’d)
EC-295

Wiring Diagram
NCEC0510
TEC777
DTC P0217 COOLANT OVERTEMPERATURE ENRICHMENT PROTECTION
Wiring Diagram
EC-296

Diagnostic Procedure
NCEC0511
1 INSPECTION START
Do you have CONSULT-II?
YesorNo
Yes ©GO TO 2.
No ©GO TO 4.
2 CHECK COOLING FAN LOW SPEED OPERATION
With CONSULT-II
1. Disconnect cooling fan relays-2 and -3.
SEF857X
2. Turn ignition switch “ON”.
3. Perform “COOLING FAN” in “ACTIVE TEST” mode with CONSULT-II.
SEF784Z
4. Make sure that cooling fans-1 and -2 operate at low speed.
OK or NG
OK ©GO TO 3.
NG ©Check cooling fan low speed control circuit. (Go to PROCEDURE A, EC-303.)
GI
MA
EM
LC
FE
CL
MT
AT
AX
SU
BR
ST
RS
BT
HA
SC
EL
IDX
DTC P0217 COOLANT OVERTEMPERATURE ENRICHMENT PROTECTION
Diagnostic Procedure
EC-297

3 CHECK COOLING FAN HIGH SPEED OPERATION
With CONSULT-II
1. Turn ignition switch “OFF”.
2. Reconnect cooling fan relays-2 and -3.
3. Disconnect cooling fan relay-1.
4. Turn ignition switch “ON”.
5. Perform “COOLING FAN” in “ACTIVE TEST” mode with CONSULT-II.
SEF785Z
6. Make sure that cooling fans-1 and -2 operate at higher speed than low speed.
OK or NG
OK ©GO TO 6.
NG ©Check cooling fan high speed control circuit. (Go to PROCEDURE B, EC-306.)
DTC P0217 COOLANT OVERTEMPERATURE ENRICHMENT PROTECTION
Diagnostic Procedure (Cont’d)
EC-298

4 CHECK COOLING FAN LOW SPEED OPERATION
Without CONSULT-II
1. Disconnect cooling fan relays-2 and -3.
SEF857X
2. Start engine and let it idle.
3. Set temperature lever at full cold position.
4. Turn air conditioner switch “ON”.
5. Turn blower fan switch “ON”.
6. Make sure that cooling fans-1 and -2 operate at low speed.
SEC163BA
OK or NG
OK ©GO TO 5.
NG ©Check cooling fan low speed control circuit. (Go to PROCEDURE A, EC-303.)
GI
MA
EM
LC
FE
CL
MT
AT
AX
SU
BR
ST
RS
BT
HA
SC
EL
IDX
DTC P0217 COOLANT OVERTEMPERATURE ENRICHMENT PROTECTION
Diagnostic Procedure (Cont’d)
EC-299

5 CHECK COOLING FAN HIGH SPEED OPERATION
Without CONSULT-II
1. Turn ignition switch “OFF”.
2. Reconnect cooling fan relays-2 and -3.
3. Disconnect cooling fan relay-1.
4. Turn air conditioner switch and blower fan switch “OFF”.
5. Disconnect engine coolant temperature sensor harness connector.
6. Connect 150Ωresistor to engine coolant temperature sensor harness connector.
7. Restart engine and make sure that cooling fans-1 and -2 operate at higher speed than low speed.
MEF613EA
OK or NG
OK ©GO TO 6.
NG ©Check cooling fan high speed control circuit. (Go to PROCEDURE B, EC-306.)
6 CHECK COOLING SYSTEM FOR LEAK
Apply pressure to the cooling system with a tester, and check if the pressure drops.
Testing pressure: 157 kPa (1.6 kg/cm
2
, 23 psi)
CAUTION:
Higher than the specified pressure may cause radiator damage.
SLC754A
Pressure should not drop.
OK or NG
OK ©GO TO 8.
NG ©GO TO 7.
7 DETECT MALFUNCTIONING PART
Check the following for leak.
IHose
IRadiator
IWater pump (Refer to LC-10, “Water Pump”.)
©Repair or replace.
DTC P0217 COOLANT OVERTEMPERATURE ENRICHMENT PROTECTION
Diagnostic Procedure (Cont’d)
EC-300

8 CHECK RADIATOR CAP
Apply pressure to cap with a tester and check radiator cap relief pressure.
SLC755A
Radiator cap relief pressure:
59 - 98 kPa (0.6 - 1.0 kg/cm
2
,9-14psi)
OK or NG
OK ©GO TO 9.
NG ©Replace radiator cap.
9 CHECK THERMOSTAT
1. Remove thermostat.
2. Check valve seating condition at normal room temperatures.
It should seat tightly.
3. Check valve opening temperature and valve lift.
SLC343
Valve opening temperature:
82°C (180°F) [standard]
Valve lift:
More than 8 mm/95°C (0.31 in/203°F)
4. Check if valve is closed at 5°C (9°F) below valve opening temperature. For details, refer to LC-12, “Thermostat”.
OK or NG
OK ©GO TO 10.
NG ©Replace thermostat
GI
MA
EM
LC
FE
CL
MT
AT
AX
SU
BR
ST
RS
BT
HA
SC
EL
IDX
DTC P0217 COOLANT OVERTEMPERATURE ENRICHMENT PROTECTION
Diagnostic Procedure (Cont’d)
EC-301

10 CHECK ENGINE COOLANT TEMPERATURE SENSOR
1. Remove engine coolant temperature sensor.
2. Check resistance between engine coolant temperature sensor terminals 1 and 2 as shown in the figure.
SEF304X
OK or NG
OK ©GO TO 11.
NG ©Replace engine coolant temperature sensor.
11 CHECK MAIN 12 CAUSES
If the cause cannot be isolated, go to “MAIN 12 CAUSES OF OVERHEATING”, EC-308.
©INSPECTION END
DTC P0217 COOLANT OVERTEMPERATURE ENRICHMENT PROTECTION
Diagnostic Procedure (Cont’d)
EC-302

PROCEDURE A
=NCEC0511S01
1 CHECK COOLING FAN POWER SUPPLY CIRCUIT
1. Turn ignition switch “OFF”.
2. Disconnect cooling fan relay-1.
3. Turn ignition switch “ON”.
4. Check voltage between cooling fan relay-1 terminals 1, 3, 7 and ground with CONSULT-II or tester.
SEF727W
Voltage: Battery voltage
OK or NG
OK ©GO TO 3.
NG ©GO TO 2.
2 DETECT MALFUNCTIONING PART
Check the following.
I10A fuse
I40A fusible links
IHarness for open or short between cooling fan relay-1 and fuse
IHarness for open or short between cooling fan relay-1 and battery
©Repair open circuit or short to ground or short to power in harness or connectors.
GI
MA
EM
LC
FE
CL
MT
AT
AX
SU
BR
ST
RS
BT
HA
SC
EL
IDX
DTC P0217 COOLANT OVERTEMPERATURE ENRICHMENT PROTECTION
Diagnostic Procedure (Cont’d)
EC-303

3 CHECK COOLING FAN MOTOR CIRCUIT FOR OPEN AND SHORT
1. Turn ignition switch “OFF”.
2. Disconnect cooling fan motor-1 harness connector and cooling fan motor-2 harness connector.
SEF854X
3. Check harness continuity between cooling fan relay-1 terminal 6 and cooling fan motor-1 terminal 1, cooling fan
motor-1 terminal 4 and body ground. Refer to Wiring Diagram.
Continuity should exist.
4. Also check harness for short to ground and short to power.
5. Check harness continuity between cooling fan relay-1 terminal 5 and cooling fan motor-2 terminal 1, cooling fan
motor-2 terminal 4 and body ground. Refer to Wiring Diagram.
Continuity should exist.
6. Also check harness for short to ground and short to power.
OK or NG
OK ©GO TO 4.
NG ©Repair open circuit or short to ground or short to power in harness or connectors.
4 CHECK COOLING FAN OUTPUT SIGNAL CIRCUIT FOR OPEN AND SHORT
1. Disconnect ECM harness connector.
2. Check harness continuity between ECM terminal 13 and cooling fan relay-1 terminal 2. Refer to Wiring Diagram.
Continuity should exist.
3. Also check harness for short to ground and short to power.
OK or NG
OK ©GO TO 6.
NG ©GO TO 5.
5 DETECT MALFUNCTIONING PART
Check the following.
IHarness connectors E75, M6
IHarness connectors M49, F23
IHarness for open or short between cooling fan relay-1 and ECM
©Repair open circuit or short to ground or short to power in harness or connectors.
DTC P0217 COOLANT OVERTEMPERATURE ENRICHMENT PROTECTION
Diagnostic Procedure (Cont’d)
EC-304

6 CHECK COOLING FAN RELAY-1
Check continuity between cooling fan relay-1 terminals 3 and 5, 6 and 7 under the following conditions.
SEF591X
OK or NG
OK ©GO TO 7.
NG ©Replace cooling fan relay.
7 CHECK COOLING FAN MOTORS-1 AND -2
Supply battery voltage between the following terminals and check operation.
SEF937X
OK or NG
OK ©GO TO 8.
NG ©Replace cooling fan motors.
8 CHECK INTERMITTENT INCIDENT
Perform “TROUBLE DIAGNOSIS FOR INTERMITTENT INCIDENT”, EC-146.
©INSPECTION END
GI
MA
EM
LC
FE
CL
MT
AT
AX
SU
BR
ST
RS
BT
HA
SC
EL
IDX
DTC P0217 COOLANT OVERTEMPERATURE ENRICHMENT PROTECTION
Diagnostic Procedure (Cont’d)
EC-305

PROCEDURE B
=NCEC0511S02
1 CHECK COOLING FAN POWER SUPPLY CIRCUIT
1. Turn ignition switch “OFF”.
2. Disconnect cooling fan relays-2 and -3.
3. Turn ignition switch “ON”.
4. Check voltage between cooling fan relays-2 and -3 terminals 1, 3 and ground with CONSULT-II or tester.
SEF593X
OK or NG
OK ©GO TO 3.
NG ©GO TO 2.
2 DETECT MALFUNCTIONING PART
Check the following.
IHarness for open or short between cooling fan relays-2 and -3 and fuse
IHarness for open or short between cooling fan relays-2 and -3 and fusible link
©Repair harness or connectors.
3 CHECK COOLING FAN MOTOR CIRCUIT FOR OPEN AND SHORT
1. Turn ignition switch “OFF”.
2. Disconnect cooling fan motor-1 harness connector and cooling fan motor-2 harness connector.
3. Check harness continuity between cooling fan relay-2 terminal 5 and cooling fan motor-1 terminal 2, cooling fan relay-2
terminal 6 and cooling fan motor-1 terminal 3, cooling fan relay-2 terminal 7 and body ground. Refer to Wiring Diagram.
Continuity should exist.
4. Also check harness for short to ground and short to power.
5. Check harness continuity between cooling fan relay-3 terminal 5 and cooling fan motor-2 terminal 2, cooling fan relay-3
terminal 6 and cooling fan motor-2 terminal 3, cooling fan relay-3 terminal 7 and body ground. Refer to Wiring Diagram.
Continuity should exist.
6. Also check harness for short to ground and short to power.
OK or NG
OK ©GO TO 4.
NG ©Repair open circuit or short to ground or short to power in harness or connectors.
4 CHECK COOLING FAN OUTPUT SIGNAL CIRCUIT FOR OPEN AND SHORT
1. Disconnect ECM harness connector.
2. Check harness continuity between ECM terminal 12 and cooling fan relay-2 terminal 2, cooling fan relay-3 terminal 2.
Refer to Wiring Diagram.
Continuity should exist.
3. Also check harness for short to ground and short to power.
OK or NG
OK ©GO TO 6.
NG ©GO TO 5.
DTC P0217 COOLANT OVERTEMPERATURE ENRICHMENT PROTECTION
Diagnostic Procedure (Cont’d)
EC-306

5 DETECT MALFUNCTIONING PART
Check the following.
IHarness connectors E75, M6
IHarness connectors M49, F23
IHarness for open or short between cooling fan relays-2 and -3 and ECM
©Repair open circuit or short to ground or short to power in harness or connectors.
6 CHECK COOLING FAN RELAYS-2 AND -3
Check continuity between cooling fan relay-2, -3 terminals 3 and 5, 6 and 7 under the following conditions.
SEF591X
OK or NG
OK ©GO TO 7.
NG ©Replace cooling fan relays.
7 CHECK COOLING FAN MOTORS-1 AND -2
Supply battery voltage between the following terminals and check operation.
SEF937X
OK or NG
OK ©GO TO 8.
NG ©Replace cooling fan motors.
8 CHECK INTERMITTENT INCIDENT
Perform “TROUBLE DIAGNOSIS FOR INTERMITTENT INCIDENT”, EC-146.
©INSPECTION END
GI
MA
EM
LC
FE
CL
MT
AT
AX
SU
BR
ST
RS
BT
HA
SC
EL
IDX
DTC P0217 COOLANT OVERTEMPERATURE ENRICHMENT PROTECTION
Diagnostic Procedure (Cont’d)
EC-307

Main 12 Causes of Overheating
NCEC0512
Engine Step Inspection item Equipment Standard Reference page
OFF 1 IBlocked radiator
IBlocked condenser
IBlocked radiator grille
IBlocked bumper
IVisual No blocking —
2ICoolant mixture ICoolant tester 50 - 50% coolant mixture See MA-11, “RECOM-
MENDED FLUIDS AND
LUBRICANTS”.
3ICoolant level IVisual Coolant up to MAX level
in reservoir tank and
radiator filler neck
See MA-14, “Changing
Engine Coolant”.
4IRadiator cap IPressure tester 59 - 98 kPa
(0.6 - 1.0 kg/cm
2
,9-14
psi) (Limit)
See LC-9, “System
Check”.
ON*
2
5ICoolant leaks IVisual No leaks See LC-9, “System
Check”.
ON*
2
6IThermostat ITouch the upper and
lower radiator hoses Both hoses should be
hot See LC-12, “Thermostat”
and LC-14, “Radiator”.
ON*
1
7ICooling fan ICONSULT-II Operating See trouble diagnosis for
DTC P0217 (EC-291).
OFF 8 ICombustion gas leak IColor checker chemi-
cal tester 4 Gas ana-
lyzer
Negative —
ON*
3
9ICoolant temperature
gauge
IVisual Gauge less than 3/4
when driving —
ICoolant overflow to
reservoir tank
IVisual No overflow during driv-
ing and idling See MA-14, “Changing
Engine Coolant”.
OFF*
4
10 ICoolant return from
reservoir tank to radia-
tor
IVisual Should be initial level in
reservoir tank See MA-13, “ENGINE
MAINTENANCE”.
OFF 11 ICylinder head IStraight gauge feeler
gauge 0.1 mm (0.004 in) Maxi-
mum distortion (warping) See EM-36, “Inspection”.
12 ICylinder block and pis-
tons
IVisual No scuffing on cylinder
walls or piston See EM-59, “Inspection”.
*1: Turn the ignition switch ON.
*2: Engine running at 3,000 rpm for 10 minutes.
*3: Drive at 90 km/h (55 MPH) for 30 minutes and then let idle for 10 minutes.
*4: After 60 minutes of cool down time.
For more information, refer to LC-15, “OVERHEATING CAUSE ANALYSIS”.
DTC P0217 COOLANT OVERTEMPERATURE ENRICHMENT PROTECTION
Main 12 Causes of Overheating
EC-308

On Board Diagnosis Logic
NCEC0202
When a misfire occurs, engine speed will fluctuate (vary). If the engine speed fluctuates enough to cause the
CKP sensor to vary, ECM can detect a misfire.
Sensor Input Signal to ECM ECM function
Crankshaft position sensor (OBD) Engine speed On board diagnosis of misfire
The misfire detection logic consists of the following two conditions.
1. One Trip Detection Logic (Three Way Catalyst Damage)
On the first rip that a misfire condition occurs that can damage the three way catalyst (TWC) due to
overheating, the MIL will blink.
When a misfire condition occurs, the ECM monitors the CKP sensor (OBD) signal every 200 engine revo-
lutions for a change.
When the misfire condition decreases to a level that will not damage the TWC, the MIL will turn off.
If another misfire condition occurs that can damage the TWC on a second trip, the MIL will blink.
When the misfire condition decreases to a level that will not damage the TWC, the MIL will remain on.
If another misfire condition occurs that can damage the TWC, the MIL will begin to blink again.
2. Two Trip Detection Logic (Exhaust quality deterioration)
For misfire conditions that will not cause damage to the TWC (but will affect vehicle emissions), the MIL
will only light when the misfire is detected on a second trip. During this condition, the ECM monitors the
CKP sensor (OBD) signal every 1,000 engine revolutions.
A misfire malfunction can be detected on any one cylinder or on-multiple cylinders.
DTC No. Malfunction is detected when ... Check Items (Possible Cause)
P0300 IMultiple cylinders misfire. IImproper spark plug
IInsufficient compression
IIncorrect fuel pressure
IEGR volume control valve
IThe injector circuit is open or shorted
IInjectors
IIntake air leak
IThe ignition secondary circuit is open or shorted
ILack of fuel
IDrive plate/Flywheel
IHeated oxygen sensor 1 (front)
IIncorrect distributor roter
P0301 INo. 1 cylinder misfires.
P0302 INo. 2 cylinder misfires.
P0303 INo. 3 cylinder misfires.
P0304 INo. 4 cylinder misfires.
SEF058Y
DTC Confirmation Procedure
NCEC0203
CAUTION:
Always drive vehicle at a safe speed.
NOTE:
If “DTC Confirmation Procedure” has been previously conducted,
always turn ignition switch “OFF” and wait at least 10 seconds
before conducting the next test.
With CONSULT-II
1) Turn ignition switch “ON”, and select “DATA MONITOR” mode
with CONSULT-II.
2) Start engine and warm it up to normal operating temperature.
3) Turn ignition switch “OFF” and wait at least 10 seconds.
4) Start engine again and drive at 1,500 to 3,000 rpm for at least
3 minutes.
Hold the accelerator pedal as steady as possible.
NOTE:
Refer to the freeze frame data for the test driving conditions.
5) If 1st trip DTC is detected, go to “Diagnostic Procedure”,
EC-310.
With GST
Follow the procedure “With CONSULT-II” above.
GI
MA
EM
LC
FE
CL
MT
AT
AX
SU
BR
ST
RS
BT
HA
SC
EL
IDX
DTC P0300 - P0304 NO.4-1CYLINDER MISFIRE, MULTIPLE CYLINDER
MISFIRE
On Board Diagnosis Logic
EC-309

Diagnostic Procedure
NCEC0204
1 CHECK FOR INTAKE AIR LEAK
1. Start engine and run it at idle speed.
2. Listen for the sound of the intake air leak.
OK or NG
OK ©GO TO 2.
NG ©Discover air leak location and repair.
2 CHECK FOR EXHAUST SYSTEM CLOGGING
Stop engine and visually check exhaust tube, three way catalyst and muffler for dents.
OK or NG
OK ©GO TO 3.
NG ©Repair or replace it.
3 CHECK EGR FUNCTION
Perform DTC Confirmation Procedure for DTC P1402 EGR FUNCTION (OPEN).
Refer to EC-481.
OK or NG
OK ©GO TO 4.
NG ©Repair EGR system.
DTC P0300 - P0304 NO.4-1CYLINDER MISFIRE, MULTIPLE CYLINDER
MISFIRE
Diagnostic Procedure
EC-310

4 PERFORM POWER BALANCE TEST
With CONSULT-II
1. Perform “POWER BALANCE” in “ACTIVE TEST” mode.
SEF190Y
2. Is there any cylinder which does not produce a momentary engine speed drop?
Without CONSULT-II
When disconnecting each injector harness connector one at a time, is there any cylinder which does not produce a
momentary engine speed drop?
SEF846X
YesorNo
Yes ©GO TO 5.
No ©GO TO 8.
5 CHECK INJECTOR
Does each injector make an operating sound at idle?
MEC703B
YesorNo
Yes ©GO TO 6.
No ©Check injector(s) and circuit(s). Refer to EC-574.
GI
MA
EM
LC
FE
CL
MT
AT
AX
SU
BR
ST
RS
BT
HA
SC
EL
IDX
DTC P0300 - P0304 NO.4-1CYLINDER MISFIRE, MULTIPLE CYLINDER
MISFIRE
Diagnostic Procedure (Cont’d)
EC-311

6 CHECK IGNITION SIGNAL CIRCUIT
Refer to “Diagnostic Procedure”, EC-569.
OK or NG
OK ©GO TO 7.
NG ©Repair or replace malfunctioning parts.
7 CHECK IGNITION SPARK
1. Turn Ignition switch “OFF”.
2. Disconnect ignition wire from spark plug.
3. Connect a known good spark plug to the ignition wire.
4. Place end of spark plug against a suitable ground and crank engine.
5. Check for spark.
SEF282G
OK or NG
OK ©GO TO 9.
NG ©GO TO 8.
8 CHECK IGNITION WIRES
Refer to “Component Inspection”, EC-315.
OK or NG
OK ©Check distributor rotor head for incorrect parts. Check ignition coil, power transistor and
their circuits. Refer to EC-566.
NG ©Replace.
DTC P0300 - P0304 NO.4-1CYLINDER MISFIRE, MULTIPLE CYLINDER
MISFIRE
Diagnostic Procedure (Cont’d)
EC-312

9 CHECK SPARK PLUGS
Remove the spark plugs and check for fouling, etc.
SEF156I
OK or NG
OK ©GO TO 10.
NG ©Repair or replace spark plug(s) with standard type one(s). For spark plug type, refer to
MA-13, “ENGINE MAINTENANCE”.
10 CHECK COMPRESSION PRESSURE
Refer to EM-13, “Measurement of Compression Pressure”.
ICheck compression pressure.
Standard:
1,275 kPa (13.0 kg/cm
2
, 185 psi)/300 rpm
Minimum:
1,079 kPa (11.0 kg/cm
2
, 156 psi)/300 rpm
Difference between each cylinder:
98 kPa (1.0 kg/cm
2
, 14 psi)/300 rpm
OK or NG
OK ©GO TO 11.
NG ©Check pistons, piston rings, valves, valve seats and cylinder head gaskets.
11 CHECK FUEL PRESSURE
1. Install any parts removed.
2. Release fuel pressure to zero. Refer to EC-50.
3. Install fuel pressure gauge and check fuel pressure.
SEF826X
At idle: Approx. 235 kPa (2.4 kg/cm
2
, 34 psi)
OK or NG
OK ©GO TO 13.
NG ©GO TO 12.
GI
MA
EM
LC
FE
CL
MT
AT
AX
SU
BR
ST
RS
BT
HA
SC
EL
IDX
DTC P0300 - P0304 NO.4-1CYLINDER MISFIRE, MULTIPLE CYLINDER
MISFIRE
Diagnostic Procedure (Cont’d)
EC-313

12 DETECT MALFUNCTIONING PART
Check the following.
IFuel pump and circuit (Refer to EC-583.)
IFuel pressure regulator (Refer to EC-51.)
IFuel lines. Refer to MA-16, “Checking Fuel Lines”.
IFuel filter for clogging
©Repair or replace.
13 CHECK IGNITION TIMING
Perform “Basic Inspection”, EC-107.
OK or NG
OK ©GO TO 14.
NG ©Adjust ignition timing.
14 CHECK HEATED OXYGEN SENSOR 1 (FRONT)
Refer to “Component Inspection”, EC-202.
OK or NG
OK ©GO TO 15.
NG ©Replace heated oxygen sensor 1 (front).
15 CHECK MASS AIR FLOW SENSOR
With CONSULT-II
Check “MASS AIR FLOW” in “DATA MONITOR” mode with CONSULT-II.
at idling: 2.5 - 5.0 g·m/sec
at 2,500 rpm: 7.1 - 12.5 g·m/sec
With GST
Check mass air flow sensor signal in MODE 1 with GST.
at idling: 2.5 - 5.0 g·m/sec
at 2,500 rpm: 7.1 - 12.5 g·m/sec
OK or NG
OK ©GO TO 17.
NG ©GO TO 16.
16 CHECK CONNECTORS
Check connectors for rusted terminals or loose connections in the mass air flow sensor circuit or engine grounds.
Refer to EC-154.
OK or NG
NG ©Repair or replace it.
17 CHECK SYMPTOM MATRIX CHART
Check items on the rough idle symptom in “Symptom Matrix Chart”, EC-125.
OK or NG
OK ©GO TO 18.
NG ©Repair or replace.
DTC P0300 - P0304 NO.4-1CYLINDER MISFIRE, MULTIPLE CYLINDER
MISFIRE
Diagnostic Procedure (Cont’d)
EC-314

18 ERASE THE 1ST TRIP DTC
Some tests may cause a 1st trip DTC to be set.
Erase the 1st trip DTC from the ECM memory after performing the tests. Refer to EC-79.
©GO TO 19.
19 CHECK INTERMITTENT INCIDENT
Perform “TROUBLE DIAGNOSIS FOR INTERMITTENT INCIDENT”, EC-146.
©INSPECTION END
SEF174P
Component Inspection
NCEC0205
IGNITION WIRES
NCEC0205S01
1. Inspect wires for cracks, damage, burned terminals and for
improper fit.
2. Measure the resistance of wires to their distributor cap termi-
nal. Move each wire while testing to check for intermittent
breaks.
Resistance:
13.6 - 18.4 kΩ/m (4.15 - 5.61 kΩ/ft) at 25°C (77°F)
If the resistance exceeds the above specification, inspect igni-
tion wire to distributor cap connection. Clean connection or
replace the ignition wire with a new one.
GI
MA
EM
LC
FE
CL
MT
AT
AX
SU
BR
ST
RS
BT
HA
SC
EL
IDX
DTC P0300 - P0304 NO.4-1CYLINDER MISFIRE, MULTIPLE CYLINDER
MISFIRE
Diagnostic Procedure (Cont’d)
EC-315

SEF598K
Component Description
NCEC0206
The knock sensor is attached to the cylinder block. It senses
engine knocking using a piezoelectric element. A knocking vibration
from the cylinder block is sensed as vibrational pressure. This
pressure is converted into a voltage signal and sent to the ECM.
Freeze frame data will not be stored in the ECM for the knock
sensor. The MIL will not light for knock sensor malfunction.
The knock sensor has one trip detection logic.
ECM Terminals and Reference Value
NCEC0207
Specification data are reference values and are measured between each terminal and ground.
CAUTION:
Do not use ECM ground terminals when measuring input/output voltage. Doing so may result in dam-
age to the ECM’s transistor. Use a ground other than ECM terminals, such as the ground.
TERMI-
NAL
NO.
WIRE
COLOR ITEM CONDITION DATA (DC Voltage)
81 W Knock sensor [Engine is running]
IIdle speed Approximately 2.5V
On Board Diagnosis Logic
NCEC0208
DTC No. Malfunction is detected when ... Check Items (Possible Cause)
P0325 IAn excessively low or high voltage from the knock sen-
sor is sent to ECM.
IHarness or connectors
(The knock sensor circuit is open or shorted.)
IKnock sensor
SEF058Y
DTC Confirmation Procedure
NCEC0209
NOTE:
If “DTC Confirmation Procedure” has been previously conducted,
always turn ignition switch “OFF” and wait at least 10 seconds
before conducting the next test.
TESTING CONDITION:
Before performing the following procedure, confirm that bat-
tery voltage is more than 10V at idle.
With CONSULT-II
1) Turn ignition switch “ON” and select “DATA MONITOR” mode
with CONSULT-II.
2) Start engine and run it for at least 10 seconds at idle speed.
3) If DTC is detected, go to “Diagnostic Procedure”, EC-318.
With GST
Follow the procedure “With CONSULT-II” above.
DTC P0325 KNOCK SENSOR (KS)
Component Description
EC-316

Wiring Diagram
NCEC0210
TEC708
GI
MA
EM
LC
FE
CL
MT
AT
AX
SU
BR
ST
RS
BT
HA
SC
EL
IDX
DTC P0325 KNOCK SENSOR (KS)
Wiring Diagram
EC-317

Diagnostic Procedure
NCEC0211
1 RETIGHTEN GROUND SCREWS
Loosen and retighten engine ground screws.
SEF839X
©GO TO 2.
2 CHECK INPUT SIGNAL CIRCUIT-1
1. Turn ignition switch “OFF”.
2. Disconnect ECM harness connector and knock sensor harness connector.
SEF856X
3. Check harness continuity between knock sensor terminal 1 and ECM terminal 81.
Refer to Wiring Diagram.
Continuity should exist.
4. Also check harness for short to ground and short to power.
OK or NG
OK ©GO TO 4.
NG ©GO TO 3.
3 DETECT MALFUNCTIONING PART
Check the following.
IHarness connectors F6, E123
IHarness for open or short between knock sensor and ECM
©Repair open circuit or short to ground or short to power in harness or connectors.
4 CHECK KNOCK SENSOR
Knock sensor
Refer to “Component Inspection”, EC-319.
OK or NG
OK ©GO TO 5.
NG ©Replace knock sensor.
DTC P0325 KNOCK SENSOR (KS)
Diagnostic Procedure
EC-318

5 CHECK SHIELD CIRCUIT
1. Reconnect harness connectors disconnected.
2. Disconnect harness connectors F6, E123.
3. Check harness continuity between harness connector E123 terminal 2 and engine ground.
Refer to Wiring Diagram.
Continuity should exist.
4. Also check harness for short to power.
5. Then reconnect harness connectors.
OK or NG
OK ©GO TO 6.
NG ©Repair open circuit or short to power in harness or connectors.
6 CHECK INTERMITTENT INCIDENT
Perform “TROUBLE DIAGNOSIS FOR INTERMITTENT INCIDENT”, EC-146.
©INSPECTION END
SEF227W
Component Inspection
NCEC0212
KNOCK SENSOR
NCEC0212S01
IUse an ohmmeter which can measure more than 10 MΩ.
1. Disconnect knock sensor harness connector.
2. Check resistance between terminal 1 and ground.
Resistance: 500 - 620 kΩ[at 20°C (68°F)]
CAUTION:
Discard any knock sensors that have been dropped or physi-
cally damaged. Use only new ones.
GI
MA
EM
LC
FE
CL
MT
AT
AX
SU
BR
ST
RS
BT
HA
SC
EL
IDX
DTC P0325 KNOCK SENSOR (KS)
Diagnostic Procedure (Cont’d)
EC-319

SEF956N
SEF847X
Component Description
NCEC0213
The crankshaft position sensor (OBD) is located on the transaxle
housing facing the gear teeth (cogs) of the flywheel or drive plate.
It detects the fluctuation of the engine revolution.
The sensor consists of a permanent magnet, core and coil.
When the engine is running, the high and low parts of the teeth
cause the gap with the sensor to change.
The changing gap causes the magnetic field near the sensor to
change.
Due to the changing magnetic field, the voltage from the sensor
changes.
The ECM receives the voltage signal and detects the fluctuation of
the engine revolution.
This sensor is not directly used to control the engine system. It is
used only for the on board diagnosis.
ECM Terminals and Reference Value
NCEC0214
Specification data are reference values and are measured between each terminal and ground.
CAUTION:
Do not use ECM ground terminals when measuring input/output voltage. Doing so may result in dam-
age to the ECM’s transistor. Use a ground other than ECM terminals, such as the ground.
TERMI-
NAL
NO.
WIRE
COLOR ITEM CONDITION DATA (AC Voltage)
65 W Crankshaft position
sensor (OBD)
[Engine is running]
IWarm-up condition
IIdle speed
3-5V
SEF721W
[Engine is running]
IEngine speed is 2,000 rpm
6-9V
SEF722W
On Board Diagnosis Logic
NCEC0215
DTC No. Malfunction is detected when ... Check Items (Possible Cause)
P0335 IThe proper pulse signal from the crankshaft position sen-
sor (OBD) is not sent to ECM while the engine is running
at the specified engine speed.
IHarness or connectors
(The crankshaft position sensor (OBD) circuit is
open.)
ICrankshaft position sensor (OBD)
DTC P0335 CRANKSHAFT POSITION SENSOR (CKPS) (OBD)
Component Description
EC-320

SEF058Y
DTC Confirmation Procedure
NCEC0216
NOTE:
If “DTC Confirmation Procedure” has been previously conducted,
always turn ignition switch “OFF” and wait at least 10 seconds
before conducting the next test.
With CONSULT-II
1) Turn ignition switch “ON” and select “DATA MONITOR” mode
with CONSULT-II.
2) Start engine and run it for at least 10 seconds at idle speed.
3) If 1st trip DTC is detected, go to “Diagnostic Procedure”,
EC-323.
With GST
Follow the procedure “With CONSULT-II” above.
GI
MA
EM
LC
FE
CL
MT
AT
AX
SU
BR
ST
RS
BT
HA
SC
EL
IDX
DTC P0335 CRANKSHAFT POSITION SENSOR (CKPS) (OBD)
DTC Confirmation Procedure
EC-321

Wiring Diagram
NCEC0217
TEC709
DTC P0335 CRANKSHAFT POSITION SENSOR (CKPS) (OBD)
Wiring Diagram
EC-322

Diagnostic Procedure
NCEC0218
1 RETIGHTEN GROUND SCREWS
1. Turn ignition switch “OFF”.
2. Loosen and retighten engine ground screws.
SEF839X
©GO TO 2.
2 CHECK INPUT SIGNAL CIRCUIT
1. Disconnect crankshaft position sensor (OBD) and ECM harness connectors.
SEF847X
2. Check continuity between ECM terminal 65 and CKPS (OBD) terminal 2.
Refer to Wiring Diagram.
Continuity should exist.
3. Also check harness for short to ground and short to power.
OK or NG
OK ©GO TO 4.
NG ©GO TO 3.
3 DETECT MALFUNCTIONING PART
Check the following.
IHarness connectors F6, E123
IHarness for open or short between crankshaft position sensor (OBD) and ECM
©Repair open circuit or short to ground or short to power in harness or connectors.
GI
MA
EM
LC
FE
CL
MT
AT
AX
SU
BR
ST
RS
BT
HA
SC
EL
IDX
DTC P0335 CRANKSHAFT POSITION SENSOR (CKPS) (OBD)
Diagnostic Procedure
EC-323

4 CHECK GROUND CIRCUIT
1. Reconnect ECM harness connector.
2. Check harness continuity between CKPS (OBD) terminal 1 and engine ground.
SEF229W
Continuity should exist.
3. Also check harness for short to power.
OK or NG
OK ©GO TO 6.
NG ©GO TO 5.
5 DETECT MALFUNCTIONING PART
Check the following.
IHarness connectors F6, E123
IHarness for open or short between crankshaft position sensor (OBD) and ECM
IHarness for open or short between crankshaft position sensor (OBD) and TCM (Transmission control module)
©Repair open circuit or short to power in harness or connectors.
6 CHECK SHIELD CIRCUIT
1. Disconnect harness connectors F6, E123.
2. Check harness continuity between harness connector F6 terminal 8 and engine ground.
Refer to Wiring Diagram.
Continuity should exist.
3. Also check harness for short to power.
4. Then reconnect harness connectors.
OK or NG
OK ©GO TO 8.
NG ©GO TO 7.
7 DETECT MALFUNCTIONING PART
Check the following.
IHarness connectors F6, E123
IJoint connector-1 and -2 (Refer to EL-314, “HARNESS LAYOUT”.)
IHarness for open or short between harness connector F6 and Engine ground
©Repair open circuit or short to power in harness or connectors.
8 CHECK CRANKSHAFT POSITION SENSOR (OBD)
Refer to “Component Inspection”, EC-325.
OK or NG
OK ©GO TO 9.
NG ©Replace crankshaft position sensor (OBD).
DTC P0335 CRANKSHAFT POSITION SENSOR (CKPS) (OBD)
Diagnostic Procedure (Cont’d)
EC-324

9 CHECK INTERMITTENT INCIDENT
Perform “TROUBLE DIAGNOSIS FOR INTERMITTENT INCIDENT”, EC-146.
©INSPECTION END
SEF960N
Component Inspection
NCEC0219
CRANKSHAFT POSITION SENSOR (OBD)
NCEC0219S01
1. Disconnect crankshaft position sensor (OBD) harness connec-
tor.
2. Loosen the fixing bolt of the sensor.
3. Remove the sensor.
4. Visually check the sensor for chipping.
SEF231W
5. Check resistance as shown in the figure.
Resistance: 166 - 204 Ω[at 20°C (68°F)]
If NG, replace crankshaft position sensor (OBD).
GI
MA
EM
LC
FE
CL
MT
AT
AX
SU
BR
ST
RS
BT
HA
SC
EL
IDX
DTC P0335 CRANKSHAFT POSITION SENSOR (CKPS) (OBD)
Diagnostic Procedure (Cont’d)
EC-325

SEF998R
SEF853B
Component Description
NCEC0220
The camshaft position sensor is a basic component of the engine
control system. It monitors engine speed and piston position.
These input signals to the engine control system are used to con-
trol fuel injection, ignition timing and other functions.
The camshaft position sensor has a rotor plate and a wave-form-
ing circuit. The rotor plate has 360 slits for a 1° (POS) signal and
4 slits for a 180° (REF) signal. The wave-forming circuit consists
of Light Emitting Diodes (LED) and photo diodes.
The rotor plate is positioned between the LED and the photo diode.
The LED transmits light to the photo diode. As the rotor plate turns,
the slits cut the light to generate rough-shaped pulses. These
pulses are converted into on-off signals by the wave-forming circuit
and sent to the ECM.
The distributor is not repairable and must be replaced as an
assembly except distributor cap and rotor head.
ECM Terminals and Reference Value
NCEC0221
Specification data are reference values and are measured between each terminal and ground.
CAUTION:
Do not use ECM ground terminals when measuring input/output voltage. Doing so may result in dam-
age to the ECM’s transistor. Use a ground other than ECM terminals, such as the ground.
TERMI-
NAL
NO.
WIRE
COLOR ITEM CONDITION DATA (DC Voltage)
66 L
Camshaft position sen-
sor (Reference signal)
[Engine is running]
IWarm-up condition
IIdle speed
0.1 - 0.4V
SEF006W
75 L [Engine is running]
IEngine speed is 2,000 rpm
0.1 - 0.4V
SEF007W
DTC P0340 CAMSHAFT POSITION SENSOR (CMPS)
Component Description
EC-326

TERMI-
NAL
NO.
WIRE
COLOR ITEM CONDITION DATA (DC Voltage)
85 B/W Camshaft position sen-
sor (Position signal)
[Engine is running]
IWarm-up condition
IIdle speed
Approximately 2.6V
SEF004W
[Engine is running]
IEngine speed is 2,000 rpm
Approximately 2.5V
SEF005W
On Board Diagnosis Logic
NCEC0222
DTC No. Malfunction is detected when ... Check Items (Possible Cause)
P0340 A) Either 1° or 180° signal is not sent to ECM for the
first few seconds during engine cranking.
IHarness or connectors
(The camshaft position sensor circuit is open or
shorted.)
ICamshaft position sensor
IStarter motor (Refer to SC-10, “STARTING
SYSTEM”.)
IStarting system circuit (Refer to SC-10,
“STARTING SYSTEM”.)
IDead (Weak) battery
B) Either 1° or 180° signal is not sent to ECM often
enough while the engine speed is higher than the
specified engine speed.
C) The relation between 1° and 180° signal is not in
the normal range during the specified engine
speed.
DTC Confirmation Procedure
NCEC0223
Perform “Procedure for malfunction A” first. If DTC cannot be
confirmed, perform “Procedure for malfunction B and C”.
NOTE:
If “DTC Confirmation Procedure” has been previously conducted,
always turn ignition switch “OFF” and wait at least 10 seconds
before conducting the next test.
TESTING CONDITION:
Before performing the following procedure, confirm that bat-
tery voltage is more than 10.5V.
SEF058Y
PROCEDURE FOR MALFUNCTION A
NCEC0223S01
With CONSULT-II
1) Turn ignition switch “ON”.
2) Select “DATA MONITOR” mode with CONSULT-II.
3) Crank engine for at least 2 seconds.
4) If 1st trip DTC is detected, go to “Diagnostic Procedure”,
EC-330.
With GST
Follow the procedure “With CONSULT-II” above.
GI
MA
EM
LC
FE
CL
MT
AT
AX
SU
BR
ST
RS
BT
HA
SC
EL
IDX
DTC P0340 CAMSHAFT POSITION SENSOR (CMPS)
ECM Terminals and Reference Value (Cont’d)
EC-327

SEF058Y
PROCEDURE FOR MALFUNCTION B AND C
NCEC0223S02
With CONSULT-II
1) Turn ignition switch “ON”.
2) Select “DATA MONITOR” mode with CONSULT-II.
3) Start engine and run it for at least 2 seconds at idle speed.
4) If 1st trip DTC is detected, go to “Diagnostic Procedure”,
EC-330.
With GST
Follow the procedure “With CONSULT-II” above.
DTC P0340 CAMSHAFT POSITION SENSOR (CMPS)
DTC Confirmation Procedure (Cont’d)
EC-328

Wiring Diagram
NCEC0224
TEC710
GI
MA
EM
LC
FE
CL
MT
AT
AX
SU
BR
ST
RS
BT
HA
SC
EL
IDX
DTC P0340 CAMSHAFT POSITION SENSOR (CMPS)
Wiring Diagram
EC-329

Diagnostic Procedure
NCEC0225
1 CHECK STARTING SYSTEM
Does the engine turn over?
(Does the starter motor operate?)
YesorNo
Yes ©GO TO 2.
No ©Check starting system. (Refer to SC-10, “STARTING SYSTEM”.)
2 RETIGHTEN GROUND SCREWS
1. Turn ignition switch “OFF”.
2. Loosen and retighten engine ground screws.
SEF839X
©GO TO 3.
DTC P0340 CAMSHAFT POSITION SENSOR (CMPS)
Diagnostic Procedure
EC-330

3 CHECK POWER SUPPLY
1. Disconnect distributor harness connector.
SEF848X
2. Turn ignition switch “ON”.
3. Check voltage between distributor terminal 2 and ground with CONSULT-II or tester.
SEF232W
Voltage: Battery voltage
OK or NG
OK ©GO TO 5.
NG ©GO TO 4.
4 DETECT MALFUNCTIONING PART
Check the following.
IHarness connectors M62, F24
IHarness for open or short between distributor and ECM relay
IHarness for open or short between distributor and ECM
©Repair open circuit or short to ground or short to power in harness or connectors.
5 CHECK INPUT SIGNAL CIRCUIT
1. Turn ignition switch “OFF”.
2. Disconnect ECM harness connector.
3. Check harness continuity between distributor terminal 3 and ECM terminal 85, distributor terminal 4 and ECM terminals
66, 75.
Refer to Wiring Diagram.
Continuity should exist.
4. Also check harness for short to ground and short to power.
OK or NG
OK ©GO TO 6.
NG ©Repair open circuit or short to ground or short to power in harness or connectors.
GI
MA
EM
LC
FE
CL
MT
AT
AX
SU
BR
ST
RS
BT
HA
SC
EL
IDX
DTC P0340 CAMSHAFT POSITION SENSOR (CMPS)
Diagnostic Procedure (Cont’d)
EC-331

6 CHECK GROUND CIRCUIT
1. Turn ignition switch “OFF”.
2. Check harness continuity between distributor terminal 1 and engine ground.
SEF234W
Continuity should exist.
3. Also check harness for short to power.
OK or NG
OK ©GO TO 7.
NG ©Repair open circuit or short to power in harness or connectors.
7 CHECK CAMSHAFT POSITION SENSOR
Refer to “Component Inspection”, EC-333.
OK or NG
OK ©GO TO 8.
NG ©Replace camshaft position sensor.
8 CHECK SHIELD CIRCUIT
1. Turn ignition switch “OFF”.
2. Disconnect joint connector-1.
3. Check the following.
IContinuity between joint connector-1 terminal 1 and ground
Refer to Wiring Diagram.
IJoint connector-1
(Refer to EL-314, “HARNESS LAYOUT”.)
Continuity should exist.
4. Also check harness for short to power.
5. Then reconnect joint connector-1.
OK or NG
OK ©GO TO 9.
NG ©Repair open circuit or short to power in harness or connectors.
9 CHECK INTERMITTENT INCIDENT
Perform “TROUBLE DIAGNOSIS FOR INTERMITTENT INCIDENT”, EC-146.
©INSPECTION END
DTC P0340 CAMSHAFT POSITION SENSOR (CMPS)
Diagnostic Procedure (Cont’d)
EC-332

SEF215X
Component Inspection
=NCEC0226
CAMSHAFT POSITION SENSOR
NCEC0226S01
1. Start engine and warm it up to normal operating temperature.
2. Check voltage between ECM terminals 66, 85 and engine
ground under the following conditions.
Terminal 66 (or 75) and engine ground
Condition Idle 2,000 rpm
Voltage 0.1 - 0.4V 0.1 - 0.4V
Pulse signal
SEF006W SEF007W
Terminal 85 and engine ground
Condition Idle 2,000 rpm
Voltage Approximately 2.5V Approximately 2.4V
Pulse signal
SEF004W SEF005W
If NG, replace distributor assembly with camshaft position sensor.
GI
MA
EM
LC
FE
CL
MT
AT
AX
SU
BR
ST
RS
BT
HA
SC
EL
IDX
DTC P0340 CAMSHAFT POSITION SENSOR (CMPS)
Component Inspection
EC-333

Description
NCEC0513
SYSTEM DESCRIPTION
NCEC0513S01
Sensor Input Signal to ECM ECM func-
tion Actuator
Camshaft position sensor Engine speed
EGR vol-
ume control EGR volume control valve
Vehicle speed sensor Vehicle speed
Engine coolant temperature sensor Engine coolant temperature
Ignition switch Start signal
Throttle position sensor Throttle position
Battery Battery voltage
Mass air flow sensor Amount of intake air
Air conditioner switch Air conditioner operation
Power steering oil pressure switch Power steering load signal
Electrical load Electrical load signal
PNP switch Park/Neutral position signal
TCM (Transmission Control Module) Gear position, shifting signal
This system controls flow rate of EGR led from exhaust manifold
to intake manifold. The opening of the EGR by-pass passage in the
EGR volume control valve changes to control the flow rate. A
built-in step motor moves the valve in steps corresponding to the
ECM output pulses. The opening of the valve varies for optimum
engine control. The optimum value stored in the ECM is determined
by considering various engine conditions. The EGR volume control
valve remains close under the following conditions.
IEngine stopped
IEngine starting
IEngine idling
ILow engine coolant temperature
IExcessively high engine coolant temperature
IHigh engine speed
IWide open throttle
ILow battery voltage
SEF551W
DTC P0400 EGR FUNCTION (CLOSE)
Description
EC-334

SEF552W
COMPONENT DESCRIPTION
NCEC0513S02
EGR volume control valve
NCEC0513S0201
The EGR volume control valve uses a step motor to control the flow
rate of EGR from exhaust manifold. This motor has four winding
phases. It operates according to the output pulse signal of the
ECM. Two windings are turned ON and OFF in sequence. Each
time an ON pulse is issued, the valve opens or closes, changing
the flow rate. When no change in the flow rate is needed, the ECM
does not issue the pulse signal. A certain voltage signal is issued
so that the valve remains at that particular opening.
CONSULT-II Reference Value in Data Monitor
Mode
NCEC0514
Specification data are reference values.
MONITOR ITEM CONDITION SPECIFICATION
EGR TEMP SEN IEngine: After warming up Less than 4.5V
EGR VOL CON/V
IEngine: After warming up
IAir conditioner switch: “OFF”
IShift lever: “N”
INo-load
Idle 0 step
Revving engine up to 3,000 rpm
quickly 10 - 55 step
ECM Terminals and Reference Value
NCEC0644
Specification data are reference values and are measured between each terminal and ground.
CAUTION:
Do not use ECM ground terminals when measuring input/output voltage. Doing so may result in dam-
age to the ECM’s transistor. Use a ground other than ECM terminals, such as the ground.
TERMI-
NAL
NO.
WIRE
COLOR ITEM CONDITION DATA (DC Voltage)
8
9
17
18
SB
W/B
R/W
G/R
EGR volume control
valve [Engine is running]
IIdle speed 0.1 - 14V
58 B Sensor’s ground [Engine is running]
IWarm-up condition
IIdle speed Approximately 0V
72 R/B EGR temperature sen-
sor
[Engine is running]
IWarm-up condition
IIdle speed Less than 4.5V
[Engine is running]
IWarm-up condition
IEGR system is operating 0 - 1.5V
SEF073P
On Board Diagnosis Logic
NCEC0515
If the absence of EGR flow is detected by EGR temperature sen-
sor under the condition that calls for EGR, a low-flow malfunction
is diagnosed.
Malfunction is detected when no EGR flow is detected under con-
dition that calls for EGR.
GI
MA
EM
LC
FE
CL
MT
AT
AX
SU
BR
ST
RS
BT
HA
SC
EL
IDX
DTC P0400 EGR FUNCTION (CLOSE)
Description (Cont’d)
EC-335

Possible Cause
NCEC0516
IHarness or connectors
(EGR volume control valve circuit is open or shorted.)
IEGR volume control valve stuck closed
IDead (Weak) battery
IEGR passage clogged
IEGR temperature sensor and circuit
IExhaust gas leaks
SEF191Y
SEF192Y
SEF235Y
DTC Confirmation Procedure
NCEC0517
CAUTION:
Always drive vehicle at a safe speed.
NOTE:
IIf “DTC Confirmation Procedure” has been previously
conducted, always turn ignition switch “OFF” and wait at least
10 seconds before conducting the next test.
IP0400 will not be displayed at “SELF-DIAG RESULTS” mode
with CONSULT-II even though DTC work support test result is
NG.
TESTING CONDITION:
IBefore performing the following procedure, confirm bat-
tery voltage is more than 10V at idle, then stop engine
immediately.
IFor best results, perform the test at a temperature of 5°C
(41°F) or higher.
WITH CONSULT-II
NCEC0517S01
1) Turn ignition switch “OFF” and wait at least 10 seconds.
2) Turn ignition switch “ON”
3) Check “COOLAN TEMP/S” in “DATA MONITOR” mode with
CONSULT-II.
Confirm COOLAN TEMP/S value is within the range listed
below.
COOLAN TEMP/S: Less than 40°C (104°F)
If the value is out of range, park the vehicle in a cool place and
allow the engine temperature to stabilize. Do not attempt to
lower the engine coolant temperature with a fan or means
other than ambient air. Doing so may produce an inaccurate
diagnostic result.
4) Start engine and let it idle monitoring “COOLAN TEMP/S”
value. When the “COOLAN TEMP/S” value reaches 70°C
(158°F), immediately go to the next step.
5) Select “EGR SYSTEM P0400” of “EGR SYSTEM” in “DTC
WORK SUPPORT” mode with CONSULT-II.
6) Touch “START”.
7) Accelerate vehicle to a speed of 40 km/h (25 MPH) once and
then stop vehicle with engine running.
If “COMPLETED” appears on CONSULT-II screen, go to step
10.
If “COMPLETED” does not appear on CONSULT-II screen, go
to the following step.
8) Check the output voltage of “THRTL POS SEN” (at closed
throttle position) and note it.
9) When the following conditions are met, “TESTING” will be dis-
played on the CONSULT-II screen. Maintain the conditions
DTC P0400 EGR FUNCTION (CLOSE)
Possible Cause
EC-336

until “TESTING” changes to “COMPLETED”. (It will take
approximately 30 seconds or more.)
ENG SPEED 1,800 - 2,800 rpm
Vehicle speed More than 10 km/h (6 MPH)
B/FUEL SCHDL 5.0 - 8.5 msec
THRTL POS SEN (X + 0.05) – (X + 0.87) V
X = Voltage value measured at step 8
Selector lever Suitable position
If “TESTING” is not displayed after 5 minutes, retry from
step 2.
10) Make sure that “OK” is displayed after touching “SELF-DIAG
RESULTS”. If “NG” is displayed, refer to “Diagnostic
Procedure”, EC-339.
SEF066X
WITH GST
NCEC0517S02
1) Turn ignition switch “OFF” and wait at least 10 seconds.
2) Turn ignition switch “ON”.
3) Check engine coolant temperature in MODE 1 with GST.
Engine coolant temperature: Less than 40°C (104°F)
If the value is out of range, park the vehicle in a cool place and
allow the engine temperature to stabilize. Do not attempt to
lower the coolant temperature with a fan or means other than
ambient air. Doing so may produce an inaccurate diagnostic
result.
4) Start engine and let it idle monitoring the value of “COOLAN
TEMP/S”. When the engine coolant temperature reaches 70°C
(158°F), immediately go to the next step.
5) Maintain the following conditions for at least 1 minute.
Engine speed: 1,800 - 2,800 rpm
Vehicle speed: More than 10 km/h (6 MPH)
Voltage between ECM terminal 92 and ground: 0.86 - 2.0V
Selector lever: Suitable position
6) Stop vehicle.
7) Turn ignition switch “OFF” and wait at least 10 seconds, then
turn “ON”.
8) Repeat step 3 to 5.
9) Select “MODE 3” with GST.
10) If DTC is detected, go to “Diagnostic Procedure”, EC-339.
IWhen using GST, “DTC Confirmation Procedure” should
be performed twice as much as when using CONSULT-II
because GST cannot display MODE 7 (1st trip DTC) con-
cerning this diagnosis. Therefore, using CONSULT-II is
recommended.
GI
MA
EM
LC
FE
CL
MT
AT
AX
SU
BR
ST
RS
BT
HA
SC
EL
IDX
DTC P0400 EGR FUNCTION (CLOSE)
DTC Confirmation Procedure (Cont’d)
EC-337

Wiring Diagram
NCEC0518
TEC755
DTC P0400 EGR FUNCTION (CLOSE)
Wiring Diagram
EC-338

Diagnostic Procedure
NCEC0519
1 CHECK EXHAUST SYSTEM
1. Start engine.
2. Check exhaust pipes and muffler for leaks.
SEF099P
OK or NG
OK ©GO TO 2.
NG ©Repair or replace exhaust system.
2 CHECK EGR VOLUME CONTROL VALVE POWER SUPPLY CIRCUIT
1. Disconnect EGR volume control vale harness connector.
SEF849X
2. Turn ignition switch “ON”.
3. Check voltage between EGR volume control valve terminals 2, 5 and ground with CONSULT-II or tester.
SEF327X
OK or NG
OK ©GO TO 4.
NG ©GO TO 3.
GI
MA
EM
LC
FE
CL
MT
AT
AX
SU
BR
ST
RS
BT
HA
SC
EL
IDX
DTC P0400 EGR FUNCTION (CLOSE)
Diagnostic Procedure
EC-339

3 DETECT MALFUNCTIONING PART
Check the following.
IHarness connectors F23, M49
IHarness for open or short between ECM relay and EGR volume control valve
©Repair harness or connectors.
4 CHECK EGR VOLUME CONTROL VALVE OUTPUT SIGNAL CIRCUIT FOR OPEN AND SHORT
1. Turn ignition switch “OFF”.
2. Disconnect ECM harness connector.
3. Check harness continuity between ECM terminals and EGR volume control valve terminals as follows.
Refer to Wiring Diagram.
MTBL0389
Continuity should exist.
4. Also check harness for short to ground and short to power.
OK or NG
OK ©GO TO 5.
NG ©Repair open circuit or short to ground or short to power in harness or connectors.
5 CHECK EGR PASSAGE
Check EGR passage for clogging and cracks.
OK or NG
OK ©GO TO 6.
NG ©Repair or replace EGR passage.
DTC P0400 EGR FUNCTION (CLOSE)
Diagnostic Procedure (Cont’d)
EC-340

6 CHECK EGR TEMPERATURE SENSOR AND CIRCUIT
1. Remove EGR temperature sensor.
2. Check resistance between EGR temperature sensor terminals 1 and 2 under the following conditions.
SEF919Z
OK or NG
OK ©GO TO 7.
NG ©Replace EGR temperature sensor.
GI
MA
EM
LC
FE
CL
MT
AT
AX
SU
BR
ST
RS
BT
HA
SC
EL
IDX
DTC P0400 EGR FUNCTION (CLOSE)
Diagnostic Procedure (Cont’d)
EC-341

7 CHECK EGR VOLUME CONTROL VALVE-I
Check resistance between EGR volume control valve terminal 2 and terminals 1, 3, terminal 5 and terminals 4, 6.
SEF588X
OK or NG
OK (With CONSULT-II) ©GO TO 8.
OK (Without CONSULT-
II)
©GO TO 9.
NG ©Replace EGR volume control valve.
8 CHECK EGR VOLUME CONTROL VALVE-II
With CONSULT-II
1. Remove EGR volume control valve.
2. Reconnect ECM harness connector and EGR volume control valve harness connector.
3. Turn ignition switch “ON”.
4. Perform “EGR VOL CONT/V” in “ACTIVE TEST” mode with CONSULT-II.
5. Check that EGR volume control valve shaft moves smoothly forward and backward according to the valve opening
steps.
SEF067Y
OK or NG
OK ©GO TO 10.
NG ©Replace EGR volume control valve.
DTC P0400 EGR FUNCTION (CLOSE)
Diagnostic Procedure (Cont’d)
EC-342

9 CHECK EGR VOLUME CONTROL VALVE-II
Without CONSULT-II
1. Remove EGR volume control valve.
2. Reconnect ECM harness connector and EGR volume control valve harness connector.
3. Turn ignition switch “ON” and “OFF”.
4. Check that EGR volume control valve shaft moves smoothly forward and backward according to the ignition switch
position.
SEF560W
OK or NG
OK ©GO TO 10.
NG ©Replace EGR volume control valve.
10 CHECK INTERMITTENT INCIDENT
Refer to “TROUBLE DIAGNOSIS FOR INTERMITTENT INCIDENT”, EC-146.
©INSPECTION END
GI
MA
EM
LC
FE
CL
MT
AT
AX
SU
BR
ST
RS
BT
HA
SC
EL
IDX
DTC P0400 EGR FUNCTION (CLOSE)
Diagnostic Procedure (Cont’d)
EC-343

Description
NCEC0520
SYSTEM DESCRIPTION
NCEC0520S01
Sensor Input Signal to ECM ECM func-
tion Actuator
Camshaft position sensor Engine speed
EGR vol-
ume control EGR volume control valve
Vehicle speed sensor Vehicle speed
Engine coolant temperature sensor Engine coolant temperature
Ignition switch Start signal
Throttle position sensor Throttle position
Battery Battery voltage
Mass air flow sensor Amount of intake air
Air conditioner switch Air conditioner operation
Power steering oil pressure switch Power steering load signal
Electrical load Electrical load signal
PNP switch Park/Neutral position signal
TCM (Transmission Control Module) Gear position, shifting signal
This system controls flow rate of EGR led from exhaust manifold
to intake manifold. The opening of the EGR by-pass passage in the
EGR volume control valve changes to control the flow rate. A
built-in step motor moves the valve in steps corresponding to the
ECM output pulses. The opening of the valve varies for optimum
engine control. The optimum value stored in the ECM is determined
by considering various engine conditions. The EGR volume control
valve remains close under the following conditions.
IEngine stopped
IEngine starting
IEngine idling
ILow engine coolant temperature
IExcessively high engine coolant temperature
IHigh engine speed
IWide open throttle
ILow battery voltage
SEF551W
DTC P0403 EGR VOLUME CONTROL VALVE (CIRCUIT)
Description
EC-344

SEF552W
COMPONENT DESCRIPTION
NCEC0520S02
EGR volume control valve
NCEC0520S0201
The EGR volume control valve uses a step motor to control the flow
rate of EGR from exhaust manifold. This motor has four winding
phases. It operates according to the output pulse signal of the
ECM. Two windings are turned ON and OFF in sequence. Each
time an ON pulse is issued, the valve opens or closes, changing
the flow rate. When no change in the flow rate is needed, the ECM
does not issue the pulse signal. A certain voltage signal is issued
so that the valve remains at that particular opening.
CONSULT-II Reference Value in Data Monitor
Mode
NCEC0521
Specification data are reference values.
MONITOR ITEM CONDITION SPECIFICATION
EGR VOL CON/V
IEngine: After warming up
IAir conditioner switch: “OFF”
IShift lever: “N”
INo-load
Idle 0 step
Revving engine up to 3,000 rpm
quickly 10 - 55 step
ECM Terminals and Reference Value
NCEC0645
Specification data are reference values and are measured between each terminal and ground.
CAUTION:
Do not use ECM ground terminals when measuring input/output voltage. Doing so may result in dam-
age to the ECM’s transistor. Use a ground other than ECM terminals, such as the ground.
TER-
MINAL
NO.
WIRE
COLOR ITEM CONDITION DATA (DC Voltage)
8
9
17
18
SB
W/B
R/W
G/R
EGR volume control
valve [Engine is running]
IIdle speed 0.1 - 14V
On Board Diagnosis Logic
NCEC0522
Malfunction is detected when an improper voltage signal is sent to
ECM through the valve.
FAIL-SAFE MODE
NCEC0522S01
When the ECM enters the fail-safe mode, the MIL illuminates.
Detected items Engine operating condition in fail-safe mode
EGR volume control valve cir-
cuit Engine speed will not rise more than 2,800 rpm due to the fuel cut.
GI
MA
EM
LC
FE
CL
MT
AT
AX
SU
BR
ST
RS
BT
HA
SC
EL
IDX
DTC P0403 EGR VOLUME CONTROL VALVE (CIRCUIT)
Description (Cont’d)
EC-345

Possible Cause
NCEC0523
IHarness or connectors
(EGR volume control valve circuit is open or shorted.)
IEGR volume control valve
SEF174Y
DTC Confirmation Procedure
NCEC0524
NOTE:
If “DTC Confirmation Procedure” has been previously conducted,
always turn ignition switch “OFF” and wait at least 10 seconds
before conducting the next test.
TESTING CONDITION:
Before performing the following procedure, confirm that bat-
tery voltage is more than 10V at idle.
WITH CONSULT-II
NCEC0524S01
1) Turn ignition switch “ON” and select “DATA MONITOR” mode
with CONSULT-II.
2) Start engine and warm it up to normal operating temperature.
3) Rev engine from idle to 2,000 rpm 10 times.
4) If 1st trip DTC is detected, go to “Diagnostic Procedure”,
EC-348.
WITH GST
NCEC0524S02
Follow the procedure “With CONSULT-II” above.
DTC P0403 EGR VOLUME CONTROL VALVE (CIRCUIT)
Possible Cause
EC-346

Wiring Diagram
=NCEC0525
TEC732
GI
MA
EM
LC
FE
CL
MT
AT
AX
SU
BR
ST
RS
BT
HA
SC
EL
IDX
DTC P0403 EGR VOLUME CONTROL VALVE (CIRCUIT)
Wiring Diagram
EC-347

Diagnostic Procedure
NCEC0526
1 CHECK EGR VOLUME CONTROL VALVE POWER SUPPLY CIRCUIT
1. Disconnect EGR volume control valve harness connector.
SEF849X
2. Turn ignition switch “ON”.
3. Check voltage between EGR volume control valve terminals 2, 5 and ground with CONSULT-II or tester.
SEF327X
OK or NG
OK ©GO TO 3.
NG ©GO TO 2.
2 DETECT MALFUNCTIONING PART
Check the following.
IHarness connectors F23, M49
IHarness for open or short between ECM relay and EGR volume control valve
©Repair harness or connectors.
DTC P0403 EGR VOLUME CONTROL VALVE (CIRCUIT)
Diagnostic Procedure
EC-348

3 CHECK EGR VOLUME CONTROL VALVE OUTPUT SIGNAL CIRCUIT FOR OPEN AND SHORT
1. Turn ignition switch “OFF”.
2. disconnect ECM harness connector.
3. Check harness continuity between ECM terminals and EGR volume control valve terminals as follows.
Refer to Wiring Diagram.
MTBL0389
Continuity should exist.
4. Also check harness for short to ground and short to power.
OK or NG
OK ©GO TO 4.
NG ©Repair open circuit or short to ground or short to power in harness or connectors.
4 CHECK EGR VOLUME CONTROL VALVE-I
Check resistance between EGR volume control valve terminal 2 and terminals 1, 3, terminal 5 and terminals 4, 6.
SEF588X
OK or NG
OK (With CONSULT-II) ©GO TO 5.
OK (Without CONSULT-
II)
©GO TO 6.
NG ©Replace EGR volume control valve.
GI
MA
EM
LC
FE
CL
MT
AT
AX
SU
BR
ST
RS
BT
HA
SC
EL
IDX
DTC P0403 EGR VOLUME CONTROL VALVE (CIRCUIT)
Diagnostic Procedure (Cont’d)
EC-349

5 CHECK EGR VOLUME CONTROL VALVE-II
With CONSULT-II
1. Remove EGR volume control valve.
2. Reconnect ECM harness connector and EGR volume control valve harness connector.
3. Turn ignition switch “ON”.
4. Perform “EGR VOL CONT/V” in “ACTIVE TEST” mode with CONSULT-II.
5. Check that EGR volume control valve shaft moves smoothy forward and backward according to the valve opening
steps.
SEF067Y
OK or NG
OK ©GO TO 7.
NG ©Replace EGR volume control valve.
6 CHECK EGR VOLUME CONTROL VALVE-II
Without CONSULT-II
1. Remove EGR volume control valve.
2. Reconnect ECM harness connector and EGR volume control valve harness connector.
3. Turn ignition switch “ON” and “OFF”.
4. Check that EGR volume control valve shaft moves smoothly forward and backward according to the ignition switch
position.
SEF560W
OK or NG
OK ©GO TO 7.
NG ©Replace EGR volume control valve.
7 CHECK INTERMITTENT INCIDENT
Refer to “TROUBLE DIAGNOSIS FOR INTERMITTENT INCIDENT”, EC-146.
©INSPECTION END
DTC P0403 EGR VOLUME CONTROL VALVE (CIRCUIT)
Diagnostic Procedure (Cont’d)
EC-350

SEF484Y
On Board Diagnosis Logic
NCEC0240
The ECM monitors the switching frequency ratio of heated oxygen
sensor 1 (front) and 2 (rear).
A three way catalyst with high oxygen storage capacity will indicate
a low switching frequency of heated oxygen sensor 2 (rear). As
oxygen storage capacity decreases, the heated oxygen sensor 2
(rear) switching frequency will increase.
When the frequency ratio of heated oxygen sensor 1 (front) and 2
(rear) approaches a specified limit value, the three way catalyst
malfunction is diagnosed.
DTC No. Malfunction is detected when ... Check Items (Possible Cause)
P0420 IThree way catalyst does not operate properly.
IThree way catalyst does not have enough oxygen stor-
age capacity.
IThree way catalyst
IExhaust tube
IIntake air leaks
IInjectors
IInjector leaks
ISpark plug
IImproper ignition timing
SEF671Y
SEF672Y
SEF560X
DTC Confirmation Procedure
NCEC0241
NOTE:
If “DTC Confirmation Procedure” has been previously conducted,
always turn ignition switch “OFF” and wait at least 10 seconds
before conducting the next test.
WITH CONSULT-II
NCEC0241S01
TESTING CONDITION:
IOpen engine hood before conducting the following proce-
dure.
IDo not hold engine speed for more than the specified
minutes below.
1) Turn ignition switch “ON”.
2) Select “DTC & SRT CONFIRMATION” then “SRT WORK SUP-
PORT” mode with CONSULT-II.
3) Start engine.
4) Rev engine up to 3,000±500 rpm and hold it for 3 consecutive
minutes then release the accelerator pedal completely.
5) Wait 5 seconds at idle.
6) Rev engine up to 2,500±500 rpm and maintain it until “INCMP”
of CATALYST changes to “CMPLT” (It will take approximately
5 minutes).
If not “CMPLT”, stop engine and cool it down to less than 70°C
(158°F) and then retest from step 1.
7) Select “SELF-DIAG RESULTS” mode with CONSULT-II.
8) Confirm that the 1st trip DTC is not detected.
If the 1st trip DTC is detected, go to “Diagnostic Procedure”,
EC-352.
GI
MA
EM
LC
FE
CL
MT
AT
AX
SU
BR
ST
RS
BT
HA
SC
EL
IDX
DTC P0420 THREE WAY CATALYST FUNCTION
On Board Diagnosis Logic
EC-351

SEF074X
Overall Function Check
NCEC0242
Use this procedure to check the overall function of the three way
catalyst. During this check, a 1st trip DTC might not be confirmed.
With GST
1) Start engine and drive vehicle at a speed of more than 70 km/h
(43 MPH) for 2 consecutive minutes.
2) Stop vehicle with engine running.
3) Set voltmeters probes between ECM terminals 62 [Heated
oxygen sensor 1 (front) signal], 63 [Heated oxygen sensor 2
(rear) signal] and engine ground.
4) Keep engine speed at 2,000 rpm constant under no load.
5) Make sure that the voltage switching frequency (high & low)
between ECM terminal 63 and engine ground is much less
than that of ECM terminal 62 and engine ground.
Switching frequency ratio = A/B
A: Heated oxygen sensor 2 (rear) voltage switching fre-
quency
B: Heated oxygen sensor 1 (front) voltage switching fre-
quency
This ratio should be less than 0.75.
If the ratio is greater than above, it means three way catalyst
does not operate properly.
NOTE:
If the voltage at terminal 62 does not switch periodically more
than 5 times within 10 seconds at step 4, perform trouble
diagnosis for DTC P0133 first. (See EC-217.)
Diagnostic Procedure
NCEC0243
1 CHECK EXHAUST SYSTEM
Visually check exhaust tubes and muffler for dent.
OK or NG
OK ©GO TO 2.
NG ©Repair or replace.
DTC P0420 THREE WAY CATALYST FUNCTION
Overall Function Check
EC-352

2 CHECK EXHAUST AIR LEAK
1. Start engine and run it at idle.
2. Listen for an exhaust air leak before the three way catalyst.
SEF099P
OK or NG
OK ©GO TO 3.
NG ©Repair or replace.
3 CHECK INTAKE AIR LEAK
Listen for an intake air leak after the mass air flow sensor.
OK or NG
OK ©GO TO 4.
NG ©Repair or replace.
4 CHECK IGNITION TIMING
Check for ignition timing.
Refer to “BASIC INSPECTION”, EC-107.
OK or NG
OK ©GO TO 5.
NG ©Adjust ignition timing.
5 CHECK INJECTORS
1. Refer to Wiring Diagram for Injectors, EC-575.
2. Stop engine and then turn ignition switch “ON”.
3. Check voltage between ECM terminals 101, 103, 105 and 107 and ground with CONSULT-II or tester.
SEF075X
Battery voltage should exist.
OK or NG
OK ©GO TO 6.
NG ©Perform “Diagnostic Procedure” INJECTOR, EC-576.
GI
MA
EM
LC
FE
CL
MT
AT
AX
SU
BR
ST
RS
BT
HA
SC
EL
IDX
DTC P0420 THREE WAY CATALYST FUNCTION
Diagnostic Procedure (Cont’d)
EC-353

6 CHECK IGNITION SPARK
1. Disconnect ignition wire from spark plug.
2. Connect a known good spark plug to the ignition wire.
3. Place end of spark plug against a suitable ground and crank engine.
4. Check for spark.
SEF282G
OK or NG
OK ©GO TO 8.
NG ©GO TO 7.
7 CHECK IGNITION WIRES
Refer to “Component Inspection”, EC-315.
OK or NG
OK ©Check ignition coil, power transistor and their circuits. Refer to EC-566.
NG ©Replace.
8 CHECK INJECTOR
1. Turn ignition switch “OFF”.
2. Remove injector assembly. Refer to EC-51.
Keep fuel hose and all injectors connected to injector gallery.
3. Disconnect distributor harness connector.
4. Turn ignition switch “ON”.
Make sure fuel does not drip from injector.
OK or NG
OK (Does not drip) ©GO TO 9.
NG (Drips) ©Replace the injector(s) from which fuel is dripping.
9 CHECK INTERMITTENT INCIDENT
Perform “TROUBLE DIAGNOSIS FOR INTERMITTENT INCIDENT”, EC-146.
Trouble is fixed ©INSPECTION END
Trouble is not fixed ©Replace three way catalyst.
DTC P0420 THREE WAY CATALYST FUNCTION
Diagnostic Procedure (Cont’d)
EC-354

On Board Diagnosis Logic
NCEC0527
NOTE:
If DTC P0440 is displayed with P1448, perform trouble diagno-
sis for DTC P1448 first. (See EC-525.)
This diagnosis detects leaks in the EVAP purge line using engine
intake manifold vacuum.
If pressure does not increase, the ECM will check for leaks in the
line between the fuel tank and EVAP canister purge volume con-
trol solenoid valve, under the following “Vacuum test” conditions.
The vacuum cut valve bypass valve is opened to clear the line
between the fuel tank and the EVAP canister purge volume control
solenoid valve. The EVAP canister vent control valve will then be
closed to shut the EVAP purge line off. The EVAP canister purge
volume control solenoid valve is opened to depressurize the EVAP
purge line using intake manifold vacuum. After this occurs, the
EVAP canister purge volume control solenoid valve will be closed.
SEF323U
Malfunction is detected when EVAP control system has a leak,
EVAP control system does not operate properly.
CAUTION:
IUse only a genuine NISSAN fuel filler cap as a replace-
ment. If an incorrect fuel filler cap is used, the MIL may
come on.
IIf the fuel filler cap is not tightened properly, the MIL may
come on.
IUse only a genuine NISSAN rubber tube as a replacement.
Possible Cause
NCEC0528
IIncorrect fuel tank vacuum relief valve
IIncorrect fuel filler cap used
IFuel filler cap remains open or fails to close.
IForeign matter caught in fuel filler cap.
ILeak is in line between intake manifold and EVAP canister
purge volume control solenoid valve.
IForeign matter caught in EVAP canister vent control valve.
IEVAP canister or fuel tank leaks
IEVAP purge line (pipe and rubber tube) leaks
GI
MA
EM
LC
FE
CL
MT
AT
AX
SU
BR
ST
RS
BT
HA
SC
EL
IDX
DTC P0440 EVAP CONTROL SYSTEM (SMALL LEAK) (NEGATIVE PRESSURE)
On Board Diagnosis Logic
EC-355

IEVAP purge line rubber tube bent.
IBlocked or bent rubber tube to EVAP control system pressure
sensor
ILoose or disconnected rubber tube
IEVAP canister vent control valve and the circuit
IEVAP canister purge volume control solenoid valve and the
circuit
IFuel tank temperature sensor
IO-ring of EVAP canister vent control valve is missing or dam-
aged.
IWater separator
IEVAP canister is saturated with water.
IEVAP control system pressure sensor
IFuel level sensor and the circuit
IRefueling control valve
IORVR system leaks
SEF565X
SEF566X
SEF567X
DTC Confirmation Procedure
NCEC0529
CAUTION:
Never remove fuel filler cap during the DTC confirmation pro-
cedure.
NOTE:
IIf DTC P0440 or P1440 is displayed with P1448, perform
trouble diagnosis for DTC P1448 first. (See EC-525.)
IMake sure that EVAP hoses are connected to EVAP canis-
ter purge volume control solenoid valve properly.
IIf “DTC Confirmation Procedure” has been previously
conducted, always turn ignition switch “OFF” and wait at least
10 seconds before conducting the next test.
TESTING CONDITION:
IPerform “DTC WORK SUPPORT” when the fuel level is
between 1/4 to 3/4 full and vehicle is placed on flat level
surface.
IAlways perform test at a temperature of 0 to 30°C (32 to
86°F).
WITH CONSULT-II
NCEC0529S01
1) Turn ignition switch “ON”.
2) Turn ignition switch “OFF” and wait at least 10 seconds.
3) Turn ignition switch “ON” and select “DATA MONITOR” mode
with CONSULT-II.
4) Make sure that the following conditions are met.
COOLAN TEMP/S: 0 - 70°C (32 - 158°F)
INT/A TEMP SE: 0 - 30°C (32 - 86°F)
5) Select “EVAP SML LEAK P0440/P1440” of “EVAPORATIVE
SYSTEM” in “DTC WORK SUPPORT” mode with CONSULT-
II.
Follow the instruction displayed.
DTC P0440 EVAP CONTROL SYSTEM (SMALL LEAK) (NEGATIVE PRESSURE)
Possible Cause (Cont’d)
EC-356

NOTE:
If the engine speed cannot be maintained within the range dis-
played on the CONSULT-II screen, go to “Basic Inspection”,
EC-107.
6) Make sure that “OK” is displayed.
If “NG” is displayed, refer to “Diagnostic Procedure”, EC-357.
WITH GST
NCEC0529S02
NOTE:
Be sure to read the explanation of “Driving Pattern” on EC-74
before driving vehicle.
1) Start engine.
2) Drive vehicle according to “Driving Pattern”, EC-74.
3) Stop vehicle.
4) Select “MODE 1” with GST.
IIf SRT of EVAP system is not set yet, go to the following step.
IIf SRT of EVAP system is set, the result will be OK.
5) Turn ignition switch “OFF” and wait at least 10 seconds.
6) Start engine.
It is not necessary to cool engine down before driving.
7) Drive vehicle again according to the “Driving Pattern”, EC-74.
8) Stop vehicle.
9) Select “MODE 3” with GST.
IIf P0440 or P1440 is displayed on the screen, go to “Diagnos-
tic Procedure”, EC-357.
IIf P1447 is displayed on the screen, go to “Diagnostic Proce-
dure” for DTC P1447, EC-516.
IIf P0440, P1440 and P1447 are not displayed on the screen,
go to the following step.
10) Select “MODE 1” with GST.
IIf SRT of EVAP system is set, the result will be OK.
IIf SRT of EVAP system is not set, go to step 6.
Diagnostic Procedure
NCEC0530
1 CHECK FUEL FILLER CAP DESIGN
1. Turn ignition switch “OFF”.
2. Check for genuine NISSAN fuel filler cap design.
SEF915U
OK or NG
OK ©GO TO 2.
NG ©Replace with genuine NISSAN fuel filler cap.
GI
MA
EM
LC
FE
CL
MT
AT
AX
SU
BR
ST
RS
BT
HA
SC
EL
IDX
DTC P0440 EVAP CONTROL SYSTEM (SMALL LEAK) (NEGATIVE PRESSURE)
DTC Confirmation Procedure (Cont’d)
EC-357

2 CHECK FUEL FILLER CAP INSTALLATION
Check that the cap is tightened properly by rotating the cap clockwise.
OK or NG
OK ©GO TO 3.
NG ©IOpen fuel filler cap, then clean cap and fuel filler neck threads using air blower.
IRetighten until ratcheting sound is heard.
3 CHECK FUEL FILLER CAP FUNCTION
Check for air releasing sound while opening the fuel filler cap.
OK or NG
OK ©GO TO 6.
NG ©GO TO 4.
4 CHECK FUEL TANK VACUUM RELIEF VALVE
1. Wipe clean valve housing.
2. Check valve opening pressure and vacuum.
SEF427N
SEF943S
Pressure:
15.3 - 20.0 kPa (0.156 - 0.204 kg/cm
2
, 2.22 - 2.90 psi)
Vacuum:
−6.0 to −3.4 kPa (−0.061 to −0.035 kg/cm
2
, −0.87 to −0.48 psi)
CAUTION:
Use only a genuine fuel filler cap as a replacement. If an incorrect fuel filler cap is used, the MIL may come on.
OK or NG
OK ©GO TO 5.
NG ©Replace fuel filler cap with a genuine one.
DTC P0440 EVAP CONTROL SYSTEM (SMALL LEAK) (NEGATIVE PRESSURE)
Diagnostic Procedure (Cont’d)
EC-358

5 INSTALL THE PRESSURE PUMP
To locate the EVAP leak, install EVAP service port adapter and pressure pump to EVAP service port securely.
SEF850X
SEF916U
NOTE:
Improper installation of the EVAP service port adapter to the EVAP service port may cause leaking.
Models with CONSULT-II ©GO TO 6.
Models without CON-
SULT-II
©GO TO 7.
GI
MA
EM
LC
FE
CL
MT
AT
AX
SU
BR
ST
RS
BT
HA
SC
EL
IDX
DTC P0440 EVAP CONTROL SYSTEM (SMALL LEAK) (NEGATIVE PRESSURE)
Diagnostic Procedure (Cont’d)
EC-359

6 CHECK FOR EVAP LEAK
With CONSULT-II
1. Turn ignition switch “ON”.
2. Select “EVAP SYSTEM CLOSE” of “WORK SUPPORT” mode with CONSULT-II.
3. Touch “START” and apply pressure into the EVAP line until the pressure indicator reaches the middle of the bar graph.
NOTE:
INever use compressed air or a high pressure pump.
IDo not exceed 4.12 kPa (0.042 kg/cm
2
, 0.6 psi) of pressure in the system.
PEF917U
4. Using EVAP leak detector, locate the EVAP leak. For the leak detector, refer to the instruction manual for more details.
Refer to “EVAPORATIVE EMISSION LINE DRAWING”, EC-37.
SEF200U
OK or NG
OK ©GO TO 8.
NG ©Repair or replace.
DTC P0440 EVAP CONTROL SYSTEM (SMALL LEAK) (NEGATIVE PRESSURE)
Diagnostic Procedure (Cont’d)
EC-360

7 CHECK FOR EVAP LEAK
Without CONSULT-II
1. Turn ignition switch “OFF”.
2. Apply 12 volts DC to EVAP canister vent control valve. The valve will close. (Continue to apply 12 volts until the end of
test.)
SEF323Z
3. Apply 12 volts DC to vacuum cut valve bypass valve. The valve will open. (Continue to apply 12V until the end of test.)
SEF869X
4. Pressurize the EVAP line using pressure pump with 1.3 to 2.7 kPa (10 to 20 mmHg, 0.39 to 0.79 inHg), then remove
pump and EVAP service port adapter.
NOTE:
INever use compressed air or a high pressure pump.
IDo not exceed 4.12 kPa (0.042 kg/cm
2
, 0.6 psi) of pressure in the system.
5. Using EVAP leak detector, locate the EVAP leak. For the leak detector, refer to the instruction manual for more details.
Refer to “EVAPORATIVE EMISSION LINE DRAWING”, EC-37.
SEF200U
OK or NG
OK ©GO TO 8.
NG ©Repair or replace.
GI
MA
EM
LC
FE
CL
MT
AT
AX
SU
BR
ST
RS
BT
HA
SC
EL
IDX
DTC P0440 EVAP CONTROL SYSTEM (SMALL LEAK) (NEGATIVE PRESSURE)
Diagnostic Procedure (Cont’d)
EC-361

8 CHECK WATER SEPARATOR
1. Check visually for insect nests in the water separator air inlet.
2. Check visually for cracks or flaws in the appearance.
3. Check visually for cracks or flaws in the hose.
4. Check that Aand Care not clogged by blowing air into Bwith A, and then Cplugged.
SEF829T
5. In case of NG in items2-4,replace the parts.
NOTE:
IDo not disassemble water separator.
OK or NG
OK ©GO TO 9.
NG ©Replace water separator.
9 CHECK EVAP CANISTER VENT CONTROL VALVE, O-RING AND CIRCUIT
Refer to “DTC Confirmation Procedure”, EC-371.
OK or NG
OK ©GO TO 10.
NG ©Repair or replace EVAP canister vent control valve and O-ring or harness/connector.
10 CHECK IF EVAP CANISTER SATURATED WITH WATER
1. Remove EVAP canister with EVAP canister vent control valve attached.
2. Does water drain from the EVAP canister?
SEF596U
YesorNo
Yes ©GO TO 11.
No (With CONSULT-II) ©GO TO 13.
No (Without CONSULT-
II)
©GO TO 14.
DTC P0440 EVAP CONTROL SYSTEM (SMALL LEAK) (NEGATIVE PRESSURE)
Diagnostic Procedure (Cont’d)
EC-362

11 CHECK EVAP CANISTER
Weigh the EVAP canister with the EVAP canister vent control valve attached.
The weight should be less than 1.8 kg (4.0 lb).
OK or NG
OK (With CONSULT-II) ©GO TO 13.
OK (Without CONSULT-
II)
©GO TO 14.
NG ©GO TO 12.
12 DETECT MALFUNCTIONING PART
Check the following.
IEVAP canister for damage
IEVAP hose between EVAP canister and water separator for clogging or poor connection
©Repair hose or replace EVAP canister.
13 CHECK EVAP CANISTER PURGE VOLUME CONTROL SOLENOID VALVE OPERATION
With CONSULT-II
1. Disconnect vacuum hose to EVAP canister purge volume control solenoid valve at EVAP service port.
2. Start engine.
3. Perform “PURG VOL CONT/V” in “ACTIVE TEST” mode.
4. Touch “Qu” on CONSULT-II screen to increase “PURG VOL CONT/V” opening to 100.0%.
5. Check vacuum hose for vacuum when revving engine up to 2,000 rpm.
SEF595Y
OK or NG
OK ©GO TO 16.
NG ©GO TO 15.
14 CHECK EVAP CANISTER PURGE VOLUME CONTROL SOLENOID VALVE OPERATION
Without CONSULT-II
1. Start engine and warm it up to normal operating temperature.
2. Stop engine.
3. Disconnect vacuum hose to EVAP canister purge volume control solenoid valve at EVAP service port.
4. Start engine and let it idle for at least 80 seconds.
5. Check vacuum hose for vacuum when revving engine up to 2,000 rpm.
Vacuum should exist.
OK or NG
OK ©GO TO 18.
NG ©GO TO 15.
GI
MA
EM
LC
FE
CL
MT
AT
AX
SU
BR
ST
RS
BT
HA
SC
EL
IDX
DTC P0440 EVAP CONTROL SYSTEM (SMALL LEAK) (NEGATIVE PRESSURE)
Diagnostic Procedure (Cont’d)
EC-363

15 CHECK VACUUM HOSE
Check vacuum hoses for clogging or disconnection. Refer to “Vacuum Hose Drawing”, EC-27.
OK or NG
OK (With CONSULT-II) ©GO TO 16.
OK (Without CONSULT-
II)
©GO TO 17.
NG ©Repair or reconnect the hose.
16 CHECK EVAP CANISTER PURGE VOLUME CONTROL SOLENOID VALVE
With CONSULT-II
1. Start engine.
2. Perform “PURG VOL CONT/V” in “ACTIVE TEST” mode with CONSULT-II. Check that engine speed varies according
to the valve opening.
SEF801Y
OK or NG
OK ©GO TO 18.
NG ©GO TO 17.
DTC P0440 EVAP CONTROL SYSTEM (SMALL LEAK) (NEGATIVE PRESSURE)
Diagnostic Procedure (Cont’d)
EC-364

17 CHECK EVAP CANISTER PURGE VOLUME CONTROL SOLENOID VALVE
With CONSULT-II
Check air passage continuity of EVAP canister purge volume control solenoid valve under the following conditions.
SEF851X
SEF334X
Without CONSULT-II
Check air passage continuity of EVAP canister purge volume control solenoid valve under the following conditions.
SEF851X
SEF335X
OK or NG
OK ©GO TO 18.
NG ©Replace EVAP canister purge volume control solenoid valve.
GI
MA
EM
LC
FE
CL
MT
AT
AX
SU
BR
ST
RS
BT
HA
SC
EL
IDX
DTC P0440 EVAP CONTROL SYSTEM (SMALL LEAK) (NEGATIVE PRESSURE)
Diagnostic Procedure (Cont’d)
EC-365

18 CHECK FUEL TANK TEMPERATURE SENSOR
1. Remove fuel level sensor unit.
2. Check fuel tank temperature sensor.
Refer to EC-290, “Component Inspection”.
OK or NG
OK ©GO TO 19.
NG ©Replace fuel level sensor unit.
19 CHECK EVAP CONTROL SYSTEM PRESSURE SENSOR
1. Remove EVAP control system pressure sensor with its harness connector connected.
CAUTION:
INever apply force to the air hole protector of the sensor if equipped.
SEF799W
2. Remove hose from EVAP control system pressure sensor.
3. Turn ignition switch “ON”.
4. Use pump to apply vacuum and pressure to EVAP control system pressure sensor as shown in figure.
CAUTION:
IAlways calibrate the vacuum pump gauge when using it.
IDo not apply below −20 kPa (−150 mmHg, −5.91 inHg) or over 20 kPa (150 mmHg, 5.91 inHg) of pressure.
5. Check input voltage between ECM terminal 84 and ground.
SEF342X
CAUTION:
IDiscard and EVAP control system pressure sensor which has been dropped from a height of more than 0.5
m (19.7 in) onto a hard surface such as a concrete floor; use a new one.
OK or NG
OK ©GO TO 20.
NG ©Replace EVAP control system pressure sensor.
DTC P0440 EVAP CONTROL SYSTEM (SMALL LEAK) (NEGATIVE PRESSURE)
Diagnostic Procedure (Cont’d)
EC-366

20 CHECK EVAP PURGE LINE
Check EVAP purge line (pipe, rubber tube, fuel tank and EVAP canister) for cracks or improper connection.
Refer to “Evaporative Emission System”, EC-33.
OK or NG
OK ©GO TO 21.
NG ©Repair or reconnect the hose.
21 CLEAN EVAP PURGE LINE
Clean EVAP purge line (pipe and rubber tube) using air blower.
©GO TO 22.
22 CHECK REFUELING EVAP VAPOR LINE
Check refueling EVAP vapor line between EVAP canister and fuel tank for clogging, kink, looseness and improper connec-
tion. For location, refer to “ON BOARD REFUELING VAPOR RECOVERY (ORVR)”, EC-39.
OK or NG
OK ©GO TO 23.
NG ©Repair or replace hoses and tubes.
23 CHECK SIGNAL LINE AND RECIRCULATION LINE
Check signal line and recirculation line between filler neck tube and fuel tank for clogging, kink, cracks, looseness and
improper connection.
OK or NG
OK ©GO TO 24.
NG ©Repair or replace hoses, tubes or filler neck tube.
24 CHECK REFUELING CONTROL VALVE
1. Remove fuel filler cap.
2. Check air continuity between hose ends A and B.
Blow air into the hose end B. Air should flow freely into the fuel tank.
3. Blow air into hose end A and check there is no leakage.
4. Apply pressure to both hose ends A and B [20 kPa (150 mmHg, 5.91 inHg)] using a pressure pump and a suitable
3-way connector. Check that there is no leakage.
SEF968X
OK or NG
OK ©GO TO 25.
NG ©Replace refueling control valve with fuel tank.
GI
MA
EM
LC
FE
CL
MT
AT
AX
SU
BR
ST
RS
BT
HA
SC
EL
IDX
DTC P0440 EVAP CONTROL SYSTEM (SMALL LEAK) (NEGATIVE PRESSURE)
Diagnostic Procedure (Cont’d)
EC-367

25 CHECK FUEL LEVEL SENSOR
Refer to EL-96, “Fuel Level Sensor Unit Check”.
OK or NG
OK ©GO TO 26.
NG ©Replace fuel level sensor unit.
26 CHECK INTERMITTENT INCIDENT
Refer to “TROUBLE DIAGNOSIS FOR INTERMITTENT INCIDENT”, EC-146.
©INSPECTION END
DTC P0440 EVAP CONTROL SYSTEM (SMALL LEAK) (NEGATIVE PRESSURE)
Diagnostic Procedure (Cont’d)
EC-368

Description
NCEC0531
SYSTEM DESCRIPTION
NCEC0531S01
Sensor Input Signal to ECM ECM
function Actuator
Camshaft position sensor Engine speed
EVAP can-
ister purge
flow control
EVAP canister purge volume
control solenoid valve
Mass air flow sensor Amount of intake air
Engine coolant temperature sensor Engine coolant temperature
Ignition switch Start signal
Throttle position sensor Throttle position
Throttle position switch Closed throttle position
Heated oxygen sensor 1 (front) Density of oxygen in exhaust gas
(Mixture ratio feedback signal)
Fuel tank temperature sensor Fuel temperature in fuel tank
Vehicle speed sensor Vehicle speed
This system controls flow rate of fuel vapor from the EVAP canis-
ter. The opening of the vapor by-pass passage in the EVAP canis-
ter purge volume control solenoid valve changes to control the flow
rate. The EVAP canister purge volume control solenoid valve
repeats ON/OFF operation according to the signal sent from the
ECM. The opening of the valve varies for optimum engine control.
The optimum value stored in the ECM is determined by consider-
ing various engine conditions. When the engine is operating, the
flow rate of fuel vapor from the EVAP canister is regulated as the
air flow changes.
SEF337U
COMPONENT DESCRIPTION
NCEC0531S02
The EVAP canister purge volume control solenoid valve uses a
ON/OFF duty to control the flow rate of fuel vapor from the EVAP
canister. The EVAP canister purge volume control solenoid valve
is moved by ON/OFF pulses from the ECM. The longer the ON
pulse, the greater the amount of fuel vapor that will flow through the
valve.
CONSULT-II Reference Value in Data Monitor
Mode
NCEC0532
Specification data are reference values.
MONITOR ITEM CONDITION SPECIFICATION
PURG VOL C/V
IEngine: After warming up
IAir conditioner switch “OFF”
IShift lever: “N”
INo-load
Idle (Vehicle stopped) 0%
2,000 rpm —
GI
MA
EM
LC
FE
CL
MT
AT
AX
SU
BR
ST
RS
BT
HA
SC
EL
IDX
DTC P0443 EVAP CANISTER PURGE VOLUME CONTROL SOLENOID VALVE
(CIRCUIT)
Description
EC-369

ECM Terminals and Reference Value
NCEC0646
Specification data are reference values and are measured between each terminal and ground.
CAUTION:
Do not use ECM ground terminals when measuring input/output voltage. Doing so may result in dam-
age to the ECM’s transistor. Use a ground other than ECM terminals, such as the ground.
TERMI-
NAL
NO.
WIRE
COLOR ITEM CONDITION DATA (DC Voltage)
14 P EVAP canister purge
volume control sole-
noid valve
[Engine is running]
IIdle speed
BATTERY VOLTAGE
(11 - 14V)
SEF994U
[Engine is running]
IEngine speed is about 2,000 rpm (More than 100
seconds after starting engine)
BATTERY VOLTAGE
(11 - 14V)
SEF995U
On Board Diagnosis Logic
NCEC0533
Malfunction is detected when an improper voltage signal is sent to
ECM through the valve.
Possible Cause
NCEC0534
IHarness or connectors
(The valve circuit is open or shorted.)
IEVAP canister purge volume control solenoid valve
DTC P0443 EVAP CANISTER PURGE VOLUME CONTROL SOLENOID VALVE
(CIRCUIT)
ECM Terminals and Reference Value
EC-370

SEF058Y
DTC Confirmation Procedure
NCEC0535
NOTE:
If “DTC Confirmation Procedure” has been previously conducted,
always turn ignition switch “OFF” and wait at least 10 seconds
before conducting the next test.
TESTING CONDITION:
Before performing the following procedure, confirm battery
voltage is more than 11V at idle.
WITH CONSULT-II
NCEC0535S01
1) Turn ignition switch “ON”.
2) Select “DATA MONITOR” mode with CONSULT-II.
3) Start engine and let it idle for at least 13 seconds.
4) If 1st trip DTC is detected, go to “Diagnostic Procedure”,
EC-373.
WITH GST
NCEC0535S02
Follow the proocedure “WITH CONSULT-II” above.
GI
MA
EM
LC
FE
CL
MT
AT
AX
SU
BR
ST
RS
BT
HA
SC
EL
IDX
DTC P0443 EVAP CANISTER PURGE VOLUME CONTROL SOLENOID VALVE
(CIRCUIT)
DTC Confirmation Procedure
EC-371

Wiring Diagram
NCEC0536
TEC711
DTC P0443 EVAP CANISTER PURGE VOLUME CONTROL SOLENOID VALVE
(CIRCUIT)
Wiring Diagram
EC-372

Diagnostic Procedure
NCEC0537
1 CHECK EVAP CANISTER PURGE VOLUME CONTROL SOLENOID VALVE POWER SUPPLY CIRCUIT
1. Turn ignition switch “OFF”.
2. Disconnect EVAP canister purge volume control solenoid valve harness connector.
SEF851X
3. Turn ignition switch “ON”.
4. Check voltage between EVAP canister purge volume control solenoid valve terminal 1 and ground with CONSULT-II or
tester.
SEF206W
Voltage: Battery voltage
OK or NG
OK ©GO TO 3.
NG ©GO TO 2.
2 DETECT MALFUNCTIONING PART
Check the following.
IHarness connectors F13, F51
IHarness connectors F24, M62
IFuse block (J/B) connector M2
I10A fuse
IHarness for open or short between EVAP canister purge volume control solenoid valve and fuse
©Repair harness or connectors.
GI
MA
EM
LC
FE
CL
MT
AT
AX
SU
BR
ST
RS
BT
HA
SC
EL
IDX
DTC P0443 EVAP CANISTER PURGE VOLUME CONTROL SOLENOID VALVE
(CIRCUIT)
Diagnostic Procedure
EC-373

3 CHECK EVAP CANISTER PURGE VOLUME CONTROL SOLENOID VALVE OUTPUT SIGNAL CIRCUIT
FOR OPEN AND SHORT
1. Turn ignition switch “OFF”.
2. Disconnect ECM harness connector.
3. Check harness continuity between ECM terminal 14 and EVAP canister purge volume control solenoid valve terminal 2.
Refer to Wiring Diagram.
Continuity should exist.
4. Also check harness for short to ground and short to power.
OK or NG
OK (With CONSULT-II) ©GO TO 5.
OK (Without CONSULT-
II)
©GO TO 6.
NG ©GO TO 4.
4 DETECT MALFUNCTIONING PART
Check the following.
IHarness connectors F13, F51
IHarness for open or short between EVAP canister purge volume control solenoid valve and ECM
©Repair open circuit or short to ground and short to power in harness or connectors.
5 CHECK EVAP CANISTER PURGE VOLUME CONTROL SOLENOID VALVE OPERATION
With CONSULT-II
1. Start engine.
2. Perform “PURG VOL CONT/V” in “ACTIVE TEST” mode with CONSULT-II. Check that engine speed varies according
to the valve opening.
SEF801Y
OK or NG
OK ©GO TO 7.
NG ©GO TO 6.
DTC P0443 EVAP CANISTER PURGE VOLUME CONTROL SOLENOID VALVE
(CIRCUIT)
Diagnostic Procedure (Cont’d)
EC-374

6 CHECK EVAP CANISTER PURGE VOLUME CONTROL SOLENOID VALVE
With CONSULT-II
Check air passage continuity of EVAP canister purge volume control solenoid valve under the following conditions.
SEF334X
Without CONSULT-II
Check air passage continuity of EVAP canister purge volume control solenoid valve under the following conditions.
SEF335X
OK or NG
OK ©GO TO 7.
NG ©Replace EVAP canister purge volume control solenoid valve.
7 CHECK INTERMITTENT INCIDENT
Refer to “TROUBLE DIAGNOSIS FOR INTERMITTENT INCIDENT”, EC-146.
©INSPECTION END
GI
MA
EM
LC
FE
CL
MT
AT
AX
SU
BR
ST
RS
BT
HA
SC
EL
IDX
DTC P0443 EVAP CANISTER PURGE VOLUME CONTROL SOLENOID VALVE
(CIRCUIT)
Diagnostic Procedure (Cont’d)
EC-375

SEF032W
SEF859X
Component Description
NCEC0538
The EVAP canister vent control valve is located on the EVAP can-
ister and is used to seal the canister vent.
This solenoid valve responds to signals from the ECM. When the
ECM sends an ON signal, the coil in the solenoid valve is ener-
gized. A plunger will then move to seal the canister vent. The abil-
ity to seal the vent is necessary for the on board diagnosis of other
evaporative emission control system components.
This solenoid valve is used only for diagnosis, and usually remains
opened.
When the vent is closed, under normal purge conditions, the
evaporative emission control system is depressurized and allows
“EVAP Control System (Small Leak)” diagnosis.
CONSULT-II Reference Value in Data Monitor
Mode
NCEC0539
Specification data are reference values.
MONITOR ITEM CONDITION SPECIFICATION
VENT CONT/V IIgnition switch: ON OFF
ECM Terminals and Reference Value
NCEC0647
Specification data are reference values and are measured between each terminal and ground.
CAUTION:
Do not use ECM ground terminals when measuring input/output voltage. Doing so may result in dam-
age to the ECM’s transistor. Use a ground other than ECM terminals, such as the ground.
TER-
MINAL
NO.
WIRE
COLOR ITEM CONDITION DATA (DC Voltage)
102 PU/W EVAP canister vent con-
trol valve [Ignition switch “ON”] BATTERY VOLTAGE
(11 - 14V)
On Board Diagnosis Logic
NCEC0540
Malfunction is detected when an improper voltage signal is sent to
ECM through EVAP canister vent control valve.
DTC P0446 EVAPORATIVE EMISSION (EVAP) CANISTER VENT CONTROL
VALVE (CIRCUIT)
Component Description
EC-376

Possible Cause
NCEC0541
IHarness or connectors
(The valve circuit is open or shorted.)
IEVAP canister vent control valve
DTC Confirmation Procedure
NCEC0542
NOTE:
If “DTC Confirmation Procedure” has been previously conducted,
always turn ignition switch “OFF” and wait at least 10 seconds
before conducting the next test.
TESTING CONDITION:
Before performing the following procedure, confirm battery
voltage is more than 11V at idle.
SEF058Y
WITH CONSULT-II
NCEC0542S01
1) Turn ignition switch “ON”.
2) Select “DATA MONITOR” mode with CONSULT-II.
3) Start engine and wait at least 8 seconds.
4) If 1st trip DTC is detected, go to “Diagnostic Procedure”,
EC-379.
WITH GST
NCEC0542S02
Follow the procedure “WITH CONSULT-II” above.
GI
MA
EM
LC
FE
CL
MT
AT
AX
SU
BR
ST
RS
BT
HA
SC
EL
IDX
DTC P0446 EVAPORATIVE EMISSION (EVAP) CANISTER VENT CONTROL
VALVE (CIRCUIT)
Possible Cause
EC-377

Wiring Diagram
NCEC0543
TEC712
DTC P0446 EVAPORATIVE EMISSION (EVAP) CANISTER VENT CONTROL
VALVE (CIRCUIT)
Wiring Diagram
EC-378

Diagnostic Procedure
NCEC0544
1 INSPECTION START
1. Do you have CONSULT-II?
YesorNo
Yes ©GO TO 2.
No ©GO TO 3.
2 CHECK EVAP CANISTER VENT CONTROL VALVE CIRCUIT
With CONSULT-II
1. Turn ignition switch “OFF” and then turn “ON”.
2. Select “VENT CONTROL/V” in “ACTIVE TEST” mode with CONSULT-II.
3. Touch “ON/OFF” on CONSULT-II screen.
SEF802Y
4. Check for operating sound of the valve.
Clicking noise should be heard.
OK or NG
OK ©GO TO 7.
NG ©GO TO 3.
GI
MA
EM
LC
FE
CL
MT
AT
AX
SU
BR
ST
RS
BT
HA
SC
EL
IDX
DTC P0446 EVAPORATIVE EMISSION (EVAP) CANISTER VENT CONTROL
VALVE (CIRCUIT)
Diagnostic Procedure
EC-379

3 CHECK EVAP CANISTER VENT CONTROL VALVE POWER SUPPLY CIRCUIT
1. Turn ignition switch “OFF”.
2. Disconnect EVAP canister vent control valve harness connector.
SEF859X
3. Turn ignition switch “ON”.
4. Check voltage between EVAP canister vent control valve terminal 1 and ground with CONSULT-II or tester.
SEF336X
OK or NG
OK ©GO TO 5.
NG ©GO TO 4.
4 DETECT MALFUNCTIONING PART
Check the following.
IHarness connectors T19, T20
IHarness connectors B113, T1
IHarness connectors B10, B120
IHarness connectors B3, M8
IFuse block (J/B) connector M3
I10A fuse
IHarness for open or short between EVAP canister vent control valve and fuse
©Repair harness or connectors.
5 CHECK EVAP CANISTER VENT CONTROL VALVE OUTPUT SIGNAL CIRCUIT FOR OPEN AND SHORT
1. Turn ignition switch “OFF”.
2. Disconnect ECM harness connector.
3. Check harness continuity between ECM terminal 102 and EVAP canister vent control valve terminal 2.
Refer to Wiring Diagram.
Continuity should exist.
4. Also check harness for short to ground and short to power.
OK or NG
OK ©GO TO 7.
NG ©GO TO 6.
DTC P0446 EVAPORATIVE EMISSION (EVAP) CANISTER VENT CONTROL
VALVE (CIRCUIT)
Diagnostic Procedure (Cont’d)
EC-380

6 DETECT MALFUNCTIONING PART
Check the following.
IHarness connectors T19, T20
IHarness connectors B113, T1
IHarness connectors B10, B120
IHarness connectors B3, M8
IHarness connectors F24, M62
IHarness for open or short between EVAP canister vent control valve and ECM
©Repair open circuit or short to ground or short to power in harness or connectors.
7 CHECK RUBBER TUBE FOR CLOGGING
1. Disconnect rubber tube connected to EVAP canister vent control valve.
2. Check the rubber tube for clogging.
OK or NG
OK ©GO TO 8.
NG ©Clean the rubber tube using an air blower.
8 CHECK EVAP CANISTER VENT CONTROL VALVE-I
1. Remove EVAP canister vent control valve from EVAP canister.
2. Check portion Bof EVAP canister vent control valve for being rusted.
SEF337X
OK or NG
OK ©GO TO 9.
NG ©Replace EVAP canister vent control valve.
GI
MA
EM
LC
FE
CL
MT
AT
AX
SU
BR
ST
RS
BT
HA
SC
EL
IDX
DTC P0446 EVAPORATIVE EMISSION (EVAP) CANISTER VENT CONTROL
VALVE (CIRCUIT)
Diagnostic Procedure (Cont’d)
EC-381

9 CHECK EVAP CANISTER VENT CONTROL VALVE-II
With CONSULT-II
1. Reconnect harness connectors disconnected.
2. Turn ignition switch “ON”.
3. Perform “VENT CONTROL/V” in “ACTIVE TEST” mode.
4. Check air passage continuity and operation delay time.
SEF803Y
Without CONSULT-II
Check air passage continuity and operation delay time under the following conditions.
SEF339X
Make sure new O-ring is installed properly.
OK or NG
OK ©GO TO 11.
NG ©GO TO 10.
10 CHECK EVAP CANISTER VENT CONTROL VALVE-III
1. Clean the air passage (Portion Ato B) of EVAP canister vent control valve using an air blower.
2. Perform Test No. 9 again.
OK or NG
OK ©GO TO 11.
NG ©Replace EVAP canister vent control valve.
11 CHECK INTERMITTENT INCIDENT
Refer to “TROUBLE DIAGNOSIS FOR INTERMITTENT INCIDENT”, EC-146.
©INSPECTION END
DTC P0446 EVAPORATIVE EMISSION (EVAP) CANISTER VENT CONTROL
VALVE (CIRCUIT)
Diagnostic Procedure (Cont’d)
EC-382

SEF053V
SEF954S
Component Description
NCEC0545
The EVAP control system pressure sensor detects pressure in the
purge line. The sensor output voltage to the ECM increases as
pressure increases. The EVAP control system pressure sensor is
not used to control the engine system. It is used only for on board
diagnosis.
CONSULT-II Reference Value in Data Monitor
Mode
NCEC0546
Specification data are reference values.
MONITOR ITEM CONDITION SPECIFICATION
EVAP SYS PRES IIgnition switch: ON Approx. 3.4V
ECM Terminals and Reference Value
NCEC0648
Specification data are reference values and are measured between each terminal and ground.
CAUTION:
Do not use ECM ground terminals when measuring input/output voltage. Doing so may result in dam-
age to the ECM’s transistor. Use a ground other than ECM terminals, such as the ground.
TER-
MINAL
NO.
WIRE
COLOR ITEM CONDITION DATA (DC Voltage)
58 B Sensor’s ground [Engine is running]
IWarm-up condition
IIdle speed Approximately 0V
84 W EVAP control system
pressure sensor [Ignition switch “ON”] Approximately 3.4V
111 P/L Sensor’s power supply [Ignition switch “ON”] Approximately 5V
GI
MA
EM
LC
FE
CL
MT
AT
AX
SU
BR
ST
RS
BT
HA
SC
EL
IDX
DTC P0450 EVAPORATIVE EMISSION (EVAP) CONTROL SYSTEM PRESSURE
SENSOR
Component Description
EC-383

On Board Diagnosis Logic
NCEC0547
Malfunction is detected when an improper voltage signal from
EVAP control system pressure sensor is sent to ECM.
Possible Cause
NCEC0548
IHarness or connectors
(The EVAP control system pressure sensor circuit is open or
shorted.)
IRubber hose to EVAP control system pressure sensor is
clogged, vent, kinked, disconnected or improper connection.
IEVAP control system pressure sensor
IEVAP canister vent control valve
IEVAP canister purge volume control solenoid valve
IEVAP canister
IRubber hose from EVAP canister vent control valve to water
separator
DTC Confirmation Procedure
NCEC0549
NOTE:
If “DTC Confirmation Procedure” has been previously conducted,
always turn ignition switch “OFF” and wait at least 10 seconds
before conducting the next test.
TESTING CONDITION:
Always perform test at a temperature of 5°C (41°F) or more.
SEF194Y
WITH CONSULT-II
NCEC0549S01
1) Start engine and warm it up to normal operating temperature.
2) Turn ignition switch “OFF” and wait at least 10 seconds.
3) Turn ignition switch “ON”.
4) Select “DATA MONITOR” mode with CONSULT-II.
5) Make sure that “FUEL T/TEMP SE” is more than 0°C (32°F).
6) Start engine and wait at least 20 seconds.
7) If 1st trip DTC is detected, go to “Diagnostic Procedure”,
EC-387.
DTC P0450 EVAPORATIVE EMISSION (EVAP) CONTROL SYSTEM PRESSURE
SENSOR
On Board Diagnosis Logic
EC-384

SEF938X
WITH GST
NCEC0549S02
1) Start engine and warm it up to normal operating temperature.
2) Check that voltage between ECM terminal 82 (Fuel tank tem-
perature sensor signal) and ground is less than 4.2V.
3) Turn ignition switch “OFF” and wait at least 10 seconds.
4) Start engine and wait at least 20 seconds.
5) Select “MODE 7” with GST.
6) If 1st trip DTC is detected, go to “Diagnostic Procedure”,
EC-387.
GI
MA
EM
LC
FE
CL
MT
AT
AX
SU
BR
ST
RS
BT
HA
SC
EL
IDX
DTC P0450 EVAPORATIVE EMISSION (EVAP) CONTROL SYSTEM PRESSURE
SENSOR
DTC Confirmation Procedure (Cont’d)
EC-385

Wiring Diagram
NCEC0550
TEC713
DTC P0450 EVAPORATIVE EMISSION (EVAP) CONTROL SYSTEM PRESSURE
SENSOR
Wiring Diagram
EC-386

Diagnostic Procedure
NCEC0551
1 CHECK RUBBER TUBE
1. Turn ignition switch “OFF”.
2. Check rubber tube connected to the EVAP control system pressure sensor for clogging, vent, kink, disconnection or
improper connection.
SEF860X
OK or NG
OK ©GO TO 2.
NG ©Reconnect, repair or replace.
2 RETIGHTEN GROUND SCREWS
Loosen and retighten engine ground screws.
SEF839X
©GO TO 3.
3 CHECK CONNECTOR
1. Disconnect EVAP control system pressure sensor harness connector.
2. Check sensor harness connector for water.
Water should not exist.
OK or NG
OK ©GO TO 4.
NG ©Repair or replace harness connector.
GI
MA
EM
LC
FE
CL
MT
AT
AX
SU
BR
ST
RS
BT
HA
SC
EL
IDX
DTC P0450 EVAPORATIVE EMISSION (EVAP) CONTROL SYSTEM PRESSURE
SENSOR
Diagnostic Procedure
EC-387

4 CHECK EVAP CONTROL SYSTEM PRESSURE SENSOR POWER SUPPLY CIRCUIT
1. Turn ignition switch “ON”.
2. Check voltage between EVAP control system pressure sensor terminal 1 and ground with CONSULT-II or tester.
SEF341X
OK or NG
OK ©GO TO 6.
NG ©GO TO 5.
5 DETECT MALFUNCTIONING PART
Check the following.
IHarness connectors T19, T20
IHarness connectors B113, T1
IHarness connectors B10, B120
IHarness connectors B3, M8
IHarness connectors F24, M62
IHarness for open or short between EVAP control system pressure sensor and ECM
©Repair harness or connectors.
6 CHECK EVAP CONTROL SYSTEM PRESSURE SENSOR GROUND CIRCUIT FOR OPEN AND SHORT
1. Turn ignition switch “OFF”.
2. Check harness continuity between EVAP control system pressure sensor terminal 3 and engine ground.
Refer to Wiring Diagram.
Continuity should exist.
3. Also check harness for short to power.
OK or NG
OK ©GO TO 8.
NG ©GO TO 7.
7 DETECT MALFUNCTIONING PART
Check the following.
IHarness connectors T19, T20
IHarness connectors B113, T1
IHarness connectors B102, M74
IHarness connectors F23, M49
IHarness for open or short between EVAP control system pressure sensor and ECM
IHarness for open or short between EVAP control system pressure sensor and TCM (Transmission Control Module)
©Repair open circuit or short to power in harness or connectors.
DTC P0450 EVAPORATIVE EMISSION (EVAP) CONTROL SYSTEM PRESSURE
SENSOR
Diagnostic Procedure (Cont’d)
EC-388

8 CHECK EVAP CONTROL SYSTEM PRESSURE SENSOR INPUT SIGNAL CIRCUIT FOR OPEN AND
SHORT
1. Disconnect ECM harness connector.
2. Check harness continuity between ECM terminal 84 and EVAP control system pressure sensor terminal 2.
Refer to Wiring Diagram.
Continuity should exist.
3. Also check harness for short to ground and short to power.
OK or NG
OK (With CONSULT-II) ©GO TO 10.
OK (Without CONSULT-
II)
©GO TO 11.
NG ©GO TO 9.
9 DETECT MALFUNCTIONING PART
Check the following.
IHarness connectors T19, T20
IHarness connectors B113, T1
IHarness connectors B102, M74
IHarness connectors F23, M49
IHarness for open or short between ECM and EVAP control system pressure sensor
©Repair open circuit or short to ground or short to power in harness or connectors.
10 CHECK EVAP CANISTER PURGE VOLUME CONTROL SOLENOID VALVE
With CONSULT-II
1. Start engine.
2. Perform “PURG VOL CONT/V” in “ACTIVE TEST” mode with CONSULT-II. Check that engine speed varies according
to the valve opening.
SEF801Y
OK or NG
OK ©GO TO 12.
NG ©GO TO 11.
GI
MA
EM
LC
FE
CL
MT
AT
AX
SU
BR
ST
RS
BT
HA
SC
EL
IDX
DTC P0450 EVAPORATIVE EMISSION (EVAP) CONTROL SYSTEM PRESSURE
SENSOR
Diagnostic Procedure (Cont’d)
EC-389

11 CHECK EVAP CANISTER PURGE VOLUME CONTROL SOLENOID VALVE
With CONSULT-II
Check air passage continuity of EVAP canister purge volume control solenoid valve under the following conditions.
SEF851X
SEF334X
Without CONSULT-II
Check air passage continuity of EVAP canister purge volume control solenoid valve under the following conditions.
SEF851X
SEF335X
OK or NG
OK ©GO TO 12.
NG ©Replace EVAP canister purge volume control solenoid valve.
DTC P0450 EVAPORATIVE EMISSION (EVAP) CONTROL SYSTEM PRESSURE
SENSOR
Diagnostic Procedure (Cont’d)
EC-390

12 CHECK RUBBER TUBE FOR CLOGGING
1. Disconnect rubber tube connected to EVAP canister vent control valve.
2. Check the rubber tube for clogging.
OK or NG
OK ©GO TO 13.
NG ©Clean the rubber tube using an air blower.
13 CHECK EVAP CANISTER VENT CONTROL VALVE-I
1. Remove EVAP canister vent control valve from EVAP canister.
2. Check portion Bof EVAP canister vent control valve for being rusted.
SEF337X
OK or NG
OK ©GO TO 14.
NG ©Replace EVAP canister vent control valve.
GI
MA
EM
LC
FE
CL
MT
AT
AX
SU
BR
ST
RS
BT
HA
SC
EL
IDX
DTC P0450 EVAPORATIVE EMISSION (EVAP) CONTROL SYSTEM PRESSURE
SENSOR
Diagnostic Procedure (Cont’d)
EC-391

14 CHECK EVAP CANISTER VENT CONTROL VALVE
With CONSULT-II
1. Perform “VENT CONTROL/V” in “ACTIVE TEST” mode.
2. Check air passage continuity and operation delay time under the following conditions.
SEF803Y
Without CONSULT-II
Check air passage continuity and operation delay time under the following conditions.
SEF339X
Make sure new O-ring is installed properly.
OK or NG
OK ©GO TO 16.
NG ©GO TO 15.
15 CHECK EVAP CANISTER VENT CONTROL VALVE-III
1. Clean the air passage (portion Ato B) of EVAP canister vent control valve using an air blower.
2. Perform Test No. 14 again.
OK or NG
OK ©GO TO 16.
NG ©Replace EVAP canister vent control valve.
DTC P0450 EVAPORATIVE EMISSION (EVAP) CONTROL SYSTEM PRESSURE
SENSOR
Diagnostic Procedure (Cont’d)
EC-392

16 CHECK EVAP CONTROL SYSTEM PRESSURE SENSOR
1. Remove EVAP control system pressure sensor with its harness connector connected.
CAUTION:
INever apply force to the air hole protector of the sensor if equipped.
SEF799W
2. Remove hose from EVAP control system pressure sensor.
3. Turn ignition switch “ON”.
4. Use pump to apply vacuum and pressure to EVAP control system pressure sensor as shown in figure.
CAUTION:
IAlways calibrate the vacuum pump gauge when using it.
IDo not apply below −20 kPa (−150 mmHg, −5.91 inHg) or over 20 kPa (150 mmHg, 5.91 inHg) of pressure.
5. Check input voltage between ECM terminal 84 and ground.
SEF342X
CAUTION:
IDiscard and EVAP control system pressure sensor which has been dropped from a height of more than 0.5
m (19.7 in) onto a hard surface such as a concrete floor; use a new one.
OK or NG
OK ©GO TO 17.
NG ©Replace EVAP control system pressure sensor.
17 CHECK RUBBER TUBE
Check obstructed rubber tube connected to EVAP canister vent control valve.
OK or NG
OK ©GO TO 18.
NG ©Clean rubber tube using an air blower, repair or replace rubber tube.
GI
MA
EM
LC
FE
CL
MT
AT
AX
SU
BR
ST
RS
BT
HA
SC
EL
IDX
DTC P0450 EVAPORATIVE EMISSION (EVAP) CONTROL SYSTEM PRESSURE
SENSOR
Diagnostic Procedure (Cont’d)
EC-393

18 CHECK WATER SEPARATOR
1. Check visually for insect nests in the water separator air inlet.
2. Check visually for cracks or flaws in the appearance.
3. Check visually for cracks or flaws in the hose.
4. Check that Aand Care not clogged by blowing air into Bwith A, and then Cplugged.
SEF829T
5. In case of NG in items2-4,replace the parts.
NOTE:
IDo not disassemble water separator.
OK or NG
OK ©GO TO 19.
NG ©Replace water separator.
19 CHECK IF EVAP CANISTER SATURATED WITH WATER
1. Remove EVAP canister with EVAP canister vent control valve attached.
2. Check if water will drain from the EVAP canister.
SEF596U
YesorNo
Yes ©GO TO 20.
No ©GO TO 22.
20 CHECK EVAP CANISTER
Weigh the EVAP canister with the EVAP canister vent control valve attached.
The weight should be less than 1.8 kg (4.0 lb).
OK or NG
OK ©GO TO 18.
NG ©GO TO 17.
DTC P0450 EVAPORATIVE EMISSION (EVAP) CONTROL SYSTEM PRESSURE
SENSOR
Diagnostic Procedure (Cont’d)
EC-394

21 DETECT MALFUNCTIONING PART
Check the following.
IEVAP canister for damage
IEVAP hose between EVAP canister and water separator for clogging or poor connection
©Repair hose or replace EVAP canister.
22 CHECK EVAP CONTROL SYSTEM PRESSURE SENSOR SHIELD CIRCUIT FOR OPEN AND SHORT
1. Reconnect harness connectors disconnected.
2. Disconnect harness connectors T19, T20.
3. Check harness continuity between harness connector T20 terminal 8 and engine ground.
Refer to Wiring Diagram.
Continuity should exist.
4. Also check harness for short to power.
OK or NG
OK ©GO TO 24.
NG ©GO TO 23.
23 DETECT MALFUNCTIONING PART
Check the following.
IHarness connectors T19, T20
IHarness connectors B113, T1
IHarness connectors B102, M74
IHarness connectors F23, M49
IJoint connector-1 and -2
Refer to EL-314, “HARNESS LAYOUT”.
IHarness for open or short between harness connector T20 and engine ground
©Repair open circuit or short to power in harness or connectors.
24 CHECK INTERMITTENT INCIDENT
Refer to “TROUBLE DIAGNOSIS FOR INTERMITTENT INCIDENT”, EC-146.
©INSPECTION END
GI
MA
EM
LC
FE
CL
MT
AT
AX
SU
BR
ST
RS
BT
HA
SC
EL
IDX
DTC P0450 EVAPORATIVE EMISSION (EVAP) CONTROL SYSTEM PRESSURE
SENSOR
Diagnostic Procedure (Cont’d)
EC-395

On Board Diagnosis Logic
NCEC0649
NOTE:
If DTC P0455 is displayed with P1448, perform trouble diagno-
sis for DTC P1448 first. (See EC-525.)
This diagnosis detects a very large leak (fuel filler cap fell off etc.)
in the EVAP system between the fuel tank and the EVAP canister
purge volume control solenoid valve.
SEF323U
Malfunction is detected when EVAP control system has very large
leaks such as when fuel filler cap has fallen off, EVAP control sys-
tem does not operate properly.
CAUTION:
IUse only a genuine NISSAN fuel filler cap as a replace-
ment. If an incorrect fuel filler cap is used, the MIL may
come on.
IIf the fuel filler cap is not tightened properly, the MIL may
come on.
IUse only a genuine NISSAN rubber tube as a replacement.
Possible Cause
NCEC0650
IFuel filler cap remains open or fails to close.
IIncorrect fuel tank vacuum relief valve
IIncorrect fuel filler cap used
IForeign matter caught in fuel filler cap.
ILeak is in line between intake manifold and EVAP canister
purge volume control solenoid valve.
IForeign matter caught in EVAP canister vent control valve.
IEVAP canister or fuel tank leaks
IEVAP purge line (pipe and rubber tube) leaks
IEVAP purge line rubber tube bent.
IBlocked or bent rubber tube to EVAP control system pressure
sensor
ILoose or disconnected rubber tube
IEVAP canister vent control valve and the circuit
IEVAP canister purge volume control solenoid valve and the
circuit
IFuel tank temperature sensor
IO-ring of EVAP canister vent control valve is missing or dam-
aged.
IEVAP control system pressure sensor
DTC P0455 EVAP CONTROL SYSTEM (GROSS LEAK)
On Board Diagnosis Logic
EC-396

SEF565X
DTC Confirmation Procedure
NCEC0651
SEF566X
SEF874X
SEF567X
CAUTION:
Never remove fuel filler cap during the DTC Confirmation Pro-
cedure.
NOTE:
IIf DTC P0455 is displayed with P1448, perform trouble
diagnosis for DTC P1448 first. (See EC-525.)
IMake sure that EVAP hoses are connected to EVAP canis-
ter purge volume control solenoid valve properly.
IIf “DTC Confirmation Procedure” has been previously
conducted, always turn ignition switch “OFF” and wait at least
10 seconds before conducting the next test.
TESTING CONDITION:
IPerform “DTC WORK SUPPORT” when the fuel level is
between 1/4 to 3/4 full and vehicle is placed on flat level
surface.
IOpen engine hood before conducting the following proce-
dure.
WITH CONSULT-II
NCEC0651S01
1) Tighten fuel filler cap securely until ratcheting sound is heard.
2) Turn ignition switch “ON”.
3) Turn ignition switch “OFF” and wait at least 10 seconds.
4) Turn ignition switch “ON” and select “DATA MONITOR” mode
with CONSULT-II.
5) Make sure that the following conditions are met.
COOLAN TEMP/S: 0 - 70°C (32 - 158°F)
INT/A TEMP SE: 0 - 60°C (32 - 140°F)
6) Select “EVAP SML LEAK P0440/P1440” of “EVAPORATIVE
SYSTEM” in “DTC WORK SUPPORT” mode with CONSULT-
II.
Follow the instruction displayed.
NOTE:
If the engine speed cannot be maintained within the range dis-
played on the CONSULT-II screen, go to “Basic Inspection”,
EC-107.
7) Make sure that “OK” is displayed.
If “NG” is displayed, select “SELF-DIAG RESULTS” mode with
CONSULT-II and make sure that “EVAP GROSS LEAK
[P0455]” is displayed. If it is displayed, refer to “Diagnostic
Procedure”, EC-398.
If P0440 is displayed, perform “Diagnostic Procedure” for DTC
P0440.
WITH GST
NCEC0651S02
NOTE:
Be sure to read the explanation of “Driving Pattern” on EC-74
before driving vehicle.
1) Start engine.
2) Drive vehicle according to “Driving Pattern”, EC-74.
3) Stop vehicle.
4) Select “MODE 1” with GST.
IIf SRT of EVAP system is not set yet, go to the following step.
IIf SRT of EVAP system is set, the result will be OK.
5) Turn ignition switch “OFF” and wait at least 10 seconds.
6) Start engine.
It is not necessary to cool engine down before driving.
GI
MA
EM
LC
FE
CL
MT
AT
AX
SU
BR
ST
RS
BT
HA
SC
EL
IDX
DTC P0455 EVAP CONTROL SYSTEM (GROSS LEAK)
DTC Confirmation Procedure
EC-397

7) Drive vehicle again according to the “Driving Pattern”, EC-74.
8) Stop vehicle.
9) Select “MODE 3” with GST.
IIf P0455 is displayed on the screen, go to “Diagnostic
Procedure”, EC-398.
IIf P0440 or P1440 is displayed on the screen, go to “Diagnos-
tic Procedure”, for DTC P0440, EC-357.
IIf P1447 is displayed on the screen, go to “Diagnostic Proce-
dure” for DTC P1447, EC-516.
IIf P0440, P0455, P1440 and P1447 are not displayed on the
screen, go to the following step.
10) Select “MODE 1” with GST.
IIf SRT of EVAP system is set, the result will be OK.
IIf SRT of EVAP system is not set, go to step 6.
Diagnostic Procedure
NCEC0652
1 CHECK FUEL FILLER CAP DESIGN
1. Turn ignition switch “OFF”.
2. Check for genuine NISSAN fuel filler cap design.
SEF915U
OK or NG
OK ©GO TO 2.
NG ©Replace with genuine NISSAN fuel filler cap.
2 CHECK FUEL FILLER CAP INSTALLATION
Check that the cap is tightened properly by rotating the cap clockwise.
OK or NG
OK ©GO TO 3.
NG ©IOpen fuel filler cap, then clean cap and fuel filler neck threads using air blower.
IRetighten until ratcheting sound is heard.
DTC P0455 EVAP CONTROL SYSTEM (GROSS LEAK)
DTC Confirmation Procedure (Cont’d)
EC-398

3 CHECK FUEL FILLER CAP FUNCTION
Check for air releasing sound while opening the fuel filler cap.
OK or NG
OK ©GO TO 5.
NG ©GO TO 4.
4 CHECK FUEL TANK VACUUM RELIEF VALVE
1. Wipe clean valve housing.
2. Check valve opening pressure and vacuum.
SEF427N
SEF943S
Pressure:
15.3 - 20.0 kPa (0.156 - 0.204 kg/cm
2
, 2.22 - 2.90 psi)
Vacuum:
−6.0 to −3.4 kPa (−0.061 to −0.035 kg/cm
2
, −0.87 to −0.49 psi)
CAUTION:
Use only a genuine fuel filler cap as a replacement. If an incorrect fuel filler cap is used, the MIL may come on.
OK or NG
OK ©GO TO 5.
NG ©Replace fuel filler cap with a genuine one.
5 CHECK EVAP PURGE LINE
Check EVAP purge line (pipe, rubber tube, fuel tank and EVAP canister) for cracks, improper connection or disconnection.
Refer to “Evaporative Emission System”, EC-33.
OK or NG
OK ©GO TO 6.
NG ©Repair or reconnect the hose.
GI
MA
EM
LC
FE
CL
MT
AT
AX
SU
BR
ST
RS
BT
HA
SC
EL
IDX
DTC P0455 EVAP CONTROL SYSTEM (GROSS LEAK)
Diagnostic Procedure (Cont’d)
EC-399

6 CLEAN EVAP PURGE LINE
Clean EVAP purge line (pipe and rubber tube) using air blower.
©GO TO 7.
7 CHECK EVAP CANISTER VENT CONTROL VALVE, O-RING AND CIRCUIT
Refer to “DTC Confirmation Procedure”, EC-377.
OK or NG
OK ©GO TO 8.
NG ©Repair or replace EVAP canister vent control valve and O-ring or harness/connector.
8 INSTALL THE PRESSURE PUMP
To locate the EVAP leak, install EVAP service port adapter and pressure pump to EVAP service port securely.
SEF850X
SEF916U
NOTE:
Improper installation of the EVAP service port adapter to the EVAP service port may cause leaking.
Models with CONSULT-II ©GO TO 9.
Models without CON-
SULT-II
©GO TO 10.
DTC P0455 EVAP CONTROL SYSTEM (GROSS LEAK)
Diagnostic Procedure (Cont’d)
EC-400

9 CHECK FOR EVAP LEAK
With CONSULT-II
1. Turn ignition switch “ON”.
2. Select “EVAP SYSTEM CLOSE” of “WORK SUPPORT” mode with CONSULT-II.
3. Touch “START” and apply pressure into the EVAP line until the pressure indicator reaches the middle of the bar graph.
NOTE:
INever use compressed air or a high pressure pump.
IDo not exceed 4.12 kPa (0.042 kg/cm
2
, 0.6 psi) of pressure in the system.
PEF917U
4. Using EVAP leak detector, locate the EVAP leak. For the leak detector, refer to the instruction manual for more details.
Refer to “EVAPORATIVE EMISSION LINE DRAWING”, EC-37.
SEF200U
OK or NG
OK (With CONSULT-II) ©GO TO 11.
OK (Without CONSULT-
II)
©GO TO 12.
NG ©Repair or replace.
GI
MA
EM
LC
FE
CL
MT
AT
AX
SU
BR
ST
RS
BT
HA
SC
EL
IDX
DTC P0455 EVAP CONTROL SYSTEM (GROSS LEAK)
Diagnostic Procedure (Cont’d)
EC-401

10 CHECK FOR EVAP LEAK
Without CONSULT-II
1. Turn ignition switch “OFF”.
2. Apply 12 volts DC to EVAP canister vent control valve. The valve will close. (Continue to apply 12 volts until the end of
test.)
SEF323Z
3. Apply 12 volts DC to vacuum cut valve bypass valve. The valve will open. (Continue to apply 12V until the end of test.)
SEF869X
4. Pressurize the EVAP line using pressure pump with 1.3 to 2.7 kPa (10 to 20 mmHg, 0.39 to 0.79 inHg), then remove
pump and EVAP service port adapter.
NOTE:
INever use compressed air or a high pressure pump.
IDo not exceed 4.12 kPa (0.042 kg/cm
2
, 0.6 psi) of pressure in the system.
5. Using EVAP leak detector, locate the EVAP leak. For the leak detector, refer to the instruction manual for more details.
Refer to “EVAPORATIVE EMISSION LINE DRAWING”, EC-37.
SEF200U
OK or NG
OK (With CONSULT-II) ©GO TO 11.
OK (Without CONSULT-
II)
©GO TO 12.
NG ©Repair or replace.
DTC P0455 EVAP CONTROL SYSTEM (GROSS LEAK)
Diagnostic Procedure (Cont’d)
EC-402

11 CHECK EVAP CANISTER PURGE VOLUME CONTROL SOLENOID VALVE OPERATION
With CONSULT-II
1. Disconnect vacuum hose to EVAP canister purge volume control solenoid valve at EVAP service port.
2. Start engine.
3. Perform “PURG VOL CONT/V” in “ACTIVE TEST” mode.
4. Touch “Qu” on CONSULT-II screen to increase “PURG VOL CONT/V” opening to 100.0%.
5. Check vacuum hose for vacuum when revving engine up to 2,000 rpm.
SEF595Y
OK or NG
OK ©GO TO 14.
NG ©GO TO 13.
12 CHECK EVAP CANISTER PURGE VOLUME CONTROL SOLENOID VALVE OPERATION
Without CONSULT-II
1. Start engine and warm it up to normal operating temperature.
2. Stop engine.
3. Disconnect vacuum hose to EVAP canister purge volume control solenoid valve at EVAP service port.
4. Start engine and let it idle for at least 80 seconds.
5. Check vacuum hose for vacuum when revving engine up to 2,000 rpm.
Vacuum should exist.
OK or NG
OK ©GO TO 15.
NG ©GO TO 13.
13 CHECK VACUUM HOSE
Check vacuum hoses for clogging or disconnection. Refer to “Vacuum Hose Drawing”, EC-27.
OK or NG
OK (With CONSULT-II) ©GO TO 14.
OK (Without CONSULT-
II)
©GO TO 15.
NG ©Repair or reconnect the hose.
GI
MA
EM
LC
FE
CL
MT
AT
AX
SU
BR
ST
RS
BT
HA
SC
EL
IDX
DTC P0455 EVAP CONTROL SYSTEM (GROSS LEAK)
Diagnostic Procedure (Cont’d)
EC-403

14 CHECK EVAP CANISTER PURGE VOLUME CONTROL SOLENOID VALVE
With CONSULT-II
1. Start engine.
2. Perform “PURG VOL CONT/V” in “ACTIVE TEST” mode with CONSULT-II. Check that engine speed varies according
to the valve opening.
SEF801Y
OK or NG
OK ©GO TO 16.
NG ©GO TO 15.
DTC P0455 EVAP CONTROL SYSTEM (GROSS LEAK)
Diagnostic Procedure (Cont’d)
EC-404

15 CHECK EVAP CANISTER PURGE VOLUME CONTROL SOLENOID VALVE
With CONSULT-II
Check air passage continuity of EVAP canister purge volume control solenoid valve under the following conditions.
SEF851X
SEF334X
Without CONSULT-II
Check air passage continuity of EVAP canister purge volume control solenoid valve under the following conditions.
SEF851X
SEF335X
OK or NG
OK ©GO TO 16.
NG ©Replace EVAP canister purge volume control solenoid valve.
GI
MA
EM
LC
FE
CL
MT
AT
AX
SU
BR
ST
RS
BT
HA
SC
EL
IDX
DTC P0455 EVAP CONTROL SYSTEM (GROSS LEAK)
Diagnostic Procedure (Cont’d)
EC-405

16 CHECK FUEL TANK TEMPERATURE SENSOR
1. Remove fuel level sensor unit.
2. Check fuel tank temperature sensor.
Refer to EC-290, “Component Inspection”.
OK or NG
OK ©GO TO 17.
NG ©Replace fuel level sensor unit.
17 CHECK EVAP CONTROL SYSTEM PRESSURE SENSOR
1. Remove EVAP control system pressure sensor with its harness connector connected.
CAUTION:
INever apply force to the air hole protector of the sensor if equipped.
SEF799W
2. Remove hose from EVAP control system pressure sensor.
3. Turn ignition switch “ON”.
4. Use pump to apply vacuum and pressure to EVAP control system pressure sensor as shown in figure.
CAUTION:
IAlways calibrate the vacuum pump gauge when using it.
IDo not apply below −20 kPa (−150 mmHg, −5.91 inHg) or over 20 kPa (150 mmHg, 5.91 inHg) of pressure.
5. Check input voltage between ECM terminal 84 and ground.
SEF342X
CAUTION:
IDiscard and EVAP control system pressure sensor which has been dropped from a height of more than 0.5
m (19.7 in) onto a hard surface such as a concrete floor; use a new one.
OK or NG
OK ©GO TO 18.
NG ©Replace EVAP control system pressure sensor.
18 CHECK INTERMITTENT INCIDENT
Refer to “TROUBLE DIAGNOSIS FOR INTERMITTENT INCIDENT”, EC-146.
©INSPECTION END
DTC P0455 EVAP CONTROL SYSTEM (GROSS LEAK)
Diagnostic Procedure (Cont’d)
EC-406

AEC801
Component Description
NCEC0552
The fuel level sensor is mounted in the fuel level sensor unit. The
sensor detects a fuel level in the fuel tank and transmits a signal
to the ECM.
It consists of two parts, one is mechanical float and the other side
is variable resistor. Fuel level sensor output voltage changes
depending on the movement of the fuel mechanical float.
ECM Terminals and Reference Value
NCEC0653
Specification data are reference values and are measured between each terminal and ground.
CAUTION:
Do not use ECM ground terminals when measuring input/output voltage. Doing so may result in dam-
age to the ECM’s transistor. Use a ground other than ECM terminals, such as the ground.
TERMI-
NAL
NO.
WIRE
COLOR ITEM CONDITION DATA (DC Voltage)
83 G/R Fuel level sensor [Ignition switch “ON”] Approximately 0 - 4.8V
Output voltage varies with fuel
level.
90 B Fuel level sensor
ground [Engine is running]
IIdle speed Approximately 0V
On Board Diagnostic Logic
NCEC0553
When the vehicle is parked, naturally the fuel level in the fuel tank
is stable. It means that output signal of the fuel level sensor does
not change. If ECM senses sloshing signal from the sensor, fuel
level sensor malfunction is detected.
Malfunction is detected when even though the vehicle is parked, a
signal being varied is sent from the fuel level sensor to ECM.
Possible Cause
NCEC0554
IFuel level sensor circuit
(The fuel level sensor circuit is open or shorted.)
IFuel level sensor
GI
MA
EM
LC
FE
CL
MT
AT
AX
SU
BR
ST
RS
BT
HA
SC
EL
IDX
DTC P0460 FUEL LEVEL SENSOR FUNCTION (SLOSH)
Component Description
EC-407

SEF195Y
DTC Confirmation Procedure
NCEC0555
NOTE:
If “DTC Confirmation Procedure” has been previously conducted,
always turn ignition switch “OFF” and wait at least 10 seconds
before conducting the next test.
WITH CONSULT-II
NCEC0555S01
1) Turn ignition switch “ON”.
2) Select “DATA MONITOR” mode with CONSULT-II.
3) Start engine and wait maximum of 2 consecutive minutes.
4) If 1st trip DTC is detected, go to “Diagnostic Procedure”,
EC-410.
WITH GST
NCEC0555S02
Follow the procedure “WITH CONSULT-II” above.
DTC P0460 FUEL LEVEL SENSOR FUNCTION (SLOSH)
DTC Confirmation Procedure
EC-408

Wiring Diagram
NCEC0556
TEC752
GI
MA
EM
LC
FE
CL
MT
AT
AX
SU
BR
ST
RS
BT
HA
SC
EL
IDX
DTC P0460 FUEL LEVEL SENSOR FUNCTION (SLOSH)
Wiring Diagram
EC-409

Diagnostic Procedure
=NCEC0557
1 CHECK FUEL LEVEL SENSOR POWER SUPPLY CIRCUIT
1. Turn ignition switch “OFF”.
2. Disconnect fuel level sensor until and fuel pump harness connector.
3. Turn ignition switch “ON”.
4. Check voltage between fuel level sensor unit terminal 4 and ground with CONSULT-II or a tester.
SEF939XA
OK or NG
OK ©GO TO 3.
NG ©GO TO 2.
2 DETECT MALFUNCTIONING PART
Check the following.
IHarness connectors M8, B3
IHarness connectors B10, B120
IHarness for open or short between combination meter and fuel level sensor unit
©Repair or replace harness or connectors.
3 CHECK FUEL LEVEL SENSOR GROUND CIRCUIT FOR OPEN AND SHORT
1. Turn ignition switch “OFF”.
2. Check harness continuity between fuel level sensor unit terminal 1 and body ground. Refer to Wiring Diagram.
Continuity should exist.
3. Also check harness for short to power.
OK or NG
OK ©GO TO 4.
NG ©Repair open circuit or short to power in harness or connectors.
4 CHECK FUEL LEVEL SENSOR INPUT SIGNAL CIRCUIT FOR OPEN AND SHORT
1. Disconnect ECM harness connector.
2. Check harness continuity between ECM terminal 83 and fuel level sensor unit terminal 4, ECM terminal 90 and fuel
level sensor unit terminal 1. Refer to Wiring Diagram.
Continuity should exist.
3. Also check harness for short to ground and short to power.
OK or NG
OK ©GO TO 6.
NG ©GO TO 5.
DTC P0460 FUEL LEVEL SENSOR FUNCTION (SLOSH)
Diagnostic Procedure
EC-410

5 DETECT MALFUNCTIONING PART
Check the following.
IHarness connectors B103, M75
IHarness connectors F23, M49
IHarness connectors M8, B3
IHarness connectors B10, B120
IHarness connectors M62, F24
IHarness for open or short between ECM and fuel level sensor
©Repair open circuit or short to ground or short to power in harness or connectors.
6 CHECK FUEL LEVEL SENSOR
Refer to EL-96, “Fuel Level Sensor Unit Check”.
OK or NG
OK ©GO TO 7.
NG ©Replace fuel level sensor unit.
7 CHECK INTERMITTENT INCIDENT
Refer to “TROUBLE DIAGNOSIS FOR INTERMITTENT INCIDENT”, EC-146.
©INSPECTION END
GI
MA
EM
LC
FE
CL
MT
AT
AX
SU
BR
ST
RS
BT
HA
SC
EL
IDX
DTC P0460 FUEL LEVEL SENSOR FUNCTION (SLOSH)
Diagnostic Procedure (Cont’d)
EC-411

AEC801
Component Description
=NCEC0558
The fuel level sensor is mounted in the fuel level sensor unit. The
sensor detects a fuel level in the fuel tank and transmits a signal
to the ECM.
It consists of two parts, one is mechanical float and the other side
is variable resistor. Fuel level sensor output voltage changes
depending on the movement of the fuel mechanical float.
On Board Diagnostic Logic
NCEC0559
Driving long distances naturally affect fuel gauge level.
This diagnosis detects the fuel gauge malfunction of the gauge not
moving even after a long distance has been driven.
Malfunction is detected when the output signal of the fuel level
sensor does not change within the specified range even though the
vehicle has been driven a long distance.
Possible Cause
NCEC0560
IHarness or connectors
(The level sensor circuit is open or shorted.)
IFuel level sensor
Overall Function Check
NCEC0561
Use this procedure to check the overall function of the fuel level
sensor function. During this check, a 1st trip DTC might not be
confirmed.
WARNING:
When performing following procedure, be sure to observe the
handling of the fuel. Refer to FE-5, “FUEL SYSTEM”.
TESTING CONDITION:
Before starting overall function check, preparation of draining
fuel and refilling fuel is required.
SEF195Y
WITH CONSULT-II
NCEC0561S01
NOTE:
Start from step 11, if it is possible to confirm that the fuel
cannot be drained by 30 (7-7/8 US gal, 6-5/8 Imp gal) in
advance.
1) Prepare a fuel container and a spare hose.
2) Release fuel pressure from fuel line, refer to “Fuel Pressure
Release”, EC-50.
3) Remove the fuel feed hose on the fuel level sensor unit.
4) Connect a spare fuel hose where the fuel feed hose was
removed.
DTC P0461 FUEL LEVEL SENSOR FUNCTION
Component Description
EC-412

5) Turn ignition switch “OFF” and wait at least 10 seconds then
turn “ON”.
6) Select “FUEL LEVEL SE” in “DATA MONITOR” mode with
CONSULT-II.
7) Check “FUEL LEVEL SE” output voltage and note it.
8) Select “FUEL PUMP” in “ACTIVE TEST” mode with CON-
SULT-II.
9) Touch “ON” and drain fuel approximately 30 (7-7/8 US gal,
6-5/8 Imp gal) and stop it.
10) Fill fuel into the fuel tank for 30 (7-7/8 US gal, 6-5/8 Imp gal).
11) Check “FUEL LEVEL SE” output voltage and note it.
12) Check “FUEL LEVEL SE” output voltage and confirm whether
the voltage changes more than 0.03V during step 7 to 11.
If NG, check the fuel level sensor, refer to EL-96, “FUEL
LEVEL SENSOR UNIT CHECK”.
SEF615X
WITH GST
NCEC0561S02
NOTE:
Start from step 11, if it is possible to confirm that the fuel
cannot be drained by 30 (7-7/8 US gal, 6-5/8 Imp gal) in
advance.
1) Prepare a fuel container and a spare hose.
2) Release fuel pressure from fuel line, refer to “Fuel Pressure
Release”, EC-50.
3) Remove the fuel feed hose on the fuel level sensor unit.
4) Connect a spare fuel hose where the fuel feed hose was
removed.
5) Turn ignition switch “OFF”.
6) Set voltmeters probe between ECM terminal 83 (fuel level
sensor signal) and ground.
7) Turn ignition switch “ON”.
8) Check voltage between ECM terminal 83 and ground and note
it.
9) Drain fuel by 30 (7-7/8 US gal, 6-5/8 Imp gal) from the fuel
tank using proper equipment.
10) Fill fuel into the fuel tank for 30 (7-7/8 US gal, 6-5/8 Imp gal).
11) Confirm that the voltage between ECM terminal 83 and ground
changes more than 0.03V during step8-10.
If NG, check component of fuel level sensor, refer to EL-96,
“FUEL LEVEL SENSOR UNIT CHECK”.
GI
MA
EM
LC
FE
CL
MT
AT
AX
SU
BR
ST
RS
BT
HA
SC
EL
IDX
DTC P0461 FUEL LEVEL SENSOR FUNCTION
Overall Function Check (Cont’d)
EC-413

AEC801
Component Description
NCEC0562
The fuel level sensor is mounted in the fuel level sensor unit. The
sensor detects a fuel level in the fuel tank and transmits a signal
to the ECM.
It consists of two parts, one is mechanical float and the other side
is variable resistor. Fuel level sensor output voltage changes
depending on the movement of the fuel mechanical float.
ECM Terminals and Reference Value
NCEC0654
Specification data are reference values and are measured between each terminal and ground.
CAUTION:
Do not use ECM ground terminals when measuring input/output voltage. Doing so may result in dam-
age to the ECM’s transistor. Use a ground other than ECM terminals, such as the ground.
TERMI-
NAL
NO.
WIRE
COLOR ITEM CONDITION DATA (DC Voltage)
83 G/R Fuel level sensor [Ignition switch “ON”] Approximately 0 - 4.8V
Output voltage varies with fuel
level.
90 B Fuel level sensor
ground [Engine is running]
IIdle speed Approximately 0V
On Board Diagnostic Logic
NCEC0563
ECM receives two signals from the fuel level sensor circuit.
One is fuel level sensor power supply circuit, and the other is fuel
level sensor ground circuit.
This diagnosis indicates the former, to detect open or short circuit
malfunction.
Malfunction is detected when an excessively low or high voltage is
sent from the sensor is sent to ECM.
Possible Cause
NCEC0564
IFuel level sensor circuit
(The fuel level sensor circuit is open or shorted.)
IFuel level sensor
DTC P0464 FUEL LEVEL SENSOR CIRCUIT
Component Description
EC-414

DTC Confirmation Procedure
NCEC0565
NOTE:
If “DTC Confirmation Procedure” has been previously conducted,
always turn ignition switch “OFF” and wait at least 10 seconds
before conducting the next test.
TESTING CONDITION:
Before performing the following procedure, confirm that bat-
tery voltage is more than 11V at ignition switch “ON”.
SEF195Y
WITH CONSULT-II
NCEC0565S01
1) Turn ignition switch “ON”.
2) Select “DATA MONITOR” mode with CONSULT-II.
3) Wait at least 5 seconds.
4) If 1st trip DTC is detected, go to “Diagnostic Procedure”,
EC-417.
WITH GST
NCEC0565S02
Follow the procedure “WITH CONSULT-II” above.
GI
MA
EM
LC
FE
CL
MT
AT
AX
SU
BR
ST
RS
BT
HA
SC
EL
IDX
DTC P0464 FUEL LEVEL SENSOR CIRCUIT
DTC Confirmation Procedure
EC-415

Wiring Diagram
NCEC0566
TEC753
DTC P0464 FUEL LEVEL SENSOR CIRCUIT
Wiring Diagram
EC-416

Diagnostic Procedure
=NCEC0567
1 CHECK FUEL LEVEL SENSOR POWER SUPPLY CIRCUIT
1. Turn ignition switch “OFF”.
2. Disconnect fuel level sensor until and fuel pump harness connector.
3. Turn ignition switch “ON”.
4. Check voltage between fuel level sensor unit terminal 4 and ground with CONSULT-II or tester.
SEF939XA
OK or NG
OK ©GO TO 3.
NG ©GO TO 2.
2 DETECT MALFUNCTIONING PART
Check the following.
IHarness connectors M8, B3
IHarness connectors B10, B120
IHarness for open or short between combination meter and fuel level sensor unit
©Repair or replace harness or connectors.
3 CHECK FUEL LEVEL SENSOR GROUND CIRCUIT FOR OPEN AND SHORT
1. Turn ignition switch “OFF”.
2. Check harness continuity between fuel level sensor unit terminal 1 and body ground. Refer to Wiring Diagram.
Continuity should exist.
3. Also check harness for short to power.
OK or NG
OK ©GO TO 4.
NG ©Repair open circuit or short to power in harness or connectors.
4 CHECK FUEL LEVEL SENSOR INPUT SIGNAL CIRCUIT FOR OPEN AND SHORT
1. Disconnect ECM harness connector.
2. Check harness continuity between ECM terminal 83 and fuel level sensor unit terminal 4. Refer to Wiring Diagram.
Continuity should exist.
3. Also check harness for short to ground and short to power.
OK or NG
OK ©GO TO 6.
NG ©GO TO 5.
GI
MA
EM
LC
FE
CL
MT
AT
AX
SU
BR
ST
RS
BT
HA
SC
EL
IDX
DTC P0464 FUEL LEVEL SENSOR CIRCUIT
Diagnostic Procedure
EC-417

5 DETECT MALFUNCTIONING PART
Check the following.
IHarness connectors M62, F24
IHarness connectors M8, B3
IHarness connectors B10, B120
IHarness for open or short between ECM and fuel level sensor
©Repair open circuit or short to ground or short to power in harness on connectors.
6 CHECK FUEL LEVEL SENSOR
Refer to EL-96, “Fuel Level Sensor Unit Check”.
OK or NG
OK ©GO TO 7.
NG ©Replace fuel level sensor unit.
7 CHECK INTERMITTENT INCIDENT
Refer to “TROUBLE DIAGNOSIS FOR INTERMITTENT INCIDENT”, EC-146.
©INSPECTION END
DTC P0464 FUEL LEVEL SENSOR CIRCUIT
Diagnostic Procedure (Cont’d)
EC-418

AEC110
Component Description
NCEC0272
The vehicle speed sensor is installed in the transaxle. It contains a
pulse generator which provides a vehicle speed signal to the
speedometer. The speedometer then sends a signal to the ECM.
ECM Terminals and Reference Value
NCEC0273
Specification data are reference values and are measured between each terminal and ground.
CAUTION:
Do not use ECM ground terminals when measuring input/output voltage. Doing so may result in dam-
age to the ECM’s transistor. Use a ground other than ECM terminals, such as the ground.
TERMI-
NAL
NO.
WIRE
COLOR ITEM CONDITION DATA (DC Voltage)
86 Y/G Vehicle speed sensor
[Engine is running]
ILift up the vehicle
IIn 2nd gear position
IVehicle speed is 40 km/h (25 MPH)
0 - Approximately 4.2V
SEF003W
On Board Diagnosis Logic
NCEC0274
DTC No. Malfunction is detected when ... Check Items (Possible Cause)
P0500 IThe almost 0 km/h (0 MPH) signal from vehicle speed
sensor is sent to ECM even when vehicle is being
driven.
IHarness or connector
(The vehicle speed sensor circuit is open or
shorted.)
IVehicle speed sensor
DTC Confirmation Procedure
NCEC0275
CAUTION:
Always drive vehicle at a safe speed.
NOTE:
If “DTC Confirmation Procedure” has been previously conducted,
always turn ignition switch “OFF” and wait at least 10 seconds
before conducting the next test.
TESTING CONDITION:
This procedure may be conducted with the drive wheels lifted
in the shop or by driving the vehicle. If a road test is expected
to be easier, it is unnecessary to lift the vehicle.
GI
MA
EM
LC
FE
CL
MT
AT
AX
SU
BR
ST
RS
BT
HA
SC
EL
IDX
DTC P0500 VEHICLE SPEED SENSOR (VSS)
Component Description
EC-419

SEF196Y
With CONSULT-II
1) Start engine
2) Read “VHCL SPEED SE” in “DATA MONITOR” mode with
CONSULT-II. The vehicle speed on CONSULT-II should
exceed 10 km/h (6 MPH) when rotating wheels with suitable
gear position.
3) If NG, go to “Diagnostic Procedure”, EC-422.
If OK, go to following step.
4) Select “DATA MONITOR” mode with CONSULT-II.
5) Warm engine up to normal operating temperature.
6) Maintain the following conditions for at least 10 consecutive
seconds.
ENG SPEED 1,650 - 3,000 rpm (A/T)
1,900 - 3,900 rpm (M/T)
COOLAN TEMP/S More than 70°C (158°F)
B/FUEL SCHDL 4.8 - 12.0 msec (A/T)
4.5 - 10.5 msec (M/T)
Selector lever Suitable position
PW/ST SIGNAL OFF
7) If 1st trip DTC is detected, go to “Diagnostic Procedure”,
EC-422.
Overall Function Check
NCEC0276
Use this procedure to check the overall function of the EVAP can-
ister vent control valve circuit. During this check, a 1st trip DTC
might not be confirmed.
With GST
1) Lift up drive wheels.
2) Start engine.
3) Read vehicle speed sensor signal in “MODE 1” with GST.
The vehicle speed sensor on GST should be able to exceed
10 km/h (6 MPH) when rotating wheels with suitable gear posi-
tion.
4) If NG, go to “Diagnostic Procedure”, EC-422.
DTC P0500 VEHICLE SPEED SENSOR (VSS)
DTC Confirmation Procedure (Cont’d)
EC-420

Wiring Diagram
NCEC0277
TEC714
GI
MA
EM
LC
FE
CL
MT
AT
AX
SU
BR
ST
RS
BT
HA
SC
EL
IDX
DTC P0500 VEHICLE SPEED SENSOR (VSS)
Wiring Diagram
EC-421

Diagnostic Procedure
NCEC0278
1 CHECK INPUT SIGNAL CIRCUIT
1. Turn ignition switch “OFF”.
2. Disconnect ECM harness connector and combination meter harness connector.
3. Check harness continuity between ECM terminal 86 and combination meter terminal 32.
Refer to Wiring Diagram.
Continuity should exist.
4. Also check harness for short to ground and short to power.
OK or NG
OK ©GO TO 3.
NG ©GO TO 2.
2 DETECT MALFUNCTIONING PART
Check the following.
IHarness connectors F23, M49
IHarness for open or short between ECM and combination meter
©Repair open circuit or short to ground or short to power in harness or connectors.
3 CHECK SPEEDOMETER FUNCTION
Make sure that speedometer functions properly.
OK or NG
OK ©GO TO 5.
NG ©GO TO 4.
4 CHECK SPEEDOMETER CIRCUIT FOR OPEN AND SHORT
Check the following.
IHarness connectors M6, E75
IHarness connectors E33, E101
IHarness for open or short between combination meter and vehicle speed sensor
OK or NG
OK ©Check combination meter and vehicle speed sensor. Refer to EL-83, “METERS AND
GAUGES”.
NG ©Repair open circuit or short to ground or short to power in harness or connectors.
5 CHECK INTERMITTENT INCIDENT
Perform “TROUBLE DIAGNOSIS FOR INTERMITTENT INCIDENT”, EC-146.
©INSPECTION END
DTC P0500 VEHICLE SPEED SENSOR (VSS)
Diagnostic Procedure
EC-422

Description
NCEC0279
SYSTEM DESCRIPTION
NCEC0279S01
Sensor Input Signal to ECM ECM func-
tion Actuator
Camshaft position sensor Engine speed
Idle air
control IACV-AAC valve
Mass air flow sensor Amount of intake air
Engine coolant temperature sensor Engine coolant temperature
Ignition switch Start signal
Throttle position sensor Throttle position
Park/neutral position (PNP) switch Park/neutral position
Air conditioner switch Air conditioner operation
Power steering oil pressure switch Power steering load signal
Battery Battery voltage
Vehicle speed sensor Vehicle speed
Intake air temperature sensor Intake air temperature
This system automatically controls engine idle speed to a specified
level. Idle speed is controlled through fine adjustment of the
amount of air which by-passes the throttle valve via IACV-AAC
valve. The IACV-AAC valve changes the opening of the air by-pass
passage to control the amount of auxiliary air. This valve is actu-
ated by a step motor built into the valve, which moves the valve in
the axial direction in steps corresponding to the ECM output sig-
nals. One step of IACV-AAC valve movement causes the respec-
tive opening of the air by-pass passage. (i.e. when the step
advances, the opening is enlarged.) The opening of the valve is
varied to allow for optimum control of the engine idling speed. The
camshaft position sensor detects the actual engine speed and
sends a signal to the ECM. The ECM then controls the step posi-
tion of the IACV-AAC valve so that engine speed coincides with the
target value memorized in ECM. The target engine speed is the
lowest speed at which the engine can operate steadily. The opti-
mum value stored in the ECM is determined by takig into consid-
eration various engine conditions, such as during warm up,
deceleration, and engine load (air conditioner, power steering and
cooling fan operation).
SEF937W
COMPONENT DESCRIPTION
NCEC0279S02
IACV-AAC Valve
NCEC0279S0202
The IACV-AAC valve is operated by a step motor for centralized
control of auxiliary air supply. This motor has four winding phases
and is actuated by the output signals of ECM which turns ON and
OFF two windings each in seqeunce. Each time the IACV-AAC
valve opens or closes to change tha auxiliary air quantity, the ECM
sends a pulse signal to the step motor. When no change in the
auxiliary air quantity is needed, the ECM does not issue the pulse
signal. A certain voltage signal is issued so that the valve remains
at that particular opening.
GI
MA
EM
LC
FE
CL
MT
AT
AX
SU
BR
ST
RS
BT
HA
SC
EL
IDX
DTC P0505 IDLE AIR CONTROL VALVE (IACV) — AUXILIARY AIR CONTROL
(AAC) VALVE
Description
EC-423

CONSULT-II Reference Value in Data Monitor
Mode
NCEC0280
MONITOR ITEM CONDITION SPECIFICATION
IACV-AAC/V
IEngine: After warming up
IAir conditioner switch: OFF
IShift lever: “N”
INo-load
Idle 5 - 20 steps
2,000 rpm —
ECM Terminals and Reference Value
NCEC0281
Specification data are reference values and are measured between each terminal and ground.
CAUTION:
Do not use ECM ground terminals when measuring input/output voltage. Doing so may result in dam-
age to the ECM’s transistor. Use a ground other than ECM terminals, such as the ground.
TERMI-
NAL
NO.
WIRE
COLOR ITEM CONDITION DATA (DC Voltage)
6
7
15
16
BR
L
R
G
IACV-AAC valve [Engine is running]
IIdle speed 0.1 - 14V
On Board Diagnosis Logic
NCEC0282
DTC No. Malfunction is detected when ... Check Items (Possible Cause)
P0505 A) The IACV-AAC valve does not operate properly. IHarness or connectors
(The IACV-AAC valve circuit is open.)
IIACV-AAC valve
B) The IACV-AAC valve does not operate properly. IHarness or connectors
(The IACV-AAC valve circuit is shorted.)
IAir control valve (Power steering)
IIACV-AAC valve
DTC Confirmation Procedure
NCEC0283
NOTE:
IIf “DTC Confirmation Procedure” has been previously
conducted, always turn ignition switch “OFF” and wait at least
10 seconds before conducting the next test.
IPerform “Procedure for malfunction A” first. If 1st trip DTC
cannot be confirmed, perform “Procedure for malfunction
B”.
IIf the target idle speed is out of the specified value, per-
form “Idle Air Volume Learning”, EC-65, before conducting
“DTC Confirmation Procedure”. For the target idle speed,
refer to the “Service Data and Specifications (SDS)”,
EC-610.
DTC P0505 IDLE AIR CONTROL VALVE (IACV) — AUXILIARY AIR CONTROL
(AAC) VALVE
CONSULT-II Reference Value in Data Monitor Mode
EC-424

SEF058Y
PROCEDURE FOR MALFUNCTION A
NCEC0283S01
TESTING CONDITION:
Before performing the following procedure, confirm that bat-
tery voltage is more than 10.5V with ignition switch “ON”.
With CONSULT-II
1) Turn ignition switch “ON”.
2) Select “DATA MONITOR” mode with CONSULT-II.
3) Start engine and let it idle.
4) Keep engine speed at 2,500 rpm for three seconds, then let it
idle for three seconds.
5) Perform step 4 once more.
6) If 1st trip DTC is detected, go to “Diagnostic Procedure”,
EC-427.
With GST
Follow the procedure “With CONSULT-II” above.
SEF174Y
PROCEDURE FOR MALFUNCTION B
NCEC0283S02
TESTING CONDITION:
IBefore performing the following procedure, make sure
battery voltage is more than 11V at idle.
IAlways perform the test at a temperature above –10°C
(14°F).
With CONSULT-II
1) Open engine hood.
2) Start engine and warm it up to normal operating temperature.
3) Turn ignition switch “OFF” and wait at least 10 seconds.
4) Turn ignition switch “ON” again and select “DATA MONITOR”
mode with CONSULT-II.
5) Start engine and run it for at least 1 minute at idle speed.
6) If 1st trip DTC is detected, go to “Diagnostic Procedure”,
EC-427.
With GST
Follow the procedure “With CONSULT-II” above.
GI
MA
EM
LC
FE
CL
MT
AT
AX
SU
BR
ST
RS
BT
HA
SC
EL
IDX
DTC P0505 IDLE AIR CONTROL VALVE (IACV) — AUXILIARY AIR CONTROL
(AAC) VALVE
DTC Confirmation Procedure (Cont’d)
EC-425

Wiring Diagram
NCEC0284
TEC715
DTC P0505 IDLE AIR CONTROL VALVE (IACV) — AUXILIARY AIR CONTROL
(AAC) VALVE
Wiring Diagram
EC-426

Diagnostic Procedure
NCEC0285
1 CHECK IACV-AAC VALVE POWER SUPPLY CIRCUIT
1. Stop engine.
2. Disconnect IACV-AAC valve harness connector.
SEF852X
3. Turn ignition switch “ON”.
4. Check voltage between IACV-AAC valve terminals 2, 5 and ground with CONSULT-II or tester.
SEF343X
OK or NG
OK ©GO TO 3.
NG ©GO TO 2.
2 DETECT MALFUNCTIONING PART
Check the following.
IHarness connectors M49, F23
IHarness for open or short between IACV-AAC valve and ECM relay
©Repair harness or connectors.
GI
MA
EM
LC
FE
CL
MT
AT
AX
SU
BR
ST
RS
BT
HA
SC
EL
IDX
DTC P0505 IDLE AIR CONTROL VALVE (IACV) — AUXILIARY AIR CONTROL
(AAC) VALVE
Diagnostic Procedure
EC-427

3 CHECK IACV-AAC VALVE OUTPUT SIGNAL CIRCUIT FOR OPEN AND SHORT
1. Turn ignition switch “OFF”.
2. Disconnect ECM harness connector.
3. Check harness continuity between ECM terminals and IACV-AAC valve terminals as follows.
Refer to Wiring Diagram.
MTBL0390
Continuity should exist.
4. Also check harness for short to ground and short to power.
OK or NG
OK ©GO TO 4.
NG ©Repair open circuit or short to ground or short to power in harness or connectors.
4 CHECK AIR CONTROL VALVE (POWER STEERING) OPERATION-I
1. Reconnect ECM harness connector and IACV-AAC valve harness connector.
2. Disconnect vacuum hose connected to air control valve (Power steering) at intake air duct.
3. Start engine and let it idle.
4. Check vacuum hose for vacuum existence.
SEF969X
Vacuum slightly exists or does not exist.
OK or NG
OK ©GO TO 5.
NG ©Replace air control valve (Power steering).
DTC P0505 IDLE AIR CONTROL VALVE (IACV) — AUXILIARY AIR CONTROL
(AAC) VALVE
Diagnostic Procedure (Cont’d)
EC-428

5 CHECK AIR CONTROL VALVE (POWER STEERING) OPERATION-II
Check vacuum hose for vacuum existence when steering wheel is turned.
SEF969X
Vacuum should exist.
OK or NG
OK ©GO TO 8.
NG ©GO TO 6.
6 CHECK VACUUM PORT
1. Stop engine.
2. Disconnect vacuum hose connected to air control valve (Power steering) at the vacuum port.
3. Blow air into vacuum port.
4. Check that air flows freely.
SEF970X
OK or NG
OK ©GO TO 7.
NG ©Repair or clean vacuum port.
GI
MA
EM
LC
FE
CL
MT
AT
AX
SU
BR
ST
RS
BT
HA
SC
EL
IDX
DTC P0505 IDLE AIR CONTROL VALVE (IACV) — AUXILIARY AIR CONTROL
(AAC) VALVE
Diagnostic Procedure (Cont’d)
EC-429

7 CHECK VACUUM HOSES AND TUBES
1. Disconnect vacuum hoses between air control valve (Power steering) and vacuum port, air control valve (Power steer-
ing) and intake air duct.
2. Check the hoses and tubes for cracks, clogging, improper connection or disconnection.
SEF109L
OK or NG
OK ©GO TO 8.
NG ©Repair hoses or tubes.
8 CHECK IACV-AAC VALVE-I
1. Disconnect IACV-AAC valve harness connector.
2. Check resistance between IACV-AAC valve terminal 2 and terminals 1, 3, terminal 5 and terminals 4, 6.
SEF214Z
OK or NG
OK ©GO TO 9.
NG ©GO TO 10.
DTC P0505 IDLE AIR CONTROL VALVE (IACV) — AUXILIARY AIR CONTROL
(AAC) VALVE
Diagnostic Procedure (Cont’d)
EC-430

9 CHECK IACV-AAC VALVE-II
1. Reconnect IACV-AAC valve harness connetor and ECM harness connector.
2. Turn ignition switch “ON” and “OFF”, and ensure the IACV-AAC valve makes operating sound according to the ignition
switch position.
SEF853X
OK or NG
OK ©GO TO 11.
NG ©GO TO 10.
10 REPLACE IACV-AAC VALVE
1. Replace IACV-AAC valve assembly.
2. Perform “Idle Air Volume Learning”, EC-65.
Is the result CMPLT or INCMP?
CMPLT or INCMP
CMPLT ©INSPECTION END
INCMP ©Follow the construction of “Idle Air Volume Learning”.
11 CHECK TARGET IDLE SPEED
1. Turn ignition switch “OFF”.
2. Reconnect all harness connectors and vacuum hoses.
3. Start engine and warm it up to normal operating temperature.
4. Also warm up transmission to normal operating temperature.
IFor A/T models with CONSULT-II, drive vehicle until “FLUID TEMP SE” in “DATA MONITOR” mode of “A/T” system indi-
cates less than 0.9V.
IFor A/T models without CONSULT-II and M/T models, drive vehicle for 10 minutes.
5. Stop vehicle with engine running.
6. Check target idle speed.
M/T: 800±50 rpm
A/T: 800±50 rpm (in “P” or “N” position)
OK or NG
OK ©GO TO 12.
NG ©Perform “Idle Air Volume Learning”, EC-65.
12 CHECK INTERMITTENT INCIDENT
Refer to “TROUBLE DIAGNOSIS FOR INTERMITTENT INCIDENT”, EC-146.
©INSPECTION END
GI
MA
EM
LC
FE
CL
MT
AT
AX
SU
BR
ST
RS
BT
HA
SC
EL
IDX
DTC P0505 IDLE AIR CONTROL VALVE (IACV) — AUXILIARY AIR CONTROL
(AAC) VALVE
Diagnostic Procedure (Cont’d)
EC-431

SEF505V
Component Description
NCEC0287
A closed throttle position switch and wide open throttle position
switch are built into the throttle position sensor unit. The wide open
throttle position switch is used only for A/T control.
When the throttle valve is in the closed position, the closed throttle
position switch sends a voltage signal to the ECM. The ECM only
uses this signal to open or close the EVAP canister purge volume
control solenoid valve when the throttle position sensor is malfunc-
tioning.
CONSULT-II Reference Value in Data Monitor
Mode
NCEC0655
Specification data are reference values.
MONITOR ITEM CONDITION SPECIFICATION
CLSD THL/P SW IEngine: After warming up, idle
the engine
Throttle valve: Idle position ON
Throttle valve: Slightly open OFF
ECM Terminals and Reference Value
NCEC0288
Specification data are reference values and are measured between each terminal and ground.
CAUTION:
Do not use ECM ground terminals when measuring input/output voltage. Doing so may result in dam-
age to the ECM’s transistor. Use a ground other than ECM terminals, such as the ground.
TERMI-
NAL
NO.
WIRE
COLOR ITEM CONDITION DATA (DC Voltage)
40 Y Throttle position switch
(Closed position)
[Engine is running]
IWarm-up condition
IAccelerator pedal released
BATTERY VOLTAGE
(11 - 14V)
[Engine is running]
IAccelerator pedal depressed Approximately 0V
On Board Diagnosis Logic
NCEC0289
DTC No. Malfunction is detected when ... Check Items (Possible Cause)
P0510 IBattery voltage from the closed throttle position switch is
sent to ECM with the throttle valve opened.
IHarness or connectors
(The closed throttle position switch circuit is
shorted.)
IClosed throttle position switch
IThrottle position sensor
DTC P0510 CLOSED THROTTLE POSITION SWITCH
Component Description
EC-432

SEF197Y
SEF198Y
DTC Confirmation Procedure
NCEC0290
CAUTION:
Always drive vehicle at a safe speed.
NOTE:
If “DTC Confirmation Procedure” has been previously conducted,
always turn ignition switch “OFF” and wait at least 10 seconds
before conducting the next test.
With CONSULT-II
1) Start engine and warm it up to normal operating temperature.
2) Turn ignition switch “OFF”, wait at least 10 seconds and then
start engine.
3) Select “CLSD THL/P SW” in “DATA MONITOR” mode.
4) Check the signal under the following conditions.
Condition Signal indication
Throttle valve: Idle position ON
Throttle valve: Slightly open OFF
If the result is NG, go to “Diagnostic Procedure”, EC-435.
If OK, go to following step.
5) Select “DATA MONITOR” mode with CONSULT-II.
6) Drive the vehicle for at least 5 consecutive seconds under the
following condition.
THRTL POS SEN More than 2.3V
VHCL SPEED SE More than 4 km/h (2 MPH)
Selector lever Suitable position
Driving location Driving vehicle uphill (Increased engine load)
will help maintain the driving conditions
required for this test.
7) If 1st trip DTC is detected, go to “Diagnostic Procedure”,
EC-435.
SEF090X
Overall Function Check
NCEC0291
Use this procedure to check the overall function of the closed
throttle position switch circuit. During this check, a 1st trip DTC
might not be confirmed.
Without CONSULT-II
1) Start engine and warm it up to normal operating temperature.
2) Check the voltage between ECM terminal 40 (Closed throttle
position switch signal) and ground under the following condi-
tions.
Condition Voltage
At idle Battery voltage
At 2,000 rpm Approximately 0V
3) If NG, go to “Diagnostic Procedure”, EC-435.
GI
MA
EM
LC
FE
CL
MT
AT
AX
SU
BR
ST
RS
BT
HA
SC
EL
IDX
DTC P0510 CLOSED THROTTLE POSITION SWITCH
DTC Confirmation Procedure
EC-433

Wiring Diagram
NCEC0292
TEC716
DTC P0510 CLOSED THROTTLE POSITION SWITCH
Wiring Diagram
EC-434

Diagnostic Procedure
NCEC0293
1 CHECK CLOSED THROTTLE POSITION SWITCH POWER SUPPLY CIRCUIT
1. Turn ignition switch “OFF”.
2. Disconnect throttle position switch harness connector.
SEF837X
3. Turn ignition switch “ON”.
4. Check voltage between throttle position switch terminal 5 and engine ground with CONSULT-II or tester.
SEF346X
OK or NG
OK ©GO TO 3.
NG ©GO TO 2.
2 DETECT MALFUNCTIONING PART
Check the following.
IHarness connectors M62, F24
I10A fuse
IHarness for open or short between throttle position switch and fuse
©Repair harness or connectors.
3 CHECK CLOSED THROTTLE POSITION SWITCH INPUT SIGNAL CIRCUIT FOR OPEN AND SHORT
1. Turn ignition switch “OFF”.
2. Disconnect ECM harness connector.
3. Check harness continuity between ECM terminal 40 and throttle position switch terminal 4.
Refer to Wiring Diagram.
Continuity should exist.
4. Also check harness for short to ground and short to power.
OK or NG
OK ©GO TO 5.
NG ©GO TO 4.
GI
MA
EM
LC
FE
CL
MT
AT
AX
SU
BR
ST
RS
BT
HA
SC
EL
IDX
DTC P0510 CLOSED THROTTLE POSITION SWITCH
Diagnostic Procedure
EC-435

4 DETECT MALFUNCTIONING PART
Check the following.
IHarness for open or short between ECM and throttle position switch
IHarness for open or short between throttle position switch and TCM (Transmission control module)
©Repair open circuit or short to ground or short to power in harness or connectors.
5 CHECK IGNITION TIMING AND ENGINE IDLE SPEED
Check the following items. Refer to “Basic Inspection”, EC-107.
MTBL0391
Models with CONSULT-II ©GO TO 6.
Models without CON-
SULT-II
©GO TO 7.
6 CHECK THROTTLE POSITION SWITCH
With CONSULT-II
1. Start engine and warm it up to normal operating temperature.
2. Turn ignition switch “OFF”.
3. Remove vacuum hose connected to throttle opener.
4. Connect suitable vacuum hose to vacuum pump and the throttle opener.
5. Apply vacuum [more than −40.0 kPa (−300 mmHg, −11.81 inHg)] until the throttle drum becomes free from the rod of
the throttle opener.
SEF793W
6. Turn ignition switch “ON”.
7. Select “DATA MONITOR” mode with CONSULT-II.
8. Check indication of “CLSD THL/P SW” under the following conditions.
Measurement must be made with throttle position switch installed in vehicle.
MTBL0355
OK or NG
OK (With CONSULT-II) ©GO TO 9.
OK (Without CONSULT-
II)
©GO TO 10.
NG ©GO TO 8.
DTC P0510 CLOSED THROTTLE POSITION SWITCH
Diagnostic Procedure (Cont’d)
EC-436

7 CHECK THROTTLE POSITION SWITCH
Without CONSULT-II
1. Start engine and warm it up to normal operating temperature.
2. Turn ignition switch “OFF”.
3. Remove vacuum hose connected to throttle opener.
4. Connect suitable vacuum hose to vacuum pump and the throttle opener.
5. Apply vacuum [more than −40.0 kPa (−300 mmHg, −11.81 inHg)] until the throttle drum becomes free from the rod of
the throttle opener.
SEF793W
6. Disconnect closed throttle position switch harness connector.
7. Check continuity between closed throttle position switch terminals 4 and 5 under the following conditions.
Resistance measurement must be made with throttle position switch installed in vehicle.
SEF940X
OK or NG
OK (With CONSULT-II) ©GO TO 9.
OK (Without CONSULT-
II)
©GO TO 10.
NG ©GO TO 8.
GI
MA
EM
LC
FE
CL
MT
AT
AX
SU
BR
ST
RS
BT
HA
SC
EL
IDX
DTC P0510 CLOSED THROTTLE POSITION SWITCH
Diagnostic Procedure (Cont’d)
EC-437

8 ADJUST THROTTLE POSITION SWITCH
Check the following items. Refer to “Basic Inspection”, EC-107.
MTBL0518
Is it possible to adjust closed throttle position switch?
YesorNo
Yes (With CONSULT-II) ©GO TO 9.
Yes (Without CONSULT-
II)
©GO TO 10.
No ©Replace throttle position switch.
9 CHECK THROTTLE POSITION SENSOR
With CONSULT-II
1. Start engine and warm it up to normal operating temperature.
2. Stop engine (ignition switch OFF).
3. Remove the vacuum hose connected to the throttle opener.
4. Connect suitable vacuum hose to the vacuum pump and the opener.
5. Apply vacuum [more than −40.0 kPa (−300 mmHg, −11.81 inHg)] until the throttle drum becomes free from the rod of
the throttle opener.
SEF793W
6. Turn ignition switch ON.
7. Select “DATA MONITOR” mode with CONSULT-II.
8. Check voltage of “THRTL POS SEN” under the following conditins.
Voltage measurement must be made with throttle position sensor installed in vehicle.
MTBL0230
OK or NG
OK ©GO TO 11.
NG ©Replace throttle position sensor.
DTC P0510 CLOSED THROTTLE POSITION SWITCH
Diagnostic Procedure (Cont’d)
EC-438

10 CHECK THROTTLE POSITION SENSOR
Without CONSULT-II
1. Start engine and warm it up to normal operating temperature.
2. Stop engine (ignition switch OFF).
3. Remove the vacuum hose connected to the throttle opener.
4. Connect suitable vacuum hose to the vacuum pump and the opener.
5. Apply vacuum [more than −40.0 kPa (−300 mmHg, −11.81 inHg)] until the throttle drum becomes free from the rod of
the throttle opener.
SEF793W
6. Turn ignition switch ON.
7. Check voltage between ECM terminal 92 (Throttle position sensor signal) and ground.
Voltage measurement must be made with throttle position sensor installed in vehicle.
SEF526Z
OK or NG
OK ©GO TO 11.
NG ©Replace throttle position sensor.
11 CHECK INTERMITTENT INCIDENT
Refer to “TROUBLE DIAGNOSIS FOR INTERMITTENT INCIDENT”, EC-146.
©INSPECTION END
GI
MA
EM
LC
FE
CL
MT
AT
AX
SU
BR
ST
RS
BT
HA
SC
EL
IDX
DTC P0510 CLOSED THROTTLE POSITION SWITCH
Diagnostic Procedure (Cont’d)
EC-439

System Description
NCEC0494
These circuit lines are used to control the smooth shifting up and down of A/T during the hard acceleration/
deceleration. Voltage signals are exchanged between ECM and TCM (Transmission control module).
ECM Terminals and Reference Value
NCEC0495
Specification data are reference values and are measured between each terminal and ground.
CAUTION:
Do not use ECM ground terminals when measuring input/output voltage. Doing so may result in dam-
age to the ECM’s transistor. Use a ground other than ECM terminals, such as the ground.
TERMI-
NAL
NO.
WIRE
COLOR ITEM CONDITION DATA (DC Voltage)
10 Y/B A/T signal No. 3 [Engine is running]
IIdle speed 0 - 1.0V
19 BR/W A/T signal No. 5 [Engine is running]
IIdle speed Approximately 8V
54 Y/R A/T signal No. 1 [Engine is running]
IIdle speed Approximately 0 - 1.0V
55 Y/G A/T signal No. 2 [Engine is running]
IIdle speed Approximately 0 - 1.0V
56 G/Y A/T signal No. 4 [Engine is running]
IIdle speed Approximately 0 - 1.0V
On Board Diagnosis Logic
NCEC0496
DTC No. Malfunction is detected when ... Check Items (Possible Cause)
P0600* IECM receives incorrect voltage from TCM (Transmission
control module) continuously.
IHarness or connectors
[The circuit between ECM and TCM (Transmis-
sion control module) is open or shorted.]
*: This DTC can be detected only by “DATA MONITOR (AUTO TRIG)” with CONSULT-II.
SEF058Y
DTC Confirmation Procedure
NCEC0497
NOTE:
If “DTC Confirmation Procedure” has been previously conducted,
always turn ignition switch “OFF” and wait at least 10 seconds
before conducting the next test.
With CONSULT-II
1) Turn ignition switch “ON”.
2) Select “DATA MONITOR” mode with CONSULT-II.
3) Wait at least 10 seconds.
4) If DTC is detected, go to “Diagnostic Procedure”, EC-442.
DTC P0600 A/T CONTROL
System Description
EC-440

Wiring Diagram
NCEC0499
TEC717
GI
MA
EM
LC
FE
CL
MT
AT
AX
SU
BR
ST
RS
BT
HA
SC
EL
IDX
DTC P0600 A/T CONTROL
Wiring Diagram
EC-441

Diagnostic Procedure
NCEC0500
1 CHECK INPUT SIGNAL CIRCUIT
1. Turn ignition switch “OFF”.
2. Disconnect ECM harness connector and TCM (Transmission control module) harness connector.
Selector
lever
TCM (Transmission
control module)
SEF313W
3. Check harness continuity between ECM terminal 10 and TCM terminal 7, ECM terminal 19 and TCM terminal 8, ECM
terminal 54 and terminal 5, ECM terminal 55 and TCM terminal 6, ECM terminal 56 and TCM terminal 9.
Refer to Wiring Diagram.
Continuity should exist.
OK or NG
OK ©GO TO 2.
NG ©Repair harness or connectors.
2 CHECK INPUT SIGNAL CIRCUIT
1. Check harness continuity between ECM terminal 10 and ground, ECM terminal 19 and ground, ECM terminal 54 and
ground, ECM terminal 55 and ground, ECM terminal 56 and ground.
Refer to Wiring Diagram.
Continuity should not exist.
2. Also check harness for short to power.
OK or NG
OK ©GO TO 3.
NG ©Repair short to ground or short to power in harness.
3 CHECK INTERMITTENT INCIDENT
Refer to “TROUBLE DIAGNOSIS FOR INTERMITTENT INCIDENT”, EC-146.
©INSPECTION END
DTC P0600 A/T CONTROL
Diagnostic Procedure
EC-442

SEF093X
Component Description
NCEC0295
The ECM consists of a microcomputer and connector for signal
input and output and for power supply. The ECM controls the
engine.
On Board Diagnosis Logic
NCEC0296
DTC No. Malfunction is detected when ... Check Items (Possible Cause)
P0605 IECM calculation function is malfunctioning. IECM
SEF058Y
DTC Confirmation Procedure
NCEC0297
NOTE:
If “DTC Confirmation Procedure” has been previously conducted,
always turn ignition switch “OFF” and wait at least 10 seconds
before conducting the next test.
With CONSULT-II
1) Turn ignition switch “ON”.
2) Select “DATA MONITOR” mode with CONSULT-II.
3) Start engine.
4) Run engine for at least 30 seconds at idle speed.
5) If 1st trip DTC is detected, go to “Diagnostic Procedure”,
EC-444.
With GST
Follow the procedure “With CONSULT-II” above.
GI
MA
EM
LC
FE
CL
MT
AT
AX
SU
BR
ST
RS
BT
HA
SC
EL
IDX
DTC P0605 ECM
Component Description
EC-443

Diagnostic Procedure
NCEC0298
1 INSPECTION START
With CONSULT-II
1. Turn ignition switch “ON”.
2. Select “SELF DIAG RESULTS” mode with CONSULT-II.
3. Touch “ERASE”.
4. Perform “DTC Confirmation Procedure”.
See EC-443.
5. Is the 1st trip DTC P0605 displayed again?
With GST
1. Turn ignition switch “ON”.
2. Select MODE 4 with GST.
3. Touch “ERASE”.
4. Perform “DTC Confirmation Procedure”.
See EC-443.
5. Is the 1st trip DTC P0605 displayed again?
YesorNo
Yes ©GO TO 2.
No ©INSPECTION END
2 REPLACE ECM
1. Replace ECM.
2. Perform initialization of IVIS (NATS) system and registration of all IVIS (NATS) ignition key IDs. Refer to “IVIS (INFINITI
VEHICLE IMMOBILIZER SYSTEM — NATS)”, EC-81.
3. Perform “Idle Air Volume Learning”, EC-65.
Is the result CMPLT or INCMP?
CMPLT or INCMP
CMPLT ©INSPECTION END
INCMP ©Follow the construction of “Idle Air Volume Learning”.
DTC P0605 ECM
Diagnostic Procedure
EC-444

On Board Diagnosis Logic
NCEC0568
Engine coolant temperature has not risen enough to open the ther-
mostat even though the engine has run long enough.
This is due to a leak in the seal or the thermostat open stuck.
Malfunction is detected when the engine coolant temperature does
not reach to specified temperature even though the engine has run
long enough.
Possible Cause
NCEC0569
IThermostat function
ILeakage from sealing portion of thermostat
IEngine coolant temperature sensor
DTC Confirmation Procedure
NCEC0570
NOTE:
If “DTC Confirmation Procedure” has been previously conducted,
always turn ignition switch “OFF” and wait at least 10 seconds
before conducting the next test.
TESTING CONDITION:
IFor best results, perform at ambient temperature of –10°C
(14°F) or higher.
IFor best results, perform at engine coolant temperature of
–10°C (14°F) to 60°C (140°F).
WITH CONSULT-II
NCEC0570S01
1) Replace thermostat with new one. Refer to LC-12, “Thermo-
stat”. Use only a genuine NISSAN thermostat as a replace-
ment. If an incorrect thermostat is used, the MIL may come on.
2) Turn ignition switch “ON”.
3) Select “COOLAN TEMP/S” in “DATA MONITOR” mode with
CONSULT-II.
4) Check that the “COOLAN TEMP/S” is above 60°C (140°F).
If it is below 60°C (140°F), go to following step.
If it is above 60°C (140°F), stop engine and cool down the
engine to less than 60°C (140°F), then retry from step 1.
5) Drive vehicle for 10 consecutive minutes under the following
conditions.
VHCL SPEED SE 80 - 120 km/h (50 - 75 MPH)
If 1st trip DTC is detected, go to “Diagnostic Procedure”,
EC-446.
WITH GST
NCEC0570S02
1) Follow the prodedure “WITH CONSULT-II” above.
GI
MA
EM
LC
FE
CL
MT
AT
AX
SU
BR
ST
RS
BT
HA
SC
EL
IDX
DTC P1126 THERMOSTAT FUNCTION
On Board Diagnosis Logic
EC-445

Diagnostic Procedure
NCEC0571
1 CHECK ENGINE COOLANT TEMPERATURE SENSOR
1. Turn ignition switch OFF.
2. Remove engine coolant temperature sensor.
3. Check resistance between engine coolant temperature sensor terminals under the following conditions.
SEF304X
OK or NG
OK ©INSPECTION END
NG ©Replace engine coolant temperature sensor.
DTC P1126 THERMOSTAT FUNCTION
Diagnostic Procedure
EC-446

On Board Diagnosis Logic
NCEC0307
★The closed loop control has the one trip detection logic.
DTC No. Malfunction is detected when ... Check Items (Possible Cause)
P1148 IThe closed loop control function does not operate even
when vehicle is driving in the specified condition.
IThe heated oxygen sensor 1 (front) circuit is
open or shorted.
IHeated oxygen sensor 1 (front)
IHeated oxygen sensor 1 heater (front)
SEF682Y
DTC Confirmation Procedure
NCEC0308
CAUTION:
Always drive vehicle at a safe speed.
NOTE:
If “DTC Confirmation Procedure” has been previously conducted,
always turn ignition switch “OFF” and wait at least 10 seconds
before conducting the next test.
TESTING CONDITION:
INever raise engine speed above 3,200 rpm during the
“DTC Confirmation Procedure”. If the engine speed limit is
exceeded, retry the procedure from step 4.
IBefore performing the following procedure, confirm that
battery voltage is more than 11V at idle.
With CONSULT-II
1) Start engine and warm it up to normal operating temperature.
2) Select “DATA MONITOR” mode with CONSULT-II.
3) Hold engine speed at 2,000 rpm and check the following.
I“HO2S1 (B1)” voltage should go above 0.70V at least once.
I“HO2S1 (B1)” voltage should go below 0.21V at least once.
If the result is NG, perform “Diagnosis Procedure”, EC-448.
If the result is OK, perform the following step.
4) Let engine idle at least 4 minutes.
5) Maintain the following condition at least 50 consecutive sec-
onds.
B/FUEL SCHDL More than 2.4 msec
ENG SPEED More than 1,500 rpm
Selector lever Suitable position
VHCL SPEED SE More than 71 km/h (44 MPH)
During this test, P0130 DTC may be displayed on CON-
SULT-II screen.
6) If DTC is detected, go to “Diagnostic Procedure”, EC-448.
GI
MA
EM
LC
FE
CL
MT
AT
AX
SU
BR
ST
RS
BT
HA
SC
EL
IDX
DTC P1148 CLOSED LOOP CONTROL
On Board Diagnosis Logic
EC-447

SEF011X
Overall Function Check
NCEC0309
Use this procedure to check the overall function of the closed loop
control. During this check, a DTC might not be confirmed.
With GST
1) Start engine and warm it up to normal operating temperature.
2) Set voltmeter probes between ECM terminal 62 [Heated oxy-
gen sensor 1 (front) signal] and engine ground.
3) Check the following with engine speed held at 2,000 rpm con-
stant under no load.
IThe voltage should go above 0.70V at least once.
IThe voltage should go below 0.21V at least once.
4) If NG, go to “Diagnostic Procedure”, EC-448.
Diagnostic Procedure
NCEC0310
Refer to “Diagnostic Procedure” for DTC P0133, EC-221.
DTC P1148 CLOSED LOOP CONTROL
Overall Function Check
EC-448

System Description
NCEC0433
COOLING FAN CONTROL
NCEC0433S01
Sensor Input Signal to ECM ECM func-
tion Actuator
Vehicle speed sensor Vehicle speed
ECM Cooling fan relay(s)
Engine coolant temperature sensor Engine coolant temperature
Air conditioner switch Air conditioner “ON” signal
Ignition switch Start signal
Refrigerant pressure sensor Refrigerant pressure
The ECM controls the cooling fan corresponding to the vehicle speed, engine coolant temperature, refriger-
ant pressure, and air conditioner ON signal. The control system has 3-step control [HIGH/LOW/OFF].
OPERATION
NCEC0433S02
SEF932X
CONSULT-II Reference Value in Data Monitor
Mode
NCEC0486
Specification data are reference values.
MONITOR ITEM CONDITION SPECIFICATION
AIR COND SIG IEngine: After warming up, idle
the engine
Air conditioner switch: OFF OFF
Air conditioner switch: ON
(Compressor operates) ON
GI
MA
EM
LC
FE
CL
MT
AT
AX
SU
BR
ST
RS
BT
HA
SC
EL
IDX
DTC P1217 ENGINE OVER TEMPERATURE (OVERHEAT)
System Description
EC-449

MONITOR ITEM CONDITION SPECIFICATION
COOLING FAN
IAfter warming up engine, idle
the engine.
IAir conditioner switch: OFF
Engine coolant temperature is
94°C (201°F) or less OFF
Engine coolant temperature is
between 95°C (203°F) and 104°C
(219°F) LOW
Engine coolant temperature is
105°C (221°F) or more HIGH
ECM Terminals and Reference Value
NCEC0487
Specification data are reference values and are measured between each terminal and ground.
CAUTION:
Do not use ECM ground terminals when measuring input/output voltage. Doing so may result in dam-
age to the ECM’s transistor. Use a ground other than ECM terminals, such as the ground.
TERMI-
NAL
NO.
WIRE
COLOR ITEM CONDITION DATA (DC Voltage)
12 LG Cooling fan relay (High)
[Engine is running]
ICooling fan is not operating BATTERY VOLTAGE
(11 - 14V)
[Engine is running]
ICooling fan (High) is operating 0 - 0.6V
13 L/Y Cooling fan relay (Low)
[Engine is running]
ICooling fan is not operating BATTERY VOLTAGE
(11 - 14V)
[Engine is running]
ICooling fan is operating 0 - 0.6V
On Board Diagnosis Logic
NCEC0488
If the cooling fan or another component in the cooling system malfunctions, engine coolant temperature will
rise.
When the engine coolant temperature reaches an abnormally high temperature condition, a malfunction is
indicated.
Diagnostic
Trouble Code
No. Malfunction is detected when ... Check Items
(Possible Cause)
P1217 ICooling fan does not operate properly (Overheat).
ICooling fan system does not operate properly (Over-
heat).
IEngine coolant was not added to the system using the
proper filling method.
IHarness or connectors
(The cooling fan circuit is open or shorted.)
ICooling fan
IRadiator hose
IRadiator
IRadiator cap
IWater pump
IThermostat
For more information, refer to “MAIN 12 CAUSES
OF OVERHEATING”, EC-465.
CAUTION:
When a malfunction is indicated, be sure to replace the coolant. Refer to MA-14, “Changing Engine
Coolant”. Also, replace the engine oil. Refer to MA-18, “Changing Engine Oil”.
1) Fill radiator with coolant up to specified level with a filling speed of 2 liters per minute. Be sure
to use coolant with the proper mixture ratio. Refer to MA-12, “Anti-freeze Coolant Mixture Ratio”.
2) After refilling coolant, run engine to ensure that no water-flow noise is emitted.
DTC P1217 ENGINE OVER TEMPERATURE (OVERHEAT)
CONSULT-II Reference Value in Data Monitor Mode (Cont’d)
EC-450

SEF621W
Overall Function Check
NCEC0489
SEF111X
SEC163BA
MEC475B
Use this procedure to check the overall function of the cooling fan.
During this check, a DTC might not be confirmed.
WARNING:
Never remove the radiator cap when the engine is hot. Serious
burns could be caused by high pressure fluid escaping from
the radiator.
Wrap a thick cloth around cap. Carefully remove the cap by
turning it a quarter turn to allow built-up pressure to escape.
Then turn the cap all the way off.
With CONSULT-II
1) Check the coolant level in the reservoir tank and radiator.
Allow engine to cool before checking coolant level.
If the coolant level in the reservoir tank and/or radiator is below
the proper range, skip the following steps and go to “Diagnos-
tic Procedure”, EC-453.
2) Confirm whether customer filled the coolant or not. If customer
filled the coolant, skip the following steps and go to “Diagnos-
tic Procedure”, EC-453.
3) Turn ignition switch “ON”.
4) Perform “COOLING FAN” in “ACTIVE TEST” mode with CON-
SULT-II.
5) If the results are NG, go to “Diagnostic Procedure”, EC-453.
With GST
1) Check the coolant level in the reservoir tank and radiator.
Allow engine to cool before checking coolant level.
If the coolant level in the reservoir tank and/or radiator is below
the proper range, skip the following steps and go to “Diagnos-
tic Procedure”, EC-453.
2) Confirm whether customer filled the coolant or not. If customer
filled the coolant, skip the following steps and go to “Diagnos-
tic Procedure”, EC-453.
3) Start engine.
Be careful not to overheat engine.
4) Set temperature control lever to full cold position.
5) Turn air conditioner switch “ON”.
6) Turn blower fan switch “ON”.
7) Run engine at idle for a few minutes with air conditioner oper-
ating.
Be careful not to overheat engine.
8) Make sure that cooling fan operates at low speed.
If NG, go to “Diagnostic Procedure”, EC-453.
If OK, go to the following step.
9) Turn ignition switch “OFF”.
10) Turn air conditioner switch and blower fan switch “OFF”.
11) Disconnect engine coolant temperature sensor harness con-
nector.
12) Connect 150Ωresistor to engine coolant temperature sensor
harness connector.
13) Restart engine and make sure that cooling fan operates at
higher speed than low speed.
Be careful not to overheat engine.
14) If NG, go to “Diagnostic Procedure”, EC-453.
GI
MA
EM
LC
FE
CL
MT
AT
AX
SU
BR
ST
RS
BT
HA
SC
EL
IDX
DTC P1217 ENGINE OVER TEMPERATURE (OVERHEAT)
Overall Function Check
EC-451

Wiring Diagram
NCEC0490
TEC777
DTC P1217 ENGINE OVER TEMPERATURE (OVERHEAT)
Wiring Diagram
EC-452

Diagnostic Procedure
NCEC0491
1 INSPECTION START
Do you have CONSULT-II?
YesorNo
Yes ©GO TO 2.
No ©GO TO 4.
2 CHECK COOLING FAN LOW SPEED OPERATION
With CONSULT-II
1. Disconnect cooling fan relays-2 and -3.
SEF857X
2. Turn ignition switch “ON”.
3. Perform “COOLING FAN” in “ACTIVE TEST” mode with CONSULT-II.
SEF784Z
4. Make sure that cooling fans-1 and -2 operate at low speed.
OK or NG
OK ©GO TO 3.
NG ©Check cooling fan low speed control circuit. (Go to PROCEDURE A, EC-459.)
GI
MA
EM
LC
FE
CL
MT
AT
AX
SU
BR
ST
RS
BT
HA
SC
EL
IDX
DTC P1217 ENGINE OVER TEMPERATURE (OVERHEAT)
Diagnostic Procedure
EC-453

3 CHECK COOLING FAN HIGH SPEED OPERATION
With CONSULT-II
1. Turn ignition switch “OFF”.
2. Reconnect cooling fan relays-2 and -3.
3. Disconnect cooling fan relay-1.
4. Turn ignition switch “ON”.
5. Perform “COOLING FAN” in “ACTIVE TEST” mode with CONSULT-II.
SEF785Z
6. Make sure that cooling fans-1 and -2 operate at higher speed than low speed.
OK or NG
OK ©GO TO 6.
NG ©Check cooling fan high speed control circuit. (Go to PROCEDURE B, EC-462.)
DTC P1217 ENGINE OVER TEMPERATURE (OVERHEAT)
Diagnostic Procedure (Cont’d)
EC-454

4 CHECK COOLING FAN LOW SPEED OPERATION
Without CONSULT-II
1. Disconnect cooling fan relays-2 and -3.
SEF857X
2. Start engine and let it idle.
3. Set temperature lever at full cold position.
4. Turn air conditioner switch “ON”.
5. Turn blower fan switch “ON”.
6. Make sure that cooling fans-1 and -2 operate at low speed.
SEC163BA
OK or NG
OK ©GO TO 5.
NG ©Check cooling fan low speed control circuit. (Go to PROCEDURE A, EC-459.)
GI
MA
EM
LC
FE
CL
MT
AT
AX
SU
BR
ST
RS
BT
HA
SC
EL
IDX
DTC P1217 ENGINE OVER TEMPERATURE (OVERHEAT)
Diagnostic Procedure (Cont’d)
EC-455

5 CHECK COOLING FAN HIGH SPEED OPERATION
Without CONSULT-II
1. Turn ignition switch “OFF”.
2. Reconnect cooling fan relays-2 and -3.
3. Disconnect cooling fan relay-1.
4. Turn air conditioner switch and blower fan switch “OFF”.
5. Disconnect engine coolant temperature sensor harness connector.
6. Connect 150Ωresistor to engine coolant temperature sensor harness connector.
7. Restart engine and make sure that cooling fans-1 and -2 operate at higher speed than low speed.
MEF613EA
OK or NG
OK ©GO TO 6.
NG ©Check cooling fan high speed control circuit. (Go to PROCEDURE B, EC-462.)
6 CHECK COOLING SYSTEM FOR LEAK
Apply pressure to the cooling system with a tester, and check if the pressure drops.
Testing pressure: 157 kPa (1.6 kg/cm
2
, 23 psi)
CAUTION:
Higher than the specified pressure may cause radiator damage.
SLC754A
Pressure should not drop.
OK or NG
OK ©GO TO 7.
NG ©Check the following for leak
IHose
IRadiator
IWater pump
Refer to LC-10, “Water Pump”.
DTC P1217 ENGINE OVER TEMPERATURE (OVERHEAT)
Diagnostic Procedure (Cont’d)
EC-456

7 CHECK RADIATOR CAP
Apply pressure to cap with a tester.
SLC755A
Radiator cap relief pressure:
59 - 98 kPa (0.6 - 1.0 kg/cm
2
,9-14psi)
OK or NG
OK ©GO TO 8.
NG ©Replace radiator cap.
8 CHECK THERMOSTAT
1. Check valve seating condition at normal room temperatures.
It should seat tightly.
2. Check valve opening temperature and valve lift.
SLC343
Valve opening temperature:
82°C (180°F) [standard]
Valve lift:
More than 8 mm/95°C (0.31 in/203°F)
3. Check if valve is closed at 5°C (9°F) below valve opening temperature.
For details, refer to LC-12, “Thermostat”.
OK or NG
OK ©GO TO 9.
NG ©Replace thermostat
9 CHECK ENGINE COOLANT TEMPERATURE SENSOR
Refer to “COMPONENT INSPECTION”, EC-195.
OK or NG
OK ©GO TO 10.
NG ©Replace engine coolant temperature sensor.
GI
MA
EM
LC
FE
CL
MT
AT
AX
SU
BR
ST
RS
BT
HA
SC
EL
IDX
DTC P1217 ENGINE OVER TEMPERATURE (OVERHEAT)
Diagnostic Procedure (Cont’d)
EC-457

PROCEDURE A
=NCEC0491S01
1 CHECK POWER SUPPLY
1. Turn ignition switch “OFF”.
2. Disconnect cooling fan relay-1.
3. Turn ignition switch “ON”.
4. Check voltage between cooling fan relay-1 terminals 1, 3, 7 and ground with CONSULT-II or tester.
SEF727W
Voltage: Battery voltage
OK or NG
OK ©GO TO 3.
NG ©GO TO 2.
2 DETECT MALFUNCTIONING PART
Check the following.
I10A fuse
I40A fusible links
IHarness for open or short between cooling fan relay-1 and fuse
IHarness for open or short between cooling fan relay-1 and battery
©Repair open circuit or short to ground or short to power in harness or connectors.
GI
MA
EM
LC
FE
CL
MT
AT
AX
SU
BR
ST
RS
BT
HA
SC
EL
IDX
DTC P1217 ENGINE OVER TEMPERATURE (OVERHEAT)
Diagnostic Procedure (Cont’d)
EC-459

3 CHECK COOLING FAN MOTOR CIRCUIT FOR OPEN AND SHORT
1. Turn ignition switch “OFF”.
2. Disconnect cooling fan motor-1 harness connector and cooling fan motor-2 harness connector.
SEF854X
3. Check harness continuity between cooling fan relay-1 terminal 6 and cooling fan motor-1 terminal 1, cooling fan
motor-1 terminal 4 and body ground.
SEF728W
Continuity should exist.
4. Also check harness for short to ground and short to power.
5. Check harness continuity between cooling fan relay-1 terminal 5 and cooling fan motor-2 terminal 1, cooling fan
motor-2 terminal 4 and body ground.
SEF729W
Continuity should exist.
6. Also check harness for short to ground and short to power.
OK or NG
OK ©GO TO 4.
NG ©Repair open circuit or short to ground or short to power in harness or connectors.
DTC P1217 ENGINE OVER TEMPERATURE (OVERHEAT)
Diagnostic Procedure (Cont’d)
EC-460

4 CHECK OUTPUT SIGNAL CIRCUIT
1. Disconnect ECM harness connector.
2. Check harness continuity between ECM terminal 13 and cooling fan relay-1 terminal 2.
Refer to Wiring Diagram.
Continuity should exist.
3. Also check harness for short to ground and short to power.
OK or NG
OK ©GO TO 6.
NG ©GO TO 5.
5 DETECT MALFUNCTIONING PART
Check the following.
IHarness connectors E75, M6
IHarness connectors M49, F23
IHarness for open or short between cooling fan relay-1 and ECM
©Repair open circuit or short to ground or short to power in harness or connectors.
6 CHECK COOLING FAN RELAY-1
Refer to “Component Inspection”, EC-465.
OK or NG
OK ©GO TO 7.
NG ©Replace cooling fan relay.
7 CHECK COOLING FAN MOTORS-1 AND -2
Refer to “Component Inspection”, EC-466.
OK or NG
OK ©GO TO 8.
NG ©Replace cooling fan motors.
8 CHECK INTERMITTENT INCIDENT
Perform “TROUBLE DIAGNOSIS FOR INTERMITTENT INCIDENT”, EC-146.
©INSPECTION END
GI
MA
EM
LC
FE
CL
MT
AT
AX
SU
BR
ST
RS
BT
HA
SC
EL
IDX
DTC P1217 ENGINE OVER TEMPERATURE (OVERHEAT)
Diagnostic Procedure (Cont’d)
EC-461

PROCEDURE B
=NCEC0491S02
1 CHECK POWER SUPPLY
1. Turn ignition switch “OFF”.
2. Disconnect cooling fan relays-2 and -3.
3. Turn ignition switch “ON”.
4. Check voltage between cooling fan relays-2 and -3 terminals 1, 3 and ground with CONSULT-II or tester.
SEF593X
OK or NG
OK ©GO TO 3.
NG ©GO TO 2.
2 DETECT MALFUNCTIONING PART
Check the following.
IHarness for open or short between cooling fan relays-2 and -3 and fuse
IHarness for open or short between cooling fan relays-2 and -3 and fusible link
©Repair harness or connectors.
DTC P1217 ENGINE OVER TEMPERATURE (OVERHEAT)
Diagnostic Procedure (Cont’d)
EC-462

3 CHECK COOLING FAN MOTOR CIRCUIT FOR OPEN AND SHORT
1. Turn ignition switch “OFF”.
2. Disconnect cooling fan motor-1 harness connector and cooling fan motor-2 harness connector.
3. Check harness continuity between cooling fan relay-2 terminal 5 and cooling fan motor-1 terminal 2, cooling fan relay-2
terminal 6 and cooling fan motor-1 terminal 3, cooling fan relay-2 terminal 7 and body ground.
SEF732W
Continuity should exist.
4. Also check harness for short to ground and short to power.
5. Check harness continuity between cooling fan relay-3 terminal 5 and cooling fan motor-2 terminal 2, cooling fan relay-3
terminal 6 and cooling fan motor-2 terminal 3, cooling fan relay-3 terminal 7 and body ground.
SEF732W
Continuity should exist.
6. Also check harness for short to ground and short to power.
OK or NG
OK ©GO TO 4.
NG ©Repair open circuit or short to ground or short to power in harness or connectors.
4 CHECK OUTPUT SIGNAL CIRCUIT
1. Disconnect ECM harness connector.
2. Check harness continuity between ECM terminal 12 and cooling fan relay-2 terminal 2, cooling fan relay-3 terminal 2.
Refer to Wiring Diagram.
Continuity should exist.
3. Also check harness for short to ground and short to power.
OK or NG
OK ©GO TO 6.
NG ©GO TO 5.
5 DETECT MALFUNCTIONING PART
Check the following.
IHarness connectors E75, M6
IHarness connectors M49, F23
IHarness for open or short between cooling fan relays-2 and -3 and ECM
©Repair open circuit or short to ground or short to power in harness or connectors.
GI
MA
EM
LC
FE
CL
MT
AT
AX
SU
BR
ST
RS
BT
HA
SC
EL
IDX
DTC P1217 ENGINE OVER TEMPERATURE (OVERHEAT)
Diagnostic Procedure (Cont’d)
EC-463

6 CHECK COOLING FAN RELAYS-2 AND -3
Refer to “Component Inspection”, EC-465.
OK or NG
OK ©GO TO 7.
NG ©Replace cooling fan relays.
7 CHECK COOLING FAN MOTORS
Refer to “Component Inspection”, EC-466.
OK or NG
OK ©GO TO 8.
NG ©Replace cooling fan motors.
8 CHECK INTERMITTENT INCIDENT
Perform “TROUBLE DIAGNOSIS FOR INTERMITTENT INCIDENT”, EC-146.
©INSPECTION END
DTC P1217 ENGINE OVER TEMPERATURE (OVERHEAT)
Diagnostic Procedure (Cont’d)
EC-464

Main 12 Causes of Overheating
NCEC0492
Engine Step Inspection item Equipment Standard Reference page
OFF 1 IBlocked radiator
IBlocked condenser
IBlocked radiator grille
IBlocked bumper
IVisual No blocking —
2ICoolant mixture ICoolant tester 50 - 50% coolant mixture See MA-11, “RECOM-
MENDED FLUIDS AND
LUBRICANTS”.
3ICoolant level IVisual Coolant up to MAX level
in reservoir tank and
radiator filler neck
See MA-14, “Changing
Engine Coolant”.
4IRadiator cap IPressure tester 59 - 98 kPa
(0.6 - 1.0 kg/cm
2
,9-14
psi) (Limit)
See LC-9, “System
Check”.
ON*
2
5ICoolant leaks IVisual No leaks See LC-9, “System
Check”.
ON*
2
6IThermostat ITouch the upper and
lower radiator hoses Both hoses should be
hot See LC-12, “Thermostat”,
and LC-14, “Radiator”.
ON*
1
7ICooling fan ICONSULT-II Operating See trouble diagnosis for
DTC P1217 (EC-449).
OFF 8 ICombustion gas leak IColor checker chemi-
cal tester 4 Gas ana-
lyzer
Negative —
ON*
3
9ICoolant temperature
gauge
IVisual Gauge less than 3/4
when driving —
ICoolant overflow to
reservoir tank
IVisual No overflow during driv-
ing and idling See MA-14, “Changing
Engine Coolant”.
OFF*
4
10 ICoolant return from
reservoir tank to radia-
tor
IVisual Should be initial level in
reservoir tank See MA-13, “ENGINE
MAINTENANCE”.
OFF 11 ICylinder head IStraight gauge feeler
gauge 0.1 mm (0.004 in) Maxi-
mum distortion (warping) See EM-36, “Inspection”.
12 ICylinder block and pis-
tons
IVisual No scuffing on cylinder
walls or piston See EM-59, “Inspection”.
*1: Turn the ignition switch ON.
*2: Engine running at 3,000 rpm for 10 minutes.
*3: Drive at 90 km/h (55 MPH) for 30 minutes and then let idle for 10 minutes.
*4: After 60 minutes of cool down time.
For more information, refer to LC-15, “OVERHEATING CAUSE ANALYSIS”.
SEF745U
Component Inspection
NCEC0493
COOLING FAN RELAYS-1, -2 AND -3
NCEC0493S01
Check continuity between terminals 3 and 5, 6 and 7.
Conditions Continuity
12V direct current supply between terminals 1 and
2Yes
No current supply No
If NG, replace relay.
GI
MA
EM
LC
FE
CL
MT
AT
AX
SU
BR
ST
RS
BT
HA
SC
EL
IDX
DTC P1217 ENGINE OVER TEMPERATURE (OVERHEAT)
Main 12 Causes of Overheating
EC-465

SEF734W
COOLING FAN MOTORS-1 AND -2
NCEC0493S02
1. Disconnect cooling fan motor harness connectors.
2. Supply cooling fan motor terminals with battery voltage and
check operation.
Speed Terminals
(+) (−)
Cooling fan motor Low 1 4
High 1, 2 3, 4
Cooling fan motor should operate.
If NG, replace cooling fan motor.
DTC P1217 ENGINE OVER TEMPERATURE (OVERHEAT)
Component Inspection (Cont’d)
EC-466

SEF956N
SEF847X
Component Description
NCEC0327
The crankshaft position sensor (OBD) is located on the transmis-
sion housing facing the gear teeth (cogs) of the flywheel or drive
plate. It detects the fluctuation of the engine revolution.
The sensor consists of a permanent magnet, core and coil.
When the engine is running, the high and low parts of the teeth
cause the gap with the sensor to change.
The changing gap causes the magnetic field near the sensor to
change.
Due to the changing magnetic field, the voltage from the sensor
changes.
The ECM receives the voltage signal and detects the fluctuation of
the engine revolution.
This sensor is not used to control the engine system.
It is used only for the on board diagnosis.
ECM Terminals and Reference Value
NCEC0328
Specification data are reference values and are measured between each terminal and ground.
CAUTION:
Do not use ECM ground terminals when measuring input/output voltage. Doing so may result in dam-
age to the ECM’s transistor. Use a ground other than ECM terminals, such as the ground.
TERMI-
NAL
NO.
WIRE
COLOR ITEM CONDITION DATA (AC Voltage)
58 B Sensors’ ground [Engine is running]
IWarm-up condition
IIdle speed Approximately 0V
65 W Crankshaft position
sensor (OBD)
[Engine is running]
IWarm-up condition
IIdle speed
3 - 5V (AC range)
SEF721W
[Engine is running]
IEngine speed is 2,000 rpm
6 - 9V (AC range)
SEF722W
On Board Diagnosis Logic
NCEC0329
DTC No. Malfunction is detected when ... Check Items (Possible Cause)
P1336 IA chipping of the flywheel or drive plate gear tooth (cog)
is detected by the ECM.
IHarness or connectors
ICrankshaft position sensor (OBD)
IDrive plate/Flywheel
GI
MA
EM
LC
FE
CL
MT
AT
AX
SU
BR
ST
RS
BT
HA
SC
EL
IDX
DTC P1336 CRANKSHAFT POSITION SENSOR (CKPS) (OBD) (COG)
Component Description
EC-467

SEF058Y
DTC Confirmation Procedure
NCEC0330
NOTE:
If “DTC Confirmation Procedure” has been previously conducted,
always turn ignition switch “OFF” and wait at least 10 seconds
before conducting the next test.
With CONSULT-II
1) Turn ignition switch “ON” and select “DATA MONITOR” mode
with CONSULT-II.
2) Start engine and run it for at least 4 minutes at idle speed.
3) If 1st trip DTC is detected, go to “Diagnostic Procedure”,
EC-470.
With GST
Follow the procedure “With CONSULT-II” above.
DTC P1336 CRANKSHAFT POSITION SENSOR (CKPS) (OBD) (COG)
DTC Confirmation Procedure
EC-468

Wiring Diagram
NCEC0331
TEC709
GI
MA
EM
LC
FE
CL
MT
AT
AX
SU
BR
ST
RS
BT
HA
SC
EL
IDX
DTC P1336 CRANKSHAFT POSITION SENSOR (CKPS) (OBD) (COG)
Wiring Diagram
EC-469

Diagnostic Procedure
NCEC0332
1 RETIGHTEN GROUND SCREWS
1. Turn ignition switch “OFF”.
2. Loosen and retighten engine ground screws.
©GO TO 2.
2 CHECK INPUT SIGNAL CIRCUIT
1. Disconnect crankshaft position sensor (OBD) and ECM harness connectors.
SEF847X
2. Check continuity between ECM terminal 65 and terminal 2.
Refer to Wiring Diagram.
Continuity should exist.
3. Also check harness for short to ground and short to power.
OK or NG
OK ©GO TO 4.
NG ©GO TO 3.
3 DETECT MALFUNCTIONING PART
Check the following.
IHarness connectors F6, E123
IHarness for open or short between crankshaft position sensor (OBD) and ECM
©Repair open circuit or short to ground or short to power in harness or connectors.
4 CHECK GROUND CIRCUIT
1. Reconnect ECM harness connectors.
2. Check harness continuity between CKPS (OBD) terminal 1 and engine ground.
SEF229W
Continuity should exist.
3. Also check harness for short to power.
OK or NG
OK ©GO TO 6.
NG ©GO TO 5.
DTC P1336 CRANKSHAFT POSITION SENSOR (CKPS) (OBD) (COG)
Diagnostic Procedure
EC-470

5 DETECT MALFUNCTIONING PART
Check the following.
IHarness connectors F6, E123
IHarness for open or short between crankshaft position sensor (OBD) and ECM
IHarness for open or short between crankshaft position sensor (OBD) and TCM (Transmission control module)
©Repair open circuit or short to power in harness or connectors.
6 CHECK SHIELD CIRCUIT
1. Disconnect harness connectors F6, E123.
2. Check harness continuity between harness connector F6 terminal 8 and engine ground.
Refer to Wiring Diagram.
Continuity should exist
3. Also check harness for short to power.
4. Then reconnect harness connectors.
OK or NG
OK ©GO TO 8.
NG ©GO TO 7.
7 DETECT MALFUNCTIONING PART
Check the following.
IHarness connectors F6, E123
IJoint connector-1 (Refer to EL-314, “HARNESS LAYOUT”.)
IHarness for open or short between harness connector F6 and engine ground
©Repair open circuit or short to ground or short to power in harness or connectors.
8 CHECK IMPROPER INSTALLATION
Loosen and retighten the fixing bolt of the crankshaft position sensor (OBD). Then retest.
Trouble is not fixed. ©GO TO 9.
9 CHECK CRANKSHAFT POSITION SENSOR (OBD)
Refer to “Component Inspection”, EC-472.
OK or NG
OK ©GO TO 10.
NG ©Replace crankshaft position sensor (OBD).
10 CHECK GEAR TOOTH
Visually check for chipping flywheel or drive plate gear tooth (cog).
OK or NG
OK ©GO TO 11.
NG ©Replace the flywheel or drive plate.
11 CHECK INTERMITTENT INCIDENT
Perform “TROUBLE DIAGNOSIS FOR INTERMITTENT INCIDENT”, EC-146.
©INSPECTION END
GI
MA
EM
LC
FE
CL
MT
AT
AX
SU
BR
ST
RS
BT
HA
SC
EL
IDX
DTC P1336 CRANKSHAFT POSITION SENSOR (CKPS) (OBD) (COG)
Diagnostic Procedure (Cont’d)
EC-471

SEF960N
Component Inspection
NCEC0333
CRANKSHAFT POSITION SENSOR (OBD)
NCEC0333S01
1. Disconnect crankshaft position sensor (OBD) harness connec-
tor.
2. Loosen the fixing bolt of the sensor.
3. Remove the sensor.
4. Visually check the sensor for chipping.
SEF231W
5. Check resistance as shown in the figure.
Resistance: 166 - 204 Ω[at 20°C (68°F)]
DTC P1336 CRANKSHAFT POSITION SENSOR (CKPS) (OBD) (COG)
Component Inspection
EC-472

SEF599K
Component Description
NCEC0572
The EGR temperature sensor detects temperature changes in the
EGR passage way. When the EGR volume control valve opens, hot
exhaust gases flow, and the temperature in the passage way
changes. The EGR temperature sensor is a thermistor that modi-
fies a voltage signal sent from the ECM. This modified signal then
returns to the ECM as an input signal. As the temperature
increases, EGR temperature sensor resistance decreases.
This sensor is not directly used to control the engine system. It is
used only for the on board diagnosis.
SEF068X
<Reference data>
EGR temperature
°C (°F) Voltage*
VResistance
MΩ
0 (32) 4.56 0.73 - 0.89
50 (122) 2.25 0.074 - 0.082
100 (212) 0.59 0.012 - 0.014
*: These data are reference values and are measured between ECM terminal 72
(EGR temperature sensor) and ground.
When EGR system is operating.
Voltage: 0 - 1.5V
CAUTION:
Do not use ECM ground terminals when measuring input/
output voltage. Doing so may result in damage to the ECM’s
transistor. Use a ground other than ECM terminals, such as
the ground.
On Board Diagnosis Logic
NCEC0573
Malfunction is detected when
(Malfunction A) an excessively low voltage from the EGR tem-
perature sensor is sent to ECM even when engine coolant tem-
perature is low.
(Malfunction B) an excessively high voltage from the EGR tem-
perature sensor is sent to ECM even when engine coolant tem-
perature is high.
Possible Cause
NCEC0574
MALFUNCTION A
NCEC0574S01
IHarness or connectors (The EGR temperature sensor circuit is
shorted.)
IEGR temperature sensor
IMalfunction of EGR function
MALFUNCTION B
NCEC0574S02
IHarness or connectors (The EGR temperature sensor circuit is
open.)
IEGR temperature sensor
GI
MA
EM
LC
FE
CL
MT
AT
AX
SU
BR
ST
RS
BT
HA
SC
EL
IDX
DTC P1401 EGR TEMPERATURE SENSOR
Component Description
EC-473

IMalfunction of EGR function
DTC Confirmation Procedure
NCEC0575
Perform “PROCEDURE FOR MALFUNCTION A” first. If 1st trip
DTC cannot be confirmed, perform “PROCEDURE FOR MAL-
FUNCTION B”.
NOTE:
If “DTC Confirmation Procedure” has been previously conducted,
always turn ignition switch “OFF” and wait at least 10 seconds
before conducting the next test.
SEF174Y
PROCEDURE FOR MALFUNCTION A
NCEC0575S01
With CONSULT-II
NCEC0575S0101
1) Turn ignition switch “ON”.
2) Select “DATA MONITOR” mode with CONSULT-II.
3) Verify that “COOLAN TEMP/S” is less than 50°C (122°F).
If the engine coolant temperature is above the range, cool
the engine down.
4) Start engine and let it idle for at least 8 seconds.
5) If 1st trip DTC is detected, go to “Diagnostic Procedure”,
EC-477.
With GST
NCEC0575S0102
Follow the procedure “With CONSULT-II” above.
DTC P1401 EGR TEMPERATURE SENSOR
Possible Cause (Cont’d)
EC-474

SEF200Y
SEF201Y
PROCEDURE FOR MALFUNCTION B
NCEC0575S02
CAUTION:
Always drive vehicle at a safe speed.
TESTING CONDITION:
Always perform the test at a temperature above –10°C (14°F).
With CONSULT-II
NCEC0575S0201
1) Start engine and warm it up to normal operating temperature.
2) Select “EGR VOL CONT/V” in “ACTIVE TEST” mode with
CONSULT-II.
3) Hold engine speed at 1,500 rpm.
4) Touch “Qu” and set the EGR volume control valve opening to
50 step and check EGR TEMP SEN.
EGR TEMP SEN should decrease to less than 1.0V.
If the check result is NG, go to “Diagnostic Procedure”,
EC-477.
If the check result is OK, go to the following step.
5) Turn ignition switch “OFF” and wait at least 10 seconds then
turn “ON”.
6) Check the output voltage of “THRTL POS SEN” (at closed
throttle position) and note it.
7) Start engine and maintain the following conditions for at least
5 consecutive seconds.
ENG SPEED 1,800 - 2,800 rpm
VHCL SPEED SE 10 km/h (6 MPH) or more
B/FUEL SCHDL 5.0 - 8.5 msec
THRTL POS SEN (X + 0.05) – (X – 0.87) V
X = Voltage value measured at step 6
Selector lever Suitable position
8) If 1st trip DTC is detected, go to “Diagnostic Procedure”,
EC-477.
SEF066X
With GST
NCEC0575S0202
1) Start engine and warm it up to normal operating temperature.
2) Turn ignition switch “OFF” and wait at least 10 seconds, then
turn “ON”.
3) Select “MODE 1” with GST and maintain the following condi-
tions for at least 5 consecutive seconds.
Engine speed 1,800 - 2,800 rpm
Vehicle speed 10 km/h (6 MPH) or more
Voltage between ECM terminal
92 and ground 0.86 - 2.0V
Selector lever Suitable position
4) Select “MODE 7” with GST.
5) If 1st trip DTC is detected, go to “Diagnostic Procedure”,
EC-477.
GI
MA
EM
LC
FE
CL
MT
AT
AX
SU
BR
ST
RS
BT
HA
SC
EL
IDX
DTC P1401 EGR TEMPERATURE SENSOR
DTC Confirmation Procedure (Cont’d)
EC-475

Wiring Diagram
NCEC0576
TEC719
DTC P1401 EGR TEMPERATURE SENSOR
Wiring Diagram
EC-476

Diagnostic Procedure
NCEC0577
1 CHECK EGR TEMPERATURE SENSOR POWER SUPPLY CIRCUIT
1. Turn ignition switch “OFF”.
2. Disconnect EGR temperature sensor harness connector.
SEF849X
3. Turn ignition switch “ON”.
4. Check voltage between EGR temperature sensor terminal 1 and ground with CONSULT-II or tester.
SEF945X
OK or NG
OK ©GO TO 2.
NG ©Repair or replace harness or connectors.
2 CHECK EGR TEMPERATURE SENSOR GROUND CIRCUIT FOR OPEN AND SHORT
1. Turn ignition switch “OFF”.
2. Check harness continuity between EGR temperature sensor terminal 2 and engine ground. Refer to Wiring Diagram.
Continuity should exist.
3. Also check harness for short to power.
OK or NG
OK ©GO TO 4.
NG ©GO TO 3.
3 DETECT MALFUNCTIONING PART
Check the following.
IHarness for open or short between ECM and EGR temperature sensor
IHarness for open or short between TCM (Transmission Control Module) and EGR temperature sensor
©Repair open circuit or short to power in harness or connector.
GI
MA
EM
LC
FE
CL
MT
AT
AX
SU
BR
ST
RS
BT
HA
SC
EL
IDX
DTC P1401 EGR TEMPERATURE SENSOR
Diagnostic Procedure
EC-477

4 CHECK EGR TEMPERATURE SENSOR
1. Remove EGR temperature sensor.
2. Check resistance between EGR temperature sensor terminals 1 and 2 under the following conditions.
SEF919Z
OK or NG
OK ©GO TO 5.
NG ©Replace EGR temperature sensor.
DTC P1401 EGR TEMPERATURE SENSOR
Diagnostic Procedure (Cont’d)
EC-478

5 CHECK EGR VOLUME CONTROL VALVE-I
1. Disconnect EGR volume control valve.
2. Check resistance between EGR volume control valve terminal 2 and terminals 1, 3, terminal 5 and terminals 4, 6.
SEF588X
OK or NG
OK (With CONSULT-II) ©GO TO 6.
OK (Without CONSULT-
II)
©GO TO 7.
NG ©Replace EGR volume control valve.
6 CHECK EGR VOLUME CONTROL VALVE-II
With CONSULT-II
1. Remove EGR volume control valve.
2. Reconnect ECM harness connector and EGR volume control valve harness connector.
3. Turn ignition switch ON.
4. Perform “EGR VOL CONT/V” in “ACTIVE TEST” mode with CONSULT-II.
5. Check that EGR volume control valve shaft moves smoothly forward and backward according to the valve opening
steps.
SEF067Y
OK or NG
OK ©GO TO 8.
NG ©Replace EGR volume control valve.
GI
MA
EM
LC
FE
CL
MT
AT
AX
SU
BR
ST
RS
BT
HA
SC
EL
IDX
DTC P1401 EGR TEMPERATURE SENSOR
Diagnostic Procedure (Cont’d)
EC-479

7 CHECK EGR VOLUME CONTROL VALVE-II
Without CONSULT-II
1. Remove EGR volume control valve.
2. Reconnect ECM harness connector and EGR volume control valve harness connector.
3. Turn ignition switch ON and OFF.
4. Check that EGR volume control valve shaft moves smoothly forward and backward according to the ignition switch
position.
SEF560W
OK or NG
OK ©GO TO 8.
NG ©Replace EGR volume control valve.
8 CHECK INTERMITTENT INCIDENT
Refer to “TROUBLE DIAGNOSIS FOR INTERMITTENT INCIDENT”, EC-146.
©INSPECTION END
DTC P1401 EGR TEMPERATURE SENSOR
Diagnostic Procedure (Cont’d)
EC-480

Description
NCEC0578
SYSTEM DESCRIPTION
NCEC0578S01
Sensor Input Signal to ECM ECM func-
tion Actuator
Camshaft position sensor Engine speed
EGR vol-
ume con-
trol EGR volume control valve
Vehicle speed sensor Vehicle speed
Engine coolant temperature sensor Engine coolant temperature
Ignition switch Start signal
Throttle position sensor Throttle position
Battery Battery voltage
Mass air flow sensor Amount of intake air
Air conditioner switch Air conditioner operation
Power steering oil pressure switch Power steering load signal
Electrical load Electrical load signal
Park/Neutral position switch Park/Neutral position
TCM (Transmission Control Module) Gear position, shifting signal
This system controls flow rate of EGR led from exhaust manifold
to intake manifold. The opening of the EGR by-pass passage in the
EGR volume control valve changes to control the flow rate. A
built-in step motor moves the valve in steps corresponding to the
ECM output pulses. The opening of the valve varies for optimum
engine control. The optimum value stored in the ECM is determined
by considering various engine conditions. The EGR volume control
valve remains close under the following conditions.
IEngine stopped
IEngine starting
IEngine idling
ILow engine coolant temperature
IExcessively high engine coolant temperature
IHigh engine speed
IWide open throttle
ILow battery voltage
SEF551W
GI
MA
EM
LC
FE
CL
MT
AT
AX
SU
BR
ST
RS
BT
HA
SC
EL
IDX
DTC P1402 EGR FUNCTION (OPEN)
Description
EC-481

SEF552W
COMPONENT DESCRIPTION
NCEC0578S02
EGR Volume Control Valve
NCEC0578S0201
The EGR volume control valve uses a step motor to control the flow
rate of EGR from exhaust manifold. This motor has four winding
phases. It operates according to the output pulse signal of the
ECM. Two windings are turned ON and OFF in sequence. Each
time an ON pulse is issued, the valve opens or closes, changing
the flow rate. When no change in the flow rate is needed, the ECM
does not issue the pulse signal. A certain voltage signal is issued
so that the valve remains at that particular opening.
CONSULT-II Reference Value in Data Monitor
Mode
NCEC0579
Specification data are reference values.
MONITOR ITEM CONDITION SPECIFICATION
EGR TEMP SEN IEngine: After warming up Less than 4.5V
EGR VOL CON/V
IEngine: After warming up
IAir conditioner switch: “OFF”
IShift lever: “N”
INo-load
Idle 0 step
Revving engine up to 3,000 rpm
quickly 10 - 55 step
ECM Terminals and Reference Value
NCEC0656
Specification data are reference values and are measured between each terminal and ground.
CAUTION:
Do not use ECM ground terminals when measuring input/output voltage. Doing so may result in dam-
age to the ECM’s transistor. Use a ground other than ECM terminals, such as the ground.
TERMI-
NAL
NO.
WIRE
COLOR ITEM CONDITION DATA (DC Voltage)
8
9
17
18
SB
W/B
R/W
G/R
EGR volume control
valve [Engine is running]
IIdle speed 0.1 - 14V
58 B Sensor’s ground [Engine is running]
IWarm-up condition
IIdle speed Approximately 0V
72 R/B EGR temperature sen-
sor
[Engine is running]
IWarm-up condition
IIdle speed Less than 4.5V
[Engine is running]
IWarm-up condition
IEGR system is operating 0 - 1.5V
SEF073P
On Board Diagnosis Logic
NCEC0580
If the EGR temperature sensor detects EGR flow under the condi-
tion that does not call for EGR, a high-flow malfunction is diag-
nosed.
Malfunction is detected when EGR flow is detected under condition
that does not call for EGR.
DTC P1402 EGR FUNCTION (OPEN)
Description (Cont’d)
EC-482

NOTE:
Diagnosis for this DTC will occur when engine coolant temperature
is below 50 to 60°C (122 to 140°F). Therefore, it will be better to
turn ignition switch “ON” (start engine) at the engine coolant tem-
perature below 30°C (86°F) when starting DTC confirmation
procedure.
Possible Cause
NCEC0581
IHarness or connectors
(EGR volume control valve circuit is open or shorted.)
IEGR volume control valve leaking or stuck open
IEGR temperature sensor
SEF202Y
SEF203Y
DTC Confirmation Procedure
NCEC0582
NOTE:
If “DTC Confirmation Procedure” has been previously conducted,
always turn ignition switch “OFF” and wait at least 10 seconds
before conducting the next test.
TESTING CONDITION:
IAlways perform the test at a temperature above −10°C
(14°F).
IEngine coolant temperature and EGR temperature must
be verified in “DATA MONITOR” mode with CONSULT-II
before starting DTC WORK SUPPORT test. If it is out of
range below, the test cannot be conducted.
COOLAN TEMP/S: −10 to 50°C (14 to 122°F)*
EGR TEMP SEN: Less than 4.8V
If the values are out of the ranges indicated above, park
the vehicle in a cool place and allow the engine tempera-
ture to stabilize. Do not attempt to reduce the engine cool-
ant temperature or EGR temperature with a fan or means
other than ambient air. Doing so may produce an inaccu-
rate diagnostic result.
*: Although CONSULT-II screen displays “–10 to 40°C (14 to
104°F)” as a range of engine coolant temperature, ignore it.
GI
MA
EM
LC
FE
CL
MT
AT
AX
SU
BR
ST
RS
BT
HA
SC
EL
IDX
DTC P1402 EGR FUNCTION (OPEN)
On Board Diagnosis Logic (Cont’d)
EC-483

SEF204Y
SEF236Y
SEF947X
WITH CONSULT-II
NCEC0582S01
1) Turn ignition switch “OFF”, and wait at least 10 seconds, and
then turn “ON”.
2) Select “EGR SYSTEM P1402” of “EGR SYSTEM” in “DTC
WORK SUPPORT” mode with CONSULT-II.
3) Touch “START”.
4) Start engine and let it idle until “TESTING” on CONSULT-II
screen is turned to “COMPLETED”. (It will take 80 seconds or
more.)
If “TESTING” is not displayed after 5 minutes, turn ignition
“OFF” and cool the engine coolant temperature to the
range of −10 to 50°C (14 to 122°F). Retry from step 1.
5) Make sure that “OK” is displayed after touching “SELF-DIAG
RESULTS”. If “NG” is displayed, refer to “Diagnostic
Procedure”, EC-486.
WITH GST
NCEC0582S02
1) Turn ignition switch “ON” and select “MODE 1” with GST.
2) Check that engine coolant temperature is within the range of
−10 to 50°C (14 to 122°F).
3) Check that voltage between ECM terminal 72 (EGR tempera-
ture sensor signal) and ground is less than 4.8V.
4) Start engine and let it idle for at least 80 seconds.
5) Stop engine.
6) Perform from step 1 to 4.
7) Select “MODE 3” with GST.
8) If DTC is detected, go to “Diagnostic Procedure”, EC-486.
IWhen using GST, “DTC Confirmation Procedure” should
be performed twice as much as when using CONSULT-II
because GST cannot display MODE 7 (1st trip DTC) con-
cerning this diagnosis. Therefore, using CONSULT-II is
recommended.
DTC P1402 EGR FUNCTION (OPEN)
DTC Confirmation Procedure (Cont’d)
EC-484

Wiring Diagram
NCEC0583
TEC755
GI
MA
EM
LC
FE
CL
MT
AT
AX
SU
BR
ST
RS
BT
HA
SC
EL
IDX
DTC P1402 EGR FUNCTION (OPEN)
Wiring Diagram
EC-485

Diagnostic Procedure
NCEC0584
1 CHECK EGR VOLUME CONTROL VALVE POWER SUPPLY CIRCUIT
1. Disconnect EGR volume control valve harness connector.
SEF849X
2. Turn ignition switch ON.
3. Check voltage between EGR volume control valve terminals 2, 5 and ground with CONSULT-II or tester.
SEF327X
OK or NG
OK ©GO TO 3.
NG ©GO TO 2.
2 DETECT MALFUNCTIONING PART
Check the following.
IHarness connectors F23, M49
IHarness for open or short between ECM relay and EGR volume control valve
©Repair harness or connectors.
DTC P1402 EGR FUNCTION (OPEN)
Diagnostic Procedure
EC-486

3 CHECK EGR VOLUME CONTROL VALVE OUTPUT SIGNAL CIRCUIT FOR OPEN AND SHORT
1. Turn ignition switch OFF.
2. Disconnect ECM harness connector.
3. Check harness continuity between ECM terminals and EGR volume control valve terminals as follows. Refer to Wiring
Diagram.
MTBL0389
Continuity should exist.
4. Also check harness for short to ground and short to power.
OK or NG
OK ©GO TO 4.
NG ©Repair open circuit or short to ground or short to power in harness or connectors.
GI
MA
EM
LC
FE
CL
MT
AT
AX
SU
BR
ST
RS
BT
HA
SC
EL
IDX
DTC P1402 EGR FUNCTION (OPEN)
Diagnostic Procedure (Cont’d)
EC-487

4 CHECK EGR TEMPERATURE SENSOR
1. Remove EGR temperature sensor.
2. Check resistance between EGR temperature sensor terminals 1 and 2 under the following conditions.
SEF919Z
OK or NG
OK ©GO TO 5.
NG ©Replace EGR temperature sensor.
DTC P1402 EGR FUNCTION (OPEN)
Diagnostic Procedure (Cont’d)
EC-488

5 CHECK EGR VOLUME CONTROL VALVE-I
Check resistance between EGR volume control valve terminal 2 and terminals 1, 3, terminal 5 and terminals 4, 6.
SEF588X
OK or NG
OK (With CONSULT-II) ©GO TO 6.
OK (Without CONSULT-
II)
©GO TO 7.
NG ©Replace EGR volume control valve.
6 CHECK EGR VOLUME CONTROL VALVE-II
With CONSULT-II
1. Remove EGR volume control valve.
2. Reconnect ECM harness connector and EGR volume control valve harness connector.
3. Turn ignition switch “ON”.
4. Perform “EGR VOL CONT/V” in “ACTIVE TEST” mode with CONSULT-II.
5. Check that EGR volume control valve shaft moves smoothly forward and backward according to the valve opening
steps.
SEF067Y
OK or NG
OK ©GO TO 8.
NG ©Replace EGR volume control valve.
GI
MA
EM
LC
FE
CL
MT
AT
AX
SU
BR
ST
RS
BT
HA
SC
EL
IDX
DTC P1402 EGR FUNCTION (OPEN)
Diagnostic Procedure (Cont’d)
EC-489

7 CHECK EGR VOLUME CONTROL VALVE-II
Without CONSULT-II
1. Remove EGR volume control valve.
2. Reconnect ECM harness connector and EGR volume control valve harness connector.
3. Turn ignition switch ON and OFF.
4. Check that EGR volume control valve shaft moves smoothly forward and backward according to the ignition switch
position.
SEF560W
OK or NG
OK ©GO TO 8.
NG ©Replace EGR volume control valve.
8 CHECK INTERMITTENT INCIDENT
Refer to “TROUBLE DIAGNOSIS FOR INTERMITTENT INCIDENT”, EC-146.
©INSPECTION END
DTC P1402 EGR FUNCTION (OPEN)
Diagnostic Procedure (Cont’d)
EC-490

On Board Diagnosis Logic
NCEC0585
NOTE:
If DTC P1440 is displayed with P1448, perform trouble diagno-
sis for DTC P1448 first. (See EC-525.)
This diagnosis detects leaks in the EVAP purge line using of vapor
pressure in the fuel tank.
The EVAP canister vent control valve is closed to shut the EVAP
purge line. The vacuum cut valve bypass valve will then be opened
to clear the line between the fuel tank and the EVAP canister purge
volume control solenoid valve. The EVAP control system pressure
sensor can now monitor the pressure inside the fuel tank.
If pressure increases, the ECM will check for leaks in the line
between the vacuum cut valve and EVAP canister purge volume
control solenoid valve.
SEF323U
Malfunction is detected when EVAP control system has a leak,
EVAP control system does not operate properly.
CAUTION:
IUse only a genuine NISSAN fuel filler cap as a replace-
ment. If an incorrect fuel filler cap is used, the MIL may
come on.
IIf the fuel filler cap is not tightened properly, the MIL may
come on.
IUse only a genuine NISSAN rubber tube as a replacement.
Possible Cause
NCEC0586
IIncorrect fuel tank vacuum relief valve
IIncorrect fuel filler cap used
IFuel filler cap remains open or fails to close.
IForeign matter caught in fuel filler cap.
ILeak is in line between intake manifold and EVAP canister
purge volume control solenoid valve.
IForeign matter caught in EVAP canister vent control valve.
IEVAP canister or fuel tank leaks
IEVAP purge line (pipe and rubber tube) leaks
GI
MA
EM
LC
FE
CL
MT
AT
AX
SU
BR
ST
RS
BT
HA
SC
EL
IDX
DTC P1440 EVAP CONTROL SYSTEM (SMALL LEAK) (POSITIVE PRESSURE)
On Board Diagnosis Logic
EC-491

IEVAP purge line rubber tube bent.
IBlocked or bent rubber tube to EVAP control system pressure
sensor
ILoose or disconnected rubber tube
IEVAP canister vent control valve and the circuit
IEVAP canister purge volume control solenoid valve
IFuel tank temperature sensor
IO-ring of EVAP canister vent control valve is missing or dam-
aged.
IWater separator
IEVAP canister is saturated with water.
IFuel level sensor and the circuit
IEVAP control system pressure sensor
IRefueling control valve
IORVR system leaks
DTC Confirmation Procedure
NCEC0587
Refer to “P0440 EVAP CONTROL SYSTEM (SMALL LEAK)
(NEGATIVE PRESSURE)”, EC-356.
Diagnostic Procedure
NCEC0588
Refer to “P0440 EVAP CONTROL SYSTEM (SMALL LEAK)
(NEGATIVE PRESSURE)”, EC-357.
DTC P1440 EVAP CONTROL SYSTEM (SMALL LEAK) (POSITIVE PRESSURE)
Possible Cause (Cont’d)
EC-492

Description
NCEC0589
SYSTEM DESCRIPTION
NCEC0589S01
Sensor Input Signal to ECM ECM
function Actuator
Camshaft position sensor Engine speed
EVAP can-
ister purge
flow control
EVAP canister purge volume
control solenoid valve
Mass air flow sensor Amount of intake air
Engine coolant temperature sensor Engine coolant temperature
Ignition switch Start signal
Throttle position sensor Throttle position
Throttle position switch Closed throttle position
Heated oxygen sensor 1 (front) Density of oxygen in exhaust gas
(Mixture ratio feedback signal)
Fuel tank temperature sensor Fuel temperature in fuel tank
Vehicle speed sensor Vehicle speed
This system controls flow rate of fuel vapor from the EVAP canis-
ter. The opening of the vapor by-pass passage in the EVAP canis-
ter purge volume control solenoid valve changes to control the flow
rate. The EVAP canister purge volume control solenoid valve
repeats ON/OFF operation according to the signal sent from the
ECM. The opening of the valve varies for optimum engine control.
The optimum value stored in the ECM is determined by consider-
ing various engine conditions. When the engine is operating, the
flow rate of fuel vapor from the EVAP canister is regulated as the
air flow changes.
SEF337U
COMPONENT DESCRIPTION
NCEC0589S02
The EVAP canister purge volume control solenoid valve uses a
ON/OFF duty to control the flow rate of fuel vapor from the EVAP
canister. The EVAP canister purge volume control solenoid valve
is moved by ON/OFF pulses from the ECM. The longer the ON
pulse, the greater the amount of fuel vapor that will flow through the
valve.
CONSULT-II Reference Value in Data Monitor
Mode
NCEC0590
Specification data are reference values.
MONITOR ITEM CONDITION SPECIFICATION
PURG VOL C/V
IEngine: After warming up
IAir conditioner switch “OFF”
IShift lever: “N”
INo-load
Idle (Vehicle stopped) 0%
2,000 rpm —
GI
MA
EM
LC
FE
CL
MT
AT
AX
SU
BR
ST
RS
BT
HA
SC
EL
IDX
DTC P1444 EVAP CANISTER PURGE VOLUME CONTROL SOLENOID VALVE
Description
EC-493

ECM Terminals and Reference Value
NCEC0657
Specification data are reference values and are measured between each terminal and ground.
CAUTION:
Do not use ECM ground terminals when measuring input/output voltage. Doing so may result in dam-
age to the ECM’s transistor. Use a ground other than ECM terminals, such as the ground.
TERMI-
NAL
NO.
WIRE
COLOR ITEM CONDITION DATA (DC Voltage)
14 P EVAP canister purge
volume control solenoid
valve
[Engine is running]
IIdle speed
BATTERY VOLTAGE
(11 - 14V)
SEF994U
[Engine is running]
IEngine speed is about 2,000 rpm (More than
100 seconds after starting engine)
BATTERY VOLTAGE
(11 - 14V)
SEF995U
On Board Diagnosis Logic
NCEC0591
Malfunction is detected when the canister purge flow is detected
during the specified driving conditions, even when EVAP canister
purge volume control solenoid valve is completely closed.
Possible Cause
NCEC0592
IEVAP control system pressure sensor
IEVAP canister purge volume control solenoid valve (The valve
is stuck open.)
IEVAP canister vent control valve
IEVAP canister
IHoses
(Hoses are connected incorrectly or clogged.)
DTC P1444 EVAP CANISTER PURGE VOLUME CONTROL SOLENOID VALVE
ECM Terminals and Reference Value
EC-494

DTC Confirmation Procedure
NCEC0593
NOTE:
If “DTC Confirmation Procedure” has been previously conducted,
always turn ignition switch “OFF” and wait at least 10 seconds
before conducting the next test.
TESTING CONDITION:
Always perform test at a temperature of 5°C (41°F) or more.
SEF205Y
SEF206Y
SEF237Y
WITH CONSULT-II
NCEC0593S01
1) Start engine and warm it up to normal operating temperature.
2) Turn ignition switch “OFF” and wait at least 10 seconds.
3) Turn ignition switch “ON”.
4) Select “PURG VOL CN/V P1444” of “EVAPORATIVE SYS-
TEM” in “DTC WORK SUPPORT” mode with CONSULT-II.
5) Touch “START”.
6) Start engine and let it idle until “TESTING” on CONSULT-II
changes to “COMPLETED”. (It will take for approximately 10
seconds.)
If “TESTING” is not displayed after 5 minutes, retry from
step 2.
7) Make sure that “OK” is displayed after touching “SELF-DIAG
RESULTS”. If “NG” is displayed, refer to “Diagnostic
Procedure”, EC-497.
WITH GST
NCEC0593S02
1) Start engine and warm it up to normal operating temperature.
2) Turn ignition switch “OFF” and wait at least 10 seconds.
3) Start engine and let it idle for at least 20 seconds.
4) Select “MODE 7” with GST.
5) If 1st trip DTC is detected, go to “Diagnostic Procedure”,
EC-497.
GI
MA
EM
LC
FE
CL
MT
AT
AX
SU
BR
ST
RS
BT
HA
SC
EL
IDX
DTC P1444 EVAP CANISTER PURGE VOLUME CONTROL SOLENOID VALVE
DTC Confirmation Procedure
EC-495

Wiring Diagram
NCEC0594
TEC711
DTC P1444 EVAP CANISTER PURGE VOLUME CONTROL SOLENOID VALVE
Wiring Diagram
EC-496

Diagnostic Procedure
NCEC0595
1 CHECK EVAP CANISTER PURGE VOLUME CONTROL SOLENOID VALVE POWER SUPPLY CIRCUIT
1. Turn ignition switch “OFF”.
2. Disconnect EVAP canister purge volume control solenoid valve harness connector.
SEF851X
3. Turn ignition switch “ON”.
4. Check voltage between EVAP canister purge volume control solenoid valve terminal 1 and engine ground with CON-
SULT-II or tester.
SEF948X
OK or NG
OK ©GO TO 3.
NG ©GO TO 2.
2 DETECT MALFUNCTIONING PART
Check the following.
IHarness connectors M62, F24
IHarness connectors F13, F51
IFuse block (J/B) connector M2
I10A fuse
IHarness for open or short between EVAP canister purge volume control solenoid valve and fuse
©Repair harness or connectors.
3 CHECK EVAP CANISTER PURGE VOLUME CONTROL SOLENOID VALVE OUTPUT SIGNAL CIRCUIT
FOR OPEN AND SHORT
1. Turn ignition switch “OFF”.
2. Disconnect ECM harness connector.
3. Check harness continuity between ECM terminal 14 and EVAP canister purge volume control solenoid valve terminal 2.
Refer to Wiring Diagram.
Continuity should exist.
4. Also check harness for short to ground and short to power.
OK or NG
OK ©GO TO 5.
NG ©GO TO 4.
GI
MA
EM
LC
FE
CL
MT
AT
AX
SU
BR
ST
RS
BT
HA
SC
EL
IDX
DTC P1444 EVAP CANISTER PURGE VOLUME CONTROL SOLENOID VALVE
Diagnostic Procedure
EC-497

4 DETECT MALFUNCTIONING PART
Check the following.
IHarness connectors F13, F51
IHarness for open or short between EVAP canister purge volume control solenoid valve and ECM
©Repair open circuit or short to ground or short to power in harness or connectors.
5 CHECK EVAP CONTROL SYSTEM PRESSURE SENSOR HOSE
Check disconnection or improper connection of hose connected to EVAP control system pressure sensor.
SEF860X
OK or NG
OK ©GO TO 6.
NG ©Repair it.
6 CHECK EVAP CONTROL SYSTEM PRESSURE SENSOR CONNECTOR
1. Disconnect EVAP control system pressure sensor harness connector.
2. Check connectors for water.
Water should not exist.
OK or NG
OK ©GO TO 7.
NG ©Replace EVAP control system pressure sensor.
DTC P1444 EVAP CANISTER PURGE VOLUME CONTROL SOLENOID VALVE
Diagnostic Procedure (Cont’d)
EC-498

7 CHECK EVAP CONTROL SYSTEM PRESSURE SENSOR
1. Remove EVAP control system pressure sensor with its harness connector connected.
CAUTION:
INever apply force to the air hole protector of the sensor if equipped.
SEF799W
2. Remove hose from EVAP control system pressure sensor.
3. Turn ignition switch “ON”.
4. Use pump to apply vacuum and pressure to EVAP control system pressure sensor as shown in figure.
CAUTION:
IAlways calibrate the vacuum pump gauge when using it.
IDo not apply below −20 kPa (−150 mmHg, −5.91 inHg) or over 20 kPa (150 mmHg, 5.91 inHg) of pressure.
5. Check input voltage between ECM terminal 84 and ground.
SEF342X
CAUTION:
IDiscard and EVAP control system pressure sensor which has been dropped from a height of more than 0.5 m
(19.7 in) onto a hard surface such as a concrete floor; use a new one.
OK or NG
OK (With CONSULT-II) ©GO TO 8.
OK (Without CONSULT-
II)
©GO TO 9.
NG ©Replace EVAP control system pressure sensor.
GI
MA
EM
LC
FE
CL
MT
AT
AX
SU
BR
ST
RS
BT
HA
SC
EL
IDX
DTC P1444 EVAP CANISTER PURGE VOLUME CONTROL SOLENOID VALVE
Diagnostic Procedure (Cont’d)
EC-499

8 CHECK EVAP CANISTER PURGE VOLUME CONTROL SOLENOID VALVE
With CONSULT-II
1. Turn ignition switch “OFF”.
2. Reconnect harness connectors disconnected.
3. Start engine.
4. Perform “PURG VOL CONT/V” in “ACTIVE TEST” mode with CONSULT-II. Check that engine speed varies according
to the valve opening.
SEF801Y
OK or NG
OK ©GO TO 10.
NG ©GO TO 9.
9 CHECK EVAP CANISTER PURGE VOLUME CONTROL SOLENOID VALVE
With CONSULT-II
Check air passage continuity of EVAP canister purge volume control solenoid valve under the following conditions.
SEF334X
Without CONSULT-II
Check air passage continuity of EVAP canister purge volume control solenoid valve under the following conditions.
SEF335X
OK or NG
OK ©GO TO 10.
NG ©Replace EVAP canister purge volume control solenoid valve.
DTC P1444 EVAP CANISTER PURGE VOLUME CONTROL SOLENOID VALVE
Diagnostic Procedure (Cont’d)
EC-500

10 CHECK RUBBER TUBE FOR CLOGGING
1. Disconnect rubber tube connected to EVAP canister vent control valve.
2. Check the rubber tube for clogging.
OK or NG
OK ©GO TO 11.
NG ©Clean the rubber tube using an air blower.
11 CHECK EVAP CANISTER VENT CONTROL VALVE-I
1. Remove EVAP canister vent control valve from EVAP canister.
2. Check portion Bof EVAP canister vent control valve for being rusted.
SEF337X
OK or NG
OK ©GO TO 12.
NG ©Replace EVAP canister vent control valve.
GI
MA
EM
LC
FE
CL
MT
AT
AX
SU
BR
ST
RS
BT
HA
SC
EL
IDX
DTC P1444 EVAP CANISTER PURGE VOLUME CONTROL SOLENOID VALVE
Diagnostic Procedure (Cont’d)
EC-501

12 CHECK EVAP CANISTER VENT CONTROL VALVE-II
With CONSULT-II
1. Reconnect harness connectors disconnected.
2. Turn ignition switch “ON”.
3. Perform “VENT CONTROL/V” in “ACTIVE TEST” mode.
4. Check air passage continuity and operation delay time.
SEF803Y
Without CONSULT-II
Check air passage continuity and operation delay time under the following conditions.
SEF339X
Make sure new O-ring is installed properly.
OK or NG
OK ©GO TO 14.
NG ©GO TO 13.
13 CHECK EVAP CANISTER VENT CONTROL VALVE-III
1. Clean the air passage (Portion Ato B) of EVAP canister vent control valve using an air blower.
2. Perform procedure 10 again.
OK or NG
OK ©GO TO 14.
NG ©Replace EVAP canister vent control valve.
DTC P1444 EVAP CANISTER PURGE VOLUME CONTROL SOLENOID VALVE
Diagnostic Procedure (Cont’d)
EC-502

14 CHECK IF EVAP CANISTER SATURATED WITH WATER
1. Remove EVAP canister with EVAP canister vent control valve attached.
2. Check if water will drain from the EVAP canister.
SEF596U
YesorNo
Yes ©GO TO 15.
No ©GO TO 18.
15 CHECK EVAP CANISTER
Weigh the EVAP canister with the EVAP canister vent control valve attached.
The weight should be less than 1.8 kg (4.0 lb).
OK or NG
OK ©GO TO 17.
NG ©GO TO 16.
16 DETECT MALFUNCTIONING PART
Check the following.
IEVAP canister for damage
IEVAP hose between EVAP canister and water separater for clogging or poor connection
©Repair hose or replace EVAP canister.
GI
MA
EM
LC
FE
CL
MT
AT
AX
SU
BR
ST
RS
BT
HA
SC
EL
IDX
DTC P1444 EVAP CANISTER PURGE VOLUME CONTROL SOLENOID VALVE
Diagnostic Procedure (Cont’d)
EC-503

17 CHECK WATER SEPARATOR
1. Check visually for insect nests in the water separator air inlet.
2. Check visually for cracks or flaws in the appearance.
3. Check visually for cracks or flaws in the hose.
4. Check that Aand Care not clogged by blowing air into Bwith A, and then Cplugged.
SEF829T
5. In case of NG in items2-4,replace the parts.
NOTE:
IDo not disassemble water separator.
OK or NG
OK ©GO TO 18.
NG ©Clean or replace water separator.
18 CHECK INTERMITTENT INCIDENT
Refer to “TROUBLE DIAGNOSIS FOR INTERMITTENT INCIDENT”, EC-146.
©INSPECTION END
DTC P1444 EVAP CANISTER PURGE VOLUME CONTROL SOLENOID VALVE
Diagnostic Procedure (Cont’d)
EC-504

SEF032W
SEF859X
Component Description
NCEC0596
The EVAP canister vent control valve is located on the EVAP can-
ister and is used to seal the canister vent.
This solenoid valve responds to signals from the ECM. When the
ECM sends an ON signal, the coil in the solenoid valve is ener-
gized. A plunger will then move to seal the canister vent. The abil-
ity to seal the vent is necessary for the on board diagnosis of other
evaporative emission control system components.
This solenoid valve is used only for diagnosis, and usually remains
opened.
When the vent is closed, under normal purge conditions, the
evaporative emission control system is depressurized and allows
“EVAP Control System (Small Leak)” diagnosis.
CONSULT-II Reference Value in Data Monitor
Mode
NCEC0597
Specification data are reference values.
MONITOR ITEM CONDITION SPECIFICATION
VENT CONT/V IIgnition switch: ON OFF
ECM Terminals and Reference Value
NCEC0658
Specification data are reference values and are measured between each terminal and ground.
CAUTION:
Do not use ECM ground terminals when measuring input/output voltage. Doing so may result in dam-
age to the ECM’s transistor. Use a ground other than ECM terminals, such as the ground.
TER-
MINAL
NO.
WIRE
COLOR ITEM CONDITION DATA (DC Voltage)
102 PU/W EVAP canister vent con-
trol valve [Ignition switch “ON”] BATTERY VOLTAGE
(11 - 14V)
On Board Diagnosis Logic
NCEC0598
Malfunction is detected when EVAP canister vent control valve
remains closed under specified driving conditions.
GI
MA
EM
LC
FE
CL
MT
AT
AX
SU
BR
ST
RS
BT
HA
SC
EL
IDX
DTC P1446 EVAPORATIVE EMISSION (EVAP) CANISTER VENT CONTROL
VALVE (CLOSE)
Component Description
EC-505

Possible Cause
NCEC0599
IEVAP canister vent control valve
IEVAP control system pressure sensor and the circuit
IBlocked rubber tube to EVAP canister vent control valve
IWater separator
IEVAP canister is saturated with water.
SEF189Y
DTC Confirmation Procedure
NCEC0600
CAUTION:
Always drive vehicle at a safe speed.
NOTE:
If “DTC Confirmation Procedure” has been previously conducted,
always turn ignition switch “OFF” and wait at least 10 seconds
before conducting the next test.
WITH CONSULT-II
NCEC0600S01
1) Turn ignition switch “ON”.
2) Select “DATA MONITOR” mode with CONSULT-II.
3) Start engine.
4) Drive vehicle at a speed of approximately 80 km/h (50 MPH)
for a maximum of 15 minutes.
NOTE:
If a malfunction exists, NG result may be displayed quicker.
5) If 1st trip DTC is detected, go to “Diagnostic Procedure”,
EC-508.
WITH GST
NCEC0600S02
Follow the procedure “WITH CONSULT-II” above.
DTC P1446 EVAPORATIVE EMISSION (EVAP) CANISTER VENT CONTROL
VALVE (CLOSE)
Possible Cause
EC-506

Wiring Diagram
NCEC0601
TEC712
GI
MA
EM
LC
FE
CL
MT
AT
AX
SU
BR
ST
RS
BT
HA
SC
EL
IDX
DTC P1446 EVAPORATIVE EMISSION (EVAP) CANISTER VENT CONTROL
VALVE (CLOSE)
Wiring Diagram
EC-507

Diagnostic Procedure
NCEC0602
1 CHECK RUBBER TUBE
1. Turn ignition switch “OFF”.
2. Disconnect rubber tube connected to EVAP canister vent control valve.
3. Check the rubber tube for clogging.
SEF859X
OK or NG
OK ©GO TO 2.
NG ©Clean rubber tube using an air blower.
2 CHECK WATER SEPARATOR
1. Check visually for insect nests in the water separator air inlet.
2. Check visually for cracks or flaws in the appearance.
3. Check visually for cracks or flaws in the hose.
4. Check that Aand Care not clogged by blowing air into Bwith A, and then Cplugged.
SEF829T
5. In case of NG in items2-4,replace the parts.
NOTE:
IDo not disassemble water separator.
OK or NG
OK ©GO TO 3.
NG ©Clean or replace water separator.
DTC P1446 EVAPORATIVE EMISSION (EVAP) CANISTER VENT CONTROL
VALVE (CLOSE)
Diagnostic Procedure
EC-508

3 CHECK EVAP CANISTER VENT CONTROL VALVE-I
1. Remove EVAP canister vent control valve from EVAP canister.
2. Check portion Bof EVAP canister vent control valve for being rusted.
SEF337X
OK or NG
OK ©GO TO 4.
NG ©Replace EVAP canister vent control valve.
4 CHECK EVAP CANISTER VENT CONTROL VALVE-II
With CONSULT-II
1. Turn ignition switch ON.
2. Perform “VENT CONTROL/V” in “ACTIVE TEST” mode.
3. Check air passage continuity and operation delay time.
SEF803Y
Without CONSULT-II
Check air passage continuity and operation delay time under the following conditions.
SEF339X
Make sure new O-ring is installed properly.
OK or NG
OK ©GO TO 6.
NG ©GO TO 5.
GI
MA
EM
LC
FE
CL
MT
AT
AX
SU
BR
ST
RS
BT
HA
SC
EL
IDX
DTC P1446 EVAPORATIVE EMISSION (EVAP) CANISTER VENT CONTROL
VALVE (CLOSE)
Diagnostic Procedure (Cont’d)
EC-509

5 CHECK EVAP CANISTER VENT CONTROL VALVE-III
1. Clean the air passage (Portion Ato B) of EVAP canister vent control valve using an air blower.
2. Perform the procedure 4 again.
OK or NG
OK ©GO TO 6.
NG ©Replace EVAP canister vent control valve.
6 CHECK IF EVAP CANISTER SATURATED WITH WATER
1. Remove EVAP canister with EVAP canister vent control valve attached.
2. Check if water will drain from the EVAP canister.
SEF596U
YesorNo
Yes ©GO TO 7.
No ©GO TO 9.
7 CHECK EVAP CANISTER
Weigh the EVAP canister with the EVAP canister vent control valve attached.
The weight should be less than 1.8 kg (4.0 lb).
OK or NG
OK ©GO TO 9.
NG ©GO TO 8.
8 DETECT MALFUNCTIONING PART
Check the following.
IEVAP canister for damage
IEVAP hose between EVAP canister and water separator for clogging or poor connection
©Repair hose or replace EVAP canister.
9 CHECK EVAP CONTROL SYSTEM PRESSURE SENSOR HOSE
Check disconnection or improper connection of hose connected to EVAP control system pressure sensor.
OK or NG
OK ©GO TO 10.
NG ©Repair it.
DTC P1446 EVAPORATIVE EMISSION (EVAP) CANISTER VENT CONTROL
VALVE (CLOSE)
Diagnostic Procedure (Cont’d)
EC-510

10 CHECK EVAP CONTROL SYSTEM PRESSURE SENSOR CONNECTOR
1. Disconnect EVAP control system pressure sensor harness connector.
SEF860X
2. Check connectors for water.
Water should not exist.
OK or NG
OK ©GO TO 11.
NG ©Replace EVAP control system pressure sensor.
GI
MA
EM
LC
FE
CL
MT
AT
AX
SU
BR
ST
RS
BT
HA
SC
EL
IDX
DTC P1446 EVAPORATIVE EMISSION (EVAP) CANISTER VENT CONTROL
VALVE (CLOSE)
Diagnostic Procedure (Cont’d)
EC-511

11 CHECK EVAP CONTROL SYSTEM PRESSURE SENSOR
1. Remove EVAP control system pressure sensor with its harness connector connected.
CAUTION:
INever apply force to the air hole protector of the sensor if equipped.
SEF799W
2. Remove hose from EVAP control system pressure sensor.
3. Turn ignition switch “ON”.
4. Use pump to apply vacuum and pressure to EVAP control system pressure sensor as shown in figure.
CAUTION:
IAlways calibrate the vacuum pump gauge when using it.
IDo not apply below −20 kPa (−150 mmHg, −5.91 inHg) or over 20 kPa (150 mmHg, 5.91 inHg) of pressure.
5. Check input voltage between ECM terminal 84 and ground.
SEF342X
CAUTION:
IDiscard and EVAP control system pressure sensor which has been dropped from a height of more than 0.5 m
(19.7 in) onto a hard surface such as a concrete floor; use a new one.
OK or NG
OK ©GO TO 12.
NG ©Replace EVAP control system pressure sensor.
12 CHECK INTERMITTENT INCIDENT
Refer to “TROUBLE DIAGNOSIS FOR INTERMITTENT INCIDENT”, EC-146.
©INSPECTION END
DTC P1446 EVAPORATIVE EMISSION (EVAP) CANISTER VENT CONTROL
VALVE (CLOSE)
Diagnostic Procedure (Cont’d)
EC-512

System Description
NCEC0603
NOTE:
If DTC P1447 is displayed with P0510, perform trouble diagnosis for DTC P0510 first. (See EC-432.)
SEF323U
In this evaporative emission (EVAP) control system, purge flow occurs during non-closed throttle conditions.
Purge volume is related to air intake volume. Under normal purge conditions (non-closed throttle), the EVAP
canister purge volume control solenoid valve is open to admit purge flow. Purge flow exposes the EVAP con-
trol system pressure sensor to intake manifold vacuum.
On Board Diagnosis Logic
NCEC0604
Under normal conditions (non-closed throttle), sensor output volt-
age indicates if pressure drop and purge flow are adequate. If not,
a fault is determined.
Malfunction is detected when EVAP control system does not oper-
ate properly, EVAP control system has a leak between intake mani-
fold and EVAP control system pressure sensor.
Possible Cause
NCEC0605
IEVAP canister purge volume control solenoid valve stuck
closed
IEVAP control system pressure sensor and the circuit
ILoose, disconnected or improper connection of rubber tube
IBlocked rubber tube
ICracked EVAP canister
IEVAP canister purge volume control solenoid valve circuit
IClosed throttle position switch
IBlocked purge port
IEVAP canister vent control valve
GI
MA
EM
LC
FE
CL
MT
AT
AX
SU
BR
ST
RS
BT
HA
SC
EL
IDX
DTC P1447 EVAPORATIVE EMISSION (EVAP) CONTROL SYSTEM PURGE
FLOW MONITORING
System Description
EC-513

SEF207Y
DTC Confirmation Procedure
NCEC0606
SEF208Y
SEF238Y
CAUTION:
Always drive vehicle at a safe speed.
NOTE:
If “DTC Confirmation Procedure” has been previously conducted,
always turn ignition switch “OFF” and wait at least 10 seconds
before conducting the next test.
TESTING CONDITION:
Always perform test at a temperature of 5°C (41°F) or more.
WITH CONSULT-II
NCEC0606S01
1) Start engine and warm it up to normal operating temperature.
2) Turn ignition switch “OFF” and wait at least 10 seconds.
3) Start engine and let it idle for at least 70 seconds.
4) Select “PURG FLOW P1447” of “EVAPORATIVE SYSTEM” in
“DTC CONFIRMATION” mode with CONSULT-II.
5) Touch “START”.
If “COMPLETED” is displayed, go to step 7.
6) When the following conditions are met, “TESTING” will be dis-
played on the CONSULT-II screen. Maintain the conditions
continuously until “TESTING” changes to “COMPLETED”. (It
will take at least 35 seconds.)
Selector lever Suitable position
Vehicle speed 32 - 120 km/h (20 - 75 MPH)
ENG SPEED 500 - 3,650 rpm
B/FUEL SCHDL 1.0 - 8.9 msec
Engine coolant temperature More than 70°C (158°F)
If “TESTING” is not changed for a long time, retry from
step 2.
7) Make sure that “OK” is displayed after touching “SELF-DIAG
RESULTS”. If “NG” is displayed, refer to “Diagnostic
Procedure”, EC-516.
SEF355X
Overall Function Check
NCEC0607
Use this procedure to check the overall monitoring function of the
EVAP control system purge flow monitoring. During this check, a
1st trip DTC might not be confirmed.
WITH GST
NCEC0607S01
1) Lift up drive wheels.
2) Start engine (TCS switch “OFF”) and warm it up to normal
operating temperature.
3) Turn ignition switch “OFF”, wait at least 10 seconds.
4) Start engine and wait at least 70 seconds.
DTC P1447 EVAPORATIVE EMISSION (EVAP) CONTROL SYSTEM PURGE
FLOW MONITORING
DTC Confirmation Procedure
EC-514

5) Set voltmeter probes to ECM terminals 84 (EVAP control sys-
tem pressure sensor signal) and ground.
6) Check EVAP control system pressure sensor value at idle
speed and note it.
7) Establish and maintain the following conditions for at least 1
minute.
Air conditioner switch ON
Steering wheel Fully turned
Headlamp switch ON
Rear window defogger switch ON
Engine speed Approx. 3,000 rpm
Gear position Any position other than “P”, “N” or “R”
8) Verify that EVAP control system pressure sensor value stays
0.1V less than the value at idle speed (measured at step 6) for
at least 1 second.
9) If NG, go to “Diagnostic Procedure”, EC-516.
GI
MA
EM
LC
FE
CL
MT
AT
AX
SU
BR
ST
RS
BT
HA
SC
EL
IDX
DTC P1447 EVAPORATIVE EMISSION (EVAP) CONTROL SYSTEM PURGE
FLOW MONITORING
Overall Function Check (Cont’d)
EC-515

Diagnostic Procedure
=NCEC0608
1 CHECK EVAP CANISTER
1. Turn ignition switch “OFF”.
2. Check EVAP canister for cracks.
OK or NG
OK (With CONSULT-II) ©GO TO 2.
OK (Without CONSULT-
II)
©GO TO 3.
NG ©Replace EVAP canister.
2 CHECK PURGE FLOW
With CONSULT-II
1. Disconnect vacuum hose connected to EVAP canister purge volume control solenoid valve at EVAP service port and
install vacuum gauge.
SEF850X
2. Start engine and let it idle.
3. Select “PURG VOL CONT/V” in “ACTIVE TEST” mode with CONSULT-II.
4. Rev engine up to 2,000 rpm.
5. Touch “Qd” and “Qu” on CONSULT-II screen to adjust “PURG VOL CONT/V” opening and check vacuum existence.
SEF804Y
OK or NG
OK ©GO TO 7.
NG ©GO TO 4.
DTC P1447 EVAPORATIVE EMISSION (EVAP) CONTROL SYSTEM PURGE
FLOW MONITORING
Diagnostic Procedure
EC-516

3 CHECK PURGE FLOW
Without CONSULT-II
1. Start engine and warm it up to normal operating temperature.
2. Stop engine.
3. Disconnect vacuum hose connected to EVAP canister purge volume control solenoid valve at EVAP service port and
install vacuum gauge.
SEF850X
4. Start engine and let it idle for at least 80 seconds.
5. Check vacuum gauge indication when revving engine up to 2,000 rpm.
Vacuum should exist.
6. Release the accelerator pedal fully and let idle.
Vacuum should not exist.
OK or NG
OK ©GO TO 7.
NG ©GO TO 4.
4 CHECK EVAP PURGE LINE
1. Turn ignition switch “OFF”.
2. Check EVAP purge line for improper connection or disconnection.
Refer to “EVAPORATIVE EMISSION LINE DRAWING”, EC-37.
OK or NG
OK ©GO TO 5.
NG ©Repair it.
GI
MA
EM
LC
FE
CL
MT
AT
AX
SU
BR
ST
RS
BT
HA
SC
EL
IDX
DTC P1447 EVAPORATIVE EMISSION (EVAP) CONTROL SYSTEM PURGE
FLOW MONITORING
Diagnostic Procedure (Cont’d)
EC-517

5 CHECK EVAP PURGE HOSE AND PURGE PORT
1. Disconnect purge hoses connected to EVAP service port Aand EVAP canister purge volume control solenoid valve B.
SEF367U
2. Blow air into each hose and EVAP purge port C.
3. Check that air flows freely.
SEF368U
OK or NG
OK (With CONSULT-II) ©GO TO 6.
OK (Without CONSULT-
II)
©GO TO 7.
NG ©Repair or clean hoses and/or purge port.
6 CHECK EVAP CANISTER PURGE VOLUME CONTROL SOLENOID VALVE
With CONSULT-II
1. Start engine.
2. Perform “PURG VOL CONT/V” in “ACTIVE TEST” mode with CONSULT-II. Check that engine speed varies according
to the valve opening.
SEF801Y
OK or NG
OK ©GO TO 8.
NG ©GO TO 7.
DTC P1447 EVAPORATIVE EMISSION (EVAP) CONTROL SYSTEM PURGE
FLOW MONITORING
Diagnostic Procedure (Cont’d)
EC-518

7 CHECK EVAP CANISTER PURGE VOLUME CONTROL SOLENOID VALVE
With CONSULT-II
Check air passage continuity of EVAP canister purge volume control solenoid valve under the following conditions.
SEF334X
Without CONSULT-II
Check air passage continuity of EVAP canister purge volume control solenoid valve under the following conditions.
SEF335X
OK or NG
OK ©GO TO 8.
NG ©Replace EVAP canister purge volume control solenoid valve.
8 CHECK EVAP CONTROL SYSTEM PRESSURE SENSOR HOSE
1. Turn ignition switch “OFF”.
2. Check disconnection or improper connection of hose connected to EVAP control system pressure sensor.
OK or NG
OK ©GO TO 9.
NG ©Repair it.
GI
MA
EM
LC
FE
CL
MT
AT
AX
SU
BR
ST
RS
BT
HA
SC
EL
IDX
DTC P1447 EVAPORATIVE EMISSION (EVAP) CONTROL SYSTEM PURGE
FLOW MONITORING
Diagnostic Procedure (Cont’d)
EC-519

9 CHECK EVAP CONTROL SYSTEM PRESSURE SENSOR CONNECTOR
1. Disconnect EVAP control system pressure sensor harness connector.
SEF860X
2. Check connectors for water.
Water should not exist.
OK or NG
OK ©GO TO 10.
NG ©Replace EVAP control system pressure sensor.
10 CHECK EVAP CONTROL SYSTEM PRESSURE SENSOR FUNCTION
Refer to “DTC Confirmation Procedure” for DTC P0450, EC-384.
OK or NG
OK ©GO TO 11.
NG ©Replace EVAP control system pressure sensor.
11 CHECK RUBBER TUBE FOR CLOGGING
1. Disconnect rubber tube connected to EVAP canister vent control valve.
2. Check the rubber tube for clogging.
OK or NG
OK ©GO TO 12.
NG ©Clean the rubber tube using an air blower.
12 CHECK EVAP CANISTER VENT CONTROL VALVE-I
1. Remove EVAP canister vent control valve from EVAP canister.
2. Check portion Bof EVAP canister vent control valve for being rusted.
SEF337X
OK or NG
OK ©GO TO 13.
NG ©Replace EVAP canister vent control valve.
DTC P1447 EVAPORATIVE EMISSION (EVAP) CONTROL SYSTEM PURGE
FLOW MONITORING
Diagnostic Procedure (Cont’d)
EC-520

13 CHECK EVAP CANISTER VENT CONTROL VALVE-II
With CONSULT-II
1. Reconnect harness connectors disconnected.
2. Turn ignition switch “ON”.
3. Perform “VENT CONTROL/V” in “ACTIVE TEST” mode.
4. Check air passage continuity and operation delay time.
SEF803Y
Without CONSULT-II
Check air passage continuity and operation delay time under the following conditions.
SEF339X
Make sure new O-ring is installed properly.
OK or NG
OK (With CONSULT-II) ©GO TO 15.
OK (Without CONSULT-
II)
©GO TO 16.
NG ©GO TO 14.
14 CHECK EVAP CANISTER VENT CONTROL VALVE-III
1. Clean the air passage (Portion Ato B) of EVAP canister vent control valve using an air blower.
2. Perform Test No. 13 again.
OK or NG
OK (With CONSULT-II) ©GO TO 15.
OK (Without CONSULT-
II)
©GO TO 16.
NG ©Replace EVAP canister vent control valve.
GI
MA
EM
LC
FE
CL
MT
AT
AX
SU
BR
ST
RS
BT
HA
SC
EL
IDX
DTC P1447 EVAPORATIVE EMISSION (EVAP) CONTROL SYSTEM PURGE
FLOW MONITORING
Diagnostic Procedure (Cont’d)
EC-521

15 CHECK THROTTLE POSITION SWITCH
With CONSULT-II
1. Install all removed parts.
2. Start engine and warm it up to normal operating temperature.
3. Turn ignition switch “OFF”.
4. Remove vacuum hose connected to throttle opener.
5. Connect suitable vacuum hose to vacuum pump and the throttle opener.
6. Apply vacuum [more than −40.0 kPa (−300 mmHg, −11.81 inHg)] until the throttle drum becomes free from the rod of
the throttle opener.
SEF793W
7. Turn ignition switch “ON”.
8. Select “DATA MONITOR” mode with CONSULT-II.
9. Check indication of “CLSD THL/P SW” under the following conditions.
Measurement must be made with throttle position switch installed in vehicle.
MTBL0355
OK or NG
OK ©GO TO 18.
NG ©GO TO 17.
DTC P1447 EVAPORATIVE EMISSION (EVAP) CONTROL SYSTEM PURGE
FLOW MONITORING
Diagnostic Procedure (Cont’d)
EC-522

16 CHECK THROTTLE POSITION SWITCH
Without CONSULT-II
1. Install all removed parts.
2. Start engine and warm it up to normal operating temperature.
3. Turn ignition switch “OFF”.
4. Remove vacuum hose connected to throttle opener.
5. Connect suitable vacuum hose to vacuum pump and the throttle opener.
6. Apply vacuum [more than −40.0 kPa (−300 mmHg, −11.81 inHg)] until the throttle drum becomes free from the rod of
the throttle opener.
SEF793W
7. Disconnect closed throttle position switch harness connector.
8. Check continuity between closed throttle position switch terminals 4 and 5 under the following conditions.
Resistance measurement must be made with throttle position switch installed in vehicle.
SEF940X
OK or NG
OK ©GO TO 18.
NG ©GO TO 17.
17 ADJUST THROTTLE POSITION SWITCH
Check the following items. Refer to “Basic Inspection”, EC-107.
MTBL0518
Is it possible to adjust closed throttle position switch?
YesorNo
Yes ©GO TO 18.
No ©Replace throttle position switch.
GI
MA
EM
LC
FE
CL
MT
AT
AX
SU
BR
ST
RS
BT
HA
SC
EL
IDX
DTC P1447 EVAPORATIVE EMISSION (EVAP) CONTROL SYSTEM PURGE
FLOW MONITORING
Diagnostic Procedure (Cont’d)
EC-523

18 CHECK EVAP PURGE LINE
Inspect EVAP purge line (pipe and rubber tube). Check for evidence of leaks.
Refer to “EVAPORATIVE EMISSION LINE DRAWING”, EC-37.
OK or NG
OK ©GO TO 19.
NG ©Replace it.
19 CLEAN EVAP PURGE LINE
Clean EVAP purge line (pipe and rubber tube) using air blower.
©GO TO 20.
20 CHECK INTERMITTENT INCIDENT
Refer to “TROUBLE DIAGNOSIS FOR INTERMITTENT INCIDENT”, EC-146.
©INSPECTION END
DTC P1447 EVAPORATIVE EMISSION (EVAP) CONTROL SYSTEM PURGE
FLOW MONITORING
Diagnostic Procedure (Cont’d)
EC-524

SEF032W
SEF859X
Component Description
NCEC0609
NOTE:
If DTC P1448 is displayed with P0440, perform trouble diagno-
sis for DTC P1448 first.
The EVAP canister vent control valve is located on the EVAP can-
ister and is used to seal the canister vent.
This solenoid valve responds to signals from the ECM. When the
ECM sends an ON signal, the coil in the solenoid valve is ener-
gized. A plunger will then move to seal the canister vent. The abil-
ity to seal the vent is necessary for the on board diagnosis of other
evaporative emission control system components.
This solenoid valve is used only for diagnosis, and usually remains
opened.
When the vent is closed, under normal purge conditions, the
evaporative emission control system is depressurized and allows
“EVAP Control System (Small Leak)” diagnosis.
CONSULT-II Reference Value in Data Monitor
Mode
NCEC0610
Specification data are reference values.
MONITOR ITEM CONDITION SPECIFICATION
VENT CONT/V IIgnition switch: ON OFF
ECM Terminals and Reference Value
NCEC0659
Specification data are reference values and are measured between each terminal and ground.
CAUTION:
Do not use ECM ground terminals when measuring input/output voltage. Doing so may result in dam-
age to the ECM’s transistor. Use a ground other than ECM terminals, such as the ground.
TER-
MINAL
NO.
WIRE
COLOR ITEM CONDITION DATA (DC Voltage)
102 PU/W EVAP canister vent con-
trol valve [Ignition switch “ON”] BATTERY VOLTAGE
(11 - 14V)
On Board Diagnosis Logic
NCEC0611
Malfunction is detected when EVAP canister vent control valve
remains opened under specified driving conditions.
GI
MA
EM
LC
FE
CL
MT
AT
AX
SU
BR
ST
RS
BT
HA
SC
EL
IDX
DTC P1448 EVAPORATIVE EMISSION (EVAP) CANISTER VENT CONTROL
VALVE (OPEN)
Component Description
EC-525

Possible Cause
NCEC0612
IEVAP canister vent control valve
IEVAP control system pressure sensor and circuit
IBlocked rubber tube to EVAP canister vent control valve
IWater separator
IEVAP canister is saturated with water.
IVacuum cut valve
DTC Confirmation Procedure
NCEC0613
NOTE:
IIf DTC P1448 is displayed with P0440 or P1440, perform
trouble diagnosis for DTC P1448 first.
IIf “DTC Confirmation Procedure” has been previously
conducted, always turn ignition switch “OFF” and wait at least
10 seconds before conducting the next test.
SEF565X
SEF566X
SEF567X
WITH CONSULT-II
NCEC0613S01
TESTING CONDITION:
IPerform “DTC WORK SUPPORT” when the fuel level is
between 1/4 to 3/4 full and vehicle is placed on flat level
surface.
IAlways perform test at a temperature of 0 to 30°C (32 to
86°F).
1) Turn ignition switch “ON”.
2) Turn ignition switch “OFF” and wait at least 10 seconds.
3) Turn ignition switch “ON” and select “DATA MONITOR” mode
with CONSULT-II.
4) Make sure that the following conditions are met.
COOLAN TEMP/S 0 - 70°C (32 - 158°F)
INT/A TEMP SE 0 - 30°C (32 - 86°F)
5) Select “EVAP SML LEAK P0440/P1440” of “EVAPORATIVE
SYSTEM” in “DTC WORK SUPPORT” mode with CONSULT-
II.
Follow the instruction displayed.
If the engine speed cannot be maintained within the range
displayed on the CONSULT-II screen, go to “Basic Inspection”,
EC-107.
6) Make sure that “OK” is displayed.
If “NG” is displayed, go to the following step.
NOTE:
Make sure that EVAP hoses are connected to EVAP canister
purge volume control solenoid valve properly.
7) Stop engine and wait at least 5 seconds, then turn “ON”.
8) Disconnect hose from water separator.
9) Select “VENT CONTROL/V” of “ACTIVE TEST” mode with
CONSULT-II.
10) Touch “ON” and “OFF” alternately.
DTC P1448 EVAPORATIVE EMISSION (EVAP) CANISTER VENT CONTROL
VALVE (OPEN)
Possible Cause
EC-526

SEF805Y
11) Make sure the following.
Condition
VENT CONTROL/V Air passage continuity
between Aand B
ON No
OFF Yes
If the result is NG, go to “Diagnostic Procedure”, EC-529.
If the result is OK, go to “Diagnostic Procedure” for DTC
P0440, EC-357.
AEC783A
Overall Function Check
NCEC0614
Use this procedure to check the overall function of the EVAP can-
ister vent control valve circuit. During this check, a DTC might not
be confirmed.
WITH GST
NCEC0614S01
1) Disconnect hose from water separator.
2) Disconnect EVAP canister vent control valve harness connec-
tor.
3) Verify the following.
Condition Air passage continuity
12V direct current supply between ter-
minals 1 and 2 No
No supply Yes
If the result is NG, go to “Diagnostic Procedure”, EC-529.
If the result is OK, go to “Diagnostic Procedure” for DTC
P0440, EC-357.
GI
MA
EM
LC
FE
CL
MT
AT
AX
SU
BR
ST
RS
BT
HA
SC
EL
IDX
DTC P1448 EVAPORATIVE EMISSION (EVAP) CANISTER VENT CONTROL
VALVE (OPEN)
DTC Confirmation Procedure (Cont’d)
EC-527

Wiring Diagram
NCEC0615
TEC712
DTC P1448 EVAPORATIVE EMISSION (EVAP) CANISTER VENT CONTROL
VALVE (OPEN)
Wiring Diagram
EC-528

Diagnostic Procedure
NCEC0616
1 CHECK RUBBER TUBE
1. Turn ignition switch “OFF”.
2. Disconnect rubber tube connected to EVAP canister vent control valve.
3. Check the rubber tube for clogging.
SEF859X
OK or NG
OK ©GO TO 2.
NG ©Clean rubber tube using an air blower.
2 CHECK EVAP CANISTER VENT CONTROL VALVE-I
1. Remove EVAP canister vent control valve from EVAP canister.
2. Check portion Bof EVAP canister vent control valve for being rusted.
SEF337X
OK or NG
OK ©GO TO 3.
NG ©Replace EVAP canister vent control valve.
GI
MA
EM
LC
FE
CL
MT
AT
AX
SU
BR
ST
RS
BT
HA
SC
EL
IDX
DTC P1448 EVAPORATIVE EMISSION (EVAP) CANISTER VENT CONTROL
VALVE (OPEN)
Diagnostic Procedure
EC-529

3 CHECK EVAP CANISTER VENT CONTROL VALVE-II
With CONSULT-II
1. Turn ignition switch ON.
2. Perform “VENT CONTROL/V” in “ACTIVE TEST” mode.
3. Check air passage continuity and operation delay time.
SEF803Y
Without CONSULT-II
Check air passage continuity and operation delay time under the following conditions.
SEF339X
Make sure new O-ring is installed properly.
OK or NG
OK ©GO TO 5.
NG ©GO TO 4.
4 CHECK EVAP CANISTER VENT CONTROL VALVE-III
1. Clean the air passage (Portion Ato B) of EVAP canister vent control valve using an air blower.
2. Perform Test No. 3 again.
OK or NG
OK ©GO TO 5.
NG ©Replace EVAP canister vent control valve.
DTC P1448 EVAPORATIVE EMISSION (EVAP) CANISTER VENT CONTROL
VALVE (OPEN)
Diagnostic Procedure (Cont’d)
EC-530

5 CHECK VACUUM CUT VALVE
1. Turn ignition switch OFF.
2. Remove vacuum cut valve.
3. Check vacuum cut valve as follows:
SEF379Q
a. Plug port Cand Dwith fingers.
b. Apply vacuum to port Aand check that there is no suction from port B.
c. Apply vacuum to port Band check that there is suction from port A.
d. Blow air in port Band check that there is a resistance to flow out of port A.
e. Open port Cand D.
f. Blow air in port Acheck that air flows freely out of port C.
g. Blow air in port Bcheck that air flows freely out of port D.
OK or NG
OK ©GO TO 6.
NG ©Replace vacuum cut valve.
6 CHECK IF EVAP CANISTER SATURATED WITH WATER
1. Remove EVAP canister with EVAP canister vent control valve attached.
2. Check if water will drain from the EVAP canister.
SEF596U
YesorNo
Yes ©GO TO 7.
No ©GO TO 9.
7 CHECK EVAP CANISTER
Weigh the EVAP canister with the EVAP canister vent control valve attached.
The weight should be less than 1.8 kg (4.0 lb).
OK or NG
OK ©GO TO 9.
NG ©GO TO 8.
GI
MA
EM
LC
FE
CL
MT
AT
AX
SU
BR
ST
RS
BT
HA
SC
EL
IDX
DTC P1448 EVAPORATIVE EMISSION (EVAP) CANISTER VENT CONTROL
VALVE (OPEN)
Diagnostic Procedure (Cont’d)
EC-531

8 DETECT MALFUNCTIONING PART
Check the following.
IEVAP canister for damage
IEVAP hose between EVAP canister and water separator for clogging or poor connection
©Repair hose or replace EVAP canister.
9 CHECK EVAP CONTROL SYSTEM PRESSURE SENSOR HOSE
Check disconnection or improper connection of hose connected to EVAP control system pressure sensor.
OK or NG
OK ©GO TO 10.
NG ©Repair it.
10 CHECK EVAP CONTROL SYSTEM PRESSURE SENSOR CONNECTOR
1. Disconnect EVAP control system pressure sensor harness connector.
SEF860X
2. Check connectors for water.
Water should not exist.
OK or NG
OK ©GO TO 11.
NG ©Replace EVAP control system pressure sensor.
DTC P1448 EVAPORATIVE EMISSION (EVAP) CANISTER VENT CONTROL
VALVE (OPEN)
Diagnostic Procedure (Cont’d)
EC-532

11 CHECK EVAP CONTROL SYSTEM PRESSURE SENSOR
1. Remove EVAP control system pressure sensor with its harness connector connected.
CAUTION:
INever apply force to the air hole protector of the sensor if equipped.
SEF799W
2. Remove hose from EVAP control system pressure sensor.
3. Turn ignition switch “ON”.
4. Use pump to apply vacuum and pressure to EVAP control system pressure sensor as shown in figure.
CAUTION:
IAlways calibrate the vacuum pump gauge when using it.
IDo not apply below −20 kPa (−150 mmHg, −5.91 inHg) or over 20 kPa (150 mmHg, 5.91 inHg) of pressure.
5. Check input voltage between ECM terminal 84 and ground.
SEF342X
CAUTION:
IDiscard and EVAP control system pressure sensor which has been dropped from a height of more than 0.5 m
(19.7 in) onto a hard surface such as a concrete floor; use a new one.
OK or NG
OK ©GO TO 12.
NG ©Replace EVAP control system pressure sensor.
12 CHECK INTERMITTENT INCIDENT
Refer to “TROUBLE DIAGNOSIS FOR INTERMITTENT INCIDENT”, EC-146.
©INSPECTION END
GI
MA
EM
LC
FE
CL
MT
AT
AX
SU
BR
ST
RS
BT
HA
SC
EL
IDX
DTC P1448 EVAPORATIVE EMISSION (EVAP) CANISTER VENT CONTROL
VALVE (OPEN)
Diagnostic Procedure (Cont’d)
EC-533

AEC801
Component Description
NCEC0617
The fuel level sensor is mounted in the fuel level sensor unit. The
sensor detects a fuel level in the fuel tank and transmits a signal
to the ECM.
It consists of two parts, one is mechanical float and the other side
is variable resistor. Fuel level sensor output voltage changes
depending on the movement of the fuel mechanical float.
ECM Terminals and Reference Value
NCEC0660
Specification data are reference values and are measured between each terminal and ground.
CAUTION:
Do not use ECM ground terminals when measuring input/output voltage. Doing so may result in dam-
age to the ECM’s transistor. Use a ground other than ECM terminals, such as the ground.
TERMI-
NAL
NO.
WIRE
COLOR ITEM CONDITION DATA (DC Voltage)
83 G/R Fuel level sensor [Ignition switch “ON”] Approximately 0 - 4.8V
Output voltage varies with fuel
level.
90 B Fuel level sensor
ground [Engine is running] Approximately 0V
On Board Diagnostic Logic
NCEC0618
ECM receives two signals from the fuel level sensor.
One is fuel level sensor power supply circuit, and the other is fuel
level sensor ground circuit.
This diagnosis indicates the latter to detect open circuit malfunc-
tion. Malfunction is detected when a high voltage from the sensor
is sent to ECM.
Possible Cause
NCEC0619
IFuel level sensor circuit
(The fuel level sensor circuit is open or shorted.)
DTC P1464 FUEL LEVEL SENSOR CIRCUIT (GROUND SIGNAL)
Component Description
EC-534

DTC Confirmation Procedure
NCEC0620
NOTE:
If “DTC Confirmation Procedure” has been previously conducted,
always turn ignition switch “OFF” and wait at least 10 seconds
before conducting the next test.
SEF195Y
WITH CONSULT-II
NCEC0620S01
1) Turn ignition switch “ON”.
2) Select “DATA MONITOR” mode with CONSULT-II.
3) Wait at least 5 seconds.
4) If 1st trip DTC is detected, go to “Diagnostic Procedure”,
EC-537.
WITH GST
NCEC0620S02
Follow the procedure “WITH CONSULT-II” above.
GI
MA
EM
LC
FE
CL
MT
AT
AX
SU
BR
ST
RS
BT
HA
SC
EL
IDX
DTC P1464 FUEL LEVEL SENSOR CIRCUIT (GROUND SIGNAL)
DTC Confirmation Procedure
EC-535

Wiring Diagram
NCEC0621
TEC754
DTC P1464 FUEL LEVEL SENSOR CIRCUIT (GROUND SIGNAL)
Wiring Diagram
EC-536

Diagnostic Procedure
=NCEC0622
1 CHECK FUEL LEVEL SENSOR GROUND CIRCUIT FOR OPEN AND SHORT
1. Turn ignition switch “OFF”.
2. Disconnect ECM harness connector.
3. Check harness continuity between ECM terminal 90 and body ground. Refer to Wiring Diagram.
Continuity should exist.
4. Also check harness for short to power.
OK or NG
OK ©GO TO 3.
NG ©GO TO 2.
2 DETECT MALFUNCTIONING PART
1. Check the following.
IHarness connectors F23, M49
IHarness connectors M75, B103
IHarness for open and short between ECM and body ground
©Replace open circuit or short to power in harness or connectors.
3 CHECK FUEL LEVEL SENSOR
Refer to EL-96, “Fuel Level Sensor Unit Check”.
OK or NG
OK ©GO TO 4.
NG ©Replace fuel level sensor unit.
4 CHECK INTERMITTENT INCIDENT
Refer to “TROUBLE DIAGNOSIS FOR INTERMITTENT INCIDENT”, EC-146
OK or NG
©INSPECTION END
GI
MA
EM
LC
FE
CL
MT
AT
AX
SU
BR
ST
RS
BT
HA
SC
EL
IDX
DTC P1464 FUEL LEVEL SENSOR CIRCUIT (GROUND SIGNAL)
Diagnostic Procedure
EC-537

SEF861X
Description
=NCEC0623
COMPONENT DESCRIPTION
NCEC0623S01
The vacuum cut valve and vacuum cut valve bypass valve are
installed in parallel on the EVAP purge line between the fuel tank
and the EVAP canister.
The vacuum cut valve prevents the intake manifold vacuum from
being applied to the fuel tank.
The vacuum cut valve bypass valve is a solenoid type valve and
generally remains closed. It opens only for on board diagnosis.
The vacuum cut valve bypass valve responds to signals from the
ECM. When the ECM sends an ON (ground) signal, the valve is
opened. The vacuum cut valve is then bypassed to apply intake
manifold vacuum to the fuel tank.
EVAPORATIVE EMISSION SYSTEM DIAGRAM
NCEC0623S02
SEF323U
CONSULT-II Reference Value in Data Monitor
Mode
NCEC0624
Specification data are reference values.
MONITOR ITEM CONDITION SPECIFICATION
VC/V BYPASS/V IIgnition switch: ON OFF
ECM Terminals and Reference Value
NCEC0661
Specification data are reference values and are measured between each terminal and ground.
CAUTION:
Do not use ECM ground terminals when measuring input/output voltage. Doing so may result in dam-
age to the ECM’s transistor. Use a ground other than ECM terminals, such as the ground.
TER-
MINAL
NO.
WIRE
COLOR ITEM CONDITION DATA (DC Voltage)
2 PU/R Vacuum cut valve
bypass valve [Ignition switch “ON”] BATTERY VOLTAGE
(11 - 14V)
DTC P1490 VACUUM CUT VALVE BYPASS VALVE (CIRCUIT)
Description
EC-538

On Board Diagnosis Logic
NCEC0625
Malfunction is detected when an improper voltage signal is sent to
ECM through vacuum cut valve bypass valve.
Possible Cause
NCEC0626
IHarness or connectors
(The vacuum cut valve bypass valve circuit is open or shorted.)
IVacuum cut valve bypass valve
DTC Confirmation Procedure
NCEC0627
NOTE:
If “DTC Confirmation Procedure” has been previously conducted,
always turn ignition switch “OFF” and wait at least 10 seconds
before conducting the next test.
TESTING CONDITION:
Before performing the following procedure, confirm that bat-
tery voltage is more than 11V at idle speed.
SEF058Y
WITH CONSULT-II
NCEC0627S01
1) Turn ignition switch “ON”.
2) Select “DATA MONITOR” mode with CONSULT-II.
3) Start engine and wait at least 5 seconds.
4) If 1st trip DTC is detected, go to “Diagnostic Procedure”,
EC-541.
WITH GST
NCEC0627S02
Follow the procedure “WITH CONSULT-II” above.
GI
MA
EM
LC
FE
CL
MT
AT
AX
SU
BR
ST
RS
BT
HA
SC
EL
IDX
DTC P1490 VACUUM CUT VALVE BYPASS VALVE (CIRCUIT)
On Board Diagnosis Logic
EC-539

Wiring Diagram
NCEC0628
TEC720
DTC P1490 VACUUM CUT VALVE BYPASS VALVE (CIRCUIT)
Wiring Diagram
EC-540

Diagnostic Procedure
NCEC0629
1 INSPECTION START
Do you have CONSULT-II?
YesorNo
Yes ©GO TO 2.
No ©GO TO 3.
2 CHECK VACUUM CUT VALVE BYPASS VALVE CIRCUIT
With CONSULT-II
1. Turn ignition switch “OFF” and then “ON”.
2. Select “VC/V BYPASS/V” in “ACTIVE TEST” mode with CONSULT-II.
3. Touch “ON/OFF” on CONSULT-II screen.
SEF806Y
4. Make sure that clicking sound is heard from the vacuum cut valve bypass valve.
OK or NG
OK ©GO TO 7.
NG ©GO TO 3.
GI
MA
EM
LC
FE
CL
MT
AT
AX
SU
BR
ST
RS
BT
HA
SC
EL
IDX
DTC P1490 VACUUM CUT VALVE BYPASS VALVE (CIRCUIT)
Diagnostic Procedure
EC-541

3 CHECK VACUUM CUT VALVE BYPASS VALUE POWER SUPPLY CIRCUIT
1. Turn ignition switch “OFF”.
2. Disconnect vacuum cut valve bypass valve harness connector.
SEF861X
3. Turn ignition switch “ON”.
4. Check voltage between vacuum cut valve bypass valve terminal 1 and ground with CONSULT-II or tester.
SEF356X
OK or NG
OK ©GO TO 5.
NG ©GO TO 4.
4 DETECT MALFUNCTIONING PART
Check the following.
IHarness connectors M8, B3
IHarness connectors B10, B120
IHarness connectors B113, T1
IHarness connectors T20, T19
IFuse block (J/B) connector M3
I10A fuse
IHarness for open or short between vacuum cut valve bypass valve and fuse
©Repair harness or connectors.
5 CHECK VACUUM CUT VALVE BYPASS VALVE OUTPUT SIGNAL CIRCUIT FOR OPEN AND SHORT
1. Turn ignition switch “OFF”.
2. Disconnect ECM harness connector.
3. Check harness continuity between ECM terminal 2 and vacuum cut valve bypass valve terminal 2. Refer to Wiring Dia-
gram.
Continuity should exist.
4. Also check harness for short to ground and short to power.
OK or NG
OK ©GO TO 7.
NG ©GO TO 6.
DTC P1490 VACUUM CUT VALVE BYPASS VALVE (CIRCUIT)
Diagnostic Procedure (Cont’d)
EC-542

6 DETECT MALFUNCTIONING PART
Check the following.
IHarness connectors T19, T20
IHarness connectors T1, B113
IHarness connectors B120, B10
IHarness connectors B3, M8
IHarness connectors M49, F23
IHarness for open or short between vacuum cut valve bypass valve and ECM
©Repair open circuit or short to ground or short to power in harness or connectors.
7 CHECK VACUUM CUT VALVE BYPASS VALVE
With CONSULT-II
1. Reconnect harness disconnected connectors.
2. Turn ignition switch ON.
3. Perform “VC/V BYPASS/V” in “ACTIVE TEST” mode.
4. Check air passage continuity and operation delay time under the following conditions.
SEF807Y
Without CONSULT-II
Check air passage continuity and operation delay time under the following conditions.
SEF557Y
OK or NG
OK ©GO TO 8.
NG ©Replace vacuum cut valve bypass valve.
8 CHECK INTERMITTENT INCIDENT
Refer to “TROUBLE DIAGNOSIS FOR INTERMITTENT INCIDENT”, EC-146.
©INSPECTION END
GI
MA
EM
LC
FE
CL
MT
AT
AX
SU
BR
ST
RS
BT
HA
SC
EL
IDX
DTC P1490 VACUUM CUT VALVE BYPASS VALVE (CIRCUIT)
Diagnostic Procedure (Cont’d)
EC-543

SEF861X
Description
NCEC0630
COMPONENT DESCRIPTION
NCEC0630S01
The vacuum cut valve and vacuum cut valve bypass valve are
installed in parallel on the EVAP purge line between the fuel tank
and the EVAP canister.
The vacuum cut valve prevents the intake manifold vacuum from
being applied to the fuel tank.
The vacuum cut valve bypass valve is a solenoid type valve and
generally remains closed. It opens only for on board diagnosis.
The vacuum cut valve bypass valve responds to signals from the
ECM. When the ECM sends an ON (ground) signal, the valve is
opened. The vacuum cut valve is then bypassed to apply intake
manifold vacuum to the fuel tank.
EVAPORATIVE EMISSION SYSTEM DIAGRAM
NCEC0630S02
SEF323U
CONSULT-II Reference Value in Data Monitor
Mode
NCEC0631
Specification data are reference values.
MONITOR ITEM CONDITION SPECIFICATION
VC/V BYPASS/V IIgnition switch: ON OFF
ECM Terminals and Reference Value
NCEC0662
Specification data are reference values and are measured between each terminal and ground.
CAUTION:
Do not use ECM ground terminals when measuring input/output voltage. Doing so may result in dam-
age to the ECM’s transistor. Use a ground other than ECM terminals, such as the ground.
TER-
MINAL
NO.
WIRE
COLOR ITEM CONDITION DATA (DC Voltage)
2 PU/R Vacuum cut valve
bypass valve [Ignition switch “ON”] BATTERY VOLTAGE
(11 - 14V)
DTC P1491 VACUUM CUT VALVE BYPASS VALVE
Description
EC-544

On Board Diagnosis Logic
NCEC0632
Malfunction is detected when vacuum cut valve bypass valve does
not operate properly.
Possible Cause
NCEC0633
IVacuum cut valve bypass valve
IVacuum cut valve
IBypass hoses for clogging
IEVAP control system pressure sensor and circuit
IEVAP canister vent control valve
IHose between fuel tank and vacuum cut valve clogged
IHose between vacuum cut valve and EVAP canister clogged
IEVAP canister
IEVAP purge port of fuel tank for clogging
SEF210Y
SEF211Y
SEF239Y
DTC Confirmation Procedure
NCEC0634
CAUTION:
Always drive vehicle at a safe speed.
NOTE:
If “DTC Confirmation Procedure” has been previously conducted,
always turn ignition switch “OFF” and wait at least 10 seconds
before conducting the next test.
TESTING CONDITION:
Always perform test at a temperature of 5 to 30°C (41 to 86°F).
WITH CONSULT-II
NCEC0634S01
1) Turn ignition switch “ON”.
2) Start engine and warm it up to normal operating temperature.
3) Turn ignition switch “OFF” and wait at least 10 seconds.
4) Start engine and let it idle for at least 70 seconds.
5) Select “VC CUT/V BP/V P1491” of “EVAPORATIVE SYSTEM”
in “DTC WORK SUPPORT” mode with CONSULT-II.
6) Touch “START”.
7) When the following conditions are met, “TESTING” will be dis-
played on the CONSULT-II screen. Maintain the conditions
continuously until “TESTING” changes to “COMPLETED”. (It
will take at least 30 seconds.)
ENG SPEED More than 1,000 rpm
Selector lever Suitable position
Vehicle speed More than 37 km/h (23 MPH)
B/FUEL SCHDL 1.0 – 8.9 msec
If “TESTING” is not displayed after 5 minutes, retry from
step 3.
8) Make sure that “OK” is displayed after touching “SELF-DIAG
RESULTS”. If “NG” is displayed, refer to “Diagnostic
Procedure”, EC-548.
GI
MA
EM
LC
FE
CL
MT
AT
AX
SU
BR
ST
RS
BT
HA
SC
EL
IDX
DTC P1491 VACUUM CUT VALVE BYPASS VALVE
On Board Diagnosis Logic
EC-545

SEF530Q
Overall Function Check
NCEC0635
Use this procedure to check the overall function of vacuum cut
valve bypass valve. During this check, the 1st trip DTC might not
be confirmed.
WITH GST
NCEC0635S01
1) Remove vacuum cut valve and vacuum cut valve bypass valve
as an assembly.
2) Apply vacuum to port Aand check that there is no suction from
port B.
3) Apply vacuum to port Band check that there is suction from
port A.
4) Blow air in port Band check that there is a resistance to flow
out of port A.
5) Supply battery voltage to the terminal.
6) Blow air in port Aand check that air flows freely out of port B.
7) Blow air in port Band check that air flows freely out of port A.
8) If NG, go to “Diagnostic Procedure”, EC-548.
DTC P1491 VACUUM CUT VALVE BYPASS VALVE
Overall Function Check
EC-546

Wiring Diagram
NCEC0636
TEC720
GI
MA
EM
LC
FE
CL
MT
AT
AX
SU
BR
ST
RS
BT
HA
SC
EL
IDX
DTC P1491 VACUUM CUT VALVE BYPASS VALVE
Wiring Diagram
EC-547

Diagnostic Procedure
NCEC0637
1 INSPECTION START
Do you have CONSULT-II?
YesorNo
Yes ©GO TO 2.
No ©GO TO 3.
2 CHECK VACUUM CUT VALVE BYPASS VALVE OPERATION
With CONSULT-II
1. Turn ignition switch “OFF”.
2. Remove vacuum cut valve and vacuum cut valve bypass valve as an assembly.
3. Apply vacuum to port A and check that there is no suction from port B.
4. Apply vacuum to port B and check that there is suction from port A.
5. Blow air in port B and check that there is a resistance to flow out of port A.
6. Turn ignition switch “ON”.
7. Select “VC/V BYPASS/V” in “ACTIVE TEST” mode with CONSULT-II and touch “ON”.
8. Blow air in port A and check that air flows freely out of port B.
9. Blow air in port B and check that air flows freely out of port A.
SEF808Y
OK or NG
OK ©GO TO 4.
NG ©GO TO 5.
DTC P1491 VACUUM CUT VALVE BYPASS VALVE
Diagnostic Procedure
EC-548

3 CHECK VACUUM CUT VALVE BYPASS VALVE OPERATION
Without CONSULT-II
1. Turn ignition switch “OFF”.
2. Remove vacuum cut valve and vacuum cut valve bypass valve as an assembly.
3. Apply vacuum to port A and check that there is no suction from port B.
4. Apply vacuum to port B and check that there is suction from port A.
5. Blow air in port B and check that there is a resistance to flow out of port A.
6. Disconnect vacuum cut valve bypass valve harness connector.
7. Supply battery voltage to the terminal.
8. Blow air in port A and check that air flows freely out of port B.
9. Blow air in port B and check that air flows freely out of port A.
SEF914U
OK or NG
OK ©GO TO 4.
NG ©GO TO 7.
4 CHECK EVAP PURGE LINE
Check EVAP purge line between EVAP canister and fuel tank for clogging or disconnection.
OK or NG
OK ©GO TO 5.
NG ©Repair it.
5 CHECK EVAP PURGE PORT
Check EVAP purge port of fuel tank for clogging.
OK or NG
OK ©GO TO 6.
NG ©Clean EVAP purge port.
GI
MA
EM
LC
FE
CL
MT
AT
AX
SU
BR
ST
RS
BT
HA
SC
EL
IDX
DTC P1491 VACUUM CUT VALVE BYPASS VALVE
Diagnostic Procedure (Cont’d)
EC-549

6 CHECK EVAP CANISTER
1. Pinch the fresh air hose.
2. Blow air into port Aand check that it flows freely out of port B.
AEC630A
OK or NG
OK ©GO TO 12.
NG ©Replace EVAP canister.
7 CHECK BYPASS HOSE
Check bypass hoses for clogging.
OK or NG
OK ©GO TO 8.
NG ©Repair or replace hoses.
DTC P1491 VACUUM CUT VALVE BYPASS VALVE
Diagnostic Procedure (Cont’d)
EC-550

8 CHECK VACUUM CUT VALVE BYPASS VALVE
With CONSULT-II
1. Perform “VC/V BYPASS/V” in “ACTIVE TEST” mode.
2. Check air passage continuity and operation delay time under the following conditions.
SEF807Y
Without CONSULT-II
Check air passage continuity and operation delay time under the following conditions.
SEF557Y
OK or NG
OK ©GO TO 9.
NG ©Replace vacuum cut valve bypass valve.
GI
MA
EM
LC
FE
CL
MT
AT
AX
SU
BR
ST
RS
BT
HA
SC
EL
IDX
DTC P1491 VACUUM CUT VALVE BYPASS VALVE
Diagnostic Procedure (Cont’d)
EC-551

9 CHECK VACUUM CUT VALVE
Check vacuum cut valve as follows:
SEF379Q
a. Plug port Cand Dwith fingers.
b. Apply vacuum to port Aand check that there is no suction from port B.
c. Apply vacuum to port Band check that there is suction from port A.
d. Blow air in port Band check that there is a resistance to flow out of port A.
e. Open port Cand D.
f. Blow air in port Acheck that air flows freely out of port C.
g. Blow air in port Bcheck that air flows freely out of port D.
OK or NG
OK ©GO TO 10.
NG ©Replace vacuum cut valve.
10 CHECK EVAP CONTROL SYSTEM PRESSURE SENSOR HOSE
1. Turn ignition switch “OFF”.
2. Check disconnection or improper connection of hose connected to EVAP control system pressure sensor.
OK or NG
OK ©GO TO 11.
NG ©Repair or replace.
11 CHECK EVAP CONTROL SYSTEM PRESSURE SENSOR CONNECTOR
1. Disconnect EVAP control system pressure sensor harness connector.
SEF860X
2. Check connectors for water.
Water should not exist.
OK or NG
OK ©GO TO 12.
NG ©Replace EVAP control system pressure sensor.
DTC P1491 VACUUM CUT VALVE BYPASS VALVE
Diagnostic Procedure (Cont’d)
EC-552

12 CHECK EVAP CONTROL SYSTEM PRESSURE SENSOR
1. Remove EVAP control system pressure sensor with its harness connector connected.
CAUTION:
INever apply force to the air hole protector of the sensor if equipped.
SEF799W
2. Remove hose from EVAP control system pressure sensor.
3. Turn ignition switch “ON”.
4. Use pump to apply vacuum and pressure to EVAP control system pressure sensor as shown in figure.
CAUTION:
IAlways calibrate the vacuum pump gauge when using it.
IDo not apply below −20 kPa (−150 mmHg, −5.91 inHg) or over 20 kPa (150 mmHg, 5.91 inHg) of pressure.
5. Check input voltage between ECM terminal 84 and ground.
SEF342X
CAUTION:
IDiscard and EVAP control system pressure sensor which has been dropped from a height of more than 0.5 m
(19.7 in) onto a hard surface such as a concrete floor; use a new one.
OK or NG
OK ©GO TO 13.
NG ©Replace EVAP control system pressure sensor.
13 CHECK RUBBER TUBE FOR CLOGGING
1. Disconnect rubber tube connected to EVAP canister vent control valve.
2. Check the rubber tube for clogging.
OK or NG
OK ©GO TO 14.
NG ©Clean the rubber tube using an air blower.
GI
MA
EM
LC
FE
CL
MT
AT
AX
SU
BR
ST
RS
BT
HA
SC
EL
IDX
DTC P1491 VACUUM CUT VALVE BYPASS VALVE
Diagnostic Procedure (Cont’d)
EC-553

14 CHECK EVAP CANISTER VENT CONTROL VALVE-I
1. Remove EVAP canister vent control valve from EVAP canister.
2. Check portion Bof EVAP canister vent control valve for being rusted.
SEF337X
OK or NG
OK ©GO TO 15.
NG ©Replace EVAP canister vent control valve.
15 CHECK EVAP CANISTER VENT CONTROL VALVE-II
With CONSULT-II
1. Reconnect harness disconnected connectors.
2. Turn ignition switch ON.
3. Perform “VENT CONTROL/V” in “ACTIVE TEST” mode.
4. Check air passage continuity and operation delay time.
SEF803Y
Without CONSULT-II
Check air passage continuity and operation delay time under the following conditions.
SEF339X
Make sure new O-ring is installed properly.
OK or NG
OK ©GO TO 17.
NG ©GO TO 16.
DTC P1491 VACUUM CUT VALVE BYPASS VALVE
Diagnostic Procedure (Cont’d)
EC-554

16 CHECK EVAP CANISTER VENT CONTROL VALVE-III
1. Clean the air passage (Portion Ato B) of EVAP canister vent control valve using an air blower.
2. Perform the Test No. 15 again.
OK or NG
OK ©GO TO 17.
NG ©Replace EVAP canister vent control valve.
17 CHECK INTERMITTENT INCIDENT
Refer to “TROUBLE DIAGNOSIS FOR INTERMITTENT INCIDENT”, EC-146.
©INSPECTION END
GI
MA
EM
LC
FE
CL
MT
AT
AX
SU
BR
ST
RS
BT
HA
SC
EL
IDX
DTC P1491 VACUUM CUT VALVE BYPASS VALVE
Diagnostic Procedure (Cont’d)
EC-555

System Description
NCEC0418
The malfunction information related to A/T (Automatic Transaxle) is transferred through the line (circuit) from
TCM (Transmission Control Module) to ECM. Therefore, be sure to erase the malfunction information such as
DTC not only in TCM (Transmission Control Module) but also ECM after the A/T related repair.
ECM Terminals and Reference Value
NCEC0419
Specification data are reference values and are measured between each terminal and ground.
CAUTION:
Do not use ECM ground terminals when measuring input/output voltage. Doing so may result in dam-
age to the ECM’s transistor. Use a ground other than ECM terminals, such as the ground.
TERMI-
NAL
NO.
WIRE
COLOR ITEM CONDITION DATA (DC Voltage)
91 PU A/T check signal [Ignition switch “ON”] 0 - Approximately 5V
On Board Diagnosis Logic
NCEC0420
DTC No. Malfunction is detected when ... Check Items (Possible Cause)
P1605 IAn incorrect signal from TCM (Transmission Control
Module) is sent to ECM.
IHarness or connectors
[The communication line circuit between ECM
and TCM (Transmission Control Module) is open
or shorted.]
IDead (Weak) battery
ITCM (Transmission Control Module)
SEF058Y
DTC Confirmation Procedure
NCEC0421
NOTE:
If “DTC CONFIRMATION PROCEDURE” has been previously
conducted, always turn ignition switch “OFF” and wait at least 10
seconds before conducting the next test.
With CONSULT
1) Turn ignition switch “ON”.
2) Select “DATA MONITOR” mode with CONSULT.
3) Start engine and let it idle for at least 40 seconds.
4) If 1st trip DTC is detected, go to “Diagnostic Procedure”,
EC-558.
With GST
Follow the procedure “With CONSULT-II” above.
DTC P1605 A/T DIAGNOSIS COMMUNICATION LINE
System Description
EC-556

Wiring Diagram
NCEC0422
TEC721
GI
MA
EM
LC
FE
CL
MT
AT
AX
SU
BR
ST
RS
BT
HA
SC
EL
IDX
DTC P1605 A/T DIAGNOSIS COMMUNICATION LINE
Wiring Diagram
EC-557

Diagnostic Procedure
NCEC0423
1 CHECK INPUT SIGNAL CIRCUIT
1. Turn ignition switch “OFF”.
2. Disconnect ECM harness connector and TCM harness connector.
Selector
lever
TCM (Transmission
control module)
SEF313W
3. Check harness continuity between ECM terminal 91 and TCM terminal 15.
Refer to Wiring Diagram.
Continuity should exist.
4. Also check harness for short to ground and short to power.
OK or NG
OK ©GO TO 2.
NG ©Repair open circuit or short to ground or short to power in harness or connectors.
2 CHECK INTERMITTENT INCIDENT
Perform “TROUBLE DIAGNOSIS FOR INTERMITTENT INCIDENT”, EC-146.
©INSPECTION END
DTC P1605 A/T DIAGNOSIS COMMUNICATION LINE
Diagnostic Procedure
EC-558

SEF740W
Component Description
NCEC0424
When the gear position is “P” (A/T models only) or “N”, park/neutral
position (PNP) switch is “ON”.
ECM detects the park/neutral position when continuity with ground
exists.
CONSULT-II Reference Value in Data Monitor
Mode
NCEC0425
Specification data are reference values.
MONITOR ITEM CONDITION SPECIFICATION
P/N POSI SW IIgnition switch: ON Shift lever: “P” or “N” ON
Except above OFF
ECM Terminals and Reference Value
NCEC0426
Specification data are reference values and are measured between each terminal and ground.
CAUTION:
Do not use ECM ground terminals when measuring input/output voltage. Doing so may result in dam-
age to the ECM’s transistor. Use a ground other than ECM terminals, such as the ground.
TERMI-
NAL
NO.
WIRE
COLOR ITEM CONDITION DATA (DC Voltage)
42 G/OR PNP switch
[Ignition switch “ON”]
IGear position is “Neutral position” (M/T models)
IGear position is “N” or “P” (A/T models) Approximately 0V
[Ignition switch “ON”]
IExcept the above gear position BATTERY VOLTAGE
(11 - 14V)
On Board Diagnosis Logic
NCEC0427
DTC No. Malfunction is detected when ... Check Items (Possible Cause)
P1706 IThe signal of the PNP switch is not changed in the pro-
cess of engine starting and driving.
IHarness or connectors
(The PNP switch circuit is open or shorted.)
IPNP switch
SEF212Y
DTC Confirmation Procedure
NCEC0428
CAUTION:
Always drive vehicle at a safe speed.
NOTE:
If “DTC Confirmation Procedure” has been previously conducted,
always turn ignition switch “OFF” and wait at least 10 seconds
before conducting the next test.
With CONSULT-II
1) Turn ignition switch “ON”.
GI
MA
EM
LC
FE
CL
MT
AT
AX
SU
BR
ST
RS
BT
HA
SC
EL
IDX
DTC P1706 PARK/NEUTRAL POSITION (PNP) SWITCH
Component Description
EC-559

SEF213Y
2) Select “P/N POSI SW” in “DATA MONITOR” mode with CON-
SULT-II. Then check the “P/N POSI SW” signal under the fol-
lowing conditions.
Position (Selector lever) Known-good signal
“N” and “P” (A/T only) position ON
Except the above position OFF
If NG, go to “Diagnostic Procedure”, EC-562.
If OK, go to following step.
3) Select “DATA MONITOR” mode with CONSULT-II.
4) Start engine and warm it up to normal operating temperature.
5) Maintain the following conditions for at least 50 consecutive
seconds.
ENG SPEED 1,500 - 3,400 rpm
COOLAN TEMP/S More than 70°C (158°F)
B/FUEL SCHDL 2.4 - 12 msec
VHCL SPEED SE More than 64 km/h (40 MPH)
Selector lever Suitable position
6) If 1st trip DTC is detected, go to “Diagnostic Procedure”,
EC-562.
SEF137X
Overall Function Check
NCEC0429
Use this procedure to check the overall function of the park/neutral
position switch circuit. During this check, a 1st trip DTC might not
be confirmed.
Without CONSULT-II
1) Turn ignition switch “ON”.
2) Check voltage between ECM terminal 42 (PNP switch signal)
and body ground under the following conditions.
Condition (Gear position) Voltage (V) (Known-good data)
“P” (A/T only) and “N” position Approx. 0
Except the above position BATTERY VOLTAGE
(11 - 14V)
3) If NG, go to “Diagnostic Procedure”, EC-562.
DTC P1706 PARK/NEUTRAL POSITION (PNP) SWITCH
DTC Confirmation Procedure (Cont’d)
EC-560

Wiring Diagram
NCEC0430
TEC722
GI
MA
EM
LC
FE
CL
MT
AT
AX
SU
BR
ST
RS
BT
HA
SC
EL
IDX
DTC P1706 PARK/NEUTRAL POSITION (PNP) SWITCH
Wiring Diagram
EC-561

Diagnostic Procedure For M/T Models
NCEC0431
1 CHECK GROUND CIRCUIT
1. Turn ignition switch “OFF”.
2. Disconnect PNP switch harness connector.
SEF740W
3. Check harness continuity between PNP switch terminal 2 and body ground.
Refer to Wiring Diagram.
Continuity should exist.
4. Also check harness for short to power.
OK or NG
OK ©GO TO 3.
NG ©GO TO 2.
2 DETECT MALFUNCTIONING PART
Check the following.
IHarness connectors E101, E33
IHarness for open or short between PNP switch and body ground
©Repair open circuit or short to power in harness or connectors.
3 CHECK INPUT SIGNAL CIRCUIT
1. Disconnect ECM harness connector.
2. Check harness continuity between ECM terminal 42 and PNP switch terminal 1.
Refer to Wiring Diagram.
Continuity should exist.
3. Also check harness for short to ground and short to power.
OK or NG
OK ©GO TO 5.
NG ©GO TO 4.
4 DETECT MALFUNCTIONING PART
Check the following.
IHarness connectors F6, E123
IHarness for open or short between ECM and PNP switch
©Repair open circuit or short to ground or short to power in harness or connectors.
5 CHECK PNP SWITCH
Refer to MT-10, “Position Switch Check”.
OK or NG
OK ©GO TO 6.
NG ©Replace PNP switch.
DTC P1706 PARK/NEUTRAL POSITION (PNP) SWITCH
Diagnostic Procedure For M/T Models
EC-562

Diagnostic Procedure For A/T Models
=NCEC0432
1 CHECK GROUND CIRCUIT
1. Turn ignition switch “OFF”.
2. Disconnect PNP switch harness connector.
3. Check continuity between PNP switch terminal 2 and ground with CONSULT-II or tester.
SEF269W
Continuity should exist.
4. Also check harness for short to power.
OK or NG
OK ©GO TO 3.
NG ©GO TO 2.
2 DETECT MALFUNCTIONING PART
Check the following.
IHarness connectors E101, E33
IHarness for open or short between PNP switch and body ground
©Repair open circuit or short to power in harness or connectors.
3 CHECK INPUT SIGNAL CIRCUIT
1. Disconnect ECM harness connector.
2. Check harness continuity between ECM terminal 42 and PNP switch terminal 1.
Refer to Wiring Diagram.
Continuity should exist.
3. Also check harness for short to ground and short to power.
OK or NG
OK ©GO TO 5.
NG ©GO TO 4.
4 DETECT MALFUNCTIONING PART
Check the following.
IHarness connectors F6, E123
IHarness for open or short between PNP switch and ECM
©Repair open circuit or short to ground or short to power in harness or connectors.
5 CHECK PNP SWITCH
Refer to AT-110, “Diagnostic Procedure”.
OK or NG
OK ©GO TO 6.
NG ©Replace PNP switch.
DTC P1706 PARK/NEUTRAL POSITION (PNP) SWITCH
Diagnostic Procedure For A/T Models
EC-564

SEF848X
Component Description
NCEC0319
IGNITION COIL & POWER TRANSISTOR (BUILT INTO
DISTRIBUTOR)
NCEC0319S01
The ignition coil is built into distributor. The ignition signal from the
ECM is sent to the power transistor. The power transistor switches
on and off the ignition coil primary circuit. As the primary circuit is
turned on and off, the proper high voltage is induced in the coil
secondary circuit.
The distributor is not repairable and must be replaced as an
assembly except distributor cap and rotor head.
CONSULT-II Reference Value in Data Monitor
Mode
NCEC0320
MONITOR ITEM CONDITION SPECIFICATION
IGN TIMING
IEngine: After warming up
IAir conditioner switch: OFF
IShift lever: “N”
INo-load
Idle 15°±2° BTDC
2,000 rpm More than 25° BTDC
ECM Terminals and Reference Value
NCEC0321
Specification data are reference values and are measured between each terminal and ground.
CAUTION:
Do not use ECM ground terminals when measuring input/output voltage. Doing so may result in dam-
age to the ECM’s transistor. Use a ground other than ECM terminals, such as the ground.
TERMI-
NAL
NO.
WIRE
COLOR ITEM CONDITION DATA (DC Voltage)
35 W/B Ignition signal
[Engine is running]
IWarm-up condition
IIdle speed
Approximately 0.3V
SEF996V
[Engine is running]
IEngine speed is 2,000 rpm
Approximately 0.5V
SEF997V
IGNITION SIGNAL
Component Description
EC-566

TERMI-
NAL
NO.
WIRE
COLOR ITEM CONDITION DATA (DC Voltage)
36 G Ignition check
[Engine is running]
IWarm-up condition
IIdle speed
Approximately 13V
SEF998V
[Engine is running]
IEngine speed is 2,000 rpm
Approximately 13V
SEF999V
GI
MA
EM
LC
FE
CL
MT
AT
AX
SU
BR
ST
RS
BT
HA
SC
EL
IDX
IGNITION SIGNAL
ECM Terminals and Reference Value (Cont’d)
EC-567

Wiring Diagram
NCEC0324
TEC796
IGNITION SIGNAL
Wiring Diagram
EC-568

Diagnostic Procedure
NCEC0325
1 INSPECTION START
Turn ignition switch “OFF”, and restart engine.
Is engine running?
YesorNo
Yes (With CONSULT-II) ©GO TO 2.
Yes (Without CONSULT-
II)
©GO TO 3.
No ©GO TO 4.
2 CHECK OVERALL FUNCTION
With CONSULT-II
1. Perform “POWER BALANCE” in “ACTIVE TEST” mode with CONSULT-II.
2. Make sure that all circuits do not produce a momentary engine speed drop.
SEF070Y
OK or NG
OK ©INSPECTION END
NG ©GO TO 9.
3 CHECK OVERALL FUNCTION
Without CONSULT-II
1. Let engine idle.
2. Read the voltage signal between ECM terminal 36 and ground with an oscilloscope.
3. Verify that the oscilloscope screen shows the signal wave as shown below.
SEF920Z
OK or NG
OK ©INSPECTION END
NG ©GO TO 9.
GI
MA
EM
LC
FE
CL
MT
AT
AX
SU
BR
ST
RS
BT
HA
SC
EL
IDX
IGNITION SIGNAL
Diagnostic Procedure
EC-569

4 CHECK POWER SUPPLY
1. Turn ignition switch “OFF”.
2. Disconnect ignition coil harness connector.
SEF848X
3. Turn ignition switch “ON”.
4. Check voltage between terminal 8 and ground with CONSULT-II or tester.
SEF257W
Voltage: Battery voltage
OK or NG
OK ©GO TO 6.
NG ©GO TO 5.
5 DETECT MALFUNCTIONING PART
Check the following.
IHarness connectors M49, F23
IHarness connectors E75, M6
IECM relay
I15A fuse
IHarness for open or short between ignition coil and fuse
©Repair harness or connectors.
IGNITION SIGNAL
Diagnostic Procedure (Cont’d)
EC-570

6 CHECK GROUND CIRCUIT
1. Turn ignition switch “OFF”.
2. Disconnect distributor harness connector.
3. Check harness continuity between terminal 5 and engine ground.
SEF258W
Continuity should exist.
4. Also check harness for short to power.
OK or NG
OK ©GO TO 7.
NG ©Repair open circuit or short to power in harness or connectors.
7 CHECK INPUT SIGNAL CIRCUIT-I
1. Disconnect ECM harness connector.
2. Check harness continuity between ECM terminal 35 and distributor terminal 6.
Refer to Wiring Diagram.
Continuity should exist.
3. Also check harness for short to ground and short to power.
OK or NG
OK ©GO TO 8.
NG ©Repair open circuit or short to ground or short to power in harness or connectors.
8 CHECK IGNITION COIL, POWER TRANSISTOR, RESISTOR
Refer to “Component Inspection”, EC-573.
OK or NG
OK ©GO TO 9.
NG ©Replace malfunctioning component(s).
GI
MA
EM
LC
FE
CL
MT
AT
AX
SU
BR
ST
RS
BT
HA
SC
EL
IDX
IGNITION SIGNAL
Diagnostic Procedure (Cont’d)
EC-571

9 CHECK INPUT SIGNAL CIRCUIT-II
1. Stop engine.
2. Disconnect ignition coil harness connector.
SEF848X
3. Disconnect ECM harness connector.
4. Check harness continuity between ignition coil terminal 7 and ECM terminal 36.
Refer to Wiring Diagram.
Continuity should exist.
5. Also check harness for short to ground and short to power.
OK or NG
OK ©GO TO 10.
NG ©Repair open circuit or short to ground or short to power in harness or connectors.
10 CHECK INTERMITTENT INCIDENT
Perform “TROUBLE DIAGNOSIS FOR INTERMITTENT INCIDENT”, EC-146.
©INSPECTION END
IGNITION SIGNAL
Diagnostic Procedure (Cont’d)
EC-572

SEF237X
Component Inspection
=NCEC0326
IGNITION COIL
NCEC0326S01
1. Disconnect ignition coil harness connector.
2. Check resistance as shown in the figure.
SEF238X
3. For checking secondary coil, remove distributor cap.
4. Check resistance between ignition coil harness connector ter-
minal 8 and coil tower metal tip 9 (secondary terminal) on the
distributor head.
Terminal Resistance [at 25°C (77°F)]
7 - 8 (Primary coil) Approximately 0.8Ω
8 - secondary terminal on distributor
head (Secondary coil) Approximately 16 kΩ
If NG, replace distributor.
SEF943X
POWER TRANSISTOR
NCEC0326S02
1. Disconnect distributor harness connector.
2. Check power transistor resistance between terminals 5 and 7.
Terminals Resistance Result
5 and 7 Except 0ΩOK
0ΩNG
If NG, replace distributor.
SEF944X
RESISTOR
NCEC0326S03
1. Disconnect resistor harness connector.
2. Check resistance as shown in the figure.
Resistance:4-8kΩ[at 25°C (77°F)]
If NG, replace distributor cap.
GI
MA
EM
LC
FE
CL
MT
AT
AX
SU
BR
ST
RS
BT
HA
SC
EL
IDX
IGNITION SIGNAL
Component Inspection
EC-573

SEF138X
Component Description
NCEC0435
The fuel injector is a small, precise solenoid valve. When the ECM
supplies a ground to the injector circuit, the coil in the injector is
energized. The energized coil pulls the needle valve back and
allows fuel to flow through the injector into the intake manifold. The
amount of fuel injected depends upon the injection pulse duration.
Pulse duration is the length of time the injector remains open. The
ECM controls the injection pulse duration based on engine fuel
needs.
CONSULT-II Reference Value in Data Monitor
Mode
NCEC0436
MONITOR ITEM CONDITION SPECIFICATION
INJ PULSE-B1
IEngine: After warming up
IAir conditioner switch: OFF
IShift lever: “N”
INo-load
Idle 2.4 - 3.2 msec
2,000 rpm 1.9 - 2.8 msec
B/FUEL SCHDL
IEngine: After warming up
IAir conditioner switch: OFF
IShift lever: “N”
INo-load
Idle 1.0 - 1.6 msec
2,000 rpm 0.7 - 1.3 msec
ECM Terminals and Reference Value
NCEC0437
Specification data are reference values and are measured between each terminal and ground.
CAUTION:
Do not use ECM ground terminals when measuring input/output voltage. Doing so may result in dam-
age to the ECM’s transistor. Use a ground other than ECM terminals, such as the ground.
TERMI-
NAL
NO.
WIRE
COLOR ITEM CONDITION DATA (DC Voltage)
101
103
105
107
R/B
Y/B
G/B
L/B
Injector No. 1
Injector No. 2
Injector No. 3
Injector No. 4
[Engine is running]
IWarm-up condition
IIdle speed
BATTERY VOLTAGE
(11 - 14V)
SEF011W
[Engine is running]
IWarm-up condition
IEngine speed is 2,000 rpm
BATTERY VOLTAGE
(11 - 14V)
SEF012W
INJECTOR
Component Description
EC-574

Wiring Diagram
NCEC0434
TEC724
GI
MA
EM
LC
FE
CL
MT
AT
AX
SU
BR
ST
RS
BT
HA
SC
EL
IDX
INJECTOR
Wiring Diagram
EC-575

Diagnostic Procedure
NCEC0438
1 CHECK OVERALL FUNCTION
With CONSULT-II
1. Start engine.
2. Perform “POWER BALANCE” in “ACTIVE TEST” mode with CONSULT-II.
SEF190Y
3. Make sure that each circuit produces a momentary engine speed drop.
Without CONSULT-II
1. Start engine.
2. Listen to each injector operating sound.
MEC703B
Clicking noise should be heard.
OK or NG
OK ©INSPECTION END
NG ©GO TO 2.
INJECTOR
Diagnostic Procedure
EC-576

2 CHECK POWER SUPPLY
1. Stop engine.
2. Disconnect injector harness connector.
3. Turn ignition switch “ON”.
4. Check voltage between injector terminal 1 and ground with CONSULT-II or tester.
SEF949X
OK or NG
OK ©GO TO 4.
NG ©GO TO 3.
3 DETECT MALFUNCTIONING PART
Check the following.
I10A fuse
IHarness connectors M62, F24
IHarness connectors F13, F51
IHarness for open or short between injector and fuse
©Repair harness or connectors.
4 CHECK OUTPUT SIGNAL CIRCUIT
1. Turn ignition switch “OFF”.
2. Disconnect ECM harness connector.
3. Check harness continuity between injector harness connector terminal 2 and ECM terminals 101, 103, 105, 107.
Refer to Wiring Diagram.
Continuity should exist.
4. Also check harness for short to ground and short to power.
OK or NG
OK ©GO TO 6.
NG ©GO TO 5.
5 DETECT MALFUNCTIONING PART
Check the following.
IHarness connectors F51, F13
IHarness for open or short between ECM and injector
©Repair open circuit or short to ground or short to power in harness or connectors.
GI
MA
EM
LC
FE
CL
MT
AT
AX
SU
BR
ST
RS
BT
HA
SC
EL
IDX
INJECTOR
Diagnostic Procedure (Cont’d)
EC-577

6 CHECK INJECTOR
1. Disconnect injector harness connector.
2. Check resistance between terminals as shown in the figure.
SEF964XA
OK or NG
OK ©GO TO 7.
NG ©Replace injector.
7 CHECK INTERMITTENT INCIDENT
Perform “TROUBLE DIAGNOSIS FOR INTERMITTENT INCIDENT”, EC-146.
©INSPECTION END
INJECTOR
Diagnostic Procedure (Cont’d)
EC-578

CONSULT-II Reference Value in Data Monitor
Mode
NCEC0441
Specification data are reference values.
MONITOR ITEM CONDITION SPECIFICATION
START SIGNAL IIgnition switch: ON ,START ,ON OFF ,ON ,OFF
ECM Terminals and Reference Value
NCEC0442
Specification data are reference values and are measured between each terminal and ground.
CAUTION:
Do not use ECM ground terminals when measuring input/output voltage. Doing so may result in dam-
age to the ECM’s transistor. Use a ground other than ECM terminals, such as the ground.
TERMI-
NAL
NO.
WIRE
COLOR ITEM CONDITION DATA (DC Voltage)
41 B/Y Start signal [Ignition switch “ON”] Approximately 0V
[Ignition switch “START”] 9 - 14V
GI
MA
EM
LC
FE
CL
MT
AT
AX
SU
BR
ST
RS
BT
HA
SC
EL
IDX
START SIGNAL
CONSULT-II Reference Value in Data Monitor Mode
EC-579

Wiring Diagram
NCEC0440
TEC725
START SIGNAL
Wiring Diagram
EC-580

Diagnostic Procedure
=NCEC0443
1 INSPECTION START
Do you have CONSULT-II?
YesorNo
Yes ©GO TO 2.
No ©GO TO 3.
2 CHECK OVERALL FUNCTION
With CONSULT-II
1. Turn ignition switch “ON”.
2. Check “START SIGNAL” in “DATA MONITOR” mode with CONSULT-II under the following conditions.
SEF227Y
OK or NG
OK ©INSPECTION END
NG ©GO TO 4.
3 CHECK OVERALL FUNCTION
Without CONSULT-II
1. Turn ignition switch to “START”.
2. Check voltage between ECM terminal 41 and ground under the following conditions.
SEF142X
MTBL0143
OK or NG
OK ©INSPECTION END
NG ©GO TO 4.
GI
MA
EM
LC
FE
CL
MT
AT
AX
SU
BR
ST
RS
BT
HA
SC
EL
IDX
START SIGNAL
Diagnostic Procedure
EC-581

4 DETECT MALFUNCTIONING PART
Check the following.
IHarness connectors M62, F24
I10A fuse
IHarness for open or short between ECM and fuse
OK or NG
OK ©GO TO 5.
NG ©Repair open circuit or short to ground or short to power in harness or connectors.
5 CHECK INTERMITTENT INCIDENT
Perform “TROUBLE DIAGNOSIS FOR INTERMITTENT INCIDENT”, EC-146.
©INSPECTION END
START SIGNAL
Diagnostic Procedure (Cont’d)
EC-582

System Description
NCEC0444
Sensor Input Signal to ECM ECM func-
tion Actuator
Camshaft position sensor Engine speed ECM Fuel pump relay
Ignition switch Start signal
The ECM activates the fuel pump for several seconds after the ignition switch is turned on to improve engine
startability. If the ECM receives a 180° signal from the camshaft position sensor, it knows that the engine is
rotating, and causes the pump to perform. If the 180° signal is not received when the ignition switch is on, the
engine stalls. The ECM stops pump operation and prevents battery discharging, thereby improving safety. The
ECM does not directly drive the fuel pump. It controls the ON/OFF fuel pump relay, which in turn controls the
fuel pump.
Condition Fuel pump operation
Ignition switch is turned to ON. Operates for 5 seconds
Engine running and cranking Operates
When engine is stopped Stops in 1 second
Except as shown above Stops
AEC801
Component Description
NCEC0501
A turbine type design fuel pump is used in the fuel tank.
CONSULT-II Reference Value in Data Monitor
Mode
NCEC0445
MONITOR ITEM CONDITION SPECIFICATION
FUEL PUMP RLY
IIgnition switch is turned to ON (Operates for 5 seconds)
IEngine running and cranking
IWhen engine is stopped (stops in 1.0 seconds) ON
IExcept as shown above OFF
GI
MA
EM
LC
FE
CL
MT
AT
AX
SU
BR
ST
RS
BT
HA
SC
EL
IDX
FUEL PUMP
System Description
EC-583

ECM Terminals and Reference Value
=NCEC0446
Specification data are reference values and are measured between each terminal and ground.
CAUTION:
Do not use ECM ground terminals when measuring input/output voltage. Doing so may result in dam-
age to the ECM’s transistor. Use a ground other than ECM terminals, such as the ground.
TERMI-
NAL
NO.
WIRE
COLOR ITEM CONDITION DATA (DC Voltage)
21 B/P Fuel pump relay
[Ignition switch “ON”]
IFor 5 seconds after turning ignition switch “ON”
[Engine is running] 0-1V
[Ignition switch “ON”]
IMore than 5 seconds after turning ignition switch
“ON”
BATTERY VOLTAGE
(11 - 14V)
FUEL PUMP
ECM Terminals and Reference Value
EC-584

Wiring Diagram
NCEC0447
TEC726
GI
MA
EM
LC
FE
CL
MT
AT
AX
SU
BR
ST
RS
BT
HA
SC
EL
IDX
FUEL PUMP
Wiring Diagram
EC-585

Diagnostic Procedure
NCEC0448
1 CHECK OVERALL FUNCTION
1. Turn ignition switch “ON”.
2. Pinch fuel feed hose with fingers.
SEF858X
Fuel pressure pulsation should be felt on the fuel feed hose for 5 seconds after ignition switch is turned “ON”.
OK or NG
OK ©INSPECTION END
NG ©GO TO 2.
2 CHECK POWER SUPPLY-I
1. Turn ignition switch “OFF”.
2. Disconnect fuel pump relay-1.
SEF185XA
3. Turn ignition switch “ON”.
4. Check voltage between fuel pump relay-1 terminal 1 and ground with CONSULT-II or tester.
SEF950X
OK or NG
OK ©GO TO 4.
NG ©GO TO 3.
FUEL PUMP
Diagnostic Procedure
EC-586

3 DETECT MALFUNCTIONING PART
Check the following.
I15A fuse
IHarness for open or short between fuse and fuel pump relay-1
©Repair harness or connectors.
4 CHECK POWER SUPPLY-II
1. Check voltage between fuel pump relay-1 terminal 3 and ground with CONSULT-II or tester.
SEF951X
OK or NG
OK ©GO TO 9.
NG ©GO TO 5.
GI
MA
EM
LC
FE
CL
MT
AT
AX
SU
BR
ST
RS
BT
HA
SC
EL
IDX
FUEL PUMP
Diagnostic Procedure (Cont’d)
EC-587

5 CHECK POWER SUPPLY-III
1. Turn ignition switch “OFF”.
2. Disconnect fuel pump relay-2.
SEF291WA
3. Check voltage between fuel pump relay-2 terminals 1, 3 and ground with CONSULT-II or tester.
SEF479P
Voltage: Battery voltage
OK or NG
OK ©GO TO 7.
NG ©GO TO 6.
6 DETECT MALFUNCTIONING PART
Check the following.
IHarness connectors E75, M6
I15A fuse
IHarness for open or short between fuse and fuel pump relay-2
©Repair open circuit or short to ground or short to power in harness or connectors.
7 CHECK POWER SUPPLY-IV
1. Check continuity between fuel pump relay-2 terminal 5 and fuel pump relay-1 terminal 3, fuel pump relay-2 terminal 2
and body ground.
Refer to Wiring Diagram.
Continuity should exist.
2. Also check harness for short to ground and short to power.
OK or NG
OK ©GO TO 8.
NG ©Repair open circuit or short to ground or short to power in harness or connectors.
FUEL PUMP
Diagnostic Procedure (Cont’d)
EC-588

8 CHECK FUEL PUMP RELAY-2
Refer to “Component Inspection”, EC-591.
OK or NG
OK ©GO TO 15.
NG ©Repair or replace fuel pump relay-2.
9 CHECK POWER GROUND CIRCUIT
1. Turn ignition switch “OFF”.
2. Disconnect fuel pump harness connector.
SEF299WA
3. Check harness continuity between fuel pump terminal 2 and body ground, fuel pump terminal 1 and fuel pump relay-1
terminal 5.
AEC758
Continuity should exist.
4. Also check harness for short to ground and short to power.
OK or NG
OK ©GO TO 11.
NG ©GO TO 10.
GI
MA
EM
LC
FE
CL
MT
AT
AX
SU
BR
ST
RS
BT
HA
SC
EL
IDX
FUEL PUMP
Diagnostic Procedure (Cont’d)
EC-589

10 DETECT MALFUNCTIONING PART
Check the following.
IHarness connectors M74, B102
IHarness for open or short between fuel pump and body ground
IHarness for open or short between fuel pump and fuel pump relay-1
©Repair open circuit or short to ground or short to power in harness or connectors.
11 CHECK OUTPUT SIGNAL CIRCUIT
1. Disconnect ECM harness connector.
2. Check harness continuity between ECM terminal 21 and fuel pump relay-1 connector terminal 2.
Refer to Wiring Diagram.
Continuity should exist.
3. Also check harness for short to ground and short to power.
OK or NG
OK ©GO TO 13.
NG ©GO TO 12.
12 DETECT MALFUNCTIONING PART
Check the following.
IHarness connectors M49, F23
IHarness for open or short between ECM and fuel pump relay-1
NG ©Repair open circuit or short to ground or short to power in harness or connectors.
13 CHECK FUEL PUMP RELAY-1
Refer to “Component Inspection”, EC-591.
OK or NG
OK ©GO TO 14.
NG ©Replace fuel pump relay-1.
14 CHECK FUEL PUMP
Refer to “Component Inspection”, EC-591.
OK or NG
OK ©GO TO 15.
NG ©Replace fuel pump.
15 CHECK INTERMITTENT INCIDENT
Perform “TROUBLE DIAGNOSIS FOR INTERMITTENT INCIDENT”, EC-146.
©INSPECTION END
FUEL PUMP
Diagnostic Procedure (Cont’d)
EC-590

SEF511P
Component Inspection
=NCEC0449
FUEL PUMP RELAY-1 AND -2
NCEC0449S01
Check continuity between terminals 3 and 5.
Conditions Continuity
12V direct current supply between terminals 1 and 2 Yes
No current supply No
If NG, replace relay.
Fuel pump
harness
connector
21
Under rear seat cushion
SEF326W
FUEL PUMP
NCEC0449S02
1. Disconnect fuel pump harness connector.
2. Check resistance between terminals 1 and 2.
Resistance: 0.2 - 5.0Ω[at 25°C (77°F)]
If NG, replace fuel pump.
GI
MA
EM
LC
FE
CL
MT
AT
AX
SU
BR
ST
RS
BT
HA
SC
EL
IDX
FUEL PUMP
Component Inspection
EC-591

Power steering oil pressure
switch harness connector
RH strut tower
SEF327W
Component Description
NCEC0451
The power steering oil pressure switch is attached to the power
steering high-pressure tube and detects a power steering load.
When a power steering load is detected, it signals the ECM. The
ECM adjusts the IACV-AAC valve to increase the idle speed and
adjust for the increased load.
CONSULT-II Reference Value in Data Monitor
Mode
NCEC0452
Specification data are reference values.
MONITOR ITEM CONDITION SPECIFICATION
PW/ST SIGNAL IEngine: After warming up, idle
the engine
Steering wheel in neutral position
(forward direction) OFF
The steering wheel is fully turned ON
ECM Terminals and Reference Value
NCEC0453
Specification data are reference values and are measured between each terminal and ground.
CAUTION:
Do not use ECM ground terminals when measuring input/output voltage. Doing so may result in dam-
age to the ECM’s transistor. Use a ground other than ECM terminals, such as the ground.
TERMI-
NAL
NO.
WIRE
COLOR ITEM CONDITION DATA (DC Voltage)
46 SB Power steering oil pressure
switch
[Engine is running]
ISteering wheel is fully turned Approximately 0V
[Engine is running]
ISteering wheel is not turned Approximately 5V
POWER STEERING OIL PRESSURE SWITCH
Component Description
EC-592

Wiring Diagram
NCEC0450
TEC727
GI
MA
EM
LC
FE
CL
MT
AT
AX
SU
BR
ST
RS
BT
HA
SC
EL
IDX
POWER STEERING OIL PRESSURE SWITCH
Wiring Diagram
EC-593

Diagnostic Procedure
=NCEC0454
1 INSPECTION START
Do you have CONSULT-II?
YesorNo
Yes ©GO TO 2.
No ©GO TO 3.
2 CHECK OVERALL FUNCTION
With CONSULT-II
1. Start engine.
2. Check “PW/ST SIGNAL” in “DATA MONITOR” mode with CONSULT-II under the following conditions.
SEF228Y
OK or NG
OK ©INSPECTION END
NG ©GO TO 4.
3 CHECK OVERALL FUNCTION
Without CONSULT-II
1. Start engine.
2. Check voltage between ECM terminal 46 and ground under the following conditions.
SEF148X
MTBL0142
OK or NG
OK ©INSPECTION END
NG ©GO TO 4.
POWER STEERING OIL PRESSURE SWITCH
Diagnostic Procedure
EC-594

4 CHECK GROUND CIRCUIT
1. Turn ignition switch “OFF”.
2. Disconnect power steering oil pressure switch harness connector.
3. Check harness continuity between power steering oil pressure switch terminal 2 and engine ground.
AEC760
Continuity should exist.
4. Also check harness for short to power.
OK or NG
OK ©GO TO 5.
NG ©Repair open circuit or short to power in harness or connectors.
5 CHECK INPUT SIGNAL CIRCUIT
1. Disconnect ECM harness connector.
2. Check harness continuity between ECM terminal 46 and terminal 1.
Refer to Wiring Diagram.
Continuity should exist.
3. Also check harness for short to ground and short to power.
OK or NG
OK ©GO TO 7.
NG ©GO TO 6.
6 DETECT MALFUNCTIONING PART
Check the following.
IHarness connectors F24, M62
IHarness for open or short between ECM and power steering oil pressure switch
©Repair open circuit or short to ground or short to power in harness or connectors.
7 CHECK POWER STEERING OIL PRESSURE SWITCH
Refer to “Component Inspection”, EC-596.
OK or NG
OK ©GO TO 8.
NG ©Replace power steering oil pressure switch.
8 CHECK INTERMITTENT INCIDENT
Perform “TROUBLE DIAGNOSIS FOR INTERMITTENT INCIDENT”, EC-146.
©INSPECTION END
GI
MA
EM
LC
FE
CL
MT
AT
AX
SU
BR
ST
RS
BT
HA
SC
EL
IDX
POWER STEERING OIL PRESSURE SWITCH
Diagnostic Procedure (Cont’d)
EC-595

SEF419T
Component Inspection
NCEC0455
POWER STEERING OIL PRESSURE SWITCH
NCEC0455S01
1. Disconnect power steering oil pressure switch harness con-
nector then start engine.
2. Check continuity between terminals 1 and 2.
Conditions Continuity
Steering wheel is being turned Yes
Steering wheel is not being turned No
If NG, replace power steering oil pressure switch.
POWER STEERING OIL PRESSURE SWITCH
Component Inspection
EC-596

SEF855X
Description
NCEC0638
The refrigerant pressure sensor is installed at the liquid tank of the
air conditioner system. The sensor uses an electrostatic volume
pressure transducer to convert refrigerant pressure to voltage. The
voltage signal is sent to ECM, and ECM controls cooling fan sys-
tem.
SEF099XA
ECM Terminals and Reference Value
NCEC0663
Specification data are reference values and are measured between each terminal and ground.
CAUTION:
Do not use ECM ground terminals when measuring input/output voltage. Doing so may result in dam-
age to the ECM’s transistor. Use a ground other than ECM terminals, such as the ground.
TERMI-
NAL
NO.
WIRE
COLOR ITEM CONDITION DATA (DC Voltage)
58 B Sensor’s ground [Engine is running]
IWarm-up condition
IIdle speed Approximately 0V
74 R/L Refrigerant pressure
sensor
[Engine is running]
IWarm-up condition
IBoth A/C switch and blower switch are “ON”
(Compressor operates.)
0.36 - 3.88V
111 P/L Sensor’s power supply [Ignition switch “ON”] Approximately 5V
GI
MA
EM
LC
FE
CL
MT
AT
AX
SU
BR
ST
RS
BT
HA
SC
EL
IDX
REFRIGERANT PRESSURE SENSOR
Description
EC-597

Wiring Diagram
NCEC0639
TEC733
REFRIGERANT PRESSURE SENSOR
Wiring Diagram
EC-598

Diagnostic Procedure
NCEC0640
1 CHECK REFRIGERANT PRESSURE SENSOR OVERALL FUNCTION
1. Start engine and warm it up to normal operating temperature.
2. Turn A/C switch and blower switch “ON”.
3. Check voltage between ECM terminal 74 and ground with CONSULT-II or tester.
SEF952X
OK or NG
OK ©INSPECTION END
NG ©GO TO 2.
2 CHECK REFRIGERANT PRESSURE SENSOR POWER SUPPLY CIRCUIT
1. Turn A/C switch and blower switch “OFF”.
2. Stop engine.
3. Disconnect refrigerant pressure sensor harness connector.
SEF855X
4. Turn ignition switch “ON”.
5. Check voltage between refrigerant pressure sensor terminal 3 and ground with CONSULT-II or tester.
SEF953X
OK or NG
OK ©GO TO 4.
NG ©GO TO 3.
GI
MA
EM
LC
FE
CL
MT
AT
AX
SU
BR
ST
RS
BT
HA
SC
EL
IDX
REFRIGERANT PRESSURE SENSOR
Diagnostic Procedure
EC-599

3 DETECT MALFUNCTIONING PART
Check the following.
IHarness connectors E75, M6
IHarness connectors M49, F23
IHarness for open or short between ECM and refrigerant pressure sensor
©Repair harness or connectors.
4 CHECK REFRIGERANT PRESSURE SENSOR GROUND CIRCUIT FOR OPEN AND SHORT
1. Turn ignition switch “OFF”.
2. Check harness continuity between refrigerant pressure sensor terminal 1 and engine ground. Refer to Wiring Diagram.
Continuity should exist.
3. Also check harness for short to power.
OK or NG
OK ©GO TO 6.
NG ©GO TO 5.
5 DETECT MALFUNCTIONING PART
Check the following.
IHarness connectors E75, M6
IHarness connectors M95, F31
IHarness for open or short between ECM and refrigerant pressure sensor
©Repair open circuit or short to power in harness or connectors.
6 CHECK REFRIGERANT PRESSURE SENSOR INPUT SIGNAL CIRCUIT FOR OPEN AND SHORT
1. Disconnect ECM harness connector.
2. Check harness continuity between ECM terminal 74 and refrigerant pressure sensor terminal 2. Refer to Wiring Dia-
gram.
Continuity should exist.
3. Also check harness for short to ground and short to power.
OK or NG
OK ©GO TO 8.
NG ©GO TO 7.
7 DETECT MALFUNCTIONING PART
Check the following.
IHarness connectors E75, M6
IHarness connectors M62, F24
IHarness for open or short between ECM and refrigerant pressure sensor
©Repair open circuit or short to ground or short to power in harness or connectors.
8 CHECK REFRIGERANT PRESSURE SENSOR
Refer to HA-79 or HA-181, “Refrigerant pressure sensor”.
OK or NG
OK ©GO TO 9.
NG ©Replace refrigerant pressure sensor.
REFRIGERANT PRESSURE SENSOR
Diagnostic Procedure (Cont’d)
EC-600

CONSULT-II Reference Value in Data Monitor
Mode
NCEC0664
Specification data are reference values.
MONITOR ITEM CONDITION SPECIFICATION
LOAD SIGNAL IIgnition switch: ON
Rear window defogger switch “ON”
and/or lighting switch “2ND” ON
Rear window defogger switch and
lighting switch “OFF” OFF
ECM Terminals and Reference Value
NCEC0665
Specification data are reference values and are measured between each terminal and ground.
CAUTION:
Do not use ECM ground terminals when measuring input/output voltage. Doing so may result in dam-
age to the ECM’s transistor. Use a ground other than ECM terminals, such as the ground.
TER-
MINAL
NO.
WIRE
COLOR ITEM CONDITION DATA (DC Voltage)
50 R Electric load signal
[Engine is running]
IRear window defogger switch “ON” and/or lighting
switch “2ND”
BATTERY VOLTAGE
(11 - 14V)
[Engine is running]
IRear window defogger switch and lighting switch
“OFF” Approximately 0V
ELECTRICAL LOAD SIGNAL
CONSULT-II Reference Value in Data Monitor Mode
EC-602

Wiring Diagram
NCEC0641
TEC728
GI
MA
EM
LC
FE
CL
MT
AT
AX
SU
BR
ST
RS
BT
HA
SC
EL
IDX
ELECTRICAL LOAD SIGNAL
Wiring Diagram
EC-603

TEC729
ELECTRICAL LOAD SIGNAL
Wiring Diagram (Cont’d)
EC-604

Diagnostic Procedure
NCEC0642
1 INSPECTION START
Do you have CONSULT-II?
YesorNo
Yes ©GO TO 2.
No ©GO TO 4.
2 CHECK LOAD SIGNAL CIRCUIT OVERALL FUNCTION-I
With CONSULT-II
1. Turn ignition switch “ON”.
2. Check “LOAD SIGNAL” in “DATA MONITOR” mode with CONSULT-II under the following conditions.
SEF229Y
OK or NG
OK ©GO TO 3.
NG ©GO TO 6.
3 CHECK LOAD SIGNAL CIRCUIT OVERALL FUNCTION-II
With CONSULT-II
1. Turn ignition switch “ON”.
2. Check “LOAD SIGNAL” in “DATA MONITOR” mode with CONSULT-II under the following conditions.
SEF230Y
OK or NG
OK ©INSPECTION END
NG ©GO TO 10.
GI
MA
EM
LC
FE
CL
MT
AT
AX
SU
BR
ST
RS
BT
HA
SC
EL
IDX
ELECTRICAL LOAD SIGNAL
Diagnostic Procedure
EC-605

4 CHECK LOAD SIGNAL CIRCUIT OVERALL FUNCTION-I
Without CONSULT-II
1. Turn ignition switch “ON”.
2. Check voltage between ECM terminal 50 and ground under the following conditions.
SEF956X
OK or NG
OK ©GO TO 5.
NG ©GO TO 6.
5 CHECK LOAD SIGNAL CIRCUIT OVERALL FUNCTION-II
Without CONSULT-II
1. Turn ignition switch “ON”.
2. Check voltage between ECM terminal 50 and ground under the following conditions.
SEF957X
OK or NG
OK ©INSPECTION END
NG ©GO TO 10.
6 CHECK REAR WINDOW DEFOGGER FUNCTION
1. Start engine.
2. Turn “ON” the rear window defogger switch.
3. Check the rear windshield. Is the rear windshield heated up?
YesorNo
Yes ©GO TO 7.
No ©Refer to EL-121, “Rear Window Defogger”.
ELECTRICAL LOAD SIGNAL
Diagnostic Procedure (Cont’d)
EC-606

7 CHECK REAR WINDOW DEFOGGER INPUT SIGNAL CIRCUIT FOR OPEN OR SHORT
1. Stop engine.
2. Disconnect ECM harness connector.
3. Disconnect rear window defogger relay.
4. Check harness continuity between ECM terminal 50 and rear window defogger relay terminal 5.
SEF958X
5. Also check harness for short to ground and short to power.
OK or NG
OK ©GO TO 9.
NG ©GO TO 8.
8 DETECT MALFUNCTIONING PART
Check the following.
IHarness connectors M49, F23
IHarness connectors E75, M6
IDiode M93
IDiode M94
IHarness for open and short between ECM and rear window defigger relay
©Repair open circuit or short to ground or short to power in harness or connectors.
9 CHECK INTERMITTENT INCIDENT
Perform “TROUBLE DIAGNOSIS FOR INTERMITTENT INCIDENT”, EC-146.
©INSPECTION END
10 CHECK HEADLAMP FUNCTION
1. Start engine.
2. Turn the lighting switch “ON” at 2nd position.
3. Check that headlamps are illuminated.
OK or NG
OK ©GO TO 11.
NG ©Refer to EL-30, “HEADLAMP (FOR USA)” or EL-42, “HEADLAMP (FOR CANADA) —
DAYTIME LIGHT SYSTEM”.
GI
MA
EM
LC
FE
CL
MT
AT
AX
SU
BR
ST
RS
BT
HA
SC
EL
IDX
ELECTRICAL LOAD SIGNAL
Diagnostic Procedure (Cont’d)
EC-607

11 CHECK HEADLAMP INPUT SIGNAL CIRCUIT FOR OPEN OR SHORT
1. Stop engine.
2. Disconnect ECM harness connector.
3. Disconnect lighting switch harness connectors.
4. Check harness continuity between ECM terminal 50 and lighting switch terminals 9, 10 under the following conditions.
SEF959X
5. Also check harness for short to ground and short to power.
OK or NG
OK ©GO TO 13.
NG ©GO TO 12.
12 DETECT MALFUNCTIONING PART
Check the following.
IHarness connectors M49, F23
IHarness connectors E75, M6
IDiode M94
IHarness for open and short between ECM and lighting switch
©Repair open circuit or short to ground or short to power in harness or connectors.
13 CHECK INTERMITTENT INCIDENT
Perform “TROUBLE DIAGNOSIS FOR INTERMITTENT INCIDENT”, EC-146.
©INSPECTION END
ELECTRICAL LOAD SIGNAL
Diagnostic Procedure (Cont’d)
EC-608

Wiring Diagram
NCEC0466
TEC730
GI
MA
EM
LC
FE
CL
MT
AT
AX
SU
BR
ST
RS
BT
HA
SC
EL
IDX
MIL & DATA LINK CONNECTORS
Wiring Diagram
EC-609

Fuel Pressure Regulator
NCEC0467
Fuel pressure at idling
kPa (kg/cm
2
, psi)
Vacuum hose is connected Approximately 235 (2.4, 34)
Vacuum hose is disconnected Approximately 294 (3.0, 43)
Idle Speed and Ignition Timing
NCEC0468
Target idle speed*1 rpm No-load*3 (in “P” or “N” position) 800±50
Air conditioner: ON rpm In “P” or “N” position 850 or more
Ignition timing*2 In “P” or “N” position 15°±2° BTDC
Throttle position sensor idle position V 0.15 - 0.85
*1: Throttle position sensor harness connector connected
*2: Throttle position sensor harness connector disconnected
*3: Under the following conditions:
IAir conditioner switch: OFF
IElectrical load: OFF (Lights & rear window defogger)
ISteering wheel: Kept in straight-ahead position
Ignition Coil
NCEC0469
Primary voltage V Battery voltage (11 - 14)
Primary resistance [at 25°C (77°F)] ΩApproximately 0.8
Secondary resistance [at 25°C (77°F)] kΩApproximately 16
Mass Air Flow Sensor
NCEC0470
Supply voltage V Battery voltage (11 - 14)
Output voltage V 1.3 - 1.7*
Mass air flow
(Using CONSULT-II or GST) g·m/sec
2.5 - 5.0 at idle*
7.1 - 12.5 at 2,500 rpm*
*: Engine is warmed up to normal operating temperature and idling under no-load.
Engine Coolant Temperature Sensor
NCEC0471
Temperature °C (°F) Resistance kΩ
20 (68) 2.1 - 2.9
50 (122) 0.68 - 1.00
90 (194) 0.236 - 0.260
EGR Volume Control Valve
NCEC0671
Resistance [at 20°C (68°F)] Ω
Between terminals 1-2, 2-3, 4-5 and 5-6 20.9 - 23.1
EGR Temperature Sensor
NCEC0472
EGR temperature
°C (°F)
Voltage
V
Resistance
MΩ
0 (32) 4.56 0.73 - 0.89
50 (122) 2.25 0.074 - 0.082
100 (212) 0.59 0.012 - 0.014
SERVICE DATA AND SPECIFICATIONS (SDS)
Fuel Pressure Regulator
EC-610

Fuel Pump
NCEC0473
Resistance [at 25°C (77°F)] Ω0.2 - 5.0
IACV-AAC Valve
NCEC0474
Resistance [at 20°C (68°F)] Ω20-24
Injector
NCEC0475
Resistance [at 20°C (68°F)] Ω13.5 - 17.5
Resistor
NCEC0476
Resistance [at 25°C (77°F)] kΩ4-8
Throttle Position Sensor
NCEC0477
Throttle valve conditions Voltage (at normal operating temperature, engine off, ignition switch ON,
throttle opener disengaged)
Completely closed (a) 0.15 - 0.85V
Partially open Between (a) and (b)
Completely open (b) 3.5 - 4.7V
Heated Oxygen Sensor 1 Heater (Front)
NCEC0478
Resistance [at 25°C (77°F)] Ω2.3 - 4.3
Calculated Load Value
NCEC0479
Calculated load value %
(Using CONSULT-II or GST)
At idle 20.0 - 35.5
At 2,500 rpm 17.0 - 30.0
Intake Air Temperature Sensor
NCEC0480
Temperature °C (°F) Resistance kΩ
20 (68) 2.1 - 2.9
80 (176) 0.27 - 0.38
EVAP Canister Purge Volume Control Valve
NCEC0481
Resistance [at 20°C (68°F)] Ω22-26
Heated Oxygen Sensor 2 Heater (Rear)
NCEC0483
Resistance [at 25°C (77°F)] Ω2.3 - 4.3
Crankshaft Position Sensor (OBD)
NCEC0484
Resistance [at 20°C (68°F)] Ω166 - 204
GI
MA
EM
LC
FE
CL
MT
AT
AX
SU
BR
ST
RS
BT
HA
SC
EL
IDX
SERVICE DATA AND SPECIFICATIONS (SDS)
Fuel Pump
EC-611

Fuel Tank Temperature Sensor
=NCEC0485
Temperature °C (°F) Resistance kΩ
20 (68) 2.3 - 2.7
50 (122) 0.79 - 0.90
SERVICE DATA AND SPECIFICATIONS (SDS)
Fuel Tank Temperature Sensor
EC-612






