Game Manual Part 2
2018-2019%20FTC%20Game%20Manual%20Part%202
User Manual:
Open the PDF directly: View PDF
.
Page Count: 35

2018-2019
FIRST
® Tech Challenge
Game Manual Part 2

2 | FIRST® Tech Challenge Game Manual Part 2
Revision 1.1: 9/8/2018
Sponsor Thank You
Thank you to our generous sponsors for your continued support of the FIRST® Tech Challenge!

FIRST® Tech Challenge Game Manual Part 2 | 3
Gracious Professionalism® - “Doing your best work while treating others with respect and kindness - It’s what makes FIRST, first.”
Volunteer Thank You
Thank you for taking the time to volunteer for a FIRST® Tech Challenge event. FIRST® and FIRST® Tech
Challenge rely heavily on volunteers to ensure events run smoothly and are a fun experience for teams and
their families, which could not happen without people like you. With over 5,500 teams competing yearly, your
dedication and commitment are essential to the success of each event and the FIRST Tech Challenge
program. Thank you for your time and effort in supporting the mission of FIRST!
Revision History
Revision
Date
Description
1
8/21/2018
Limited Affiliate Partner Release
1.1
9/8/2018
• Kickoff Release
• Section 1.5.1 Pre-Match – Updated text to match number of game elements in
parentheses.
Contents
Contents ............................................................................................................................................................ 3
Introduction ........................................................................................................................................................ 5
What is FIRST® Tech Challenge? .................................................................................................................. 5
FIRST Core Values ........................................................................................................................................ 5
Gracious Professionalism® ................................................................................................................................ 5
Gracious Professionalism for Volunteers........................................................................................................ 5
Youth Protection Program ................................................................................................................................. 5
Youth Protection Expectations and Guidelines ............................................................................................... 5
NOTICE OF NON-DISCRIMINATION ............................................................................................................ 6
1.0 The Game ................................................................................................................................................... 6
1.1 Introduction .............................................................................................................................................. 6
1.2 Game Description .................................................................................................................................... 6
1.3 Playing Field Illustration ........................................................................................................................... 7
1.4 Game De
finitions
...................................................................................................................................... 8
1.5 Game Play ............................................................................................................................................. 13
1.5.1 Pre-Match ........................................................................................................................................ 13
1.5.2 Autonomous Period .......................................................................................................................... 14
1.5.3 Driver-Controlled Period .................................................................................................................. 14
1.5.4 End Game ....................................................................................................................................... 15
1.5.5 Post Match ...................................................................................................................................... 15
1.5.6 Penalty Scoring ............................................................................................................................... 15
1.5.7 Flowchart of Match Play .................................................................................................................. 16
1.6 Rules of Game Play ............................................................................................................................... 16

4 | FIRST® Tech Challenge Game Manual Part 2
Revision 1.1: 9/8/2018
1.6.1 Safety Rules .................................................................................................................................... 16
1.6.2 General Game Rules ....................................................................................................................... 17
1.6.3 Game-Specific Rules ....................................................................................................................... 22
1.7 Scoring Summary .................................................................................................................................... 24
1.8 Rule Summary ........................................................................................................................................ 24
Appendix A – Resources ................................................................................................................................. 28
Game Forum Q&A ....................................................................................................................................... 28
FIRST Tech Challenge Game Manuals ........................................................................................................ 28
FIRST Headquarters Pre-Event Support ...................................................................................................... 28
FIRST Websites ........................................................................................................................................... 28
FIRST Tech Challenge Social Media ........................................................................................................... 28
Feedback ..................................................................................................................................................... 28
Appendix B - Field Details ............................................................................................................................... 29
Sample Field ................................................................................................................................................ 29
Lander ......................................................................................................................................................... 30
Lander Support Bracket ............................................................................................................................... 30
Navigation Target ......................................................................................................................................... 31
Crater ........................................................................................................................................................... 32
Appendix C – Game Elements ......................................................................................................................... 33
Minerals ....................................................................................................................................................... 33
Team Markers .............................................................................................................................................. 33
Appendix D – Sample Field ............................................................................................................................. 34
Appendix E – Cargo Hold Scoring ................................................................................................................... 35

FIRST® Tech Challenge Game Manual Part 2 | 5
Gracious Professionalism® - “Doing your best work while treating others with respect and kindness - It’s what makes FIRST, first.”
Introduction
What is FIRST® Tech Challenge?
FIRST® Tech Challenge is a student-centered program that focuses on giving students a unique and
stimulating experience. Each year, teams engage in a new game where they design, build, test, and program
autonomous and driver operated robots that must perform a series of tasks. To learn more about FIRST® Tech
Challenge and other FIRST® Programs, visit www.firstinspires.org.
FIRST Core Values
We express the FIRST® philosophies of Gracious Professionalism® and Coopertition® through our Core
Values:
• Discovery: We explore new skills and ideas.
• Innovation: We use creativity and persistence to solve problems.
• Impact: We apply what we learn to improve our world.
• Inclusion: We respect each other and embrace our differences.
• Teamwork: We are stronger when we work together.
• Fun: We enjoy and celebrate what we do!
Gracious Professionalism®
FIRST® uses this term to describe our programs’ intent and Gracious Professionalism® is not clearly defined
for a reason. It has different meanings to everyone. Some possible meanings of Gracious Professionalism
include:
• Gracious attitudes and behaviors are win-win.
• Gracious folks respect others and let that respect show in their actions.
• Gracious Professionals make valued contributions in a way that is pleasing to others and to
themselves.
In the end, Gracious Professionalism® is part of everyday life. When professionals use their knowledge
graciously and individuals act with integrity and sensitivity, everyone wins, and society benefits.
Watch Dr. Woodie Flowers explain Gracious Professionalism in this short video.
Gracious Professionalism for Volunteers
It is a good idea to spend time going over this concept with volunteers. Provide volunteers with real-life
examples of Gracious Professionalism in practice before, during, and after the event and recognize great
Gracious Professionalism when you see it in action!
Youth Protection Program
The FIRST YPP sets minimum standards recommended for all FIRST activities. Adults working in FIRST
programs must be knowledgeable of the standards set by the FIRST YPP, as well as those set by the school
or organization hosting their team.
Youth Protection Expectations and Guidelines
Coaches and mentors should read and follow the FIRST Youth Protection Program guide. Anything labeled as
required is mandatory in the United States and Canada, and cannot be waived without approval from the
FIRST Youth Protection Department. FIRST recommends that the standards set forth in the FIRST Youth

6 | FIRST® Tech Challenge Game Manual Part 2
Revision 1.1: 9/8/2018
Protection Program guide be applied outside of the United States and Canada to the extent possible. At a
minimum, local regulations regarding youth protection must be complied with.
Most up to date forms are available here: http://firstinspires.org/resource-library/youth-protection-policy
The US Screening process, the Canadian Screen process, Frequently Asked Questions (FAQ), and additional
information are on the FIRST Youth Protection Program Website: http://firstinspires.org/resource-library/youth-
protection-policy
NOTICE OF NON-DISCRIMINATION
For Inspiration and Recognition of Science and Technology (FIRST®) does not discriminate based on race,
color, national origin, sex, disability, age, status as a veteran who served in the military, religion, gender,
gender identity, or gender expression in its programs and activities.
Keep updated at: http://www.firstinspires.org/about/legal-notices
1.0 The Game
1.1 Introduction
This document describes ROVER RUCKUS℠ presented by Qualcomm® Incorporated, the FIRST® Tech
Challenge game for the 2018-2019 season. Teams must comply with all rules and requirements stated in this
document and in the Game Manual Part 1. Clarifications to the game rules are issued on the Question &
Answer section of the forum at ftcforum.usfirst.org. Forum rulings take precedence over information in the
game manuals.
1.2 Game Description
Matches are played on a Playing Field initially set up as illustrated in Figure 1.3-1 below. Two Alliances – one
“Red” and one “Blue,” composed of two Teams each – compete in each Match. The object of the game is to
attain a higher Score than the opposing Alliance by descending from the Lander, collecting Minerals from the
Crater, sorting and Scoring Minerals into the Cargo Hold of the Lander, performing Autonomous tasks, and
navigating to specific parts of the Playing Field. The Scoring Elements for the game are 60 Silver Minerals and
90 Gold Minerals, and a Team supplied Team Marker. The game is played in two distinct periods: Autonomous
and Driver-Controlled.
The Match starts with a 30-second Autonomous Period in which Robots operate using only pre-programmed
instructions and sensor inputs. Alliances earn points by: (1) Landing – Robots lower themselves from the
Lander onto the Playing Field; (2) Sampling – Robots identify the single Gold Mineral in each Sample Field; (3)
Claiming – Robots place the Team Marker in their corresponding Depot; and (4) Parking – Robots that end the
Autonomous Period in a Crater earn points.
The two-minute Driver-Controlled Period follows the Autonomous Period. During this period, Teams earn
points for their Alliance by placing Minerals into their Alliance’s Cargo Holds and/or Depot. Gold Minerals must
be placed in the Gold Cargo Hold and Silver Minerals into the Silver Cargo Hold to Score. Either Mineral in the
Depot earns points for the Alliance.
The final 30 seconds of the Driver-Controlled Period is called the End Game. In addition to the previously listed
Driver-Controlled Period Scoring activities, Alliances earn points by (1) Latching onto the Lander and (2)
Parking In or Completely In any Crater.

FIRST® Tech Challenge Game Manual Part 2 | 7
Gracious Professionalism® - “Doing your best work while treating others with respect and kindness - It’s what makes FIRST, first.”
1.3 Playing Field Illustration
The following illustrations identify the Game Elements and gives a general visual understanding of the Playing
Field. Teams should refer to andymark.com/FTC for the exact Game Element dimensions. The official Playing
Field documents including the official Field Setup Guide are available at https://tinyurl.com/ftcgame. Please
note: Playing Field Wall heights may be different depending on the manufacturer. Wall height measurements
are in the official Field Setup Guide. Across the season, Teams may attend events that use Playing Field Walls
from different manufacturers, please incorporate that into the design of your Robot.
Figure 1.3-1 – Isometric view of the Playing Field
Figure 1.3-2 – Overhead view of the Playing Field

8 | FIRST® Tech Challenge Game Manual Part 2
Revision 1.1: 9/8/2018
1.4 Game De
finitions
The following definitions and terms are used in ROVER RUCKUS℠ presented by Qualcomm® Incorporated:
Alliance – A grouping of two Teams that work together for a given Match. Alliances are designated as
either “Red” or “Blue.”
Alliance Station – The designated “Red” or “Blue” Alliance Area adjacent to the Playing Field where the
Drivers and Coach stand during a Match. Station One is the Alliance Station closest to the audience.
Area – The space defined by the vertical projection of the outside edge of a region’s boundary (for example,
gaffers tape, goal, Playing Field Wall). The boundary element (tape, wall, markings, etc.) is considered to be
part of the Area for the purposes of determining Inside and Outside.
Autonomous Period – A thirty-second period in which the Robots operate and react only to sensor inputs
and to commands pre-programmed by the Team onto the onboard Robot control system. Human control of
the Robot is not permitted during this time.
Block / Blocking – Preventing an opposing Alliance Robot from accessing an Area or Alliance-specific
Game Element or all remaining Alliance-neutral Game Elements for an extended period by obstructing ALL
paths of travel to the object or Area. Active defense played by a Robot shadowing an opposing Alliance
Robot that eliminates all paths of travel between the opposing Alliance Robot and an Area or Alliance-
specific Game Element or all remaining Alliance-neutral Game Elements is considered Blocking, even
though at any frozen point in time there is an open path. See also Trap / Trapping (which may be
considered the same except it is from a Game Element or Area of the Playing Field).
Cargo Holds – Four Areas (two per Alliance) within the Lander where Robots deposit Minerals to Score
points.
Coach – A student Team member or adult mentor designated as the Drive Team advisor during the Match
and identified by wearing a “Coach” badge or identifying marker.
Competition Area – The Area where all the Playing Fields, Alliance Stations, scoring tables, on-deck
queuing tables, event officials, and other tournament items relating to Match play are located. The Team Pit
Area and practice Playing Fields are not part of the Competition Area.
Contaminant - A Mineral In an incompatible Cargo Hold (for example, Silver In a Gold Cargo Hold).
Control / Controlling – An object is considered to be Controlled by a Robot if the object is following the
movement of the Robot. Objects that are Controlled by a Robot are considered to be part of the Robot. See
Possess / Possessing to learn about a related term. Examples include, but are not limited to:
• Carrying – holding Game Elements Inside or Outside of a Robot.
• Herding – pushing or impelling Game Elements to a desired location or direction that gains a
strategic advantage beyond moving the Robot around the Playing Field.
• Holding – Trapping one or more Scoring Elements against a Game Element, Playing Field Wall, or
Robot in an attempt to shield or guard them.
• Launching – propelling Game Elements into the air.
Examples of interaction with Game Elements that are not Controlled include, but are not limited to:

FIRST® Tech Challenge Game Manual Part 2 | 9
Gracious Professionalism® - “Doing your best work while treating others with respect and kindness - It’s what makes FIRST, first.”
• Plowing – Inadvertent contact with Game Elements while in the path of the Robot moving about the
Playing Field.
• Deflecting – Inadvertent contact with a launched Game Element as it bounces off a Robot.
Crater – An Area surrounded by the Playing Field Wall and the Outer edge of the Crater Rim into which the
Minerals are placed prior to the start of a Match. There are two (2) Craters located in opposite corners of the
Playing Field. See Figure 1.3-1 for the location of the Craters.
Crater Rim – An assembly of wedge-shaped pieces on the Playing Field that forms the outside edge of a
Crater. A single Crater Rim piece measures approximately 7.6 inches wide x 9 inches long x 3 inches tall
(193 mm x 229 mm x 76 mm).
Deployed - Robot is not Latched to the Lander.
Depot – A segment of the Playing Field that is bounded by red or blue tape where Game Elements may be
deposited. The Depots are Alliance specific, there is one (1) Depot per Alliance.
Disable / Disabled – A Robot that is no longer active for the remainder of the Match due to a Robot failure
or by the request of a referee. Drive Teams may not Disable a Robot without the permission of a Field
Technical Advisor or referee. If a referee Disables a Robot during a Match, he/she will ask the Team to drive
their Robot to a neutral position on the Playing Field, issue a stop command with the Driver Station, and
place their Driver Station in a hands-off location on a tournament-provided structure or the Alliance Station
floor.
Disqualified / Disqualification / Disqualify – A Team that is Disqualified from a Match will not receive
credit for the Match (that is, no Ranking or TieBreaker points).
Drive Team – Up to three representatives (two (2) Drivers and one (1) Coach) from the same Team.
Driver – A pre-college student Team member responsible for operating and controlling the Robot and
identified by wearing a tournament supplied “Driver” badge or identifying marker.
Driver-Controlled Period – The two-minute time period in which the Drivers operate the Robots.
Driver Station – Hardware and software used by a Drive Team to control their Robot during a Match. The
Driver Station consists of an Android device, FIRST Tech Challenge supplied Android App, adapter
cable(s), optional non-powered USB Hub (i.e., does not draw power from a DC power input port), an
optional commercial off the shelf USB external battery connected to the USB Hub to charge the Android
device at any time, and up to two controllers to drive the Robot. The only allowed controller models are the
Logitech F310 Gamepad and the Xbox 360 Controller for Windows. The Driver Station also includes
decorations and any components used to hold the above listed legal devices.
End Game – The End Game is a named period of time that is the last thirty seconds of the two-minute
Driver-Controlled Period.
End of the Period/Match - The moment when the Match timer reaches 0:00.
Game Element – Any item Robots interact with to play the game. Game Elements for this year’s game
include: Minerals, Crater Rims, Team Markers and the Lander.
In (Inside) / Completely In (Completely Inside) – An object that has crossed into the upwards vertical (i.e.,
at a right angle to the Playing Field Floor) extension of a defined Area’s boundary is Inside the Area. An
object that is entirely within the upwards vertical extension of a defined Area’s boundary is Completely

10 | FIRST® Tech Challenge Game Manual Part 2
Revision 1.1: 9/8/2018
Inside the Area. The boundary element (tape, wall, markings, etc.) is part of the Area for the purposes of
determining Inside and Outside.
Inadvertent – An outcome that is not a planned strategy and not the predictable result of persistent or
repeated actions.
Inconsequential – An outcome that does not influence Scoring or gameplay.
Interference - Interaction between opposing Alliance Robots that amplifies the difficulty of a Scoring activity.
Actions that constitute Interference should not be considered illegal except as specified by a Game Rule.
Lander – The structure on the Playing Field Floor where Robots may begin the Match and includes the
Cargo Hold Scoring Areas where Robots deposit Minerals. See Figure 1.3-1 for the location of the Lander.
Lander Support Bracket – An attachment point on the Lander where Robots may start Supported at the
beginning of the Match and may Latch onto during the End Game. There are four (4) Alliance specific
Lander Support Brackets.
Landing Zone – A triangular Area underneath the Lander defined by the red or blue tape.
Latched – A Robot is considered Latched when it is Completely Supported by the Lander Support Bracket on
the Lander and is not in contact with any other Game Element, Robot, or the Playing Field Floor. Incidental
contact with Scoring Elements, the Lander sides or legs is allowed (for example, Possession of Scoring
Elements is allowed). Latching is evaluated and Scored by earthlings. Teams are encouraged to make these
actions obvious and unambiguous.
Match – A head-to-head competition between two Alliances. A Match consists of a thirty-second
Autonomous Period followed by a two-minute Driver-Controlled Period for a total time of two minutes and
thirty seconds.
Minerals – Scoring Elements for this year’s game. There are two kinds of Minerals:
• Silver: White, spherical shaped objects.
• Gold: Yellow, cube shaped objects.
Navigation Targets – Four unique images mounted on the Playing Field Walls (one image per wall) that
Robots can use to navigate around the Playing Field. Images are printed on standard letter size paper for
the tournament location, 8 1/2 inch x 11 inch (216 mm x 279 mm) or A4 (210 mm x 297 mm) paper.
Off – Not physically in contact with or Supported by an object, surface, etc. Objects that are Off are also
considered Completely Off.
On / Completely On – An object that is physically in contact with and at least partially Supported by an
object, surface, etc. is considered On. An object that is entirely Supported by another object, surface, etc. is
Completely On.
Out / Outside – An object that has not crossed into any part of a defined Area is Outside the Area.
Park / Parked – The condition where a Robot is motionless.
Penalty – The consequence imposed for a rule or procedure violation that is identified by a referee. When a
Penalty occurs, points will be awarded to the Alliance that did not incur the Penalty. Penalties are further

FIRST® Tech Challenge Game Manual Part 2 | 11
Gracious Professionalism® - “Doing your best work while treating others with respect and kindness - It’s what makes FIRST, first.”
defined into Minor Penalties (ten points) and Major Penalties (forty points). Penalties may also escalate to
issuing of a Yellow Card or Red Card as a result of a continued occurrence of a rule violation and upon
discretion of the Referee.
Yellow Cards and Red Cards – In addition to rule violations explicitly listed in section 1.6, Yellow
Cards and Red Cards are used in the FIRST Tech Challenge to manage Team and Robot behavior
that does not align with the mission of FIRST. Yellow and Red Cards are not limited to just the
Competition Area. Teams that display egregious behavior in the pit area, judging rooms, stands, or
any other location of the tournament can be issued a yellow or red card for egregious behavior.
Egregious or repeated (3 or more) Robot or Team member behavior at the tournament can result in
a Yellow and/or Red Card. Yellow Cards are additive, meaning that a second Yellow Card is
automatically converted to a Red Card. A Team is issued a Red Card for any subsequent incident in
which they receive an additional Yellow Card, for example, earning a second Yellow Card during a
single Match
Yellow and Red Cards at the Competition Field
The Head Referee may assign a Yellow Card as a warning, or a Red Card for Disqualification in a
Match. A Yellow Card or Red Card is signaled by the Head Referee standing in front of the Team’s
Alliance Station and holding a yellow card and/or red card in the air.
To issue the second Yellow Card, the Head Referee will stand in front of the Team’s Alliance Station
and hold a yellow card and red card. The Head Referee will signal the second Yellow Card after the
Match has ended.
A Team that has received either a Yellow Card or a Red Card carries a Yellow Card into following
Matches, except as noted below. A Red Card results in Match Disqualification. Multiple Red Cards
may lead to tournament Disqualification. Once a Team receives a Yellow Card or Red Card, the
Team number is presented with a yellow background on the audience screen at the beginning of all
following Matches. This is a reminder to the Team, referees, and audience the Team carries a
Yellow Card.
Yellow Cards do not carry over from the Qualification Matches to the Elimination Matches. During
the Elimination Matches, Yellow and Red Cards count against the entire Alliance, not to a specific
Team. If a Team receives a Yellow Card or Red Card, it results in the entire Alliance receiving the
Yellow Card or Red Card for that Match. If two different Teams on the same Alliance are issued
Yellow Cards, the entire Alliance is issued a Red Card. A Red Card results in zero (0) points for that
Match, and the Alliance loses the Match. If both Alliances receive Red Cards, the Alliance which
committed the action earning the Red Card first chronologically loses the Match.
Yellow and Red Cards may also be issued off the competition field. For details please make sure to
read the Tournament Rules outlined in section 4.3 of the Game Manual Part 1.
Pin / Pinning – Preventing the movement in all directions of an opposing Alliance Robot while it is in
contact with the Playing Field Wall, one or more Game Elements, or another Robot.
Playing Field – The part of the Competition Area that includes the 12 ft. x 12 ft. (3.66 m x 3.66 m) field and
all the Game Elements described in the official field documents. From the audience viewpoint, the Red
Alliance Station is on the right side of the Playing Field.

12 | FIRST® Tech Challenge Game Manual Part 2
Revision 1.1: 9/8/2018
Playing Field Damage – A physical change to a Game Element or Playing Field that affects game play or
an action that causes harm to the playability of a Game Element or Playing Field.
Playing Field Floor – The surface of the Tiles that make up the base of the Playing Field.
Playing Field Perimeter – The outside face of the Playing Field Wall.
Playing Field Wall – An approximate 12 inches (0.3 m) tall, 12 ft. (3.66 m) long by 12 ft. (3.66 m) wide wall
surrounding the Playing Field Floor. The height of the Wall will vary depending on which Playing Field Wall
is being used at the event. Robots should be built to interact with all legal perimeters.
Possess / Possessing – An object is in Possession by a Robot if, as the Robot moves or changes
orientation (for example, moves forward, turns, backs up, spins in place), the object remains in
approximately the same position relative to the Robot. Objects in Possession of a Robot are considered to
be Controlled, and they are part of the Robot. See also Control/Controlling.
Pre-Load - A Game Element that a Drive Team positions during pre-Match setup so that it is Possessed by
a Robot at the start of the Autonomous Period.
Robot – A mechanism that has passed Robot inspection and a Drive Team places on the Playing Field prior
to the start of a Match. A detailed definition of Robot is in the Robot rules section in Game Manual Part 1.
Sample Field – Three (3) positions on the Playing Field Floor that are in front of each Robot starting
location onto which the Samples are placed prior to the start of a Match. Each position is defined by a red or
blue taped Area.
Samples – Two (2) Silver and one (1) Gold Minerals that are randomly placed onto each Sample Field prior
to the start of a Match.
Scoring / Score – Robots earn points for their Alliance by interacting with Scoring Elements and Parking in
specific Areas of the Playing Field. Scoring Elements are considered to be Scored when they are placed in
the appropriate location and are no longer in contact with a Robot from the corresponding Alliance. The
Scoring achievements and their point values are described in section 1.5.
Scoring Elements – Objects that Robots manipulate to earn points for their Alliance. The Scoring Elements
for ROVER RUCKUS℠ are Minerals and Team Markers.
Scoring Referee Station – The designated “Red” or “Blue” Area Inside an Alliance Station where the
Scoring Referee sits or stands during a Match.
Stop Playing The Game - A Robot that is Parked for the remainder of the Match period.
Support / Supported / Completely Supported – A Robot is Supported by an object if that object is bearing
at least some of the weight of the Robot. If the object is bearing all the Robot’s weight, the Robot is
Completely Supported by the object.
For Example: Black tire marks on a Game Element is not considered Playing Field
Damage. However, digging a hole larger than 1 inch (2.54cm) diameter (approximately
the size of a US quarter) or a series of smaller holes into the Playing Field Floor is
considered Damage.

FIRST® Tech Challenge Game Manual Part 2 | 13
Gracious Professionalism® - “Doing your best work while treating others with respect and kindness - It’s what makes FIRST, first.”
Team – Mentors, supporters, and pre-college-aged students affiliated with an entity registered with FIRST
and for the competition.
Team Marker – A Team provided Scoring Element. A detailed definition of Team Marker is in section 8.4 of
the Game Manual Part 1. Compliance with construction rules will be verified during Robot Inspection.
Tile – The approximately 24 inch x 24 inch (0.61 m x 0.61 m) foam rubber mat, 36 of which make up the
Playing Field Floor.
Trap / Trapping – Preventing an opposing Alliance Robot from escaping a constrained Area of the Playing
Field or from a Game Element for an extended period of time by obstructing all paths of travel from the
object or Area. See also Block / Blocking (which may be considered the same except it is to a Game
Element or Area of the Playing Field).
1.5 Game Play
Prior to the start of the Match, Drive Teams perform some basic Robot setup steps that are described in
section 1.5.1. Matches are made up of several periods totaling two minutes and thirty seconds. There is a
thirty-second Autonomous Period, followed by a two-minute Driver-Controlled Period. The last thirty seconds of
the Driver-Controlled Period is called the End Game. When the Match is over and referees signal, Drive Teams
collect their Robots and Team Markers, return Game Elements and Flags, and exit the Competition Area.
1.5.1 Pre-Match
Field personnel will place approximately half of the fifty-two (52) Silver and half of the eighty-six (86) Gold
Minerals into each of the Craters. The Silver and Gold will be randomly mixed.
Drive Teams receive an Alliance-colored Robot-identification flag from field personnel. This flag must be securely
mounted on the Robot as defined in the Robot rules.
Minerals are not Pre-Loaded onto the Robot. Drive Teams may Pre-Load one Team Marker.
The Drive Team must select one of the following starting locations for their Robot:
1. Latched to the Lander - Robot is Completely Supported by their Alliance-specific side of the Lander
with the following constraints:
a. The Robot must be Completely Supported by the Lander Support Bracket. Incidental contact
with the Lander walls or the legs is allowed.
b. The lowest point on a Robot and Team Marker can be no closer than four (4) inches (102 mm)
from the Playing Field Floor.
c. When Completely Supported by the Lander, Robots must be within the 18 inch x 18 inch x 18
inch (45.7 cm x 45.7 cm x 45.7 cm) starting volume constraint.
2. Deployed from the Lander - Robots that start the Match Deployed are not eligible to earn the Landing
achievement points. Deployed Robots are placed on the Playing Field Floor in any orientation with the
following constraints:
a. The Robot must be In the Landing Zone within the vertical projection of the Lander Support
Bracket. For example, a portion of the Robot must be directly beneath the Lander Support
Bracket.
b. The Robot must start Outside the opposing Alliance’s Landing Zone.
After the Robots are either Latched or Deployed, and Autonomous programs have been initialized, Referees
will give a setup complete signal to the Drive Team, signifying the following:

14 | FIRST® Tech Challenge Game Manual Part 2
Revision 1.1: 9/8/2018
1. Drive Teams may no longer touch their Robots until the conclusion of the Match, and
2. Drive Teams may not touch their Driver Stations or controllers until the Autonomous Period has ended,
except to start their Autonomous program with a single touch to the Driver Station Android device
screen.
3. Prior to the start of the Match, Referees will place Samples in the Sample Field. Referees will randomly
arrange two Silver and one Gold into a grouping. This grouping will be repeated in front of each Robot
starting location.
1.5.2 Autonomous Period
The Match starts with a thirty-second Autonomous Period where Robots are operated via pre-programmed
instructions only. Teams are not allowed to control Robot behavior with the Driver Station or any other actions
during the Autonomous Period. The Driver Station is placed in a hands-off location during the Autonomous
Period so that it is evident that there is no human control of Robots. The only exception is to allow Drive Teams
to start their Robot with a single start command issued on the Driver Station Android device using the built-in
thirty-second timer. The Autonomous Period begins following a start countdown (for example, 3-2-1-go) by field
personnel, signaling Drive Teams with Robots that plan to run an Autonomous Op Mode to issue a Robot start
command with their Driver Station. Failure to adhere to this procedure may subject the Team and/or Alliance to
a Penalty as specified in the game rules in Section 1.6.2.
The Autonomous Score is based on completing tasks during the Period. Points are awarded for the following
achievements:
1. Landing – Robots lower themselves from the Lander onto the Playing Field Floor. Each Robot that is in
contact with the Playing Field Floor and not in contact with the Lander Support Bracket will earn 30
points for their Alliance.
2. Claiming – Each Robot that successfully places their Team Marker In their Alliance's Depot will earn
15 points for their Alliance. The Team Marker may only be delivered by placing it into the Depot.
Launching, shooting, throwing, etc. of a Team Marker is not allowed. If an Alliance Completely Claims
their corresponding Depot, then descoring of Minerals by the Opposing Alliance will not be allowed from
that Depot during the Driver-Controlled Period. Completely Claimed Depots are permanent for the
Match.
3. Parking – Each Robot In a Crater at the End of the Autonomous Period will earn 10 points for their
Alliance.
4. Sampling – Each Sample Field that has its Gold Mineral Out of the corresponding taped Area and the
two (2) Silver Minerals remaining In their corresponding taped Areas will earn 25 points for the
corresponding Alliance.
Minerals placed in the Depot or Cargo Hold during the Autonomous Period are Scored as described in section
1.5.3.
1.5.3 Driver-Controlled Period
Directly following the end of the Autonomous Period, Drive Teams have five (5) seconds plus a "3-2-1-go"
countdown to prepare their Driver Stations for the start of the Driver-Controlled Period. On the countdown
word "go," the Driver-Controlled Period starts and Drive Teams press their Driver Station start buttons to
resume playing the Match.

FIRST® Tech Challenge Game Manual Part 2 | 15
Gracious Professionalism® - “Doing your best work while treating others with respect and kindness - It’s what makes FIRST, first.”
The Driver-Controlled Score is based on completing tasks as outlined below. Points are awarded for the
following achievements: Minerals Scored earn points as follows:
1. Minerals Scored into the Depot earn two (2) points each. Minerals removed from the Depot deduct two
(2) points each.
2. Gold Scored into the Gold Cargo Hold on the Lander earns five (5) points.
3. Silver Scored into the Silver Cargo Hold on the Lander earns five (5) points.
4. Minerals placed into the wrong Cargo Hold (that is, Gold into Silver or Silver into Gold) on the Lander
are considered Contaminants and Score zero (0) points.
5. To be considered Scored for either the Depot or a Cargo Hold, a Mineral must be In the volume defined
by the Scoring Area. For the Depots, the volume is defined by the outer edge of the tape and extending
infinitely upwards from the Playing Field Floor. For a Cargo Hold, the volume is defined by the 5 inner
surfaces of the Cargo Hold and the horizontal extension of the upper edge of the clear panel on the
outside of the Cargo Hold.
1.5.4 End Game
The last thirty seconds of the Driver-Controlled Period is called the End Game. Driver-Controlled Period
Scoring can still take place during the End Game.
Points are awarded at the End of the Match for the following End Game achievements:
1. Robots Latched – Each Robot that Deployed during pre-Match setup or in the course of game play
and is Latched onto either of their own Alliance-specific Lander Support Brackets at the End of the
Match earns 50 points for their Alliance.
2. Robots Parked In any Crater – Each Robot that is Parked In any Crater at the End of the Match earns
15 points for their Alliance.
3. Robots Parked Completely In any Crater – Each Robot that is Parked Completely In any Crater at
the End of the Match earns 25 points for their Alliance.
1.5.5 Post Match
After the Match ends, field personnel will finalize the Score. Referees will signal for the Drive Teams to enter
the Playing Field and retrieve their Robots and Team Markers. Drive Teams should not step on the Crater Rim
when retrieving their Robots and Team Markers. The Drive Teams should return any Minerals that are
Possessed by the Robot to the Playing Field and return the Alliance-colored Robot identification flag to the field
personnel. The Playing Field reset crew will set up the Playing Field for the next Match.
1.5.6 Penalty Scoring
Penalty points are added to the non-offending Alliance’s Score at the end of the Match. Minor Penalties give
the non-offending Alliance ten (10) points per occurrence. Major Penalties give the non-offending Alliance forty
(40) points per occurrence.

16 | FIRST® Tech Challenge Game Manual Part 2
Revision 1.1: 9/8/2018
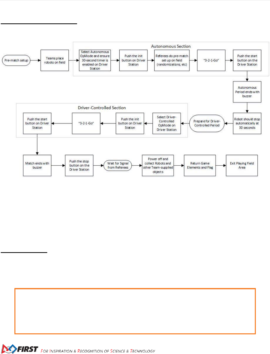
1.5.7 Flowchart of Match Play
The following figure shows the flow of the Match and the actions taken on the Driver’s Station Android
device.
1.6 Rules of Game Play
Game play is restricted by the Safety rules (<S#>), the General rules (<G#>), and the Game-Specific rules
(<GS#>). Other rules to pay close attention to are the Robot rules, Team Marker rules, the inspection rules,
and the tournament rules defined in the Game Manual Part 1. Violation of rules may lead to Penalties,
Yellow Cards and/or Red Cards, a Disabled Robot, Disqualification of the offending Team and/or Alliance
from either a Match or the tournament. Rules apply to all periods of play unless specifically called out
otherwise. If rules are in conflict, Safety rules take precedence over all rules and Game-Specific rules take
precedence over General rules. The official FIRST Tech Challenge Question & Answer Forum rulings take
precedence over all information in the game manuals.
1.6.1 Safety Rules
<S1> Unsafe Robot and Playing Field Damage – If at any time the Robot operation is deemed unsafe or
has damaged the Playing Field or another Robot, by the determination of the referees, the offending Robot
may be Disabled, and the Team may be issued a Yellow Card. Re-inspection of the Robot is required before
it may play another Match. Damage that requires significant repair and/or delays subsequent Match play is
likely to escalate to a Red Card.
The intent of this rule is to immediately stop unsafe Robot actions or Playing Field Damage that
is likely to persist with continued Robot operation. Robots that can continue safe operation
without damaging the Playing Field will receive a warning and may continue to play the Match.
Robots will be Disabled for unsafe operation or Playing Field Damage that occurs after the first
warning for the tournament. Damage that affects game play is likely to escalate to a Yellow
Card.

FIRST® Tech Challenge Game Manual Part 2 | 17
Gracious Professionalism® - “Doing your best work while treating others with respect and kindness - It’s what makes FIRST, first.”
<S2> Robot Extension Outside the Playing Field Perimeter – If any portion of the Robot contacts
anything Outside the Playing Field Perimeter, the Team will be issued a Yellow Card and it may be Disabled
immediately for the remainder of the Match, unless allowed by Game-Specific rule(s) listed in Section 1.6.3.
See the game definitions in section 1.4 for a complete description of the Playing Field Perimeter.
<S3> Safety Gear – All members of the Drive Team are required to wear approved eye protection and
shoes with closed-toes and a closed-back. If any member of the Drive Team is not wearing these safety
items, the referee will issue a warning and if the situation is not remedied within thirty seconds, the offending
member(s) of the Drive Team must leave the Competition Area for the remainder of the Match and may not
be replaced by another Team member. Failure to comply with a request to leave the Competition Area
violates rule <G28>.
1.6.2 General Game Rules
<G1> Drive Team – Each Drive Team shall include up to two Drivers and one Coach. Electronic
communications (cell phone, two-way radio, Wi-Fi, Bluetooth, etc.) by Drive Team members after an Alliance
has been called from the queue to the Playing Field for its Match are not allowed. The first instance of violating
this rule will result in a warning, with any following instances during the tournament resulting in a Minor
Penalty. Items that may be mistaken by a casual observer as being in violation should not be brought to the
Playing Field. The Driver Station is exempt from this rule but must be used only for operating the Robot.
<G2> Pre-Match Robot Setup - Team members cannot enter the Playing Field for any reason other than to
place/retrieve their Robots. Teams may not measure, test, or adjust field or game elements prior to the start of
a Match. Inspection of the Playing Field elements by Team members to determine Scoring is not allowed.
Individuals and Teams that violate this rule will be subject to possible penalties that could include Match
Disqualifications or even removal from the tournament.
<G3> Pre-Match Robot Placement – At the beginning of a Match, each Alliance Robot must be set up on the
Playing Field according to section 1.5.1 Pre- Match in the Game Manual Part 2. After Robots are set up on the
Playing Field, Drive Teams must stand Completely inside the Alliance Station at the location (Station one or
Station two) specified by the Qualification Match schedule.
a. During the Qualification Matches, the blue Alliance Robots are set up on the Playing Field first, unless
the red Alliance waives their right to set up on the Playing Field second.
b. During the Elimination Matches, the 3rd and 4th seeded Alliance Robots are set up on the Playing Field
first, unless the higher seeded Alliance waives their right to set up on the Playing Field second. Alliance
color doesn’t change the seeding of a Team during the Elimination Matches. If the 4th seed defeats the
1st seed in the Semi-Finals, they will still have to place their Robot on the field first in the Finals because
their seeding will be lower than the 2nd or 3rd seed.
c. During Elimination Matches, 3 Team Alliances may only place Robots that are intended to compete in
that Match. Once two Robots are placed for the two Teams competing in a Match, the Alliance cannot
swap in the 3rd Alliance’s Robot for a Robot already placed.
The intent of this rule is not to Penalize an Alliance for Inadvertent, safe Robot
extension Outside the Playing Field Perimeter. Intentional Robot extension
Outside the Playing Field is not permitted, except as allowed by game-specific
rules listed in Section 1.6.3

18 | FIRST® Tech Challenge Game Manual Part 2
Revision 1.1: 9/8/2018
d. Teams may implicitly waive their right to place their Robots on the Playing Field last by placing their
Robots on the Playing Field before or with the opposing Alliance. There is no need to tell the referees;
Teams waive their right by the act of placing their Robots on the Playing Field.
e. Teams that unnecessarily delay the beginning of a Match and/or field reset will incur a Minor Penalty for
each offense.
<G4> Robot Starting Volume – Before the start of a Match, each Robot in its starting location must not
exceed a volume of 18 inches (45.7cm) by 18 inches (45.7cm) by 18 inches (45.7cm) unless otherwise allowed
or restricted by Game Specific Rules detailed in Section 1.6.3. The Alliance identification flag and Pre-Loaded
Scoring Elements may extend Outside the 18-inch (45.7cm) cube volume constraint. An offending Robot will be
removed from the Playing Field for the length of the Match.
After the start of a Match, the Robot may extend in any dimension unless restricted by the Game-Specific rules
detailed in Section 1.6.3.
<G5> Robot Setup/Alignment – Teams may align their Robots during Pre-Match setup if they do so with legal
components that are part of the Robot and can be reset to be within the 18-inch (45.7cm) cube starting volume
constraint. A single member of the Drive Team may also align the Robot by sight, assuming that he/she is next
to the Robot and does not delay the start of a Match. A Minor Penalty will be assessed to the Team for
violation of this rule.
<G6> Alliance Station – During a Match, the Drivers and Coach must remain Completely Inside their Alliance
Station. The first instance of leaving the Alliance Station will result in a warning, with any following instances
resulting in a Minor Penalty. Leaving the Alliance Station for safety reasons will not result in a warning or
Penalty.
<G7> Starting Game Play Early – Robots that start play of the game (Autonomous or Driver-Controlled
Period) prior to the start of a Match Period receive a Minor Penalty. Referees have the option of issuing a
Major Penalty in place of the Minor Penalty if the early start results in a competitive advantage for the offending
Alliance.
<G8> Late Start of the Autonomous Period – Teams participating in the Autonomous Period are expected to
press the ”start with 30-second” button on their Driver Station Android device and then place the Driver Station
in a hands-off location without delay when field personnel signal the start of the Autonomous Period. A Minor
Penalty is assessed for violating this rule. Referees have the option of issuing a Major Penalty in place of the
Minor Penalty if the late start results in a competitive advantage for the offending Alliance.
<G9> Robot Control During Autonomous Period - During the Autonomous Period, Drive Teams may not
directly or indirectly control or interact with Robots or Driver Stations. Early stopping of the Robot while running
its Autonomous code is not allowed, except in cases of personal or equipment safety. A Major Penalty will be
assessed for violating this rule.
Drive Teams are expected to stage their Robots for a Match, and remove it from the
Playing Field afterwards, safely and swiftly. Drive Team efforts that either
intentionally or unintentionally delay the start of a Match or the Playing Field reset
are not allowed. Examples include, but are not limited to:
• Late arrival to the Playing Field.
• Robot maintenance once on the Playing Field.

FIRST® Tech Challenge Game Manual Part 2 | 19
Gracious Professionalism® - “Doing your best work while treating others with respect and kindness - It’s what makes FIRST, first.”
<G10> Stopping Game Play Late – Robots that do not Stop Playing The Game at the end of the Autonomous
or Driver-Controlled Periods when competition personnel or timer software announce the end of a Match
period receive a Minor Penalty and the actions of the Robot occurring after the end of a Match period do not
count towards their Alliance’s Score. Referees have the option of issuing a Major Penalty in place of the Minor
Penalty if the late stop results in a competitive advantage (other than Scoring) for the offending Alliance.
Scoring Elements that were launched before the End of the Period are eligible to be counted as Scored. Other
Robot Scoring achievements that occur after the announced end of the Autonomous Period and before the
start of the Driver-Controlled Period do not count towards the Score for the Autonomous or Driver-Controlled
Periods. Referees may remove any Scoring Elements from a Scoring Area that are improperly Scored in this
manner.
The intent of this rule is for Robots to Stop Playing The Game within a reasonable human reaction time
following the start of the game sound (i.e., buzzer) signaling the End of the Period. Drive Teams should make
their best effort to stop game play immediately when the End of the Period game sound begins. Before the
consequences come into play, referees will use their discretion to give Drive Teams an approximate one
second grace period following the conclusion of the game sound signaling the End of the Period for Robots to
Stop Playing the Game.
<G11> Drive Team Contact with the Playing Field or Robot – During a Match, the Drivers and Coaches are
prohibited from making contact with the Playing Field, any Game Element, or any Robot. The first instance of
contact will result in a warning, with any following instances resulting in a Minor Penalty. Contact that affects
Scoring and/or game play will result in issuance of a Yellow Card at the discretion of the referees. Contact with
the Playing Field, a Game Element, or a Robot for safety reasons will not result in a warning or Penalty.
<G12> Autonomous to Driver-Controlled Period Transition – At the conclusion of the Autonomous Period,
Robots will remain in a hands-off state. Field personnel will not enter the field and will not touch Robots on the
field during the Autonomous to Driver-Controlled transition. Drive Teams will have 5 seconds to pick up their
Driver Station. The scoring system display will provide visual and audio cues for Drive Teams to pick up their
Driver Stations. After the 5 seconds, there will be a 3-2-1 countdown and the Driver-Controlled Period of the
Match will begin.
<G13> Drive Team Coach Driver Station Control – During the Driver-Controlled Period, Robots must be
remotely operated only by the Drivers using the Gamepads connected to the Team’s Driver Station and/or by
software running on the on-board Robot control system. The first instance of Coach controlling a Robot (for
example, operating a Gamepad) will result in a warning, with any following instances resulting in a Major
Penalty. During the Driver-Controlled Period, Drive Team Coaches and/or Drivers are allowed to hold the
Team’s Driver Station Android device and interact with it to select an Op Mode, view information displayed on
the screen, and initialize, start, stop, and reset the Robot.
<G14> Certifying the Score at Match End – Scores will be tracked by field personnel throughout the
Autonomous and Driver-Controlled Periods of the Match. At the conclusion of the Match, the final Score will be
certified as quickly as possible. A change in state of a Game Element or Robot at the end of the Match after its
final Score is recorded will not change an already-recorded Score. Scoring Elements will not be recounted at
the end of the Match.
For example, a Game Element is launched from a Robot on the Playing Field and it
Inadvertently hits a Team member in the Alliance Station and is deflected back onto
the field. The Team would not receive a Penalty because the Team member was
protecting him/herself (safety). However, if that same Game Element is caught and/or
directed to a specific location on the Playing Field, the Team may be issued a Penalty.

20 | FIRST® Tech Challenge Game Manual Part 2
Revision 1.1: 9/8/2018
<G15> Robots Deliberately Detaching Parts – Parts may not be deliberately detached from Robots during a
Match or leave mechanisms on the Playing Field unless permitted by a Game Specific Rule. The consequence
of deliberately detaching a part is a Minor Penalty if it does not Block an opposing Alliance Robot, Alliance-
specific Scoring Element or Scoring Area. If a deliberately-detached component or mechanism affects game
play by any Robot, the offending Robot will receive a Major Penalty and will be issued a Yellow Card. Robot
parts that are released but remain connected by a tether are considered detached for the purposes of this rule.
<G16> Robots Grasping Game Elements – Robots may not grab, grasp and/or attach to any Game Element,
Robot, or structure other than Scoring Elements, unless specifically allowed by game-specific rule(s) listed in
Section 1.6.3. The first instance will result in a warning with any following violations resulting in a Major
Penalty.
<G17> Destruction, Damage, Tipping, etc. – Strategies and/or mechanisms aimed solely at the destruction,
damage, tipping over, or entanglement of Robots or Game Elements are not in the spirit of the FIRST Tech
Challenge and are not allowed. However, FIRST Tech Challenge games are highly interactive and Robot-to-
Robot contact and defensive game play should be expected. Some tipping, entanglement, and damage may
occur as a part of normal game play. If the tipping, entanglement, or damage is ruled to be deliberate or
chronic, the offending Team will receive a Major Penalty and a Yellow Card.
<G18> Pinning, Trapping, or Blocking Robots – A Robot cannot cause an opposing Alliance Robot to
become Pinned, Trapped, or Blocked for more than five seconds. If a referee determines this rule is violated,
the offending Alliance will receive a Minor Penalty for every five seconds that they are in violation. If a referee
declares a Pinning, Trapping, or Blocking warning during the Match, the offending Robot must immediately
move away at least 3 feet (0.9 m), approximately 1.5 floor Tiles, from the Pinned, Trapped, or Blocked Robot.
A Robot cannot incur this type of Penalty during the Autonomous Period unless it is determined by the Referee
to be part of a deliberate strategy and will be penalized as described above. If the violation happens during the
Autonomous Period, the first action done by the offending Robot during the Driver-Controlled Period must be to
move away from the Pinned, Trapped, or Blocked Robot or a Minor Penalty will be assessed immediately and
again for every five-seconds that they are in violation. Game-specific rule(s) listed in Section 1.6.3 that further
define Pinning, Trapping, or Blocking take precedence over this general game rule.
<G19> Forcing an Opponent to Break a Rule – The actions of an Alliance or their Robots shall not cause an
opposing Alliance or Robot to break a rule and thus incur Penalties. Any forced rule violations committed by
the affected Alliance shall be excused, and no Penalties will be assigned.
<G20> Removing Game Elements from the Playing Field – Robots may not deliberately remove Game
Elements from the Playing Field during a Match. Game Elements that Inadvertently fall Outside the Playing
Field will be returned to the Playing Field by field personnel at the earliest safe and convenient opportunity at a
non-Scoring location approximately where it left the field. Game Elements removed from the Playing Field in an
attempt to Score are also not subject to this Penalty. Teams deliberately removing Game Elements from the
Playing Field will incur a Minor Penalty per Game Element removed from the Playing Field. Game-specific
Tethered components that move independent of the main Robot
are considered a detached component and are illegal.
The intent of this Rule is that Drive Teams begin to immediately move their
Robots away and have a five second grace period to move the required distance,
and not that they are permitted to intentionally Block for up to five seconds.

FIRST® Tech Challenge Game Manual Part 2 | 21
Gracious Professionalism® - “Doing your best work while treating others with respect and kindness - It’s what makes FIRST, first.”
rule(s) listed in Section 1.6.3 that allow the removal of specified Scoring Elements from the Playing Field take
precedence over this general game rule.
<G21> Scoring Elements in Contact with Robots – Scoring Elements in a Scoring Area that are in contact
with or Controlled by a Robot on the corresponding Alliance for the Scoring Area have zero Score value.
Game-specific rule(s) listed in Section 1.6.3 that allow Robot contact with Scoring Elements take precedence
over this general game rule.
<G22> Post-Match Removal of Game Elements from Robots – Robots must be designed to permit easy
removal of Game Elements from the Robot after the Match. Robots should also be able to be removed from the
Playing Field without damaging the Playing Field. A Minor Penalty will be assessed for violations of this rule.
The intent of this rule is to have timely removal of Robots from the Playing Field following a Match.
<G23> Robot Manipulation of Scoring Elements – Scoring Elements that are Controlled or Possessed by a
Robot are considered to be part of the Robot except when determining the location of the Robot.
<G24> Robot or Scoring Elements In Two or More Scoring Areas – Robots or Scoring Elements that are In
two or more Scoring Areas earn points only for the highest value achievement. If the achievement values are
equal, only one achievement counts as Scored. Exceptions to this general rule may be specified in the Game
Play section (1.5) or in the game-specific rules.
<G25> Disabled Robot Eligibility - If a referee Disables a Robot, it will not be eligible to Score or earn points
for the remainder of the Match. A Disabled Robot (whether referee induced or failure) does not earn Penalties
after becoming Disabled.
<G26> Playing Field Tolerances – Tournament provided Playing Field and Game Elements will start each
Match with tolerances that may vary by as much as +/-1.0 inch (2.5 cm). Teams must design their Robots
accordingly.
<G27> Match Replay – Matches are replayed at the discretion of the Head Referee only for a failure of a non-
Team supplied Game Element or verified Wi-Fi interference that was likely to have impacted which Alliance
won the Match.
Unexpected Robot behavior will not result in a Match replay. Team-induced failures, such as low battery
conditions, processor sleep time-outs, Robot mechanical, electrical, software, or communication failures, etc.
are NOT valid justifications for a replaying of a Match.
Drive Teams are expected to stage their Robots for a Match, and remove them
from the Playing Field afterwards, safely and swiftly. Drive Team efforts that
either intentionally or unintentionally delay the start of a Match or the Playing
Field reset are not allowed. Examples include, but are not limited to:
• Failing to exit the Playing Field once instructed by a Referee.
• Failing to remove Driver Stations in a timely manner.
For Example: If a Robot possesses a Scoring Element, and only that Scoring
Element breaks the plane of a Scoring Area, the Robot does not receive points
for being in that Area.

22 | FIRST® Tech Challenge Game Manual Part 2
Revision 1.1: 9/8/2018
<G28> Egregious Behavior – Egregious Robot or Team member behavior at the Playing Field, as determined
by the referees, will result in a Major Penalty and issuance of a Yellow Card and/or Red Card. Subsequent
violations will result in Team Disqualification from the tournament. Egregious behavior includes, but is not
limited to, repeated and/or flagrant violation of game rules, unsafe behavior or actions, and uncivil behavior
towards Drivers, Coaches, competition personnel, or event attendees.
<G29> Illegal Usage of Game Elements - Robots may not deliberately use Game Elements in an attempt to
ease or amplify the difficulty of any Scoring or game activity. A Major Penalty will be assessed for violations of
this rule. Continued violations of this rule will escalate to Yellow Cards quickly.
<G30> Inadvertent and Inconsequential - Robot actions that violate a rule may be ruled at the referee’s
discretion to be Inconsequential and Inadvertent and will not be Penalized.
1.6.3 Game-Specific Rules
<GS1> Drive Teams Touching Robots or Driver Stations after Sample Randomization – Drive Teams are
not allowed to touch or interact with their Robots or Driver Stations once field personnel have begun the
randomization process. If this occurs, a Minor Penalty will be assessed, and the affected Robot is not eligible
to earn the Sample Score in the Autonomous Period. This Penalty only affects the offending Team. The non-
offending Alliance Partner Robot remains eligible for the Sample Scoring achievement.
<GS2> Autonomous Period Robot Interference – Robots may not Interfere with the opposing Alliance’s
Scoring attempts or Sample Field during the Autonomous Period. A Major Penalty will be assessed for
violating this rule. Robots attempting to Score in a Crater are exempt from this rule.
The intent of this rule is to allow Robots to Score their Autonomous points without defensive play by the
opposing Alliance. Inadvertent and Inconsequential actions will be treated per <G30>.
<GS3>Control/Possession Limits of Minerals – A Robot may Control or Possess a maximum of two (2)
Minerals at a time, however there is no Control or Possession limit on Minerals that are currently In the Crater.
Plowing through any quantity of Minerals is allowed but herding or directing multiple Minerals beyond the
allotted maximum to gain a strategic advantage (i.e., Scoring, accessibility, defense) is not allowed. The
Penalty for Controlling or Possessing more than the allotted maximum is an immediate Minor Penalty for each
Mineral above the limit plus an additional Minor Penalty per Mineral for each 5-second interval that this
situation continues. A Major Penalty will be assessed for each Mineral Scored while a Robot Controls or
Possesses more than the allotted maximum. Continued violation of this rule will escalate to Yellow Cards
quickly.
Robot designs that obscure visibility of Minerals within a Robot may prevent
referees from providing feedback to Drive Teams about violations of <GS3> and
may lead to the Robot earning Penalties.
Since both Craters are Alliance neutral, Inadvertent and/or Inconsequential interaction
between opposing Alliance Robots attempting to enter the Craters should not be
considered illegal Interference. Robot actions that run an unnecessary risk of preventing
opposing Robot access to the Crater is likely to be seen as illegal Interference. Teams
should take this into consideration when designing their autonomous program.

FIRST® Tech Challenge Game Manual Part 2 | 23
Gracious Professionalism® - “Doing your best work while treating others with respect and kindness - It’s what makes FIRST, first.”
<GS4> De-scoring Minerals – Robots may not remove or re-position Minerals from the Cargo Holds. Robots
may remove Minerals from their opposing Alliance's Depot if it was not Completely Claimed in the Autonomous
Period. Robots may remove Minerals from their own Alliance's Depot. A Minor Penalty will be assessed for
each Mineral illegally removed or re-positioned.
<GS5> Blocking Access to Scoring in the Lander - Robots may not Block access to an opposing Alliance's
Lander Cargo Hold or Lander Support Bracket. The first instance will result in an immediate Major Penalty and
an additional Minor Penalty assessed for every five-seconds that the rule violation persists. If the referee
declares a Blocking access Penalty, the offending Robot must move away at least 3 ft. (0.9 m), approximately
1.5 floor Tiles from the opponent's Landing Zone. Additional occurrences of violations of this rule will escalate
to Yellow Cards quickly.
<GS6> Interfering with Scoring at the Lander – Robots may not Interfere with the opposing Alliance’s Robot
while that Robot is In their Alliance’s Landing Zone attempting to Score Minerals or Latch to the Lander.
Interference results in an immediate Major Penalty and an additional Minor Penalty assessed for every five-
seconds that the rule violation persists. The intent of this rule is to allow Robots to Score Minerals or Latch
without Interference. Additional occurrences of violations of this rule will escalate to Yellow Cards quickly.
<GS7> Latching before the End Game - Deployed Robots are not allowed to intentionally Support any
portion of their weight with the Lander Support Bracket prior to the start of the End Game. Robots that attempt
to Latch to the Lander Support Bracket before the start of the End Game are not eligible to Score the End
Game Latching achievement.
<GS8> Latching to the Lander - Robots may latch only onto either of their Alliance specific Lander Support
Brackets. A Major Penalty is assessed for violating this rule.
<GS9> Launching Game Elements - Robots In the Landing Zone for their corresponding Alliance may
Launch Game Elements in an attempt to Score in a Cargo Hold. Robots Outside their Alliance's Landing
Zone may not Launch Game Elements. A Minor Penalty is assessed for each illegally Launched Game
Element. Additional occurrences of violations of this rule will escalate to Yellow Cards quickly.
Illegally Launched Scoring Elements are eligible to be counted as Scored and a
Minor Penalty is assessed for each illegally Launched Game Element.

24 | FIRST® Tech Challenge Game Manual Part 2
Revision 1.1: 9/8/2018
1.7 Scoring Summary
The following table shows the possible Scoring achievements and their point values. The table is a quick
reference guide and not a substitute for a thorough understanding of the game manual.
Scoring Achievement
Autonomous
Points
Driver-
Controlled
Points
End Game
Points**
Reference
Robot
- Landing
- Claiming
- Parking
- Sampling
- Latching
- Robot In Crater
- Robot Completely In
Crater
30
15
10
25
-
-
-
-
-
-
-
-
-
-
-
-
-
-
50
15
25
1.5.2 - 1
1.5.2 - 2
1.5.2 - 3
1.5.2 - 4
1.5.4 - 1
1.5.4 - 2
1.5.4 - 3
Mineral
- Any Mineral in Depot
- Gold in Gold Cargo Hold
- Silver in Silver Cargo Hold
- Gold in Silver Cargo Hold
- Silver in Gold Cargo Hold
2
5
5
0
0
2
5
5
0
0
2
5
5
0
0
1.5.3 - 1
1.5.3 - 2
1.5.3 - 3
1.5.3 - 4
1.5.3 - 4
** - The End Game occurs during the last thirty-seconds of the Driver-Controlled Period.
1.8 Rule Summary
The following table shows the possible rule violations and their consequences. The table is a quick
reference guide and not a substitute for a thorough understanding of the complete rule descriptions in
section 1.6.
Rule #
Rule
Consequence
Warning
Disable
Minor
Penalty
Major
Penalty
Card
Issued
Safety Rules
<S1>
Unsafe Robot.
Disable if unsafe operation is likely
to persist. Optional Yellow Card.
D
YC*
Damage to the Playing
Field.
Warning escalating to Disable.
Optional Yellow Card.
W D
YC*
<S2>
Contact Outside the Playing
Field.
Immediate Yellow Card and Optional
Disable unless allowed by rule.
D*
YC
<S3>
Drive Team missing safety
gear.
Warning and if not resolved within
30 seconds, the offending
member(s) of the Drive Team must
leave the Competition Area and may
not be replaced.
W+
General Rules
<G1>
Drive Team using disallowed
electronic communication.
Warning followed by a Minor
Penalty.
W
1x
<G2>
Pre-Match Robot setup –
Entering the Playing Field.
May lead to Disqualification from
Match or Tournament.
DQ*

FIRST® Tech Challenge Game Manual Part 2 | 25
Gracious Professionalism® - “Doing your best work while treating others with respect and kindness - It’s what makes FIRST, first.”
Rule #
Rule
Consequence
Warning
Disable
Minor
Penalty
Major
Penalty
Card
Issued
<G3>
Pre-Match Robot placement.
Minor Penalty if Teams delay start of
Match.
1x
<G4>
Robot starting volume.
Robot is Disabled, powered off, and
removed from the Playing Field.
D
<G5>
Robot setup alignment
devices/Match Delay.
Minor Penalty for each offense.
1x
<G6>
Drive Team member(s)
leaving the Alliance Station.
Warning for the first instance with
any following instances resulting in a
Minor Penalty.
W
1x
<G7>
Starting Game Play Early.
Minor Penalty with the option of a
Major Penalty if the early start
results in a competitive advantage
for the offending Alliance.
1x
1x
<G8>
Late Start of the
Autonomous Period.
Minor Penalty with the option of a
Major Penalty if the late start results
in a competitive advantage for the
offending Alliance.
1x
1x
<G9>
Robot control during
Autonomous Period / Early
stopping of Autonomous
code.
Major Penalty for each offense.
1x
<G10>
Stopping Game Play Late.
Minor Penalty and the actions of the
Robot that occur after the end of
game play do not count towards
their Alliance’s Score. Major Penalty
if the late stop results in a
competitive advantage for the
offending Alliance.
1x
1x
<G11>
Drive Team contact with the
Playing Field, Game
Element, or Robot.
Warning for the first instance with
any following instances resulting in a
Minor Penalty. Optional Yellow Card
if contact affects Scoring and/or
game play. Contact for safety
reasons will not result in a warning
or Penalty.
W
1x
YC*
<G13>
Drive Team Coach Driver
Station Control.
Warning for the first instance with
any following instances resulting in a
Major Penalty.
W
1x
<G15>
Robots deliberately
detaching parts.
Minor Penalty. Major Penalty and a
Yellow Card if it affects gameplay.
1x
1x
YC
<G16>
Robots illegally grasping
Game Elements.
Warning for the first instance with
any following instances resulting in a
Major Penalty.
W
1x
<G17>
Destruction, damage,
tipping, etc.
Deliberate or chronic violations of
this rule will receive a Major Penalty
and a Yellow Card.
1x
YC
<G18>
Pinning, Trapping, or
Blocking for more than 5-
seconds in the Driver-
Controlled Period.
Minor Penalty for every five seconds
the Robot violates this rule.
1x

26 | FIRST® Tech Challenge Game Manual Part 2
Revision 1.1: 9/8/2018
Rule #
Rule
Consequence
Warning
Disable
Minor
Penalty
Major
Penalty
Card
Issued
<G20>
Deliberately removing Game
Elements from the Playing
Field.
Minor Penalty per Game Element
deliberately removed from the
Playing Field.
1x
<G21>
Scoring Elements in contact
or Controlled with Robots of
the corresponding Alliance.
Points are not earned for any
Scoring Elements in contact with
Robots of the corresponding
Alliance.
<G22>
Delay caused by removal of
Robots from the Playing
Field and Game Elements
from Robots.
A Minor Penalty will be assessed.
1x
<G28>
Egregious behavior.
Major Penalty plus a Yellow and/or
Red Card. Possible Match
Disqualification. Subsequent
violations result in Team
Disqualification for the tournament.
1x
YC
RC
<G29>
Illegal Use of Game
Elements to ease or amplify
Scoring.
Major Penalty will be assessed with
any following instances resulting in a
Yellow Card.
1x
YC
Game-Specific Rules
<GS1>
Touching Robots or Driver
Stations after Sample
Randomization.
Minor Penalty and Robot is not
eligible to earn the Sample Score.
1x+
<GS2>
Interference with opposing
Alliance Scoring or Sample
Field during Autonomous.
Major Penalty will be assessed.
1x
<GS3>
Control / Possession limits
of Minerals.
Minor Penalty per Mineral plus an
additional Minor Penalty per five
seconds. Major Penalty if Mineral is
Scored. May escalate to Yellow
Card.
1x+
1x+
YC
<GS4>
De-scoring Minerals from
Cargo Holds or Completely
Claimed Depots.
Minor Penalty per Mineral.
1x+
<GS5>
Blocking access to Scoring
in Lander.
Major Penalty is assessed plus an
additional Minor Penalty per 5
seconds in violation. May escalate to
Yellow Card.
1x+
1x
YC*
<GS6>
Interfering with Scoring in
Lander.
Major Penalty is assessed plus an
additional Minor Penalty per 5
seconds in violation. May escalate to
Yellow Card.
1x+
1x
YC*
<GS7>
Latching before End Game
begins.
Robot ineligible to Score the
Latching achievement.
<GS8>
Latching to opposing
Alliance’s Lander Support
Bracket.
Major Penalty is assessed.
1x

FIRST® Tech Challenge Game Manual Part 2 | 27
Gracious Professionalism® - “Doing your best work while treating others with respect and kindness - It’s what makes FIRST, first.”
Rule #
Rule
Consequence
Warning
Disable
Minor
Penalty
Major
Penalty
Card
Issued
<GS9>
Launching Game Elements
illegally.
Minor Penalty per occurrence. May
escalate to Yellow Card.
1x
YC*
Column Key
1x: Penalty at normal (single) cost
2x: Penalty at double cost
D: Robot Disabled
D*: Robot optionally Disabled
DQ*: Possible Disqualification
RC: Red Card issued
W: Warning
YC: Yellow Card issued
YC*: Yellow Card optionally issued

28 | FIRST® Tech Challenge Game Manual Part 2
Revision 1.1: 9/8/2018
Appendix A – Resources
Game Forum Q&A
http://ftcforum.usfirst.org/forum.php
Anyone may view questions and answers within the FIRST® Tech Challenge Game Q&A forum without a
password. To submit a new question, you must have a unique Q&A System User Name and Password for your
team.
Volunteers that apply for a specific volunteer role will receive an email from FTCTrainingSupport@firstinspires.org
with their username and password to the forum. You will receive access to the forum thread specific to your role.
FIRST Tech Challenge Game Manuals
Part 1 and 2 - https://www.firstinspires.org/resource-library/ftc/game-and-season-info
FIRST Headquarters Pre-Event Support
Phone: 603-666-3906
Mon – Fri
8:30am – 5:00pm Eastern Time
Email: firstechchallengeteams@firstinspires.org
FIRST Websites
FIRST homepage – www.firstinspires.org
FIRST Tech Challenge Page – For everything FIRST Tech Challenge.
FIRST Tech Challenge Volunteer Resources – To access public Volunteer Manuals.
FIRST Tech Challenge Event Schedule – Find FIRST Tech Challenge events in your area.
FIRST Tech Challenge Social Media
FIRST Tech Challenge Twitter Feed - If you are on Twitter, follow the FIRST Tech Challenge Twitter feed for
news updates.
FIRST Tech Challenge Facebook page - If you are on Facebook, follow the FIRST Tech Challenge page for news
updates.
FIRST Tech Challenge YouTube Channel – Contains training videos, Game animations, news clips, and more.
FIRST Tech Challenge Blog – Weekly articles for the FIRST Tech Challenge community, including Outstanding
Volunteer Recognition!
FIRST Tech Challenge Team Email Blasts – contain the most recent FIRST Tech Challenge news for Teams.
Feedback
We strive to create support materials that are the best they can be. If you have feedback about this manual, please email
firsttechchallengeteams@firstinspires.org.Thank you!

FIRST® Tech Challenge Game Manual Part 2 | 29
Gracious Professionalism® - “Doing your best work while treating others with respect and kindness - It’s what makes FIRST, first.”
Appendix B - Field Details
Sample Field
Figure B-1 Sample Field Locations
Figure B-2 Example of Samples positioned on Sample Field
The type of Minerals positioned at the three locations in the Sample Field will be randomized prior to each
Match. There will always be one (1) Gold and two (2) Silver Minerals. The starting locations for the Samples
are 2” x 2” strips of red or blue Gaffer tape located as shown in Figure B1-1. The two outside tape strips are
positioned in the corners of the Tile, adjacent to the inside edge of the Tile tabs. The third tape strip is located
midway between the two outside strips.

30 | FIRST® Tech Challenge Game Manual Part 2
Revision 1.1: 9/8/2018
Lander
Figure B-3 Lander Detail
Lander Support Bracket
Figure B-4 Lander Support Bracket Detail

FIRST® Tech Challenge Game Manual Part 2 | 31
Gracious Professionalism® - “Doing your best work while treating others with respect and kindness - It’s what makes FIRST, first.”
Navigation Target
Figure B-5 Navigation Target Location
Figure B-6 Navigation Targets

32 | FIRST® Tech Challenge Game Manual Part 2
Revision 1.1: 9/8/2018
Crater
Figure B-7 Silver and Gold Minerals will be randomly mixed.
Each Crater will contain approximately half the available Minerals.
Landing Zone
Figure B-8 Landing Zone Dimensions

FIRST® Tech Challenge Game Manual Part 2 | 33
Gracious Professionalism® - “Doing your best work while treating others with respect and kindness - It’s what makes FIRST, first.”
Appendix C – Game Elements
Minerals
Figure C-1 There are sixty (60) Silver and ninety (90) Gold Minerals on the Playing Field.
Team Markers
Figure C-2 A Team Marker is supplied by the Team
and is constrained by the rules in section 8.4 in the Game Manual Part 1.

34 | FIRST® Tech Challenge Game Manual Part 2
Revision 1.1: 9/8/2018
Appendix D – Sample Field
Figure D-1 Sample Field Scoring Examples
Note: The Gold Sample will always be placed such that the hole pattern is facing up.
Figure D-2 Sample Field Pattern determined by die roll

FIRST® Tech Challenge Game Manual Part 2 | 35
Gracious Professionalism® - “Doing your best work while treating others with respect and kindness - It’s what makes FIRST, first.”
Appendix E – Cargo Hold Scoring
Per section 1.5.3 – 5, the Cargo Hold volume is defined by the 5 inner surfaces of the Cargo Hold and the
horizontal extension of the upper edge of the clear panel on the outside of the Cargo Hold.
Figure E-1 Cargo Hold Scoring