Hadoop: The Definitive Guide Hadoop 3nd Edition
User Manual:
Open the PDF directly: View PDF
.
Page Count: 647 [warning: Documents this large are best viewed by clicking the View PDF Link!]
- Table of Contents
- Foreword
- Preface
- Chapter 1. Meet Hadoop
- Chapter 2. MapReduce
- Chapter 3. The Hadoop Distributed Filesystem
- Chapter 4. Hadoop I/O
- Chapter 5. Developing a MapReduce Application
- Chapter 6. How MapReduce Works
- Chapter 7. MapReduce Types and Formats
- Chapter 8. MapReduce Features
- Chapter 9. Setting Up a Hadoop Cluster
- Cluster Specification
- Cluster Setup and Installation
- SSH Configuration
- Hadoop Configuration
- YARN Configuration
- Security
- Benchmarking a Hadoop Cluster
- Hadoop in the Cloud
- Chapter 10. Administering Hadoop
- Chapter 11. Pig
- Chapter 12. Hive
- Chapter 13. HBase
- Chapter 14. ZooKeeper
- Chapter 15. Sqoop
- Chapter 16. Case Studies
- Hadoop Usage at Last.fm
- Hadoop and Hive at Facebook
- Nutch Search Engine
- Log Processing at Rackspace
- Cascading
- TeraByte Sort on Apache Hadoop
- Using Pig and Wukong to Explore Billion-edge Network Graphs
- Appendix A. Installing Apache Hadoop
- Appendix B. Cloudera’s Distribution for Hadoop
- Appendix C. Preparing the NCDC Weather Data

Table of Contents
Foreword .................................................................. xiii
Preface ..................................................................... xv
1. Meet Hadoop ........................................................... 1
Data! 1
Data Storage and Analysis 3
Comparison with Other Systems 4
RDBMS 4
Grid Computing 6
Volunteer Computing 8
A Brief History of Hadoop 9
Apache Hadoop and the Hadoop Ecosystem 12
Hadoop Releases 13
What’s Covered in this Book 14
Compatibility 15
2. MapReduce ........................................................... 17
A Weather Dataset 17
Data Format 17
Analyzing the Data with Unix Tools 19
Analyzing the Data with Hadoop 20
Map and Reduce 20
Java MapReduce 22
Scaling Out 30
Data Flow 31
Combiner Functions 34
Running a Distributed MapReduce Job 37
Hadoop Streaming 37
Ruby 37
Python 40
iii
www.it-ebooks.info

Hadoop Pipes 41
Compiling and Running 42
3. The Hadoop Distributed Filesystem . . . . . . . . . . . . . . . . . . . . . . . . . . . . . . . . . . . . . . . 45
The Design of HDFS 45
HDFS Concepts 47
Blocks 47
Namenodes and Datanodes 48
HDFS Federation 49
HDFS High-Availability 50
The Command-Line Interface 51
Basic Filesystem Operations 52
Hadoop Filesystems 54
Interfaces 55
The Java Interface 57
Reading Data from a Hadoop URL 57
Reading Data Using the FileSystem API 59
Writing Data 62
Directories 64
Querying the Filesystem 64
Deleting Data 69
Data Flow 69
Anatomy of a File Read 69
Anatomy of a File Write 72
Coherency Model 75
Parallel Copying with distcp 76
Keeping an HDFS Cluster Balanced 78
Hadoop Archives 78
Using Hadoop Archives 79
Limitations 80
4. Hadoop I/O ........................................................... 83
Data Integrity 83
Data Integrity in HDFS 83
LocalFileSystem 84
ChecksumFileSystem 85
Compression 85
Codecs 87
Compression and Input Splits 91
Using Compression in MapReduce 92
Serialization 94
The Writable Interface 95
Writable Classes 98
iv | Table of Contents
www.it-ebooks.info

Implementing a Custom Writable 105
Serialization Frameworks 110
Avro 112
File-Based Data Structures 132
SequenceFile 132
MapFile 139
5. Developing a MapReduce Application . . . . . . . . . . . . . . . . . . . . . . . . . . . . . . . . . . . . 145
The Configuration API 146
Combining Resources 147
Variable Expansion 148
Configuring the Development Environment 148
Managing Configuration 148
GenericOptionsParser, Tool, and ToolRunner 151
Writing a Unit Test 154
Mapper 154
Reducer 156
Running Locally on Test Data 157
Running a Job in a Local Job Runner 157
Testing the Driver 161
Running on a Cluster 162
Packaging 162
Launching a Job 162
The MapReduce Web UI 164
Retrieving the Results 167
Debugging a Job 169
Hadoop Logs 173
Remote Debugging 175
Tuning a Job 176
Profiling Tasks 177
MapReduce Workflows 180
Decomposing a Problem into MapReduce Jobs 180
JobControl 182
Apache Oozie 182
6. How MapReduce Works ................................................ 187
Anatomy of a MapReduce Job Run 187
Classic MapReduce (MapReduce 1) 188
YARN (MapReduce 2) 194
Failures 200
Failures in Classic MapReduce 200
Failures in YARN 202
Job Scheduling 204
Table of Contents | v
www.it-ebooks.info

The Fair Scheduler 205
The Capacity Scheduler 205
Shuffle and Sort 205
The Map Side 206
The Reduce Side 207
Configuration Tuning 209
Task Execution 212
The Task Execution Environment 212
Speculative Execution 213
Output Committers 215
Task JVM Reuse 216
Skipping Bad Records 217
7. MapReduce Types and Formats .......................................... 221
MapReduce Types 221
The Default MapReduce Job 225
Input Formats 232
Input Splits and Records 232
Text Input 243
Binary Input 247
Multiple Inputs 248
Database Input (and Output) 249
Output Formats 249
Text Output 250
Binary Output 251
Multiple Outputs 251
Lazy Output 255
Database Output 256
8. MapReduce Features .................................................. 257
Counters 257
Built-in Counters 257
User-Defined Java Counters 262
User-Defined Streaming Counters 266
Sorting 266
Preparation 266
Partial Sort 268
Total Sort 272
Secondary Sort 276
Joins 281
Map-Side Joins 282
Reduce-Side Joins 284
Side Data Distribution 287
vi | Table of Contents
www.it-ebooks.info

Using the Job Configuration 287
Distributed Cache 288
MapReduce Library Classes 294
9. Setting Up a Hadoop Cluster . ........................................... 295
Cluster Specification 295
Network Topology 297
Cluster Setup and Installation 299
Installing Java 300
Creating a Hadoop User 300
Installing Hadoop 300
Testing the Installation 301
SSH Configuration 301
Hadoop Configuration 302
Configuration Management 303
Environment Settings 305
Important Hadoop Daemon Properties 309
Hadoop Daemon Addresses and Ports 314
Other Hadoop Properties 315
User Account Creation 318
YARN Configuration 318
Important YARN Daemon Properties 319
YARN Daemon Addresses and Ports 322
Security 323
Kerberos and Hadoop 324
Delegation Tokens 326
Other Security Enhancements 327
Benchmarking a Hadoop Cluster 329
Hadoop Benchmarks 329
User Jobs 331
Hadoop in the Cloud 332
Hadoop on Amazon EC2 332
10. Administering Hadoop . ................................................ 337
HDFS 337
Persistent Data Structures 337
Safe Mode 342
Audit Logging 344
Tools 344
Monitoring 349
Logging 349
Metrics 350
Java Management Extensions 353
Table of Contents | vii
www.it-ebooks.info

Maintenance 355
Routine Administration Procedures 355
Commissioning and Decommissioning Nodes 357
Upgrades 360
11. Pig ................................................................. 365
Installing and Running Pig 366
Execution Types 366
Running Pig Programs 368
Grunt 368
Pig Latin Editors 369
An Example 369
Generating Examples 371
Comparison with Databases 372
Pig Latin 373
Structure 373
Statements 375
Expressions 379
Types 380
Schemas 382
Functions 386
Macros 388
User-Defined Functions 389
A Filter UDF 389
An Eval UDF 392
A Load UDF 394
Data Processing Operators 397
Loading and Storing Data 397
Filtering Data 397
Grouping and Joining Data 400
Sorting Data 405
Combining and Splitting Data 406
Pig in Practice 407
Parallelism 407
Parameter Substitution 408
12. Hive ................................................................ 411
Installing Hive 412
The Hive Shell 413
An Example 414
Running Hive 415
Configuring Hive 415
Hive Services 417
viii | Table of Contents
www.it-ebooks.info

The Metastore 419
Comparison with Traditional Databases 421
Schema on Read Versus Schema on Write 421
Updates, Transactions, and Indexes 422
HiveQL 422
Data Types 424
Operators and Functions 426
Tables 427
Managed Tables and External Tables 427
Partitions and Buckets 429
Storage Formats 433
Importing Data 438
Altering Tables 440
Dropping Tables 441
Querying Data 441
Sorting and Aggregating 441
MapReduce Scripts 442
Joins 443
Subqueries 446
Views 447
User-Defined Functions 448
Writing a UDF 449
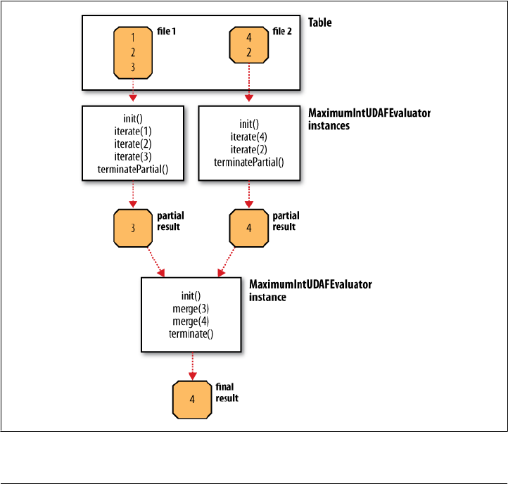
Writing a UDAF 451
13. HBase ............................................................... 457
HBasics 457
Backdrop 458
Concepts 458
Whirlwind Tour of the Data Model 458
Implementation 459
Installation 462
Test Drive 463
Clients 465
Java 465
Avro, REST, and Thrift 468
Example 469
Schemas 470
Loading Data 471
Web Queries 474
HBase Versus RDBMS 477
Successful Service 478
HBase 479
Use Case: HBase at Streamy.com 479
Table of Contents | ix
www.it-ebooks.info

Praxis 481
Versions 481
HDFS 482
UI 483
Metrics 483
Schema Design 483
Counters 484
Bulk Load 484
14. ZooKeeper ........................................................... 487
Installing and Running ZooKeeper 488
An Example 490
Group Membership in ZooKeeper 490
Creating the Group 491
Joining a Group 493
Listing Members in a Group 494
Deleting a Group 496
The ZooKeeper Service 497
Data Model 497
Operations 499
Implementation 503
Consistency 505
Sessions 507
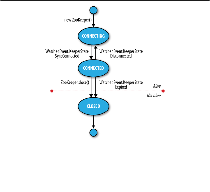
States 509
Building Applications with ZooKeeper 510
A Configuration Service 510
The Resilient ZooKeeper Application 513
A Lock Service 517
More Distributed Data Structures and Protocols 519
ZooKeeper in Production 520
Resilience and Performance 521
Configuration 522
15. Sqoop ............................................................... 525
Getting Sqoop 525
A Sample Import 527
Generated Code 530
Additional Serialization Systems 531
Database Imports: A Deeper Look 531
Controlling the Import 534
Imports and Consistency 534
Direct-mode Imports 534
Working with Imported Data 535
x | Table of Contents
www.it-ebooks.info

Imported Data and Hive 536
Importing Large Objects 538
Performing an Export 540
Exports: A Deeper Look 541
Exports and Transactionality 543
Exports and SequenceFiles 543
16. Case Studies ......................................................... 545
Hadoop Usage at Last.fm 545
Last.fm: The Social Music Revolution 545
Hadoop at Last.fm 545
Generating Charts with Hadoop 546
The Track Statistics Program 547
Summary 554
Hadoop and Hive at Facebook 554
Introduction 554
Hadoop at Facebook 554
Hypothetical Use Case Studies 557
Hive 560
Problems and Future Work 564
Nutch Search Engine 565
Background 565
Data Structures 566
Selected Examples of Hadoop Data Processing in Nutch 569
Summary 578
Log Processing at Rackspace 579
Requirements/The Problem 579
Brief History 580
Choosing Hadoop 580
Collection and Storage 580
MapReduce for Logs 581
Cascading 587
Fields, Tuples, and Pipes 588
Operations 590
Taps, Schemes, and Flows 592
Cascading in Practice 593
Flexibility 596
Hadoop and Cascading at ShareThis 597
Summary 600
TeraByte Sort on Apache Hadoop 601
Using Pig and Wukong to Explore Billion-edge Network Graphs 604
Measuring Community 606
Everybody’s Talkin’ at Me: The Twitter Reply Graph 606
Table of Contents | xi
www.it-ebooks.info

Symmetric Links 609
Community Extraction 610
A. Installing Apache Hadoop .............................................. 613
B. Cloudera’s Distribution for Hadoop . . . . . . . . . . . . . . . . . . . . . . . . . . . . . . . . . . . . . . 619
C. Preparing the NCDC Weather Data . . . . . . . . . . . . . . . . . . . . . . . . . . . . . . . . . . . . . . . 621
xii | Table of Contents
www.it-ebooks.info

Foreword
Hadoop got its start in Nutch. A few of us were attempting to build an open source
web search engine and having trouble managing computations running on even a
handful of computers. Once Google published its GFS and MapReduce papers, the
route became clear. They’d devised systems to solve precisely the problems we were
having with Nutch. So we started, two of us, half-time, to try to re-create these systems
as a part of Nutch.
We managed to get Nutch limping along on 20 machines, but it soon became clear that
to handle the Web’s massive scale, we’d need to run it on thousands of machines and,
moreover, that the job was bigger than two half-time developers could handle.
Around that time, Yahoo! got interested, and quickly put together a team that I joined.
We split off the distributed computing part of Nutch, naming it Hadoop. With the help
of Yahoo!, Hadoop soon grew into a technology that could truly scale to the Web.
In 2006, Tom White started contributing to Hadoop. I already knew Tom through an
excellent article he’d written about Nutch, so I knew he could present complex ideas
in clear prose. I soon learned that he could also develop software that was as pleasant
to read as his prose.
From the beginning, Tom’s contributions to Hadoop showed his concern for users and
for the project. Unlike most open source contributors, Tom is not primarily interested
in tweaking the system to better meet his own needs, but rather in making it easier for
anyone to use.
Initially, Tom specialized in making Hadoop run well on Amazon’s EC2 and S3 serv-
ices. Then he moved on to tackle a wide variety of problems, including improving the
MapReduce APIs, enhancing the website, and devising an object serialization frame-
work. In all cases, Tom presented his ideas precisely. In short order, Tom earned the
role of Hadoop committer and soon thereafter became a member of the Hadoop Project
Management Committee.
Tom is now a respected senior member of the Hadoop developer community. Though
he’s an expert in many technical corners of the project, his specialty is making Hadoop
easier to use and understand.
xiii
www.it-ebooks.info

Given this, I was very pleased when I learned that Tom intended to write a book about
Hadoop. Who could be better qualified? Now you have the opportunity to learn about
Hadoop from a master—not only of the technology, but also of common sense and
plain talk.
—Doug Cutting
Shed in the Yard, California
xiv | Foreword
www.it-ebooks.info

Preface
Martin Gardner, the mathematics and science writer, once said in an interview:
Beyond calculus, I am lost. That was the secret of my column’s success. It took me so
long to understand what I was writing about that I knew how to write in a way most
readers would understand.1
In many ways, this is how I feel about Hadoop. Its inner workings are complex, resting
as they do on a mixture of distributed systems theory, practical engineering, and com-
mon sense. And to the uninitiated, Hadoop can appear alien.
But it doesn’t need to be like this. Stripped to its core, the tools that Hadoop provides
for building distributed systems—for data storage, data analysis, and coordination—
are simple. If there’s a common theme, it is about raising the level of abstraction—to
create building blocks for programmers who just happen to have lots of data to store,
or lots of data to analyze, or lots of machines to coordinate, and who don’t have the
time, the skill, or the inclination to become distributed systems experts to build the
infrastructure to handle it.
With such a simple and generally applicable feature set, it seemed obvious to me when
I started using it that Hadoop deserved to be widely used. However, at the time (in
early 2006), setting up, configuring, and writing programs to use Hadoop was an art.
Things have certainly improved since then: there is more documentation, there are
more examples, and there are thriving mailing lists to go to when you have questions.
And yet the biggest hurdle for newcomers is understanding what this technology is
capable of, where it excels, and how to use it. That is why I wrote this book.
The Apache Hadoop community has come a long way. Over the course of three years,
the Hadoop project has blossomed and spun off half a dozen subprojects. In this time,
the software has made great leaps in performance, reliability, scalability, and manage-
ability. To gain even wider adoption, however, I believe we need to make Hadoop even
easier to use. This will involve writing more tools; integrating with more systems; and
1. “The science of fun,” Alex Bellos, The Guardian, May 31, 2008, http://www.guardian.co.uk/science/
2008/may/31/maths.science.
xv
www.it-ebooks.info

writing new, improved APIs. I’m looking forward to being a part of this, and I hope
this book will encourage and enable others to do so, too.
Administrative Notes
During discussion of a particular Java class in the text, I often omit its package name,
to reduce clutter. If you need to know which package a class is in, you can easily look
it up in Hadoop’s Java API documentation for the relevant subproject, linked to from
the Apache Hadoop home page at http://hadoop.apache.org/. Or if you’re using an IDE,
it can help using its auto-complete mechanism.
Similarly, although it deviates from usual style guidelines, program listings that import
multiple classes from the same package may use the asterisk wildcard character to save
space (for example: import org.apache.hadoop.io.*).
The sample programs in this book are available for download from the website that
accompanies this book: http://www.hadoopbook.com/. You will also find instructions
there for obtaining the datasets that are used in examples throughout the book, as well
as further notes for running the programs in the book, and links to updates, additional
resources, and my blog.
What’s in This Book?
The rest of this book is organized as follows. Chapter 1 emphasizes the need for Hadoop
and sketches the history of the project. Chapter 2 provides an introduction to
MapReduce. Chapter 3 looks at Hadoop filesystems, and in particular HDFS, in depth.
Chapter 4 covers the fundamentals of I/O in Hadoop: data integrity, compression,
serialization, and file-based data structures.
The next four chapters cover MapReduce in depth. Chapter 5 goes through the practical
steps needed to develop a MapReduce application. Chapter 6 looks at how MapReduce
is implemented in Hadoop, from the point of view of a user. Chapter 7 is about the
MapReduce programming model, and the various data formats that MapReduce can
work with. Chapter 8 is on advanced MapReduce topics, including sorting and joining
data.
Chapters 9 and 10 are for Hadoop administrators, and describe how to set up and
maintain a Hadoop cluster running HDFS and MapReduce.
Later chapters are dedicated to projects that build on Hadoop or are related to it.
Chapters 11 and 12 present Pig and Hive, which are analytics platforms built on HDFS
and MapReduce, whereas Chapters 13, 14, and 15 cover HBase, ZooKeeper, and
Sqoop, respectively.
Finally, Chapter 16 is a collection of case studies contributed by members of the Apache
Hadoop community.
xvi | Preface
www.it-ebooks.info

What’s New in the Second Edition?
The second edition has two new chapters on Hive and Sqoop (Chapters 12 and 15), a
new section covering Avro (in Chapter 4), an introduction to the new security features
in Hadoop (in Chapter 9), and a new case study on analyzing massive network graphs
using Hadoop (in Chapter 16).
This edition continues to describe the 0.20 release series of Apache Hadoop, since this
was the latest stable release at the time of writing. New features from later releases are
occasionally mentioned in the text, however, with reference to the version that they
were introduced in.
Conventions Used in This Book
The following typographical conventions are used in this book:
Italic
Indicates new terms, URLs, email addresses, filenames, and file extensions.
Constant width
Used for program listings, as well as within paragraphs to refer to program elements
such as variable or function names, databases, data types, environment variables,
statements, and keywords.
Constant width bold
Shows commands or other text that should be typed literally by the user.
Constant width italic
Shows text that should be replaced with user-supplied values or by values deter-
mined by context.
This icon signifies a tip, suggestion, or general note.
This icon indicates a warning or caution.
Using Code Examples
This book is here to help you get your job done. In general, you may use the code in
this book in your programs and documentation. You do not need to contact us for
permission unless you’re reproducing a significant portion of the code. For example,
writing a program that uses several chunks of code from this book does not require
permission. Selling or distributing a CD-ROM of examples from O’Reilly books does
Preface | xvii
www.it-ebooks.info

require permission. Answering a question by citing this book and quoting example
code does not require permission. Incorporating a significant amount of example code
from this book into your product’s documentation does require permission.
We appreciate, but do not require, attribution. An attribution usually includes the title,
author, publisher, and ISBN. For example: “Hadoop: The Definitive Guide, Second
Edition, by Tom White. Copyright 2011 Tom White, 978-1-449-38973-4.”
If you feel your use of code examples falls outside fair use or the permission given above,
feel free to contact us at permissions@oreilly.com.
Safari® Books Online
Safari Books Online is an on-demand digital library that lets you easily
search over 7,500 technology and creative reference books and videos to
find the answers you need quickly.
With a subscription, you can read any page and watch any video from our library online.
Read books on your cell phone and mobile devices. Access new titles before they are
available for print, and get exclusive access to manuscripts in development and post
feedback for the authors. Copy and paste code samples, organize your favorites, down-
load chapters, bookmark key sections, create notes, print out pages, and benefit from
tons of other time-saving features.
O’Reilly Media has uploaded this book to the Safari Books Online service. To have full
digital access to this book and others on similar topics from O’Reilly and other pub-
lishers, sign up for free at http://my.safaribooksonline.com.
How to Contact Us
Please address comments and questions concerning this book to the publisher:
O’Reilly Media, Inc.
1005 Gravenstein Highway North
Sebastopol, CA 95472
800-998-9938 (in the United States or Canada)
707-829-0515 (international or local)
707-829-0104 (fax)
We have a web page for this book, where we list errata, examples, and any additional
information. You can access this page at:
http://oreilly.com/catalog/0636920010388/
The author also has a site for this book at:
http://www.hadoopbook.com/
xviii | Preface
www.it-ebooks.info

To comment or ask technical questions about this book, send email to:
bookquestions@oreilly.com
For more information about our books, conferences, Resource Centers, and the
O’Reilly Network, see our website at:
http://www.oreilly.com
Acknowledgments
I have relied on many people, both directly and indirectly, in writing this book. I would
like to thank the Hadoop community, from whom I have learned, and continue to learn,
a great deal.
In particular, I would like to thank Michael Stack and Jonathan Gray for writing the
chapter on HBase. Also thanks go to Adrian Woodhead, Marc de Palol, Joydeep Sen
Sarma, Ashish Thusoo, Andrzej Białecki, Stu Hood, Chris K. Wensel, and Owen
O’Malley for contributing case studies for Chapter 16.
I would like to thank the following reviewers who contributed many helpful suggestions
and improvements to my drafts: Raghu Angadi, Matt Biddulph, Christophe Bisciglia,
Ryan Cox, Devaraj Das, Alex Dorman, Chris Douglas, Alan Gates, Lars George, Patrick
Hunt, Aaron Kimball, Peter Krey, Hairong Kuang, Simon Maxen, Olga Natkovich,
Benjamin Reed, Konstantin Shvachko, Allen Wittenauer, Matei Zaharia, and Philip
Zeyliger. Ajay Anand kept the review process flowing smoothly. Philip (“flip”) Kromer
kindly helped me with the NCDC weather dataset featured in the examples in this book.
Special thanks to Owen O’Malley and Arun C. Murthy for explaining the intricacies of
the MapReduce shuffle to me. Any errors that remain are, of course, to be laid at my
door.
For the second edition, I owe a debt of gratitude for the detailed review and feedback
from Jeff Bean, Doug Cutting, Glynn Durham, Alan Gates, Jeff Hammerbacher, Alex
Kozlov, Ken Krugler, Jimmy Lin, Todd Lipcon, Sarah Sproehnle, Vinithra Varadhara-
jan, and Ian Wrigley, as well as all the readers who submitted errata for the first edition.
I would also like to thank Aaron Kimball for contributing the chapter on Sqoop, and
Philip (“flip”) Kromer for the case study on graph processing.
I am particularly grateful to Doug Cutting for his encouragement, support, and friend-
ship, and for contributing the foreword.
Thanks also go to the many others with whom I have had conversations or email
discussions over the course of writing the book.
Halfway through writing this book, I joined Cloudera, and I want to thank my
colleagues for being incredibly supportive in allowing me the time to write, and to get
it finished promptly.
Preface | xix
www.it-ebooks.info

I am grateful to my editor, Mike Loukides, and his colleagues at O’Reilly for their help
in the preparation of this book. Mike has been there throughout to answer my ques-
tions, to read my first drafts, and to keep me on schedule.
Finally, the writing of this book has been a great deal of work, and I couldn’t have done
it without the constant support of my family. My wife, Eliane, not only kept the home
going, but also stepped in to help review, edit, and chase case studies. My daughters,
Emilia and Lottie, have been very understanding, and I’m looking forward to spending
lots more time with all of them.
xx | Preface
www.it-ebooks.info

CHAPTER 1
Meet Hadoop
In pioneer days they used oxen for heavy pulling, and when one ox couldn’t budge a log,
they didn’t try to grow a larger ox. We shouldn’t be trying for bigger computers, but for
more systems of computers.
—Grace Hopper
Data!
We live in the data age. It’s not easy to measure the total volume of data stored elec-
tronically, but an IDC estimate put the size of the “digital universe” at 0.18 zettabytes
in 2006, and is forecasting a tenfold growth by 2011 to 1.8 zettabytes.1 A zettabyte is
1021 bytes, or equivalently one thousand exabytes, one million petabytes, or one billion
terabytes. That’s roughly the same order of magnitude as one disk drive for every person
in the world.
This flood of data is coming from many sources. Consider the following:2
• The New York Stock Exchange generates about one terabyte of new trade data per
day.
• Facebook hosts approximately 10 billion photos, taking up one petabyte of storage.
• Ancestry.com, the genealogy site, stores around 2.5 petabytes of data.
• The Internet Archive stores around 2 petabytes of data, and is growing at a rate of
20 terabytes per month.
• The Large Hadron Collider near Geneva, Switzerland, will produce about 15
petabytes of data per year.
1. From Gantz et al., “The Diverse and Exploding Digital Universe,” March 2008 (http://www.emc.com/
collateral/analyst-reports/diverse-exploding-digital-universe.pdf).
2. http://www.intelligententerprise.com/showArticle.jhtml?articleID=207800705, http://mashable.com/
2008/10/15/facebook-10-billion-photos/, http://blog.familytreemagazine.com/insider/Inside
+Ancestrycoms+TopSecret+Data+Center.aspx, and http://www.archive.org/about/faqs.php, http://www
.interactions.org/cms/?pid=1027032.
1
www.it-ebooks.info

So there’s a lot of data out there. But you are probably wondering how it affects you.
Most of the data is locked up in the largest web properties (like search engines), or
scientific or financial institutions, isn’t it? Does the advent of “Big Data,” as it is being
called, affect smaller organizations or individuals?
I argue that it does. Take photos, for example. My wife’s grandfather was an avid
photographer, and took photographs throughout his adult life. His entire corpus of
medium format, slide, and 35mm film, when scanned in at high-resolution, occupies
around 10 gigabytes. Compare this to the digital photos that my family took in 2008,
which take up about 5 gigabytes of space. My family is producing photographic data
at 35 times the rate my wife’s grandfather’s did, and the rate is increasing every year as
it becomes easier to take more and more photos.
More generally, the digital streams that individuals are producing are growing apace.
Microsoft Research’s MyLifeBits project gives a glimpse of archiving of personal infor-
mation that may become commonplace in the near future. MyLifeBits was an experi-
ment where an individual’s interactions—phone calls, emails, documents—were cap-
tured electronically and stored for later access. The data gathered included a photo
taken every minute, which resulted in an overall data volume of one gigabyte a month.
When storage costs come down enough to make it feasible to store continuous audio
and video, the data volume for a future MyLifeBits service will be many times that.
The trend is for every individual’s data footprint to grow, but perhaps more important,
the amount of data generated by machines will be even greater than that generated by
people. Machine logs, RFID readers, sensor networks, vehicle GPS traces, retail
transactions—all of these contribute to the growing mountain of data.
The volume of data being made publicly available increases every year, too. Organiza-
tions no longer have to merely manage their own data: success in the future will be
dictated to a large extent by their ability to extract value from other organizations’ data.
Initiatives such as Public Data Sets on Amazon Web Services, Infochimps.org, and
theinfo.org exist to foster the “information commons,” where data can be freely (or in
the case of AWS, for a modest price) shared for anyone to download and analyze.
Mashups between different information sources make for unexpected and hitherto
unimaginable applications.
Take, for example, the Astrometry.net project, which watches the Astrometry group
on Flickr for new photos of the night sky. It analyzes each image and identifies which
part of the sky it is from, as well as any interesting celestial bodies, such as stars or
galaxies. This project shows the kind of things that are possible when data (in this case,
tagged photographic images) is made available and used for something (image analysis)
that was not anticipated by the creator.
It has been said that “More data usually beats better algorithms,” which is to say that
for some problems (such as recommending movies or music based on past preferences),
2 | Chapter 1: Meet Hadoop
www.it-ebooks.info

however fiendish your algorithms are, they can often be beaten simply by having more
data (and a less sophisticated algorithm).3
The good news is that Big Data is here. The bad news is that we are struggling to store
and analyze it.
Data Storage and Analysis
The problem is simple: while the storage capacities of hard drives have increased mas-
sively over the years, access speeds—the rate at which data can be read from drives—
have not kept up. One typical drive from 1990 could store 1,370 MB of data and had
a transfer speed of 4.4 MB/s,4 so you could read all the data from a full drive in around
five minutes. Over 20 years later, one terabyte drives are the norm, but the transfer
speed is around 100 MB/s, so it takes more than two and a half hours to read all the
data off the disk.
This is a long time to read all data on a single drive—and writing is even slower. The
obvious way to reduce the time is to read from multiple disks at once. Imagine if we
had 100 drives, each holding one hundredth of the data. Working in parallel, we could
read the data in under two minutes.
Only using one hundredth of a disk may seem wasteful. But we can store one hundred
datasets, each of which is one terabyte, and provide shared access to them. We can
imagine that the users of such a system would be happy to share access in return for
shorter analysis times, and, statistically, that their analysis jobs would be likely to be
spread over time, so they wouldn’t interfere with each other too much.
There’s more to being able to read and write data in parallel to or from multiple disks,
though.
The first problem to solve is hardware failure: as soon as you start using many pieces
of hardware, the chance that one will fail is fairly high. A common way of avoiding data
loss is through replication: redundant copies of the data are kept by the system so that
in the event of failure, there is another copy available. This is how RAID works, for
instance, although Hadoop’s filesystem, the Hadoop Distributed Filesystem (HDFS),
takes a slightly different approach, as you shall see later.
The second problem is that most analysis tasks need to be able to combine the data in
some way; data read from one disk may need to be combined with the data from any
of the other 99 disks. Various distributed systems allow data to be combined from
multiple sources, but doing this correctly is notoriously challenging. MapReduce pro-
vides a programming model that abstracts the problem from disk reads and writes,
3. The quote is from Anand Rajaraman writing about the Netflix Challenge (http://anand.typepad.com/
datawocky/2008/03/more-data-usual.html). Alon Halevy, Peter Norvig, and Fernando Pereira make the
same point in “The Unreasonable Effectiveness of Data,” IEEE Intelligent Systems, March/April 2009.
4. These specifications are for the Seagate ST-41600n.
Data Storage and Analysis | 3
www.it-ebooks.info

transforming it into a computation over sets of keys and values. We will look at the
details of this model in later chapters, but the important point for the present discussion
is that there are two parts to the computation, the map and the reduce, and it’s the
interface between the two where the “mixing” occurs. Like HDFS, MapReduce has
built-in reliability.
This, in a nutshell, is what Hadoop provides: a reliable shared storage and analysis
system. The storage is provided by HDFS and analysis by MapReduce. There are other
parts to Hadoop, but these capabilities are its kernel.
Comparison with Other Systems
The approach taken by MapReduce may seem like a brute-force approach. The premise
is that the entire dataset—or at least a good portion of it—is processed for each query.
But this is its power. MapReduce is a batch query processor, and the ability to run an
ad hoc query against your whole dataset and get the results in a reasonable time is
transformative. It changes the way you think about data, and unlocks data that was
previously archived on tape or disk. It gives people the opportunity to innovate with
data. Questions that took too long to get answered before can now be answered, which
in turn leads to new questions and new insights.
For example, Mailtrust, Rackspace’s mail division, used Hadoop for processing email
logs. One ad hoc query they wrote was to find the geographic distribution of their users.
In their words:
This data was so useful that we’ve scheduled the MapReduce job to run monthly and we
will be using this data to help us decide which Rackspace data centers to place new mail
servers in as we grow.
By bringing several hundred gigabytes of data together and having the tools to analyze
it, the Rackspace engineers were able to gain an understanding of the data that they
otherwise would never have had, and, furthermore, they were able to use what they
had learned to improve the service for their customers. You can read more about how
Rackspace uses Hadoop in Chapter 16.
RDBMS
Why can’t we use databases with lots of disks to do large-scale batch analysis? Why is
MapReduce needed?
4 | Chapter 1: Meet Hadoop
www.it-ebooks.info

The answer to these questions comes from another trend in disk drives: seek time is
improving more slowly than transfer rate. Seeking is the process of moving the disk’s
head to a particular place on the disk to read or write data. It characterizes the latency
of a disk operation, whereas the transfer rate corresponds to a disk’s bandwidth.
If the data access pattern is dominated by seeks, it will take longer to read or write large
portions of the dataset than streaming through it, which operates at the transfer rate.
On the other hand, for updating a small proportion of records in a database, a tradi-
tional B-Tree (the data structure used in relational databases, which is limited by the
rate it can perform seeks) works well. For updating the majority of a database, a B-Tree
is less efficient than MapReduce, which uses Sort/Merge to rebuild the database.
In many ways, MapReduce can be seen as a complement to an RDBMS. (The differences
between the two systems are shown in Table 1-1.) MapReduce is a good fit for problems
that need to analyze the whole dataset, in a batch fashion, particularly for ad hoc anal-
ysis. An RDBMS is good for point queries or updates, where the dataset has been in-
dexed to deliver low-latency retrieval and update times of a relatively small amount of
data. MapReduce suits applications where the data is written once, and read many
times, whereas a relational database is good for datasets that are continually updated.
Table 1-1. RDBMS compared to MapReduce
Traditional RDBMS MapReduce
Data size Gigabytes Petabytes
Access Interactive and batch Batch
Updates Read and write many times Write once, read many times
Structure Static schema Dynamic schema
Integrity High Low
Scaling Nonlinear Linear
Another difference between MapReduce and an RDBMS is the amount of structure in
the datasets that they operate on. Structured data is data that is organized into entities
that have a defined format, such as XML documents or database tables that conform
to a particular predefined schema. This is the realm of the RDBMS. Semi-structured
data, on the other hand, is looser, and though there may be a schema, it is often ignored,
so it may be used only as a guide to the structure of the data: for example, a spreadsheet,
in which the structure is the grid of cells, although the cells themselves may hold any
form of data. Unstructured data does not have any particular internal structure: for
example, plain text or image data. MapReduce works well on unstructured or semi-
structured data, since it is designed to interpret the data at processing time. In other
words, the input keys and values for MapReduce are not an intrinsic property of the
data, but they are chosen by the person analyzing the data.
Comparison with Other Systems | 5
www.it-ebooks.info

Relational data is often normalized to retain its integrity and remove redundancy.
Normalization poses problems for MapReduce, since it makes reading a record a non-
local operation, and one of the central assumptions that MapReduce makes is that it
is possible to perform (high-speed) streaming reads and writes.
A web server log is a good example of a set of records that is not normalized (for ex-
ample, the client hostnames are specified in full each time, even though the same client
may appear many times), and this is one reason that logfiles of all kinds are particularly
well-suited to analysis with MapReduce.
MapReduce is a linearly scalable programming model. The programmer writes two
functions—a map function and a reduce function—each of which defines a mapping
from one set of key-value pairs to another. These functions are oblivious to the size of
the data or the cluster that they are operating on, so they can be used unchanged for a
small dataset and for a massive one. More important, if you double the size of the input
data, a job will run twice as slow. But if you also double the size of the cluster, a job
will run as fast as the original one. This is not generally true of SQL queries.
Over time, however, the differences between relational databases and MapReduce sys-
tems are likely to blur—both as relational databases start incorporating some of the
ideas from MapReduce (such as Aster Data’s and Greenplum’s databases) and, from
the other direction, as higher-level query languages built on MapReduce (such as Pig
and Hive) make MapReduce systems more approachable to traditional database
programmers.5
Grid Computing
The High Performance Computing (HPC) and Grid Computing communities have
been doing large-scale data processing for years, using such APIs as Message Passing
Interface (MPI). Broadly, the approach in HPC is to distribute the work across a cluster
of machines, which access a shared filesystem, hosted by a SAN. This works well for
predominantly compute-intensive jobs, but becomes a problem when nodes need to
access larger data volumes (hundreds of gigabytes, the point at which MapReduce really
starts to shine), since the network bandwidth is the bottleneck and compute nodes
become idle.
5. In January 2007, David J. DeWitt and Michael Stonebraker caused a stir by publishing “MapReduce: A
major step backwards” (http://databasecolumn.vertica.com/database-innovation/mapreduce-a-major-step
-backwards), in which they criticized MapReduce for being a poor substitute for relational databases.
Many commentators argued that it was a false comparison (see, for example, Mark C. Chu-Carroll’s
“Databases are hammers; MapReduce is a screwdriver,” http://scienceblogs.com/goodmath/2008/01/
databases_are_hammers_mapreduc.php), and DeWitt and Stonebraker followed up with “MapReduce
II” (http://databasecolumn.vertica.com/database-innovation/mapreduce-ii), where they addressed the
main topics brought up by others.
6 | Chapter 1: Meet Hadoop
www.it-ebooks.info

MapReduce tries to collocate the data with the compute node, so data access is fast
since it is local.6 This feature, known as data locality, is at the heart of MapReduce and
is the reason for its good performance. Recognizing that network bandwidth is the most
precious resource in a data center environment (it is easy to saturate network links by
copying data around), MapReduce implementations go to great lengths to conserve it
by explicitly modelling network topology. Notice that this arrangement does not pre-
clude high-CPU analyses in MapReduce.
MPI gives great control to the programmer, but requires that he or she explicitly handle
the mechanics of the data flow, exposed via low-level C routines and constructs, such
as sockets, as well as the higher-level algorithm for the analysis. MapReduce operates
only at the higher level: the programmer thinks in terms of functions of key and value
pairs, and the data flow is implicit.
Coordinating the processes in a large-scale distributed computation is a challenge. The
hardest aspect is gracefully handling partial failure—when you don’t know if a remote
process has failed or not—and still making progress with the overall computation.
MapReduce spares the programmer from having to think about failure, since the
implementation detects failed map or reduce tasks and reschedules replacements on
machines that are healthy. MapReduce is able to do this since it is a shared-nothing
architecture, meaning that tasks have no dependence on one other. (This is a slight
oversimplification, since the output from mappers is fed to the reducers, but this is
under the control of the MapReduce system; in this case, it needs to take more care
rerunning a failed reducer than rerunning a failed map, since it has to make sure it can
retrieve the necessary map outputs, and if not, regenerate them by running the relevant
maps again.) So from the programmer’s point of view, the order in which the tasks run
doesn’t matter. By contrast, MPI programs have to explicitly manage their own check-
pointing and recovery, which gives more control to the programmer, but makes them
more difficult to write.
MapReduce might sound like quite a restrictive programming model, and in a sense it
is: you are limited to key and value types that are related in specified ways, and mappers
and reducers run with very limited coordination between one another (the mappers
pass keys and values to reducers). A natural question to ask is: can you do anything
useful or nontrivial with it?
The answer is yes. MapReduce was invented by engineers at Google as a system for
building production search indexes because they found themselves solving the same
problem over and over again (and MapReduce was inspired by older ideas from the
functional programming, distributed computing, and database communities), but it
has since been used for many other applications in many other industries. It is pleasantly
surprising to see the range of algorithms that can be expressed in MapReduce, from
6. Jim Gray was an early advocate of putting the computation near the data. See “Distributed Computing
Economics,” March 2003, http://research.microsoft.com/apps/pubs/default.aspx?id=70001.
Comparison with Other Systems | 7
www.it-ebooks.info

image analysis, to graph-based problems, to machine learning algorithms.7 It can’t
solve every problem, of course, but it is a general data-processing tool.
You can see a sample of some of the applications that Hadoop has been used for in
Chapter 16.
Volunteer Computing
When people first hear about Hadoop and MapReduce, they often ask, “How is it
different from SETI@home?” SETI, the Search for Extra-Terrestrial Intelligence, runs
a project called SETI@home in which volunteers donate CPU time from their otherwise
idle computers to analyze radio telescope data for signs of intelligent life outside earth.
SETI@home is the most well-known of many volunteer computing projects; others in-
clude the Great Internet Mersenne Prime Search (to search for large prime numbers)
and Folding@home (to understand protein folding and how it relates to disease).
Volunteer computing projects work by breaking the problem they are trying to
solve into chunks called work units, which are sent to computers around the world to
be analyzed. For example, a SETI@home work unit is about 0.35 MB of radio telescope
data, and takes hours or days to analyze on a typical home computer. When the analysis
is completed, the results are sent back to the server, and the client gets another work
unit. As a precaution to combat cheating, each work unit is sent to three different
machines and needs at least two results to agree to be accepted.
Although SETI@home may be superficially similar to MapReduce (breaking a problem
into independent pieces to be worked on in parallel), there are some significant differ-
ences. The SETI@home problem is very CPU-intensive, which makes it suitable for
running on hundreds of thousands of computers across the world,8 since the time to
transfer the work unit is dwarfed by the time to run the computation on it. Volunteers
are donating CPU cycles, not bandwidth.
MapReduce is designed to run jobs that last minutes or hours on trusted, dedicated
hardware running in a single data center with very high aggregate bandwidth inter-
connects. By contrast, SETI@home runs a perpetual computation on untrusted
machines on the Internet with highly variable connection speeds and no data locality.
7. Apache Mahout (http://mahout.apache.org/) is a project to build machine learning libraries (such as
classification and clustering algorithms) that run on Hadoop.
8. In January 2008, SETI@home was reported at http://www.planetary.org/programs/projects/setiathome/
setiathome_20080115.html to be processing 300 gigabytes a day, using 320,000 computers (most of which
are not dedicated to SETI@home; they are used for other things, too).
8 | Chapter 1: Meet Hadoop
www.it-ebooks.info

A Brief History of Hadoop
Hadoop was created by Doug Cutting, the creator of Apache Lucene, the widely used
text search library. Hadoop has its origins in Apache Nutch, an open source web search
engine, itself a part of the Lucene project.
The Origin of the Name “Hadoop”
The name Hadoop is not an acronym; it’s a made-up name. The project’s creator, Doug
Cutting, explains how the name came about:
The name my kid gave a stuffed yellow elephant. Short, relatively easy to spell and
pronounce, meaningless, and not used elsewhere: those are my naming criteria.
Kids are good at generating such. Googol is a kid’s term.
Subprojects and “contrib” modules in Hadoop also tend to have names that are unre-
lated to their function, often with an elephant or other animal theme (“Pig,” for
example). Smaller components are given more descriptive (and therefore more mun-
dane) names. This is a good principle, as it means you can generally work out what
something does from its name. For example, the jobtracker9 keeps track of MapReduce
jobs.
Building a web search engine from scratch was an ambitious goal, for not only is the
software required to crawl and index websites complex to write, but it is also a challenge
to run without a dedicated operations team, since there are so many moving parts. It’s
expensive, too: Mike Cafarella and Doug Cutting estimated a system supporting a
1-billion-page index would cost around half a million dollars in hardware, with a
monthly running cost of $30,000.10 Nevertheless, they believed it was a worthy goal,
as it would open up and ultimately democratize search engine algorithms.
Nutch was started in 2002, and a working crawler and search system quickly emerged.
However, they realized that their architecture wouldn’t scale to the billions of pages on
the Web. Help was at hand with the publication of a paper in 2003 that described the
architecture of Google’s distributed filesystem, called GFS, which was being used in
production at Google.11 GFS, or something like it, would solve their storage needs for
the very large files generated as a part of the web crawl and indexing process. In par-
ticular, GFS would free up time being spent on administrative tasks such as managing
storage nodes. In 2004, they set about writing an open source implementation, the
Nutch Distributed Filesystem (NDFS).
9. In this book, we use the lowercase form, “jobtracker,” to denote the entity when it’s being referred
to generally, and the CamelCase form JobTracker to denote the Java class that implements it.
10. Mike Cafarella and Doug Cutting, “Building Nutch: Open Source Search,” ACM Queue, April 2004, http:
//queue.acm.org/detail.cfm?id=988408.
11. Sanjay Ghemawat, Howard Gobioff, and Shun-Tak Leung, “The Google File System,” October 2003,
http://labs.google.com/papers/gfs.html.
A Brief History of Hadoop | 9
www.it-ebooks.info

In 2004, Google published the paper that introduced MapReduce to the world.12 Early
in 2005, the Nutch developers had a working MapReduce implementation in Nutch,
and by the middle of that year all the major Nutch algorithms had been ported to run
using MapReduce and NDFS.
NDFS and the MapReduce implementation in Nutch were applicable beyond the realm
of search, and in February 2006 they moved out of Nutch to form an independent
subproject of Lucene called Hadoop. At around the same time, Doug Cutting joined
Yahoo!, which provided a dedicated team and the resources to turn Hadoop into a
system that ran at web scale (see sidebar). This was demonstrated in February 2008
when Yahoo! announced that its production search index was being generated by a
10,000-core Hadoop cluster.13
In January 2008, Hadoop was made its own top-level project at Apache, confirming its
success and its diverse, active community. By this time, Hadoop was being used by
many other companies besides Yahoo!, such as Last.fm, Facebook, and the New York
Times. Some applications are covered in the case studies in Chapter 16 and on the
Hadoop wiki.
In one well-publicized feat, the New York Times used Amazon’s EC2 compute cloud
to crunch through four terabytes of scanned archives from the paper converting them
to PDFs for the Web.14 The processing took less than 24 hours to run using 100 ma-
chines, and the project probably wouldn’t have been embarked on without the com-
bination of Amazon’s pay-by-the-hour model (which allowed the NYT to access a large
number of machines for a short period) and Hadoop’s easy-to-use parallel program-
ming model.
In April 2008, Hadoop broke a world record to become the fastest system to sort a
terabyte of data. Running on a 910-node cluster, Hadoop sorted one terabyte in 209
seconds (just under 3½ minutes), beating the previous year’s winner of 297 seconds
(described in detail in “TeraByte Sort on Apache Hadoop” on page 601). In November
of the same year, Google reported that its MapReduce implementation sorted one ter-
abyte in 68 seconds.15 As the first edition of this book was going to press (May 2009),
it was announced that a team at Yahoo! used Hadoop to sort one terabyte in 62 seconds.
12. Jeffrey Dean and Sanjay Ghemawat, “MapReduce: Simplified Data Processing on Large Clusters ,”
December 2004, http://labs.google.com/papers/mapreduce.html.
13. “Yahoo! Launches World’s Largest Hadoop Production Application,” 19 February 2008, http://developer
.yahoo.net/blogs/hadoop/2008/02/yahoo-worlds-largest-production-hadoop.html.
14. Derek Gottfrid, “Self-service, Prorated Super Computing Fun!” 1 November 2007, http://open.blogs
.nytimes.com/2007/11/01/self-service-prorated-super-computing-fun/.
15. “Sorting 1PB with MapReduce,” 21 November 2008, http://googleblog.blogspot.com/2008/11/sorting-1pb
-with-mapreduce.html.
10 | Chapter 1: Meet Hadoop
www.it-ebooks.info

Hadoop at Yahoo!
Building Internet-scale search engines requires huge amounts of data and therefore
large numbers of machines to process it. Yahoo! Search consists of four primary com-
ponents: the Crawler, which downloads pages from web servers; the WebMap, which
builds a graph of the known Web; the Indexer, which builds a reverse index to the best
pages; and the Runtime, which answers users’ queries. The WebMap is a graph that
consists of roughly 1 trillion (1012) edges each representing a web link and 100 billion
(1011) nodes each representing distinct URLs. Creating and analyzing such a large graph
requires a large number of computers running for many days. In early 2005, the infra-
structure for the WebMap, named Dreadnaught, needed to be redesigned to scale up
to more nodes. Dreadnaught had successfully scaled from 20 to 600 nodes, but required
a complete redesign to scale out further. Dreadnaught is similar to MapReduce in many
ways, but provides more flexibility and less structure. In particular, each fragment in a
Dreadnaught job can send output to each of the fragments in the next stage of the job,
but the sort was all done in library code. In practice, most of the WebMap phases were
pairs that corresponded to MapReduce. Therefore, the WebMap applications would
not require extensive refactoring to fit into MapReduce.
Eric Baldeschwieler (Eric14) created a small team and we started designing and
prototyping a new framework written in C++ modeled after GFS and MapReduce to
replace Dreadnaught. Although the immediate need was for a new framework for
WebMap, it was clear that standardization of the batch platform across Yahoo! Search
was critical and by making the framework general enough to support other users, we
could better leverage investment in the new platform.
At the same time, we were watching Hadoop, which was part of Nutch, and its progress.
In January 2006, Yahoo! hired Doug Cutting, and a month later we decided to abandon
our prototype and adopt Hadoop. The advantage of Hadoop over our prototype and
design was that it was already working with a real application (Nutch) on 20 nodes.
That allowed us to bring up a research cluster two months later and start helping real
customers use the new framework much sooner than we could have otherwise. Another
advantage, of course, was that since Hadoop was already open source, it was easier
(although far from easy!) to get permission from Yahoo!’s legal department to work in
open source. So we set up a 200-node cluster for the researchers in early 2006 and put
the WebMap conversion plans on hold while we supported and improved Hadoop for
the research users.
Here’s a quick timeline of how things have progressed:
• 2004—Initial versions of what is now Hadoop Distributed Filesystem and Map-
Reduce implemented by Doug Cutting and Mike Cafarella.
• December 2005—Nutch ported to the new framework. Hadoop runs reliably on
20 nodes.
• January 2006—Doug Cutting joins Yahoo!.
• February 2006—Apache Hadoop project officially started to support the stand-
alone development of MapReduce and HDFS.
A Brief History of Hadoop | 11
www.it-ebooks.info

• February 2006—Adoption of Hadoop by Yahoo! Grid team.
• April 2006—Sort benchmark (10 GB/node) run on 188 nodes in 47.9 hours.
• May 2006—Yahoo! set up a Hadoop research cluster—300 nodes.
• May 2006—Sort benchmark run on 500 nodes in 42 hours (better hardware than
April benchmark).
• October 2006—Research cluster reaches 600 nodes.
• December 2006—Sort benchmark run on 20 nodes in 1.8 hours, 100 nodes in 3.3
hours, 500 nodes in 5.2 hours, 900 nodes in 7.8 hours.
• January 2007—Research cluster reaches 900 nodes.
• April 2007—Research clusters—2 clusters of 1000 nodes.
• April 2008—Won the 1 terabyte sort benchmark in 209 seconds on 900 nodes.
• October 2008—Loading 10 terabytes of data per day on to research clusters.
• March 2009—17 clusters with a total of 24,000 nodes.
• April 2009—Won the minute sort by sorting 500 GB in 59 seconds (on 1,400
nodes) and the 100 terabyte sort in 173 minutes (on 3,400 nodes).
—Owen O’Malley
Apache Hadoop and the Hadoop Ecosystem
Although Hadoop is best known for MapReduce and its distributed filesystem (HDFS,
renamed from NDFS), the term is also used for a family of related projects that fall
under the umbrella of infrastructure for distributed computing and large-scale data
processing.
All of the core projects covered in this book are hosted by the Apache Software Foun-
dation, which provides support for a community of open source software projects,
including the original HTTP Server from which it gets its name. As the Hadoop eco-
system grows, more projects are appearing, not necessarily hosted at Apache, which
provide complementary services to Hadoop, or build on the core to add higher-level
abstractions.
The Hadoop projects that are covered in this book are described briefly here:
Common
A set of components and interfaces for distributed filesystems and general I/O
(serialization, Java RPC, persistent data structures).
Avro
A serialization system for efficient, cross-language RPC, and persistent data
storage.
MapReduce
A distributed data processing model and execution environment that runs on large
clusters of commodity machines.
12 | Chapter 1: Meet Hadoop
www.it-ebooks.info

HDFS
A distributed filesystem that runs on large clusters of commodity machines.
Pig
A data flow language and execution environment for exploring very large datasets.
Pig runs on HDFS and MapReduce clusters.
Hive
A distributed data warehouse. Hive manages data stored in HDFS and provides a
query language based on SQL (and which is translated by the runtime engine to
MapReduce jobs) for querying the data.
HBase
A distributed, column-oriented database. HBase uses HDFS for its underlying
storage, and supports both batch-style computations using MapReduce and point
queries (random reads).
ZooKeeper
A distributed, highly available coordination service. ZooKeeper provides primitives
such as distributed locks that can be used for building distributed applications.
Sqoop
A tool for efficiently moving data between relational databases and HDFS.
Hadoop Releases
Which version of Hadoop should you use? The answer to this question changes over
time, of course, and also depends on the features that you need. “Hadoop Relea-
ses” on page 13 summarizes the high-level features in recent Hadoop release series.
There are a few active release series. The 1.x release series is a continuation of the 0.20
release series, and contains the most stable versions of Hadoop currently available. This
series includes secure Kerberos authentication, which prevents unauthorized access to
Hadoop data (see “Security” on page 323). Almost all production clusters use these
releases, or derived versions (such as commercial distributions).
The 0.22 and 0.23 release series16 are currently marked as alpha releases (as of early
2012), but this is likely to change by the time you read this as they get more real-world
testing and become more stable (consult the Apache Hadoop releases page for the latest
status). 0.23 includes several major new features:
• A new MapReduce runtime, called MapReduce 2, implemented on a new system
called YARN (Yet Another Resource Negotiator), which is a general resource man-
agement system for running distributed applications. MapReduce 2 replaces the
16. The numbering will be updated to reflect the fact that they are later versions than 1.x further into their
release cycles.
Hadoop Releases | 13
www.it-ebooks.info

“classic” runtime in previous releases. It is described in more depth in “YARN
(MapReduce 2)” on page 194.
• HDFS federation, which partitions the HDFS namespace across multiple namen-
odes to support clusters with very large numbers of files. See “HDFS Federa-
tion” on page 49.
• HDFS high-availability, which removes the namenode as a single point of failure
by supporting standby namenodes for failover. See “HDFS High-Availabil-
ity” on page 50.
Table 1-2. Features Supported by Hadoop Release Series
Feature 1.x 0.22 0.23
Secure authentication Yes No Yes
Old configuration names Yes Deprecated Deprecated
New configuration names No Yes Yes
Old MapReduce API Yes Deprecated Deprecated
New MapReduce API Partial Yes Yes
MapReduce 1 runtime (Classic) Yes Yes No
MapReduce 2 runtime (YARN) No No Yes
HDFS federation No No Yes
HDFS high-availability No No Planned
Table 1-2 only covers features in HDFS and MapReduce. Other projects in the Hadoop
ecosystem are continually evolving too, and picking a combination of components that
work well together can be a challenge. Thankfully, you don’t have to do this work
yourself. The Apache Bigtop project (http://incubator.apache.org/bigtop/) runs intero-
perability tests on stacks of Hadoop components, and provides binary packages (RPMs
and Debian packages) for easy installation. There are also commercial vendors offering
Hadoop distributions containing suites of compatible components.
What’s Covered in this Book
This book covers all the releases in Table 1-2. In the cases where a feature is only
available in a particular release, it is noted in the text.
The code in this book is written to work against all these release series, except in a small
number of cases, which are explicitly called out. The example code available on the
website has a list of the versions that it was tested against.
Configuration Names
Configuration property names have been changed in the releases after 1.x, in order to
give them a more regular naming structure. For example, the HDFS properties per-
14 | Chapter 1: Meet Hadoop
www.it-ebooks.info

taining to the namenode have been changed to have a dfs.namenode prefix, so
dfs.name.dir has changed to dfs.namenode.name.dir. Similarly, MapReduce properties
have the mapreduce prefix, rather than the older mapred prefix, so mapred.job.name has
changed to mapreduce.job.name.
For properties that exist in version 1.x, the old (deprecated) names are used in this
book, since they will work in all the versions of Hadoop listed here. If you are using a
release after 1.x, you may wish to use the new property names in your configuration
files and code to remove deprecation warnings. A table listing the deprecated properties
names and their replacements can be found on the Hadoop website at http://hadoop
.apache.org/common/docs/r0.23.0/hadoop-project-dist/hadoop-common/Deprecated
Properties.html.
MapReduce APIs
Hadoop provides two Java MapReduce APIs, described in more detail in “The old and
the new Java MapReduce APIs” on page 27. This edition of the book uses the new
API, which will work with all versions listed here, except in a few cases where that part
of the new API is not available in the 1.x releases. In these cases the equivalent code
using the old API is available on the book’s website.
Compatibility
When moving from one release to another you need to consider the upgrade steps that
are needed. There are several aspects to consider: API compatibility, data compatibility,
and wire compatibility.
API compatibility concerns the contract between user code and the published Hadoop
APIs, such as the Java MapReduce APIs. Major releases (e.g. from 1.x.y to 2.0.0) are
allowed to break API compatibility, so user programs may need to be modified and
recompiled. Minor releases (e.g. from 1.0.x to 1.1.0) and point releases (e.g. from 1.0.1
to 1.0.2) should not break compatibility.17
Hadoop uses a classification scheme for API elements to denote their
stability. The above rules for API compatibility cover those elements
that are marked InterfaceStability.Stable. Some elements of the pub-
lic Hadoop APIs, however, are marked with the InterfaceStabil
ity.Evolving or InterfaceStability.Unstable annotations (all these an-
notations are in the org.apache.hadoop.classification package), which
means they are allowed to break compatibility on minor and point re-
leases, respectively.
17. Pre-1.0 releases follow the rules for major releases, so a change in version from 0.1.0 to 0.2.0 (say)
constitutes a major release, and therefore may break API compatibility.
Hadoop Releases | 15
www.it-ebooks.info

Data compatibility concerns persistent data and metadata formats, such as the format
in which the HDFS namenode stores its persistent data. The formats can change across
minor or major releases, but the change is transparent to users since the upgrade will
automatically migrate the data. There may be some restrictions about upgrade paths,
and these are covered in the release notes—for example it may be necessary to upgrade
via an intermediate release rather than upgrading directly to the later final release in
one step. Hadoop upgrades are discussed in more detail in “Upgrades” on page 360.
Wire compatibility concerns the interoperability between clients and servers via wire
protocols like RPC and HTTP. There are two types of client: external clients (run by
users) and internal clients (run on the cluster as a part of the system, e.g. datanode and
tasktracker daemons). In general, internal clients have to be upgraded in lockstep—an
older version of a tasktracker will not work with a newer jobtracker, for example. In
the future rolling upgrades may be supported, which would allow cluster daemons to
be upgraded in phases, so that the cluster would still be available to external clients
during the upgrade.
For external clients that are run by the user—like a program that reads or writes from
HDFS, or the MapReduce job submission client—the client must have the same major
release number as the server, but is allowed to have a lower minor or point release
number (e.g. client version 1.0.1 will work with server 1.0.2 or 1.1.0, but not with server
2.0.0). Any exception to this rule should be called out in the release notes.
16 | Chapter 1: Meet Hadoop
www.it-ebooks.info

CHAPTER 2
MapReduce
MapReduce is a programming model for data processing. The model is simple, yet not
too simple to express useful programs in. Hadoop can run MapReduce programs writ-
ten in various languages; in this chapter, we shall look at the same program expressed
in Java, Ruby, Python, and C++. Most important, MapReduce programs are inherently
parallel, thus putting very large-scale data analysis into the hands of anyone with
enough machines at their disposal. MapReduce comes into its own for large datasets,
so let’s start by looking at one.
A Weather Dataset
For our example, we will write a program that mines weather data. Weather sensors
collecting data every hour at many locations across the globe gather a large volume of
log data, which is a good candidate for analysis with MapReduce, since it is semi-
structured and record-oriented.
Data Format
The data we will use is from the National Climatic Data Center (NCDC, http://www
.ncdc.noaa.gov/). The data is stored using a line-oriented ASCII format, in which each
line is a record. The format supports a rich set of meteorological elements, many of
which are optional or with variable data lengths. For simplicity, we shall focus on the
basic elements, such as temperature, which are always present and are of fixed width.
Example 2-1 shows a sample line with some of the salient fields highlighted. The line
has been split into multiple lines to show each field: in the real file, fields are packed
into one line with no delimiters.
17
www.it-ebooks.info

Example 2-1. Format of a National Climate Data Center record
0057
332130 # USAF weather station identifier
99999 # WBAN weather station identifier
19500101 # observation date
0300 # observation time
4
+51317 # latitude (degrees x 1000)
+028783 # longitude (degrees x 1000)
FM-12
+0171 # elevation (meters)
99999
V020
320 # wind direction (degrees)
1 # quality code
N
0072
1
00450 # sky ceiling height (meters)
1 # quality code
C
N
010000 # visibility distance (meters)
1 # quality code
N
9
-0128 # air temperature (degrees Celsius x 10)
1 # quality code
-0139 # dew point temperature (degrees Celsius x 10)
1 # quality code
10268 # atmospheric pressure (hectopascals x 10)
1 # quality code
Data files are organized by date and weather station. There is a directory for each year
from 1901 to 2001, each containing a gzipped file for each weather station with its
readings for that year. For example, here are the first entries for 1990:
% ls raw/1990 | head
010010-99999-1990.gz
010014-99999-1990.gz
010015-99999-1990.gz
010016-99999-1990.gz
010017-99999-1990.gz
010030-99999-1990.gz
010040-99999-1990.gz
010080-99999-1990.gz
010100-99999-1990.gz
010150-99999-1990.gz
Since there are tens of thousands of weather stations, the whole dataset is made up of
a large number of relatively small files. It’s generally easier and more efficient to process
a smaller number of relatively large files, so the data was preprocessed so that each
18 | Chapter 2: MapReduce
www.it-ebooks.info

year’s readings were concatenated into a single file. (The means by which this was
carried out is described in Appendix C.)
Analyzing the Data with Unix Tools
What’s the highest recorded global temperature for each year in the dataset? We will
answer this first without using Hadoop, as this information will provide a performance
baseline, as well as a useful means to check our results.
The classic tool for processing line-oriented data is awk. Example 2-2 is a small script
to calculate the maximum temperature for each year.
Example 2-2. A program for finding the maximum recorded temperature by year from NCDC weather
records
#!/usr/bin/env bash
for year in all/*
do
echo -ne `basename $year .gz`"\t"
gunzip -c $year | \
awk '{ temp = substr($0, 88, 5) + 0;
q = substr($0, 93, 1);
if (temp !=9999 && q ~ /[01459]/ && temp > max) max = temp }
END { print max }'
done
The script loops through the compressed year files, first printing the year, and then
processing each file using awk. The awk script extracts two fields from the data: the air
temperature and the quality code. The air temperature value is turned into an integer
by adding 0. Next, a test is applied to see if the temperature is valid (the value 9999
signifies a missing value in the NCDC dataset) and if the quality code indicates that the
reading is not suspect or erroneous. If the reading is OK, the value is compared with
the maximum value seen so far, which is updated if a new maximum is found. The
END block is executed after all the lines in the file have been processed, and it prints the
maximum value.
Here is the beginning of a run:
% ./max_temperature.sh
1901 317
1902 244
1903 289
1904 256
1905 283
...
The temperature values in the source file are scaled by a factor of 10, so this works out
as a maximum temperature of 31.7°C for 1901 (there were very few readings at the
beginning of the century, so this is plausible). The complete run for the century took
42 minutes in one run on a single EC2 High-CPU Extra Large Instance.
Analyzing the Data with Unix Tools | 19
www.it-ebooks.info

To speed up the processing, we need to run parts of the program in parallel. In theory,
this is straightforward: we could process different years in different processes, using all
the available hardware threads on a machine. There are a few problems with this,
however.
First, dividing the work into equal-size pieces isn’t always easy or obvious. In this case,
the file size for different years varies widely, so some processes will finish much earlier
than others. Even if they pick up further work, the whole run is dominated by the
longest file. A better approach, although one that requires more work, is to split the
input into fixed-size chunks and assign each chunk to a process.
Second, combining the results from independent processes may need further process-
ing. In this case, the result for each year is independent of other years and may be
combined by concatenating all the results, and sorting by year. If using the fixed-size
chunk approach, the combination is more delicate. For this example, data for a par-
ticular year will typically be split into several chunks, each processed independently.
We’ll end up with the maximum temperature for each chunk, so the final step is to
look for the highest of these maximums, for each year.
Third, you are still limited by the processing capacity of a single machine. If the best
time you can achieve is 20 minutes with the number of processors you have, then that’s
it. You can’t make it go faster. Also, some datasets grow beyond the capacity of a single
machine. When we start using multiple machines, a whole host of other factors come
into play, mainly falling in the category of coordination and reliability. Who runs the
overall job? How do we deal with failed processes?
So, though it’s feasible to parallelize the processing, in practice it’s messy. Using a
framework like Hadoop to take care of these issues is a great help.
Analyzing the Data with Hadoop
To take advantage of the parallel processing that Hadoop provides, we need to express
our query as a MapReduce job. After some local, small-scale testing, we will be able to
run it on a cluster of machines.
Map and Reduce
MapReduce works by breaking the processing into two phases: the map phase and the
reduce phase. Each phase has key-value pairs as input and output, the types of which
may be chosen by the programmer. The programmer also specifies two functions: the
map function and the reduce function.
The input to our map phase is the raw NCDC data. We choose a text input format that
gives us each line in the dataset as a text value. The key is the offset of the beginning
of the line from the beginning of the file, but as we have no need for this, we ignore it.
20 | Chapter 2: MapReduce
www.it-ebooks.info

Our map function is simple. We pull out the year and the air temperature, since these
are the only fields we are interested in. In this case, the map function is just a data
preparation phase, setting up the data in such a way that the reducer function can do
its work on it: finding the maximum temperature for each year. The map function is
also a good place to drop bad records: here we filter out temperatures that are missing,
suspect, or erroneous.
To visualize the way the map works, consider the following sample lines of input data
(some unused columns have been dropped to fit the page, indicated by ellipses):
0067011990999991950051507004...9999999N9+00001+99999999999...
0043011990999991950051512004...9999999N9+00221+99999999999...
0043011990999991950051518004...9999999N9-00111+99999999999...
0043012650999991949032412004...0500001N9+01111+99999999999...
0043012650999991949032418004...0500001N9+00781+99999999999...
These lines are presented to the map function as the key-value pairs:
(0, 0067011990999991950051507004...9999999N9+00001+99999999999...)
(106, 0043011990999991950051512004...9999999N9+00221+99999999999...)
(212, 0043011990999991950051518004...9999999N9-00111+99999999999...)
(318, 0043012650999991949032412004...0500001N9+01111+99999999999...)
(424, 0043012650999991949032418004...0500001N9+00781+99999999999...)
The keys are the line offsets within the file, which we ignore in our map function. The
map function merely extracts the year and the air temperature (indicated in bold text),
and emits them as its output (the temperature values have been interpreted as
integers):
(1950, 0)
(1950, 22)
(1950, −11)
(1949, 111)
(1949, 78)
The output from the map function is processed by the MapReduce framework before
being sent to the reduce function. This processing sorts and groups the key-value pairs
by key. So, continuing the example, our reduce function sees the following input:
(1949, [111, 78])
(1950, [0, 22, −11])
Each year appears with a list of all its air temperature readings. All the reduce function
has to do now is iterate through the list and pick up the maximum reading:
(1949, 111)
(1950, 22)
This is the final output: the maximum global temperature recorded in each year.
The whole data flow is illustrated in Figure 2-1. At the bottom of the diagram is a Unix
pipeline, which mimics the whole MapReduce flow, and which we will see again later
in the chapter when we look at Hadoop Streaming.
Analyzing the Data with Hadoop | 21
www.it-ebooks.info

Java MapReduce
Having run through how the MapReduce program works, the next step is to express it
in code. We need three things: a map function, a reduce function, and some code to
run the job. The map function is represented by the Mapper class, which declares an
abstract map() method. Example 2-3 shows the implementation of our map method.
Example 2-3. Mapper for maximum temperature example
import java.io.IOException;
import org.apache.hadoop.io.IntWritable;
import org.apache.hadoop.io.LongWritable;
import org.apache.hadoop.io.Text;
import org.apache.hadoop.mapreduce.Mapper;
public class MaxTemperatureMapper
extends Mapper<LongWritable, Text, Text, IntWritable> {
private static final int MISSING = 9999;
@Override
public void map(LongWritable key, Text value, Context context)
throws IOException, InterruptedException {
String line = value.toString();
String year = line.substring(15, 19);
int airTemperature;
if (line.charAt(87) == '+') { // parseInt doesn't like leading plus signs
airTemperature = Integer.parseInt(line.substring(88, 92));
} else {
airTemperature = Integer.parseInt(line.substring(87, 92));
}
String quality = line.substring(92, 93);
if (airTemperature != MISSING && quality.matches("[01459]")) {
context.write(new Text(year), new IntWritable(airTemperature));
}
}
}
The Mapper class is a generic type, with four formal type parameters that specify the
input key, input value, output key, and output value types of the map function. For the
present example, the input key is a long integer offset, the input value is a line of text,
Figure 2-1. MapReduce logical data flow
22 | Chapter 2: MapReduce
www.it-ebooks.info

the output key is a year, and the output value is an air temperature (an integer). Rather
than use built-in Java types, Hadoop provides its own set of basic types that are opti-
mized for network serialization. These are found in the org.apache.hadoop.io package.
Here we use LongWritable, which corresponds to a Java Long, Text (like Java String),
and IntWritable (like Java Integer).
The map() method is passed a key and a value. We convert the Text value containing
the line of input into a Java String, then use its substring() method to extract the
columns we are interested in.
The map() method also provides an instance of Context to write the output to. In this
case, we write the year as a Text object (since we are just using it as a key), and the
temperature is wrapped in an IntWritable. We write an output record only if the tem-
perature is present and the quality code indicates the temperature reading is OK.
The reduce function is similarly defined using a Reducer, as illustrated in Example 2-4.
Example 2-4. Reducer for maximum temperature example
import java.io.IOException;
import org.apache.hadoop.io.IntWritable;
import org.apache.hadoop.io.Text;
import org.apache.hadoop.mapreduce.Reducer;
public class MaxTemperatureReducer
extends Reducer<Text, IntWritable, Text, IntWritable> {
@Override
public void reduce(Text key, Iterable<IntWritable> values,
Context context)
throws IOException, InterruptedException {
int maxValue = Integer.MIN_VALUE;
for (IntWritable value : values) {
maxValue = Math.max(maxValue, value.get());
}
context.write(key, new IntWritable(maxValue));
}
}
Again, four formal type parameters are used to specify the input and output types, this
time for the reduce function. The input types of the reduce function must match the
output types of the map function: Text and IntWritable. And in this case, the output
types of the reduce function are Text and IntWritable, for a year and its maximum
temperature, which we find by iterating through the temperatures and comparing each
with a record of the highest found so far.
The third piece of code runs the MapReduce job (see Example 2-5).
Analyzing the Data with Hadoop | 23
www.it-ebooks.info

Example 2-5. Application to find the maximum temperature in the weather dataset
import org.apache.hadoop.fs.Path;
import org.apache.hadoop.io.IntWritable;
import org.apache.hadoop.io.Text;
import org.apache.hadoop.mapreduce.Job;
import org.apache.hadoop.mapreduce.lib.input.FileInputFormat;
import org.apache.hadoop.mapreduce.lib.output.FileOutputFormat;
public class MaxTemperature {
public static void main(String[] args) throws Exception {
if (args.length != 2) {
System.err.println("Usage: MaxTemperature <input path> <output path>");
System.exit(-1);
}
Job job = new Job();
job.setJarByClass(MaxTemperature.class);
job.setJobName("Max temperature");
FileInputFormat.addInputPath(job, new Path(args[0]));
FileOutputFormat.setOutputPath(job, new Path(args[1]));
job.setMapperClass(MaxTemperatureMapper.class);
job.setReducerClass(MaxTemperatureReducer.class);
job.setOutputKeyClass(Text.class);
job.setOutputValueClass(IntWritable.class);
System.exit(job.waitForCompletion(true) ? 0 : 1);
}
}
A Job object forms the specification of the job. It gives you control over how the job is
run. When we run this job on a Hadoop cluster, we will package the code into a JAR
file (which Hadoop will distribute around the cluster). Rather than explicitly specify
the name of the JAR file, we can pass a class in the Job’s setJarByClass() method, which
Hadoop will use to locate the relevant JAR file by looking for the JAR file containing
this class.
Having constructed a Job object, we specify the input and output paths. An input path
is specified by calling the static addInputPath() method on FileInputFormat, and it can
be a single file, a directory (in which case, the input forms all the files in that directory),
or a file pattern. As the name suggests, addInputPath() can be called more than once
to use input from multiple paths.
The output path (of which there is only one) is specified by the static setOutput
Path() method on FileOutputFormat. It specifies a directory where the output files from
the reducer functions are written. The directory shouldn’t exist before running the job,
as Hadoop will complain and not run the job. This precaution is to prevent data loss
24 | Chapter 2: MapReduce
www.it-ebooks.info

(it can be very annoying to accidentally overwrite the output of a long job with
another).
Next, we specify the map and reduce types to use via the setMapperClass() and
setReducerClass() methods.
The setOutputKeyClass() and setOutputValueClass() methods control the output types
for the map and the reduce functions, which are often the same, as they are in our case.
If they are different, then the map output types can be set using the methods
setMapOutputKeyClass() and setMapOutputValueClass().
The input types are controlled via the input format, which we have not explicitly set
since we are using the default TextInputFormat.
After setting the classes that define the map and reduce functions, we are ready to run
the job. The waitForCompletion() method on Job submits the job and waits for it to
finish. The method’s boolean argument is a verbose flag, so in this case the job writes
information about its progress to the console.
The return value of the waitForCompletion() method is a boolean indicating success
(true) or failure (false), which we translate into the program’s exit code of 0 or 1.
A test run
After writing a MapReduce job, it’s normal to try it out on a small dataset to flush out
any immediate problems with the code. First install Hadoop in standalone mode—
there are instructions for how to do this in Appendix A. This is the mode in which
Hadoop runs using the local filesystem with a local job runner. Then install and compile
the examples using the instructions on the book’s website.
Let’s test it on the five-line sample discussed earlier (the output has been slightly re-
formatted to fit the page):
% export HADOOP_CLASSPATH=hadoop-examples.jar
% hadoop MaxTemperature input/ncdc/sample.txt output
11/09/15 21:35:14 INFO jvm.JvmMetrics: Initializing JVM Metrics with processName=JobT
racker, sessionId=
11/09/15 21:35:14 WARN util.NativeCodeLoader: Unable to load native-hadoop library fo
r your platform... using builtin-java classes where applicable
11/09/15 21:35:14 WARN mapreduce.JobSubmitter: Use GenericOptionsParser for parsing t
he arguments. Applications should implement Tool for the same.
11/09/15 21:35:14 INFO input.FileInputFormat: Total input paths to process : 1
11/09/15 21:35:14 WARN snappy.LoadSnappy: Snappy native library not loaded
11/09/15 21:35:14 INFO mapreduce.JobSubmitter: number of splits:1
11/09/15 21:35:15 INFO mapreduce.Job: Running job: job_local_0001
11/09/15 21:35:15 INFO mapred.LocalJobRunner: Waiting for map tasks
11/09/15 21:35:15 INFO mapred.LocalJobRunner: Starting task: attempt_local_0001_m_000
000_0
11/09/15 21:35:15 INFO mapred.Task: Using ResourceCalculatorPlugin : null
11/09/15 21:35:15 INFO mapred.MapTask: (EQUATOR) 0 kvi 26214396(104857584)
11/09/15 21:35:15 INFO mapred.MapTask: mapreduce.task.io.sort.mb: 100
11/09/15 21:35:15 INFO mapred.MapTask: soft limit at 83886080
Analyzing the Data with Hadoop | 25
www.it-ebooks.info

11/09/15 21:35:15 INFO mapred.MapTask: bufstart = 0; bufvoid = 104857600
11/09/15 21:35:15 INFO mapred.MapTask: kvstart = 26214396; length = 6553600
11/09/15 21:35:15 INFO mapred.LocalJobRunner:
11/09/15 21:35:15 INFO mapred.MapTask: Starting flush of map output
11/09/15 21:35:15 INFO mapred.MapTask: Spilling map output
11/09/15 21:35:15 INFO mapred.MapTask: bufstart = 0; bufend = 45; bufvoid = 104857600
11/09/15 21:35:15 INFO mapred.MapTask: kvstart = 26214396(104857584); kvend = 2621438
0(104857520); length = 17/6553600
11/09/15 21:35:15 INFO mapred.MapTask: Finished spill 0
11/09/15 21:35:15 INFO mapred.Task: Task:attempt_local_0001_m_000000_0 is done. And i
s in the process of commiting
11/09/15 21:35:15 INFO mapred.LocalJobRunner: map
11/09/15 21:35:15 INFO mapred.Task: Task 'attempt_local_0001_m_000000_0' done.
11/09/15 21:35:15 INFO mapred.LocalJobRunner: Finishing task: attempt_local_0001_m_00
0000_0
11/09/15 21:35:15 INFO mapred.LocalJobRunner: Map task executor complete.
11/09/15 21:35:15 INFO mapred.Task: Using ResourceCalculatorPlugin : null
11/09/15 21:35:15 INFO mapred.Merger: Merging 1 sorted segments
11/09/15 21:35:15 INFO mapred.Merger: Down to the last merge-pass, with 1 segments le
ft of total size: 50 bytes
11/09/15 21:35:15 INFO mapred.LocalJobRunner:
11/09/15 21:35:15 WARN conf.Configuration: mapred.skip.on is deprecated. Instead, use
mapreduce.job.skiprecords
11/09/15 21:35:15 INFO mapred.Task: Task:attempt_local_0001_r_000000_0 is done. And i
s in the process of commiting
11/09/15 21:35:15 INFO mapred.LocalJobRunner:
11/09/15 21:35:15 INFO mapred.Task: Task attempt_local_0001_r_000000_0 is allowed to
commit now
11/09/15 21:35:15 INFO output.FileOutputCommitter: Saved output of task 'attempt_loca
l_0001_r_000000_0' to file:/Users/tom/workspace/hadoop-book/output
11/09/15 21:35:15 INFO mapred.LocalJobRunner: reduce > reduce
11/09/15 21:35:15 INFO mapred.Task: Task 'attempt_local_0001_r_000000_0' done.
11/09/15 21:35:16 INFO mapreduce.Job: map 100% reduce 100%
11/09/15 21:35:16 INFO mapreduce.Job: Job job_local_0001 completed successfully
11/09/15 21:35:16 INFO mapreduce.Job: Counters: 24
File System Counters
FILE: Number of bytes read=255967
FILE: Number of bytes written=397273
FILE: Number of read operations=0
FILE: Number of large read operations=0
FILE: Number of write operations=0
Map-Reduce Framework
Map input records=5
Map output records=5
Map output bytes=45
Map output materialized bytes=61
Input split bytes=124
Combine input records=0
Combine output records=0
Reduce input groups=2
Reduce shuffle bytes=0
Reduce input records=5
Reduce output records=2
Spilled Records=10
Shuffled Maps =0
26 | Chapter 2: MapReduce
www.it-ebooks.info

Failed Shuffles=0
Merged Map outputs=0
GC time elapsed (ms)=10
Total committed heap usage (bytes)=379723776
File Input Format Counters
Bytes Read=529
File Output Format Counters
Bytes Written=29
When the hadoop command is invoked with a classname as the first argument, it
launches a JVM to run the class. It is more convenient to use hadoop than straight
java since the former adds the Hadoop libraries (and their dependencies) to the class-
path and picks up the Hadoop configuration, too. To add the application classes to the
classpath, we’ve defined an environment variable called HADOOP_CLASSPATH, which the
hadoop script picks up.
When running in local (standalone) mode, the programs in this book
all assume that you have set the HADOOP_CLASSPATH in this way. The com-
mands should be run from the directory that the example code is
installed in.
The output from running the job provides some useful information. For example,
we can see that the job was given an ID of job_local_0001, and it ran one map task
and one reduce task (with the IDs attempt_local_0001_m_000000_0 and
attempt_local_0001_r_000000_0). Knowing the job and task IDs can be very useful when
debugging MapReduce jobs.
The last section of the output, titled “Counters,” shows the statistics that Hadoop
generates for each job it runs. These are very useful for checking whether the amount
of data processed is what you expected. For example, we can follow the number of
records that went through the system: five map inputs produced five map outputs, then
five reduce inputs in two groups produced two reduce outputs.
The output was written to the output directory, which contains one output file per
reducer. The job had a single reducer, so we find a single file, named part-r-00000:
% cat output/part-r-00000
1949 111
1950 22
This result is the same as when we went through it by hand earlier. We interpret this
as saying that the maximum temperature recorded in 1949 was 11.1°C, and in 1950 it
was 2.2°C.
The old and the new Java MapReduce APIs
The Java MapReduce API used in the previous section was first released in Hadoop
0.20.0. This new API, sometimes referred to as “Context Objects,” was designed to
Analyzing the Data with Hadoop | 27
www.it-ebooks.info

make the API easier to evolve in the future. It is type-incompatible with the old, how-
ever, so applications need to be rewritten to take advantage of it.
The new API is not complete in the 1.x (formerly 0.20) release series, so the old API is
recommended for these releases, despite having been marked as deprecated in the early
0.20 releases. (Understandably, this recommendation caused a lot of confusion so the
deprecation warning was removed from later releases in that series.)
Previous editions of this book were based on 0.20 releases, and used the old API
throughout (although the new API was covered, the code invariably used the old API).
In this edition the new API is used as the primary API, except where mentioned. How-
ever, should you wish to use the old API, you can, since the code for all the examples
in this book is available for the old API on the book’s website.1
There are several notable differences between the two APIs:
• The new API favors abstract classes over interfaces, since these are easier to evolve.
For example, you can add a method (with a default implementation) to an abstract
class without breaking old implementations of the class2. For example, the
Mapper and Reducer interfaces in the old API are abstract classes in the new API.
• The new API is in the org.apache.hadoop.mapreduce package (and subpackages).
The old API can still be found in org.apache.hadoop.mapred.
• The new API makes extensive use of context objects that allow the user code to
communicate with the MapReduce system. The new Context, for example, essen-
tially unifies the role of the JobConf, the OutputCollector, and the Reporter from
the old API.
• In both APIs, key-value record pairs are pushed to the mapper and reducer, but in
addition, the new API allows both mappers and reducers to control the execution
flow by overriding the run() method. For example, records can be processed in
batches, or the execution can be terminated before all the records have been pro-
cessed. In the old API this is possible for mappers by writing a MapRunnable, but no
equivalent exists for reducers.
• Configuration has been unified. The old API has a special JobConf object for job
configuration, which is an extension of Hadoop’s vanilla Configuration object
(used for configuring daemons; see “The Configuration API” on page 146). In the
new API, this distinction is dropped, so job configuration is done through a
Configuration.
• Job control is performed through the Job class in the new API, rather than the old
JobClient, which no longer exists in the new API.
1. See Table 1-2 for levels of support of the old and new APIs by Hadoop release.
2. Technically, such a change would almost cerainly break implementations that already define a method
with the same signature as the new one, but as the article at http://wiki.eclipse.org/Evolving_Java-based
_APIs#Example_4_-_Adding_an_API_method explains, for all practical purposes this is treated as a
compatible change.
28 | Chapter 2: MapReduce
www.it-ebooks.info

• Output files are named slightly differently: in the old API both map and reduce
outputs are named part-nnnnn, while in the new API map outputs are named part-
m-nnnnn, and reduce outputs are named part-r-nnnnn (where nnnnn is an integer
designating the part number, starting from zero).
• User-overridable methods in the new API are declared to throw java.lang.Inter
ruptedException. What this means is that you can write your code to be reponsive
to interupts so that the framework can gracefully cancel long-running operations
if it needs to3.
• In the new API the reduce() method passes values as a java.lang.Iterable, rather
than a java.lang.Iterator (as the old API does). This change makes it easier to
iterate over the values using Java’s for-each loop construct:
for (VALUEIN value : values) { ... }
Example 2-6 shows the MaxTemperature application rewritten to use the old API. The
differences are highlighted in bold.
When converting your Mapper and Reducer classes to the new API, don’t
forget to change the signature of the map() and reduce() methods to the
new form. Just changing your class to extend the new Mapper or
Reducer classes will not produce a compilation error or warning, since
these classes provide an identity form of the map() or reduce() method
(respectively). Your mapper or reducer code, however, will not be in-
voked, which can lead to some hard-to-diagnose errors.
Example 2-6. Application to find the maximum temperature, using the old MapReduce API
public class OldMaxTemperature {
static class OldMaxTemperatureMapper extends MapReduceBase
implements Mapper<LongWritable, Text, Text, IntWritable> {
private static final int MISSING = 9999;
public void map(LongWritable key, Text value,
OutputCollector<Text, IntWritable> output, Reporter reporter)
throws IOException {
String line = value.toString();
String year = line.substring(15, 19);
int airTemperature;
if (line.charAt(87) == '+') { // parseInt doesn't like leading plus signs
airTemperature = Integer.parseInt(line.substring(88, 92));
} else {
airTemperature = Integer.parseInt(line.substring(87, 92));
}
String quality = line.substring(92, 93);
if (airTemperature != MISSING && quality.matches("[01459]")) {
3. “Dealing with InterruptedException” by Brian Goetz explains this technique in detail.
Analyzing the Data with Hadoop | 29
www.it-ebooks.info

output.collect(new Text(year), new IntWritable(airTemperature));
}
}
}
static class OldMaxTemperatureReducer extends MapReduceBase
implements Reducer<Text, IntWritable, Text, IntWritable> {
public void reduce(Text key, Iterator<IntWritable> values,
OutputCollector<Text, IntWritable> output, Reporter reporter)
throws IOException {
int maxValue = Integer.MIN_VALUE;
while (values.hasNext()) {
maxValue = Math.max(maxValue, values.next().get());
}
output.collect(key, new IntWritable(maxValue));
}
}
public static void main(String[] args) throws IOException {
if (args.length != 2) {
System.err.println("Usage: OldMaxTemperature <input path> <output path>");
System.exit(-1);
}
JobConf conf = new JobConf(MaxTemperatureWithCombiner.class);
conf.setJobName("Max temperature");
FileInputFormat.addInputPath(conf, new Path(args[0]));
FileOutputFormat.setOutputPath(conf, new Path(args[1]));
conf.setMapperClass(OldMaxTemperatureMapper.class);
conf.setReducerClass(OldMaxTemperatureReducer.class);
conf.setOutputKeyClass(Text.class);
conf.setOutputValueClass(IntWritable.class);
JobClient.runJob(conf);
}
}
Scaling Out
You’ve seen how MapReduce works for small inputs; now it’s time to take a bird’s-eye
view of the system and look at the data flow for large inputs. For simplicity, the
examples so far have used files on the local filesystem. However, to scale out, we need
to store the data in a distributed filesystem, typically HDFS (which you’ll learn about
in the next chapter), to allow Hadoop to move the MapReduce computation to each
machine hosting a part of the data. Let’s see how this works.
30 | Chapter 2: MapReduce
www.it-ebooks.info

Data Flow
First, some terminology. A MapReduce job is a unit of work that the client wants to be
performed: it consists of the input data, the MapReduce program, and configuration
information. Hadoop runs the job by dividing it into tasks, of which there are two types:
map tasks and reduce tasks.
There are two types of nodes that control the job execution process: a jobtracker and
a number of tasktrackers. The jobtracker coordinates all the jobs run on the system by
scheduling tasks to run on tasktrackers. Tasktrackers run tasks and send progress
reports to the jobtracker, which keeps a record of the overall progress of each job. If a
task fails, the jobtracker can reschedule it on a different tasktracker.
Hadoop divides the input to a MapReduce job into fixed-size pieces called input
splits, or just splits. Hadoop creates one map task for each split, which runs the user-
defined map function for each record in the split.
Having many splits means the time taken to process each split is small compared to the
time to process the whole input. So if we are processing the splits in parallel, the pro-
cessing is better load-balanced if the splits are small, since a faster machine will be able
to process proportionally more splits over the course of the job than a slower machine.
Even if the machines are identical, failed processes or other jobs running concurrently
make load balancing desirable, and the quality of the load balancing increases as the
splits become more fine-grained.
On the other hand, if splits are too small, then the overhead of managing the splits and
of map task creation begins to dominate the total job execution time. For most jobs, a
good split size tends to be the size of an HDFS block, 64 MB by default, although this
can be changed for the cluster (for all newly created files), or specified when each file
is created.
Hadoop does its best to run the map task on a node where the input data resides in
HDFS. This is called the data locality optimization since it doesn’t use valuable cluster
bandwidth. Sometimes, however, all three nodes hosting the HDFS block replicas for
a map task’s input split are running other map tasks so the job scheduler will look for
a free map slot on a node in the same rack as one of the blocks. Very occasionally even
this is not possible, so an off-rack node is used, which results in an inter-rack network
transfer. The three possibilities are illustrated in Figure 2-2.
Figure 2-2. Data-local (a), rack-local (b), and off-rack (c) map tasks.
Scaling Out | 31
www.it-ebooks.info

It should now be clear why the optimal split size is the same as the block size: it is the
largest size of input that can be guaranteed to be stored on a single node. If the split
spanned two blocks, it would be unlikely that any HDFS node stored both blocks, so
some of the split would have to be transferred across the network to the node running
the map task, which is clearly less efficient than running the whole map task using local
data.
Map tasks write their output to the local disk, not to HDFS. Why is this? Map output
is intermediate output: it’s processed by reduce tasks to produce the final output, and
once the job is complete the map output can be thrown away. So storing it in HDFS,
with replication, would be overkill. If the node running the map task fails before the
map output has been consumed by the reduce task, then Hadoop will automatically
rerun the map task on another node to re-create the map output.
Reduce tasks don’t have the advantage of data locality—the input to a single reduce
task is normally the output from all mappers. In the present example, we have a single
reduce task that is fed by all of the map tasks. Therefore, the sorted map outputs have
to be transferred across the network to the node where the reduce task is running, where
they are merged and then passed to the user-defined reduce function. The output of
the reduce is normally stored in HDFS for reliability. As explained in Chapter 3, for
each HDFS block of the reduce output, the first replica is stored on the local node, with
other replicas being stored on off-rack nodes. Thus, writing the reduce output does
consume network bandwidth, but only as much as a normal HDFS write pipeline
consumes.
The whole data flow with a single reduce task is illustrated in Figure 2-3. The dotted
boxes indicate nodes, the light arrows show data transfers on a node, and the heavy
arrows show data transfers between nodes.
32 | Chapter 2: MapReduce
www.it-ebooks.info

Figure 2-3. MapReduce data flow with a single reduce task
The number of reduce tasks is not governed by the size of the input, but is specified
independently. In “The Default MapReduce Job” on page 225, you will see how to
choose the number of reduce tasks for a given job.
When there are multiple reducers, the map tasks partition their output, each creating
one partition for each reduce task. There can be many keys (and their associated values)
in each partition, but the records for any given key are all in a single partition. The
partitioning can be controlled by a user-defined partitioning function, but normally the
default partitioner—which buckets keys using a hash function—works very well.
The data flow for the general case of multiple reduce tasks is illustrated in Figure 2-4.
This diagram makes it clear why the data flow between map and reduce tasks is collo-
quially known as “the shuffle,” as each reduce task is fed by many map tasks. The
shuffle is more complicated than this diagram suggests, and tuning it can have a big
impact on job execution time, as you will see in “Shuffle and Sort” on page 205.
Scaling Out | 33
www.it-ebooks.info

Figure 2-4. MapReduce data flow with multiple reduce tasks
Finally, it’s also possible to have zero reduce tasks. This can be appropriate when you
don’t need the shuffle since the processing can be carried out entirely in parallel (a few
examples are discussed in “NLineInputFormat” on page 245). In this case, the only
off-node data transfer is when the map tasks write to HDFS (see Figure 2-5).
Combiner Functions
Many MapReduce jobs are limited by the bandwidth available on the cluster, so it pays
to minimize the data transferred between map and reduce tasks. Hadoop allows the
user to specify a combiner function to be run on the map output—the combiner func-
tion’s output forms the input to the reduce function. Since the combiner function is an
optimization, Hadoop does not provide a guarantee of how many times it will call it
for a particular map output record, if at all. In other words, calling the combiner func-
tion zero, one, or many times should produce the same output from the reducer.
34 | Chapter 2: MapReduce
www.it-ebooks.info

Figure 2-5. MapReduce data flow with no reduce tasks
The contract for the combiner function constrains the type of function that may be
used. This is best illustrated with an example. Suppose that for the maximum temper-
ature example, readings for the year 1950 were processed by two maps (because they
were in different splits). Imagine the first map produced the output:
(1950, 0)
(1950, 20)
(1950, 10)
And the second produced:
(1950, 25)
(1950, 15)
The reduce function would be called with a list of all the values:
(1950, [0, 20, 10, 25, 15])
with output:
(1950, 25)
since 25 is the maximum value in the list. We could use a combiner function that, just
like the reduce function, finds the maximum temperature for each map output. The
reduce would then be called with:
(1950, [20, 25])
and the reduce would produce the same output as before. More succinctly, we may
express the function calls on the temperature values in this case as follows:
max(0, 20, 10, 25, 15) = max(max(0, 20, 10), max(25, 15)) = max(20, 25) = 25
Scaling Out | 35
www.it-ebooks.info

Not all functions possess this property.4 For example, if we were calculating mean
temperatures, then we couldn’t use the mean as our combiner function, since:
mean(0, 20, 10, 25, 15) = 14
but:
mean(mean(0, 20, 10), mean(25, 15)) = mean(10, 20) = 15
The combiner function doesn’t replace the reduce function. (How could it? The reduce
function is still needed to process records with the same key from different maps.) But
it can help cut down the amount of data shuffled between the maps and the reduces,
and for this reason alone it is always worth considering whether you can use a combiner
function in your MapReduce job.
Specifying a combiner function
Going back to the Java MapReduce program, the combiner function is defined using
the Reducer class, and for this application, it is the same implementation as the reducer
function in MaxTemperatureReducer. The only change we need to make is to set the
combiner class on the Job (see Example 2-7).
Example 2-7. Application to find the maximum temperature, using a combiner function for efficiency
public class MaxTemperatureWithCombiner {
public static void main(String[] args) throws Exception {
if (args.length != 2) {
System.err.println("Usage: MaxTemperatureWithCombiner <input path> " +
"<output path>");
System.exit(-1);
}
Job job = new Job();
job.setJarByClass(MaxTemperatureWithCombiner.class);
job.setJobName("Max temperature");
FileInputFormat.addInputPath(job, new Path(args[0]));
FileOutputFormat.setOutputPath(job, new Path(args[1]));
job.setMapperClass(MaxTemperatureMapper.class);
job.setCombinerClass(MaxTemperatureReducer.class);
job.setReducerClass(MaxTemperatureReducer.class);
job.setOutputKeyClass(Text.class);
job.setOutputValueClass(IntWritable.class);
System.exit(job.waitForCompletion(true) ? 0 : 1);
4. Functions with this property are called commutative and associative. They are also sometimes referred to
as distributive, such as in the paper “Data Cube: A Relational Aggregation Operator Generalizing Group-
By, Cross-Tab, and Sub-Totals,” Gray et al. (1995).
36 | Chapter 2: MapReduce
www.it-ebooks.info

}
}
Running a Distributed MapReduce Job
The same program will run, without alteration, on a full dataset. This is the point of
MapReduce: it scales to the size of your data and the size of your hardware. Here’s one
data point: on a 10-node EC2 cluster running High-CPU Extra Large Instances, the
program took six minutes to run.5
We’ll go through the mechanics of running programs on a cluster in Chapter 5.
Hadoop Streaming
Hadoop provides an API to MapReduce that allows you to write your map and reduce
functions in languages other than Java. Hadoop Streaming uses Unix standard streams
as the interface between Hadoop and your program, so you can use any language that
can read standard input and write to standard output to write your MapReduce
program.
Streaming is naturally suited for text processing (although, as of version 0.21.0, it can
handle binary streams, too), and when used in text mode, it has a line-oriented view of
data. Map input data is passed over standard input to your map function, which pro-
cesses it line by line and writes lines to standard output. A map output key-value pair
is written as a single tab-delimited line. Input to the reduce function is in the same
format—a tab-separated key-value pair—passed over standard input. The reduce func-
tion reads lines from standard input, which the framework guarantees are sorted by
key, and writes its results to standard output.
Let’s illustrate this by rewriting our MapReduce program for finding maximum tem-
peratures by year in Streaming.
Ruby
The map function can be expressed in Ruby as shown in Example 2-8.
Example 2-8. Map function for maximum temperature in Ruby
#!/usr/bin/env ruby
STDIN.each_line do |line|
val = line
year, temp, q = val[15,4], val[87,5], val[92,1]
5. This is a factor of seven faster than the serial run on one machine using awk. The main reason it wasn’t
proportionately faster is because the input data wasn’t evenly partitioned. For convenience, the input
files were gzipped by year, resulting in large files for later years in the dataset, when the number of weather
records was much higher.
Hadoop Streaming | 37
www.it-ebooks.info

puts "#{year}\t#{temp}" if (temp != "+9999" && q =~ /[01459]/)
end
The program iterates over lines from standard input by executing a block for each line
from STDIN (a global constant of type IO). The block pulls out the relevant fields from
each input line, and, if the temperature is valid, writes the year and the temperature
separated by a tab character \t to standard output (using puts).
It’s worth drawing out a design difference between Streaming and the
Java MapReduce API. The Java API is geared toward processing your
map function one record at a time. The framework calls the map()
method on your Mapper for each record in the input, whereas with
Streaming the map program can decide how to process the input—for
example, it could easily read and process multiple lines at a time since
it’s in control of the reading. The user’s Java map implementation is
“pushed” records, but it’s still possible to consider multiple lines at a
time by accumulating previous lines in an instance variable in the
Mapper.6 In this case, you need to implement the close() method so that
you know when the last record has been read, so you can finish pro-
cessing the last group of lines.
Since the script just operates on standard input and output, it’s trivial to test the script
without using Hadoop, simply using Unix pipes:
% cat input/ncdc/sample.txt | ch02/src/main/ruby/max_temperature_map.rb
1950 +0000
1950 +0022
1950 -0011
1949 +0111
1949 +0078
The reduce function shown in Example 2-9 is a little more complex.
Example 2-9. Reduce function for maximum temperature in Ruby
#!/usr/bin/env ruby
last_key, max_val = nil, 0
STDIN.each_line do |line|
key, val = line.split("\t")
if last_key && last_key != key
puts "#{last_key}\t#{max_val}"
last_key, max_val = key, val.to_i
else
last_key, max_val = key, [max_val, val.to_i].max
end
end
puts "#{last_key}\t#{max_val}" if last_key
6. Alternatively, you could use “pull” style processing in the new MapReduce API—see “The
old and the new Java MapReduce APIs” on page 27.
38 | Chapter 2: MapReduce
www.it-ebooks.info

Again, the program iterates over lines from standard input, but this time we have to
store some state as we process each key group. In this case, the keys are weather station
identifiers, and we store the last key seen and the maximum temperature seen so far
for that key. The MapReduce framework ensures that the keys are ordered, so we know
that if a key is different from the previous one, we have moved into a new key group.
In contrast to the Java API, where you are provided an iterator over each key group, in
Streaming you have to find key group boundaries in your program.
For each line, we pull out the key and value, then if we’ve just finished a group (last_key
&& last_key != key), we write the key and the maximum temperature for that group,
separated by a tab character, before resetting the maximum temperature for the new
key. If we haven’t just finished a group, we just update the maximum temperature for
the current key.
The last line of the program ensures that a line is written for the last key group in the
input.
We can now simulate the whole MapReduce pipeline with a Unix pipeline (which is
equivalent to the Unix pipeline shown in Figure 2-1):
% cat input/ncdc/sample.txt | ch02/src/main/ruby/max_temperature_map.rb | \
sort | ch02/src/main/ruby/max_temperature_reduce.rb
1949 111
1950 22
The output is the same as the Java program, so the next step is to run it using Hadoop
itself.
The hadoop command doesn’t support a Streaming option; instead, you specify the
Streaming JAR file along with the jar option. Options to the Streaming program specify
the input and output paths, and the map and reduce scripts. This is what it looks like:
% hadoop jar $HADOOP_INSTALL/contrib/streaming/hadoop-*-streaming.jar \
-input input/ncdc/sample.txt \
-output output \
-mapper ch02/src/main/ruby/max_temperature_map.rb \
-reducer ch02/src/main/ruby/max_temperature_reduce.rb
When running on a large dataset on a cluster, we should set the combiner, using the
-combiner option.
From release 0.21.0, the combiner can be any Streaming command. For earlier releases,
the combiner had to be written in Java, so as a workaround it was common to do manual
combining in the mapper, without having to resort to Java. In this case, we could change
the mapper to be a pipeline:
% hadoop jar $HADOOP_INSTALL/contrib/streaming/hadoop-*-streaming.jar \
-input input/ncdc/all \
-output output \
-mapper "ch02/src/main/ruby/max_temperature_map.rb | sort |
ch02/src/main/ruby/max_temperature_reduce.rb" \
-reducer ch02/src/main/ruby/max_temperature_reduce.rb \
Hadoop Streaming | 39
www.it-ebooks.info

-file ch02/src/main/ruby/max_temperature_map.rb \
-file ch02/src/main/ruby/max_temperature_reduce.rb
Note also the use of -file, which we use when running Streaming programs on the
cluster to ship the scripts to the cluster.
Python
Streaming supports any programming language that can read from standard input, and
write to standard output, so for readers more familiar with Python, here’s the same
example again.7 The map script is in Example 2-10, and the reduce script is in Exam-
ple 2-11.
Example 2-10. Map function for maximum temperature in Python
#!/usr/bin/env python
import re
import sys
for line in sys.stdin:
val = line.strip()
(year, temp, q) = (val[15:19], val[87:92], val[92:93])
if (temp != "+9999" and re.match("[01459]", q)):
print "%s\t%s" % (year, temp)
Example 2-11. Reduce function for maximum temperature in Python
#!/usr/bin/env python
import sys
(last_key, max_val) = (None, 0)
for line in sys.stdin:
(key, val) = line.strip().split("\t")
if last_key and last_key != key:
print "%s\t%s" % (last_key, max_val)
(last_key, max_val) = (key, int(val))
else:
(last_key, max_val) = (key, max(max_val, int(val)))
if last_key:
print "%s\t%s" % (last_key, max_val)
7. As an alternative to Streaming, Python programmers should consider Dumbo (http://www.last.fm/
dumbo), which makes the Streaming MapReduce interface more Pythonic and easier to use.
40 | Chapter 2: MapReduce
www.it-ebooks.info

We can test the programs and run the job in the same way we did in Ruby. For example,
to run a test:
% cat input/ncdc/sample.txt | ch02/src/main/python/max_temperature_map.py | \
sort | ch02/src/main/python/max_temperature_reduce.py
1949 111
1950 22
Hadoop Pipes
Hadoop Pipes is the name of the C++ interface to Hadoop MapReduce. Unlike Stream-
ing, which uses standard input and output to communicate with the map and reduce
code, Pipes uses sockets as the channel over which the tasktracker communicates with
the process running the C++ map or reduce function. JNI is not used.
We’ll rewrite the example running through the chapter in C++, and then we’ll see how
to run it using Pipes. Example 2-12 shows the source code for the map and reduce
functions in C++.
Example 2-12. Maximum temperature in C++
#include <algorithm>
#include <limits>
#include <stdint.h>
#include <string>
#include "hadoop/Pipes.hh"
#include "hadoop/TemplateFactory.hh"
#include "hadoop/StringUtils.hh"
class MaxTemperatureMapper : public HadoopPipes::Mapper {
public:
MaxTemperatureMapper(HadoopPipes::TaskContext& context) {
}
void map(HadoopPipes::MapContext& context) {
std::string line = context.getInputValue();
std::string year = line.substr(15, 4);
std::string airTemperature = line.substr(87, 5);
std::string q = line.substr(92, 1);
if (airTemperature != "+9999" &&
(q == "0" || q == "1" || q == "4" || q == "5" || q == "9")) {
context.emit(year, airTemperature);
}
}
};
class MapTemperatureReducer : public HadoopPipes::Reducer {
public:
MapTemperatureReducer(HadoopPipes::TaskContext& context) {
}
void reduce(HadoopPipes::ReduceContext& context) {
int maxValue = INT_MIN;
while (context.nextValue()) {
Hadoop Pipes | 41
www.it-ebooks.info

maxValue = std::max(maxValue, HadoopUtils::toInt(context.getInputValue()));
}
context.emit(context.getInputKey(), HadoopUtils::toString(maxValue));
}
};
int main(int argc, char *argv[]) {
return HadoopPipes::runTask(HadoopPipes::TemplateFactory<MaxTemperatureMapper,
MapTemperatureReducer>());
}
The application links against the Hadoop C++ library, which is a thin wrapper for
communicating with the tasktracker child process. The map and reduce functions are
defined by extending the Mapper and Reducer classes defined in the HadoopPipes name-
space and providing implementations of the map() and reduce() methods in each case.
These methods take a context object (of type MapContext or ReduceContext), which
provides the means for reading input and writing output, as well as accessing job con-
figuration information via the JobConf class. The processing in this example is very
similar to the Java equivalent.
Unlike the Java interface, keys and values in the C++ interface are byte buffers, repre-
sented as Standard Template Library (STL) strings. This makes the interface simpler,
although it does put a slightly greater burden on the application developer, who has to
convert to and from richer domain-level types. This is evident in MapTempera
tureReducer where we have to convert the input value into an integer (using a conve-
nience method in HadoopUtils) and then the maximum value back into a string before
it’s written out. In some cases, we can save on doing the conversion, such as in MaxTem
peratureMapper where the airTemperature value is never converted to an integer since
it is never processed as a number in the map() method.
The main() method is the application entry point. It calls HadoopPipes::runTask, which
connects to the Java parent process and marshals data to and from the Mapper or
Reducer. The runTask() method is passed a Factory so that it can create instances of the
Mapper or Reducer. Which one it creates is controlled by the Java parent over the socket
connection. There are overloaded template factory methods for setting a combiner,
partitioner, record reader, or record writer.
Compiling and Running
Now we can compile and link our program using the Makefile in Example 2-13.
Example 2-13. Makefile for C++ MapReduce program
CC = g++
CPPFLAGS = -m32 -I$(HADOOP_INSTALL)/c++/$(PLATFORM)/include
max_temperature: max_temperature.cpp
$(CC) $(CPPFLAGS) $< -Wall -L$(HADOOP_INSTALL)/c++/$(PLATFORM)/lib -lhadooppipes \
-lhadooputils -lpthread -g -O2 -o $@
42 | Chapter 2: MapReduce
www.it-ebooks.info

The Makefile expects a couple of environment variables to be set. Apart from
HADOOP_INSTALL (which you should already have set if you followed the installation
instructions in Appendix A), you need to define PLATFORM, which specifies the operating
system, architecture, and data model (e.g., 32- or 64-bit). I ran it on a 32-bit Linux
system with the following:
% export PLATFORM=Linux-i386-32
% make
On successful completion, you’ll find the max_temperature executable in the current
directory.
To run a Pipes job, we need to run Hadoop in pseudo-distributed mode (where all the
daemons run on the local machine), for which there are setup instructions in Appen-
dix A. Pipes doesn’t run in standalone (local) mode, since it relies on Hadoop’s
distributed cache mechanism, which works only when HDFS is running.
With the Hadoop daemons now running, the first step is to copy the executable to
HDFS so that it can be picked up by tasktrackers when they launch map and reduce
tasks:
% hadoop fs -put max_temperature bin/max_temperature
The sample data also needs to be copied from the local filesystem into HDFS:
% hadoop fs -put input/ncdc/sample.txt sample.txt
Now we can run the job. For this, we use the Hadoop pipes command, passing the URI
of the executable in HDFS using the -program argument:
% hadoop pipes \
-D hadoop.pipes.java.recordreader=true \
-D hadoop.pipes.java.recordwriter=true \
-input sample.txt \
-output output \
-program bin/max_temperature
We specify two properties using the -D option: hadoop.pipes.java.recordreader and
hadoop.pipes.java.recordwriter, setting both to true to say that we have not specified
a C++ record reader or writer, but that we want to use the default Java ones (which are
for text input and output). Pipes also allows you to set a Java mapper, reducer,
combiner, or partitioner. In fact, you can have a mixture of Java or C++ classes within
any one job.
The result is the same as the other versions of the same program that we ran.
Hadoop Pipes | 43
www.it-ebooks.info

CHAPTER 3
The Hadoop Distributed Filesystem
When a dataset outgrows the storage capacity of a single physical machine, it becomes
necessary to partition it across a number of separate machines. Filesystems that manage
the storage across a network of machines are called distributed filesystems. Since they
are network-based, all the complications of network programming kick in, thus making
distributed filesystems more complex than regular disk filesystems. For example, one
of the biggest challenges is making the filesystem tolerate node failure without suffering
data loss.
Hadoop comes with a distributed filesystem called HDFS, which stands for Hadoop
Distributed Filesystem. (You may sometimes see references to “DFS”—informally or in
older documentation or configurations—which is the same thing.) HDFS is Hadoop’s
flagship filesystem and is the focus of this chapter, but Hadoop actually has a general-
purpose filesystem abstraction, so we’ll see along the way how Hadoop integrates with
other storage systems (such as the local filesystem and Amazon S3).
The Design of HDFS
HDFS is a filesystem designed for storing very large files with streaming data access
patterns, running on clusters of commodity hardware.1 Let’s examine this statement
in more detail:
Very large files
“Very large” in this context means files that are hundreds of megabytes, gigabytes,
or terabytes in size. There are Hadoop clusters running today that store petabytes
of data.2
1. The architecture of HDFS is described in “The Hadoop Distributed File System” by Konstantin Shvachko,
Hairong Kuang, Sanjay Radia, and Robert Chansler (Proceedings of MSST2010, May 2010, http://
storageconference.org/2010/Papers/MSST/Shvachko.pdf).
2. “Scaling Hadoop to 4000 nodes at Yahoo!,” http://developer.yahoo.net/blogs/hadoop/2008/09/scaling
_hadoop_to_4000_nodes_a.html.
45
www.it-ebooks.info

Streaming data access
HDFS is built around the idea that the most efficient data processing pattern is a
write-once, read-many-times pattern. A dataset is typically generated or copied
from source, then various analyses are performed on that dataset over time. Each
analysis will involve a large proportion, if not all, of the dataset, so the time to read
the whole dataset is more important than the latency in reading the first record.
Commodity hardware
Hadoop doesn’t require expensive, highly reliable hardware to run on. It’s designed
to run on clusters of commodity hardware (commonly available hardware available
from multiple vendors3) for which the chance of node failure across the cluster is
high, at least for large clusters. HDFS is designed to carry on working without a
noticeable interruption to the user in the face of such failure.
It is also worth examining the applications for which using HDFS does not work so
well. While this may change in the future, these are areas where HDFS is not a good fit
today:
Low-latency data access
Applications that require low-latency access to data, in the tens of milliseconds
range, will not work well with HDFS. Remember, HDFS is optimized for delivering
a high throughput of data, and this may be at the expense of latency. HBase
(Chapter 13) is currently a better choice for low-latency access.
Lots of small files
Since the namenode holds filesystem metadata in memory, the limit to the number
of files in a filesystem is governed by the amount of memory on the namenode. As
a rule of thumb, each file, directory, and block takes about 150 bytes. So, for
example, if you had one million files, each taking one block, you would need at
least 300 MB of memory. While storing millions of files is feasible, billions is be-
yond the capability of current hardware.4
Multiple writers, arbitrary file modifications
Files in HDFS may be written to by a single writer. Writes are always made at the
end of the file. There is no support for multiple writers, or for modifications at
arbitrary offsets in the file. (These might be supported in the future, but they are
likely to be relatively inefficient.)
3. See Chapter 9 for a typical machine specification.
4. For an in-depth exposition of the scalability limits of HDFS, see Konstantin V. Shvachko’s “Scalability
of the Hadoop Distributed File System,” (http://developer.yahoo.net/blogs/hadoop/2010/05/scalability_of
_the_hadoop_dist.html) and the companion paper “HDFS Scalability: The limits to growth,” (April 2010,
pp. 6–16. http://www.usenix.org/publications/login/2010-04/openpdfs/shvachko.pdf) by the same author.
46 | Chapter 3: The Hadoop Distributed Filesystem
www.it-ebooks.info

HDFS Concepts
Blocks
A disk has a block size, which is the minimum amount of data that it can read or write.
Filesystems for a single disk build on this by dealing with data in blocks, which are an
integral multiple of the disk block size. Filesystem blocks are typically a few kilobytes
in size, while disk blocks are normally 512 bytes. This is generally transparent to the
filesystem user who is simply reading or writing a file—of whatever length. However,
there are tools to perform filesystem maintenance, such as df and fsck, that operate on
the filesystem block level.
HDFS, too, has the concept of a block, but it is a much larger unit—64 MB by default.
Like in a filesystem for a single disk, files in HDFS are broken into block-sized chunks,
which are stored as independent units. Unlike a filesystem for a single disk, a file in
HDFS that is smaller than a single block does not occupy a full block’s worth of un-
derlying storage. When unqualified, the term “block” in this book refers to a block in
HDFS.
Why Is a Block in HDFS So Large?
HDFS blocks are large compared to disk blocks, and the reason is to minimize the cost
of seeks. By making a block large enough, the time to transfer the data from the disk
can be made to be significantly larger than the time to seek to the start of the block.
Thus the time to transfer a large file made of multiple blocks operates at the disk transfer
rate.
A quick calculation shows that if the seek time is around 10 ms, and the transfer rate
is 100 MB/s, then to make the seek time 1% of the transfer time, we need to make the
block size around 100 MB. The default is actually 64 MB, although many HDFS in-
stallations use 128 MB blocks. This figure will continue to be revised upward as transfer
speeds grow with new generations of disk drives.
This argument shouldn’t be taken too far, however. Map tasks in MapReduce normally
operate on one block at a time, so if you have too few tasks (fewer than nodes in the
cluster), your jobs will run slower than they could otherwise.
Having a block abstraction for a distributed filesystem brings several benefits. The first
benefit is the most obvious: a file can be larger than any single disk in the network.
There’s nothing that requires the blocks from a file to be stored on the same disk, so
they can take advantage of any of the disks in the cluster. In fact, it would be possible,
if unusual, to store a single file on an HDFS cluster whose blocks filled all the disks in
the cluster.
HDFS Concepts | 47
www.it-ebooks.info

Second, making the unit of abstraction a block rather than a file simplifies the storage
subsystem. Simplicity is something to strive for all in all systems, but is especially
important for a distributed system in which the failure modes are so varied. The storage
subsystem deals with blocks, simplifying storage management (since blocks are a fixed
size, it is easy to calculate how many can be stored on a given disk) and eliminating
metadata concerns (blocks are just a chunk of data to be stored—file metadata such as
permissions information does not need to be stored with the blocks, so another system
can handle metadata separately).
Furthermore, blocks fit well with replication for providing fault tolerance and availa-
bility. To insure against corrupted blocks and disk and machine failure, each block is
replicated to a small number of physically separate machines (typically three). If a block
becomes unavailable, a copy can be read from another location in a way that is trans-
parent to the client. A block that is no longer available due to corruption or machine
failure can be replicated from its alternative locations to other live machines to bring
the replication factor back to the normal level. (See “Data Integrity” on page 83 for
more on guarding against corrupt data.) Similarly, some applications may choose to
set a high replication factor for the blocks in a popular file to spread the read load on
the cluster.
Like its disk filesystem cousin, HDFS’s fsck command understands blocks. For exam-
ple, running:
% hadoop fsck / -files -blocks
will list the blocks that make up each file in the filesystem. (See also “Filesystem check
(fsck)” on page 345.)
Namenodes and Datanodes
An HDFS cluster has two types of node operating in a master-worker pattern: a name-
node (the master) and a number of datanodes (workers). The namenode manages the
filesystem namespace. It maintains the filesystem tree and the metadata for all the files
and directories in the tree. This information is stored persistently on the local disk in
the form of two files: the namespace image and the edit log. The namenode also knows
the datanodes on which all the blocks for a given file are located, however, it does
not store block locations persistently, since this information is reconstructed from
datanodes when the system starts.
A client accesses the filesystem on behalf of the user by communicating with the name-
node and datanodes. The client presents a POSIX-like filesystem interface, so the user
code does not need to know about the namenode and datanode to function.
Datanodes are the workhorses of the filesystem. They store and retrieve blocks when
they are told to (by clients or the namenode), and they report back to the namenode
periodically with lists of blocks that they are storing.
48 | Chapter 3: The Hadoop Distributed Filesystem
www.it-ebooks.info

Without the namenode, the filesystem cannot be used. In fact, if the machine running
the namenode were obliterated, all the files on the filesystem would be lost since there
would be no way of knowing how to reconstruct the files from the blocks on the
datanodes. For this reason, it is important to make the namenode resilient to failure,
and Hadoop provides two mechanisms for this.
The first way is to back up the files that make up the persistent state of the filesystem
metadata. Hadoop can be configured so that the namenode writes its persistent state
to multiple filesystems. These writes are synchronous and atomic. The usual configu-
ration choice is to write to local disk as well as a remote NFS mount.
It is also possible to run a secondary namenode, which despite its name does not act as
a namenode. Its main role is to periodically merge the namespace image with the edit
log to prevent the edit log from becoming too large. The secondary namenode usually
runs on a separate physical machine, since it requires plenty of CPU and as much
memory as the namenode to perform the merge. It keeps a copy of the merged name-
space image, which can be used in the event of the namenode failing. However, the
state of the secondary namenode lags that of the primary, so in the event of total failure
of the primary, data loss is almost certain. The usual course of action in this case is to
copy the namenode’s metadata files that are on NFS to the secondary and run it as the
new primary.
See “The filesystem image and edit log” on page 338 for more details.
HDFS Federation
The namenode keeps a reference to every file and block in the filesystem in memory,
which means that on very large clusters with many files, memory becomes the limiting
factor for scaling (see “How much memory does a namenode need?” on page 306).
HDFS Federation, introduced in the 0.23 release series, allows a cluster to scale by
adding namenodes, each of which manages a portion of the filesystem namespace. For
example, one namenode might manage all the files rooted under /user, say, and a second
namenode might handle files under /share.
Under federation, each namenode manages a namespace volume, which is made up of
the metadata for the namespace, and a block pool containing all the blocks for the files
in the namespace. Namespace volumes are independent of each other, which means
namenodes do not communicate with one another, and furthermore the failure of one
namenode does not affect the availability of the namespaces managed by other namen-
odes. Block pool storage is not partitioned, however, so datanodes register with each
namenode in the cluster and store blocks from multiple block pools.
To access a federated HDFS cluster, clients use client-side mount tables to map file
paths to namenodes. This is managed in configuration using the ViewFileSystem, and
viewfs:// URIs.
HDFS Concepts | 49
www.it-ebooks.info

HDFS High-Availability
The combination of replicating namenode metadata on multiple filesystems, and using
the secondary namenode to create checkpoints protects against data loss, but does not
provide high-availability of the filesystem. The namenode is still a single point of fail-
ure (SPOF), since if it did fail, all clients—including MapReduce jobs—would be un-
able to read, write, or list files, because the namenode is the sole repository of the
metadata and the file-to-block mapping. In such an event the whole Hadoop system
would effectively be out of service until a new namenode could be brought online.
To recover from a failed namenode in this situation, an administrator starts a new
primary namenode with one of the filesystem metadata replicas, and configures da-
tanodes and clients to use this new namenode. The new namenode is not able to serve
requests until it has i) loaded its namespace image into memory, ii) replayed its edit
log, and iii) received enough block reports from the datanodes to leave safe mode. On
large clusters with many files and blocks, the time it takes for a namenode to start from
cold can be 30 minutes or more.
The long recovery time is a problem for routine maintenance too. In fact, since unex-
pected failure of the namenode is so rare, the case for planned downtime is actually
more important in practice.
The 0.23 release series of Hadoop remedies this situation by adding support for HDFS
high-availability (HA). In this implementation there is a pair of namenodes in an active-
standby configuration. In the event of the failure of the active namenode, the standby
takes over its duties to continue servicing client requests without a significant inter-
ruption. A few architectural changes are needed to allow this to happen:
• The namenodes must use highly-available shared storage to share the edit log. (In
the initial implementation of HA this will require an NFS filer, but in future releases
more options will be provided, such as a BookKeeper-based system built on Zoo-
Keeper.) When a standby namenode comes up it reads up to the end of the shared
edit log to synchronize its state with the active namenode, and then continues to
read new entries as they are written by the active namenode.
• Datanodes must send block reports to both namenodes since the block mappings
are stored in a namenode’s memory, and not on disk.
• Clients must be configured to handle namenode failover, which uses a mechanism
that is transparent to users.
If the active namenode fails, then the standby can take over very quickly (in a few tens
of seconds) since it has the latest state available in memory: both the latest edit log
entries, and an up-to-date block mapping. The actual observed failover time will be
longer in practice (around a minute or so), since the system needs to be conservative
in deciding that the active namenode has failed.
50 | Chapter 3: The Hadoop Distributed Filesystem
www.it-ebooks.info

In the unlikely event of the standby being down when the active fails, the administrator
can still start the standby from cold. This is no worse than the non-HA case, and from
an operational point of view it’s an improvement, since the process is a standard op-
erational procedure built into Hadoop.
Failover and fencing
The transition from the active namenode to the standby is managed by a new entity in
the system called the failover controller. Failover controllers are pluggable, but the first
implementation uses ZooKeeper to ensure that only one namenode is active. Each
namenode runs a lightweight failover controller process whose job it is to monitor its
namenode for failures (using a simple heartbeating mechanism) and trigger a failover
should a namenode fail.
Failover may also be initiated manually by an adminstrator, in the case of routine
maintenance, for example. This is known as a graceful failover, since the failover con-
troller arranges an orderly transition for both namenodes to switch roles.
In the case of an ungraceful failover, however, it is impossible to be sure that the failed
namenode has stopped running. For example, a slow network or a network partition
can trigger a failover transition, even though the previously active namenode is still
running, and thinks it is still the active namenode. The HA implementation goes to
great lengths to ensure that the previously active namenode is prevented from doing
any damage and causing corruption—a method known as fencing. The system employs
a range of fencing mechanisms, including killing the namenode’s process, revoking its
access to the shared storage directory (typically by using a vendor-specific NFS com-
mand), and disabling its network port via a remote management command. As a last
resort, the previously active namenode can be fenced with a technique rather graphi-
cally known as STONITH, or “shoot the other node in the head”, which uses a speci-
alized power distribution unit to forcibly power down the host machine.
Client failover is handled transparently by the client library. The simplest implemen-
tation uses client-side configuration to control failover. The HDFS URI uses a logical
hostname which is mapped to a pair of namenode addresses (in the configuration file),
and the client library tries each namenode address until the operation succeeds.
The Command-Line Interface
We’re going to have a look at HDFS by interacting with it from the command line.
There are many other interfaces to HDFS, but the command line is one of the simplest
and, to many developers, the most familiar.
We are going to run HDFS on one machine, so first follow the instructions for setting
up Hadoop in pseudo-distributed mode in Appendix A. Later you’ll see how to run on
a cluster of machines to give us scalability and fault tolerance.
The Command-Line Interface | 51
www.it-ebooks.info

There are two properties that we set in the pseudo-distributed configuration that de-
serve further explanation. The first is fs.default.name, set to hdfs://localhost/, which is
used to set a default filesystem for Hadoop. Filesystems are specified by a URI, and
here we have used an hdfs URI to configure Hadoop to use HDFS by default. The HDFS
daemons will use this property to determine the host and port for the HDFS namenode.
We’ll be running it on localhost, on the default HDFS port, 8020. And HDFS clients
will use this property to work out where the namenode is running so they can connect
to it.
We set the second property, dfs.replication, to 1 so that HDFS doesn’t replicate
filesystem blocks by the default factor of three. When running with a single datanode,
HDFS can’t replicate blocks to three datanodes, so it would perpetually warn about
blocks being under-replicated. This setting solves that problem.
Basic Filesystem Operations
The filesystem is ready to be used, and we can do all of the usual filesystem operations
such as reading files, creating directories, moving files, deleting data, and listing direc-
tories. You can type hadoop fs -help to get detailed help on every command.
Start by copying a file from the local filesystem to HDFS:
% hadoop fs -copyFromLocal input/docs/quangle.txt hdfs://localhost/user/tom/
quangle.txt
This command invokes Hadoop’s filesystem shell command fs, which supports a
number of subcommands—in this case, we are running -copyFromLocal. The local file
quangle.txt is copied to the file /user/tom/quangle.txt on the HDFS instance running on
localhost. In fact, we could have omitted the scheme and host of the URI and picked
up the default, hdfs://localhost, as specified in core-site.xml:
% hadoop fs -copyFromLocal input/docs/quangle.txt /user/tom/quangle.txt
We could also have used a relative path and copied the file to our home directory in
HDFS, which in this case is /user/tom:
% hadoop fs -copyFromLocal input/docs/quangle.txt quangle.txt
Let’s copy the file back to the local filesystem and check whether it’s the same:
% hadoop fs -copyToLocal quangle.txt quangle.copy.txt
% md5 input/docs/quangle.txt quangle.copy.txt
MD5 (input/docs/quangle.txt) = a16f231da6b05e2ba7a339320e7dacd9
MD5 (quangle.copy.txt) = a16f231da6b05e2ba7a339320e7dacd9
The MD5 digests are the same, showing that the file survived its trip to HDFS and is
back intact.
Finally, let’s look at an HDFS file listing. We create a directory first just to see how it
is displayed in the listing:
52 | Chapter 3: The Hadoop Distributed Filesystem
www.it-ebooks.info

% hadoop fs -mkdir books
% hadoop fs -ls .
Found 2 items
drwxr-xr-x - tom supergroup 0 2009-04-02 22:41 /user/tom/books
-rw-r--r-- 1 tom supergroup 118 2009-04-02 22:29 /user/tom/quangle.txt
The information returned is very similar to the Unix command ls -l, with a few minor
differences. The first column shows the file mode. The second column is the replication
factor of the file (something a traditional Unix filesystem does not have). Remember
we set the default replication factor in the site-wide configuration to be 1, which is why
we see the same value here. The entry in this column is empty for directories since the
concept of replication does not apply to them—directories are treated as metadata and
stored by the namenode, not the datanodes. The third and fourth columns show the
file owner and group. The fifth column is the size of the file in bytes, or zero for direc-
tories. The sixth and seventh columns are the last modified date and time. Finally, the
eighth column is the absolute name of the file or directory.
File Permissions in HDFS
HDFS has a permissions model for files and directories that is much like POSIX.
There are three types of permission: the read permission (r), the write permission (w),
and the execute permission (x). The read permission is required to read files or list the
contents of a directory. The write permission is required to write a file, or for a directory,
to create or delete files or directories in it. The execute permission is ignored for a file
since you can’t execute a file on HDFS (unlike POSIX), and for a directory it is required
to access its children.
Each file and directory has an owner, a group, and a mode. The mode is made up of the
permissions for the user who is the owner, the permissions for the users who are
members of the group, and the permissions for users who are neither the owners nor
members of the group.
By default, a client’s identity is determined by the username and groups of the process
it is running in. Because clients are remote, this makes it possible to become an arbitrary
user, simply by creating an account of that name on the remote system. Thus, permis-
sions should be used only in a cooperative community of users, as a mechanism for
sharing filesystem resources and for avoiding accidental data loss, and not for securing
resources in a hostile environment. (Note, however, that the latest versions of Hadoop
support Kerberos authentication, which removes these restrictions, see “Secu-
rity” on page 323.) Despite these limitations, it is worthwhile having permissions en-
abled (as it is by default; see the dfs.permissions property), to avoid accidental modi-
fication or deletion of substantial parts of the filesystem, either by users or by automated
tools or programs.
When permissions checking is enabled, the owner permissions are checked if the cli-
ent’s username matches the owner, and the group permissions are checked if the client
is a member of the group; otherwise, the other permissions are checked.
The Command-Line Interface | 53
www.it-ebooks.info

There is a concept of a super-user, which is the identity of the namenode process.
Permissions checks are not performed for the super-user.
Hadoop Filesystems
Hadoop has an abstract notion of filesystem, of which HDFS is just one implementa-
tion. The Java abstract class org.apache.hadoop.fs.FileSystem represents a filesystem
in Hadoop, and there are several concrete implementations, which are described in
Table 3-1.
Table 3-1. Hadoop filesystems
Filesystem URI scheme Java implementation
(all under org.apache.hadoop)
Description
Local file fs.LocalFileSystem A filesystem for a locally connected disk with client-
side checksums. Use RawLocalFileSystem for a
local filesystem with no checksums. See “LocalFileSys-
tem” on page 84.
HDFS hdfs hdfs.
DistributedFileSystem
Hadoop’s distributed filesystem. HDFS is designed to
work efficiently in conjunction with MapReduce.
HFTP hftp hdfs.HftpFileSystem A filesystem providing read-only access to HDFS over
HTTP. (Despite its name, HFTP has no connection with
FTP.) Often used with distcp (see “Parallel Copying with
distcp” on page 76) to copy data between HDFS
clusters running different versions.
HSFTP hsftp hdfs.HsftpFileSystem A filesystem providing read-only access to HDFS over
HTTPS. (Again, this has no connection with FTP.)
WebHDFS webhdfs hdfs.web.WebHdfsFile
System
A filesystem providing secure read-write access to HDFS
over HTTP. WebHDFS is intended as a replacement for
HFTP and HSFTP.
HAR har fs.HarFileSystem A filesystem layered on another filesystem for archiving
files. Hadoop Archives are typically used for archiving files
in HDFS to reduce the namenode’s memory usage. See
“Hadoop Archives” on page 78.
KFS (Cloud-
Store)
kfs fs.kfs.
KosmosFileSystem
CloudStore (formerly Kosmos filesystem) is a dis-
tributed filesystem like HDFS or Google’s GFS, written in
C++. Find more information about it at
http://kosmosfs.sourceforge.net/.
FTP ftp fs.ftp.FTPFileSystem A filesystem backed by an FTP server.
S3 (native) s3n fs.s3native.
NativeS3FileSystem
A filesystem backed by Amazon S3. See http://wiki
.apache.org/hadoop/AmazonS3.
S3 (block-
based)
s3 fs.s3.S3FileSystem A filesystem backed by Amazon S3, which stores files in
blocks (much like HDFS) to overcome S3’s 5 GB file size
limit.
54 | Chapter 3: The Hadoop Distributed Filesystem
www.it-ebooks.info

Filesystem URI scheme Java implementation
(all under org.apache.hadoop)
Description
Distributed
RAID
hdfs hdfs.DistributedRaidFi
leSystem
A “RAID” version of HDFS designed for archival storage.
For each file in HDFS, a (smaller) parity file is created,
which allows the HDFS replication to be reduced from
three to two, which reduces disk usage by 25% to 30%,
while keeping the probability of data loss the same. Dis-
tributed RAID requires that you run a RaidNode daemon
on the cluster.
View viewfs viewfs.ViewFileSystem A client-side mount table for other Hadoop filesystems.
Commonly used to create mount points for federated
namenodes (see “HDFS Federation” on page 49).
Hadoop provides many interfaces to its filesystems, and it generally uses the URI
scheme to pick the correct filesystem instance to communicate with. For example, the
filesystem shell that we met in the previous section operates with all Hadoop filesys-
tems. To list the files in the root directory of the local filesystem, type:
% hadoop fs -ls file:///
Although it is possible (and sometimes very convenient) to run MapReduce programs
that access any of these filesystems, when you are processing large volumes of data,
you should choose a distributed filesystem that has the data locality optimization, no-
tably HDFS (see “Scaling Out” on page 30).
Interfaces
Hadoop is written in Java, and all Hadoop filesystem interactions are mediated through
the Java API. The filesystem shell, for example, is a Java application that uses the Java
FileSystem class to provide filesystem operations. The other filesystem interfaces are
discussed briefly in this section. These interfaces are most commonly used with HDFS,
since the other filesystems in Hadoop typically have existing tools to access the under-
lying filesystem (FTP clients for FTP, S3 tools for S3, etc.), but many of them will work
with any Hadoop filesystem.
HTTP
There are two ways of accessing HDFS over HTTP: directly, where the HDFS daemons
serve HTTP requests to clients; and via a proxy (or proxies), which accesses HDFS on
the client’s behalf using the usual DistributedFileSystem API. The two ways are illus-
trated in Figure 3-1.
Hadoop Filesystems | 55
www.it-ebooks.info

Figure 3-1. Accessing HDFS over HTTP directly, and via a bank of HDFS proxies
In the first case, directory listings are served by the namenode’s embedded web server
(which runs on port 50070) formatted in XML or JSON, while file data is streamed
from datanodes by their web servers (running on port 50075).
The original direct HTTP interface (HFTP and HSFTP) was read-only, while the new
WebHDFS implementation supports all filesystem operations, including Kerberos au-
thentication. WebHDFS must be enabled by setting dfs.webhdfs.enabled to true, for
you to be able to use webhdfs URIs.
The second way of accessing HDFS over HTTP relies on one or more standalone proxy
servers. (The proxies are stateless so they can run behind a standard load balancer.) All
traffic to the cluster passes through the proxy. This allows for stricter firewall and
bandwidth limiting policies to be put in place. It’s common to use a proxy for transfers
between Hadoop clusters located in different data centers.
The original HDFS proxy (in src/contrib/hdfsproxy) was read-only, and could be ac-
cessed by clients using the HSFTP FileSystem implementation (hsftp URIs). From re-
lease 0.23, there is a new proxy called HttpFS that has read and write capabilities, and
which exposes the same HTTP interface as WebHDFS, so clients can access either using
webhdfs URIs.
The HTTP REST API that WebHDFS exposes is formally defined in a specification, so
it is likely that over time clients in languages other than Java will be written that use it
directly.
C
Hadoop provides a C library called libhdfs that mirrors the Java FileSystem interface
(it was written as a C library for accessing HDFS, but despite its name it can be used
to access any Hadoop filesystem). It works using the Java Native Interface (JNI) to call
a Java filesystem client.
56 | Chapter 3: The Hadoop Distributed Filesystem
www.it-ebooks.info

The C API is very similar to the Java one, but it typically lags the Java one, so newer
features may not be supported. You can find the generated documentation for the C
API in the libhdfs/docs/api directory of the Hadoop distribution.
Hadoop comes with prebuilt libhdfs binaries for 32-bit Linux, but for other platforms,
you will need to build them yourself using the instructions at http://wiki.apache.org/
hadoop/LibHDFS.
FUSE
Filesystem in Userspace (FUSE) allows filesystems that are implemented in user space
to be integrated as a Unix filesystem. Hadoop’s Fuse-DFS contrib module allows any
Hadoop filesystem (but typically HDFS) to be mounted as a standard filesystem. You
can then use Unix utilities (such as ls and cat) to interact with the filesystem, as well
as POSIX libraries to access the filesystem from any programming language.
Fuse-DFS is implemented in C using libhdfs as the interface to HDFS. Documentation
for compiling and running Fuse-DFS is located in the src/contrib/fuse-dfs directory of
the Hadoop distribution.
The Java Interface
In this section, we dig into the Hadoop’s FileSystem class: the API for interacting with
one of Hadoop’s filesystems.5 While we focus mainly on the HDFS implementation,
DistributedFileSystem, in general you should strive to write your code against the
FileSystem abstract class, to retain portability across filesystems. This is very useful
when testing your program, for example, since you can rapidly run tests using data
stored on the local filesystem.
Reading Data from a Hadoop URL
One of the simplest ways to read a file from a Hadoop filesystem is by using a
java.net.URL object to open a stream to read the data from. The general idiom is:
InputStream in = null;
try {
in = new URL("hdfs://host/path").openStream();
// process in
} finally {
IOUtils.closeStream(in);
}
There’s a little bit more work required to make Java recognize Hadoop’s hdfs URL
scheme. This is achieved by calling the setURLStreamHandlerFactory method on URL
5. From release 0.21.0, there is a new filesystem interface called FileContext with better handling of multiple
filesystems (so a single FileContext can resolve multiple filesystem schemes, for example) and a cleaner,
more consistent interface.
The Java Interface | 57
www.it-ebooks.info

with an instance of FsUrlStreamHandlerFactory. This method can only be called once
per JVM, so it is typically executed in a static block. This limitation means that if some
other part of your program—perhaps a third-party component outside your control—
sets a URLStreamHandlerFactory, you won’t be able to use this approach for reading data
from Hadoop. The next section discusses an alternative.
Example 3-1 shows a program for displaying files from Hadoop filesystems on standard
output, like the Unix cat command.
Example 3-1. Displaying files from a Hadoop filesystem on standard output using a
URLStreamHandler
public class URLCat {
static {
URL.setURLStreamHandlerFactory(new FsUrlStreamHandlerFactory());
}
public static void main(String[] args) throws Exception {
InputStream in = null;
try {
in = new URL(args[0]).openStream();
IOUtils.copyBytes(in, System.out, 4096, false);
} finally {
IOUtils.closeStream(in);
}
}
}
We make use of the handy IOUtils class that comes with Hadoop for closing the stream
in the finally clause, and also for copying bytes between the input stream and the
output stream (System.out in this case). The last two arguments to the copyBytes
method are the buffer size used for copying and whether to close the streams when the
copy is complete. We close the input stream ourselves, and System.out doesn’t need to
be closed.
58 | Chapter 3: The Hadoop Distributed Filesystem
www.it-ebooks.info

Here’s a sample run:6
% hadoop URLCat hdfs://localhost/user/tom/quangle.txt
On the top of the Crumpetty Tree
The Quangle Wangle sat,
But his face you could not see,
On account of his Beaver Hat.
Reading Data Using the FileSystem API
As the previous section explained, sometimes it is impossible to set a URLStreamHand
lerFactory for your application. In this case, you will need to use the FileSystem API
to open an input stream for a file.
A file in a Hadoop filesystem is represented by a Hadoop Path object (and not
a java.io.File object, since its semantics are too closely tied to the local filesystem).
You can think of a Path as a Hadoop filesystem URI, such as hdfs://localhost/user/tom/
quangle.txt.
FileSystem is a general filesystem API, so the first step is to retrieve an instance for the
filesystem we want to use—HDFS in this case. There are several static factory methods
for getting a FileSystem instance:
public static FileSystem get(Configuration conf) throws IOException
public static FileSystem get(URI uri, Configuration conf) throws IOException
public static FileSystem get(URI uri, Configuration conf, String user) throws IOException
A Configuration object encapsulates a client or server’s configuration, which is set using
configuration files read from the classpath, such as conf/core-site.xml. The first method
returns the default filesystem (as specified in the file conf/core-site.xml, or the default
local filesystem if not specified there). The second uses the given URI’s scheme and
authority to determine the filesystem to use, falling back to the default filesystem if no
scheme is specified in the given URI. The third retrieves the filesystem as the given user.
In some cases, you may want to retrieve a local filesystem instance, in which case you
can use the convenience method, getLocal():
public static LocalFileSystem getLocal(Configuration conf) throws IOException
With a FileSystem instance in hand, we invoke an open() method to get the input stream
for a file:
public FSDataInputStream open(Path f) throws IOException
public abstract FSDataInputStream open(Path f, int bufferSize) throws IOException
The first method uses a default buffer size of 4 K.
Putting this together, we can rewrite Example 3-1 as shown in Example 3-2.
6. The text is from The Quangle Wangle’s Hat by Edward Lear.
The Java Interface | 59
www.it-ebooks.info

Example 3-2. Displaying files from a Hadoop filesystem on standard output by using the FileSystem
directly
public class FileSystemCat {
public static void main(String[] args) throws Exception {
String uri = args[0];
Configuration conf = new Configuration();
FileSystem fs = FileSystem.get(URI.create(uri), conf);
InputStream in = null;
try {
in = fs.open(new Path(uri));
IOUtils.copyBytes(in, System.out, 4096, false);
} finally {
IOUtils.closeStream(in);
}
}
}
The program runs as follows:
% hadoop FileSystemCat hdfs://localhost/user/tom/quangle.txt
On the top of the Crumpetty Tree
The Quangle Wangle sat,
But his face you could not see,
On account of his Beaver Hat.
FSDataInputStream
The open() method on FileSystem actually returns a FSDataInputStream rather than a
standard java.io class. This class is a specialization of java.io.DataInputStream with
support for random access, so you can read from any part of the stream:
package org.apache.hadoop.fs;
public class FSDataInputStream extends DataInputStream
implements Seekable, PositionedReadable {
// implementation elided
}
The Seekable interface permits seeking to a position in the file and a query method for
the current offset from the start of the file (getPos()):
public interface Seekable {
void seek(long pos) throws IOException;
long getPos() throws IOException;
}
Calling seek() with a position that is greater than the length of the file will result in an
IOException. Unlike the skip() method of java.io.InputStream that positions the
stream at a point later than the current position, seek() can move to an arbitrary, ab-
solute position in the file.
60 | Chapter 3: The Hadoop Distributed Filesystem
www.it-ebooks.info

Example 3-3 is a simple extension of Example 3-2 that writes a file to standard out
twice: after writing it once, it seeks to the start of the file and streams through it once
again.
Example 3-3. Displaying files from a Hadoop filesystem on standard output twice, by using seek
public class FileSystemDoubleCat {
public static void main(String[] args) throws Exception {
String uri = args[0];
Configuration conf = new Configuration();
FileSystem fs = FileSystem.get(URI.create(uri), conf);
FSDataInputStream in = null;
try {
in = fs.open(new Path(uri));
IOUtils.copyBytes(in, System.out, 4096, false);
in.seek(0); // go back to the start of the file
IOUtils.copyBytes(in, System.out, 4096, false);
} finally {
IOUtils.closeStream(in);
}
}
}
Here’s the result of running it on a small file:
% hadoop FileSystemDoubleCat hdfs://localhost/user/tom/quangle.txt
On the top of the Crumpetty Tree
The Quangle Wangle sat,
But his face you could not see,
On account of his Beaver Hat.
On the top of the Crumpetty Tree
The Quangle Wangle sat,
But his face you could not see,
On account of his Beaver Hat.
FSDataInputStream also implements the PositionedReadable interface for reading parts
of a file at a given offset:
public interface PositionedReadable {
public int read(long position, byte[] buffer, int offset, int length)
throws IOException;
public void readFully(long position, byte[] buffer, int offset, int length)
throws IOException;
public void readFully(long position, byte[] buffer) throws IOException;
}
The read() method reads up to length bytes from the given position in the file into the
buffer at the given offset in the buffer. The return value is the number of bytes actually
read: callers should check this value as it may be less than length. The readFully()
methods will read length bytes into the buffer (or buffer.length bytes for the version
The Java Interface | 61
www.it-ebooks.info

that just takes a byte array buffer), unless the end of the file is reached, in which case
an EOFException is thrown.
All of these methods preserve the current offset in the file and are thread-safe, so they
provide a convenient way to access another part of the file—metadata perhaps—while
reading the main body of the file. In fact, they are just implemented using the
Seekable interface using the following pattern:
long oldPos = getPos();
try {
seek(position);
// read data
} finally {
seek(oldPos);
}
Finally, bear in mind that calling seek() is a relatively expensive operation and should
be used sparingly. You should structure your application access patterns to rely on
streaming data, (by using MapReduce, for example) rather than performing a large
number of seeks.
Writing Data
The FileSystem class has a number of methods for creating a file. The simplest is the
method that takes a Path object for the file to be created and returns an output stream
to write to:
public FSDataOutputStream create(Path f) throws IOException
There are overloaded versions of this method that allow you to specify whether to
forcibly overwrite existing files, the replication factor of the file, the buffer size to use
when writing the file, the block size for the file, and file permissions.
The create() methods create any parent directories of the file to be
written that don’t already exist. Though convenient, this behavior may
be unexpected. If you want the write to fail if the parent directory doesn’t
exist, then you should check for the existence of the parent directory
first by calling the exists() method.
There’s also an overloaded method for passing a callback interface, Progressable, so
your application can be notified of the progress of the data being written to the
datanodes:
package org.apache.hadoop.util;
public interface Progressable {
public void progress();
}
62 | Chapter 3: The Hadoop Distributed Filesystem
www.it-ebooks.info

As an alternative to creating a new file, you can append to an existing file using the
append() method (there are also some other overloaded versions):
public FSDataOutputStream append(Path f) throws IOException
The append operation allows a single writer to modify an already written file by opening
it and writing data from the final offset in the file. With this API, applications that
produce unbounded files, such as logfiles, can write to an existing file after a restart,
for example. The append operation is optional and not implemented by all Hadoop
filesystems. For example, HDFS supports append, but S3 filesystems don’t.
Example 3-4 shows how to copy a local file to a Hadoop filesystem. We illustrate pro-
gress by printing a period every time the progress() method is called by Hadoop, which
is after each 64 K packet of data is written to the datanode pipeline. (Note that this
particular behavior is not specified by the API, so it is subject to change in later versions
of Hadoop. The API merely allows you to infer that “something is happening.”)
Example 3-4. Copying a local file to a Hadoop filesystem
public class FileCopyWithProgress {
public static void main(String[] args) throws Exception {
String localSrc = args[0];
String dst = args[1];
InputStream in = new BufferedInputStream(new FileInputStream(localSrc));
Configuration conf = new Configuration();
FileSystem fs = FileSystem.get(URI.create(dst), conf);
OutputStream out = fs.create(new Path(dst), new Progressable() {
public void progress() {
System.out.print(".");
}
});
IOUtils.copyBytes(in, out, 4096, true);
}
}
Typical usage:
% hadoop FileCopyWithProgress input/docs/1400-8.txt hdfs://localhost/user/tom/
1400-8.txt
...............
Currently, none of the other Hadoop filesystems call progress() during writes. Progress
is important in MapReduce applications, as you will see in later chapters.
FSDataOutputStream
The create() method on FileSystem returns an FSDataOutputStream, which, like
FSDataInputStream, has a method for querying the current position in the file:
package org.apache.hadoop.fs;
The Java Interface | 63
www.it-ebooks.info

public class FSDataOutputStream extends DataOutputStream implements Syncable {
public long getPos() throws IOException {
// implementation elided
}
// implementation elided
}
However, unlike FSDataInputStream, FSDataOutputStream does not permit seeking. This
is because HDFS allows only sequential writes to an open file or appends to an already
written file. In other words, there is no support for writing to anywhere other than the
end of the file, so there is no value in being able to seek while writing.
Directories
FileSystem provides a method to create a directory:
public boolean mkdirs(Path f) throws IOException
This method creates all of the necessary parent directories if they don’t already exist,
just like the java.io.File’s mkdirs() method. It returns true if the directory (and all
parent directories) was (were) successfully created.
Often, you don’t need to explicitly create a directory, since writing a file, by calling
create(), will automatically create any parent directories.
Querying the Filesystem
File metadata: FileStatus
An important feature of any filesystem is the ability to navigate its directory structure
and retrieve information about the files and directories that it stores. The FileStatus
class encapsulates filesystem metadata for files and directories, including file length,
block size, replication, modification time, ownership, and permission information.
The method getFileStatus() on FileSystem provides a way of getting a FileStatus
object for a single file or directory. Example 3-5 shows an example of its use.
Example 3-5. Demonstrating file status information
public class ShowFileStatusTest {
private MiniDFSCluster cluster; // use an in-process HDFS cluster for testing
private FileSystem fs;
@Before
public void setUp() throws IOException {
Configuration conf = new Configuration();
if (System.getProperty("test.build.data") == null) {
System.setProperty("test.build.data", "/tmp");
64 | Chapter 3: The Hadoop Distributed Filesystem
www.it-ebooks.info

}
cluster = new MiniDFSCluster(conf, 1, true, null);
fs = cluster.getFileSystem();
OutputStream out = fs.create(new Path("/dir/file"));
out.write("content".getBytes("UTF-8"));
out.close();
}
@After
public void tearDown() throws IOException {
if (fs != null) { fs.close(); }
if (cluster != null) { cluster.shutdown(); }
}
@Test(expected = FileNotFoundException.class)
public void throwsFileNotFoundForNonExistentFile() throws IOException {
fs.getFileStatus(new Path("no-such-file"));
}
@Test
public void fileStatusForFile() throws IOException {
Path file = new Path("/dir/file");
FileStatus stat = fs.getFileStatus(file);
assertThat(stat.getPath().toUri().getPath(), is("/dir/file"));
assertThat(stat.isDir(), is(false));
assertThat(stat.getLen(), is(7L));
assertThat(stat.getModificationTime(),
is(lessThanOrEqualTo(System.currentTimeMillis())));
assertThat(stat.getReplication(), is((short) 1));
assertThat(stat.getBlockSize(), is(64 * 1024 * 1024L));
assertThat(stat.getOwner(), is("tom"));
assertThat(stat.getGroup(), is("supergroup"));
assertThat(stat.getPermission().toString(), is("rw-r--r--"));
}
@Test
public void fileStatusForDirectory() throws IOException {
Path dir = new Path("/dir");
FileStatus stat = fs.getFileStatus(dir);
assertThat(stat.getPath().toUri().getPath(), is("/dir"));
assertThat(stat.isDir(), is(true));
assertThat(stat.getLen(), is(0L));
assertThat(stat.getModificationTime(),
is(lessThanOrEqualTo(System.currentTimeMillis())));
assertThat(stat.getReplication(), is((short) 0));
assertThat(stat.getBlockSize(), is(0L));
assertThat(stat.getOwner(), is("tom"));
assertThat(stat.getGroup(), is("supergroup"));
assertThat(stat.getPermission().toString(), is("rwxr-xr-x"));
}
}
The Java Interface | 65
www.it-ebooks.info

If no file or directory exists, a FileNotFoundException is thrown. However, if you are
interested only in the existence of a file or directory, then the exists() method on
FileSystem is more convenient:
public boolean exists(Path f) throws IOException
Listing files
Finding information on a single file or directory is useful, but you also often need to be
able to list the contents of a directory. That’s what FileSystem’s listStatus() methods
are for:
public FileStatus[] listStatus(Path f) throws IOException
public FileStatus[] listStatus(Path f, PathFilter filter) throws IOException
public FileStatus[] listStatus(Path[] files) throws IOException
public FileStatus[] listStatus(Path[] files, PathFilter filter) throws IOException
When the argument is a file, the simplest variant returns an array of FileStatus objects
of length 1. When the argument is a directory, it returns zero or more FileStatus objects
representing the files and directories contained in the directory.
Overloaded variants allow a PathFilter to be supplied to restrict the files and directories
to match—you will see an example in section “PathFilter” on page 68. Finally, if you
specify an array of paths, the result is a shortcut for calling the equivalent single-path
listStatus method for each path in turn and accumulating the FileStatus object arrays
in a single array. This can be useful for building up lists of input files to process from
distinct parts of the filesystem tree. Example 3-6 is a simple demonstration of this idea.
Note the use of stat2Paths() in FileUtil for turning an array of FileStatus objects to
an array of Path objects.
Example 3-6. Showing the file statuses for a collection of paths in a Hadoop filesystem
public class ListStatus {
public static void main(String[] args) throws Exception {
String uri = args[0];
Configuration conf = new Configuration();
FileSystem fs = FileSystem.get(URI.create(uri), conf);
Path[] paths = new Path[args.length];
for (int i = 0; i < paths.length; i++) {
paths[i] = new Path(args[i]);
}
FileStatus[] status = fs.listStatus(paths);
Path[] listedPaths = FileUtil.stat2Paths(status);
for (Path p : listedPaths) {
System.out.println(p);
}
}
}
66 | Chapter 3: The Hadoop Distributed Filesystem
www.it-ebooks.info

We can use this program to find the union of directory listings for a collection of paths:
% hadoop ListStatus hdfs://localhost/ hdfs://localhost/user/tom
hdfs://localhost/user
hdfs://localhost/user/tom/books
hdfs://localhost/user/tom/quangle.txt
File patterns
It is a common requirement to process sets of files in a single operation. For example,
a MapReduce job for log processing might analyze a month’s worth of files contained
in a number of directories. Rather than having to enumerate each file and directory to
specify the input, it is convenient to use wildcard characters to match multiple files
with a single expression, an operation that is known as globbing. Hadoop provides two
FileSystem method for processing globs:
public FileStatus[] globStatus(Path pathPattern) throws IOException
public FileStatus[] globStatus(Path pathPattern, PathFilter filter) throws
IOException
The globStatus() method returns an array of FileStatus objects whose paths match
the supplied pattern, sorted by path. An optional PathFilter can be specified to restrict
the matches further.
Hadoop supports the same set of glob characters as Unix bash (see Table 3-2).
Table 3-2. Glob characters and their meanings
Glob Name Matches
*asterisk Matches zero or more characters
?question mark Matches a single character
[ab] character class Matches a single character in the set {a, b}
[^ab] negated character class Matches a single character that is not in the set {a, b}
[a-b] character range Matches a single character in the (closed) range [a, b], where a is lexicographically
less than or equal to b
[^a-b] negated character range Matches a single character that is not in the (closed) range [a, b], where a is
lexicographically less than or equal to b
{a,b} alternation Matches either expression a or b
\c escaped character Matches character c when it is a metacharacter
Imagine that logfiles are stored in a directory structure organized hierarchically by
date. So, for example, logfiles for the last day of 2007 would go in a directory
named /2007/12/31. Suppose that the full file listing is:
•/2007/12/30
•/2007/12/31
•/2008/01/01
The Java Interface | 67
www.it-ebooks.info

•/2008/01/02
Here are some file globs and their expansions:
Glob Expansion
/* /2007 /2008
/*/* /2007/12 /2008/01
/*/12/* /2007/12/30 /2007/12/31
/200? /2007 /2008
/200[78] /2007 /2008
/200[7-8] /2007 /2008
/200[^01234569] /2007 /2008
/*/*/{31,01} /2007/12/31 /2008/01/01
/*/*/3{0,1} /2007/12/30 /2007/12/31
/*/{12/31,01/01} /2007/12/31 /2008/01/01
PathFilter
Glob patterns are not always powerful enough to describe a set of files you want to
access. For example, it is not generally possible to exclude a particular file using a glob
pattern. The listStatus() and globStatus() methods of FileSystem take an optional
PathFilter, which allows programmatic control over matching:
package org.apache.hadoop.fs;
public interface PathFilter {
boolean accept(Path path);
}
PathFilter is the equivalent of java.io.FileFilter for Path objects rather than File
objects.
Example 3-7 shows a PathFilter for excluding paths that match a regular expression.
Example 3-7. A PathFilter for excluding paths that match a regular expression
public class RegexExcludePathFilter implements PathFilter {
private final String regex;
public RegexExcludePathFilter(String regex) {
this.regex = regex;
}
public boolean accept(Path path) {
return !path.toString().matches(regex);
}
}
68 | Chapter 3: The Hadoop Distributed Filesystem
www.it-ebooks.info

The filter passes only files that don’t match the regular expression. We use the filter in
conjunction with a glob that picks out an initial set of files to include: the filter is used
to refine the results. For example:
fs.globStatus(new Path("/2007/*/*"), new RegexExcludeFilter("^.*/2007/12/31$"))
will expand to /2007/12/30.
Filters can only act on a file’s name, as represented by a Path. They can’t use a file’s
properties, such as creation time, as the basis of the filter. Nevertheless, they can per-
form matching that neither glob patterns nor regular expressions can achieve. For ex-
ample, if you store files in a directory structure that is laid out by date (like in the
previous section), then you can write a PathFilter to pick out files that fall in a given
date range.
Deleting Data
Use the delete() method on FileSystem to permanently remove files or directories:
public boolean delete(Path f, boolean recursive) throws IOException
If f is a file or an empty directory, then the value of recursive is ignored. A nonempty
directory is only deleted, along with its contents, if recursive is true (otherwise an
IOException is thrown).
Data Flow
Anatomy of a File Read
To get an idea of how data flows between the client interacting with HDFS, the name-
node and the datanodes, consider Figure 3-2, which shows the main sequence of events
when reading a file.
Data Flow | 69
www.it-ebooks.info

Figure 3-2. A client reading data from HDFS
The client opens the file it wishes to read by calling open() on the FileSystem object,
which for HDFS is an instance of DistributedFileSystem (step 1 in Figure 3-2).
DistributedFileSystem calls the namenode, using RPC, to determine the locations of
the blocks for the first few blocks in the file (step 2). For each block, the namenode
returns the addresses of the datanodes that have a copy of that block. Furthermore, the
datanodes are sorted according to their proximity to the client (according to the top-
ology of the cluster’s network; see “Network Topology and Hadoop” on page 71). If
the client is itself a datanode (in the case of a MapReduce task, for instance), then it
will read from the local datanode, if it hosts a copy of the block (see also Figure 2-2).
The DistributedFileSystem returns an FSDataInputStream (an input stream that sup-
ports file seeks) to the client for it to read data from. FSDataInputStream in turn wraps
a DFSInputStream, which manages the datanode and namenode I/O.
The client then calls read() on the stream (step 3). DFSInputStream, which has stored
the datanode addresses for the first few blocks in the file, then connects to the first
(closest) datanode for the first block in the file. Data is streamed from the datanode
back to the client, which calls read() repeatedly on the stream (step 4). When the end
of the block is reached, DFSInputStream will close the connection to the datanode, then
find the best datanode for the next block (step 5). This happens transparently to the
client, which from its point of view is just reading a continuous stream.
Blocks are read in order with the DFSInputStream opening new connections to datanodes
as the client reads through the stream. It will also call the namenode to retrieve the
datanode locations for the next batch of blocks as needed. When the client has finished
reading, it calls close() on the FSDataInputStream (step 6).
70 | Chapter 3: The Hadoop Distributed Filesystem
www.it-ebooks.info

During reading, if the DFSInputStream encounters an error while communicating with
a datanode, then it will try the next closest one for that block. It will also remember
datanodes that have failed so that it doesn’t needlessly retry them for later blocks. The
DFSInputStream also verifies checksums for the data transferred to it from the datanode.
If a corrupted block is found, it is reported to the namenode before the DFSInput
Stream attempts to read a replica of the block from another datanode.
One important aspect of this design is that the client contacts datanodes directly to
retrieve data and is guided by the namenode to the best datanode for each block. This
design allows HDFS to scale to a large number of concurrent clients, since the data
traffic is spread across all the datanodes in the cluster. The namenode meanwhile merely
has to service block location requests (which it stores in memory, making them very
efficient) and does not, for example, serve data, which would quickly become a bot-
tleneck as the number of clients grew.
Network Topology and Hadoop
What does it mean for two nodes in a local network to be “close” to each other? In the
context of high-volume data processing, the limiting factor is the rate at which we can
transfer data between nodes—bandwidth is a scarce commodity. The idea is to use the
bandwidth between two nodes as a measure of distance.
Rather than measuring bandwidth between nodes, which can be difficult to do in prac-
tice (it requires a quiet cluster, and the number of pairs of nodes in a cluster grows as
the square of the number of nodes), Hadoop takes a simple approach in which the
network is represented as a tree and the distance between two nodes is the sum of their
distances to their closest common ancestor. Levels in the tree are not predefined, but
it is common to have levels that correspond to the data center, the rack, and the node
that a process is running on. The idea is that the bandwidth available for each of the
following scenarios becomes progressively less:
• Processes on the same node
• Different nodes on the same rack
• Nodes on different racks in the same data center
• Nodes in different data centers7
For example, imagine a node n1 on rack r1 in data center d1. This can be represented
as /d1/r1/n1. Using this notation, here are the distances for the four scenarios:
•distance(/d1/r1/n1, /d1/r1/n1) = 0 (processes on the same node)
•distance(/d1/r1/n1, /d1/r1/n2) = 2 (different nodes on the same rack)
•distance(/d1/r1/n1, /d1/r2/n3) = 4 (nodes on different racks in the same data center)
•distance(/d1/r1/n1, /d2/r3/n4) = 6 (nodes in different data centers)
7. At the time of this writing, Hadoop is not suited for running across data centers.
Data Flow | 71
www.it-ebooks.info

This is illustrated schematically in Figure 3-3. (Mathematically inclined readers will
notice that this is an example of a distance metric.)
Finally, it is important to realize that Hadoop cannot divine your network topology for
you. It needs some help; we’ll cover how to configure topology in “Network Topol-
ogy” on page 297. By default though, it assumes that the network is flat—a single-level
hierarchy—or in other words, that all nodes are on a single rack in a single data center.
For small clusters, this may actually be the case, and no further configuration is
required.
Figure 3-3. Network distance in Hadoop
Anatomy of a File Write
Next we’ll look at how files are written to HDFS. Although quite detailed, it is instruc-
tive to understand the data flow since it clarifies HDFS’s coherency model.
The case we’re going to consider is the case of creating a new file, writing data to it,
then closing the file. See Figure 3-4.
The client creates the file by calling create() on DistributedFileSystem (step 1 in
Figure 3-4). DistributedFileSystem makes an RPC call to the namenode to create a new
file in the filesystem’s namespace, with no blocks associated with it (step 2). The name-
node performs various checks to make sure the file doesn’t already exist, and that the
client has the right permissions to create the file. If these checks pass, the namenode
makes a record of the new file; otherwise, file creation fails and the client is thrown an
IOException. The DistributedFileSystem returns an FSDataOutputStream for the client
72 | Chapter 3: The Hadoop Distributed Filesystem
www.it-ebooks.info

to start writing data to. Just as in the read case, FSDataOutputStream wraps a DFSOutput
Stream, which handles communication with the datanodes and namenode.
As the client writes data (step 3), DFSOutputStream splits it into packets, which it writes
to an internal queue, called the data queue. The data queue is consumed by the Data
Streamer, whose responsibility it is to ask the namenode to allocate new blocks by
picking a list of suitable datanodes to store the replicas. The list of datanodes forms a
pipeline—we’ll assume the replication level is three, so there are three nodes in the
pipeline. The DataStreamer streams the packets to the first datanode in the pipeline,
which stores the packet and forwards it to the second datanode in the pipeline. Simi-
larly, the second datanode stores the packet and forwards it to the third (and last)
datanode in the pipeline (step 4).
Figure 3-4. A client writing data to HDFS
DFSOutputStream also maintains an internal queue of packets that are waiting to be
acknowledged by datanodes, called the ack queue. A packet is removed from the ack
queue only when it has been acknowledged by all the datanodes in the pipeline (step 5).
If a datanode fails while data is being written to it, then the following actions are taken,
which are transparent to the client writing the data. First the pipeline is closed, and any
packets in the ack queue are added to the front of the data queue so that datanodes
that are downstream from the failed node will not miss any packets. The current block
on the good datanodes is given a new identity, which is communicated to the name-
node, so that the partial block on the failed datanode will be deleted if the failed
Data Flow | 73
www.it-ebooks.info

datanode recovers later on. The failed datanode is removed from the pipeline and the
remainder of the block’s data is written to the two good datanodes in the pipeline. The
namenode notices that the block is under-replicated, and it arranges for a further replica
to be created on another node. Subsequent blocks are then treated as normal.
It’s possible, but unlikely, that multiple datanodes fail while a block is being written.
As long as dfs.replication.min replicas (default one) are written, the write will succeed,
and the block will be asynchronously replicated across the cluster until its target rep-
lication factor is reached (dfs.replication, which defaults to three).
When the client has finished writing data, it calls close() on the stream (step 6). This
action flushes all the remaining packets to the datanode pipeline and waits for ac-
knowledgments before contacting the namenode to signal that the file is complete (step
7). The namenode already knows which blocks the file is made up of (via Data
Streamer asking for block allocations), so it only has to wait for blocks to be minimally
replicated before returning successfully.
Replica Placement
How does the namenode choose which datanodes to store replicas on? There’s a trade-
off between reliability and write bandwidth and read bandwidth here. For example,
placing all replicas on a single node incurs the lowest write bandwidth penalty since
the replication pipeline runs on a single node, but this offers no real redundancy (if the
node fails, the data for that block is lost). Also, the read bandwidth is high for off-rack
reads. At the other extreme, placing replicas in different data centers may maximize
redundancy, but at the cost of bandwidth. Even in the same data center (which is what
all Hadoop clusters to date have run in), there are a variety of placement strategies.
Indeed, Hadoop changed its placement strategy in release 0.17.0 to one that helps keep
a fairly even distribution of blocks across the cluster. (See “balancer” on page 348 for
details on keeping a cluster balanced.) And from 0.21.0, block placement policies are
pluggable.
Hadoop’s default strategy is to place the first replica on the same node as the client (for
clients running outside the cluster, a node is chosen at random, although the system
tries not to pick nodes that are too full or too busy). The second replica is placed on a
different rack from the first (off-rack), chosen at random. The third replica is placed on
the same rack as the second, but on a different node chosen at random. Further replicas
are placed on random nodes on the cluster, although the system tries to avoid placing
too many replicas on the same rack.
Once the replica locations have been chosen, a pipeline is built, taking network topol-
ogy into account. For a replication factor of 3, the pipeline might look like Figure 3-5.
Overall, this strategy gives a good balance among reliability (blocks are stored on two
racks), write bandwidth (writes only have to traverse a single network switch), read
performance (there’s a choice of two racks to read from), and block distribution across
the cluster (clients only write a single block on the local rack).
74 | Chapter 3: The Hadoop Distributed Filesystem
www.it-ebooks.info

Coherency Model
A coherency model for a filesystem describes the data visibility of reads and writes for
a file. HDFS trades off some POSIX requirements for performance, so some operations
may behave differently than you expect them to.
After creating a file, it is visible in the filesystem namespace, as expected:
Path p = new Path("p");
fs.create(p);
assertThat(fs.exists(p), is(true));
However, any content written to the file is not guaranteed to be visible, even if the
stream is flushed. So the file appears to have a length of zero:
Path p = new Path("p");
OutputStream out = fs.create(p);
out.write("content".getBytes("UTF-8"));
out.flush();
assertThat(fs.getFileStatus(p).getLen(), is(0L));
Once more than a block’s worth of data has been written, the first block will be visible
to new readers. This is true of subsequent blocks, too: it is always the current block
being written that is not visible to other readers.
Figure 3-5. A typical replica pipeline
Data Flow | 75
www.it-ebooks.info

HDFS provides a method for forcing all buffers to be synchronized to the datanodes
via the sync() method on FSDataOutputStream. After a successful return from sync(),
HDFS guarantees that the data written up to that point in the file is persisted and visible
to all new readers:8
Path p = new Path("p");
FSDataOutputStream out = fs.create(p);
out.write("content".getBytes("UTF-8"));
out.flush();
out.sync();
assertThat(fs.getFileStatus(p).getLen(), is(((long) "content".length())));
This behavior is similar to the fsync system call in POSIX that commits buffered data
for a file descriptor. For example, using the standard Java API to write a local file, we
are guaranteed to see the content after flushing the stream and synchronizing:
FileOutputStream out = new FileOutputStream(localFile);
out.write("content".getBytes("UTF-8"));
out.flush(); // flush to operating system
out.getFD().sync(); // sync to disk
assertThat(localFile.length(), is(((long) "content".length())));
Closing a file in HDFS performs an implicit sync(), too:
Path p = new Path("p");
OutputStream out = fs.create(p);
out.write("content".getBytes("UTF-8"));
out.close();
assertThat(fs.getFileStatus(p).getLen(), is(((long) "content".length())));
Consequences for application design
This coherency model has implications for the way you design applications. With no
calls to sync(), you should be prepared to lose up to a block of data in the event of
client or system failure. For many applications, this is unacceptable, so you should call
sync() at suitable points, such as after writing a certain number of records or number
of bytes. Though the sync() operation is designed to not unduly tax HDFS, it does have
some overhead, so there is a trade-off between data robustness and throughput. What
is an acceptable trade-off is application-dependent, and suitable values can be selected
after measuring your application’s performance with different sync() frequencies.
Parallel Copying with distcp
The HDFS access patterns that we have seen so far focus on single-threaded access. It’s
possible to act on a collection of files, by specifying file globs, for example, but for
efficient, parallel processing of these files you would have to write a program yourself.
8. From release 0.21.0 sync() is deprecated in favor of hflush(), which only guarantees that new readers
will see all data written to that point, and hsync(), which makes a stronger guarantee that the operating
system has flushed the data to disk (like POSIX fsync), although data may still be in the disk cache.
76 | Chapter 3: The Hadoop Distributed Filesystem
www.it-ebooks.info

Hadoop comes with a useful program called distcp for copying large amounts of data
to and from Hadoop filesystems in parallel.
The canonical use case for distcp is for transferring data between two HDFS clusters.
If the clusters are running identical versions of Hadoop, the hdfs scheme is
appropriate:
% hadoop distcp hdfs://namenode1/foo hdfs://namenode2/bar
This will copy the /foo directory (and its contents) from the first cluster to the /bar
directory on the second cluster, so the second cluster ends up with the directory struc-
ture /bar/foo. If /bar doesn’t exist, it will be created first. You can specify multiple source
paths, and all will be copied to the destination. Source paths must be absolute.
By default, distcp will skip files that already exist in the destination, but they can be
overwritten by supplying the -overwrite option. You can also update only files that
have changed using the -update option.
Using either (or both) of -overwrite or -update changes how the source
and destination paths are interpreted. This is best shown with an ex-
ample. If we changed a file in the /foo subtree on the first cluster from
the previous example, then we could synchronize the change with the
second cluster by running:
% hadoop distcp -update hdfs://namenode1/foo hdfs://namenode2/bar/foo
The extra trailing /foo subdirectory is needed on the destination, as now
the contents of the source directory are copied to the contents of the
destination directory. (If you are familiar with rsync, you can think of
the -overwrite or -update options as adding an implicit trailing slash to
the source.)
If you are unsure of the effect of a distcp operation, it is a good idea to
try it out on a small test directory tree first.
There are more options to control the behavior of distcp, including ones to preserve file
attributes, ignore failures, and limit the number of files or total data copied. Run it with
no options to see the usage instructions.
distcp is implemented as a MapReduce job where the work of copying is done by the
maps that run in parallel across the cluster. There are no reducers. Each file is copied
by a single map, and distcp tries to give each map approximately the same amount of
data, by bucketing files into roughly equal allocations.
The number of maps is decided as follows. Since it’s a good idea to get each map to
copy a reasonable amount of data to minimize overheads in task setup, each map copies
at least 256 MB (unless the total size of the input is less, in which case one map handles
it all). For example, 1 GB of files will be given four map tasks. When the data size is
very large, it becomes necessary to limit the number of maps in order to limit bandwidth
and cluster utilization. By default, the maximum number of maps is 20 per (tasktracker)
Parallel Copying with distcp | 77
www.it-ebooks.info

cluster node. For example, copying 1,000 GB of files to a 100-node cluster will allocate
2,000 maps (20 per node), so each will copy 512 MB on average. This can be reduced
by specifying the -m argument to distcp. For example, -m 1000 would allocate 1,000
maps, each copying 1 GB on average.
If you try to use distcp between two HDFS clusters that are running different versions,
the copy will fail if you use the hdfs protocol, since the RPC systems are incompatible.
To remedy this, you can use the read-only HTTP-based HFTP filesystem to read from
the source. The job must run on the destination cluster so that the HDFS RPC versions
are compatible. To repeat the previous example using HFTP:
% hadoop distcp hftp://namenode1:50070/foo hdfs://namenode2/bar
Note that you need to specify the namenode’s web port in the source URI. This is
determined by the dfs.http.address property, which defaults to 50070.
Using the newer webhdfs protocol (which replaces hftp) it is possible to use HTTP for
both the source and destination clusters without hitting any wire incompatibility prob-
lems.
% hadoop distcp webhdfs://namenode1:50070/foo webhdfs://namenode2:50070/bar
Another variant is to use an HDFS HTTP proxy as the distcp source or destination,
which has the advantage of being able to set firewall and bandwidth controls—see
“HTTP” on page 55.
Keeping an HDFS Cluster Balanced
When copying data into HDFS, it’s important to consider cluster balance. HDFS works
best when the file blocks are evenly spread across the cluster, so you want to ensure
that distcp doesn’t disrupt this. Going back to the 1,000 GB example, by specifying -m
1 a single map would do the copy, which—apart from being slow and not using the
cluster resources efficiently—would mean that the first replica of each block would
reside on the node running the map (until the disk filled up). The second and third
replicas would be spread across the cluster, but this one node would be unbalanced.
By having more maps than nodes in the cluster, this problem is avoided—for this rea-
son, it’s best to start by running distcp with the default of 20 maps per node.
However, it’s not always possible to prevent a cluster from becoming unbalanced. Per-
haps you want to limit the number of maps so that some of the nodes can be used by
other jobs. In this case, you can use the balancer tool (see “balancer” on page 348) to
subsequently even out the block distribution across the cluster.
Hadoop Archives
HDFS stores small files inefficiently, since each file is stored in a block, and block
metadata is held in memory by the namenode. Thus, a large number of small files can
78 | Chapter 3: The Hadoop Distributed Filesystem
www.it-ebooks.info

eat up a lot of memory on the namenode. (Note, however, that small files do not take
up any more disk space than is required to store the raw contents of the file. For
example, a 1 MB file stored with a block size of 128 MB uses 1 MB of disk space, not
128 MB.)
Hadoop Archives, or HAR files, are a file archiving facility that packs files into HDFS
blocks more efficiently, thereby reducing namenode memory usage while still allowing
transparent access to files. In particular, Hadoop Archives can be used as input to
MapReduce.
Using Hadoop Archives
A Hadoop Archive is created from a collection of files using the archive tool. The tool
runs a MapReduce job to process the input files in parallel, so to run it, you need a
MapReduce cluster running to use it. Here are some files in HDFS that we would like
to archive:
% hadoop fs -lsr /my/files
-rw-r--r-- 1 tom supergroup 1 2009-04-09 19:13 /my/files/a
drwxr-xr-x - tom supergroup 0 2009-04-09 19:13 /my/files/dir
-rw-r--r-- 1 tom supergroup 1 2009-04-09 19:13 /my/files/dir/b
Now we can run the archive command:
%
hadoop archive -archiveName files.har /my/files /my
The first option is the name of the archive, here files.har. HAR files always have
a .har extension, which is mandatory for reasons we shall see later. Next comes the files
to put in the archive. Here we are archiving only one source tree, the files in /my/files
in HDFS, but the tool accepts multiple source trees. The final argument is the output
directory for the HAR file. Let’s see what the archive has created:
% hadoop fs -ls /my
Found 2 items
drwxr-xr-x - tom supergroup 0 2009-04-09 19:13 /my/files
drwxr-xr-x - tom supergroup 0 2009-04-09 19:13 /my/files.har
% hadoop fs -ls /my/files.har
Found 3 items
-rw-r--r-- 10 tom supergroup 165 2009-04-09 19:13 /my/files.har/_index
-rw-r--r-- 10 tom supergroup 23 2009-04-09 19:13 /my/files.har/_masterindex
-rw-r--r-- 1 tom supergroup 2 2009-04-09 19:13 /my/files.har/part-0
The directory listing shows what a HAR file is made of: two index files and a collection
of part files—just one in this example. The part files contain the contents of a number
of the original files concatenated together, and the indexes make it possible to look up
the part file that an archived file is contained in, and its offset and length. All these
details are hidden from the application, however, which uses the har URI scheme to
interact with HAR files, using a HAR filesystem that is layered on top of the underlying
Hadoop Archives | 79
www.it-ebooks.info

filesystem (HDFS in this case). The following command recursively lists the files in the
archive:
% hadoop fs -lsr har:///my/files.har
drw-r--r-- - tom supergroup 0 2009-04-09 19:13 /my/files.har/my
drw-r--r-- - tom supergroup 0 2009-04-09 19:13 /my/files.har/my/files
-rw-r--r-- 10 tom supergroup 1 2009-04-09 19:13 /my/files.har/my/files/a
drw-r--r-- - tom supergroup 0 2009-04-09 19:13 /my/files.har/my/files/dir
-rw-r--r-- 10 tom supergroup 1 2009-04-09 19:13 /my/files.har/my/files/dir/b
This is quite straightforward if the filesystem that the HAR file is on is the default
filesystem. On the other hand, if you want to refer to a HAR file on a different filesystem,
then you need to use a different form of the path URI to normal. These two commands
have the same effect, for example:
% hadoop fs -lsr har:///my/files.har/my/files/dir
% hadoop fs -lsr har://hdfs-localhost:8020/my/files.har/my/files/dir
Notice in the second form that the scheme is still har to signify a HAR filesystem, but
the authority is hdfs to specify the underlying filesystem’s scheme, followed by a dash
and the HDFS host (localhost) and port (8020). We can now see why HAR files have
to have a .har extension. The HAR filesystem translates the har URI into a URI for the
underlying filesystem, by looking at the authority and path up to and including the
component with the .har extension. In this case, it is hdfs://localhost:8020/my/files
.har. The remaining part of the path is the path of the file in the archive: /my/files/dir.
To delete a HAR file, you need to use the recursive form of delete, since from the
underlying filesystem’s point of view the HAR file is a directory:
%
hadoop fs -rmr /my/files.har
Limitations
There are a few limitations to be aware of with HAR files. Creating an archive creates
a copy of the original files, so you need as much disk space as the files you are archiving
to create the archive (although you can delete the originals once you have created the
archive). There is currently no support for archive compression, although the files that
go into the archive can be compressed (HAR files are like tar files in this respect).
Archives are immutable once they have been created. To add or remove files, you must
re-create the archive. In practice, this is not a problem for files that don’t change after
being written, since they can be archived in batches on a regular basis, such as daily or
weekly.
As noted earlier, HAR files can be used as input to MapReduce. However, there is no
archive-aware InputFormat that can pack multiple files into a single MapReduce split,
so processing lots of small files, even in a HAR file, can still be inefficient. “Small files
and CombineFileInputFormat” on page 237 discusses another approach to this
problem.
80 | Chapter 3: The Hadoop Distributed Filesystem
www.it-ebooks.info

CHAPTER 4
Hadoop I/O
Hadoop comes with a set of primitives for data I/O. Some of these are techniques that
are more general than Hadoop, such as data integrity and compression, but deserve
special consideration when dealing with multiterabyte datasets. Others are Hadoop
tools or APIs that form the building blocks for developing distributed systems, such as
serialization frameworks and on-disk data structures.
Data Integrity
Users of Hadoop rightly expect that no data will be lost or corrupted during storage or
processing. However, since every I/O operation on the disk or network carries with it
a small chance of introducing errors into the data that it is reading or writing, when the
volumes of data flowing through the system are as large as the ones Hadoop is capable
of handling, the chance of data corruption occurring is high.
The usual way of detecting corrupted data is by computing a checksum for the data
when it first enters the system, and again whenever it is transmitted across a channel
that is unreliable and hence capable of corrupting the data. The data is deemed to be
corrupt if the newly generated checksum doesn’t exactly match the original. This tech-
nique doesn’t offer any way to fix the data—merely error detection. (And this is a reason
for not using low-end hardware; in particular, be sure to use ECC memory.) Note that
it is possible that it’s the checksum that is corrupt, not the data, but this is very unlikely,
since the checksum is much smaller than the data.
A commonly used error-detecting code is CRC-32 (cyclic redundancy check), which
computes a 32-bit integer checksum for input of any size.
Data Integrity in HDFS
HDFS transparently checksums all data written to it and by default verifies checksums
when reading data. A separate checksum is created for every io.bytes.per.checksum
83
www.it-ebooks.info

bytes of data. The default is 512 bytes, and since a CRC-32 checksum is 4 bytes long,
the storage overhead is less than 1%.
Datanodes are responsible for verifying the data they receive before storing the data
and its checksum. This applies to data that they receive from clients and from other
datanodes during replication. A client writing data sends it to a pipeline of datanodes
(as explained in Chapter 3), and the last datanode in the pipeline verifies the checksum.
If it detects an error, the client receives a ChecksumException, a subclass of IOExcep
tion, which it should handle in an application-specific manner, by retrying the opera-
tion, for example.
When clients read data from datanodes, they verify checksums as well, comparing them
with the ones stored at the datanode. Each datanode keeps a persistent log of checksum
verifications, so it knows the last time each of its blocks was verified. When a client
successfully verifies a block, it tells the datanode, which updates its log. Keeping sta-
tistics such as these is valuable in detecting bad disks.
Aside from block verification on client reads, each datanode runs a DataBlockScanner
in a background thread that periodically verifies all the blocks stored on the datanode.
This is to guard against corruption due to “bit rot” in the physical storage media. See
“Datanode block scanner” on page 347 for details on how to access the scanner
reports.
Since HDFS stores replicas of blocks, it can “heal” corrupted blocks by copying one of
the good replicas to produce a new, uncorrupt replica. The way this works is that if a
client detects an error when reading a block, it reports the bad block and the datanode
it was trying to read from to the namenode before throwing a ChecksumException. The
namenode marks the block replica as corrupt, so it doesn’t direct clients to it, or try to
copy this replica to another datanode. It then schedules a copy of the block to be re-
plicated on another datanode, so its replication factor is back at the expected level.
Once this has happened, the corrupt replica is deleted.
It is possible to disable verification of checksums by passing false to the setVerify
Checksum() method on FileSystem, before using the open() method to read a file. The
same effect is possible from the shell by using the -ignoreCrc option with the -get or
the equivalent -copyToLocal command. This feature is useful if you have a corrupt file
that you want to inspect so you can decide what to do with it. For example, you might
want to see whether it can be salvaged before you delete it.
LocalFileSystem
The Hadoop LocalFileSystem performs client-side checksumming. This means that
when you write a file called filename, the filesystem client transparently creates a hidden
file, .filename.crc, in the same directory containing the checksums for each chunk of
the file. Like HDFS, the chunk size is controlled by the io.bytes.per.checksum property,
which defaults to 512 bytes. The chunk size is stored as metadata in the .crc file, so the
84 | Chapter 4: Hadoop I/O
www.it-ebooks.info

file can be read back correctly even if the setting for the chunk size has changed.
Checksums are verified when the file is read, and if an error is detected,
LocalFileSystem throws a ChecksumException.
Checksums are fairly cheap to compute (in Java, they are implemented in native code),
typically adding a few percent overhead to the time to read or write a file. For most
applications, this is an acceptable price to pay for data integrity. It is, however, possible
to disable checksums: typically when the underlying filesystem supports checksums
natively. This is accomplished by using RawLocalFileSystem in place of Local
FileSystem. To do this globally in an application, it suffices to remap the implementa-
tion for file URIs by setting the property fs.file.impl to the value
org.apache.hadoop.fs.RawLocalFileSystem. Alternatively, you can directly create a Raw
LocalFileSystem instance, which may be useful if you want to disable checksum veri-
fication for only some reads; for example:
Configuration conf = ...
FileSystem fs = new RawLocalFileSystem();
fs.initialize(null, conf);
ChecksumFileSystem
LocalFileSystem uses ChecksumFileSystem to do its work, and this class makes it easy
to add checksumming to other (nonchecksummed) filesystems, as Checksum
FileSystem is just a wrapper around FileSystem. The general idiom is as follows:
FileSystem rawFs = ...
FileSystem checksummedFs = new ChecksumFileSystem(rawFs);
The underlying filesystem is called the raw filesystem, and may be retrieved using the
getRawFileSystem() method on ChecksumFileSystem. ChecksumFileSystem has a few
more useful methods for working with checksums, such as getChecksumFile() for get-
ting the path of a checksum file for any file. Check the documentation for the others.
If an error is detected by ChecksumFileSystem when reading a file, it will call its
reportChecksumFailure() method. The default implementation does nothing, but
LocalFileSystem moves the offending file and its checksum to a side directory on the
same device called bad_files. Administrators should periodically check for these bad
files and take action on them.
Compression
File compression brings two major benefits: it reduces the space needed to store files,
and it speeds up data transfer across the network, or to or from disk. When dealing
with large volumes of data, both of these savings can be significant, so it pays to carefully
consider how to use compression in Hadoop.
Compression | 85
www.it-ebooks.info

There are many different compression formats, tools and algorithms, each with differ-
ent characteristics. Table 4-1 lists some of the more common ones that can be used
with Hadoop.
Table 4-1. A summary of compression formats
Compression format Tool Algorithm Filename extension Splittable
DEFLATEaN/A DEFLATE .deflate No
gzip gzip DEFLATE .gz No
bzip2 bzip2 bzip2 .bz2 Yes
LZO lzop LZO .lzo Nob
Snappy N/A Snappy .snappy No
aDEFLATE is a compression algorithm whose standard implementation is zlib. There is no commonly available command-line tool for
producing files in DEFLATE format, as gzip is normally used. (Note that the gzip file format is DEFLATE with extra headers and a footer.)
The .deflate filename extension is a Hadoop convention.
bHowever, LZO files are splittable if they have been indexed in a preprocessing step. See page 91.
All compression algorithms exhibit a space/time trade-off: faster compression and de-
compression speeds usually come at the expense of smaller space savings. The tools
listed in Table 4-1 typically give some control over this trade-off at compression time
by offering nine different options: –1 means optimize for speed and -9 means optimize
for space. For example, the following command creates a compressed file file.gz using
the fastest compression method:
gzip -1 file
The different tools have very different compression characteristics. Gzip is a general-
purpose compressor, and sits in the middle of the space/time trade-off. Bzip2 com-
presses more effectively than gzip, but is slower. Bzip2’s decompression speed is faster
than its compression speed, but it is still slower than the other formats. LZO and
Snappy, on the other hand, both optimize for speed and are around an order of mag-
nitude faster than gzip, but compress less effectively. Snappy is also significantly faster
than LZO for decompression.1
The “Splittable” column in Table 4-1 indicates whether the compression format sup-
ports splitting; that is, whether you can seek to any point in the stream and start reading
from some point further on. Splittable compression formats are especially suitable for
MapReduce; see “Compression and Input Splits” on page 91 for further discussion.
1. For a comprehensive set of compression benchmarks, https://github.com/ning/jvm-compressor
-benchmark is a good reference for JMV-compatible libraries (includes some native libraries). For
command line tools, see Jeff Gilchrist’s Archive Comparison Test at http://compression.ca/act/act
-summary.html.
86 | Chapter 4: Hadoop I/O
www.it-ebooks.info

Codecs
A codec is the implementation of a compression-decompression algorithm. In Hadoop,
a codec is represented by an implementation of the CompressionCodec interface. So, for
example, GzipCodec encapsulates the compression and decompression algorithm for
gzip. Table 4-2 lists the codecs that are available for Hadoop.
Table 4-2. Hadoop compression codecs
Compression format Hadoop CompressionCodec
DEFLATE org.apache.hadoop.io.compress.DefaultCodec
gzip org.apache.hadoop.io.compress.GzipCodec
bzip2 org.apache.hadoop.io.compress.BZip2Codec
LZO com.hadoop.compression.lzo.LzopCodec
Snappy org.apache.hadoop.io.compress.SnappyCodec
The LZO libraries are GPL-licensed and may not be included in Apache distributions,
so for this reason the Hadoop codecs must be downloaded separately from http://code
.google.com/p/hadoop-gpl-compression/ (or http://github.com/kevinweil/hadoop-lzo,
which includes bugfixes and more tools). The LzopCodec is compatible with the lzop
tool, which is essentially the LZO format with extra headers, and is the one you nor-
mally want. There is also a LzoCodec for the pure LZO format, which uses the .lzo_de-
flate filename extension (by analogy with DEFLATE, which is gzip without the
headers).
Compressing and decompressing streams with CompressionCodec
CompressionCodec has two methods that allow you to easily compress or decompress
data. To compress data being written to an output stream, use the createOutput
Stream(OutputStream out) method to create a CompressionOutputStream to which you
write your uncompressed data to have it written in compressed form to the underlying
stream. Conversely, to decompress data being read from an input stream, call
createInputStream(InputStream in) to obtain a CompressionInputStream, which allows
you to read uncompressed data from the underlying stream.
CompressionOutputStream and CompressionInputStream are similar to
java.util.zip.DeflaterOutputStream and java.util.zip.DeflaterInputStream, except
that both of the former provide the ability to reset their underlying compressor or de-
compressor, which is important for applications that compress sections of the data
stream as separate blocks, such as SequenceFile, described in “Sequence-
File” on page 132.
Example 4-1 illustrates how to use the API to compress data read from standard input
and write it to standard output.
Compression | 87
www.it-ebooks.info

Example 4-1. A program to compress data read from standard input and write it to standard output
public class StreamCompressor {
public static void main(String[] args) throws Exception {
String codecClassname = args[0];
Class<?> codecClass = Class.forName(codecClassname);
Configuration conf = new Configuration();
CompressionCodec codec = (CompressionCodec)
ReflectionUtils.newInstance(codecClass, conf);
CompressionOutputStream out = codec.createOutputStream(System.out);
IOUtils.copyBytes(System.in, out, 4096, false);
out.finish();
}
}
The application expects the fully qualified name of the CompressionCodec implementa-
tion as the first command-line argument. We use ReflectionUtils to construct a new
instance of the codec, then obtain a compression wrapper around System.out. Then we
call the utility method copyBytes() on IOUtils to copy the input to the output, which
is compressed by the CompressionOutputStream. Finally, we call finish() on
CompressionOutputStream, which tells the compressor to finish writing to the com-
pressed stream, but doesn’t close the stream. We can try it out with the following
command line, which compresses the string “Text” using the StreamCompressor pro-
gram with the GzipCodec, then decompresses it from standard input using gunzip:
% echo "Text" | hadoop StreamCompressor org.apache.hadoop.io.compress.GzipCodec \
| gunzip -
Text
Inferring CompressionCodecs using CompressionCodecFactory
If you are reading a compressed file, you can normally infer the codec to use by looking
at its filename extension. A file ending in .gz can be read with GzipCodec, and so on.
The extension for each compression format is listed in Table 4-1.
CompressionCodecFactory provides a way of mapping a filename extension to a
CompressionCodec using its getCodec() method, which takes a Path object for the file in
question. Example 4-2 shows an application that uses this feature to decompress files.
Example 4-2. A program to decompress a compressed file using a codec inferred from the file’s
extension
public class FileDecompressor {
public static void main(String[] args) throws Exception {
String uri = args[0];
Configuration conf = new Configuration();
FileSystem fs = FileSystem.get(URI.create(uri), conf);
Path inputPath = new Path(uri);
CompressionCodecFactory factory = new CompressionCodecFactory(conf);
88 | Chapter 4: Hadoop I/O
www.it-ebooks.info

CompressionCodec codec = factory.getCodec(inputPath);
if (codec == null) {
System.err.println("No codec found for " + uri);
System.exit(1);
}
String outputUri =
CompressionCodecFactory.removeSuffix(uri, codec.getDefaultExtension());
InputStream in = null;
OutputStream out = null;
try {
in = codec.createInputStream(fs.open(inputPath));
out = fs.create(new Path(outputUri));
IOUtils.copyBytes(in, out, conf);
} finally {
IOUtils.closeStream(in);
IOUtils.closeStream(out);
}
}
}
Once the codec has been found, it is used to strip off the file suffix to form the output
filename (via the removeSuffix() static method of CompressionCodecFactory). In this
way, a file named file.gz is decompressed to file by invoking the program as follows:
% hadoop FileDecompressor file.gz
CompressionCodecFactory finds codecs from a list defined by the
io.compression.codecs configuration property. By default, this lists all the codecs pro-
vided by Hadoop (see Table 4-3), so you would need to alter it only if you have a custom
codec that you wish to register (such as the externally hosted LZO codecs). Each codec
knows its default filename extension, thus permitting CompressionCodecFactory to
search through the registered codecs to find a match for a given extension (if any).
Table 4-3. Compression codec properties
Property name Type Default value Description
io.compression.codecs comma-separated
Class names org.apache.hadoop.io.
compress.DefaultCodec,
org.apache.hadoop.io.
compress.GzipCodec,
org.apache.hadoop.io.
compress.Bzip2Codec
A list of the
CompressionCodec classes
for compression/
decompression.
Native libraries
For performance, it is preferable to use a native library for compression and
decompression. For example, in one test, using the native gzip libraries reduced de-
compression times by up to 50% and compression times by around 10% (compared to
the built-in Java implementation). Table 4-4 shows the availability of Java and native
Compression | 89
www.it-ebooks.info

implementations for each compression format. Not all formats have native implemen-
tations (bzip2, for example), whereas others are only available as a native implemen-
tation (LZO, for example).
Table 4-4. Compression library implementations
Compression format Java implementation Native implementation
DEFLATE Yes Yes
gzip Yes Yes
bzip2 Yes No
LZO No Yes
Hadoop comes with prebuilt native compression libraries for 32- and 64-bit Linux,
which you can find in the lib/native directory. For other platforms, you will need to
compile the libraries yourself, following the instructions on the Hadoop wiki at http://
wiki.apache.org/hadoop/NativeHadoop.
The native libraries are picked up using the Java system property java.library.path.
The hadoop script in the bin directory sets this property for you, but if you don’t use
this script, you will need to set the property in your application.
By default, Hadoop looks for native libraries for the platform it is running on, and loads
them automatically if they are found. This means you don’t have to change any con-
figuration settings to use the native libraries. In some circumstances, however, you may
wish to disable use of native libraries, such as when you are debugging a compression-
related problem. You can achieve this by setting the property hadoop.native.lib to
false, which ensures that the built-in Java equivalents will be used (if they are available).
If you are using a native library and you are doing a lot of compression or
decompression in your application, consider using CodecPool, which allows you to re-
use compressors and decompressors, thereby amortizing the cost of creating these
objects.
The code in Example 4-3 shows the API, although in this program, which only creates
a single Compressor, there is really no need to use a pool.
Example 4-3. A program to compress data read from standard input and write it to standard output
using a pooled compressor
public class PooledStreamCompressor {
public static void main(String[] args) throws Exception {
String codecClassname = args[0];
Class<?> codecClass = Class.forName(codecClassname);
Configuration conf = new Configuration();
CompressionCodec codec = (CompressionCodec)
ReflectionUtils.newInstance(codecClass, conf);
Compressor compressor = null;
try {
CodecPool.
90 | Chapter 4: Hadoop I/O
www.it-ebooks.info

compressor = CodecPool.getCompressor(codec);
CompressionOutputStream out =
codec.createOutputStream(System.out, compressor);
IOUtils.copyBytes(System.in, out, 4096, false);
out.finish();
} finally {
CodecPool.returnCompressor(compressor);
}
}
}
We retrieve a Compressor instance from the pool for a given CompressionCodec, which
we use in the codec’s overloaded createOutputStream() method. By using a finally
block, we ensure that the compressor is returned to the pool even if there is an
IOException while copying the bytes between the streams.
Compression and Input Splits
When considering how to compress data that will be processed by MapReduce, it is
important to understand whether the compression format supports splitting. Consider
an uncompressed file stored in HDFS whose size is 1 GB. With an HDFS block size of
64 MB, the file will be stored as 16 blocks, and a MapReduce job using this file as input
will create 16 input splits, each processed independently as input to a separate map task.
Imagine now the file is a gzip-compressed file whose compressed size is 1 GB. As before,
HDFS will store the file as 16 blocks. However, creating a split for each block won’t
work since it is impossible to start reading at an arbitrary point in the gzip stream, and
therefore impossible for a map task to read its split independently of the others. The
gzip format uses DEFLATE to store the compressed data, and DEFLATE stores data
as a series of compressed blocks. The problem is that the start of each block is not
distinguished in any way that would allow a reader positioned at an arbitrary point in
the stream to advance to the beginning of the next block, thereby synchronizing itself
with the stream. For this reason, gzip does not support splitting.
In this case, MapReduce will do the right thing and not try to split the gzipped file,
since it knows that the input is gzip-compressed (by looking at the filename extension)
and that gzip does not support splitting. This will work, but at the expense of locality:
a single map will process the 16 HDFS blocks, most of which will not be local to the
map. Also, with fewer maps, the job is less granular, and so may take longer to run.
If the file in our hypothetical example were an LZO file, we would have the same
problem since the underlying compression format does not provide a way for a reader
to synchronize itself with the stream. However, it is possible to preprocess LZO files
using an indexer tool that comes with the Hadoop LZO libraries, which you can obtain
from the site listed in “Codecs” on page 87. The tool builds an index of split points,
effectively making them splittable when the appropriate MapReduce input format is
used.
Compression | 91
www.it-ebooks.info

A bzip2 file, on the other hand, does provide a synchronization marker between blocks
(a 48-bit approximation of pi), so it does support splitting. (Table 4-1 lists whether
each compression format supports splitting.)
Which Compression Format Should I Use?
Which compression format you should use depends on your application. Do you want
to maximize the speed of your application or are you more concerned about keeping
storage costs down? In general, you should try different strategies for your application,
and benchmark them with representative datasets to find the best approach.
For large, unbounded files, like logfiles, the options are:
• Store the files uncompressed.
• Use a compression format that supports splitting, like bzip2 (although bzip2 is
fairly slow), or one that can be indexed to support splitting, like LZO.
• Split the file into chunks in the application and compress each chunk separately
using any supported compression format (it doesn’t matter whether it is splittable).
In this case, you should choose the chunk size so that the compressed chunks are
approximately the size of an HDFS block.
• Use Sequence File, which supports compression and splitting. See “Sequence-
File” on page 132.
• Use an Avro data file, which supports compression and splitting, just like Sequence
File, but has the added advantage of being readable and writable from many
languages, not just Java. See “Avro data files” on page 119.
For large files, you should not use a compression format that does not support splitting
on the whole file, since you lose locality and make MapReduce applications very
inefficient.
For archival purposes, consider the Hadoop archive format (see “Hadoop Ar-
chives” on page 78), although it does not support compression.
Using Compression in MapReduce
As described in “Inferring CompressionCodecs using CompressionCodecFac-
tory” on page 88, if your input files are compressed, they will be automatically
decompressed as they are read by MapReduce, using the filename extension to deter-
mine the codec to use.
To compress the output of a MapReduce job, in the job configuration, set the
mapred.output.compress property to true and the mapred.output.compression.codec
property to the classname of the compression codec you want to use. Alternatively, you
can use the static convenience methods on FileOutputFormat to set these properties as
shown in Example 4-4.
92 | Chapter 4: Hadoop I/O
www.it-ebooks.info

Example 4-4. Application to run the maximum temperature job producing compressed output
public class MaxTemperatureWithCompression {
public static void main(String[] args) throws Exception {
if (args.length != 2) {
System.err.println("Usage: MaxTemperatureWithCompression <input path> " +
"<output path>");
System.exit(-1);
}
Job job = new Job();
job.setJarByClass(MaxTemperature.class);
FileInputFormat.addInputPath(job, new Path(args[0]));
FileOutputFormat.setOutputPath(job, new Path(args[1]));
job.setOutputKeyClass(Text.class);
job.setOutputValueClass(IntWritable.class);
FileOutputFormat.setCompressOutput(job, true);
FileOutputFormat.setOutputCompressorClass(job, GzipCodec.class);
job.setMapperClass(MaxTemperatureMapper.class);
job.setCombinerClass(MaxTemperatureReducer.class);
job.setReducerClass(MaxTemperatureReducer.class);
System.exit(job.waitForCompletion(true) ? 0 : 1);
}
}
We run the program over compressed input (which doesn’t have to use the same com-
pression format as the output, although it does in this example) as follows:
% hadoop MaxTemperatureWithCompression input/ncdc/sample.txt.gz output
Each part of the final output is compressed; in this case, there is a single part:
% gunzip -c output/part-r-00000.gz
1949 111
1950 22
If you are emitting sequence files for your output, then you can set the mapred.out
put.compression.type property to control the type of compression to use. The default
is RECORD, which compresses individual records. Changing this to BLOCK, which
compresses groups of records, is recommended since it compresses better (see “The
SequenceFile format” on page 138).
There is also a static convenience method on SequenceFileOutputFormat called setOut
putCompressionType() to set this property.
The configuration properties to set compression for MapReduce job outputs are sum-
marized in Table 4-5. If your MapReduce driver uses the Tool interface (described in
“GenericOptionsParser, Tool, and ToolRunner” on page 151), then you can pass any
Compression | 93
www.it-ebooks.info

of these properties to the program on the command line, which may be more convenient
than modifying your program to hard code the compression to use.
Table 4-5. MapReduce compression properties
Property name Type Default value Description
mapred.output.com
press
boolean false Compress outputs.
mapred.output.com
pression.
codec
Class name org.apache.hadoop.io.
compress.DefaultCodec
The compression codec to use for out-
puts.
mapred.output.com
pression.
type
String RECORD The type of compression to use for Se-
quenceFile outputs: NONE, RECORD, or
BLOCK.
Compressing map output
Even if your MapReduce application reads and writes uncompressed data, it may ben-
efit from compressing the intermediate output of the map phase. Since the map output
is written to disk and transferred across the network to the reducer nodes, by using a
fast compressor such as LZO or Snappy, you can get performance gains simply because
the volume of data to transfer is reduced. The configuration properties to enable com-
pression for map outputs and to set the compression format are shown in Table 4-6.
Table 4-6. Map output compression properties
Property name Type Default value Description
mapred.compress.map. output boolean false Compress map outputs.
mapred.map.output.
compression.codec
Class org.apache.hadoop.io.
compress.DefaultCodec
The compression codec to use for
map outputs.
Here are the lines to add to enable gzip map output compression in your job:
Configuration conf = new Configuration();
conf.setBoolean("mapred.compress.map.output", true);
conf.setClass("mapred.map.output.compression.codec", GzipCodec.class,
CompressionCodec.class);
Job job = new Job(conf);
Serialization
Serialization is the process of turning structured objects into a byte stream for trans-
mission over a network or for writing to persistent storage. Deserialization is the reverse
process of turning a byte stream back into a series of structured objects.
Serialization appears in two quite distinct areas of distributed data processing: for
interprocess communication and for persistent storage.
94 | Chapter 4: Hadoop I/O
www.it-ebooks.info

In Hadoop, interprocess communication between nodes in the system is implemented
using remote procedure calls (RPCs). The RPC protocol uses serialization to render the
message into a binary stream to be sent to the remote node, which then deserializes the
binary stream into the original message. In general, it is desirable that an RPC seriali-
zation format is:
Compact
A compact format makes the best use of network bandwidth, which is the most
scarce resource in a data center.
Fast
Interprocess communication forms the backbone for a distributed system, so it is
essential that there is as little performance overhead as possible for the serialization
and deserialization process.
Extensible
Protocols change over time to meet new requirements, so it should be
straightforward to evolve the protocol in a controlled manner for clients and
servers. For example, it should be possible to add a new argument to a method
call, and have the new servers accept messages in the old format (without the new
argument) from old clients.
Interoperable
For some systems, it is desirable to be able to support clients that are written in
different languages to the server, so the format needs to be designed to make this
possible.
On the face of it, the data format chosen for persistent storage would have different
requirements from a serialization framework. After all, the lifespan of an RPC is less
than a second, whereas persistent data may be read years after it was written. As it turns
out, the four desirable properties of an RPC’s serialization format are also crucial for a
persistent storage format. We want the storage format to be compact (to make efficient
use of storage space), fast (so the overhead in reading or writing terabytes of data is
minimal), extensible (so we can transparently read data written in an older format),
and interoperable (so we can read or write persistent data using different languages).
Hadoop uses its own serialization format, Writables, which is certainly compact and
fast, but not so easy to extend or use from languages other than Java. Since Writables
are central to Hadoop (most MapReduce programs use them for their key and value
types), we look at them in some depth in the next three sections, before looking at
serialization frameworks in general, and then Avro (a serialization system that was
designed to overcome some of the limitations of Writables) in more detail.
The Writable Interface
The Writable interface defines two methods: one for writing its state to a DataOutput
binary stream, and one for reading its state from a DataInput binary stream:
Serialization | 95
www.it-ebooks.info

package org.apache.hadoop.io;
import java.io.DataOutput;
import java.io.DataInput;
import java.io.IOException;
public interface Writable {
void write(DataOutput out) throws IOException;
void readFields(DataInput in) throws IOException;
}
Let’s look at a particular Writable to see what we can do with it. We will use
IntWritable, a wrapper for a Java int. We can create one and set its value using the
set() method:
IntWritable writable = new IntWritable();
writable.set(163);
Equivalently, we can use the constructor that takes the integer value:
IntWritable writable = new IntWritable(163);
To examine the serialized form of the IntWritable, we write a small helper method that
wraps a java.io.ByteArrayOutputStream in a java.io.DataOutputStream (an implemen-
tation of java.io.DataOutput) to capture the bytes in the serialized stream:
public static byte[] serialize(Writable writable) throws IOException {
ByteArrayOutputStream out = new ByteArrayOutputStream();
DataOutputStream dataOut = new DataOutputStream(out);
writable.write(dataOut);
dataOut.close();
return out.toByteArray();
}
An integer is written using four bytes (as we see using JUnit 4 assertions):
byte[] bytes = serialize(writable);
assertThat(bytes.length, is(4));
The bytes are written in big-endian order (so the most significant byte is written to the
stream first, this is dictated by the java.io.DataOutput interface), and we can see their
hexadecimal representation by using a method on Hadoop’s StringUtils:
assertThat(StringUtils.byteToHexString(bytes), is("000000a3"));
Let’s try deserialization. Again, we create a helper method to read a Writable object
from a byte array:
public static byte[] deserialize(Writable writable, byte[] bytes)
throws IOException {
ByteArrayInputStream in = new ByteArrayInputStream(bytes);
DataInputStream dataIn = new DataInputStream(in);
writable.readFields(dataIn);
dataIn.close();
return bytes;
}
96 | Chapter 4: Hadoop I/O
www.it-ebooks.info

We construct a new, value-less, IntWritable, then call deserialize() to read from the
output data that we just wrote. Then we check that its value, retrieved using the
get() method, is the original value, 163:
IntWritable newWritable = new IntWritable();
deserialize(newWritable, bytes);
assertThat(newWritable.get(), is(163));
WritableComparable and comparators
IntWritable implements the WritableComparable interface, which is just a subinterface
of the Writable and java.lang.Comparable interfaces:
package org.apache.hadoop.io;
public interface WritableComparable<T> extends Writable, Comparable<T> {
}
Comparison of types is crucial for MapReduce, where there is a sorting phase during
which keys are compared with one another. One optimization that Hadoop provides
is the RawComparator extension of Java’s Comparator:
package org.apache.hadoop.io;
import java.util.Comparator;
public interface RawComparator<T> extends Comparator<T> {
public int compare(byte[] b1, int s1, int l1, byte[] b2, int s2, int l2);
}
This interface permits implementors to compare records read from a stream without
deserializing them into objects, thereby avoiding any overhead of object creation. For
example, the comparator for IntWritables implements the raw compare() method by
reading an integer from each of the byte arrays b1 and b2 and comparing them directly,
from the given start positions (s1 and s2) and lengths (l1 and l2).
WritableComparator is a general-purpose implementation of RawComparator for
WritableComparable classes. It provides two main functions. First, it provides a default
implementation of the raw compare() method that deserializes the objects to be com-
pared from the stream and invokes the object compare() method. Second, it acts as a
factory for RawComparator instances (that Writable implementations have registered).
For example, to obtain a comparator for IntWritable, we just use:
RawComparator<IntWritable> comparator = WritableComparator.get(IntWritable.class);
The comparator can be used to compare two IntWritable objects:
IntWritable w1 = new IntWritable(163);
IntWritable w2 = new IntWritable(67);
assertThat(comparator.compare(w1, w2), greaterThan(0));
or their serialized representations:
Serialization | 97
www.it-ebooks.info

byte[] b1 = serialize(w1);
byte[] b2 = serialize(w2);
assertThat(comparator.compare(b1, 0, b1.length, b2, 0, b2.length),
greaterThan(0));
Writable Classes
Hadoop comes with a large selection of Writable classes in the org.apache.hadoop.io
package. They form the class hierarchy shown in Figure 4-1.
Writable wrappers for Java primitives
There are Writable wrappers for all the Java primitive types (see Table 4-7) except
char (which can be stored in an IntWritable). All have a get() and a set() method for
retrieving and storing the wrapped value.
98 | Chapter 4: Hadoop I/O
www.it-ebooks.info

Figure 4-1. Writable class hierarchy
Table 4-7. Writable wrapper classes for Java primitives
Java primitive Writable implementation Serialized size (bytes)
boolean BooleanWritable 1
byte ByteWritable 1
short ShortWritable 2
int IntWritable 4
VIntWritable 1–5
float FloatWritable 4
long LongWritable 8
Serialization | 99
www.it-ebooks.info

Java primitive Writable implementation Serialized size (bytes)
VLongWritable 1–9
double DoubleWritable 8
When it comes to encoding integers, there is a choice between the fixed-length formats
(IntWritable and LongWritable) and the variable-length formats (VIntWritable and
VLongWritable). The variable-length formats use only a single byte to encode the value
if it is small enough (between –112 and 127, inclusive); otherwise, they use the first
byte to indicate whether the value is positive or negative, and how many bytes follow.
For example, 163 requires two bytes:
byte[] data = serialize(new VIntWritable(163));
assertThat(StringUtils.byteToHexString(data), is("8fa3"));
How do you choose between a fixed-length and a variable-length encoding? Fixed-
length encodings are good when the distribution of values is fairly uniform across the
whole value space, such as a (well-designed) hash function. Most numeric variables
tend to have nonuniform distributions, and on average the variable-length encoding
will save space. Another advantage of variable-length encodings is that you can switch
from VIntWritable to VLongWritable, since their encodings are actually the same. So by
choosing a variable-length representation, you have room to grow without committing
to an 8-byte long representation from the beginning.
Text
Text is a Writable for UTF-8 sequences. It can be thought of as the Writable equivalent
of java.lang.String. Text is a replacement for the UTF8 class, which was deprecated
because it didn’t support strings whose encoding was over 32,767 bytes, and because
it used Java’s modified UTF-8.
The Text class uses an int (with a variable-length encoding) to store the number of
bytes in the string encoding, so the maximum value is 2 GB. Furthermore, Text uses
standard UTF-8, which makes it potentially easier to interoperate with other tools that
understand UTF-8.
Because of its emphasis on using standard UTF-8, there are some differences
between Text and the Java String class. Indexing for the Text class is in terms of position
in the encoded byte sequence, not the Unicode character in the string, or the Java
char code unit (as it is for String). For ASCII strings, these three concepts of index
position coincide. Here is an example to demonstrate the use of the charAt() method:
Text t = new Text("hadoop");
assertThat(t.getLength(), is(6));
assertThat(t.getBytes().length, is(6));
assertThat(t.charAt(2), is((int) 'd'));
assertThat("Out of bounds", t.charAt(100), is(-1));
Indexing.
100 | Chapter 4: Hadoop I/O
www.it-ebooks.info

Notice that charAt() returns an int representing a Unicode code point, unlike the
String variant that returns a char. Text also has a find() method, which is analogous
to String’s indexOf():
Text t = new Text("hadoop");
assertThat("Find a substring", t.find("do"), is(2));
assertThat("Finds first 'o'", t.find("o"), is(3));
assertThat("Finds 'o' from position 4 or later", t.find("o", 4), is(4));
assertThat("No match", t.find("pig"), is(-1));
When we start using characters that are encoded with more than a single byte,
the differences between Text and String become clear. Consider the Unicode characters
shown in Table 4-8.2
Table 4-8. Unicode characters
Unicode code point U+0041 U+00DF U+6771 U+10400
Name LATIN CAPITAL
LETTER A
LATIN SMALL LETTER
SHARP S
N/A (a unified
Han ideograph)
DESERET CAPITAL LETTER
LONG I
UTF-8 code units 41 c3 9f e6 9d b1 f0 90 90 80
Java representation \u0041 \u00DF \u6771 \uuD801\uDC00
All but the last character in the table, U+10400, can be expressed using a single Java
char. U+10400 is a supplementary character and is represented by two Java chars,
known as a surrogate pair. The tests in Example 4-5 show the differences between
String and Text when processing a string of the four characters from Table 4-8.
Example 4-5. Tests showing the differences between the String and Text classes
public class StringTextComparisonTest {
@Test
public void string() throws UnsupportedEncodingException {
String s = "\u0041\u00DF\u6771\uD801\uDC00";
assertThat(s.length(), is(5));
assertThat(s.getBytes("UTF-8").length, is(10));
assertThat(s.indexOf("\u0041"), is(0));
assertThat(s.indexOf("\u00DF"), is(1));
assertThat(s.indexOf("\u6771"), is(2));
assertThat(s.indexOf("\uD801\uDC00"), is(3));
assertThat(s.charAt(0), is('\u0041'));
assertThat(s.charAt(1), is('\u00DF'));
assertThat(s.charAt(2), is('\u6771'));
assertThat(s.charAt(3), is('\uD801'));
assertThat(s.charAt(4), is('\uDC00'));
Unicode.
2. This example is based on one from the article Supplementary Characters in the Java Platform.
Serialization | 101
www.it-ebooks.info

assertThat(s.codePointAt(0), is(0x0041));
assertThat(s.codePointAt(1), is(0x00DF));
assertThat(s.codePointAt(2), is(0x6771));
assertThat(s.codePointAt(3), is(0x10400));
}
@Test
public void text() {
Text t = new Text("\u0041\u00DF\u6771\uD801\uDC00");
assertThat(t.getLength(), is(10));
assertThat(t.find("\u0041"), is(0));
assertThat(t.find("\u00DF"), is(1));
assertThat(t.find("\u6771"), is(3));
assertThat(t.find("\uD801\uDC00"), is(6));
assertThat(t.charAt(0), is(0x0041));
assertThat(t.charAt(1), is(0x00DF));
assertThat(t.charAt(3), is(0x6771));
assertThat(t.charAt(6), is(0x10400));
}
}
The test confirms that the length of a String is the number of char code units it contains
(5, one from each of the first three characters in the string, and a surrogate pair from
the last), whereas the length of a Text object is the number of bytes in its UTF-8 encoding
(10 = 1+2+3+4). Similarly, the indexOf() method in String returns an index in char
code units, and find() for Text is a byte offset.
The charAt() method in String returns the char code unit for the given index, which
in the case of a surrogate pair will not represent a whole Unicode character. The code
PointAt() method, indexed by char code unit, is needed to retrieve a single Unicode
character represented as an int. In fact, the charAt() method in Text is more like the
codePointAt() method than its namesake in String. The only difference is that it is
indexed by byte offset.
Iterating over the Unicode characters in Text is complicated by the use of byte
offsets for indexing, since you can’t just increment the index. The idiom for iteration
is a little obscure (see Example 4-6): turn the Text object into a java.nio.ByteBuffer,
then repeatedly call the bytesToCodePoint() static method on Text with the buffer. This
method extracts the next code point as an int and updates the position in the buffer.
The end of the string is detected when bytesToCodePoint() returns –1.
Example 4-6. Iterating over the characters in a Text object
public class TextIterator {
public static void main(String[] args) {
Text t = new Text("\u0041\u00DF\u6771\uD801\uDC00");
ByteBuffer buf = ByteBuffer.wrap(t.getBytes(), 0, t.getLength());
Iteration.
102 | Chapter 4: Hadoop I/O
www.it-ebooks.info

int cp;
while (buf.hasRemaining() && (cp = Text.bytesToCodePoint(buf)) != -1) {
System.out.println(Integer.toHexString(cp));
}
}
}
Running the program prints the code points for the four characters in the string:
% hadoop TextIterator
41
df
6771
10400
Another difference with String is that Text is mutable (like all Writable im-
plementations in Hadoop, except NullWritable, which is a singleton). You can reuse a
Text instance by calling one of the set() methods on it. For example:
Text t = new Text("hadoop");
t.set("pig");
assertThat(t.getLength(), is(3));
assertThat(t.getBytes().length, is(3));
In some situations, the byte array returned by the getBytes() method
may be longer than the length returned by getLength():
Text t = new Text("hadoop");
t.set(new Text("pig"));
assertThat(t.getLength(), is(3));
assertThat("Byte length not shortened", t.getBytes().length,
is(6));
This shows why it is imperative that you always call getLength() when
calling getBytes(), so you know how much of the byte array is valid data.
Text doesn’t have as rich an API for manipulating strings as
java.lang.String, so in many cases, you need to convert the Text object to a String.
This is done in the usual way, using the toString() method:
assertThat(new Text("hadoop").toString(), is("hadoop"));
BytesWritable
BytesWritable is a wrapper for an array of binary data. Its serialized format is an integer
field (4 bytes) that specifies the number of bytes to follow, followed by the bytes them-
selves. For example, the byte array of length two with values 3 and 5 is serialized as a
4-byte integer (00000002) followed by the two bytes from the array (03 and 05):
BytesWritable b = new BytesWritable(new byte[] { 3, 5 });
byte[] bytes = serialize(b);
assertThat(StringUtils.byteToHexString(bytes), is("000000020305"));
Mutability.
Resorting to String.
Serialization | 103
www.it-ebooks.info

BytesWritable is mutable, and its value may be changed by calling its set() method.
As with Text, the size of the byte array returned from the getBytes() method for Byte
sWritable—the capacity—may not reflect the actual size of the data stored in the
BytesWritable. You can determine the size of the BytesWritable by calling get
Length(). To demonstrate:
b.setCapacity(11);
assertThat(b.getLength(), is(2));
assertThat(b.getBytes().length, is(11));
NullWritable
NullWritable is a special type of Writable, as it has a zero-length serialization. No bytes
are written to, or read from, the stream. It is used as a placeholder; for example, in
MapReduce, a key or a value can be declared as a NullWritable when you don’t need
to use that position—it effectively stores a constant empty value. NullWritable can also
be useful as a key in SequenceFile when you want to store a list of values, as opposed
to key-value pairs. It is an immutable singleton: the instance can be retrieved by calling
NullWritable.get().
ObjectWritable and GenericWritable
ObjectWritable is a general-purpose wrapper for the following: Java primitives, String,
enum, Writable, null, or arrays of any of these types. It is used in Hadoop RPC to marshal
and unmarshal method arguments and return types.
ObjectWritable is useful when a field can be of more than one type: for example, if the
values in a SequenceFile have multiple types, then you can declare the value type as an
ObjectWritable and wrap each type in an ObjectWritable. Being a general-purpose
mechanism, it’s fairly wasteful of space since it writes the classname of the wrapped
type every time it is serialized. In cases where the number of types is small and known
ahead of time, this can be improved by having a static array of types, and using the
index into the array as the serialized reference to the type. This is the approach that
GenericWritable takes, and you have to subclass it to specify the types to support.
Writable collections
There are six Writable collection types in the org.apache.hadoop.io package: Array
Writable, ArrayPrimitiveWritable, TwoDArrayWritable, MapWritable, SortedMapWrita
ble, and EnumSetWritable.
ArrayWritable and TwoDArrayWritable are Writable implementations for arrays and
two-dimensional arrays (array of arrays) of Writable instances. All the elements of an
ArrayWritable or a TwoDArrayWritable must be instances of the same class, which is
specified at construction, as follows:
ArrayWritable writable = new ArrayWritable(Text.class);
104 | Chapter 4: Hadoop I/O
www.it-ebooks.info

In contexts where the Writable is defined by type, such as in SequenceFile keys or
values, or as input to MapReduce in general, you need to subclass ArrayWritable (or
TwoDArrayWritable, as appropriate) to set the type statically. For example:
public class TextArrayWritable extends ArrayWritable {
public TextArrayWritable() {
super(Text.class);
}
}
ArrayWritable and TwoDArrayWritable both have get() and set() methods, as well as a
toArray() method, which creates a shallow copy of the array (or 2D array).
ArrayPrimitiveWritable is a wrapper for arrays of Java primitives. The component type
is detected when you call set(), so there is no need to subclass to set the type.
MapWritable and SortedMapWritable are implementations of java.util.Map<Writable,
Writable> and java.util.SortedMap<WritableComparable, Writable>, respectively. The
type of each key and value field is a part of the serialization format for that field. The
type is stored as a single byte that acts as an index into an array of types. The array is
populated with the standard types in the org.apache.hadoop.io package, but custom
Writable types are accommodated, too, by writing a header that encodes the type array
for nonstandard types. As they are implemented, MapWritable and SortedMapWritable
use positive byte values for custom types, so a maximum of 127 distinct nonstandard
Writable classes can be used in any particular MapWritable or SortedMapWritable in-
stance. Here’s a demonstration of using a MapWritable with different types for keys and
values:
MapWritable src = new MapWritable();
src.put(new IntWritable(1), new Text("cat"));
src.put(new VIntWritable(2), new LongWritable(163));
MapWritable dest = new MapWritable();
WritableUtils.cloneInto(dest, src);
assertThat((Text) dest.get(new IntWritable(1)), is(new Text("cat")));
assertThat((LongWritable) dest.get(new VIntWritable(2)), is(new
LongWritable(163)));
Conspicuous by their absence are Writable collection implementations for sets and
lists. A general set can be emulated by using a MapWritable (or a SortedMapWritable for
a sorted set), with NullWritable values. There is also EnumSetWritable for sets of enum
types. For lists of a single type of Writable, ArrayWritable is adequate, but to store
different types of Writable in a single list, you can use GenericWritable to wrap the
elements in an ArrayWritable. Alternatively, you could write a general ListWritable
using the ideas from MapWritable.
Implementing a Custom Writable
Hadoop comes with a useful set of Writable implementations that serve most purposes;
however, on occasion, you may need to write your own custom implementation. With
Serialization | 105
www.it-ebooks.info

a custom Writable, you have full control over the binary representation and the sort
order. Because Writables are at the heart of the MapReduce data path, tuning the binary
representation can have a significant effect on performance. The stock Writable
implementations that come with Hadoop are well-tuned, but for more elaborate struc-
tures, it is often better to create a new Writable type, rather than compose the stock
types.
To demonstrate how to create a custom Writable, we shall write an implementation
that represents a pair of strings, called TextPair. The basic implementation is shown
in Example 4-7.
Example 4-7. A Writable implementation that stores a pair of Text objects
import java.io.*;
import org.apache.hadoop.io.*;
public class TextPair implements WritableComparable<TextPair> {
private Text first;
private Text second;
public TextPair() {
set(new Text(), new Text());
}
public TextPair(String first, String second) {
set(new Text(first), new Text(second));
}
public TextPair(Text first, Text second) {
set(first, second);
}
public void set(Text first, Text second) {
this.first = first;
this.second = second;
}
public Text getFirst() {
return first;
}
public Text getSecond() {
return second;
}
@Override
public void write(DataOutput out) throws IOException {
first.write(out);
second.write(out);
}
@Override
106 | Chapter 4: Hadoop I/O
www.it-ebooks.info

public void readFields(DataInput in) throws IOException {
first.readFields(in);
second.readFields(in);
}
@Override
public int hashCode() {
return first.hashCode() * 163 + second.hashCode();
}
@Override
public boolean equals(Object o) {
if (o instanceof TextPair) {
TextPair tp = (TextPair) o;
return first.equals(tp.first) && second.equals(tp.second);
}
return false;
}
@Override
public String toString() {
return first + "\t" + second;
}
@Override
public int compareTo(TextPair tp) {
int cmp = first.compareTo(tp.first);
if (cmp != 0) {
return cmp;
}
return second.compareTo(tp.second);
}
}
The first part of the implementation is straightforward: there are two Text instance
variables, first and second, and associated constructors, getters, and setters. All
Writable implementations must have a default constructor so that the MapReduce
framework can instantiate them, then populate their fields by calling readFields().
Writable instances are mutable and often reused, so you should take care to avoid
allocating objects in the write() or readFields() methods.
TextPair’s write() method serializes each Text object in turn to the output stream, by
delegating to the Text objects themselves. Similarly, readFields() deserializes the bytes
from the input stream by delegating to each Text object. The DataOutput and
DataInput interfaces have a rich set of methods for serializing and deserializing Java
primitives, so, in general, you have complete control over the wire format of your
Writable object.
Just as you would for any value object you write in Java, you should override the
hashCode(), equals(), and toString() methods from java.lang.Object. The hash
Code() method is used by the HashPartitioner (the default partitioner in MapReduce)
Serialization | 107
www.it-ebooks.info

to choose a reduce partition, so you should make sure that you write a good hash
function that mixes well to ensure reduce partitions are of a similar size.
If you ever plan to use your custom Writable with TextOutputFormat,
then you must implement its toString() method. TextOutputFormat calls
toString() on keys and values for their output representation. For Text
Pair, we write the underlying Text objects as strings separated by a tab
character.
TextPair is an implementation of WritableComparable, so it provides an implementation
of the compareTo() method that imposes the ordering you would expect: it sorts by the
first string followed by the second. Notice that TextPair differs from TextArrayWrita
ble from the previous section (apart from the number of Text objects it can store), since
TextArrayWritable is only a Writable, not a WritableComparable.
Implementing a RawComparator for speed
The code for TextPair in Example 4-7 will work as it stands; however, there is a further
optimization we can make. As explained in “WritableComparable and compara-
tors” on page 97, when TextPair is being used as a key in MapReduce, it will have to
be deserialized into an object for the compareTo() method to be invoked. What if it were
possible to compare two TextPair objects just by looking at their serialized
representations?
It turns out that we can do this, since TextPair is the concatenation of two Text objects,
and the binary representation of a Text object is a variable-length integer containing
the number of bytes in the UTF-8 representation of the string, followed by the UTF-8
bytes themselves. The trick is to read the initial length, so we know how long the first
Text object’s byte representation is; then we can delegate to Text’s RawComparator, and
invoke it with the appropriate offsets for the first or second string. Example 4-8 gives
the details (note that this code is nested in the TextPair class).
Example 4-8. A RawComparator for comparing TextPair byte representations
public static class Comparator extends WritableComparator {
private static final Text.Comparator TEXT_COMPARATOR = new Text.Comparator();
public Comparator() {
super(TextPair.class);
}
@Override
public int compare(byte[] b1, int s1, int l1,
byte[] b2, int s2, int l2) {
try {
int firstL1 = WritableUtils.decodeVIntSize(b1[s1]) + readVInt(b1, s1);
int firstL2 = WritableUtils.decodeVIntSize(b2[s2]) + readVInt(b2, s2);
108 | Chapter 4: Hadoop I/O
www.it-ebooks.info

int cmp = TEXT_COMPARATOR.compare(b1, s1, firstL1, b2, s2, firstL2);
if (cmp != 0) {
return cmp;
}
return TEXT_COMPARATOR.compare(b1, s1 + firstL1, l1 - firstL1,
b2, s2 + firstL2, l2 - firstL2);
} catch (IOException e) {
throw new IllegalArgumentException(e);
}
}
}
static {
WritableComparator.define(TextPair.class, new Comparator());
}
We actually subclass WritableComparator rather than implement RawComparator di-
rectly, since it provides some convenience methods and default implementations. The
subtle part of this code is calculating firstL1 and firstL2, the lengths of the first
Text field in each byte stream. Each is made up of the length of the variable-length
integer (returned by decodeVIntSize() on WritableUtils) and the value it is encoding
(returned by readVInt()).
The static block registers the raw comparator so that whenever MapReduce sees the
TextPair class, it knows to use the raw comparator as its default comparator.
Custom comparators
As we can see with TextPair, writing raw comparators takes some care, since you have
to deal with details at the byte level. It is worth looking at some of the implementations
of Writable in the org.apache.hadoop.io package for further ideas, if you need to write
your own. The utility methods on WritableUtils are very handy, too.
Custom comparators should also be written to be RawComparators, if possible. These
are comparators that implement a different sort order to the natural sort order defined
by the default comparator. Example 4-9 shows a comparator for TextPair, called First
Comparator, that considers only the first string of the pair. Note that we override the
compare() method that takes objects so both compare() methods have the same
semantics.
We will make use of this comparator in Chapter 8, when we look at joins and secondary
sorting in MapReduce (see “Joins” on page 281).
Example 4-9. A custom RawComparator for comparing the first field of TextPair byte representations
public static class FirstComparator extends WritableComparator {
private static final Text.Comparator TEXT_COMPARATOR = new Text.Comparator();
public FirstComparator() {
super(TextPair.class);
}
Serialization | 109
www.it-ebooks.info

@Override
public int compare(byte[] b1, int s1, int l1,
byte[] b2, int s2, int l2) {
try {
int firstL1 = WritableUtils.decodeVIntSize(b1[s1]) + readVInt(b1, s1);
int firstL2 = WritableUtils.decodeVIntSize(b2[s2]) + readVInt(b2, s2);
return TEXT_COMPARATOR.compare(b1, s1, firstL1, b2, s2, firstL2);
} catch (IOException e) {
throw new IllegalArgumentException(e);
}
}
@Override
public int compare(WritableComparable a, WritableComparable b) {
if (a instanceof TextPair && b instanceof TextPair) {
return ((TextPair) a).first.compareTo(((TextPair) b).first);
}
return super.compare(a, b);
}
}
Serialization Frameworks
Although most MapReduce programs use Writable key and value types, this isn’t man-
dated by the MapReduce API. In fact, any types can be used; the only requirement is
that there be a mechanism that translates to and from a binary representation of each
type.
To support this, Hadoop has an API for pluggable serialization frameworks. A seriali-
zation framework is represented by an implementation of Serialization (in the
org.apache.hadoop.io.serializer package). WritableSerialization, for example, is
the implementation of Serialization for Writable types.
A Serialization defines a mapping from types to Serializer instances (for turning an
object into a byte stream) and Deserializer instances (for turning a byte stream into
an object).
Set the io.serializations property to a comma-separated list of classnames to register
Serialization implementations. Its default value includes org.apache.hadoop.io.seri
alizer.WritableSerialization and the Avro specific and reflect serializations, which
means that only Writable or Avro objects can be serialized or deserialized out of the box.
Hadoop includes a class called JavaSerialization that uses Java Object Serialization.
Although it makes it convenient to be able to use standard Java types in MapReduce
programs, like Integer or String, Java Object Serialization is not as efficient as Writa-
bles, so it’s not worth making this trade-off (see the sidebar on the next page).
110 | Chapter 4: Hadoop I/O
www.it-ebooks.info

Why Not Use Java Object Serialization?
Java comes with its own serialization mechanism, called Java Object Serialization (often
referred to simply as “Java Serialization”), that is tightly integrated with the language,
so it’s natural to ask why this wasn’t used in Hadoop. Here’s what Doug Cutting said
in response to that question:
Why didn’t I use Serialization when we first started Hadoop? Because it looked
big and hairy and I thought we needed something lean and mean, where we had
precise control over exactly how objects are written and read, since that is central
to Hadoop. With Serialization you can get some control, but you have to fight for
it.
The logic for not using RMI was similar. Effective, high-performance inter-process
communications are critical to Hadoop. I felt like we’d need to precisely control
how things like connections, timeouts and buffers are handled, and RMI gives you
little control over those.
The problem is that Java Serialization doesn’t meet the criteria for a serialization format
listed earlier: compact, fast, extensible, and interoperable.
Java Serialization is not compact: it writes the classname of each object being written
to the stream—this is true of classes that implement java.io.Serializable or
java.io.Externalizable. Subsequent instances of the same class write a reference han-
dle to the first occurrence, which occupies only 5 bytes. However, reference handles
don’t work well with random access, since the referent class may occur at any point in
the preceding stream—that is, there is state stored in the stream. Even worse, reference
handles play havoc with sorting records in a serialized stream, since the first record of
a particular class is distinguished and must be treated as a special case.
All these problems are avoided by not writing the classname to the stream at all, which
is the approach that Writable takes. This makes the assumption that the client knows
the expected type. The result is that the format is considerably more compact than Java
Serialization, and random access and sorting work as expected since each record is
independent of the others (so there is no stream state).
Java Serialization is a general-purpose mechanism for serializing graphs of objects, so
it necessarily has some overhead for serialization and deserialization operations. What’s
more, the deserialization procedure creates a new instance for each object deserialized
from the stream. Writable objects, on the other hand, can be (and often are) reused.
For example, for a MapReduce job, which at its core serializes and deserializes billions
of records of just a handful of different types, the savings gained by not having to allocate
new objects are significant.
In terms of extensibility, Java Serialization has some support for evolving a type, but it
is brittle and hard to use effectively (Writables have no support: the programmer has
to manage them himself).
In principle, other languages could interpret the Java Serialization stream protocol (de-
fined by the Java Object Serialization Specification), but in practice there are no widely
Serialization | 111
www.it-ebooks.info

used implementations in other languages, so it is a Java-only solution. The situation is
the same for Writables.
Serialization IDL
There are a number of other serialization frameworks that approach the problem in a
different way: rather than defining types through code, you define them in a language-
neutral, declarative fashion, using an interface description language (IDL). The system
can then generate types for different languages, which is good for interoperability. They
also typically define versioning schemes that make type evolution straightforward.
Hadoop’s own Record I/O (found in the org.apache.hadoop.record package) has an
IDL that is compiled into Writable objects, which makes it convenient for generating
types that are compatible with MapReduce. For whatever reason, however, Record
I/O was not widely used, and has been deprecated in favor of Avro.
Apache Thrift and Google Protocol Buffers are both popular serialization frameworks,
and they are commonly used as a format for persistent binary data. There is limited
support for these as MapReduce formats;3 however, they are used internally in parts
of Hadoop for RPC and data exchange.
In the next section, we look at Avro, an IDL-based serialization framework designed
to work well with large-scale data processing in Hadoop.
Avro
Apache Avro4 is a language-neutral data serialization system. The project was created
by Doug Cutting (the creator of Hadoop) to address the major downside of Hadoop
Writables: lack of language portability. Having a data format that can be processed by
many languages (currently C, C++, C#, Java, Python, and Ruby) makes it easier to
share datasets with a wider audience than one tied to a single language. It is also more
future-proof, allowing data to potentially outlive the language used to read and write it.
But why a new data serialization system? Avro has a set of features that, taken together,
differentiate it from other systems like Apache Thrift or Google’s Protocol Buffers.5
Like these systems and others, Avro data is described using a language-independent
schema. However, unlike some other systems, code generation is optional in Avro,
which means you can read and write data that conforms to a given schema even if your
3. You can find the latest status for a Thrift Serialization at https://issues.apache.org/jira/browse/HADOOP
-3787, and a Protocol Buffers Serialization at https://issues.apache.org/jira/browse/HADOOP-3788.
Twitter’s Elephant Bird project (http://github.com/kevinweil/elephant-bird) includes tools for working
with Protocol Buffers in Hadoop.
4. Named after the British aircraft manufacturer from the 20th century.
5. Avro also performs favorably compared to other serialization libraries, as the benchmarks at http://code
.google.com/p/thrift-protobuf-compare/ demonstrate.
112 | Chapter 4: Hadoop I/O
www.it-ebooks.info

code has not seen that particular schema before. To achieve this, Avro assumes that
the schema is always present—at both read and write time—which makes for a very
compact encoding, since encoded values do not need to be tagged with a field identifier.
Avro schemas are usually written in JSON, and data is usually encoded using a binary
format, but there are other options, too. There is a higher-level language called Avro
IDL, for writing schemas in a C-like language that is more familiar to developers. There
is also a JSON-based data encoder, which, being human-readable, is useful for proto-
typing and debugging Avro data.
The Avro specification precisely defines the binary format that all implementations must
support. It also specifies many of the other features of Avro that implementations
should support. One area that the specification does not rule on, however, is APIs:
implementations have complete latitude in the API they expose for working with Avro
data, since each one is necessarily language-specific. The fact that there is only one
binary format is significant, since it means the barrier for implementing a new language
binding is lower, and avoids the problem of a combinatorial explosion of languages
and formats, which would harm interoperability.
Avro has rich schema resolution capabilities. Within certain carefully defined con-
straints, the schema used to read data need not be identical to the schema that was used
to write the data. This is the mechanism by which Avro supports schema evolution.
For example, a new, optional field may be added to a record by declaring it in the
schema used to read the old data. New and old clients alike will be able to read the old
data, while new clients can write new data that uses the new field. Conversely, if an old
client sees newly encoded data, it will gracefully ignore the new field and carry on
processing as it would have done with old data.
Avro specifies an object container format for sequences of objects—similar to Hadoop’s
sequence file. An Avro data file has a metadata section where the schema is stored,
which makes the file self-describing. Avro data files support compression and are split-
table, which is crucial for a MapReduce data input format. Furthermore, since Avro
was designed with MapReduce in mind, in the future it will be possible to use Avro to
bring first-class MapReduce APIs (that is, ones that are richer than Streaming, like the
Java API, or C++ Pipes) to languages that speak Avro.
Avro can be used for RPC, too, although this isn’t covered here. More information is
in the specification.
Avro data types and schemas
Avro defines a small number of data types, which can be used to build application-
specific data structures by writing schemas. For interoperability, implementations must
support all Avro types.
Avro’s primitive types are listed in Table 4-9. Each primitive type may also be specified
using a more verbose form, using the type attribute, such as:
Serialization | 113
www.it-ebooks.info

{ "type": "null" }
Table 4-9. Avro primitive types
Type Description Schema
null The absence of a value "null"
boolean A binary value "boolean"
int 32-bit signed integer "int"
long 64-bit signed integer "long"
float Single precision (32-bit) IEEE 754 floating-point number "float"
double Double precision (64-bit) IEEE 754 floating-point number "double"
bytes Sequence of 8-bit unsigned bytes "bytes"
string Sequence of Unicode characters "string"
Avro also defines the complex types listed in Table 4-10, along with a representative
example of a schema of each type.
Table 4-10. Avro complex types
Type Description Schema example
array An ordered collection of objects. All objects in a partic-
ular array must have the same schema.
{
"type": "array",
"items": "long"
}
map An unordered collection of key-value pairs. Keys must
be strings, values may be any type, although within a
particular map all values must have the same schema.
{
"type": "map",
"values": "string"
}
record A collection of named fields of any type. {
"type": "record",
"name": "WeatherRecord",
"doc": "A weather reading.",
"fields": [
{"name": "year", "type": "int"},
{"name": "temperature", "type": "int"},
{"name": "stationId", "type": "string"}
]
}
enum A set of named values. {
"type": "enum",
"name": "Cutlery",
"doc": "An eating utensil.",
"symbols": ["KNIFE", "FORK", "SPOON"]
}
fixed A fixed number of 8-bit unsigned bytes. {
"type": "fixed",
"name": "Md5Hash",
"size": 16
}
union A union of schemas. A union is represented by a JSON
array, where each element in the array is a schema.
[
"null",
114 | Chapter 4: Hadoop I/O
www.it-ebooks.info

Type Description Schema example
Data represented by a union must match one of the
schemas in the union.
"string",
{"type": "map", "values": "string"}
]
Each Avro language API has a representation for each Avro type that is specific to the
language. For example, Avro’s double type is represented in C, C++, and Java by a
double, in Python by a float, and in Ruby by a Float.
What’s more, there may be more than one representation, or mapping, for a language.
All languages support a dynamic mapping, which can be used even when the schema
is not known ahead of run time. Java calls this the generic mapping.
In addition, the Java and C++ implementations can generate code to represent the data
for an Avro schema. Code generation, which is called the specific mapping in Java, is
an optimization that is useful when you have a copy of the schema before you read or
write data. Generated classes also provide a more domain-oriented API for user code
than generic ones.
Java has a third mapping, the reflect mapping, which maps Avro types onto preexisting
Java types, using reflection. It is slower than the generic and specific mappings, and is
not generally recommended for new applications.
Java’s type mappings are shown in Table 4-11. As the table shows, the specific mapping
is the same as the generic one unless otherwise noted (and the reflect one is the same
as the specific one unless noted). The specific mapping only differs from the generic
one for record, enum, and fixed, all of which have generated classes (the name of which
is controlled by the name and optional namespace attribute).
Serialization | 115
www.it-ebooks.info

Why don’t the Java generic and specific mappings use Java String to
represent an Avro string? The answer is efficiency: the Avro Utf8 type
is mutable, so it may be reused for reading or writing a series of values.
Also, Java String decodes UTF-8 at object construction time, while Avro
Utf8 does it lazily, which can increase performance in some cases.
Utf8 implements Java’s java.lang.CharSequence interface, which allows
some interoperability with Java libraries. In other cases it may be nec-
essary to convert Utf8 instances to String objects by calling its
toString() method.
From Avro 1.6.0 onwards there is an option to have Avro always per-
form the conversion to String. There are a couple of ways to achieve
this. The first is to set the avro.java.string property in the schema to
String:
{ "type": "string", "avro.java.string": "String" }
Alternatively, for the specific mapping you can generate classes which
have String-based getters and setters. When using the Avro Maven plu-
gin this is done by setting the configuration property stringType to
String (the example code has a demonstration of this).
Finally, note that the Java reflect mapping always uses String objects,
since it is designed for Java compatibility, not performance.
Table 4-11. Avro Java type mappings
Avro type Generic Java mapping Specific Java mapping Reflect Java mapping
null null type
boolean boolean
int int short or int
long long
float float
double double
bytes java.nio.ByteBuffer Array of byte
string org.apache.avro.
util.Utf8
or java.lang.String
java.lang.String
array org.apache.avro.
generic.GenericArray
Array or java.util.Collection
map java.util.Map
record org.apache.avro.
generic.Generic
Record
Generated class implementing
org.apache.avro.
specific.Specific
Record.
Arbitrary user class with a zero-
argument constructor. All inherited
nontransient instance fields are used.
116 | Chapter 4: Hadoop I/O
www.it-ebooks.info

Avro type Generic Java mapping Specific Java mapping Reflect Java mapping
enum java.lang.String Generated Java enum Arbitrary Java enum
fixed org.apache.avro.
generic.GenericFixed
Generated class implementing
org.apache.avro.
specific.SpecificFixed.
org.apache.avro.
generic.GenericFixed
union java.lang.Object
In-memory serialization and deserialization
Avro provides APIs for serialization and deserialization, which are useful when you
want to integrate Avro with an existing system, such as a messaging system where the
framing format is already defined. In other cases, consider using Avro’s data file format.
Let’s write a Java program to read and write Avro data to and from streams. We’ll start
with a simple Avro schema for representing a pair of strings as a record:
{
"type": "record",
"name": "StringPair",
"doc": "A pair of strings.",
"fields": [
{"name": "left", "type": "string"},
{"name": "right", "type": "string"}
]
}
If this schema is saved in a file on the classpath called StringPair.avsc (.avsc is the
conventional extension for an Avro schema), then we can load it using the following
two lines of code:
Schema.Parser parser = new Schema.Parser();
Schema schema = parser.parse(getClass().getResourceAsStream("StringPair.avsc"));
We can create an instance of an Avro record using the generic API as follows:
GenericRecord datum = new GenericData.Record(schema);
datum.put("left", "L");
datum.put("right", "R");
Next, we serialize the record to an output stream:
ByteArrayOutputStream out = new ByteArrayOutputStream();
DatumWriter<GenericRecord> writer = new GenericDatumWriter<GenericRecord>(schema);
Encoder encoder = EncoderFactory.get().binaryEncoder(out, null);
writer.write(datum, encoder);
encoder.flush();
out.close();
There are two important objects here: the DatumWriter and the Encoder. A
DatumWriter translates data objects into the types understood by an Encoder, which the
latter writes to the output stream. Here we are using a GenericDatumWriter, which passes
Serialization | 117
www.it-ebooks.info

the fields of GenericRecord to the Encoder. We pass a null to the encoder factory since
we are not reusing a previously constructed encoder here.
In this example only one object is written to the stream, but we could call write() with
more objects before closing the stream if we wanted to.
The GenericDatumWriter needs to be passed the schema since it follows the schema to
determine which values from the data objects to write out. After we have called the
writer’s write() method, we flush the encoder, then close the output stream.
We can reverse the process and read the object back from the byte buffer:
DatumReader<GenericRecord> reader = new GenericDatumReader<GenericRecord>(schema);
Decoder decoder = DecoderFactory.get().binaryDecoder(out.toByteArray(), null);
GenericRecord result = reader.read(null, decoder);
assertThat(result.get("left").toString(), is("L"));
assertThat(result.get("right").toString(), is("R"));
We pass null to the calls to binaryDecoder() and read() since we are not reusing objects
here (the decoder or the record, respectively).
The objects returned by result.get("left") and result.get("left") are of type Utf8,
so we convert them into Java String objects by calling their toString() methods.
Let’s look now at the equivalent code using the specific API. We can
generate the StringPair class from the schema file by using Avro’s Maven plugin for
compiling schemas. The following is the relevant part of the Maven POM:
<project>
...
<build>
<plugins>
<plugin>
<groupId>org.apache.avro</groupId>
<artifactId>avro-maven-plugin</artifactId>
<version>${avro.version}</version>
<executions>
<execution>
<id>schemas</id>
<phase>generate-sources</phase>
<goals>
<goal>schema</goal>
</goals>
<configuration>
<includes>
<include>StringPair.avsc</include>
</includes>
<sourceDirectory>src/main/resources</sourceDirectory>
<outputDirectory>${project.build.directory}/generated-sources/java
</outputDirectory>
</configuration>
</execution>
</executions>
</plugin>
</plugins>
The specific API.
118 | Chapter 4: Hadoop I/O
www.it-ebooks.info

</build>
...
</project>
As an alternative to Maven you can use Avro’s Ant task, org.apache.avro.spe
cific.SchemaTask, or the Avro command line tools6 to generate Java code for a schema.
In the code for serializing and deserializing, instead of a GenericRecord we construct a
StringPair instance, which we write to the stream using a SpecificDatumWriter, and
read back using a SpecificDatumReader:
StringPair datum = new StringPair();
datum.left = "L";
datum.right = "R";
ByteArrayOutputStream out = new ByteArrayOutputStream();
DatumWriter<StringPair> writer =
new SpecificDatumWriter<StringPair>(StringPair.class);
Encoder encoder = EncoderFactory.get().binaryEncoder(out, null);
writer.write(datum, encoder);
encoder.flush();
out.close();
DatumReader<StringPair> reader =
new SpecificDatumReader<StringPair>(StringPair.class);
Decoder decoder = DecoderFactory.get().binaryDecoder(out.toByteArray(), null);
StringPair result = reader.read(null, decoder);
assertThat(result.left.toString(), is("L"));
assertThat(result.right.toString(), is("R"));
Avro data files
Avro’s object container file format is for storing sequences of Avro objects. It is very
similar in design to Hadoop’s sequence files, which are described in “Sequence-
File” on page 132. The main difference is that Avro data files are designed to be portable
across languages, so, for example, you can write a file in Python and read it in C (we
will do exactly this in the next section).
A data file has a header containing metadata, including the Avro schema and a sync
marker, followed by a series of (optionally compressed) blocks containing the serialized
Avro objects. Blocks are separated by a sync marker that is unique to the file (the marker
for a particular file is found in the header) and that permits rapid resynchronization
with a block boundary after seeking to an arbitrary point in the file, such as an HDFS
block boundary. Thus, Avro data files are splittable, which makes them amenable to
efficient MapReduce processing.
Writing Avro objects to a data file is similar to writing to a stream. We use a
DatumWriter, as before, but instead of using an Encoder, we create a DataFileWriter
6. Avro can be downloaded in both source and binary forms from http://avro.apache.org/releases.html. Get
usage instructions for the Avro tools by typing java -jar avro-tools-*.jar.
Serialization | 119
www.it-ebooks.info

instance with the DatumWriter. Then we can create a new data file (which, by conven-
tion, has a .avro extension) and append objects to it:
File file = new File("data.avro");
DatumWriter<GenericRecord> writer = new GenericDatumWriter<GenericRecord>(schema);
DataFileWriter<GenericRecord> dataFileWriter =
new DataFileWriter<GenericRecord>(writer);
dataFileWriter.create(schema, file);
dataFileWriter.append(datum);
dataFileWriter.close();
The objects that we write to the data file must conform to the file’s schema, otherwise
an exception will be thrown when we call append().
This example demonstrates writing to a local file (java.io.File in the previous snippet),
but we can write to any java.io.OutputStream by using the overloaded create() method
on DataFileWriter. To write a file to HDFS, for example, get an OutputStream by calling
create() on FileSystem (see “Writing Data” on page 62).
Reading back objects from a data file is similar to the earlier case of reading objects
from an in-memory stream, with one important difference: we don’t have to specify a
schema since it is read from the file metadata. Indeed, we can get the schema from the
DataFileReader instance, using getSchema(), and verify that it is the same as the one we
used to write the original object with:
DatumReader<GenericRecord> reader = new GenericDatumReader<GenericRecord>();
DataFileReader<GenericRecord> dataFileReader =
new DataFileReader<GenericRecord>(file, reader);
assertThat("Schema is the same", schema, is(dataFileReader.getSchema()));
DataFileReader is a regular Java iterator, so we can iterate through its data objects by
calling its hasNext() and next() methods. The following snippet checks that there is
only one record, and that it has the expected field values:
assertThat(dataFileReader.hasNext(), is(true));
GenericRecord result = dataFileReader.next();
assertThat(result.get("left").toString(), is("L"));
assertThat(result.get("right").toString(), is("R"));
assertThat(dataFileReader.hasNext(), is(false));
Rather than using the usual next() method, however, it is preferable to use the over-
loaded form that takes an instance of the object to be returned (in this case,
GenericRecord), since it will reuse the object and save allocation and garbage collection
costs for files containing many objects. The following is idiomatic:
GenericRecord record = null;
while (dataFileReader.hasNext()) {
record = dataFileReader.next(record);
// process record
}
If object reuse is not important, you can use this shorter form:
120 | Chapter 4: Hadoop I/O
www.it-ebooks.info

for (GenericRecord record : dataFileReader) {
// process record
}
For the general case of reading a file on a Hadoop file system, use Avro’s FsInput to
specify the input file using a Hadoop Path object. DataFileReader actually offers random
access to Avro data file (via its seek() and sync() methods); however, in many cases,
sequential streaming access is sufficient, for which DataFileStream should be used.
DataFileStream can read from any Java InputStream.
Interoperability
To demonstrate Avro’s language interoperability, let’s write a data file using one
language (Python) and read it back with another (C).
The program in Example 4-10 reads comma-separated strings from standard
input and writes them as StringPair records to an Avro data file. Like the Java code for
writing a data file, we create a DatumWriter and a DataFileWriter object. Notice that we
have embedded the Avro schema in the code, although we could equally well have read
it from a file.
Python represents Avro records as dictionaries; each line that is read from standard in
is turned into a dict object and appended to the DataFileWriter.
Example 4-10. A Python program for writing Avro record pairs to a data file
import os
import string
import sys
from avro import schema
from avro import io
from avro import datafile
if __name__ == '__main__':
if len(sys.argv) != 2:
sys.exit('Usage: %s <data_file>' % sys.argv[0])
avro_file = sys.argv[1]
writer = open(avro_file, 'wb')
datum_writer = io.DatumWriter()
schema_object = schema.parse("""\
{ "type": "record",
"name": "StringPair",
"doc": "A pair of strings.",
"fields": [
{"name": "left", "type": "string"},
{"name": "right", "type": "string"}
]
}""")
dfw = datafile.DataFileWriter(writer, datum_writer, schema_object)
for line in sys.stdin.readlines():
(left, right) = string.split(line.strip(), ',')
Python API.
Serialization | 121
www.it-ebooks.info

dfw.append({'left':left, 'right':right});
dfw.close()
Before we can run the program, we need to install Avro for Python:
% easy_install avro
To run the program, we specify the name of the file to write output to (pairs.avro) and
send input pairs over standard in, marking the end of file by typing Control-D:
% python avro/src/main/py/write_pairs.py pairs.avro
a,1
c,2
b,3
b,2
^D
Next we’ll turn to the C API and write a program to display the contents of
pairs.avro; see Example 4-11.7
Example 4-11. A C program for reading Avro record pairs from a data file
#include <avro.h>
#include <stdio.h>
#include <stdlib.h>
int main(int argc, char *argv[]) {
if (argc != 2) {
fprintf(stderr, "Usage: dump_pairs <data_file>\n");
exit(EXIT_FAILURE);
}
const char *avrofile = argv[1];
avro_schema_error_t error;
avro_file_reader_t filereader;
avro_datum_t pair;
avro_datum_t left;
avro_datum_t right;
int rval;
char *p;
avro_file_reader(avrofile, &filereader);
while (1) {
rval = avro_file_reader_read(filereader, NULL, &pair);
if (rval) break;
if (avro_record_get(pair, "left", &left) == 0) {
avro_string_get(left, &p);
fprintf(stdout, "%s,", p);
}
if (avro_record_get(pair, "right", &right) == 0) {
avro_string_get(right, &p);
fprintf(stdout, "%s\n", p);
C API.
7. For the general case, the Avro tools JAR file has a tojson command that dumps the contents of a Avro
data file as JSON.
122 | Chapter 4: Hadoop I/O
www.it-ebooks.info

}
}
avro_file_reader_close(filereader);
return 0;
}
The core of the program does three things:
1. opens a file reader of type avro_file_reader_t by calling Avro’s
avro_file_reader function,8
2. reads Avro data from the file reader with the avro_file_reader_read function in a
while loop until there are no pairs left (as determined by the return value rval), and
3. closes the file reader with avro_file_reader_close.
The avro_file_reader_read function accepts a schema as its second argument to sup-
port the case where the schema for reading is different to the one used when the file
was written (this is explained in the next section), but we simply pass in NULL, which
tells Avro to use the data file’s schema. The third argument is a pointer to a
avro_datum_t object, which is populated with the contents of the next record read from
the file. We unpack the pair structure into its fields by calling avro_record_get, and
then we extract the value of these fields as strings using avro_string_get, which we
print to the console.
Running the program using the output of the Python program prints the original input:
% ./dump_pairs pairs.avro
a,1
c,2
b,3
b,2
We have successfully exchanged complex data between two Avro implementations.
Schema resolution
We can choose to use a different schema for reading the data back (the reader’s
schema) to the one we used to write it (the writer’s schema). This is a powerful tool,
since it enables schema evolution. To illustrate, consider a new schema for string pairs,
with an added description field:
{
"type": "record",
"name": "StringPair",
"doc": "A pair of strings with an added field.",
"fields": [
{"name": "left", "type": "string"},
{"name": "right", "type": "string"},
{"name": "description", "type": "string", "default": ""}
8. Avro functions and types have a avro_ prefix and are defined in the avro.h header file.
Serialization | 123
www.it-ebooks.info

]
}
We can use this schema to read the data we serialized earlier, since, crucially, we have
given the description field a default value (the empty string9), which Avro will use
when there is no field defined in the records it is reading. Had we omitted the default
attribute, we would get an error when trying to read the old data.
To make the default value null, rather than the empty string, we would
instead define the description field using a union with the null Avro
type:
{"name": "description", "type": ["null", "string"], "default": null}
When the reader’s schema is different from the writer’s, we use the constructor for
GenericDatumReader that takes two schema objects, the writer’s and the reader’s, in that
order:
DatumReader<GenericRecord> reader =
new GenericDatumReader<GenericRecord>(schema, newSchema);
Decoder decoder = DecoderFactory.get().binaryDecoder(out.toByteArray(), null);
GenericRecord result = reader.read(null, decoder);
assertThat(result.get("left").toString(), is("L"));
assertThat(result.get("right").toString(), is("R"));
assertThat(result.get("description").toString(), is(""));
For data files, which have the writer’s schema stored in the metadata, we only need to
specify the readers’s schema explicitly, which we can do by passing null for the writer’s
schema:
DatumReader<GenericRecord> reader =
new GenericDatumReader<GenericRecord>(null, newSchema);
Another common use of a different reader’s schema is to drop fields in a record, an
operation called projection. This is useful when you have records with a large number
of fields and you only want to read some of them. For example, this schema can be
used to get only the right field of a StringPair:
{
"type": "record",
"name": "StringPair",
"doc": "The right field of a pair of strings.",
"fields": [
{"name": "right", "type": "string"}
]
}
9. Default values for fields are encoded using JSON. See the Avro specification for a description of this
encoding for each data type.
124 | Chapter 4: Hadoop I/O
www.it-ebooks.info

The rules for schema resolution have a direct bearing on how schemas may evolve from
one version to the next, and are spelled out in the Avro specification for all Avro types.
A summary of the rules for record evolution from the point of view of readers and
writers (or servers and clients) is presented in Table 4-12.
Table 4-12. Schema resolution of records
New schema Writer Reader Action
Added field Old New The reader uses the default value of the new field, since it is not written by the writer.
New Old The reader does not know about the new field written by the writer, so it is ignored.
(Projection).
Removed field Old New The reader ignores the removed field. (Projection).
New Old The removed field is not written by the writer. If the old schema had a default defined
for the field, then the reader uses this, otherwise it gets an error. In this case, it is best
to update the reader’s schema at the same time as, or before, the writer’s.
Sort order
Avro defines a sort order for objects. For most Avro types, the order is the natural one
you would expect—for example, numeric types are ordered by ascending numeric
value. Others are a little more subtle—enums are compared by the order in which the
symbol is defined and not by the value of the symbol string, for instance.
All types except record have preordained rules for their sort order as described in the
Avro specification; they cannot be overridden by the user. For records, however, you
can control the sort order by specifying the order attribute for a field. It takes one of
three values: ascending (the default), descending (to reverse the order), or ignore (so
the field is skipped for comparison purposes).
For example, the following schema (SortedStringPair.avsc) defines an ordering of
StringPair records by the right field in descending order. The left field is ignored for
the purposes of ordering, but it is still present in the projection:
{
"type": "record",
"name": "StringPair",
"doc": "A pair of strings, sorted by right field descending.",
"fields": [
{"name": "left", "type": "string", "order": "ignore"},
{"name": "right", "type": "string", "order": "descending"}
]
}
The record’s fields are compared pairwise in the document order of the reader’s schema.
Thus, by specifying an appropriate reader’s schema, you can impose an arbitrary
ordering on data records. This schema (SwitchedStringPair.avsc) defines a sort order
by the right field, then the left:
Serialization | 125
www.it-ebooks.info

{
"type": "record",
"name": "StringPair",
"doc": "A pair of strings, sorted by right then left.",
"fields": [
{"name": "right", "type": "string"},
{"name": "left", "type": "string"}
]
}
Avro implements efficient binary comparisons. That is to say, Avro does not have to
deserialize a binary data into objects to perform the comparison, since it can instead
work directly on the byte streams.10 In the case of the original StringPair schema (with
no order attributes), for example, Avro implements the binary comparison as follows.
The first field, left, is a UTF-8-encoded string, for which Avro can compare the bytes
lexicographically. If they differ, then the order is determined, and Avro can stop the
comparison there. Otherwise, if the two byte sequences are the same, it compares the
second two (right) fields, again lexicographically at the byte level since the field is
another UTF-8 string.
Notice that this description of a comparison function has exactly the same logic as the
binary comparator we wrote for Writables in “Implementing a RawComparator for
speed” on page 108. The great thing is that Avro provides the comparator for us, so we
don’t have to write and maintain this code. It’s also easy to change the sort order just
by changing the reader’s schema. For the SortedStringPair.avsc or SwitchedString-
Pair.avsc schemas, the comparison function Avro uses is essentially the same as the one
just described: the difference is in which fields are considered, the order in which they
are considered, and whether the order is ascending or descending.
Later in the chapter we’ll use Avro’s sorting logic in conjunction with MapReduce to
sort Avro data files in parallel.
Avro MapReduce
Avro provides a number of classes for making it easy to run MapReduce programs on
Avro data. For example, AvroMapper and AvroReducer in the org.apache.avro.mapred
package are specializations of Hadoop’s (old style) Mapper and Reducer classes. They
eliminate the key-value distinction for inputs and outputs, since Avro data files are just
a sequence of values. However, intermediate data is still divided into key-value pairs
for the shuffle.
Let’s rework the MapReduce program for finding the maximum temperature for each
year in the weather dataset, using the Avro MapReduce API. We will represent weather
records using the following schema:
10. A useful consequence of this property is that you can compute an Avro datum’s hash code from either
the object or the binary representation (the latter by using the static hashCode() method on BinaryData)
and get the same result in both cases.
126 | Chapter 4: Hadoop I/O
www.it-ebooks.info

{
"type": "record",
"name": "WeatherRecord",
"doc": "A weather reading.",
"fields": [
{"name": "year", "type": "int"},
{"name": "temperature", "type": "int"},
{"name": "stationId", "type": "string"}
]
}
The program in Example 4-12 reads text input (in the format we saw in earlier chapters),
and writes Avro data files containing weather records as output.
Example 4-12. MapReduce program to find the maximum temperature, creating Avro output
import java.io.IOException;
import org.apache.avro.Schema;
import org.apache.avro.generic.GenericData;
import org.apache.avro.generic.GenericRecord;
import org.apache.avro.mapred.AvroCollector;
import org.apache.avro.mapred.AvroJob;
import org.apache.avro.mapred.AvroMapper;
import org.apache.avro.mapred.AvroReducer;
import org.apache.avro.mapred.AvroUtf8InputFormat;
import org.apache.avro.mapred.Pair;
import org.apache.avro.util.Utf8;
import org.apache.hadoop.conf.Configured;
import org.apache.hadoop.fs.Path;
import org.apache.hadoop.mapred.FileInputFormat;
import org.apache.hadoop.mapred.FileOutputFormat;
import org.apache.hadoop.mapred.JobClient;
import org.apache.hadoop.mapred.JobConf;
import org.apache.hadoop.mapred.Reporter;
import org.apache.hadoop.util.Tool;
import org.apache.hadoop.util.ToolRunner;
public class AvroGenericMaxTemperature extends Configured implements Tool {
private static final Schema SCHEMA = new Schema.Parser().parse(
"{" +
" \"type\": \"record\"," +
" \"name\": \"WeatherRecord\"," +
" \"doc\": \"A weather reading.\"," +
" \"fields\": [" +
" {\"name\": \"year\", \"type\": \"int\"}," +
" {\"name\": \"temperature\", \"type\": \"int\"}," +
" {\"name\": \"stationId\", \"type\": \"string\"}" +
" ]" +
"}"
);
public static class MaxTemperatureMapper
extends AvroMapper<Utf8, Pair<Integer, GenericRecord>> {
Serialization | 127
www.it-ebooks.info

private NcdcRecordParser parser = new NcdcRecordParser();
private GenericRecord record = new GenericData.Record(SCHEMA);
@Override
public void map(Utf8 line,
AvroCollector<Pair<Integer, GenericRecord>> collector,
Reporter reporter) throws IOException {
parser.parse(line.toString());
if (parser.isValidTemperature()) {
record.put("year", parser.getYearInt());
record.put("temperature", parser.getAirTemperature());
record.put("stationId", parser.getStationId());
collector.collect(
new Pair<Integer, GenericRecord>(parser.getYearInt(), record));
}
}
}
public static class MaxTemperatureReducer
extends AvroReducer<Integer, GenericRecord, GenericRecord> {
@Override
public void reduce(Integer key, Iterable<GenericRecord> values,
AvroCollector<GenericRecord> collector, Reporter reporter)
throws IOException {
GenericRecord max = null;
for (GenericRecord value : values) {
if (max == null ||
(Integer) value.get("temperature") > (Integer) max.get("temperature")) {
max = newWeatherRecord(value);
}
}
collector.collect(max);
}
private GenericRecord newWeatherRecord(GenericRecord value) {
GenericRecord record = new GenericData.Record(SCHEMA);
record.put("year", value.get("year"));
record.put("temperature", value.get("temperature"));
record.put("stationId", value.get("stationId"));
return record;
}
}
@Override
public int run(String[] args) throws Exception {
if (args.length != 2) {
System.err.printf("Usage: %s [generic options] <input> <output>\n",
getClass().getSimpleName());
ToolRunner.printGenericCommandUsage(System.err);
return -1;
}
JobConf conf = new JobConf(getConf(), getClass());
conf.setJobName("Max temperature");
FileInputFormat.addInputPath(conf, new Path(args[0]));
128 | Chapter 4: Hadoop I/O
www.it-ebooks.info

FileOutputFormat.setOutputPath(conf, new Path(args[1]));
AvroJob.setInputSchema(conf, Schema.create(Schema.Type.STRING));
AvroJob.setMapOutputSchema(conf,
Pair.getPairSchema(Schema.create(Schema.Type.INT), SCHEMA));
AvroJob.setOutputSchema(conf, SCHEMA);
conf.setInputFormat(AvroUtf8InputFormat.class);
AvroJob.setMapperClass(conf, MaxTemperatureMapper.class);
AvroJob.setReducerClass(conf, MaxTemperatureReducer.class);
JobClient.runJob(conf);
return 0;
}
public static void main(String[] args) throws Exception {
int exitCode = ToolRunner.run(new AvroGenericMaxTemperature(), args);
System.exit(exitCode);
}
}
This program uses the generic Avro mapping. This frees us from generating code to
represent records, at the expense of type safety (field names are referred to by string
value, such as "temperature").11 The schema for weather records is inlined in the code
for convenience (and read into the SCHEMA constant), although in practice it might be
more maintainable to read the schema from a local file in the driver code and pass it to
the mapper and reducer via the Hadoop job configuration. (Techniques for achieving
this are discussed in “Side Data Distribution” on page 287.)
There are a couple of differences from the regular Hadoop MapReduce API. The first
is the use of a org.apache.avro.mapred.Pair to wrap the map output key and value in
MaxTemperatureMapper. (The reason that the org.apache.avro.mapred.AvroMapper
doesn’t have a fixed output key and value is so that map-only jobs can emit just values
to Avro data files.) For this MapReduce program the key is the year (an integer), and
the value is the weather record, which is represented by Avro’s GenericRecord.
Avro MapReduce does preserve the notion of key-value pairs for the input to the reducer
however, since this is what comes out of the shuffle, and it unwraps the Pair before
invoking the org.apache.avro.mapred.AvroReducer. The MaxTemperatureReducer iter-
ates through the records for each key (year) and finds the one with the maximum tem-
perature. It is necessary to make a copy of the record with the highest temperature
found so far, since the iterator reuses the instance for reasons of efficiency (and only
the fields are updated).
The second major difference from regular MapReduce is the use of AvroJob for config-
uring the job. AvroJob is a convenience class for specifying the Avro schemas for the
11. For an example that uses the specific mapping, with generated classes, see the
AvroSpecificMaxTemperature class in the example code.
Serialization | 129
www.it-ebooks.info

input, map output and final output data. In this program the input schema is an Avro
string, because we are reading from a text file, and the input format is set correspond-
ingly, to AvroUtf8InputFormat. The map output schema is a pair schema whose key
schema is an Avro int and whose value schema is the weather record schema. The final
output schema is the weather record schema, and the output format is the default,
AvroOutputFormat, which writes to Avro data files.
The following command line shows how to run the program on a small sample dataset:
% hadoop jar avro-examples.jar AvroGenericMaxTemperature \
input/ncdc/sample.txt output
On completion we can look at the output using the Avro tools JAR to render the Avro
data file as JSON, one record per line:
% java -jar $AVRO_HOME/avro-tools-*.jar tojson output/part-00000.avro
{"year":1949,"temperature":111,"stationId":"012650-99999"}
{"year":1950,"temperature":22,"stationId":"011990-99999"}
In this example, we used an AvroMapper and an AvroReducer, but the API supports a
mixture of regular MapReduce mappers and reducers with Avro-specific ones, which
is useful for converting between Avro formats and other formats, such as SequenceFiles.
The documentation for the Avro MapReduce package has details.
Sorting using Avro MapReduce
In this section we use Avro’s sort capabilities and combine them with MapReduce to
write a program to sort an Avro data file (Example 4-13).
Example 4-13. A MapReduce program to sort an Avro data file
public class AvroSort extends Configured implements Tool {
static class SortMapper<K> extends AvroMapper<K, Pair<K, K>> {
public void map(K datum, AvroCollector<Pair<K, K>> collector,
Reporter reporter) throws IOException {
collector.collect(new Pair<K, K>(datum, null, datum, null));
}
}
static class SortReducer<K> extends AvroReducer<K, K, K> {
public void reduce(K key, Iterable<K> values,
AvroCollector<K> collector,
Reporter reporter) throws IOException {
for (K value : values) {
collector.collect(value);
}
}
}
@Override
public int run(String[] args) throws Exception {
if (args.length != 3) {
130 | Chapter 4: Hadoop I/O
www.it-ebooks.info

System.err.printf(
"Usage: %s [generic options] <input> <output> <schema-file>\n",
getClass().getSimpleName());
ToolRunner.printGenericCommandUsage(System.err);
return -1;
}
String input = args[0];
String output = args[1];
String schemaFile = args[2];
JobConf conf = new JobConf(getConf(), getClass());
conf.setJobName("Avro sort");
FileInputFormat.addInputPath(conf, new Path(input));
FileOutputFormat.setOutputPath(conf, new Path(output));
Schema schema = new Schema.Parser().parse(new File(schemaFile));
AvroJob.setInputSchema(conf, schema);
Schema intermediateSchema = Pair.getPairSchema(schema, schema);
AvroJob.setMapOutputSchema(conf, intermediateSchema);
AvroJob.setOutputSchema(conf, schema);
AvroJob.setMapperClass(conf, SortMapper.class);
AvroJob.setReducerClass(conf, SortReducer.class);
JobClient.runJob(conf);
return 0;
}
public static void main(String[] args) throws Exception {
int exitCode = ToolRunner.run(new AvroSort(), args);
System.exit(exitCode);
}
}
This program (which uses the generic Avro mapping and hence does not require any
code generation) can sort Avro records of any type, represented in Java by the generic
type parameter K. We choose a value that is the same as the key, so that when the values
are grouped by key we can emit all of the values in the case that more than one of them
share the same key (according to the sorting function), thereby not losing any re-
cords.12 The mapper simply emits a org.apache.avro.mapred.Pair object with this key
and value. The reducer acts as an identity, passing the values through to the (single-
valued) output, which will get written to an Avro data file.
The sorting happens in the MapReduce shuffle, and the sort function is determined by
the Avro schema that is passed to the program. Let’s use the program to sort the
pairs.avro file created earlier, using the SortedStringPair.avsc schema to sort by the right
field in descending order. First we inspect the input using the Avro tools JAR:
12. We encounter this idea of duplicating information from the key in the value object again in “Secondary
Sort” on page 276.
Serialization | 131
www.it-ebooks.info

% java -jar $AVRO_HOME/avro-tools-*.jar tojson input/avro/pairs.avro
{"left":"a","right":"1"}
{"left":"c","right":"2"}
{"left":"b","right":"3"}
{"left":"b","right":"2"}
Then we run the sort:
% hadoop jar avro-examples.jar AvroSort input/avro/pairs.avro output \
ch04-avro/src/main/resources/SortedStringPair.avsc
Finally we inspect the output and see that it is sorted correctly.
% java -jar $AVRO_HOME/avro-tools-*.jar tojson output/part-00000.avro
{"left":"b","right":"3"}
{"left":"c","right":"2"}
{"left":"b","right":"2"}
{"left":"a","right":"1"}
Avro MapReduce in other languages
For languages other than Java, there are a few choices for working with Avro data.
AvroAsTextInputFormat is designed to allow Hadoop Streaming programs to read Avro
data files. Each datum in the file is converted to a string, which is the JSON represen-
tation of the datum, or just the raw bytes if the type is Avro bytes. Going the other way,
you can specify AvroTextOutputFormat as the output format of a Streaming job to create
Avro data files with a bytes schema, where each datum is the tab-delimited key-value
pair written from the Streaming output. Both these classes can be found in the
org.apache.avro.mapred package.
For a richer interface than Streaming, Avro provides a connector framework (in the
org.apache.avro.mapred.tether package), which is the Avro analog of Hadoop Pipes.
At the time of writing, there are no bindings for other languages, but a Python imple-
mentation will be available in a future release.
Also worth considering are Pig and Hive, which can both read and write Avro data files
by specifying the appropriate storage formats.
File-Based Data Structures
For some applications, you need a specialized data structure to hold your data. For
doing MapReduce-based processing, putting each blob of binary data into its own file
doesn’t scale, so Hadoop developed a number of higher-level containers for these
situations.
SequenceFile
Imagine a logfile, where each log record is a new line of text. If you want to log binary
types, plain text isn’t a suitable format. Hadoop’s SequenceFile class fits the bill in this
132 | Chapter 4: Hadoop I/O
www.it-ebooks.info

situation, providing a persistent data structure for binary key-value pairs. To use it as
a logfile format, you would choose a key, such as timestamp represented by a LongWrit
able, and the value is a Writable that represents the quantity being logged.
SequenceFiles also work well as containers for smaller files. HDFS and MapReduce
are optimized for large files, so packing files into a SequenceFile makes storing
and processing the smaller files more efficient. (“Processing a whole file as a re-
cord” on page 240 contains a program to pack files into a SequenceFile.13)
Writing a SequenceFile
To create a SequenceFile, use one of its createWriter() static methods, which returns
a SequenceFile.Writer instance. There are several overloaded versions, but they all
require you to specify a stream to write to (either a FSDataOutputStream or a FileSys
tem and Path pairing), a Configuration object, and the key and value types. Optional
arguments include the compression type and codec, a Progressable callback to be in-
formed of write progress, and a Metadata instance to be stored in the SequenceFile
header.
The keys and values stored in a SequenceFile do not necessarily need to be Writable.
Any types that can be serialized and deserialized by a Serialization may be used.
Once you have a SequenceFile.Writer, you then write key-value pairs, using the
append() method. Then when you’ve finished, you call the close() method (Sequence
File.Writer implements java.io.Closeable).
Example 4-14 shows a short program to write some key-value pairs to a Sequence
File, using the API just described.
Example 4-14. Writing a SequenceFile
public class SequenceFileWriteDemo {
private static final String[] DATA = {
"One, two, buckle my shoe",
"Three, four, shut the door",
"Five, six, pick up sticks",
"Seven, eight, lay them straight",
"Nine, ten, a big fat hen"
};
public static void main(String[] args) throws IOException {
String uri = args[0];
Configuration conf = new Configuration();
FileSystem fs = FileSystem.get(URI.create(uri), conf);
Path path = new Path(uri);
IntWritable key = new IntWritable();
13. In a similar vein, the blog post “A Million Little Files” by Stuart Sierra includes code for converting a
tar file into a SequenceFile, http://stuartsierra.com/2008/04/24/a-million-little-files.
File-Based Data Structures | 133
www.it-ebooks.info

Text value = new Text();
SequenceFile.Writer writer = null;
try {
writer = SequenceFile.createWriter(fs, conf, path,
key.getClass(), value.getClass());
for (int i = 0; i < 100; i++) {
key.set(100 - i);
value.set(DATA[i % DATA.length]);
System.out.printf("[%s]\t%s\t%s\n", writer.getLength(), key, value);
writer.append(key, value);
}
} finally {
IOUtils.closeStream(writer);
}
}
}
The keys in the sequence file are integers counting down from 100 to 1, represented as
IntWritable objects. The values are Text objects. Before each record is appended to the
SequenceFile.Writer, we call the getLength() method to discover the current position
in the file. (We will use this information about record boundaries in the next section
when we read the file nonsequentially.) We write the position out to the console, along
with the key and value pairs. The result of running it is shown here:
% hadoop SequenceFileWriteDemo numbers.seq
[128] 100 One, two, buckle my shoe
[173] 99 Three, four, shut the door
[220] 98 Five, six, pick up sticks
[264] 97 Seven, eight, lay them straight
[314] 96 Nine, ten, a big fat hen
[359] 95 One, two, buckle my shoe
[404] 94 Three, four, shut the door
[451] 93 Five, six, pick up sticks
[495] 92 Seven, eight, lay them straight
[545] 91 Nine, ten, a big fat hen
...
[1976] 60 One, two, buckle my shoe
[2021] 59 Three, four, shut the door
[2088] 58 Five, six, pick up sticks
[2132] 57 Seven, eight, lay them straight
[2182] 56 Nine, ten, a big fat hen
...
[4557] 5 One, two, buckle my shoe
[4602] 4 Three, four, shut the door
[4649] 3 Five, six, pick up sticks
[4693] 2 Seven, eight, lay them straight
[4743] 1 Nine, ten, a big fat hen
Reading a SequenceFile
Reading sequence files from beginning to end is a matter of creating an instance of
SequenceFile.Reader and iterating over records by repeatedly invoking one of the
134 | Chapter 4: Hadoop I/O
www.it-ebooks.info

next() methods. Which one you use depends on the serialization framework you are
using. If you are using Writable types, you can use the next() method that takes a key
and a value argument, and reads the next key and value in the stream into these
variables:
public boolean next(Writable key, Writable val)
The return value is true if a key-value pair was read and false if the end of the file has
been reached.
For other, nonWritable serialization frameworks (such as Apache Thrift), you should
use these two methods:
public Object next(Object key) throws IOException
public Object getCurrentValue(Object val) throws IOException
In this case, you need to make sure that the serialization you want to use has been set
in the io.serializations property; see “Serialization Frameworks” on page 110.
If the next() method returns a non-null object, a key-value pair was read from the
stream, and the value can be retrieved using the getCurrentValue() method. Otherwise,
if next() returns null, the end of the file has been reached.
The program in Example 4-15 demonstrates how to read a sequence file that has
Writable keys and values. Note how the types are discovered from the Sequence
File.Reader via calls to getKeyClass() and getValueClass(), then ReflectionUtils is
used to create an instance for the key and an instance for the value. By using this tech-
nique, the program can be used with any sequence file that has Writable keys and values.
Example 4-15. Reading a SequenceFile
public class SequenceFileReadDemo {
public static void main(String[] args) throws IOException {
String uri = args[0];
Configuration conf = new Configuration();
FileSystem fs = FileSystem.get(URI.create(uri), conf);
Path path = new Path(uri);
SequenceFile.Reader reader = null;
try {
reader = new SequenceFile.Reader(fs, path, conf);
Writable key = (Writable)
ReflectionUtils.newInstance(reader.getKeyClass(), conf);
Writable value = (Writable)
ReflectionUtils.newInstance(reader.getValueClass(), conf);
long position = reader.getPosition();
while (reader.next(key, value)) {
String syncSeen = reader.syncSeen() ? "*" : "";
System.out.printf("[%s%s]\t%s\t%s\n", position, syncSeen, key, value);
position = reader.getPosition(); // beginning of next record
}
} finally {
IOUtils.closeStream(reader);
File-Based Data Structures | 135
www.it-ebooks.info

}
}
}
Another feature of the program is that it displays the position of the sync points in the
sequence file. A sync point is a point in the stream that can be used to resynchronize
with a record boundary if the reader is “lost”—for example, after seeking to an arbitrary
position in the stream. Sync points are recorded by SequenceFile.Writer, which inserts
a special entry to mark the sync point every few records as a sequence file is being
written. Such entries are small enough to incur only a modest storage overhead—less
than 1%. Sync points always align with record boundaries.
Running the program in Example 4-15 shows the sync points in the sequence file as
asterisks. The first one occurs at position 2021 (the second one occurs at position 4075,
but is not shown in the output):
% hadoop SequenceFileReadDemo numbers.seq
[128] 100 One, two, buckle my shoe
[173] 99 Three, four, shut the door
[220] 98 Five, six, pick up sticks
[264] 97 Seven, eight, lay them straight
[314] 96 Nine, ten, a big fat hen
[359] 95 One, two, buckle my shoe
[404] 94 Three, four, shut the door
[451] 93 Five, six, pick up sticks
[495] 92 Seven, eight, lay them straight
[545] 91 Nine, ten, a big fat hen
[590] 90 One, two, buckle my shoe
...
[1976] 60 One, two, buckle my shoe
[2021*] 59 Three, four, shut the door
[2088] 58 Five, six, pick up sticks
[2132] 57 Seven, eight, lay them straight
[2182] 56 Nine, ten, a big fat hen
...
[4557] 5 One, two, buckle my shoe
[4602] 4 Three, four, shut the door
[4649] 3 Five, six, pick up sticks
[4693] 2 Seven, eight, lay them straight
[4743] 1 Nine, ten, a big fat hen
There are two ways to seek to a given position in a sequence file. The first is the
seek() method, which positions the reader at the given point in the file. For example,
seeking to a record boundary works as expected:
reader.seek(359);
assertThat(reader.next(key, value), is(true));
assertThat(((IntWritable) key).get(), is(95));
But if the position in the file is not at a record boundary, the reader fails when the
next() method is called:
reader.seek(360);
reader.next(key, value); // fails with IOException
136 | Chapter 4: Hadoop I/O
www.it-ebooks.info

The second way to find a record boundary makes use of sync points. The sync(long
position) method on SequenceFile.Reader positions the reader at the next sync point
after position. (If there are no sync points in the file after this position, then the reader
will be positioned at the end of the file.) Thus, we can call sync() with any position in
the stream—a nonrecord boundary, for example—and the reader will reestablish itself
at the next sync point so reading can continue:
reader.sync(360);
assertThat(reader.getPosition(), is(2021L));
assertThat(reader.next(key, value), is(true));
assertThat(((IntWritable) key).get(), is(59));
SequenceFile.Writer has a method called sync() for inserting a sync
point at the current position in the stream. This is not to be confused
with the identically named but otherwise unrelated sync() method
defined by the Syncable interface for synchronizing buffers to the
underlying device.
Sync points come into their own when using sequence files as input to MapReduce,
since they permit the file to be split, so different portions of it can be processed inde-
pendently by separate map tasks. See “SequenceFileInputFormat” on page 247.
Displaying a SequenceFile with the command-line interface
The hadoop fs command has a -text option to display sequence files in textual form.
It looks at a file’s magic number so that it can attempt to detect the type of the file and
appropriately convert it to text. It can recognize gzipped files and sequence files; other-
wise, it assumes the input is plain text.
For sequence files, this command is really useful only if the keys and values have a
meaningful string representation (as defined by the toString() method). Also, if you
have your own key or value classes, then you will need to make sure they are on Ha-
doop’s classpath.
Running it on the sequence file we created in the previous section gives the following
output:
% hadoop fs -text numbers.seq | head
100 One, two, buckle my shoe
99 Three, four, shut the door
98 Five, six, pick up sticks
97 Seven, eight, lay them straight
96 Nine, ten, a big fat hen
95 One, two, buckle my shoe
94 Three, four, shut the door
93 Five, six, pick up sticks
92 Seven, eight, lay them straight
91 Nine, ten, a big fat hen
File-Based Data Structures | 137
www.it-ebooks.info

Sorting and merging SequenceFiles
The most powerful way of sorting (and merging) one or more sequence files is to use
MapReduce. MapReduce is inherently parallel and will let you specify the number of
reducers to use, which determines the number of output partitions. For example, by
specifying one reducer, you get a single output file. We can use the sort example that
comes with Hadoop by specifying that the input and output are sequence files, and by
setting the key and value types:
% hadoop jar $HADOOP_INSTALL/hadoop-*-examples.jar sort -r 1 \
-inFormat org.apache.hadoop.mapred.SequenceFileInputFormat \
-outFormat org.apache.hadoop.mapred.SequenceFileOutputFormat \
-outKey org.apache.hadoop.io.IntWritable \
-outValue org.apache.hadoop.io.Text \
numbers.seq sorted
% hadoop fs -text sorted/part-00000 | head
1 Nine, ten, a big fat hen
2 Seven, eight, lay them straight
3 Five, six, pick up sticks
4 Three, four, shut the door
5 One, two, buckle my shoe
6 Nine, ten, a big fat hen
7 Seven, eight, lay them straight
8 Five, six, pick up sticks
9 Three, four, shut the door
10 One, two, buckle my shoe
Sorting is covered in more detail in “Sorting” on page 266.
As an alternative to using MapReduce for sort/merge, there is a SequenceFile.Sorter
class that has a number of sort() and merge() methods. These functions predate Map-
Reduce and are lower-level functions than MapReduce (for example, to get parallelism,
you need to partition your data manually), so in general MapReduce is the preferred
approach to sort and merge sequence files.
The SequenceFile format
A sequence file consists of a header followed by one or more records (see Figure 4-2).
The first three bytes of a sequence file are the bytes SEQ, which acts a magic number,
followed by a single byte representing the version number. The header contains other
fields including the names of the key and value classes, compression details, user-
defined metadata, and the sync marker.14 Recall that the sync marker is used to allow
a reader to synchronize to a record boundary from any position in the file. Each file has
a randomly generated sync marker, whose value is stored in the header. Sync markers
appear between records in the sequence file. They are designed to incur less than a 1%
storage overhead, so they don’t necessarily appear between every pair of records (such
is the case for short records).
14. Full details of the format of these fields may be found in SequenceFile’s documentation and source code.
138 | Chapter 4: Hadoop I/O
www.it-ebooks.info

The internal format of the records depends on whether compression is enabled, and if
it is, whether it is record compression or block compression.
If no compression is enabled (the default), then each record is made up of the record
length (in bytes), the key length, the key, and then the value. The length fields are
written as four-byte integers adhering to the contract of the writeInt() method of
java.io.DataOutput. Keys and values are serialized using the Serialization defined for
the class being written to the sequence file.
The format for record compression is almost identical to no compression, except the
value bytes are compressed using the codec defined in the header. Note that keys are
not compressed.
Block compression compresses multiple records at once; it is therefore more compact
than and should generally be preferred over record compression because it has the
opportunity to take advantage of similarities between records. (See Figure 4-3.) Records
are added to a block until it reaches a minimum size in bytes, defined by the
io.seqfile.compress.blocksize property: the default is 1 million bytes. A sync marker
is written before the start of every block. The format of a block is a field indicating the
number of records in the block, followed by four compressed fields: the key lengths,
the keys, the value lengths, and the values.
MapFile
A MapFile is a sorted SequenceFile with an index to permit lookups by key. MapFile can
be thought of as a persistent form of java.util.Map (although it doesn’t implement this
interface), which is able to grow beyond the size of a Map that is kept in memory.
Figure 4-2. The internal structure of a sequence file with no compression and record compression
File-Based Data Structures | 139
www.it-ebooks.info

Writing a MapFile
Writing a MapFile is similar to writing a SequenceFile: you create an instance of
MapFile.Writer, then call the append() method to add entries in order. (Attempting to
add entries out of order will result in an IOException.) Keys must be instances of
WritableComparable, and values must be Writable—contrast this to SequenceFile,
which can use any serialization framework for its entries.
The program in Example 4-16 creates a MapFile, and writes some entries to it. It is very
similar to the program in Example 4-14 for creating a SequenceFile.
Example 4-16. Writing a MapFile
public class MapFileWriteDemo {
private static final String[] DATA = {
"One, two, buckle my shoe",
"Three, four, shut the door",
"Five, six, pick up sticks",
"Seven, eight, lay them straight",
"Nine, ten, a big fat hen"
};
public static void main(String[] args) throws IOException {
String uri = args[0];
Configuration conf = new Configuration();
FileSystem fs = FileSystem.get(URI.create(uri), conf);
IntWritable key = new IntWritable();
Text value = new Text();
MapFile.Writer writer = null;
try {
writer = new MapFile.Writer(conf, fs, uri,
key.getClass(), value.getClass());
for (int i = 0; i < 1024; i++) {
key.set(i + 1);
value.set(DATA[i % DATA.length]);
Figure 4-3. The internal structure of a sequence file with block compression
140 | Chapter 4: Hadoop I/O
www.it-ebooks.info

writer.append(key, value);
}
} finally {
IOUtils.closeStream(writer);
}
}
}
Let’s use this program to build a MapFile:
% hadoop MapFileWriteDemo numbers.map
If we look at the MapFile, we see it’s actually a directory containing two files called
data and index:
% ls -l numbers.map
total 104
-rw-r--r-- 1 tom tom 47898 Jul 29 22:06 data
-rw-r--r-- 1 tom tom 251 Jul 29 22:06 index
Both files are SequenceFiles. The data file contains all of the entries, in order:
% hadoop fs -text numbers.map/data | head
1 One, two, buckle my shoe
2 Three, four, shut the door
3 Five, six, pick up sticks
4 Seven, eight, lay them straight
5 Nine, ten, a big fat hen
6 One, two, buckle my shoe
7 Three, four, shut the door
8 Five, six, pick up sticks
9 Seven, eight, lay them straight
10 Nine, ten, a big fat hen
The index file contains a fraction of the keys, and contains a mapping from the key to
that key’s offset in the data file:
% hadoop fs -text numbers.map/index
1 128
129 6079
257 12054
385 18030
513 24002
641 29976
769 35947
897 41922
As we can see from the output, by default only every 128th key is included in the index,
although you can change this value either by setting the io.map.index.interval
property or by calling the setIndexInterval() method on the MapFile.Writer instance.
A reason to increase the index interval would be to decrease the amount of memory
that the MapFile needs to store the index. Conversely, you might decrease the interval
to improve the time for random selection (since fewer records need to be skipped on
average) at the expense of memory usage.
File-Based Data Structures | 141
www.it-ebooks.info

Since the index is only a partial index of keys, MapFile is not able to provide methods
to enumerate, or even count, all the keys it contains. The only way to perform these
operations is to read the whole file.
Reading a MapFile
Iterating through the entries in order in a MapFile is similar to the procedure for a
SequenceFile: you create a MapFile.Reader, then call the next() method until it returns
false, signifying that no entry was read because the end of the file was reached:
public boolean next(WritableComparable key, Writable val) throws IOException
A random access lookup can be performed by calling the get() method:
public Writable get(WritableComparable key, Writable val) throws IOException
The return value is used to determine if an entry was found in the MapFile; if it’s null,
then no value exists for the given key. If key was found, then the value for that key is
read into val, as well as being returned from the method call.
It might be helpful to understand how this is implemented. Here is a snippet of code
that retrieves an entry for the MapFile we created in the previous section:
Text value = new Text();
reader.get(new IntWritable(496), value);
assertThat(value.toString(), is("One, two, buckle my shoe"));
For this operation, the MapFile.Reader reads the index file into memory (this is cached
so that subsequent random access calls will use the same in-memory index). The reader
then performs a binary search on the in-memory index to find the key in the index that
is less than or equal to the search key, 496. In this example, the index key found is 385,
with value 18030, which is the offset in the data file. Next the reader seeks to this offset
in the data file and reads entries until the key is greater than or equal to the search key,
496. In this case, a match is found and the value is read from the data file. Overall, a
lookup takes a single disk seek and a scan through up to 128 entries on disk. For a
random-access read, this is actually very efficient.
The getClosest() method is like get() except it returns the “closest” match to the
specified key, rather than returning null on no match. More precisely, if the MapFile
contains the specified key, then that is the entry returned; otherwise, the key in the
MapFile that is immediately after (or before, according to a boolean argument) the
specified key is returned.
A very large MapFile’s index can take up a lot of memory. Rather than reindex to change
the index interval, it is possible to load only a fraction of the index keys into memory
when reading the MapFile by setting the io.map.index.skip property. This property is
normally 0, which means no index keys are skipped; a value of 1 means skip one key
for every key in the index (so every other key ends up in the index), 2 means skip two
keys for every key in the index (so one third of the keys end up in the index), and so
142 | Chapter 4: Hadoop I/O
www.it-ebooks.info

on. Larger skip values save memory but at the expense of lookup time, since more
entries have to be scanned on disk, on average.
MapFile variants
Hadoop comes with a few variants on the general key-value MapFile interface:
•SetFile is a specialization of MapFile for storing a set of Writable keys. The keys
must be added in sorted order.
•ArrayFile is a MapFile where the key is an integer representing the index of the
element in the array, and the value is a Writable value.
•BloomMapFile is a MapFile which offers a fast version of the get() method, especially
for sparsely populated files. The implementation uses a dynamic bloom filter for
testing whether a given key is in the map. The test is very fast since it is in-memory,
but it has a non-zero probability of false positives, in which case the regular
get() method is called.
There are two tuning parameters: io.mapfile.bloom.size for the (approximate)
number of entries in the map (default 1,048,576), and io.map
file.bloom.error.rate for the desired maximum error rate (default 0.005, which
is 0.5%).
Converting a SequenceFile to a MapFile
One way of looking at a MapFile is as an indexed and sorted SequenceFile. So it’s quite
natural to want to be able to convert a SequenceFile into a MapFile. We covered how
to sort a SequenceFile in “Sorting and merging SequenceFiles” on page 138, so here we
look at how to create an index for a SequenceFile. The program in Example 4-17 hinges
around the static utility method fix() on MapFile, which re-creates the index for a
MapFile.
Example 4-17. Re-creating the index for a MapFile
public class MapFileFixer {
public static void main(String[] args) throws Exception {
String mapUri = args[0];
Configuration conf = new Configuration();
FileSystem fs = FileSystem.get(URI.create(mapUri), conf);
Path map = new Path(mapUri);
Path mapData = new Path(map, MapFile.DATA_FILE_NAME);
// Get key and value types from data sequence file
SequenceFile.Reader reader = new SequenceFile.Reader(fs, mapData, conf);
Class keyClass = reader.getKeyClass();
Class valueClass = reader.getValueClass();
reader.close();
File-Based Data Structures | 143
www.it-ebooks.info

// Create the map file index file
long entries = MapFile.fix(fs, map, keyClass, valueClass, false, conf);
System.out.printf("Created MapFile %s with %d entries\n", map, entries);
}
}
The fix() method is usually used for re-creating corrupted indexes, but since it creates
a new index from scratch, it’s exactly what we need here. The recipe is as follows:
1. Sort the sequence file numbers.seq into a new directory called number.map that will
become the MapFile (if the sequence file is already sorted, then you can skip this
step. Instead, copy it to a file number.map/data, then go to step 3):
% hadoop jar $HADOOP_INSTALL/hadoop-*-examples.jar sort -r 1 \
-inFormat org.apache.hadoop.mapred.SequenceFileInputFormat \
-outFormat org.apache.hadoop.mapred.SequenceFileOutputFormat \
-outKey org.apache.hadoop.io.IntWritable \
-outValue org.apache.hadoop.io.Text \
numbers.seq numbers.map
2. Rename the MapReduce output to be the data file:
% hadoop fs -mv numbers.map/part-00000 numbers.map/data
3. Create the index file:
% hadoop MapFileFixer numbers.map
Created MapFile numbers.map with 100 entries
The MapFile numbers.map now exists and can be used.
144 | Chapter 4: Hadoop I/O
www.it-ebooks.info

CHAPTER 5
Developing a MapReduce Application
In Chapter 2, we introduced the MapReduce model. In this chapter, we look at the
practical aspects of developing a MapReduce application in Hadoop.
Writing a program in MapReduce has a certain flow to it. You start by writing your
map and reduce functions, ideally with unit tests to make sure they do what you expect.
Then you write a driver program to run a job, which can run from your IDE using a
small subset of the data to check that it is working. If it fails, then you can use your
IDE’s debugger to find the source of the problem. With this information, you can
expand your unit tests to cover this case and improve your mapper or reducer as ap-
propriate to handle such input correctly.
When the program runs as expected against the small dataset, you are ready to unleash
it on a cluster. Running against the full dataset is likely to expose some more issues,
which you can fix as before, by expanding your tests and mapper or reducer to handle
the new cases. Debugging failing programs in the cluster is a challenge, so we look at
some common techniques to make it easier.
After the program is working, you may wish to do some tuning, first by running through
some standard checks for making MapReduce programs faster and then by doing task
profiling. Profiling distributed programs is not trivial, but Hadoop has hooks to aid the
process.
Before we start writing a MapReduce program, we need to set up and configure the
development environment. And to do that, we need to learn a bit about how Hadoop
does configuration.
145
www.it-ebooks.info

The Configuration API
Components in Hadoop are configured using Hadoop’s own configuration API. An
instance of the Configuration class (found in the org.apache.hadoop.conf package)
represents a collection of configuration properties and their values. Each property is
named by a String, and the type of a value may be one of several types, including Java
primitives such as boolean, int, long, float, and other useful types such as String, Class,
java.io.File, and collections of Strings.
Configurations read their properties from resources—XML files with a simple structure
for defining name-value pairs. See Example 5-1.
Example 5-1. A simple configuration file, configuration-1.xml
<?xml version="1.0"?>
<configuration>
<property>
<name>color</name>
<value>yellow</value>
<description>Color</description>
</property>
<property>
<name>size</name>
<value>10</value>
<description>Size</description>
</property>
<property>
<name>weight</name>
<value>heavy</value>
<final>true</final>
<description>Weight</description>
</property>
<property>
<name>size-weight</name>
<value>${size},${weight}</value>
<description>Size and weight</description>
</property>
</configuration>
Assuming this configuration file is in a file called configuration-1.xml, we can access its
properties using a piece of code like this:
Configuration conf = new Configuration();
conf.addResource("configuration-1.xml");
assertThat(conf.get("color"), is("yellow"));
assertThat(conf.getInt("size", 0), is(10));
assertThat(conf.get("breadth", "wide"), is("wide"));
146 | Chapter 5: Developing a MapReduce Application
www.it-ebooks.info

There are a couple of things to note: type information is not stored in the XML file;
instead, properties can be interpreted as a given type when they are read. Also, the
get() methods allow you to specify a default value, which is used if the property is not
defined in the XML file, as in the case of breadth here.
Combining Resources
Things get interesting when more than one resource is used to define a configuration.
This is used in Hadoop to separate out the default properties for the system, defined
internally in a file called core-default.xml, from the site-specific overrides, in core-
site.xml. The file in Example 5-2 defines the size and weight properties.
Example 5-2. A second configuration file, configuration-2.xml
<?xml version="1.0"?>
<configuration>
<property>
<name>size</name>
<value>12</value>
</property>
<property>
<name>weight</name>
<value>light</value>
</property>
</configuration>
Resources are added to a Configuration in order:
Configuration conf = new Configuration();
conf.addResource("configuration-1.xml");
conf.addResource("configuration-2.xml");
Properties defined in resources that are added later override the earlier definitions. So
the size property takes its value from the second configuration file, configuration-2.xml:
assertThat(conf.getInt("size", 0), is(12));
However, properties that are marked as final cannot be overridden in later definitions.
The weight property is final in the first configuration file, so the attempt to override it
in the second fails, and it takes the value from the first:
assertThat(conf.get("weight"), is("heavy"));
Attempting to override final properties usually indicates a configuration error, so this
results in a warning message being logged to aid diagnosis. Administrators mark prop-
erties as final in the daemon’s site files that they don’t want users to change in their
client-side configuration files or job submission parameters.
The Configuration API | 147
www.it-ebooks.info

Variable Expansion
Configuration properties can be defined in terms of other properties, or system prop-
erties. For example, the property size-weight in the first configuration file is defined
as ${size},${weight}, and these properties are expanded using the values found in the
configuration:
assertThat(conf.get("size-weight"), is("12,heavy"));
System properties take priority over properties defined in resource files:
System.setProperty("size", "14");
assertThat(conf.get("size-weight"), is("14,heavy"));
This feature is useful for overriding properties on the command line by using
-Dproperty=value JVM arguments.
Note that while configuration properties can be defined in terms of system properties,
unless system properties are redefined using configuration properties, they are not ac-
cessible through the configuration API. Hence:
System.setProperty("length", "2");
assertThat(conf.get("length"), is((String) null));
Configuring the Development Environment
The first step is to download the version of Hadoop that you plan to use and unpack
it on your development machine (this is described in Appendix A). Then, in your fa-
vorite IDE, create a new project and add all the JAR files from the top level of the
unpacked distribution and from the lib directory to the classpath. You will then be able
to compile Java Hadoop programs and run them in local (standalone) mode within the
IDE.
For Eclipse users, there is a plug-in available for browsing HDFS and
launching MapReduce programs. Instructions are available on the Ha-
doop wiki at http://wiki.apache.org/hadoop/EclipsePlugIn.
Alternatively, Karmasphere provides Eclipse and NetBeans plug-ins for
developing and running MapReduce jobs and browsing Hadoop clus-
ters.
Managing Configuration
When developing Hadoop applications, it is common to switch between running the
application locally and running it on a cluster. In fact, you may have several clusters
you work with, or you may have a local “pseudo-distributed” cluster that you like to
test on (a pseudo-distributed cluster is one whose daemons all run on the local machine;
setting up this mode is covered in Appendix A, too).
148 | Chapter 5: Developing a MapReduce Application
www.it-ebooks.info

One way to accommodate these variations is to have Hadoop configuration files con-
taining the connection settings for each cluster you run against, and specify which one
you are using when you run Hadoop applications or tools. As a matter of best practice,
it’s recommended to keep these files outside Hadoop’s installation directory tree, as
this makes it easy to switch between Hadoop versions without duplicating or losing
settings.
For the purposes of this book, we assume the existence of a directory called conf that
contains three configuration files: hadoop-local.xml, hadoop-localhost.xml, and
hadoop-cluster.xml (these are available in the example code for this book). Note that
there is nothing special about the names of these files—they are just convenient ways
to package up some configuration settings. (Compare this to Table A-1 in Appen-
dix A, which sets out the equivalent server-side configurations.)
The hadoop-local.xml file contains the default Hadoop configuration for the default
filesystem and the jobtracker:
<?xml version="1.0"?>
<configuration>
<property>
<name>fs.default.name</name>
<value>file:///</value>
</property>
<property>
<name>mapred.job.tracker</name>
<value>local</value>
</property>
</configuration>
The settings in hadoop-localhost.xml point to a namenode and a jobtracker both run-
ning on localhost:
<?xml version="1.0"?>
<configuration>
<property>
<name>fs.default.name</name>
<value>hdfs://localhost/</value>
</property>
<property>
<name>mapred.job.tracker</name>
<value>localhost:8021</value>
</property>
</configuration>
Configuring the Development Environment | 149
www.it-ebooks.info

Finally, hadoop-cluster.xml contains details of the cluster’s namenode and jobtracker
addresses. In practice, you would name the file after the name of the cluster, rather
than “cluster” as we have here:
<?xml version="1.0"?>
<configuration>
<property>
<name>fs.default.name</name>
<value>hdfs://namenode/</value>
</property>
<property>
<name>mapred.job.tracker</name>
<value>jobtracker:8021</value>
</property>
</configuration>
You can add other configuration properties to these files as needed. For example, if you
wanted to set your Hadoop username for a particular cluster, you could do it in the
appropriate file.
Setting User Identity
The user identity that Hadoop uses for permissions in HDFS is determined by running
the whoami command on the client system. Similarly, the group names are derived from
the output of running groups.
If, however, your Hadoop user identity is different from the name of your user account
on your client machine, then you can explicitly set your Hadoop username and group
names by setting the hadoop.job.ugi property. The username and group names are
specified as a comma-separated list of strings (e.g., preston,directors,inventors would
set the username to preston and the group names to directors and inventors).
You can set the user identity that the HDFS web interface runs as by setting
dfs.web.ugi using the same syntax. By default, it is webuser,webgroup, which is not a
super user, so system files are not accessible through the web interface.
Notice that, by default, there is no authentication with this system. See “Secu-
rity” on page 323 for how to use Kerberos authentication with Hadoop.
With this setup, it is easy to use any configuration with the -conf command-line switch.
For example, the following command shows a directory listing on the HDFS server
running in pseudo-distributed mode on localhost:
% hadoop fs -conf conf/hadoop-localhost.xml -ls .
Found 2 items
drwxr-xr-x - tom supergroup 0 2009-04-08 10:32 /user/tom/input
drwxr-xr-x - tom supergroup 0 2009-04-08 13:09 /user/tom/output
150 | Chapter 5: Developing a MapReduce Application
www.it-ebooks.info

If you omit the -conf option, then you pick up the Hadoop configuration in the conf
subdirectory under $HADOOP_INSTALL. Depending on how you set this up, this may be
for a standalone setup or a pseudo-distributed cluster.
Tools that come with Hadoop support the -conf option, but it’s also straightforward
to make your programs (such as programs that run MapReduce jobs) support it, too,
using the Tool interface.
GenericOptionsParser, Tool, and ToolRunner
Hadoop comes with a few helper classes for making it easier to run jobs from the
command line. GenericOptionsParser is a class that interprets common Hadoop
command-line options and sets them on a Configuration object for your application to
use as desired. You don’t usually use GenericOptionsParser directly, as it’s more
convenient to implement the Tool interface and run your application with the
ToolRunner, which uses GenericOptionsParser internally:
public interface Tool extends Configurable {
int run(String [] args) throws Exception;
}
Example 5-3 shows a very simple implementation of Tool, for printing the keys and
values of all the properties in the Tool’s Configuration object.
Example 5-3. An example Tool implementation for printing the properties in a Configuration
public class ConfigurationPrinter extends Configured implements Tool {
static {
Configuration.addDefaultResource("hdfs-default.xml");
Configuration.addDefaultResource("hdfs-site.xml");
Configuration.addDefaultResource("mapred-default.xml");
Configuration.addDefaultResource("mapred-site.xml");
}
@Override
public int run(String[] args) throws Exception {
Configuration conf = getConf();
for (Entry<String, String> entry: conf) {
System.out.printf("%s=%s\n", entry.getKey(), entry.getValue());
}
return 0;
}
public static void main(String[] args) throws Exception {
int exitCode = ToolRunner.run(new ConfigurationPrinter(), args);
System.exit(exitCode);
}
}
Configuring the Development Environment | 151
www.it-ebooks.info

We make ConfigurationPrinter a subclass of Configured, which is an implementation
of the Configurable interface. All implementations of Tool need to implement
Configurable (since Tool extends it), and subclassing Configured is often the easiest way
to achieve this. The run() method obtains the Configuration using Configurable’s
getConf() method and then iterates over it, printing each property to standard output.
The static block makes sure that the HDFS and MapReduce configurations are picked
up in addition to the core ones (which Configuration knows about already).
ConfigurationPrinter’s main() method does not invoke its own run() method directly.
Instead, we call ToolRunner’s static run() method, which takes care of creating a
Configuration object for the Tool, before calling its run() method. ToolRunner also uses
a GenericOptionsParser to pick up any standard options specified on the command line
and set them on the Configuration instance. We can see the effect of picking up the
properties specified in conf/hadoop-localhost.xml by running the following command:
% hadoop ConfigurationPrinter -conf conf/hadoop-localhost.xml \
| grep mapred.job.tracker=
mapred.job.tracker=localhost:8021
Which Properties Can I Set?
ConfigurationPrinter is a useful tool for telling you what a property is set to in your
environment.
You can also see the default settings for all the public properties in Hadoop by looking
in the docs directory of your Hadoop installation for HTML files called core-
default.html, hdfs-default.html and mapred-default.html. Each property has a descrip-
tion that explains what it is for and what values it can be set to.
Be aware that some properties have no effect when set in the client configuration. For
example, if in your job submission you set mapred.tasktracker.map.tasks.maximum with
the expectation that it would change the number of task slots for the tasktrackers run-
ning your job, then you would be disappointed, since this property is only honored if
set in the tasktracker’s mapred-site.xml file. In general, you can tell the component
where a property should be set by its name, so the fact that mapred.task
tracker.map.tasks.maximum starts with mapred.tasktracker gives you a clue that it can
be set only for the tasktracker daemon. This is not a hard and fast rule, however, so in
some cases you may need to resort to trial and error, or even reading the source.
We discuss many of Hadoop’s most important configuration properties throughout
this book. You can find a configuration property reference on the book’s website at
http://www.hadoopbook.com.
GenericOptionsParser also allows you to set individual properties. For example:
% hadoop ConfigurationPrinter -D color=yellow | grep color
color=yellow
152 | Chapter 5: Developing a MapReduce Application
www.it-ebooks.info

The -D option is used to set the configuration property with key color to the value
yellow. Options specified with -D take priority over properties from the configuration
files. This is very useful: you can put defaults into configuration files and then override
them with the -D option as needed. A common example of this is setting the number
of reducers for a MapReduce job via -D mapred.reduce.tasks=n. This will override the
number of reducers set on the cluster or set in any client-side configuration files.
The other options that GenericOptionsParser and ToolRunner support are listed in Ta-
ble 5-1. You can find more on Hadoop’s configuration API in “The Configuration
API” on page 146.
Do not confuse setting Hadoop properties using the -D
property=value option to GenericOptionsParser (and ToolRunner) with
setting JVM system properties using the -Dproperty=value option to the
java command. The syntax for JVM system properties does not allow
any whitespace between the D and the property name, whereas
GenericOptionsParser requires them to be separated by whitespace.
JVM system properties are retrieved from the java.lang.System class,
whereas Hadoop properties are accessible only from a Configuration
object. So, the following command will print nothing, since the
System class is not used by ConfigurationPrinter:
% hadoop -Dcolor=yellow ConfigurationPrinter | grep color
If you want to be able to set configuration through system properties,
then you need to mirror the system properties of interest in the
configuration file. See “Variable Expansion” on page 148 for further
discussion.
Table 5-1. GenericOptionsParser and ToolRunner options
Option Description
-D property=value Sets the given Hadoop configuration property to the given value. Overrides any default
or site properties in the configuration, and any properties set via the -conf option.
-conf filename ... Adds the given files to the list of resources in the configuration. This is a convenient way
to set site properties or to set a number of properties at once.
-fs uri Sets the default filesystem to the given URI. Shortcut for -D fs.default.name=uri
-jt host:port Sets the jobtracker to the given host and port. Shortcut for -D
mapred.job.tracker=host:port
-files file1,file2,... Copies the specified files from the local filesystem (or any filesystem if a scheme is
specified) to the shared filesystem used by the jobtracker (usually HDFS) and makes
them available to MapReduce programs in the task’s working directory. (See “Distributed
Cache” on page 288 for more on the distributed cache mechanism for copying files to
tasktracker machines.)
-archives
archive1,archive2,...
Copies the specified archives from the local filesystem (or any filesystem if a scheme is
specified) to the shared filesystem used by the jobtracker (usually HDFS), unarchives
Configuring the Development Environment | 153
www.it-ebooks.info

Option Description
them, and makes them available to MapReduce programs in the task’s working
directory.
-libjars jar1,jar2,... Copies the specified JAR files from the local filesystem (or any filesystem if a scheme is
specified) to the shared filesystem used by the jobtracker (usually HDFS), and adds them
to the MapReduce task’s classpath. This option is a useful way of shipping JAR files that
a job is dependent on.
Writing a Unit Test
The map and reduce functions in MapReduce are easy to test in isolation, which is a
consequence of their functional style. For known inputs, they produce known outputs.
However, since outputs are written to a Context (or an OutputCollector in the old API),
rather than simply being returned from the method call, the Context needs to be re-
placed with a mock so that its outputs can be verified. There are several Java mock
object frameworks that can help build mocks; here we use Mockito, which is noted for
its clean syntax, although any mock framework should work just as well.1
All of the tests described here can be run from within an IDE.
Mapper
The test for the mapper is shown in Example 5-4.
Example 5-4. Unit test for MaxTemperatureMapper
import static org.mockito.Mockito.*;
import java.io.IOException;
import org.apache.hadoop.io.*;
import org.junit.*;
public class MaxTemperatureMapperTest {
@Test
public void processesValidRecord() throws IOException, InterruptedException {
MaxTemperatureMapper mapper = new MaxTemperatureMapper();
Text value = new Text("0043011990999991950051518004+68750+023550FM-12+0382" +
// Year ^^^^
"99999V0203201N00261220001CN9999999N9-00111+99999999999");
// Temperature ^^^^^
MaxTemperatureMapper.Context context =
mock(MaxTemperatureMapper.Context.class);
mapper.map(null, value, context);
1. See also the MRUnit project (http://incubator.apache.org/mrunit/), which aims to make unit testing
MapReduce programs easier.
154 | Chapter 5: Developing a MapReduce Application
www.it-ebooks.info

verify(context).write(new Text("1950"), new IntWritable(-11));
}
}
The test is very simple: it passes a weather record as input to the mapper, then checks
the output is the year and temperature reading. The input key is ignored by the mapper,
so we can pass in anything, including null as we do here. To create a mock Context,
we call Mockito’s mock() method (a static import), passing the class of the type we want
to mock. Then we invoke the mapper’s map() method, which executes the code being
tested. Finally, we verify that the mock object was called with the correct method and
arguments, using Mockito’s verify() method (again, statically imported). Here we
verify that Context’s write() method was called with a Text object representing the year
(1950) and an IntWritable representing the temperature (−1.1°C).
Proceeding in a test-driven fashion, we create a Mapper implementation that passes the
test (see Example 5-5). Since we will be evolving the classes in this chapter, each is put
in a different package indicating its version for ease of exposition. For example, v1.Max
TemperatureMapper is version 1 of MaxTemperatureMapper. In reality, of course, you would
evolve classes without repackaging them.
Example 5-5. First version of a Mapper that passes MaxTemperatureMapperTest
public class MaxTemperatureMapper
extends Mapper<LongWritable, Text, Text, IntWritable> {
@Override
public void map(LongWritable key, Text value, Context context)
throws IOException, InterruptedException {
String line = value.toString();
String year = line.substring(15, 19);
int airTemperature = Integer.parseInt(line.substring(87, 92));
context.write(new Text(year), new IntWritable(airTemperature));
}
}
This is a very simple implementation, which pulls the year and temperature fields from
the line and writes them to the Context. Let’s add a test for missing values, which in
the raw data are represented by a temperature of +9999:
@Test
public void ignoresMissingTemperatureRecord() throws IOException,
InterruptedException {
MaxTemperatureMapper mapper = new MaxTemperatureMapper();
Text value = new Text("0043011990999991950051518004+68750+023550FM-12+0382" +
// Year ^^^^
"99999V0203201N00261220001CN9999999N9+99991+99999999999");
// Temperature ^^^^^
MaxTemperatureMapper.Context context =
mock(MaxTemperatureMapper.Context.class);
Writing a Unit Test | 155
www.it-ebooks.info

mapper.map(null, value, context);
verify(context, never()).write(any(Text.class), any(IntWritable.class));
}
Since records with missing temperatures should be filtered out, this test uses Mockito
to verify that the write() method on the Context is never called for any Text key or
IntWritable value.
The existing test fails with a NumberFormatException, as parseInt() cannot parse integers
with a leading plus sign, so we fix up the implementation (version 2) to handle missing
values:
@Override
public void map(LongWritable key, Text value, Context context)
throws IOException, InterruptedException {
String line = value.toString();
String year = line.substring(15, 19);
String temp = line.substring(87, 92);
if (!missing(temp)) {
int airTemperature = Integer.parseInt(temp);
context.write(new Text(year), new IntWritable(airTemperature));
}
}
private boolean missing(String temp) {
return temp.equals("+9999");
}
With the test for the mapper passing, we move on to writing the reducer.
Reducer
The reducer has to find the maximum value for a given key. Here’s a simple test for
this feature:
@Test
public void returnsMaximumIntegerInValues() throws IOException,
InterruptedException {
MaxTemperatureReducer reducer = new MaxTemperatureReducer();
Text key = new Text("1950");
List<IntWritable> values = Arrays.asList(
new IntWritable(10), new IntWritable(5));
MaxTemperatureReducer.Context context =
mock(MaxTemperatureReducer.Context.class);
reducer.reduce(key, values, context);
verify(context).write(key, new IntWritable(10));
}
156 | Chapter 5: Developing a MapReduce Application
www.it-ebooks.info

We construct a list of some IntWritable values and then verify that
MaxTemperatureReducer picks the largest. The code in Example 5-6 is for an implemen-
tation of MaxTemperatureReducer that passes the test. Notice that we haven’t tested the
case of an empty values iterator, but arguably we don’t need to, since MapReduce
would never call the reducer in this case, as every key produced by a mapper has a value.
Example 5-6. Reducer for maximum temperature example
public class MaxTemperatureReducer
extends Reducer<Text, IntWritable, Text, IntWritable> {
@Override
public void reduce(Text key, Iterable<IntWritable> values,
Context context)
throws IOException, InterruptedException {
int maxValue = Integer.MIN_VALUE;
for (IntWritable value : values) {
maxValue = Math.max(maxValue, value.get());
}
context.write(key, new IntWritable(maxValue));
}
}
Running Locally on Test Data
Now that we’ve got the mapper and reducer working on controlled inputs, the next
step is to write a job driver and run it on some test data on a development machine.
Running a Job in a Local Job Runner
Using the Tool interface introduced earlier in the chapter, it’s easy to write a driver to
run our MapReduce job for finding the maximum temperature by year (see
MaxTemperatureDriver in Example 5-7).
Example 5-7. Application to find the maximum temperature
public class MaxTemperatureDriver extends Configured implements Tool {
@Override
public int run(String[] args) throws Exception {
if (args.length != 2) {
System.err.printf("Usage: %s [generic options] <input> <output>\n",
getClass().getSimpleName());
ToolRunner.printGenericCommandUsage(System.err);
return -1;
}
Job job = new Job(getConf(), "Max temperature");
job.setJarByClass(getClass());
Running Locally on Test Data | 157
www.it-ebooks.info

FileInputFormat.addInputPath(job, new Path(args[0]));
FileOutputFormat.setOutputPath(job, new Path(args[1]));
job.setMapperClass(MaxTemperatureMapper.class);
job.setCombinerClass(MaxTemperatureReducer.class);
job.setReducerClass(MaxTemperatureReducer.class);
job.setOutputKeyClass(Text.class);
job.setOutputValueClass(IntWritable.class);
return job.waitForCompletion(true) ? 0 : 1;
}
public static void main(String[] args) throws Exception {
int exitCode = ToolRunner.run(new MaxTemperatureDriver(), args);
System.exit(exitCode);
}
}
MaxTemperatureDriver implements the Tool interface, so we get the benefit of being able
to set the options that GenericOptionsParser supports. The run() method constructs
Job object based on the tool’s configuration, which it uses to launch a job. Among the
possible job configuration parameters, we set the input and output file paths, the map-
per, reducer and combiner classes, and the output types (the input types are determined
by the input format, which defaults to TextInputFormat and has LongWritable keys and
Text values). It’s also a good idea to set a name for the job (Max temperature), so that
you can pick it out in the job list during execution and after it has completed. By default,
the name is the name of the JAR file, which is normally not particularly descriptive.
Now we can run this application against some local files. Hadoop comes with a local
job runner, a cut-down version of the MapReduce execution engine for running Map-
Reduce jobs in a single JVM. It’s designed for testing and is very convenient for use in
an IDE, since you can run it in a debugger to step through the code in your mapper and
reducer.
The local job runner is only designed for simple testing of MapReduce
programs, so inevitably it differs from the full MapReduce implemen-
tation. The biggest difference is that it can’t run more than one reducer.
(It can support the zero reducer case, too.) This is normally not a prob-
lem, as most applications can work with one reducer, although on a
cluster you would choose a larger number to take advantage of paral-
lelism. The thing to watch out for is that even if you set the number of
reducers to a value over one, the local runner will silently ignore the
setting and use a single reducer.
This limitation may be removed in a future version of Hadoop.
158 | Chapter 5: Developing a MapReduce Application
www.it-ebooks.info

The local job runner is enabled by a configuration setting. Normally,
mapred.job.tracker is a host:port pair to specify the address of the jobtracker, but when
it has the special value of local, the job is run in-process without accessing an external
jobtracker.
From the command line, we can run the driver by typing:
% hadoop v2.MaxTemperatureDriver -conf conf/hadoop-local.xml \
input/ncdc/micro output
Equivalently, we could use the -fs and -jt options provided by GenericOptionsParser:
% hadoop v2.MaxTemperatureDriver -fs file:/// -jt local input/ncdc/micro output
This command executes MaxTemperatureDriver using input from the local input/ncdc/
micro directory, producing output in the local output directory. Note that although
we’ve set -fs so we use the local filesystem (file:///), the local job runner will actually
work fine against any filesystem, including HDFS (and it can be handy to do this if you
have a few files that are on HDFS).
When we run the program, it fails and prints the following exception:
java.lang.NumberFormatException: For input string: "+0000"
Fixing the mapper
This exception shows that the map method still can’t parse positive temperatures. (If
the stack trace hadn’t given us enough information to diagnose the fault, we could run
the test in a local debugger, since it runs in a single JVM.) Earlier, we made it handle
the special case of missing temperature, +9999, but not the general case of any positive
temperature. With more logic going into the mapper, it makes sense to factor out a
parser class to encapsulate the parsing logic; see Example 5-8 (now on version 3).
Example 5-8. A class for parsing weather records in NCDC format
public class NcdcRecordParser {
private static final int MISSING_TEMPERATURE = 9999;
private String year;
private int airTemperature;
private String quality;
public void parse(String record) {
year = record.substring(15, 19);
String airTemperatureString;
// Remove leading plus sign as parseInt doesn't like them
if (record.charAt(87) == '+') {
airTemperatureString = record.substring(88, 92);
} else {
airTemperatureString = record.substring(87, 92);
}
airTemperature = Integer.parseInt(airTemperatureString);
quality = record.substring(92, 93);
Running Locally on Test Data | 159
www.it-ebooks.info

}
public void parse(Text record) {
parse(record.toString());
}
public boolean isValidTemperature() {
return airTemperature != MISSING_TEMPERATURE && quality.matches("[01459]");
}
public String getYear() {
return year;
}
public int getAirTemperature() {
return airTemperature;
}
}
The resulting mapper is much simpler (see Example 5-9). It just calls the parser’s
parse() method, which parses the fields of interest from a line of input, checks whether
a valid temperature was found using the isValidTemperature() query method, and if it
was, retrieves the year and the temperature using the getter methods on the parser.
Notice that we also check the quality status field as well as missing temperatures in
isValidTemperature() to filter out poor temperature readings.
Another benefit of creating a parser class is that it makes it easy to write related mappers
for similar jobs without duplicating code. It also gives us the opportunity to write unit
tests directly against the parser, for more targeted testing.
Example 5-9. A Mapper that uses a utility class to parse records
public class MaxTemperatureMapper
extends Mapper<LongWritable, Text, Text, IntWritable> {
private NcdcRecordParser parser = new NcdcRecordParser();
@Override
public void map(LongWritable key, Text value, Context context)
throws IOException, InterruptedException {
parser.parse(value);
if (parser.isValidTemperature()) {
context.write(new Text(parser.getYear()),
new IntWritable(parser.getAirTemperature()));
}
}
}
With these changes, the test passes.
160 | Chapter 5: Developing a MapReduce Application
www.it-ebooks.info

Testing the Driver
Apart from the flexible configuration options offered by making your application im-
plement Tool, you also make it more testable because it allows you to inject an arbitrary
Configuration. You can take advantage of this to write a test that uses a local job runner
to run a job against known input data, which checks that the output is as expected.
There are two approaches to doing this. The first is to use the local job runner and run
the job against a test file on the local filesystem. The code in Example 5-10 gives an
idea of how to do this.
Example 5-10. A test for MaxTemperatureDriver that uses a local, in-process job runner
@Test
public void test() throws Exception {
Configuration conf = new Configuration();
conf.set("fs.default.name", "file:///");
conf.set("mapred.job.tracker", "local");
Path input = new Path("input/ncdc/micro");
Path output = new Path("output");
FileSystem fs = FileSystem.getLocal(conf);
fs.delete(output, true); // delete old output
MaxTemperatureDriver driver = new MaxTemperatureDriver();
driver.setConf(conf);
int exitCode = driver.run(new String[] {
input.toString(), output.toString() });
assertThat(exitCode, is(0));
checkOutput(conf, output);
}
The test explicitly sets fs.default.name and mapred.job.tracker so it uses the local
filesystem and the local job runner. It then runs the MaxTemperatureDriver via its Tool
interface against a small amount of known data. At the end of the test, the checkOut
put() method is called to compare the actual output with the expected output, line by
line.
The second way of testing the driver is to run it using a “mini-” cluster. Hadoop has a
pair of testing classes, called MiniDFSCluster and MiniMRCluster, which provide a pro-
grammatic way of creating in-process clusters. Unlike the local job runner, these allow
testing against the full HDFS and MapReduce machinery. Bear in mind, too, that task-
trackers in a mini-cluster launch separate JVMs to run tasks in, which can make de-
bugging more difficult.
Mini-clusters are used extensively in Hadoop’s own automated test suite, but they can
be used for testing user code, too. Hadoop’s ClusterMapReduceTestCase abstract class
provides a useful base for writing such a test, handles the details of starting and stopping
Running Locally on Test Data | 161
www.it-ebooks.info

the in-process HDFS and MapReduce clusters in its setUp() and tearDown() methods,
and generates a suitable configuration object that is set up to work with them. Sub-
classes need populate only data in HDFS (perhaps by copying from a local file), run a
MapReduce job, then confirm the output is as expected. Refer to the MaxTemperature
DriverMiniTest class in the example code that comes with this book for the listing.
Tests like this serve as regression tests, and are a useful repository of input edge cases
and their expected results. As you encounter more test cases, you can simply add them
to the input file and update the file of expected output accordingly.
Running on a Cluster
Now that we are happy with the program running on a small test dataset, we are ready
to try it on the full dataset on a Hadoop cluster. Chapter 9 covers how to set up a fully
distributed cluster, although you can also work through this section on a pseudo-
distributed cluster.
Packaging
We don’t need to make any modifications to the program to run on a cluster rather
than on a single machine, but we do need to package the program as a JAR file to send
to the cluster. This is conveniently achieved using Ant, using a task such as this (you
can find the complete build file in the example code):
<jar
destfile="hadoop-examples.jar" basedir="${classes.dir}"/>
If you have a single job per JAR, then you can specify the main class to run in the JAR
file’s manifest. If the main class is not in the manifest, then it must be specified on the
command line (as you will see shortly). Also, any dependent JAR files should be pack-
aged in a lib subdirectory in the JAR file. (This is analogous to a Java Web application
archive, or WAR file, except in that case the JAR files go in a WEB-INF/lib subdirectory
in the WAR file.)
Launching a Job
To launch the job, we need to run the driver, specifying the cluster that we want to run
the job on with the -conf option (we could equally have used the -fs and -jt options):
% hadoop jar hadoop-examples.jar v3.MaxTemperatureDriver -conf conf/hadoop-cluster.xml \
input/ncdc/all max-temp
The waitForCompletion() method on Job launches the job and polls for progress, writ-
ing a line summarizing the map and reduce’s progress whenever either changes. Here’s
the output (some lines have been removed for clarity):
09/04/11 08:15:52 INFO mapred.FileInputFormat: Total input paths to process : 101
09/04/11 08:15:53 INFO mapred.JobClient: Running job: job_200904110811_0002
162 | Chapter 5: Developing a MapReduce Application
www.it-ebooks.info

09/04/11 08:15:54 INFO mapred.JobClient: map 0% reduce 0%
09/04/11 08:16:06 INFO mapred.JobClient: map 28% reduce 0%
09/04/11 08:16:07 INFO mapred.JobClient: map 30% reduce 0%
...
09/04/11 08:21:36 INFO mapred.JobClient: map 100% reduce 100%
09/04/11 08:21:38 INFO mapred.JobClient: Job complete: job_200904110811_0002
09/04/11 08:21:38 INFO mapred.JobClient: Counters: 19
09/04/11 08:21:38 INFO mapred.JobClient: Job Counters
09/04/11 08:21:38 INFO mapred.JobClient: Launched reduce tasks=32
09/04/11 08:21:38 INFO mapred.JobClient: Rack-local map tasks=82
09/04/11 08:21:38 INFO mapred.JobClient: Launched map tasks=127
09/04/11 08:21:38 INFO mapred.JobClient: Data-local map tasks=45
09/04/11 08:21:38 INFO mapred.JobClient: FileSystemCounters
09/04/11 08:21:38 INFO mapred.JobClient: FILE_BYTES_READ=12667214
09/04/11 08:21:38 INFO mapred.JobClient: HDFS_BYTES_READ=33485841275
09/04/11 08:21:38 INFO mapred.JobClient: FILE_BYTES_WRITTEN=989397
09/04/11 08:21:38 INFO mapred.JobClient: HDFS_BYTES_WRITTEN=904
09/04/11 08:21:38 INFO mapred.JobClient: Map-Reduce Framework
09/04/11 08:21:38 INFO mapred.JobClient: Reduce input groups=100
09/04/11 08:21:38 INFO mapred.JobClient: Combine output records=4489
09/04/11 08:21:38 INFO mapred.JobClient: Map input records=1209901509
09/04/11 08:21:38 INFO mapred.JobClient: Reduce shuffle bytes=19140
09/04/11 08:21:38 INFO mapred.JobClient: Reduce output records=100
09/04/11 08:21:38 INFO mapred.JobClient: Spilled Records=9481
09/04/11 08:21:38 INFO mapred.JobClient: Map output bytes=10282306995
09/04/11 08:21:38 INFO mapred.JobClient: Map input bytes=274600205558
09/04/11 08:21:38 INFO mapred.JobClient: Combine input records=1142482941
09/04/11 08:21:38 INFO mapred.JobClient: Map output records=1142478555
09/04/11 08:21:38 INFO mapred.JobClient: Reduce input records=103
The output includes more useful information. Before the job starts, its ID is printed:
this is needed whenever you want to refer to the job, in logfiles for example, or when
interrogating it via the hadoop job command. When the job is complete, its statistics
(known as counters) are printed out. These are very useful for confirming that the job
did what you expected. For example, for this job we can see that around 275 GB of
input data was analyzed (“Map input bytes”), read from around 34 GB of compressed
files on HDFS (“HDFS_BYTES_READ”). The input was broken into 101 gzipped files
of reasonable size, so there was no problem with not being able to split them.
Job, Task, and Task Attempt IDs
The format of a job ID is composed of the time that the jobtracker (not the job) started
and an incrementing counter maintained by the jobtracker to uniquely identify the job
to that instance of the jobtracker. So the job with this ID:
job_200904110811_0002
is the second (0002, job IDs are 1-based) job run by the jobtracker which started at
08:11 on April 11, 2009. The counter is formatted with leading zeros to make job IDs
sort nicely—in directory listings, for example. However, when the counter reaches
10000 it is not reset, resulting in longer job IDs (which don’t sort so well).
Running on a Cluster | 163
www.it-ebooks.info

Tasks belong to a job, and their IDs are formed by replacing the job prefix of a job ID
with a task prefix, and adding a suffix to identify the task within the job. For example:
task_200904110811_0002_m_000003
is the fourth (000003, task IDs are 0-based) map (m) task of the job with ID
job_200904110811_0002. The task IDs are created for a job when it is initialized, so they
do not necessarily dictate the order that the tasks will be executed in.
Tasks may be executed more than once, due to failure (see “Task Fail-
ure” on page 200) or speculative execution (see “Speculative Execu-
tion” on page 213), so to identify different instances of a task execution, task attempts
are given unique IDs on the jobtracker. For example:
attempt_200904110811_0002_m_000003_0
is the first (0, attempt IDs are 0-based) attempt at running task
task_200904110811_0002_m_000003. Task attempts are allocated during the job run as
needed, so their ordering represents the order that they were created for tasktrackers
to run.
The final count in the task attempt ID is incremented by 1,000 if the job is restarted
after the jobtracker is restarted and recovers its running jobs (although this behavior is
disabled by default—see “Jobtracker Failure” on page 202).
The MapReduce Web UI
Hadoop comes with a web UI for viewing information about your jobs. It is useful for
following a job’s progress while it is running, as well as finding job statistics and logs
after the job has completed. You can find the UI at http://jobtracker-host:50030/.
The jobtracker page
A screenshot of the home page is shown in Figure 5-1. The first section of the page gives
details of the Hadoop installation, such as the version number and when it was com-
piled, and the current state of the jobtracker (in this case, running), and when it was
started.
Next is a summary of the cluster, which has measures of cluster capacity and utilization.
This shows the number of maps and reduces currently running on the cluster, the total
number of job submissions, the number of tasktracker nodes currently available, and
the cluster’s capacity: in terms of the number of map and reduce slots available across
the cluster (“Map Task Capacity” and “Reduce Task Capacity”), and the number of
available slots per node, on average. The number of tasktrackers that have been black-
listed by the jobtracker is listed as well (blacklisting is discussed in “Tasktracker Fail-
ure” on page 201).
Below the summary, there is a section about the job scheduler that is running (here the
default). You can click through to see job queues.
164 | Chapter 5: Developing a MapReduce Application
www.it-ebooks.info

Further down, we see sections for running, (successfully) completed, and failed jobs.
Each of these sections has a table of jobs, with a row per job that shows the job’s ID,
owner, name (as set in the Job constructor or setJobName() method, both of which
internally set the mapred.job.name property) and progress information.
Finally, at the foot of the page, there are links to the jobtracker’s logs, and the job-
tracker’s history: information on all the jobs that the jobtracker has run. The main view
displays only 100 jobs (configurable via the mapred.jobtracker.completeuserjobs.max
imum property), before consigning them to the history page. Note also that the job his-
tory is persistent, so you can find jobs here from previous runs of the jobtracker.
Figure 5-1. Screenshot of the jobtracker page
Running on a Cluster | 165
www.it-ebooks.info

Job History
Job history refers to the events and configuration for a completed job. It is retained
whether the job was successful or not, in an attempt to provide interesting information
for the user running a job.
Job history files are stored on the local filesystem of the jobtracker in a history subdir-
ectory of the logs directory. It is possible to set the location to an arbitrary Hadoop
filesystem via the hadoop.job.history.location property. The jobtracker’s history files
are kept for 30 days before being deleted by the system.
A second copy is also stored for the user in the _logs/history subdirectory of the
job’s output directory. This location may be overridden by setting
hadoop.job.history.user.location. By setting it to the special value none, no user job
history is saved, although job history is still saved centrally. A user’s job history files
are never deleted by the system.
The history log includes job, task, and attempt events, all of which are stored in a plain-
text file. The history for a particular job may be viewed through the web UI, or via the
command line, using hadoop job -history (which you point at the job’s output
directory).
The job page
Clicking on a job ID brings you to a page for the job, illustrated in Figure 5-2. At the
top of the page is a summary of the job, with basic information such as job owner and
name, and how long the job has been running for. The job file is the consolidated
configuration file for the job, containing all the properties and their values that were in
effect during the job run. If you are unsure of what a particular property was set to, you
can click through to inspect the file.
While the job is running, you can monitor its progress on this page, which periodically
updates itself. Below the summary is a table that shows the map progress and the reduce
progress. “Num Tasks” shows the total number of map and reduce tasks for this job
(a row for each). The other columns then show the state of these tasks: “Pending”
(waiting to run), “Running,” “Complete” (successfully run), “Killed” (tasks that have
failed—this column would be more accurately labeled “Failed”). The final column
shows the total number of failed and killed task attempts for all the map or reduce tasks
for the job (task attempts may be marked as killed if they are a speculative execution
duplicate, if the tasktracker they are running on dies or if they are killed by a user). See
“Task Failure” on page 200 for background on task failure.
Further down the page, you can find completion graphs for each task that show their
progress graphically. The reduce completion graph is divided into the three phases of
the reduce task: copy (when the map outputs are being transferred to the reduce’s
tasktracker), sort (when the reduce inputs are being merged), and reduce (when the
166 | Chapter 5: Developing a MapReduce Application
www.it-ebooks.info

reduce function is being run to produce the final output). The phases are described in
more detail in “Shuffle and Sort” on page 205.
In the middle of the page is a table of job counters. These are dynamically updated
during the job run, and provide another useful window into the job’s progress and
general health. There is more information about what these counters mean in “Built-
in Counters” on page 257.
Retrieving the Results
Once the job is finished, there are various ways to retrieve the results. Each reducer
produces one output file, so there are 30 part files named part-r-00000 to part-
r-00029 in the max-temp directory.
As their names suggest, a good way to think of these “part” files is as
parts of the max-temp “file.”
If the output is large (which it isn’t in this case), then it is important to
have multiple parts so that more than one reducer can work in parallel.
Usually, if a file is in this partitioned form, it can still be used easily
enough: as the input to another MapReduce job, for example. In some
cases, you can exploit the structure of multiple partitions to do a map-
side join, for example, (“Map-Side Joins” on page 282) or a MapFile
lookup (“An application: Partitioned MapFile lookups” on page 269).
This job produces a very small amount of output, so it is convenient to copy it from
HDFS to our development machine. The -getmerge option to the hadoop fs command
is useful here, as it gets all the files in the directory specified in the source pattern and
merges them into a single file on the local filesystem:
% hadoop fs -getmerge max-temp max-temp-local
% sort max-temp-local | tail
1991 607
1992 605
1993 567
1994 568
1995 567
1996 561
1997 565
1998 568
1999 568
2000 558
We sorted the output, as the reduce output partitions are unordered (owing to the hash
partition function). Doing a bit of postprocessing of data from MapReduce is very
common, as is feeding it into analysis tools, such as R, a spreadsheet, or even a relational
database.
Running on a Cluster | 167
www.it-ebooks.info

Another way of retrieving the output if it is small is to use the -cat option to print the
output files to the console:
% hadoop fs -cat max-temp/*
On closer inspection, we see that some of the results don’t look plausible. For instance,
the maximum temperature for 1951 (not shown here) is 590°C! How do we find out
what’s causing this? Is it corrupt input data or a bug in the program?
Debugging a Job
The time-honored way of debugging programs is via print statements, and this is cer-
tainly possible in Hadoop. However, there are complications to consider: with pro-
grams running on tens, hundreds, or thousands of nodes, how do we find and examine
the output of the debug statements, which may be scattered across these nodes? For
this particular case, where we are looking for (what we think is) an unusual case, we
can use a debug statement to log to standard error, in conjunction with a message to
update the task’s status message to prompt us to look in the error log. The web UI
makes this easy, as we will see.
We also create a custom counter to count the total number of records with implausible
temperatures in the whole dataset. This gives us valuable information about how to
deal with the condition—if it turns out to be a common occurrence, then we might
need to learn more about the condition and how to extract the temperature in these
cases, rather than simply dropping the record. In fact, when trying to debug a job, you
should always ask yourself if you can use a counter to get the information you need to
find out what’s happening. Even if you need to use logging or a status message, it may
be useful to use a counter to gauge the extent of the problem. (There is more on counters
in “Counters” on page 257.)
If the amount of log data you produce in the course of debugging is large, then you’ve
got a couple of options. The first is to write the information to the map’s output, rather
than to standard error, for analysis and aggregation by the reduce. This approach usu-
ally necessitates structural changes to your program, so start with the other techniques
first. Alternatively, you can write a program (in MapReduce of course) to analyze the
logs produced by your job.
We add our debugging to the mapper (version 4), as opposed to the reducer, as we
want to find out what the source data causing the anomalous output looks like:
public class MaxTemperatureMapper
extends Mapper<LongWritable, Text, Text, IntWritable> {
enum Temperature {
OVER_100
}
private NcdcRecordParser parser = new NcdcRecordParser();
Running on a Cluster | 169
www.it-ebooks.info

@Override
public void map(LongWritable key, Text value, Context context)
throws IOException, InterruptedException {
parser.parse(value);
if (parser.isValidTemperature()) {
int airTemperature = parser.getAirTemperature();
if (airTemperature > 1000) {
System.err.println("Temperature over 100 degrees for input: " + value);
context.setStatus("Detected possibly corrupt record: see logs.");
context.getCounter(Temperature.OVER_100).increment(1);
}
context.write(new Text(parser.getYear()), new IntWritable(airTemperature));
}
}
}
If the temperature is over 100°C (represented by 1000, since temperatures are in tenths
of a degree), we print a line to standard error with the suspect line, as well as updating
the map’s status message using the setStatus() method on Context directing us to look
in the log. We also increment a counter, which in Java is represented by a field of an
enum type. In this program, we have defined a single field OVER_100 as a way to count
the number of records with a temperature of over 100°C.
With this modification, we recompile the code, re-create the JAR file, then rerun the
job, and while it’s running go to the tasks page.
The tasks page
The job page has a number of links for look at the tasks in a job in more detail. For
example, by clicking on the “map” link, you are brought to a page that lists information
for all of the map tasks on one page. You can also see just the completed tasks. The
screenshot in Figure 5-3 shows a portion of this page for the job run with our debugging
statements. Each row in the table is a task, and it provides such information as the start
and end times for each task, any errors reported back from the tasktracker, and a link
to view the counters for an individual task.
The “Status” column can be helpful for debugging, since it shows a task’s latest status
message. Before a task starts, it shows its status as “initializing,” then once it starts
reading records it shows the split information for the split it is reading as a filename
with a byte offset and length. You can see the status we set for debugging for task
task_200904110811_0003_m_000044, so let’s click through to the logs page to find the
associated debug message. (Notice, too, that there is an extra counter for this task, since
our user counter has a nonzero count for this task.)
The task details page
From the tasks page, you can click on any task to get more information about it. The
task details page, shown in Figure 5-4, shows each task attempt. In this case, there was
170 | Chapter 5: Developing a MapReduce Application
www.it-ebooks.info

one task attempt, which completed successfully. The table provides further useful data,
such as the node the task attempt ran on, and links to task logfiles and counters.
The “Actions” column contains links for killing a task attempt. By default, this is dis-
abled, making the web UI a read-only interface. Set webinterface.private.actions to
true to enable the actions links.
Figure 5-3. Screenshot of the tasks page
Figure 5-4. Screenshot of the task details page
By setting webinterface.private.actions to true, you also allow anyone
with access to the HDFS web interface to delete files. The dfs.web.ugi
property determines the user that the HDFS web UI runs as, thus con-
trolling which files may be viewed and deleted.
Running on a Cluster | 171
www.it-ebooks.info

For map tasks, there is also a section showing which nodes the input split was located
on.
By following one of the links to the logfiles for the successful task attempt (you can see
the last 4 KB or 8 KB of each logfile, or the entire file), we can find the suspect input
record that we logged (the line is wrapped and truncated to fit on the page):
Temperature over 100 degrees for input:
0335999999433181957042302005+37950+139117SAO +0004RJSN V020113590031500703569999994
33201957010100005+35317+139650SAO +000899999V02002359002650076249N004000599+0067...
This record seems to be in a different format to the others. For one thing, there are
spaces in the line, which are not described in the specification.
When the job has finished, we can look at the value of the counter we defined to see
how many records over 100°C there are in the whole dataset. Counters are accessible
via the web UI or the command line:
% hadoop job -counter job_200904110811_0003 'v4.MaxTemperatureMapper$Temperature' \
OVER_100
3
The -counter option takes the job ID, counter group name (which is the fully qualified
classname here), and the counter name (the enum name). There are only three mal-
formed records in the entire dataset of over a billion records. Throwing out bad records
is standard for many big data problems, although we need to be careful in this case,
since we are looking for an extreme value—the maximum temperature rather than an
aggregate measure. Still, throwing away three records is probably not going to change
the result.
Handling malformed data
Capturing input data that causes a problem is valuable, as we can use it in a test to
check that the mapper does the right thing:
@Test
public void parsesMalformedTemperature() throws IOException,
InterruptedException {
MaxTemperatureMapper mapper = new MaxTemperatureMapper();
Text value = new Text("0335999999433181957042302005+37950+139117SAO +0004" +
// Year ^^^^
"RJSN V02011359003150070356999999433201957010100005+353");
// Temperature ^^^^^
MaxTemperatureMapper.Context context =
mock(MaxTemperatureMapper.Context.class);
Counter counter = mock(Counter.class);
when(context.getCounter(MaxTemperatureMapper.Temperature.MALFORMED))
.thenReturn(counter);
mapper.map(null, value, context);
verify(context, never()).write(any(Text.class), any(IntWritable.class));
172 | Chapter 5: Developing a MapReduce Application
www.it-ebooks.info

verify(counter).increment(1);
}
The record that was causing the problem is of a different format to the other lines we’ve
seen. Example 5-11 shows a modified program (version 5) using a parser that ignores
each line with a temperature field that does not have a leading sign (plus or minus).
We’ve also introduced a counter to measure the number of records that we are ignoring
for this reason.
Example 5-11. Mapper for maximum temperature example
public class MaxTemperatureMapper
extends Mapper<LongWritable, Text, Text, IntWritable> {
enum Temperature {
MALFORMED
}
private NcdcRecordParser parser = new NcdcRecordParser();
@Override
public void map(LongWritable key, Text value, Context context)
throws IOException, InterruptedException {
parser.parse(value);
if (parser.isValidTemperature()) {
int airTemperature = parser.getAirTemperature();
context.write(new Text(parser.getYear()), new IntWritable(airTemperature));
} else if (parser.isMalformedTemperature()) {
System.err.println("Ignoring possibly corrupt input: " + value);
context.getCounter(Temperature.MALFORMED).increment(1);
}
}
}
Hadoop Logs
Hadoop produces logs in various places, for various audiences. These are summarized
in Table 5-2.
Table 5-2. Types of Hadoop logs
Logs Primary audience Description Further information
System daemon logs Administrators Each Hadoop daemon produces a logfile (us-
ing log4j) and another file that combines
standard out and error. Written in the direc-
tory defined by the HADOOP_LOG_DIR en-
vironment variable.
“System log-
files” on page 307 and
“Logging” on page 349.
HDFS audit logs Administrators A log of all HDFS requests, turned off by de-
fault. Written to the namenode’s log, al-
though this is configurable.
“Audit Log-
ging” on page 344.
Running on a Cluster | 173
www.it-ebooks.info

Logs Primary audience Description Further information
MapReduce job history logs Users A log of the events (such as task completion)
that occur in the course of running a job.
Saved centrally on the jobtracker, and in the
job’s output directory in a _logs/history sub-
directory.
“Job His-
tory” on page 166.
MapReduce task logs Users Each tasktracker child process produces a
logfile using log4j (called syslog), a file for
data sent to standard out (stdout), and a file
for standard error (stderr). Written in the
userlogs subdirectory of the directory defined
by the HADOOP_LOG_DIR environment
variable.
This section.
As we have seen in the previous section, MapReduce task logs are accessible through
the web UI, which is the most convenient way to view them. You can also find the
logfiles on the local filesystem of the tasktracker that ran the task attempt, in a directory
named by the task attempt. If task JVM reuse is enabled (“Task JVM Re-
use” on page 216), then each logfile accumulates the logs for the entire JVM run, so
multiple task attempts will be found in each logfile. The web UI hides this by showing
only the portion that is relevant for the task attempt being viewed.
It is straightforward to write to these logfiles. Anything written to standard output, or
standard error, is directed to the relevant logfile. (Of course, in Streaming, standard
output is used for the map or reduce output, so it will not show up in the standard
output log.)
In Java, you can write to the task’s syslog file if you wish by using the Apache Commons
Logging API. This is shown in Example 5-12.
Example 5-12. An identity mapper that writes to standard output and also uses the Apache Commons
Logging API
import org.apache.commons.logging.Log;
import org.apache.commons.logging.LogFactory;
import org.apache.hadoop.mapreduce.Mapper;
public class LoggingIdentityMapper<KEYIN, VALUEIN, KEYOUT, VALUEOUT>
extends Mapper<KEYIN, VALUEIN, KEYOUT, VALUEOUT> {
private static final Log LOG = LogFactory.getLog(LoggingIdentityMapper.class);
@Override
public void map(KEYIN key, VALUEIN value, Context context)
throws IOException, InterruptedException {
// Log to stdout file
System.out.println("Map key: " + key);
// Log to syslog file
LOG.info("Map key: " + key);
174 | Chapter 5: Developing a MapReduce Application
www.it-ebooks.info

if (LOG.isDebugEnabled()) {
LOG.debug("Map value: " + value);
}
context.write((KEYOUT) key, (VALUEOUT) value);
}
}
The default log level is INFO, so DEBUG level messages do not appear in the syslog task
log file. However, sometimes you want to see these messages—to do this set
mapred.map.child.log.level or mapred.reduce.child.log.level, as appropriate (from
0.22). For example, in this case we could set it for the mapper to see the map values in
the log as follows:
% hadoop jar hadoop-examples.jar LoggingDriver -conf conf/hadoop-cluster.xml \
-D mapred.map.child.log.level=DEBUG input/ncdc/sample.txt logging-out
There are some controls for managing retention and size of task logs. By default, logs
are deleted after a minimum of 24 hours (set using the mapred.userlog.retain.hours
property). You can also set a cap on the maximum size of each logfile using the
mapred.userlog.limit.kb property, which is 0 by default, meaning there is no cap.
Sometimes you may need to debug a problem that you suspect is oc-
curring in the JVM running a Hadoop command, rather than on the
cluster. You can send DEBUG level logs to the console by using an invo-
cation like this:
% HADOOP_ROOT_LOGGER=DEBUG,console hadoop fs -text /foo/bar
Remote Debugging
When a task fails and there is not enough information logged to diagnose the error,
you may want to resort to running a debugger for that task. This is hard to arrange
when running the job on a cluster, as you don’t know which node is going to process
which part of the input, so you can’t set up your debugger ahead of the failure. However,
there are a few other options available:
Reproduce the failure locally
Often the failing task fails consistently on a particular input. You can try to repo-
duce the problem locally by downloading the file that the task is failing on and
running the job locally, possibly using a debugger such as Java’s VisualVM.
Use JVM debugging options
A common cause of failure is a Java out of memory error in the task JVM. You can
set mapred.child.java.opts to include -XX:-HeapDumpOnOutOfMemoryError -XX:Heap
DumpPath=/path/to/dumps to produce a heap dump which can be examined after-
wards with tools like jhat or the Eclipse Memory Analyzer. Note that the JVM
options should be added to the existing memory settings specified by
Running on a Cluster | 175
www.it-ebooks.info

mapred.child.java.opts. These are explained in more detail in “Mem-
ory” on page 305.
Use task profiling
Java profilers give a lot of insight into the JVM, and Hadoop provides a mechanism
to profile a subset of the tasks in a job. See “Profiling Tasks” on page 177.
Use IsolationRunner
Older versions of Hadoop provided a special task runner called IsolationRunner
that could rerun failed tasks in situ on the cluster. Unfortunately, it is no longer
available in recent versions, but you can track its replacement at https://issues
.apache.org/jira/browse/MAPREDUCE-2637.
In some cases it’s useful to keep the intermediate files for a failed task attempt for later
inspection, particularly if supplementary dump or profile files are created in the task’s
working directory. You can set keep.failed.task.files to true to keep a failed task’s
files.
You can keep the intermediate files for successful tasks, too, which may be handy if
you want to examine a task that isn’t failing. In this case, set the property
keep.task.files.pattern to a regular expression that matches the IDs of the tasks you
want to keep.
To examine the intermediate files, log into the node that the task failed on and look for
the directory for that task attempt. It will be under one of the local MapReduce direc-
tories, as set by the mapred.local.dir property (covered in more detail in “Important
Hadoop Daemon Properties” on page 309). If this property is a comma-separated list
of directories (to spread load across the physical disks on a machine), then you may
need to look in all of the directories before you find the directory for that particular
task attempt. The task attempt directory is in the following location:
mapred.local.dir/taskTracker/jobcache/job-ID/task-attempt-ID
Tuning a Job
After a job is working, the question many developers ask is, “Can I make it run faster?”
There are a few Hadoop-specific “usual suspects” that are worth checking to see if they
are responsible for a performance problem. You should run through the checklist in
Table 5-3 before you start trying to profile or optimize at the task level.
176 | Chapter 5: Developing a MapReduce Application
www.it-ebooks.info

Table 5-3. Tuning checklist
Area Best practice Further information
Number of
mappers
How long are your mappers running for? If they are only running for a few seconds
on average, then you should see if there’s a way to have fewer mappers and
make them all run longer, a minute or so, as a rule of thumb. The extent to
which this is possible depends on the input format you are using.
“Small files and Com-
bineFileInputFor-
mat” on page 237
Number of reducers For maximum performance, the number of reducers should be slightly less than
the number of reduce slots in the cluster. This allows the reducers to finish in
one wave and fully utilizes the cluster during the reduce phase.
“Choosing the Num-
ber of Reduc-
ers” on page 229
Combiners Can your job take advantage of a combiner to reduce the amount of data in
passing through the shuffle?
“Combiner Func-
tions” on page 34
Intermediate
compression
Job execution time can almost always benefit from enabling map output
compression.
“Compressing map
output” on page 94
Custom
serialization
If you are using your own custom Writable objects, or custom comparators,
then make sure you have implemented RawComparator.
“Implementing a
RawComparator for
speed” on page 108
Shuffle tweaks The MapReduce shuffle exposes around a dozen tuning parameters for memory
management, which may help you eke out the last bit of performance.
“Configuration Tun-
ing” on page 209
Profiling Tasks
Like debugging, profiling a job running on a distributed system like MapReduce
presents some challenges. Hadoop allows you to profile a fraction of the tasks in a job,
and, as each task completes, pulls down the profile information to your machine for
later analysis with standard profiling tools.
Of course, it’s possible, and somewhat easier, to profile a job running in the local job
runner. And provided you can run with enough input data to exercise the map and
reduce tasks, this can be a valuable way of improving the performance of your mappers
and reducers. There are a couple of caveats, however. The local job runner is a very
different environment from a cluster, and the data flow patterns are very different.
Optimizing the CPU performance of your code may be pointless if your MapReduce
job is I/O-bound (as many jobs are). To be sure that any tuning is effective, you should
compare the new execution time with the old running on a real cluster. Even this is
easier said than done, since job execution times can vary due to resource contention
with other jobs and the decisions the scheduler makes to do with task placement. To
get a good idea of job execution time under these circumstances, perform a series of
runs (with and without the change) and check whether any improvement is statistically
significant.
It’s unfortunately true that some problems (such as excessive memory use) can be re-
produced only on the cluster, and in these cases the ability to profile in situ is
indispensable.
Tuning a Job | 177
www.it-ebooks.info

The HPROF profiler
There are a number of configuration properties to control profiling, which are also
exposed via convenience methods on JobConf. The following modification to
MaxTemperatureDriver (version 6) will enable remote HPROF profiling. HPROF is a
profiling tool that comes with the JDK that, although basic, can give valuable infor-
mation about a program’s CPU and heap usage:2
Configuration conf = getConf();
conf.setBoolean("mapred.task.profile", true);
conf.set("mapred.task.profile.params", "-agentlib:hprof=cpu=samples," +
"heap=sites,depth=6,force=n,thread=y,verbose=n,file=%s");
conf.set("mapred.task.profile.maps", "0-2");
conf.set("mapred.task.profile.reduces", ""); // no reduces
Job job = new Job(conf, "Max temperature");
The first line enables profiling, which by default is turned off. (Instead of using
mapred.task.profile you can also use the JobContext.TASK_PROFILE constant in the new
API.)
Next we set the profile parameters, which are the extra command-line arguments to
pass to the task’s JVM. (When profiling is enabled, a new JVM is allocated for each
task, even if JVM reuse is turned on; see “Task JVM Reuse” on page 216.) The default
parameters specify the HPROF profiler; here we set an extra HPROF option, depth=6,
to give more stack trace depth than the HPROF default. (Using JobContext.TASK_PRO
FILE_PARAMS is equivalent to setting the mapred.task.profile.params property.)
Finally, we specify which tasks we want to profile. We normally only want profile
information from a few tasks, so we use the properties mapred.task.profile.maps and
mapred.task.profile.reduces to specify the range of (map or reduce) task IDs that we
want profile information for. We’ve set the maps property to 0-2 (which is actually the
default), which means map tasks with IDs 0, 1, and 2 are profiled. A set of ranges is
permitted, using a notation that allows open ranges. For example, 0-1,4,6- would
specify all tasks except those with IDs 2, 3, and 5. The tasks to profile can also be
controlled using the JobContext.NUM_MAP_PROFILES constant for map tasks, and JobCon
text.NUM_REDUCE_PROFILES for reduce tasks.
When we run a job with the modified driver, the profile output turns up at the end of
the job in the directory we launched the job from. Since we are only profiling a few
tasks, we can run the job on a subset of the dataset.
Here’s a snippet of one of the mapper’s profile files, which shows the CPU sampling
information:
2. HPROF uses byte code insertion to profile your code, so you do not need to recompile your application
with special options to use it. For more information on HPROF, see “HPROF: A Heap/CPU Profiling
Tool in J2SE 5.0,” by Kelly O’Hair at http://java.sun.com/developer/technicalArticles/Programming/
HPROF.html.
178 | Chapter 5: Developing a MapReduce Application
www.it-ebooks.info

CPU SAMPLES BEGIN (total = 1002) Sat Apr 11 11:17:52 2009
rank self accum count trace method
1 3.49% 3.49% 35 307969 java.lang.Object.<init>
2 3.39% 6.89% 34 307954 java.lang.Object.<init>
3 3.19% 10.08% 32 307945 java.util.regex.Matcher.<init>
4 3.19% 13.27% 32 307963 java.lang.Object.<init>
5 3.19% 16.47% 32 307973 java.lang.Object.<init>
Cross-referencing the trace number 307973 gives us the stacktrace from the same file:
TRACE 307973: (thread=200001)
java.lang.Object.<init>(Object.java:20)
org.apache.hadoop.io.IntWritable.<init>(IntWritable.java:29)
v5.MaxTemperatureMapper.map(MaxTemperatureMapper.java:30)
v5.MaxTemperatureMapper.map(MaxTemperatureMapper.java:14)
org.apache.hadoop.mapred.MapRunner.run(MapRunner.java:50)
org.apache.hadoop.mapred.MapTask.runOldMapper(MapTask.java:356)
So it looks like the mapper is spending 3% of its time constructing IntWritable objects.
This observation suggests that it might be worth reusing the Writable instances being
output (version 7, see Example 5-13).
Example 5-13. Reusing the Text and IntWritable output objects
public class MaxTemperatureMapper
extends Mapper<LongWritable, Text, Text, IntWritable> {
enum Temperature {
MALFORMED
}
private NcdcRecordParser parser = new NcdcRecordParser();
private Text year = new Text();
private IntWritable temp = new IntWritable();
@Override
public void map(LongWritable key, Text value, Context context)
throws IOException, InterruptedException {
parser.parse(value);
if (parser.isValidTemperature()) {
year.set(parser.getYear());
temp.set(parser.getAirTemperature());
context.write(year, temp);
} else if (parser.isMalformedTemperature()) {
System.err.println("Ignoring possibly corrupt input: " + value);
context.getCounter(Temperature.MALFORMED).increment(1);
}
}
}
However, we know if this is significant only if we can measure an improvement when
running the job over the whole dataset. Running each variant five times on an otherwise
quiet 11-node cluster showed no statistically significant difference in job execution
time. Of course, this result holds only for this particular combination of code, data,
Tuning a Job | 179
www.it-ebooks.info

and hardware, so you should perform similar benchmarks to see whether such a change
is significant for your setup.
Other profilers
The mechanism for retrieving profile output is HPROF-specific, so if you use another
profiler you will need to manually retrieve the profiler’s output from tasktrackers for
analysis.
If the profiler is not installed on all the tasktracker machines, consider using the Dis-
tributed Cache (“Distributed Cache” on page 288) for making the profiler binary
available on the required machines.
MapReduce Workflows
So far in this chapter, you have seen the mechanics of writing a program using Map-
Reduce. We haven’t yet considered how to turn a data processing problem into the
MapReduce model.
The data processing you have seen so far in this book is to solve a fairly simple problem
(finding the maximum recorded temperature for given years). When the processing
gets more complex, this complexity is generally manifested by having more MapReduce
jobs, rather than having more complex map and reduce functions. In other words, as
a rule of thumb, think about adding more jobs, rather than adding complexity to jobs.
For more complex problems, it is worth considering a higher-level language than Map-
Reduce, such as Pig, Hive, Cascading, Cascalog, or Crunch. One immediate benefit is
that it frees you up from having to do the translation into MapReduce jobs, allowing
you to concentrate on the analysis you are performing.
Finally, the book Data-Intensive Text Processing with MapReduce by Jimmy Lin and
Chris Dyer (Morgan & Claypool Publishers, 2010, http://mapreduce.me/) is a great re-
source for learning more about MapReduce algorithm design, and is highly
recommended.
Decomposing a Problem into MapReduce Jobs
Let’s look at an example of a more complex problem that we want to translate into a
MapReduce workflow.
Imagine that we want to find the mean maximum recorded temperature for every day
of the year and every weather station. In concrete terms, to calculate the mean maxi-
mum daily temperature recorded by station 029070-99999, say, on January 1, we take
the mean of the maximum daily temperatures for this station for January 1, 1901;
January 1, 1902; and so on up to January 1, 2000.
180 | Chapter 5: Developing a MapReduce Application
www.it-ebooks.info

How can we compute this using MapReduce? The computation decomposes most
naturally into two stages:
1. Compute the maximum daily temperature for every station-date pair.
The MapReduce program in this case is a variant of the maximum temperature
program, except that the keys in this case are a composite station-date pair, rather
than just the year.
2. Compute the mean of the maximum daily temperatures for every station-day-
month key.
The mapper takes the output from the previous job (station-date, maximum tem-
perature) records and projects it into (station-day-month, maximum temperature)
records by dropping the year component. The reduce function then takes the mean
of the maximum temperatures for each station-day-month key.
The output from first stage looks like this for the station we are interested in (the
mean_max_daily_temp.sh script in the examples provides an implementation in
Hadoop Streaming):
029070-99999 19010101 0
029070-99999 19020101 -94
...
The first two fields form the key, and the final column is the maximum temperature
from all the readings for the given station and date. The second stage averages these
daily maxima over years to yield:
029070-99999 0101 -68
which is interpreted as saying the mean maximum daily temperature on January 1 for
station 029070-99999 over the century is −6.8°C.
It’s possible to do this computation in one MapReduce stage, but it takes more work
on the part of the programmer.3
The arguments for having more (but simpler) MapReduce stages are that doing so leads
to more composable and more maintainable mappers and reducers. The case studies
in Chapter 16 cover a wide range of real-world problems that were solved using Map-
Reduce, and in each case, the data processing task is implemented using two or more
MapReduce jobs. The details in that chapter are invaluable for getting a better idea of
how to decompose a processing problem into a MapReduce workflow.
It’s possible to make map and reduce functions even more composable than we have
done. A mapper commonly performs input format parsing, projection (selecting the
relevant fields), and filtering (removing records that are not of interest). In the mappers
you have seen so far, we have implemented all of these functions in a single mapper.
However, there is a case for splitting these into distinct mappers and chaining them
3. It’s an interesting exercise to do this. Hint: use “Secondary Sort” on page 276.
MapReduce Workflows | 181
www.it-ebooks.info

into a single mapper using the ChainMapper library class that comes with Hadoop.
Combined with a ChainReducer, you can run a chain of mappers, followed by a reducer
and another chain of mappers in a single MapReduce job.
JobControl
When there is more than one job in a MapReduce workflow, the question arises: how
do you manage the jobs so they are executed in order? There are several approaches,
and the main consideration is whether you have a linear chain of jobs, or a more com-
plex directed acyclic graph (DAG) of jobs.
For a linear chain, the simplest approach is to run each job one after another, waiting
until a job completes successfully before running the next:
JobClient.runJob(conf1);
JobClient.runJob(conf2);
If a job fails, the runJob() method will throw an IOException, so later jobs in the pipeline
don’t get executed. Depending on your application, you might want to catch the ex-
ception and clean up any intermediate data that was produced by any previous jobs.
For anything more complex than a linear chain, there are libraries that can help or-
chestrate your workflow (although they are suited to linear chains, or even one-off jobs,
too). The simplest is in the org.apache.hadoop.mapreduce.jobcontrol package: the
JobControl class. (There is an equivalent class in the org.apache.hadoop.mapred.jobcon
trol package too.) An instance of JobControl represents a graph of jobs to be run. You
add the job configurations, then tell the JobControl instance the dependencies between
jobs. You run the JobControl in a thread, and it runs the jobs in dependency order. You
can poll for progress, and when the jobs have finished, you can query for all the jobs’
statuses and the associated errors for any failures. If a job fails, JobControl won’t run
its dependencies.
Apache Oozie
If you need to run a complex workflow, or one on a tight production schedule, or you
have a large number of connected workflows with data dependencies between them,
then a more sophisticated approach is required. Apache Oozie
(http://incubator.apache.org/oozie/) fits the bill in any or all of these cases. It has been
designed to manage the executions of thousands of dependent workflows, each com-
posed of possibly thousands of consistuent actions at the level of an individual Map-
Reduce job.
Oozie has two main parts: a workflow engine that stores and runs workflows composed
of Hadoop jobs, and a coordinator engine that runs workflow jobs based on predefined
schedules and data availability. The latter property is especially powerful since it allows
a workflow job to wait until its input data has been produced by a dependent workflow;
also, it make rerunning failed workflows more tractable, since no time is wasted running
182 | Chapter 5: Developing a MapReduce Application
www.it-ebooks.info

successful parts of a workflow. Anyone who has managed a complex batch system
knows how difficult it can be to catch up from jobs missed due to downtime or failure,
and will appreciate this feature.
Unlike JobControl, which runs on the client machine submitting the jobs, Oozie runs
as a service in the cluster, and clients submit a workflow definitions for immediate or
later execution. In Oozie parlance, a workflow is a DAG of action nodes and control-
flow nodes. An action node performs a workflow task, like moving files in HDFS, run-
ning a MapReduce, Streaming, Pig or Hive job, performing a Sqoop import, or running
an arbitrary shell script or Java program. A control-flow node governs the workflow
execution between actions by allowing such constructs as conditional logic (so different
execution branches may be followed depending on the result of an earlier action node)
or parallel execution. When the workflow completes, Oozie can make an HTTP call-
back to the client to inform it of the workflow status. It is also possible to receive
callbacks every time the workflow enters or exits an action node.
Defining an Oozie workflow
Workflow definitions are written in XML using the Hadoop Process Definition Lan-
guage, the specification for which can be found on the Oozie website. Example 5-14
shows a simple Oozie workflow definition for running a single MapReduce job.
Example 5-14. Oozie workflow definition to run the maximum temperature MapReduce job
<workflow-app xmlns="uri:oozie:workflow:0.1" name="max-temp-workflow">
<start to="max-temp-mr"/>
<action name="max-temp-mr">
<map-reduce>
<job-tracker>${jobTracker}</job-tracker>
<name-node>${nameNode}</name-node>
<prepare>
<delete path="${nameNode}/user/${wf:user()}/output"/>
</prepare>
<configuration>
<property>
<name>mapred.mapper.class</name>
<value>OldMaxTemperature$OldMaxTemperatureMapper</value>
</property>
<property>
<name>mapred.combiner.class</name>
<value>OldMaxTemperature$OldMaxTemperatureReducer</value>
</property>
<property>
<name>mapred.reducer.class</name>
<value>OldMaxTemperature$OldMaxTemperatureReducer</value>
</property>
<property>
<name>mapred.output.key.class</name>
<value>org.apache.hadoop.io.Text</value>
</property>
<property>
MapReduce Workflows | 183
www.it-ebooks.info

<name>mapred.output.value.class</name>
<value>org.apache.hadoop.io.IntWritable</value>
</property>
<property>
<name>mapred.input.dir</name>
<value>/user/${wf:user()}/input/ncdc/micro</value>
</property>
<property>
<name>mapred.output.dir</name>
<value>/user/${wf:user()}/output</value>
</property>
</configuration>
</map-reduce>
<ok to="end"/>
<error to="fail"/>
</action>
<kill name="fail">
<message>MapReduce failed, error message[${wf:errorMessage(wf:lastErrorNode())}]</message>
</kill>
<end name="end"/>
</workflow-app>
This workflow has three control-flow nodes and one action node: a start control node,
a map-reduce action node, a kill control node, and an end control node. The nodes and
allowed transitions between them are shown in Figure 5-5.
Figure 5-5. Transition diagram of an Oozie workflow.
All workflows must have one start and one end node. When the workflow job starts
it transitions to the node specified by the start node (the max-temp-mr action in this
example). A workflow job succeeds when it transitions to the end node. However, if
the workflow job transitions to a kill node, then it is considered to have failed and
reports an error message as specified by the message element in the workflow definition.
The bulk of this workflow definition file specifies the map-reduce action. The first two
elements, job-tracker and name-node, are used to specify the jobtracker to submit the
job to, and the namenode (actually a Hadoop filesystem URI) for input and output
data. Both are parameterized so that the workflow definition is not tied to a particular
cluster (which makes it easy to test). The parameters are specified as workflow job
properties at submission time, as we shall see later.
184 | Chapter 5: Developing a MapReduce Application
www.it-ebooks.info

The optional prepare element runs before the MapReduce job, and is used for directory
deletion (and creation too, if needed, although that is not shown here). By ensuring
that the output directory is in a consistent state before running a job, Oozie can safely
rerun the action if the job fails.
The MapReduce job to run is specified in the configuration element using nested ele-
ments for specifying the Hadoop configuration name-value pairs. You can view the
MapReduce configuration section as a declarative replacement for the driver classes
that we have used elsewhere in this book for running MapReduce programs (such as
Example 2-6).
There are two non-standard Hadoop properties, mapred.input.dir and mapred.out
put.dir, which are used to set the FileInputFormat input paths and FileOutputFormat
output path, respectively.
We have taken advantage of JSP Expression Language (EL) functions in several places
in the workflow definition. Oozie provides a set of functions for interacting with the
workflow; ${wf:user()}, for example, returns the name of the user who started the
current workflow job, and we use it to specify the correct filesystem path. The Oozie
specification lists all the EL functions that Oozie supports.
Packaging and deploying an Oozie workflow application
A workflow application is made up of the workflow definition plus all the associated
resources (such as MapReduce JAR files, Pig scripts, and so on), needed to run it.
Applications must adhere to a simple directory structure, and are deployed to HDFS
so that they can be accessed by Oozie. For this workflow application, we’ll put all of
the files in a base directory called max-temp-workflow, as shown diagramatically here:
max-temp-workflow/
├── lib/
│ └── hadoop-examples.jar
└── workflow.xml
The workflow definition file workflow.xml must appear in the top-level of this directory.
JAR files containing the application’s MapReduce classes are placed in the lib directory.
Workflow applications that conform to this layout can be built with any suitable build
tool, like Ant or Maven; you can find an example in the code that accompanies this
book. Once an application has been built, it should be copied to HDFS using regular
Hadoop tools. Here is the appropriate command for this application:
% hadoop fs -put hadoop-examples/target/max-temp-workflow max-temp-workflow
Running an Oozie workflow job
Next let’s see how to run a workflow job for the application we just uploaded. For this
we use the oozie command line tool, a client program for communicating with an Oozie
server. For convenience we export the OOZIE_URL environment variable to tell the
oozie command which Oozie server to use (we’re using one running locally here):
MapReduce Workflows | 185
www.it-ebooks.info

% export OOZIE_URL="http://localhost:11000/oozie"
There are lots of sub-commands for the oozie tool (type oozie help to get a list), but
we’re going to call the job subcommand with the -run option to run the workflow job:
% oozie job -config ch05/src/main/resources/max-temp-workflow.properties -run
job: 0000009-120119174508294-oozie-tom-W
The -config option specifies a local Java properties file containing definitions for the
parameters in the workflow XML file (in this case nameNode and jobTracker), as well as
oozie.wf.application.path which tells Oozie the location of the workflow application
in HDFS. Here is the contents of the properties file:
nameNode=hdfs://localhost:8020
jobTracker=localhost:8021
oozie.wf.application.path=${nameNode}/user/${user.name}/max-temp-workflow
To get information about the status of the workflow job we use the -info option, using
the job ID that was printed by the run command earlier (type oozie job to get a list of
all jobs).
% oozie job -info 0000009-120119174508294-oozie-tom-W
The output shows the status: RUNNING, KILLED, or SUCCEEDED. You can find all this in-
formation via Oozie’s web UI too, available at http://localhost:11000/oozie.
When the job has succeeded we can inspect the results in the usual way:
% hadoop fs -cat output/part-*
1949 111
1950 22
This example only scratched the surface of writing Oozie workflows. The documen-
tation on Oozie’s website has information about creating more complex workflows, as
well as writing and running coordinator jobs.
186 | Chapter 5: Developing a MapReduce Application
www.it-ebooks.info

CHAPTER 6
How MapReduce Works
In this chapter, we look at how MapReduce in Hadoop works in detail. This knowledge
provides a good foundation for writing more advanced MapReduce programs, which
we will cover in the following two chapters.
Anatomy of a MapReduce Job Run
You can run a MapReduce job with a single method call: submit() on a Job object (note
that you can also call waitForCompletion(), which will submit the job if it hasn’t been
submitted already, then wait for it to finish).1 This method call conceals a great deal of
processing behind the scenes. This section uncovers the steps Hadoop takes to run a
job.
We saw in Chapter 5 that the way Hadoop executes a MapReduce program depends
on a couple of configuration settings.
In releases of Hadoop up to and including the 0.20 release series, mapred.job.tracker
determines the means of execution. If this configuration property is set to local, the
default, then the local job runner is used. This runner runs the whole job in a single
JVM. It’s designed for testing and for running MapReduce programs on small datasets.
Alternatively, if mapred.job.tracker is set to a colon-separated host and port pair, then
the property is interpreted as a jobtracker address, and the runner submits the job to
the jobtracker at that address. The whole process in described in detail in the next
section.
In Hadoop 0.23.0 a new MapReduce implementation was introduced. The new im-
plementation (called MapReduce 2) is built on a system called YARN, described in
“YARN (MapReduce 2)” on page 194. For now, just note that the framework that is
used for execution is set by the mapreduce.framework.name property, which takes the
values local (for the local job runner), classic (for the “classic” MapReduce frame-
1. In the old MapReduce API you can call JobClient.submitJob(conf) or JobClient.runJob(conf).
187
www.it-ebooks.info

work, also called MapReduce 1, which uses a jobtracker and tasktrackers), and yarn
(for the new framework).
It’s important to realize that the old and new MapReduce APIs are not
the same thing as the classic and YARN-based MapReduce implemen-
tations (MapReduce 1 and 2 respectively). The APIs are user-facing cli-
ent-side features and determine how you write MapReduce programs,
while the implementations are just different ways of running MapRe-
duce programs. All four combinations are supported: both the old and
new API run on both MapReduce 1 and 2. Table 1-2 lists which of these
combinations are supported in the different Hadoop releases.
Classic MapReduce (MapReduce 1)
A job run in classic MapReduce is illustrated in Figure 6-1. At the highest level, there
are four independent entities:
• The client, which submits the MapReduce job.
• The jobtracker, which coordinates the job run. The jobtracker is a Java application
whose main class is JobTracker.
• The tasktrackers, which run the tasks that the job has been split into. Tasktrackers
are Java applications whose main class is TaskTracker.
• The distributed filesystem (normally HDFS, covered in Chapter 3), which is used
for sharing job files between the other entities.
Job Submission
The submit() method on Job creates an internal JobSummitter instance and calls sub
mitJobInternal() on it (step 1 in Figure 6-1). Having submitted the job, waitForCom
pletion() polls the job’s progress once a second and reports the progress to the console
if it has changed since the last report. When the job is complete, if it was successful,
the job counters are displayed. Otherwise, the error that caused the job to fail is logged
to the console.
188 | Chapter 6: How MapReduce Works
www.it-ebooks.info

The job submission process implemented by JobSummitter does the following:
• Asks the jobtracker for a new job ID (by calling getNewJobId() on JobTracker) (step
2).
• Checks the output specification of the job. For example, if the output directory has
not been specified or it already exists, the job is not submitted and an error is
thrown to the MapReduce program.
• Computes the input splits for the job. If the splits cannot be computed, because
the input paths don’t exist, for example, then the job is not submitted and an error
is thrown to the MapReduce program.
• Copies the resources needed to run the job, including the job JAR file, the config-
uration file, and the computed input splits, to the jobtracker’s filesystem in a
directory named after the job ID. The job JAR is copied with a high replication
factor (controlled by the mapred.submit.replication property, which defaults to
10) so that there are lots of copies across the cluster for the tasktrackers to access
when they run tasks for the job (step 3).
Figure 6-1. How Hadoop runs a MapReduce job using the classic framework
Anatomy of a MapReduce Job Run | 189
www.it-ebooks.info

• Tells the jobtracker that the job is ready for execution (by calling submitJob() on
JobTracker) (step 4).
Job Initialization
When the JobTracker receives a call to its submitJob() method, it puts it into an internal
queue from where the job scheduler will pick it up and initialize it. Initialization involves
creating an object to represent the job being run, which encapsulates its tasks, and
bookkeeping information to keep track of the tasks’ status and progress (step 5).
To create the list of tasks to run, the job scheduler first retrieves the input splits com-
puted by the client from the shared filesystem (step 6). It then creates one map task for
each split. The number of reduce tasks to create is determined by the
mapred.reduce.tasks property in the Job, which is set by the setNumReduceTasks()
method, and the scheduler simply creates this number of reduce tasks to be run. Tasks
are given IDs at this point.
In addition to the map and reduce tasks, two further tasks are created: a job setup task
and a job cleanup task. These are run by tasktrackers and are used to run code to setup
the job before any map tasks run, and to cleanup after all the reduce tasks are complete.
The OutputCommitter that is configured for the job determines the code to be run, and
by default this is a FileOutputCommitter. For the job setup task it will create the final
output directory for the job and the temporary working space for the task output, and
for the job cleanup task it will delete the temporary working space for the task output.
The commit protocol is described in more detail in “Output Committers”
on page 215.
Task Assignment
Tasktrackers run a simple loop that periodically sends heartbeat method calls to the
jobtracker. Heartbeats tell the jobtracker that a tasktracker is alive, but they also double
as a channel for messages. As a part of the heartbeat, a tasktracker will indicate whether
it is ready to run a new task, and if it is, the jobtracker will allocate it a task, which it
communicates to the tasktracker using the heartbeat return value (step 7).
Before it can choose a task for the tasktracker, the jobtracker must choose a job to select
the task from. There are various scheduling algorithms as explained later in this chapter
(see “Job Scheduling” on page 204), but the default one simply maintains a priority
list of jobs. Having chosen a job, the jobtracker now chooses a task for the job.
Tasktrackers have a fixed number of slots for map tasks and for reduce tasks: for ex-
ample, a tasktracker may be able to run two map tasks and two reduce tasks simulta-
neously. (The precise number depends on the number of cores and the amount of
memory on the tasktracker; see “Memory” on page 305.) The default scheduler fills
empty map task slots before reduce task slots, so if the tasktracker has at least one
empty map task slot, the jobtracker will select a map task; otherwise, it will select a
reduce task.
190 | Chapter 6: How MapReduce Works
www.it-ebooks.info

To choose a reduce task, the jobtracker simply takes the next in its list of yet-to-be-run
reduce tasks, since there are no data locality considerations. For a map task, however,
it takes account of the tasktracker’s network location and picks a task whose input split
is as close as possible to the tasktracker. In the optimal case, the task is data-local, that
is, running on the same node that the split resides on. Alternatively, the task may be
rack-local: on the same rack, but not the same node, as the split. Some tasks are neither
data-local nor rack-local and retrieve their data from a different rack from the one they
are running on. You can tell the proportion of each type of task by looking at a job’s
counters (see “Built-in Counters” on page 257).
Task Execution
Now that the tasktracker has been assigned a task, the next step is for it to run the task.
First, it localizes the job JAR by copying it from the shared filesystem to the tasktracker’s
filesystem. It also copies any files needed from the distributed cache by the application
to the local disk; see “Distributed Cache” on page 288 (step 8). Second, it creates a
local working directory for the task, and un-jars the contents of the JAR into this
directory. Third, it creates an instance of TaskRunner to run the task.
TaskRunner launches a new Java Virtual Machine (step 9) to run each task in (step 10),
so that any bugs in the user-defined map and reduce functions don’t affect the task-
tracker (by causing it to crash or hang, for example). It is, however, possible to reuse
the JVM between tasks; see “Task JVM Reuse” on page 216.
The child process communicates with its parent through the umbilical interface. This
way it informs the parent of the task’s progress every few seconds until the task is
complete.
Each task can perform setup and cleanup actions, which are run in the same JVM as
the task itself, and are determined by the OutputCommitter for the job (see “Output
Committers” on page 215). The cleanup action is used to commit the task, which in
the case of file-based jobs means that its output is written to the final location for that
task. The commit protocol ensures that when speculative execution is enabled (“Spec-
ulative Execution” on page 213), only one of the duplicate tasks is committed and the
other is aborted.
Both Streaming and Pipes run special map and reduce tasks for the
purpose of launching the user-supplied executable and communicating with it (Fig-
ure 6-2).
In the case of Streaming, the Streaming task communicates with the process (which
may be written in any language) using standard input and output streams. The Pipes
task, on the other hand, listens on a socket and passes the C++ process a port number
in its environment, so that on startup, the C++ process can establish a persistent socket
connection back to the parent Java Pipes task.
Streaming and Pipes.
Anatomy of a MapReduce Job Run | 191
www.it-ebooks.info

In both cases, during execution of the task, the Java process passes input key-value
pairs to the external process, which runs it through the user-defined map or reduce
function and passes the output key-value pairs back to the Java process. From the
tasktracker’s point of view, it is as if the tasktracker child process ran the map or reduce
code itself.
Progress and Status Updates
MapReduce jobs are long-running batch jobs, taking anything from minutes to hours
to run. Because this is a significant length of time, it’s important for the user to get
feedback on how the job is progressing. A job and each of its tasks have a status, which
includes such things as the state of the job or task (e.g., running, successfully completed,
failed), the progress of maps and reduces, the values of the job’s counters, and a status
message or description (which may be set by user code). These statuses change over
the course of the job, so how do they get communicated back to the client?
When a task is running, it keeps track of its progress, that is, the proportion of the task
completed. For map tasks, this is the proportion of the input that has been processed.
For reduce tasks, it’s a little more complex, but the system can still estimate the pro-
portion of the reduce input processed. It does this by dividing the total progress into
three parts, corresponding to the three phases of the shuffle (see “Shuffle and
Sort” on page 205). For example, if the task has run the reducer on half its input, then
the task’s progress is ⅚, since it has completed the copy and sort phases (⅓ each) and
is halfway through the reduce phase (⅙).
192 | Chapter 6: How MapReduce Works
www.it-ebooks.info

Figure 6-2. The relationship of the Streaming and Pipes executable to the tasktracker and its child
What Constitutes Progress in MapReduce?
Progress is not always measurable, but nevertheless it tells Hadoop that a task is doing
something. For example, a task writing output records is making progress, even though
it cannot be expressed as a percentage of the total number that will be written, since
the latter figure may not be known, even by the task producing the output.
Progress reporting is important, as it means Hadoop will not fail a task that’s making
progress. All of the following operations constitute progress:
• Reading an input record (in a mapper or reducer)
• Writing an output record (in a mapper or reducer)
• Setting the status description on a reporter (using Reporter’s setStatus() method)
• Incrementing a counter (using Reporter’s incrCounter() method)
• Calling Reporter’s progress() method
Anatomy of a MapReduce Job Run | 193
www.it-ebooks.info

Tasks also have a set of counters that count various events as the task runs (we saw an
example in “A test run” on page 25), either those built into the framework, such as the
number of map output records written, or ones defined by users.
If a task reports progress, it sets a flag to indicate that the status change should be sent
to the tasktracker. The flag is checked in a separate thread every three seconds, and if
set it notifies the tasktracker of the current task status. Meanwhile, the tasktracker is
sending heartbeats to the jobtracker every five seconds (this is a minimum, as the
heartbeat interval is actually dependent on the size of the cluster: for larger clusters,
the interval is longer), and the status of all the tasks being run by the tasktracker is sent
in the call. Counters are sent less frequently than every five seconds, because they can
be relatively high-bandwidth.
The jobtracker combines these updates to produce a global view of the status of all the
jobs being run and their constituent tasks. Finally, as mentioned earlier, the Job receives
the latest status by polling the jobtracker every second. Clients can also use Job’s
getStatus() method to obtain a JobStatus instance, which contains all of the status
information for the job.
The method calls are illustrated in Figure 6-3.
Job Completion
When the jobtracker receives a notification that the last task for a job is complete (this
will be the special job cleanup task), it changes the status for the job to “successful.”
Then, when the Job polls for status, it learns that the job has completed successfully,
so it prints a message to tell the user and then returns from the waitForCompletion()
method.
The jobtracker also sends an HTTP job notification if it is configured to do so. This
can be configured by clients wishing to receive callbacks, via the job.end.notifica
tion.url property.
Last, the jobtracker cleans up its working state for the job and instructs tasktrackers to
do the same (so intermediate output is deleted, for example).
YARN (MapReduce 2)
For very large clusters in the region of 4000 nodes and higher, the MapReduce system
described in the previous section begins to hit scalability bottlenecks, so in 2010 a group
at Yahoo! began to design the next generation of MapReduce. The result was YARN,
short for Yet Another Resource Negotiator (or if you prefer recursive ancronyms, YARN
Application Resource Negotiator).2
2. You can read more about the motivation for and development of YARN in Arun C Murthy’s post, The
Next Generation of Apache Hadoop MapReduce.
194 | Chapter 6: How MapReduce Works
www.it-ebooks.info

YARN meets the scalability shortcomings of “classic” MapReduce by splitting the re-
sponsibilities of the jobtracker into separate entities. The jobtracker takes care of both
job scheduling (matching tasks with tasktrackers) and task progress monitoring (keep-
ing track of tasks and restarting failed or slow tasks, and doing task bookkeeping such
as maintaining counter totals).
YARN separates these two roles into two independent daemons: a resource manager
to manage the use of resources across the cluster, and an application master to manage
the lifecycle of applications running on the cluster. The idea is that an application
master negotiates with the resource manager for cluster resources—described in terms
of a number of containers each with a certain memory limit—then runs application-
specific processes in those containers. The containers are overseen by node managers
running on cluster nodes, which ensure that the application does not use more resour-
ces than it has been allocated.3
Figure 6-3. How status updates are propagated through the MapReduce 1 system
3. At the time of writing, memory is the only resource that is managed, and node managers will kill any
containers that exceed their allocated memory limits.
Anatomy of a MapReduce Job Run | 195
www.it-ebooks.info

In contrast to the jobtracker, each instance of an application—here a MapReduce job
—has a dedicated application master, which runs for the duration of the application.
This model is actually closer to the original Google MapReduce paper, which describes
how a master process is started to coordinate map and reduce tasks running on a set
of workers.
As described, YARN is more general than MapReduce, and in fact MapReduce is just
one type of YARN application. There are a few other YARN applications—such as a
distributed shell that can run a script on a set of nodes in the cluster—and others are
actively being worked on (some are listed at http://wiki.apache.org/hadoop/Powered
ByYarn). The beauty of YARN’s design is that different YARN applications can co-exist
on the same cluster—so a MapReduce application can run at the same time as an MPI
application, for example—which brings great benefits for managability and cluster
utilization.
Furthermore, it is even possible for users to run different versions of MapReduce on
the same YARN cluster, which makes the process of upgrading MapReduce more
managable. (Note that some parts of MapReduce, like the job history server and the
shuffle handler, as well as YARN itself, still need to be upgraded across the cluster.)
MapReduce on YARN involves more entities than classic MapReduce. They are:4
• The client, which submits the MapReduce job.
• The YARN resource manager, which coordinates the allocation of compute re-
sources on the cluster.
• The YARN node managers, which launch and monitor the compute containers on
machines in the cluster.
• The MapReduce application master, which coordinates the tasks running the
MapReduce job. The application master and the MapReduce tasks run in con-
tainers that are scheduled by the resource manager, and managed by the node
managers.
• The distributed filesystem (normally HDFS, covered in Chapter 3), which is used
for sharing job files between the other entities.
The process of running a job is shown in Figure 6-4, and described in the following
sections.
Job Submission
Jobs are submitted in MapReduce 2 using the same user API as MapReduce 1 (step 1).
MapReduce 2 has an implementation of ClientProtocol that is activated when mapre
4. Not discussed in this section are the job history server daemon (for retaining job history data) and the
shuffle handler auxiliary service (for serving map outputs to reduce tasks), which are a part of the
jobtracker and the tasktracker respectively in classic MapReduce, but are independent entities in YARN.
196 | Chapter 6: How MapReduce Works
www.it-ebooks.info

duce.framework.name is set to yarn. The submission process is very similar to the classic
implementation. The new job ID is retrieved from the resource manager (rather than
the jobtracker), although in the nomenclature of YARN it is an application ID (step 2).
The job client checks the output specification of the job; computes input splits (al-
though there is an option to generate them on the cluster, yarn.app.mapreduce.am.com
pute-splits-in-cluster, which can be beneficial for jobs with many splits); and copies
job resources (including the job JAR, configuration, and split information) to HDFS
(step 3). Finally, the job is submitted by calling submitApplication() on the resource
manager (step 4).
Job Initialization
When the resource manager receives a call to its submitApplication(), it hands off the
request to the scheduler. The scheduler allocates a container, and the resource manager
then launches the application master’s process there, under the node manager’s man-
agement (steps 5a and 5b).
The application master for MapReduce jobs is a Java application whose main class is
MRAppMaster. It initializes the job by creating a number of bookkeeping objects to keep
track of the job’s progress, as it will receive progress and completion reports from the
tasks (step 6). Next, it retrieves the input splits computed in the client from the shared
filesystem (step 7). It then creates a map task object for each split, and a number of
reduce task objects determined by the mapreduce.job.reduces property.
The next thing the application master does is decide how to run the tasks that make
up the MapReduce job. If the job is small, the application master may choose to run
them in the same JVM as itself, since it judges the overhead of allocating new containers
and running tasks in them as outweighing the gain to be had in running them in parallel,
compared to running them sequentially on one node. (This is different to MapReduce
1, where small jobs are never run on a single tasktracker.) Such a job is said to be
uberized, or run as an uber task.
What qualifies as a small job? By default one that has less than 10 mappers, only one
reducer, and the input size is less than the size of one HDFS block. (These values may
Figure 6-4. How Hadoop runs a MapReduce job using YARN
Anatomy of a MapReduce Job Run | 197
www.it-ebooks.info

be changed for a job by setting mapreduce.job.ubertask.maxmaps, mapreduce.job.uber
task.maxreduces, and mapreduce.job.ubertask.maxbytes.) It’s also possible to disable
uber tasks entirely (by setting mapreduce.job.ubertask.enable to false).
Before any tasks can be run the job setup method is called (for the job’s OutputCommit
ter), to create the job’s output directory. In contrast to MapReduce 1, where it is called
in a special task that is run by the tasktracker, in the YARN implementation the method
is called directly by the application master.
Task Assignment
If the job does not qualify for running as an uber task, then the application master
requests containers for all the map and reduce tasks in the job from the resource man-
ager (step 8). Each request, which are piggybacked on heartbeat calls, includes infor-
mation about each map task’s data locality, in particular the hosts and corresponding
racks that the input split resides on. The scheduler uses this information to make
scheduling decisions (just like a jobtracker’s scheduler does): it attempts to place tasks
on data-local nodes in the ideal case, but if this is not possible the scheduler prefers
rack-local placement to non-local placement.
Requests also specify memory requirements for tasks. By default both map and reduce
tasks are allocated 1024 MB of memory, but this is configurable by setting mapre
duce.map.memory.mb and mapreduce.reduce.memory.mb.
The way memory is allocated is different to MapReduce 1, where tasktrackers have a
fixed number of “slots”, set at cluster configuration time, and each task runs in a single
slot. Slots have a maximum memory allowance, which again is fixed for a cluster, and
which leads both to problems of under utilization when tasks use less memory (since
other waiting tasks are not able to take advantage of the unused memory) and problems
of job failure when a task can’t complete since it can’t get enough memory to run
correctly.
In YARN, resources are more fine-grained, so both these problems can be avoided. In
particular, applications may request a memory capability that is anywhere between the
minimum allocation and a maximum allocation, and which must be a multiple of the
minimum allocation. Default memory allocations are scheduler-specific, and for the
capacity scheduler the default minimum is 1024 MB (set by yarn.schedu
ler.capacity.minimum-allocation-mb), and the default maximum is 10240 MB (set by
yarn.scheduler.capacity.maximum-allocation-mb). Thus, tasks can request any mem-
ory allocation between 1 and 10 GB (inclusive), in multiples of 1 GB (the scheduler will
round to the nearest multiple if needed), by setting mapreduce.map.memory.mb and map
reduce.reduce.memory.mb appropriately.
Task Execution
Once a task has been assigned a container by the resource manager’s scheduler, the
application master starts the container by contacting the node manager (steps 9a and
198 | Chapter 6: How MapReduce Works
www.it-ebooks.info

9b). The task is executed by a Java application whose main class is YarnChild. Before
it can run the task it localizes the resources that the task needs, including the job con-
figuration and JAR file, and any files from the distributed cache (step 10). Finally, it
runs the map or reduce task (step 11).
The YarnChild runs in a dedicated JVM, for the same reason that tasktrackers spawn
new JVMs for tasks in MapReduce 1: to isolate user code from long-running system
daemons. Unlike MapReduce 1, however, YARN does not support JVM reuse so each
task runs in a new JVM.
Streaming and Pipes programs work in the same way as MapReduce 1. The Yarn
Child launches the Streaming or Pipes process and communicates with it using standard
input/output or a socket (respectively), as shown in Figure 6-2 (except the child and
subprocesses run on node managers, not tasktrackers).
Progress and Status Updates
When running under YARN, the task reports its progress and status (including coun-
ters) back to its application master every three seconds (over the umbilical interface),
which has an aggregate view of the job. The process is illustrated in Figure 6-5. Contrast
this to MapReduce 1, where progress updates flow from the child through the task-
tracker to the jobtracker for aggregation.
The client polls the application master every second (set via mapreduce.client.pro
gressmonitor.pollinterval) to receive progress updates, which are usually displayed
to the user.
Job Completion
As well as polling the application master for progress, every five seconds the client
checks whether the job has completed when using the waitForCompletion() method on
Job. The polling interval can be set via the mapreduce.client.completion.polli
nterval configuration property.
Notification of job completion via an HTTP callback is also supported like in MapRe-
duce 1. In MapReduce 2 the application master initiates the callback.
Figure 6-5. How status updates are propagated through the MapReduce 2 system
Anatomy of a MapReduce Job Run | 199
www.it-ebooks.info

On job completion the application master and the task containers clean up their work-
ing state, and the OutputCommitter’s job cleanup method is called. Job information is
archived by the job history server to enable later interrogation by users if desired.
Failures
In the real world, user code is buggy, processes crash, and machines fail. One of the
major benefits of using Hadoop is its ability to handle such failures and allow your job
to complete.
Failures in Classic MapReduce
In the MapReduce 1 runtime there are three failure modes to consider: failure of the
running task, failure of the tastracker, and failure of the jobtracker. Let’s look at each
in turn.
Task Failure
Consider first the case of the child task failing. The most common way that this happens
is when user code in the map or reduce task throws a runtime exception. If this happens,
the child JVM reports the error back to its parent tasktracker, before it exits. The error
ultimately makes it into the user logs. The tasktracker marks the task attempt as
failed, freeing up a slot to run another task.
For Streaming tasks, if the Streaming process exits with a nonzero exit code, it is marked
as failed. This behavior is governed by the stream.non.zero.exit.is.failure property
(the default is true).
Another failure mode is the sudden exit of the child JVM—perhaps there is a JVM bug
that causes the JVM to exit for a particular set of circumstances exposed by the Map-
Reduce user code. In this case, the tasktracker notices that the process has exited and
marks the attempt as failed.
Hanging tasks are dealt with differently. The tasktracker notices that it hasn’t received
a progress update for a while and proceeds to mark the task as failed. The child JVM
process will be automatically killed after this period.5 The timeout period after which
tasks are considered failed is normally 10 minutes and can be configured on a per-job
5. If a Streaming or Pipes process hangs, the tasktracker will kill it (along with the JVM that launched it)
only in one the following circumstances: either mapred.task.tracker.task-controller is set to
org.apache.hadoop.mapred.LinuxTaskController, or the default task controller in being used
(org.apache.hadoop.mapred.DefaultTaskController) and the setsid command is available on the system
(so that the child JVM and any processes it launches are in the same process group). In any other case
orphaned Streaming or Pipes processes will accumulate on the system, which will impact utilization over
time.
200 | Chapter 6: How MapReduce Works
www.it-ebooks.info

basis (or a cluster basis) by setting the mapred.task.timeout property to a value in
milliseconds.
Setting the timeout to a value of zero disables the timeout, so long-running tasks are
never marked as failed. In this case, a hanging task will never free up its slot, and over
time there may be cluster slowdown as a result. This approach should therefore be
avoided, and making sure that a task is reporting progress periodically will suffice (see
“What Constitutes Progress in MapReduce?” on page 193).
When the jobtracker is notified of a task attempt that has failed (by the tasktracker’s
heartbeat call), it will reschedule execution of the task. The jobtracker will try to avoid
rescheduling the task on a tasktracker where it has previously failed. Furthermore, if a
task fails four times (or more), it will not be retried further. This value is configurable:
the maximum number of attempts to run a task is controlled by the
mapred.map.max.attempts property for map tasks and mapred.reduce.max.attempts for
reduce tasks. By default, if any task fails four times (or whatever the maximum number
of attempts is configured to), the whole job fails.
For some applications, it is undesirable to abort the job if a few tasks fail, as it may be
possible to use the results of the job despite some failures. In this case, the maximum
percentage of tasks that are allowed to fail without triggering job failure can be set
for the job. Map tasks and reduce tasks are controlled independently, using
the mapred.max.map.failures.percent and mapred.max.reduce.failures.percent
properties.
A task attempt may also be killed, which is different from it failing. A task attempt may
be killed because it is a speculative duplicate (for more, see “Speculative Execu-
tion” on page 213), or because the tasktracker it was running on failed, and the job-
tracker marked all the task attempts running on it as killed. Killed task attempts do
not count against the number of attempts to run the task (as set by
mapred.map.max.attempts and mapred.reduce.max.attempts), since it wasn’t the task’s
fault that an attempt was killed.
Users may also kill or fail task attempts using the web UI or the command line (type
hadoop job to see the options). Jobs may also be killed by the same mechanisms.
Tasktracker Failure
Failure of a tasktracker is another failure mode. If a tasktracker fails by crashing, or
running very slowly, it will stop sending heartbeats to the jobtracker (or send them very
infrequently). The jobtracker will notice a tasktracker that has stopped sending heart-
beats (if it hasn’t received one for 10 minutes, configured via the mapred.task
tracker.expiry.interval property, in milliseconds) and remove it from its pool of
tasktrackers to schedule tasks on. The jobtracker arranges for map tasks that were run
and completed successfully on that tasktracker to be rerun if they belong to incomplete
jobs, since their intermediate output residing on the failed tasktracker’s local filesystem
may not be accessible to the reduce task. Any tasks in progress are also rescheduled.
Failures | 201
www.it-ebooks.info

A tasktracker can also be blacklisted by the jobtracker, even if the tasktracker has not
failed. If more than four tasks from the same job fail on a particular tasktracker (set by
(mapred.max.tracker.failures), then the jobtracker records this as a fault. A tasktracker
is blacklisted if the number of faults is over some minimum threshold (four, set by
mapred.max.tracker.blacklists) and is significantly higher than the average number
of faults for tasktrackers in the cluster cluster.
Blacklisted tasktrackers are not assigned tasks, but they continue to communicate with
the jobtracker. Faults expire over time (at the rate of one per day), so tasktrackers get
the chance to run jobs again simply by leaving them running. Alternatively, if there is
an underlying fault that can be fixed (by replacing hardware, for example), the task-
tracker will be removed from the jobtracker’s blacklist after it restarts and rejoins the
cluster.
Jobtracker Failure
Failure of the jobtracker is the most serious failure mode. Hadoop has no mechanism
for dealing with failure of the jobtracker—it is a single point of failure—so in this case
the job fails. However, this failure mode has a low chance of occurring, since the chance
of a particular machine failing is low. The good news is that the situation is improved
in YARN, since one of its design goals is to eliminate single points of failure in Map-
Reduce.
After restarting a jobtracker, any jobs that were running at the time it was stopped will
need to be re-submitted. There is a configuration option that attempts to recover any
running jobs (mapred.jobtracker.restart.recover, turned off by default), however it
is known not to work reliably, so should not be used.
Failures in YARN
For MapReduce programs running on YARN, we need to consider the failure of any of
the following entities: the task, the application master, the node manager, and the
resource manager.
Task Failure
Failure of the running task is similar to the classic case. Runtime exceptions and sudden
exits of the JVM are propagated back to the application master and the task attempt is
marked as failed. Likewise, hanging tasks are noticed by the application master by the
absence of a ping over the umbilical channel (the timeout is set by mapreduce.task.time
out), and again the task attempt is marked as failed.
The configuration properties for determining when a task is considered to be failed are
the same as the classic case: a task is marked as failed after four attempts (set by
mapreduce.map.maxattempts for map tasks and mapreduce.reduce.maxattempts for re-
ducer tasks). A job will be failed if more than mapreduce.map.failures.maxpercent per-
202 | Chapter 6: How MapReduce Works
www.it-ebooks.info

cent of the map tasks in the job fail, or more than mapreduce.reduce.failures.maxper
cent percent of the reduce tasks fail.
Application Master Failure
Just like MapReduce tasks are given several attempts to succeed (in the face of hardware
or network failures) applications in YARN are tried multiple times in the event of fail-
ure. By default, applications are marked as failed if they fail once, but this can be in-
creased by setting the property yarn.resourcemanager.am.max-retries.
An application master sends periodic heartbeats to the resource manager, and in the
event of application master failure, the resource manager will detect the failure and
start a new instance of the master running in a new container (managed by a node
manager). In the case of the MapReduce application master, it can recover the state of
the tasks that had already been run by the (failed) application so they don’t have to be
rerun. By default, recovery is not enabled, so failed application masters will not rerun
all their tasks, but you can turn it on by setting yarn.app.mapreduce.am.job.recov
ery.enable to true.
The client polls the application master for progress reports, so if its application master
fails the client needs to locate the new instance. During job initialization the client asks
the resource manager for the application master’s address, and then caches it, so it
doesn’t overload the the resource manager with a request every time it needs to poll
the application master. If the application master fails, however, the client will experi-
ence a timeout when it issues a status update, at which point the client will go back to
the resource manager to ask for the new application master’s address.
Node Manager Failure
If a node manager fails, then it will stop sending heartbeats to the resource manager,
and the node manager will be removed from the resource manager’s pool of available
nodes. The property yarn.resourcemanager.nm.liveness-monitor.expiry-interval-
ms, which defaults to 600000 (10 minutes), determines the minimum time the resource
manager waits before considering a node manager that has sent no heartbeat in that
time as failed.
Any task or application master running on the failed node manager will be recovered
using the mechanisms described in the previous two sections.
Node managers may be blacklisted if the number of failures for the application is high.
Blacklisting is done by the application master, and for MapReduce the application
master will try to reschedule tasks on different nodes if more than three tasks fail on a
node manager. The threshold may be set with mapreduce.job.maxtaskfai
lures.per.tracker.
Failures | 203
www.it-ebooks.info

Resource Manager Failure
Failure of the resource manager is serious, since without it neither jobs nor task con-
tainers can be launched. The resource manager was designed from the outset to be able
to recover from crashes, by using a checkpointing mechanism to save its state to per-
sistent storage, although at the time of writing the latest release did not have a complete
implementation.
After a crash, a new resource manager instance is brought up (by an adminstrator) and
it recovers from the saved state. The state consists of the node managers in the system
as well as the running applications. (Note that tasks are not part of the resource man-
ager’s state, since they are managed by the application. Thus the amount of state to be
stored is much more managable than that of the jobtracker.)
The storage used by the reource manager is configurable via the yarn.resourceman
ager.store.class property. The default is org.apache.hadoop.yarn.server.resource
manager.recovery.MemStore, which keeps the store in memory, and is therefore not
highly-available. However, there is a ZooKeeper-based store in the works that will
support reliable recovery from resource manager failures in the future.
Job Scheduling
Early versions of Hadoop had a very simple approach to scheduling users’ jobs: they
ran in order of submission, using a FIFO scheduler. Typically, each job would use the
whole cluster, so jobs had to wait their turn. Although a shared cluster offers great
potential for offering large resources to many users, the problem of sharing resources
fairly between users requires a better scheduler. Production jobs need to complete in a
timely manner, while allowing users who are making smaller ad hoc queries to get
results back in a reasonable time.
Later on, the ability to set a job’s priority was added, via the mapred.job.priority
property or the setJobPriority() method on JobClient (both of which take one of the
values VERY_HIGH, HIGH, NORMAL, LOW, VERY_LOW). When the job scheduler is choosing the
next job to run, it selects one with the highest priority. However, with the FIFO
scheduler, priorities do not support preemption, so a high-priority job can still be
blocked by a long-running low priority job that started before the high-priority job was
scheduled.
MapReduce in Hadoop comes with a choice of schedulers. The default in MapReduce
1 is the original FIFO queue-based scheduler, and there are also multiuser schedulers
called the Fair Scheduler and the Capacity Scheduler.
MapReduce 2 comes with the Capacity Scheduler (the default), and the FIFO scheduler.
204 | Chapter 6: How MapReduce Works
www.it-ebooks.info

The Fair Scheduler
The Fair Scheduler aims to give every user a fair share of the cluster capacity over time.
If a single job is running, it gets all of the cluster. As more jobs are submitted, free task
slots are given to the jobs in such a way as to give each user a fair share of the cluster.
A short job belonging to one user will complete in a reasonable time even while another
user’s long job is running, and the long job will still make progress.
Jobs are placed in pools, and by default, each user gets their own pool. A user who
submits more jobs than a second user will not get any more cluster resources than the
second, on average. It is also possible to define custom pools with guaranteed minimum
capacities defined in terms of the number of map and reduce slots, and to set weightings
for each pool.
The Fair Scheduler supports preemption, so if a pool has not received its fair share for
a certain period of time, then the scheduler will kill tasks in pools running over capacity
in order to give the slots to the pool running under capacity.
The Fair Scheduler is a “contrib” module. To enable it, place its JAR file on Hadoop’s
classpath, by copying it from Hadoop’s contrib/fairscheduler directory to the lib direc-
tory. Then set the mapred.jobtracker.taskScheduler property to:
org.apache.hadoop.mapred.FairScheduler
The Fair Scheduler will work without further configuration, but to take full advantage
of its features and how to configure it (including its web interface), refer to README
in the src/contrib/fairscheduler directory of the distribution.
The Capacity Scheduler
The Capacity Scheduler takes a slightly different approach to multiuser scheduling. A
cluster is made up of a number of queues (like the Fair Scheduler’s pools), which may
be hierarchical (so a queue may be the child of another queue), and each queue has an
allocated capacity. This is like the Fair Scheduler, except that within each queue, jobs
are scheduled using FIFO scheduling (with priorities). In effect, the Capacity Scheduler
allows users or organizations (defined using queues) to simulate a separate MapReduce
cluster with FIFO scheduling for each user or organization. The Fair Scheduler, by
contrast, (which actually also supports FIFO job scheduling within pools as an option,
making it like the Capacity Scheduler) enforces fair sharing within each pool, so running
jobs share the pool’s resources.
Shuffle and Sort
MapReduce makes the guarantee that the input to every reducer is sorted by key. The
process by which the system performs the sort—and transfers the map outputs to the
reducers as inputs—is known as the shuffle.6 In this section, we look at how the shuffle
works, as a basic understanding would be helpful, should you need to optimize a Map-
Shuffle and Sort | 205
www.it-ebooks.info

Reduce program. The shuffle is an area of the codebase where refinements and
improvements are continually being made, so the following description necessarily
conceals many details (and may change over time, this is for version 0.20). In many
ways, the shuffle is the heart of MapReduce and is where the “magic” happens.
The Map Side
When the map function starts producing output, it is not simply written to disk. The
process is more involved, and takes advantage of buffering writes in memory and doing
some presorting for efficiency reasons. Figure 6-6 shows what happens.
Each map task has a circular memory buffer that it writes the output to. The buffer is
100 MB by default, a size which can be tuned by changing the io.sort.mb property.
When the contents of the buffer reaches a certain threshold size (io.sort.spill.per
cent, default 0.80, or 80%), a background thread will start to spill the contents to disk.
Map outputs will continue to be written to the buffer while the spill takes place, but if
the buffer fills up during this time, the map will block until the spill is complete.
Spills are written in round-robin fashion to the directories specified by the
mapred.local.dir property, in a job-specific subdirectory.
Figure 6-6. Shuffle and sort in MapReduce
Before it writes to disk, the thread first divides the data into partitions corresponding
to the reducers that they will ultimately be sent to. Within each partition, the back-
ground thread performs an in-memory sort by key, and if there is a combiner function,
it is run on the output of the sort. Running the combiner function makes for a more
6. The term shuffle is actually imprecise, since in some contexts it refers to only the part of the process where
map outputs are fetched by reduce tasks. In this section, we take it to mean the whole process from the
point where a map produces output to where a reduce consumes input.
206 | Chapter 6: How MapReduce Works
www.it-ebooks.info

compact map output, so there is less data to write to local disk and to transfer to the
reducer.
Each time the memory buffer reaches the spill threshold, a new spill file is created, so
after the map task has written its last output record there could be several spill files.
Before the task is finished, the spill files are merged into a single partitioned and sorted
output file. The configuration property io.sort.factor controls the maximum number
of streams to merge at once; the default is 10.
If there are at least three spill files (set by the min.num.spills.for.combine property)
then the combiner is run again before the output file is written. Recall that combiners
may be run repeatedly over the input without affecting the final result. If there are only
one or two spills, then the potential reduction in map output size is not worth the
overhead in invoking the combiner, so it is not run again for this map output.
It is often a good idea to compress the map output as it is written to disk, since doing
so makes it faster to write to disk, saves disk space, and reduces the amount of data to
transfer to the reducer. By default, the output is not compressed, but it is easy to enable
by setting mapred.compress.map.output to true. The compression library to use is speci-
fied by mapred.map.output.compression.codec; see “Compression” on page 85 for more
on compression formats.
The output file’s partitions are made available to the reducers over HTTP. The maxi-
mum number of worker threads used to serve the file partitions is controlled by the
tasktracker.http.threads property—this setting is per tasktracker, not per map task
slot. The default of 40 may need increasing for large clusters running large jobs. In
MapReduce 2, this property is not applicable since the maximum number of threads
used is set automatically based on the number of processors on the machine. (Map-
Reduce 2 uses Netty, which by default allows up to twice as many threads as there are
processors.)
The Reduce Side
Let’s turn now to the reduce part of the process. The map output file is sitting on the
local disk of the machine that ran the map task (note that although map outputs always
get written to local disk, reduce outputs may not be), but now it is needed by the
machine that is about to run the reduce task for the partition. Furthermore, the reduce
task needs the map output for its particular partition from several map tasks across the
cluster. The map tasks may finish at different times, so the reduce task starts copying
their outputs as soon as each completes. This is known as the copy phase of the reduce
task. The reduce task has a small number of copier threads so that it can fetch map
outputs in parallel. The default is five threads, but this number can be changed by
setting the mapred.reduce.parallel.copies property.
Shuffle and Sort | 207
www.it-ebooks.info

How do reducers know which machines to fetch map output from?
As map tasks complete successfully, they notify their parent tasktracker
of the status update, which in turn notifies the jobtracker. (In MapRe-
duce 2, the tasks notify their application master directly.) These notifi-
cations are transmitted over the heartbeat communication mechanism
described earlier. Therefore, for a given job, the jobtracker (or applica-
tion master) knows the mapping between map outputs and hosts. A
thread in the reducer periodically asks the master for map output hosts
until it has retrieved them all.
Hosts do not delete map outputs from disk as soon as the first reducer
has retrieved them, as the reducer may subsequently fail. Instead, they
wait until they are told to delete them by the jobtracker (or application
master), which is after the job has completed.
The map outputs are copied to the reduce task JVM’s memory if they are small enough
(the buffer’s size is controlled by mapred.job.shuffle.input.buffer.percent, which
specifies the proportion of the heap to use for this purpose); otherwise, they are copied
to disk. When the in-memory buffer reaches a threshold size (controlled by
mapred.job.shuffle.merge.percent), or reaches a threshold number of map outputs
(mapred.inmem.merge.threshold), it is merged and spilled to disk. If a combiner is speci-
fied it will be run during the merge to reduce the amount of data written to disk.
As the copies accumulate on disk, a background thread merges them into larger, sorted
files. This saves some time merging later on. Note that any map outputs that were
compressed (by the map task) have to be decompressed in memory in order to perform
a merge on them.
When all the map outputs have been copied, the reduce task moves into the sort
phase (which should properly be called the merge phase, as the sorting was carried out
on the map side), which merges the map outputs, maintaining their sort ordering. This
is done in rounds. For example, if there were 50 map outputs, and the merge factor was
10 (the default, controlled by the io.sort.factor property, just like in the map’s merge),
then there would be 5 rounds. Each round would merge 10 files into one, so at the end
there would be five intermediate files.
Rather than have a final round that merges these five files into a single sorted file, the
merge saves a trip to disk by directly feeding the reduce function in what is the last
phase: the reduce phase. This final merge can come from a mixture of in-memory and
on-disk segments.
208 | Chapter 6: How MapReduce Works
www.it-ebooks.info

The number of files merged in each round is actually more subtle than
this example suggests. The goal is to merge the minimum number of
files to get to the merge factor for the final round. So if there were 40
files, the merge would not merge 10 files in each of the four rounds to
get 4 files. Instead, the first round would merge only 4 files, and the
subsequent three rounds would merge the full 10 files. The 4 merged
files, and the 6 (as yet unmerged) files make a total of 10 files for the
final round. The process is illustrated in Figure 6-7.
Note that this does not change the number of rounds, it’s just an opti-
mization to minimize the amount of data that is written to disk, since
the final round always merges directly into the reduce.
Figure 6-7. Efficiently merging 40 file segments with a merge factor of 10
During the reduce phase, the reduce function is invoked for each key in the sorted
output. The output of this phase is written directly to the output filesystem, typically
HDFS. In the case of HDFS, since the tasktracker node (or node manager) is also run-
ning a datanode, the first block replica will be written to the local disk.
Configuration Tuning
We are now in a better position to understand how to tune the shuffle to improve
MapReduce performance. The relevant settings, which can be used on a per-job basis
(except where noted), are summarized in Tables 6-1 and 6-2, along with the defaults,
which are good for general-purpose jobs.
The general principle is to give the shuffle as much memory as possible. However, there
is a trade-off, in that you need to make sure that your map and reduce functions get
enough memory to operate. This is why it is best to write your map and reduce functions
to use as little memory as possible—certainly they should not use an unbounded
amount of memory (by avoiding accumulating values in a map, for example).
The amount of memory given to the JVMs in which the map and reduce tasks run is
set by the mapred.child.java.opts property. You should try to make this as large as
possible for the amount of memory on your task nodes; the discussion in “Mem-
ory” on page 305 goes through the constraints to consider.
On the map side, the best performance can be obtained by avoiding multiple spills to
disk; one is optimal. If you can estimate the size of your map outputs, then you can set
the io.sort.* properties appropriately to minimize the number of spills. In particular,
Shuffle and Sort | 209
www.it-ebooks.info

you should increase io.sort.mb if you can. There is a MapReduce counter (“Spilled
records”; see “Counters” on page 257) that counts the total number of records that
were spilled to disk over the course of a job, which can be useful for tuning. Note that
the counter includes both map and reduce side spills.
On the reduce side, the best performance is obtained when the intermediate data can
reside entirely in memory. By default, this does not happen, since for the general case
all the memory is reserved for the reduce function. But if your reduce function has light
memory requirements, then setting mapred.inmem.merge.threshold to 0 and
mapred.job.reduce.input.buffer.percent to 1.0 (or a lower value; see Table 6-2) may
bring a performance boost.
More generally, Hadoop uses a buffer size of 4 KB by default, which is low, so you
should increase this across the cluster (by setting io.file.buffer.size, see also “Other
Hadoop Properties” on page 315).
In April 2008, Hadoop won the general-purpose terabyte sort benchmark (described
in “TeraByte Sort on Apache Hadoop” on page 601), and one of the optimizations
used was this one of keeping the intermediate data in memory on the reduce side.
Table 6-1. Map-side tuning properties
Property name Type Default value Description
io.sort.mb int 100 The size, in megabytes, of the
memory buffer to use while sorting
map output.
io.sort.record.percent float 0.05 The proportion of io.sort.mb
reserved for storing record bound-
aries of the map outputs. The re-
maining space is used for the map
output records themselves. This
property was removed in release
0.21.0 as the shuffle code was im-
proved to do a better job of using
all the available memory for map
output and accounting informa-
tion.
io.sort.spill.percent float 0.80 The threshold usage proportion for
both the map output memory
buffer and the record boundaries
index to start the process of spilling
to disk.
io.sort.factor int 10 The maximum number of streams
to merge at once when sorting files.
This property is also used in the re-
duce. It’s fairly common to increase
this to 100.
210 | Chapter 6: How MapReduce Works
www.it-ebooks.info

Property name Type Default value Description
min.num.spills.for.
combine
int 3 The minimum number of spill files
needed for the combiner to run (if
a combiner is specified).
mapred.compress.map.
output
boolean false Compress map outputs.
mapred.map.output.
compression.codec
Class name org.apache.hadoop.io.
compress.DefaultCodec
The compression codec to use for
map outputs.
task
tracker.http.threads
int 40 The number of worker threads per
tasktracker for serving the map
outputs to reducers. This is a clus-
ter-wide setting and cannot be set
by individual jobs. Not applicable
in MapReduce 2.
Table 6-2. Reduce-side tuning properties
Property name Type Default value Description
mapred.reduce.parallel.
copies
int 5 The number of threads used to copy map outputs
to the reducer.
mapred.reduce.copy.backoff int 300 The maximum amount of time, in seconds, to spend
retrieving one map output for a reducer before de-
claring it as failed. The reducer may repeatedly re-
attempt a transfer within this time if it fails (using
exponential backoff).
io.sort.factor int 10 The maximum number of streams to merge at once
when sorting files. This property is also used in the
map.
mapred.job.shuffle.input.
buffer.percent
float 0.70 The proportion of total heap size to be allocated to
the map outputs buffer during the copy phase of the
shuffle.
mapred.job.shuffle.merge.
percent
float 0.66 The threshold usage proportion for the map outputs
buffer (defined by mapred.job.shuf
fle.input.buffer.percent) for starting
the process of merging the outputs and spilling to
disk.
mapred.inmem.merge.threshold int 1000 The threshold number of map outputs for starting
the process of merging the outputs and spilling to
disk. A value of 0 or less means there is no threshold,
and the spill behavior is governed solely by
mapred.job.shuffle.merge.percent.
mapred.job.reduce.input.
buffer.percent
float 0.0 The proportion of total heap size to be used for re-
taining map outputs in memory during the reduce.
For the reduce phase to begin, the size of map out-
puts in memory must be no more than this size. By
Shuffle and Sort | 211
www.it-ebooks.info

Property name Type Default value Description
default, all map outputs are merged to disk before
the reduce begins, to give the reducers as much
memory as possible. However, if your reducers re-
quire less memory, this value may be increased to
minimize the number of trips to disk.
Task Execution
We saw how the MapReduce system executes tasks in the context of the overall job at
the beginning of the chapter in “Anatomy of a MapReduce Job Run” on page 187. In
this section, we’ll look at some more controls that MapReduce users have over task
execution.
The Task Execution Environment
Hadoop provides information to a map or reduce task about the environment in which
it is running. For example, a map task can discover the name of the file it is processing
(see “File information in the mapper” on page 239), and a map or reduce task can find
out the attempt number of the task. The properties in Table 6-3 can be accessed from
the job’s configuration, obtained in the old MapReduce API by providing an imple-
mentation of the configure() method for Mapper or Reducer, where the configuration
is passed in as an argument. In the new API these properties can be accessed from the
context object passed to all methods of the Mapper or Reducer.
Table 6-3. Task environment properties
Property name Type Description Example
mapred.job.id String The job ID. (See “Job,
Task, and Task Attempt
IDs” on page 163 for a
description of the
format.)
job_200811201130_0004
mapred.tip.id String The task ID. task_200811201130_0004_m_000003
mapred.task.id String The task attempt ID.
(Not the task ID.) attempt_200811201130_0004_m_000003_0
mapred.task.
partition
int The index of the task
within the job. 3
mapred.task.is.map boolean Whether this task is a
map task. true
212 | Chapter 6: How MapReduce Works
www.it-ebooks.info

Streaming environment variables
Hadoop sets job configuration parameters as environment variables for Streaming pro-
grams. However, it replaces nonalphanumeric characters with underscores to make
sure they are valid names. The following Python expression illustrates how you can
retrieve the value of the mapred.job.id property from within a Python Streaming script:
os.environ["mapred_job_id"]
You can also set environment variables for the Streaming processes launched by Map-
Reduce by supplying the -cmdenv option to the Streaming launcher program (once for
each variable you wish to set). For example, the following sets the MAGIC_PARAMETER
environment variable:
-cmdenv MAGIC_PARAMETER=abracadabra
Speculative Execution
The MapReduce model is to break jobs into tasks and run the tasks in parallel to make
the overall job execution time smaller than it would otherwise be if the tasks ran se-
quentially. This makes job execution time sensitive to slow-running tasks, as it takes
only one slow task to make the whole job take significantly longer than it would have
done otherwise. When a job consists of hundreds or thousands of tasks, the possibility
of a few straggling tasks is very real.
Tasks may be slow for various reasons, including hardware degradation or software
mis-configuration, but the causes may be hard to detect since the tasks still complete
successfully, albeit after a longer time than expected. Hadoop doesn’t try to diagnose
and fix slow-running tasks; instead, it tries to detect when a task is running slower than
expected and launches another, equivalent, task as a backup. This is termed speculative
execution of tasks.
It’s important to understand that speculative execution does not work by launching
two duplicate tasks at about the same time so they can race each other. This would be
wasteful of cluster resources. Rather, a speculative task is launched only after all the
tasks for a job have been launched, and then only for tasks that have been running for
some time (at least a minute) and have failed to make as much progress, on average, as
the other tasks from the job. When a task completes successfully, any duplicate tasks
that are running are killed since they are no longer needed. So if the original task com-
pletes before the speculative task, then the speculative task is killed; on the other hand,
if the speculative task finishes first, then the original is killed.
Speculative execution is an optimization, not a feature to make jobs run more reliably.
If there are bugs that sometimes cause a task to hang or slow down, then relying on
speculative execution to avoid these problems is unwise, and won’t work reliably, since
the same bugs are likely to affect the speculative task. You should fix the bug so that
the task doesn’t hang or slow down.
Task Execution | 213
www.it-ebooks.info

Speculative execution is turned on by default. It can be enabled or disabled independ-
ently for map tasks and reduce tasks, on a cluster-wide basis, or on a per-job basis. The
relevant properties are shown in Table 6-4.
Table 6-4. Speculative execution properties
Property name Type Default value Description
mapred.map.tasks.specula
tive.execution
boolean true Whether extra instances of
map tasks may be launched if
a task is making slow pro-
gress.
mapred.reduce.tasks.specula
tive.
execution
boolean true Whether extra instances of
reduce tasks may be launched
if a task is making slow pro-
gress.
yarn.app.mapreduce.am.job.
speculator.class
Class org.apache.hadoop.mapre
duce.v2.
app.speculate.Default
Speculator
(MapReduce 2 only) The
Speculator class imple-
menting the speculative exe-
cution policy.
yarn.app.mapreduce.am.job.
task.estimator.class
Class org.apache.hadoop.mapre
duce.v2.
app.speculate.LegacyTa
skRuntimeEstimator
(MapReduce 2 only) An im-
plementation of TaskRun
timeEstimator that pro-
vides estimates for task run-
times, and used by Specula
tor instances.
Why would you ever want to turn off speculative execution? The goal of speculative
execution is to reduce job execution time, but this comes at the cost of cluster efficiency.
On a busy cluster, speculative execution can reduce overall throughput, since redun-
dant tasks are being executed in an attempt to bring down the execution time for a
single job. For this reason, some cluster administrators prefer to turn it off on the cluster
and have users explicitly turn it on for individual jobs. This was especially relevant for
older versions of Hadoop, when speculative execution could be overly aggressive in
scheduling speculative tasks.
There is a good case for turning off speculative execution for reduce tasks, since any
duplicate reduce tasks have to fetch the same map outputs as the original task, and this
can significantly increase network traffic on the cluster.
Another reason that speculative execution is turned off is for tasks that are not idem-
potent. However in many cases it is possible to write tasks to be idempotent and use
an OutputCommitter to promote the output to its final location when the task succeeds.
This technique is explained in more detail in the next section.
214 | Chapter 6: How MapReduce Works
www.it-ebooks.info

Output Committers
Hadoop MapReduce uses a commit protocol to ensure that jobs and tasks either suc-
ceed, or fail cleanly. The behavior is implemented by the OutputCommitter in use for the
job, and this is set in the old MapReduce API by calling the setOutputCommitter() on
JobConf, or by setting mapred.output.committer.class in the configuration. In the new
MapReduce API, the OutputCommitter is determined by the OutputFormat, via its getOut
putCommitter() method. The default is FileOutputCommitter, which is appropriate for
file-based MapReduce. You can customize an existing OutputCommitter or even write a
new implementation if you need to do special setup or cleanup for jobs or tasks.
The OutputCommitter API is as follows (in both old and new MapReduce APIs):
public abstract class OutputCommitter {
public abstract void setupJob(JobContext jobContext) throws IOException;
public void commitJob(JobContext jobContext) throws IOException { }
public void abortJob(JobContext jobContext, JobStatus.State state)
throws IOException { }
public abstract void setupTask(TaskAttemptContext taskContext)
throws IOException;
public abstract boolean needsTaskCommit(TaskAttemptContext taskContext)
throws IOException;
public abstract void commitTask(TaskAttemptContext taskContext)
throws IOException;
public abstract void abortTask(TaskAttemptContext taskContext)
throws IOException;
}
}
The setupJob() method is called before the job is run, and is typically used to perform
initialization. For FileOutputCommitter the method creates the final output directory,
${mapred.output.dir}, and a temporary working space for task output, ${mapred.out
put.dir}/_temporary.
If the job succeeds then the commitJob() method is called, which in the default file-
based implementation deletes the temporary working space, and creates a hidden
empty marker file in the output directory called _SUCCESS to indicate to filesystem
clients that the job completed successfully. If the job did not succeed, then the abort
Job() is called with a state object indicating whether the job failed or was killed (by a
user, for example). In the default implementation this will delete the job’s temporary
working space.
The operations are similar at the task-level. The setupTask() method is called before
the task is run, and the default implementation doesn’t do anything, since temporary
directories named for task outputs are created when the task outputs are written.
The commit phase for tasks is optional, and may be disabled by returning false from
needsTaskCommit(). This saves the framework from having to run the distributed com-
Task Execution | 215
www.it-ebooks.info

mit protocol for the task, and neither commitTask() nor abortTask() is called. FileOut
putCommitter will skip the commit phase when no output has been written by a task.
If a task succeeds then commitTask() is called, which in the default implementation
moves the temporaray task output directory (which has the task attempt ID in its name
to avoid conflicts between task attempts) to the final output path, ${mapred.out
put.dir}. Otherwise, the framework calls abortTask(), which deletes the temporary
task output directory.
The framework ensures that in the event of multiple task attempts for a particular task,
only one will be committed, and the others will be aborted. This suitation may arise
because the first attempt failed for some reason—in which case it would be aborted,
and a later, successful attempt would be committed. Another case is if two task attempts
were running concurrently as speculative duplicates, then the one that finished first
would be committed, and the other would be aborted.
Task side-effect files
The usual way of writing output from map and reduce tasks is by using the OutputCol
lector to collect key-value pairs. Some applications need more flexibility than a single
key-value pair model, so these applications write output files directly from the map or
reduce task to a distributed filesystem, like HDFS. (There are other ways to produce
multiple outputs, too, as described in “Multiple Outputs” on page 251.)
Care needs to be taken to ensure that multiple instances of the same task don’t try to
write to the same file. As we saw in the previous section, the OutputCommitter protocol
solves this problem. If applications write side files in their tasks’ working directories,
then the side files for tasks that successfully complete will be promoted to the output
directory automatically, while failed tasks will have their side files deleted.
A task may find its working directory by retrieving the value of the mapred.work.out
put.dir property from its configuration file. Alternatively, a MapReduce program using
the Java API may call the getWorkOutputPath() static method on FileOutputFormat to
get the Path object representing the working directory. The framework creates the
working directory before executing the task, so you don’t need to create it.
To take a simple example, imagine a program for converting image files from one format
to another. One way to do this is to have a map-only job, where each map is given a
set of images to convert (perhaps using NLineInputFormat; see “NLineInputFor-
mat” on page 245). If a map task writes the converted images into its working directory,
then they will be promoted to the output directory when the task successfully finishes.
Task JVM Reuse
Hadoop runs tasks in their own Java Virtual Machine to isolate them from other run-
ning tasks. The overhead of starting a new JVM for each task can take around a second,
which for jobs that run for a minute or so is insignificant. However, jobs that have a
216 | Chapter 6: How MapReduce Works
www.it-ebooks.info

large number of very short-lived tasks (these are usually map tasks), or that have lengthy
initialization, can see performance gains when the JVM is reused for subsequent tasks.7
Note that, with task JVM reuse enabled, tasks are not run concurrently in a single JVM;
rather, the JVM runs tasks sequentially. Tasktrackers can, however, run more than one
task at a time, but this is always done in separate JVMs. The properties for controlling
the tasktrackers’ number of map task slots and reduce task slots are discussed in
“Memory” on page 305.
The property for controlling task JVM reuse is mapred.job.reuse.jvm.num.tasks: it
specifies the maximum number of tasks to run for a given job for each JVM launched;
the default is 1 (see Table 6-5). No distinction is made between map or reduce tasks,
however tasks from different jobs are always run in separate JVMs. The method set
NumTasksToExecutePerJvm() on JobConf can also be used to configure this property.
Table 6-5. Task JVM Reuse properties
Property name Type Default value Description
mapred.job.reuse.jvm.num.tasks int 1 The maximum number of tasks to run for a given
job for each JVM on a tasktracker. A value of –1
indicates no limit: the same JVM may be used for
all tasks for a job.
Tasks that are CPU-bound may also benefit from task JVM reuse by taking advantage
of runtime optimizations applied by the HotSpot JVM. After running for a while, the
HotSpot JVM builds up enough information to detect performance-critical sections in
the code and dynamically translates the Java byte codes of these hot spots into native
machine code. This works well for long-running processes, but JVMs that run for sec-
onds or a few minutes may not gain the full benefit of HotSpot. In these cases, it is
worth enabling task JVM reuse.
Another place where a shared JVM is useful is for sharing state between the tasks of a
job. By storing reference data in a static field, tasks get rapid access to the shared data.
Skipping Bad Records
Large datasets are messy. They often have corrupt records. They often have records
that are in a different format. They often have missing fields. In an ideal world, your
code would cope gracefully with all of these conditions. In practice, it is often expedient
to ignore the offending records. Depending on the analysis being performed, if only a
small percentage of records are affected, then skipping them may not significantly affect
the result. However, if a task trips up when it encounters a bad record—by throwing
a runtime exception—then the task fails. Failing tasks are retried (since the failure may
be due to hardware failure or some other reason outside the task’s control), but if a
7. JVM reuse is not supported in MapReduce 2.
Task Execution | 217
www.it-ebooks.info

task fails four times, then the whole job is marked as failed (see “Task Fail-
ure” on page 200). If it is the data that is causing the task to throw an exception,
rerunning the task won’t help, since it will fail in exactly the same way each time.
If you are using TextInputFormat (“TextInputFormat” on page 244),
then you can set a maximum expected line length to safeguard against
corrupted files. Corruption in a file can manifest itself as a very long line,
which can cause out of memory errors and then task failure. By setting
mapred.linerecordreader.maxlength to a value in bytes that fits in mem-
ory (and is comfortably greater than the length of lines in your input
data), the record reader will skip the (long) corrupt lines without the
task failing.
The best way to handle corrupt records is in your mapper or reducer code. You can
detect the bad record and ignore it, or you can abort the job by throwing an exception.
You can also count the total number of bad records in the job using counters to see
how widespread the problem is.
In rare cases, though, you can’t handle the problem because there is a bug in a third-
party library that you can’t work around in your mapper or reducer. In these cases, you
can use Hadoop’s optional skipping mode for automatically skipping bad records.8
When skipping mode is enabled, tasks report the records being processed back to the
tasktracker. When the task fails, the tasktracker retries the task, skipping the records
that caused the failure. Because of the extra network traffic and bookkeeping to
maintain the failed record ranges, skipping mode is turned on for a task only after it
has failed twice.
Thus, for a task consistently failing on a bad record, the tasktracker runs the following
task attempts with these outcomes:
1. Task fails.
2. Task fails.
3. Skipping mode is enabled. Task fails, but failed record is stored by the tasktracker.
4. Skipping mode is still enabled. Task succeeds by skipping the bad record that failed
in the previous attempt.
Skipping mode is off by default; you enable it independently for map and reduce tasks
using the SkipBadRecords class. It’s important to note that skipping mode can detect
only one bad record per task attempt, so this mechanism is appropriate only for de-
tecting occasional bad records (a few per task, say). You may need to increase the
maximum number of task attempts (via mapred.map.max.attempts and
8. Skipping mode is not supported in the new MapReduce API. See https://issues.apache.org/jira/browse/
MAPREDUCE-1932.
218 | Chapter 6: How MapReduce Works
www.it-ebooks.info

mapred.reduce.max.attempts) to give skipping mode enough attempts to detect and skip
all the bad records in an input split.
Bad records that have been detected by Hadoop are saved as sequence files in the job’s
output directory under the _logs/skip subdirectory. These can be inspected for diag-
nostic purposes after the job has completed (using hadoop fs -text, for example).
Task Execution | 219
www.it-ebooks.info

CHAPTER 7
MapReduce Types and Formats
MapReduce has a simple model of data processing: inputs and outputs for the map and
reduce functions are key-value pairs. This chapter looks at the MapReduce model in
detail and, in particular, how data in various formats, from simple text to structured
binary objects, can be used with this model.
MapReduce Types
The map and reduce functions in Hadoop MapReduce have the following general form:
map: (K1, V1) → list(K2, V2)
reduce: (K2, list(V2)) → list(K3, V3)
In general, the map input key and value types (K1 and V1) are different from the map
output types (K2 and V2). However, the reduce input must have the same types as the
map output, although the reduce output types may be different again (K3 and V3). The
Java API mirrors this general form:
public class Mapper<KEYIN, VALUEIN, KEYOUT, VALUEOUT> {
public class Context extends MapContext<KEYIN, VALUEIN, KEYOUT, VALUEOUT> {
// ...
}
protected void map(KEYIN key, VALUEIN value,
Context context) throws IOException, InterruptedException {
// ...
}
}
public class Reducer<KEYIN, VALUEIN, KEYOUT, VALUEOUT> {
public class Context extends ReducerContext<KEYIN, VALUEIN, KEYOUT, VALUEOUT> {
// ...
}
protected void reduce(KEYIN key, Iterable<VALUEIN> values, Context context
221
www.it-ebooks.info

Context context) throws IOException, InterruptedException {
// ...
}
}
The context objects are used for emitting key-value pairs, so they are parameterized by
the output types, so that the signature of the write() method is:
public void write(KEYOUT key, VALUEOUT value)
throws IOException, InterruptedException
Since Mapper and Reducer are separate classes the type parameters have different scopes,
and the actual type argument of KEYIN (say) in the Mapper may be different to the type
of the type parameter of the same name (KEYIN) in the Reducer. For instance, in the
maximum temparature example from earlier chapters, KEYIN is replaced by LongWrita
ble for the Mapper, and by Text for the Reducer.
Similarly, even though the map output types and the reduce input types must match,
this is not enforced by the Java compiler.
The type parameters are named differently to the abstract types (KEYIN versus K1, and
so on), but the form is the same.
If a combine function is used, then it is the same form as the reduce function (and is
an implementation of Reducer), except its output types are the intermediate key and
value types (K2 and V2), so they can feed the reduce function:
map: (K1, V1) → list(K2, V2)
combine: (K2, list(V2)) → list(K2, V2)
reduce: (K2, list(V2)) → list(K3, V3)
Often the combine and reduce functions are the same, in which case, K3 is the same as
K2, and V3 is the same as V2.
The partition function operates on the intermediate key and value types (K2 and V2),
and returns the partition index. In practice, the partition is determined solely by the
key (the value is ignored):
partition: (K2, V2) → integer
Or in Java:
public abstract class Partitioner<KEY, VALUE> {
public abstract int getPartition(KEY key, VALUE value, int numPartitions);
}
MapReduce signatures in the old API
In the old API the signatures are very similar, and actually name the type parameters
K1, V1, and so on, although the constraints on the types are exactly the same in both
old and new APIs.
public interface Mapper<K1, V1, K2, V2> extends JobConfigurable, Closeable {
222 | Chapter 7: MapReduce Types and Formats
www.it-ebooks.info

void map(K1 key, V1 value, OutputCollector<K2, V2> output, Reporter reporter)
throws IOException;
}
public interface Reducer<K2, V2, K3, V3> extends JobConfigurable, Closeable {
void reduce(K2 key, Iterator<V2> values,
OutputCollector<K3, V3> output, Reporter reporter) throws IOException;
}
public interface Partitioner<K2, V2> extends JobConfigurable {
int getPartition(K2 key, V2 value, int numPartitions);
}
So much for the theory, how does this help configure MapReduce jobs? Table 7-1
summarizes the configuration options for the new API (and Table 7-2 does the same
for the old API). It is divided into the properties that determine the types and those that
have to be compatible with the configured types.
Input types are set by the input format. So, for instance, a TextInputFormat generates
keys of type LongWritable and values of type Text. The other types are set explicitly by
calling the methods on the Job (or JobConf in the old API). If not set explicitly, the
intermediate types default to the (final) output types, which default to LongWritable
and Text. So if K2 and K3 are the same, you don’t need to call setMapOutputKeyClass(),
since it falls back to the type set by calling setOutputKeyClass(). Similarly, if V2 and
V3 are the same, you only need to use setOutputValueClass().
It may seem strange that these methods for setting the intermediate and final output
types exist at all. After all, why can’t the types be determined from a combination of
the mapper and the reducer? The answer is that it’s to do with a limitation in Java
generics: type erasure means that the type information isn’t always present at runtime,
so Hadoop has to be given it explicitly. This also means that it’s possible to configure
a MapReduce job with incompatible types, because the configuration isn’t checked at
compile time. The settings that have to be compatible with the MapReduce types are
listed in the lower part of Table 7-1. Type conflicts are detected at runtime during job
execution, and for this reason, it is wise to run a test job using a small amount of data
to flush out and fix any type incompatibilities.
MapReduce Types | 223
www.it-ebooks.info

Table 7-1. Configuration of MapReduce types in the new API
Property Job setter method Input types Intermediate types Output types
K1 V1 K2 V2 K3 V3
Properties for configuring types:
mapreduce.job.inputformat.class setInputFormatClass() • •
mapreduce.map.output.key.class setMapOutputKeyClass() •
mapreduce.map.output.value.class setMapOutputValueClass() •
mapreduce.job.output.key.class setOutputKeyClass() •
mapreduce.job.output.value.class setOutputValueClass() •
Properties that must be consistent with the types:
mapreduce.job.map.class setMapperClass() • • • •
mapreduce.job.combine.class setCombinerClass() • •
mapreduce.job.partitioner.class setPartitionerClass() • •
mapreduce.job.output.key.comparator.class setSortComparatorClass() •
mapreduce.job.output.group.comparator.class setGroupingComparatorClass() •
mapreduce.job.reduce.class setReducerClass() • • • •
mapreduce.job.outputformat.class setOutputFormatClass() • •
224 | Chapter 7: MapReduce Types and Formats
www.it-ebooks.info

Table 7-2. Configuration of MapReduce types in the old API
Property JobConf setter method Input types Intermediate types Output types
K1 V1 K2 V2 K3 V3
Properties for configuring types:
mapred.input.format.class setInputFormat() • •
mapred.mapoutput.key.class setMapOutputKeyClass() •
mapred.mapoutput.value.class setMapOutputValueClass() •
mapred.output.key.class setOutputKeyClass() •
mapred.output.value.class setOutputValueClass() •
Properties that must be consistent with the types:
mapred.mapper.class setMapperClass() • • • •
mapred.map.runner.class setMapRunnerClass() • • • •
mapred.combiner.class setCombinerClass() • •
mapred.partitioner.class setPartitionerClass() • •
mapred.output.key.comparator.class setOutputKeyComparatorClass() •
mapred.output.value.groupfn.class setOutputValueGroupingComparator() •
mapred.reducer.class setReducerClass() • • • •
mapred.output.format.class setOutputFormat() • •
MapReduce Types | 225
www.it-ebooks.info

The Default MapReduce Job
What happens when you run MapReduce without setting a mapper or a reducer? Let’s
try it by running this minimal MapReduce program:
public class MinimalMapReduce extends Configured implements Tool {
@Override
public int run(String[] args) throws Exception {
if (args.length != 2) {
System.err.printf("Usage: %s [generic options] <input> <output>\n",
getClass().getSimpleName());
ToolRunner.printGenericCommandUsage(System.err);
return -1;
}
Job job = new Job(getConf());
job.setJarByClass(getClass());
FileInputFormat.addInputPath(job, new Path(args[0]));
FileOutputFormat.setOutputPath(job, new Path(args[1]));
return job.waitForCompletion(true) ? 0 : 1;
}
public static void main(String[] args) throws Exception {
int exitCode = ToolRunner.run(new MinimalMapReduce(), args);
System.exit(exitCode);
}
}
The only configuration that we set is an input path and an output path. We run it over
a subset of our weather data with the following:
% hadoop MinimalMapReduce "input/ncdc/all/190{1,2}.gz" output
We do get some output: one file named part-r-00000 in the output directory. Here’s
what the first few lines look like (truncated to fit the page):
0→0029029070999991901010106004+64333+023450FM-12+000599999V0202701N01591...
0→0035029070999991902010106004+64333+023450FM-12+000599999V0201401N01181...
135→0029029070999991901010113004+64333+023450FM-12+000599999V0202901N00821...
141→0035029070999991902010113004+64333+023450FM-12+000599999V0201401N01181...
270→0029029070999991901010120004+64333+023450FM-12+000599999V0209991C00001...
282→0035029070999991902010120004+64333+023450FM-12+000599999V0201401N01391...
Each line is an integer followed by a tab character, followed by the original weather
data record. Admittedly, it’s not a very useful program, but understanding how it pro-
duces its output does provide some insight into the defaults that Hadoop uses when
running MapReduce jobs. Example 7-1 shows a program that has exactly the same
effect as MinimalMapReduce, but explicitly sets the job settings to their defaults.
226 | Chapter 7: MapReduce Types and Formats
www.it-ebooks.info

Example 7-1. A minimal MapReduce driver, with the defaults explicitly set
public class MinimalMapReduceWithDefaults extends Configured implements Tool {
@Override
public int run(String[] args) throws Exception {
Job job = JobBuilder.parseInputAndOutput(this, getConf(), args);
if (job == null) {
return -1;
}
job.setInputFormatClass(TextInputFormat.class);
job.setMapperClass(Mapper.class);
job.setMapOutputKeyClass(LongWritable.class);
job.setMapOutputValueClass(Text.class);
job.setPartitionerClass(HashPartitioner.class);
job.setNumReduceTasks(1);
job.setReducerClass(Reducer.class);
job.setOutputKeyClass(LongWritable.class);
job.setOutputValueClass(Text.class);
job.setOutputFormatClass(TextOutputFormat.class);
return job.waitForCompletion(true) ? 0 : 1;
}
public static void main(String[] args) throws Exception {
int exitCode = ToolRunner.run(new MinimalMapReduceWithDefaults(), args);
System.exit(exitCode);
}
}
We’ve simplified the first few lines of the run() method, by extracting the logic for
printing usage and setting the input and output paths into a helper method. Almost all
MapReduce drivers take these two arguments (input and output), so reducing
the boilerplate code here is a good thing. Here are the relevant methods in the
JobBuilder class for reference:
public static Job parseInputAndOutput(Tool tool, Configuration conf,
String[] args) throws IOException {
if (args.length != 2) {
printUsage(tool, "<input> <output>");
return null;
}
Job job = new Job(conf);
job.setJarByClass(tool.getClass());
FileInputFormat.addInputPath(job, new Path(args[0]));
FileOutputFormat.setOutputPath(job, new Path(args[1]));
return job;
MapReduce Types | 227
www.it-ebooks.info

}
public static void printUsage(Tool tool, String extraArgsUsage) {
System.err.printf("Usage: %s [genericOptions] %s\n\n",
tool.getClass().getSimpleName(), extraArgsUsage);
GenericOptionsParser.printGenericCommandUsage(System.err);
}
Going back to MinimalMapReduceWithDefaults in Example 7-1, although there are many
other default job settings, the ones highlighted are those most central to running a job.
Let’s go through them in turn.
The default input format is TextInputFormat, which produces keys of type LongWrita
ble (the offset of the beginning of the line in the file) and values of type Text (the line
of text). This explains where the integers in the final output come from: they are the
line offsets.
The default mapper is just the Mapper class, which writes the input key and value un-
changed to the output:
public class Mapper<KEYIN, VALUEIN, KEYOUT, VALUEOUT> {
protected void map(KEYIN key, VALUEIN value,
Context context) throws IOException, InterruptedException {
context.write((KEYOUT) key, (VALUEOUT) value);
}
}
Mapper is a generic type, which allows it to work with any key or value types. In this
case, the map input and output key is of type LongWritable and the map input and
output value is of type Text.
The default partitioner is HashPartitioner, which hashes a record’s key to determine
which partition the record belongs in. Each partition is processed by a reduce task, so
the number of partitions is equal to the number of reduce tasks for the job:
public class HashPartitioner<K, V> extends Partitioner<K, V> {
public int getPartition(K key, V value,
int numReduceTasks) {
return (key.hashCode() & Integer.MAX_VALUE) % numReduceTasks;
}
}
The key’s hash code is turned into a nonnegative integer by bitwise ANDing it with the
largest integer value. It is then reduced modulo the number of partitions to find the
index of the partition that the record belongs in.
By default, there is a single reducer, and therefore a single partition, so the action of
the partitioner is irrelevant in this case since everything goes into one partition. How-
ever, it is important to understand the behavior of HashPartitioner when you have
more than one reduce task. Assuming the key’s hash function is a good one, the records
228 | Chapter 7: MapReduce Types and Formats
www.it-ebooks.info

will be evenly allocated across reduce tasks, with all records sharing the same key being
processed by the same reduce task.
You may have noticed that we didn’t set the number of map tasks. The reason for this
is that the number is equal to the number of splits that the input is turned into, which
is driven by size of the input, and the file’s block size (if the file is in HDFS). The options
for controlling split size are discussed in “FileInputFormat input splits” on page 236.
Choosing the Number of Reducers
The single reducer default is something of a gotcha for new users to Hadoop. Almost
all real-world jobs should set this to a larger number; otherwise, the job will be very
slow since all the intermediate data flows through a single reduce task. (Note that when
running under the local job runner, only zero or one reducers are supported.)
The optimal number of reducers is related to the total number of available reducer slots
in your cluster. The total number of slots is found by multiplying the number of nodes
in the cluster and the number of slots per node (which is determined by the value of
the mapred.tasktracker.reduce.tasks.maximum property, described in “Environment
Settings” on page 305).
One common setting is to have slightly fewer reducers than total slots, which gives one
wave of reduce tasks (and tolerates a few failures, without extending job execution
time). If your reduce tasks are very big, then it makes sense to have a larger number of
reducers (resulting in two waves, for example) so that the tasks are more fine-grained,
and failure doesn’t affect job execution time significantly.
The default reducer is Reducer, again a generic type, which simply writes all its input
to its output:
public class Reducer<KEYIN, VALUEIN, KEYOUT, VALUEOUT> {
protected void reduce(KEYIN key, Iterable<VALUEIN> values, Context context
Context context) throws IOException, InterruptedException {
for (VALUEIN value: values) {
context.write((KEYOUT) key, (VALUEOUT) value);
}
}
}
For this job, the output key is LongWritable, and the output value is Text. In fact, all
the keys for this MapReduce program are LongWritable, and all the values are Text,
since these are the input keys and values, and the map and reduce functions are both
identity functions which by definition preserve type. Most MapReduce programs,
however, don’t use the same key or value types throughout, so you need to configure
the job to declare the types you are using, as described in the previous section.
Records are sorted by the MapReduce system before being presented to the reducer.
In this case, the keys are sorted numerically, which has the effect of interleaving the
lines from the input files into one combined output file.
MapReduce Types | 229
www.it-ebooks.info

The default output format is TextOutputFormat, which writes out records, one per line,
by converting keys and values to strings and separating them with a tab character. This
is why the output is tab-separated: it is a feature of TextOutputFormat.
The default Streaming job
In Streaming, the default job is similar, but not identical, to the Java equivalent. The
minimal form is:
% hadoop jar $HADOOP_INSTALL/contrib/streaming/hadoop-*-streaming.jar \
-input input/ncdc/sample.txt \
-output output \
-mapper /bin/cat
Notice that you have to supply a mapper: the default identity mapper will not work.
The reason has to do with the default input format, TextInputFormat, which generates
LongWritable keys and Text values. However, Streaming output keys and values (in-
cluding the map keys and values) are always both of type Text.1 The identity mapper
cannot change LongWritable keys to Text keys, so it fails.
When we specify a non-Java mapper, and the input format is TextInputFormat, Stream-
ing does something special. It doesn’t pass the key to the mapper process, it just passes
the value. (For other input formats the same effect can be achieved by setting
stream.map.input.ignoreKey to true.) This is actually very useful, since the key is just
the line offset in the file, and the value is the line, which is all most applications are
interested in. The overall effect of this job is to perform a sort of the input.
With more of the defaults spelled out, the command looks like this:
% hadoop jar $HADOOP_INSTALL/contrib/streaming/hadoop-*-streaming.jar \
-input input/ncdc/sample.txt \
-output output \
-inputformat org.apache.hadoop.mapred.TextInputFormat \
-mapper /bin/cat \
-partitioner org.apache.hadoop.mapred.lib.HashPartitioner \
-numReduceTasks 1 \
-reducer org.apache.hadoop.mapred.lib.IdentityReducer \
-outputformat org.apache.hadoop.mapred.TextOutputFormat
The mapper and reducer arguments take a command or a Java class. A combiner may
optionally be specified, using the -combiner argument.
Keys and values in Streaming
A Streaming application can control the separator that is used when a key-value pair is
turned into a series of bytes and sent to the map or reduce process over standard input.
The default is a tab character, but it is useful to be able to change it in the case that the
keys or values themselves contain tab characters.
1. Except when used in binary mode, from version 0.21.0 onward, via the -io rawbytes or -io typedbytes
options. Text mode (-io text) is the default.
230 | Chapter 7: MapReduce Types and Formats
www.it-ebooks.info

Similarly, when the map or reduce writes out key-value pairs, they may be separated
by a configurable separator. Furthermore, the key from the output can be composed
of more than the first field: it can be made up of the first n fields (defined by
stream.num.map.output.key.fields or stream.num.reduce.output.key.fields), with
the value being the remaining fields. For example, if the output from a Streaming pro-
cess was a,b,c (and the separator is a comma), and n is two, then the key would be
parsed as a,b and the value as c.
Separators may be configured independently for maps and reduces. The properties are
listed in Table 7-3 and shown in a diagram of the data flow path in Figure 7-1.
These settings do not have any bearing on the input and output formats. For example,
if stream.reduce.output.field.separator were set to be a colon, say, and the reduce
stream process wrote the line a:b to standard out, then the Streaming reducer would
know to extract the key as a and the value as b. With the standard TextOutputFormat,
this record would be written to the output file with a tab separating a and b. You can
change the separator that TextOutputFormat uses by setting mapred.textoutputfor
mat.separator.
A list of Streaming configuration parameters can be found on the Hadoop website at
http://hadoop.apache.org/mapreduce/docs/current/streaming.html#Configurable+pa
rameters.
Table 7-3. Streaming separator properties
Property name Type Default value Description
stream.map.input.field.
separator
String \t The separator to use when passing the input key and
value strings to the stream map process as a stream of
bytes.
stream.map.output.field.
separator
String \t The separator to use when splitting the output from the
stream map process into key and value strings for the
map output.
stream.num.map.
output.key.fields
int 1 The number of fields separated by
stream.map.output.field.separator to
treat as the map output key.
stream.reduce.input.field.
separator
String \t The separator to use when passing the input key and
value strings to the stream reduce process as a stream of
bytes.
stream.reduce.
output.field.
separator
String \t The separator to use when splitting the output from the
stream reduce process into key and value strings for the
final reduce output.
stream.num.reduce.
output.key.fields
int 1 The number of fields separated by
stream.reduce.output.field.separator to
treat as the reduce output key.
MapReduce Types | 231
www.it-ebooks.info

Figure 7-1. Where separators are used in a Streaming MapReduce job
Input Formats
Hadoop can process many different types of data formats, from flat text files to data-
bases. In this section, we explore the different formats available.
Input Splits and Records
As we saw in Chapter 2, an input split is a chunk of the input that is processed by a
single map. Each map processes a single split. Each split is divided into records, and
the map processes each record—a key-value pair—in turn. Splits and records are log-
ical: there is nothing that requires them to be tied to files, for example, although in their
most common incarnations, they are. In a database context, a split might correspond
to a range of rows from a table and a record to a row in that range (this is precisely what
DBInputFormat does, an input format for reading data from a relational database).
Input splits are represented by the Java class, InputSplit (which, like all of the classes
mentioned in this section, is in the org.apache.hadoop.mapreduce package2):
public abstract class InputSplit {
public abstract long getLength() throws IOException, InterruptedException;
public abstract String[] getLocations() throws IOException,
InterruptedException;
}
An InputSplit has a length in bytes and a set of storage locations, which are just host-
name strings. Notice that a split doesn’t contain the input data; it is just a reference to
the data. The storage locations are used by the MapReduce system to place map tasks
as close to the split’s data as possible, and the size is used to order the splits so that the
largest get processed first, in an attempt to minimize the job runtime (this is an instance
of a greedy approximation algorithm).
2. But see the classes in org.apache.hadoop.mapred for the old MapReduce API counterparts.
232 | Chapter 7: MapReduce Types and Formats
www.it-ebooks.info

As a MapReduce application writer, you don’t need to deal with InputSplits directly,
as they are created by an InputFormat. An InputFormat is responsible for creating the
input splits and dividing them into records. Before we see some concrete examples of
InputFormat, let’s briefly examine how it is used in MapReduce. Here’s the interface:
public abstract class InputFormat<K, V> {
public abstract List<InputSplit> getSplits(JobContext context)
throws IOException, InterruptedException;
public abstract RecordReader<K, V>
createRecordReader(InputSplit split,
TaskAttemptContext context) throws IOException,
InterruptedException;
}
The client running the job calculates the splits for the job by calling getSplits(), then
sends them to the jobtracker, which uses their storage locations to schedule map tasks
to process them on the tasktrackers. On a tasktracker, the map task passes the split to
the createRecordReader() method on InputFormat to obtain a RecordReader for that
split. A RecordReader is little more than an iterator over records, and the map task uses
one to generate record key-value pairs, which it passes to the map function. We can
see this by looking at the Mapper’s run() method:
public void run(Context context) throws IOException, InterruptedException {
setup(context);
while (context.nextKeyValue()) {
map(context.getCurrentKey(), context.getCurrentValue(), context);
}
cleanup(context);
}
After running setup(), the nextKeyValue() is called repeatedly on the Context, (which
delegates to the identically-named method on the the RecordReader) to populate the
key and value objects for the mapper. The key and value are retrieved from the Record
Reader by way of the Context, and passed to the map() method for it to do its work.
When the reader gets to the end of the stream, the nextKeyValue() method returns
false, and the map task runs its cleanup() method, then completes.
Input Formats | 233
www.it-ebooks.info

It’s not shown in the code snippet, but for reasons of efficiency Record
Reader implementations will return the same key and value objects on
each call to getCurrentKey() and getCurrentValue(). Only the contents
of these objects are changed by the reader’s nextKeyValue() method.
This can be a surprise to users, who might expect keys and values to be
immutable, and not to be reused. This causes problems when a reference
to a key or value object is retained outside the map() method, as its value
can change without warning. If you need to do this, make a copy of the
object you want to hold on to. For example, for a Text object, you can
use its copy constructor: new Text(value).
The situation is similar with reducers. In this case, the value objects in
the reducer’s iterator are reused, so you need to copy any that you need
to retain between calls to the iterator (see Example 8-14).
Finally, note that the Mapper’s run() method is public, and may be customized by users.
mappers. MultithreadedMapper is an implementation that runs mappers concurrently
in a configurable number of threads (set by mapreduce.mapper.multithreadedmap
per.threads). For most data processing tasks, it confers no advantage over the default
implementation. However, for mappers that spend a long time processing each record,
because they contact external servers, for example, it allows multiple mappers to run
in one JVM with little contention. See “Fetcher: A multithreaded MapRunner in ac-
tion” on page 575 for an example of an application that uses the multi-threaded version
(using the old API).
FileInputFormat
FileInputFormat is the base class for all implementations of InputFormat that use files
as their data source (see Figure 7-2). It provides two things: a place to define which files
are included as the input to a job, and an implementation for generating splits for the
input files. The job of dividing splits into records is performed by subclasses.
FileInputFormat input paths
The input to a job is specified as a collection of paths, which offers great flexibility in
constraining the input to a job. FileInputFormat offers four static convenience methods
for setting a Job’s input paths:
public static void addInputPath(Job job, Path path)
public static void addInputPaths(Job job, String commaSeparatedPaths)
public static void setInputPaths(Job job, Path... inputPaths)
public static void setInputPaths(Job job, String commaSeparatedPaths)
The addInputPath() and addInputPaths() methods add a path or paths to the list of
inputs. You can call these methods repeatedly to build the list of paths. The setInput
Paths() methods set the entire list of paths in one go (replacing any paths set on the
Job in previous calls).
234 | Chapter 7: MapReduce Types and Formats
www.it-ebooks.info

A path may represent a file, a directory, or, by using a glob, a collection of files and
directories. A path representing a directory includes all the files in the directory as input
to the job. See “File patterns” on page 67 for more on using globs.
The contents of a directory specified as an input path are not processed
recursively. In fact, the directory should only contain files: if the direc-
tory contains a subdirectory, it will be interpreted as a file, which will
cause an error. The way to handle this case is to use a file glob or a filter
to select only the files in the directory based on a name pattern. Alter-
natively, set mapred.input.dir.recursive to true to force the input di-
rectory to be read recursively.
The add and set methods allow files to be specified by inclusion only. To exclude certain
files from the input, you can set a filter using the setInputPathFilter() method on
FileInputFormat:
public static void setInputPathFilter(Job job, Class<? extends PathFilter> filter)
Filters are discussed in more detail in “PathFilter” on page 68.
Figure 7-2. InputFormat class hierarchy
Input Formats | 235
www.it-ebooks.info

Even if you don’t set a filter, FileInputFormat uses a default filter that excludes hidden
files (those whose names begin with a dot or an underscore). If you set a filter by calling
setInputPathFilter(), it acts in addition to the default filter. In other words, only non-
hidden files that are accepted by your filter get through.
Paths and filters can be set through configuration properties, too (Table 7-4), which
can be handy for Streaming and Pipes. Setting paths is done with the -input option for
both Streaming and Pipes interfaces, so setting paths directly is not usually needed.
Table 7-4. Input path and filter properties
Property name Type Default value Description
mapred.input.dir comma-separated paths none The input files for a job. Paths that contain commas
should have those commas escaped by a backslash
character. For example, the glob {a,b} would be
escaped as {a\,b}.
mapred.input.
pathFilter.class
PathFilter
classname
none The filter to apply to the input files for a job.
FileInputFormat input splits
Given a set of files, how does FileInputFormat turn them into splits? FileInputFormat
splits only large files. Here “large” means larger than an HDFS block. The split size is
normally the size of an HDFS block, which is appropriate for most applications; how-
ever, it is possible to control this value by setting various Hadoop properties, as shown
in Table 7-5.
Table 7-5. Properties for controlling split size
Property name Type Default value Description
mapred.min.split.size int 1 The smallest valid size in
bytes for a file split.
mapred.max.split.sizealong Long.MAX_VALUE, that is
9223372036854775807
The largest valid size in
bytes for a file split.
dfs.block.size long 64 MB, that is 67108864 The size of a block in HDFS
in bytes.
aThis property is not present in the old MapReduce API (with the exception of CombineFileInputFormat). Instead, it is calculated
indirectly as the size of the total input for the job, divided by the guide number of map tasks specified by mapred.map.tasks (or the
setNumMapTasks() method on JobConf). Because mapred.map.tasks defaults to 1, this makes the maximum split size the size
of the input.
The minimum split size is usually 1 byte, although some formats have a lower bound
on the split size. (For example, sequence files insert sync entries every so often in the
stream, so the minimum split size has to be large enough to ensure that every split has
a sync point to allow the reader to resynchronize with a record boundary.)
236 | Chapter 7: MapReduce Types and Formats
www.it-ebooks.info

Applications may impose a minimum split size: by setting this to a value larger than
the block size, they can force splits to be larger than a block. There is no good reason
for doing this when using HDFS, since doing so will increase the number of blocks that
are not local to a map task.
The maximum split size defaults to the maximum value that can be represented by a
Java long type. It has an effect only when it is less than the block size, forcing splits to
be smaller than a block.
The split size is calculated by the formula (see the computeSplitSize() method in
FileInputFormat):
max(minimumSize, min(maximumSize, blockSize))
by default:
minimumSize < blockSize < maximumSize
so the split size is blockSize. Various settings for these parameters and how they affect
the final split size are illustrated in Table 7-6.
Table 7-6. Examples of how to control the split size
Minimum split size Maximum split size Block size Split size Comment
1 (default) Long.MAX_VALUE
(default)
64 MB (default) 64 MB By default, split size is the same as the
default block size.
1 (default) Long.MAX_VALUE
(default)
128 MB 128 MB The most natural way to increase the
split size is to have larger blocks in
HDFS, by setting dfs.block
size, or on a per-file basis at file
construction time.
128 MB Long.MAX_VALUE
(default)
64 MB (default) 128 MB Making the minimum split size
greater than the block size increases
the split size, but at the cost of locality.
1 (default) 32 MB 64 MB (default) 32 MB Making the maximum split size less
than the block size decreases the split
size.
Small files and CombineFileInputFormat
Hadoop works better with a small number of large files than a large number of small
files. One reason for this is that FileInputFormat generates splits in such a way that each
split is all or part of a single file. If the file is very small (“small” means significantly
smaller than an HDFS block) and there are a lot of them, then each map task will process
very little input, and there will be a lot of them (one per file), each of which imposes
extra bookkeeping overhead. Compare a 1 GB file broken into sixteen 64 MB blocks,
and 10,000 or so 100 KB files. The 10,000 files use one map each, and the job time can
be tens or hundreds of times slower than the equivalent one with a single input file and
16 map tasks.
Input Formats | 237
www.it-ebooks.info

The situation is alleviated somewhat by CombineFileInputFormat, which was designed
to work well with small files. Where FileInputFormat creates a split per file,
CombineFileInputFormat packs many files into each split so that each mapper has more
to process. Crucially, CombineFileInputFormat takes node and rack locality into account
when deciding which blocks to place in the same split, so it does not compromise the
speed at which it can process the input in a typical MapReduce job.
Of course, if possible, it is still a good idea to avoid the many small files case since
MapReduce works best when it can operate at the transfer rate of the disks in the cluster,
and processing many small files increases the number of seeks that are needed to run
a job. Also, storing large numbers of small files in HDFS is wasteful of the namenode’s
memory. One technique for avoiding the many small files case is to merge small files
into larger files by using a SequenceFile: the keys can act as filenames (or a constant
such as NullWritable, if not needed) and the values as file contents. See Example 7-4.
But if you already have a large number of small files in HDFS, then CombineFileInput
Format is worth trying.
CombineFileInputFormat isn’t just good for small files—it can bring ben-
efits when processing large files, too. Essentially, CombineFileInputFor
mat decouples the amount of data that a mapper consumes from the
block size of the files in HDFS.
If your mappers can process each block in a matter of seconds, then
you could use CombineFileInputFormat with the maximum split size set
to a small multiple of the number of blocks (by setting the
mapred.max.split.size property in bytes) so that each mapper processes
more than one block. In return, the overall processing time falls, since
proportionally fewer mappers run, which reduces the overhead in task
bookkeeping and startup time associated with a large number of short-
lived mappers.
Since CombineFileInputFormat is an abstract class without any concrete classes (unlike
FileInputFormat), you need to do a bit more work to use it. (Hopefully, common im-
plementations will be added to the library over time.) For example, to have the
CombineFileInputFormat equivalent of TextInputFormat, you would create a concrete
subclass of CombineFileInputFormat and implement the getRecordReader() method.
238 | Chapter 7: MapReduce Types and Formats
www.it-ebooks.info

Preventing splitting
Some applications don’t want files to be split, so that a single mapper can process each
input file in its entirety. For example, a simple way to check if all the records in a file
are sorted is to go through the records in order, checking whether each record is not
less than the preceding one. Implemented as a map task, this algorithm will work only
if one map processes the whole file.3
There are a couple of ways to ensure that an existing file is not split. The first (quick
and dirty) way is to increase the minimum split size to be larger than the largest file in
your system. Setting it to its maximum value, Long.MAX_VALUE, has this effect. The sec-
ond is to subclass the concrete subclass of FileInputFormat that you want to use, to
override the isSplitable() method4 to return false. For example, here’s a nonsplittable
TextInputFormat:
import org.apache.hadoop.fs.Path;
import org.apache.hadoop.mapreduce.JobContext;
import org.apache.hadoop.mapreduce.lib.input.TextInputFormat;
public class NonSplittableTextInputFormat extends TextInputFormat {
@Override
protected boolean isSplitable(JobContext context, Path file) {
return false;
}
}
File information in the mapper
A mapper processing a file input split can find information about the split by calling
the getInputSplit() method on the Mapper’s Context object. When the input format
derives from FileInputFormat, the InputSplit returned by this method can be cast to a
FileSplit to access the file information listed in Table 7-7.
In the old MapReduce API, Streaming, and Pipes, the same file split information is
made available through properties which can be read from the mapper’s configuration.
(In the old MapReduce API this is achieved by implementing configure() in your
Mapper implementation to get access to the JobConf object.)
In addition to the properties in Table 7-7 all mappers and reducers have access to the
properties listed in “The Task Execution Environment” on page 212.
Table 7-7. File split properties
FileSplit method Property name Type Description
getPath() map.input.file Path/String The path of the input file being processed
3. This is how the mapper in SortValidator.RecordStatsChecker is implemented.
4. In the method name isSplitable(), “splitable” has a single “t.” It is usually spelled “splittable,” which
is the spelling I have used in this book.
Input Formats | 239
www.it-ebooks.info

FileSplit method Property name Type Description
getStart() map.input.start long The byte offset of the start of the split from the beginning
of the file
getLength() map.input.length long The length of the split in bytes
In the next section, you shall see how to use a FileSplit when we need to access the
split’s filename.
Processing a whole file as a record
A related requirement that sometimes crops up is for mappers to have access to the full
contents of a file. Not splitting the file gets you part of the way there, but you also need
to have a RecordReader that delivers the file contents as the value of the record. The
listing for WholeFileInputFormat in Example 7-2 shows a way of doing this.
Example 7-2. An InputFormat for reading a whole file as a record
public class WholeFileInputFormat
extends FileInputFormat<NullWritable, BytesWritable> {
@Override
protected boolean isSplitable(JobContext context, Path file) {
return false;
}
@Override
public RecordReader<NullWritable, BytesWritable> createRecordReader(
InputSplit split, TaskAttemptContext context) throws IOException,
InterruptedException {
WholeFileRecordReader reader = new WholeFileRecordReader();
reader.initialize(split, context);
return reader;
}
}
WholeFileInputFormat defines a format where the keys are not used, represented by
NullWritable, and the values are the file contents, represented by BytesWritable in-
stances. It defines two methods. First, the format is careful to specify that input files
should never be split, by overriding isSplitable() to return false. Second, we
implement createRecordReader() to return a custom implementation of Record
Reader, which appears in Example 7-3.
Example 7-3. The RecordReader used by WholeFileInputFormat for reading a whole file as a record
class WholeFileRecordReader extends RecordReader<NullWritable, BytesWritable> {
private FileSplit fileSplit;
private Configuration conf;
private BytesWritable value = new BytesWritable();
private boolean processed = false;
240 | Chapter 7: MapReduce Types and Formats
www.it-ebooks.info

@Override
public void initialize(InputSplit split, TaskAttemptContext context)
throws IOException, InterruptedException {
this.fileSplit = (FileSplit) split;
this.conf = context.getConfiguration();
}
@Override
public boolean nextKeyValue() throws IOException, InterruptedException {
if (!processed) {
byte[] contents = new byte[(int) fileSplit.getLength()];
Path file = fileSplit.getPath();
FileSystem fs = file.getFileSystem(conf);
FSDataInputStream in = null;
try {
in = fs.open(file);
IOUtils.readFully(in, contents, 0, contents.length);
value.set(contents, 0, contents.length);
} finally {
IOUtils.closeStream(in);
}
processed = true;
return true;
}
return false;
}
@Override
public NullWritable getCurrentKey() throws IOException, InterruptedException {
return NullWritable.get();
}
@Override
public BytesWritable getCurrentValue() throws IOException,
InterruptedException {
return value;
}
@Override
public float getProgress() throws IOException {
return processed ? 1.0f : 0.0f;
}
@Override
public void close() throws IOException {
// do nothing
}
}
WholeFileRecordReader is responsible for taking a FileSplit and converting it into a
single record, with a null key and a value containing the bytes of the file. Because there
is only a single record, WholeFileRecordReader has either processed it or not, so it main-
tains a boolean called processed. If, when the nextKeyValue() method is called, the file
Input Formats | 241
www.it-ebooks.info

has not been processed, then we open the file, create a byte array whose length is the
length of the file, and use the Hadoop IOUtils class to slurp the file into the byte array.
Then we set the array on the BytesWritable instance that was passed into the next()
method, and return true to signal that a record has been read.
The other methods are straightforward bookkeeping methods for accessing the current
key and value types, getting the progress of the reader, and a close() method, which
is invoked by the MapReduce framework when the reader is done with.
To demonstrate how WholeFileInputFormat can be used, consider a MapReduce job for
packaging small files into sequence files, where the key is the original filename, and the
value is the content of the file. The listing is in Example 7-4.
Example 7-4. A MapReduce program for packaging a collection of small files as a single SequenceFile
public class SmallFilesToSequenceFileConverter extends Configured
implements Tool {
static class SequenceFileMapper
extends Mapper<NullWritable, BytesWritable, Text, BytesWritable> {
private Text filenameKey;
@Override
protected void setup(Context context) throws IOException,
InterruptedException {
InputSplit split = context.getInputSplit();
Path path = ((FileSplit) split).getPath();
filenameKey = new Text(path.toString());
}
@Override
protected void map(NullWritable key, BytesWritable value, Context context)
throws IOException, InterruptedException {
context.write(filenameKey, value);
}
}
@Override
public int run(String[] args) throws Exception {
Job job = JobBuilder.parseInputAndOutput(this, getConf(), args);
if (job == null) {
return -1;
}
job.setInputFormatClass(WholeFileInputFormat.class);
job.setOutputFormatClass(SequenceFileOutputFormat.class);
job.setOutputKeyClass(Text.class);
job.setOutputValueClass(BytesWritable.class);
job.setMapperClass(SequenceFileMapper.class);
242 | Chapter 7: MapReduce Types and Formats
www.it-ebooks.info

return job.waitForCompletion(true) ? 0 : 1;
}
public static void main(String[] args) throws Exception {
int exitCode = ToolRunner.run(new SmallFilesToSequenceFileConverter(), args);
System.exit(exitCode);
}
}
Since the input format is a WholeFileInputFormat, the mapper has to only find the
filename for the input file split. It does this by casting the InputSplit from the context
to a FileSplit, which has a method to retrieve the file path. The path is stored in a
Text object for the key. The reducer is the identity (not explicitly set), and the output
format is a SequenceFileOutputFormat.
Here’s a run on a few small files. We’ve chosen to use two reducers, so we get two
output sequence files:
% hadoop jar hadoop-examples.jar SmallFilesToSequenceFileConverter \
-conf conf/hadoop-localhost.xml -D mapred.reduce.tasks=2 input/smallfiles output
Two part files are created, each of which is a sequence file, which we can inspect with
the -text option to the filesystem shell:
% hadoop fs -conf conf/hadoop-localhost.xml -text output/part-r-00000
hdfs://localhost/user/tom/input/smallfiles/a 61 61 61 61 61 61 61 61 61 61
hdfs://localhost/user/tom/input/smallfiles/c 63 63 63 63 63 63 63 63 63 63
hdfs://localhost/user/tom/input/smallfiles/e
% hadoop fs -conf conf/hadoop-localhost.xml -text output/part-r-00001
hdfs://localhost/user/tom/input/smallfiles/b 62 62 62 62 62 62 62 62 62 62
hdfs://localhost/user/tom/input/smallfiles/d 64 64 64 64 64 64 64 64 64 64
hdfs://localhost/user/tom/input/smallfiles/f 66 66 66 66 66 66 66 66 66 66
The input files were named a, b, c, d, e, and f, and each contained 10 characters of the
corresponding letter (so, for example, a contained 10 “a” characters), except e, which
was empty. We can see this in the textual rendering of the sequence files, which prints
the filename followed by the hex representation of the file.
There’s at least one way we could improve this program. As mentioned earlier, having
one mapper per file is inefficient, so subclassing CombineFileInputFormat instead of
FileInputFormat would be a better approach. Also, for a related technique of packing
files into a Hadoop Archive, rather than a sequence file, see the section “Hadoop Ar-
chives” on page 78.
Text Input
Hadoop excels at processing unstructured text. In this section, we discuss the different
InputFormats that Hadoop provides to process text.
Input Formats | 243
www.it-ebooks.info

TextInputFormat
TextInputFormat is the default InputFormat. Each record is a line of input. The key, a
LongWritable, is the byte offset within the file of the beginning of the line. The value is
the contents of the line, excluding any line terminators (newline, carriage return), and
is packaged as a Text object. So a file containing the following text:
On the top of the Crumpetty Tree
The Quangle Wangle sat,
But his face you could not see,
On account of his Beaver Hat.
is divided into one split of four records. The records are interpreted as the following
key-value pairs:
(0, On the top of the Crumpetty Tree)
(33, The Quangle Wangle sat,)
(57, But his face you could not see,)
(89, On account of his Beaver Hat.)
Clearly, the keys are not line numbers. This would be impossible to implement in gen-
eral, in that a file is broken into splits, at byte, not line, boundaries. Splits are processed
independently. Line numbers are really a sequential notion: you have to keep a count
of lines as you consume them, so knowing the line number within a split would be
possible, but not within the file.
However, the offset within the file of each line is known by each split independently of
the other splits, since each split knows the size of the preceding splits and just adds this
on to the offsets within the split to produce a global file offset. The offset is usually
sufficient for applications that need a unique identifier for each line. Combined with
the file’s name, it is unique within the filesystem. Of course, if all the lines are a fixed
width, then calculating the line number is simply a matter of dividing the offset by the
width.
The Relationship Between Input Splits and HDFS Blocks
The logical records that FileInputFormats define do not usually fit neatly into HDFS
blocks. For example, a TextInputFormat’s logical records are lines, which will cross
HDFS boundaries more often than not. This has no bearing on the functioning of your
program—lines are not missed or broken, for example—but it’s worth knowing about,
as it does mean that data-local maps (that is, maps that are running on the same host
as their input data) will perform some remote reads. The slight overhead this causes is
not normally significant.
Figure 7-3 shows an example. A single file is broken into lines, and the line boundaries
do not correspond with the HDFS block boundaries. Splits honor logical record bound-
aries, in this case lines, so we see that the first split contains line 5, even though it spans
the first and second block. The second split starts at line 6.
244 | Chapter 7: MapReduce Types and Formats
www.it-ebooks.info

Figure 7-3. Logical records and HDFS blocks for TextInputFormat
KeyValueTextInputFormat
TextInputFormat’s keys, being simply the offset within the file, are not normally very
useful. It is common for each line in a file to be a key-value pair, separated by a delimiter
such as a tab character. For example, this is the output produced by TextOutputFor
mat, Hadoop’s default OutputFormat. To interpret such files correctly, KeyValueTextIn
putFormat is appropriate.
You can specify the separator via the mapreduce.input.keyvaluelinerecor
dreader.key.value.separator property (or key.value.separator.in.input.line in the
old API). It is a tab character by default. Consider the following input file, where →
represents a (horizontal) tab character:
line1→On the top of the Crumpetty Tree
line2→The Quangle Wangle sat,
line3→But his face you could not see,
line4→On account of his Beaver Hat.
Like in the TextInputFormat case, the input is in a single split comprising four records,
although this time the keys are the Text sequences before the tab in each line:
(line1, On the top of the Crumpetty Tree)
(line2, The Quangle Wangle sat,)
(line3, But his face you could not see,)
(line4, On account of his Beaver Hat.)
NLineInputFormat
With TextInputFormat and KeyValueTextInputFormat, each mapper receives a variable
number of lines of input. The number depends on the size of the split and the length
of the lines. If you want your mappers to receive a fixed number of lines of input, then
NLineInputFormat is the InputFormat to use. Like TextInputFormat, the keys are the byte
offsets within the file and the values are the lines themselves.
N refers to the number of lines of input that each mapper receives. With N set to
one (the default), each mapper receives exactly one line of input. The mapre
duce.input.lineinputformat.linespermap property (mapred.line.input.format.line
spermap in the old API) controls the value of N. By way of example, consider these four
lines again:
Input Formats | 245
www.it-ebooks.info

On the top of the Crumpetty Tree
The Quangle Wangle sat,
But his face you could not see,
On account of his Beaver Hat.
If, for example, N is two, then each split contains two lines. One mapper will receive
the first two key-value pairs:
(0, On the top of the Crumpetty Tree)
(33, The Quangle Wangle sat,)
And another mapper will receive the second two key-value pairs:
(57, But his face you could not see,)
(89, On account of his Beaver Hat.)
The keys and values are the same as TextInputFormat produces. What is different is the
way the splits are constructed.
Usually, having a map task for a small number of lines of input is inefficient (due to the
overhead in task setup), but there are applications that take a small amount of input
data and run an extensive (that is, CPU-intensive) computation for it, then emit their
output. Simulations are a good example. By creating an input file that specifies input
parameters, one per line, you can perform a parameter sweep: run a set of simulations
in parallel to find how a model varies as the parameter changes.
If you have long-running simulations, you may fall afoul of task time-
outs. When a task doesn’t report progress for more than 10 minutes,
then the tasktracker assumes it has failed and aborts the process (see
“Task Failure” on page 200).
The best way to guard against this is to report progress periodically, by
writing a status message, or incrementing a counter, for example. See
“What Constitutes Progress in MapReduce?” on page 193.
Another example is using Hadoop to bootstrap data loading from multiple data
sources, such as databases. You create a “seed” input file that lists the data sources,
one per line. Then each mapper is allocated a single data source, and it loads the data
from that source into HDFS. The job doesn’t need the reduce phase, so the number of
reducers should be set to zero (by calling setNumReduceTasks() on Job). Furthermore,
MapReduce jobs can be run to process the data loaded into HDFS. See Appendix C for
an example.
XML
Most XML parsers operate on whole XML documents, so if a large XML document is
made up of multiple input splits, then it is a challenge to parse these individually. Of
course, you can process the entire XML document in one mapper (if it is not too large)
using the technique in “Processing a whole file as a record” on page 240.
246 | Chapter 7: MapReduce Types and Formats
www.it-ebooks.info

Large XML documents that are composed of a series of “records” (XML document
fragments) can be broken into these records using simple string or regular-expression
matching to find start and end tags of records. This alleviates the problem when the
document is split by the framework, since the next start tag of a record is easy to find
by simply scanning from the start of the split, just like TextInputFormat finds newline
boundaries.
Hadoop comes with a class for this purpose called StreamXmlRecordReader (which is in
the org.apache.hadoop.streaming package, although it can be used outside of Stream-
ing). You can use it by setting your input format to StreamInputFormat and setting the
stream.recordreader.class property to org.apache.hadoop.streaming.StreamXmlRecor
dReader. The reader is configured by setting job configuration properties to tell it the
patterns for the start and end tags (see the class documentation for details).5
To take an example, Wikipedia provides dumps of its content in XML form, which are
appropriate for processing in parallel using MapReduce using this approach. The data
is contained in one large XML wrapper document, which contains a series of elements,
such as page elements that contain a page’s content and associated metadata. Using
StreamXmlRecordReader, the page elements can be interpreted as records for processing
by a mapper.
Binary Input
Hadoop MapReduce is not just restricted to processing textual data—it has support
for binary formats, too.
SequenceFileInputFormat
Hadoop’s sequence file format stores sequences of binary key-value pairs. Sequence
files are well suited as a format for MapReduce data since they are splittable (they have
sync points so that readers can synchronize with record boundaries from an arbitrary
point in the file, such as the start of a split), they support compression as a part of the
format, and they can store arbitrary types using a variety of serialization frameworks.
(These topics are covered in “SequenceFile” on page 132.)
To use data from sequence files as the input to MapReduce, you use SequenceFileIn
putFormat. The keys and values are determined by the sequence file, and you need to
make sure that your map input types correspond. For example, if your sequence file
has IntWritable keys and Text values, like the one created in Chapter 4, then the map
signature would be Mapper<IntWritable, Text, K, V>, where K and V are the types of
the map’s output keys and values.
5. See Mahout’s XmlInputFormat (available from http://mahout.apache.org/) for an improved XML input
format.
Input Formats | 247
www.it-ebooks.info

Although its name doesn’t give it away, SequenceFileInputFormat can
read MapFiles as well as sequence files. If it finds a directory where it
was expecting a sequence file, SequenceFileInputFormat assumes that it
is reading a MapFile and uses its data file. This is why there is no
MapFileInputFormat class.
SequenceFileAsTextInputFormat
SequenceFileAsTextInputFormat is a variant of SequenceFileInputFormat that converts
the sequence file’s keys and values to Text objects. The conversion is performed by
calling toString() on the keys and values. This format makes sequence files suitable
input for Streaming.
SequenceFileAsBinaryInputFormat
SequenceFileAsBinaryInputFormat is a variant of SequenceFileInputFormat that retrieves
the sequence file’s keys and values as opaque binary objects. They are encapsulated as
BytesWritable objects, and the application is free to interpret the underlying byte array
as it pleases. Combined with a process that creates sequence files with Sequence
File.Writer’s appendRaw() method, this provides a way to use any binary data types
with MapReduce (packaged as a sequence file), although plugging into Hadoop’s se-
rialization mechanism is normally a cleaner alternative (see “Serialization Frame-
works” on page 110).
Multiple Inputs
Although the input to a MapReduce job may consist of multiple input files (constructed
by a combination of file globs, filters, and plain paths), all of the input is interpreted
by a single InputFormat and a single Mapper. What often happens, however, is that over
time, the data format evolves, so you have to write your mapper to cope with all of your
legacy formats. Or, you have data sources that provide the same type of data but in
different formats. This arises in the case of performing joins of different datasets; see
“Reduce-Side Joins” on page 284. For instance, one might be tab-separated plain text,
the other a binary sequence file. Even if they are in the same format, they may have
different representations and, therefore, need to be parsed differently.
These cases are handled elegantly by using the MultipleInputs class, which allows you
to specify the InputFormat and Mapper to use on a per-path basis. For example, if we
had weather data from the UK Met Office6 that we wanted to combine with the NCDC
data for our maximum temperature analysis, then we might set up the input as follows:
6. Met Office data is generally available only to the research and academic community. However, there is a
small amount of monthly weather station data available at http://www.metoffice.gov.uk/climate/uk/
stationdata/.
248 | Chapter 7: MapReduce Types and Formats
www.it-ebooks.info

MultipleInputs.addInputPath(job, ncdcInputPath,
TextInputFormat.class, MaxTemperatureMapper.class);
MultipleInputs.addInputPath(job, metOfficeInputPath,
TextInputFormat.class, MetOfficeMaxTemperatureMapper.class);
This code replaces the usual calls to FileInputFormat.addInputPath() and job.setMap
perClass(). Both Met Office and NCDC data is text-based, so we use TextInputFor
mat for each. But the line format of the two data sources is different, so we use two
different mappers. The MaxTemperatureMapper reads NCDC input data and extracts the
year and temperature fields. The MetOfficeMaxTemperatureMapper reads Met Office in-
put data and extracts the year and temperature fields. The important thing is that the
map outputs have the same types, since the reducers (which are all of the same type)
see the aggregated map outputs and are not aware of the different mappers used to
produce them.
The MultipleInputs class has an overloaded version of addInputPath() that doesn’t take
a mapper:
public static void addInputPath(Job job, Path path,
Class<? extends InputFormat> inputFormatClass)
This is useful when you only have one mapper (set using the Job’s setMapperClass()
method) but multiple input formats.
Database Input (and Output)
DBInputFormat is an input format for reading data from a relational database, using
JDBC. Because it doesn’t have any sharding capabilities, you need to be careful not to
overwhelm the database you are reading from by running too many mappers. For this
reason, it is best used for loading relatively small datasets, perhaps for joining with
larger datasets from HDFS, using MultipleInputs. The corresponding output format is
DBOutputFormat, which is useful for dumping job outputs (of modest size) into a
database.7
For an alternative way of moving data between relational databases and HDFS, consider
using Sqoop, which is described in Chapter 15.
HBase’s TableInputFormat is designed to allow a MapReduce program to operate on
data stored in an HBase table. TableOutputFormat is for writing MapReduce outputs
into an HBase table.
Output Formats
Hadoop has output data formats that correspond to the input formats covered in the
previous section. The OutputFormat class hierarchy appears in Figure 7-4.
7. Instructions for how to use these formats are provided in “Database Access with Hadoop,” http://www
.cloudera.com/blog/2009/03/06/database-access-with-hadoop/, by Aaron Kimball.
Output Formats | 249
www.it-ebooks.info

Figure 7-4. OutputFormat class hierarchy
Text Output
The default output format, TextOutputFormat, writes records as lines of text. Its keys
and values may be of any type, since TextOutputFormat turns them to strings by calling
toString() on them. Each key-value pair is separated by a tab character, although that
may be changed using the mapreduce.output.textoutputformat.separator property
(mapred.textoutputformat.separator in the old API). The counterpart to TextOutput
Format for reading in this case is KeyValueTextInputFormat, since it breaks lines into key-
value pairs based on a configurable separator (see “KeyValueTextInputFor-
mat” on page 245).
You can suppress the key or the value (or both, making this output format equivalent
to NullOutputFormat, which emits nothing) from the output using a NullWritable type.
This also causes no separator to be written, which makes the output suitable for reading
in using TextInputFormat.
250 | Chapter 7: MapReduce Types and Formats
www.it-ebooks.info

Binary Output
SequenceFileOutputFormat
As the name indicates, SequenceFileOutputFormat writes sequence files for its output.
This is a good choice of output if it forms the input to a further MapReduce job, since
it is compact and is readily compressed. Compression is controlled via the static
methods on SequenceFileOutputFormat, as described in “Using Compression in Map-
Reduce” on page 92. For an example of how to use SequenceFileOutputFormat, see
“Sorting” on page 266.
SequenceFileAsBinaryOutputFormat
SequenceFileAsBinaryOutputFormat is the counterpart to SequenceFileAsBinaryInput
Format, and it writes keys and values in raw binary format into a SequenceFile container.
MapFileOutputFormat
MapFileOutputFormat writes MapFiles as output. The keys in a MapFile must be added
in order, so you need to ensure that your reducers emit keys in sorted order.
The reduce input keys are guaranteed to be sorted, but the output keys
are under the control of the reduce function, and there is nothing in the
general MapReduce contract that states that the reduce output keys have
to be ordered in any way. The extra constraint of sorted reduce output
keys is just needed for MapFileOutputFormat.
Multiple Outputs
FileOutputFormat and its subclasses generate a set of files in the output directory. There
is one file per reducer, and files are named by the partition number: part-r-00000, part-
r-00001, etc. There is sometimes a need to have more control over the naming of the
files or to produce multiple files per reducer. MapReduce comes with the MultipleOut
puts class to help you do this.8
An example: Partitioning data
Consider the problem of partitioning the weather dataset by weather station. We would
like to run a job whose output is a file per station, with each file containing all the
records for that station.
8. In the old MapReduce API there are two classes for producing multiple outputs: MultipleOutputFormat
and MultipleOutputs. In a nutshell, MultipleOutputs is more fully featured, but MultipleOutputFormat has
more control over the output directory structure and file naming. MultipleOutputs in the new API
combines the best features of the two multiple output classes in the old API.
Output Formats | 251
www.it-ebooks.info

One way of doing this is to have a reducer for each weather station. To arrange this,
we need to do two things. First, write a partitioner that puts records from the same
weather station into the same partition. Second, set the number of reducers on the job
to be the number of weather stations. The partitioner would look like this:
public class StationPartitioner extends Partitioner<LongWritable, Text> {
private NcdcRecordParser parser = new NcdcRecordParser();
@Override
public int getPartition(LongWritable key, Text value, int numPartitions) {
parser.parse(value);
return getPartition(parser.getStationId());
}
private int getPartition(String stationId) {
...
}
}
The getPartition(String) method, whose implementation is not shown, turns the
station ID into a partition index. To do this, it needs a list of all the station IDs and
then just returns the index of the station ID in the list.
There are two drawbacks to this approach. The first is that since the number of parti-
tions needs to be known before the job is run, so does the number of weather stations.
Although the NCDC provides metadata about its stations, there is no guarantee that
the IDs encountered in the data match those in the metadata. A station that appears in
the metadata but not in the data wastes a reducer slot. Worse, a station that appears
in the data but not in the metadata doesn’t get a reducer slot—it has to be thrown away.
One way of mitigating this problem would be to write a job to extract the unique station
IDs, but it’s a shame that we need an extra job to do this.
The second drawback is more subtle. It is generally a bad idea to allow the number of
partitions to be rigidly fixed by the application, since it can lead to small or uneven-
sized partitions. Having many reducers doing a small amount of work isn’t an efficient
way of organizing a job: it’s much better to get reducers to do more work and have
fewer of them, as the overhead in running a task is then reduced. Uneven-sized parti-
tions can be difficult to avoid, too. Different weather stations will have gathered a
widely varying amount of data: compare a station that opened one year ago to one that
has been gathering data for one century. If a few reduce tasks take significantly longer
than the others, they will dominate the job execution time and cause it to be longer
than it needs to be.
252 | Chapter 7: MapReduce Types and Formats
www.it-ebooks.info

There are two special cases when it does make sense to allow the ap-
plication to set the number of partitions (or equivalently, the number
of reducers):
Zero reducers
This is a vacuous case: there are no partitions, as the application
needs to run only map tasks.
One reducer
It can be convenient to run small jobs to combine the output of
previous jobs into a single file. This should only be attempted when
the amount of data is small enough to be processed comfortably
by one reducer.
It is much better to let the cluster drive the number of partitions for a job—the idea
being that the more cluster reduce slots are available the faster the job can complete.
This is why the default HashPartitioner works so well, as it works with any number of
partitions and ensures each partition has a good mix of keys leading to more even-sized
partitions.
If we go back to using HashPartitioner, each partition will contain multiple stations,
so to create a file per station, we need to arrange for each reducer to write multiple files,
which is where MultipleOutputs comes in.
MultipleOutputs
MultipleOutputs allows you to write data to files whose names are derived from the
output keys and values, or in fact from an arbitrary string. This allows each reducer (or
mapper in a map-only job) to create more than a single file. File names are of the form
name-m-nnnnn for map outputs and name-r-nnnnn for reduce outputs, where name is an
arbitrary name that is set by the program, and nnnnn is an integer designating the part
number, starting from zero. The part number ensures that outputs written from dif-
ferent partitions (mappers or reducers) do not collide in the case of the same name.
The program in Example 7-5 shows how to use MultipleOutputs to partition the dataset
by station.
Example 7-5. Partitions whole dataset into files named by the station ID using MultipleOutputs
public class PartitionByStationUsingMultipleOutputs extends Configured
implements Tool {
static class StationMapper
extends Mapper<LongWritable, Text, Text, Text> {
private NcdcRecordParser parser = new NcdcRecordParser();
@Override
protected void map(LongWritable key, Text value, Context context)
throws IOException, InterruptedException {
Output Formats | 253
www.it-ebooks.info

parser.parse(value);
context.write(new Text(parser.getStationId()), value);
}
}
static class MultipleOutputsReducer
extends Reducer<Text, Text, NullWritable, Text> {
private MultipleOutputs<NullWritable, Text> multipleOutputs;
@Override
protected void setup(Context context)
throws IOException, InterruptedException {
multipleOutputs = new MultipleOutputs<NullWritable, Text>(context);
}
@Override
protected void reduce(Text key, Iterable<Text> values, Context context)
throws IOException, InterruptedException {
for (Text value : values) {
multipleOutputs.write(NullWritable.get(), value, key.toString());
}
}
@Override
protected void cleanup(Context context)
throws IOException, InterruptedException {
multipleOutputs.close();
}
}
@Override
public int run(String[] args) throws Exception {
Job job = JobBuilder.parseInputAndOutput(this, getConf(), args);
if (job == null) {
return -1;
}
job.setMapperClass(StationMapper.class);
job.setMapOutputKeyClass(Text.class);
job.setReducerClass(MultipleOutputsReducer.class);
job.setOutputKeyClass(NullWritable.class);
return job.waitForCompletion(true) ? 0 : 1;
}
public static void main(String[] args) throws Exception {
int exitCode = ToolRunner.run(new PartitionByStationUsingMultipleOutputs(),
args);
System.exit(exitCode);
}
}
254 | Chapter 7: MapReduce Types and Formats
www.it-ebooks.info

In the reducer, where we generate the output, we construct an instance of MultipleOut
puts in the setup() method and assign it to an instance variable. We then use the
MultipleOutputs instance in the reduce() method to write to the output, in place of the
context. The write() method takes the key and value, as well as a name. We use the
station identifier for the name, so the overall effect is to produce output files with the
naming scheme station_identifier-r-nnnnn.
In one run, the first few output files were named as follows (other columns from the
directory listing have been dropped):
/output/010010-99999-r-00027
/output/010050-99999-r-00013
/output/010100-99999-r-00015
/output/010280-99999-r-00014
/output/010550-99999-r-00000
/output/010980-99999-r-00011
/output/011060-99999-r-00025
/output/012030-99999-r-00029
/output/012350-99999-r-00018
/output/012620-99999-r-00004
The base path specified in the write() method of MultipleOutputs is interpreted relative
to the output directory, and since it may contain file path separator characters (/), it’s
possible to create subdirectories of arbitrary depth. For example, the following modi-
fication partitions the data by station and year so that each year’s data is contained in
a directory named by the station ID (such as 029070-99999/1901/part-r-00000):
@Override
protected void reduce(Text key, Iterable<Text> values, Context context)
throws IOException, InterruptedException {
for (Text value : values) {
parser.parse(value);
String basePath = String.format("%s/%s/part",
parser.getStationId(), parser.getYear());
multipleOutputs.write(NullWritable.get(), value, basePath);
}
}
MultipleOutputs delegates to the mapper’s OutputFormat, which in this example is a
TextOutputFormat, but more complex set ups are possible. For example, you can create
named outputs, each with its own OutputFormat and key and value types (which may
differ from the output types of the mapper or reducer). Furthermore, the mapper or
reducer (or both) may write to multiple output files for each record processed. Please
consult the Java documentation for more information.
Lazy Output
FileOutputFormat subclasses will create output (part-r-nnnnn) files, even if they are
empty. Some applications prefer that empty files not be created, which is where Lazy
OutputFormat helps. It is a wrapper output format that ensures that the output file is
Output Formats | 255
www.it-ebooks.info

created only when the first record is emitted for a given partition. To use it, call its
setOutputFormatClass() method with the JobConf and the underlying output format.
Streaming and Pipes support a -lazyOutput option to enable LazyOutputFormat.
Database Output
The output formats for writing to relational databases and to HBase are mentioned in
“Database Input (and Output)” on page 249.
256 | Chapter 7: MapReduce Types and Formats
www.it-ebooks.info

CHAPTER 8
MapReduce Features
This chapter looks at some of the more advanced features of MapReduce, including
counters and sorting and joining datasets.
Counters
There are often things you would like to know about the data you are analyzing but
that are peripheral to the analysis you are performing. For example, if you were counting
invalid records and discovered that the proportion of invalid records in the whole da-
taset was very high, you might be prompted to check why so many records were being
marked as invalid—perhaps there is a bug in the part of the program that detects invalid
records? Or if the data were of poor quality and genuinely did have very many invalid
records, after discovering this, you might decide to increase the size of the dataset so
that the number of good records was large enough for meaningful analysis.
Counters are a useful channel for gathering statistics about the job: for quality control
or for application level-statistics. They are also useful for problem diagnosis. If you are
tempted to put a log message into your map or reduce task, then it is often better to
see whether you can use a counter instead to record that a particular condition occurred.
In addition to counter values being much easier to retrieve than log output for large
distributed jobs, you get a record of the number of times that condition occurred, which
is more work to obtain from a set of logfiles.
Built-in Counters
Hadoop maintains some built-in counters for every job, which report various metrics
for your job. For example, there are counters for the number of bytes and records
processed, which allows you to confirm that the expected amount of input was con-
sumed and the expected amount of output was produced.
Counters are divided into groups, and there are several groups for the built-in counters,
listed in Table 8-1.
257
www.it-ebooks.info

Table 8-1. Built-in counter groups
Group Name/Enum Reference
MapRe-
duce Task
Counters
org.apache.hadoop.mapred.Task$Counter (0.20)
org.apache.hadoop.mapreduce.TaskCounter (post 0.20)
Table 8-2
Filesystem
Counters FileSystemCounters (0.20)
org.apache.hadoop.mapreduce.FileSystemCounter (post 0.20)
Table 8-3
FileInput-
Format
Counters
org.apache.hadoop.mapred.FileInputFormat$Counter (0.20)
org.apache.hadoop.mapreduce.lib.input.FileInputFormatCounter (post
0.20)
Table 8-4
FileOutput-
Format
Counters
org.apache.hadoop.mapred.FileOutputFormat$Counter (0.20)
org.apache.hadoop.mapreduce.lib.output.FileOutputFormatCounter
(post 0.20)
Table 8-5
Job Coun-
ters org.apache.hadoop.mapred.JobInProgress$Counter (0.20)
org.apache.hadoop.mapreduce.JobCounter (post 0.20)
Table 8-6
Each group either contains task counters (which are updated as a task progresses) or
job counters (which are updated as a job progresses). We look at both types in the
following sections.
Task counters
Task counters gather information about tasks over the course of their execution, and
the results are aggregated over all the tasks in a job. For example, the
MAP_INPUT_RECORDS counter counts the input records read by each map task and aggre-
gates over all map tasks in a job, so that the final figure is the total number of input
records for the whole job.
Task counters are maintained by each task attempt, and periodically sent to the task-
tracker and then to the jobtracker, so they can be globally aggregated. (This is described
in “Progress and Status Updates” on page 192. Note that the information flow is dif-
ferent in YARN, see “YARN (MapReduce 2)” on page 194.) Task counters are sent in
full every time, rather than sending the counts since the last transmission, since this
guards against errors due to lost messages. Furthermore, during a job run, counters
may go down if a task fails.
Counter values are definitive only once a job has successfully completed. However,
some counters provide useful diagnostic information as a task is progressing, and it can
be useful to monitor them with the web UI. For example, PHYSICAL_MEMORY_BYTES,
VIRTUAL_MEMORY_BYTES, and COMMITTED_HEAP_BYTES provide an indication of how mem-
ory usage varies over the course of a particular task attempt.
The built-in task counters include those in the MapReduce task counters group (Ta-
ble 8-2) and those in the file-related counters groups (Table 8-3, Table 8-4, Table 8-5).
258 | Chapter 8: MapReduce Features
www.it-ebooks.info

Table 8-2. Built-in MapReduce task counters
Counter Description
Map input records
(MAP_INPUT_RECORDS)
The number of input records consumed by all the maps in the job. Incremented every
time a record is read from a RecordReader and passed to the map’s map()
method by the framework.
Map skipped records
(MAP_SKIPPED_RECORDS)
The number of input records skipped by all the maps in the job. See “Skipping Bad
Records” on page 217.
Map input bytes
(MAP_INPUT_BYTES)
The number of bytes of uncompressed input consumed by all the maps in the job.
Incremented every time a record is read from a RecordReader and passed to the
map’s map() method by the framework.
Split raw bytes
(SPLIT_RAW_BYTES)
The number of bytes of input split objects read by maps. These objects represent
the split metadata (that is, the offset and length within a file) rather than the split
data itself, so the total size should be small.
Map output records
(MAP_OUTPUT_RECORDS)
The number of map output records produced by all the maps in the job.
Incremented every time the collect() method is called on a map’s
OutputCollector.
Map output bytes
(MAP_OUTPUT_BYTES)
The number of bytes of uncompressed output produced by all the maps in the job.
Incremented every time the collect() method is called on a map’s Output
Collector.
Map output materialized bytes
(MAP_OUTPUT_MATERIALIZED_BYTES)
The number of bytes of map output actually written to disk. If map output com-
pression is enabled this is reflected in the counter value.
Combine input records
(COMBINE_INPUT_RECORDS)
The number of input records consumed by all the combiners (if any) in the job.
Incremented every time a value is read from the combiner’s iterator over values.
Note that this count is the number of values consumed by the combiner, not the
number of distinct key groups (which would not be a useful metric, since there is
not necessarily one group per key for a combiner; see “Combiner Func-
tions” on page 34, and also “Shuffle and Sort” on page 205).
Combine output records
(COMBINE_OUTPUT_RECORDS)
The number of output records produced by all the combiners (if any) in the job.
Incremented every time the collect() method is called on a combiner’s Out
putCollector.
Reduce input groups
(REDUCE_INPUT_GROUPS)
The number of distinct key groups consumed by all the reducers in the job. Incre-
mented every time the reducer’s reduce() method is called by the framework.
Reduce input records
(REDUCE_INPUT_RECORDS)
The number of input records consumed by all the reducers in the job. Incremented
every time a value is read from the reducer’s iterator over values. If reducers consume
all of their inputs, this count should be the same as the count for Map output records.
Reduce output records
(REDUCE_OUTPUT_RECORDS)
The number of reduce output records produced by all the maps in the job.
Incremented every time the collect() method is called on a reducer’s
OutputCollector.
Reduce skipped groups
(REDUCE_SKIPPED_GROUPS)
The number of distinct key groups skipped by all the reducers in the job. See “Skipping
Bad Records” on page 217.
Reduce skipped records
(REDUCE_SKIPPED_RECORDS)
The number of input records skipped by all the reducers in the job.
Reduce shuffle bytes The number of bytes of map output copied by the shuffle to reducers.
Counters | 259
www.it-ebooks.info

Counter Description
(REDUCE_SHUFFLE_BYTES)
Spilled records
(SPILLED_RECORDS)
The number of records spilled to disk in all map and reduce tasks in the job.
CPU milliseconds
(CPU_MILLISECONDS)
The cumulative CPU time for a task in milliseconds, as reported by /proc/cpuinfo.
Physical memory bytes
(PHYSICAL_MEMORY_BYTES)
The physical memory being used by a task in bytes, as reported by /proc/meminfo.
Virtual memory bytes
(VIRTUAL_MEMORY_BYTES)
The virtual memory being used by a task in bytes, as reported by /proc/meminfo.
Committed heap bytes
(COMMITTED_HEAP_BYTES)
The total amount of memory available in the JVM in bytes, as reported by Run
time.getRuntime().totalMemory().
GC time milliseconds
(GC_TIME_MILLIS)
The elapsed time for garbage collection in tasks in milliseconds, as reported by
GarbageCollectorMXBean.getCollectionTime(). From 0.21.
Shuffled maps
(SHUFFLED_MAPS)
The number of map output files transferred to reducers by the shuffle (see “Shuffle
and Sort” on page 205). From 0.21.
Failed shuffle
(FAILED_SHUFFLE)
The number of map output copy failures during the shuffle. From 0.21.
Merged map outputs
(MERGED_MAP_OUTPUTS)
The number of map outputs that have been merged on the reduce side of the shuffle.
From 0.21.
Table 8-3. Built-in filesystem task counters
Counter Description
Filesystem bytes read
(BYTES_READ)
The number of bytes read by each filesystem by map and reduce tasks. There is a counter for each
filesystem: Filesystem may be Local, HDFS, S3, KFS, etc.
Filesystem bytes written
(BYTES_WRITTEN)
The number of bytes written by each filesystem by map and reduce tasks.
Table 8-4. Built-in FileInputFormat task counters
Counter Description
Bytes read
(BYTES_READ)
The number of bytes read by map tasks via the FileInputFormat.
Table 8-5. Built-in FileOutputFormat task counters
Counter Description
Bytes written
(BYTES_WRITTEN)
The number of bytes written by map tasks (for map-only jobs) or reduce tasks via the FileOutputFormat.
260 | Chapter 8: MapReduce Features
www.it-ebooks.info

Job counters
Job counters (Table 8-6) are maintained by the jobtracker (or application master in
YARN), so they don’t need to be sent across the network, unlike all other counters,
including user-defined ones. They measure job-level statistics, not values that change
while a task is running. For example, TOTAL_LAUNCHED_MAPS counts the number of map
tasks that were launched over the course of a job (including ones that failed).
Table 8-6. Built-in job counters
Counter Description
Launched map tasks
(TOTAL_LAUNCHED_MAPS)
The number of map tasks that were launched. Includes tasks that were
started speculatively.
Launched reduce tasks
(TOTAL_LAUNCHED_REDUCES)
The number of reduce tasks that were launched. Includes tasks that
were started speculatively.
Launched uber tasks
(TOTAL_LAUNCHED_UBERTASKS)
The number of uber tasks (see “YARN (MapReduce 2)” on page 194)
that were launched. From 0.23.
Maps in uber tasks
(NUM_UBER_SUBMAPS)
The number of maps in uber tasks. From 0.23.
Reduces in uber tasks
(NUM_UBER_SUBREDUCES)
The number of reduces in uber tasks. From 0.23.
Failed map tasks
(NUM_FAILED_MAPS)
The number of map tasks that failed. See “Task Failure” on page 200
for potential causes.
Failed reduce tasks
(NUM_FAILED_REDUCES)
The number of reduce tasks that failed.
Failed uber tasks
(NUM_FAILED_UBERTASKS)
The number of uber tasks that failed. From 0.23.
Data-local map tasks
(DATA_LOCAL_MAPS)
The number of map tasks that ran on the same node as their input data.
Rack-local map tasks
(RACK_LOCAL_MAPS)
The number of map tasks that ran on a node in the same rack as their
input data, but that are not data-local.
Other local map tasks
(OTHER_LOCAL_MAPS)
The number of map tasks that ran on a node in a different rack to their
input data. Inter-rack bandwidth is scarce, and Hadoop tries to place
map tasks close to their input data, so this count should be low. See
Figure 2-2.
Total time in map tasks
(SLOTS_MILLIS_MAPS)
The total time taken running map tasks in milliseconds. Includes tasks
that were started speculatively.
Total time in reduce tasks
(SLOTS_MILLIS_REDUCES)
The total time taken running reduce tasks in milliseconds. Includes
tasks that were started speculatively.
Total time in map tasks waiting after reserving slots
(FALLOW_SLOTS_MILLIS_MAPS)
The total time spent waiting after reserving slots for map tasks in
milliseconds. Slot reservation is Capacity Scheduler feature for high-
memory jobs, see “Task memory limits” on page 316. Not used by
YARN-based MapReduce.
Counters | 261
www.it-ebooks.info

Counter Description
Total time in reduce tasks waiting after reserving slots
(FALLOW_SLOTS_MILLIS_REDUCES)
The total time spent waiting after reserving slots for reduce tasks in
milliseconds. Slot reservation is Capacity Scheduler feature for high-
memory jobs, see “Task memory limits” on page 316. Not used by
YARN-based MapReduce.
User-Defined Java Counters
MapReduce allows user code to define a set of counters, which are then incremented
as desired in the mapper or reducer. Counters are defined by a Java enum, which serves
to group related counters. A job may define an arbitrary number of enums, each with
an arbitrary number of fields. The name of the enum is the group name, and the enum’s
fields are the counter names. Counters are global: the MapReduce framework aggre-
gates them across all maps and reduces to produce a grand total at the end of the job.
We created some counters in Chapter 5 for counting malformed records in the weather
dataset. The program in Example 8-1 extends that example to count the number of
missing records and the distribution of temperature quality codes.
Example 8-1. Application to run the maximum temperature job, including counting missing and
malformed fields and quality codes
public class MaxTemperatureWithCounters extends Configured implements Tool {
enum Temperature {
MISSING,
MALFORMED
}
static class MaxTemperatureMapperWithCounters extends MapReduceBase
implements Mapper<LongWritable, Text, Text, IntWritable> {
private NcdcRecordParser parser = new NcdcRecordParser();
public void map(LongWritable key, Text value,
OutputCollector<Text, IntWritable> output, Reporter reporter)
throws IOException {
parser.parse(value);
if (parser.isValidTemperature()) {
int airTemperature = parser.getAirTemperature();
output.collect(new Text(parser.getYear()),
new IntWritable(airTemperature));
} else if (parser.isMalformedTemperature()) {
System.err.println("Ignoring possibly corrupt input: " + value);
reporter.incrCounter(Temperature.MALFORMED, 1);
} else if (parser.isMissingTemperature()) {
reporter.incrCounter(Temperature.MISSING, 1);
}
// dynamic counter
reporter.incrCounter("TemperatureQuality", parser.getQuality(), 1);
262 | Chapter 8: MapReduce Features
www.it-ebooks.info

}
}
@Override
public int run(String[] args) throws IOException {
JobConf conf = JobBuilder.parseInputAndOutput(this, getConf(), args);
if (conf == null) {
return -1;
}
conf.setOutputKeyClass(Text.class);
conf.setOutputValueClass(IntWritable.class);
conf.setMapperClass(MaxTemperatureMapperWithCounters.class);
conf.setCombinerClass(MaxTemperatureReducer.class);
conf.setReducerClass(MaxTemperatureReducer.class);
JobClient.runJob(conf);
return 0;
}
public static void main(String[] args) throws Exception {
int exitCode = ToolRunner.run(new MaxTemperatureWithCounters(), args);
System.exit(exitCode);
}
}
The best way to see what this program does is run it over the complete dataset:
% hadoop jar hadoop-examples.jar MaxTemperatureWithCounters input/ncdc/all output-counters
When the job has successfully completed, it prints out the counters at the end (this is
done by JobClient’s runJob() method). Here are the ones we are interested in:
09/04/20 06:33:36 INFO mapred.JobClient: TemperatureQuality
09/04/20 06:33:36 INFO mapred.JobClient: 2=1246032
09/04/20 06:33:36 INFO mapred.JobClient: 1=973422173
09/04/20 06:33:36 INFO mapred.JobClient: 0=1
09/04/20 06:33:36 INFO mapred.JobClient: 6=40066
09/04/20 06:33:36 INFO mapred.JobClient: 5=158291879
09/04/20 06:33:36 INFO mapred.JobClient: 4=10764500
09/04/20 06:33:36 INFO mapred.JobClient: 9=66136858
09/04/20 06:33:36 INFO mapred.JobClient: Air Temperature Records
09/04/20 06:33:36 INFO mapred.JobClient: Malformed=3
09/04/20 06:33:36 INFO mapred.JobClient: Missing=66136856
Dynamic counters
The code makes use of a dynamic counter—one that isn’t defined by a Java enum. Since
a Java enum’s fields are defined at compile time, you can’t create new counters on the
fly using enums. Here we want to count the distribution of temperature quality codes,
and though the format specification defines the values that it can take, it is more con-
Counters | 263
www.it-ebooks.info

venient to use a dynamic counter to emit the values that it actually takes. The method
we use on the Reporter object takes a group and counter name using String names:
public void incrCounter(String group, String counter, long amount)
The two ways of creating and accessing counters—using enums and using Strings—
are actually equivalent since Hadoop turns enums into Strings to send counters over
RPC. Enums are slightly easier to work with, provide type safety, and are suitable for
most jobs. For the odd occasion when you need to create counters dynamically, you
can use the String interface.
Readable counter names
By default, a counter’s name is the enum’s fully qualified Java classname. These names
are not very readable when they appear on the web UI, or in the console, so Hadoop
provides a way to change the display names using resource bundles. We’ve done this
here, so we see “Air Temperature Records” instead of “Temperature$MISSING.” For
dynamic counters, the group and counter names are used for the display names, so this
is not normally an issue.
The recipe to provide readable names is as follows. Create a properties file named after
the enum, using an underscore as a separator for nested classes. The properties file
should be in the same directory as the top-level class containing the enum. The file is
named MaxTemperatureWithCounters_Temperature.properties for the counters in Ex-
ample 8-1.
The properties file should contain a single property named CounterGroupName, whose
value is the display name for the whole group. Then each field in the enum should have
a corresponding property defined for it, whose name is the name of the field suffixed
with .name, and whose value is the display name for the counter. Here are the contents
of MaxTemperatureWithCounters_Temperature.properties:
CounterGroupName=Air Temperature Records
MISSING.name=Missing
MALFORMED.name=Malformed
Hadoop uses the standard Java localization mechanisms to load the correct properties
for the locale you are running in, so, for example, you can create a Chinese version of
the properties in a file named MaxTemperatureWithCounters_Tempera-
ture_zh_CN.properties, and they will be used when running in the zh_CN locale. Refer
to the documentation for java.util.PropertyResourceBundle for more information.
Retrieving counters
In addition to being available via the web UI and the command line (using hadoop job
-counter), you can retrieve counter values using the Java API. You can do this while
the job is running, although it is more usual to get counters at the end of a job run,
when they are stable. Example 8-2 shows a program that calculates the proportion of
records that have missing temperature fields.
264 | Chapter 8: MapReduce Features
www.it-ebooks.info

Example 8-2. Application to calculate the proportion of records with missing temperature fields
import org.apache.hadoop.conf.Configured;
import org.apache.hadoop.mapred.*;
import org.apache.hadoop.util.*;
public class MissingTemperatureFields extends Configured implements Tool {
@Override
public int run(String[] args) throws Exception {
if (args.length != 1) {
JobBuilder.printUsage(this, "<job ID>");
return -1;
}
JobClient jobClient = new JobClient(new JobConf(getConf()));
String jobID = args[0];
RunningJob job = jobClient.getJob(JobID.forName(jobID));
if (job == null) {
System.err.printf("No job with ID %s found.\n", jobID);
return -1;
}
if (!job.isComplete()) {
System.err.printf("Job %s is not complete.\n", jobID);
return -1;
}
Counters counters = job.getCounters();
long missing = counters.getCounter(
MaxTemperatureWithCounters.Temperature.MISSING);
long total = counters.findCounter("org.apache.hadoop.mapred.Task$Counter",
"MAP_INPUT_RECORDS").getCounter();
System.out.printf("Records with missing temperature fields: %.2f%%\n",
100.0 * missing / total);
return 0;
}
public static void main(String[] args) throws Exception {
int exitCode = ToolRunner.run(new MissingTemperatureFields(), args);
System.exit(exitCode);
}
}
First we retrieve a RunningJob object from a JobClient, by calling the getJob() method
with the job ID. We check whether there is actually a job with the given ID. There may
not be, either because the ID was incorrectly specified or because the jobtracker no
longer has a reference to the job (only the last 100 jobs are kept in memory, controlled
by mapred.jobtracker.completeuserjobs.maximum, and all are cleared out if the job-
tracker is restarted).
After confirming that the job has completed, we call the RunningJob’s getCounters()
method, which returns a Counters object, encapsulating all the counters for a job. The
Counters class provides various methods for finding the names and values of counters.
Counters | 265
www.it-ebooks.info

We use the getCounter() method, which takes an enum to find the number of records
that had a missing temperature field.
There are also findCounter() methods, all of which return a Counter object. We use
this form to retrieve the built-in counter for map input records. To do this, we refer to
the counter by its group name—the fully qualified Java classname for the enum—and
counter name (both strings).1
Finally, we print the proportion of records that had a missing temperature field. Here’s
what we get for the whole weather dataset:
% hadoop jar hadoop-examples.jar MissingTemperatureFields job_200904200610_0003
Records with missing temperature fields: 5.47%
User-Defined Streaming Counters
A Streaming MapReduce program can increment counters by sending a specially for-
matted line to the standard error stream, which is co-opted as a control channel in this
case. The line must have the following format:
reporter:counter:group,counter,amount
This snippet in Python shows how to increment the “Missing” counter in the “Tem-
perature” group by one:
sys.stderr.write("reporter:counter:Temperature,Missing,1\n")
In a similar way, a status message may be sent with a line formatted like this:
reporter:status:message
Sorting
The ability to sort data is at the heart of MapReduce. Even if your application isn’t
concerned with sorting per se, it may be able to use the sorting stage that MapReduce
provides to organize its data. In this section, we will examine different ways of sorting
datasets and how you can control the sort order in MapReduce. Sorting Avro data is
covered separately in “Sorting using Avro MapReduce” on page 130.
Preparation
We are going to sort the weather dataset by temperature. Storing temperatures as
Text objects doesn’t work for sorting purposes, since signed integers don’t sort
lexicographically.2 Instead, we are going to store the data using sequence files whose
1. The built-in counters’ enums are not currently a part of the public API, so this is the only way to retrieve
them. From release 0.21.0, counters are available via the JobCounter and TaskCounter enums in the
org.apache.hadoop.mapreduce package.
266 | Chapter 8: MapReduce Features
www.it-ebooks.info

IntWritable keys represent the temperature (and sort correctly), and whose Text values
are the lines of data.
The MapReduce job in Example 8-3 is a map-only job that also filters the input to
remove records that don’t have a valid temperature reading. Each map creates a single
block-compressed sequence file as output. It is invoked with the following command:
% hadoop jar hadoop-examples.jar SortDataPreprocessor input/ncdc/all \
input/ncdc/all-seq
Example 8-3. A MapReduce program for transforming the weather data into SequenceFile format
public class SortDataPreprocessor extends Configured implements Tool {
static class CleanerMapper
extends Mapper<LongWritable, Text, IntWritable, Text> {
private NcdcRecordParser parser = new NcdcRecordParser();
@Override
protected void map(LongWritable key, Text value, Context context)
throws IOException, InterruptedException {
parser.parse(value);
if (parser.isValidTemperature()) {
context.write(new IntWritable(parser.getAirTemperature()), value);
}
}
}
@Override
public int run(String[] args) throws Exception {
Job job = JobBuilder.parseInputAndOutput(this, getConf(), args);
if (job == null) {
return -1;
}
job.setMapperClass(CleanerMapper.class);
job.setOutputKeyClass(IntWritable.class);
job.setOutputValueClass(Text.class);
job.setNumReduceTasks(0);
job.setOutputFormatClass(SequenceFileOutputFormat.class);
SequenceFileOutputFormat.setCompressOutput(job, true);
SequenceFileOutputFormat.setOutputCompressorClass(job, GzipCodec.class);
SequenceFileOutputFormat.setOutputCompressionType(job,
CompressionType.BLOCK);
return job.waitForCompletion(true) ? 0 : 1;
}
public static void main(String[] args) throws Exception {
2. One commonly used workaround for this problem—particularly in text-based Streaming applications—
is to add an offset to eliminate all negative numbers, and left pad with zeros, so all numbers are the same
number of characters. However, see “Streaming” on page 280 for another approach.
Sorting | 267
www.it-ebooks.info

int exitCode = ToolRunner.run(new SortDataPreprocessor(), args);
System.exit(exitCode);
}
}
Partial Sort
In “The Default MapReduce Job” on page 226, we saw that, by default, MapReduce
will sort input records by their keys. Example 8-4 is a variation for sorting sequence
files with IntWritable keys.
Example 8-4. A MapReduce program for sorting a SequenceFile with IntWritable keys using the
default HashPartitioner
public class SortByTemperatureUsingHashPartitioner extends Configured
implements Tool {
@Override
public int run(String[] args) throws Exception {
Job job = JobBuilder.parseInputAndOutput(this, getConf(), args);
if (job == null) {
return -1;
}
job.setInputFormatClass(SequenceFileInputFormat.class);
job.setOutputKeyClass(IntWritable.class);
job.setOutputFormatClass(SequenceFileOutputFormat.class);
SequenceFileOutputFormat.setCompressOutput(job, true);
SequenceFileOutputFormat.setOutputCompressorClass(job, GzipCodec.class);
SequenceFileOutputFormat.setOutputCompressionType(job,
CompressionType.BLOCK);
return job.waitForCompletion(true) ? 0 : 1;
}
public static void main(String[] args) throws Exception {
int exitCode = ToolRunner.run(new SortByTemperatureUsingHashPartitioner(),
args);
System.exit(exitCode);
}
}
Controlling Sort Order
The sort order for keys is controlled by a RawComparator, which is found as follows:
1. If the property mapred.output.key.comparator.class is set, either explicitly or by
calling setSortComparatorClass() on Job, then an instance of that class is used. (In
the old API the equivalent method is setOutputKeyComparatorClass() on JobConf.)
2. Otherwise, keys must be a subclass of WritableComparable, and the registered
comparator for the key class is used.
268 | Chapter 8: MapReduce Features
www.it-ebooks.info

3. If there is no registered comparator, then a RawComparator is used that deserializes
the byte streams being compared into objects and delegates to the WritableCompar
able’s compareTo() method.
These rules reinforce why it’s important to register optimized versions of RawCompara
tors for your own custom Writable classes (which is covered in “Implementing a Raw-
Comparator for speed” on page 108), and also that it’s straightforward to override
the sort order by setting your own comparator (we do this in “Secondary
Sort” on page 276).
Suppose we run this program using 30 reducers:3
% hadoop jar hadoop-examples.jar SortByTemperatureUsingHashPartitioner \
-D mapred.reduce.tasks=30 input/ncdc/all-seq output-hashsort
This command produces 30 output files, each of which is sorted. However, there is no
easy way to combine the files (by concatenation, for example, in the case of plain-text
files) to produce a globally sorted file. For many applications, this doesn’t matter. For
example, having a partially sorted set of files is fine if you want to do lookups.
An application: Partitioned MapFile lookups
To perform lookups by key, for instance, having multiple files works well. If we change
the output format to be a MapFileOutputFormat, as shown in Example 8-5, then the
output is 30 map files, which we can perform lookups against.
Example 8-5. A MapReduce program for sorting a SequenceFile and producing MapFiles as output
public class SortByTemperatureToMapFile extends Configured implements Tool {
@Override
public int run(String[] args) throws Exception {
Job job = JobBuilder.parseInputAndOutput(this, getConf(), args);
if (job == null) {
return -1;
}
job.setInputFormatClass(SequenceFileInputFormat.class);
job.setOutputKeyClass(IntWritable.class);
job.setOutputFormatClass(MapFileOutputFormat.class);
SequenceFileOutputFormat.setCompressOutput(job, true);
SequenceFileOutputFormat.setOutputCompressorClass(job, GzipCodec.class);
SequenceFileOutputFormat.setOutputCompressionType(job,
CompressionType.BLOCK);
return job.waitForCompletion(true) ? 0 : 1;
}
3. See “Sorting and merging SequenceFiles” on page 138 for how to do the same thing using the sort program
example that comes with Hadoop.
Sorting | 269
www.it-ebooks.info

public static void main(String[] args) throws Exception {
int exitCode = ToolRunner.run(new SortByTemperatureToMapFile(), args);
System.exit(exitCode);
}
}
MapFileOutputFormat provides a pair of convenience static methods for performing
lookups against MapReduce output; their use is shown in Example 8-6.
Example 8-6. Retrieve the first entry with a given key from a collection of MapFiles
public class LookupRecordByTemperature extends Configured implements Tool {
@Override
public int run(String[] args) throws Exception {
if (args.length != 2) {
JobBuilder.printUsage(this, "<path> <key>");
return -1;
}
Path path = new Path(args[0]);
IntWritable key = new IntWritable(Integer.parseInt(args[1]));
Reader[] readers = MapFileOutputFormat.getReaders(path, getConf());
Partitioner<IntWritable, Text> partitioner =
new HashPartitioner<IntWritable, Text>();
Text val = new Text();
Writable entry =
MapFileOutputFormat.getEntry(readers, partitioner, key, val);
if (entry == null) {
System.err.println("Key not found: " + key);
return -1;
}
NcdcRecordParser parser = new NcdcRecordParser();
parser.parse(val.toString());
System.out.printf("%s\t%s\n", parser.getStationId(), parser.getYear());
return 0;
}
public static void main(String[] args) throws Exception {
int exitCode = ToolRunner.run(new LookupRecordByTemperature(), args);
System.exit(exitCode);
}
}
The getReaders() method opens a MapFile.Reader for each of the output files created
by the MapReduce job. The getEntry() method then uses the partitioner to choose the
reader for the key and finds the value for that key by calling Reader’s get() method. If
getEntry() returns null, it means no matching key was found. Otherwise, it returns
the value, which we translate into a station ID and year.
To see this in action, let’s find the first entry for a temperature of –10°C (remember
that temperatures are stored as integers representing tenths of a degree, which is why
we ask for a temperature of –100):
270 | Chapter 8: MapReduce Features
www.it-ebooks.info

% hadoop jar hadoop-examples.jar LookupRecordByTemperature output-hashmapsort -100
357460-99999 1956
We can also use the readers directly, in order to get all the records for a given key. The
array of readers that is returned is ordered by partition, so that the reader for a given
key may be found using the same partitioner that was used in the MapReduce job:
Example 8-7. Retrieve all entries with a given key from a collection of MapFiles
public class LookupRecordsByTemperature extends Configured implements Tool {
@Override
public int run(String[] args) throws Exception {
if (args.length != 2) {
JobBuilder.printUsage(this, "<path> <key>");
return -1;
}
Path path = new Path(args[0]);
IntWritable key = new IntWritable(Integer.parseInt(args[1]));
Reader[] readers = MapFileOutputFormat.getReaders(path, getConf());
Partitioner<IntWritable, Text> partitioner =
new HashPartitioner<IntWritable, Text>();
Text val = new Text();
Reader reader = readers[partitioner.getPartition(key, val, readers.length)];
Writable entry = reader.get(key, val);
if (entry == null) {
System.err.println("Key not found: " + key);
return -1;
}
NcdcRecordParser parser = new NcdcRecordParser();
IntWritable nextKey = new IntWritable();
do {
parser.parse(val.toString());
System.out.printf("%s\t%s\n", parser.getStationId(), parser.getYear());
} while(reader.next(nextKey, val) && key.equals(nextKey));
return 0;
}
public static void main(String[] args) throws Exception {
int exitCode = ToolRunner.run(new LookupRecordsByTemperature(), args);
System.exit(exitCode);
}
}
And here is a sample run to retrieve all readings of –10°C and count them:
% hadoop jar hadoop-examples.jar LookupRecordsByTemperature output-hashmapsort -100 \
2> /dev/null | wc -l
1489272
Sorting | 271
www.it-ebooks.info

Total Sort
How can you produce a globally sorted file using Hadoop? The naive answer is to use
a single partition.4 But this is incredibly inefficient for large files, since one machine has
to process all of the output, so you are throwing away the benefits of the parallel ar-
chitecture that MapReduce provides.
Instead, it is possible to produce a set of sorted files that, if concatenated, would form
a globally sorted file. The secret to doing this is to use a partitioner that respects the
total order of the output. For example, if we had four partitions, we could put keys for
temperatures less than –10°C in the first partition, those between –10°C and 0°C in the
second, those between 0°C and 10°C in the third, and those over 10°C in the fourth.
Although this approach works, you have to choose your partition sizes carefully to
ensure that they are fairly even so that job times aren’t dominated by a single reducer.
For the partitioning scheme just described, the relative sizes of the partitions are as
follows:
Temperature range < –10°C [–10°C, 0°C) [0°C, 10°C) >= 10°C
Proportion of records 11% 13% 17% 59%
These partitions are not very even. To construct more even partitions, we need to have
a better understanding of the temperature distribution for the whole dataset. It’s fairly
easy to write a MapReduce job to count the number of records that fall into a collection
of temperature buckets. For example, Figure 8-1 shows the distribution for buckets of
size 1°C, where each point on the plot corresponds to one bucket.
4. A better answer is to use Pig (“Sorting Data” on page 405) or Hive (“Sorting and
Aggregating” on page 441), both of which can sort with a single command.
272 | Chapter 8: MapReduce Features
www.it-ebooks.info

Figure 8-1. Temperature distribution for the weather dataset
While we could use this information to construct a very even set of partitions, the fact
that we needed to run a job that used the entire dataset to construct them is not ideal.
It’s possible to get a fairly even set of partitions, by sampling the key space. The idea
behind sampling is that you look at a small subset of the keys to approximate the key
distribution, which is then used to construct partitions. Luckily, we don’t have to write
the code to do this ourselves, as Hadoop comes with a selection of samplers.
The InputSampler class defines a nested Sampler interface whose implementations
return a sample of keys given an InputFormat and Job:
public interface Sampler<K, V> {
K[] getSample(InputFormat<K, V> inf, Job job)
throws IOException, InterruptedException;
}
This interface is not usually called directly by clients. Instead, the writePartition
File() static method on InputSampler is used, which creates a sequence file to store the
keys that define the partitions:
public static <K, V> void writePartitionFile(Job job, Sampler<K, V> sampler)
throws IOException, ClassNotFoundException, InterruptedException
The sequence file is used by TotalOrderPartitioner to create partitions for the sort job.
Example 8-8 puts it all together.
Sorting | 273
www.it-ebooks.info

Example 8-8. A MapReduce program for sorting a SequenceFile with IntWritable keys using the
TotalOrderPartitioner to globally sort the data
public class SortByTemperatureUsingTotalOrderPartitioner extends Configured
implements Tool {
@Override
public int run(String[] args) throws Exception {
Job job = JobBuilder.parseInputAndOutput(this, getConf(), args);
if (job == null) {
return -1;
}
job.setInputFormatClass(SequenceFileInputFormat.class);
job.setOutputKeyClass(IntWritable.class);
job.setOutputFormatClass(SequenceFileOutputFormat.class);
SequenceFileOutputFormat.setCompressOutput(job, true);
SequenceFileOutputFormat.setOutputCompressorClass(job, GzipCodec.class);
SequenceFileOutputFormat.setOutputCompressionType(job,
CompressionType.BLOCK);
job.setPartitionerClass(TotalOrderPartitioner.class);
InputSampler.Sampler<IntWritable, Text> sampler =
new InputSampler.RandomSampler<IntWritable, Text>(0.1, 10000, 10);
Path input = FileInputFormat.getInputPaths(job)[0];
input = input.makeQualified(input.getFileSystem(getConf()));
Path partitionFile = new Path(input, "_partitions");
TotalOrderPartitioner.setPartitionFile(job.getConfiguration(),
partitionFile);
InputSampler.writePartitionFile(job, sampler);
// Add to DistributedCache
URI partitionUri = new URI(partitionFile.toString() + "#_partitions");
job.addCacheFile(partitionUri);
job.createSymlink();
return job.waitForCompletion(true) ? 0 : 1;
}
public static void main(String[] args) throws Exception {
int exitCode = ToolRunner.run(
new SortByTemperatureUsingTotalOrderPartitioner(), args);
System.exit(exitCode);
}
}
We use a RandomSampler, which chooses keys with a uniform probability—here, 0.1.
There are also parameters for the maximum number of samples to take and the maxi-
mum number of splits to sample (here, 10,000 and 10, respectively; these settings are
the defaults when InputSampler is run as an application), and the sampler stops when
the first of these limits is met. Samplers run on the client, making it important to limit
274 | Chapter 8: MapReduce Features
www.it-ebooks.info

the number of splits that are downloaded, so the sampler runs quickly. In practice, the
time taken to run the sampler is a small fraction of the overall job time.
The partition file that InputSampler writes is called _partitions, which we have set to be
in the input directory (it will not be picked up as an input file since it starts with an
underscore). To share the partition file with the tasks running on the cluster, we add
it to the distributed cache (see “Distributed Cache” on page 288).
On one run, the sampler chose –5.6°C, 13.9°C, and 22.0°C as partition boundaries (for
four partitions), which translates into more even partition sizes than the earlier choice
of partitions:
Temperature range < –5.6°C [–5.6°C, 13.9°C) [13.9°C, 22.0°C) >= 22.0°C
Proportion of records 29% 24% 23% 24%
Your input data determines the best sampler for you to use. For example, SplitSam
pler, which samples only the first n records in a split, is not so good for sorted data5
because it doesn’t select keys from throughout the split.
On the other hand, IntervalSampler chooses keys at regular intervals through the split
and makes a better choice for sorted data. RandomSampler is a good general-purpose
sampler. If none of these suits your application (and remember that the point of sam-
pling is to produce partitions that are approximately equal in size), you can write your
own implementation of the Sampler interface.
One of the nice properties of InputSampler and TotalOrderPartitioner is that you are
free to choose the number of partitions. This choice is normally driven by the number
of reducer slots in your cluster (choose a number slightly fewer than the total, to allow
for failures). However, TotalOrderPartitioner will work only if the partition
boundaries are distinct: one problem with choosing a high number is that you may get
collisions if you have a small key space.
Here’s how we run it:
% hadoop jar hadoop-examples.jar SortByTemperatureUsingTotalOrderPartitioner \
-D mapred.reduce.tasks=30 input/ncdc/all-seq output-totalsort
The program produces 30 output partitions, each of which is internally sorted; in ad-
dition, for these partitions, all the keys in partition i are less than the keys in partition
i + 1.
5. In some applications, it’s common for some of the input to already be sorted, or at least partially sorted.
For example, the weather dataset is ordered by time, which may introduce certain biases, making the
RandomSampler a safer choice.
Sorting | 275
www.it-ebooks.info

Secondary Sort
The MapReduce framework sorts the records by key before they reach the reducers.
For any particular key, however, the values are not sorted. The order that the values
appear is not even stable from one run to the next, since they come from different map
tasks, which may finish at different times from run to run. Generally speaking, most
MapReduce programs are written so as not to depend on the order that the values
appear to the reduce function. However, it is possible to impose an order on the values
by sorting and grouping the keys in a particular way.
To illustrate the idea, consider the MapReduce program for calculating the maximum
temperature for each year. If we arranged for the values (temperatures) to be sorted in
descending order, we wouldn’t have to iterate through them to find the maximum—
we could take the first for each year and ignore the rest. (This approach isn’t the most
efficient way to solve this particular problem, but it illustrates how secondary sort works
in general.)
To achieve this, we change our keys to be composite: a combination of year and
temperature. We want the sort order for keys to be by year (ascending) and then by
temperature (descending):
1900 35°C
1900 34°C
1900 34°C
...
1901 36°C
1901 35°C
If all we did was change the key, then this wouldn’t help since now records for the same
year would not (in general) go to the same reducer since they have different keys. For
example, (1900, 35°C) and (1900, 34°C) could go to different reducers. By setting a
partitioner to partition by the year part of the key, we can guarantee that records for
the same year go to the same reducer. This still isn’t enough to achieve our goal,
however. A partitioner ensures only that one reducer receives all the records for a year;
it doesn’t change the fact that the reducer groups by key within the partition:
The final piece of the puzzle is the setting to control the grouping. If we group values
in the reducer by the year part of the key, then we will see all the records for the same
year in one reduce group. And since they are sorted by temperature in descending order,
the first is the maximum temperature:
276 | Chapter 8: MapReduce Features
www.it-ebooks.info

To summarize, there is a recipe here to get the effect of sorting by value:
• Make the key a composite of the natural key and the natural value.
• The sort comparator should order by the composite key, that is, the natural key
and natural value.
• The partitioner and grouping comparator for the composite key should consider
only the natural key for partitioning and grouping.
Java code
Putting this all together results in the code in Example 8-9. This program uses the plain-
text input again.
Example 8-9. Application to find the maximum temperature by sorting temperatures in the key
public class MaxTemperatureUsingSecondarySort
extends Configured implements Tool {
static class MaxTemperatureMapper
extends Mapper<LongWritable, Text, IntPair, NullWritable> {
private NcdcRecordParser parser = new NcdcRecordParser();
@Override
protected void map(LongWritable key, Text value,
Context context) throws IOException, InterruptedException {
parser.parse(value);
if (parser.isValidTemperature()) {
context.write(new IntPair(parser.getYearInt(),
parser.getAirTemperature()), NullWritable.get());
}
}
}
static class MaxTemperatureReducer
extends Reducer<IntPair, NullWritable, IntPair, NullWritable> {
@Override
protected void reduce(IntPair key, Iterable<NullWritable> values,
Context context) throws IOException, InterruptedException {
context.write(key, NullWritable.get());
}
Sorting | 277
www.it-ebooks.info

}
public static class FirstPartitioner
extends Partitioner<IntPair, NullWritable> {
@Override
public int getPartition(IntPair key, NullWritable value, int numPartitions) {
// multiply by 127 to perform some mixing
return Math.abs(key.getFirst() * 127) % numPartitions;
}
}
public static class KeyComparator extends WritableComparator {
protected KeyComparator() {
super(IntPair.class, true);
}
@Override
public int compare(WritableComparable w1, WritableComparable w2) {
IntPair ip1 = (IntPair) w1;
IntPair ip2 = (IntPair) w2;
int cmp = IntPair.compare(ip1.getFirst(), ip2.getFirst());
if (cmp != 0) {
return cmp;
}
return -IntPair.compare(ip1.getSecond(), ip2.getSecond()); //reverse
}
}
public static class GroupComparator extends WritableComparator {
protected GroupComparator() {
super(IntPair.class, true);
}
@Override
public int compare(WritableComparable w1, WritableComparable w2) {
IntPair ip1 = (IntPair) w1;
IntPair ip2 = (IntPair) w2;
return IntPair.compare(ip1.getFirst(), ip2.getFirst());
}
}
@Override
public int run(String[] args) throws Exception {
Job job = JobBuilder.parseInputAndOutput(this, getConf(), args);
if (job == null) {
return -1;
}
job.setMapperClass(MaxTemperatureMapper.class);
job.setPartitionerClass(FirstPartitioner.class);
job.setSortComparatorClass(KeyComparator.class);
job.setGroupingComparatorClass(GroupComparator.class);
job.setReducerClass(MaxTemperatureReducer.class);
job.setOutputKeyClass(IntPair.class);
job.setOutputValueClass(NullWritable.class);
278 | Chapter 8: MapReduce Features
www.it-ebooks.info

return job.waitForCompletion(true) ? 0 : 1;
}
public static void main(String[] args) throws Exception {
int exitCode = ToolRunner.run(new MaxTemperatureUsingSecondarySort(), args);
System.exit(exitCode);
}
}
In the mapper, we create a key representing the year and temperature, using an IntPair
Writable implementation. (IntPair is like the TextPair class we developed in “Imple-
menting a Custom Writable” on page 105.) We don’t need to carry any information in
the value, since we can get the first (maximum) temperature in the reducer from the
key, so we use a NullWritable. The reducer emits the first key, which due to the sec-
ondary sorting, is an IntPair for the year and its maximum temperature. IntPair’s
toString() method creates a tab-separated string, so the output is a set of tab-separated
year-temperature pairs.
Many applications need to access all the sorted values, not just the first
value as we have provided here. To do this, you need to populate the
value fields since in the reducer you can retrieve only the first key. This
necessitates some unavoidable duplication of information between key
and value.
We set the partitioner to partition by the first field of the key (the year), using a custom
partitioner called FirstPartitioner. To sort keys by year (ascending) and temperature
(descending), we use a custom sort comparator, using setSortComparatorClass(), that
extracts the fields and performs the appropriate comparisons. Similarly, to group keys
by year, we set a custom comparator, using setGroupingComparatorClass(), to extract
the first field of the key for comparison.6
Running this program gives the maximum temperatures for each year:
% hadoop jar hadoop-examples.jar MaxTemperatureUsingSecondarySort input/ncdc/all \
> output-secondarysort
% hadoop fs -cat output-secondarysort/part-* | sort | head
1901 317
1902 244
1903 289
1904 256
1905 283
1906 294
1907 283
1908 289
1909 278
1910 294
6. For simplicity, these custom comparators as shown are not optimized; see “Implementing a
RawComparator for speed” on page 108 for the steps we would need to take to make them faster.
Sorting | 279
www.it-ebooks.info

Streaming
To do a secondary sort in Streaming, we can take advantage of a couple of library classes
that Hadoop provides. Here’s the driver that we can use to do a secondary sort:
hadoop jar $HADOOP_INSTALL/contrib/streaming/hadoop-*-streaming.jar \
-D stream.num.map.output.key.fields=2 \
-D mapred.text.key.partitioner.options=-k1,1 \
-D mapred.output.key.comparator.class=\
org.apache.hadoop.mapred.lib.KeyFieldBasedComparator \
-D mapred.text.key.comparator.options="-k1n -k2nr" \
-input input/ncdc/all \
-output output_secondarysort_streaming \
-mapper ch08/src/main/python/secondary_sort_map.py \
-partitioner org.apache.hadoop.mapred.lib.KeyFieldBasedPartitioner \
-reducer ch08/src/main/python/secondary_sort_reduce.py \
-file ch08/src/main/python/secondary_sort_map.py \
-file ch08/src/main/python/secondary_sort_reduce.py
Our map function (Example 8-10) emits records with year and temperature fields. We
want to treat the combination of both of these fields as the key, so we set
stream.num.map.output.key.fields to 2. This means that values will be empty, just like
in the Java case.
Example 8-10. Map function for secondary sort in Python
#!/usr/bin/env python
import re
import sys
for line in sys.stdin:
val = line.strip()
(year, temp, q) = (val[15:19], int(val[87:92]), val[92:93])
if temp == 9999:
sys.stderr.write("reporter:counter:Temperature,Missing,1\n")
elif re.match("[01459]", q):
print "%s\t%s" % (year, temp)
However, we don’t want to partition by the entire key, so we use the KeyFieldBased
Partitioner partitioner, which allows us to partition by a part of the key. The specifi-
cation mapred.text.key.partitioner.options configures the partitioner. The value
-k1,1 instructs the partitioner to use only the first field of the key, where fields are
assumed to be separated by a string defined by the map.output.key.field.separator
property (a tab character by default).
Next, we want a comparator that sorts the year field in ascending order and the tem-
perature field in descending order, so that the reduce function can simply return the
first record in each group. Hadoop provides KeyFieldBasedComparator, which is ideal
for this purpose. The comparison order is defined by a specification that is like the one
used for GNU sort. It is set using the mapred.text.key.comparator.options property.
The value -k1n -k2nr used in this example means “sort by the first field in numerical
280 | Chapter 8: MapReduce Features
www.it-ebooks.info

order, then by the second field in reverse numerical order.” Like its partitioner cousin,
KeyFieldBasedPartitioner, it uses the separator defined by the map.out
put.key.field.separator to split a key into fields.
In the Java version, we had to set the grouping comparator; however, in Streaming,
groups are not demarcated in any way, so in the reduce function we have to detect the
group boundaries ourselves by looking for when the year changes (Example 8-11).
Example 8-11. Reducer function for secondary sort in Python
#!/usr/bin/env python
import sys
last_group = None
for line in sys.stdin:
val = line.strip()
(year, temp) = val.split("\t")
group = year
if last_group != group:
print val
last_group = group
When we run the streaming program, we get the same output as the Java version.
Finally, note that KeyFieldBasedPartitioner and KeyFieldBasedComparator are not con-
fined to use in Streaming programs—they are applicable to Java MapReduce programs,
too.
Joins
MapReduce can perform joins between large datasets, but writing the code to do joins
from scratch is fairly involved. Rather than writing MapReduce programs, you might
consider using a higher-level framework such as Pig, Hive, or Cascading, in which join
operations are a core part of the implementation.
Let’s briefly consider the problem we are trying to solve. We have two datasets; for
example, the weather stations database and the weather records—and we want to rec-
oncile the two. For example, we want to see each station’s history, with the station’s
metadata inlined in each output row. This is illustrated in Figure 8-2.
How we implement the join depends on how large the datasets are and how they are
partitioned. If one dataset is large (the weather records) but the other one is small
enough to be distributed to each node in the cluster (as the station metadata is), then
the join can be effected by a MapReduce job that brings the records for each station
together (a partial sort on station ID, for example). The mapper or reducer uses the
smaller dataset to look up the station metadata for a station ID, so it can be written out
with each record. See “Side Data Distribution” on page 287 for a discussion of this
approach, where we focus on the mechanics of distributing the data to tasktrackers.
Joins | 281
www.it-ebooks.info

If the join is performed by the mapper, it is called a map-side join, whereas if it is
performed by the reducer it is called a reduce-side join.
If both datasets are too large for either to be copied to each node in the cluster, then
we can still join them using MapReduce with a map-side or reduce-side join, depending
on how the data is structured. One common example of this case is a user database and
a log of some user activity (such as access logs). For a popular service, it is not feasible
to distribute the user database (or the logs) to all the MapReduce nodes.
Map-Side Joins
A map-side join between large inputs works by performing the join before the data
reaches the map function. For this to work, though, the inputs to each map must be
partitioned and sorted in a particular way. Each input dataset must be divided into the
same number of partitions, and it must be sorted by the same key (the join key) in each
source. All the records for a particular key must reside in the same partition. This may
sound like a strict requirement (and it is), but it actually fits the description of the output
of a MapReduce job.
282 | Chapter 8: MapReduce Features
www.it-ebooks.info

Figure 8-2. Inner join of two datasets
A map-side join can be used to join the outputs of several jobs that had the same number
of reducers, the same keys, and output files that are not splittable (by being smaller
than an HDFS block, or by virtue of being gzip compressed, for example). In the context
of the weather example, if we ran a partial sort on the stations file by station ID, and
another, identical sort on the records, again by station ID, and with the same number
of reducers, then the two outputs would satisfy the conditions for running a map-side
join.
Use a CompositeInputFormat from the org.apache.hadoop.mapreduce.join package to
run a map-side join. The input sources and join type (inner or outer) for CompositeIn
putFormat are configured through a join expression that is written according to a simple
grammar. The package documentation has details and examples.
Joins | 283
www.it-ebooks.info

The org.apache.hadoop.examples.Join example is a general-purpose command-line
program for running a map-side join, since it allows you to run a MapReduce job for
any specified mapper and reducer over multiple inputs that are joined with a given join
operation.
Reduce-Side Joins
A reduce-side join is more general than a map-side join, in that the input datasets don’t
have to be structured in any particular way, but it is less efficient as both datasets have
to go through the MapReduce shuffle. The basic idea is that the mapper tags each record
with its source and uses the join key as the map output key, so that the records with
the same key are brought together in the reducer. We use several ingredients to make
this work in practice:
Multiple inputs
The input sources for the datasets have different formats, in general, so it is very
convenient to use the MultipleInputs class (see “Multiple Inputs” on page 248) to
separate the logic for parsing and tagging each source.
Secondary sort
As described, the reducer will see the records from both sources that have the same
key, but they are not guaranteed to be in any particular order. However, to perform
the join, it is important to have the data from one source before another. For the
weather data join, the station record must be the first of the values seen for each
key, so the reducer can fill in the weather records with the station name and emit
them straightaway. Of course, it would be possible to receive the records in any
order if we buffered them in memory, but this should be avoided, since the number
of records in any group may be very large and exceed the amount of memory avail-
able to the reducer.7
We saw in “Secondary Sort” on page 276 how to impose an order on the values
for each key that the reducers see, so we use this technique here.
To tag each record, we use TextPair from Chapter 4 for the keys, to store the station
ID, and the tag. The only requirement for the tag values is that they sort in such a way
that the station records come before the weather records. This can be achieved by
tagging station records as 0 and weather records as 1. The mapper classes to do this are
shown in Examples 8-12 and 8-13.
Example 8-12. Mapper for tagging station records for a reduce-side join
public class JoinStationMapper
extends Mapper<LongWritable, Text, TextPair, Text> {
private NcdcStationMetadataParser parser = new NcdcStationMetadataParser();
7. The data_join package in the contrib directory implements reduce-side joins by buffering records in
memory, so it suffers from this limitation.
284 | Chapter 8: MapReduce Features
www.it-ebooks.info

@Override
protected void map(LongWritable key, Text value, Context context)
throws IOException, InterruptedException {
if (parser.parse(value)) {
context.write(new TextPair(parser.getStationId(), "0"),
new Text(parser.getStationName()));
}
}
}
Example 8-13. Mapper for tagging weather records for a reduce-side join
public class JoinRecordMapper
extends Mapper<LongWritable, Text, TextPair, Text> {
private NcdcRecordParser parser = new NcdcRecordParser();
@Override
protected void map(LongWritable key, Text value, Context context)
throws IOException, InterruptedException {
parser.parse(value);
context.write(new TextPair(parser.getStationId(), "1"), value);
}
}
The reducer knows that it will receive the station record first, so it extracts its name
from the value and writes it out as a part of every output record (Example 8-14).
Example 8-14. Reducer for joining tagged station records with tagged weather records
public class JoinReducer extends Reducer<TextPair, Text, Text, Text> {
@Override
protected void reduce(TextPair key, Iterable<Text> values, Context context)
throws IOException, InterruptedException {
Iterator<Text> iter = values.iterator();
Text stationName = new Text(iter.next());
while (iter.hasNext()) {
Text record = iter.next();
Text outValue = new Text(stationName.toString() + "\t" + record.toString());
context.write(key.getFirst(), outValue);
}
}
}
The code assumes that every station ID in the weather records has exactly one matching
record in the station dataset. If this were not the case, we would need to generalize the
code to put the tag into the value objects, by using another TextPair. The reduce()
method would then be able to tell which entries were station names and detect (and
handle) missing or duplicate entries, before processing the weather records.
Joins | 285
www.it-ebooks.info

Because objects in the reducer’s values iterator are re-used (for efficiency
purposes), it is vital that the code makes a copy of the first Text object
from the values iterator:
Text stationName = new Text(iter.next());
If the copy is not made, then the stationName reference will refer to the
value just read when it is turned into a string, which is a bug.
Tying the job together is the driver class, shown in Example 8-15. The essential point
is that we partition and group on the first part of the key, the station ID, which we do
with a custom Partitioner (KeyPartitioner) and a custom group comparator, First
Comparator (from TextPair).
Example 8-15. Application to join weather records with station names
public class JoinRecordWithStationName extends Configured implements Tool {
public static class KeyPartitioner extends Partitioner<TextPair, Text> {
@Override
public int getPartition(TextPair key, Text value, int numPartitions) {
return (key.getFirst().hashCode() & Integer.MAX_VALUE) % numPartitions;
}
}
@Override
public int run(String[] args) throws Exception {
if (args.length != 3) {
JobBuilder.printUsage(this, "<ncdc input> <station input> <output>");
return -1;
}
Job job = new Job(getConf(), "Join weather records with station names");
job.setJarByClass(getClass());
Path ncdcInputPath = new Path(args[0]);
Path stationInputPath = new Path(args[1]);
Path outputPath = new Path(args[2]);
MultipleInputs.addInputPath(job, ncdcInputPath,
TextInputFormat.class, JoinRecordMapper.class);
MultipleInputs.addInputPath(job, stationInputPath,
TextInputFormat.class, JoinStationMapper.class);
FileOutputFormat.setOutputPath(job, outputPath);
job.setPartitionerClass(KeyPartitioner.class);
job.setGroupingComparatorClass(TextPair.FirstComparator.class);
job.setMapOutputKeyClass(TextPair.class);
job.setReducerClass(JoinReducer.class);
job.setOutputKeyClass(Text.class);
286 | Chapter 8: MapReduce Features
www.it-ebooks.info

return job.waitForCompletion(true) ? 0 : 1;
}
public static void main(String[] args) throws Exception {
int exitCode = ToolRunner.run(new JoinRecordWithStationName(), args);
System.exit(exitCode);
}
}
Running the program on the sample data yields the following output:
011990-99999 SIHCCAJAVRI 0067011990999991950051507004+68750...
011990-99999 SIHCCAJAVRI 0043011990999991950051512004+68750...
011990-99999 SIHCCAJAVRI 0043011990999991950051518004+68750...
012650-99999 TYNSET-HANSMOEN 0043012650999991949032412004+62300...
012650-99999 TYNSET-HANSMOEN 0043012650999991949032418004+62300...
Side Data Distribution
Side data can be defined as extra read-only data needed by a job to process the main
dataset. The challenge is to make side data available to all the map or reduce tasks
(which are spread across the cluster) in a convenient and efficient fashion.
In addition to the distribution mechanisms described in this section, it is possible to
cache side-data in memory in a static field, so that tasks of the same job that run in
succession on the same tasktracker can share the data. “Task JVM Re-
use” on page 216 describes how to enable this feature. If you take this approach, be
aware of the amount of memory that you are using, as it might affect the memory needed
by the shuffle (see “Shuffle and Sort” on page 205).
Using the Job Configuration
You can set arbitrary key-value pairs in the job configuration using the various setter
methods on Configuration (or JobConf in the old MapReduce API). This is very useful
if you need to pass a small piece of metadata to your tasks.
In the task you can retrieve the data from the configuration returned by Context’s
getConfiguration() method. (In the old API, it’s a little more involved: override the
configure() method in the Mapper or Reducer and use a getter method on the JobConf
object passed in to retrieve the data. It’s very common to store the data in an instance
field so it can be used in the map() or reduce() method.)
Usually, a primitive type is sufficient to encode your metadata, but for arbitrary objects
you can either handle the serialization yourself (if you have an existing mechanism for
turning objects to strings and back), or you can use Hadoop’s Stringifier class.
DefaultStringifier uses Hadoop’s serialization framework to serialize objects (see
“Serialization” on page 94).
Side Data Distribution | 287
www.it-ebooks.info

You shouldn’t use this mechanism for transferring more than a few kilobytes of data
because it can put pressure on the memory usage in the Hadoop daemons, particularly
in a system running hundreds of jobs. The job configuration is read by the jobtracker,
the tasktracker, and the child JVM, and each time the configuration is read, all of its
entries are read into memory, even if they are not used. User properties are not used
by the jobtracker or the tasktracker, so they just waste time and memory.
Distributed Cache
Rather than serializing side data in the job configuration, it is preferable to distribute
datasets using Hadoop’s distributed cache mechanism. This provides a service for
copying files and archives to the task nodes in time for the tasks to use them when they
run. To save network bandwidth, files are normally copied to any particular node once
per job.
Usage
For tools that use GenericOptionsParser (this includes many of the programs in this
book—see “GenericOptionsParser, Tool, and ToolRunner” on page 151), you can
specify the files to be distributed as a comma-separated list of URIs as the argument to
the -files option. Files can be on the local filesystem, on HDFS, or on another Hadoop
readable filesystem (such as S3). If no scheme is supplied, then the files are assumed to
be local. (This is true even if the default filesystem is not the local filesystem.)
You can also copy archive files (JAR files, ZIP files, tar files, and gzipped tar files) to
your tasks, using the -archives option; these are unarchived on the task node. The
-libjars option will add JAR files to the classpath of the mapper and reducer tasks.
This is useful if you haven’t bundled library JAR files in your job JAR file.
Streaming doesn’t use the distributed cache for copying the streaming
scripts across the cluster. You specify a file to be copied using the
-file option (note the singular), which should be repeated for each file
to be copied. Furthermore, files specified using the -file option must
be file paths only, not URIs, so they must be accessible from the local
filesystem of the client launching the Streaming job.
Streaming also accepts the -files and -archives options for copying
files into the distributed cache for use by your Streaming scripts.
Let’s see how to use the distributed cache to share a metadata file for station names.
The command we will run is:
% hadoop jar hadoop-examples.jar MaxTemperatureByStationNameUsingDistributedCacheFile \
-files input/ncdc/metadata/stations-fixed-width.txt input/ncdc/all output
288 | Chapter 8: MapReduce Features
www.it-ebooks.info

This command will copy the local file stations-fixed-width.txt (no scheme is supplied,
so the path is automatically interpreted as a local file) to the task nodes, so we can use
it to look up station names. The listing for MaxTemperatureByStationNameUsingDistri
butedCacheFile appears in Example 8-16.
Example 8-16. Application to find the maximum temperature by station, showing station names from
a lookup table passed as a distributed cache file
public class MaxTemperatureByStationNameUsingDistributedCacheFile
extends Configured implements Tool {
static class StationTemperatureMapper
extends Mapper<LongWritable, Text, Text, IntWritable> {
private NcdcRecordParser parser = new NcdcRecordParser();
@Override
protected void map(LongWritable key, Text value, Context context)
throws IOException, InterruptedException {
parser.parse(value);
if (parser.isValidTemperature()) {
context.write(new Text(parser.getStationId()),
new IntWritable(parser.getAirTemperature()));
}
}
}
static class MaxTemperatureReducerWithStationLookup
extends Reducer<Text, IntWritable, Text, IntWritable> {
private NcdcStationMetadata metadata;
@Override
protected void setup(Context context)
throws IOException, InterruptedException {
metadata = new NcdcStationMetadata();
metadata.initialize(new File("stations-fixed-width.txt"));
}
@Override
protected void reduce(Text key, Iterable<IntWritable> values,
Context context) throws IOException, InterruptedException {
String stationName = metadata.getStationName(key.toString());
int maxValue = Integer.MIN_VALUE;
for (IntWritable value : values) {
maxValue = Math.max(maxValue, value.get());
}
context.write(new Text(stationName), new IntWritable(maxValue));
}
}
Side Data Distribution | 289
www.it-ebooks.info

@Override
public int run(String[] args) throws Exception {
Job job = JobBuilder.parseInputAndOutput(this, getConf(), args);
if (job == null) {
return -1;
}
job.setOutputKeyClass(Text.class);
job.setOutputValueClass(IntWritable.class);
job.setMapperClass(StationTemperatureMapper.class);
job.setCombinerClass(MaxTemperatureReducer.class);
job.setReducerClass(MaxTemperatureReducerWithStationLookup.class);
return job.waitForCompletion(true) ? 0 : 1;
}
public static void main(String[] args) throws Exception {
int exitCode = ToolRunner.run(
new MaxTemperatureByStationNameUsingDistributedCacheFile(), args);
System.exit(exitCode);
}
}
The program finds the maximum temperature by weather station, so the mapper
(StationTemperatureMapper) simply emits (station ID, temperature) pairs. For the
combiner, we reuse MaxTemperatureReducer (from Chapters 2 and 5) to pick the
maximum temperature for any given group of map outputs on the map side. The re-
ducer (MaxTemperatureReducerWithStationLookup) is different from the combiner, since
in addition to finding the maximum temperature, it uses the cache file to look up the
station name.
We use the reducer’s setup() method to retrieve the cache file using its original name,
relative to the working directory of the task.
You can use the distributed cache for copying files that do not fit in
memory. MapFiles are very useful in this regard, since they serve as an
on-disk lookup format (see “MapFile” on page 139). Because MapFiles
are a collection of files with a defined directory structure, you should
put them into an archive format (JAR, ZIP, tar, or gzipped tar) and add
them to the cache using the -archives option.
Here’s a snippet of the output, showing some maximum temperatures for a few weather
stations:
PEATS RIDGE WARATAH 372
STRATHALBYN RACECOU 410
SHEOAKS AWS 399
WANGARATTA AERO 409
MOOGARA 334
MACKAY AERO 331
290 | Chapter 8: MapReduce Features
www.it-ebooks.info

How it works
When you launch a job, Hadoop copies the files specified by the -files, -archives and
-libjars options to the jobtracker’s filesystem (normally HDFS). Then, before a task
is run, the tasktracker copies the files from the jobtracker’s filesystem to a local disk—
the cache—so the task can access the files. The files are said to be localized at this point.
From the task’s point of view, the files are just there (and it doesn’t care that they came
from HDFS). In addition, files specified by -libjars are added to the task’s classpath
before it is launched.
The tasktracker also maintains a reference count for the number of tasks using each
file in the cache. Before the task has run, the file’s reference count is incremented by
one; then after the task has run, the count is decreased by one. Only when the count
reaches zero is it eligible for deletion, since no tasks are using it. Files are deleted to
make room for a new file when the cache exceeds a certain size—10 GB by default. The
cache size may be changed by setting the configuration property local.cache.size,
which is measured in bytes.
Although this design doesn’t guarantee that subsequent tasks from the same job run-
ning on the same tasktracker will find the file in the cache, it is very likely that they will,
since tasks from a job are usually scheduled to run at around the same time, so there
isn’t the opportunity for enough other jobs to run and cause the original task’s file to
be deleted from the cache.
Files are localized under the ${mapred.local.dir}/taskTracker/archive directory on
the tasktrackers. Applications don’t have to know this, however, since the files are
symbolically linked from the task’s working directory.
The distributed cache API
Most applications don’t need to use the distributed cache API because they can use the
cache via GenericOptionsParser, as we saw in Example 8-16. However, some applica-
tions may need to use more advanced features of the distributed cache, and for this
they can use its API directly. The API is in two parts: methods for putting data into the
cache (found in Job), and methods for retrieving data from the cache (found in JobCon
text).8 Here are the pertinent methods in Job for putting data into the cache:
public void addCacheFile(URI uri)
public void addCacheArchive(URI uri)
public void setCacheFiles(URI[] files)
public void setCacheArchives(URI[] archives)
public void addFileToClassPath(Path file)
public void addArchiveToClassPath(Path archive)
public void createSymlink()
8. If you are using the old MapReduce API the same methods can be found in
org.apache.hadoop.filecache.DistributedCache.
Side Data Distribution | 291
www.it-ebooks.info

Recall that there are two types of object that can be placed in the cache: files and
archives. Files are left intact on the task node, while archives are unarchived on the task
node. For each type of object, there are three methods: an addCacheXXXX() method to
add the file or archive to the distributed cache, a setCacheXXXXs() method to set the
entire list of files or archives to be added to the cache in a single call (replacing those
set in any previous calls), and an addXXXXToClassPath() to add the file or archive to the
MapReduce task’s classpath. Table Table 8-7 compares these API methods to the
GenericOptionsParser options described in Table 5-1.
Table 8-7. Distributed cache API
Job API method GenericOptionsParser equiva-
lent
Description
addCacheFile(URI uri)
setCacheFiles(URI[] files)
-files
file1,file2,...
Add files to the distributed cache to
be copied to the task node.
addCacheArchive(URI uri)
setCacheArchives(URI[] files)
-archives
archive1,archive2,...
Add archives to the distributed
cache to be copied to the task node
and unarchived there.
addFileToClassPath(Path file) -libjars
jar1,jar2,...
Add files to the distributed cache to
be added to the MapReduce task’s
classpath. The files are not unarch-
ived, so this is a useful way to add
JAR files to the classpath.
addArchiveToClassPath(Path archive) None Add archives to the distributed
cache to be unarchived and added
to the MapReduce task’s classpath.
This can be useful when you want
to add a directory of files to the
classpath, since you can create an
archive containing the files, al-
though you can equally well create
a JAR file and use
addFileToClassPath().
The URIs referenced in the add() or set() methods must be files in a
shared filesystem that exist when the job is run. On the other hand, the
files specified as a GenericOptionsParser option (e.g. -files) may refer
to a local file, in which case they get copied to the default shared file-
system (normally HDFS) on your behalf.
This is the key difference between using the Java API directly and using
GenericOptionsParser: the Java API does not copy the file specified in
the add() or set() method to the shared filesystem, whereas the Gener
icOptionsParser does.
292 | Chapter 8: MapReduce Features
www.it-ebooks.info

The remaining distributed cache API method on Job is createSymlink(), which creates
symbolic links for all the files for the current job when they are localized on the task
node. The symbolic link name is set by the fragment identifier of the file’s URI. For
example, the file specified by the URI hdfs://namenode/foo/bar#myfile is symlinked as
myfile in the task’s working directory. (There’s an example of using this API in Exam-
ple 8-8.) If there is no fragment identifier, then no symbolic link is created. Files added
to the distributed cache using GenericOptionsParser are automatically symlinked.
Symbolic links are not created for files in the distributed cache when
using the local job runner, so for this reason you may choose to use the
getLocalCacheFiles() and getLocalCacheArchives() methods (dis-
cussed below) if you want your jobs to work both locally and on a clus-
ter.
The second part of the distributed cache API is found on JobContext, and it is used from
the map or reduce task code when you want to access files from the distributed cache.
public Path[] getLocalCacheFiles() throws IOException;
public Path[] getLocalCacheArchives() throws IOException;
public Path[] getFileClassPaths();
public Path[] getArchiveClassPaths();
If the files from the distributed cache have symbolic links in the task’s working direc-
tory, then you can access the localized file directly by name, as we did in Exam-
ple 8-16. It’s also possible to get a reference to files and archives in the cache using the
getLocalCacheFiles() and getLocalCacheArchives() methods. In the case of archives,
the paths returned are to the directory containing the unarchived files. (For complete-
ness, you can also retrieve the files and archives added to the task classpath via getFi
leClassPaths() and getArchiveClassPaths().)
Note that files are returned as local Path objects. To read the files you can use a Hadoop
local FileSystem instance, retrieved using its getLocal() method. Alternatively, you can
use the java.io.File API, as shown in this updated setup() method for MaxTemperatur
eReducerWithStationLookup:
@Override
protected void setup(Context context)
throws IOException, InterruptedException {
metadata = new NcdcStationMetadata();
Path[] localPaths = context.getLocalCacheFiles();
if (localPaths.length == 0) {
throw new FileNotFoundException("Distributed cache file not found.");
}
File localFile = new File(localPaths[0].toUri());
metadata.initialize(localFile);
}
Side Data Distribution | 293
www.it-ebooks.info

MapReduce Library Classes
Hadoop comes with a library of mappers and reducers for commonly used functions.
They are listed with brief descriptions in Table 8-8. For further information on how to
use them, please consult their Java documentation.
Table 8-8. MapReduce library classes
Classes Description
ChainMapper, ChainReducer Run a chain of mappers in a single mapper, and a reducer followed by a chain of
mappers in a single reducer. (Symbolically: M+RM*, where M is a mapper and R
is a reducer.) This can substantially reduce the amount of disk I/O incurred com-
pared to running multiple MapReduce jobs.
FieldSelectionMapReduce (old API)
FieldSelectionMapper and
FieldSelectionReducer (new API)
A mapper and a reducer that can select fields (like the Unix cut command) from
the input keys and values and emit them as output keys and values.
IntSumReducer,
LongSumReducer
Reducers that sum integer values to produce a total for every key.
InverseMapper A mapper that swaps keys and values.
MultithreadedMapRunner (old API)
MultithreadedMapper (new API)
A mapper (or map runner in the old API) that runs mappers concurrently in
separate threads. Useful for mappers that are not CPU-bound.
TokenCounterMapper A mapper that tokenizes the input value into words (using Java’s
StringTokenizer) and emits each word along with a count of one.
RegexMapper A mapper that finds matches of a regular expression in the input value and emits
the matches along with a count of one.
294 | Chapter 8: MapReduce Features
www.it-ebooks.info

CHAPTER 9
Setting Up a Hadoop Cluster
This chapter explains how to set up Hadoop to run on a cluster of machines. Running
HDFS and MapReduce on a single machine is great for learning about these systems,
but to do useful work they need to run on multiple nodes.
There are a few options when it comes to getting a Hadoop cluster, from building your
own to running on rented hardware, or using an offering that provides Hadoop as a
service in the cloud. This chapter and the next give you enough information to set up
and operate your own cluster, but even if you are using a Hadoop service in which a
lot of the routine maintenance is done for you, these chapters still offer valuable infor-
mation about how Hadoop works from an operations point of view.
Cluster Specification
Hadoop is designed to run on commodity hardware. That means that you are not tied
to expensive, proprietary offerings from a single vendor; rather, you can choose stand-
ardized, commonly available hardware from any of a large range of vendors to build
your cluster.
“Commodity” does not mean “low-end.” Low-end machines often have cheap com-
ponents, which have higher failure rates than more expensive (but still commodity-
class) machines. When you are operating tens, hundreds, or thousands of machines,
cheap components turn out to be a false economy, as the higher failure rate incurs a
greater maintenance cost. On the other hand, large database class machines are not
recommended either, since they don’t score well on the price/performance curve. And
even though you would need fewer of them to build a cluster of comparable perfor-
mance to one built of mid-range commodity hardware, when one did fail it would have
a bigger impact on the cluster, since a larger proportion of the cluster hardware would
be unavailable.
295
www.it-ebooks.info

Hardware specifications rapidly become obsolete, but for the sake of illustration, a
typical choice of machine for running a Hadoop datanode and tasktracker in mid-2010
would have the following specifications:
Processor
2 quad-core 2-2.5GHz CPUs
Memory
16-24 GB ECC RAM1
Storage
4 × 1TB SATA disks
Network
Gigabit Ethernet
While the hardware specification for your cluster will assuredly be different, Hadoop
is designed to use multiple cores and disks, so it will be able to take full advantage of
more powerful hardware.
Why Not Use RAID?
HDFS clusters do not benefit from using RAID (Redundant Array of Independent
Disks) for datanode storage (although RAID is recommended for the namenode’s disks,
to protect against corruption of its metadata). The redundancy that RAID provides is
not needed, since HDFS handles it by replication between nodes.
Furthermore, RAID striping (RAID 0), which is commonly used to increase perfor-
mance, turns out to be slower than the JBOD (Just a Bunch Of Disks) configuration
used by HDFS, which round-robins HDFS blocks between all disks. The reason for this
is that RAID 0 read and write operations are limited by the speed of the slowest disk
in the RAID array. In JBOD, disk operations are independent, so the average speed of
operations is greater than that of the slowest disk. Disk performance often shows con-
siderable variation in practice, even for disks of the same model. In some benchmarking
carried out on a Yahoo! cluster (http://markmail.org/message/xmzc45zi25htr7ry),
JBOD performed 10% faster than RAID 0 in one test (Gridmix), and 30% better in
another (HDFS write throughput).
Finally, if a disk fails in a JBOD configuration, HDFS can continue to operate without
the failed disk, whereas with RAID, failure of a single disk causes the whole array (and
hence the node) to become unavailable.
The bulk of Hadoop is written in Java, and can therefore run on any platform with a
JVM, although there are enough parts that harbor Unix assumptions (the control
scripts, for example) to make it unwise to run on a non-Unix platform in production.
1. ECC memory is strongly recommended, as several Hadoop users have reported seeing many checksum
errors when using non-ECC memory on Hadoop clusters.
296 | Chapter 9: Setting Up a Hadoop Cluster
www.it-ebooks.info

In fact, Windows operating systems are not supported production platforms (although
they can be used with Cygwin as a development platform; see Appendix A).
How large should your cluster be? There isn’t an exact answer to this question, but the
beauty of Hadoop is that you can start with a small cluster (say, 10 nodes) and grow it
as your storage and computational needs grow. In many ways, a better question is this:
how fast does my cluster need to grow? You can get a good feel for this by considering
storage capacity.
For example, if your data grows by 1 TB a week, and you have three-way HDFS repli-
cation, then you need an additional 3 TB of raw storage per week. Allow some room
for intermediate files and logfiles (around 30%, say), and this works out at about one
machine (2010 vintage) per week, on average. In practice, you wouldn’t buy a new
machine each week and add it to the cluster. The value of doing a back-of-the-envelope
calculation like this is that it gives you a feel for how big your cluster should be: in this
example, a cluster that holds two years of data needs 100 machines.
For a small cluster (on the order of 10 nodes), it is usually acceptable to run the name-
node and the jobtracker on a single master machine (as long as at least one copy of the
namenode’s metadata is stored on a remote filesystem). As the cluster and the number
of files stored in HDFS grow, the namenode needs more memory, so the namenode
and jobtracker should be moved onto separate machines.
The secondary namenode can be run on the same machine as the namenode, but again
for reasons of memory usage (the secondary has the same memory requirements as the
primary), it is best to run it on a separate piece of hardware, especially for larger clusters.
(This topic is discussed in more detail in “Master node scenarios” on page 304.)
Machines running the namenodes should typically run on 64-bit hardware to avoid the
3 GB limit on Java heap size in 32-bit architectures.2
Network Topology
A common Hadoop cluster architecture consists of a two-level network topology, as
illustrated in Figure 9-1. Typically there are 30 to 40 servers per rack, with a 1 GB switch
for the rack (only three are shown in the diagram), and an uplink to a core switch or
router (which is normally 1 GB or better). The salient point is that the aggregate band-
width between nodes on the same rack is much greater than that between nodes on
different racks.
2. The traditional advice says other machines in the cluster (jobtracker, datanodes/tasktrackers) should be
32-bit to avoid the memory overhead of larger pointers. Sun’s Java 6 update 14 features “compressed
ordinary object pointers,” which eliminates much of this overhead, so there’s now no real downside to
running on 64-bit hardware.
Cluster Specification | 297
www.it-ebooks.info

Rack awareness
To get maximum performance out of Hadoop, it is important to configure Hadoop so
that it knows the topology of your network. If your cluster runs on a single rack, then
there is nothing more to do, since this is the default. However, for multirack clusters,
you need to map nodes to racks. By doing this, Hadoop will prefer within-rack transfers
(where there is more bandwidth available) to off-rack transfers when placing
MapReduce tasks on nodes. HDFS will be able to place replicas more intelligently to
trade-off performance and resilience.
Network locations such as nodes and racks are represented in a tree, which reflects the
network “distance” between locations. The namenode uses the network location when
determining where to place block replicas (see “Network Topology and Ha-
doop” on page 71); the MapReduce scheduler uses network location to determine
where the closest replica is as input to a map task.
For the network in Figure 9-1, the rack topology is described by two network locations,
say, /switch1/rack1 and /switch1/rack2. Since there is only one top-level switch in this
cluster, the locations can be simplified to /rack1 and /rack2.
The Hadoop configuration must specify a map between node addresses and network
locations. The map is described by a Java interface, DNSToSwitchMapping, whose
signature is:
public interface DNSToSwitchMapping {
public List<String> resolve(List<String> names);
}
Figure 9-1. Typical two-level network architecture for a Hadoop cluster
298 | Chapter 9: Setting Up a Hadoop Cluster
www.it-ebooks.info

The names parameter is a list of IP addresses, and the return value is a list of corre-
sponding network location strings. The topology.node.switch.mapping.impl configu-
ration property defines an implementation of the DNSToSwitchMapping interface that the
namenode and the jobtracker use to resolve worker node network locations.
For the network in our example, we would map node1, node2, and node3 to /rack1,
and node4, node5, and node6 to /rack2.
Most installations don’t need to implement the interface themselves, however, since
the default implementation is ScriptBasedMapping, which runs a user-defined script to
determine the mapping. The script’s location is controlled by the property
topology.script.file.name. The script must accept a variable number of arguments
that are the hostnames or IP addresses to be mapped, and it must emit the correspond-
ing network locations to standard output, separated by whitespace. The Hadoop wiki
has an example at http://wiki.apache.org/hadoop/topology_rack_awareness_scripts.
If no script location is specified, the default behavior is to map all nodes to a single
network location, called /default-rack.
Cluster Setup and Installation
Your hardware has arrived. The next steps are to get it racked up and install the software
needed to run Hadoop.
There are various ways to install and configure Hadoop. This chapter describes how
to do it from scratch using the Apache Hadoop distribution, and will give you the
background to cover the things you need to think about when setting up Hadoop.
Alternatively, if you would like to use RPMs or Debian packages for managing your
Hadoop installation, then you might want to start with Cloudera’s Distribution, de-
scribed in Appendix B.
To ease the burden of installing and maintaining the same software on each node, it is
normal to use an automated installation method like Red Hat Linux’s Kickstart or
Debian’s Fully Automatic Installation. These tools allow you to automate the operating
system installation by recording the answers to questions that are asked during the
installation process (such as the disk partition layout), as well as which packages to
install. Crucially, they also provide hooks to run scripts at the end of the process, which
are invaluable for doing final system tweaks and customization that is not covered by
the standard installer.
The following sections describe the customizations that are needed to run Hadoop.
These should all be added to the installation script.
Cluster Setup and Installation | 299
www.it-ebooks.info

Installing Java
Java 6 or later is required to run Hadoop. The latest stable Sun JDK is the preferred
option, although Java distributions from other vendors may work, too. The following
command confirms that Java was installed correctly:
% java -version
java version "1.6.0_12"
Java(TM) SE Runtime Environment (build 1.6.0_12-b04)
Java HotSpot(TM) 64-Bit Server VM (build 11.2-b01, mixed mode)
Creating a Hadoop User
It’s good practice to create a dedicated Hadoop user account to separate the Hadoop
installation from other services running on the same machine.
For small clusters, some administrators choose to make this user’s home directory an
NFS-mounted drive, to aid with SSH key distribution (see the following discussion).
The NFS server is typically outside the Hadoop cluster. If you use NFS, it is worth
considering autofs, which allows you to mount the NFS filesystem on demand, when
the system accesses it. Autofs provides some protection against the NFS server failing
and allows you to use replicated filesystems for failover. There are other NFS gotchas
to watch out for, such as synchronizing UIDs and GIDs. For help setting up NFS on
Linux, refer to the HOWTO at http://nfs.sourceforge.net/nfs-howto/index.html.
Installing Hadoop
Download Hadoop from the Apache Hadoop releases page (http://hadoop.apache.org/
core/releases.html), and unpack the contents of the distribution in a sensible location,
such as /usr/local (/opt is another standard choice). Note that Hadoop is not installed
in the hadoop user’s home directory, as that may be an NFS-mounted directory:
% cd /usr/local
% sudo tar xzf hadoop-x.y.z.tar.gz
We also need to change the owner of the Hadoop files to be the hadoop user and group:
% sudo chown -R hadoop:hadoop hadoop-x.y.z
300 | Chapter 9: Setting Up a Hadoop Cluster
www.it-ebooks.info

Some administrators like to install HDFS and MapReduce in separate
locations on the same system. At the time of this writing, only HDFS
and MapReduce from the same Hadoop release are compatible with one
another; however, in future releases, the compatibility requirements will
be loosened. When this happens, having independent installations
makes sense, as it gives more upgrade options (for more, see “Up-
grades” on page 360). For example, it is convenient to be able to up-
grade MapReduce—perhaps to patch a bug—while leaving HDFS
running.
Note that separate installations of HDFS and MapReduce can still share
configuration by using the --config option (when starting daemons) to
refer to a common configuration directory. They can also log to the same
directory, as the logfiles they produce are named in such a way as to
avoid clashes.
Testing the Installation
Once you’ve created an installation script, you are ready to test it by installing it on the
machines in your cluster. This will probably take a few iterations as you discover kinks
in the install. When it’s working, you can proceed to configure Hadoop and give it a
test run. This process is documented in the following sections.
SSH Configuration
The Hadoop control scripts (but not the daemons) rely on SSH to perform cluster-wide
operations. For example, there is a script for stopping and starting all the daemons in
the cluster. Note that the control scripts are optional—cluster-wide operations can be
performed by other mechanisms, too (such as a distributed shell).
To work seamlessly, SSH needs to be set up to allow password-less login for the
hadoop user from machines in the cluster. The simplest way to achieve this is to generate
a public/private key pair, and place it in an NFS location that is shared across the cluster.
First, generate an RSA key pair by typing the following in the hadoop user account:
% ssh-keygen -t rsa -f ~/.ssh/id_rsa
Even though we want password-less logins, keys without passphrases are not consid-
ered good practice (it’s OK to have an empty passphrase when running a local pseudo-
distributed cluster, as described in Appendix A), so we specify a passphrase when
prompted for one. We shall use ssh-agent to avoid the need to enter a password for
each connection.
The private key is in the file specified by the -f option, ~/.ssh/id_rsa, and the public key
is stored in a file with the same name with .pub appended, ~/.ssh/id_rsa.pub.
SSH Configuration | 301
www.it-ebooks.info

Next we need to make sure that the public key is in the ~/.ssh/authorized_keys file on
all the machines in the cluster that we want to connect to. If the hadoop user’s home
directory is an NFS filesystem, as described earlier, then the keys can be shared across
the cluster by typing:
% cat ~/.ssh/id_rsa.pub >> ~/.ssh/authorized_keys
If the home directory is not shared using NFS, then the public keys will need to be
shared by some other means.
Test that you can SSH from the master to a worker machine by making sure ssh-
agent is running,3 and then run ssh-add to store your passphrase. You should be able
to ssh to a worker without entering the passphrase again.
Hadoop Configuration
There are a handful of files for controlling the configuration of a Hadoop installation;
the most important ones are listed in Table 9-1. This section covers MapReduce 1,
which employs the jobtracker and tasktracker daemons. Running MapReduce 2 is
substantially different, and is covered in “YARN Configuration” on page 318.
Table 9-1. Hadoop configuration files
Filename Format Description
hadoop-env.sh Bash script Environment variables that are used in the scripts to run Hadoop.
core-site.xml Hadoop configuration
XML
Configuration settings for Hadoop Core, such as I/O settings that are
common to HDFS and MapReduce.
hdfs-site.xml Hadoop configuration
XML
Configuration settings for HDFS daemons: the namenode, the sec-
ondary namenode, and the datanodes.
mapred-site.xml Hadoop configuration
XML
Configuration settings for MapReduce daemons: the jobtracker, and
the tasktrackers.
masters Plain text A list of machines (one per line) that each run a secondary
namenode.
slaves Plain text A list of machines (one per line) that each run a datanode and a
tasktracker.
hadoop-metrics.properties Java Properties Properties for controlling how metrics are published in Hadoop (see
“Metrics” on page 350).
log4j.properties Java Properties Properties for system logfiles, the namenode audit log, and the task
log for the tasktracker child process (“Hadoop Logs” on page 173).
These files are all found in the conf directory of the Hadoop distribution. The config-
uration directory can be relocated to another part of the filesystem (outside the Hadoop
3. See its main page for instructions on how to start ssh-agent.
302 | Chapter 9: Setting Up a Hadoop Cluster
www.it-ebooks.info

installation, which makes upgrades marginally easier) as long as daemons are started
with the --config option specifying the location of this directory on the local filesystem.
Configuration Management
Hadoop does not have a single, global location for configuration information. Instead,
each Hadoop node in the cluster has its own set of configuration files, and it is up to
administrators to ensure that they are kept in sync across the system. Hadoop provides
a rudimentary facility for synchronizing configuration using rsync (see upcoming dis-
cussion); alternatively, there are parallel shell tools that can help do this, like dsh or
pdsh.
Hadoop is designed so that it is possible to have a single set of configuration files that
are used for all master and worker machines. The great advantage of this is simplicity,
both conceptually (since there is only one configuration to deal with) and operationally
(as the Hadoop scripts are sufficient to manage a single configuration setup).
For some clusters, the one-size-fits-all configuration model breaks down. For example,
if you expand the cluster with new machines that have a different hardware specifica-
tion to the existing ones, then you need a different configuration for the new machines
to take advantage of their extra resources.
In these cases, you need to have the concept of a class of machine, and maintain a
separate configuration for each class. Hadoop doesn’t provide tools to do this, but there
are several excellent tools for doing precisely this type of configuration management,
such as Chef, Puppet, cfengine, and bcfg2.
For a cluster of any size, it can be a challenge to keep all of the machines in sync: consider
what happens if the machine is unavailable when you push out an update—who en-
sures it gets the update when it becomes available? This is a big problem and can lead
to divergent installations, so even if you use the Hadoop control scripts for managing
Hadoop, it may be a good idea to use configuration management tools for maintaining
the cluster. These tools are also excellent for doing regular maintenance, such as patch-
ing security holes and updating system packages.
Control scripts
Hadoop comes with scripts for running commands, and starting and stopping daemons
across the whole cluster. To use these scripts (which can be found in the bin directory),
you need to tell Hadoop which machines are in the cluster. There are two files for this
purpose, called masters and slaves, each of which contains a list of the machine host-
names or IP addresses, one per line. The masters file is actually a misleading name, in
that it determines which machine or machines should run a secondary namenode. The
slaves file lists the machines that the datanodes and tasktrackers should run on. Both
masters and slaves files reside in the configuration directory, although the slaves file
may be placed elsewhere (and given another name) by changing the HADOOP_SLAVES
Hadoop Configuration | 303
www.it-ebooks.info

setting in hadoop-env.sh. Also, these files do not need to be distributed to worker nodes,
since they are used only by the control scripts running on the namenode or jobtracker.
You don’t need to specify which machine (or machines) the namenode and jobtracker
runs on in the masters file, as this is determined by the machine the scripts are run on.
(In fact, specifying these in the masters file would cause a secondary namenode to run
there, which isn’t always what you want.) For example, the start-dfs.sh script, which
starts all the HDFS daemons in the cluster, runs the namenode on the machine the
script is run on. In slightly more detail, it:
1. Starts a namenode on the local machine (the machine that the script is run on)
2. Starts a datanode on each machine listed in the slaves file
3. Starts a secondary namenode on each machine listed in the masters file
There is a similar script called start-mapred.sh, which starts all the MapReduce dae-
mons in the cluster. More specifically, it:
1. Starts a jobtracker on the local machine
2. Starts a tasktracker on each machine listed in the slaves file
Note that masters is not used by the MapReduce control scripts.
Also provided are stop-dfs.sh and stop-mapred.sh scripts to stop the daemons started
by the corresponding start script.
These scripts start and stop Hadoop daemons using the hadoop-daemon.sh script. If
you use the aforementioned scripts, you shouldn’t call hadoop-daemon.sh directly. But
if you need to control Hadoop daemons from another system or from your own scripts,
then the hadoop-daemon.sh script is a good integration point. Likewise, hadoop-
daemons.sh (with an “s”) is handy for starting the same daemon on a set of hosts.
Master node scenarios
Depending on the size of the cluster, there are various configurations for running the
master daemons: the namenode, secondary namenode, and jobtracker. On a small
cluster (a few tens of nodes), it is convenient to put them on a single machine; however,
as the cluster gets larger, there are good reasons to separate them.
The namenode has high memory requirements, as it holds file and block metadata for
the entire namespace in memory. The secondary namenode, while idle most of the time,
has a comparable memory footprint to the primary when it creates a checkpoint. (This
is explained in detail in “The filesystem image and edit log” on page 338.) For filesys-
tems with a large number of files, there may not be enough physical memory on one
machine to run both the primary and secondary namenode.
The secondary namenode keeps a copy of the latest checkpoint of the filesystem met-
adata that it creates. Keeping this (stale) backup on a different node to the namenode
304 | Chapter 9: Setting Up a Hadoop Cluster
www.it-ebooks.info

allows recovery in the event of loss (or corruption) of all the namenode’s metadata files.
(This is discussed further in Chapter 10.)
On a busy cluster running lots of MapReduce jobs, the jobtracker uses considerable
memory and CPU resources, so it should run on a dedicated node.
Whether the master daemons run on one or more nodes, the following instructions
apply:
• Run the HDFS control scripts from the namenode machine. The masters file should
contain the address of the secondary namenode.
• Run the MapReduce control scripts from the jobtracker machine.
When the namenode and jobtracker are on separate nodes, their slaves files need to be
kept in sync, since each node in the cluster should run a datanode and a tasktracker.
Environment Settings
In this section, we consider how to set the variables in hadoop-env.sh.
Memory
By default, Hadoop allocates 1,000 MB (1 GB) of memory to each daemon it runs. This
is controlled by the HADOOP_HEAPSIZE setting in hadoop-env.sh. In addition, the task
tracker launches separate child JVMs to run map and reduce tasks in, so we need to
factor these into the total memory footprint of a worker machine.
The maximum number of map tasks that can run on a tasktracker at one time is con-
trolled by the mapred.tasktracker.map.tasks.maximum property, which defaults to two
tasks. There is a corresponding property for reduce tasks, mapred.task
tracker.reduce.tasks.maximum, which also defaults to two tasks. The tasktracker is said
to have two map slots and two reduce slots.
The memory given to each child JVM running a task can be changed by setting the
mapred.child.java.opts property. The default setting is -Xmx200m, which gives each task
200 MB of memory. (Incidentally, you can provide extra JVM options here, too. For
example, you might enable verbose GC logging to debug GC.) The default configura-
tion therefore uses 2,800 MB of memory for a worker machine (see Table 9-2).
Table 9-2. Worker node memory calculation
JVM Default memory used (MB) Memory used for 8 processors, 400 MB per child (MB)
Datanode 1,000 1,000
Tasktracker 1,000 1,000
Tasktracker child map task 2 × 200 7 × 400
Tasktracker child reduce task 2 × 200 7 × 400
Total 2,800 7,600
Hadoop Configuration | 305
www.it-ebooks.info

The number of tasks that can be run simultaneously on a tasktracker is related to the
number of processors available on the machine. Because MapReduce jobs are normally
I/O-bound, it makes sense to have more tasks than processors to get better
utilization. The amount of oversubscription depends on the CPU utilization of jobs
you run, but a good rule of thumb is to have a factor of between one and two more
tasks (counting both map and reduce tasks) than processors.
For example, if you had 8 processors and you wanted to run 2 processes on each pro-
cessor, then you could set each of mapred.tasktracker.map.tasks.maximum and
mapred.tasktracker.reduce.tasks.maximum to 7 (not 8, since the datanode and the
tasktracker each take one slot). If you also increased the memory available to each child
task to 400 MB, then the total memory usage would be 7,600 MB (see Table 9-2).
Whether this Java memory allocation will fit into 8 GB of physical memory depends
on the other processes that are running on the machine. If you are running Streaming
or Pipes programs, this allocation will probably be inappropriate (and the memory
allocated to the child should be dialed down), since it doesn’t allow enough memory
for users’ (Streaming or Pipes) processes to run. The thing to avoid is processes being
swapped out, as this leads to severe performance degradation. The precise memory
settings are necessarily very cluster-dependent and can be optimized over time with
experience gained from monitoring the memory usage across the cluster. Tools like
Ganglia (“GangliaContext” on page 352) are good for gathering this information. See
“Task memory limits” on page 316 for more on how to enforce task memory limits.
Hadoop also provides settings to control how much memory is used for MapReduce
operations. These can be set on a per-job basis and are covered in the section on “Shuffle
and Sort” on page 205.
For the master nodes, each of the namenode, secondary namenode, and jobtracker
daemons uses 1,000 MB by default, a total of 3,000 MB.
How much memory does a namenode need?
A namenode can eat up memory, since a reference to every block of every file is main-
tained in memory. It’s difficult to give a precise formula, since memory usage depends
on the number of blocks per file, the filename length, and the number of directories in
the filesystem; plus it can change from one Hadoop release to another.
The default of 1,000 MB of namenode memory is normally enough for a few million
files, but as a rule of thumb for sizing purposes you can conservatively allow 1,000 MB
per million blocks of storage.
For example, a 200 node cluster with 4 TB of disk space per node, a block size of 128
MB and a replication factor of 3 has room for about 2 million blocks (or more): 200 ×
4,000,000 MB ⁄ (128 MB × 3). So in this case, setting the namenode memory to 2,000
MB would be a good starting point.
You can increase the namenode’s memory without changing the memory allocated to
other Hadoop daemons by setting HADOOP_NAMENODE_OPTS in hadoop-env.sh to include a
306 | Chapter 9: Setting Up a Hadoop Cluster
www.it-ebooks.info

JVM option for setting the memory size. HADOOP_NAMENODE_OPTS allows you to pass extra
options to the namenode’s JVM. So, for example, if using a Sun JVM, -Xmx2000m would
specify that 2,000 MB of memory should be allocated to the namenode.
If you change the namenode’s memory allocation, don’t forget to do the same for the
secondary namenode (using the HADOOP_SECONDARYNAMENODE_OPTS variable), since its
memory requirements are comparable to the primary namenode’s. You will probably
also want to run the secondary namenode on a different machine, in this case.
There are corresponding environment variables for the other Hadoop daemons, so you
can customize their memory allocations, if desired. See hadoop-env.sh for details.
Java
The location of the Java implementation to use is determined by the JAVA_HOME setting
in hadoop-env.sh or from the JAVA_HOME shell environment variable, if not set in hadoop-
env.sh. It’s a good idea to set the value in hadoop-env.sh, so that it is clearly defined in
one place and to ensure that the whole cluster is using the same version of Java.
System logfiles
System logfiles produced by Hadoop are stored in $HADOOP_INSTALL/logs by default.
This can be changed using the HADOOP_LOG_DIR setting in hadoop-env.sh. It’s a good idea
to change this so that logfiles are kept out of the directory that Hadoop is installed in,
since this keeps logfiles in one place even after the installation directory changes after
an upgrade. A common choice is /var/log/hadoop, set by including the following line in
hadoop-env.sh:
export HADOOP_LOG_DIR=/var/log/hadoop
The log directory will be created if it doesn’t already exist (if not, confirm that the
Hadoop user has permission to create it). Each Hadoop daemon running on a machine
produces two logfiles. The first is the log output written via log4j. This file, which ends
in .log, should be the first port of call when diagnosing problems, since most application
log messages are written here. The standard Hadoop log4j configuration uses a Daily
Rolling File Appender to rotate logfiles. Old logfiles are never deleted, so you should
arrange for them to be periodically deleted or archived, so as to not run out of disk
space on the local node.
The second logfile is the combined standard output and standard error log. This logfile,
which ends in .out, usually contains little or no output, since Hadoop uses log4j for
logging. It is only rotated when the daemon is restarted, and only the last five logs are
retained. Old logfiles are suffixed with a number between 1 and 5, with 5 being the
oldest file.
Logfile names (of both types) are a combination of the name of the user running the
daemon, the daemon name, and the machine hostname. For example, hadoop-tom-
datanode-sturges.local.log.2008-07-04 is the name of a logfile after it has been rotated.
Hadoop Configuration | 307
www.it-ebooks.info

This naming structure makes it possible to archive logs from all machines in the cluster
in a single directory, if needed, since the filenames are unique.
The username in the logfile name is actually the default for the HADOOP_IDENT_STRING
setting in hadoop-env.sh. If you wish to give the Hadoop instance a different identity
for the purposes of naming the logfiles, change HADOOP_IDENT_STRING to be the identifier
you want.
SSH settings
The control scripts allow you to run commands on (remote) worker nodes from the
master node using SSH. It can be useful to customize the SSH settings, for various
reasons. For example, you may want to reduce the connection timeout (using the
ConnectTimeout option) so the control scripts don’t hang around waiting to see whether
a dead node is going to respond. Obviously, this can be taken too far. If the timeout is
too low, then busy nodes will be skipped, which is bad.
Another useful SSH setting is StrictHostKeyChecking, which can be set to no to auto-
matically add new host keys to the known hosts files. The default, ask, is to prompt
the user to confirm they have verified the key fingerprint, which is not a suitable setting
in a large cluster environment.4
To pass extra options to SSH, define the HADOOP_SSH_OPTS environment variable in
hadoop-env.sh. See the ssh and ssh_config manual pages for more SSH settings.
The Hadoop control scripts can distribute configuration files to all nodes of the cluster
using rsync. This is not enabled by default, but by defining the HADOOP_MASTER setting
in hadoop-env.sh, worker daemons will rsync the tree rooted at HADOOP_MASTER to the
local node’s HADOOP_INSTALL whenever the daemon starts up.
What if you have two masters—a namenode and a jobtracker on separate machines?
You can pick one as the source and the other can rsync from it, along with all the
workers. In fact, you could use any machine, even one outside the Hadoop cluster, to
rsync from.
Because HADOOP_MASTER is unset by default, there is a bootstrapping problem: how do
we make sure hadoop-env.sh with HADOOP_MASTER set is present on worker nodes? For
small clusters, it is easy to write a small script to copy hadoop-env.sh from the master
to all of the worker nodes. For larger clusters, tools like dsh can do the copies in parallel.
Alternatively, a suitable hadoop-env.sh can be created as a part of the automated in-
stallation script (such as Kickstart).
When starting a large cluster with rsyncing enabled, the worker nodes can overwhelm
the master node with rsync requests since the workers start at around the same time.
To avoid this, set the HADOOP_SLAVE_SLEEP setting to a small number of seconds, such
4. For more discussion on the security implications of SSH Host Keys, consult the article “SSH Host Key
Protection” by Brian Hatch at http://www.securityfocus.com/infocus/1806.
308 | Chapter 9: Setting Up a Hadoop Cluster
www.it-ebooks.info

as 0.1, for one-tenth of a second. When running commands on all nodes of the cluster,
the master will sleep for this period between invoking the command on each worker
machine in turn.
Important Hadoop Daemon Properties
Hadoop has a bewildering number of configuration properties. In this section, we
address the ones that you need to define (or at least understand why the default is
appropriate) for any real-world working cluster. These properties are set in the Hadoop
site files: core-site.xml, hdfs-site.xml, and mapred-site.xml. Typical examples of these
files are shown in Example 9-1, Example 9-2, and Example 9-3. Notice that most prop-
erties are marked as final, in order to prevent them from being overridden by job con-
figurations. You can learn more about how to write Hadoop’s configuration files in
“The Configuration API” on page 146.
Example 9-1. A typical core-site.xml configuration file
<?xml version="1.0"?>
<!-- core-site.xml -->
<configuration>
<property>
<name>fs.default.name</name>
<value>hdfs://namenode/</value>
<final>true</final>
</property>
</configuration>
Example 9-2. A typical hdfs-site.xml configuration file
<?xml version="1.0"?>
<!-- hdfs-site.xml -->
<configuration>
<property>
<name>dfs.name.dir</name>
<value>/disk1/hdfs/name,/remote/hdfs/name</value>
<final>true</final>
</property>
<property>
<name>dfs.data.dir</name>
<value>/disk1/hdfs/data,/disk2/hdfs/data</value>
<final>true</final>
</property>
<property>
<name>fs.checkpoint.dir</name>
<value>/disk1/hdfs/namesecondary,/disk2/hdfs/namesecondary</value>
<final>true</final>
</property>
</configuration>
Hadoop Configuration | 309
www.it-ebooks.info

Example 9-3. A typical mapred-site.xml configuration file
<?xml version="1.0"?>
<!-- mapred-site.xml -->
<configuration>
<property>
<name>mapred.job.tracker</name>
<value>jobtracker:8021</value>
<final>true</final>
</property>
<property>
<name>mapred.local.dir</name>
<value>/disk1/mapred/local,/disk2/mapred/local</value>
<final>true</final>
</property>
<property>
<name>mapred.system.dir</name>
<value>/tmp/hadoop/mapred/system</value>
<final>true</final>
</property>
<property>
<name>mapred.tasktracker.map.tasks.maximum</name>
<value>7</value>
<final>true</final>
</property>
<property>
<name>mapred.tasktracker.reduce.tasks.maximum</name>
<value>7</value>
<final>true</final>
</property>
<property>
<name>mapred.child.java.opts</name>
<value>-Xmx400m</value>
<!-- Not marked as final so jobs can include JVM debugging options -->
</property>
</configuration>
HDFS
To run HDFS, you need to designate one machine as a namenode. In this case, the
property fs.default.name is an HDFS filesystem URI, whose host is the namenode’s
hostname or IP address, and port is the port that the namenode will listen on for RPCs.
If no port is specified, the default of 8020 is used.
The masters file that is used by the control scripts is not used by the
HDFS (or MapReduce) daemons to determine hostnames. In fact, be-
cause the masters file is only used by the scripts, you can ignore it if you
don’t use them.
310 | Chapter 9: Setting Up a Hadoop Cluster
www.it-ebooks.info

The fs.default.name property also doubles as specifying the default filesystem. The
default filesystem is used to resolve relative paths, which are handy to use since they
save typing (and avoid hardcoding knowledge of a particular namenode’s address). For
example, with the default filesystem defined in Example 9-1, the relative URI /a/b is
resolved to hdfs://namenode/a/b.
If you are running HDFS, the fact that fs.default.name is used to specify
both the HDFS namenode and the default filesystem means HDFS has
to be the default filesystem in the server configuration. Bear in mind,
however, that it is possible to specify a different filesystem as the default
in the client configuration, for convenience.
For example, if you use both HDFS and S3 filesystems, then you have
a choice of specifying either as the default in the client configuration,
which allows you to refer to the default with a relative URI and the other
with an absolute URI.
There are a few other configuration properties you should set for HDFS: those that set
the storage directories for the namenode and for datanodes. The property
dfs.name.dir specifies a list of directories where the namenode stores persistent file-
system metadata (the edit log and the filesystem image). A copy of each of the metadata
files is stored in each directory for redundancy. It’s common to configure
dfs.name.dir so that the namenode metadata is written to one or two local disks, and
a remote disk, such as an NFS-mounted directory. Such a setup guards against failure
of a local disk and failure of the entire namenode, since in both cases the files can be
recovered and used to start a new namenode. (The secondary namenode takes only
periodic checkpoints of the namenode, so it does not provide an up-to-date backup of
the namenode.)
You should also set the dfs.data.dir property, which specifies a list of directories for
a datanode to store its blocks. Unlike the namenode, which uses multiple directories
for redundancy, a datanode round-robins writes between its storage directories, so for
performance you should specify a storage directory for each local disk. Read perfor-
mance also benefits from having multiple disks for storage, because blocks will be
spread across them, and concurrent reads for distinct blocks will be correspondingly
spread across disks.
For maximum performance, you should mount storage disks with the
noatime option. This setting means that last accessed time information
is not written on file reads, which gives significant performance gains.
Finally, you should configure where the secondary namenode stores its checkpoints of
the filesystem. The fs.checkpoint.dir property specifies a list of directories where the
checkpoints are kept. Like the storage directories for the namenode, which keep re-
Hadoop Configuration | 311
www.it-ebooks.info

dundant copies of the namenode metadata, the checkpointed filesystem image is stored
in each checkpoint directory for redundancy.
Table 9-3 summarizes the important configuration properties for HDFS.
Table 9-3. Important HDFS daemon properties
Property name Type Default value Description
fs.default.name URI file:/// The default filesystem. The URI defines
the hostname and port that the name-
node’s RPC server runs on. The default
port is 8020. This property is set in core-
site.xml.
dfs.name.dir comma-separated
directory names ${hadoop.tmp.dir}/
dfs/name
The list of directories where the name-
node stores its persistent metadata.
The namenode stores a copy of the
metadata in each directory in the list.
dfs.data.dir comma-separated
directory names ${hadoop.tmp.dir}/
dfs/data
A list of directories where the datanode
stores blocks. Each block is stored in
only one of these directories.
fs.checkpoint.dir comma-separated
directory names ${hadoop.tmp.dir}/
dfs/namesecondary
A list of directories where the
secondary namenode stores check-
points. It stores a copy of the checkpoint
in each directory in the list.
Note that the storage directories for HDFS are under Hadoop’s tempo-
rary directory by default (the hadoop.tmp.dir property, whose default
is /tmp/hadoop-${user.name}). Therefore, it is critical that these proper-
ties are set so that data is not lost by the system clearing out temporary
directories.
MapReduce
To run MapReduce, you need to designate one machine as a jobtracker, which on small
clusters may be the same machine as the namenode. To do this, set the
mapred.job.tracker property to the hostname or IP address and port that the jobtracker
will listen on. Note that this property is not a URI, but a host-port pair, separated by
a colon. The port number 8021 is a common choice.
During a MapReduce job, intermediate data and working files are written to temporary
local files. Since this data includes the potentially very large output of map tasks, you
need to ensure that the mapred.local.dir property, which controls the location of local
temporary storage, is configured to use disk partitions that are large enough. The
mapred.local.dir property takes a comma-separated list of directory names, and you
should use all available local disks to spread disk I/O. Typically, you will use the same
disks and partitions (but different directories) for MapReduce temporary data as you
312 | Chapter 9: Setting Up a Hadoop Cluster
www.it-ebooks.info

use for datanode block storage, as governed by the dfs.data.dir property, discussed
earlier.
MapReduce uses a distributed filesystem to share files (such as the job JAR file) with
the tasktrackers that run the MapReduce tasks. The mapred.system.dir property is used
to specify a directory where these files can be stored. This directory is resolved relative
to the default filesystem (configured in fs.default.name), which is usually HDFS.
Finally, you should set the mapred.tasktracker.map.tasks.maximum and mapred.task
tracker.reduce.tasks.maximum properties to reflect the number of available cores on
the tasktracker machines and mapred.child.java.opts to reflect the amount of memory
available for the tasktracker child JVMs. See the discussion in “Memory”
on page 305.
Table 9-4 summarizes the important configuration properties for MapReduce.
Table 9-4. Important MapReduce daemon properties
Property name Type Default value Description
mapred.job.tracker hostname and port local The hostname and port that the job-
tracker’s RPC server runs on. If set to
the default value of local, then the
jobtracker is run in-process on de-
mand when you run a MapReduce job
(you don’t need to start the jobtracker
in this case, and in fact you will get
an error if you try to start it in this
mode).
mapred.local.dir comma-separated
directory names ${hadoop.tmp.dir}
/mapred/local
A list of directories where MapReduce
stores intermediate data for jobs. The
data is cleared out when the job ends.
mapred.system.dir URI ${hadoop.tmp.dir}
/mapred/system
The directory relative to
fs.default.name where shared
files are stored, during a job run.
mapred.tasktracker.
map.tasks.maximum
int 2 The number of map tasks that may be
run on a tasktracker at any one time.
mapred.tasktracker.
reduce.tasks.maximum
int 2 The number of reduce tasks that may
be run on a tasktracker at any one
time.
mapred.child.java.opts String -Xmx200m The JVM options used to launch the
tasktracker child process that runs
map and reduce tasks. This property
can be set on a per-job basis, which
can be useful for setting JVM proper-
ties for debugging, for example.
Hadoop Configuration | 313
www.it-ebooks.info

Property name Type Default value Description
mapreduce.map.
java.opts
String -Xmx200m The JVM options used for the child
process that runs map tasks. From
0.21.
mapreduce.reduce.
java.opts
String -Xmx200m The JVM options used for the child
process that runs reduce tasks. From
0.21.
Hadoop Daemon Addresses and Ports
Hadoop daemons generally run both an RPC server (Table 9-5) for communication
between daemons and an HTTP server to provide web pages for human consumption
(Table 9-6). Each server is configured by setting the network address and port number
to listen on. By specifying the network address as 0.0.0.0, Hadoop will bind to all
addresses on the machine. Alternatively, you can specify a single address to bind to. A
port number of 0 instructs the server to start on a free port: this is generally discouraged,
since it is incompatible with setting cluster-wide firewall policies.
Table 9-5. RPC server properties
Property name Default value Description
fs.default.name file:/// When set to an HDFS URI, this property determines
the namenode’s RPC server address and port. The
default port is 8020 if not specified.
dfs.datanode.ipc.address 0.0.0.0:50020 The datanode’s RPC server address and port.
mapred.job.tracker local When set to a hostname and port, this property
specifies the jobtracker’s RPC server address and
port. A commonly used port is 8021.
mapred.task.tracker.report.address 127.0.0.1:0 The tasktracker’s RPC server address and port. This
is used by the tasktracker’s child JVM to commu-
nicate with the tasktracker. Using any free port is
acceptable in this case, as the server only binds to
the loopback address. You should change this
setting only if the machine has no loopback
address.
In addition to an RPC server, datanodes run a TCP/IP server for block transfers. The
server address and port is set by the dfs.datanode.address property, and has a default
value of 0.0.0.0:50010.
Table 9-6. HTTP server properties
Property name Default value Description
mapred.job.tracker.http.address 0.0.0.0:50030 The jobtracker’s HTTP server address and port.
mapred.task.tracker.http.address 0.0.0.0:50060 The tasktracker’s HTTP server address and port.
314 | Chapter 9: Setting Up a Hadoop Cluster
www.it-ebooks.info

Property name Default value Description
dfs.http.address 0.0.0.0:50070 The namenode’s HTTP server address and port.
dfs.datanode.http.address 0.0.0.0:50075 The datanode’s HTTP server address and port.
dfs.secondary.http.address 0.0.0.0:50090 The secondary namenode’s HTTP server address and
port.
There are also settings for controlling which network interfaces the datanodes and
tasktrackers report as their IP addresses (for HTTP and RPC servers). The relevant
properties are dfs.datanode.dns.interface and mapred.tasktracker.dns.interface,
both of which are set to default, which will use the default network interface. You can
set this explicitly to report the address of a particular interface (eth0, for example).
Other Hadoop Properties
This section discusses some other properties that you might consider setting.
Cluster membership
To aid the addition and removal of nodes in the future, you can specify a file containing
a list of authorized machines that may join the cluster as datanodes or tasktrackers.
The file is specified using the dfs.hosts (for datanodes) and mapred.hosts (for
tasktrackers) properties, as well as the corresponding dfs.hosts.exclude and
mapred.hosts.exclude files used for decommissioning. See “Commissioning and De-
commissioning Nodes” on page 357 for further discussion.
Buffer size
Hadoop uses a buffer size of 4 KB (4,096 bytes) for its I/O operations. This is a con-
servative setting, and with modern hardware and operating systems, you will likely see
performance benefits by increasing it; 128 KB (131,072 bytes) is a common choice. Set
this using the io.file.buffer.size property in core-site.xml.
HDFS block size
The HDFS block size is 64 MB by default, but many clusters use 128 MB (134,217,728
bytes) or even 256 MB (268,435,456 bytes) to ease memory pressure on the namenode
and to give mappers more data to work on. Set this using the dfs.block.size property
in hdfs-site.xml.
Reserved storage space
By default, datanodes will try to use all of the space available in their storage directories.
If you want to reserve some space on the storage volumes for non-HDFS use, then you
can set dfs.datanode.du.reserved to the amount, in bytes, of space to reserve.
Hadoop Configuration | 315
www.it-ebooks.info

Trash
Hadoop filesystems have a trash facility, in which deleted files are not actually deleted,
but rather are moved to a trash folder, where they remain for a minimum period before
being permanently deleted by the system. The minimum period in minutes that a file
will remain in the trash is set using the fs.trash.interval configuration property in
core-site.xml. By default, the trash interval is zero, which disables trash.
Like in many operating systems, Hadoop’s trash facility is a user-level feature, meaning
that only files that are deleted using the filesystem shell are put in the trash. Files deleted
programmatically are deleted immediately. It is possible to use the trash programmat-
ically, however, by constructing a Trash instance, then calling its moveToTrash() method
with the Path of the file intended for deletion. The method returns a value indicating
success; a value of false means either that trash is not enabled or that the file is already
in the trash.
When trash is enabled, each user has her own trash directory called .Trash in her home
directory. File recovery is simple: you look for the file in a subdirectory of .Trash and
move it out of the trash subtree.
HDFS will automatically delete files in trash folders, but other filesystems will not, so
you have to arrange for this to be done periodically. You can expunge the trash, which
will delete files that have been in the trash longer than their minimum period, using
the filesystem shell:
% hadoop fs -expunge
The Trash class exposes an expunge() method that has the same effect.
Job scheduler
Particularly in a multiuser MapReduce setting, consider changing the default FIFO job
scheduler to one of the more fully featured alternatives. See “Job Schedul-
ing” on page 204.
Reduce slow start
By default, schedulers wait until 5% of the map tasks in a job have completed before
scheduling reduce tasks for the same job. For large jobs this can cause problems with
cluster utilization, since they take up reduce slots while waiting for the map tasks to
complete. Setting mapred.reduce.slowstart.completed.maps to a higher value, such as
0.80 (80%), can help improve throughput.
Task memory limits
On a shared cluster, it shouldn’t be possible for one user’s errant MapReduce program
to bring down nodes in the cluster. This can happen if the map or reduce task has a
memory leak, for example, because the machine on which the tasktracker is running
will run out of memory and may affect the other running processes.
316 | Chapter 9: Setting Up a Hadoop Cluster
www.it-ebooks.info

Or consider the case where a user sets mapred.child.java.opts to a large value and
causes memory pressure on other running tasks, causing them to swap. Marking this
property as final on the cluster would prevent it being changed by users in their jobs,
but there are legitimate reasons to allow some jobs to use more memory, so this is not
always an acceptable solution. Furthermore, even locking down
mapred.child.java.opts does not solve the problem, since tasks can spawn new pro-
cesses which are not constrained in their memory usage. Streaming and Pipes jobs do
exactly that, for example.
To prevent cases like these, some way of enforcing a limit on a task’s memory usage is
needed. Hadoop provides two mechanisms for this. The simplest is via the Linux
ulimit command, which can be done at the operating system level (in the limits.conf
file, typically found in /etc/security), or by setting mapred.child.ulimit in the Hadoop
configuration. The value is specified in kilobytes, and should be comfortably larger
than the memory of the JVM set by mapred.child.java.opts; otherwise, the child JVM
might not start.
The second mechanism is Hadoop’s task memory monitoring feature.5 The idea is that
an adminstrator sets a range of allowed virtual memory limits for tasks on the cluster,
and users specify the maximum memory requirements for their jobs in the job config-
uration. If a user doesn’t set memory requirements for their job, then the defaults are
used (mapred.job.map.memory.mb and mapred.job.reduce.memory.mb).
This approach has a couple of advantages over the ulimit approach. First, it enforces
the memory usage of the whole task process tree, including spawned processes. Second,
it enables memory-aware scheduling, where tasks are scheduled on tasktrackers which
have enough free memory to run them. The Capacity Scheduler, for example, will ac-
count for slot usage based on the memory settings, so that if a job’s mapred.job.map.mem
ory.mb setting exceeds mapred.cluster.map.memory.mb then the scheduler will allocate
more than one slot on a tasktracker to run each map task for that job.
To enable task memory monitoring you need to set all six of the properties in Ta-
ble 9-7. The default values are all -1, which means the feature is disabled.
Table 9-7. MapReduce task memory monitoring properties
Property name Type Default
value
Description
mapred.cluster.map.mem
ory.mb
int -1 The amount of virtual memory, in MB, that defines a map
slot. Map tasks that require more than this amount of
memory will use more than one map slot.
mapred.cluster.reduce.mem
ory.mb
int -1 The amount of virtual memory, in MB, that defines a reduce
slot. Reduce tasks that require more than this amount of
memory will use more than one reduce slot.
5. YARN uses a different memory model to the one described here, and the configuration options are
different. See “Memory” on page 321.
Hadoop Configuration | 317
www.it-ebooks.info

Property name Type Default
value
Description
mapred.job.map.memory.mb int -1 The amount of virtual memory, in MB, that a map task
requires to run. If a map task exceeds this limit it may be
terminated and marked as failed.
mapred.job.reduce.mem
ory.mb
int -1 The amount of virtual memory, in MB, that a reduce task
requires to run. If a reduce task exceeds this limit it may be
terminated and marked as failed.
mapred.clus
ter.max.map.memory.mb
int -1 The maximum limit that users can set
mapred.job.map.memory.mb to.
mapred.clus
ter.max.reduce.memory.mb
int -1 The maximum limit that users can set
mapred.job.reduce.memory.mb to.
User Account Creation
Once you have a Hadoop cluster up and running, you need to give users access to it.
This involves creating a home directory for each user and setting ownership permissions
on it:
% hadoop fs -mkdir /user/username
% hadoop fs -chown username:username /user/username
This is a good time to set space limits on the directory. The following sets a 1 TB limit
on the given user directory:
% hadoop dfsadmin -setSpaceQuota 1t /user/username
YARN Configuration
YARN is the next-generation architecture for running MapReduce (and is described in
“YARN (MapReduce 2)” on page 194). It has a different set of daemons and configu-
ration options to classic MapReduce (also called MapReduce 1), and in this section we
shall look at these differences and how to run MapReduce on YARN.
Under YARN you no longer run a jobtracker or tasktrackers. Instead, there is a single
resource manager running on the same machine as the HDFS namenode (for small
clusters) or on a dedicated machine, and node managers running on each worker node
in the cluster.
The YARN start-all.sh script (in the bin directory) starts the YARN daemons in the
cluster. This script will start a resource manager (on the machine the script is run on),
and a node manager on each machine listed in the slaves file.
YARN also has a job history server daemon that provides users with details of past job
runs, and a web app proxy server for providing a secure way for users to access the UI
provided by YARN applications. In the case of MapReduce, the web UI served by the
proxy provides information about the current job you are running, similar to the one
318 | Chapter 9: Setting Up a Hadoop Cluster
www.it-ebooks.info

described in “The MapReduce Web UI” on page 164. By default the web app proxy
server runs in the same process as the resource manager, but it may be configured to
run as a standalone daemon.
YARN has its own set of configuration files listed in Table 9-8, these are used in addition
to those in Table 9-1.
Table 9-8. YARN configuration files
Filename Format Description
yarn-env.sh Bash script Environment variables that are used in the scripts to run YARN.
yarn-site.xml Hadoop configuration XML Configuration settings for YARN daemons: the resource manager, the job history
server, the webapp proxy server, and the node managers.
Important YARN Daemon Properties
When running MapReduce on YARN the mapred-site.xml file is still used for general
MapReduce properties, although the jobtracker and tasktracker-related properties are
not used. None of the properties in Table 9-4 are applicable to YARN, except for
mapred.child.java.opts (and the related properties mapreduce.map.java.opts and map
reduce.reduce.java.opts which apply only to map or reduce tasks, respectively). The
JVM options specified in this way are used to launch the YARN child process that runs
map or reduce tasks.
The configuration files in Example 9-4 show some of the important configuration
properties for running MapReduce on YARN.
Example 9-4. An example set of site configuration files for running MapReduce on YARN
<?xml version="1.0"?>
<!-- mapred-site.xml -->
<configuration>
<property>
<name>mapred.child.java.opts</name>
<value>-Xmx400m</value>
<!-- Not marked as final so jobs can include JVM debugging options -->
</property>
</configuration>
<?xml version="1.0"?>
<!-- yarn-site.xml -->
<configuration>
<property>
<name>yarn.resourcemanager.address</name>
<value>resourcemanager:8040</value>
</property>
<property>
<name>yarn.nodemanager.local-dirs</name>
<value>/disk1/nm-local-dir,/disk2/nm-local-dir</value>
<final>true</final>
</property>
YARN Configuration | 319
www.it-ebooks.info

<property>
<name>yarn.nodemanager.aux-services</name>
<value>mapreduce.shuffle</value>
</property>
<property>
<name>yarn.nodemanager.resource.memory-mb</name>
<value>8192</value>
</property>
</configuration>
The YARN resource manager address is controlled via yarn.resourceman
ager.address, which takes the form of a host-port pair. In a client configuration this
property is used to connect to the resource manager (using RPC), and in addition the
mapreduce.framework.name property must be set to yarn for the client to use YARN
rather than the local job runner.
Although YARN does not honor mapred.local.dir, it has an equivalent property called
yarn.nodemanager.local-dirs, which allows you to specify which local disks to store
intermediate data on. It is specified by a comma-separated list of local directory paths,
which are used in a round-robin fashion.
YARN doesn’t have tasktrackers to serve map outputs to reduce tasks, so for this func-
tion it relies on shuffle handlers, which are long-running auxiliary services running in
node managers. Since YARN is a general-purpose service the shuffle handlers need to
be explictly enabled in the yarn-site.xml by setting the yarn.nodemanager.aux-serv
ices property to mapreduce.shuffle.
Table 9-9 summarizes the important configuration properties for YARN.
Table 9-9. Important YARN daemon properties
Property name Type Default value Description
yarn.resourceman
ager.address
hostname and port 0.0.0.0:8040 The hostname and port that the resource
manager’s RPC server runs on.
yarn.nodeman
ager.local-dirs
comma-separated
directory names /tmp/nm-local-
dir
A list of directories where node manag-
ers allow containers to store intermedi-
ate data. The data is cleared out when
the application ends.
yarn.nodeman
ager.aux-services
comma-separated
service names
A list of auxiliary services run by the node
manager. A service is implemented by
the class defined by the property
yarn.nodemanager.aux-serv
ices.service-name.class. By
default no auxiliary services are speci-
fied.
yarn.nodeman
ager.resource.mem
ory-mb
int 8192 The amount of physical memory (in MB)
which may be allocated to containers
being run by the node manager.
320 | Chapter 9: Setting Up a Hadoop Cluster
www.it-ebooks.info

Property name Type Default value Description
yarn.nodeman
ager.vmem-pmem-
ratio
float 2.1 The ratio of virtual to physical memory
for containers. Virtual memory usage
may exceed the allocation by this
amount.
Memory
YARN treats memory in a more fine-grained manner than the slot-based model used
in the classic implementation of MapReduce. Rather than specifying a fixed maximum
number of map and reduce slots that may run on a tasktracker node at once, YARN
allows applications to request an arbitrary amount of memory (within limits) for a task.
In the YARN model, node managers allocate memory from a pool, so the number of
tasks that are running on a particular node depends on the sum of their memory re-
quirements, and not simply on a fixed number of slots.
The slot-based model can lead to cluster under-utilization, since the proportion of map
slots to reduce slots is fixed as a cluster-wide configuration. However, the number of
map versus reduce slots that are in demand changes over time: at the beginning of a job
only map slots are needed, while at the end of the job only reduce slots are needed. On
larger clusters with many concurrent jobs the variation in demand for a particular type
of slot may be less pronounced, but there is still wastage. YARN avoids this problem
by not distinguishing between the two types of slot.
The considerations for how much memory to dedicate to a node manager for running
containers are similar to the those discussed in “Memory” on page 305. Each Hadoop
daemon uses 1,000 MB, so for a datanode and a node manager the total is 2,000 MB.
Set aside enough for other processes that are running on the machine, and the remainder
can be dedicated to the node manager’s containers, by setting the configuration prop-
erty yarn.nodemanager.resource.memory-mb to the total allocation in MB. (The default
is 8,192 MB.)
The next step is to determine how to set memory options for individual jobs. There are
two controls: mapred.child.java.opts which allows you to set the JVM heap size of the
map or reduce task; and mapreduce.map.memory.mb (or mapreduce.reduce.memory.mb)
which is used to specify how much memory you need for map (or reduce) task con-
tainers. The latter setting is used by the scheduler when negotiating for resources in the
cluster, and by the node manager, which runs and monitors the task containers.
For example, suppose that mapred.child.java.opts is set to -Xmx800m, and mapre
duce.map.memory.mb is left at its default value of 1,024 MB. When a map task is run, the
node manager will allocate a 1,024 MB container (decreasing the size of its pool by that
amount for the duration of the task) and launch the task JVM configured with a 800
MB maximum heap size. Note that the JVM process will have a larger memory footprint
than the heap size, and the overhead will depend on such things as the native libraries
that are in use, the size of the permanent generation space, and so on. The important
YARN Configuration | 321
www.it-ebooks.info

thing is that the physical memory used by the JVM process, including any processes
that it spawns, such as Streaming or Pipes processes, does not exceed its allocation
(1,024 MB). If a container uses more memory than it has been allocated than it may be
terminated by the node manager and marked as failed.
Schedulers may impose a minimum or maximum on memory allocations. For example,
for the capacity scheduler the default minimum is 1024 MB (set by yarn.schedu
ler.capacity.minimum-allocation-mb), and the default maximum is 10240 MB (set by
yarn.scheduler.capacity.maximum-allocation-mb).
There are also virtual memory constraints that a container must meet. If a container’s
virtual memory usage exeeds a given multiple of the allocated physical memory, then
the node manager may terminate the process. The multiple is expressed by the
yarn.nodemanager.vmem-pmem-ratio property, which defaults to 2.1. In the example
above, the virtual memory threshold above which the task may be terminated is 2,150
MB, which is 2.1 × 1,024 MB.
When configuring memory parameters it’s very useful to be able to monitor a task’s
actual memory usage during a job run, and this is possible via MapReduce task coun-
ters. The counters PHYSICAL_MEMORY_BYTES, VIRTUAL_MEMORY_BYTES, and COMMIT
TED_HEAP_BYTES (described in Table 8-2) provide snapshot values of memory usage and
are therefore suitable for observation during the course of a task attempt.
YARN Daemon Addresses and Ports
YARN daemons run one or more RPC servers and HTTP servers, details of which are
covered in Table 9-10 and Table 9-11.
Table 9-10. YARN RPC server properties
Property name Default value Description
yarn.resourceman
ager.address
0.0.0.0:8040 The resource manager’s RPC server address and port. This is used
by the client (typically outside the cluster) to communicate with
the resource manager.
yarn.resourceman
ager.admin.address
0.0.0.0:8141 The resource manager’s admin RPC server address and port. This is
used by the admin client (invoked with yarn rmadmin, typically
run outside the cluster) to communicate with the resource manager.
yarn.resourceman
ager.scheduler.address
0.0.0.0:8030 The resource manager scheduler’s RPC server address and port. This
is used by (in-cluster) application masters to communicate with the
resource manager.
yarn.resourceman
ager.resource-
tracker.address
0.0.0.0:8025 The resource manager resource tracker’s RPC server address and
port. This is used by the (in-cluster) node managers to communicate
with the resource manager.
yarn.nodeman
ager.address
0.0.0.0:0 The node manager’s RPC server address and port. This is used by
(in-cluster) application masters to communicate with node man-
agers.
322 | Chapter 9: Setting Up a Hadoop Cluster
www.it-ebooks.info

Property name Default value Description
yarn.nodemanager.local
izer.address
0.0.0.0:4344 The node manager localizer’s RPC server address and port.
mapreduce.jobhis
tory.address
0.0.0.0:10020 The job history server’s RPC server address and port. This is used by
the client (typically outside the cluster) to query job history. This
property is set in mapred-site.xml.
Table 9-11. YARN HTTP server properties
Property name Default value Description
yarn.resourceman
ager.webapp.address
0.0.0.0:8088 The resource manager’s HTTP server address and port.
yarn.nodeman
ager.webapp.address
0.0.0.0:9999 The node manager’s HTTP server address and port.
yarn.web-proxy.address The web app proxy server’s HTTP server address and port. If not set
(the default) then the web app proxy server will run in the resource
manager process.
mapreduce.jobhis
tory.webapp.address
0.0.0.0:19888 The job history server’s HTTP server address and port. This property
is set in mapred-site.xml.
mapreduce.shuffle.port 8080 The shuffle handler’s HTTP port number. This is used for serving
map outputs, and is not a user-accessible web UI. This property is
set in mapred-site.xml.
Security
Early versions of Hadoop assumed that HDFS and MapReduce clusters would be used
by a group of cooperating users within a secure environment. The measures for re-
stricting access were designed to prevent accidental data loss, rather than to prevent
unauthorized access to data. For example, the file permissions system in HDFS prevents
one user from accidentally wiping out the whole filesystem from a bug in a program,
or by mistakenly typing hadoop fs -rmr /, but it doesn’t prevent a malicious user from
assuming root’s identity (see “Setting User Identity” on page 150) to access or delete
any data in the cluster.
In security parlance, what was missing was a secure authentication mechanism to assure
Hadoop that the user seeking to perform an operation on the cluster is who they claim
to be and therefore trusted. HDFS file permissions provide only a mechanism for au-
thorization, which controls what a particular user can do to a particular file. For
example, a file may only be readable by a group of users, so anyone not in that group
is not authorized to read it. However, authorization is not enough by itself, since the
system is still open to abuse via spoofing by a malicious user who can gain network
access to the cluster.
Security | 323
www.it-ebooks.info

It’s common to restrict access to data that contains personally identifiable information
(such as an end user’s full name or IP address) to a small set of users (of the cluster)
within the organization, who are authorized to access such information. Less sensitive
(or anonymized) data may be made available to a larger set of users. It is convenient to
host a mix of datasets with different security levels on the same cluster (not least because
it means the datasets with lower security levels can be shared). However, to meet reg-
ulatory requirements for data protection, secure authentication must be in place for
shared clusters.
This is the situation that Yahoo! faced in 2009, which led a team of engineers there to
implement secure authentication for Hadoop. In their design, Hadoop itself does not
manage user credentials, since it relies on Kerberos, a mature open-source network
authentication protocol, to authenticate the user. In turn, Kerberos doesn’t manage
permissions. Kerberos says that a user is who they say they are; it’s Hadoop’s job to
determine whether that user has permission to perform a given action. There’s a lot to
Kerberos, so here we only cover enough to use it in the context of Hadoop, referring
readers who want more background to Kerberos: The Definitive Guide by Jason Garman
(O’Reilly, 2003).
Which Versions of Hadoop Support Kerberos Authentication?
Kerberos for authentication was first added in the 0.20.20x series of releases of Apache
Hadoop. See Table 1-2 for which recent release series support this feature.
Kerberos and Hadoop
At a high level, there are three steps that a client must take to access a service when
using Kerberos, each of which involves a message exchange with a server:
1. Authentication. The client authenticates itself to the Authentication Server and
receives a timestamped Ticket-Granting Ticket (TGT).
2. Authorization. The client uses the TGT to request a service ticket from the Ticket
Granting Server.
3. Service Request. The client uses the service ticket to authenticate itself to the server
that is providing the service the client is using. In the case of Hadoop, this might
be the namenode or the jobtracker.
Together, the Authentication Server and the Ticket Granting Server form the Key Dis-
tribution Center (KDC). The process is shown graphically in Figure 9-2.
324 | Chapter 9: Setting Up a Hadoop Cluster
www.it-ebooks.info

Figure 9-2. The three-step Kerberos ticket exchange protocol
The authorization and service request steps are not user-level actions: the client per-
forms these steps on the user’s behalf. The authentication step, however, is normally
carried out explicitly by the user using the kinit command, which will prompt for a
password. However, this doesn’t mean you need to enter your password every time
you run a job or access HDFS, since TGTs last for 10 hours by default (and can be
renewed for up to a week). It’s common to automate authentication at operating system
login time, thereby providing single sign-on to Hadoop.
In cases where you don’t want to be prompted for a password (for running an
unattended MapReduce job, for example), you can create a Kerberos keytab file using
the ktutil command. A keytab is a file that stores passwords and may be supplied to
kinit with the -t option.
An example
Let’s look at an example of the process in action. The first step is to enable Kerberos
authentication by setting the hadoop.security.authentication property in core-
site.xml to kerberos.6 The default setting is simple, which signifies that the old
backwards-compatible (but insecure) behavior of using the operating system user name
to determine identity should be employed.
6. To use Kerberos authentication with Hadoop, you need to install, configure, and run a KDC (Hadoop
does not come with one). Your organization may already have a KDC you can use (an Active Directory
installation, for example); if not, you can set up an MIT Kerberos 5 KDC using the instructions in the
Linux Security Cookbook (O’Reilly, 2003).
Security | 325
www.it-ebooks.info

We also need to enable service-level authorization by setting hadoop.security.author
ization to true in the same file. You may configure Access Control Lists (ACLs) in the
hadoop-policy.xml configuration file to control which users and groups have permission
to connect to each Hadoop service. Services are defined at the protocol level, so there
are ones for MapReduce job submission, namenode communication, and so on. By
default, all ACLs are set to *, which means that all users have permission to access each
service, but on a real cluster you should lock the ACLs down to only those users and
groups that should have access.
The format for an ACL is a comma-separated list of usernames, followed by whitespace,
followed by a comma-separated list of group names. For example, the ACL
preston,howard directors,inventors would authorize access to users named preston
or howard, or in groups directors or inventors.
With Kerberos authentication turned on, let’s see what happens when we try to copy
a local file to HDFS:
% hadoop fs -put quangle.txt .
10/07/03 15:44:58 WARN ipc.Client: Exception encountered while connecting to the
server: javax.security.sasl.SaslException: GSS initiate failed [Caused by GSSEx
ception: No valid credentials provided (Mechanism level: Failed to find any Ker
beros tgt)]
Bad connection to FS. command aborted. exception: Call to localhost/127.0.0.1:80
20 failed on local exception: java.io.IOException: javax.security.sasl.SaslExcep
tion: GSS initiate failed [Caused by GSSException: No valid credentials provided
(Mechanism level: Failed to find any Kerberos tgt)]
The operation fails, since we don’t have a Kerberos ticket. We can get one by authen-
ticating to the KDC, using kinit:
% kinit
Password for hadoop-user@LOCALDOMAIN: password
% hadoop fs -put quangle.txt .
% hadoop fs -stat %n quangle.txt
quangle.txt
And we see that the file is successfully written to HDFS. Notice that even though we
carried out two filesystem commands, we only needed to call kinit once, since the
Kerberos ticket is valid for 10 hours (use the klist command to see the expiry time of
your tickets and kdestroy to invalidate your tickets). After we get a ticket, everything
works just as normal.
Delegation Tokens
In a distributed system like HDFS or MapReduce, there are many client-server inter-
actions, each of which must be authenticated. For example, an HDFS read operation
will involve multiple calls to the namenode and calls to one or more datanodes. Instead
of using the three-step Kerberos ticket exchange protocol to authenticate each call,
which would present a high load on the KDC on a busy cluster, Hadoop uses delegation
tokens to allow later authenticated access without having to contact the KDC again.
326 | Chapter 9: Setting Up a Hadoop Cluster
www.it-ebooks.info

Delegation tokens are created and used transparently by Hadoop on behalf of users, so
there’s no action you need to take as a user over using kinit to sign in, however it’s
useful to have a basic idea of how they are used.
A delegation token is generated by the server (the namenode in this case), and can be
thought of as a shared secret between the client and the server. On the first RPC call to
the namenode, the client has no delegation token, so it uses Kerberos to authenticate,
and as a part of the response it gets a delegation token from the namenode. In subse-
quent calls, it presents the delegation token, which the namenode can verify (since it
generated it using a secret key), and hence the client is authenticated to the server.
When it wants to perform operations on HDFS blocks, the client uses a special kind of
delegation token, called a block access token, that the namenode passes to the client in
response to a metadata request. The client uses the block access token to authenticate
itself to datanodes. This is possible only because the namenode shares its secret key
used to generate the block access token with datanodes (which it sends in heartbeat
messages), so that they can verify block access tokens. Thus, an HDFS block may only
be accessed by a client with a valid block access token from a namenode. This closes
the security hole in unsecured Hadoop where only the block ID was needed to gain
access to a block. This property is enabled by setting dfs.block.access.token.enable
to true.
In MapReduce, job resources and metadata (such as JAR files, input splits, configura-
tion files) are shared in HDFS for the jobtracker to access, and user code runs on the
tasktrackers and accesses files on HDFS (the process is explained in “Anatomy of a
MapReduce Job Run” on page 187). Delegation tokens are used by the jobtracker and
tasktrackers to access HDFS during the course of the job. When the job has finished,
the delegation tokens are invalidated.
Delegation tokens are automatically obtained for the default HDFS instance, but if your
job needs to access other HDFS clusters, then you can have the delegation tokens for
these loaded by setting the mapreduce.job.hdfs-servers job property to a comma-
separated list of HDFS URIs.
Other Security Enhancements
Security has been tightened throughout HDFS and MapReduce to protect against un-
authorized access to resources.7 The more notable changes are listed here:
• Tasks can be run using the operating system account for the user who submitted
the job, rather than the user running the tasktracker. This means that the operating
system is used to isolate running tasks, so they can’t send signals to each other (to
kill another user’s tasks, for example), and so local information, such as task data,
is kept private via local file system permissions.
7. At the time of writing, other projects like HBase and Hive had not been integrated with this security model.
Security | 327
www.it-ebooks.info

This feature is enabled by setting mapred.task.tracker.task-controller to
org.apache.hadoop.mapred.LinuxTaskController.8 In addition, administrators
need to ensure that each user is given an account on every node in the cluster
(typically using LDAP).
• When tasks are run as the user who submitted the job, the distributed cache
(“Distributed Cache” on page 288) is secure: files that are world-readable are put
in a shared cache (the insecure default), otherwise they go in a private cache, only
readable by the owner.
• Users can view and modify only their own jobs, not others. This is enabled by
setting mapred.acls.enabled to true. There are two job configuration properties,
mapreduce.job.acl-view-job and mapreduce.job.acl-modify-job, which may be set
to a comma-separated list of users to control who may view or modify a particular
job.
• The shuffle is secure, preventing a malicious user from requesting another user’s
map outputs. However, the shuffle is not encrypted, so it is subject to malicious
sniffing.
• When appropriately configured, it’s no longer possible for a malicious user to run
a rogue secondary namenode, datanode, or tasktracker that can join the cluster
and potentially compromise data stored in the cluster. This is enforced by requiring
daemons to authenticate with the master node they are connecting to.
To enable this feature, you first need to configure Hadoop to use a keytab previ-
ously generated with the ktutil command. For a datanode, for example, you would
set the dfs.datanode.keytab.file property to the keytab filename and dfs.data
node.kerberos.principal to the username to use for the datanode. Finally, the ACL
for the DataNodeProtocol (which is used by datanodes to communicate with the
namenode) must be set in hadoop-policy.xml, by restricting security.datanode.pro
tocol.acl to the datanode’s username.
• A datanode may be run on a privileged port (one lower than 1024), so a client may
be reasonably sure that it was started securely.
• A task may only communicate with its parent tasktracker, thus preventing an
attacker from obtaining MapReduce data from another user’s job.
One area that hasn’t yet been addressed in the security work is encryption: neither RPC
nor block transfers are encrypted. HDFS blocks are not stored in an encrypted form
either. These features are planned for a future release, and in fact, encrypting the data
stored in HDFS could be carried out in existing versions of Hadoop by the application
itself (by writing an encryption CompressionCodec, for example).
8. LinuxTaskController uses a setuid executable called task-controller found in the bin directory. You should
ensure that this binary is owned by root and has the setuid bit set (with chmod +s).
328 | Chapter 9: Setting Up a Hadoop Cluster
www.it-ebooks.info

Benchmarking a Hadoop Cluster
Is the cluster set up correctly? The best way to answer this question is empirically: run
some jobs and confirm that you get the expected results. Benchmarks make good tests,
as you also get numbers that you can compare with other clusters as a sanity check on
whether your new cluster is performing roughly as expected. And you can tune a cluster
using benchmark results to squeeze the best performance out of it. This is often done
with monitoring systems in place (“Monitoring” on page 349), so you can see how
resources are being used across the cluster.
To get the best results, you should run benchmarks on a cluster that is not being used
by others. In practice, this is just before it is put into service and users start relying on
it. Once users have periodically scheduled jobs on a cluster, it is generally impossible
to find a time when the cluster is not being used (unless you arrange downtime with
users), so you should run benchmarks to your satisfaction before this happens.
Experience has shown that most hardware failures for new systems are hard drive fail-
ures. By running I/O intensive benchmarks—such as the ones described next—you
can “burn in” the cluster before it goes live.
Hadoop Benchmarks
Hadoop comes with several benchmarks that you can run very easily with minimal
setup cost. Benchmarks are packaged in the test JAR file, and you can get a list of them,
with descriptions, by invoking the JAR file with no arguments:
% hadoop jar $HADOOP_INSTALL/hadoop-*-test.jar
Most of the benchmarks show usage instructions when invoked with no arguments.
For example:
% hadoop jar $HADOOP_INSTALL/hadoop-*-test.jar TestDFSIO
TestFDSIO.0.0.4
Usage: TestFDSIO -read | -write | -clean [-nrFiles N] [-fileSize MB] [-resFile
resultFileName] [-bufferSize Bytes]
Benchmarking HDFS with TestDFSIO
TestDFSIO tests the I/O performance of HDFS. It does this by using a MapReduce job
as a convenient way to read or write files in parallel. Each file is read or written in a
separate map task, and the output of the map is used for collecting statistics relating
to the file just processed. The statistics are accumulated in the reduce to produce a
summary.
The following command writes 10 files of 1,000 MB each:
% hadoop jar $HADOOP_INSTALL/hadoop-*-test.jar TestDFSIO -write -nrFiles 10
-fileSize 1000
Benchmarking a Hadoop Cluster | 329
www.it-ebooks.info

At the end of the run, the results are written to the console and also recorded in a local
file (which is appended to, so you can rerun the benchmark and not lose old results):
% cat TestDFSIO_results.log
----- TestDFSIO ----- : write
Date & time: Sun Apr 12 07:14:09 EDT 2009
Number of files: 10
Total MBytes processed: 10000
Throughput mb/sec: 7.796340865378244
Average IO rate mb/sec: 7.8862199783325195
IO rate std deviation: 0.9101254683525547
Test exec time sec: 163.387
The files are written under the /benchmarks/TestDFSIO directory by default (this can
be changed by setting the test.build.data system property), in a directory called
io_data.
To run a read benchmark, use the -read argument. Note that these files must already
exist (having been written by TestDFSIO -write):
% hadoop jar $HADOOP_INSTALL/hadoop-*-test.jar TestDFSIO -read -nrFiles 10
-fileSize 1000
Here are the results for a real run:
----- TestDFSIO ----- : read
Date & time: Sun Apr 12 07:24:28 EDT 2009
Number of files: 10
Total MBytes processed: 10000
Throughput mb/sec: 80.25553361904304
Average IO rate mb/sec: 98.6801528930664
IO rate std deviation: 36.63507598174921
Test exec time sec: 47.624
When you’ve finished benchmarking, you can delete all the generated files from HDFS
using the -clean argument:
% hadoop jar $HADOOP_INSTALL/hadoop-*-test.jar TestDFSIO -clean
Benchmarking MapReduce with Sort
Hadoop comes with a MapReduce program that does a partial sort of its input. It is
very useful for benchmarking the whole MapReduce system, as the full input dataset
is transferred through the shuffle. The three steps are: generate some random data,
perform the sort, then validate the results.
First we generate some random data using RandomWriter. It runs a MapReduce job
with 10 maps per node, and each map generates (approximately) 10 GB of random
binary data, with key and values of various sizes. You can change these values if you
like by setting the properties test.randomwriter.maps_per_host and
test.randomwrite.bytes_per_map. There are also settings for the size ranges of the keys
and values; see RandomWriter for details.
330 | Chapter 9: Setting Up a Hadoop Cluster
www.it-ebooks.info

Here’s how to invoke RandomWriter (found in the example JAR file, not the test one) to
write its output to a directory called random-data:
% hadoop jar $HADOOP_INSTALL/hadoop-*-examples.jar randomwriter random-data
Next we can run the Sort program:
% hadoop jar $HADOOP_INSTALL/hadoop-*-examples.jar sort random-data sorted-data
The overall execution time of the sort is the metric we are interested in, but it’s in-
structive to watch the job’s progress via the web UI (http://jobtracker-host:50030/),
where you can get a feel for how long each phase of the job takes. Adjusting the
parameters mentioned in “Tuning a Job” on page 176 is a useful exercise, too.
As a final sanity check, we validate that the data in sorted-data is, in fact, correctly
sorted:
% hadoop jar $HADOOP_INSTALL/hadoop-*-test.jar testmapredsort -sortInput random-data \
-sortOutput sorted-data
This command runs the SortValidator program, which performs a series of checks on
the unsorted and sorted data to check whether the sort is accurate. It reports the out-
come to the console at the end of its run:
SUCCESS! Validated the MapReduce framework's 'sort' successfully.
Other benchmarks
There are many more Hadoop benchmarks, but the following are widely used:
•MRBench (invoked with mrbench) runs a small job a number of times. It acts as a good
counterpoint to sort, as it checks whether small job runs are responsive.
•NNBench (invoked with nnbench) is useful for load testing namenode hardware.
•Gridmix is a suite of benchmarks designed to model a realistic cluster workload,
by mimicking a variety of data-access patterns seen in practice. See the documen-
tation in the distribution for how to run Gridmix, and the blog post at http://devel
oper.yahoo.net/blogs/hadoop/2010/04/gridmix3_emulating_production.html for
more background.9
User Jobs
For tuning, it is best to include a few jobs that are representative of the jobs that your
users run, so your cluster is tuned for these and not just for the standard benchmarks.
If this is your first Hadoop cluster and you don’t have any user jobs yet, then Gridmix
is a good substitute.
9. In a similar vein, PigMix is a set of benchmarks for Pig available at https://cwiki.apache.org/confluence/
display/PIG/PigMix.
Benchmarking a Hadoop Cluster | 331
www.it-ebooks.info

When running your own jobs as benchmarks, you should select a dataset for your user
jobs that you use each time you run the benchmarks to allow comparisons between
runs. When you set up a new cluster, or upgrade a cluster, you will be able to use the
same dataset to compare the performance with previous runs.
Hadoop in the Cloud
Although many organizations choose to run Hadoop in-house, it is also popular to run
Hadoop in the cloud on rented hardware or as a service. For instance, Cloudera offers
tools for running Hadoop (see Appendix B) in a public or private cloud, and Amazon
has a Hadoop cloud service called Elastic MapReduce.
In this section, we look at running Hadoop on Amazon EC2, which is a great way to
try out your own Hadoop cluster on a low-commitment, trial basis.
Hadoop on Amazon EC2
Amazon Elastic Compute Cloud (EC2) is a computing service that allows customers
to rent computers (instances) on which they can run their own applications. A customer
can launch and terminate instances on demand, paying by the hour for active instances.
The Apache Whirr project (http://whirr.apache.org/) provides a Java API and a set of
scripts that make it easy to run Hadoop on EC2 and other cloud providers.10 The scripts
allow you to perform such operations as launching or terminating a cluster, or listing
the running instances in a cluster.
Running Hadoop on EC2 is especially appropriate for certain workflows. For example,
if you store data on Amazon S3, then you can run a cluster on EC2 and run MapReduce
jobs that read the S3 data and write output back to S3, before shutting down the cluster.
If you’re working with longer-lived clusters, you might copy S3 data onto HDFS run-
ning on EC2 for more efficient processing, as HDFS can take advantage of data locality,
but S3 cannot (since S3 storage is not collocated with EC2 nodes).
Setup
First install Whirr by downloading a recent release tarball, and unpacking it on the
machine you want to launch the cluster from, as follows:
% tar xzf whirr-x.y.z.tar.gz
Whirr uses SSH to communicate with machines running in the cloud, so it’s a good
idea to generate an SSH keypair for exclusive use with Whirr. Here we create an RSA
keypair with an empty passphrase, stored in a file called id_rsa_whirr in the current
user’s .ssh directory:
10. There are also bash scripts in the src/contrib/ec2 subdirectory of the Hadoop distribution, but these are
deprecated in favor of Whirr.
332 | Chapter 9: Setting Up a Hadoop Cluster
www.it-ebooks.info

% ssh-keygen -t rsa -P '' -f ~/.ssh/id_rsa_whirr
Do not confuse the Whirr SSH keypair with any certificates, private
keys, or SSH keypairs associated with your Amazon Web Services ac-
count. Whirr is designed to work with many cloud providers, and it
must have access to both the public and private SSH key of a passphrase-
less keypair that’s read from the local filesystem. In practice, it’s simplest
to generate a new keypair for Whirr, as we did here.
We need to tell Whirr our cloud provider credentials. We can export them as environ-
ment variables as follows, although you can alternatively specify them on the command
line, or in the configuration file for the service.
% export AWS_ACCESS_KEY_ID='...'
% export AWS_SECRET_ACCESS_KEY='...'
Launching a cluster
We are now ready to launch a cluster. Whirr comes with several recipes files for
launching common service configurations, and here we use the recipe to run Hadoop
on EC2:
% bin/whirr launch-cluster --config recipes/hadoop-ec2.properties \
--private-key-file ~/.ssh/id_rsa_whirr
The launch-cluster command provisions the cloud instances and starts the services
running on them, before returning control to the user.
Configuration
Before we start using the cluster, let’s look at Whirr configuration in more detail. Con-
figuration parameters are passed to Whirr commands as bundles in a configuration file
specified by the --config option, or individually using command line arguments, like
the --private-key-file argument we used to indicate the location of the SSH private
key file.
The recipe file is actually just a Java properties file that defines a number of Whirr
properties. Let’s step through the salient properties from hadoop-ec2.properties, start-
ing with the two properties that define the cluster and the services running on it:
whirr.cluster-name=hadoop
whirr.instance-templates=1 hadoop-namenode+hadoop-jobtracker,5 hadoop-datanode+hadoop-tasktracker
Every cluster has a name, specified by whirr.cluster-name, which serves to identify the
cluster so you can perform operations on it, like listing all running instances, or ter-
mining the cluster. The name must be unique within the cloud account that the cluster
is running in.
The whirr.instance-templates property defines the services that run on a cluster. An
instance template specifies a cardinality, and a set of roles that run on each instance of
Hadoop in the Cloud | 333
www.it-ebooks.info

that type. Thus, we have one instance running in both the hadoop-namenode role and
the hadoop-jobtracker role. There are also 5 instances running a hadoop-datanode and
a hadoop-tasktracker. With whirr.instance-templates, you can define the precise
composition of your cluster—there are plenty of other services you can run in addition
to Hadoop, and you can discover them by running bin/whirr with no arguments.
The next group of properties specify cloud credentials:
whirr.provider=aws-ec2
whirr.identity=${env:AWS_ACCESS_KEY_ID}
whirr.credential=${env:AWS_SECRET_ACCESS_KEY}
The whirr.provider property defines the cloud provider, here EC2, (other supported
providers are listed in the Whirr documentation). The whirr.identity and whirr.cre
dentialproperties are the cloud-specific credentials—roughly speaking the username
and password, although the terminology varies from provider to provider.
The final three parameters offer control over the cluster hardware (instance capabilities,
like memory, disk, CPU, network speed), the machine image (operating system), and
geographic location (data center). These are all provider dependent, but if you omit
them then Whirr will try to pick good defaults.
whirr.hardware-id=c1.xlarge
whirr.image-id=us-east-1/ami-da0cf8b3
whirr.location-id=us-east-1
Properties in the file are prefixed with whirr., but if they are passed as arguments on
the command line, then the prefix is dropped. So for example, you could set the cluster
name by adding --cluster-name hadoop on the command line (and this would take
precedence over any value set in the properties file). Conversely, we could have set the
private key file in the properties file by adding a line like
whirr.private-key-file=/user/tom/.ssh/id_rsa_whirr
There are also properties for specifying the version of Hadoop to run on the cluster,
and for setting Hadoop configuration properties across the cluster (details are in the
recipe file).
Running a proxy
To use the cluster, network traffic from the client needs to be proxied through the
master node of the cluster using an SSH tunnel, which we can set up using the following
command:
% . ~/.whirr/hadoop/hadoop-proxy.sh
You should keep the proxy running as long as the cluster is running. When you have
finished with the cluster, stop the proxy with Ctrl-c.
334 | Chapter 9: Setting Up a Hadoop Cluster
www.it-ebooks.info

Running a MapReduce job
You can run MapReduce jobs either from within the cluster or from an external ma-
chine. Here we show how to run a job from the machine we launched the cluster on.
Note that this requires that the same version of Hadoop has been installed locally as is
running on the cluster.
When we launched the cluster, Hadoop site configuration files were created in the
directory ~/.whirr/hadoop. We can use this to connect to the cluster by setting the
HADOOP_CONF_DIR environment variable as follows:
% export HADOOP_CONF_DIR=~/.whirr/hadoop
The cluster’s filesystem is empty, so before we run a job, we need to populate it with
data. Doing a parallel copy from S3 (see “Hadoop Filesystems” on page 54 for more on
the S3 filesystems in Hadoop) using Hadoop’s distcp tool is an efficient way to transfer
data into HDFS:
% hadoop distcp \
-Dfs.s3n.awsAccessKeyId='...' \
-Dfs.s3n.awsSecretAccessKey='...' \
s3n://hadoopbook/ncdc/all input/ncdc/all
The permissions on the files in the hadoopbook S3 bucket only allow
copying to the US East EC2 region. This means you should run the
distcp command from within that region—the easiest way to achieve
that is to log into the master node (its address is printed to the console
during launch) with
% ssh -i ~/.ssh/id_rsa_whirr master_host
After the data has been copied, we can run a job in the usual way:
% hadoop jar hadoop-examples.jar MaxTemperatureWithCombiner \
/user/$USER/input/ncdc/all /user/$USER/output
Alternatively, we could have specified the output to be on S3, as follows:
% hadoop jar hadoop-examples.jar MaxTemperatureWithCombiner \
/user/$USER/input/ncdc/all s3n://mybucket/output
You can track the progress of the job using the jobtracker’s web UI, found at http://
master_host:50030/. To access web pages running on worker nodes, you need set up a
proxy auto-config (PAC) file in your browser. See the Whirr documentation for details
on how to do this.
Shutting down a cluster
To shut down the cluster, issue the destroy-cluster command:
% bin/whirr destroy-cluster --config recipes/hadoop-ec2.properties
Hadoop in the Cloud | 335
www.it-ebooks.info

CHAPTER 10
Administering Hadoop
The previous chapter was devoted to setting up a Hadoop cluster. In this chapter, we
look at the procedures to keep a cluster running smoothly.
HDFS
Persistent Data Structures
As an administrator, it is invaluable to have a basic understanding of how the compo-
nents of HDFS—the namenode, the secondary namenode, and the datanodes—
organize their persistent data on disk. Knowing which files are which can help you
diagnose problems or spot that something is awry.
Namenode directory structure
A newly formatted namenode creates the following directory structure:
${dfs.name.dir}/current/VERSION
/edits
/fsimage
/fstime
Recall from Chapter 9 that the dfs.name.dir property is a list of directories, with the
same contents mirrored in each directory. This mechanism provides resilience, partic-
ularly if one of the directories is an NFS mount, as is recommended.
The VERSION file is a Java properties file that contains information about the version
of HDFS that is running. Here are the contents of a typical file:
#Tue Mar 10 19:21:36 GMT 2009
namespaceID=134368441
cTime=0
storageType=NAME_NODE
layoutVersion=-18
337
www.it-ebooks.info

The layoutVersion is a negative integer that defines the version of HDFS’s persistent
data structures. This version number has no relation to the release number of the Ha-
doop distribution. Whenever the layout changes, the version number is decremented
(for example, the version after −18 is −19). When this happens, HDFS needs to be
upgraded, since a newer namenode (or datanode) will not operate if its storage layout
is an older version. Upgrading HDFS is covered in “Upgrades” on page 360.
The namespaceID is a unique identifier for the filesystem, which is created when the
filesystem is first formatted. The namenode uses it to identify new datanodes, since
they will not know the namespaceID until they have registered with the namenode.
The cTime property marks the creation time of the namenode’s storage. For newly for-
matted storage, the value is always zero, but it is updated to a timestamp whenever the
filesystem is upgraded.
The storageType indicates that this storage directory contains data structures for a
namenode.
The other files in the namenode’s storage directory are edits, fsimage, and fstime. These
are all binary files, which use Hadoop Writable objects as their serialization format (see
“Serialization” on page 94). To understand what these files are for, we need to dig into
the workings of the namenode a little more.
The filesystem image and edit log
When a filesystem client performs a write operation (such as creating or moving a file),
it is first recorded in the edit log. The namenode also has an in-memory representation
of the filesystem metadata, which it updates after the edit log has been modified. The
in-memory metadata is used to serve read requests.
The edit log is flushed and synced after every write before a success code is returned to
the client. For namenodes that write to multiple directories, the write must be flushed
and synced to every copy before returning successfully. This ensures that no operation
is lost due to machine failure.
The fsimage file is a persistent checkpoint of the filesystem metadata. However, it is
not updated for every filesystem write operation, since writing out the fsimage file,
which can grow to be gigabytes in size, would be very slow. This does not compromise
resilience, however, because if the namenode fails, then the latest state of its metadata
can be reconstructed by loading the fsimage from disk into memory, then applying each
of the operations in the edit log. In fact, this is precisely what the namenode does when
it starts up (see “Safe Mode” on page 342).
338 | Chapter 10: Administering Hadoop
www.it-ebooks.info

The fsimage file contains a serialized form of all the directory and file
inodes in the filesystem. Each inode is an internal representation of a
file or directory’s metadata and contains such information as the file’s
replication level, modification and access times, access permissions,
block size, and the blocks a file is made up of. For directories, the mod-
ification time, permissions, and quota metadata is stored.
The fsimage file does not record the datanodes on which the blocks are
stored. Instead the namenode keeps this mapping in memory, which it
constructs by asking the datanodes for their block lists when they join
the cluster and periodically afterward to ensure the namenode’s block
mapping is up-to-date.
As described, the edits file would grow without bound. Though this state of affairs
would have no impact on the system while the namenode is running, if the namenode
were restarted, it would take a long time to apply each of the operations in its (very
long) edit log. During this time, the filesystem would be offline, which is generally
undesirable.
The solution is to run the secondary namenode, whose purpose is to produce check-
points of the primary’s in-memory filesystem metadata.1 The checkpointing process
proceeds as follows (and is shown schematically in Figure 10-1):
1. The secondary asks the primary to roll its edits file, so new edits go to a new file.
2. The secondary retrieves fsimage and edits from the primary (using HTTP GET).
3. The secondary loads fsimage into memory, applies each operation from edits, then
creates a new consolidated fsimage file.
4. The secondary sends the new fsimage back to the primary (using HTTP POST).
5. The primary replaces the old fsimage with the new one from the secondary, and
the old edits file with the new one it started in step 1. It also updates the fstime file
to record the time that the checkpoint was taken.
At the end of the process, the primary has an up-to-date fsimage file and a shorter
edits file (it is not necessarily empty, as it may have received some edits while the
checkpoint was being taken). It is possible for an administrator to run this process
manually while the namenode is in safe mode, using the hadoop dfsadmin
-saveNamespace command.
1. From Hadoop version 0.22.0 onwards you can start a namenode with the -checkpoint option so that it
runs the checkpointing process against another (primary) namenode. This is functionally equivalent to
running a secondary namenode, but at the time of writing offers no advantages over the secondary
namenode (and indeed the secondary namenode is the most tried and tested option). When running in
a high-availability environment (“HDFS High-Availability” on page 50), it will be possible for the standby
node to do checkpointing.
HDFS | 339
www.it-ebooks.info

This procedure makes it clear why the secondary has similar memory requirements to
the primary (since it loads the fsimage into memory), which is the reason that the sec-
ondary needs a dedicated machine on large clusters.
The schedule for checkpointing is controlled by two configuration parameters. The
secondary namenode checkpoints every hour (fs.checkpoint.period in seconds) or
sooner if the edit log has reached 64 MB (fs.checkpoint.size in bytes), which it checks
every five minutes.
Secondary namenode directory structure
A useful side effect of the checkpointing process is that the secondary has a checkpoint
at the end of the process, which can be found in a subdirectory called previous.check-
point. This can be used as a source for making (stale) backups of the namenode’s
metadata:
Figure 10-1. The checkpointing process
340 | Chapter 10: Administering Hadoop
www.it-ebooks.info

${fs.checkpoint.dir}/current/VERSION
/edits
/fsimage
/fstime
/previous.checkpoint/VERSION
/edits
/fsimage
/fstime
The layout of this directory and of the secondary’s current directory is identical to the
namenode’s. This is by design, since in the event of total namenode failure (when there
are no recoverable backups, even from NFS), it allows recovery from a secondary
namenode. This can be achieved either by copying the relevant storage directory to a
new namenode, or, if the secondary is taking over as the new primary namenode, by
using the -importCheckpoint option when starting the namenode daemon. The
-importCheckpoint option will load the namenode metadata from the latest checkpoint
in the directory defined by the fs.checkpoint.dir property, but only if there is no
metadata in the dfs.name.dir directory, so there is no risk of overwriting precious
metadata.
Datanode directory structure
Unlike namenodes, datanodes do not need to be explicitly formatted, since they create
their storage directories automatically on startup. Here are the key files and directories:
${dfs.data.dir}/current/VERSION
/blk_<id_1>
/blk_<id_1>.meta
/blk_<id_2>
/blk_<id_2>.meta
/...
/blk_<id_64>
/blk_<id_64>.meta
/subdir0/
/subdir1/
/...
/subdir63/
A datanode’s VERSION file is very similar to the namenode’s:
#Tue Mar 10 21:32:31 GMT 2009
namespaceID=134368441
storageID=DS-547717739-172.16.85.1-50010-1236720751627
cTime=0
storageType=DATA_NODE
layoutVersion=-18
The namespaceID, cTime, and layoutVersion are all the same as the values in the name-
node (in fact, the namespaceID is retrieved from the namenode when the datanode first
connects). The storageID is unique to the datanode (it is the same across all storage
directories) and is used by the namenode to uniquely identify the datanode. The
storageType identifies this directory as a datanode storage directory.
HDFS | 341
www.it-ebooks.info

The other files in the datanode’s current storage directory are the files with the blk_
prefix. There are two types: the HDFS blocks themselves (which just consist of the file’s
raw bytes) and the metadata for a block (with a .meta suffix). A block file just consists
of the raw bytes of a portion of the file being stored; the metadata file is made up of a
header with version and type information, followed by a series of checksums for sec-
tions of the block.
When the number of blocks in a directory grows to a certain size, the datanode creates
a new subdirectory in which to place new blocks and their accompanying metadata. It
creates a new subdirectory every time the number of blocks in a directory reaches 64
(set by the dfs.datanode.numblocks configuration property). The effect is to have a tree
with high fan-out, so even for systems with a very large number of blocks, the directories
will only be a few levels deep. By taking this measure, the datanode ensures that there
is a manageable number of files per directory, which avoids the problems that most
operating systems encounter when there are a large number of files (tens or hundreds
of thousands) in a single directory.
If the configuration property dfs.data.dir specifies multiple directories (on different
drives), blocks are written to each in a round-robin fashion. Note that blocks are not
replicated on each drive on a single datanode: block replication is across distinct
datanodes.
Safe Mode
When the namenode starts, the first thing it does is load its image file (fsimage) into
memory and apply the edits from the edit log (edits). Once it has reconstructed a con-
sistent in-memory image of the filesystem metadata, it creates a new fsimage file
(effectively doing the checkpoint itself, without recourse to the secondary namenode)
and an empty edit log. Only at this point does the namenode start listening for RPC
and HTTP requests. However, the namenode is running in safe mode, which means
that it offers only a read-only view of the filesystem to clients.
Strictly speaking, in safe mode, only filesystem operations that access
the filesystem metadata (like producing a directory listing) are guaran-
teed to work. Reading a file will work only if the blocks are available on
the current set of datanodes in the cluster; and file modifications (writes,
deletes, or renames) will always fail.
Recall that the locations of blocks in the system are not persisted by the namenode—
this information resides with the datanodes, in the form of a list of the blocks it is
storing. During normal operation of the system, the namenode has a map of block
locations stored in memory. Safe mode is needed to give the datanodes time to check
in to the namenode with their block lists, so the namenode can be informed of enough
block locations to run the filesystem effectively. If the namenode didn’t wait for enough
datanodes to check in, then it would start the process of replicating blocks to new
342 | Chapter 10: Administering Hadoop
www.it-ebooks.info

datanodes, which would be unnecessary in most cases (since it only needed to wait for
the extra datanodes to check in), and would put a great strain on the cluster’s resources.
Indeed, while in safe mode, the namenode does not issue any block replication or
deletion instructions to datanodes.
Safe mode is exited when the minimal replication condition is reached, plus an extension
time of 30 seconds. The minimal replication condition is when 99.9% of the blocks in
the whole filesystem meet their minimum replication level (which defaults to one, and
is set by dfs.replication.min, see Table 10-1).
When you are starting a newly formatted HDFS cluster, the namenode does not go into
safe mode since there are no blocks in the system.
Table 10-1. Safe mode properties
Property name Type Default value Description
dfs.replication.min int 1 The minimum number of replicas that have to be writ-
ten for a write to be successful.
dfs.safemode.threshold.pct float 0.999 The proportion of blocks in the system that must
meet the minimum replication level defined by
dfs.replication.min before the namenode will
exit safe mode. Setting this value to 0 or less forces the
namenode not to start in safe mode. Setting this value
to more than 1 means the namenode never exits safe
mode.
dfs.safemode.extension int 30,000 The time, in milliseconds, to extend safe mode by after
the minimum replication condition defined by
dfs.safemode.threshold.pct has been satis-
fied. For small clusters (tens of nodes), it can be set to
0.
Entering and leaving safe mode
To see whether the namenode is in safe mode, you can use the dfsadmin command:
% hadoop dfsadmin -safemode get
Safe mode is ON
The front page of the HDFS web UI provides another indication of whether the name-
node is in safe mode.
Sometimes you want to wait for the namenode to exit safe mode before carrying out a
command, particularly in scripts. The wait option achieves this:
hadoop dfsadmin -safemode wait
# command to read or write a file
HDFS | 343
www.it-ebooks.info

An administrator has the ability to make the namenode enter or leave safe mode at any
time. It is sometimes necessary to do this when carrying out maintenance on the cluster
or after upgrading a cluster to confirm that data is still readable. To enter safe mode,
use the following command:
% hadoop dfsadmin -safemode enter
Safe mode is ON
You can use this command when the namenode is still in safe mode while starting up
to ensure that it never leaves safe mode. Another way of making sure that the namenode
stays in safe mode indefinitely is to set the property dfs.safemode.threshold.pct to a
value over one.
You can make the namenode leave safe mode by using:
% hadoop dfsadmin -safemode leave
Safe mode is OFF
Audit Logging
HDFS has the ability to log all filesystem access requests, a feature that some organi-
zations require for auditing purposes. Audit logging is implemented using log4j logging
at the INFO level, and in the default configuration it is disabled, as the log threshold is
set to WARN in log4j.properties:
log4j.logger.org.apache.hadoop.hdfs.server.namenode.FSNamesystem.audit=WARN
You can enable audit logging by replacing WARN with INFO, and the result will be a log
line written to the namenode’s log for every HDFS event. Here’s an example for a list
status request on /user/tom:
2009-03-13 07:11:22,982 INFO org.apache.hadoop.hdfs.server.namenode.FSNamesystem.
audit: ugi=tom,staff,admin ip=/127.0.0.1 cmd=listStatus src=/user/tom dst=null
perm=null
It is a good idea to configure log4j so that the audit log is written to a separate file and
isn’t mixed up with the namenode’s other log entries. An example of how to do this
can be found on the Hadoop wiki at http://wiki.apache.org/hadoop/HowToConfigure.
Tools
dfsadmin
The dfsadmin tool is a multipurpose tool for finding information about the state of
HDFS, as well as performing administration operations on HDFS. It is invoked as
hadoop dfsadmin and requires superuser privileges.
Some of the available commands to dfsadmin are described in Table 10-2. Use the
-help command to get more information.
344 | Chapter 10: Administering Hadoop
www.it-ebooks.info

Table 10-2. dfsadmin commands
Command Description
-help Shows help for a given command, or all commands if no command is specified.
-report Shows filesystem statistics (similar to those shown in the web UI) and information on connected
datanodes.
-metasave Dumps information to a file in Hadoop’s log directory about blocks that are being replicated or
deleted, and a list of connected datanodes.
-safemode Changes or query the state of safe mode. See “Safe Mode” on page 342.
-saveNamespace Saves the current in-memory filesystem image to a new fsimage file and resets the edits file. This
operation may be performed only in safe mode.
-refreshNodes Updates the set of datanodes that are permitted to connect to the namenode. See “Commissioning
and Decommissioning Nodes” on page 357.
-upgradeProgress Gets information on the progress of an HDFS upgrade or forces an upgrade to proceed. See
“Upgrades” on page 360.
-finalizeUpgrade Removes the previous version of the datanodes’ and namenode’s storage directories. Used after
an upgrade has been applied and the cluster is running successfully on the new version. See
“Upgrades” on page 360.
-setQuota Sets directory quotas. Directory quotas set a limit on the number of names (files or directories) in
the directory tree. Directory quotas are useful for preventing users from creating large numbers
of small files, a measure that helps preserve the namenode’s memory (recall that accounting
information for every file, directory, and block in the filesystem is stored in memory).
-clrQuota Clears specified directory quotas.
-setSpaceQuota Sets space quotas on directories. Space quotas set a limit on the size of files that may be stored in
a directory tree. They are useful for giving users a limited amount of storage.
-clrSpaceQuota Clears specified space quotas.
-refreshServiceAcl Refreshes the namenode’s service-level authorization policy file.
Filesystem check (fsck)
Hadoop provides an fsck utility for checking the health of files in HDFS. The tool looks
for blocks that are missing from all datanodes, as well as under- or over-replicated
blocks. Here is an example of checking the whole filesystem for a small cluster:
% hadoop fsck /
......................Status: HEALTHY
Total size: 511799225 B
Total dirs: 10
Total files: 22
Total blocks (validated): 22 (avg. block size 23263601 B)
Minimally replicated blocks: 22 (100.0 %)
Over-replicated blocks: 0 (0.0 %)
Under-replicated blocks: 0 (0.0 %)
Mis-replicated blocks: 0 (0.0 %)
Default replication factor: 3
Average block replication: 3.0
HDFS | 345
www.it-ebooks.info

Corrupt blocks: 0
Missing replicas: 0 (0.0 %)
Number of data-nodes: 4
Number of racks: 1
The filesystem under path '/' is HEALTHY
fsck recursively walks the filesystem namespace, starting at the given path (here the
filesystem root), and checks the files it finds. It prints a dot for every file it checks. To
check a file, fsck retrieves the metadata for the file’s blocks and looks for problems or
inconsistencies. Note that fsck retrieves all of its information from the namenode; it
does not communicate with any datanodes to actually retrieve any block data.
Most of the output from fsck is self-explanatory, but here are some of the conditions it
looks for:
Over-replicated blocks
These are blocks that exceed their target replication for the file they belong to.
Over-replication is not normally a problem, and HDFS will automatically delete
excess replicas.
Under-replicated blocks
These are blocks that do not meet their target replication for the file they belong
to. HDFS will automatically create new replicas of under-replicated blocks until
they meet the target replication. You can get information about the blocks being
replicated (or waiting to be replicated) using hadoop dfsadmin -metasave.
Misreplicated blocks
These are blocks that do not satisfy the block replica placement policy (see “Replica
Placement” on page 74). For example, for a replication level of three in a multirack
cluster, if all three replicas of a block are on the same rack, then the block is mis-
replicated since the replicas should be spread across at least two racks for
resilience. HDFS will automatically re-replicate misreplicated blocks so that they
satisfy the rack placement policy.
Corrupt blocks
These are blocks whose replicas are all corrupt. Blocks with at least one noncorrupt
replica are not reported as corrupt; the namenode will replicate the noncorrupt
replica until the target replication is met.
Missing replicas
These are blocks with no replicas anywhere in the cluster.
Corrupt or missing blocks are the biggest cause for concern, as it means data has been
lost. By default, fsck leaves files with corrupt or missing blocks, but you can tell it to
perform one of the following actions on them:
346 | Chapter 10: Administering Hadoop
www.it-ebooks.info

•Move the affected files to the /lost+found directory in HDFS, using the -move option.
Files are broken into chains of contiguous blocks to aid any salvaging efforts you
may attempt.
•Delete the affected files, using the -delete option. Files cannot be recovered after
being deleted.
The fsck tool provides an easy way to find out which blocks are
in any particular file. For example:
% hadoop fsck /user/tom/part-00007 -files -blocks -racks
/user/tom/part-00007 25582428 bytes, 1 block(s): OK
0. blk_-3724870485760122836_1035 len=25582428 repl=3 [/default-rack/10.251.43.2:50010,
/default-rack/10.251.27.178:50010, /default-rack/10.251.123.163:50010]
This says that the file /user/tom/part-00007 is made up of one block and shows the
datanodes where the blocks are located. The fsck options used are as follows:
• The -files option shows the line with the filename, size, number of blocks, and
its health (whether there are any missing blocks).
• The -blocks option shows information about each block in the file, one line per
block.
• The -racks option displays the rack location and the datanode addresses for each
block.
Running hadoop fsck without any arguments displays full usage instructions.
Datanode block scanner
Every datanode runs a block scanner, which periodically verifies all the blocks stored
on the datanode. This allows bad blocks to be detected and fixed before they are read
by clients. The DataBlockScanner maintains a list of blocks to verify and scans them one
by one for checksum errors. The scanner employs a throttling mechanism to preserve
disk bandwidth on the datanode.
Blocks are periodically verified every three weeks to guard against disk errors over time
(this is controlled by the dfs.datanode.scan.period.hours property, which defaults to
504 hours). Corrupt blocks are reported to the namenode to be fixed.
You can get a block verification report for a datanode by visiting the datanode’s web
interface at http://datanode:50075/blockScannerReport. Here’s an example of a report,
which should be self-explanatory:
Total Blocks : 21131
Verified in last hour : 70
Verified in last day : 1767
Verified in last week : 7360
Verified in last four weeks : 20057
Verified in SCAN_PERIOD : 20057
Not yet verified : 1074
Verified since restart : 35912
Finding the blocks for a file.
HDFS | 347
www.it-ebooks.info

Scans since restart : 6541
Scan errors since restart : 0
Transient scan errors : 0
Current scan rate limit KBps : 1024
Progress this period : 109%
Time left in cur period : 53.08%
By specifying the listblocks parameter, http://datanode:50075/blockScannerReport
?listblocks, the report is preceded by a list of all the blocks on the datanode along with
their latest verification status. Here is a snippet of the block list (lines are split to fit the
page):
blk_6035596358209321442 : status : ok type : none scan time : 0
not yet verified
blk_3065580480714947643 : status : ok type : remote scan time : 1215755306400
2008-07-11 05:48:26,400
blk_8729669677359108508 : status : ok type : local scan time : 1215755727345
2008-07-11 05:55:27,345
The first column is the block ID, followed by some key-value pairs. The status can be
one of failed or ok according to whether the last scan of the block detected a checksum
error. The type of scan is local if it was performed by the background thread, remote
if it was performed by a client or a remote datanode, or none if a scan of this block has
yet to be made. The last piece of information is the scan time, which is displayed as the
number of milliseconds since midnight 1 January 1970, and also as a more readable
value.
balancer
Over time, the distribution of blocks across datanodes can become unbalanced. An
unbalanced cluster can affect locality for MapReduce, and it puts a greater strain on
the highly utilized datanodes, so it’s best avoided.
The balancer program is a Hadoop daemon that re-distributes blocks by moving them
from over-utilized datanodes to under-utilized datanodes, while adhering to the block
replica placement policy that makes data loss unlikely by placing block replicas on
different racks (see “Replica Placement” on page 74). It moves blocks until the cluster
is deemed to be balanced, which means that the utilization of every datanode (ratio of
used space on the node to total capacity of the node) differs from the utilization of the
cluster (ratio of used space on the cluster to total capacity of the cluster) by no more
than a given threshold percentage. You can start the balancer with:
% start-balancer.sh
The -threshold argument specifies the threshold percentage that defines what it means
for the cluster to be balanced. The flag is optional, in which case the threshold is 10%.
At any one time, only one balancer may be running on the cluster.
The balancer runs until the cluster is balanced; it cannot move any more blocks, or it
loses contact with the namenode. It produces a logfile in the standard log directory,
348 | Chapter 10: Administering Hadoop
www.it-ebooks.info

where it writes a line for every iteration of redistribution that it carries out. Here is the
output from a short run on a small cluster:
Time Stamp Iteration# Bytes Already Moved Bytes Left To Move Bytes Being Moved
Mar 18, 2009 5:23:42 PM 0 0 KB 219.21 MB 150.29 MB
Mar 18, 2009 5:27:14 PM 1 195.24 MB 22.45 MB 150.29 MB
The cluster is balanced. Exiting...
Balancing took 6.072933333333333 minutes
The balancer is designed to run in the background without unduly taxing the cluster
or interfering with other clients using the cluster. It limits the bandwidth that it uses to
copy a block from one node to another. The default is a modest 1 MB/s, but this can
be changed by setting the dfs.balance.bandwidthPerSec property in hdfs-site.xml, speci-
fied in bytes.
Monitoring
Monitoring is an important part of system administration. In this section, we look at
the monitoring facilities in Hadoop and how they can hook into external monitoring
systems.
The purpose of monitoring is to detect when the cluster is not providing the expected
level of service. The master daemons are the most important to monitor: the namenodes
(primary and secondary) and the jobtracker. Failure of datanodes and tasktrackers is
to be expected, particularly on larger clusters, so you should provide extra capacity so
that the cluster can tolerate having a small percentage of dead nodes at any time.
In addition to the facilities described next, some administrators run test jobs on a pe-
riodic basis as a test of the cluster’s health.
There is lot of work going on to add more monitoring capabilities to Hadoop, which
is not covered here. For example, Chukwa2 is a data collection and monitoring system
built on HDFS and MapReduce, and excels at mining log data for finding large-scale
trends.
Logging
All Hadoop daemons produce logfiles that can be very useful for finding out what is
happening in the system. “System logfiles” on page 307 explains how to configure these
files.
Setting log levels
When debugging a problem, it is very convenient to be able to change the log level
temporarily for a particular component in the system.
2. http://hadoop.apache.org/chukwa
Monitoring | 349
www.it-ebooks.info

Hadoop daemons have a web page for changing the log level for any log4j log name,
which can be found at /logLevel in the daemon’s web UI. By convention, log names in
Hadoop correspond to the classname doing the logging, although there are exceptions
to this rule, so you should consult the source code to find log names.
For example, to enable debug logging for the JobTracker class, we would visit the job-
tracker’s web UI at http://jobtracker-host:50030/logLevel and set the log name
org.apache.hadoop.mapred.JobTracker to level DEBUG.
The same thing can be achieved from the command line as follows:
% hadoop daemonlog -setlevel jobtracker-host:50030 \
org.apache.hadoop.mapred.JobTracker DEBUG
Log levels changed in this way are reset when the daemon restarts, which is usually
what you want. However, to make a persistent change to a log level, simply change the
log4j.properties file in the configuration directory. In this case, the line to add is:
log4j.logger.org.apache.hadoop.mapred.JobTracker=DEBUG
Getting stack traces
Hadoop daemons expose a web page (/stacks in the web UI) that produces a thread
dump for all running threads in the daemon’s JVM. For example, you can get a thread
dump for a jobtracker from http://jobtracker-host:50030/stacks.
Metrics
The HDFS and MapReduce daemons collect information about events and measure-
ments that are collectively known as metrics. For example, datanodes collect the fol-
lowing metrics (and many more): the number of bytes written, the number of blocks
replicated, and the number of read requests from clients (both local and remote).
Metrics belong to a context, and Hadoop currently uses “dfs”, “mapred”, “rpc”, and
“jvm” contexts. Hadoop daemons usually collect metrics under several contexts. For
example, datanodes collect metrics for the “dfs”, “rpc”, and “jvm” contexts.
How Do Metrics Differ from Counters?
The main difference is their scope: metrics are collected by Hadoop daemons, whereas
counters (see “Counters” on page 257) are collected for MapReduce tasks and aggre-
gated for the whole job. They have different audiences, too: broadly speaking, metrics
are for administrators, and counters are for MapReduce users.
The way they are collected and aggregated is also different. Counters are a MapReduce
feature, and the MapReduce system ensures that counter values are propagated from
the tasktrackers where they are produced, back to the jobtracker, and finally back to
the client running the MapReduce job. (Counters are propagated via RPC heartbeats;
see “Progress and Status Updates” on page 192.) Both the tasktrackers and the job-
tracker perform aggregation.
350 | Chapter 10: Administering Hadoop
www.it-ebooks.info

The collection mechanism for metrics is decoupled from the component that receives
the updates, and there are various pluggable outputs, including local files, Ganglia, and
JMX. The daemon collecting the metrics performs aggregation on them before they are
sent to the output.
A context defines the unit of publication; you can choose to publish the “dfs” context,
but not the “jvm” context, for instance. Metrics are configured in the conf/hadoop-
metrics.properties file, and, by default, all contexts are configured so they do not publish
their metrics. This is the contents of the default configuration file (minus the
comments):
dfs.class=org.apache.hadoop.metrics.spi.NullContext
mapred.class=org.apache.hadoop.metrics.spi.NullContext
jvm.class=org.apache.hadoop.metrics.spi.NullContext
rpc.class=org.apache.hadoop.metrics.spi.NullContext
Each line in this file configures a different context and specifies the class that handles
the metrics for that context. The class must be an implementation of the MetricsCon
text interface; and, as the name suggests, the NullContext class neither publishes nor
updates metrics.3
The other implementations of MetricsContext are covered in the following sections.
You can view raw metrics gathered by a particular Hadoop daemon by connecting to
its /metrics web page. This is handy for debugging. For example, you can view job-
tracker metrics in plain text at http://jobtracker-host:50030/metrics. To retrieve metrics
in JSON format you would use http://jobtracker-host:50030/metrics?format=json.
FileContext
FileContext writes metrics to a local file. It exposes two configuration properties:
fileName, which specifies the absolute name of the file to write to, and period, for the
time interval (in seconds) between file updates. Both properties are optional; if not set,
the metrics will be written to standard output every five seconds.
Configuration properties apply to a context name and are specified by appending the
property name to the context name (separated by a dot). For example, to dump the
“jvm” context to a file, we alter its configuration to be the following:
jvm.class=org.apache.hadoop.metrics.file.FileContext
jvm.fileName=/tmp/jvm_metrics.log
In the first line, we have changed the “jvm” context to use a FileContext, and in the
second, we have set the “jvm” context’s fileName property to be a temporary file. Here
are two lines of output from the logfile, split over several lines to fit the page:
3. The term “context” is (perhaps unfortunately) overloaded here, since it can refer to either a collection of
metrics (the “dfs” context, for example) or the class that publishes metrics (the NullContext, for example).
Monitoring | 351
www.it-ebooks.info

jvm.metrics: hostName=ip-10-250-59-159, processName=NameNode, sessionId=, ↵
gcCount=46, gcTimeMillis=394, logError=0, logFatal=0, logInfo=59, logWarn=1, ↵
memHeapCommittedM=4.9375, memHeapUsedM=2.5322647, memNonHeapCommittedM=18.25, ↵
memNonHeapUsedM=11.330269, threadsBlocked=0, threadsNew=0, threadsRunnable=6, ↵
threadsTerminated=0, threadsTimedWaiting=8, threadsWaiting=13
jvm.metrics: hostName=ip-10-250-59-159, processName=SecondaryNameNode, sessionId=, ↵
gcCount=36, gcTimeMillis=261, logError=0, logFatal=0, logInfo=18, logWarn=4, ↵
memHeapCommittedM=5.4414062, memHeapUsedM=4.46756, memNonHeapCommittedM=18.25, ↵
memNonHeapUsedM=10.624519, threadsBlocked=0, threadsNew=0, threadsRunnable=5, ↵
threadsTerminated=0, threadsTimedWaiting=4, threadsWaiting=2
FileContext can be useful on a local system for debugging purposes, but is unsuitable
on a larger cluster since the output files are spread across the cluster, which makes
analyzing them difficult.
GangliaContext
Ganglia (http://ganglia.info/) is an open source distributed monitoring system for very
large clusters. It is designed to impose very low resource overheads on each node in the
cluster. Ganglia itself collects metrics, such as CPU and memory usage; by using
GangliaContext, you can inject Hadoop metrics into Ganglia.
GangliaContext has one required property, servers, which takes a space- and/or
comma-separated list of Ganglia server host-port pairs. Further details on configuring
this context can be found on the Hadoop wiki.
For a flavor of the kind of information you can get out of Ganglia, see Figure 10-2,
which shows how the number of tasks in the jobtracker’s queue varies over time.
NullContextWithUpdateThread
Both FileContext and a GangliaContext push metrics to an external system. However,
some monitoring systems—notably JMX—need to pull metrics from Hadoop. Null
ContextWithUpdateThread is designed for this. Like NullContext, it doesn’t publish any
metrics, but in addition it runs a timer that periodically updates the metrics stored in
memory. This ensures that the metrics are up-to-date when they are fetched by another
system.
Figure 10-2. Ganglia plot of number of tasks in the jobtracker queue
352 | Chapter 10: Administering Hadoop
www.it-ebooks.info

All implementations of MetricsContext, except NullContext, perform this updating
function (and they all expose a period property that defaults to five seconds), so you
need to use NullContextWithUpdateThread only if you are not collecting metrics using
another output. If you were using GangliaContext, for example, then it would ensure
the metrics are updated, so you would be able to use JMX in addition with no further
configuration of the metrics system. JMX is discussed in more detail shortly.
CompositeContext
CompositeContext allows you to output the same set of metrics to multiple contexts,
such as a FileContext and a GangliaContext. The configuration is slightly tricky and is
best shown by an example:
jvm.class=org.apache.hadoop.metrics.spi.CompositeContext
jvm.arity=2
jvm.sub1.class=org.apache.hadoop.metrics.file.FileContext
jvm.fileName=/tmp/jvm_metrics.log
jvm.sub2.class=org.apache.hadoop.metrics.ganglia.GangliaContext
jvm.servers=ip-10-250-59-159.ec2.internal:8649
The arity property is used to specify the number of subcontexts; in this case, there are
two. The property names for each subcontext are modified to have a part specifying
the subcontext number, hence jvm.sub1.class and jvm.sub2.class.
Java Management Extensions
Java Management Extensions (JMX) is a standard Java API for monitoring and man-
aging applications. Hadoop includes several managed beans (MBeans), which expose
Hadoop metrics to JMX-aware applications. There are MBeans that expose the metrics
in the “dfs” and “rpc” contexts, but none for the “mapred” context (at the time of this
writing) or the “jvm” context (as the JVM itself exposes a richer set of JVM metrics).
These MBeans are listed in Table 10-3.
Table 10-3. Hadoop MBeans
MBean class Daemons Metrics
NameNodeActivityMBean Namenode Namenode activity metrics, such as the
number of create file operations
FSNamesystemMBean Namenode Namenode status metrics, such as the
number of connected datanodes
DataNodeActivityMBean Datanode Datanode activity metrics, such as num-
ber of bytes read
FSDatasetMBean Datanode Datanode storage metrics, such as
capacity and free storage space
RpcActivityMBean All daemons that use RPC:
namenode, datanode,
jobtracker, tasktracker
RPC statistics, such as average process-
ing time
Monitoring | 353
www.it-ebooks.info

The JDK comes with a tool called JConsole for viewing MBeans in a running JVM. It’s
useful for browsing Hadoop metrics, as demonstrated in Figure 10-3.
Figure 10-3. JConsole view of a locally running namenode, showing metrics for the filesystem state
Although you can see Hadoop metrics via JMX using the default metrics
configuration, they will not be updated unless you change the
MetricsContext implementation to something other than NullContext.
For example, NullContextWithUpdateThread is appropriate if JMX is the
only way you will be monitoring metrics.
Many third-party monitoring and alerting systems (such as Nagios or Hyperic) can
query MBeans, making JMX the natural way to monitor your Hadoop cluster from an
existing monitoring system. You will need to enable remote access to JMX, however,
and choose a level of security that is appropriate for your cluster. The options here
include password authentication, SSL connections, and SSL client-authentication. See
the official Java documentation4 for an in-depth guide on configuring these options.
All the options for enabling remote access to JMX involve setting Java system proper-
ties, which we do for Hadoop by editing the conf/hadoop-env.sh file. The following
configuration settings show how to enable password-authenticated remote access to
JMX on the namenode (with SSL disabled). The process is very similar for other Hadoop
daemons:
4. http://java.sun.com/javase/6/docs/technotes/guides/management/agent.html
354 | Chapter 10: Administering Hadoop
www.it-ebooks.info

export HADOOP_NAMENODE_OPTS="-Dcom.sun.management.jmxremote
-Dcom.sun.management.jmxremote.ssl=false
-Dcom.sun.management.jmxremote.password.file=$HADOOP_CONF_DIR/jmxremote.password
-Dcom.sun.management.jmxremote.port=8004 $HADOOP_NAMENODE_OPTS"
The jmxremote.password file lists the usernames and their passwords in plain text; the
JMX documentation has further details on the format of this file.
With this configuration, we can use JConsole to browse MBeans on a remote name-
node. Alternatively, we can use one of the many JMX tools to retrieve MBean attribute
values. Here is an example of using the “jmxquery” command-line tool (and Nagios
plug-in, available from http://code.google.com/p/jmxquery/) to retrieve the number of
under-replicated blocks:
% ./check_jmx -U service:jmx:rmi:///jndi/rmi://namenode-host:8004/jmxrmi -O \
hadoop:service=NameNode,name=FSNamesystemState -A UnderReplicatedBlocks \
-w 100 -c 1000 -username monitorRole -password secret
JMX OK - UnderReplicatedBlocks is 0
This command establishes a JMX RMI connection to the host namenode-host on port
8004 and authenticates using the given username and password. It reads the attribute
UnderReplicatedBlocks of the object named hadoop:service=NameNode,name=FSNamesys
temState and prints out its value on the console.5 The -w and -c options specify warning
and critical levels for the value: the appropriate values of these are normally determined
after operating a cluster for a while.
It’s common to use Ganglia in conjunction with an alerting system like Nagios for
monitoring a Hadoop cluster. Ganglia is good for efficiently collecting a large number
of metrics and graphing them, whereas Nagios and similar systems are good at sending
alerts when a critical threshold is reached in any of a smaller set of metrics.
Maintenance
Routine Administration Procedures
Metadata backups
If the namenode’s persistent metadata is lost or damaged, the entire filesystem is ren-
dered unusable, so it is critical that backups are made of these files. You should keep
multiple copies of different ages (one hour, one day, one week, and one month, say) to
protect against corruption, either in the copies themselves or in the live files running
on the namenode.
5. It’s convenient to use JConsole to find the object names of the MBeans that you want to monitor. Note
that MBeans for datanode metrics contain a random identifier in Hadoop 0.20, which makes it difficult
to monitor them in anything but an ad hoc way. This was fixed in Hadoop 0.21.0.
Maintenance | 355
www.it-ebooks.info

A straightforward way to make backups is to write a script to periodically archive the
secondary namenode’s previous.checkpoint subdirectory (under the directory defined
by the fs.checkpoint.dir property) to an offsite location. The script should additionally
test the integrity of the copy. This can be done by starting a local namenode daemon
and verifying that it has successfully read the fsimage and edits files into memory (by
scanning the namenode log for the appropriate success message, for example).6
Data backups
Although HDFS is designed to store data reliably, data loss can occur, just like in any
storage system, and thus a backup strategy is essential. With the large data volumes
that Hadoop can store, deciding what data to back up and where to store it is a chal-
lenge. The key here is to prioritize your data. The highest priority is the data that cannot
be regenerated and that is critical to the business; however, data that is straightforward
to regenerate, or essentially disposable because it is of limited business value, is the
lowest priority, and you may choose not to make backups of this category of data.
Do not make the mistake of thinking that HDFS replication is a substi-
tute for making backups. Bugs in HDFS can cause replicas to be lost,
and so can hardware failures. Although Hadoop is expressly designed
so that hardware failure is very unlikely to result in data loss, the pos-
sibility can never be completely ruled out, particularly when combined
with software bugs or human error.
When it comes to backups, think of HDFS in the same way as you would
RAID. Although the data will survive the loss of an individual RAID
disk, it may not if the RAID controller fails, or is buggy (perhaps over-
writing some data), or the entire array is damaged.
It’s common to have a policy for user directories in HDFS. For example, they may have
space quotas and be backed up nightly. Whatever the policy, make sure your users
know what it is, so they know what to expect.
The distcp tool is ideal for making backups to other HDFS clusters (preferably running
on a different version of the software, to guard against loss due to bugs in HDFS) or
other Hadoop filesystems (such as S3 or KFS), since it can copy files in parallel. Alter-
natively, you can employ an entirely different storage system for backups, using one of
the ways to export data from HDFS described in “Hadoop Filesystems” on page 54.
6. Hadoop 0.23.0 comes with an Offline Image Viewer and Offline Edits Viewer, which can be used to check
the integrity of the image and edits files. Note that both viewers support older formats of these files, so
you can use them to diagnose problems in these files generated by previous releases of Hadoop. Type
hdfs oiv and hdfs oev to invoke these tools.
356 | Chapter 10: Administering Hadoop
www.it-ebooks.info

Filesystem check (fsck)
It is advisable to run HDFS’s fsck tool regularly (for example, daily) on the whole file-
system to proactively look for missing or corrupt blocks. See “Filesystem check
(fsck)” on page 345.
Filesystem balancer
Run the balancer tool (see “balancer” on page 348) regularly to keep the filesystem
datanodes evenly balanced.
Commissioning and Decommissioning Nodes
As an administrator of a Hadoop cluster, you will need to add or remove nodes from
time to time. For example, to grow the storage available to a cluster, you commission
new nodes. Conversely, sometimes you may wish to shrink a cluster, and to do so, you
decommission nodes. It can sometimes be necessary to decommission a node if it is
misbehaving, perhaps because it is failing more often than it should or its performance
is noticeably slow.
Nodes normally run both a datanode and a tasktracker, and both are typically
commissioned or decommissioned in tandem.
Commissioning new nodes
Although commissioning a new node can be as simple as configuring the hdfs-
site.xml file to point to the namenode and the mapred-site.xml file to point to the job-
tracker, and starting the datanode and jobtracker daemons, it is generally best to have
a list of authorized nodes.
It is a potential security risk to allow any machine to connect to the namenode and act
as a datanode, since the machine may gain access to data that it is not authorized to
see. Furthermore, since such a machine is not a real datanode, it is not under your
control, and may stop at any time, causing potential data loss. (Imagine what would
happen if a number of such nodes were connected, and a block of data was present
only on the “alien” nodes?) This scenario is a risk even inside a firewall, through
misconfiguration, so datanodes (and tasktrackers) should be explicitly managed on all
production clusters.
Datanodes that are permitted to connect to the namenode are specified in a file whose
name is specified by the dfs.hosts property. The file resides on the namenode’s local
filesystem, and it contains a line for each datanode, specified by network address (as
reported by the datanode—you can see what this is by looking at the namenode’s web
UI). If you need to specify multiple network addresses for a datanode, put them on one
line, separated by whitespace.
Maintenance | 357
www.it-ebooks.info

Similarly, tasktrackers that may connect to the jobtracker are specified in a file whose
name is specified by the mapred.hosts property. In most cases, there is one shared file,
referred to as the include file, that both dfs.hosts and mapred.hosts refer to, since nodes
in the cluster run both datanode and tasktracker daemons.
The file (or files) specified by the dfs.hosts and mapred.hosts properties
is different from the slaves file. The former is used by the namenode and
jobtracker to determine which worker nodes may connect. The slaves
file is used by the Hadoop control scripts to perform cluster-wide op-
erations, such as cluster restarts. It is never used by the Hadoop
daemons.
To add new nodes to the cluster:
1. Add the network addresses of the new nodes to the include file.
2. Update the namenode with the new set of permitted datanodes using this
command:
% hadoop dfsadmin -refreshNodes
3. Update the jobtracker with the new set of permitted tasktrackers using:
% hadoop mradmin -refreshNodes
4. Update the slaves file with the new nodes, so that they are included in future op-
erations performed by the Hadoop control scripts.
5. Start the new datanodes and tasktrackers.
6. Check that the new datanodes and tasktrackers appear in the web UI.
HDFS will not move blocks from old datanodes to new datanodes to balance the cluster.
To do this, you should run the balancer described in “balancer” on page 348.
Decommissioning old nodes
Although HDFS is designed to tolerate datanode failures, this does not mean you can
just terminate datanodes en masse with no ill effect. With a replication level of three,
for example, the chances are very high that you will lose data by simultaneously shutting
down three datanodes if they are on different racks. The way to decommission
datanodes is to inform the namenode of the nodes that you wish to take out of circu-
lation, so that it can replicate the blocks to other datanodes before the datanodes are
shut down.
With tasktrackers, Hadoop is more forgiving. If you shut down a tasktracker that is
running tasks, the jobtracker will notice the failure and reschedule the tasks on other
tasktrackers.
The decommissioning process is controlled by an exclude file, which for HDFS is set
by the dfs.hosts.exclude property and for MapReduce by the mapred.hosts.exclude
358 | Chapter 10: Administering Hadoop
www.it-ebooks.info

property. It is often the case that these properties refer to the same file. The exclude file
lists the nodes that are not permitted to connect to the cluster.
The rules for whether a tasktracker may connect to the jobtracker are simple: a task-
tracker may connect only if it appears in the include file and does not appear in the
exclude file. An unspecified or empty include file is taken to mean that all nodes are in
the include file.
For HDFS, the rules are slightly different. If a datanode appears in both the include and
the exclude file, then it may connect, but only to be decommissioned. Table 10-4 sum-
marizes the different combinations for datanodes. As for tasktrackers, an unspecified
or empty include file means all nodes are included.
Table 10-4. HDFS include and exclude file precedence
Node appears in include file Node appears in exclude file Interpretation
No No Node may not connect.
No Yes Node may not connect.
Yes No Node may connect.
Yes Yes Node may connect and will be decommissioned.
To remove nodes from the cluster:
1. Add the network addresses of the nodes to be decommissioned to the exclude file.
Do not update the include file at this point.
2. Update the namenode with the new set of permitted datanodes, with this
command:
% hadoop dfsadmin -refreshNodes
3. Update the jobtracker with the new set of permitted tasktrackers using:
% hadoop mradmin -refreshNodes
4. Go to the web UI and check whether the admin state has changed to “Decommis-
sion In Progress” for the datanodes being decommissioned. They will start copying
their blocks to other datanodes in the cluster.
5. When all the datanodes report their state as “Decommissioned,” then all the blocks
have been replicated. Shut down the decommissioned nodes.
6. Remove the nodes from the include file, and run:
% hadoop dfsadmin -refreshNodes
% hadoop mradmin -refreshNodes
7. Remove the nodes from the slaves file.
Maintenance | 359
www.it-ebooks.info

Upgrades
Upgrading an HDFS and MapReduce cluster requires careful planning. The most im-
portant consideration is the HDFS upgrade. If the layout version of the filesystem has
changed, then the upgrade will automatically migrate the filesystem data and metadata
to a format that is compatible with the new version. As with any procedure that involves
data migration, there is a risk of data loss, so you should be sure that both your data
and metadata is backed up (see “Routine Administration Procedures” on page 355).
Part of the planning process should include a trial run on a small test cluster with a
copy of data that you can afford to lose. A trial run will allow you to familiarize yourself
with the process, customize it to your particular cluster configuration and toolset, and
iron out any snags before running the upgrade procedure on a production cluster. A
test cluster also has the benefit of being available to test client upgrades on. You can
read about general compatibility concerns for clients in “Compatibility” on page 15.
Upgrading a cluster when the filesystem layout has not changed is fairly
straightforward: install the new versions of HDFS and MapReduce on the cluster (and
on clients at the same time), shut down the old daemons, update configuration files,
then start up the new daemons and switch clients to use the new libraries. This process
is reversible, so rolling back an upgrade is also straightforward.
After every successful upgrade, you should perform a couple of final cleanup steps:
• Remove the old installation and configuration files from the cluster.
• Fix any deprecation warnings in your code and configuration.
HDFS data and metadata upgrades
If you use the procedure just described to upgrade to a new version of HDFS and it
expects a different layout version, then the namenode will refuse to run. A message like
the following will appear in its log:
File system image contains an old layout version -16.
An upgrade to version -18 is required.
Please restart NameNode with -upgrade option.
The most reliable way of finding out whether you need to upgrade the filesystem is by
performing a trial on a test cluster.
An upgrade of HDFS makes a copy of the previous version’s metadata and data. Doing
an upgrade does not double the storage requirements of the cluster, as the datanodes
use hard links to keep two references (for the current and previous version) to the same
block of data. This design makes it straightforward to roll back to the previous version
of the filesystem, should you need to. You should understand that any changes made
to the data on the upgraded system will be lost after the rollback completes.
You can keep only the previous version of the filesystem: you can’t roll back several
versions. Therefore, to carry out another upgrade to HDFS data and metadata, you will
360 | Chapter 10: Administering Hadoop
www.it-ebooks.info

need to delete the previous version, a process called finalizing the upgrade. Once an
upgrade is finalized, there is no procedure for rolling back to a previous version.
In general, you can skip releases when upgrading (for example, you can upgrade from
release 0.18.3 to 0.20.0 without having to upgrade to a 0.19.x release first), but in some
cases, you may have to go through intermediate releases. The release notes make it clear
when this is required.
You should only attempt to upgrade a healthy filesystem. Before running the upgrade,
do a full fsck (see “Filesystem check (fsck)” on page 345). As an extra precaution, you
can keep a copy of the fsck output that lists all the files and blocks in the system, so
you can compare it with the output of running fsck after the upgrade.
It’s also worth clearing out temporary files before doing the upgrade, both from the
MapReduce system directory on HDFS and local temporary files.
With these preliminaries out of the way, here is the high-level procedure for upgrading
a cluster when the filesystem layout needs to be migrated:
1. Make sure that any previous upgrade is finalized before proceeding with another
upgrade.
2. Shut down MapReduce and kill any orphaned task processes on the tasktrackers.
3. Shut down HDFS and backup the namenode directories.
4. Install new versions of Hadoop HDFS and MapReduce on the cluster and on
clients.
5. Start HDFS with the -upgrade option.
6. Wait until the upgrade is complete.
7. Perform some sanity checks on HDFS.
8. Start MapReduce.
9. Roll back or finalize the upgrade (optional).
While running the upgrade procedure, it is a good idea to remove the Hadoop scripts
from your PATH environment variable. This forces you to be explicit about which version
of the scripts you are running. It can be convenient to define two environment variables
for the new installation directories; in the following instructions, we have defined
OLD_HADOOP_INSTALL and NEW_HADOOP_INSTALL.
Maintenance | 361
www.it-ebooks.info

To perform the upgrade, run the following command (this is step 5 in
the high-level upgrade procedure):
% $NEW_HADOOP_INSTALL/bin/start-dfs.sh -upgrade
This causes the namenode to upgrade its metadata, placing the previous version in a
new directory called previous:
${dfs.name.dir}/current/VERSION
/edits
/fsimage
/fstime
/previous/VERSION
/edits
/fsimage
/fstime
Similarly, datanodes upgrade their storage directories, preserving the old copy in a
directory called previous.
The upgrade process is not instantaneous, but you can
check the progress of an upgrade using dfsadmin (upgrade events also appear in the
daemons’ logfiles, step 6):
% $NEW_HADOOP_INSTALL/bin/hadoop dfsadmin -upgradeProgress status
Upgrade for version -18 has been completed.
Upgrade is not finalized.
This shows that the upgrade is complete. At this stage, you should run
some sanity checks (step 7) on the filesystem (check files and blocks using fsck, basic
file operations). You might choose to put HDFS into safe mode while you are running
some of these checks (the ones that are read-only) to prevent others from making
changes.
If you find that the new version is not working correctly,
you may choose to roll back to the previous version (step 9). This is only possible if
you have not finalized the upgrade.
A rollback reverts the filesystem state to before the upgrade was per-
formed, so any changes made in the meantime will be lost. In other
words, it rolls back to the previous state of the filesystem, rather than
downgrading the current state of the filesystem to a former version.
First, shut down the new daemons:
% $NEW_HADOOP_INSTALL/bin/stop-dfs.sh
Then start up the old version of HDFS with the -rollback option:
% $OLD_HADOOP_INSTALL/bin/start-dfs.sh -rollback
Start the upgrade.
Wait until the upgrade is complete.
Check the upgrade.
Roll back the upgrade (optional).
362 | Chapter 10: Administering Hadoop
www.it-ebooks.info

This command gets the namenode and datanodes to replace their current storage
directories with their previous copies. The filesystem will be returned to its previous
state.
When you are happy with the new version of HDFS, you
can finalize the upgrade (step 9) to remove the previous storage directories.
After an upgrade has been finalized, there is no way to roll back to the
previous version.
This step is required before performing another upgrade:
% $NEW_HADOOP_INSTALL/bin/hadoop dfsadmin -finalizeUpgrade
% $NEW_HADOOP_INSTALL/bin/hadoop dfsadmin -upgradeProgress status
There are no upgrades in progress.
HDFS is now fully upgraded to the new version.
Finalize the upgrade (optional).
Maintenance | 363
www.it-ebooks.info

CHAPTER 11
Pig
Pig raises the level of abstraction for processing large datasets. MapReduce allows you
the programmer to specify a map function followed by a reduce function, but working
out how to fit your data processing into this pattern, which often requires multiple
MapReduce stages, can be a challenge. With Pig, the data structures are much richer,
typically being multivalued and nested; and the set of transformations you can apply
to the data are much more powerful—they include joins, for example, which are not
for the faint of heart in MapReduce.
Pig is made up of two pieces:
• The language used to express data flows, called Pig Latin.
• The execution environment to run Pig Latin programs. There are currently two
environments: local execution in a single JVM and distributed execution on a Ha-
doop cluster.
A Pig Latin program is made up of a series of operations, or transformations, that are
applied to the input data to produce output. Taken as a whole, the operations describe
a data flow, which the Pig execution environment translates into an executable repre-
sentation and then runs. Under the covers, Pig turns the transformations into a series
of MapReduce jobs, but as a programmer you are mostly unaware of this, which allows
you to focus on the data rather than the nature of the execution.
Pig is a scripting language for exploring large datasets. One criticism of MapReduce is
that the development cycle is very long. Writing the mappers and reducers, compiling
and packaging the code, submitting the job(s), and retrieving the results is a time-
consuming business, and even with Streaming, which removes the compile and package
step, the experience is still involved. Pig’s sweet spot is its ability to process terabytes
of data simply by issuing a half-dozen lines of Pig Latin from the console. Indeed, it
was created at Yahoo! to make it easier for researchers and engineers to mine the huge
datasets there. Pig is very supportive of a programmer writing a query, since it provides
several commands for introspecting the data structures in your program, as it is written.
Even more useful, it can perform a sample run on a representative subset of your input
365
www.it-ebooks.info

data, so you can see whether there are errors in the processing before unleashing it on
the full dataset.
Pig was designed to be extensible. Virtually all parts of the processing path are cus-
tomizable: loading, storing, filtering, grouping, and joining can all be altered by user-
defined functions (UDFs). These functions operate on Pig’s nested data model, so they
can integrate very deeply with Pig’s operators. As another benefit, UDFs tend to be
more reusable than the libraries developed for writing MapReduce programs.
Pig isn’t suitable for all data processing tasks, however. Like MapReduce, it is designed
for batch processing of data. If you want to perform a query that touches only a small
amount of data in a large dataset, then Pig will not perform well, since it is set up to
scan the whole dataset, or at least large portions of it.
In some cases, Pig doesn’t perform as well as programs written in MapReduce. How-
ever, the gap is narrowing with each release, as the Pig team implements sophisticated
algorithms for implementing Pig’s relational operators. It’s fair to say that unless you
are willing to invest a lot of effort optimizing Java MapReduce code, writing queries in
Pig Latin will save you time.
Installing and Running Pig
Pig runs as a client-side application. Even if you want to run Pig on a Hadoop cluster,
there is nothing extra to install on the cluster: Pig launches jobs and interacts with
HDFS (or other Hadoop filesystems) from your workstation.
Installation is straightforward. Java 6 is a prerequisite (and on Windows, you will need
Cygwin). Download a stable release from http://pig.apache.org/releases.html, and un-
pack the tarball in a suitable place on your workstation:
% tar xzf pig-x.y.z.tar.gz
It’s convenient to add Pig’s binary directory to your command-line path. For example:
% export PIG_INSTALL=/home/tom/pig-x.y.z
% export PATH=$PATH:$PIG_INSTALL/bin
You also need to set the JAVA_HOME environment variable to point to a suitable Java
installation.
Try typing pig -help to get usage instructions.
Execution Types
Pig has two execution types or modes: local mode and MapReduce mode.
366 | Chapter 11: Pig
www.it-ebooks.info

Local mode
In local mode, Pig runs in a single JVM and accesses the local filesystem. This mode is
suitable only for small datasets and when trying out Pig.
The execution type is set using the -x or -exectype option. To run in local mode, set
the option to local:
% pig -x local
grunt>
This starts Grunt, the Pig interactive shell, which is discussed in more detail shortly.
MapReduce mode
In MapReduce mode, Pig translates queries into MapReduce jobs and runs them on a
Hadoop cluster. The cluster may be a pseudo- or fully distributed cluster. MapReduce
mode (with a fully distributed cluster) is what you use when you want to run Pig on
large datasets.
To use MapReduce mode, you first need to check that the version of Pig you down-
loaded is compatible with the version of Hadoop you are using. Pig releases will only
work against particular versions of Hadoop; this is documented in the release notes.
Pig honors the HADOOP_HOME environment variable for finding which Hadoop client to
run. However if it is not set, Pig will use a bundled copy of the Hadoop libraries. Note
that these may not match the version of Hadoop running on your cluster, so it is best
to explicitly set HADOOP_HOME.
Next, you need to point Pig at the cluster’s namenode and jobtracker. If the installation
of Hadoop at HADOOP_HOME is already configured for this, then there is nothing more to
do. Otherwise, you can set HADOOP_CONF_DIR to a directory containing the Hadoop site
file (or files) that define fs.default.name and mapred.job.tracker.
Alternatively, you can set these two properties in the pig.properties file in Pig’s conf
directory (or the directory specified by PIG_CONF_DIR). Here’s an example for a pseudo-
distributed setup:
fs.default.name=hdfs://localhost/
mapred.job.tracker=localhost:8021
Once you have configured Pig to connect to a Hadoop cluster, you can launch Pig,
setting the -x option to mapreduce, or omitting it entirely, as MapReduce mode is the
default:
% pig
2012-01-18 20:23:05,764 [main] INFO org.apache.pig.Main - Logging error message
s to: /private/tmp/pig_1326946985762.log
2012-01-18 20:23:06,009 [main] INFO org.apache.pig.backend.hadoop.executionengi
ne.HExecutionEngine - Connecting to hadoop file system at: hdfs://localhost/
2012-01-18 20:23:06,274 [main] INFO org.apache.pig.backend.hadoop.executionengi
ne.HExecutionEngine - Connecting to map-reduce job tracker at: localhost:8021
grunt>
Installing and Running Pig | 367
www.it-ebooks.info

As you can see from the output, Pig reports the filesystem and jobtracker that it has
connected to.
Running Pig Programs
There are three ways of executing Pig programs, all of which work in both local and
MapReduce mode:
Script
Pig can run a script file that contains Pig commands. For example, pig
script.pig runs the commands in the local file script.pig. Alternatively, for very
short scripts, you can use the -e option to run a script specified as a string on the
command line.
Grunt
Grunt is an interactive shell for running Pig commands. Grunt is started when no
file is specified for Pig to run, and the -e option is not used. It is also possible to
run Pig scripts from within Grunt using run and exec.
Embedded
You can run Pig programs from Java using the PigServer class, much like you can
use JDBC to run SQL programs from Java. For programmatic access to Grunt, use
PigRunner.
Grunt
Grunt has line-editing facilities like those found in GNU Readline (used in the bash
shell and many other command-line applications). For instance, the Ctrl-E key com-
bination will move the cursor to the end of the line. Grunt remembers command his-
tory, too,1 and you can recall lines in the history buffer using Ctrl-P or Ctrl-N (for
previous and next) or, equivalently, the up or down cursor keys.
Another handy feature is Grunt’s completion mechanism, which will try to complete
Pig Latin keywords and functions when you press the Tab key. For example, consider
the following incomplete line:
grunt> a = foreach b ge
If you press the Tab key at this point, ge will expand to generate, a Pig Latin keyword:
grunt> a = foreach b generate
You can customize the completion tokens by creating a file named autocomplete and
placing it on Pig’s classpath (such as in the conf directory in Pig’s install directory), or
in the directory you invoked Grunt from. The file should have one token per line, and
tokens must not contain any whitespace. Matching is case-sensitive. It can be very
1. History is stored in a file called .pig_history in your home directory.
368 | Chapter 11: Pig
www.it-ebooks.info

handy to add commonly used file paths (especially because Pig does not perform file-
name completion) or the names of any user-defined functions you have created.
You can get a list of commands using the help command. When you’ve finished your
Grunt session, you can exit with the quit command.
Pig Latin Editors
PigPen is an Eclipse plug-in that provides an environment for developing Pig programs.
It includes a Pig script text editor, an example generator (equivalent to the ILLUS-
TRATE command), and a button for running the script on a Hadoop cluster. There is
also an operator graph window, which shows a script in graph form, for visualizing the
data flow. For full installation and usage instructions, please refer to the Pig wiki at
https://cwiki.apache.org/confluence/display/PIG/PigTools.
There are also Pig Latin syntax highlighters for other editors, including Vim and Text-
Mate. Details are available on the Pig wiki.
An Example
Let’s look at a simple example by writing the program to calculate the maximum
recorded temperature by year for the weather dataset in Pig Latin (just like we did using
MapReduce in Chapter 2). The complete program is only a few lines long:
-- max_temp.pig: Finds the maximum temperature by year
records = LOAD 'input/ncdc/micro-tab/sample.txt'
AS (year:chararray, temperature:int, quality:int);
filtered_records = FILTER records BY temperature != 9999 AND
(quality == 0 OR quality == 1 OR quality == 4 OR quality == 5 OR quality == 9);
grouped_records = GROUP filtered_records BY year;
max_temp = FOREACH grouped_records GENERATE group,
MAX(filtered_records.temperature);
DUMP max_temp;
To explore what’s going on, we’ll use Pig’s Grunt interpreter, which allows us to enter
lines and interact with the program to understand what it’s doing. Start up Grunt in
local mode, then enter the first line of the Pig script:
grunt> records = LOAD 'input/ncdc/micro-tab/sample.txt'
>> AS (year:chararray, temperature:int, quality:int);
For simplicity, the program assumes that the input is tab-delimited text, with each line
having just year, temperature, and quality fields. (Pig actually has more flexibility than
this with regard to the input formats it accepts, as you’ll see later.) This line describes
the input data we want to process. The year:chararray notation describes the field’s
name and type; a chararray is like a Java string, and an int is like a Java int. The LOAD
operator takes a URI argument; here we are just using a local file, but we could refer
to an HDFS URI. The AS clause (which is optional) gives the fields names to make it
convenient to refer to them in subsequent statements.
An Example | 369
www.it-ebooks.info

The result of the LOAD operator, indeed any operator in Pig Latin, is a relation, which
is just a set of tuples. A tuple is just like a row of data in a database table, with multiple
fields in a particular order. In this example, the LOAD function produces a set of (year,
temperature, quality) tuples that are present in the input file. We write a relation with
one tuple per line, where tuples are represented as comma-separated items in
parentheses:
(1950,0,1)
(1950,22,1)
(1950,-11,1)
(1949,111,1)
Relations are given names, or aliases, so they can be referred to. This relation is given
the records alias. We can examine the contents of an alias using the DUMP operator:
grunt> DUMP records;
(1950,0,1)
(1950,22,1)
(1950,-11,1)
(1949,111,1)
(1949,78,1)
We can also see the structure of a relation—the relation’s schema—using the
DESCRIBE operator on the relation’s alias:
grunt> DESCRIBE records;
records: {year: chararray,temperature: int,quality: int}
This tells us that records has three fields, with aliases year, temperature, and quality,
which are the names we gave them in the AS clause. The fields have the types given to
them in the AS clause, too. We shall examine types in Pig in more detail later.
The second statement removes records that have a missing temperature (indicated by
a value of 9999) or an unsatisfactory quality reading. For this small dataset, no records
are filtered out:
grunt> filtered_records = FILTER records BY temperature != 9999 AND
>> (quality == 0 OR quality == 1 OR quality == 4 OR quality == 5 OR quality == 9);
grunt> DUMP filtered_records;
(1950,0,1)
(1950,22,1)
(1950,-11,1)
(1949,111,1)
(1949,78,1)
The third statement uses the GROUP function to group the records relation by the
year field. Let’s use DUMP to see what it produces:
grunt> grouped_records = GROUP filtered_records BY year;
grunt> DUMP grouped_records;
(1949,{(1949,111,1),(1949,78,1)})
(1950,{(1950,0,1),(1950,22,1),(1950,-11,1)})
We now have two rows, or tuples, one for each year in the input data. The first field in
each tuple is the field being grouped by (the year), and the second field is a bag of tuples
370 | Chapter 11: Pig
www.it-ebooks.info

for that year. A bag is just an unordered collection of tuples, which in Pig Latin is
represented using curly braces.
By grouping the data in this way, we have created a row per year, so now all that remains
is to find the maximum temperature for the tuples in each bag. Before we do this, let’s
understand the structure of the grouped_records relation:
grunt> DESCRIBE grouped_records;
grouped_records: {group: chararray,filtered_records: {year: chararray,
temperature: int,quality: int}}
This tells us that the grouping field is given the alias group by Pig, and the second field
is the same structure as the filtered_records relation that was being grouped. With
this information, we can try the fourth transformation:
grunt> max_temp = FOREACH grouped_records GENERATE group,
>> MAX(filtered_records.temperature);
FOREACH processes every row to generate a derived set of rows, using a GENERATE
clause to define the fields in each derived row. In this example, the first field is
group, which is just the year. The second field is a little more complex.
The filtered_records.temperature reference is to the temperature field of the
filtered_records bag in the grouped_records relation. MAX is a built-in function for
calculating the maximum value of fields in a bag. In this case, it calculates the maximum
temperature for the fields in each filtered_records bag. Let’s check the result:
grunt> DUMP max_temp;
(1949,111)
(1950,22)
So we’ve successfully calculated the maximum temperature for each year.
Generating Examples
In this example, we’ve used a small sample dataset with just a handful of rows to make
it easier to follow the data flow and aid debugging. Creating a cut-down dataset is an
art, as ideally it should be rich enough to cover all the cases to exercise your queries
(the completeness property), yet be small enough to reason about by the programmer
(the conciseness property). Using a random sample doesn’t work well in general, since
join and filter operations tend to remove all random data, leaving an empty result,
which is not illustrative of the general data flow.
With the ILLUSTRATE operator, Pig provides a tool for generating a reasonably com-
plete and concise dataset. Here is the output from running ILLUSTRATE (slightly re-
formatted to fit the page):
An Example | 371
www.it-ebooks.info

grunt> ILLUSTRATE max_temp;
-------------------------------------------------------------------------------
| records | year:chararray | temperature:int | quality:int |
-------------------------------------------------------------------------------
| | 1949 | 78 | 1 |
| | 1949 | 111 | 1 |
| | 1949 | 9999 | 1 |
-------------------------------------------------------------------------------
----------------------------------------------------------------------------------------
| filtered_records | year:chararray | temperature:int | quality:int |
----------------------------------------------------------------------------------------
| | 1949 | 78 | 1 |
| | 1949 | 111 | 1 |
----------------------------------------------------------------------------------------
--------------------------------------------------------------------------------------------
| grouped_records | group:chararray | filtered_records:bag{:tuple(year:chararray, |
temperature:int,quality:int)} |
--------------------------------------------------------------------------------------------
| | 1949 | {(1949, 78, 1), (1949, 111, 1)} |
--------------------------------------------------------------------------------------------
---------------------------------------------------
| max_temp | group:chararray | :int |
---------------------------------------------------
| | 1949 | 111 |
---------------------------------------------------
Notice that Pig used some of the original data (this is important to keep the generated
dataset realistic), as well as creating some new data. It noticed the special value 9999
in the query and created a tuple containing this value to exercise the FILTER statement.
In summary, the output of the ILLUSTRATE is easy to follow and can help you un-
derstand what your query is doing.
Comparison with Databases
Having seen Pig in action, it might seem that Pig Latin is similar to SQL. The presence
of such operators as GROUP BY and DESCRIBE reinforces this impression. However,
there are several differences between the two languages, and between Pig and RDBMSs
in general.
The most significant difference is that Pig Latin is a data flow programming language,
whereas SQL is a declarative programming language. In other words, a Pig Latin pro-
gram is a step-by-step set of operations on an input relation, in which each step is a
single transformation. By contrast, SQL statements are a set of constraints that, taken
together, define the output. In many ways, programming in Pig Latin is like working
at the level of an RDBMS query planner, which figures out how to turn a declarative
statement into a system of steps.
RDBMSs store data in tables, with tightly predefined schemas. Pig is more relaxed about
the data that it processes: you can define a schema at runtime, but it’s optional. Es-
sentially, it will operate on any source of tuples (although the source should support
372 | Chapter 11: Pig
www.it-ebooks.info

being read in parallel, by being in multiple files, for example), where a UDF is used to
read the tuples from their raw representation.2 The most common representation is a
text file with tab-separated fields, and Pig provides a built-in load function for this
format. Unlike with a traditional database, there is no data import process to load the
data into the RDBMS. The data is loaded from the filesystem (usually HDFS) as the
first step in the processing.
Pig’s support for complex, nested data structures differentiates it from SQL, which
operates on flatter data structures. Also, Pig’s ability to use UDFs and streaming oper-
ators that are tightly integrated with the language and Pig’s nested data structures
makes Pig Latin more customizable than most SQL dialects.
There are several features to support online, low-latency queries that RDBMSs have
that are absent in Pig, such as transactions and indexes. As mentioned earlier, Pig does
not support random reads or queries in the order of tens of milliseconds. Nor does it
support random writes to update small portions of data; all writes are bulk, streaming
writes, just like MapReduce.
Hive (covered in Chapter 12) sits between Pig and conventional RDBMSs. Like Pig,
Hive is designed to use HDFS for storage, but otherwise there are some significant
differences. Its query language, HiveQL, is based on SQL, and anyone who is familiar
with SQL would have little trouble writing queries in HiveQL. Like RDBMSs, Hive
mandates that all data be stored in tables, with a schema under its management; how-
ever, it can associate a schema with preexisting data in HDFS, so the load step is
optional. Hive does not support low-latency queries, a characteristic it shares with Pig.
Pig Latin
This section gives an informal description of the syntax and semantics of the Pig Latin
programming language.3 It is not meant to offer a complete reference to the
language,4 but there should be enough here for you to get a good understanding of Pig
Latin’s constructs.
Structure
A Pig Latin program consists of a collection of statements. A statement can be thought
of as an operation, or a command.5 For example, a GROUP operation is a type of
statement:
2. Or as the Pig Philosophy has it, “Pigs eat anything.”
3. Not to be confused with Pig Latin, the language game. English words are translated into Pig Latin by
moving the initial consonant sound to the end of the word and adding an “ay” sound. For example, “pig”
becomes “ig-pay,” and “Hadoop” becomes “Adoop-hay.”
4. Pig Latin does not have a formal language definition as such, but there is a comprehensive guide to the
language that can be found linked to from the Pig website at http://pig.apache.org/.
Pig Latin | 373
www.it-ebooks.info

grouped_records = GROUP records BY year;
The command to list the files in a Hadoop filesystem is another example of a statement:
ls /
Statements are usually terminated with a semicolon, as in the example of the GROUP
statement. In fact, this is an example of a statement that must be terminated with a
semicolon: it is a syntax error to omit it. The ls command, on the other hand, does not
have to be terminated with a semicolon. As a general guideline, statements or com-
mands for interactive use in Grunt do not need the terminating semicolon. This group
includes the interactive Hadoop commands, as well as the diagnostic operators like
DESCRIBE. It’s never an error to add a terminating semicolon, so if in doubt, it’s sim-
plest to add one.
Statements that have to be terminated with a semicolon can be split across multiple
lines for readability:
records = LOAD 'input/ncdc/micro-tab/sample.txt'
AS (year:chararray, temperature:int, quality:int);
Pig Latin has two forms of comments. Double hyphens are single-line comments.
Everything from the first hyphen to the end of the line is ignored by the Pig Latin
interpreter:
-- My program
DUMP A; -- What's in A?
C-style comments are more flexible since they delimit the beginning and end of the
comment block with /* and */ markers. They can span lines or be embedded in a single
line:
/*
* Description of my program spanning
* multiple lines.
*/
A = LOAD 'input/pig/join/A';
B = LOAD 'input/pig/join/B';
C = JOIN A BY $0, /* ignored */ B BY $1;
DUMP C;
Pig Latin has a list of keywords that have a special meaning in the language and cannot
be used as identifiers. These include the operators (LOAD, ILLUSTRATE), commands
(cat, ls), expressions (matches, FLATTEN), and functions (DIFF, MAX)—all of which
are covered in the following sections.
Pig Latin has mixed rules on case sensitivity. Operators and commands are not case-
sensitive (to make interactive use more forgiving); however, aliases and function names
are case-sensitive.
5. You sometimes see these terms being used interchangeably in documentation on Pig Latin. For example,
“GROUP command, ” “GROUP operation,” “GROUP statement.”
374 | Chapter 11: Pig
www.it-ebooks.info

Statements
As a Pig Latin program is executed, each statement is parsed in turn. If there are syntax
errors, or other (semantic) problems such as undefined aliases, the interpreter will halt
and display an error message. The interpreter builds a logical plan for every relational
operation, which forms the core of a Pig Latin program. The logical plan for the state-
ment is added to the logical plan for the program so far, then the interpreter moves on
to the next statement.
It’s important to note that no data processing takes place while the logical plan of the
program is being constructed. For example, consider again the Pig Latin program from
the first example:
-- max_temp.pig: Finds the maximum temperature by year
records = LOAD 'input/ncdc/micro-tab/sample.txt'
AS (year:chararray, temperature:int, quality:int);
filtered_records = FILTER records BY temperature != 9999 AND
(quality == 0 OR quality == 1 OR quality == 4 OR quality == 5 OR quality == 9);
grouped_records = GROUP filtered_records BY year;
max_temp = FOREACH grouped_records GENERATE group,
MAX(filtered_records.temperature);
DUMP max_temp;
When the Pig Latin interpreter sees the first line containing the LOAD statement, it
confirms that it is syntactically and semantically correct, and adds it to the logical plan,
but it does not load the data from the file (or even check whether the file exists). Indeed,
where would it load it? Into memory? Even if it did fit into memory, what would it do
with the data? Perhaps not all the input data is needed (since later statements filter it,
for example), so it would be pointless to load it. The point is that it makes no sense to
start any processing until the whole flow is defined. Similarly, Pig validates the GROUP
and FOREACH...GENERATE statements, and adds them to the logical plan without
executing them. The trigger for Pig to start execution is the DUMP statement. At that
point, the logical plan is compiled into a physical plan and executed.
Multiquery execution
Since DUMP is a diagnostic tool, it will always trigger execution. However, the STORE
command is different. In interactive mode, STORE acts like DUMP and will always
trigger execution (this includes the run command), but in batch mode it will not (this
includes the exec command). The reason for this is efficiency. In batch mode, Pig will
parse the whole script to see if there are any optimizations that could be made to limit
the amount of data to be written to or read from disk. Consider the following simple
example:
A = LOAD 'input/pig/multiquery/A';
B = FILTER A BY $1 == 'banana';
C = FILTER A BY $1 != 'banana';
STORE B INTO 'output/b';
STORE C INTO 'output/c';
Pig Latin | 375
www.it-ebooks.info

Relations B and C are both derived from A, so to save reading A twice, Pig can run this
script as a single MapReduce job by reading A once and writing two output files from
the job, one for each of B and C. This feature is called multiquery execution.
In previous versions of Pig that did not have multiquery execution, each STORE state-
ment in a script run in batch mode triggered execution, resulting in a job for each
STORE statement. It is possible to restore the old behavior by disabling multiquery
execution with the -M or -no_multiquery option to pig.
The physical plan that Pig prepares is a series of MapReduce jobs, which in local mode
Pig runs in the local JVM, and in MapReduce mode Pig runs on a Hadoop cluster.
You can see the logical and physical plans created by Pig using the
EXPLAIN command on a relation (EXPLAIN max_temp; for example).
EXPLAIN will also show the MapReduce plan, which shows how the
physical operators are grouped into MapReduce jobs. This is a good
way to find out how many MapReduce jobs Pig will run for your query.
The relational operators that can be a part of a logical plan in Pig are summarized in
Table 11-1. We shall go through the operators in more detail in “Data Processing
Operators” on page 397.
Table 11-1. Pig Latin relational operators
Category Operator Description
Loading and storing LOAD Loads data from the filesystem or other storage into a relation
STORE Saves a relation to the filesystem or other storage
DUMP Prints a relation to the console
Filtering FILTER Removes unwanted rows from a relation
DISTINCT Removes duplicate rows from a relation
FOREACH...GENERATE Adds or removes fields from a relation
MAPREDUCE Runs a MapReduce job using a relation as input
STREAM Transforms a relation using an external program
SAMPLE Selects a random sample of a relation
Grouping and joining JOIN Joins two or more relations
COGROUP Groups the data in two or more relations
GROUP Groups the data in a single relation
CROSS Creates the cross-product of two or more relations
Sorting ORDER Sorts a relation by one or more fields
LIMIT Limits the size of a relation to a maximum number of tuples
Combining and splitting UNION Combines two or more relations into one
376 | Chapter 11: Pig
www.it-ebooks.info

Category Operator Description
SPLIT Splits a relation into two or more relations
There are other types of statements that are not added to the logical plan. For example,
the diagnostic operators, DESCRIBE, EXPLAIN, and ILLUSTRATE are provided to
allow the user to interact with the logical plan, for debugging purposes (see Ta-
ble 11-2). DUMP is a sort of diagnostic operator, too, since it is used only to allow
interactive debugging of small result sets or in combination with LIMIT to retrieve a
few rows from a larger relation. The STORE statement should be used when the size
of the output is more than a few lines, as it writes to a file, rather than to the console.
Table 11-2. Pig Latin diagnostic operators
Operator Description
DESCRIBE Prints a relation’s schema
EXPLAIN Prints the logical and physical plans
ILLUSTRATE Shows a sample execution of the logical plan, using a generated subset of the input
Pig Latin provides three statements, REGISTER, DEFINE and IMPORT, to make it
possible to incorporate macros and user-defined functions into Pig scripts (see Ta-
ble 11-3).
Table 11-3. Pig Latin macro and UDF statements
Statement Description
REGISTER Registers a JAR file with the Pig runtime
DEFINE Creates an alias for a macro, a UDF, streaming script, or a command specification
IMPORT Import macros defined in a separate file into a script
Since they do not process relations, commands are not added to the logical plan; in-
stead, they are executed immediately. Pig provides commands to interact with Hadoop
filesystems (which are very handy for moving data around before or after processing
with Pig) and MapReduce, as well as a few utility commands (described in Table 11-4).
Table 11-4. Pig Latin commands
Category Command Description
Hadoop Filesystem cat Prints the contents of one or more files
cd Changes the current directory
copyFromLocal Copies a local file or directory to a Hadoop filesystem
copyToLocal Copies a file or directory on a Hadoop filesystem to the local filesystem
cp Copies a file or directory to another directory
fs Accesses Hadoop’s filesystem shell
Pig Latin | 377
www.it-ebooks.info

Category Command Description
ls Lists files
mkdir Creates a new directory
mv Moves a file or directory to another directory
pwd Prints the path of the current working directory
rm Deletes a file or directory
rmf Forcibly deletes a file or directory (does not fail if the file or directory does not exist)
Hadoop MapReduce kill Kills a MapReduce job
Utility exec Runs a script in a new Grunt shell in batch mode
help Shows the available commands and options
quit Exits the interpreter
run Runs a script within the existing Grunt shell
set Sets Pig options and MapReduce job properties
sh Run a shell command from within Grunt
The filesystem commands can operate on files or directories in any Hadoop filesystem,
and they are very similar to the hadoop fs commands (which is not surprising, as both
are simple wrappers around the Hadoop FileSystem interface). You can access all of
the Hadoop filesystem shell commands using Pig’s fs command. For example,
fs -ls will show a file listing, and fs -help will show help on all the available
commands.
Precisely which Hadoop filesystem is used is determined by the fs.default.name prop-
erty in the site file for Hadoop Core. See “The Command-Line Interface” on page 51
for more details on how to configure this property.
These commands are mostly self-explanatory, except set, which is used to set options
that control Pig’s behavior, including arbitrary MapReduce job properties. The debug
option is used to turn debug logging on or off from within a script (you can also control
the log level when launching Pig, using the -d or -debug option):
grunt> set debug on
Another useful option is the job.name option, which gives a Pig job a meaningful name,
making it easier to pick out your Pig MapReduce jobs when running on a shared Ha-
doop cluster. If Pig is running a script (rather than being an interactive query from
Grunt), its job name defaults to a value based on the script name.
There are two commands in Table 11-4 for running a Pig script, exec and run. The
difference is that exec runs the script in batch mode in a new Grunt shell, so any aliases
defined in the script are not accessible to the shell after the script has completed. On
the other hand, when running a script with run, it is as if the contents of the script had
been entered manually, so the command history of the invoking shell contains all the
378 | Chapter 11: Pig
www.it-ebooks.info

statements from the script. Multiquery execution, where Pig executes a batch of state-
ments in one go (see “Multiquery execution” on page 375), is only used by exec, not run.
By design, Pig Latin lacks native control flow statements. The recom-
mended approach for writing programs that have conditional logic or
loop constructs is to embed Pig Latin in another language like Python,
JavaScript or Java, and manage the control flow from there. In this
model the host script uses a compile-bind-run API to execute Pig scripts
and retrieve their status. Consult the Pig documentation for details of
the API.
Embedded Pig programs always run in a JVM, so for Python and Java-
Script you use the pig command followed by the name of your script,
and the appropriate Java scripting engine will be selected (Jython for
Python, Rhino for JavaScript).
Expressions
An expression is something that is evaluated to yield a value. Expressions can be used
in Pig as a part of a statement containing a relational operator. Pig has a rich variety of
expressions, many of which will be familiar from other programming languages. They
are listed in Table 11-5, with brief descriptions and examples. We shall see examples
of many of these expressions throughout the chapter.
Table 11-5. Pig Latin expressions
Category Expressions Description Examples
Constant Literal Constant value (see also literals in Ta-
ble 11-6)1.0, 'a'
Field (by
position) $nField in position n (zero-based) $0
Field (by name) fField named fyear
Field (disambigu-
ate) r::fField named f from relation r after group-
ing or joining A::year
Projection c.$n, c.fField in container c (relation, bag, or tuple)
by position, by name records.$0, records.year
Map lookup m#kValue associated with key k in map mitems#'Coat'
Cast (t) fCast of field f to type t(int) year
Arithmetic x + y, x - yAddition, subtraction $1 + $2, $1 - $2
x * y, x / yMultiplication, division $1 * $2, $1 / $2
x % yModulo, the remainder of x divided by y$1 % $2
+x, -xUnary positive, negation +1, –1
Conditional x ? y : zBincond/ternary, y if x evaluates to true,
z otherwise quality == 0 ? 0 : 1
Pig Latin | 379
www.it-ebooks.info

Category Expressions Description Examples
Comparison x == y, x != yEquals, not equals quality == 0, tempera
ture != 9999
x > y, x < yGreater than, less than quality > 0, quality < 10
x >= y, x <= yGreater than or equal to, less than or equal to quality >= 1, quality <=
9
x matches yPattern matching with regular expression quality matches
'[01459]'
x is null Is null temperature is null
x is not null Is not null temperature is not null
Boolean x or yLogical or q == 0 or q == 1
x and yLogical and q == 0 and r == 0
not xLogical negation not q matches '[01459]'
Functional fn(f1,f2,…) Invocation of function fn on fields f1, f2,
etc. isGood(quality)
Flatten FLATTEN(f)Removal of a level of nesting from bags and
tuples FLATTEN(group)
Types
So far you have seen some of the simple types in Pig, such as int and chararray. Here
we will discuss Pig’s built-in types in more detail.
Pig has four numeric types: int, long, float, and double, which are identical to their
Java counterparts. There is also a bytearray type, like Java’s byte array type for repre-
senting a blob of binary data, and chararray, which, like java.lang.String, represents
textual data in UTF-16 format, although it can be loaded or stored in UTF-8 format.
Pig does not have types corresponding to Java’s boolean,6 byte, short, or char primitive
types. These are all easily represented using Pig’s int type, or chararray for char.
The numeric, textual, and binary types are simple atomic types. Pig Latin also has three
complex types for representing nested structures: tuple, bag, and map. All of Pig Latin’s
types are listed in Table 11-6.
6. Although there is no boolean type for data (until version 0.10.0), Pig has the concept of an expression
evaluating to true or false, for testing conditions (such as in a FILTER statement). However, Pig does not
allow a boolean expression to be stored in a field.
380 | Chapter 11: Pig
www.it-ebooks.info

Table 11-6. Pig Latin types
Category Type Description Literal example
Numeric int 32-bit signed integer 1
long 64-bit signed integer 1L
float 32-bit floating-point number 1.0F
double 64-bit floating-point number 1.0
Text chararray Character array in UTF-16 format 'a'
Binary bytearray Byte array Not supported
Complex tuple Sequence of fields of any type (1,'pomegranate')
bag An unordered collection of tuples, possibly with duplicates {(1,'pomegranate'),(2)}
map A set of key-value pairs. Keys must be character arrays;
values may be any type ['a'#'pomegranate']
The complex types are usually loaded from files or constructed using relational oper-
ators. Be aware, however, that the literal form in Table 11-6 is used when a constant
value is created from within a Pig Latin program. The raw form in a file is usually
different when using the standard PigStorage loader. For example, the representation
in a file of the bag in Table 11-6 would be {(1,pomegranate),(2)} (note the lack of
quotes), and with a suitable schema, this would be loaded as a relation with a single
field and row, whose value was the bag.
Pig provides built-in functions TOTUPLE, TOBAG and TOMAP, which are used for turning
expressions into tuples, bags and maps.
Although relations and bags are conceptually the same (an unordered collection of
tuples), in practice Pig treats them slightly differently. A relation is a top-level construct,
whereas a bag has to be contained in a relation. Normally, you don’t have to worry
about this, but there are a few restrictions that can trip up the uninitiated. For example,
it’s not possible to create a relation from a bag literal. So the following statement fails:
A = {(1,2),(3,4)}; -- Error
The simplest workaround in this case is to load the data from a file using the LOAD
statement.
As another example, you can’t treat a relation like a bag and project a field into a new
relation ($0 refers to the first field of A, using the positional notation):
B = A.$0;
Instead, you have to use a relational operator to turn the relation A into relation B:
B = FOREACH A GENERATE $0;
It’s possible that a future version of Pig Latin will remove these inconsistencies and
treat relations and bags in the same way.
Pig Latin | 381
www.it-ebooks.info

Schemas
A relation in Pig may have an associated schema, which gives the fields in the relation
names and types. We’ve seen how an AS clause in a LOAD statement is used to attach
a schema to a relation:
grunt> records = LOAD 'input/ncdc/micro-tab/sample.txt'
>> AS (year:int, temperature:int, quality:int);
grunt> DESCRIBE records;
records: {year: int,temperature: int,quality: int}
This time we’ve declared the year to be an integer, rather than a chararray, even though
the file it is being loaded from is the same. An integer may be more appropriate if we
needed to manipulate the year arithmetically (to turn it into a timestamp, for example),
whereas the chararray representation might be more appropriate when it’s being used
as a simple identifier. Pig’s flexibility in the degree to which schemas are declared con-
trasts with schemas in traditional SQL databases, which are declared before the data
is loaded into to the system. Pig is designed for analyzing plain input files with no
associated type information, so it is quite natural to choose types for fields later than
you would with an RDBMS.
It’s possible to omit type declarations completely, too:
grunt> records = LOAD 'input/ncdc/micro-tab/sample.txt'
>> AS (year, temperature, quality);
grunt> DESCRIBE records;
records: {year: bytearray,temperature: bytearray,quality: bytearray}
In this case, we have specified only the names of the fields in the schema, year,
temperature, and quality. The types default to bytearray, the most general type, rep-
resenting a binary string.
You don’t need to specify types for every field; you can leave some to default to byte
array, as we have done for year in this declaration:
grunt> records = LOAD 'input/ncdc/micro-tab/sample.txt'
>> AS (year, temperature:int, quality:int);
grunt> DESCRIBE records;
records: {year: bytearray,temperature: int,quality: int}
However, if you specify a schema in this way, you do need to specify every field. Also,
there’s no way to specify the type of a field without specifying the name. On the other
hand, the schema is entirely optional and can be omitted by not specifying an AS clause:
grunt> records = LOAD 'input/ncdc/micro-tab/sample.txt';
grunt> DESCRIBE records;
Schema for records unknown.
382 | Chapter 11: Pig
www.it-ebooks.info

Fields in a relation with no schema can be referenced only using positional notation:
$0 refers to the first field in a relation, $1 to the second, and so on. Their types default
to bytearray:
grunt> projected_records = FOREACH records GENERATE $0, $1, $2;
grunt> DUMP projected_records;
(1950,0,1)
(1950,22,1)
(1950,-11,1)
(1949,111,1)
(1949,78,1)
grunt> DESCRIBE projected_records;
projected_records: {bytearray,bytearray,bytearray}
Although it can be convenient not to have to assign types to fields (particularly in the
first stages of writing a query), doing so can improve the clarity and efficiency of Pig
Latin programs, and is generally recommended.
Declaring a schema as a part of the query is flexible, but doesn’t lend
itself to schema reuse. A set of Pig queries over the same input data will
often have the same schema repeated in each query. If the query
processes a large number of fields, this repetition can become hard to
maintain.
The Apache HCatalog project (http://incubator.apache.org/hcatalog/)
solves this problem by providing a table metadata service, based on
Hive’s metastore, so that Pig queries can reference schemas by name,
rather than specifying them in full each time.
Validation and nulls
An SQL database will enforce the constraints in a table’s schema at load time: for
example, trying to load a string into a column that is declared to be a numeric type will
fail. In Pig, if the value cannot be cast to the type declared in the schema, then it will
substitute a null value. Let’s see how this works if we have the following input for the
weather data, which has an “e” character in place of an integer:
1950 0 1
1950 22 1
1950 e 1
1949 111 1
1949 78 1
Pig handles the corrupt line by producing a null for the offending value, which is dis-
played as the absence of a value when dumped to screen (and also when saved using
STORE):
grunt> records = LOAD 'input/ncdc/micro-tab/sample_corrupt.txt'
>> AS (year:chararray, temperature:int, quality:int);
grunt> DUMP records;
(1950,0,1)
(1950,22,1)
Pig Latin | 383
www.it-ebooks.info

(1950,,1)
(1949,111,1)
(1949,78,1)
Pig produces a warning for the invalid field (not shown here), but does not halt its
processing. For large datasets, it is very common to have corrupt, invalid, or merely
unexpected data, and it is generally infeasible to incrementally fix every unparsable
record. Instead, we can pull out all of the invalid records in one go, so we can take
action on them, perhaps by fixing our program (because they indicate we have made a
mistake) or by filtering them out (because the data is genuinely unusable):
grunt> corrupt_records = FILTER records BY temperature is null;
grunt> DUMP corrupt_records;
(1950,,1)
Note the use of the is null operator, which is analogous to SQL. In practice, we would
include more information from the original record, such as an identifier and the value
that could not be parsed, to help our analysis of the bad data.
We can find the number of corrupt records using the following idiom for counting the
number of rows in a relation:
grunt> grouped = GROUP corrupt_records ALL;
grunt> all_grouped = FOREACH grouped GENERATE group, COUNT(corrupt_records);
grunt> DUMP all_grouped;
(all,1)
(“GROUP” on page 405 explains grouping and the ALL operation in more detail.)
Another useful technique is to use the SPLIT operator to partition the data into “good”
and “bad” relations, which can then be analyzed separately:
grunt> SPLIT records INTO good_records IF temperature is not null,
>> bad_records IF temperature is null;
grunt> DUMP good_records;
(1950,0,1)
(1950,22,1)
(1949,111,1)
(1949,78,1)
grunt> DUMP bad_records;
(1950,,1)
Going back to the case in which temperature’s type was left undeclared, the corrupt
data cannot be easily detected, since it doesn’t surface as a null:
grunt> records = LOAD 'input/ncdc/micro-tab/sample_corrupt.txt'
>> AS (year:chararray, temperature, quality:int);
grunt> DUMP records;
(1950,0,1)
(1950,22,1)
(1950,e,1)
(1949,111,1)
(1949,78,1)
grunt> filtered_records = FILTER records BY temperature != 9999 AND
>> (quality == 0 OR quality == 1 OR quality == 4 OR quality == 5 OR quality == 9);
384 | Chapter 11: Pig
www.it-ebooks.info

grunt> grouped_records = GROUP filtered_records BY year;
grunt> max_temp = FOREACH grouped_records GENERATE group,
>> MAX(filtered_records.temperature);
grunt> DUMP max_temp;
(1949,111.0)
(1950,22.0)
What happens in this case is that the temperature field is interpreted as a bytearray, so
the corrupt field is not detected when the input is loaded. When passed to the MAX
function, the temperature field is cast to a double, since MAX works only with numeric
types. The corrupt field can not be represented as a double, so it becomes a null, which
MAX silently ignores. The best approach is generally to declare types for your data on
loading, and look for missing or corrupt values in the relations themselves before you
do your main processing.
Sometimes corrupt data shows up as smaller tuples since fields are simply missing. You
can filter these out by using the SIZE function as follows:
grunt> A = LOAD 'input/pig/corrupt/missing_fields';
grunt> DUMP A;
(2,Tie)
(4,Coat)
(3)
(1,Scarf)
grunt> B = FILTER A BY SIZE(TOTUPLE(*)) > 1;
grunt> DUMP B;
(2,Tie)
(4,Coat)
(1,Scarf)
Schema merging
In Pig, you don’t declare the schema for every new relation in the data flow. In most
cases, Pig can figure out the resulting schema for the output of a relational operation
by considering the schema of the input relation.
How are schemas propagated to new relations? Some relational operators don’t change
the schema, so the relation produced by the LIMIT operator (which restricts a relation
to a maximum number of tuples), for example, has the same schema as the relation it
operates on. For other operators, the situation is more complicated. UNION, for ex-
ample, combines two or more relations into one, and tries to merge the input relations
schemas. If the schemas are incompatible, due to different types or number of fields,
then the schema of the result of the UNION is unknown.
You can find out the schema for any relation in the data flow using the DESCRIBE
operator. If you want to redefine the schema for a relation, you can use the
FOREACH...GENERATE operator with AS clauses to define the schema for some or
all of the fields of the input relation.
See “User-Defined Functions” on page 389 for further discussion of schemas.
Pig Latin | 385
www.it-ebooks.info

Functions
Functions in Pig come in four types:
Eval function
A function that takes one or more expressions and returns another expression. An
example of a built-in eval function is MAX, which returns the maximum value of the
entries in a bag. Some eval functions are aggregate functions, which means they
operate on a bag of data to produce a scalar value; MAX is an example of an aggregate
function. Furthermore, many aggregate functions are algebraic, which means that
the result of the function may be calculated incrementally. In MapReduce terms,
algebraic functions make use of the combiner and are much more efficient to
calculate (see “Combiner Functions” on page 34). MAX is an algebraic function,
whereas a function to calculate the median of a collection of values is an example
of a function that is not algebraic.
Filter function
A special type of eval function that returns a logical boolean result. As the name
suggests, filter functions are used in the FILTER operator to remove unwanted
rows. They can also be used in other relational operators that take boolean con-
ditions and, in general, expressions using boolean or conditional expressions. An
example of a built-in filter function is IsEmpty, which tests whether a bag or a map
contains any items.
Load function
A function that specifies how to load data into a relation from external storage.
Store function
A function that specifies how to save the contents of a relation to external storage.
Often, load and store functions are implemented by the same type. For example,
PigStorage, which loads data from delimited text files, can store data in the same
format.
Pig comes with a collection of built-in functions, a selection of which are listed in
Table 11-7. The complete list of built-in functions, which includes a large number of
standard math and string functions, can be found in the documentation for each Pig
release.
Table 11-7. A selection of Pig’s built-in functions
Category Function Description
Eval AVG Calculates the average (mean) value of entries in a bag.
CONCAT Concatenates byte arrays or character arrays together.
COUNT Calculates the number of non-null entries in a bag.
COUNT_STAR Calculates the number of entries in a bag, including those that are null.
386 | Chapter 11: Pig
www.it-ebooks.info

Category Function Description
DIFF Calculates the set difference of two bags. If the two arguments are not bags,
then returns a bag containing both if they are equal; otherwise, returns an
empty bag.
MAX Calculates the maximum value of entries in a bag.
MIN Calculates the minimum value of entries in a bag.
SIZE Calculates the size of a type. The size of numeric types is always one; for
character arrays, it is the number of characters; for byte arrays, the number
of bytes; and for containers (tuple, bag, map), it is the number of entries.
SUM Calculates the sum of the values of entries in a bag.
TOBAG Converts one or more expressions to individual tuples which are then put in
a bag.
TOKENIZE Tokenizes a character array into a bag of its constituent words.
TOMAP Converts an even number of expressions to a map of key-value pairs.
TOP Calculates the top n tuples in a bag.
TOTUPLE Converts one or more expressions to a tuple.
Filter IsEmpty Tests if a bag or map is empty.
Load/Store PigStorage Loads or stores relations using a field-delimited text format. Each line is
broken into fields using a configurable field delimiter (defaults to a tab
character) to be stored in the tuple’s fields. It is the default storage when
none is specified.
BinStorage Loads or stores relations from or to binary files. A Pig-specific format is used
that uses Hadoop Writable objects.
TextLoader Loads relations from a plain-text format. Each line corresponds to a tuple
whose single field is the line of text.
JsonLoader, JsonStorage Loads or stores relations from or to a (Pig-defined) JSON format. Each tuple
is stored on one line.
HBaseStorage Loads or stores relations from or to HBase tables.
If the function you need is not available, you can write your own. Before you do that,
however, have a look in the Piggy Bank, a repository of Pig functions shared by the Pig
community. For example, there are load and store functions in the Piggy Bank for Avro
data files, CSV files, Hive RCFiles, SequenceFiles, and XML files. The Pig website has
instructions on how to browse and obtain the Piggy Bank functions. If the Piggy Bank
doesn’t have what you need, you can write your own function (and if it is sufficiently
general, you might consider contributing it to the Piggy Bank so that others can benefit
from it, too). These are known as user-defined functions, or UDFs.
Pig Latin | 387
www.it-ebooks.info

Macros
Macros provide a way to package reusable pieces of Pig Latin code from within Pig
Latin itself. For example, we can extract the part of our Pig Latin program that performs
grouping on a relation then finds the maximum value in each group, by defining a macro
as follows:
DEFINE max_by_group(X, group_key, max_field) RETURNS Y {
A = GROUP $X by $group_key;
$Y = FOREACH A GENERATE group, MAX($X.$max_field);
};
The macro, called max_by_group, takes three parameters: a relation, X, and two field
names, group_key and max_field. It returns a single relation, Y. Within the macro body,
parameters and return aliases are referenced with a $ prefix, such as $X.
The macro is used as follows:
records = LOAD 'input/ncdc/micro-tab/sample.txt'
AS (year:chararray, temperature:int, quality:int);
filtered_records = FILTER records BY temperature != 9999 AND
(quality == 0 OR quality == 1 OR quality == 4 OR quality == 5 OR quality == 9);
max_temp = max_by_group(filtered_records, year, temperature);
DUMP max_temp
At runtime, Pig will expand the macro using the macro definition. After expansion, the
program looks like the following, with the expanded section in bold.
records = LOAD 'input/ncdc/micro-tab/sample.txt'
AS (year:chararray, temperature:int, quality:int);
filtered_records = FILTER records BY temperature != 9999 AND
(quality == 0 OR quality == 1 OR quality == 4 OR quality == 5 OR quality == 9);
macro_max_by_group_A_0 = GROUP filtered_records by (year);
max_temp = FOREACH macro_max_by_group_A_0 GENERATE group,
MAX(filtered_records.(temperature));
DUMP max_temp
You don’t normally see the expanded form since Pig creates it internally, however in
some cases it is useful to see it when writing and debugging macros. You can get Pig to
perform macro expansion only (without executing the script) by passing the -dryrun
argument to pig.
Notice that the parameters that were passed to the macro (filtered_records, year, and
temperature) have been substituted for the names in the macro definition. Aliases in
the macro definition that don’t have a $ prefix, such as A in this example, are local to
the macro definition and are re-written at expansion time to avoid conflicts with aliases
in other parts of the program. In this case, A becomes macro_max_by_group_A_0 in the
expanded form.
To foster reuse, macros can be defined in separate files to Pig scripts, in which case they
need to be imported into any script that uses them. An import statement looks like this:
IMPORT './ch11/src/main/pig/max_temp.macro';
388 | Chapter 11: Pig
www.it-ebooks.info

User-Defined Functions
Pig’s designers realized that the ability to plug-in custom code is crucial for all but the
most trivial data processing jobs. For this reason, they made it easy to define and use
user-defined functions. We only cover Java UDFs in this section, but be aware that you
can write UDFs in Python or JavaScript too, both of which are run using the Java
Scripting API.
A Filter UDF
Let’s demonstrate by writing a filter function for filtering out weather records that do
not have a temperature quality reading of satisfactory (or better). The idea is to change
this line:
filtered_records = FILTER records BY temperature != 9999 AND
(quality == 0 OR quality == 1 OR quality == 4 OR quality == 5 OR quality == 9);
to:
filtered_records = FILTER records BY temperature != 9999 AND isGood(quality);
This achieves two things: it makes the Pig script more concise, and it encapsulates the
logic in one place so that it can be easily reused in other scripts. If we were just writing
an ad hoc query, then we probably wouldn’t bother to write a UDF. It’s when you start
doing the same kind of processing over and over again that you see opportunities for
reusable UDFs.
Filter UDFs are all subclasses of FilterFunc, which itself is a subclass of EvalFunc. We’ll
look at EvalFunc in more detail later, but for the moment just note that, in essence,
EvalFunc looks like the following class:
public abstract class EvalFunc<T> {
public abstract T exec(Tuple input) throws IOException;
}
EvalFunc’s only abstract method, exec(), takes a tuple and returns a single value, the
(parameterized) type T. The fields in the input tuple consist of the expressions passed
to the function—in this case, a single integer. For FilterFunc, T is Boolean, so the
method should return true only for those tuples that should not be filtered out.
For the quality filter, we write a class, IsGoodQuality, that extends FilterFunc and im-
plements the exec() method. See Example 11-1. The Tuple class is essentially a list of
objects with associated types. Here we are concerned only with the first field (since the
function only has a single argument), which we extract by index using the get() method
on Tuple. The field is an integer, so if it’s not null, we cast it and check whether the
value is one that signifies the temperature was a good reading, returning the appropriate
value, true or false.
User-Defined Functions | 389
www.it-ebooks.info

Example 11-1. A FilterFunc UDF to remove records with unsatisfactory temperature quality readings
package com.hadoopbook.pig;
import java.io.IOException;
import java.util.ArrayList;
import java.util.List;
import org.apache.pig.FilterFunc;
import org.apache.pig.backend.executionengine.ExecException;
import org.apache.pig.data.DataType;
import org.apache.pig.data.Tuple;
import org.apache.pig.impl.logicalLayer.FrontendException;
public class IsGoodQuality extends FilterFunc {
@Override
public Boolean exec(Tuple tuple) throws IOException {
if (tuple == null || tuple.size() == 0) {
return false;
}
try {
Object object = tuple.get(0);
if (object == null) {
return false;
}
int i = (Integer) object;
return i == 0 || i == 1 || i == 4 || i == 5 || i == 9;
} catch (ExecException e) {
throw new IOException(e);
}
}
}
To use the new function, we first compile it and package it in a JAR file (the example
code that accompanies this book comes with build instructions for how to do this).
Then we tell Pig about the JAR file with the REGISTER operator, which is given the
local path to the filename (and is not enclosed in quotes):
grunt> REGISTER pig-examples.jar;
Finally, we can invoke the function:
grunt> filtered_records = FILTER records BY temperature != 9999 AND
>> com.hadoopbook.pig.IsGoodQuality(quality);
Pig resolves function calls by treating the function’s name as a Java classname and
attempting to load a class of that name. (This, incidentally, is why function names are
case-sensitive: because Java classnames are.) When searching for classes, Pig uses a
classloader that includes the JAR files that have been registered. When running in dis-
tributed mode, Pig will ensure that your JAR files get shipped to the cluster.
390 | Chapter 11: Pig
www.it-ebooks.info

For the UDF in this example, Pig looks for a class with the name com.hadoop
book.pig.IsGoodQuality, which it finds in the JAR file we registered.
Resolution of built-in functions proceeds in the same way, except for one difference:
Pig has a set of built-in package names that it searches, so the function call does not
have to be a fully qualified name. For example, the function MAX is actually implemented
by a class MAX in the package org.apache.pig.builtin. This is one of the packages that
Pig looks in, so we can write MAX rather than org.apache.pig.builtin.MAX in our Pig
programs.
We can add our package name to the search path by invoking Grunt with this com-
mand-line argument: -Dudf.import.list=com.hadoopbook.pig. Or, we can shorten the
function name by defining an alias, using the DEFINE operator:
grunt> DEFINE isGood com.hadoopbook.pig.IsGoodQuality();
grunt> filtered_records = FILTER records BY temperature != 9999 AND isGood(quality);
Defining an alias is a good idea if you want to use the function several times in the same
script. It’s also necessary if you want to pass arguments to the constructor of the UDF’s
implementation class.
Leveraging types
The filter works when the quality field is declared to be of type int, but if the type
information is absent, then the UDF fails! This happens because the field is the default
type, bytearray, represented by the DataByteArray class. Because DataByteArray is not
an Integer, the cast fails.
The obvious way to fix this is to convert the field to an integer in the exec() method.
However, there is a better way, which is to tell Pig the types of the fields that the function
expects. The getArgToFuncMapping() method on EvalFunc is provided for precisely this
reason. We can override it to tell Pig that the first field should be an integer:
@Override
public List<FuncSpec> getArgToFuncMapping() throws FrontendException {
List<FuncSpec> funcSpecs = new ArrayList<FuncSpec>();
funcSpecs.add(new FuncSpec(this.getClass().getName(),
new Schema(new Schema.FieldSchema(null, DataType.INTEGER))));
return funcSpecs;
}
This method returns a FuncSpec object corresponding to each of the fields of the tuple
that are passed to the exec() method. Here there is a single field, and we construct an
anonymous FieldSchema (the name is passed as null, since Pig ignores the name when
doing type conversion). The type is specified using the INTEGER constant on Pig’s
DataType class.
With the amended function, Pig will attempt to convert the argument passed to the
function to an integer. If the field cannot be converted, then a null is passed for the
field. The exec() method always returns false if the field is null. For this application,
User-Defined Functions | 391
www.it-ebooks.info

this behavior is appropriate, as we want to filter out records whose quality field is
unintelligible.
Here’s the final program using the new function:
-- max_temp_filter_udf.pig
REGISTER pig-examples.jar;
DEFINE isGood com.hadoopbook.pig.IsGoodQuality();
records = LOAD 'input/ncdc/micro-tab/sample.txt'
AS (year:chararray, temperature:int, quality:int);
filtered_records = FILTER records BY temperature != 9999 AND isGood(quality);
grouped_records = GROUP filtered_records BY year;
max_temp = FOREACH grouped_records GENERATE group,
MAX(filtered_records.temperature);
DUMP max_temp;
An Eval UDF
Writing an eval function is a small step up from writing a filter function. Consider a
UDF (see Example 11-2) for trimming the leading and trailing whitespace from
chararray values, just like the trim() method on java.lang.String. We will use this
UDF later in the chapter.
Example 11-2. An EvalFunc UDF to trim leading and trailing whitespace from chararray values
public class Trim extends EvalFunc<String> {
@Override
public String exec(Tuple input) throws IOException {
if (input == null || input.size() == 0) {
return null;
}
try {
Object object = input.get(0);
if (object == null) {
return null;
}
return ((String) object).trim();
} catch (ExecException e) {
throw new IOException(e);
}
}
@Override
public List<FuncSpec> getArgToFuncMapping() throws FrontendException {
List<FuncSpec> funcList = new ArrayList<FuncSpec>();
funcList.add(new FuncSpec(this.getClass().getName(), new Schema(
new Schema.FieldSchema(null, DataType.CHARARRAY))));
return funcList;
}
}
392 | Chapter 11: Pig
www.it-ebooks.info

An eval function extends the EvalFunc class, parameterized by the type of the return
value (which is String for the Trim UDF).7 The exec() and getArgToFuncMapping()
methods are straightforward, like the ones in the IsGoodQuality UDF.
When you write an eval function, you need to consider what the output’s schema looks
like. In the following statement, the schema of B is determined by the function udf:
B = FOREACH A GENERATE udf($0);
If udf creates tuples with scalar fields, then Pig can determine B’s schema through
reflection. For complex types such as bags, tuples, or maps, Pig needs more help, and
you should implement the outputSchema() method to give Pig the information about
the output schema.
The Trim UDF returns a string, which Pig translates as a chararray, as can be seen from
the following session:
grunt> DUMP A;
( pomegranate)
(banana )
(apple)
( lychee )
grunt> DESCRIBE A;
A: {fruit: chararray}
grunt> B = FOREACH A GENERATE com.hadoopbook.pig.Trim(fruit);
grunt> DUMP B;
(pomegranate)
(banana)
(apple)
(lychee)
grunt> DESCRIBE B;
B: {chararray}
A has chararray fields that have leading and trailing spaces. We create B from A by
applying the Trim function to the first field in A (named fruit). B’s fields are correctly
inferred to be of type chararray.
Dynamic Invokers
Sometimes you may want to use a function that is provided by a Java library, but
without going to the effort of writing a UDF. Dynamic invokers allow you to do this
by calling Java methods directly from a Pig script. The trade-off is that method calls are
made via reflection, which, when being called for every record in a large dataset, can
impose significant overhead. So for scripts that are run repeatedly a dedicated UDF is
normally preferred.
The following snippet shows how we could define and use a trim UDF that uses the
Apache Commons Lang StringUtils class.
7. Although not relevant for this example, eval functions that operate on a bag may additionally implement
Pig’s Algebraic or Accumulator interfaces for more efficient processing of the bag in chunks.
User-Defined Functions | 393
www.it-ebooks.info

grunt> DEFINE trim InvokeForString('org.apache.commons.lang.StringUtils.trim', 'String');
grunt> B = FOREACH A GENERATE trim(fruit);
grunt> DUMP B;
(pomegranate)
(banana)
(apple)
(lychee)
The InvokeForString invoker is used since the return type of the method is a String.
(There are also InvokeForInt, InvokeForLong, InvokeForDouble, and InvokeForFloat in-
vokers.) The first argument to the invoker constructor is the fully-qualified method to
be invoked. The second is a space-separated list of the method argument classes.
A Load UDF
We’ll demonstrate a custom load function that can read plain-text column ranges as
fields, very much like the Unix cut command. It is used as follows:
grunt> records = LOAD 'input/ncdc/micro/sample.txt'
>> USING com.hadoopbook.pig.CutLoadFunc('16-19,88-92,93-93')
>> AS (year:int, temperature:int, quality:int);
grunt> DUMP records;
(1950,0,1)
(1950,22,1)
(1950,-11,1)
(1949,111,1)
(1949,78,1)
The string passed to CutLoadFunc is the column specification; each comma-separated
range defines a field, which is assigned a name and type in the AS clause. Let’s examine
the implementation of CutLoadFunc shown in Example 11-3.
Example 11-3. A LoadFunc UDF to load tuple fields as column ranges
public class CutLoadFunc extends LoadFunc {
private static final Log LOG = LogFactory.getLog(CutLoadFunc.class);
private final List<Range> ranges;
private final TupleFactory tupleFactory = TupleFactory.getInstance();
private RecordReader reader;
public CutLoadFunc(String cutPattern) {
ranges = Range.parse(cutPattern);
}
@Override
public void setLocation(String location, Job job)
throws IOException {
FileInputFormat.setInputPaths(job, location);
}
@Override
public InputFormat getInputFormat() {
394 | Chapter 11: Pig
www.it-ebooks.info

return new TextInputFormat();
}
@Override
public void prepareToRead(RecordReader reader, PigSplit split) {
this.reader = reader;
}
@Override
public Tuple getNext() throws IOException {
try {
if (!reader.nextKeyValue()) {
return null;
}
Text value = (Text) reader.getCurrentValue();
String line = value.toString();
Tuple tuple = tupleFactory.newTuple(ranges.size());
for (int i = 0; i < ranges.size(); i++) {
Range range = ranges.get(i);
if (range.getEnd() > line.length()) {
LOG.warn(String.format(
"Range end (%s) is longer than line length (%s)",
range.getEnd(), line.length()));
continue;
}
tuple.set(i, new DataByteArray(range.getSubstring(line)));
}
return tuple;
} catch (InterruptedException e) {
throw new ExecException(e);
}
}
}
In Pig, like in Hadoop, data loading takes place before the mapper runs, so it is im-
portant that the input can be split into portions that are independently handled by each
mapper (see “Input Splits and Records” on page 232 for background).
From Pig 0.7.0 the load and store function interfaces have been overhauled to be more
closely aligned with Hadoop’s InputFormat and OutputFormat classes. Functions written
for previous versions of Pig will need rewriting (guidelines for doing so are provided at
http://wiki.apache.org/pig/LoadStoreMigrationGuide). A LoadFunc will typically use an
existing underlying InputFormat to create records, with the LoadFunc providing the logic
for turning the records into Pig tuples.
CutLoadFunc is constructed with a string that specifies the column ranges to use for each
field. The logic for parsing this string and creating a list of internal Range objects that
encapsulates these ranges is contained in the Range class, and is not shown here (it is
available in the example code that accompanies this book).
User-Defined Functions | 395
www.it-ebooks.info

Pig calls setLocation() on a LoadFunc to pass the input location to the loader. Since
CutLoadFunc uses a TextInputFormat to break the input into lines, we just pass the lo-
cation to set the input path using a static method on FileInputFormat.
Pig uses the new MapReduce API, so we use the input and output for-
mats and associated classes from the org.apache.hadoop.mapreduce
package.
Next, Pig calls the getInputFormat() method to create a RecordReader for each split, just
like in MapReduce. Pig passes each RecordReader to the prepareToRead() method of
CutLoadFunc, which we store a reference to, so we can use it in the getNext() method
for iterating through the records.
The Pig runtime calls getNext() repeatedly, and the load function reads tuples from the
reader until the reader reaches the last record in its split. At this point, it returns null
to signal that there are no more tuples to be read.
It is the responsibility of the getNext() implementation to turn lines of the input file
into Tuple objects. It does this by means of a TupleFactory, a Pig class for creating
Tuple instances. The newTuple() method creates a new tuple with the required number
of fields, which is just the number of Range classes, and the fields are populated using
substrings of the line, which are determined by the Range objects.
We need to think about what to do if the line is shorter than the range asked for. One
option is to throw an exception and stop further processing. This is appropriate if your
application cannot tolerate incomplete or corrupt records. In many cases, it is better
to return a tuple with null fields and let the Pig script handle the incomplete data as it
sees fit. This is the approach we take here; by exiting the for loop if the range end is
past the end of the line, we leave the current field and any subsequent fields in the tuple
with their default value of null.
Using a schema
Let’s now consider the type of the fields being loaded. If the user has specified a schema,
then the fields need converting to the relevant types. However, this is performed lazily
by Pig, and so the loader should always construct tuples of type bytearrary, using the
DataByteArray type. The loader function still has the opportunity to do the conversion,
however, by overriding getLoadCaster() to return a custom implementation of the
LoadCaster interface, which provides a collection of conversion methods for this
purpose:
public interface LoadCaster {
public Integer bytesToInteger(byte[] b) throws IOException;
public Long bytesToLong(byte[] b) throws IOException;
public Float bytesToFloat(byte[] b) throws IOException;
public Double bytesToDouble(byte[] b) throws IOException;
public String bytesToCharArray(byte[] b) throws IOException;
396 | Chapter 11: Pig
www.it-ebooks.info

public Map<String, Object> bytesToMap(byte[] b) throws IOException;
public Tuple bytesToTuple(byte[] b) throws IOException;
public DataBag bytesToBag(byte[] b) throws IOException;
}
CutLoadFunc doesn’t override getLoadCaster() since the default implementation returns
Utf8StorageConverter, which provides standard conversions between UTF-8 encoded
data and Pig data types.
In some cases, the load function itself can determine the schema. For example, if we
were loading self-describing data like XML or JSON, we could create a schema for Pig
by looking at the data. Alternatively, the load function may determine the schema in
another way, such as an external file, or by being passed information in its constructor.
To support such cases, the load function should implement the LoadMetadata interface
(in addition to the LoadFunc interface), so it can supply a schema to the Pig runtime.
Note, however, that if a user supplies a schema in the AS clause of LOAD, then it takes
precedence over the schema one specified by the LoadMetadata interface.
A load function may additionally implement the LoadPushDown interface as a means for
finding out which columns the query is asking for. This can be a useful optimization
for column-oriented storage, so that the loader only loads the columns that are needed
by the query. There is no obvious way for CutLoadFunc to load only a subset of columns,
since it reads the whole line for each tuple, so we don’t use this optimization.
Data Processing Operators
Loading and Storing Data
Throughout this chapter, we have seen how to load data from external storage for
processing in Pig. Storing the results is straightforward, too. Here’s an example of using
PigStorage to store tuples as plain-text values separated by a colon character:
grunt> STORE A INTO 'out' USING PigStorage(':');
grunt> cat out
Joe:cherry:2
Ali:apple:3
Joe:banana:2
Eve:apple:7
Other built-in storage functions were described in Table 11-7.
Filtering Data
Once you have some data loaded into a relation, the next step is often to filter it to
remove the data that you are not interested in. By filtering early in the processing pipe-
line, you minimize the amount of data flowing through the system, which can improve
efficiency.
Data Processing Operators | 397
www.it-ebooks.info

FOREACH...GENERATE
We have already seen how to remove rows from a relation using the FILTER operator
with simple expressions and a UDF. The FOREACH...GENERATE operator is used to
act on every row in a relation. It can be used to remove fields or to generate new ones.
In this example, we do both:
grunt> DUMP A;
(Joe,cherry,2)
(Ali,apple,3)
(Joe,banana,2)
(Eve,apple,7)
grunt> B = FOREACH A GENERATE $0, $2+1, 'Constant';
grunt> DUMP B;
(Joe,3,Constant)
(Ali,4,Constant)
(Joe,3,Constant)
(Eve,8,Constant)
Here we have created a new relation B with three fields. Its first field is a projection of
the first field ($0) of A. B’s second field is the third field of A ($2) with one added to it.
B’s third field is a constant field (every row in B has the same third field) with the
chararray value Constant.
The FOREACH...GENERATE operator has a nested form to support more complex
processing. In the following example, we compute various statistics for the weather
dataset:
-- year_stats.pig
REGISTER pig-examples.jar;
DEFINE isGood com.hadoopbook.pig.IsGoodQuality();
records = LOAD 'input/ncdc/all/19{1,2,3,4,5}0*'
USING com.hadoopbook.pig.CutLoadFunc('5-10,11-15,16-19,88-92,93-93')
AS (usaf:chararray, wban:chararray, year:int, temperature:int, quality:int);
grouped_records = GROUP records BY year PARALLEL 30;
year_stats = FOREACH grouped_records {
uniq_stations = DISTINCT records.usaf;
good_records = FILTER records BY isGood(quality);
GENERATE FLATTEN(group), COUNT(uniq_stations) AS station_count,
COUNT(good_records) AS good_record_count, COUNT(records) AS record_count;
}
DUMP year_stats;
Using the cut UDF we developed earlier, we load various fields from the input dataset
into the records relation. Next we group records by year. Notice the PARALLEL key-
word for setting the number of reducers to use; this is vital when running on a cluster.
Then we process each group using a nested FOREACH...GENERATE operator. The
first nested statement creates a relation for the distinct USAF identifiers for stations
using the DISTINCT operator. The second nested statement creates a relation for the
398 | Chapter 11: Pig
www.it-ebooks.info

records with “good” readings using the FILTER operator and a UDF. The final nested
statement is a GENERATE statement (a nested FOREACH...GENERATE must always
have a GENERATE statement as the last nested statement) that generates the summary
fields of interest using the grouped records, as well as the relations created in the nested
block.
Running it on a few years of data, we get the following:
(1920,8L,8595L,8595L)
(1950,1988L,8635452L,8641353L)
(1930,121L,89245L,89262L)
(1910,7L,7650L,7650L)
(1940,732L,1052333L,1052976L)
The fields are year, number of unique stations, total number of good readings, and total
number of readings. We can see how the number of weather stations and readings grew
over time.
STREAM
The STREAM operator allows you to transform data in a relation using an external
program or script. It is named by analogy with Hadoop Streaming, which provides a
similar capability for MapReduce (see “Hadoop Streaming” on page 37).
STREAM can use built-in commands with arguments. Here is an example that uses the
Unix cut command to extract the second field of each tuple in A. Note that the com-
mand and its arguments are enclosed in backticks:
grunt> C = STREAM A THROUGH `cut -f 2`;
grunt> DUMP C;
(cherry)
(apple)
(banana)
(apple)
The STREAM operator uses PigStorage to serialize and deserialize relations to and from
the program’s standard input and output streams. Tuples in A are converted to tab-
delimited lines that are passed to the script. The output of the script is read one line at
a time and split on tabs to create new tuples for the output relation C. You can provide
a custom serializer and deserializer, which implement PigToStream and StreamToPig
respectively (both in the org.apache.pig package), using the DEFINE command.
Pig streaming is most powerful when you write custom processing scripts. The follow-
ing Python script filters out bad weather records:
#!/usr/bin/env python
import re
import sys
for line in sys.stdin:
(year, temp, q) = line.strip().split()
Data Processing Operators | 399
www.it-ebooks.info

if (temp != "9999" and re.match("[01459]", q)):
print "%s\t%s" % (year, temp)
To use the script, you need to ship it to the cluster. This is achieved via a DEFINE
clause, which also creates an alias for the STREAM command. The STREAM statement
can then refer to the alias, as the following Pig script shows:
-- max_temp_filter_stream.pig
DEFINE is_good_quality `is_good_quality.py`
SHIP ('ch11/src/main/python/is_good_quality.py');
records = LOAD 'input/ncdc/micro-tab/sample.txt'
AS (year:chararray, temperature:int, quality:int);
filtered_records = STREAM records THROUGH is_good_quality
AS (year:chararray, temperature:int);
grouped_records = GROUP filtered_records BY year;
max_temp = FOREACH grouped_records GENERATE group,
MAX(filtered_records.temperature);
DUMP max_temp;
Grouping and Joining Data
Joining datasets in MapReduce takes some work on the part of the programmer (see
“Joins” on page 281), whereas Pig has very good built-in support for join operations,
making it much more approachable. Since the large datasets that are suitable for
analysis by Pig (and MapReduce in general) are not normalized, joins are used more
infrequently in Pig than they are in SQL.
JOIN
Let’s look at an example of an inner join. Consider the relations A and B:
grunt> DUMP A;
(2,Tie)
(4,Coat)
(3,Hat)
(1,Scarf)
grunt> DUMP B;
(Joe,2)
(Hank,4)
(Ali,0)
(Eve,3)
(Hank,2)
We can join the two relations on the numerical (identity) field in each:
grunt> C = JOIN A BY $0, B BY $1;
grunt> DUMP C;
(2,Tie,Joe,2)
(2,Tie,Hank,2)
(3,Hat,Eve,3)
(4,Coat,Hank,4)
400 | Chapter 11: Pig
www.it-ebooks.info

This is a classic inner join, where each match between the two relations corresponds
to a row in the result. (It’s actually an equijoin since the join predicate is equality.) The
result’s fields are made up of all the fields of all the input relations.
You should use the general join operator if all the relations being joined are too large
to fit in memory. If one of the relations is small enough to fit in memory, there is a
special type of join called a fragment replicate join, which is implemented by distributing
the small input to all the mappers and performing a map-side join using an in-memory
lookup table against the (fragmented) larger relation. There is a special syntax for telling
Pig to use a fragment replicate join:8
grunt> C = JOIN A BY $0, B BY $1 USING "replicated";
The first relation must be the large one, followed by one or more small ones (all of
which must fit in memory).
Pig also supports outer joins using a syntax that is similar to SQL’s (this is covered for
Hive in “Outer joins” on page 444). For example:
grunt> C = JOIN A BY $0 LEFT OUTER, B BY $1;
grunt> DUMP C;
(1,Scarf,,)
(2,Tie,Joe,2)
(2,Tie,Hank,2)
(3,Hat,Eve,3)
(4,Coat,Hank,4)
COGROUP
JOIN always gives a flat structure: a set of tuples. The COGROUP statement is similar
to JOIN, but creates a nested set of output tuples. This can be useful if you want to
exploit the structure in subsequent statements:
grunt> D = COGROUP A BY $0, B BY $1;
grunt> DUMP D;
(0,{},{(Ali,0)})
(1,{(1,Scarf)},{})
(2,{(2,Tie)},{(Joe,2),(Hank,2)})
(3,{(3,Hat)},{(Eve,3)})
(4,{(4,Coat)},{(Hank,4)})
COGROUP generates a tuple for each unique grouping key. The first field of each tuple
is the key, and the remaining fields are bags of tuples from the relations with a matching
key. The first bag contains the matching tuples from relation A with the same key.
Similarly, the second bag contains the matching tuples from relation B with the same
key.
8. There are more keywords that may be used in the USING clause, including "skewed" (for large datasets
with a skewed keyspace) and "merge" (to effect a merge join for inputs that are already sorted on the join
key). See Pig’s documentation for details on how to use these specialized joins.
Data Processing Operators | 401
www.it-ebooks.info

If for a particular key a relation has no matching key, then the bag for that relation is
empty. For example, since no one has bought a scarf (with ID 1), the second bag in the
tuple for that row is empty. This is an example of an outer join, which is the default
type for COGROUP. It can be made explicit using the OUTER keyword, making this
COGROUP statement the same as the previous one:
D = COGROUP A BY $0 OUTER, B BY $1 OUTER;
You can suppress rows with empty bags by using the INNER keyword, which gives the
COGROUP inner join semantics. The INNER keyword is applied per relation, so the
following only suppresses rows when relation A has no match (dropping the unknown
product 0 here):
grunt> E = COGROUP A BY $0 INNER, B BY $1;
grunt> DUMP E;
(1,{(1,Scarf)},{})
(2,{(2,Tie)},{(Joe,2),(Hank,2)})
(3,{(3,Hat)},{(Eve,3)})
(4,{(4,Coat)},{(Hank,4)})
We can flatten this structure to discover who bought each of the items in relation A:
grunt> F = FOREACH E GENERATE FLATTEN(A), B.$0;
grunt> DUMP F;
(1,Scarf,{})
(2,Tie,{(Joe),(Hank)})
(3,Hat,{(Eve)})
(4,Coat,{(Hank)})
Using a combination of COGROUP, INNER, and FLATTEN (which removes nesting)
it’s possible to simulate an (inner) JOIN:
grunt> G = COGROUP A BY $0 INNER, B BY $1 INNER;
grunt> H = FOREACH G GENERATE FLATTEN($1), FLATTEN($2);
grunt> DUMP H;
(2,Tie,Joe,2)
(2,Tie,Hank,2)
(3,Hat,Eve,3)
(4,Coat,Hank,4)
This gives the same result as JOIN A BY $0, B BY $1.
402 | Chapter 11: Pig
www.it-ebooks.info

If the join key is composed of several fields, you can specify them all in the BY clauses
of the JOIN or COGROUP statement. Make sure that the number of fields in each BY
clause is the same.
Here’s another example of a join in Pig, in a script for calculating the maximum tem-
perature for every station over a time period controlled by the input:
-- max_temp_station_name.pig
REGISTER pig-examples.jar;
DEFINE isGood com.hadoopbook.pig.IsGoodQuality();
stations = LOAD 'input/ncdc/metadata/stations-fixed-width.txt'
USING com.hadoopbook.pig.CutLoadFunc('1-6,8-12,14-42')
AS (usaf:chararray, wban:chararray, name:chararray);
trimmed_stations = FOREACH stations GENERATE usaf, wban,
com.hadoopbook.pig.Trim(name);
records = LOAD 'input/ncdc/all/191*'
USING com.hadoopbook.pig.CutLoadFunc('5-10,11-15,88-92,93-93')
AS (usaf:chararray, wban:chararray, temperature:int, quality:int);
filtered_records = FILTER records BY temperature != 9999 AND isGood(quality);
grouped_records = GROUP filtered_records BY (usaf, wban) PARALLEL 30;
max_temp = FOREACH grouped_records GENERATE FLATTEN(group),
MAX(filtered_records.temperature);
max_temp_named = JOIN max_temp BY (usaf, wban), trimmed_stations BY (usaf, wban)
PARALLEL 30;
max_temp_result = FOREACH max_temp_named GENERATE $0, $1, $5, $2;
STORE max_temp_result INTO 'max_temp_by_station';
We use the cut UDF we developed earlier to load one relation holding the station IDs
(USAF and WBAN identifiers) and names, and one relation holding all the weather
records, keyed by station ID. We group the filtered weather records by station ID and
aggregate by maximum temperature, before joining with the stations. Finally, we
project out the fields we want in the final result: USAF, WBAN, station name, maxi-
mum temperature.
Here are a few results for the 1910s:
228020 99999 SORTAVALA 322
029110 99999 VAASA AIRPORT 300
040650 99999 GRIMSEY 378
This query could be made more efficient by using a fragment replicate join, as the station
metadata is small.
Data Processing Operators | 403
www.it-ebooks.info

CROSS
Pig Latin includes the cross-product operator (also known as the cartesian product),
which joins every tuple in a relation with every tuple in a second relation (and with
every tuple in further relations if supplied). The size of the output is the product of the
size of the inputs, potentially making the output very large:
grunt> I = CROSS A, B;
grunt> DUMP I;
(2,Tie,Joe,2)
(2,Tie,Hank,4)
(2,Tie,Ali,0)
(2,Tie,Eve,3)
(2,Tie,Hank,2)
(4,Coat,Joe,2)
(4,Coat,Hank,4)
(4,Coat,Ali,0)
(4,Coat,Eve,3)
(4,Coat,Hank,2)
(3,Hat,Joe,2)
(3,Hat,Hank,4)
(3,Hat,Ali,0)
(3,Hat,Eve,3)
(3,Hat,Hank,2)
(1,Scarf,Joe,2)
(1,Scarf,Hank,4)
(1,Scarf,Ali,0)
(1,Scarf,Eve,3)
(1,Scarf,Hank,2)
When dealing with large datasets, you should try to avoid operations that generate
intermediate representations that are quadratic (or worse) in size. Computing the cross-
product of the whole input dataset is rarely needed, if ever.
For example, at first blush one might expect that calculating pairwise document simi-
larity in a corpus of documents would require every document pair to be generated
before calculating their similarity. However, if one starts with the insight that most
document pairs have a similarity score of zero (that is, they are unrelated), then we can
find a way to a better algorithm.
In this case, the key idea is to focus on the entities that we are using to calculate similarity
(terms in a document, for example) and make them the center of the algorithm. In
practice, we also remove terms that don’t help discriminate between documents (stop-
words), and this reduces the problem space still further. Using this technique to analyze
a set of roughly one million (106) documents generates in the order of one billion
(109) intermediate pairs,9 rather than the one trillion (1012) produced by the naive
approach (generating the cross-product of the input) or the approach with no stopword
removal.
9. “Pairwise Document Similarity in Large Collections with MapReduce,” Elsayed, Lin, and Oard (2008,
College Park, MD: University of Maryland).
404 | Chapter 11: Pig
www.it-ebooks.info

GROUP
Although COGROUP groups the data in two or more relations, the GROUP statement
groups the data in a single relation. GROUP supports grouping by more than equality
of keys: you can use an expression or user-defined function as the group key. For ex-
ample, consider the following relation A:
grunt> DUMP A;
(Joe,cherry)
(Ali,apple)
(Joe,banana)
(Eve,apple)
Let’s group by the number of characters in the second field:
grunt> B = GROUP A BY SIZE($1);
grunt> DUMP B;
(5,{(Ali,apple),(Eve,apple)})
(6,{(Joe,cherry),(Joe,banana)})
GROUP creates a relation whose first field is the grouping field, which is given the alias
group. The second field is a bag containing the grouped fields with the same schema as
the original relation (in this case, A).
There are also two special grouping operations: ALL and ANY. ALL groups all the
tuples in a relation in a single group, as if the GROUP function was a constant:
grunt> C = GROUP A ALL;
grunt> DUMP C;
(all,{(Joe,cherry),(Ali,apple),(Joe,banana),(Eve,apple)})
Note that there is no BY in this form of the GROUP statement. The ALL grouping is
commonly used to count the number of tuples in a relation, as shown in “Validation
and nulls” on page 383.
The ANY keyword is used to group the tuples in a relation randomly, which can be
useful for sampling.
Sorting Data
Relations are unordered in Pig. Consider a relation A:
grunt> DUMP A;
(2,3)
(1,2)
(2,4)
There is no guarantee which order the rows will be processed in. In particular, when
retrieving the contents of A using DUMP or STORE, the rows may be written in any
order. If you want to impose an order on the output, you can use the ORDER operator
to sort a relation by one or more fields. The default sort order compares fields of the
same type using the natural ordering, and different types are given an arbitrary, but
deterministic, ordering (a tuple is always “less than” a bag, for example).
Data Processing Operators | 405
www.it-ebooks.info

The following example sorts A by the first field in ascending order and by the second
field in descending order:
grunt> B = ORDER A BY $0, $1 DESC;
grunt> DUMP B;
(1,2)
(2,4)
(2,3)
Any further processing on a sorted relation is not guaranteed to retain its order. For
example:
grunt> C = FOREACH B GENERATE *;
Even though relation C has the same contents as relation B, its tuples may be emitted
in any order by a DUMP or a STORE. It is for this reason that it is usual to perform the
ORDER operation just before retrieving the output.
The LIMIT statement is useful for limiting the number of results, as a quick and dirty
way to get a sample of a relation; prototyping (the ILLUSTRATE command) should be
preferred for generating more representative samples of the data. It can be used imme-
diately after the ORDER statement to retrieve the first n tuples. Usually, LIMIT will
select any n tuples from a relation, but when used immediately after an ORDER state-
ment, the order is retained (in an exception to the rule that processing a relation does
not retain its order):
grunt> D = LIMIT B 2;
grunt> DUMP D;
(1,2)
(2,4)
If the limit is greater than the number of tuples in the relation, all tuples are returned
(so LIMIT has no effect).
Using LIMIT can improve the performance of a query because Pig tries to apply the
limit as early as possible in the processing pipeline, to minimize the amount of data
that needs to be processed. For this reason, you should always use LIMIT if you are
not interested in the entire output.
Combining and Splitting Data
Sometimes you have several relations that you would like to combine into one. For this,
the UNION statement is used. For example:
grunt> DUMP A;
(2,3)
(1,2)
(2,4)
grunt> DUMP B;
(z,x,8)
(w,y,1)
grunt> C = UNION A, B;
grunt> DUMP C;
406 | Chapter 11: Pig
www.it-ebooks.info

(2,3)
(1,2)
(2,4)
(z,x,8)
(w,y,1)
C is the union of relations A and B, and since relations are unordered, the order of the
tuples in C is undefined. Also, it’s possible to form the union of two relations with
different schemas or with different numbers of fields, as we have done here. Pig attempts
to merge the schemas from the relations that UNION is operating on. In this case, they
are incompatible, so C has no schema:
grunt> DESCRIBE A;
A: {f0: int,f1: int}
grunt> DESCRIBE B;
B: {f0: chararray,f1: chararray,f2: int}
grunt> DESCRIBE C;
Schema for C unknown.
If the output relation has no schema, your script needs to be able to handle tuples that
vary in the number of fields and/or types.
The SPLIT operator is the opposite of UNION; it partitions a relation into two or more
relations. See “Validation and nulls” on page 383 for an example of how to use it.
Pig in Practice
There are some practical techniques that are worth knowing about when you are
developing and running Pig programs. This section covers some of them.
Parallelism
When running in MapReduce mode it’s important that the degree of parallelism
matches the size of the dataset. By default, Pig will sets the number of reducers by
looking at the size of the input, and using one reducer per 1GB of input, up to a max-
imum of 999 reducers. You can override these parameters by setting pig.exec.reduc
ers.bytes.per.reducer (the default is 1000000000 bytes) and pig.exec.reducers.max
(default 999).
To explictly set the number of reducers you want for each job, you can use a PARALLEL
clause for operators that run in the reduce phase. These include all the grouping and
joining operators (GROUP, COGROUP, JOIN, CROSS), as well as DISTINCT and
ORDER. The following line sets the number of reducers to 30 for the GROUP:
grouped_records = GROUP records BY year PARALLEL 30;
Alternatively, you can set the default_parallel option, and it will take effect for all
subsequent jobs:
grunt> set default_parallel 30
Pig in Practice | 407
www.it-ebooks.info

A good setting for the number of reduce tasks is slightly fewer than the number of
reduce slots in the cluster. See “Choosing the Number of Reducers” on page 229 for
further discussion.
The number of map tasks is set by the size of the input (with one map per HDFS block)
and is not affected by the PARALLEL clause.
Parameter Substitution
If you have a Pig script that you run on a regular basis, then it’s quite common to want
to be able to run the same script with different parameters. For example, a script that
runs daily may use the date to determine which input files it runs over. Pig supports
parameter substitution, where parameters in the script are substituted with values
supplied at runtime. Parameters are denoted by identifiers prefixed with a $ character;
for example, $input and $output are used in the following script to specify the input
and output paths:
-- max_temp_param.pig
records = LOAD '$input' AS (year:chararray, temperature:int, quality:int);
filtered_records = FILTER records BY temperature != 9999 AND
(quality == 0 OR quality == 1 OR quality == 4 OR quality == 5 OR quality == 9);
grouped_records = GROUP filtered_records BY year;
max_temp = FOREACH grouped_records GENERATE group,
MAX(filtered_records.temperature);
STORE max_temp into '$output';
Parameters can be specified when launching Pig, using the -param option, one for each
parameter:
% pig -param input=/user/tom/input/ncdc/micro-tab/sample.txt \
> -param output=/tmp/out \
> ch11/src/main/pig/max_temp_param.pig
You can also put parameters in a file and pass them to Pig using the -param_file option.
For example, we can achieve the same result as the previous command by placing the
parameter definitions in a file:
# Input file
input=/user/tom/input/ncdc/micro-tab/sample.txt
# Output file
output=/tmp/out
The pig invocation then becomes:
% pig -param_file ch11/src/main/pig/max_temp_param.param \
> ch11/src/main/pig/max_temp_param.pig
You can specify multiple parameter files using -param_file repeatedly. You can also
use a combination of -param and -param_file options, and if any parameter is defined
in both a parameter file and on the command line, the last value on the command line
takes precedence.
408 | Chapter 11: Pig
www.it-ebooks.info

Dynamic parameters
For parameters that are supplied using the -param option, it is easy to make the value
dynamic by running a command or script. Many Unix shells support command sub-
stitution for a command enclosed in backticks, and we can use this to make the output
directory date-based:
% pig -param input=/user/tom/input/ncdc/micro-tab/sample.txt \
> -param output=/tmp/`date "+%Y-%m-%d"`/out \
> ch11/src/main/pig/max_temp_param.pig
Pig also supports backticks in parameter files, by executing the enclosed command in
a shell and using the shell output as the substituted value. If the command or scripts
exits with a nonzero exit status, then the error message is reported and execution halts.
Backtick support in parameter files is a useful feature; it means that parameters can be
defined in the same way if they are defined in a file or on the command line.
Parameter substitution processing
Parameter substitution occurs as a preprocessing step before the script is run. You can
see the substitutions that the preprocessor made by executing Pig with the -dryrun
option. In dry run mode, Pig performs parameter substitution (and macro expansion)
and generates a copy of the original script with substituted values, but does not execute
the script. You can inspect the generated script and check that the substitutions look
sane (because they are dynamically generated, for example) before running it in normal
mode.
At the time of this writing, Grunt does not support parameter substitution.
Pig in Practice | 409
www.it-ebooks.info

CHAPTER 12
Hive
In “Information Platforms and the Rise of the Data Scientist,”1 Jeff Hammerbacher
describes Information Platforms as “the locus of their organization’s efforts to ingest,
process, and generate information,” and how they “serve to accelerate the process of
learning from empirical data.”
One of the biggest ingredients in the Information Platform built by Jeff’s team at Face-
book was Hive, a framework for data warehousing on top of Hadoop. Hive grew from
a need to manage and learn from the huge volumes of data that Facebook was producing
every day from its burgeoning social network. After trying a few different systems, the
team chose Hadoop for storage and processing, since it was cost-effective and met their
scalability needs.2
Hive was created to make it possible for analysts with strong SQL skills (but meager
Java programming skills) to run queries on the huge volumes of data that Facebook
stored in HDFS. Today, Hive is a successful Apache project used by many organizations
as a general-purpose, scalable data processing platform.
Of course, SQL isn’t ideal for every big data problem—it’s not a good fit for building
complex machine learning algorithms, for example—but it’s great for many analyses,
and it has the huge advantage of being very well known in the industry. What’s more,
SQL is the lingua franca in business intelligence tools (ODBC is a common bridge, for
example), so Hive is well placed to integrate with these products.
This chapter is an introduction to using Hive. It assumes that you have working knowl-
edge of SQL and general database architecture; as we go through Hive’s features, we’ll
often compare them to the equivalent in a traditional RDBMS.
1. Beautiful Data: The Stories Behind Elegant Data Solutions, by Toby Segaran and Jeff Hammerbacher
(O’Reilly, 2009)
2. You can read more about the history of Hadoop at Facebook in “Hadoop and Hive at
Facebook” on page 554.
411
www.it-ebooks.info

Installing Hive
In normal use, Hive runs on your workstation and converts your SQL query into a series
of MapReduce jobs for execution on a Hadoop cluster. Hive organizes data into tables,
which provide a means for attaching structure to data stored in HDFS. Metadata—
such as table schemas—is stored in a database called the metastore.
When starting out with Hive, it is convenient to run the metastore on your local ma-
chine. In this configuration, which is the default, the Hive table definitions that you
create will be local to your machine, so you can’t share them with other users. We’ll
see how to configure a shared remote metastore, which is the norm in production
environments, later in “The Metastore” on page 419.
Installation of Hive is straightforward. Java 6 is a prerequisite; and on Windows, you
will need Cygwin, too. You also need to have the same version of Hadoop installed
locally that your cluster is running.3 Of course, you may choose to run Hadoop locally,
either in standalone or pseudo-distributed mode, while getting started with Hive. These
options are all covered in Appendix A.
Which Versions of Hadoop Does Hive Work With?
Any given release of Hive is designed to work with multiple versions of Hadoop. Gen-
erally, Hive works with the latest release of Hadoop, as well as supporting a number
of older versions. For example, Hive 0.5.0 is compatible with versions of Hadoop be-
tween 0.17.x and 0.20.x (inclusive). You don’t need to do anything special to tell Hive
which version of Hadoop you are using, beyond making sure that the hadoop executable
is on the path or setting the HADOOP_HOME environment variable.
Download a release at http://hive.apache.org/releases.html, and unpack the tarball in a
suitable place on your workstation:
% tar xzf hive-x.y.z-dev.tar.gz
It’s handy to put Hive on your path to make it easy to launch:
% export HIVE_INSTALL=/home/tom/hive-x.y.z-dev
% export PATH=$PATH:$HIVE_INSTALL/bin
Now type hive to launch the Hive shell:
% hive
hive>
3. It is assumed that you have network connectivity from your workstation to the Hadoop cluster. You can
test this before running Hive by installing Hadoop locally and performing some HDFS operations with
the hadoop fs command.
412 | Chapter 12: Hive
www.it-ebooks.info

The Hive Shell
The shell is the primary way that we will interact with Hive, by issuing commands in
HiveQL. HiveQL is Hive’s query language, a dialect of SQL. It is heavily influenced by
MySQL, so if you are familiar with MySQL you should feel at home using Hive.
When starting Hive for the first time, we can check that it is working by listing its tables:
there should be none. The command must be terminated with a semicolon to tell Hive
to execute it:
hive> SHOW TABLES;
OK
Time taken: 10.425 seconds
Like SQL, HiveQL is generally case insensitive (except for string comparisons), so show
tables; works equally well here. The tab key will autocomplete Hive keywords and
functions.
For a fresh install, the command takes a few seconds to run since it is lazily creating
the metastore database on your machine. (The database stores its files in a directory
called metastore_db, which is relative to where you ran the hive command from.)
You can also run the Hive shell in non-interactive mode. The -f option runs the com-
mands in the specified file, script.q, in this example:
% hive -f script.q
For short scripts, you can use the -e option to specify the commands inline, in which
case the final semicolon is not required:
% hive -e 'SELECT * FROM dummy'
Hive history file=/tmp/tom/hive_job_log_tom_201005042112_1906486281.txt
OK
X
Time taken: 4.734 seconds
It’s useful to have a small table of data to test queries against, such as
trying out functions in SELECT expressions using literal data (see “Oper-
ators and Functions” on page 426). Here’s one way of populating a
single row table:
% echo 'X' > /tmp/dummy.txt
% hive -e "CREATE TABLE dummy (value STRING); \
LOAD DATA LOCAL INPATH '/tmp/dummy.txt' \
OVERWRITE INTO TABLE dummy"
In both interactive and non-interactive mode, Hive will print information to standard
error—such as the time taken to run a query—during the course of operation. You can
suppress these messages using the -S option at launch time, which has the effect of only
showing the output result for queries:
Installing Hive | 413
www.it-ebooks.info

% hive -S -e 'SELECT * FROM dummy'
X
Other useful Hive shell features include the ability to run commands on the host op-
erating system by using a ! prefix to the command and the ability to access Hadoop
filesystems using the dfs command.
An Example
Let’s see how to use Hive to run a query on the weather dataset we explored in earlier
chapters. The first step is to load the data into Hive’s managed storage. Here we’ll have
Hive use the local filesystem for storage; later we’ll see how to store tables in HDFS.
Just like an RDBMS, Hive organizes its data into tables. We create a table to hold the
weather data using the CREATE TABLE statement:
CREATE TABLE records (year STRING, temperature INT, quality INT)
ROW FORMAT DELIMITED
FIELDS TERMINATED BY '\t';
The first line declares a records table with three columns: year, temperature, and
quality. The type of each column must be specified, too: here the year is a string, while
the other two columns are integers.
So far, the SQL is familiar. The ROW FORMAT clause, however, is particular to HiveQL.
What this declaration is saying is that each row in the data file is tab-delimited text.
Hive expects there to be three fields in each row, corresponding to the table columns,
with fields separated by tabs, and rows by newlines.
Next we can populate Hive with the data. This is just a small sample, for exploratory
purposes:
LOAD DATA LOCAL INPATH 'input/ncdc/micro-tab/sample.txt'
OVERWRITE INTO TABLE records;
Running this command tells Hive to put the specified local file in its warehouse direc-
tory. This is a simple filesystem operation. There is no attempt, for example, to parse
the file and store it in an internal database format, since Hive does not mandate any
particular file format. Files are stored verbatim: they are not modified by Hive.
In this example, we are storing Hive tables on the local filesystem (fs.default.name is
set to its default value of file:///). Tables are stored as directories under Hive’s ware-
house directory, which is controlled by the hive.metastore.warehouse.dir, and defaults
to /user/hive/warehouse.
Thus, the files for the records table are found in the /user/hive/warehouse/records
directory on the local filesystem:
% ls /user/hive/warehouse/records/
sample.txt
414 | Chapter 12: Hive
www.it-ebooks.info

In this case, there is only one file, sample.txt, but in general there can be more, and Hive
will read all of them when querying the table.
The OVERWRITE keyword in the LOAD DATA statement tells Hive to delete any existing files
in the directory for the table. If it is omitted, then the new files are simply added to the
table’s directory (unless they have the same names, in which case they replace the old
files).
Now that the data is in Hive, we can run a query against it:
hive> SELECT year, MAX(temperature)
> FROM records
> WHERE temperature != 9999
> AND (quality = 0 OR quality = 1 OR quality = 4 OR quality = 5 OR quality = 9)
> GROUP BY year;
1949 111
1950 22
This SQL query is unremarkable. It is a SELECT statement with a GROUP BY clause for
grouping rows into years, which uses the MAX() aggregate function to find the maximum
temperature for each year group. But the remarkable thing is that Hive transforms this
query into a MapReduce job, which it executes on our behalf, then prints the results
to the console. There are some nuances such as the SQL constructs that Hive supports
and the format of the data that we can query—and we shall explore some of these in
this chapter—but it is the ability to execute SQL queries against our raw data that gives
Hive its power.
Running Hive
In this section, we look at some more practical aspects of running Hive, including how
to set up Hive to run against a Hadoop cluster and a shared metastore. In doing so,
we’ll see Hive’s architecture in some detail.
Configuring Hive
Hive is configured using an XML configuration file like Hadoop’s. The file is called
hive-site.xml and is located in Hive’s conf directory. This file is where you can set prop-
erties that you want to set every time you run Hive. The same directory contains hive-
default.xml, which documents the properties that Hive exposes and their default values.
You can override the configuration directory that Hive looks for in hive-site.xml by
passing the --config option to the hive command:
% hive --config /Users/tom/dev/hive-conf
Note that this option specifies the containing directory, not hive-site.xml itself. It can
be useful if you have multiple site files—for different clusters, say—that you switch
between on a regular basis. Alternatively, you can set the HIVE_CONF_DIR environment
variable to the configuration directory, for the same effect.
Running Hive | 415
www.it-ebooks.info

The hive-site.xml is a natural place to put the cluster connection details: you can specify
the filesystem and jobtracker using the usual Hadoop properties, fs.default.name and
mapred.job.tracker (see Appendix A for more details on configuring Hadoop). If not
set, they default to the local filesystem and the local (in-process) job runner—just like
they do in Hadoop—which is very handy when trying out Hive on small trial datasets.
Metastore configuration settings (covered in “The Metastore” on page 419) are com-
monly found in hive-site.xml, too.
Hive also permits you to set properties on a per-session basis, by passing the
-hiveconf option to the hive command. For example, the following command sets the
cluster (to a pseudo-distributed cluster) for the duration of the session:
% hive -hiveconf fs.default.name=localhost -hiveconf mapred.job.tracker=localhost:8021
If you plan to have more than one Hive user sharing a Hadoop cluster,
then you need to make the directories that Hive uses writable by all
users. The following commands will create the directories and set their
permissions appropriately:
% hadoop fs -mkdir /tmp
% hadoop fs -chmod a+w /tmp
% hadoop fs -mkdir /user/hive/warehouse
% hadoop fs -chmod a+w /user/hive/warehouse
If all users are in the same group, then permissions g+w are sufficient on
the warehouse directory.
You can change settings from within a session, too, using the SET command. This is
useful for changing Hive or MapReduce job settings for a particular query. For example,
the following command ensures buckets are populated according to the table definition
(see “Buckets” on page 430):
hive> SET hive.enforce.bucketing=true;
To see the current value of any property, use SET with just the property name:
hive> SET hive.enforce.bucketing;
hive.enforce.bucketing=true
By itself, SET will list all the properties (and their values) set by Hive. Note that the list
will not include Hadoop defaults, unless they have been explicitly overridden in one of
the ways covered in this section. Use SET -v to list all the properties in the system,
including Hadoop defaults.
There is a precedence hierarchy to setting properties. In the following list, lower num-
bers take precedence over higher numbers:
1. The Hive SET command
2. The command line -hiveconf option
3. hive-site.xml
4. hive-default.xml
416 | Chapter 12: Hive
www.it-ebooks.info

5. hadoop-site.xml (or, equivalently, core-site.xml, hdfs-site.xml, and mapred-
site.xml)
6. hadoop-default.xml (or, equivalently, core-default.xml, hdfs-default.xml, and
mapred-default.xml)
Logging
You can find Hive’s error log on the local file system at /tmp/$USER/hive.log. It can be
very useful when trying to diagnose configuration problems or other types of error.
Hadoop’s MapReduce task logs are also a useful source for troubleshooting; see “Ha-
doop Logs” on page 173 for where to find them.
The logging configuration is in conf/hive-log4j.properties, and you can edit this file to
change log levels and other logging-related settings. Often though, it’s more convenient
to set logging configuration for the session. For example, the following handy invoca-
tion will send debug messages to the console:
% hive -hiveconf hive.root.logger=DEBUG,console
Hive Services
The Hive shell is only one of several services that you can run using the hive command.
You can specify the service to run using the --service option. Type hive --service
help to get a list of available service names; the most useful are described below.
cli
The command line interface to Hive (the shell). This is the default service.
hiveserver
Runs Hive as a server exposing a Thrift service, enabling access from a range of
clients written in different languages. Applications using the Thrift, JDBC, and
ODBC connectors need to run a Hive server to communicate with Hive. Set the
HIVE_PORT environment variable to specify the port the server will listen on (defaults
to 10,000).
hwi
The Hive Web Interface. See “The Hive Web Interface (HWI)” on page 418.
jar
The Hive equivalent to hadoop jar, a convenient way to run Java applications that
includes both Hadoop and Hive classes on the classpath.
metastore
By default, the metastore is run in the same process as the Hive service. Using this
service, it is possible to run the metastore as a standalone (remote) process. Set the
METASTORE_PORT environment variable to specify the port the server will listen on.
Running Hive | 417
www.it-ebooks.info

The Hive Web Interface (HWI)
As an alternative to the shell, you might want to try Hive’s simple web interface. Start
it using the following commands:
% export ANT_LIB=/path/to/ant/lib
% hive --service hwi
(You only need to set the ANT_LIB environment variable if Ant’s library is not found
in /opt/ant/lib on your system.) Then navigate to http://localhost:9999/hwi in your
browser. From there, you can browse Hive database schemas and create sessions for
issuing commands and queries.
It’s possible to run the web interface as a shared service to give users within an orga-
nization access to Hive without having to install any client software. There are more
details on the Hive Web Interface on the Hive wiki at https://cwiki.apache.org/conflu
ence/display/Hive/HiveWebInterface.
Hive clients
If you run Hive as a server (hive --service hiveserver), then there are a number of
different mechanisms for connecting to it from applications. The relationship between
Hive clients and Hive services is illustrated in Figure 12-1.
Figure 12-1. Hive architecture
418 | Chapter 12: Hive
www.it-ebooks.info

Thrift Client
The Hive Thrift Client makes it easy to run Hive commands from a wide range of
programming languages. Thrift bindings for Hive are available for C++, Java, PHP,
Python, and Ruby. They can be found in the src/service/src subdirectory in the Hive
distribution.
JDBC Driver
Hive provides a Type 4 (pure Java) JDBC driver, defined in the class
org.apache.hadoop.hive.jdbc.HiveDriver. When configured with a JDBC URI of
the form jdbc:hive://host:port/dbname, a Java application will connect to a Hive
server running in a separate process at the given host and port. (The driver makes
calls to an interface implemented by the Hive Thrift Client using the Java Thrift
bindings.)
You may alternatively choose to connect to Hive via JDBC in embedded mode using
the URI jdbc:hive://. In this mode, Hive runs in the same JVM as the application
invoking it, so there is no need to launch it as a standalone server since it does not
use the Thrift service or the Hive Thrift Client.
ODBC Driver
The Hive ODBC Driver allows applications that support the ODBC protocol to
connect to Hive. (Like the JDBC driver, the ODBC driver uses Thrift to commu-
nicate with the Hive server.) The ODBC driver is still in development, so you should
refer to the latest instructions on the Hive wiki for how to build and run it.
There are more details on using these clients on the Hive wiki at https://cwiki.apache
.org/confluence/display/Hive/HiveClient.
The Metastore
The metastore is the central repository of Hive metadata. The metastore is divided into
two pieces: a service and the backing store for the data. By default, the metastore service
runs in the same JVM as the Hive service and contains an embedded Derby database
instance backed by the local disk. This is called the embedded metastore configuration
(see Figure 12-2).
Using an embedded metastore is a simple way to get started with Hive; however, only
one embedded Derby database can access the database files on disk at any one time,
which means you can only have one Hive session open at a time that shares the same
metastore. Trying to start a second session gives the error:
Failed to start database 'metastore_db'
when it attempts to open a connection to the metastore.
The solution to supporting multiple sessions (and therefore multiple users) is to use a
standalone database. This configuration is referred to as a local metastore, since the
metastore service still runs in the same process as the Hive service, but connects to a
database running in a separate process, either on the same machine or on a remote
Running Hive | 419
www.it-ebooks.info

machine. Any JDBC-compliant database may be used by setting the
javax.jdo.option.* configuration properties listed in Table 12-1.4
MySQL is a popular choice for the standalone metastore. In this case,
javax.jdo.option.ConnectionURL is set to jdbc:mysql://host/dbname?createDatabaseIf
NotExist=true, and javax.jdo.option.ConnectionDriverName is set to
com.mysql.jdbc.Driver. (The user name and password should be set, too, of course.)
The JDBC driver JAR file for MySQL (Connector/J) must be on Hive’s classpath, which
is simply achieved by placing it in Hive’s lib directory.
Going a step further, there’s another metastore configuration called a remote meta-
store, where one or more metastore servers run in separate processes to the Hive service.
This brings better manageability and security, since the database tier can be completely
firewalled off, and the clients no longer need the database credentials.
Figure 12-2. Metastore configurations
4. The properties have the javax.jdo prefix since the metastore implementation uses the Java Data Objects
(JDO) API for persisting Java objects. It uses the DataNucleus implementation of JDO.
420 | Chapter 12: Hive
www.it-ebooks.info

A Hive service is configured to use a remote metastore by setting hive.meta
store.local to false, and hive.metastore.uris to the metastore server URIs, separated
by commas if there is more than one. Metastore server URIs are of the form thrift://
host:port, where the port corresponds to the one set by METASTORE_PORT when starting
the metastore server (see “Hive Services” on page 417).
Table 12-1. Important metastore configuration properties
Property name Type Default value Description
hive.metastore.
warehouse.dir
URI /user/hive/
warehouse
The directory relative to
fs.default.name where managed tables
are stored.
hive.metastore.
local
boolean true Whether to use an embedded metastore
server (true), or connect to a remote instance
(false). If false, then
hive.metastore.uris must be set.
hive.metastore.uris comma-
separated
URIs
Not set The URIs specifying the remote metastore
servers to connect to. Clients connect in a
round-robin fashion if there are multiple
remote servers.
javax.jdo.option.
ConnectionURL
URI jdbc:derby:;database
Name=metastore_db;
create=true
The JDBC URL of the metastore database.
javax.jdo.option.
ConnectionDriverName
String org.apache.derby.
jdbc.EmbeddedDriver
The JDBC driver classname.
javax.jdo.option.
ConnectionUserName
String APP The JDBC user name.
javax.jdo.option.
ConnectionPassword
String mine The JDBC password.
Comparison with Traditional Databases
While Hive resembles a traditional database in many ways (such as supporting an SQL
interface), its HDFS and MapReduce underpinnings mean that there are a number of
architectural differences that directly influence the features that Hive supports, which
in turn affects the uses that Hive can be put to.
Schema on Read Versus Schema on Write
In a traditional database, a table’s schema is enforced at data load time. If the data being
loaded doesn’t conform to the schema, then it is rejected. This design is sometimes
called schema on write, since the data is checked against the schema when it is written
into the database.
Comparison with Traditional Databases | 421
www.it-ebooks.info

Hive, on the other hand, doesn’t verify the data when it is loaded, but rather when a
query is issued. This is called schema on read.
There are trade-offs between the two approaches. Schema on read makes for a very fast
initial load, since the data does not have to be read, parsed, and serialized to disk in
the database’s internal format. The load operation is just a file copy or move. It is more
flexible, too: consider having two schemas for the same underlying data, depending on
the analysis being performed. (This is possible in Hive using external tables, see “Man-
aged Tables and External Tables” on page 427.)
Schema on write makes query time performance faster, since the database can index
columns and perform compression on the data. The trade-off, however, is that it takes
longer to load data into the database. Furthermore, there are many scenarios where the
schema is not known at load time, so there are no indexes to apply, since the queries
have not been formulated yet. These scenarios are where Hive shines.
Updates, Transactions, and Indexes
Updates, transactions, and indexes are mainstays of traditional databases. Yet, until
recently, these features have not been considered a part of Hive’s feature set. This is
because Hive was built to operate over HDFS data using MapReduce, where full-table
scans are the norm and a table update is achieved by transforming the data into a new
table. For a data warehousing application that runs over large portions of the dataset,
this works well.
However, there are workloads where updates (or insert appends, at least) are needed,
or where indexes would yield significant performance gains. On the transactions front,
Hive doesn’t define clear semantics for concurrent access to tables, which means ap-
plications need to build their own application-level concurrency or locking mechanism.
The Hive team is actively working on improvements in all these areas.5
Change is also coming from another direction: HBase integration. HBase (Chap-
ter 13) has different storage characteristics to HDFS, such as the ability to do row
updates and column indexing, so we can expect to see these features used by Hive in
future releases. It is already possible to access HBase tables from Hive; you can find out
more at https://cwiki.apache.org/confluence/display/Hive/HBaseIntegration.
HiveQL
Hive’s SQL dialect, called HiveQL, does not support the full SQL-92 specification.
There are a number of reasons for this. Being a fairly young project, it has not had time
to provide the full repertoire of SQL-92 language constructs. More fundamentally,
5. See, for example, https://issues.apache.org/jira/browse/HIVE-306, https://issues.apache.org/jira/browse/
HIVE-417, and https://issues.apache.org/jira/browse/HIVE-1293.
422 | Chapter 12: Hive
www.it-ebooks.info

SQL-92 compliance has never been an explicit project goal; rather, as an open source
project, features were added by developers to meet their users’ needs. Furthermore,
Hive has some extensions that are not in SQL-92, which have been inspired by syntax
from other database systems, notably MySQL. In fact, to a first-order approximation,
HiveQL most closely resembles MySQL’s SQL dialect.
Some of Hive’s extensions to SQL-92 were inspired by MapReduce, such as multitable
inserts (see “Multitable insert” on page 439) and the TRANSFORM, MAP, and REDUCE clauses
(see “MapReduce Scripts” on page 442).
It turns out that some SQL-92 constructs that are missing from HiveQL are easy to
work around using other language features, so there has not been much pressure to
implement them. For example, SELECT statements do not (at the time of writing) support
a HAVING clause in HiveQL, but the same result can be achieved by adding a subquery
in the FROM clause (see “Subqueries” on page 446).
This chapter does not provide a complete reference to HiveQL; for that, see the Hive
documentation at https://cwiki.apache.org/confluence/display/Hive/LanguageManual.
Instead, we focus on commonly used features and pay particular attention to features
that diverge from SQL-92, or popular databases like MySQL. Table 12-2 provides a
high-level comparison of SQL and HiveQL.
Table 12-2. A high-level comparison of SQL and HiveQL
Feature SQL HiveQL References
Updates UPDATE, INSERT,
DELETE
INSERT OVERWRITE
TABLE (populates whole
table or partition)
“INSERT OVERWRITE TA-
BLE” on page 438, “Updates, Transac-
tions, and Indexes” on page 422
Transactions Supported Not supported
Indexes Supported Not supported
Latency Sub-second Minutes
Data types Integral, floating point,
fixed point, text and binary
strings, temporal
Integral, floating point,
boolean, string, array, map,
struct
“Data Types” on page 424
Functions Hundreds of built-in
functions
Dozens of built-in
functions
“Operators and Functions” on page 426
Multitable inserts Not supported Supported “Multitable insert” on page 439
Create table as
select
Not valid SQL-92, but found
in some databases
Supported “CREATE TABLE...AS SE-
LECT” on page 440
Select SQL-92 Single table or view in the
FROM clause. SORT BY for
partial ordering. LIMIT to
limit number of rows re-
turned.
“Querying Data” on page 441
HiveQL | 423
www.it-ebooks.info

Feature SQL HiveQL References
Joins SQL-92 or variants (join
tables in the FROM clause,
join condition in the
WHERE clause)
Inner joins, outer joins, semi
joins, map joins. SQL-92
syntax, with hinting.
“Joins” on page 443
Subqueries In any clause. Correlated or
noncorrelated.
Only in the FROM clause.
Correlated subqueries not
supported
“Subqueries” on page 446
Views Updatable. Materialized or
nonmaterialized.
Read-only. Materialized
views not supported
“Views” on page 447
Extension points User-defined functions.
Stored procedures.
User-defined functions.
MapReduce scripts.
“User-Defined Functions” on page 448,
“MapReduce Scripts” on page 442
Data Types
Hive supports both primitive and complex data types. Primitives include numeric,
boolean, string, and timestamp types. The complex data types include arrays, maps,
and structs. Hive’s data types are listed in Table 12-3. Note that the literals shown are
those used from within HiveQL; they are not the serialized form used in the table’s
storage format (see “Storage Formats” on page 433).
Table 12-3. Hive data types
Category Type Description Literal examples
Primitive TINYINT 1-byte (8-bit) signed integer, from -128 to
127 1
SMALLINT 2-byte (16-bit) signed integer, from
-32,768 to 32,767 1
INT 4-byte (32-bit) signed integer, from
-2,147,483,648 to 2,147,483,647 1
BIGINT 8-byte (64-bit) signed integer, from
-9,223,372,036,854,775,808 to
9,223,372,036,854,775,807
1
FLOAT 4-byte (32-bit) single-precision floating-
point number 1.0
DOUBLE 8-byte (64-bit) double-precision floating-
point number 1.0
BOOLEAN true/false value TRUE
STRING Character string 'a', "a"
BINARY Byte array Not supported
TIMESTAMP Timestamp with nanosecond precision 1325502245000, '2012-01-02
03:04:05.123456789'
424 | Chapter 12: Hive
www.it-ebooks.info

Category Type Description Literal examples
Complex ARRAY An ordered collection of fields. The fields
must all be of the same type. array(1, 2) a
MAP An unordered collection of key-value pairs.
Keys must be primitives; values may be any
type. For a particular map, the keys must
be the same type, and the values must be
the same type.
map('a', 1, 'b', 2)
STRUCT A collection of named fields. The fields may
be of different types. struct('a', 1, 1.0) b
aThe literal forms for arrays, maps, and structs are provided as functions. That is, array(), map(), and struct() are built-in Hive functions.
bThe columns are named col1, col2, col3, etc.
Primitive types
Hive’s primitive types correspond roughly to Java’s, although some names are influ-
enced by MySQL’s type names (some of which, in turn, overlap with SQL-92). There
are four signed integral types: TINYINT, SMALLINT, INT, and BIGINT, which are equivalent
to Java’s byte, short, int, and long primitive types, respectively; they are 1-byte, 2-byte,
4-byte, and 8-byte signed integers.
Hive’s floating-point types, FLOAT and DOUBLE, correspond to Java’s float and double,
which are 32-bit and 64-bit floating point numbers. Unlike some databases, there is no
option to control the number of significant digits or decimal places stored for floating
point values.
Hive supports a BOOLEAN type for storing true and false values.
There is a single Hive data type for storing text, STRING, which is a variable-length
character string. Hive’s STRING type is like VARCHAR in other databases, although there
is no declaration of the maximum number of characters to store with STRING. (The
theoretical maximum size STRING that may be stored is 2GB, although in practice it may
be inefficient to materialize such large values. Sqoop has large object support, see
“Importing Large Objects” on page 538.)
The BINARY data type is for storing variable-length binary data.
The TIMESTAMP data type stores timestamps with nanosecond precision. Hive comes
with UDFs for converting between Hive timestamps, Unix timestamps (seconds since
the Unix epoch), and strings, which makes most common date operations tractable.
TIMESTAMP does not encapsulate a timezone, however the to_utc_timestamp and
from_utc_timestamp functions make it possible to do timezone conversions.
Conversions
Primitive types form a hierarchy, which dictates the implicit type conversions that Hive
will perform. For example, a TINYINT will be converted to an INT, if an expression ex-
HiveQL | 425
www.it-ebooks.info

pects an INT; however, the reverse conversion will not occur and Hive will return an
error unless the CAST operator is used.
The implicit conversion rules can be summarized as follows. Any integral numeric type
can be implicitly converted to a wider type. All the integral numeric types, FLOAT, and
(perhaps surprisingly) STRING can be implicitly converted to DOUBLE. TINYINT, SMALL
INT, and INT can all be converted to FLOAT. BOOLEAN types cannot be converted to any
other type.
You can perform explicit type conversion using CAST. For example, CAST('1' AS INT)
will convert the string '1' to the integer value 1. If the cast fails—as it does in CAST('X'
AS INT), for example—then the expression returns NULL.
Complex types
Hive has three complex types: ARRAY, MAP, and STRUCT. ARRAY and MAP are like their
namesakes in Java, while a STRUCT is a record type which encapsulates a set of named
fields. Complex types permit an arbitrary level of nesting. Complex type declarations
must specify the type of the fields in the collection, using an angled bracket notation,
as illustrated in this table definition which has three columns, one for each complex
type:
CREATE TABLE complex (
col1 ARRAY<INT>,
col2 MAP<STRING, INT>,
col3 STRUCT<a:STRING, b:INT, c:DOUBLE>
);
If we load the table with one row of data for ARRAY, MAP, and STRUCT shown in the “Literal
examples” column in Table 12-3 (we’ll see the file format needed to do this in “Storage
Formats” on page 433), then the following query demonstrates the field accessor
operators for each type:
hive> SELECT col1[0], col2['b'], col3.c FROM complex;
1 2 1.0
Operators and Functions
The usual set of SQL operators is provided by Hive: relational operators (such as x =
'a' for testing equality, x IS NULL for testing nullity, x LIKE 'a%' for pattern matching),
arithmetic operators (such as x + 1 for addition), and logical operators (such as x OR y
for logical OR). The operators match those in MySQL, which deviates from SQL-92
since || is logical OR, not string concatenation. Use the concat function for the latter
in both MySQL and Hive.
Hive comes with a large number of built-in functions—too many to list here—divided
into categories including mathematical and statistical functions, string functions, date
functions (for operating on string representations of dates), conditional functions, ag-
426 | Chapter 12: Hive
www.it-ebooks.info

gregate functions, and functions for working with XML (using the xpath function) and
JSON.
You can retrieve a list of functions from the Hive shell by typing SHOW FUNCTIONS.6 To
get brief usage instructions for a particular function, use the DESCRIBE command:
hive> DESCRIBE FUNCTION length;
length(str) - Returns the length of str
In the case when there is no built-in function that does what you want, you can write
your own; see “User-Defined Functions” on page 448.
Tables
A Hive table is logically made up of the data being stored and the associated metadata
describing the layout of the data in the table. The data typically resides in HDFS, al-
though it may reside in any Hadoop filesystem, including the local filesystem or S3.
Hive stores the metadata in a relational database—and not in HDFS, say (see “The
Metastore” on page 419).
In this section, we shall look in more detail at how to create tables, the different physical
storage formats that Hive offers, and how to import data into them.
Multiple Database/Schema Support
Many relational databases have a facility for multiple namespaces, which allow users
and applications to be segregated into different databases or schemas. Hive supports
the same facility, and provides commands such as CREATE DATABASE dbname, USE
dbname, and DROP DATABASE dbname. You can fully qualify a table by writing
dbname.tablename. If no database is specified, tables belong to the default database.
Managed Tables and External Tables
When you create a table in Hive, by default Hive will manage the data, which means
that Hive moves the data into its warehouse directory. Alternatively, you may create
an external table, which tells Hive to refer to the data that is at an existing location
outside the warehouse directory.
The difference between the two types of table is seen in the LOAD and DROP semantics.
Let’s consider a managed table first.
When you load data into a managed table, it is moved into Hive’s warehouse directory.
For example:
6. Or see the Hive function reference at https://cwiki.apache.org/confluence/display/Hive/LanguageManual
+UDF.
Tables | 427
www.it-ebooks.info

CREATE TABLE managed_table (dummy STRING);
LOAD DATA INPATH '/user/tom/data.txt' INTO table managed_table;
will move the file hdfs://user/tom/data.txt into Hive’s warehouse directory for the
managed_table table, which is hdfs://user/hive/warehouse/managed_table.7
The load operation is very fast, since it is just a move or rename within
a filesystem. However, bear in mind that Hive does not check that the
files in the table directory conform to the schema declared for the table,
even for managed tables. If there is a mismatch, then this will become
apparent at query time, often by the query returning NULL for a missing
field. You can check that the data is being parsed correctly by issuing a
simple SELECT statement to retrieve a few rows directly from the table.
If the table is later dropped, using:
DROP TABLE managed_table;
then the table, including its metadata and its data, is deleted. It bears repeating that
since the initial LOAD performed a move operation, and the DROP performed a delete
operation, the data no longer exists anywhere. This is what it means for Hive to manage
the data.
An external table behaves differently. You control the creation and deletion of the data.
The location of the external data is specified at table creation time:
CREATE EXTERNAL TABLE external_table (dummy STRING)
LOCATION '/user/tom/external_table';
LOAD DATA INPATH '/user/tom/data.txt' INTO TABLE external_table;
With the EXTERNAL keyword, Hive knows that it is not managing the data, so it doesn’t
move it to its warehouse directory. Indeed, it doesn’t even check if the external location
exists at the time it is defined. This is a useful feature, since it means you can create the
data lazily after creating the table.
When you drop an external table, Hive will leave the data untouched and only delete
the metadata.
So how do you choose which type of table to use? In most cases, there is not much
difference between the two (except of course for the difference in DROP semantics), so
it is a just a matter of preference. As a rule of thumb, if you are doing all your processing
with Hive, then use managed tables, but if you wish to use Hive and other tools on the
same dataset, then use external tables. A common pattern is to use an external table to
access an initial dataset stored in HDFS (created by another process), then use a Hive
7. The move will only succeed if the source and target filesystems are the same. Also, there is a special case
if the LOCAL keyword is used, where Hive will copy the data from the local filesystem into Hive’s warehouse
directory (even if it, too, is on the same local filesystem). In all other cases though, LOAD is a move operation
and is best thought of as such.
428 | Chapter 12: Hive
www.it-ebooks.info

transform to move the data into a managed Hive table. This works the other way
around, too—an external table (not necessarily on HDFS) can be used to export data
from Hive for other applications to use.8
Another reason for using external tables is when you wish to associate multiple schemas
with the same dataset.
Partitions and Buckets
Hive organizes tables into partitions, a way of dividing a table into coarse-grained parts
based on the value of a partition column, such as date. Using partitions can make it
faster to do queries on slices of the data.
Tables or partitions may further be subdivided into buckets, to give extra structure to
the data that may be used for more efficient queries. For example, bucketing by user
ID means we can quickly evaluate a user-based query by running it on a randomized
sample of the total set of users.
Partitions
To take an example where partitions are commonly used, imagine log files where each
record includes a timestamp. If we partitioned by date, then records for the same date
would be stored in the same partition. The advantage to this scheme is that queries that
are restricted to a particular date or set of dates can be answered much more efficiently
since they only need to scan the files in the partitions that the query pertains to. Notice
that partitioning doesn’t preclude more wide-ranging queries: it is still feasible to query
the entire dataset across many partitions.
A table may be partitioned in multiple dimensions. For example, in addition to parti-
tioning logs by date, we might also subpartition each date partition by country to permit
efficient queries by location.
Partitions are defined at table creation time9 using the PARTITIONED BY clause, which
takes a list of column definitions. For the hypothetical log files example, we might
define a table with records comprising a timestamp and the log line itself:
CREATE TABLE logs (ts BIGINT, line STRING)
PARTITIONED BY (dt STRING, country STRING);
When we load data into a partitioned table, the partition values are specified explicitly:
8. You can also use INSERT OVERWRITE DIRECTORY to export data to a Hadoop filesystem, but unlike
external tables you cannot control the output format, which is Control-A separated text files. Complex
data types are serialized using a JSON representation.
9. However, partitions may be added to or removed from a table after creation using an ALTER TABLE
statement.
Tables | 429
www.it-ebooks.info

LOAD DATA LOCAL INPATH 'input/hive/partitions/file1'
INTO TABLE logs
PARTITION (dt='2001-01-01', country='GB');
At the filesystem level, partitions are simply nested subdirectories of the table directory.
After loading a few more files into the logs table, the directory structure might look
like this:
/user/hive/warehouse/logs/dt=2010-01-01/country=GB/file1
/file2
/country=US/file3
/dt=2010-01-02/country=GB/file4
/country=US/file5
/file6
The logs table has two date partitions, 2010-01-01 and 2010-01-02, corresponding to
subdirectories called dt=2010-01-01 and dt=2010-01-02; and two country subparti-
tions, GB and US, corresponding to nested subdirectories called country=GB and
country=US. The data files reside in the leaf directories.
We can ask Hive for the partitions in a table using SHOW PARTITIONS:
hive> SHOW PARTITIONS logs;
dt=2001-01-01/country=GB
dt=2001-01-01/country=US
dt=2001-01-02/country=GB
dt=2001-01-02/country=US
One thing to bear in mind is that the column definitions in the PARTITIONED BY clause
are full-fledged table columns, called partition columns; however, the data files do not
contain values for these columns since they are derived from the directory names.
You can use partition columns in SELECT statements in the usual way. Hive performs
input pruning to scan only the relevant partitions. For example:
SELECT ts, dt, line
FROM logs
WHERE country='GB';
will only scan file1, file2, and file4. Notice, too, that the query returns the values of the
dt partition column, which Hive reads from the directory names since they are not in
the data files.
Buckets
There are two reasons why you might want to organize your tables (or partitions) into
buckets. The first is to enable more efficient queries. Bucketing imposes extra structure
on the table, which Hive can take advantage of when performing certain queries. In
particular, a join of two tables that are bucketed on the same columns—which include
the join columns—can be efficiently implemented as a map-side join.
430 | Chapter 12: Hive
www.it-ebooks.info

The second reason to bucket a table is to make sampling more efficient. When working
with large datasets, it is very convenient to try out queries on a fraction of your dataset
while you are in the process of developing or refining them. We shall see how to do
efficient sampling at this end of this section.
First, let’s see how to tell Hive that a table should be bucketed. We use the CLUSTERED
BY clause to specify the columns to bucket on and the number of buckets:
CREATE TABLE bucketed_users (id INT, name STRING)
CLUSTERED BY (id) INTO 4 BUCKETS;
Here we are using the user ID to determine the bucket (which Hive does by hashing
the value and reducing modulo the number of buckets), so any particular bucket will
effectively have a random set of users in it.
In the map-side join case, where the two tables are bucketed in the same way, a mapper
processing a bucket of the left table knows that the matching rows in the right table are
in its corresponding bucket, so it need only retrieve that bucket (which is a small fraction
of all the data stored in the right table) to effect the join. This optimization works, too,
if the number of buckets in the two tables are multiples of each other—they do not
have to have exactly the same number of buckets. The HiveQL for joining two bucketed
tables is shown in “Map joins” on page 446.
The data within a bucket may additionally be sorted by one or more columns. This
allows even more efficient map-side joins, since the join of each bucket becomes an
efficient merge-sort. The syntax for declaring that a table has sorted buckets is:
CREATE TABLE bucketed_users (id INT, name STRING)
CLUSTERED BY (id) SORTED BY (id ASC) INTO 4 BUCKETS;
How can we make sure the data in our table is bucketed? While it’s possible to load
data generated outside Hive into a bucketed table, it’s often easier to get Hive to do the
bucketing, usually from an existing table.
Hive does not check that the buckets in the data files on disk are con-
sistent with the buckets in the table definition (either in number, or on
the basis of bucketing columns). If there is a mismatch, then you may
get an error or undefined behavior at query time. For this reason, it is
advisable to get Hive to perform the bucketing.
Take an unbucketed users table:
hive> SELECT * FROM users;
0 Nat
2 Joe
3 Kay
4 Ann
Tables | 431
www.it-ebooks.info

To populate the bucketed table, we need to set the hive.enforce.bucketing property
to true, so that Hive knows to create the number of buckets declared in the table
definition. Then it is a matter of just using the INSERT command:
INSERT OVERWRITE TABLE bucketed_users
SELECT * FROM users;
Physically, each bucket is just a file in the table (or partition) directory. The file name
is not important, but bucket n is the nth file, when arranged in lexicographic order. In
fact, buckets correspond to MapReduce output file partitions: a job will produce as
many buckets (output files) as reduce tasks. We can see this by looking at the layout
of the bucketed_users table we just created. Running this command:
hive> dfs -ls /user/hive/warehouse/bucketed_users;
shows that four files were created, with the following names (the name is generated by
Hive and incorporates a timestamp, so it will change from run to run):
attempt_201005221636_0016_r_000000_0
attempt_201005221636_0016_r_000001_0
attempt_201005221636_0016_r_000002_0
attempt_201005221636_0016_r_000003_0
The first bucket contains the users with IDs 0 and 4, since for an INT the hash is the
integer itself, and the value is reduced modulo the number of buckets—4 in this case:10
hive> dfs -cat /user/hive/warehouse/bucketed_users/*0_0;
0Nat
4Ann
We can see the same thing by sampling the table using the TABLESAMPLE clause, which
restricts the query to a fraction of the buckets in the table rather than the whole table:
hive> SELECT * FROM bucketed_users
> TABLESAMPLE(BUCKET 1 OUT OF 4 ON id);
0 Nat
4 Ann
Bucket numbering is 1-based, so this query retrieves all the users from the first of four
buckets. For a large, evenly distributed dataset, approximately one quarter of the table’s
rows would be returned. It’s possible to sample a number of buckets by specifying a
different proportion (which need not be an exact multiple of the number of buckets,
since sampling is not intended to be a precise operation). For example, this query re-
turns half of the buckets:
hive> SELECT * FROM bucketed_users
> TABLESAMPLE(BUCKET 1 OUT OF 2 ON id);
0 Nat
4 Ann
2 Joe
10. The fields appear run together when displaying the raw file since the separator character in the output is
a nonprinting control character. The control characters used are explained in the next section.
432 | Chapter 12: Hive
www.it-ebooks.info

Sampling a bucketed table is very efficient, since the query only has to read the buckets
that match the TABLESAMPLE clause. Contrast this with sampling a non-bucketed table,
using the rand() function, where the whole input dataset is scanned, even if a very small
sample is needed:
hive> SELECT * FROM users
> TABLESAMPLE(BUCKET 1 OUT OF 4 ON rand());
2 Joe
Storage Formats
There are two dimensions that govern table storage in Hive: the row format and the
file format. The row format dictates how rows, and the fields in a particular row, are
stored. In Hive parlance, the row format is defined by a SerDe, a portmanteau word
for a Serializer-Deserializer.
When acting as a deserializer, which is the case when querying a table, a SerDe will
deserialize a row of data from the bytes in the file to objects used internally by Hive to
operate on that row of data. When used as a serializer, which is the case when per-
forming an INSERT or CTAS (see “Importing Data” on page 438), the table’s SerDe will
serialize Hive’s internal representation of a row of data into the bytes that are written
to the output file.
The file format dictates the container format for fields in a row. The simplest format is
a plain text file, but there are row-oriented and column-oriented binary formats avail-
able, too.
The default storage format: Delimited text
When you create a table with no ROW FORMAT or STORED AS clauses, the default format is
delimited text, with a row per line.
The default row delimiter is not a tab character, but the Control-A character from the
set of ASCII control codes (it has ASCII code 1). The choice of Control-A, sometimes
written as ^A in documentation, came about since it is less likely to be a part of the
field text than a tab character. There is no means for escaping delimiter characters in
Hive, so it is important to choose ones that don’t occur in data fields.
The default collection item delimiter is a Control-B character, used to delimit items in
an ARRAY or STRUCT, or key-value pairs in a MAP. The default map key delimiter is a
Control-C character, used to delimit the key and value in a MAP. Rows in a table are
delimited by a newline character.
Tables | 433
www.it-ebooks.info

The preceding description of delimiters is correct for the usual case of
flat data structures, where the complex types only contain primitive
types. For nested types, however, this isn’t the whole story, and in fact
the level of the nesting determines the delimiter.
For an array of arrays, for example, the delimiters for the outer array are
Control-B characters, as expected, but for the inner array they are
Control-C characters, the next delimiter in the list. If you are unsure
which delimiters Hive uses for a particular nested structure, you can run
a command like:
CREATE TABLE nested
AS
SELECT array(array(1, 2), array(3, 4))
FROM dummy;
then use hexdump, or similar, to examine the delimiters in the output file.
Hive actually supports eight levels of delimiters, corresponding to ASCII
codes 1, 2, ... 8, but you can only override the first three.
Thus, the statement:
CREATE TABLE ...;
is identical to the more explicit:
CREATE TABLE ...
ROW FORMAT DELIMITED
FIELDS TERMINATED BY '\001'
COLLECTION ITEMS TERMINATED BY '\002'
MAP KEYS TERMINATED BY '\003'
LINES TERMINATED BY '\n'
STORED AS TEXTFILE;
Notice that the octal form of the delimiter characters can be used—001 for Control-A,
for instance.
Internally, Hive uses a SerDe called LazySimpleSerDe for this delimited format, along
with the line-oriented MapReduce text input and output formats we saw in Chap-
ter 7. The “lazy” prefix comes about since it deserializes fields lazily—only as they are
accessed. However, it is not a compact format since fields are stored in a verbose textual
format, so a boolean value, for instance, is written as the literal string true or false.
The simplicity of the format has a lot going for it, such as making it easy to process
with other tools, including MapReduce programs or Streaming, but there are more
compact and performant binary SerDe’s that you might consider using. Some are listed
in Table 12-4.
Binary SerDe’s should not be used with the default TEXTFILE format (or
explicitly using a STORED AS TEXTFILE clause). There is always the pos-
sibility that a binary row will contain a newline character, which would
cause Hive to truncate the row and fail at deserialization time.
434 | Chapter 12: Hive
www.it-ebooks.info

Table 12-4. Hive SerDe’s
SerDe name Java package Description
LazySimpleSerDe org.apache.hadoop.hive.
serde2.lazy
The default SerDe. Delimited textual format,
with lazy field access.
LazyBinarySerDe org.apache.hadoop.hive.
serde2.lazybinary
A more efficient version of LazySimple
SerDe. Binary format with lazy field access.
Used internally for such things as temporary
tables.
BinarySortableSerDe org.apache.hadoop.hive.
serde2.binarysortable
A binary SerDe like LazyBinarySerDe, but
optimized for sorting at the expense of com-
pactness (although it is still significantly more
compact than LazySimpleSerDe).
ColumnarSerDe org.apache.hadoop.hive.
serde2.columnar
A variant of LazySimpleSerDe for column-
based storage with RCFile.
RegexSerDe org.apache.hadoop.hive.
contrib.serde2
A SerDe for reading textual data where columns
are specified by a regular expression. Also
writes data using a formatting expression.
Useful for reading log files, but inefficient, so
not suitable for general-purpose storage.
ThriftByteStreamTypedSerDe org.apache.hadoop.hive.
serde2.thrift
A SerDe for reading Thrift-encoded binary data.
HBaseSerDe org.apache.hadoop.hive.
hbase
A SerDe for storing data in an HBase table.
HBase storage uses a Hive storage handler,
which unifies (and generalizes) the roles of row
format and file format. Storage handlers are
specified using a STORED BY clause, which
replaces the ROW FORMAT and STORED AS
clauses. See https://cwiki.apache.org/conflu
ence/display/Hive/HBaseIntegration.
Binary storage formats: Sequence files and RCFiles
Hadoop’s sequence file format (“SequenceFile” on page 132) is a general purpose bi-
nary format for sequences of records (key-value pairs). You can use sequence files in
Hive by using the declaration STORED AS SEQUENCEFILE in the CREATE TABLE statement.
One of the main benefits of using sequence files is their support for splittable com-
pression. If you have a collection of sequence files that were created outside Hive, then
Hive will read them with no extra configuration. If, on the other hand, you want tables
populated from Hive to use compressed sequence files for their storage, you need to
set a few properties to enable compression (see “Using Compression in MapRe-
duce” on page 92):
hive> SET hive.exec.compress.output=true;
hive> SET mapred.output.compress=true;
Tables | 435
www.it-ebooks.info

hive> SET mapred.output.compression.codec=org.apache.hadoop.io.compress.GzipCodec;
hive> INSERT OVERWRITE TABLE ...;
Sequence files are row-oriented. What this means is that the fields in each row are stored
together, as the contents of a single sequence file record.
Hive provides another binary storage format called RCFile, short for Record Columnar
File. RCFiles are similar to sequence files, except that they store data in a column-
oriented fashion. RCFile breaks up the table into row splits, then within each split stores
the values for each row in the first column, followed by the values for each row in the
second column, and so on. This is shown diagrammatically in Figure 12-3.
Figure 12-3. Row-oriented versus column-oriented storage
A column-oriented layout permits columns that are not accessed in a query to be skip-
ped. Consider a query of the table in Figure 12-3 that processes only column 2. With
row-oriented storage, like a sequence file, the whole row (stored in a sequence file
record) is loaded into memory, even though only the second column is actually read.
436 | Chapter 12: Hive
www.it-ebooks.info

Lazy deserialization goes some way to save processing cycles by only deserializing the
columns fields that are accessed, but it can’t avoid the cost of reading each row’s bytes
from disk.
With column-oriented storage, only the column 2 parts of the file (shaded in the figure)
need to be read into memory.
In general, column-oriented formats work well when queries access only a small num-
ber of columns in the table. Conversely, row-oriented formats are appropriate when a
large number of columns of a single row are needed for processing at the same time.
Space permitting, it is relatively straightforward to measure the performance difference
between the two formats for your particular workload, since you can create a copy of
a table with a different storage format for comparison, using “CREATE TABLE...AS
SELECT” on page 440.
Use the following CREATE TABLE clauses to enable column-oriented storage in Hive:
CREATE TABLE ...
ROW FORMAT SERDE 'org.apache.hadoop.hive.serde2.columnar.ColumnarSerDe'
STORED AS RCFILE;
An example: RegexSerDe
Let’s see how to use another SerDe for storage. We’ll use a contrib SerDe that uses a
regular expression for reading the fixed-width station metadata from a text file:
CREATE TABLE stations (usaf STRING, wban STRING, name STRING)
ROW FORMAT SERDE 'org.apache.hadoop.hive.contrib.serde2.RegexSerDe'
WITH SERDEPROPERTIES (
"input.regex" = "(\\d{6}) (\\d{5}) (.{29}) .*"
);
In previous examples, we have used the DELIMITED keyword to refer to delimited text
in the ROW FORMAT clause. In this example, we instead specify a SerDe with the SERDE
keyword and the fully qualified classname of the Java class that implements the SerDe,
org.apache.hadoop.hive.contrib.serde2.RegexSerDe.
SerDe’s can be configured with extra properties using the WITH SERDEPROPERTIES clause.
Here we set the input.regex property, which is specific to RegexSerDe.
input.regex is the regular expression pattern to be used during deserialization to turn
the line of text forming the row into a set of columns. Java regular expression syntax
is used for the matching (see http://java.sun.com/javase/6/docs/api/java/util/regex/Pat
tern.html), and columns are formed from capturing groups of parentheses.11 In this
11. Sometimes you need to use parentheses for regular expression constructs that you don’t want to count
as a capturing group. For example, the pattern (ab)+ for matching a string of one or more ab characters.
The solution is to use a noncapturing group, which has a ? character after the first parenthesis. There are
various noncapturing group constructs (see the Java documentation), but in this example we could use
(?:ab)+ to avoid capturing the group as a Hive column.
Tables | 437
www.it-ebooks.info

example, there are three capturing groups for usaf (a six-digit identifier), wban (a five-
digit identifier), and name (a fixed-width column of 29 characters).
To populate the table, we use a LOAD DATA statement as before:
LOAD DATA LOCAL INPATH "input/ncdc/metadata/stations-fixed-width.txt"
INTO TABLE stations;
Recall that LOAD DATA copies or moves the files to Hive’s warehouse directory (in this
case, it’s a copy since the source is the local filesystem). The table’s SerDe is not used
for the load operation.
When we retrieve data from the table, the SerDe is invoked for deserialization, as we
can see from this simple query, which correctly parses the fields for each row:
hive> SELECT * FROM stations LIMIT 4;
010000 99999 BOGUS NORWAY
010003 99999 BOGUS NORWAY
010010 99999 JAN MAYEN
010013 99999 ROST
Importing Data
We’ve already seen how to use the LOAD DATA operation to import data into a Hive table
(or partition) by copying or moving files to the table’s directory. You can also populate
a table with data from another Hive table using an INSERT statement, or at creation time
using the CTAS construct, which is an abbreviation used to refer to CREATE TABLE...AS
SELECT.
If you want to import data from a relational database directly into Hive, have a look at
Sqoop, which is covered in “Imported Data and Hive” on page 536.
INSERT OVERWRITE TABLE
Here’s an example of an INSERT statement:
INSERT OVERWRITE TABLE target
SELECT col1, col2
FROM source;
For partitioned tables, you can specify the partition to insert into by supplying a
PARTITION clause:
INSERT OVERWRITE TABLE target
PARTITION (dt='2010-01-01')
SELECT col1, col2
FROM source;
The OVERWRITE keyword is actually mandatory in both cases, and means that the con-
tents of the target table (for the first example) or the 2010-01-01 partition (for the
second example) are replaced by the results of the SELECT statement. At the time of
writing, Hive does not support adding records to an already-populated nonpartitioned
438 | Chapter 12: Hive
www.it-ebooks.info

table or partition using an INSERT statement. Instead, you can achieve the same effect
using a LOAD DATA operation without the OVERWRITE keyword.
You can specify the partition dynamically, by determining the partition value from the
SELECT statement:
INSERT OVERWRITE TABLE target
PARTITION (dt)
SELECT col1, col2, dt
FROM source;
This is known as a dynamic-partition insert. This feature is off by default, so you need
to enable it by setting hive.exec.dynamic.partition to true first.
Unlike other databases, Hive does not (currently) support a form of the
INSERT statement for inserting a collection of records specified in the
query, in literal form. That is, statements of the form INSERT INTO...VAL
UES... are not allowed.
Multitable insert
In HiveQL, you can turn the INSERT statement around and start with the FROM clause,
for the same effect:
FROM source
INSERT OVERWRITE TABLE target
SELECT col1, col2;
The reason for this syntax becomes clear when you see that it’s possible to have multiple
INSERT clauses in the same query. This so-called multitable insert is more efficient than
multiple INSERT statements, since the source table need only be scanned once to produce
the multiple, disjoint outputs.
Here’s an example that computes various statistics over the weather dataset:
FROM records2
INSERT OVERWRITE TABLE stations_by_year
SELECT year, COUNT(DISTINCT station)
GROUP BY year
INSERT OVERWRITE TABLE records_by_year
SELECT year, COUNT(1)
GROUP BY year
INSERT OVERWRITE TABLE good_records_by_year
SELECT year, COUNT(1)
WHERE temperature != 9999
AND (quality = 0 OR quality = 1 OR quality = 4 OR quality = 5 OR quality = 9)
GROUP BY year;
There is a single source table (records2), but three tables to hold the results from three
different queries over the source.
Tables | 439
www.it-ebooks.info

CREATE TABLE...AS SELECT
It’s often very convenient to store the output of a Hive query in a new table, perhaps
because it is too large to be dumped to the console or because there are further pro-
cessing steps to carry out on the result.
The new table’s column definitions are derived from the columns retrieved by the
SELECT clause. In the following query, the target table has two columns named col1
and col2 whose types are the same as the ones in the source table:
CREATE TABLE target
AS
SELECT col1, col2
FROM source;
A CTAS operation is atomic, so if the SELECT query fails for some reason, then the table
is not created.
Altering Tables
Since Hive uses the schema on read approach, it’s flexible in permitting a table’s defi-
nition to change after the table has been created. The general caveat, however, is that
it is up to you, in many cases, to ensure that the data is changed to reflect the new
structure.
You can rename a table using the ALTER TABLE statement:
ALTER TABLE source RENAME TO target;
In addition to updating the table metadata, ALTER TABLE moves the underlying table
directory so that it reflects the new name. In the current example, /user/hive/warehouse/
source is renamed to /user/hive/warehouse/target. (An external table’s underlying
directory is not moved; only the metadata is updated.)
Hive allows you to change the definition for columns, add new columns, or even replace
all existing columns in a table with a new set.
For example, consider adding a new column:
ALTER TABLE target ADD COLUMNS (col3 STRING);
The new column col3 is added after the existing (nonpartition) columns. The data files
are not updated, so queries will return null for all values of col3 (unless of course there
were extra fields already present in the files). Since Hive does not permit updating
existing records, you will need to arrange for the underlying files to be updated by
another mechanism. For this reason, it is more common to create a new table that
defines new columns and populates them using a SELECT statement.
Changing a column’s metadata, such as a column’s name or data type, is more straight-
forward, assuming that the new data type can be interpreted as the new data type.
440 | Chapter 12: Hive
www.it-ebooks.info

To learn more about how to alter a table’s structure, including adding and dropping
partitions, changing and replacing columns, and changing table and SerDe properties,
see the Hive wiki at https://cwiki.apache.org/confluence/display/Hive/LanguageManual
+DDL.
Dropping Tables
The DROP TABLE statement deletes the data and metadata for a table. In the case of
external tables, only the metadata is deleted—the data is left untouched.
If you want to delete all the data in a table, but keep the table definition (like DELETE or
TRUNCATE in MySQL), then you can simply delete the data files. For example:
hive> dfs -rmr /user/hive/warehouse/my_table;
Hive treats a lack of files (or indeed no directory for the table) as an empty table.
Another possibility, which achieves a similar effect, is to create a new, empty table that
has the same schema as the first, using the LIKE keyword:
CREATE TABLE new_table LIKE existing_table;
Querying Data
This section discusses how to use various forms of the SELECT statement to retrieve data
from Hive.
Sorting and Aggregating
Sorting data in Hive can be achieved by use of a standard ORDER BY clause, but there is
a catch. ORDER BY produces a result that is totally sorted, as expected, but to do so it
sets the number of reducers to one, making it very inefficient for large datasets. (Hope-
fully, a future release of Hive will employ the techniques described in “Total
Sort” on page 272 to support efficient parallel sorting.)
When a globally sorted result is not required—and in many cases it isn’t—then you
can use Hive’s nonstandard extension, SORT BY instead. SORT BY produces a sorted file
per reducer.
In some cases, you want to control which reducer a particular row goes to, typically so
you can perform some subsequent aggregation. This is what Hive’s DISTRIBUTE BY
clause does. Here’s an example to sort the weather dataset by year and temperature, in
such a way to ensure that all the rows for a given year end up in the same reducer
partition:12
12. This is a reworking in Hive of the discussion in “Secondary Sort” on page 276.
Querying Data | 441
www.it-ebooks.info

hive> FROM records2
> SELECT year, temperature
> DISTRIBUTE BY year
> SORT BY year ASC, temperature DESC;
1949 111
1949 78
1950 22
1950 0
1950 -11
A follow-on query (or a query that nested this query as a subquery, see “Subquer-
ies” on page 446) would be able to use the fact that each year’s temperatures were
grouped and sorted (in descending order) in the same file.
If the columns for SORT BY and DISTRIBUTE BY are the same, you can use CLUSTER BY as
a shorthand for specifying both.
MapReduce Scripts
Using an approach like Hadoop Streaming, the TRANSFORM, MAP, and REDUCE clauses make
it possible to invoke an external script or program from Hive. Suppose we want to use
a script to filter out rows that don’t meet some condition, such as the script in Exam-
ple 12-1, which removes poor quality readings.
Example 12-1. Python script to filter out poor quality weather records
#!/usr/bin/env python
import re
import sys
for line in sys.stdin:
(year, temp, q) = line.strip().split()
if (temp != "9999" and re.match("[01459]", q)):
print "%s\t%s" % (year, temp)
We can use the script as follows:
hive> ADD FILE /path/to/is_good_quality.py;
hive> FROM records2
> SELECT TRANSFORM(year, temperature, quality)
> USING 'is_good_quality.py'
> AS year, temperature;
1949 111
1949 78
1950 0
1950 22
1950 -11
Before running the query, we need to register the script with Hive. This is so Hive knows
to ship the file to the Hadoop cluster (see “Distributed Cache” on page 288).
442 | Chapter 12: Hive
www.it-ebooks.info

The query itself streams the year, temperature, and quality fields as a tab-separated
line to the is_good_quality.py script, and parses the tab-separated output into year and
temperature fields to form the output of the query.
This example has no reducers. If we use a nested form for the query, we can specify a
map and a reduce function. This time we use the MAP and REDUCE keywords, but SELECT
TRANSFORM in both cases would have the same result. The source for the max_tempera-
ture_reduce.py script is shown in Example 2-11:
FROM (
FROM records2
MAP year, temperature, quality
USING 'is_good_quality.py'
AS year, temperature) map_output
REDUCE year, temperature
USING 'max_temperature_reduce.py'
AS year, temperature;
Joins
One of the nice things about using Hive, rather than raw MapReduce, is that it makes
performing commonly used operations very simple. Join operations are a case in point,
given how involved they are to implement in MapReduce (“Joins” on page 281).
Inner joins
The simplest kind of join is the inner join, where each match in the input tables results
in a row in the output. Consider two small demonstration tables: sales, which lists the
names of people and the ID of the item they bought; and things, which lists the item
ID and its name:
hive> SELECT * FROM sales;
Joe 2
Hank 4
Ali 0
Eve 3
Hank 2
hive> SELECT * FROM things;
2 Tie
4 Coat
3 Hat
1 Scarf
We can perform an inner join on the two tables as follows:
hive> SELECT sales.*, things.*
> FROM sales JOIN things ON (sales.id = things.id);
Joe 2 2 Tie
Hank 2 2 Tie
Eve 3 3 Hat
Hank 4 4 Coat
Querying Data | 443
www.it-ebooks.info

The table in the FROM clause (sales) is joined with the table in the JOIN clause (things),
using the predicate in the ON clause. Hive only supports equijoins, which means that
only equality can be used in the join predicate, which here matches on the id column
in both tables.
Some databases, such as MySQL and Oracle, allow you to list the join
tables in the FROM clause and specify the join condition in the WHERE clause
of a SELECT statement. However, this syntax is not supported in Hive, so
the following fails with a parse error:
SELECT sales.*, things.*
FROM sales, things
WHERE sales.id = things.id;
Hive only allows a single table in the FROM clause, and joins must follow
the SQL-92 JOIN clause syntax.
In Hive, you can join on multiple columns in the join predicate by specifying a series
of expressions, separated by AND keywords. You can also join more than two tables by
supplying additional JOIN...ON... clauses in the query. Hive is intelligent about trying
to minimize the number of MapReduce jobs to perform the joins.
A single join is implemented as a single MapReduce job, but multiple joins can be
performed in less than one MapReduce job per join if the same column is used in the
join condition.13 You can see how many MapReduce jobs Hive will use for any partic-
ular query by prefixing it with the EXPLAIN keyword:
EXPLAIN
SELECT sales.*, things.*
FROM sales JOIN things ON (sales.id = things.id);
The EXPLAIN output includes many details about the execution plan for the query, in-
cluding the abstract syntax tree, the dependency graph for the stages that Hive will
execute, and information about each stage. Stages may be MapReduce jobs or opera-
tions such as file moves. For even more detail, prefix the query with EXPLAIN EXTENDED.
Hive currently uses a rule-based query optimizer for determining how to execute a
query, but it’s likely that in the future a cost-based optimizer will be added.
Outer joins
Outer joins allow you to find nonmatches in the tables being joined. In the current
example, when we performed an inner join, the row for Ali did not appear in the output,
since the ID of the item she purchased was not present in the things table. If we change
the join type to LEFT OUTER JOIN, then the query will return a row for every row in the
13. The order of the tables in the JOIN clauses is significant: it’s generally best to have the largest table last,
but see https://cwiki.apache.org/confluence/display/Hive/LanguageManual+Joins for more details,
including how to give hints to the Hive planner.
444 | Chapter 12: Hive
www.it-ebooks.info

left table (sales), even if there is no corresponding row in the table it is being joined to
(things):
hive> SELECT sales.*, things.*
> FROM sales LEFT OUTER JOIN things ON (sales.id = things.id);
Ali 0 NULL NULL
Joe 2 2 Tie
Hank 2 2 Tie
Eve 3 3 Hat
Hank 4 4 Coat
Notice that the row for Ali is now returned, and the columns from the things table are
NULL, since there is no match.
Hive supports right outer joins, which reverses the roles of the tables relative to the left
join. In this case, all items from the things table are included, even those that weren’t
purchased by anyone (a scarf):
hive> SELECT sales.*, things.*
> FROM sales RIGHT OUTER JOIN things ON (sales.id = things.id);
NULL NULL 1 Scarf
Joe 2 2 Tie
Hank 2 2 Tie
Eve 3 3 Hat
Hank 4 4 Coat
Finally, there is a full outer join, where the output has a row for each row from both
tables in the join:
hive> SELECT sales.*, things.*
> FROM sales FULL OUTER JOIN things ON (sales.id = things.id);
Ali 0 NULL NULL
NULL NULL 1 Scarf
Joe 2 2 Tie
Hank 2 2 Tie
Eve 3 3 Hat
Hank 4 4 Coat
Semi joins
Hive doesn’t support IN subqueries (at the time of writing), but you can use a LEFT SEMI
JOIN to do the same thing.
Consider this IN subquery, which finds all the items in the things table that are in the
sales table:
SELECT *
FROM things
WHERE things.id IN (SELECT id from sales);
We can rewrite it as follows:
hive> SELECT *
> FROM things LEFT SEMI JOIN sales ON (sales.id = things.id);
2 Tie
Querying Data | 445
www.it-ebooks.info

3 Hat
4 Coat
There is a restriction that we must observe for LEFT SEMI JOIN queries: the right table
(sales) may only appear in the ON clause. It cannot be referenced in a SELECT expression,
for example.
Map joins
If one table is small enough to fit in memory, then Hive can load the smaller table into
memory to perform the join in each of the mappers. The syntax for specifying a map
join is a hint embedded in an SQL C-style comment:
SELECT /*+ MAPJOIN(things) */ sales.*, things.*
FROM sales JOIN things ON (sales.id = things.id);
The job to execute this query has no reducers, so this query would not work for a
RIGHT or FULL OUTER JOIN, since absence of matching can only be detected in an aggre-
gating (reduce) step across all the inputs.
Map joins can take advantage of bucketed tables (“Buckets” on page 430), since a
mapper working on a bucket of the left table only needs to load the corresponding
buckets of the right table to perform the join. The syntax for the join is the same as for
the in-memory case above; however, you also need to enable the optimization with:
SET hive.optimize.bucketmapjoin=true;
Subqueries
A subquery is a SELECT statement that is embedded in another SQL statement. Hive has
limited support for subqueries, only permitting a subquery in the FROM clause of a
SELECT statement.
Other databases allow subqueries almost anywhere that an expression
is valid, such as in the list of values to retrieve from a SELECT statement
or in the WHERE clause. Many uses of subqueries can be rewritten as joins,
so if you find yourself writing a subquery where Hive does not support
it, then see if it can be expressed as a join. For example, an IN subquery
can be written as a semi join, or an inner join (see “Joins” on page 443).
The following query finds the mean maximum temperature for every year and weather
station:
SELECT station, year, AVG(max_temperature)
FROM (
SELECT station, year, MAX(temperature) AS max_temperature
FROM records2
WHERE temperature != 9999
AND (quality = 0 OR quality = 1 OR quality = 4 OR quality = 5 OR quality = 9)
GROUP BY station, year
446 | Chapter 12: Hive
www.it-ebooks.info

) mt
GROUP BY station, year;
The subquery is used to find the maximum temperature for each station/date combi-
nation, then the outer query uses the AVG aggregate function to find the average of the
maximum temperature readings for each station/date combination.
The outer query accesses the results of the subquery like it does a table, which is why
the subquery must be given an alias (mt). The columns of the subquery have to be given
unique names so that the outer query can refer to them.
Views
A view is a sort of “virtual table” that is defined by a SELECT statement. Views can be
used to present data to users in a different way to the way it is actually stored on disk.
Often, the data from existing tables is simplified or aggregated in a particular way that
makes it convenient for further processing. Views may also be used to restrict users’
access to particular subsets of tables that they are authorized to see.
In Hive, a view is not materialized to disk when it is created; rather, the view’s SELECT
statement is executed when the statement that refers to the view is run. If a view per-
forms extensive transformations on the base tables, or is used frequently, then you may
choose to manually materialize it by creating a new table that stores the contents of the
view (see “CREATE TABLE...AS SELECT” on page 440).
We can use views to rework the query from the previous section for finding the mean
maximum temperature for every year and weather station. First, let’s create a view for
valid records, that is, records that have a particular quality value:
CREATE VIEW valid_records
AS
SELECT *
FROM records2
WHERE temperature != 9999
AND (quality = 0 OR quality = 1 OR quality = 4 OR quality = 5 OR quality = 9);
When we create a view, the query is not run; it is simply stored in the metastore. Views
are included in the output of the SHOW TABLES command, and you can see more details
about a particular view, including the query used to define it, by issuing the DESCRIBE
EXTENDED view_name command.
Next, let’s create a second view of maximum temperatures for each station and year.
It is based on the valid_records view:
CREATE VIEW max_temperatures (station, year, max_temperature)
AS
SELECT station, year, MAX(temperature)
FROM valid_records
GROUP BY station, year;
Querying Data | 447
www.it-ebooks.info

In this view definition, we list the column names explicitly. We do this since the max-
imum temperature column is an aggregate expression, and otherwise Hive would create
a column alias for us (such as _c2). We could equally well have used an AS clause in the
SELECT to name the column.
With the views in place, we can now use them by running a query:
SELECT station, year, AVG(max_temperature)
FROM max_temperatures
GROUP BY station, year;
The result of the query is the same as running the one that uses a subquery, and, in
particular, the number of MapReduce jobs that Hive creates is the same for both: two
in each case, one for each GROUP BY. This example shows that Hive can combine a query
on a view into a sequence of jobs that is equivalent to writing the query without using
a view. In other words, Hive won’t needlessly materialize a view even at execution time.
Views in Hive are read-only, so there is no way to load or insert data into an underlying
base table via a view.
User-Defined Functions
Sometimes the query you want to write can’t be expressed easily (or at all) using the
built-in functions that Hive provides. By writing a user-defined function (UDF), Hive
makes it easy to plug in your own processing code and invoke it from a Hive query.
UDFs have to be written in Java, the language that Hive itself is written in. For other
languages, consider using a SELECT TRANSFORM query, which allows you to stream data
through a user-defined script (“MapReduce Scripts” on page 442).
There are three types of UDF in Hive: (regular) UDFs, UDAFs (user-defined aggregate
functions), and UDTFs (user-defined table-generating functions). They differ in the
numbers of rows that they accept as input and produce as output:
• A UDF operates on a single row and produces a single row as its output. Most
functions, such as mathematical functions and string functions, are of this type.
• A UDAF works on multiple input rows and creates a single output row. Aggregate
functions include such functions as COUNT and MAX.
• A UDTF operates on a single row and produces multiple rows—a table—as output.
Table-generating functions are less well known than the other two types, so let’s look
at an example. Consider a table with a single column, x, which contains arrays of strings.
It’s instructive to take a slight detour to see how the table is defined and populated:
CREATE TABLE arrays (x ARRAY<STRING>)
ROW FORMAT DELIMITED
FIELDS TERMINATED BY '\001'
COLLECTION ITEMS TERMINATED BY '\002';
448 | Chapter 12: Hive
www.it-ebooks.info

Notice that the ROW FORMAT clause specifies that the entries in the array are delimited by
Control-B characters. The example file that we are going to load has the following
contents, where ^B is a representation of the Control-B character to make it suitable for
printing:
a^Bb
c^Bd^Be
After running a LOAD DATA command, the following query confirms that the data was
loaded correctly:
hive > SELECT * FROM arrays;
["a","b"]
["c","d","e"]
Next, we can use the explode UDTF to transform this table. This function emits a row
for each entry in the array, so in this case the type of the output column y is STRING.
The result is that the table is flattened into five rows:
hive > SELECT explode(x) AS y FROM arrays;
a
b
c
d
e
SELECT statements using UDTFs have some restrictions (such as not being able to re-
trieve additional column expressions), which make them less useful in practice. For
this reason, Hive supports LATERAL VIEW queries, which are more powerful. LATERAL
VIEW queries not covered here, but you may find out more about them at https://cwiki
.apache.org/confluence/display/Hive/LanguageManual+LateralView.
Writing a UDF
To illustrate the process of writing and using a UDF, we’ll write a simple UDF to trim
characters from the ends of strings. Hive already has a built-in function called trim, so
we’ll call ours strip. The code for the Strip Java class is shown in Example 12-2.
Example 12-2. A UDF for stripping characters from the ends of strings
package com.hadoopbook.hive;
import org.apache.commons.lang.StringUtils;
import org.apache.hadoop.hive.ql.exec.UDF;
import org.apache.hadoop.io.Text;
public class Strip extends UDF {
private Text result = new Text();
public Text evaluate(Text str) {
if (str == null) {
return null;
}
User-Defined Functions | 449
www.it-ebooks.info

result.set(StringUtils.strip(str.toString()));
return result;
}
public Text evaluate(Text str, String stripChars) {
if (str == null) {
return null;
}
result.set(StringUtils.strip(str.toString(), stripChars));
return result;
}
}
A UDF must satisfy the following two properties:
1. A UDF must be a subclass of org.apache.hadoop.hive.ql.exec.UDF.
2. A UDF must implement at least one evaluate() method.
The evaluate() method is not defined by an interface since it may take an arbitrary
number of arguments, of arbitrary types, and it may return a value of arbitrary type.
Hive introspects the UDF to find the evaluate() method that matches the Hive function
that was invoked.
The Strip class has two evaluate() methods. The first strips leading and trailing white-
space from the input, while the second can strip any of a set of supplied characters from
the ends of the string. The actual string processing is delegated to the StringUtils class
from the Apache Commons project, which makes the only noteworthy part of the code
the use of Text from the Hadoop Writable library. Hive actually supports Java primi-
tives in UDFs (and a few other types like java.util.List and java.util.Map), so a sig-
nature like:
public String evaluate(String str)
would work equally well. However, by using Text, we can take advantage of object
reuse, which can bring efficiency savings, and so is to be preferred in general.
To use the UDF in Hive, we need to package the compiled Java class in a JAR file (you
can do this by typing ant hive with the book’s example code) and register the file with
Hive:
ADD JAR /path/to/hive-examples.jar;
We also need to create an alias for the Java classname:
CREATE TEMPORARY FUNCTION strip AS 'com.hadoopbook.hive.Strip';
The TEMPORARY keyword here highlights the fact that UDFs are only defined for the
duration of the Hive session (they are not persisted in the metastore). In practice, this
means you need to add the JAR file, and define the function at the beginning of each
script or session.
450 | Chapter 12: Hive
www.it-ebooks.info

As an alternative to calling ADD JAR, you can specify—at launch time—
a path where Hive looks for auxiliary JAR files to put on its classpath
(including the MapReduce classpath). This technique is useful for au-
tomatically adding your own library of UDFs every time you run Hive.
There are two ways of specifying the path, either passing the
--auxpath option to the hive command:
% hive --auxpath /path/to/hive-examples.jar
or by setting the HIVE_AUX_JARS_PATH environment variable before in-
voking Hive. The auxiliary path may be a comma-separated list of JAR
file paths or a directory containing JAR files.
The UDF is now ready to be used, just like a built-in function:
hive> SELECT strip(' bee ') FROM dummy;
bee
hive> SELECT strip('banana', 'ab') FROM dummy;
nan
Notice that the UDF’s name is not case-sensitive:
hive> SELECT STRIP(' bee ') FROM dummy;
bee
Writing a UDAF
An aggregate function is more difficult to write than a regular UDF, since values are
aggregated in chunks (potentially across many Map or Reduce tasks), so the imple-
mentation has to be capable of combining partial aggregations into a final result. The
code to achieve this is best explained by example, so let’s look at the implementation
of a simple UDAF for calculating the maximum of a collection of integers (Exam-
ple 12-3).
Example 12-3. A UDAF for calculating the maximum of a collection of integers
package com.hadoopbook.hive;
import org.apache.hadoop.hive.ql.exec.UDAF;
import org.apache.hadoop.hive.ql.exec.UDAFEvaluator;
import org.apache.hadoop.io.IntWritable;
public class Maximum extends UDAF {
public static class MaximumIntUDAFEvaluator implements UDAFEvaluator {
private IntWritable result;
public void init() {
result = null;
}
User-Defined Functions | 451
www.it-ebooks.info

public boolean iterate(IntWritable value) {
if (value == null) {
return true;
}
if (result == null) {
result = new IntWritable(value.get());
} else {
result.set(Math.max(result.get(), value.get()));
}
return true;
}
public IntWritable terminatePartial() {
return result;
}
public boolean merge(IntWritable other) {
return iterate(other);
}
public IntWritable terminate() {
return result;
}
}
}
The class structure is slightly different to the one for UDFs. A UDAF must be a subclass
of org.apache.hadoop.hive.ql.exec.UDAF (note the “A” in UDAF) and contain one or
more nested static classes implementing org.apache.hadoop.hive.ql.exec.UDAFEvalua
tor. In this example, there is a single nested class, MaximumIntUDAFEvaluator, but we
could add more evaluators such as MaximumLongUDAFEvaluator, MaximumFloatUDAFEva
luator, and so on, to provide overloaded forms of the UDAF for finding the maximum
of a collection of longs, floats, and so on.
An evaluator must implement five methods, described in turn below (the flow is illus-
trated in Figure 12-4):
init()
The init() method initializes the evaluator and resets its internal state. In
MaximumIntUDAFEvaluator, we set the IntWritable object holding the final result to
null. We use null to indicate that no values have been aggregated yet, which has
the desirable effect of making the maximum value of an empty set NULL.
iterate()
The iterate() method is called every time there is a new value to be aggregated.
The evaluator should update its internal state with the result of performing the
aggregation. The arguments that iterate() takes correspond to those in the Hive
function from which it was called. In this example, there is only one argument.
The value is first checked to see if it is null, and if it is, it is ignored. Otherwise,
the result instance variable is set to value’s integer value (if this is the first value
that has been seen), or set to the larger of the current result and value (if one or
452 | Chapter 12: Hive
www.it-ebooks.info

more values have already been seen). We return true to indicate that the input
value was valid.
terminatePartial()
The terminatePartial() method is called when Hive wants a result for the partial
aggregation. The method must return an object that encapsulates the state of the
aggregation. In this case, an IntWritable suffices, since it encapsulates either the
maximum value seen or null if no values have been processed.
merge()
The merge() method is called when Hive decides to combine one partial aggrega-
tion with another. The method takes a single object whose type must correspond
to the return type of the terminatePartial() method. In this example, the
merge() method can simply delegate to the iterate() method, because the partial
aggregation is represented in the same way as a value being aggregated. This is not
generally the case (and we’ll see a more general example later), and the method
should implement the logic to combine the evaluator’s state with the state of the
partial aggregation.
Figure 12-4. Data flow with partial results for a UDAF
User-Defined Functions | 453
www.it-ebooks.info

terminate()
The terminate() method is called when the final result of the aggregation is needed.
The evaluator should return its state as a value. In this case, we return the result
instance variable.
Let’s exercise our new function:
hive> CREATE TEMPORARY FUNCTION maximum AS 'com.hadoopbook.hive.Maximum';
hive> SELECT maximum(temperature) FROM records;
110
A more complex UDAF
The previous example is unusual in that a partial aggregation can be represented using
the same type (IntWritable) as the final result. This is not generally the case for more
complex aggregate functions, as can be seen by considering a UDAF for calculating the
mean (average) of a collection of double values. It’s not mathematically possible to
combine partial means into a final mean value (see “Combiner Func-
tions” on page 34). Instead, we can represent the partial aggregation as a pair of num-
bers: the cumulative sum of the double values processed so far, and the number of
values.
This idea is implemented in the UDAF shown in Example 12-4. Notice that the partial
aggregation is implemented as a “struct” nested static class, called PartialResult,
which Hive is intelligent enough to serialize and deserialize, since we are using field
types that Hive can handle (Java primitives in this case).
In this example, the merge() method is different to iterate(), since it combines the
partial sums and partial counts, by pairwise addition. Also, the return type of termina
tePartial() is PartialResult—which of course is never seen by the user calling the
function—while the return type of terminate() is DoubleWritable, the final result seen
by the user.
Example 12-4. A UDAF for calculating the mean of a collection of doubles
package com.hadoopbook.hive;
import org.apache.hadoop.hive.ql.exec.UDAF;
import org.apache.hadoop.hive.ql.exec.UDAFEvaluator;
import org.apache.hadoop.hive.serde2.io.DoubleWritable;
public class Mean extends UDAF {
public static class MeanDoubleUDAFEvaluator implements UDAFEvaluator {
public static class PartialResult {
double sum;
long count;
}
private PartialResult partial;
454 | Chapter 12: Hive
www.it-ebooks.info

public void init() {
partial = null;
}
public boolean iterate(DoubleWritable value) {
if (value == null) {
return true;
}
if (partial == null) {
partial = new PartialResult();
}
partial.sum += value.get();
partial.count++;
return true;
}
public PartialResult terminatePartial() {
return partial;
}
public boolean merge(PartialResult other) {
if (other == null) {
return true;
}
if (partial == null) {
partial = new PartialResult();
}
partial.sum += other.sum;
partial.count += other.count;
return true;
}
public DoubleWritable terminate() {
if (partial == null) {
return null;
}
return new DoubleWritable(partial.sum / partial.count);
}
}
}
User-Defined Functions | 455
www.it-ebooks.info

CHAPTER 13
HBase
Jonathan Gray and Michael Stack
HBasics
HBase is a distributed column-oriented database built on top of HDFS. HBase is the
Hadoop application to use when you require real-time read/write random-access to
very large datasets.
Although there are countless strategies and implementations for database storage and
retrieval, most solutions—especially those of the relational variety—are not built with
very large scale and distribution in mind. Many vendors offer replication and parti-
tioning solutions to grow the database beyond the confines of a single node, but these
add-ons are generally an afterthought and are complicated to install and maintain. They
also come at some severe compromise to the RDBMS feature set. Joins, complex quer-
ies, triggers, views, and foreign-key constraints become prohibitively expensive to run
on a scaled RDBMS or do not work at all.
HBase comes at the scaling problem from the opposite direction. It is built from the
ground-up to scale linearly just by adding nodes. HBase is not relational and does not
support SQL, but given the proper problem space, it is able to do what an RDBMS
cannot: host very large, sparsely populated tables on clusters made from commodity
hardware.
The canonical HBase use case is the webtable, a table of crawled web pages and their
attributes (such as language and MIME type) keyed by the web page URL. The webtable
is large, with row counts that run into the billions. Batch analytic and parsing
MapReduce jobs are continuously run against the webtable deriving statistics and
adding new columns of verified MIME type and parsed text content for later indexing
by a search engine. Concurrently, the table is randomly accessed by crawlers running
at various rates updating random rows while random web pages are served in real time
as users click on a website’s cached-page feature.
457
www.it-ebooks.info

Backdrop
The HBase project was started toward the end of 2006 by Chad Walters and Jim
Kellerman at Powerset. It was modeled after Google’s “Bigtable: A Distributed Storage
System for Structured Data” by Chang et al. (http://labs.google.com/papers/bigtable
.html), which had just been published. In February 2007, Mike Cafarella made a code
drop of a mostly working system that Jim Kellerman then carried forward.
The first HBase release was bundled as part of Hadoop 0.15.0 in October 2007. In May
2010, HBase graduated from a Hadoop subproject to become an Apache Top Level
Project. Production users of HBase include Adobe, StumbleUpon, Twitter, and groups
at Yahoo!.
Concepts
In this section, we provide a quick overview of core HBase concepts. At a minimum, a
passing familiarity will ease the digestion of all that follows.1
Whirlwind Tour of the Data Model
Applications store data into labeled tables. Tables are made of rows and columns. Table
cells—the intersection of row and column coordinates—are versioned. By default, their
version is a timestamp auto-assigned by HBase at the time of cell insertion. A cell’s
content is an uninterpreted array of bytes.
Table row keys are also byte arrays, so theoretically anything can serve as a row key
from strings to binary representations of long or even serialized data structures. Table
rows are sorted by row key, the table’s primary key. The sort is byte-ordered. All table
accesses are via the table primary key.2
Row columns are grouped into column families. All column family members have a
common prefix, so, for example, the columns temperature:air and tempera-
ture:dew_point are both members of the temperature column family, whereas
station:identifier belongs to the station family.3 The column family prefix must be com-
posed of printable characters. The qualifying tail, the column family qualifier, can be
made of any arbitrary bytes.
1. For more detail than is provided here, see the HBase Architecture page on the HBase wiki.
2. As of this writing, there are at least two projects up on github that add secondary indices to HBase.
3. In HBase, by convention, the colon character (:) delimits the column family from the column family
qualifier. It is hardcoded.
458 | Chapter 13: HBase
www.it-ebooks.info

A table’s column families must be specified up front as part of the table schema defi-
nition, but new column family members can be added on demand. For example, a new
column station:address can be offered by a client as part of an update, and its value
persisted, as long as the column family station is already in existence on the targeted
table.
Physically, all column family members are stored together on the filesystem. So, though
earlier we described HBase as a column-oriented store, it would be more accurate if it
were described as a column-family-oriented store. Because tunings and storage speci-
fications are done at the column family level, it is advised that all column family mem-
bers have the same general access pattern and size characteristics.
In synopsis, HBase tables are like those in an RDBMS, only cells are versioned, rows
are sorted, and columns can be added on the fly by the client as long as the column
family they belong to preexists.
Regions
Tables are automatically partitioned horizontally by HBase into regions. Each region
comprises a subset of a table’s rows. A region is denoted by the table it belongs to, its
first row, inclusive, and last row, exclusive. Initially, a table comprises a single region,
but as the size of the region grows, after it crosses a configurable size threshold, it splits
at a row boundary into two new regions of approximately equal size. Until this first
split happens, all loading will be against the single server hosting the original region.
As the table grows, the number of its regions grows. Regions are the units that get
distributed over an HBase cluster. In this way, a table that is too big for any one server
can be carried by a cluster of servers with each node hosting a subset of the table’s total
regions. This is also the means by which the loading on a table gets distributed. The
online set of sorted regions comprises the table’s total content.
Locking
Row updates are atomic, no matter how many row columns constitute the row-level
transaction. This keeps the locking model simple.
Implementation
Just as HDFS and MapReduce are built of clients, slaves, and a coordinating master—
namenode and datanodes in HDFS and jobtracker and tasktrackers in MapReduce—so
is HBase modeled with an HBase master node orchestrating a cluster of one or more
regionserver slaves (see Figure 13-1). The HBase master is responsible for bootstrapping
a virgin install, for assigning regions to registered regionservers, and for recovering
regionserver failures. The master node is lightly loaded. The regionservers carry zero
or more regions and field client read/write requests. They also manage region splits
informing the HBase master about the new daughter regions for it to manage the off-
lining of parent region and assignment of the replacement daughters.
Concepts | 459
www.it-ebooks.info

Figure 13-1. HBase cluster members
HBase depends on ZooKeeper (Chapter 14) and by default it manages a ZooKeeper
instance as the authority on cluster state. HBase hosts vitals such as the location of the
root catalog table and the address of the current cluster Master. Assignment of regions
is mediated via ZooKeeper in case participating servers crash mid-assignment. Hosting
the assignment transaction state in ZooKeeper makes it so recovery can pick up on the
assignment at where the crashed server left off. At a minimum, bootstrapping a client
connection to an HBase cluster, the client must be passed the location of the ZooKeeper
ensemble. Thereafter, the client navigates the ZooKeeper hierarchy to learn cluster
attributes such as server locations.4
Regionserver slave nodes are listed in the HBase conf/regionservers file as you would
list datanodes and tasktrackers in the Hadoop conf/slaves file. Start and stop scripts are
like those in Hadoop using the same SSH-based running of remote commands mech-
anism. Cluster site-specific configuration is made in the HBase conf/hbase-site.xml and
conf/hbase-env.sh files, which have the same format as that of their equivalents up in
the Hadoop parent project (see Chapter 9).
4. HBase can be configured to use an existing ZooKeeper cluster instead.
460 | Chapter 13: HBase
www.it-ebooks.info

Where there is commonality to be found, HBase directly uses or sub-
classes the parent Hadoop implementation, whether a service or type.
When this is not possible, HBase will follow the Hadoop model where
it can. For example, HBase uses the Hadoop Configuration system so
configuration files have the same format. What this means for you, the
user, is that you can leverage any Hadoop familiarity in your ex-
ploration of HBase. HBase deviates from this rule only when adding its
specializations.
HBase persists data via the Hadoop filesystem API. Since there are multiple implemen-
tations of the filesystem interface—one for the local filesystem, one for the KFS file-
system, Amazon’s S3, and HDFS (the Hadoop Distributed Filesystem)—HBase can
persist to any of these implementations. Most experience though has been had using
HDFS, though by default, unless told otherwise, HBase writes to the local filesystem.
The local filesystem is fine for experimenting with your initial HBase install, but there-
after, usually the first configuration made in an HBase cluster involves pointing HBase
at the HDFS cluster to use.
HBase in operation
HBase, internally, keeps special catalog tables named -ROOT- and .META. within which
it maintains the current list, state, and location of all regions afloat on the cluster. The
-ROOT- table holds the list of .META. table regions. The .META. table holds the list of all
user-space regions. Entries in these tables are keyed by region name, where a region
name is made of the table name the region belongs to, the region’s start row, its time
of creation, and finally, an MD5 hash of all of the former (i.e., a hash of tablename,
start row, and creation timestamp.)5 Row keys, as noted previously, are sorted so find-
ing the region that hosts a particular row is a matter of a lookup to find the first entry
whose key is greater than or equal to that of the requested row key. As regions
transition—are split, disabled/enabled, deleted, redeployed by the region load bal-
ancer, or redeployed due to a regionserver crash—the catalog tables are updated so the
state of all regions on the cluster is kept current.
Fresh clients connect to the ZooKeeper cluster first to learn the location of -ROOT-.
Clients consult -ROOT- to elicit the location of the .META. region whose scope covers
that of the requested row. The client then does a lookup against the found .META. region
to figure the hosting user-space region and its location. Thereafter, the client interacts
directly with the hosting regionserver.
To save on having to make three round-trips per row operation, clients cache all they
learn traversing -ROOT- and .META. caching locations as well as user-space region start
5. Here is an example region name from the table TestTable whose start row is xyz: TestTable,xyz,
1279729913622.1b6e176fb8d8aa88fd4ab6bc80247ece. A comma delimits table name, start row, and
timestamp. The name always ends in a period.
Concepts | 461
www.it-ebooks.info

and stop rows so they can figure hosting regions themselves without having to go back
to the .META. table. Clients continue to use the cached entry as they work until there is
a fault. When this happens—the region has moved—the client consults the .META.
again to learn the new location. If, in turn, the consulted .META. region has moved, then
-ROOT- is reconsulted.
Writes arriving at a regionserver are first appended to a commit log and then are added
to an in-memory memstore. When a memstore fills, its content is flushed to the
filesystem.
The commit log is hosted on HDFS, so it remains available through a regionserver crash.
When the master notices that a regionserver is no longer reachable, usually because the
servers’s znode has expired in ZooKeeper, it splits the dead regionserver’s commit log
by region. On reassignment, regions that were on the dead regionserver, before they
open for business, will pick up their just-split file of not yet persisted edits and replay
them to bring themselves up-to-date with the state they had just before the failure.
Reading, the region’s memstore is consulted first. If sufficient versions are found read-
ing memstore alone, the query completes there. Otherwise, flush files are consulted in
order, from newest to oldest until versions sufficient to satisfy the query are found, or
until we run out of flush files.
A background process compacts flush files once their number has broached a threshold,
rewriting many files as one, because the fewer files a read consults, the more performant
it will be. On compaction, versions beyond the schema configured maximum, deletes
and expired cells are cleaned out. A separate process running in the regionserver mon-
itors flush file sizes splitting the region when they grow in excess of the configured
maximum.
Installation
Download a stable release from an Apache Download Mirror and unpack it on your
local filesystem. For example:
% tar xzf hbase-x.y.z.tar.gz
As with Hadoop, you first need to tell HBase where Java is located on your system. If
you have the JAVA_HOME environment variable set to point to a suitable Java installation,
then that will be used, and you don’t have to configure anything further. Otherwise,
you can set the Java installation that HBase uses by editing HBase’s conf/hbase-
env.sh, and specifying the JAVA_HOME variable (see Appendix A for some examples) to
point to version 1.6.0 of Java.
HBase, just like Hadoop, requires Java 6.
462 | Chapter 13: HBase
www.it-ebooks.info

For convenience, add the HBase binary directory to your command-line path. For
example:
% export HBASE_HOME=/home/hbase/hbase-x.y.z
% export PATH=$PATH:$HBASE_HOME/bin
To get the list of HBase options, type:
% hbase
Usage: hbase <command>
where <command> is one of:
shell run the HBase shell
master run an HBase HMaster node
regionserver run an HBase HRegionServer node
zookeeper run a Zookeeper server
rest run an HBase REST server
thrift run an HBase Thrift server
avro run an HBase Avro server
migrate upgrade an hbase.rootdir
hbck run the hbase 'fsck' tool
or
CLASSNAME run the class named CLASSNAME
Most commands print help when invoked w/o parameters.
Test Drive
To start a temporary instance of HBase that uses the /tmp directory on the local file-
system for persistence, type:
% start-hbase.sh
This will launch a standalone HBase instance that persists to the local filesystem; by
default, HBase will write to /tmp/hbase-${USERID}.6
To administer your HBase instance, launch the HBase shell by typing:
% hbase shell
HBase Shell; enter 'help<RETURN>' for list of supported commands.
Type "exit<RETURN>" to leave the HBase Shell
Version: 0.89.0-SNAPSHOT, ra4ea1a9a7b074a2e5b7b24f761302d4ea28ed1b2, Sun Jul 18
15:01:50 PDT 2010 hbase(main):001:0>
This will bring up a JRuby IRB interpreter that has had some HBase-specific commands
added to it. Type help and then RETURN to see the list of shell commands grouped
into categories. Type help COMMAND_GROUP for help by category or help COMMAND for help
on a specific command and example usage. Commands use Ruby formatting to specify
lists and dictionaries. See the end of the main help screen for a quick tutorial.
Now let us create a simple table, add some data, and then clean up.
To create a table, you must name your table and define its schema. A table’s schema
comprises table attributes and the list of table column families. Column families
6. In standalone mode, HBase master, regionserver, and a ZooKeeper instance are all run in the same JVM.
Installation | 463
www.it-ebooks.info

themselves have attributes that you in turn set at schema definition time. Examples of
column family attributes include whether the family content should be compressed on
the filesystem and how many versions of a cell to keep. Schemas can be later edited by
offlining the table using the shell disable command, making the necessary alterations
using alter, then putting the table back online with enable.
To create a table named test with a single column family name data using defaults for
table and column family attributes, enter:
hbase(main):007:0> create 'test', 'data'
0 row(s) in 1.3066 seconds
If the previous command does not complete successfully, and the shell
displays an error and a stack trace, your install was not successful. Check
the master logs under the HBase logs directory—the default location for
the logs directory is ${HBASE_HOME}/logs—for a clue as to where
things went awry.
See the help output for examples of adding table and column family attributes when
specifying a schema.
To prove the new table was created successfully, run the list command. This will
output all tables in user space:
hbase(main):019:0> list
test
1 row(s) in 0.1485 seconds
To insert data into three different rows and columns in the data column family, and
then list the table content, do the following:
hbase(main):021:0> put 'test', 'row1', 'data:1', 'value1'
0 row(s) in 0.0454 seconds
hbase(main):022:0> put 'test', 'row2', 'data:2', 'value2'
0 row(s) in 0.0035 seconds
hbase(main):023:0> put 'test', 'row3', 'data:3', 'value3'
0 row(s) in 0.0090 seconds
hbase(main):024:0> scan 'test'
ROW COLUMN+CELL
row1 column=data:1, timestamp=1240148026198, value=value1
row2 column=data:2, timestamp=1240148040035, value=value2
row3 column=data:3, timestamp=1240148047497, value=value3
3 row(s) in 0.0825 seconds
Notice how we added three new columns without changing the schema.
To remove the table, you must first disable it before dropping it:
hbase(main):025:0> disable 'test'
09/04/19 06:40:13 INFO client.HBaseAdmin: Disabled test
0 row(s) in 6.0426 seconds
hbase(main):026:0> drop 'test'
09/04/19 06:40:17 INFO client.HBaseAdmin: Deleted test
464 | Chapter 13: HBase
www.it-ebooks.info

0 row(s) in 0.0210 seconds
hbase(main):027:0> list
0 row(s) in 2.0645 seconds
Shut down your HBase instance by running:
% stop-hbase.sh
To learn how to set up a distributed HBase and point it at a running HDFS, see the
Getting Started section of the HBase documentation.
Clients
There are a number of client options for interacting with an HBase cluster.
Java
HBase, like Hadoop, is written in Java. Example 13-1 shows how you would do in Java
the shell operations listed previously at “Test Drive” on page 463.
Example 13-1. Basic table administration and access
public class ExampleClient {
public static void main(String[] args) throws IOException {
Configuration config = HBaseConfiguration.create();
// Create table
HBaseAdmin admin = new HBaseAdmin(config);
HTableDescriptor htd = new HTableDescriptor("test");
HColumnDescriptor hcd = new HColumnDescriptor("data");
htd.addFamily(hcd);
admin.createTable(htd);
byte [] tablename = htd.getName();
HTableDescriptor [] tables = admin.listTables();
if (tables.length != 1 && Bytes.equals(tablename, tables[0].getName())) {
throw new IOException("Failed create of table");
}
// Run some operations -- a put, a get, and a scan -- against the table.
HTable table = new HTable(config, tablename);
byte [] row1 = Bytes.toBytes("row1");
Put p1 = new Put(row1);
byte [] databytes = Bytes.toBytes("data");
p1.add(databytes, Bytes.toBytes("1"), Bytes.toBytes("value1"));
table.put(p1);
Get g = new Get(row1);
Result result = table.get(g);
System.out.println("Get: " + result);
Scan scan = new Scan();
ResultScanner scanner = table.getScanner(scan);
try {
for (Result scannerResult: scanner) {
System.out.println("Scan: " + scannerResult);
Clients | 465
www.it-ebooks.info

}
} finally {
scanner.close();
}
// Drop the table
admin.disableTable(tablename);
admin.deleteTable(tablename);
}
}
This class has a main method only. For the sake of brevity, we do not include package
name nor imports. In this class, we first create an instance of
org.apache.hadoop.conf.Configuration. We ask the org.apache.hadoop.hbase.HBase
Configuration class to create the instance. It will return a Configuration that has read
HBase configuration from hbase-site.xml and hbase-default.xml files found on the
program’s classpath. This Configuration is subsequently used to create instances of
HBaseAdmin and HTable, two classes found in the org.apache.hadoop.hbase.client Java
package. HBaseAdmin is used for administering your HBase cluster, for adding and drop-
ping tables. HTable is used to access a specific table. The Configuration instance points
these classes at the cluster the code is to work against.
To create a table, we need to first create an instance of HBaseAdmin and then ask it to
create the table named test with a single column family named data. In our example,
our table schema is the default. Use methods on org.apache.hadoop.hbase.HTableDe
scriptor and org.apache.hadoop.hbase.HColumnDescriptor to change the table schema.
The code next asserts the table was actually created and then it moves to run operations
against the just-created table.
Operating on a table, we will need an instance of org.apache.hadoop.hbase.cli
ent.HTable passing it our Configuration instance and the name of the table we want to
operate on. After creating an HTable, we then create an instance of
org.apache.hadoop.hbase.client. Put to put a single cell value of value1 into a row
named row1 on the column named data:1 (The column name is specified in two parts;
the column family name as bytes—databytes in the code above—and then the column
family qualifier specified as Bytes.toBytes("1")). Next we create an
org.apache.hadoop.hbase.client.Get, do a get of the just-added cell, and then use an
org.apache.hadoop.hbase.client.Scan to scan over the table against the just-created
table printing out what we find.
Finally, we clean up by first disabling the table and then deleting it. A table must be
disabled before it can be dropped.
MapReduce
HBase classes and utilities in the org.apache.hadoop.hbase.mapreduce package facilitate
using HBase as a source and/or sink in MapReduce jobs. The TableInputFormat class
makes splits on region boundaries so maps are handed a single region to work on. The
466 | Chapter 13: HBase
www.it-ebooks.info

TableOutputFormat will write the result of reduce into HBase. The RowCounter class in
Example 13-2 can be found in the HBase mapreduce package. It runs a map task to count
rows using TableInputFormat.
Example 13-2. A MapReduce application to count the number of rows in an HBase table
public class RowCounter {
/** Name of this 'program'. */
static final String NAME = "rowcounter";
static class RowCounterMapper
extends TableMapper<ImmutableBytesWritable, Result> {
/** Counter enumeration to count the actual rows. */
public static enum Counters {ROWS}
@Override
public void map(ImmutableBytesWritable row, Result values,
Context context)
throws IOException {
for (KeyValue value: values.list()) {
if (value.getValue().length > 0) {
context.getCounter(Counters.ROWS).increment(1);
break;
}
}
}
}
public static Job createSubmittableJob(Configuration conf, String[] args)
throws IOException {
String tableName = args[0];
Job job = new Job(conf, NAME + "_" + tableName);
job.setJarByClass(RowCounter.class);
// Columns are space delimited
StringBuilder sb = new StringBuilder();
final int columnoffset = 1;
for (int i = columnoffset; i < args.length; i++) {
if (i > columnoffset) {
sb.append(" ");
}
sb.append(args[i]);
}
Scan scan = new Scan();
scan.setFilter(new FirstKeyOnlyFilter());
if (sb.length() > 0) {
for (String columnName :sb.toString().split(" ")) {
String [] fields = columnName.split(":");
if(fields.length == 1) {
scan.addFamily(Bytes.toBytes(fields[0]));
} else {
scan.addColumn(Bytes.toBytes(fields[0]), Bytes.toBytes(fields[1]));
}
}
}
// Second argument is the table name.
Clients | 467
www.it-ebooks.info

job.setOutputFormatClass(NullOutputFormat.class);
TableMapReduceUtil.initTableMapperJob(tableName, scan,
RowCounterMapper.class, ImmutableBytesWritable.class, Result.class, job);
job.setNumReduceTasks(0);
return job;
}
public static void main(String[] args) throws Exception {
Configuration conf = HBaseConfiguration.create();
String[] otherArgs = new GenericOptionsParser(conf, args).getRemainingArgs();
if (otherArgs.length < 1) {
System.err.println("ERROR: Wrong number of parameters: " + args.length);
System.err.println("Usage: RowCounter <tablename> [<column1> <column2>...]");
System.exit(-1);
}
Job job = createSubmittableJob(conf, otherArgs);
System.exit(job.waitForCompletion(true) ? 0 : 1);
}
}
This class uses GenericOptionsParser, which is discussed in “GenericOptionsParser,
Tool, and ToolRunner” on page 151, for parsing command line arguments. The Row
CounterMapper inner class implements the HBase TableMapper abstract, a specialization
of org.apache.hadoop.mapreduce.Mapper that sets the map inputs types passed by
TableInputFormat. The createSubmittableJob() method parses arguments added to the
configuration that were passed on the command line to specify the table and columns
we are to run RowCounter against. The column names are used to configure an instance
of org.apache.hadoop.hbase.client.Scan, a scan object that will be passed through to
TableInputFormat and used constraining what our Mapper sees. Notice how we set a
filter, an instance of org.apache.hadoop.hbase.filter.FirstKeyOnlyFilter, on the
scan. This filter instructs the server to short-circuit when running server-side, doing no
more than verify a row has an entry before returning. This speeds the row count. The
createSubmittableJob() method also invokes the TableMapReduceUtil.initTableMap
Job() utility method, which among other things such as setting the map class to use,
sets the input format to TableInputFormat. The map is simple. It checks for empty
values. If empty, it doesn’t count the row. Otherwise, it increments Counters.ROWS by
one.
Avro, REST, and Thrift
HBase ships with Avro, REST, and Thrift interfaces. These are useful when the inter-
acting application is written in a language other than Java. In all cases, a Java server
hosts an instance of the HBase client brokering application Avro, REST, and Thrift
requests in and out of the HBase cluster. This extra work proxying requests and re-
sponses means these interfaces are slower than using the Java client directly.
468 | Chapter 13: HBase
www.it-ebooks.info

REST
To put up a stargate instance (stargate is the name for the HBase REST service), start
it using the following command:
% hbase-daemon.sh start rest
This will start a server instance, by default on port 8080, background it, and catch any
emissions by the server in logfiles under the HBase logs directory.
Clients can ask for the response to be formatted as JSON, Google’s protobufs, or as
XML, depending on how the client HTTP Accept header is set. See the REST wiki
page for documentation and examples of making REST client requests.
To stop the REST server, type:
% hbase-daemon.sh stop rest
Thrift
Similarly, start a Thrift service by putting up a server to field Thrift clients by running
the following:
% hbase-daemon.sh start thrift
This will start the server instance, by default on port 9090, background it, and catch
any emissions by the server in logfiles under the HBase logs directory. The HBase Thrift
documentation7 notes the Thrift version used generating classes. The HBase Thrift IDL
can be found at src/main/resources/org/apache/hadoop/hbase/thrift/Hbase.thrift in the
HBase source code.
To stop the Thrift server, type:
% hbase-daemon.sh stop thrift
Avro
The Avro server is started and stopped in the same manner as you’d start and stop the
Thrift or REST services. The Avro server by default uses port 9090 (the same as the
Thrift server, although you wouldn’t normally run both).
Example
Although HDFS and MapReduce are powerful tools for processing batch operations
over large datasets, they do not provide ways to read or write individual records effi-
ciently. In this example, we’ll explore using HBase as the tool to fill this gap.
The existing weather dataset described in previous chapters contains observations for
tens of thousands of stations over 100 years and this data is growing without bound.
7. http://hbase.apache.org/docs/current/api/org/apache/hadoop/hbase/thrift/package-summary.html
Example | 469
www.it-ebooks.info

In this example, we will build a simple web interface that allows a user to navigate the
different stations and page through their historical temperature observations in time
order. For the sake of this example, let us allow that the dataset is massive, that the
observations run to the billions, and that the rate at which temperature updates arrive
is significant—say hundreds to thousands of updates a second from around the world
across the whole range of weather stations. Also, let us allow that it is a requirement
that the web application must display the most up-to-date observation within a second
or so of receipt.
The first size requirement should preclude our use of a simple RDBMS instance and
make HBase a candidate store. The second latency requirement rules out plain HDFS.
A MapReduce job could build initial indices that allowed random-access over all of the
observation data, but keeping up this index as the updates arrived is not what HDFS
and MapReduce are good at.
Schemas
In our example, there will be two tables:
Stations
This table holds station data. Let the row key be the stationid. Let this table have
a column family info that acts as a key/val dictionary for station information. Let
the dictionary keys be the column names info:name, info:location, and
info:description. This table is static and the info family, in this case, closely mir-
rors a typical RDBMS table design.
Observations
This table holds temperature observations. Let the row key be a composite key of
stationid + reverse order timestamp. Give this table a column family data that will
contain one column airtemp with the observed temperature as the column value.
Our choice of schema is derived from how we want to most efficiently read from HBase.
Rows and columns are stored in increasing lexicographical order. Though there are
facilities for secondary indexing and regular expression matching, they come at a per-
formance penalty. It is vital that you understand how you want to most efficiently query
your data in order to most effectively store and access it.
For the stations table, the choice of stationid as key is obvious because we will always
access information for a particular station by its id. The observations table, however,
uses a composite key that adds the observation timestamp at the end. This will group
all observations for a particular station together, and by using a reverse order timestamp
(Long.MAX_VALUE - epoch) and storing it as binary, observations for each station will be
ordered with most recent observation first.
470 | Chapter 13: HBase
www.it-ebooks.info

In the shell, you would define your tables as follows:
hbase(main):036:0> create 'stations', {NAME => 'info', VERSIONS => 1}
0 row(s) in 0.1304 seconds
hbase(main):037:0> create 'observations', {NAME => 'data', VERSIONS => 1}
0 row(s) in 0.1332 seconds
In both cases, we are interested only in the latest version of a table cell, so set VERSIONS to
1. The default is 3.
Loading Data
There are a relatively small number of stations, so their static data is easily inserted
using any of the available interfaces.
However, let’s assume that there are billions of individual observations to be loaded.
This kind of import is normally an extremely complex and long-running database op-
eration, but MapReduce and HBase’s distribution model allow us to make full use of
the cluster. Copy the raw input data onto HDFS and then run a MapReduce job that
can read the input and write to HBase.
Example 13-3 shows an example MapReduce job that imports observations to HBase
from the same input file used in the previous chapters’ examples.
Example 13-3. A MapReduce application to import temperature data from HDFS into an HBase table
public class HBaseTemperatureImporter extends Configured implements Tool {
// Inner-class for map
static class HBaseTemperatureMapper<K, V> extends MapReduceBase implements
Mapper<LongWritable, Text, K, V> {
private NcdcRecordParser parser = new NcdcRecordParser();
private HTable table;
public void map(LongWritable key, Text value,
OutputCollector<K, V> output, Reporter reporter)
throws IOException {
parser.parse(value.toString());
if (parser.isValidTemperature()) {
byte[] rowKey = RowKeyConverter.makeObservationRowKey(parser.getStationId(),
parser.getObservationDate().getTime());
Put p = new Put(rowKey);
p.add(HBaseTemperatureCli.DATA_COLUMNFAMILY,
HBaseTemperatureCli.AIRTEMP_QUALIFIER,
Bytes.toBytes(parser.getAirTemperature()));
table.put(p);
}
}
public void configure(JobConf jc) {
super.configure(jc);
// Create the HBase table client once up-front and keep it around
// rather than create on each map invocation.
Example | 471
www.it-ebooks.info

try {
this.table = new HTable(new HBaseConfiguration(jc), "observations");
} catch (IOException e) {
throw new RuntimeException("Failed HTable construction", e);
}
}
@Override
public void close() throws IOException {
super.close();
table.close();
}
}
public int run(String[] args) throws IOException {
if (args.length != 1) {
System.err.println("Usage: HBaseTemperatureImporter <input>");
return -1;
}
JobConf jc = new JobConf(getConf(), getClass());
FileInputFormat.addInputPath(jc, new Path(args[0]));
jc.setMapperClass(HBaseTemperatureMapper.class);
jc.setNumReduceTasks(0);
jc.setOutputFormat(NullOutputFormat.class);
JobClient.runJob(jc);
return 0;
}
public static void main(String[] args) throws Exception {
int exitCode = ToolRunner.run(new HBaseConfiguration(),
new HBaseTemperatureImporter(), args);
System.exit(exitCode);
}
}
HBaseTemperatureImporter has an inner class named HBaseTemperatureMapper that is like
the MaxTemperatureMapper class from Chapter 5. The outer class implements Tool and
does the setup to launch the HBaseTemperatureMapper inner class. HBaseTemperatureMap
per takes the same input as MaxTemperatureMapper and does the same parse—using the
NcdcRecordParser introduced in Chapter 5—to check for valid temperatures, but rather
than add valid temperatures to the output collector as MaxTemperatureMapper does,
instead it adds valid temperatures to the observations HBase table into the data:air-
temp column. (We are using static defines for data and airtemp imported from HBase
TemperatureCli class described later below.) In the configure() method, we create an
HTable instance once against the observations table and use it afterward in map invo-
cations talking to HBase. Finally, we call close on our HTable instance to flush out any
write buffers not yet cleared.
472 | Chapter 13: HBase
www.it-ebooks.info

The row key used is created in the makeObservationRowKey() method on RowKey
Converter from the station ID and observation time:
public class RowKeyConverter {
private static final int STATION_ID_LENGTH = 12;
/**
* @return A row key whose format is: <station_id> <reverse_order_epoch>
*/
public static byte[] makeObservationRowKey(String stationId,
long observationTime) {
byte[] row = new byte[STATION_ID_LENGTH + Bytes.SIZEOF_LONG];
Bytes.putBytes(row, 0, Bytes.toBytes(stationId), 0, STATION_ID_LENGTH);
long reverseOrderEpoch = Long.MAX_VALUE - observationTime;
Bytes.putLong(row, STATION_ID_LENGTH, reverseOrderEpoch);
return row;
}
}
The conversion takes advantage of the fact that the station ID is a fixed-length string.
The Bytes class used in makeObservationRowKey() is from the HBase utility package. It
includes methods for converting between byte arrays and common Java and Hadoop
types. In makeObservationRowKey(), the Bytes.putLong() method is used to fill the key
byte array. The Bytes.SIZEOF_LONG constant is used for sizing and positioning in the
row key array.
We can run the program with the following:
% hbase HBaseTemperatureImporter input/ncdc/all
Optimization notes
• Watch for the phenomenon where an import walks in lock-step through the table
with all clients in concert pounding one of the table’s regions (and thus, a single
node), then moving on to the next, and so on, rather than evenly distributing the
load over all regions. This is usually brought on by some interaction between sorted
input and how the splitter works. Randomizing the ordering of your row keys prior
to insertion may help. In our example, given the distribution of stationid values
and how TextInputFormat makes splits, the upload should be sufficiently
distributed.8
• Only obtain one HTable instance per task. There is a cost to instantiating an
HTable, so if you do this for each insert, you may have a negative impact on per-
formance, hence our setup of HTable in the configure() step.
8. If a table is new, it will have only one region and initially all updates will be to this single region until it
splits. This will happen even if row keys are randomly distributed. This startup phenomenon means
uploads run slow at first until there are sufficient regions distributed so all cluster members are able to
participate in the upload. Do not confuse this phenomenon with that noted here.
Example | 473
www.it-ebooks.info

• By default, each HTable.put(put) actually performs the insert without any buffer-
ing. You can disable the HTable auto-flush feature using HTable.setAuto
Flush(false) and then set the size of configurable write buffer. When the inserts
committed fill the write buffer, it is then flushed. Remember though, you must call
a manual HTable.flushCommits(), or HTable.close(), which will call through to
HTable.flushCommits() at the end of each task to ensure that nothing is left un-
flushed in the buffer. You could do this in an override of the mapper’s close()
method.
• HBase includes TableInputFormat and TableOutputFormat to help with MapReduce
jobs that source and sink HBase (see Example 13-2). One way to write the previous
example would have been to use MaxTemperatureMapper from Chapter 5 as is but
add a reducer task that takes the output of the MaxTemperatureMapper and feeds it
to HBase via TableOutputFormat.
Web Queries
To implement the web application, we will use the HBase Java API directly. Here it
becomes clear how important your choice of schema and storage format is.
The simplest query will be to get the static station information. This type of query is
simple in a traditional database, but HBase gives you additional control and flexibility.
Using the info family as a key/value dictionary (column names as keys, column values
as values), the code would look like this:
public Map<String, String> getStationInfo(HTable table, String stationId)
throws IOException {
Get get = new Get(Bytes.toBytes(stationId));
get.addColumn(INFO_COLUMNFAMILY);
Result res = table.get(get);
if (res == null) {
return null;
}
Map<String, String> resultMap = new HashMap<String, String>();
resultMap.put("name", getValue(res, INFO_COLUMNFAMILY, NAME_QUALIFIER));
resultMap.put("location", getValue(res, INFO_COLUMNFAMILY, LOCATION_QUALIFIER));
resultMap.put("description", getValue(res, INFO_COLUMNFAMILY,
DESCRIPTION_QUALIFIER));
return resultMap;
}
private static String getValue(Result res, byte [] cf, byte [] qualifier) {
byte [] value = res.getValue(cf, qualifier);
return value == null? "": Bytes.toString(value);
}
In this example, getStationInfo() takes an HTable instance and a station ID. To get the
station info, we use HTable.get() passing a Get instance configured to get all the column
values for the row identified by the station ID in the defined column family, INFO_COL
UMNFAMILY.
474 | Chapter 13: HBase
www.it-ebooks.info

The get() results are returned in Result. It contains the row and you can fetch cell
values by stipulating the column cell wanted. The getStationInfo() method converts
the Result Map into a more friendly Map of String keys and values.
We can already see how there is a need for utility functions when using HBase. There
are an increasing number of abstractions being built atop HBase to deal with this low-
level interaction, but it’s important to understand how this works and how storage
choices make a difference.
One of the strengths of HBase over a relational database is that you don’t have to
prespecify the columns. So, in the future, if each station now has at least these three
attributes but there are hundreds of optional ones, we can just insert them without
modifying the schema. Your applications reading and writing code would of course
need to be changed. The example code might change in this case to looping through
Result rather than grabbing each value explicitly.
We will make use of HBase scanners for retrieval of observations in our web
application.
Here we are after a Map<ObservationTime, ObservedTemp> result. We will use a
NavigableMap<Long, Integer> because it is sorted and has a descendingMap() method,
so we can access observations in both ascending or descending order. The code is in
Example 13-4.
Example 13-4. Methods for retrieving a range of rows of weather station observations from an HBase
table
public NavigableMap<Long, Integer> getStationObservations(HTable table,
String stationId, long maxStamp, int maxCount) throws IOException {
byte[] startRow = RowKeyConverter.makeObservationRowKey(stationId, maxStamp);
NavigableMap<Long, Integer> resultMap = new TreeMap<Long, Integer>();
Scan scan = new Scan(startRow);
scan.addColumn(DATA_COLUMNFAMILY, AIRTEMP_QUALIFIER);
ResultScanner scanner = table.getScanner(scan);
Result res = null;
int count = 0;
try {
while ((res = scanner.next()) != null && count++ < maxCount) {
byte[] row = res.getRow();
byte[] value = res.getValue(DATA_COLUMNFAMILY, AIRTEMP_QUALIFIER);
Long stamp = Long.MAX_VALUE -
Bytes.toLong(row, row.length - Bytes.SIZEOF_LONG, Bytes.SIZEOF_LONG);
Integer temp = Bytes.toInt(value);
resultMap.put(stamp, temp);
}
} finally {
scanner.close();
}
return resultMap;
}
Example | 475
www.it-ebooks.info

/**
* Return the last ten observations.
*/
public NavigableMap<Long, Integer> getStationObservations(HTable table,
String stationId) throws IOException {
return getStationObservations(table, stationId, Long.MAX_VALUE, 10);
The getStationObservations() method takes a station ID and a range defined by max
Stamp and a maximum number of rows (maxCount). Note that the NavigableMap that is
returned is actually now in descending time order. If you want to read through it in
ascending order, you would make use of NavigableMap.descendingMap().
Scanners
HBase scanners are like cursors in a traditional database or Java iterators, except—
unlike the latter—they have to be closed after use. Scanners return rows in order. Users
obtain a scanner on an HBase table by calling HTable.getScanner(scan) where the
scan parameter is a configured instance of a Scan object. In the Scan instance, you can
pass the row at which to start and stop the scan, which columns in a row to return in
the row result, and optionally, a filter to run on the server side.9 The ResultScanner
interface, which is returned when you call HTable.getScanner(), is as follows:
public interface ResultScanner extends Closeable, Iterable<Result> {
public Result next() throws IOException;
public Result [] next(int nbRows) throws IOException;
public void close();
}
You can ask for the next row’s results or a number of rows. Each invocation of
next() involves a trip back to the regionserver, so grabbing a bunch of rows at once can
make for significant performance savings.10
9. To learn more about the server-side filtering mechanism in HBase, see http://hadoop.apache.org/hbase/
docs/current/api/org/apache/hadoop/hbase/filter/package-summary.html.
10. The hbase.client.scanner.caching configuration option is set to 1 by default. You can also set how
much to cache/prefetch on the Scan instance itself. Scanners will, under the covers, fetch this many
results at a time, bringing them client side, and returning to the server to fetch the next batch only
after the current batch has been exhausted. Higher caching values will enable faster scanning but will
eat up more memory in the client. Also, avoid setting the caching so high that the time spent processing
the batch client-side exceeds the scanner lease period. If a client fails to check back with the server
before the scanner lease expires, the server will go ahead and garbage collect resources consumed by
the scanner server-side. The default scanner lease is 60 seconds, and can be changed by setting
hbase.regionserver.lease.period. Clients will see an UnknownScannerException if the scanner lease
has expired.
476 | Chapter 13: HBase
www.it-ebooks.info

The advantage of storing things as Long.MAX_VALUE - stamp may not be clear in the
previous example. It has more use when you want to get the newest observations for a
given offset and limit, which is often the case in web applications. If the observations
were stored with the actual stamps, we would be able to get only the oldest observations
for a given offset and limit efficiently. Getting the newest would mean getting all of
them and then grabbing them off the end. One of the prime reasons for moving from
RDBMS to HBase is to allow for these types of “early-out” scenarios.
HBase Versus RDBMS
HBase and other column-oriented databases are often compared to more traditional
and popular relational databases or RDBMSs. Although they differ dramatically in their
implementations and in what they set out to accomplish, the fact that they are potential
solutions to the same problems means that despite their enormous differences, the
comparison is a fair one to make.
As described previously, HBase is a distributed, column-oriented data storage system.
It picks up where Hadoop left off by providing random reads and writes on top of
HDFS. It has been designed from the ground up with a focus on scale in every direction:
tall in numbers of rows (billions), wide in numbers of columns (millions), and to be
horizontally partitioned and replicated across thousands of commodity nodes auto-
matically. The table schemas mirror the physical storage, creating a system for efficient
data structure serialization, storage, and retrieval. The burden is on the application
developer to make use of this storage and retrieval in the right way.
Strictly speaking, an RDBMS is a database that follows Codd’s 12 Rules. Typical
RDBMSs are fixed-schema, row-oriented databases with ACID properties and a so-
phisticated SQL query engine. The emphasis is on strong consistency, referential in-
tegrity, abstraction from the physical layer, and complex queries through the SQL lan-
guage. You can easily create secondary indexes, perform complex inner and outer joins,
count, sum, sort, group, and page your data across a number of tables, rows, and
columns.
For a majority of small- to medium-volume applications, there is no substitute for the
ease of use, flexibility, maturity, and powerful feature set of available open source
RDBMS solutions like MySQL and PostgreSQL. However, if you need to scale up in
terms of dataset size, read/write concurrency, or both, you’ll soon find that the con-
veniences of an RDBMS come at an enormous performance penalty and make distri-
bution inherently difficult. The scaling of an RDBMS usually involves breaking Codd’s
rules, loosening ACID restrictions, forgetting conventional DBA wisdom, and on the
way losing most of the desirable properties that made relational databases so conve-
nient in the first place.
HBase Versus RDBMS | 477
www.it-ebooks.info

Successful Service
Here is a synopsis of how the typical RDBMS scaling story runs. The following list
presumes a successful growing service:
Initial public launch
Move from local workstation to shared, remote hosted MySQL instance with a
well-defined schema.
Service becomes more popular; too many reads hitting the database
Add memcached to cache common queries. Reads are now no longer strictly ACID;
cached data must expire.
Service continues to grow in popularity; too many writes hitting the database
Scale MySQL vertically by buying a beefed up server with 16 cores, 128 GB of RAM,
and banks of 15 k RPM hard drives. Costly.
New features increases query complexity; now we have too many joins
Denormalize your data to reduce joins. (That’s not what they taught me in DBA
school!)
Rising popularity swamps the server; things are too slow
Stop doing any server-side computations.
Some queries are still too slow
Periodically prematerialize the most complex queries, try to stop joining in most
cases.
Reads are OK, but writes are getting slower and slower
Drop secondary indexes and triggers (no indexes?).
At this point, there are no clear solutions for how to solve your scaling problems. In
any case, you’ll need to begin to scale horizontally. You can attempt to build some type
of partitioning on your largest tables, or look into some of the commercial solutions
that provide multiple master capabilities.
Countless applications, businesses, and websites have successfully achieved scalable,
fault-tolerant, and distributed data systems built on top of RDBMSs and are likely using
many of the previous strategies. But what you end up with is something that is no longer
a true RDBMS, sacrificing features and conveniences for compromises and complexi-
ties. Any form of slave replication or external caching introduces weak consistency into
your now denormalized data. The inefficiency of joins and secondary indexes means
almost all queries become primary key lookups. A multiwriter setup likely means no
real joins at all and distributed transactions are a nightmare. There’s now an incredibly
complex network topology to manage with an entirely separate cluster for caching.
Even with this system and the compromises made, you will still worry about your
primary master crashing and the daunting possibility of having 10 times the data and
10 times the load in a few months.
478 | Chapter 13: HBase
www.it-ebooks.info

HBase
Enter HBase, which has the following characteristics:
No real indexes
Rows are stored sequentially, as are the columns within each row. Therefore, no
issues with index bloat, and insert performance is independent of table size.
Automatic partitioning
As your tables grow, they will automatically be split into regions and distributed
across all available nodes.
Scale linearly and automatically with new nodes
Add a node, point it to the existing cluster, and run the regionserver. Regions will
automatically rebalance and load will spread evenly.
Commodity hardware
Clusters are built on $1,000–$5,000 nodes rather than $50,000 nodes. RDBMSs
are I/O hungry, requiring more costly hardware.
Fault tolerance
Lots of nodes means each is relatively insignificant. No need to worry about indi-
vidual node downtime.
Batch processing
MapReduce integration allows fully parallel, distributed jobs against your data
with locality awareness.
If you stay up at night worrying about your database (uptime, scale, or speed), then
you should seriously consider making a jump from the RDBMS world to HBase. Utilize
a solution that was intended to scale rather than a solution based on stripping down
and throwing money at what used to work. With HBase, the software is free, the hard-
ware is cheap, and the distribution is intrinsic.
Use Case: HBase at Streamy.com
Streamy.com is a real-time news aggregator and social sharing platform. With a broad
feature set, we started out with a complex implementation on top of PostgreSQL. It’s
a terrific product with a great community and a beautiful codebase. We tried every trick
in the book to keep things fast as we scaled, going so far as to modify the PostgreSQL
code directly to suit our needs. Originally taking advantage of all RDBMS goodies, we
found that eventually, one by one, we had to let them all go. Along the way, our entire
team became the DBA.
We did manage to solve many of the issues that we ran into, but there were two that
eventually led to the decision to find another solution from outside the world of
RDBMS.
HBase Versus RDBMS | 479
www.it-ebooks.info

Streamy crawls thousands of RSS feeds and aggregates hundreds of millions of items
from them. In addition to having to store these items, one of our more complex queries
reads a time-ordered list of all items from a set of sources. At the high end, this can run
to several thousand sources and all of their items all in a single query.
Very large items tables
At first, this was a single items table, but the high number of secondary indexes made
inserts and updates very slow. We started to divide items up into several one-to-one
link tables to store other information, separating static fields from dynamic ones,
grouping fields based on how they were queried, and denormalizing everything along
the way. Even with these changes, single updates required rewriting the entire record,
so tracking statistics on items was difficult to scale. The rewriting of records and having
to update indexes along the way are intrinsic properties of the RDBMS we were using.
They could not be decoupled. We partitioned our tables, which was not too difficult
because of the natural partition of time, but the complexity got out of hand fast. We
needed another solution!
Very large sort merges
Performing sorted merges of time-ordered lists is common in many Web 2.0 applica-
tions. An example SQL query might look like this:
SELECT id, stamp, type FROM streams
WHERE type IN ('type1','type2','type3','type4',...,'typeN')
ORDER BY stamp DESC LIMIT 10 OFFSET 0;
Assuming id is a primary key on streams, and that stamp and type have secondary
indexes, an RDBMS query planner treats this query as follows:
MERGE (
SELECT id, stamp, type FROM streams
WHERE type = 'type1' ORDER BY stamp DESC,
...,
SELECT id, stamp, type FROM streams
WHERE type = 'typeN' ORDER BY stamp DESC
) ORDER BY stamp DESC LIMIT 10 OFFSET 0;
The problem here is that we are after only the top 10 IDs, but the query planner actually
materializes an entire merge and then limits at the end. A simple heapsort across each
of the types would allow you to “early out” once you have the top 10. In our case, each
type could have tens of thousands of IDs in it, so materializing the entire list and sorting
it was extremely slow and unnecessary. We actually went so far as to write a custom
PL/Python script that performed a heapsort using a series of queries like the following:
SELECT id, stamp, type FROM streams
WHERE type = 'typeN'
ORDER BY stamp DESC LIMIT 1 OFFSET 0;
480 | Chapter 13: HBase
www.it-ebooks.info

If we ended up taking from typeN (it was the next most recent in the heap), we would
run another query:
SELECT id, stamp, type FROM streams
WHERE type = 'typeN'
ORDER BY stamp DESC LIMIT 1 OFFSET 1;
In nearly all cases, this outperformed the native SQL implementation and the query
planner’s strategy. In the worst cases for SQL, we were more than an order of magnitude
faster using the Python procedure. We found ourselves continually trying to outsmart
the query planner.
Again, at this point, we really needed another solution.
Life with HBase
Our RDBMS-based system was always capable of correctly implementing our require-
ments; the issue was scaling. When you start to focus on scale and performance rather
than correctness, you end up short-cutting and optimizing for your domain-specific
use cases everywhere possible. Once you start implementing your own solutions to
your data problems, the overhead and complexity of an RDBMS gets in your way. The
abstraction from the storage layer and ACID requirements are an enormous barrier and
luxury that you cannot always afford when building for scale. HBase is a distributed,
column-oriented, sorted map store and not much else. The only major part that is
abstracted from the user is the distribution, and that’s exactly what we don’t want to
deal with. Business logic, on the other hand, is very specialized and optimized. With
HBase not trying to solve all of our problems, we’ve been able to solve them better
ourselves and rely on HBase for scaling our storage, not our logic. It was an extremely
liberating experience to be able to focus on our applications and logic rather than the
scaling of the data itself.
We currently have tables with hundreds of millions of rows and tens of thousands of
columns; the thought of storing billions of rows and millions of columns is exciting,
not scary.
Praxis
In this section, we discuss some of the common issues users run into when running an
HBase cluster under load.
Versions
Up until HBase 0.20, HBase aligned its versioning with that of Hadoop. A particular
HBase version would run on any Hadoop that had a matching minor version, where
minor version in this context is considered the number between the periods (e.g., 20 is
Praxis | 481
www.it-ebooks.info

the minor version of an HBase 0.20.5). HBase 0.20.5 would run on an Hadoop 0.20.2,
but HBase 0.19.5 would not run on Hadoop 0.20.0.
With HBase 0.90,11 the version relationship was broken. The Hadoop release cycle has
slowed and no longer aligns with that of HBase developments. Also, the intent is that
now a particular HBase version can run on multiple versions of Hadoop. For example,
HBase 0.90.x will work with both Hadoop 0.20.x and 0.21.x.
This said, ensure you are running compatible versions of Hadoop and HBase. Check
the requirements section of your download. Incompatible versions will throw an ex-
ception complaining about the version mismatch, if you are lucky. If they cannot talk
to each sufficiently to pass versions, you may see your HBase cluster hang indefinitely,
soon after startup. The mismatch exception or HBase hang can also happen on upgrade
if older versions of either HBase or Hadoop can still be found on the classpath because
of imperfect cleanup of the old software.
HDFS
HBase’s use of HDFS is very different from how it’s used by MapReduce. In MapRe-
duce, generally, HDFS files are opened, with their content streamed through a map
task and then closed. In HBase, data files are opened on cluster startup and kept open
so that we avoid paying the file open costs on each access. Because of this, HBase tends
to see issues not normally encountered by MapReduce clients:
Running out of file descriptors
Because we keep files open, on a loaded cluster, it doesn’t take long before we run
into system- and Hadoop-imposed limits. For instance, say we have a cluster that
has three nodes each running an instance of a datanode and a regionserver and
we’re running an upload into a table that is currently at 100 regions and 10 column
families. Allow that each column family has on average two flush files. Doing the
math, we can have 100 × 10 × 2, or 2,000, files open at any one time. Add to this
total miscellaneous other descriptors consumed by outstanding scanners and Java
libraries. Each open file consumes at least one descriptor over on the remote da-
tanode. The default limit on the number of file descriptors per process is 1,024.
When we exceed the filesystem ulimit, we’ll see the complaint about Too many
open files in logs, but often you’ll first see indeterminate behavior in HBase. The
fix requires increasing the file descriptor ulimit count.12 You can verify that the
HBase process is running with sufficient file descriptors by looking at the first few
lines of a regionserver’s log. It emits vitals such as the JVM being used and envi-
ronment settings such as the file descriptor ulimit.
11. Why 0.90? We wanted there to be no confusion that a break had been made, so we put a large gap between
our new versioning and that of Hadoop’s.
12. See the HBase FAQ for how to up the ulimit on your cluster.
482 | Chapter 13: HBase
www.it-ebooks.info

Running out of datanode threads
Similarly, the Hadoop datanode has an upper bound of 256 on the number of
threads it can run at any one time. Given the same table statistics quoted in the
preceding bullet, it’s easy to see how we can exceed this upper bound relatively
early, given that in the datanode as of this writing each open connection to a file
block consumes a thread. If you look in the datanode log, you’ll see a complaint
like xceiverCount 258 exceeds the limit of concurrent xcievers 256 but again, you’ll
likely see HBase act erratically before you encounter this log entry. Increase the
dfs.datanode.max.xcievers (note that the property name is misspelled) count in
HDFS and restart your cluster.13
Sync
You must run HBase on an HDFS that has a working sync. Otherwise, you will
lose data. This means running HBase on Hadoop 0.20.205.0 or later.14.
UI
HBase runs a web server on the master to present a view on the state of your running
cluster. By default, it listens on port 60010. The master UI displays a list of basic at-
tributes such as software versions, cluster load, request rates, lists of cluster tables, and
participating regionservers. Click on a regionserver in the master UI and you are taken
to the web server running on the individual regionserver. It lists the regions this server
is carrying and basic metrics such as resources consumed and request rates.
Metrics
Hadoop has a metrics system that can be used to emit vitals over a period to a con-
text (this is covered in “Metrics” on page 350). Enabling Hadoop metrics, and in par-
ticular tying them to Ganglia or emitting them via JMX, will give you views on what is
happening on your cluster currently and in the recent past. HBase also adds metrics of
its own—request rates, counts of vitals, resources used—that can be caught by a Ha-
doop context. See the file hadoop-metrics.properties under the HBase conf directory.15
Schema Design
HBase tables are like those in an RDBMS, except that cells are versioned, rows are
sorted, and columns can be added on the fly by the client as long as the column family
they belong to preexists. These factors should be considered when designing schemas
13. See the HBase troubleshooting guide for more detail on this issue.
14. On regionserver crash, when running on an older version of Hadoop, edits written to the commit log kept
in HDFS were not recoverable, as files that had not been properly closed lost all edits no matter how
much had been written to them at the time of the crash.
15. Yes, this file is named for Hadoop, though it’s for setting up HBase metrics.
Praxis | 483
www.it-ebooks.info

for HBase, but far and away the most important concern designing schemas is consid-
eration of how the data will be accessed. All access is via primary key so the key design
should lend itself to how the data is going to be queried. The other property to keep in
mind when designing schemas is that a defining attribute of column(-family)-oriented
stores, like HBase, is that it can host wide and sparsely populated tables at no incurred
cost.16
Joins
There is no native database join facility in HBase, but wide tables can make it so that
there is no need for database joins pulling from secondary or tertiary tables. A wide
row can sometimes be made to hold all data that pertains to a particular primary key.
Row keys
Take time designing your row key. In the weather data example in this chapter, the
compound row key has a station prefix that served to group temperatures by station.
The reversed timestamp suffix made it so temperatures could be scanned ordered from
most recent to oldest. A smart compound key can be used to cluster data in ways
amenable to how it will be accessed.
Designing compound keys, you may have to zero-pad number components so row keys
sort properly. Otherwise, you will run into the issue where 10 sorts before 2 when only
byte-order is considered (02 sorts before 10).
If your keys are integers, use a binary representation rather than persist the string ver-
sion of a number—it consumes less space.
Counters
At StumbleUpon, the first production feature deployed on HBase was keeping counters
for the stumbleupon.com frontend. Counters used to be kept in MySQL, but the rate of
change was such that drops were frequent and the load imposed by the counter writes
was such that web designers self-imposed limits on what was counted. Using the incre
mentColumnValue() method on org.apache.hadoop.hbase.HTable, counters can be in-
cremented many thousands of times a second.
Bulk Load
HBase has an efficient facility for bulk loading HBase by writing its internal data format
directly into the filesystem from MapReduce. Going this route, it’s possible to load an
HBase instance at rates that are an order of magnitude or more beyond those attainable
16. “Column-Stores for Wide and Sparse Data” by Daniel J. Abadi.
484 | Chapter 13: HBase
www.it-ebooks.info

CHAPTER 14
ZooKeeper
So far in this book, we have been studying large-scale data processing. This chapter is
different: it is about building general distributed applications using Hadoop’s dis-
tributed coordination service, called ZooKeeper.
Writing distributed applications is hard. It’s hard primarily because of partial failure.
When a message is sent across the network between two nodes and the network fails,
the sender does not know whether the receiver got the message. It may have gotten
through before the network failed, or it may not have. Or perhaps the receiver’s process
died. The only way that the sender can find out what happened is to reconnect to the
receiver and ask it. This is partial failure: when we don’t even know if an operation
failed.
ZooKeeper can’t make partial failures go away, since they are intrinsic to distributed
systems. It certainly does not hide partial failures, either.1 But what ZooKeeper does
do is give you a set of tools to build distributed applications that can safely handle
partial failures.
ZooKeeper also has the following characteristics:
ZooKeeper is simple
ZooKeeper is, at its core, a stripped-down filesystem that exposes a few simple
operations, and some extra abstractions such as ordering and notifications.
ZooKeeper is expressive
The ZooKeeper primitives are a rich set of building blocks that can be used to build
a large class of coordination data structures and protocols. Examples include: dis-
tributed queues, distributed locks, and leader election among a group of peers.
1. This is the message of J. Waldo et al., “A Note on Distributed Computing,” (1994), http://research.sun
.com/techrep/1994/smli_tr-94-29.pdf. That is, distributed programming is fundamentally different from
local programming, and the differences cannot simply be papered over.
487
www.it-ebooks.info

ZooKeeper is highly available
ZooKeeper runs on a collection of machines and is designed to be highly available,
so applications can depend on it. ZooKeeper can help you avoid introducing single
points of failure into your system, so you can build a reliable application.
ZooKeeper facilitates loosely coupled interactions
ZooKeeper interactions support participants that do not need to know about one
another. For example, ZooKeeper can be used as a rendezvous mechanism so that
processes that otherwise don’t know of each other’s existence (or network details)
can discover and interact with each other. Coordinating parties may not even be
contemporaneous, since one process may leave a message in ZooKeeper that is
read by another after the first has shut down.
ZooKeeper is a library
ZooKeeper provides an open source, shared repository of implementations and
recipes of common coordination patterns. Individual programmers are spared the
burden of writing common protocols themselves (which are often difficult to get
right). Over time, the community can add to and improve the libraries, which is
to everyone’s benefit.
ZooKeeper is highly performant, too. At Yahoo!, where it was created, the throughput
for a ZooKeeper cluster has been benchmarked at over 10,000 operations per second
for write-dominant workloads generated by hundreds of clients. For workloads where
reads dominate, which is the norm, the throughput is several times higher.2
Installing and Running ZooKeeper
When trying out ZooKeeper for the first time, it’s simplest to run it in standalone mode
with a single ZooKeeper server. You can do this on a development machine, for exam-
ple. ZooKeeper requires Java 6 to run, so make sure you have it installed first. You don’t
need Cygwin to run ZooKeeper on Windows, since there are Windows versions of the
ZooKeeper scripts. (Windows is supported only as a development platform, not as a
production platform.)
Download a stable release of ZooKeeper from the Apache ZooKeeper releases page at
http://zookeeper.apache.org/releases.html, and unpack the tarball in a suitable location:
% tar xzf zookeeper-x.y.z.tar.gz
ZooKeeper provides a few binaries to run and interact with the service, and it’s con-
venient to put the directory containing the binaries on your command-line path:
% export ZOOKEEPER_INSTALL=/home/tom/zookeeper-x.y.z
% export PATH=$PATH:$ZOOKEEPER_INSTALL/bin
2. Detailed benchmarks are available in the excellent paper “ZooKeeper: Wait-free coordination for Internet-
scale systems,” by Patrick Hunt, Mahadev Konar, Flavio P. Junqueira, and Benjamin Reed (USENIX
Annual Technology Conference, 2010).
488 | Chapter 14: ZooKeeper
www.it-ebooks.info

Before running the ZooKeeper service, we need to set up a configuration file. The con-
figuration file is conventionally called zoo.cfg and placed in the conf subdirectory (al-
though you can also place it in /etc/zookeeper, or in the directory defined by the
ZOOCFGDIR environment variable, if set). Here’s an example:
tickTime=2000
dataDir=/Users/tom/zookeeper
clientPort=2181
This is a standard Java properties file, and the three properties defined in this example
are the minimum required for running ZooKeeper in standalone mode. Briefly,
tickTime is the basic time unit in ZooKeeper (specified in milliseconds), dataDir is the
local filesystem location where ZooKeeper stores persistent data, and clientPort is the
port the ZooKeeper listens on for client connections (2181 is a common choice). You
should change dataDir to an appropriate setting for your system.
With a suitable configuration defined, we are now ready to start a local ZooKeeper
server:
% zkServer.sh start
To check whether ZooKeeper is running, send the ruok command (“Are you OK?”) to
the client port using nc (telnet works, too):
% echo ruok | nc localhost 2181
imok
That’s ZooKeeper saying, “I’m OK.” There are other commands, known as the “four-
letter words,” for managing ZooKeeper and they are listed in Table 14-1.
Table 14-1. ZooKeeper commands: the four-letter words
Category Command Description
Server status ruok Prints imok if the server is running and not in an error state.
conf Print the server configuration (from zoo.cfg).
envi Print the server environment, including ZooKeeper version, Java version and other system
properties.
srvr Print server statistics, including latency statistics, the number of znodes, and the server
mode (standalone, leader or follower).
stat Print server statistics and connected clients.
srst Reset server statistics.
isro Shows if the server is in read-only (ro) mode (due to a network partition), or read-write
mode (rw).
Client connections dump List all the sessions and ephemeral znodes for the ensemble. You must connect to the
leader (see srvr) for this command.
cons List connection statistics for all the server’s clients.
crst Reset connection statistics.
Watches wchs List summary information for the server’s watches.
Installing and Running ZooKeeper | 489
www.it-ebooks.info

Category Command Description
wchc List all the server’s watches by connection. Caution: may impact server performance for
large number of watches.
wchp List all the server’s watches by znode path. Caution: may impact server performance for
large number of watches.
Monitoring mntr Lists server statistics in Java Properties format, suitable as a source for monitoring systems
like Ganglia and Nagios.
In addition to the mntr command, ZooKeeper exposes statistics via JMX. For more
details see the ZooKeeper documentation at http://zookeeper.apache.org/. There are
also monitoring tools and recipes in the src/contrib directory of the distribution.
An Example
Imagine a group of servers that provide some service to clients. We want clients to be
able to locate one of the servers, so they can use the service. One of the challenges is
maintaining the list of servers in the group.
The membership list clearly cannot be stored on a single node in the network, as the
failure of that node would mean the failure of the whole system (we would like the list
to be highly available). Suppose for a moment that we had a robust way of storing the
list. We would still have the problem of how to remove a server from the list if it failed.
Some process needs to be responsible for removing failed servers, but note that it can’t
be the servers themselves, since they are no longer running!
What we are describing is not a passive distributed data structure, but an active one,
and one that can change the state of an entry when some external event occurs. Zoo-
Keeper provides this service, so let’s see how to build this group membership applica-
tion (as it is known) with it.
Group Membership in ZooKeeper
One way of understanding ZooKeeper is to think of it as providing a high-availability
filesystem. It doesn’t have files and directories, but a unified concept of a node, called
a znode, which acts both as a container of data (like a file) and a container of other
znodes (like a directory). Znodes form a hierarchical namespace, and a natural way to
build a membership list is to create a parent znode with the name of the group and
child znodes with the name of the group members (servers). This is shown in
Figure 14-1.
490 | Chapter 14: ZooKeeper
www.it-ebooks.info

Figure 14-1. ZooKeeper znodes
In this example, we won’t store data in any of the znodes, but in a real application, you
could imagine storing data about the members in their znodes, such as hostname.
Creating the Group
Let’s introduce ZooKeeper’s Java API by writing a program to create a znode for the
group, /zoo in this example. See Example 14-1.
Example 14-1. A program to create a znode representing a group in ZooKeeper
public class CreateGroup implements Watcher {
private static final int SESSION_TIMEOUT = 5000;
private ZooKeeper zk;
private CountDownLatch connectedSignal = new CountDownLatch(1);
public void connect(String hosts) throws IOException, InterruptedException {
zk = new ZooKeeper(hosts, SESSION_TIMEOUT, this);
connectedSignal.await();
}
@Override
public void process(WatchedEvent event) { // Watcher interface
if (event.getState() == KeeperState.SyncConnected) {
connectedSignal.countDown();
}
}
public void create(String groupName) throws KeeperException,
InterruptedException {
An Example | 491
www.it-ebooks.info

String path = "/" + groupName;
String createdPath = zk.create(path, null/*data*/, Ids.OPEN_ACL_UNSAFE,
CreateMode.PERSISTENT);
System.out.println("Created " + createdPath);
}
public void close() throws InterruptedException {
zk.close();
}
public static void main(String[] args) throws Exception {
CreateGroup createGroup = new CreateGroup();
createGroup.connect(args[0]);
createGroup.create(args[1]);
createGroup.close();
}
}
When the main() method is run, it creates a CreateGroup instance and then calls its
connect() method. This method instantiates a new ZooKeeper object, the main class of
the client API and the one that maintains the connection between the client and the
ZooKeeper service. The constructor takes three arguments: the first is the host address
(and optional port, which defaults to 2181) of the ZooKeeper service;3 the second is
the session timeout in milliseconds (which we set to 5 seconds), explained in more
detail later; and the third is an instance of a Watcher object. The Watcher object receives
callbacks from ZooKeeper to inform it of various events. In this case, CreateGroup is a
Watcher, so we pass this to the ZooKeeper constructor.
When a ZooKeeper instance is created, it starts a thread to connect to the ZooKeeper
service. The call to the constructor returns immediately, so it is important to wait for
the connection to be established before using the ZooKeeper object. We make use of
Java’s CountDownLatch class (in the java.util.concurrent package) to block until the
ZooKeeper instance is ready. This is where the Watcher comes in. The Watcher interface
has a single method:
public void process(WatchedEvent event);
When the client has connected to ZooKeeper, the Watcher receives a call to its
process() method with an event indicating that it has connected. On receiving a con-
nection event (represented by the Watcher.Event.KeeperState enum, with value
SyncConnected), we decrement the counter in the CountDownLatch, using its count
Down() method. The latch was created with a count of one, representing the number of
events that need to occur before it releases all waiting threads. After calling count
Down() once, the counter reaches zero and the await() method returns.
The connect() method has now returned, and the next method to be invoked on the
CreateGroup is the create() method. In this method, we create a new ZooKeeper znode
3. For a replicated ZooKeeper service, this parameter is the comma-separated list of servers (host and
optional port) in the ensemble.
492 | Chapter 14: ZooKeeper
www.it-ebooks.info

using the create() method on the ZooKeeper instance. The arguments it takes are the
path (represented by a string), the contents of the znode (a byte array, null here), an
access control list (or ACL for short, which here is a completely open ACL, allowing
any client to read or write the znode), and the nature of the znode to be created.
Znodes may be ephemeral or persistent. An ephemeral znode will be deleted by the
ZooKeeper service when the client that created it disconnects, either by explicitly dis-
connecting or if the client terminates for whatever reason. A persistent znode, on the
other hand, is not deleted when the client disconnects. We want the znode representing
a group to live longer than the lifetime of the program that creates it, so we create a
persistent znode.
The return value of the create() method is the path that was created by ZooKeeper.
We use it to print a message that the path was successfully created. We will see how
the path returned by create() may differ from the one passed into the method when
we look at sequential znodes.
To see the program in action, we need to have ZooKeeper running on the local machine,
and then we can type:
% export CLASSPATH=ch14/target/classes/:$ZOOKEEPER_INSTALL/*:$ZOOKEEPER_INSTALL/lib/*:\
$ZOOKEEPER_INSTALL/conf
% java CreateGroup localhost zoo
Created /zoo
Joining a Group
The next part of the application is a program to register a member in a group. Each
member will run as a program and join a group. When the program exits, it should be
removed from the group, which we can do by creating an ephemeral znode that rep-
resents it in the ZooKeeper namespace.
The JoinGroup program implements this idea, and its listing is in Example 14-2. The
logic for creating and connecting to a ZooKeeper instance has been refactored into a base
class, ConnectionWatcher, and appears in Example 14-3.
Example 14-2. A program that joins a group
public class JoinGroup extends ConnectionWatcher {
public void join(String groupName, String memberName) throws KeeperException,
InterruptedException {
String path = "/" + groupName + "/" + memberName;
String createdPath = zk.create(path, null/*data*/, Ids.OPEN_ACL_UNSAFE,
CreateMode.EPHEMERAL);
System.out.println("Created " + createdPath);
}
public static void main(String[] args) throws Exception {
JoinGroup joinGroup = new JoinGroup();
joinGroup.connect(args[0]);
An Example | 493
www.it-ebooks.info

joinGroup.join(args[1], args[2]);
// stay alive until process is killed or thread is interrupted
Thread.sleep(Long.MAX_VALUE);
}
}
Example 14-3. A helper class that waits for the connection to ZooKeeper to be established
public class ConnectionWatcher implements Watcher {
private static final int SESSION_TIMEOUT = 5000;
protected ZooKeeper zk;
private CountDownLatch connectedSignal = new CountDownLatch(1);
public void connect(String hosts) throws IOException, InterruptedException {
zk = new ZooKeeper(hosts, SESSION_TIMEOUT, this);
connectedSignal.await();
}
@Override
public void process(WatchedEvent event) {
if (event.getState() == KeeperState.SyncConnected) {
connectedSignal.countDown();
}
}
public void close() throws InterruptedException {
zk.close();
}
}
The code for JoinGroup is very similar to CreateGroup. It creates an ephemeral znode as
a child of the group znode in its join() method, then simulates doing work of some
kind by sleeping until the process is forcibly terminated. Later, you will see that upon
termination, the ephemeral znode is removed by ZooKeeper.
Listing Members in a Group
Now we need a program to find the members in a group (see Example 14-4).
Example 14-4. A program to list the members in a group
public class ListGroup extends ConnectionWatcher {
public void list(String groupName) throws KeeperException,
InterruptedException {
String path = "/" + groupName;
try {
List<String> children = zk.getChildren(path, false);
if (children.isEmpty()) {
System.out.printf("No members in group %s\n", groupName);
494 | Chapter 14: ZooKeeper
www.it-ebooks.info

System.exit(1);
}
for (String child : children) {
System.out.println(child);
}
} catch (KeeperException.NoNodeException e) {
System.out.printf("Group %s does not exist\n", groupName);
System.exit(1);
}
}
public static void main(String[] args) throws Exception {
ListGroup listGroup = new ListGroup();
listGroup.connect(args[0]);
listGroup.list(args[1]);
listGroup.close();
}
}
In the list() method, we call getChildren() with a znode path and a watch flag to
retrieve a list of child paths for the znode, which we print out. Placing a watch on a
znode causes the registered Watcher to be triggered if the znode changes state. Although
we’re not using it here, watching a znode’s children would permit a program to get
notifications of members joining or leaving the group, or of the group being deleted.
We catch KeeperException.NoNodeException, which is thrown in the case when the
group’s znode does not exist.
Let’s see ListGroup in action. As expected, the zoo group is empty, since we haven’t
added any members yet:
% java ListGroup localhost zoo
No members in group zoo
We can use JoinGroup to add some members. We launch them as background pro-
cesses, since they don’t terminate on their own (due to the sleep statement):
% java JoinGroup localhost zoo duck &
% java JoinGroup localhost zoo cow &
% java JoinGroup localhost zoo goat &
% goat_pid=$!
The last line saves the process ID of the Java process running the program that adds
goat as a member. We need to remember the ID so that we can kill the process in a
moment, after checking the members:
% java ListGroup localhost zoo
goat
duck
cow
To remove a member, we kill its process:
% kill $goat_pid
An Example | 495
www.it-ebooks.info

And a few seconds later, it has disappeared from the group because the process’s Zoo-
Keeper session has terminated (the timeout was set to 5 seconds) and its associated
ephemeral node has been removed:
% java ListGroup localhost zoo
duck
cow
Let’s stand back and see what we’ve built here. We have a way of building up a list of
a group of nodes that are participating in a distributed system. The nodes may have no
knowledge of each other. A client that wants to use the nodes in the list to perform
some work, for example, can discover the nodes without them being aware of the cli-
ent’s existence.
Finally, note that group membership is not a substitution for handling network errors
when communicating with a node. Even if a node is a group member, communications
with it may fail, and such failures must be handled in the usual ways (retrying, trying
a different member of the group, and so on).
ZooKeeper command-line tools
ZooKeeper comes with a command-line tool for interacting with the ZooKeeper name-
space. We can use it to list the znodes under the /zoo znode as follows:
% zkCli.sh localhost ls /zoo
Processing ls
WatchedEvent: Server state change. New state: SyncConnected
[duck, cow]
You can run the command without arguments to display usage instructions.
Deleting a Group
To round off the example, let’s see how to delete a group. The ZooKeeper class provides
a delete() method that takes a path and a version number. ZooKeeper will delete a
znode only if the version number specified is the same as the version number of the
znode it is trying to delete, an optimistic locking mechanism that allows clients to detect
conflicts over znode modification. You can bypass the version check, however, by using
a version number of –1 to delete the znode regardless of its version number.
There is no recursive delete operation in ZooKeeper, so you have to delete child znodes
before parents. This is what we do in the DeleteGroup class, which will remove a group
and all its members (Example 14-5).
Example 14-5. A program to delete a group and its members
public class DeleteGroup extends ConnectionWatcher {
public void delete(String groupName) throws KeeperException,
InterruptedException {
String path = "/" + groupName;
496 | Chapter 14: ZooKeeper
www.it-ebooks.info

try {
List<String> children = zk.getChildren(path, false);
for (String child : children) {
zk.delete(path + "/" + child, -1);
}
zk.delete(path, -1);
} catch (KeeperException.NoNodeException e) {
System.out.printf("Group %s does not exist\n", groupName);
System.exit(1);
}
}
public static void main(String[] args) throws Exception {
DeleteGroup deleteGroup = new DeleteGroup();
deleteGroup.connect(args[0]);
deleteGroup.delete(args[1]);
deleteGroup.close();
}
}
Finally, we can delete the zoo group that we created earlier:
% java DeleteGroup localhost zoo
% java ListGroup localhost zoo
Group zoo does not exist
The ZooKeeper Service
ZooKeeper is a highly available, high-performance coordination service. In this section,
we look at the nature of the service it provides: its model, operations, and
implementation.
Data Model
ZooKeeper maintains a hierarchical tree of nodes called znodes. A znode stores data
and has an associated ACL. ZooKeeper is designed for coordination (which typically
uses small data files), not high-volume data storage, so there is a limit of 1 MB on the
amount of data that may be stored in any znode.
Data access is atomic. A client reading the data stored at a znode will never receive only
some of the data; either the data will be delivered in its entirety, or the read will fail.
Similarly, a write will replace all the data associated with a znode. ZooKeeper guaran-
tees that the write will either succeed or fail; there is no such thing as a partial write,
where only some of the data written by the client is stored. ZooKeeper does not support
an append operation. These characteristics contrast with HDFS, which is designed for
high-volume data storage, with streaming data access, and provides an append
operation.
The ZooKeeper Service | 497
www.it-ebooks.info

Znodes are referenced by paths, which in ZooKeeper are represented as slash-delimited
Unicode character strings, like filesystem paths in Unix. Paths must be absolute, so
they must begin with a slash character. Furthermore, they are canonical, which means
that each path has a single representation, and so paths do not undergo resolution. For
example, in Unix, a file with the path /a/b can equivalently be referred to by the
path /a/./b, since “.” refers to the current directory at the point it is encountered in the
path. In ZooKeeper, “.” does not have this special meaning and is actually illegal as a
path component (as is “..” for the parent of the current directory).
Path components are composed of Unicode characters, with a few restrictions (these
are spelled out in the ZooKeeper reference documentation). The string “zookeeper” is
a reserved word and may not be used as a path component. In particular, ZooKeeper
uses the /zookeeper subtree to store management information, such as information on
quotas.
Note that paths are not URIs, and they are represented in the Java API by a
java.lang.String, rather than the Hadoop Path class (or by the java.net.URI class, for
that matter).
Znodes have some properties that are very useful for building distributed applications,
which we discuss in the following sections.
Ephemeral znodes
Znodes can be one of two types: ephemeral or persistent. A znode’s type is set at creation
time and may not be changed later. An ephemeral znode is deleted by ZooKeeper when
the creating client’s session ends. By contrast, a persistent znode is not tied to the client’s
session and is deleted only when explicitly deleted by a client (not necessarily the one
that created it). An ephemeral znode may not have children, not even ephemeral ones.
Even though ephemeral nodes are tied to a client session, they are visible to all clients
(subject to their ACL policy, of course).
Ephemeral znodes are ideal for building applications that need to know when certain
distributed resources are available. The example earlier in this chapter uses ephemeral
znodes to implement a group membership service, so any process can discover the
members of the group at any particular time.
Sequence numbers
A sequential znode is given a sequence number by ZooKeeper as a part of its name. If
a znode is created with the sequential flag set, then the value of a monotonically in-
creasing counter (maintained by the parent znode) is appended to its name.
If a client asks to create a sequential znode with the name /a/b-, for example, then the
znode created may actually have the name /a/b-3.4 If, later on, another sequential znode
with the name /a/b- is created, then it will be given a unique name with a larger value
498 | Chapter 14: ZooKeeper
www.it-ebooks.info

of the counter—for example, /a/b-5. In the Java API, the actual path given to sequential
znodes is communicated back to the client as the return value of the create() call.
Sequence numbers can be used to impose a global ordering on events in a distributed
system, and may be used by the client to infer the ordering. In “A Lock Ser-
vice” on page 517, you will learn how to use sequential znodes to build a shared lock.
Watches
Watches allow clients to get notifications when a znode changes in some way. Watches
are set by operations on the ZooKeeper service, and are triggered by other operations
on the service. For example, a client might call the exists operation on a znode, placing
a watch on it at the same time. If the znode doesn’t exist, then the exists operation
will return false. If, some time later, the znode is created by a second client, then the
watch is triggered, notifying the first client of the znode’s creation. You will see precisely
which operations trigger others in the next section.
Watchers are triggered only once.5 To receive multiple notifications, a client needs to
reregister the watch. If the client in the previous example wishes to receive further
notifications for the znode’s existence (to be notified when it is deleted, for example),
it needs to call the exists operation again to set a new watch.
There is an example in “A Configuration Service” on page 510 demonstrating how to
use watches to update configuration across a cluster.
Operations
There are nine basic operations in ZooKeeper, listed in Table 14-2.
Table 14-2. Operations in the ZooKeeper service
Operation Description
create Creates a znode (the parent znode must already exist)
delete Deletes a znode (the znode must not have any children)
exists Tests whether a znode exists and retrieves its metadata
getACL, setACL Gets/sets the ACL for a znode
getChildren Gets a list of the children of a znode
getData, setData Gets/sets the data associated with a znode
sync Synchronizes a client’s view of a znode with ZooKeeper
4. It is conventional (but not required) to have a trailing dash on path names for sequential nodes, to make
their sequence numbers easy to read and parse (by the application).
5. Except for callbacks for connection events, which do not need reregistration.
The ZooKeeper Service | 499
www.it-ebooks.info

Update operations in ZooKeeper are conditional. A delete or setData operation has to
specify the version number of the znode that is being updated (which is found from a
previous exists call). If the version number does not match, the update will fail. Up-
dates are a nonblocking operation, so a client that loses an update (because another
process updated the znode in the meantime) can decide whether to try again or take
some other action, and it can do so without blocking the progress of any other process.
Although ZooKeeper can be viewed as a filesystem, there are some filesystem primitives
that it does away with in the name of simplicity. Because files are small and are written
and read in their entirety, there is no need to provide open, close, or seek operations.
The sync operation is not like fsync() in POSIX filesystems. As men-
tioned earlier, writes in ZooKeeper are atomic, and a successful write
operation is guaranteed to have been written to persistent storage on a
majority of ZooKeeper servers. However, it is permissible for reads to
lag the latest state of ZooKeeper service, and the sync operation exists
to allow a client to bring itself up-to-date. This topic is covered in more
detail in the section on “Consistency” on page 505.
Multi-update
There is another ZooKeeper operation, called multi, which batches together multiple
primitive operations into a single unit that either succeeds or fails in its entirety. The
situation where some of the primitive operations succeed and some fail can never arise.
Multi-update is very useful for building structures in ZooKeeper that maintain some
global invariant. One example is an undirected graph. Each vertex in the graph is nat-
urally represented as a znode in ZooKeeper, and to add or remove an edge we need to
update the two znodes corresponding to its vertices, since each has a reference to the
other. If we only used primitive ZooKeeper operations, it would be possible for another
client to observe the graph in an inconsistent state where one vertex is connected to
another but the reverse connection is absent. Batching the updates on the two znodes
into one multi operation ensures that the update is atomic, so a pair of vertices can
never have a dangling connection.
APIs
There are two core language bindings for ZooKeeper clients, one for Java and one for
C; there are also contrib bindings for Perl, Python, and REST clients. For each binding,
there is a choice between performing operations synchronously or asynchronously.
We’ve already seen the synchronous Java API. Here’s the signature for the exists op-
eration, which returns a Stat object that encapsulates the znode’s metadata, or null if
the znode doesn’t exist:
public Stat exists(String path, Watcher watcher) throws KeeperException,
InterruptedException
The asynchronous equivalent, which is also found in the ZooKeeper class, looks like this:
500 | Chapter 14: ZooKeeper
www.it-ebooks.info

public void exists(String path, Watcher watcher, StatCallback cb, Object ctx)
In the Java API, all the asynchronous methods have void return types, since the result
of the operation is conveyed via a callback. The caller passes a callback implementation,
whose method is invoked when a response is received from ZooKeeper. In this case,
the callback is the StatCallback interface, which has the following method:
public void processResult(int rc, String path, Object ctx, Stat stat);
The rc argument is the return code, corresponding to the codes defined by KeeperEx
ception. A nonzero code represents an exception, in which case the stat parameter will
be null. The path and ctx arguments correspond to the equivalent arguments passed
by the client to the exists() method, and can be used to identify the request for which
this callback is a response. The ctx parameter can be an arbitrary object that may be
used by the client when the path does not give enough context to disambiguate the
request. If not needed, it may be set to null.
There are actually two C shared libraries. The single-threaded library, zookeeper_st,
supports only the asynchronous API and is intended for platforms where the pthread
library is not available or stable. Most developers will use the multithreaded library,
zookeeper_mt, as it supports both the synchronous and asynchronous APIs. For details
on how to build and use the C API, please refer to the README file in the src/c directory
of the ZooKeeper distribution.
Should I Use the Synchronous or Asynchronous API?
Both APIs offer the same functionality, so the one you use is largely a matter of style.
The asynchronous API is appropriate if you have an event-driven programming model,
for example.
The asynchronous API allows you to pipeline requests, which in some scenarios can
offer better throughput. Imagine that you want to read a large batch of znodes and
process them independently. Using the synchronous API, each read would block until
it returned, whereas with the asynchronous API, you can fire off all the asynchronous
reads very quickly and process the responses in a separate thread as they come back.
Watch triggers
The read operations exists, getChildren, and getData may have watches set on them,
and the watches are triggered by write operations: create, delete, and setData. ACL
operations do not participate in watches. When a watch is triggered, a watch event is
generated, and the watch event’s type depends both on the watch and the operation
that triggered it:
• A watch set on an exists operation will be triggered when the znode being watched
is created, deleted, or has its data updated.
The ZooKeeper Service | 501
www.it-ebooks.info

• A watch set on a getData operation will be triggered when the znode being watched
is deleted or has its data updated. No trigger can occur on creation, since the znode
must already exist for the getData operation to succeed.
• A watch set on a getChildren operation will be triggered when a child of the znode
being watched is created or deleted, or when the znode itself is deleted. You can
tell whether the znode or its child was deleted by looking at the watch event type:
NodeDeleted shows the znode was deleted, and NodeChildrenChanged indicates that
it was a child that was deleted.
The combinations are summarized in Table 14-3.
Table 14-3. Watch creation operations and their corresponding triggers
Watch trigger
Watch creation create delete setData
znode child znode child
exists NodeCreated NodeDeleted NodeData
Changed
getData NodeDeleted NodeData
Changed
getChildren NodeChildren
Changed
NodeDeleted NodeChildren
Changed
A watch event includes the path of the znode that was involved in the event, so for
NodeCreated and NodeDeleted events, you can tell which node was created or deleted
simply by inspecting the path. To discover which children have changed after a Node
ChildrenChanged event, you need to call getChildren again to retrieve the new list of
children. Similarly, to discover the new data for a NodeDataChanged event, you need to
call getData. In both of these cases, the state of the znodes may have changed between
receiving the watch event and performing the read operation, so you should bear this
in mind when writing applications.
ACLs
A znode is created with a list of ACLs, which determines who can perform certain
operations on it.
ACLs depend on authentication, the process by which the client identifies itself to
ZooKeeper. There are a few authentication schemes that ZooKeeper provides:
digest
The client is authenticated by a username and password.
sasl
The client is authenticated using Kerberos.
502 | Chapter 14: ZooKeeper
www.it-ebooks.info

ip
The client is authenticated by its IP address.
Clients may authenticate themselves after establishing a ZooKeeper session. Authen-
tication is optional, although a znode’s ACL may require an authenticated client, in
which case the client must authenticate itself to access the znode. Here is an example
of using the digest scheme to authenticate with a username and password:
zk.addAuthInfo("digest", "tom:secret".getBytes());
An ACL is the combination of an authentication scheme, an identity for that scheme,
and a set of permissions. For example, if we wanted to give a client with the IP address
10.0.0.1 read access to a znode, we would set an ACL on the znode with the ip scheme,
an ID of 10.0.0.1, and READ permission. In Java, we would create the ACL object as
follows:
new ACL(Perms.READ,
new Id("ip", "10.0.0.1"));
The full set of permissions are listed in Table 14-4. Note that the exists operation is
not governed by an ACL permission, so any client may call exists to find the Stat for
a znode or to discover that a znode does not in fact exist.
Table 14-4. ACL permissions
ACL permission Permitted operations
CREATE create (a child znode)
READ getChildren
getData
WRITE setData
DELETE delete (a child znode)
ADMIN setACL
There are a number of predefined ACLs defined in the ZooDefs.Ids class, including
OPEN_ACL_UNSAFE, which gives all permissions (except ADMIN permission) to everyone.
In addition, ZooKeeper has a pluggable authentication mechanism, which makes it
possible to integrate third-party authentication systems if needed.
Implementation
The ZooKeeper service can run in two modes. In standalone mode, there is a single
ZooKeeper server, which is useful for testing due to its simplicity (it can even be
embedded in unit tests), but provides no guarantees of high-availability or resilience.
In production, ZooKeeper runs in replicated mode, on a cluster of machines called an
ensemble. ZooKeeper achieves high-availability through replication, and can provide a
service as long as a majority of the machines in the ensemble are up. For example, in a
The ZooKeeper Service | 503
www.it-ebooks.info

five-node ensemble, any two machines can fail and the service will still work because
a majority of three remain. Note that a six-node ensemble can also tolerate only two
machines failing, since with three failures the remaining three do not constitute a ma-
jority of the six. For this reason, it is usual to have an odd number of machines in an
ensemble.
Conceptually, ZooKeeper is very simple: all it has to do is ensure that every modification
to the tree of znodes is replicated to a majority of the ensemble. If a minority of the
machines fail, then a minimum of one machine will survive with the latest state. The
other remaining replicas will eventually catch up with this state.
The implementation of this simple idea, however, is nontrivial. ZooKeeper uses a pro-
tocol called Zab that runs in two phases, which may be repeated indefinitely:
Phase 1: Leader election
The machines in an ensemble go through a process of electing a distinguished
member, called the leader. The other machines are termed followers. This phase is
finished once a majority (or quorum) of followers have synchronized their state
with the leader.
Phase 2: Atomic broadcast
All write requests are forwarded to the leader, which broadcasts the update to the
followers. When a majority have persisted the change, the leader commits the up-
date, and the client gets a response saying the update succeeded. The protocol for
achieving consensus is designed to be atomic, so a change either succeeds or fails.
It resembles a two-phase commit.
Does ZooKeeper Use Paxos?
No. ZooKeeper’s Zab protocol is not the same as the well-known Paxos algorithm
(Leslie Lamport, “Paxos Made Simple,” ACM SIGACT News [Distributed Computing
Column] 32, 4 [Whole Number 121, December 2001] 51–58.). Zab is similar, but it
differs in several aspects of its operation, such as relying on TCP for its message ordering
guarantees.
Zab is described in “A simple totally ordered broadcast protocol” by Benjamin Reed
and Flavio Junqueira (LADIS ’08: Proceedings of the 2nd Workshop on Large-Scale Dis-
tributed Systems and Middleware, pages 1–6, New York, NY, USA, 2008. ACM).
Google’s Chubby Lock Service (Mike Burrows, “The Chubby Lock Service for Loosely-
Coupled Distributed Systems,” November 2006, http://labs.google.com/papers/chubby
.html), which shares similar goals with ZooKeeper, is based on Paxos.
504 | Chapter 14: ZooKeeper
www.it-ebooks.info

If the leader fails, the remaining machines hold another leader election and continue
as before with the new leader. If the old leader later recovers, it then starts as a follower.
Leader election is very fast, around 200 ms according to one published result,6 so per-
formance does not noticeably degrade during an election.
All machines in the ensemble write updates to disk before updating their in-memory
copy of the znode tree. Read requests may be serviced from any machine, and since
they involve only a lookup from memory, they are very fast.
Consistency
Understanding the basis of ZooKeeper’s implementation helps in understanding the
consistency guarantees that the service makes. The terms “leader” and “follower” for
the machines in an ensemble are apt, for they make the point that a follower may lag
the leader by a number of updates. This is a consequence of the fact that only a majority
and not all of the ensemble needs to have persisted a change before it is committed. A
good mental model for ZooKeeper is of clients connected to ZooKeeper servers that
are following the leader. A client may actually be connected to the leader, but it has no
control over this, and cannot even know if this is the case.7 See Figure 14-2.
Every update made to the znode tree is given a globally unique identifier, called a
zxid (which stands for “ZooKeeper transaction ID”). Updates are ordered, so if zxid
z1 is less than z2, then z1 happened before z2, according to ZooKeeper, which is the
single authority on ordering in the distributed system.
6. Reported by Yahoo! at http://zookeeper.apache.org/doc/current/zookeeperOver.html.
7. It is possible to configure ZooKeeper so that the leader does not accept client connections. In this case,
its only job is to coordinate updates. Do this by setting the leaderServes property to no. This is
recommended for ensembles of more than three servers.
The ZooKeeper Service | 505
www.it-ebooks.info

Figure 14-2. Reads are satisfied by followers, while writes are committed by the leader
The following guarantees for data consistency flow from ZooKeeper’s design:
Sequential consistency
Updates from any particular client are applied in the order that they are sent. This
means that if a client updates the znode z to the value a, and in a later operation,
it updates z to the value b, then no client will ever see z with value a after it has
seen it with value b (if no other updates are made to z).
Atomicity
Updates either succeed or fail. This means that if an update fails, no client will ever
see it.
Single system image
A client will see the same view of the system regardless of the server it connects to.
This means that if a client connects to a new server during the same session, it will
not see an older state of the system than the one it saw with the previous server.
When a server fails and a client tries to connect to another in the ensemble, a server
that is behind the one that failed will not accept connections from the client until
it has caught up with the failed server.
Durability
Once an update has succeeded, it will persist and will not be undone. This means
updates will survive server failures.
Timeliness
The lag in any client’s view of the system is bounded, so it will not be out of date
by more than some multiple of tens of seconds. This means that rather than allow
506 | Chapter 14: ZooKeeper
www.it-ebooks.info

a client to see data that is very stale, a server will shut down, forcing the client to
switch to a more up-to-date server.
For performance reasons, reads are satisfied from a ZooKeeper server’s memory and
do not participate in the global ordering of writes. This property can lead to the ap-
pearance of inconsistent ZooKeeper states from clients that communicate through a
mechanism outside ZooKeeper.
For example, client A updates znode z from a to a’, A tells B to read z, B reads the value
of z as a, not a’. This is perfectly compatible with the guarantees that ZooKeeper makes
(this condition that it does not promise is called “Simultaneously Consistent Cross-
Client Views”). To prevent this condition from happening, B should call sync on z,
before reading z’s value. The sync operation forces the ZooKeeper server to which B is
connected to “catch up” with the leader, so that when B reads z’s value it will be the
one that A set (or a later value).
Slightly confusingly, the sync operation is only available as an asyn-
chronous call. The reason for this is that you don’t need to wait for it to
return, since ZooKeeper guarantees that any subsequent operation will
happen after the sync completes on the server, even if the operation is
issued before the sync completes.
Sessions
A ZooKeeper client is configured with the list of servers in the ensemble. On startup,
it tries to connect to one of the servers in the list. If the connection fails, it tries another
server in the list, and so on, until it either successfully connects to one of them or fails
if all ZooKeeper servers are unavailable.
Once a connection has been made with a ZooKeeper server, the server creates a new
session for the client. A session has a timeout period that is decided on by the appli-
cation that creates it. If the server hasn’t received a request within the timeout period,
it may expire the session. Once a session has expired, it may not be reopened, and any
ephemeral nodes associated with the session will be lost. Although session expiry is a
comparatively rare event, since sessions are long-lived, it is important for applications
to handle it (we will see how in “The Resilient ZooKeeper Application”
on page 513).
Sessions are kept alive by the client sending ping requests (also known as heartbeats)
whenever the session is idle for longer than a certain period. (Pings are automatically
sent by the ZooKeeper client library, so your code doesn’t need to worry about main-
taining the session.) The period is chosen to be low enough to detect server failure
(manifested by a read timeout) and reconnect to another server within the session
timeout period.
The ZooKeeper Service | 507
www.it-ebooks.info

Failover to another ZooKeeper server is handled automatically by the ZooKeeper client,
and, crucially, sessions (and associated ephemeral znodes) are still valid after another
server takes over from the failed one.
During failover, the application will receive notifications of disconnections and con-
nections to the service. Watch notifications will not be delivered while the client is
disconnected, but they will be delivered when the client successfully reconnects. Also,
if the application tries to perform an operation while the client is reconnecting to
another server, the operation will fail. This underlines the importance of handling con-
nection loss exceptions in real-world ZooKeeper applications (described in “The Re-
silient ZooKeeper Application” on page 513).
Time
There are several time parameters in ZooKeeper. The tick time is the fundamental period
of time in ZooKeeper and is used by servers in the ensemble to define the schedule on
which their interactions run. Other settings are defined in terms of tick time, or are at
least constrained by it. The session timeout, for example, may not be less than 2 ticks
or more than 20. If you attempt to set a session timeout outside this range, it will be
modified to fall within the range.
A common tick time setting is 2 seconds (2,000 milliseconds). This translates to an
allowable session timeout of between 4 and 40 seconds. There are a few considerations
in selecting a session timeout.
A low session timeout leads to faster detection of machine failure. In the group mem-
bership example, the session timeout is the time it takes for a failed machine to be
removed from the group. Beware of setting the session timeout too low, however, since
a busy network can cause packets to be delayed and may cause inadvertent session
expiry. In such an event, a machine would appear to “flap”: leaving and then rejoining
the group repeatedly in a short space of time.
Applications that create more complex ephemeral state should favor longer session
timeouts, as the cost of reconstruction is higher. In some cases, it is possible to design
the application so it can restart within the session timeout period and avoid session
expiry. (This might be desirable to perform maintenance or upgrades.) Every session
is given a unique identity and password by the server, and if these are passed to Zoo-
Keeper while a connection is being made, it is possible to recover a session (as long as
it hasn’t expired). An application can therefore arrange a graceful shutdown, whereby
it stores the session identity and password to stable storage before restarting the pro-
cess, retrieving the stored session identity and password and recovering the session.
You should view this feature as an optimization, which can help avoid expire sessions.
It does not remove the need to handle session expiry, which can still occur if a machine
fails unexpectedly, or even if an application is shut down gracefully but does not restart
before its session expires—for whatever reason.
508 | Chapter 14: ZooKeeper
www.it-ebooks.info

As a general rule, the larger the ZooKeeper ensemble, the larger the session timeout
should be. Connection timeouts, read timeouts, and ping periods are all defined inter-
nally as a function of the number of servers in the ensemble, so as the ensemble grows,
these periods decrease. Consider increasing the timeout if you experience frequent
connection loss. You can monitor ZooKeeper metrics—such as request latency
statistics—using JMX.
States
The ZooKeeper object transitions through different states in its lifecycle (see Fig-
ure 14-3). You can query its state at any time by using the getState() method:
public States getState()
States is an enum representing the different states that a ZooKeeper object may be in.
(Despite the enum’s name, an instance of ZooKeeper may only be in one state at a time.)
A newly constructed ZooKeeper instance is in the CONNECTING state, while it tries to
establish a connection with the ZooKeeper service. Once a connection is established,
it goes into the CONNECTED state.
Figure 14-3. ZooKeeper state transitions
A client using the ZooKeeper object can receive notifications of the state transitions by
registering a Watcher object. On entering the CONNECTED state, the watcher receives a
WatchedEvent whose KeeperState value is SyncConnected.
The ZooKeeper Service | 509
www.it-ebooks.info

A ZooKeeper Watcher object serves double duty: it can be used to be
notified of changes in the ZooKeeper state (as described in this section),
and it can be used to be notified of changes in znodes (described in
“Watch triggers” on page 501). The (default) watcher passed into the
ZooKeeper object constructor is used for state changes, but znode
changes may either use a dedicated instance of Watcher (by passing one
in to the appropriate read operation), or they may share the default one
if using the form of the read operation that takes a boolean flag to specify
whether to use a watcher.
The ZooKeeper instance may disconnect and reconnect to the ZooKeeper service, mov-
ing between the CONNECTED and CONNECTING states. If it disconnects, the watcher receives
a Disconnected event. Note that these state transitions are initiated by the ZooKeeper
instance itself, and it will automatically try to reconnect if the connection is lost.
The ZooKeeper instance may transition to a third state, CLOSED, if either the close()
method is called or the session times out as indicated by a KeeperState of type
Expired. Once in the CLOSED state, the ZooKeeper object is no longer considered to be
alive (this can be tested using the isAlive() method on States) and cannot be reused.
To reconnect to the ZooKeeper service, the client must construct a new ZooKeeper
instance.
Building Applications with ZooKeeper
Having covered ZooKeeper in some depth, let’s turn back to writing some useful
applications with it.
A Configuration Service
One of the most basic services that a distributed application needs is a configuration
service so that common pieces of configuration information can be shared by machines
in a cluster. At the simplest level, ZooKeeper can act as a highly available store for
configuration, allowing application participants to retrieve or update configuration
files. Using ZooKeeper watches, it is possible to create an active configuration service,
where interested clients are notified of changes in configuration.
Let’s write such a service. We make a couple of assumptions that simplify the imple-
mentation (they could be removed with a little more work). First, the only configuration
values we need to store are strings, and keys are just znode paths, so we use a znode to
store each key-value pair. Second, there is a single client that performs updates at any
one time. Among other things, this model fits with the idea of a master (such as the
namenode in HDFS) that wishes to update information that its workers need to follow.
510 | Chapter 14: ZooKeeper
www.it-ebooks.info

We wrap the code up in a class called ActiveKeyValueStore:
public class ActiveKeyValueStore extends ConnectionWatcher {
private static final Charset CHARSET = Charset.forName("UTF-8");
public void write(String path, String value) throws InterruptedException,
KeeperException {
Stat stat = zk.exists(path, false);
if (stat == null) {
zk.create(path, value.getBytes(CHARSET), Ids.OPEN_ACL_UNSAFE,
CreateMode.PERSISTENT);
} else {
zk.setData(path, value.getBytes(CHARSET), -1);
}
}
}
The contract of the write() method is that a key with the given value is written to
ZooKeeper. It hides the difference between creating a new znode and updating an ex-
isting znode with a new value, by testing first for the znode using the exists operation
and then performing the appropriate operation. The other detail worth mentioning is
the need to convert the string value to a byte array, for which we just use the
getBytes() method with a UTF-8 encoding.
To illustrate the use of the ActiveKeyValueStore, consider a ConfigUpdater class that
updates a configuration property with a value. The listing appears in Example 14-6.
Example 14-6. An application that updates a property in ZooKeeper at random times
public class ConfigUpdater {
public static final String PATH = "/config";
private ActiveKeyValueStore store;
private Random random = new Random();
public ConfigUpdater(String hosts) throws IOException, InterruptedException {
store = new ActiveKeyValueStore();
store.connect(hosts);
}
public void run() throws InterruptedException, KeeperException {
while (true) {
String value = random.nextInt(100) + "";
store.write(PATH, value);
System.out.printf("Set %s to %s\n", PATH, value);
TimeUnit.SECONDS.sleep(random.nextInt(10));
}
}
Building Applications with ZooKeeper | 511
www.it-ebooks.info

public static void main(String[] args) throws Exception {
ConfigUpdater configUpdater = new ConfigUpdater(args[0]);
configUpdater.run();
}
}
The program is simple. A ConfigUpdater has an ActiveKeyValueStore that connects to
ZooKeeper in ConfigUpdater’s constructor. The run() method loops forever, updating
the /config znode at random times with random values.
Next, let’s look at how to read the /config configuration property. First, we add a read
method to ActiveKeyValueStore:
public String read(String path, Watcher watcher) throws InterruptedException,
KeeperException {
byte[] data = zk.getData(path, watcher, null/*stat*/);
return new String(data, CHARSET);
}
The getData() method of ZooKeeper takes the path, a Watcher, and a Stat object. The
Stat object is filled in with values by getData(), and is used to pass information back
to the caller. In this way, the caller can get both the data and the metadata for a znode,
although in this case, we pass a null Stat because we are not interested in the metadata.
As a consumer of the service, ConfigWatcher (see Example 14-7) creates an ActiveKey
ValueStore, and after starting, calls the store’s read() method (in its displayConfig()
method) to pass a reference to itself as the watcher. It displays the initial value of the
configuration that it reads.
Example 14-7. An application that watches for updates of a property in ZooKeeper and prints them
to the console
public class ConfigWatcher implements Watcher {
private ActiveKeyValueStore store;
public ConfigWatcher(String hosts) throws IOException, InterruptedException {
store = new ActiveKeyValueStore();
store.connect(hosts);
}
public void displayConfig() throws InterruptedException, KeeperException {
String value = store.read(ConfigUpdater.PATH, this);
System.out.printf("Read %s as %s\n", ConfigUpdater.PATH, value);
}
@Override
public void process(WatchedEvent event) {
if (event.getType() == EventType.NodeDataChanged) {
try {
displayConfig();
} catch (InterruptedException e) {
System.err.println("Interrupted. Exiting.");
Thread.currentThread().interrupt();
512 | Chapter 14: ZooKeeper
www.it-ebooks.info

} catch (KeeperException e) {
System.err.printf("KeeperException: %s. Exiting.\n", e);
}
}
}
public static void main(String[] args) throws Exception {
ConfigWatcher configWatcher = new ConfigWatcher(args[0]);
configWatcher.displayConfig();
// stay alive until process is killed or thread is interrupted
Thread.sleep(Long.MAX_VALUE);
}
}
When the ConfigUpdater updates the znode, ZooKeeper causes the watcher to fire with
an event type of EventType.NodeDataChanged. ConfigWatcher acts on this event in its
process() method by reading and displaying the latest version of the config.
Because watches are one-time signals, we tell ZooKeeper of the new watch each time
we call read() on ActiveKeyValueStore—this ensures we see future updates. Further-
more, we are not guaranteed to receive every update, since between the receipt of the
watch event and the next read, the znode may have been updated, possibly many times,
and as the client has no watch registered during that period, it is not notified. For the
configuration service, this is not a problem because clients care only about the latest
value of a property, as it takes precedence over previous values, but in general you
should be aware of this potential limitation.
Let’s see the code in action. Launch the ConfigUpdater in one terminal window:
% java ConfigUpdater localhost
Set /config to 79
Set /config to 14
Set /config to 78
Then launch the ConfigWatcher in another window immediately afterward:
% java ConfigWatcher localhost
Read /config as 79
Read /config as 14
Read /config as 78
The Resilient ZooKeeper Application
The first of the Fallacies of Distributed Computing8 states that “The network is relia-
ble.” As they stand, the programs so far have been assuming a reliable network, so when
they run on a real network, they can fail in several ways. Let’s examine possible failure
modes and what we can do to correct them so that our programs are resilient in the
face of failure.
8. See http://en.wikipedia.org/wiki/Fallacies_of_Distributed_Computing.
Building Applications with ZooKeeper | 513
www.it-ebooks.info

Every ZooKeeper operation in the Java API declares two types of exception in its throws
clause: InterruptedException and KeeperException.
InterruptedException
An InterruptedException is thrown if the operation is interrupted. There is a standard
Java mechanism for canceling blocking methods, which is to call interrupt() on the
thread from which the blocking method was called. A successful cancellation will result
in an InterruptedException. ZooKeeper adheres to this standard, so you can cancel a
ZooKeeper operation in this way. Classes or libraries that use ZooKeeper should usually
propagate the InterruptedException so that their clients can cancel their operations.9
An InterruptedException does not indicate a failure, but rather that the operation has
been canceled, so in the configuration application example, it is appropriate to prop-
agate the exception, causing the application to terminate.
KeeperException
A KeeperException is thrown if the ZooKeeper server signals an error or if there is a
communication problem with the server. There are various subclasses of
KeeperException for different error cases. For example, KeeperException.NoNodeExcep
tion is a subclass of KeeperException that is thrown if you try to perform an operation
on a znode that doesn’t exist.
Every subclass of KeeperException has a corresponding code with information about
the type of error. For example, for KeeperException.NoNodeException the code is Keep
erException.Code.NONODE (an enum value).
There are two ways then to handle KeeperException: either catch KeeperException and
test its code to determine what remedying action to take, or catch the equivalent
KeeperException subclasses and perform the appropriate action in each catch block.
KeeperExceptions fall into three broad categories.
A state exception occurs when the operation fails because it cannot be
applied to the znode tree. State exceptions usually happen because another process is
mutating a znode at the same time. For example, a setData operation with a version
number will fail with a KeeperException.BadVersionException if the znode is updated
by another process first, since the version number does not match. The programmer is
usually aware that this kind of conflict is possible and will code to deal with it.
Some state exceptions indicate an error in the program, such as KeeperExcep
tion.NoChildrenForEphemeralsException, which is thrown when trying to create a child
znode of an ephemeral znode.
State exceptions.
9. For more detail, see the excellent article “Dealing with InterruptedException” by Brian Goetz.
514 | Chapter 14: ZooKeeper
www.it-ebooks.info

Recoverable exceptions are those from which the application can
recover within the same ZooKeeper session. A recoverable exception is manifested by
KeeperException.ConnectionLossException, which means that the connection to
ZooKeeper has been lost. ZooKeeper will try to reconnect, and in most cases the re-
connection will succeed and ensure that the session is intact.
However, ZooKeeper cannot tell whether the operation that failed with KeeperExcep
tion.ConnectionLossException was applied. This is an example of partial failure (which
we introduced at the beginning of the chapter). The onus is therefore on the program-
mer to deal with the uncertainty, and the action that should be taken depends on the
application.
At this point, it is useful to make a distinction between idempotent and nonidempo-
tent operations. An idempotent operation is one that may be applied one or more times
with the same result, such as a read request or an unconditional setData. These can
simply be retried.
A nonidempotent operation cannot be indiscriminately retried, as the effect of applying
it multiple times is not the same as applying it once. The program needs a way of
detecting whether its update was applied by encoding information in the znode’s path
name or its data. We shall discuss how to deal with failed nonidempotent operations
in “Recoverable exceptions” on page 518, when we look at the implementation of a
lock service.
In some cases, the ZooKeeper session becomes invalid—
perhaps because of a timeout or because the session was closed (both get a KeeperEx
ception.SessionExpiredException), or perhaps because authentication failed (Keeper
Exception.AuthFailedException). In any case, all ephemeral nodes associated with the
session will be lost, so the application needs to rebuild its state before reconnecting to
ZooKeeper.
A reliable configuration service
Going back to the write() method in ActiveKeyValueStore, recall that it is composed
of an exists operation followed by either a create or a setData:
public void write(String path, String value) throws InterruptedException,
KeeperException {
Stat stat = zk.exists(path, false);
if (stat == null) {
zk.create(path, value.getBytes(CHARSET), Ids.OPEN_ACL_UNSAFE,
CreateMode.PERSISTENT);
} else {
zk.setData(path, value.getBytes(CHARSET), -1);
}
}
Taken as a whole, the write() method is idempotent, so we can afford to uncondi-
tionally retry it. Here’s a modified version of the write() method that retries in a loop.
Recoverable exceptions.
Unrecoverable exceptions.
Building Applications with ZooKeeper | 515
www.it-ebooks.info

It is set to try a maximum number of retries (MAX_RETRIES) and sleeps for
RETRY_PERIOD_SECONDS between each attempt:
public void write(String path, String value) throws InterruptedException,
KeeperException {
int retries = 0;
while (true) {
try {
Stat stat = zk.exists(path, false);
if (stat == null) {
zk.create(path, value.getBytes(CHARSET), Ids.OPEN_ACL_UNSAFE,
CreateMode.PERSISTENT);
} else {
zk.setData(path, value.getBytes(CHARSET), stat.getVersion());
}
} catch (KeeperException.SessionExpiredException e) {
throw e;
} catch (KeeperException e) {
if (retries++ == MAX_RETRIES) {
throw e;
}
// sleep then retry
TimeUnit.SECONDS.sleep(RETRY_PERIOD_SECONDS);
}
}
}
The code is careful not to retry KeeperException.SessionExpiredException, since when
a session expires, the ZooKeeper object enters the CLOSED state, from which it can never
reconnect (refer to Figure 14-3). We simply rethrow the exception10 and let the caller
create a new ZooKeeper instance, so that the whole write() method can be retried. A
simple way to create a new instance is to create a new ConfigUpdater (which we’ve
actually renamed ResilientConfigUpdater) to recover from an expired session:
public static void main(String[] args) throws Exception {
while (true) {
try {
ResilientConfigUpdater configUpdater =
new ResilientConfigUpdater(args[0]);
configUpdater.run();
} catch (KeeperException.SessionExpiredException e) {
// start a new session
} catch (KeeperException e) {
// already retried, so exit
e.printStackTrace();
break;
}
}
}
10. Another way of writing the code would be to have a single catch block, just for KeeperException, and a
test to see whether its code has the value KeeperException.Code.SESSIONEXPIRED. Which method you use
is a matter of style, since they both behave in the same way.
516 | Chapter 14: ZooKeeper
www.it-ebooks.info

An alternative way of dealing with session expiry would be to look for a KeeperState
of type Expired in the watcher (that would be the ConnectionWatcher in the example
here), and create a new connection when this is detected. This way, we would just keep
retrying in the write() method, even if we got a KeeperException.SessionExpiredExcep
tion, since the connection should eventually be reestablished. Regardless of the precise
mechanics of how we recover from an expired session, the important point is that it is
a different kind of failure from connection loss and needs to be handled differently.
There’s actually another failure mode that we’ve ignored here. When
the ZooKeeper object is created, it tries to connect to a ZooKeeper server.
If the connection fails or times out, then it tries another server in the
ensemble. If, after trying all of the servers in the ensemble, it can’t con-
nect, then it throws an IOException. The likelihood of all ZooKeeper
servers being unavailable is low; nevertheless, some applications may
choose to retry the operation in a loop until ZooKeeper is available.
This is just one strategy for retry handling—there are many others, such as using ex-
ponential backoff where the period between retries is multiplied by a constant each
time. The org.apache.hadoop.io.retry package in Hadoop Core is a set of utilities for
adding retry logic into your code in a reusable way, and it may be helpful for building
ZooKeeper applications.
A Lock Service
A distributed lock is a mechanism for providing mutual exclusion between a collection
of processes. At any one time, only a single process may hold the lock. Distributed locks
can be used for leader election in a large distributed system, where the leader is the
process that holds the lock at any point in time.
Do not confuse ZooKeeper’s own leader election with a general leader
election service, which can be built using ZooKeeper primitives (and in
fact one implementation is included with ZooKeeper). ZooKeeper’s
own leader election is not exposed publicly, unlike the type of general
leader election service we are describing here, which is designed to be
used by distributed systems that need to agree upon a master process.
To implement a distributed lock using ZooKeeper, we use sequential znodes to impose
an order on the processes vying for the lock. The idea is simple: first designate a lock
znode, typically describing the entity being locked on, say /leader; then clients that want
to acquire the lock create sequential ephemeral znodes as children of the lock znode.
At any point in time, the client with the lowest sequence number holds the lock. For
example, if two clients create znodes at around the same time, /leader/lock-1
and /leader/lock-2, then the client that created /leader/lock-1 holds the lock, since its
Building Applications with ZooKeeper | 517
www.it-ebooks.info

znode has the lowest sequence number. The ZooKeeper service is the arbiter of order,
since it assigns the sequence numbers.
The lock may be released simply by deleting the znode /leader/lock-1; alternatively, if
the client process dies, it will be deleted by virtue of it being an ephemeral znode. The
client that created /leader/lock-2 will then hold the lock, since it has the next lowest
sequence number. It will be notified that it has the lock by creating a watch that fires
when znodes go away.
The pseudocode for lock acquisition is as follows:
1. Create an ephemeral sequential znode named lock- under the lock znode and re-
member its actual path name (the return value of the create operation).
2. Get the children of the lock znode and set a watch.
3. If the path name of the znode created in 1 has the lowest number of the children
returned in 2, then the lock has been acquired. Exit.
4. Wait for the notification from the watch set in 2 and go to step 2.
The herd effect
Although this algorithm is correct, there are some problems with it. The first problem
is that this implementation suffers from the herd effect. Consider hundreds or thou-
sands of clients, all trying to acquire the lock. Each client places a watch on the lock
znode for changes in its set of children. Every time the lock is released, or another
process starts the lock acquisition process, the watch fires and every client receives a
notification. The “herd effect” refers to a large number of clients being notified of the
same event, when only a small number of them can actually proceed. In this case, only
one client will successfully acquire the lock, and the process of maintaining and sending
watch events to all clients causes traffic spikes, which put pressure on the ZooKeeper
servers.
To avoid the herd effect, the condition for notification needs to be refined. The key
observation for implementing locks is that a client needs to be notified only when the
child znode with the previous sequence number goes away, not when any child znode
is deleted (or created). In our example, if clients have created the znodes /leader/
lock-1, /leader/lock-2, and /leader/lock-3, then the client holding /leader/lock-3 only
needs to be notified when /leader/lock-2 disappears. It does not need to be notified
when /leader/lock-1 disappears or when a new znode /leader/lock-4 is added.
Recoverable exceptions
Another problem with the lock algorithm as it stands is that it doesn’t handle the case
when the create operation fails due to connection loss. Recall that in this case we do
not know if the operation succeeded or failed. Creating a sequential znode is a
nonidempotent operation, so we can’t simply retry, since if the first create had
518 | Chapter 14: ZooKeeper
www.it-ebooks.info

succeeded, we would have an orphaned znode that would never be deleted (until the
client session ended, at least). Deadlock would be the unfortunate result.
The problem is that after reconnecting, the client can’t tell whether it created any of
the child znodes. By embedding an identifier in the znode name, if it suffers a connection
loss, it can check to see whether any of the children of the lock node have its identifier
in their name. If a child contains its identifier, it knows that the create operation suc-
ceeded, and it shouldn’t create another child znode. If no child has the identifier in its
name, then the client can safely create a new sequential child znode.
The client’s session identifier is a long integer that is unique for the ZooKeeper service
and therefore ideal for the purpose of identifying a client across connection loss events.
The session identifier can be obtained by calling the getSessionId() method on the
ZooKeeper Java class.
The ephemeral sequential znode should be created with a name of the form lock-
<sessionId>-, so that when the sequence number is appended by ZooKeeper, the name
becomes lock-<sessionId>-<sequenceNumber>. The sequence numbers are unique to the
parent, not to the name of the child, so this technique allows the child znodes to identify
their creators as well as impose an order of creation.
Unrecoverable exceptions
If a client’s ZooKeeper session expires, the ephemeral znode created by the client will
be deleted, effectively relinquishing the lock or at least forfeiting the client’s turn to
acquire the lock. The application using the lock should realize that it no longer holds
the lock, clean up its state, and then start again by creating a new lock object and trying
to acquire it. Notice that it is the application that controls this process, not the lock
implementation, since it cannot second-guess how the application needs to clean up
its state.
Implementation
Implementing a distributed lock correctly is a delicate matter, since accounting for all
of the failure modes is nontrivial. ZooKeeper comes with a production-quality lock
implementation in Java called WriteLock that is very easy for clients to use.
More Distributed Data Structures and Protocols
There are many distributed data structures and protocols that can be built with Zoo-
Keeper, such as barriers, queues, and two-phase commit. One interesting thing to note
is that these are synchronous protocols, even though we use asynchronous ZooKeeper
primitives (such as notifications) to build them.
The ZooKeeper website describes several such data structures and protocols in pseu-
docode. ZooKeeper comes with implementations of some of these standard recipes
Building Applications with ZooKeeper | 519
www.it-ebooks.info

(including locks, leader election, queues); they can be found in the recipes directory of
the distribution.
The Curator project (https://github.com/Netflix/curator) also provides an extensive set
of ZooKeeper recipes.
BookKeeper and Hedwig
BookKeeper is a highly-available and reliable logging service. It can be used to provide
write-ahead logging, which is a common technique for ensuring data integrity in storage
systems. In a system using write-ahead logging, every write operation is written to the
transaction log before it is applied. Using this procedure, we don’t have to write the
data to permanent storage after every write operation because in the event of a system
failure, the latest state may be recovered by replaying the transaction log for any writes
that had not been applied.
BookKeeper clients create logs called ledgers, and each record appended to a ledger is
called a ledger entry, which is simply a byte array. Ledgers are managed by bookies,
which are servers that replicate the ledger data. Note that ledger data is not stored in
ZooKeeper, only metadata is.
Traditionally, the challenge has been to make systems that use write-ahead logging
robust in the face of failure of the node writing the transaction log. This is usually done
by replicating the transaction log in some manner. Hadoop’s HDFS namenode, for
instance, writes its edit log to multiple disks, one of which is typically an NFS mounted
disk. However, in the event of failure of the primary, failover is still manual. By pro-
viding logging as a highly available service, BookKeeper promises to make failover
transparent, since it can tolerate the loss of bookie servers. (In the case of HDFS High-
Availability, described on 50, a BookKeeper-based edit log will remove the requirement
for using NFS for shared storage.)
Hedwig is a topic-based publish-subscribe system built on BookKeeper. Thanks to its
ZooKeeper underpinnings, Hedwig is a highly available service and guarantees message
delivery even if subscribers are offline for extended periods of time.
BookKeeper is a ZooKeeper subproject, and you can find more information on how to
use it, and Hedwig, at http://zookeeper.apache.org/bookkeeper/.
ZooKeeper in Production
In production, you should run ZooKeeper in replicated mode. Here we will cover some
of the considerations for running an ensemble of ZooKeeper servers. However, this
section is not exhaustive, so you should consult the ZooKeeper Administrator’s
Guide for detailed up-to-date instructions, including supported platforms, recom-
mended hardware, maintenance procedures, and configuration properties.
520 | Chapter 14: ZooKeeper
www.it-ebooks.info

Resilience and Performance
ZooKeeper machines should be located to minimize the impact of machine and network
failure. In practice, this means that servers should be spread across racks, power sup-
plies, and switches, so that the failure of any one of these does not cause the ensemble
to lose a majority of its servers.
For applications that require low-latency service (on the order of a few milliseconds),
it is important to run all the servers in an ensemble in a single data center. Some use
cases don’t require low-latency responses, however, which makes it feasible to spread
servers across data centers (at least two per data center) for extra resilience. Example
applications in this category are leader election and distributed coarse-grained locking,
both of which have relatively infrequent state changes so the overhead of a few tens of
milliseconds that inter-data center messages incurs is not significant to the overall
functioning of the service.
ZooKeeper has the concept of an observer node, which is like a non-
voting follower. Since they do not participate in the vote for consensus
during write requests, observers allow a ZooKeeper cluster to improve
read performance without hurting write performance.11 Observers can
be used to good advantage to allow a ZooKeeper cluster to span data
centers without impacting latency as much as regular voting followers.
This is achieved by placing the voting members in one data center and
observers in the other.
ZooKeeper is a highly available system, and it is critical that it can perform its functions
in a timely manner. Therefore, ZooKeeper should run on machines that are dedicated
to ZooKeeper alone. Having other applications contend for resources can cause Zoo-
Keeper’s performance to degrade significantly.
Configure ZooKeeper to keep its transaction log on a different disk drive from its snap-
shots. By default, both go in the directory specified by the dataDir property, but by
specifying a location for dataLogDir, the transaction log will be written there. By having
its own dedicated device (not just a partition), a ZooKeeper server can maximize the
rate at which it writes log entries to disk, which it does sequentially, without seeking.
Since all writes go through the leader, write throughput does not scale by adding servers,
so it is crucial that writes are as fast as possible.
If the process swaps to disk, performance will be adversely affected. This can be avoided
by setting the Java heap size to less than the amount of unused physical memory on
the machine. The ZooKeeper scripts will source a file called java.env from its configu-
11. This is discussed in more detail in “Observers: Making ZooKeeper Scale Even Further” by
Henry Robinson.
ZooKeeper in Production | 521
www.it-ebooks.info

ration directory, and this can be used to set the JVMFLAGS environment variable to set
the heap size (and any other desired JVM arguments).
Configuration
Each server in the ensemble of ZooKeeper servers has a numeric identifier that is unique
within the ensemble, and must fall between 1 and 255. The server number is specified
in plain text in a file named myid in the directory specified by the dataDir property.
Setting each server number is only half of the job. We also need to give all the servers
all the identities and network locations of the others in the ensemble. The ZooKeeper
configuration file must include a line for each server, of the form:
server.n=hostname:port:port
The value of n is replaced by the server number. There are two port settings: the first
is the port that followers use to connect to the leader, and the second is used for leader
election. Here is a sample configuration for a three-machine replicated ZooKeeper
ensemble:
tickTime=2000
dataDir=/disk1/zookeeper
dataLogDir=/disk2/zookeeper
clientPort=2181
initLimit=5
syncLimit=2
server.1=zookeeper1:2888:3888
server.2=zookeeper2:2888:3888
server.3=zookeeper3:2888:3888
Servers listen on three ports: 2181 for client connections; 2888 for follower connections,
if they are the leader; and 3888 for other server connections during the leader election
phase. When a ZooKeeper server starts up, it reads the myid file to determine which
server it is, then reads the configuration file to determine the ports it should listen on,
as well as the network addresses of the other servers in the ensemble.
Clients connecting to this ZooKeeper ensemble should use zookeeper1:2181,zoo
keeper2:2181,zookeeper3:2181 as the host string in the constructor for the ZooKeeper
object.
In replicated mode, there are two extra mandatory properties: initLimit and
syncLimit, both measured in multiples of tickTime.
initLimit is the amount of time to allow for followers to connect to and sync with the
leader. If a majority of followers fail to sync within this period, then the leader renounces
its leadership status and another leader election takes place. If this happens often (and
you can discover if this is the case because it is logged), it is a sign that the setting is too
low.
522 | Chapter 14: ZooKeeper
www.it-ebooks.info

syncLimit is the amount of time to allow a follower to sync with the leader. If a follower
fails to sync within this period, it will restart itself. Clients that were attached to this
follower will connect to another one.
These are the minimum settings needed to get up and running with a cluster of Zoo-
Keeper servers. There are, however, more configuration options, particularly for tuning
performance, documented in the ZooKeeper Administrator’s Guide.
ZooKeeper in Production | 523
www.it-ebooks.info

CHAPTER 15
Sqoop
Aaron Kimball
A great strength of the Hadoop platform is its ability to work with data in several
different forms. HDFS can reliably store logs and other data from a plethora of sources,
and MapReduce programs can parse diverse ad hoc data formats, extracting relevant
information and combining multiple data sets into powerful results.
But to interact with data in storage repositories outside of HDFS, MapReduce programs
need to use external APIs to get to this data. Often, valuable data in an organization is
stored in relational database systems (RDBMS). Sqoop is an open-source tool that al-
lows users to extract data from a relational database into Hadoop for further processing.
This processing can be done with MapReduce programs or other higher-level tools such
as Hive. (It’s even possible to use Sqoop to move data from a relational database into
HBase.) When the final results of an analytic pipeline are available, Sqoop can export
these results back to the database for consumption by other clients.
In this chapter, we’ll take a look at how Sqoop works and how you can use it in your
data processing pipeline.
Getting Sqoop
Sqoop is available in a few places. The primary home of the project is http://incubator
.apache.org/sqoop/. This repository contains all the Sqoop source code and documen-
tation. Official releases are available at this site, as well as the source code for the version
currently under development. The repository itself contains instructions for compiling
the project. Alternatively, Cloudera’s Distribution for Hadoop contains an installation
package for Sqoop alongside compatible editions of Hadoop and other tools like Hive.
If you download a release from Apache, it will be placed in a directory such as /home/
yourname/sqoop-x.y.z/. We’ll call this directory $SQOOP_HOME. You can run Sqoop by
running the executable script $SQOOP_HOME/bin/sqoop.
525
www.it-ebooks.info

If you’ve installed a release from Cloudera, the package will have placed Sqoop’s scripts
in standard locations like /usr/bin/sqoop. You can run Sqoop by simply typing sqoop at
the command line.
(Regardless of how you install Sqoop, we’ll refer to this script as just sqoop from here
on.)
Running Sqoop with no arguments does not do much of interest:
% sqoop
Try sqoop help for usage.
Sqoop is organized as a set of tools or commands. Without selecting a tool, Sqoop does
not know what to do. help is the name of one such tool; it can print out the list of
available tools, like this:
% sqoop help
usage: sqoop COMMAND [ARGS]
Available commands:
codegen Generate code to interact with database records
create-hive-table Import a table definition into Hive
eval Evaluate a SQL statement and display the results
export Export an HDFS directory to a database table
help List available commands
import Import a table from a database to HDFS
import-all-tables Import tables from a database to HDFS
job Work with saved jobs
list-databases List available databases on a server
list-tables List available tables in a database
merge Merge results of incremental imports
metastore Run a standalone Sqoop metastore
version Display version information
See 'sqoop help COMMAND' for information on a specific command.
As it explains, the help tool can also provide specific usage instructions on a particular
tool, by providing that tool’s name as an argument:
% sqoop help import
usage: sqoop import [GENERIC-ARGS] [TOOL-ARGS]
Common arguments:
--connect <jdbc-uri> Specify JDBC connect string
--driver <class-name> Manually specify JDBC driver class to use
--hadoop-home <dir> Override $HADOOP_HOME
--help Print usage instructions
-P Read password from console
--password <password> Set authentication password
--username <username> Set authentication username
--verbose Print more information while working
...
526 | Chapter 15: Sqoop
www.it-ebooks.info

An alternate way of running a Sqoop tool is to use a tool-specific script. This script will
be named sqoop-toolname. For example, sqoop-help, sqoop-import, etc. These com-
mands are identical to running sqoop help or sqoop import.
A Sample Import
After you install Sqoop, you can use it to import data to Hadoop.
Sqoop imports from databases. The list of databases that it has been tested with includes
MySQL, PostgreSQL, Oracle, SQL Server and DB2. For the examples in this chapter
we’ll use MySQL, which is easy-to-use and available for a large number of platforms.
To install and configure MySQL, follow the documentation at http://dev.mysql.com/
doc/refman/5.1/en/. Chapter 2 (“Installing and Upgrading MySQL”) in particular
should help. Users of Debian-based Linux systems (e.g., Ubuntu) can type sudo apt-
get install mysql-client mysql-server. RedHat users can type sudo yum install
mysql mysql-server.
Now that MySQL is installed, let’s log in and create a database (Example 15-1).
Example 15-1. Creating a new MySQL database schema
% mysql -u root -p
Enter password:
Welcome to the MySQL monitor. Commands end with ; or \g.
Your MySQL connection id is 349
Server version: 5.1.37-1ubuntu5.4 (Ubuntu)
Type 'help;' or '\h' for help. Type '\c' to clear the current input
statement.
mysql> CREATE DATABASE hadoopguide;
Query OK, 1 row affected (0.02 sec)
mysql> GRANT ALL PRIVILEGES ON hadoopguide.* TO '%'@'localhost';
Query OK, 0 rows affected (0.00 sec)
mysql> GRANT ALL PRIVILEGES ON hadoopguide.* TO ''@'localhost';
Query OK, 0 rows affected (0.00 sec)
mysql> quit;
Bye
The password prompt above asks for your root user password. This is likely the same
as the password for the root shell login. If you are running Ubuntu or another variant
of Linux where root cannot directly log in, then enter the password you picked at
MySQL installation time.
In this session, we created a new database schema called hadoopguide, which we’ll use
throughout this appendix. We then allowed any local user to view and modify the
contents of the hadoopguide schema, and closed our session.1
A Sample Import | 527
www.it-ebooks.info

Now let’s log back into the database (not as root, but as yourself this time), and create
a table to import into HDFS (Example 15-2).
Example 15-2. Populating the database
% mysql hadoopguide
Welcome to the MySQL monitor. Commands end with ; or \g.
Your MySQL connection id is 352
Server version: 5.1.37-1ubuntu5.4 (Ubuntu)
Type 'help;' or '\h' for help. Type '\c' to clear the current input statement.
mysql> CREATE TABLE widgets(id INT NOT NULL PRIMARY KEY AUTO_INCREMENT,
-> widget_name VARCHAR(64) NOT NULL,
-> price DECIMAL(10,2),
-> design_date DATE,
-> version INT,
-> design_comment VARCHAR(100));
Query OK, 0 rows affected (0.00 sec)
mysql> INSERT INTO widgets VALUES (NULL, 'sprocket', 0.25, '2010-02-10',
-> 1, 'Connects two gizmos');
Query OK, 1 row affected (0.00 sec)
mysql> INSERT INTO widgets VALUES (NULL, 'gizmo', 4.00, '2009-11-30', 4,
-> NULL);
Query OK, 1 row affected (0.00 sec)
mysql> INSERT INTO widgets VALUES (NULL, 'gadget', 99.99, '1983-08-13',
-> 13, 'Our flagship product');
Query OK, 1 row affected (0.00 sec)
mysql> quit;
In the above listing, we created a new table called widgets. We’ll be using this fictional
product database in further examples in this chapter. The widgets table contains several
fields representing a variety of data types.
Now let’s use Sqoop to import this table into HDFS:
% sqoop import --connect jdbc:mysql://localhost/hadoopguide \
> --table widgets -m 1
10/06/23 14:44:18 INFO tool.CodeGenTool: Beginning code generation
...
10/06/23 14:44:20 INFO mapred.JobClient: Running job: job_201006231439_0002
10/06/23 14:44:21 INFO mapred.JobClient: map 0% reduce 0%
10/06/23 14:44:32 INFO mapred.JobClient: map 100% reduce 0%
10/06/23 14:44:34 INFO mapred.JobClient: Job complete:
job_201006231439_0002
1. Of course, in a production deployment, we’d need to be much more careful about access control, but
this serves for demonstration purposes. The above privilege grant also assumes you’re running a pseudo-
distributed Hadoop instance. If you’re working with a distributed Hadoop cluster, you’d need to enable
remote access by at least one user, whose account will be used to perform imports and exports via Sqoop.
528 | Chapter 15: Sqoop
www.it-ebooks.info

...
10/06/23 14:44:34 INFO mapreduce.ImportJobBase: Retrieved 3 records.
Sqoop’s import tool will run a MapReduce job that connects to the MySQL database
and reads the table. By default, this will use four map tasks in parallel to speed up the
import process. Each task will write its imported results to a different file, but all in a
common directory. Since we knew that we had only three rows to import in this ex-
ample, we specified that Sqoop should use a single map task (-m 1) so we get a single
file in HDFS.
We can inspect this file’s contents like so:
% hadoop fs -cat widgets/part-m-00000
1,sprocket,0.25,2010-02-10,1,Connects two gizmos
2,gizmo,4.00,2009-11-30,4,null
3,gadget,99.99,1983-08-13,13,Our flagship product
The connect string (jdbc:mysql://localhost/hadoopguide) shown in the
example will read from a database on the local machine. If a distributed
Hadoop cluster is being used, then localhost should not be specified in
the connect string; map tasks not running on the same machine as the
database will fail to connect. Even if Sqoop is run from the same host
as the database sever, the full hostname should be specified.
By default, Sqoop will generate comma-delimited text files for our imported data. De-
limiters can be explicitly specified, as well as field enclosing and escape characters to
allow the presence of delimiters in the field contents. The command-line arguments
that specify delimiter characters, file formats, compression, and more fine-grained
control of the import process are described in the Sqoop User Guide distributed with
Sqoop,2 as well as in the online help (sqoop help import, or man sqoop-import in CDH).
2. Available from the website at http://incubator.apache.org/sqoop.
A Sample Import | 529
www.it-ebooks.info

Text and binary file formats
Sqoop is capable of importing into a few different file formats. Text files
(the default) offer a human-readable representation of data, platform
independence, and the simplest structure. However, they cannot hold
binary fields (such as database columns of type VARBINARY) and cannot
distinguish between null values and String-based fields containing the
value "null".
To handle these conditions, you can either use either Sqoop’s
SequenceFile-based format, or its Avro-based format. Both Avro data
files and SequenceFiles provide the most precise representation of the
imported data possible. They also allow data to be compressed while
retaining MapReduce’s ability to process different sections of the same
file in parallel. However, current versions of Sqoop cannot load either
Avro or SequenceFiles into Hive (although you can load Avro data files
into Hive manually). A final disadvantage of SequenceFiles is that they
are Java-specific, whereas Avro data files can be processed by a wide
range of languages.
Generated Code
In addition to writing the contents of the database table to HDFS, Sqoop has also
provided you with a generated Java source file (widgets.java) written to the current local
directory. (After running the sqoop import command above, you can see this file by
running ls widgets.java.)
Code generation is a necessary part of Sqoop’s import process; as you’ll learn in
“Database Imports: A Deeper Look” on page 531, Sqoop uses generated code to
handle the deserialization of table-specific data from the database source before writing
it to HDFS.
The generated class (widgets) is capable of holding a single record retrieved from the
imported table. It can manipulate such a record in MapReduce or store it in a Sequen-
ceFile in HDFS. (SequenceFiles written by Sqoop during the import process will store
each imported row in the “value” element of the SequenceFile’s key-value pair format,
using the generated class.)
It is likely that you don’t want to name your generated class widgets since each instance
of the class refers to only a single record. We can use a different Sqoop tool to generate
source code without performing an import; this generated code will still examine the
database table to determine the appropriate data types for each field:
% sqoop codegen --connect jdbc:mysql://localhost/hadoopguide \
> --table widgets --class-name Widget
The codegen tool simply generates code; it does not perform the full import. We speci-
fied that we’d like it to generate a class named Widget; this will be written to
Widget.java. We also could have specified --class-name and other code-generation ar-
530 | Chapter 15: Sqoop
www.it-ebooks.info

guments during the import process we performed earlier. This tool can be used to
regenerate code, if you accidentally remove the source file, or generate code with dif-
ferent settings than were used during the import.
If you’re working with records imported to SequenceFiles, it is inevitable that you’ll
need to use the generated classes (to deserialize data from the SequenceFile storage).
You can work with text file-based records without using generated code, but as we’ll
see in “Working with Imported Data” on page 535, Sqoop’s generated code can han-
dle some tedious aspects of data processing for you.
Additional Serialization Systems
Recent versions of Sqoop support Avro-based serialization and schema generation as
well (see “Avro” on page 112), allowing you to use Sqoop in your project without
integrating with generated code.
Database Imports: A Deeper Look
As mentioned earlier, Sqoop imports a table from a database by running a MapReduce
job that extracts rows from the table, and writes the records to HDFS. How does Map-
Reduce read the rows? This section explains how Sqoop works under the hood.
At a high level, Figure 15-1 demonstrates how Sqoop interacts with both the database
source and Hadoop. Like Hadoop itself, Sqoop is written in Java. Java provides an API
called Java Database Connectivity, or JDBC, that allows applications to access data
stored in an RDBMS as well as inspect the nature of this data. Most database vendors
provide a JDBC driver that implements the JDBC API and contains the necessary code
to connect to their database server.
Database Imports: A Deeper Look | 531
www.it-ebooks.info

Figure 15-1. Sqoop’s import process
Based on the URL in the connect string used to access the database,
Sqoop attempts to predict which driver it should load. You may still
need to download the JDBC driver itself and install it on your Sqoop
client. For cases where Sqoop does not know which JDBC driver is ap-
propriate, users can specify exactly how to load the JDBC driver into
Sqoop. This capability allows Sqoop to work with a wide variety of
database platforms.
Before the import can start, Sqoop uses JDBC to examine the table it is to import. It
retrieves a list of all the columns and their SQL data types. These SQL types (VARCHAR,
INTEGER, and so on) can then be mapped to Java data types (String, Integer, etc.), which
will hold the field values in MapReduce applications. Sqoop’s code generator will use
this information to create a table-specific class to hold a record extracted from the table.
The Widget class from earlier, for example, contains the following methods that retrieve
each column from an extracted record:
public Integer get_id();
public String get_widget_name();
public java.math.BigDecimal get_price();
public java.sql.Date get_design_date();
public Integer get_version();
public String get_design_comment();
More critical to the import system’s operation, though, are the serialization methods
that form the DBWritable interface, which allow the Widget class to interact with JDBC:
532 | Chapter 15: Sqoop
www.it-ebooks.info

public void readFields(ResultSet __dbResults) throws SQLException;
public void write(PreparedStatement __dbStmt) throws SQLException;
JDBC’s ResultSet interface provides a cursor that retrieves records from a query; the
readFields() method here will populate the fields of the Widget object with the columns
from one row of the ResultSet’s data. The write() method shown above allows Sqoop
to insert new Widget rows into a table, a process called exporting. Exports are discussed
in “Performing an Export” on page 540.
The MapReduce job launched by Sqoop uses an InputFormat that can read sections of
a table from a database via JDBC. The DataDrivenDBInputFormat provided with Hadoop
partitions a query’s results over several map tasks.
Reading a table is typically done with a simple query such as:
SELECT col1,col2,col3,... FROM tableName
But often, better import performance can be gained by dividing this query across mul-
tiple nodes. This is done using a splitting column. Using metadata about the table, Sqoop
will guess a good column to use for splitting the table (typically the primary key for the
table, if one exists). The minimum and maximum values for the primary key column
are retrieved, and then these are used in conjunction with a target number of tasks to
determine the queries that each map task should issue.
For example, suppose the widgets table had 100,000 entries, with the id column con-
taining values 0 through 99,999. When importing this table, Sqoop would determine
that id is the primary key column for the table. When starting the MapReduce job, the
DataDrivenDBInputFormat used to perform the import would then issue a statement such
as SELECT MIN(id), MAX(id) FROM widgets. These values would then be used to inter-
polate over the entire range of data. Assuming we specified that 5 map tasks should
run in parallel (with -m 5), this would result in each map task executing queries such
as: SELECT id, widget_name, ... FROM widgets WHERE id >= 0 AND id < 20000, SELECT
id, widget_name, ... FROM widgets WHERE id >= 20000 AND id < 40000, and so on.
The choice of splitting column is essential to efficiently parallelizing work. If the id
column were not uniformly distributed (perhaps there are no widgets with IDs between
50,000 and 75,000), then some map tasks may have little or no work to perform,
whereas others have a great deal. Users can specify a particular splitting column when
running an import job, to tune the job to the data’s actual distribution. If an import
job is run as a single (sequential) task with -m 1, then this split process is not performed.
After generating the deserialization code and configuring the InputFormat, Sqoop sends
the job to the MapReduce cluster. Map tasks execute the queries and deserialize rows
from the ResultSet into instances of the generated class, which are either stored directly
in SequenceFiles or transformed into delimited text before being written to HDFS.
Database Imports: A Deeper Look | 533
www.it-ebooks.info

Controlling the Import
Sqoop does not need to import an entire table at a time. For example, a subset of the
table’s columns can be specified for import. Users can also specify a WHERE clause to
include in queries, which bound the rows of the table to import. For example, if widgets
0 through 99,999 were imported last month, but this month our vendor catalog
included 1,000 new types of widget, an import could be configured with the clause
WHERE id >= 100000; this will start an import job retrieving all the new rows added to
the source database since the previous import run. User-supplied WHERE clauses are
applied before task splitting is performed, and are pushed down into the queries exe-
cuted by each task.
Imports and Consistency
When importing data to HDFS, it is important that you ensure access to a consistent
snapshot of the source data. Map tasks reading from a database in parallel are running
in separate processes. Thus, they cannot share a single database transaction. The best
way to do this is to ensure that any processes that update existing rows of a table are
disabled during the import.
Direct-mode Imports
Sqoop’s architecture allows it to choose from multiple available strategies for perform-
ing an import. Most databases will use the DataDrivenDBInputFormat-based approach
described above. Some databases offer specific tools designed to extract data quickly.
For example, MySQL’s mysqldump application can read from a table with greater
throughput than a JDBC channel. The use of these external tools is referred to as direct
mode in Sqoop’s documentation. Direct mode must be specifically enabled by the user
(via the --direct argument), as it is not as general-purpose as the JDBC approach. (For
example, MySQL’s direct mode cannot handle large objects—CLOB or BLOB columns,
as Sqoop needs to use a JDBC-specific API to load these columns into HDFS.)
For databases that provide such tools, Sqoop can use these to great effect. A direct-
mode import from MySQL is usually much more efficient (in terms of map tasks and
time required) than a comparable JDBC-based import. Sqoop will still launch multiple
map tasks in parallel. These tasks will then spawn instances of the mysqldump program
and read its output. The effect is similar to a distributed implementation of mk-
parallel-dump from the Maatkit tool set. Sqoop can also perform direct-mode imports
from PostgreSQL.
Even when direct mode is used to access the contents of a database, the metadata is
still queried through JDBC.
534 | Chapter 15: Sqoop
www.it-ebooks.info

Working with Imported Data
Once data has been imported to HDFS, it is now ready for processing by custom Map-
Reduce programs. Text-based imports can be easily used in scripts run with Hadoop
Streaming or in MapReduce jobs run with the default TextInputFormat.
To use individual fields of an imported record, though, the field delimiters (and any
escape/enclosing characters) must be parsed and the field values extracted and con-
verted to the appropriate data types. For example, the id of the “sprocket” widget is
represented as the string "1" in the text file, but should be parsed into an Integer or
int variable in Java. The generated table class provided by Sqoop can automate this
process, allowing you to focus on the actual MapReduce job to run. Each auto-
generated class has several overloaded methods named parse() that operate on the data
represented as Text, CharSequence, char[], or other common types.
The MapReduce application called MaxWidgetId (available in the example code) will
find the widget with the highest ID.
The class can be compiled into a JAR file along with Widget.java. Both Hadoop (ha-
doop-core-version.jar) and Sqoop (sqoop-version.jar) will need to be on the classpath
for compilation. The class files can then be combined into a JAR file and executed like
so:
% jar cvvf widgets.jar *.class
% HADOOP_CLASSPATH=/usr/lib/sqoop/sqoop-version.jar hadoop jar \
> widgets.jar MaxWidgetId -libjars /usr/lib/sqoop/sqoop-version.jar
This command line ensures that Sqoop is on the classpath locally (via $HADOOP_CLASS
PATH), when running the MaxWidgetId.run() method, as well as when map tasks are
running on the cluster (via the -libjars argument).
When run, the maxwidgets path in HDFS will contain a file named part-r-00000 with
the following expected result:
3,gadget,99.99,1983-08-13,13,Our flagship product
It is worth noting that in this example MapReduce program, a Widget object was
emitted from the mapper to the reducer; the auto-generated Widget class implements
the Writable interface provided by Hadoop, which allows the object to be sent via
Hadoop’s serialization mechanism, as well as written to and read from SequenceFiles.
The MaxWidgetId example is built on the new MapReduce API. MapReduce applications
that rely on Sqoop-generated code can be built on the new or old APIs, though some
advanced features (such as working with large objects) are more convenient to use in
the new API.
Avro-based imports can be processed using the APIs described in “Avro MapRe-
duce” on page 126. With the generic Avro mapping the MapReduce program does not
need to use schema-specific generated code (although this is an option too, by using
Avro’s specific compiler—Sqoop does not do the code generation in this case). The
Working with Imported Data | 535
www.it-ebooks.info

example code includes a program called MaxWidgetIdGenericAvro, which finds the
widget with the highest ID and writes out the result in an Avro data file.
Imported Data and Hive
As noted in Chapter 12, for many types of analysis, using a system like Hive to handle
relational operations can dramatically ease the development of the analytic pipeline.
Especially for data originally from a relational data source, using Hive makes a lot of
sense. Hive and Sqoop together form a powerful toolchain for performing analysis.
Suppose we had another log of data in our system, coming from a web-based widget
purchasing system. This may return log files containing a widget id, a quantity, a ship-
ping address, and an order date.
Here is a snippet from an example log of this type:
1,15,120 Any St.,Los Angeles,CA,90210,2010-08-01
3,4,120 Any St.,Los Angeles,CA,90210,2010-08-01
2,5,400 Some Pl.,Cupertino,CA,95014,2010-07-30
2,7,88 Mile Rd.,Manhattan,NY,10005,2010-07-18
By using Hadoop to analyze this purchase log, we can gain insight into our sales oper-
ation. By combining this data with the data extracted from our relational data source
(the widgets table), we can do better. In this example session, we will compute which
zip code is responsible for the most sales dollars, so we can better focus our sales team’s
operations. Doing this requires data from both the sales log and the widgets table.
The above table should be in a local file named sales.log for this to work.
First, let’s load the sales data into Hive:
hive> CREATE TABLE sales(widget_id INT, qty INT,
> street STRING, city STRING, state STRING,
> zip INT, sale_date STRING)
> ROW FORMAT DELIMITED FIELDS TERMINATED BY ',';
OK
Time taken: 5.248 seconds
hive> LOAD DATA LOCAL INPATH "sales.log" INTO TABLE sales;
Copying data from file:/home/sales.log
Loading data to table sales
OK
Time taken: 0.188 seconds
Sqoop can generate a Hive table based on a table from an existing relational data source.
Since we’ve already imported the widgets data to HDFS, we can generate the Hive table
definition and then load in the HDFS-resident data:
% sqoop create-hive-table --connect jdbc:mysql://localhost/hadoopguide \
> --table widgets --fields-terminated-by ','
...
10/06/23 18:05:34 INFO hive.HiveImport: OK
10/06/23 18:05:34 INFO hive.HiveImport: Time taken: 3.22 seconds
10/06/23 18:05:35 INFO hive.HiveImport: Hive import complete.
536 | Chapter 15: Sqoop
www.it-ebooks.info

% hive
hive> LOAD DATA INPATH "widgets" INTO TABLE widgets;
Loading data to table widgets
OK
Time taken: 3.265 seconds
When creating a Hive table definition with a specific already-imported dataset in mind,
we need to specify the delimiters used in that dataset. Otherwise, Sqoop will allow Hive
to use its default delimiters (which are different from Sqoop’s default delimiters).
Hive’s type system is less rich than that of most SQL systems. Many
SQL types do not have direct analogues in Hive. When Sqoop generates
a Hive table definition for an import, it uses the best Hive type available
to hold a column’s values. This may result in a decrease in precision.
When this occurs, Sqoop will provide you with a warning message, such
as this one:
10/06/23 18:09:36 WARN hive.TableDefWriter:
Column design_date had to be
cast to a less precise type in Hive
This three-step process of importing data to HDFS, creating the Hive table, and then
loading the HDFS-resident data into Hive can be shortened to one step if you know
that you want to import straight from a database directly into Hive. During an import,
Sqoop can generate the Hive table definition and then load in the data. Had we not
already performed the import, we could have executed this command, which re-creates
the widgets table in Hive, based on the copy in MySQL:
% sqoop import --connect jdbc:mysql://localhost/hadoopguide \
> --table widgets -m 1 --hive-import
The sqoop import tool run with the --hive-import argument will load
the data directly from the source database into Hive; it infers a Hive
schema automatically based on the schema for the table in the source
database. Using this, you can get started working with your data in Hive
with only one command.
Regardless of which data import route we chose, we can now use the widgets data set
and the sales data set together to calculate the most profitable zip code. Let’s do so,
and also save the result of this query in another table for later:
hive> CREATE TABLE zip_profits (sales_vol DOUBLE, zip INT);
OK
hive> INSERT OVERWRITE TABLE zip_profits
> SELECT SUM(w.price * s.qty) AS sales_vol, s.zip FROM SALES s
> JOIN widgets w ON (s.widget_id = w.id) GROUP BY s.zip;
...
3 Rows loaded to zip_profits
Working with Imported Data | 537
www.it-ebooks.info

OK
hive> SELECT * FROM zip_profits ORDER BY sales_vol DESC;
...
OK
403.71 90210
28.0 10005
20.0 95014
Importing Large Objects
Most databases provide the capability to store large amounts of data in a single field.
Depending on whether this data is textual or binary in nature, it is usually represented
as a CLOB or BLOB column in the table. These “large objects” are often handled specially
by the database itself. In particular, most tables are physically laid out on disk as in
Figure 15-2. When scanning through rows to determine which rows match the criteria
for a particular query, this typically involves reading all columns of each row from disk.
If large objects were stored “inline” in this fashion, they would adversely affect the
performance of such scans. Therefore, large objects are often stored externally from
their rows, as in Figure 15-3. Accessing a large object often requires “opening” it
through the reference contained in the row.
Figure 15-2. Database tables are typically physically represented as an array of rows, with all the
columns in a row stored adjacent to one another
The difficulty of working with large objects in a database suggests that a system such
as Hadoop, which is much better suited to storing and processing large, complex data
objects, is an ideal repository for such information. Sqoop can extract large objects
from tables and store them in HDFS for further processing.
As in a database, MapReduce typically materializes every record before passing it along
to the mapper. If individual records are truly large, this can be very inefficient.
As shown earlier, records imported by Sqoop are laid out on disk in a fashion very
similar to a database’s internal structure: an array of records with all fields of a record
concatenated together. When running a MapReduce program over imported records,
each map task must fully materialize all fields of each record in its input split. If the
contents of a large object field are only relevant for a small subset of the total number
of records used as input to a MapReduce program, it would be inefficient to fully ma-
538 | Chapter 15: Sqoop
www.it-ebooks.info

terialize all these records. Furthermore, depending on the size of the large object, full
materialization in memory may be impossible.
To overcome these difficulties, Sqoop will store imported large objects in a separate
file called a LobFile. The LobFile format can store individual records of very large size
(a 64-bit address space is used). Each record in a LobFile holds a single large object.
The LobFile format allows clients to hold a reference to a record without accessing the
record contents. When records are accessed, this is done through a java.io.Input
Stream (for binary objects) or java.io.Reader (for character-based objects).
When a record is imported, the “normal” fields will be materialized together in a text
file, along with a reference to the LobFile where a CLOB or BLOB column is stored.
For example, suppose our widgets table contained a BLOB field named schematic
holding the actual schematic diagram for each widget.
An imported record might then look like:
2,gizmo,4.00,2009-11-30,4,null,externalLob(lf,lobfile0,100,5011714)
The externalLob(...) text is a reference to an externally stored large object, stored in
LobFile format (lf) in a file named lobfile0, with the specified byte offset and length
inside that file.
When working with this record, the Widget.get_schematic() method would return an
object of type BlobRef referencing the schematic column, but not actually containing
its contents. The BlobRef.getDataStream() method actually opens the LobFile and re-
turns an InputStream allowing you to access the schematic field’s contents.
When running a MapReduce job processing many Widget records, you might need to
access the schematic field of only a handful of records. This system allows you to incur
Figure 15-3. Large objects are usually held in a separate area of storage; the main row storage contains
indirect references to the large objects
Importing Large Objects | 539
www.it-ebooks.info

the I/O costs of accessing only the required large object entries, as individual schematics
may be several megabytes or more of data.
The BlobRef and ClobRef classes cache references to underlying LobFiles within a map
task. If you do access the schematic field of several sequentially ordered records, they
will take advantage of the existing file pointer’s alignment on the next record body.
Performing an Export
In Sqoop, an import refers to the movement of data from a database system into HDFS.
By contrast, an export uses HDFS as the source of data and a remote database as the
destination. In the previous sections, we imported some data and then performed some
analysis using Hive. We can export the results of this analysis to a database for con-
sumption by other tools.
Before exporting a table from HDFS to a database, we must prepare the database to
receive the data by creating the target table. While Sqoop can infer which Java types
are appropriate to hold SQL data types, this translation does not work in both directions
(for example, there are several possible SQL column definitions that can hold data in
a Java String; this could be CHAR(64), VARCHAR(200), or something else entirely). Con-
sequently, you must determine which types are most appropriate.
We are going to export the zip_profits table from Hive. We need to create a table in
MySQL that has target columns in the same order, with the appropriate SQL types:
% mysql hadoopguide
mysql> CREATE TABLE sales_by_zip (volume DECIMAL(8,2), zip INTEGER);
Query OK, 0 rows affected (0.01 sec)
Then we run the export command:
% sqoop export --connect jdbc:mysql://localhost/hadoopguide -m 1 \
> --table sales_by_zip --export-dir /user/hive/warehouse/zip_profits \
> --input-fields-terminated-by '\0001'
...
10/07/02 16:16:50 INFO mapreduce.ExportJobBase: Transferred 41 bytes in 10.8947
seconds (3.7633 bytes/sec)
10/07/02 16:16:50 INFO mapreduce.ExportJobBase: Exported 3 records.
Finally, we can verify that the export worked by checking MySQL:
% mysql hadoopguide -e 'SELECT * FROM sales_by_zip'
+--------+-------+
| volume | zip |
+--------+-------+
| 28.00 | 10005 |
| 403.71 | 90210 |
| 20.00 | 95014 |
+--------+-------+
When we created the zip_profits table in Hive, we did not specify any delimiters. So
Hive used its default delimiters: a Ctrl-A character (Unicode 0x0001) between fields,
540 | Chapter 15: Sqoop
www.it-ebooks.info

and a newline at the end of each record. When we used Hive to access the contents of
this table (in a SELECT statement), Hive converted this to a tab-delimited representation
for display on the console. But when reading the tables directly from files, we need to
tell Sqoop which delimiters to use. Sqoop assumes records are newline-delimited by
default, but needs to be told about the Ctrl-A field delimiters. The --input-fields-
terminated-by argument to sqoop export specified this information. Sqoop supports
several escape sequences (which start with a '\' character) when specifying delimiters.
In the example syntax above, the escape sequence is enclosed in 'single quotes' to
ensure that the shell processes it literally. Without the quotes, the leading backslash
itself may need to be escaped (for example, --input-fields-terminated-by \\0001).
The escape sequences supported by Sqoop are listed in Table 15-1.
Table 15-1. Escape sequences can be used to specify nonprintable characters as field and record
delimiters in Sqoop
Escape Description
\b backspace
\n newline
\r carriage return
\t tab
\' single-quote
\" double-quote
\\ backslash
\0 NUL. This will insert NUL characters between fields or lines, or will disable enclosing/escaping if used for one of the
--enclosed-by, --optionally-enclosed-by, or --escaped-by arguments.
\0ooo The octal representation of a Unicode character’s code point. The actual character is specified by the octal value ooo.
\0xhhh The hexadecimal representation of a Unicode character’s code point. This should be of the form \0xhhh, where
hhh is the hex value. For example, --fields-terminated-by '\0x10' specifies the carriage return
character.
Exports: A Deeper Look
The architecture of Sqoop’s export capability is very similar in nature to how Sqoop
performs imports. (See Figure 15-4.) Before performing the export, Sqoop picks a strat-
egy based on the database connect string. For most systems, Sqoop uses JDBC. Sqoop
then generates a Java class based on the target table definition. This generated class has
the ability to parse records from text files and insert values of the appropriate types into
a table (in addition to the ability to read the columns from a ResultSet). A MapReduce
job is then launched that reads the source data files from HDFS, parses the records
using the generated class, and executes the chosen export strategy.
Exports: A Deeper Look | 541
www.it-ebooks.info

Figure 15-4. Exports are performed in parallel using MapReduce
The JDBC-based export strategy builds up batch INSERT statements that will each add
multiple records to the target table. Inserting many records per statement performs
much better than executing many single-row INSERT statements on most database sys-
tems. Separate threads are used to read from HDFS and communicate with the data-
base, to ensure that I/O operations involving different systems are overlapped as much
as possible.
For MySQL, Sqoop can employ a direct-mode strategy using mysqlimport. Each map
task spawns a mysqlimport process that it communicates with via a named FIFO on the
local filesystem. Data is then streamed into mysqlimport via the FIFO channel, and from
there into the database.
While most MapReduce jobs reading from HDFS pick the degree of parallelism (num-
ber of map tasks) based on the number and size of the files to process, Sqoop’s export
system allows users explicit control over the number of tasks. The performance of the
export can be affected by the number of parallel writers to the database, so Sqoop uses
the CombineFileInputFormat class to group up the input files into a smaller number of
map tasks.
542 | Chapter 15: Sqoop
www.it-ebooks.info

Exports and Transactionality
Due to the parallel nature of the process, an export is often not an atomic operation.
Sqoop will spawn multiple tasks to export slices of the data in parallel. These tasks can
complete at different times, meaning that even though transactions are used inside
tasks, results from one task may be visible before the results of another task. Moreover,
databases often use fixed-size buffers to store transactions. As a result, one transaction
cannot necessarily contain the entire set of operations performed by a task. Sqoop
commits results every few thousand rows, to ensure that it does not run out of memory.
These intermediate results are visible while the export continues. Applications that will
use the results of an export should not be started until the export process is complete,
or they may see partial results.
To solve this problem, Sqoop can export to a temporary staging table, then at the end
of the job—if the export has succeeded—move the staged data into the destination
table in a single transaction. You can specify a staging table with the --staging-table
option. The staging table must already exist and have the same schema as the destina-
tion. It must also be empty, unless the --clear-staging-table option is also supplied.
Exports and SequenceFiles
The example export read source data from a Hive table, which is stored in HDFS as a
delimited text file. Sqoop can also export delimited text files that were not Hive tables.
For example, it can export text files that are the output of a MapReduce job.
Sqoop can also export records stored in SequenceFiles to an output table, although
some restrictions apply. A SequenceFile can contain arbitrary record types. Sqoop’s
export tool will read objects from SequenceFiles and send them directly to the Output
Collector, which passes the objects to the database export OutputFormat. To work with
Sqoop, the record must be stored in the “value” portion of the SequenceFile’s key-value
pair format and must subclass the org.apache.sqoop.lib.SqoopRecord abstract class (as
is done by all classes generated by Sqoop).
If you use the codegen tool (sqoop-codegen) to generate a SqoopRecord implementation
for a record based on your export target table, you can then write a MapReduce pro-
gram, which populates instances of this class and writes them to SequenceFiles. sqoop-
export can then export these SequenceFiles to the table. Another means by which data
may be in SqoopRecord instances in SequenceFiles is if data is imported from a database
table to HDFS, modified in some fashion, and the results stored in SequenceFiles hold-
ing records of the same data type.
In this case, Sqoop should reuse the existing class definition to read data from Sequen-
ceFiles, rather than generate a new (temporary) record container class to perform the
export, as is done when converting text-based records to database rows. You can sup-
press code generation and instead use an existing record class and jar by providing the
Exports: A Deeper Look | 543
www.it-ebooks.info

--class-name and --jar-file arguments to Sqoop. Sqoop will use the specified class,
loaded from the specified jar, when exporting records.
In the following example, we will re-import the widgets table as SequenceFiles, and
then export it back to the database in a different table:
% sqoop import --connect jdbc:mysql://localhost/hadoopguide \
> --table widgets -m 1 --class-name WidgetHolder --as-sequencefile \
> --target-dir widget_sequence_files --bindir .
...
10/07/05 17:09:13 INFO mapreduce.ImportJobBase: Retrieved 3 records.
% mysql hadoopguide
mysql> CREATE TABLE widgets2(id INT, widget_name VARCHAR(100),
-> price DOUBLE, designed DATE, version INT, notes VARCHAR(200));
Query OK, 0 rows affected (0.03 sec)
mysql> exit;
% sqoop export --connect jdbc:mysql://localhost/hadoopguide \
> --table widgets2 -m 1 --class-name WidgetHolder \
> --jar-file widgets.jar --export-dir widget_sequence_files
...
10/07/05 17:26:44 INFO mapreduce.ExportJobBase: Exported 3 records.
During the import, we specified the SequenceFile format, and that we wanted the jar
file to be placed in the current directory (with --bindir), so we can reuse it. Otherwise,
it would be placed in a temporary directory. We then created a destination table for
the export, which had a slightly different schema, albeit one that is compatible with
the original data. We then ran an export that used the existing generated code to read
the records from the SequenceFile and write them to the database.
544 | Chapter 15: Sqoop
www.it-ebooks.info

CHAPTER 16
Case Studies
Hadoop Usage at Last.fm
Last.fm: The Social Music Revolution
Founded in 2002, Last.fm is an Internet radio and music community website that offers
many services to its users, such as free music streams and downloads, music and event
recommendations, personalized charts, and much more. There are about 25 million
people who use Last.fm every month, generating huge amounts of data that need to be
processed. One example of this is users transmitting information indicating which
songs they are listening to (this is known as “scrobbling”). This data is processed and
stored by Last.fm, so the user can access it directly (in the form of charts), and it is also
used to make decisions about users’ musical tastes and compatibility, and artist and
track similarity.
Hadoop at Last.fm
As Last.fm’s service developed and the number of users grew from thousands to mil-
lions, storing, processing, and managing all the incoming data became increasingly
challenging. Fortunately, Hadoop was quickly becoming stable enough and was en-
thusiastically adopted as it became clear how many problems it solved. It was first used
at Last.fm in early 2006 and was put into production a few months later. There were
several reasons for adopting Hadoop at Last.fm:
• The distributed filesystem provided redundant backups for the data stored on it
(e.g., web logs, user listening data) at no extra cost.
• Scalability was simplified through the ability to add cheap, commodity hardware
when required.
• The cost was right (free) at a time when Last.fm had limited financial resources.
545
www.it-ebooks.info

• The open source code and active community meant that Last.fm could freely mod-
ify Hadoop to add custom features and patches.
• Hadoop provided a flexible framework for running distributed computing algo-
rithms with a relatively easy learning curve.
Hadoop has now become a crucial part of Last.fm’s infrastructure, currently consisting
of two Hadoop clusters spanning over 50 machines, 300 cores, and 100 TB of disk
space. Hundreds of daily jobs are run on the clusters performing operations, such as
logfile analysis, evaluation of A/B tests, ad hoc processing, and charts generation. This
case study will focus on the process of generating charts, as this was the first usage of
Hadoop at Last.fm and illustrates the power and flexibility that Hadoop provides over
other approaches when working with very large datasets.
Generating Charts with Hadoop
Last.fm uses user-generated track listening data to produce many different types of
charts, such as weekly charts for tracks, per country and per user. A number of Hadoop
programs are used to process the listening data and generate these charts, and these
run on a daily, weekly, or monthly basis. Figure 16-1 shows an example of how this
data is displayed on the site; in this case, the weekly top tracks.
Figure 16-1. Last.fm top tracks chart
546 | Chapter 16: Case Studies
www.it-ebooks.info

Listening data typically arrives at Last.fm from one of two sources:
• A user plays a track of her own (e.g., listening to an MP3 file on a PC or other
device), and this information is sent to Last.fm using either the official Last.fm
client application or one of many hundreds of third-party applications.
• A user tunes into one of Last.fm’s Internet radio stations and streams a song to her
computer. The Last.fm player or website can be used to access these streams and
extra functionality is made available to the user, allowing her to love, skip, or ban
each track that she listens to.
When processing the received data, we distinguish between a track listen submitted by
a user (the first source above, referred to as a scrobble from here on) and a track listened
to on the Last.fm radio (the second source, mentioned earlier, referred to as a radio
listen from here on). This distinction is very important in order to prevent a feedback
loop in the Last.fm recommendation system, which is based only on scrobbles. One of
the most fundamental Hadoop jobs at Last.fm takes the incoming listening data and
summarizes it into a format that can be used for display purposes on the Last.fm website
as well as for input to other Hadoop programs. This is achieved by the Track Statistics
program, which is the example described in the following sections.
The Track Statistics Program
When track listening data is submitted to Last.fm, it undergoes a validation and
conversion phase, the end result of which is a number of space-delimited text files
containing the user ID, the track ID, the number of times the track was scrobbled, the
number of times the track was listened to on the radio, and the number of times it was
skipped. Table 16-1 contains sample listening data, which is used in the following
examples as input to the Track Statistics program (the real data is gigabytes in size and
includes many more fields that have been omitted here for simplicity’s sake).
Table 16-1. Listening data
UserId TrackId Scrobble Radio Skip
111115 222 0 1 0
111113 225 1 0 0
111117 223 0 1 1
111115 225 1 0 0
These text files are the initial input provided to the Track Statistics program, which
consists of two jobs that calculate various values from this data and a third job that
merges the results (see Figure 16-2).
The Unique Listeners job calculates the total number of unique listeners for a track by
counting the first listen by a user and ignoring all other listens by the same user. The
Sum job accumulates the total listens, scrobbles, radio listens, and skips for each track
Hadoop Usage at Last.fm | 547
www.it-ebooks.info

by counting these values for all listens by all users. Although the input format of these
two jobs is identical, two separate jobs are needed, as the Unique Listeners job is re-
sponsible for emitting values per track per user, and the Sum job emits values per track.
The final “Merge” job is responsible for merging the intermediate output of the two
other jobs into the final result. The end results of running the program are the following
values per track:
• Number of unique listeners
• Number of times the track was scrobbled
• Number of times the track was listened to on the radio
• Number of times the track was listened to in total
• Number of times the track was skipped on the radio
Each job and its MapReduce phases are described in more detail next. Please note that
the provided code snippets have been simplified due to space constraints; for download
details for the full code listings, refer to the preface.
Calculating the number of unique listeners
The Unique Listeners job calculates, per track, the number of unique listeners.
The UniqueListenersMapper processes the space-delimited raw lis-
tening data and emits the user ID associated with each track ID:
public void map(LongWritable position, Text rawLine, OutputCollector<IntWritable,
IntWritable> output, Reporter reporter) throws IOException {
String[] parts = (rawLine.toString()).split(" ");
UniqueListenersMapper.
Figure 16-2. TrackStats jobs
548 | Chapter 16: Case Studies
www.it-ebooks.info

int scrobbles = Integer.parseInt(parts[TrackStatisticsProgram.COL_SCROBBLES]);
int radioListens = Integer.parseInt(parts[TrackStatisticsProgram.COL_RADIO]);
// if track somehow is marked with zero plays - ignore
if (scrobbles <= 0 && radioListens <= 0) {
return;
}
// if we get to here then user has listened to track,
// so output user id against track id
IntWritable trackId = new IntWritable(
Integer.parseInt(parts[TrackStatisticsProgram.COL_TRACKID]));
IntWritable userId = new IntWritable(
Integer.parseInt(parts[TrackStatisticsProgram.COL_USERID]));
output.collect(trackId, userId);
}
The UniqueListenersReducers receives a list of user IDs per track
ID and puts these IDs into a Set to remove any duplicates. The size of this set is then
emitted (i.e., the number of unique listeners) for each track ID. Storing all the reduce
values in a Set runs the risk of running out of memory if there are many values for a
certain key. This hasn’t happened in practice, but to overcome this, an extra
MapReduce step could be introduced to remove all the duplicate values or a secondary
sort could be used (for more details, see “Secondary Sort” on page 276):
public void reduce(IntWritable trackId, Iterator<IntWritable> values,
OutputCollector<IntWritable, IntWritable> output, Reporter reporter)
throws IOException {
Set<Integer> userIds = new HashSet<Integer>();
// add all userIds to the set, duplicates automatically removed (set contract)
while (values.hasNext()) {
IntWritable userId = values.next();
userIds.add(Integer.valueOf(userId.get()));
}
// output trackId -> number of unique listeners per track
output.collect(trackId, new IntWritable(userIds.size()));
}
Table 16-2 shows the sample input data for the job. The map output appears in Ta-
ble 16-3 and the reduce output in Table 16-4.
Table 16-2. Job input
Line of file UserId TrackId Scrobbled Radio play Skip
LongWritable IntWritable IntWritable Boolean Boolean Boolean
0 11115 222 0 1 0
1 11113 225 1 0 0
2 11117 223 0 1 1
3 11115 225 1 0 0
UniqueListenersReducer.
Hadoop Usage at Last.fm | 549
www.it-ebooks.info

Table 16-3. Mapper output
TrackId UserId
IntWritable IntWritable
222 11115
225 11113
223 11117
225 11115
Table 16-4. Reducer output
TrackId #listeners
IntWritable IntWritable
222 1
225 2
223 1
Summing the track totals
The Sum job is relatively simple; it just adds up the values we are interested in for each
track.
The input data is again the raw text files, but in this case, it is handled quite
differently. The desired end result is a number of totals (unique listener count, play
count, scrobble count, radio listen count, skip count) associated with each track. To
simplify things, we use an intermediate TrackStats object generated using Hadoop
Record I/O, which implements WritableComparable (so it can be used as output) to hold
these values. The mapper creates a TrackStats object and sets the values on it for each
line in the file, except for the unique listener count, which is left empty (it will be filled
in by the final merge job):
public void map(LongWritable position, Text rawLine,
OutputCollector<IntWritable, TrackStats> output, Reporter reporter)
throws IOException {
String[] parts = (rawLine.toString()).split(" ");
int trackId = Integer.parseInt(parts[TrackStatisticsProgram.COL_TRACKID]);
int scrobbles = Integer.parseInt(parts[TrackStatisticsProgram.COL_SCROBBLES]);
int radio = Integer.parseInt(parts[TrackStatisticsProgram.COL_RADIO]);
int skip = Integer.parseInt(parts[TrackStatisticsProgram.COL_SKIP]);
// set number of listeners to 0 (this is calculated later)
// and other values as provided in text file
TrackStats trackstat = new TrackStats(0, scrobbles + radio, scrobbles, radio, skip);
output.collect(new IntWritable(trackId), trackstat);
}
SumMapper.
550 | Chapter 16: Case Studies
www.it-ebooks.info

In this case, the reducer performs a very similar function to the mapper—
it sums the statistics per track and returns an overall total:
public void reduce(IntWritable trackId, Iterator<TrackStats> values,
OutputCollector<IntWritable, TrackStats> output, Reporter reporter)
throws IOException {
TrackStats sum = new TrackStats(); // holds the totals for this track
while (values.hasNext()) {
TrackStats trackStats = (TrackStats) values.next();
sum.setListeners(sum.getListeners() + trackStats.getListeners());
sum.setPlays(sum.getPlays() + trackStats.getPlays());
sum.setSkips(sum.getSkips() + trackStats.getSkips());
sum.setScrobbles(sum.getScrobbles() + trackStats.getScrobbles());
sum.setRadioPlays(sum.getRadioPlays() + trackStats.getRadioPlays());
}
output.collect(trackId, sum);
}
Table 16-5 shows the input data for the job (the same as for the Unique Listeners job).
The map output appears in Table 16-6 and the reduce output in Table 16-7.
Table 16-5. Job input
Line UserId TrackId Scrobbled Radio play Skip
LongWritable IntWritable IntWritable Boolean Boolean Boolean
0 11115 222 0 1 0
1 11113 225 1 0 0
2 11117 223 0 1 1
3 11115 225 1 0 0
Table 16-6. Map output
TrackId #listeners #plays #scrobbles #radio plays #skips
IntWritable IntWritable IntWritable IntWritable IntWritable IntWritable
222 0 1 0 1 0
225 0 1 1 0 0
223 0 1 0 1 1
225 0 1 1 0 0
Table 16-7. Reduce output
TrackId #listeners #plays #scrobbles #radio plays #skips
IntWritable IntWritable IntWritable IntWritable IntWritable IntWritable
222 0 1 0 1 0
225 0 2 2 0 0
223 0 1 0 1 1
SumReducer.
Hadoop Usage at Last.fm | 551
www.it-ebooks.info

Merging the results
The final job needs to merge the output from the two previous jobs: the number of
unique listeners per track and the statistics per track. In order to be able to merge these
different inputs, two different mappers (one for each type of input) are used. The two
intermediate jobs are configured to write their results to different paths, and the
MultipleInputs class is used to specify which mapper will process which files. The
following code shows how the JobConf for the job is set up to do this:
MultipleInputs.addInputPath(conf, sumInputDir,
SequenceFileInputFormat.class, IdentityMapper.class);
MultipleInputs.addInputPath(conf, listenersInputDir,
SequenceFileInputFormat.class, MergeListenersMapper.class);
It is possible to use a single mapper to handle different inputs, but the example solution
is more convenient and elegant.
This mapper is used to process the UniqueListenerJob’s output of
unique listeners per track. It creates a TrackStats object in a similar manner to the
SumMapper, but this time, it fills in only the unique listener count per track and leaves
the other values empty:
public void map(IntWritable trackId, IntWritable uniqueListenerCount,
OutputCollector<IntWritable, TrackStats> output, Reporter reporter)
throws IOException {
TrackStats trackStats = new TrackStats();
trackStats.setListeners(uniqueListenerCount.get());
output.collect(trackId, trackStats);
}
Table 16-8 shows some input for the mapper; the corresponding output is shown in
Table 16-9.
Table 16-8. MergeListenersMapper input
TrackId #listeners
IntWritable IntWritable
222 1
225 2
223 1
Table 16-9. MergeListenersMapper output
TrackId #listeners #plays #scrobbles #radio #skips
222 1 0 0 0 0
225 2 0 0 0 0
223 1 0 0 0 0
MergeListenersMapper.
552 | Chapter 16: Case Studies
www.it-ebooks.info

The IdentityMapper is configured to process the SumJob’s output of
TrackStats objects and, as no additional processing is required, it directly emits the
input data (see Table 16-10).
Table 16-10. IdentityMapper input and output
TrackId #listeners #plays #scrobbles #radio #skips
IntWritable IntWritable IntWritable IntWritable IntWritable IntWritable
222 0 1 0 1 0
225 0 2 2 0 0
223 0 1 0 1 1
The two mappers above emit values of the same type: a TrackStats object
per track, with different values filled in. The final reduce phase can reuse the
SumReducer described earlier to create a TrackStats object per track, sum up all the
values, and emit it (see Table 16-11).
Table 16-11. Final SumReducer output
TrackId #listeners #plays #scrobbles #radio #skips
IntWritable IntWritable IntWritable IntWritable IntWritable IntWritable
222 1 1 0 1 0
225 2 2 2 0 0
223 1 1 0 1 1
The final output files are then accumulated and copied to a server where a web service
makes the data available to the Last.fm website for display. An example of this is shown
in Figure 16-3, where the total number of listeners and plays are displayed for a track.
Figure 16-3. TrackStats result
IdentityMapper.
SumReducer.
Hadoop Usage at Last.fm | 553
www.it-ebooks.info

Summary
Hadoop has become an essential part of Last.fm’s infrastructure and is used to generate
and process a wide variety of datasets ranging from web logs to user listening data. The
example covered here has been simplified considerably in order to get the key concepts
across; in real-world usage the input data has a more complicated structure and the
code that processes it is more complex. Hadoop itself, while mature enough for pro-
duction use, is still in active development, and new features and improvements are
added by the Hadoop community every week. We at Last.fm are happy to be part of
this community as a contributor of code and ideas, and as end users of a great piece of
open source technology.
—Adrian Woodhead and Marc de Palol
Hadoop and Hive at Facebook
Introduction
Hadoop can be used to form core backend batch and near real-time computing infra-
structures. It can also be used to store and archive massive datasets. In this case study,
we will explore backend data architectures and the role Hadoop can play in them. We
will describe hypothetical Hadoop configurations, potential uses of Hive—an open
source data warehousing and SQL infrastructure built on top of Hadoop—and the
different kinds of business and product applications that have been built using this
infrastructure.
Hadoop at Facebook
History
The amount of log and dimension data in Facebook that needs to be processed and
stored has exploded as the usage of the site has increased. A key requirement for any
data processing platform for this environment is the ability to scale rapidly. Further,
engineering resources being limited, the system should be very reliable and easy to use
and maintain.
Initially, data warehousing at Facebook was performed entirely on an Oracle instance.
After we started hitting scalability and performance problems, we investigated whether
there were open source technologies that could be used in our environment. As part of
this investigation, we deployed a relatively small Hadoop instance and started pub-
lishing some of our core datasets into this instance. Hadoop was attractive because
Yahoo! was using it internally for its batch processing needs and because we were
familiar with the simplicity and scalability of the MapReduce model as popularized by
Google.
554 | Chapter 16: Case Studies
www.it-ebooks.info

Our initial prototype was very successful: the engineers loved the ability to process
massive amounts of data in reasonable timeframes, an ability that we just did not have
before. They also loved being able to use their favorite programming language for pro-
cessing (using Hadoop streaming). Having our core datasets published in one
centralized data store was also very convenient. At around the same time, we started
developing Hive. This made it even easier for users to process data in the Hadoop cluster
by being able to express common computations in the form of SQL, a language with
which most engineers and analysts are familiar.
As a result, the cluster size and usage grew by leaps and bounds, and today Facebook
is running the second largest Hadoop cluster in the world. As of this writing, we hold
more than 2 PB of data in Hadoop and load more than 10 TB of data into it every day.
Our Hadoop instance has 2,400 cores and about 9 TB of memory and runs at 100%
utilization at many points during the day. We are able to scale out this cluster rapidly
in response to our growth, and we have been able to take advantage of open source by
modifying Hadoop where required to suit our needs. We have contributed back to open
source, both in the form of contributions to some core components of Hadoop as well
as by open-sourcing Hive, which is now a Hadoop top-level project.
Use cases
There are at least four interrelated but distinct classes of uses for Hadoop at Facebook:
• Producing daily and hourly summaries over large amounts of data. These summa-
ries are used for a number of different purposes within the company:
— Reports based on these summaries are used by engineering and nonengineering
functional teams to drive product decisions. These summaries include reports
on growth of the users, page views, and average time spent on the site by the
users.
— Providing performance numbers about advertisement campaigns that are run
on Facebook.
— Backend processing for site features such as people you may like and applica-
tions you may like.
• Running ad hoc jobs over historical data. These analyses help answer questions
from our product groups and executive team.
• As a de facto long-term archival store for our log datasets.
• To look up log events by specific attributes (where logs are indexed by such
attributes), which is used to maintain the integrity of the site and protect users
against spambots.
Data architecture
Figure 16-4 shows the basic components of our architecture and the data flow within
these components.
Hadoop and Hive at Facebook | 555
www.it-ebooks.info

As shown in Figure 16-4, the following components are used in processing data:
Scribe
Log data is generated by web servers as well as internal services such as the Search
backend. We use Scribe, an open source log collection service developed in Face-
book that deposits hundreds of log datasets with daily volume in tens of terabytes
into a handful of NFS servers.
HDFS
A large fraction of this log data is copied into one central HDFS instance. Dimen-
sion data is also scraped from our internal MySQL databases and copied over into
HDFS daily.
Hive/Hadoop
We use Hive, a Hadoop subproject developed in Facebook, to build a data ware-
house over all the data collected in HDFS. Files in HDFS, including log data from
Scribe and dimension data from the MySQL tier, are made available as tables with
logical partitions. A SQL-like query language provided by Hive is used in conjunc-
tion with MapReduce to create/publish a variety of summaries and reports, as well
as to perform historical analysis over these tables.
Tools
Browser-based interfaces built on top of Hive allow users to compose and launch
Hive queries (which in turn launch MapReduce jobs) using just a few mouse clicks.
Figure 16-4. Data warehousing architecture at Facebook
556 | Chapter 16: Case Studies
www.it-ebooks.info

Traditional RDBMS
We use Oracle and MySQL databases to publish these summaries. The volume of
data here is relatively small, but the query rate is high and needs real-time response.
DataBee
An in-house ETL workflow software that is used to provide a common framework
for reliable batch processing across all data processing jobs.
Data from the NFS tier storing Scribe data is continuously replicated to the HDFS
cluster by copier jobs. The NFS devices are mounted on the Hadoop tier and the copier
processes run as map-only jobs on the Hadoop cluster. This makes it easy to scale the
copier processes and makes them fault-resilient. Currently, we copy over 6 TB per day
from Scribe to HDFS in this manner. We also download up to 4 TB of dimension data
from our MySQL tier to HDFS every day. These are also conveniently arranged on the
Hadoop cluster, as map-only jobs that copy data out of MySQL boxes.
Hadoop configuration
The central philosophy behind our Hadoop deployment is consolidation. We use a
single HDFS instance, and a vast majority of processing is done in a single MapReduce
cluster (running a single jobtracker). The reasons for this are fairly straightforward:
• We can minimize the administrative overheads by operating a single cluster.
• Data does not need to be duplicated. All data is available in a single place for all
the use cases described previously.
• By using the same compute cluster across all departments, we get tremendous
efficiencies.
• Our users work in a collaborative environment, so requirements in terms of quality
of service are not onerous (yet).
We also have a single shared Hive metastore (using a MySQL database) that holds
metadata about all the Hive tables stored in HDFS.
Hypothetical Use Case Studies
In this section, we will describe some typical problems that are common for large web-
sites, which are difficult to solve through traditional warehousing technologies, simply
because the costs and scales involved are prohibitively high. Hadoop and Hive can
provide a more scalable and more cost-effective solution in such situations.
Advertiser insights and performance
One of the most common uses of Hadoop is to produce summaries from large volumes
of data. It is very typical of large ad networks, such as Facebook ad network, Google
AdSense, and many others, to provide advertisers with standard aggregated statistics
about their ads that help the advertisers to tune their campaigns effectively. Computing
Hadoop and Hive at Facebook | 557
www.it-ebooks.info

advertisement performance numbers on large datasets is a very data-intensive opera-
tion, and the scalability and cost advantages of Hadoop and Hive can really help in
computing these numbers in a reasonable time frame and at a reasonable cost.
Many ad networks provide standardized CPC- and CPM-based ad-units to the adver-
tisers. The CPC ads are cost-per-click ads: the advertiser pays the ad network amounts
that are dependent on the number of clicks that the particular ad gets from the users
visiting the site. The CPM ads (short for cost per mille, that is, the cost per thousand
impressions), on the other hand, bill the advertisers amounts that are proportional to
the number of users who see the ad on the site. Apart from these standardized ad units,
in the last few years ads that have more dynamic content that is tailored to each indi-
vidual user have also become common in the online advertisement industry. Yahoo!
does this through SmartAds, whereas Facebook provides its advertisers with Social Ads.
The latter allows the advertisers to embed information from a user’s network of friends;
for example, a Nike ad may refer to a friend of the user who recently fanned Nike and
shared that information with his friends on Facebook. In addition, Facebook also pro-
vides Engagement Ad units to the advertisers, wherein the users can more effectively
interact with the ad, be it by commenting on it or by playing embedded videos. In
general, a wide variety of ads are provided to the advertisers by the online ad networks,
and this variety also adds yet another dimension to the various kinds of performance
numbers that the advertisers are interested in getting about their campaigns.
At the most basic level, advertisers are interested in knowing the total and the number
of unique users that have seen the ad or have clicked on it. For more dynamic ads, they
may even be interested in getting the breakdown of these aggregated numbers by the
kind of dynamic information shown in the ad unit or the kind of engagement action
undertaken by the users on the ad. For example, a particular advertisement may have
been shown 100,000 times to 30,000 unique users. Similarly, a video embedded inside
an Engagement Ad may have been watched by 100,000 unique users. In addition, these
performance numbers are typically reported for each ad, campaign, and account. An
account may have multiple campaigns with each campaign running multiple ads on
the network. Finally, these numbers are typically reported for different time durations
by the ad networks. Typical durations are daily, rolling week, month to date, rolling
month, and sometimes even for the entire lifetime of the campaign. Moreover, adver-
tisers also look at the geographic breakdown of these numbers among other ways of
slicing and dicing this data, such as what percentage of the total viewers or clickers of
a particular ad are in the Asia Pacific region.
As is evident, there are four predominant dimension hierarchies: the account, cam-
paign, and ad dimension; the time period; the type of interaction; and the user dimen-
sion. The last of these is used to report unique numbers, whereas the other three are
the reporting dimensions. The user dimension is also used to create aggregated geo-
graphic profiles for the viewers and clickers of ads. All this information in totality allows
the advertisers to tune their campaigns to improve their effectiveness on any given ad
network. Aside from the multidimensional nature of this set of pipelines, the volumes
558 | Chapter 16: Case Studies
www.it-ebooks.info

of data processed and the rate at which this data is growing on a daily basis make this
difficult to scale without a technology like Hadoop for large ad networks. As of this
writing, for example, the ad log volume that is processed for ad performance numbers
at Facebook is approximately 1 TB per day of (uncompressed) logs. This volume has
seen a 30-fold increase since January 2008, when the volumes were in the range of 30
GB per day. Hadoop’s ability to scale with hardware has been a major factor behind
the ability of these pipelines to keep up with this data growth with minor tweaking of
job configurations. Typically, these configuration changes involve increasing the num-
ber of reducers for the Hadoop jobs that are processing the intensive portions of these
pipelines. The largest of these stages currently run with 400 reducers (an increase of
eight times from the 50 reducers that were being used in January 2008).
Ad hoc analysis and product feedback
Apart from regular reports, another primary use case for a data warehousing solution
is to be able to support ad hoc analysis and product feedback solutions. Any typical
website, for example, makes product changes, and it is typical for product managers
or engineers to understand the impact of a new feature, based on user engagement as
well as on the click-through rate on that feature. The product team may even wish to
do a deeper analysis on what is the impact of the change based on various regions and
countries, such as whether this change increases the click-through rate of the users in
the US or whether it reduces the engagement of users in India. A lot of this type of
analysis could be done with Hadoop by using Hive and regular SQL. The measurement
of click-through rate can be easily expressed as a join of the impressions and clicks for
the particular link related to the feature. This information can be joined with geographic
information to compute the effect of product changes on different regions. Subse-
quently one can compute average click-through rate for different geographic regions
by performing aggregations over them. All of these are easily expressible in Hive using
a couple of SQL queries (that would, in turn, generate multiple Hadoop jobs). If only
an estimate were required, the same queries can be run for a sample set of the users
using sampling functionality natively supported by Hive. Some of this analysis needs
the use of custom map and reduce scripts in conjunction with the Hive SQL, and that
is also easy to plug into a Hive query.
A good example of a more complex analysis is estimating the peak number of users
logging into the site per minute for the entire past year. This would involve sampling
page view logs (because the total page view data for a popular website is huge), grouping
it by time and then finding the number of new users at different time points via a custom
reduce script. This is a good example where both SQL and MapReduce are required
for solving the end user problem and something that is possible to achieve easily with
Hive.
Hadoop and Hive at Facebook | 559
www.it-ebooks.info

Data analysis
Hive and Hadoop can be easily used for training and scoring for data analysis applica-
tions. These data analysis applications can span multiple domains such as popular
websites, bioinformatics companies, and oil exploration companies. A typical example
of such an application in the online ad network industry would be the prediction of
what features of an ad makes it more likely to be noticed by the user. The training phase
typically would involve identifying the response metric and the predictive features. In
this case, a good metric to measure the effectiveness of an ad could be its click-through
rate. Some interesting features of the ad could be the industry vertical that it belongs
to, the content of the ad, the placement of the ad on the page, and so on. Hive is useful
for assembling training data and then feeding the same into a data analysis engine
(typically R or user programs written in MapReduce). In this particular case, different
ad performance numbers and features can be structured as tables in Hive. One can
easily sample this data (sampling is required as R can only handle limited data volume)
and perform the appropriate aggregations and joins using Hive queries to assemble a
response table that contains the most important ad features that determine the effec-
tiveness of an advertisement. However, since sampling loses information, some of the
more important data analysis applications use parallel implementations of popular data
analysis kernels using the MapReduce framework.
Once the model has been trained, it may be deployed for scoring on a daily basis. The
bulk of the data analysis tasks do not perform daily scoring though. Many of them are
ad hoc in nature and require one-time analysis that can be used as input into the product
design process.
Hive
Overview
When we started using Hadoop, we very quickly became impressed by its scalability
and availability. However, we were worried about widespread adoption, primarily be-
cause of the complexity involved in writing MapReduce programs in Java (as well as
the cost of training users to write them). We were aware that a lot of engineers and
analysts in the company understood SQL as a tool to query and analyze data, and that
a lot of them were proficient in a number of scripting languages like PHP and Python.
As a result, it was imperative for us to develop software that could bridge this gap
between the languages that the users were proficient in and the languages required to
program Hadoop.
It was also evident that a lot of our datasets were structured and could be easily parti-
tioned. The natural consequence of these requirements was a system that could model
data as tables and partitions and that could also provide a SQL-like language for query
and analysis. Also essential was the ability to plug in customized MapReduce programs
written in the programming language of the user’s choice into the query. This system
560 | Chapter 16: Case Studies
www.it-ebooks.info

was called Hive. Hive is a data warehouse infrastructure built on top of Hadoop and
serves as the predominant tool that is used to query the data stored in Hadoop at
Facebook. In the following sections, we describe this system in more detail.
Data organization
Data is organized consistently across all datasets and is stored compressed, partitioned,
and sorted:
Compression
Almost all datasets are stored as sequence files using the gzip codec. Older datasets
are recompressed to use the bzip codec that gives substantially more compression
than gzip. Bzip is slower than gzip, but older data is accessed much less frequently
and this performance hit is well worth the savings in terms of disk space.
Partitioning
Most datasets are partitioned by date. Individual partitions are loaded into Hive,
which loads each partition into a separate HDFS directory. In most cases, this
partitioning is based simply on datestamps associated with scribe logfiles. How-
ever, in some cases, we scan data and collate them based on timestamp available
inside a log entry. Going forward, we are also going to be partitioning data on
multiple attributes (for example, country and date).
Sorting
Each partition within a table is often sorted (and hash-partitioned) by unique ID
(if one is present). This has a few key advantages:
• It is easy to run sampled queries on such datasets.
• We can build indexes on sorted data.
• Aggregates and joins involving unique IDs can be done very efficiently on such
datasets.
Loading data into this long-term format is done by daily MapReduce jobs (and is dis-
tinct from the near real-time data import processes).
Query language
The Hive Query language is very SQL-like. It has traditional SQL constructs like joins,
group bys, where, select, from clauses, and from clause subqueries. It tries to convert
SQL commands into a set of MapReduce jobs. Apart from the normal SQL clauses, it
has a bunch of other extensions, like the ability to specify custom mapper and reducer
scripts in the query itself, the ability to insert into multiple tables, partitions, HDFS, or
local files while doing a single scan of the data and the ability to run the query on data
samples rather than the full dataset (this ability is fairly useful while testing queries).
The Hive metastore stores the metadata for a table and provides this metadata to the
Hive compiler for converting SQL commands to MapReduce jobs. Through partition
Hadoop and Hive at Facebook | 561
www.it-ebooks.info

pruning, map-side aggregations, and other features, the compiler tries to create plans
that can optimize the runtime for the query.
Data pipelines using Hive
Additionally, the ability provided by Hive in terms of expressing data pipelines in SQL
can and has provided the much needed flexibility in putting these pipelines together in
an easy and expedient manner. This is especially useful for organizations and products
that are still evolving and growing. Many of the operations needed in processing data
pipelines are the well-understood SQL operations like join, group by, and distinct ag-
gregations. With Hive’s ability to convert SQL into a series of Hadoop MapReduce
jobs, it becomes fairly easy to create and maintain these pipelines. We illustrate these
facets of Hive in this section by using an example of a hypothetical ad network and
showing how some typical aggregated reports needed by the advertisers can be com-
puted using Hive. As an example, assuming that an online ad network stores informa-
tion on ads in a table named dim_ads and stores all the impressions served to that ad in
a table named impression_logs in Hive, with the latter table being partitioned by date,
the daily impression numbers (both unique and total by campaign, that are routinely
given by ad networks to the advertisers) for 2008-12-01 are expressible as the following
SQL in Hive:
SELECT a.campaign_id, count(1), count(DISTINCT b.user_id)
FROM dim_ads a JOIN impression_logs b ON(b.ad_id = a.ad_id)
WHERE b.dateid = '2008-12-01'
GROUP BY a.campaign_id;
This would also be the typical SQL statement that one could use in other RDBMSs such
as Oracle, DB2, and so on.
In order to compute the daily impression numbers by ad and account from the same
joined data as earlier, Hive provides the ability to do multiple group bys simultaneously
as shown in the following query (SQL-like but not strictly SQL):
FROM(
SELECT a.ad_id, a.campaign_id, a.account_id, b.user_id
FROM dim_ads a JOIN impression_logs b ON (b.ad_id = a.ad_id)
WHERE b.dateid = '2008-12-01') x
INSERT OVERWRITE DIRECTORY 'results_gby_adid'
SELECT x.ad_id, count(1), count(DISTINCT x.user_id) GROUP BY x.ad_id
INSERT OVERWRITE DIRECTORY 'results_gby_campaignid'
SELECT x.campaign_id, count(1), count(DISTINCT x.user_id) GROUP BY x.campaign_id
INSERT OVERWRITE DIRECTORY 'results_gby_accountid'
SELECT x.account_id, count(1), count(DISTINCT x.user_id) GROUP BY x.account_id;
In one of the optimizations that is being added to Hive, the query can be converted into
a sequence of Hadoop MapReduce jobs that are able to scale with data skew. Essen-
tially, the join is converted into one MapReduce job and the three group bys are con-
verted into four MapReduce jobs, with the first one generating a partial aggregate on
unique_id. This is especially useful because the distribution of impression_logs over
unique_id is much more uniform as compared to ad_id (typically in an ad network, a
562 | Chapter 16: Case Studies
www.it-ebooks.info

few ads dominate in that they are shown more uniformly to the users). As a result,
computing the partial aggregation by unique_id allows the pipeline to distribute the
work more uniformly to the reducers. The same template can be used to compute
performance numbers for different time periods by simply changing the date predicate
in the query.
Computing the lifetime numbers can be more tricky though, as using the strategy de-
scribed previously, one would have to scan all the partitions of the impression_logs
table. Therefore, in order to compute the lifetime numbers, a more viable strategy is to
store the lifetime counts on a per ad_id, unique_id grouping every day in a partition of
an intermediate table. The data in this table combined with the next days
impression_logs can be used to incrementally generate the lifetime ad performance
numbers. As an example, in order to get the impression numbers for 2008-12-01, the
intermediate table partition for 2008-11-30 is used. The Hive queries that can be used
to achieve this are as follows:
INSERT OVERWRITE lifetime_partial_imps PARTITION(dateid='2008-12-01')
SELECT x.ad_id, x.user_id, sum(x.cnt)
FROM (
SELECT a.ad_id, a.user_id, a.cnt
FROM lifetime_partial_imps a
WHERE a.dateid = '2008-11-30'
UNION ALL
SELECT b.ad_id, b.user_id, 1 as cnt
FROM impression_log b
WHERE b.dateid = '2008-12-01'
) x
GROUP BY x.ad_id, x.user_id;
This query computes the partial sums for 2008-12-01, which can be used for computing
the 2008-12-01 numbers as well as the 2008-12-02 numbers (not shown here). The
SQL is converted to a single Hadoop MapReduce job that essentially computes the
group by on the combined stream of inputs. This SQL can be followed by the following
Hive query, which computes the actual numbers for different groupings (similar to the
one in the daily pipelines):
FROM(
SELECT a.ad_id, a.campaign_id, a.account_id, b.user_id, b.cnt
FROM dim_ads a JOIN lifetime_partial_imps b ON (b.ad_id = a.ad_id)
WHERE b.dateid = '2008-12-01') x
INSERT OVERWRITE DIRECTORY 'results_gby_adid'
SELECT x.ad_id, sum(x.cnt), count(DISTINCT x.user_id) GROUP BY x.ad_id
INSERT OVERWRITE DIRECTORY 'results_gby_campaignid'
SELECT x.campaign_id, sum(x.cnt), count(DISTINCT x.user_id) GROUP BY x.campaign_id
INSERT OVERWRITE DIRECTORY 'results_gby_accountid'
SELECT x.account_id, sum(x.cnt), count(DISTINCT x.user_id) GROUP BY x.account_id;
Hive and Hadoop are batch processing systems that cannot serve the computed data
with the same latency as a usual RDBMS such as Oracle or MySQL. Therefore, on many
occasions, it is still useful to load the summaries generated through Hive and Hadoop
Hadoop and Hive at Facebook | 563
www.it-ebooks.info

to a more traditional RDBMS for serving this data to users through different BI tools
or even though a web portal.
Problems and Future Work
Fair sharing
Hadoop clusters typically run a mix of production daily jobs that need to finish com-
putation within a reasonable time frame as well as ad hoc jobs that may be of different
priorities and sizes. In typical installations, these jobs tend to run overnight, when
interference from ad hoc jobs run by users is minimal. However, overlap between large
ad hoc and production jobs is often unavoidable and, without adequate safeguards,
can impact the latency of production jobs. ETL processing also contains several near
real-time jobs that must be performed at hourly intervals (these include processes to
copy Scribe data from NFS servers as well as hourly summaries computed over some
datasets). It also means that a single rogue job can bring down the entire cluster and
put production processes at risk.
The fair-sharing Hadoop jobscheduler, developed at Facebook and contributed back
to Hadoop, provides a solution to many of these issues. It reserves guaranteed compute
resources for specific pools of jobs while at the same time letting idle resources be used
by everyone. It also prevents large jobs from hogging cluster resources by allocating
compute resources in a fair manner across these pools. Memory can become one of the
most contended resources in the cluster. We have made some changes to Hadoop so
that if the JobTracker is low on memory, Hadoop job submissions are throttled. This
can allow the user processes to run with reasonable per-process memory limits, and it
is possible to put in place some monitoring scripts in order to prevent MapReduce jobs
from impacting HDFS daemons (due primarily to high memory consumption) running
on the same node. Log directories are stored in separate disk partitions and cleaned
regularly, and we think it can also be useful to put MapReduce intermediate storage in
separate disk partitions as well.
Space management
Capacity management continues to be a big challenge—utilization is increasing at a
fast rate with growth of data. Many growing companies with growing datasets have the
same pain. In many situations, much of this data is temporary in nature. In such cases,
one can use retention settings in Hive and also recompress older data in bzip format to
save on space. Although configurations are largely symmetrical from a disk storage
point of view, adding a separate tier of high-storage-density machines to hold older
data may prove beneficial. This will make it cheaper to store archival data in Hadoop.
However, access to such data should be transparent. We are currently working on a
data archival layer to make this possible and to unify all the aspects of dealing with
older data.
564 | Chapter 16: Case Studies
www.it-ebooks.info

Scribe-HDFS integration
Currently, Scribe writes to a handful of NFS filers from where data is picked up and
delivered to HDFS by custom copier jobs as described earlier. We are working on
making Scribe write directly to another HDFS instance. This will make it very easy to
scale and administer Scribe. Due to the high uptime requirements for Scribe, its target
HDFS instance is likely to be different from the production HDFS instance (so that it
is isolated from any load/downtime issues due to user jobs).
Improvements to Hive
Hive is still under active development. A number of key features are being worked on
such as order by and having clause support, more aggregate functions, more built in
functions, datetime data type, and so on. At the same time, a number of performance
optimizations are being worked on, such as predicate pushdown and common subex-
pression elimination. On the integration side, JDBC and ODBC drivers are being de-
veloped in order to integrate with OLAP and BI tools. With all these optimizations, we
hope that we can unlock the power of MapReduce and Hadoop and bring it closer to
nonengineering communities as well within Facebook. For more information on this
project, please visit http://hadoop.apache.org/hive/.
—Joydeep Sen Sarma and Ashish Thusoo
Nutch Search Engine
Background
Nutch is a framework for building scalable Internet crawlers and search engines. It’s
an Apache Software Foundation project, and a subproject of Lucene, and it’s available
under the Apache 2.0 license.
We won’t go deeply into the anatomy of a web crawler as such—the purpose of this
case study is to show how Hadoop can be used to implement various complex pro-
cessing tasks typical for a search engine. Interested readers can find plenty of Nutch-
specific information on the official site of the project (http://lucene.apache.org/nutch).
Suffice to say that in order to create and maintain a search engine, one needs the fol-
lowing subsystems:
Database of pages
This database keeps track of all pages known to the crawler and their status, such
as the last time it visited the page, its fetching status, refresh interval, content
checksum, etc. In Nutch terminology, this database is called CrawlDb.
Nutch Search Engine | 565
www.it-ebooks.info

List of pages to fetch
As crawlers periodically refresh their view of the Web, they download new pages
(previously unseen) or refresh pages that they think already expired. Nutch calls
such a list of candidate pages prepared for fetching a fetchlist.
Raw page data
Page content is downloaded from remote sites and stored locally in the original
uninterpreted format, as a byte array. This data is called the page content in Nutch.
Parsed page data
Page content is then parsed using a suitable parser—Nutch provides parsers for
documents in many popular formats, such as HTML, PDF, Open Office and Mi-
crosoft Office, RSS, and others.
Link graph database
This database is necessary to compute link-based page ranking scores, such as
PageRank. For each URL known to Nutch, it contains a list of other URLs pointing
to it, and their associated anchor text (from HTML <a href="..">anchor
text</a> elements). This database is called LinkDb.
Full-text search index
This is a classical inverted index, built from the collected page metadata and from
the extracted plain-text content. It is implemented using the excellent Lucene
library.
We briefly mentioned before that Hadoop began its life as a component in Nutch,
intended to improve its scalability and to address clear performance bottlenecks caused
by a centralized data processing model. Nutch was also the first public proof-of-concept
application ported to the framework that would later become Hadoop, and the effort
required to port Nutch algorithms and data structures to Hadoop proved to be sur-
prisingly small. This probably encouraged the following development of Hadoop as a
separate subproject with the aim of providing a reusable framework for applications
other than Nutch.
Currently, nearly all Nutch tools process data by running one or more MapReduce jobs.
Data Structures
There are several major data structures maintained in Nutch, and they all make use of
Hadoop I/O classes and formats. Depending on the purpose of the data, and the way
it’s accessed once it’s created, the data is kept either using Hadoop map files or
sequence files.
Since the data is produced and processed by MapReduce jobs, which in turn run several
map and reduce tasks, its on-disk layout corresponds to the common Hadoop output
formats, that is, MapFileOutputFormat and SequenceFileOutputFormat. So to be precise,
we should say that data is kept in several partial map files or sequence files, with as
566 | Chapter 16: Case Studies
www.it-ebooks.info

many parts as there were reduce tasks in the job that created the data. For simplicity,
we omit this distinction in the following sections.
CrawlDb
CrawlDb stores the current status of each URL, as a map file of <url, CrawlDatum>,
where keys use Text and values use a Nutch-specific CrawlDatum class (which imple-
ments the Writable interface).
In order to provide a quick random access to the records (sometimes useful for diag-
nostic reasons, when users want to examine individual records in CrawlDb), this data
is stored in map files and not in sequence files.
CrawlDb is initially created using the Injector tool, which simply converts a plain-text
representation of the initial list of URLs (called the seed list) to a map file in the format
described earlier. Subsequently, it is updated with the information from the fetched
and parsed pages—more on that shortly.
LinkDb
This database stores the incoming link information for every URL known to Nutch. It
is a map file of <url, Inlinks>, where Inlinks is a list of URL and anchor text data. It’s
worth noting that this information is not immediately available during page collection,
but the reverse information is available, namely that of outgoing links from a page. The
process of inverting this relationship is implemented as a MapReduce job, described
shortly.
Segments
Segments in Nutch parlance correspond to fetching and parsing a batch of URLs.
Figure 16-5 presents how segments are created and processed.
A segment (which is really a directory in a filesystem) contains the following parts
(which are simply subdirectories containing MapFileOutputFormat or SequenceFileOut
putFormat data):
content
Contains the raw data of downloaded pages, as a map file of <url, Content>. Nutch
uses a map file here, because it needs fast random access in order to present a cached
view of a page.
crawl_generate
Contains the list of URLs to be fetched, together with their current status retrieved
from CrawlDb, as a sequence file of <url, CrawlDatum>. This data uses the sequence
file format, first because it’s processed sequentially, and second because we
couldn’t satisfy the map file invariants of sorted keys. We need to spread URLs
that belong to the same host as far apart as possible to minimize the load per target
host, and this means that records are sorted more or less randomly.
Nutch Search Engine | 567
www.it-ebooks.info

crawl_fetch
Contains status reports from the fetching, that is, whether it was successful, what
was the response code, etc. This is stored in a map file of <url, CrawlDatum>.
crawl_parse
The list of outlinks for each successfully fetched and parsed page is stored here so
that Nutch can expand its crawling frontier by learning new URLs.
parse_data
Metadata collected during parsing; among others, the list of outgoing links (out-
links) for a page. This information is crucial later on to build an inverted graph (of
incoming links—inlinks).
parse_text
Plain-text version of the page, suitable for indexing in Lucene. These are stored as
a map file of <url, ParseText> so that Nutch can access them quickly when
building summaries (snippets) to display the list of search results.
New segments are created from CrawlDb when the Generator tool is run (1 in Fig-
ure 16-5), and initially contain just a list of URLs to fetch (the crawl_generate subdir-
ectory). As this list is processed in several steps, the segment collects output data from
the processing tools in a set of subdirectories.
For example, the content part is populated by a tool called Fetcher, which downloads
raw data from URLs on the fetchlist (2). This tool also saves the status information in
crawl_fetch so that this data can be used later on for updating the status of the page in
CrawlDb.
The remaining parts of the segment are populated by the Parse segment tool (3), which
reads the content section, selects appropriate content parser based on the declared (or
Figure 16-5. Segments
568 | Chapter 16: Case Studies
www.it-ebooks.info

detected) MIME type, and saves the results of parsing in three parts: crawl_parse,
parse_data, and parse_text. This data is then used to update the CrawlDb with new
information (4) and to create the LinkDb (5).
Segments are kept around until all pages present in them are expired. Nutch applies a
configurable maximum time limit, after which a page is forcibly selected for refetching;
this helps the operator phase out all segments older than this limit (because he can be
sure that by that time all pages in this segment would have been refetched).
Segment data is used to create Lucene indexes ([6]—primarily the parse_text and
parse_data parts), but it also provides a data storage mechanism for quick retrieval of
plain text and raw content data. The former is needed so that Nutch can generate
snippets (fragments of document text best matching a query); the latter provides the
ability to present a “cached view” of the page. In both cases, this data is accessed directly
from map files in response to requests for snippet generation or for cached content. In
practice, even for large collections the performance of accessing data directly from map
files is quite sufficient.
Selected Examples of Hadoop Data Processing in Nutch
The following sections present relevant details of some Nutch tools to illustrate how
the MapReduce paradigm is applied to a concrete data processing task in Nutch.
Link inversion
HTML pages collected during crawling contain HTML links, which may point either
to the same page (internal links) or to other pages. HTML links are directed from source
page to target page. See Figure 16-6.
Figure 16-6. Link inversion
However, most algorithms for calculating a page’s importance (or quality) need the
opposite information, that is, what pages contain outlinks that point to the current
page. This information is not readily available when crawling. Also, the indexing pro-
cess benefits from taking into account the anchor text on inlinks so that this text may
semantically enrich the text of the current page.
Nutch Search Engine | 569
www.it-ebooks.info

As mentioned earlier, Nutch collects the outlink information and then uses this data
to build a LinkDb, which contains this reversed link data in the form of inlinks and
anchor text.
This section presents a rough outline of the implementation of the LinkDb tool—many
details have been omitted (such as URL normalization and filtering) in order to present
a clear picture of the process. What’s left gives a classical example of why the
MapReduce paradigm fits so well with the key data transformation processes required
to run a search engine. Large search engines need to deal with massive web graph data
(many pages with a lot of outlinks/inlinks), and the parallelism and fault tolerance
offered by Hadoop make this possible. Additionally, it’s easy to express the link inver-
sion using the map-sort-reduce primitives, as illustrated next.
The snippet below presents the job initialization of the LinkDb tool:
JobConf job = new JobConf(configuration);
FileInputFormat.addInputPath(job, new Path(segmentPath, "parse_data"));
job.setInputFormat(SequenceFileInputFormat.class);
job.setMapperClass(LinkDb.class);
job.setReducerClass(LinkDb.class);
job.setOutputKeyClass(Text.class);
job.setOutputValueClass(Inlinks.class);
job.setOutputFormat(MapFileOutputFormat.class);
FileOutputFormat.setOutputPath(job, newLinkDbPath);
As we can see, the source data for this job is the list of fetched URLs (keys) and the
corresponding ParseData records that contain among others the outlink information
for each page, as an array of outlinks. An outlink contains both the target URL and the
anchor text.
The output from the job is again a list of URLs (keys), but the values are instances of
inlinks, which is simply a specialized Set of inlinks that contain target URLs and anchor
text.
Perhaps surprisingly, URLs are typically stored and processed as plain text and not as
java.net.URL or java.net.URI instances. There are several reasons for this: URLs ex-
tracted from downloaded content usually need normalization (e.g., converting host-
names to lowercase, resolving relative paths), are often broken or invalid, or refer to
unsupported protocols. Many normalization and filtering operations are better ex-
pressed as text patterns that span several parts of a URL. Also, for the purpose of link
analysis, we may still want to process and count invalid URLs.
Let’s take a closer look now at the map() and reduce() implementations—in this case,
they are simple enough to be implemented in the body of the same class:
public void map(Text fromUrl, ParseData parseData,
OutputCollector<Text, Inlinks> output, Reporter reporter) {
...
Outlink[] outlinks = parseData.getOutlinks();
Inlinks inlinks = new Inlinks();
for (Outlink out : outlinks) {
570 | Chapter 16: Case Studies
www.it-ebooks.info

inlinks.clear(); // instance reuse to avoid excessive GC
String toUrl = out.getToUrl();
String anchor = out.getAnchor();
inlinks.add(new Inlink(fromUrl, anchor));
output.collect(new Text(toUrl), inlinks);
}
}
You can see from this listing that for each Outlink, our map() implementation produces
a pair of <toUrl, Inlinks>, where Inlinks contains just a single Inlink containing
fromUrl and the anchor text. The direction of the link has been inverted.
Subsequently, these one-element-long Inlinks are aggregated in the reduce() method:
public void reduce(Text toUrl, Iterator<Inlinks> values,
OutputCollector<Text, Inlinks> output, Reporter reporter) {
Inlinks result = new Inlinks();
while (values.hasNext()) {
result.add(values.next());
}
output.collect(toUrl, result);
}
From this code, it’s obvious that we have got exactly what we wanted—that is, a list
of all fromUrls that point to our toUrl, together with their anchor text. The inversion
process has been accomplished.
This data is then saved using the MapFileOutputFormat and becomes the new version of
LinkDb.
Generation of fetchlists
Let’s take a look now at a more complicated use case. Fetchlists are produced from the
CrawlDb (which is a map file of <url, crawlDatum>, with the crawlDatum containing a
status of this URL), and they contain URLs ready to be fetched, which are then pro-
cessed by the Nutch Fetcher tool. Fetcher is itself a MapReduce application (described
shortly). This means that the input data (partitioned in N parts) will be processed by
N map tasks—the Fetcher tool enforces that SequenceFileInputFormat should not fur-
ther split the data in more parts than there are already input partitions. We mentioned
earlier briefly that fetchlists need to be generated in a special way so that the data in
each part of the fetchlist (and consequently processed in each map task) meets certain
requirements:
1. All URLs from the same host need to end up in the same partition. This is required
so that Nutch can easily implement in-JVM host-level blocking to avoid over-
whelming target hosts.
2. URLs from the same host should be as far apart as possible (i.e., well mixed with
URLs from other hosts) in order to minimize the host-level blocking.
Nutch Search Engine | 571
www.it-ebooks.info

3. There should be no more than x URLs from any single host so that large sites with
many URLs don’t dominate smaller sites (and URLs from smaller sites still have a
chance to be scheduled for fetching).
4. URLs with high scores should be preferred over URLs with low scores.
5. There should be, at most, y URLs in total in the fetchlist.
6. The number of output partitions should match the optimum number of fetching
map tasks.
In this case, two MapReduce jobs are needed to satisfy all these requirements, as illus-
trated in Figure 16-7. Again, in the following listings, we are going to skip some details
of these steps for the sake of brevity.
Figure 16-7. Generation of fetchlists
In this step, Nutch runs a MapReduce
job to select URLs that are considered eligible for fetching and to sort them by their
score (a floating-point value assigned to each URL, e.g., a PageRank score). The input
data comes from CrawlDb, which is a map file of <url, datum>. The output from this
job is a sequence file with <score, <url, datum>>, sorted in descending order by score.
First, let’s look at the job setup:
FileInputFormat.addInputPath(job, crawlDbPath);
job.setInputFormat(SequenceFileInputFormat.class);
job.setMapperClass(Selector.class);
job.setPartitionerClass(Selector.class);
job.setReducerClass(Selector.class);
FileOutputFormat.setOutputPath(job, tempDir);
job.setOutputFormat(SequenceFileOutputFormat.class);
job.setOutputKeyClass(FloatWritable.class);
job.setOutputKeyComparatorClass(DecreasingFloatComparator.class);
job.setOutputValueClass(SelectorEntry.class);
The Selector class implements three functions: mapper, reducer, and partitioner. The
last function is especially interesting: Selector uses a custom Partitioner to assign
URLs from the same host to the same reduce task so that we can satisfy criteria 3–5
Step 1: Select, sort by score, limit by URL count per host.
572 | Chapter 16: Case Studies
www.it-ebooks.info

from the previous list. If we didn’t override the default partitioner, URLs from the same
host would end up in different partitions of the output, and we wouldn’t be able to
track and limit the total counts, because MapReduce tasks don’t communicate between
themselves. As it is now, all URLs that belong to the same host will end up being
processed by the same reduce task, which means we can control how many URLs per
host are selected.
It’s easy to implement a custom partitioner so that data that needs to be processed in
the same task ends up in the same partition. Let’s take a look first at how the
Selector class implements the Partitioner interface (which consists of a single
method):
/** Partition by host. */
public int getPartition(FloatWritable key, Writable value, int numReduceTasks) {
return hostPartitioner.getPartition(((SelectorEntry)value).url, key,
numReduceTasks);
}
The method returns an integer number from 0 to numReduceTasks - 1. It simply replaces
the key with the original URL from SelectorEntry to pass the URL (instead of score)
to an instance of PartitionUrlByHost, where the partition number is calculated:
/** Hash by hostname. */
public int getPartition(Text key, Writable value, int numReduceTasks) {
String urlString = key.toString();
URL url = null;
try {
url = new URL(urlString);
} catch (MalformedURLException e) {
LOG.warn("Malformed URL: '" + urlString + "'");
}
int hashCode = (url == null ? urlString : url.getHost()).hashCode();
// make hosts wind up in different partitions on different runs
hashCode ^= seed;
return (hashCode & Integer.MAX_VALUE) % numReduceTasks;
}
As you can see from the code snippet, the partition number is a function of only the
host part of the URL, which means that all URLs that belong to the same host will end
up in the same partition.
The output from this job is sorted in decreasing order by score. Since there are many
records in CrawlDb with the same score, we couldn’t use MapFileOutputFormat because
we would violate the map file’s invariant of strict key ordering.
Observant readers will notice that we had to use something other than the original keys,
but we still want to preserve the original key-value pairs. We use here a SelectorEn
try class to pass the original key-value pairs to the next step of processing.
Selector.reduce() keeps track of the total number of URLs and the maximum number
of URLs per host, and simply discards excessive records. Please note that the
Nutch Search Engine | 573
www.it-ebooks.info

enforcement of the total count limit is necessarily approximate. We calculate the limit
for the current task as the total limit divided by the number of reduce tasks. But we
don’t know for sure from within the task that it is going to get an equal share of URLs;
indeed, in most cases, it doesn’t because of the uneven distribution of URLs among
hosts. However, for Nutch this approximation is sufficient.
In the previous step, we ended up with a se-
quence file of <score, selectorEntry>. Now we have to produce a sequence file of
<url, datum> and satisfy criteria 1, 2, and 6 just described. The input data for this step
is the output data produced in step 1.
The following is a snippet showing the setup of this job:
FileInputFormat.addInputPath(job, tempDir);
job.setInputFormat(SequenceFileInputFormat.class);
job.setMapperClass(SelectorInverseMapper.class);
job.setMapOutputKeyClass(Text.class);
job.setMapOutputValueClass(SelectorEntry.class);
job.setPartitionerClass(PartitionUrlByHost.class);
job.setReducerClass(PartitionReducer.class);
job.setNumReduceTasks(numParts);
FileOutputFormat.setOutputPath(job, output);
job.setOutputFormat(SequenceFileOutputFormat.class);
job.setOutputKeyClass(Text.class);
job.setOutputValueClass(CrawlDatum.class);
job.setOutputKeyComparatorClass(HashComparator.class);
The SelectorInverseMapper class simply discards the current key (the score value), ex-
tracts the original URL and uses it as a key, and uses the SelectorEntry as the value.
Careful readers may wonder why we don’t go one step further, extracting also the
original CrawlDatum and using it as the value—more on this shortly.
The final output from this job is a sequence file of <Text, CrawlDatum>, but our output
from the map phase uses <Text, SelectorEntry>. We have to specify that we use dif-
ferent key/value classes for the map output, using the setMapOutputKeyClass() and
setMapOutputValueClass() setters—otherwise, Hadoop assumes that we use the same
classes as declared for the reduce output (this conflict usually would cause a job to fail).
The output from the map phase is partitioned using the PartitionUrlByHost class so
that it again assigns URLs from the same host to the same partition. This satisfies
requirement 1.
Once the data is shuffled from map to reduce tasks, it’s sorted by Hadoop according
to the output key comparator, in this case the HashComparator. This class uses a simple
hashing scheme to mix URLs in a way that is least likely to put URLs from the same
host close to each other.
In order to meet requirement 6, we set the number of reduce tasks to the desired number
of Fetcher map tasks (the numParts mentioned earlier), keeping in mind that each reduce
partition will be used later on to create a single Fetcher map task.
Step 2: Invert, partition by host, sort randomly.
574 | Chapter 16: Case Studies
www.it-ebooks.info

The PartitionReducer class is responsible for the final step, that is, to convert <url,
selectorEntry> to <url, crawlDatum>. A surprising side effect of using
HashComparator is that several URLs may be hashed to the same hash value, and Hadoop
will call reduce() method passing only the first such key—all other keys considered
equal will be discarded. Now it becomes clear why we had to preserve all URLs in
SelectorEntry records, because now we can extract them from the iterated values. Here
is the implementation of this method:
public void reduce(Text key, Iterator<SelectorEntry> values,
OutputCollector<Text, CrawlDatum> output, Reporter reporter) throws IOException {
// when using HashComparator, we get only one input key in case of hash collisions
// so use only URLs extracted from values
while (values.hasNext()) {
SelectorEntry entry = values.next();
output.collect(entry.url, entry.datum);
}
}
Finally, the output from reduce tasks is stored as a SequenceFileOutputFormat in a Nutch
segment directory, in a crawl_generate subdirectory. This output satisfies all criteria
from 1 to 6.
Fetcher: A multithreaded MapRunner in action
The Fetcher application in Nutch is responsible for downloading the page content from
remote sites. As such, it is important that the process uses every opportunity for par-
allelism, in order to minimize the time it takes to crawl a fetchlist.
There is already one level of parallelism present in Fetcher—multiple parts of the input
fetchlists are assigned to multiple map tasks. However, in practice this is not sufficient:
sequential download of URLs, from different hosts (see the earlier section on HashCom
parator), would be a tremendous waste of time. For this reason, the Fetcher map tasks
process this data using multiple worker threads.
Hadoop uses the MapRunner class to implement the sequential processing of input data
records. The Fetcher class implements its own MapRunner that uses multiple threads to
process input records in parallel.
Let’s begin with the setup of the job:
job.setSpeculativeExecution(false);
FileInputFormat.addInputPath(job, "segment/crawl_generate");
job.setInputFormat(InputFormat.class);
job.setMapRunnerClass(Fetcher.class);
FileOutputFormat.setOutputPath(job, segment);
job.setOutputFormat(FetcherOutputFormat.class);
job.setOutputKeyClass(Text.class);
job.setOutputValueClass(NutchWritable.class);
Nutch Search Engine | 575
www.it-ebooks.info

First, we turn off speculative execution. We can’t run several map tasks downloading
content from the same hosts because it would violate the host-level load limits (such
as the number of concurrent requests and the number of requests per second).
Next, we use a custom InputFormat implementation that prevents Hadoop from split-
ting partitions of input data into smaller chunks (splits), thus creating more map tasks
than there are input partitions. This again ensures that we control host-level access
limits.
Output data is stored using a custom OutputFormat implementation, which creates sev-
eral output map files and sequence files created using data contained in NutchWrita
ble values. The NutchWritable class is a subclass of GenericWritable, able to pass in-
stances of several different Writable classes declared in advance.
The Fetcher class implements the MapRunner interface, and we set this class as the job’s
MapRunner implementation. The relevant parts of the code are listed here:
public void run(RecordReader<Text, CrawlDatum> input,
OutputCollector<Text, NutchWritable> output,
Reporter reporter) throws IOException {
int threadCount = getConf().getInt("fetcher.threads.fetch", 10);
feeder = new QueueFeeder(input, fetchQueues, threadCount * 50);
feeder.start();
for (int i = 0; i < threadCount; i++) { // spawn threads
new FetcherThread(getConf()).start();
}
do { // wait for threads to exit
try {
Thread.sleep(1000);
} catch (InterruptedException e) {}
reportStatus(reporter);
} while (activeThreads.get() > 0);
}
Fetcher reads many input records in advance, using the QueueFeeder thread that puts
input records into a set of per-host queues. Then several FetcherThread instances are
started, which consume items from per-host queues, while QueueFeeder keeps reading
input data to keep the queues filled. Each FetcherThread consumes items from any
nonempty queue.
In the meantime, the main thread of the map task spins around waiting for all threads
to finish their job. Periodically, it reports the status to the framework to ensure that
Hadoop doesn’t consider this task to be dead and kill it. Once all items are processed,
the loop is finished and the control is returned to Hadoop, which considers this map
task to be completed.
Indexer: Using custom OutputFormat
This is an example of a MapReduce application that doesn’t produce sequence file or
map file output—instead, the output from this application is a Lucene index. Again,
576 | Chapter 16: Case Studies
www.it-ebooks.info

as MapReduce applications may consist of several reduce tasks, the output from this
application may consist of several partial Lucene indexes.
Nutch Indexer tool uses information from CrawlDb, LinkDb, and Nutch segments
(fetch status, parsing status, page metadata, and plain-text data), so the job setup sec-
tion involves adding several input paths:
FileInputFormat.addInputPath(job, crawlDbPath);
FileInputFormat.addInputPath(job, linkDbPath);
// add segment data
FileInputFormat.addInputPath(job, "segment/crawl_fetch");
FileInputFormat.addInputPath(job, "segment/crawl_parse");
FileInputFormat.addInputPath(job, "segment/parse_data");
FileInputFormat.addInputPath(job, "segment/parse_text");
job.setInputFormat(SequenceFileInputFormat.class);
job.setMapperClass(Indexer.class);
job.setReducerClass(Indexer.class);
FileOutputFormat.setOutputPath(job, indexDir);
job.setOutputFormat(OutputFormat.class);
job.setOutputKeyClass(Text.class);
job.setOutputValueClass(LuceneDocumentWrapper.class);
All corresponding records for a URL dispersed among these input locations need to be
combined to create Lucene documents to be added to the index.
The Mapper implementation in Indexer simply wraps input data, whatever its source
and implementation class, in a NutchWritable, so that the reduce phase may receive
data from different sources, using different classes, and still be able to consistently
declare a single output value class (as NutchWritable) from both map and reduce steps.
The Reducer implementation iterates over all values that fall under the same key (URL),
unwraps the data (fetch CrawlDatum, CrawlDb CrawlDatum, LinkDb Inlinks, Parse
Data and ParseText) and, using this information, builds a Lucene document, which is
then wrapped in a Writable LuceneDocumentWrapper and collected. In addition to all
textual content (coming either from the plain-text data or from metadata), this docu-
ment also contains PageRank-like score information (obtained from CrawlDb data).
Nutch uses this score to set the boost value of Lucene document.
The OutputFormat implementation is the most interesting part of this tool:
public static class OutputFormat extends
FileOutputFormat<WritableComparable, LuceneDocumentWrapper> {
public RecordWriter<WritableComparable, LuceneDocumentWrapper>
getRecordWriter(final FileSystem fs, JobConf job,
String name, final Progressable progress) throws IOException {
final Path out = new Path(FileOutputFormat.getOutputPath(job), name);
final IndexWriter writer = new IndexWriter(out.toString(),
new NutchDocumentAnalyzer(job), true);
return new RecordWriter<WritableComparable, LuceneDocumentWrapper>() {
boolean closed;
public void write(WritableComparable key, LuceneDocumentWrapper value)
Nutch Search Engine | 577
www.it-ebooks.info

throws IOException { // unwrap & index doc
Document doc = value.get();
writer.addDocument(doc);
progress.progress();
}
public void close(final Reporter reporter) throws IOException {
// spawn a thread to give progress heartbeats
Thread prog = new Thread() {
public void run() {
while (!closed) {
try {
reporter.setStatus("closing");
Thread.sleep(1000);
} catch (InterruptedException e) { continue; }
catch (Throwable e) { return; }
}
}
};
try {
prog.start();
// optimize & close index
writer.optimize();
writer.close();
} finally {
closed = true;
}
}
};
}
When an instance of RecordWriter is requested, the OutputFormat creates a new Lucene
index by opening an IndexWriter. Then, for each new output record collected in the
reduce method, it unwraps the Lucene document from LuceneDocumentWrapper value
and adds it to the index.
When a reduce task is finished, Hadoop will try to close the RecordWriter. In this case,
the process of closing may take a long time, because we would like to optimize the
index before closing. During this time, Hadoop may conclude that the task is hung,
since there are no progress updates, and it may attempt to kill it. For this reason, we
first start a background thread to give reassuring progress updates, and then proceed
to perform the index optimization. Once the optimization is completed, we stop the
progress updater thread. The output index is now created, optimized, and is closed,
and ready for use in a searcher application.
Summary
This short overview of Nutch necessarily omits many details, such as error handling,
logging, URL filtering and normalization, dealing with redirects or other forms of
“aliased” pages (such as mirrors), removing duplicate content, calculating PageRank
578 | Chapter 16: Case Studies
www.it-ebooks.info

scoring, etc. You can find this and much more information on the official page of the
project and on the wiki (http://wiki.apache.org/nutch).
Today, Nutch is used by many organizations and individual users. Still, operating a
search engine requires nontrivial investment in hardware, integration, and customiza-
tion, and the maintenance of the index; so in most cases, Nutch is used to build com-
mercial vertical- or field-specific search engines.
Nutch is under active development, and the project follows closely new releases of
Hadoop. As such, it will continue to be a practical example of a real-life application
that uses Hadoop at its core, with excellent results.
—Andrzej Białecki
Log Processing at Rackspace
Rackspace Hosting has always provided managed systems for enterprises, and in that
vein, Mailtrust became Rackspace’s mail division in Fall 2007. Rackspace currently
hosts email for over 1 million users and thousands of companies on hundreds of servers.
Requirements/The Problem
Transferring the mail generated by Rackspace customers through the system generates
a considerable “paper” trail, in the form of around 150 GB per day of logs in various
formats. It is extremely helpful to aggregate that data for growth planning purposes
and to understand how customers use our applications, and the records are also a boon
for troubleshooting problems in the system.
If an email fails to be delivered, or a customer is unable to log in, it is vital that our
customer support team is able to find enough information about the problem to begin
the debugging process. To make it possible to find that information quickly, we cannot
leave the logs on the machines that generated them or in their original format. Instead,
we use Hadoop to do a considerable amount of processing, with the end result being
Lucene indexes that customer support can query.
Logs
Two of our highest volume log formats are produced by the Postfix mail transfer agent
and Microsoft Exchange Server. All mail that travels through our systems touches
Postfix at some point, and the majority of messages travel through multiple Postfix
servers. The Exchange environment is independent by necessity, but one class of Postfix
machines acts as an added layer of protection and uses SMTP to transfer messages
between mailboxes hosted in each environment.
The messages travel through many machines, but each server only knows enough about
the destination of the mail to transfer it to the next responsible server. Thus, in order
to build the complete history of a message, our log processing system needs to have a
Log Processing at Rackspace | 579
www.it-ebooks.info

global view of the system. This is where Hadoop helps us immensely: as our system
grows, so does the volume of logs. For our log processing logic to stay viable, we had
to ensure that it would scale, and MapReduce was the perfect framework for that
growth.
Brief History
Earlier versions of our log processing system were based on MySQL, but as we gained
more and more logging machines, we reached the limits of what a single MySQL server
could process. The database schema was already reasonably denormalized, which
would have made it less difficult to shard, but MySQL’s partitioning support was still
very weak at that point in time. Rather than implementing our own sharding and pro-
cessing solution around MySQL, we chose to use Hadoop.
Choosing Hadoop
As soon as you shard the data in a RDBMS system, you lose a lot of the advantages of
SQL for performing analysis of your dataset. Hadoop gives us the ability to easily pro-
cess all of our data in parallel using the same algorithms we would for smaller datasets.
Collection and Storage
Log collection
The servers generating the logs we process are distributed across multiple data centers,
but we currently have a single Hadoop cluster, located in one of those data centers (see
Figure 16-8). In order to aggregate the logs and place them into the cluster, we use the
Unix syslog replacement syslog-ng and some simple scripts to control the creation of
files in Hadoop.
Figure 16-8. Hadoop data flow at Rackspace
580 | Chapter 16: Case Studies
www.it-ebooks.info

Within a data center, syslog-ng is used to transfer logs from a source machine to a load-
balanced set of collector machines. On the collectors, each type of log is aggregated into
a single stream and lightly compressed with gzip (step A in Figure 16-8). From remote
collectors, logs can be transferred through an SSH tunnel cross-data center to collectors
that are local to the Hadoop cluster (step B).
Once the compressed log stream reaches a local collector, it can be written to Hadoop
(step C). We currently use a simple Python script that buffers input data to disk and
periodically pushes the data into the Hadoop cluster using the Hadoop command-line
interface. The script copies the log buffers to input folders in Hadoop when they reach
a multiple of the Hadoop block size or when enough time has passed.
This method of securely aggregating logs from different data centers was developed
before SOCKS support was added to Hadoop via the hadoop.rpc.socket.fac
tory.class.default parameter and SocksSocketFactory class. By using SOCKS support
and the HDFS API directly from remote collectors, we could eliminate one disk write
and a lot of complexity from the system. We plan to implement a replacement using
these features in future development sprints.
Once the raw logs have been placed in Hadoop, they are ready for processing by our
MapReduce jobs.
Log storage
Our Hadoop cluster currently contains 15 datanodes with commodity CPUs and three
500 GB disks each. We use a default replication factor of three for files that need to
survive for our archive period of six months and two for anything else.
The Hadoop namenode uses hardware identical to the datanodes. To provide reason-
ably high availability, we use two secondary namenodes and a virtual IP that can easily
be pointed at any of the three machines with snapshots of the HDFS. This means that
in a failover situation, there is potential for us to lose up to 30 minutes of data, de-
pending on the ages of the snapshots on the secondary namenodes. This is acceptable
for our log processing application, but other Hadoop applications may require lossless
failover by using shared storage for the namenode’s image.
MapReduce for Logs
Processing
In distributed systems, the sad truth of unique identifiers is that they are rarely actually
unique. All email messages have a (supposedly) unique identifier called a message-id
that is generated by the host where they originated, but a bad client could easily send
out duplicates. In addition, since the designers of Postfix could not trust the message-
id to uniquely identify the message, they were forced to come up with a separate ID
Log Processing at Rackspace | 581
www.it-ebooks.info

called a queue-id, which is guaranteed to be unique only for the lifetime of the message
on a local machine.
Although the message-id tends to be the definitive identifier for a message, in Postfix
logs, it is necessary to use queue-ids to find the message-id. Looking at the second line
in Example 16-1 (which is formatted to better fit the page), you will see the hex string
1DBD21B48AE, which is the queue-id of the message that the log line refers to. Because
information about a message (including its message-id) is output as separate lines when
it is collected (potentially hours apart), it is necessary for our parsing code to keep state
about messages.
Example 16-1. Postfix log lines
Nov 12 17:36:54 gate8.gate.sat.mlsrvr.com postfix/smtpd[2552]: connect from hostname
Nov 12 17:36:54 relay2.relay.sat.mlsrvr.com postfix/qmgr[9489]: 1DBD21B48AE:
from=<mapreduce@rackspace.com>, size=5950, nrcpt=1 (queue active)
Nov 12 17:36:54 relay2.relay.sat.mlsrvr.com postfix/smtpd[28085]: disconnect from
hostname
Nov 12 17:36:54 gate5.gate.sat.mlsrvr.com postfix/smtpd[22593]: too many errors
after DATA from hostname
Nov 12 17:36:54 gate5.gate.sat.mlsrvr.com postfix/smtpd[22593]: disconnect from
hostname
Nov 12 17:36:54 gate10.gate.sat.mlsrvr.com postfix/smtpd[10311]: connect from
hostname
Nov 12 17:36:54 relay2.relay.sat.mlsrvr.com postfix/smtp[28107]: D42001B48B5:
to=<mapreduce@rackspace.com>, relay=hostname[ip], delay=0.32, delays=0.28/0/0/0.04,
dsn=2.0.0, status=sent (250 2.0.0 Ok: queued as 1DBD21B48AE)
Nov 12 17:36:54 gate20.gate.sat.mlsrvr.com postfix/smtpd[27168]: disconnect from
hostname
Nov 12 17:36:54 gate5.gate.sat.mlsrvr.com postfix/qmgr[1209]: 645965A0224: removed
Nov 12 17:36:54 gate2.gate.sat.mlsrvr.com postfix/smtp[15928]: 732196384ED: to=<m
apreduce@rackspace.com>, relay=hostname[ip], conn_use=2, delay=0.69, delays=0.04/
0.44/0.04/0.17, dsn=2.0.0, status=sent (250 2.0.0 Ok: queued as 02E1544C005)
Nov 12 17:36:54 gate2.gate.sat.mlsrvr.com postfix/qmgr[13764]: 732196384ED: removed
Nov 12 17:36:54 gate1.gate.sat.mlsrvr.com postfix/smtpd[26394]: NOQUEUE: reject: RCP
T from hostname 554 5.7.1 <mapreduce@rackspace.com>: Client host rejected: The
sender's mail server is blocked; from=<mapreduce@rackspace.com> to=<mapred
uce@rackspace.com> proto=ESMTP helo=<mapreduce@rackspace.com>
From a MapReduce perspective, each line of the log is a single key-value pair. In phase
1, we need to map all lines with a single queue-id key together, and then reduce them
to determine if the log message values indicate that the queue-id is complete.
Similarly, once we have a completed queue-id for a message, we need to group by the
message-id in phase 2. We Map each completed queue-id with its message-id as key
and a list of its log lines as the value. In Reduce, we determine whether all of the queue-
ids for the message-id indicate that the message left our system.
Together, the two phases of the mail log MapReduce job and their InputFormat and
OutputFormat form a type of staged event-driven architecture (SEDA). In SEDA, an ap-
plication is broken up into multiple “stages,” which are separated by queues. In a Ha-
doop context, a queue could be either an input folder in HDFS that a MapReduce job
582 | Chapter 16: Case Studies
www.it-ebooks.info

consumes from or the implicit queue that MapReduce forms between the Map and
Reduce steps.
In Figure 16-9, the arrows between stages represent the queues, with a dashed arrow
being the implicit MapReduce queue. Each stage can send a key-value pair (SEDA calls
them events or messages) to another stage via these queues.
Figure 16-9. MapReduce chain
During the first phase of our Mail log processing job, the inputs to the Map
stage are either a line number key and log message value or a queue-id key to an array
of log-message values. The first type of input is generated when we process a raw logfile
from the queue of input files, and the second type is an intermediate format that rep-
resents the state of a queue-id we have already attempted to process but that was re-
queued because it was incomplete.
In order to accomplish this dual input, we implemented a Hadoop InputFormat that
delegates the work to an underlying SequenceFileRecordReader or LineRecordReader,
depending on the file extension of the input FileSplit. The two input formats come
from different input folders (queues) in HDFS.
Phase 1: Map.
Log Processing at Rackspace | 583
www.it-ebooks.info

During this phase, the Reduce stage determines whether the queue-id
has enough lines to be considered completed. If the queue-id is completed, we output
the message-id as key and a HopWritable object as value. Otherwise, the queue-id is set
as the key, and the array of log lines is requeued to be Mapped with the next set of raw
logs. This will continue until we complete the queue-id or until it times out.
The HopWritable object is a POJO that implements Hadoop’s
Writable interface. It completely describes a message from the viewpoint
of a single server, including the sending address and IP, attempts to
deliver the message to other servers, and typical message header
information.
This split output is accomplished with an OutputFormat implementation that is some-
what symmetrical with our dual InputFormat. Our MultiSequenceFileOutputFormat was
implemented before the Hadoop API added a MultipleSequenceFileOutputFormat in
r0.17.0, but fulfills the same type of goal: we needed our Reduce output pairs to go to
different files depending on characteristics of their keys.
In the next stage of the Mail log processing job, the input is a message-id
key, with a HopWritable value from the previous phase. This stage does not contain any
logic: instead, it simply combines the inputs from the first phase using the standard
SequenceFileInputFormat and IdentityMapper.
In the final Reduce stage, we want to see whether all of the HopWrita
bles we have collected for the message-id represent a complete message path through
our system. A message path is essentially a directed graph (which is typically acyclic,
but it may contain loops if servers are misconfigured). In this graph, a vertex is a server,
which can be labeled with multiple queue-ids, and attempts to deliver the message from
one server to another are edges. For this processing, we use the JGraphT graph library.
For output, we again use the MultiSequenceFileOutputFormat. If the Reducer decides
that all of the queue-ids for a message-id create a complete message path, then the
message is serialized and queued for the SolrOutputFormat. Otherwise, the
HopWritables for the message are queued for phase 2: Map stage to be reprocessed with
the next batch of queue-ids.
The SolrOutputFormat contains an embedded Apache Solr instance—in the fashion that
was originally recommended by the Solr wiki—to generate an index on local disk.
Closing the OutputFormat then involves compressing the disk index to the final desti-
nation for the output file. This approach has a few advantages over using Solr’s HTTP
interface or using Lucene directly:
• We can enforce a Solr schema.
• Map and Reduce remain idempotent.
• Indexing load is removed from the Search nodes.
Phase 1: Reduce.
Phase 2: Map.
Phase 2: Reduce.
584 | Chapter 16: Case Studies
www.it-ebooks.info

We currently use the default HashPartitioner class to decide which Reduce task will
receive particular keys, which means that the keys are semirandomly distributed. In a
future iteration of the system, we’d like to implement a new Partitioner to split by
sending address instead (our most common search term). Once the indexes are split
by sender, we can use the hash of the address to determine where to merge or query
for an index, and our search API will only need to communicate with the relevant nodes.
Merging for near-term search
After a set of MapReduce phases have completed, a different set of machines are notified
of the new indexes and can pull them for merging. These Search nodes are running
Apache Tomcat and Solr instances to host completed indexes, along with a service to
pull and merge the indexes to local disk (step D in Figure 16-8).
Each compressed file from SolrOutputFormat is a complete Lucene index, and Lucene
provides the IndexWriter.addIndexes() methods for quickly merging multiple indexes.
Our MergeAgent service decompresses each new index into a Lucene RAMDirectory or
FSDirectory (depending on size), merges them to local disk, and sends a <commit/>
request to the Solr instance hosting the index to make the changed index visible to
queries.
The Query/Management API is a thin layer of PHP code that handles sharding
the output indexes across all of the Search nodes. We use a simple implementation of
consistent hashing to decide which Search nodes are responsible for each index file.
Currently, indexes are sharded by their creation time and then by their hashed filename,
but we plan to replace the filename hash with a sending address hash at some point in
the future (see phase 2: Reduce).
Because HDFS already handles replication of the Lucene indexes, there is no need to
keep multiple copies available in Solr. Instead, in a failover situation, the Search node
is completely removed, and other nodes become responsible for merging the indexes.
With this system, we’ve achieved a 15-minute turnaround time from log
generation to availability of a search result for our Customer Support team.
Our search API supports the full Lucene query syntax, so we commonly see complex
queries like:
sender:"mapreduce@rackspace.com" -recipient:"hadoop@rackspace.com"
recipient:"@rackspace.com" short-status:deferred timestamp:[1228140900 TO 2145916799]
Each result returned by a query is a complete serialized message path, which indicates
whether individual servers and recipients received the message. We currently display
the path as a 2D graph (Figure 16-10) that the user can interact with to expand points
of interest, but there is a lot of room for improvement in the visualization of this data.
Sharding.
Search results.
Log Processing at Rackspace | 585
www.it-ebooks.info

Figure 16-10. Data tree
Archiving for analysis
In addition to providing short-term search for Customer Support, we are also interested
in performing analysis of our log data.
Every night, we run a series of MapReduce jobs with the day’s indexes as input. We
implemented a SolrInputFormat that can pull and decompress an index, and emit each
document as a key-value pair. With this InputFormat, we can iterate over all message
paths for a day and answer almost any question about our mail system, including:
• Per domain data (viruses, spam, connections, recipients)
• Most effective spam rules
• Load generated by specific users
• Reasons for message bounces
• Geographical sources of connections
• Average latency between specific machines
586 | Chapter 16: Case Studies
www.it-ebooks.info

Since we have months of compressed indexes archived in Hadoop, we are also able to
retrospectively answer questions that our nightly log summaries leave out. For instance,
we recently wanted to determine the top sending IP addresses per month, which we
accomplished with a simple one-off MapReduce job.
—Stu Hood
Cascading
Cascading is an open source Java library and application programming interface (API)
that provides an abstraction layer for MapReduce. It allows developers to build com-
plex, mission-critical data processing applications that run on Hadoop clusters.
The Cascading project began in the summer of 2007. Its first public release, version
0.1, launched in January 2008. Version 1.0 was released in January 2009. Binaries,
source code, and add-on modules can be downloaded from the project website,
http://www.cascading.org/.
“Map” and “Reduce” operations offer powerful primitives. However, they tend to be
at the wrong level of granularity for creating sophisticated, highly composable code
that can be shared among different developers. Moreover, many developers find it dif-
ficult to “think” in terms of MapReduce when faced with real-world problems.
To address the first issue, Cascading substitutes the “keys” and “values” used in Map-
Reduce with simple field names and a data tuple model, where a tuple is simply a list
of values. For the second issue, Cascading departs from Map and Reduce operations
directly by introducing higher-level abstractions as alternatives: Functions, Filters, Ag-
gregators, and Buffers.
Other alternatives began to emerge at about the same time as the project’s initial public
release, but Cascading was designed to complement them. Consider that most of these
alternative frameworks impose pre- and post-conditions, or other expectations.
For example, in several other MapReduce tools, you must preformat, filter, or import
your data into the Hadoop Filesystem (HDFS) prior to running the application. That
step of preparing the data must be performed outside of the programming abstraction.
In contrast, Cascading provides means to prepare and manage your data as integral
parts of the programming abstraction.
This case study begins with an introduction to the main concepts of Cascading, then
finishes with an overview of how ShareThis uses Cascading in its infrastructure.
Please see the Cascading User Guide on the project website for a more in-depth pre-
sentation of the Cascading processing model.
Cascading | 587
www.it-ebooks.info

Fields, Tuples, and Pipes
The MapReduce model uses keys and values to link input data to the Map function,
the Map function to the Reduce function, and the Reduce function to the output data.
But as we know, real-world Hadoop applications are usually more than one MapRe-
duce job chained together. Consider the canonical word count example implemented
in MapReduce. If you needed to sort the numeric counts in descending order, not an
unlikely requirement, it would need to be done in a second MapReduce job.
So, in the abstract, keys and values not only bind Map to Reduce, but Reduce to the
next Map, and then to the next Reduce, and so on (Figure 16-11). That is, key-value
pairs are sourced from input files and stream through chains of Map and Reduce op-
erations, and finally rest in an output file. When you implement enough of these
chained MapReduce applications, you start to see a well-defined set of key/value ma-
nipulations used over and over again to modify the key/value data stream.
Figure 16-11. Counting and sorting in MapReduce
Cascading simplifies this by abstracting away keys and values and replacing them with
tuples that have corresponding field names, similar in concept to tables and column
names in a relational database. And during processing, streams of these fields and tuples
are then manipulated as they pass through user-defined operations linked together by
pipes (Figure 16-12).
So, MapReduce keys and values are reduced to:
Fields
Fields are a collection of either String names (like “first_name”), numeric positions
(like 2, or –1, for the third and last position, respectively), or a combination of
both, very much like column names. So fields are used to declare the names of
values in a tuple and to select values by name from a tuple. The latter is like a SQL
select call.
588 | Chapter 16: Case Studies
www.it-ebooks.info

Tuple
A tuple is simply an array of java.lang.Comparable objects. A tuple is very much
like a database row or record.
And the Map and Reduce operations are abstracted behind one or more pipe instances
(Figure 16-13):
Each
The Each pipe processes a single input tuple at a time. It may apply either a Func
tion or a Filter operation (described shortly) to the input tuple.
GroupBy
The GroupBy pipe groups tuples on grouping fields. It behaves just like the SQL
group by statement. It can also merge multiple input tuple streams into a single
stream, if they all share the same field names.
CoGroup
The CoGroup pipe both joins multiple tuple streams together by common field
names, and it also groups the tuples by the common grouping fields. All standard
join types (inner, outer, etc.) and custom joins can be used across two or more
tuple streams.
Figure 16-13. Pipe types
Figure 16-12. Pipes linked by fields and tuples
Cascading | 589
www.it-ebooks.info

Every
The Every pipe processes a single grouping of tuples at a time, where the group
was grouped by a GroupBy or CoGroup pipe. The Every pipe may apply either an
Aggregator or a Buffer operation to the grouping.
SubAssembly
The SubAssembly pipe allows for nesting of assemblies inside a single pipe, which
can, in turn, be nested in more complex assemblies.
All these pipes are chained together by the developer into “pipe assemblies” in which
each assembly can have many input tuple streams (sources) and many output tuple
streams (sinks) (see Figure 16-14).
Figure 16-14. A simple PipeAssembly
On the surface, this might seem more complex than the traditional MapReduce model.
And admittedly there are more concepts here than Map, Reduce, Key, and Value. But
in practice, there are many more concepts that must all work in tandem to provide
different behaviors.
For example, if a developer wanted to provide a “secondary sorting” of reducer values,
she would need to implement Map, Reduce, a “composite” Key (two Keys nested in a
parent Key), Value, Partitioner, an “output value grouping” Comparator, and an “out-
put key” Comparator, all of which would be coupled to one another in varying ways
and, very likely, nonreusable in subsequent applications.
In Cascading, this would be one line of code: new GroupBy(<previous>, <grouping
fields>, <secondary sorting fields>), where previous is the pipe that came before.
Operations
As mentioned earlier, Cascading departs from MapReduce by introducing alternative
operations that either are applied to individual tuples or groups of tuples (Figure 16-15):
Function
A Function operates on individual input tuples and may return zero or more output
tuples for every one input. Functions are applied by the Each pipe.
590 | Chapter 16: Case Studies
www.it-ebooks.info

Filter
A Filter is a special kind of function that returns a boolean value indicating
whether the current input tuple should be removed from the tuple stream. A
function could serve this purpose, but the Filter is optimized for this case, and
many filters can be grouped by “logical” filters like And, Or, Xor, and Not, rapidly
creating more complex filtering operations.
Aggregator
An Aggregator performs some operation against a group of tuples, where the
grouped tuples are grouped by a common set of field values. For example, all
tuples having the same “last-name” value. Common Aggregator implementations
would be Sum, Count, Average, Max, and Min.
Buffer
A Buffer is similar to the Aggregator, except it is optimized to act as a “sliding
window” across all the tuples in a unique grouping. This is useful when the devel-
oper needs to efficiently insert missing values in an ordered set of tuples (like a
missing date or duration), or create a running average. Usually Aggregator is the
operation of choice when working with groups of tuples, since many
Aggregators can be chained together very efficiently, but sometimes a Buffer is the
best tool for the job.
Operations are bound to pipes when the pipe assembly is created (Figure 16-16).
The Each and Every pipes provide a simple mechanism for selecting some or all values
out of an input tuple before being passed to its child operation. And there is a simple
mechanism for merging the operation results with the original input tuple to create the
output tuple. Without going into great detail, this allows for each operation to only
care about argument tuple values and fields, not the whole set of fields in the current
input tuple. Subsequently, operations can be reusable across applications the same way
Java methods can be reusable.
Figure 16-15. Operation types
Cascading | 591
www.it-ebooks.info

Figure 16-16. An assembly of operations
For example, in Java, a method declared as concatenate(String first, String
second) is more abstract than concatenate(Person person). In the second case, the
concatenate() function must “know” about the Person object; in the first case, it is
agnostic to where the data came from. Cascading operations exhibit this same quality.
Taps, Schemes, and Flows
In many of the previous diagrams, there are references to “sources” and “sinks.” In
Cascading, all data is read from or written to Tap instances, but is converted to and
from tuple instances via Scheme objects:
Tap
A Tap is responsible for the “how” and “where” parts of accessing data. For exam-
ple, is the data on HDFS or the local filesystem? In Amazon S3 or over HTTP?
Scheme
A Scheme is responsible for reading raw data and converting it to a tuple and/or
writing a tuple out into raw data, where this “raw” data can be lines of text, Hadoop
binary sequence files, or some proprietary format.
Note that Taps are not part of a pipe assembly, and so they are not a type of Pipe.
But they are connected with pipe assemblies when they are made cluster-executable.
When a pipe assembly is connected with the necessary number of source and sink Tap
instances, we get a Flow. A Flow is created when a pipe assembly is connected with its
required number of source and sink taps, and the Taps either emit or capture the field
names the pipe assembly expects. That is, if a Tap emits a tuple with the field name
“line” (by reading data from a file on HDFS), the head of the pipe assembly must be
expecting a “line” value as well. Otherwise, the process that connects the pipe assembly
with the Taps will immediately fail with an error.
So pipe assemblies are really data process definitions, and are not “executable” on their
own. They must be connected to source and sink Tap instances before they can run on
a cluster. This separation between Taps and pipe assemblies is part of what makes
Cascading so powerful.
592 | Chapter 16: Case Studies
www.it-ebooks.info

If you think of pipe assemblies like a Java class, then a Flow is like a Java Object instance
(Figure 16-17). That is, the same pipe assembly can be “instantiated” many times into
new Flows, in the same application, without fear of any interference between them.
This allows pipe assemblies to be created and shared like standard Java libraries.
Figure 16-17. A Flow
Cascading in Practice
Now that we know what Cascading is and have a good idea how it works, what does
an application written in Cascading look like? See Example 16-2.
Example 16-2. Word count and sort
Scheme sourceScheme =
new TextLine(new Fields("line"));
Tap source =
new Hfs(sourceScheme, inputPath);
Scheme sinkScheme = new TextLine();
Tap sink =
new Hfs(sinkScheme, outputPath, SinkMode.REPLACE);
Pipe assembly = new Pipe("wordcount");
String regexString = "(?<!\\pL)(?=\\pL)[^ ]*(?<=\\pL)(?!\\pL)";
Function regex = new RegexGenerator(new Fields("word"), regexString);
assembly =
new Each(assembly, new Fields("line"), regex);
assembly =
new GroupBy(assembly, new Fields("word"));
Aggregator count = new Count(new Fields("count"));
assembly = new Every(assembly, count);
assembly =
new GroupBy(assembly, new Fields("count"), new Fields("word"));
Cascading | 593
www.it-ebooks.info

FlowConnector flowConnector = new FlowConnector();
Flow flow =
flowConnector.connect("word-count", source, sink, assembly);
flow.complete();
We create a new Scheme that reads simple text files and emits a new Tuple for each
line in a field named “line,” as declared by the Fields instance.
We create a new Scheme that writes simple text files and expects a Tuple with any
number of fields/values. If more than one value, they will be tab-delimited in the
output file.
We create source and sink Tap instances that reference the input file and output
directory, respectively. The sink Tap will overwrite any file that may already exist.
We construct the head of our pipe assembly, and name it “wordcount.” This name
is used to bind the source and sink taps to the assembly. Multiple heads or tails
would require unique names.
We construct an Each pipe with a function that will parse the “line” field into a new
Tuple for each word encountered.
We construct a GroupBy pipe that will create a new Tuple grouping for each unique
value in the field “word.”
We construct an Every pipe with an Aggregator that will count the number of
Tuples in every unique word group. The result is stored in a field named “count.”
We construct a GroupBy pipe that will create a new Tuple grouping for each unique
value in the field “count” and secondary sort each value in the field “word.” The
result will be a list of “count” and “word” values with “count” sorted in increasing
order.
We connect the pipe assembly to its sources and sinks into a Flow, and then execute
the Flow on the cluster.
In the example, we count the words encountered in the input document, and we sort
the counts in their natural order (ascending). And if some words have the same “count”
value, these words are sorted in their natural order (alphabetical).
One obvious problem with this example is that some words might have uppercase
letters; for example, “the” and “The” when the word comes at the beginning of a sen-
tence. So we might decide to insert a new operation to force all the words to
lowercase, but we realize that all future applications that need to parse words from
documents should have the same behavior, so we decide to create a reusable pipe
SubAssembly, just like we would by creating a subroutine in a traditional application
(see Example 16-3).
594 | Chapter 16: Case Studies
www.it-ebooks.info

Example 16-3. Creating a SubAssembly
public class ParseWordsAssembly extends SubAssembly
{
public ParseWordsAssembly(Pipe previous)
{
String regexString = "(?<!\\pL)(?=\\pL)[^ ]*(?<=\\pL)(?!\\pL)";
Function regex = new RegexGenerator(new Fields("word"), regexString);
previous = new Each(previous, new Fields("line"), regex);
String exprString = "word.toLowerCase()";
Function expression =
new ExpressionFunction(new Fields("word"), exprString, String.class);
previous = new Each(previous, new Fields("word"), expression);
setTails(previous);
}
}
We subclass the SubAssembly class, which is itself a kind of Pipe.
We create a Java expression function that will call toLowerCase() on the String value
in the field named “word.” We must also pass in the Java type the expression expects
“word” to be, in this case, String. (http://www.janino.net/ is used under the covers.)
We must tell the SubAssembly superclass where the tail ends of our pipe subassembly
are.
First, we create a SubAssembly pipe to hold our “parse words” pipe assembly. Since this
is a Java class, it can be reused in any other application, as long as there is an incoming
field named “word” (Example 16-4). Note that there are ways to make this function
even more generic, but they are covered in the Cascading User Guide.
Example 16-4. Extending word count and sort with a SubAssembly
Scheme sourceScheme = new TextLine(new Fields("line"));
Tap source = new Hfs(sourceScheme, inputPath);
Scheme sinkScheme = new TextLine(new Fields("word", "count"));
Tap sink = new Hfs(sinkScheme, outputPath, SinkMode.REPLACE);
Pipe assembly = new Pipe("wordcount");
assembly =
new ParseWordsAssembly(assembly);
assembly = new GroupBy(assembly, new Fields("word"));
Aggregator count = new Count(new Fields("count"));
assembly = new Every(assembly, count);
assembly = new GroupBy(assembly, new Fields("count"), new Fields("word"));
Cascading | 595
www.it-ebooks.info

FlowConnector flowConnector = new FlowConnector();
Flow flow = flowConnector.connect("word-count", source, sink, assembly);
flow.complete();
We replace the Each from the previous example with our ParseWordsAssembly pipe.
Finally, we just substitute in our new SubAssembly right where the previous Every and
word parser function was used in the previous example. This nesting can continue as
deep as necessary.
Flexibility
Take a step back and see what this new model has given us or, better yet, what it has
taken away.
You see, we no longer think in terms of MapReduce jobs, or Mapper and Reducer
interface implementations, and how to bind or link subsequent MapReduce jobs to the
ones that precede them. During runtime, the Cascading “planner” figures out the op-
timal way to partition the pipe assembly into MapReduce jobs and manages the linkages
between them (Figure 16-18).
Figure 16-18. How a Flow translates to chained MapReduce jobs
Because of this, developers can build applications of arbitrary granularity. They can
start with a small application that just filters a logfile, but then can iteratively build up
more features into the application as needed.
Since Cascading is an API and not a syntax like strings of SQL, it is more flexible. First
off, developers can create domain-specific languages (DSLs) using their favorite lan-
guage, like Groovy, JRuby, Jython, Scala, and others (see the project site for examples).
Second, developers can extend various parts of Cascading, like allowing custom Thrift
or JSON objects to be read and written to and allowing them to be passed through the
tuple stream.
596 | Chapter 16: Case Studies
www.it-ebooks.info

Hadoop and Cascading at ShareThis
ShareThis is a sharing network that makes it simple to share any online content. With
the click of a button on a web page or browser plug-in, ShareThis allows users to
seamlessly access their contacts and networks from anywhere online and share the
content through email, IM, Facebook, Digg, mobile SMS, etc., without ever leaving the
current page. Publishers can deploy the ShareThis button to tap the service’s universal
sharing capabilities to drive traffic, stimulate viral activity, and track the sharing of
online content. ShareThis also simplifies social media services by reducing clutter on
web pages and providing instant distribution of content across social networks, affiliate
groups, and communities.
As ShareThis users share pages and information through the online widgets, a contin-
uous stream of events enter the ShareThis network. These events are first filtered and
processed, and then handed to various backend systems, including AsterData,
Hypertable, and Katta.
The volume of these events can be huge, too large to process with traditional systems.
This data can also be very “dirty” thanks to “injection attacks” from rogue systems,
browser bugs, or faulty widgets. For this reason, ShareThis chose to deploy Hadoop as
the preprocessing and orchestration frontend to their backend systems. They also chose
to use Amazon Web Services to host their servers, on the Elastic Computing Cloud
(EC2), and provide long-term storage, on the Simple Storage Service (S3), with an eye
toward leveraging Elastic MapReduce (EMR).
In this overview, we will focus on the “log processing pipeline” (Figure 16-19). The log
processing pipeline simply takes data stored in an S3 bucket, processes it (described
shortly), and stores the results back into another bucket. Simple Queue Service (SQS)
is used to coordinate the events that mark the start and completion of data processing
runs. Downstream, other processes pull data that load AsterData, pull URL lists from
Hypertable to source a web crawl, or pull crawled page data to create Lucene indexes
for use by Katta. Note that Hadoop is central to the ShareThis architecture. It is used
to coordinate the processing and movement of data between architectural components.
With Hadoop as the frontend, all the event logs can be parsed, filtered, cleaned, and
organized by a set of rules before ever being loaded into the AsterData cluster or used
by any other component. AsterData is a clustered data warehouse that can support
large datasets and allow for complex ad hoc queries using a standard SQL syntax.
ShareThis chose to clean and prepare the incoming datasets on the Hadoop cluster and
then to load that data into the AsterData cluster for ad hoc analysis and reporting.
Though possible with AsterData, it made a lot of sense to use Hadoop as the first stage
in the processing pipeline to offset load on the main data warehouse.
Cascading was chosen as the primary data processing API to simplify the development
process, codify how data is coordinated between architectural components, and pro-
vide the developer-facing interface to those components. This represents a departure
from more “traditional” Hadoop use cases, which essentially just query stored data.
Cascading | 597
www.it-ebooks.info

Instead, Cascading and Hadoop together provide better and simpler structure to the
complete solution, end-to-end, and thus more value to the users.
For developers, Cascading made it easy to start with a simple unit test (by subclassing
cascading.ClusterTestCase) that did simple text parsing and then to layer in more
processing rules while keeping the application logically organized for maintenance.
Cascading aided this organization in a couple of ways. First, standalone operations
(Functions, Filters, etc.) could be written and tested independently. Second, the ap-
plication was segmented into stages: one for parsing, one for rules, and a final stage for
binning/collating the data, all via the SubAssembly base class described earlier.
The data coming from the ShareThis loggers looks a lot like Apache logs with date/
timestamps, share URLs, referrer URLs, and a bit of metadata. To use the data for
analysis downstream, the URLs needed to be unpacked (parsing query-string data,
domain names, etc.). So a top-level SubAssembly was created to encapsulate the parsing,
and child SubAssemblies were nested inside to handle specific fields if they were suf-
ficiently complex to parse.
The same was done for applying rules. As every Tuple passed through the rules SubAs
sembly, it was marked as “bad” if any of the rules were triggered. Along with the “bad”
tag, a description of why the record was bad was added to the Tuple for later review.
Finally, a splitter SubAssembly was created to do two things. First, to allow for the
tuple stream to split into two, one stream for “good” data and one for “bad” data.
Second, the splitter binned the data into intervals, such as every hour. To do this, only
two operations were necessary: the first to create the interval from the timestamp value
already present in the stream, and the second to use the interval and good/bad metadata
to create a directory path (for example, “05/good/” where “05” is 5am and “good”
means the tuple passed all the rules). This path would then be used by the Cascading
Figure 16-19. The ShareThis log processing pipeline
598 | Chapter 16: Case Studies
www.it-ebooks.info

TemplateTap, a special Tap that can dynamically output tuple streams to different
locations based on values in the Tuple. In this case, the TemplateTap used the “path”
value to create the final output path.
The developers also created a fourth SubAssembly—this one to apply Cascading As-
sertions during unit testing. These assertions double-checked that rules and parsing
SubAssemblies did their job.
In the unit test in Example 16-5, we see the splitter isn’t being tested, but it is added in
another integration test not shown.
Example 16-5. Unit testing a Flow
public void testLogParsing() throws IOException
{
Hfs source = new Hfs(new TextLine(new Fields("line")), sampleData);
Hfs sink =
new Hfs(new TextLine(), outputPath + "/parser", SinkMode.REPLACE);
Pipe pipe = new Pipe("parser");
// split "line" on tabs
pipe = new Each(pipe, new Fields("line"), new RegexSplitter("\t"));
pipe = new LogParser(pipe);
pipe = new LogRules(pipe);
// testing only assertions
pipe = new ParserAssertions(pipe);
Flow flow = new FlowConnector().connect(source, sink, pipe);
flow.complete(); // run the test flow
// verify there are 98 tuples, 2 fields, and matches the regex pattern
// for TextLine schemes the tuples are { "offset", "line }
validateLength(flow, 98, 2, Pattern.compile("^[0-9]+(\\t[^\\t]*){19}$"));
}
For integration and deployment, many of the features built into Cascading allowed for
easier integration with external systems and for greater process tolerance.
In production, all the SubAssemblies are joined and planned into a Flow, but instead
of just source and sink Taps, trap Taps were planned in (Figure 16-20). Normally, when
an operation throws an exception from a remote Mapper or Reducer task, the Flow
will fail and kill all its managed MapReduce jobs. When a Flow has traps, any excep-
tions are caught and the data causing the exception is saved to the Tap associated with
the current trap. Then the next Tuple is processed without stopping the Flow. Sometimes
you want your Flows to fail on errors, but in this case, the ShareThis developers knew
they could go back and look at the “failed” data and update their unit tests while the
Cascading | 599
www.it-ebooks.info

production system kept running. Losing a few hours of processing time was worse than
losing a couple of bad records.
Using Cascading’s event listeners, Amazon SQS could be integrated. When a Flow
finishes, a message is sent to notify other systems that there is data ready to be picked
up from Amazon S3. On failure, a different message is sent, alerting other processes.
The remaining downstream processes pick up where the log processing pipeline leaves
off on different independent clusters. The log processing pipeline today runs once a
day, so there is no need to keep a 100-node cluster sitting around for the 23 hours it
has nothing to do. So it is decommissioned and recommissioned 24 hours later.
In the future, it would be trivial to increase this interval on smaller clusters to every 6
hours, or 1 hour, as the business demands. Independently, other clusters are booting
and shutting down at different intervals based on the needs of the business unit re-
sponsible for that component. For example, the web crawler component (using Bixo,
a Cascading-based web-crawler toolkit developed by EMI and ShareThis) may run
continuously on a small cluster with a companion Hypertable cluster. This on-demand
model works very well with Hadoop, where each cluster can be tuned for the kind of
workload it is expected to handle.
Figure 16-20. The ShareThis log processing Flow
Summary
Hadoop is a very powerful platform for processing and coordinating the movement of
data across various architectural components. Its only drawback is that the primary
computing model is MapReduce.
Cascading aims to help developers build powerful applications quickly and simply,
through a well-reasoned API, without needing to think in MapReduce, while leaving
the heavy lifting of data distribution, replication, distributed process management, and
liveness to Hadoop.
600 | Chapter 16: Case Studies
www.it-ebooks.info

Read more about Cascading, join the online community, and download sample appli-
cations by visiting the project website.
—Chris K Wensel
TeraByte Sort on Apache Hadoop
This article is reproduced from http://sortbenchmark.org/YahooHadoop.pdf, which was
written in May 2008. Jim Gray and his successors define a family of benchmarks to find
the fastest sort programs every year. TeraByte Sort and other sort benchmarks are listed
with winners over the years at http://sortbenchmark.org/. In April 2009, Arun Murthy
and I won the minute sort (where the aim is to sort as much data as possible in under one
minute) by sorting 500 GB in 59 seconds on 1,406 Hadoop nodes. We also sorted a ter-
abyte in 62 seconds on the same cluster. The cluster we used in 2009 was similar to the
hardware listed below, except that the network was much better with only 2-to-1 over-
subscription between racks instead of 5-to-1 in the previous year. We also used LZO
compression on the intermediate data between the nodes. We also sorted a petabyte
(1015 bytes) in 975 minutes on 3,658 nodes, for an average rate of 1.03 TB/minute. See
http://developer.yahoo.net/blogs/hadoop/2009/05/hadoop_sorts_a_petabyte_in_162
.html for more details about the 2009 results.
Apache Hadoop is an open source software framework that dramatically simplifies
writing distributed data-intensive applications. It provides a distributed filesystem,
which is modeled after the Google File System,1 and a MapReduce2 implementation
that manages distributed computation. Since the primary primitive of MapReduce is a
distributed sort, most of the custom code is glue to get the desired behavior.
I wrote three Hadoop applications to run the terabyte sort:
1. TeraGen is a MapReduce program to generate the data.
2. TeraSort samples the input data and uses MapReduce to sort the data into a total
order.
3. TeraValidate is a MapReduce program that validates the output is sorted.
The total is around 1,000 lines of Java code, which will be checked in to the Hadoop
example directory.
TeraGen generates output data that is byte-for-byte equivalent to the C version including
the newlines and specific keys. It divides the desired number of rows by the desired
number of tasks and assigns ranges of rows to each map. The map jumps the random
number generator to the correct value for the first row and generates the following rows.
1. S. Ghemawat, H. Gobioff, and S.-T. Leung. “The Google File System.” In 19th Symposium on Operating
Systems Principles (October 2003), Lake George, NY: ACM.
2. J. Dean and S. Ghemawat. “MapReduce: Simplified Data Processing on Large Clusters.” In Sixth
Symposium on Operating System Design and Implementation (December 2004), San Francisco, CA.
TeraByte Sort on Apache Hadoop | 601
www.it-ebooks.info

For the final run, I configured TeraGen to use 1,800 tasks to generate a total of 10 billion
rows in HDFS, with a block size of 512 MB.
TeraSort is a standard MapReduce sort, except for a custom partitioner that uses a
sorted list of N−1 sampled keys that define the key range for each reduce. In particular,
all keys such that sample[i−1] <= key < sample[i] are sent to reduce i. This guarantees
that the output of reduce i are all less than the output of reduce i+1. To speed up the
partitioning, the partitioner builds a two-level trie that quickly indexes into the list of
sample keys based on the first two bytes of the key. TeraSort generates the sample keys
by sampling the input before the job is submitted and writing the list of keys into HDFS.
I wrote an input and output format, which are used by all three applications, that read
and write the text files in the right format. The output of the reduce has replication set
to 1, instead of the default 3, because the contest does not require the output data be
replicated on to multiple nodes. I configured the job with 1,800 maps and 1,800 reduces
and io.sort.mb, io.sort.factor, fs.inmemory.size.mb, and a task heap size sufficient
that transient data was never spilled to disk other at the end of the map. The sampler
used 100,000 keys to determine the reduce boundaries, although as can be seen in
Figure 16-21, the distribution between reduces was hardly perfect and would benefit
from more samples. You can see the distribution of running tasks over the job run in
Figure 16-22.
Figure 16-21. Plot of reduce output size versus finish time
602 | Chapter 16: Case Studies
www.it-ebooks.info

TeraValidate ensures that the output is globally sorted. It creates one map per file in
the output directory, and each map ensures that each key is less than or equal to the
previous one. The map also generates records with the first and last keys of the file, and
the reduce ensures that the first key of file i is greater than the last key of file i−1. Any
problems are reported as output of the reduce with the keys that are out of order.
The cluster I ran on was:
• 910 nodes
• 2 quad core Xeons at 2.0 Ghz per node
• 4 SATA disks per node
• 8 G RAM per node
• 1 gigabit Ethernet on each node
• 40 nodes per rack
• 8 gigabit Ethernet uplinks from each rack to the core
• Red Hat Enterprise Linux Server release 5.1 (kernel 2.6.18)
• Sun Java JDK 1.6.0_05-b13
Figure 16-22. Number of tasks in each phase across time
TeraByte Sort on Apache Hadoop | 603
www.it-ebooks.info

The sort completed in 209 seconds (3.48 minutes). I ran Hadoop trunk (pre-0.18.0) with
patches for HADOOP-3443 and HADOOP-3446, which were required to remove in-
termediate writes to disk. Although I had the 910 nodes mostly to myself, the network
core was shared with another active 2,000-node cluster, so the times varied a lot de-
pending on the other activity.
—Owen O’Malley, Yahoo!
Using Pig and Wukong to Explore Billion-edge Network Graphs
Networks at massive scale are fascinating. The number of things they model are ex-
tremely general: if you have a collection of things (that we’ll call nodes), they are related
(edges), and if the nodes and edges tell a story (node/edge metadata), you have a net-
work graph.
I started the Infochimps project, a site to find, share, or sell any dataset in the world.
At Infochimps, we’ve got a whole bag of tricks ready to apply to any interesting network
graph that comes into the collection. We chiefly use Pig (described in Chapter 11) and
Wukong, a toolkit we’ve developed for Hadoop streaming in the Ruby programming
language. They let us write simple scripts like the ones below—almost all of which fit
on a single printed page—to process terabyte-scale graphs. Here are a few datasets that
come up in a search for “network” on infochimps.org:3
• A social network, such as Twitter or Facebook. We somewhat impersonally model
people as nodes, and relationships (@mrflip is friends with @tom_e_white) or actions
(@infochimps mentioned @hadoop) as edges. The number of messages a user has sent
and the bag of words from all those messages are each important pieces of node
metadata.
• A linked document collection such as Wikipedia or the entire web.4 Each page is
a node (carrying its title, view count, and categories as node metadata). Each hy-
perlink is an edge, and the frequency at which people click from one page to the
next is edge metadata.
• The connections of neurons (nodes) and synapses (edges) in the C. elegans
roundworm.5
3. http://infochimps.org/search?query=network
4. http://www.datawrangling.com/wikipedia-page-traffic-statistics-dataset
5. http://www.wormatlas.org/neuronalwiring.html
604 | Chapter 16: Case Studies
www.it-ebooks.info

• A highway map, with exits as nodes, and highway segments as edges. The Open
Street Map project’s dataset has global coverage of place names (node metadata),
street number ranges (edge metadata), and more.6
• Or the many esoteric graphs that fall out if you take an interesting system and shake
it just right. Stream through a few million Twitter messages, and emit an edge for
every pair of nonkeyboard characters occurring within the same message. Simply
by observing “often, when humans use 最, they also use 近,” you can re-create a
map of human languages (see Figure 16-23).
Figure 16-23. Twitter language map
6. http://www.openstreetmap.org/
Using Pig and Wukong to Explore Billion-edge Network Graphs | 605
www.it-ebooks.info

What’s amazing about these organic network graphs is that given enough data, a col-
lection of powerful tools are able to generically use this network structure to expose
insight. For example, we’ve used variants of the same algorithm7 to do each of:
• Rank the most important pages in the Wikipedia linked-document collection.
Google uses a vastly more refined version of this approach to identify top search
hits.
• Identify celebrities and experts in the Twitter social graph. Users who have many
more followers than their “trstrank” would imply are often spammers.
• Predict a school’s impact on student education, using millions of anonymized exam
scores gathered over five years.
Measuring Community
The most interesting network in the Infochimps collection is a massive crawl of the
Twitter social graph. With more than 90 million nodes, 2 billion edges, it is a marvelous
instrument for understanding what people talk about and how they relate to each other.
Here is an exploration, using the subgraph of “People who talk about Infochimps or
Hadoop,”8 of three ways to characterize a user’s community:
• Who are the people they converse with (the @reply graph)?
• Do the people they engage with reciprocate that attention (symmetric links)?
• Among the user’s community, how many engage with each other (clustering
coefficient)?
Everybody’s Talkin’ at Me: The Twitter Reply Graph
Twitter lets you reply to another user’s message and thus engage in conversation. Since
it’s an expressly public activity, a reply is a strong social token: it shows interest in what
the other is saying and demonstrates that interest is worth rebroadcasting.
The first step in our processing is done in Wukong, a Ruby language library for Hadoop.
It lets us write small, agile programs capable of handling multiterabyte data streams.
Here is a snippet from the class that represents a twitter message (or tweet):9
class Tweet < Struct.new(:tweet_id, :screen_name, :created_at,
:reply_tweet_id, :reply_screen_name, :text)
def initialize(raw_tweet)
7. All are steady-state network flow problems. A flowing crowd of websurfers wandering the linked-
document collection will visit the most interesting pages the most often. The transfer of social capital
implied by social network interactions highlights the most central actors within each community. The
year-to-year progress of students to higher or lower test scores implies what each school’s effect on a
generic class would be.
8. Chosen without apology, in keeping with the ego-centered ethos of social networks.
9. You can find full working source code on this book’s website.
606 | Chapter 16: Case Studies
www.it-ebooks.info

# ... gory details of parsing raw tweet omitted
end
# Tweet is a reply if there's something in the reply_tweet_id slot
def is_reply?
not reply_tweet_id.blank?
true
end
Twitter’s Stream API lets anyone easily pull gigabytes of messages.10 They arrive in a
raw JSON format:
{"text":"Just finished the final draft for Hadoop: the Definitive Guide!",
"screen_name":"tom_e_white","reply_screen_name":null,"id":3239897342,
"reply_tweet_id":null,...}
{"text":"@tom_e_white Can't wait to get a copy!",
"screen_name":"mrflip","reply_screen_name":"tom_e_white","id":3239873453,
"reply_tweet_id":3239897342,...}
{"text":"@josephkelly great job on the #InfoChimps API.
Remind me to tell you about the time a baboon broke into our house.",
"screen_name":"wattsteve","reply_screen_name":"josephkelly","id":16434069252,...}
{"text":"@mza Re: http://j.mp/atbroxmr Check out @James_Rubino's
http://bit.ly/clusterfork ? Lots of good hadoop refs there too",
"screen_name":"mrflip","reply_screen_name":"@mza","id":7809927173,...}
{"text":"@tlipcon divide lots of data into little parts. Magic software gnomes
fix up the parts, elves then assemble those into whole things #hadoop",
"screen_name":"nealrichter","reply_screen_name":"tlipcon","id":4491069515,...}
The reply_screen_name and reply_tweet_id let you follow the conversation (as you can
see, they’re otherwise null). Let’s find each reply and emit the respective user IDs as
an edge:11
class ReplyGraphMapper < LineStreamer
def process(raw_tweet)
tweet = Tweet.new(raw_tweet)
if tweet.is_reply?
emit [tweet.screen_name, tweet.reply_screen_name]
end
end
end
The mapper derives from LineStreamer, a class that feeds each line as a single record
to its process method. We only have to define that process method; Wukong and
Hadoop take care of the rest. In this case, we use the raw JSON record to create a tweet
object. Where user A replies to user B, emit the edge as A and B separated by a tab. The
raw output will look like this:
% reply_graph_mapper --run raw_tweets.json a_replies_b.tsv
mrflip tom_e_white
10. Refer to the Twitter developer site or use a tool like Hayes Davis’ Flamingo.
11. In practice, we of course use numeric IDs and not screen names, but it’s easier to follow along with screen
names. In order to keep the graph-theory discussion general, I’m going to play loose with some details
and leave out various janitorial details of loading and running.
Using Pig and Wukong to Explore Billion-edge Network Graphs | 607
www.it-ebooks.info

wattsteve josephkelly
mrflip mza
nealrichter tlipcon
You should read this as “a replies b” and interpret it as a directed “out” edge: @watt
steve conveys social capital to @josephkelly.
Edge pairs versus adjacency list
That is the edge pairs representation of a network. It’s simple, and it gives an equal
jumping-off point for in- or out- edges, but there’s some duplication of data. You can
tell the same story from the node’s point of view (and save some disk space) by rolling
up on the source node. We call this the adjacency list, and it can be generated in Pig by
a simple GROUP BY. Load the file:
a_replies_b = LOAD 'a_replies_b.tsv' AS (src:chararray, dest:chararray);
Then find all edges out from each node by grouping on source:
replies_out = GROUP a_replies_b BY src;
DUMP replies_out
(cutting,{(tom_e_white)})
(josephkelly,{(wattsteve)})
(mikeolson,{(LusciousPear),(kevinweil),(LusciousPear),(tlipcon)})
(mndoci,{(mrflip),(peteskomoroch),(LusciousPear),(mrflip)})
(mrflip,{(LusciousPear),(mndoci),(mndoci),(esammer),(ogrisel),(esammer),(wattsteve)})
(peteskomoroch,{(CMastication),(esammer),(DataJunkie),(mndoci),(nealrichter),...
(tlipcon,{(LusciousPear),(LusciousPear),(nealrichter),(mrflip),(kevinweil)})
(tom_e_white,{(mrflip),(lenbust)})
Degree
A simple, useful measure of influence is the number of replies a user receives. In graph
terms, this is the degree (specifically the in-degree, since this is a directed graph).
Pig’s nested FOREACH syntax lets us count the distinct incoming repliers (neighbor
nodes) and the total incoming replies in one pass:12
a_replies_b = LOAD 'a_replies_b.tsv' AS (src:chararray, dest:chararray);
replies_in = GROUP a_replies_b BY dest; -- group on dest to get in-links
replies_in_degree = FOREACH replies_in {
nbrs = DISTINCT a_replies_b.src;
GENERATE group, COUNT(nbrs), COUNT(a_replies_b);
};
DUMP replies_in_degree
(cutting,1L,1L)
(josephkelly,1L,1L)
12. Due to the small size of the edge pair records and a pesky Hadoop implementation detail, the mapper
may spill data to disk early. If the jobtracker dashboard shows “spilled records” greatly exceeding “map
output records,” try bumping up the io.sort.record.percent:
PIG_OPTS="-Dio.sort.record.percent=0.25 -Dio.sort.mb=350" pig my_file.pig
608 | Chapter 16: Case Studies
www.it-ebooks.info

(mikeolson,3L,4L)
(mndoci,3L,4L)
(mrflip,5L,9L)
(peteskomoroch,9L,18L)
(tlipcon,4L,8L)
(tom_e_white,2L,2L)
In this sample, @peteskomoroch has 9 neighbors and 18 incoming replies, far more than
most. This large variation in degree is typical for social networks. Most users see a small
number of replies, but a few celebrities—such as @THE_REAL_SHAQ (basketball star Sha-
quille O’Neill) or @sockington (a fictional cat)—receive millions. By contrast, almost
every intersection on a road map is four-way.13 The skewed dataflow produced by this
wild variation in degree has important ramifications for how you process such graphs—
more later.
Symmetric Links
While millions of people have given @THE_REAL_SHAQ a shout-out on twitter, he has
understandably not reciprocated with millions of replies. As the graph shows, I fre-
quently converse with @mndoci,14 making ours a symmetric link. This accurately reflects
the fact that I have more in common with @mndoci than with @THE_REAL_SHAQ.
One way to find symmetric links is to take the edges in A Replied To B that are also in
A Replied By B. We can do that set intersection with an inner self-join:15
a_repl_to_b = LOAD 'a_replies_b.tsv' AS (user_a:chararray, user_b:chararray);
a_repl_by_b = LOAD 'a_replies_b.tsv' AS (user_b:chararray, user_a:chararray);
-- symmetric edges appear in both sets
a_symm_b_j = JOIN a_repl_to_b BY (user_a, user_b),
a_repl_by_b BY (user_a, user_b);
...
However, this sends two full copies of the edge-pairs list to the reduce phase, doubling
the memory required. We can do better by noticing that from a node’s point of view,
a symmetric link is equivalent to a paired edge: one out and one in. Make the graph
undirected by putting the node with lowest sort order in the first slot—but preserve
the direction as a piece of edge metadata:
a_replies_b = LOAD 'a_replies_b.tsv' AS (src:chararray, dest:chararray);
a_b_rels = FOREACH a_replies_b GENERATE
((src <= dest) ? src : dest) AS user_a,
((src <= dest) ? dest : src) AS user_b,
((src <= dest) ? 1 : 0) AS a_re_b:int,
13. The largest outlier that comes to mind is the famous “Magic Roundabout” in Swindon, England, with
degree 10, http://en.wikipedia.org/wiki/Magic_Roundabout_%28Swindon%29.
14. Deepak Singh, open data advocate and bizdev manager of the Amazon AWS cloud.
15. Current versions of Pig get confused on self-joins, so just load the table with differently named relations
as shown here.
Using Pig and Wukong to Explore Billion-edge Network Graphs | 609
www.it-ebooks.info

((src <= dest) ? 0 : 1) AS b_re_a:int;
DUMP a_b_rels
(mrflip,tom_e_white,1,0)
(josephkelly,wattsteve,0,1)
(mrflip,mza,1,0)
(nealrichter,tlipcon,0,1)
Now gather all edges for each node pair. A symmetric edge has at least one reply in
each direction:
a_b_rels_g = GROUP a_b_rels BY (user_a, user_b);
a_symm_b_all = FOREACH a_b_rels_g GENERATE
group.user_a AS user_a,
group.user_b AS user_b,
(( (SUM(a_b_rels.a_re_b) > 0) AND
(SUM(a_b_rels.b_re_a) > 0) ) ? 1 : 0) AS is_symmetric:int;
DUMP a_symm_b_all
(mrflip,tom_e_white,1)
(mrflip,mza,0)
(josephkelly,wattsteve,0)
(nealrichter,tlipcon,1)
...
a_symm_b = FILTER a_symm_b_all BY (is_symmetric == 1);
STORE a_symm_b INTO 'a_symm_b.tsv';
Here’s a portion of the output, showing that @mrflip and @tom_e_white have a sym-
metric link:
(mrflip,tom_e_white,1)
(nealrichter,tlipcon,1)
...
Community Extraction
So far, we’ve generated a node measure (in-degree) and an edge measure (symmetric
link identification). Let’s move out one step and look at a neighborhood measure: how
many of a given person’s friends are friends with each other? Along the way, we’ll
produce the edge set for a visualization like the one above.
Get neighbors
Choose a seed node (here, @hadoop). First, round up the seed’s neighbors:
a_replies_b = LOAD 'a_replies_b.tsv' AS (src:chararray, dest:chararray);
-- Extract edges that originate or terminate on the seed
n0_edges = FILTER a_replies_b BY (src == 'hadoop') OR (dest == 'hadoop');
-- Choose the node in each pair that *isn't* our seed:
n1_nodes_all = FOREACH n0_edges GENERATE
((src == 'hadoop') ? dest : src) AS screen_name;
n1_nodes = DISTINCT n1_nodes_all;
DUMP n1_nodes
610 | Chapter 16: Case Studies
www.it-ebooks.info

Now intersect the set of neighbors with the set of starting nodes to find all edges orig-
inating in n1_nodes:
n1_edges_out_j = JOIN a_replies_b BY src,
n1_nodes BY screen_name USING 'replicated';
n1_edges_out = FOREACH n1_edges_out_j GENERATE src, dest;
Our copy of the graph (with more than 1 billion edges) is far too large to fit in memory.
On the other hand, the neighbor count for a single user rarely exceeds a couple million,
which fits easily in memory. Including USING 'replicated' in the JOIN command in-
structs Pig to do a map-side join (also called a fragment replicate join). Pig holds the
n1_nodes relation in memory as a lookup table and streams the full edge list past.
Whenever the join condition is met—src is in the n1_nodes lookup table—it produces
output. No reduce step means an enormous speedup!
To leave only edges where both source and destination are neighbors of the seed node,
repeat the join:
n1_edges_j = JOIN n1_edges_out BY dest,
n1_nodes BY screen_name USING 'replicated';
n1_edges = FOREACH n1_edges_j GENERATE src, dest;
DUMP n1_edges
(mrflip,tom_e_white)
(mrflip,mza)
(wattsteve,josephkelly)
(nealrichter,tlipcon)
(bradfordcross,lusciouspear)
(mrflip,jeromatron)
(mndoci,mrflip)
(nealrichter,datajunkie)
Community metrics and the 1 million × 1 million problem
With @hadoop, @cloudera and @infochimps as seeds, I applied similar scripts to 2 billion
messages to create Figure 16-24 (this image is also hosted on this book’s website).
As you can see, the big data community is very interconnected. The link neighborhood
of a celebrity such as @THE_REAL_SHAQ is far more sparse. We can characterize this using
the clustering coefficient: the ratio of actual n1_edges to the maximum number of pos-
sible n1_edges. It ranges from zero (no neighbor links to any other neighbor) to one
(every neighbor links to every other neighbor). A moderately high clustering coefficient
indicates a cohesive community. A low clustering coefficient could indicate widely
dispersed interest (as it does with @THE_REAL_SHAQ), or it could indicate the kind of
inorganic community that a spam account would engender.
Using Pig and Wukong to Explore Billion-edge Network Graphs | 611
www.it-ebooks.info

Figure 16-24. Big data community on Twitter
Local properties at global scale
We’ve calculated community metrics at the scale of a node, an edge, and a neighbor-
hood. How about the whole globe? There’s not enough space here to cover it, but you
can simultaneously determine the clustering coefficient for every node by generating
every “triangle” in the graph. For each user, comparing the number of triangles they
belong to with their degree leads to the clustering coefficient.
Be careful, though! Remember the wide variation in node degree discussed above?
Recklessly extending the previous method will lead to an explosion of data—pop star
@britneyspears (5.2M followers, 420k following as of July 2010) or @WholeFoods (1.7M
followers, 600k following) will each generate trillions of entries. What’s worse, since
large communities have a sparse clustering coefficient, almost all of these will be thrown
away! There is a very elegant way to do this on the full graph,16 but always keep in
mind what the real world says about the problem. If you’re willing to assert that
@britneyspears isn’t really friends with 420,000 people, you can keep only the strong
links. Weight each edge (by number of replies, whether it’s symmetric, and so on) and
set limits on the number of links from any node. This sharply reduces the intermediate
data size, yet still does a reasonable job of estimating cohesiveness.
—Philip (flip) Kromer, Infochimps
16. See http://www.slideshare.net/ydn/3-xxl-graphalgohadoopsummit2010—Sergei Vassilvitskii (@vsergei)
and Jake Hofman (@jakehofman) of Yahoo! Research solve several graph problems by very intelligently
throwing away most of the graph.
612 | Chapter 16: Case Studies
www.it-ebooks.info

APPENDIX A
Installing Apache Hadoop
It’s easy to install Hadoop on a single machine to try it out. (For installation on a cluster,
please refer to Chapter 9.) The quickest way is to download and run a binary release
from an Apache Software Foundation Mirror.
In this appendix, we cover how to install Hadoop Common, HDFS, and MapReduce.
Instructions for installing the other projects covered in this book are included at the
start of the relevant chapter.
Prerequisites
Hadoop is written in Java, so you will need to have Java installed on your machine,
version 6 or later. Sun’s JDK is the one most widely used with Hadoop, although others
have been reported to work.
Hadoop runs on Unix and on Windows. Linux is the only supported production plat-
form, but other flavors of Unix (including Mac OS X) can be used to run Hadoop for
development. Windows is only supported as a development platform, and additionally
requires Cygwin to run. During the Cygwin installation process, you should include
the openssh package if you plan to run Hadoop in pseudo-distributed mode (see fol-
lowing explanation).
Installation
Start by deciding which user you’d like to run Hadoop as. For trying out Hadoop or
developing Hadoop programs, it is simplest to run Hadoop on a single machine using
your own user account.
Download a stable release, which is packaged as a gzipped tar file, from the Apache
Hadoop releases page and unpack it somewhere on your filesystem:
% tar xzf hadoop-x.y.z.tar.gz
613
www.it-ebooks.info

Before you can run Hadoop, you need to tell it where Java is located on your system.
If you have the JAVA_HOME environment variable set to point to a suitable Java installa-
tion, that will be used, and you don’t have to configure anything further. (It is often set
in a shell startup file, such as ~/.bash_profile or ~/.bashrc.) Otherwise, you can set the
Java installation that Hadoop uses by editing conf/hadoop-env.sh and specifying the
JAVA_HOME variable. For example, on my Mac, I changed the line to read:
export JAVA_HOME=/System/Library/Frameworks/JavaVM.framework/Versions/1.6.0/Home
to point to version 1.6.0 of Java. On Ubuntu, the equivalent line is:
export JAVA_HOME=/usr/lib/jvm/java-6-sun
It’s very convenient to create an environment variable that points to the Hadoop in-
stallation directory (HADOOP_INSTALL, say) and to put the Hadoop binary directory on
your command-line path. For example:
% export HADOOP_INSTALL=/home/tom/hadoop-x.y.z
% export PATH=$PATH:$HADOOP_INSTALL/bin
Check that Hadoop runs by typing:
% hadoop version
Hadoop 0.20.2
Subversion https://svn.apache.org/repos/asf/hadoop/common/branches/branch-0.20 -r 911707
Compiled by chrisdo on Fri Feb 19 08:07:34 UTC 2010
Configuration
Each component in Hadoop is configured using an XML file. Common properties go
in core-site.xml, HDFS properties go in hdfs-site.xml, and MapReduce properties go in
mapred-site.xml. These files are all located in the conf subdirectory.
In earlier versions of Hadoop, there was a single site configuration file
for the Common, HDFS, and MapReduce components, called hadoop-
site.xml. From release 0.20.0 onward, this file has been split into three:
one for each component. The property names have not changed, just
the configuration file they have to go in. You can see the default settings
for all the properties that are governed by these configuration files by
looking in the docs directory of your Hadoop installation for HTML files
called core-default.html, hdfs-default.html, and mapred-default.html.
Hadoop can be run in one of three modes:
Standalone (or local) mode
There are no daemons running and everything runs in a single JVM. Standalone
mode is suitable for running MapReduce programs during development, since it
is easy to test and debug them.
614 | Appendix A: Installing Apache Hadoop
www.it-ebooks.info

Pseudo-distributed mode
The Hadoop daemons run on the local machine, thus simulating a cluster on a
small scale.
Fully distributed mode
The Hadoop daemons run on a cluster of machines. This setup is described in
Chapter 9.
To run Hadoop in a particular mode, you need to do two things: set the appropriate
properties, and start the Hadoop daemons. Table A-1 shows the minimal set of prop-
erties to configure each mode. In standalone mode, the local filesystem and the local
MapReduce job runner are used, while in the distributed modes the HDFS and Map-
Reduce daemons are started.
Table A-1. Key configuration properties for different modes
Component Property Standalone Pseudo-distributed Fully distributed
Common fs.default.name file:/// (default) hdfs://localhost/ hdfs://namenode/
HDFS dfs.replication N/A 1 3 (default)
MapReduce mapred.job.tracker local (default) localhost:8021 jobtracker:8021
You can read more about configuration in “Hadoop Configuration” on page 302.
Standalone Mode
In standalone mode, there is no further action to take, since the default properties are
set for standalone mode, and there are no daemons to run.
Pseudo-Distributed Mode
The configuration files should be created with the following contents and placed in the
conf directory (although you can place configuration files in any directory as long as
you start the daemons with the --config option):
<?xml version="1.0"?>
<!-- core-site.xml -->
<configuration>
<property>
<name>fs.default.name</name>
<value>hdfs://localhost/</value>
</property>
</configuration>
<?xml version="1.0"?>
<!-- hdfs-site.xml -->
<configuration>
<property>
<name>dfs.replication</name>
<value>1</value>
Configuration | 615
www.it-ebooks.info

</property>
</configuration>
<?xml version="1.0"?>
<!-- mapred-site.xml -->
<configuration>
<property>
<name>mapred.job.tracker</name>
<value>localhost:8021</value>
</property>
</configuration>
Configuring SSH
In pseudo-distributed mode, we have to start daemons, and to do that, we need to have
SSH installed. Hadoop doesn’t actually distinguish between pseudo-distributed and
fully distributed modes: it merely starts daemons on the set of hosts in the cluster
(defined by the slaves file) by SSH-ing to each host and starting a daemon process.
Pseudo-distributed mode is just a special case of fully distributed mode in which the
(single) host is localhost, so we need to make sure that we can SSH to localhost and log
in without having to enter a password.
First, make sure that SSH is installed and a server is running. On Ubuntu, for example,
this is achieved with:
% sudo apt-get install ssh
On Windows with Cygwin, you can set up an SSH server (after having
installed the openssh package) by running ssh-host-config -y.
On Mac OS X, make sure Remote Login (under System Preferences,
Sharing) is enabled for the current user (or all users).
Then to enable password-less login, generate a new SSH key with an empty passphrase:
% ssh-keygen -t rsa -P '' -f ~/.ssh/id_rsa
% cat ~/.ssh/id_rsa.pub >> ~/.ssh/authorized_keys
Test this with:
% ssh localhost
If successful, you should not have to type in a password.
616 | Appendix A: Installing Apache Hadoop
www.it-ebooks.info

Formatting the HDFS filesystem
Before it can be used, a brand-new HDFS installation needs to be formatted. The for-
matting process creates an empty filesystem by creating the storage directories and the
initial versions of the namenode’s persistent data structures. Datanodes are not in-
volved in the initial formatting process, since the namenode manages all of the filesys-
tem’s metadata, and datanodes can join or leave the cluster dynamically. For the same
reason, you don’t need to say how large a filesystem to create, since this is determined
by the number of datanodes in the cluster, which can be increased as needed, long after
the filesystem was formatted.
Formatting HDFS is quick to do. Just type the following:
% hadoop namenode -format
Starting and stopping the daemons
To start the HDFS and MapReduce daemons, type:
% start-dfs.sh
% start-mapred.sh
If you have placed configuration files outside the default conf directory,
start the daemons with the --config option, which takes an absolute
path to the configuration directory:
% start-dfs.sh --config path-to-config-directory
% start-mapred.sh --config path-to-config-directory
Three daemons will be started on your local machine: a namenode, a secondary name-
node, and a datanode. You can check whether the daemons started successfully
by looking at the logfiles in the logs directory (in the Hadoop installation directory), or
by looking at the web UIs, at http://localhost:50030/ for the jobtracker and at
http://localhost:50070/ for the namenode. You can also use Java’s jps command to see
whether they are running.
Stopping the daemons is done in the obvious way:
% stop-dfs.sh
% stop-mapred.sh
Fully Distributed Mode
Setting up a cluster of machines brings many additional considerations, so this mode
is covered in Chapter 9.
Configuration | 617
www.it-ebooks.info

APPENDIX B
Cloudera’s Distribution for Hadoop
Cloudera’s Distribution for Hadoop (hereafter CDH) is based on the most recent stable
version of Apache Hadoop with numerous patches, backports, and updates. Cloudera
makes the distribution available in a number of different formats: source and binary
tar files, RPMs, Debian packages, VMware images, and scripts for running CDH in the
cloud. CDH is free, released under the Apache 2.0 license and available at http://www
.cloudera.com/hadoop/.
To simplify deployment, Cloudera hosts packages on public yum and apt repositories.
CDH enables you to install and configure Hadoop on each machine using a single
command. Kickstart users can commission entire Hadoop clusters without manual
intervention.
CDH manages cross-component versions and provides a stable platform with a com-
patible set of packages that work together. As of CDH3, the following packages are
included, many of which are covered elsewhere in this book:
• HDFS – Self-healing distributed file system
• MapReduce – Powerful, parallel data processing framework
• Hadoop Common – A set of utilities that support the Hadoop subprojects
• HBase – Hadoop database for random read/write access
• Hive – SQL-like queries and tables on large datasets
• Pig – Dataflow language and compiler
• Oozie – Workflow for interdependent Hadoop jobs
• Sqoop – Integrate databases and data warehouses with Hadoop
• Flume – Highly reliable, configurable streaming data collection
• ZooKeeper – Coordination service for distributed applications
• Hue – User interface framework and SDK for visual Hadoop applications
To download CDH, visit http://www.cloudera.com/downloads/.
619
www.it-ebooks.info

APPENDIX C
Preparing the NCDC Weather Data
This section gives a runthrough of the steps taken to prepare the raw weather data files
so they are in a form that is amenable for analysis using Hadoop. If you want to get a
copy of the data to process using Hadoop, you can do so by following the instructions
given at the website that accompanies this book at http://www.hadoopbook.com/. The
rest of this section explains how the raw weather data files were processed.
The raw data is provided as a collection of tar files, compressed with bzip2. Each year
of readings comes in a separate file. Here’s a partial directory listing of the files:
1901.tar.bz2
1902.tar.bz2
1903.tar.bz2
...
2000.tar.bz2
Each tar file contains a file for each weather station’s readings for the year, compressed
with gzip. (The fact that the files in the archive are compressed makes the bzip2 com-
pression on the archive itself redundant.) For example:
% tar jxf 1901.tar.bz2
% ls -l 1901 | head
011990-99999-1950.gz
011990-99999-1950.gz
...
011990-99999-1950.gz
Since there are tens of thousands of weather stations, the whole dataset is made up of
a large number of relatively small files. It’s generally easier and more efficient to process
a smaller number of relatively large files in Hadoop (see “Small files and CombineFi-
leInputFormat” on page 237), so in this case, I concatenated the decompressed files for
a whole year into a single file, named by the year. I did this using a MapReduce program,
to take advantage of its parallel processing capabilities. Let’s take a closer look at the
program.
621
www.it-ebooks.info

The program has only a map function: no reduce function is needed since the map does
all the file processing in parallel with no combine stage. The processing can be done
with a Unix script so the Streaming interface to MapReduce is appropriate in this case;
see Example C-1.
Example C-1. Bash script to process raw NCDC data files and store in HDFS
#!/usr/bin/env bash
# NLineInputFormat gives a single line: key is offset, value is S3 URI
read offset s3file
# Retrieve file from S3 to local disk
echo "reporter:status:Retrieving $s3file" >&2
$HADOOP_INSTALL/bin/hadoop fs -get $s3file .
# Un-bzip and un-tar the local file
target=`basename $s3file .tar.bz2`
mkdir -p $target
echo "reporter:status:Un-tarring $s3file to $target" >&2
tar jxf `basename $s3file` -C $target
# Un-gzip each station file and concat into one file
echo "reporter:status:Un-gzipping $target" >&2
for file in $target/*/*
do
gunzip -c $file >> $target.all
echo "reporter:status:Processed $file" >&2
done
# Put gzipped version into HDFS
echo "reporter:status:Gzipping $target and putting in HDFS" >&2
gzip -c $target.all | $HADOOP_INSTALL/bin/hadoop fs -put - gz/$target.gz
The input is a small text file (ncdc_files.txt) listing all the files to be processed (the files
start out on S3, so the files are referenced using S3 URIs that Hadoop understands).
Here is a sample:
s3n://hadoopbook/ncdc/raw/isd-1901.tar.bz2
s3n://hadoopbook/ncdc/raw/isd-1902.tar.bz2
...
s3n://hadoopbook/ncdc/raw/isd-2000.tar.bz2
By specifying the input format to be NLineInputFormat, each mapper receives one line
of input, which contains the file it has to process. The processing is explained in the
script, but, briefly, it unpacks the bzip2 file, and then concatenates each station file into
a single file for the whole year. Finally, the file is gzipped and copied into HDFS. Note
the use of hadoop fs -put - to consume from standard input.
Status messages are echoed to standard error with a reporter:status prefix so that they
get interpreted as a MapReduce status update. This tells Hadoop that the script is
making progress and is not hanging.
622 | Appendix C: Preparing the NCDC Weather Data
www.it-ebooks.info

The script to run the Streaming job is as follows:
% hadoop jar $HADOOP_INSTALL/contrib/streaming/hadoop-*-streaming.jar \
-D mapred.reduce.tasks=0 \
-D mapred.map.tasks.speculative.execution=false \
-D mapred.task.timeout=12000000 \
-input ncdc_files.txt \
-inputformat org.apache.hadoop.mapred.lib.NLineInputFormat \
-output output \
-mapper load_ncdc_map.sh \
-file load_ncdc_map.sh
I set the number of reduce tasks to zero, since this is a map-only job. I also turned off
speculative execution so duplicate tasks didn’t write the same files (although the
approach discussed in “Task side-effect files” on page 216 would have worked, too).
The task timeout was set high so that Hadoop didn’t kill tasks that are taking a long
time (for example, when unarchiving files, or copying to HDFS, when no progress is
reported).
Last, the files were archived on S3 by copying them from HDFS using distcp.
Preparing the NCDC Weather Data | 623
www.it-ebooks.info





