IOS Programming The Big Nerd Ranch Guide I OS.Programming.The.Big.Nerd.Ranch.Guide.6th.Edition.2017.1
20170110-iOS.Programming.The.Big.Nerd.Ranch.Guide.6th.Edition
User Manual:
Open the PDF directly: View PDF
.
Page Count: 480 [warning: Documents this large are best viewed by clicking the View PDF Link!]
- iOS Programming
- Table of Contents
- Introduction
- Chapter 1 A Simple iOS Application
- Chapter 2 The Swift Language
- Chapter 3 Views and the View Hierarchy
- Chapter 4 Text Input and Delegation
- Chapter 5 View Controllers
- Chapter 6 Programmatic Views
- Chapter 7 Localization
- Chapter 8 Controlling Animations
- Chapter 9 Debugging
- Chapter 10 UITableView and UITableViewController
- Chapter 11 Editing UITableView
- Chapter 12 Subclassing UITableViewCell
- Chapter 13 Stack Views
- Chapter 14 UINavigationController
- Chapter 15 Camera
- Displaying Images and UIImageView
- Taking Pictures and UIImagePickerController
- Creating ImageStore
- Giving View Controllers Access to the Image Store
- Creating and Using Keys
- Wrapping Up ImageStore
- Bronze Challenge: Editing an Image
- Silver Challenge: Removing an Image
- Gold Challenge: Camera Overlay
- For the More Curious: Navigating Implementation Files
- Chapter 16 Saving, Loading, and Application States
- Archiving
- Application Sandbox
- NSKeyedArchiver and NSKeyedUnarchiver
- Application States and Transitions
- Writing to the Filesystem with Data
- Error Handling
- Bronze Challenge: PNG
- For the More Curious: Application State Transitions
- For the More Curious: Reading and Writing to the Filesystem
- For the More Curious: The Application Bundle
- Chapter 17 Size Classes
- Chapter 18 Touch Events and UIResponder
- Chapter 19 UIGestureRecognizer and UIMenuController
- UIGestureRecognizer Subclasses
- Detecting Taps with UITapGestureRecognizer
- Multiple Gesture Recognizers
- UIMenuController
- More Gesture Recognizers
- More on UIGestureRecognizer
- Silver Challenge: Mysterious Lines
- Gold Challenge: Speed and Size
- Platinum Challenge: Colors
- For the More Curious: UIMenuController and UIResponderStandardEditActions
- Chapter 20 Web Services
- Chapter 21 Collection Views
- Chapter 22 Core Data
- Chapter 23 Core Data Relationships
- Chapter 24 Accessibility
- Chapter 25 Afterword
- Index

ptg18651516

ptg18651516
iOS Programming: The Big Nerd Ranch Guide
by Christian Keur and Aaron Hillegass
Copyright © 2016 Big Nerd Ranch, LLC
All rights reserved. Printed in the United States of America. This publication is protected by copyright, and
permission must be obtained from the publisher prior to any prohibited reproduction, storage in a retrieval system,
or transmission in any form or by any means, electronic, mechanical, photocopying, recording, or likewise. For
information regarding permissions, contact
Big Nerd Ranch, LLC
200 Arizona Ave NE
Atlanta, GA 30307
(770) 817-6373
http://www.bignerdranch.com/
book-comments@bignerdranch.com
The 10-gallon hat with propeller logo is a trademark of Big Nerd Ranch, LLC.
Exclusive worldwide distribution of the English edition of this book by
Pearson Technology Group
800 East 96th Street
Indianapolis, IN 46240 USA
http://www.informit.com
The authors and publisher have taken care in writing and printing this book but make no expressed or implied
warranty of any kind and assume no responsibility for errors or omissions. No liability is assumed for incidental
or consequential damages in connection with or arising out of the use of the information or programs contained
herein.
App Store, Apple, Cocoa, Cocoa Touch, Finder, Instruments, iCloud, iPad, iPhone, iPod, iPod touch, iTunes,
Keychain, Mac, Mac OS, Multi-Touch, Objective-C, OS X, Quartz, Retina, Safari, and Xcode are trademarks of
Apple, Inc., registered in the U.S. and other countries.
Many of the designations used by manufacturers and sellers to distinguish their products are claimed as
trademarks. Where those designations appear in this book, and the publisher was aware of a trademark claim, the
designations have been printed with initial capital letters or in all capitals.
ISBN-100134687442
ISBN-13978-0134687445
Sixth edition, first printing, December 2016
Release D.6.1.1

ptg18651516
iii
Acknowledgments
While our names appear on the cover, many people helped make this book a reality. We would like to
take this chance to thank them.
• First and foremost we would like to thank Joe Conway for his work on the earlier editions of this
book. He authored the first three editions and contributed greatly to the fourth edition as well.
Many of the words in this book are still his, and for that, we are very grateful.
• Juan Pablo Claude wrote some of the content and contributed his expertise and opinions to make
this book even better. His work is greatly appreciated.
• A couple other people went above and beyond with their help on this book. They are Mikey Ward
and Chris Morris.
• The other instructors who teach the iOS Bootcamp fed us a never-ending stream of suggestions
and corrections. They are Ben Scheirman, Bolot Kerimbaev, Brian Hardy, Chris Morris, JJ
Manton, John Gallagher, Jonathan Blocksom, Joseph Dixon, Juan Pablo Claude, Mark Dalrymple,
Matt Bezark, Matt Mathias, Mike Zornek, Mikey Ward, Pouria Almassi, Robert Edwards, Rod
Strougo, Scott Ritchie, Step Christopher, Thomas Ward, TJ Usiyan, Tom Harrington, and Zachary
Waldowski. These instructors were often aided by their students in finding book errata, so many
thanks are due to all the students who attend the iOS Bootcamp.
• Thanks to all of the employees at Big Nerd Ranch who helped review the book, provided
suggestions, and found errata.
• Our tireless editor, Elizabeth Holaday, took our distracted mumblings and made them into
readable prose.
• Anna Bentley and Simone Payment jumped in to provide copyediting and proofing.
• Ellie Volckhausen designed the cover. (The photo is of the bottom bracket of a bicycle frame.)
• Chris Loper at IntelligentEnglish.com designed and produced the print and ebook versions of the
book.
• The amazing team at Pearson Technology Group patiently guided us through the business end of
book publishing.
The final and most important thanks goes to our students, whose questions inspired us to write this
book and whose frustrations inspired us to make it clear and comprehensible.

ptg18651516

ptg18651516
v
Table of Contents
Introduction ................................................................................................................... xiii
Prerequisites .......................................................................................................... xiii
What Has Changed in the Sixth Edition? .................................................................... xiii
Our Teaching Philosophy ......................................................................................... xiv
How to Use This Book ............................................................................................. xv
How This Book Is Organized .................................................................................... xv
Style Choices ........................................................................................................ xvii
Typographical Conventions ...................................................................................... xvii
Necessary Hardware and Software ............................................................................ xvii
1. A Simple iOS Application .............................................................................................. 1
Creating an Xcode Project .......................................................................................... 2
Model-View-Controller ............................................................................................... 5
Designing Quiz ......................................................................................................... 6
Interface Builder ....................................................................................................... 7
Building the Interface ................................................................................................ 8
Creating view objects ......................................................................................... 9
Configuring view objects .................................................................................. 12
Running on the simulator .................................................................................. 13
A brief introduction to Auto Layout ................................................................... 14
Making connections ......................................................................................... 17
Creating the Model Layer ......................................................................................... 22
Implementing action methods ............................................................................ 23
Loading the first question ................................................................................. 23
Building the Finished Application .............................................................................. 24
Application Icons .................................................................................................... 25
Launch Screen ........................................................................................................ 28
2. The Swift Language ..................................................................................................... 29
Types in Swift ........................................................................................................ 30
Using Standard Types ............................................................................................... 31
Inferring types ................................................................................................ 33
Specifying types .............................................................................................. 33
Literals and subscripting ................................................................................... 35
Initializers ...................................................................................................... 36
Properties ....................................................................................................... 37
Instance methods ............................................................................................. 37
Optionals ................................................................................................................ 38
Subscripting dictionaries ................................................................................... 40
Loops and String Interpolation ................................................................................... 40
Enumerations and the Switch Statement ...................................................................... 42
Enumerations and raw values ............................................................................. 43
Exploring Apple’s Swift Documentation ...................................................................... 44
3. Views and the View Hierarchy ....................................................................................... 45
View Basics ............................................................................................................ 46
The View Hierarchy ................................................................................................. 46
Creating a New Project ............................................................................................. 48

ptg18651516
iOS Programming
vi
Views and Frames ................................................................................................... 49
Customizing the labels ..................................................................................... 57
The Auto Layout System .......................................................................................... 60
The alignment rectangle and layout attributes ....................................................... 60
Constraints ..................................................................................................... 61
Adding constraints in Interface Builder ............................................................... 63
Intrinsic content size ........................................................................................ 64
Misplaced views .............................................................................................. 66
Adding more constraints ................................................................................... 67
Bronze Challenge: More Auto Layout Practice ............................................................. 68
4. Text Input and Delegation ............................................................................................. 69
Text Editing ............................................................................................................ 70
Keyboard attributes .......................................................................................... 74
Responding to text field changes ........................................................................ 74
Dismissing the keyboard ................................................................................... 78
Implementing the Temperature Conversion ................................................................... 79
Number formatters ........................................................................................... 81
Delegation .............................................................................................................. 82
Conforming to a protocol .................................................................................. 82
Using a delegate .............................................................................................. 83
More on protocols ........................................................................................... 85
Bronze Challenge: Disallow Alphabetic Characters ........................................................ 85
5. View Controllers .......................................................................................................... 89
The View of a View Controller .................................................................................. 90
Setting the Initial View Controller .............................................................................. 91
UITabBarController .................................................................................................. 95
Tab bar items .................................................................................................. 98
Loaded and Appearing Views .................................................................................. 100
Accessing subviews ........................................................................................ 101
Interacting with View Controllers and Their Views ...................................................... 101
Silver Challenge: Dark Mode ................................................................................... 101
For the More Curious: Retina Display ....................................................................... 102
6. Programmatic Views ................................................................................................... 105
Creating a View Programmatically ............................................................................ 107
Programmatic Constraints ........................................................................................ 108
Anchors ........................................................................................................ 109
Activating constraints ..................................................................................... 110
Layout guides ................................................................................................ 111
Margins ........................................................................................................ 112
Explicit constraints ......................................................................................... 113
Programmatic Controls ........................................................................................... 114
Bronze Challenge: Another Tab ................................................................................ 116
Silver Challenge: User’s Location ............................................................................. 116
Gold Challenge: Dropping Pins ................................................................................ 116
For the More Curious: NSAutoresizingMaskLayoutConstraint ....................................... 117
7. Localization ............................................................................................................... 119
Internationalization ................................................................................................. 121
Formatters .................................................................................................... 121

ptg18651516
iOS Programming
vii
Base internationalization ................................................................................. 125
Preparing for localization ................................................................................ 126
Localization .......................................................................................................... 133
NSLocalizedString and strings tables ................................................................. 136
Bronze Challenge: Another Localization .................................................................... 140
For the More Curious: Bundle’s Role in Internationalization .......................................... 140
For the More Curious: Importing and Exporting as XLIFF ............................................ 141
8. Controlling Animations ............................................................................................... 143
Basic Animations ................................................................................................... 144
Closures ....................................................................................................... 145
Another Label ....................................................................................................... 147
Animation Completion ............................................................................................ 149
Animating Constraints ............................................................................................ 149
Timing Functions ................................................................................................... 154
Bronze Challenge: Spring Animations ....................................................................... 156
Silver Challenge: Layout Guides .............................................................................. 156
9. Debugging ................................................................................................................ 157
A Buggy Project .................................................................................................... 157
Debugging Basics .................................................................................................. 159
Interpreting console messages .......................................................................... 159
Fixing the first bug ........................................................................................ 162
Caveman debugging ....................................................................................... 162
The Xcode Debugger: LLDB ................................................................................... 164
Setting breakpoints ......................................................................................... 165
Stepping through code .................................................................................... 166
The LLDB console ......................................................................................... 175
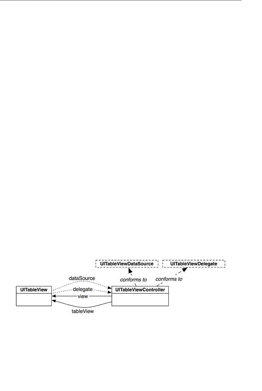
10. UITableView and UITableViewController ...................................................................... 177
Beginning the Homepwner Application ...................................................................... 177
UITableViewController ........................................................................................... 179
Subclassing UITableViewController .................................................................. 180
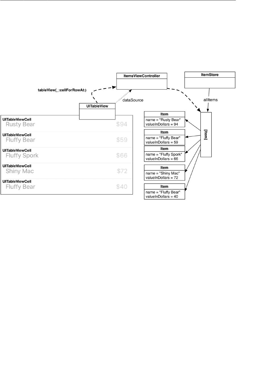
Creating the Item Class ........................................................................................... 181
Custom initializers ......................................................................................... 181
UITableView’s Data Source ..................................................................................... 183
Giving the controller access to the store ............................................................. 184
Implementing data source methods ................................................................... 186
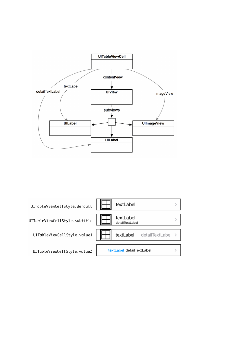
UITableViewCells .................................................................................................. 187
Creating and retrieving UITableViewCells .......................................................... 189
Reusing UITableViewCells .............................................................................. 190
Content Insets ....................................................................................................... 193
Bronze Challenge: Sections ..................................................................................... 194
Silver Challenge: Constant Rows .............................................................................. 194
Gold Challenge: Customizing the Table ..................................................................... 194
11. Editing UITableView ................................................................................................. 195
Editing Mode ........................................................................................................ 195
Adding Rows ........................................................................................................ 200
Deleting Rows ....................................................................................................... 202
Moving Rows ........................................................................................................ 203
Displaying User Alerts ............................................................................................ 205

ptg18651516
iOS Programming
viii
Design Patterns ...................................................................................................... 209
Bronze Challenge: Renaming the Delete Button .......................................................... 209
Silver Challenge: Preventing Reordering .................................................................... 209
Gold Challenge: Really Preventing Reordering ............................................................ 209
12. Subclassing UITableViewCell ..................................................................................... 211
Creating ItemCell ................................................................................................... 212
Exposing the Properties of ItemCell .......................................................................... 214
Using ItemCell ...................................................................................................... 215
Dynamic Cell Heights ............................................................................................ 216
Dynamic Type ....................................................................................................... 217
Responding to user changes ............................................................................. 220
Bronze Challenge: Cell Colors ................................................................................. 220
13. Stack Views ............................................................................................................. 221
Using UIStackView ................................................................................................ 223
Implicit constraints ......................................................................................... 224
Stack view distribution .................................................................................... 227
Nested stack views ......................................................................................... 228
Stack view spacing ......................................................................................... 228
Segues ................................................................................................................. 230
Hooking Up the Content ......................................................................................... 231
Passing Data Around .............................................................................................. 236
Bronze Challenge: More Stack Views ........................................................................ 238
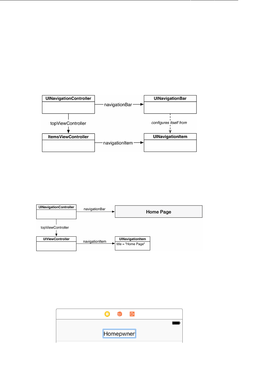
14. UINavigationController .............................................................................................. 239
UINavigationController ........................................................................................... 241
Navigating with UINavigationController .................................................................... 245
Appearing and Disappearing Views ........................................................................... 246
Dismissing the Keyboard ......................................................................................... 247
Event handling basics ..................................................................................... 248
Dismissing by pressing the Return key .............................................................. 249
Dismissing by tapping elsewhere ...................................................................... 250
UINavigationBar .................................................................................................... 252
Adding buttons to the navigation bar ................................................................. 254
Bronze Challenge: Displaying a Number Pad .............................................................. 257
Silver Challenge: A Custom UITextField ................................................................... 257
Gold Challenge: Pushing More View Controllers ......................................................... 257
15. Camera ................................................................................................................... 259
Displaying Images and UIImageView ........................................................................ 260
Adding a camera button .................................................................................. 262
Taking Pictures and UIImagePickerController ............................................................. 265
Setting the image picker’s sourceType ............................................................... 265
Setting the image picker’s delegate ................................................................... 267
Presenting the image picker modally ................................................................. 267
Permissions ................................................................................................... 268
Saving the image ........................................................................................... 271
Creating ImageStore ............................................................................................... 272
Giving View Controllers Access to the Image Store ..................................................... 273
Creating and Using Keys ......................................................................................... 274
Wrapping Up ImageStore ........................................................................................ 277

ptg18651516
iOS Programming
ix
Bronze Challenge: Editing an Image ......................................................................... 278
Silver Challenge: Removing an Image ....................................................................... 278
Gold Challenge: Camera Overlay ............................................................................. 278
For the More Curious: Navigating Implementation Files ............................................... 279
// MARK: ..................................................................................................... 281
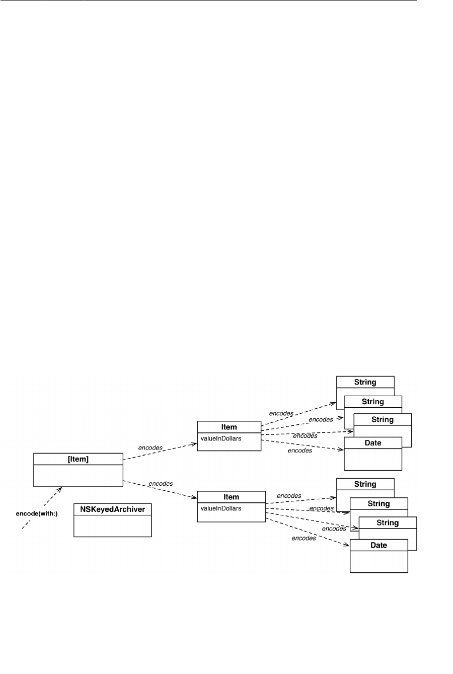
16. Saving, Loading, and Application States ....................................................................... 283
Archiving ............................................................................................................. 284
Application Sandbox .............................................................................................. 287
Constructing a file URL .................................................................................. 288
NSKeyedArchiver and NSKeyedUnarchiver ................................................................ 289
Loading files ................................................................................................. 292
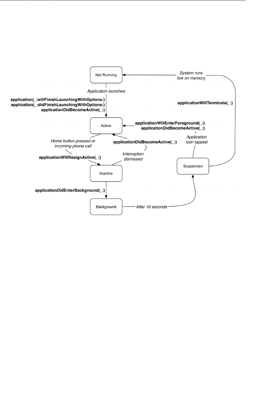
Application States and Transitions ............................................................................ 293
Writing to the Filesystem with Data .......................................................................... 295
Error Handling ...................................................................................................... 298
Bronze Challenge: PNG .......................................................................................... 300
For the More Curious: Application State Transitions .................................................... 301
For the More Curious: Reading and Writing to the Filesystem ....................................... 302
For the More Curious: The Application Bundle ........................................................... 304
17. Size Classes ............................................................................................................. 307
Modifying Traits for a Specific Size Class ................................................................. 308
Bronze Challenge: Stacked Text Field and Labels ........................................................ 313
18. Touch Events and UIResponder .................................................................................. 315
Touch Events ........................................................................................................ 316
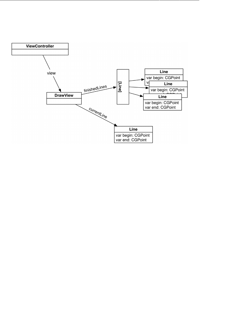
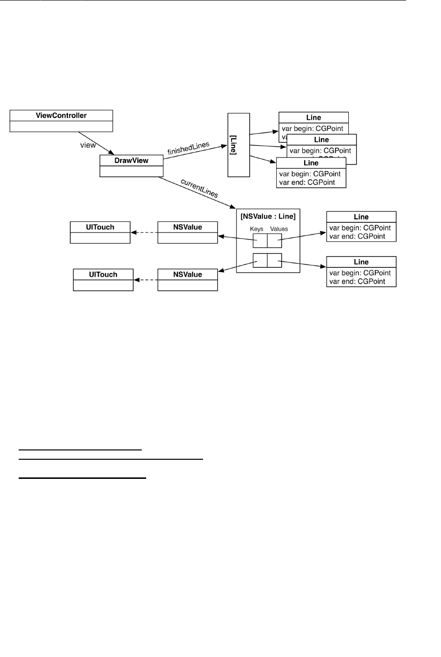
Creating the TouchTracker Application ...................................................................... 317
Creating the Line Struct .......................................................................................... 318
Structs .......................................................................................................... 319
Value types vs reference types ......................................................................... 319
Creating DrawView ................................................................................................ 320
Drawing with DrawView ......................................................................................... 321
Turning Touches into Lines ..................................................................................... 322
Handling multiple touches ............................................................................... 323
@IBInspectable ..................................................................................................... 328
Silver Challenge: Colors ......................................................................................... 330
Gold Challenge: Circles .......................................................................................... 330
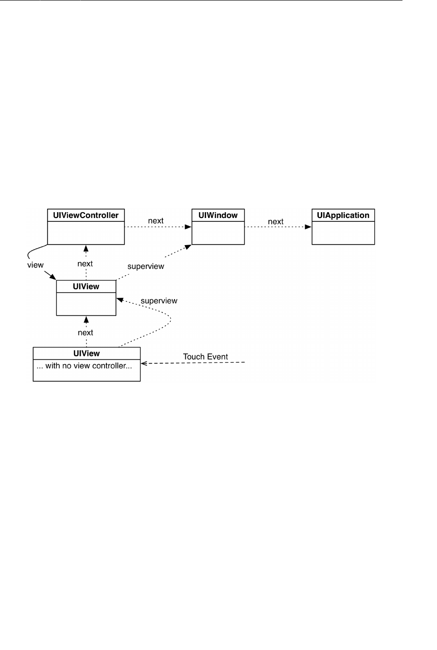
For the More Curious: The Responder Chain .............................................................. 331
For the More Curious: UIControl ............................................................................. 332
19. UIGestureRecognizer and UIMenuController ................................................................. 333
UIGestureRecognizer Subclasses .............................................................................. 334
Detecting Taps with UITapGestureRecognizer ............................................................. 334
Multiple Gesture Recognizers .................................................................................. 336
UIMenuController .................................................................................................. 339
More Gesture Recognizers ....................................................................................... 341
UILongPressGestureRecognizer ........................................................................ 341
UIPanGestureRecognizer and simultaneous recognizers ........................................ 342
More on UIGestureRecognizer ................................................................................. 346
Silver Challenge: Mysterious Lines ........................................................................... 347
Gold Challenge: Speed and Size ............................................................................... 347
Platinum Challenge: Colors ..................................................................................... 347

ptg18651516
iOS Programming
x
For the More Curious: UIMenuController and UIResponderStandardEditActions ............... 348
20. Web Services ........................................................................................................... 349
Starting the Photorama Application ........................................................................... 350
Building the URL .................................................................................................. 352
Formatting URLs and requests ......................................................................... 352
URLComponents ........................................................................................... 353
Sending the Request ............................................................................................... 357
URLSession .................................................................................................. 357
Modeling the Photo ................................................................................................ 360
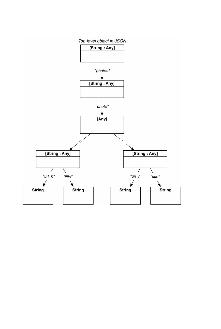
JSON Data ........................................................................................................... 361
JSONSerialization .......................................................................................... 362
Enumerations and associated values .................................................................. 363
Parsing JSON data ......................................................................................... 364
Downloading and Displaying the Image Data ............................................................. 371
The Main Thread ................................................................................................... 374
Bronze Challenge: Printing the Response Information .................................................. 375
Silver Challenge: Fetch Recent Photos from Flickr ...................................................... 375
For the More Curious: HTTP ................................................................................... 376
21. Collection Views ...................................................................................................... 379
Displaying the Grid ................................................................................................ 380
Collection View Data Source ................................................................................... 382
Customizing the Layout .......................................................................................... 385
Creating a Custom UICollectionViewCell .................................................................. 388
Downloading the Image Data ................................................................................... 392
Extensions .................................................................................................... 395
Image caching ............................................................................................... 397
Navigating to a Photo ............................................................................................. 398
Silver Challenge: Updated Item Sizes ........................................................................ 401
Gold Challenge: Creating a Custom Layout ................................................................ 401
22. Core Data ................................................................................................................ 403
Object Graphs ....................................................................................................... 403
Entities ................................................................................................................. 403
Modeling entities ........................................................................................... 404
Transformable attributes .................................................................................. 406
NSManagedObject and subclasses .................................................................... 406
NSPersistentContainer ............................................................................................. 408
Updating Items ...................................................................................................... 408
Inserting into the context ................................................................................. 409
Saving changes .............................................................................................. 411
Updating the Data Source ....................................................................................... 412
Fetch requests and predicates ........................................................................... 412
Bronze Challenge: Photo View Count ........................................................................ 416
For the More Curious: The Core Data Stack ............................................................... 416
NSManagedObjectModel ................................................................................. 416
NSPersistentStoreCoordinator ........................................................................... 416
NSManagedObjectContext ............................................................................... 416
23. Core Data Relationships ............................................................................................ 417
Relationships ......................................................................................................... 418

ptg18651516
iOS Programming
xi
Adding Tags to the Interface .................................................................................... 421
Background Tasks .................................................................................................. 432
Silver Challenge: Favorites ...................................................................................... 436
24. Accessibility ............................................................................................................ 437
VoiceOver ............................................................................................................. 437
Testing VoiceOver .......................................................................................... 439
Accessibility in Photorama .............................................................................. 441
25. Afterword ................................................................................................................ 445
What to Do Next ................................................................................................... 445
Shameless Plugs .................................................................................................... 445
Index ........................................................................................................................... 449

ptg18651516

ptg18651516
xiii
Introduction
As an aspiring iOS developer, you face three major tasks:
•You must learn the Swift language. Swift is the recommended development language for iOS. The
first two chapters of this book are designed to give you a working knowledge of Swift.
•You must master the big ideas. These include things like delegation, archiving, and the proper use
of view controllers. The big ideas take a few days to understand. When you reach the halfway
point of this book, you will understand these big ideas.
•You must master the frameworks. The eventual goal is to know how to use every method of every
class in every framework in iOS. This is a project for a lifetime: There are hundreds of classes
and thousands of methods available in iOS, and Apple adds more classes and methods with every
release of iOS. In this book, you will be introduced to each of the subsystems that make up the
iOS SDK, but you will not study each one deeply. Instead, our goal is to get you to the point
where you can search and understand Apple’s reference documentation.
We have used this material many times at our iOS bootcamps at Big Nerd Ranch. It is well tested and
has helped thousands of people become iOS developers. We sincerely hope that it proves useful to you.
Prerequisites
This book assumes that you are already motivated to learn to write iOS apps. We will not spend any
time convincing you that the iPhone, iPad, and iPod touch are compelling pieces of technology.
We also assume that you have some experience programming and know something about object-
oriented programming. If this is not true, you should probably start with Swift Programming: The Big
Nerd Ranch Guide.
What Has Changed in the Sixth Edition?
All of the code in this book has been updated for Swift 3.0, which was a major update to the Swift
language. Throughout the book, you will see how to use Swift’s capabilities and features to write better
iOS applications. We have come to love Swift at Big Nerd Ranch and believe you will, too.
Other additions include new chapters on debugging and accessibility and improved coverage of Core
Data. We have also updated various chapters to use the technologies and APIs introduced in iOS 10.
This edition assumes that the reader is using Xcode 8.1 or later and running applications on an iOS 10
or later device.
Besides these obvious changes, we made thousands of tiny improvements that were inspired by
questions from our readers and our students. Every chapter of this book is just a little better than the
corresponding chapter from the fifth edition.

ptg18651516
Introduction
xiv
Our Teaching Philosophy
This book will teach you the essential concepts of iOS programming. At the same time, you will type
in a lot of code and build a bunch of applications. By the end of the book, you will have knowledge
and experience. However, all the knowledge should not (and, in this book, will not) come first. That
is the traditional way of learning we have all come to know and hate. Instead, we take a learn-while-
doing approach. Development concepts and actual coding go together.
Here is what we have learned over the years of teaching iOS programming:
• We have learned what ideas people must grasp to get started programming, and we focus on that
subset.
• We have learned that people learn best when these concepts are introduced as they are needed.
• We have learned that programming knowledge and experience grow best when they grow
together.
• We have learned that “going through the motions” is much more important than it sounds. Many
times we will ask you to start typing in code before you understand it. We realize that you may
feel like a trained monkey typing in a bunch of code that you do not fully grasp. But the best way
to learn coding is to find and fix your typos. Far from being a drag, this basic debugging is where
you really learn the ins and outs of the code. That is why we encourage you to type in the code
yourself. You could just download it, but copying and pasting is not programming. We want better
for you and your skills.
What does this mean for you, the reader? To learn this way takes some trust – and we appreciate yours.
It also takes patience. As we lead you through these chapters, we will try to keep you comfortable
and tell you what is happening. However, there will be times when you will have to take our word
for it. (If you think this will bug you, keep reading – we have some ideas that might help.) Do not get
discouraged if you run across a concept that you do not understand right away. Remember that we are
intentionally not providing all the knowledge you will ever need all at once. If a concept seems unclear,
we will likely discuss it in more detail later when it becomes necessary. And some things that are not
clear at the beginning will suddenly make sense when you implement them the first (or the twelfth)
time.
People learn differently. It is possible that you will love how we hand out concepts on an as-needed
basis. It is also possible that you will find it frustrating. In case of the latter, here are some options:
• Take a deep breath and wait it out. We will get there, and so will you.
• Check the index. We will let it slide if you look ahead and read through a more advanced
discussion that occurs later in the book.
• Check the online Apple documentation. This is an essential developer tool, and you will want
plenty of practice using it. Consult it early and often.
• If Swift or object-oriented programming concepts are giving you a hard time (or if you think they
will), you might consider backing up and reading our Swift Programming: The Big Nerd Ranch
Guide.

ptg18651516
How to Use This Book
xv
How to Use This Book
This book is based on the class we teach at Big Nerd Ranch. As such, it was designed to be consumed
in a certain manner.
Set yourself a reasonable goal, like, “I will do one chapter every day.” When you sit down to attack
a chapter, find a quiet place where you will not be interrupted for at least an hour. Shut down your
email, your Twitter client, and your chat program. This is not a time for multitasking; you will need to
concentrate.
Do the actual programming. You can read through a chapter first, if you like. But the real learning
comes when you sit down and code as you go. You will not really understand the idea until you have
written a program that uses it and, perhaps more importantly, debugged that program.
A couple of the exercises require supporting files. For example, in the first chapter you will need an
icon for your Quiz application, and we have one for you. You can download the resources and solutions
to the exercises from www.bignerdranch.com/solutions/iOSProgramming6ed.zip.
There are two types of learning. When you learn about the Peloponnesian War, you are simply adding
details to a scaffolding of ideas that you already understand. This is what we will call “Easy Learning.”
Yes, learning about the Peloponnesian War can take a long time, but you are seldom flummoxed by
it. Learning iOS programming, on the other hand, is “Hard Learning,” and you may find yourself
quite baffled at times, especially in the first few days. In writing this book, we have tried to create an
experience that will ease you over the bumps in the learning curve. Here are two things you can do to
make the journey easier:
• Find someone who already knows how to write iOS applications and will answer your questions.
In particular, getting your application onto a device the first time is usually very frustrating if you
are doing it without the help of an experienced developer.
• Get enough sleep. Sleepy people do not remember what they have learned.
How This Book Is Organized
In this book, each chapter addresses one or more ideas of iOS development through discussion and
hands-on practice. For more coding practice, most chapters include challenge exercises. We encourage
you to take on at least some of these. They are excellent for firming up your grasp of the concepts
introduced in the chapter and for making you a more confident iOS programmer. Finally, most chapters
conclude with one or two For the More Curious sections that explain certain consequences of the
concepts that were introduced earlier.
Chapter1 introduces you to iOS programming as you build and deploy a tiny application called Quiz.
You will get your feet wet with Xcode and the iOS simulator along with all the steps for creating
projects and files. The chapter includes a discussion of Model-View-Controller and how it relates to
iOS development.
Chapter2 provides an overview of Swift, including basic syntax, types, optionals, initialization, and
how Swift is able to interact with the existing iOS frameworks. You will also get experience working in
a playground, Xcode’s prototyping tool.
In Chapter3, you will focus on the iOS user interface as you learn about views and the view hierarchy
and create an application called WorldTrotter.

ptg18651516
Introduction
xvi
Chapter4 introduces delegation, an important iOS design pattern. You will also add a text field to
WorldTrotter.
In Chapter5, you will expand WorldTrotter and learn about using view controllers for managing user
interfaces. You will get practice working with views and view controllers as well as navigating between
screens using a tab bar.
In Chapter6, you will learn how to manage views and view controllers in code. You will add a
segmented control to WorldTrotter that will let you switch between various map types.
Chapter7 introduces the concepts and techniques of internationalization and localization. You will
learn about Locale, strings tables, and Bundle as you localize parts of WorldTrotter.
In Chapter8, you will learn about and add different types of animations to the Quiz project that you
created in Chapter1.
Chapter9 will walk you through some of the tools at your disposal for debugging – finding and fixing
issues in your application.
Chapter10 introduces the largest application in the book – Homepwner. (“Homepwner” is not a typo;
you can find the definition of “pwn” at www.wiktionary.org.) This application keeps a record of your
items in case of fire or other catastrophe. Homepwner will take eight chapters to complete.
In Chapter10 – Chapter12, you will work with tables. You will learn about table views, their view
controllers, and their data sources. You will learn how to display data in a table, how to allow the user
to edit the table, and how to improve the interface.
Chapter13 introduces stack views, which will help you create complex interfaces easily. You will use a
stack view to add a new screen to Homepwner that displays an item’s details.
Chapter14 builds on the navigation experience gained in Chapter5. You will use
UINavigationController to give Homepwner a drill-down interface and a navigation bar.
Chapter15 introduces the camera. You will take pictures and display and store images in Homepwner.
In Chapter16, you will add persistence to Homepwner, using archiving to save and load the application
data.
In Chapter17, you will learn about size classes, and you will use these to update Homepwner’s
interface to scale well across various screen sizes.
In Chapter18 and Chapter19, you will create a drawing application named TouchTracker
to learn about touch events. You will see how to add multitouch capability and how to use
UIGestureRecognizer to respond to particular gestures. You will also get experience with the first
responder and responder chain concepts and more practice using structures and dictionaries.
Chapter20 introduces web services as you create the Photorama application. This application fetches
and parses JSON data from a server using URLSession and JSONSerialization.
In Chapter21, you will learn about collection views as you build an interface for Photorama using
UICollectionView and UICollectionViewCell.
In Chapter22 and Chapter23, you will add persistence to Photorama using Core Data. You will store
and load images and associated data using an NSManagedObjectContext.
Chapter24 will walk you through making your applications accessible to more people by adding
VoiceOver information.

ptg18651516
Style Choices
xvii
Style Choices
This book contains a lot of code. We have attempted to make that code and the designs behind it
exemplary. We have done our best to follow the idioms of the community, but at times we have
wandered from what you might see in Apple’s sample code or code you might find in other books. In
particular, you should know up front that we nearly always start a project with the simplest template
project: the single view application. When your app works, you will know it is because of your efforts
– not because of behavior built into the template.
Typographical Conventions
To make this book easier to read, certain items appear in certain fonts. Classes, types, methods,
and functions appear in a bold, fixed-width font. Classes and types start with capital letters, and
methods and functions start with lowercase letters. For example, “In the loadView() method of the
RexViewController class, create a constant of type String.”
Variables, constants, and filenames appear in a fixed-width font but are not bold. So you will see, “In
ViewController.swift, add a variable named fido and initialize it to "Rufus".”
Application names, menu choices, and button names appear in a sans serif font. For example, “Open
Xcode and select New Project... from the File menu. Select Single View Application and then click
Next.”
All code blocks are in a fixed-width font. Code that you need to type in is bold; code that you need
to delete is struck through. For example, in the following code, you would delete the line import
Foundation and type in the two lines beginning @IBOutlet. The other lines are already in the code and
are included to let you know where to add the new lines.
import Foundation
import UIKit
class ViewController: UIViewController {
@IBOutlet var questionLabel: UILabel!
@IBOutlet var answerLabel: UILabel!
}
Necessary Hardware and Software
To build the applications in this book, you must have Xcode 8.1, which requires a Mac running macOS
El Capitan version 10.11.4 or later. Xcode, Apple’s Integrated Development Environment, is available
on the App Store. Xcode includes the iOS SDK, the iOS simulator, and other development tools.
You should join the Apple Developer Program, which costs $99/year, because:
• Downloading the latest developer tools is free for members.
• You cannot put an app in the store until you are a member.
If you are going to take the time to work through this entire book, membership in the Apple Developer
Program is worth the cost. Go to developer.apple.com/programs/ios/ to join.

ptg18651516
Introduction
xviii
What about iOS devices? Most of the applications you will develop in the first half of the book are for
iPhone, but you will be able to run them on an iPad. On the iPad screen, iPhone applications appear in
an iPhone-sized window. Not a compelling use of iPad, but that is OK when you are starting with iOS.
In the early chapters, you will be focused on learning the fundamentals of the iOS SDK, and these are
the same across iOS devices. Later in the book, you will see how to make applications run natively on
both iOS device families.
Excited yet? Good. Let’s get started.

ptg18651516
1
1
A Simple iOS Application
In this chapter, you are going to write an iOS application named Quiz. This application will show a
question and then reveal the answer when the user taps a button. Tapping another button will show the
user a new question (Figure1.1).
Figure 1.1Your first application: Quiz
When you are writing an iOS application, you must answer two basic questions:
• How do I get my objects created and configured properly? (Example: “I want a button here that
says Next Question.”)
• How do I make my app respond to user interaction? (Example: “When the user taps the button, I
want this piece of code to be executed.”)
Most of this book is dedicated to answering these questions.

ptg18651516
Chapter 1A Simple iOS Application
2
As you go through this first chapter, you will probably not understand everything that you are doing,
and you may feel ridiculous just going through the motions. But going through the motions is enough
for now. Mimicry is a powerful form of learning; it is how you learned to speak, and it is how you will
start iOS programming. As you become more capable, you will experiment and challenge yourself to
do creative things on the platform. For now, go ahead and do what we show you. The details will be
explained in later chapters.
Creating an Xcode Project
Open Xcode and, from the File menu, select New → Project.... (If Xcode opens to a welcome screen,
select Create a new Xcode project.)
A new workspace window will appear and a sheet will slide down from its toolbar. At the top, find the
iOS section and then the Application area (Figure1.2). You are offered several application templates to
choose from. Select Single View Application.
Figure 1.2Creating a project
This book was created for Xcode 8.1. The names of these templates may change with new Xcode
releases. If you do not see a Single View Application template, use the simplest-sounding template. You
can also visit the Big Nerd Ranch forum for this book at forums.bignerdranch.com for help working
with newer versions of Xcode.

ptg18651516
Creating an Xcode Project
3
Click Next and, in the next sheet, enter Quiz for the Product Name (Figure1.3). The organization
name and identifier are required to continue. You can use Big Nerd Ranch or any organization
name you would like. For the organization identifier, you can use com.bignerdranch or
com.yourcompanynamehere.
From the Language pop-up menu, choose Swift, and from the Devices pop-up menu, choose Universal.
Make sure that the Use Core Data checkbox is unchecked.
Figure 1.3Configuring a new project
Click Next and, in the final sheet, save the project in the directory where you plan to store the exercises
in this book. Click Create to create the Quiz project.

ptg18651516
Chapter 1A Simple iOS Application
4
Your new project opens in the Xcode workspace window (Figure1.4).
Figure 1.4Xcode workspace window
The lefthand side of the workspace window is the navigator area. This area displays different
navigators – tools that show you different parts of your project. You can open a navigator by selecting
one of the icons in the navigator selector, which is the bar just above the navigator area.
The navigator currently open is the project navigator. The project navigator shows you the files that
make up a project (Figure1.5). You can select one of these files to open it in the editor area to the right
of the navigator area.
The files in the project navigator can be grouped into folders to help you organize your project. A few
groups have been created by the template for you. You can rename them, if you want, or add new ones.
The groups are purely for the organization of files and do not correlate to the filesystem in any way.
Figure 1.5Quiz application’s files in the project navigator

ptg18651516
Model-View-Controller
5
Model-View-Controller
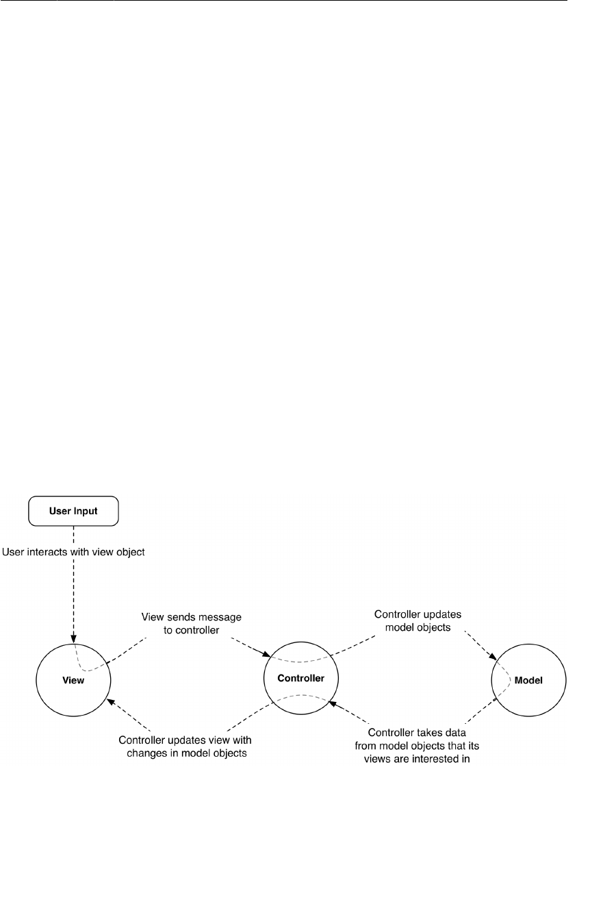
Before you begin your application, let’s discuss a key concept in application architecture:
Model-View-Controller, or MVC. MVC is a design pattern used in iOS development. In MVC, every
instance belongs to either the model layer, the view layer, or the controller layer. (Layer here simply
refers to one or more objects that together fulfill a role.)
• The model layer holds data and knows nothing about the user interface, or UI. In Quiz, the model
will consist of two ordered lists of strings: one for questions and another for answers.
Usually, instances in the model layer represent real things in the world of the user. For example,
when you write an app for an insurance company, your model will almost certainly contain a
custom type called InsurancePolicy.
• The view layer contains objects that are visible to the user. Examples of view objects, or views,
are buttons, text fields, and sliders. View objects make up an application’s UI. In Quiz, the labels
showing the question and answer and the buttons beneath them are view objects.
• The controller layer is where the application is managed. Controller objects, or controllers, are
the managers of an application. Controllers configure the views that the user sees and make sure
that the view and model objects stay synchronized.
In general, controllers typically handle “And then?” questions. For example, when the user selects
an item from a list, the controller determines what the user sees next.
Figure1.6 shows the flow of control in an application in response to user input, such as the user
tapping a button.
Figure 1.6MVC pattern
Notice that models and views do not talk to each other directly; controllers sit squarely in the middle of
everything, receiving messages and dispatching instructions.

ptg18651516
Chapter 1A Simple iOS Application
6
Designing Quiz
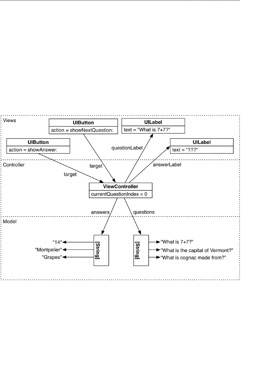
You are going to write the Quiz application using the MVC pattern. Here is a breakdown of the
instances you will be creating and working with:
• The model layer will consist of two instances of [String].
• The view layer will consist of two instances of UILabel and two instances of UIButton.
• The controller layer will consist of an instance of ViewController.
These instances and their relationships are laid out in the diagram for Quiz shown in Figure1.7.
Figure 1.7Object diagram for Quiz
Figure1.7 is the big picture of how the finished Quiz application will work. For example, when the
Next Question button is tapped, it will trigger a method in ViewController. A method is a lot like a
function – a list of instructions to be executed. This method will retrieve a new question from the array
of questions and ask the top label to display that question.
It is OK if this diagram does not make sense yet – it will by the end of the chapter. Refer back to it as
you build the app to see how it is taking shape.
You are going to build Quiz in steps, starting with the visual interface for the application.

ptg18651516
Interface Builder
7
Interface Builder
You are using the Single View Application template because it is the simplest template that Xcode
offers. Still, this template has a significant amount of magic in that some critical components have
already been set up for you. For now, you will just use these components, without attempting to gain a
deep understanding of how they work. The rest of the book will be concerned with those details.
In the project navigator, click once on the Main.storyboard file. Xcode will open its graphic-style
editor called Interface Builder.
Interface Builder divides the editor area into two sections: the document outline, on the lefthand side,
and the canvas, on the right.
This is shown in Figure1.8. If what you see in your editor area does not match the figure, you may
have to click on the Show Document Outline button. (If you have additional areas showing, do not
worry about them.) You may also have to click on the disclosure triangles in the document outline to
reveal content.
Figure 1.8Interface Builder showing Main.storyboard

ptg18651516
Chapter 1A Simple iOS Application
8
The rectangle that you see in the Interface Builder canvas is called a scene and represents the only
“screen” or view your application has at this time (remember that you used the single view application
template to create this project).
In the next section, you will learn how to create a UI for your application using Interface Builder.
Interface Builder lets you drag objects from a library onto the canvas to create instances and also lets
you establish connections between those objects and your code. These connections can result in code
being called by a user interaction.
A crucial feature of Interface Builder is that it is not a graphical representation of code contained in
other files. Interface Builder is an object editor that can create instances of objects and manipulate their
properties. When you are done editing an interface, it does not generate code that corresponds to the
work you have done. A .storyboard file is an archive of object instances to be loaded into memory
when necessary.
Building the Interface
Let’s get started on your interface. You have selected Main.storyboard to reveal its single scene in the
canvas (Figure1.9).
Figure 1.9The scene in Main.storyboard
To start, make sure your scene is sized for iPhone 7. At the bottom of the canvas, find the View as
button. It will likely say something like View as: iPhone 7 (wC hR). (The wC hR will not make sense
right now; we will explain it in Chapter17.) If it says iPhone 7 already, then you are all set. If not,
click on the View as button and select the fourth device from the left, which corresponds to iPhone 7
(Figure1.10).

ptg18651516
Creating view objects
9
Figure 1.10Viewing the scene for iPhone 7
It is time to add your view objects to that blank slate.
Creating view objects
Make sure that the utility area within Xcode’s window is visible. You may need to click on the
rightmost button of the control in the top-right corner of the window. The utility area is
to the right of the editor area and has two sections: the inspector and the library. The top section is
the inspector, which displays settings for a file or object that is selected in the editor area. The bottom
section is the library, which lists items that you can add to a file or project.
At the top of each section in the utility area is a selector for different inspectors and libraries
(Figure1.11).
Figure 1.11Xcode utility area
Your application interface requires four view objects: two buttons to accept user input and two text
labels to display information. To add them, first make sure you can see the object library, as shown in
Figure1.11, by selecting the tab from the library selector.

ptg18651516
Chapter 1A Simple iOS Application
10
The object library contains the objects that you can add to a storyboard file to compose your interface.
Find the Label object by either scrolling down through the list or by using the search bar at the bottom
of the library. Select this object in the library and drag it onto the view object on the canvas. Drag the
label around the canvas and notice the dashed blue lines that appear when the label is near the center of
the canvas (Figure1.12). These guidelines will help you lay out your interface.
Figure 1.12Adding a label to the canvas
Using the guidelines, position the label in the horizontal center of the view and near the top, as shown
in Figure1.12. Eventually, this label will display questions to the user. Drag a second label onto the
view and position it in the horizontal center, closer to the middle. This label will display answers.
Next, find Button in the object library and drag two buttons onto the view. Position one below each
label.

ptg18651516
Chapter 1A Simple iOS Application
12
Configuring view objects
Now that you have created the view objects, you can configure their attributes. Some attributes of a
view, like size, position, and text, can be changed directly on the canvas. For example, you can resize
an object by selecting it in the canvas or the document outline and then dragging its corners and edges
in the canvas.
Begin by renaming the labels and buttons. Double-click on each label and replace the text with ???.
Then double-click the upper button and change its name to Next Question. Rename the lower button to
Show Answer. The results are shown in Figure1.14.
Figure 1.14Renaming the labels and buttons
You may have noticed that because you have changed the text in the labels and buttons, and therefore
their widths, they are no longer neatly centered in the scene. Click on each of them and drag to center
them again, as shown in Figure1.15.
Figure 1.15Centering the labels and buttons

ptg18651516
Running on the simulator
13
Running on the simulator
To test your UI, you are going to run Quiz on Xcode’s iOS simulator.
To prepare Quiz to run on the simulator, find the current scheme pop-up menu on the Xcode toolbar
(Figure1.16).
Figure 1.16iPhone 7 scheme selected
If it says something generic like iPhone 7, then the project is set to run on the simulator and you are
good to go. If it says something like Christian's iPhone, then click and choose iPhone 7 from the
pop-up menu. The iPhone 7 scheme will be your simulator default throughout this book.
Click the triangular play button in the toolbar. This will build (compile) and then run the application.
You will be doing this often enough that you may want to learn and use the keyboard shortcut
Command-R.
After the simulator launches you will see that the interface has all the views you added, neatly centered
as you configured them in Interface Builder.
Now go back to the current scheme pop-up menu and select iPhone 7 Plus as your simulator of choice.
Run the application again and you will notice that while the views you added are still present, they are
not centered as they were on iPhone 7. This is because the labels and buttons currently have a fixed
position on a screen, and they do not remain centered on the main view. To correct this problem, you
will use a technology called Auto Layout.

ptg18651516
Chapter 1A Simple iOS Application
14
A brief introduction to Auto Layout
As of now, your interface looks nice in the Interface Builder canvas. But iOS devices come in ever
more screen sizes, and applications are expected to support all screen sizes and orientations – and
perhaps more than one device type. You need to guarantee that the layout of view objects will be
correct regardless of the screen size or orientation of the device running the application. The tool for
this task is Auto Layout.
Auto Layout works by specifying position and size constraints for each view object in a scene. These
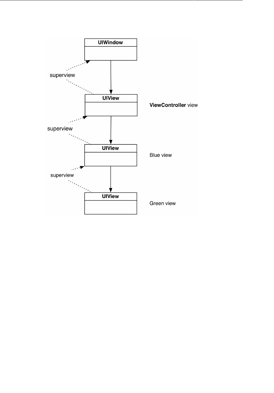
constraints can be relative to neighboring views or to container views. A container view is just a view
object that, as the name suggests, contains another view. For example, take a look at the document
outline for Main.storyboard (Figure1.17).
Figure 1.17Document layout with a container view
You can see in the document outline that the labels and buttons you added are indented with respect
to a View object. This view object is the container of the labels and buttons, and the objects can be
positioned and sized relative to this view.
To begin specifying Auto Layout constraints, select the top label by clicking on it either on the canvas
or in the document outline. At the bottom of the canvas, notice the Auto Layout menus, shown in
Figure1.18.
Figure 1.18The Auto Layout menus

ptg18651516
A brief introduction to Auto Layout
15
With the top label still selected, click on the icon to reveal the Align menu shown in Figure1.19.
Figure 1.19Centering the top label in the container
Within the Align menu, check the Horizontally in Container checkbox to center the label in the
container. Then click the Add 1 Constraint button. This constraint guarantees that on any size screen, in
any orientation, the label will be centered horizontally.
Now you need to add more constraints to center the lower label and the buttons with respect to the
top label and to lock the spacing between them. Select the four views by Command-clicking on them
one after another and then click on the icon to open the Add New Constraints menu shown in
Figure1.20.
Figure 1.20Adding constraints to center and fix the spacing between views

ptg18651516
Chapter 1A Simple iOS Application
16
Click on the red vertical dashed segment near the top of the menu. When you click on the segment,
it will become solid red (shown in Figure1.20), indicating that the distance of each view is pinned to
its nearest top neighbor. Also, check the Align box and then select Horizontal Centers from the pop-up
menu. For Update Frames, make sure that you have Items of New Constraints selected. Finally, click
on the Add 7 Constraints button at the bottom of the menu.
If you made any mistakes while adding constraints, you may see red or orange constraints and frames
on the canvas instead of the correct blue lines. If that is the case, you will want to clear the existing
constraints and go through the steps above again. To clear constraints, first select the background
(container) view. Then click the icon to open the Resolve Auto Layout Issues menu. Select Clear
Constraints under the All Views in View Controller section (Figure1.21). This will clear away any
constraints that you have added and give you a fresh start on adding the constraints back in.
Figure 1.21Clearing constraints
Auto Layout can be a difficult tool to master, and that is why you are starting to use it in the first
chapter of this book. By starting early, you will have more chances to use it and get used to its
complexity. Also, dealing with problems before things get too complicated will help you debug layout
issues with confidence.
To confirm that your interface behaves correctly, build and run the application on the iPhone 7 Plus
simulator. After confirming that the interface looks correct, build and run the application on the iPhone
7 simulator. The labels and buttons should be centered on both.

ptg18651516
Making connections
17
Making connections
A connection lets one object know where another object is in memory so that the two objects can
communicate. There are two kinds of connections that you can make in Interface Builder: outlets and
actions. An outlet is a reference to an object. An action is a method that gets triggered by a button or
some other view that the user can interact with, like a slider or a picker.
Let’s start by creating outlets that reference the instances of UILabel. Time to leave Interface Builder
and write some code.
Declaring outlets
In the project navigator, find and select the file named ViewController.swift. The editor area will
change from Interface Builder to Xcode’s code editor.
In ViewController.swift, start by deleting any code that the template added between class
ViewController: UIViewController { and the final brace, so that the file looks like this:
import UIKit
class ViewController: UIViewController {
}
(For simplicity, we will not show the line import UIKit again for this file.)
Next, add the following code that declares two properties. (Throughout this book, new code for you
to add will be shown in bold. Code for you to delete will be struck through.) Do not worry about
understanding the code or properties right now; just get it in.
class ViewController: UIViewController {
@IBOutlet var questionLabel: UILabel!
@IBOutlet var answerLabel: UILabel!
}
This code gives every instance of ViewController an outlet named questionLabel and an outlet
named answerLabel. The view controller can use each outlet to reference a particular UILabel object
(i.e., one of the labels in your view). The @IBOutlet keyword tells Xcode that you will connect these
outlets to label objects using Interface Builder.

ptg18651516
Chapter 1A Simple iOS Application
18
Setting outlets
In the project navigator, select Main.storyboard to reopen Interface Builder.
You want the questionLabel outlet to point to the instance of UILabel at the top of the UI.
In the document outline, find the View Controller Scene section and the View Controller object within
it. In your case, the View Controller stands in for an instance of ViewController, which is the object
responsible for managing the interface defined in Main.storyboard.
Control-drag (or right-click and drag) from the View Controller in the document outline to the top label
in the scene. When the label is highlighted, release the mouse and keyboard; a black panel will appear.
Select questionLabel to set the outlet, as shown in Figure1.22.
Figure 1.22Setting questionLabel
(If you do not see questionLabel in the connections panel, double-check your ViewController.swift
file for typos.)
Now, when the storyboard file is loaded, the ViewController’s questionLabel outlet will
automatically reference the instance of UILabel at the top of the screen, which will allow the
ViewController to tell the label what question to display.
Set the answerLabel outlet the same way: Control-drag from the ViewController to the bottom UILabel
and select answerLabel (Figure1.23).

ptg18651516
Making connections
19
Figure 1.23Setting answerLabel
Notice that you drag from the object with the outlet that you want to set to the object that you want that
outlet to point to.
Your outlets are all set. The next connections you need to make involve the two buttons.
Defining action methods
When a UIButton is tapped, it calls a method on another object. That object is called the target. The
method that is triggered is called the action. This action is the name of the method that contains the
code to be executed in response to the button being tapped.
In your application, the target for both buttons will be the instance of ViewController. Each button
will have its own action. Let’s start by defining the two action methods: showNextQuestion(_:) and
showAnswer(_:).
Reopen ViewController.swift and add the two action methods after the outlets.
class ViewController: UIViewController {
@IBOutlet var questionLabel: UILabel!
@IBOutlet var answerLabel: UILabel!
@IBAction func showNextQuestion(_ sender: UIButton) {
}
@IBAction func showAnswer(_ sender: UIButton) {
}
}
You will flesh out these methods after you make the target and action connections. The @IBAction
keyword tells Xcode that you will be making these connections in Interface Builder.

ptg18651516
Chapter 1A Simple iOS Application
20
Setting targets and actions
Switch back to Main.storyboard. Let’s start with the Next Question button. You want its target to be
ViewController and its action to be showNextQuestion(_:).
To set an object’s target, you Control-drag from the object to its target. When you release the mouse,
the target is set, and a pop-up menu appears that lets you select an action.
Select the Next Question button in the canvas and Control-drag to the View Controller in the
document outline. When the View Controller is highlighted, release the mouse button and choose
showNextQuestion: under Sent Events in the pop-up menu, as shown in Figure1.24.
Figure 1.24Setting Next Question target/action
Now for the Show Answer button. Select the button and Control-drag from the button to the View
Controller. Choose showAnswer: from the pop-up menu.

ptg18651516
Making connections
21
Summary of connections
There are now five connections between the ViewController and the view objects. You have set the
properties answerLabel and questionLabel to reference the label objects – two connections. The
ViewController is the target for both buttons – two more. The project’s template made one additional
connection: The view property of ViewController is connected to the View object that represents the
background of the application. That makes five.
You can check these connections in the connections inspector. Select the View Controller in the
document outline. Then, in the utilities area, click the tab to reveal the connections inspector
(Figure1.25).
Figure 1.25Checking connections in the connections inspector
Your storyboard file is complete. The view objects have been created and configured and all the
necessary connections have been made to the controller object. Let’s move on to creating and
connecting your model objects.

ptg18651516
Chapter 1A Simple iOS Application
22
Creating the Model Layer
View objects make up the UI, so developers typically create, configure, and connect view objects using
Interface Builder. The parts of the model layer, on the other hand, are typically set up in code.
In the project navigator, select ViewController.swift. Add the following code that declares two
arrays of strings and an integer.
class ViewController: UIViewController {
@IBOutlet var questionLabel: UILabel!
@IBOutlet var answerLabel: UILabel!
let questions: [String] = [
"What is 7+7?",
"What is the capital of Vermont?",
"What is cognac made from?"
]
let answers: [String] = [
"14",
"Montpelier",
"Grapes"
]
var currentQuestionIndex: Int = 0
...
}
The arrays are ordered lists containing questions and answers. The integer will keep track of what
question the user is on.
Notice that the arrays are declared using the let keyword, whereas the integer is declared using the
var keyword. A constant is denoted with the let keyword; its value cannot change. The questions
and answers arrays are constants. The questions and answers in this quiz will not change and, in fact,
cannot be changed from their initial values.
A variable, on the other hand, is denoted by the var keyword; its value is allowed to change. You made
the currentQuestionIndex property a variable because its value must be able to change as the user
cycles through the questions and answers.

ptg18651516
Implementing action methods
23
Implementing action methods
Now that you have questions and answers, you can finish implementing the action methods. In
ViewController.swift, update showNextQuestion(_:) and showAnswer(_:).
...
@IBAction func showNextQuestion(_ sender: UIButton) {
currentQuestionIndex += 1
if currentQuestionIndex == questions.count {
currentQuestionIndex = 0
}
let question: String = questions[currentQuestionIndex]
questionLabel.text = question
answerLabel.text = "???"
}
@IBAction func showAnswer(_ sender: UIButton) {
let answer: String = answers[currentQuestionIndex]
answerLabel.text = answer
}
...
Loading the first question
Just after the application is launched, you will want to load the first question from the array and use
it to replace the ??? placeholder in the questionLabel label. A good way to do this is by overriding
the viewDidLoad() method of ViewController. (“Override” means that you are providing a custom
implementation for a method.) Add the method to ViewController.swift.
class ViewController: UIViewController {
...
override func viewDidLoad() {
super.viewDidLoad()
questionLabel.text = questions[currentQuestionIndex]
}
}
All the code for your application is now complete!

ptg18651516
Chapter 1A Simple iOS Application
24
Building the Finished Application
Build and run the application on the iPhone 7 simulator, as you did earlier.
If building turns up any errors, you can view them in the issue navigator by selecting the tab in the
navigator area (Figure1.26).
Figure 1.26Issue navigator with example errors and warnings
Click on any error or warning in the issue navigator to be taken to the file and the line of code where
the issue occurred. Find and fix any problems (i.e., code typos!) by comparing your code with the
code in this chapter. Then try running the application again. Repeat this process until your application
compiles.
After your application has compiled, it will launch in the iOS simulator. Play around with the Quiz
application. You should be able to tap the Next Question button and see a new question in the top label;
tapping Show Answer should show the right answer. If your application is not working as expected,
double-check your connections in Main.storyboard.
You have built a working iOS app! Take a moment to bask in the glory.
OK, enough basking. Your app works, but it needs some spit and polish.

ptg18651516
Application Icons
25
Application Icons
While running Quiz, select Hardware → Home from the simulator’s menu. You will see that Quiz’s
icon is a boring, default tile. Let’s give Quiz a better icon.
An application icon is a simple image that represents the application on the iOS Home screen.
Different devices require different-sized icons, some of which are shown in Table1.1.
Table 1.1Application icon sizes by device
Device Application icon sizes
5.5-inch iPhone 180x180 pixels (@3x)
4.7-inch and 4.0-inch iPhone 120x120 pixels (@2x)
7.9-inch and 9.7-inch iPad 152x152 pixels (@2x)
12.9-inch iPad 167x167 pixels (@2x)
We have prepared an icon image file (size 120x120) for the Quiz application. You can download
this icon (along with resources for other chapters) from www.bignerdranch.com/solutions/
iOSProgramming6ed.zip. Unzip iOSProgramming6ed.zip and find the Quiz-120.png file in the
0-Resources/Project App Icons directory of the unzipped folder.
You are going to add this icon to your application bundle as a resource. In general, there are two kinds
of files in an application: code and resources. Code (like ViewController.swift) is used to create
the application itself. Resources are things like images and sounds that are used by the application at
runtime.

ptg18651516
Chapter 1A Simple iOS Application
26
In the project navigator, find Assets.xcassets. Select this file to open it and then select AppIcon from
the resource list on the lefthand side (Figure1.27).
Figure 1.27Showing the Asset Catalog
This panel is the Asset Catalog, where you can manage all of the images that your application will
need.

ptg18651516
Application Icons
27
Drag the Quiz-120.png file from Finder onto the 2x slot of the iPhone App section (Figure1.28). This
will copy the file into your project’s directory on the filesystem and add a reference to that file in the
Asset Catalog. (You can Control-click on a file in the Asset Catalog and select the option to Show in
Finder to confirm this.)
Figure 1.28Adding the app icon to the Asset Catalog
Build and run the application again. Switch to the simulator’s Home screen either by clicking
Hardware → Home, as you did before, or by using the keyboard shortcut Command-Shift-H. You
should see the new icon.
(If you do not see the icon, delete the application and then build and run again to redeploy it. To do
this, the easiest option is to reset the simulator by clicking Simulator → Reset Content and Settings....
This will remove all applications and reset the simulator to its default settings. You should see the app
icon the next time you run the application.)

ptg18651516
Chapter 1A Simple iOS Application
28
Launch Screen
Another item you should set for the project is the launch image, which appears while an application
is loading. The launch image has a specific role in iOS: It conveys to the user that the application
is indeed launching and depicts the UI that the user will interact with once the application loads.
Therefore, a good launch image is a content-less screenshot of the application. For example, the Clock
application’s launch image shows the four tabs along the bottom, all in the unselected state. Once the
application loads, the correct tab is selected and the content becomes visible. (Keep in mind that the
launch image is replaced after the application has launched; it does not become the background image
of the application.)
An easy way to accomplish this is to allow Xcode to generate the possible launch screen images for
you using a launch screen file.
Open the project settings by clicking on the top-level Quiz in the project navigator. Under App Icons
and Launch Images, choose Main.storyboard from the Launch Screen File dropdown (Figure1.29).
Launch images will now be generated from Main.storyboard.
Figure 1.29Setting the launch screen file
It is difficult to see the results of this change, because the launch image is typically shown for only a
short time. However, it is a good practice to set the launch image even though its role is so brief.
Congratulations! You have written your first application and even added some details to make it
polished. You will return to Quiz later in the book. The next chapter covers some basics of Swift to
prepare you for more coding.

ptg18651516
29
2
The Swift Language
Swift is a new language that Apple introduced in 2014. It replaces Objective-C as the recommended
development language for iOS and Mac. In this chapter, you are going to focus on the basics of Swift.
You will not learn everything, but you will learn enough to get started. Then, as you continue through
the book, you will learn more Swift while you learn iOS development.
Swift maintains the expressiveness of Objective-C while introducing a syntax that is safer, succinct,
and readable. It emphasizes type safety and adds advanced features such as optionals, generics, and
sophisticated structures and enumerations. Most importantly, Swift allows the use of these new features
while relying on the same tested, elegant iOS frameworks that developers have built upon for years.
If you know Objective-C, then the challenge is recasting what you know. It may seem awkward at first,
but we have come to love Swift at Big Nerd Ranch and believe you will, too.
If you do not think you will be comfortable picking up Swift at the same time as iOS development,
you may want to start with Swift Programming: The Big Nerd Ranch Guide or Apple’s Swift tutorials,
which you can find at developer.apple.com/swift. But if you have some programming experience
and are willing to learn “on the job,” you can start your Swift education here and now.

ptg18651516
Chapter 2The Swift Language
30
Types in Swift
Swift types can be arranged into three basic groups: structures, classes, and enumerations (Figure2.1).
All three can have:
•properties – values associated with a type
•initializers – code that initializes an instance of a type
•instance methods – functions specific to a type that can be called on an instance of that type
•class or static methods – functions specific to a type that can be called on the type itself
Figure 2.1Swift building blocks
Swift’s structures (or “structs”) and enumerations (or “enums”) are significantly more powerful than in
most languages. In addition to supporting properties, initializers, and methods, they can also conform
to protocols and can be extended.
Swift’s implementation of typically “primitive” types such as numbers and Boolean values may
surprise you: They are all structures. In fact, all of these Swift types are structures:
Numbers: Int, Float, Double
Boolean: Bool
Text: String, Character
Collections: Array<Element>, Dictionary<Key:Hashable,Value>, Set<Element:Hashable>
This means that standard types have properties, initializers, and methods of their own. They can also
conform to protocols and be extended.
Finally, a key feature of Swift is optionals. An optional allows you to store either a value of a particular
type or no value at all. You will learn more about optionals and their role in Swift later in this chapter.

ptg18651516
Using Standard Types
31
Using Standard Types
In this section, you are going to experiment with standard types in an Xcode playground. A playground
lets you write code and see the results without the overhead of manually running an application and
checking the output.
In Xcode, select File → New → Playground.... You can accept the default name for this file; you will
only be here briefly. Make sure the platform is iOS (Figure2.2).
Figure 2.2Configuring a playground
Click Next and save this file in a convenient place.

ptg18651516
Chapter 2The Swift Language
32
When the file opens, notice that the playground is divided into two sections (Figure2.3). The larger
white area to the left is the editor where you write code. The gray column on the right is the sidebar.
The playground compiles and executes your code after every line and shows the results in the sidebar.
Figure 2.3A playground
In the example code, the var keyword denotes a variable, so the value of str can be changed from its
initial value. Type in the code below to change the value of str, and you will see the results appear in
the sidebar to the right.
var str = "Hello, playground" "Hello, playground"
str = "Hello, Swift" "Hello, Swift"
(Notice that we are showing sidebar results to the right of the code for the benefit of readers who are
not actively doing the exercise.)
The let keyword denotes a constant value, which cannot be changed. In your Swift code, you should
use let unless you expect the value will need to change. Add a constant to the mix:
var str = "Hello, playground" "Hello, playground"
str = "Hello, Swift" "Hello, Swift"
let constStr = str "Hello, Swift"
Because constStr is a constant, attempting to change its value will cause an error.
var str = "Hello, playground" "Hello, playground"
str = "Hello, Swift" "Hello, Swift"
let constStr = str "Hello, Swift"
constStr = "Hello, world"
An error appears, indicated by the red symbol to the left of the offending line. Click the symbol to get
more information about the error. In this case, the error reads Cannot assign to value: 'constStr'
is a 'let' constant.
An error in the playground code will prevent you from seeing any further results in the sidebar, so you
usually want to address it right away. Remove the line that attempts to change the value of constStr.
var str = "Hello, playground" "Hello, playground"
str = "Hello, Swift" "Hello, Swift"
let constStr = str "Hello, Swift"
constStr = "Hello, world"

ptg18651516
Inferring types
33
Inferring types
At this point, you may have noticed that neither the constStr constant nor the str variable has a
specified type. This does not mean they are untyped! Instead, the compiler infers their types from the
initial values. This is called type inference.
You can find out what type was inferred using Xcode’s Quick Help. Option-click on constStr in the
playground to see the Quick Help information for this constant, shown in Figure2.4.
Figure 2.4constStr is of type String
Option-clicking to reveal Quick Help will work for any symbol.
Specifying types
If your constant or variable has an initial value, you can rely on type inference. If a constant or variable
does not have an initial value or if you want to ensure that it is a certain type, you can specify the type
in the declaration.
Add more variables with specified types:
var str = "Hello, playground" "Hello, playground"
str = "Hello, Swift" "Hello, Swift"
let constStr = str "Hello, Swift"
var nextYear: Int
var bodyTemp: Float
var hasPet: Bool
Note that the sidebar does not report any results because these variables do not yet have values.
Let’s go over these new types and how they are used.
Number and Boolean types
The most common type for integers is Int. There are additional integer types based on word size and
signedness, but Apple recommends using Int unless you really have a reason to use something else.
For floating-point numbers, Swift provides three types with different levels of precision: Float for
32-bit numbers, Double for 64-bit numbers, and Float80 for 80-bit numbers.
A Boolean value is expressed in Swift using the type Bool. A Bool’s value is either true or false.

ptg18651516
Chapter 2The Swift Language
34
Collection types
The Swift standard library offers three collections: arrays, dictionaries, and sets.
An array is an ordered collection of elements. The array type is written as Array<T>, where T is the
type of element that the array will contain. Arrays can contain elements of any type: a standard type, a
structure, or a class.
Add a variable for an array of integers:
var hasPet: Bool
var arrayOfInts: Array<Int>
Arrays are strongly typed. Once you declare an array as containing elements of, say, Int, you cannot
add a String to it.
There is a shorthand syntax for declaring arrays: You can simply use square brackets around the type
that the array will contain. Update the declaration of arrayOfInts to use the shorthand:
var hasPet: Bool
var arrayOfInts: Array<Int>
var arrayOfInts: [Int]
A dictionary is an unordered collection of key-value pairs. The values can be of any type, including
structures and classes. The keys can be of any type as well, but they must be unique. Specifically,
the keys must be hashable, which allows the dictionary to guarantee that the keys are unique and to
access the value for a given key more efficiently. Basic Swift types such as Int, Float, Character, and
String are all hashable.
Like Swift arrays, Swift dictionaries are strongly typed and can only contain keys and values of the
declared type. For example, you might have a dictionary that stores capital cities by country. The keys
for this dictionary would be the country names, and the values would be the city names. Both keys and
values would be strings, and you would not be able to add a key or value of any other type.
Add a variable for such a dictionary:
var arrayOfInts: [Int]
var dictionaryOfCapitalsByCountry: Dictionary<String,String>
There is a shorthand syntax for declaring dictionaries, too. Update dictionaryOfCapitalsByCountry
to use the shorthand:
var arrayOfInts: [Int]
var dictionaryOfCapitalsByCountry: Dictionary<String,String>
var dictionaryOfCapitalsByCountry: [String:String]
A set is similar to an array in that it contains a number of elements of a certain type. However, sets
are unordered, and the members must be unique as well as hashable. The unorderedness of sets makes
them faster when you simply need to determine whether something is a member of a set. Add a
variable for a set:
var winningLotteryNumbers: Set<Int>
Unlike arrays and dictionaries, sets do not have a shorthand syntax.

ptg18651516
Literals and subscripting
35
Literals and subscripting
Standard types can be assigned literal values, or literals. For example, str is assigned the value of a
string literal. A string literal is formed with double quotes. Contrast the literal value assigned to str
with the nonliteral value assigned to constStr:
var str = "Hello, playground" "Hello, playground"
str = "Hello, Swift" "Hello, Swift"
let constStr = str "Hello, Swift"
Add two number literals to your playground:
let number = 42 42
let fmStation = 91.1 91.1
Arrays and dictionaries can be assigned literal values as well. The syntax for creating literal arrays and
dictionaries resembles the shorthand syntax for specifying these types.
let countingUp = ["one", "two"] ["one", "two"]
let nameByParkingSpace = [13: "Alice", 27: "Bob"] [13: "Alice", 27: "Bob"]
Swift also provides subscripting as shorthand for accessing arrays. To retrieve an element in an array,
you provide the element’s index in square brackets after the array name.
let countingUp = ["one", "two"] ["one", "two"]
let secondElement = countingUp[1] "two"
...
Notice that index 1 retrieves the second element; an array’s index always starts at 0.
When subscripting an array, be sure that you are using a valid index. Attempting to access an
out-of-bounds index results in a trap. A trap is a runtime error that stops the program before it gets into
an unknown state.
Subscripting also works with dictionaries – more on that later in this chapter.

ptg18651516
Chapter 2The Swift Language
36
Initializers
So far, you have initialized your constants and variables using literal values. In doing so, you created
instances of a specific type. An instance is a particular embodiment of a type. Historically, this term
has been only used with classes, but in Swift it is used to describe structures and enumerations, too. For
example, the constant secondElement holds an instance of String.
Another way of creating instances is by using an initializer on the type. Initializers are responsible
for preparing the contents of a new instance of a type. When an initializer is finished, the instance is
ready for action. To create a new instance using an initializer, you use the type name followed by a pair
of parentheses and, if required, arguments. This signature – the combination of type and arguments –
corresponds to a specific initializer.
Some standard types have initializers that return empty literals when no arguments are supplied. Add
an empty string, an empty array, and an empty set to your playground.
let emptyString = String() ""
let emptyArrayOfInts = [Int]() 0 elements
let emptySetOfFloats = Set<Float>() 0 elements
Other types have default values:
let defaultNumber = Int() 0
let defaultBool = Bool() false
Types can have multiple initializers. For example, String has an initializer that accepts an Int and
creates a string based on that value.
let number = 42 42
let meaningOfLife = String(number) "42"
To create a set, you can use the Set initializer that accepts an array literal:
let availableRooms = Set([205, 411, 412]) {412, 205, 411}
Float has several initializers. The parameter-less initializer returns an instance of Float with the
default value. There is also an initializer that accepts a floating-point literal.
let defaultFloat = Float() 0.0
let floatFromLiteral = Float(3.14) 3.14
If you use type inference for a floating-point literal, the type defaults to Double. Create the following
constant with a floating-point literal:
let easyPi = 3.14 3.14
Use the Float initializer that accepts a Double to create a Float from this Double:
let easyPi = 3.14 3.14
let floatFromDouble = Float(easyPi) 3.14
You can achieve the same result by specifying the type in the declaration.
let easyPi = 3.14 3.14
let floatFromDouble = Float(easyPi) 3.14
let floatingPi: Float = 3.14 3.14

ptg18651516
Properties
37
Properties
A property is a value associated with an instance of a type. For example, String has the property
isEmpty, which is a Bool that tells you whether the string is empty. Array<T> has the property count,
which is the number of elements in the array as an Int. Access these properties in your playground:
let countingUp = ["one", "two"] ["one", "two"]
let secondElement = countingUp[1] "two"
countingUp.count 2
...
let emptyString = String()
emptyString.isEmpty true
Instance methods
An instance method is a function that is specific to a particular type and can be called on an instance of
that type. Try out the append(_:) instance method from Array<T>. You will first need to change your
countingUp array from a constant to a variable.
let countingUp = ["one", "two"]
var countingUp = ["one", "two"] ["one", "two"]
let secondElement = countingUp[1] "two"
countingUp.count
countingUp.append("three") ["one", "two", "three"]
The append(_:) method accepts an element of the array’s type and adds it to the end of the array. We
will discuss methods, including naming, in Chapter3.

ptg18651516
Chapter 2The Swift Language
38
Optionals
Swift types can be optional, which is indicated by appending ? to a type name.
var anOptionalFloat: Float?
var anOptionalArrayOfStrings: [String]?
var anOptionalArrayOfOptionalStrings: [String?]?
An optional lets you express the possibility that a variable may not store a value at all. The value of an
optional will either be an instance of the specified type or nil.
Throughout this book, you will have many chances to use optionals. What follows is an example to get
you familiar with the syntax so that you can focus on the use of the optionals later.
Imagine a group of instrument readings:
var reading1: Float
var reading2: Float
var reading3: Float
Sometimes, an instrument might malfunction and not report a reading. You do not want this
malfunction showing up as, say, 0.0. You want it to be something completely different that tells you to
check your instrument or take some other action.
You can do this by declaring the readings as optionals. Add these declarations to your playground.
var reading1: Float? nil
var reading2: Float? nil
var reading3: Float? nil
As an optional float, each reading can contain either a Float or nil. If not given an initial value, then
the value defaults to nil.
You can assign values to an optional just like any other variable. Assign floating-point literals to the
readings:
reading1 = 9.8 9.8
reading2 = 9.2 9.2
reading3 = 9.7 9.7
However, you cannot use these optional floats like non-optional floats – even if they have been
assigned Float values. Before you can read the value of an optional variable, you must address the
possibility of its value being nil. This is called unwrapping the optional.
You are going to try out two ways of unwrapping an optional variable: optional binding and forced
unwrapping. You will implement forced unwrapping first. This is not because it is the better option – in
fact, it is the less safe one. But implementing forced unwrapping first will let you see the dangers and
understand why optional binding is typically better.
To forcibly unwrap an optional, you append a ! to its name. First, try averaging the readings as if they
were non-optional variables:
reading1 = 9.8 9.8
reading2 = 9.2 9.2
reading3 = 9.7 9.7
let avgReading = (reading1 + reading2 + reading3) / 3

ptg18651516
Optionals
39
This results in an error because optionals require unwrapping. Forcibly unwrap the readings to fix the
error:
let avgReading = (reading1 + reading2 + reading3) / 3
let avgReading = (reading1! + reading2! + reading3!) / 3 9.566667
Everything looks fine, and you see the correct average in the sidebar. But a danger lurks in your code.
When you forcibly unwrap an optional, you tell the compiler that you are sure that the optional will
not be nil and can be treated as if it were a normal Float. But what if you are wrong? To find out,
comment out the assignment of reading3, which will return it to its default value, nil.
reading1 = 9.8 9.8
reading2 = 9.2 9.2
reading3 = 9.7
// reading3 = 9.7
You now have an error. Xcode may have opened its debug area at the bottom of the playground with
information about the error. If it did not, select View → Debug Area → Show Debug Area. The error
reads:
fatal error: unexpectedly found nil while unwrapping an Optional value
If you forcibly unwrap an optional and that optional turns out to be nil, it will cause a trap, stopping
your application.
A safer way to unwrap an optional is optional binding. Optional binding works within a conditional
if-let statement: You assign the optional to a temporary constant of the corresponding non-optional
type. If your optional has a value, then the assignment is valid and you proceed using the non-optional
constant. If the optional is nil, then you can handle that case with an else clause.
Change your code to use an if-let statement that tests for valid values in all three readings.
let avgReading = (reading1! + reading2! + reading3!) / 3
if let r1 = reading1,
let r2 = reading2,
let r3 = reading3 {
let avgReading = (r1 + r2 + r3) / 3
} else {
let errorString = "Instrument reported a reading that was nil."
}
reading3 is currently nil, so its assignment to r3 fails, and the sidebar shows the error string.
To see the other case in action, restore the line that assigns a value to reading3. Now that all three
readings have values, all three assignments are valid, and the sidebar updates to show the average of
the three readings.

ptg18651516
Chapter 2The Swift Language
40
Subscripting dictionaries
Recall that subscripting an array beyond its bounds causes a trap. Dictionaries are different. The result
of subscripting a dictionary is an optional:
let nameByParkingSpace = [13: "Alice", 27: "Bob"] [13: "Alice", 27: "Bob"]
let space13Assignee: String? = nameByParkingSpace[13] "Alice"
let space42Assignee: String? = nameByParkingSpace[42] nil
If the key is not in the dictionary, the result will be nil. As with other optionals, it is common to use
if-let when subscripting a dictionary:
let space13Assignee: String? = nameByParkingSpace[13]
if let space13Assignee = nameByParkingSpace[13] {
print("Key 13 is assigned in the dictionary!")
}
Loops and String Interpolation
Swift has all the control flow statements that you may be familiar with from other languages: if-else,
while, for, for-in, repeat-while, and switch. Even if they are familiar, however, there may be some
differences from what you are accustomed to. The key difference between these statements in Swift
and in C-like languages is that while enclosing parentheses are not necessary on these statements’
expressions, Swift does require braces on clauses. Additionally, the expressions for if and while-like
statements must evaluate to a Bool.
Swift does not have the traditional C-style for loop that you might be accustomed to. Instead, you can
accomplish the same thing a little more cleanly using Swift’s Range type and the for-in statement:
let range = 0..<countingUp.count
for i in range {
let string = countingUp[i]
// Use 'string'
}
The most direct route would be to enumerate the items in the array themselves:
for string in countingUp {
// Use 'string'
}
What if you wanted the index of each item in the array? Swift’s enumerated() function returns a
sequence of integers and values from its argument:
for (i, string) in countingUp.enumerated() {
// (0, "one"), (1, "two")
}
What are those parentheses, you ask? The enumerated() function returns a sequence of tuples. A tuple
is an ordered grouping of values similar to an array, except each member may have a distinct type. In
this example the tuple is of type (Int, String). We will not spend much time on tuples in this book;
they are not used in iOS APIs because Objective-C does not support them. However, they can be useful
in your Swift code.

ptg18651516
Loops and String Interpolation
41
Another application of tuples is in enumerating the contents of a dictionary:
let nameByParkingSpace = [13: "Alice", 27: "Bob"]
for (space, name) in nameByParkingSpace {
let permit = "Space \(space): \(name)"
}
Did you notice that curious markup in the string literal? That is Swift’s string interpolation.
Expressions enclosed between \( and ) are evaluated and inserted into the string at runtime. In this
example you are using local variables, but any valid Swift expression, such as a method call, can be
used.
To see the values of the permit variable for each iteration of the loop, first click on the circular Show
Result indicator at the far right end of the results sidebar for the line let permit = "Space \(space):
\(name)". You will see the current value of permit under the code. Control-click on the result and
select Value History (Figure2.5). This can be very useful for visualizing what is happening in your
playground code’s loops.
Figure 2.5Using the Value History to see the results of string interpolation

ptg18651516
Chapter 2The Swift Language
42
Enumerations and the Switch Statement
An enumeration is a type with a discrete set of values. Define an enum describing pies:
enum PieType {
case apple
case cherry
case pecan
}
let favoritePie = PieType.apple
Swift has a powerful switch statement that, among other things, is great for matching on enum values:
let name: String
switch favoritePie {
case .apple:
name = "Apple"
case .cherry:
name = "Cherry"
case .pecan:
name = "Pecan"
}
The cases for a switch statement must be exhaustive: Each possible value of the switch expression must
be accounted for, whether explicitly or via a default: case. Unlike in C, Swift switch cases do not fall
through – only the code for the case that is matched is executed. (If you need the fall-through behavior
of C, you can explicitly request it using the fallthrough keyword.)
Switch statements can match on many types, even ranges:
let macOSVersion: Int = ...
switch macOSVersion {
case 0...8:
print("A big cat")
case 9:
print("Mavericks")
case 10:
print("Yosemite")
case 11:
print("El Capitan")
case 12:
print("Sierra")
default:
print("Greetings, people of the future! What's new in 10.\(macOSVersion)?")
}
For more on the switch statement and its pattern matching capabilities, see the Control Flow section in
Apple’s The Swift Programming Language guide. (More on that in just a moment.)

ptg18651516
Enumerations and raw values
43
Enumerations and raw values
Swift enums can have raw values associated with their cases:
enum PieType: Int {
case apple = 0
case cherry
case pecan
}
With the type specified, you can ask an instance of PieType for its rawValue and then initialize the
enum type with that value. This returns an optional, since the raw value may not correspond with an
actual case of the enum, so it is a great candidate for optional binding.
let pieRawValue = PieType.pecan.rawValue
// pieRawValue is an Int with a value of 2
if let pieType = PieType(rawValue: pieRawValue) {
// Got a valid 'pieType'!
}
The raw value for an enum is often an Int, but it can be any integer or floating-point number type as
well as the String and Character types.
When the raw value is an integer type, the values automatically increment if no explicit value is given.
For PieType, only the apple case is given an explicit value. The values for cherry and pecan are
automatically assigned a rawValue of 1 and 2, respectively.
There is more to enumerations. Each case of an enumeration can have associated values. You will learn
more about associated values in Chapter20.

ptg18651516
Chapter 2The Swift Language
44
Exploring Apple’s Swift Documentation
To explore Apple’s documentation on Swift, start at developer.apple.com/swift. Here are two
particular resources to look for. We suggest bookmarking them and visiting them when you want to
review a particular concept or dig a little deeper.
The Swift Programming Language This guide describes many features of Swift. It starts with the
basics and includes example code and lots of detail. It also
contains the language reference and formal grammar of Swift.
Swift Standard Library Reference The standard library reference lays out the details of Swift
types, protocols, and global (or free) functions.
Your homework is to browse through the Types section of the Swift Standard Library Reference and
the sections of The Swift Programming Language guide on The Basics, Strings and Characters, and
Collection Types. Solidify what you learned in this chapter and become familiar with the information
these resources offer. If you know where to find the details when you need them, then you will feel less
pressure to memorize them – letting you focus on iOS development instead.

ptg18651516
45
3
Views and the View Hierarchy
Over the next five chapters, you are going to build an application named WorldTrotter. When it is
complete, this app will convert values between degrees Fahrenheit and degrees Celsius. In this chapter,
you will learn about views and the view hierarchy through creating WorldTrotter’s UI. At the end of
this chapter, your app will look like Figure3.1.
Figure 3.1WorldTrotter
Let’s start with a little bit of the theory behind views and the view hierarchy.

ptg18651516
Chapter 3Views and the View Hierarchy
46
View Basics
Recall from Chapter1 that views are objects that are visible to the user, like buttons, text fields, and
sliders. View objects make up an application’s UI. A view:
• is an instance of UIView or one of its subclasses
• knows how to draw itself
• can handle events, like touches
• exists within a hierarchy of views whose root is the application’s window
Let’s look at the view hierarchy in greater detail.
The View Hierarchy
Every application has a single instance of UIWindow that serves as the container for all the views in the
application. UIWindow is a subclass of UIView, so the window is itself a view. The window is created
when the application launches. Once the window is created, other views can be added to it.
When a view is added to the window, it is said to be a subview of the window. Views that are subviews
of the window can also have subviews, and the result is a hierarchy of view objects with the window at
its root (Figure3.2).
Figure 3.2An example view hierarchy and the interface that it creates

ptg18651516
The View Hierarchy
47
Once the view hierarchy is created, it will be drawn to the screen. This process can be broken into two
steps:
• Each view in the hierarchy, including the window, draws itself. It renders itself to its layer, which
you can think of as a bitmap image. (The layer is an instance of CALayer.)
• The layers of all the views are composited together on the screen.
Figure3.3 depicts another example view hierarchy and the two drawing steps.
Figure 3.3Views render themselves and then are composited together
For WorldTrotter, you are going to create an interface composed of different views. There will be four
instances of UILabel and one instance of UITextField that will allow the user to enter a temperature in
Fahrenheit. Let’s get started.

ptg18651516
Chapter 3Views and the View Hierarchy
48
Creating a New Project
In Xcode, select File → New → Project... (or use the keyboard shortcut Command-Shift-N). Under the
iOS section at the top, choose the Single View Application template under Application and click Next.
Enter WorldTrotter for the product name. Make sure that Swift is selected from the Language dropdown
and that Universal is selected from the Devices dropdown. Also make sure the Use Core Data box is
unchecked (Figure3.4). Click Next and then Create on the following screen.
Figure 3.4Configuring WorldTrotter

ptg18651516
Views and Frames
49
Views and Frames
When you initialize a view programmatically, you use its init(frame:) designated initializer. This
method takes one argument, a CGRect, that will become the view’s frame, a property on UIView.
var frame: CGRect
A view’s frame specifies the view’s size and its position relative to its superview. Because a view’s size
is always specified by its frame, a view is always a rectangle.
A CGRect contains the members origin and size. The origin is a structure of type CGPoint and
contains two CGFloat properties: x and y. The size is a structure of type CGSize and has two CGFloat
properties: width and height (Figure3.5).
Figure 3.5CGRect
When the application is launched, the view for the initial view controller is added to the root-
level window. This view controller is represented by the ViewController class defined in
ViewController.swift. We will discuss what a view controller is in Chapter5, but for now, it is
sufficient to know that a view controller has a view and that the view associated with the main view
controller for the application is added as a subview of the window.

ptg18651516
Chapter 3Views and the View Hierarchy
50
Before you create the views for WorldTrotter, you are going to add some practice views
programmatically to explore views and their properties and see how the interfaces for applications are
created.
Open ViewController.swift and delete any methods that the template created. Your file should look
like this:
import UIKit
class ViewController: UIViewController {
}
(UIKit, which you also saw in Chapter1, is a framework. A framework is a collection of related classes
and resources. The UIKit framework defines many of the UI elements that your users see, as well as
other iOS-specific classes. You will be using a few different frameworks as you go through this book.)
Right after the view controller’s view is loaded into memory, its viewDidLoad() method is called. This
method gives you an opportunity to customize the view hierarchy, so it is a great place to add your
practice views.
In ViewController.swift, override viewDidLoad(). Create a CGRect that will be the frame of a
UIView. Next, create an instance of UIView and set its backgroundColor property to blue. Finally, add
the UIView as a subview of the view controller’s view to make it part of the view hierarchy. (Much of
this will not look familiar. That is fine. We will explain more after you enter the code.)
class ViewController: UIViewController {
override func viewDidLoad() {
super.viewDidLoad()
let firstFrame = CGRect(x: 160, y: 240, width: 100, height: 150)
let firstView = UIView(frame: firstFrame)
firstView.backgroundColor = UIColor.blue
view.addSubview(firstView)
}
}
To create a CGRect, you use its initializer and pass in the values for origin.x, origin.y, size.width,
and size.height.
To set the backgroundColor, you use the UIColor class property blue. This is a computed property
that initializes an instance of UIColor that is configured to be blue. There are a number of UIColor
class properties for common colors, such as green, black, and clear.

ptg18651516
Views and Frames
51
Build and run the application (Command-R). You will see a blue rectangle that is the instance of
UIView. Because the origin of the UIView’s frame is (160, 240), the rectangle’s top-left corner is 160
points to the right and 240 points down from the top-left corner of its superview. The view stretches
100 points to the right and 150 points down from its origin, in accordance with its frame’s size
(Figure3.6).
Figure 3.6WorldTrotter with one UIView
Note that these values are in points, not pixels. If the values were in pixels, then they would not be
consistent across displays of different resolutions (i.e., Retina versus non-Retina). A point is a relative
unit of a measure; it will be a different number of pixels depending on how many pixels are in the
display. Sizes, positions, lines, and curves are always described in points to allow for differences in
display resolution.

ptg18651516
Chapter 3Views and the View Hierarchy
52
Figure3.7 represents the view hierarchy that you have created.
Figure 3.7Current view hierarchy
Every instance of UIView has a superview property. When you add a view as a subview of another
view, the inverse relationship is automatically established. In this case, the UIView’s superview is the
UIWindow.
Let’s experiment with the view hierarchy. First, in ViewController.swift, create another instance of
UIView with a different frame and background color.
override func viewDidLoad() {
super.viewDidLoad()
let firstFrame = CGRect(x: 160, y: 240, width: 100, height: 150)
let firstView = UIView(frame: firstFrame)
firstView.backgroundColor = UIColor.blue
view.addSubview(firstView)
let secondFrame = CGRect(x: 20, y: 30, width: 50, height: 50)
let secondView = UIView(frame: secondFrame)
secondView.backgroundColor = UIColor.green
view.addSubview(secondView)
}

ptg18651516
Views and Frames
53
Build and run again. In addition to the blue rectangle, you will see a green square near the top-left
corner of the window. Figure3.8 shows the updated view hierarchy.
Figure 3.8Updated view hierarchy with two subviews as siblings
Now you are going to adjust the view hierarchy so that one instance of UIView is a subview of the other
UIView instead of the view controller’s view. In ViewController.swift, add secondView as a subview
of firstView.
...
let secondView = UIView(frame: secondFrame)
secondView.backgroundColor = UIColor.green
view.addSubview(secondView)
firstView.addSubview(secondView)

ptg18651516
Views and Frames
55
Build and run the application. Notice that secondView’s position on the screen has changed
(Figure3.10). A view’s frame is relative to its superview, so the top-left corner of secondView is now
inset (20, 30) points from the top-left corner of firstView.
Figure 3.10WorldTrotter with new hierarchy
(If the green instance of UIView looks smaller than it did previously, that is just an optical illusion. Its
size has not changed.)
Now that you have seen the basics of views and the view hierarchy, you can start working on the
interface for WorldTrotter. Instead of building up the interface programmatically, you will use Interface
Builder to visually lay out the interface, as you did in Chapter1.
In ViewController.swift, start by removing your practice code.
override func viewDidLoad() {
super.viewDidLoad()
let firstFrame = CGRect(x: 160, y: 240, width: 100, height: 150)
let firstView = UIView(frame: firstFrame)
firstView.backgroundColor = UIColor.blue
view.addSubview(firstView)
let secondFrame = CGRect(x: 20, y: 30, width: 50, height: 50)
let secondView = UIView(frame: secondFrame)
secondView.backgroundColor = UIColor.green
firstView.addSubview(secondView)
}

ptg18651516
Chapter 3Views and the View Hierarchy
56
Now let’s add some views to the interface and set their frames.
Open Main.storyboard. At the bottom of the canvas, make sure the View as button is configured to
display an iPhone 7 device.
From the object library, drag five instances of UILabel onto the canvas. Set their text to match
Figure3.11. As shown, space them out vertically on the top half of the interface and center them
horizontally.
Figure 3.11Adding labels to the interface
Select the top label so you can see its frame in Interface Builder. Open its size inspector – the fifth tab
in the utilities area. (The keyboard shortcuts for the utilities tabs are Command-Option plus the tab
number. The size inspector is the fifth tab, so its keyboard shortcut is Command-Option-5.)

ptg18651516
Customizing the labels
57
Under the View section, find Frame Rectangle. (If you do not see it, you might need to select it from
the Show pop-up menu.) The values shown are the view’s frame, and they dictate the position of the
view onscreen (Figure3.12).
Figure 3.12View frame values
Build and run the application on the iPhone 7 simulator. The interface on the simulator will look
identical to the interface that you laid out in Interface Builder.
Customizing the labels
Let’s make the interface look a little bit better by customizing the view properties.
In Main.storyboard, select the background view. Open the attributes inspector and give the app a new
background color: Find and click the Background dropdown and click Other.... Select the second tab
(the Color Sliders tab) and choose RGB Sliders from the dropdown. In the box near the bottom, enter a
Hex Color # of F5F4F1 (Figure3.13). This will give the background a warm gray color.
Figure 3.13Changing the background color

ptg18651516
Chapter 3Views and the View Hierarchy
58
You can customize attributes common to selected views simultaneously. You will use this to give many
of the labels a larger font size as well as a burnt orange text color.
Select the top two and bottom two labels by Command-clicking them in the document outline. Make
sure the attributes inspector is open and update the text color: Under the Label section, find Color and
open the pop-up menu. Select the Color Sliders tab again and enter a Hex Color # of E15829.
Now let’s update the font. Select the 212 and 100 labels. Under the Label section in the attributes
inspector, find Font and click on the text icon next to the current font. In the popover that appears,
make the Size 70 (Figure3.14). Select the remaining three labels. Open their Font pop-up and make the
Size 36.
Figure 3.14Customizing the labels’ font
Now that the font size is larger, the text no longer fits within the bounds of the label. You could resize
the labels manually, but there is an easier way.
Select the top label on the canvas. From Xcode’s Editor menu, select Size to Fit Content (Command-=).
This will resize the label to exactly fit its text contents. Repeat the process for the other four labels.
(You can select all four labels to resize them all at once.) Now move the labels so that they are again
nicely aligned vertically and centered horizontally (Figure3.15).

ptg18651516
Customizing the labels
59
Figure 3.15Updating the label frames
Build and run the application on the iPhone 7 simulator. Now build and run the application on the
iPhone 7 Plus simulator. Notice that the labels are no longer centered – instead, they appear shifted
slightly to the left.
You have just seen two of the major problems with absolute frames. First, when the contents change
(like when you changed the font size), the frames do not automatically update. Second, the view does
not look equally good on different sizes of screens.
In general, you should not use absolute frames for your views. Instead, you should use Auto Layout to
flexibly compute the frames for you based on constraints that you specify for each view. For example,
what you really want for WorldTrotter is for the labels to remain the same distance from the top of the
screen and to remain horizontally centered within their superview. They should also update if the font
or text of the labels change. This is what you will accomplish in the next section.

ptg18651516
Chapter 3Views and the View Hierarchy
60
The Auto Layout System
Before you can fix the labels to have them lay out flexibly, you need to learn a little theory about the
Auto Layout system. As you saw in Chapter1, absolute coordinates make your layout fragile because
they assume that you know the size of the screen ahead of time.
Using Auto Layout, you can describe the layout of your views in a relative way that enables their
frames to be determined at runtime so that the frames’ definitions can take into account the screen size
of the device that the application is running on.
The alignment rectangle and layout attributes
The Auto Layout system is based on the alignment rectangle. This rectangle is defined by several
layout attributes (Figure3.16).
Figure 3.16Layout attributes defining an alignment rectangle of a view
Width/Height These values determine the alignment rectangle’s size.
Top/Bottom
Left/Right
These values determine the spacing between the given edge of the alignment
rectangle and the alignment rectangle of another view in the hierarchy.
CenterX
CenterY
These values determine the center point of the alignment rectangle.
FirstBaseline
LastBaseline
These values are the same as the bottom attribute for most, but not all, views. For
example, UITextField defines its baselines as the bottom of the text it displays
rather than the bottom of the alignment rectangle. This keeps “descenders” (the parts
of letters like “g” and “p” that descend below the baseline) from being obscured by a
view right below the text field. For multiline text labels and text views, the first and
last baseline refer to the first and last line of text. In all other situations, the first and
last baseline are the same.
Leading
Trailing
These values are language-specific attributes. If the device is set to a language that
reads left to right (e.g., English), then the leading attribute is the same as the left
attribute and the trailing attribute is the same as the right attribute. If the language
reads right to left (e.g., Arabic), then the leading attribute is on the right and the
trailing attribute is on the left. Interface Builder automatically prefers leading and
trailing over left and right, and, in general, you should as well.

ptg18651516
Constraints
61
By default, every view has an alignment rectangle, and every view hierarchy uses Auto Layout.
The alignment rectangle is very similar to the frame. In fact, these two rectangles are often the same.
Whereas the frame encompasses the entire view, the alignment rectangle only encompasses the content
that you wish to use for alignment purposes. Figure3.17 shows an example where the frame and the
alignment rectangle are different.
Figure 3.17Frame vs alignment rectangle
You cannot define a view’s alignment rectangle directly. You do not have enough information (like
screen size) to do that. Instead, you provide a set of constraints. Taken together, these constraints
enable the system to determine the layout attributes, and thus the alignment rectangle, for each view in
the view hierarchy.
Constraints
A constraint defines a specific relationship in a view hierarchy that can be used to determine a layout
attribute for one or more views. For example, you might add a constraint like, “The vertical space
between these two views should always be 8 points,” or, “These views must always have the same
width.” A constraint can also be used to give a view a fixed size, like, “This view’s height should
always be 44 points.”
You do not need a constraint for every layout attribute. Some values may come directly from a
constraint; others will be computed by the values of related layout attributes. For example, if a view’s
constraints set its left edge and its width, then the right edge is already determined (left edge + width
= right edge, always). As a general rule of thumb, you need at least two constraints per dimension
(horizontal and vertical).
If, after all of the constraints have been considered, there is still an ambiguous or missing value for
a layout attribute, then there will be errors and warnings from Auto Layout and your interface will
not look as you expect on all devices. Debugging these problems is important, and you will get some
practice later in this chapter.
How do you come up with constraints? Let’s see how, using the labels that you have laid out on the
canvas.
First, describe what you want the view to look like independent of screen size. For example, you might
say that you want the top label to be:
• 8 points from the top of the screen
• centered horizontally in its superview
• as wide and as tall as its text

ptg18651516
Chapter 3Views and the View Hierarchy
62
To turn this description into constraints in Interface Builder, it will help to understand how to find a
view’s nearest neighbor. The nearest neighbor is the closest sibling view in the specified direction
(Figure3.18).
Figure 3.18Nearest neighbor
If a view does not have any siblings in the specified direction, then the nearest neighbor is its
superview, also known as its container.
Now you can spell out the constraints for the label:
1. The label’s top edge should be 8 points away from its nearest neighbor (which is its container –
the view of the ViewController).
2. The label’s center should be the same as its superview’s center.
3. The label’s width should be equal to the width of its text rendered at its font size.
4. The label’s height should be equal to the height of its text rendered at its font size.
If you consider the first and fourth constraints, you can see that there is no need to explicitly constrain
the label’s bottom edge. It will be determined from the constraints on the label’s top edge and the
label’s height. Similarly, the second and third constraints together determine the label’s right and left
edges.
Now that you have a plan for the top label, you can add these constraints. Constraints can be added
using Interface Builder or in code. Apple recommends that you add constraints using Interface
Builder whenever possible, and that is what you will do here. However, if your views are created and
configured programmatically, then you can add constraints in code. In Chapter6, you will practice that
approach.

ptg18651516
Adding constraints in Interface Builder
63
Adding constraints in Interface Builder
Let’s get started constraining that top label.
Select the top label on the canvas. In the bottom-right corner of the canvas, find the Auto Layout
constraint menus (Figure3.19).
Figure 3.19Auto Layout constraint menus
Click the icon (the fourth from the left) to reveal the Add New Constraints menu. This menu shows
you the current size and position of the label.
At the top of the Add New Constraints menu are four values that describe the label’s current spacing
from its nearest neighbor on the canvas. For this label, you are only interested in the top value.
To turn this value into a constraint, click the top red strut separating the value from the square in the
middle. The strut will become a solid red line.
In the middle of the menu, find the label’s Width and Height. The values next to Width and Height
indicate the current canvas values. To constrain the label’s width and height to the current canvas
values, check the boxes next to Width and Height. The button at the bottom of the menu reads Add 3
Constraints. Click this button.

ptg18651516
Chapter 3Views and the View Hierarchy
64
At this point, you have not specified enough constraints to fully determine the alignment rectangle. The
red outline around the label indicates that its alignment rectangle is incompletely defined, and Interface
Builder will help you determine what the problem is.
In the top-right corner of Interface Builder, notice the yellow warning sign (Figure3.20). Click on this
icon to reveal the issue: Horizontal position is ambiguous for "212".
Figure 3.20Horizontal ambiguity
You have added two vertical constraints (a top edge constraint and a height constraint), but you
have only added one horizontal constraint (a width constraint). Having only one constraint makes
the horizontal position of the label ambiguous. You will fix this issue by adding a center alignment
constraint between the label and its superview.
With the top label still selected, click the icon (the third icon from the left) to reveal the Align menu.
If you have multiple views selected, this menu will allow you to align attributes among the views.
Because you have only selected one label, the only options you are given are to align the view within
its container.
In the Align menu, check Horizontally in Container (do not click Add 1 Constraint yet). Once you add
this constraint, there will be enough constraints to fully determine the alignment rectangle. To ensure
that the frame of the label matches the constraints specified, open the Update Frames pop-up menu
from the Align menu and select Items of New Constraints. This will reposition the label to match the
constraints that have been added. Now click on Add 1 Constraint to add the centering constraint and
reposition the label.
The label’s constraints are all blue now that the alignment rectangle for the label is fully specified.
Additionally, the warning at the top-right corner of Interface Builder is now gone.
Build and run the application on the iPhone 7 simulator and the iPhone 7 Plus simulator. The top label
will remain centered in both simulators.
Intrinsic content size
Although the top label’s position is flexible, its size is not. This is because you have added explicit
width and height constraints to the label. If the text or font were to change, you would be in the same
position you were in earlier. The size of the frame is absolute, so the frame would not hug to the
content.
This is where the intrinsic content size of a view comes into play. You can think of the intrinsic content
size as the size that a view “wants” to be. For labels, this size is the size of the text rendered at the
given font. For images, this is the size of the image itself.

ptg18651516
Intrinsic content size
65
A view’s intrinsic content size acts as implicit width and height constraints. If you do not specify
constraints that explicitly determine the width, the view will be its intrinsic width. The same goes for
the height.
With this knowledge, let the top label have a flexible size by removing the explicit width and height
constraints.
In Main.storyboard, select the width constraint on the label. You can do this by clicking on the
constraint on the canvas. Alternatively, in the document outline, you can click on the disclosure triangle
next to the 212 label, then disclose the list of constraints for the label (Figure3.21).
Figure 3.21Selecting the width constraint
Once you have selected the width constraint, press the Delete key. Do the same for the height
constraint.
Notice that the constraints for the label are still blue. Because the width and height are being inferred
from the label’s intrinsic content size, there are still enough constraints to determine the label’s
alignment rectangle.

ptg18651516
Chapter 3Views and the View Hierarchy
66
Misplaced views
As you have seen, blue constraints indicate that the alignment rectangle for a view is fully specified.
Orange constraints often indicate a misplaced view. This means that the frame for the view in Interface
Builder is different than the frame that Auto Layout has computed.
A misplaced view is very easy to fix. That is good, because it is also a very common issue that you will
encounter when working with Auto Layout.
Give your top label a misplaced view so that you can see how to resolve this issue. Resize the top label
on the canvas using the resize controls and look for the yellow warning in the top-right corner of the
canvas. Click on this warning icon to reveal the problem: Frame for "212" will be different at
run time (Figure3.22).
Figure 3.22Misplaced view warning
As the warning says, the frame at runtime will not be the same as the frame specified on the canvas. If
you look closely, you will see an orange dotted line that indicates what the runtime frame will be.
Build and run the application. Notice that the label is still centered despite the new frame that you
gave it in Interface Builder. This might seem great – you get the result that you want, after all. But the
disconnect between what you have specified in Interface Builder and the constraints computed by Auto
Layout will cause problems down the line as you continue to build your views. Let’s fix the misplaced
view.
Back in the storyboard, select the top label on the canvas. Click the icon (the left-most icon) to
update the frame of the label to match the frame that the constraints will compute.
You will get very used to updating the frames of views as you work with Auto Layout. One word of
caution: If you try to update the frames for a view that does not have enough constraints, you will
almost certainly get unexpected results. If that happens, undo the change and inspect the constraints to
see what is missing.
At this point, the top label is in good shape. It has enough constraints to determine its alignment
rectangle, and the view is laying out the way you want.
Becoming proficient with Auto Layout takes a lot of experience, so in the next section you are going to
remove the constraints from the top label and then add constraints to all of the labels.

ptg18651516
Adding more constraints
67
Adding more constraints
Let’s flesh out the constraints for the rest of the views. Before you do that, you will remove the existing
constraints from the top label.
Select the top label on the canvas. Open the Resolve Auto Layout Issues menu and select Clear
Constraints from the Selected Views section (Figure3.23).
Figure 3.23Clearing constraints
You are going to add the constraints to all of the views in two steps. First you will center the top label
horizontally within the superview. Then you will add constraints that pin the top of each label to its
nearest neighbor while aligning the centers of all of the labels.
Select the top label. Open the Align menu and choose Horizontally in Container with a constant of 0.
Make sure that Update Frames has None selected; remember that you do not want to update the frame
of a view that does not have enough constraints, and this one constraint will certainly not provide
enough information to compute the alignment rectangle. Go ahead and Add 1 Constraint.
Now select all five labels on the canvas. It can be very convenient to add constraints to multiple views
simultaneously. Open the Add New Constraints menu and make the following choices:
1. Select the top strut and make sure it has a constant of 8.
2. From the Align menu, choose Horizontal Centers.
3. From the Update Frames menu, choose Items of New Constraints.

ptg18651516
Chapter 3Views and the View Hierarchy
68
Your menu should match Figure3.24. Once it does, click Add 9 Constraints. This will add the
constraints to the views and update their frames to reflect the Auto Layout changes.
Figure 3.24Adding more constraints with the Add New Constraints menu
Build and run the application on the iPhone 7 simulator. The views will be centered within the
interface. Now build and run the application on the iPhone 7 Plus simulator. Unlike earlier in the
chapter, all of the labels remain centered on the larger interface.
Auto Layout is a crucial technology for every iOS developer. It helps you create flexible layouts that
work across a range of devices and interface sizes. It also takes a lot of practice to master. You will get
a lot of experience using Auto Layout as you work through this book.
Bronze Challenge: More Auto Layout Practice
Remove all of the constraints from the ViewController interface and then add them back in. Try to do
this without consulting the book.

ptg18651516
69
4
Text Input and Delegation
WorldTrotter looks good, but so far it does not do anything. In this chapter, you are going to add an
instance of UITextField to WorldTrotter. The text field will allow the user to type in a temperature in
Fahrenheit that will then be converted to Celsius and displayed on the interface (Figure4.1).
Figure 4.1WorldTrotter with a UITextField

ptg18651516
Chapter 4Text Input and Delegation
70
Text Editing
The first thing you are going to do is add a UITextField to the interface and set up the constraints for
that text field. This text field will replace the top label in the interface that currently has the text “212.”
Open Main.storyboard. Select the top label and press the Delete key to remove this subview. The
constraints for all of the other labels will turn red because they were all directly or indirectly anchored
to that top label (Figure4.2). That is OK; you will fix them shortly.
Figure 4.2Ambiguous frames for the labels
Open the object library and drag a Text Field to the top of the canvas where the label you deleted was
previously placed.
Now set up the constraints for this text field. With the text field selected, open the Align menu and align
the view Horizontally in Container with a constant of 0. Make sure that Update Frames is set to None
and then Add 1 Constraint.

ptg18651516
Text Editing
71
Now open the Add New Constraints menu. Give the text field a top edge constraint of 8 points, a
bottom edge constraint of 8 points, and a width of 250 (Figure4.3). Add these three constraints.
Figure 4.3Text field Add New Constraints menu
Finally, select the text field and the label right below it. Open the Align menu, select Horizontal
Centers with a constant of 0, Update Frames for All Frames in Container, and finally Add 1 Constraint
(Figure4.4).
Figure 4.4Aligning the text field

ptg18651516
Chapter 4Text Input and Delegation
72
Next, customize some of the text field properties. Open the attributes inspector for the text field and
make the following changes:
• Set the text color (from the Color menu) to burnt orange.
• Set the font size to System 70.
• Set the Alignment to centered.
• Set the placeholder text to be value. This is the text that will be displayed when the user has not
entered any text.
• Set the Border Style to be none, which is the first element of the segmented control with the dotted
lines.
The attributes inspector for your text field should look like Figure4.5.
Figure 4.5Text field attributes inspector

ptg18651516
Text Editing
73
Because the text field’s font changed, the views on the canvas now are misplaced. Select the gray
background view, open the Resolve Auto Layout Issues menu, and select Update Frames from the
All Views in View Controller section. The text field and labels will be repositioned to match their
constraints (Figure4.6).
Figure 4.6Updated frames
Build and run the application. Tap on the text field and enter some text. If you do not see the keyboard,
click the simulator’s Hardware menu and select Keyboard → Toggle Software Keyboard or use the
keyboard shortcut Command-K. By default, the simulator treats your computer’s keyboard as a
Bluetooth keyboard connected to the simulator. This is not usually what you want. Instead, you want
the simulator to mimic an iOS device running without any accessories attached by using the onscreen
keyboard.

ptg18651516
Chapter 4Text Input and Delegation
74
Keyboard attributes
When a text field is tapped, the keyboard automatically slides up onto the screen. (You will see
why this happens later in this chapter.) The keyboard’s appearance is determined by a set of the
UITextField’s properties called the UITextInputTraits. One of these properties is the type of
keyboard that is displayed. For this application, you want to use the decimal pad.
In the attributes inspector for the text field, find the attribute named Keyboard Type and choose
Decimal Pad. In the same section, you can see some of the other text input traits that you can customize
for the keyboard. Change both Correction and Spell Checking to No (Figure4.7).
Figure 4.7Keyboard text input traits
Build and run the application. Tapping on the text field will now reveal the decimal pad.
Responding to text field changes
The next step of the project will be to update the Celsius label when text is typed into the text field.
You are going to need to write some code to do this. Specifically, this code will go into the view
controller subclass associated with this interface.
Currently, that corresponds with the ViewController class defined in ViewController.swift.
However, ViewController is not a very descriptive name for a view controller that manages the
conversion between Fahrenheit and Celsius. Having descriptive type names allows you to more easily
maintain your projects as they grow larger. You are going to delete this file and replace it with a more
descriptive class.
In the project navigator, find ViewController.swift and delete it. Then create a new file by selecting
File → New → File... (or press Command-N). With iOS selected at the top, choose Swift File under the
Source label and click Next.

ptg18651516
Responding to text field changes
75
On the next pane, name this file ConversionViewController. Save the file in the WorldTrotter group
within the WorldTrotter project and make sure that the WorldTrotter target is checked, as shown in
Figure4.8. Click Create, and Xcode will open ConversionViewController.swift in the editor.
Figure 4.8Saving a Swift file
In ConversionViewController.swift, import UIKit and define a new view controller named
ConversionViewController.
import Foundation
import UIKit
class ConversionViewController: UIViewController {
}
Now you need to associate the interface you created in Main.storyboard with this new view controller.
Open Main.storyboard and select the View Controller, either in the document outline or by clicking
the yellow circle above the interface.
Open the identity inspector, which is the third tab in the utilities view (Command-Option-3). At the
top, find the Custom Class section and change the Class to ConversionViewController (Figure4.9).
(You will learn what all of this is doing in Chapter5.)
Figure 4.9Changing the custom class

ptg18651516
Chapter 4Text Input and Delegation
76
You saw in Chapter1 that a button can send events to a controller when the button is tapped. Text fields
are another control (both UIButton and UITextField are subclasses of UIControl) and can send an
event when the text changes.
To get this all working, you will need to create an outlet to the Celsius text label and create an action
for the text field to call when the text changes.
Open ConversionViewController.swift and define this outlet and action. For now, the label will be
updated with whatever text the user types into the text field.
class ConversionViewController: UIViewController {
@IBOutlet var celsiusLabel: UILabel!
@IBAction func fahrenheitFieldEditingChanged(_ textField: UITextField) {
celsiusLabel.text = textField.text
}
}
Open Main.storyboard to make these connections. The outlet will be connected just as you did in
Chapter1. Control-drag from the Conversion View Controller to the Celsius label (the one that currently
says “100”) and connect it to the celsiusLabel.
Connecting the action will be a little different because you want the action to be triggered when the
editing changes.
Select the text field on the canvas and open its connections inspector from the utility pane (the right-
most tab, or Command-Option-6). The connections inspector allows you to make connections and see
what connections have already been made.
You are going to have changes to the text field trigger the action you defined in
ConversionViewController. In the connections inspector, locate the Sent Events section and
the Editing Changed event. Click and drag from the circle to the right of Editing Changed to the
Conversion View Controller and click the fahrenheitFieldEditingChanged: action in the pop-up menu
(Figure4.10).
Figure 4.10Connecting the editing changed event

ptg18651516
Responding to text field changes
77
Build and run the application. Tap the text field and type some numbers. The Celsius label will mimic
the text that is typed in. Now delete the text in the text field and notice how the label seems to go away.
A label with no text has an intrinsic content width and height of 0, so the labels below it move up. Let’s
fix this issue.
In ConversionViewController.swift, update fahrenheitFieldEditingChanged(_:) to display
“???” if the text field is empty.
@IBAction func fahrenheitFieldEditingChanged(_ textField: UITextField) {
celsiusLabel.text = textField.text
if let text = textField.text, !text.isEmpty {
celsiusLabel.text = text
} else {
celsiusLabel.text = "???"
}
}
If the text field has text and that text is not empty, it will be set on the celsiusLabel. If either of those
conditions are not true, then the celsiusLabel will be given the string “???”.
Build and run the application. Add some text, delete it, and confirm that the celsiusLabel is populated
with “???” when the text field is empty.

ptg18651516
Chapter 4Text Input and Delegation
78
Dismissing the keyboard
Currently, there is no way to dismiss the keyboard. Let’s add that functionality. One common way
of doing this is by detecting when the user taps the Return key and using that action to dismiss the
keyboard; you will use this approach in Chapter14. Because the decimal pad does not have a Return
key, you will allow the user to tap on the background view to trigger the dismissal.
When the text field is tapped, the method becomeFirstResponder() is called on it. This is the method
that, among other things, causes the keyboard to appear. To dismiss the keyboard, you call the method
resignFirstResponder() on the text field. You will learn more about these methods in Chapter14.
For WorldTrotter, you will need an outlet to the text field and a method that is triggered when the
background view is tapped. This method will call resignFirstResponder() on the text field outlet.
Let’s take care of the code first.
Open ConversionViewController.swift and declare an outlet near the top to reference the text field.
@IBOutlet var celsiusLabel: UILabel!
@IBOutlet var textField: UITextField!
Now implement an action method that will dismiss the keyboard when called.
(In the code above, we included existing code so that you could position the new code correctly.
In the code below, we do not provide that context because the position of the new code is not
important so long as it is within the curly braces for the type being implemented – in this case, the
ConversionViewController class. When a code block includes all new code, we suggest that you
put it at the end of the type’s implementation, just inside the final closing brace. In Chapter15, you
will see how to easily navigate within an implementation file when your files get longer and more
complex.)
@IBAction func dismissKeyboard(_ sender: UITapGestureRecognizer) {
textField.resignFirstResponder()
}
Two things are still needed: The textField outlet needs to be connected in the storyboard file, and you
need a way of triggering the dismissKeyboard(_:) method you added.
To take care of the first item, open Main.storyboard and select the Conversion View Controller.
Control-drag from the Conversion View Controller to the text field on the canvas and connect it to the
textField outlet.
Now you need a way of triggering the method you implemented. You will use a gesture recognizer to
accomplish this.
A gesture recognizer is a subclass of UIGestureRecognizer that detects a specific touch sequence and
calls an action on its target when that sequence is detected. There are gesture recognizers that detect
taps, swipes, long presses, and more. In this chapter, you will use a UITapGestureRecognizer to detect
when the user taps the background view. You will learn more about gesture recognizers in Chapter19.
In Main.storyboard, find Tap Gesture Recognizer in the object library. Drag this object onto the
background view for the Conversion View Controller. You will see a reference to this gesture recognizer
in the scene dock, the row of icons above the canvas.
Control-drag from the gesture recognizer in the scene dock to the Conversion View Controller and
connect it to the dismissKeyboard: method (Figure4.11).

ptg18651516
Implementing the Temperature Conversion
79
Figure 4.11Connecting the gesture recognizer action
Implementing the Temperature Conversion
With the basics of the interface wired up, let’s implement the conversion from Fahrenheit to Celsius.
You are going to store the current Fahrenheit value and compute the Celsius value whenever the text
field changes.
In ConversionViewController.swift, add a property for the Fahrenheit value. This will be an
optional measurement for temperature (a Measurement<UnitTemperature>?).
@IBOutlet var celsiusLabel: UILabel!
var fahrenheitValue: Measurement<UnitTemperature>?
The reason this property is optional is because the user might not have typed in a number, similar to the
empty string issue you fixed earlier.
Now add a computed property for the Celsius value. This value will be computed based on the
Fahrenheit value.
var fahrenheitValue: Measurement<UnitTemperature>?
var celsiusValue: Measurement<UnitTemperature>? {
if let fahrenheitValue = fahrenheitValue {
return fahrenheitValue.converted(to: .celsius)
} else {
return nil
}
}
First you check to see whether there is a Fahrenheit value. If there is, you convert this value to the
equivalent value in Celsius. If there is no Fahrenheit value, then you cannot compute a Celsius value
and so you return nil.
Any time the Fahrenheit value changes, the Celsius label needs to be updated. Take care of that next.

ptg18651516
Chapter 4Text Input and Delegation
80
Add a method to ConversionViewController that updates the celsiusLabel.
func updateCelsiusLabel() {
if let celsiusValue = celsiusValue {
celsiusLabel.text = "\(celsiusValue.value)"
} else {
celsiusLabel.text = "???"
}
}
You want this method to be called whenever the Fahrenheit value changes. To do this, you will use a
property observer, which is a chunk of code that gets called whenever a property’s value changes.
A property observer is declared using curly braces immediately after the property declaration. Inside
the braces, you declare your observer using either willSet or didSet, depending on whether you want
to be notified immediately before or immediately after the property value changes, respectively.
Add a property observer to fahrenheitValue that gets called after the property value changes.
var fahrenheitValue: Measurement<UnitTemperature>? {
didSet {
updateCelsiusLabel()
}
}
(One small note: Property observers are not triggered when the property value is changed from within
an initializer.)
With that logic in place, you can now update the Fahrenheit value when the text field changes (which,
in turn, will trigger an update of the Celsius label).
In fahrenheitFieldEditingChanged(_:), delete your earlier nonconverting implementation and
instead update the Fahrenheit value.
@IBAction func fahrenheitFieldEditingChanged(_ textField: UITextField) {
if let text = textField.text, !text.isEmpty {
celsiusLabel.text = text
} else {
celsiusLabel.text = "???"
}
if let text = textField.text, let value = Double(text) {
fahrenheitValue = Measurement(value: value, unit: .fahrenheit)
} else {
fahrenheitValue = nil
}
}
First you check whether the text field has some text. If so, you check to see whether that text can
be represented by a Double. For example, “3.14” can be represented by a Double, but both “three”
and “1.2.3” cannot. If both of those checks pass, then the Fahrenheit value is set to a Measurement
initialized with that Double value. If either of those checks fails, then the Fahrenheit value is set to nil.
Build and run the application. The conversion between Fahrenheit and Celsius works great – so long
as you enter a valid number. (It also shows more digits than you probably want it to, which you will
address in a moment.)

ptg18651516
Number formatters
81
It would be nice if the celsiusLabel was updated when the application first launched instead of still
showing the value “100”.
Override viewDidLoad() to set the initial value, similar to what you did in Chapter1.
override func viewDidLoad() {
super.viewDidLoad()
updateCelsiusLabel()
}
In the remainder of this chapter, you will update WorldTrotter to address two issues: You will format
the Celsius value to show a precision up to one fractional digit, and you will not allow the user to type
in more than one decimal separator.
There are a couple of other issues with your app, but you will focus on these two for now. One of the
other issues will be presented as a challenge at the end of this chapter. Let’s start with updating the
precision of the Celsius value.
Number formatters
You use a number formatter to customize the display of a number. There are other formatters for
formatting dates, energy, mass, length, measurements, and more.
Create a constant number formatter in ConversionViewController.swift.
let numberFormatter: NumberFormatter = {
let nf = NumberFormatter()
nf.numberStyle = .decimal
nf.minimumFractionDigits = 0
nf.maximumFractionDigits = 1
return nf
}()
Here you are using a closure to instantiate the number formatter. You are creating a NumberFormatter
with the .decimal style and configuring it to display no more than one fractional digit. You will learn
more about this new syntax for declaring properties in Chapter16.
Now modify updateCelsiusLabel() to use this formatter.
func updateCelsiusLabel() {
if let celsiusValue = celsiusValue {
celsiusLabel.text = "\(celsiusValue.value)"
celsiusLabel.text =
numberFormatter.string(from: NSNumber(value: celsiusValue.value))
} else {
celsiusLabel.text = "???"
}
}
Build and run the application. Play around with Fahrenheit values to see the formatter at work. You
should never see more than one fractional digit on the Celsius label.
In the next section, you will update the application to accept a maximum of one decimal separator in
the text field. To do this, you will use a common iOS design pattern called delegation.

ptg18651516
Chapter 4Text Input and Delegation
82
Delegation
Delegation is an object-oriented approach to callbacks. A callback is a function that is supplied in
advance of an event and is called every time the event occurs. Some objects need to make a callback
for more than one event. For instance, the text field needs to “callback” when the user enters text as
well as when the user presses the Return key.
However, there is no built-in way for two (or more) callback functions to coordinate and share
information. This is the problem addressed by delegation – you supply a single delegate to receive all
of the event-related callbacks for a particular object. This delegate object can then store, manipulate,
act on, and relay the information from the callbacks as it sees fit.
When the user types into a text field, that text field will ask its delegate if it wants to accept
the changes that the user has made. For WorldTrotter, you want to deny that change if the user
attempts to enter a second decimal separator. The delegate for the text field will be the instance of
ConversionViewController.
Conforming to a protocol
The first step is enabling instances of the ConversionViewController class to perform the
role of UITextField delegate by declaring that ConversionViewController conforms to the
UITextFieldDelegate protocol. For every delegate role, there is a corresponding protocol that declares
the methods that an object can call on its delegate.
The UITextFieldDelegate protocol looks like this:
protocol UITextFieldDelegate: NSObjectProtocol {
optional func textFieldShouldBeginEditing(_ textField: UITextField) -> Bool
optional func textFieldDidBeginEditing(_ textField: UITextField)
optional func textFieldShouldEndEditing(_ textField: UITextField) -> Bool
optional func textFieldDidEndEditing(_ textField: UITextField)
optional func textField(_ textField: UITextField,
shouldChangeCharactersIn range: NSRange,
replacementString string: String) -> Bool
optional func textFieldShouldClear(_ textField: UITextField) -> Bool
optional func textFieldShouldReturn(_ textField: UITextField) -> Bool
}
This protocol, like all protocols, is declared with protocol followed by its name,
UITextFieldDelegate. The NSObjectProtocol after the colon refers to the NSObject protocol and
tells you that UITextFieldDelegate inherits all of the methods in the NSObject protocol. The methods
specific to UITextFieldDelegate are declared next.
You cannot create instances of a protocol; it is simply a list of methods and properties. Instead,
implementation is left to each type that conforms to the protocol.
In a class’s declaration, the protocols that the class conforms to are in a comma-delimited list
following the superclass (if there is one). In ConversionViewController.swift, declare that
ConversionViewController conforms to the UITextFieldDelegate protocol.
class ConversionViewController: UIViewController, UITextFieldDelegate {
Protocols used for delegation are called delegate protocols, and the naming convention for a delegate
protocol is the name of the delegating class plus the word Delegate. Not all protocols are delegate

ptg18651516
Using a delegate
83
protocols, however, and you will see an example of a different kind of protocol in Chapter16.
The protocols we have mentioned so far are part of the iOS SDK, but you can also write your own
protocols.
Using a delegate
Now that you have declared ConversionViewController as conforming to the UITextFieldDelegate
protocol, you can set the delegate property of the text field.
Open Main.storyboard and Control-drag from the text field to the Conversion View Controller.
Choose delegate from the popover to connect the delegate property of the text field to the
ConversionViewController.
Next, you are going to implement the UITextFieldDelegate method that you are interested in –
textField(_:shouldChangeCharactersIn:replacementString:). Because the text field calls this
method on its delegate, you must implement it in ConversionViewController.swift.
In ConversionViewController.swift, implement
textField(_:shouldChangeCharactersIn:replacementString:) to print the text field’s current text
as well as the replacement string. For now, just return true from this method.
func textField(_ textField: UITextField,
shouldChangeCharactersIn range: NSRange,
replacementString string: String) -> Bool {
print("Current text: \(textField.text)")
print("Replacement text: \(string)")
return true
}
Notice that Xcode was able to autocomplete this method because ConversionViewController
conforms to UITextFieldDelegate. It is a good idea to declare a protocol before implementing
methods from the protocol so that Xcode can offer this support.

ptg18651516
Chapter 4Text Input and Delegation
84
Build and run the application. Enter several digits in the text field and watch Xcode’s console
(Figure4.12). It prints out the current text of the text field as well as the replacement string.
Figure 4.12Printing to the console
Consider this “current text” and “replacement text” information in light of your goal of preventing
multiple decimal separators. Logically, if the existing string has a decimal separator and the
replacement string has a decimal separator, the change should be rejected.
In ConversionViewController.swift, update
textField(_:shouldChangeCharactersIn:replacementString:) to use this logic.
func textField(_ textField: UITextField,
shouldChangeCharactersIn range: NSRange,
replacementString string: String) -> Bool {
print("Current text: \(textField.text)")
print("Replacement text: \(string)")
return true
let existingTextHasDecimalSeparator = textField.text?.range(of: ".")
let replacementTextHasDecimalSeparator = string.range(of: ".")
if existingTextHasDecimalSeparator != nil,
replacementTextHasDecimalSeparator != nil {
return false
} else {
return true
}
}
Build and run the application. Attempt to enter multiple decimal separators; the application will reject
the second decimal separator that you enter.

ptg18651516
More on protocols
85
More on protocols
In the UITextFieldDelegate protocol, there are two kinds of methods: methods that handle
information updates and methods that handle requests for input. For example, the text field’s delegate
implements the textFieldDidBeginEditing(_:) method if it wants to know when the user taps on the
text field.
On the other hand, textField(_:shouldChangeCharactersIn:replacementString:) is a request for
input. A text field calls this method on its delegate to ask whether the replacement string should be
accepted or rejected. The method returns a Bool, which is the delegate’s answer.
Methods declared in a protocol can be required or optional. By default, protocol methods are required,
meaning that a class conforming to the protocol must have an implementation of those methods. If
a protocol has optional methods, these are preceded by the directive optional. Looking back at the
UITextFieldDelegate protocol, you can see that all of its methods are optional. This is typically true
of delegate protocols.
Bronze Challenge: Disallow Alphabetic Characters
Currently, the user can enter alphabetic characters either by using a Bluetooth keyboard or by pasting
copied text into the text field. Fix this issue. Hint: You will want to use the NSCharacterSet class.

ptg18651516

ptg18651516
BIG NERD RANCH
CODING BOOTCAMPS
Big Nerd Ranch bootcamps cover a lot of ground in just days. With
our retreat-style training, we’ll subject you to the most intensive app
development course you can imagine, and when you finish, you’ll be
part of an elite corps: the few, the proud, the nerds.
Our distraction-free training gives you the opportunity to master new
skills in an intensive environment—no meetings, no phone calls, just
learning.
Big Nerd Ranch’s training was unlike any other
class I’ve had. I learned skills that make me
exceptionally more valuable, giving me a leg up on
the competition. Since my first Big Nerd Ranch class,
I’ve written software used in The White House, held
positions at AT&T and Disney—and ultimately landed
at Apple.
—Josh Paul, Alumnus
We offer classes in iOS, Android, Front-End Web, Back-End Web, macOS and
Design. Use code BNRGUIDE100 for $100 off a bootcamp of your choice.
www.bignerdranch.com

ptg18651516

ptg18651516
89
5
View Controllers
A view controller is an instance of a subclass of UIViewController. A view controller manages a view
hierarchy. It is responsible for creating view objects that make up the hierarchy and for handling events
associated with the view objects in its hierarchy.
So far, WorldTrotter has a single view controller, ConversionViewController. In this chapter, you will
update it to use multiple view controllers. The user will be able to switch between two view hierarchies
– one for viewing the ConversionViewController and another for displaying a map (Figure5.1).
Figure 5.1The two faces of WorldTrotter

ptg18651516
Chapter 5View Controllers
90
The View of a View Controller
As subclasses of UIViewController, all view controllers inherit an important property:
var view: UIView!
This property points to a UIView instance that is the root of the view controller’s view hierarchy. When
the view of a view controller is added as a subview of the window, the view controller’s entire view
hierarchy is added, as shown in Figure5.2.
Figure 5.2Object diagram for WorldTrotter
A view controller’s view is not created until it needs to appear on the screen. This optimization is
called lazy loading, and it can conserve memory and improve performance.
There are two ways that a view controller can create its view hierarchy:
• in Interface Builder, by using an interface file such as a storyboard
• programmatically, by overriding the UIViewController method loadView()
You saw the first approach in Chapter3. First, you created a sample view hierarchy programmatically,
then you switched to Interface Builder to create the interface for ConversionViewController using a
storyboard file. You will continue to use Interface Builder in this chapter as you further explore view
controllers. In Chapter6, you will get experience creating programmatic views using loadView().

ptg18651516
Setting the Initial View Controller
91
Setting the Initial View Controller
Although a storyboard can have many view controllers, each storyboard file has exactly one initial
view controller. The initial view controller acts as an entry point into the storyboard. You are going to
add and configure another view controller to the canvas and set it to be the initial view controller for
the storyboard.
Open Main.storyboard. From the object library, drag a View Controller onto the canvas (Figure5.3).
(To make space on the canvas, you can zoom out by Control-clicking on the background, using the
zoom controls at the bottom of the canvas, or using pinch gestures on your trackpad.)
Figure 5.3Adding a view controller to the canvas

ptg18651516
Chapter 5View Controllers
92
You want this view controller to display an MKMapView – a class designed to display a map – instead of
the existing white UIView.
Select the view of the View Controller – not the View Controller itself! – and press Delete to remove this
view from the canvas. Then drag a Map Kit View from the object library onto the view controller to set
it as the view for this view controller (Figure5.4).
Figure 5.4Adding a map view to the canvas
Now select the View Controller and open its attributes inspector. Under the View Controller section,
check the box next to Is Initial View Controller (Figure5.5). Did you notice that the gray arrow on the
canvas that was pointing at the Conversion View Controller is now pointing to the View Controller? The
arrow, as you have probably surmised, indicates the initial view controller. Another way to assign the
initial view controller is to drag that arrow from one view controller to another on the canvas.
Figure 5.5Setting the initial view controller

ptg18651516
Setting the Initial View Controller
93
There is a quirk that would cause problems if you were to build and run the app right now. (Try it,
if you like.) MKMapView is in a framework that is not currently being loaded into the application. A
framework is a shared library of code that includes associated resources such as interface files and
images. You briefly learned about frameworks in Chapter3, and you have been using a couple of
frameworks already: UIKit and Foundation are both frameworks.
So far, you have been including frameworks in your app by using the import keyword, like so:
import UIKit
Now you need to import the MapKit framework so that the MKMapView will load. However, if you
import the MapKit framework using the import keyword without including any code that uses
that framework, the compiler will optimize it out – even though you are using a map view in your
storyboard.
Instead, you need to manually link the MapKit framework to the app.
With the project navigator open, click on the WorldTrotter project at the top of the list to open the
project settings. Find and open the General tab in the settings. Scroll down to the bottom and find
the section labeled Linked Frameworks and Libraries. Click on the + at the bottom and search for
MapKit.framework. Select this framework and click Add (Figure5.6).
Figure 5.6Adding the MapKit framework
Now you can build and run the application. Because you have changed the initial view controller, the
map shows up instead of the view of the ConversionViewController.

ptg18651516
Chapter 5View Controllers
94
As mentioned above, there can only be one initial view controller associated with a given storyboard.
You saw this earlier when you set the View Controller to be the initial view controller. At that point,
the Conversion View Controller was no longer the initial view controller for this storyboard. Let’s take
a look at how this requirement works with the root level UIWindow to add the initial view controller’s
view to the window hierarchy.
UIWindow has a rootViewController property. When a view controller is set as the window’s
rootViewController, that view controller’s view gets added to the window’s view hierarchy. When
this property is set, any existing subviews on the window are removed and view controller’s view gets
added to the window with the appropriate Auto Layout constraints.
Each application has one main interface, a reference to a storyboard. When the application launches,
the initial view controller for the main interface gets set as the rootViewController of the window.
The main interface for an application is set in the project settings. Still in the General tab of the project
settings, find the Deployment Info section. Here you will see the Main Interface setting (Figure5.7).
This is set to Main, which corresponds to Main.storyboard.
Figure 5.7An application’s main interface

ptg18651516
UITabBarController
95
UITabBarController
View controllers become more interesting when the user has a way to switch between them.
Throughout this book, you will learn a number of ways to present view controllers. In this
chapter, you will create a UITabBarController that will allow the user to swap between the
ConversionViewController and the UIViewController displaying the map.
UITabBarController keeps an array of view controllers. It also maintains a tab bar at the bottom of the
screen with a tab for each view controller in its array. Tapping on a tab results in the presentation of the
view of the view controller associated with that tab.
Open Main.storyboard and select the View Controller. From the Editor menu, choose Embed In → Tab
Bar Controller. This will add the View Controller to the view controllers array of the Tab Bar Controller.
You can see this represented by the Relationship arrow pointing from the Tab Bar Controller to the View
Controller (Figure5.8). Additionally, Interface Builder knows to make the Tab Bar Controller the initial
view controller for the storyboard.
Figure 5.8Tab bar controller with one view controller

ptg18651516
Chapter 5View Controllers
96
A tab bar controller is not very useful with just one view controller. Add the Conversion View
Controller to the Tab Bar Controller’s view controllers array.
Control-drag from the Tab Bar Controller to the Conversion View Controller. From the Relationship
Segue section, choose view controllers (Figure5.9).
Figure 5.9Adding a view controller to the tab bar controller
Build and run the application. Tap on the two tabs at the bottom to switch between the two view
controllers. At the moment, the tabs just say Item, which is not very helpful. In the next section, you
will update the tab bar items to make the tabs more descriptive and obvious.

ptg18651516
Chapter 5View Controllers
98
Tab bar items
Each tab on the tab bar can display a title and an image, and each view controller maintains a
tabBarItem property for this purpose. When a view controller is contained by a UITabBarController,
its tab bar item appears in the tab bar. Figure5.11 shows an example of this relationship in iPhone’s
Phone application.
Figure 5.11UITabBarItem example
First, you need to add a few files to your project that will be the images for the tab bar items. In the
project navigator, open the Asset Catalog by opening Assets.xcassets.
An asset is a set of files from which a single file will be selected at runtime based on the user’s device
configuration (more on that at the end of this chapter). You are going to add a ConvertIcon asset and a
MapIcon asset, each with images at three different resolutions.
In the 0 - Resources directory of the file that you downloaded earlier (www.bignerdranch.com/
solutions/iOSProgramming6ed.zip), find ConvertIcon.png, ConvertIcon@2x.png,
ConvertIcon@3x.png, MapIcon.png, MapIcon@2x.png, and MapIcon@3x.png. Drag these files into the
images set list on the left side of the Asset Catalog (Figure5.12).

ptg18651516
Tab bar items
99
Figure 5.12Adding images to the Asset Catalog
The tab bar item properties can be set either programmatically or in a storyboard. Because your data is
static, the storyboard will be the best place to set the tab bar item properties.
In Main.storyboard, locate the View Controller (it is now labeled Item). Notice that a tab bar with the
tab bar item in it was added to the interface because the view controller will be presented within a tab
bar controller. This is very useful when laying out your interface.
Select this tab bar item and open its attributes inspector. Under the Bar Item section, change the Title
to “Map” and choose MapIcon from the Image menu. You can also change the text of the tab bar
item by double-clicking on the text on the canvas. The tab bar will be updated to reflect these values
(Figure5.13).
Figure 5.13View Controller’s tab bar item
Now find the Conversion View Controller and select its tab bar item. Set the Title to be “Convert” and
the Image to be ConvertIcon.
Let’s also change the first tab to be the Convert View Controller. The order of the tabs is determined
by the order of the view controllers within the tab bar controller’s viewControllers array. You can
change the order in a storyboard by dragging the tabs at the bottom of the Tab Bar Controller.
Find the Tab Bar Controller on the canvas. Drag the Convert tab to be in the first position.
Build and run the application. Not only are the tab bar items at the bottom more descriptive, but the
ConvertViewController is now the first view controller that is displayed (Figure5.14).
Figure 5.14Tab bar items with labels and icons

ptg18651516
Chapter 5View Controllers
100
Loaded and Appearing Views
Now that you have two view controllers, the lazy loading of views mentioned earlier becomes more
important. When the application launches, the tab bar controller defaults to loading the view of the first
view controller in its array, which is the ConvertViewController. The MapViewController’s view is
not needed and will only be needed when (or if) the user taps the tab to see it.
You can test this behavior for yourself. When a view controller finishes loading its view,
viewDidLoad() is called, and you can override this method to make it print a message to the console,
allowing you to see that it was called.
You are going to add code to both view controllers. However, there is no code currently associated with
the view controller displaying the map because everything has been configured using the storyboard.
Now that you want to add code to that view controller, you are going to create a view controller
subclass and associate it with that interface.
Create a new Swift file (Command-N) and name it MapViewController. Open
MapViewController.swift and define a UIViewController subclass named MapViewController.
import Foundation
import UIKit
class MapViewController: UIViewController {
}
Now open Main.storyboard and select the map’s view controller. Open its identity inspector and
change the Class to MapViewController.
Now that you have associated the MapViewController class with the view controller on the canvas,
you can add code to both ConversionViewController and MapViewController to print to the console
when their viewDidLoad() method is called.
In ConversionViewController.swift, update viewDidLoad() to print a statement to the console.
override func viewDidLoad() {
super.viewDidLoad()
print("ConversionViewController loaded its view.")
updateCelsiusLabel()
}
In MapViewController.swift, override the same method.
override func viewDidLoad() {
super.viewDidLoad()
print("MapViewController loaded its view.")
}
Build and run the application. The console reports that ConversionViewController loaded its view
right away. Tap MapViewController’s tab, and the console will report that its view is now loaded.
At this point, both views have been loaded, so switching between the tabs now will no longer trigger
viewDidLoad(). (Try it and see.)

ptg18651516
Accessing subviews
101
Accessing subviews
Often, you will want to do some extra initialization or configuration of subviews defined in Interface
Builder before they appear to the user. So where can you access a subview? There are two main
options, depending on what you need to do. The first option is the viewDidLoad() method that you
overrode to spot lazy loading. This method is called after the view controller’s interface file is loaded,
at which point all of the view controller’s outlets will reference the appropriate objects. The second
option is another UIViewController method, viewWillAppear(_:). This method is called just before a
view controller’s view is added to the window.
Which should you choose? Override viewDidLoad() if the configuration only needs to be done once
during the run of the app. Override viewWillAppear(_:) if you need the configuration to be done each
time the view controller’s view appears onscreen.
Interacting with View Controllers and Their Views
Let’s look at some methods that are called during the lifecycle of a view controller and its view. Some
of these methods you have already seen, and some are new.
•init(coder:) is the initializer for UIViewController instances created from a storyboard.
When a view controller instance is created from a storyboard, its init(coder:) gets called once.
You will learn more about this method in Chapter16.
•init(nibName:bundle:) is the designated initializer for UIViewController.
When a view controller instance is created without the use of a storyboard, its
init(nibName:bundle:) gets called once. Note that in some apps, you may end up creating
several instances of the same view controller class. This method will get called once on each view
controller as it is created.
•loadView() is overridden to create a view controller’s view programmatically.
•viewDidLoad() is overridden to configure views created by loading an interface file. This method
gets called after the view of a view controller is created.
•viewWillAppear(_:) is overridden to configure views created by loading an interface file.
This method and viewDidAppear(_:) get called every time your view controller is moved
onscreen. viewWillDisappear(_:) and viewDidDisappear(_:) get called every time your view
controller is moved offscreen.
Silver Challenge: Dark Mode
Whenever the ConversionViewController is viewed, update its background color based on the time
of day. In the evening, the background should be a dark color. Otherwise, the background should be a
light color. You will need to override viewWillAppear(_:) to accomplish this. (If that is not enough
excitement in your life, you can change the background color each time the view controller is viewed.)

ptg18651516
Chapter 5View Controllers
102
For the More Curious: Retina Display
With the release of iPhone 4, Apple introduced the Retina display for iPhone and iPod touch. The
Retina display has much higher resolution compared to earlier devices. Let’s look at what you should
do to make graphics look their best on both displays.
For vector graphics, you do not need to do anything; your code will render as crisply as the device
allows. However, if you draw using Core Graphics functions, these graphics will appear differently on
different devices. In Core Graphics (also called Quartz), lines, curves, text, etc. are described in terms
of points. On a non-Retina display, a point is 1x1 pixel. On most Retina displays, a point is 2x2 pixels
(Figure5.15). The exceptions are the 5.5-inch iPhones, which have a higher-resolution Retina display
where a point is 3x3 pixels.
Figure 5.15Rendering to different resolutions
Given these differences, bitmap images (like JPEG or PNG files) will be unattractive if the image is not
tailored to the device’s screen type. Say your application includes a small image of 25x25 pixels. If this
image is displayed on a 2x Retina display, then the image must be stretched to cover an area of 50x50
pixels. At this point, the system does a type of averaging called anti-aliasing to keep the image from
looking jagged. The result is an image that is not jagged – but it is fuzzy (Figure5.16).
Figure 5.16Fuzziness from stretching an image
You could use a larger file instead, but the averaging would then cause problems in the other direction
when the image is shrunk for a non-Retina display. The only solution is to bundle two image files with
your application: one at a pixel resolution equal to the number of points on the screen for non-Retina
displays and one twice that size in pixels for Retina displays.

ptg18651516
For the More Curious: Retina Display
103
Fortunately, you do not have to write any extra code to handle which image gets loaded on which
device. All you have to do is associate the different resolution images in the Asset Catalog with a
single asset. Then, when you use UIImage’s init(named:) initializer to load the image, this method
looks in the bundle and gets the appropriate file for the particular device.

ptg18651516

ptg18651516
105
6
Programmatic Views
In this chapter, you will update WorldTrotter to create the view for MapViewController
programmatically (Figure6.1). In doing so, you will learn more about view controllers and how to set
up constraints and controls (such as UIButtons) programmatically.
Figure 6.1WorldTrotter with programmatic views
Currently, the view for MapViewController is defined in the storyboard. The first step, then, is to
remove this view from the storyboard so you can instead create it programmatically.

ptg18651516
Creating a View Programmatically
107
Creating a View Programmatically
You learned in Chapter5 that you create a view controller’s view programmatically by overriding the
UIViewController method loadView().
Open MapViewController.swift and override loadView() to create an instance of MKMapView and
set it as the view of the view controller. You will need a reference to the map view later on, so create a
property for it as well.
import UIKit
import MapKit
class MapViewController: UIViewController {
var mapView: MKMapView!
override func loadView() {
// Create a map view
mapView = MKMapView()
// Set it as *the* view of this view controller
view = mapView
}
override func viewDidLoad() {
super.viewDidLoad()
print("MapViewController loaded its view.")
}
}
When a view controller is created, its view property is nil. If a view controller is asked for its view and
its view is nil, then the loadView() method is called.
Build and run the application. Although the application looks the same, the map view is being created
programmatically instead of through Interface Builder.

ptg18651516
Chapter 6Programmatic Views
108
Programmatic Constraints
In Chapter3, you learned about Auto Layout constraints and how to add them using Interface Builder.
In this section, you will learn how to add constraints to an interface programmatically.
Apple recommends that you create and constrain your views in Interface Builder whenever possible.
However, if your views are created in code, then you will need to constrain them programmatically.
The interface for MapViewController is created programmatically, so it is a great candidate for
programmatic constraints.
To learn about programmatic constraints, you are going to add a UISegmentedControl to
MapViewController’s interface. A segmented control allows the user to choose between a discrete set
of options, and you will use one to allow the user to switch between map types: standard, hybrid, and
satellite.
In MapViewController.swift, update loadView() to add a segmented control to the interface.
override func loadView() {
// Create a map view
mapView = MKMapView()
// Set it as *the* view of this view controller
view = mapView
let segmentedControl
= UISegmentedControl(items: ["Standard", "Hybrid", "Satellite"])
segmentedControl.backgroundColor
= UIColor.white.withAlphaComponent(0.5)
segmentedControl.selectedSegmentIndex = 0
segmentedControl.translatesAutoresizingMaskIntoConstraints = false
view.addSubview(segmentedControl)
}
(Note that due to page size restrictions we are showing some of these declarations split across two
lines. You should enter each declaration on a single line.)
The line of code regarding translating constraints has to do with an older system for scaling interfaces
–autoresizing masks. Before Auto Layout was introduced, iOS applications used autoresizing masks to
allow views to scale for different-sized screens at runtime.
Every view has an autoresizing mask. By default, iOS creates constraints that match the autoresizing
mask and adds them to the view. These translated constraints will often conflict with explicit
constraints in the layout and cause an unsatisfiable constraints problem. The fix is to turn off this
default translation by setting the property translatesAutoresizingMaskIntoConstraints to false.
(There is more about Auto Layout and autoresizing masks at the end of this chapter.)

ptg18651516
Anchors
109
Anchors
When you work with Auto Layout programmatically, you will use anchors to create your constraints.
Anchors are properties on the view that correspond to attributes that you might want to constrain to
an anchor on another view. For example, you might constrain the leading anchor of one view to the
leading anchor of another view. This would have the effect of the two views’ leading edges being
aligned.
Let’s create some constraints to do the following.
• The top anchor of the segmented control should be equal to the top anchor of its superview.
• The leading anchor of the segmented control should be equal to the leading anchor of its
superview.
• The trailing anchor of the segmented control should be equal to the trailing anchor of its
superview.
In MapViewController.swift, create these constraints in loadView().
let segmentedControl
= UISegmentedControl(items: ["Standard", "Hybrid", "Satellite"])
segmentedControl.backgroundColor
= UIColor.white.withAlphaComponent(0.5)
segmentedControl.selectedSegmentIndex = 0
segmentedControl.translatesAutoresizingMaskIntoConstraints = false
view.addSubview(segmentedControl)
let topConstraint
= segmentedControl.topAnchor.constraint(equalTo: view.topAnchor)
let leadingConstraint
= segmentedControl.leadingAnchor.constraint(equalTo: view.leadingAnchor)
let trailingConstraint
= segmentedControl.trailingAnchor.constraint(equalTo: view.trailingAnchor)
Xcode will alert you to a problem with each line you have entered. You will fix them in a moment.
Anchors have a method constraint(equalTo:) that will create a constraint between the two anchors.
There are a few other constraint creation methods on NSLayoutAnchor, including one that accepts a
constant as an argument:
func constraint(equalTo anchor: NSLayoutAnchor<AnchorType>,
constant c: CGFloat) -> NSLayoutConstraint

ptg18651516
Chapter 6Programmatic Views
110
Activating constraints
You now have three NSLayoutConstraint instances. However, these constraints will have no effect
on the layout until you explicitly activate them by setting their isActive properties to true. This will
resolve Xcode’s complaint.
In MapViewController.swift, activate the constraints at the end of loadView().
let topConstraint =
segmentedControl.topAnchor.constraint(equalTo: view.topAnchor)
let leadingConstraint =
segmentedControl.leadingAnchor.constraint(equalTo: view.leadingAnchor)
let trailingConstraint =
segmentedControl.trailingAnchor.constraint(equalTo: view.trailingAnchor)
topConstraint.isActive = true
leadingConstraint.isActive = true
trailingConstraint.isActive = true
Constraints need to be added to the most recent common ancestor for the views associated with the
constraint. Figure6.3 shows a view hierarchy along with the common ancestor for two views.
Figure 6.3Common ancestor
If a constraint is related to just one view (such as when adding a width or height constraint to a view),
then that view is considered the common ancestor.
By setting the active property on a constraint to true, the constraint will work its way up the
hierarchy for the items to find the common ancestor to add the constraint to. It will then call the
method addConstraint(_:) on the appropriate view. Setting the active property is preferable to
calling addConstraint(_:) or removeConstraint(_:) yourself.

ptg18651516
Layout guides
111
Build and run the application and switch to the MapViewController. The segmented control is now
pinned to the top, leading, and trailing edges of its superview (Figure6.4).
Figure 6.4Segmented control added to the screen
Although the constraints are doing the right thing, the interface does not look good. The segmented
control is underlapping the status bar, and it would look better if the segmented control was inset from
the leading and trailing edges of the screen. Let’s tackle the status bar issue first.
Layout guides
View controllers expose two layout guides to assist with layout content: the topLayoutGuide and
the bottomLayoutGuide. The layout guides indicate the extent to which the view controller’s view
contents will be visible. Using topLayoutGuide will allow your content to not underlap the status bar
or navigation bar at the top of the screen. (You will learn about navigation bars in Chapter14.) Using
the bottomLayoutGuide will allow your content to not underlap the tab bar at the bottom of the screen.
The layout guides expose three anchors that you can use to add constraints: topAnchor, bottomAnchor,
and heightAnchor. Because you want the segmented control to be under the status bar, you will
constrain the bottom anchor of the top layout guide to the top anchor of the segmented control.
In MapViewController.swift, update the segmented control’s constraints in loadView(). Make the
segmented control be 8 points below the top layout guide.
let topConstraint =
segmentedControl.topAnchor.constraint(equalTo: view.topAnchor)
let topConstraint =
segmentedControl.topAnchor.constraint(equalTo: topLayoutGuide.bottomAnchor,
constant: 8)
let leadingConstraint =
segmentedControl.leadingAnchor.constraint(equalTo: view.leadingAnchor)
let trailingConstraint =
segmentedControl.trailingAnchor.constraint(equalTo: view.trailingAnchor)
topConstraint.isActive = true
leadingConstraint.isActive = true
trailingConstraint.isActive = true
Build and run the application. The segmented control now appears below the status bar. By using the
layout guides instead of a hardcoded constant, the views will adapt based on the context they appear in.

ptg18651516
Chapter 6Programmatic Views
112
Now let’s update the segmented control so that it is inset from the leading and trailing edges of its
superview.
Margins
Although you could inset the segmented control using a constant on the constraint, it is much better to
use the margins of the view controller’s view.
Every view has a layoutMargins property that denotes the default spacing to use when laying out
content. This property is an instance of UIEdgeInsets, which you can think of as a type of frame.
When adding constraints, you will use the layoutMarginsGuide, which exposes anchors that are tied
to the edges of the layoutMargins.
The primary advantage of using the margins is that the margins can change depending on the device
type (iPad or iPhone) as well as the size of the device. Using the margins will give you content that
looks good on any device.
Update the segmented control’s leading and trailing constraints in loadView() to use the margins.
let topConstraint =
segmentedControl.topAnchor.constraint(equalTo: topLayoutGuide.bottomAnchor,
constant: 8)
let leadingConstraint =
segmentedControl.leadingAnchor.constraint(equalTo: view.leadingAnchor)
let trailingConstraint =
segmentedControl.trailingAnchor.constraint(equalTo: view.trailingAnchor)
let margins = view.layoutMarginsGuide
let leadingConstraint =
segmentedControl.leadingAnchor.constraint(equalTo: margins.leadingAnchor)
let trailingConstraint =
segmentedControl.trailingAnchor.constraint(equalTo: margins.trailingAnchor)
topConstraint.isActive = true
leadingConstraint.isActive = true
trailingConstraint.isActive = true
Build and run the application again. The segmented control is now inset from the view’s margins
(Figure6.5).
Figure 6.5Segmented control with updated constraints

ptg18651516
Explicit constraints
113
Explicit constraints
It is helpful to understand how these methods that you have used create constraints.
NSLayoutConstraint has the following initializer:
convenience init(item view1: Any,
attribute attr1: NSLayoutAttribute,
relatedBy relation: NSLayoutRelation,
toItem view2: Any?,
attribute attr2: NSLayoutAttribute,
multiplier: CGFloat,
constant c: CGFloat)
This initializer creates a single constraint using two layout attributes of two view objects. The
multiplier is the key to creating a constraint based on a ratio. The constant is a fixed number of points,
similar to what you used in your spacing constraints.
The layout attributes are defined as constants in the NSLayoutConstraint class:
•NSLayoutAttribute.left •NSLayoutAttribute.right
•NSLayoutAttribute.leading •NSLayoutAttribute.trailing
•NSLayoutAttribute.top •NSLayoutAttribute.bottom
•NSLayoutAttribute.width •NSLayoutAttribute.height
•NSLayoutAttribute.centerX •NSLayoutAttribute.centerY
•NSLayoutAttribute.firstBaseline •NSLayoutAttribute.lastBaseline
There are additional attributes that handle the margins associated with a view, such as
NSLayoutAttribute.leadingMargin.
Let’s consider a hypothetical constraint. Say you wanted the width of the image view to be 1.5 times its
height. You could make that happen with the following code. (Do not type this hypothetical constraint
in your code! It will conflict with others you already have.)
let aspectConstraint = NSLayoutConstraint(item: imageView,
attribute: .width,
relatedBy: .equal,
toItem: imageView,
attribute: .height,
multiplier: 1.5,
constant: 0.0)

ptg18651516
Chapter 6Programmatic Views
114
To understand how this initializer works, think of this constraint as the equation shown in Figure6.6.
Figure 6.6NSLayoutConstraint equation
You relate a layout attribute of one view to the layout attribute of another view using a multiplier and a
constant to define a single constraint.
Programmatic Controls
Now let’s update the segmented control to change the map type when the user taps on a segment.
A UISegmentedControl is a subclass of UIControl. You worked with another UIControl subclass in
Chapter1, the UIButton class. Controls are responsible for calling methods on their target in response
to some event.
Control events are of type UIControlEvents. Here are a few of the common control events that you
will use:
UIControlEvents.touchDown A touch down on the control.
UIControlEvents.touchUpInside A touch down followed by a touch up while still within
the bounds of the control.
UIControlEvents.valueChanged A touch that causes the value of the control to change.
UIControlEvents.editingChanged A touch that causes an editing change for a UITextField.
You used .touchUpInside for the UIButton in Chapter1 (it is the default event when you Control-drag
to connect actions in Interface Builder), and you saw the .editingChanged event in Chapter4. For the
segmented control, you will use the .valueChanged event.

ptg18651516
Programmatic Controls
115
In MapViewController.swift, update loadView() to add a target-action pair to the segmented control
and associate it with the .valueChanged event.
override func loadView() {
// Create a map view
mapView = MKMapView()
// Set it as *the* view of this view controller
view = mapView
let segmentedControl
= UISegmentedControl(items: ["Standard", "Satellite", "Hybrid"])
segmentedControl.backgroundColor
= UIColor.white.withAlphaComponent(0.5)
segmentedControl.selectedSegmentIndex = 0
segmentedControl.addTarget(self,
action: #selector(MapViewController.mapTypeChanged(_:)),
for: .valueChanged)
...
Next, implement the action method in MapViewController that the event will trigger. This method will
check which segment was selected and update the map accordingly.
func mapTypeChanged(_ segControl: UISegmentedControl) {
switch segControl.selectedSegmentIndex {
case 0:
mapView.mapType = .standard
case 1:
mapView.mapType = .hybrid
case 2:
mapView.mapType = .satellite
default:
break
}
}
Build and run the application. Change the selected segment and the map will update.

ptg18651516
Chapter 6Programmatic Views
116
Bronze Challenge: Another Tab
Create a new view controller and add it to the tab bar controller. This view controller should
display a WKWebView, which is a class used to display web content. The web view should display
www.bignerdranch.com for you to book your next vacation.
Silver Challenge: User’s Location
Add a button to the MapViewController that displays and zooms in on the user’s current location. You
will need to use delegation to accomplish this. Refer to the documentation for MKMapViewDelegate.
Gold Challenge: Dropping Pins
Map views can display pins, which are instances of MKPinAnnotationView. Add three pins to the map
view: one where you were born, one where you are now, and one at an interesting location you have
visited in the past. Add a button to the interface that allows the map to display the location of a pin.
Subsequent taps should simply cycle through the list of pins.

ptg18651516
For the More Curious: NSAutoresizingMaskLayoutConstraint
117
For the More Curious:
NSAutoresizingMaskLayoutConstraint
As we mentioned earlier, before Auto Layout iOS applications used another system for managing
layout: autoresizing masks. Each view had an autoresizing mask that constrained its relationship with
its superview, but this mask could not affect relationships between sibling views.
By default, views create and add constraints based on their autoresizing masks. However, these
translated constraints often conflict with the explicit constraints in your layout, which results in an
unsatisfiable constraints problem.
To see this happen, comment out the line in loadView() that turns off the translation of autoresizing
masks.
// segmentedControl.translatesAutoresizingMaskIntoConstraints = false
view.addSubview(segmentedControl)
Now the segmented control has a resizing mask that will be translated into a constraint. Build and run
the application and navigate to the map interface. You will not like what you see. The console will
report the problem and its solution.
Unable to simultaneously satisfy constraints.
Probably at least one of the constraints in the following list is one you don't
want. Try this: (1) look at each constraint and try to figure out which you don't
expect; (2) find the code that added the unwanted constraint or constraints and
fix it. (Note: If you're seeing NSAutoresizingMaskLayoutConstraints that you don't
understand, refer to the documentation for the UIView property
translatesAutoresizingMaskIntoConstraints)
(
"<NSAutoresizingMaskLayoutConstraint:0x7fb6b8e0ad00
h=--& v=--& H:[UISegmentedControl:0x7fb6b9897390(212)]>",
"<NSLayoutConstraint:0x7fb6b9975350 UISegmentedControl:0x7fb6b9897390.leading
== UILayoutGuide:0x7fb6b9972640'UIViewLayoutMarginsGuide'.leading>",
"<NSLayoutConstraint:0x7fb6b9975460 UISegmentedControl:0x7fb6b9897390.trailing
== UILayoutGuide:0x7fb6b9972640'UIViewLayoutMarginsGuide'.trailing>",
"<NSLayoutConstraint:0x7fb6b8e0b370 'UIView-Encapsulated-Layout-Width'
H:[MKMapView:0x7fb6b8d237c0(0)]>",
"<NSLayoutConstraint:0x7fb6b9972020 'UIView-leftMargin-guide-constraint'
H:|-(0)-[UILayoutGuide:0x7fb6b9972640'UIViewLayoutMarginsGuide'](LTR)
(Names: '|':MKMapView:0x7fb6b8d237c0 )>",
"<NSLayoutConstraint:0x7fb6b9974f50 'UIView-rightMargin-guide-constraint'
H:[UILayoutGuide:0x7fb6b9972640'UIViewLayoutMarginsGuide']-(0)-|(LTR)
(Names: '|':MKMapView:0x7fb6b8d237c0 )>"
)
Will attempt to recover by breaking constraint
<NSLayoutConstraint:0x7fb6b9975460 UISegmentedControl:0x7fb6b9897390.trailing
== UILayoutGuide:0x7fb6b9972640'UIViewLayoutMarginsGuide'.trailing>
Make a symbolic breakpoint at UIViewAlertForUnsatisfiableConstraints to catch
this in the debugger.
The methods in the UIConstraintBasedLayoutDebugging category on UIView listed
in <UIKit/UIView.h> may also be helpful.

ptg18651516
Chapter 6Programmatic Views
118
Let’s go over this output. Auto Layout is reporting that it is Unable to simultaneously satisfy
constraints. This happens when a view hierarchy has constraints that conflict.
Then, the console spits out some handy tips and a list of all constraints that are involved, with their
descriptions. Let’s look at the format of one of these constraints more closely.
<NSLayoutConstraint:0x7fb6b9975350 UISegmentedControl:0x7fb6b9897390.leading
== UILayoutGuide:0x7fb6b9972640'UIViewLayoutMarginsGuide'.leading>
This description indicates that the constraint located at memory address 0x7fb6b9975350 is setting the
leading edge of the UISegmentedControl (at 0x7fb6b9897390) equal to the leading edge of the margin
of the UILayoutGuide (at 0x7fb6b9972640).
Five of these constraints are instances of NSLayoutConstraint. One, however, is an instance of
NSAutoresizingMaskLayoutConstraint. This constraint is the product of the translation of the image
view’s autoresizing mask.
Finally, Auto Layout tells you how it is going to solve the problem by listing the conflicting constraint
that it will ignore. Unfortunately, it chooses poorly and ignores one of your explicit instances of
NSLayoutConstraint instead of the NSAutoresizingMaskLayoutConstraint. This is why your
interface looks like it does.
The note before the constraints are listed is very helpful: The NSAutoresizingMaskLayoutConstraint
needs to be removed. Better yet, you can prevent this constraint from being added in the first place by
explicitly disabling translation in loadView():
// segmentedControl.translatesAutoresizingMaskIntoConstraints = false
view.addSubview(segmentedControl)

ptg18651516
119
7
Localization
The appeal of iOS is global – iOS users live in many countries and speak many languages. You can
ensure that your application is ready for a global audience through the processes of internationalization
and localization.
Internationalization is making sure your native cultural information (like language, currency, date
format, number format, etc.) is not hardcoded into your application. Localization is the process of
providing the appropriate data in your application based on the user’s Language and Region Format
settings. You can find these settings in the iOS Settings application (Figure7.1). Select the General
row and then the Language & Region row.
Figure 7.1Language and region settings
Here, users can set their region, like United States or United Kingdom. (Why does Apple use “region”
instead of “country”? Some countries have more than one region with different settings. Scroll through
the options in Region to see for yourself.)

ptg18651516
Chapter 7Localization
120
Apple makes internationalization and localization relatively simple. An application that takes
advantage of the localization APIs does not even need to be recompiled to be distributed in other
languages or regions. (By the way, because “internationalization” and “localization” are long words,
you will sometimes see them abbreviated as i18n and L10n, respectively.)
In this chapter, you will first internationalize the WorldTrotter application and then localize it into
Spanish (Figure7.2).
Figure 7.2Localized WorldTrotter

ptg18651516
Internationalization
121
Internationalization
In this first section, you will use the NumberFormatter and NSNumber classes to internationalize the
ConversionViewController.
Formatters
In Chapter4, you used an instance of NumberFormatter to set the text of the Celsius label in
ConversionViewController. NumberFormatter has a locale property, which is set to the device’s
current locale. Whenever you use a NumberFormatter to create a number, it checks its locale property
and sets the format accordingly. So the text of the Celsius label has been internationalized from the
start.
Locale knows how different regions display symbols, dates, and decimals and whether they use the
metric system. An instance of Locale represents one region’s settings for these variables. When you
access the current property on Locale, the instance of Locale that represents the user’s region setting
is returned. Once you have that instance of Locale, you can ask it questions, like, “Does this region use
the metric system?” or, “What is the currency symbol for this region?”
let currentLocale = Locale.current
let isMetric = currentLocale.usesMetricSystem
let currencySymbol = currentLocale.currencySymbol
Even though the Celsius label is already internationalized, there is still a problem with it. Change the
system region to Spain to see. Select the active scheme pop-up and select Edit Scheme... (Figure7.3).
Figure 7.3Edit scheme

ptg18651516
Chapter 7Localization
122
Make sure that Run is selected on the lefthand side and then select the Options tab at the top. In the
Application Region pop-up, select Europe and then Spain (Figure7.4). Finally, Close the active scheme
window.
Figure 7.4Selecting a different region
Build and run the application. On the ConversionViewController, tap the text field and make sure the
software keyboard is visible. You may already notice one difference: In Spain, the decimal separator
is a comma instead of a period (and the thousands separator is a period instead of a comma), so the
number written 123,456.789 in the United States would be written 123.456,789 in Spain.
Attempt to type in multiple decimal separators (the comma) and notice that the application happily
allows it. Whoops! Your code for disallowing multiple decimal separators checks for a period instead
of using a locale-specific decimal separator. Let’s fix that.

ptg18651516
Formatters
123
Open ConversionViewController.swift and update
textfield(_:shouldChangeCharactersIn:replacementString:) to use the locale-specific decimal
separator.
func textField(_ textField: UITextField,
shouldChangeCharactersIn range: NSRange,
replacementString string: String) -> Bool {
let existingTextHasDecimalSeparator = textField.text?.range(of: ".")
let replacementTextHasDecimalSeparator = string.range(of: ".")
let currentLocale = Locale.current
let decimalSeparator = currentLocale.decimalSeparator ?? "."
let existingTextHasDecimalSeparator
= textField.text?.range(of: decimalSeparator)
let replacementTextHasDecimalSeparator = string.range(of: decimalSeparator)
if existingTextHasDecimalSeparator != nil,
replacementTextHasDecimalSeparator != nil {
return false
} else {
return true
}
}
Build and run the application. The application no longer allows you to type in multiple decimal
separators, and it does this in a way that is independent of the user’s region choice.
But there is still a problem. If you type in a number with a decimal separator that is not a period, the
conversion to Celsius is not happening – the Celsius label displays “???”. What is going on here? In
fahrenheitFieldEditingChanged(_:), you are using an initializer for the Double type that takes in a
string as its argument. This initializer does not know how to handle a string that uses something other
than a period for its decimal separator.
Let’s fix this code using the NumberFormatter class. In ConversionViewController.swift, update
fahrenheitFieldEditingChanged(_:) to convert the text field’s string into a number in a locale-
independent way.
@IBAction func fahrenheitFieldEditingChanged(_ textField: UITextField) {
if let text = textField.text, let value = Double(text) {
fahrenheitValue = Measurement(value: value, unit: .fahrenheit)
if let text = textField.text, let number = numberFormatter.number(from: text) {
fahrenheitValue = Measurement(value: number.doubleValue, unit: .fahrenheit)
} else {
fahrenheitValue = nil
}
}
Here you are using the number formatter’s instance method number(from:) to convert the string into
a number. Because the number formatter is aware of the locale, it is able to convert the string into a
number. If the string contains a valid number, the method returns an instance of NSNumber. NSNumber is
a class that can represent a variety of number types, including Int, Float, Double, and more. You can
ask an instance of NSNumber for its value represented as one of those values. You are doing that here to
get the doubleValue of the number.

ptg18651516
Base internationalization
125
Base internationalization
When internationalizing, you ask the instance of Locale questions. But the Locale only has a few
region-specific variables. This is where localization – creating application-specific substitutions
for different region and language settings – comes into play. Localization usually involves either
generating multiple copies of resources (like images, sounds, and interface files) for different regions
and languages or creating and accessing strings tables (which you will see later in the chapter) to
translate text into different languages.
Before you go through the process of localizing resources, you must understand how an iOS
application handles localized resources.
When you build a target in Xcode, an application bundle is created. All of the resources that you
added to the target in Xcode are copied into this bundle along with the executable itself. This bundle
is represented at runtime by an instance of Bundle known as the main bundle. Many classes work with
the Bundle to load resources.
Localizing a resource puts another copy of the resource in the application bundle. These resources are
organized into language-specific directories, known as lproj directories. Each one of these directories
is the name of the localization suffixed with lproj. For example, the American English localization
is en_US, where en is the English language code and US is the United States of America region code,
so the directory for American English resources is en_US.lproj. (The region can be omitted if you
do not need to make regional distinctions in your resource files.) These language and region codes are
standard on all platforms, not just iOS.
When a bundle is asked for the path of a resource file, it first looks at the root level of the bundle for a
file of that name. If it does not find one, it looks at the locale and language settings of the device, finds
the appropriate lproj directory, and looks for the file there. Thus, just by localizing resource files, your
application will automatically load the correct file.
One option for localizing resource files is to create separate storyboard files and manually edit
each string in each file. However, this approach does not scale well if you are planning multiple
localizations. What happens when you add a new label or button to your localized storyboard? You
have to add this view to the storyboard for every language. Not fun.
To simplify the process of localizing interface files, Xcode has a feature called base
internationalization. Base internationalization creates the Base.lproj directory, which contains
the main interface files. Localizing individual interface files can then be done by creating just the
Localizable.strings files. It is still possible to create the full interface files, in case localization
cannot be done by changing strings alone. However, with the help of Auto Layout, string replacement
is sufficient for most localization needs. In the next section, you will use Auto Layout to prepare your
layout for localization.

ptg18651516
Chapter 7Localization
126
Preparing for localization
Open Main.storyboard and show the assistant editor either by clicking View → Assistant Editor
→Show Assistant Editor or with the keyboard shortcut Option-Command-Return. From the jump
bar dropdown, select Preview (Figure7.6). The preview assistant allows you to easily see how
your interface will look across screen sizes and orientations as well as between different localized
languages.
Figure 7.6Opening the preview assistant

ptg18651516
Preparing for localization
127
In the storyboard, select the Conversion View Controller to see its preview (Figure7.7).
Figure 7.7Preview assistant
Notice the controls in the lower corners of the preview assistant. The + button on the left side allows
you to add additional screen sizes to the preview canvas. This allows you to easily see how changes to
your interface propagate across screen sizes and orientations simultaneously. The button on the right
side allows you to select a language to preview this interface in.
(If your preview is for a configuration other than iPhone 7, use the + button to add this configuration.
Then click on whatever preview opened by default and press the Delete key to remove it.)
You have not localized the application into another language yet, but Xcode supplies a pseudolanguage
for you to use. Pseudolanguages help you internationalize your applications before receiving
translations for all of your strings and assets. The built-in pseudolanguage, Double-Length
Pseudolanguage, mimics languages that are more verbose by repeating whatever text string is in the
text element. So, for example, “is really” becomes “is really is really.”

ptg18651516
Chapter 7Localization
128
Select the Language pop-up that says English and choose Double-Length Pseudolanguage. The labels
all have their text doubled (Figure7.8).
Figure 7.8Doubled text strings
The double-length pseudolanguage reveals a problem immediately: The labels go off both the left and
right edges of the screen, and you are unable to read the entire strings. The fix is to constrain all of the
labels so that their leading and trailing edges stay within the margins of their superview. Then you will
need to change the line count for the labels to 0, which tells the labels that their text should wrap to
multiple lines if needed. You are going to start by fixing one label, then repeat the steps for the rest of
the labels.

ptg18651516
Preparing for localization
129
In the canvas, select the degrees Fahrenheit label. You are going to add constraints to this label in
a new way. Control-drag from the label to the left side of the superview. When you do, a context-
sensitive pop-up will appear giving you the constraints that make sense for this direction (Figure7.9).
Select Leading Space to Container Margin from the list.
Figure 7.9Creating constraints by Control-dragging
The direction that you drag influences which possible constraints are displayed. A horizontal drag
will show horizontal constraints, and a vertical drag will show vertical constraints. A diagonal drag
will show both horizontal and vertical constraints, which is useful for setting up many constraints
simultaneously.
Now Control-drag from the degrees Fahrenheit label to the right side of the superview and select
Trailing Space to Container Margin.

ptg18651516
Chapter 7Localization
130
On their own, these constraints are not very good. They maintain the existing fixed distance between
the leading and trailing edges of the label, as you can see in the preview assistant (Figure7.10).
Figure 7.10Preview assistant with new constraints
What you really want is for the distance between the label and the margins to be greater than or equal
to 0. You can do this with inequality constraints.

ptg18651516
Preparing for localization
131
Select the leading constraint by clicking on the I-bar to the left of the label. Open its attributes
inspector and change the Relation to Greater Than or Equal and the Constant to 0 (Figure7.11).
Figure 7.11Inequality constraint
Do the same for the trailing constraint. Take a look at the preview assistant; the interface is looking
better, but the label is still being truncated.
Select the label and open its attributes inspector. Change the Lines count to 0. Now take a look at the
preview assistant; the label is no longer being truncated and instead the text flows to a second line.
Because the other labels are each related to the label above them, they have automatically been moved
down.
Repeat the steps above for the other labels. You will need to:
• Add a leading and trailing constraint to each label.
• Set the constraints’ relation to Greater Than or Equal and the constant to 0. (A shortcut for editing
a constraint is to double-click on it.)
• Change the label’s line count to 0.

ptg18651516
Chapter 7Localization
132
When you are done, the preview assistant with the double-length pseudolanguage will look like
Figure7.12.
Figure 7.12Preview assistant with final constraints
At this point, you are done with the preview assistant. You can close the assistant editor with the x in
the top-right corner.

ptg18651516
Localization
133
Localization
WorldTrotter is now internationalized – its interface is able to adapt to various languages and regions.
Now it is time to localize the app – that is, to update the strings and resources in the application
for a new language. In this section, you are going to localize the interface of WorldTrotter: the
Main.storyboard file. You will create English and Spanish localizations, which will create two lproj
directories in addition to the base one.
Start by localizing a storyboard file. Select Main.storyboard in the project navigator.
Open the file inspector by clicking the tab in the inspector selector or by using the keyboard shortcut
Option-Command-1. Find the section in this inspector named Localization. Check the English box and
make sure that the dropdown says Localizable Strings (Figure7.13). This will create a strings table that
you will use later to localize the application.
Figure 7.13Localizing into English
Next, in the project navigator, select the WorldTrotter project at the top. Then select WorldTrotter under
the Project section in the side list, and make sure the Info tab is open. (If you cannot see the side list,
you can open it using the Show projects and targets list button in the upper-left corner (Figure7.14).)
Figure 7.14Showing the project settings

ptg18651516
Chapter 7Localization
134
Click the + button under Localizations and select Spanish (es). In the dialog, you can uncheck the
LaunchScreen.storyboard file; keep the Main.storyboard file checked. Make sure that the reference
language is Base and the file type is Localizable Strings. Click Finish. This creates an es.lproj folder
and generates the Main.strings file in it that contains all the strings from the base interface file. The
Localizations configuration should look like Figure7.15.
Figure 7.15Localizations
Look in the project navigator. Click the disclosure button next to Main.storyboard (Figure7.16).
Xcode moved the Main.storyboard file to the Base.lproj directory and created the Main.strings file
in the es.lproj directory.
Figure 7.16Localized storyboard in the project navigator

ptg18651516
Localization
135
Click on the Spanish version of Main.strings. When this file opens, the text is not in Spanish. You
have to translate localized files yourself; Xcode is not that smart.
Edit this file according to the following text. The numbers and order may be different in your file, but
you can use the text and title fields in the comments to match up the translations.
/* Class = "UITabBarItem"; title = "Map"; ObjectID = "6xh-o5-yRt"; */
"6xh-o5-yRt.title" = "Map" "Mapa";
/* Class = "UILabel"; text = "degrees Celsius"; ObjectID = "7la-u7-mx6"; */
"7la-u7-mx6.text" = "degrees Celsius" "grados Celsius";
/* Class = "UILabel"; text = "degrees Fahrenheit"; ObjectID = "Dic-rs-P0S"; */
"Dic-rs-P0S.text" = "degrees Fahrenheit" "grados Fahrenheit";
/* Class = "UILabel"; text = "100"; ObjectID = "Eso-Wf-EyH"; */
"Eso-Wf-EyH.text" = "100";
/* Class = "UITextField"; placeholder = "value"; ObjectID = "On4-jV-YlY"; */
"On4-jV-YlY.placeholder" = "value" "valor";
/* Class = "UILabel"; text = "is really"; ObjectID = "wtF-xR-gbZ"; */
"wtF-xR-gbZ.text" = "is really" "es realmente";
/* Class = "UITabBarItem"; title = "Convert"; ObjectID = "zLY-50-CeX"; */
"zLY-50-CeX.title" = "Convert" "Convertir";
Now that you have finished localizing this storyboard file, let’s test it out. First, there is a little
Xcode glitch to be aware of: Sometimes Xcode ignores a resource file’s changes when you build an
application. To ensure that your application is being built from scratch, first delete it from your device
or simulator. (Press and hold its icon in the launcher. When it starts to wiggle, tap the delete badge.)
Relaunch Xcode. (Yes, exit and start it again.) Then, choose Clean from the Product menu. Finally, to
be absolutely sure, press and hold the Option key while opening the Product menu and choose Clean
Build Folder.... This will force the application to be entirely recompiled, rebundled, and reinstalled.
Open the active scheme pop-up and select Edit Scheme. Make sure Run is selected on the lefthand side
and open the Options tab. Open the Application Language pop-up and select Spanish. Finally, confirm
that Spain is still selected from the Application Region pop-up. Close the window.

ptg18651516
Chapter 7Localization
136
Build and run the application. Make sure you are viewing the ConversionViewController, and
you will see the interface in Spanish. Because you set the constraints on the labels to accommodate
different lengths of text, they resize themselves appropriately (Figure7.17).
Figure 7.17Spanish ConversionViewController
NSLocalizedString and strings tables
In many places in your applications, you create String instances dynamically or display string literals
to the user. To display translated versions of these strings, you must create a strings table. A strings
table is a file containing a list of key-value pairs for all of the strings that your application uses and
their associated translations. It is a resource file that you add to your application, but you do not need
to do a lot of work to get data from it.
You might use a string in your code like this:
let greeting = "Hello!"
To internationalize the string in your code, you replace literal strings with the function
NSLocalizedString(_:comment:).
let greeting = NSLocalizedString("Hello!", comment: "The greeting for the user")
This function takes two arguments: a key and a comment that describes the string’s use. The key is the
lookup value in a strings table. At runtime, NSLocalizedString(_:comment:) will look through the
strings tables bundled with your application for a table that matches the user’s language settings. Then,
in that table, the function gets the translated string that matches the key.

ptg18651516
NSLocalizedString and strings tables
137
Now you are going to internationalize the strings that the MapViewController displays in its
segmented control. In MapViewController.swift, locate the loadView() method and update the
initializer for the segmented control to use localized strings.
override func loadView() {
// Create a map view
mapView = MKMapView()
// Set it as *the* view of this view controller
view = mapView
let segmentedControl
= UISegmentedControl(items: ["Standard", "Satellite", "Hybrid"])
let standardString = NSLocalizedString("Standard", comment: "Standard map view")
let satelliteString
= NSLocalizedString("Satellite", comment: "Satellite map view")
let hybridString = NSLocalizedString("Hybrid", comment: "Hybrid map view")
let segmentedControl
= UISegmentedControl(items: [standardString, satelliteString, hybridString])
Once you have files that have been internationalized with the NSLocalizedString(_:comment:)
function, you can generate strings tables with a command-line application.
Open the Terminal app. This is a Unix terminal; it is used to run command-line tools. You want to
navigate to the location of MapViewController.swift. If you have never used the Terminal app before,
here is a handy trick. In Terminal, type the following:
cd
followed by a space. (Do not press Return yet.)
Next, open Finder and locate MapViewController.swift and the folder that contains it. Drag the icon
of that folder onto the Terminal window. Terminal will fill out the path for you. It will look something
like this:
cd /Users/cbkeur/iOSDevelopment/WorldTrotter/WorldTrotter/
Press Return. The current working directory of Terminal is now this directory.
Use the terminal command ls to print out the contents of the working directory and confirm that
MapViewController.swift is in that list.
To generate the strings table, enter the following into Terminal and press Return:
genstrings MapViewController.swift
The resulting file, Localizable.strings, contains the strings from MapViewController. Drag this
new file from Finder into the project navigator (or use the File → Add Files to "WorldTrotter"... menu
item). When the application is compiled, this resource will be copied into the main bundle.

ptg18651516
Chapter 7Localization
138
Open Localizable.strings. The file should look something like this:
/* Hybrid map view */
"Hybrid" = "Hybrid";
/* Satellite map view */
"Satellite" = "Satellite";
/* Standard map view */
"Standard" = "Standard";
Notice that the comment above your string is the second argument you supplied to the
NSLocalizedString function. Even though the function does not require the comment argument,
including it will make your localizing life easier.
Now that you have created Localizable.strings, you need to localize it in Xcode. Open its file
inspector and click the Localize... button in the utility area. Make sure Base is selected from the
pop-up and click Localize. Add the Spanish and English localization by checking the box next to each
language.
In the project navigator, click on the disclosure triangle that now appears next to
Localizable.strings. Open the Spanish version. The string on the lefthand side is the key that is
passed to the NSLocalizedString(_:comment:) function, and the string on the righthand side is what
is returned. Change the text on the righthand side to the Spanish translations shown below. (To type
an accented character, such as “é,” press and hold the appropriate character on your keyboard and then
press the appropriate number from the pop-up.)
/* Hybrid map view */
"Hybrid" = "Hybrid" "Híbrido";
/* Satellite map view */
"Satellite" = "Satellite" "Satélite";
/* Standard map view */
"Standard" = "Standard" "Estándar";

ptg18651516
NSLocalizedString and strings tables
139
Build and run the application again. Now all these strings, including the titles in the segmented control,
will appear in Spanish (Figure7.18). If they do not, you might need to delete the application, clean
your project, and rebuild. (Or check your scheme language setting.)
Figure 7.18Spanish MapViewController
Internationalization and localization are very important for your app to reach the largest audience.
Additionally, as you saw early in this chapter, your app might not work for some users if you have not
properly internationalized it. You will internationalize (but not localize) your projects in the rest of this
book.
Over the past five chapters, you have built a rather impressive application that allows the user to
convert between Celsius and Fahrenheit as well as display a map in a few different ways. Not only
does this application scale well on all iPhone screen sizes, but it is also localized into another language.
Congratulations!

ptg18651516
Chapter 7Localization
140
Bronze Challenge: Another Localization
Practice makes perfect. Localize WorldTrotter for another language. Use a translation website if you
need help with the language.
For the More Curious: Bundle’s Role in
Internationalization
The real work of taking advantage of localizations is done for you by the class Bundle. A bundle
represents a location on the filesystem that groups the compiled code and resources together. The
“main bundle” is another name for the application bundle, which contains all of the resources and the
executable for the application. You will learn more about the application bundle in Chapter16.
When an application is built, all of the lproj directories are copied into the main bundle. Figure7.19
shows the main bundle for WorldTrotter (with some additional images added to the project).
Figure 7.19Application bundle
Bundle knows how to search through localization directories for every type of resource using the
instance method url(forResource:withExtension:). When you want a path to a resource bundled
with your application, you call this method on the main bundle. Here is an example using the resource
file Boo.png:
let path = Bundle.main.url(forResource:"Boo", withExtension: "png")
When attempting to locate the resource, the bundle first checks to see whether the resource exists at the
top level of the application bundle. If so, it returns the full URL to that file. If not, the bundle gets the
device’s language and region settings and looks in the appropriate lproj directories to construct the

ptg18651516
For the More Curious: Importing and Exporting as XLIFF
141
URL. If it still does not find it, it looks within the Base.lproj directory. Finally, if no file is found, it
returns nil.
In the application bundle shown in Figure7.19, if the user’s language is set to Spanish, Bundle will
find Boo.png at the top level, Tom.png in es.lproj, and Hat.png in Base.lproj.
When you add a new localization to your project, Xcode does not automatically remove the resources
from the top-level directory. This is why you must delete and clean an application when you localize
a file – otherwise, the previous unlocalized file will still be in the root level of the application bundle.
Even though there are lproj folders in the application bundle, the bundle finds the top-level file first
and returns its URL.
For the More Curious: Importing and Exporting as
XLIFF
The industry-standard format for localization data is the XLIFF data type, which stands for XML
Localisation Interchange File Format (and XML stands for Extensible Markup Language). When
working with translators, you will often send them an XLIFF file containing the data in the application
to localize, and they will give you back a localized XLIFF file for you to import.
Xcode natively supports importing and exporting localization data in XLIFF. The exporting process
will take care of finding and exporting the localized strings within the project, which you previously
did manually using the genstrings tool.
To export the localizable strings in XLIFF, select the project (WorldTrotter) in the project navigator.
Then select the Editor menu, and then Export For Localization.... On the next screen, you can choose
whether to export existing translations (which is probably a good idea so the translator does not do
redundant work) and which languages you would like exported (Figure7.20).
Figure 7.20Exporting localization data as XLIFF
To import localizations, select the project (WorldTrotter) in the project navigator. Then select Editor →
Import Localizations.... After choosing a file, you will be able to confirm the updates before you import.

ptg18651516

ptg18651516
143
8
Controlling Animations
The word “animation” is derived from a Latin word that means “the act of bringing to life.” In your
applications, animations can smoothly bring interface elements onscreen or into focus, they can
draw the user’s attention to an actionable item, and they can give clear indications of how your app is
responding to the user’s actions. In this chapter, you will return to your Quiz app and use a variety of
animation techniques to bring it to life.
Before updating Quiz, though, let’s take a look at what can be animated by looking at the
documentation. To open the documentation, open Xcode’s Help menu and select Documentation and
API Reference. This will open the documentation in a new window.
With the documentation open, use the search bar at the top to search for “UIView.” Under API
Reference in the search results, click UIView to open the class reference, then scroll down to the
section titled Animations. The documentation gives some animation recommendations (which we will
follow in this book) and lists the properties on UIView that can be animated (Figure8.1).

ptg18651516
Chapter 8Controlling Animations
144
Figure 8.1UIView animation documentation
Basic Animations
The documentation is always a good starting point for learning about any iOS technology. With that
little bit of information under your belt, let’s go ahead and add some animations to Quiz. The first type
of animation you are going to use is the basic animation. A basic animation animates between a start
value and an end value (Figure8.2).
Figure 8.2Basic animation
The first animation you are going to add will animate the alpha value (the degree of transparency) of
the question label associated with ViewController. When the user advances to the next question, you
will use an animation to fade in the label. There are class methods on UIView that will allow you to
accomplish this. The simplest UIView animation method is:
class func animate(withDuration duration: TimeInterval, animations: () -> Void)
This class method takes two arguments: a duration of type TimeInterval (which is an alias for a
Double) and an animations variable that is a closure.

ptg18651516
Closures
145
Closures
A closure is a discrete bundle of functionality that can be passed around your code. Closures are a lot
like functions and methods. In fact, functions and methods are just special cases of closures.
Closures have a lightweight syntax that allows them to be easily passed in as arguments to functions
and methods. A closure can even be the return type of a function or method. In this section, you will
use a closure to specify the animations that you want to occur.
The signature of a closure is a comma-separated list of arguments within parentheses followed by a
return arrow and the return type:
(arguments) -> return type
Notice that this syntax is similar to the syntax for functions:
func functionName(arguments) -> return type
Now take a look again at the closure signature that the animations argument expects:
class func animate(withDuration duration: TimeInterval, animations: () -> Void)
This closure takes in no arguments and does not return anything. (You will also see this return type
expressed as (), which means the same thing as Void.)
The closure signature is pretty straightforward and familiar, but how do you declare a closure in code?
Closure syntax takes the following form:
{ (arguments) -> return type in
// code
}
You write a closure expression inside braces ({}). The closure’s arguments are listed inside parentheses
immediately after the opening brace. A closure’s return type comes after the parameters and uses the
regular syntax. The keyword in is used to separate the closure’s arguments and return type from the
statements inside of its body.
Open Quiz.xcodeproj. In ViewController.swift, add a new method to handle the animations and
declare a closure constant that takes in no arguments and does not return anything.
func animateLabelTransitions() {
let animationClosure = { () -> Void in
}
}

ptg18651516
Chapter 8Controlling Animations
146
Now you have a constant that references a chunk of functionality. Currently, however, this closure does
not actually do anything. Add functionality to the closure that sets the alpha of the questionLabel to 1.
Then, pass this closure as an argument to animate(withDuration:animations:).
func animateLabelTransitions() {
let animationClosure = { () -> Void in
self.questionLabel.alpha = 1
}
// Animate the alpha
UIView.animate(withDuration: 0.5, animations: animationClosure)
}
The questionLabel already has an alpha of 1 when it comes onscreen, so you will not see
anything animate if you build and run. To address this, override viewWillAppear(_:) to reset the
questionLabel’s alpha to 0 each time the ViewController’s view comes onscreen.
override func viewWillAppear(_ animated: Bool) {
super.viewWillAppear(animated)
// Set the label's initial alpha
questionLabel.alpha = 0
}
The code above works great, but you can make it more concise. Update the code.
func animateLabelTransitions() {
let animationClosure = { () -> Void in
self.questionLabel.alpha = 1
}
// Animate the alpha
UIView.animate(withDuration: 0.5, animations: animationClosure)
UIView.animate(withDuration: 0.5, animations: {
self.questionLabel.alpha = 1
})
}
You have made two changes: First, you are passing in the closure anonymously (i.e., passing it directly
into the method instead of assigning it to a variable or constant). Second, you have removed the type
information because the closure can infer this from the context.
Now call the animateLabelTransitions() method whenever the user taps the Next Question button.
@IBAction func showNextQuestion(_ sender: UIButton) {
currentQuestionIndex += 1
if currentQuestionIndex == questions.count {
currentQuestionIndex = 0
}
let question: String = questions[currentQuestionIndex]
questionLabel.text = question
answerLabel.text = "???"
animateLabelTransitions()
}
Build and run the application. When you tap on the Next Question button, the label will fade into view.
Animations provide a less jarring user experience than having views just pop into existence.

ptg18651516
Another Label
147
Another Label
The animation works great the first time the Next Question button is pressed, but there is no visible
animation on subsequent button presses because the label already has an alpha value of 1. In this
section, you are going to add another label to the interface. When the Next Question button is pressed,
the existing label will fade out while the new label (with the text of the next question) will fade in.
At the top of ViewController.swift, replace your declaration of a single label with two labels.
@IBOutlet var questionLabel: UILabel!
@IBOutlet var currentQuestionLabel: UILabel!
@IBOutlet var nextQuestionLabel: UILabel!
@IBOutlet var answerLabel: UILabel!
Xcode flags four places where you need to replace questionLabel with one of your new labels.
Update viewDidLoad() to use currentQuestionLabel. Update viewWillAppear(_:) and
showNextQuestion(_:) to use nextQuestionLabel.
func viewDidLoad() {
super.viewDidLoad()
questionLabel.text = questions[currentQuestionIndex]
currentQuestionLabel.text = questions[currentQuestionIndex]
}
override func viewWillAppear(_ animated: Bool) {
super.viewWillAppear(animated)
// Set the label's initial alpha
questionLabel.alpha = 0
nextQuestionLabel.alpha = 0
}
@IBAction func showNextQuestion(_ sender: UIButton) {
currentQuestionIndex += 1
if currentQuestionIndex == questions.count {
currentQuestionIndex = 0
}
let question: String = questions[currentQuestionIndex]
questionLabel.text = question
nextQuestionLabel.text = question
answerLabel.text = "???"
animateLabelTransitions()
}
Now update animateLabelTransitions() to animate the alpha of the two labels. You will fade out the
currentQuestionLabel and fade in the nextQuestionLabel simultaneously.
func animateLabelTransitions() {
// Animate the alpha
UIView.animate(withDuration: 0.5, animations: {
self.questionLabel.alpha = 1
self.currentQuestionLabel.alpha = 0
self.nextQuestionLabel.alpha = 1
})
}

ptg18651516
Chapter 8Controlling Animations
148
Open Main.storyboard. Now that the code has been updated for these two labels, you need to make
the connections. Control-click on the View Controller to see a list of connections. Notice that the
existing questionLabel is still present with a yellow warning sign next to it (Figure8.3). Click on the x
to remove this connection.
Figure 8.3Missing connection
Connect the currentQuestionLabel outlet to the existing question label by dragging from the circle next
to currentQuestionLabel to the label on the canvas.
Now drag a new Label onto the interface and position it next to the existing question label. Connect the
nextQuestionLabel to this new label.
You want this label to be in the same position as the existing question label. As you have likely
guessed, the best way to achieve this is through constraints. Control-drag from the nextQuestionLabel
to the currentQuestionLabel and select Top. Then Control-drag upward from the nextQuestionLabel to
its superview and select Center Horizontally in Container.
At this point, nextQuestionLabel is misplaced. Select the label, open the Resolve Auto Layout Issues
menu, and select Update Frames. The labels will now be on top of one another.
Build and run the application. Tap the Next Question button and you will see a graceful fade for both of
the labels.
If you tap it again, however, no fade occurs because the nextQuestionLabel already has an alpha
of 1. To fix this, you will swap the references to the two labels. When the animation completes, the
currentQuestionLabel needs to be set to the onscreen label, and the nextQuestionLabel needs to be
set to the offscreen label. You will use a completion handler on the animation to accomplish this.

ptg18651516
Animation Completion
149
Animation Completion
The method animate(withDuration:animations:) returns immediately. That is, it starts the
animation, but it does not wait for the animation to complete. What if you want to know when an
animation completes? For instance, you might want to chain animations together or update another
object when the animation completes. To know when the animation finishes, pass a closure for the
completion argument. You will use this opportunity to swap the two label references.
In ViewController.swift, update animateLabelTransitions() to use the UIView animation method
that has the most parameters, including one that takes in a completion closure.
func animateLabelTransitions() {
// Animate the alpha
UIView.animate(withDuration: 0.5, animations: {
self.currentQuestionLabel.alpha = 0
self.nextQuestionLabel.alpha = 1
})
UIView.animate(withDuration: 0.5,
delay: 0,
options: [],
animations: {
self.currentQuestionLabel.alpha = 0
self.nextQuestionLabel.alpha = 1
},
completion: { _ in
swap(&self.currentQuestionLabel,
&self.nextQuestionLabel)
})
}
The delay indicates how long the system should wait before triggering the animation. We will talk
about the options later in this chapter. For now, you are passing in an empty array.
In the completion closure, you need to tell the system that what used to be the currentQuestionLabel
is now the nextQuestionLabel and that what used to be the nextQuestionLabel is now the
currentQuestionLabel. To accomplish this, you use the swap(_:_:) function, which accepts two
references and swaps them.
Build and run the application. Now you are able to transition between all of the questions.
Animating Constraints
In this section, you are going to extend your animation to have the nextQuestionLabel property fly in
from the left side of the screen and the currentQuestionLabel fly out to the right side of the screen
when the user presses the Next Question button. In doing so, you will learn how to animate constraints.
First, you need a reference to the constraints that need to be modified. So far, all of your @IBOutlets
have been to view objects. But outlets are not limited to views – in fact, any object in your interface file
can have an outlet, including constraints.

ptg18651516
Chapter 8Controlling Animations
150
At the top of ViewController.swift, declare two outlets for the two labels’ centering constraints.
@IBOutlet var currentQuestionLabel: UILabel!
@IBOutlet var currentQuestionLabelCenterXConstraint: NSLayoutConstraint!
@IBOutlet var nextQuestionLabel: UILabel!
@IBOutlet var nextQuestionLabelCenterXConstraint: NSLayoutConstraint!
@IBOutlet var answerLabel: UILabel!
Now open Main.storyboard. You want to connect these two outlets to their respective constraints.
The easiest way to accomplish this is using the document outline. Click the disclosure triangle
next to Constraints in the document outline and locate Current Question Label CenterX Constraint.
Control-drag from the View Controller to that constraint (Figure8.4) and select the correct outlet. Do
the same for Next Question Label CenterX Constraint.
Figure 8.4Connecting a constraint outlet
Currently, the Next Question button and the answer subviews have their center X constrained to the
center X of the currentQuestionLabel. When you implement the animation for this label to slide
offscreen, the other subviews will go with it. This is not what you want.
Select the constraint that centers the X value of the Next Question button to the
currentQuestionLabel and delete it. Then Control-drag upward from the Next Question button to its
superview and select Center Horizontally in Container.

ptg18651516
Animating Constraints
151
Next, you want the two question labels to be one screen width apart. The center of nextQuestionLabel
will be half of the screen width to the left of the view. The center of the currentQuestionLabel will be
at its current position, centered in the screen.
When the animation is triggered, both labels will move a full screen width to the right, placing the
nextQuestionLabel at the center of the screen and the currentQuestionLabel half a screen width to
the right of the screen (Figure8.5).
Figure 8.5Sliding the labels
To accomplish this, when the view of ViewController is loaded, you need to move the
nextQuestionLabel to its offscreen position.
In ViewController.swift, add a new method and call it from viewDidLoad().
func viewDidLoad() {
super.viewDidLoad()
currentQuestionLabel.text = questions[currentQuestionIndex]
updateOffScreenLabel()
}
func updateOffScreenLabel() {
let screenWidth = view.frame.width
nextQuestionLabelCenterXConstraint.constant = -screenWidth
}

ptg18651516
Chapter 8Controlling Animations
152
Now you want to animate the labels to go from left to right. Animating constraints is a bit different
than animating other properties. If you modify the constant of a constraint within an animation block,
no animation will occur. Why? After a constraint is modified, the system needs to recalculate the
frames for all of the related views in the hierarchy to accommodate this change. It would be expensive
for any constraint change to trigger this automatically. (Imagine if you updated quite a few constraints
– you would not want it to recalculate the frames after each change.) So you must ask the system to
recalculate the frames when you are done. To do this, you call the method layoutIfNeeded() on a
view. This will force the view to lay out its subviews based on the latest constraints.
In ViewController.swift, update animateLabelTransitions() to change the constraint constants
and then force the layout of the views.
func animateLabelTransitions() {
// Animate the alpha
// and the center X constraints
let screenWidth = view.frame.width
self.nextQuestionLabelCenterXConstraint.constant = 0
self.currentQuestionLabelCenterXConstraint.constant += screenWidth
UIView.animate(withDuration: 0.5,
delay: 0,
options: [],
animations: {
self.currentQuestionLabel.alpha = 0
self.nextQuestionLabel.alpha = 1
self.view.layoutIfNeeded()
},
completion: { _ in
swap(&self.currentQuestionLabel,
&self.nextQuestionLabel)
})
}

ptg18651516
Animating Constraints
153
Finally, in the completion handler, you need to swap the two constraint outlets and reset the
nextQuestionLabel to be on the left side of the screen.
func animateLabelTransitions() {
// Animate the alpha
// and the center X constraints
let screenWidth = view.frame.width
self.nextQuestionLabelCenterXConstraint.constant = 0
self.currentQuestionLabelCenterXConstraint.constant += screenWidth
UIView.animate(withDuration: 0.5,
delay: 0,
options: [],
animations: {
self.currentQuestionLabel.alpha = 0
self.nextQuestionLabel.alpha = 1
self.view.layoutIfNeeded()
},
completion: { _ in
swap(&self.currentQuestionLabel,
&self.nextQuestionLabel)
swap(&self.currentQuestionLabelCenterXConstraint,
&self.nextQuestionLabelCenterXConstraint)
self.updateOffScreenLabel()
})
}
Build and run the application. The animation works almost perfectly. The labels slide on and off the
screen, and the alpha value animates appropriately as well.

ptg18651516
Chapter 8Controlling Animations
154
There is one small problem to fix, but it can be a bit difficult to see. To see it more easily, turn on Slow
Animations from the Debug menu in the simulator (Command-T). The width of all of the labels gets
animated (to see this on the answerLabel, you need to click the Show Answer button). This is because
the intrinsic content size changes when the text changes. The fix is to force the view to lay out its
subviews before the animation begins. This will update the frames of all three labels to accommodate
the next text before the alpha and sliding animations start.
Update animateLabelTransitions() to force the view to lay out its subviews before the animation
begins.
func animateLabelTransitions() {
// Force any outstanding layout changes to occur
view.layoutIfNeeded()
// Animate the alpha
// and the center X constraints
let screenWidth = view.frame.width
self.nextQuestionLabelCenterXConstraint.constant = 0
self.currentQuestionLabelCenterXConstraint.constant += screenWidth
UIView.animate(withDuration: 0.5,
delay: 0,
options: [],
animations: {
self.currentQuestionLabel.alpha = 0
self.nextQuestionLabel.alpha = 1
self.view.layoutIfNeeded()
},
completion: { _ in
swap(&self.currentQuestionLabel,
&self.nextQuestionLabel)
swap(&self.currentQuestionLabelCenterXConstraint,
&self.nextQuestionLabelCenterXConstraint)
self.updateOffScreenLabel()
})
}
Build and run the application and cycle through some questions and answers. The minor animation
issue is now resolved.
Timing Functions
The acceleration of the animation is controlled by its timing function. By default, animations use an
ease-in/ease-out timing function. To use a driving analogy, this would mean the driver accelerates
smoothly from rest to a constant speed and then gradually slows down at the end, coming to rest.
Other timing functions include linear (a constant speed from beginning to end), ease-in (accelerating
to a constant speed and then ending abruptly), and ease-out (beginning at full speed and then slowing
down at the end).

ptg18651516
Timing Functions
155
In ViewController.swift, update the animation in animateLabelTransitions() to use a linear
timing function.
UIView.animate(withDuration: 0.5,
delay: 0,
options: [.curveLinear],
animations: {
self.currentQuestionLabel.alpha = 0
self.nextQuestionLabel.alpha = 1
self.view.layoutIfNeeded()
},
completion: { _ in
swap(&self.currentQuestionLabel,
&self.nextQuestionLabel)
swap(&self.currentQuestionLabelCenterXConstraint,
&self.nextQuestionLabelCenterXConstraint)
self.updateOffScreenLabel()
})
Now, as opposed to using the default ease-in/ease-out animation curve, the animation will have a linear
animation curve. Build and run the application. The difference is subtle, but it is noticeable if you
watch for it.
The options parameter takes in a UIViewAnimationOptions argument. Why is this argument in square
brackets? There are many options for an animation in addition to the timing function. Because of this,
you need a way of specifying more than one option – an array. UIViewAnimationOptions conforms to
the OptionSet protocol, which allows you to group multiple values using an array.
Here are some of the possible animation options that you can pass into the options parameter.
Animation curve options
Control the acceleration of the animation. Possible values are:
•UIViewAnimationOptions.curveEaseInOut
•UIViewAnimationOptions.curveEaseIn
•UIViewAnimationOptions.curveEaseOut
•UIViewAnimationOptions.curveLinear
UIViewAnimationOptions.allowUserInteraction
By default, views cannot be interacted with when animating. Specifying this option overrides
the default. This can be useful for repeating animations, such as a pulsing view.
UIViewAnimationOptions.repeat
Repeats the animation indefinitely; often paired with the
UIViewAnimationOptions.autoreverse option.
UIViewAnimationOptions.autoreverse
Runs the animation forward and then backward, returning the view to its initial state.
Be sure to check out the Constants section of the UIView Class Reference to see all of the possible
options.

ptg18651516
Chapter 8Controlling Animations
156
Bronze Challenge: Spring Animations
iOS has a powerful physics engine built in. An easy way to harness this power is by using a spring
animation.
// UIView
class func animate(withDuration duration: TimeInterval,
delay: TimeInterval,
usingSpringWithDamping dampingRatio: CGFloat,
initialSpringVelocity velocity: CGFloat,
options: UIViewAnimationOptions,
animations: () -> Void,
completion: ((Bool) -> Void)?)
Use this method to have the two labels animate on and off the screen in a spring-like fashion. Refer to
the UIView documentation to understand each of the arguments.
Silver Challenge: Layout Guides
If you rotate into landscape, the nextQuestionLabel becomes visible. Instead of hardcoding the
spacing constraint’s constant, use an instance of UILayoutGuide to space the two labels apart. This
layout guide should have a width constraint equal to the ViewController’s view to ensure that the
nextQuestionLabel remains offscreen when not animating.

ptg18651516
157
9
Debugging
As you write an application, you will inevitably make mistakes. Even worse, from time to time you
will have errors in your application’s design. Xcode’s debugger (called LLDB) is the fundamental
tool that will help you find these bugs and fix them. This chapter gives you an overview of Xcode’s
debugger and its basic functions.
A Buggy Project
You will use a simple project to guide you through your exploration of the Xcode debugger. Open
Xcode and create a new project for an iOS single view application. Name the project Buggy and make
sure Language is set to Swift, Devices is set to iPhone, and Use Core Data, Include Unit Tests, and
Include UI Tests are all unchecked (Figure9.1). Click Next.
Figure 9.1Configuring Buggy
As you write this application’s code, keep in mind that it is a buggy project. You may be asked to
type code you know is incorrect. Do not fix it as you type it in; those errors will help you learn about
debugging techniques.

ptg18651516
Chapter 9Debugging
158
To get started, open Main.storyboard and drag a UIButton onto the View Controller Scene.
Double-click on the new button and change its title to “Tap me!” With the button still selected, open
the Auto Layout Align menu. Check Horizontally in Container and click Add 1 Constraint. Next, open
the Add New Constraints menu. Pin the distance to the top of the container, check the Width and Height
boxes, and click Add 3 Constraints.
Your results should look something like Figure9.2, but do not worry if your actual dimensions and
spacing are a bit different.
Figure 9.2Auto Layout constraints for the Tap me! button
Now you need to implement a method for this button to trigger and then connect it to the button in the
storyboard.
Open ViewController.swift and implement an action method for the button to trigger.
@IBAction func buttonTapped(_ sender: UIButton) {
}
Now open Main.storyboard and Control-drag from the button to the View Controller and connect it to
the buttonTapped: option.
Back in ViewController.swift, add a print() statement to the buttonTapped(_:) method to
confirm that the method is called in response to a button tap.
@IBAction func buttonTapped(_ sender: UIButton) {
print("Called buttonTapped(_:)")
}
Build and run the application. Make sure the button is correctly displayed on the screen and that you
can tap it. Also confirm that the Called buttonTapped(_:) message prints to the console when you
tap the button.

ptg18651516
Debugging Basics
159
Debugging Basics
The simplest debugging uses the console. Interpreting the information provided in the console when an
application crashes or intentionally logging information to the console allows you to observe and zero
in on your code’s failures. Let’s look at some examples of how the console can support your quest for
bug-free code.
Interpreting console messages
Time to add some mayhem to the Buggy project. Suppose that after considering the UI for a while, you
decide that a switch would be a better control than a button. Open ViewController.swift and make
the following changes to the buttonTapped(_:) method.
@IBAction func buttonTapped(_ sender: UIButton) {
@IBAction func switchToggled(_ sender: UISwitch) {
print("Called buttonTapped(_:)")
}
You renamed the action to reflect the change of control and you changed the type of sender to
UISwitch.
Unfortunately, you forgot to update the interface in Main.storyboard. Build and run the application,
then tap on the button. The application will crash and you will see a message logged to the console
similar to the one on the next page. (We have truncated some of the information to fit on the page.)

ptg18651516
Chapter 9Debugging
160
2016-08-24 12:52:38.463 Buggy[1961:47078] -[Buggy.ViewController buttonTapped:]:
unrecognized selector sent to instance 0x7ff6db708870
2016-08-24 12:52:38.470 Buggy[1961:47078] *** Terminating app due to uncaught
exception 'NSInvalidArgumentException',
reason: '-[Buggy.ViewController buttonTapped:]: unrecognized selector sent to
instance 0x7ff6db708870'
*** First throw call stack:
(
0 CoreFoundation [...] __exceptionPreprocess + 171
1 libobjc.A.dylib [...] objc_exception_throw + 48
2 CoreFoundation [...] -[NSObject(NSObject) doesNotRecognizeSelector:] + 132
3 CoreFoundation [...] ___forwarding___ + 1013
4 CoreFoundation [...] _CF_forwarding_prep_0 + 120
5 UIKit [...] -[UIApplication sendAction:to:from:forEvent:] + 83
6 UIKit [...] -[UIControl sendAction:to:forEvent:] + 67
7 UIKit [...] -[UIControl _sendActionsForEvents:withEvent:] + 444
8 UIKit [...] -[UIControl touchesEnded:withEvent:] + 668
9 UIKit [...] -[UIWindow _sendTouchesForEvent:] + 2747
10 UIKit [...] -[UIWindow sendEvent:] + 4011
11 UIKit [...] -[UIApplication sendEvent:] + 371
12 UIKit [...] __dispatchPreprocessedEventFromEventQueue + 3248
13 UIKit [...] __handleEventQueue + 4879
14 CoreFoundation [...] __CFRUNLOOP_IS_CALLING_OUT_TO_A_SOURCE0_PERFORM_FUNCTION
15 CoreFoundation [...] __CFRunLoopDoSources0 + 556
16 CoreFoundation [...] __CFRunLoopRun + 918
17 CoreFoundation [...] CFRunLoopRunSpecific + 420
18 GraphicsServices [...] GSEventRunModal + 161
19 UIKit [...] UIApplicationMain + 159
20 Buggy [...] main + 111
21 libdyld.dylib [...] start + 1
)
libc++abi.dylib: terminating with uncaught exception of type NSException
The message in the console looks pretty scary and hard to understand, but it is not as bad as it first
seems. The really useful information is at the very top. Let’s start with the very first line.
2016-08-24 12:52:38.463 Buggy[1961:47078] -[Buggy.ViewController buttonTapped:]:
unrecognized selector sent to instance 0x7ff6db708870
There is a time stamp, the name of the application, and the statement unrecognized selector sent
to instance 0x7ff6db708870. To make sense of this information, remember that an iOS application
may be written in Swift, but it is still built on top of Cocoa Touch, which is a collection of frameworks
written in Objective-C. Objective-C is a dynamic language, and when a message is sent to an instance,
the Objective-C runtime finds the actual method to be called at that precise time based on its selector, a
kind of ID.
Thus, the statement that an unrecognized selector [was] sent to instance 0x7ff6db708870
means that the application tried to call a method on an instance that did not have it.
Which instance was it? You have two pieces of information about it. First, it is a
Buggy.ViewController. (Why not just ViewController? Swift namespaces include the name of
the module, which in this case is the application’s name.) Second, it is located at memory address
0x7ff6db708870 (your actual address will likely be different).

ptg18651516
Interpreting console messages
161
The expression -[Buggy.ViewController buttonTapped:] is a representation of Objective-C code. A
message in Objective-C is always enclosed in square brackets in the form [receiver selector]. The
receiver is the class or instance to which the message is sent. The dash (-) before the opening square
bracket indicates that the receiver is an instance of ViewController. (A plus sign (+) would indicate
that the receiver was the class itself.)
In short, this line from the console tells you that the selector buttonTapped: was sent to an instance of
Buggy.ViewController but it was not recognized.
The next line of the message adds the information that the app was terminated due to an “uncaught
exception” and specifies the type of the exception as NSInvalidArgumentException.
The bulk of the console message is the stack trace, a list of all the functions or methods that were
called up to the point of the application crash. Knowing which logical path the application took before
crashing can help you reproduce and fix a bug. None of the calls in the stack trace had a chance to
return, and they are listed with the most recent call on top. Here is the stack trace again:
*** First throw call stack:
(
0 CoreFoundation [...] __exceptionPreprocess + 171
1 libobjc.A.dylib [...] objc_exception_throw + 48
2 CoreFoundation [...] -[NSObject(NSObject) doesNotRecognizeSelector:] + 132
3 CoreFoundation [...] ___forwarding___ + 1013
4 CoreFoundation [...] _CF_forwarding_prep_0 + 120
5 UIKit [...] -[UIApplication sendAction:to:from:forEvent:] + 83
6 UIKit [...] -[UIControl sendAction:to:forEvent:] + 67
7 UIKit [...] -[UIControl _sendActionsForEvents:withEvent:] + 444
8 UIKit [...] -[UIControl touchesEnded:withEvent:] + 668
9 UIKit [...] -[UIWindow _sendTouchesForEvent:] + 2747
10 UIKit [...] -[UIWindow sendEvent:] + 4011
11 UIKit [...] -[UIApplication sendEvent:] + 371
12 UIKit [...] __dispatchPreprocessedEventFromEventQueue + 3248
13 UIKit [...] __handleEventQueue + 4879
14 CoreFoundation [...] __CFRUNLOOP_IS_CALLING_OUT_TO_A_SOURCE0_PERFORM_FUNCTION
15 CoreFoundation [...] __CFRunLoopDoSources0 + 556
16 CoreFoundation [...] __CFRunLoopRun + 918
17 CoreFoundation [...] CFRunLoopRunSpecific + 420
18 GraphicsServices [...] GSEventRunModal + 161
19 UIKit [...] UIApplicationMain + 159
20 Buggy [...] main + 111
21 libdyld.dylib [...] start + 1
)
Each row in the list includes a call number, the module name, a memory address (which we have
removed to fit the rest on the page), and a symbol representing the function or method. If you scan the
stack trace from the bottom up, you can get a sense that the application starts in the main function of
Buggy at the line identified with call number 20, receives an event recognized as a touch at call number
9, and then tries to send the corresponding action to the button’s target at call number 7. The selector
for the action is not found (call number 2: -[NSObject(NSObject) doesNotRecognizeSelector:]),
resulting in an exception being raised (call number 1: objc_exception_throw).
Although this breakdown of the console message is specific to one error type out of many possibilities,
understanding the basic structure of these messages will help you make sense of the error messages
you will encounter in the future. As you gain more experience, you will start associating error
messages with types of problems and you will become better at debugging code.

ptg18651516
Chapter 9Debugging
162
Fixing the first bug
Reviewing ViewController.swift, you discover that you changed your action method from
buttonTapped(_:) to switchToggled(_:), which is why the selector buttonTapped: is not being
recognized.
To fix the bug, you have two choices. You could update the action connected to the button on
Main.storyboard to match your new action method. Or you could revert the name change on
the switchToggled(_:) method. You decide that you do not want a switch after all, so open
ViewController.swift and change your method back to its earlier implementation. (Remember what
we told you: Make the changes exactly as shown, even if you see a problem.)
@IBAction func switchToggled(_ sender: UISwitch) {
@IBAction func buttonTapped(_ sender: UISwitch) {
print("Called buttonTapped(_:)")
}
Build and run the application. It works fine … or does it? Actually, there is a problem, which you will
resolve in the next section.
Caveman debugging
The current implementation of ViewController’s buttonTapped(_:) method just logs a statement to
the console. This is an example of a technique that is fondly called caveman debugging: strategically
placing print() calls in your code to verify that functions and methods are being called (and called in
the proper sequence) and to log variable values to the console to keep an eye on important data.
Like the cavemen in the insurance commercials, caveman debugging is not as outmoded as the name
might suggest, and modern developers continue to rely on messages logged to the console.
To explore what caveman debugging can do for you, log the state of the sender control when
buttonTapped(_:) is called in ViewController.swift.
@IBAction func buttonTapped(_ sender: UISwitch) {
print("Called buttonTapped(_:)")
// Log the control state:
print("Is control on? \(sender.isOn)")
}
In the @IBAction methods you have written throughout this book, you have been passing in an
argument called sender. This argument is a reference to the control sending the message. A control is a
subclass of UIControl; you have worked with a few UIControl subclasses so far, including UIButton,
UITextField, and UISegmentedControl. As you can see in buttonTapped(_:)’s signature, the sender
in this case is an instance of a UISwitch. The isOn property is a Boolean indicating whether the switch
instance is in the on state or not.
Build and run the application. Try tapping the button. Oops! You have an unrecognized selector error
again.
Called buttonTapped(_:)
2016-08-30 09:30:57.730 Buggy[9738:1177400] -[UIButton isOn]:
unrecognized selector sent to instance 0x7fcc5d104cd0
2016-08-30 09:30:57.734 Buggy[9738:1177400] *** Terminating app due to uncaught
exception 'NSInvalidArgumentException', reason: '-[UIButton isOn]: unrecognized
selector sent to instance 0x7fcc5d104cd0'

ptg18651516
Caveman debugging
163
The console message begins with the Called buttonTapped(_:) line, indicating that the action was
indeed called. But then the application crashes because the isOn selector is sent to an instance of a
UIButton.
You can probably see the problem: sender is typed as a UISwitch in buttonTapped(_:), but the action
is actually attached to a UIButton instance in Main.storyboard.
To confirm this hypothesis, log the address of sender in ViewController.swift, just before you call
the isOn property.
@IBAction func buttonTaped(_ sender: UISwitch) {
print("Called buttonTapped(_:)")
// Log sender:
print("sender: \(sender)")
// Log the control state:
print("Is control on? \(sender.isOn)")
}
Build and run the application one more time. After tapping the button and crashing the application,
check the first few lines of the console log, which will look something like this:
Called buttonTapped(_:)
sender: <UIButton: 0x7fcf8c508bb0; frame = (160 84; 55 30); opaque = NO;
autoresize = RM+BM; layer = <CALayer: 0x618000220ea0>>
2016-08-30 09:45:00.562 Buggy[9946:1187061] -[UIButton isOn]: unrecognized selector
sent to instance 0x7fcf8c508bb0
2016-08-30 09:45:00.567 Buggy[9946:1187061] *** Terminating app due to uncaught
exception 'NSInvalidArgumentException', reason: '-[UIButton isOn]: unrecognized
selector sent to instance 0x7fcf8c508bb0'
In the line after Called buttonTapped(_:), you get information about the sender. As expected, it is an
instance of a UIButton and it exists in memory at address 0x7fcf8c508bb0. Further down the log you
can confirm that this is the same instance to which you are sending the isOn message. A button cannot
respond to a UISwitch property, so the app crashes.
To fix this problem, correct the buttonTapped(_:) definition in ViewController.swift. While you
are there, delete the extra calls to print(), which you will not need again.
@IBAction func buttonTaped(_ sender: UISwitch) {
@IBAction func buttonTaped(_ sender: UIButton) {
print("Called buttonTapped(_:)")
// Log sender:
print("sender: \(sender)")
// Log the control state:
print("Is control on? \(sender.isOn)")
}

ptg18651516
Chapter 9Debugging
164
Swift has four literal expressions that can assist you in logging information to the console (Table9.1):
Table 9.1Literal expressions useful for debugging
Literal Type Value
#file String The name of the file where the expression appears.
#line Int The line number the expression appears on.
#column Int The column number the expression begins in.
#function String The name of the declaration the expression appears in.
To illustrate the use of these literal expressions, update your call to print() in the buttonTapped(_:)
method in ViewController.swift.
@IBAction func buttonTapped(_ sender: UIButton) {
print("Called buttonTapped(_:)")
print("Method: \(#function) in file: \(#file) line: \(#line) called.")
}
Build and run the application. As you tap the button, you will see a message logged to the console that
is equivalent to the one below.
Method: buttonTapped in file: /Users/juampa/Desktop/Buggy/Buggy/ViewController.swift
at line: 13 was called.
While caveman debugging is useful, be aware that print() statements are not stripped from your code
as you build your project for release.
The Xcode Debugger: LLDB
To continue your debugging experiments, you are going to add another bug to your application. Add
the code below to ViewController.swift. Notice that you will be using an NSMutableArray, the
Objective-C counterpart of Swift’s Array, to make the bug a little harder to find.
@IBAction func buttonTapped(_ sender: UIButton) {
print("Method: \(#function) in file: \(#file) line: \(#line) called.")
badMethod()
}
func badMethod() {
let array = NSMutableArray()
for i in 0..<10 {
array.insert(i, at: i)
}
// Go one step too far emptying the array (notice the range change):
for _ in 0...10 {
array.remove(at: 0)
}
}
Build and run the application to confirm that a tap on the button results in the application crashing with
an uncaught NSRangeException exception. Use your freshly acquired knowledge to study and interpret
the error message as much as possible.

ptg18651516
Setting breakpoints
165
If you used a Swift Array type to create this bug, Xcode would have been able to highlight the line
of code that caused the exception. Because you used an NSMutableArray, the code that raised the
exception is deep within the Cocoa Touch framework. Frequently this is the case when debugging;
problems are not so obvious and you need to do some investigative work.
Setting breakpoints
Assume that you do not know the direct cause of the crash. You just know it happens after you tap the
application’s button. A reasonable way to proceed would be to stop the application after the button is
tapped and step through the code until you get a clue as to the problem.
Open ViewController.swift. To stop an application at a specified location in the code, you set a
breakpoint. The simplest way to set a breakpoint is to click on the gutter to the left of the editor pane
next to the line where you want execution to stop. Try it: Click to the left of the line @IBAction func
buttonTapped(_ sender: UIButton) {. A blue marker indicating the new breakpoint will appear
(Figure9.3).
Figure 9.3Setting a breakpoint
After a breakpoint is set, you can toggle it by clicking on the blue marker directly. If you click on the
marker once, it will become disabled, indicated by a paler shade of blue (Figure9.4).
Figure 9.4Disabling a breakpoint
Another click re-enables the breakpoint. You can also enable, disable, delete, or edit a breakpoint by
Control-clicking on the marker. A contextual menu will appear, as shown in Figure9.5.
Figure 9.5Modifying a breakpoint

ptg18651516
Chapter 9Debugging
166
Selecting Reveal in Breakpoint Navigator opens the breakpoint navigator in Xcode’s left pane with a list
of all the breakpoints in your application (Figure9.6). You can also open the breakpoint navigator by
clicking its icon in the navigator selector.
Figure 9.6The breakpoint navigator
Stepping through code
Make sure your breakpoint on the buttonTapped(_:) method is set and active after all the clicking you
did in the previous section. Run the application and tap on the button.
Your application hits the breakpoint and stops executing, and Xcode takes you to the line of code
that would be executed next, which is highlighted in green. It also opens some new information areas
(Figure9.7).
Figure 9.7Xcode stopped at a breakpoint

ptg18651516
Stepping through code
167
You are familiar with the console and have already seen the debug navigator. The new areas here are
the variables view and the debug bar, which together with the console make up the debug area. (If you
cannot see the variables view, click on the icon on the bottom-right corner of the debug area.)
The variables view can help you discover the values of variables and constants within the scope of the
breakpoint. However, trying to find a particular value can require a fair amount of digging.
Initially, all you will see listed in the variables view are the sender and self arguments passed to
the buttonTapped(_:) method. Click on the disclosure triangle for sender, and you will see that it
contains a UIKit.UIControl property. Within it there is a _targetActions array that contains the
button’s attached target-action pairs.
Open the _targetActions array, open the first item ([0]), and then select the _target property. Tap
the space bar while _target is selected, and a Quick Look window will open, showing a preview of the
variable (which is an instance of ViewController). The Quick Look is shown in Figure9.8.
Figure 9.8Inspecting variables in the variables view
In the same section as the _target, you will see the _selector. Next to it, you will see (SEL)
"buttonTapped:". The (SEL) indicates that this is a selector, and "buttonTapped:" is the name of the
selector.
In this contrived example, it does not help you much to dig to find the _target and the _action;
however, once you start working with larger, more complex applications, it can be especially useful
to use the variables view. You do need to know what you are looking for, such as the _target and the
_action – but finding the value that you are interested in can be very helpful in tracking down bugs.

ptg18651516
Chapter 9Debugging
168
Now it is time to start advancing through the code. You can do this using the buttons on the debug bar,
shown in Figure9.9.
Figure 9.9The debug bar
The important buttons in the debug bar are:
•Continue program execution ( ) – resumes normal execution of the program
•Step over ( ) – executes a single line of code without entering any function or method call
•Step into ( ) – executes the next line of code, including entering a function or method call
•Step out ( ) – continues execution until the current function or method is exited
Click the button until you highlight the badMethod() line (do not execute this line). Note that you
do not step into the print() method – because it is an Apple-written method, you know there will be
no problems there.
With badMethod() highlighted, click the button to step into the badMethod() method, and continue
stepping through the code with until the application crashes. It will take you quite a few clicks, and
it will look like you are going through the same lines of code over and over – in fact, you are, as the
code loops over the ranges.

ptg18651516
Stepping through code
169
As you step through the code, you can pause to mouseover i and array.remove to see their values
update (Figure9.10).
Figure 9.10Examining the value of a variable
Once the application crashes, you have confirmation that the crash occurs within the badMethod()
method. With this knowledge you can now delete or disable the breakpoint at the func
buttonTapped(_ sender: UIButton) line.
To delete a breakpoint, Control-click it and select Delete Breakpoint. You can also delete a breakpoint
by dragging the blue marker out of the gutter, as shown in Figure9.11.
Figure 9.11Dragging a marker to delete the breakpoint

ptg18651516
Chapter 9Debugging
170
Occasionally, you want to be notified when a line of code is triggered, but you do not need any
additional information or for the application to pause when it hits that line. To accomplish this, you can
add a sound to a breakpoint and have it automatically continue execution after being triggered.
Add a new breakpoint at the array.insert(i, at: i) line of the badMethod() method. Then
Control-click on the marker and select Edit Breakpoint.... Click on the Add Action button and select
Sound from the pop-up menu. Finally, check the box to Automatically continue after evaluating actions
(Figure9.12).
Figure 9.12Enabling special actions
You have configured the breakpoint to make an alert sound instead of stopping execution every time
it is encountered. Run the application again and tap the button. You should hear a sequence of sounds,
and then the application will crash.
It seems the application is safely completing the for loop, but you need to be sure. Find and
Control-click your breakpoint marker again, selecting Edit Breakpoint... as before. In the editor pop-up,
click the + to the right of the sound action to add a new action.

ptg18651516
Stepping through code
171
From the pop-up, select Log Message. In the Text field, enter Pass number %H (%H is the breakpoint hit
count, a reference to the number of times the breakpoint has been encountered). Finally, make sure the
Log message to console radio button is selected (Figure9.13).
Figure 9.13Assigning multiple actions to a breakpoint
Run the application again and tap the button. You will hear the sequence of sounds again, and
the application will crash as before. But this time, if you watch the console (or scroll up after the
application crashes), you will see that the breakpoint was encountered 10 times. This confirms that
your code is completing the loop safely.

ptg18651516
Chapter 9Debugging
172
Delete your current breakpoint and add a new one on the line array.remove(at: 0). Edit the
breakpoint to log the pass number and continue automatically, as before (Figure9.14).
Figure 9.14Adding a logging breakpoint
Run the application and tap the button. When it crashes, scroll up in the console and you will see
that the second breakpoint was encountered 11 times. That is one time too many, and you have your
smoking gun. It also explains the NSRangeException logged on the console as the application crashes.
Carefully read the crash log on the console again and make as much sense of it as possible.

ptg18651516
Stepping through code
173
Before fixing the problem, take the time to explore a couple more debugging strategies. First, disable
or delete any remaining breakpoints in the application.
In these simple examples, you have known just where to look to find the bug in your code, but in real-
world development you will often have no idea where in your application a bug is hiding. It would be
nice if you could tell which line of code is causing an uncaught exception resulting in a crash.
It would be nice – and with an exception breakpoint, you can do just that. Open the breakpoint
navigator and click on the + in the lower-left corner of the window. From the contextual menu, select
Exception Breakpoint.... A new exception breakpoint is created and a pop-up appears. Make sure it
catches all exceptions on throw, as shown in Figure9.15.
Figure 9.15Adding an exception breakpoint
Run the application and tap the button once again. The application automatically stops and Xcode takes
you to the line that directly causes the exception to be raised. Note, however, that there is no console
log. That is because the application has not crashed yet. To see the crash and read the cause, click on
the button on the debug bar until you see the crash.
This strategy is the one to begin with as you tackle a new bug. In fact, many programmers always
keep an exception breakpoint active while developing. Why did we make you wait so long to use it?
Because if you had started with an exception breakpoint, you would not have needed to learn about
the other debugging strategies, and they have their uses, too. Feel free to remove this breakpoint if you
would like; you will not need it again.

ptg18651516
Chapter 9Debugging
174
You are going to try one final technique: the symbolic breakpoint. These are breakpoints specified not
by line number, but by the name of a function or method, referred to as a symbol. Symbolic breakpoints
are triggered when the symbol is called – whether the symbol is in your code or in a framework for
which you have no code.
Add a new symbolic breakpoint in the breakpoint navigator by clicking the + button on the lower-
left corner and, from the contextual menu, selecting Symbolic Breakpoint.... In the pop-up, specify
“badMethod” as the symbol, as shown in Figure9.16. This means that every time badMethod() is
called, the application will stop.
Figure 9.16Adding a symbolic breakpoint
Run the application to test the breakpoint. The application should stop at badMethod() after you tap the
Tap me! button.
In a real-world app, it is rare that you would use a symbolic breakpoint on a method that you created;
you would likely add a normal breakpoint like the ones you saw earlier in this chapter. Symbolic
breakpoints are most useful to stop on a method that you did not write, such as a method in one of
Apple’s frameworks. For example, you might want to know whenever the method loadView() is
triggered for any view controller within the application.
Finally, fix the bug.
func badMethod() {
let array = NSMutableArray()
for i in 0..<10 {
array.insert(i, at: i)
}
// Go one step too far emptying the array (notice the range change):
for _ in 0...10 {
for _ in 0..<10 {
array.remove(at: 0)
}
}

ptg18651516
The LLDB console
175
The LLDB console
A great feature of Xcode’s LLDB debugger is that it has a command-line interface. The console area
is not only used to read messages, but also can be used to type LLDB commands. The debugger
command-line interface is active whenever you see the blue (lldb) prompt on the console.
Make sure your symbolic breakpoint on badMethod() is still active, run the application, and tap the
button to break at that point. Look at the console and you will see the (lldb) prompt (Figure9.17).
Click beside the prompt, and you can type commands.
Figure 9.17The (lldb) prompt on the console
One of the most useful LLDB commands is print-object, abbreviated po. This command prints a
nice description of any instance. Try it out by typing on the console.
(lldb) po self
<Buggy.ViewController: 0x7fae9852bf20>
The response to the command is that self is an instance of ViewController. Now advance one line
of code with the command step; this will initialize the array constant reference. Print the reference’s
value with po.
(lldb) step
(lldb) po array
0 elements
The response 0 elements is not very useful, as it does not give you a lot of information. The print
command, abbreviated p, can be more verbose. Try it.
(lldb) p array
(NSMutableArray) $R3 = 0x00007fae98517c00 "0 values" {}
Frequently, using the console with print or print-object to examine variables is much more
convenient than Xcode’s variables view pane.

ptg18651516
Chapter 9Debugging
176
Another useful LLDB command is expression, abbreviated expr. This command allows you to enter
Swift code to modify variables. For example, add some data to the array, look at the contents, and
continue execution.
(lldb) expr array.insert(1, at: 0)
(lldb) p array
(NSMutableArray) $R5 = 0x00007fae98517c00 "1 value" {
[0] = 0xb000000000000013 Int64(1)
}
(lldb) po array
▿ 1 element
- [0] : 1
(lldb) continue
Perhaps more surprisingly, you can also change the UI with LLDB expressions. Try changing the
button’s tintColor to red.
(lldb) expr self.view.tintColor = UIColor.red
(lldb) continue
There are many LLDB commands. To learn more, enter the help command at the (lldb) prompt.

ptg18651516
177
10
UITableView and
UITableViewController
Many iOS applications show the user a list of items and allow the user to select, delete, or reorder
items on the list. Whether an application displays a list of people in the user’s address book or a list of
best-selling items on the App Store, it is a UITableView doing the work.
A UITableView displays a single column of data with a variable number of rows. Figure10.1 shows
some examples of UITableView.
Figure 10.1Examples of UITableView
Beginning the Homepwner Application
In this chapter, you are going to start an application called Homepwner that keeps an inventory of all
your possessions. In the case of a fire or other catastrophe, you will have a record for your insurance
company. (“Homepwner,” by the way, is not a typo. If you need a definition for the word “pwn,” visit
www.wiktionary.org.)

ptg18651516
Chapter 10UITableView and UITableViewController
178
So far, your iOS projects have been small, but Homepwner will grow into a realistically complex
application over the course of eight chapters. By the end of this chapter, Homepwner will present a list
of Item instances in a UITableView, as shown in Figure10.2.
Figure 10.2Homepwner: phase 1
To get started, open Xcode and create a new iOS Single View Application project. Configure it as shown
in Figure10.3.
Figure 10.3Configuring Homepwner

ptg18651516
UITableViewController
179
UITableViewController
A UITableView is a view object. Recall that in the MVC design pattern, which iOS developers do their
best to follow, each class falls into exactly one of the following categories:
•model: holds data and knows nothing about the UI
•view: is visible to the user and knows nothing about the model objects
•controller: keeps the UI and the model objects in sync and controls the flow of the application
As a view object, a UITableView does not handle application logic or data. When using a
UITableView, you must consider what else is necessary to get the table working in your application:
• A UITableView typically needs a view controller to handle its appearance on the screen.
• A UITableView needs a data source. A UITableView asks its data source for the number of
rows to display, the data to be shown in those rows, and other tidbits that make a UITableView
a useful UI. Without a data source, a table view is just an empty container. The dataSource for
a UITableView can be any type of object as long as it conforms to the UITableViewDataSource
protocol.
• A UITableView typically needs a delegate that can inform other objects of events involving the
UITableView. The delegate can be any object as long as it conforms to the UITableViewDelegate
protocol.
An instance of the class UITableViewController can fill all three roles: view controller, data source,
and delegate.
UITableViewController is a subclass of UIViewController and therefore has a view.
A UITableViewController’s view is always an instance of UITableView, and the
UITableViewController handles the preparation and presentation of the UITableView.
When a UITableViewController creates its view, the dataSource and delegate properties of the
UITableView are automatically set to point at the UITableViewController (Figure10.4).
Figure 10.4UITableViewController-UITableView relationship

ptg18651516
Chapter 10UITableView and UITableViewController
180
Subclassing UITableViewController
You are going to implement a subclass of UITableViewController for Homepwner. Create
a new Swift file named ItemsViewController. In ItemsViewController.swift, define a
UITableViewController subclass named ItemsViewController.
import Foundation
import UIKit
class ItemsViewController: UITableViewController {
}
Now open Main.storyboard. You want the initial view controller to be a table view controller. Select
the existing View Controller on the canvas and press Delete. Then drag a Table View Controller from the
object library onto the canvas. With the Table View Controller selected, open its identity inspector and
change the class to ItemsViewController. Finally, open the attributes inspector for Items View Controller
and check the box for Is Initial View Controller.
Build and run your application. You should see an empty table view, as shown in Figure10.5. As
a subclass of UIViewController, a UITableViewController inherits the view property. When this
property is accessed for the first time, the loadView() method is called, which creates and loads a view
object. A UITableViewController’s view is always an instance of UITableView, so asking for the
view of a UITableViewController gets you a bright, shiny, and empty table view.
Figure 10.5Empty UITableView
You no longer need the ViewController.swift file that the template created for you. Select this file in
the project navigator and press Delete.

ptg18651516
Creating the Item Class
181
Creating the Item Class
Your table view needs some rows to display. Each row in the table view will display an item with
information such as a name, serial number, and value in dollars.
Create a new Swift file named Item. In Item.swift, define the Item class and give it four properties.
import Foundation
import UIKit
class Item: NSObject {
var name: String
var valueInDollars: Int
var serialNumber: String?
let dateCreated: Date
}
Item inherits from NSObject. NSObject is the base class that most Objective-C classes inherit from.
All of the UIKit classes that you have worked with – UIView, UITextField, and UIViewController,
to name a few – inherit either directly or indirectly from NSObject. Your own classes will often need to
inherit from NSObject when they need to interface with the runtime system.
Notice that serialNumber is an optional String, necessary because an item may not have a serial
number. Also, notice that none of the properties have a default value. You will need to give them values
in a designated initializer.
Custom initializers
You learned about struct initializers in Chapter2. Initializers on structs are fairly straightforward
because structs do not support inheritance. Classes, on the other hand, have some rules for initializers
to support inheritance.
Classes can have two kinds of initializers: designated initializers and convenience initializers.
A designated initializer is a primary initializer for the class. Every class has at least one designated
initializer. A designated initializer ensures that all properties in the class have a value. Once it ensures
that, a designated initializer calls a designated initializer on its superclass (if it has one).
Implement a new designated initializer on the Item class that sets the initial values for all of the
properties.
import UIKit
class Item: NSObject {
var name: String
var valueInDollars: Int
var serialNumber: String?
let dateCreated: Date
init(name: String, serialNumber: String?, valueInDollars: Int) {
self.name = name
self.valueInDollars = valueInDollars
self.serialNumber = serialNumber
self.dateCreated = Date()
super.init()
}
}

ptg18651516
Chapter 10UITableView and UITableViewController
182
This initializer takes in arguments for the name, serialNumber, and valueInDollars. Because the
argument names and the property names are the same, you must use self to distinguish the property
from the argument.
Now that you have implemented your own custom initializer, you lose the free initializer – init() –
that classes have. The free initializer is useful when all of your class’s properties have default values
and you do not need to do additional work to create the new instance. The Item class does not satisfy
this criteria, so you have declared a custom initializer for the class.
Every class must have at least one designated initializer, but convenience initializers are optional.
You can think of convenience initializers as helpers. A convenience initializer always calls another
initializer on the same class. Convenience initializers are indicated by the convenience keyword before
the initializer name.
Add a convenience initializer to Item that creates a randomly generated item.
convenience init(random: Bool = false) {
if random {
let adjectives = ["Fluffy", "Rusty", "Shiny"]
let nouns = ["Bear", "Spork", "Mac"]
var idx = arc4random_uniform(UInt32(adjectives.count))
let randomAdjective = adjectives[Int(idx)]
idx = arc4random_uniform(UInt32(nouns.count))
let randomNoun = nouns[Int(idx)]
let randomName = "\(randomAdjective) \(randomNoun)"
let randomValue = Int(arc4random_uniform(100))
let randomSerialNumber =
UUID().uuidString.components(separatedBy: "-").first!
self.init(name: randomName,
serialNumber: randomSerialNumber,
valueInDollars: randomValue)
} else {
self.init(name: "", serialNumber: nil, valueInDollars: 0)
}
}
If random is true, the instance is configured with a random name, serial number, and value. (The
arc4random_uniform function returns a random value between 0, inclusive, and the value passed in
as the argument, exclusive.) Notice that at the end of both branches of the conditional, you are calling
through to the designated initializer for Item. Convenience initializers must call another initializer on
the same type, whereas designated initializers must call a designated initializer on its superclass.
The Item class is ready for work. In the next section you will display an array of Item instances in a
table view.

ptg18651516
UITableView’s Data Source
183
UITableView’s Data Source
The process of providing rows to a UITableView in Cocoa Touch (the collection of frameworks used
to build iOS apps) is different from the typical procedural programming task. In a procedural design,
you tell the table view what it should display. In Cocoa Touch, the table view asks another object – its
dataSource – what it should display. In this case, the ItemsViewController is the data source, so it
needs a way to store item data.
You are going to use an array to store the Item instances, but with a twist. The array that holds the Item
instances will be abstracted into another object – an ItemStore (Figure10.6).
Figure 10.6Homepwner object diagram
If an object wants to see all of the items, it will ask the ItemStore for the array that contains them. In
future chapters, the store will be responsible for performing operations on the array, like reordering,
adding, and removing items. It will also be responsible for saving and loading the items from disk.
Create a new Swift file named ItemStore. In ItemStore.swift, define the ItemStore class and
declare a property to store the list of Items.
import Foundation
import UIKit
class ItemStore {
var allItems = [Item]()
}
ItemStore is a Swift base class – it does not inherit from any other class. Unlike the Item class that
you defined earlier, ItemStore does not require any of the behavior that NSObject affords.

ptg18651516
Chapter 10UITableView and UITableViewController
184
The ItemsViewController will call a method on ItemStore when it wants a new Item to be created.
The ItemStore will oblige, creating the object and adding it to an array of instances of Item.
In ItemStore.swift, implement createItem() to create and return a new Item.
@discardableResult func createItem() -> Item {
let newItem = Item(random: true)
allItems.append(newItem)
return newItem
}
The @discardableResult annotation means that a caller of this function is free to ignore the result of
calling this function. Take a look at the following code listing that illustrates this effect.
// This is OK
let newItem = itemStore.createItem()
// This is also OK; the result is not assigned to a variable
itemStore.createItem()
Giving the controller access to the store
In ItemsViewController.swift, add a property for an ItemStore.
class ItemsViewController: UITableViewController {
var itemStore: ItemStore!
}
Now, where should you set this property on the ItemsViewController instance? When the application
first launches, the AppDelegate’s application(_:didFinishLaunchingWithOptions:) method is
called. The AppDelegate is declared in AppDelegate.swift and, as the name implies, serves as the
delegate for the application itself. It is responsible for handling the changes in state that the application
goes through. You will learn more about the AppDelegate and the states that the application goes
through in Chapter16.
Open AppDelegate.swift. Access the ItemsViewController (which will be the rootViewController
of the window) and set its itemStore property to be a new instance of ItemStore.
func application(_ application: UIApplication, didFinishLaunchingWithOptions
launchOptions: [UIApplicationLaunchOptionsKey : Any]?) -> Bool {
// Override point for customization after application launch.
// Create an ItemStore
let itemStore = ItemStore()
// Access the ItemsViewController and set its item store
let itemsController = window!.rootViewController as! ItemsViewController
itemsController.itemStore = itemStore
return true
}

ptg18651516
Giving the controller access to the store
185
Finally, in ItemStore.swift, implement the designated initializer to add five random items.
init() {
for _ in 0..<5 {
createItem()
}
}
As a quick aside, if createItem() was not annotated with @discardableResult, then the call to that
function would have needed to look like:
// Call the function, but ignore the result
let _ = createItem()
At this point you may be wondering why itemStore was set externally on the ItemsViewController.
Why didn’t the ItemsViewController instance itself just create an instance of the store? The reason
for this approach is based on a fairly complex topic called the dependency inversion principle.
The essential goal of this principle is to decouple objects in an application by inverting certain
dependencies between them. This results in more robust and maintainable code.
The dependency inversion principle states that:
1. High-level objects should not depend on low-level objects. Both should depend on abstractions.
2. Abstractions should not depend on details. Details should depend on abstractions.
The abstraction required by the dependency inversion principle in Homepwner is the concept of a
“store.” A store is a lower-level object that retrieves and saves Item instances through details that are
only known to that class. ItemsViewController is a higher-level object that only knows that it will
be provided with a utility object (the store) from which it can obtain a list of Item instances and to
which it can pass new or updated Item instances to be stored persistently. This results in a decoupling
because ItemsViewController is not dependent on ItemStore. In fact, as long as the store abstraction
is respected, ItemStore could be replaced by another object that fetches Item instances differently
(such as by using a web service) without any changes to ItemsViewController.
A common pattern used when implementing the dependency inversion principle is dependency
injection. In its simplest form, higher-level objects do not assume which lower-level objects they need
to use. Instead, those are passed to them through an initializer or property. In your implementation of
ItemsViewController, you used injection through a property to give it a store.

ptg18651516
Chapter 10UITableView and UITableViewController
186
Implementing data source methods
Now that there are some items in the store, you need to teach ItemsViewController how to turn those
items into rows that its UITableView can display. When a UITableView wants to know what to display,
it calls methods from the set of methods declared in the UITableViewDataSource protocol.
Open the documentation and search for the UITableViewDataSource protocol reference. Scroll down
to the section titled Configuring a Table View (Figure10.7).
Figure 10.7UITableViewDataSource protocol documentation
In the Configuring a Table View section, notice that two of the methods are marked Required.
For ItemsViewController to conform to UITableViewDataSource, it must implement
tableView(_:numberOfRowsInSection:) and tableView(_:cellForRowAt:). These methods tell the
table view how many rows it should display and what content to display in each row.
Whenever a UITableView needs to display itself, it calls a series of methods (the required methods
plus any optional ones that have been implemented) on its dataSource. The required method
tableView(_:numberOfRowsInSection:) returns an integer value for the number of rows that the
UITableView should display. In the table view for Homepwner, there should be a row for each entry in
the store.
In ItemsViewController.swift, implement tableView(_:numberOfRowsInSection:).
override func tableView(_ tableView: UITableView,
numberOfRowsInSection section: Int) -> Int {
return itemStore.allItems.count
}

ptg18651516
UITableViewCells
187
Wondering about the section that this method refers to? Table views can be broken up into sections,
with each section having its own set of rows. For example, in the address book, all names beginning
with “C” are grouped together in a section. By default, a table view has one section, and in this chapter
you will work with only one. Once you understand how a table view works, it is not hard to use
multiple sections. In fact, using sections is the first challenge at the end of this chapter.
The second required method in the UITableViewDataSource protocol is
tableView(_:cellForRowAt:). To implement this method, you need to learn about another class –
UITableViewCell.
UITableViewCells
Each row of a table view is a view. These views are instances of UITableViewCell. In this section, you
will create the instances of UITableViewCell to fill the table view.
A cell itself has one subview – its contentView (Figure10.8). The contentView is the superview for
the content of the cell. The cell may also have an accessory view.
Figure 10.8UITableViewCell layout
The accessory view shows an action-oriented icon, such as a checkmark, a disclosure icon, or an
information button. These icons are accessed through predefined constants for the appearance of the
accessory view. The default is UITableViewCellAccessoryType.none, and that is what you are going
to use in this chapter. You will see the accessory view again in Chapter23. (Curious now? See the
documentation for UITableViewCell for more details.)

ptg18651516
Chapter 10UITableView and UITableViewController
188
The real meat of a UITableViewCell is the contentView, which has three subviews of its own
(Figure10.9). Two of those subviews are UILabel instances that are properties of UITableViewCell
named textLabel and detailTextLabel. The third subview is a UIImageView called imageView. In
this chapter, you will use textLabel and detailTextLabel.
Figure 10.9UITableViewCell hierarchy
Each cell also has a UITableViewCellStyle that determines which subviews are used and their
position within the contentView. Examples of these styles and their constants are shown in
Figure10.10.
Figure 10.10UITableViewCellStyle: styles and constants

ptg18651516
Creating and retrieving UITableViewCells
189
Creating and retrieving UITableViewCells
For now, each cell will display the name of an Item as its textLabel and the valueInDollars of
the Item as its detailTextLabel. To make this happen, you need to implement the second required
method from the UITableViewDataSource protocol, tableView(_:cellForRowAt:). This method will
create a cell, set its textLabel to the name of the Item, set its detailTextLabel to the valueInDollars
of the Item, and return it to the UITableView (Figure10.11).
Figure 10.11UITableViewCell retrieval
How do you decide which cell an Item corresponds to? One of the parameters sent to
tableView(_:cellForRowAt:) is an IndexPath, which has two properties: section and row. When
this method is called on a data source, the table view is asking, “Can I have a cell to display in section
X, row Y?” Because there is only one section in this exercise, your implementation will only be
concerned with the index path’s row.
In ItemsViewController.swift, implement tableView(_:cellForRowAt:) so that the nth row
displays the nth entry in the allItems array.
override func tableView(_ tableView: UITableView,
cellForRowAt indexPath: IndexPath) -> UITableViewCell {
// Create an instance of UITableViewCell, with default appearance
let cell = UITableViewCell(style: .value1, reuseIdentifier: "UITableViewCell")
// Set the text on the cell with the description of the item
// that is at the nth index of items, where n = row this cell
// will appear in on the tableview
let item = itemStore.allItems[indexPath.row]
cell.textLabel?.text = item.name
cell.detailTextLabel?.text = "$\(item.valueInDollars)"
return cell
}

ptg18651516
Chapter 10UITableView and UITableViewController
190
Build and run the application now and you will see a UITableView populated with a list of random
items.
Reusing UITableViewCells
iOS devices have a limited amount of memory. If you were displaying a list with thousands of entries
in a UITableView, you would have thousands of instances of UITableViewCell. Most of these cells
would take up memory needlessly. After all, if the user cannot see a cell onscreen, then there is no
reason for that cell to have a claim on memory.
To conserve memory and improve performance, you can reuse table view cells. When the user scrolls
the table, some cells move offscreen. Offscreen cells are put into a pool of cells available for reuse.
Then, instead of creating a brand new cell for every request, the data source first checks the pool. If
there is an unused cell, the data source configures it with new data and returns it to the table view
(Figure10.12).
Figure 10.12Reusable instances of UITableViewCell
There is one problem to be aware of: Sometimes a UITableView has different types of cells.
Occasionally, you subclass UITableViewCell to create a special look or behavior. However, different
subclasses floating around the pool of reusable cells create the possibility of getting back a cell of the
wrong type. You must be sure of the type of the cell returned so that you can be sure of what properties
and methods it has.
Note that you do not care about getting any specific cell out of the pool because you are going to
change the cell content anyway. What you need is a cell of a specific type. The good news is that every
cell has a reuseIdentifier property of type String. When a data source asks the table view for a
reusable cell, it passes a string and says, “I need a cell with this reuse identifier.” By convention, the
reuse identifier is typically the name of the cell class.

ptg18651516
Reusing UITableViewCells
191
To reuse cells, you need to register either a prototype cell or a class with the table view for a specific
reuse identifier. You are going to register the default UITableViewCell class. You tell the table view,
“Hey, any time I ask for a cell with this reuse identifier, give me back a cell that is this specific class.”
The table view will either give you a cell from the reuse pool or instantiate a new cell if there are no
cells of that type in the reuse pool.
Open Main.storyboard. Notice in the table view that there is a section for Prototype Cells
(Figure10.13).
Figure 10.13Prototype cells
In this area, you can configure the different kinds of cells that you need for the associated table
view. If you are creating custom cells, this is where you will set up the interface for the cells.
ItemsViewController only needs one kind of cell, and using one of the built-in styles will work great
for now, so you will only need to configure some attributes on the cell that is already on the canvas.
Select the prototype cell and open its attributes inspector. Change the Style to Right Detail (which
corresponds to UITableViewCellStyle.value1) and give it an Identifier of UITableViewCell
(Figure10.14).
Figure 10.14Table view cell attributes

ptg18651516
Chapter 10UITableView and UITableViewController
192
Next, in ItemsViewController.swift, update tableView(_:cellForRowAt:) to reuse cells.
override func tableView(_ tableView: UITableView,
cellForRowAt indexPath: IndexPath) -> UITableViewCell {
// Create an instance of UITableViewCell, with default appearance
let cell = UITableViewCell(style: .value1, reuseIdentifier: "UITableViewCell")
// Get a new or recycled cell
let cell = tableView.dequeueReusableCell(withIdentifier: "UITableViewCell",
for: indexPath)
...
}
The method dequeueReusableCell(withIdentifier:for:) will check the pool, or queue, of cells to
see whether a cell with the correct reuse identifier already exists. If so, it will “dequeue” that cell. If
there is not an existing cell, a new cell will be created and returned.
Build and run the application. The behavior of the application should remain the same. Reusing cells
means that you only have to create a handful of cells, which puts fewer demands on memory. Your
application’s users (and their devices) will thank you.

ptg18651516
Content Insets
193
Content Insets
As you have been running the application throughout this chapter, you might have noticed that the first
table view cell underlaps the status bar (Figure10.15). The interfaces for the applications you create
fill up the entire window of the device. The status bar, if visible, is placed on top of the interface, so
your interfaces must account for the placement of the status bar.
Figure 10.15Table view cell underlapping status bar
To have the table view cells not underlap the status bar, you will add some padding to the top of the
table view. A UITableView is a subclass of UIScrollView, from which it inherits the contentInset
property. You can think of the content inset as padding for all four sides of the scroll view.
In ItemsViewController.swift, override viewDidLoad() to update the table view content inset.
override func viewDidLoad() {
super.viewDidLoad()
// Get the height of the status bar
let statusBarHeight = UIApplication.shared.statusBarFrame.height
let insets = UIEdgeInsets(top: statusBarHeight, left: 0, bottom: 0, right: 0)
tableView.contentInset = insets
tableView.scrollIndicatorInsets = insets
}
The top of the table view is given a content inset equal to the height of the status bar. This will make
the content appear below the status bar when the table view is scrolled to the top. The scroll indicators
will also underlap the status bar, so you give them the same insets to have them appear just below the
status bar.
Notice that you access the tableView property on the ItemsViewController to get at the table view.
This property is inherited from UITableViewController and returns the controller’s table view. While
you can get the same object by accessing the view of a UITableViewController, using tableView tells
the compiler that the returned object will be an instance of UITableView. Thus, calling a method or
accessing a property that is specific to UITableView will not generate an error.

ptg18651516
Chapter 10UITableView and UITableViewController
194
Build and run the application. The table view cell content no longer underlaps the status bar when the
table view is scrolled to the top (Figure10.16).
Figure 10.16Table view with adjusted content inset
Bronze Challenge: Sections
Have the UITableView display two sections – one for items worth more than $50 and one for the rest.
Before you start this challenge, copy the folder containing the project and all of its source files in
Finder. Then tackle the challenge in the copied project; you will need the original to build on in the
following chapters.
Silver Challenge: Constant Rows
Make it so the last row of the UITableView always has the text “No more items!” Make sure this row
appears regardless of the number of items in the store (including 0 items).
Gold Challenge: Customizing the Table
Make each row’s height 60 points, except for the last row from the silver challenge, which should
remain 44 points. Then, change the font size of every row except the last to 20 points. Finally, make the
background of the UITableView display an image. (To make this pixel-perfect, you will need an image
of the correct size depending on your device. Refer to the chart in Chapter1.)

ptg18651516
195
11
Editing UITableView
In the last chapter, you created an application that displays a list of Item instances in a UITableView.
The next step is allowing the user to interact with the table – to add, delete, and move rows. Figure11.1
shows what Homepwner will look like by the end of this chapter.
Figure 11.1Homepwner in editing mode
Editing Mode
UITableView has an editing property, and when this property is set to true, the UITableView enters
editing mode. Once the table view is in editing mode, the rows of the table can be manipulated by the
user. Depending on how the table view is configured, the user can change the order of the rows, add
rows, or remove rows. (Editing mode does not allow the user to edit the content of a row.)
But first, the user needs a way to put the UITableView in editing mode. For now, you are going to
include a button in the header view of the table. A header view appears at the top of a table and is
useful for adding section-wide or table-wide titles and controls. It can be any UIView instance.

ptg18651516
Chapter 11Editing UITableView
196
Note that the table view uses the word “header” in two different ways: There can be a table header and
section headers. Likewise, there can be a table footer and section footers (Figure11.2).
Figure 11.2Headers and footers
You are creating a table header view. It will have two subviews that are instances of UIButton: one
to toggle editing mode and the other to add a new Item to the table. You could create this view
programmatically, but in this case you will create the view and its subviews in the storyboard file.
First, let’s set up the necessary code. Reopen Homepwner.xcodeproj. In ItemsViewController.swift,
stub out two methods in the implementation.
class ItemsViewController: UITableViewController {
var itemStore: ItemStore!
@IBAction func addNewItem(_ sender: UIButton) {
}
@IBAction func toggleEditingMode(_ sender: UIButton) {
}
Now open Main.storyboard. From the object library, drag a View to the very top of the table view,
above the prototype cell. This will add the view as a header view for the table view. Resize the height
of this view to be about 60 points. (You can use the size inspector if you want to make it exact.)

ptg18651516
Editing Mode
197
Now drag two Buttons from the object library to the header view. Change their text and position them
as shown in Figure11.3. You do not need to be exact – you will add constraints soon to position the
buttons.
Figure 11.3Adding buttons to the header view
Select both of the buttons and open the Auto Layout Align menu. Select Vertically in Container with a
constant of 0. Make sure Update Frames is set to None, and then click Add 2 Constraints (Figure11.4).
Figure 11.4Align menu constraints

ptg18651516
Chapter 11Editing UITableView
198
Open the Add New Constraints menu and configure it as shown in Figure11.5. Make sure the values
for the leading and trailing constraints save after you have typed them; sometimes the values do not
save, so it can be a bit tricky. When you have done that, click Add 4 Constraints.
Figure 11.5Adding new constraints
Finally, connect the actions for the two buttons as shown in Figure11.6.
Figure 11.6Connecting the two actions
Build and run the application to see the interface.

ptg18651516
Editing Mode
199
Now let’s implement the toggleEditingMode(_:) method. You could toggle the editing
property of UITableView directly. However, UIViewController also has an editing property. A
UITableViewController instance automatically sets the editing property of its table view to match
its own editing property. By setting the editing property on the view controller itself, it can ensure
that other aspects of the interface also enter and leave editing mode. You will see an example of this in
Chapter14 with UIViewController’s editButtonItem.
To set the isEditing property for a view controller, you call the method setEditing(_:animated:).
In ItemsViewController.swift, implement toggleEditingMode(_:).
@IBAction func toggleEditingMode(_ sender: UIButton) {
// If you are currently in editing mode...
if isEditing {
// Change text of button to inform user of state
sender.setTitle("Edit", for: .normal)
// Turn off editing mode
setEditing(false, animated: true)
} else {
// Change text of button to inform user of state
sender.setTitle("Done", for: .normal)
// Enter editing mode
setEditing(true, animated: true)
}
}
Build and run your application. Tap the Edit button and the UITableView will enter editing mode
(Figure11.7).
Figure 11.7UITableView in editing mode

ptg18651516
Chapter 11Editing UITableView
200
Adding Rows
There are two common interfaces for adding rows to a table view at runtime.
•A button above the cells of the table view: usually for adding a record for which there is a detail
view. For example, in the Contacts app, you tap a button when you meet a new person and want to
take down his or her information.
•A cell with a green plus sign: usually for adding a new field to a record, such as when you want
to add a birthday to a person’s record in the Contacts app. In editing mode, you tap the green plus
sign next to “add birthday.”
In this exercise, you will use the first option and create a New button in the header view. When this
button is tapped, a new row will be added to the UITableView.
In ItemsViewController.swift, implement addNewItem(_:).
@IBAction func addNewItem(_ sender: UIButton) {
// Make a new index path for the 0th section, last row
let lastRow = tableView.numberOfRows(inSection: 0)
let indexPath = IndexPath(row: lastRow, section: 0)
// Insert this new row into the table
tableView.insertRows(at: [indexPath], with: .automatic)
}
Build and run the application. Tap the Add button and … the application crashes. The console tells you
that the table view has an internal inconsistency exception.
Remember that, ultimately, it is the dataSource of the UITableView that determines the number of
rows the table view should display. After inserting a new row, the table view has six rows (the original
five plus the new one). When the UITableView asks its dataSource for the number of rows, the
ItemsViewController consults the store and returns that there should be five rows. The UITableView
cannot resolve this inconsistency and throws an exception.
You must make sure that the UITableView and its dataSource agree on the number of rows by adding
a new Item to the ItemStore before inserting the new row.

ptg18651516
Adding Rows
201
In ItemsViewController.swift, update addNewItem(_:).
@IBAction func addNewItem(_ sender: UIButton) {
// Make a new index path for the 0th section, last row
let lastRow = tableView.numberOfRows(inSection: 0)
let indexPath = IndexPath(row: lastRow, section: 0)
// Insert this new row into the table
tableView.insertRows(at: [indexPath], with: .automatic)
// Create a new item and add it to the store
let newItem = itemStore.createItem()
// Figure out where that item is in the array
if let index = itemStore.allItems.index(of: newItem) {
let indexPath = IndexPath(row: index, section: 0)
// Insert this new row into the table
tableView.insertRows(at: [indexPath], with: .automatic)
}
}
Build and run the application. Tap the Add button, and the new row will slide into the bottom position
of the table. Remember that the role of a view object is to present model objects to the user; updating
views without updating the model objects is not very useful.
Now that you have the ability to add rows and items, you no longer need the code that puts five random
items into the store.
Open ItemStore.swift and remove the initializer code.
init() {
for _ in 0..<5 {
createItem()
}
}
Build and run the application. There will no longer be any rows when you first launch the application,
but you can add some by tapping the Add button.

ptg18651516
Chapter 11Editing UITableView
202
Deleting Rows
In editing mode, the red circles with the minus sign (shown in Figure11.7) are deletion controls, and
tapping one should delete that row. However, at this point, you cannot actually delete the row. (Try it
and see.) Before the table view will delete a row, it calls a method on its data source about the proposed
deletion and waits for confirmation.
When deleting a cell, you must do two things: remove the row from the UITableView and remove the
Item associated with it from the ItemStore. To pull this off, the ItemStore must know how to remove
objects from itself.
In ItemStore.swift, implement a new method to remove a specific item.
func removeItem(_ item: Item) {
if let index = allItems.index(of: item) {
allItems.remove(at: index)
}
}
Now you will implement tableView(_:commit:forRow:), a method from the
UITableViewDataSource protocol. (This method is called on the ItemsViewController. Keep in
mind that while the ItemStore is where the data is kept, the ItemsViewController is the table view’s
dataSource.)
When tableView(_:commit:forRowAt:) is called on the data source, two extra arguments are passed
along with it. The first is the UITableViewCellEditingStyle, which, in this case, is .delete. The
other argument is the IndexPath of the row in the table.
In ItemsViewController.swift, implement this method to have the ItemStore remove the right
object and confirm the row deletion by calling the method deleteRows(at:with:) on the table view.
override func tableView(_ tableView: UITableView,
commit editingStyle: UITableViewCellEditingStyle,
forRowAt indexPath: IndexPath) {
// If the table view is asking to commit a delete command...
if editingStyle == .delete {
let item = itemStore.allItems[indexPath.row]
// Remove the item from the store
itemStore.removeItem(item)
// Also remove that row from the table view with an animation
tableView.deleteRows(at: [indexPath], with: .automatic)
}
}
Build and run your application, create some rows, and then delete a row. It will disappear. Notice that
swipe-to-delete works also.

ptg18651516
Moving Rows
203
Moving Rows
To change the order of rows in a UITableView, you will use another method from the
UITableViewDataSource protocol – tableView(_:moveRowAt:to:).
To delete a row, you had to call the method deleteRows(at:with:) on the UITableView to
confirm the deletion. Moving a row, however, does not require confirmation: The table view
moves the row on its own authority and reports the move to its data source by calling the method
tableView(_:moveRowAt:to:). You implement this method to update your data source to match the
new order.
But before you can implement this method, you need to give the ItemStore a method to change the
order of items in its allItems array.
In ItemStore.swift, implement this new method.
func moveItem(from fromIndex: Int, to toIndex: Int) {
if fromIndex == toIndex {
return
}
// Get reference to object being moved so you can reinsert it
let movedItem = allItems[fromIndex]
// Remove item from array
allItems.remove(at: fromIndex)
// Insert item in array at new location
allItems.insert(movedItem, at: toIndex)
}
In ItemsViewController.swift, implement tableView(_:moveRowAt:to:) to update the store.
override func tableView(_ tableView: UITableView,
moveRowAt sourceIndexPath: IndexPath,
to destinationIndexPath: IndexPath) {
// Update the model
itemStore.moveItem(from: sourceIndexPath.row, to: destinationIndexPath.row)
}

ptg18651516
Chapter 11Editing UITableView
204
Build and run your application. Add a few items, then tap Edit and check out the new reordering
controls (the three horizontal lines) on the side of each row. Touch and hold a reordering control and
move the row to a new position (Figure11.8).
Figure 11.8Moving a row
Note that simply implementing tableView(_:moveRowAt:to:) caused the reordering
controls to appear. The UITableView can ask its data source at runtime whether it implements
tableView(_:moveRowAt:to:). If it does, then the table view adds the reordering controls whenever
the table view enters editing mode.

ptg18651516
Displaying User Alerts
205
Displaying User Alerts
In this section, you are going to learn about user alerts and the different ways of configuring and
displaying them. User alerts can provide your application with a better user experience, so you will use
them fairly often.
Alerts are often used to warn users that an important action is about to happen and perhaps
give them the opportunity to cancel that action. When you want to display an alert, you
create an instance of UIAlertController with a preferred style. The two available styles are
UIAlertControllerStyle.actionSheet and UIAlertControllerStyle.alert (Figure11.9).
Figure 11.9UIAlertController styles
The .actionSheet style is used to present the user with a list of actions from which to choose. The
.alert type is used to display critical information to require the user to decide how to proceed. The
distinction may seem subtle, but if the user can back out of a decision or if the action is not critical,
then an .actionSheet is probably the best choice.
You are going to use a UIAlertController to confirm the deletion of items. You will use the
.actionSheet style because the purpose of the alert is to confirm or cancel a possibly destructive
action.

ptg18651516
Chapter 11Editing UITableView
206
Open ItemsViewController.swift and modify tableView(_:commit:forRowAt:) to ask the user to
confirm or cancel the deletion of an item.
override func tableView(_ tableView: UITableView,
commit editingStyle: UITableViewCellEditingStyle,
forRowAt indexPath: IndexPath) {
// If the table view is asking to commit a delete command...
if editingStyle == .delete {
let item = itemStore.allItems[indexPath.row]
let title = "Delete \(item.name)?"
let message = "Are you sure you want to delete this item?"
let ac = UIAlertController(title: title,
message: message,
preferredStyle: .actionSheet)
// Remove the item from the store
itemStore.removeItem(item)
// Also remove that row from the table view with an animation
tableView.deleteRows(at: [indexPath], with: .automatic)
}
}
After determining that the user wants to delete an item, you create an instance of UIAlertController
with an appropriate title and message describing what action is about to take place. Also, you specify
the .actionSheet style for the alert.
The actions that the user can choose from when shown an alert are instances of UIAlertAction, and
you can add multiple ones regardless of the alert’s style. Actions are added to the UIAlertController
using the addAction(_:) method.
Add the necessary actions to the action sheet in tableView(_:commit:forRowAt:).
...
let ac = UIAlertController(title: title,
message: message,
preferredStyle: .actionSheet)
let cancelAction = UIAlertAction(title: "Cancel", style: .cancel, handler: nil)
ac.addAction(cancelAction)
let deleteAction = UIAlertAction(title: "Delete", style: .destructive,
handler: { (action) -> Void in
// Remove the item from the store
self.itemStore.removeItem(item)
// Also remove that row from the table view with an animation
self.tableView.deleteRows(at: [indexPath], with: .automatic)
})
ac.addAction(deleteAction)
...

ptg18651516
Displaying User Alerts
207
The first action has a title of “Cancel” and is created using the .cancel style. The .cancel style results
in text in a standard blue font. This action will allow the user to back out of deleting an Item. The
handler parameter allows a closure to be executed when that action occurs. Because no other action is
needed, nil is passed as the argument.
The second action has a title of “Delete” and is created using the .destructive style. Because
destructive actions should be clearly marked and noticed, the .destructive style results in bright red
text. If the user selects this action, then the item and the table view cell need to be removed. This is all
done within the handler closure that is passed to the action’s initializer.
Now that the actions have been added, the alert controller can be displayed to the user. Because
UIAlertController is a subclass of UIViewController, you can present it to the user modally. A
modal view controller takes over the entire screen until it has finished its work.
To present a view controller modally, you call present(_:animated:completion:) on the view
controller whose view is on the screen. The view controller to be presented is passed to it, and this
view controller’s view takes over the screen.
...
let deleteAction = UIAlertAction(title: "Delete", style: .destructive,
handler: { (action) -> Void in
// Remove the item from the store
self.itemStore.removeItem(item)
// Also remove that row from the table view with an animation
self.tableView.deleteRows(at: [indexPath], with: .automatic)
})
ac.addAction(deleteAction)
// Present the alert controller
present(ac, animated: true, completion: nil)
...

ptg18651516
Design Patterns
209
Design Patterns
A design pattern solves a common software engineering problem. Design patterns are not actual
snippets of code, but instead are abstract ideas or approaches that you can use in your applications.
Good design patterns are valuable and powerful tools for any developer.
The consistent use of design patterns throughout the development process reduces the mental overhead
in solving a problem so you can create complex applications more easily and rapidly. Here are some of
the design patterns that you have already used:
•Delegation: One object delegates certain responsibilities to another object. You used delegation
with the UITextField to be informed when the contents of the text field change.
•Data source: A data source is similar to a delegate, but instead of reacting to another object, a
data source is responsible for providing data to another object when requested. You used the data
source pattern with table views: Each table view has a data source that is responsible for, at a
minimum, telling the table view how many rows to display and which cell it should display at
each index path.
•Model-View-Controller: Each object in your applications fulfills one of three roles. Model objects
are the data. Views display the UI. Controllers provide the glue that ties the models and views
together.
•Target-action pairs: One object calls a method on another object when a specific event occurs.
The target is the object that has a method called on it, and the action is the method being called.
For example, you used target-action pairs with buttons: When a touch event occurs, a method will
be called on another object (often a view controller).
Apple is very consistent in its use of these design patterns, and so it is important to understand and
recognize them. Keep an eye out for these patterns as you continue through this book! Recognizing
them will help you learn new classes and frameworks much more easily.
Bronze Challenge: Renaming the Delete Button
When deleting a row, a confirmation button appears labeled Delete. Change the label of this button to
Remove.
Silver Challenge: Preventing Reordering
Make it so the table view always shows a final row that says “No more items!” (This part of the
challenge is the same as a challenge from the last chapter. If you have already done it, you can copy
your code from before.) Now, make it so that the final row cannot be moved.
Gold Challenge: Really Preventing Reordering
After completing the silver challenge, you may notice that even though you cannot move the No more
items! row itself, you can still drag other rows underneath it. Make it so that – no matter what – the No
more items! row can never be knocked out of the last position. Finally, make it undeletable.

ptg18651516

ptg18651516
211
12
Subclassing UITableViewCell
A UITableView displays a list of UITableViewCell objects. For many applications, the basic cell with
its textLabel, detailTextLabel, and imageView is sufficient. However, when you need a cell with
more detail or a different layout, you subclass UITableViewCell.
In this chapter, you will create a subclass of UITableViewCell named ItemCell that will display Item
instances more effectively. Each of these cells will show an Item’s name, its value in dollars, and its
serial number (Figure12.1).
Figure 12.1Homepwner with subclassed table view cells

ptg18651516
Chapter 12Subclassing UITableViewCell
212
You customize the appearance of UITableViewCell subclasses by adding subviews to its contentView.
Adding subviews to the contentView instead of directly to the cell itself is important because the cell
will resize its contentView at certain times. For example, when a table view enters editing mode,
the contentView resizes itself to make room for the editing controls (Figure12.2). If you added
subviews directly to the UITableViewCell, the editing controls would obscure the subviews. The cell
cannot adjust its size when entering edit mode (it must remain the width of the table view), but the
contentView can and does.
Figure 12.2Table view cell layout in standard and editing mode
Creating ItemCell
Create a new Swift file named ItemCell. In ItemCell.swift, define ItemCell as a UITableViewCell
subclass.
import Foundation
import UIKit
class ItemCell: UITableViewCell {
}
The easiest way to configure a UITableViewCell subclass is through a storyboard. In Chapter10, you
saw that storyboards for table view controllers have a Prototype Cells section. This is where you will
lay out the content for the ItemCell.
Open Main.storyboard and select the UITableViewCell in the document outline. Open its attributes
inspector, change the Style to Custom, and change the Identifier to ItemCell.

ptg18651516
Creating ItemCell
213
Now open its identity inspector (the tab). In the Class field, enter ItemCell (Figure12.3).
Figure 12.3Changing the cell class
Change the height of the prototype cell to be about 65 points tall. You can change it either on the
canvas or by selecting the table view cell and changing the Row Height from its size inspector.
An ItemCell will display three text elements, so drag three UILabel objects onto the cell. Configure
them as shown in Figure12.4. Make the text of the bottom label a slightly smaller font in a light shade
of gray. Make sure that the labels do not overlap at all.
Figure 12.4ItemCell’s layout
Add constraints to these three labels as follows.
1. Select the top-left label and open the Auto Layout Add New Constraints menu. Select the top and
left strut and then click Add 2 Constraints.
2. You want the bottom-left label to always be aligned with the top-left label. Control-drag from the
bottom-left label to the top-left label and select Leading.
3. With the bottom-left label still selected, open the Add New Constraints menu, select the bottom
strut, and then click Add 1 Constraint.
4. Select the right label and Control-drag from this label to its superview on its right side. Select
both Trailing Space to Container Margin and Center Vertically in Container.
5. Select the bottom-left label and open its size inspector. Find the Vertical Content Hugging Priority
and lower it to 250. Lower the Vertical Content Compression Resistance Priority to 749. You will
learn what these Auto Layout properties do in Chapter13.
6. Your frames might be misplaced, so select the three labels and click the Update Frames button.

ptg18651516
Chapter 12Subclassing UITableViewCell
214
Exposing the Properties of ItemCell
For ItemsViewController to configure the content of an ItemCell in tableView(_:cellForRowAt:),
the cell must have properties that expose the three labels. These properties will be set through outlet
connections in Main.storyboard.
The next step, then, is to create and connect outlets on ItemCell for each of its subviews.
Open ItemCell.swift and add three properties for the outlets.
import UIKit
class ItemCell: UITableViewCell {
@IBOutlet var nameLabel: UILabel!
@IBOutlet var serialNumberLabel: UILabel!
@IBOutlet var valueLabel: UILabel!
}
You are going to connect the outlets for the three views to the ItemCell. When connecting outlets
earlier in the book, you Control-dragged from view controller in the storyboard to the appropriate view.
But the outlets for ItemCell are not outlets on a controller. They are outlets on a view: the custom
UITableViewCell subclass.
Therefore, to connect the outlets for ItemCell, you will connect them to the ItemCell.
Open Main.storyboard. Control-click on the ItemCell in the document outline and make the three
outlet connections shown in Figure12.5.
Figure 12.5Connecting the outlets

ptg18651516
Using ItemCell
215
Using ItemCell
Let’s get your custom cells onscreen. In ItemsViewController’s tableView(_:cellForRowAt:)
method, you will dequeue an instance of ItemCell for every row in the table.
Now that you are using a custom UITableViewCell subclass, the table view needs to know how tall
each row is. There are a few ways to accomplish this, but the simplest way is to set the rowHeight
property of the table view to a constant value. You will see another way later in this chapter.
Open ItemsViewController.swift and update viewDidLoad() to set the height of the table view
cells.
override func viewDidLoad() {
super.viewDidLoad()
// Get the height of the status bar
let statusBarHeight = UIApplication.shared.statusBarFrame.height
let insets = UIEdgeInsets(top: statusBarHeight, left: 0, bottom: 0, right: 0)
tableView.contentInset = insets
tableView.scrollIndicatorInsets = insets
tableView.rowHeight = 65
}
Now that you have registered the ItemCell with the table view (using the prototype cells in the
storyboard), you can ask the table view to dequeue a cell with the identifier “ItemCell.”
In ItemsViewController.swift, modify tableView(_:cellForRowAt:).
override func tableView(_ tableView: UITableView,
cellForRowAt indexPath: NSIndexPath) -> UITableViewCell {
// Get a new or recycled cell
let cell = tableView.dequeueReusableCell(withIdentifier: "UITableViewCell",
for: indexPath)
let cell = tableView.dequeueReusableCell(withIdentifier: "ItemCell",
for: indexPath) as! ItemCell
// Set the text on the cell with the description of the item
// that is at the nth index of items, where n = row this cell
// will appear in on the tableview
let item = itemStore.allItems[indexPath.row]
cell.textLabel?.text = item.name
cell.detailTextLabel?.text = "$\(item.valueInDollars)"
// Configure the cell with the Item
cell.nameLabel.text = item.name
cell.serialNumberLabel.text = item.serialNumber
cell.valueLabel.text = "$\(item.valueInDollars)"
return cell
}
First, the reuse identifier is updated to reflect your new subclass. The code at the end of this method is
fairly obvious – for each label on the cell, set its text to some property from the appropriate Item.

ptg18651516
Chapter 12Subclassing UITableViewCell
216
Build and run the application. The new cells now load with their labels populated with the values from
each Item.
Dynamic Cell Heights
Currently, the cells have a fixed height of 65 points. It is much better to allow the content of the cell
to drive its height. That way, if the content ever changes, the table view cell’s height can change
automatically.
You can achieve this goal, as you have probably guessed, with Auto Layout. The UITableViewCell
needs to have vertical constraints that will exactly determine the height of the cell. Currently, ItemCell
does not have sufficient constraints for this. You need to add a constraint between the two left labels
that fixes the vertical spacing between them.
Open Main.storyboard. Control-drag from the nameLabel to the serialNumberLabel and select
Vertical Spacing.
Now open ItemsViewController.swift and update viewDidLoad() to tell the table view that it should
compute the cell heights based on the constraints.
override func viewDidLoad() {
super.viewDidLoad()
// Get the height of the status bar
let statusBarHeight = UIApplication.shared.statusBarFrame.height
let insets = UIEdgeInsets(top: statusBarHeight, left: 0, bottom: 0, right: 0)
tableView.contentInset = insets
tableView.scrollIndicatorInsets = insets
tableView.rowHeight = 65
tableView.rowHeight = UITableViewAutomaticDimension
tableView.estimatedRowHeight = 65
}
UITableViewAutomaticDimension is the default value for rowHeight, so while it is not necessary to
add, it is useful for understanding what is going on. Setting the estimatedRowHeight property on the
table view can improve performance. Instead of asking each cell for its height when the table view
loads, setting this property allows some of that performance cost to be deferred until the user starts
scrolling.
Build and run the application. The application will look the same as it did before. In the next section,
you will learn about a technology called Dynamic Type that will take advantage of the automatically
resizing table view cells.

ptg18651516
Dynamic Type
217
Dynamic Type
Creating an interface that appeals to everyone can be daunting. Some people prefer more compact
interfaces so they can see more information at once. Others might want to be able to easily see
information at a glance, or perhaps they have poor eyesight. In short: People have different needs.
Good developers strive to make apps that meet those needs.
Dynamic Type is a technology that helps realize this goal by providing specifically designed text styles
that are optimized for legibility. Users can select one of seven preferred text sizes from within Apple’s
Settings application (plus a few additional larger sizes from within the Accessibility section), and apps
that support Dynamic Type will have their fonts scaled appropriately. In this section, you will update
ItemCell to support Dynamic Type. Figure12.6 shows the application rendered at the smallest and
largest user-selectable Dynamic Type sizes.
Figure 12.6ItemCell with Dynamic Type supported

ptg18651516
Chapter 12Subclassing UITableViewCell
218
The Dynamic Type system is centered around text styles. When a font is requested for a given text
style, the system will consider the user’s preferred text size in association with the text style to return
an appropriately configured font. Figure12.7 shows the different text styles.
Figure 12.7Text styles
Open Main.storyboard. Let’s update the labels to use the text styles instead of fixed fonts. Select the
nameLabel and valueLabel and open the attributes inspector. Click on the text icon to the right of Font.
For Font, choose Text Styles - Body (Figure12.8). Repeat the same steps for the serialNumberLabel,
choosing the Caption 1 text style.
Figure 12.8Changing the text style

ptg18651516
Dynamic Type
219
Now let’s change the preferred font size. You do this through the Settings application.
Build and run the application. From the simulator’s Hardware menu, select Home. Next, on the
simulator’s Home screen, open the Settings application. Choose General, then Accessibility, and
then Larger Text. (On an actual device, this menu can also be accessed in Settings via Display &
Brightness → Text Size.) Drag the slider all the way to the left to set the font size to the smallest value
(Figure12.9).
Figure 12.9Text size settings
Build and run the application. (If you switch back to the application, either using the task switcher or
through the Home screen, you will not see the changes. You will fix that in the next section.) Add some
items to the table view and you will see the new smaller font sizes in action.

ptg18651516
Chapter 12Subclassing UITableViewCell
220
Responding to user changes
When the user changes the preferred text size and returns to the application, the table view will get
reloaded. Unfortunately, the labels will not know about the new preferred text size. To fix this, you
need to have the labels automatically adjust to content size changes.
Open ItemCell.swift and override awakeFromNib() to have the labels automatically adjust.
override func awakeFromNib() {
super.awakeFromNib()
nameLabel.adjustsFontForContentSizeCategory = true
serialNumberLabel.adjustsFontForContentSizeCategory = true
valueLabel.adjustsFontForContentSizeCategory = true
}
The method awakeFromNib() gets called on an object after it is loaded from an archive, which in this
case is the storyboard file. By the time this method is called, all of the outlets have values and can be
used.
Build and run the application and add a few rows. Go into Settings and change the preferred reading
size to the largest size. Unlike before, you can now switch back to Homepwner, either by opening the
task switcher or through the Home screen, and the table view will update to reflect the new preferred
text size.
Bronze Challenge: Cell Colors
Update the ItemCell to display the valueInDollars in green if the value is less than 50 and red if the
value is greater than or equal to 50.

ptg18651516
221
13
Stack Views
You have been using Auto Layout throughout this book to create flexible interfaces that scale across
device types and sizes. Auto Layout is a very powerful technology, but with that power comes
complexity. Laying out an interface well often needs a lot of constraints, and it can be difficult to create
dynamic interfaces due to the need to constantly add and remove constraints.
Often, an interface (or a subsection of the interface) can be laid out in a linear fashion. Think
about the other applications you wrote: The Quiz application from Chapter1 consisted of four
subviews that were laid out vertically. The same is true for the WorldTrotter application; the
ConversionViewController had a vertical interface consisting of a text field and a few labels.
Interfaces that have a linear layout are great candidates for using a stack view. A stack view is an
instance of UIStackView that allows you to create a vertical or horizontal layout that is easy to lay out
and manages most of the constraints that you would typically have to manage yourself. Perhaps best of
all, you are able to nest stack views within other stack views, which allows you to create truly amazing
interfaces in a fraction of the time.

ptg18651516
Chapter 13Stack Views
222
In this chapter, you are going to continue working on Homepwner to create an interface for displaying
the details of a specific Item. The interface that you create will consist of multiple nested stack views,
both vertical and horizontal (Figure13.1).
Figure 13.1Homepwner with stack views

ptg18651516
Using UIStackView
223
Using UIStackView
You are going to create an interface for editing the details of an Item. You will get the basic interface
working in this chapter, and then you will finish implementing the details in Chapter14.
At the top level, you will have a vertical stack view with four elements displaying the item’s name,
serial number, value, and date created (Figure13.2).
Figure 13.2Vertical stack view layout
Open your Homepwner project and then open Main.storyboard. Drag a new View Controller from the
object library onto the canvas. Drag a Vertical Stack View from the object library onto the view for the
View Controller. Add constraints to the stack view to pin it to the leading and trailing margins, and pin
the top and bottom edges to be 8 points from the top and bottom layout guides.

ptg18651516
Chapter 13Stack Views
224
Now drag four instances of UILabel from the object library onto the stack view. From top to bottom,
give these labels the text “Name,” “Serial,” “Value,” and “Date Created” (Figure13.3).
Figure 13.3Labels added to the stack view
You can see a problem right away: The labels all have a red border (indicating an Auto Layout
problem) and there is a warning that some views are vertically ambiguous. There are two ways you can
fix this issue: by using Auto Layout, or by using a property on the stack view. Let’s work through the
Auto Layout solution first because it highlights an important aspect of Auto Layout.
Implicit constraints
You learned in Chapter3 that every view has an intrinsic content size. You also learned that if you do
not specify constraints that explicitly determine the width or height, the view will derive its width or
height from its intrinsic content size. How does this work?
It does this using implicit constraints derived from a view’s content hugging priorities and its content
compression resistance priorities. A view has one of these priorities for each axis:
• horizontal content hugging priority
• vertical content hugging priority
• horizontal content compression resistance priority
• vertical content compression resistance priority

ptg18651516
Implicit constraints
225
Content hugging priorities
The content hugging priority is like a rubber band that is placed around a view. The rubber band
makes the view not want to be bigger than its intrinsic content size in that dimension. Each priority is
associated with a value from 0 to 1000. A value of 1000 means that a view cannot get bigger than its
intrinsic content size on that dimension.
Let’s look at an example with just the horizontal dimension. Say you have two labels next to one
another with constraints both between the two views and between each view and its superview, as
shown in Figure13.4.
Figure 13.4Two labels side by side
This works great until the superview becomes wider. At that point, which label should become wider?
The first label, the second label, or both? As Figure13.5 shows, the interface is currently ambiguous.
Figure 13.5Ambiguous layout
This is where the content hugging priority becomes relevant. The view with the higher content hugging
priority is the one that does not stretch. You can think about the priority value as the “strength” of the
rubber band. The higher the priority value, the stronger the rubber band, and the more it wants to hug
to its intrinsic content size.

ptg18651516
Chapter 13Stack Views
226
Content compression resistance priorities
The content compression resistance priorities determine how much a view resists getting smaller than
its intrinsic content size. Consider the same two labels from Figure13.4. What would happen if the
superview’s width decreased? One of the labels would need to truncate its text (Figure13.6). But
which one?
Figure 13.6Compressed ambiguous layout
The view with the greater content compression resistance priority is the one that will resist
compression and, therefore, not truncate its text.
With this knowledge, you can now fix the problem with the stack view.
Select the Date Created label and open its size inspector. Find the Vertical Content Hugging Priority and
lower it to 249. Now the other three labels have a higher content hugging priority, so they will all hug
to their intrinsic content height. The Date Created label will stretch to fill in the remaining space.

ptg18651516
Stack view distribution
227
Stack view distribution
Let’s take a look at another way of solving the problem. Stack views have a number of properties that
determine how their content is laid out.
Select the stack view, either on the canvas or using the document outline. Open its attributes inspector
and find the section at the top labeled Stack View. One of the properties that determines how the
content is laid out is the Distribution property. Currently it is set to Fill, which lets the views lay out their
content based on their intrinsic content size. Change the value to Fill Equally. This will resize the labels
so that they all have the same height, ignoring the intrinsic content size (Figure13.7). Be sure to read
the documentation for the other distribution values that a stack view can have.
Figure 13.7Stack view set to fill equally
Change the Distribution of the stack view back to Fill; this is the value you will want going forward in
this chapter.

ptg18651516
Chapter 13Stack Views
228
Nested stack views
One of the most powerful features of stack views is that they can be nested within one another. You
will use this to nest horizontal stack views within the larger vertical stack view. The top three labels
will have a text field next to them that displays the corresponding value for the Item and will also allow
the user to edit that value.
Select the Name label on the canvas. Click the second icon from the left in the Auto Layout constraints
menu: . This will embed the selected view in a stack view.
Select the new stack view and open its attributes inspector. The stack view is currently a vertical stack
view, but you want it to be a horizontal stack view. Change the Axis to Horizontal.
Now drag a Text Field from the object library to the right of the Name label. Because labels, by default,
have a greater content hugging priority than text fields, the label hugs to its intrinsic content width
and the text field stretches. The label and the text field currently have the same content compression
resistance priorities, which would result in an ambiguous layout if the text field’s text was too long.
Open the size inspector for the text field and set its Horizontal Content Compression Resistance Priority
to 749. This will ensure that the text field’s text will be truncated if necessary, rather than the label.
Stack view spacing
The label and text field look a little squished because there is no spacing between them. Stack views
allow you to customize the spacing between items.
Select the horizontal stack view and open its attributes inspector. Change the Spacing to be 8
points. Notice that the text field shrinks to accommodate the spacing, because it is less resistant to
compression than the label.
Repeat these steps for the Serial and Value labels:
1. Select the label and click the icon.
2. Change the stack view to be a horizontal stack view.
3. Drag a text field onto the horizontal stack view and change its horizontal content compression
resistance priority to be 749.
4. Update the stack view to have a spacing of 8 points.
There are a couple of other tweaks you will want to make to the interface: The vertical stack view
needs some spacing. The Date Created label should have a center text alignment. And the Name,
Serial, and Value labels should be the same width.
Select the vertical stack view, open its attributes inspector, and update the Spacing to be 8 points. Then
select the Date Created label, open its attributes inspector, and change the Alignment to be centered.
That solves the first two issues.
Although stack views substantially reduce the number of constraints that you need to add to your
interface, some constraints are still important. With the interface as is, the text fields do not align
on their leading edge due to the difference in the widths of the labels. (The difference is not very
noticeable in English, but it becomes more pronounced when localized into other languages.) To solve
this, you will add leading edge constraints between the three text fields.

ptg18651516
Stack view spacing
229
Control-drag from the Name text field to the Serial text field and select Leading. Then do the same for
the Serial text field and the Value text field. The completed interface will look like Figure13.8.
Figure 13.8Final stack view interface
Stack views allow you to create very rich interfaces in a fraction of the time it would take to configure
them manually using constraints. Constraints are still added, but they are being managed by the
stack view itself instead of by you. Stack views allow you to have very dynamic interfaces at
runtime. You can add and remove views from stack views by using addArrangedSubview(_:),
insertArrangedSubview(_:at:), and removeArrangedSubview(_:). You can also toggle the hidden
property on a view in a stack view. The stack view will automatically lay out its content to reflect that
value.

ptg18651516
Chapter 13Stack Views
230
Segues
Most iOS applications have a number of view controllers that users navigate between. Storyboards
allow you to set up these interactions as segues without having to write code.
A segue moves another view controller’s view onto the screen and is represented by an instance of
UIStoryboardSegue. Each segue has a style, an action item, and an identifier. The style of a segue
determines how the view controller will be presented. The action item is the view object in the
storyboard file that triggers the segue, like a button, a table view cell, or some other UIControl. The
identifier is used to programmatically access the segue. This is useful when you want to trigger a segue
that does not come from an action item, like a shake or some other interface element that cannot be set
up in the storyboard file.
Let’s start with a show segue. A show segue displays a view controller depending on the context in
which it is displayed. The segue will be between the table view controller and the new view controller.
The action items will be the table view’s cells; tapping a cell will show the view controller modally.
In Main.storyboard, select the ItemCell prototype cell on the Items View Controller. Control-drag
from the cell to the new view controller that you set up in the previous section. (Make sure you are
Control-dragging from the cell and not the table view!) A black panel will appear that lists the possible
styles for this segue. Select Show from the Selection Segue section (Figure13.9).
Figure 13.9Setting up a show segue
Notice the arrow that goes from the table view controller to the new view controller. This is a segue.
The icon in the circle tells you that this segue is a show segue – each segue has a unique icon.
Build and run the application. Tap a cell and the new view controller will slide up from the bottom
of the screen. (Sliding up from the bottom is the default behavior when presenting a view controller
modally.)
So far, so good! But there are two problems at the moment: The view controller is not displaying the
information for the Item that was selected, and there is no way to dismiss the view controller to return
to the ItemsViewController. You will fix the first issue in the next section, and you will fix the second
issue in Chapter14.

ptg18651516
Hooking Up the Content
231
Hooking Up the Content
To display the information for the selected Item, you will need to create a new UIViewController
subclass.
Create a new Swift file and name it DetailViewController. Open DetailViewController.swift and
declare a new UIViewController subclass named DetailViewController.
import Foundation
import UIKit
class DetailViewController: UIViewController {
}
Because you need to be able to access the subviews you created during runtime,
DetailViewController needs outlets for them. The plan is to add four new outlets to
DetailViewController and then make the connections. In previous exercises, you did this in
two distinct steps: First, you added the outlets in the Swift file, then you made connections in the
storyboard file. You can do both at once using the assistant editor.
With DetailViewController.swift open, Option-click on Main.storyboard in the project navigator.
This will open the file in the assistant editor right next to DetailViewController.swift. (You can
toggle the assistant editor by clicking the middle button from the Editor control at the top of the
workspace. The shortcut to display the assistant editor is Command-Option-Return, and the shortcut to
return to the standard editor is Command-Return.)

ptg18651516
Chapter 13Stack Views
232
Your window has become a little cluttered. Let’s make some temporary space. Hide the navigator
area by clicking the left button in the View control at the top of the workspace (the shortcut for this is
Command-0). Then, hide the document outline in Interface Builder by clicking the toggle button in the
lower-left corner of the editor. Your workspace should now look like Figure13.10.
Figure 13.10Laying out the workspace
Before you connect the outlets, you need to tell the detail interface that it should be associated with
the DetailViewController. Select the View Controller on the canvas and open its identity inspector.
Change the Class to be DetailViewController (Figure13.11).
Figure 13.11Setting the view controller class

ptg18651516
Hooking Up the Content
233
The three instances of UITextField and bottom instance of UILabel will be outlets in
DetailViewController. Control-drag from the UITextField next to the Name label to the top of
DetailViewController.swift, as shown in Figure13.12.
Figure 13.12Dragging from storyboard to source file
Let go and a pop-up window will appear. Enter nameField into the Name field, make sure the Storage
is set to Strong, and click Connect (Figure13.13).
Figure 13.13Autogenerating an outlet and making a connection
This will create an @IBOutlet property of type UITextField named nameField in
DetailViewController.

ptg18651516
Chapter 13Stack Views
234
In addition, this UITextField is already connected to the nameField outlet of the
DetailViewController. You can verify this by Control-clicking on the Detail View Controller to see
the connections. Also notice that hovering your mouse above the nameField connection in the panel
that appears will reveal the UITextField that you connected. Two birds, one stone.
Create the other three outlets the same way and name them as shown in Figure13.14.
Figure 13.14Connection diagram

ptg18651516
Hooking Up the Content
235
After you make the connections, DetailViewController.swift should look like this:
import UIKit
class DetailViewController: UIViewController {
@IBOutlet var nameField: UITextField!
@IBOutlet var serialNumberField: UITextField!
@IBOutlet var valueField: UITextField!
@IBOutlet var dateLabel: UILabel!
}
If your file looks different, then your outlets are not connected correctly. Fix any disparities between
your file and the code shown above in three steps: First, go through the Control-drag process and make
connections again until you have the four lines shown above in your DetailViewController.swift.
Second, remove any wrong code (like non-property method declarations or properties) that got created.
Finally, check for any bad connections in the storyboard file – in Main.storyboard, Control-click on
the Detail View Controller. If there are yellow warning signs next to any connection, click the x icon
next to those connections to disconnect them.
It is important to ensure that there are no bad connections in an interface file. A bad connection
typically happens when you change the name of a property but do not update the connection in the
interface file or when you completely remove a property but do not remove it from the interface file.
Either way, a bad connection will cause your application to crash when the interface file is loaded.
With the connections made, you can close the assistant editor and return to viewing just
DetailViewController.swift.
DetailViewController will hold on to a reference to the Item that is being displayed. When its view
is loaded, you will set the text on each text field to the appropriate value from the Item instance.
In DetailViewController.swift, add a property for an Item instance and override
viewWillAppear(_:) to set up the interface.
class DetailViewController: UIViewController {
@IBOutlet var nameField: UITextField!
@IBOutlet var serialNumberField: UITextField!
@IBOutlet var valueField: UITextField!
@IBOutlet var dateLabel: UILabel!
var item: Item!
override func viewWillAppear(_ animated: Bool) {
super.viewWillAppear(animated)
nameField.text = item.name
serialNumberField.text = item.serialNumber
valueField.text = "\(item.valueInDollars)"
dateLabel.text = "\(item.dateCreated)"
}
}

ptg18651516
Chapter 13Stack Views
236
This works, but instead of using string interpolation to print out the valueInDollars and dateCreated,
it would be better to use a formatter. You used an instance of NumberFormatter in Chapter4. You will
use another one here, as well as an instance of DateFormatter to format the dateCreated.
Add an instance of NumberFormatter and DateFormatter to the DetailViewController. Use these
formatters in viewWillAppear(_:) to format the valueInDollars and dateCreated.
var item: Item!
let numberFormatter: NumberFormatter = {
let formatter = NumberFormatter()
formatter.numberStyle = .decimal
formatter.minimumFractionDigits = 2
formatter.maximumFractionDigits = 2
return formatter
}()
let dateFormatter: DateFormatter = {
let formatter = DateFormatter()
formatter.dateStyle = .medium
formatter.timeStyle = .none
return formatter
}()
override func viewWillAppear(_ animated: Bool) {
super.viewWillAppear(animated)
nameField.text = item.name
serialNumberField.text = item.serialNumber
valueField.text = "\(item.valueInDollars)"
dateLabel.text = "\(item.dateCreated)"
valueField.text =
numberFormatter.string(from: NSNumber(value: item.valueInDollars))
dateLabel.text = dateFormatter.string(from: item.dateCreated)
}
Passing Data Around
When a row in the table view is tapped, you need a way of telling the DetailViewController which
item was selected. Whenever a segue is triggered, the prepare(for:sender:) method is called on
the view controller initiating the segue. This method has two arguments: the UIStoryboardSegue,
which gives you information about which segue is happening, and the sender, which is the object that
triggered the segue (a UITableViewCell or a UIButton, for example).
The UIStoryboardSegue gives you three pieces of information: the source view controller (where
the segue originates), the destination view controller (where the segue ends), and the identifier of the
segue. The identifier lets you differentiate segues. Let’s give the segue a useful identifier.

ptg18651516
Passing Data Around
237
Open Main.storyboard again. Select the show segue by clicking on the arrow between the two view
controllers and open the attributes inspector. For the identifier, enter showItem (Figure13.15).
Figure 13.15Segue identifier
With your segue identified, you can now pass your Item instances around. Open
ItemsViewController.swift and implement prepare(for:sender:).
override func prepare(for segue: UIStoryboardSegue, sender: Any?) {
// If the triggered segue is the "showItem" segue
switch segue.identifier {
case "showItem"?:
// Figure out which row was just tapped
if let row = tableView.indexPathForSelectedRow?.row {
// Get the item associated with this row and pass it along
let item = itemStore.allItems[row]
let detailViewController
= segue.destination as! DetailViewController
detailViewController.item = item
}
default:
preconditionFailure("Unexpected segue identifier.")
}
}
You learned about switch statements in Chapter2. Here, you are using one to switch over the possible
segue identifiers. Because the segue’s identifier is an optional String, you include a ? after the
case pattern (i.e., after "showItem"). The default block uses the preconditionFailure(_:) function
to catch any unexpected segue identifiers and crash the application. This would be the case if the
programmer either forgot to give a segue an identifier or if there was a typo somewhere with the segue
identifiers. In either case, it is the programmer’s mistake, and using preconditionFailure(_:) can
help you identify these problems sooner.
Build and run the application. Tap on a row and the DetailViewController will slide onscreen,
displaying the details for that item. (You will fix the inability to go back to the ItemsViewController
in Chapter14.)
Many programmers new to iOS struggle with how data is passed between view controllers. Having all
of the data in the root view controller and passing subsets of that data to the next UIViewController
(as you did in this chapter) is a clean and efficient way of performing this task.

ptg18651516
Chapter 13Stack Views
238
Bronze Challenge: More Stack Views
Quiz and WorldTrotter are good candidates for using stack views. Update both of these applications to
use UIStackView.

ptg18651516
239
14
UINavigationController
In Chapter5, you learned about UITabBarController and how it allows a user to access different
screens. A tab bar controller is great for screens that are independent of each other, but what if you
have screens that provide related information?
For example, the Settings application has multiple related screens of information: a list of settings (like
Sounds), a detailed page for each setting, and a selection page for each detail (Figure14.1). This type
of interface is called a drill-down interface.
Figure 14.1Drill-down interface in Settings

ptg18651516
Chapter 14UINavigationController
240
In this chapter, you will use a UINavigationController to add a drill-down interface to Homepwner
that lets the user see and edit the details of an Item. These details will be presented by the
DetailViewController that you created in Chapter13 (Figure14.2).
Figure 14.2Homepwner with UINavigationController

ptg18651516
UINavigationController
241
UINavigationController
A UINavigationController maintains an array of view controllers presenting related information in a
stack. When a UIViewController is on top of the stack, its view is visible.
When you initialize an instance of UINavigationController, you give it a UIViewController. This
UIViewController is added to the navigation controller’s viewControllers array and becomes the
navigation controller’s root view controller. The root view controller is always on the bottom of the
stack. (Note that while this view controller is referred to as the navigation controller’s “root view
controller,” UINavigationController does not have a rootViewController property.)
More view controllers can be pushed on top of the UINavigationController’s stack while the
application is running. These view controllers are added to the end of the viewControllers array that
corresponds to the top of the stack. UINavigationController’s topViewController property keeps a
reference to the view controller at the top of the stack.
When a view controller is pushed onto the stack, its view slides onscreen from the right. When the
stack is popped (i.e., the last item is removed), the top view controller is removed from the stack and its
view slides off to the right, exposing the view of the next view controller on the stack, which becomes
the top view controller. Figure14.3 shows a navigation controller with two view controllers. The view
of the topViewController is what the user sees.
Figure 14.3UINavigationController’s stack

ptg18651516
Chapter 14UINavigationController
242
UINavigationController is a subclass of UIViewController, so it has a view of its own. Its view
always has two subviews: a UINavigationBar and the view of topViewController (Figure14.4).
Figure 14.4A UINavigationController’s view
In this chapter, you will add a UINavigationController to the Homepwner application and
make the ItemsViewController the UINavigationController’s root view controller. The
DetailViewController will be pushed onto the UINavigationController’s stack when an Item is
selected. This view controller will allow the user to view and edit the properties of an Item selected
from the table view of ItemsViewController. The object diagram for the updated Homepwner
application is shown in Figure14.5.

ptg18651516
UINavigationController
243
Figure 14.5Homepwner object diagram
This application is getting fairly large, as you can see. Fortunately, view controllers and
UINavigationController know how to deal with this type of complicated object diagram. When
writing iOS applications, it is important to treat each UIViewController as its own little world. The
stuff that has already been implemented in Cocoa Touch will do the heavy lifting.
Begin by giving Homepwner a navigation controller. Reopen the Homepwner project. The only
requirements for using a UINavigationController are that you give it a root view controller and add
its view to the window.
Open Main.storyboard and select the Items View Controller. Then, from the Editor menu, choose
Embed In → Navigation Controller. This will set the ItemsViewController to be the root view
controller of a UINavigationController. It will also update the storyboard to set the Navigation
Controller as the initial view controller.
Your Detail View Controller interface may have misplaced views now that it is contained within a
navigation controller. If it does, select the stack view and click the Update Frames button in the Auto
Layout constraint menu.

ptg18651516
Chapter 14UINavigationController
244
Build and run the application and … the application crashes. What is happening? You previously
created a contract with the AppDelegate that an instance of ItemsViewController would be the
rootViewController of the window:
let itemsController = window!.rootViewController as! ItemsViewController
You have now broken this contract by embedding the ItemsViewController in a
UINavigationController. You need to update the contract.
Open AppDelegate.swift and update application(_:didFinishLaunchingWithOptions:) to reflect
the new view controller hierarchy.
func application(_ application: UIApplication, didFinishLaunchingWithOptions
launchOptions: [UIApplicationLaunchOptionsKey : Any]?) -> Bool {
// Override point for customization after application launch.
// Create an ItemStore
let itemStore = ItemStore()
// Access the ItemsViewController and set its item store
let itemsController = window!.rootViewController as! ItemsViewController
let navController = window!.rootViewController as! UINavigationController
let itemsController = navController.topViewController as! ItemsViewController
itemsController.itemStore = itemStore
return true
}
Build and run the application again. Homepwner works again and has a very nice, if totally empty,
UINavigationBar at the top of the screen (Figure14.6).
Figure 14.6Homepwner with an empty navigation bar
Notice how the screen adjusted to fit ItemsViewController’s view as well as the new navigation bar.
UINavigationController did this for you: While the view of the ItemsViewController actually
underlaps the navigation bar, UINavigationController added padding to the top so that everything
fits nicely. This is because the top layout guide for the view controller is adjusted, along with any views
constrained to the top layout guide – like the stack view.

ptg18651516
Navigating with UINavigationController
245
Navigating with UINavigationController
With the application still running, create a new item and select that row from the UITableView. Not
only are you taken to DetailViewController’s view, but you also get a free animation and a Back
button in the UINavigationBar. Tap this button to get back to ItemsViewController.
Notice that you did not have to change the show segue that you created in Chapter13 to get this
behavior. As mentioned in that chapter, the show segue presents the destination view controller in a
way that makes sense given the surrounding context. When a show segue is triggered from a view
controller embedded within a navigation controller, the destination view controller is pushed onto the
navigation controller’s view controller stack.
Because the UINavigationController’s stack is an array, it will take ownership of any view controller
added to it. Thus, the DetailViewController is owned only by the UINavigationController after
the segue finishes. When the stack is popped, the DetailViewController is destroyed. The next time a
row is tapped, a new instance of DetailViewController is created.
Having a view controller push the next view controller is a common pattern. The root view controller
typically creates the next view controller, and the next view controller creates the one after that, and so
on. Some applications may have view controllers that can push different view controllers depending
on user input. For example, the Photos app pushes a video view controller or an image view controller
onto the navigation stack depending on what type of media is selected.
Notice that the detail view for an item contains the information for the selected Item. However, while
you can edit this data, the UITableView will not reflect those changes when you return to it. To fix this
problem, you need to implement code to update the properties of the Item being edited. In the next
section, you will see when to do this.

ptg18651516
Chapter 14UINavigationController
246
Appearing and Disappearing Views
Whenever a UINavigationController is about to swap views, it calls two methods:
viewWillDisappear(_:) and viewWillAppear(_:). The UIViewController that is about to be popped
off the stack has viewWillDisappear(_:) called. The UIViewController that will then be on top of
the stack has viewWillAppear(_:) called on it.
To hold on to changes in the data, when a DetailViewController is popped off the stack you will
set the properties of its item to the contents of the text fields. When implementing these methods for
views appearing and disappearing, it is important to call the superclass’s implementation – it might
have some work to do and needs to be given the chance to do it.
In DetailViewController.swift, implement viewWillDisappear(_:).
override func viewWillDisappear(_ animated: Bool) {
super.viewWillDisappear(animated)
// "Save" changes to item
item.name = nameField.text ?? ""
item.serialNumber = serialNumberField.text
if let valueText = valueField.text,
let value = numberFormatter.number(from: valueText) {
item.valueInDollars = value.intValue
} else {
item.valueInDollars = 0
}
}
Now the values of the Item will be updated when the user taps the Back button on the
UINavigationBar. When ItemsViewController appears back on the screen, the method
viewWillAppear(_:) is called. Take this opportunity to reload the UITableView so the user can
immediately see the changes.
In ItemsViewController.swift, override viewWillAppear(_:) to reload the table view.
override func viewWillAppear(_ animated: Bool) {
super.viewWillAppear(animated)
tableView.reloadData()
}
Build and run your application once again. Now you can move back and forth between the view
controllers that you created and change the data with ease.

ptg18651516
Dismissing the Keyboard
247
Dismissing the Keyboard
Run the application, add and select an item, and touch the text field with the item’s name. When you
touch the text field, a keyboard appears onscreen (Figure14.7), as you saw in your WorldTrotter app
in Chapter4. (If you are using the simulator and the keyboard does not appear, remember that you can
press Command-K to toggle the device keyboard.)
Figure 14.7Keyboard appears when a text field is touched
The appearance of the keyboard in response to a touch is built in to the UITextField class as well as
UITextView, so you do not have to do anything extra for the keyboard to appear. However, at times you
will want to make sure the keyboard behaves as you want it to.
For example, notice that the keyboard covers more than a third of the screen. Right now, it does not
obscure anything, but soon you will add more details that extend to the bottom of the screen, and users
will want a way to hide the keyboard when it is not needed. In this section, you are going to give the
user two ways to dismiss the keyboard: pressing the keyboard’s Return key, and tapping anywhere else
on the detail view controller’s view. But first, let’s look at the combination of events that make text
editing possible.

ptg18651516
Chapter 14UINavigationController
248
Event handling basics
When you touch a view, an event is created. This event (known as a “touch event”) is tied to a specific
location in the view controller’s view. That location determines which view in the hierarchy the touch
event is delivered to.
For example, when you tap a UIButton within its bounds, it will receive the touch event and respond in
button-like fashion – by calling the action method on its target. It is perfectly reasonable to expect that
when a view in your application is touched, that view receives a touch event, and it may choose to react
to that event or ignore it. However, views in your application can also respond to events without being
touched. A good example of this is a shake. If you shake the device with your application running, one
of your views on the screen can respond. But which one? Another interesting case is responding to the
keyboard. DetailViewController’s view contains three UITextFields. Which one will receive the text
when the user types?
For both the shake and keyboard events, there is no event location within your view hierarchy to
determine which view will receive the event, so another mechanism must be used. This mechanism is
the first responder status. Many views and controls can be a first responder within your view hierarchy
– but only one at a time. Think of it as a flag that can be passed among views. Whichever view holds
the flag will receive the shake or keyboard event.
Instances of UITextField and UITextView have an uncommon response to touch events. When
touched, a text field or a text view becomes the first responder, which in turn triggers the system to put
the keyboard onscreen and send the keyboard events to the text field or view. The keyboard and the text
field or view have no direct connection, but they work together through the first responder status.
This is a neat way to ensure that the keyboard input is delivered to the correct text field. The concept
of a first responder is part of the broader topic of event handling in Cocoa Touch programming that
includes the UIResponder class and the responder chain. You will learn more about them when you
handle touch events in Chapter18, and you can also visit Apple’s Event Handling Guide for iOS for
more information.

ptg18651516
Dismissing by pressing the Return key
249
Dismissing by pressing the Return key
Now let’s get back to allowing users to dismiss the keyboard. If you touch another text field in the
application, that text field will become the first responder, and the keyboard will stay onscreen.
The keyboard will only give up and go away when no text field (or text view) is the first responder.
To dismiss the keyboard, then, you call resignFirstResponder() on the text field that is the first
responder.
To have the text field resign in response to the Return key being pressed, you are going to implement
the UITextFieldDelegate method textFieldShouldReturn(_:). This method is called whenever the
Return key is pressed.
First, in DetailViewController.swift, have DetailViewController conform to the
UITextFieldDelegate protocol.
class DetailViewController: UIViewController, UITextFieldDelegate {
Next, implement textFieldShouldReturn(_:) to call resignFirstResponder() on the text field that
is passed in.
func textFieldShouldReturn(_ textField: UITextField) -> Bool {
textField.resignFirstResponder()
return true
}
Finally, open Main.storyboard and connect the delegate property of each text field to the Detail View
Controller (Figure14.8). (Control-drag from each UITextField to the Detail View Controller and choose
delegate.)
Figure 14.8Connecting the delegate property of a text field
Build and run the application. Tap a text field and then press the Return key on the keyboard. The
keyboard will disappear. To get the keyboard back, touch any text field.

ptg18651516
Chapter 14UINavigationController
250
Dismissing by tapping elsewhere
It would be stylish to also dismiss the keyboard if the user taps anywhere else on
DetailViewController’s view. To do this, you are going to use a gesture recognizer when
the view is tapped, just as you did in the WorldTrotter app. In the action method, you will call
resignFirstResponder() on the text field.
Open Main.storyboard and find Tap Gesture Recognizer in the object library. Drag this object onto
the background view for the Detail View Controller. You will see a reference to this gesture recognizer
in the scene dock.
In the project navigator, Option-click DetailViewController.swift to open it in the assistant
editor. Control-drag from the tap gesture recognizer in the storyboard to the implementation of
DetailViewController.
In the pop-up that appears, select Action from the Connection menu. Name the action
backgroundTapped. For the Type, choose UITapGestureRecognizer (Figure14.9).
Figure 14.9Configuring a UITapGestureRecognizer action
Click Connect and the stub for the action method will appear in DetailViewController.swift.
Update the method to call endEditing(_:) on the view of DetailViewController.
@IBAction func backgroundTapped(_ sender: UITapGestureRecognizer) {
view.endEditing(true)
}
Calling endEditing(_:) is a convenient way to dismiss the keyboard without having to know (or care)
which text field is the first responder. When the view gets this call, it checks to see if any text field in
its hierarchy is the first responder. If so, then resignFirstResponder() is called on that particular
view.
Build and run your application. Tap on a text field to show the keyboard. Tap on the view outside of a
text field and the keyboard will disappear.

ptg18651516
Dismissing by tapping elsewhere
251
There is one final case where you need to dismiss the keyboard. When the user taps the Back button,
viewWillDisappear(_:) is called on the DetailViewController before it is popped off the stack,
and the keyboard disappears instantly, with no animation. To dismiss the keyboard more smoothly,
update the implementation of viewWillDisappear(_:) in DetailViewController.swift to call
endEditing(_:).
override func viewWillDisappear(_ animated: Bool) {
super.viewWillDisappear(animated)
// Clear first responder
view.endEditing(true)
// "Save" changes to item
item.name = nameField.text ?? ""
item.serialNumber = serialNumberField.text
if let valueText = valueField.text,
let value = numberFormatter.number(from: valueText) {
item.valueInDollars = value.integerValue
} else {
item.valueInDollars = 0
}
}

ptg18651516
Chapter 14UINavigationController
252
UINavigationBar
In this section, you are going to give the UINavigationBar a descriptive title for the
UIViewController that is currently on top of the UINavigationController’s stack.
Every UIViewController has a navigationItem property of type UINavigationItem. However, unlike
UINavigationBar, UINavigationItem is not a subclass of UIView, so it cannot appear on the screen.
Instead, the navigation item supplies the navigation bar with the content it needs to draw. When a
UIViewController comes to the top of a UINavigationController’s stack, the UINavigationBar uses
the UIViewController’s navigationItem to configure itself, as shown in Figure14.10.
Figure 14.10UINavigationItem
By default, a UINavigationItem is empty. At the most basic level, a UINavigationItem has a
simple title string. When a UIViewController is moved to the top of the navigation stack and its
navigationItem has a valid string for its title property, the navigation bar will display that string
(Figure14.11).
Figure 14.11UINavigationItem with title
The title for the ItemsViewController will always remain the same, so you can set the title of its
navigation item within the storyboard itself.
Open Main.storyboard. Double-click on the center of the navigation bar above the Items View
Controller to edit its title. Give it a title of “Homepwner” (Figure14.12).
Figure 14.12Setting the title in a storyboard

ptg18651516
UINavigationBar
253
Build and run the application. Notice the string Homepwner on the navigation bar. Create and
tap on a row and notice that the navigation bar no longer has a title. It would be nice to have the
DetailViewController’s navigation item title be the name of the Item it is displaying. Because the
title will depend on the Item that is being displayed, you need to set the title of the navigationItem
dynamically in code.
In DetailViewController.swift, add a property observer to the item property that updates the title of
the navigationItem.
var item: Item! {
didSet {
navigationItem.title = item.name
}
}
Build and run the application. Create and tap a row and you will see that the title of the navigation bar
is the name of the Item you selected.
A navigation item can hold more than just a title string, as shown in Figure14.13. There are three
customizable areas for each UINavigationItem: a leftBarButtonItem, a rightBarButtonItem, and a
titleView. The left and right bar button items are references to instances of UIBarButtonItem, which
contain the information for a button that can only be displayed on a UINavigationBar or a UIToolbar.
Figure 14.13UINavigationItem with everything
Recall that UINavigationItem is not a subclass of UIView. Instead, UINavigationItem encapsulates
information that UINavigationBar uses to configure itself. Similarly, UIBarButtonItem is not a view,
but holds the information about how a single button on the UINavigationBar should be displayed. (A
UIToolbar also uses instances of UIBarButtonItem to configure itself.)
The third customizable area of a UINavigationItem is its titleView. You can either use a basic string
as the title or have a subclass of UIView sit in the center of the navigation item. You cannot have both.
If it suits the context of a specific view controller to have a custom view (like a segmented control or
a text field, for example), you would set the titleView of the navigation item to that custom view.
Figure14.13 shows an example from the built-in Maps application of a UINavigationItem with a
custom view as its titleView. Typically, however, a title string is sufficient.

ptg18651516
Chapter 14UINavigationController
254
Adding buttons to the navigation bar
In this section, you are going to replace the two buttons that are in the table’s header view with two bar
button items that will appear in the UINavigationBar when the ItemsViewController is on top of the
stack. A bar button item has a target-action pair that works like UIControl’s target-action mechanism:
When tapped, it sends the action message to the target.
First, let’s work on a bar button item for adding new items. This button will sit on the right side of the
navigation bar when the ItemsViewController is on top of the stack. When tapped, it will add a new
Item.
Before you update the storyboard, you need to change the method signature for addNewItem(_:).
Currently this method is triggered by a UIButton. Now that you are changing the sender to a
UIBarButtonItem, you need to update the signature.
In ItemsViewController.swift, update the method signature for addNewItem(_:).
@IBAction func addNewItem(_ sender: UIButton) {
@IBAction func addNewItem(_ sender: UIBarButtonItem) {
...
}
Now open Main.storyboard and then open the object library. Drag a Bar Button Item to the right side
of Items View Controller’s navigation bar. Select this bar button item and open its attributes inspector.
Change the System Item to Add (Figure14.14).
Figure 14.14System bar button item
Control-drag from this bar button item to the Items View Controller and select addNewItem:
(Figure14.15).

ptg18651516
Adding buttons to the navigation bar
255
Figure 14.15Connecting the addNewItem: action
Build and run the application. Tap the + button and a new row will appear in the table.
Now let’s replace the Edit button. View controllers expose a bar button item that will automatically
toggle their editing mode. There is no way to access this through Interface Builder, so you will need to
add this bar button item programmatically.
In ItemsViewController.swift, override the init(coder:) method to set the left bar button item.
required init?(coder aDecoder: NSCoder) {
super.init(coder: aDecoder)
navigationItem.leftBarButtonItem = editButtonItem
}
Build and run the application, add some items, and tap the Edit button. The UITableView enters editing
mode! The editButtonItem property creates a UIBarButtonItem with the title Edit. Even better,
this button comes with a target-action pair: It calls the method setEditing(_:animated:) on its
UIViewController when tapped.
Open Main.storyboard. Now that Homepwner has a fully functional navigation bar, you can get rid of
the header view and the associated code. Select the header view on the table view and press Delete.
Also, the UINavigationController will handle updating the insets for the table view. In
ItemsViewController.swift, delete the following code.
override func viewDidLoad() {
super.viewDidLoad()
// Get the height of the status bar
let statusBarHeight = UIApplication.shared.statusBarFrame.height
let insets = UIEdgeInsets(top: statusBarHeight, left: 0, bottom: 0, right: 0)
tableView.contentInset = insets
tableView.scrollIndicatorInsets = insets
tableView.rowHeight = UITableViewAutomaticDimension
tableView.estimatedRowHeight = 65
}

ptg18651516
Chapter 14UINavigationController
256
Finally, remove the toggleEditingMode(_:) method.
@IBAction func toggleEditingMode(_ sender: UIButton) {
// If you are currently in editing mode...
if isEditing {
// Change text of button to inform user of state
sender.setTitle("Edit", for: .normal)
// Turn off editing mode
setEditing(false, animated: true)
} else {
// Change text of button to inform user of state
sender.setTitle("Done", for: .normal)
// Enter editing mode
setEditing(true, animated: true)
}
}
Build and run again. The old Edit and Add buttons are gone, leaving you with a lovely
UINavigationBar (Figure14.16).
Figure 14.16Homepwner with navigation bar

ptg18651516
Bronze Challenge: Displaying a Number Pad
257
Bronze Challenge: Displaying a Number Pad
The keyboard for the UITextField that displays an Item’s valueInDollars is a QWERTY keyboard.
It would be better if it were a number pad. Change the Keyboard Type of that UITextField to the
Number Pad. (Hint: You can do this in the storyboard file using the attributes inspector.)
Silver Challenge: A Custom UITextField
Make a subclass of UITextField and override the becomeFirstResponder() and
resignFirstResponder() methods (inherited from UIResponder) so that its border style changes when
it is the first responder. You can use the borderStyle property of UITextField to accomplish this. Use
your subclass for the text fields in DetailViewController.
Gold Challenge: Pushing More View Controllers
Currently, instances of Item cannot have their dateCreated property changed. Change Item so that
they can, and then add a button underneath the dateLabel in DetailViewController with the title
“Change Date.” When this button is tapped, push another view controller instance onto the navigation
stack. This view controller should have a UIDatePicker instance that modifies the dateCreated
property of the selected Item.

ptg18651516

ptg18651516
259
15
Camera
In this chapter, you are going to add photos to the Homepwner application. You will present a
UIImagePickerController so that the user can take and save a picture of each item. The image will
then be associated with an Item instance and viewable in the item’s detail view (Figure15.1).
Figure 15.1Homepwner with camera addition
Images tend to be very large, so it is a good idea to store images separately from other data. Thus,
you are going to create a second store for images. ImageStore will fetch and cache images as they are
needed.

ptg18651516
Chapter 15Camera
260
Displaying Images and UIImageView
Your first step is to have the DetailViewController get and display an image. An easy way to display
an image is to put an instance of UIImageView on the screen.
Open Homepwner.xcodeproj and Main.storyboard. Then drag an instance of UIImageView onto the
view at the bottom of the stack view. Select the image view and open its size inspector. You want the
vertical content hugging and content compression resistance priorities for the image view to be lower
than those of the other views. Change the Vertical Content Hugging Priority to be 248 and the Vertical
Content Compression Resistance Priority to be 749. Your layout will look like Figure15.2.
Figure 15.2UIImageView on DetailViewController’s view
A UIImageView displays an image according to the image view’s contentMode property. This
property determines where to position and how to resize the content within the image view’s frame.
UIImageView’s default value for contentMode is UIViewContentMode.scaleToFill, which adjusts
the image to exactly match the bounds of the image view. If you keep the default, an image taken by
the camera will be scaled to fit into the square UIImageView. To maintain the image’s aspect ratio, you
have to update contentMode.

ptg18651516
Displaying Images and UIImageView
261
With the UIImageView selected, open the attributes inspector. Find the Content Mode attribute and
change it to Aspect Fit (Figure15.3). You will not see a change on the storyboard, but now images will
be resized to fit within the bounds of the UIImageView.
Figure 15.3Changing UIImageView’s mode to Aspect Fit
Next, Option-click DetailViewController.swift in the project navigator to open it in the assistant
editor. Control-drag from the UIImageView to the top of DetailViewController.swift. Name the
outlet imageView and make sure the storage type is Strong. Click Connect (Figure15.4).
Figure 15.4Creating the imageView outlet
The top of DetailViewController.swift should now look like this:
class DetailViewController: UIViewController, UITextFieldDelegate {
@IBOutlet var nameField: UITextField!
@IBOutlet var serialNumberField: UITextField!
@IBOutlet var valueField: UITextField!
@IBOutlet var dateLabel: UILabel!
@IBOutlet var imageView: UIImageView!

ptg18651516
Chapter 15Camera
262
Adding a camera button
Now you need a button to initiate the photo-taking process. You will create an instance of UIToolbar
and place it at the bottom of DetailViewController’s view.
In Main.storyboard, press Command-Return to close the assistant editor and give yourself more room
to work in the storyboard. You are going to need to temporarily break your interface to add the toolbar
to the interface.
Select the bottom constraint for the stack view and press Delete to remove it. You need to make room
for the toolbar on the bottom. As of Xcode 8.1, it is difficult to resize the stack view. So instead, drag
the stack view up a bit (Figure15.5). The view will be misplaced for now, but you will fix this shortly.
Figure 15.5Moving the stack view out of the way

ptg18651516
Adding a camera button
263
Now drag a toolbar from the object library onto the bottom of the view. Select the toolbar and open the
Auto Layout Add New Constraints menu. Configure the constraints exactly as shown in Figure15.6
and then click Add 5 Constraints. Because you chose the option to update frames, the stack view is
repositioned to its correct location.
Figure 15.6Toolbar constraints
A UIToolbar works a lot like a UINavigationBar – you can add instances of UIBarButtonItem to it.
However, where a navigation bar has two slots for bar button items, a toolbar has an array of bar button
items. You can place as many bar button items in a toolbar as can fit on the screen.

ptg18651516
Chapter 15Camera
264
By default, a new instance of UIToolbar that is created in an interface file comes with one
UIBarButtonItem. Select this bar button item and open the attributes inspector. Change the System
Item to Camera, and the item will show a camera icon (Figure15.7).
Figure 15.7UIToolbar with camera bar button item
Build and run the application and navigate to an item’s details to see the toolbar with its camera bar
button item. You have not connected the camera button to an action yet, so tapping on it will not do
anything.
The camera button needs a target and an action. With Main.storyboard still open, Option-click
DetailViewController.swift in the project navigator to reopen it in the assistant editor.
In Main.storyboard, select the camera button by first clicking on the toolbar and then the button itself.
Control-drag from the selected button to DetailViewController.swift.

ptg18651516
Taking Pictures and UIImagePickerController
265
In the Connection pop-up menu, select Action as the connection type, name it takePicture, select
UIBarButtonItem as the type, and click Connect (Figure15.8).
Figure 15.8Creating an action
If you made any mistakes while making this connection, you will need to open Main.storyboard and
disconnect any bad connections. (Look for yellow warning signs in the connections inspector.)
Taking Pictures and UIImagePickerController
In the takePicture(_:) method, you will instantiate a UIImagePickerController and present it on
the screen. When creating an instance of UIImagePickerController, you must set its sourceType
property and assign it a delegate. Because there is set-up work needed for the image picker controller,
you need to create and present it programmatically instead of through the storyboard.
Setting the image picker’s sourceType
The sourceType constant tells the image picker where to get images. It has three possible values:
UIImagePickerControllerSourceType.camera Allows the user to take a new photo.
UIImagePickerControllerSourceType.photoLibrary Prompts the user to select an album
and then a photo from that album.
UIImagePickerControllerSourceType.savedPhotosAlbum Prompts the user to choose from the
most recently taken photos.

ptg18651516
Chapter 15Camera
266
Figure 15.9Examples of the three sourceTypes
The first source type, .camera, will not work on a device that does not have a camera. So before using
this type, you have to check for a camera by calling the method isSourceTypeAvailable(_:) on the
UIImagePickerController class:
class func isSourceTypeAvailable(_ type: UIImagePickerControllerSourceType) -> Bool
Calling this method returns a Boolean value for whether the device supports the passed-in source type.
In DetailViewController.swift, find the stub for takePicture(_:). Add the following code to
create the image picker and set its sourceType.
@IBAction func takePicture(_ sender: UIBarButtonItem) {
let imagePicker = UIImagePickerController()
// If the device has a camera, take a picture; otherwise,
// just pick from photo library
if UIImagePickerController.isSourceTypeAvailable(.camera) {
imagePicker.sourceType = .camera
} else {
imagePicker.sourceType = .photoLibrary
}
}

ptg18651516
Setting the image picker’s delegate
267
Setting the image picker’s delegate
In addition to a source type, the UIImagePickerController instance needs a delegate. When the user
selects an image from the UIImagePickerController’s interface, the delegate is sent the message
imagePickerController(_:didFinishPickingMediaWithInfo:). (If the user taps the cancel button,
then the delegate receives the message imagePickerControllerDidCancel(_:).)
The image picker’s delegate will be the instance of DetailViewController. At the top
of DetailViewController.swift, declare that DetailViewController conforms to the
UINavigationControllerDelegate and the UIImagePickerControllerDelegate protocols.
class DetailViewController: UIViewController, UITextFieldDelegate,
UINavigationControllerDelegate, UIImagePickerControllerDelegate {
Why UINavigationControllerDelegate? UIImagePickerController’s delegate property is actually
inherited from its superclass, UINavigationController, and while UIImagePickerController has its
own delegate protocol, its inherited delegate property is declared to reference an object that conforms
to UINavigationControllerDelegate.
In DetailViewController.swift, set the instance of DetailViewController to be the image picker’s
delegate in takePicture(_:).
@IBAction func takePicture(_ sender: UIBarButtonItem) {
let imagePicker = UIImagePickerController()
// If the device has a camera, take a picture; otherwise,
// just pick from photo library
if UIImagePickerController.isSourceTypeAvailable(.camera) {
imagePicker.sourceType = .camera
} else {
imagePicker.sourceType = .photoLibrary
}
imagePicker.delegate = self
}
Presenting the image picker modally
Once the UIImagePickerController has a source type and a delegate, you can display it by presenting
the view controller modally.
In DetailViewController.swift, add code to the end of takePicture(_:) to present the
UIImagePickerController.
imagePicker.delegate = self
// Place image picker on the screen
present(imagePicker, animated: true, completion: nil)
}

ptg18651516
Chapter 15Camera
268
Build and run the application. Select an Item to see its details and then tap the camera button on the
UIToolbar and … the application crashes. Take a look at the description of the crash in the console.
Homepwner[3575:64615] [access] This app has crashed because it attempted to
access privacy-sensitive data without a usage description. The app's Info.plist
must contain an NSPhotoLibraryUsageDescription key with a string value explaining
to the user how the app uses this data.
When attempting to access private information, such as a user’s photos, iOS presents a prompt to the
user asking them whether they want to allow access to the application. Contained within this prompt
is a description for why the application wants to access this information. Homepwner is missing this
description, and therefore the application is crashing.
Permissions
There are a number of capabilities on iOS that require user approval before use. Here are a subset of
those capabilities:
• Camera and photos
• Location
• Microphone
• HealthKit data
• Calendar
• Reminders
For each of these, your application must supply a usage description that specifies the reason that your
application wants to access this information. This description will be presented to the user whenever
the application accesses that capability.

ptg18651516
Permissions
269
In the project navigator, select the project at the top. Make sure the Homepwner target is selected and
open the Info tab along the top (Figure15.10).
Figure 15.10Opening the project info
Hover over the last entry in this list of Custom iOS Target Properties and click the + button. Set the
Key of this new entry to be NSCameraUsageDescription and the Type to be a String.
Double-click on the Value for this new row and enter the string “This app uses the camera to associate
photos with items.” This is the string that will be presented to the user.
Now repeat the same steps above to add a usage description for the photo library. The Key will be
NSPhotoLibraryUsageDescription of type String and the Value will be “This app uses the Photos library
to associate photos with items.”
The Custom iOS Target Properties section will now look like Figure15.11. (The entries in your list
may be in a different order.)
Figure 15.11Adding in the new keys

ptg18651516
Chapter 15Camera
270
Build and run the application and navigate to an item. Tap the camera button and you will see the
permission dialog presented with the usage description that you provided (Figure15.12 shows the
description for the library). After accepting, the UIImagePickerController’s interface will appear on
the screen (Figure15.13 shows the camera interface), and you can take a picture or choose an existing
image if your device does not have a camera.
Figure 15.12Photos library usage description
(If you are working on the simulator, there are some default images already in the photo library. If
you would like to add your own, you can drag an image from your computer onto the simulator, and it
will be added to the simulator’s photo library. Alternatively, you can open Safari in the simulator and
navigate to a page with an image. Click and hold the image and choose Save Image to save it in the
simulator’s photo library.)
Figure 15.13UIImagePickerController’s preview interface

ptg18651516
Saving the image
271
Saving the image
Selecting an image dismisses the UIImagePickerController and returns you to
the detail view. However, you do not have a reference to the photo once the image
picker is dismissed. To fix this, you are going to implement the delegate method
imagePickerController(_:didFinishPickingMediaWithInfo:). This method is called on the image
picker’s delegate when a photo has been selected.
In DetailViewController.swift, implement this method to put the image into the UIImageView and
then call the method to dismiss the image picker.
func imagePickerController(_ picker: UIImagePickerController,
didFinishPickingMediaWithInfo info: [String: Any]) {
// Get picked image from info dictionary
let image = info[UIImagePickerControllerOriginalImage] as! UIImage
// Put that image on the screen in the image view
imageView.image = image
// Take image picker off the screen -
// you must call this dismiss method
dismiss(animated: true, completion: nil)
}
Build and run the application again. Take (or select) a photo. The image picker is dismissed, and you
are returned to the DetailViewController’s view, where you will see the selected photo.
Homepwner’s users could have hundreds of items to catalog, and each one could have a large image
associated with it. Keeping hundreds of instances of Item in memory is not a big deal. Keeping
hundreds of images in memory would be bad: First, you will get a low memory warning. Then, if your
app’s memory footprint continues to grow, the OS will terminate it. The solution, which you are going
to implement in the next section, is to store images to disk and only fetch them into RAM when they
are needed. This fetching will be done by a new class, ImageStore. When the application receives a
low-memory notification, the ImageStore’s cache will be flushed to free the memory that the fetched
images were occupying.

ptg18651516
Chapter 15Camera
272
Creating ImageStore
In Chapter16, you will have instances of Item write out their properties to a file, which will then be
read in when the application starts. However, because images tend to be very large, it is a good idea to
keep them separate from other data. You are going to store the pictures the user takes in an instance of
a class named ImageStore. The image store will fetch and cache the images as they are needed. It will
also be able to flush the cache if the device runs low on memory.
Create a new Swift file named ImageStore. In ImageStore.swift, define the ImageStore class and
add a property that is an instance of NSCache.
import Foundation
import UIKit
class ImageStore {
let cache = NSCache<NSString,UIImage>()
}
The cache works very much like a dictionary (which you saw in Chapter2). You are able to
add, remove, and update values associated with a given key. Unlike a dictionary, the cache will
automatically remove objects if the system gets low on memory. While this could be a problem in this
chapter (because images will only exist within the cache), you will fix the problem in Chapter16 when
you will also write the images to the filesystem.
Note that the cache is associating an instance of NSString with UIImage. NSString is Objective-C’s
version of String. Due to the way NSCache is implemented (it is an Objective-C class, like most of
Apple’s classes that you have been working with), it requires you to use NSString instead of String.
Now implement three methods for adding, retrieving, and deleting an image from the dictionary.
class ImageStore {
let cache = NSCache<NSString,UIImage>()
func setImage(_ image: UIImage, forKey key: String) {
cache.setObject(image, forKey: key as NSString)
}
func image(forKey key: String) -> UIImage? {
return cache.object(forKey: key as NSString)
}
func deleteImage(forKey key: String) {
cache.removeObject(forKey: key as NSString)
}
}
These three methods all take in a key of type String so that the rest of your codebase does not have
to think about the underlying implementation of NSCache. You then cast each String to an NSString
when passing it to the cache.

ptg18651516
Giving View Controllers Access to the Image Store
273
Giving View Controllers Access to the Image Store
The DetailViewController needs an instance of ImageStore to fetch and store images. You will
inject this dependency into the DetailViewController’s designated initializer, just as you did for
ItemsViewController and ItemStore in Chapter10.
In DetailViewController.swift, add a property for an ImageStore.
var item: Item! {
didSet {
navigationItem.title = item.name
}
}
var imageStore: ImageStore!
Now do the same in ItemsViewController.swift.
var itemStore: ItemStore!
var imageStore: ImageStore!
Next, still in ItemsViewController.swift, update prepare(for:sender:) to set the imageStore
property on DetailViewController.
override func prepare(for segue: UIStoryboardSegue, sender: Any?) {
// If the triggered segue is the "showItem" segue"
switch segue.identifier {
case "showItem"?:
// Figure out which row was just tapped
if let row = tableView.indexPathForSelectedRow?.row {
// Get the item associated with this row and pass it along
let item = itemStore.allItems[row]
let detailViewController
= segue.destination as! DetailViewController
detailViewController.item = item
detailViewController.imageStore = imageStore
}
default:
preconditionFailure("Unexpected segue identifier.")
}
}
Finally, update AppDelegate.swift to create and inject the ImageStore.
func application(_ application: UIApplication, didFinishLaunchingWithOptions
launchOptions: [UIApplicationLaunchOptionsKey: Any]?) -> Bool {
// Override point for customization after application launch.
// Create an ItemStore
let itemStore = ItemStore()
// Create an ImageStore
let imageStore = ImageStore()
// Access the ItemsViewController and set its item store and image store
let navController = window!.rootViewController as! UINavigationController
let itemsController = navController.topViewController as! ItemsViewController
itemsController.itemStore = itemStore
itemsController.imageStore = imageStore

ptg18651516
Chapter 15Camera
274
Creating and Using Keys
When an image is added to the store, it will be put into the cache under a unique key, and the
associated Item object will be given that key. When the DetailViewController wants an image from
the store, it will ask its item for the key and search the cache for the image.
Add a property to Item.swift to store the key.
let dateCreated: Date
let itemKey: String
The image keys need to be unique for your cache to work. While there are many ways to hack together
a unique string, you are going to use the Cocoa Touch mechanism for creating universally unique
identifiers (UUIDs), also known as globally unique identifiers (GUIDs). Objects of type NSUUID
represent a UUID and are generated using the time, a counter, and a hardware identifier, which is
usually the MAC address of the Wi-Fi card. When represented as a string, UUIDs look something like
this:
4A73B5D2-A6F4-4B40-9F82-EA1E34C1DC04
In Item.swift, generate a UUID and set it as the itemKey.
init(name: String, serialNumber: String?, valueInDollars: Int) {
self.name = name
self.valueInDollars = valueInDollars
self.serialNumber = serialNumber
self.dateCreated = Date()
self.itemKey = UUID().uuidString
super.init()
}
Then, in DetailViewController.swift, update
imagePickerController(_:didFinishPickingMediaWithInfo:) to store the image in the
ImageStore.
func imagePickerController(_ picker: UIImagePickerController,
didFinishPickingMediaWithInfo info: [String : Any]) {
// Get picked image from info dictionary
let image = info[UIImagePickerControllerOriginalImage] as! UIImage
// Store the image in the ImageStore for the item's key
imageStore.setImage(image, forKey: item.itemKey)
// Put that image on the screen in the image view
imageView.image = image
// Take image picker off the screen -
// you must call this dismiss method
dismiss(animated: true, completion: nil)
}

ptg18651516
Chapter 15Camera
276
Similarly, when an item is deleted, you need to delete its image from the image store. In
ItemsViewController.swift, update tableView(_:commit:forRowAt:) to remove the item’s image
from the image store.
override func tableView(_ tableView: UITableView,
commit editingStyle: UITableViewCellEditingStyle,
forRowAt indexPath: IndexPath) {
// If the table view is asking to commit a delete command...
if editingStyle == .delete {
let item = itemStore.allItems[indexPath.row]
let title = "Delete \(item.name)?"
let message = "Are you sure you want to delete this item?"
let ac = UIAlertController(title: title,
message: message,
preferredStyle: .actionSheet)
let cancelAction = UIAlertAction(title: "Cancel",
style: .cancel,
handler: nil)
ac.addAction(cancelAction)
let deleteAction = UIAlertAction(title: "Delete", style: .destructive,
handler: { (action) -> Void in
// Remove the item from the store
self.itemStore.removeItem(item)
// Remove the item's image from the image store
self.imageStore.deleteImage(forKey: item.itemKey)
// Also remove that row from the table view with an animation
self.tableView.deleteRows(at: [indexPath], with: .automatic)
})
ac.addAction(deleteAction)
// Present the alert controller
present(ac, animated: true, completion: nil)
}
}

ptg18651516
Wrapping Up ImageStore
277
Wrapping Up ImageStore
Now that the ImageStore can store images and instances of Item have a key to get an image
(Figure15.14), you need to teach DetailViewController how to grab the image for the selected Item
and place it in its imageView.
The DetailViewController’s view will appear when the user taps a row in ItemsViewController and
when the UIImagePickerController is dismissed. In both of these situations, the imageView should
be populated with the image of the Item being displayed. Currently, it is only happening when the
UIImagePickerController is dismissed.
In DetailViewController.swift, make this happen in viewWillAppear(_:).
override func viewWillAppear(_ animated: Bool) {
super.viewWillAppear(animated)
nameField.text = item.name
serialNumberField.text = item.serialNumber
valueField.text =
numberFormatter.string(from: NSNumber(value: item.valueInDollars))
dateLabel.text = dateFormatter.string(from: item.dateCreated)
// Get the item key
let key = item.itemKey
// If there is an associated image with the item
// display it on the image view
let imageToDisplay = imageStore.image(forKey: key)
imageView.image = imageToDisplay
}
Build and run the application. Create an item and select it from the table view. Then, tap the camera
button and take a picture. The image will appear as it should. Pop out from the item’s details to the list
of items. Unlike before, if you tap and drill down to see the details of the item you added a picture to,
you will see the image.

ptg18651516
Chapter 15Camera
278
Bronze Challenge: Editing an Image
UIImagePickerController has a built-in interface for editing an image once it has been selected.
Allow the user to edit the image and use the edited image instead of the original image in
DetailViewController.
Silver Challenge: Removing an Image
Add a button that clears the image for an item.
Gold Challenge: Camera Overlay
UIImagePickerController has a cameraOverlayView property. Make it so that presenting the
UIImagePickerController shows a crosshair in the middle of the image capture area.

ptg18651516
For the More Curious: Navigating Implementation Files
279
For the More Curious: Navigating Implementation
Files
Both of your view controllers have quite a few methods in their implementation files. To be an effective
iOS developer, you must be able to go to the code you are looking for quickly and easily. The source
editor jump bar in Xcode is one tool at your disposal (Figure15.15).
Figure 15.15Source editor jump bar
The jump bar shows you where exactly you are within the project (and also where the cursor is within
a given file). Figure15.16 breaks down the jump bar details.
Figure 15.16Jump bar details
The breadcrumb trail navigation of the jump bar mirrors the project navigation hierarchy. If you click
on any of the sections, you will be presented with a popover of that section in the project hierarchy.
From there, you can easily navigate to other parts of the project.
Figure15.17 shows the file popover for the Homepwner folder.
Figure 15.17File popover

ptg18651516
Chapter 15Camera
280
Perhaps most useful is the ability to navigate easily within an implementation file. If you click on the
last element in the breadcrumb trail, you will get a popover with the contents of the file, including all
of the methods implemented within that file.
While the popover is visible, you can type to filter the items in the list. At any point, you can use the up
and down arrow keys and then press the Return key to jump to that method in the code. Figure15.18
shows what you get when you search for “tableview” in ItemsViewController.swift.
Figure 15.18File popover with “tableview” search

ptg18651516
// MARK:
281
// MARK:
As your classes get longer, it can get more difficult to find a method buried in a long list of methods. A
good way to organize your methods is to use // MARK: comments.
Two useful // MARK: comments are the divider and the label:
// This is a divider
// MARK: -
// This is a label
// MARK: My Awesome Methods
The divider and label can be combined:
// MARK: - View life cycle
override func viewDidLoad() { ... }
override func viewWillAppear(_ animated: Bool) { ... }
// MARK: - Actions
func addNewItem(_ sender: UIBarButtonItem) {...}
Adding // MARK: comments to your code does not change the code itself; it just tells Xcode how to
visually organize your methods. You can see the results by opening the current file item in the jump
bar. Figure15.19 presents a well-organized ItemsViewController.swift.
Figure 15.19File popover with // MARK:s
If you make a habit of using // MARK: comments, you will force yourself to organize your code. If
done thoughtfully, this will make your code more readable and easier to work with.

ptg18651516

ptg18651516
283
16
Saving, Loading, and
Application States
There are many ways to save and load data in an iOS application. This chapter will take you through
some of the most common mechanisms as well as the concepts you need for writing to or reading from
the filesystem in iOS. Along the way, you will be updating Homepwner so that its data persists between
runs (Figure16.1).
Figure 16.1Homepwner in the task switcher

ptg18651516
Chapter 16Saving, Loading, and Application States
284
Archiving
Most iOS applications are, at base, doing the same thing: providing an interface for the user to
manipulate data. Every object in an application has a role in this process. Model objects are responsible
for holding on to the data that the user manipulates. View objects reflect that data, and controllers are
responsible for keeping the views and the model objects in sync. Therefore, saving and loading “data”
almost always means saving and loading model objects.
In Homepwner, the model objects that a user manipulates are instances of Item. For Homepwner to be
a useful application, instances of Item must persist between runs of the application. You will be using
archiving to save and load Item objects.
Archiving is one of the most common ways of persisting model objects in iOS. Archiving an object
involves recording all of its properties and saving them to the filesystem. Unarchiving re-creates the
object from that data.
Classes whose instances need to be archived and unarchived must conform to the NSCoding protocol
and implement its two required methods, encode(with:) and init(coder:).
protocol NSCoding {
func encode(with aCoder: NSCoder)
init?(coder aDecoder: NSCoder)
}
When objects are added to an interface file, such as a storyboard file, they are archived. At runtime,
the objects are loaded into memory by being unarchived from the interface file. UIView and
UIViewController both conform to the NSCoding protocol, so both can be archived and unarchived
without any extra effort from you.
Your Item class, on the other hand, does not currently conform to NSCoding. Open
Homepwner.xcodeproj and add this protocol declaration in Item.swift.
class Item: NSObject, NSCoding {
The next step is to implement the required methods. Let’s start with encode(with:). When an Item
is sent the message encode(with:), it will encode all of its properties into the NSCoder object that is
passed as an argument. While saving, you will use NSCoder to write out a stream of data. That stream
will be organized as key-value pairs and stored on the filesystem.
In Item.swift, implement encode(with:) to add the names and values of the item’s properties to the
stream.
func encode(with aCoder: NSCoder) {
aCoder.encode(name, forKey: "name")
aCoder.encode(dateCreated, forKey: "dateCreated")
aCoder.encode(itemKey, forKey: "itemKey")
aCoder.encode(serialNumber, forKey: "serialNumber")
aCoder.encode(valueInDollars, forKey: "valueInDollars")
}

ptg18651516
Archiving
285
To find out which encoding methods to use for other Swift types, you can check the documentation
for NSCoder. Regardless of the type of the encoded value, there is always a key, which is a string that
identifies which property is being encoded. By convention, this key is the name of the property being
encoded.
Encoding is a recursive process. When an instance is encoded (that is, when it is the first argument in
encode(_:forKey:)), that instance is sent encode(with:). During the execution of its encode(with:)
method, it encodes its properties using encode(_:forKey:) (Figure16.2). Thus, each instance encodes
any properties that it references, which encode any properties that they reference, and so on.
Figure 16.2Encoding an object

ptg18651516
Chapter 16Saving, Loading, and Application States
286
The purpose of the key is to retrieve the encoded value when this Item is loaded from the filesystem
later. Objects being loaded from an archive are sent the message init(coder:). This method should
grab all of the objects that were encoded in encode(with:) and assign them to the appropriate
property.
In Item.swift, implement init(coder:).
required init(coder aDecoder: NSCoder) {
name = aDecoder.decodeObject(forKey: "name") as! String
dateCreated = aDecoder.decodeObject(forKey: "dateCreated") as! Date
itemKey = aDecoder.decodeObject(forKey: "itemKey") as! String
serialNumber = aDecoder.decodeObject(forKey: "serialNumber") as! String?
valueInDollars = aDecoder.decodeInteger(forKey: "valueInDollars")
super.init()
}
Notice that this method has an NSCoder argument, too. In init(coder:), the NSCoder is full of data to
be consumed by the Item being initialized. Also notice that you call decodeObject(forKey:) on the
container to get objects and decodeInteger(forKey:) to get the valueInDollars.
In Chapter10, we talked about the initializer chain and designated initializers. The init(coder:)
method is not part of this design pattern. You will keep Item’s designated initializer the same, and
init(coder:) will not call it.
Instances of Item are now NSCoding compliant and can be saved to and loaded from the filesystem
using archiving. You can build the application now to make sure there are no syntax errors, but you do
not yet have a way to kick off the saving and loading. You also need a place on the filesystem to store
the saved items.

ptg18651516
Application Sandbox
287
Application Sandbox
Every iOS application has its own application sandbox. An application sandbox is a directory on
the filesystem that is barricaded from the rest of the filesystem. Your application must stay in its
sandbox, and no other application can access its sandbox. Figure16.3 shows the application sandbox
for iTunes/iCloud.
Figure 16.3Application sandbox
The application sandbox contains a number of directories:
Documents/ This directory is where you write data that the application generates
during runtime and that you want to persist between runs of the
application. It is backed up when the device is synchronized with
iTunes or iCloud. If something goes wrong with the device, files in this
directory can be restored from iTunes or iCloud. In Homepwner, the file
that holds the data for all your items will be stored here.
Library/Caches/ This directory is where you write data that the application generates
during runtime and that you want to persist between runs of the
application. However, unlike the Documents directory, it does not get
backed up when the device is synchronized with iTunes or iCloud. A
major reason for not backing up cached data is that the data can be very
large and extend the time it takes to synchronize your device. Data stored
somewhere else – like a web server – can be placed in this directory. If
the user needs to restore the device, this data can be downloaded from
the web server again. If the device is very low on disk space, the system
may delete the contents of this directory.
Library/Preferences/ This directory is where any preferences are stored and where the Settings
application looks for application preferences. Library/Preferences is
handled automatically by the class NSUserDefaults and is backed up
when the device is synchronized with iTunes or iCloud.
tmp/ This directory is where you write data that you will use temporarily
during an application’s runtime. The OS may purge files in this
directory when your application is not running. However, to be tidy you
should explicitly remove files from this directory when you no longer
need them. This directory does not get backed up when the device is
synchronized with iTunes or iCloud.

ptg18651516
Chapter 16Saving, Loading, and Application States
288
Constructing a file URL
The instances of Item from Homepwner will be saved to a single file in the Documents directory.
The ItemStore will handle writing to and reading from that file. To do this, the ItemStore needs to
construct a URL to this file.
Implement a new property in ItemStore.swift to store this URL.
var allItems = [Item]()
let itemArchiveURL: URL = {
let documentsDirectories =
FileManager.default.urls(for: .documentDirectory, in: .userDomainMask)
let documentDirectory = documentsDirectories.first!
return documentDirectory.appendingPathComponent("items.archive")
}()
Instead of assigning a value to the property directly, the value is being set using a closure. You may
recall that you did this with the numberFormatter property in Chapter4. Notice that the closure here
has a signature of () -> URL, meaning it does not take in any arguments and it returns an instance
of URL. When the ItemStore class is instantiated, this closure will be run and the return value will be
assigned to the itemArchiveURL property. Using a closure like this allows you to set the value for a
variable or constant that requires multiple lines of code, which can be very useful when configuring
objects. This makes your code more maintainable because it keeps the property and the code needed to
generate the property together.
The method urls(for:in:) searches the filesystem for a URL that meets the criteria given
by the arguments. (Double-check that your first argument is .documentDirectory and not
.documentationDirectory. Autocomplete’s first suggestion is .documentationDirectory, so it is
easy to introduce this error and end up with the wrong URL.)
In iOS, the last argument is always the same. (This method is borrowed from macOS, where there are
significantly more options.) The first argument is a SearchPathDirectory enumeration that specifies
the directory in the sandbox you want the URL for. For example, searching for .cachesDirectory will
return the Caches directory in the application’s sandbox.
You can search the documentation for SearchPathDirectory to locate the other options. Remember
that these enumeration values are shared by iOS and macOS, so not all of them will work on iOS.
The return value of urls(for:in:) is an array of URLs. It is an array because in macOS there may be
multiple URLs that meet the search criteria. In iOS, however, there will only be one (if the directory
you searched for is an appropriate sandbox directory). Therefore, the name of the archive file is
appended to the first and only URL in the array. This will be where the archive of Item instances will
live.

ptg18651516
NSKeyedArchiver and NSKeyedUnarchiver
289
NSKeyedArchiver and NSKeyedUnarchiver
You now have a place to save data on the filesystem and a model object that can be saved to the
filesystem. The final two questions are: How do you kick off the saving and loading processes, and
when do you do it? To save instances of Item, you will use the class NSKeyedArchiver when the
application “exits.”
In ItemStore.swift, implement a new method that calls archiveRootObject(_:toFile:) on the
NSKeyedArchiver class.
func saveChanges() -> Bool {
print("Saving items to: \(itemArchiveURL.path)")
return NSKeyedArchiver.archiveRootObject(allItems, toFile: itemArchiveURL.path)
}
The archiveRootObject(_:toFile:) method takes care of saving every single Item in allItems to
the itemArchiveURL. Yes, it is that simple. Here is how archiveRootObject(_:toFile:) works:
• The method begins by creating an instance of NSKeyedArchiver. (NSKeyedArchiver is a concrete
subclass of the abstract class NSCoder.)
• The method encode(with:) is called on allItems and is passed the instance of NSKeyedArchiver
as an argument.
• The allItems array then calls encode(with:) to all of the objects it contains, passing the same
NSKeyedArchiver. Thus, all your instances of Item encode their instance variables into the very
same NSKeyedArchiver (Figure16.4).
• The NSKeyedArchiver writes the data it collected to the path.
Figure 16.4Archiving the allItems array

ptg18651516
Chapter 16Saving, Loading, and Application States
290
When the user presses the Home button on the device, the message
applicationDidEnterBackground(_:) is sent to the AppDelegate. That is when you want to send
saveChanges to the ItemStore.
Open AppDelegate.swift and add a property to the class to store the ItemStore instance. You will
need a property to reference the instance in applicationDidEnterBackground(_:).
class AppDelegate: UIResponder, UIApplicationDelegate {
var window: UIWindow?
let itemStore = ItemStore()
Then update application(_:didFinishLaunchingWithOptions:) to use this property instead of the
local constant.
func application(_ application: UIApplication, didFinishLaunchingWithOptions
launchOptions: [UIApplicationLaunchOptionsKey : Any]?) -> Bool {
// Override point for customization after application launch.
// Create an ItemStore
let itemStore = ItemStore()
// Create an ImageStore
let imageStore = ImageStore()
// Access the ItemsViewController and set its item store and image store
let navController = window!.rootViewController as! UINavigationController
let itemsController = navController.topViewController as! ItemsViewController
itemsController.itemStore = itemStore
itemsController.imageStore = imageStore
return true
}
Because the property and the local constant were named the same, you only needed to remove the code
that created the local constant.
Now, still in AppDelegate.swift, implement applicationDidEnterBackground(_:) to kick off
saving the Item instances. (This method may have already been implemented by the template. If so,
make sure to add this code to the existing method instead of writing a new one.)
func applicationDidEnterBackground(_ application: UIApplication) {
let success = itemStore.saveChanges()
if (success) {
print("Saved all of the Items")
} else {
print("Could not save any of the Items")
}
}

ptg18651516
NSKeyedArchiver and NSKeyedUnarchiver
291
Build and run the application on the simulator. Create a few instances of Item, then press the Home
button to leave the application. Check the console and you should see a log statement indicating that
the items were saved.
While you cannot yet load these instances of Item back into the application, you can still verify that
something was saved.
In the console’s log statements, find one that logs out the itemArchiveURL location and another
that indicates whether saving was successful. If saving was not successful, confirm that your
itemArchiveURL is being created correctly. If the items were saved successfully, copy the path that is
printed to the console.
Open Finder and press Command-Shift-G. Paste the file path that you copied from the console
and press Return. You will be taken to the directory that contains the items.archive file. Press
Command-Up to navigate to the parent directory of items.archive. This is the application’s sandbox
directory. Here, you can see the Documents, Library, and tmp directories alongside the application
itself (Figure16.5).
Figure 16.5Homepwner’s sandbox
The location of the sandbox directory can change between runs of the application; however, the
contents of the sandbox will remain unchanged. Due to this, you may need to copy and paste the
directory into Finder frequently while working on an application.

ptg18651516
Chapter 16Saving, Loading, and Application States
292
Loading files
Now let’s turn to loading these files. To load instances of Item when the application launches, you will
use the class NSKeyedUnarchiver when the ItemStore is created.
In ItemStore.swift, override init() to add the following code.
init() {
if let archivedItems =
NSKeyedUnarchiver.unarchiveObject(withFile: itemArchiveURL.path) as? [Item] {
allItems = archivedItems
}
}
The unarchiveObject(withFile:) method will create an instance of NSKeyedUnarchiver and load the
archive located at the itemArchiveURL into that instance. The NSKeyedUnarchiver will then inspect the
type of the root object in the archive and create an instance of that type. In this case, the type will be
an array of Items because you created this archive with a root object of type [Item]. (If the root object
were an instance of Item instead, then unarchiveObject(withFile:) would return an Item.)
The newly created array is then sent init(coder:) and, as you may have guessed, the
NSKeyedUnarchiver is passed as the argument. The array starts decoding its contents (instances of
Item) from the NSKeyedUnarchiver and sends each of these objects the message init(coder:),
passing the same NSKeyedUnarchiver.
Build and run the application. Your items will be available until you explicitly delete them. One thing
to note about testing your saving and loading code: If you kill Homepwner from Xcode, the method
applicationDidEnterBackground(_:) will not get a chance to be called and the item array will not be
saved. You must press the Home button first and then kill it from Xcode by clicking the Stop button.

ptg18651516
Application States and Transitions
293
Application States and Transitions
In Homepwner, the items are archived when the application enters the background state. It is useful to
understand the states an application can be in, what causes applications to transition between states,
and how your code can be notified of these transitions. This information is summarized in Figure16.6.
Figure 16.6States of a typical application
When an application is not running, it is in the not running state and it does not execute any code or
have any memory reserved in RAM.
After the user launches an application, it enters the active state. When in the active state, an
application’s interface is on the screen, it is accepting events, and its code is handling those events.
While in the active state, an application can be temporarily interrupted by a system event like an SMS
message, push notification, phone call, or alarm. An overlay will appear on top of your application to
handle this event, and the application enters the inactive state. In the inactive state, an application is
visible behind the overlay and is executing code, but it is not receiving events. Applications typically
spend very little time in the inactive state. You can force an active application into the inactive state by
pressing the Lock button at the top of the device. The application will stay inactive until the device is
unlocked.
When the user presses the Home button or switches to another application in some other way, the
application enters the background state. (Actually, it spends a brief moment in the inactive state before
transitioning to the background state.) In the background state, an application’s interface is not visible
or receiving events, but it can still execute code. By default, an application that enters the background
state has about 10 seconds before it enters the suspended state. Your application should not rely on this
number; instead, it should save user data and release any shared resources as quickly as possible.

ptg18651516
Chapter 16Saving, Loading, and Application States
294
An application in the suspended state cannot execute code. You cannot see its interface, and any
resources it does not need while suspended are destroyed. A suspended application is essentially
flash-frozen and can be quickly thawed when the user relaunches it. Table16.1 summarizes the
characteristics of the different application states.
Table 16.1Application states
State Visible Receives Events Executes Code
Not Running no no no
Active yes yes yes
Inactive mostly no yes
Background no no yes
Suspended no no no
You can see what applications are in the background or suspended by double-tapping the Home
button to get to the task switcher (Figure16.7). You can do this in the simulator by pressing
Command-Shift-H twice. (Recently run applications that have been terminated may also appear in this
display.)
Figure 16.7Background and suspended applications in the task switcher

ptg18651516
Writing to the Filesystem with Data
295
An application in the suspended state will remain in that state as long as there is adequate system
memory. When the OS decides memory is getting low, it will terminate suspended applications as
needed. A suspended application gets no indication that it is about to be terminated. It is simply
removed from memory. (An application may remain in the task switcher after it has been terminated,
but it will have to relaunch when tapped.)
When an application changes its state, a method is called on the application delegate. Here are some
of the methods from the UIApplicationDelegate protocol that announce application state transitions.
(These are also shown in Figure16.6.)
optional func application(_ application: UIApplication, didFinishLaunchingWithOptions
launchOptions: [UIApplicationLaunchOptionsKey : Any]?) -> Bool
optional func applicationDidBecomeActive(_ application: UIApplication)
optional func applicationWillResignActive(_ application: UIApplication)
optional func applicationDidEnterBackground(_ application: UIApplication)
optional func applicationWillEnterForeground(_ application: UIApplication)
You can implement these methods to take the appropriate actions for your application. Transitioning
to the background state is a good place to save any outstanding changes because it is the last time
your application can execute code before it enters the suspended state. Once in the suspended state, an
application can be terminated at the whim of the OS.
Writing to the Filesystem with Data
Your archiving in Homepwner saves and loads the itemKey for each Item, but what about the images?
At the moment, they are lost when the app enters the background state. In this section, you will extend
the image store to save images as they are added and fetch them as they are needed.
The images for Item instances should also be stored in the Documents directory. You can use the image
key generated when the user takes a picture to name the image in the filesystem.
Implement a new method in ImageStore.swift named imageURL(forKey:) to create a URL in the
documents directory using a given key.
func imageURL(forKey key: String) -> URL {
let documentsDirectories =
FileManager.default.urls(for: .documentDirectory, in: .userDomainMask)
let documentDirectory = documentsDirectories.first!
return documentDirectory.appendingPathComponent(key)
}
To save and load an image, you are going to copy the JPEG representation of the image into a buffer
in memory. Instead of just creating a buffer, Swift programmers have a handy class to create, maintain,
and destroy these sorts of buffers – Data. A Data instance holds some number of bytes of binary data,
and you will use Data to store image data.

ptg18651516
Chapter 16Saving, Loading, and Application States
296
In ImageStore.swift, modify setImage(_:forKey:) to get a URL and save the image.
func setImage(_ image: UIImage, forKey key: String) {
cache.setObject(image, forKey: key as NSString)
// Create full URL for image
let url = imageURL(forKey: key)
// Turn image into JPEG data
if let data = UIImageJPEGRepresentation(image, 0.5) {
// Write it to full URL
let _ = try? data.write(to: url, options: [.atomic])
}
}
Let’s examine this code more closely. The function UIImageJPEGRepresentation takes two
parameters: a UIImage and a compression quality. The compression quality is a Float from 0 to 1,
where 1 is the highest quality (least compression). The function returns an instance of Data if the
compression succeeds and nil if it does not.
This Data instance can be written to the filesystem by calling write(to:options:). The bytes held
in the Data are then written to the URL specified by the first parameter. The second parameter allows
for some options to be passed into the method. If the .atomic option is present, the file is written to a
temporary place on the filesystem, and, once the writing operation is complete, that file is renamed to
the URL of the first parameter, replacing any previously existing file. Writing atomically prevents data
corruption should your application crash during the write procedure.
It is worth noting that this way of writing data to the filesystem is not archiving. While Data instances
can be archived, using the method write(to:options:) copies the bytes in the Data directly to the
filesystem.
Now that the image is stored in the filesystem, the ImageStore will need to load that image when it is
requested. The initializer init(contentsOfFile:) of UIImage will read in an image from a file, given
a URL.
In ImageStore.swift, update the method image(forKey:) so that the ImageStore will load the image
from the filesystem if it does not already have it.
func image(forKey key: String) -> UIImage? {
return cache.object(forKey: key as NSString)
if let existingImage = cache.object(forKey: key as NSString) {
return existingImage
}
let url = imageURL(forKey: key)
guard let imageFromDisk = UIImage(contentsOfFile: url.path) else {
return nil
}
cache.setObject(imageFromDisk, forKey: key as NSString)
return imageFromDisk
}

ptg18651516
Writing to the Filesystem with Data
297
What is that guard statement? guard is a conditional statement, like an if statement. The compiler will
only continue past the guard statement if the condition within the guard is true. Here, the condition
is whether the UIImage initialization is successful. If the initialization fails, the else block is executed,
which allows you to have an early return. If the initialization succeeds, any variables or constants
bound in the guard statement (here, imageFromDisk) are usable after the guard statement.
The code above is functionally equivalent to the following code:
if let imageFromDisk = UIImage(contentsOfFile: url.path) {
cache.setObject(imageFromDisk, forKey: key)
return imageFromDisk
}
return nil
While you could do this, guard provides both a cleaner – and, more importantly, a safer – way to
ensure that you exit if you do not have what you need. Using guard also forces the failure case to be
directly tied to the condition being checked. This makes the code more readable and easier to reason
about.
You are able to save an image to disk and retrieve an image from disk, so the last thing you need to do
is add functionality to remove an image from disk.
In ImageStore.swift, make sure that when an image is deleted from the store, it is also deleted from
the filesystem. (You will see an error when you type in this code, which we will discuss next.)
func deleteImage(forKey key: String) {
cache.removeObject(forKey: key as NSString)
let url = imageURL(forKey: key)
FileManager.default.removeItem(at: url)
}
Let’s take a look at the error message that this code generated, shown in Figure16.8.
Figure 16.8Error when removing the image from disk
This error message is letting you know that the method removeItem(at:) can fail, but you are not
handling the error. Let’s fix this.

ptg18651516
Chapter 16Saving, Loading, and Application States
298
Error Handling
It is often useful to have a way of representing the possibility of failure when creating methods. You
have seen one way of representing failure throughout this book with the use of optionals. Optionals
provide a simple way to represent failure when you do not care about the reason for failure. Consider
the creation of an Int from a String.
let theMeaningOfLife = "42"
let numberFromString = Int(theMeaningOfLife)
This initializer on Int takes a String parameter and returns an optional Int (an Int?). This is because
the string may not be able to be represented as an Int. The code above will successfully create an Int,
but the following code will not:
let pi = "Apple Pie"
let numberFromString = Int(pi)
The string “Apple Pie” cannot be represented as an Int, so numberFromString will contain nil. An
optional works well for representing failure here because you do not care why it failed. You just want
to know whether it was successful.
When you need to know why something failed, an optional will not provide enough information. Think
about removing the image from the filesystem – why might that fail? Perhaps there is no file at the
specified URL, or the URL is malformed, or you do not have permission to remove that file. There are
a number of reasons this method could fail, and you might want to handle each case differently.
Swift provides a rich error handling system with compiler support to ensure that you recognize when
something bad could happen. You already saw this when the Swift compiler told you that you were not
handling a possible error when removing the file from disk.
If a method could generate an error, its method signature needs to indicate this using the throws
keyword. Here is the method definition for removeItem(at:):
func removeItem(at URL: URL) throws
The throws keyword indicates that this method could throw an error. (If you are familiar with throwing
exception in other languages, Swift’s error handling is not the same as throwing exception.) By using
this keyword, the compiler ensures that anyone who uses this method knows that this method can
throw an error – and, more importantly, that the caller also handles any potential errors. This is how the
compiler was able to let you know that you are not handling errors when attempting to remove a file
from disk.
To call a method that can throw, you use a do-catch statement. Within the do block, you annotate any
methods that might throw an error using the try keyword to reinforce the idea that the call might fail.
In ImageStore.swift, update deleteImage(forKey:) to call removeItem(at:) using a do-catch
statement.

ptg18651516
Error Handling
299
func deleteImage(forKey key: String) {
cache.removeObject(forKey: key as NSString)
let url = imageURL(forKey: key)
FileManager.default.removeItem(at: url)
do {
try FileManager.default.removeItem(at: url)
} catch {
}
}
If a method does throw an error, then the program immediately exits the do block; no further code in
the do block is executed. At that point, the error is passed to the catch block for it to be handled in
some way.
Now, update deleteImage(forKey:) to print out the error to the console.
func deleteImage(forKey key: String) {
cache.removeObject(forKey: key as NSString)
let url = imageURL(forKey: key)
do {
try FileManager.default.removeItem(at: url)
} catch {
print("Error removing the image from disk: \(error)")
}
}
Within the catch block, there is an implicit error constant that contains information describing the
error. You can optionally give this constant an explicit name.
Update deleteImage(forKey:) again to use an explicit name for the error being caught.
func deleteImage(forKey key: String) {
cache.removeObject(forKey: key as NSString)
let url = imageURL(forKey: key)
do {
try FileManager.default.removeItem(at: url)
} catch let deleteError {
print("Error removing the image from disk: \(errordeleteError)")
}
}
There is a lot more that you can do with error handling, but this is the basic knowledge that you need
for now. We will cover more details as you progress through this book.
Build and run the application now that the ImageStore is complete. Take a photo for an item
and exit the application to the Home screen (on the simulator, select Hardware → Home or press
Shift-Command-H; on a hardware device simply press the Home button). Launch the application again.
Selecting that same item will show all its saved details – including the photo you just took.
Notice that the images are saved immediately after being taken, while the instances of Item are saved
only when the application enters the background. You save the images right away because they are just
too big to keep in memory for long.

ptg18651516
Chapter 16Saving, Loading, and Application States
300
Bronze Challenge: PNG
Instead of saving each image as a JPEG, save it as a PNG.

ptg18651516
For the More Curious: Application State Transitions
301
For the More Curious: Application State Transitions
Let’s write some quick code to get a better understanding of the different application state transitions.
In AppDelegate.swift, implement the application state transition delegate methods so that they
print out the name of the method. You will need to add four more methods. (Check to make sure
the template has not already created these methods before writing brand new ones.) Rather than
hardcoding the name of the method in the call to print(), use the #function expression. At compile
time, the #function expression will evaluate to a String representing the name of the method.
func applicationWillResignActive(_ application: UIApplication) {
print(#function)
}
func applicationDidEnterBackground(_ application: UIApplication) {
print(#function)
let success = itemStore.saveChanges()
if success {
print("Saved all of the Items")
} else {
print("Could not save any of the Items")
}
}
func applicationWillEnterForeground(_ application: UIApplication) {
print(#function)
}
func applicationDidBecomeActive(_ application: UIApplication) {
print(#function)
}
func applicationWillTerminate(_ application: UIApplication) {
print(#function)
}
Finally, add the same print() statement to the top of
application(_:didFinishLaunchingWithOptions:).
func application(_ application: UIApplication, didFinishLaunchingWithOptions
launchOptions: [UIApplicationLaunchOptionsKey : Any]?) -> Bool {
print(#function)
...
}
Build and run the application. You will see that the application gets sent
application(_:didFinishLaunchingWithOptions:) and then applicationDidBecomeActive(_:).
Play around to see what actions cause what transitions.
Press the Home button and the console will report that the application briefly inactivated and then went
into the background state. Relaunch the application by tapping its icon on the Home screen or in the
task switcher. The console will report that the application entered the foreground and then became
active.
Press the Home button to exit the application again. Then, double-press the Home button to open the
task switcher. Swipe the Homepwner application up and off this display to quit the application. Note
that no method is called on your application delegate at this point – it is simply terminated.

ptg18651516
Chapter 16Saving, Loading, and Application States
302
For the More Curious: Reading and Writing to the
Filesystem
In addition to archiving and Data’s binary read and write methods, there are a few more methods for
transferring data to and from the filesystem. One of them, Core Data, is coming up in Chapter22. A
couple others are worth mentioning here.
Using Data works well for binary data. For text data, String has two instance methods:
write(to:atomically:encoding:) and init(contentsOf:encoding:). They are used as follows:
// Save someString to the filesystem
do {
try someString.write(to: someURL,
atomically: true,
encoding: .utf8)
} catch {
print("Error writing to URL: \(error)")
}
// Load someString from the filesystem
do {
let myEssay = try String(contentsOf: someURL, encoding: .utf8)
print(myEssay)
} catch {
print("Error reading from URL: \(error)")
}
Note that in many languages, anything unexpected results in an exception being thrown. In Swift,
exceptions are nearly always used to indicate programmer error. When an exception is thrown, the
information about what went wrong is in an NSException object. That information is usually just a
hint to the programmer, like, “You tried to access the seventh object in this array, but there are only
two.” The symbols for the call stack (as it appeared when the exception was thrown) are also in the
NSException.
When do you use exceptions, and when do you use error handling? If you are writing a method that
should only be called with an odd number as an argument, throw an exception if it is called with an
even number – the caller is making an error and you want to help that programmer find the error. If
you are writing a method that wants to read the contents of a particular directory but does not have the
necessary privileges, use Swift’s error handling and throw an error to the caller to indicate why you
were unable to fulfill this very reasonable request.
Property list serializable types can also be written to the filesystem. The only types that are property
list serializable are String, NSNumber (including primitives like Int, Double, and Bool), Date,
Data, Array<Element>, and Dictionary<Key: Hashable,Value>. When an Array<Element> or
Dictionary<Key,Value> is written to the filesystem with these methods, an XML property list is
created. An XML property list is a collection of tagged values, like:

ptg18651516
For the More Curious: Reading and Writing to the Filesystem
303
<?xml version="1.0" encoding="UTF-8"?>
<!DOCTYPE plist PUBLIC "-//Apple//DTD PLIST 1.0//EN"
"http://www.apple.com/DTDs/PropertyList-1.0.dtd">
<plist version="1.0">
<array>
<dict>
<key>firstName</key>
<string>Christian</string>
<key>lastName</key>
<string>Keur</string>
</dict>
<dict>
<key>firstName</key>
<string>Aaron</string>
<key>lastName</key>
<string>Hillegass</string>
</dict>
</array>
</plist>
XML property lists are a convenient way to store data because they can be read on nearly any system.
Many web service applications use property lists as input and output. The code for writing and reading
a property list looks like this:
let authors = [
["firstName":"Christian", "lastName":"Keur"],
["firstName":"Aaron", "lastName":"Hillegass"]
]
// Write array to disk
if PropertyListSerialization.propertyList(authors,
isValidFor: .xml) {
do {
let data = try PropertyListSerialization.data(with: authors,
format: .xml,
options: [])
data.write(to: url, options: [.atomic])
} catch {
print("Error writing plist: \(error)")
}
}
// Read array from disk
do {
let data = try Data(contentsOf: url, options: [])
let authors = try NSPropertyListSerialization.propertyList(from: data,
options: [],
format: nil)
print("Read in authors: \(authors)")
} catch {
print("Error reading plist: \(error)")
}

ptg18651516
Chapter 16Saving, Loading, and Application States
304
For the More Curious: The Application Bundle
When you build an iOS application project in Xcode, you create an application bundle. The application
bundle contains the application executable and any resources you have bundled with your application.
Resources are things like storyboard files, images, and audio files – any files that will be used at
runtime. When you add a resource file to a project, Xcode is smart enough to realize that it should be
bundled with your application.
How can you tell which files are being bundled with your application? Select the Homepwner project
from the project navigator. Check out the Build Phases pane in the Homepwner target. Everything
under Copy Bundle Resources will be added to the application bundle when it is built.
Each item in the Homepwner target group is one of the phases that occurs when you build a project.
The Copy Bundle Resources phase is where all of the resources in your project get copied into the
application bundle.
You can check out what an application bundle looks like on the filesystem after you install an
application on the simulator. Print the application bundle path to the console and then navigate to that
directory.
print(Bundle.main.bundlePath)
Control-click the application bundle and choose Show Package Contents from the contextual menu
(Figure16.9).
Figure 16.9Viewing an application bundle

ptg18651516
For the More Curious: The Application Bundle
305
A Finder window will appear showing you the contents of the application bundle (Figure16.10). When
users download your application from the App Store, these files are copied to their devices.
Figure 16.10The application bundle
You can load files from the application’s bundle at runtime. To get the full URL for files in the
application bundle, you need to get a reference to the application bundle and then ask it for the URL of
a resource.
// Get a reference to the application bundle
let applicationBundle = Bundle.main
// Ask for the URL to a resource named myImage.png in the bundle
if let url = applicationBundle.url(forResource: "myImage", ofType: "png") {
// Do something with URL
}
If you ask for the URL to a file that is not in the application’s bundle, this method will return nil. If
the file does exist, then the full URL is returned, and you can use this URL to load the file with the
appropriate class.
Bear in mind that files within the application bundle are read-only. You cannot modify them, nor can
you dynamically add files to the application bundle at runtime. Files in the application bundle are
typically things like button images, interface sound effects, or the initial state of a database you ship
with your application. You will use this method in later chapters to load these types of resources at
runtime.

ptg18651516

ptg18651516
307
17
Size Classes
Often, you want an application’s interface to have a different layout depending on the dimensions and
orientation of the screen. In this chapter, you will modify the interface for DetailViewController in
Homepwner so that when it appears on a screen that has a relatively small height, the set of text fields
and the image view are side by side instead of stacked on top of one another (Figure17.1).
Figure 17.1Two layouts for Homepwner’s DetailViewController
The relative sizes of screens are defined in size classes. A size class represents a relative amount
of screen space in a given dimension. Each dimension (width and height) can either be compact or
regular, so there are four possible combinations of size classes:
Compact Width | Compact Height iPhones with 3.5, 4, or 4.7-inch screens in landscape orientation
Compact Width | Regular Height iPhones of all sizes in portrait orientation
Regular Width | Compact Height iPhones with 5.5-inch screens in landscape orientation
Regular Width | Regular Height iPads of all sizes in all orientations
Notice that the size classes cover both screen sizes and orientations. Instead of thinking about
interfaces in terms of orientation or device, it is better to think in terms of size classes.

ptg18651516
Chapter 17Size Classes
308
Modifying Traits for a Specific Size Class
When editing the interface for a specific size class combination, you are able to change:
• properties for many views
• whether a specific subview is installed
• whether a specific constraint is installed
• the constant of a constraint
• the font for subviews that display text
In Homepwner, you are going to focus on the first item in that list – adjusting view properties
depending on the size class configuration. The goal is to have the image view be on the right side of the
labels and text fields in a compact height environment. In a regular height environment, the image view
will be below the labels and text fields (as it currently is). Stack views will make this remarkably easy.
To begin, you are going to embed the existing vertical stack view within another stack view. This will
make it easy to add an image view to the right side of the labels and text fields.
Open Homepwner.xcodeproj and Main.storyboard. Select the vertical stack view and click the icon
to embed this stack view within another stack view. With this new stack view selected, open the Auto
Layout Add New Constraints menu, configure it as shown in Figure17.2, and add the constraints.
Figure 17.2Stack view constraints
Next, open the new stack view’s attributes inspector. Increase the Spacing to be 8.
Now you are going to move the image view from the inner stack view to the outer stack view that you
just created. This is how you will be able to have the image view on the right side of the rest of the

ptg18651516
Modifying Traits for a Specific Size Class
309
interface: In a compact height environment, the stack view will be set to be horizontal and the image
view will take up the right side of the interface.
Moving the image view from one stack view to the other can be a little tricky, so you are going to do it
in a few steps.
Open the document outline and expand the section for the Detail View Controller Scene. Expand the
outer two stack views as shown in Figure17.3.
Figure 17.3Expanding the document outline
Drag the Image View right above the stack view that it is currently contained within (Figure17.4). This
will move it from the inner stack view to the outer stack view.
Figure 17.4Moving the image view to the outer stack view

ptg18651516
Chapter 17Size Classes
310
Finally, collapse the inner stack view and drag the Image View to be below it in the stack (Figure17.5).
Make sure the Image View is indented at the same level as the inner stack view. You may need to
update frames at this point to get rid of any warnings.
Figure 17.5Moving the image view below the inner stack view
Build and run the application. Confirm that the behavior of the stack view is unchanged.
At this point, you have updated everything that is common to all size classes. Next you will modify
specific size classes to change the layout of the content.
At the bottom of Interface Builder, click on the text View as: iPhone 7 (wC hR) to expand the view
options. Then select the landscape Orientation (Figure17.6). Leave the Device as iPhone 7.
Figure 17.6DetailViewController viewed as iPhone 7 landscape

ptg18651516
Modifying Traits for a Specific Size Class
311
Next, you will update the properties for the outer stack view so that the image view is on the right side.
Select the outer stack view and open its attributes inspector. Under the Stack View heading, find the
Axis property and click the + button on its left side. From the pop-up menu, choose Any for the Width
variation and Compact for the Height variation (Figure17.7). Click Add Variation. This will allow you
to customize the axis property for all iPhones in landscape.
Figure 17.7Adding a size-class-specific option
For the new option (hC), choose Horizontal (Figure17.8). Now, whenever the interface has a compact
height, the outer stack view will have a horizontal configuration. When the interface has a regular
height, the outer stack view will have a vertical configuration.
Figure 17.8Customizing the axis

ptg18651516
Chapter 17Size Classes
312
The last change you want to make is for the inner stack view and the image view to fill the outer stack
view equally. To do this, you will customize the outer stack view’s distribution.
With the attributes inspector still open for the outer stack view, click on the + next to Distribution and
once again select Any for the Width variation and Compact for the Height variation from the pop-up
menu. Change the distribution for this size class to be Fill Equally (Figure17.9).
Figure 17.9Customizing the distribution
Build and run the application. Select an item and drill down to its details to add a photo, if it does not
already have one. Rotate between portrait and landscape (on the simulator, you can use Command plus
the left or right arrow key to rotate) and notice how the interface is laid out as you specified for both
regular and compact height.
With that, your Homepwner application is complete. You have built an app with a flexible interface that
can take photos and store data, and we hope you are proud of your accomplishment! Take some time to
celebrate.

ptg18651516

ptg18651516
315
18
Touch Events and UIResponder
In the next two chapters, you will create TouchTracker, an app that lets the user draw by touching the
screen. In this chapter, you will create a view that draws lines in response to the user dragging across it
(Figure18.1). Using multitouch, the user will be able to draw more than one line at a time.
Figure 18.1TouchTracker

ptg18651516
Chapter 18Touch Events and UIResponder
316
Touch Events
As a subclass of UIResponder, a UIView can override four methods to handle the four distinct touch
events:
• one or more fingers touch the screen
func touchesBegan(_ touches: Set<UITouch>, with event: UIEvent?)
• one or more fingers move across the screen (this message is sent repeatedly as a finger moves)
func touchesMoved(_ touches: Set<UITouch>, with event: UIEvent?)
• one or more fingers are removed from the screen
func touchesEnded(_ touches: Set<UITouch>, with event: UIEvent?)
• a system event, like an incoming phone call, interrupts a touch before it ends
func touchesCancelled(_ touches: Set<UITouch>, with event: UIEvent?)
Let’s walk through the typical lifecycle of a touch. When the user’s finger touches the screen, an
instance of UITouch is created. The touchesBegan(_:with:) method is called on the UIView that the
finger touched, and the UITouch is passed in through the Set of touches.
As the finger moves around the screen, the touch object is updated to contain the current location
of the finger on the screen. Then, the same UIView that the touch began on is sent the message
touchesMoved(_:with:). The Set that is passed as an argument to this method contains the same
UITouch that originally was created when the finger it represents touched the screen.
When the finger is removed from the screen, the touch object is updated one last time to
contain the final location of the finger, and the view that the touch began on is sent the message
touchesEnded(_:with:). After that method finishes executing, the UITouch object is destroyed.
From this information, you can draw a few conclusions about how touch objects work:
• One UITouch corresponds to one finger on the screen. This touch object lives as long as the finger
is on the screen and always contains the current position of the finger on the screen.
• The view that the finger started on will receive every touch event message for that finger.
Even if the finger moves beyond the frame of the UIView that the touch began on, the
touchesMoved(_:with:) and touchesEnded(_:with:) methods will still be called on that view.
Thus, if a touch begins on a view, then that view owns the touch for the life of the touch.
• You do not have to – nor should you ever – keep a reference to a UITouch object. The application
will give you access to a touch object via the UIResponder methods called at the distinct points in
the touch’s lifecycle.

ptg18651516
Creating the TouchTracker Application
317
Every time a touch does something – like begins, moves, or ends – a touch event is added to a queue
of events that the UIApplication object manages. In practice, the queue rarely fills up, and events are
delivered immediately. The delivery of these touch events involves sending one of the UIResponder
messages to the view that owns the touch.
What about multiple touches? If multiple fingers do the same thing at the exact same time to the
same view, all of these touch events are delivered at once. Each touch object – one for each finger –
is included in the Set passed as an argument in the UIResponder messages. However, the window of
opportunity for the “exact same time” is fairly short. So, instead of one responder message with all of
the touches, there are usually multiple responder messages with one or more of the touches. You will
see how to handle multiple touches later in this chapter.
Creating the TouchTracker Application
Now let’s get started with your application. In Xcode, create a new single view universal project and
name it TouchTracker (Figure18.2).
Figure 18.2Creating TouchTracker

ptg18651516
Chapter 18Touch Events and UIResponder
318
In building TouchTracker, you are going to use the default view controller and the storyboard that the
template created. For its view and model layers, you are going to create a custom view class and a
custom structure. Figure18.3 shows the major pieces of TouchTracker.
Figure 18.3Object diagram for TouchTracker
Let’s begin with your custom struct.
Creating the Line Struct
You are going to create the custom Line type. So far, all of the types that you have created have been
classes. In fact, they have been Cocoa Touch subclasses; for example, you have created subclasses of
NSObject, UIViewController, and UIView.
Line will be a struct. You have used structs throughout this book – CGRect, CGSize, and CGPoint are
all structs. So too are String, Int, Array, and Dictionary. Now you are going to create one of your
own.
Create a new Swift file named Line.
In Line.swift, import CoreGraphics and declare the Line struct. Declare two CGPoint properties that
will determine the beginning and ending point for the line.
import Foundation
import CoreGraphics
struct Line {
var begin = CGPoint.zero
var end = CGPoint.zero
}

ptg18651516
Structs
319
Structs
Structs differ from classes in a number of ways:
• Structs do not support inheritance.
• Structs get a member-wise initializer if no other initializers are declared. The member-wise
initializer takes in an argument for each property within the type. The Line struct, for example,
has the member-wise initializer init(begin: CGPoint, end: CGPoint).
• If all properties have default values and no other initializers are declared, structs also gain an
empty initializer (init()) that creates an instance and sets all of the properties to their default
value.
• Perhaps most importantly, structs (and enums) are value types – as opposed to classes, which are
reference types.
Value types vs reference types
Value types are types whose values are copied when they are assigned to another instance or passed in
the argument of a function. This means that assigning an instance of a value type to another actually
assigns a copy of the first instance to the second instance. Value types play an important role in Swift.
For example, arrays and dictionaries are both value types. All enums and structs you write are value
types as well.
Reference types are not copied when they are assigned to an instance or passed into an argument of a
function. Instead, a reference to the same instance is passed. Classes and closures are reference types.
So which do you choose? In general, we suggest starting out with a value type (such as a struct) unless
you absolutely know you need the benefits of a reference type. Value types are easier to reason about
because you do not need to worry about what happens to an instance when you change values on a
copy. If you would like a deeper discussion on this topic, check out Swift Programming: The Big Nerd
Ranch Guide.

ptg18651516
Chapter 18Touch Events and UIResponder
320
Creating DrawView
In addition to a custom struct, TouchTracker needs a custom view.
Create a new Swift file named DrawView. In DrawView.swift, define the DrawView class. Add two
properties: an optional Line to keep track of a line that is possibly being drawn and an array of Lines
to keep track of lines that have been drawn.
import Foundation
import UIKit
class DrawView: UIView {
var currentLine: Line?
var finishedLines = [Line]()
}
An instance of DrawView will be the view of the application’s rootViewController, the default
ViewController included in the project. The view controller needs to know that its view will be an
instance of DrawView.
Open Main.storyboard. Select the View and open the identity inspector (Command-Option-3). Under
Custom Class, change the Class to DrawView (Figure18.4).
Figure 18.4Changing the view class

ptg18651516
Drawing with DrawView
321
Drawing with DrawView
An instance of DrawView needs to be able draw lines. You are going to write a method that uses
UIBezierPath to create and stroke a path based on the properties of a given Line. Then you will
override draw(_:) to draw the lines in the array of finished lines as well as the current line, if any.
In DrawView.swift, implement the method for stroking lines and override draw(_:).
var currentLine: Line?
var finishedLines = [Line]()
func stroke(_ line: Line) {
let path = UIBezierPath()
path.lineWidth = 10
path.lineCapStyle = .round
path.move(to: line.begin)
path.addLine(to: line.end)
path.stroke()
}
override func draw(_ rect: CGRect) {
// Draw finished lines in black
UIColor.black.setStroke()
for line in finishedLines {
stroke(line)
}
if let line = currentLine {
// If there is a line currently being drawn, do it in red
UIColor.red.setStroke()
stroke(line)
}
}

ptg18651516
Chapter 18Touch Events and UIResponder
322
Turning Touches into Lines
A line is defined by two points. Your Line stores these points as properties named begin and end.
When a touch begins, you will create a Line and set both of its properties to the point where the touch
began. When the touch moves, you will update the Line’s end. When the touch ends, you will have
your complete Line.
In DrawView.swift, implement touchesBegan(_:with:) to create a new line.
override func touchesBegan(_ touches: Set<UITouch>, with event: UIEvent?) {
let touch = touches.first!
// Get location of the touch in view's coordinate system
let location = touch.location(in: self)
currentLine = Line(begin: location, end: location)
setNeedsDisplay()
}
This code first figures out the location of the touch within the view’s coordinate system. Then it calls
setNeedsDisplay(), which flags the view to be redrawn at the end of the run loop.
Next, also in DrawView.swift, implement touchesMoved(_:with:) so that it updates the end of the
currentLine.
override func touchesMoved(_ touches: Set<UITouch>, with event: UIEvent?) {
let touch = touches.first!
let location = touch.location(in: self)
currentLine?.end = location
setNeedsDisplay()
}
Finally, still in DrawView.swift, update the end location of the currentLine and add it to the
finishedLines array when the touch ends.
override func touchesEnded(_ touches: Set<UITouch>, with event: UIEvent?) {
if var line = currentLine {
let touch = touches.first!
let location = touch.location(in: self)
line.end = location
finishedLines.append(line)
}
currentLine = nil
setNeedsDisplay()
}
Build and run the application and draw some lines on the screen. While you are drawing, the lines will
appear in red. Once finished, they will appear in black.

ptg18651516
Handling multiple touches
323
Handling multiple touches
When drawing lines, you may have noticed that having more than one finger on the screen does not do
anything – that is, you can only draw one line at a time. Let’s update DrawView so that you can draw as
many lines as you can fit fingers on the screen.
By default, a view will only accept one touch at a time. If one finger has already
triggered touchesBegan(_:with:) but has not finished – and therefore has not triggered
touchesEnded(_:with:) – subsequent touches are ignored. In this context, “ignored” means that
neither touchesBegan(_:with:) nor any other UIResponder method related to the extra touches will
be called on the DrawView.
In Main.storyboard, select the Draw View and open the attributes inspector. Check the box labeled
Multiple Touch (Figure18.5), which will set the DrawView instance’s multipleTouchesEnabled
property to true.
Figure 18.5Multiple Touch enabled
Now that DrawView will accept multiple touches, each time a finger touches the screen, moves, or is
removed from the screen, the appropriate UIResponder will be called on the view. However, you now
have a problem: Your UIResponder code assumes there will only be one touch active and one line
being drawn at a time.
For example, each touch-handling method asks for the first element in the set of touches it receives.
In a single-touch view, there will only ever be one object in the set, so asking for any object always
returns the touch that triggered the event. In a multiple-touch view, the set can contain more than
one touch. Also, DrawView has only one property (currentLine) that hangs on to a line in progress.
Obviously, you will need to hold as many lines as there are touches currently on the screen. While
you could create a few more properties, like currentLine1 and currentLine2, it would be a hassle to
manage which property corresponds to which touch.
Instead of adding more properties, you are going to replace the single Line with a dictionary
containing instances of Line. In DrawView.swift, add a new property to replace currentLine.
class DrawView: UIView {
var currentLine: Line?
var currentLines = [NSValue:Line]()

ptg18651516
Chapter 18Touch Events and UIResponder
324
The key to store the line in the dictionary will be derived from the UITouch object that the line
corresponds to. As more touch events occur, you can use the same algorithm to derive the key from the
UITouch that triggered the event and use it to look up the appropriate Line in the dictionary.
Now you need to update the UIResponder methods to add lines that are currently being drawn to this
dictionary. In DrawView.swift, update the code in touchesBegan(_:with:).
override func touchesBegan(_ touches: Set<UITouch>, with event: UIEvent?) {
let touch = touches.first!
// Get location of the touch in view's coordinate system
let location = touch.location(in: self)
currentLine = Line(begin: location, end: location)
// Log statement to see the order of events
print(#function)
for touch in touches {
let location = touch.location(in: self)
let newLine = Line(begin: location, end: location)
let key = NSValue(nonretainedObject: touch)
currentLines[key] = newLine
}
setNeedsDisplay()
}
In this code, you first print out the name of the method using the #function expression. Second, you
enumerate over all of the touches that began, because it is possible for more than one touch to begin
at the same time. (Typically, touches begin at different times and touchesBegan(_:with:) gets called
multiple times on the DrawView for each touch. But you have to prepare for the improbable, if not the
impossible.)

ptg18651516
Handling multiple touches
325
Next, notice the use of NSValue(nonretainedObject:) to derive the key to store the Line. This
method creates an NSValue instance that holds on to the address of the UITouch object that will be
associated with this line. Because a UITouch is created when a touch begins, updated throughout its
lifetime, and destroyed when the touch ends, the address of that object will be constant through each
touch-event-handling method. Figure18.6 shows the new state of affairs.
Figure 18.6Object diagram for multitouch TouchTracker
You may be wondering: Why not use the UITouch itself as the key? Why go through the hoop of
creating an NSValue? The documentation for UITouch says that you should never keep a strong
reference to a UITouch object. The details of memory management are outside the scope of this book,
but to avoid creating a strong reference to a touch object, you wrap the memory address of the UITouch
in an instance of NSValue using its init(nonretainedObject:) initializer. The documentation for
this method states: “This method is useful if you want to add an object to a collection but don’t want
the collection to create a strong reference to it,” which is exactly what you want. Because the same
UITouch object is reused for the entirety of that touch’s lifecycle (and therefore has the same memory
address), you can re-create the same NSValue using the same UITouch.
Next, update touchesMoved(_:with:) in DrawView.swift so that it can look up the right Line.
override func touchesMoved(_ touches: Set<UITouch>, with event: UIEvent?) {
let touch = touches.first!
let location = touch.location(in: self)
currentLine?.end = location
// Log statement to see the order of events
print(#function)
for touch in touches {
let key = NSValue(nonretainedObject: touch)
currentLines[key]?.end = touch.location(in: self)
}
setNeedsDisplay()
}

ptg18651516
Chapter 18Touch Events and UIResponder
326
Now, update touchesEnded(_:with:) to move any finished lines into the finishedLines array.
override func touchesEnded(_ touches: Set<UITouch>, with event: UIEvent?) {
if var line = currentLine {
let touch = touches.first!
let location = touch.location(in: self)
line.end = location
finishedLines.append(line)
}
currentLine = nil
// Log statement to see the order of events
print(#function)
for touch in touches {
let key = NSValue(nonretainedObject: touch)
if var line = currentLines[key] {
line.end = touch.location(in: self)
finishedLines.append(line)
currentLines.removeValue(forKey: key)
}
}
setNeedsDisplay()
}
Finally, update draw(_:) to draw each line in currentLines.
override func draw(_ rect: CGRect) {
// Draw finished lines in black
UIColor.black.setStroke()
for line in finishedLines {
stroke(line)
}
if let line = currentLine {
// If there is a line currently being drawn, do it in red
UIColor.red.setStroke()
stroke(line)
}
// Draw current lines in red
UIColor.red.setStroke()
for (_, line) in currentLines {
stroke(line)
}
}

ptg18651516
Handling multiple touches
327
Build and run the application and start drawing lines with multiple fingers. (On the simulator, hold
down the Option key while you drag to simulate multiple fingers.) Notice the ordering of the log
messages in the console.
You should know that when a UIResponder method like touchesMoved(_:with:) is called on a view,
only the touches that have moved will be in the set of touches. Thus, it is possible for three touches
to be on a view, but only one touch to be in the set of touches passed into one of these methods.
Additionally, once a UITouch begins on a view, all touch event methods are called on that same view
over the touch’s lifetime, even if that touch moves off of the view it began on.
The last thing left for the basics of TouchTracker is to handle what happens when a touch is canceled.
A touch can be canceled when the application is interrupted by the OS (for example, when a phone call
comes in) while a touch is currently on the screen. When a touch is canceled, any state it set up should
be reverted. In this case, you should remove any lines in progress.
In DrawView.swift, implement touchesCancelled(_:with:).
override func touchesCancelled(_ touches: Set<UITouch>, with event: UIEvent?) {
// Log statement to see the order of events
print(#function)
currentLines.removeAll()
setNeedsDisplay()
}

ptg18651516
Chapter 18Touch Events and UIResponder
328
@IBInspectable
When working in Interface Builder, you are able to modify attributes for the views that you add to
the canvas. For example, you can set the background color on a view, the text on a label, and the
current progress on a slider. You can add this same behavior to your own custom UIView subclasses for
certain types. Let’s add in the ability for the DrawView’s current line color, finished line color, and line
thickness to be customized through Interface Builder.
In DrawView.swift, declare three properties to reference these values. Give them default values and
have the view flag itself for redrawing whenever these properties change.
var currentLines = [NSValue:Line]()
var finishedLines = [Line]()
@IBInspectable var finishedLineColor: UIColor = UIColor.black {
didSet {
setNeedsDisplay()
}
}
@IBInspectable var currentLineColor: UIColor = UIColor.red {
didSet {
setNeedsDisplay()
}
}
@IBInspectable var lineThickness: CGFloat = 10 {
didSet {
setNeedsDisplay()
}
}
The @IBInspectable keyword lets Interface Builder know that this is a property that you want
to customize through the attributes inspector. Many of the common types are supported by
@IBInspectable: Booleans, strings, numbers, CGPoint, CGSize, CGRect, UIColor, UIImage, and a few
more are all candidates.

ptg18651516
@IBInspectable
329
Now update stroke(_:) and drawView(_:) to use these new properties.
func stroke(_ line: Line) {
let path = UIBezierPath()
path.lineWidth = 10
path.lineWidth = lineThickness
path.lineCapStyle = .round
path.move(to: line.begin)
path.addLine(to: line.end)
path.stroke()
}
override func draw(_ rect: CGRect) {
// Draw finished lines in black
UIColor.black.setStroke()
finishedLineColor.setStroke()
for line in finishedLines {
stroke(line)
}
// Draw current lines in red
UIColor.red.setStroke()
currentLineColor.setStroke()
for (_, line) in currentLines {
stroke(line)
}
}
Now, when you add a DrawView to the canvas in Interface Builder, you can customize these three
properties in the attributes inspector to be different for different instances (Figure18.7).
Figure 18.7Customizing DrawView

ptg18651516
Chapter 18Touch Events and UIResponder
330
Silver Challenge: Colors
Make it so that the angle at which a line is drawn dictates its color once it has been added to
currentLines.
Gold Challenge: Circles
Use two fingers to draw circles. Try having each finger represent one corner of the bounding box
around the circle. Recall that you can simulate two fingers on the simulator by holding down the
Option key. (Hint: This is much easier if you track touches that are working on a circle in a separate
dictionary.)

ptg18651516
For the More Curious: The Responder Chain
331
For the More Curious: The Responder Chain
In Chapter14, we talked briefly about the first responder. A UIResponder can be a first responder and
receive touch events. UIView is one example of a UIResponder subclass, but there are many others,
including UIViewController, UIApplication, and UIWindow. You are probably thinking, “But you
can’t touch a UIViewController. It’s not an onscreen object.” You are right – you cannot send a touch
event directly to a UIViewController, but view controllers can receive events through the responder
chain.
Every UIResponder can reference another UIResponder through its next property, and together these
objects make up the responder chain (Figure18.8). A touch event starts at the view that was touched.
The next responder of a view is typically its UIViewController (if it has one) or its superview (if
it does not). The next responder of a view controller is typically its view’s superview. The top-most
superview is the window. The window’s next responder is the singleton instance of UIApplication.
Figure 18.8Responder chain
How does a UIResponder not handle an event? It calls the same method on its next responder. That is
what the default implementation of methods like touchesBegan(_:with:) does. So if a method is not
overridden, its next responder will attempt to handle the touch event. If the application (the last object
in the responder chain) does not handle the event, then it is discarded.
You can explicitly call a method on a next responder, too. Let’s say there is a view that tracks touches,
but if a double-tap occurs, its next responder should handle it. The code would look like this:
override func touchesBegan(_ touches: Set<UITouch>, with event: UIEvent?) {
let touch = touches.first!
if touch.tapCount == 2 {
next?.touchesBegan(touches, with: event)
} else {
// Go on to handle touches that are not double-taps
}
}

ptg18651516
Chapter 18Touch Events and UIResponder
332
For the More Curious: UIControl
The class UIControl is the superclass for several classes in Cocoa Touch, including UIButton and
UISlider. You have seen how to set the targets and actions for these controls. Now we can take a
closer look at how UIControl overrides the same UIResponder methods you implemented in this
chapter.
In UIControl, each possible control event is associated with a constant. Buttons, for example, typically
send action messages on the UIControlEvents.touchUpInside control event. A target registered for
this control event will only receive its action message if the user touches the control and then lifts the
finger off the screen inside the frame of the control.
For a button, however, you can have actions on other event types. For example, you might trigger a
method if the user removes the finger inside or outside the frame. Assigning the target and action
programmatically would look like this:
button.addTarget(self,
action: #selector(Thermostat.resetTemperature(_:)),
for: [.touchUpInside, .touchUpOutside])
Now consider how UIControl handles UIControlEvents.touchUpInside.
// Not the exact code. There is a bit more going on!
override func touchesEnded(_ touches: Set<UITouch>, with event: UIEvent?) {
// Reference to the touch that is ending
let touch = touches.first!
// Location of that point in this control's coordinate system
let touchLocation = touch.location(in: self)
// Is that point still in my viewing bounds?
if bounds.contains(touchLocation) {
// Send out action messages to all targets registered for this event!
sendActions(for: .touchUpInside)
}
else {
// The touch ended outside the bounds: different control event
sendActions(for: .touchUpOutside)
}
}
So how do these actions get sent to the right target? At the end of the UIResponder method
implementations, the control calls the method sendActions(for:) on itself. This method looks at all
of the target-action pairs the control has. If any of them are registered for the control event passed as
the argument, the corresponding action method is called on those targets.
However, a control never calls a method directly on its targets. Instead, it routes these method calls
through the UIApplication object. Why not have controls call the action methods directly on the
targets? Controls can also have nil-targeted actions. If a UIControl’s target is nil, the UIApplication
finds the first responder of its UIWindow and calls the action method on it.

ptg18651516
333
19
UIGestureRecognizer and
UIMenuController
In Chapter18, you handled raw touches by implementing methods from UIResponder. Sometimes
you want to detect a specific pattern of touches that make a gesture, like a pinch or a swipe. Instead of
writing code to detect common gestures yourself, you can use instances of UIGestureRecognizer.
A UIGestureRecognizer intercepts touches that are on their way to being handled by a view. When
it recognizes a particular gesture, it calls a method on the object of your choice. There are several
types of gesture recognizers built into the SDK. In this chapter, you will use three of them to allow
TouchTracker users to select, move, and delete lines (Figure19.1). You will also see how to use
another interesting iOS class, UIMenuController.
Figure 19.1TouchTracker by the end of the chapter

ptg18651516
Chapter 19UIGestureRecognizer and UIMenuController
334
UIGestureRecognizer Subclasses
You do not instantiate UIGestureRecognizer itself. Instead, there are a number of subclasses of
UIGestureRecognizer, and each one is responsible for recognizing a particular gesture.
To use an instance of a UIGestureRecognizer subclass, you give it a target-action pair and attach it
to a view. Whenever the gesture recognizer recognizes its gesture on the view, it will send the action
message to its target. All UIGestureRecognizer action messages have the same form:
func action(_ gestureRecognizer: UIGestureRecognizer) { }
When recognizing a gesture, the gesture recognizer intercepts the touches destined for the view
(Figure19.2). Thus, the typical UIResponder methods like touchesBegan(_:with:) may not be called
on a view with gesture recognizers.
Figure 19.2Gesture recognizers intercept touches
Detecting Taps with UITapGestureRecognizer
The first UIGestureRecognizer subclass you will use is UITapGestureRecognizer. When the user taps
the screen twice, all of the lines on the screen will be cleared.
Open TouchTracker.xcodeproj and DrawView.swift. Add an init?(coder:) method and instantiate
a UITapGestureRecognizer that requires two taps to fire and calls the action method on its target.
required init?(coder aDecoder: NSCoder) {
super.init(coder: aDecoder)
let doubleTapRecognizer = UITapGestureRecognizer(target: self,
action: #selector(DrawView.doubleTap(_:)))
doubleTapRecognizer.numberOfTapsRequired = 2
addGestureRecognizer(doubleTapRecognizer)
}
Now when a double-tap occurs on an instance of DrawView, the method doubleTap(_:) will be called
on that instance. Implement this method in DrawView.swift.

ptg18651516
Detecting Taps with UITapGestureRecognizer
335
func doubleTap(_ gestureRecognizer: UIGestureRecognizer) {
print("Recognized a double tap")
currentLines.removeAll()
finishedLines.removeAll()
setNeedsDisplay()
}
Notice that the argument to the action method for a gesture recognizer is the instance of
UIGestureRecognizer that called the method. In the case of a double-tap, you do not need any
information from the recognizer, but you will need information from the other recognizers you install
later in the chapter.
Build and run the application, draw a few lines, and double-tap the screen to clear them.
You may have noticed (especially on the simulator) that the first tap of a double-tap results in a small
red dot being drawn. This dot appears because touchesBegan(_:with:) is called on the DrawView on
the first tap, creating a very short line. Check the console and you will see the following sequence of
events:
touchesBegan(_:with:)
Recognized a double tap
touchesCancelled(_:with:)
Gesture recognizers work by inspecting touch events to determine whether their particular gesture has
occurred. Before a gesture is recognized, the gesture recognizer intercepts all the UIResponder method
calls. If it has not recognized its gesture, each call is forwarded on to the view.
Recognizing a tap requires that a touch begin and end. This means that the UITapGestureRecognizer
cannot know whether the touch is a tap when touchesBegan(_:with:) is originally called, so the
method is called on the view as well. When the touch ends, the tap is recognized and the gesture
recognizer claims the touch for itself. It does so by calling touchesCancelled(_:with:) on the view.
After that, no more UIResponder methods will be called on the view for that particular touch.
To prevent this red dot from appearing temporarily, you must prevent touchesBegan(_:with:)
from being called on the view. You can tell a UIGestureRecognizer to delay calling
touchesBegan(_:with:) on its view if it is still possible that its gesture might be recognized for that
touch.
In DrawView.swift, modify init?(coder:) to do just this.
required init?(coder aDecoder: NSCoder) {
super.init(coder: aDecoder)
let doubleTapRecognizer = UITapGestureRecognizer(target: self,
action: #selector(DrawView.doubleTap(_:)))
doubleTapRecognizer.numberOfTapsRequired = 2
doubleTapRecognizer.delaysTouchesBegan = true
addGestureRecognizer(doubleTapRecognizer)
}
Build and run the application, draw some lines, and then double-tap to clear them. You will no longer
see the red dot while double-tapping.

ptg18651516
Chapter 19UIGestureRecognizer and UIMenuController
336
Multiple Gesture Recognizers
The next step is to add another gesture recognizer that allows the user to select a line. (Later, a user will
be able to delete the selected line.) You will install another UITapGestureRecognizer on the DrawView
that only requires one tap.
In DrawView.swift, modify init?(coder:) to add this gesture recognizer.
required init?(coder aDecoder: NSCoder) {
super.init(coder: aDecoder)
let doubleTapRecognizer = UITapGestureRecognizer(target: self,
action: #selector(DrawView.doubleTap(_:)))
doubleTapRecognizer.numberOfTapsRequired = 2
doubleTapRecognizer.delaysTouchesBegan = true
addGestureRecognizer(doubleTapRecognizer)
let tapRecognizer =
UITapGestureRecognizer(target: self, action: #selector(DrawView.tap(_:)))
tapRecognizer.delaysTouchesBegan = true
addGestureRecognizer(tapRecognizer)
}
Now, implement tap(_:) in DrawView.swift to log the tap to the console.
func tap(_ gestureRecognizer: UIGestureRecognizer) {
print("Recognized a tap")
}
Build and run the application. Try tapping and double-tapping. Tapping once logs the appropriate
message to the console. Double-tapping, however, triggers both tap(_:) and doubleTap(_:).
In situations where you have multiple gesture recognizers, it is not uncommon to have one gesture
recognizer fire and claim a touch when you really wanted another gesture recognizer to handle it. In
these cases, you set up dependencies between recognizers that say, “Wait a moment before you fire,
because this touch might be mine!”
In init?(coder:), make it so the tapRecognizer waits until the doubleTapRecognizer fails to
recognize a double-tap before claiming the single tap for itself.
required init?(coder aDecoder: NSCoder) {
super.init(coder: aDecoder)
let doubleTapRecognizer = UITapGestureRecognizer(target: self,
action: #selector(DrawView.doubleTap(_:)))
doubleTapRecognizer.numberOfTapsRequired = 2
doubleTapRecognizer.delaysTouchesBegan = true
addGestureRecognizer(doubleTapRecognizer)
let tapRecognizer =
UITapGestureRecognizer(target: self, action: #selector(DrawView.tap(_:)))
tapRecognizer.delaysTouchesBegan = true
tapRecognizer.require(toFail: doubleTapRecognizer)
addGestureRecognizer(tapRecognizer)
}
Build and run the application again and try out some taps. A single tap now takes a small amount of
time to fire after the tap occurs, but double-tapping no longer triggers the tap(_:) message.

ptg18651516
Multiple Gesture Recognizers
337
Next, let’s build on the DrawView so that the user can select a line when it is tapped. First, add a
property at the top of DrawView.swift to hold on to the index of a selected line.
class DrawView: UIView {
var currentLines = [NSValue:Line]()
var finishedLines = [Line]()
var selectedLineIndex: Int?
Now modify draw(_:) to draw the selected line in green.
override func draw(_ rect: CGRect) {
finishedLineColor.setStroke()
for line in finishedLines {
stroke(line)
}
currentLineColor.setStroke()
for (_,line) in currentLines {
stroke(line)
}
if let index = selectedLineIndex {
UIColor.green.setStroke()
let selectedLine = finishedLines[index]
stroke(selectedLine)
}
}
Still in DrawView.swift, add an indexOfLine(at:) method that returns the index of the Line closest
to a given point.
func indexOfLine(at point: CGPoint) -> Int? {
// Find a line close to point
for (index, line) in finishedLines.enumerated() {
let begin = line.begin
let end = line.end
// Check a few points on the line
for t in stride(from: CGFloat(0), to: 1.0, by: 0.05) {
let x = begin.x + ((end.x - begin.x) * t)
let y = begin.y + ((end.y - begin.y) * t)
// If the tapped point is within 20 points, let's return this line
if hypot(x - point.x, y - point.y) < 20.0 {
return index
}
}
}
// If nothing is close enough to the tapped point, then we did not select a line
return nil
}

ptg18651516
Chapter 19UIGestureRecognizer and UIMenuController
338
The stride(from:to:by:) method will allow t to start at the from value and go up to (but not reach)
the to value, incrementing the value of t by the by value.
There are other, better ways to determine the closest line to a point, but this simple implementation will
work for your purposes.
The point to be passed in is the point where the tap occurred. You can easily get this information.
Every UIGestureRecognizer has a location(in:) method. Calling this method on the gesture
recognizer will give you the coordinate where the gesture occurred in the coordinate system of the
view that is passed as the argument.
In DrawView.swift, update tap(_:) to call location(in:) on the gesture recognizer, pass the result to
indexOfLine(at:), and make the returned index the selectedLineIndex.
func tap(_ gestureRecognizer: UIGestureRecognizer) {
print("Recognized a tap")
let point = gestureRecognizer.location(in: self)
selectedLineIndex = indexOfLine(at: point)
setNeedsDisplay()
}
If the user double-taps to clear all lines while a line is selected, the application will trap. To address
this, update doubleTap(_:) to set the selectedLineIndex to nil.
func doubleTap(_ gestureRecognizer: UIGestureRecognizer) {
print("Recognized a double tap")
selectedLineIndex = nil
currentLines.removeAll()
finishedLines.removeAll()
setNeedsDisplay()
}
Build and run the application. Draw a few lines and then tap one. The tapped line should appear in
green (remember that it takes a moment before the tap is known not to be a double-tap).

ptg18651516
UIMenuController
339
UIMenuController
Next you are going to make it so that when the user selects a line, a menu with the option to delete
that line appears where the user tapped. There is a built-in class for providing this sort of menu called
UIMenuController (Figure19.3). A menu controller has a list of UIMenuItem objects and is presented
in an existing view. Each item has a title (what shows up in the menu) and an action (the message it
sends the first responder of the window).
Figure 19.3A UIMenuController
There is only one UIMenuController per application. When you wish to present this instance, you fill
it with menu items, give it a rectangle to present from, and set it to be visible.
Do this in DrawView.swift’s tap(_:) method if the user has tapped on a line. If the user tapped
somewhere that is not near a line, the currently selected line will be deselected and the menu controller
will hide.
func tap(_ gestureRecognizer: UIGestureRecognizer) {
print("Recognized a tap")
let point = gestureRecognizer.location(in: self)
selectedLineIndex = indexOfLine(at: point)
// Grab the menu controller
let menu = UIMenuController.shared
if selectedLineIndex != nil {
// Make DrawView the target of menu item action messages
becomeFirstResponder()
// Create a new "Delete" UIMenuItem
let deleteItem = UIMenuItem(title: "Delete",
action: #selector(DrawView.deleteLine(_:)))
menu.menuItems = [deleteItem]
// Tell the menu where it should come from and show it
let targetRect = CGRect(x: point.x, y: point.y, width: 2, height: 2)
menu.setTargetRect(targetRect, in: self)
menu.setMenuVisible(true, animated: true)
} else {
// Hide the menu if no line is selected
menu.setMenuVisible(false, animated: true)
}
setNeedsDisplay()
}
For a menu controller to appear, a view that responds to at least one action message in the
UIMenuController’s menu items must be the first responder of the window – this is why you called the
method becomeFirstResponder() on the DrawView before setting up the menu controller.

ptg18651516
Chapter 19UIGestureRecognizer and UIMenuController
340
If you have a custom view class that needs to become the first responder, you must also override
canBecomeFirstResponder. In DrawView.swift, override this property to return true.
override var canBecomeFirstResponder: Bool {
return true
}
Finally, implement deleteLine(_:) in DrawView.swift.
func deleteLine(_ sender: UIMenuController) {
// Remove the selected line from the list of finishedLines
if let index = selectedLineIndex {
finishedLines.remove(at: index)
selectedLineIndex = nil
// Redraw everything
setNeedsDisplay()
}
}
When being presented, the menu controller goes through each menu item and asks the first responder
if it implements the action method for that item. If the first responder does not implement that method,
then the menu controller will not show the associated menu item. If no menu items have their action
methods implemented by the first responder, the menu is not shown at all.
Build and run the application. Draw a line, tap on it, and then select Delete from the menu item.
If you select a line and then double-tap to clear all lines, the menu controller will still be visible. If the
selectedLineIndex ever becomes nil, the menu controller should not be visible.
Add a property observer to selectedLineIndex in DrawView.swift that sets the menu controller to be
not visible if the index is set to nil.
var selectedLineIndex: Int? {
didSet {
if selectedLineIndex == nil {
let menu = UIMenuController.shared
menu.setMenuVisible(false, animated: true)
}
}
}
Build and run the application. Draw a line, select it, and then double-tap the background. The line and
the menu controller will no longer be visible.

ptg18651516
More Gesture Recognizers
341
More Gesture Recognizers
In this section, you are going to add the ability for a user to select a line by pressing and
holding (a long press) and then move the selected line by dragging the finger (a pan). This will
require two more subclasses of UIGestureRecognizer: UILongPressGestureRecognizer and
UIPanGestureRecognizer.
UILongPressGestureRecognizer
In DrawView.swift, instantiate a UILongPressGestureRecognizer in init?(coder:) and add it to the
DrawView.
...
addGestureRecognizer(tapRecognizer)
let longPressRecognizer = UILongPressGestureRecognizer(target: self,
action: #selector(DrawView.longPress(_:)))
addGestureRecognizer(longPressRecognizer)
}
Now when the user holds down on the DrawView, the method longPress(_:) will be called on
it. By default, a touch must be held 0.5 seconds to become a long press, but you can change the
minimumPressDuration of the gesture recognizer if you like.
So far, you have worked with tap gestures. A tap is a discrete gesture. By the time it is recognized,
the gesture is over, and the action message has been delivered. A long press, on the other hand, is a
continuous gesture. Continuous gestures occur over time. To keep track of what is going on with a
continuous gesture, you can check a recognizer’s state property.
For example, consider a typical long press:
• When the user touches a view, the long-press recognizer notices a possible long press, but it
must wait to see whether the touch is held long enough to become a long-press gesture. The
recognizer’s state is UIGestureRecognizerState.possible.
• Once the user holds the touch long enough, the long press is recognized and the gesture has
begun. The recognizer’s state is UIGestureRecognizerState.began.
• When the user removes the finger, the gesture has ended. The recognizer’s state is
UIGestureRecognizerState.ended.
When the long-press gesture recognizer transitions from possible to began and from began to ended, it
sends its action message to its target. To determine which transition triggered the action, you check the
gesture recognizer’s state.
Remember that the long press is part of a larger feature. In the next section, you will enable the user to
move the selected line by dragging it with the same finger that began the long press. So here is the plan
for implementing the longPress(_:) action method: When the recognizer is in the began state, you
will select the closest line to where the gesture occurred. When the recognizer is in the ended state, you
will deselect the line.

ptg18651516
Chapter 19UIGestureRecognizer and UIMenuController
342
In DrawView.swift, implement longPress(_:).
func longPress(_ gestureRecognizer: UIGestureRecognizer) {
print("Recognized a long press")
if gestureRecognizer.state == .began {
let point = gestureRecognizer.location(in: self)
selectedLineIndex = indexOfLine(at: point)
if selectedLineIndex != nil {
currentLines.removeAll()
}
} else if gestureRecognizer.state == .ended {
selectedLineIndex = nil
}
setNeedsDisplay()
}
Build and run the application. Draw a line and then press and hold it; the line will turn green and
become the selected line. When you let go, the line will revert to its former color and will no longer be
the selected line.
UIPanGestureRecognizer and simultaneous recognizers
In DrawView.swift, declare a UIPanGestureRecognizer as a property so that you have access to it in
all of your methods.
class DrawView: UIView {
var currentLines = [NSValue:Line]()
var finishedLines = [Line]()
var selectedLineIndex: Int? {
...
}
var moveRecognizer: UIPanGestureRecognizer!
Next, in DrawView.swift, add code to init?(coder:) to instantiate a UIPanGestureRecognizer, set
one of its properties, and add it to the DrawView.
let longPressRecognizer = UILongPressGestureRecognizer(target: self,
action: #selector(DrawView.longPress(_:)))
addGestureRecognizer(longPressRecognizer)
moveRecognizer = UIPanGestureRecognizer(target: self,
action: #selector(DrawView.moveLine(_:)))
moveRecognizer.cancelsTouchesInView = false
addGestureRecognizer(moveRecognizer)
}
What is cancelsTouchesInView? Every UIGestureRecognizer has this property, which defaults to
true. When cancelsTouchesInView is true, the gesture recognizer will “eat” any touch it recognizes,
and the view will not get a chance to handle the touch via the traditional UIResponder methods, like
touchesBegan(_:with:).

ptg18651516
UIPanGestureRecognizer and simultaneous recognizers
343
Usually, this is what you want, but not always. In this case, if the pan gesture recognizer were to eat its
touches, then users would not be able to draw lines. When you set cancelsTouchesInView to false,
you ensure that any touch recognized by the gesture recognizer will also be delivered to the view via
the UIResponder methods.
In DrawView.swift, add a simple implementation for the action method:
func moveLine(_ gestureRecognizer: UIPanGestureRecognizer) {
print("Recognized a pan")
}
Build and run the app and draw some lines. Because cancelsTouchesInView is false, the pan
gesture is recognized, but lines can still be drawn. You can comment out the line that sets
cancelsTouchesInView and run again to see the difference.
Soon, you will update moveLine(_:) to redraw the selected line as the user’s finger moves across the
screen. But first you need two gesture recognizers to be able to handle the same touch. Normally, when
a gesture recognizer recognizes its gesture, it eats it and no other recognizer gets a chance to handle
that touch. Try it: Run the app, draw a line, press and hold to select the line, and then move your finger
around. The console reports the long press but not the pan.
In this case, the default behavior is problematic: Your users will press and hold to select a line and
then pan to move the line – without lifting the finger in between. Thus, the two gestures will occur
simultaneously, and the pan gesture recognizer must be allowed to recognize a pan even though the
long-press gesture has already recognized a long press.
To allow a gesture recognizer to recognize its gesture simultaneously with another gesture recognizer,
you implement a method from the UIGestureRecognizerDelegate protocol:
optional func gestureRecognizer(_ gestureRecognizer: UIGestureRecognizer,
shouldRecognizeSimultaneouslyWith
otherGestureRecognizer: UIGestureRecognizer) -> Bool
The first parameter is the gesture recognizer that is asking for guidance. It says to its delegate, “So
there’s me and this other recognizer, and one of us just recognized a gesture. Should the one who did
not recognize it stay in the possible state and continue to track this touch?”
Note that the call itself does not tell you which of the two recognizers has recognized its gesture – and,
thus, which of them will potentially be deprived of the chance to recognize its gesture.
By default, the method returns false, and the gesture recognizer still in the possible state leaves the
touch in the hands of the gesture already in the recognized state. You can implement the method to
return true to allow both recognizers to recognize their gestures in the same touch. (If you need to
determine which of the two recognizers has recognized its gesture, you can check the recognizers’ state
properties.)
To enable panning while long pressing, you are going to give the pan gesture recognizer a delegate (the
DrawView). Then, when the long-press recognizer recognizes its gesture, the pan gesture recognizer
will call the simultaneous recognition method on its delegate. You will implement this method in
DrawView to return true. This will allow the pan gesture recognizer to recognize any panning that
occurs while a long press is in progress.

ptg18651516
Chapter 19UIGestureRecognizer and UIMenuController
344
First, in DrawView.swift, declare that DrawView conforms to the UIGestureRecognizerDelegate
protocol.
class DrawView: UIView, UIGestureRecognizerDelegate {
var currentLines = [NSValue:Line]()
var finishedLines = [Line]()
var selectedLineIndex: Int? {
...
}
var moveRecognizer: UIPanGestureRecognizer!
Next, in init?(coder:), set the DrawView to be the delegate of the UIPanGestureRecognizer.
let longPressRecognizer = UILongPressGestureRecognizer(target: self,
action: #selector(DrawView.longPress(_:)))
addGestureRecognizer(longPressRecognizer)
moveRecognizer = UIPanGestureRecognizer(target: self,
action: #selector(DrawView.moveLine(_:)))
moveRecognizer.delegate = self
moveRecognizer.cancelsTouchesInView = false
addGestureRecognizer(moveRecognizer)
}
Finally, in DrawView.swift, implement the delegate method to return true.
func gestureRecognizer(_ gestureRecognizer: UIGestureRecognizer,
shouldRecognizeSimultaneouslyWith
otherGestureRecognizer: UIGestureRecognizer) -> Bool {
return true
}
For this situation, where only your pan gesture recognizer has a delegate, there is no need to do more
than return true. In more complicated scenarios, you would use the passed-in gesture recognizers to
more carefully control simultaneous recognition.
Now, when a long press begins, the UIPanGestureRecognizer will continue to keep track of the touch,
and if the user’s finger begins to move, the pan recognizer will recognize the pan. To see the difference,
run the app, draw a line, select it, and then pan. The console will report both gestures.
(The UIGestureRecognizerDelegate protocol includes other methods to help you tweak the behavior
of your gesture recognizers. Visit the protocol reference page for more information.)
In addition to the states you have already seen, a pan gesture recognizer supports the changed state.
When a finger starts to move, the pan recognizer enters the began state and calls a method on its target.
While the finger moves around the screen, the recognizer transitions to the changed state and calls the
action method on its target repeatedly. When the finger leaves the screen, the recognizer’s state is set to
ended, and the method is called on the target for the final time.

ptg18651516
UIPanGestureRecognizer and simultaneous recognizers
345
The next step is to implement the moveLine(_:) method that the pan recognizer calls on its target. In
this implementation, you will call the method translationInView(_:) on the pan recognizer. This
UIPanGestureRecognizer method returns how far the pan has moved as a CGPoint in the coordinate
system of the view passed as the argument. When the pan gesture begins, this property is set to the zero
point (where x and y are 0). As the pan moves, this value is updated – if the pan goes far to the right, it
has a high x value; if the pan returns to where it began, its translation goes back to the zero point.
In DrawView.swift, implement moveLine(_:). Notice that because you will send the gesture
recognizer a method from the UIPanGestureRecognizer class, the parameter of this method must be a
reference to an instance of UIPanGestureRecognizer rather than UIGestureRecognizer.
func moveLine(_ gestureRecognizer: UIPanGestureRecognizer) {
print("Recognized a pan")
// If a line is selected...
if let index = selectedLineIndex {
// When the pan recognizer changes its position...
if gestureRecognizer.state == .changed {
// How far has the pan moved?
let translation = gestureRecognizer.translation(in: self)
// Add the translation to the current beginning and end points of the line
// Make sure there are no copy and paste typos!
finishedLines[index].begin.x += translation.x
finishedLines[index].begin.y += translation.y
finishedLines[index].end.x += translation.x
finishedLines[index].end.y += translation.y
// Redraw the screen
setNeedsDisplay()
}
} else {
// If no line is selected, do not do anything
return
}
}
Build and run the application. Touch and hold on a line and begin dragging – and you will immediately
notice that the line and your finger are way out of sync. What is going on?
You are adding the current translation over and over again to the line’s original end points. You really
need the gesture recognizer to report the change in translation since the last time this method was
called instead. Fortunately, you can do this. You can set the translation of a pan gesture recognizer back
to the zero point every time it reports a change. Then, the next time it reports a change, it will have the
translation since the last event.
Near the bottom of moveLine(_:) in DrawView.swift, add the following line of code.
finishedLines[index].end.x += translation.x
finishedLines[index].end.y += translation.y
gestureRecognizer.setTranslation(CGPoint.zero, in: self)
// Redraw the screen
setNeedsDisplay()
Build and run the application and move a line around. Works great!

ptg18651516
Chapter 19UIGestureRecognizer and UIMenuController
346
More on UIGestureRecognizer
You have only scratched the surface of UIGestureRecognizer. There are more subclasses, more
properties, and more delegate methods – and you can even create recognizers of your own. This section
will give you an idea of what UIGestureRecognizer is capable of. You can study the documentation to
learn even more.
When a gesture recognizer is on a view, it is really handling all of the UIResponder methods, like
touchesBegan(_:with:), for you. Gesture recognizers are pretty greedy, so they typically do not let
a view receive touch events, or they at least delay the delivery of those events. You can set properties
on the recognizer, like delaysTouchesBegan, delaysTouchesEnded, and cancelsTouchesInView, to
change this behavior. If you need finer control than this all-or-nothing approach, you can implement
delegate methods for the recognizer.
At times, you may have two gesture recognizers looking for very similar gestures. You can chain
recognizers together so that one is required to fail for the next one to start using the method
require(toFail:). You used this method in init?(coder:) to make the tap recognizer wait for the
double-tap recognizer to fail.
One thing you must understand to master gesture recognizers is how they interpret their state. Overall,
there are seven states a recognizer can enter:
•UIGestureRecognizerState.possible
•UIGestureRecognizerState.failed
•UIGestureRecognizerState.began
•UIGestureRecognizerState.cancelled
•UIGestureRecognizerState.changed
•UIGestureRecognizerState.recognized
•UIGestureRecognizerState.ended
The possible state is where recognizers spend most of their time. When a gesture transitions to any
state other than the possible state or the failed state, the action message of the recognizer is sent and its
state property can be checked to see why.
The failed state is used by recognizers watching for a multitouch gesture. At some point, the user’s
fingers may achieve a position from which they can no longer make that recognizer’s gesture. At that
point, the gesture recognizer fails. A recognizer enters the canceled state when it is interrupted, such as
by an incoming phone call.
If a gesture is continuous, like a pan, the gesture recognizer will enter the began state and then go into
the changed state until the gesture ends. When the gesture ends (or is canceled), the recognizer enters
the ended (or canceled) state and sends its action message a final time before returning to the possible
state.
For gesture recognizers that pick up on a discrete gesture like a tap, you will only see the recognized
state (which has the same value as the ended state).
The four built-in recognizers that you did not implement in this chapter are
UIPinchGestureRecognizer, UISwipeGestureRecognizer, UIScreenEdgePanGestureRecognizer,
and UIRotationGestureRecognizer. Each has properties that allow you to fine-tune its behavior. The
documentation will show you how.

ptg18651516
Silver Challenge: Mysterious Lines
347
Finally, if there is a gesture that you want to recognize that is not implemented by the built-in
subclasses of UIGestureRecognizer, you can subclass UIGestureRecognizer yourself. This is an
intense undertaking and outside the scope of this book. You can read the Methods for Subclassing
section of the UIGestureRecognizer documentation to learn what is required.
Silver Challenge: Mysterious Lines
There is a bug in the application. If you tap on a line and then start drawing a new one while the menu
is visible, you will drag the selected line and draw a new line at the same time. Fix this bug.
Gold Challenge: Speed and Size
Piggy-back off of the pan gesture recognizer to record the velocity of the pan when you are drawing
a line. Adjust the thickness of the line being drawn based on this speed. Make no assumptions about
how small or large the velocity value of the pan recognizer can be. (In other words, log a variety of
velocities to the console first.)
Platinum Challenge: Colors
Have a three-finger swipe upward bring up a panel that shows colors. Selecting one of those colors
should make any lines you draw afterward appear in that color. No extra lines should be drawn by
putting up that panel – or any lines drawn should be immediately deleted when the application realizes
that it is dealing with a three-finger swipe.

ptg18651516
Chapter 19UIGestureRecognizer and UIMenuController
348
For the More Curious: UIMenuController and
UIResponderStandardEditActions
The UIMenuController is typically responsible for showing the user an “edit” menu when it is
displayed. (Think of a text field or text view when you press and hold.) Therefore, an unmodified menu
controller (one that you do not set the menu items for) already has default menu items that it presents,
like Cut, Copy, and other familiar options. Each item has an action message wired up. For example,
cut: is sent to the view presenting the menu controller when the Cut menu item is tapped.
All instances of UIResponder implement these methods, but, by default, these methods do not
do anything. Subclasses like UITextField override these methods to do something appropriate
for their context, like cut the currently selected text. The methods are all declared in the
UIResponderStandardEditActions protocol.
If you override a method from UIResponderStandardEditActions in a view, its menu item will
automatically appear in any menu you show for that view. This works because the menu controller
calls the method canPerformAction(_:withSender:) on its view, which returns true or false
depending on whether the view implements this method.
If you want to implement one of these methods but do not want it to appear in the menu, you can
override canPerformAction(_:withSender:) to return false:
override func canPerformAction(_ action: Selector,
withSender sender: Any?) -> Bool {
if action == #selector(copy(_:)) {
return false
} else {
// Else return the default behavior
return super.canPerformAction(action, withSender: sender)
}
}

ptg18651516
349
20
Web Services
In the next four chapters, you will create an application named Photorama that reads in a list of
interesting photos from Flickr. This chapter will lay the foundation and focus on implementing the web
service requests responsible for fetching the metadata for interesting photos as well as downloading the
image data for a specific photo. In Chapter21, you will display all of the interesting photos in a grid
layout. Figure20.1 shows Photorama at the end of this chapter.
Figure 20.1Photorama
Your web browser uses HTTP to communicate with a web server. In the simplest interaction, the
browser sends a request to the server specifying a URL. The server responds by sending back the
requested page (typically HTML and images), which the browser formats and displays.
In more complex interactions, browser requests include other parameters, such as form data. The server
processes these parameters and returns a customized, or dynamic, web page.
Web browsers are widely used and have been around for a long time, so the technologies surrounding
HTTP are stable and well developed: HTTP traffic passes neatly through most firewalls, web servers
are very secure and have great performance, and web application development tools have become easy
to use.

ptg18651516
Chapter 20Web Services
350
You can write a client application for iOS that leverages the HTTP infrastructure to talk to a web-
enabled server. The server side of this application is a web service. Your client application and the web
service can exchange requests and responses via HTTP.
Because HTTP does not care what data it transports, these exchanges can contain complex data. This
data is typically in JSON (JavaScript Object Notation) or XML format. If you control the web server
as well as the client, you can use any format you like. If not, you have to build your application to use
whatever the server supports.
Photorama will make a web service request to get interesting photos from Flickr. The web service
is hosted at https://api.flickr.com/services/rest. The data that is returned will be JSON that
describes the photos.
Starting the Photorama Application
Create a new Single View Application for the Universal device family. Name this application
Photorama, as shown in Figure20.2.
Figure 20.2Creating a single view application
Let’s knock out the basic UI before focusing on web services. Create a new Swift file named
PhotosViewController. In PhotosViewController.swift, define the PhotosViewController class
and give it an imageView property.
import Foundation
import UIKit
class PhotosViewController: UIViewController {
@IBOutlet var imageView: UIImageView!
}

ptg18651516
Starting the Photorama Application
351
In the project navigator, delete the existing ViewController.swift.
Open Main.storyboard and select the View Controller. Open its identity inspector and change the
Class to PhotosViewController. With the Photos View Controller still selected, select the Editor menu
and choose Embed In → Navigation Controller.
Select the Navigation Controller and open its attributes inspector. Under the View Controller heading,
make sure the box for Is Initial View Controller is checked.
Drag an Image View onto the canvas for PhotosViewController and add constraints to pin it to all
edges of the superview. Connect the image view to the imageView outlet on PhotosViewController.
Open the attributes inspector for the image view and change the Content Mode to Aspect Fill.
Finally, double-click on the center of the navigation bar for the Photos View Controller and give it a
title of “Photorama.” Your interface will look like Figure20.3.
Figure 20.3Initial Photorama interface
Build and run the application to make sure there are no errors.

ptg18651516
Chapter 20Web Services
352
Building the URL
Communication with servers is done via requests. A request encapsulates information about the
interaction between the application and the server, and its most important piece of information is the
destination URL.
In this section, you will build up the URL for retrieving interesting photos from the Flickr web service.
The architecture of the application will reflect best practices. For example, each type that you create
will encapsulate a single responsibility. This will make your types robust and flexible and your
application easier to reason about. To be a good iOS developer, you not only need to get the job done,
but you also need to get it done thoughtfully and with foresight.
Formatting URLs and requests
The format of a web service request varies depending on the server that the request is reaching out to.
There are no set-in-stone rules when it comes to web services. You will need to find the documentation
for the web service to know how to format a request. As long as a client application sends the server
what it wants, you have a working exchange.
Flickr’s interesting photos web service wants a URL that looks like this:
https://api.flickr.com/services/rest/?method=flickr.interestingness.getList
&api_key=a6d819499131071f158fd740860a5a88&extras=url_h,date_taken
&format=json&nojsoncallback=1
Web service requests come in all sorts of formats, depending on what the creator of that web service is
trying to accomplish. The interesting photos web service, where pieces of information are broken up
into key-value pairs, is pretty common.
The key-value pairs that are supplied as part of the URL are called query items. Each of the query
items for the interesting photos request is defined by and is unique to the Flickr API.
• The method determines which endpoint you want to hit on the Flickr API. For the interesting
photos, this is the string "flickr.interestingness.getList".
• The api_key is a key that Flickr generates to authorize an application to use the Flickr API.
• The extras are attributes passed in to customize the response. Here, the url_h,date_taken value
tells the Flickr server that you want the photo URLs to also come back in the response along with
the date the photo was taken.
• The format item specifies that you want the payload coming back to be JSON.
• The nojsoncallback item specifies that you want JSON back in its raw format.

ptg18651516
URLComponents
353
URLComponents
You will create two types to deal with all of the web service information. The FlickrAPI struct will
be responsible for knowing and handling all Flickr-related information. This includes knowing how to
generate the URLs that the Flickr API expects as well as knowing the format of the incoming JSON
and how to parse that JSON into the relevant model objects. The PhotoStore class will handle the
actual web service calls. Let’s start by creating the FlickrAPI struct.
Create a new Swift file named FlickrAPI and declare the FlickrAPI struct, which will contain all of
the knowledge that is specific to the Flickr API.
import Foundation
struct FlickrAPI {
}
You are going to use an enumeration to specify which endpoint on the Flickr server to hit. For this
application, you will only be working with the endpoint to get interesting photos. However, Flickr
supports many additional APIs, such as searching for images based on a string. Using an enum now
will make it easier to add endpoints in the future.
In FlickrAPI.swift, create the Method enumeration. Each case of Method has a raw value that
matches the corresponding Flickr endpoint.
import Foundation
enum Method: String {
case interestingPhotos = "flickr.interestingness.getList"
}
struct FlickrAPI {
}
In Chapter2, you learned that enumerations can have raw values associated with them. Although
the raw values are often Ints, you can see here a great use of String as the raw value for the Method
enumeration.
Now declare a type-level property to reference the base URL string for the web service requests.
enum Method: String {
case interestingPhotos = "flickr.interestingness.getList"
}
struct FlickrAPI {
static let baseURLString = "https://api.flickr.com/services/rest"
}

ptg18651516
Chapter 20Web Services
354
A type-level property (or method) is one that is accessed on the type itself – in this case, the
FlickrAPI type. For structs, type properties and methods are declared with the static keyword;
classes use the class keyword. You used a type method on the UIView class in Chapter8 when
you called the animate(withDuration:animations:) method. You also used a type method on
UIImagePickerController in Chapter15 when you called the isSourceTypeAvailable(_:) method.
Here, you are declaring a type-level property on FlickrAPI.
The baseURLString is an implementation detail of the FlickrAPI type, and no other type needs to
know about it. Instead, they will ask for a completed URL from FlickrAPI. To keep other files from
being able to access baseURLString, mark the property as private.
struct FlickrAPI {
private static let baseURLString = "https://api.flickr.com/services/rest"
}
This is called access control. You can control what can access the properties and methods on your own
types. There are five levels of access control that can be applied to types, properties, and methods:
•open – This is used only for classes, and mostly by framework or third-party library authors.
Anything can access this class, property, or method. Additionally, classes marked as open can be
subclassed and methods can be overridden outside of the module.
•public – This is very similar to open; however, classes can only be subclassed and methods can
only be overridden inside (not outside of) the module.
•internal – This is the default. Anything in the current module can access this type, property,
or method. For an app, only files within your project can access these. If you write a third-party
library, then only files within that third-party library can access them – apps that use your third-
party library cannot.
•fileprivate – Anything in the same source file can see this type, property, or method.
•private – Anything within the enclosing scope can access this type, property, or method.

ptg18651516
URLComponents
355
Now you are going to create a type method that builds up the Flickr URL for a specific endpoint.
This method will accept two arguments: The first will specify which endpoint to hit using the Method
enumeration, and the second will be an optional dictionary of query item parameters associated with
the request.
Implement this method in your FlickrAPI struct in FlickrAPI.swift. For now, this method will return
an empty URL.
private static func flickrURL(method: Method,
parameters: [String:String]?) -> URL {
return URL(string: "")!
}
Notice that the flickrURL(method:parameters:) method is private. It is an implementation detail of
the FlickrAPI struct. An internal type method will be exposed to the rest of the project for each of the
specific endpoint URLs (currently, just the interesting photos endpoint). These internal type methods
will call through to the flickrURL(method:parameters:) method.
In FlickrAPI.swift, define and implement the interestingPhotosURL computed property.
static var interestingPhotosURL: URL {
return flickrURL(method: .interestingPhotos,
parameters: ["extras": "url_h,date_taken"])
}
Time to construct the full URL. You have the base URL defined as a constant, and the query items
are being passed into the flickrURL(method:parameters:) method via the parameters argument.
You will build up the URL using the URLComponents class, which is designed to take in these various
components and construct a URL from them.
Update the flickrURL(method:parameters:) method to construct an instance of URLComponents
from the base URL. Then, loop over the incoming parameters and create the associated URLQueryItem
instances.
private static func flickrURL(method: Method,
parameters: [String:String]?) -> URL {
return URL(string: "")!
var components = URLComponents(string: baseURLString)!
var queryItems = [URLQueryItem]()
if let additionalParams = parameters {
for (key, value) in additionalParams {
let item = URLQueryItem(name: key, value: value)
queryItems.append(item)
}
}
components.queryItems = queryItems
return components.url!
}

ptg18651516
Chapter 20Web Services
356
The last step in setting up the URL is to pass in the parameters that are common to all requests:
method, api_key, format, and nojsoncallback.
The API key is a token generated by Flickr to identify your application and authenticate it with the web
service. We have generated an API key for this application by creating a Flickr account and registering
this application. (If you would like your own API key, you will need to register an application at
www.flickr.com/services/apps/create.)
In FlickrAPI.swift, create a constant that references this token.
struct FlickrAPI {
private static let baseURLString = "https://api.flickr.com/services/rest"
private static let apiKey = "a6d819499131071f158fd740860a5a88"
Double-check to make sure you have typed in the API key exactly as presented here. It has to match or
the server will reject your requests. If your API key is not working or if you have any problems with
the requests, check out the forums at forums.bignerdranch.com for help.
Finish implementing flickrURL(method:parameters:) to add the common query items to the
URLComponents.
private static func flickrURL(method: Method,
parameters: [String:String]?) -> URL {
var components = URLComponents(string: baseURLString)!
var queryItems = [URLQueryItem]()
let baseParams = [
"method": method.rawValue,
"format": "json",
"nojsoncallback": "1",
"api_key": apiKey
]
for (key, value) in baseParams {
let item = URLQueryItem(name: key, value: value)
queryItems.append(item)
}
if let additionalParams = parameters {
for (key, value) in additionalParams {
let item = URLQueryItem(name: key, value: value)
queryItems.append(item)
}
}
components.queryItems = queryItems
return components.url!
}

ptg18651516
Sending the Request
357
Sending the Request
A URL request encapsulates information about the communication from the application to the server.
Most importantly, it specifies the URL of the server for the request, but it also has a timeout interval, a
cache policy, and other metadata about the request. A request is represented by the URLRequest class.
Check out the For the More Curious section at the end of this chapter for more information.
The URLSession API is a collection of classes that use a request to communicate with a server in a
number of ways. The URLSessionTask class is responsible for communicating with a server. The
URLSession class is responsible for creating tasks that match a given configuration.
In Photorama, a new class, PhotoStore, will be responsible for initiating the web service requests.
It will use the URLSession API and the FlickrAPI struct to fetch a list of interesting photos and
download the image data for each photo.
Create a new Swift file named PhotoStore and declare the PhotoStore class.
import Foundation
class PhotoStore {
}
URLSession
Let’s look at a few of the properties on URLRequest:
•allHTTPHeaderFields – a dictionary of metadata about the HTTP transaction, including character
encoding and how the server should handle caching
•allowsCellularAccess – a Boolean that represents whether a request is allowed to use cellular
data
•cachePolicy – the property that determines whether and how the local cache should be used
•httpMethod – the request method; the default is GET, and other values are POST, PUT, and DELETE
•timeoutInterval – the maximum duration a connection to the server will be attempted for
The class that communicates with the web service is an instance of URLSessionTask. There are three
kinds of tasks: data tasks, download tasks, and upload tasks. URLSessionDataTask retrieves data from
the server and returns it as Data in memory. URLSessionDownloadTask retrieves data from the server
and returns it as a file saved to the filesystem. URLSessionUploadTask sends data to the server.
Often, you will have a group of requests that have many properties in common. For example, maybe
some downloads should never happen over cellular data, or maybe certain requests should be cached
differently than others. It can become tedious to configure related requests the same way.

ptg18651516
Chapter 20Web Services
358
This is where URLSession comes in handy. URLSession acts as a factory for URLSessionTask
instances. The session is created with a configuration that specifies properties that are common across
all of the tasks that it creates. Although many applications might only need to use a single instance
of URLSession, having the power and flexibility of multiple sessions is a great tool to have at your
disposal.
In PhotoStore.swift, add a property to hold on to an instance of URLSession.
class PhotoStore {
private let session: URLSession = {
let config = URLSessionConfiguration.default
return URLSession(configuration: config)
}()
}
In PhotoStore.swift, implement the fetchInterestingPhotos() method to create a URLRequest that
connects to api.flickr.com and asks for the list of interesting photos. Then, use the URLSession to
create a URLSessionDataTask that transfers this request to the server.
func fetchInterestingPhotos() {
let url = FlickrAPI.interestingPhotosURL
let request = URLRequest(url: url)
let task = session.dataTask(with: request) {
(data, response, error) -> Void in
if let jsonData = data {
if let jsonString = String(data: jsonData,
encoding: .utf8) {
print(jsonString)
}
} else if let requestError = error {
print("Error fetching interesting photos: \(requestError)")
} else {
print("Unexpected error with the request")
}
}
task.resume()
}
Creating the URLRequest is fairly straightforward: You create a URL instance using the FlickrAPI struct
and instantiate a request object with it.
By giving the session a request and a completion closure to call when the request finishes, the session
will return an instance of URLSessionTask. Because Photorama is requesting data from a web service,
the type of task will be an instance of URLSessionDataTask. Tasks are always created in the suspended
state, so calling resume() on the task will start the web service request. For now, the completion block
will just print out the JSON data returned from the request.

ptg18651516
URLSession
359
To make a request, PhotosViewController will call the appropriate methods on PhotoStore. To do
this, PhotosViewController needs a reference to an instance of PhotoStore.
At the top of PhotosViewController.swift, add a property to hang on to an instance of PhotoStore.
class PhotosViewController: UIViewController {
@IBOutlet var imageView: UIImageView!
var store: PhotoStore!
The store is a dependency of the PhotosViewController. You will use property injection to give the
PhotosViewController its store dependency, just as you did with the view controllers in Homepwner.
Open AppDelegate.swift and use property injection to give the PhotosViewController an instance of
PhotoStore.
func application(_ application: UIApplication, didFinishLaunchingWithOptions
launchOptions: [UIApplicationLaunchOptionsKey : Any]?) -> Bool {
// Override point for customization after application launch.
let rootViewController = window!.rootViewController as! UINavigationController
let photosViewController =
rootViewController.topViewController as! PhotosViewController
photosViewController.store = PhotoStore()
return true
}
Now that the PhotosViewController can interact with the PhotoStore, kick off the web service
exchange when the view controller is coming onscreen for the first time.
In PhotosViewController.swift, override viewDidLoad() and fetch the interesting photos.
override func viewDidLoad() {
super.viewDidLoad()
store.fetchInterestingPhotos()
}
Build and run the application. A string representation of the JSON data coming back from the web
service will print to the console. (If you do not see anything print to the console, make sure you typed
the URL and API key correctly.)
The response will look something like Figure20.4.

ptg18651516
Chapter 20Web Services
360
Figure 20.4Web service console output
Modeling the Photo
Next, you will create a Photo class to represent each photo that is returned from the web service
request. The relevant pieces of information that you will need for this application are the id, the title,
the url_h, and the datetaken.
Create a new Swift file called Photo and declare the Photo class with properties for the photoID, the
title, and the remoteURL. Finally, add a designated initializer that sets up the instance.
import Foundation
class Photo {
let title: String
let remoteURL: URL
let photoID: String
let dateTaken: Date
init(title: String, photoID: String, remoteURL: URL, dateTaken: Date) {
self.title = title
self.photoID = photoID
self.remoteURL = remoteURL
self.dateTaken = dateTaken
}
}
You will use this class shortly once you are parsing the JSON data.

ptg18651516
JSON Data
361
JSON Data
JSON data, especially when it is condensed like it is in your console, may seem daunting. However,
it is actually a very simple syntax. JSON can contain the most basic types used to represent model
objects: arrays, dictionaries, strings, and numbers. A JSON dictionary contains one or more key-value
pairs, where the key is a string and the value can be another dictionary or a string, number, or array.
An array can consist of strings, numbers, dictionaries, and other arrays. Thus, a JSON document is a
nested set of these types of values.
Here is an example of some really simple JSON:
{
"name" : "Christian",
"friends" : ["Stacy", "Mikey"],
"job" : {
"company" : "Big Nerd Ranch",
"title" : "Senior Nerd"
}
}
This JSON document begins and ends with curly braces ({ and }), which in JSON delimit a dictionary.
Within the curly braces are the key-value pairs that belong to the dictionary. This dictionary contains
three key-value pairs (name, friends, and job).
A string is represented by text within quotation marks. Strings are used as the keys within a dictionary
and can be used as values, too. Thus, the value associated with the name key in the top-level dictionary
is the string Christian.
Arrays are represented with square brackets ([ and ]). An array can contain any other JSON
information. In this case, the friends key holds an array of strings (Stacy and Mikey).
A dictionary can contain other dictionaries, and the final key in the top-level dictionary, job, is
associated with a dictionary that has two key-value pairs (company and title).
Photorama will parse out the useful information from the JSON data and store it in a Photo instance.

ptg18651516
Chapter 20Web Services
362
JSONSerialization
Apple has a built-in class for parsing JSON data, JSONSerialization. You can hand this class a bunch
of JSON data, and it will create a dictionary for every JSON dictionary (the JSON specification calls
these “objects”), an array for every JSON array, a String for every JSON string, and an NSNumber for
every JSON number. Let’s see how this class helps you.
Open PhotoStore.swift and update fetchInterestingPhotos() to print the JSON object to the
console.
func fetchInterestingPhotos() {
let url = FlickrAPI.interestingPhotosURL
let request = URLRequest(url: url)
let task = session.dataTask(with: request) {
(data, response, error) -> Void in
if let jsonData = data {
if let jsonString = String(data: jsonData,
encoding: .utf8) {
print(jsonString)
}
do {
let jsonObject = try JSONSerialization.jsonObject(with: jsonData,
options: [])
print(jsonObject)
} catch let error {
print("Error creating JSON object: \(error)")
}
} else if let requestError = error {
print("Error fetching interesting photos: \(requestError)")
} else {
print("Unexpected error with the request")
}
}
task.resume()
}
Build and run the application, then check the console. You will see the JSON data again, but now it
will be formatted differently because print() does a good job formatting dictionaries and arrays.
The format of the JSON data is dictated by the API, so you will add the code to parse the JSON to the
FlickrAPI struct.
Parsing the data that comes back from the server could go wrong in a number of ways: The data might
not contain JSON. The data could be corrupt. The data might contain JSON but not match the format
that you expect. To manage the possibility of failure, you will use an enumeration with associated
values to represent the success or failure of the parsing.

ptg18651516
Enumerations and associated values
363
Enumerations and associated values
You learned about the basics of enumerations in Chapter2, and you have been using them throughout
this book – including the Method enum used earlier in this chapter. Associated values are a useful
feature of enumerations. Let’s take a moment to look at a simple example before you use this feature in
Photorama.
Enumerations are a convenient way of defining and restricting the possible values for a variable. For
example, let’s say you are working on a home automation app. You could define an enumeration to
specify the oven state, like this:
enum OvenState {
case on
case off
}
If the oven is on, you also need to know what temperature it is set to. Associated values are a perfect
solution to this situation.
enum OvenState {
case on(Double)
case off
}
var ovenState = OvenState.on(450)
Each case of an enumeration can have data of any type associated with it. For OvenState, its .on case
has an associated Double that represents the oven’s temperature. Notice that not all cases need to have
associated values.
Retrieving the associated value from an enum is often done using a switch statement.
switch ovenState {
case let .on(temperature):
print("The oven is on and set to \(temperature) degrees.")
case .off:
print("The oven is off.")
}
Note that the .on case uses a let keyword to store the associated value in the temperature constant,
which can be used within the case clause. (You can use the var keyword instead if temperature needs
to be a variable.) Considering the value given to ovenState, the switch statement above would result in
the line The oven is on and set to 450 degrees. printed to the console.
In the next section, you will use an enumeration with associated values to tie the result status of a
request to the Flickr web service with data. A successful result status will be tied to the data containing
interesting photos; a failure result status will be tied with error information.

ptg18651516
Chapter 20Web Services
364
Parsing JSON data
In PhotoStore.swift, add an enumeration named PhotosResult to the top of the file that has a case
for both success and failure.
import Foundation
enum PhotosResult {
case success([Photo])
case failure(Error)
}
class PhotoStore {
If the data is valid JSON and contains an array of photos, those photos will be associated with the
success case. If there are any errors during the parsing process, the relevant Error will be passed
along with the failure case.
Error is a protocol that all errors conform to. NSError is the error that many iOS frameworks throw,
and it conforms to Error. You will create your own Error shortly.
In FlickrAPI.swift, implement a method that takes in an instance of Data and uses the
JSONSerialization class to convert the data into the basic foundation objects.
static func photos(fromJSON data: Data) -> PhotosResult {
do {
let jsonObject = try JSONSerialization.jsonObject(with: data,
options: [])
var finalPhotos = [Photo]()
return .success(finalPhotos)
} catch let error {
return .failure(error)
}
}
(This code will generate some warnings. You will resolve them shortly.)
If the incoming data is valid JSON data, then the jsonObject instance will reference the appropriate
model object. If not, then there was a problem with the data and you pass along the error. You now
need to get the photo information out of the JSON object and into instances of Photo.

ptg18651516
Parsing JSON data
365
When the URLSessionDataTask finishes, you will use JSONSerialization to convert the JSON data
into a dictionary. Figure20.5 shows how the data will be structured.
Figure 20.5JSON objects
At the top level of the incoming JSON data is a dictionary. The value associated with the “photos” key
contains the important information, and the most important is the array of dictionaries.
As you can see, you have to dig pretty deep to get the information that you need.
If the structure of the JSON data does not match your expectations, you will return a custom error.
At the top of FlickrAPI.swift, declare a custom enum to represent possible errors for the Flickr API.
enum FlickrError: Error {
case invalidJSONData
}
enum Method: String {
case interestingPhotos = "flickr.interestingness.getList"
}

ptg18651516
Chapter 20Web Services
366
Now, in photos(fromJSON:), dig down through the JSON data to get to the array of dictionaries
representing the individual photos.
static func photos(fromJSON data: Data) -> PhotosResult {
do {
let jsonObject = try JSONSerialization.jsonObject(with: data,
options: [])
guard
let jsonDictionary = jsonObject as? [AnyHashable:Any],
let photos = jsonDictionary["photos"] as? [String:Any],
let photosArray = photos["photo"] as? [[String:Any]] else {
// The JSON structure doesn't match our expectations
return .failure(FlickrError.invalidJSONData)
}
var finalPhotos = [Photo]()
return .success(finalPhotos)
} catch let error {
return .failure(error)
}
}
The next step is to get the photo information out of the dictionary and into Photo model objects.
You will need an instance of DateFormatter to convert the datetaken string into an instance of Date.
In FlickrAPI.swift, add a constant instance of DateFormatter.
private static let baseURLString = "https://api.flickr.com/services/rest"
private static let apiKey = "a6d819499131071f158fd740860a5a88"
private static let dateFormatter: DateFormatter = {
let formatter = DateFormatter()
formatter.dateFormat = "yyyy-MM-dd HH:mm:ss"
return formatter
}()
Still in FlickrAPI.swift, write a new method to parse a JSON dictionary into a Photo instance.
private static func photo(fromJSON json: [String : Any]) -> Photo? {
guard
let photoID = json["id"] as? String,
let title = json["title"] as? String,
let dateString = json["datetaken"] as? String,
let photoURLString = json["url_h"] as? String,
let url = URL(string: photoURLString),
let dateTaken = dateFormatter.date(from: dateString) else {
// Don't have enough information to construct a Photo
return nil
}
return Photo(title: title, photoID: photoID, remoteURL: url, dateTaken: dateTaken)
}

ptg18651516
Parsing JSON data
367
Now update photos(fromJSON:) to parse the dictionaries into Photo instances and then return these as
part of the success enumerator. Also handle the possibility that the JSON format has changed, so no
photos were able to be found.
static func photos(fromJSON data: Data) -> PhotosResult {
do {
let jsonObject = try JSONSerialization.jsonObject(with: data,
options: [])
guard
let jsonDictionary = jsonObject as? [AnyHashable:Any],
let photos = jsonDictionary["photos"] as? [String:Any],
let photosArray = photos["photo"] as? [[String:Any]] else {
// The JSON structure doesn't match our expectations
return .failure(FlickrError.invalidJSONData)
}
var finalPhotos = [Photo]()
for photoJSON in photosArray {
if let photo = photo(fromJSON: photoJSON) {
finalPhotos.append(photo)
}
}
if finalPhotos.isEmpty && !photosArray.isEmpty {
// We weren't able to parse any of the photos
// Maybe the JSON format for photos has changed
return .failure(FlickrError.invalidJSONData)
}
return .success(finalPhotos)
} catch let error {
return .failure(error)
}
}

ptg18651516
Chapter 20Web Services
368
Next, in PhotoStore.swift, write a new method that will process the JSON data that is returned from
the web service request.
private func processPhotosRequest(data: Data?, error: Error?) -> PhotosResult {
guard let jsonData = data else {
return .failure(error!)
}
return FlickrAPI.photos(fromJSON: jsonData)
}
Now, update fetchInterestingPhotos() to use the method you just created.
func fetchInterestingPhotos() {
let url = FlickrAPI.interestingPhotosURL
let request = URLRequest(url: url)
let task = session.dataTask(with: request) {
(data, response, error) -> Void in
if let jsonData = data {
do {
let jsonObject = try JSONSerialization.jsonObject(with: jsonData,
options: [])
print(jsonObject)
} catch let error {
print("Error creating JSON object: \(error)")
}
} else if let requestError = error {
print("Error fetching interesting photos: \(requestError)")
} else {
print("Unexpected error with the request")
}
let result = self.processPhotosRequest(data: data, error: error)
}
task.resume()
}
Finally, update the method signature for fetchInterestingPhotos() to take in a completion closure
that will be called once the web service request is completed.
func fetchInterestingPhotos(completion: @escaping (PhotosResult) -> Void) {
let url = FlickrAPI.interestingPhotosURL
let request = URLRequest(url: url)
let task = session.dataTask(with: request) {
(data, response, error) -> Void in
let result = self.processPhotosRequest(data: data, error: error)
completion(result)
}
task.resume()
}

ptg18651516
Parsing JSON data
369
Fetching data from a web service is an asynchronous process: Once the request starts, it may
take a nontrivial amount of time for a response to come back from the server. Because of this, the
fetchInterestingPhotos(completion:) method cannot directly return an instance of PhotosResult.
Instead, the caller of this method will supply a completion closure for the PhotoStore to call once the
request is complete.
This follows the same pattern that URLSessionTask uses with its completion handler: The task is
created with a closure for it to call once the web service request completes. Figure20.6 describes the
flow of data with the web service request.
Figure 20.6Web service request data flow
The closure is marked with the @escaping annotation. This annotation lets the compiler know that the
closure might not get called immediately within the method. In this case, the closure is getting passed
to the URLSessionDataTask, which will call it when the web service request completes.

ptg18651516
Chapter 20Web Services
370
In PhotosViewController.swift, update the implementation of the viewDidLoad() using the trailing
closure syntax to print out the result of the web service request.
override func viewDidLoad() {
super.viewDidLoad()
store.fetchInterestingPhotos() {
(photosResult) -> Void in
switch photosResult {
case let .success(photos):
print("Successfully found \(photos.count) photos.")
case let .failure(error):
print("Error fetching interesting photos: \(error)")
}
}
}
Build and run the application. Once the web service request completes, you should see the number of
photos found printed to the console.

ptg18651516
Downloading and Displaying the Image Data
371
Downloading and Displaying the Image Data
You have done a lot already in this chapter: You have successfully interacted with the Flickr API
via a web service request, and you have parsed the incoming JSON data into Photo model objects.
Unfortunately, you have nothing to show for it except some log messages in the console.
In this section, you will use the URL returned from the web service request to download the image
data. Then you will create an instance of UIImage from that data, and, finally, you will display the first
image returned from the request in a UIImageView. (In the next chapter, you will display all of the
images that are returned in a grid layout driven by a UICollectionView.)
The first step is downloading the image data. This process will be very similar to the web service
request to download the photos’ JSON data.
Open PhotoStore.swift, import UIKit, and add an enumeration to the top of the file that represents
the result of downloading the image. This enumeration will follow the same pattern as the
PhotosResult enumeration, taking advantage of associated values. You will also create an Error to
represent photo errors.
import Foundation
import UIKit
enum ImageResult {
case success(UIImage)
case failure(Error)
}
enum PhotoError: Error {
case imageCreationError
}
enum PhotosResult {
case success([Photo])
case failure(Error)
}
If the download is successful, the success case will have the UIImage associated with it. If there is an
error, the failure case will have the Error associated with it.
Now, in the same file, implement a method to download the image data. Like the
fetchInterestingPhotos(completion:) method, this new method will take in a completion closure
that will return an instance of ImageResult.
func fetchImage(for photo: Photo, completion: @escaping (ImageResult) -> Void) {
let photoURL = photo.remoteURL
let request = URLRequest(url: photoURL)
let task = session.dataTask(with: request) {
(data, response, error) -> Void in
}
task.resume()
}

ptg18651516
Chapter 20Web Services
372
Now implement a method that processes the data from the web service request into an image, if
possible.
private func processImageRequest(data: Data?, error: Error?) -> ImageResult {
guard
let imageData = data,
let image = UIImage(data: imageData) else {
// Couldn't create an image
if data == nil {
return .failure(error!)
} else {
return .failure(PhotoError.imageCreationError)
}
}
return .success(image)
}
Still in PhotoStore.swift, update fetchImage(for:completion:) to use this new method.
func fetchImage(for photo: Photo, completion: @escaping (ImageResult) -> Void) {
let photoURL = photo.remoteURL
let request = URLRequest(url: photoURL)
let task = session.dataTask(with: request) {
(data, response, error) -> Void in
let result = self.processImageRequest(data: data, error: error)
completion(result)
}
task.resume()
}
To test this code, you will download the image data for the first photo that is returned from the
interesting photos request and display it on the image view.
Open PhotosViewController.swift and add a new method that will fetch the image and display it on
the image view.
func updateImageView(for photo: Photo) {
store.fetchImage(for: photo) {
(imageResult) -> Void in
switch imageResult {
case let .success(image):
self.imageView.image = image
case let .failure(error):
print("Error downloading image: \(error)")
}
}
}

ptg18651516
Downloading and Displaying the Image Data
373
Now update viewDidLoad() to use this new method.
override func viewDidLoad() {
super.viewDidLoad()
store.fetchInterestingPhotos {
(photosResult) -> Void in
switch photosResult {
case let .success(photos):
print("Successfully found \(photos.count) photos.")
if let firstPhoto = photos.first {
self.updateImageView(for: firstPhoto)
}
case let .failure(error):
print("Error fetching interesting photos: \(error)")
}
}
}
Although you could build and run the application at this point, the image may or may not appear in the
image view when the web service request finishes. Why? The code that updates the image view is not
being run on the main thread.

ptg18651516
Chapter 20Web Services
374
The Main Thread
Modern iOS devices have multicore processors that enable them to run multiple chunks of code
simultaneously. These computations proceed in parallel, so this is referred to as parallel computing.
When different computations are in flight at the same time, this is known as concurrency, and the
computations are said to be happening concurrently. A common way to express this is by representing
each computation with a different thread of control.
So far in this book, all of your code has been running on the main thread. The main thread is
sometimes referred to as the UI thread, because any code that modifies the UI must run on the main
thread.
When the web service completes, you want it to update the image view. But by default,
URLSessionDataTask runs the completion handler on a background thread. You need a way to
force code to run on the main thread to update the image view. You can do that easily using the
OperationQueue class.
You will update the asynchronous PhotoStore methods to call their completion handlers on the main
thread.
In PhotoStore.swift, update fetchInterestingPhotos(completion:) to call the completion closure
on the main thread.
func fetchInterestingPhotos(completion: @escaping (PhotosResult) -> Void) {
let url = FlickrAPI.interestingPhotosURL
let request = URLRequest(url: url)
let task = session.dataTask(with: request) {
(data, response, error) -> Void in
let result = self.processPhotosRequest(data: data, error: error)
OperationQueue.main.addOperation {
completion(result)
}
}
task.resume()
}
Do the same for fetchImage(for:completion:).
func fetchImage(for photo: Photo, completion: @escaping (ImageResult) -> Void) {
let photoURL = photo.remoteURL
let request = URLRequest(url: photoURL)
let task = session.dataTask(with: request) {
(data, response, error) -> Void in
let result = self.processImageRequest(data: data, error: error)
OperationQueue.main.addOperation {
completion(result)
}
}
task.resume()
}

ptg18651516
Bronze Challenge: Printing the Response Information
375
Build and run the application. Now that the image view is being updated on the main thread, you will
have something to show for all your hard work: An image will appear when the web service request
finishes. (It might take a little time to show the image if the web service request takes a while to finish.)
Bronze Challenge: Printing the Response Information
The completion handler for dataTask(with:completionHandler:) provides an instance of
URLResponse. When making HTTP requests, this response is of type HTTPURLResponse (a subclass
of URLResponse). Print the statusCode and headerFields to the console. These properties are very
useful when debugging web service calls.
Silver Challenge: Fetch Recent Photos from Flickr
In this chapter, you fetched the interesting photos from Flickr using the
flickr.interestingness.getList endpoint. Add a new case to your Method enumeration for recent
photos. The endpoint for this is flickr.photos.getRecent. Extend the application so you are able to
switch between interesting photos and recent photos. (Hint: The JSON format for both endpoints is the
same, so your existing parsing code will still work.)

ptg18651516
Chapter 20Web Services
376
For the More Curious: HTTP
When URLSessionTask interacts with a web server, it does so according to the rules outlined in the
HTTP specification. The specification is very clear about the exact format of the request/response
exchange between the client and the server. An example of a simple HTTP request is shown in
Figure20.7.
Figure 20.7HTTP request format
An HTTP request has three parts: a request line, request headers, and an optional request body. The
request line is the first line of the request and tells the server what the client is trying to do. In this
request, the client is trying to GET the resource at /index.html. (It also specifies the HTTP version that
the request will be conforming to.)
The word GET is an HTTP method. While there are a number of supported HTTP methods, you will
see GET and POST most often. The default of URLRequest, GET, indicates that the client wants a resource
from the server. The resource requested might be an actual file on the web server’s filesystem, or it
could be generated dynamically at the moment the request is received. As a client, you should not care
about this detail, but more than likely the JSON resources you requested in this chapter were created
dynamically.
In addition to getting things from a server, you can send it information. For example, many web servers
allow you to upload photos. A client application would pass the image data to the server through an
HTTP request. In this situation, you would use the HTTP method POST, and you would include a
request body. The body of a request is the payload you are sending to the server – typically JSON,
XML, or binary data.
When the request has a body, it must also have the Content-Length header. Handily, URLRequest will
compute the size of the body and add this header for you.

ptg18651516
For the More Curious: HTTP
377
Here is an example of how to POST an image to an imaginary site using a URLRequest.
if let someURL = URL(string: "http://www.photos.example.com/upload") {
let image = profileImage()
let data = UIImagePNGRepresentation(image)
var req = URLRequest(url: someURL)
// This adds the HTTP body data and automatically sets the content-length header
req.httpBody = data
// This changes the HTTP method in the request line
req.httpMethod = "POST"
// If you wanted to set a request header, such as the Accept header
req.setValue("text/json", forHTTPHeaderField: "Accept")
}
Figure20.8 shows what a simple HTTP response might look like. While you will not be modifying the
corresponding HTTPURLResponse instance, it is nice to understand what it is modeling.
Figure 20.8HTTP response format
As you can see, the format of the response is not too different from the request. It includes a status
line, response headers, and, of course, the response body. Yes, this is where that pesky 404 Not Found
comes from!

ptg18651516

ptg18651516
379
21
Collection Views
In this chapter, you will continue working on the Photorama application by displaying the interesting
Flickr photos in a grid using the UICollectionView class. This chapter will also reinforce the data
source design pattern that you used in previous chapters. Figure21.1 shows you what the application
will look like at the end of this chapter.
Figure 21.1Photorama with a collection view
In Chapter10, you worked with UITableView. Table views are a great way to display and edit a
column of information in a hierarchical list. Like a table view, a collection view also displays an
ordered collection of items, but instead of displaying the information in a hierarchical list, the
collection view has a layout object that drives the display of information. You will use a built-in layout
object, the UICollectionViewFlowLayout, to present the interesting photos in a scrollable grid.

ptg18651516
Chapter 21Collection Views
380
Displaying the Grid
Let’s tackle the interface first. You are going to change the UI for PhotosViewController to display a
collection view instead of displaying the image view.
Open Main.storyboard and locate the Photorama image view. Delete the image view from the canvas
and drag a Collection View onto the canvas. Select both the collection view and its superview. (The
easiest way to do this is using the document outline.) Open the Auto Layout Align menu, configure it
like Figure21.2, and click Add 4 Constraints.
Figure 21.2Collection view constraints
Because you used the Align menu to pin the edges, the collection view will be pinned to the top of the
entire view instead of to the top layout guide. This is useful for scroll views (and their subclasses, like
UITableView and UICollectionView) so that the content will scroll underneath the navigation bar. The
scroll view will automatically update its insets to make the content visible, as you saw in Chapter10.
The canvas will now look like Figure21.3.

ptg18651516
Displaying the Grid
381
Figure 21.3Storyboard canvas
Currently, the collection view cells have a clear background color. Select the collection view cell – the
small rectangle in the upper-left corner of the collection view – and give it a black background color.
Select the black collection view cell and open its attributes inspector. Set the Identifier to
UICollectionViewCell (Figure21.4).
Figure 21.4Setting the reuse identifier
The collection view is now on the canvas, but you need a way to populate the cells with data. To do
this, you will create a new class to act as the data source of the collection view.

ptg18651516
Chapter 21Collection Views
382
Collection View Data Source
Applications are constantly changing, so part of being a good iOS developer is building applications in
a way that allows them to adapt to changing requirements.
The Photorama application will display a single collection view of photos. You could do something
similar to what you did in Homepwner and make the PhotosViewController be the data source of
the collection view. The view controller would implement the required data source methods, and
everything would work just fine.
At least, it would work for now. What if, sometime in the future, you decided to have a different screen
that also displayed a collection view of photos? Maybe instead of displaying the interesting photos,
it would use a different web service to display all the photos matching a search term. In this case,
you would need to reimplement the same data source methods within the new view controller with
essentially the same code. That would not be ideal.
Instead, you will abstract out the collection view data source code into a new class. This class will be
responsible for responding to data source questions – and it will be reusable as necessary.
Create a new Swift file named PhotoDataSource and declare the PhotoDataSource class.
import Foundation
import UIKit
class PhotoDataSource: NSObject, UICollectionViewDataSource {
var photos = [Photo]()
}
To conform to the UICollectionViewDataSource protocol, a type also needs to conform to the
NSObjectProtocol. The easiest and most common way to conform to this protocol is to subclass from
NSObject, as you did above.

ptg18651516
Collection View Data Source
383
The UICollectionViewDataSource protocol declares two required methods to implement:
func collectionView(_ collectionView: UICollectionView,
numberOfItemsInSection section: Int) -> Int
func collectionView(_ collectionView: UICollectionView,
cellForItemAt indexPath: IndexPath) -> UICollectionViewCell
You might notice that these two methods look very similar to the two required methods of
UITableViewDataSource that you saw in Chapter10. The first data source callback asks how many
cells to display, and the second asks for the UICollectionViewCell to display for a given index path.
Implement these two methods in PhotoDataSource.swift.
class PhotoDataSource: NSObject, UICollectionViewDataSource {
var photos = [Photo]()
func collectionView(_ collectionView: UICollectionView,
numberOfItemsInSection section: Int) -> Int {
return photos.count
}
func collectionView(_ collectionView: UICollectionView,
cellForItemAt indexPath: IndexPath) -> UICollectionViewCell {
let identifier = "UICollectionViewCell"
let cell =
collectionView.dequeueReusableCell(withReuseIdentifier: identifier,
for: indexPath)
return cell
}
}
Next, the collection view needs to know that an instance of PhotoDataSource is the data source object.
In PhotosViewController.swift, add a property to reference an instance of PhotoDataSource and an
outlet for a UICollectionView instance. Also, you will not need the imageView anymore, so delete it.
class PhotosViewController: UIViewController {
@IBOutlet var imageView: UIImageView!
@IBOutlet var collectionView: UICollectionView!
var store: PhotoStore!
let photoDataSource = PhotoDataSource()
Without the imageView property, you will not need the method updateImageView(for:) anymore. Go
ahead and remove it.
func updateImageView(for photo: Photo) {
store.fetchImage(for: photo) {
(imageResult) -> Void in
switch imageResult {
case let .success(image):
self.imageView.image = image
case let .failure(error):
print("Error downloading image: \(error)")
}
}
}

ptg18651516
Chapter 21Collection Views
384
Update viewDidLoad() to set the data source on the collection view.
override func viewDidLoad() {
super.viewDidLoad()
collectionView.dataSource = photoDataSource
Finally, update the photoDataSource object with the result of the web service request and reload the
collection view.
override func viewDidLoad()
super.viewDidLoad()
collectionView.dataSource = photoDataSource
store.fetchInterestingPhotos {
(photosResult) -> Void in
switch photosResult {
case let .success(photos):
print("Successfully found \(photos.count) photos.")
if let firstPhoto = photos.first {
self.updateImageView(for: firstPhoto)
}
self.photoDataSource.photos = photos
case let .failure(error):
print("Error fetching interesting photos: \(error)")
self.photoDataSource.photos.removeAll()
}
self.collectionView.reloadSections(IndexSet(integer: 0))
}
}
The last thing you need to do is make the collectionView outlet connection.
Open Main.storyboard and navigate to the collection view. Control-drag from the Photorama view
controller to the collection view and connect it to the collectionView outlet.

ptg18651516
Customizing the Layout
385
Build and run the application. After the web service request completes, check the console to confirm
that photos were found. On the iOS device, there will be a grid of black squares corresponding to the
number of photos found (Figure21.5). These cells are arranged in a flow layout. A flow layout fits as
many cells on a row as possible before flowing down to the next row. If you rotate the iOS device, you
will see the cells fill the given area.
Figure 21.5Initial flow layout
Customizing the Layout
The display of cells is not driven by the collection view itself but by the collection view’s layout.
The layout object is responsible for the placement of cells onscreen. Layouts, in turn, are driven by a
subclass of UICollectionViewLayout.
The flow layout that Photorama is currently using is UICollectionViewFlowLayout, which is the only
concrete UICollectionViewLayout subclass provided by the UIKit framework.
Some of the properties you can customize on UICollectionViewFlowLayout are:
•scrollDirection – Do you want to scroll vertically or horizontally?
•minimumLineSpacing – What is the minimum spacing between lines?
•minimumInteritemSpacing – What is the minimum spacing between items in a row (or column, if
scrolling horizontally)?
•itemSize – What is the size of each item?
•sectionInset – What are the margins used to lay out content for each section?

ptg18651516
Customizing the Layout
387
Open Main.storyboard and select the collection view. Open the size inspector and configure the Cell
Size, Min Spacing, and Section Insets as shown in Figure21.7.
Figure 21.7Collection view size inspector
Build and run the application to see how the layout has changed.

ptg18651516
Chapter 21Collection Views
388
Creating a Custom UICollectionViewCell
Next you are going to create a custom UICollectionViewCell subclass to display the photos. While
the image data is downloading, the collection view cell will display a spinning activity indicator using
the UIActivityIndicatorView class.
Create a new Swift file named PhotoCollectionViewCell and define PhotoCollectionViewCell as
a subclass of UICollectionViewCell. Then add outlets to reference the image view and the activity
indicator view.
import Foundation
import UIKit
class PhotoCollectionViewCell: UICollectionViewCell {
@IBOutlet var imageView: UIImageView!
@IBOutlet var spinner: UIActivityIndicatorView!
}
The activity indicator view should only spin when the cell is not displaying an image. Instead of
always updating the spinner when the imageView is updated, or vice versa, you will write a helper
method to take care of it for you.
Create this helper method in PhotoCollectionViewCell.swift.
func update(with image: UIImage?) {
if let imageToDisplay = image {
spinner.stopAnimating()
imageView.image = imageToDisplay
} else {
spinner.startAnimating()
imageView.image = nil
}
}
It would be nice to reset each cell to the spinning state both when the cell is first created and when
the cell is getting reused. The method awakeFromNib() will be used for the former, and the method
prepareForReuse() will be used for the latter. Recall that you used awakeFromNib() in Chapter12.
The method prepareForReuse() is called when a cell is about to be reused.
Implement these two methods in PhotoCollectionViewCell.swift to reset the cell back to the
spinning state.
override func awakeFromNib() {
super.awakeFromNib()
update(with: nil)
}
override func prepareForReuse() {
super.prepareForReuse()
update(with: nil)
}

ptg18651516
Creating a Custom UICollectionViewCell
389
You will use a prototype cell to set up the interface for the collection view cell in the storyboard, just
as you did in Chapter12 for ItemCell. If you recall, each prototype cell corresponds to a visually
unique cell with a unique reuse identifier. Most of the time, the prototype cells will be associated with
different UICollectionViewCell subclasses to provide behavior specific to that kind of cell.
In the collection view’s attributes inspector, you can adjust the number of Items that the collection view
displays, and each item corresponds to a prototype cell in the canvas. For Photorama, you only need
one kind of cell: the PhotoCollectionViewCell that displays a photo.
Open Main.storyboard and select the collection view cell. In the identity inspector, change the
Class to PhotoCollectionViewCell (Figure21.8) and, in the attributes inspector, change the Identifier to
PhotoCollectionViewCell.
Figure 21.8Changing the cell class
Drag an image view onto the UICollectionViewCell. Add constraints to pin the image view to the edges
of the cell. Open the attributes inspector for the image view and set the Content Mode to Aspect Fill.
This will cut off parts of the photos, but it will allow the photos to completely fill in the collection view
cell.
Next, drag an activity indicator view on top of the image view. Add constraints to center the activity
indicator view both horizontally and vertically with the image view. Open its attributes inspector and
select Hides When Stopped (Figure21.9).
Figure 21.9Configuring the activity indicator

ptg18651516
Chapter 21Collection Views
390
Select the collection view cell again. This can be a bit tricky to do on the canvas because the newly
added subviews completely cover the cell itself. A helpful Interface Builder tip is to hold Control and
Shift together and then click on top of the view you want to select. You will be presented with a list of
all of the views and controllers under the point you clicked (Figure21.10).
Figure 21.10Selecting the cell on the canvas
With the cell selected, open the connections inspector and connect the imageView and spinner
properties to the image view and activity indicator view on the canvas (Figure21.11).
Figure 21.11Connecting PhotoCollectionViewCell outlets

ptg18651516
Creating a Custom UICollectionViewCell
391
Next, open PhotoDataSource.swift and update the data source method to use the
PhotoCollectionViewCell.
func collectionView(_ collectionView: UICollectionView,
cellForItemAt indexPath: IndexPath) -> UICollectionViewCell {
let identifier = "UICollectionViewCell" "PhotoCollectionViewCell"
let cell =
collectionView.dequeueReusableCell(withReuseIdentifier: identifier,
for: indexPath) as! PhotoCollectionViewCell
return cell
}
Build and run the application. When the interesting photos request completes, you will see the activity
indicator views all spinning (Figure21.12).
Figure 21.12Custom collection view subclass

ptg18651516
Chapter 21Collection Views
392
Downloading the Image Data
Now all that is left is downloading the image data for the photos that come back in the request. This
task is not very difficult, but it requires some thought. Images are large files, and downloading them
could eat up your users’ cellular data allowance. As a considerate iOS developer, you want to make
sure your app’s data usage is only what it needs to be.
Consider your options. You could download the image data in viewDidLoad() when the
fetchInterestingPhotos(completion:) method calls its completion closure. At that point, you
already assign the incoming photos to the photos property, so you could iterate over all of those photos
and download their image data then.
Although this would work, it would be very costly. There could be a large number of photos coming
back in the initial request, and the user may never even scroll down in the application far enough to see
some of them. On top of that, if you initialize too many requests simultaneously, some of the requests
may time out while waiting for other requests to finish. So this is probably not the best solution.
Instead, it makes sense to download the image data for only the cells that the user is attempting to view.
UICollectionView has a mechanism to support this through its UICollectionViewDelegate method
collectionView(_:willDisplay:forItemAt:). This delegate method will be called every time a cell
is getting displayed onscreen and is a great opportunity to download the image data.
Recall that the data for the collection view is driven by an instance of PhotoDataSource, a reusable
class with the single responsibility of displaying photos in a collection view. Collection views also
have a delegate, which is responsible for handling user interaction with the collection view. This
includes tasks such as managing cell selection and tracking cells coming into and out of view. This
responsibility is more tightly coupled with the view controller itself, so whereas the data source is an
instance of PhotoDataSource, the collection view’s delegate will be the PhotosViewController.
In PhotosViewController.swift, have the class conform to the UICollectionViewDelegate protocol.
class PhotosViewController: UIViewController, UICollectionViewDelegate {
(Because the UICollectionViewDelegate protocol only defines optional methods, Xcode does not
report any errors when you add this declaration.)
Update viewDidLoad() to set the PhotosViewController as the delegate of the collection view.
override func viewDidLoad() {
super.viewDidLoad()
collectionView.dataSource = photoDataSource
collectionView.delegate = self

ptg18651516
Downloading the Image Data
393
Finally, implement the delegate method in PhotosViewController.swift.
func collectionView(_ collectionView: UICollectionView,
willDisplay cell: UICollectionViewCell,
forItemAt indexPath: IndexPath) {
let photo = photoDataSource.photos[indexPath.row]
// Download the image data, which could take some time
store.fetchImage(for: photo) { (result) -> Void in
// The index path for the photo might have changed between the
// time the request started and finished, so find the most
// recent index path
// (Note: You will have an error on the next line; you will fix it soon)
guard let photoIndex = self.photoDataSource.photos.index(of: photo),
case let .success(image) = result else {
return
}
let photoIndexPath = IndexPath(item: photoIndex, section: 0)
// When the request finishes, only update the cell if it's still visible
if let cell = self.collectionView.cellForItem(at: photoIndexPath)
as? PhotoCollectionViewCell {
cell.update(with: image)
}
}
}
You are using a new form of pattern matching in the above code. The result that is returned from
fetchImage(for:completion:) is an enumeration with two cases: .success and .failure. Because
you only need to handle the .success case, you use a case statement to check whether result has a
value of .success. Compare the following code to see how you could use pattern matching in an if
statement versus a switch statement.
This code:
if case let .success(image) = result {
photo.image = image
}
behaves just like this code:
switch result {
case let .success(image):
photo.image = image
case .failure:
break
}

ptg18651516
Chapter 21Collection Views
394
Let’s fix the error you saw when finding the index of photo in the photos array. The index(of:)
method works by comparing the item that you are looking for to each of the items in the collection.
It does this using the == operator. Types that conform to the Equatable protocol must implement this
operator, and Photo does not yet conform to Equatable.
In Photo.swift, declare that Photo conforms to the Equatable protocol and implement the required
overloading of the == operator.
class Photo: Equatable {
...
static func == (lhs: Photo, rhs: Photo) -> Bool {
// Two Photos are the same if they have the same photoID
return lhs.photoID == rhs.photoID
}
}
In Swift, it is common to group related chunks of functionality into an extension. Let’s take a short
detour to learn about extensions and then use this knowledge to see how conforming to the Equatable
protocol is often done in practice.

ptg18651516
Extensions
395
Extensions
Extensions serve a couple of purposes: They allow you to group chunks of functionality into a logical
unit, and they also allow you to add functionality to your own types as well as types provided by the
system or other frameworks. Being able to add functionality to a type whose source code you do not
have access to is a very powerful and flexible tool. Extensions can be added to classes, structs, and
enums. Let’s take a look at an example.
Say you wanted to add functionality to the Int type to provide a doubled value of that Int. For
example:
let fourteen = 7.doubled // The value of fourteen is '14'
You can add this functionality by extending the Int type:
extension Int {
var doubled: Int {
return self * 2
}
}
With extensions, you can add computed properties, add methods, and conform to protocols. However,
you cannot add stored properties to an extension.
Extensions provide a great mechanism for grouping related pieces of functionality. They can make the
code more readable and help with long-term maintainability of your code base. One common chunk
of functionality that is often grouped into an extension is conformance to a protocol along with the
methods of that protocol.
Update Photo.swift to use an extension to conform to the Equatable protocol.
class Photo: Equatable {
...
static func == (lhs: Photo, rhs: Photo) -> Bool {
// Two Photos are the same if they have the same photoID
return lhs.photoID == rhs.photoID
}
}
extension Photo: Equatable {
static func == (lhs: Photo, rhs: Photo) -> Bool {
// Two Photos are the same if they have the same photoID
return lhs.photoID == rhs.photoID
}
}
This is a simplified example, but extensions are very powerful for both extending existing types and
grouping related functionality. In fact, the Swift standard library makes extensive use of extensions –
and you will, too.

ptg18651516
Chapter 21Collection Views
396
Build and run the application. The image data will download for the cells visible onscreen
(Figure21.13). Scroll down to make more cells visible. At first, you will see the activity indicator
views spinning, but soon the image data for those cells will load.
Figure 21.13Image downloads in progress
If you scroll back up, you will see a delay in loading the image data for the previously visible cells.
This is because whenever a cell comes onscreen, the image data is redownloaded. To fix this, you will
implement image caching, similar to what you did in the Homepwner application.

ptg18651516
Image caching
397
Image caching
For the image data, you will use the same approach that you used in your Homepwner application. In
fact, you will use the same ImageStore class that you wrote for that project.
Open Homepwner.xcodeproj and drag the ImageStore.swift file from the Homepwner application to
the Photorama application. Make sure to choose Copy items if needed. Once the ImageStore.swift
file has been added to Photorama, you can close the Homepwner project.
Back in Photorama, open PhotoStore.swift and give it a property for an ImageStore.
class PhotoStore {
let imageStore = ImageStore()
Then update fetchImage(for:completion:) to save the images using the imageStore.
func fetchImage(for photo: Photo, completion: @escaping (ImageResult) -> Void) {
let photoKey = photo.photoID
if let image = imageStore.image(forKey: photoKey) {
OperationQueue.main.addOperation {
completion(.success(image))
}
return
}
let photoURL = photo.remoteURL
let request = URLRequest(url: photoURL)
let task = session.dataTask(with: request) {
(data, response, error) -> Void in
let result = self.processImageRequest(data: data, error: error)
if case let .success(image) = result {
self.imageStore.setImage(image, forKey: photoKey)
}
OperationQueue.main.addOperation {
completion(result)
}
}
task.resume()
}
Build and run the application. Now when the image data is downloaded, it will be saved to the
filesystem. The next time that photo is requested, it will be loaded from the filesystem if it is not
currently in memory.

ptg18651516
Chapter 21Collection Views
398
Navigating to a Photo
In this section, you are going to add functionality to allow a user to navigate to and display a single
photo.
Create a new Swift file named PhotoInfoViewController, declare the PhotoInfoViewController
class, and add an imageView outlet.
import Foundation
import UIKit
class PhotoInfoViewController: UIViewController {
@IBOutlet var imageView: UIImageView!
}
Now set up the interface for this view controller. Open Main.storyboard and drag a new View
Controller onto the canvas from the object library. With this view controller selected, open its identity
inspector and change the Class to PhotoInfoViewController.
When the user taps on one of the collection view cells, the application will navigate to this new view
controller. Control-drag from the PhotoCollectionViewCell to the Photo Info View Controller and select
the Show segue. With the new segue selected, open its attributes inspector and give the segue an
Identifier of showPhoto (Figure21.14).
Figure 21.14Navigation to a photo
Add an image view to the Photo Info View Controller’s view. Set up its Auto Layout constraints to pin
the image view to all four sides. Open the attributes inspector for the image view and set its Content
Mode to Aspect Fit.
Finally, connect the image view to the imageView outlet.

ptg18651516
Navigating to a Photo
399
When the user taps a cell, the showPhoto segue will be triggered. At this point, the
PhotosViewController will need to pass both the Photo and the PhotoStore to the
PhotoInfoViewController.
Open PhotoInfoViewController.swift and add two properties.
class PhotoInfoViewController: UIViewController {
@IBOutlet var imageView: UIImageView!
var photo: Photo! {
didSet {
navigationItem.title = photo.title
}
}
var store: PhotoStore!
}
When photo is set on this view controller, the navigation item will be updated to display the name of
the photo.
Now override viewDidLoad() to set the image on the imageView when the view is loaded.
override func viewDidLoad() {
super.viewDidLoad()
store.fetchImage(for: photo) { (result) -> Void in
switch result {
case let .success(image):
self.imageView.image = image
case let .failure(error):
print("Error fetching image for photo: \(error)")
}
}
}
In PhotosViewController.swift, implement prepare(for:sender:) to pass along the photo and the
store.
override func prepare(for segue: UIStoryboardSegue, sender: Any?) {
switch segue.identifier {
case "showPhoto"?:
if let selectedIndexPath =
collectionView.indexPathsForSelectedItems?.first {
let photo = photoDataSource.photos[selectedIndexPath.row]
let destinationVC = segue.destination as! PhotoInfoViewController
destinationVC.photo = photo
destinationVC.store = store
}
default:
preconditionFailure("Unexpected segue identifier.")
}
}

ptg18651516
Chapter 21Collection Views
400
Build and run the application. After the web service request has finished, tap on one of the photos to
see it in the new view controller (Figure21.15).
Figure 21.15Displaying a photo
Collection views are a powerful way to display data using a flexible layout. You have just barely
tapped into the power of collection views in this chapter.

ptg18651516
Silver Challenge: Updated Item Sizes
401
Silver Challenge: Updated Item Sizes
Have the collection view always display four items per row, taking up as much as the screen width as
possible. This should work in both portrait and landscape orientations.
Gold Challenge: Creating a Custom Layout
Create a custom layout that displays the photos in a flipbook. You will need to use the transform
property on the cell layer to get an appropriate 3-D effect. You can subclass UICollectionViewLayout
for this challenge, but also consider subclassing UICollectionViewFlowLayout. Check out the class
reference for UICollectionViewLayout for more information.

ptg18651516

ptg18651516
403
22
Core Data
When deciding between approaches to saving and loading for iOS applications, the first question is
“Local or remote?” If you want to save data to a remote server, you will likely use a web service. If you
want to store data locally, you have to ask another question: “Archiving or Core Data?”
Your Homepwner application used keyed archiving to save item data to the filesystem. The biggest
drawback to archiving is its all-or-nothing nature: To access anything in the archive, you must
unarchive the entire file, and to save any changes, you must rewrite the entire file. Core Data, on
the other hand, can fetch a subset of the stored objects. And if you change any of those objects, you
can update just that part of the file. This incremental fetching, updating, deleting, and inserting can
radically improve the performance of your application when you have a lot of model objects being
shuttled between the filesystem and RAM.
Object Graphs
Core Data is a framework that lets you express what your model objects are and how they are related
to one another. It then takes control of the lifetimes of these objects, making sure the relationships are
kept up to date. When you save and load the objects, Core Data makes sure everything is consistent.
This collection of model objects is often called an object graph, as the objects can be thought of as
nodes and the relationships as vertices in a mathematical graph.
Often you will have Core Data save your object graph to a SQLite database. Developers who are used
to other SQL technologies might expect to treat Core Data like an object-relational mapping system,
but this mindset will lead to confusion. Unlike an ORM, Core Data takes complete control of the
storage, which just happens to be a relational database. You do not have to describe things like the
database schema and foreign keys – Core Data does that. You just tell Core Data what needs storing
and let it work out how to store it.
Core Data gives you the ability to fetch and store data in a relational database without having to know
the details of the underlying storage mechanism. This chapter will give you an understanding of Core
Data as you add persistence to the Photorama application.
Entities
A relational database has something called a table. A table represents a type: You can have a table of
people, a table of a credit card purchases, or a table of real estate listings. Each table has a number
of columns to hold pieces of information about the type. A table that represents people might have
columns for last name, date of birth, and height. Every row in the table represents an example of the
type – e.g., a single person.

ptg18651516
Chapter 22Core Data
404
This organization translates well to Swift. Every table is like a Swift type. Every column is one of the
type’s properties. Every row is an instance of that type. Thus, Core Data’s job is to move data to and
from these two representations (Figure22.1).
Figure 22.1Role of Core Data
Core Data uses different terminology to describe these ideas: A table/type is called an entity, and the
columns/properties are called attributes. A Core Data model file is the description of every entity along
with its attributes in your application. In Photorama, you are going to describe a Photo entity in a
model file and give it attributes like title, remoteURL, and dateTaken.
Modeling entities
Open Photorama.xcodeproj. Create a new file, but do not make it a Swift file like the ones you have
created before. Instead, select iOS at the top and scroll down to the Core Data section. Create a new
Data Model (Figure22.2). Name it Photorama.
Figure 22.2Creating the model file

ptg18651516
Modeling entities
405
This will create the Photorama.xcdatamodeld file and add it to your project. Select this file from the
project navigator and the editor area will reveal the UI for manipulating a Core Data model file.
Find the Add Entity button at the bottom left of the window and click it. A new entity will appear
in the list of entities in the lefthand table. Double-click this entity and change its name to Photo
(Figure22.3).
Figure 22.3Creating the Photo entity
Now your Photo entity needs attributes. Remember that these will be the properties of the Photo class.
The necessary attributes are listed below. For each attribute, click the + button in the Attributes section
and edit the Attribute and Type values.
•photoID is a String.
•title is a String.
•dateTaken is a Date.
•remoteURL is a Transformable. (It is a URL, but that is not one of the possibilities. We will discuss
“transformable” next.)

ptg18651516
Chapter 22Core Data
406
Transformable attributes
Core Data is only able to store certain data types in its store. URL is not one of these types, so you
declared the remoteURL attribute as transformable. With a transformable attribute, Core Data will
convert the object into a type that it can store when saving and then convert it back to the original
object when loading from the filesystem.
Core Data works with classes under the hood because it is an Objective-C framework. So instead of
working with an instance of URL (which is a struct), you will work with an instance of NSURL (which is
a class) when dealing with Core Data. Swift provides a mechanism for converting a URL to an NSURL
and vice versa, which you will see later on in this chapter.
A transformable attribute requires a ValueTransformer subclass to handle the conversions
between types. If you do not specify a custom subclass, the system will use the transformer
named NSKeyedUnarchiveFromDataTransformer. This transformer uses archiving to
convert the object to and from Data. Because NSURL conforms to NSCoding, the default
NSKeyedUnarchiveFromDataTransformer will be sufficient. If the type you wanted to transform did
not conform to NSCoding, you would need to write your own custom ValueTransformer subclass.
With Photorama.xcdatamodeld still open, select the remoteURL attribute and open its Data Model
inspector on the righthand side. Under the Attribute section, enter NSURL as the Custom Class. This
will allow Core Data to do the transformation for you.
At this point, your model file is sufficient to save and load photos. In the next section, you will create a
custom subclass for the Photo entity.
NSManagedObject and subclasses
When an object is fetched with Core Data, its class, by default, is NSManagedObject. NSManagedObject
is a subclass of NSObject that knows how to cooperate with the rest of Core Data. An
NSManagedObject works a bit like a dictionary: It holds a key-value pair for every property (attribute or
relationship) in the entity.
An NSManagedObject is little more than a data container. If you need your model objects to do
something in addition to holding data, you must subclass NSManagedObject. Then, in your model
file, you specify that this entity is represented by instances of your subclass, not the standard
NSManagedObject.
Xcode can generate NSManagedObject subclasses for you based on what you have defined in your Core
Data model file.
In the project navigator, select the Photo.swift file and delete it. When prompted, move it to the trash
to make sure it does not still exist in the project directory.
Open Photorama.xcdatamodeld. Select the Photo entity and open the Data Model inspector. Locate
the Codegen option and select Manual/None.
With the Photo entity still selected, open the Editor menu and select Create NSManagedObject
Subclass…. On the next screen, check the box for Photorama and click Next. Check the box for the
Photo entity and click Next again. Finally, click Create. There will be a few errors in the project. You
will fix those shortly.

ptg18651516
NSManagedObject and subclasses
407
The template will create two files for you: Photo+CoreDataClass.swift and Photo
+CoreDataProperties.swift. The template places all of the attributes that you defined in the model
file into Photo+CoreDataProperties.swift. If you ever change your entity in the model file, you
can simply delete Photo+CoreDataProperties.swift and regenerate the NSManagedObject subclass.
Xcode will recognize that you already have Photo+CoreDataClass.swift and will only re-create
Photo+CoreDataProperties.swift.
Open Photo+CoreDataProperties.swift and take a look at what the template created for you.
All of the properties are marked with the @NSManaged keyword. This keyword, which is specific to
Core Data, lets the compiler know that the storage and implementation of these properties will be
provided at runtime. Because Core Data will create the NSManagedObject instances, you can no longer
use a custom initializer, so the properties are declared as variables instead of constants. Any custom
properties or code that you want to add should be added to Photo+CoreDataClass.swift.
Let’s fix some of the errors that are in the project.
Open PhotoStore.swift and find fetchImage(for:completion:). This method expects the
photoID and the remoteURL to be non-optional; however, Core Data models its attributes as optionals.
Additionally, the URLRequest initializer expects a URL instance as its argument instead of an NSURL
instance. Update the method to address these issues.
func fetchImage(for photo: Photo, completion: @escaping (ImageResult) -> Void) {
guard let photoKey = photo.photoID else {
preconditionFailure("Photo expected to have a photoID.")
}
if let image = imageStore.image(forKey: photoKey) {
OperationQueue.main.addOperation {
completion(.success(image))
}
return
}
guard let photoURL = photo.remoteURL else {
preconditionFailure("Photo expected to have a remote URL.")
}
let request = URLRequest(url: photoURL as URL)
To address the first issue, you are using a guard statement to unwrap the optional NSURL. To address
the second issue, you bridge the NSURL instance to a URL instance using an as cast. The compiler knows
that NSURL and URL are related, so it handles the bridging conversion.
You have created your model graph and defined your Photo entity. The next step is to set up the
persistent container, which will manage the interactions between the application and Core Data. There
are still some errors in the project; you will fix them after you have added a Core Data persistent
container instance.

ptg18651516
Chapter 22Core Data
408
NSPersistentContainer
Core Data is represented by a collection of classes often referred to as the Core Data stack. This
collection of classes is abstracted away from you via the NSPersistentContainer class. You will learn
more about the Core Data stack classes in the For the More Curious section at the end of this chapter.
To use Core Data, you will need to import the Core Data framework in the files that need it.
Open PhotoStore.swift and import Core Data at the top of the file.
import UIKit
import CoreData
Also in PhotoStore.swift, add a property to hold on to an instance of NSPersistentContainer.
class PhotoStore {
let imageStore = ImageStore()
let persistentContainer: NSPersistentContainer = {
let container = NSPersistentContainer(name: "Photorama")
container.loadPersistentStores { (description, error) in
if let error = error {
print("Error setting up Core Data (\(error)).")
}
}
return container
}()
You instantiate an NSPersistentContainer with a name. This name must match the name of the
data model file that describes your entities. After creating the container, it needs to load its persistent
stores. The store is where the data is actually stored on disk. By default, this is going to be a SQLite
database. Due to the possibility of this operation taking some time, loading the persistent stores is an
asynchronous operation that calls a completion handler when complete.
Updating Items
With the persistent container set up, you can now interact with Core Data. Primarily, you will do this
through its viewContext. This is how you will both create new entities and save changes.
The viewContext is an instance of NSManagedObjectContext. This is the portal through which you
interact with your entities. You can think of the managed object context as an intelligent scratch
pad. When you ask the context to fetch some entities, the context will work with its persistent store
coordinator to bring temporary copies of the entities and object graph into memory. Unless you ask the
context to save its changes, the persisted data remains the same.

ptg18651516
Inserting into the context
409
Inserting into the context
When an entity is created, it should be inserted into a managed object context.
Open FlickrAPI.swift and import CoreData.
import Foundation
import CoreData
Next, update the photo(fromJSON:) method to take in an additional argument of type
NSManagedObjectContext and use this context to insert new Photo instances.
private static func photo(fromJSON json: [String : Any],
into context: NSManagedObjectContext) -> Photo? {
guard
let photoID = json["id"] as? String,
let title = json["title"] as? String,
let dateString = json["datetaken"] as? String,
let photoURLString = json["url_h"] as? String,
let url = URL(string: photoURLString),
let dateTaken = dateFormatter.date(from: dateString) else {
// Don't have enough information to construct a Photo
return nil
}
return Photo(title: title, photoID: photoID, remoteURL: url, dateTaken: dateTaken)
var photo: Photo!
context.performAndWait {
photo = Photo(context: context)
photo.title = title
photo.photoID = photoID
photo.remoteURL = url as NSURL
photo.dateTaken = dateTaken as NSDate
}
return photo
}
Each NSManagedObjectContext is associated with a specific concurrency queue, and the viewContext
is associated with the main, or UI, queue. You have to interact with a context on the queue that it is
associated with. NSManagedObjectContext has two methods that ensure this happens: perform(_:)
and performAndWait(_:). The difference between them is that perform(_:) is asynchronous and
performAndWait(_:) is synchronous. Because you are returning the result of the insert operation from
the photo(fromJSON:into:) method, you use the synchronous method.

ptg18651516
Chapter 22Core Data
410
The photo(fromJSON:into:) method is called from the method photos(fromJSON:). Update this
method to take in a context and pass it to the photo(fromJSON:into:) method.
static func photos(fromJSON data: Data,
into context: NSManagedObjectContext) -> PhotosResult {
do {
...
var finalPhotos = [Photo]()
for photoJSON in photosArray {
if let photo = photo(fromJSON: photoJSON, into: context) {
finalPhotos.append(photo)
}
}
Finally, you need to pass the viewContext to the FlickrAPI struct once the web service request
successfully completes.
Open PhotoStore.swift and update processPhotosRequest(data:error:).
private func processPhotosRequest(data: Data?, error: Error?) -> PhotosResult {
guard let jsonData = data else {
return .failure(error!)
}
return FlickrAPI.photos(fromJSON: jsonData,
into: persistentContainer.viewContext)
}
Build and run the application now that all errors have been addressed. Although the behavior remains
unchanged, the application is now backed by Core Data. In the next section, you will implement saving
for both the photos and their associated image data.

ptg18651516
Saving changes
411
Saving changes
Recall that NSManagedObject changes do not persist until you tell the context to save these changes.
Open PhotoStore.swift and update fetchInterestingPhotos(completion:) to save the changes to
the context after Photo entities have been inserted into the context.
func fetchInterestingPhotos(completion: @escaping (PhotosResult) -> Void) {
let url = FlickrAPI.interestingPhotosURL
let request = URLRequest(url: url)
let task = session.dataTask(with: request) {
(data, response, error) -> Void in
let var result = self.processPhotosRequest(data: data, error: error)
if case .success = result {
do {
try self.persistentContainer.viewContext.save()
} catch let error {
result = .failure(error)
}
}
OperationQueue.main.addOperation {
completion(result)
}
}
task.resume()
}

ptg18651516
Chapter 22Core Data
412
Updating the Data Source
One problem with the app at the moment is that fetchInterestingPhotos(completion:) only returns
the newly inserted photos. Now that the application supports saving, it should return all of the photos –
the previously saved photos as well as the newly inserted ones. You need to ask Core Data for all of the
Photo entities, and you will accomplish this using a fetch request.
Fetch requests and predicates
To get objects back from the NSManagedObjectContext, you must prepare and execute an
NSFetchRequest. After a fetch request is executed, you will get an array of all the objects that match
the parameters of that request.
A fetch request needs an entity description that defines which entity you want to get objects from. To
fetch Photo instances, you specify the Photo entity. You can also set the request’s sort descriptors to
specify the order of the objects in the array. A sort descriptor has a key that maps to an attribute of the
entity and a Bool that indicates whether the order should be ascending or descending.
The sortDescriptors property on NSFetchRequest is an array of NSSortDescriptor instances. Why
an array? The array is useful if you think there might be collisions when sorting. For example, say you
are sorting an array of people by their last names. It is entirely possible that multiple people have the
same last name, so you can specify that people with the same last name should be sorted by their first
names. This would be implemented by an array of two NSSortDescriptor instances. The first sort
descriptor would have a key that maps to the person’s last name, and the second sort descriptor would
have a key that maps to the person’s first name.
A predicate is represented by the NSPredicate class and contains a condition that can be true or false.
If you wanted to find all photos with a given identifier, you would create a predicate and add it to the
fetch request like this:
let predicate = NSPredicate(format: "#keyPath(Photo.photoID) == \(someIdentifier)")
request.predicate = predicate
The format string for a predicate can be very long and complex. Apple’s Predicate Programming
Guide is a complete discussion of what is possible.
You want to sort the returned instances of Photo by dateTaken in descending order. To do this, you
will instantiate an NSFetchRequest for requesting “Photo” entities. Then you will give the fetch
request an array of NSSortDescriptor instances. For Photorama, this array will contain a single sort
descriptor that sorts photos by their dateTaken properties. Finally, you will ask the managed object
context to execute this fetch request.

ptg18651516
Fetch requests and predicates
413
In PhotoStore.swift, implement a method that will fetch the Photo instances from the view context.
func fetchAllPhotos(completion: @escaping (PhotosResult) -> Void) {
let fetchRequest: NSFetchRequest<Photo> = Photo.fetchRequest()
let sortByDateTaken = NSSortDescriptor(key: #keyPath(Photo.dateTaken),
ascending: true)
fetchRequest.sortDescriptors = [sortByDateTaken]
let viewContext = persistentContainer.viewContext
viewContext.perform {
do {
let allPhotos = try viewContext.fetch(fetchRequest)
completion(.success(allPhotos))
} catch {
completion(.failure(error))
}
}
}
Next, open PhotosViewController.swift and add a new method that will update the data source with
all of the photos.
private func updateDataSource() {
store.fetchAllPhotos {
(photosResult) in
switch photosResult {
case let .success(photos):
self.photoDataSource.photos = photos
case .failure:
self.photoDataSource.photos.removeAll()
}
self.collectionView.reloadSections(IndexSet(integer: 0))
}
}
Now update viewDidLoad() to call this method to fetch and display all of the photos saved to Core
Data.
override func viewDidLoad()
super.viewDidLoad()
collectionView.dataSource = photoDataSource
collectionView.delegate = self
store.fetchInterestingPhotos {
(photosResult) -> Void in
switch photosResult {
case let .success(photos):
print("Successfully found \(photos.count) photos.")
self.photoDataSource.photos = photos
case let .failure(error):
print("Error fetching interesting photos: \(error)")
self.photoDataSource.photos.removeAll()
}
self.collectionView.reloadSections(IndexSet(integer: 0))
self.updateDataSource()
}
}

ptg18651516
Chapter 22Core Data
414
Previously saved photos will now be returned when the web service request finishes. But there is still
one problem: If the application is run multiple times and the same photo is returned from the web
service request, it will be inserted into the context multiple times. This is not good – you do not want
duplicate photos. Luckily there is a unique identifier for each photo. When the interesting photos web
service request finishes, the identifier for each photo in the incoming JSON data can be compared to
the photos stored in Core Data. If one is found with the same identifier, that photo will be returned.
Otherwise, a new photo will be inserted into the context.
To do this, you need a way to tell the fetch request that it should not return all photos but instead only
the photos that match some specific criteria. In this case, the specific criteria is “only photos that have
this specific identifier,” of which there should either be zero or one photo. In Core Data, this is done
with a predicate.
In FlickrAPI.swift, update photo(fromJSON:into:) to check whether there is an existing photo with
a given ID before inserting a new one.
private static func photo(fromJSON json: [String : Any],
into context: NSManagedObjectContext) -> Photo? {
guard
let photoID = json["id"] as? String,
let title = json["title"] as? String,
let dateString = json["datetaken"] as? String,
let photoURLString = json["url_h"] as? String,
let url = URL(string: photoURLString),
let dateTaken = dateFormatter.date(from: dateString) else {
// Don't have enough information to construct a Photo
return nil
}
let fetchRequest: NSFetchRequest<Photo> = Photo.fetchRequest()
let predicate = NSPredicate(format: "\(#keyPath(Photo.photoID)) == \(photoID)")
fetchRequest.predicate = predicate
var fetchedPhotos: [Photo]?
context.performAndWait {
fetchedPhotos = try? fetchRequest.execute()
}
if let existingPhoto = fetchedPhotos?.first {
return existingPhoto
}
var photo: Photo!
context.performAndWait {
photo = Photo(context: context)
photo.title = title
photo.photoID = photoID
photo.remoteURL = url as NSURL
photo.dateTaken = dateTaken as NSDate
}
return photo
}
Duplicate photos will no longer be inserted into Core Data.

ptg18651516
Fetch requests and predicates
415
Build and run the application. The photos will appear just as they did before introducing Core Data.
As you did in Chapter16, close the application using the Home button (or Shift-Command-H in the
simulator). Launch the application again and you will see the photos that Core Data saved in the
collection view.
There is one last small problem to address: The user will not see any photos appear in the collection
view unless the web service request completes. If the user has slow network access, it might take up to
60 seconds (which is the default timeout interval for the request) to see any photos. It would be best to
see the previously saved photos immediately on launch and then refresh the collection view once new
photos are fetched from Flickr.
Go ahead and do this. In PhotosViewController.swift, update the data source as soon as the view is
loaded.
override func viewDidLoad()
super.viewDidLoad()
collectionView.dataSource = photoDataSource
collectionView.delegate = self
updateDataSource()
store.fetchInterestingPhotos {
(photosResult) -> Void in
self.updateDataSource()
}
}
The Photorama application is now persisting its data between runs. The photo metadata is being
persisted using Core Data, and the image data is being persisted directly to the filesystem. As you have
seen, there is no one-size-fits-all approach to data persistence. Instead, each persistence mechanism
has its own set of benefits and drawbacks. In this chapter, you have explored one of those, Core Data,
but you have only seen the tip of the iceberg. In Chapter23, you will explore the Core Data framework
further to learn about relationships and performance.

ptg18651516
Chapter 22Core Data
416
Bronze Challenge: Photo View Count
Add an attribute to the Photo entity that tracks how many times a photo is viewed. Display this number
somewhere on the PhotoInfoViewController interface.
For the More Curious: The Core Data Stack
NSManagedObjectModel
You worked with the model file earlier in the chapter. The model file is where you define
the entities for your application along with their properties. The model file is an instance of
NSManagedObjectModel.
NSPersistentStoreCoordinator
Core Data can persist data in several formats:
SQLite Data is saved to disk using a SQLite database. This is the most commonly used store
type.
Atomic Data is saved to disk using a binary format.
XML Data is saved to disk using an XML format. This store type is not available on iOS.
In-Memory Data is not saved to disk, but instead is stored in memory.
The mapping between an object graph and the persistent store is accomplished using an instance of
NSPersistentStoreCoordinator. The persistent store coordinator needs to know two things: “What
are my entities?” and, “Where am I saving to and loading data from?” To answer these questions, you
instantiate an NSPersistentStoreCoordinator with the NSManagedObjectModel. Then you add a
persistent store, representing one of the persistence formats above, to the coordinator.
After the coordinator is created, you attempt to add a specific store to the coordinator. At a minimum,
this store needs to know its type and where it should persist the data.
NSManagedObjectContext
The portal through which you interact with your entities is the NSManagedObjectContext. The
managed object context is associated with a specific persistent store coordinator. You can think of the
managed object context as an intelligent scratch pad. When you ask the context to fetch some entities,
the context will work with its persistent store coordinator to bring temporary copies of the entities and
object graph into memory. Unless you ask the context to save its changes, the persisted data remains
the same.

ptg18651516
417
23
Core Data Relationships
Core Data is not that exciting with just one entity. Much of the power behind Core Data comes to
light when there are multiple entities that are related to one another, because Core Data manages
relationships between entities.
In this chapter, you are going to add tags to the photos in Photorama with labels such as “Nature,”
“Electronics,” or “Selfies.” Users will be able to add one or more tags to photos and also create their
own custom tags (Figure23.1).
Figure 23.1Final Photorama application

ptg18651516
Chapter 23Core Data Relationships
418
Relationships
One of the benefits of using Core Data is that entities can be related to one another in a way that allows
you to describe complex models. Relationships between entities are represented by references between
objects. There are two kinds of relationships: to-one and to-many.
When an entity has a to-one relationship, each instance of that entity will have a reference to an
instance in the entity it has a relationship to.
When an entity has a to-many relationship, each instance of that entity has a reference to a Set. This
set contains the instances of the entity that it has a relationship with. To see this in action, you are
going to add a new entity to the model file.
Reopen the Photorama application. In Photorama.xcdatamodeld, add another entity called Tag. Give it
an attribute called name of type String. Tag will allow users to tag photos.
Unlike with the Photo entity in Chapter22, you will not generate an NSManagedObject subclass for the
Tag entity. Instead, you will let Xcode autogenerate a subclass for you through a feature called code
generation. If you do not need any custom behavior for your Core Data entity, letting Xcode generate
your subclass for you is quite helpful.
The NSManagedObject subclass for the Tag entity is already being generated for you. To see the setting
that determines this, select the Tag entity and open its data model inspector. In the Class section, notice
the setting for Codegen: It is currently set to Class Definition. This setting means that an entire class
definition will be generated for you. The other code generation settings are Category/Extension (which
allows you to define an NSManagedObject subclass with custom behavior while still allowing Xcode
to generate the extension that defines the attributes and relationships) and Manual/None (which tells
Xcode not to generate any code for the entity).
A photo might have multiple tags that describe it, and a tag might be associated with multiple photos.
For example, a picture of an iPhone might be tagged “Electronics” and “Apple,” and a picture of
a Betamax player might be tagged “Electronics” and “Rare.” The Tag entity will have a to-many
relationship to the Photo entity because many instances of Photo can have the same Tag. And the
Photo entity will have a to-many relationship to the Tag entity because a photo can be associated with
many Tags.

ptg18651516
Relationships
419
As Figure23.2 shows, a Photo will have a reference to a set of Tags, and a Tag will have a reference to
a set of Photos.
Figure 23.2Entities in Photorama
When these relationships are set up, you will be able to ask a Photo object for the set of Tag objects
that it is associated with and ask a Tag object for the set of Photo objects that it is associated with.

ptg18651516
Chapter 23Core Data Relationships
420
To add these two relationships to the model file, first select the Tag entity and click the + button
in the Relationships section. Click in the Relationship column and enter photos. In the Destination
column, select Photo. In the data model inspector, change the Type dropdown from To One to To Many
(Figure23.3).
Figure 23.3Creating the photos relationship
Next, select the Photo entity. Add a relationship named tags and pick Tag as its destination. In the data
model inspector, change the Type dropdown to To Many and uncheck its Optional checkbox.
Now that you have two unidirectional relationships, you can make them into an inverse relationship.
An inverse relationship is a bidirectional relationship between two entities. With an inverse relationship
set up between Photo and Tag, Core Data can ensure that your object graph remains in a consistent
state when any changes are made.
To create the inverse relationship, click the dropdown next to Inverse in the data model inspector and
change it from No Inverse Relationship to photos (Figure23.4). (You can also make this change in
the Relationships section in the editor area by clicking No Inverse in the Inverse column and selecting
photos.)
If you return to the Tag entity, you will see that the photos relationship now shows tags as its inverse.
Figure 23.4Creating the tags relationship
Now that the model has changed for the Photo entity, you will need to regenerate the Photo
+CoreDataProperties.swift file.

ptg18651516
Adding Tags to the Interface
421
From the project navigator, select and delete the Photo+CoreDataProperties.swift file. Make sure
to select Move to Trash when prompted. Open Photorama.xcdatamodeld and select the Photo entity.
From the Editor menu, select Create NSManagedObject Subclass…. On the next screen, check the
box for Photorama and click Next. Check the box for the Photo entity and click Next. Make sure you
are creating the file in the same directory as the Photo+CoreDataClass.swift file; this will ensure
that Xcode will only create the necessary Photo+CoreDataProperties.swift file. Once you have
confirmed this, click Create.
Adding Tags to the Interface
When users navigate to a specific photo, they currently see only the title of the photo and the image
itself. Let’s update the interface to include a photo’s associated tags.
Open Main.storyboard and navigate to the interface for Photo Info View Controller. Add a toolbar
to the bottom of the view. Update the Auto Layout constraints so that the toolbar is anchored to the
bottom, just as it was in Homepwner. The bottom constraint for the imageView should be anchored to
the top of the toolbar instead of the bottom of the superview. Add a UIBarButtonItem to the toolbar, if
one is not already present, and give it a title of Tags. Your interface will look like Figure23.5.
Figure 23.5Photo Info View Controller interface

ptg18651516
Chapter 23Core Data Relationships
422
Create a new Swift file named TagsViewController. Open this file and declare the
TagsViewController class as a subclass of UITableViewController. Import UIKit and CoreData in
this file.
import Foundation
import UIKit
import CoreData
class TagsViewController: UITableViewController {
}
The TagsViewController will display a list of all the tags. The user will see and be able to select
the tags that are associated with a specific photo. The user will also be able to add new tags from this
screen. The completed interface will look like Figure23.6.
Figure 23.6TagsViewController
Give the TagsViewController class a property to reference the PhotoStore as well as a specific
Photo. You will also need a property to keep track of the currently selected tags, which you will track
using an array of IndexPath instances.
class TagsViewController: UITableViewController {
var store: PhotoStore!
var photo: Photo!
var selectedIndexPaths = [IndexPath]()
}
The data source for the table view will be a separate class. As we discussed when you created
PhotoDataSource in Chapter21, an application whose types have a single responsibility is easier to
adapt to future changes. This class will be responsible for displaying the list of tags in the table view.

ptg18651516
Adding Tags to the Interface
423
Create a new Swift file named TagDataSource.swift. Declare the TagDataSource class and
implement the table view data source methods. You will need to import UIKit and CoreData.
import Foundation
import UIKit
import CoreData
class TagDataSource: NSObject, UITableViewDataSource {
var tags: [Tag] = []
func tableView(_ tableView: UITableView,
numberOfRowsInSection section: Int) -> Int {
return tags.count
}
func tableView(_ tableView: UITableView,
cellForRowAt indexPath: IndexPath) -> UITableViewCell {
let cell = tableView.dequeueReusableCell(withIdentifier: "UITableViewCell",
for: indexPath)
let tag = tags[indexPath.row]
cell.textLabel?.text = tag.name
return cell
}
}
Open PhotoStore.swift and define a new result type at the top for use when fetching tags.
enum PhotosResult {
case success([Photo])
case failure(Error)
}
enum TagsResult {
case success([Tag])
case failure(Error)
}
class PhotoStore {
Now define a new method that fetches all the tags from the view context.
func fetchAllTags(completion: @escaping (TagsResult) -> Void) {
let fetchRequest: NSFetchRequest<Tag> = Tag.fetchRequest()
let sortByName = NSSortDescriptor(key: #keyPath(Tag.name), ascending: true)
fetchRequest.sortDescriptors = [sortByName]
let viewContext = persistentContainer.viewContext
viewContext.perform {
do {
let allTags = try fetchRequest.execute()
completion(.success(allTags))
} catch {
completion(.failure(error))
}
}
}

ptg18651516
Chapter 23Core Data Relationships
424
Open TagsViewController.swift and set the dataSource for the table view to be an instance of
TagDataSource.
class TagsViewController: UITableViewController {
var store: PhotoStore!
var photo: Photo!
var selectedIndexPaths = [IndexPath]()
let tagDataSource = TagDataSource()
override func viewDidLoad() {
super.viewDidLoad()
tableView.dataSource = tagDataSource
}
}
Now fetch the tags and associate them with the tags property on the data source.
override func viewDidLoad() {
super.viewDidLoad()
tableView.dataSource = tagDataSource
updateTags()
}
func updateTags() {
store.fetchAllTags {
(tagsResult) in
switch tagsResult {
case let .success(tags):
self.tagDataSource.tags = tags
case let .failure(error):
print("Error fetching tags: \(error).")
}
self.tableView.reloadSections(IndexSet(integer: 0),
with: .automatic)
}
}

ptg18651516
Adding Tags to the Interface
425
The TagsViewController needs to manage the selection of tags and update the Photo instance when
the user selects or deselects a tag.
In TagsViewController.swift, add the appropriate index paths to the selectedIndexPaths array.
override func viewDidLoad() {
super.viewDidLoad()
tableView.dataSource = tagDataSource
tableView.delegate = self
updateTags()
}
func updateTags() {
store.fetchAllTags {
(tagsResult) in
switch tagsResult {
case let .success(tags):
self.tagDataSource.tags = tags
guard let photoTags = self.photo.tags as? Set<Tag> else {
return
}
for tag in photoTags {
if let index = self.tagDataSource.tags.index(of: tag) {
let indexPath = IndexPath(row: index, section: 0)
self.selectedIndexPaths.append(indexPath)
}
}
case let .failure(error):
print("Error fetching tags: \(error).")
}
self.tableView.reloadSections(IndexSet(integer: 0),
with: .automatic)
}
}

ptg18651516
Chapter 23Core Data Relationships
426
Now add the appropriate UITableViewDelegate methods to handle selecting and displaying the
checkmarks.
override func tableView(_ tableView: UITableView,
didSelectRowAt indexPath: IndexPath) {
let tag = tagDataSource.tags[indexPath.row]
if let index = selectedIndexPaths.index(of: indexPath) {
selectedIndexPaths.remove(at: index)
photo.removeFromTags(tag)
} else {
selectedIndexPaths.append(indexPath)
photo.addToTags(tag)
}
do {
try store.persistentContainer.viewContext.save()
} catch {
print("Core Data save failed: \(error).")
}
tableView.reloadRows(at: [indexPath], with: .automatic)
}
override func tableView(_ tableView: UITableView,
willDisplay cell: UITableViewCell,
forRowAt indexPath: IndexPath) {
if selectedIndexPaths.index(of: indexPath) != nil {
cell.accessoryType = .checkmark
} else {
cell.accessoryType = .none
}
}

ptg18651516
Adding Tags to the Interface
427
Let’s set up TagsViewController to be presented modally when the user taps the Tags bar button item
on the PhotoInfoViewController.
Open Main.storyboard and drag a Navigation Controller onto the canvas. This should give you a
UINavigationController with a root view controller that is a UITableViewController. If the root
view controller is not a UITableViewController, delete the root view controller, drag a Table View
Controller onto the canvas, and make it the root view controller of the Navigation Controller.
Control-drag from the Tags item on Photo Info View Controller to the new Navigation Controller and
select the Present Modally segue type (Figure23.7). Open the attributes inspector for the segue and
give it an Identifier named showTags.
Figure 23.7Adding the tags view controller
Select the Root View Controller that you just added to the canvas and open its identity inspector.
Change its Class to TagsViewController. This new view controller does not have a navigation item
associated with it, so find Navigation Item in the object library and drag it onto the view controller.
Double-click the new navigation item’s Title label and change it to Tags.

ptg18651516
Chapter 23Core Data Relationships
428
Next, the UITableViewCell on the Tags View Controller interface needs to match what the
TagDataSource expects. It needs to use the correct style and have the correct reuse identifier.
Select the UITableViewCell. (It might be easier to select in the document outline.) Open its attributes
inspector. Change the Style to Basic and set the Identifier to UITableViewCell (Figure23.8).
Figure 23.8Configuring the UITableViewCell
Now, the Tags View Controller needs two bar button items on its navigation bar: a Done button that
dismisses the view controller and a + button that allows the user to add a new tag.
Drag a bar button item to the left and right bar button item slots for the Tags View Controller. Set the
left item to use the Done style and system item. Set the right item to use the Bordered style and Add
system item (Figure23.9).
Figure 23.9Bar button item attributes

ptg18651516
Adding Tags to the Interface
429
Create and connect an action for each of these items to the TagsViewController. The Done item
should be connected to a method named done(_:), and the + item should be connected to a method
named addNewTag(_:). The two methods in TagsViewController.swift will be:
@IBAction func done(_ sender: UIBarButtonItem) {
}
@IBAction func addNewTag(_ sender: UIBarButtonItem) {
}
The implementation of done(_:) is simple: The view controller just needs to be dismissed. Implement
this functionality in done(_:).
@IBAction func done(_ sender: UIBarButtonItem) {
presentingViewController?.dismiss(animated: true,
completion: nil)
}
When the user taps the + item, an alert will be presented that will allow the user to type in the name for
a new tag.
Figure 23.10Adding a new tag

ptg18651516
Chapter 23Core Data Relationships
430
Set up and present an instance of UIAlertController in addNewTag(_:).
@IBAction func addNewTag(_ sender: UIBarButtonItem) {
let alertController = UIAlertController(title: "Add Tag",
message: nil,
preferredStyle: .alert)
alertController.addTextField {
(textField) -> Void in
textField.placeholder = "tag name"
textField.autocapitalizationType = .words
}
let okAction = UIAlertAction(title: "OK", style: .default) {
(action) -> Void in
}
alertController.addAction(okAction)
let cancelAction = UIAlertAction(title: "Cancel",
style: .cancel,
handler: nil)
alertController.addAction(cancelAction)
present(alertController,
animated: true,
completion: nil)
}
Update the completion handler for the okAction to insert a new Tag into the context. Then save the
context, update the list of tags, and reload the table view section.
let okAction = UIAlertAction(title: "OK", style: .default) {
(action) -> Void in
if let tagName = alertController.textFields?.first?.text {
let context = self.store.persistentContainer.viewContext
let newTag = NSEntityDescription.insertNewObject(forEntityName: "Tag",
into: context)
newTag.setValue(tagName, forKey: "name")
do {
try self.store.persistentContainer.viewContext.save()
} catch let error {
print("Core Data save failed: \(error)")
}
self.updateTags()
}
}
alertController.addAction(okAction)

ptg18651516
Adding Tags to the Interface
431
Finally, when the Tags bar button item on PhotoInfoViewController is tapped, the
PhotoInfoViewController needs to pass along its store and photo to the TagsViewController.
Open PhotoInfoViewController.swift and implement prepare(for:).
override func prepare(for segue: UIStoryboardSegue, sender: Any?) {
switch segue.identifier {
case "showTags"?:
let navController = segue.destination as! UINavigationController
let tagController = navController.topViewController as! TagsViewController
tagController.store = store
tagController.photo = photo
default:
preconditionFailure("Unexpected segue identifier.")
}
}
Build and run the application. Navigate to a photo and tap the Tags item on the toolbar at the bottom.
The TagsViewController will be presented modally. Tap the + item, enter a new tag, and select the
new tag to associate it with the photo.

ptg18651516
Chapter 23Core Data Relationships
432
Background Tasks
The viewContext of NSPersistentContainer is associated with the main queue. Because of this,
any operations that take a long time will block the main queue, which can lead to an unresponsive
application. To address this, it is often a good idea to do expensive operations on a background task.
The insertion of photos from the web service is a good candidate for a background task.
You are going to update processPhotosRequest(data:error:) to use a background task. Background
tasks are an asynchronous operation, so you will need to update the method signature to use a
completion handler.
Open PhotoStore.swift and update processPhotosRequest(data:error:) to take in a completion
handler. You will have some errors in the code due to the signature change; you will fix these shortly.
private func processPhotosRequest(data: Data?, error: Error?) -> PhotosResult {
private func processPhotosRequest(data: Data?,
error: Error?,
completion: @escaping (PhotosResult) -> Void) {
guard let jsonData = data else {
return .failure(error!)
}
return FlickrAPI.photos(fromJSON: jsonData,
into: persistentContainer.viewContext)
}
If there is no data, you will need to call the completion handler, passing in the failure error instead of
directly returning. Update the guard statement to pass along the failure.
private func processPhotosRequest(data: Data?,
error: Error?,
completion: @escaping (PhotosResult) -> Void) {
guard let jsonData = data else {
return .failure(error!)
completion(.failure(error!))
return
}
return FlickrAPI.photos(fromJSON: jsonData,
into: persistentContainer.viewContext)
}
Notice the use of return within the guard statement. Recall that with a guard statement, you must
exit scope. The scope of the guard statement is the function itself, so you must exit the scope of the
function somehow. This is a fantastic benefit to using a guard statement. The compiler will enforce this
requirement, so you can be certain that no code below the guard statement will be executed.

ptg18651516
Background Tasks
433
Now you can add in the code for the background task. NSPersistentContainer has a method to
perform a background task. This method takes in a closure to call, and this closure vends a new
NSManagedObjectContext to use.
Update processPhotosRequest(data:error:completion:) to kick off a new background task.
private func processPhotosRequest(data: Data?,
error: Error?,
completion: @escaping (PhotosResult) -> Void) {
guard let jsonData = data else {
completion(.failure(error!))
return
}
return FlickrAPI.photos(fromJSON: jsonData,
into: persistentContainer.viewContext)
persistentContainer.performBackgroundTask {
(context) in
}
}
Within the background task, you will do essentially the same thing you did before. The FlickrAPI
struct will ingest the JSON data and convert it to Photo instances. Then you will save the context so
that the insertions persist.
Update the background task in processPhotosRequest(data:error:completion:) to do this.
persistentContainer.performBackgroundTask {
(context) in
let result = FlickrAPI.photos(fromJSON: jsonData, into: context)
do {
try context.save()
} catch {
print("Error saving to Core Data: \(error).")
completion(.failure(error))
return
}
}

ptg18651516
Chapter 23Core Data Relationships
434
Here is where things change a bit. An NSManagedObject should only be accessed from the queue
that it is associated with. After the expensive operation of inserting the Photo instances and saving
the context, you will want to fetch the same photos, but only those that are associated with the
viewContext (i.e., the photos associated with the main queue).
Each NSManagedObject has an objectID that is the same across different contexts. You will use this
objectID to fetch the corresponding Photo instances associated with the viewContext.
Update processPhotosRequest(data:error:completion:) to get the Photo instances associated with
the viewContext and pass them back to the caller via the completion handler.
persistentContainer.performBackgroundTask {
(context) in
let result = FlickrAPI.photos(fromJSON: jsonData, into: context)
do {
try context.save()
} catch {
print("Error saving to Core Data: \(error).")
completion(.failure(error))
return
}
switch result {
case let .success(photos):
let photoIDs = photos.map { return $0.objectID }
let viewContext = self.persistentContainer.viewContext
let viewContextPhotos =
photoIDs.map { return viewContext.object(with: $0) } as! [Photo]
completion(.success(viewContextPhotos))
case .failure:
completion(result)
}
}
Here you are using the map method on Array to transform one array into another array. This code:
let photoIDs = photos.map { return $0.objectID }
has the same result as this code:
var photoIDs = [String]()
for photo in photos {
photoIDs.append(photo.objectID)
}
The $0 in the closure is a shorthand way of accessing the arguments of the closure. If there are two
parameters, for example, their arguments can be accessed by $0 and $1. So this code:
let photosIDs = photos.map { return $0.objectID }
also has the same result as this code:
let photoIDs = photos.map {
(photo: Photo) in
return photo.objectID
}

ptg18651516
Background Tasks
435
Let’s take a look at the code being using in the background task again.
let photoIDs = photos.map { return $0.objectID }
let viewContext = self.persistentContainer.viewContext
let viewContextPhotos =
photoIDs.map { return viewContext.object(with: $0) } as! [Photo]
The first thing that you are doing is getting an array of all of the objectIDs associated with the Photo
instances. This will be an array of String instances. Within the closure, $0 is of type Photo.
Then you create a local variable to reference the viewContext. Finally, you map over the photoIDs.
Within the closure, $0 is of type String. You use this string to ask the viewContext for the object
associated with a specific object identifier. The method object(with:) returns an NSManagedObject,
so the result of the entire map operation will be an array of NSManagedObject instances. You know that
the instances being returned will be of type Photo, so you downcast the array of NSManagedObject
instances into an array of Photo instances.
The map method is a useful abstraction for the common operation of converting one array into another
array.
The final change you need to make is to update fetchInterestingPhotos(completion:) to use the
updated processPhotosRequest(data:error:completion:) method.
func fetchInterestingPhotos(completion: @escaping (PhotosResult) -> Void) {
let url = FlickrAPI.interestingPhotosURL
let request = URLRequest(url: url)
let task = session.dataTask(with: request) {
(data, response, error) -> Void in
var result = self.processPhotosRequest(data: data, error: error)
if case .success = result {
do {
try self.persistentContainer.viewContext.save()
} catch let error {
result = .failure(error)
}
}
OperationQueue.main.addOperation {
completion(result)
}
self.processPhotosRequest(data: data, error: error) {
(result) in
OperationQueue.main.addOperation {
completion(result)
}
}
}
task.resume()
}

ptg18651516
Chapter 23Core Data Relationships
436
Build and run the application. Although the behavior has not changed, the application is no longer in
danger of becoming unresponsive while new photos are being added. As the scale of your applications
increases, handling Core Data entities somewhere other than the main queue as you have done here can
result in huge performance wins.
Congratulations! Over the past four chapters, you have worked on a rather complex app. Photorama is
able to make multiple web service calls, display photos in a grid, cache image data to the filesystem,
and persist photo data using Core Data. To accomplish this, you used knowledge that you have gained
throughout this book, and you applied that knowledge to create an awesome app that is also robust and
maintainable. It was hard work, and you should be proud of yourself.
Silver Challenge: Favorites
Allow the user to favorite photos. Be creative in how you present the favorite photos to the user. Two
possibilities include viewing them using a UITabBarController or adding a UISegmentedControl to
the PhotosViewController that switches between all photos and favorite photos. (Hint: You will need
to add a new attribute to the Photo entity.)

ptg18651516
437
24
Accessibility
iOS is the most accessible mobile platform in the world. Whether a user needs support for vision,
hearing, motor skills, or learning challenges, iOS provides ways to help. Most accessibility features are
built into the system, so you, the developer, do not need to do anything. Some allow the developer to
provide an even richer experience for the user, often with very little work on the developer’s part. Let’s
take a look at some of the accessibility options that iOS provides.
VoiceOver
VoiceOver is an accessibility feature that helps users with visual impairments navigate your
application’s interface. Apple provides hooks into the system that allow you to describe aspects of your
interface to the user. Most UIKit views and controls automatically provide useful information to the
user, but it is often beneficial to provide additional information that cannot be inferred. And you will
always need to provide the information yourself for custom views or controls you create.
These hints to the user are largely provided through the UIAccessibility protocol. Let’s take a look at
this protocol and the information that it provides.
The UIAccessibility protocol is an informal protocol that is implemented on all of the standard
UIKit views and controls. An informal protocol is a looser “contract” than the formal protocols that
you have been introduced to before. A formal protocol is declared using the protocol keyword and
declares a list of methods and properties that must be implemented by something that conforms to that
protocol. An informal protocol is implemented as an extension on NSObject; therefore, all subclasses
of NSObject implicitly conform to the protocol.
You might be wondering why UIAccessibility is not a regular, formal protocol like the others you
have seen throughout this book. Informal protocols are a legacy of the days when Objective-C did not
have optional methods in formal protocols. Informal protocols were a workaround to solve this issue.
Essentially, they required every NSObject to declare a method with no corresponding implementation.
Then, subclasses could implement the methods that they were interested in. At runtime, an object
would be asked if it had an implementation for those methods.

ptg18651516
Chapter 24Accessibility
438
Some of the useful properties provided by the UIAccessibility protocol are:
accessibilityLabel A short description of an element. For views with text, this is often
the text that the view is displaying.
accessibilityHint A short description of the result of interacting with the associated
element. For example, the accessibility hint for a button that stops
video recording might be “Stop recording.”
accessibilityFrame The frame of the accessibility element. For UIView objects, this is
equal to the frame of the view.
accessibilityTraits Descriptions of the characteristics of the element. There are a lot
of traits, and multiple traits can be used to describe the element. To
see a list of all of the possible traits, look at the documentation for
UIAccessibilityTraits.
accessibilityValue A description of the value of an element, independent of its label
description. For example, a UITextField will have an accessibility
value that is the contents of the text field, and a UISlider will have
an accessibility value that is the percentage that the slider has been
set to.
Let’s take a look at how to implement accessibility via the Photorama application.
Reopen Photorama.xcodeproj. You are going to implement VoiceOver accessibility features.
Currently, Photorama is not very accessible at all. Let’s start by considering how the application would
look to someone with visual impairments.

ptg18651516
Testing VoiceOver
439
Testing VoiceOver
The best way to test VoiceOver is with an actual device, so we strongly recommend using a device if
you have one available.
If you do not have a device available, you can use the simulator. Begin by clicking on the Xcode menu
and choosing Open Developer Tool → Accessibility Inspector. Build and run the application; once the
simulator is running the app, switch to the Accessibility Inspector and select the simulator from the
target dropdown list (Figure24.1).
Figure 24.1Changing targets in the Accessibility Inspector
Once the target has been set to the simulator, click the Start inspection follows point button on the
Accessibility Inspector’s toolbar. As you mouse over and navigate in the simulator, the Accessibility
Inspector will provide information about whatever element has focus on the simulator’s screen.
VoiceOver is not included on the simulator, but the information shown in the Accessibility Inspector is
similar.
If you have a device, open Settings, choose General → Accessibility → VoiceOver, and finally turn on
VoiceOver (Figure24.2).

ptg18651516
Chapter 24Accessibility
440
Figure 24.2Enabling VoiceOver
There are a couple of ways to navigate with VoiceOver on. To start, slide your finger around the
screen. Notice that the system speaks a description of whatever element your finger is currently over.
Now tap the Back button in the top left corner of the screen that says Accessibility. The system will
tell you that this element is the “Accessibility - Back button.” The system is reading you both the
accessibilityLabel as well as what is essentially the accessibilityTraits.
Notice that tapping the Accessibility Back button does not take you back to the previous screen. To
activate the selected item, double-tap anywhere on the screen. This corresponds to a single-tap with
VoiceOver disabled. This will take you to the previous screen for Accessibility.
Another way to navigate is to swipe left and right on the screen. This will select the previous and next
accessible elements on the screen, respectively. The VoiceOver row should be selected. Play around
with swiping left and right to move the focus around the screen.
Swipe with three fingers to scroll. Note that to scroll, the scroll view or one of its subviews must be the
currently focused element. Play around with single- and double-taps to select and activate items as well
as using three fingers to scroll. This is how you will navigate with VoiceOver enabled.
One final useful gesture to know is how to enable Screen Curtain. Using three fingers, triple-tap
anywhere on the screen. The entire screen will go black, allowing you to truly test and experience how
your app will feel to someone with a visual impairment. Three-finger triple-tap anywhere again to turn
Screen Curtain off.

ptg18651516
Accessibility in Photorama
441
Accessibility in Photorama
With VoiceOver still enabled, build and run Photorama on your device to test its accessibility. Once the
application is running, drag your finger around the screen. Notice that the system is playing a dulled
beeping sound as you drag over the photos. This is the system’s way of informing you that it is not able
to find an accessibility element under your finger.
Currently, the PhotoCollectionViewCells are not accessibility elements. This is easy to fix.
Open PhotoCollectionViewCell.swift and override the isAccessibilityElement property to let the
system know that each cell is accessible.
override var isAccessibilityElement: Bool {
get {
return true
}
set {
super.isAccessibilityElement = newValue
}
}
Now build and run the application. As you drag your finger across the photos, you will hear a more
affirming beep and see each cell outlined with the focus rectangle (Figure24.3). No description is
spoken, but you are making progress.
Figure 24.3Accessible cells

ptg18651516
Chapter 24Accessibility
442
Go back to PhotoCollectionViewCell.swift. You are going to add an accessibility label for
VoiceOver to read when an item is selected. Currently, a cell knows nothing about the Photo that it is
displaying, so add a new property to hold on to this information.
class PhotoCollectionViewCell: UICollectionViewCell {
@IBOutlet var imageView: UIImageView!
@IBOutlet var spinner: UIActivityIndicatorView!
var photoDescription: String?
In the same file, override the accessibilityLabel to return this string.
override var accessibilityLabel: String? {
get {
return photoDescription
}
set {
// Ignore attempts to set
}
}
Open PhotoDataSource.swift and update collectionView(_:cellForItemAt:) to set the
photoDescription on the cell.
func collectionView(_ collectionView: UICollectionView,
cellForItemAt indexPath: IndexPath) -> UICollectionViewCell {
let identifier = "PhotoCollectionViewCell"
let cell =
collectionView.dequeueReusableCell(withReuseIdentifier: identifier,
for: indexPath) as! PhotoCollectionViewCell
let photo = photos[indexPath.row]
cell.photoDescription = photo.title
return cell
}
Build and run the application. Drag your finger over the screen and you will hear the titles for each
photo.
Currently there is no indication to users that they can double-tap to drill down to a specific photo. This
is because the cells do not have any accessibility traits set.
In PhotoCollectionViewCell.swift, override the accessibilityTraits property to let the system
know that a cell holds an image.
override var accessibilityTraits: UIAccessibilityTraits {
get {
return super.accessibilityTraits | UIAccessibilityTraitImage
}
set {
// Ignore attempts to set
}
}

ptg18651516
Accessibility in Photorama
443
You are combining any traits inherited from the superclass with the UIAccessibilityTraitImage.
This is done using the | (or) operator to combine the two. Like many other things related to
accessibility, this is a legacy of the past. In current, idiomatic Swift, this would be done using an
OptionSet by passing the options as an array. But UIAccessibility does not support this syntax, so
instead you are using | to group the options, which is how this is done in C and Objective-C.
Build and run the application. Notice that the new trait you added is spoken when you select a cell.
The remaining parts of the application are mostly accessible because they use standard views and
controls. The only thing you need to update is the image view when drilling down to a specific Photo.
You can customize many views’ accessibility information from within storyboards, and you will be
able to do that for the image view.
Open Main.storyboard and navigate to the scene associated with the PhotoInfoViewController.
Select the image view and open its identity inspector. Scroll to the bottom to the section labeled
Accessibility. Check the box at the top of this section to enable accessibility for this image view and
uncheck the box next to User Interaction Enabled (Figure24.4).
Figure 24.4Updating the accessibility options

ptg18651516
Chapter 24Accessibility
444
Open PhotoInfoViewController.swift and update viewDidLoad() to give the image view a more
meaningful accessibility label.
override func viewDidLoad() {
super.viewDidLoad()
imageView.accessibilityLabel = photo.title
Build and run the application and navigate to a specific photo. You will notice that with this small
addition, this entire screen is accessible. Finally, let’s turn our attention to the TagsViewController.
While still running the application, drill down to the TagsViewController. Add a tag to the table view
if one is not already present. Select a row in the table and notice that VoiceOver reads the name of this
tag; however, there is no indication to users that they can toggle the checkmark for each row, nor is the
presence or absence of that checkmark communicated.
Open TagDataSource.swift and update the cell’s accessibility hint in tableView(_:cellForRowAt:).
func tableView(_ tableView: UITableView,
cellForRowAt indexPath: IndexPath) -> UITableViewCell {
let cell = tableView.dequeueReusableCell(withIdentifier: "UITableViewCell",
for: indexPath)
let tag = tags[indexPath.row]
cell.textLabel?.text = tag.name
cell.accessibilityHint = "Double tap to toggle selected"
return cell
}
Build and run the application and marvel at its accessibility.

ptg18651516
445
25
Afterword
Welcome to the end of the book! You should be very proud of all your work and all that you have
learned. Now there is good news and bad news:
•The good news: The stuff that leaves programmers befuddled when they come to the iOS platform
is behind you now. You are an iOS developer.
•The bad news: You are probably not a very good iOS developer.
What to Do Next
It is now time to make some mistakes, read some really tedious documentation, and be humbled by the
heartless experts who will ridicule your questions. Here is what we recommend:
Write apps now. If you do not immediately use what you have learned, it will fade. Exercise and extend
your knowledge. Now.
Go deep. This book has consistently favored breadth over depth; any chapter could have been
expanded into an entire book. Find a topic that you find interesting and really wallow in it – do some
experiments, read Apple’s docs on the topic, and read postings on blogs and StackOverflow.
Connect. There are iOS Developer Meetups in most cities, and the talks are surprisingly good. There
are CocoaHeads chapters around the world. There are discussion groups online. If you are doing a
project, find people to help you: designers, testers (AKA guinea pigs), and other developers.
Make mistakes and fix them. You will learn a lot on the days when you say, “This application has
become a ball of crap! I’m going to throw it away and write it again with an architecture that makes
sense.” Polite programmers call this refactoring.
Give back. Share the knowledge. Answer a dumb question with grace. Give away some code.
Shameless Plugs
You can find us on Twitter, where we keep you informed about programming and entertained about
life: @cbkeur and @aaronhillegass.
Keep an eye out for other guides from Big Nerd Ranch. We also offer week-long courses for
developers. And if you just need some code written, we do contract programming. For more
information, visit our website at www.bignerdranch.com.
You, dear reader, make our lives of writing, coding, and teaching possible. So thank you for buying our
book.

ptg18651516

ptg18651516
At Big Nerd Ranch, we create elegant,
authentically useful solutions through
best-in-class development and training.
CLIENT SOLUTIONS
Big Nerd Ranch designs, develops and deploys applications for
clients of all sizes—from small start-ups to large corporations.
Our in-house engineering and design teams possess expertise in
iOS, Android and full-stack web application development.
TEAM TRAINING
For companies with capable engineering teams, Big Nerd Ranch
can provide on-site corporate training in iOS, Android, Front-End
Web, Back-End Web, macOS and Design.
Of the top 25 apps in the U.S., 19 are built by companies
that brought in Big Nerd Ranch to train their developers.
CODING BOOTCAMPS
Big Nerd Ranch offers intensive app development and design
retreats for individuals. Lodging, food and course materials are
included, and we’ll even pick you up at the airport!
These courses are not for the faint of heart. You will learn new
skills in iOS, Android, Front-End Web, Back-End Web, macOS or
Design in days—not weeks.
www.bignerdranch.com

ptg18651516

ptg18651516
449
Index
Symbols
#column expression, 164
#file expression, 164
#function expression, 164, 301
#line expression, 164
$0, $1... (shorthand argument names), 434
.xcassets (Asset Catalog), 26
.xcdatamodeld (data model file), 404
// MARK:, 281
@discardableResult, 184
@escaping annotation, 369
@IBAction, 19
@IBInspectable, 328
@IBOutlet, 17, 233-235
@NSManaged keyword, 407
A
access control, 354
accessibility
accessibility elements, 441
adding accessibility hints, 444
adding accessibility labels, 442
setting accessibility information in
storyboards, 443
setting accessibility traits, 442
UIAccessibility protocol, 437
VoiceOver, 437, 439
Accessibility Inspector, 439
accessory view (UITableViewCell), 187
action methods
about, 19
implementing, 23
UIControl class and, 332
active state, 293
addSubview(_:) method, 50
alerts, displaying, 205-208
alignment rectangle, 60, 61
anchors, 109
animate(withDuration:animations:) method,
144-146
animations
basic, 144-146
for constraints, 149-154
marking completion of, 149
spring, 156
timing functions, 154, 155
anti-aliasing, 102
append(_:) method, 37
application bundle
about, 304, 305
internationalization and, 125, 140
application sandbox, 287, 288, 304
application states, 293-295, 301
applicationDidBecomeActive(_:) method, 295,
301
applicationDidEnterBackground(_:) method,
290, 295
applications
(see also application bundle, debugging,
projects)
building, 13, 135
cleaning, 135
data storage, 287, 288
directories in, 287, 288
icons for, 25-27
launch images for, 28
multiple threads in, 374
running on simulator, 13
applicationWillEnterForeground(_:) method,
295, 301
applicationWillResignActive(_:) method,
295, 301
archiveRootObject(_:toFile:) method, 289
archiving
about, 284
Core Data vs, 403
implementing, 284-286
with NSKeyedArchiver, 289-292
unarchiving, 292
arrays
about, 34, 35
count property, 37
literal, 35
subscripting, 35
Asset Catalog (Xcode), 26
assistant editor, 231
attributes (Core Data), 404
Auto Layout
(see also constraints (Auto Layout), views)
about, 14-16
alignment rectangle, 60, 61
autoresizing masks and, 117, 118

ptg18651516
Index
450
constraints, 14
dynamic cell heights, 216
horizontal ambiguity, 64
layout attributes, 60
nearest neighbor and, 62
purpose of, 60
autoresizing masks, 108, 117, 118
awakeFromNib() method, 220
B
background state, 293-295, 301
base internationalization, 125
baselines, 60
becomeFirstResponder() method, 78
Bool type, 33
breakpoints
adding actions to, 170
advancing through code, 168
deleting, 169
exception, 173
setting, 165
symbolic, 174
using to log to the console, 171
Bundle class, 140
bundles
(see also application bundle)
application, 304
Bundle class, 140
buttons
adding to navigation bars, 254
camera, 264
C
callbacks, 82
(see also delegation, target-action pairs)
camera
(see also images)
taking pictures, 262-271
canBecomeFirstResponder property, 340
cancelsTouchesInView property, 342
canPerformAction(_:withSender:) method,
348
cells
(see also UITableViewCell class)
adding padding to, 193
changing cell class, 213
customizing layout, 385
dynamic cell heights, 216
prototype, 191
CGPoint type, 49
CGRect type, 49-51
CGSize type, 49
class methods, 30
classes
Bundle, 140
Data, 295
DateFormatter, 236
IndexPath, 189, 202
JSONSerialization, 362
Locale, 121
NSCoder, 284, 286
NSFetchRequest, 412
NSKeyedArchiver, 289-292
NSKeyedUnarchiver, 292
NSManagedObject, 406, 407
NSUserDefaults, 287
NSUUID, 274, 275
NSValueTransformer, 406
NumberFormatter, 236
OperationQueue, 374
UIActivityIndicatorView, 388
UIAlertController, 205-208
UIApplication (see UIApplication class)
UIBarButtonItem (see UIBarButtonItem
class)
UICollectionViewCell, 388-391
UICollectionViewFlowLayout, 379-387
UICollectionViewLayout, 385
UIColor, 50
UIControl, 332
UIGestureRecognizer (see
UIGestureRecognizer class)
UIImagePickerController (see
UIImagePickerController class)
UIImageView, 260, 261
UILongPressGestureRecognizer, 341, 342
UIMenuController, 339, 340, 348
UINavigationBar, 242, 245-256
UINavigationController (see
UINavigationController class)
UINavigationItem, 252-255
UIPanGestureRecognizer, 342-345
UIResponder (see UIResponder class)
UIStackView, 223-229
UIStoryboardSegue, 230-237

ptg18651516
Index
451
UITabBarController (see
UITabBarController class)
UITabBarItem, 98, 99
UITableView (see UITableView class)
UITableViewCell, 211 (see UITableViewCell
class)
UITableViewController (see
UITableViewController class)
UITapGestureRecognizer, 78, 334-340
UITextField (see UITextField class)
UIToolbar, 253, 263
(see also toolbars)
UITouch, 316, 317, 322-327
UIView (see UIView class)
UIViewController (see UIViewController
class)
UIWindow (see UIWindow class)
URLComponents, 355
URLRequest, 357, 358, 376, 377
URLSession, 357-359
URLSessionDataTask, 358, 359, 374
URLSessionTask, 357, 376
closures, 145, 146, 288
collection views
customizing layout, 385
displaying, 380
downloading image data, 392-394
layout object, 379
setting data source, 382-385
colors
background, 50
customizing, 57
#column expression, 164
common ancestor, 110
concurrency, 374
conditionals
if-let, 39
switch, 42
connections (in Interface Builder), 17-21
connections inspector (Xcode), 21
console
interpreting messages, 159
literal expressions for debugging, 164
printing to, 84
viewing in playground, 39
constants, 32
constraint(equalTo:) method, 109
constraints (Auto Layout)
about, 61
activating programmatically, 110, 111
active property for programmatic constraints,
110
adding new constraints, 63, 64
align, 64
animating, 149-154
clearing, 16, 67
collection views, 380
creating explicit constraints, 113, 114
creating in Interface Builder, 63-65, 128
creating programmatically, 108-114
implicit, 224
resolving unsatisfiable, 117
specifying, 14
content compression, 226
contentMode property (UIImageView), 260, 261
contentView (UITableViewCell), 187, 188
control events, 332
controllers, in Model-View-Controller, 5
controls, 162
controls, programmatic, 114
Core Data
@NSManaged keyword, 407
archiving vs, 403
attributes, 404
creating a persistent container, 408
entities (see entities (Core Data))
fetch requests, 412
persistent store formats, 416
relationship management with, 417-436
role of, 404
subclassing NSManagedObject, 406, 407
transforming values, 406
Core Graphics, 102
count property (arrays), 37
currentLocale method, 121
D
Data class, 295
data source methods, 186, 382, 412
data sources, 209
data storage
(see also archiving, Core Data)
for application data, 287, 288
binary, 302
with Data, 295

ptg18651516
Index
452
dataSource (UITableView), 179, 183-187
DateFormatter class, 236
debugging
(see also debugging tools, exceptions)
breakpoints (see breakpoints)
caveman debugging, 162
literal expressions for, 164
LLDB console commands, 175
stack traces, 161
using the console, 159
debugging tools
issue navigator, 24
in playgrounds, 39
default: (switch statement), 42
delegation
about, 82-84
as a design pattern, 209
for UIImagePickerController, 267
for UITableView, 179
protocols for, 82
for UICollectionView, 392
deleteRows(at:with:) method, 202
dependency injection, 185
dependency inversion principle, 185
dequeueReusableCell(withIdentifier:for:)
method, 192
design patterns, 209
devices
checking for camera, 266-270
display resolution, 51, 102
enabling VoiceOver, 439
Retina display, 102, 103
screen sizes, 307
dictionaries
(see also JSON data)
about, 34, 35
accessing, 40
literal, 35
subscripting, 40
using, 274, 275
directories
application, 287, 288
Documents, 287
Library/Caches, 287
Library/Preferences, 287
lproj, 125, 140
tmp, 287
@discardableResult, 184
display resolution, 51
do-catch statements, 298
document outline (Interface Builder), 7
documentation
opening, 143
for Swift, 44
Documents directory, 287
Double type, 33
drawing (see views)
drill-down interface, 239
Dynamic Type, 217-220
E
editButtonItem, 255
editing property (UITableView,
UITableViewController), 195, 199
empty initializers, 319
encode(with:) method, 284, 285, 289
endEditing(_:) method, 250
entities (Core Data)
about, 404
modeling, 404, 405
relationships between, 418-421
saving changes to, 411
enumerated() function, 40
enums (enumerations)
about, 42
associated values and, 363
raw values and, 43
switch statements and, 42
error handling, 298, 299
Error protocol, 364
errors
in playgrounds, 32
traps, 35
@escaping annotation, 369
events
control, 114, 332
event handling, 248
touch, 248, 316
(see also touch events)
exception breakpoints, 173
exceptions
error handling vs, 302
internal inconsistency, 200
Swift vs other languages, 302
expressions, string interpolation and, 41

ptg18651516
Index
453
extensions, 395
F
fallthrough (switch statement), 42
fetch requests, 412
#file expression, 164
file inspector, 133
file URLs, constructing, 288
filesystem, writing to, 295-297, 302
first responders
about, 248-251
becoming, 78
canBecomeFirstResponder property, 340
nil-targeted actions and, 332
resigning, 78, 249, 250
responder chain and, 331
UIMenuController and, 339
Float type, 33
Float80 type, 33
for-in loops, 40
forced unwrapping (of optionals), 38
frame property (UIView), 49-51
frameworks
about, 50
Core Data (see Core Data)
linking manually, 93
UIKit, 50
#function expression, 164, 301
functions
callback, 82
enumerated(), 40
NSLocalizedString(_:comment:), 136
swap(_:_:), 149
UIImageJPEGRepresentation, 296
G
genstrings, 137
gesture recognizers (see UIGestureRecognizer
class)
gestures
(see also UIGestureRecognizer class)
discrete vs continuous, 341
long press, 341, 342
pan, 342-345
tap, 334-340
globally unique identifiers (GUIDs), 274
H
header view (UITableView), 195-198
HTTP
methods, 376
request specifications, 376, 377
I
@IBAction, 19
@IBInspectable, 328
@IBOutlet, 17, 233-235
icons
(see also images)
application, 25-27
in Asset Catalog, 26
if-let statements, 39
image picker (see UIImagePickerController
class)
imagePickerController(_:didFinishPicking…
…MediaWithInfo:) method, 267, 271
imagePickerControllerDidCancel(_:) method,
267
images
(see also camera, icons)
accessing from the cache, 275
caching, 295-299
displaying in UIImageView, 260, 261
downloading image data, 371, 392-394
fetching, 273
model objects to represent, 360
for Retina display, 102
saving, 271
storing, 272-274
implementation files, navigating, 279
implicit constraints, 224
inactive state, 293
IndexPath class, 189, 202
inequality constraints, 130
init(coder:) method, 101, 284, 286
init(contentsOf:encoding:) method, 302
init(contentsOfFile:) method, 296
init(frame:) initializer, 49
init(nibName:bundle:) method, 101
initial view controller, 91
initializers
about, 36
for classes vs structs, 181
convenience, 181

ptg18651516
Index
454
custom, 181, 182
designated, 181
empty, 319
free, 182
member-wise, 319
returning empty literals, 36
instance variables (see outlets, properties)
instances, 36
Int type, 33
Interface Builder
(see also Xcode)
adding constraints, 63
Auto Layout (see Auto Layout)
canvas, 7
connecting objects, 17-21
connecting with source files, 214
document outline, 7
modifying view attributes, 328
properties and, 214
scene, 8
setting outlets in, 18, 233
setting target-action in, 20
size inspector, 56
interface files
bad connections in, 235
base internationalization and, 125
internal inconsistency exception, 200
internationalization, 119-124, 140
(see also localization)
intrinsic vs explicit content size, 64
inverse relationships, 420
iOS simulator
running applications on, 13
sandbox location, 291
saving images to, 270
viewing application bundle in, 304
iPad
(see also devices)
application icons for, 25
isEmpty property (strings), 37
isSourceTypeAvailable(_:) method, 266
issue navigator (Xcode), 24
J
JSON data, 361, 362
JSONSerialization class, 362
K
key-value pairs
in dictionaries, 34
in JSON data, 361
in web services, 352
keyboards
attributes, 74-77
dismissing, 78, 247-251
keys, creating/using, 274
L
labels
adding, 56
adding to tab bar, 98
customizing, 57
updating preferred text size, 220
language settings, 119, 133
(see also localization)
launch images, 28
layout attributes, 60
layout guides, 111, 156
layoutIfNeeded() method, 152
lazy loading, 90, 100
let keyword, 32
libraries (see frameworks)
Library/Caches directory, 287
Library/Preferences directory, 287
#line expression, 164
literal values, 35
loadView() method, 90, 101, 107
Locale class, 121
localization
base internationalization and, 125
Bundle class, 140
internationalization, 119-124, 140
lproj directories, 125, 140
strings tables, 136-139
user settings for, 119
XLIFF data type, 141
location(in:) method, 338
loops
examining in Value History, 41
for-in, 40
in Swift, 40
low-memory warnings, 271
lproj directories, 125, 140

ptg18651516
Index
455
M
main bundle, 125, 140
(see also application bundle)
main interface, 94
main thread, 374
margins, 112, 113
// MARK:, 281
member-wise initializers, 319
memory management
memory warnings, 271
UITableViewCell class, 190
menus (UIMenuController), 339, 340, 348
messages
(see also methods)
action, 334, 340
log, 327
methods
about, 37
action, 19, 332
addSubview(_:), 50
animate(withDuration:animations:),
144-146
append(_:), 37
applicationDidBecomeActive(_:), 295, 301
applicationDidEnterBackground(_:), 290,
295
applicationWillEnterForeground(_:), 295,
301
applicationWillResignActive(_:), 295,
301
archiveRootObject(_:toFile:), 289
awakeFromNib(), 220
becomeFirstResponder(), 78
canPerformAction(_:withSender:), 348
class, 30
constraint(equalTo:), 109
currentLocale, 121
data source, 186, 382, 412
deleteRows(at:with:), 202
dequeueReusableCell(withIdentifier:for…
…:), 192
encode(with:), 284, 285, 289
endEditing(_:), 250
HTTP, 376
imagePickerController(_:didFinishPicki…
…ngMediaWithInfo:), 267, 271
imagePickerControllerDidCancel(_:), 267
init(coder:), 101, 284, 286
init(contentsOf:encoding:), 302
init(contentsOfFile:), 296
init(nibName:bundle:), 101
instance, 30, 37
isSourceTypeAvailable(_:), 266
layoutIfNeeded(), 152
loadView(), 90, 101, 107
location(in:), 338
overriding, 23
prepare(for:sender:), 236
prepareForReuse(), 388
present(_:animated:completion:), 207
protocol, 85
require(toFail:), 346
resignFirstResponder(), 78, 249
reverse(), 37
selectors, 160
sendActions(for:), 332
setEditing(_:animated:), 199
setNeedsDisplay(), 322
static, 30
tableView(_:cellForRowAt:), 186, 189-192
tableView(_:commit:forRow:), 202
tableView(_:moveRowAtIndexPath:toIndex…
…Path:), 203, 204
tableView(_:numberOfRowsInSection:), 186
textFieldShouldReturn(_:), 249
touchesBegan(_:with:), 316
touchesCancelled(_:with:), 316
touchesEnded(_:with:), 316
touchesMoved(_:with:), 316
translationInView(_:), 345
unarchiveObject(withFile:), 292
url(forResource:withExtension:), 140
urls(for:in:), 288
viewDidLoad(), 50, 101
viewWillAppear(_:), 101, 246
viewWillDisappear(_:), 246
write(to:atomically:encoding:), 302
write(to:options:), 296
minimumPressDuration property, 341
modal view controllers, 207, 267
Model-View-Controller (MVC), 5, 6, 179, 209
models, in Model-View-Controller, 5
multipleTouchEnabled property (UIView), 323
multithreading, 374
multitouch, enabling, 323

ptg18651516
Index
456
MVC (Model-View-Controller), 5, 6, 179, 209
N
naming conventions
cell reuse identifiers, 190
delegate protocols, 82
encoding keys for archiving, 285
navigation controllers (see
UINavigationController class)
navigationItem (UIViewController), 252
nearest neighbor, 62
next property, 331
nil-targeted actions, 332
NSCoder class, 284, 286
NSCoding protocol, 284-286
NSFetchRequest class, 412
NSKeyedArchiver class, 289-292
NSKeyedUnarchiver class, 292
NSLocalizedString(_:comment:) function, 136
@NSManaged keyword, 407
NSManagedObject class, 406, 407
NSUserDefaults class, 287
NSUUID class, 274, 275
NSValueTransformer class, 406
number formatters, 81, 121-124
NumberFormatter class, 236
O
object graphs, 403
object library (Xcode), 9
objects (see memory management)
OperationQueue class, 374
optional keyword, 85
optional methods (protocols), 85
optionals
about, 38
dictionary subscripting and, 40
forced unwrapping, 38
if-let statements, 39
optional binding, 39
unwrapping, 38
outlets
about, 17
autogenerating/connecting, 233
connecting constraints to, 150
connecting with source files, 214
setting, 17-19
setting in Interface Builder, 231
override keyword, 23
P
padding, 193
parallel computing, 374
photos (see camera, images)
pixels (vs points), 51
playgrounds (Xcode)
about, 31, 32
errors in, 32
Value History, 41
viewing console in, 39
pointers, in Interface Builder (see outlets)
points (vs pixels), 51
predicates, 412
preferences, 287
(see also Dynamic Type, localization)
prepare(for:sender:) method, 236
prepareForReuse() method, 388
present(_:animated:completion:) method,
207
preview assistant, 126
programmatic views
activating constraints, 110
active property on constraints, 110
anchors, 109
constraint(equalTo:) method, 109
controls, 114
creating constraints, 108
creating explicit constraints, 113
creating margins, 112
layout guides, 111
loadView method, 107
project navigator (Xcode), 4
projects
cleaning and building, 135
creating, 2-4
target settings in, 304
properties
about, 37
creating in Interface Builder, 214
property list serializable types, 302
property observers, 80
protocol keyword, 82
protocols
conforming to, 82

ptg18651516
Index
457
declaring, 82
delegate, 82-84
Error, 364
NSCoding, 284-286
optional methods in, 85
required methods in, 85
structure of, 82
UIAccessibility, 437
UIApplicationDelegate, 295
UICollectionViewDataSource, 382
UICollectionViewDelegate, 392
UIGestureRecognizerDelegate, 343
UIImagePickerControllerDelegate, 267,
271
UINavigationControllerDelegate, 271
UIResponderStandardEditActions, 348
UITableViewDataSource, 179, 186, 187, 189,
202, 203
UITableViewDelegate, 179
UITextFieldDelegate, 82
pseudolanguage, 127
Q
Quartz, 102 (see Core Graphics)
query items, 352
Quick Help (Xcode), 33
R
Range type, 40
rawValue (enums), 43
reference types, vs value types, 319
region settings, 119
reordering controls, 204
require(toFail:) method, 346
required methods (protocols), 85
resignFirstResponder() method, 78, 249
resources
about, 25, 304
Asset Catalog, 26
responder chain, 331
responders (see first responders, UIResponder
class)
Retina display, 102, 103
reuseIdentifier (UITableViewCell), 190
reverse() method, 37
root view controller (UINavigationController),
241-243
rows (UITableView)
adding, 200, 201
deleting, 202
moving, 203, 204
S
sandbox, application, 287, 288, 304
sections (UITableView), 187
segues, 230
selectors
about, 160
unrecognized, 160
sendActions(for:) method, 332
sender argument, 162
Set type, 34
setEditing(_:animated:) method, 199
setNeedsDisplay() method, 322
settings (see preferences)
simulator
Accessibility Inspector, 439
running applications on, 13
sandbox location, 291
saving images to, 270
viewing application bundle in, 304
size classes, 307-312
sort descriptors (NSFetchRequest), 412
sourceType property
(UIImagePickerController), 265, 266
stack traces, 161
stack views
about, 221-229
distributing contents, 224-227
nested, 228
states, application, 293-295, 301
static methods, 30
strings
internationalizing, 136
interpolation, 41
isEmpty property, 37
literal, 35
strings tables, 136-139
structs, vs classes, 319
subscripting
arrays, 35
dictionaries, 40
subviews, 46, 101
superview property, 52

ptg18651516
Index
458
suspended state, 293, 295
swap(_:_:) function, 149
Swift
about, 29
documentation for, 44
enumerations, 42
extensions in, 395
loops, 40
optional types in, 38, 298, 299
reference types vs value types, 319
string interpolation, 40
switch statements, 42
types, 30-37
switch statements, 42
symbolic breakpoints, 174
T
tab bar controllers (see UITabBarController
class)
tab bar items, 98, 99
table view cells (see UITableViewCell class)
table view controllers (see
UITableViewController class)
table views (see UITableView class)
tables (database), 403
tableView(_:cellForRowAt:) method, 186,
189-192
tableView(_:commit:forRow:) method, 202
tableView(_:moveRowAtIndexPath:toIndexPa…
…th:) method, 203, 204
tableView(_:numberOfRowsInSection:)
method, 186
target-action pairs
about, 19, 20, 209
UIControl class and, 332
UIGestureRecognizer and, 334
targets, build settings for, 304
text
(see also Auto Layout)
changing preferred size, 219
customizing appearance, 58, 72
customizing size, 58
dynamic styling of, 218
input, 69-78
textFieldShouldReturn(_:) method, 249
threads, 374
timing functions, 154, 155
tmp directory, 287
to-many relationships, 418
to-one relationships, 418
toolbars
adding, 262
adding buttons to, 263
topViewController property
(UINavigationController), 241
touch events
about, 248, 316, 317
enabling multitouch, 323-327
responder chain and, 331
target-action pairs and, 332
UIControl class and, 332
touchesBegan(_:with:) method, 316
touchesCancelled(_:with:) method, 316
touchesEnded(_:with:) method, 316
touchesMoved(_:with:) method, 316
transformable attributes (Core Data), 406
translationInView(_:) method, 345
traps, 35
tuples, 40
types
Bool, 33
CGPoint, 49
CGRect, 49
CGSize, 49
Double, 33
extending, 395
Float, 33
Float80, 33
hashable, 34
initializers, 36, 37
instances of, 36
Int, 33
property list serializable, 302
Range, 40
reference types vs value types, 319
Set, 34
specifying, 33
type inference, 33
UIControlEvents, 114
UITableViewAutomaticDimension, 216
UITableViewCellStyle, 188
U
UI thread, 374

ptg18651516
Index
459
UIAccessibility protocol, 437
UIActivityIndicatorView class, 388
UIAlertController class, 205-208
UIApplication class
events and, 317
responder chain and, 331, 332
UIApplicationDelegate protocol, 295
UIBarButtonItem class, 253-255, 262-265
UICollectionViewCell class, 388-391
UICollectionViewDataSource protocol, 382
UICollectionViewDelegate protocol, 392
UICollectionViewFlowLayout class, 379-387
UICollectionViewLayout class, 385
UIColor class, 50
UIControl class, 332
UIControlEvent.touchUpInside, 332
UIControlEvent.touchUpOutside, 332
UIControlEvents type, 114
UIGestureRecognizer class
about, 333
action messages, 334, 341
cancelsTouchesInView property, 342
chaining recognizers, 346
delaying touches, 346
detecting taps, 334-340
enabling simultaneous recognizers, 343
implementing multiple, 336-338, 343-345
intercepting touches from view, 334, 342, 343
location(in:), 338
long press, 341, 342
pan, 342-345
state property, 341, 344, 346
subclasses, 334, 346
subclassing, 347
translationInView(_:), 345
types of, 78
UIResponder methods and, 342
UIGestureRecognizerDelegate protocol, 343
UIImage class (see images, UIImageView class)
UIImageJPEGRepresentation function, 296
UIImagePickerController class
instantiating, 265-267
presenting, 267-271
UIImagePickerControllerDelegate protocol,
267, 271
UIImageView class, 260, 261
UIKit framework, 50
UILongPressGestureRecognizer class, 341, 342
UIMenuController class, 339, 340, 348
UINavigationBar class, 242, 245-256
UINavigationController class
(see also view controllers)
about, 241-244
adding view controllers to, 246
instantiating, 243
managing view controller stack, 241
root view controller, 241, 242
in storyboards, 230
topViewController property, 241, 242
UINavigationBar class and, 252-255
UITabBarController vs, 240
view, 242
viewControllers property, 241
viewWillAppear(_:) method, 246
viewWillDisappear(_:) method, 246
UINavigationControllerDelegate protocol, 271
UINavigationItem class, 252-255
UIPanGestureRecognizer class, 342-345
UIResponder class
menu actions, 348
responder chain and, 331
touch events and, 316
UIResponderStandardEditActions protocol, 348
UIStackView class, 223-229
UIStoryboardSegue class, 230-237
UITabBarController class
implementing, 95-99
UINavigationController vs, 239
view, 97
UITabBarItem class, 98, 99
UITableView class
(see also UITableViewCell class,
UITableViewController class)
about, 177-179
adding rows, 200, 201
contentInset property, 193
dataSource property, 179
delegation, 179
deleting rows, 202
editing mode, 195, 199, 212, 255
editing property, 195, 199
footer view, 196
header view, 195-198
moving rows, 203, 204
populating, 183-190
sections, 187

ptg18651516
Index
460
view, 180
UITableViewAutomaticDimension type, 216
UITableViewCell class
(see also cells)
about, 187, 211
accessory view, 187
cell styles, 188
contentView, 187, 188
detailTextLabel property, 188
imageView, 188
retrieving instances of, 189, 190
reuseIdentifier property, 190
reusing instances of, 190-192
subclassing, 211-220
textLabel property, 188
UITableViewCellStyle type, 188
UITableViewCellEditingStyle.delete, 202
UITableViewController class
(see also UITableView class)
about, 179
adding rows, 200, 201
data source methods, 186
dataSource property, 183-187
deleting rows, 202
editing property, 199
moving rows, 203, 204
returning cells, 189, 190
subclassing, 180
tableView property, 193
UITableViewDataSource protocol, 179, 186, 187,
189, 202, 203
UITableViewDelegate protocol, 179
UITapGestureRecognizer class, 78, 334-340
UITextField class
configuring, 70
as first responder, 248
keyboard and, 247
UITextFieldDelegate protocol, 82
UIToolbar class, 253, 263
(see also toolbars)
UITouch class, 316, 317, 322-327
UIView class
(see also UIViewController class, views)
about, 46
animation documentation, 143
frame property, 49-51
superview, 52
UIViewController class
(see also UIView class, view controllers)
loadView method, 107
loadView() method, 90
navigationItem property, 252
tabBarItem property, 98
view, 90, 331
viewDidLoad() method, 101
viewWillAppear(_:) method, 101
UIWindow class
about, 46
responder chain and, 331
unarchiveObject(withFile:) method, 292
universally unique identifiers (UUIDs), 274
unrecognized selector error, 160
url(forResource:withExtension:) method,
140
URLComponents class, 355
URLRequest class, 357, 358, 376, 377
URLs, 352
urls(for:in:) method, 288
URLSession class, 357-359
URLSessionDataTask class, 358, 359, 374
URLSessionTask class, 357, 376
user alerts, displaying, 205-208
user interface
(see also Auto Layout, views)
drill-down, 239
keyboard, 247
user settings (see preferences)
V
value types, vs reference types, 319
var keyword, 32
variables, 32
(see also instance variables, properties)
view controllers
(see also UIViewController class, views)
allowing access to image store, 273
initial, 91
interacting with, 101
lazy loading of views, 90, 100
modal, 207, 267
navigating between, 230
presenting, 95
root, 241
view hierarchy and, 90
view hierarchy, 46-55

ptg18651516
Index
461
view property (UIViewController), 90
viewControllers (UINavigationController),
241
viewDidLoad() method, 50, 101
views
(see also Auto Layout, touch events, UIView
class, view controllers)
about, 46
animating, 143-154
appearing/disappearing, 246
content compression resistance priorities, 226
content hugging priorities, 225
creating programmatically (see programmatic
views)
drawing to screen, 47
hierarchy, 46, 47
layers and, 47
lazy loading, 90, 100
misplaced, 66
in Model-View-Controller, 5
presenting modally, 267
removing from storyboard, 105
rendering, 47
resizing, 260, 261
scroll, 380
size and position of, 49-51
stack views (see stack views)
subviews, 46-55
viewWillAppear(_:) method, 101, 246
viewWillDisappear(_:) method, 246
VoiceOver, 437, 439
W
web services
about, 349, 350
HTTP request specifications and, 376, 377
with JSON data, 361, 362
requesting data from, 352-359
URLSession class and, 357-359
write(to:atomically:encoding:) method, 302
write(to:options:) method, 296
X
.xcassets (Asset Catalog), 26
.xcdatamodeld (data model file), 404
Xcode
(see also debugging tools, Interface Builder,
projects, iOS simulator)
Asset Catalog, 26
assistant editor, 231
Auto Layout (see Auto Layout)
breakpoint navigator, 166
connections inspector, 21
creating projects, 2-4
debug area, 167
debug bar, 168
documentation, 143
editor area, 4, 7
file inspector, 133
issue navigator, 24
navigator area, 4
navigators, 4
object library, 9
organizing files with // MARK:, 281
playgrounds, 31, 32
project navigator, 4
Quick Help, 33
schemes, 13
source editor jump bar, 279
utility area, 9
versions, 2
workspace, 4
XLIFF data type, 141
XML property lists, 302

ptg18651516








