IRLML2502 Datasheet. Www.s Manuals.com. Irf
User Manual: Marking of electronic components, SMD Codes G****. Datasheets IRLML2502.
Open the PDF directly: View PDF
.
Page Count: 10

Parameter Typ. Max. Units
RθJA Maximum Junction-to-Ambient75 100 °C/W
IRLML2502
HEXFET® Power MOSFET
These N-Channel MOSFETs from International Rectifier
utilize advanced processing techniques to achieve extremely
low on-resistance per silicon area. This benefit, combined
with the fast switching speed and ruggedized device design
that HEXFET power MOSFETs are well known for, provides
the designer with an extremely efficient and reliable device
for use in battery and load management.
A thermally enhanced large pad leadframe has been
incorporated into the standard SOT-23 package to produce
a HEXFET Power MOSFET with the industry's smallest
footprint. This package, dubbed the Micro3, is ideal for
applications where printed circuit board space is at a
premium. The low profile (<1.1mm) of the Micro3 allows it
to fit easily into extremely thin application environments
such as portable electronics and PCMCIA cards. The thermal
resistance and power dissipation are the best available.
Thermal Resistance
VDSS = 20V
RDS(on) = 0.045Ω
lUltra Low On-Resistance
lN-Channel MOSFET
l SOT-23 Footprint
lLow Profile (<1.1mm)
lAvailable in Tape and Reel
lFast Switching
Description
04/30/03
www.irf.com 1
Parameter Max. Units
VDS Drain- Source Voltage 20 V
ID @ TA = 25°C Continuous Drain Current, VGS @ 4.5V 4.2
ID @ TA= 70°C Continuous Drain Current, VGS @ 4.5V 3.4 A
IDM Pulsed Drain Current 33
PD @TA = 25°C Power Dissipation 1.25
PD @TA = 70°C Power Dissipation 0.8
Linear Derating Factor 0.01 W/°C
VGS Gate-to-Source Voltage ± 12 V
TJ, TSTG Junction and Storage Temperature Range -55 to + 150 °C
Absolute Maximum Ratings
W
Micro3
D
S
G
3
1
2
PD - 93757C

IRLML2502
2www.irf.com
Parameter Min. Typ. Max. Units Conditions
V(BR)DSS Drain-to-Source Breakdown Voltage 20 ––– ––– V VGS = 0V, ID = 250µA
∆V(BR)DSS/∆TJBreakdown Voltage Temp. Coefficient ––– 0.01 ––– V/°C Reference to 25°C, ID = 1mA
––– 0.035 0.045 VGS = 4.5V, ID = 4.2A
––– 0.050 0.080 VGS = 2.5V, ID = 3.6A
VGS(th) Gate Threshold Voltage 0.60 ––– 1.2 V VDS = VGS, ID = 250µA
gfs Forward Transconductance 5.8 ––– ––– S VDS = 10V, ID = 4.0A
––– ––– 1.0 VDS = 16V, VGS = 0V
––– ––– 25 VDS = 16V, VGS = 0V, TJ = 70°C
Gate-to-Source Forward Leakage ––– ––– -100 VGS = -12V
Gate-to-Source Reverse Leakage ––– ––– 100 VGS = 12V
QgTotal Gate Charge ––– 8.0 12 ID = 4.0A
Qgs Gate-to-Source Charge ––– 1.8 2.7 nC VDS = 10V
Qgd Gate-to-Drain ("Miller") Charge ––– 1.7 2.6 VGS = 5.0V
td(on) Turn-On Delay Time ––– 7.5 ––– VDD = 10V
trRise Time ––– 10 ––– ID = 1.0A
td(off) Turn-Off Delay Time ––– 54 ––– RG = 6Ω
tfFall Time ––– 26 ––– RD = 10Ω
Ciss Input Capacitance ––– 740 ––– VGS = 0V
Coss Output Capacitance ––– 90 ––– pF VDS = 15V
Crss Reverse Transfer Capacitance ––– 66 ––– ƒ = 1.0MHz
Electrical Characteristics @ TJ = 25°C (unless otherwise specified)
IGSS
µA
Ω
RDS(on) Static Drain-to-Source On-Resistance
IDSS Drain-to-Source Leakage Current
nA
ns
Parameter Min. Typ. Max. Units Conditions
ISContinuous Source Current MOSFET symbol
(Body Diode) showing the
ISM Pulsed Source Current integral reverse
(Body Diode) p-n junction diode.
VSD Diode Forward Voltage ––– ––– 1.2 V TJ = 25°C, IS = 1.3A, VGS = 0V
trr Reverse Recovery Time ––– 16 24 ns TJ = 25°C, IF = 1.3A
Qrr Reverse Recovery Charge ––– 8.6 13 nC di/dt = 100A/µs
Source-Drain Ratings and Characteristics
A
33
1.3
Repetitive rating; pulse width limited by
max. junction temperature. ( See fig. 11 )
Notes:
Pulse width ≤ 300µs; duty cycle ≤ 2%.
Surface mounted on FR-4 board, t ≤ 5sec.
S
D
G

IRLML2502
www.irf.com 3
Fig 4. Normalized On-Resistance
Vs. Temperature
Fig 2. Typical Output Characteristics
Fig 1. Typical Output Characteristics
Fig 3. Typical Transfer Characteristics
-60 -40 -20 020 40 60 80 100 120 140 160
0.0
0.5
1.0
1.5
2.0
T , Junction Temperature ( C)
R , Drain-to-Source On Resistance
(Normalized)
J
DS(on)
°
V =
I =
GS
D
4.5V
4.0A
1
10
100
0.1 1 10 100
20µs PULSE WIDTH
T = 25 C
J°
TOP
BOTTOM
VGS
7.00V
5.00V
4.50V
3.50V
3.00V
2.70V
2.50V
2.25V
V , Drain-to-Source Voltage (V)
I , Drain-to-Source Current (A)
DS
D
2.25V
1
10
100
0.1 1 10 100
20µs PULSE WIDTH
T = 150 C
J°
TOP
BOTTOM
VGS
7.00V
5.00V
4.50V
3.50V
3.00V
2.70V
2.50V
2.25V
V , Drain-to-Source Voltage (V)
I , Drain-to-Source Current (A)
DS
D
2.25V
10
100
2.0 2.4 2.8 3.2 3.6 4.0
V = 15V
20µs PULSE WIDTH
DS
V , Gate-to-Source Voltage (V)
I , Drain-to-Source Current (A)
GS
D
T = 25 C
J°
T = 150 C
J°

IRLML2502
4www.irf.com
Fig 8. Maximum Safe Operating Area
Fig 6. Typical Gate Charge Vs.
Gate-to-Source Voltage
Fig 5. Typical Capacitance Vs.
Drain-to-Source Voltage
Fig 7. Typical Source-Drain Diode
Forward Voltage
0 4 8 12 16
0
2
4
6
8
10
Q , Total Gate Charge (nC)
V , Gate-to-Source Voltage (V)
G
GS
I =
D4.0A
V = 10V
DS
0.1
1
10
100
0.4 0.6 0.8 1.0 1.2 1.4
V ,Source-to-Drain Voltage (V)
I , Reverse Drain Current (A)
SD
SD
V = 0 V
GS
T = 25 C
J°
T = 150 C
J°
0.1
1
10
100
1000
0.1 1 10 100
OPERATION IN THIS AREA LIMITED
BY RDS(on)
Single Pulse
T
T = 150 C
= 25 C
°°
J
A
V , Drain-to-Source Voltage (V)
I , Drain Current (A)I , Drain Current (A)
DS
D
10us
100us
1ms
10ms
1 10 100
0
200
400
600
800
1000
1200
V , Drain-to-Source Voltage (V)
C, Capacitance (pF)
DS
V
C
C
C
=
=
=
=
0V,
C
C
C
f = 1MHz
+ C
+ C
C SHORTED
GS
iss gs gd , ds
rss gd
oss ds gd
Crss
Coss
Ciss

IRLML2502
www.irf.com 5
Fig 10. Maximum Effective Transient Thermal Impedance, Junction-to-Ambient
Fig 9. Maximum Drain Current Vs.
Case Temperature
25 50 75 100 125 150
0.0
1.0
2.0
3.0
4.0
T , Case Temperature ( C)
I , Drain Current (A)
°
C
D
0.1
1
10
100
1000
0.00001 0.0001 0.001 0.01 0.1 1 10
Notes:
1. Duty factor D = t / t
2. Peak T = P x Z + T
1 2
JDM thJA A
P
t
t
DM
1
2
t , Rectangular Pulse Duration (sec)
Thermal Response (Z )
1
thJA
0.01
0.02
0.05
0.10
0.20
D = 0.50
SINGLE PULSE
(THERMAL RESPONSE)

IRLML2502
6www.irf.com
Fig 12. On-Resistance Vs. Drain Current
Fig 11. On-Resistance Vs. Gate Voltage
2.0 2.5 3.0 3.5 4.0 4.5 5.0 5.5 6.0 6.5 7.0
VGS, Gate -to -Source Voltage ( V )
0.02
0.03
0.04
0.05
RDS(on) , Drain-to -Source Voltage ( Ω )
Id = 4.0A
0 10203040
iD , Drain Current ( A )
0.00
0.10
0.20
0.30
RDS ( on ) , Drain-to-Source On Resistance ( Ω )
VGS = 4.5V
VGS = 2.5V

IRLML2502
www.irf.com 7
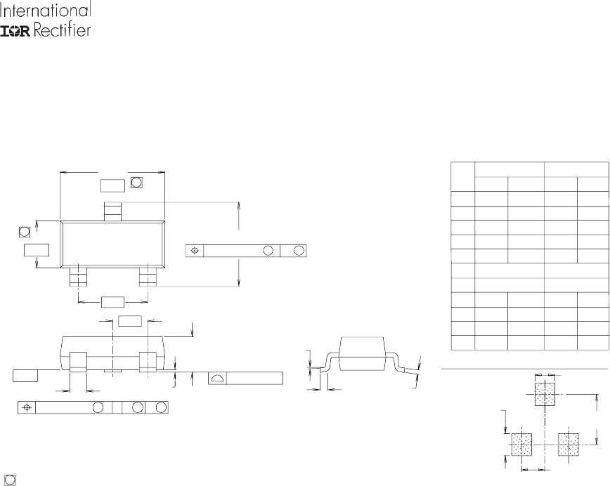
Dimensions are shown in millimeters (inches)
Micro3 Package Outline
LEAD ASSIGNMENTS
1 - GATE
2 - SOURCE
3 - DRAIN
L
3X 3X
C
θ
A1
- C -
B 3X
A
e
e1
0.008 (.003)
3
12
E
- A -
- B -
D
H
0.20 ( .008 ) M A M
DIM INCHES MILLIMETERS
MIN MAX MIN MAX
A .032 .044 0.82 1.11
A1 .001 .004 0.02 0.10
B .015 .021 0.38 0.54
C .004 .006 0.10 0.15
D .105 .120 2.67 3.05
e .0750 BASIC 1.90 BASIC
e1 .0375 BASIC 0.95 BASIC
E .047 .055 1.20 1.40
H .083 .098 2.10 2.50
L .005 .010 0.13 0.25
θ
0° 8° 0° 8°
0.10 (.004) M C A S B S
MINIMUM RECOMMENDED FOOTPRINT
0.80 ( .031 )
3X
2.00
( .079 )
0.95 ( .037 )
2X
0.90
( .035 )
3X
3
3
3
NOTES:
1. DIMENSIONING & TOLERANCING PER ANSI Y14.5M-1982.
2. CONTROLLING DIMENSION : INCH.
DIMENSIONS DO NOT INCLUDE MOLD FLASH.

IRLML2502
8www.irf.com
Part Marking Information
61996
26
24
25
30
28
WE E K
27
WOR K
29
2002
2003
1995
1994
2001
YEAR
B
D
E
C
Y
A
2000
1997
1999
1998
0
8
9
7
D
C
W
B
A
X
Z
Y
04
WE E K
WOR K
02
01
03
2002
2003
1995
1994
YEAR
2001
2
4
5
3
Y
1
W
D
C
B
A
EXAMPLE: T HIS IS AN IRLML6302
DAT E CODE E XAMPLE S :
YWW = 9532 = EF
YWW = 9503 = 5C
WW = (1-26) IF PRE CEDED BY LAST DIGIT OF CALENDAR YEAR
Notes : T his part markin
g
information applies to devices produced before 02/26/2001
F1996
52
51
502000
1997
1999
1998
K
H
J
G
X
Z
Y
PART NUMBER
PART NUMBER CODE REFERENCE:
WW = (27-52) IF PRECEDED BY A LETT ER
DAT E
1C = IRLML6302
1D = IRLML5103
1F = IRLML6401
1G = IRLML 2502
1H = IRLML5203
1E = IRLML6402
1A = IRLML2402
1B = IRLML2803
CODE
Micro3
29
30
50
WYEAR
A2001 A
B2002 B
C2003 C
D1994 D
X
J
1995
1996
1997
1998
1999
2000
E
F
G
H
K
Y
1995
1996
1997
1998
2000
9
8
7
6
5
PART NUMBER
Y = YE AR
W = WEEK
WORK
WEEK
WORK
A = IRLML 2402
B = IRLML2803
C = IRL ML 6302
D = IRLML 5103
PART NUMBER CODE REFERENCE: 25 Y
51 Y
26 Z
52 Z
G = IRL ML2502
F = IRLML6401
E = IRLML6402
H = IRLML5203
LOT
CODE
Notes: This part marking information applies to devices produced after 02/26/2001
W = (1-26) IF PRECEDED BY LAST DIGIT OF CALENDAR YEAR
01
02
03
04
24
WYEAR Y
A2001 1
B2002 2
C2003 3
D1994 4
X
1999
0
W = (27-52) IF PRECEDED BY A LETTER
WEEK
27
28

IRLML2502
www.irf.com 9
Micro3 Tape & Reel Information
Dimensions are shown in millimeters (inches)
2.05 ( .080 )
1.95 ( .077 )
TR
FEED DIRECTION
4.1 ( .161 )
3.9 ( .154 )
1.6 ( .062 )
1.5 ( .060 ) 1.85 ( .072 )
1.65 ( .065 )
3.55 ( .139 )
3.45 ( .136 )
1.1 ( .043 )
0.9 ( .036 )
4.1 ( .161 )
3.9 ( .154 ) 0.35 ( .013 )
0.25 ( .010 )
8.3 ( .326 )
7.9 ( .312 )
1.32 ( .051 )
1.12 ( .045 )
9.90 ( .390 )
8.40 ( .331 )
178.00
( 7.008 )
MAX.
NOTES:
1. CONTROLLING DIMENSION : MILLIMETER.
2. OUTLINE CONFORMS TO EIA-481 & EIA-541.
Data and specifications subject to change without notice.
IR WORLD HEADQUARTERS: 233 Kansas St., El Segundo, California 90245, USA Tel: (310) 252-7105
TAC Fax: (310) 252-7903
Visit us at www.irf.com for sales contact information. 04/03
