Integration Of Phodi Process With Mutation In Bhoomi (Simultaneous Approval And The Mutation) RTCS 90 Karnatka
User Manual: RTCS 90
Open the PDF directly: View PDF
.
Page Count: 19
- Integration of Phodi process with Mutation in Bhoomi(Simultaneous updation of Spatial & Textual LR)
- Activities in Land Records Maintenance
- Contd..
- Existing Practice
- Recent Decisions of the Government
- Context of Bhoomi
- Context of Bhoomi - Contd..
- Context of Bhoomi - Contd..
- Context of Bhoomi - Contd..
- Context of Bhoomi - Contd..
- Context of Bhoomi - Contd..
- Integrated work flow
- Integrated work flow – Contd..
- Integrated work flow – contd..
- Integrated work flow – Contd..
- Thank You

Integration of Phodi process
with Mutation in Bhoomi
(Simultaneous updation of Spatial & Textual LR)
Presented by
Presented by
Sri
Sri S.M.Jaamdar
S.M.Jaamdar
Principal Secretary to Government of Karnataka
Principal Secretary to Government of Karnataka
Revenue Department
Revenue Department
Activities in Land Records Maintenance
Mutation
– Mutation is the process of updation of textual
information, of the changes in data, due to
sale, inheritance, partition, donation, gift,
mortgage, grant from the Govt, conversion of
land, acquisition, court orders, will, etc.
– 90% of the mutations are due to registration
of the documents and remaining 10% are
reports received at the Taluk Bhoomi centre
directly from the public.

Sources of Rights
(Informal)
Unregistered
1Inheritance/ succession
2Informal unregistered partition
3Will
4Court decree
5Government grants
6Land Acquisition
(Formal)
Registered
1Sale
2Gift/ donation
3Mortgage
4Registered partitions
5Settlement registered
Personal manual reports
J-Slip Online
Taluk Bhoomi Centre
1st Mutation
Phodi process
2nd Mutation
RTC with Spatial & Textual
(RTC + Map + Tippan + Akarband)
Contd..
Phodi
•“Acceptance of Mutation in Bhoomi is
followed by Phodi in Survey section.”
• Phodi is a series of activities, like giving notices
to the interested parties, surveying in the field,
drawing a mahajar statement, mapping,
recording measurement, adjacency information
etc.
• The entire process of phodi would normally take
30 days.
Existing Practice
• Acceptance of mutation in case of any RTC, a
multiple ownership RTC is created with the
same survey number, and sent to survey section
for phodi.
• After Phodi it comes back to Revenue Dept
• The corresponding multiple ownership RTC is
split in to as many new single ownership RTCs,
with separate survey numbers.

OLD MANUAL SYSTEM
Registration Mutation Survey
Registration Dept Revenue Dept Survey Dept
J Slip
Deeds
Mutation Process
•Separate application
•Separate action
•Delay
•Corruption
•Incorrect records
Phodi
(Subdivision of holding)
•Separate fee
•Separate application
•Independent action
•Delay
•Corruption
•Obsclete records
RTC
Map + Tippan + Akarbhand
Updated New RTC
Recent Decisions of the Government
•Online Integration of land transaction index
data of Registration, with Bhoomi.
•Merger of the Survey and Land Records
with the Revenue
•Mandatory requirement of the sketch, in
form 11E, before every mutation is initiated,
either by inheritance or through
Registration
•Preparation of sketch by Licensed
surveyors
Context of Bhoomi
Present scenario
•Types of ownerships maintained in RTCs in
Bhoomi are as follows.
– Single ownership
– Multiple ownership
–Pykiownership
Context of Bhoomi - Contd..
• Status of Phodi for the above types
–Single ownership
• Phodi is up to date
–Multiple ownership
• Phodi is not up to date.
–Pyki ownershi
• Phodi is not up to date
•Status of incorporation in RTCs:
– Type 1 RTCs are in tune with Akarbandh as they are written
after incorporation of phodi data.
– Type 2 and 3 RTCs are to be converted to type 1 by
incorporating the phodi data.
– Phodi will be taken up as and when a mutation case comes up
in that RTC.
– Backlog can be completed in an incremental way.
Context of Bhoomi - Contd..
•Presently in Bhoomi, Completed Phodi data
is incorporated electronically through
another mutation process, called ‘Mutation
Phodi’. New RTCs are generated with new
survey numbers in Bhoomi.
•Thus, for each mutation transaction, there
are two processes in Bhoomi, one the
regular mutation and the other, Phodi
mutation.
Context of Bhoomi - Contd..
Proposed scenario
– Updation and synchronization of both textual
and spatial data simultaneously.
– Both mutation and phodi certified by the
same officer in a single document.
– Reduction in land disputes as the mismatch
between textual and spatial data are
eliminated.
– Both RTC and the associated sketch made
available to the farmer at the same time.
Context of Bhoomi - Contd..
– Protection of Govt lands and Detection of
encroachments every time a mutation occurs.
– Quick resolution of disputes is made possible.
– This will henceforth help in building a spatial
record corresponding to every RTC, in an
incremental way.
– Back log Phodi will also be cleared.
Context of Bhoomi - Contd..
•In future every RTC in Bhoomi will have
only ‘single ownership, single survey
number, single area and corresponding
survey sketch.
Integrated work flow
• The Kiosk Operator receives the mutation applications,
only along with the pre-mutation survey sketch; enters
the survey number and issues acknowledgement
either in printed form to the persons in case of direct
application, or electronically to the registration
department in case of J slip.
• The data would be pushed to Bhoomi backend for
processing in Bhoomi, along with the physical records
for verification and preparation of checklist.
• The DEO enters the transaction as per the checklist.
• Shiresthedar approves the transaction and refers back
to DEO.
Integrated work flow – Contd..
• DEO generates notice and forwards the record
to the RI.
• RI will cause the service of notice through VAs
and waits for 30 days.
• Based on the field report, RI has three options.
– Give Provisional consent to Mutation.
– Rejection
– Refers to Disputed case if objected
• In case of RI provisionally consenting, it will be
indicated to survey supervisor. RI now can not
go back on his decision of consenting.
Integrated work flow – contd..
• The Survey supervisor verifies the enclosed sketch,
assigns new final subdivision numbers on the sketch
itself and make the entries in the survey report sheet.
He would give new numbers to all new owners in the
approved transaction and update the survey records
like Akarbandh, tippan and atlas.
• The survey supervisor indicates to Bhoomi, that he has
completed the phodi process and transmits the
physical papers along with his report to Sheristhedar.
• Sheristhedar sends it to RI. RI passes his final
acceptance order in the mutation register and sends it
to Sheristhedar.
Integrated work flow – Contd..
• He verifies and sends it to DEO. DEO enters
mutation details, subdivision numbers and
scans the sketch.
• New RTCs would be generated for each new
subdivision numbers created in Bhoomi.
Sheristhedar verifies and closes the
transaction.
• The survey sketches would be made available
to the public as prints of the scanned images.
The sketch is also available for the surveyors
whenever required for reference.

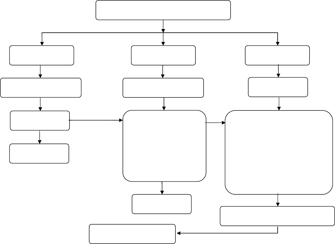
INTEGRATED SYSTEM
Registration
(KAVERI)
Collect Stamp duty
•Collect Registration fee
•Collect Mutation fee
•Collection Hissa sketch
•Collect Phodi fee
Taluk Bhoomi
Centre
Unregistered Rights report to
•Pay Mutation fee
•Pay Phodi fee
Notice Generation Field Work – RI & VA
Reject/
Provisional Consent
Phodi
Updation of Akarbhand
Registration
(If rejected)
Mutation Acceptance
RTC with Spatial & Textual Data
(RTC + Village Map + Tippan + Akarband)
Determining
rights
State Regime
Field work-Survey
Govt kiosk / PPP
State/PPP
cutting edge
SDC
Thank You