G Trinitron KV EX34M87 Ex29m63 Ex34m39 M69 M87 Chassis Ag 3e
User Manual: Trinitron KV-EX34M87
Open the PDF directly: View PDF
.
Page Count: 168 [warning: Documents this large are best viewed by clicking the View PDF Link!]

http://cxema.ru
MODEL COMMANDER DEST. CHASSIS NO.
KV-EX29M63 RM-964 Thailand SCC-U46A-A
KV-EX34M39 RM-963 OCE SCC-U41C-A
KV-EX34M69 RM-963 Malaysia SCC-U42C-A
KV-EX34M87 RM-963 ME SCC-U43B-A
MODEL COMMANDER DEST. CHASSIS NO.
CHASSIS
TRINITRON
®
COLOR TV
SERVICE MANUAL AG-3E
231
564
897
0
JUMP
DRC-MF
PROGR
MENU
FAVORITE RESET
SOUND
MODE
SURROUND
PIC MODE
VIDEO
TITLE
TV
PIP PROGR
PIP PROGR
ENTER
RM-963RM-964
1
4
7
2
5
8
0
3
6
9
FAVORITE
SOUND
MODE
RESET
PIC MODE
PROGR
DRC-MF
ENTER
MENU
SURROUND
JUMP

http://cxema.ru
– 2 –
KV-EX29M63
RM-964
KV-EX34M39/EX34M69/EX34M87
RM-963
SPECIFICATIONS
Note
Power requirements 110-240 V AC, 50/60 Hz KV-EX34M87
220-240 V AC, 50/60 Hz KV-EX29M63/EX34M39/
EX34M69
Power consumption (W) Indicated on the rear of the TV
Television system B/G, I, D/K, M
Color system PAL, PAL 60, SECAM, NTSC4.43, NTSC3.58
Stereo/Bilingual system NICAM Stereo/Bilingual B/G, I, D/K; A2 Stereo/Bilingual B/G KV-EX29M63/EX34M39/
EX34M69 only
Teletext Language English, Arabic, French KV-EX34M39/EX34M69 only
Channel coverage
B/G VHF: E2 to E12 / UHF: E21 to E69 / CATV: S01 to S03, S1 to S41
VHF: 0 to E12,5A,9A / UHF: 28 to 69 / CATV: S01 to S03, S1 to S41 Australia Only
VHF: 1 to 11 / UHF: 21 to 69 / CATV: S01 to S03, S1 to S41 New Zealand Only
IUHF: B21 to B68 / CATV: S01 to S03, S1 to S41
D/K VHF: C1 to C12, R1 to R12 / UHF: C13 to C57, R21 to R60
CATV: S01 to S03, S1 to S41, Z1 to Z39
MVHF: A2 to A13 / UHF: A14 to A79 /
CATV: A-8 to A-2, A to W+4, W+6 to W+84
˘ (Antenna) 75-ohm external terminal
Audio output (Speaker) 6W + 6W
3D WOOFER 15W
Number of terminal
D (Video) Input: 4 Output: 1 Phono jacks; 1 VP-P, 75 ohms
≥ (Audio) Input: 4 Output: 1 Phono jacks; 500 mVrms
(S Video) Input: 2 Y : 1 Vp-p, 75 ohms,
unbalanced, sync
negative
C : 0.286 Vp-p, 75 ohms
(Component Video)
Input: 1 Phono jacks
Y : 1 Vp-p, 75 ohms,
sync negative
CB : 0.7 Vp-p, 75 ohms
CR : 0.7 Vp-p, 75 ohms
Audio : 500 mVrms
2 (Headphones) Output: 1 Stereo minijack
Picture tube 29 inch 34 inch
Tube size (cm) 72 86 Measured diagonally
Screen size (cm) 68 80 Measured diagonally
Dimension (w/h/d, mm) 722 x 603 x 516 895 x 700 x 590
Mass (kg) 56 84
Design and specifications are subject to change without notice.
SAFETY-RELATED COMPONENT WARNING!!
COMPONENTS IDENTIFIED BY SHADING AND MARK ! ON
THE SCHEMATIC DIAGRAMS, EXPLODED VIEWS AND IN THE
PARTS LIST ARE CRITICAL TO SAFE OPERATION. REPLACE
THESE COMPONENTS WITH SONY PARTS WHOSE PART
NUMBERS APPEAR AS SHOWN IN THIS MANUAL OR IN
SUPPLEMENTS PUBLISHED BY SONY.
CAUTION
SHORT CIRCUIT THE ANODE OF THE PICTURE TUBE AND
THE ANODE CAP TO THE METAL CHASSIS, CRT SHIELD, OR
CARBON PAINTED ON THE CRT, AFTER REMOVING THE
ANODE.

http://cxema.ru
– 3 –
KV-EX29M63
RM-964
KV-EX34M39/EX34M69/EX34M87
RM-963
TABLE OF CONTENTS
Section Title Page
SELF DIAGNOSIS FUNCTION ................................ 4
1. GENERAL ........................................................................ 7
2. DISASSEMBLY
2-1. Speaker Box Removal ............................................. 51
2-2. Rear Cover Removal ................................................ 51
2-3. Speaker Removal ..................................................... 51
2-4. Chassis Assy Removal ............................................. 51
2-5. Service Position ....................................................... 51
2-6. Replacement of Parts ............................................... 52
2-7. PWB and DH Boards Removal ............................... 52
2-8. Terminal Bracket Removal ...................................... 52
2-9. B3, P, V2 and D1 Boards Removal ........................ 52
2-10. H1 Board Removal .................................................. 52
2-11. A and D Boards Removal ........................................ 52
2-12. Picture Tube Removal .............................................. 53
2-13. Removal of Anode Cap ............................................ 53
3. SERVICE JIG
3-1. Jig Required for Servicing ....................................... 54
4. CIRCUIT BOARDS LOCATION ............................... 54
5. ADVANCE OPERATION
5-1. "RESET" Function................................................... 55
6. SET-UP ADJUSTMENTS
6-1. Beam Landing .......................................................... 56
6-2. Convergence Adjustment ......................................... 57
6-3. Focus Adjustment .................................................... 59
6-4. Neck Assy Twist Adjustment................................... 59
6-5. G2 (Screen) and White Balance Adjustments ......... 60
7. CIRCUIT ADJUSTMENTS
7-1. Adjustments with Commander ................................ 61
7-2. Adjustment Method ................................................. 61
7-3. Picture Quality Adjustments .................................... 74
7-4. Deflection Adjustment ............................................. 75
7-5. A Board Adjustment After IC003
(memory) Replacement ........................................... 75
7-6. Picture Distortion Adjustment ................................. 76
Section Title Page
8. DIAGRAMS
8-1. Block Diagram .......................................................... 77
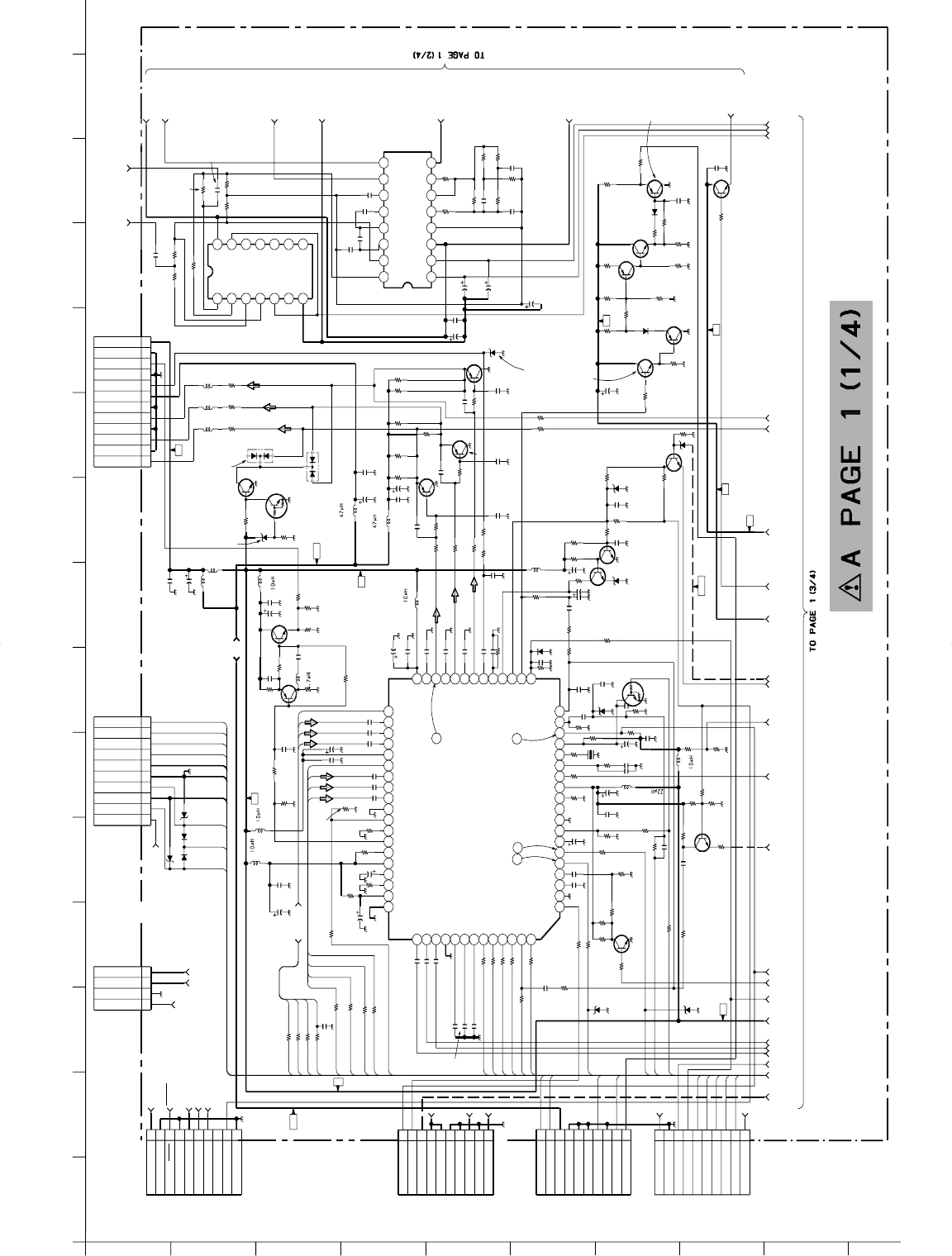
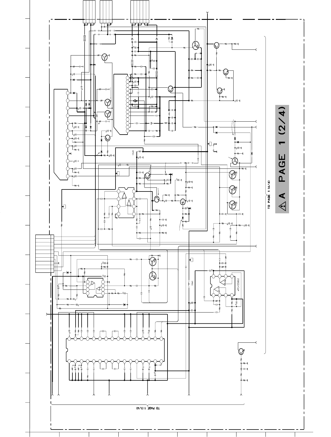
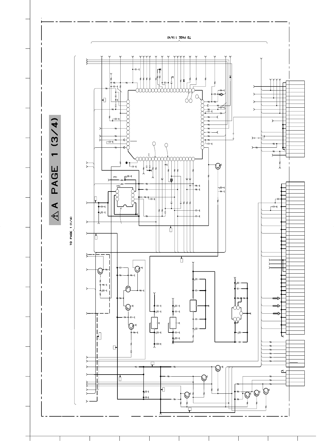
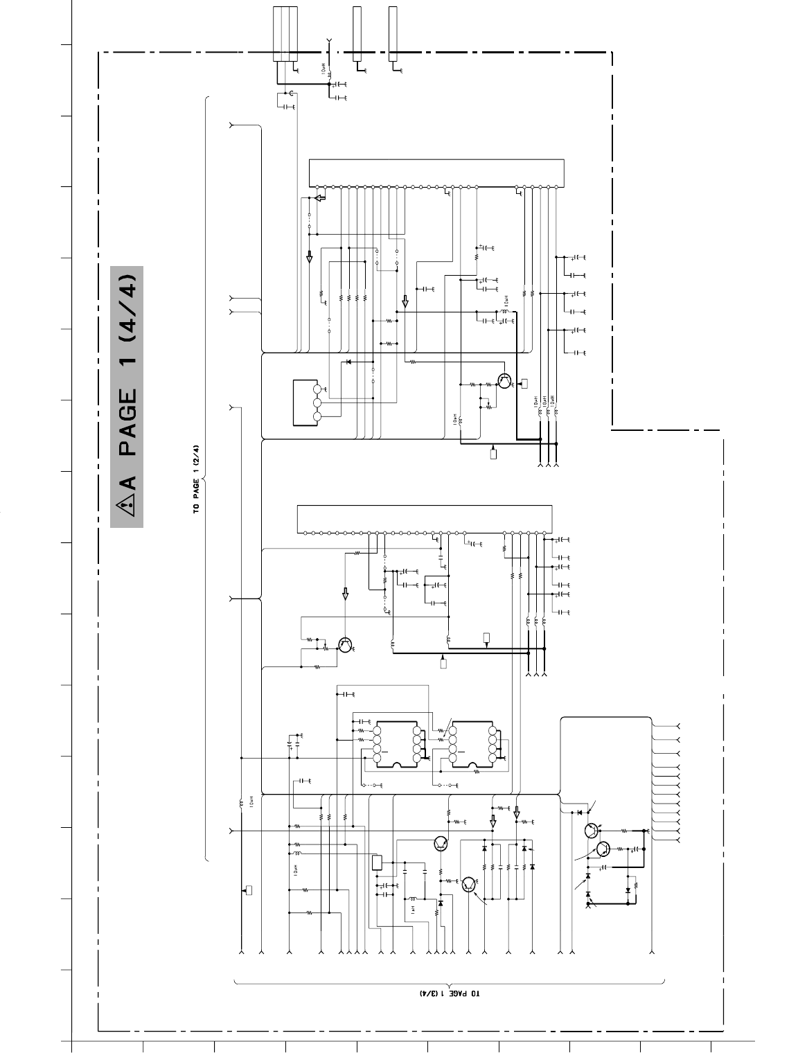
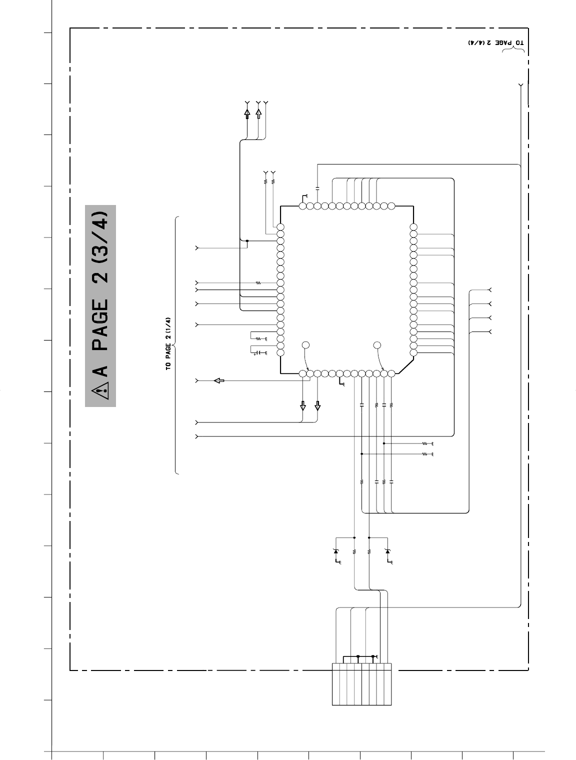
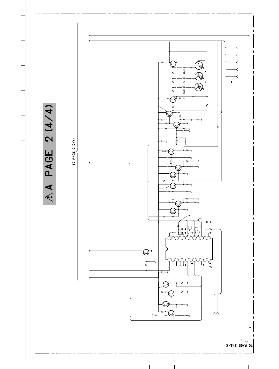
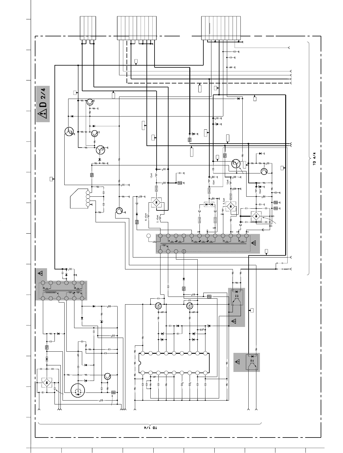
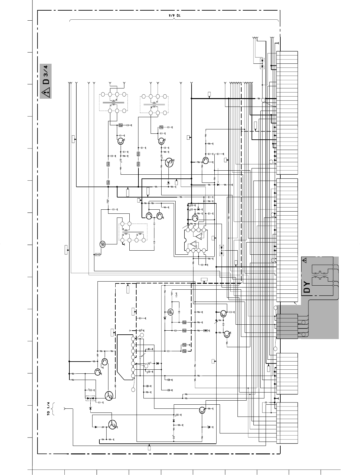
8-2. Schematic Diagrams ................................................. 84
(1) Schematic Diagrams of F1, J and VM Boards ... 85
(2) Schematic Diagram of A Board .......................... 87
(3) Schematic Diagram of D Board ....................... 103
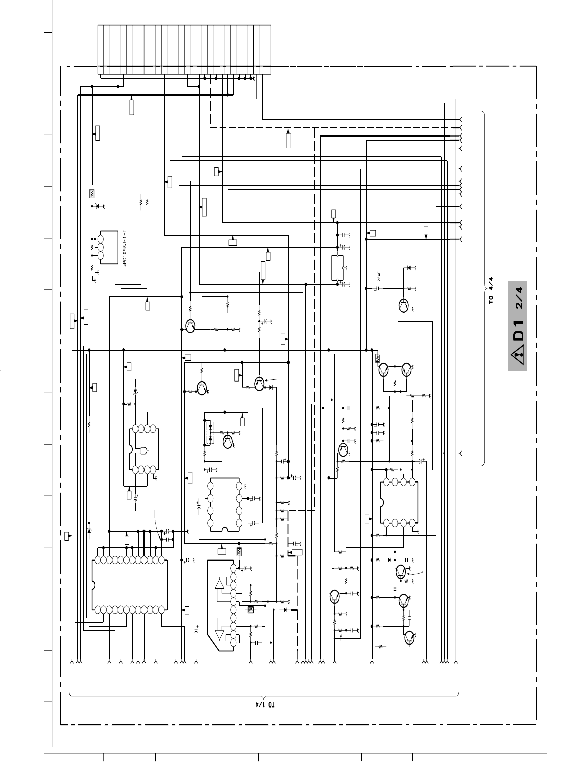
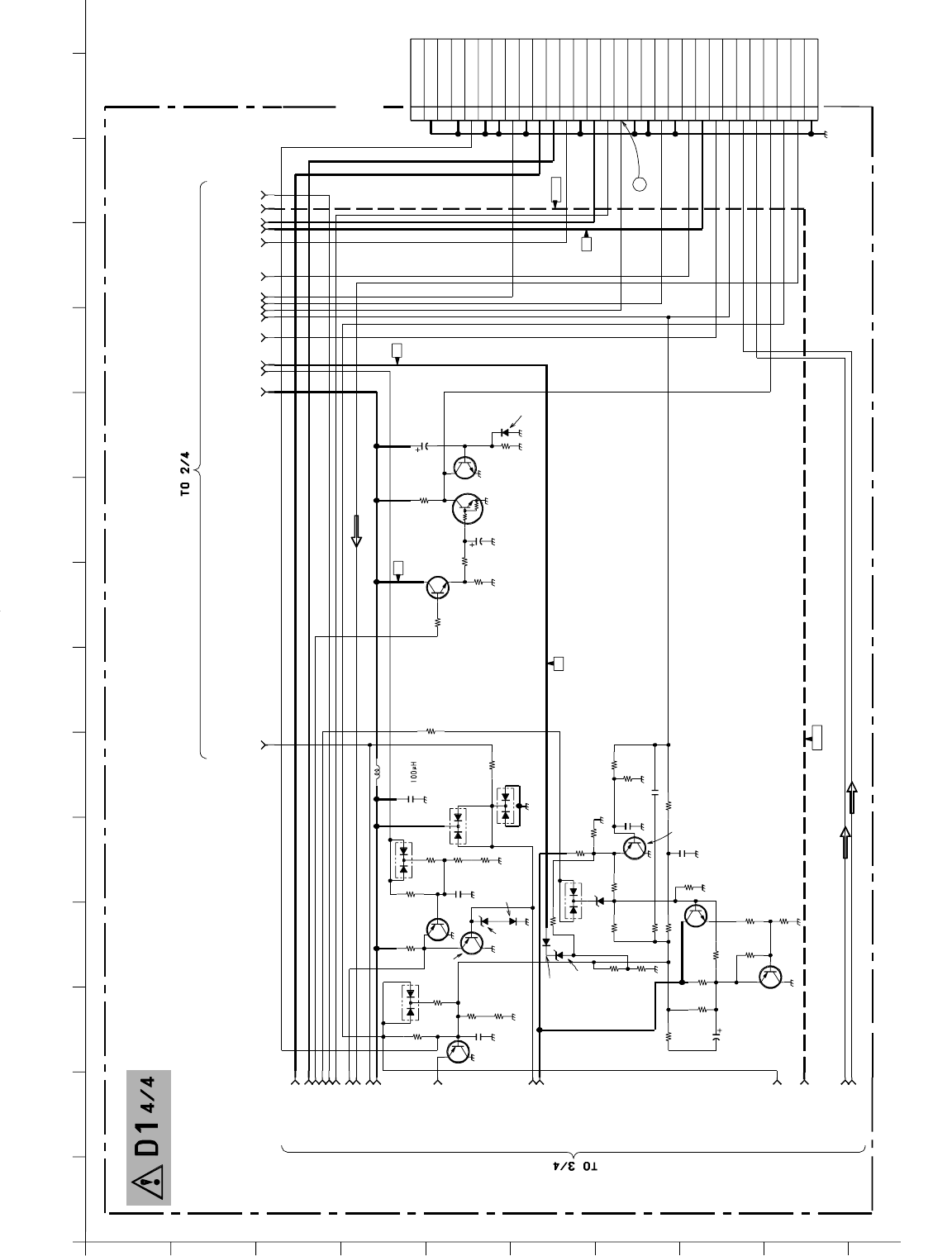
(4) Schematic Diagram of D1 Board .................... 111
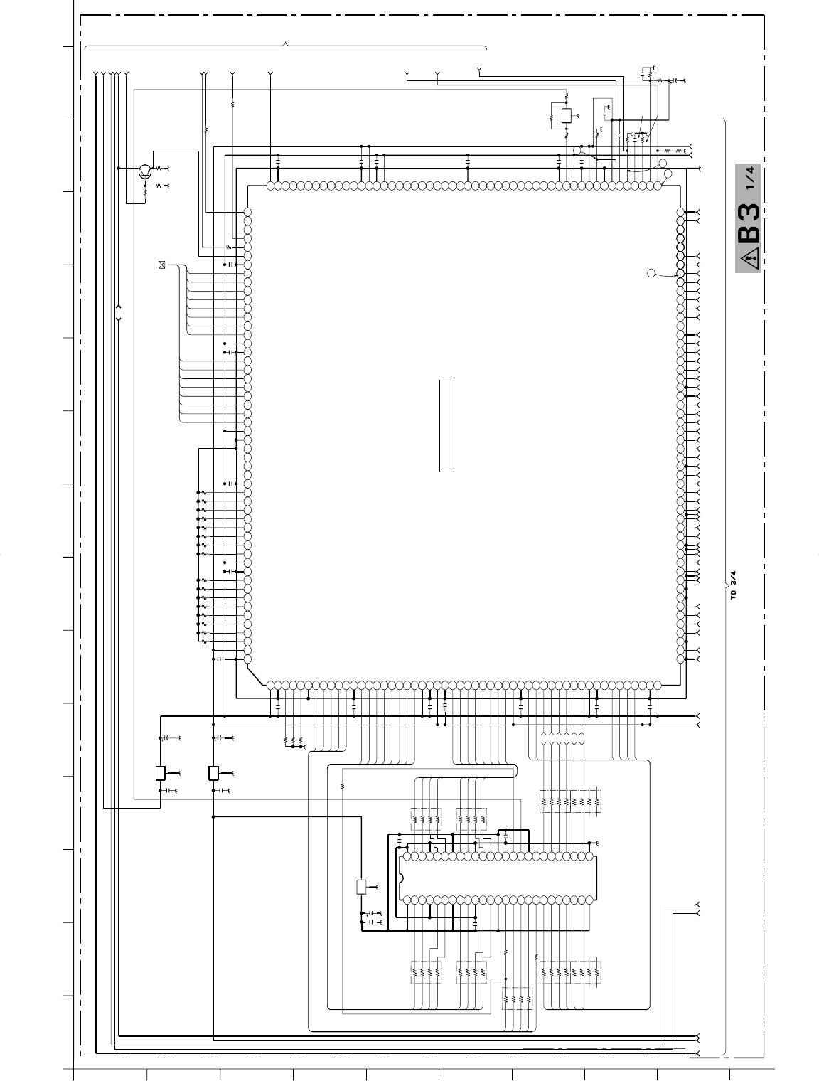
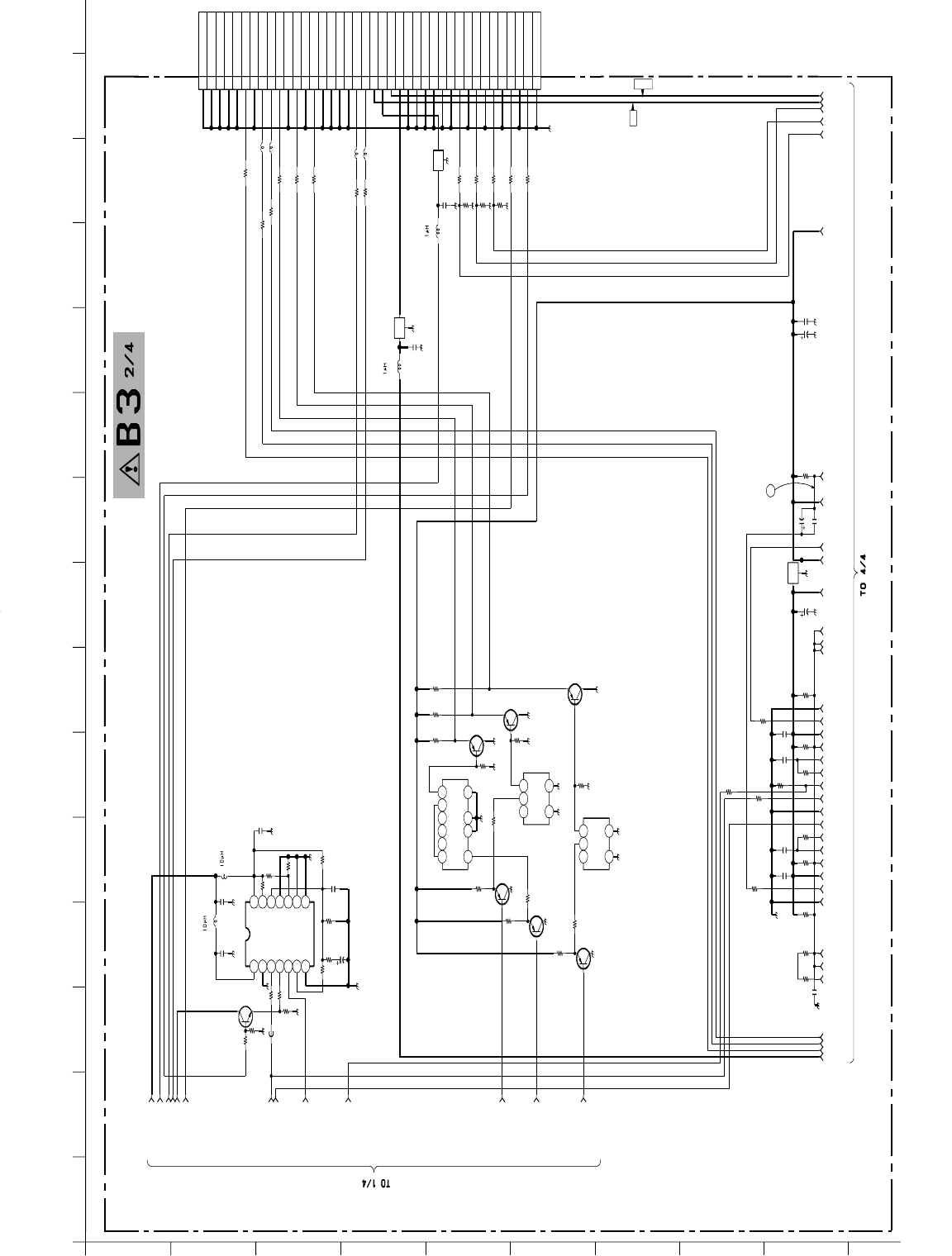
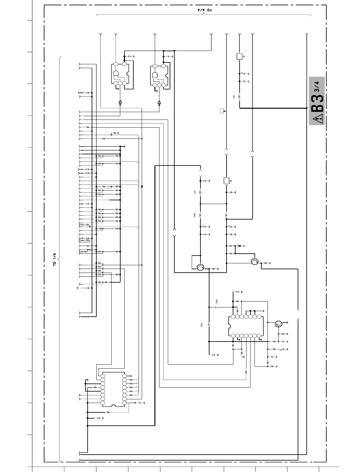
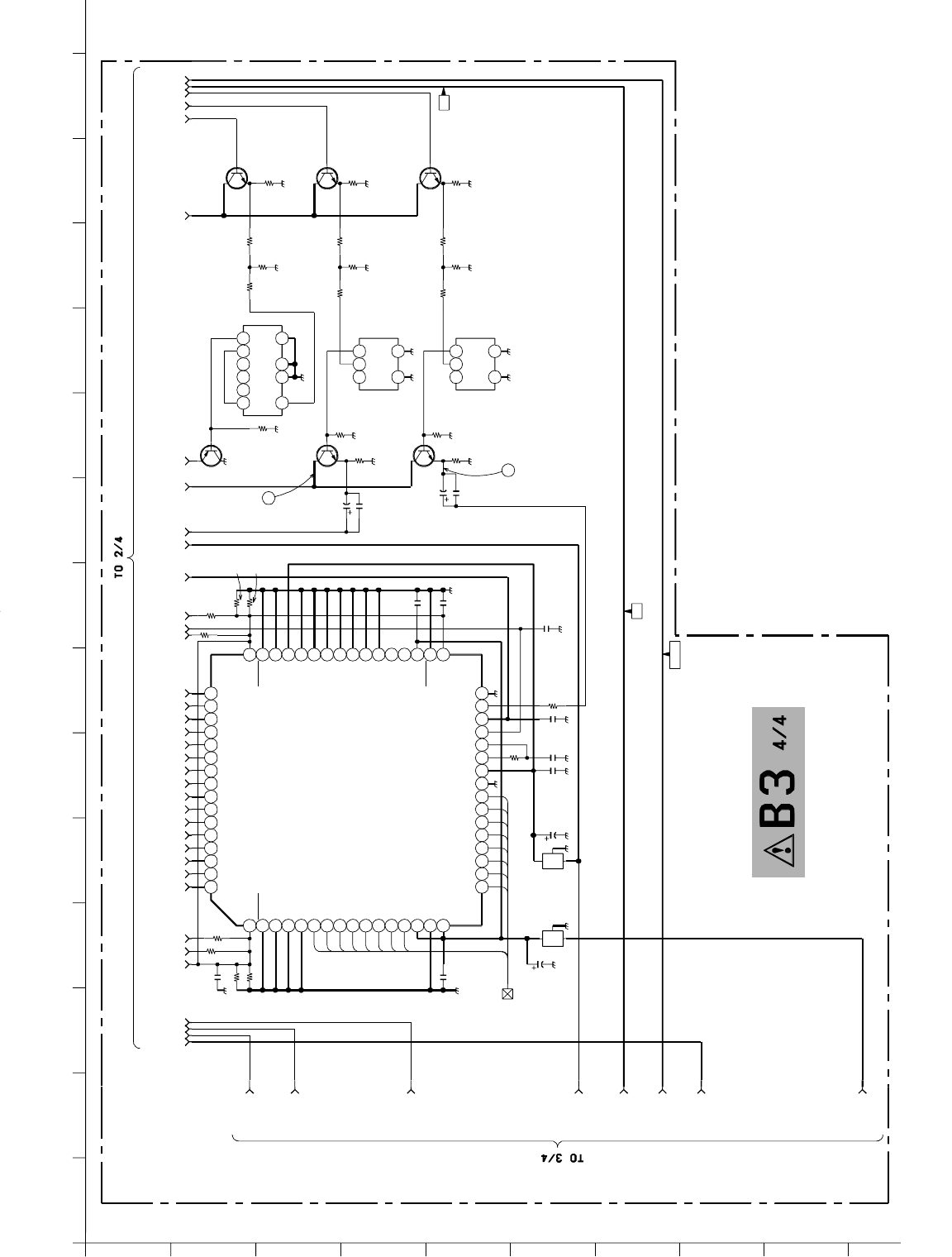
(5) Schematic Diagram of B3 Board ..................... 119
(6) Schematic Diagram of P Board ........................ 127
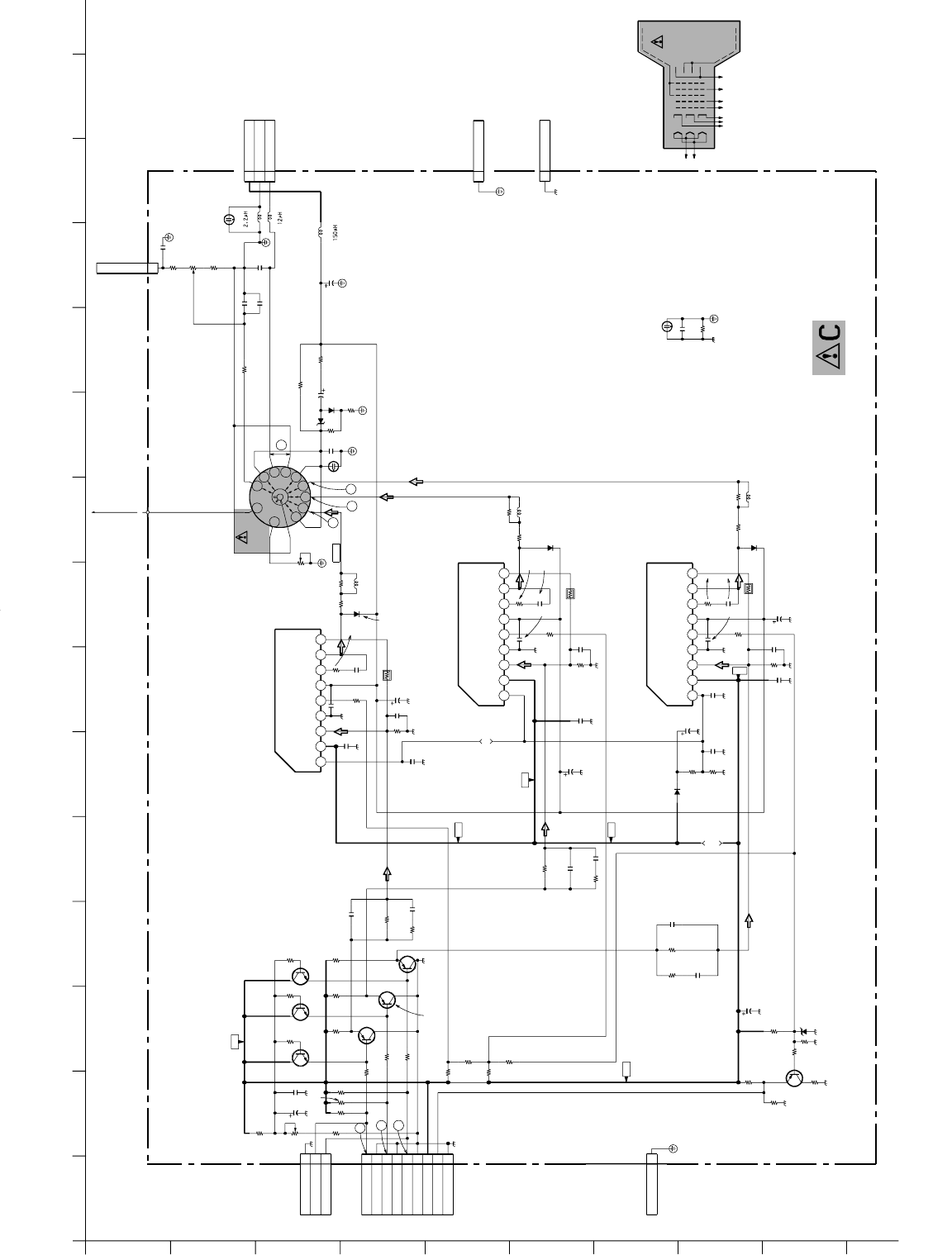
(7) Schematic Diagram of C Board ........................ 129
(8) Schematic Diagram of V2 Board ...................... 131
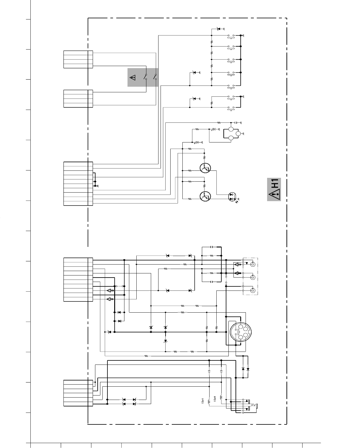
(9) Schematic Diagram of H1 Board ..................... 133
(10) Schematic Diagram of DH Board ................... 135
8-3. Voltage Measurements ............................................ 140
8-4. Waveforms .............................................................. 153
8-5. Printed Wiring Boards and Parts Location ............. 155
8-6. Semiconductors ....................................................... 167
9. EXPLODED VIEWS
9-1. Speaker Bracket ...................................................... 169
9-2. 3D Speaker .............................................................. 169
9-3. Chassis .................................................................... 170
9-4. Picture Tube ............................................................ 171
10. ELECTRICAL PARTS LIST .................................... 172

http://cxema.ru
– 4 –
KV-EX29M63
RM-964
KV-EX34M39/EX34M69/EX34M87
RM-963
The units in this manual contain a self-diagnostic function. If an error occurs, the STANDBY/TIMER lamp will automatically
begin to flash.
The number of times the lamp flashes translates to a probable source of the problem. A definition of the STANDBY/TIMER
lamp flash indicators is listed in the instruction manual for the user’s knowledge and reference. If an error symptom cannot
be reproduced, the remote commander can be used to review the failure occurrence data stored in memory to reveal past
problems and how often these problems occur.
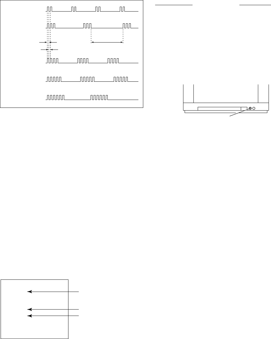
1. DIAGNOSTIC TEST INDICATORS
When an error occurs, the STANDBY/TIMER lamp will flash a number of times to indicate the possible cause of the
problem. If there is more than one error, the lamp will identify the first of the problem areas.
Result for all of the following diagnostic items are displayed on screen. No error has occured if the screen displays a “0”.
Diagnostic
Item
Description
• Power does not
turn on
• +B overcurrent
(OCP)
• +B overvoltage
(OVP)
• Vertical deflection
failure
• White balance
failure (no
PICTURE)
• Horizontal
deflection failure
• Micro reset
No. of times
STANDBY/TIMER
lamp flashes
Does not light
2 times
3 times
4 times
5 times
6 times
—
Self-diagnostic
display/Diagnostic
result
—
002:000 or
002:001~255
003:000 or
003:001~255
004:000 or
004:001~255
005:000 or
005:001~255
006:000 or
006:001~225
101:00 or
101:001~225
Probable
Cause
Location
• Power cord is not plugged
in.
• Fuse is burned out F1601
(F1 Board)
• H.OUT Q6807 is shorted.
• H.IN Q6810 is shorted.
(D board)
• PH 6602 faulty.
• 10.5V is not supplied.
(D board)
• V.OUT IC6800 faulty
D6816 faulty
D6817 faulty
D6824 faulty
R6852 open
R6851 open (D board)
• G2 is improperly adjusted.
(Note 2)
• CRT problem.
• Video OUT IC9001, 9002,
9003 are faulty. (C board)
• IC8306 (A board) and
IC4301 (A board) are faulty.
• C6831 is open circuit.
(D board)
• CRT Discharge (C Board)
• Static discharge
• External noise
Detected
Symptoms
• Power does not come on.
• No power is supplied to the
TV.
• AC power supply is faulty.
• Power does not come on.
• Load on power line is
shorted.
• Power does not come on.
• Vertical deflection pulse is
stopped.
• Vertical size is too small.
• Vertical deflection stopped.
• No raster is generated.
• CRT cathode current
detection reference pulse
output is small.
• H pulse output is too high.
• Power is shut down shortly,
after this return back to
normal.
• Detect Micro latch up.
Note 1: Refer to screen (G2) Adjustment in section 6-5 of this manual.
SELF DIAGNOSTIC FUNCTION

http://cxema.ru
– 5 –
KV-EX29M63
RM-964
KV-EX34M39/EX34M69/EX34M87
RM-963
2. DISPLAY OF STANDBY/TIMER LIGHT FLASH COUNT
3. STOPPING THE STANDBY/TIMER FLASH
Turn off the power switch on the TV main unit or unplug the power cord from the outlet to stop the STANDBY/TIMER lamp
from flashing.
4. SELF-DIAGNOSTIC SCREEN DISPLAY
For errors with symptoms such as “power sometimes shuts off” or “screen sometimes goes out” that cannot be confirmed, it
is possible to bring up past occurances of failure for confirmation on the screen:
[To Bring Up Screen Test]
In standby mode, press buttons on the remote commander sequentially in rapid succession as shown below:
[Screendisplay] /channel [5] /Sound volume [-] /Power ON
˘
Note that this differs from entering the service mode (mode volume [+]).
Self-Diagnosis screen display
STANDBY/SLEEP lamp
Lamp ON 0.3 sec.
Lamp OFF 3 sec.
Lamp OFF 0.3 sec.
2 times
3 times
4 times
5 times
6 times
Diagnostic Item Flash Count*
+B overcurrent 2 times
+B overvoltage 3 times
V deflection stop 4 times
White balance failure 5 times
Horizontal Deflection Failure 6 times
* One flash count is not used for self-diagnostic.
002 : 000
003 : 000
004 : 000
005 : 001
Numeral "0" means that no fault has been detected.
Numeral "1" means a fault has been detected.
006 : 002
101 : 000
SELF DIAGNOSTIC
Numeral "2" means two faults have been detected.

http://cxema.ru
– 6 –
KV-EX29M63
RM-964
KV-EX34M39/EX34M69/EX34M87
RM-963
5. HANDLING OF SELF-DIAGNOSTIC SCREEN DISPLAY
Since the diagnostic results displayed on the screen are not automatically cleared, always check the self-diagnostic screen
during repairs. When you have completed the repairs, clear the result display to “0”.
Unless the result display is cleared to “0”, the self-diagnostic function will not be able to detect subsequent faults after
completion of the repairs.
[Clearing the result display]
To clear the result display to “0”, press buttons on the remote commander sequentially as shown below when the diagnostic
screen is being displayed.
Channel [8] /0
[Quitting Self-diagnostic screen]
To quit the entire self-diagnostic screen, turn off the power switch on the remote commander or the main unit.
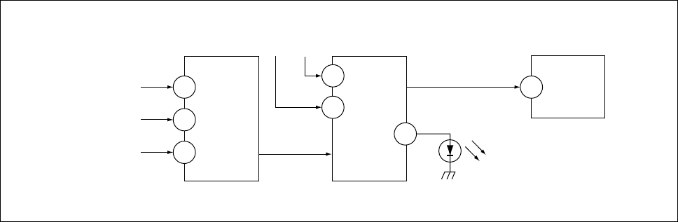
6. SELF-DIAGNOSTIC CIRCUIT
[+BovercurrentªOCPº] Occurs when an overcurrent on the +B(135) line is detected by Q6610
and Q6609.
If Q6610 and Q6609 go to ON, the voltage to the pin3 of IC001 go to UP.
The unit will automatically turn off.
[+BovervoltageªOVPº] Occurs when an overvoltage on the +B(135) line is detected by D6635,
Q6611 and Q6612. If Q6611 and Q6612 go to ON, the voltage to pin6 of
IC001 go to UP. The unit will automatically turn off.
[Verticaldeflectionfailure] Occurs when an absence of the vertical deflection pulse is detected by
Q6811, Q6819, Q6820, Q6821 and D6801. Shut down the power supply.
[Whitebalancefailure] If the RGB levels do not balance or become low level within 5 seconds.
This error will be detected by IC4301.
TV will stay on, but there will be no picture.
[HighvoltageprotectorofHorizontalDeflection] Occurs when an overvoltage of horizontal pulse is detected by D6809 and
IC6801.
If the voltage of 7 pin of IC6801 goes to High, the voltage to pin20 of
IC4301 go to UP. The unit will automatically turn off.
IC4301
RGB JUNGLE
CXA2100Q
OVP OCP
FROM
CRT (IK)
[V] D6806/D6801
IC001
SYSTEM
SDA
SDA
IC003
MEMORY
IKIN
XRAY
LED 1
525
20
54
3
6
V PROT 1
16
[H] IC6801

http://cxema.ru
– 7 –
KV-EX29M63
RM-964
KV-EX34M39/EX34M69/EX34M87
RM-963
SECTION 1
GENERAL 1-1
(EXCEPT KV-EX29M63)
2
WARNING
• Dangerously high voltages are present inside the TV.
• TV operating voltage: 110 – 240 V AC.
(For Australia/New Zealand only: 220-240 V AC.)
To prevent fire or shock hazard, do not expose
the TV to rain or moisture.
Do not operate the TV if any liquid or solid object
falls into it. Have it checked immediately by
qualified personnel only.
Do not open the cabinet and the rear cover of the
TV as high voltages and other hazards are
present inside the TV. Refer servicing and
disposal of the TV to qualified personnel.
Your TV is recommended for home use only.
Do not use the TV in any vehicle or where it may
be subject to excessive dust, heat, moisture or
vibrations.
Do not block the ventilation openings of the TV.
Do not install the TV in a confined space, such
as a bookcase or built-in cabinet.
For children’s safety, do not leave children
alone with the TV. Do not allow children to
climb onto it.
Do not plug in too many appliances to the same
power socket. Do not damage the power cord.
Clean the TV with a dry and soft cloth.
Do not use benzine, thinner, or any other chemicals
to clean the TV. Do not scratch the picture tube.
For your own safety, do not touch any part of the
TV, the power cord and the antenna cable during
lightning storms.
Pull the power cord out by the plug. Do not pull
the power cord itself. Disconnect the TV before
moving it or if you are not going to use it for
several days.
3
Do not install the TV in an unstable position.
Use a proper TV stand. Do not place any objects on the TV.
WARNING (continued)
The operating instruction mentioned here are partial abstracts
from the Operating Instruction Manual. The page numbers of
the Operating Instruction Manual remain as in the manual.

http://cxema.ru
– 8 –
KV-EX29M63
RM-964
KV-EX34M39/EX34M69/EX34M87
RM-963
4
Using Your New TV
Using Your New TV
: Signal flow
IEC connector
(not supplied)
or
Antenna cable (not supplied)
Antenna cable (not supplied)
Rear of TV
To video and
audio outputs
To S video
output
Audio/Video cable
(not supplied)
: Signal flow
To
(S video input)
VCR
Antenna cable (not supplied)
To antenna
output
To ˘ (antenna)
Rear of TV
(yellow)
-L (MONO) (white)
-R (red)
To T 1, 2, or 3
(video input)
CAUTION
• Do not connect the power cord until you have completed making all other
connections; otherwise a minimum leakage current might flow through
the antenna and other terminals to ground.
• To avoid battery leakage and damage to the remote, remove the batteries
from the remote if you are not going to use it for several days. If any
liquid that leaks from the batteries touches you, immediately wash it
away with water.
S video cable
(not supplied)
1 23
RLY C
B
C
R
WOOFER
4
VIDEO
VIDEO IN
VIDEO OUT
AUDIO
R L
Getting Started
Step 1
Connect the antenna
If you wish to connect a VCR, see the Connecting a VCR diagram below.
Connecting a VCR
To watch the video input, press t (see page 12).
5
Using Your New TV
Using Your New TV
2
L(MONO) R
4
PROGRMENU AUTO
PROGR
ENTER SELECT
AUTO
PROGR
1
b
M
PR : 0 1
AUTO PROGRA
VHF LOW
TV SYS : AUTO
1
b
Front panel
Notes
• If you connect a monaural VCR, connect the yellow plug to (the yellow
jack) and the black plug to -L (MONO) (the white jack).
• If you connect a VCR to the 8 (antenna) terminal, preset the signal
output from the VCR to the program number 0 on the TV.
• When both the (S video input) and t 1 (video input) are connected,
the (S video input) is automatically selected. To view the video input
to t 1 (video input), disconnect the S video cable.
• When no signal is input from the connected video equipment, the TV
screen becomes blue.
Step 2
Insert the batteries into
the remote
Note
• Do not use old batteries or different types of batteries together.
Step 3
Preset the channels automatically
Tips
• To stop the automatic channel presetting, press MENU.
• If your TV has preset an unwanted channel or cannot preset a particular
channel, then preset your TV manually (see page 38).

http://cxema.ru
– 9 –
KV-EX29M63
RM-964
KV-EX34M39/EX34M69/EX34M87
RM-963
6
Using Your New TV
Connecting the 3D WOOFER
You can enjoy high quality sound by connecting the 3D WOOFER.
Bottom of 3D WOOFER
1Place the foot at the front of the 3D WOOFER into the footholds on the top
of your TV.
2Place the foot at the rear of the 3D WOOFER into the footholds at the rear
of your TV.
3Connect the wires to the 3D WOOFER (4Ω) terminals at the rear of your TV.
The red wire should be connected to the ‘ red terminal and the black wire
to the ’ black terminal.
Notes
• Connect only the supplied 3D WOOFER; otherwise your TV may
malfunction.
• Unplug your TV from the wall outlet when connecting the 3D WOOFER.
• To prevent a malfunction caused by a short circuit of the terminals, make
sure that none of the 3D WOOFER wire strands stick out, making contact
with it’s neighbouring 3D WOOFER terminal.
Rear of TV
3D WOOFER
1
2
3
Black wire
Red wire
7
Using Your New TV
Using Your New TV
(yellow)
-L (MONO)
(white)
-R (red)
: Signal flow
or
Video game
equipment
Rear of TV
To
antenna
output
To video and
audio inputs
Audio system
To
audio
inputs
VCR
: Signal flow
To T
(monitor
output)
Antenna cable (not supplied)
Audio cable
(not supplied)
Audio/Video cable (not supplied)
L(MONO) R
4
PROGR
MENU AUTO
PROGR
ENTER SELECT
L(MONO) R
4
continued
Camcorder
To video and
audio outputs
To
(S video
input)
To
…
4
(video input)
or
Audio/Video cable (not supplied)
S video cable (not supplied)
Front of TV
To S video output
1 23
RLYC
B
C
R
WOOFER
4
Connecting optional components
You can connect optional audio/video components, such as a VCR, multi disc player,
camcorder, video game, or stereo system. To watch and operate the connected
equipment, see pages 12 and 25.
Connecting a camcorder/video game equipment
using the t (video input) jacks
Notes
• When connecting video game equipment, display the “PICTURE” menu
and select “ON” for “GAME MODE” to adjust the picture setting that is
suitable for video games (see page 30).
• You can also connect video equipment to the t 1, 2, or 3 (video input)
jacks at the rear of your TV.
• When both the (S video input) and t 4 (video input) are connected,
the (S video input) is automatically selected. To view the video input
to t 4 (video input), disconnect the S video cable.
Connecting audio/video equipment using the T
(monitor output) jacks
Note
• If you select “DVD” on your TV screen, no signal will be output at the
T (monitor output) jacks (see page 12).

http://cxema.ru
– 10 –
KV-EX29M63
RM-964
KV-EX34M39/EX34M69/EX34M87
RM-963
8
Using Your New TV
Connect To (on the DVD player)
Y (green) Y
C
B
(blue) C
b
, B-Y or P
B
C
R
(red) C
r
, R-Y or P
R
Connecting a DVD player to (component video input)
1 Using an audio cable, connect R and L under (component video input) on your
TV to the LINE OUT, AUDIO R and L output connectors on your DVD player.
2 Using a component video cable, connect Y, C
B
, and C
R
under (component video
input) on your TV to the COMPONENT VIDEO OUT Y, C
B
, and C
R
output
connectors on your DVD player.
3 Press t on the remote or the TV until “DVD” appears on the screen.
To component
video output
Component video cable
(not supplied)
DVD player
To
L (white)
R (red)
To audio
output
Audio cable
(not supplied)
: Signal flow
To
(component video input)
VIDEO
R-AUDIO-L
LINE OUT
Y
COMPONENT VIDEO OUT
S VIDEO OUT
C
B
C
R
RLYC
B
C
R
Notes
• Some DVD player terminals may be labeled differently:
• When connecting to (component video input) on your TV, you must
connect Y, C
B
, and C
R
to receive the video signals, and connect L and R to
receive analog audio signals.
Connecting optional components (continued)
Rear of TV
9
Using Your New TV
Using Your New TV
1 23
RLYC
B
C
R
WOOFER
4
VIDEO
R-AUDIO-L
LINE OUT
Connecting a DVD player to t (video input)
Connect t 1, 2, or 3 (video input) / (audio/video) connectors on your TV to LINE
OUT on your DVD player.
DVD player
(yellow)
-L (MONO) (white)
-R (red)
To t 1, 2, or 3
(video input)
: Signal flow
Audio/Video cable (not supplied)
Notes
• Since the high quality pictures on a DVD disc contain a lot of information,
picture noise may appear. In this case, adjust the sharpness (“SHARP”)
under “PERSONAL ADJUST” in the “PICTURE MODE” menu (see
page 31).
• Connect your DVD player directly to your TV. Connecting the DVD
player through other video equipment will cause unwanted picture noise.
Rear of TV
To video and
audio outputs

http://cxema.ru
– 11 –
KV-EX29M63
RM-964
KV-EX34M39/EX34M69/EX34M87
RM-963
10
Using Your New TV
AB
Securing the TV
To prevent the TV from falling, secure the TV using one of the following methods:
A
With the supplied screws, attach the stabilizer band to the TV stand and to
the rear of the TV using the provided hole.
OR
B
Put the cord or chain through the clamps to secure the TV against a wall or
pillar.
Note
• Use only the supplied screws. Use of other screws may damage the TV.
OR
3.8 mm
20
mm
11
Using Your New TV
Using Your New TV
Number buttons
PROGR +/–
Watching the TV
This section explains various functions
and operations available while watching
the TV. Most operations can be done
using the remote.
or
231
564
897
0
JUMP
DRC-MF
PROGR
MENU
FAVORITE RESET
SOUND
MODE
SURROUND
PIC MODE
PIP PROGR
PIP PROGR
ENTER
PROGRMENU AUTO
PROGR
ENTER SELECT
L(MONO) R
4
PROGRMENU AUTO
PROGR
ENTER SELECT
123
456
78
0
9
JUMP
PROGR
1Press ! to turn on the TV.
When the TV is in standby
mode (the 1 indicator on
the TV is lit red), press ?/1
on the remote or
PROGR +/– on the TV.
2Press PROGR +/– or the
number buttons to select
the TV channel.
For double digit numbers, press
-, then the number (e.g., for 25,
press -, then 2 and 5).
Note
• When you turn on the TV, either the program number or video mode is
displayed for approximately 40 seconds. The ECO MODE ( ) icon will
also appear if “ECO MODE “ in the “SETUP” menu is set “ON” (see
page 35).
To select a TV program quickly
(1) Press and hold PROGR +/–.
(2) Release PROGR +/– when the desired program number appears.
Note
• When you select a TV program quickly, the picture may be disrupted.
This does not indicate a malfunction.
1 indicator
continued

http://cxema.ru
– 12 –
KV-EX29M63
RM-964
KV-EX34M39/EX34M69/EX34M87
RM-963
12
Using Your New TV
Watching the TV (continued)
To
Turn off temporarily
Turn off completely
Adjust the volume
Mute the sound
Watch the video input
(VCR, camcorder, etc.)
Jump back to the previous channel
Display the on-screen information*
Press
1/1.
The 1 indicator on the TV lights up red.
! on the TV.
2+/–.
%.
t (or t on the TV) to select “VIDEO 1”,
“VIDEO 2”, “VIDEO 3”, “VIDEO 4”or “DVD”.
To return to the TV screen, press a (or t on the TV).
JUMP.
.
Additional tasks
JUMP
. +/–
MENU
231
564
897
0
JUMP
DRC-MF
PROGR
MENU
FAVORITE RESET
SOUND
MODE
SURROUND
PIC MODE
VIDEO
TITLE
TV
PIP PROGR
PIP PROGR
ENTER
V/v/ENTER
* Some picture/sound settings, and either the program number or video
mode are displayed. The on-screen display for the picture/sound settings
disappears after about 3 seconds.
PROGRMENU AUTO
PROGR
ENTER SELECT
L(MONO) R
4
PROGRMENU AUTO
PROGR
ENTER SELECT
1 indicator
13
Using Your New TV
Using Your New TV
Changing the menu language
(KV-EX34M39/EX34M69)
You can change the menu language as well as the on-screen language. For details on
how to use the menu, see Introducing the menu system on page 27.
1Press MENU.
2Press V or v to select ,
then press ENTER.
3Make sure “LANGUAGE” is
selected then press ENTER .
4Press V or v to select the
desired language
(e.g.,” “), then
press ENTER .
The selected menu
language appears.
To return to the normal screen
Press MENU.
PICTURE MO C
PICTURE
GAME MODE ++++++++++++
WI DE MODE : OFF
:OFF
DE : DYNAM I
DRC - MF : DRC 1 2 5 0
E
COLOR SYS : AUTO
SETUP
PROGRAM SETUP
PIC ROT AT I ON
NGL I SH
ECO MODE : OFF
LANGUAGE :
MENU
b
ENTER
b
LANGUAGE :
COLOR SYS :
T
SETUP
PROGRAM SE
F
PIC ROT AT I O
ENGL I SH
ECO MODE : O
A
continued
ENTER ENTER
bb
ENTER ENTER
bb

http://cxema.ru
– 13 –
KV-EX29M63
RM-964
KV-EX34M39/EX34M69/EX34M87
RM-963
14
Using Your New TV
Setting the Wake Up timer
1Press until the desired
period of time appears.
The Wake Up timer starts
immediately after you
have set it.
2Select the TV channel or video mode you want to wake up to.
3Press [/1, or set the Sleep timer if you want the TV to turn off
automatically.
The indicator on the TV lights up orange.
To cancel the Wake Up timer
Press until “WAKE UP TIMER: OFF” appears, or turn off the
TV’s main power.
Note
• If no buttons or controls are pressed for more than two hours after the TV
is turned on using the Wake Up timer, the TV automatically goes into
standby mode. To resume watching the TV, press any button or control on
the TV or the remote.
Setting the Sleep timer
Press until the desired
period of time appears.
The Sleep timer starts
immediately after you
have set it.
To cancel the Sleep timer
Press until “SLEEP TIMER: OFF” appears, or turn the TV off.
WAKE UP TIMER:10M
WAKE UP TIMER:OFF WAKE UP TIMER:12H00M
After 10 minutes
No Wake Up Timer After 12 hours
SLEEP TIMER:30M SLEEP TIMER:60M
SLEEP TIMER:OFF SLEEP TIMER:90M
After 30 minutes
No Sleep Timer
After 60 minutes
After 90 minutes
Watching the TV (continued)
13
Using Your New TV
Using Your New TV
Changing the menu language
(KV-EX34M87)
You can change the menu language as well as the on-screen language. For details on
how to use the menu, see Introducing the menu system on page 22.
1Press MENU.
2Press V or v to select ,
then press ENTER.
3Make sure “LANGUAGE” is
selected then press ENTER .
4Press V or v to select the
desired language
(e.g.,” “), then
press ENTER .
The selected menu
language appears.
To return to the normal screen
Press MENU.M
PICTURE MO C
PICTURE
GAME MODE ++++++++++++
WI DE MODE : OFF
:OFF
DE : DYNAM I
DRC - MF : DRC 1 2 5 0
E
COLOR SYS : AUTO
SETUP
PROGRAM SETUP
PIC ROT AT I ON
NGL I SH
ECO MODE : OFF
LANGUAGE :
MENU
b
ENTER
b
LANGUAGE :
COLOR SYS :
T
SETUP
PROGRAM SE
F
PIC ROT AT I O
ENGL I SH
ECO MODE : O
A
continued
ECO MODE :
ENTER ENTER
bb
ENTER ENTER
bb

http://cxema.ru
– 14 –
KV-EX29M63
RM-964
KV-EX34M39/EX34M69/EX34M87
RM-963
15
Advanced Operations
Advanced Operations
Advanced Operations
Selecting the picture mode
Press PIC MODE
repeatedly until the
desired picture mode is
selected.
Select
“DYNAMIC”
“STANDARD”
“HI-FINE”
“PERSONAL”
To
receive high contrast pictures.
receive normal pictures.
receive higher resolution pictures with mild contrast.
receive the last adjusted picture setting from the “ADJUST” option in the
“PICTURE” menu (see page 31).
Selecting the sound mode
Press SOUND MODE
repeatedly until the
desired sound mode is
selected.
Select
“DYNAMIC”
“DRAMA”
“SOFT”
“PERSONAL”
To
listen to dynamic and clear sound that emphasizes both the low and high
tones.
listen to sound that emphasizes voice and high tones.
receive soft sound.
receive the last adjusted sound setting from the “ADJUST” option in the
“SOUND” menu (see page 33).
Tip
• You can also set the picture and sound modes using the menu (see
Changing the “PICTURE” setting on page 30 and Changing the
“SOUND” setting on page 32 ).
Selecting the picture
and sound modes
You can select picture and sound modes
and adjust the setting to your preference
in the “PERSONAL” option.
PROGR
MENU
FAVORITE RESET
SOUND
MODE
SURROUND
PIC MODE
PIP PROGR
PIP PROGR
ENTER
PIC MODE
PERSONAL
DYNAMIC
HI-FINE
STANDARD
PIC MODE
≥
DYNAMIC
≥
PERSONAL
≥
SOFT
≥
DRAMA
SOUND
MODE
SOUND MODE
16
Advanced Operations
Viewing higher
quality pictures
— “DRC-MF”
The Digital Reality Creation-Multi
Function (DRC-MF) feature allows you
to enjoy higher quality pictures on your
TV. You can select “DRC1250” to watch
super real (higher resolution) pictures,
or “DRC PROGRESSIVE” to reduce any
jittering on the screen if necessary.
Press DRC-MF repeatedly
until you receive the
desired picture quality.
Tips
• You can also select the DRC-MF option using the menu (see Changing the
“PICTURE” setting on page 30).
• When the broadcast signal is weak, you may see some dots or noise on the
TV screen. To reduce this interference, display the “PICTURE” menu and
select “ADJUST” in “PICTURE MODE”, then adjust “SHARP” to reduce
the sharpness (see page 31).
Note
• The DRC-MF mode is not selectable when the “GAME MODE” or Picture-
In-Picture (“PIP”) mode is turned “ON”.
The DRC-MF logo ( ) and “DRC-MF” are trademarks of
Sony Corporation.
Select
“DRC1250”
“DRC PROGRESSIVE”
To
select higher resolution pictures.
reduce jitter of any small areas or scanning lines (e.g., letters
or the edge of objects) on the screen.
231
564
897
0
JUMP
DRC-MF
MENU
FAVORITE RESET
SOUND
MODE
SURROUND
PIC MODE
PIP PROGR
PIP PROGR
ENTER
DRC-MF
DRC-MF: DRC1250 DRC-MF: DRC PROGRESSIVE
DRC-MF

http://cxema.ru
– 15 –
KV-EX29M63
RM-964
KV-EX34M39/EX34M69/EX34M87
RM-963
17
Advanced Operations
Advanced Operations
FAVORITE
231
564
897
0
JUMP
DRC-MF
PROGR
MENU
FAVORITE RESET
SOUND
MODE
SURROUND
PIC MODE
VIDEO
TITLE
TV
PIP PROGR
PIP PROGR
ENTER
1Press FAVORITE.
2Press the number button
from 1 to 6 to select the
desired channel.
Tip
• To program your favorite channels, see Adjusting each channel settings
(PROGRAM SETUP) on page 36.
Viewing your
favorite channels
You can display and select six of your
favorite channels directly from your TV
screen.
Number buttons
123
456
1
FAVORITE
18
Advanced Operations
Watching two
programs at the
same time
— “PIP”
With the Picture-in-Picture (PIP) feature, you
can display a sub screen within the main picture
of different TV programs or video inputs.
Displaying a sub screen
Press .
To return to the normal screen
Press (when displaying the sub screen).
Additional PIP tasks
To
change a TV program in the sub screen
select a video input in the sub screen
swap pictures between the main
and sub screens
freeze the sub screen
Tips
• You can also display the sub screen and exchange pictures between the main and
sub screens using the menu (see Changing the “PIP” setting on page 29).
• You can change the position of the sub screen (see Changing the “PIP” setting on
page 29).
Notes
• When you display a video input on the sub screen at a faster/slower
speed, the picture may be disrupted depending on the VCR type.
• If you display different color systems on the main screen and the sub
screen, the size of the sub screen may be different and the sub screen
picture may be disrupted. This does not indicate a malfunction of the TV.
12
///
0
JUMP
MENU
FAVORI TE RESET
SOUND
MODE
SURROUND
PIC MODE
PIP PROGR
PIP PROGR
ENTER
V (PIP PROGR +)/
v (PIP PROGR –)
Press
V (PIP PROGR +) or v (PIP PROGR –).
.
.
.
To unfreeze the screen, press the button again.

http://cxema.ru
– 16 –
KV-EX29M63
RM-964
KV-EX34M39/EX34M69/EX34M87
RM-963
19
Advanced Operations
Advanced Operations
Additional PIP tasks
To
change a TV program in the sub
screen
select a video input in the sub screen
swap pictures between the main
and sub screens
freeze the sub screen
Tips
• You can also display the sub screen and exchange pictures between the
main and sub screens using the menu (see Changing the “PIP” setting on
page 34).
• You can change the position of the sub screen (see Changing the “PIP”
setting on page 34).
Notes
• When you display a video input on the sub screen at a faster/slower
speed, the picture may be disrupted depending on the VCR type.
• If you display different color systems on the main screen and the sub
screen, the size of the sub screen may be different and the sub screen
picture may be disrupted. This does not indicate a malfunction of the TV.
Press
V (PIP PROGR +) or v (PIP PROGR –).
.
.
.
To unfreeze the screen, press the button again.
20
Advanced Operations
Press SURROUND
repeatedly until you
receive the desired
surround sound.
Select To
“TruSurround” listen to the surround sound that spreads out to the rear of a room.
“OFF” turn off the surround sound.
Tip
• You can also select the surround option using the menu (see Changing the
“SOUND” setting on page 32).
The surround of your TV is categorized as TruSurround.
TM
is a trademark of SRS Labs, Inc. SRS and the SRS symbol are
registered trademarks of SRS Labs, Inc. in the United States and selected foreign
countries. SRS and TruSurround are incorporated under license from SRS Labs,
Inc. and are protected under United States Patent Nos. 4,748,669 and 4,841,572
with numerous additional issued and pending foreign patents.
Listening with
surround sound
The surround feature enables you to
enjoy the sound effects of a concert hall
or movie theater.
PROGR
MENU
FAVORITE RESET
SOUND
MODE
SURROUND
PIC MODE
VIDEO
TITLE
TV
PIP PROGR
PIP PROGR
ENTER
SURROUND: OFF
SURROUND: TruSurround
SURROUND

http://cxema.ru
– 17 –
KV-EX29M63
RM-964
KV-EX34M39/EX34M69/EX34M87
RM-963
21
Advanced Operations
Enjoying stereo or
bilingual programs
(KV-EX34M39/EX34M69 only)
You can enjoy stereo sound or bilingual
programs of NICAM and A2 stereo
systems.
Press A/B repeatedly until
you receive the sound you
want.
The on-screen display
changes to show the
selected sound.
The  indicator on the TV
lights up red when
receiving any stereo or
bilingual program.
When receiving a NICAM program
A/B
Broadcasting On-screen display (Selected sound)
NICAM stereo
NICAM bilingual
NICAM monaural
231
564
897
0
JUMP
DRC-MF
MENU
FAVORI TE RESET
PIC MODE
PIP PROGR
PIP PROGR
ENTER
NICAM MONO
(Stereo sound) (Regular sound)
NICAM
MAIN
MONO
(Main sound) (Regular sound)
NICAM
SUB
(Sub sound)
NICAM
MAIN
MONO
(Main sound)
(Regular sound)
NICAM
A/B
continued
L(MONO) R
4
PROGRMENU AUTO
PROGR
ENTER SELECT
 indicator
22
Advanced Operations
When receiving an A2 program
Receiving area for NICAM and A2 programs
Notes
• If the signal is very weak, the sound becomes monaural automatically.
• If the stereo sound is noisy when receiving a NICAM program, select
“MONO”. The sound becomes monaural, but the noise is reduced.
If the sound is distorted when receiving a monaural program
through the 8 (antenna) terminal
Press A/B repeatedly until “MONO” appears on the screen.
To cancel the monaural sound setting, press A/B again until
“AUTO” appears on the screen.
Notes
• The “MONO” or “AUTO” setting is memorized for each program
position.
• You cannot receive a stereo broadcast signal when the TV is in the
“MONO” setting. Normally, set the TV to “AUTO”.
Broadcasting On-screen display (Selected sound)
A2 stereo
A2 bilingual
STEREO
MONO
(Stereo sound)
(Regular sound)
MAIN SUB
(Main sound) (Sub sound)
MONO AUTO
System
NICAM
A2
Receiving area
Hong Kong, Singapore, New Zealand, Malaysia,
Thailand, etc.
Australia, Malaysia, Thailand, etc.
Enjoying stereo or bilingual programs (continued)

http://cxema.ru
– 18 –
KV-EX29M63
RM-964
KV-EX34M39/EX34M69/EX34M87
RM-963
23
Advanced Operations
Viewing Teletext
(KV-EX34M39/EX34M69 only)
Some TV stations broadcast an
information service called Teletext
which allows you to receive various
information, such as stock market
reports and news.
Displaying Teletext
1Select a TV channel that carries the Teletext broadcast you want to watch.
2Press to display the
text.
A Teletext page (normally
the index page) is
displayed. If there is no
Teletext broadcast, “100” is
displayed at the top left
corner of the screen.
To turn off Teletext
Press a.
A/B
231
564
897
0
JUMP
DRC-MF
PROGR
MENU
FAVORI TE RESET
SOUND
MODE
SURROUND
PIC MODE
VIDEO
TITLE
TV
PIP PROGR
PIP PROGR
ENTER
P166 SECTEXT 166 FR1 MAR 03:59:09
From Singapore
To PARIS
To OSAKA
To ROMA
To SYDNEY
Day Dep/Arr Flight Alrcraft
1.6 220/0588 SQ28 747
2 2130/1225 PA115 L15
3 2115/1330 SQ26 747
2.7 2130/0745 SQ24
747
4 2300/0915 AZ487 747
2.5 1000/1715 SQ6 747
4.6 0930/2015 CX522 L10
1 2210/0610 SQ21A 747
2 2100/0835 SQ21A 747
continued
(red, green,
yellow,blue)
24
Advanced Operations
Additional Teletext tasks
To
display a Teletext page on the TV
picture
check the contents of a Teletext service
select a Teletext page
hold (pause) a Teletext display
reveal concealed information
(e.g., an answer to a quiz)
enlarge the Teletext display
stand by for a Teletext page while
watching a TV program
* You can also select a Teletext page that appears in the colored columns at
the bottom of the screen using the corresponding color-coded buttons on
the remote.
Using FASTEXT
This feature allows you to quickly access a Teletext page that uses
FASTEXT. When a FASTEXT program is broadcast, colored menus
appear at the bottom of the screen. The color of each menu
corresponds to the color-coded buttons on the remote (red ,
green , yellow , and blue ).
To access a FASTEXT menu
Press the color-coded button on the remote corresponding to the
menu you want. The menu page appears on the screen after a few
seconds.
Do this
Press .
Each time you press , the screen changes as
follows: Teletext n Teletext and TV n TV.
Press .
An overview of the Teletext contents, including
page numbers, appears on the screen.
Press the number buttons to enter the three-digit
page number of the desired Teletext page.* If you
make a mistake, reenter the correct page number. To
access the next or previous page, press PROGR +/–.
Press to display the symbol “j” at the top left
corner of the screen. To resume normal Teletext
viewing, press or .
Press .
To conceal the information, press the button again.
Press .
Each time you press , the Teletext display
changes as follows: Enlarge upper half n Enlarge
lower half n Normal size.
1 Enter the Teletext page number that you want to
refer to, then press .
2 When the page number is displayed, press to
show the text.
Viewing teletext (continued)

http://cxema.ru
– 19 –
KV-EX29M63
RM-964
KV-EX34M39/EX34M69/EX34M87
RM-963
25
Advanced Operations
For example, to operate a
Sony 8 mm VCR:
VIDEO I/1
Video equipment
operation buttons
Number buttons
b
02
+
VIDEO
231
564
897
0
JUMP
PROGR
MENU
FAVORITE RESET
SOUND
MODE
SURROUND
PIC MODE
VIDEO
TITLE
PIP PROGR
PIP PROGR
ENTER
Code numbers for Sony video equipment
MENU
continued
Operating
optional
components
You can use the supplied remote to
operate Sony video equipment such as
Beta, 8 mm, VHS, MDP, CD or DVD.
Setting up the remote to work with other
connected equipment
While holding down VIDEO
?/1
, press the following
number combinations to
enter the equipment’s code
number (see the chart
below.)
Notes
• If your video equipment is furnished with a COMMAND MODE selector, set this
selector to the same position as the setting code.
• If the equipment does not have a certain function, the corresponding button on the
remote will not operate.
• When you remove the batteries, the code number may revert to the factory setting.
To control
DVD
VTR1 (Beta)
VTR2 (8 mm)
VTR3 (VHS)
MDP
CD
MD
Hold down VIDEO I/1 and press
00
01
02
03
04
06
07
V
/
v
/
B
/
b
/
ENTER
26
Advanced Operations
Operating a VCR using the remote
Operating a DVD player using the remote
Operating an MDP using the remote
Operating a CD/MD using the remote
To
turn on/off
record
play
stop
fast forward (M)
rewind the tape (m)
pause
search the picture forward (M)
or backward (m)
Press
VIDEO ?/1
N while pressing z.
N
x
>
.
X
Press again to resume normal playback.
> or .during playback. Release to resume
normal playback.
To
turn on/off
play
stop
pause
step through different tracks of a disc
display the title menu
display the menu
select the menu item
Press
VIDEO ?/1
N
x
X
Press again to resume normal playback.
> to step forward or . to step backward.
TITLE
MENU while holding down z.
V
/
v
/
B
/
b
while holding down z.
To
turn on/off
play
stop
pause
step through different tracks of a disc
Press
VIDEO ?/1
N
x
X
Press again to resume normal playback.
> to step forward or . to step backward.
To
turn on/off
play
stop
pause
go to the next/previous tracks
go forward (M)/
backward (m) quickly in a track
Press
VIDEO ?/1
N
x
X
Press again to resume normal playback.
> or .
> or .while holding down (.
Operating optional components (continued)

http://cxema.ru
– 20 –
KV-EX29M63
RM-964
KV-EX34M39/EX34M69/EX34M87
RM-963
27
Adjusting Your Setup (MENU)
Adjusting Your Setup (MENU)
Level 1
“PICTURE”
“SOUND”
“PIP”
Adjusting Your Setup (MENU)
Return icon
CH PRESET icon
SETUP icon
SOUND icon
Name of the current
menu
PICTURE icon
Level 2
“DRC-MF”
“PICTURE MODE”
“ADJUST”
“WIDE MODE”
“GAME MODE”
“SOUND MODE”
“ADJUST”
“SURROUND”
“INTELLIGENT
VOL”
“POSITION”
“PIP”
“SWAP”
Level 3/Function
Select the “DRC-MF” mode:
“DRC1250” t “PROGRESSIVE”
Select the picture mode:
“DYNAMIC” t “STANDARD” t “HI-FINE” t
“PERSONAL” t “ADJUST”
Adjust the “PERSONAL” option:
“PICTURE” t “COLOR” t “BRIGHT” t “HUE” t
“SHARP”
Change the picture size.
Adjust the picture settings for video games.
Select the sound mode:
“DYNAMIC” t “DRAMA” t “SOFT” t
“PERSONAL” t “ADJUST”
Adjust the “PERSONAL” option:
“BASS” t “TREBLE” t “BALANCE” t “BBE”*
Select the “SURROUND” mode:
“TruSurround” t “OFF”
Adjust volume automatically.
Change the position of the sub screen.
Display a sub screen within the main picture.
Exchange pictures between main screen and sub screen.
Introducing the menu system
The MENU button lets you open a menu and change the settings of your TV. The
following is an overview of the menu system.
Menu level 3
Menu level 2
Guide mark icon
Menu level 1
PIP icon
continued
LANGUAGE :
COLOR SYS :
SETUP
PROGRAM SE
PIC ROT AT I
ENGL I SH
OMEC ODE : O
28
Adjusting Your Setup (MENU)
Introducing the menu system (continued)
Level 1
“SETUP”
“CH PRESET”
Level 2
“LANGUAGE”
“PIC ROTATION”
“ECO MODE”
“PROGRAM
SETUP”
“COLOR SYS”
“AUTO
PROGRAM”
“MANUAL
PROGRAM”
“TV SYS”
Level 3/Function
Change the menu language:
“ENGLISH” t “ ”(Chinese) t “ ”(Arabic) t
“” (Thai)
Adjust the picture position.
Reduce power consumption of your TV.
Adjust each channel settings.
Select the color system:
“AUTO” t“ PAL” t “SECAM” t “NTSC3.58” t
“NTSC4.43”
Preset channels automatically.
Preset channels manually.
Select the TV system:
“B/G” t “I” t “D/K” t “M”
* The BBE is manufactured by Sony Corporation under license from BBE
Sound, Inc. It is covered by U.S. Patent No. 4,638,258 and No. 4,482,866.
The word “BBE” and the BBE symbol are the trademarks of BBE Sound, Inc.

http://cxema.ru
– 21 –
KV-EX29M63
RM-964
KV-EX34M39/EX34M69/EX34M87
RM-963
29
Adjusting Your Setup (MENU)
Adjusting Your Setup (MENU)
How to use the menu
Press V or v (or B/b)
to select the desired
item.
Press ENTER to
confirm your
selection and go to
the next level.
Press MENU to display
the menu.
To
Adjust the setting value
Move to the next/previous menu level
Cancel the menu
Other menu operations
Tips
• If you want to exit from Menu level 2 to Menu level 1, press V or v until
the return icon ( ) is highlighted, then press ENTER.
• Some of the menu items can be operated directly using the remote
buttons.
• The MENU, ENTER, and SELECT
/
buttons on the TV can also be used
for the operations above.
Note
• If more than 60 seconds elapse between entries, the menu screen
automatically disappears.
Press
V, v, B or b.
B or b.
MENU.
PROGR
MENU
FAVORITE RESET
SOUND
MODE
SURROUND
PIC MODE
VIDEO
TITLE
TV
PIP PROGR
PIP PROGR
ENTER
b
MENU
PICTURE MO C
PICTURE
GAME MODENNTPIC:OFF
WI DE MODE : OFF
:OFF
DE : DYNAM I
DRC - MF : DRC 1 2 5 0
b
ENTER
POS I T I ON :
PIP
SWA P
PIP:OFF
b
ENTER
POS I T I ON :
PIP
SWA P
PIP:OFF
PROGRMENU AUTO
PROGR
ENTER SELECT
Front of TV
30
Adjusting Your Setup (MENU)
MENU
V/v/B/b/ENTER
To
choose either “DRC1250” or “PROGRESSIVE”.
choose either “DYNAMIC”, “STANDARD”, “HI-FINE”,
“PERSONAL”*, or “ADJUST”.
change the picture size when receiving wide-mode (16:9) picture
signal.
Press V or v to select “ON”, then press ENTER.
To restore the normal picture size, select “OFF”, then press ENTER.
adjust the picture setting that is suitable to view video games.
Press V or v to select “ON”, then press ENTER.
To cancel, select “OFF”, then press ENTER.
Select
“DRC-MF”
“PICTURE MODE”
“WIDE MODE”
“GAME MODE”
Changing the
“PICTURE” setting
The “PICTURE” menu allows you to adjust
the picture settings.
1Press MENU.
2Make sure the “PICTURE”
icon ( ) is selected,
then press ENTER.
3Press V or v to select
the desired item
(e.g., “DRC-MF”),
then press ENTER.
* When the “PERSONAL” mode is selected, you can receive the last
adjusted picture settings from the “ADJUST” option (see page 31).
Notes
• For details on the options under “DRC-MF” and “PICTURE MODE”, see
pages 16 and 15 respectively.
• “GAME MODE” is available only when receiving signals through the
t (video input), (S video input), or (component video input)
jacks at the front and rear of your TV.
To return to the normal screen
Press MENU.
MENU
FAVORITE RESET
SOUND
MODE
SURROUND
PIC MODE
PIP PROGR
PIP PROGR
ENTER
DRC - MF : DRC
C
GAME MODE : OF F
PICTURE
WI DE MODE : OF F
P I CTURE MODE : DYNAM I
1250
ENTER
b
ENTER ENTER
bb
DRC - MF :
GAME MODE : O
PICTURE
WI DE MODE : O
PICTURE MOD
PROGRESSIVE
DRC1250

http://cxema.ru
– 22 –
KV-EX29M63
RM-964
KV-EX34M39/EX34M69/EX34M87
RM-963
31
Adjusting Your Setup (MENU)
Adjusting Your Setup (MENU)
For
“PICTURE”
“COLOR”
“BRIGHT”
“HUE”*
“SHARP”
COLOR 08
Press V or b to
increase picture contrast
increase color intensity
brighten the picture
increase green picture tones
sharpen the picture
Press v or B to
decrease picture contrast
decrease color intensity
darken the picture
increase red picture tones
soften the picture
Adjusting the “ADJUST” items under “PICTURE MODE”
1Press V or v to select
the desired item
(e.g.,“COLOR”),
then press ENTER.
2Adjust the value according to the following table, then press ENTER.
* You can adjust “HUE” for the NTSC color system only.
3Repeat the above steps to adjust other items.
The adjusted settings will be received when you select “PERSONAL”.
Tip
• For details on the menu system and how to use the menu, refer to
Introducing the menu system on page 27.
ENTER ENTER
bb
32
Adjusting Your Setup (MENU)
To
choose either “DYNAMIC”, “DRAMA”, “SOFT”, “PERSONAL”*, or
“ADJUST”.
choose either “TruSurround” or “OFF”.
adjust the volume of all TV programs and video inputs
automatically.
Press V or v to select “ON”, then press ENTER.
To cancel, select “OFF”, then press ENTER.
MENU
MENU
FAVORITE RESET
SOUND
MODE
SURROUND
PIC MODE
PIP PROGR
PIP PROGR
ENTER
V/v/B/b/ENTER
SOUND MODE
SOUND
INTELLIGENT VOL:OFF
SURROUND:OFF
:DYNAM I C
SOUND MODE
PE
SOUND
RSONAL
INTELLIGENT SOF T
DRAMA
SURROUND:OF
:
ADJUST
DYNAM I C
Select
“SOUND MODE”
“SURROUND”
“INTELLIGENT
VOL”
ENTER ENTER
bb
ENTER ENTER
bb
Changing the
“SOUND” setting
The “SOUND” menu allows you to adjust
the sound settings.
1Press MENU.
2Press V or v to select the
“SOUND” icon ( ),
then press ENTER.
3Press V or v to select
the desired item (e.g.,
“SOUND MODE”),
then press ENTER.
* When the “PERSONAL” mode is selected, you can receive the last
adjusted sound settings from the “ADJUST” option (see page 33).
Note
• For details on the options under “SOUND MODE” and “SURROUND”,
see pages 15 and 20 respectively.
To return to the normal screen
Press MENU.

http://cxema.ru
– 23 –
KV-EX29M63
RM-964
KV-EX34M39/EX34M69/EX34M87
RM-963
33
Adjusting Your Setup (MENU)
Adjusting Your Setup (MENU)
Adjusting the “ADJUST” items under “SOUND MODE”
1Press V or v to select
the desired item (e.g.,
“BALANCE”),
then press ENTER.
2Adjust the value according to the following table, then press ENTER .
3Repeat the above steps to adjust other items.
The adjusted settings will be received when you select “PERSONAL”.
Tip
• For details on the menu system and how to use the menu, refer to
Introducing the menu system on page 27.
BALANCE
00
For
“BASS”
“TREBLE”
“BALANCE”
“BBE”
Press v or B to Press V or b to
decrease the bass increase the bass.
decrease the treble increase the treble.
increase the left speaker’s increase the right speaker’s volume.
volume
select “HIGH” for higher enhancement of sound clarity;
select “LOW” for lower enhancement of sound clarity;
select “OFF” to turn off the BBE sound.
ENTER ENTER
bb
34
Adjusting Your Setup (MENU)
Changing the
“PIP” setting
The “PIP” menu allows you to display a
sub screen, change the sub screen
position and exchange pictures between
the main and sub screens.
1Press MENU.
2Press V or v to select the
“PIP” icon ( ), then
press ENTER.
3Press V or v to select the
desired item (e.g.,
“POSITION”), then
press ENTER.
To return to the normal screen
Press MENU.
Tip
• For details on the menu system and how to use the menu, see Introducing
the menu system on page 27.
MENU
V/v/ENTER
0
JUMP
MENU
FAVORI TE RESET
SOUND
MODE
SURROUND
PIC MODE
PIP PROGR
PIP PROGR
ENTER
PIP
SWA P
PIP:OFF
POS I T I ON :
ENTER ENTER
bb
PIP
SWA P
PIP:OFF
POS I T I ON :
Select
“POSITION”
“PIP”
“SWAP”
To
change the position of the sub screen.
Press V or v to select the desired position, then press ENTER .
display a sub screen within the main picture.
Press V or v to select “ON”, then press ENTER .
To cancel, press or select “OFF”, then press ENTER .
exchange pictures between the main screen and sub screen.
ENTER ENTER
bb

http://cxema.ru
– 24 –
KV-EX29M63
RM-964
KV-EX34M39/EX34M69/EX34M87
RM-963
35
Adjusting Your Setup (MENU)
PIC ROTATION
bb
ENTER
ENTER
MENU
Number buttons
231
564
897
0
JUMP
MENU
FAVORITE RESET
SOUND
MODE
SURROUND
PIC MODE
PIP PROGR
PIP PROGR
ENTER
E
COLOR SYS : AUTO
SETUP
PROGRAM SETUP
PIC ROT AT I ON
NGL I SH
ECO MODE : OFF
LANGUAGE :
Changing the
“SETUP” setting
The “SETUP” menu allows you to
change the menu language, adjust the
picture position, reduce your TV power
consumption, setup your programs and
select the color system.
1Press MENU.
2Press V or v to select
the “SETUP” icon ( ),
then press ENTER.
3Press V or v to select
the desired item
(e.g., “COLOR SYS”),
then press ENTER.
To return to the normal screen
Press MENU.
continued
V/ b/v/B/ENTER
Select
“LANGUAGE”
“PIC ROTATION”
“ECO MODE”
“PROGRAM
SETUP”
“COLOR SYS”
E
COLOR SYS : NT
SETUP
SC3 . 5 8
PROGRAM SET N
ECAM
PIC ROT AT I O PAL
NAUTO
ECO MODE : OF S
T
SC4 . 4 3
LANGUAGE :
To
change the menu language (see Changing the menu language on page 13).
adjust the picture position when it is not aligned with the TV screen.
Press V, b,v or B to adjust the picture position, then press ENTER.
reduce power consumption of your TV to save energy.
Press V or v to select “ON”, then press ENTER.
To cancel, select “OFF”, then press ENTER.
adjust each channel settings (see Adjusting each channel settings
(PROGRAM SETUP) on page 36).
select the color system. Normally, set this to “AUTO”.
ENTER ENTER
bb
ENTER ENTER
bb
36
Adjusting Your Setup (MENU)
Adjusting each channel settings (PROGRAM SETUP)
1Select “PROGRAM SETUP” from the “SETUP” menu.
2Select “PR” and press
ENTER. Press V or v to
select the desired
channel you want to
adjust, then press ENTER.
3Press V or v to select
the desired item
(e.g., “SKIP”), then
press ENTER.
Select To
“PR” select the desired channel.
“SKIP” skip unwanted or unused program number.
Press V or v to select “ON”, then press ENTER.
To cancel, select “OFF”, then press ENTER.
“CHILD LOCK” prevent children from watching this selected channel.
Press V or v to select “ON”, then press ENTER.
The lock symbol ( ) appears on the screen.
To cancel, select “OFF”, then press ENTER.
If you preset a locked channel, that channel will be unlocked
automatically.
“FAVORITE CH” program six channels for direct selection.
Press V or v to select one of the six favorite channel numbers (if
you decide not to make any changes, select “ ”), then press
ENTER.
To view the selected favorite channel, refer page 17.
4To continue adjusting other channels, press V or v to select “PR”, then
repeat step 2 and 3.
To return to the normal screen
Press MENU.
Changing the “SETUP” setting (continued)
UP
FAVOR ITE CH : ––
PROGRAM SE T
CH I L D LOCK : OFF
SK I P :OFF
PR : 14
UP
FAVOR ITE CH
PROGRAM SE T
CH I L D LOCK :
SKIP
ON
PR :
:
1 4
OFF
ENTER ENTER
bb
ENTER ENTER
bb

http://cxema.ru
– 25 –
KV-EX29M63
RM-964
KV-EX34M39/EX34M69/EX34M87
RM-963
37
Adjusting Your Setup (MENU)
Changing the
Channel Preset
(“CH PRESET”)
setting
The “CH PRESET” menu allows you to
adjust the setup of your TV. For
example, you can manually tune in a
channel with a weak signal that fails to
be tuned in by automatic presetting.
1Press MENU.
2Press V or v to select the
“CH PRESET” icon ( ),
then press ENTER.
3Press V or v to select
the desired item (e.g.,
“AUTO PROGRAM”),
then press ENTER.
To return to the normal screen
Press MENU.
Tip
• For details on the menu system and how to use the menu, refer to
Introducing the menu system on page 27.
Select
“AUTO PROGRAM”
“MANUAL PROGRAM”
“TV SYS”
To
preset channels automatically.
preset channels manually. See Presetting channels
manually on page 38.
select the TV system.
Press V or v to select either “B/G”, “I”, “D/K” or “M”, then
press ENTER.
M
PR : 0 1
AUTO PROGRA
VHF LOW
TV SYS:AUTO
CH PRESET
TV SYS : B / G
MANUAL PROGRAM
AUTO PROGRAM
MENU
231
564
897
0
JUMP
MENU
FAVORITE RESET
SOUND
MODE
SURROUND
PIC MODE
PIP PROGR
PIP PROGR
ENTER
V/ b/v/B/ENTER
continued
ENTER ENTER
bb
ENTER ENTER
bb
38
Adjusting Your Setup (MENU)
Changing the “CH PRESET” setting (continued)
Presetting channels manually
1After selecting “MANUAL
PROGRAM”, select the
program number to
which you want to preset
a channel.
(1) Make sure “PR” is selected,
then press ENTER.
(2) Press V or v until the
program number you
want to preset (e.g.,
program number
“10”) appears on
the
menu, then press
ENTER
.
Tip
• You can also select the
program number with the
PROGR +/– or number
buttons.
2Select the desired channel.
(1)
Press
V or v
to select
either “VHF LOW”,
“VHF HIGH”,
or “UHF”, then
press ENTER.
(2) Press V or v until the
desired channel’s
broadcast appears
on the TV screen,
then press ENTER.
3If the sound of the
desired channel is
abnormal, select the
appropriate TV system.
(1) Press V or v to
select “TV SYS”,
then press ENTER.
(2) Press V or v until
the sound becomes
normal, then
press ENTER.
ENTER
b
MANUAL PROGRAM
PR :06
TV SYS :B/G
SENS :HIGH
VHF LOW
FINE:AUTO
MANUAL PROGRAM
PR :10
TV SYS :B/G
SENS :HIGH
VHF LOW
FINE:AUTO
MANUAL PROGRAM
PR :10
TV SYS :B/G
SENS :HIGH
VHF LOW
FINE:AUTO
MANUAL PROGRAM
PR :10
TV SYS :B/G
SENS :HIGH
VHF LOW
FINE:AUTO
MANUAL PROGRAM
PR :10 B/G
TV SYS :I
SENS :HIG D/K
VHF LOW M
FINE:AUTO
MANUAL PROGRAM
PR :10
TV SYS :I
SENS :HIGH
VHF LOW
FINE:AUTO
ENTER ENTER
bb
ENTER ENTER
bb
ENTER ENTER
bb
ENTER ENTER
bb
ENTER ENTER
bb

http://cxema.ru
– 26 –
KV-EX29M63
RM-964
KV-EX34M39/EX34M69/EX34M87
RM-963
39
Adjusting Your Setup (MENU)
4If you are not satisfied with
the picture and sound
quality, you may be able to
improve them by using the
“FINE” tuning feature.
(1) Press V or v
to select “FINE”,
then press ENTER.
(2) Press V or v to select
“MANUAL”, then
press ENTER.
(3) Press V, v, B or b
until the picture
and sound quality
are optimal, then
press ENTER.
The + or – icon on
the menu flashes
while tuning.
5If the TV signal is too
strong and the picture is
distorted, you can adjust
the TV reception
sensitivity.
(1) Press V or v to
select “ SENS”,
then press ENTER.
(2) Press V or v to
select “LOW”,
then press ENTER.
To return to the normal screen
Press MENU.
Notes
• The TV system (“TV SYS”), TV reception sensitivity (“ SENS”) and fine
tuning (“FINE”) settings are memorized for each program number.
• If you preset a locked channel (“CHILD LOCK”), that channel will be
unlocked automatically (see page 36).
MANUAL PROGRAM
PR :10
TV SYS :IMANUAL
SENS :HIG
VHF LOW
FINE:
AUTO
MANUAL PROGRAM
PR :10AUTO
TV SYS :IL
SENS :HIG
VHF LOW
FINE:
MANUA
MANUAL PROGRAM
PR :10 HIGH
TV SYS :ILOW
SENS :
VHF LOW
FINE:MA ANU L
MANUA L PROGRAM
PR :10
TV SYS :I
:LOW
VHF L
L
OW
FINE:MA ANU
SENS
ENTER
ENTER
bb
MANUAL PROGRAM
PR :10
TV SYS :I
SENS :HIGH
VHF L
L
OW
FINE:MA ANU
ENTER ENTER
bb
ENTER ENTER
bb
ENTER ENTER
bb
ENTER ENTER
bb
40
Additional Information
Additional Information
Self-diagnosis function
Your TV is equipped with a self-diagnosis function. If there is a
problem with your TV, the 1 (standby) indicator flashes red. The
number of times the 1 indicator flashes indicates the possible
causes.
1Check that the 1 indicator flashes red a number of times between 3-second
intervals.
2Count the number of times the 1 indicator flashes.
3Press ! (main power) to turn off your TV.
4Inform your nearest Sony service center about the number of times the
1 indicator flashed.
Be sure to note the model name and serial number located on the rear of
your TV.
Front of TV
1
indicator
L(MONO) R
4
PROGRMENU AUTO
PROGR
ENTER SELECT

http://cxema.ru
– 27 –
KV-EX29M63
RM-964
KV-EX34M39/EX34M69/EX34M87
RM-963
40
Additional Information
Troubleshooting Shortcuts
(KV-EX34M69 Only)
For better viewing, please check the following connections.
• Snowy • Distorted • Noisy/
picture picture distorted
sound
Wall antenna
terminal
UHF
VHF
Booster VCR
Check the antenna direction.
Incorrect antenna direction may cause:
Check the
antenna type.
Wrong type of antenna
may cause:
• No picture
• Snowy picture
Check connection
on the wall antenna
terminal.
Loose connection may
cause:
•
Snowy picture
• Distorted sound
Check if you need
booster to increase
signal level.
Too strong signal level
may cause:
•
Distorted picture
• Noisy sound
Antenna connection
41
Additional Information
Additional Information
P166 SECTEXT 166 FR1 MAR 03:59:09
Fom Singapore
To PARIS
To OSAKA
To R O M A
To SYDNEY
Day Dep/Arr Flight Alrcraft
1.6 220/0588 SQ28 747
2 2130/1225 PA115 L15
3 2115/1330 SQ26 747
2.7 2130/0745 SQ24
747
4 2300/0915 AZ487 747
2.5 1000/1715 SQ6 747
4.6 0930/2015 CX522 L10
1 2210/0610 SQ21A 747
2 2100/0835 SQ21A 747
Connection
to TV
For more information, please see
Troubleshooting on page 38 or consult
your dealer for guidance.
Check connection
on the VCR and on
the TV.
Loose connection may
cause:
• Snowy picture
• Distorted sound
• No picture
• Missing
Teletext
characters
AC Connection
Check connection on
the AC socket.
Loose connection may cause:
• no power
• no picture with no sound
• Double
image
picture

http://cxema.ru
– 28 –
KV-EX29M63
RM-964
KV-EX34M39/EX34M69/EX34M87
RM-963
41
Additional Information
Additional Information
• Check the antenna cable and
connection on the TV, VCR and at the
wall.
• Display the “CH PRESET” menu and
select “MANUAL PROGRAM” to
preset the channel again.
• Check the antenna type (VHF/UHF).
Contact a Sony dealer for advice.
• Adjust the antenna direction. Contact
a Sony dealer for advice.
• Try using a booster.
• Display the “CH PRESET” menu and
select “MANUAL PROGRAM”.
Then, select “ SENS: LOW”.
• Turn off or disconnect the booster if it
is in use.
• If the sound of all the channels are noisy,
display the “CH PRESET” menu and
select “AUTO PROGRAM” to preset the
channels again.
• If the sound of some channels is noisy,
select the channel, then display the
“CH PRESET” menu and select the
appropriate TV system (“TV SYS”).
Possible cause
Symptom Solutions
Snowy picture
Noisy sound
Distorted picture
Noisy sound
Good picture
Noisy sound
Page
4
38
–
–
–
39
–
37
38
• The connection is
loose or the cable is
damaged.
• Channel presetting
is inappropriate or
incomplete.
• The antenna type is
inappropriate.
• The antenna
direction needs
adjustment.
• Signal transmission is
low.
• Broadcast signals
are too strong.
• The TV system
setting or channel
presetting is
inappropriate or
incomplete.
continued
MENU
FAVORITE RESET
SOUND
PIC MODE
PIP PROGR
PIP PROGR
ENTER
RESET
Troubleshooting
If you have any problem while viewing your TV, you can either use the Reset function or
check the Troubleshooting guide below. If the problem persists, contact your Sony dealer.
Reset function
Press the RESET button on your remote control.
Your TV will go blank for about half a second
then the picture will reappear with “RESET”
displayed on your TV screen for about 10 seconds.
Pressing RESET will set your TV to the factory
setting, but certain problems may be solved.
Troubleshooting guide
42
Additional Information
Troubleshooting (continued)
Possible cause
Symptom Solutions
• Check the power cord, antenna and
the VCR connections.
• Press
?/1
(power).
• Press ! (main power) on the TV to
turn off the TV for about five
seconds, then turn it on again.
• Press ¸ + to increase the volume
level.
• Press % to cancel the muting.
• Press A/B until a better sound is
heard.
• Do not use a hair dryer or other
equipment near the TV.
• Adjust the antenna direction for
minimum interference. Contact a
Sony dealer for advice.
• Use a highly directional antenna.
• Use the fine tuning (“FINE”) function.
• Adjust the antenna direction. Contact
a Sony dealer for advice.
• Turn off or disconnect the booster if it
is in use.
•
Display the “PICTURE” menu and select
“ADJUST” of “PICTURE MODE”, then
adjust the “COLOR” level.
• Display the “SETUP” menu and check
the color system (“COLOR SYS”) setting
(usually set this to “AUTO”).
• Adjust the antenna direction. Contact
a Sony dealer for advice.
Page
4
11
12
12
12
21
–
–
–
39
–
–
31
35
–
• The power cord,
antenna or VCR is
not connected.
• The TV is not turned
on.
• The volume level is
too low.
• The sound is muted.
• The broadcast signal
has a transmission
problem.
• There is local
interference from
cars, neon signs, hair
dryers, power
generators, etc.
•
Broadcast signals are
reflected by nearby
mountains or buildings.
• The antenna direction
needs adjustment.
• Use of a booster is
inappropriate.
• The color level
setting is too low.
•
The color system setting
is inappropriate.
• The antenna direction
needs adjustment.
No picture
No sound
Good picture
No sound
Dotted lines or
stripes
Double images or
“ghosts”
No color

http://cxema.ru
– 29 –
KV-EX29M63
RM-964
KV-EX34M39/EX34M69/EX34M87
RM-963
43
Additional Information
Additional Information
Possible cause
Symptom Solutions
continued
• Keep external speakers or other
equipment away from the TV. Do not
move the TV while the TV is turned
on. Press ! (main power) on the TV
to turn off the TV for about five
minutes, then turn it on again.
• Press A/B until “AUTO” appears on
the screen.
• Check the antenna cable and
connection on the TV, VCR and on the
wall.
• Adjust the antenna direction. Contact a
Sony dealer for advice.
• Press A/B until a better sound is heard.
—
• Check the antenna cable and connection
on the TV, VCR, and at the wall.
• Adjust the antenna direction. Contact a
Sony dealer for advice.
• Try using a booster.
• Use the fine tuning (“FINE”) function.
• Keep external speakers or other
electrical equipment away from the TV.
• Display the “SETUP” menu and adjust
“PIC ROTATION” so that the picture is
aligned to the TV screen.
Abnormal color
patches
TV cannot receive
stereo broadcast
signal.
(KV-EX34M39/
EX29M39 only)
Stereo broadcast
sound switches
on and off or
is distorted.
or
The sound switches
between stereo and
monaural
frequently.
(KV-EX34M39/
EX29M39 only)
“100” appears at
the top of the
screen and there is
no Teletext display.
(KV-EX34M39/
EX29M39 only)
Teletext display is
incomplete
(snowy picture or
double images).
(KV-EX34M39/
EX29M39 only)
Picture slant
• The magnetic
disturbance from
external speakers or
other equipment, or
the direction of the
earth’s magnetic field
may affect the TV.
• The stereo reception
setting is
inappropriate.
• The connection is
loose or the cable is
damaged.
• The antenna direction
needs adjustment.
• The broadcast signal
has a transmission
problem.
• The channel carries no
Teletext broadcast.
• Connection is loose or
the cable is damaged.
• The antenna direction
is inappropriate.
• Signal transmission is
too low.
• The magnetic
disturbance from
external speakers or
other equipment, or
the direction of the
earth’s magnetic field
may affect the TV.
Page
–
21
4
–
21
23
4
–
–
39
–
35
44
Additional Information
Possible cause
Symptom Solutions
• Use the fine tuning (“FINE”) function.
• Contact your nearest Sony service
center.
—
—
—
• There is interference
from external sources,
e.g., heavy
machineries, nearby
broadcast station.
• Your TV may need
servicing.
•
Some shooting games
which involve pointing
a light beam at the TV
screen with an
electronic gun or rifle
cannot be used with
your TV. For detail, see
the instruction manual
supplied with the
video game software.
•
Changes in room
temperature sometimes
make the TV cabinet
expand or contract,
causing a noise. This
does not indicate a
malfunction.
• The TV’s
demagnetizing
function is working.
This does not indicate
a malfunction.
Lines moving across
the TV screen.
The
1
indicator on
your TV flashes red
a number of times
between 3-second
intervals.
Cannot play
shooting games.
TV cabinet creaks.
A small “boom”
sound is heard
when the TV is
turned on.
Page
39
40
–
–
–
Troubleshooting (continued)

http://cxema.ru
– 30 –
KV-EX29M63
RM-964
KV-EX34M39/EX34M69/EX34M87
RM-963
45
Additional Information
Additional Information
Overview of controls
TV front panel
L(MONO) R
4
PROGRMENU AUTO
PROGR
ENTER SELECT
L(MONO) R
4
PROGRMENU AUTO
PROGR
ENTER SELECT
continued
PageFunction
Button
Preset channels automatically.5
Turn off completely or 11
turn on the TV.
Select program number. 11
Standby indicator.11
Adjust volume. 12
Select TV or video input. 12
Wake Up indicator.14
Stereo/Bilingual indicator.21
Display the menu. 29
Headphone jack. –
AUTO PROGR
!
PROGR +/–
1
2
+/–
t
Â
(KV-EX34M39/EX34M69 only)
MENU
i
46
Additional Information
Overview of controls (continued)
The names/symbols of buttons on the remote are
indicated in different colors to represent the available
functions.
Label color
White
Green
Yellow
Button function
For general TV operations
For Teletext operations
For PIP operations
PageButton Function
Remote control
231
564
897
0
JUMP
DRC-MF
PROGR
MENU
FAVORITE RESET
SOUND
MODE
SURROUND
PIC MODE
VIDEO
TITLE
TV
PIP PROGR
PIP PROGR
ENTER
?/1
PROGR +/–
0 – 9, ÷
¤
;
t
. +/–
JUMP
Timer operation
SOUND MODE
PIC MODE
DRC-MF
Favorite Channel operations
FAVORITE
1 – 6
PIP operations
V (PIP PROGR +) /
v (PIP PROGR –)
Turn off temporarily or 11
turn on the TV.
Select program number. 11
Input numbers. 11
Display on-screen information. 12
Mute the sound. 12
Display the TV program. 12
Select TV or video input. 12
Adjust volume. 12
Jump to previous channel. 12
Set TV to turn on automatically.
14
Set TV to turn off automatically. 14
Select sound mode. 15
Select picture mode. 15
Select DRC-MF mode. 16
Display favorite channels. 17
Select desired channel. 17
Display a sub screen. 18
Change programs in the sub 19
screen.
Select video input for the sub
screen. 19
Swap main and sub screens. 19
Freeze the sub screen. 19

http://cxema.ru
– 31 –
KV-EX29M63
RM-964
KV-EX34M39/EX34M69/EX34M87
RM-963
47
Additional Information
Additional Information
Page
Button Function
231
564
897
0
JUMP
DRC-MF
PROGR
MENU
FAVORITE RESET
SOUND
MODE
SURROUND
PIC MODE
VIDEO
TITLE
TV
PIP PROGR
PIP PROGR
ENTER
Select surround mode. 20
Select stereo/bilingual mode. 21
Display Teletext broadcast. 23
Display Teletext service contents.
24
Stop Teletext display from scrolling.
24
Reveal concealed information. 24
Enlarge the Teletext display. 24
Show TV screen while waiting
24
for Teletext page.
Input Teletext page number.24
Display the next or previous page.
24
Access a FASTEXT menu. 24
Power. 26
Display the title menu. 26
Play. 26
Fast forward/Search forward. 26
Rewind/Search backward. 26
Record. 26
Stop. 26
Pause. 26
Display the menu. 29
Select and adjust items. 29
Confirm selected items. 29
Set TV to factory setting. 41
SURROUND
Stereo/bilingual operations
(KV-EX34M39/EX34M69 only)
A/B
Teletext operations
(KV-EX34M39/EX34M69 only)
0 - 9
PROGR +/–
(red, green,
yellow, blue)
Optional components operations
VIDEO
?/1
TITLE
N
>
.
z
x
X
Menu operations
MENU
V, v, B, b
ENTER
RESET

http://cxema.ru
– 32 –
KV-EX29M63
RM-964
KV-EX34M39/EX34M69/EX34M87
RM-963
2
WARNING
• Dangerously high voltages are present inside the TV.
• TV operating voltage: 220 – 240 V AC.
To prevent fire or shock hazard, do not expose
the TV to rain or moisture.
Do not operate the TV if any liquid or solid object
falls into it. Have it checked immediately by
qualified personnel only.
Do not open the cabinet and the rear cover of the
TV as high voltages and other hazards are
present inside the TV. Refer servicing and
disposal of the TV to qualified personnel.
Your TV is recommended for home use only.
Do not use the TV in any vehicle or where it may
be subject to excessive dust, heat, moisture or
vibrations.
Do not block the ventilation openings of the TV.
Do not install the TV in a confined space, such
as a bookcase or built-in cabinet.
For children’s safety, do not leave children
alone with the TV. Do not allow children to
climb onto it.
Do not plug in too many appliances to the same
power socket. Do not damage the power cord.
Clean the TV with a dry and soft cloth.
Do not use benzine, thinner, or any other chemicals
to clean the TV. Do not scratch the picture tube.
For your own safety, do not touch any part of the
TV, the power cord and the antenna cable during
lightning storms.
Pull the power cord out by the plug. Do not pull
the power cord itself. Disconnect the TV before
moving it or if you are not going to use it for
several days.
3
Do not install the TV in an unstable position.
Use a proper TV stand. Do not place any objects on the TV.
WARNING (continued)
SECTION 1
GENERAL 1-2
(KV-EX29M63)
The operating instruction mentioned here are partial abstracts
from the Operating Instruction Manual. The page numbers of
the Operating Instruction Manual remain as in the manual.

http://cxema.ru
– 33 –
KV-EX29M63
RM-964
KV-EX34M39/EX34M69/EX34M87
RM-963
4Using Your New TV
Getting Started
Step 1
Connect the antenna
If you wish to connect a VCR, see the Connecting a VCR diagram below.
Connecting a VCR
To watch the video input, press t (see page 12).
Using Your New TV
: Signal flow
IEC connector
(not supplied)
or
Antenna cable (not supplied)
Antenna cable (not supplied)
Rear of TV
To video and
audio outputs
To S video
output
Audio/Video cable
(not supplied) : Signal flow
To
(S video input)
VCR
Antenna cable (not supplied)
To antenna
output
To 8 (antenna)
1 23
RLYC
B
C
R
WOOFER
4
VIDEO
VIDEO IN
VIDEO OUT
AUDIO
R L
Rear of TV
(yellow)
-L (MONO) (white)
-R (red)
To T 1, 2, or 3
(video input)
CAUTION
• Do not connect the power cord until you have completed making all other
connections; otherwise a minimum leakage current might flow through
the antenna and other terminals to ground.
• To avoid battery leakage and damage to the remote, remove the batteries
from the remote if you are not going to use it for several days. If any
liquid that leaks from the batteries touches you, immediately wash it
away with water.
S video cable
(not supplied)
5
Using Your New TV
Using Your New TV
Notes
• If you connect a monaural VCR, connect the yellow plug to (the yellow
jack) and the black plug to -L (MONO) (the white jack).
• If you connect a VCR to the 8 (antenna) terminal, preset the signal
output from the VCR to the program number 0 on the TV.
• When both the (S video input) and t 1 (video input) are connected,
the (S video input) is automatically selected. To view the video input
to t 1 (video input), disconnect the S video cable.
• When no signal is input from the connected video equipment, the TV
screen becomes blue.
Step 2
Insert the batteries into
the remote
Note
• Do not use old batteries or different types of batteries together.
Step 3
Preset the channels automatically
Tips
• To stop the automatic channel presetting, press MENU.
• If your TV has preset an unwanted channel or cannot preset a particular
channel, then preset your TV manually (see page 31).
2
L(MONO) R
4
PROGRMENU AUTO
PROGR
ENTER SELECT
AUTO
PROGR
1
b
M
PR : 0 1
AUTO PROGRA
VHF LOW
TV SYS:AUTO
1
Front panel

http://cxema.ru
– 34 –
KV-EX29M63
RM-964
KV-EX34M39/EX34M69/EX34M87
RM-963
6Using Your New TV
Connecting the 3D WOOFER
You can enjoy high quality sound by connecting the 3D WOOFER.
Bottom of 3D WOOFER
1
Place the foot at the front of the 3D WOOFER into the footholds on the top
of your TV.
2
Place the foot at the rear of the 3D WOOFER into the footholds at the rear
of your TV.
3
Connect the wires to the 3D WOOFER (4Ω) terminals at the rear of your TV.
The red wire should be connected to the 3 red terminal and the black wire
to the # black terminal.
Notes
• Connect only the supplied 3D WOOFER; otherwise your TV may
malfunction.
• Unplug your TV from the wall outlet when connecting the 3D WOOFER.
• To prevent a malfunction caused by a short circuit of the terminals, make
sure that none of the 3D WOOFER wire strands stick out, making contact
with it’s neighbouring 3D WOOFER terminal.
Rear of TV
3D WOOFER
1
2
3
Black wire
Red wire
7
Using Your New TV
Using Your New TV
Connecting optional components
You can connect optional audio/video components, such as a VCR, multi disc player,
camcorder, video game, or stereo system. To watch the picture from the connected
equipment, see page 12.
Connecting a camcorder/video game equipment
using the t (video input) jacks
Notes
• When connecting video game equipment, display the “PICTURE” menu
and select “ON” for “GAME MODE” to adjust the picture setting that is
suitable for video games (see page 24).
• You can also connect video equipment to the t 1, 2, or 3 (video input)
jacks at the rear of your TV.
• When both the (S video input) and t 4 (video input) are connected,
the (S video input) is automatically selected. To view the video input
to t 4 (video input), disconnect the S video cable.
Connecting audio/video equipment using the T
(monitor output) jacks
Note
• If you select “DVD” on your TV screen, no signal will be output at the
T (monitor output) jacks (see page 12).
: Signal flow
or
Video game
equipment
(yellow)
-L (MONO)
(white)
-R (red)
Rear of TV
To
antenna
output
To video and
audio inputs
Audio system
To
audio
inputs
VCR
: Signal flow
To T
(monitor
output)
Antenna cable (not supplied)
Audio cable
(not supplied)
Audio/Video cable (not supplied)
L(MONO) R
4
PROGRMENU AUTO
PROGR
ENTER SELECT
L(MONO) R
4
1 23
RLYC
B
C
R
WOOFER
4
continued
Camcorder
To video and
audio outputs
To
(S video
input)
To
t
4
(video input)
or
Audio/Video cable (not supplied)
S video cable (not supplied)
Front of TV
To S video output

http://cxema.ru
– 35 –
KV-EX29M63
RM-964
KV-EX34M39/EX34M69/EX34M87
RM-963
8Using Your New TV
Connect To (on the DVD player)
Y (green) Y
C
B
(blue) C
b
, B-Y or P
B
C
R
(red) C
r
, R-Y or P
R
Connecting a DVD player to (component video input)
1 Using an audio cable, connect R and L under (component video input) on your
TV to the LINE OUT, AUDIO R and L output connectors on your DVD player.
2 Using a component video cable, connect Y, C
B
, and C
R
under (component video
input) on your TV to the COMPONENT VIDEO OUT Y, C
B
, and C
R
output
connectors on your DVD player.
3 Press t on the remote or the TV until “DVD” appears on the screen.
To component
video output
Component video cable
(not supplied)
DVD player
To
L (white)
R (red)
To audio
output
Audio cable
(not supplied)
: Signal flow
To
(component video input)
VIDEO
R-AUDIO-L
LINE OUT
Y
COMPONENT VIDEO OUT
S VIDEO OUT
C
B
C
R
RLYC
B
C
R
Notes
• Some DVD player terminals may be labeled differently:
• When connecting to (component video input) on your TV, you must
connect Y, C
B
, and C
R
to receive the video signals, and connect L and R to
receive analog audio signals.
Connecting optional components (continued)
Rear of TV
9
Using Your New TV
Using Your New TV
1 23
RLYC
B
C
R
WOOFER
4
VIDEO
R-AUDIO-L
LINE OUT
Connecting a DVD player to t (video input)
Connect t 1, 2, or 3 (video input) / (audio/video) connectors on your TV to LINE
OUT on your DVD player.
DVD player
(yellow)
-L (MONO) (white)
-R (red)
To t 1, 2, or 3
(video input)
: Signal flow
Audio/Video cable (not supplied)
Notes
• Since the high quality pictures on a DVD disc contain a lot of information,
picture noise may appear. In this case, adjust the sharpness (“SHARP”)
under “PERSONAL ADJUST” in the “PICTURE MODE” menu (see
page 25).
• Connect your DVD player directly to your TV. Connecting the DVD
player through other video equipment will cause unwanted picture noise.
Rear of TV
To video and
audio outputs

http://cxema.ru
– 36 –
KV-EX29M63
RM-964
KV-EX34M39/EX34M69/EX34M87
RM-963
10 Using Your New TV
Securing the TV
To prevent the TV from falling, secure the TV using one of the following methods:
A
With the supplied screws, attach the stabilizer band to the TV stand and to
the rear of the TV using the provided hole.
OR
B
Put the cord or chain through the clamps to secure the TV against a wall or
pillar.
Note
• Use only the supplied screws. Use of other screws may damage the TV.
AB
OR
3.8 mm
20
mm
11
Using Your New TV
Using Your New TV
1
Press ! to turn on the TV.
When the TV is in standby
mode (the 1 indicator on
the TV is lit red), press ?/1
on the remote or
PROGR +/– on the TV.
2
Press PROGR +/– or the
number buttons to select
the TV channel.
For double digit numbers, press
-, then the number (e.g., for 25,
press -, then 2 and 5).
Note
• When you turn on the TV, either the program number or video mode is
displayed for approximately 40 seconds. The ECO MODE ( ) icon will
also appear if “ECO MODE “ in the “SETUP” menu is set “ON” (see
page 28).
To select a TV program quickly
(1) Press and hold PROGR +/–.
(2) Release PROGR +/– when the desired program number appears.
Note
• When you select a TV program quickly, the picture may be disrupted.
This does not indicate a malfunction.
Number buttons
PROGR +/–
Watching the TV
This section explains various functions
and operations available while watching
the TV. Most operations can be done
using the remote.
or
1
4
7
2
5
8
0
3
6
9
FAVORITE
SOUND
MODE
RESET
PIC MODE
PROGR
DRC-MF
ENTER
MENU
SURROUND
JUMP
PROGRMENU AUTO
PROGR
ENTER SELECT
L(MONO) R
4
PROGRMENU AUTO
PROGR
ENTER SELECT
123
456
78
0
9
PROGR
1 indicator
continued

http://cxema.ru
– 37 –
KV-EX29M63
RM-964
KV-EX34M39/EX34M69/EX34M87
RM-963
12 Using Your New TV
Watching the TV (continued)
To
Turn off temporarily
Turn off completely
Adjust the volume
Mute the sound
Watch the video input
(VCR, camcorder, etc.)
Jump back to the previous channel
Display the on-screen information*
Press
?/1.
The 1 indicator on the TV lights up red.
! on the TV.
2 +/–.
%.
t (or t on the TV) to select “VIDEO 1”,
“VIDEO 2”, “VIDEO 3”, “VIDEO 4”or “DVD”.
To return to the TV screen, press a (or t on the TV).
JUMP.
.
Additional tasks
JUMP
2 +/–
MENU
1
4
7
2
5
8
0
3
6
9
FAVORITE
SOUND
MODE
RESET
PIC MODE
PROGR
DRC-MF
ENTER
MENU
SURROUND
JUMP
* Some picture/sound settings, and either the program number or video
mode are displayed. The on-screen display for the picture/sound settings
disappears after about 3 seconds.
PROGRMENU AUTO
PROGR
ENTER SELECT
L(MONO) R
4
PROGR
MENU AUTO
PROGR
ENTER SELECT
1 indicator
ENTER
+/–
13
Using Your New TV
Using Your New TV
Changing the menu language
You can change the menu language as well as the on-screen language. For details on
how to use the menu, see Introducing the menu system on page 21.
1
Press MENU.
2
Press + or – to select ,
then press ENTER.
3
Make sure “LANGUAGE” is
selected then press ENTER .
4
Press + or – to select the
desired language
(e.g.,” “), then
press ENTER .
The selected menu
language appears.
To return to the normal screen
Press MENU.
PICTURE MO C
PICTURE
GAME MODE ++++++++++++
WI DE MODE : OFF
:OFF
DE : DYNAM I
DRC - MF : DRC 1 2 5 0
E
COLOR SYS : AUTO
SETUP
PROGRAM SETUP
PIC ROT AT I ON
NGL I SH
ECO MODE : OFF
LANGUAGE :
MENU
ENTER
L ANGUAGE :
COLOR SYS :
T
SETUP
PROGRAM SE
F
PIC ROT AT I O
ENGL I SH
ECO MODE : O
A
continued
ENTER
ENTER

http://cxema.ru
– 38 –
KV-EX29M63
RM-964
KV-EX34M39/EX34M69/EX34M87
RM-963
14 Using Your New TV
Setting the Wake Up timer
1
Press until the desired
period of time appears.
The Wake Up timer starts
immediately after you
have set it.
2
Select the TV channel or video mode you want to wake up to.
3
Press ?/1 , or set the Sleep timer if you want the TV to turn off
automatically.
The indicator on the TV lights up orange.
To cancel the Wake Up timer
Press until “WAKE UP TIMER: OFF” appears, or turn off the
TV’s main power.
Note
• If no buttons or controls are pressed for more than two hours after the TV
is turned on using the Wake Up timer, the TV automatically goes into
standby mode. To resume watching the TV, press any button or control on
the TV or the remote.
Setting the Sleep timer
Press until the desired
period of time appears.
The Sleep timer starts
immediately after you
have set it.
To cancel the Sleep timer
Press until “SLEEP TIMER: OFF” appears, or turn the TV off.
WAKE UP TIMER:10M
WAKE UP TIMER:OFF WAKE UP TIMER:12H00M
After 10 minutes
No Wake Up Timer After 12 hours
SLEEP TIMER:30M SLEEP TIMER:60M
SLEEP TIMER:OFF SLEEP TIMER:90M
After 30 minutes
No Sleep Timer
After 60 minutes
After 90 minutes
Watching the TV (continued)
15
Advanced Operations
Advanced Operations
Advanced Operations
Selecting the picture mode
Press PIC MODE
repeatedly until the
desired picture mode is
selected.
Select
“DYNAMIC”
“STANDARD”
“HI-FINE”
“PERSONAL”
To
receive high contrast pictures.
receive normal pictures.
receive higher resolution pictures with mild contrast.
receive the last adjusted picture setting from the “ADJUST” option in the
“PICTURE” menu (see page 25).
Selecting the sound mode
Press SOUND MODE
repeatedly until the
desired sound mode is
selected.
Select
“DYNAMIC”
“DRAMA”
“SOFT”
“PERSONAL”
To
listen to dynamic and clear sound that emphasizes both the low and high
tones.
listen to sound that emphasizes voice and high tones.
receive soft sound.
receive the last adjusted sound setting from the “ADJUST” option in the
“SOUND” menu (see page 27).
Tip
• You can also set the picture and sound modes using the menu (see
Changing the “PICTURE” setting on page 24 and Changing the
“SOUND” setting on page 26 ).
Selecting the picture
and sound modes
You can select picture and sound modes
and adjust the setting to your preference
in the “PERSONAL” option.
FAVORITE
SOUND
MODE
RESET
PIC MODE
PROGR
ENTER
MENU
SURROUND
PIC MODE
PERSONAL
DYNAMIC
HI-FINE
STANDARD
PIC MODE
≥
DYNAMIC
≥
PERSONAL
≥
SOFT
≥
DRAMA
SOUND
MODE
SOUND MODE

http://cxema.ru
– 39 –
KV-EX29M63
RM-964
KV-EX34M39/EX34M69/EX34M87
RM-963
16 Advanced Operations
Viewing higher
quality pictures
— “DRC-MF”
The Digital Reality Creation-Multi
Function (DRC-MF) feature allows you
to enjoy higher quality pictures on your
TV. You can select “DRC1250” to watch
super real (higher resolution) pictures,
or “DRC PROGRESSIVE” to reduce any
jittering on the screen if necessary.
Press DRC-MF repeatedly
until you receive the
desired picture quality.
Tips
• You can also select the DRC-MF option using the menu (see Changing the
“PICTURE” setting on page 24).
• When the broadcast signal is weak, you may see some dots or noise on the
TV screen. To reduce this interference, display the “PICTURE” menu and
select “ADJUST” in “PICTURE MODE”, then adjust “SHARP” to reduce
the sharpness (see page 25).
Note
• The DRC-MF mode is not selectable when the “GAME MODE” is turned
“ON”.
The DRC-MF logo ( ) and “DRC-MF” are trademarks of
Sony Corporation.
Select
“DRC1250”
“DRC PROGRESSIVE”
To
select higher resolution pictures.
reduce jitter of any small areas or scanning lines (e.g., letters
or the edge of objects) on the screen.
1
4
7
2
5
8
0
3
6
9
FAVORITE
SOUND
MODE
PIC MODE
DRC-MF
ENTER
MENU
SURROUND
JUMP
DRC-MF
DRC-MF: DRC1250 DRC-MF: DRC PROGRESSIVE
DRC-MF
17
Advanced Operations
Advanced Operations
FAVORITE
1
4
7
2
5
8
0
3
6
9
FAVORITE
SOUND
MODE
RESET
PIC MODE
PROGR
DRC-MF
ENTER
MENU
SURROUND
JUMP
1
Press FAVORITE.
2
Press the number button
from 1 to 6 to select the
desired channel.
Tip
• To program your favorite channels, see Adjusting each channel settings
(PROGRAM SETUP) on page 29.
Viewing your
favorite channels
You can display and select six of your
favorite channels directly from your TV
screen.
Number buttons
123
456
1
b
FAVORITE

http://cxema.ru
– 40 –
KV-EX29M63
RM-964
KV-EX34M39/EX34M69/EX34M87
RM-963
18 Advanced Operations
Press SURROUND
repeatedly until you
receive the desired
surround sound.
Select To
“TruSurround” listen to the surround sound that spreads out to the rear of a room.
“OFF” turn off the surround sound.
Tip
• You can also select the surround option using the menu (see Changing the
“SOUND” setting on page 26).
The surround of your TV is categorized as TruSurround.
TM
is a trademark of SRS Labs, Inc. SRS and the SRS symbol are
registered trademarks of SRS Labs, Inc. in the United States and selected foreign
countries. SRS and TruSurround are incorporated under license from SRS Labs,
Inc. and are protected under United States Patent Nos. 4,748,669 and 4,841,572
with numerous additional issued and pending foreign patents.
Listening with
surround sound
The surround feature enables you to
enjoy the sound effects of a concert hall
or movie theater.
FAVORITE
SOUND
MODE
RESET
PIC MODE
PROGR
ENTER
MENU
SURROUND
SURROUND: OFF
SURROUND: TruSurround
SURROUND
SURROUND
19
Advanced Operations
Enjoying stereo or
bilingual
programs
You can enjoy stereo sound or bilingual
programs of NICAM and A2 stereo
systems.
Press A/B repeatedly until
you receive the sound you
want.
The on-screen display
changes to show the
selected sound.
The indicator on the TV
lights up red when
receiving any stereo or
bilingual program.
When receiving a NICAM program
A/B
Broadcasting On-screen display (Selected sound)
NICAM stereo
NICAM bilingual
NICAM monaural
FAVORITE
SOUND
MODE
RESET
PIC MODE
PROGR
ENTER
MENU
SURROUND
NICAM MONO
(Stereo sound) (Regular sound)
NICAM
MAIN
MONO
(Main sound) (Regular sound)
NICAM
SUB
(Sub sound)
NICAM
MAIN
MONO
(Main sound)
(Regular sound)
NICAM
A/B
continued
L(MONO) R
4
PROGRMENU AUTO
PROGR
ENTER SELECT
indicator

http://cxema.ru
– 41 –
KV-EX29M63
RM-964
KV-EX34M39/EX34M69/EX34M87
RM-963
20 Advanced Operations
When receiving an A2 program
Receiving area for NICAM and A2 programs
Notes
• If the signal is very weak, the sound becomes monaural automatically.
• If the stereo sound is noisy when receiving a NICAM program, select
“MONO”. The sound becomes monaural, but the noise is reduced.
If the sound is distorted when receiving a monaural program
through the 8 (antenna) terminal
Press A/B repeatedly until “MONO” appears on the screen.
To cancel the monaural sound setting, press A/B again until
“AUTO” appears on the screen.
Notes
• The “MONO” or “AUTO” setting is memorized for each program
position.
• You cannot receive a stereo broadcast signal when the TV is in the
“MONO” setting. Normally, set the TV to “AUTO”.
Broadcasting On-screen display (Selected sound)
A2 stereo
A2 bilingual
STEREO
MONO
(Stereo sound)
(Regular sound)
MAIN SUB
(Main sound) (Sub sound)
MONO AUTO
System
NICAM
A2
Receiving area
Thailand, Hong Kong, Singapore, New Zealand,
Malaysia, etc.
Thailand, Australia, Malaysia, etc.
Enjoying stereo or bilingual programs (continued)
21
Adjusting Your Setup (MENU)
Adjusting Your Setup (MENU)
Level 3/Function
Select the “DRC-MF” mode:
“DRC1250” t “PROGRESSIVE”
Select the picture mode:
“DYNAMIC” t “STANDARD” t “HI-FINE” t
“PERSONAL” t “ADJUST”
Adjust the “PERSONAL” option:
“PICTURE” t “COLOR” t “BRIGHT” t “HUE” t
“SHARP”
Change the picture size.
Adjust the picture settings for video games.
Select the sound mode:
“DYNAMIC” t “DRAMA” t “SOFT” t
“PERSONAL” t “ADJUST”
Adjust the “PERSONAL” option:
“BASS” t “TREBLE” t “BALANCE” t “BBE”*
Select the “SURROUND” mode:
“TruSurround” t “OFF”
Adjust volume automatically.
Level 1
“PICTURE”
“SOUND”
Adjusting Your Setup (MENU)
Return icon
CH PRESET icon
SETUP icon
SOUND icon
Name of the current
menu
PICTURE icon
Level 2
“DRC-MF”
“PICTURE MODE”
“ADJUST”
“WIDE MODE”
“GAME MODE”
“SOUND MODE”
“ADJUST”
“SURROUND”
“INTELLIGENT
VOL”
Introducing the menu system
The MENU button lets you open a menu and change the settings of your TV. The
following is an overview of the menu system.
Menu level 3
Menu level 2
Guide mark icon
Menu level 1
LANGUAGE :
COLOR SYS :
SETUP
PROGRAM SE
PIC ROT AT I
ENGL I SH
OMEC ODE : O
continued

http://cxema.ru
– 42 –
KV-EX29M63
RM-964
KV-EX34M39/EX34M69/EX34M87
RM-963
22 Adjusting Your Setup (MENU)
Introducing the menu system (continued)
Level 1
“SETUP”
“CH PRESET”
Level 2
“LANGUAGE”
“PIC ROTATION”
“ECO MODE”
“PROGRAM
SETUP”
“COLOR SYS”
“AUTO
PROGRAM”
“MANUAL
PROGRAM”
“TV SYS”
Level 3/Function
Change the menu language:
“ENGLISH” t “ ”(Chinese) t “ ”(Arabic) t
“” (Thai)
Adjust the picture position.
Reduce power consumption of your TV.
Adjust each channel settings.
Select the color system:
“AUTO” t“ PAL” t “SECAM” t “NTSC3.58” t
“NTSC4.43”
Preset channels automatically.
Preset channels manually.
Select the TV system:
“B/G” t “I” t “D/K” t “M”
* The BBE is manufactured by Sony Corporation under license from BBE
Sound, Inc. It is covered by U.S. Patent No. 4,638,258 and No. 4,482,866.
The word “BBE” and the BBE symbol are the trademarks of BBE Sound, Inc.
23
Adjusting Your Setup (MENU)
Adjusting Your Setup (MENU)
How to use the menu
Press + or – to select
the desired item.
Press ENTER to
confirm your
selection and go to
the next level.
Press MENU to display
the menu.
Other menu operations
Tips
• If you want to exit from Menu level 2 to Menu level 1, press + or – until
the return icon ( ) is highlighted, then press ENTER.
• Some of the menu items can be operated directly using the remote
buttons.
• The MENU, ENTER, and SELECT
/
buttons on the TV can also be used
for the operations above.
Note
• If more than 60 seconds elapse between entries, the menu screen
automatically disappears.
FAVORITE
SOUND
MODE
RESET
PIC MODE
PROGR
ENTER
MENU
SURROUND
b
PICTURE MO C
PICTURE
GAME MODENN T PIC:OFF
WI DE MODE : OFF
:OFF
DE : DYNAM I
DRC - MF : DRC 1 2 5 0
MENU
b
AUTO PROGR
CH PRESET
TV SYS:B/G
MA N U A L P R OG R AM
AM
b
AUTO PROGR
CH PRESET
TV SYS:B/G
MANUAL PROGRAM
AM
ENTER
PROGRMENU AUTO
PROGR
ENTER SELECT
Front of TV
To
Adjust the setting value
Return to the previous menu level
Cancel the menu
Press
+ or –.
ENTER.
MENU.

http://cxema.ru
– 43 –
KV-EX29M63
RM-964
KV-EX34M39/EX34M69/EX34M87
RM-963
24 Adjusting Your Setup (MENU)
Changing the
“PICTURE” setting
The “PICTURE” menu allows you to adjust
the picture settings.
1
Press MENU.
2
Make sure the “PICTURE”
icon ( ) is selected,
then press ENTER.
3
Press + or – to select
the desired item
(e.g., “DRC-MF”),
then press ENTER.
* When the “PERSONAL” mode is selected, you can receive the last
adjusted picture settings from the “ADJUST” option (see page 25).
Notes
• For details on the options under “DRC-MF” and “PICTURE MODE”, see
pages 16 and 15 respectively.
• “GAME MODE” is available only when receiving signals through the t
(video input), (S video input), or (component video input) jacks at
the front and rear of your TV.
To return to the normal screen
Press MENU.
MENU
FAVORITE
SOUND
MODE
PIC MODE
PROGR
ENTER
MENU
SURROUND
DRC - MF : DRC
C
GAME MODE : OF F
PICTURE
WI DE MODE : OFF
P I CTURE MODE : DYNAM I
1250
DRC - MF :
GAME MODE : O
PICTURE
WI DE MODE : O
PICTURE MOD
PROGRESSIVE
DRC1 2 5 0
ENTER
+/–
Select
“DRC-MF”
“PICTURE MODE”
“WIDE MODE”
“GAME MODE”
ENTER
ENTER
To
choose either “DRC1250” or “PROGRESSIVE”.
choose either “DYNAMIC”, “STANDARD”, “HI-FINE”,
“PERSONAL”*, or “ADJUST”.
change the picture size when receiving wide-mode (16:9) picture
signal.
Press + or – to select “ON”, then press ENTER.
To cancel, select “OFF”, then press ENTER.
adjust the picture setting that is suitable to view video games.
Press + or – to select “ON”, then press ENTER.
To cancel, select “OFF”, then press ENTER.
25
Adjusting Your Setup (MENU)
Adjusting Your Setup (MENU)
Adjusting the “ADJUST” items under “PICTURE MODE”
1
Press + or – to select
the desired item
(e.g.,“COLOR”),
then press ENTER.
2
Adjust the value according to the following table, then press ENTER.
* You can adjust “HUE” for the NTSC color system only.
3
Repeat the above steps to adjust other items.
The adjusted settings will be received when you select “PERSONAL”.
Tip
• For details on the menu system and how to use the menu, refer to
Introducing the menu system on page 21.
For
“PICTURE”
“COLOR”
“BRIGHT”
“HUE”*
“SHARP”
COLOR 08
Press + to
increase picture contrast
increase color intensity
brighten the picture
increase green picture tones
sharpen the picture
Press – to
decrease picture contrast
decrease color intensity
darken the picture
increase red picture tones
soften the picture
ENTER

http://cxema.ru
– 44 –
KV-EX29M63
RM-964
KV-EX34M39/EX34M69/EX34M87
RM-963
26 Adjusting Your Setup (MENU)
Changing the
“SOUND” setting
The “SOUND” menu allows you to adjust
the sound settings.
1
Press MENU.
2
Press + or – to select the
“SOUND” icon ( ),
then press ENTER.
3
Press + or – to select
the desired item (e.g.,
“SOUND MODE”),
then press ENTER.
* When the “PERSONAL” mode is selected, you can receive the last
adjusted sound settings from the “ADJUST” option (see page 27).
Note
• For details on the options under “SOUND MODE” and “SURROUND”,
see pages 15 and 18 respectively.
To return to the normal screen
Press MENU.
SOUND MODE
SOUND
INTELL IGENT VOL :OFF
SURROUND:OFF
:DYNAM I C
SOUND MODE
PE
SOUND
RSONAL
INTELLIGENT SOF T
DRAMA
SURROUND:OF
:
ADJUST
DYNAM I C
MENU
FAVORITE
SOUND
MODE
PIC MODE
PROGR
ENTER
MENU
SURROUND
ENTER
+/–
ENTER
ENTER
Select
“SOUND MODE”
“SURROUND”
“INTELLIGENT
VOL”
To
choose either “DYNAMIC”, “DRAMA”, “SOFT”, “PERSONAL”*, or
“ADJUST”.
choose either “TruSurround” or “OFF”.
adjust the volume of all TV programs and video inputs
automatically.
Press + or – to select “ON”, then press ENTER.
To cancel, select “OFF”, then press ENTER.
27
Adjusting Your Setup (MENU)
Adjusting Your Setup (MENU)
Adjusting the “ADJUST” items under “SOUND MODE”
1
Press + or – to select
the desired item (e.g.,
“BALANCE”),
then press ENTER.
2
Adjust the value according to the following table, then press ENTER .
3
Repeat the above steps to adjust other items.
The adjusted settings will be received when you select “PERSONAL”.
Tip
• For details on the menu system and how to use the menu, refer to
Introducing the menu system on page 21.
BALANCE 00
For
“BASS”
“TREBLE”
“BALANCE”
“BBE”
Press – to Press + to
decrease the bass increase the bass.
decrease the treble increase the treble.
increase the left speaker’s increase the right speaker’s volume.
volume
select “HIGH” for higher enhancement of sound clarity;
select “LOW” for lower enhancement of sound clarity;
select “OFF” to turn off the BBE sound.
ENTER

http://cxema.ru
– 45 –
KV-EX29M63
RM-964
KV-EX34M39/EX34M69/EX34M87
RM-963
28 Adjusting Your Setup (MENU)
Select
“LANGUAGE”
“PIC ROTATION”
“ECO MODE”
“PROGRAM
SETUP”
“COLOR SYS”
To
change the menu language (see Changing the menu language on page 13).
adjust the picture position when it is not aligned with the TV screen.
Press + or – to adjust the picture position, then press ENTER.
reduce power consumption of your TV to save energy.
Press + or – to select “ON”, then press ENTER.
To cancel, select “OFF”, then press ENTER.
adjust each channel settings (see Adjusting each channel settings
(PROGRAM SETUP) on page 29).
select the color system. Normally, set this to “AUTO”.
Changing the
“SETUP” setting
The “SETUP” menu allows you to
change the menu language, adjust the
picture position, reduce your TV power
consumption, setup your programs and
select the color system.
1
Press MENU.
2
Press + or – to select
the “SETUP” icon ( ),
then press ENTER.
3
Press + or – to select
the desired item
(e.g., “COLOR SYS”),
then press ENTER.
To return to the normal screen
Press MENU.
PIC ROTATION
bb
ENTER
MENU
Number buttons
1
4
7
2
5
8
0
3
6
9
FAVORITE
SOUND
MODE
PIC MODE
PROGR
ENTER
MENU
SURROUND
JUMP
E
COLOR SYS : AUTO
SETUP
PROGRAM SETUP
PIC ROT AT I ON
NGL I SH
ECO MODE : OFF
LANGUAGE :
ENTER
E
COLOR SYS : NT
SETUP
SC3 . 5 8
PROGRAM SET N
ECAM
PIC ROT AT I O PAL
NAUTO
ECO MODE : OF S
T
SC4 . 4 3
LANGUAGE :
ENTER
ENTER
+/–
29
Adjusting Your Setup (MENU)
Adjusting each channel settings (PROGRAM SETUP)
1
Select “PROGRAM SETUP” from the “SETUP” menu.
2
Select “PR” and press
ENTER. Press + or – to
select the desired
channel you want to
adjust, then press ENTER.
3
Press + or – to select
the desired item
(e.g., “SKIP”), then
press ENTER.
Select To
“PR” select the desired channel.
“SKIP” skip unwanted or unused program number.
Press + or – to select “ON”, then press ENTER.
To cancel, select “OFF”, then press ENTER.
“CHILD LOCK” prevent children from watching this selected channel.
Press + or – to select “ON”, then press ENTER.
The lock symbol ( ) appears on the screen.
To cancel, select “OFF”, then press ENTER.
If you preset a locked channel, that channel will be unlocked
automatically.
“FAVORITE CH” program six channels for direct selection.
Press + or – to select one of the six favorite channel numbers (if
you decide not to make any changes, select “ ”), then press
ENTER.
To view the selected favorite channel, refer page 17.
4
To continue adjusting other channels, press + or – to select “PR”, then repeat
step 2 and 3.
To return to the normal screen
Press MENU.
UP
FAVOR ITE CH : ––
PROGRAM SE T
CH I L D LOCK : OFF
SK I P :OFF
PR : 14
UP
FAVOR ITE CH
PROGRAM SE T
CH I L D LOCK :
SK I P OFF
ON
PR :
:
1 4
ENTER
ENTER

http://cxema.ru
– 46 –
KV-EX29M63
RM-964
KV-EX34M39/EX34M69/EX34M87
RM-963
30 Adjusting Your Setup (MENU)
Changing the
Channel Preset
(“CH PRESET”)
setting
The “CH PRESET” menu allows you to
adjust the setup of your TV. For
example, you can manually tune in a
channel with a weak signal that fails to
be tuned in by automatic presetting.
1
Press MENU.
2
Press + or – to select the
“CH PRESET” icon ( ),
then press ENTER.
3
Press + or – to select
the desired item (e.g.,
“AUTO PROGRAM”),
then press ENTER.
To return to the normal screen
Press MENU.
Tip
• For details on the menu system and how to use the menu, refer to
Introducing the menu system on page 21.
Select
“AUTO PROGRAM”
“MANUAL PROGRAM”
“TV SYS”
To
preset channels automatically.
preset channels manually. See Presetting channels
manually on page 31.
select the TV system.
Press + or – to select either “B/G”, “I”, “D/K” or “M”, then
press ENTER.
M
PR : 0 1
AUTO PROGRA
VHF LOW
TV SYS : AUTO
CH PRESET
TV SYS : B / G
MANUAL PROGRAM
AUTO PROGRAM
ENTER
ENTER
MENU
1
4
7
2
5
8
0
3
6
9
FAVORITE
SOUND
MODE
PIC MODE
PROGR
ENTER
MENU
SURROUND
JUMP
ENTER
+/–
31
Adjusting Your Setup (MENU)
Presetting channels manually
1
After selecting “MANUAL
PROGRAM”, select the
program number to
which you want to preset
a channel.
(1) Make sure “PR” is selected,
then press ENTER.
(2) Press + or – until the
program number you
want to preset (e.g.,
program number
“10”) appears on
the
menu, then press
ENTER
.
Tip
• You can also select the
program number with the
PROGR +/– or number
buttons.
2
Select the desired channel.
(1)
Press
+ or –
to select
either “VHF LOW”,
“VHF HIGH”,
or “UHF”, then
press ENTER.
(2) Press + or – until the
desired channel’s
broadcast appears
on the TV screen,
then press ENTER.
3
If the sound of the
desired channel is
abnormal, select the
appropriate TV system.
(1) Press + or – to
select “TV SYS”,
then press ENTER.
(2) Press + or – until
the sound becomes
normal, then
press ENTER.
MANUAL PROGRAM
PR :06
TV SYS :B/G
VHF LOW
FINE:AUTO
MANUAL PROGRAM
PR :10
TV SYS :B/G
VHF LOW
FINE:AUTO
MANUAL PROGRAM
PR :10
TV SYS :B/G
VHF LOW
FINE:AUTO
MANUAL PROGRAM
PR :10
TV SYS :B/G
VHF LOW
FINE:AUTO
MANUAL PROGRAM
PR :10 B/G
TV SYS :I
D/K
VHF LOW
M
FINE:AUTO
MANUAL PROGRAM
PR :10
TV SYS :I
VHF LOW
FINE:AUTO
ENTER
ENTER
ENTER
ENTER
ENTER
ENTER
continued

http://cxema.ru
– 47 –
KV-EX29M63
RM-964
KV-EX34M39/EX34M69/EX34M87
RM-963
32 Adjusting Your Setup (MENU)
4
If you are not satisfied with
the picture and sound
quality, you may be able to
improve them by using the
“FINE” tuning feature.
(1) Press + or –
to select “FINE”,
then press ENTER.
(2) Press + or – to select
“MANUAL”, then
press ENTER.
(3) Press + or –
until the picture
and sound quality
are optimal, then
press ENTER.
The + or – icon on
the menu flashes
while tuning.
To return to the normal screen
Press MENU.
Notes
• The TV system (“TV SYS”) and fine tuning (“FINE”) settings are
memorized for each program number.
• If you preset a locked channel (“CHILD LOCK”), that channel will be
unlocked automatically (see page 29).
MANUAL PROGRAM
PR :10
TV SYS :IMANUAL
VHF LOW
FINE:
AUTO
MANUAL PROGRAM
PR :10AUTO
TV SYS :IL
VHF LOW
FINE:
MANUA
MANUAL PROGRAM
PR :10
TV SYS :I
VHF L
L
OW
FINE:MA A
NU
ENTER
ENTER
ENTER
Changing the “CH PRESET” setting (continued)
33
Additional Information
Additional Information
Additional Information
Self-diagnosis function
Your TV is equipped with a self-diagnosis function. If there is a
problem with your TV, the 1 (standby) indicator flashes red. The
number of times the 1 indicator flashes indicates the possible
causes.
1
Check that the 1 indicator flashes red a number of times between 3-second
intervals.
2
Count the number of times the 1 indicator flashes.
3
Press ! (main power) to turn off your TV.
4
Inform your nearest Sony service center about the number of times the
1 indicator flashed.
Be sure to note the model name and serial number located on the rear of
your TV.
Front of TV
1
indicator
L(MONO) R
4
PROGRMENU AUTO
PROGR
ENTER SELECT

http://cxema.ru
– 48 –
KV-EX29M63
RM-964
KV-EX34M39/EX34M69/EX34M87
RM-963
34 Additional Information
Snowy picture
Noisy sound
Distorted picture
Noisy sound
Good picture
Noisy sound
Possible causeSymptom Solutions
4
31
–
–
–
–
30
31
• The connection is
loose or the cable is
damaged.
• Channel presetting is
inappropriate or
incomplete.
• The antenna type is
inappropriate.
• The antenna direction
needs adjustment.
• Signal transmission is
low.
• Broadcast signals are
too strong.
• The TV system setting
or channel presetting
is inappropriate or
incomplete.
RESET
PIC MODE
PROGR
ENTER
MENU
RESET
Troubleshooting
If you have any problem while viewing your TV, you can either use the Reset function or
check the Troubleshooting guide below. If the problem persists, contact your Sony dealer.
Reset function
Press the RESET button on your remote control.
Your TV will go blank for about half a second
then the picture will reappear with “RESET”
displayed on your TV screen for about 10 seconds.
Pressing RESET will set your TV to the factory
setting, but certain problems may be solved.
Troubleshooting guide
Page
• Check the antenna cable and connection
on the TV, VCR and at the wall.
• Display the “CH PRESET” menu and
select “MANUAL PROGRAM” to preset
the channel again.
• Check the antenna type (VHF/UHF).
Contact a Sony dealer for advice.
• Adjust the antenna direction. Contact a
Sony dealer for advice.
• Try using a booster.
• Turn off or disconnect the booster if it is in
use.
• If the sound of all the channels are noisy,
display the “CH PRESET” menu and
select “AUTO PROGRAM” to preset the
channels again.
• If the sound of some channels is noisy,
select the channel, then display the “CH
PRESET” menu and select the appropriate
TV system (“TV SYS”).
35
Additional Information
Additional Information
No picture
No sound
Good picture
No sound
Dotted lines or
stripes
Double images or
“ghosts”
No color
Possible cause
Symptom Solutions
• Check the power cord, antenna and the
VCR connections.
• Press
?/1
(power).
• Press ! (main power) on the TV to turn
off the TV for about five seconds, then
turn it on again.
• Press 2 + to increase the volume level.
• Press % to cancel the muting.
• Press A/B until a better sound is heard.
• Do not use a hair dryer or other
equipment near the TV.
• Adjust the antenna direction for
minimum interference. Contact a Sony
dealer for advice.
• Use a highly directional antenna.
• Use the fine tuning (“FINE”) function.
• Adjust the antenna direction. Contact a
Sony dealer for advice.
• Turn off or disconnect the booster if it is in
use.
•
Display the “PICTURE” menu and select
“ADJUST” of “PICTURE MODE”, then
adjust the “COLOR” level.
• Display the “SETUP” menu and check the
color system (“COLOR SYS”) setting
(usually set this to “AUTO”).
• Adjust the antenna direction. Contact a
Sony dealer for advice.
4
11
12
12
12
19
–
–
–
32
–
–
25
28
–
• The power cord,
antenna or VCR is not
connected.
• The TV is not turned
on.
• The volume level is
too low.
• The sound is muted.
• The broadcast signal
has a transmission
problem.
• There is local
interference from cars,
neon signs, hair
dryers, power
generators, etc.
•
Broadcast signals are
reflected by nearby
mountains or buildings.
• The antenna direction
needs adjustment.
• Use of a booster is
inappropriate.
• The color level setting
is too low.
•
The color system setting
is inappropriate.
• The antenna direction
needs adjustment.
continued
Page

http://cxema.ru
– 49 –
KV-EX29M63
RM-964
KV-EX34M39/EX34M69/EX34M87
RM-963
36 Additional Information
Abnormal color
patches
TV cannot receive
stereo broadcast
signal.
Stereo broadcast
sound switches
on and off or
is distorted.
or
The sound switches
between stereo and
monaural frequently.
Picture slant
Lines moving across
the TV screen.
The 1 indicator on
your TV flashes red
a number of times
between 3-second
intervals.
Cannot play
shooting games.
–
19
4
–
19
–
28
32
33
–
Troubleshooting (continued)
Possible cause
Symptom Solutions
• The magnetic
disturbance from
external speakers or
other equipment, or the
direction of the earth’s
magnetic field may
affect the TV.
• The stereo reception
setting is inappropriate.
• The connection is loose
or the cable is
damaged.
• The antenna direction
needs adjustment.
• The broadcast signal
has a transmission
problem.
• The magnetic
disturbance from
external speakers or
other equipment, or the
direction of the earth’s
magnetic field may
affect the TV.
• There is interference
from external sources,
e.g., heavy machineries,
nearby broadcast
station.
• Your TV may need
servicing.
•
Some shooting games
which involve pointing
a light beam at the TV
screen with an
electronic gun or rifle
cannot be used with
your TV. For detail, see
the instruction manual
supplied with the video
game software.
Page
• Keep external speakers or other
equipment away from the TV. Do not
move the TV while the TV is turned on.
Press ! (main power) on the TV to turn
off the TV for about five minutes, then
turn it on again.
• Press A/B until “AUTO” appears on the
screen.
• Check the antenna cable and connection
on the TV, VCR and on the wall.
• Adjust the antenna direction. Contact a
Sony dealer for advice.
• Press A/B until a better sound is heard.
• Keep external speakers or other electrical
equipment away from the TV.
• Display the “SETUP” menu and adjust
“PIC ROTATION” so that the picture is
aligned to the TV screen.
• Use the fine tuning (“FINE”) function.
• Contact your nearest Sony service center.
—
37
Additional Information
Additional Information
–
–
Possible cause
Symptom Solutions
•
Changes in room
temperature sometimes
make the TV cabinet
expand or contract,
causing a noise. This
does not indicate a
malfunction.
•
The TV’s demagnetizing
function is working.
This does not indicate a
malfunction.
TV cabinet creaks.
A small “boom”
sound is heard
when the TV is
turned on.
Page
—
—

http://cxema.ru
– 50 –
KV-EX29M63
RM-964
KV-EX34M39/EX34M69/EX34M87
RM-963
38 Additional Information
Overview of controls
TV front panel
L(MONO) R
4
PROGRMENU AUTO
PROGR
ENTER SELECT
L(MONO) R
4
PROGRMENU AUTO
PROGR
ENTER SELECT
PageFunction
Button
Preset channels automatically.5
Turn off completely or 11
turn on the TV.
Select program number. 11
Standby indicator.11
Adjust volume. 12
Select TV or video input. 12
Wake Up indicator. 14
Stereo/bilingual indicator.19
Display the menu. 23
Headphone jack. –
AUTO PROGR
!
PROGR +/–
1
2
+/–
t
MENU
i
39
Additional Information
Additional Information
?/1
PROGR +/–
0 – 9, -
%
a
t
2
+/–
JUMP
Timer operation
SOUND MODE
PIC MODE
DRC-MF
Favorite Channel operations
FAVORITE
1 – 6
SURROUND
Stereo/bilingual operations
A/B
Teletext operations
(not used for KV-EX29M63)
0 - 9
PROGR +/–
(red, green,
yellow, blue)
Menu operations
MENU
+, –
ENTER
RESET
Page
Button Function
Remote control
1
4
7
2
5
8
0
3
6
9
FAVORITE
SOUND
MODE
RESET
PIC MODE
PROGR
DRC-MF
ENTER
MENU
SURROUND
JUMP
Button function
For general TV
operations
For Teletext
operations
The names/symbols of
buttons on the remote are
indicated in different colors
to represent the available
functions.
Label color
White
Green
Turn off temporarily or 11
turn on the TV.
Select program number. 11
Input numbers. 11
Display on-screen information. 12
Mute the sound. 12
Display the TV program. 12
Select TV or video input. 12
Adjust volume. 12
Jump to previous channel. 12
Set TV to turn on automatically.
14
Set TV to turn off automatically. 14
Select sound mode. 15
Select picture mode. 15
Select DRC-MF mode. 16
Display favorite channels. 17
Select desired channel. 17
Select surround mode. 18
Select stereo/bilingual mode. 19
Display Teletext broadcast. –
Display Teletext service contents.
–
Stop Teletext display from scrolling.
–
Reveal concealed information. –
Enlarge the Teletext display. –
Show TV screen while waiting
–
for Teletext page.
Input Teletext page number.–
Display the next or previous page.
–
Access a FASTEXT menu. –
Display the menu. 23
Select and adjust items. 23
Confirm selected items. 23
Set TV to factory setting. 34

http://cxema.ru
– 51 –
KV-EX29M63
RM-964
KV-EX34M39/EX34M69/EX34M87
RM-963
SECTION 2
DISASSEMBLY
2-1. SPEAKER BOX REMOVAL
1 3D Speaker box assy
Black wire
Red wire
2-3. SPEAKER REMOVAL
1Two screws (+BVTP 4 × 16)
2Two screws (Washer head)
(+P4 × 16)
1 Chassis assy
2-4. CHASSIS ASSY REMOVAL 2-5. SERVICE POSITION
Note:
1. Disconnect the DGC connector from CN6603 (D board)
2. Disconnect Lead Assy Speaker (R) from Relay.
3. Undress necessary wires that creates tension while
placing the chassis into Service Position.
(ii) KV-EX34 MODEL
3 Rear cover
1 Fourteen screws
(+BVTP 4 × 16)
2-2. REAR COVER REMOVAL
(i) KV-EX29 MODELS
2 Rear cover
1 Twelve screws
(+BVTP 4 × 16)

http://cxema.ru
– 52 –
KV-EX29M63
RM-964
KV-EX34M39/EX34M69/EX34M87
RM-963
2-6. REPLACEMENT OF PARTS
For Power Button removal, push the claw in the
direction of the arrow and remove.
One screw
(+BVTP 3 × 12)
LIGHT GUIDE POWER BUTTON
Power Button
2-8. TERMINAL BRACKET REMOVAL
1 Six screws
(+BVTP 3 × 12)
One screw
(+BVTP 4 × 16)
3 Three claws
4 Terminal bracket
2-7. PWB AND DH BOARDS REMOVAL
PWB holder
1 Two screws
(+BVTP 3 × 12)
3 DH board
2 One screw
(+BVTP 3 x 16)
2-10. H1 BOARD REMOVAL
3 Three connectors
6 One screw
(3 × 12)(+)BVTAP
1 Two connectors
4 Six claws
5 H1 Board
2-11. A AND D BOARDS REMOVAL
5 A Board
4 D Board
1 Three screws
(3 x 12)(+BVTAP)
2 One screw
(3 x 12)(+BVTAP)
7 One screw
(3 x 12)(+BVTAP)
(Washer Dia. 15)
3 Four connectors
6 Five connectors
2-9. B3, P (KV-EX34M39/M69/M87ONLY),
V2 (KV-EX34M39/M69 ONLY) AND
D1 BOARDS REMOVAL
1 Two claws
6 Two connectors
4 P board
2 Metal Case
Two screws (+BVTP 3 x 12)
5 V2 board
7 D1 board
3 B3 board

http://cxema.ru
– 53 –
KV-EX29M63
RM-964
KV-EX34M39/EX34M69/EX34M87
RM-963
2-12. PICTURE TUBE REMOVAL
Note:
i) The picture tube for OCE model is upside-down, and the position for the anode-cap
and springs are changed accordingly. (KV-EX34M39 (OCE) ONLY)
ii) When removing the Nut, Locking; first make sure to hold the Nut, special CRT with
a spanner while opening the Nut, Locking using a torque driver. Then proceed to
remove the Nut, special CRT using a torque driver.
iii) Remove all the necessary CRT supports located on top left and right, bottom left
and right prior to removing the CRT.
•REMOVAL OF ANODE-CAP
NOTE : After removing the anode, short circuit the anode of the picture tube and
the anode cap to the metal chassis, CRT shield or carbon paint on the
CRT.
•REMOVING PROCEDURES
1Do not damage the surface of anode-caps with sharp shaped objects.
2Do not press the rubber too hard so as not to damage the inside of anode-cap.
A metal fitting called the shatter-hook terminal is built into the rubber.
3Do not turn the foot of rubber over too hard.
The shatter-hook terminal will stick out or damage the rubber.
•HOW TO HANDLE AN ANODE-CAP
3When one side of the rubber cap is separated from the anode button, the anode-cap
can be removed by turning up the rubber cap and pulling it up in the direction of the
arrow c.
2Using a thumb pull up the rubber cap firmly in the direction indicated by the arrow b.
1Turn up one side of the rubber cap in the direction indicated by the arrow a.
a
a
b
b
c
Anode button
! Four DGC clips
$DGC
band
" Degaussing coil
#Four claws
1Two screws
(washer head)
(+P 4 × 16)
4Speaker
(5cm)
Nut, locking
Nut, locking
-
,
,
Two nuts,
special, CRT
2Speaker
(15 × 6.5cm)
8Speaker
(5cm)
Screw, crt
(Tapping 7+M8)
Screw, crt
(Tapping 7+M8)
FIGURE 1
6Speaker
(15 × 6.5cm)
~Tension
spring
9Chassis assy
)Deflection
yoke
(Neck assy
&C board
%Anode cap
.
Cushion
-Two nuts,
special, CRT
3Two screws
(+BVTP 4 × 16)
5
7
Two screws
(washer head)
(+P 4 × 16)
Two screws
(+BVTP 4 × 16)
+ Cap,
screw
+Cap,
screw
CRT (Top,right)
Support Assy
Two screws
(+BVTP 4 × 16)
Two screws
(+BVTP 4 × 16)
CRT (Top,left)
Support Assy
Picture tube

http://cxema.ru
– 54 –
KV-EX29M63
RM-964
KV-EX34M39/EX34M69/EX34M87
RM-963
SECTION 3
SERVICE JIG
3-1. JIGS REQUIRED FOR SERVICING
REF NO. DESCRIPTION QUANTITY PART NO. REMARK
J-1 TOOL (20P), SERVICE 1 3-702-763-01 For A to V2 board extension
For A to P board extension
J-2 TOOL (40P), SERVICE 1 3-702-764-01 For B3 to A board extension
J-3 TOOL (30P), SERVICE 2 3-702-773-01 For D to D1 board extension
J-1 J-2
J-3
EX2EX1
EX3EX4
EX
9
EX
10
SECTION 4
CIRCUIT BOARDS LOCATION
VM1
D
A
B3
V2 (KV-EX34M39/EX34M69)
J
P (EXCEPT KV-EX29M63)
F1
H1
C
D1
DH

http://cxema.ru
– 55 –
KV-EX29M63
RM-964
KV-EX34M39/EX34M69/EX34M87
RM-963
SECTION 5
ADVANCE OPERATION
5-1. "RESET" FUNCTION
1. Purpose
If a customer faces some setting problem that cannot be solved, using the "RESET" function some items will be
reset to its original setting (shipping condition)
2. How to Operate
There are 2 ways to access to the "RESET" Function:-
a) By pressing "RESET" button on the Remote Commander.
b) By pressing "MENU" button or "SELECT" button (for non-menu models) on the Front Key Input and
hold it down for 5 seconds.
3. Subsequent of Operation
Sequential to the resetting operation (either methods being used in No. 2), TV set would shut down once and
automatically turn on again. The power-off duration is expected to be about 500msec. An OSD message,
"RESET" tentatively will be displayed for 10 sec after IK status gets stable.
As a result, some items will be reset to an initial condition (shipment condition) wheareas some other remains at
the last selection by user.
Items that remains at the last selection by user
Reset Items
Program No., Favourite CH Setup, PIC rotation,
OSD Language, Fine tuning, TV System, Skip
Video input RF
Volume 30
DRC-MF DRC1250
Picture mode DYNAMIC
Sound mode DYNAMIC
Surround mode OF
Color system(video) AUTO
Multi picture(PIP) OFF
PIP position Bottom-right
Favourite CH mode AUTO
OSD recall OFF
Intelligent volume OFF
ECO mode OFF
Color system(RF) AUTO*
Antenna sensitivity HIGH*
(KV-EX29M39/M87,
EX34M97 ONLY)
Stereo mode STEREO/NICAM*
Bilingual mode MAIN*
High-deviation mode AUTO*
Child lock OFF*
Wide mode OFF
Game mode OFF
Teletext mode OFF
(KV-EX34M39/M69)
Sleep timer OFF
Wake-up timer OFF
Sound muting OFF
*= only when in RF mode
}
(EXCEPT
KV-EX34M87)
}
(EXCEPT
KV-EX29M63)

http://cxema.ru
– 56 –
KV-EX29M63
RM-964
KV-EX34M39/EX34M69/EX34M87
RM-963
•The following adjustments should be made when a complete
realignment is required or a new picture tube is installed.
•These adjustments should be performed with rated power
supply voltage unless otherwise noted.
Controls and switches should be set as follows unless otherwise
noted:
PICTURE control ........................................................... normal
BRIGHTNESS control................................................... normal
Perform the adjustments in the following order :
1. Beam Landing
2. Convergence
3. Focus
4. White Balance
Note : Test Equipment Required.
1. Color-bar/Pattern Generator
2. Degausser
3. Oscilloscope
SECTION 6
SET-UP ADJUSTMENTS
................................................................................................................................................................................................................................
Fig. 6-3
normal
Neck assy
G2G1 G3
Behind the G2 edge
Fig. 6-1
Red
Blue
Green
Preparation :
•In order to reduce the influence of geomagnetism on the set's
picture tube, face it east or west.
•Switch on the set's power and degauss with the degausser.
6-1. BEAM LANDING
1. Input a white signal with the pattern generator.
Contrast
Brightness
2. Position neck assy as shown in Fig6-1.
3. Set the pattern generator raster signal to a green raster.
4. Move the deflection yoke to the rear and adjust with the
purity control so that the green is at the center and the blue
and the red take up equally sized areas on each side.
(See Figures 6-1 through 6-3.)
5. Move the deflection yoke forward and adjust so that the
entire screen is green. (See Figure 6-2.)
6. Switch the raster signal to blue, then to red and verify the
condition.
7. When the position of the deflection yoke has been decided,
fasten the deflection yoke with the screws and DY spacers.
8. If the beam does not land correctly in all the corners, use a
magnet to adjust it.
(See Figure 6-4.)
Fig. 6-2
Fig. 6-4
Purity control
corrects this area. Disk magnets or rotatable
disk magnets correct these
areas (a-d).
Deflection yoke positioning
corrects these areas.
a
b
b
c
c
d
d
a
}

http://cxema.ru
– 57 –
KV-EX29M63
RM-964
KV-EX34M39/EX34M69/EX34M87
RM-963
6-2. CONVERGENCE ADJUSTMENT
Preparation :
•Before starting this adjustment, adjust the focus, horizontal
size and vertical size.
•Set the PICTURE 70% and BRIGHTNESS 0%.
•Cross hatch / Dot pattern.
(1) Horizontal and Vertical Static Convergence
1. (Moving horizontally), adjust the H.STAT control so that the
red, green and blue dots are on top of each other at the center
of the screen.
2. (Moving vertically), adjust the V.STAT magnet so that the
red, green and blue dots are on top of each other at the center
of the screen.
3. Adjust Horizontal Trapezoid with “DAC 04 HTR” in Service
Mode to make H-Trapezoid distortion best.
4. If the H.STAT variable resistor cannot bring the red, green
and blue dots together at the center of the screen, adjust the
horizontal convergence with the H.STAT variable resistor and
the V.STAT magnet in the manner given below.
(In this case, the H.STAT variable resistor and the V.STAT
magnet influence each other, so be sure to perform
adjustments while tracking.)
1V. S TAT
2H. STAT VR
Center dot
R G B
R
G
B
H. STAT VR V. STAT
Magnet
RV702
H. STAT
Y magnet
C Board
RR
GG
BB
a
a
b
b b
R
R
G
G
B
B
a
b
3
R
R
GG
B
B
a
a
b
b
b
V.STAT
Purity
BMC (Hexapole)

http://cxema.ru
– 58 –
KV-EX29M63
RM-964
KV-EX34M39/EX34M69/EX34M87
RM-963
(2) Dynamic Convergence Adjustment
Preparation:
•Before starting this adjustment, adjust the horizontal static
convergence and the vertical static convergence
•Set the PICTURE and BRIGHTNESS to normal.
1. Adjust TLH. (TLH convergence piece)
1Receive the dot/hatch pattern signal and adjust picture quality
by the menu.
2Correct horizontal mis-convergence of red and blue of both
sides on the X axis.
When red is outside insert TLH convergence piece to right
side (TLH +) views from DY neck. And when blue is outside,
insert it to left side (TLH –) and take both sides.
2. Adjust XCV core.
To able to become balance of XCV on the X axis well.
3. Adjust V-TILT.
Correct the vertical mis-convergence of red and blue of
vertically sides on the Y axis.
4. Adjust YCH.
Adjust horizontal mis-convergence of red and blue of
vertically sides on the Y axis. Mentioned above steps 2 to 4
are adjusting respectively perform minuteness tracking.
4BMC (Hexapole) Magnet.
If the red, green and blue dots are not balanced or aligned,
then use the BMC magnet to adjust in the manner described
below.
5Y separation axis correction magnet adjustment.
1. Receive the cross-hatch signal and adjust [PICTURE] to
[MIN] and [BRIGHTNESS] to [STANDARD] .
2. Adjust the Y separation axis correction magnet on the neck
assembly so that the horizontal lines at the top and bottom of
the screen are straight.
Note
1. The Red and Blue magnets should be equally far from the
horizontal center line.
2. Do not separate the Red and Blue magnets too far. (Less than
8 mm)
R
(B)
B
(R)
B
(R)
TLH +
TLH -
R
(B)
XCV
BMC magnet C board
RV9001
VM board
TLV1
YCH
TLV2
RG B R G B R GB
RB
RG
GGB
RB
Blue
Red
VM board
Blue
Red
VM board
Neck assy Neck assy

http://cxema.ru
– 59 –
KV-EX29M63
RM-964
KV-EX34M39/EX34M69/EX34M87
RM-963
6-3. FOCUS ADJUSTMENT
Note
Focus adjustment should be completed before W/B adjustment.
(1) Receive digital monoscope pattern.
(2) Set "A/V CONTROL" to "STANDARD".
(3) Adjust FOCUS VR so that the center of the screen becomes
just focus.
(4) Change the receiving signal to white pattern and blue back.
(5) Confirm MAGENTA RING is not noticeable. In case
MAGENTA RING is obvious, adjust FOCUS VR to balance
between MAGENTA RING and FOCUS adjustment.
6-4. NECK ASSY TWIST ADJUSTMENT
(1) Receive dot/hatch pattern DRC-MF, DRC1250, DYNAMIC.
(2) Turn FOCUS VR fully counter-clockwise.
(3) Confirm the dot shape at the screen center. (Fig. 6-4)
(4) Resume FOCUS VR.
Note
In case of turning NECK ASSY, loosen the screw 3 turns. Do not
move the position.
OK
Turn NECK ASSY clockwise.
Turn NECK ASSY counter clockwise.
Fig. 6-4
Fix a Permalloy assy corresponding to the
misconverged areas.
ba
cd
a-d : screen-corner
misconvergence
a
b
c
d
Permalloy assembly
(3) Screen-corner Convergence
FLYBACK TRANSFORMER (T6803)
Focus
Screen
(No Function)
(No Function)

http://cxema.ru
– 60 –
KV-EX29M63
RM-964
KV-EX34M39/EX34M69/EX34M87
RM-963
6-5. G2 (SCREEN) AND WHITE BALANCE
ADJUSTMENTS
1. G2 (SCREEN) ADJUSTMENT
1) Set the PICTURE and BRIGHTNESS to normal.
2) Put to VIDEO input mode without signals.
3) Connect R, G and B of the C board cathode to the
oscilloscope.
4) Adjust BRIGHTNESS to obtain the cathode voltage to the
value below.
5) Whilst watching the picture, adjust the screen VR [RV9002]
located on the C board to the point just before the retrace
lines disappear (to the point before cut-off)
0 V
2. WHITE BALANCE ADJUSTMENT
1) Set to Service Mode (Refer Section 7-1: ADJUSTMENTS
WITH COMMANDER).
2) Input white raster signal.
3) Set the following condition.
PICTURE minimum, BRIGHTNESS 50%
4) Select GCT (WHB 7) and BCT (WHB 8) with [1] and [4],
and adjust the level with [3] and [6] for the best white
balance.
5) Set the PICTURE to maximum.
6) Select GDR (WHB 4) and BDR (WHB 5) with [1] and [4],
and adjust the level with [3] and [6] for the best white
balance.
7) Write into the memory by pressing [MUTING] then [0].
170 V ± 2 (VDC)

http://cxema.ru
– 61 –
KV-EX29M63
RM-964
KV-EX34M39/EX34M69/EX34M87
RM-963
SECTION 7
CIRCUIT ADJUSTMENTS
7-1. ADJUSTMENTS WITH COMMANDER
Service adjustments to this model can be performed using the
supplied Remote Commander RM-963 and RM-964.
a. ENTERING SERVICE MODE
With the unit on standby
The screen display is :
PAL,SECAM:50
NTSC :60
00
VSZ 29 SERVICE
Data
Mode
Item
Name
Item No
Software version
Suffix No
(OEM Code)
Total Power-On time (hours)
p
Marking of new NVM
GEO
034Q
1.9M 59 000AFF 00
Device
Name
50
b. CANCELLATION OF SERVICE MODE
Set the standby condition (Press [POWER] button on the commander),
then press [POWER] button again, hereupon it becomes TV mode.
c. METHOD OF WRITE INTO MEMORY
1) Set to Service Mode.
2) Press [1] (UP) and [4] (DOWN), to select the adjustment item
Name.
3) Press [3] or [6] to raise/lower the data value.
4) Press [MUTING] button to indicate WRITE on the screen.
5) Press [0] button to write into memory.
d. OTHER FUNCTION VIA REMOTE COMMANDER
7, -All the data becomes the values in memory.
8, -All goes to the standard state.
5, -Service data initialization (Be sure not to use
usually.)
[DISPLAY], -Write 50Hz adjustment data to 60Hz, or vice
versa.
2, -Copy and write all data.
Cursor +/– Skip category (device) to caategory (device)
example : GEO 00 VSZ
↕
DAC 00 HCT
n [DISPLAY] n 5 n VOL (+) n [POWER]
e. MEMORY WRITE CONFIRMATION METHOD
1) After adjustment, pull out the plug from AC outlet, and then
plug into AC outlet again.
2) Turn the power switch ON and set to Service Mode.
3) Call the adjusted items again to confirm adjustments were made.
Use the same method for all Items.
Note : 1. In [WRITE], the data for all items are written into memory
together.
2. For adjustment items that have different standard data
between 50Hz or 60Hz, be sure to use the respective
input signal after adjustment.
7-2. ADJUSTMENT METHOD
Item Number 00 of device GEO
This explanation uses V-size as an example.
1. Select “GEO 00 VSZ” with the 1 and 4 buttons.
2. Raise/lower the data with the 3 and 6 buttons.
3. Select the optimum state. (The standard is 1F for PAL
reception.)
4. Press [MUTING] button to indicateWRITE on screen. (The
display from SERVICE (green display) to WRITE (green
display).
5. Execute the writing with the - button. (The WRITE
display changes to red color while executing and then back to
SERVICE (green display).
6. The WRITE execution is completed.
Example on screen display :-
29 SERVICE 50VSZ
Adjusted with [3]
and [6] buttons.
GREEN
Write with [MUTING]
Write executed with [0]
GEO 00
59 FF
FF
0 000A1.9M
0 034Q
1F WRITE 50VSZ
GREEN
GEO 00
59 0 000A1.9M
0 034Q
1F WRITE 50VSZ
RED
The WRITE
(red display)
return to SERVICE
(green display)
shows write is
executed.
GEO 00
59 FF 0 000A1.9M
0 034Q

http://cxema.ru
– 62 –
KV-EX29M63
RM-964
KV-EX34M39/EX34M69/EX34M87
RM-963
GVTytilanoitcnuFlaitinIegnaRnoitcnuF emaNeciveD
0506
yrogetaC.oNemaN05CN05CV0506CN06CV06
OEG00ZSV12F3EZISV A1A1C1C1QA0012AXC
10SPV72F3NOITISOPV 52522222
20NLV5F0YTIRAENILV 60606060
30OCSA0F0NOITCERROCS 90909090
40ZSHE1F3EZISH E1E1B1B1
50SPHF2F3NOITISOPH 4222B1A1
60PAP82F3PMANIP D2F20333
70NPU52F3NIPRENROCREPPU 42 82 6292
80NPL32F3NIPRENROCREWOL 32624272
90ZRTC0F0MUIZEPART B0B0A0A0
A0LGAA0F0ELGNACFA 90909090
B0WOB6F0WOBCFA A0A0A0A0
C0 LBL 21F3GNIKNALBHTFEL 61611212
D0 LBR C2F3GNIKNALBHTHGIR B1B1C1C1
E0 NPM 03 NOITROTSIDNIPELDDIM
NOITASNEPMOC
00000000
F0 LVU 0F0YTIRAENILVREPPU0000
01 LVL 0F0YTIRAENILVREWOL0000
11 PCH 03 EGATLOVHGIHLATNOZIROH
NOITASNEPMOC
00000000
21 PCV 13EGATLOVHGIHLACITREV
NOITASNEPMOC
00000000
31SAVF2F3TCEPSAV F2 D2 F2 D2
41CSVF1F3LLORCSVF1F1 D1F1F1 E1
51 CSU 01 FFO/NOEDOMNACS-REDNU 00100010
61 WBV 03 LORTNOCHTDIWGNIKNALBV 00200000
71 1TA 23 GNIMITECNEREFERBKA 20102000
81YPC01 LLAOTATADOEGEHTYPOC
AERAMVNZH06/05
Adjustment Item Table FOR KV-EX29 MODEL ONLY

http://cxema.ru
– 63 –
KV-EX29M63
RM-964
KV-EX34M39/EX34M69/EX34M87
RM-963
GVTytilanoitcnuFlaitinIegnaRnoitcnuF emaNeciveD
0506
yrogetaC.oNemaN05CN05CV0506CN06CV06
OEG00ZSV12F3EZISV 62626262QA0012AXC
10SPV72F3NOITISOPV 62626262
20NLV5F0YTIRAENILV 80808080
30OCSA0F0NOITCERROCS 80808080
40ZSHE1F3EZISH 02020202
50SPHF2F3NOITISOPH 5353B2B2
60PAP82F3PMANIP E1E1E1E1
70NPU52F3NIPRENROCREPPU 42 82 4282
80NPL32F3NIPRENROCREWOL 42424242
90ZRTC0F0MUIZEPART 80808080
A0LGAA0F0ELGNACFA B0B0B0B0
B0WOB6F0WOBCFA A0A0A0A0
C0 LBL 21F3GNIKNALBHTFEL 61611212
D0 LBR C2F3GNIKNALBHTHGIR B1B1C1C1
E0 NPM 03 NOITROTSIDNIPELDDIM
NOITASNEPMOC
00000000
F0 LVU 0F0YTIRAENILVREPPU0000
01 LVL 0F0YTIRAENILVREWOL0000
11 PCH 03 EGATLOVHGIHLATNOZIROH
NOITASNEPMOC
00000000
21 PCV 13EGATLOVHGIHLACITREV
NOITASNEPMOC
00000000
31SAVF2F3TCEPSAV F2 F2 F2 F2
41CSVF1F3LLORCSVF1F1 F1F1F1 22
51 CSU 01 FFO/NOEDOMNACS-REDNU 00000010
61 WBV 03 LORTNOCHTDIWGNIKNALBV 00000000
71 1TA 23 GNIMITECNEREFERBKA 20202000
81YPC01 LLAOTATADOEGEHTYPOC
AERAMVNZH06/05
Adjustment Item Table FOR KV-EX34 MODEL ONLY

http://cxema.ru
– 64 –
KV-EX29M63
RM-964
KV-EX34M39/EX34M69/EX34M87
RM-963
GVTytilanoitcnuFlaitinIegnaRnoitcnuF emaNeciveD
0506edoMocE
yrogetaC.oNemaN05CN05CV0506CN06CV06ocE
CNnO
ocE
CNffO
ocE
CVNO
ocE
CVffO
CAD00TCH33FFRETNECHCCCC 14188BM
10NLH72F3YTIRAENILH B2B2D2D2
20PDM62F3NIPELDDIM F1 F1 F1 F1
30PCC73F3NIPRENROCREWOL 01 40 01 40
40RTH62F3MUIZEPARTLATNOZIROH F1F1F1F1
50ABPF1F3ECNALABNUNIP 61616161
60 HPD F1F3ESAHPFD F1F1F1F1
70 HPQ 91F3ESAHPPQ 9191 9191
80 CAQ 32F3EDUTILPMAPQ 32323232
90 CDQ 02F3LEVELCDPQ 02020202
A0 VDQ F1F3NOITALUDOMVPQ F1F1E1E1
B0 VAQ A1F3NOITALUDOMEDUTLPMAPQ A1A1 D1D1
C0 CBA 0FFLORTNOCA/DLBA 0000E7E7
D0YPC01 LLAOTATADCADEHTYPOC
AERAMVNzH06/05
ytilanoitcnuFlaitinIegnaRnoitcnuFnommoCemaNeciveD
yrogetaC.oNemaN
BHW00OBC 7F01bCROFRELLECNACTESFFOCDA0AQ0012AXC
10 ORC 7F01rCROFRELLECNACTESFFOCDA0
20RBS81F3LORTNOCSSENTHGIRBBUSF1
30 RDR 92F3EVIRDR92
40RDG52F3EVIRDG42
50RDB62F3EVIRDB52
60 TCR D1F3FFOTUCRD1
70TCG21F3FFOTUCG60
80TCB13F3FFOTUCB52
90 OBS 92F3TESFFOSSENTHGIRBBUS02
A0 ODR F1F3TESFFOEVIRDRF1
B0 ODG A1F3TESFFOEVIRDGA1
C0 ODB A1F3TESFFOEVIRDBB1
D0 OCR F1F3TESFFOFFOTUCRF1
E0 OCG E1F3TESFFOFFOTUCG22
F0 OCB 51F3TESFFOFFOTUCB61
Adjustment Item Table FOR KV-EX29 MODEL ONLY
FOR KV-EX29 MODEL ONLY

http://cxema.ru
– 65 –
KV-EX29M63
RM-964
KV-EX34M39/EX34M69/EX34M87
RM-963
ytilanoitcnuFlaitinIegnaRnoitcnuF emaNeciveD
0506edoMocE
yrogetaC.oNemaN05CN05CV0506CN06CV06ocE
CNnO
ocE
CNffO
ocE
CVNO
ocE
CVffO
CAD00TCH33FFRETNECH95A4 14188BM
10NLH72F3YTIRAENILH 6262 6262
20PDM62F3NIPELDDIM 91 91 91 91
30PCC73F3NIPRENROCREWOL 00 00 00 00
40RTH62F3MUIZEPARTLATNOZIROH F1F1F1F1
50ABPF1F3ECNALABNUNIP 6161 6161
60 HPD F1F3ESAHPFD 2222 2222
70 HPQ 91F3ESAHPPQ 2121 2121
80 CAQ 32F3EDUTILPMAPQ 42424242
90 CDQ 02F3LEVELCDPQ E1E1E1E1
A0 VDQ F1F3NOITALUDOMVPQ 8292 8292
B0 VAQ A1F3NOITALUDOMEDUTLPMAPQ E102 E102
C0 CBA 0FFLORTNOCA/DLBA 00000000
D0YPC01 LLAOTATADCADEHTYPOC
AERAMVNzH06/05
ytilanoitcnuFlaitinIegnaRnoitcnuFnommoCemaNeciveD
yrogetaC.oNemaN
BHW00OBC 7F01bCROFRELLECNACTESFFOCDA0AQ0012AXC
10 ORC 7F01rCROFRELLECNACTESFFOCDA0
20RBS81F3LORTNOCSSENTHGIRBBUSF1
30 RDR 92F3EVIRDR92
40RDG52F3EVIRDG42
50RDB62F3EVIRDB52
60 TCR D1F3FFOTUCRD1
70TCG21F3FFOTUCG02
80TCB13F3FFOTUCB52
90 OBS 92F3TESFFOSSENTHGIRBBUSC1
A0 ODR F1F3TESFFOEVIRDRF1
B0 ODG A1F3TESFFOEVIRDGD1
C0 ODB A1F3TESFFOEVIRDBC1
D0 OCR F1F3TESFFOFFOTUCRF1
E0 OCG E1F3TESFFOFFOTUCG11
F0 OCB 51F3TESFFOFFOTUCB41
Adjustment Item Table FOR KV-EX34 MODEL ONLY
FOR KV-EX34 MODEL ONLY

http://cxema.ru
– 66 –
KV-EX29M63
RM-964
KV-EX34M39/EX34M69/EX34M87
RM-963
GVTytilanoitcnuFlaitinIegnaRnoitcnuFnommoC emaNeciveD
0506edoMerutciPedoMocE
yrogetaC.oNemaN 0506VToediVDVDVToediVDVDcimanyD/dradnatS
amarD
/eniF-iH
tfoS
lanosrePocE
CNnO
ocE
CNffO
ocE
CVNO
ocE
CVffO
JAS00CIP F3F3LORTNOCERUTCIP F32382QA0012AXC
10 TRB F1F3LORTNOCSSENTHGIRB 32F1B1
20 LOC 72F3LORTNOCROLOC B2F1F1
30 EUH F1F3LORTNOCEUH F1F1F1
40 PHS 42F3LORTNOCSSENPRAHS 22F1D1
50 LMV 33 LEVELMV 30201020)92XE-VK(
50 LMV 33 LEVELMV 30301020)43XE-VK(
60 CYD 11 FFO/NOROLOCCIMANYD 10100010
70 MTC 01 ROFERUTAREPMETROLOC
ROLOCCIMANYD
00000000
80 XAC 23 NOITACIFICEPSXIRTAMROLOC 2000
90 AMG 33 NOITCERROCAMMAG 20203020
A0 TCD 13LORTNOCNOISSIMNARTCD 10100010
B0 LPD 13LORTNOCLEVELLATSEDEPOTUA 20100010
C0 MBA 03 LORTNOCEDOMLBA 10000000
D0 TBA 03 htVNOITCETEDTNERRUCLBA
LORTNOC
20002000
E0 OLC 9F0TESFFOROLOC 90809090
F0 WLC 37 EHTOTHTDIWPETSROLOC
N/SFOEGNAHC
30
01 OUH 9F0TESFFOEUH 80809090
11 OHS 7F1TESFFOSSENPRAHS F041F090F0F0)92XE-VK(
11 OHS 7F1TESFFOSSENPRAHS F041F0C0F0F0)43XE-VK(
21 WHS 17EHTOTHTDIWPETSSSENPRAHS
N/SFOEGNAHC
10
31 ORB 7F0TESFFOSSENTHGIRB 70707070
ytilanoitcnuFlaitinIegnaRnoitcnuFnommoC emaNeciveD
0506edoMerutciPedoMocE
yrogetaC.oNemaN VToediVDVDVToediVDVDcimanyD/dradnatS
amarD
/eniF-iH
tfoS
lanosrePocE
CNnO
ocE
CNffO
ocE
CVNO
ocE
CVffO
LGJ00NOP 11 ESLUPECNEREFERBKADNABGR
FFO/NOTUPTUO
10 QA0012AXC
10 BGR 77 NOITCELESTUPTUOBGR70
20 GGA 03 NOITCELESEDOMGNIGA00
30 SPD 01 EDOMSSAPENILYALEDC/Y
HCTIWS
00
40 TBB 33 LORTNOCRETTIMILMOTTOBBGR30
50 LML 03 RETTIMILEDUTILPMABGR
LORTNOC
00
60 BAP F0F0LBAKAEPROFLEVELCDF0
70 OCS C0F0LORTNOCERUTCIPBUS70)92XE-VK(
70 OCS C0F0LORTNOCERUTCIPBUS80)43XE-VK(
80 2VL 7F02BGRROFLEVELGBR70
90 OFS 11 0FTIUCRICSSENPRAHS 101010101010
A0 ORP 03 OITARTOOHS-REVO/ERP
LORTNOC
003030303030
B0 1TL 23 TNEISNARTECNANIMUL
TNEMEVORPMI
20200020)92XE-VK(
B0 1TL 23 TNEISNARTECNANIMUL
TNEMEVORPMI
30200020)43XE-VK(
C0 1TC 13TNEISNARTECNANIMORHC
TNEMEVORPMI
10100010
Adjustment Item Table

http://cxema.ru
– 67 –
KV-EX29M63
RM-964
KV-EX34M39/EX34M69/EX34M87
RM-963
Adjustment Item Table
ytilanoitcnuFlaitinIegnaRnoitcnuFnommoCzH06/05emaNeciveD
yrogetaC.oNemaN VToediV
PIP00ORP 01 ELBANEEDOMNACSEVISSERGORP00X9849ADS
10 DER 01 EDOMELBUODDAER00
20 IEF 03 TCELESDLEIF00
30 SPH 53FFNOISTISOPERUTCIPLATNOZIROH33
40 SPV B1FFNOITISOPERUTCIPLACITREVB1
50 PFH 0F0GNINOITISOPENIFLATNOZIROH80
60 PFV 0F0GNINOITISOPENIFLACITREV00
70 SID 03 DRADNATSYALPSID00
80 SOH 03 EZISLATNOZIROH00
90 SEV 03 EZISLACITREV00
A0 SPF 03 DRADNATSTNERAPECROF00
B0 MZH 07 MOOZLATNOZIROH00
C0 PSV 01 NOITCUDERESIONESLUPCNYSLACITREV10
D0 LDV 0F1YALEDESLUPCNYSLACITREV00
E0 HRF 57 LATNOZIROHHTDIWEMARF50
F0 VMF 23 LACITREVHTDIWEMARF20
01 DRV 01 NOITCUDER00
11 KBV 01 GNIKNALBLACITREV00
21 YLD 0F YALEDTCELES10
31 RCP 01 NOITCERROCNOITISOP00
41 MGA 33 EDOMCGA30
51 CGA 6F EULAVLORTNOCNIAGCITAMOTUAB0
61 BVC 03 TCELESSBVC00
71 DPC 13NOITARUDGNIPMALC10
81 TPC 13TRATSESLUPGNIPPMALC10
91 MUL 03 TESFFOECNANIMUL00
A1 LLP 03 TNATSNOCEMITLLPTRESNI 0000
B1 DCY 2F YALEDC/Y80
C1 RSN 03 LLPTRESNIROFNOITCUDERESION 2000
D1 PSL 01 DEEPSNOITACIFITNEDIDRADNATS00
E1 LIK 03 DLOHSERTRELLIKROLOC20
F1 PGB 01 NOITISOPETAGTSRUB10
02 CES 01 LEVELNOITACIFITNEDIMACES10
12 MED 13NOITCELESSISAHPMEED10
22 AMC 03 HTIWDNABAMORHC00
32 CFI 23 RETLIFNOITASNEPMOCFI20
42 EUH 0F1EUH00
52 ACS 7F1TNEMTSUJDAREIRRACBUSROLOC60
62 NOC 0F TNEMTSUJDATSARTNOC00
72 RLB 0F LENNAHCDERLEVELGNIKNALB00
82 TRB 0F TNEMTSUJDASSENTHGIRB00
92 GLB 0F LENNAHCNEERGLEVELGNIKNALB00
A2 RIB 01 LENNAHCDERNOISREVNIGNIKNALB00
B2 BIB 01 LENNAHCEULBNOISREVNIGNIKNALB00
C2 BLB 0F LENNAHCEULBLEVELGNIKNALB00
D2 TNI 01 LAVRETNIHSERFER00
E2 RKP F4FFLENNAHCDERLEVELKAEP58
F2 GKP F4FFLENNAHCNEERGLEVELKAEP58
03 BKP F4FFLENNAHCEULBLEVELKAEP58
13 YRF AF YROLOCEMARF90
23 TUO 11 TAMROFTUPTUO10
33 URF 0F UROLOCEMARF00
43 VRF 0F VROLOCEMARF00
53 TAS 7F TNEMTSUJDANOITARUTASROLOC70
63 KPY 77 TNEMTSUJDAKAEPY30
73 OCY 0F ELBANEGNIROCY00
83LAP33 LEVELDILAP30
93VOP07 LACITREVTESFFONOITISOP00
A3HOP0F1LATNOZIROHTESFFONOITISOP00
B3 HSV 0F1KNIRHSLACITREV00
C3 HSH 0F1KNIRHSH00
D3 LPC 13HTGNELESLUPGNIPMALC10

http://cxema.ru
– 68 –
KV-EX29M63
RM-964
KV-EX34M39/EX34M69/EX34M87
RM-963
Adjustment Item Tabl e
GVTytilanoitcnuFlaitinIegnaRnoitcnuF
nommoC
itluM
bmoCbmoCD3tupnI-SrehtOVToediVDVD
VToediVDVDemaNeciveD
yrogetaC.oNemaN 050605060506
TCY00TNT F1F3CSTNROFTNEMTSUJDATNIT F1F1Q3212AXC
)92XE-VK(
00 TNT F1F3CSTNROFTNEMTSUJDATNIT 02F1)43XE-VK(
10 GNP 11 HTDIWETAGCSTN/LAP10
20 INP 01 WSYTIVITISNESCSTN/LAP00
30LCS7F0LORTNOCROLOCBUS 50407070
40TCS8F0LORTNOCTSARTNOCBUS 70707070
50 OFS 23 YCNEUQERFRETNECSSENPRAHS
GNIGNAHC
20
60 QES 33 CITSIRETCARAHCREZILAUQESSENPRAHS30
70 GHS 5F0LORTNOCNIAGSSENPRAHS 506050607070)92XE-VK(
70 GHS 5F0LORTNOCNIAGSSENPRAHS 405050707070)43XE-VK(
80 LOY F1F3LORTNOCLEVELTUPTUO-YF1
90 PSB 03 GNIGNAHCTNIOPTRATSHCTERTSKCALB00
A0LOCF1F3LORTNOCLEVELTUPTUOrC/bCA1
B0 RCD 03 TNEMTSUJDAOITARNOITAROTSERCD00
C0 OFB 13TNEMTSUJDA0FFQT/FPB10
D0 QFB 23 TNEMTSUJDAQFQT/FPB20
E0 WSF 11 HCTIWSFQT/FPB10
F0 TDS 11 HCTIWSPARTELBUODMACES10
01 FPL 11 HCTIWSFPLrC/bC/Y10
11 LDY 6F0TNEMTSUJDAEMITLD-Y 70506060
21 TMC 01 HCTIWSETUMTUPTUOrC/bC00
31 1OB 7F0)ETUORNIAM(TENMTSUJDA1TESFFObC70
41 1OR 7F0TNEMTSUJDA1TESFFOrC70
51 FDC 07 HCTIWSYCNEUQERFNWODTNUOCV00
61 MDC 03 HCTIWSEGDUJNWODTNUOCV00
71 CFA 03 HCTIWSYTIVITISNESCFA 0000
81 MVM 11 KSAMCFA+KSAMNOISIVORCAM10
91 YRS 7F0TNEMTSUJDAKCALBY-RMACES70
A1 YBS 1F0TNEMTSUJDAKCALBY-BMACES10
B1 LEB 23 GNIHCTIWSFPH/LLEBMACES20
C1 FLB 01 TNEMTSUJDA0FLLEB00
D1 1VS 01 HCTIWSDI-VMACES00
E1 PGS 03 TNEMTSUJDANOITISOPETAGMACES00
F1 DIS 11 HCTIWSYTIVITISNESMACES10
02 HIS 01 HCTIWSNOITIBIHNIMACES00
12 PTS 01 SULPLAPROFPUTESLEVELKCALBY00
22 WSA 21 WSEDOMTCELESOEDIVOTUA10
32 HSW 03 ESIONROFPETSNIAGSSENPRAHS
NOITCUDER
00
42 OCW 03 ESIONROFPETSLEVELTUPTUOrC/bC
NOITCUDER
00
52 2BC 77 )TUPNI2rCbCY(TNEMTSUJDATESFFO2bC70
62 2RC 77 )TUPNI2rCbCY(TNEMTSUJDATESFFO2rC70
72 HPH 01 HCTIWSESAHPTUPTUOSH00
82 HPV 01 ESAHPTUPTUOPVROFHCTIWS00
92 MCN 01 BMOCCSTN10

http://cxema.ru
– 69 –
KV-EX29M63
RM-964
KV-EX34M39/EX34M69/EX34M87
RM-963
Adjustment Item Tabl e
GVTytilanoitcnuFlaitinIegnaRnoitcnuFnommoCcimanyDamarD/dradnatStfoS/eniF-iHlanosrePemaNeciveD
yrogetaC.oNemaN
PA00SAB 31F1LORTNOCEDOMDNUOSESAB 210101SF8683HB
10 ERT 21F1LORTNOCEDOMDNUOSELBERT 212101
20 EBB 99FFLORTNOCEDOMDNUOSEBB 795D00)92XE-VK(
20 EBB 99FFLORTNOCEDOMDNUOSEBB 7B5E00)43XE-VK(
30 NOS 01 FFO/NODNUORRUS00
40 TSS 01 OERETSDNUORRUS00
50 OMS 01 LARONOMDNUORRUS00
60 POL 01 REECNAHNETCEFFEDNUORRUS00
70 RUS 07 TCEFFEDNUORRUS00
GVTytilanoitcnuFlaitinIegnaRnoitcnuFnommoCemaNeciveD
yrogetaC.oNemaN
PSM00TSW 51FFDLOHSERHTOERETSG/W51D5143SPM
10 TBW AEFFDLOHSERHTLAUGNILIBG/WCE
20 LLW 5FFDLOHSERHTLARUANOMG/W50
30 CAW 1FOTNUOCTNEMEERGAG/W10
40 LDW 03FFYALEDHCRAESG/W03
50 LDN 02FFYALEDHCRAESMACIN02
60 LDS 01FFYALEDDAERSUTATSOERETS01
70 CGA 11 TNATSNOC/OTUAHCTIWSCGA10
80 LER 82F3EDOMTNATSNOCTANIAGCGA82
90 MRC 01 FFO/NOGNITUMREIRRAC00
A0 OCA 11 FFO/NOTUOKCOLCOIDUA10
B0 PF B1F7METSYSM-NONROFELACSERPMFB1
C0 MPF 23F7METSYSMROFELACSERPMF23
D0 HF D2F7VEDHROFELACSERPMF63
E0 MHF 56F7MDNAVEDHROFELACSERPMF56
F0 PGW C1F7ELACSERPG/WC1
01 PIN F7F7ELACSERPMACINF7
11 RRE 05FFDLOHSERHTHCTIWSMFOTUA05

http://cxema.ru
– 70 –
KV-EX29M63
RM-964
KV-EX34M39/EX34M69/EX34M87
RM-963
Adjustment Item Tabl e
GVTytilanoitcnuFlaitinIegnaRnoitcnuFnommoCVToediVedoMerutciP emaNeciveD
yrogetaC.oNemaN cimanyDamarD/dradnatStfos/eniF-iHlanosreP
1TL00HDL 11 NOITCELESTNEMGESMARGOTSIH108719ADT
10 SFC 11 NOITCELESRETLIFRUOTNOC10
20 BLW 01 HCTIWSWODNIWXOBRETTEL00
30 CDV 11 GNIROCTNADNEPEDOEDIV 10101010
40 MED 01 EDOMNOITARTSNOMED00
50 PDC 470YALEDECNANIMUL40
60 PSO 01 GNIKAEPTRAMSELURREVO00
70 OPW 01 FFOHCTERTSTNIOPETIHW00
80 KSD 01 HCTIWSENOTNIKS 00000000
90 KSA 01 NOITCELESELGNAENOTNIKS00
A0 KSW 01 NOITCELESHTDIWENOTNIKS00
B0 KSS 01 NOITCELESEZISENOTNIKS00
C0 RGD 11 HCTIWSTNEMECNAHNENEERG 10100010)ylnoEM,aisyalaM,dnaliahT(
C0 RGD 11 HCTIWSTNEMECNAHNENEERG 00000000)YLNOLEDOMAINAECO(
D0 TGD 77 HCTIWSTNEMECNAHNENEERGFODLOHSERHT70
E0 RGG 01 NIAGTNEMECNAHNENEERG00
F0 RGW 01 HTDIWTNEMECNAHNENEERG00
01 RGS 01 EZISTNEMECNAHNENEERG00
11 LBD 01 HCTIWSHCTERTSEULB00
21 LBG 01 NOITCELESNIAGHCTERTSEULB00
31 LBS 01 NOITCELESEZISHCTERTSEULB00
41 SDC 11 SSENPRAHSTNADNEPEDROLOC 10100010
51 TSC 77 SSENPRAHSTNADNEPEDROLOCFODLOHSERHT70
61 1TC 01 TNEMEVORPMITNEISNARTROLOC 00000000
71 NOB 01 NOITASNEPMOCTESFFOKCALB 00000000
81 DTB 0F3HCTERTSKCALBEVITPADA 00000000
91 DLN 51F3REIFILPMAYTIRAENIL-NON 51510051
A1 WLN 77 REIFILPMAYTIRAENIL-NONFOHTDIWPETS70
B1 DGV 51F3AMMAGELBAIRAV F1F1F1F1)92XE-VK(
B1 DGV 51F3AMMAGELBAIRAV 22F1F1F1)43XE-VK(
C1 WGV 07 AMMAGELBAIRAVFOHTDIWPETS00
D1 DKP F3F3EDUTILPMAGNIKAEP F3B2E0B2)92XE-VK(
D1 DKP F3F3EDUTILPMAGNIKAEP F303E003)43XE-VK(
E1 WKP 8F0EDUTILPMAGNIKAEPFOHTDIWPETS80
F1 DPS 0F3NOITCERROCSSENPEETS 02000000
02 DRC 11F3LEVELGNIROC B1B100B1)92XE-VK(
02 DRC 11F3LEVELGNIROC 61610061)43XE-VK(
12 WRC 9F0LEVELGNIROCHTIWPETS90
22 ORC 0F0EDOMOEDIVROFTESFFOLEVELGNIROC60)92XE-VK(
22 ORC 0F0EDOMOEDIVROFTESFFOLEVELGNIROC10)43XE-VK(
32 DWL F1F3NOITCERROCHTDIWENILF1
42 MNS 07 NOITIDNOCN/SELBAILERNUREDNUEDOMN/S00
52 CNS 3FORETNUOCEGAREVAOITARN/S 3030
62 CMF 2FORETNUOCGNIHCTAMEDOMERUTAEF20
GVTytilanoitcnuFlaitinIegnaR noitcnuF nommoCemaNeciveD
yrogetaC.oNemaN
CRD00DOM 03 DECROF-30,EVISSERGORPDECROF-20,I0521DECROF-10,LAMRON-00)YLNONOITAULAVEROF(EDOMCRD
EVISSERGORPELPMIS
00

http://cxema.ru
– 71 –
KV-EX29M63
RM-964
KV-EX34M39/EX34M69/EX34M87
RM-963
Adjustment Item Tabl e
GVTytilanoitcnuFlaitinIegnaRnoitcnuFnommoCVToediV edoMRNedoMerutciP
yrogetaC.oNemaN 0edomRN1edomRN2edomRN3edomRNcimanyDamarD/dradnatStfos/eniF-iHlanosrePemaNeciveD
MC300ZRF 01 TIBTSETYROMEMLANRETXE0028046DPU
10 MRN 03 EDOMNOITAREPONOITCUDERESION00
20 OCY E0F0NOITCELESTUPTUOLANGISC/YD0
30 CYS 13NOITCELESKCOLCMETSYS10
40 DTS 03 NOITCELESNOITAREPODRADNATS-NON/DRADNATS00
50 SSM 03 NOITCELESNOITAREPOENIL-RETNI/EMARF-RETNI00
60 LIK 33 NOITCELESNOITAREPORELLIK-NON/RELLIK30
70 DAE 01 HCTIWSCDA-YLANRETXE00
80 SCE 13NOITCELESTUPNICNYS-CLANRETXE10
90 PPC 23 NOITCELESHTDIWESLUPPMULC&LEVELTUPNICDA20
A0 RWP 01 HCTIWSHTDIWTUPNICDA00
B0 PDH 57 TNEMTSUJDAESAHPLATNOZIROH50
C0 LDC 47 TNEMTSUJDAYALEDLANGIS-C40
D0 CYD 2F0TNEMTSUJDALEVELGNIROCNOITCETEDYD 20202040
E0 GYD A0F0TNEMTSUJDANIAGNOITCETEDYD A0A0A0A0
F0 CCD 5F0TNEMTSUJDALEVELGNIROCNOITCETEDCD 50303050
01 GCD 5F0TNEMTSUJDANIAGNOITCETEDCD 50A0A050
11 RNY 1F0PUTESRETLIFRAENIL-NONRNY10
21 RNC 1F0PUTESRETLIFRAENIL-NONRNC10
31 CSW 13TNEMTSUJDAGNIROCNOITCETEDESION10
41 HTV 13DRADNATS-NONCNYS-HROFNOITCELESSISERETSYH 1010
51 RTV 13DRADNATS-NONCNYS-HROFNOITCELESYTIVITISNES 1010
61 RDL 23 -NONCNYS-EMARFROFNOITCELESYTIVITISNES
DRADNATS
2010
71 PAV 37 EPAHSLACITREVROFTNEMTSUJDANIAG
NOITCERROC
30000000
81 IAV C0F1EPAHSLACITREVROFTNEMTSUJDAGNIHSINAV
NOITCERROC
C0000000
91 TST 01 TIBTSET00
A1 FPY 33 FPBGNIKAEP-YROFNOITCELESYCNEUQERFRETNEC 30303030
B1 GPY 8F0FPBGNIKAEP-YROFTNEMTSUJDANIAG 80808080
C1 ESV AOF0PUTESRETLIFBMOCENIL20
D1 NCC 01 HCTIWSRETLIFTILPSLANGIS-C00
E1 SOC 01 NOITCUDERESIONTAHCTIWSYALEDLANGIS-C00
F1 CDS 01 HCTIWSYTIVITISNESNOITCETEDCD00
02 YDS 11 HCTIWSYTIVITISNESLEVEL-REWOLNOITCETEDYD10
12 G2D 47 NOITCELESNIAG2D40
22 CHY 03 NOITCELESGNIROCLEVEL-REHGIHLANGIS-Y 00000000
32 GHY 01 HCTIWSNIAGLEVEL-REHGIHLANGIS-Y 00000000
42 THS 0F0TSETRETNUOCV/H&NOITCETEDDRADNATS-NON
STIB
00
52 KLC 8F0STIBTSETKCOLC80
62 LLP D0F0PUTESRETLIFLLPD0
72 FRK 3F0TNEMTSUJDAECNEREFERNOITCETEDRELLIK30
82 LSH C0F0TNEMTSUJDALEVELECILSCNYS-HC0
92 LSV 8F0TNEMTSUJDALEVELECILSCNYS-V80
A2 SPB 4F0TNEMTSUJDANOITISOPTRATSETAGTSRUBLANRETNI40
B2 WPB A0F0TNEMTSUJDANOITISOPHTDIWETAGTSRUBLANRETNIA0
C2 CDA 33 NOITCELESYALEDKCOLCCDA30
D2 DPA 11 HCTIWSNWOD-REWOPCDA10
E2 DSN 11 TIBTSETNOITCETEDDRADNATS-NON10
F2 DPS 23 HCTIWSNWOD-REWOPYROMEM20
03 TNC 01 TIBTSETRNC00

http://cxema.ru
– 72 –
KV-EX29M63
RM-964
KV-EX34M39/EX34M69/EX34M87
RM-963
Adjustment Item Tabl e
GVTytilanoitcnuFlaitinIegnaRnoitcnuFnommoCemaNeciveD
yrogetaC.oNemaN
TXT00HXT13 SPILIHPROFNOITISOPLATNOZIROHTXETELET101625AAS
10VXT07 SPILIHPROFNOITISOPLACITREVTXETELET70
GVTytilanoitcnuFlaitinIegnaRnoitcnuFnommoCemaNeciveD
yrogetaC.oNemaN
MPO00HSO21F3NOITISOPHDSO 21690057PXC
101WF0F31#PUTESWODNIWDLEIFNEVE/DDODSO 00CSIM-NOITPO
202WF3F32#PUTESWODNIWDLEIFNEVE/DDODSO 30
30 MOC 030NOITCELESNOITAREPOBMOC 10
40 CPA 11 HCTIWSCPA 10
50 YST 030 METSYSVTOTUAHTIWGNIHCRAESREDNUNOITCELESMETSYSVT 00
60 TUM 01 ETUMLANGISON 00
70 MFA 11 HCTIWSMFOTUA 10
80OVT37 NOITATORERUTCIPOTNOITCERROCELGNA-V 30
90LBD01 NOITCNUFKCABEULBELBASID 00
A0 OSS 13NOITCELESHCRAESHCDEEPS 10
B0PRT0F3TUPNIHCAEROFNOITCUDERESIONGEPJ/GEPM 00
C0HCS1F7NOITIDNOCGNIPPIHSROFNOITCELESHC F7
D0ACS11 NOITIDNOCGNIPPIHSROFNOITCELESRIA/ELBAC 10
E0NSV01 EDOMOEDIVNINOITCUDERESIONELBANE 10
F0QSP01 CEPSNOITCETEDSCRISSOUNITNOCROFQESREWOP 00
01ROP01 TCYMORFNOITCETEDTESERNOREWOP 10
GVTytilanoitcnuFlaitinIegnaRnoitcnuFnommoCemaNeciveD
yrogetaC.oNemaN
BPO001PO7EFF)TEEHSDEIFICEPSEHTEES(1STIBNOITPO#STIB-NOITPO
102PO71FF)TEEHSDEIFICEPSEHTEES(2STIBNOITPO#
Note:- OP1 AND OP2 "#" : SEE OPTION NOTE.

http://cxema.ru
– 73 –
KV-EX29M63
RM-964
KV-EX34M39/EX34M69/EX34M87
RM-963
OPTION NOTE
COM Comb Operation Selection 00 = No comb used,
01 = Multi-Standard comb,
02 = 3D comb (NTSC Models only)
03 = Illegal, Do not use
TSY TV System Selection for Auto TV System 00 = B/G, 01 = I, 10 = D/K, 11 = M
SSO Speed CH Search Selection 00 = normal, 01 = 4 times, 10 = 6 times, 11 = 8 times
TRP MPEG/JPEG Noise Reduction
AV Input 00 = no AV Input, 01 = 1 AV Input, 10 = 3 AV Input, 11 = 4 AV Input
Abbreviation
VC = V-Compressed Mode NC = Non-compressed Mode ECO = Eco Mode
Sur = Surround NR = Noise Reduction
Pin P PiP models 0 = No PiP, 1 = PiP 0 = Original (Siemens), 1 = Chinese (Philips)
A-TV sys Auto TV System in Auto Program 0 = disabled, 1 = enabled
OSD Language 000 = English only, 100 = English & Chinese
(Multi) 010 = English & Arabic 110 = English, Chinese & Arabic
001 = English & Thai 101 = English, Chinese & Thai
011 = English, Arabic & Thai 111 = English, Chinese, Arabic & Thai
NOTE
• shaded items are fixed data.
• no data.
•Standard data listed on the Adjustment Item Table are reference values, therefore it may be different for each model and
for each mode.
•Note for Different Data: The data indicated in the initial colomn are the standard data values written on the microprocessor.
Therefore, the data valies of the modes and stored respectively in the memory. In case of a device
replacement, adjustment by rewriting the data value is necessary for some items.
Input DVDVideo 4Video 3Video 2Video 1TV––
NOTE
No. Modes Details Entry Conditions
1.
2.
3.
4.
5.
6.
7.
8.
50NC/60NC
50VC/60VC
ECO ON/OFF NC
ECO ON/OFF VC
50/60 DVD
Multi Comb
3D Comb
S-Input
Signal 50/60Hz Non-Compressed
mode.
Signal 50/60Hz V-Compressed
mode.
Eco modeON/OFF
Non-Compressed mode.
ECO mode ON/OFF
V-Compressed mode.
Signal 50/60Hz Digital Video Disk
Multi Comb Filter
3 Dimensional Comb Filter
S-Video Input
Input 50Hz(PAL)/60Hz(NTSC), wide mode OFF (TV/
video mode)
Input 50Hz(PAL)/60Hz(NTSC), wide mode ON (TV/
Video mode)
ECO mode ON/OFF, wide mode OFF
ECO mode ON/OFF, wide mode ON
Input 50Hz(PAL)/60Hz(NTSC), DVD
Input PAL, NTSC 3.58, Service mode category OPM 03
COM 01 (Multi Model only)
Input NTSC 3.58 only, Service mode category OPM 03
COM 02 (NTSC model only)
Connect S-Video Cable, video mode
OP2 Items
Item
KV-EX29M63
KV-EX34M39
KV-EX34M69
KV-EX34M87
1
1
1
1
1
1
1
1
Chinese
1
1
1
1
–
–
–
–
–
A-TV sys
1
1
1
0
–
–
–
–
–
PiP Models
0
1
1
1
Arabic Thai
–
–
–
–
–
OP1 Items
Item
KV-EX29M63
KV-EX34M39
KV-EX34M69
KV-EX34M87
1
1
1
1
1
1
1
1
DVD Input
1
1
1
1
Sleep Mode
1
1
1
1
(Reserved)
0
0
0
0
NICAM
1
1
1
0
TOP
0
1
0
0
AV Input
HDEV
1
1
1
0
17
97
97
87
HEX
HEX
6F
EF
6F
0F

http://cxema.ru
– 74 –
KV-EX29M63
RM-964
KV-EX34M39/EX34M69/EX34M87
RM-963
7-3. PICTURE QUALITY ADJUSTMENTS
PICTURE ADJUSTMENT
1. Set to service mode.
2. Set A/V control to HI-FINE.
3. Set the following condition.
Adjustment condition
SAJ 00 PIC 3F
06 DYC 00
0E CLO 06
10 HUO 07
JGL 04 BBT 00
05 LML 03
ECO MODE : OFF
WIDE MODE : OFF
DRC-MF : DRC1250
MEASUREMENT POINT
VR : R100 (the pin 6 of CN1100)
VB : B100 (the pin 7 of CN1100)
CAUTION
After Adjustment, these adjustment parameters must be
recovered to the original condition.
Original Condition
SAJ 00 PIC 28 HI-FINE
06 DYC 0 HI-FINE
JGL 04 BBT 03
05 LML 00
1. DRIVE ADJUSTMENT (VIDEO MODE)
Input signal : PAL Color bar, to Video 1
[Service] mode.
(i) SUB CONTRAST
Condition : SAJ 00 PIC 3F
02 COL 00
JGL 01 RGB 04
Adjusting parameter:
YCT 08 YOL
2. DRIVE ADJUSTMENT (RF MODE)
Input signal : PAL Color bar HI-FINE Mode.
(i) SUB CONTRAST
Condition : SAJ 00 PIC 3F
02 COL 00
JGL 01 RGB 04
Adjusting parameter:
YCT 04 SCT
(ii) Copy SCT data to NTSC (RF MODE)
VR
VR2
GND
VR1 - VR2 = VR = 2.35 ± 0.07 (Vp-p)
SUB HUE/COL ADJUSTMENT
1. SUB HUE/SUB COL (VIDEO MODE)
Input signal : NTSC Color bar HI-FINE Mode.
Condition : SAJ 02 COL 1F
JGL 01 RGB 07
SAJ 10 HUO 07
Adjusting parameter:
YCT 0A COL
YCT 00 TNT
After the adjustment SAJ 10 HUO 9
2. SUB HUE/SUB COL (NTSC RF MODE)
Input signal : NTSC Color bar.
Condition : SAJ 02 COL 1F
JGL 01 RGB 07
SAJ 10 HUO 07
Adjusting parameter:
YCT 03 SCL
YCT 00 TNT
VB1 VB2 VB3
VB4
VB1 = VB4 ± 70 mV
VB2 = VB3 ± 70 mV
3. SUB COLOR ADJUSTMENT (PAL RF MODE)
Input signal : RF PAL Color bar HI-FINE Mode.
Condition : SAJ 02 COL 1F
JGL 01 RGB 07
Adjusting parameter:
YCT 03 SCL
VB1 VB2 VB3
VB4
VB1 = VB2 = VB3
50 TV 50 VIDEO 60 TV 60 VIDEO
0E CLO 09 08 09 09
1O HUO 08 08 09 09 NTSC
PA L

http://cxema.ru
– 75 –
KV-EX29M63
RM-964
KV-EX34M39/EX34M69/EX34M87
RM-963
7-4. DEFLECTION ADJUSTMENTS
FOR DRC 1250 (50Hz) MODE
1. Set to Service Mode.
2. Input a Pal cross hatch/dot signal.
3. Set the following condition.
Picture Mode to [DYNAMIC], Picture Rotation to [+/–0] and
Eco Mode to OFF.
4. Set to DRC-MF1250 mode.
5. Using the [1] and [4] button, select category GEO (Service
Mode).
6. Raise/lower the data using the [3] and [6] buttons.
Select and adjust the following items to obtain optimum
image.
Service Item
GEO : 00 VSZ V SIZE
01 VPS V POSITION
02 VLN V LINEARITY
03 SCO S CORRECTION
04 HSZ H SIZE
06 PAP PIN AMP
07 UPN UPPER CORNER PIN
08 LPN LOWER CORNER PIN
09 TRZ TRAPEZIUM
0A AGL AFC ANGLE
0B BOW AFC BOW
7. Using the [1] and [4] buttons select category DAC (Service
Mode).
8. Select and ad List the following items to obtain optimum
image. Raise/lower the data with the [3] and [6]
buttons.Select and adjust the following items to obtain
optimum image.
Service Item
DAC: 01 HLN H LINEARITY
04 HTR HORIZONTAL TRAPEZIUM
05 PBA PIN UNBALANCE
9. Select “GEO 04 HSZ” with the [1] and [4] buttons.
10. Confirm the H Size condition. If necessary, adjust the H
Size to get a best condition.
11. Write into the memory by pressing [MUTING] then [0] on
the remote commander.
FOR WIDE MODE, DRC1250 (50Hz)
12. Adjust condition change to WIDE MODE : ON.
13. COPY (item FOR DRC 1250 (50Hz) MODE and adjust
data for the following items.
Service Item
GEO : 00 VSZ V SIZE
01 VPS V POSITION
04 HSZ H SIZE
14. Adjust V Blanking the following items.
Service Item
GEO : 13 VAS V ASPECT
14 VSC V SCROLL
15. Adjust the following items.
Service Item
GEO : 02 VLN V LINEARITY
03 SCO S CORRECTION
05 HPS H POSITION
06 PAP PIN AMP
07 UPN UPPER CORNER PIN
08 LPN LOWER CORNER PIN
09 TRZ TRAPEZIUM
0A AGL AFC ANGLE
0B BOW AFC BOW
DAC : 01 HLN H LINEARITY
04 HTR HORIZONTAL TRAPEZIUM
05 PBA PIN UNBALANCE
16. Repeat step 5 and 6.
FOR DRC 1250 (60Hz) MODE
17. Input 525/60Hz signal.
18. Set to DRC-MF : 1250
19. COPY "DAC 00 HCT (DRC 1250, 50Hz)"
to
"DAC 00 HCT (DRC 1250, 60Hz)"
20. Adjust the Service Item listed in no. 6 and no. 8.
FOR WIDE MODE, DRC 1250 (60Hz)
21. Set to WIDE MODE : ON
22. Using the [1] and [4] buttons select category GEO (Service
Mode).
23. Select and adjust the following items to obtain optimum
image.
Raise/lower the data with the [3] and [6] buttons.
GEO 00 VSZ V SIZE
01 VPS V POSITION
04 HSZ H SIZE
24. Adjust V Blanking for the following items
GEO 13 VAS V ASPECT
14 VSC V SCROLL
25. Adjust the Service Item listed in no.15.
26. Repeat step 5 and 6
27. Input a NTSC cross hatch/dot signal and repeat all above
steps.
7-5. A BOARD ADJUSTMENT AFTER IC003
(MEMORY) REPLACEMENT
1. Enter to Service Mode.
2. Press commander buttons 5 and - (Data Initialize), and
2 and - (Data Copy) to initialize the data.
3. Call each item number and check if the respective screen
shows the normal picture.
In cases where items are not well adjusted, rectify the items
with fine adjustment.
Write the data per each item number ([MUTING] +-).
4. Select item numbers “OPB00” (OP1), “OPB01” (OP2) and
respectively set the bit per model with command buttons 3
and 6.
5. Press commander buttons 8 and - (Test Normal) to return
to the data that was set on the shipment from the factory.
(This will also cancel Service Mode.)

http://cxema.ru
– 76 –
KV-EX29M63
RM-964
KV-EX34M39/EX34M69/EX34M87
RM-963
GEO 4 HSZ (H SIZE)
GEO 9 TRZ (TRAPEZIUM)
GEO 07 UPN (UPPER CORNER PIN)
GEO 08 LPN (LOWER CORNER PIN)
GEO 0 VSZ (V SIZE)
GEO 5 HPS (H POSITION)
GEO 0A AGL (AFC.ANGLE)
GEO 0B BOW (AFC.BOW)
GEO 6 PAP (PIN AMP)
GEO 1 VPS (V POSITION)
GEO 2 VLN (V LINEARITY)
GEO 3 SCO (VERTICAL S-Correction)
PICTURE DISTORTION ADJUSTMENT (2)
H-TRAPEZOID (DAC 4 HTR)
7-6. PICTURE DISTORTION ADJUSTMENT (1)
Item Number 00 – 0B

http://cxema.ru
KV-EX29M63
RM-964
KV-EX34M39/EX34M69/EX34M87
RM-963
KV-EX29M63
RM-964
KV-EX34M39/EX34M69/EX34M87
RM-963
SECTION 8
DIAGRAMS
8-1. BLOCK DIAGRAMS
– 77 – – 78 –
47
36
3
5
7
1
2
4
8
9
11
30
15
16
18
59
61
43
45
60
63
62
64
53
52
54
31
29
44
41
39
37
25
23
24
22
28
26
Y1
NT/PAL
COUT2
C1
S-1
V1
LV1
RV1
V2
LV2
RV2
V5
V3
LV3
RV3
LV6
RV6
RV4
CN8301
TO H1 BOARD
CN1934
R IN
L IN
Y IN
CV IN
S IN
C IN
LV4
Y4
YS
1
Cr
2
Cb
2
Y
2
V4
S-4
C4
J8301
43
12
V1
L1
R1
V2
L2
R2
V3
L3
R3
Y B-Y R-Y L R
Q8301
BUFFER
Monitor Out
V
L
R
Video In 1
Video In 2
Video In 3
Component In
LOUT2
ROUT2
V6 V6 (STV)
TV
LTV
RTV
TV
LTV
RTV
VOUT1
LOUT1
ROUT1
RV5
V/YOUT2
VOUT3
YOUT3
COUT3
LV5 Q8304
BUFFER
Q8303
BUFFER
Q8306
BUFFER
BUFFER
Q8302 BUFFER
Q8364
BUFFER
Q4322
BUFFER
Q4321
BUFFER
Q4320
B3
Q8329
AMP
Q8330
BUFFER Q8331
AMP
Q8332
BUFFER IC8312
LEVEL CONVERTER
BUFFER
Q2305 BUFFER
Q2306
1
3
5
7
8
9
7SC
FSC
V IN
9
12
14
Y OUT
C OUT
16
10 SCP
CVBS/Y3
FSC
Y1
Cb IN
Cr IN
46
C3
41
39
19
18
17
CN1118
H TEXT
V TEXT
HP 100
VP 100
CVBS OUT
R IN
G IN
B IN
19
17
15
G
R
B
YS
9
7
5
FS IN 3
CN8402
SV-IN
SU-IN
SY-IN
SUB-CV/Y OUT
RY OUT
BY OUT
12
11
10
5
HP
VP
TELE
16
15
14
3
2
22
Cb OUT
Cr OUT
HS
3
CVBS OUT
21
Y OUT
23
9
VS
YS2/YM
R2
G2
B2
4
44
CVBS/Y2
C 2
43
8
–U IN
–V IN
6Y IN
9
17
–U OUT
–V OUT
19
Y OUT
16
1
SC
31
30
29
24
34
35
36
33
SW
IC8309
SW
IC8310
PICTURE IMPROVEMENT
PROCESSOR
IC8306
MAIN COLOR DECODER
IC2300
MULTI COMB FILTER
IC8306
MAIN COLOR DECODER
IC8302
AV SW
37
1
63
59
64
60
46
16
20
35
36
34
33
52
53
54
43
EXTRA-PARA R_OUT
G_OUT
B_OUT
VM_OUT
500K
ABL_IN
ABL_FIL
EW
HD
IKIN
HS_IN
DF_PARA
VS_IN
VM_MOD
V_PROT1
XRAY
G2_IN
R2_IN
B2_IN
YS/YM2
Y1IN
Cb1IN
Cr1IN
DPIC_DCTR
30
28
26
25
45
15
22
23
1
17
R OUT
G OUT
B OUT
IK
Q4315
V PROT SW
IC4301
R/G/B JUNGLE
CN4500
1
3
5
8
VM
10
HD
CN1160
EW
L SW
R SW
1
2
X RAY
DYNAMIC FOCUS
VERTICAL SAW1
VERTICAL-PROT
CN1163
4
5
7
8
VERTICAL SAW–
9
VDN 6
VDP 5
A (1/3)
Q8361
BUFFER
Q8362
BUFFER
Q8363
BUFFER
HP 100
VP 100
HP-M
VP-M
Q8351 BUFFER
Q8352 AMP
Q8337
}
Q8335 BUFFER
Q8357 AMP
Q8336
}
Q8333 BUFFER
Q8356 AMP
Q8334
}
MAIN MICON, TUVIF, AUDIO AMP, RGB OUT,
YCT,COMB FILTER, VIDEO/AUDIO-IN/OUT
()

http://cxema.ru
KV-EX29M63
RM-964
KV-EX34M39/EX34M69/EX34M87
RM-963
KV-EX29M63
RM-964
KV-EX34M39/EX34M69/EX34M87
RM-963
– 79 – – 80 –
1L SP
CN1193
4
6
R SP
L HP
7R HP
TO SPEAKER
1WOOFER SP
2WOOFER SP
CN1113
TO J BOARD
CN3451
TO H1 BOARD
CN1932
1
4
2
3
IC1205
SW
Lin
L-SWR-SW
Rin
Lout
Rout
16
15
10
9
IC1206
TRUSURROUND
Lch in
Rch in
Lch out
Rch out
6
2
7
1
IC1200
PRE-AMP
MIXER
Q1206
5
28
12
21
IC1201
TONE + BBE
IN1 -R
IN2 -L
IN2
IN1
OUT2
OUT1
3
5
1
7
IC2200
HP-AMP
1
5
12
7
IC1204
AMP
L/CH1
IN L/CH
OUT
CH1
R/CH2
IN R/CH2
OUT
3D/CH3
IN 3D CH3
OUT
211
FROM AV SW
A (2/3)
MAIN MICON, TUVIF, AUDIO AMP, RGB OUT,
YCT,COMB FILTER, VIDEO/AUDIO-IN/OUT
()
61
52
62
6
3
7
8
32
33
34
36
37
35
9
19
13
54
53
64
14
45
16
17
18
23
29
30
31
47
49
48
50
VP 100
LED R
LED G
SIRCS
KEY 1 IN
I
ANTENNA IN
RF SIGNAL
RF SIGNAL
IC001
MAIN CONTROLLER
DEGAUSS KEY 2
LED 1
LED 2
SIRCS
KEY 1
ATT SW
AGC MONITOR
AFT1
AFT2
F MONO F MONO
AFT2
AFT1
AGC
ST
MSP RESET(SAP)
MUTE
SDA 1
SCL 1
SDA0
SCL0
SDA
SCL
NS ROT
ST-BY
OVP
OCP
H SYNC
V SYNC
R
G
B
YS
YM
RESET
B-INT
HP100
CN1150
R
G
YS
B
Q002
BUFFER
IC002
CN1100
CN1190
TO H1 BOARD
CP1300
XMUTE
Q301 Q313
MUTE
ST
MSPR
STBY
MUTE
SDA
SCL
IC003
EEPROM
(A0-A7)
CN1163
DEGAUSS
NS ROT
+5V ST-BY
OVER CURRENT PROT.
CN1161
MSPR
SDA
SCL
F MONO
MODE
AFT1
Q101
BUFFER
ST
AG
AFT2
Q3300
Q3301
AMP
RESET IC
SDA
TO BUS CONTROLLER
R OUT
TU101
TU3301
L OUT
DEL OUT
SDA
SCL
NC
NC
NC (RESET)
PLL-SW
AFT OUT
RF AGC
SDA
SCL
DET OUT
SIGNAL
SPLITTER
AFT OUT
SDA
SCL
KEY 2 IN
RTV
LTV
TV
V6(STV)
1
2
4
9
7
1
5
6
1
10
5
7
B INT
SDA
2
SCL 4
3
Q001
INVERTER
1
R
G
YS
B
A
(3/3)
MAIN MICON, TUVIF, AUDIO AMP, RGB OUT,
YCT,COMB FILTER, VIDEO/AUDIO-IN/OUT
()
SCL

http://cxema.ru
KV-EX29M63
RM-964
KV-EX34M39/EX34M69/EX34M87
RM-963
KV-EX29M63
RM-964
KV-EX34M39/EX34M69/EX34M87
RM-963
26V
D6654
T6602
PIT.
Q6600
Switching transistor
Q6800
V DET PROT
IC6801
–15V –15V RECT
D6817
D6824
+15V RECT
D6816
DFT
T6801 DF DAMP
Q6821
FOCUS TO
C BOARD J9001
G2 TO C BOARD
CN9007
DF ON/OFF SW
Q6816, 6815
DF PROT
Q6817, 18
+15V
Q6809
M PIN OUT
H LIN OUT
CN6802
HD
EW
+200V +200V RECT
D6813
M-PIN OUT
Q6809
H-LIN OUT
Q6801
MPIN
HLIN
CN6802
Q6810
V PROT
Q6811, Q6819
Q6820, Q6821
H-OUT DRIVE
Q6806 HDT
T6804
HDT
T6802
PIN OUT
Q6808
D6801
IC6800
V-OUT
PUMP UP
Q6801
V+ 6
5
4
3
2
1
1
4
V-
H-
H+
200V
H1 TO C BOARD
CN9002
TO PICTURE TUBE
HV
CN6801
V.DYV. DYH.DYH.DY
H-OUT
Q6807
H-OUT DRIVE
Q6805
IC6801 DY-PROT
H-SAW
Q6813, 14
H-CAMP
Q6804, 3
H-C OUT
Q6802
H-C SHIFT
Q6822
PULS-RECT
D6809
T6800
7
3
5
48
30
9
10
8
7
6
F
13
SC
12
11
5
2
+135V
4
1HV
3
2
1
1
3
7
5
5
DY
D
Q6603
Switching transistor
10.5V
D6644
+BV
D6631
IC6600
SWITCHING
CONTROLLER
IC6608
COMPARATOR
RY6603
RELAY RY6602
RELAY
D6605
MAIN
RECT
DOUBLER
Q6602
Q6604
Q6605
RELAY
DRIVE
Q6100
Q6102
RCC
Q6100
STANDBY
RECT
Q6601
RELAY
DRIVE
SWITCHING
12.0V
D6639
6.5V
D6633
Q6608
SW
Q6610
OCP
FEEDBACK
FEEDBACK
+7V
D6323 STANDBY
STANDBY
TRANS
D6108
T6100
TH601
RY6601
AC IN
CN6604
3DGC
DGC/CHK 2
DGC/CHK 1
CN6603
CN6602
1DGC
DEGAUSS
1
CN6803
STANDBY
3OCP
7
CN6605
VPROT
FOCUS
N/S
V SAW–
V SAW+
CN6803
8
5
10
9
7
N/S
FOCUS
H LIN
HP1
OF DRIVE
CN6802
17
29
30
14
28
VC COMP –
VC COMP+
VS SAW–
VS SAW+
HD2
CN6801
14
10
12
8
26
HD1
X-RAY
VFB2
25
27
16
H-SAW
M PIN
H CENTER
21
23
19
HP2
ABL 1
HD
15
24
29
(POWER SUPPLY, DEFLECTION HV)
Cr-Y
ADC
TLC5733
PLL
TLC29321
PLL
TLC2933
LPF
16Mbit SDRAM
IC603
IC504
IC604
IC501
IC601
IC602
DRC 1chip
(CXD2090Q)
DRC process
525i n 525p
525i n 1050i
625i n 625p
625i n 1250i
IIC BUS
Expander
(CXA1875)
Cr-Y 8
Cb-Y Cb-Y 8
Y
H
13.5MHz
WPLLHD HREF
RPLLHD
5.0V
2.5V
54MHz
Clock
Y
IC505
Level
Converter
Clamp pluse
V
8
Cr-Y
Cb-Y
Y
3.3V
B3
Y OUT
V OUT
U OUT
10
14
12
CN502
8
9
IC506
Level
Converter
V-PULSE IN
HP 100 OUT
VP 100 OUT
Y-MAIN IN
V-MAIN IN
37
31
35
U-MAIN IN 33
H-PULSE IN 39
Q901, Q907, FL901
BUFFER & FILTER
Q903, Q909, FL903
BUFFER & FILTER
Q902, Q908, FL902
BUFFER & FILTER
(DIGITAL REALITY CREATION)
– 81 – – 82 –

http://cxema.ru
KV-EX29M63
RM-964
KV-EX34M39/EX34M69/EX34M87
RM-963
KV-EX29M63
RM-964
KV-EX34M39/EX34M69/EX34M87
RM-963
– 83 – – 84 –
IG
IC6353
Q6107
5V REG
DQP H-MOJI
1
3
4
5
6
7
8
9
10
11
12
M-PIN
DF PH
H-LIN
QP DV
H-TRP
QP PH
QP AC
CP CTR
H-CENT
QP AV
QP DC
2
3
5
6
1
7
135V
HP1
N/S
DF DRIVE
FOCUS
H LIN
V COMP+
V COMP-
V SAW-
V SAW+
VFB2
H CENT
H-SAW
M PIN
ABL 1
Q6125
H LIN AMP 1
Q6126
H LIN AMP2
IC6201
V SIZE COMP
Q6128
H-SAW
Q6106
CONST. C
2
5
7
3
1
IC6103
M.PIN CONP
IC6102
DQP-CONT
2
3
5
6
1
1
7
2
3
5
6
1
7
1
3
8
6
5
IC6354
MULTIPLAY
+
IC6356
N/S. OUT
1
2
3
8
7
6
5
IC6101
QP-CONT
3
1
2
4
5
3
IC6104
DQP-AMP
2
3
5
6
7
1
8
IC6351
DC CONT.
ROT-
ROT+
IC6105
DQP-CONT
IC6106
H-SIZE CONT
IC6202
LPF
Q4800 - H DRIVE1
Q4801 - H DRIVE2
QP (–)
CN6104
TO RT COIL
CN5402
CN6100
CN6106
CN6103
3
1
4
135V
5
14
17
28
29
30
10
12
8
16
19
21
23
24
29
25
26
15
14
14 11 10 9
234 6
5
5
IC6108
DAC CONT.
D1
(DF, DQP DRIVE)
1 2 3 4 5 6 7 8 9 10
5
6
2
3
7
1
IC4801
FF CONP1
5
6
2
3
7
1
IC4800
FF CONP2
5
6
2
3
7
1
IC4802
PLL AMP
5
67
IC4803
CPC-AMP
HD1
HD
HD2
HP2
8-2. SCHEMATIC DIAGRAMS
Note:
•All capacitors are in µF unless otherwise noted.
•All electrolytic capacitors are rated at 50V unless otherwise
noted.
•All resistors are in ohms.
kΩ = 1000Ω, MΩ = 1000kΩ
•Indication of resistance which does not have rating electrical
power is as follows.
Pitch: 5 mm
Rating electrical power 1/4W (CHIP: 1/10W)
• : nonflammable resistor.
•¢: internal component.
•: panel designation or adjustment for repair.
•All variable and adjustable resistors have characteristic curve
B unless otherwise noted.
•Readings are taken with a color-bar signal input.
no mark : PAL
( ) : SECAM
[ ] : NTSC 3.58
« » : NTSC 4.43
•Readings are taken with a 10Ω MW digital multimeter.
•Voltage are dc with respect to ground unless otherwise
noted.
•Voltage variations may be noted due to normal production
tolerances.
•All voltages are in V.
•∗: Cannot be measured.
•Circled numbers are waveform references.
•: B + bus.
•: B – bus.
•÷: signal path.
Reference information
RESISTOR : RN METAL FILM
: RC SOLID
: FPRD NONFLAMMABLE CARBON
: FUSE NONFLAMMABLE FUSIBLE
: RS NONFLAMMABLE METAL OXIDE
: RB NONFLAMMABLE CEMENT
: RW NONFLAMMABLE WIREWOUND
: ✽ADJUSTMENT RESISTOR
COIL : LF-8L MICRO INDUCTOR
CAPACITOR : TA TANTALUM
: PS STYROL
: PP POLYPROPYLENE
: PT MYLAR
: MPS METALIZED POLYESTER
: MPP METALIZED POLYPROPYLENE
: ALB BIPOLAR
: ALT HIGH TEMPERATURE
: ALR HIGH RIPPLE
Note: The component identified by shading and
mark ! are critical for safety. Replace only
with part number specified.

http://cxema.ru
A
123456789101112
13 14 15
B
C
D
E
F
G
H
I
J
KV-EX29M63
RM-964
KV-EX34M39/EX34M69/EX34M87
RM-963
KV-EX29M63
RM-964
KV-EX34M39/EX34M69/EX34M87
RM-963
(1) Schematic Diagrams of F1, J and VM Boards
– 85 – – 86 –
1
2
3
4
1
2
3
4
5
6
7
8
R2419
R2411
R2420R2412
C2413
C2411
C2412
C2414
J2410
R2421 C2410
R2414
R2417 R2418
R2415
CN2410
C2418
C2419
R2410
JW3451
D2410
D2411
D2412
D2414
D2415
J3451
D3453
D3454
CN3451
220
75
22075
330p
B
47
47
330p
B
5P
220 47
220k
220k 100
100 1
1
75
8P
WHT
:S-MICRO
5MM
HZS9.1NB2
PROTECT
HZS9.1NB2
PROTECT
HZS9.1NB2
PROTECT
HZS9.1NB2
PROTECT
HZS9.1NB2
PROTECT
2P
RD30ESB2
PROTECT
RD30ESB2
PROTECT
4P
GND
GND
DVD Y
DVD BY
DVD RY
GND
DVD L
DVD R
Y
B-Y
R-Y
L
R
3D+IN
GND
GND/3D-
3D SP + (RED)
3D SP - (BLK)
3D+IN
(COMPONENT IN)
TO A BOARD
CN1113
TO A BOARD
CN8302
B-SSS10720-...-J..-EX29/34
1
2
1
2
1
23
4
1
23
4
CN1601
C1601
T1601
T1602
R1601
CN1602
C1603
FB1601
FB1602
FB1603
FB1604
C1602
R1602
R1603
JW1603
JW1604 JW1607
JW1608
JW1605
JW1606
JW1601
JW1602
VDR161
CN1603
CN1604
F1601
2P
:VH
0.47
250V
2P
:VH
1.1UH
1.1UH
1.1UH
1.1UH
10MH
10MH
0.68
250V
#
#
#
##
#
#
#
#
#
ERZV14D621
0.0047
250V
1M
1/2W
#
:TAB
:TAB
T6.3A(EX34)
250V
AC IN
AC IN
AC OUT
AC OUT
GND
(AC LINE FILTER)
TO H1 BOARD
CN1651
B-SSS10720-...-F1.-EX29/34
T5A(EX29)
1
2
3
4
5
6
7
8
9
10
11
1
2
3
4
5
6
7
8
C5409
C5405
C5401
C5410
C5411
R5407
R5410
R5411
R5408
R5418
R5419
R5420
R5406
R5412
R5417
R5414
R5413
Q5407
Q5406
R5409
C5403 C5406
R5426
C5404
CN5401
R5400
C5419
FB5400
FB5401
C5416
C5414
C5413
C5418
L5400
C5407
C5408
C5412 R5422
R5405
R5425
R5423
JW5400
R5415
R5403
R5428
JW5407
R5424
R5427
C5420
CN5402
C5400
C5415
R5402
R5416
R5421
C5402
JW5406
JW5402
R5404
R5401
C5417
Q5400
Q5401
Q5402
Q5403
Q5404
Q5405
D5400
D5402
D5403
D5404
D5405
D5406
D5401
100
16V
470
16V
47
47
47
100
560
2.2k
2.2k
4.7k
10k
18k
560
:FPRD
470
6.3V
470
6.3V
2.2
250V
0.001
:PT
0.001
:PT
220
18k
8P
:BTOB
100
:FPRD
47 33
160V
470
3W
:RS
0.01
200V
:PT
0.01
200V
:PT
470
16V
100
160V
JW(5MM)
100
1/2W
:FPRD
100
1/2W
:FPRD
#
15
15
11P
WHT
:S-MICRO 680
2.2
:FPRD
2.2
:FPRD
0.1
200V
:PT
0.47
:MPS
JW(5MM)
JW(5MM)
#
#
#
#
#
#
#
#
:LHL08
2SA2005
VM-OUT
2SC5511
VM-OUT
#
#
1.2k
4.7k
#
#
0.0022
500V
2SC2785TP-HFE
VM AMP
2SC2785TP-HFE
VM AMP
2SC2785TP-HFE
BUFFER 2SC2785TP-HFE
BUFFER
2SA1175TP-HFE
BUFFER
2SA1175TP-HFE
BUFFER
1SS119-25
TEMP-CORR
1SS119-25
VOLTAGE DROP
1SS119-25
VOLTAGE DROP
1SS119-25
VOLTAGE DROP
RD22ES-B1
LEV.SHIFT
RD22ES-B1
LEV.SHIFT
D1NS4
VOLTAGE DROP
135V
QP(+)
QP(-)
GND
QP-
QP+
QP+
GND
GND
VM
VM
TO D1 BOARD
TO NECK ASSY
CN6104
GND
9V
VM
N.C.
N.C.
N.C.
N.C.
9V/12V
(VELOCITY MODULATION)
135V
B-SSS10720-...-VM.-EX29/34

http://cxema.ru
A
123456789101112
13 14 15
B
C
D
E
F
G
H
I
J
KV-EX29M63
RM-964
KV-EX34M39/EX34M69/EX34M87
RM-963
KV-EX29M63
RM-964
KV-EX34M39/EX34M69/EX34M87
RM-963
– 87 – – 88 –
(2) Schematic Diagram of A Board
1
2
3
4
5
6
7
8
9
10
1
2
3
4
5
6
7
8
9
10
1
2
3
4
1
2
3
4
5
6
7
89
1011121314
1 2 3 4 5 6 7 8
910111213141516
1 2 3 4 5 6 7 8 9 10 11 12 13 14 15 16 17 18 19
20
21
22
23
24
25
26
27
28
29
30
31
32
33343536373839404142434445464748495051
52
53
54
55
56
57
58
59
60
61
62
63
64
1
2
3
4
5
6
7
8
9
10
11
12
1
2
3
4
5
6
7
8
9
10
1
2
3
4
5
6
7
8
9
10
1
2
3
4
5
6
7
8
9
10
R083
C033
R4384
R4350
R4302
R4303
R4304
R4305
C4330
C4336
C4340
L4303
L4304
C4329 C4331
C4334
C4345
L4302
L4301
C4316
L4305
L4306
C4352
C4364
C4363
L4309
L4308
Q4305
Q4306
C4361
C4360
L4307
Q4317
FB4387
FB4388
FB4389
X4300
C4310
C4313
C4312
C4315
C4314
C4311
C4337
C4339
Q4319
C4309
R4316
R4317
R4322
CN1161
CN1160
C4341
L4310
L4311
Q4315
L4312
IC1205
C1218
C1288
R1218 R1217
C1289
C1290
R1216
C1299
R1212
C1305
R1211
C1304
C1292
D007
D008
D012
D013
C4332
C4377
D4303
Q4301
Q4316
R4318 R4319
R4320 R4321
R4323
R4324
R4326
R4327
R4376
R4369
R4374
R4357
R4398
C4300
R4300
R4390
R4391
R4393
R4399
R4392
R4394
R4410
R4412
R4409
Q4311
Q4314
Q4312
CN1190
Q003
R4344
R4347
R4348
C4338
C4342
R4358
R4359
R4360
R4341
R4342
C4350 C4351
R4519
R4507
C4518
R4337
C4317
C4318
C4319
C4320
C4321
C4322
R4335
R4336
C4333
R4396
R4397
C4343
C4346
C4348
C4349
R4301
R4395
C4324
R4339
R4343
C4355
C4356
C4357
C4358
C4353
C4354 C4359
R4365
R4366
R4367
R4372
R4375
R4377
C4369
C4365
R4363
R4361
D4302
R4362
R4364
R4370
R4368
D4301
D4308
D4309
R4314
R4313
R4387
R4388
R4389
R4340
C4381
R4405
R4407
C4325
C4379
R4401
C4344
R4518
C4326
C4327
C4328
JR4301
R4308
R4309
R4310
R4311
R4312
R4315
C4335
R4353
R4373
R4338
R4371
R4349
C4378
Q4303
R4345 R4352
R4380
R4382
C1293
C1294
R1214 R1213
R1210
C1291
C1303
Q4304
Q4307
Q4308
Q4310
R4346
R4351
R4354
C4301
C4362
CN1162
CN1163
Q4300
Q4313
D4306
D4307
C1232
C1233
IC4301
CN1138
R4520
R4521
R4306
R4307
D4314
C4366
C4367
R4402
Q4318
R4404
C4380 R4403
R4406
D4313
R1222
R1219
R1221
IC1206
R4411
C4303
R4413
CN4500
C4347
D4312
D4311
D4305
R4385
R4383
R4381
D4304
R4408
R1215
R1220
C4307
1k
:CHIP
0.1
B:CHIP
100 :CHIP
100 :CHIP
100 :CHIP
100
:CHIP
100 :CHIP
100 :CHIP
0.1
:PP
47
10016V
:CHIP
:CHIP
4.7
0.47
47
47
:CHIP
:CHIP
47
25V
:CHIP
:CHIP
47 47
47
:CHIP
:CHIP
#
#
#
4.7
#
DTC114EKA
SW
0
:CHIP
0:CHIP
0:CHIP
503.5KHz
#
#
#
#
#
#
#
22p
CH:CHIP
2SA1162-G
AMP
0.22
16V
B:CHIP
6.8k
:CHIP
22k
:CHIP
#
10P
10P
10p
CH:CHIP
#
:CHIP
DTC144EKAPROT SW
#
NJU4066BM
SW
0.2216VB:CHIP
0.22
16V
B:CHIP
1.5k
:CHIP
1.5k
:CHIP
0.0047
B:CHIP
0.01B:CHIP
1.8k:CHIP
0.0047B:CHIP
56k
:CHIP
0.01
B:CHIP
1.5k
:CHIP
0.0047
B:CHIP
0.1
B:CHIP
RD5.6SB3
PROTECT
#
#
RD5.6SB3
PROTECT
0.047
:MPS
#
RD3.9ES-B2 CLIP
2SC2712
ABL CONT 1
2SC2712
SW
15k
:RN-CP
15k
:RN-CP
2.2k
:RN-CP 2.2
:CHIP
22k
:RN-CP
4.7k
:RN-CP
68k
:RN-CP
47k
:RN-CP
100:CHIP
100
:CHIP 100
:CHIP
10k
:CHIP
#
10
100
:CHIP
2.2k
:CHIP
2.2k
:CHIP
#
2.2k
:RN-CP
47k
:CHIP
#
#
2.2k
:CHIP
2.2k
:CHIP
2SA1162-G
RGB CORE
2SA1162-G
PIC CORE
2SA1162-G
LEVEL SHIFT
10P
BLK
:S-MICRO
2SC2712-YG
BUFFER
100
:CHIP
100 :CHIP
100
:CHIP
0.125VB:CHIP
0.01B:CHIP
8.2k:CHIP
560:CHIP
2.2k:CHIP
0:CHIP
#
0.1
25V
B:CHIP
0.001
B:CHIP
10k
:CHIP
#
#
100 :CHIP
0.1
25V
B:CHIP
0.1 25V B:CHIP
0.1 25V B:CHIP
0.1
25V
B:CHIP
0.1
25V
B:CHIP
0.1 25V B:CHIP
100 :CHIP
100 :CHIP
0.1
25V
B:CHIP
0
:CHIP
0 :CHIP
0.125VB:CHIP
116VF:CHIP
116VF:CHIP
116VF:CHIP
100 :CHIP
0:CHIP
0.1 25V B:CHIP
1.2k
:CHIP
100
:CHIP
0.1
25V
B:CHIP
0.1 25V B:CHIP
0.1 25V B:CHIP
0.1 25V B:CHIP
0.47 16V B:CHIP
0.47
16V
B:CHIP
0.0022
B:CHIP
100
:CHIP
100 :CHIP
100 :CHIP
1k
:CHIP
1k
:CHIP
1k:CHIP
0.1
25V
B:CHIP
#
100
:CHIP
3.3M :CHIP
#
#
#
1k
:CHIP
#
#
#
#
2.2k
:CHIP
4.7k
:CHIP
0
:CHIP
0
:CHIP
0:CHIP
#
#
#
#
10p
CH:CHIP
#
220k:CHIP
0.047
25V
B:CHIP
100
:CHIP
116VF:CHIP
116VF:CHIP
116VF:CHIP
0
:CHIP
0
:CHIP
#
0 :CHIP
#
0
:CHIP
#
#
1.2k
:CHIP
0
:CHIP
470
:CHIP
#
470
:CHIP
100p CH:CHIP
2SC1623-L5L6 AGC CONT
12k
:CHIP 470
:CHIP
10k
:CHIP
10k
:CHIP
10
10
2.2M
:CHIP
33k
:CHIP
82k
:CHIP
100
25V
100
25V
2SC2712
BUFFER
2SA1162-G
BUFFER
2SA1162-G
BUFFER
2SA1162-G
BUFFER
18k
:RN-CP
22k:CHIP
10k
:RN-CP
0.1 25V B:CHIP
0.1
25V
B:CHIP
10P
10P
2SD601A-Q-TX
RGB BUFFER
2SD601A-Q-TX
BUFFER
MA111-(K8).SO
PROTECT
#
4.7 10V F:CHIP
4.7 10V F:CHIP
CXA2100AQ
R/G/B
MA111-(K8).S0
PROTECT
MA3062M-TX
SW
1.8k
:CHIP
2.2k
:CHIP
1.8k :CHIP
NJM2188M-TE2
TRUSURROUND
10P
WHT
:S-MICRO
#
DAN202K
STOPPER
DAN202K
STOPPER
#
82k
:CHIP
2.2k :CHIP
470000p
16V
R,G,B,BLK
+12V
ST-BY
L.C.MUTE
L-SW
R-SW
+6.5V
+10.5V
NS ROT
+30V
OVP
OCP
+10.5V
+6.5V
+7V STANBY
DEGAUSS
+5V STANBY
INTW
JOINT A1
JOINT A2
JOINT A3
JOINT A4
JOINT A5
JOINT A6
JOINT A7
1
JOINT
3
4
5
6
7
8
9
1
12
13
14
15
16
17
18
19
20
21
22
23
10
FBP
EX PARA
D FOCUS
VM MOD
V+
V PROT
V-
LED1
LED2
STBY +5V
SIRCS
GND
GND
KEY2
STBY +5V
BLK
G
R
R
G
B
BLK
B
RT
GT
BT
BLKT
BLKT
BT
GT
RT
YS
B
R
G
BLKT
BT
GT
RT
SCL
SDA
SCL
SDA
VP100
HP100
EX PARA
V+
D FOCUS
V-
FBP
V PROT
VM MOD
GND
KEY1
*
*
*
*
*
*
*
*
*
AFC CORE
*
**
*
*
*
*
*
PROTECT
0:CHIP
*
*
*
CLAP
GND
GND
GND
PROT.
+6.5V
GND
GND
GND
+10.5V
SDA
SCL
+12V
GND
FLYBACK PULSE
GND
EXTRA PARABOLA
X-RAY
VM MODULATION
VERITCAL SAW1
VERTICAL-PROT
VERTICAL SAW-
GND
SIRCS
STBY +5V
LED G
LED R
TO D BOARD
TO D BOARD
+6.5V
TO D BOARD
NS ROT
GND
KEY1 IN
L.C.MUTE
GND
6.5V
10.5V
+30V
DEGAUSS
OVER VOLTAGE
OVER CURRENT
PROT.
ST-BY
NC
DYNAMIC FOCUS
GND
GND
XRAY
RGB_AFC
ABL_IN
ABL_FIL
PABL_FIL
IKIN
B_OUT
B_SH
G_OUT
G_SH
R_OUT
R_SH
VCC
VCC
CLP_C
IREF_SIG
BPH
NC
Y1IN
FS
Y2IN
HS_IN
VS_IN
SDA
SCL
EXTRA_PARA
DF_PARA
B2_IN
G2_IN
R2_IN
VCC
YSYM1
B1_IN
G1IN
R1_IN
GND
DPIC_DCTR
VM/SHC_OFF
VM_OUT
VM_MOD
EW
GND
V_OSC
V_AGC
VDP
VDN
REG
GND
VTIM/TEST
IREF_J
VCC(H.V)
SCP
AFC_FIL
500K
V_PROT1
HD
HP_IN
L2_FIL
YS/YM2
GND
GND
GND
R 0UT
G OUT
B OUT
IK
+12V
NC
CR2IN
CB2IN
CB1IN
CR1IN
GND
TO CR:CN9001
GND
L IN
L OUT
R OUT
R IN
RSW
CENTER
SW
GND
VCC
LSW
MODE1
MODE2
VREF
FIL2-OUT
FIL2-IN
FIL2-IN2
V+
GND
Lch In
Rch In
FILL-OUT
FILL-IN1
Rch Out
Lch Out
FILL-IN2
FILL-IN3
GND
KEY2 IN
ABL1
EW
-15V
H.D
+7V STANDBY
+5V STANBY
GND
HD CLAMP
AFC OUT
INTW
+9V
VM
678
9
R(TEXT)
G(TEXT)
B(TEXT)
R(OSD)
G(OSD)
B(OSD)
R
G
B
R
G
B
CN6605
TO DH BOARD
CN3802 CN1905
TO H1 BOARD
CN6606
CN6800
TO D BOARD
CN6803
12V
12V
9V
9V
9V
9V
9V
9V
9V
-15V
5V
5V
MAIN MICON,TUVIF,AUDIO AMP
RGB OUT,YCT,COMB FILTER
VIDEO/AUDIO-IN/OUT
()
B-SSS10720-...-A..(PAGE 1(1/4)-EX29/34
2
JOINT
JOINT
JOINT
JOINT
JOINT
JOINT
JOINT
JOINT
JOINT
JOINT 1
JOINT
JOINT
JOINT
JOINT
JOINT
JOINT
JOINT
JOINT
JOINT
JOINT
JOINT
JOINT

http://cxema.ru
A
123456789101112
13 14 15
B
C
D
E
F
G
H
I
J
KV-EX29M63
RM-964
KV-EX34M39/EX34M69/EX34M87
RM-963
KV-EX29M63
RM-964
KV-EX34M39/EX34M69/EX34M87
RM-963
– 89 – – 90 –
1 2 3 4
5678
1
2
3
4
5
6
7
8
9
10
1
2
3
4
5678
1234
5 6 7 8
1 2 3 4 5 6 7 8 9 10 11 12
1
2
3
4
5
6
1
2
3
4
5
6
7
8
9
10
11
12
13
14
15
16
17181920212223242526272829303132
S
1
2
3
4
1
2
3
4
1 2 3 4 5 6 7 8 9 10 11 12 13 14 15
IC2200
R2211
R2212
R2209
R2210
R2213
R2214
R2215
R2206
R2208
R2205
R2204
D2201
R2203
R2202
R2200
R2201
CN1193
C2204
C2205
R087
R086
R084
C034
IC1200
C1200
C1203
C1202C1204
C1224
C1222
C1223
C1286
C1287
IC1203
R1235
C1252
C1251
R1237
R1236
R1238
C1253
R1239
C1256 C1254
R1234
C1250
C1257
R1226 C1272
R1255 C1269
R1254
C1271
C1270
R1257
C1267
C1268
C1258
R1244
C1260
C1261
C1249
C1248
R1232
R1233
C1312
C1247
C1259
Q1205
C1262
Q1206
Q1200 Q1201
R1206
C1298
C1215
R1223 C1220
R1224
C1275
C1245
C1244
C1243
C1242
C1241
C1221
R1231
C1255
R1259
R1258
C1266
D1203
C1264
C1263
R1205
JR1214
L1201
C1296
L1200C1274
C1307
C1309
C1308
C1311
C1318
C1285
C1284
C1306
C1314
C1315
C1317
R1261
C1283
C1219
R1280
C1276
C1316
Q1212
C1214
Q1213
PS1202
PS1204
C1313
R1264
C1246
C1310
C1320
Q1214
Q1215
C1321
Q1211
D1209
D1208
R1287
JR1213
JR1212
CN1112
PS1201
R085
R1277
R1262
R1268
R1265
D1204
IC1201
C1208
C1209
C1210
R1290
C1217
JR1209
C1240
D1216
C2206
Q2200
Q2201
C2209
C2202
C2203
C2201
C2200
R2207
Q004
R1203R1204
C1207
C1205
R1293
R1294
C1211 C1228
C1226
C1227
C1212
C1216
C1213
C1229
C1230
R1252
R1242 R1243
Q1204
R1251
R1245
R1241
R1240
R1247
R1249
R1260
Q1202
R1228
R1229
R1230
R1225
R1227
Q1209
Q1208
R1246
R1248
R1250
C1295
CN1114
C1273
CN1113
IC1207
R1286
R1281
R1279
R1284
R1283
R1278
L1202
R1282 R1285
C1280
C1319
R1266
FB1208
FB1205
FB1206
D1205
C1279
C1277
C1278
C1281
C1282
L1204
R1269
R1272
R1270
R1271
R1276
JR1210
JR1211
JR1215 JR1216
JR1217
JR1218
R1273
R1267
C1231
D1210
D1212
D1213
D1215
C1297
C1323
C1322
R1288
R1289
C1225
R1292
R1291
C2208
C2207
C1206
R1207
C1201
R1200
R1201
R1253
R1256
D1202
D1200
R1263
C1265
Q1207 Q1210
IC1204
Q1203
D1201
D1211
D1214
R1202
D2200
NJM4560M-TE2
SUB-HP-AMP
100k
:CHIP
10k
:CHIP 680k
:CHIP
47k
:CHIP
47k
:CHIP
47k:CHIP
47k
:CHIP
680k
:CHIP
4.7k
:CHIP
100k
:CHIP
10k
:CHIP
RD9.1SB
PROTECT
68:CHIP
4.7k
:CHIP
68
:CHIP
4.7k
:CHIP
10P
WHT
:S-MICRO
2.2
16V
F:CHIP
2.2
16V
F:CHIP
220
:CHIP
10k
:CHIP
1k
:CHIP
220p
CH:CHIP
PRE-AMP
100p
CH:CHIP
47
16V
47 16V100p
CH:CHIP
22
4.7
4.7
4.7
4.7
NJM4558G2
LOW CUT FILTER
68k
:CHIP
0.022
B:CHIP
0.022
B:CHIP
100k
:CHIP
22k
:CHIP
10k
:CHIP
2.2
16V
F:CHIP
10k
:CHIP
10 0.1
25V
F:CHIP
100k
:CHIP
2.2
16V
F:CHIP
100
16V
##
##
4.7k
:CHIP
0.047
:MPS
0.0047
B:CHIP
4.7k
:CHIP
0.047
:MPS 0.0047
B:CHIP
1
1k
:CHIP
#
1
0.022
B:CHIP
0.022
B:CHIP
22k
:CHIP
68k
:CHIP
2.2
16V
F:CHIP
2.2
16V
F:CHIP
10
2SC2712-YG
BUFFER
1
2SC2712-YG
MIXER
##
10k
:CHIP
1
1
10k
:CHIP
1
10k
:CHIP
100
35V
2200
2200
6800
#
2200
#
0
:CHIP
470
25V
1k
:CHIP
10k
:CHIP 10
50V
MA111-(K8).SO
PROTECT
22
22
10k
:CHIP
1
:CHIP
:FLR50
0.1
B:CHIP
:FLR50
0.1
B:CHIP
#
#
#
#
#
#
#
#
#
#
#
#
#
#
#
#
#
#
#
#
#
#
#
#
#
#
#
#
PROTECT
#
PROTECT
#
#
PROTECT
#
STBY MUTE
#
#
0
:CHIP
#
#
2.7A
4.7k
:RN-CP
#
4.7
:FPRD
22
:FPRD
22
:FPRD
MA111-(K8).SO
STOPPER
BH3868AFS-E2
TONE+BBE CONTROL
1
1
0.0047
B:CHIP
4.7k
:CHIP
0.001
B:CHIP
#
0.001
B:CHIP
MA111-(K8).SO
STOPPER
10
DTC144EKA
MUTE4
DTC144EKA
MUTE5
100
10
4.7
10
10
4.7k
:CHIP
2SC2712-YG
SW
1k
:CHIP
1k
:CHIP
10
25V
:BP
10
25V
:BP
47k
:CHIP
100
:CHIP
4.7 10V F:CHIP 4.7 10V F:CHIP
0.1 25V B:CHIP
0.1 25V B:CHIP
0.033
B:CHIP
0.068
25V
B:CHIP
0.0033
B:CHIP
0.033
B:CHIP
0.0033
B:CHIP
10k
:CHIP
4.7k
:CHIP 100k
:CHIP
2SK246GR
FET(DBFB)
2.2k
:CHIP
10k
:CHIP
0
:CHIP
470
:CHIP
1k
:CHIP
4.7k
:CHIP
470
:CHIP
#
100
100
100
8.2k:CHIP
8.2k:CHIP
DTC114TKA-T146
MUTE
DTC114TKA
MUTE
3.3k
:CHIP
6.8k
:CHIP
6.8k
:CHIP
10
4P
WHT
:S-MICRO
10
4P
WHT
:S-MICRO
#
#
#
#
#
#
#
#
##
#
#
#
#
#
#
#
#
#
#
#
#
#
#
#
#
#
#
0
:CHIP
#
0
:CHIP 0
:CHIP
#
#
#
#
0.068
25V
B:CHIP
#
#
#
#
0.047
:MPS
0.1
:MPS
0.047
:MPS
1M :CHIP
1M :CHIP
100
25V
33k :CHIP
56k :CHIP
2.2
16V
:CHIP
2.2
16V
:CHIP
0 :CHIP
3.3k
:CHIP
0
:CHIP
3.3k
:CHIP
3.3k
:CHIP
2.2k
:CHIP
2.2k
:CHIP
1SS355TE-17
RECT
DTZ-TT11-16B
DROPPER
10k
:CHIP
10K
2SA1162-G
BUFFER
DTC114TKA-T146
MUTE
AN7583Z
3 CHANNEL AMP
DTC114TKA-T146
BUFFER
1SS355TE-17
STOPPER
MA113-(TX)
MA113-(TX)
3.3k
:CHIP
RD9.1SB
PROTECT
AGND
+9V
JOINT A1
JOINT A2
JOINT A3
JOINT A4
JOINT A5
JOINT A6
JOINT A7
24
25
26
27
28
29
L
R
L
R
SDA
SCL
SP MUTE
L SP
L SP
G LSP
G RSP
R SP
R SP
R
L
G RSP
G LSP
L SP
R SP
AUDIO GND
AUDIO GND
R HP
R
L
L HP
GND HP
PULL UP
HP MUTE
R
L
L/Ch1
In
3D/Ch3
In
RF
GND
(Input)
R/Ch2
In
Mute
Ch3
(L/Out)
Ch1
(3D/Out)
Ch3
VCC
GND
(Output)
Ch1+2
Mute
Ch2
R/Out
R
L
AU VCC
AU VCC
AU GND
AU GND
AU GND
AU GND
WOOFER SP
WOOFER SP
GND
OUT
B/D
NC
FREQ
F/C
IN
MODE
VCC
VREG
VCC
BOOT
GND
-VCC
-VCC
-VCC
AU GND
AU GND
3D VCC-
3D VCC+
3D VCC+
GND
LS1
LS2
SOUT
IN2
BBASA
BBASB
BTREA
BTREB
BAS2
TRE2
OUT2
VC2
TC
VCC
CHIP
FILTE
AGCAD
PS2
PS1
IN1
BBASA
BBASB
BTREA
BTREB
BAS1
TRE1
OUT1
VC1
BC
SDA
SCL
IN1 -> R
IN2 -> L
3D VCC-
(AUDIO R)
CN1932
TO D BOARD
CN6619
TO J4 BOARD
CN3451
9V
9V
MAIN MICON,TUVIF,AUDIO AMP
RGB OUT,YCT,COMB FILTER
VIDEO/AUDIO-IN/OUT
()
9V
9V
B-SSS10720-...-A..(PAGE 1(2/4)-EX29/34
TO H1 BOARD
JOINT
JOINT
JOINT
JOINT
JOINT
JOINT

http://cxema.ru
A
123456789101112
13 14 15
B
C
D
E
F
G
H
I
J
KV-EX29M63
RM-964
KV-EX34M39/EX34M69/EX34M87
RM-963
KV-EX29M63
RM-964
KV-EX34M39/EX34M69/EX34M87
RM-963
– 91 – – 92 –
1
2
3
4
5
6
7
8
9
10
11
12
13
14
15
16
17
18
19
20
21
22
23
24
25
26
27
28
29
30
31
32
33343536373839404142434445464748495051
52
53
54
55
56
57
58
59
60
61
62
63
64
1
2
3
4
5
6
7
8
9
10
11
12
13
14
15
16
17
18
19
20
1
2
3
4
5
6
7
1
2
3
4
1 2 3 4
567
IO
G
IO
G
5 1
2
3
4
IO
G
1
2
3
4
5
6
7
8
9
10
11
12
13
14
15
16
17
18
19
20
21
22
23
24
25
26
27
28
29
30
31
32
33
34
35
36
37
38
39
40
IC001
C028
R033 R031
C003
C011
C009
C010
C024
R039
R041
R043
R046
R027
R047
R040
R066
R001
R002
R050
R049
R051
R052
C2601
C2600
C2606 C2607
C2610
L005
C031
C2612
R068
R069
R070
R071
R072
R079
R078
R077
R076
FB003
FB004
FB005
FB006
FB008
C4371
R4893
R4328
R4330
C4308
JL001
CN1100
CN1196
R024
R019
R022
R065
R093
R094
R2603
R2604
R4325
R4329
R073 R074
R075
R058
R016
C035
IC002
L006
R4908 R4909
R4911
R4910 R4912
R4913
R4914
Q4823
Q4824
IC2603
R2605
C2604
IC2600
IC2604
FB002
C1101
R030
R029
R028
R037
R036
R048
R008
R009
R017
D002
R042
D001
C001 C002
R045
R044
C2602 C2603
C2605 C2609
C2611
C030
R053
C032
C021
X001
C4370
R003
R034
CN1108
Q4302
R116
R118
R117
C2615
C2616
R032
R026
R025
R067
JR1220
JR1221
C036
C4837
C4836
Q4826
R054
C2617
C041
C042
C043
C044
C045
C046
C047
C048
C050
R4355
R4334 R4356
R4504
R4331
Q4320
R4505
R4332
Q4321
R4506
R4333
Q4322
IC2601
C1100
R120
R122
CN1118
C4835
Q4825
C2613
C049
R060
R062
C018
R107
Q008
R088 R095 R096
R061
Q005
R063
Q006
R064
Q007
R097
R098
R099
R124
R123
R119
R121
CXP750096-034Q
MAIN CONTROLLER
0.022
B:CHIP
220 :CHIP 220 :CHIP
#
#
0.1
25V
B:CHIP
0.1
25V
B:CHIP
10p
CH:CHIP
100:CHIP
100:CHIP
100:CHIP
220
:CHIP
1k
:CHIP
220
:CHIP
220:CHIP
1k
:CHIP
220
:CHIP
220
:CHIP
#
#
1k
:CHIP
1k :CHIP
0.1
25V
B:CHIP
0.1
25V
B:CHIP
0.1
25V
B:CHIP
0.1
25V
B:CHIP
0.1
25V
B:CHIP
0.47
16V
B:CHIP
100
25V
10k
:CHIP
4.7k
:CHIP
220 :CHIP
100 :CHIP
100 :CHIP
100
:CHIP
0 :CHIP
100 :CHIP
0 :CHIP
0UH
0UH
0UH
0UH
0UH
0.1
25V
B:CHIP
#
#
47k
:CHIP
1
#
4P
WHT
#
3.9k :CHIP
1k:CHIP
220
:CHIP
680
:CHIP
10k
:CHIP
10k
:CHIP
2.2k
:RN-CP
2.2k
:RN-CP
33k
:RN-CP
1k
:RN-CP
1.8k
:CHIP 1.8k
:CHIP
1.8k
:CHIP
0
:CHIP
2.2k
:CHIP
100p
CH:CHIP
MM1476AF(TP)
5.0V RESET REG
1k
:CHIP 4.7k
:CHIP
33k
:RN-CP
4.7k
:CHIP 10k
:RN-CP
10k
:RN-CP
2.2k
:CHIP
2SA1162-G
H COMP 1
2SA1162-G
H COMP2
BA033T
3.3V REG
1.5
2W
:RS
#
PQ09RF2
9V REG
PQ07VZ012P
2.5V REG
0UH
0.001
B:CHIP
#
1k :CHIP
1k:CHIP
220 :CHIP
220 :CHIP
10k
:CHIP
4.7k
:CHIP
#
1k :CHIP
MA111-(K8).SO
STOPPER
0 :CHIP
MA111-(K8).SO
STOPPER
100p
CH:CHIP 100p
CH:CHIP
4.7k
:CHIP
4.7k
:CHIP
100
16V 100
16V
100
10V 100
10V
330
10V
47
25V
1k:CHIP
0.01
B:CHIP
0.01
B:CHIP
CSA20.00MXZ040
47
#
#
40P
:BTOB
2SA1162-G
ABL CONT2
100:CHIP
100:CHIP
100:CHIP
0.1
25V
B:CHIP
0.1
25V
B:CHIP
1k:CHIP
1k:CHIP
1k:CHIP
#
#
#
100
25V
0.001
CH:CHIP
0.1
25V
B:CHIP
2SC2712-YG
HD CLAMP
1kCHIP
100
10V
100p
CH:CHIP
100p
CH:CHIP
100p
CH:CHIP
100p
CH:CHIP
100p CH:CHIP
100p
CH:CHIP
100pCH:CHIP
100p CH:CHIP
100p
CH:CHIP
#
##
0
:CHIP
#
#
BUFFER
0 :CHIP
#
#
BUFFER
0 :CHIP
#
#
BUFFER
PQ05RF2
+5V REG
33p
:CHIP
2SC2712-YG
H SAW
3300
16V
#
## #
#
#
BUFFER
#
#
BUFFER
#
#
BUFFER
#
#:CHIP
#
100 :CHIP
100 :CHIP
ST-BY
L.C.MUTE
+5V
+9V
+2.5V
+5V
TRAP
C IN
Y IN
MAIN C2
MAIN CV2
INTW
FSC
HP.M
VP.M
BLKT
BT
GT
RT
NS ROT
OCP
OVP
DEGAUSS
+10.5V
+6.5V +5V
+3.3V-DIGITAL
+2.5V
+5V STANBY
+9V
+7V STANBY
+3.3V-DIGITAL
+9V
JOINT A8
JOINT A9
JOINT A10
JOINT A11
JOINT A12
JOINT A13
JOINT A14
JOINT A15
JOINT A16
JOINT A17
JOINT A18
JOINT A19
JOINT A20
JOINT A21
JOINT A22
JOINT A23
JOINT A24
JOINT A25
JOINT A26
JOINT A27
JOINT A28
JOINT A29
JOINT
1
2
3
4
5
6
7
8
9
10
11
12
13
14
15
16
17
18
19
20
21
22
23
ST
AGC
AFT1
AFT2
KEY2
KEY1
FMONO
MSPR
R
HP100
VP100
INT
LED2
LED1
SIRCS
STBY +5V
SDA
INT
GND
SCL
CVBST
SDA
VP100
HP100
Y.M
U.M
V.M
VP.M
HP.M
HP100
VP100
Y 100
U 100
V 100
SDA
SCL
Y 100
U 100
V 100
SCL
B100
R100
R100
SCP
SCP
B100
BLKT
BT
GT
RT
*
*
*
*
*
*
*
*
*
HD CLAMP
*
*
H SYNC
V SYNC
RESET
VSS
XTAL
EXTAL
KEY2
KEY1
AGC MONITOR
AFT1
AFT2
B-INT
F MONO
ST
MSP RESET(SAP)
MUTE
R
SIRCS
LED1
LED2
MODE
SCL0
SDA0
ATT SW
VSS
VDD
EXLC
XLC
YM
YS
I
B
G
HP 100 IN
VP 100 IN
GND
U 100 IN
GND
V 100 IN
GND
GND
SCL
+3.3V
GND
GND
GND
Y MAIN OUT
GND
U MAIN OUT
GND
V MAIN OUT
GND
GND
GND
SDA
+5V DIGITAL
GND
GND
GND
GND
+5V
+9V
AUDIO PROTECTION
L.C.MUTE
ST-BY
SCL
SDA
GND
SDA
SCL
NS ROT
OVP
Y 100 IN
+2.5V
DEGAUSS
TO BUS CONTROLLER
GND
GND
GND
GND
GND
GND
V-PULSE M OUT
H-PULSE M OUT
B INT
ABL-CTR
NC
+5V
GND
GND
GND
GND
FPD
B-INT READY
GND
GND
Y100
B-Y100
R-Y100
TRAP
OCP
NC
NC
NC
NC
NC
NC
NC
NC
SCP
R100
B100
L/R ATTN
MODE2
MODE1
NC
COMB RESET
FS IN/NC
NC/Y IN
B IN/NC
NC/C IN
G IN/NC
NC/C OUT
R IN/NC
CVBS OUT
V TEXT/NC
H TEXT/NC
GND
RESET
CD
INOUT
GND
DVP
NC
NOISE DETECTOR
NC
SCL1(NVM)
SDA1(NVM)
INTW
FSC
NC/COMB RST
1
2
3
4
5
R-Y
B-Y
Y
R
TO B3 BOARD
CN502
9V
9V
9V
9V
9V
9V
-15V
5V
TO V2 BOARD(CN5801
5V
MAIN MICON,TUVIF,AUDIO AMP
RGB OUT,YCT,COMB FILTER
VIDEO/AUDIO-IN/OUT
()
LOW B DETECTION
5V
9V
B-SSS10720-...-A..(PAGE 1(3/4)-EX29/34
JOINT
JOINT
JOINT
JOINT
JOINT
JOINT
JOINT
JOINT
JOINT
JOINT
JOINT
JOINT
JOINT
JOINT
JOINT
JOINT
JOINT
JOINT
JOINT
JOINT
JOINT
JOINT

http://cxema.ru
A
123456789101112
13 14 15
B
C
D
E
F
G
H
I
J
KV-EX29M63
RM-964
KV-EX34M39/EX34M69/EX34M87
RM-963
KV-EX29M63
RM-964
KV-EX34M39/EX34M69/EX34M87
RM-963
– 93 – – 94 –
1
9V
30V
5V
SCL
SDA
AS
RF AGC
VIF
9V
AFT OUT
GND
R OUT
L OUT
NC
NC
NC
NC
NC
5V
DET OUT
PLL-SW
NC
NC
NC
SCL
SDA
NC
9V
30V
5V
SCL
SDA
AS
RF AGC
VIF
9V
AFT OUT
GND
R OUT
L OUT
NC
NC
NC
NC
NC
5V
DET OUT
PLL-SW
NC
NC
NC
SCL
SDA
NC
EMI
1 2 3 4
5678
1 2 3 4
5678
1
2
3
1
1 2 3
C017
C016
L003
L002
C013
C008
C006
C005
C004
JR001
CN1116
C3337
C110C109C111
C107
C103
C106
D100
C1301
R103
R023
R018
R038
C012
Q001
C1302
FB1300
Q313
R301
R302
C326
C301
R303
L001
C101
C3302
R106
R115
R114
FL001
Q002
RV100
R091
R090
R092
C015
IC003
IC004
R021
R055
R020
R035
CN2600
C014
R007
R014
R015
R011
R010
R012 R013 C007
R004 R005
JR1302
C112
C113
C114
L104
L103
L102
C108
C104 L105
R111
R112
R105
R104
R101
R102
R100
JR105
JR102
IC100
JR107
L101
L1300
C1300
D006
R109
R110
Q301
D301
D317
R081
R082
Q101
JR002
R080
D003
D004
D005
JR111
R006
D302
R3304
R3300
RV3300
Q3300
L3302
R3374
R3362 JR1301
C3330 C3331
D300
L3303
C3338 C3336
R3320
R3323
R3334
L3304
L3305
L3306
C3352
C3355 C3351 C3354 C3350
C3353
TU3301
JR109 TU101
CN1117
68p
CH:CHIP
47p
CH:CHIP
:CHIP
0.01
B:CHIP
#
0.1
16V
B:CHIP
220p
B:CHIP
220p
B:CHIP
0
:CHIP
1P
:FASTEN
#
470p
B:CHIP
470p
B:CHIP
470p
B:CHIP
470p
B:CHIP
0.1
16V
B:CHIP
#
MA111-(K8).SO
MSP RESET SW
100
16V
#
100
:CHIP
680
:CHIP
680
:CHIP
10p CH:CHIP
2SA1037AK-T146-Q
OSD(INTENSITY)SW
0.1
B:CHIP
0
:CHIP
2SC2712-YG
MUTE
470k
:CHIP
47k
:CHIP
10
1000
16V
47k
:CHIP
#
#
#
#
#
EMI
2SC2712-YG
YS BUFFER
#
#
#
#
10p CH:CHIP
M24C16-MN6T
EEPROM(A0-A7)
#
EEPROM(A8-AB)
0 :CHIP
0 :CHIP
2.2k :CHIP
2.2k :CHIP
1P
47
#
100 :CHIP
100 :CHIP
4.7k
:CHIP
3.3k
:CHIP
3.3k
:CHIP
4.7k
:CHIP 100
16V
0
:CHIP 0
:CHIP
#
100
16V
47
47
100
16V
100
16V
100
:CHIP
100 :CHIP
0
:CHIP
#
100 :CHIP
100 :CHIP
#
#
0
:CHIP
S-80743AL-A7-S
MSP-RESET
0
:CHIP
#
MA111-(K8).SO
OSD(YM)SW
470
:CHIP
560
:CHIP
2SA1037AK-T146
MUTE
MA111-(K8).SO
VOLTAGE SHIFT
MA111-(K8).SO
STBY MUTE
100
:CHIP
470
:CHIP
2SA1037AK-T146
BUFFER
#
3.9k
:CHIP
MA111-(K8).SO
OSD(B)SW
MA111-(K8).SO
OSD(G)SW
MA111-(K8).SO
OSD(R)SW
#
100
:CHIP
MA111-(K8).SO
MUTING SW
#
0
STOPPER
+10.5V
Y.M
U.M
V.M
CVBST
VP.M
M-TV
S-TV
SDA
HP.M
SCL
TV R
TV L
+5V
+9V
+9V
+5V
+9V
+30V
+30V
JOINT A8
JOINT A9
JOINT A10
JOINT A11
JOINT A12
JOINT A13
JOINT A14
JOINT A15
JOINT A16
JOINT A17
JOINT A18
JOINT A19
JOINT A20
JOINT A21
JOINT A22
JOINT A23
JOINT A24
JOINT A25
JOINT A26
JOINT A27
JOINT A28
JOINT A29
JOINT 24
JOINT 25
26
27
28
29
MODE
SCL
ATT
SCL
ST
SCL
AFT2
TV R
TV L
AFT1
SDA
MSPR
M-TV
MODE
FMONO
SCL
SDA
YS
G
B
ATT
SDA
STBY MUTE
SP PROT
SP MUTE
STBY MUTE
SDA
GND
AGC
S-TV
TV R
TV L
M-TV
S-TV
SDA
SCL
CVBST
HP.M
VP.M
V.M
U.M
Y.M
SP MUTE
SP PROT
*
*
*
AMP
*
*
**
**
*
**
*
*
*
*
*
*
*
****
*
*
**
#
GND
(RESET)
E0
E1
E2
GND
VCC
SCL
SDA
WC
E0
E1
E2
GND
VCC
SCL
SDA
WC
TO PAGE 2
GND
ATT SW
9V
TO CP1300
GND
TV
B(OSD)
G(OSD)
TV
(AUDIO L)
(AUDIO R)
5V
MAIN MICON,TUVIF,AUDIO AMP
RGB OUT,YCT,COMB FILTER
VIDEO/AUDIO-IN/OUT
()
5V
9V
5V
9V
B-SSS10720-...-A..(PAGE 1(4/4))-EX29/34
JOINT
JOINT
JOINT
JOINT

http://cxema.ru
A
123456789101112
13 14 15
B
C
D
E
F
G
H
I
J
KV-EX29M63
RM-964
KV-EX34M39/EX34M69/EX34M87
RM-963
KV-EX29M63
RM-964
KV-EX34M39/EX34M69/EX34M87
RM-963
– 95 – – 96 –
V1
L1
R1
V2
L2
R2
V3
L3
R3
V4
L4
R4
EMI
1
2
3
4
5
6
7
8
9
10111213141516
12
34
-2
-2-2
-2
1
2
3
4
5
6
7
8
9
10
C8317
C8311
C8312
C8303
C8304
C8305
C8306
C8322
C8323
C8307
C8308
C8313
C8314
C8318
C8319
C8309
C8310
R8377
R8379
R8384
R8389
R8396
R8380
R8383
R8395
R8388
R8378 R8382
FL8301
R8367R8364
C8346
R8351
R8352
R8305 R8326
R8348
R8327
R8334
R8323
R8324
R8325
C8326
R8476
R8477
R8509
IC2300
C2310
C2311
R8330 R8337 R8344
J8301
Q8302
Q8303
Q8304 Q8306
Q8325
R2316
Q2306
C2303
L2300
C2301
C2304
R2311
R2312
R2310
R2313
R2314
C2308
R2315
C2307
JR8303
JR2301
R8304
R8306 R8322
R8307
R8308
R8309
R8310
R8311
R8312
R8313
R8314
R8315
R8303
R8301
R8302
R8316
R8328
R8329
R8349
R8350
R8338
R8342
R8341
R8340
R8343
R8339
C8325
C8336 C8337
C8343
R8370
C8301 C8302
C8330
C8331
C8300
C8349
C8320
C8321
C8324
C8382
Q8301
FB2300
Q2304
Q2305
CN8301
J8302
D8320
D8322
D8323
D8324
D8325
D8303
D8304
D8305
D8306
D8307
D8308
D8309
D8310
D8311
D8312
D8313
D8314
D8301 D8302 D8321
0.1 25V B:CHIP
1
16V
F:CHIP
1
16V
F:CHIP
470p
CH:CHIP
470p
CH:CHIP
470p
CH:CHIP
470p
CH:CHIP
1
16V
F:CHIP
1
16V
F:CHIP
470p
CH:CHIP
470p
CH:CHIP
1
16V
F:CHIP
1
16V
F:CHIP
1
16V
F:CHIP
1
16V
F:CHIP
470p
CH:CHIP
470p
CH:CHIP
100
:CHIP
220
:CHIP
100
:CHIP
220
:CHIP
220
:CHIP
100
:CHIP
220
:CHIP
220
:CHIP
180
:CHIP
220
:CHIP
220
:CHIP
EMI
470
:CHIP
470
:CHIP
0.1
25V
B:CHIP
4.7k
:CHIP
4.7k
:CHIP
470k
:CHIP
470k
:CHIP
2.2k :CHIP
0
:CHIP
0
:CHIP
0
:CHIP
0
:CHIP
0
:CHIP
0.47
16V
B:CHIP
#
#
#
TDA9181T
MULTICOMB FILTER
#
#
75
:CHIP 75
:CHIP 75
:CHIP
S TERMINAL
2SC2712-YG
BUFFER
2SC2712-YG
BUFFER
2SC2712-YG
BUFFER
2SC2712-YG
BUFFER
#
10M
2SA1162-G
BUFFER
0.1
25V
B:CHIP
0.1
25V
B:CHIP
220
:CHIP
4.7k
:CHIP
220
:CHIP
470
:CHIP
150
:CHIP
0.01
B:CHIP
1k
:CHIP
0.1
:MPS
#
#
2.2k
:CHIP
75
:CHIP 75
:CHIP
75
:CHIP
220k
:CHIP
220k
:CHIP
75
:CHIP
220k
:CHIP
220k
:CHIP
75
:CHIP
220k
:CHIP
220k
:CHIP
68
:CHIP
470
:CHIP
470
:CHIP
470k
:CHIP
470k
:CHIP
470k
:CHIP
1k
:CHIP
1k
:CHIP
4.7k
:CHIP
4.7k
:CHIP
4.7k
:CHIP
4.7k
:CHIP
4.7k
:CHIP
4.7k
:CHIP
470
16V
47
16V
0.1
25V
B:CHIP
47
16V
100
:CHIP
470p
CH:CHIP 470p
CH:CHIP
1
16V
F:CHIP
1 16V F:CHIP
0.47 16V B:CHIP
4.7 10V F:CHIP
4.7
10V
F:CHIP
4.7
10V
F:CHIP
4.7
10V
F:CHIP
0.1 25V B:CHIP
2SA1037AK-T146
BUFFER
1.1UH
UN2213
SW
2SC2712-YG
BUFFER
10P
WHT
:S-MICRO
12P
RD9.1SB
PROTECT
RD9.1SB
PROTECT RD9.1SB
PROTECT
RD9.1SB
PROTECT
RD9.1SB
PROTECT
RD9.1SB
PROTECT
RD9.1SB
PROTECT
RD9.1SB
PROTECT
RD9.1SB
PROTECT
RD9.1SB
PROTECT
RD9.1SB
PROTECT
RD9.1SB
PROTECT
RD9.1SB
PROTECT
RD9.1SB
PROTECT
RD9.1SB
PROTECT
RD9.1SB
PROTECT
RD9.1SB
PROTECT
RD9.1SB
PROTECT
RD9.1SB
PROTECT
RD9.1SB
PROTECT
Y IN
C IN
MAIN C2
MAIN CV2
FSC
JOINT A1
JOINT A2
JOINT A3
JOINT A4
JOINT A5
JOINT A6
JOINT A7
JOINT A8
JOINT A9
JOINT A10
JOINT A11
JOINT A12
1
2
3
4
5
6
7
8
+5V
SUB-CV
CVBST
MAIN-Y
MAIN-C
L4
Y4
CV4
S4
C4
Y1
C1
S1
CV1
L1
R1
CV2
L2
R2
CV3
L3
R3
CV
L
R
CV
R4
MAIN-CV
MAIN-CV2
R IN
GND
L IN
GND
Y IN
GND
CV IN
S IN
C IN
C OUT
INSEL
OUTSEL
Y OUT
DGND
AGND
VDD V IN
VCC SYS1
SC SYS2
FSCSEL
FSC
AUDIO
R
L/MONO
AUDIO
L/MONO
AUDIO
VIDEO
L/MONO
AUDIO
L/MONO
OUT
VIDEO IN 1
VIDEO IN 2
VIDEO IN 3
MONITOR
GND
MAIN MICON,TUVIF,AUDIO AMP
RGB OUT,YCT,COMB FILTER
VIDEO/AUDIO-IN/OUT
()
5V
5V
5V
5V
5V
5V
TO H1 BOARD
CN1934
9V
B-SSS10720-...-A..(PAGE 2(1/4)-EX29/34
JOINT
JOINT
JOINT
JOINT
JOINT
JOINT
JOINT
JOINT

http://cxema.ru
A
123456789101112
13 14 15
B
C
D
E
F
G
H
I
J
KV-EX29M63
RM-964
KV-EX34M39/EX34M69/EX34M87
RM-963
KV-EX29M63
RM-964
KV-EX34M39/EX34M69/EX34M87
RM-963
– 97 – – 98 –
EMI
EMI
EMI
EMI
1 2 3 4 5 6 7 8 9 10 11 12 13 14
15
16
17
18
19
20
21
22
23
24
2526272829303132333435363738
39
40
41
42
43
44
45
46
47
48
1
2
3
4
5
6
7
8
9
10
11
12
13
14
15
16
17
18
19
20
1
1 2 3 4
5678
1
2
3
45
FL8303
FL8304
FL8305
R8466
R8465
R8464
R8467 R8468 R8469
Q8327 Q8328
R8478 R8479
R8480
C8449
C8448
C8450 C8451
FL8311
C8447
R8483
C8461
C8460
R8470
R8471
R8582
R8583
R8584
Q8310
C8411
Q8361
C8413
C8430
C8441
R8300
R8347
R8413
R8416
R8346
R8345
C8396
C8394
C8395
R8336
R8335
C8357
R8411
C8359
C8366
C8355
R8414
C8361
C8376 R8418
R8417
R8415
R8419
R8420
X8301
C8373
C8375
C8377
C8378
C8380
C8383
C8384
C8385
C8387
C8388
C8389
C8392
C8391
C8393
C8390
C8372
C8369
C8386
C8367
C8368
C8370
C8371
C8354
C8358
C8356
C8381
IC8309
C8446
IC8312
R8593
Q8319
Q8320
Q8321
R8441
R8451
R8447 R8450
R8452
R8448 R8453
Q8362
R8442
R8454
R8455R8449
Q8363
R8446
C8480
C8360
Q8364
R8321
R8331
R8332
R8333
IC8306
CN8402
EMI
EMI
EMI
100
:CHIP
100
:CHIP
100
:CHIP
470
:CHIP
470
:CHIP 470
:CHIP
DTC144EKA
SW
DTC144EKA
SW
47k
:CHIP 100k
:CHIP
10k
:CHIP
#
0.0022
CH:CHIP
0.47
16V
B:CHIP 2.2
16V
F:CHIP
EMI
0.1
25V
B:CHIP
#
#
#
6.8k
:CHIP
100
:CHIP
4.7M
:CHIP
4.7M
:CHIP
4.7M
:CHIP
2SC2712-YG
BUFFER
4.7
10V
F:CHIP
2SC2712-YG
BUFFER
4.7
10V
F:CHIP
4.7
10V
F:CHIP
1
16V
F:CHIP
22k
:CHIP
100
:CHIP #
#
180
:CHIP
220
:CHIP
#
#
#
0
:CHIP
#
0.01 B:CHIP
27k
:CHIP
0.022 B:CHIP
0.01
B:CHIP
0.01 B:CHIP
3.9k :CHIP
2.2
0.1
25V
B:CHIP
100
:CHIP
100
:CHIP
1k
:CHIP
47
:CHIP
47
:CHIP
16.2MHz
10p
CH:CHIP
10
116VF:CHIP
116VF:CHIP
116VF:CHIP
116VF:CHIP
116VF:CHIP
116VF:CHIP
#
#
#
0.1 25V B:CHIP
0.1 25V B:CHIP
0.1
25V
B:CHIP
4.7
0.1
25V
B:CHIP
47
16V
0.01
B:CHIP
47
16V
47
16V
0.1
25V
B:CHIP
0.1
25V
B:CHIP
0.47
16V
B:CHIP
1 16V F:CHIP
1 16V F:CHIP
0.01
B:CHIP
MM1115XFBE
SW
47
16V
TC7SET08FU-TE85R
LEVEL SHIFTER
100 :CHIP
2SA1037AK-T146
BUFFER
2SA1037AK-T146
BUFFER
2SA1037AK-T146
BUFFER
1k
:CHIP
100k
:CHIP
100
:CHIP
47k
:CHIP
47k
:CHIP
100
:CHIP 100k
:CHIP
2SC2712-YG
BUFFER
1k
:CHIP
47k
:CHIP
100k
:CHIP
100
:CHIP
2SC2712-YG
BUFFER
1k
:CHIP
#
#
2SA1037K-T146
BUFFER
CXA2163Q-T6
COLOR DECODER
SELE
JOINT A1
JOINT A2
JOINT A3
JOINT A4
JOINT A5
JOINT A6
JOINT A7
JOINT A8
JOINT A9
JOINT A10
JOINT A11
JOINT A12
9
10
11
12
13
14
SDA
SCL
CVBST
SY-IN
SU-IN
SV-IN
SELE
SY-IN
SU-IN
SV-IN
VP.M
HP.M
+5V
SDA
SCL
+9V
+9V
BLKT
RT
GT
BT
HP.M
VP.M
CVBST
MAIN-CV
Y
BY
RY
RY
BY
Y
Y
MAIN-C
MAIN-Y
YN
MAIN-CV2
RY
SUB-CV
BY
BT
GT
RT
BT
GT
RT
*
*
*
*
*
C3
CVBS/Y3
ADD(88H)
C2
CVBS/Y2
COMB SYS
C1
CVBS/Y1
SYNC IN
CVBS OUT(2VPpp)
VS
COMB Y
COMB C/FORCED S
D-GND
HS
SCP
Y FOR SYNC
SYNC-Vcc
SYNC-GND
Cr1
Cb1
Y1
Y OUT
YS1
B1
G1
R1
Y/C GND
Cr2
Cb2
Y2
Y/C Vcc
B2
G2
Xtal
D-VDD
SCL
SDA
YS3
R2
AFC-FIL
FSC OUT
APC-FIL
BPH-FIL
YS2/YM
APL-FIL
Cr OUT
Cb OUT
CVIN
SW
YIN
NC NC
VCC
YOUT
GND
IN B
IN A
GND
VCC
OUT
GND
GND
GND
GND
GND
SELE
SCL
SDA
+5V
VP
HP
SUB-CV/ Y OUT
BY OUT
RY OUT
SY-IN
SU-IN
SV-IN
NC
NC
+9V
GND
12
16
17
18
VS
HS
DVD
DVD INPUT
DVD INPUT
TO P BOARD
CN8801
(TO PIP)
5V
5V
9V
MAIN MICON,TUVIF,AUDIO AMP
RGB OUT,YCT,COMB FILTER
VIDEO/AUDIO-IN/OUT
()
B-SSS10720-...-A..(PAGE 2(2/4)-EX29/34
JOINT
JOINT
JOINT
JOINT
JOINT
JOINT

http://cxema.ru
A
123456789101112
13 14 15
B
C
D
E
F
G
H
I
J
KV-EX29M63
RM-964
KV-EX34M39/EX34M69/EX34M87
RM-963
KV-EX29M63
RM-964
KV-EX34M39/EX34M69/EX34M87
RM-963
– 99 – – 100 –
1 2 3 4 5 6 7 8 9 10 11 12 13 14 15 16 17 18 19
20
21
22
23
24
25
26
27
28
29
30
31
32
33343536373839404142434445464748495051
52
53
54
55
56
57
58
59
60
61
62
63
64
1
2
3
4
5
6
7
8
IC8302
R8381
R8400
R8399
R8376
C8340
C8338
C8341
C8339
R8365
R8366
R8355
R8356
R8360
R8359
C8379
R8354
R8353
C8342
CN8302
D8315
D8316
CXA2069Q
AV SW
100
:CHIP
100
:CHIP
100 :CHIP
1k
:CHIP
0.47 16V B:CHIP
1 16V F:CHIP
0.47 16V B:CHIP
1
16V
F:CHIP
5.6k :CHIP
5.6k
:CHIP
0 :CHIP
0 :CHIP
#
#
4.7 10V F:CHIP
4.7k
:CHIP
4.7k
:CHIP
10
8P
WHT
S:MICRO
RD9.1SB
PROTECT
RD9.1SB
PROTECT
JOINT A13
1
2
3
4
5
6
7
8
R-SW
L-SW
AGND
SDA
SCL
S-TV
M-TV
TV L
TV R
AGND
L OUT
R OUT
L
R
L
R
L
R
BY
RY S-TV
TV L
M-TV
TV R
CV1
L1
Y1
R1
C1
S1
CV2
L2
R2
CV3
L3
R3
S4
C4
R4
Y4
L4
S-TV
M-TV
TV L
TV R
CV4
R OUT
L OUT
AGND
Y
Y
VGND
TRAP2
V1
LV1
Y1
RV1
C1
S2-1
S-1
V2
LV2
Y2
RV2
C2
S2-2
S-2
V3
LV3
Y3
RV3
C3
S2-3
S-3
V4
LV4
Y4
RV4
C4
S2-4
S-4
LV5
V5
ADR
RV5
SCL
SDA
AGND
LOUT3
YOUT3
ROUT3
VOUT3
VCC
LOUT2
V/YOUT2
ROUT2
COUT2
MUTE
YIN1
BIAS
CIN1
LOUT1
VOUT1
ROUT1
TRAP1
YOUT1
COUT1
LV6
V6
RV6
LTV
TV
RTV
COUT3
NT/PAL
Y
BY
RY
L
R
GND
GND
GND
TO PAGE 1
10
11
L
R
CVBS
R
L
CN2410
TO J BOARD
MAIN MICON,TUVIF,AUDIO AMP
RGB OUT,YCT,COMB FILTER
VIDEO/AUDIO-IN/OUT
()
B-SSS10720-...-A..(PAGE 2(3/4)-EX29/34
JOINT
JOINT
JOINT
JOINT
JOINT
JOINT
JOINT
JOINT

http://cxema.ru
A
123456789101112
13 14 15
B
C
D
E
F
G
H
I
J
KV-EX29M63
RM-964
KV-EX34M39/EX34M69/EX34M87
RM-963
KV-EX29M63
RM-964
KV-EX34M39/EX34M69/EX34M87
RM-963
– 101 – – 102 –
1
2
3
4
5
6
7
8
10
9
11
12
131415161718192021222324
IC8310
R8485
R8486 R8488
R8489
R8484 R8487 C8452
R8490
R8508
R8507
C8453
C8454
D8331
R8491
R8496 R8502
R8536
R8540
C8459
R8481
R8482
R8497
C8476
R8539
R8537
R8538
R8541
R8549
R8550
R8552
R8553 R8554
R8576 R8579
R8580
R8578
R8577
R8551
C8433
C8432
C8431
Q8344
Q8356
Q8357
R8492 R8493
R8494
R8495
R8498 R8499
R8500
R8501
R8581
Q8337
L8305
C8462
R8357
R8358
R8361
C8455
C8456 C8457
C8475
R8517
C8477
C8478 C8479
R8515
L8304
R8520
Q8360
L8303
R8519
Q8359
L8302
R8518
Q8358
R8372 R8373
R8513 R8514
R8516
Q8326
Q8329
Q8330
Q8331
Q8332
Q8333
Q8334
Q8335
Q8336
Q8351
Q8352
R8435
TDA9178T/N1.118
330
:CHIP
1k
:CHIP 470
:CHIP
1k
:CHIP
680
:CHIP 680
:CHIP 0.1
25V
B:CHIP
1k
:CHIP
100
:CHIP
100
:CHIP
0.1
25V
B:CHIP
0.1
25V
B:CHIP
MA113-(TX)
VOLTAGE SHIFT
100
:CHIP
1k
:CHIP
1k
:CHIP
100
:CHIP
470
:CHIP
0.1
25V
B:CHIP
82k
:CHIP
47k
:CHIP
100
:CHIP
#
#
#
470
:CHIP
390
:CHIP
#
#
#
##
33
:CHIP
0
:CHIP
#
220
:CHIP
0
:CHIP
1k
:CHIP
#
33p
CH:CHIP
47p
CH:CHIP
2SA1037AK-T146
BUFFER
#
#
470
:CHIP 22k
:CHIP
470
:CHIP
22k
:CHIP
560
:CHIP 22k
:CHIP
220
:CHIP
22k
:CHIP
#
2SC2712-YG
BUFFER
#
0.1
25V
B:CHIP
47
:CHIP
47
:CHIP
47
:CHIP
47
16V
47
16V
47
16V
#
#
#
##
0
:CHIP
:CHIP
#
DTC144EKA
BUFFER
:CHIP
820
:CHIP
DTC144EKA
SW
:CHIP
820
:CHIP
DTC144EKA
SW
0
:CHIP
0
:CHIP
390
:CHIP
390
:CHIP
1k
:CHIP
2SC2712-YG
SW
2SC2712-YG
AMP
2SC2712-YG
AMP
2SC2712-YG
AMP
2SC2712-YG
BUFFER
2SC2712-YG
AMP
2SC2712-YG
BUFFER
2SC2712-YG
BUFFER
2SC2712-YG
AMP
2SC2712-YG
AMP
2SA1037AK-T146
BUFFER
0
:CHIP
SDA
SCL
JOINT A13
9
10
11
12
13
14
Y.M
U.M
V.M
VP.M
HP.M
TRAP
Y.M
U.M
V.M
VP.M
HP.M
YN
-BY
-RY
-BY
SCL
Y
-BY
-RY
-BY
-RY
V.M
U.M
BY
RY
SDA
SDA
Y.M
-RY
Y
SCL
SC
ADEXT2
ADEXT3
YIN
ADR
-UIN
-VIN
SCL SDA
-UOUT
YOUT
VCC
SOUT
CF
DEC
-VOUT
VEE
ADEXT1
NC
NC
NC
NC
NC NC
TO PAGE 1
13
14
15
PICTURE IMPROVEMENT PROCESSOR
MAIN MICON,TUVIF,AUDIO AMP
RGB OUT,YCT,COMB FILTER
VIDEO/AUDIO-IN/OUT
()
B-SSS10720-...-A..(PAGE 2(4/4)-EX29/34
JOINT
JOINT
JOINT
JOINT
JOINT
JOINT

http://cxema.ru
A
123456789101112
13 14 15
B
C
D
E
F
G
H
I
J
KV-EX29M63
RM-964
KV-EX34M39/EX34M69/EX34M87
RM-963
KV-EX29M63
RM-964
KV-EX34M39/EX34M69/EX34M87
RM-963
– 103 – – 104 –
(3) Schematic Diagram of D Board
123
1
2
1
2
3
1
2
3
4
5
6
7
89
1011121314
1
2
3
1
2
3
4
5
D6605
C6613
C6617
C6614 C6619
R6639
R6638
C6623
VD6603
C6607
C6608
C6605
C6615
C6618
IC6601
C6602
TH6601
Q6601
R6601
R6687
R6701
R6702
RY6603
R6622
R6500
JW6605
JW6606
CN6607
D6614
IC6608
FB6101
FB6103
RY6601
C6320
R6648
C6627
R6645
R6624
D6608
R6628
R6611
R6604
R6603
R6633 R6637
R6634
R6635
R6636
CN6603
R6602
C6604
D6601
R6686
Q6614
D6632
C6612
CN6604
D6615 Q6604
R6649
R6655
R6654
R6699
R6625
C6616
Q6605
JW6601
JW6602
RY6602
R6609 R6615
R6608 R6614
R6607 R6613
D6603
R6619
R6605 R6606 R6612 R6618 C6609
D6604
D6602
R6621
R6617 R6620
R6616
R6610
C6606 C6610 C6611
C6629 C6622 R6642
JW6604
JW6603 C6621
R6641
D6613
D6612
R6623
D6609
D6648
R6643
D6611 D6610
R6640
Q6602
VD6601
D6653
R6713
R6714
D6621
CN6602
C6680
C6681
C6624
D4SB60L
AC RECT
0.0047
500V
E
0.0047
500V
E
0.0047
500V
E
0.0047
500V
E
1
15W
1
15W
#
ERZV14D621
470p
250V
B
470p
250V
B
#
100p
CH:CHIP
0.01
B:CHIP
REG
0.033
630V
THERMISTOR
2SC2785TP-HFE
SW
JW(7.5MM)
#
10k
:CHIP
39k
:CHIP
DJ12D1-0(M) TV-8
0.47
10W
:RB
0.47
10W
:RB
#
#
#
RD12ES-B1
SW
COMP
5MM
5MM
RELAY
#
4.7k
:CHIP
#
0.1
1W
:RF
100k
:RN-CP
MA111-(K8).SO
PROTECT
10k
:CHIP
4.7k
:RN-CP
10k
:RN-CP
10k
:RN-CP
36k
:RN 56k
:RN
680k
:RN
680k
:RN
680k
:RN
3P
WHT
:S-MICRO
1k
47
1SS119-25
STOPPER
8.2M
1W
2SA1175-HFE
LATCH
MA111-(K8).SO
LATCH
10
2P
:VH
1SS119-25
STOPPER
2SA1175-HFE
SW
4.7k
10k
:CHIP
47k
:CHIP
10k
:CHIP
150
1W
:RS
2.2
2SC2712-YG
SW
#
#
#
STOPPER
47k
:CHIP
#
#
LATCH
#
#
+12V
JOINT D1
JOINT D2
JOINT D3
JOINT D4
JOINT D5
JOINT D6
JOINT D7
JOINT D8
JOINT D9
JOINT 1
*
**
**
**
*
RECT
*
****
*
STOPPER
*
STOPPER
*
**
*
*
***
***
*
**
*
*
PROTECT
*
PROTECT
*
*
STOPPER
*
SW
*
*
STOPPER *
SW
*
*
SW
*
*
AC IN
AC IN
DGC
N.C
DGC
CATHODE
ANODE
REF
N.C.
DGC CHK
DGC CHK
N.C.
N.C.
TO DGC
PFC IN
PFC OUT
NC
OUT+2
OUT1
VCC
IN1
IN1+
IN2-
IN2+
OUT3
OUT4
GND
IN4+
IN4-
IN3+
IN3-
TO H1 BOARD
CN1652
DEFLECTION HV
()
POWER SUPPLY,
B-SSS10720-...-D..(1/4)-EX29/34
*

http://cxema.ru
A
123456789101112
13 14 15
B
C
D
E
F
G
H
I
J
KV-EX29M63
RM-964
KV-EX34M39/EX34M69/EX34M87
RM-963
KV-EX29M63
RM-964
KV-EX34M39/EX34M69/EX34M87
RM-963
– 105 – – 106 –
1234
7
9
2
17
16
15
14
13
12
11
10
6
1
18
3
1
2
3
4
5
6
7
8
9
10
+-
1
2
3
4
1
2
4
5
6 7
8
9
11
12
103
1
2
3
4
5
6
7
8
9
101112131415161718
S
S
1
2
3
4
5
6
7
8
9
10
S
D6633
L6606
C6667
R6689
L6605
L6604
R6680
C6656
C6666
IC6607
R6688
C6657
C6653
D6635
PH6602
PH6601
R6683
C6665
R6690
R6691
R6692
C6668
R6674
R6673
D6631
FB6602
FB6603
Q6613
L6607
D6639
D6644
R6704
T6602
JR6603
JR6602
R6710
CN6606
D6100
R6102
C6107
D6105
C6100
C6108
C6102
C6111
C6106 R6106 C6110
D6103
R6107
R6105
C6104
C6105
C6103
R6100 Q6102
D6108
D6323
C6318
CN6619
L6600
L6609
L6608
R6715
IC6600
C6620
C6630
C6633
C6645
D6606 D6607
D6617
D6616
C6646
C6673
Q6603
Q6600
R6671
C6603
R6110
C6113
D6622
FB6605
FB6604
FB6606
R6682
C6662
C6655
C6654
C6661
PS6602
PS6601
C6652
R6684
R6685
C6660
R6681
R6694
R6693
R6697
R6672
D6636
D6637
D6640
D6641
R6696
D6642
C6674
R6600
R6695
CN6605
CN6609
CN6611
CN6610 CN6612
CN6613
CN6614
CN6615
CN6616 CN6618
PS6605
PS6606
C6678
C6679
PS6608
C6601
C6600
TH6100
R6108
Q6100 R6104
R6103
C6101
R6101 C6109
C6334
R6629 R6630R6627
R6626
R6675
R6631
R6658
R6659
R6660
R6670
C6634
C6635
D6618
C6647
R6632 R6647
C6672
C6637
D6620
D6101
D6104
R6644
R6651
R6661
Q6610
Q6609
Q6608
C6648
C6649
C6658
R6676
R6662
R6664
D6623
Q6619
R6663
R6666
Q6620
Q6611
D6102 C6112
T6100
R6679
C6670
C6650
C6669
C6651
D6634
D6654
R6667
R6669
D10SC4M
6.5V RECT
#
4.7
0.27
2W
0.1
0.01
DM-58
+B CONTROL
1k
:FPRD
#0.0047
RD18ES-B
OVP
ON3171-R
ON3171-R
220k
1/2W 10
10k
470k
1/2W
270
47
25V
1.2k
JW(5)
D4SBL20U
+B RECT
DTC144ESA
OVP
D1NL20U-TR
15V RECT
D10SBS4F
10.5V RECT
0.47
:FPRD
SRT
0
:CHIP
#
0.47
5W
10P
WHT
:S-MICRO
D2SB60A
STBY AC RECT
4.7
:FPRD
0.01
250V
ERA22-08
SNUBBER
0.0047
500V
E
0.0047
500V
E
0.0047
500V
E
0.0047
500V
E
470p
B:CHIP 2.2k
:CHIP
0.001
B:CHIP
MA111-(K8).SO
PROTECT
47k
:CHIP
100k
:CHIP
0.001
B:CHIP
0.1
25V
B:CHIP
470p
B:CHIP
3.3
1/2W 2SD2114K
SW
D1NL20U
RECT
D1NS6
7V RECT
#
4P
YEL
:S-MICRO
10k
:CHIP
MCZ3001D
SW CONTROL
0.01
B:CHIP
#
0.001
:PP
0.001
:CHIP
##
#
#
#
0.1
250V
:MPS
IRFIB7N50A
SW
IRFIB7N50A
SW
0.1
2W
:RB
220
35V
470
:FPRD
22
#
0.45UH
0.45UH
#
820
47
16V
3300
16V
3300
16V
47
16V
JW(5)
JW(5)
330
160V
#
2.2k
1
10k
120k
:RN
18k
:RN
10k
2.2k
1SS119-25
OCP SW
#
RD30ES-B2
30V CLAMP
RD6.8ES-B1
PROTECT
22k
3W
1SS119-25
STOPPER
330
25V
0
:CHIP
#
10P
WHT
:S-MICRO
1P
1P
1P 1P
1P
1P
1P
1P 1P
5A
5A
#
0.47
16V
B:CHIP
JW(5)
47
2200
THERMISTOR NTC
1M
:RN
2SK2663
SW
22M
1/2W
:RB
22
:CHIP
22
450V
680
:CHIP 470
330
25V
330k
:RN 330k
:RN
330k
:RN
9.1k
:RN
470
:CHIP
12k
:RN-CP
10
:FPRD
10
:FPRD
10k
:CHIP
10k
:CHIP
10
4.7
UF4005PKG23
STOPPER
10
100
:CHIP 330
:CHIP
0.047 800V :PP
0.1 25V B:CHIP
D1NL20U-TR
RECT
RD18ES-B2
SW
D1N20R
RECT
1k
:FRPD
0.33 5W
#
2SC2785-HFE
OCP
DTA144ESA
OCP SW
2SC2500-B
SW
680pF
1kV
680pF
1kV
470
1kV
JW(5MM)
10k
2.2k
1SS119-25
2SC2785-HFE
10k
10k
2SC2785-HFE
DTC114ESA
OVP
DTZ-TT11-15B
PROTECT
#
#
680p
1kV
680p
1kV
680p
1kV
680p
1kV
#
PROTECT
D10SBS4F
AUDIO RECT
4.7k
1.0k
JOINT D1
JOINT D2
JOINT D3
JOINT D4
JOINT D5
JOINT D6
JOINT D7
JOINT D8
JOINT D9
JOINT 2
3
4
5
6
7
8
9
10
GND
GND
+10.5V
GND
GND
GND
GND
+6.5V
+30V
NC
OVERVOLTAGE
OVERCURRENT
PROT
PROT
+6.5V
TO A BOARD
TO A BOARD
CN1160
CN1161
STANDBY
ABL 1
+7.0V
+5V STANBY
HD
EW
-15V
25V
25V
GND
GND
4
TO A BOARD
VSENSE
F/B
CT
RT
GND
TIMER
SS
VC1
OCP
VD
NC
VG(H)
VS
VB
NC
VG(L)
P-GND
VC2
5
CN1114
6.5V
-15V
10.5V
10.5V
135V
135V
5V
5V
5V
5V
5V
5V
7V
7V
7V
25V
25V
DEFLECTION HV
()
POWER SUPPLY,
B-SSS10720-...-D..(2/4)-EX29/34
JOINT
JOINT
JOINT
JOINT
JOINT
JO
INT
JOINT
JOINT
JOINT
JOINT

http://cxema.ru
A
123456789101112
13 14 15
B
C
D
E
F
G
H
I
J
KV-EX29M63
RM-964
KV-EX34M39/EX34M69/EX34M87
RM-963
KV-EX29M63
RM-964
KV-EX34M39/EX34M69/EX34M87
RM-963
– 107 – – 108 –
1 2 3 4 5 6 7
3
2
4
5
1
6
1
2
3
4
5678
1
2
3
4
5
6
5
6
7
1
2
3
4
5
6
7
1
2
3
4
1
2
3
4
5
6
7
8
9
10
11
12
13
14
15
16
17
18
19
20
21
22
23
24
25
26
27
28
29
30
1
2
3
4
5
6
7
8
9
10
11
12
13
14
15
16
17
18
19
20
21
22
23
24
25
26
27
28
29
30
1
2
3
4
5
6
7
8
9
10
1
2
3
4
5
6
7
8
9
10
IC6800
C6803
C6809
C6802
C6804
C6807
D6803
TH6801
C6810
L6800
C6808
T6800
C6814
Q6803
C6813
C6815
R6822
R6823
C6822
C6823
C6821
C6820
C6825
C6824
CN6801
C6827
C6826
D6801
C6868
R6880
R6883
T6802
T6804
Q6811
Q6819
Q6820
D6808
C6878
C6863
R6821
R6820
R6862 R6864
R6868
R6870
R6867
R6861
D6806
R6885
R6886
Q6813
C6871
C6872
R6899
R6843
C6883
D6826
R6900
R6901
C6884
D6827
CN6819
CN6802
C6812
C6805
C6811
C6806
R6805
R6808
R6810 R6813
R6807
R6809
R6811
Q6804
R6819
R6818
R6817
R6814 R6816
R6815
C6817
R6825
R6824 C6818
C6819
R6829
R6828
Q6806
Q6805
R6831
R6830
C6801
C6800
R6801
R6802
R6800
R6803
D6800
Q6800
PS6801
D6823
D6807
R6871
R6877
R6878
Q6814
D6825
C6881
R6902
CN6812
R6904
Q6616
R6712
R6711
CN6800
CN6803
D6830
R6812
Q6801
D6805
IC6801
Q6821
R6865
R6869
R6804
Q6802
R6806 C6880
L6801
C6816
R6827
R6826
R6882 R6881
R6845
Q6822
C6847
C6852
Q6823
R6848
R6879
R6847
STV9379
V-OUT
#
1000p
B
0.01
B:CHIP
#
#
S3L20UF4
V-BOOST
#
0.1
100V
:MPS :LHL08
0.22
100V
:MPS
DRIVE
2.2
10V
B:CHIP
2SA1175-HFE
H CENT AMP 2
0.001
B:CHIP
0.001B:CHIP
5.6k
2W
:RS
3.3k
2W
:RS
470p
B
0.047
200V
:PT
0.047
200V
:PT
470p
B
#
#
6P
330p
500V
B
330p
500V
B
1SS119-25
CLIP
0.01
B:CHIP
6.8k
:RN-CP
10k
:RN-CP
HDT
HDT
DTC144EKA
V-PROT
DTC144EKA
INVER
2PD601A-Q-TX
V-PROT MAX
DAN202K
STOPPER2
10
16V
:BP
10
#
4.7k
:CHIP
22k
:CHIP
22k
:CHIP
4.7k
:CHIP
2.2k
:CHIP
4.7k
:CHIP
0
:CHIP
1SS119-25
STOPPER1
4.7k
:RN-CP
4.7k
:RN-CP
2PD601A-Q-TX
H-SAW
470p
CH:CHIP
1000p
CH:CHIP
10k
:CHIP
10k
:CHIP
22
1SS119-25
H-C MUTE
15k
:RN-CP
15k
:RN-CP
2.2
10V
B:CHIP
#
SW
30P
:BTOB
30P
:BTOB
JW(5mm)
330
25V
330
25V
100
100V
6.8k
:RN-CP
#
1.8
1/2W
:RN
1.8
1/2W
:RN
1.5
:FPRD
JW(5MM)
220
3W
:RS
2SC2785-HFE
H CENT AMP 1
2.2k
470k:RN
#
2.2k
:CHIP 120k
1/2W
:RN
6.2k
:RN-CP
47
180
180 1
1
330
330
2SD774-34
H DRIVE 2
2SD774-34
H DRIVE 1
10k
1/2W
:FPRD
10k
1/2W
:FPRD
1
10
10k
10k
:RN
10k
10k
:CHIP
RD7.5ES-B2
CLAP
2PD601A-Q-TX
V-SAW
1.6A
1SS119-25
TEMP
RD3.6ES-B1
LEVEL-SHIFT
47k
:RN-CP
2.2k
:RN-CP
330
:RN-CP
2SA1037AK-T146
H-SAW
DAN202K
CN-PROT
#
100k
1P
#
#
OVP
#
#
10P
WHT
DIP PIN
10P
WHT
DIP PIN
DAN202K
STOPPER
#
#
#
LM393N
DY-PROTECT
2SA1037AK-T146
V-PROT MIN
0.1
25V
:CHIP
2SD601A-Q-TX
H-C MUTE
150k
2.2k
:CHIP
JOINT D10
JOINT D11
JOINT D12
JOINT D13
JOINT D14
JOINT D15
JOINT D16
JOINT D17
JOINT D18
JOINT D19
JOINT D20
JOINT D21
JOINT D22
JOINT D23
JOINT D24
JOINT D25
JOINT D26
JOINT D27
JOINT D28
JOINT D29
JOINT D30
JOINT D31
JOINT D32
JOINT D33 JOINT D34
JOINT D35
JOINT D36
JOINT D37
JOINT D38
JOINT
1
*
*
*
*
H CENT OUT
**
*
*
*
*
**
*
2SA1037AK-T146
*
220K:CHIP
N/S
VSAW-
VSAW+
VM
FOCUS
X-RAY
GND
DEGAUSS
EXTRA PARA
GND
GND
+12V
V+
V-
H-
H+
H+
H-
H-SAW
ABL1
9V
GND
VFB2
GND
GND
15V PALSE
VM
GND
GND
GND
GND
GND
-15V
N/S
EX PARA
10.5V
10.5V
AFC PULSE
HP1
12V
SCL
NC
NC
135V
135V
HP2
DRIVE-IN
VCC
FB-PLS
VEE
OUT-PUT
VCC(OUT)
REF-VOLT
5V
6.5V
6.5V
PROT
NC
NC
H LIN
GND
V SAW+
V SAW-
PROT
H-CENT
M PIN
FOCUS
DF DRIVE
GND
GND
NC
GND
GND
V COMP+
V COMP-
VPROT
TO D1 BOARD
CN6100
SDA
TO A BOARD
CN1162
SDA
SCL
H-C SHIFT
GND
AFC OUT
GND
HD CLAMP
EW
X RAY
HD2
HD1
GND
AFC PULSE
HD CLAMP
N.C
HD
AFC OUT
1
2
3
4
56
7
8
9
10
11
TO A BOARD
CN1163
TO DY
TO D1 BOARD
CN6106
12V
9V
9V
9V
9V
9V
9V
9V
9V
9V
-15V
-15V
-15V
-15V
-15V
10.5V
135V
135V
H.DY H.DY V.DY V.DY
135V
DEFLECTION HV
()
POWER SUPPLY,
B-SSS10720-...-D..(3/4)-EX29/34

http://cxema.ru
A
123456789101112
13 14 15
B
C
D
E
F
G
H
I
J
KV-EX29M63
RM-964
KV-EX34M39/EX34M69/EX34M87
RM-963
KV-EX29M63
RM-964
KV-EX34M39/EX34M69/EX34M87
RM-963
– 109 – – 110 –
HV1
4
2
11
13
12
7
8
9
5
6
10
SC
F
IO G
IO G
GVC
OI
1
1
1
1
1
1
1
2
3
4
1
2
34
6
C6835
C6834
C6833
C6836
C6837
C6838
C6841
D6809
C6844
C6843
C6849
C6850
L6806
L6805
L6804
C6857
C6858
D6816
D6817
D6813
C6853
C6859
C6862
C6864
C6865
C6866
C6867
D6820 D6821
L6807
L6808
IC6804
IC6805
R6884
R6895
R6894
R6896 R6897
R6893
R6892
C6876
Q6817
Q6816
R6889 R6890
R6891
R6887
R6888
C6874
CN6805
CN6808
CN6809
C6879
CN6810
R6903
CN6617
R6835
R6834
R6837
R6836
Q6808
Q6807
R6839
Q6809
Q6810
R6844
R6840
D6812
R6833
R6832
R6838
C6840
C6839
R6853
R6852
R6851
C6856
C6854
C6855
C6851
R6846
R6854 R6856 R6857 R6860
R6859 R6863
R6873
R6872
R6875
Q6812
Q6818
C6877
C6875
Q6815
R6898
T6801
D6824
R6842
R6841
C6882
CN6811
CN6813 CN6814
CN6815
CN6816 CN6817 CN6818
R6905
R6906
R6907
C6830
C6832
C6885
C6831
C6829
C6828
C6842
C6846
C6845
L6802 L6803
R6850
R6849
R6876
T6803
C6860
R6866
R6855
R6858
D6822
C6870
IC6806
C6869
CN6804
C6848
D6814
JW6804
CN6807
680p
1.5k
:PP
680p1.5k:PP
0.0047
100V
:PP
0.01100V:PP
680p
1.5k
:PP
680p
1.5k
:PP
0.12
250V
:PP
GP08D
PULS-RECT
0.1
B:CHIP
0.1
B:CHIP
0.1
B:CHIP
0.1
B:CHIP
:LHL08
:LHL08
:LHL08
470p
500V
B
470p
500V
B
S3L20UF4
+15V RECT
S3L20UF4
-15V RECT1
ELIZ
200V RECT
470p
500V
B
150p
2kV
B
0.022
200V
:PP
0.0022
630V
:PP
0.022
400V
:PP
330p
500V
B
0.47
100V
:MPS
ERA38-06
SNUBER
ERA38-06
DF DAMP
2.2mH
:LHL08
3.3mmH
:LHL10
BA09T
9V-REG
BA12T
12V-REG
100k
100k
:CHIP 680k
1/2W
47k
:CHIP
100k
:CHIP
33k
:CHIP
100k
:CHIP
0.01
B:CHIP
2PD601A-Q-TX
INVER
2SD774-34
DF 0N/OFF SW1
150k
1/2W
150k
1/2W
6.8k
:CHIP
22k
:CHIP
47k
:CHIP
0.1
:MPS
1P
TAB
1P
TAB
1P
TAB
4.7
160V
1P
:TAB
10k
3W
:RS
1P
TAB
0.22
3W
:RS
0.22
3W
:RS
10
3W
:RS
10
3W
:RS
2SC5480-01
PIN-OUT
2SC5480-01
H-OUT
100
:FPRD
2SK2251
M PIN OUT
IRF1830G-LF49
H LIN OUT
100
#
RD15ES-B1
PROTECT
1M
:RN
220k
:RN
47k
:RN
100
16V
100
16V
0.47
1/2W
:FPRD
0.47
1W
:RS
0.47
1/2W
:FPRD
470
47025V
33
160V
47
160V
220k
1/2W
10k
3W
:RS
10k
3W
:RS
10k
3W
:RS
10k
3W
:RS
2.2k
1W
:RS
2.2k
2W
:RS
150k
1/2W
150k
1/2W
1k
2SC3840(3)
DF OUT
DTC144EKA
DF-PROT
10
47
16V
2SA1776TV2Q
DF ON/OFF SW
JW(5MM)
DFT
S3L20UF4
-15V RECT2
10k
3W
:RS
1.8k
1W
:RS
0.0047
2k
B
1P
##
#
###
4.7
:FPRD
18k
:CHIP
18k
:CHIP
#
#
#
RGP02-20EL-6394
G2 RECT
#
+12V
JOINT D10
JOINT D11
JOINT D12
JOINT D13
JOINT D14
JOINT D15
JOINT D16
JOINT D17
JOINT D18
JOINT D19
JOINT D20
JOINT D21
JOINT D22
JOINT D23
JOINT D24
JOINT D25
JOINT D26
JOINT D27
JOINT D28
JOINT D29
JOINT D30
JOINT D31
JOINT D32
JOINT D33
JOINT D34
JOINT D35
JOINT D36
JOINT
2
3
4
5
6
7
8
9
10
JOINT D37
JOINT D38
*
*
*
*
*
*
*
*
*
*
*
*
*
*
*
*
*
RECT
*
*
REG
*
*
*
200V
GND
H1
TO CRT ANODE
GND
GND
GND
GND
N.C
G4
G2
GND
TO C BOARD
CN9002
TO C BOARD
CN9007
DEFLECTION HV
()
12V
12V
6.5V
6.5V
-15V
-15V
-15V
10.5V
10.5V
135V
135V
135V
135V
200V
200V
12V
10.5V 10.5V
9V
6.5V
POWER SUPPLY,
B-SSS10720-...-D..(4/4)-EX29/34
JOINT
JOINT
JOINT
JOINT
JOINT
JOINT
JOINT
JOINT

http://cxema.ru
A
123456789101112
13 14 15
B
C
D
E
F
G
H
I
J
KV-EX29M63
RM-964
KV-EX34M39/EX34M69/EX34M87
RM-963
KV-EX29M63
RM-964
KV-EX34M39/EX34M69/EX34M87
RM-963
– 111 – – 112 –
(4) Schematic Diagram of D1 Board
1234
5 6 7 8
1234
5 6 7 8
1234
5678
1
2
3
4
5
6
7
8
1 2 3 4
5678
1
2
3
1 2 3 4 5
1234
5 6 7 8
1 2 3 4 5 6 7
891011121314
IC6351
C6352
R6385
R6375
R6379
R6359
R6357
R6360
R6361
R6362
R6391 R6394
C6350
C6356
C6355
C6365
C6362
C6358
C6361
C6366
C6351
R6350
R6378
R6456
R6458
R6459
C6112
C6123
C6131
C6124
L6101
C6109
C6110
IC6102
C6105
IC6101
C6107
L6102
R6203
C6114
C6118
JW6158
JW6157
C6353
C6101
C6103 C6104
C6201
C6206
C6202
C6203
C6211
R6201
R6113
R6107
Q6103
Q6107
CN6104
D6201
IC6202
Q6127
Q6350
Q6356
Q6455
R6124
R6133
R6141
R6142
R6143
R6149
R6155
R6161
R6169
R6326R6367
R6368
R6382
R6386
D6210
R6327
R6145
CN6103
D6350
D6351
D6355
D6357
D6356
IC6104
R6130
R6129
C6133
R6116
D6102
C6108
R6109
R6108
R6103
R6104
R6102
R6101
C6136
D6101
D6103
IC6105
C6113
R6206
D6110
R6204
R6202
R6171
R6172
C6102
IC6201
C6204 C6205
R6227
C6215
Q6203
R6223
C6216
R6209
R6213
C6213 R6222 C6214
PS6101
C6212
D6104
R6105
R6106
R6114
R6115
R6117
R6118
R6123 R6126
R6127 R6128
R6207
R6208
R6218
R6219
R6220
R6221
R6224
R6225
R6111
R6110
D6109
D6112
R6457 R6154
R6197
LM393N
DC-CONT
#
0
:CHIP
470
:CHIP
0
:CHIP
100k
:CHIP
2.2k
:CHIP
10k
:CHIP
100k
:CHIP
#
1k
:CHIP
6.8k
:CHIP
0.1
25V
B:CHIP
0.047
25V
B:CHIP
100p
CH:CHIP
0.047
25V
B:CHIP
0.0033
B:CHIP
0.1
25V
B:CHIP
0.1
25V
B:CHIP
#
47
25V
5.6k
:CHIP 150k
:RN
100k
:CHIP
47k :CHIP
2.2k
:CHIP
0.022
B:CHIP
0.01
B:CHIP
10
:CI
0.01
B:CHIP
10mH
:LHL16
47
25V
#
LM393N
DQP-CONT
100
16V
CXA1211M-T4
QP-CONT
#
10mH
:LHL13
15
3W
:RS
47
25V
47
16V
#
7.5MM
100p
CH:CHIP
10
:BP
10
:BP 22
47
25V
10
47
25V
47
25V
10
680
1/2W
:FPRD
47k:RN-CP
2.2k
:CHIP
IRF720-LF49
DQP-DRIVE
2SB733-34
DQP-H MOJI
8P
WHT
:S-MICRO
RD5.6ES-B1
-5V-REF
LPF
#
2SC2712-YG
BUFFER
2SC2712-YG
DF.PRE DRIVE
2SC2712-YG
H PUL 2
5.6k
:RN-CP
18k
:RN-CP
100k
:RN-CP
10k
:RN-CP
2.7k
:RN-CP
82k
:RN-CP
47k
:RN-CP
22k
:RN-CP
560
:RN-CP
12k
:RN-CP
12k
:RN-CP
15k
:RN-CP
100k
:RN-CP
100k
:RN-CP
RD5.6ES-B1
CLAMP
5.6k
:CHIP
#
3P
BLK
:S-MICRO
DAN202K
CLAP
DAN202K
CLAP
DAN202K
CLAP
#
#
LA6500-FA
DQP-AMP
10k :CHIP
2.2
1W
:RS
0.47
:MPS
2.2k
:CHIP
D1NS4-TR
DC CLAP
0.1
25V
B:CHIP
10k
:CHIP
10k
:CHIP
1k
:CHIP
4.7k
:CHIP
#
100
:CHIP
0.015
630V
D1NS4-TR
DC CLAP
D1NL20U
DQP-SW
LM393N
DQP-CONT
0.0047
630V
:PP
220
:CHIP
ERA82-009
DQP-H CLAP2
2.2k
:CHIP
3.3k :CHIP
470k
:CHIP
220k
:CHIP
2.2
:BP
CA0007AD
V SIZE COMP
0.01
B:CHIP 0.01
B:CHIP
220
:CHIP
#
2SD601A-Q-TX
ABL INV
0
:CHIP
#
120k
:CHIP
100k
:CHIP
#0
:CHIP
#
0.75A
:CFK-I
0.22
25V
F:CHIP
1SS119-25
DQP H CLAMP1
4.7k
:RN-CP
4.7k
:RN-CP
10k
:RN-CP
22k
:RN-CP
1k
:RN-CP
15k
:RN-CP
1k
:RN-CP
4.7k
:RN-CP
120k
:RN-CP
220k
:RN-CP
3.3k
:RN-CP
10k
:RN-CP
180k
:RN-CP
1k
:RN-CP
47k
:RN-CP
47k
:RN-CP 56k
:RN-CP
56k
:RN-CP
#
0
:CHIP
1SS119-25
#
JOINT C1
JOINT C2
JOINT C3
JOINT C4
JOINT C5
JOINT C6
JOINT C7
JOINT C8
JOINT C9
JOINT C10
JOINT C11
JOINT C12
JOINT C13
JOINT C14
JOINT C15
JOINT C16
JOINT C17
JOINT C18
JOINT C19
JOINT C20
JOINT C21
JOINT C22
JOINT C23
JOINT C24
JOINT C25
JOINT C26
JOINT C27
JOINT C28
JOINT C29
JOINT 1
2
3
4
5
6
JOINT C30
JOINT C31
**
0:CHIP
9V
GND
QP(-)
QP(+)
N.C.
135V
ROT-
ROT+
+
-
-
+
N.C.
N.C.
TO VM BOARD
2
3
4
6
5
7
9V
9V
9V 9V
9V
9V
9V
9V
9V
9V
9V
9V
135V
10.5V
10.5V
5V
5V
5V
5V
5V
6.5V
-15V
-15V
DYNAMIC FOCUS,DYNAMIC QUAD POLE
DRIVE,HORIZONTAL DRIVE GENERATOR
(
(
9V
-15V
B-SSS10720-...-D1.(1/4)-EX29/34
JOINT
JOINT
JOINT
JOINT
JOINT

http://cxema.ru
A
123456789101112
13 14 15
B
C
D
E
F
G
H
I
J
KV-EX29M63
RM-964
KV-EX34M39/EX34M69/EX34M87
RM-963
KV-EX29M63
RM-964
KV-EX34M39/EX34M69/EX34M87
RM-963
– 113 – – 114 –
1 2 3 4
5678
1
2
3
4
5678
1 2 3 4 5 6 7 8 9 10
1
2
3
4
5678
1
2
3
4
5
6
7
8
9
10
11
12
13
14
15
16
17
18
19
20
21
22
23
24
25
26
27
28
29
30
1
2
3
4
5
6
7
8
10
9
11
12
131415161718192021222324
1 2 3
IO
G
IC6354
IC6103
IC6356
R6442
R6418
R6419 R6433
R6420
R6324
R6325
C6380
C6392
C6381
C6386 C6388
C6385
C6409
R6125
C6208 C6207
R6210
R6214
R6216
R6212
R6211
R6162
R6168
R6170
R6180
R6177
C6209
C6210
C6115
C6116
C6117
R6190
R6217
R6174
C6127
C6122
R6192
R6215
C6377
C6378
C6140
C6139
C6138
C6129
R6121
R6122
R6147
R6148
R6167
R6132
R6173
R6178
R6176
C6120
C6121
Q6118
Q6125
Q6128
Q6201
Q6202
R6119 R6120
R6150
R6175
R6413
R6416
R6438
Q6108
R4413
IC6107
CN6100
D6404
R6196
D6106
D6108
R6157
R6156
R6158
R6137
R6151 R6152
R6153
R6140
C6128
R6135
D6133
IC6108
D6111
IC6106
R6136
IC6353
D6105
D6134
Q6104
Q6105
Q6106
Q6126
Q6405
R6138
R6179
R6181
C6106
C6354
R6139 R6159
R6112
R6200
R6131
R6195
R6144
C6376
Q6124
D6107
R6134
C6125
CA0005AD
MALUTIPLAY
LM393N
H.LIN
M.PIN CONP
LA6510
N/S-OUT
2.2k
:CHIP
470k
:CHIP
100k
:CHIP 100k
:CHIP
390k
:CHIP
47
:CHIP
47
:CHIP
0.068
:MPS
47
25V
10
47
25V 10
47
25V
4.7
2.2k
:CHIP
47
25V
47
25V
2.2k
:CHIP
#
4.7k
:CHIP
2.2k
:CHIP
10k
:CHIP
1k :CHIP
4.7k
:CHIP
330
:CHIP
2.2k :CHIP
4.7k
:CHIP
470p
CH:CHIP
0.001
B:CHIP
470p
B:CHIP
0.001
CH:CHIP
0.001
CH:CHIP
2.2k
:CHIP
10k
:CHIP
18k
:CHIP
0.01
B:CHIP
47
25V
0
:CHIP
180k
:RN-CP
47
25V
0.1
B:CHIP
1
1
100
10
39k
3W
:RS
0
:CHIP
#
#
#
:CHIP
#
100k
:CHIP
4.7
:FPRD
4.7:FPRD
0.047
25V
B:CHIP
4.7
2SC2712-YG
H-SAW
2SC2712-YG
H LIN AMP1
2SD2114K
H-SAW
2SC2712-YG
H-SAW
2SC2712-YG
H-SAW
3.9k
:RN-CP 10k
:RN-CP
10k
:RN-CP
27k
:RN-CP
10k
:RN-CP
12k
:RN-CP
4.7k
:RN
2SA1037AK-T146
HCT ABL
10k
:CHIP
CA0005AD
P.BAL CONT
30P
:BTOB
DAN202K
CLAP
0.47
:FPRD
D1NS4
:PUMP-UP
1SS119-25
TEMP.CORR
47k
:CHIP
15k
:CHIP 39k
:CHIP
1k
:CHIP
1k
:CHIP
22k
:CHIP
220k
:CHIP
15k
:CHIP
0.01 B:CHIP
10k
:CHIP
1SS119-25
H SAW-TEP
MB88141APF-ERDAC
CON
#
H-SIZE CONT
1k
1/2W
TA7805S
5V-REG
RD2.7ES-B2
DC SHIFT
1SS119-25
HL MUTE
2SC2712-YG
INVERT
2SC2712-YG
AMP
2SA1037AK-T146
CONST.C
2SA1037AK-T146
H LIN AMP2
2SA1037AK-T146
BUFFER
4.7k
:RN-CP
150k
:CHIP
220k :CHIP
0.047 25V B:CHIP
10
47
25V
DTC144EKA
H-CIN MUTE
25V
JOINT C1
JOINT C2
JOINT C3
JOINT C4
JOINT C5
JOINT C6
JOINT C7
JOINT C8
JOINT C9
JOINT C10
JOINT C11
JOINT C12
JOINT C13
JOINT C14
JOINT C15
JOINT C16
JOINT C18
JOINT C17
JOINT C19
JOINT C20
JOINT C21
JOINT C22
JOINT C23
JOINT C24
JOINT C25
JOINT C26
JOINT C27
JOINT C28
JOINT C29
JOINT C30
JOINT C31
JOINT
7
8
9
10
11
12
13
14
15
16
17
18
19
20
21
**
*
*
*
*
*
*
BIAS
*
135V
135V
N.C.
N.C.
SCL
SDA2
HP1
AFC PULSE
10.5V
10.5V
EX PARA
-15V
GND
GND
GND
GND
N/S
+
--
+
GND
6.5V
6.5V
12V
5V
N.C.
N.C.
H LIN
PROT
FOCUS
M-PIN
DF PH
H-LIN
QP DV
H-TRP
QP PH
QP AC
CP CTR
H-CENT
QP DC
QP AV
GND
VSS1
VDD1
SDA
SCL
MOD
CS2
CS1
CS0
VDD2
VSS2
VCC N.C.
DF DRIVE
XY
OUT
VCC
VEE
PIN BAL
N.C
TO D BOARD
CN6802
9V
9V
9V
9V
9V9V
9V
9V
135V
135V
12V
12V
12V
12V
12V
12V
10.5V
10.5V
5V
5V
5V
5V
5V
5V
5V
6.5V
6.5V
-15V
-15V
DYNAMIC FOCUS,DYNAMIC QUAD POLE
DRIVE,HORIZONTAL DRIVE GENERATOR
(
(
B-SSS10720-...-D1(2/4).-EX29/34
JOINT
JOINT
JOINT
JOINT
JOINT
JOINT
JOINT
JOINT
JOINT
JOINT
JOINT
JOINT
JOINT
JOINT

http://cxema.ru
A
123456789101112
13 14 15
B
C
D
E
F
G
H
I
J
KV-EX29M63
RM-964
KV-EX34M39/EX34M69/EX34M87
RM-963
KV-EX29M63
RM-964
KV-EX34M39/EX34M69/EX34M87
RM-963
– 115 – – 116 –
1
2
3
4
5678
1
2
3
4
5678
1
2
3
4
5678
1234
5 6 7 8
1
2
3
4
1
1
IC4800
IC4801
IC4802
R4801
R4803
R4802
R4804
R4809
R4807
R4810
R4822
R4815
R4813
R4814
R4816
R4843
R4828 R4829
C4800
C4801
C4802
C4808
C4810
C4809
C4807
C4811
C4803
C4806
C4813
C4804
C4812
C4805
R4817
R4818
R4821 R4820 R4819
R4823 R4824
R4825 R4826
R4841 R4840
R4856
R4848
R4847
R4850
R4851
R4852
R4853 C4822
C4821
C4819
C4820
C4827
C4828
C4829
C4830
C4815
IC4803
Q4800
Q4801
Q4802
Q4803
Q4804 Q4805
Q4806 Q4807
Q4810
Q4811
R4805
R4806
R4811
R4832
R4833
R4834
R4835
R4836
R4837
R4838
R4842
R4845
R4846
R4899
R4898 R4897
R4880
R4890
R4884
R4399
C4835
D4801
D4800
R4812
R4892
R4808
R4827
R4800
D4802
Q4808
Q4809
Q4812
R6226
R4831
C4816
R4839
C4818
R4849
R4855
R4854
R4844
C4814
D4803
D4804
CN4800
CN4801
CN4802
C4817
LM393N
FF CONP2
LM393N
FF CONP1
NJM3404ADW
PLL AMP
1k
:CHIP
1k
:CHIP
10k
:CHIP
4.7k
:CHIP
10k
:CHIP
1k
:CHIP
22k:RN-CP
1k
:CHIP
100k :RN-CP
47k
:CHIP
100k
:CHIP
10k
:CHIP
2.2k
:CHIP
680
:CHIP 680
:CHIP
0.1
:MPS
0.047
:MPS
0.001
CH:CHIP
0.1
:MPS
0.1
25V
B:CHIP
0.001
CH:CHIP
0.0033
B:CHIP
0.1
25V
B:CHIP
0.1
25V
B:CHIP
470p
CH:CHIP
0.1
25V
B:CHIP
47
47
10
1M
:RN-CP
2.2k
:CHIP
10k
:CHIP 10k
:CHIP 1k
:CHIP
1k
:CHIP 10k
:CHIP
10k
:CHIP
1k
:CHIP
2.2k
:CHIP 0
:CHIP
2.2k
:CHIP
10k
:CHIP
10k
:CHIP
100k
:CHIP
1.5k
:CHIP
22k
:CHIP
1.5k
:CHIP
47
16V
47
16V
#
47
#
:CHIP
#
:CHIP
#
:CHIP
#
#
CPC-AMP
2SC2712-YG
H DRIVE1
2SC2712-YG
H DRIVE2
2SC2712-YG
INVER H DRIVE
2SC2712-YG
H SIZE SAFT
2SC2712-YG
FF2
2SC2712-YG
FF1
2SC2712-YG
FF2
2SC2712-YG
FF1
2SC2712-YG
H PULS
2SC2712-YG
H PULS
2.7k
:RN-CP
2.7k
:RN-CP
22k
:RN-CP
47k
:RN-CP
47k
:RN-CP
2.2k
:RN-CP
2.2k
:RN-CP
47k
:RN-CP
47k
:RN-CP
100k
:RN-CP
47k
:RN-CP
100k
:RN-CP
0
:CHIP
#
##
0
:CHIP
#
47k :RN-CP
#
0.1
25V
B:CHIP
DAN202K
PROTECT
DAN202K
DISV-SHARGE
0
:CHIP
0
:CHIP
#
:CHIP
0
:CHIP
2.2k
:CHIP
RD4.7ES-B2
CLAMP
2SA1162-G
H PRE DRIVE1
2SA1162-G
H PRE DRIVE2
2SA1162-G
GATE2
220 :CHIP
1SS119-25 CPC1
1SS119-25
CPC2
1P
:TAB
4P
BLK
:S-MICRO
#
JOINT C32
JOINT C33
JOINT C34
JOINT C35
JOINT C36
JOINT C37
JOINT C38
JOINT C39
JOINT 1
2
3
4
5
6
JOINT C40
JOINT C41
JOINT C42
JOINT C43
JOINT C44
JOINT C45
JOINT C46
JOINT C47
JOINT C48
*
*
*
*
*
*
*
*
47
47
DYNAMIC FOCUS,DYNAMIC QUAD POLE
DRIVE,HORIZONTAL DRIVE GENERATOR
(
(
B-SSS10720-...-D1.(3/4)-EX29/34
GND
HD CLAMP
HD
GND
9V
GND
9V
JOINT
JOINT
JOINT
JOINT
JOINT

http://cxema.ru
A
123456789101112
13 14 15
B
C
D
E
F
G
H
I
J
KV-EX29M63
RM-964
KV-EX34M39/EX34M69/EX34M87
RM-963
KV-EX29M63
RM-964
KV-EX34M39/EX34M69/EX34M87
RM-963
– 117 – – 118 –
1
2
3
4
5
6
7
8
9
10
11
12
13
14
15
16
17
18
19
20
21
22
23
24
25
26
27
28
29
30
R4861
R4863
R4864
R4866
C4823
C4824
R4870
R4867
C4825
R4879
C4826 R4876
R4877
C4832
L4800
C4850
Q4818
R4869
Q4820 Q4822
R4881
CN6106
D4806
D4808
D4809
R4873
R4883
R4887
R4888
R4886
R4896
R4885
R4875
R4874
R4872
D4811
D4812
D4815
Q4813
Q4814
Q4815
Q4816
Q4817
R4408
R4409
R4410
R4411
R4412
C4833
C4834
D4816
Q4821
D4814
R4862
R4857
R4859
R4860
R4878
R4871
R4865
D4805
D4807
R4868
D4813
R4858
C4831
R4882
2.2k
:CHIP
#
2.2k
:RN-CP
47k
:CHIP
0.0047
B:CHIP
0.047
25V
B:CHIP
#
#
0.047
25V
B:CHIP
220k
:CHIP
##
2.2k
:CHIP
#
:LHL08
0.1
25V
B:CHIP
2SA1162-G
PIN BUFFER1
22k
:RN-CP
2SC2712-YG
H SIZE PROT1 2SC2712-YG
ON MUTE
0
:CHIP
30P
:BTOB
#
DAN202K
PROTECT
DAN202K
E/W ABL1
#
330k
:RN-CP
22k :RN-CP
#
#
#
#
2.2k
:CHIP
0
:CHIP
2.2k
:CHIP
1.0
E/W ABL2
1SS119-25
E/W ABL3
RD2.2ES-B2
E/W ABL4
2SA1162-G
E/W BUFFER
2SA1162-G
BIAS
2SA1162-G
GATE1
2SA1162-G
H.CONP
2SC2712-YG
PIN BUFFER2
100
:CHIP
10k
:CHIP
2.2k
:CHIP
10k
:CHIP
100k
:CHIP
10
100
16V
1SS119-25
DIS CHARGE
DTC144EKA
H SIZE PROT2
MA111-(K8).SO
PROTECT
470
:RN-CP
#
BIAS
RD5.6ESB2
CN PROT
JOINT C32
JOINT C33
JOINT C34
JOINT C35
JOINT C36
JOINT C37
JOINT C38
JOINT C39
7
JOINT
8
9
10
11
12
13
14
15
16
17
18
19
21
20
JOINT C40
JOINT C41
JOINT C42
JOINT C43
JOINT C44
JOINT C45
JOINT C46
JOINT C47
JOINT C48
*
*
*
*
180K
*
DAN202K
*
*
*
*
GND
V SAW+
15V PULSE
GND
GND
9V
H-SAW
VFB2
HP2
M PIN
ABL1
PROT
EW
H.D
V COMP-
H CENT
V SAW-
GND
V COMP+
GND
TO D BOARD
X RAY
HD1
HD2
VM
GND
GND
GND
GND
AFC OUT
DYNAMIC FOCUS,DYNAMIC QUAD POLE
DRIVE,HORIZONTAL DRIVE GENERATOR
(
(
1
HD2
HD1
HD
CN6819
9V
9V
5V
5V
-15V
-15V
B-SSS10720-...-D1.(4/4)-EX29/34
NC
JOINT
JOINT
JOINT
JOINT
JOINT
JOINT
JOINT
JOINT
JOINT
JOINT
JOINT
JOINT
JOINT
JOINT

http://cxema.ru
A
123456789101112
13 14 15
B
C
D
E
F
G
H
I
J
KV-EX29M63
RM-964
KV-EX34M39/EX34M69/EX34M87
RM-963
KV-EX29M63
RM-964
KV-EX34M39/EX34M69/EX34M87
RM-963
– 119 – – 120 –
(5) Schematic Diagram of B3 Board
123456789
10111213141516171819202122232425262728293031323334353637383940414243444546474849505152
53
54
55
56
57
58
59
60
61
62
63
64
65
66
67
68
69
70
71
72
73
74
75
76
77
78
79
80
81
82
83
84
85
86
87
88
89
90
91
92
93
94
95
96
97
98
99
100
101
102
103
104
105
106
107
108
109
110
111
112
113
114
115
116
117
118
119
120
121
122
123
124
125
126
127
128
129
130
131
132
133
134
135
136
137
138
139
140
141
142
143
144
145
146
147
148
149
150
151
152
153
154
155
156
157
158
159
160
161
162
163
164
165
166
167
168
169
170
171
172
173
174
175
176
177
178
179
180
181
182
183
184
185
186
187
188
189
190
191
192
193
194
195
196
197
198
199
200
201
202
203
204
205
206
207
208
EMI
G
EMI
G
EMI
G
EMI
G
1
2
3
4
5
6
7
8
9
10
11
12
13
14
15
16
17
18
19
20
21
22
23
24
25
26272829303132333435363738394041424344454647484950
R670
C603
C604
C605
C607
C608
C609
R665
R666
C616
R601
R602
R603
R686
R685
R684
R683
R682
R681
R680
R679
R678
R677
R676
R675
R674
R673
R672
R671
R688
R687
R689
FL603
FL602
FL601
R640
R657
C637
C640
R659
R658
FL606
R639
C630
C631 C628 C627
C629
C635
C633
C632
C606
C626
C625
C624
C623
C618
C621
C622
C620
C619
R667
C617
C634
C636
Q601
C602
C601
RB019
RB020
RB021
RB022
RB023
RB024
RB025
RB026
RB027
R654
R610
R604
R614
R668 R664
R650
IC601
IC602
0
:CHIP
0.01
B:CHIP
0.01
B:CHIP
0.01
B:CHIP
0.01
B:CHIP
0.01
B:CHIP
0.01
B:CHIP
270
:CHIP
620
:RN-CP
47
16V
:AL-CP
10k :CHIP
10k :CHIP
10k :CHIP
10k:CHIP
10k:CHIP
10k:CHIP
10k:CHIP
10k:CHIP
10k:CHIP
10k:CHIP
10k:CHIP
10k:CHIP
10k:CHIP
10k:CHIP
10k:CHIP
10k:CHIP
10k:CHIP
10k:CHIP
10k
:CHIP
3.3k
:CHIP
0
:CHIP
2.2k
:CHIP
CKD510JB1A105ST
CKD510JB1A105ST
CKD510JB1A105ST
22 :CHIP
22
:CHIP
0.01
B:CHIP
0.01
B:CHIP
100
:CHIP
1k
:CHIP
#
47 :CHIP
0.01
B:CHIP
0.01
B:CHIP 0.01
B:CHIP 0.01
B:CHIP
0.01 B:CHIP
0.01
B:CHIP
0.01
B:CHIP
100
6.3V
:AL-CP
0.01
B:CHIP
0.01
B:CHIP
0.01
B:CHIP
0.01
B:CHIP
0.01
B:CHIP
0.1
25V
F:CHIP
0.01
B:CHIP
0.01
B:CHIP
0.01
B:CHIP
0.1 25V F:CHIP
3.3k
:RN-CP
0.1
25V
F:CHIP
0.01
B:CHIP
0.01
B:CHIP
2SC1623-L5L6
BUFFER
10
16V
:AL-CP
10
16V
:AL-CP
47
:CHIP
47
:CHIP
47
:CHIP
47
:CHIP
47
:CHIP
47
:CHIP
47
:CHIP
47
:CHIP
47
:CHIP
220
:CHIP
220
:CHIP
220 :CHIP
0
:CHIP
47
:CHIP 0
:CHIP
22
:RN-CP
CXD2090Q
DRC MULTI FUNC.
MB81F161622C
S-DRAM
A9
A8
A7
A6
A5
A4
D5V
ADTB
JOINT B1
JOINT B2
JOINT B3
JOINT B4
JOINT B5
JOINT B6
JOINT B7
JOINT B8
JOINT B9
JOINT B10
JOINT B11
JOINT B12
JOINT B13
1
2
3
4
5
6
7
8
9
10
11
12
13
14
15
16
17
18
19
20
21
22
23
24
25
26
27
28
29
30
31
32
33
34
35
36
37
38
39
40
41
42
43
44
45
46
47
48
49
50
51
52
53
54
55
56
57
XCAS
XRAS
XWE
DOM
XCS
Y0
Y1
Y2
Y3
Y4
Y5
Y6
Y7
DQ1
DQ2
DQ3
DQ4
DQ5
DQ6
DQ7
DQ8
DQ9
DQ10
DQ11
DQ12
DQ13
DQ14
DQ15
A0
A1
A2
A3
A10
A11
A3
A2
A1
A0
A10
A11
XCS
XRAS
XCAS
XWE
DOM
DQ0
DQ1
DQ2
DQ3
DQ4
DQ5
DQ6
DQ8
DQ9
DQ10
DQ11
DQ12
DQ13
DQ14
DQ15
C0
C1
C2
C3
C4
C5
C6
C7
DQ0
DQ7
DQ0
VCC
DQ1
VSSQ
DQ2
DQ3
VCCQ
DQ4
DQ5
VSSQ
DQ6
DQ7
VCCQ
LDQM
WE
CAS
RAS
CS
ADDR10
ADDR11
ADDR0
ADDR1
ADDR2
ADDR3
VCC
VSS
DQ15
DQ14
VSSQ
DQ13
DQ12
VCCQ
DQ11
DQ10
VSSQ
DQ9
DQ8
VCCQ
NC
UDOM
CLK
CKE
NC
ADDR9
ADDR8
ADDR6
ADDR5
ADDR4
VSS
ADDR7
VD1
VS1
W13ID
IHDD
IVDD
MODE
XCAS
XRAS
XWE
DOM
XCS
VS2
DQ7
DQ6
DQ5
DQ4
DQ3
DQ2
DQ1
DQ0
VD2
VS3
AVD1
AVS1
DQ15
DQ14
DQ13
DQ12
DQ11
DQ10
DQ9
DQ8
TENA3
VS4
ADDR11
ADDR10
ADDR9
ADDR8
ADDR7
ADDR6
ADDR5
ADDR4
VD3
VS5
C13O
ADDR3
ADDR2
ADDR1
ADDR0
AVD2
AVS2
VD4
VS6
DVSFT
DLINIT
IFPCT
FV
FH
PXI
VSTILL1
VSTILL0
VDPR
VDCL
VDL0
VDL1
VS7
XRST
CRCT
GAME
OCKSL
M0
M1
RBSL
VD5
VS8
B2
CYD0
CYD1
FSEL
S0
S1
AVD3
AVS3
VS9
ORDER
INSEL
LEVEL
XCLH
RXI
XOC
FPO
FFSW
VD6
HREF
RPLLHD
C54I
XH9O
XV9O
V9O
VD2O
HD2
VD7
VS10
FPD
CLP
VS14
DBO9
DBO8
DBO7
DBO6
DBO5
DBO4
DBO3
DBO2
DBO1
DBO0
AVS5
AVD5
VS13
VD9
DRO9
DRO8
DRO7
DRO6
DRO5
DRO4
DRO3
DRO2
DRO1
DRO0
VS12
DYO9
DYO8
DYO7
DYO6
DYO5
DYO4
DYO3
DYO2
DYO1
DYO0
C27O
VS11
C54O
VD8
AVS4
AVD4
ABO
DAVS
DAVD
VG
ARO
VB
IRF
VRF
AYO
ADHD
RCON
BCON
WPLLHD
W13I
IVD
VS15
DIC0
DIC1
DIC2
DIC3
DIC4
DIC5
DIC6
DIC7
VD10
VS16
DIY0
DIY1
DIY2
DIY3
DIY4
DIY5
DIY6
DIY7
VD11
TCK
TDI
TMS
TDO
TRST
VS17
DICD0
DICD1
DICD2
DICD3
DICD4
DICD5
DICD6
DICD7
VD12
VS18
DIYD0
DIYD1
DIYD2
DIYD3
DIYD4
DIYD5
DIYD6
DIYD7
AVD6
AVS6
CXD2090Q
1
2
3
7
(DIGITAL REALITY CREATION)
B-SSS10720-...-B3.(1/4)-EX29/34
TO 2/4
JOINT
JOINT
JOINT
JOINT
JOINT
JOINT
JOINT
JOINT
JOINT
JOINT
JOINT
JOINT
JOINT
JOINT
JOINT
JOINT
JOINT
JOINT
JOINT
JOINT
JOINT
JOINT
JOINT
JOINT
JOINT
JOINT
JOINT
JOINT
JOINT
JOINT
JOINT
JOINT
JOINT
JOINT
JOINT
JOINT
JOINT
JOINT
JOINT
JOINT
JOINT
JOINT
JOINT
JOINT
JOINT
JOINT
JOINT
JOINT
JOINT
JOINT
JOINT
JOINT
JOINT
JOINT
JOINT
JOINT
JOINT

http://cxema.ru
A
123456789101112
13 14 15
B
C
D
E
F
G
H
I
J
KV-EX29M63
RM-964
KV-EX34M39/EX34M69/EX34M87
RM-963
KV-EX29M63
RM-964
KV-EX34M39/EX34M69/EX34M87
RM-963
– 121 – – 122 –
1 2 3
46
1 2 3
46
EMI
EMI
EMI
1
2
3
4
5
6
7
89
1011121314
1 3 6
710
2 4 5
912
1
2
3
4
5
6
7
8
9
10
11
12
13
14
15
16
17
18
19
20
21
22
23
24
25
26
27
28
29
30
31
32
33
34
35
36
37
38
39
40
R694
R600
R700
R699R692
R691
R690
R695 R696 R697
R698
C644
R693
FB601
L604
L605
FL902
FL903
R907
R908
R909
R910
R911
R912
R962
R960
R958
R957
R959
R961
R502
R501
R504
R503
R505
R513
R514
R515
R516
R517
R506
R507
FL505
FL509
R537
L512
L501
FB501
FB502
R598
FB503
FB504
C502
R574
R560
C517
R573
R571
R554
C518
C515 R553
R558
C519
C516 C514
R572
R552
C503
FL512
R555
R559
R528
R538
R539
IC603
C639 C638
C642
Q602
C643
FL901
Q903
Q902
Q909
Q908
Q907
C512
C509
C501
C504
R556
R557
CN502
Q901
0
:CHIP
5.1k
:CHIP
#
0
:CHIP
2.2k
:CHIP
3.3k
:CHIP
0
:CHIP
820
:CHIP 1k
:CHIP 680k
:CHIP
680k
:CHIP
4.7
35V
:AL-CP
22
:CHIP
BLM21B201S
:CHIP
:CHIP
H354LDI-9029
H354LDI-9029
2.2k
:RN-CP
2.2k
:RN-CP
2.2k
:RN-CP
1k
:CHIP
1k
:CHIP
1k
:CHIP
220
:RN-CP
220
:RN-CP
220
:RN-CP
220
:RN-CP
220
:RN-CP
220
:RN-CP
100 :CHIP
100 :CHIP
0 :CHIP
0 :CHIP
0 :CHIP
560 :CHIP
560 :CHIP
560 :CHIP
1k :CHIP
1k :CHIP
100 :CHIP
100 :CHIP
CKD510JB1A105ST
CKD510JB1A105ST
2.2k
:RN-CP
:CHIP
:CHIP
BLM21B102S
BLM21B102S
100
:CHIP
BLM21B102S
BLM21B102S
10
16V
:AL-CP
1k
:RN-CP
47
:RN-CP
0.01
B:CHIP
15k
:RN-CP
0
:CHIP
47
:RN-CP 47
16V
0.01
B:CHIP
0
:CHIP
100
:CHIP
0.1
25V
F:CHIP
0.1
25V
B:CHIP
0.1
25V
B:CHIP
47
:RN-CP
47
:RN-CP
10
16V
:AL-CP
CKD510JB1A105ST
15k
:CHIP
15k
:CHIP
330
:CHIP
#
#
TLC2932IPW
PLL
0.01
B:CHIP 0.01
B:CHIP
0.01
B:CHIP
2SC1623-L5L6
BUFFER
0.01
B:CHIP
TH355LNJ-9030
2SA1162-G
BUFFER
2SA1162-G
BUFFER
2SA1162-G
BUFFER
2SA1162-G
BUFFER
2SA1162-G
BUFFER
0.01
B:CHIP
0.01
B:CHIP
0.01
B:CHIP
#
#
1k
:CHIP
40P
:BTOB
2SA1162-G
BUFFER
JOINT B1
JOINT B2
JOINT B3
JOINT B4
JOINT B5
JOINT B6
JOINT B7
JOINT B8
JOINT B9
JOINT B10
JOINT B11
JOINT B12
JOINT B13
58
59
60
61
62
63
64
65
66
67
68
69
70
71
72
73
74
75
76
77
78
79
80
81
82
83
84
85
86
87
88
89
90
91
92
93
94
LOGICVDD
SELECT
VCO OUT
FINA
FINB
PFD OUT
LOGIC GND
VCO VDD
R BIAS
VCO IN
VCO GND
VCO INHBIT
PFD INHBIT
NC
HP100 OUT
VP100 OUT
GND
GND
GND
GND
GND
GND
GND
GND
GND
GND
GND
+3.3V
+5V
DIGITAL
SCL
+2.5V
GND
GND
GND
GND
GND
GND
GND
GND
A5V
FPD
Y-OUT
U-OUT
V-OUT
Y-IN
U-IN
V-IN
VP-IN
HP-IN
SDA
GND
GND
GND
GND
4
TO A BOARD
CN1108
3.3V
5V
(DIGITAL REALITY CREATION)
B-SSS10720-...-B3.(2/4)-EX29/34
JOINT
JOINT
JOINT
JOINT
JOINT
JOINT
JOINT
JOINT
JOINT
JOINT
JOINT
JOINT
JOINT
JOINT
JOINT
JOINT
JOINT
JOINT
JOINT
JOINT
JOINT
JOINT
JOINT
JOINT
JOINT
JOINT
JOINT
JOINT
JOINT
JOINT
JOINT
JOINT
JOINT
JOINT
JOINT
JOINT
JOINT

http://cxema.ru
A
123456789101112
13 14 15
B
C
D
E
F
G
H
I
J
KV-EX29M63
RM-964
KV-EX34M39/EX34M69/EX34M87
RM-963
KV-EX29M63
RM-964
KV-EX34M39/EX34M69/EX34M87
RM-963
– 123 – – 124 –
EMI
123
4
5
123
4
5
EMI
1 2 3 4 5 6 7 8
910111213141516
1
2
3
4
5
6
7
89
1011121314
C610
C611
C612 C613
C614 C615
R627
C645
R626
R612
C646
R653
D601
FL504
C539
L503
IC505
IC506
R987
R986
R988
C556
R989
R990
L507
L505
C545
C549
L506
FL506
R981
R982
R983
Q516
C543
Q517
R993
L508
L509
R942
R617
R618
R629
R630
R616
R984
R641
R642 R643
R644
R645
R646
R631
R632
R633
R634
R635
R636
R637
R638
R628
R619
R613
R607
R609
R611
R608
R605
R606 R651
R652
R655
R656
IC604
R621
R622
R623
R624
R625
R620
R615
C540
C559
C560
IC504
C554
C555
Q518
C557
C551
C550
C548
R985
D501
C546
R991
R943
R647
0.01
B:CHIP
0.01
B:CHIP
0.01
B:CHIP 0.01
B:CHIP
0.01
B:CHIP 0.01
B:CHIP
#
0.01
B:CHIP
10k
:CHIP
10k
:CHIP
#
100
:CHIP
MA111-(K8).S0
STOPPER
CKD510JB1A105ST
47
16V
:AL-CP
:CHIP
TC7SET00FU
LEVEL SHIFT
TC7SET00FU
LEVEL SHIFT
1k
:CHIP
3.3k
:CHIP
220
:CHIP
47
16V
:AL-CP
22k
:CHIP
470k
:CHIP
#
:CHIP
47
16V
:AL-CP
47
16V
:AL-CP
:CHIP
CKD510JB1A105ST
330
:CHIP
330
:CHIP
47k
:CHIP
2SC1623-L5L6
3.3V REG
0.01
B:CHIP
2SC1623--L5L6
BUFFER
47k
:CHIP
:CHIP
:CHIP
330
:CHIP
0
:CHIP
#
10k :CHIP
#
10k
:CHIP
3.3k
:CHIP
#
0
:CHIP 0
:CHIP
#
0:CHIP
#
0:CHIP
#
#
0
:CHIP
0:CHIP
#
#
0
:CHIP
0
:CHIP
10k
:CHIP
4.7k
:CHIP
#
10k:CHIP
10k:CHIP
0
:CHIP
0
:CHIP
#0
:CHIP
#
0:CHIP
#
CXA1875AM
I/O EXPANDER
0
:CHIP
0
:CHIP
0
:CHIP
0
:CHIP
#
#
47k
:CHIP
0.01
B:CHIP
0.01
B:CHIP
0.01
B:CHIP
TLC2933IPWR
PLL
0.01
B:CHIP
0.1
25V
F:CHIP
2SA1162-G
BIAS
0.01
B:CHIP
0.01
B:CHIP
0.01
B:CHIP
0.01
B:CHIP
470k
:CHIP
MA8039
CLAMP
0.01
B:CHIP
0
:CHIP
220
:CHIP
0
:CHIP
A5V1
D5V
+5V
A5V
3.3VGR
JOINT 1
2
3
4
5
6
7
8
9
10
11
12
13
14
15
16
17
18
19
2
0
21
22
23
24
25
26
27
28
29
30
31
32
33
34
35
36
37
38
39
40
41
42
43
44
45
46
47
48
49
50
51
52
53
54
55
56
57
JOINT B14
JOINT B15
JOINT B16
JOINT B17
JOINT B18
JOINT B19
JOINT B20
JOINT B21
DAC0
DAC1
DAC2
DAC3
DAC0
DAC4
DAC4
DAC1
DAC2
DAC3
VCC
SCL
SDA
SAD2
SAD1
SAD0
SW3
SW2
GND
DAC0
DAC1
DAC2
DAC3
DAC4
SW0
SW1
V SNYC
H SNYC
5V
(DIGITAL REALITY CREATION)
B-SSS10720-...-B3.(3/4)-EX29/34
(
)
JOINT
JOINT
JOINT
JOINT
JOINT
JOINT
JOINT
JOINT
JOINT
JOINT
JOINT
JOINT
JOINT
JOINT
JOINT
JOINT
JOINT
JOINT
JOINT
JOINT
JOINT
JOINT
JOINT
JOINT
JOINT
JOINT
JOINT
JOINT
JOINT
JOINT
JOINT
JOINT
JOINT
JOINT
JOINT
JOINT
JOINT
JOINT
JOINT
JOINT
JOINT
JOINT
JOINT
JOINT
JOINT
JOINT
JOINT
JOINT
JOINT
JOINT
JOINT
JOINT
JOINT
JOINT
JOINT
JOINT

http://cxema.ru
A
123456789101112
13 14 15
B
C
D
E
F
G
H
I
J
KV-EX29M63
RM-964
KV-EX34M39/EX34M69/EX34M87
RM-963
KV-EX29M63
RM-964
KV-EX34M39/EX34M69/EX34M87
RM-963
– 125 – – 126 –
1
2
3
4
5
6
7
8
9
10
11
12
13
14
15
16
17
18
19
20
21
22
23
24
25
26
27
28
29
30
31
32
33343536373839404142434445464748
49
50
51
52
53
54
55
56
57
58
59
60
61
62
63
64
1 3 6
710
2 4 5
912
EM
I
EM
I
1 2 3
46
1 2 3
46
IC501
FL501
C523
C526
C525
R577
R576 R550
R549
C521
C522
C528
C511
R580
R529
R520
R530
R523
R532
R526
C520
R579
C527
R578 R575 R548
R551
C505
C507
FL510 FL511
Q501
R531
R533
R561
R562
R563
FL503
FL502
C506
C508
C524
R518
R521
R524
R525
R522
R519
Q521
Q522
Q523
Q503
Q502
TLC5733AIPM
A/D CONVERTER
LPF
0.01
B:CHIP
0.01
B:CHIP
10
16V
:AL-CP
47
:RN-CP
82
:RN-CP
82
:RN-CP
47
:RN-CP
0.01
B:CHIP
0.1
25V
F:CHIP
0.01
B:CHIP
0.1
25V
F:CHIP
0
:CHIP
5.6k
:RN-CP
560
:RN-CP
5.6k
:RN-CP
560
:RN-CP
5.6k
:RN-CP
560
:RN-CP
0.1
25V
F:CHIP
15k
:CHIP
0.1
25V
B:CHIP
47
:RN-CP
82
:RN-CP 47
:RN-CP
82
:RN-CP
10
16V
:AL-CP
10
16V
:AL-CP
CKD510JB1A105ST CKD510JB1A105ST
2SA1162-G
BUFFER
180
:CHIP
180
:CHIP
560
:CHIP
560
:CHIP
560
:CHIP
LPF
LPF
#
#
10
16V
:AL-CP
0
:CHIP
0
:CHIP
0
:CHIP
#
#
#
2SC1623-L5L6
BUFFER
2SC1623-L5L6
BUFFER
2SC1623-L5L6
BUFFER
2SC1623-L5L6
BUFFER
2SC1623-L5L6
BUFFER
JOINT58
59
60
61
62
63
64
65
66
67
68
69
70
71
72
73
74
75
76
77
78
79
80
81
82
83
84
85
86
87
88
89
90
91
92
93
94
ADTB
JOINT B14
JOINT B15
JOINT B16
JOINT B17
JOINT B18
JOINT B19
JOINT B20
JOINT B21
C0
C1
C2
C3
C4
C5
C6
C7
Y0
Y1
Y2
Y3
Y4
Y5
Y6
Y7
VRB(A)
NT/PAL
TEST
DGND(QA)
D(A)8
D(A)7
D(A)6
D(A)5
D(A)4
D(A)3
D(A)2
D(A)1
VDD(QA)
DGND(QB)
VDD(QB)
D(B)8
D(B)7
D(B)6
D(B)5
D(B)4
D(B)3
D(B)2
D(B)1
DGND
VDD
CLPV(C)
VRT(C)
VCC(C)
VIN(C)
GND(C)
MODE0
MODE1
DGND(QC)
D(C)1
D(C)2
D(C)3
D(C)4
D(C)5
D(C)6
D(C)7
D(C)8
VDD(QC)
VRB(C)
OE(B)
OE(C)
OE(A)
GND(A)
VIN(A)
VCC(A)
VRT(A)
CLPV(A)
IBIAS(A)
XSYNC
CLPEN
CLK
EXTCLP
IBIAS(B)
CLPV(B)
VRT(B)
VCC(B)
VIN(B)
GND(B)
VRB(B)
IBIAS(C)
DIGITAL REALITY CREATION
(
(
5
6
3.3V
5V
5V
B-SSS10720-...-B3.(4/4)-EX29/34
JOINT
JOINT
JOINT
JOINT
JOINT
JOINT
JOINT
JOINT
JOINT
JOINT
JOINT
JOINT
JOINT
JOINT
JOINT
JOINT
JOINT
JOINT
JOINT
JOINT
JOINT
JOINT
JOINT
JOINT
JOINT
JOINT
JOINT
JOINT
JOINT
JOINT
JOINT
JOINT
JOINT
JOINT
JOINT
JOINT

http://cxema.ru
A
123456789101112
13 14 15
B
C
D
E
F
G
H
I
J
KV-EX29M63
RM-964
KV-EX34M39/EX34M69/EX34M87
RM-963
KV-EX29M63
RM-964
KV-EX34M39/EX34M69/EX34M87
RM-963
– 127 – – 128 –
(6) Schematic Diagram of P Board (EXCEPT KV-EX29M63)
1
2
3
4
5
6
7
8
9
10
11
12
13
14
15
16
17
18
19
20
IO
G
1
2
3
4
5
6
7
8
9
10
11
12
13
14
1516171819202122232425262728
R8813
R8814
C8801
C8810
C8818 C8820
C8808
C8809
C8803
C8804
C8802
C8805
C8806
C8807
C8811
C8812
C8813
C8814
C8821 C8822
R8811
R8803 R8804
R8809 R8810
R8828
R8807
R8808
R8817
R8816
R8820
R8825
R8801 R8802
R8805
L8801
L8807
L8806
CN8801
C8825
C8826
C8827
C8828
C8829
C8830
X8801
R8836
R8835
C8823
R8839
C8832
R8826
R8833
R8834
R8827
R8830
R8821
R8831
R8832
R8829
R8840
R8815
R8806
R8823
R8812
C8831
C8824
R8819
C8815
C8817
C8816
L8809
R8837
R8822
R8838
R8841
C8819
C8836
R8818
R8824
R8843
R8846
R8845
R8844
R8849
R8848
R8847
R8850
C8835
Q8804
C8834
R8842
IC8801
IC8802
Q8801
Q8802
Q8803
Q8807
Q8806
Q8810
Q8808
Q8809
Q8811
C8833
Q8805
D8801
Q8812
#
:CHIP
#
:CHIP
100
10V
100
10V
100
10V
100
10V
47
47
10p
CH:CHIP
10p
CH:CHIP
0.1
25V
B:CHIP
0.1 25V B:CHIP
0.1
25V
B:CHIP
0.1
25V
B:CHIP
0.1
25V
B:CHIP
0.1
25V
B:CHIP
0.1
25V
B:CHIP
0.1
25V
B:CHIP
0.1
25V
B:CHIP
330
:CHIP
100
:CHIP
100
:CHIP
100
:CHIP 100
:CHIP
470
:CHIP
470
:CHIP
470
:CHIP
1k :CHIP
47k
:CHIP 47k
:CHIP
0
:CHIP
:EL0606
:EL0606
0.1
25V
B:CHIP
4.7
10V
F:CHIP
0.1
25V
B:CHIP
20P
:BTOB
:LHL08
1k
:CHIP
470
:CHIP
100
:CHIP
0.1
25V
B:CHIP
0.1
25V
B:CHIP
0.1
25V
B:CHIP
0.1
25V
B:CHIP
20.25MHz
0.1
25V
B:CHIP
82p CH:CHIP
820
:CHIP
820
:CHIP
1.5k
:CHIP
100
:CHIP
47k
:CHIP
47k
:CHIP
100
:CHIP
100
:CHIP
100
:CHIP
47k
:CHIP
47k
:CHIP
100
:CHIP
100 :CHIP
1k :CHIP
470
:CHIP
1k
:CHIP
100
:CHIP
0.1
25V
B:CHIP
4.7
10V
F:CHIP
1k
:CHIP
0.1 25V B:CHIP
10010V
10010V
:EL0606
100 :CHIP
1k
:CHIP
1.5k :CHIP
100 :CHIP
0.1
25V
B:CHIP
#
100
:CHIP
100 :CHIP
470 :CHIP
470
:CHIP
1k
:CHIP
1k :CHIP
1k
:CHIP
10k
:CHIP
1M
:CHIP
1.2k
:CHIP
100p
B:CHIP
2SA1037AK-T146
0.1
25V
B:CHIP
100k
:CHIP
SDA9588X
PIP PROCESSOR
BA033FP-E2
3.3V REG
2SA1162-G
BUFFER
2SA1162-G
BUFFER
2SA1162-G
BUFFER
2SC2712-YG
BUFFER
2SC2712-YG
BUFFER
2SA1162-G
BUFFER
2SA1162-G
BUFFER
2SA1162-G
BUFFER
2SA1162-G
PROTECT
#
2SA1037-AK-T146
MA111-K8.SO
2SC2712-YG
PROTECT
BY
RY
GND
SUB-CV/Y
NC
NC
GND
GND
SY-OUT
SU-OUT
SV-OUT
GND
VP-M
HP-M
GND
+5V
SDA
SCL
X IN
X O
HSP
VSP
SDA
SCL
VDD
VSS
INT
IN 2
IN 3
FSW
IN 1
CVBS 1
VREFM
U IN
VREFL
SEL
U OUT
Y OUT
V OUT
VDD A2
SCL
SDA
SEL E
U OUT
Y OUT
V OUT
V IN
VSS A1
VDD A1
VSS A2
VREFH
TO A BOARD
U IN
V IN
CVBS/Y IN
I2C
9V
(PICTURE IN PICTURE)
CN8402
5V
5V
B-SSS10720-...-P..-EX29.34
FL8802
EMI
FL8803
EMI
EMI
EMI
FL8804
EMI
FL8805
EMI
EMI
FL8808
EMI
EMI
EMI

http://cxema.ru
A
123456789101112
13 1415
B
C
D
E
F
G
H
I
J
KV-EX29M63
RM-964
KV-EX34M39/EX34M69/EX34M87
RM-963
KV-EX29M63
RM-964
KV-EX34M39/EX34M69/EX34M87
RM-963
– 129 – – 130 –
(7) Schematic Diagram of C Board
1 2 3 4 5 6 7 8 9
1 2 3 4 5 6 7 8 9
1 2 3 4 5 6 7 8 9
1
1
1
1
3 5
6
7
8
9
10
11
12
13
G2
G1-1
H1
H2
G1-2
KB
KG
KR
G1-3
G4
CV
1
1
2
3
4
5
6
7
8
9
1
2
3
1
2
3
R9040
R9045
R9046
R9086
Q9003 Q9004
Q9005
R9089
R9091
R9014 R9016
C9046
C9013
RV9003
R9088
NL9003
R9030
NL9002
CN9006
R9087
R9015
C9034
R9020
R9022
C9022
C9023 C9027
C9025
C9011
C9012
C9014
C9033
C9018
C9020
C9042
C9032
C9028
C9029
C9030
C9019
C9024
C9026
C9002
C9003
C9005
C9009
C9010
C9015
C9006
C9007
C9008
R9061
R9069
R9047
R9051
R9052
R9056
R9059
R9057
R9055
R9058
R9007
R9026
R9031
R9035
R9038
R9039
R9034
R9033
R9070 R9071
R9072
R9012
R9013
R9036
R9041
R9042
R9048
R9049
R9073
R9001
R9018
R9019
R9065
R9006
R9008
R9068
R9021
R9023
R9037
R9043
R9044
R9050
R9053
R9054
L9005
L9002
L9003
L9004
L9006
L9001
CN9005
CN9001
CN9004
CN9003
CN9002
CN9007
D9006
D9007
D9008
D9002
IC9001
IC9002
IC9003
C9021
RV9002
NL9001
C9016
RV9001
C9004
C9031
C9035
D9009
J9001
D9010
Q9009
Q9010 Q9011
D9005
Q9001
C9047
JW(5)
JW(5)
JW(5)
#
#
#
#
:CHIP
#
:CHIP
#
:CHIP
#
#
:CHIP
#
:CHIP
#
:CHIP
#
:CHIP
#
:CHIP
#
:CHIP
#
:CHIP
#
:CHIP
#
0.01
F
0.01
F
0.01
F
220
16V
:HT
0.047250VE
0.047
250V
E
0.047250VE
22
250V
10
250V
:HT
10
250V
:HT
330
25V
680p
2kV
B
0.0047 B:CHIP
0.0047
B:CHIP
0.0047
B:CHIP
0.047
F:CHIP
0.047
F:CHIP
0.047
F:CHIP
4p
CH:CHIP
4p
CH:CHIP
4p
CH:CHIP
4p
CH:CHIP
4p
CH:CHIP
*
8p
CH:CHIP
8p
CH:CHIP
100
1/2W
:RC
100
1/2W
:RC
220
1/2W
:RC
220
1/2W
:RC
220
1/2W
:RC
100K
1/2W
:RC
1k
1/2W
:RC
560k
1/2W
:RC
820k
1/2W
:RC
820k
1/2W
:RC
2k
:RN-CP
2k
:RN-CP
2k
:RN-CP
2.2k
:RN-CP
2.2k
:RN-CP
2.2k
:RN-CP
5.6k
:RN-CP
12k
:RN-CP
330
:CHIP
330
:CHIP
330
:CHIP
1k
:CHIP
1k
:CHIP
1k :CHIP
1k
:CHIP
1k
:CHIP
2.2k
:CHIP
2.2k
:CHIP
2.2k
:CHIP
2.7k
:CHIP
2.7k
:CHIP
2.7k
:CHIP
6.8k
:CHIP
10k
:CHIP
33k
:CHIP
150k
:CHIP
0
:CHIP
0
:CHIP
3.9k
3.9k
3.9k
:LHL10
:LHL08
:LHL08
#
9P
BLK
:S-MICRO
3P
HSS83TD
PROTECT
HSS83TD
PROTECT
HSS83TD
PROTECT
MA3091
PROTECT
TDA6111Q/N4
RED-VIDEO-OUT
TDA6111Q/N4
GREEN-VIDEO-OUT
TDA6111Q/N4
BLUE-VIDEO-OUT
10
250V
:HT
2.2M
1/2W
:L
#
:TAB
:TAB
#
:TAB
100
3W
100
3W
:RS
100 3W :RS
100p
B
110M
1/2W
0.0047
2kV
B
0.0047
2kV
B
0.0047
2kV
B
GP08D
PROTECT
SOCKET CRT
RD10ES-B2
BUFFER
2SA1037AK-T146
R DRIVE
2SA1037AK-T146
G DRIVE 2SA1037AK-T146
B DRIVE
MA111-(K8).SO
STOPPER
2SA1037AK-T146
BUFFER
4.7
250V
+12V
VB
IK
GREEN.OUT
RED.OUT
BLUE.OUT
G4
H1
G2
200V
12V
VI
VB
E
IK
200V
VF
VO
VOF
VB
12V
VI
E
IK
200V
VF
VO
VOF
VB
12V
VI
E
IK
200V
VF
VO
VOF
H ST
E
E
E
E
R DRV
G DRV
B DRV
12V
E
E
E
E
CN4500
TO COATING EARTH
TO COATING
EARTH
GND
R
B
H
29RSN
34RSN
HV
G4
G2
G1
KR
KG
KB
(VIDEO AMPLIFIER)
1
23
4
5
6
7
R
R
R
G
G
G
B
B
B
R
G
B
TO A BOARD
(pin 1-7)
TO D BOARD
CN6810
TO D BOARD
CN6804
12V
12V
12V
12V
12V
12V
PICTURE TUBE
M68LNH070X
A80LPD10X
(EX29)
(EX34)
B-SSS10720-...-C..-EX29/34
*
*
*
*
##
#

http://cxema.ru
A
123456789101112
13 14 15
B
C
D
E
F
G
H
I
J
KV-EX29M63
RM-964
KV-EX34M39/EX34M69/EX34M87
RM-963
KV-EX29M63
RM-964
KV-EX34M39/EX34M69/EX34M87
RM-963
– 131 – – 132 –
(8) Schematic Diagram of V2 Board (KV-EX34M39/EX34M69 Only)
1
2
3
4
5
6
7
8
9
10
11
12
13
14
15
16
17
18
19
20
21
22
23
24
25
26
2728293031323334353637383940414243444546474849505152
IO G
1
2
3
4
5
6
7
8
9
10
11
12
13
14
15
16
17
18
19
20
L5800
R5817
R5816
R5815
C5804
C5803
C5807
C5811
C5812
C5813
C5819
C5824
C5843
C5833
D5801
C5825 C5828
C5801
C5823
C5831
C5837
C5826
C5822
C5814
C5805
C5821
C5830
C5835
C5818 C5820
C5815
C5817
C5816
R5839R5832
R5800
R5866
R5802
R5822
R5828
R5829
R5841
R5861
R5884
R5885
R5887
R5847
R5888
R5889
R5886
R5846
R5849
R5860
R5879
R5890
R5891
R5842 R5843
R5857
R5880
R5821
R5845
R5801
R5803
R5824
R5825
R5827
R5830
R5831
R5835
FB5801
FB5802
FB5803
FB5805
FB5804
X5801
CN5801
D5803
Q5806
IC5802
R5848
R5863
R5893
R5882
C5806
IC5801
D5802
Q5817
Q5810
Q5801
Q5808
Q5807
Q5803
100UH
:LHL08
#
#
4716V
100
16V
330
6.3V
#
4.7
0.001
B:CHIP
0.01 B:CHIP
0.1
25V
F:CHIP
0.1 25V F:CHIP
0.1
25V
F:CHIP
#
33p
CH:CHIP
33p
CH:CHIP
100p CH:CHIP
0.1 25V B:CHIP
2.2 16V F:CHIP
1.5k
RN:CHIP
2.2k
RN:CHIP
#
100:CHIP
100 :CHIP
100 :CHIP
100 :CHIP
100
:CHIP
120
:CHIP
1k
:CHIP
1k
:CHIP
1k
:CHIP
1k
:CHIP
4.7k
:CHIP 4.7k
:CHIP
10k :CHIP
10k
:CHIP
27k
:CHIP
47 :CHIP
0
:CHIP
0:CHIP
0 :CHIP
0 :CHIP
0 :CHIP
0 :CHIP
0 :CHIP
0 :CHIP
1.1UH
1.1UH
1.1UH
#
470UH
157877421
RD3.3M-T1B2
2SC1623-L5L6
R
120
:CHIP
#
#
#
#
##
#
##
#
20P
:BTOB
#
#
5V REG
10k
RN:CHIP
#
#
#
330
:CHIP 120
:CHIP
100 :CHIP
100 :CHIP
100 :CHIP
100 :CHIP
100 :CHIP
470
:CHIP
330
:CHIP
330
:CHIP
1k
:CHIP
1k
:CHIP
0.1 25V F:CHIP
SAA5261
TEXT DECODER
DAP202K-T-146
PROTECT
2SA1037-T146
BUFFER
2SC1623-L5L6
BUFFER
2SC1623-L5L6
BUFFER
2SC1623-L5L6
R BUFFER
2SC1623-L5L6
G BUFFER
2SC1623-L5L6
RESET
5V
5V
5V
BLACK
I REF
SDA
SCL
VDDM
RESET
X OUT
X IN
X GND
VDDT
VDDA
VP
HP
BLK
R OUT
G OUT
B OUT
RGB REF
GND
0.0
0.1
0.2
0.3
1.0
1.1
1.2
1.3(PWM)
RES
RES
VSS D
DA(NVM)
SL ADDR
FIELD
HMD
VMD
PDI
PH.L
VSSA
N.C
RES
RES
CVBS
CL(NVM)
PON
COR
VSSA
ODD
/EVEN
EAST
/WEST
8/30
LCB
DSR
LIST
PKTX/30
GND
+5V
FS OUT
NC
B OUT
NC
G OUT
NC
R OUT
NC
NC
GND
SCL
CVBS IN
SDA
V SYNC TEXT
GND
H SYNC TEXT
+9V
R
G
B
V SYNC TEXT
H SYNC TEXT
R OUT
G OUT
B OUT
FS OUT
CVBS IN
SCL
SDA
(TELETEXT)
5V
5V
5V
5V
5V
5V
5V
5V
5V
5V
5V
5V
9V
R
G
B
R
G
B
TO A BOARD
CN1118
1
2
3
4
B-SSS10720-...-V2.-EX29/34

http://cxema.ru
A
123456789101112
13 1415
B
C
D
E
F
G
H
I
J
KV-EX29M63
RM-964
KV-EX34M39/EX34M69/EX34M87
RM-963
KV-EX29M63
RM-964
KV-EX34M39/EX34M69/EX34M87
RM-963
– 133 – – 134 –
(9) Schematic Diagram of H1 Board
12
34
1
2
3
4
5
6
1
2
3
4
1
2
3
4
5
6
7
8
9
10
1
2
3
4
1
2
3
V
L
R
1
2
3
4
5
6
7
8
9
10
R1932
R1947
R1954
D1940
D1942
D1943
D1941
D1937
D1931
D1934
D1939
D1938
D1933
D1932
JW1934
JW1933
C1912
C1935 C1938
C1910
C1911
C1930
C1932
R1916
R1917
R1920 R1921
R1934
R1935 R1911
R1914
R1971 R1972 R1973
R1952
R1974
R1970
R1913
R1915
R1933 R1936
L1931
L1932
R1948
R1949
R1950
R1951
R1953
CN1932 CN1934
S1651
CN1651
CN1652
S1972
S1973
S1974 S1975 S1976 S1977
S1978J1933
J1931
J1932
D1905
D1907
CN1905
D1944
D1948
D1947
D1906
Q1901
Q1902
D1930
IC1901
D1945
D1946
#
#
#
#
#
#
#
#
470p
470p 470p
47
16V
47
16V
0.01
:MPS
0.01
:MPS
47
100
100 100
100
100 330
330
470 1k 1.8k
2.2k
3.3k
5.6k
10k
10k
470k 470k
:EL0606
:EL0606
JW(5)
JW(5)
JW(5)
JW(5)
JW(5)
6P
WHT
:S-MICRO
10P
WHT
:S-MICRO
AC-PUSH-SW
MENU
AUTO
PRESET
TV/VIDEO VOL- VOL+ PRG-
PRG+3P
1-784-646-11
NNCD9.1A-T1
PROTECT
#
PROTECTOR
#
PROTECTOR
#
PROTECTOR
#
PROTECTOR
#
PROTECTOR
#
PROTECTOR
#
PROTECTOR
#
PROTECTOR
4P
WHT
:VH
4P
WHT
:VH
NNCD9.1A-T1
PROTECT
10P
BLK
:S-MICRO
NNCD9.1A-T1
PROTECT
#
#
SPB-26MVWF
LED(2 COLOR LED)
DTC144ESA
LED DRIVER
DTC144ESA
LED DRIVER
HZS9.1NB2
PROTECT
SBX1981-51
REMOTE SENSOR
1SS119-25
PROTECT
1SS119-25
PROTECT
AC OUT
NC
NC
AC OUT
AC IN
NC
NC
AC IN
STBY+5V
GND
LED 2
LED 1
SIRCS
TO A BOARD TO F1 BOARD
CN1602
TO D BOARD
CN6604
RG
GND
KEY 1 OUT
HP GND
HP L IN
HP R IN
R IN
GND
L IN
GND
Y IN
GND
CV IN
S IN
C IN
GND
KEY 2
AU GND
HP MUTE
PULL UP
TO A BOARD
CN1193
TO A BOARD
CN8301
GND
CN1190 & CN1195
INTW
(AC SW,AV INPUT,PRESET KEY,PHONE OUT,LED,SIRCS RECEIVER)
AUDIO LEFT
AUDIO RIGHT
RL
B-SSS10720-...-H1.-EX29/34

http://cxema.ru
A
123456789101112
13 14 15
B
C
D
E
F
G
H
I
J
KV-EX29M63
RM-964
KV-EX34M39/EX34M69/EX34M87
RM-963
KV-EX29M63
RM-964
KV-EX34M39/EX34M69/EX34M87
RM-963
– 135 – – 136 –
(10) Schematic Diagram of DH Board
D Board ✼ Mark List (1/2)
Note) The parts indicated as "#" in this circuit diagram are not listed here, as they are not
used for these models.
Note) The parts indicated as "#" in this circuit diagram are not listed here, as they are not
used for these models.
KV-EX29M63 KV-EX34M39 KV-EX34M69 KV-EX34M87
C6606 # # # 100P :CHIP
C6609 # # # 1.0
C6610 # # # 100P :CHIP
C6611 # # # 0.001 :CHIP
C6621 # # # 1200 250V
C6622 # # # 1200 250V
C6629 560 450V 560 450V 560 450V #
C6816 0.047 400V :PP 0.068 400V :PP 0.068 400V :PP 0.068 400V :PP
C6828 0.001 200V :PT 0.01 200V :PT 0.01 200V :PT 0.01 200V :PT
C6829 100P 2KV 330P 2KV 330P 2KV 330P 2KV
C6830 # 1000P 1.2KV :PP 1000P 1.2KV :PP 1000P 1.2KV :PP
C6831 6200P 1.5KV :PP 8200P 1.5KV :PP 8200P 1.5KV :PP 8200P 1.5KV :PP
C6832 6800P 1.5KV :PP 12000P 1.5KV :PP 12000P 1.5KV :PP 12000P 1.5KV :PP
C6842 0.47 250KV :PP 1.5 250V :PP 1.5 250V :PP 1.5 250V :PP
C6845 0.22 250V :PP 0.27 250V :PP 0.27 250V :PP 0.27 250V :PP
C6846 0.18 250V :PP 0.22 250V :CHIP 0.22 250V :CHIP 0.22 250V :CHIP
C6852 # 0.0022 0.0022 0.0022
C6860 220P 2KV 150P 2KV 150P 2KV 150P 2KV
C6869 # 100 16V 100 16V 100 16V
C6870 # 470 25V 470 25V 470 25V
C6880 0.1 25V :CHIP 0.01 :CHIP 0.01 :CHIP 0.01 :CHIP
C6885 220P 2KV :CHIP # # #
CN6602 # 2P 2P 2P
CN6603 2P 3P 3P 3P
CN6804 3P # # #
KV-EX29M63 KV-EX34M39 KV-EX34M69 KV-EX34M87
D6602 # # # MA-111(K8).SO
D6603 # # # MA111-(K8).SO
D6604 # # # MA111-(K8).SO
D6609 # # # 1SS119-25
D6610 # # # MA111-(K8).SO
D6611 # # # MA111-(K8).SO
D6612 # # # U05G
D6613 # # # U05G
D6648 # # # RD12ES-B1
D6822 # RN4Z RN4Z RN4Z
IC6806 # PQ6RD83B PQ6RD83B PQ6RD83B
L6801 4.7MH 3.3UH 3.3UH 3.3UH
L6803 2.2MH 680UH 680UH 680UH
Q6602 # # # 2SC2785-HFE
Q6802 IRF720-LF49 IRFI740G IRFI740G IRFI740G
R6605 # # # 120K :RN
R6606 # # # 75K :RN
R6607 # # # 680K :RN
R6608 # # # 680K :RN
R6609 # # # 680K :RN
R6610 # # # 100K :CHIP
R6612 # # # 120K :RN
R6613 # # # 680K :RN
R6614 # # # 680K :RN
R6615 # # # 680K :RN
R6616 # # # 100K :CHIP
R6617 # # # 390K :CHIP
R6618 # # # 75K :RN
R6619 # # # 470K :CHIP
R6620 # # # 470K :CHIP
R6621 # # # 10K :CHIP
R6623 # # # 150 1W :RS
R6640 # # # 22K :CHIP
R6641 # # # 470K 1/2W
R6642 # # # 470K 1/2W
R6643 # # # 22K :CHIP
R6804 3.9K :CHIP 3.6K :CHIP 3.6K :CHIP 3.6K :CHIP
R6806 3.9K :CHIP 3.6K :CHIP 3.6K :CHIP 3.6K :CHIP
R6826 2.7K 2W :RS 2.2K 2W :RS 2.2K 2W :RS 2.2K 2W :RS
R6827 3.3K 2W :RS 2.7K 2W :RS 2.7K 2W :RS 2.7K 2W :RS
R6845 180K :CHIP 56K :CHIP 56K :CHIP 56K :CHIP
R6855 27K 1/2W :RN 24K 1/2W :RN 24K 1/2W :RN 24K 1/2W :RN
R6858 27K 1/2W :RN 24K 1/2W :RN 24K 1/2W :RN 24K 1/2W :RN
R6865 180K :CHIP 150K :CHIP 150K :CHIP 150K :CHIP
R6866 3.3K :RN 2.7K :RN 2.7K :RN 2.7K :RN
R6869 560K :CHIP 470K :CHIP 470K :CHIP 470K :CHIP
R6876 1.5 3W :RS 0.47 1/2W 0.47 1/2W 0.47 1/2W
R6881 22K :RN 12K :RN 12K :RN 12K :RN
R6882 30K :RN 22K :RN 22K :RN 22K :RN
RY6602 # # # RELAY, AC POWER
T6803 NX-4522//J1I4 NX-4601//J1B4 NX-4601//J1J4 NX-4601//J1J4
VD6601 # # # VARISTOR (ER2V14D621)
D Board ✼ Mark List (2/2)
1
2
3
4
VCC
GND
REF
X OUT
678
NC
REG
NC
1
2
3
4
1
2
3
4
-2
-2 -2 -2 -2
-2
-2
-2
-2
1 2 3 4 5 6 7 8 9 10
1
2
3
C3820
JW3801
R3853
R3856
R3857
C3808
D3809
D3810
D3808
D3807
CN3804
R3851
R3809
R3850
C3801
IC3807
C3805
R3846
R3847
Q3811
R3805
R3807
Q3810
R3848 R3804
JW3803
D3805
R3802
*
R3803
Q3807 Q3808
C3804
C3816
R3854
R3839
Q3812
Q3809
C3807
R3810
R3845
C3819
JW3804
R3814
R3852
R3808
R3825
R3849
R3823
C3822
R3828
IC3805
CN3802
C4701
C4702
R4701 R4702
Q4701
R4703
Q4703
C4703
R4704 R4705
R4706
R4707
C4704
Q4704
Q4702
CN4701
#
#
#
#
#
#
#
#
#
#
*
#
#
*
0.1
25V
:B
10
1k
:CHIP
4.7k
:CHIP
2SC2712
33k
:CHIP
2SB709A
0.001
:CH
4.7k
:CHIP 10k
:CHIP
10k
:CHIP
2.2k
:CHIP
0.1
25V
:B
2SB709A
2SC2712
4P
:S-MICRO
5V
*
*
:MIU-113
*
*
*
*
BUFFER
*
*
*
BUFFER
* *
*
*
STOPPER
*
SW
*
SW
* *
*
*
*
N/S DRIVE MUTE
*
N/S DRIVE MUTE
*
*
*
*
100K
*
*
*
*
*
*
LA6510
N/S DRIVE
*
GND
7V
DEGAUSS
VS1
OUT1
-IN1
+IN1
GND
+IN2
-IN2
OUT2
VS2
VCC
11V
N/S(E)
N/S(B)
N/S(E)
MAGNETIC FIELD
CORRECTION
(
(
TO LCC
TO A BOARD
CN1138
7V
7V
7V
7V
B-SSS10720-...-DH.-EX29/34
GND
HD CLAMP
HD
9V
9V
*
*
*

http://cxema.ru
– 137 –
KV-EX29M63
RM-964
KV-EX34M39/EX34M69/EX34M87
RM-963
KV-EX29M63 KV-EX34M39 KV-EX34M69 KV-EX34M87
C018 # 100.0 100.0 100.0
C3330 # 0.1 16V :CHIP 0.1 16V :CHIP 0.1 16V :CHIP
C3331 # 100 16V 100 16V 100 16V
C3336 # 100 16V 100 16V 100 16V
C3338 # 470P :CHIP 470P :CHIP 470P :CHIP
C3350 # 470P :CHIP 470P :CHIP 470P :CHIP
C3351 # 470P :CHIP 470P :CHIP 470P :CHIP
C3352 # 470P :CHIP 470P :CHIP 470P :CHIP
C3353 # 100 16V 100 16V 100 16V
C3354 # 47.0 47.0 47.0
C3355 # 47.0 47.0 47.0
C4303 0.22 16V :CHIP 0.1 25V :CHIP 0.1 25V :CHIP 0.1 25V :CHIP
C4366 0.01 :CHIP 0.047 :CHIP 0.047 :CHIP 0.047 :CHIP
C4367 0.033 :CHIP 0.1 25V :CHIP 0.1 25V :CHIP 0.1 25V :CHIP
C4380 0.022 :CHIP # # #
C4835 # 0.1 :CHIP 0.1 :CHIP 0.1 :CHIP
CN1118 # 20P 20P #
CN1138 # 4P 4P #
CN8402 # 20P 20P 20P
D4304 UDZS-TE17-9.1B DTZ9.1 DTZ9.1 DTZ9.1
D4305 UDZS-TE17-9.1B DTZ9.1 DTZ9.1 DTZ9.1
JR109 # # # 0 :CHIP
JR1301 # 0 :CHIP 0 :CHIP 0 :CHIP
L3302 # 10UH 10UH 10UH
L3303 # 10UH 10UH 10UH
L3304 # 10UH 10UH 10UH
L3305 # 10UH 10UH 10UH
L3306 # 10UH 10UH 10UH
Q008 # 2SC2712-YG 2SC2712-YG 2SC2712-YG
Q3300 # 2SA1037AK-T146-R 2SA1037AK-T146-R 2SA1037AK-T146-R
Q4318 2SC2712-YG # # #
Q4823 2SA1162-G # # #
Q4824 2SA1162-G # # #
Q4825 2SC2712-YG # # #
Q4826 2SC2712-YG # # #
R060 # 47K :CHIP 47K :CHIP 47K :CHIP
R062 # 6.8K :CHIP 6.8K :CHIP 6.8K :CHIP
R107 # 10K :CHIP 10K :CHIP 10K :CHIP
R119 470 :CHIP 470 :CHIP 470 :CHIP #
R120 100 :CHIP # # 100 :CHIP
R121 47 :CHIP 47 :CHIP 47 :CHIP #
R122 100 :CHIP # # 100 :CHIP
R3300 # 560 :CHIP 560 :CHIP 560 :CHIP
R3304 # 470 :CHIP 470 :CHIP 470 :CHIP
R3320 # 10K :CHIP 10K :CHIP 10K :CHIP
R3323 # 100 :CHIP 100 :CHIP 100 :CHIP
R3334 # 100 :CHIP 100 :CHIP 100 :CHIP
R3362 # 100 :CHIP 100 :CHIP 100 :CHIP
R3374 # 0 :CHIP 0 :CHIP 0 :CHIP
R4306 100 :CHIP # # 100 :CHIP
R4307 100 :CHIP # # 100 :CHIP
R4381 750K :CHIP 1M :CHIP 1M :CHIP 1M :CHIP
R4383 62K :CHIP 18K :CHIP 18K :CHIP 18K :CHIP
R4402 2.2M :CHIP # # #
R4403 1.0K :CHIP # # #
R4404 22K :CHIP # # #
R4406 100K :CHIP # # #
R4411 12K :CHIP 39K :CHIP 39K :CHIP 39K :CHIP
R4413 47K :CHIP 220K :CHIP 220K :CHIP 220K :CHIP
R4520 100 :CHIP # # 100 :CHIP
R4521 100 :CHIP # # 100 :CHIP
R4908 1K :CHIP # # #
R4909 4.7K :CHIP # # #
R4910 4.7K :CHIP # # #
R4911 33K :CHIP # # #
R4912 10K :CHIP # # #
R4913 10K :CHIP # # #
R4914 2.2K :CHIP # # #
R8321 # 100 :CHIP 100 :CHIP #
R8331 # 100 :CHIP 100 :CHIP #
R8832 # 100 :CHIP 100 :CHIP #
R8833 # 100 :CHIP 100 :CHIP #
TU101 BTF-WG441 BTF-WG442 BTF-WG442 BTF-LG434
TU3301 # BTF-LG436 BTF-LG436 BTF-LG436
A Board ✼ Mark List
Note) The parts indicated as "#" in this circuit diagram are not listed here, as they are not used for
these models.

http://cxema.ru
– 138 –
KV-EX29M63
RM-964
KV-EX34M39/EX34M69/EX34M87
RM-963
KV-EX29M63 KV-EX34M93 KV-EX34M69 KV-EX34M87
C3801 # # 10 #
C3804 # # 0.01 #
C3805 # # 10 #
C3807 # # 0.01 #
C3816 # # 10 #
C3819 # # 1 #
C3822 # # 0.1 :PP #
CN3802 # # 4P #
CN3804 # # 3P #
D3805 # # ISS119-25 #
IC3805 # # LA6510 #
IC3807 # # SENSOR UNIT #
JW3802 # # 10.0MM #
JW3803 # # 12.5MM #
JW3804 # # 15.0MM #
JW3805 # # 5.0MM #
JW3807 # # 5.0MM #
Q3807 # # DTC144ESA #
Q3808 # # DTC144ESA #
Q3809 # # 2SC2785-HFE #
Q3810 # # 2SA1175-HFE #
Q3811 # # 2SC2785-HFE #
Q3812 # # 2SC2785-HFE #
R3802 # # 1.0K #
R3803 # # 1.0K #
R3804 # # 9.1K :RN #
R3805 # # 4.7K #
R3807 # # 470 :RN #
R3808 # # 150K #
R3809 # # 75K #
R3810 # # 4.7K #
R3814 # # 330 #
R3823 # # 15 #
R3825 # # 1K #
R3828 # # 0.47 #
R3839 # # 10K #
R3845 # # 4.7K #
R3846 # # 1K #
R3847 # # 100 #
R3848 # # 1K #
R3849 # # 0.47 #
R3852 # # 100K #
R3854 # # 10K #
DH Board ✼ Mark List
Note) The parts indicated as "#" in this circuit diagram are not listed here, as they
are not used for these models.

http://cxema.ru
– 139 –
KV-EX29M63
RM-964
KV-EX34M39/EX34M69/EX34M87
RM-963
KV-EX29M63 KV-EX34M39 KV-EX34M69 KV-EX34M87
C4807 0.001 :CHIP 0.0033 :CHIP 0.0033 :CHIP 0.0033 :CHIP
C4814 47 25V 47 16V 47 16V 47 16V
C4816 0.047 # # #
C4817 47 25V 47 16V 47 16V 47 16V
C4818 2.2 10 10 10
C4825 0.1 25V 0.047 25V :CHIP 0.047 25V :CHIP 0.047 25V :CHIP
C4831 0.015 :CHIP # # #
C6106 # 0.047 25V :CHIP 0.047 25V :CHIP 0.047 25V :CHIP
D6107 RD5.1ES-B1 RD5.1ESB2 RD5.1ESB2 RD5.1ESB2
Q6108 # 2SA1037AK-T146-R 2SA1037AK-T146-R 2SA1037AK-T146-R
R4831 4.7K :CHIP 3.3 :CHIP 3.3K :CHIP 3.3K :CHIP
R4839 8.2K :CHIP 6.8K :CHIP 6.8K :CHIP 6.8K :CHIP
R4844 3.9K :CHIP 4.7K :CHIP 4.7K :CHIP 4.7K :CHIP
R4849 33K :CHIP 82K :CHIP 82K :CHIP 82K :CHIP
R4854 5.6K :CHIP 3.3K :CHIP 3.3K :CHIP 3.3K :CHIP
R4855 4.7K :CHIP 15K :CHIP 15K :CHIP 15K :CHIP
R4857 2.7K :CHIP 22K :CHIP 22K :CHIP 22K :CHIP
R4859 10K :CHIP 2.7K :CHIP 2.7K :CHIP 2.7K :CHIP
R4860 3.3K :CHIP 2.7K :CHIP 2.7K :CHIP 2.7K :CHIP
R4862 10K :CHIP 15K :CHIP 15K :CHIP 15K :CHIP
R4864 3.3K :CHIP 2.2K :CHIP 2.2K :CHIP 2.2K :CHIP
R4865 680 :CHIP 470 :CHIP 470 :CHIP 470 :CHIP
R4868 470K :CHIP # # #
R4871 39K :CHIP 100K :CHIP 100K :CHIP 100K :CHIP
R4882 56K :CHIP 68K :CHIP 68K :CHIP 68K :CHIP
R6112 # 56K :CHIP 56K :CHIP 56K :CHIP
R6125 # 2.2K :CHIP 2.2K :CHIP 2.2K :CHIP
R6131 27K :CHIP 4.7K :CHIP 4.7K :CHIP 4.7K :CHIP
R6134 7.5K :CHIP 10K :CHIP 10K :CHIP 10K :CHIP
R6139 7.5K :CHIP 4.3K :CHIP 4.3K :CHIP 4.3K :CHIP
R6144 270K :CHIP 120K :CHIP 120K :CHIP 120K :CHIP
R6154 6.8K :CHIP 10K :CHIP 10K :CHIP 10K :CHIP
R6159 5.6K :CHIP 6.8K :CHIP 6.8K :CHIP 6.8K :CHIP
R6179 # 150K :CHIP 150K :CHIP 150K :CHIP
R6181 # 220K :CHIP 220K :CHIP 220K :CHIP
R6195 10K :CHIP 5.6K :CHIP 5.6K :CHIP 5.6K :CHIP
R6200 75K :CHIP 180K :CHIP 180K :CHIP 180K :CHIP
R6457 22K :CHIP 39K :CHIP 39K :CHIP 39K :CHIP
D1Board ✼ Mark List
Note) The parts indicated as "#" in this circuit diagram are not listed here, as they
are not used for these models.
KV-EX29M63 KV-EX34M39 KV-EX34M69 KV-EX34M87
C9006 4P :CHIP 8P :CHIP 8.0P :CHIP 8P :CHIP
C9009 8P :CHIP 4P :CHIP 4.0P :CHIP 4P :CHIP
L9002 2.2UH 1UH 1UH 1UH
L9003 2.2UH 1UH 1UH 1UH
L9004 2.2UH 1UH 1UH 1UH
C Board ✼ Mark List
KV-EX29M63 KV-EX34M39 KV-EX34M69 KV-EX34M87
F1601 FUSE 5A/250V FUSE 6.3A/250V FUSE 6.3A/250V FUSE 6.3A/250V
F Board ✼ Mark List
Note) The parts indicated as "#" in this circuit diagram are not listed here, as they
are not used for these models.
Note) The parts indicated as "#" in this circuit diagram are not listed here, as they
are not used for these models.

http://cxema.ru
– 140 –
KV-EX29M63
RM-964
KV-EX34M39/EX34M69/EX34M87
RM-963
A (1/4) BOARD VOLTAGE LIST
Ref Pin No. Voltage[v]
IC001 1 4.8
20
30
4 0.8
5 0.8
60
7 0.4
80
9 4.9
10 0
11 2.2
12 ✽ <2.2>
13 4.9
14 4.9
15 0.6<1.6>
16 0.5<1.6>
17 2.4
18 1.0
19 4.9
20 0
21 0
22 4.9
23 0
24 0.5<1.6>
25 0
26 0
27 4.9
28 0
29 4.8
30 4.9
31 4.9
32 0
33 0
34 0
35 4.9
36 0
37 0
38 2.5
39 2.5
40 4.7
41 4.9
42 0
43 0.5<1.6>
44 0.6
45 0
46 0
47 4.9
48 4.7
49 4.9
50 4.6
51 0
52 2.6
53 0
54 4.5<0>
55 0.1
56 0
57 0
58 0
59 0
60 0
61 0
Ref Pin No. Voltage[v] Ref Pin No. Voltage[v]
62 4.4
63 0.4
64 4.8
IC002 1 0
2 4.9
3 4.9
4 7.0
5 4.9
60
7 0.9
IC003 1 0
20
30
40
5 4.9
6 4.9
70
8 4.9
IC004 1 0
20
3 4.9(0)
40
50
6 4.9
70
8 0<(4.9)>
IC100 1 4.9
2 4.9
30
IC1200 1 4.5
2 4.5
3 4.5
40
5 4.5[4.9]
6 4.5
6 4.5
7 4.5[0]
8 9.0[0]
IC1201 1 0
2 0(0.9)
3 1.2[0]
4 4.5
5 4.5
6 4.5
7 4.5
8 4.5
9 4.5
10 4.5
11 4.5
12 4.5
13 0.6[0]
14 2.5
15 9.0[0.2]
16 4.6
17 4.6
18 2.8
19 0.6[0]
20 4.5
21 4.5
22 4.5
23 4.5
24 4.5
25 4.5
26 4.5
27 4.5
28 4.5
29 0<[(4.5)]>
30 3.2[0]
31 4.5[3.3]
32 4.4
IC1203 1 4.5
2 0<(4.5)>
3 4.5(0)
40
5 4.5
6 4.5
7 4.5
8 9.0
IC1204 1 0
20
3 27.5
40
50
6 0.6[3.5]
7 13.6
8 1.4(0.1)[3.5]<0.9>
90
10 28.3
11 13.2
12 13.4
IC1205 1 4.5
2 4.5
3 4.5
4 4.5
5 4.9
6 0.4
70
8 0.2
9 0.2
10 0.2
11 0.2
12 0.2[0]
13 4.9
14 9.0
IC1206 1 ✻
2✻
3✻
4✻
5✻
6✻
7✻
8✻
9 4.5
10 4.5
11 4.5
12 4.5
13 4.5
14 4.5
15 4.5
16 4.5
8-3. VOLTAGE MEASUREMENTS

http://cxema.ru
– 141 –
KV-EX29M63
RM-964
KV-EX34M39/EX34M69/EX34M87
RM-963
A (2/4) BOARD VOLTAGE LIST
Ref Pin No. Voltage[v]
IC1207 1 0
20
30
4 0.1
50
60
70
80
90
10 0
11 0
12 0
13 0
14 0
15 0
IC2200 1 4.5
2 4.5
3 4.3
40
5 4.2[0]
6 0<4.5>
7 4.6
8 9.1
IC2300 1 0.9
22
3 1.3
40
5 4.9
6 4.9
7 1.5
80
9 0.6
10 3.6<0>
11 0<4.9>
12 1.4
13 0
14 1.5
15 0
16 1.5
IC2600 I 13.0
G 9.1
O0
IC2601 I 7.5
G0
O 5.0
IC2603 I 7.3
G0
O 3.3
IC2604 1 1.2
2 2.6
3 4.8
IC4301 1 4.0
20
3 4.4
4 4.7
5 3.5
6 3.4(0)
7 7.6
80
90
Ref Pin No. Voltage[v] Ref Pin No. Voltage[v]
10 0.4
11 1.8
12 0<(9.1)>
13 1.0
14 5.1
15 2.6
16 0
17 3.5
18 2.7
19 4.2
20 0
21 0<(6.3)>
22 1.7
23 6.5<(0)>
24 0
25 0
26 2.4
27 3.3
28 2.6
29 2.6
30 2.4
31 3.3
32 9.1
33 0
34 4.8
35 4.8
36 4.8
37 9.1
38 0
39 0<(4.3)>
40 4.3
41 4.3
42 0
43 0
44 0
45 0<(6.6)>
46 0<(9.1)>
47 9.1
48 6.0
49 2.6
50 4.1
51 0
52 0
53 6.0
54 6.0
55 0
56 6.0
57 6.0
58 6.0
59 0.4
60 0
61 4.6
62 0<(4.6)>
63 4.4
64 3.6
IC8302 1 4.4
2 4.5
3 4.0
4 0<(4.5)>
5 4.4
6 0.1
7 5.0
8 4.0
9 4.5
10 0<(4.2)>
11 0.3
12 4.4
13 0.1
14 5.0
15 4.0
16 4.5
17 4.2
18 4.5
19 4.4
20 0.1
21 0<(5.0)>
22 4.0
23 4.5
24 4.0
25 4.5
26 4.4
27 0.1
28 5.0
29 4.5
30 0<(4.5)>
31 4.5
32 0
33 4.6
34 4.6
35 0
36 0
37 4.4
38 4.5
39 3.8
40 4.5
41 4.5
42 9.0
43 4.5
44 4.3
45 4.5
46 3.8
47 0<(4.4)>
48 0
49 4.2
50 4.5
51 4.4
52 4.5
53 4.5
54 4.5
55 0<(3.8)>
56 3.2
57 0
58 0<(4.3)>
59 4.5
60 4.2
61 4.5
62 4.5
63 4.3
64 4.5

http://cxema.ru
– 142 –
KV-EX29M63
RM-964
KV-EX34M39/EX34M69/EX34M87
RM-963
A (3/4) BOARD VOLTAGE LIST
Ref Pin No. Voltage[v]
IC8305 I 13.1
G0
O 9.1
IC8306 1 0(2.2)
2 0.1<(1.9)>
3 0<(1.6)>
4 0.1
5 2.6
6 4.9
7 2.6
80
9 0.3
10 0.9
11 2.5
12 4.9
13 4.6
14 4.6
15 0
16 0
17 2.5
18 2.5
19 1.4
20 2.3
21 1.8
22 1.8
23 0<(1.8)>
24 0.1
25 0<(1.9)>
26 0<(1.9)>
27 0<(1.9)>
28 0
29 0(2.0)
30 0(2.0)<1.6>
31 0(1.2)
32 0.1<(4.9)>
33 0.1<(2.5)>
34 0<(2.5)>
35 0 <(2.50>
36 0
37 0<(1.1)>
38 3.9
39 1.8
40 3.3
41 0<(2.3)>
42 0
43 0
44 0<(2.3)>
45 3.6
46 2.3
47 0<(3.6)>
48 1.7
IC8309 1 3.0
2 5.3
3 2.8
40
50
6 9.0
7 2.0
80
IC8310 1 0.8
20
Ref Pin No. Voltage[v] Ref Pin No. Voltage[v]
30
40
50
6 2.0
70
8 5.0
9 5.85
10 0
11 4.6
12 0
13 0
14 4.6
15 5.1
16 2.5
17 2.5
18 0
19 2.9
20 8.2
21 2.5
22 0.2
23 0
24 0
IC8312 1 4.9
2 0.3
30
40
5 4.9
Q001 B 4.9
C0
E 0.6
Q002 B 0
C 4.9
E0
Q003 B 0.4
C 4.9
E 0.3
Q004 B 0.1
C0
E0
Q005 B 1.6
C0
E 2.2
Q006 B 1.8
C0
E 2.4
Q007 B 1.8
C0
E 2.4
Q101 B 2.8[0]
C0
E 3.4
Q301 B 0<(12.9)>
C0
E 12.3
Q313 B ✻
C✻
E✻
Q1203 B 0
C 5.0
E 0.2<[0]>
Q1204 D 0
G0
S0
Q1205 B 0<5.5>
C 0<9.0>
E 0<(4.9)>
Q1206 B 2.9
C 5.5[(0)]
E 2.3[0]
Q1207 B 28.0
C0
E 18.1
Q1208 B 0
C 13.2
E0
Q1209 B 0
C 13.2
E0
Q1210 B 0
C 13.4[0]
E0
Q1211 B 9.0
C0
E 9.0
Q1215 B 0
C 0<(9.0)>
E0
Q2200 B 0
C0
E0
Q2201 B 0
C0
E0
Q2304 B 3.6<0>
C 0<4.9>
E0
Q2305 B 2.3<3.1>
C 4.9
E 1.5<2.3>
Q2306 B 0.8
C0
E 1.5
Q3300 B 4.6[0]
C0
E 4.6
Q4300 B 6.2
C 9.1
E 5.5[0]
Q4301 B -11.9
C 1.7
E -11.7
Q4302 B 0
C 11.7
E 0.6[0]
Q4303 B 0.3[0]
C 1.6[3.2]
E0
Q4304 B 7.1
C 9.1
E 6.5

http://cxema.ru
– 143 –
KV-EX29M63
RM-964
KV-EX34M39/EX34M69/EX34M87
RM-963
A (4/4) BOARD VOLTAGE LIST
Ref Pin No. Voltage[v]
Q4307 B 2.8[0]
C 0[4.5]
E0
Q4308 B 2.5
C0
E 3.2
Q4310 B 2.4
C0
E 0<(3.1)>
Q4311 B 5.5
C0
E 6.2
Q4312 B 8.0
C 1.4
E 8.6
Q4313 B ✻
C✻
E✻
Q4314 B 0.9
C0
E 1.6
Q4315 B 3.2<3.5>
C0
E0
Q4316 B 3.0[2.5]
C 4.5[0]
E 3.2
Q4317 B 0[3.1]
C 4.5
E 0[3.2]
Q4319 B 6.5
C 1.9
E 7.1
Q4320 B 1.6
C0
E 2.2
Q4321 B 1.8
C0
E 2.4
Q4322 B 1.8
C0
E 2.4
Q4823 B 1.1
C0
E 1.7
Q4824 B ✻
C✻
E✻
Q4825 B 0<-1.0>
C 9.1<(0)>
E 0.8<(0)>
Ref Pin No. Voltage[v] Ref Pin No. Voltage[v]
Q4826 B ✻
C✻
E[
Q8301 B 4.5
C0
E 5.2
Q8302 B 4.4
C 9.0
E 3.8
Q8303 B 4.4
C 9.0
E 3.7
Q8304 B 4.4
C 9.0
E 3.8
Q8306 B 4.2
C 9.0
E 3.6
Q8308 B 3.8
C 9.0
E 3.1
Q8309 B 4.4
C 9.0
E 3.8
Q8310 B 0.1
C 4.9
E 0.1[0]
Q8319 B 0<(1.8)>
C0
E 2.4
Q8320 B 1.8
C0
E 2.4
Q8321 B 1.7
C0
E 2.3
Q8326 B 0.2
C 3.4
E0
Q8327 B 3.5
C 0.2
E0
Q8328 B 0.2
C 5.3
E0
Q8329 B 2.4
C 5.6
E 1.8
Q8330 B 5.6
C 9.0
E 5.0
Q8331 B 2.4
C 6.4
E 1.8
Q8332 B 6.4
C 9.0
E 5.8
Q8333 B 2.5
C 7.1<6.7>
E 1.9
Q8334 B 4.4
C 9.0
E 3.8
Q8335 B 2.5
C 7.1[(6.7)]
E 1.9
Q8336 B 4.4
C 9.0
E 3.8
Q8337 B 0
C 9.0
E0
Q8344 B 0
C0
E 0.7
Q8351 B 2.9
C 8.4
E 2.3
Q8352 B 8.4
C 3.7
E 9.0
Q8358 B 0
C0
E0
Q8359 B 0
C0
E0
Q8360 B 0
C0
E0
Q8361 B 3.0
C 4.9
E 2.4
Q8362 B 3.0
C 4.9
E 2.4
Q8363 B 3.0
C 5.0
E 2.4
Q8364 B 1.6
C0
E 2.2

http://cxema.ru
– 144 –
KV-EX29M63
RM-964
KV-EX34M39/EX34M69/EX34M87
RM-963
Ref Pin No. Voltage[v]
IC4800 1 0.3
2 4.4
3 4.5
40
5 4.5
6 3.4
7 0.4
8 9.0
IC4801 1 0.3
2 4.4
3 4.5
40
5 4.5
6 3.1
7 0.4
8 9.0
IC4802 1 4.5
2 4.5
3 4.5
40
5 0.8
6 0.7
7 3.5
8 9.0
IC6101 1 2.6
2 2.0
3 2.1
40
5 2.1
6 2.4
7 2.6
8 5.0
IC6102 1 0
2 1.7
3 1.8
40
5 5.0
6 4.5
7 4.5
8 9.0
IC6103 1 2.9
2 1.6
3 1.4
40
5 1.1
6 4.0
7 1.2
8 9.0
IC6104 1 2.0
2 2.4
3 -15.4
4 1.4
5 6.7
IC6105 1 5.5
2 1.1
3 2.0
4 0.3
5 1.7
Ref Pin No. Voltage[v] Ref Pin No. Voltage[v]
D1 (1/2) BOARD VOLTAGE LIST
6 0.9
7 2.0
8 0.3
IC6106 1 2.5
20
3 8.9
IC6107 1 4.6
20
3 9.0
40
5 4.5
6 4.5
70
8 6.5
IC6108 1 2.5
2 2.6
3 2.4
4 0.8
5 2.4
6 1.4
7 1.9
8 2.8
9 1.2
10 3.1
11 2.0
12 2.5
13 0
14 0
15 0
16 0
17 0
18 0
19 0
20 4.6
21 4.6
22 5.0
23 0
24 0
IC6201 1 0
20
30
4 -21.7
50
60
70
80
90
10 0
11 2.17
12 0
13 5.0
14 5.0
IC6202 1 3.5
2 3.5
3 3.4
40
5 3.4
6 3.4
7 3.4
8 9.0
IC6351 1 5.2
2 4.4
3 4.8
40
5 4.1
6 4.5
7 0.4
8 9.0
IC6353 I 11.0
G0
O0
IC6354 1 4.6
20
3 9.0
40
5 4.5
6 4.5
70
8 3.4
IC6356 1 -2.8
2 -6.3
3 -3.0
4 -3.3
5 -15.0
6 -3.5
7 -3.0
8 -4.0
9 -4.1
10 11.7
Q4800 B 1.2
C 3.3
E0
Q4801 B 0.6
C 5.6
E0
Q4802 B 1.3
C 4.4
E0
Q4803 B 0
C 8.9
E 5.1
Q4804 B 0.4
C 3.8
E0
Q4805 B 0.3
C 4.8
E0
Q4806 B 0.4
C 3.9
E0
Q4807 B 0
C 4.8
E0
Q4808 B 0
C 4.2
E 3.2

http://cxema.ru
– 145 –
KV-EX29M63
RM-964
KV-EX34M39/EX34M69/EX34M87
RM-963
Ref Pin No. Voltage[v]
Q4809 B 0.5
C 0.8
E0
Q4810 B 0.1
C 8.9
E 0.4
Q4811 B 0
C 8.9
E 0.2
Q4812 B 1.4
C0
E 0.8
Q4813 B 2.6
C0
E 0.8
Q4814 B 1.8
C0
E 0.7
Q4815 B 1.4
C0
E 0.7
Q4816 B 1.8
C0
E 2.4
Q4817 B 3.9
C 8.9
E 3.3
Q4818 B 3.3
C0
E 3.9
Q4820 B 4.5
C0
E 5.2
Ref Pin No. Voltage[v] Ref Pin No. Voltage[v]
D1 (2/2) BOARD VOLTAGE LIST
Q4821 B 4.3
C0
E0
Q4822 B 0
C0
E0
Q6103 D 30.2
G 4.4
S0
Q6104 B 0.6
C 2.9
E0
Q6105 B 3.4
C 5.0
E 2.9
Q6106 B 2.5
C -3.3
E 3.1
Q6107 B 10.8
C 4.8
E 11.1
Q6108 B 1.7
C0
E 2.4
Q6118 B 0
C 4.1
E0
Q6124 B 0
C 1.5
E0
Q6125 B 1.5
C 8.9
E 1.6
Q6126 B 1.5
C0
E 1.6
Q6128 B 1.1
C 8.9
E 2.8
Q6201 B 0.4
C 4.8
E0
Q6202 B -0.6
C 2.6
E0
Q6203 B -6.0
C -2.3
E -6.6
Q6350 B 0.4
C 2.1
E0
Q6356 B 0.4
C 1.7
E0
Q6405 B -0.6
C -4.5
E0
Q6455 B 2.6
C 8.9
E 1.9
Ref Pin No. Voltage[v]
IC9001 1 3.4
2 11.7
3 3.3
4-0
5 8.6(8.3)[8.8]
6 199.3(198.8)
7 148.7(144)
8 157.2(159)[154]
9 148.3(144)[147]
IC9002 1 3.4
2 11.7
3 3.3
4-0
5 8.49(8.24)[8.55]
6 199.3(198)
Ref Pin No. Voltage[v]
7 139.8[134]
8 160(158)[137]
9 139.3(133)
IC9003 1 3.44(3.34)
2 11.72
3 3.36
4 -0(0.12)
5 8.5
6 198
7 145.5(141)
8 160
9 143.9
J9001 3 520
5 22.2(22.2)[-0]
8 160
Ref Pin No. Voltage[v]
C BOARD VOLTAGE LIST
9 159
10 156
Q9001 B 8.3
C0
E 4.5
Q9009 B 3.0
C0
E 3.6
Q9010 B 3.2
C0
E 3.8
Q9011 B 2.9
C0
E 3.6

http://cxema.ru
– 146 –
KV-EX29M63
RM-964
KV-EX34M39/EX34M69/EX34M87
RM-963
Ref Pin No. Voltage[v]
IC501 1 0
20
30
40
50
6 0.6
7 0.2
8 1.2
90.
10 1.5
11 0
12 1.3
13 0
14 3.3
15 -0
16 3.3
17 1.2
18 1.6
19 1.8
20 1.6
21 2.0
22 1.9
23 1.7
24 1.8
25 -0
26 4.8
27 2.4
28 0
29 3.4
30 4.8
31 2.4
32 0
33 1.4
34 0
35 0
36 1.4
37 1.4
38 0
39 0
40 0
41 0
42 0
43 0
44 0
45 4.8
46 0
47 0
48 0
49 0
50 2.4
51 4.8
52 3.4
53 2.4
54 0
55 0
56 1.4
57 0
58 0
59 0
Ref Pin No. Voltage[v] Ref Pin No. Voltage[v]
B3 (1/3) BOARD VOLTAGE LIST
60 1.5
61 3.4
62 0
63 0
64 0
IC504 1 0
20
30
4 3.3
5 1.6
6 2.0
70
80
90
10 0
11 0
12 2.1
13 2.2
14 0
IC505 1 0
2 3.2
3 4.8
4 4.8
50
IC506 1 0
2 3.0
30
40
50
IC602 1 3.3
2 1.5
3 1.4
40
5 1.1
6 1.6
7 3.3
8 1.5
9 1.4
10 0
11 1.4
12 0.9
13 3.3
14 0.5
15 3.2
16 0
17 3.1
18 3.1
19 0
20 0
21 0
22 0
23 0
24 0
25 3.3
26 0
27 0
28 0
29 0
30 0
31 0
32 0
33 0
34 3.3
35 1.5
36 0.5
37 0
38 3.3
39 1.6
40 1.4
41 0
42 1.4
43 1.7
44 3.3
45 1.6
46 1.5
47 0
48 1.3
49 0.8
50 0
IC603 1 0
20
3 1.2
4 0.2
5 1.3
6 1.3
70
80
90
10 0
11 0
12 1.3
13 0
14 3.3
IC604 1 4.9
20
30
4 0.3
5 0.3
6 0.4
7 0.3
80
9 3.2
10 3.2
11 0
12 4.9
13 0
14 4.6
15 4.6
16 4.9

http://cxema.ru
– 147 –
KV-EX29M63
RM-964
KV-EX34M39/EX34M69/EX34M87
RM-963
Ref Pin No. Voltage[v]
IC601 1 2.3
20
30
40
50
60
70
80
90
10 0.4
11 0
12 0
13 0
14 0
15 0
16 0
17 0
18 0
19 0
20 1.5
21 0
22 0
23 3.3
24 0
25 0
26 0
27 1.6
28 0
29 0
30 0
31 0
32 1.6
33 3.2
34 -0
35 0
36 0
37 0
38 0
39 0
40 0
41 0
42 0
43 2.3
44 0
45 1.2
46 0
47 0
48 0
49 0
50 0
51 0
52 0
53 0
54 3.3
55 0
56 0
57 2.9
58 2.9
59 0
60 0
61 0
62 0
63 2.9
64 2.9
65 0
66 0
67 3.3
68 0
69 0.3
70 0
71 0
72 3.3
Ref Pin No. Voltage[v] Ref Pin No. Voltage[v]
B3 (2/3) BOARD VOLTAGE LIST
73 0
74 2.4
66 0
67 3.3
68 0
69 0.3
70 0
71 0
72 3.3
73 0
74 2.4
75 0
76 0
77 0
78 3.3
79 3.3
80 0.3
81 0.4
82 3.2
83 0
84 0
85 3.3
86 0.3
87 3.3
88 0
89 0
90 0
91 1.6
92 1.6
93 0
94 2.4
95 1.6
96 0
97 2.0
98 3.0
99 0
100 0
101 0
102 0.2
103 2.4
104 0
105 0.3
106 1.0
107 1.2
108 1.0
109 0.5
110 2.2
111 3.3
112 0
113 0.5
114 3.3
115 3.3
116 2.4
117 1.5
118 0
119 0
120 1.1
121 1.1
122 1.3
123 1.3
124 1.5
125 1.5
126 2.0
127 1.3
128 1.1
129 0.1
130 0.1
131 1.0
132 0.9
133 1.8
134 1.8
135 2.3
136 2.2
137 1.8
138 0
139 1.7
140 1.3
141 2.4
142 0
143 3.3
144 0
145 1.1
146 0.9
147 1.4
148 1.4
149 1.5
150 1.8
151 1.4
152 1.7
153 1.6
154 1.7
155 0
156 0.1
157 3.2
158 0.9
159 0.9
160 1.3
161 1.3
162 0
163 0
164 1.5
165 1.5
166 1.7
167 1.9
168 1.4
169 1.6
170 1.5
171 1.5
172 2.4
173 0
174 1.7
175 1.4
176 1.0
177 1.5
178 1.8
179 0
180 1.2
181 0.6
182 0
183 0
184 2.6
185 2.6
186 2.6
187 2.6
188 0
189 0.3
190 0
191 0.3
192 0
193 0.3
194 0
195 0.3
196 0.3
197 2.3
198 0
199 0.3
200 0.3
201 0.3
202 0.3
203 0.3
204 0.3
205 0
206 0.3
207 3.3
208 0

http://cxema.ru
– 148 –
KV-EX29M63
RM-964
KV-EX34M39/EX34M69/EX34M87
RM-963
Ref Pin No. Voltage[v]
Q501 B 0.0
C 2.9
E 2.2
Q502 B 4.8
C 2.1
E 2.8
Q503 B 4.8
C 2.1
E 2.7
Q516 B 4.0
C 2.5
E 3.2
Q517 B 4.1
C 3.4
E0
Q518 B 0.7
C 1.3
E0
Ref Pin No. Voltage[v] Ref Pin No. Voltage[v]
B3 (3/3) BOARD VOLTAGE LIST
Q521 B 4.8
C 2.4
E 3.1
Q522 B 4.8
C 3.1
E 3.7
Q523 B 4.8
C 3.0
E0
Q601 B 4.0
C 0.7
E0
Q602 B 4.2
C 0.4
E 0.5
Q901 B 0.8
C 0.7
E0
Q902 B 0
C 0.8
E 0.2
Q903 B 0.7
C 0.8
E 0.2
Q907 B 0
C 1.2
E 0.5
Q908 B 0
C 1.0
E 0.3
Q909 B 0
C 1.2
E0
Ref Pin No. Voltage[v]
IC8801 1 1.3
2 1.7
3 0.2
4 0.2
5 4.5
6 4.4
7 3.3
80
90
10 0.8
11 0.5
12 0.5
13 0.5
14 0.7
15 0
16 0.3
17 0
18 0.3
19 0
20 0
21 3.3
22 3.3
23 0
24 0.2
25 0
26 0.3
27 2.1
28 2.1
Ref Pin No. Voltage[v]
IC8802 I 4.5
G0
O 3.3
Q8801 B 0.6
C0
E 1.3
Q8802 B 1.0
C0
E 1.7
Q8803 B 0.6
C0
E 1.3
Q8806 B 0.3
C 3.3
E 0.3
Q8807 B 0.1
C 3.3
E 0.1
Q8808 B 2.6
C0
E 3.2
Q8809 B 2.1
C0
E 2.7
Q8810 B 2.6
C0
E 3.2
Q8811 B 0.3
C0
E 1.0
P BOARD VOLTAGE LIST

http://cxema.ru
– 149 –
KV-EX29M63
RM-964
KV-EX34M39/EX34M69/EX34M87
RM-963
Ref Pin No. Voltage[v]
Q5400 B 1.5
C 8.4
E 0.9
Q5401 B 1.6
C 5.2
E 1.0
Q5402 B 7.2
C 9.0
E 6.6
Q5403 B 6.6
C 9.0
E 6.2
Q5404 B 5.2
Ref Pin No. Voltage[v]
C0
E 5.9
Q5405 B 5.9
C0
E 6.2
Q5406 B 134
C 67.7
E 134
Q5407 B 1.3
C 67.8
E 0.8
VM BOARD VOLTAGE LIST
Ref Pin No. Voltage[v]
IC901 1 4.9
2 4.8
30
Q1901 B 0.1
C 4.9
E 0.1
Q1902 B 4.5
C 2.6
E 1.8
H1 BOARD VOLTAGE LIST

http://cxema.ru
– 150 –
KV-EX29M63
RM-964
KV-EX34M39/EX34M69/EX34M87
RM-963
V2 BOARD VOLTAGE LIST
Ref Pin No. Voltage[V]
IC5801 1 0
20
30
40
50
60
70
80
90
10 0
11 0
12 0
13 0
14 0
15 0
16 00
17 0
18 0
19 0
20 0.9
21 0.9
22 0
23 2.2
24 0.9
25 2.0
26 2.4
Ref Pin No. Voltage[V] Ref Pin No. Voltage[V]
27 2.4
28 -0
29 0.9
30 0
31 1.8
32 0.2
33 0.5
34 0.2
35 4.8
36 0.3
37 0.1
38 4.9
39 4.9
40 0
41 2.3
42 2.5
43 0
44 4.8
45 0
46 0
47 4.9
48 0
49 4.5
50 4.5
51 0
52 0
IC5802 I 7.9
G0
O 4.9
Q5801 B 4.8
C 4.9
E 4.2
Q5803 B 0.7
C 0.02
E0
Q5806 B 0.03
C 4.9
E0
Q5807 B 0.04
C 4.9
E0
Q5808 B 0.04
C 4.9
E0
Q5810 B 0.3
C 4.9
E 0.3
Q5817 B 4.9
C 0.1
E 0.09
Ref Pin No. Voltage[v]
IC3805 1 4.2
2 3.8
3 2.6
4 2.6
50
6 2.6
7 2.6
8 2.6
9 2.4
10 6.6
IC3807 1 10.8
20
3 2.5
4 1.7
50
60
7 4.9
80
Ref Pin No. Voltage[v]
DH BOARD VOLTAGE LIST (KV-EX34 MODEL)
Q3807 B 0
C 4.8
E0
Q3808 B 4.8
C 0.1
E0
Q3809 B 0.1
C 1.5
E 2.6
Q3810 B 2.5
C0
E 3.2
Q3811 B 3.2
C 6.6
E 2.5
Q3812 B 0.1
C 2.6
E 1.5

http://cxema.ru
– 151 –
KV-EX29M63
RM-964
KV-EX34M39/EX34M69/EX34M87
RM-963
Ref Pin No. Voltage[v]
IC6600 1 2.7
2 1.9
3 2.2
4 2.5
50
60
7 4.6
8 17.8
9 0.01
10 10.4
11 0
12 4.8
13 ✻
14 139
15 129
16 133
17 ✻
18 294
IC6601 1 2.4
20
3 5.0
IC6607 1 134.0
2 2.5
3 8.8
40
IC6608 1 0.04
2 0.04
318
4 7.0
5 4.2
6 7.0
7 4.1
8 3.2
9 5.0
10 8.8
11 5.0
12 0
13 0.11
14 18
IC6800 1 1.1
2 13.5
3 -13.6
4 -15
5 0.4
6 14.0
7 1.1
IC6801 1 8.0
2 1.5
3 3.1
40
5 3.8
6 6.6
7 0.2
8 9.0
Ref Pin No. Voltage[v]
IC6804 I 11.1
G0
O 9.0
IC6805 I 14.0
G0
O 11.9
IC6806 I ✻
G✻
O✻
VC ✻
Q6100 D 302
G 0.9
S0
Q6102 B 0.4
C 1.0
E0
Q6600 D 297.0
G 134.0
S 130.0
Q6601 B -0.02
C 12.0
E0
Q6602 B 0.3
C 18.0
E0
Q6603 D 131.0
G 4.8
S0
Q6604 B 16.9
C 17.6
E 17.7
Q6605 B 0.8
C 0.13
E 0.12
Q6608 B 0.6
C0
E0
Q6609 B 4.9
C0
E 5.0
Q6610 B 0.5
C 4.9
E 0.2
Q6611 B 0.4
C 7.1
E0
Q6613 B 0
C 0.6
E0
Q6614 B 17.6
C0
E 17.7
Q6617 B 0
C 7.0
E0
Q6618 B 7.0
C0
E 7.0
Ref Pin No. Voltage[v]
D BOARD VOLTAGE LIST (KV-EX29 MODELS)
Q6800 B -0.5
C 13.9
E 0.9
Q6803 B 7.0
C0
E 7.0
Q6804 B 8.0
C 9.0
E 8.0
Q6805 B -0.3
C 68.0
E0
Q6806 B -0.3
C 59.0
E0
Q6809 D 20.0
G 2.7
S0
Q6810 D 135.8
G 1.7
S0
Q6811 B 0
C 9.0
E0
Q6812 B -0.8
C 81.0
E0
Q6813 B 0.4
C 6.4
E0
Q6814 B 9.1
C 3.0
E 9.0
Q6815 B 134.5
C 134.1
E 135.0
Q6816 B 0.6
C0
E0
Q6817 B 0
C 0.5
E0
Q6818 B 3.0
C0
E0
Q6819 B -9.0
C -9.4
E -12.9
Q6820 B 0.2
C 0.3
E0
Q6821 B 0
C -10.9
E0
Q6823 B 0
C 8.9
E 3.1

http://cxema.ru
– 152 –
KV-EX29M63
RM-964
KV-EX34M39/EX34M69/EX34M87
RM-963
D BOARD VOLTAGE LIST (KV-EX34 MODEL)
Ref Pin No. Voltage[v]
IC6600 1 2.8
2 1.9
3 2.2
4 2.5
50
60
7 4.6
8 17.5
90
10 10.2
11 0
12 4.7
13 *
14 142.8
15 133
16 136.2
17 *
18 307
IC6601 1 2.4
20
3 5.0
IC6607 1 134.2
2 2.5
3 8.5
40
IC6608 1 0
20
3 17.9
4 2.0
5 2.0
6 2.0
7 1.9
8 3.2
9 5.0
10 8.9
11 5.0
12 0
13 0.1
14 17.9
IC6800 1 1.0
2 14.2
3 -14.3
4 -16.0
5 0.4
6 14.6
7 1.0
IC6801 1 7.2
2 1.5
3 2.6
40
5 3.4
6 6.7
7 0.2
8 9.1
IC6804 I 10.8
G0
O 9.1
Ref Pin No. Voltage[v]
IC6805 I 13.7
G0
O 11.9
IC6806 I 8.4
G0
O 6.3
VC 2.2
Q6100 D 320
G 1.0
S0
Q6102 B 0.4
C 1.0
E0
Q6600 B 128
C 297
E 125
Q6601 B 0
C 11.9
E0
Q6602 B 0.3
C18
E0
Q6603 B 4.8
C 134
E0
Q6604 B 17.2
C 17.9
E 18.0
Q6605 B 0.8
C 0.13
E 0.12
Q6608 B 0.6
C0
E0
Q6609 B 4.9
C0
E 5.0
Q6610 B 0.5
C 4.9
E 0.2
Q6611 B 0
C 3.9
E0
Q6613 B 0
C 0.6
E0
Q6614 B 18.0
C0
E 18.0
Q6800 B -0.5
C 14.5
E 0.9
Ref Pin No. Voltage[v]
Q6803 B 7.2
C0
E 7.2
Q6804 B 7.2
C 9.1
E0
Q6805 B -0.4
C 65.5
E0
Q6806 B -0.3
C 54.5
E0
Q6809 D 12.4
G 3.4
S0
Q6810 D 104/SAJ35.8
G 2.0
S 0.1
Q6811 B -0
C -11.4
E0
Q6813 B 0.4
C 6.5
E0
Q6814 B 9.1
C 3.0
E 9.1
Q6815 B 134.5
C 134.7
E 135.2
Q6816 B 0.6
C 0.1
E0
Q6817 B 0
C 0.6
E0
Q6818 B 3.4
C0
E0
Q6819 B -9.0
C -9.4
E -12.9
Q6820 B 2.4
C 5.4
E0
Q6821 B 0
C -10.9
E0
Q6823 B 0
C 8.9
E 3.1

http://cxema.ru
– 153 –
KV-EX29M63
RM-964
KV-EX34M39/EX34M69/EX34M87
RM-963
8-4. WAVEFORMS
1 2 3 4 5
6 7 8 9
10 1211 13
16 18
14
15
10
17
5.5Vp-p
1.5Vp-p
4.2Vp-p
1.6Vp-p
0.4Vp-p
4.4Vp-p
0.4Vp-p
2.8Vp-p
0.3Vp-p
1.4Vp-p
0.9Vp-p
NTSC
PA L
1.2Vp-p 1.6Vp-p2.6Vp-p
1.4Vp-p 0.6Vp-p
5.2Vp-p
0.1Vp-p 1.1Vp-p
1 2 3 4 4
5 6 7 8 9
10 11
0.7Vp-p
2.9Vp-p
30.8Vp-p
242Vp-p
0.9Vp-p
378Vp-p
1.9Vp-p
76.8Vp-p
53Vp-p
SECAM/NTSC
3.6Vp-p
0.7Vp-p 7.3Vp-p
2 3 4 5
6 7
1
6.6Vp-p 6.4Vp-p
0.7Vp-p 0.6Vp-p
294Vp-p 1.4Vp-p 1.6Vp-p
A BOARD WAVEFORMS
D BOARD WAVEFORMS
D1 BOARD WAVEFORMS

http://cxema.ru
– 154 –
KV-EX29M63
RM-964
KV-EX34M39/EX34M69/EX34M87
RM-963
2 3 4 5
6 7
1
0.8Vp-p
1.4Vp-p
0.9Vp-p
6.8Vp-p
1.0Vp-p 1.6Vp-p 1.4Vp-p
1 1 2 2 2
3 3 3 4
4
5
7 7
6 6 75
120Vp-p
PA L
120Vp-p
PA L
0.6Vp-p
NTSC
114Vp-p
NTSC
122Vp-p
PAL
106Vp-p
NTSC
5.0Vp-p
SECAM
0.1Vp-p
PA L
3.0Vp-p
NTSC
106Vp-p
NTSC
4.0Vp-p
PA L
4.6Vp-p
NTSC
0.3Vp-p 4.1Vp-p
SECAM/NTSC
3.7Vp-p
NTSC
PA L
2.2Vp-p
NTSC
4.0Vp-p
PA L
B3 BOARD WAVEFORMS
C BOARD WAVEFORMS
V2 BOARD WAVEFORMS
1 2 3 4
0.6Vp-p 3.7Vp-p 4.0Vp-p 1.2Vp-p

http://cxema.ru
KV-EX29M63
RM-964
KV-EX34M39/EX34M69/EX34M87
RM-963
KV-EX29M63
RM-964
KV-EX34M39/EX34M69/EX34M87
RM-963
A
1 2 3 4 5 6 7 8 9 10 11 12 13
B
C
D
E
F
G
H
– 155 – – 156 –
PRINTED WIRING BOARDS
[MAIN MICON, TUVIF, AUDIO AMPLIFIER, RGB OUT,
YCT, COMB FILTER, VIDEO/AUDIO IN/OUT]
A
8-5. PRINTED WIRING BOARDS AND PARTS LOCATION
A BOARD (Component Side)
IC
IC001 C-13
IC002 C-11
IC003 C-13
IC004 C-13
IC1204 F-7
IC1207 G-13
IC2300 D-5
IC2600 E-9
IC2601 E-6
IC2603 F-5
IC4301 C-7
IC8302 C-2
IC8306 D-4
IC8312 C-4
Q001 C-13
Q003 D-12
Q004 D-12
Q008 C-11
Q1204 H-8
Q4304 C-9
Q4305 D-8
Q4306 D-7
Q4308 D-8
Q4316 D-9
Q4319 C-8
Q4323 B-7
Q8310 C-4
Q8329 D-6
Q8330 D-6
Q8331 D-6
Q8332 C-6
Q8351 C-6
Q8358 C-7
Q8359 C-7
Q8360 C-7
Q8361 D-4
Q8363 D-3
DIODE
D001 D-12
D002 C-13
D003 D-13
D004 D-13
D005 D-12
D006 C-13
D1214 F-8
D4302 D-8
D4303 D-8
D4308 B-7
D4309 B-7
D4311 D-9
D4312 D-9
D4314 D-7
D8331 C-5
TRANSISTOR
– A Board – (Component Side)

http://cxema.ru
KV-EX29M63
RM-964
KV-EX34M39/EX34M69/EX34M87
RM-963
KV-EX29M63
RM-964
KV-EX34M39/EX34M69/EX34M87
RM-963
A
12345 6 7 8910111213
B
C
D
E
F
G
H
– 157 – – 158–
– A Board – (Conductor Side)
A BOARD (Conductor Side)
[MAIN MICON, TUVIF, AUDIO AMPLIFIER, RGB OUT,
YCT, COMB FILTER, VIDEO/AUDIO IN/OUT]
A
IC
IC001 F-10
IC1200 G-3
IC1201 H-4
IC1203 G-4
IC1204 F-7
IC1205 G-4
IC1206 H-3
IC1207 H-1
IC2200 F-4
IC2600 E-6
IC2601 E-8
IC2603 F-9
IC2604 B-10
IC8309 D-9
IC8310 C-7
Q002 C-1
Q005 A-1
Q006 A-11
Q007 A-11
Q101 F-10
Q301 H-7
Q313 H-7
Q1200 G-7
Q1201 G-7
Q1202 G-6
Q1203 F-6
Q1204 H-6
Q1205 G-5
Q1206 G-5
Q1207 G-5
Q1208 F-6
Q1209 F-6
Q1210 G-5
Q1211 F-1
Q1212 F-1
Q1213 F-1
Q1214 E-2
Q1215 F-2
Q2200 G-3
Q2201 G-3
Q2304 D-9
Q2305 D-9
Q2306 C-9
Q3300 G-9
Q4300 A-5
Q4301 D-7
Q4302 E-7
Q4303 B-7
Q4307 C-6
Q4310 D-6
Q4311 B-5
Q4312 B-4
Q4313 B-4
Q4314 B-4
Q4315 C-7
Q4317 D-5
Q4318 D-8
Q4320 A-10
Q4321 A-10
Q4322 A-10
Q4823 A-4
Q4824 A-4
Q4825 A-4
Q4826 A-4
Q8301 B-12
Q8302 C-12
Q8303 C-11
Q8304 C-11
Q8306 C-11
Q8319 D-9
Q8320 D-9
Q8321 D-10
Q8325 C-11
Q8326 D-8
Q8327 D-8
Q8328 D-8
Q8333 B-9
Q8334 B-9
Q8335 C-9
Q8336 B-10
Q8337 C-8
Q8344 B-8
Q8352 B-8
Q8356 B-9
Q8357 C-9
Q8357 C-9
Q8362 D-10
Q8364 C-10
DIODE
D007 A-1
D008 A-1
D012 A-1
D013 A-1
D100 F-9
D300 H-7
D301 H-7
D302 F-4
D317 H-7
D1200 G-5
D1201 G-5
D1202 H-6
D1203 F-4
D1204 G-7
D1205 F-1
D1208 F-4
D1209 F-4
D1210 G-7
D1211 F-6
D1212 F-6
D1213 G-7
D1215 F-5
D1216 F-5
D2200 F-4
D2201 F-4
D4303 D-7
D4304 D-7
D4305 C-4
D4306 B-5
D4307 B-4
D4313 C-5
D8301 A-13
D8302 A-13
D8303 B-12
D8304 B-12
D8305 B-12
D8306 B-12
D8307 C-12
D8308 B-12
D8309 C-12
D8310 C-12
D8311 C-12
D8312 D-12
D8313 D-12
D8314 E-13
D8315 B-12
D8316 B-12
D8320 D-12
D8321 A-13
D8322 D-12
D8323 D-12
D8324 D-12
D8325 D-12
TRANSISTOR

http://cxema.ru
KV-EX29M63
RM-964
KV-EX34M39/EX34M69/EX34M87
RM-963
KV-EX29M63
RM-964
KV-EX34M39/EX34M69/EX34M87
RM-963
A
12345678910111213
B
C
D
E
F
G
H
I
J
– 159 – – 160 –
PRINTED WIRING BOARDS
[POWER SUPPLY, DEFLECTION HV]
D
– D Board –
NOTE:
The circuit indicated at left contains high voltage of over
1220 Vp-p. Please pay attention when inspecting or re-
pairing it to prevent an electric shock.
IC
IC6600 G8
IC6601 H13
IC6607 C13
IC6608 G12
IC6800 D7
IC6801 C5
IC6804 E6
IC6805 D7
IC6806 G5
Q6100 F-13
Q6102 G-13
Q6600 G-10
Q6601 I-6
Q6602 F-12
Q6603 F-9
Q6604 H-12
Q6605 G12
Q6608 C-12
Q6609 A-13
Q6610 A-8
Q6611 B-13
Q6613 C-13
Q6614 G-12
Q6616 B-1
Q6619 B-13
Q6620 B-13
Q6800 B-7
Q6801 E-8
Q6802 D-5
Q6803 D-6
Q6804 D-6
Q6805 C-2
Q6806 C-2
Q6807 E-1
Q6808 E-3
Q6809 C-4
Q6810 D-5
Q6811 B-8
Q6812 H-7
Q6813 B-4
Q6814 B-4
Q6815 I-7
Q6816 J-5
Q6817 I-4
Q6818 I-4
Q6819 D-9
Q6820 B-8
Q6821 D-9
Q6822 C-5
Q6823 B-5
D6100 I-13
D6101 F-12
D6102 G-13
D6103 G-13
TRANSISTOR
TRANSISTOR
D6104 F-12
D6105 F-13
D6108 F-12
D6323 E-13
D6601 J-6
D6602 G-13
D6603 G-13
D6604 G-13
D6605 I-10
D6606 F-9
D6607 F-9
D6608 I-12
D6609 G-12
D6610 F-13
D6611 G-13
D6612 H-9
D6613 H-8
D6614 F-11
D6615 G-11
D6616 F-8
D6617 G-8
D6618 F-8
D6620 F-11
D6621 I-12
D6622 G-8
D6623 B-13
D6624 G-9
D6631 B-9
D6632 I-12
D6633 B-12
D6634 B-4
D6636 A-8
D6639 D-9
D6640 A-8
D6641 A-12
D6642 B-12
D6644 B-11
D6648 G-12
D6653 I-12
D6654 D-12
D6800 C-8
D6801 B-7
D6803 D-7
D6805 E-7
D6806 B-8
D6807 B-8
D6808 B-8
D6809 D-4
D6812 D-5
D6813 F-5
D6814 F-4
D6816 H5
D6817 G-5
D6820 G-6
D6821 I-5
D6822 G-5
D6823 C-5
D6824 H-5
D6825 B-1
D6826 B-4
D6827 B-2
D6830 B-4
D BOARD

http://cxema.ru
KV-EX29M63
RM-964
KV-EX34M39/EX34M69/EX34M87
RM-963
KV-EX29M63
RM-964
KV-EX34M39/EX34M69/EX34M87
RM-963
– 161 – – 162 –
PRINTED WIRING BOARDS
– D1 Board –
[AC SW, AV INPUT, PRESET KEY,
PHONE OUT,LED, SIRCS RECEIVER]
H1[PICTURE IN PICTURE]
P– P Board – (EXCEPT KV-EX29M63)
– H1 Board –
[DYNAMIC FOCUS, DYNAMIC QUAD POLE
DRIVE, HORIZONTAL DRIVE GENERATOR]
D1
– J Board –
[COMPONENT IN]
J

http://cxema.ru
KV-EX29M63
RM-964
KV-EX34M39/EX34M69
RM-963
KV-EX29M63
RM-964
KV-EX34M39/EX34M69/EX34M87
RM-963
A
1234
B
C
D
E
A
1234
B
C
D
E
– 163 – – 164 –
PRINTED WIRING BOARDS
[DIGITAL REALITY CREATION]
B3
B3 BOARD (Component Side) B3 BOARD (Conductor Side)
IC
IC604 C-1
Q516 B-4
Q517 B-1
Q518 A-1
Q601 A-3
Q602 A-3
Q901 D-2
Q902 D-1
Q903 C-1
D501 A-4
TRANSISTOR
TRANSISTOR
IC
IC501 C-1
IC504 A-3
IC505 A-4
IC505 A-4
IC601 B-2
IC602 C-2
IC603 A-1
Q501 D-1
Q502 D-1
Q503 D-1
Q521 D-2
Q522 D-1
Q523 D-1
Q907 D-4
Q908 D-4
Q909 C-4
D601 B-3
TRANSISTOR
DIODE
– B3 Board – (Component Side) – B3 Board – (Conductor Side)
[DIGITAL REALITY CREATION]
B3[MAGNETIC FIELD CORRECTION]
DH
– DH Board –

http://cxema.ru
KV-EX29M63
RM-964
KV-EX34M39/EX34M69/EX34M87
RM-963
KV-EX29M63
RM-964
KV-EX34M39/EX34M69/EX34M87
RM-963
– 165 – – 166 –
– F1 Board –
[AC LINE FILTER]
F1
– VM Board –
[VELOCITY MODULATION]
VM
– C Board – – V2 Board – (KV-EX34M39/EX34M69 Only)
[TELETEXT]
V2
[VIDEO AMPLIFIER]
C

http://cxema.ru
– 167 –
KV-EX29M63
RM-964
KV-EX34M39/EX34M69/EX34M87
RM-963
8-6 SEMICONDUCTORS
TRANSISTOR
2SK2663 2SC5480-01
123
2SA933AS-QT
2SA1776TV2Q
3
2
1
2SK2036(TE85L) 2SB733-34
2SD774-34
E
B
C
ECB
IRF720-LF49
3
2
1
DTC144ESA
2SA1175-HFE
2SC2785-HFE
2SC3311A-QRSTA
2SK246-GR 2SC2500-B 2SC3601-E- T.12
2SC2688-LK
2SA2005
2SC5511
2SC3840(3)
IRF1830G-LF49
IRFIB7N50A
BA12T
BA09T
DTC144EKA
2SA1037AK-T146R
2SA1162-YG
2SC1623-L5L6
2SC2712-YG
2SD601A-Q
DTC144TKA-T146
UN2213
2SD2114K
D10SC4M D10SBS4F D2SB60A-F04 MA3091- D.04
RD6.2M-B2
U05G MA8039
DTZ.T11-15B
SPB-26MVWF DAN202K EZ0150AV1
D4SBL20U
D4SB60L
DTZ9.1
DTZ-TT11-16B
MA111-(K8).S0
MA113-(TX)
RD5.6SB3-T1
RD9.1S-B
1SS355TE-17
D1NL20U-TR
GP08D
HSS83TD
NNCD9.1A-T1
HZS9.1NB2
UF4005PKG23
1SS119-25
ECB
LETTER SIDE
SGD
ECB
E
LETTER SIDE
CB
3
2
1
E
B
C
DIODE
1
12
2
3
3
+
~~
-
3
1
2
1
3
2
CATHODE
ANODE
ANODE
CATHODE
3
1
2
1
3
2
CATHODE
ANODE
(GRN) ANODE
(GRN)
CATHODE
ANODE
1SS133T-77
RGP02-20EL-6394
D1NS6
ERA22-08
EL1Z
10ELS2N-TB5
EU2A
S3L20UF4
CATHODE
ANODE

http://cxema.ru
– 168 –
KV-EX29M63
RM-964
KV-EX34M39/EX34M69/EX34M87
RM-963
IC
D1NS4
ERA82-009
MTZJ-T-77-10
MTZJ-T-77-22
MTZJ-T-77-2.2B
RD5.1ESB2
RD2.2ESB2
RD10ESB2
RD2.7ESB2
RD4.7ESB2
MB88141APF-ER
CXA1875AM-T4
TLC2932IPW
TLC2933IPWR
MB81F161622B-80FN
TC7SET00FU(TE85R)
CXA1211
SDA9588X
BA033FP-E2
DM-58 L49040V5 STV9379 S-80743AL-A7-S TDA6111Q/N4 TA7805S
PQ09RF2
2SK2251-01
CXD2090Q CA0007AD
CA0005AD
NJM3404ADW
SDA5254-2B006
LM393N
TLC5733AIPM
CXA2069Q
CXA2100AQ
CXP750096-030Q
CXA2123AQ-T6
DIODE
RD12ESB1
RD30ESB2
RD22ESB1
ERA85-009
MTZJ-2.7A
MTZJ-T-77-12
ERA38-06
MTZJ-30A
D1N20R
RD6.8ESB2
MTZJ-7.5B
MTZJ-T-77-12
MTZJ-T-77-15
RD18ES-B2
RD18ESB
RD3.6ES-B1
RD6.8ES-B1
RD7.5ES-B2
RD15ES-B1
RD3.9ES-B2
CATHODE
ANODE
UPC358C
M24C16-MN6T
TDA9178T/N1.118
BH3868AFS-E2
UPC4558G2
NJM4560M
MM1115XFBE
MM1476AF(TP)
Single In -line Package
Pin 8
~
98
1TOP VIEW
SOP
PQ07VZ012P UPC1093J-1-T
TA78L05S
LA6500-FA
LA6510
SBX1981-51P BA033T
1
3
2
1
TOP VIEW
Quad Flat L-leaded
Package
Pin 20~996
QFP
1
9
NJM386BL
NJU4066BM
TDA9181T
UPC399-C
1TOP VIEW
DIP
Dual In-line Package
Pin 6
~
98
119
51
52
64
32
20
33
TOP VIEW
3
1
2
3
2
1
1
5

http://cxema.ru
– 169 –
KV-EX29M63
RM-964
KV-EX34M39/EX34M69/EX34M87
RM-963
SECTION 9
EXPLODED VIEWS
•Items marked " ∗ " are not stocked since
they are seldom required for routine
service. Some delay should be
anticipated when ordering these items.
The components identified by
shading and mark ! are critical
for safety.
Replace only with part number
specified.
NOTE:
•Items with no part number and no
description are not stocked because
they are seldom required for routine
service.
•The construction parts of an assembled
part are indicated with a collation
number in the remark column.
REF. NO. PART NO. DESCRIPTION REMARK
1 4-302-404-03 SCREW (WASHER HEAD)(+P4 x 16)
2 1-529-190-11 SPEAKER (5CM)
3 1-503-902-41 SPEAKER (15 x 6.5CM)
4 * 4-046-981-01 BRACKET,SPEAKER
5 4-374-745-21 CUSHION (A)
6 X-4038-161-1 REAR COVER ASSY (
p
12 SCREWS)
(KV-EX29M63)
X-4038-310-1 REAR COVER ASSY (
p
14 SCREWS)
(EXCEPT KV-EX29M63)
9-1. SPEAKER BRACKET
p: 7-685-663-71 SCREW +BVTP 4 × 16
54
52
55
53
51
6
2
1
34
3
1
4
5
2
5
9-2. 3D SPEAKER
p: 7-685-663-71 SCREW +BVTP 4 × 16
4: 7-685-661-14 SCREW +BVTP 4 × 12
REF. NO. PART NO. DESCRIPTION REMARK
51 * 4-076-059-01 3D BOX, TOP (
p
20 SCREWS)
52 * 4-076-060-01 3D BOX, BOTTOM
53 1-529-839-11 SPEAKER, (16CM)
54 4-302-428-03 SCREW (WASHER HEAD)(+P3 x 12)
55 A-1501-737-A 3D BOX ASSY 51-54

http://cxema.ru
– 170 –
KV-EX29M63
RM-964
KV-EX34M39/EX34M69/EX34M87
RM-963
9-3. CHASSIS
r: 7-685-648-79 SCREW +BVTP 3 × 12
p: 7-685-663-71 SCREW +BVTP 4 × 16
4: 7-685-650-79 SCREW +BVTP 3 × 16
101 * A-1372-869-A H1 BOARD, MOUNTED (EXCEPT KV-EX29M63)
* A-1372-907-A H1 BOARD, MOUNTED (KV-EX29M63)
102 * A-1299-376-A A BOARD, COMPLETE (KV-EX29M63)
* A-1299-380-A A BOARD, COMPLETE (KV-EX34M39/M69)
* A-1299-383-A A BOARD, COMPLETE (KV-EX34M87)
103 * A-1388-286-A J BOARD, MOUNTED (EXCEPT KV-EX29M63)
* A-1388-295-A J BOARD, MOUNTED (KV-EX29M63)
104 * A-1195-161-A P BOARD, COMPLETE
(EXCEPT KV-EX29M63)
105 !4-022-115-12 HOLDER, AC CORD (EXCEPT KV-EX29M63)
!4-022-115-31 HOLDER, AC CORD (KV-EX29M63)
106 !1-575-023-31 CORD, POWER (WITH CONNECTOR) 5A/250V
(KV-EX29M63 ONLY)
!1-792-035-11 CORD, POWER (WITH FILTER)
(KV-EX34M39)
!1-791-439-11 CORD, POWER (WITH CONNECTOR)
(KV-EX34M69/M87)
107 * 4-075-447-01 BRACKET, TERMINAL
(EXCEPT KV-EX29M63)
* 4-075-447-21 BRACKET, TERMINAL
(KV-EX29M63)
108 * A-1343-987-A D1 BOARD, MOUNTED ( KV-EX29M63)
* A-1343-962-A D1 BOARD, MOUNTED (EXCEPT KV-EX29M63)
109 * A-1348-013-A D BOARD, COMPLETE (KV-EX29M63)
* A-1348-020-A D BOARD, COMPLETE (KV-EX34M39)
* A-1346-995-A D BOARD, COMPLETE (KV-EX34M69)
* A-1348-019-A D BOARD, COMPLETE (KV-EX34M87)
110 !1-453-349-11 TRANSFORMER ASSY, FLYBACK
(NX-4522//J1I4) (KV-EX29M63)
101
118
102
111
110
109
108
120
119 116
112
120
104
115
105
121
103
114
106
107
122
117
113
!1-453-326-11 TRANSFORMER ASSY, FLYBACK
(NX-4601//J1J4) (KV-EX34M87/KV-EX34M69)
!1-453-332-21 TRANSFORMER ASSY, FLYBACK
(NX-4601//J1B4) (KV-EX34M39)
111 * 4-075-446-01 BRACKET, MAIN
112 8-598-508-10 TUNER, FSS BTF-LG436
(EXCEPT KV-EX29M63)
113 8-598-452-20 TUNER, FSS BTF-WG442
(KV-EX34M39/M69)
8-598-451-00 TUNER, FSS BTF-WG441
(KV-EX29M63)
8-598-450-10 TUNER, FSS BTF-LG434 (KV-EX34M87)
114 * A-1347-165-A V2 BOARD, COMPLETE
(KV-EX34M39/M69 ONLY)
115 * 4-076-315-01 BRACKET, PWB
116 1-251-658-21 SPLITTER RF (EXCEPT KV-EX29M63)
117 1-555-110-00 P-P CABLE (EXCEPT KV-EX29M63)
118 * A-1241-446-A F1 BOARD, MOUNTED (KV-EX29M63)
A-1241-448-A F1 BOARD, MOUNTED (EXCEPT KV-EX29M63)
119 * A-1136-132-A B3 BOARD, COMPLETE (EXCEPT KV-EX29M63)
* A-1136-150-A B3 BOARD, COMPLETE (KV-EX29M63)
120 4-046-797-01 SCREW (3 x 12)(+)BVTP (EXCEPT KV-EX29M63)
4-046-797-21 SCREW (3 x 12)(+)BVTP (KV-EX29M63)
121 * A-1343-998-A DH BOARD, MOUNTED (KV-EX34M69)
* A-1333-012-A DH BOARD, MOUNTED (KV-EX29M63)
* A-1333-004-A DH BOARD, MOUNTED (KV-EX34M39/M87)
122 1-900-251-82 LEAD ASSY, G2 (KV-EX34M69/M87 ONLY)
(CN9007 (AT C BOARD) TO CN6810
(AT D BOARD))
1-900-252-15 LEAD ASSY, G2 (KV-EX34M39) (CN9007 (AT
C BOARD) TO CN6810 (AT D BOARD))
REF. NO. PART NO. DESCRIPTION REMARK REF. NO. PART NO. DESCRIPTION REMARK

http://cxema.ru
– 171 –
KV-EX29M63
RM-964
KV-EX34M39/EX34M69/EX34M87
RM-963
9-4. PICTURE TUBE
r: 7-685-648-79 SCREW +BVTP 3 × 12
REF. NO. PART NO. DESCRIPTION REMARK REF. NO. PART NO. DESCRIPTION REMARK
170
171
160
154
152
153
151
175
156 157176
176
157
179 181
180 169
178
178
177
159
161
174
172
158
159
162
168
164
164
167
165
163
166
165
173
155
179
151 X-4038-241-1 BEZNET ASSY (KV-EX29M63) 152-155,175,179
X-4038-458-1 BEZNET ASSY (KV-EX34M87) 152-155,175,179
X-4038-445-1 BEZNET ASSY 152-155,175,179
(KV-EX34M39/KV-EX34M69)
152 4-036-405-11 SPRING, COMPRESSION
153 4-075-747-01 BUTTON, POWER
154 4-047-464-01 CATCHER, PUSH
155 * 4-075-749-01 GUIDE, LIGHT
156 !8-735-056-05 PICTURE TUBE (M68LNH070X)
(KV-EX29M63)
!8-735-063-05 PICTURE TUBE (A80LPD10X)
(KV-EX34M69)
!8-735-062-05 PICTURE TUBE (A80LDP10X)
(KV-EX34M39/M87)
157 4-387-204-01 NUT SPECIAL, CRT
158 * 3-704-372-11 HOLDER, HV CABLE
159 3-703-961-01 SPACER DY (EXCEPT KV-EX29M63)
4-064-818-01 SPACER DY (KV-EX29M63)
160 X-4387-214-3 PERMALOY ASSY, CORRECTION
(EXCEPT KV-EX29M63)
4-051-734-42 PIECE B (120), CONV. CORRECT (KV-EX29M63)
161 !8-451-504-61 DEFLECTION YOKE (Y29RSC-S2)
(KV-EX29M63)
!8-451-500-31 DEFLECTION YOKE (Y34RSC2-M3)
(EXCEPT KV-EX29M63)
162 * A-1332-131-A C BOARD, MOUNTED (KV-EX29M63)
* A-1332-123-A C BOARD, MOUNTED (EXCEPT KV-EX29M63)
163 !1-419-323-11 COIL, DEGAUSSING
(KV-EX29M63)
!1-419-293-11 COIL, DEGAUSSING (EXCEPT KV-EX29M63)
164 * 4-063-935-21 CUSHION (50 x 550), DGC
(KV-EX29M63)
165 * 4-062-970-12 CLIP (29RSN), DGC (KV-EX29M63)
4-069-493-02 CLIP, DGC (EXCEPT KV-EX29M63)
166 4-064-883-03 HOLDER, DGC (KV-EX29M63)
4-061-369-01 HOLDER, DEGAUSE COIL
(EXCEPT KV-EX29M63)
167 1-452-896-91 COIL, NA ROTATION (KV-EX29M63)
1-452-896-11 COIL, NA ROTATION (RT200)
(EXCEPT KV-EX29M63)
168 * A-1342-570-A VM BOARD, MOUNTED (EXCEPT KV-EX29M63)
* A-1342-584-A VM BOARD, MOUNTED (KV-EX29M63)
169 4-078-765-11 SPRING, EXTENSION (KV-EX29M63)
4-078-766-01 SPRING, EXTENSION (EXCEPT KV-EX29M63)
170 1-452-032-00 MAGNET, DISC
171 1-452-094-00 CIRCULAR DISC MAGNET B
172 4-077-228-01 PIECE, TLH CONVERGENCE
173 4-079-376-01 BAND, DGC (KV-EX29M63)
4-067-455-01 BAND, DGC (EXCEPT KV-EX29M63)
174 8-453-011-11 NA299-M (KV-EX29M63)
8-453-007-31 NA324-M3 (EXCEPT KV-EX29M63)
175 4-075-748-11 CONTROL, DOOR (KV-EX29M63)
4-075-748-01 CONTROL, DOOR (KV-EX34M39/M69)
4-075-748-41 CONTROL, DOOR (KV-EX34M87)
176 4-074-060-01 CAP, SCREW (EXCEPT KV-EX29M63)
177 1-416-871-11 COIL, LANDING CORRECTION
(KV-EX34M69 ONLY)
178 * 4-074-512-21 CUSHION (S), DGC (EXCEPT KV-EX29M63)
179 4-079-175-01 SCREW, CRT (TAPPING 7+M 8)
180 * X-4038-461-2 CRT (TOP, RIGHT) SUPPORT ASSY
(KV-EX29M63 ONLY) (
p
2 SCREWS)
181 * X-4038-460-2 CRT, (TOP, LEFT) SUPPORT ASSY
(KV-EX29M63 ONLY) (
p
2 SCREWS)
p: 7-685-663-71 SCREW +BVTP 4 × 16
NOTE: The picture tube for OCE model is up-side down, and the position for the anode cap
and springs are changed accordingly. (KV-EX34M39 (OCE) ONLY)

http://cxema.ru
REF. NO. PART NO. DESCRIPTION REMARK
The components identified by shading
and mark ! are critical for safety.
Replace only with part number specified.
REF. NO. PART NO. DESCRIPTION REMARK
– 172 –
KV-EX29M63
RM-964
KV-EX34M39/EX34M69/EX34M87
RM-963
* A-1299-376-A A BOARD, COMPLETE (KV-EX29M63)
*********************
* A-1299-380-A A BOARD, COMPLETE (KV-EX34M39/EX24M69)
*********************
* A-1299-383-A A BOARD, COMPLETE (KV-EX34M87)
*********************
4-073-258-61 HEAT SINK, V OUT (KV-EX29M63 ONLY)
4-382-854-11 SCREW (M3X10), P, SW (+)
<CAPACITOR>
C001 1-163-251-11 CERAMIC CHIP 100PF 5.00% 50V
C002 1-163-251-11 CERAMIC CHIP 100PF 5.00% 50V
C004 1-163-001-11 CERAMIC CHIP 220PF 10.00% 50V
C005 1-163-001-11 CERAMIC CHIP 220PF 10.00% 50V
C006 1-107-725-11 CERAMIC CHIP 0.1UF 10.00% 16V
C007 1-126-933-11 ELECT 100UF 20.00% 16V
C009 1-164-004-11 CERAMIC CHIP 0.1UF 10.00% 25V
C010 1-164-004-11 CERAMIC CHIP 0.1UF 10.00% 25V
C012 1-163-227-11 CERAMIC CHIP 10PF 0.50PF 50V
C013 1-163-021-91 CERAMIC CHIP 0.01UF 10.00% 50V
C014 1-126-967-11 ELECT 47UF 20.00% 50V
C015 1-163-227-11 CERAMIC CHIP 10PF 0.50PF 50V
C016 1-163-243-11 CERAMIC CHIP 47PF 5.00% 50V
C017 1-163-113-00 CERAMIC CHIP 68PF 5.00% 50V
C018 1-104-665-11 ELECT 100UF 20.00% 10V
(EXCEPT KV-EX29M63)
C021 1-163-021-91 CERAMIC CHIP 0.01UF 10.00% 50V
C024 1-163-227-11 CERAMIC CHIP 10PF 0.50PF 50V
C028 1-163-037-11 CERAMIC CHIP 0.022UF 10.00% 50V
C030 1-104-664-11 ELECT 47UF 20.00% 25V
C031 1-107-823-11 CERAMIC CHIP 0.47UF 10.00% 16V
C032 1-163-021-91 CERAMIC CHIP 0.01UF 10.00% 50V
C033 1-115-339-11 CERAMIC CHIP 0.1UF 10.00% 50V
C034 1-163-259-91 CERAMIC CHIP 220PF 5.00% 50V
C035 1-163-251-11 CERAMIC CHIP 100PF 5.00% 50V
C036 1-104-665-11 ELECT 100UF 20.00% 25V
C041 1-163-251-11 CERAMIC CHIP 100PF 5.00% 50V
C042 1-163-251-11 CERAMIC CHIP 100PF 5.00% 50V
C043 1-163-251-11 CERAMIC CHIP 100PF 5.00% 50V
C044 1-163-251-11 CERAMIC CHIP 100PF 5.00% 50V
C045 1-163-251-11 CERAMIC CHIP 100PF 5.00% 50V
C046 1-163-251-11 CERAMIC CHIP 100PF 5.00% 50V
C047 1-163-251-11 CERAMIC CHIP 100PF 5.00% 50V
C048 1-163-251-11 CERAMIC CHIP 100PF 5.00% 50V
C050 1-163-251-11 CERAMIC CHIP 100PF 5.00% 50V
C103 1-107-725-11 CERAMIC CHIP 0.1UF 10.00% 16V
C104 1-126-933-11 ELECT 100UF 20.00%16V
C107 1-163-005-11 CERAMIC CHIP 470PF 10.00%50V
C108 1-126-933-11 ELECT 100UF 20.00%16V
C109 1-163-005-11 CERAMIC CHIP 470PF 10.00%50V
C110 1-163-005-11 CERAMIC CHIP 470PF 10.00%50V
C111 1-163-005-11 CERAMIC CHIP 470PF 10.00%50V
C112 1-126-933-11 ELECT 100UF 20.00%16V
C113 1-126-967-11 ELECT 47UF 20.00% 50V
C114 1-126-967-11 ELECT 47UF 20.00% 50V
C301 1-126-767-11 ELECT 1000UF 20.00%16V
C326 1-126-964-11 ELECT 10UF 20.00% 50V
C1100 1-163-239-11 CERAMIC CHIP 33PF 5.00% 50V
C1101 1-163-009-11 CERAMIC CHIP 0.001UF 10.00% 50V
C1200 1-163-251-11 CERAMIC CHIP 100PF 5.00% 50V
C1201 1-216-295-11 SHORT 0
C1202 1-104-664-11 ELECT 47UF 20.00% 16V
C1203 1-104-664-11 ELECT 47UF 20.00% 16V
C1204 1-163-251-11 CERAMIC CHIP 100PF 5.00% 50V
C1205 1-107-698-11 ELECT 10UF 20.00% 25V
C1206 1-216-295-11 SHORT 0
C1207 1-107-698-11 ELECT 10UF 20.00% 25V
C1208 1-126-960-11 ELECT 1UF 20.00%50V
C1209 1-126-960-11 ELECT 1UF 20.00%50V
C1210 1-163-017-00 CERAMIC CHIP 0.0047UF 10.00%50V
C1211 1-117-720-11 CERAMIC CHIP 4.7UF 10V
C1212 1-115-185-11 CERAMIC CHIP 0.033UF 10.00% 50V
C1213 1-164-182-11 CERAMIC CHIP 0.0033UF 10.00%50V
C1215 1-126-960-11 ELECT 1UF 20.00%50V
C1216 1-164-344-11 CERAMIC CHIP 0.068UF 10.00% 25V
C1217 1-163-009-11 CERAMIC CHIP 0.001UF 10.00% 50V
C1218 1-164-489-11 CERAMIC CHIP 0.22UF 10.00%16V
C1220 1-126-960-11 ELECT 1UF 20.00%50V
C1222 1-126-963-11 ELECT 4.7UF 20.00%50V
C1223 1-126-963-11 ELECT 4.7UF 20.00%50V
C1224 1-126-965-11 ELECT 22UF 20.00% 50V
C1225 1-104-665-11 ELECT 100UF 20.00%25V
C1226 1-164-004-11 CERAMIC CHIP 0.1UF 10.00%25V
C1227 1-164-004-11 CERAMIC CHIP 0.1UF 10.00%25V
C1228 1-117-720-11 CERAMIC CHIP 4.7UF 10V
C1229 1-115-185-11 CERAMIC CHIP 0.033UF 10.00% 50V
C1230 1-164-182-11 CERAMIC CHIP 0.0033UF 10.00%50V
C1231 1-164-344-11 CERAMIC CHIP 0.068UF 10.00% 25V
C1232 1-117-720-11 CERAMIC CHIP 4.7UF 10V
C1233 1-117-720-11 CERAMIC CHIP 4.7UF 10V
C1240 1-163-009-11 CERAMIC CHIP 0.001UF 10.00% 50V
C1241 1-128-550-11 ELECT 2200UF 20.00%50V
C1243 1-131-612-11 ELECT 6800UF 20% 50V
SECTION 10
ELECTRICAL PARTS LIST
NOTE:
The components identified by shading
and mark ! are critical for safety.
Replace only with part number specified.
When indicating parts by reference
number, please include the board name.
•All resistors are in ohms
•F : nonflammable
CAPACITORS
•MF : µF, PF : µµF
COILS
• MMH : mH, UH : µH
•Items marked " ∗ " are not stocked since they
are seldom required for routine service.
Some delay should be anticipated when or-
dering these items.
•All variable and adjustable resistors have
characteristic curve B, unless otherwise
noted.
A
REF. NO. PART NO. DESCRIPTION REMARK REF. NO. PART NO. DESCRIPTION REMARK

http://cxema.ru
The components identified by shading
and mark ! are critical for safety.
Replace only with part number specified.
REF. NO. PART NO. DESCRIPTION REMARK REF. NO. PART NO. DESCRIPTION REMARK
– 173 –
KV-EX29M63
RM-964
KV-EX34M39/EX34M69/EX34M87
RM-963
C1244 1-128-550-11 ELECT 2200UF 20.00% 50V
C1245 1-128-550-11 ELECT 2200UF 20.00% 50V
C1247 1-164-505-11 CERAMIC CHIP 2.2UF 16V
C1248 1-163-037-11 CERAMIC CHIP 0.022UF 10.00% 50V
C1249 1-163-037-11 CERAMIC CHIP 0.022UF 10.00% 50V
C1250 1-164-505-11 CERAMIC CHIP 2.2UF 16V
C1251 1-163-037-11 CERAMIC CHIP 0.022UF 10.00% 50V
C1252 1-163-037-11 CERAMIC CHIP 0.022UF 10.00% 50V
C1253 1-164-505-11 CERAMIC CHIP 2.2UF 16V
C1254 1-163-038-11 CERAMIC CHIP 0.1UF 25V
C1255 1-126-941-11 ELECT 470UF 20.00% 25V
C1256 1-126-964-11 ELECT 10UF 20.00% 50V
C1257 1-126-933-11 ELECT 100UF 20.00% 16V
C1258 1-126-960-11 ELECT 1UF 20.00% 50V
C1259 1-126-964-11 ELECT 10UF 20.00% 50V
C1261 1-126-960-11 ELECT 1UF 20.00% 50V
C1262 1-126-960-11 ELECT 1UF 20.00% 50V
C1263 1-126-965-11 ELECT 22UF 20.00% 50V
C1264 1-126-965-11 ELECT 22UF 20.00% 50V
C1265 1-249-429-11 CARBON 10K 5% 1/4W
C1266 1-126-964-11 ELECT 10UF 20.00% 50V
C1267 1-136-161-00 FILM 0.047UF 5.00% 50V
C1268 1-163-017-00 CERAMIC CHIP 0.0047UF 10.00% 50V
C1270 1-163-017-00 CERAMIC CHIP 0.0047UF 10.00% 50V
C1271 1-136-161-00 FILM 0.047UF 5.00% 50V
C1273 1-126-964-11 ELECT 10UF 20.00% 50V
C1274 1-115-339-11 CERAMIC CHIP 0.1UF 10.00% 50V
C1275 1-126-948-11 ELECT 100UF 20.00% 35V
C1286 1-126-963-11 ELECT 4.7UF 20.00% 50V
C1287 1-126-963-11 ELECT 4.7UF 20.00% 50V
C1288 1-164-489-11 CERAMIC CHIP 0.22UF 10.00% 16V
C1289 1-163-017-00 CERAMIC CHIP 0.0047UF 10.00% 50V
C1290 1-163-021-91 CERAMIC CHIP 0.01UF 10.00% 50V
C1291 1-104-665-11 ELECT 100UF 20.00% 25V
C1292 1-115-339-11 CERAMIC CHIP 0.1UF 10.00% 50V
C1293 1-126-964-11 ELECT 10UF 20.00% 50V
C1294 1-126-964-11 ELECT 10UF 20.00% 50V
C1295 1-126-964-11 ELECT 10UF 20.00% 50V
C1296 1-115-339-11 CERAMIC CHIP 0.1UF 10.00% 50V
C1297 1-136-161-00 FILM 0.047UF 5.00% 50V
C1298 1-126-960-11 ELECT 1UF 20.00% 50V
C1299 1-163-017-00 CERAMIC CHIP 0.0047UF 10.00% 50V
C1301 1-126-933-11 ELECT 100UF 20.00% 16V
C1302 1-115-339-11 CERAMIC CHIP 0.1UF 10.00% 50V
C1303 1-104-665-11 ELECT 100UF 20.00% 25V
C1304 1-163-017-00 CERAMIC CHIP 0.0047UF 10.00% 50V
C1305 1-163-021-91 CERAMIC CHIP 0.01UF 10.00% 50V
C1312 1-164-505-11 CERAMIC CHIP 2.2UF 16V
C1322 1-136-161-00 FILM 0.047UF 5.00% 50V
C1323 1-136-165-00 FILM 0.1UF 5.00% 50V
C2200 1-126-964-11 ELECT 10UF 20.00% 50V
C2201 1-126-964-11 ELECT 10UF 20.00% 50V
C2202 1-126-964-11 ELECT 10UF 20.00% 50V
C2203 1-126-963-11 ELECT 4.7UF 20.00% 50V
C2204 1-164-505-11 CERAMIC CHIP 2.2UF 16V
C2205 1-164-505-11 CERAMIC CHIP 2.2UF 16V
C2206 1-126-964-11 ELECT 10UF 20.00% 50V
C2207 1-164-505-11 CERAMIC CHIP 2.2UF 16V
C2208 1-164-505-11 CERAMIC CHIP 2.2UF 16V
C2209 1-126-968-11 ELECT 100UF 20.00%50V
C2301 1-126-965-11 ELECT 22UF 20.00%50V
C2303 1-164-004-11 CERAMIC CHIP 0.1UF 10.00% 25V
C2304 1-164-004-11 CERAMIC CHIP 0.1UF 10.00% 25V
C2307 1-136-165-00 FILM 0.1UF 5.00% 50V
C2308 1-163-021-91 CERAMIC CHIP 0.01UF 10.00%50V
C2600 1-164-004-11 CERAMIC CHIP 0.1UF 10.00% 25V
C2601 1-164-004-11 CERAMIC CHIP 0.1UF 10.00% 25V
C2602 1-126-933-11 ELECT 100UF 20.00%16V
C2603 1-126-933-11 ELECT 100UF 20.00%16V
C2605 1-104-665-11 ELECT 100UF 20.00%10V
C2606 1-164-004-11 CERAMIC CHIP 0.1UF 10.00% 25V
C2607 1-164-004-11 CERAMIC CHIP 0.1UF 10.00% 25V
C2609 1-104-665-11 ELECT 100UF 20.00%10V
C2610 1-164-004-11 CERAMIC CHIP 0.1UF 10.00%25V
C2611 1-126-924-11 ELECT 330UF 20.00%10V
C2612 1-104-665-11 ELECT 100UF 20.00%25V
C2613 1-126-936-11 ELECT 3300UF 20.00%16V
C2615 1-164-004-11 CERAMIC CHIP 0.1UF 10.00% 25V
C2616 1-164-004-11 CERAMIC CHIP 0.1UF 10.00% 25V
C2617 1-104-665-11 ELECT 100UF 20.00%10V
C3330 1-107-725-11 CERAMIC CHIP 0.1UF 10.00% 16V
(EXCEPT KV-EX29M63)
C3331 1-126-933-11 ELECT 100UF 20.00%16V
(EXCEPT KV-EX29M63)
C3336 1-126-933-11 ELECT 100UF 20.00%16V
(EXCEPT KV-EX29M63)
C3338 1-163-005-11 CERAMIC CHIP 470PF 10.00%50V
(EXCEPT KV-EX29M63)
C3350 1-163-005-11 CERAMIC CHIP 470PF 10.00%50V
(EXCEPT KV-EX29M63)
C3351 1-163-005-11 CERAMIC CHIP 470PF 10.00%50V
(EXCEPT KV-EX29M63)
C3352 1-163-005-11 CERAMIC CHIP 470PF 10.00%50V
(EXCEPT KV-EX29M63)
C3353 1-126-933-11 ELECT 100UF 20.00%16V
(EXCEPT KV-EX29M63)
C3354 1-126-967-11 ELECT 47UF 20.00%50V
(EXCEPT KV-EX29M63)
C3355 1-126-967-11 ELECT 47UF 20.00%50V
(EXCEPT KV-EX29M63)
C4300 1-126-964-11 ELECT 10UF 20.00%50V
C4301 1-164-004-11 CERAMIC CHIP 0.1UF 10.00% 25V
C4303 1-164-489-11 CERAMIC CHIP 0.22UF 10.00%16V
(KV-EX29M63)
C4303 1-164-004-11 CERAMIC CHIP 0.1UF 10.00% 25V
(EXCEPT KV-EX29M63)
C4307 1-107-823-11 CERAMIC CHIP 0.47UF 10.00%16V
C4308 1-126-960-11 ELECT 1UF 20.00% 50V
C4309 1-164-489-11 CERAMIC CHIP 0.22UF 10.00%16V
C4316 1-104-664-11 ELECT 47UF 20.00%25V
C4317 1-164-004-11 CERAMIC CHIP 0.1UF 10.00% 25V
C4318 1-164-004-11 CERAMIC CHIP 0.1UF 10.00% 25V
C4319 1-164-004-11 CERAMIC CHIP 0.1UF 10.00% 25V
C4320 1-164-004-11 CERAMIC CHIP 0.1UF 10.00% 25V
C4321 1-164-004-11 CERAMIC CHIP 0.1UF 10.00% 25V
C4322 1-164-004-11 CERAMIC CHIP 0.1UF 10.00% 25V
C4324 1-164-004-11 CERAMIC CHIP 0.1UF 10.00% 25V
C4325 1-163-227-11 CERAMIC CHIP 10PF 0.50PF 50V
A

http://cxema.ru
REF. NO. PART NO. DESCRIPTION REMARK
The components identified by shading
and mark ! are critical for safety.
Replace only with part number specified.
REF. NO. PART NO. DESCRIPTION REMARK
– 174 –
KV-EX29M63
RM-964
KV-EX34M39/EX34M69/EX34M87
RM-963
C4326 1-164-346-11 CERAMIC CHIP 1UF 16V
C4327 1-164-346-11 CERAMIC CHIP 1UF 16V
C4328 1-164-346-11 CERAMIC CHIP 1UF 16V
C4329 1-126-963-11 ELECT 4.7UF 20.00% 50V
C4330 1-136-244-11 FILM 0.1UF 5.00% 50V
C4331 1-126-959-11 ELECT 0.47UF 20.00% 50V
C4332 1-136-161-00 FILM 0.047UF 5.00% 50V
C4333 1-164-004-11 CERAMIC CHIP 0.1UF 10.00% 25V
C4334 1-126-967-11 ELECT 47UF 20.00% 50V
C4336 1-126-967-11 ELECT 47UF 20.00% 50V
C4338 1-164-004-11 CERAMIC CHIP 0.1UF 10.00% 25V
C4339 1-163-235-11 CERAMIC CHIP 22PF 5.00% 50V
C4340 1-126-933-11 ELECT 100UF 20.00% 16V
C4341 1-163-227-11 CERAMIC CHIP 10PF 0.50PF 50V
C4342 1-163-021-91 CERAMIC CHIP 0.01UF 10.00% 50V
C4343 1-164-004-11 CERAMIC CHIP 0.1UF 10.00% 25V
C4344 1-163-809-11 CERAMIC CHIP 0.047UF 10.00% 25V
C4345 1-126-967-11 ELECT 47UF 20.00% 50V
C4346 1-164-346-11 CERAMIC CHIP 1UF 16V
C4348 1-164-346-11 CERAMIC CHIP 1UF 16V
C4349 1-164-346-11 CERAMIC CHIP 1UF 16V
C4350 1-164-004-11 CERAMIC CHIP 0.1UF 10.00% 25V
C4351 1-163-009-11 CERAMIC CHIP 0.001UF 10.00% 50V
C4352 1-126-967-11 ELECT 47UF 20.00% 50V
C4353 1-107-823-11 CERAMIC CHIP 0.47UF 10.00% 16V
C4354 1-107-823-11 CERAMIC CHIP 0.47UF 10.00% 16V
C4355 1-164-004-11 CERAMIC CHIP 0.1UF 10.00% 25V
C4356 1-164-004-11 CERAMIC CHIP 0.1UF 10.00% 25V
C4357 1-164-004-11 CERAMIC CHIP 0.1UF 10.00% 25V
C4358 1-164-004-11 CERAMIC CHIP 0.1UF 10.00% 25V
C4359 1-164-161-11 CERAMIC CHIP 0.0022UF 10.00% 50V
C4360 1-126-963-11 ELECT 4.7UF 20.00% 50V
C4362 1-164-004-11 CERAMIC CHIP 0.1UF 10.00% 25V
C4363 1-126-967-11 ELECT 47UF 20.00% 50V
C4364 1-126-967-11 ELECT 47UF 20.00% 50V
C4366 1-163-021-91 CERAMIC CHIP 0.01UF 10.00% 50V
(KV-EX29M63)
C4366 1-104-760-11 CERAMIC CHIP 0.047UF 10.00% 50V
(EXCEPT KV-EX29M63)
C4367 1-115-185-11 CERAMIC CHIP 0.033UF 10.00% 50V
(KV-EX29M63)
C4367 1-164-004-11 CERAMIC CHIP 0.1UF 10.00% 25V
(EXCEPT KV-EX29M63)
C4369 1-164-004-11 CERAMIC CHIP 0.1UF 10.00% 25V
C4370 1-126-967-11 ELECT 47UF 20.00% 50V
C4371 1-164-004-11 CERAMIC CHIP 0.1UF 10.00% 25V
C4378 1-163-251-11 CERAMIC CHIP 100PF 5.00% 50V
C4380 1-163-037-11 CERAMIC CHIP 0.022UF 10.00% 50V
(KV-EX29M63 ONLY)
C4835 1-164-004-11 CERAMIC CHIP 0.1UF 10.00% 25V
(EXCEPT KV-EX29M63)
C8300 1-107-823-11 CERAMIC CHIP 0.47UF 10.00% 16V
C8301 1-163-133-00 CERAMIC CHIP 470PF 5.00% 50V
C8302 1-163-133-00 CERAMIC CHIP 470PF 5.00% 50V
C8303 1-163-133-00 CERAMIC CHIP 470PF 5.00% 50V
C8304 1-163-133-00 CERAMIC CHIP 470PF 5.00% 50V
C8305 1-163-133-00 CERAMIC CHIP 470PF 5.00% 50V
C8306 1-163-133-00 CERAMIC CHIP 470PF 5.00% 50V
C8307 1-163-133-00 CERAMIC CHIP 470PF 5.00% 50V
C8308 1-163-133-00 CERAMIC CHIP 470PF 5.00% 50V
C8309 1-163-133-00 CERAMIC CHIP 470PF 5.00% 50V
C8310 1-163-133-00 CERAMIC CHIP 470PF 5.00% 50V
C8311 1-164-346-11 CERAMIC CHIP 1UF 16V
C8312 1-164-346-11 CERAMIC CHIP 1UF 16V
C8313 1-164-346-11 CERAMIC CHIP 1UF 16V
C8314 1-164-346-11 CERAMIC CHIP 1UF 16V
C8317 1-164-004-11 CERAMIC CHIP 0.1UF 10.00%25V
C8318 1-164-346-11 CERAMIC CHIP 1UF 16V
C8319 1-164-346-11 CERAMIC CHIP 1UF 16V
C8320 1-117-720-11 CERAMIC CHIP 4.7UF 10V
C8321 1-117-720-11 CERAMIC CHIP 4.7UF 10V
C8322 1-164-346-11 CERAMIC CHIP 1UF 16V
C8323 1-164-346-11 CERAMIC CHIP 1UF 16V
C8324 1-117-720-11 CERAMIC CHIP 4.7UF 10V
C8325 1-126-935-11 ELECT 470UF 20.00%16V
C8326 1-107-823-11 CERAMIC CHIP 0.47UF 10.00%16V
C8330 1-164-346-11 CERAMIC CHIP 1UF 16V
C8331 1-164-346-11 CERAMIC CHIP 1UF 16V
C8336 1-104-664-11 ELECT 47UF 20.00% 16V
C8337 1-164-004-11 CERAMIC CHIP 0.1UF 10.00%25V
C8338 1-164-346-11 CERAMIC CHIP 1UF 16V
C8339 1-164-346-11 CERAMIC CHIP 1UF 16V
C8340 1-107-823-11 CERAMIC CHIP 0.47UF 10.00%16V
C8341 1-107-823-11 CERAMIC CHIP 0.47UF 10.00%16V
C8342 1-126-964-11 ELECT 10UF 20.00% 50V
C8343 1-104-664-11 ELECT 47UF 20.00% 16V
C8346 1-164-004-11 CERAMIC CHIP 0.1UF 10.00%25V
C8349 1-117-720-11 CERAMIC CHIP 4.7UF 10V
C8354 1-107-823-11 CERAMIC CHIP 0.47UF 10.00%16V
C8355 1-163-021-91 CERAMIC CHIP 0.01UF 10.00%50V
C8356 1-164-346-11 CERAMIC CHIP 1UF 16V
C8357 1-163-021-91 CERAMIC CHIP 0.01UF 10.00%50V
C8358 1-164-346-11 CERAMIC CHIP 1UF 16V
C8359 1-163-037-11 CERAMIC CHIP 0.022UF 10.00% 50V
C8361 1-126-961-11 ELECT 2.2UF 20.00%50V
C8366 1-163-021-91 CERAMIC CHIP 0.01UF 10.00%50V
C8367 1-104-664-11 ELECT 47UF 20.00% 16V
C8368 1-104-664-11 ELECT 47UF 20.00% 16V
C8369 1-104-664-11 ELECT 47UF 20.00% 16V
C8370 1-164-004-11 CERAMIC CHIP 0.1UF 10.00%25V
C8371 1-164-004-11 CERAMIC CHIP 0.1UF 10.00%25V
C8372 1-164-004-11 CERAMIC CHIP 0.1UF 10.00%25V
C8373 1-163-227-11 CERAMIC CHIP 10PF 0.50PF 50V
C8375 1-126-964-11 ELECT 10UF 20.00% 50V
C8376 1-164-004-11 CERAMIC CHIP 0.1UF 10.00%25V
C8377 1-164-346-11 CERAMIC CHIP 1UF 16V
C8378 1-164-346-11 CERAMIC CHIP 1UF 16V
C8379 1-117-720-11 CERAMIC CHIP 4.7UF 10V
C8380 1-164-346-11 CERAMIC CHIP 1UF 16V
C8381 1-163-021-91 CERAMIC CHIP 0.01UF 10.00%50V
C8382 1-164-004-11 CERAMIC CHIP 0.1UF 10.00%25V
C8383 1-164-346-11 CERAMIC CHIP 1UF 16V
C8384 1-164-346-11 CERAMIC CHIP 1UF 16V
C8385 1-164-346-11 CERAMIC CHIP 1UF 16V
C8386 1-164-004-11 CERAMIC CHIP 0.1UF 10.00%25V
A

http://cxema.ru
The components identified by shading
and mark ! are critical for safety.
Replace only with part number specified.
REF. NO. PART NO. DESCRIPTION REMARK REF. NO. PART NO. DESCRIPTION REMARK
– 175 –
KV-EX29M63
RM-964
KV-EX34M39/EX34M69/EX34M87
RM-963
C8390 1-126-963-11 ELECT 4.7UF 20.00% 50V
C8391 1-164-004-11 CERAMIC CHIP 0.1UF 10.00% 25V
C8392 1-164-004-11 CERAMIC CHIP 0.1UF 10.00% 25V
C8393 1-164-004-11 CERAMIC CHIP 0.1UF 10.00% 25V
C8411 1-117-720-11 CERAMIC CHIP 4.7UF 10V
C8413 1-117-720-11 CERAMIC CHIP 4.7UF 10V
C8430 1-117-720-11 CERAMIC CHIP 4.7UF 10V
C8431 1-163-243-11 CERAMIC CHIP 47PF 5.00% 50V
C8432 1-163-239-11 CERAMIC CHIP 33PF 5.00% 50V
C8441 1-164-346-11 CERAMIC CHIP 1UF 16V
C8446 1-104-664-11 ELECT 47UF 20.00% 16V
C8447 1-164-004-11 CERAMIC CHIP 0.1UF 10.00% 25V
C8448 1-164-690-91 CERAMIC CHIP 0.0022UF 5.00% 50V
C8450 1-107-823-11 CERAMIC CHIP 0.47UF 10.00% 16V
C8451 1-164-505-11 CERAMIC CHIP 2.2UF 16V
C8452 1-164-004-11 CERAMIC CHIP 0.1UF 10.00% 25V
C8453 1-164-004-11 CERAMIC CHIP 0.1UF 10.00% 25V
C8454 1-164-004-11 CERAMIC CHIP 0.1UF 10.00% 25V
C8455 1-104-664-11 ELECT 47UF 20.00% 16V
C8456 1-104-664-11 ELECT 47UF 20.00% 16V
C8457 1-104-664-11 ELECT 47UF 20.00% 16V
C8459 1-164-004-11 CERAMIC CHIP 0.1UF 10.00% 25V
C8462 1-164-004-11 CERAMIC CHIP 0.1UF 10.00% 25V
<CONNECTOR>
CN1100 * 1-785-608-11 PIN, CONNECTOR 4P
CN1108 1-793-494-11 CONNECTOR, BOARD TO BOARD 40P
CN1113 * 1-564-507-11 PLUG, CONNECTOR 4P
CN1114 * 1-564-507-11 PLUG, CONNECTOR 4P
CN1116 1-695-915-11 TAB (CONTACT)
CN1118 1-793-493-11 CONNECTOR, BOARD TO BOARD 20P
(KV-EX34M39/EX34M69 ONLY)
CN1138 * 1-564-507-11 PLUG, CONNECTOR 4P
(KV-EX34M39/EX34M69 ONLY)
CN1190 * 1-764-333-11 PLUG, CONNECTOR 10P
CN1193 * 1-764-333-11 PLUG, CONNECTOR 10P
CN2600 1-695-915-11 TAB (CONTACT)
CN4500 * 1-764-333-11 PLUG, CONNECTOR 10P
CN8301 * 1-764-333-11 PLUG, CONNECTOR 10P
CN8302 * 1-564-511-11 PLUG, CONNECTOR 8P
CN8402 1-793-493-11 CONNECTOR, BOARD TO BOARD 20P
(EXCEPT KV-EX29M63)
<DIODE>
D001 8-719-073-01 MA111-(K8).S0
D002 8-719-073-01 MA111-(K8).S0
D003 8-719-073-01 MA111-(K8).S0
D004 8-719-073-01 MA111-(K8).S0
D005 8-719-073-01 MA111-(K8).S0
D006 8-719-073-01 MA111-(K8).S0
D007 8-719-158-18 RD5.6SB3
D013 8-719-158-18 RD5.6SB3
D100 8-719-073-01 MA111-(K8).S0
D300 1-216-295-11 SHORT 0
D301 8-719-073-01 MA111-(K8).S0
D302 8-719-073-01 MA111-(K8).S0
D317 8-719-073-01 MA111-(K8).S0
D1200 8-719-978-69 DTZ-TT11-16B
D1201 8-719-988-61 1SS355TE-17
D1202 8-719-988-61 1SS355TE-17
D1203 8-719-073-01 MA111-(K8).S0
D1204 8-719-073-01 MA111-(K8).S0
D1211 8-719-041-97 MA113-(TX)
D1214 8-719-041-97 MA113-(TX)
D1216 8-719-073-01 MA111-(K8).S0
D2200 8-719-158-35 RD9.1S-B
D2201 8-719-158-35 RD9.1S-B
D4303 8-719-109-72 RD3.9ES-B2
D4304 8-719-069-60 UDZS-TE17-9.1B (KV-EX29M63)
D4304 8-719-977-22 DTZ9.1 (EXCEPT KV-EX29M63)
D4305 8-719-069-60 UDZS-TE17-9.1B (KV-EX29M63)
D4305 8-719-977-22 DTZ9.1 (EXCEPT KV-EX29M63)
D4306 8-719-073-01 MA111-(K8).S0
D4311 8-719-914-43 DAN202K
D4312 8-719-914-43 DAN202K
D4313 8-719-401-63 MA3062M-TX
D4314 8-719-073-01 MA111-(K8).S0
D8301 8-719-158-35 RD9.1S-B
D8302 8-719-158-35 RD9.1S-B
D8303 8-719-158-35 RD9.1S-B
D8304 8-719-158-35 RD9.1S-B
D8305 8-719-158-35 RD9.1S-B
D8306 8-719-158-35 RD9.1S-B
D8307 8-719-158-35 RD9.1S-B
D8308 8-719-158-35 RD9.1S-B
D8309 8-719-158-35 RD9.1S-B
D8310 8-719-158-35 RD9.1S-B
D8311 8-719-158-35 RD9.1S-B
D8312 8-719-158-35 RD9.1S-B
D8313 8-719-158-35 RD9.1S-B
D8314 8-719-158-35 RD9.1S-B
D8315 8-719-158-35 RD9.1S-B
D8316 8-719-158-35 RD9.1S-B
D8320 8-719-158-35 RD9.1S-B
D8321 8-719-158-35 RD9.1S-B
D8322 8-719-158-35 RD9.1S-B
D8323 8-719-158-35 RD9.1S-B
D8324 8-719-158-35 RD9.1S-B
D8325 8-719-158-35 RD9.1S-B
D8331 8-719-041-97 MA113-(TX)
<FERRITE BEAD>
FB002 1-414-233-22 INDUCTOR 0UH
FB003 1-414-233-22 INDUCTOR 0UH
FB004 1-414-233-22 INDUCTOR 0UH
FB005 1-414-233-22 INDUCTOR 0UH
FB006 1-414-233-22 INDUCTOR 0UH
FB008 1-414-233-22 INDUCTOR 0UH
FB1300 1-216-295-11 SHORT 0
FB2300 1-410-397-21 FERRITE 1.1UH
FB4387 1-216-295-11 SHORT 0
FB4388 1-216-295-11 SHORT 0
A

http://cxema.ru
REF. NO. PART NO. DESCRIPTION REMARK
The components identified by shading
and mark ! are critical for safety.
Replace only with part number specified.
REF. NO. PART NO. DESCRIPTION REMARK
– 176 –
KV-EX29M63
RM-964
KV-EX34M39/EX34M69/EX34M87
RM-963
FB4389 1-216-295-11 SHORT 0
<FILTER>
FL001 1-236-071-11 ENCAPSULATED COMPONENT
FL8301 1-236-071-11 ENCAPSULATED COMPONENT
FL8303 1-236-071-11 ENCAPSULATED COMPONENT
FL8304 1-236-071-11 ENCAPSULATED COMPONENT
FL8305 1-236-071-11 ENCAPSULATED COMPONENT
FL8311 1-236-071-11 ENCAPSULATED COMPONENT
<IC>
IC001 8-752-920-70 IC CXP750096-034Q
IC002 8-759-663-29 MM1476AF(TP)
IC003 8-759-527-77 M24C16-MN6T
IC100 8-759-042-02 S-80743AL-A7-S
IC1200 8-759-100-96 UPC4558G2
IC1201 8-759-678-92 BH3868AFS-E2
IC1203 8-759-100-96 UPC4558G2
IC1204 8-759-690-61 AN7583Z
IC1205 8-759-711-10 NJU4066BM
IC1206 8-759-689-71 NJM2188M-TE2
IC2200 8-759-745-64 NJM4560M
IC2300 8-759-666-90 TDA9181T
IC2600 8-759-095-63 PQ09RF2
IC2601 8-759-065-07 PQ05RF2
IC2603 8-759-445-59 BA033T
IC2604 8-749-015-18 PQ07VZ012P
IC4301 8-752-090-87 CXA2100AQ
IC8302 8-752-080-04 CXA2069Q
IC8306 8-752-096-06 CXA2163Q-T6
IC8309 8-759-337-26 MM1115XFBE
IC8310 8-759-572-04 TDA9178T/N1.118
IC8312 8-759-485-79 TC7SET08FU(TE85L
<JACK>
J8301 1-784-646-11 TERMINAL, S
J8302 1-778-387-11 JACK BLOCK, PIN 12P
<CHIP CONDUCTOR>
JR001 1-216-295-11 SHORT 0
JR102 1-216-295-11 SHORT 0
JR107 1-216-295-11 SHORT 0
JR109 1-216-295-11 SHORT 0 (KV-EX34M87 ONLY)
JR1210 1-216-295-11 SHORT 0
JR1213 1-216-295-11 SHORT 0
JR1214 1-216-295-11 SHORT 0
JR1215 1-216-295-11 SHORT 0
JR1216 1-216-295-11 SHORT 0
JR1219 1-216-295-11 SHORT 0
JR1301 1-216-295-11 SHORT 0 (EXCEPT KV-EX29M63)
JR4301 1-216-295-11 SHORT 0
JR4302 1-216-295-11 SHORT 0
JR4303 1-216-295-11 SHORT 0
<COIL>
L001 1-414-856-11 INDUCTOR 10UH
L002 1-414-856-11 INDUCTOR 10UH
L003 1-414-751-11 INDUCTOR 1UH
L005 1-414-856-11 INDUCTOR 10UH
L006 1-412-525-31 INDUCTOR 10UH
L101 1-414-856-11 INDUCTOR 10UH
L102 1-414-856-11 INDUCTOR 10UH
L103 1-414-856-11 INDUCTOR 10UH
L104 1-414-856-11 INDUCTOR 10UH
L105 1-414-856-11 INDUCTOR 10UH
L1200 1-414-856-11 INDUCTOR 10UH
L1201 1-414-856-11 INDUCTOR 10UH
L1300 1-414-856-11 INDUCTOR 10UH
L2300 1-414-856-11 INDUCTOR 10UH
L3302 1-414-856-11 INDUCTOR 10UH (EXCEPT KV-EX29M63)
L3303 1-414-856-11 INDUCTOR 10UH (EXCEPT KV-EX29M63)
L3304 1-414-856-11 INDUCTOR 10UH (EXCEPT KV-EX29M63)
L3305 1-414-856-11 INDUCTOR 10UH (EXCEPT KV-EX29M63)
L3306 1-414-856-11 INDUCTOR 10UH (EXCEPT KV-EX29M63)
L4301 1-412-029-11 INDUCTOR 10UH
L4302 1-412-029-11 INDUCTOR 10UH
L4303 1-412-030-11 INDUCTOR 22UH
L4304 1-412-029-11 INDUCTOR 10UH
L4305 1-412-029-11 INDUCTOR 10UH
L4306 1-412-029-11 INDUCTOR 10UH
L4308 1-412-031-11 INDUCTOR 47UH
L4309 1-412-031-11 INDUCTOR 47UH
L4311 1-412-002-31 INDUCTOR 4.7UH
L8302 1-414-196-41 INDUCTOR 47UH
L8303 1-414-196-41 INDUCTOR 47UH
L8304 1-414-196-41 INDUCTOR 47UH
<IC LINK>
PS1201 1-533-597-41 LINK, IC
<TRANSISTOR>
Q001 8-729-026-49 2SA1037AK-T146-R
Q002 8-729-230-49 2SC2712-YG
Q003 8-729-230-49 2SC2712-YG
Q004 8-729-230-49 2SC2712-YG
Q008 8-729-230-49 2SC2712-YG (EXCEPT KV-EX29M63)
Q101 8-729-026-49 2SA1037AK-T146-R
Q301 8-729-026-49 2SA1037AK-T146-R
Q313 8-729-230-49 2SC2712-YG
Q1203 8-729-027-44 DTC114TKA-T146
Q1204 8-729-224-62 2SK246-GR
Q1205 8-729-230-49 2SC2712-YG
Q1206 8-729-230-49 2SC2712-YG
Q1207 8-729-216-22 2SA1162-G
Q1208 8-729-027-44 DTC114TKA-T146
Q1209 8-729-027-44 DTC114TKA-T146
Q1210 8-729-027-44 DTC114TKA-T146
Q2200 1-801-806-11 TR DTC144EKA
A

http://cxema.ru
The components identified by shading
and mark ! are critical for safety.
Replace only with part number specified.
REF. NO. PART NO. DESCRIPTION REMARK REF. NO. PART NO. DESCRIPTION REMARK
– 177 –
KV-EX29M63
RM-964
KV-EX34M39/EX34M69/EX34M87
RM-963
<RESISTOR>
R001 1-216-033-00 RES-CHIP 220 5% 1/10W
R002 1-216-033-00 RES-CHIP 220 5% 1/10W
R004 1-216-295-11 SHORT 0
R005 1-216-295-11 SHORT 0
R006 1-216-029-00 RES-CHIP 150 5% 1/10W
R008 1-216-065-91 RES-CHIP 4.7K 5% 1/10W
R010 1-216-061-00 RES-CHIP 3.3K 5% 1/10W
R011 1-216-065-91 RES-CHIP 4.7K 5% 1/10W
R012 1-216-061-00 RES-CHIP 3.3K 5% 1/10W
R013 1-216-065-91 RES-CHIP 4.7K 5% 1/10W
R014 1-216-025-11 RES-CHIP 100 5% 1/10W
R015 1-216-025-11 RES-CHIP 100 5% 1/10W
R016 1-216-057-00 RES-CHIP 2.2K 5% 1/10W
R017 1-216-049-11 RES-CHIP 1K 5% 1/10W
R018 1-216-045-00 RES-CHIP 680 5% 1/10W
R019 1-216-049-11 RES-CHIP 1K 5% 1/10W
R020 1-216-057-00 RES-CHIP 2.2K 5% 1/10W
R021 1-216-295-11 SHORT 0
R022 1-216-033-00 RES-CHIP 220 5% 1/10W
R023 1-216-025-11 RES-CHIP 100 5% 1/10W
R024 1-216-063-91 RES-CHIP 3.9K 5% 1/10W
R025 1-216-049-11 RES-CHIP 1K 5% 1/10W
R026 1-216-049-11 RES-CHIP 1K 5% 1/10W
R027 1-216-049-11 RES-CHIP 1K 5% 1/10W
R028 1-216-049-11 RES-CHIP 1K 5% 1/10W
R029 1-216-049-11 RES-CHIP 1K 5% 1/10W
R031 1-216-033-00 RES-CHIP 220 5% 1/10W
R032 1-216-049-11 RES-CHIP 1K 5% 1/10W
R033 1-216-033-00 RES-CHIP 220 5% 1/10W
R035 1-216-057-00 RES-CHIP 2.2K 5% 1/10W
R036 1-216-033-00 RES-CHIP 220 5% 1/10W
R037 1-216-033-00 RES-CHIP 220 5% 1/10W
R038 1-216-045-00 RES-CHIP 680 5% 1/10W
R039 1-216-025-11 RES-CHIP 100 5% 1/10W
R040 1-216-033-00 RES-CHIP 220 5% 1/10W
R041 1-216-025-11 RES-CHIP 100 5% 1/10W
R042 1-216-295-11 SHORT 0
R043 1-216-025-11 RES-CHIP 100 5% 1/10W
R044 1-216-065-91 RES-CHIP 4.7K 5% 1/10W
R045 1-216-065-91 RES-CHIP 4.7K 5% 1/10W
R046 1-216-033-00 RES-CHIP 220 5% 1/10W
R047 1-216-033-00 RES-CHIP 220 5% 1/10W
R048 1-216-073-00 RES-CHIP 10K 5% 1/10W
R051 1-216-049-11 RES-CHIP 1K 5% 1/10W
R052 1-216-049-11 RES-CHIP 1K 5% 1/10W
R053 1-216-049-11 RES-CHIP 1K 5% 1/10W
R054 1-216-049-11 RES-CHIP 1K 5% 1/10W
R055 1-216-295-11 SHORT 0
R058 1-216-295-11 SHORT 0
R060 1-216-089-11 RES-CHIP 47K 5% 1/10W
(EXCEPT KV-EX29M63)
R062 1-216-069-00 RES-CHIP 6.8K 5% 1/10W
(EXCEPT KV-EX29M63)
R065 1-216-045-00 RES-CHIP 680 5% 1/10W
R066 1-216-049-11 RES-CHIP 1K 5% 1/10W
R068 1-216-073-00 RES-CHIP 10K 5% 1/10W
R069 1-216-065-91 RES-CHIP 4.7K 5% 1/10W
Q2201 1-801-806-11 TR DTC144EKA
Q2304 8-729-421-19 UN2213
Q2305 8-729-230-49 2SC2712-YG
Q2306 8-729-216-22 2SA1162-G
Q3300 8-729-026-49 2SA1037AK-T146-R (EXCEPT KV-EX29M63)
Q4300 8-729-422-33 2SD601A-Q-TX
Q4301 8-729-230-49 2SC2712-YG
Q4302 8-729-216-22 2SA1162-G
Q4303 8-729-120-28 2SC1623-L5L6
Q4304 8-729-230-49 2SC2712-YG
Q4307 8-729-216-22 2SA1162-G
Q4308 8-729-216-22 2SA1162-G
Q4310 8-729-216-22 2SA1162-G
Q4311 8-729-216-22 2SA1162-G
Q4312 8-729-216-22 2SA1162-G
Q4313 8-729-422-33 2SD601A-Q-TX
Q4314 8-729-216-22 2SA1162-G
Q4315 1-801-806-11 TR DTC144EKA
Q4316 8-729-230-49 2SC2712-YG
Q4317 8-729-900-53 DTC114EK
Q4318 8-729-230-49 2SC2712-YG (KV-EX29M63 ONLY)
Q4319 8-729-216-22 2SA1162-G
Q4823 8-729-216-22 2SA1162-G (KV-EX29M63 ONLY)
Q4824 8-729-216-22 2SA1162-G (KV-EX29M63 ONLY)
Q4825 8-729-230-49 2SC2712-YG (KV-EX29M63 ONLY)
Q4826 8-729-230-49 2SC2712-YG (KV-EX29M63 ONLY)
Q8301 8-729-026-49 2SA1037AK-T146-R
Q8302 8-729-230-49 2SC2712-YG
Q8303 8-729-230-49 2SC2712-YG
Q8304 8-729-230-49 2SC2712-YG
Q8306 8-729-230-49 2SC2712-YG
Q8310 8-729-230-49 2SC2712-YG
Q8319 8-729-026-49 2SA1037AK-T146-R
Q8320 8-729-026-49 2SA1037AK-T146-R
Q8321 8-729-026-49 2SA1037AK-T146-R
Q8326 8-729-230-49 2SC2712-YG
Q8327 1-801-806-11 TR DTC144EKA
Q8328 1-801-806-11 TR DTC144EKA
Q8329 8-729-230-49 2SC2712-YG
Q8330 8-729-230-49 2SC2712-YG
Q8331 8-729-230-49 2SC2712-YG
Q8332 8-729-230-49 2SC2712-YG
Q8333 8-729-230-49 2SC2712-YG
Q8334 8-729-230-49 2SC2712-YG
Q8335 8-729-230-49 2SC2712-YG
Q8336 8-729-230-49 2SC2712-YG
Q8337 8-729-230-49 2SC2712-YG
Q8344 8-729-026-49 2SA1037AK-T146-R
Q8351 8-729-230-49 2SC2712-YG
Q8352 8-729-216-22 2SA1162-G
Q8358 1-801-806-11 TR DTC144EKA
Q8359 1-801-806-11 TR DTC144EKA
Q8360 1-801-806-11 TR DTC144EKA
Q8361 8-729-230-49 2SC2712-YG
Q8362 8-729-230-49 2SC2712-YG
Q8363 8-729-230-49 2SC2712-YG
Q8364 8-729-026-49 2SA1037AK-T146-R
A

http://cxema.ru
REF. NO. PART NO. DESCRIPTION REMARK
The components identified by shading
and mark ! are critical for safety.
Replace only with part number specified.
REF. NO. PART NO. DESCRIPTION REMARK
– 178 –
KV-EX29M63
RM-964
KV-EX34M39/EX34M69/EX34M87
RM-963
R070 1-216-033-00 RES-CHIP 220 5% 1/10W
R071 1-216-025-11 RES-CHIP 100 5% 1/10W
R072 1-216-025-11 RES-CHIP 100 5% 1/10W
R073 1-216-055-00 RES-CHIP 1.8K 5% 1/10W
R074 1-216-055-00 RES-CHIP 1.8K 5% 1/10W
R075 1-216-055-00 RES-CHIP 1.8K 5% 1/10W
R076 1-216-295-11 SHORT 0
R077 1-216-025-11 RES-CHIP 100 5% 1/10W
R078 1-216-295-11 SHORT 0
R079 1-216-025-11 RES-CHIP 100 5% 1/10W
R080 1-216-063-91 RES-CHIP 3.9K 5% 1/10W
R081 1-216-025-11 RES-CHIP 100 5% 1/10W
R082 1-216-041-00 RES-CHIP 470 5% 1/10W
R083 1-216-049-11 RES-CHIP 1K 5% 1/10W
R084 1-216-049-11 RES-CHIP 1K 5% 1/10W
R085 1-208-798-11 METAL CHIP 4.7K 0.5% 1/10W
R086 1-216-073-00 RES-CHIP 10K 5% 1/10W
R087 1-216-033-00 RES-CHIP 220 5% 1/10W
R093 1-216-073-00 RES-CHIP 10K 5% 1/10W
R094 1-216-073-00 RES-CHIP 10K 5% 1/10W
R101 1-216-025-11 RES-CHIP 100 5% 1/10W
R102 1-216-025-11 RES-CHIP 100 5% 1/10W
R105 1-216-295-11 SHORT 0
R107 1-216-073-00 RES-CHIP 10K 5% 1/10W
(EXCEPT KV-EX29M63)
R109 1-216-041-00 RES-CHIP 470 5% 1/10W
R110 1-216-043-91 RES-CHIP 560 5% 1/10W
R111 1-216-025-11 RES-CHIP 100 5% 1/10W
R112 1-216-025-11 RES-CHIP 100 5% 1/10W
R116 1-216-025-11 RES-CHIP 100 5% 1/10W
R117 1-216-025-11 RES-CHIP 100 5% 1/10W
R118 1-216-025-11 RES-CHIP 100 5% 1/10W
R119 1-216-017-91 RES-CHIP 47 5% 1/10W
(EXCEPT KV-EX34M87)
R120 1-216-025-11 RES-CHIP 100 5% 1/10W
(KV-EX29M63/EX34M87 ONLY)
R121 1-216-017-91 RES-CHIP 47 5% 1/10W
(EXCEPT KV-EX34M87)
R122 1-216-025-11 RES-CHIP 100 5% 1/10W
(KV-EX29M63/EX34M87 ONLY)
R123 1-216-025-11 RES-CHIP 100 5% 1/10W
R124 1-216-025-11 RES-CHIP 100 5% 1/10W
R301 1-216-113-00 RES-CHIP 470K 5% 1/10W
R302 1-216-089-11 RES-CHIP 47K 5% 1/10W
R303 1-216-089-11 RES-CHIP 47K 5% 1/10W
R1200 1-216-061-00 RES-CHIP 3.3K 5% 1/10W
R1201 1-216-061-00 RES-CHIP 3.3K 5% 1/10W
R1202 1-216-061-00 RES-CHIP 3.3K 5% 1/10W
R1203 1-216-049-11 RES-CHIP 1K 5% 1/10W
R1204 1-216-049-11 RES-CHIP 1K 5% 1/10W
R1205 1-216-073-00 RES-CHIP 10K 5% 1/10W
R1206 1-216-073-00 RES-CHIP 10K 5% 1/10W
R1207 1-216-061-00 RES-CHIP 3.3K 5% 1/10W
R1210 1-216-095-00 RES-CHIP 82K 5% 1/10W
R1211 1-216-053-00 RES-CHIP 1.5K 5% 1/10W
R1212 1-216-091-00 RES-CHIP 56K 5% 1/10W
R1213 1-216-085-00 RES-CHIP 33K 5% 1/10W
R1214 1-216-129-00 RES-CHIP 2.2M 5% 1/10W
R1215 1-216-095-00 RES-CHIP 82K 5% 1/10W
R1216 1-216-055-00 RES-CHIP 1.8K 5% 1/10W
R1217 1-216-053-00 RES-CHIP 1.5K 5% 1/10W
R1218 1-216-053-00 RES-CHIP 1.5K 5% 1/10W
R1219 1-216-057-00 RES-CHIP 2.2K 5% 1/10W
R1220 1-216-057-00 RES-CHIP 2.2K 5% 1/10W
R1221 1-216-055-00 RES-CHIP 1.8K 5% 1/10W
R1222 1-216-055-00 RES-CHIP 1.8K 5% 1/10W
R1223 1-216-073-00 RES-CHIP 10K 5% 1/10W
R1224 1-216-073-00 RES-CHIP 10K 5% 1/10W
R1225 1-216-071-00 RES-CHIP 8.2K 5% 1/10W
R1227 1-216-071-00 RES-CHIP 8.2K 5% 1/10W
R1228 1-249-405-11 CARBON 100 5% 1/4W
R1229 1-249-405-11 CARBON 100 5% 1/4W
R1230 1-249-405-11 CARBON 100 5% 1/4W
R1231 1-216-295-11 SHORT 0
R1232 1-216-081-00 RES-CHIP 22K 5% 1/10W
R1233 1-216-093-91 RES-CHIP 68K 5% 1/10W
R1234 1-216-097-11 RES-CHIP 100K 5% 1/10W
R1235 1-216-093-91 RES-CHIP 68K 5% 1/10W
R1236 1-216-081-00 RES-CHIP 22K 5% 1/10W
R1237 1-216-097-11 RES-CHIP 100K 5% 1/10W
R1238 1-216-073-00 RES-CHIP 10K 5% 1/10W
R1239 1-216-073-00 RES-CHIP 10K 5% 1/10W
R1240 1-216-041-00 RES-CHIP 470 5% 1/10W
R1241 1-216-295-11 SHORT 0
R1242 1-216-065-91 RES-CHIP 4.7K 5% 1/10W
R1243 1-216-097-11 RES-CHIP 100K 5% 1/10W
R1244 1-216-049-11 RES-CHIP 1K 5% 1/10W
R1245 1-216-073-00 RES-CHIP 10K 5% 1/10W
R1246 1-216-061-00 RES-CHIP 3.3K 5% 1/10W
R1247 1-216-049-11 RES-CHIP 1K 5% 1/10W
R1248 1-216-069-00 RES-CHIP 6.8K 5% 1/10W
R1249 1-216-065-91 RES-CHIP 4.7K 5% 1/10W
R1250 1-216-069-00 RES-CHIP 6.8K 5% 1/10W
R1251 1-216-057-00 RES-CHIP 2.2K 5% 1/10W
R1252 1-216-073-00 RES-CHIP 10K 5% 1/10W
R1253 1-216-057-00 RES-CHIP 2.2K 5% 1/10W
R1254 1-216-065-91 RES-CHIP 4.7K 5% 1/10W
R1256 1-216-057-00 RES-CHIP 2.2K 5% 1/10W
R1257 1-216-065-91 RES-CHIP 4.7K 5% 1/10W
R1258 1-216-073-00 RES-CHIP 10K 5% 1/10W
R1259 1-216-049-11 RES-CHIP 1K 5% 1/10W
R1260 1-216-041-00 RES-CHIP 470 5% 1/10W
R1262 1-249-389-11 CARBON 4.7 5% 1/4W
R1263 1-216-073-00 RES-CHIP 10K 5% 1/10W
R1265 1-249-397-11 CARBON 22 5% 1/4W
R1268 1-249-397-11 CARBON 22 5% 1/4W
R1288 1-216-121-11 RES-CHIP 1M 5% 1/10W
R1289 1-216-121-11 RES-CHIP 1M 5% 1/10W
R1290 1-216-065-91 RES-CHIP 4.7K 5% 1/10W
R1291 1-216-091-00 RES-CHIP 56K 5% 1/10W
R1292 1-216-085-00 RES-CHIP 33K 5% 1/10W
R1293 1-216-089-11 RES-CHIP 47K 5% 1/10W
R1294 1-216-025-11 RES-CHIP 100 5% 1/10W
A

http://cxema.ru
The components identified by shading
and mark ! are critical for safety.
Replace only with part number specified.
REF. NO. PART NO. DESCRIPTION REMARK REF. NO. PART NO. DESCRIPTION REMARK
– 179 –
KV-EX29M63
RM-964
KV-EX34M39/EX34M69/EX34M87
RM-963
R2200 1-216-021-00 RES-CHIP 68 5% 1/10W
R2201 1-216-065-91 RES-CHIP 4.7K 5% 1/10W
R2202 1-216-065-91 RES-CHIP 4.7K 5% 1/10W
R2203 1-216-021-00 RES-CHIP 68 5% 1/10W
R2204 1-216-073-00 RES-CHIP 10K 5% 1/10W
R2205 1-216-097-11 RES-CHIP 100K 5% 1/10W
R2206 1-216-117-00 RES-CHIP 680K 5% 1/10W
R2207 1-216-065-91 RES-CHIP 4.7K 5% 1/10W
R2208 1-216-065-91 RES-CHIP 4.7K 5% 1/10W
R2209 1-216-117-00 RES-CHIP 680K 5% 1/10W
R2210 1-216-089-11 RES-CHIP 47K 5% 1/10W
R2211 1-216-097-11 RES-CHIP 100K 5% 1/10W
R2212 1-216-073-00 RES-CHIP 10K 5% 1/10W
R2213 1-216-089-11 RES-CHIP 47K 5% 1/10W
R2214 1-216-089-11 RES-CHIP 47K 5% 1/10W
R2215 1-216-089-11 RES-CHIP 47K 5% 1/10W
R2310 1-216-033-00 RES-CHIP 220 5% 1/10W
R2311 1-216-033-00 RES-CHIP 220 5% 1/10W
R2312 1-216-065-91 RES-CHIP 4.7K 5% 1/10W
R2313 1-216-041-00 RES-CHIP 470 5% 1/10W
R2314 1-216-029-00 RES-CHIP 150 5% 1/10W
R2315 1-216-049-11 RES-CHIP 1K 5% 1/10W
R2316 1-218-179-11 RES-CHIP 10M 5% 1/10W
R2603 1-208-790-11 METAL CHIP 2.2K 0.5% 1/10W
R2604 1-208-790-11 METAL CHIP 2.2K 0.5% 1/10W
R2605 1-216-371-00 METAL OXIDE 1.5 5% 2W
R3300 1-216-043-91 RES-CHIP 560 5% 1/10W
(EXCEPT KV-EX29M63)
R3304 1-216-041-00 RES-CHIP 470 5% 1/10W
(EXCEPT KV-EX29M63)
R3320 1-216-073-00 RES-CHIP 10K 5% 1/10W
(EXCEPT KV-EX29M63)
R3323 1-216-025-11 RES-CHIP 100 5% 1/10W
(EXCEPT KV-EX29M63)
R3334 1-216-025-11 RES-CHIP 100 5% 1/10W
(EXCEPT KV-EX29M63)
R3362 1-216-025-11 RES-CHIP 100 5% 1/10W
(EXCEPT KV-EX29M63)
R3374 1-216-295-11 SHORT 0 (EXCEPT KV-EX29M63)
R4300 1-216-025-11 RES-CHIP 100 5% 1/10W
R4301 1-216-025-11 RES-CHIP 100 5% 1/10W
R4302 1-216-025-11 RES-CHIP 100 5% 1/10W
R4303 1-216-025-11 RES-CHIP 100 5% 1/10W
R4304 1-216-025-11 RES-CHIP 100 5% 1/10W
R4305 1-216-025-11 RES-CHIP 100 5% 1/10W
R4306 1-216-025-11 RES-CHIP 100 5% 1/10W
(KV-EX29M63/EX34M87 ONLY)
R4307 1-216-025-11 RES-CHIP 100 5% 1/10W
(KV-EX29M63/EX34M87 ONLY)
R4308 1-216-295-11 SHORT 0
R4310 1-216-295-11 SHORT 0
R4312 1-216-295-11 SHORT 0
R4313 1-216-065-91 RES-CHIP 4.7K 5% 1/10W
R4314 1-216-057-00 RES-CHIP 2.2K 5% 1/10W
R4316 1-216-069-00 RES-CHIP 6.8K 5% 1/10W
R4317 1-216-081-00 RES-CHIP 22K 5% 1/10W
R4318 1-208-810-11 METAL CHIP 15K 0.5% 1/10W
R4319 1-208-810-11 METAL CHIP 15K 0.5% 1/10W
R4320 1-208-790-11 METAL CHIP 2.2K 0.5% 1/10W
R4321 1-216-298-00 RES-CHIP 2.2 5% 1/10W
R4323 1-208-814-91 METAL CHIP 22K 0.5% 1/10W
R4324 1-208-798-11 METAL CHIP 4.7K 0.5% 1/10W
R4325 1-208-818-11 METAL CHIP 33K 0.5% 1/10W
R4326 1-208-826-11 METAL CHIP 68K 0.5% 1/10W
R4327 1-208-822-11 METAL CHIP 47K 0.5% 1/10W
R4329 1-208-782-11 METAL CHIP 1K 0.5% 1/10W
R4330 1-216-089-11 RES-CHIP 47K 5% 1/10W
R4335 1-216-025-11 RES-CHIP 100 5% 1/10W
R4336 1-216-025-11 RES-CHIP 100 5% 1/10W
R4337 1-216-025-11 RES-CHIP 100 5% 1/10W
R4338 1-216-041-00 RES-CHIP 470 5% 1/10W
R4339 1-216-051-00 RES-CHIP 1.2K 5% 1/10W
R4341 1-216-295-11 SHORT 0
R4343 1-216-025-11 RES-CHIP 100 5% 1/10W
R4344 1-216-025-11 RES-CHIP 100 5% 1/10W
R4345 1-216-075-00 RES-CHIP 12K 5% 1/10W
R4346 1-208-812-11 METAL CHIP 18K 0.5% 1/10W
R4347 1-216-025-11 RES-CHIP 100 5% 1/10W
R4348 1-216-025-11 RES-CHIP 100 5% 1/10W
R4349 1-216-041-00 RES-CHIP 470 5% 1/10W
R4350 1-216-025-11 RES-CHIP 100 5% 1/10W
R4351 1-216-081-00 RES-CHIP 22K 5% 1/10W
R4352 1-216-041-00 RES-CHIP 470 5% 1/10W
R4353 1-216-051-00 RES-CHIP 1.2K 5% 1/10W
R4354 1-208-806-11 METAL CHIP 10K 0.5% 1/10W
R4357 1-216-073-00 RES-CHIP 10K 5% 1/10W
R4358 1-216-071-00 RES-CHIP 8.2K 5% 1/10W
R4359 1-216-043-91 RES-CHIP 560 5% 1/10W
R4360 1-216-057-00 RES-CHIP 2.2K 5% 1/10W
R4361 1-216-133-00 RES-CHIP 3.3M 5% 1/10W
R4363 1-216-025-11 RES-CHIP 100 5% 1/10W
R4365 1-216-025-11 RES-CHIP 100 5% 1/10W
R4366 1-216-025-11 RES-CHIP 100 5% 1/10W
R4367 1-216-025-11 RES-CHIP 100 5% 1/10W
R4369 1-216-025-11 RES-CHIP 100 5% 1/10W
R4370 1-216-049-11 RES-CHIP 1K 5% 1/10W
R4372 1-216-049-11 RES-CHIP 1K 5% 1/10W
R4373 1-216-295-11 SHORT 0
R4374 1-216-025-11 RES-CHIP 100 5% 1/10W
R4375 1-216-049-11 RES-CHIP 1K 5% 1/10W
R4376 1-216-025-11 RES-CHIP 100 5% 1/10W
R4377 1-216-049-11 RES-CHIP 1K 5% 1/10W
R4380 1-216-073-00 RES-CHIP 10K 5% 1/10W
R4381 1-208-851-11 METAL CHIP 750K 0.5% 1/10W
(KV-EX29M63)
R4381 1-208-854-11 METAL CHIP 1M 0.5% 1/10W
(EXCEPT KV-EX29M63)
R4382 1-216-073-00 RES-CHIP 10K 5% 1/10W
R4383 1-208-825-11 METAL CHIP 62K 0.5% 1/10W
(KV-EX29M63)
R4383 1-216-079-00 RES-CHIP 18K 5% 1/10W
(EXCEPT KV-EX29M63)
R4384 1-216-025-11 RES-CHIP 100 5% 1/10W
R4385 1-216-295-11 SHORT 0
R4387 1-216-295-11 SHORT 0
A

http://cxema.ru
REF. NO. PART NO. DESCRIPTION REMARK
The components identified by shading
and mark ! are critical for safety.
Replace only with part number specified.
REF. NO. PART NO. DESCRIPTION REMARK
– 180 –
KV-EX29M63
RM-964
KV-EX34M39/EX34M69/EX34M87
RM-963
R4388 1-216-295-11 SHORT 0
R4389 1-216-295-11 SHORT 0
R4390 1-216-057-00 RES-CHIP 2.2K 5% 1/10W
R4391 1-216-057-00 RES-CHIP 2.2K 5% 1/10W
R4392 1-216-089-11 RES-CHIP 47K 5% 1/10W
R4395 1-216-295-11 SHORT 0
R4396 1-216-295-11 SHORT 0
R4397 1-216-295-11 SHORT 0
R4399 1-208-790-11 METAL CHIP 2.2K 0.5% 1/10W
R4401 1-216-105-91 RES-CHIP 220K 5% 1/10W
R4402 1-216-129-00 RES-CHIP 2.2M 5% 1/10W
(KV-EX29M63 ONLY)
R4403 1-216-049-11 RES-CHIP 1K 5% 1/10W
(KV-EX29M63 ONLY)
R4404 1-208-814-91 METAL CHIP 22K 0.5% 1/10W
(KV-EX29M63 ONLY)
R4406 1-216-097-11 RES-CHIP 100K 5% 1/10W
(KV-EX29M63 ONLY)
R4408 1-208-806-11 METAL CHIP 10K 0.5% 1/10W
R4409 1-216-057-00 RES-CHIP 2.2K 5% 1/10W
R4411 1-208-808-11 METAL CHIP 12K 0.5% 1/10W
(KV-EX29M63)
R4411 1-208-820-11 METAL CHIP 39K 0.5% 1/10W
(EXCEPT KV-EX29M63)
R4412 1-216-057-00 RES-CHIP 2.2K 5% 1/10W
R4413 1-208-822-11 METAL CHIP 47K 0.5% 1/10W
(KV-EX29M63)
R4413 1-208-838-91 METAL CHIP 220K 0.5% 1/10W
(EXCEPT KV-EX29M63)
R4504 1-216-295-11 SHORT 0
R4505 1-216-295-11 SHORT 0
R4506 1-216-295-11 SHORT 0
R4518 1-216-025-11 RES-CHIP 100 5% 1/10W
R4519 1-216-073-00 RES-CHIP 10K 5% 1/10W
R4520 1-216-025-11 RES-CHIP 100 5% 1/10W
(KV-EX29M63/EX34M87 ONLY)
R4521 1-216-025-11 RES-CHIP 100 5% 1/10W
(KV-EX29M63/EX34M87 ONLY)
R4908 1-216-049-11 RES-CHIP 1K 5% 1/10W
(KV-EX29M63 ONLY)
R4909 1-216-065-91 RES-CHIP 4.7K 5% 1/10W
(KV-EX29M63 ONLY)
R4910 1-216-065-91 RES-CHIP 4.7K 5% 1/10W
(KV-EX29M63 ONLY)
R4911 1-208-818-11 METAL CHIP 33K 0.5% 1/10W
(KV-EX29M63 ONLY)
R4912 1-208-806-11 METAL CHIP 10K 0.5% 1/10W
(KV-EX29M63 ONLY)
R4913 1-208-806-11 METAL CHIP 10K 0.5% 1/10W
(KV-EX29M63 ONLY)
R4914 1-216-057-00 RES-CHIP 2.2K 5% 1/10W
(KV-EX29M63 ONLY)
R8300 1-216-081-00 RES-CHIP 22K 5% 1/10W
R8301 1-216-041-00 RES-CHIP 470 5% 1/10W
R8302 1-216-041-00 RES-CHIP 470 5% 1/10W
R8303 1-216-021-00 RES-CHIP 68 5% 1/10W
R8304 1-216-057-00 RES-CHIP 2.2K 5% 1/10W
R8305 1-216-113-00 RES-CHIP 470K 5% 1/10W
R8306 1-216-022-00 RES-CHIP 75 5% 1/10W
R8307 1-216-022-00 RES-CHIP 75 5% 1/10W
R8308 1-216-105-91 RES-CHIP 220K 5% 1/10W
R8309 1-216-105-91 RES-CHIP 220K 5% 1/10W
R8310 1-216-022-00 RES-CHIP 75 5% 1/10W
R8311 1-216-105-91 RES-CHIP 220K 5% 1/10W
R8312 1-216-105-91 RES-CHIP 220K 5% 1/10W
R8313 1-216-022-00 RES-CHIP 75 5% 1/10W
R8314 1-216-105-91 RES-CHIP 220K 5% 1/10W
R8315 1-216-105-91 RES-CHIP 220K 5% 1/10W
R8316 1-216-113-00 RES-CHIP 470K 5% 1/10W
R8321 1-216-025-11 RES-CHIP 100 5% 1/10W
(EXCEPT KV-EX29M63/EX34M87)
R8322 1-216-022-00 RES-CHIP 75 5% 1/10W
R8323 1-216-295-11 SHORT 0
R8324 1-216-295-11 SHORT 0
R8325 1-216-295-11 SHORT 0
R8326 1-216-113-00 RES-CHIP 470K 5% 1/10W
R8327 1-216-295-11 SHORT 0
R8328 1-216-113-00 RES-CHIP 470K 5% 1/10W
R8329 1-216-113-00 RES-CHIP 470K 5% 1/10W
R8330 1-216-022-00 RES-CHIP 75 5% 1/10W
R8331 1-216-025-11 RES-CHIP 100 5% 1/10W
(EXCEPT KV-EX29M63/EX34M87)
R8332 1-216-025-11 RES-CHIP 100 5% 1/10W
(EXCEPT KV-EX29M63)
R8333 1-216-025-11 RES-CHIP 100 5% 1/10W
(EXCEPT KV-EX29M63/EX34M87)
R8334 1-216-295-11 SHORT 0
R8336 1-216-295-11 SHORT 0
R8337 1-216-022-00 RES-CHIP 75 5% 1/10W
R8338 1-216-065-91 RES-CHIP 4.7K 5% 1/10W
R8339 1-216-065-91 RES-CHIP 4.7K 5% 1/10W
R8340 1-216-065-91 RES-CHIP 4.7K 5% 1/10W
R8341 1-216-065-91 RES-CHIP 4.7K 5% 1/10W
R8342 1-216-065-91 RES-CHIP 4.7K 5% 1/10W
R8343 1-216-065-91 RES-CHIP 4.7K 5% 1/10W
R8344 1-216-022-00 RES-CHIP 75 5% 1/10W
R8345 1-216-033-00 RES-CHIP 220 5% 1/10W
R8346 1-216-031-00 RES-CHIP 180 5% 1/10W
R8347 1-216-025-11 RES-CHIP 100 5% 1/10W
R8348 1-216-057-00 RES-CHIP 2.2K 5% 1/10W
R8349 1-216-049-11 RES-CHIP 1K 5% 1/10W
R8350 1-216-049-11 RES-CHIP 1K 5% 1/10W
R8351 1-216-065-91 RES-CHIP 4.7K 5% 1/10W
R8352 1-216-065-91 RES-CHIP 4.7K 5% 1/10W
R8353 1-216-065-91 RES-CHIP 4.7K 5% 1/10W
R8354 1-216-065-91 RES-CHIP 4.7K 5% 1/10W
R8355 1-216-295-11 SHORT 0
R8356 1-216-295-11 SHORT 0
R8357 1-216-017-91 RES-CHIP 47 5% 1/10W
R8358 1-216-017-91 RES-CHIP 47 5% 1/10W
R8361 1-216-017-91 RES-CHIP 47 5% 1/10W
R8364 1-216-041-00 RES-CHIP 470 5% 1/10W
R8365 1-216-067-00 RES-CHIP 5.6K 5% 1/10W
R8366 1-216-067-00 RES-CHIP 5.6K 5% 1/10W
R8367 1-216-041-00 RES-CHIP 470 5% 1/10W
R8370 1-216-025-11 RES-CHIP 100 5% 1/10W
A

http://cxema.ru
The components identified by shading
and mark ! are critical for safety.
Replace only with part number specified.
REF. NO. PART NO. DESCRIPTION REMARK REF. NO. PART NO. DESCRIPTION REMARK
– 181 –
KV-EX29M63
RM-964
KV-EX34M39/EX34M69/EX34M87
RM-963
R8372 1-216-295-11 SHORT 0
R8373 1-216-295-11 SHORT 0
R8376 1-216-049-11 RES-CHIP 1K 5% 1/10W
R8377 1-216-025-11 RES-CHIP 100 5% 1/10W
R8378 1-216-033-00 RES-CHIP 220 5% 1/10W
R8379 1-216-033-00 RES-CHIP 220 5% 1/10W
R8380 1-216-025-11 RES-CHIP 100 5% 1/10W
R8381 1-216-025-11 RES-CHIP 100 5% 1/10W
R8382 1-216-033-00 RES-CHIP 220 5% 1/10W
R8383 1-216-033-00 RES-CHIP 220 5% 1/10W
R8384 1-216-025-11 RES-CHIP 100 5% 1/10W
R8388 1-216-031-00 RES-CHIP 180 5% 1/10W
R8389 1-216-033-00 RES-CHIP 220 5% 1/10W
R8395 1-216-033-00 RES-CHIP 220 5% 1/10W
R8396 1-216-033-00 RES-CHIP 220 5% 1/10W
R8399 1-216-025-11 RES-CHIP 100 5% 1/10W
R8400 1-216-025-11 RES-CHIP 100 5% 1/10W
R8411 1-216-083-00 RES-CHIP 27K 5% 1/10W
R8414 1-208-796-11 METAL CHIP 3.9K 0.5% 1/10W
R8415 1-216-049-11 RES-CHIP 1K 5% 1/10W
R8417 1-216-025-11 RES-CHIP 100 5% 1/10W
R8418 1-216-025-11 RES-CHIP 100 5% 1/10W
R8419 1-216-017-91 RES-CHIP 47 5% 1/10W
R8420 1-216-017-91 RES-CHIP 47 5% 1/10W
R8435 1-216-295-11 SHORT 0
R8441 1-216-049-11 RES-CHIP 1K 5% 1/10W
R8442 1-216-049-11 RES-CHIP 1K 5% 1/10W
R8446 1-216-049-11 RES-CHIP 1K 5% 1/10W
R8447 1-216-025-11 RES-CHIP 100 5% 1/10W
R8448 1-216-025-11 RES-CHIP 100 5% 1/10W
R8449 1-216-025-11 RES-CHIP 100 5% 1/10W
R8450 1-216-089-11 RES-CHIP 47K 5% 1/10W
R8451 1-216-097-11 RES-CHIP 100K 5% 1/10W
R8452 1-216-089-11 RES-CHIP 47K 5% 1/10W
R8453 1-216-097-11 RES-CHIP 100K 5% 1/10W
R8454 1-216-089-11 RES-CHIP 47K 5% 1/10W
R8455 1-216-097-11 RES-CHIP 100K 5% 1/10W
R8464 1-216-025-11 RES-CHIP 100 5% 1/10W
R8465 1-216-025-11 RES-CHIP 100 5% 1/10W
R8466 1-216-025-11 RES-CHIP 100 5% 1/10W
R8467 1-216-041-00 RES-CHIP 470 5% 1/10W
R8468 1-216-041-00 RES-CHIP 470 5% 1/10W
R8469 1-216-041-00 RES-CHIP 470 5% 1/10W
R8470 1-216-069-00 RES-CHIP 6.8K 5% 1/10W
R8471 1-216-025-11 RES-CHIP 100 5% 1/10W
R8478 1-216-089-11 RES-CHIP 47K 5% 1/10W
R8479 1-216-097-11 RES-CHIP 100K 5% 1/10W
R8480 1-216-073-00 RES-CHIP 10K 5% 1/10W
R8481 1-216-095-00 RES-CHIP 82K 5% 1/10W
R8482 1-216-089-11 RES-CHIP 47K 5% 1/10W
R8484 1-216-045-00 RES-CHIP 680 5% 1/10W
R8485 1-216-037-00 RES-CHIP 330 5% 1/10W
R8486 1-216-049-11 RES-CHIP 1K 5% 1/10W
R8487 1-216-045-00 RES-CHIP 680 5% 1/10W
R8488 1-216-041-00 RES-CHIP 470 5% 1/10W
R8489 1-216-049-11 RES-CHIP 1K 5% 1/10W
R8490 1-216-049-11 RES-CHIP 1K 5% 1/10W
R8491 1-216-025-11 RES-CHIP 100 5% 1/10W
R8492 1-216-041-00 RES-CHIP 470 5% 1/10W
R8493 1-216-081-00 RES-CHIP 22K 5% 1/10W
R8494 1-216-041-00 RES-CHIP 470 5% 1/10W
R8495 1-216-081-00 RES-CHIP 22K 5% 1/10W
R8496 1-216-049-11 RES-CHIP 1K 5% 1/10W
R8497 1-216-025-11 RES-CHIP 100 5% 1/10W
R8498 1-216-043-91 RES-CHIP 560 5% 1/10W
R8499 1-216-081-00 RES-CHIP 22K 5% 1/10W
R8500 1-216-033-00 RES-CHIP 220 5% 1/10W
R8501 1-216-081-00 RES-CHIP 22K 5% 1/10W
R8502 1-216-049-11 RES-CHIP 1K 5% 1/10W
R8507 1-216-025-11 RES-CHIP 100 5% 1/10W
R8508 1-216-025-11 RES-CHIP 100 5% 1/10W
R8513 1-216-039-00 RES-CHIP 390 5% 1/10W
R8514 1-216-039-00 RES-CHIP 390 5% 1/10W
R8515 1-216-295-11 SHORT 0
R8516 1-216-049-11 RES-CHIP 1K 5% 1/10W
R8518 1-216-047-91 RES-CHIP 820 5% 1/10W
R8519 1-216-047-91 RES-CHIP 820 5% 1/10W
R8536 1-216-025-11 RES-CHIP 100 5% 1/10W
R8538 1-216-041-00 RES-CHIP 470 5% 1/10W
R8540 1-216-041-00 RES-CHIP 470 5% 1/10W
R8541 1-216-039-00 RES-CHIP 390 5% 1/10W
R8551 1-216-049-11 RES-CHIP 1K 5% 1/10W
R8576 1-216-013-00 RES-CHIP 33 5% 1/10W
R8577 1-216-295-11 SHORT 0
R8578 1-216-033-00 RES-CHIP 220 5% 1/10W
R8579 1-216-295-11 SHORT 0
R8582 1-208-291-11 RES-CHIP 4.7M 5% 1/10W
R8583 1-208-291-11 RES-CHIP 4.7M 5% 1/10W
R8584 1-208-291-11 RES-CHIP 4.7M 5% 1/10W
R8593 1-216-025-11 RES-CHIP 100 5% 1/10W
<TUNER>
TU101 8-598-451-00 TUNER, FSS BTF-WG441 (KV-EX29M63)
TU101 8-598-452-20 TUNER, FSS BTF-WG442 (KV-EX34M39/EX34M69)
TU101 8-598-450-10 TUNER, FSS BTF-LG434 (KV-EX34M87)
TU3301 8-598-508-10 TUNER, FSS BTF-LG436
(EXCEPT KV-EX29M63)
<CRYSTAL>
X001 1-567-928-11 VIBLATOR, CERAMIC
X4300 1-767-127-11 VIBRATOR, CERAMIC
X8301 1-781-612-11 VIBRATOR, CRYSTAL
********************************************************************
A

http://cxema.ru
REF. NO. PART NO. DESCRIPTION REMARK
The components identified by shading
and mark ! are critical for safety.
Replace only with part number specified.
REF. NO. PART NO. DESCRIPTION REMARK
– 182 –
KV-EX29M63
RM-964
KV-EX34M39/EX34M69/EX34M87
RM-963
* A-1136-150-A B3 BOARD, COMPLETE (KV-EX29M63)
*********************
* A-1136-132-A B3 BOARD, COMPLETE (EXCEPT KV-EX29M63)
*********************
<CAPACITOR>
C501 1-163-021-91 CERAMIC CHIP 0.01UF 10.00% 50V
C502 1-124-779-00 ELECT CHIP 10UF 20.00% 16V
C503 1-124-779-00 ELECT CHIP 10UF 20.00% 16V
C505 1-124-779-00 ELECT CHIP 10UF 20.00% 16V
C507 1-124-779-00 ELECT CHIP 10UF 20.00% 16V
C509 1-163-021-91 CERAMIC CHIP 0.01UF 10.00% 50V
C511 1-163-038-11 CERAMIC CHIP 0.1UF 25V
C512 1-163-021-91 CERAMIC CHIP 0.01UF 10.00% 50V
C514 1-164-004-11 CERAMIC CHIP 0.1UF 10.00% 25V
C515 1-163-021-91 CERAMIC CHIP 0.01UF 10.00% 50V
C516 1-164-004-11 CERAMIC CHIP 0.1UF 10.00% 25V
C517 1-163-021-91 CERAMIC CHIP 0.01UF 10.00% 50V
C518 1-126-204-11 ELECT CHIP 47UF 20.00% 16V
C519 1-163-038-11 CERAMIC CHIP 0.1UF 25V
C520 1-163-038-11 CERAMIC CHIP 0.1UF 25V
C521 1-163-021-91 CERAMIC CHIP 0.01UF 10.00% 50V
C522 1-163-038-11 CERAMIC CHIP 0.1UF 25V
C523 1-163-021-91 CERAMIC CHIP 0.01UF 10.00% 50V
C524 1-124-779-00 ELECT CHIP 10UF 20.00% 16V
C525 1-126-394-11 ELECT CHIP 10UF 20.00% 16V
C526 1-163-021-91 CERAMIC CHIP 0.01UF 10.00% 50V
C527 1-164-004-11 CERAMIC CHIP 0.1UF 10.00% 25V
C528 1-163-021-91 CERAMIC CHIP 0.01UF 10.00% 50V
C539 1-126-204-11 ELECT CHIP 47UF 20.00% 16V
C540 1-163-021-91 CERAMIC CHIP 0.01UF 10.00% 50V
C543 1-163-021-91 CERAMIC CHIP 0.01UF 10.00% 50V
C545 1-126-396-11 ELECT CHIP 47UF 20.00% 16V
C546 1-163-021-91 CERAMIC CHIP 0.01UF 10.00% 50V
C548 1-163-021-91 CERAMIC CHIP 0.01UF 10.00% 50V
C549 1-126-204-11 ELECT CHIP 47UF 20.00% 16V
C550 1-163-021-91 CERAMIC CHIP 0.01UF 10.00% 50V
C551 1-163-021-91 CERAMIC CHIP 0.01UF 10.00% 50V
C554 1-163-021-91 CERAMIC CHIP 0.01UF 10.00% 50V
C555 1-163-038-11 CERAMIC CHIP 0.1UF 25V
C556 1-126-396-11 ELECT CHIP 47UF 20.00% 16V
C557 1-163-021-91 CERAMIC CHIP 0.01UF 10.00% 50V
C559 1-163-021-91 CERAMIC CHIP 0.01UF 10.00% 50V
C560 1-163-021-91 CERAMIC CHIP 0.01UF 10.00% 50V
C601 1-126-394-11 ELECT CHIP 10UF 20.00% 16V
C602 1-126-394-11 ELECT CHIP 10UF 20.00% 16V
C603 1-163-021-91 CERAMIC CHIP 0.01UF 10.00% 50V
C604 1-163-021-91 CERAMIC CHIP 0.01UF 10.00% 50V
C605 1-163-021-91 CERAMIC CHIP 0.01UF 10.00% 50V
C606 1-163-021-91 CERAMIC CHIP 0.01UF 10.00% 50V
C607 1-163-021-91 CERAMIC CHIP 0.01UF 10.00% 50V
C608 1-163-021-91 CERAMIC CHIP 0.01UF 10.00% 50V
C609 1-163-021-91 CERAMIC CHIP 0.01UF 10.00% 50V
C610 1-163-021-91 CERAMIC CHIP 0.01UF 10.00% 50V
C611 1-163-021-91 CERAMIC CHIP 0.01UF 10.00%50V
C612 1-163-021-91 CERAMIC CHIP 0.01UF 10.00%50V
C613 1-163-021-91 CERAMIC CHIP 0.01UF 10.00%50V
C614 1-163-021-91 CERAMIC CHIP 0.01UF 10.00%50V
C615 1-163-021-91 CERAMIC CHIP 0.01UF 10.00%50V
C616 1-126-396-11 ELECT CHIP 47UF 20.00%16V
C617 1-163-038-11 CERAMIC CHIP 0.1UF 25V
C618 1-163-038-11 CERAMIC CHIP 0.1UF 25V
C619 1-163-038-11 CERAMIC CHIP 0.1UF 25V
C620 1-163-021-91 CERAMIC CHIP 0.01UF 10.00%50V
C621 1-163-021-91 CERAMIC CHIP 0.01UF 10.00%50V
C622 1-163-021-91 CERAMIC CHIP 0.01UF 10.00%50V
C623 1-163-021-91 CERAMIC CHIP 0.01UF 10.00%50V
C624 1-163-021-91 CERAMIC CHIP 0.01UF 10.00%50V
C625 1-163-021-91 CERAMIC CHIP 0.01UF 10.00%50V
C626 1-163-021-91 CERAMIC CHIP 0.01UF 10.00%50V
C627 1-163-021-91 CERAMIC CHIP 0.01UF 10.00%50V
C628 1-163-021-91 CERAMIC CHIP 0.01UF 10.00%50V
C629 1-163-021-91 CERAMIC CHIP 0.01UF 10.00%50V
C630 1-163-021-91 CERAMIC CHIP 0.01UF 10.00%50V
C631 1-163-021-91 CERAMIC CHIP 0.01UF 10.00%50V
C632 1-126-206-11 ELECT CHIP 100UF 20.00%6.3V
C633 1-163-021-91 CERAMIC CHIP 0.01UF 10.00%50V
C634 1-163-021-91 CERAMIC CHIP 0.01UF 10.00%50V
C635 1-163-021-91 CERAMIC CHIP 0.01UF 10.00%50V
C636 1-163-021-91 CERAMIC CHIP 0.01UF 10.00%50V
C637 1-163-021-91 CERAMIC CHIP 0.01UF 10.00%50V
C638 1-163-021-91 CERAMIC CHIP 0.01UF 10.00%50V
C639 1-163-021-91 CERAMIC CHIP 0.01UF 10.00%50V
C640 1-163-021-91 CERAMIC CHIP 0.01UF 10.00%50V
C642 1-163-021-91 CERAMIC CHIP 0.01UF 10.00%50V
C643 1-163-021-91 CERAMIC CHIP 0.01UF 10.00%50V
C644 1-126-398-11 ELECT CHIP 4.7UF 20.00%35V
C645 1-163-021-91 CERAMIC CHIP 0.01UF 10.00%50V
<CONNECTOR>
CN502 1-793-497-11 CONNECTOR, BOARD TO BOARD 40P
<DIODE>
D501 8-719-422-12 MA8039
D601 8-719-073-01 MA111-(K8).S0
<FERRITE BEAD>
FB501 1-414-813-11 FERRITE 0UH
FB502 1-414-813-11 FERRITE 0UH
FB503 1-414-813-11 FERRITE 0UH
FB504 1-414-813-11 FERRITE 0UH
FB601 1-414-553-11 FERRITE 0UH
<FILTER>
FL501 1-233-877-11 FILTER, LOW PASS
FL502 1-233-504-21 FILTER, LOW PASS
FL503 1-233-504-21 FILTER, LOW PASS
B3

http://cxema.ru
The components identified by shading
and mark ! are critical for safety.
Replace only with part number specified.
REF. NO. PART NO. DESCRIPTION REMARK REF. NO. PART NO. DESCRIPTION REMARK
– 183 –
KV-EX29M63
RM-964
KV-EX34M39/EX34M69/EX34M87
RM-963
FL504 1-234-177-21 FILTER, CHIP EMI
FL505 1-234-177-21 FILTER, CHIP EMI
FL506 1-234-177-21 FILTER, CHIP EMI
FL509 1-234-177-21 FILTER, CHIP EMI
FL510 1-234-177-21 FILTER, CHIP EMI
FL511 1-234-177-21 FILTER, CHIP EMI
FL512 1-234-177-21 FILTER, CHIP EMI
FL601 1-234-177-21 FILTER, CHIP EMI
FL602 1-234-177-21 FILTER, CHIP EMI
FL603 1-234-177-21 FILTER, CHIP EMI
FL901 1-234-113-21 FILTER, LOW PASS
FL902 1-234-112-21 FILTER, LOW PASS
FL903 1-234-112-21 FILTER, LOW PASS
<IC>
IC501 8-759-447-90 TLC5733AIPM
IC504 8-759-669-78 TLC2933IPWR-12
IC505 8-759-547-54 TC7SET00FU(TE85
IC506 8-759-547-54 TC7SET00FU(TE85
IC601 8-752-398-47 CXD2090Q
IC602 8-759-665-38 MB81F161622C-80
IC603 8-759-669-75 TLC2932IPWR
IC604 8-752-072-94 CXA1875AM-T4
<COIL>
L501 1-412-026-11 INDUCTOR 1UH
L503 1-412-026-11 INDUCTOR 1UH
L505 1-412-029-11 INDUCTOR 10UH
L506 1-412-026-11 INDUCTOR 1UH
L508 1-412-029-11 INDUCTOR 10UH
L509 1-412-029-11 INDUCTOR 10UH
L512 1-412-026-11 INDUCTOR 1UH
L604 1-412-029-11 INDUCTOR 10UH
L605 1-412-029-11 INDUCTOR 10UH
<TRANSISTOR>
Q501 8-729-216-22 2SA1162-G
Q502 8-729-120-28 2SC1623-L5L6
Q503 8-729-120-28 2SC1623-L5L6
Q516 8-729-120-28 2SC1623-L5L6
Q517 8-729-120-28 2SC1623-L5L6
Q518 8-729-216-22 2SA1162-G
Q521 8-729-120-28 2SC1623-L5L6
Q522 8-729-120-28 2SC1623-L5L6
Q523 8-729-120-28 2SC1623-L5L6
Q601 8-729-120-28 2SC1623-L5L6
Q602 8-729-120-28 2SC1623-L5L6
Q901 8-729-216-22 2SA1162-G
Q902 8-729-216-22 2SA1162-G
Q903 8-729-216-22 2SA1162-G
Q907 8-729-216-22 2SA1162-G
Q908 8-729-216-22 2SA1162-G
Q909 8-729-216-22 2SA1162-G
<RESISTOR>
R501 1-216-025-11 RES-CHIP 100 5% 1/10W
R502 1-216-025-11 RES-CHIP 100 5% 1/10W
R503 1-216-295-11 SHORT 0
R504 1-216-295-11 SHORT 0
R505 1-216-295-11 SHORT 0
R506 1-216-025-11 RES-CHIP 100 5% 1/10W
R507 1-216-025-11 RES-CHIP 100 5% 1/10W
R513 1-216-043-91 RES-CHIP 560 5% 1/10W
R514 1-216-043-91 RES-CHIP 560 5% 1/10W
R515 1-216-043-91 RES-CHIP 560 5% 1/10W
R516 1-216-049-11 RES-CHIP 1K 5% 1/10W
R517 1-216-049-11 RES-CHIP 1K 5% 1/10W
R518 1-216-295-11 SHORT 0
R520 1-208-776-11 METAL CHIP 560 0.5% 1/10W
R521 1-216-295-11 SHORT 0
R523 1-208-776-11 METAL CHIP 560 0.5% 1/10W
R524 1-216-295-11 SHORT 0
R526 1-208-776-11 METAL CHIP 560 0.5% 1/10W
R528 1-216-037-00 RES-CHIP 330 5% 1/10W
R529 1-208-800-11 METAL CHIP 5.6K 0.5% 1/10W
R530 1-208-800-11 METAL CHIP 5.6K 0.5% 1/10W
R531 1-216-031-00 RES-CHIP 180 5% 1/10W
R532 1-208-800-11 METAL CHIP 5.6K 0.5% 1/10W
R533 1-216-031-00 RES-CHIP 180 5% 1/10W
R537 1-208-790-11 METAL CHIP 2.2K 0.5% 1/10W
R548 1-208-750-11 METAL CHIP 47 0.5% 1/10W
R549 1-208-750-11 METAL CHIP 47 0.5% 1/10W
R550 1-208-756-11 METAL CHIP 82 0.5% 1/10W
R551 1-208-756-11 METAL CHIP 82 0.5% 1/10W
R552 1-208-750-11 METAL CHIP 47 0.5% 1/10W
R553 1-216-295-11 SHORT 0
R554 1-208-750-11 METAL CHIP 47 0.5% 1/10W
R555 1-216-077-91 RES-CHIP 15K 5% 1/10W
R557 1-216-049-11 RES-CHIP 1K 5% 1/10W
R558 1-216-025-11 RES-CHIP 100 5% 1/10W
R559 1-216-077-91 RES-CHIP 15K 5% 1/10W
R560 1-208-750-11 METAL CHIP 47 0.5% 1/10W
R561 1-216-043-91 RES-CHIP 560 5% 1/10W
R562 1-216-043-91 RES-CHIP 560 5% 1/10W
R563 1-216-043-91 RES-CHIP 560 5% 1/10W
R571 1-216-295-11 SHORT 0
R572 1-208-750-11 METAL CHIP 47 0.5% 1/10W
R573 1-208-810-11 METAL CHIP 15K 0.5% 1/10W
R574 1-208-782-11 METAL CHIP 1K 0.5% 1/10W
R575 1-208-756-11 METAL CHIP 82 0.5% 1/10W
R576 1-208-756-11 METAL CHIP 82 0.5% 1/10W
R577 1-208-750-11 METAL CHIP 47 0.5% 1/10W
R578 1-208-750-11 METAL CHIP 47 0.5% 1/10W
R579 1-216-077-91 RES-CHIP 15K 5% 1/10W
R580 1-216-295-11 SHORT 0
R598 1-216-025-11 RES-CHIP 100 5% 1/10W
R600 1-216-066-00 RES-CHIP 5.1K 5% 1/10W
R601 1-216-073-00 RES-CHIP 10K 5% 1/10W
R602 1-216-073-00 RES-CHIP 10K 5% 1/10W
R603 1-216-073-00 RES-CHIP 10K 5% 1/10W
B3

http://cxema.ru
REF. NO. PART NO. DESCRIPTION REMARK
The components identified by shading
and mark ! are critical for safety.
Replace only with part number specified.
REF. NO. PART NO. DESCRIPTION REMARK
– 184 –
KV-EX29M63
RM-964
KV-EX34M39/EX34M69/EX34M87
RM-963
R604 1-216-033-00 RES-CHIP 220 5% 1/10W
R605 1-216-295-11 SHORT 0
R608 1-216-295-11 SHORT 0
R609 1-216-073-00 RES-CHIP 10K 5% 1/10W
R610 1-216-033-00 RES-CHIP 220 5% 1/10W
R611 1-216-073-00 RES-CHIP 10K 5% 1/10W
R612 1-216-073-00 RES-CHIP 10K 5% 1/10W
R613 1-216-065-91 RES-CHIP 4.7K 5% 1/10W
R614 1-216-295-11 SHORT 0
R615 1-216-089-11 RES-CHIP 47K 5% 1/10W
R616 1-216-073-00 RES-CHIP 10K 5% 1/10W
R617 1-216-295-11 SHORT 0
R619 1-216-073-00 RES-CHIP 10K 5% 1/10W
R621 1-216-295-11 SHORT 0
R622 1-216-295-11 SHORT 0
R623 1-216-295-11 SHORT 0
R624 1-216-295-11 SHORT 0
R626 1-216-073-00 RES-CHIP 10K 5% 1/10W
R628 1-216-295-11 SHORT 0
R629 1-216-073-00 RES-CHIP 10K 5% 1/10W
R631 1-216-295-11 SHORT 0
R634 1-216-295-11 SHORT 0
R635 1-216-295-11 SHORT 0
R638 1-216-295-11 SHORT 0
R639 1-216-017-91 RES-CHIP 47 5% 1/10W
R640 1-216-009-91 RES-CHIP 22 5% 1/10W
R642 1-216-295-11 SHORT 0
R643 1-216-295-11 SHORT 0
R645 1-216-295-11 SHORT 0
R647 1-216-295-11 SHORT 0
R650 1-211-960-11 METAL CHIP 22 0.5% 1/10W
R651 1-216-295-11 SHORT 0
R653 1-216-025-11 RES-CHIP 100 5% 1/10W
R654 1-216-033-00 RES-CHIP 220 5% 1/10W
R655 1-216-295-11 SHORT 0
R657 1-216-009-91 RES-CHIP 22 5% 1/10W
R658 1-216-049-11 RES-CHIP 1K 5% 1/10W
R659 1-216-025-11 RES-CHIP 100 5% 1/10W
R664 1-216-295-11 SHORT 0
R665 1-216-035-00 RES-CHIP 270 5% 1/10W
R666 1-216-646-11 METAL CHIP 620 0.5% 1/10W
R667 1-208-794-11 METAL CHIP 3.3K 0.5% 1/10W
R668 1-216-017-91 RES-CHIP 47 5% 1/10W
R670 1-216-295-11 SHORT 0
R671 1-216-073-00 RES-CHIP 10K 5% 1/10W
R672 1-216-073-00 RES-CHIP 10K 5% 1/10W
R673 1-216-073-00 RES-CHIP 10K 5% 1/10W
R674 1-216-073-00 RES-CHIP 10K 5% 1/10W
R675 1-216-073-00 RES-CHIP 10K 5% 1/10W
R676 1-216-073-00 RES-CHIP 10K 5% 1/10W
R677 1-216-073-00 RES-CHIP 10K 5% 1/10W
R678 1-216-073-00 RES-CHIP 10K 5% 1/10W
R679 1-216-073-00 RES-CHIP 10K 5% 1/10W
R680 1-216-073-00 RES-CHIP 10K 5% 1/10W
R681 1-216-073-00 RES-CHIP 10K 5% 1/10W
R682 1-216-073-00 RES-CHIP 10K 5% 1/10W
R683 1-216-073-00 RES-CHIP 10K 5% 1/10W
R684 1-216-073-00 RES-CHIP 10K 5% 1/10W
R685 1-216-073-00 RES-CHIP 10K 5% 1/10W
R686 1-216-073-00 RES-CHIP 10K 5% 1/10W
R687 1-216-295-11 SHORT 0
R688 1-216-061-00 RES-CHIP 3.3K 5% 1/10W
R689 1-216-057-00 RES-CHIP 2.2K 5% 1/10W
R690 1-216-295-11 SHORT 0
R691 1-216-061-00 RES-CHIP 3.3K 5% 1/10W
R692 1-216-057-00 RES-CHIP 2.2K 5% 1/10W
R693 1-216-009-91 RES-CHIP 22 5% 1/10W
R694 1-216-295-11 SHORT 0
R695 1-216-047-91 RES-CHIP 820 5% 1/10W
R696 1-216-049-11 RES-CHIP 1K 5% 1/10W
R697 1-216-117-00 RES-CHIP 680K 5% 1/10W
R698 1-216-117-00 RES-CHIP 680K 5% 1/10W
R699 1-216-295-11 SHORT 0
R907 1-208-790-11 METAL CHIP 2.2K 0.5% 1/10W
R908 1-208-790-11 METAL CHIP 2.2K 0.5% 1/10W
R909 1-208-790-11 METAL CHIP 2.2K 0.5% 1/10W
R910 1-216-049-11 RES-CHIP 1K 5% 1/10W
R911 1-216-049-11 RES-CHIP 1K 5% 1/10W
R912 1-216-049-11 RES-CHIP 1K 5% 1/10W
R942 1-216-037-00 RES-CHIP 330 5% 1/10W
R943 1-216-033-00 RES-CHIP 220 5% 1/10W
R957 1-216-635-11 METAL CHIP 220 0.5% 1/10W
R958 1-216-635-11 METAL CHIP 220 0.5% 1/10W
R959 1-216-635-11 METAL CHIP 220 0.5% 1/10W
R960 1-216-635-11 METAL CHIP 220 0.5% 1/10W
R961 1-216-635-11 METAL CHIP 220 0.5% 1/10W
R962 1-216-635-11 METAL CHIP 220 0.5% 1/10W
R981 1-216-037-00 RES-CHIP 330 5% 1/10W
R982 1-216-037-00 RES-CHIP 330 5% 1/10W
R983 1-216-089-11 RES-CHIP 47K 5% 1/10W
R984 1-216-061-00 RES-CHIP 3.3K 5% 1/10W
R985 1-216-113-00 RES-CHIP 470K 5% 1/10W
R986 1-216-061-00 RES-CHIP 3.3K 5% 1/10W
R987 1-216-049-11 RES-CHIP 1K 5% 1/10W
R988 1-216-033-00 RES-CHIP 220 5% 1/10W
R989 1-216-081-00 RES-CHIP 22K 5% 1/10W
R990 1-216-113-00 RES-CHIP 470K 5% 1/10W
R991 1-216-295-11 SHORT 0
R993 1-216-089-11 RES-CHIP 47K 5% 1/10W
RB019 1-239-409-11 NETWORK RESISTOR (CHIP) 47
RB020 1-239-409-11 NETWORK RESISTOR (CHIP) 47
RB021 1-239-409-11 NETWORK RESISTOR (CHIP) 47
RB022 1-239-409-11 NETWORK RESISTOR (CHIP) 47
RB023 1-239-409-11 NETWORK RESISTOR (CHIP) 47
RB024 1-239-409-11 NETWORK RESISTOR (CHIP) 47
RB025 1-239-409-11 NETWORK RESISTOR (CHIP) 47
RB026 1-239-409-11 NETWORK RESISTOR (CHIP) 47
RB027 1-239-409-11 NETWORK RESISTOR (CHIP) 47
************************************************************************
B3

http://cxema.ru
The components identified by shading
and mark ! are critical for safety.
Replace only with part number specified.
REF. NO. PART NO. DESCRIPTION REMARK REF. NO. PART NO. DESCRIPTION REMARK
– 185 –
KV-EX29M63
RM-964
KV-EX34M39/EX34M69/EX34M87
RM-963
<DIODE>
D9002 8-719-400-75 MA3091
D9005 8-719-073-01 MA111-(K8).S0
D9006 8-719-051-85 HSS83TD
D9007 8-719-051-85 HSS83TD
D9008 8-719-051-85 HSS83TD
D9009 8-719-908-03 GP08D
D9010 8-719-110-17 RD10ESB2
<IC>
IC9001 8-759-360-83 TDA6111Q/N4
IC9002 8-759-360-83 TDA6111Q/N4
IC9003 8-759-360-83 TDA6111Q/N4
<JACK>
J9001 !1-540-071-22 SOCKET, CRT
<COIL>
L9001 1-414-158-11 INDUCTOR 2.2UH
L9002 1-408-595-31 INDUCTOR 2.2UH (KV-EX29M63)
L9002 1-408-591-11 INDUCTOR 1UH (EXCEPT KV-EX29M63)
L9003 1-408-595-31 INDUCTOR 2.2UH (KV-EX29M63)
L9003 1-408-591-11 INDUCTOR 1UH (EXCEPT KV-EX29M63)
L9004 1-408-595-31 INDUCTOR 2.2UH (KV-EX29M63)
L9004 1-408-591-11 INDUCTOR 1UH (EXCEPT KV-EX29M63)
L9005 1-406-666-21 INDUCTOR 150UH
L9006 1-412-526-11 INDUCTOR 12UH
<NEON LAMP>
NL9001 1-519-526-11 LAMP, NEON
NL9003 1-519-526-11 LAMP, NEON
<TRANSISTOR>
Q9001 8-729-026-49 2SA1037AK-T146-R
Q9009 8-729-026-49 2SA1037AK-T146-R
Q9010 8-729-216-22 2SA1162-G
Q9011 8-729-026-49 2SA1037AK-T146-R
<RESISTOR>
R9001 1-216-059-00 RES-CHIP 2.7K 5% 1/10W
R9006 1-216-073-00 RES-CHIP 10K 5% 1/10W
R9007 1-208-789-11 METAL CHIP 2K 0.5% 1/10W
R9008 1-216-085-00 RES-CHIP 33K 5% 1/10W
R9012 1-216-049-11 RES-CHIP 1K 5% 1/10W
R9013 1-216-049-11 RES-CHIP 1K 5% 1/10W
R9018 1-216-059-00 RES-CHIP 2.7K 5% 1/10W
R9019 1-216-059-00 RES-CHIP 2.7K 5% 1/10W
R9021 1-216-295-11 SHORT 0
R9023 1-216-295-11 SHORT 0
* A-1332-131-A C BOARD, MOUNTED (KV-EX29M63)
********************
* A-1332-123-A C BOARD, MOUNTED (EXCEPT KV-EX29M63)
********************
7-682-948-01 SCREW +PSW 3X8 (KV-EX29M63)
4-382-854-01 SCREW (M3X8), P, SW (+) (EXCEPT KV-EX29M63)
<CAPACITOR>
C9002 1-163-087-00 CERAMIC CHIP 4PF 0.25PF 50V
C9003 1-163-087-00 CERAMIC CHIP 4PF 0.25PF 50V
C9004 1-104-574-11 CERAMIC 0.0047UF 10.00% 2KV
C9005 1-163-087-00 CERAMIC CHIP 4PF 0.25PF 50V
C9006 1-163-087-00 CERAMIC CHIP 4PF 0.25PF 50V
(KV-EX29M63)
C9006 1-163-091-00 CERAMIC CHIP 8PF 0.25PF 50V
(EXCEPT KV-EX29M63)
C9007 1-163-091-00 CERAMIC CHIP 8PF 0.25PF 50V
C9008 1-163-091-00 CERAMIC CHIP 8PF 0.25PF 50V
C9009 1-163-091-00 CERAMIC CHIP 8PF 0.25PF 50V
(KV-EX29M63)
C9009 1-163-087-00 CERAMIC CHIP 4PF 0.25PF 50V
(EXCEPT KV-EX29M63)
C9010 1-163-087-00 CERAMIC CHIP 4PF 0.25PF 50V
C9011 1-136-207-11 MYLAR 0.047UF 10.00%250V
C9012 1-136-207-11 MYLAR 0.047UF 10.00%250V
C9014 1-136-207-11 MYLAR 0.047UF 10.00%250V
C9015 1-163-087-00 CERAMIC CHIP 4PF 0.25PF 50V
C9016 1-102-106-00 CERAMIC 100PF 10.00% 50V
C9018 1-107-961-91 ELECT 10UF 20.00% 250V
C9019 1-163-035-00 CERAMIC CHIP 0.047UF 50V
C9020 1-107-961-91 ELECT 10UF 20.00% 250V
C9021 1-107-961-91 ELECT 10UF 20.00% 250V
C9022 1-101-004-00 CERAMIC 0.01UF 50V
C9023 1-101-004-00 CERAMIC 0.01UF 50V
C9024 1-163-035-00 CERAMIC CHIP 0.047UF 50V
C9025 1-104-653-11 ELECT 220UF 20.00%16V
C9026 1-163-035-00 CERAMIC CHIP 0.047UF 50V
C9027 1-101-004-00 CERAMIC 0.01UF 50V
C9028 1-163-017-00 CERAMIC CHIP 0.0047UF 10.00%50V
C9029 1-163-017-00 CERAMIC CHIP 0.0047UF 10.00%50V
C9030 1-163-017-00 CERAMIC CHIP 0.0047UF 10.00%50V
C9031 1-104-574-11 CERAMIC 0.0047UF 10.00% 2KV
C9032 1-162-116-00 CERAMIC 680PF 10.00% 2KV
C9033 1-107-662-11 ELECT 22UF 20.00% 250V
C9035 1-104-574-11 CERAMIC 0.0047UF 10.00% 2KV
C9042 1-126-940-11 ELECT 330UF 20.00%25V
C9047 1-107-651-11 ELECT 4.7UF 20.00%250V
<CONNECTOR>
CN9001* 1-564-512-11 PLUG, CONNECTOR 9P
CN9002 1-691-765-11 PLUG (MICRO CONNECTOR) 3P
CN9003 1-695-915-11 TAB (CONTACT)
CN9004 1-695-915-11 TAB (CONTACT)
CN9007 1-785-879-11 CONNECTOR, ONE TOUCH
C

http://cxema.ru
REF. NO. PART NO. DESCRIPTION REMARK
The components identified by shading
and mark ! are critical for safety.
Replace only with part number specified.
REF. NO. PART NO. DESCRIPTION REMARK
– 186 –
KV-EX29M63
RM-964
KV-EX34M39/EX34M69/EX34M87
RM-963
R9026 1-208-789-11 METAL CHIP 2K 0.5% 1/10W
R9031 1-208-789-11 METAL CHIP 2K 0.5% 1/10W
R9033 1-208-808-11 METAL CHIP 12K 0.5% 1/10W
R9034 1-208-800-11 METAL CHIP 5.6K 0.5% 1/10W
R9035 1-208-790-11 METAL CHIP 2.2K 0.5% 1/10W
R9036 1-216-049-11 RES-CHIP 1K 5% 1/10W
R9037 1-240-233-71 METAL OXIDE 100 5% 3W
R9038 1-208-790-11 METAL CHIP 2.2K 0.5% 1/10W
R9039 1-208-790-11 METAL CHIP 2.2K 0.5% 1/10W
R9041 1-216-049-11 RES-CHIP 1K 5% 1/10W
R9042 1-216-049-11 RES-CHIP 1K 5% 1/10W
R9043 1-240-233-71 METAL OXIDE 100 5% 3W
R9044 1-240-233-71 METAL OXIDE 100 5% 3W
R9047 1-202-557-00 SOLID 220 20% 1/2W
R9048 1-216-057-00 RES-CHIP 2.2K 5% 1/10W
R9049 1-216-057-00 RES-CHIP 2.2K 5% 1/10W
R9050 1-249-424-11 CARBON 3.9K 5% 1/4W
R9051 1-202-557-00 SOLID 220 20% 1/2W
R9052 1-202-557-00 SOLID 220 20% 1/2W
R9053 1-249-424-11 CARBON 3.9K 5% 1/4W
R9054 1-249-424-11 CARBON 3.9K 5% 1/4W
R9055 1-243-994-91 CEMENTED 820K 5% 0.5W
R9056 1-219-752-11 CARBON 100K 5% 1/2W
R9057 1-220-827-91 RESISTOR 560K 5% 1/2W
R9058 1-243-994-91 CEMENTED 820K 5% 0.5W
R9059 1-219-746-11 CARBON 1K 5% 1/2W
R9061 1-219-743-11 CARBON 100 5% 1/2W
R9065 1-216-069-00 RES-CHIP 6.8K 5% 1/10W
R9068 1-216-101-00 RES-CHIP 150K 5% 1/10W
R9069 1-219-743-11 CARBON 100 5% 1/2W
R9070 1-216-037-00 RES-CHIP 330 5% 1/10W
R9071 1-216-037-00 RES-CHIP 330 5% 1/10W
R9072 1-216-037-00 RES-CHIP 330 5% 1/10W
R9073 1-216-057-00 RES-CHIP 2.2K 5% 1/10W
<VARIABLE RESISTOR>
RV9001 1-241-656-11 RES, ADJ, METAL FILM 110M
RV9002 1-230-641-11 RES, ADJ, METAL GLAZE 2.2M
***********************************************************************
* A-1348-013-A D BOARD, COMPLETE (KV-EX29M63)
*********************
* A-1348-020-A D BOARD, COMPLETE (KV-EX34M39)
*********************
* A-1346-995-A D BOARD, COMPLETE (KV-EX34M69)
*********************
* A-1348-019-A D BOARD, COMPLETE (KV-EX34M87)
*********************
* 4-363-146-00 HEAT SINK, V.OUT
(KV-EX34M39/EX34M87 ONLY)
* 4-374-846-01 COVER, CAPACITOR, CAP TYPE
(KV-EX34M87 ONLY)
4-047-778-11 COVER, CAP TYPE CONDENSER
(KV-EX29M63 ONLY)
4-382-854-11 SCREW (M3X10), P, SW (+)
4-382-854-21 SCREW (M3X14), P, SW (+)
<CAPACITOR>
C6100 1-161-830-00 CERAMIC 0.0047UF 99% 500V
C6101 1-107-680-91 ELECT 22UF 20.00% 450V
C6102 1-161-830-00 CERAMIC 0.0047UF 99% 500V
C6103 1-163-133-00 CERAMIC CHIP 470PF 5.00% 50V
C6104 1-163-009-11 CERAMIC CHIP 0.001UF 10.00% 50V
C6105 1-164-004-11 CERAMIC CHIP 0.1UF 10.00%25V
C6106 1-163-005-11 CERAMIC CHIP 470PF 10.00%50V
C6107 1-137-605-11 MYLAR 0.01UF 10.00%250V
C6108 1-161-830-00 CERAMIC 0.0047UF 99% 500V
C6109 1-126-971-11 ELECT 470UF 20.00%50V
C6110 1-163-009-11 CERAMIC CHIP 0.001UF 10.00% 50V
C6111 1-161-830-00 CERAMIC 0.0047UF 99% 500V
C6113 1-126-965-11 ELECT 22UF 20.00% 50V
C6334 1-126-940-11 ELECT 330UF 20.00%25V
C6600 1-128-550-11 ELECT 2200UF 20.00%50V
C6601 1-126-967-11 ELECT 47UF 20.00% 50V
C6602 1-129-720-00 FILM 0.033UF 5.00% 630V
C6603 1-126-949-11 ELECT 220UF 20.00%35V
C6604 1-126-967-11 ELECT 47UF 20.00% 50V
C6606 1-163-251-11 CERAMIC CHIP 100PF 5.00% 50V
(KV-EX34M87 ONLY)
C6607 !1-119-886-51 CERAMIC 470PF 10.00% 250V
C6608 !1-119-886-51 CERAMIC 470PF 10.00% 250V
C6609 1-126-960-11 ELECT 1UF 20.00%50V
(KV-EX34M87 ONLY)
C6610 1-163-251-11 CERAMIC CHIP 100PF 5.00% 50V
(KV-EX34M87 ONLY)
C6611 1-163-275-11 CERAMIC CHIP 0.001UF 5.00% 50V
(KV-EX34M87 ONLY)
C6612 1-126-964-11 ELECT 10UF 20.00% 50V
C6613 1-161-830-00 CERAMIC 0.0047UF 99% 500V
C6614 1-161-830-00 CERAMIC 0.0047UF 500V
C6615 1-163-251-11 CERAMIC CHIP 100PF 5.00% 50V
C6616 1-126-961-11 ELECT 2.2UF 20.00%50V
C6617 1-161-830-00 CERAMIC 0.0047UF 500V
C6618 1-163-021-91 CERAMIC CHIP 0.01UF 10.00%50V
C6619 1-161-830-00 CERAMIC 0.0047UF 99% 500V
C6620 1-163-021-91 CERAMIC CHIP 0.01UF 10.00%50V
C6621 1-131-940-11 ELECT 1200UF 20% 250V
(KV-EX34M87 ONLY)
C6622 1-131-940-11 ELECT 1200UF 20% 250V
(KV-EX34M87 ONLY)
C6624 1-126-962-11 ELECT 3.3UF 20.00%50V
C6629 1-125-906-11 ELECT 560UF 20.00%450V
(EXCEPT KV-EX34M87)
C6633 1-136-479-11 FILM 0.001UF 2.00% 50V
C6634 1-126-964-11 ELECT 10UF 20.00% 50V
C6635 1-126-963-11 ELECT 4.7UF 20.00%50V
C6637 1-164-004-11 CERAMIC CHIP 0.1UF 10.00%25V
C6645 1-163-009-11 CERAMIC CHIP 0.001UF 10.00% 50V
C6647 1-126-964-11 ELECT 10UF 20.00% 50V
C6648 1-125-969-91 CERAMIC 680PF 10.00%1KV
C D

http://cxema.ru
The components identified by shading
and mark ! are critical for safety.
Replace only with part number specified.
REF. NO. PART NO. DESCRIPTION REMARK REF. NO. PART NO. DESCRIPTION REMARK
– 187 –
KV-EX29M63
RM-964
KV-EX34M39/EX34M69/EX34M87
RM-963
C6649 1-125-969-91 CERAMIC 680PF 10.00% 1KV
C6650 1-125-969-91 CERAMIC 680PF 10.00% 1KV
C6651 1-125-969-91 CERAMIC 680PF 10.00% 1KV
C6652 1-110-626-11 ELECT 330UF 20.00% 160V
C6653 1-137-368-11 MYLAR 0.0047UF 5.00% 50V
C6654 1-126-936-11 ELECT 3300UF 20.00% 16V
C6655 1-126-936-11 ELECT 3300UF 20.00% 16V
C6656 1-136-165-00 FILM 0.1UF 5.00% 50V
C6658 1-104-330-91 CERAMIC 470PF 10.00% 1KV
C6660 1-126-960-11 ELECT 1UF 20.00% 50V
C6661 1-104-664-11 ELECT 47UF 20.00% 16V
C6662 1-104-664-11 ELECT 47UF 20.00% 16V
C6665 1-126-964-11 ELECT 10UF 20.00% 50V
C6666 1-137-150-11 MYLAR 0.01UF 5.00% 50V
C6668 1-104-664-11 ELECT 47UF 20.00% 25V
C6669 1-125-969-91 CERAMIC 680PF 10.00% 1KV
C6670 1-125-969-91 CERAMIC 680PF 10.00% 1KV
C6672 1-135-946-21 FILM 47000PF 3% 800V
C6673 1-136-189-00 MYLAR 0.1UF 10.00% 250V
C6674 1-128-527-11 ELECT 330UF 20.00% 25V
C6679 1-107-823-11 CERAMIC CHIP 0.47UF 10.00% 16V
C6800 1-126-964-11 ELECT 10UF 20.00% 50V
C6801 1-126-960-11 ELECT 1UF 20.00% 50V
C6802 1-163-021-91 CERAMIC CHIP 0.01UF 10.00% 50V
C6805 1-111-087-11 ELECT 330UF 20.00% 25V
C6806 1-107-933-11 ELECT 100UF 20.00% 100V
C6808 1-137-401-11 MYLAR 0.22UF 10.00% 100V
C6809 1-102-074-00 CERAMIC 0.001UF 10.00% 50V
C6810 1-106-220-00 MYLAR 0.1UF 10.00% 100V
C6811 1-111-087-11 ELECT 330UF 20.00% 25V
C6813 1-163-009-11 CERAMIC CHIP 0.001UF 10.00% 50V
C6814 1-125-889-91 CERAMIC CHIP 2.2UF 10% 10V
C6815 1-163-009-11 CERAMIC CHIP 0.001UF 10.00% 50V
C6816 1-136-060-00 FILM 0.047UF 5.00% 400V
(KV-EX29M63)
C6816 1-137-577-11 FILM 0.068UF 5.00% 400V
(EXCEPT KV-EX29M63)
C6817 1-126-967-11 ELECT 47UF 20.00% 50V
C6818 1-126-960-11 ELECT 1UF 20.00% 50V
C6819 1-126-960-11 ELECT 1UF 20.00% 50V
C6820 1-102-114-00 CERAMIC 470PF 10.00% 50V
C6821 1-106-383-00 MYLAR 0.047UF 10.00% 200V
C6822 1-102-114-00 CERAMIC 470PF 10.00% 50V
C6823 1-106-383-00 MYLAR 0.047UF 10.00% 200V
C6826 1-102-030-00 CERAMIC 330PF 10.00% 500V
C6827 1-102-030-00 CERAMIC 330PF 10.00% 500V
C6828 1-104-987-11 MYLAR 0.001UF 10.00% 200V
(KV-EX29M63)
C6828 1-107-364-11 MYLAR 0.01UF 10.00% 200V
(EXCEPT KV-EX29M63)
C6829 1-107-444-11 CERAMIC 100PF 10.00% 2KV
(KV-EX29M63)
C6829 1-162-115-00 CERAMIC 330PF 10.00% 2KV
(EXCEPT KV-EX29M63)
C6830 1-117-619-11 FILM 1000PF 3.00% 1.2KV
(EXCEPT KV-EX29M63)
C6831 1-117-835-11 FILM 6200PF 3.00% 1.5KV
(KV-EX29M63)
C6831 1-117-838-11 FILM 8200PF 3.00% 1.5KV
(EXCEPT KV-EX29M63)
C6832 1-117-836-11 FILM 6800PF 3.00% 1.5KV
(KV-EX29M63)
C6832 1-117-842-11 FILM 12000PF 3.00% 1.5KV
(EXCEPT KV-EX29M63)
C6833 1-127-680-11 FILM MELF 4700PF 2% 100V
C6834 1-125-893-11 FILM 680PF 3.00% 1.5KV
C6835 1-125-893-11 FILM 680PF 3.00% 1.5KV
C6836 1-127-681-11 FILM MELF 10000PF 2% 100V
C6837 1-125-893-11 FILM 680PF 3.00% 1.5KV
C6838 1-125-893-11 FILM 680PF 3.00% 1.5KV
C6839 1-126-933-11 ELECT 100UF 20.00% 16V
C6840 1-126-933-11 ELECT 100UF 20.00% 16V
C6841 1-117-600-21 FILM 0.12UF 5.00% 250V
(KV-EX29M63)
C6841 1-115-511-11 FILM 0.12UF 5.00% 250V
(EXCEPT KV-EX29M63)
C6842 1-117-667-11 FILM 0.47UF 5.00% 250V
(KV-EX29M63)
C6842 1-117-673-11 FILM 1.5UF 5.00% 250V
(EXCEPT KV-EX29M63)
C6843 1-115-339-11 CERAMIC CHIP 0.1UF 10.00% 50V
C6844 1-115-339-11 CERAMIC CHIP 0.1UF 10.00% 50V
C6845 1-117-663-11 FILM 0.22UF 5.00% 250V
(KV-EX29M63)
C6845 1-117-664-11 FILM 0.27UF 5.00% 250V
(EXCEPT KV-EX29M63)
C6846 1-117-662-11 FILM 0.18UF 5.00% 250V
(KV-EX29M63)
C6846 1-115-514-11 FILM 0.22UF 5.00% 250V
(EXCEPT KV-EX29M63)
C6847 1-164-004-11 CERAMIC CHIP 0.1UF 10.00% 25V
C6848 1-113-979-51 FILM 0.047UF 5% 250V
C6849 1-115-339-11 CERAMIC CHIP 0.1UF 10.00% 50V
C6850 1-115-339-11 CERAMIC CHIP 0.1UF 10.00% 50V
C6851 1-107-639-11 ELECT 47UF 20.00% 160V
C6852 1-102-121-00 CERAMIC 0.0022UF 10.00% 50V
(EXCEPT KV-EX29M63)
C6853 1-102-228-00 CERAMIC 470PF 10.00% 500V
C6854 1-126-941-11 ELECT 470UF 20.00% 25V
C6855 1-123-024-21 ELECT 33UF 160V
C6856 1-126-971-11 ELECT 470UF 20.00% 50V
C6857 1-102-228-00 CERAMIC 470PF 10.00% 500V
C6858 1-102-228-00 CERAMIC 470PF 10.00% 500V
C6859 1-162-129-00 CERAMIC 150PF 10.00% 2KV
C6860 1-162-131-11 CERAMIC 220PF 10.00% 2KV
(KV-EX29M63)
C6860 1-162-129-00 CERAMIC 150PF 10.00% 2KV
(EXCEPT KV-EX29M63)
C6862 1-130-202-00 FILM 0.022UF 5.00% 200V
C6863 1-107-906-11 ELECT 10UF 20.00% 50V
C6864 1-129-898-00 FILM 0.0022UF 5.00% 630V
C6865 1-130-202-00 FILM 0.022UF 5.00% 400V
C6866 1-102-030-00 CERAMIC 330PF 10.00% 500V
C6867 1-130-785-11 MYLAR 0.47UF 10.00% 100V
C6868 1-163-021-91 CERAMIC CHIP 0.01UF 10.00% 50V
C6869 1-107-882-91 ELECT 100UF 20.00% 16V
(EXCEPT KV-EX29M63)
C6870 1-128-528-11 ELECT 470UF 20.00% 25V
(EXCEPT KV-EX29M63)
D

http://cxema.ru
REF. NO. PART NO. DESCRIPTION REMARK
The components identified by shading
and mark ! are critical for safety.
Replace only with part number specified.
REF. NO. PART NO. DESCRIPTION REMARK
– 188 –
KV-EX29M63
RM-964
KV-EX34M39/EX34M69/EX34M87
RM-963
C6871 1-163-133-00 CERAMIC CHIP 470PF 5.00% 50V
C6872 1-163-275-11 CERAMIC CHIP 0.001UF 5.00% 50V
C6874 1-136-165-00 FILM 0.1UF 5.00% 50V
C6875 1-104-664-11 ELECT 47UF 20.00%16V
C6876 1-163-021-91 CERAMIC CHIP 0.01UF 10.00%50V
C6877 1-126-964-11 ELECT 10UF 20.00%50V
C6878 1-126-320-11 ELECT 10UF 20.00%16V
C6879 1-107-960-11 ELECT 4.7UF 20.00%160V
C6880 1-164-004-11 CERAMIC CHIP 0.1UF 10.00%25V
(KV-EX29M63)
C6880 1-163-021-91 CERAMIC CHIP 0.01UF 10.00%50V
(EXCEPT KV-EX29M63)
C6882 1-104-574-11 CERAMIC 0.0047UF 10.00%2KV
C6883 1-126-965-11 ELECT 22UF 20.00%50V
C6884 1-125-889-91 CERAMIC CHIP 2.2UF 10% 10V
C6885 1-162-131-11 CERAMIC 220PF 10% 2KV
(KV-EX29M63 ONLY)
<CONNECTOR>
CN6602* !1-508-786-13 PIN, CONNECTOR (5MM PITCH) 2P
(EXCEPT KV-EX29M63)
CN6603* !1-691-134-11 PIN, CONNECTOR (PC BOARD) 2P (KV-EX29M63)
CN6603* !1-573-963-11 PIN, CONNECTOR (PC BOARD) 3P
(EXCEPT KV-EX29M63)
CN6604 * 1-580-843-11 PIN, CONNECTOR (POWER)
CN6605 * 1-764-333-11 PLUG, CONNECTOR 10P
CN6606 * 1-764-333-11 PLUG, CONNECTOR 10P
CN6609 * 1-508-784-21 PIN, CONNECTOR (5MM PITCH) 1P
CN6610 * 1-508-784-21 PIN, CONNECTOR (5MM PITCH) 1P
CN6611 * 1-508-784-21 PIN, CONNECTOR (5MM PITCH) 1P
CN6612 * 1-508-784-21 PIN, CONNECTOR (5MM PITCH) 1P
CN6613 * 1-508-784-21 PIN, CONNECTOR (5MM PITCH) 1P
CN6614 * 1-508-784-21 PIN, CONNECTOR (5MM PITCH) 1P
CN6615 * 1-508-784-21 PIN, CONNECTOR (5MM PITCH) 1P
CN6616 * 1-508-784-21 PIN, CONNECTOR (5MM PITCH) 1P
CN6617 1-695-915-11 TAB (CONTACT)
CN6618 * 1-508-784-21 PIN, CONNECTOR (5MM PITCH) 1P
CN6619 1-564-507-41 PLUG, CONNECTOR 4P
CN6800 * 1-764-333-11 PLUG, CONNECTOR 10P
CN6801* !1-785-270-12 PIN, DY CONNECTOR (PC BOARD)
CN6802 1-783-967-11 CONNECTOR, BOARD TO BOARD 30P
CN6803 * 1-764-333-11 PLUG, CONNECTOR 10P
CN6804!1-691-765-11 PLUG (MICRO CONNECTOR) 3P
(KV-EX29M63 ONLY)
CN6805 1-695-915-11 TAB (CONTACT)
CN6808 1-695-915-11 TAB (CONTACT)
CN6809 1-695-915-11 TAB (CONTACT)
CN6810 1-785-879-11 CONNECTOR, ONE TOUCH
CN6811 * 1-508-784-21 PIN, CONNECTOR (5MM PITCH) 1P
CN6812 * 1-508-784-21 PIN, CONNECTOR (5MM PITCH) 1P
CN6819 1-783-967-11 CONNECTOR, BOARD TO BOARD 30P
<DIODE>
D6100 8-719-077-76 D2SB60A-F04
D6101 8-719-110-49 RD18ES-B2
D6102 8-719-978-65 DTZ-TT11-15B
D6103 8-719-073-01 MA111-(K8).S0
D6105 8-719-948-45 ERA22-08
D6108 8-719-063-73 D1NL20U-TR
D6323 8-719-032-12 D1NS6
D6601 8-719-911-19 1SS119-25
D6602 8-719-073-01 MA111-(K8).S0 (KV-EX34M87 ONLY)
D6603 8-719-073-01 MA111-(K8).S0 (KV-EX34M87 ONLY)
D6604 8-719-073-01 MA111-(K8).S0 (KV-EX34M87 ONLY)
D6605 8-719-510-53 D4SB60L
D6608 8-719-073-01 MA111-(K8).S0
D6609 8-719-911-19 1SS119-25 (KV-EX34M87 ONLY)
D6610 8-719-073-01 MA111-(K8).S0 (KV-EX34M87 ONLY)
D6611 8-719-073-01 MA111-(K8).S0 (KV-EX34M87 ONLY)
D6612 8-719-911-55 U05G (KV-EX34M87 ONLY)
D6613 8-719-911-55 U05G (KV-EX34M87 ONLY)
D6614 8-719-110-30 RD12ES-B1
D6615 8-719-911-19 1SS119-25
D6618 8-719-979-64 UF4005PKG23
D6620 8-719-063-73 D1NL20U-TR
D6623 8-719-911-19 1SS119-25
D6631 8-719-050-18 D4SBL20U
D6632 8-719-073-01 MA111-(K8).S0
D6633 8-719-510-12 D10SC4M
D6635 8-719-110-47 RD18ESB
D6636 8-719-911-19 1SS119-25
D6639 8-719-063-73 D1NL20U-TR
D6640 8-719-110-72 RD30ESB2
D6641 8-719-109-96 RD6.8ES-B1
D6642 8-719-911-19 1SS119-25
D6644 8-719-052-92 D10SBS4F
D6648 8-719-110-30 RD12ES-B1 (KV-EX34M87 ONLY)
D6654 8-719-052-92 D10SBS4F
D6800 8-719-110-03 RD7.5ESB2
D6801 8-719-911-19 1SS119-25
D6803 8-719-510-73 S3L20UF4
D6806 8-719-911-19 1SS119-25
D6807 8-719-109-68 RD3.6ES-B1
D6808 8-719-914-43 DAN202K
D6809 8-719-908-03 GP08D
D6812 8-719-110-39 RD15ES-B1
D6813 8-719-302-43 EL1Z
D6814 8-719-018-82 RGP02-20EL-6394
D6816 8-719-510-73 S3L20UF4
D6817 8-719-510-73 S3L20UF4
D6820 8-719-970-87 ERA38-06
D6821 8-719-970-87 ERA38-06
D6822 8-719-067-18 RN4Z (EXCEPT KV-EX29M63)
D6823 8-719-911-19 1SS119-25
D6824 8-719-510-73 S3L20UF4
D6825 8-719-914-43 DAN202K
D6826 8-719-911-19 1SS119-25
D6830 8-719-914-43 DAN202K
<FERRITE BEAD>
FB6602 1-239-358-21 FILTER, NOISE
FB6603 1-239-358-21 FILTER, NOISE
D

http://cxema.ru
The components identified by shading
and mark ! are critical for safety.
Replace only with part number specified.
REF. NO. PART NO. DESCRIPTION REMARK REF. NO. PART NO. DESCRIPTION REMARK
– 189 –
KV-EX29M63
RM-964
KV-EX34M39/EX34M69/EX34M87
RM-963
FB6604 1-410-396-41 FERRITE 0.45UH
FB6605 1-410-396-41 FERRITE 0.45UH
FB6606 1-410-397-21 FERRITE 1.1UH
<IC>
IC6600 8-759-670-30 MCZ3001D
IC6601 8-759-198-31 UPC1093J-1-T
IC6607 8-749-012-13 DM-58
IC6608 8-759-133-90 UPC339C
IC6800 8-759-192-71 STV9379
IC6801 8-759-450-95 LM393N
IC6804 8-759-394-36 BA09T
IC6805 8-759-394-35 BA12T
IC6806 8-749-013-76 PQ6RD83B (EXCEPT KV-EX29M63)
<CHIP CONDUCTOR>
JR6601 1-216-295-11 SHORT 0
JR6603 1-216-295-11 SHORT 0
JR6606 1-216-295-11 SHORT 0
JR6607 1-216-295-11 SHORT 0
JR6608 1-216-295-11 SHORT 0
JR6609 1-216-295-11 SHORT 0
JR6610 1-216-295-11 SHORT 0
JR6611 1-216-295-11 SHORT 0
JR6612 1-216-295-11 SHORT 0
JR6613 1-216-295-11 SHORT 0
JR6893 1-216-295-11 SHORT 0
<COIL>
L6600 1-410-396-41 FERRITE 0.45UH
L6604 1-412-525-31 INDUCTOR 10UH
L6605 1-412-525-31 INDUCTOR 10UH
L6606 1-412-525-31 INDUCTOR 10UH
L6607 1-412-519-11 INDUCTOR 3.3UH
L6608 1-412-525-31 INDUCTOR 10UH
L6609 1-410-396-41 FERRITE 0.45UH
L6800 1-412-525-31 INDUCTOR 10UH
L6801 1-406-675-11 INDUCTOR 4.7UH (KV-EX29M63)
L6801 1-406-986-21 INDUCTOR 3.3UH (EXCEPT KV-EX29M63)
L6803 1-406-985-11 INDUCTOR 2.2MH (KV-EX29M63)
L6803 1-406-982-11 INDUCTOR 680UH (EXCEPT KV-EX29M63)
L6804 1-412-519-11 INDUCTOR 3.3UH
L6805 1-412-519-11 INDUCTOR 3.3UH
L6806 1-412-519-11 INDUCTOR 3.3UH
L6807 1-412-552-11 INDUCTOR 2.2MH
L6808 1-406-674-11 INDUCTOR 3.3MH
<PHOTO COUPLER>
PH6601!8-749-924-35 ON3171-R
PH6602!8-749-924-35 ON3171-R
<IC LINK>
PS6605 1-533-597-41 LINK, IC
PS6606 1-533-597-41 LINK, IC
PS6801 1-532-841-21 LINK, IC
<TRANSISTOR>
Q6100 8-729-046-40 2SK2663
Q6102 8-729-023-22 2SD2114K
Q6600 8-729-052-32 IRFIB7N50A
Q6601 8-729-119-78 2SC2785-HFE
Q6602 8-729-119-78 2SC2785-HFE (KV-EX34M87 ONLY)
Q6603 8-729-052-32 IRFIB7N50A
Q6604 8-729-119-76 2SA1175-HFE
Q6605 8-729-230-49 2SC2712-YG
Q6608 8-729-200-21 2SC2500-B
Q6609 8-729-029-56 DTA144ESA
Q6610 8-729-119-78 2SC2785-HFE
Q6611 8-729-029-66 DTC114ESA
Q6613 8-729-030-02 DTC144ESA
Q6614 8-729-119-76 2SA1175-HFE
Q6619 8-729-119-78 2SC2785-HFE
Q6620 8-729-119-78 2SC2785-HFE
Q6800 8-729-422-33 2SD601A-Q-TX
Q6802 8-729-046-33 IRF720-LF49 (KV-EX29M63)
Q6802 8-729-025-19 IRFI740G (EXCEPT KV-EX29M63)
Q6803 8-729-119-76 2SA1175-HFE
Q6804 8-729-119-78 2SC2785-HFE
Q6805 8-729-140-96 2SD774-34
Q6806 8-729-140-96 2SD774-34
Q6807 8-729-046-18 2SC5480-01
Q6808 8-729-046-18 2SC5480-01
Q6809 8-729-038-83 2SK2251-01-F19
Q6810 8-729-047-60 IRFI830G-LF49
Q6811 1-801-806-11 TR DTC144EKA
Q6812 8-729-043-95 2SC3840(3)
Q6813 8-729-422-33 2SD601A-Q-TX
Q6814 8-729-026-49 2SA1037AK-T146-R
Q6815 8-729-045-65 2SA1776TV2Q
Q6816 8-729-140-96 2SD774-34
Q6817 8-729-422-33 2SD601A-Q-TX
Q6818 1-801-806-11 TR DTC144EKA
Q6819 1-801-806-11 TR DTC144EKA
Q6820 8-729-422-33 2SD601A-Q-TX
Q6821 8-729-026-49 2SA1037AK-T146-R
Q6822 8-729-026-49 2SA1037AK-T146-R
Q6823 8-729-422-33 2SD601A-Q-TX
<RESISTOR>
R6100 1-260-298-51 CARBON 3.3 5% 1/2W
R6101 1-216-045-00 RES-CHIP 680 5% 1/10W
R6102 1-249-389-11 CARBON 4.7 5% 1/4W
R6103 1-216-009-91 RES-CHIP 22 5% 1/10W
R6104 1-240-205-91 CARBON 22M 5% 1/2W
D

http://cxema.ru
REF. NO. PART NO. DESCRIPTION REMARK
The components identified by shading
and mark ! are critical for safety.
Replace only with part number specified.
REF. NO. PART NO. DESCRIPTION REMARK
– 190 –
KV-EX29M63
RM-964
KV-EX34M39/EX34M69/EX34M87
RM-963
R6105 1-216-097-11 RES-CHIP 100K 5% 1/10W
R6106 1-216-057-00 RES-CHIP 2.2K 5% 1/10W
R6107 1-216-089-11 RES-CHIP 47K 5% 1/10W
R6108 1-215-493-00 METAL 1M 1% 1/4W
R6110 1-249-413-11 CARBON 470 5% 1/4W
R6500 1-220-797-11 CEMENTED 0.47 5% 10W
R6600 1-216-295-11 SHORT 0
R6602 1-249-417-11 CARBON 1K 5% 1/4W
R6603 1-208-806-11 METAL CHIP 10K 0.5% 1/10W
R6604 1-208-806-11 METAL CHIP 10K 0.5% 1/10W
R6605 1-215-471-00 METAL 120K 1% 1/4W
(KV-EX34M87 ONLY)
R6606 1-215-466-00 METAL 75K 1% 1/4W
(KV-EX34M87 ONLY)
R6607 1-215-489-00 METAL 680K 1% 1/4W
(KV-EX34M87 ONLY)
R6608 1-215-489-00 METAL 680K 1% 1/4W
(KV-EX34M87 ONLY)
R6609 1-215-489-00 METAL 680K 1% 1/4W
(KV-EX34M87 ONLY)
R6610 1-208-830-11 METAL CHIP 100K 0.5% 1/10W
(KV-EX34M87 ONLY)
R6611 1-208-798-11 METAL CHIP 4.7K 0.5% 1/10W
R6612 1-215-471-00 METAL 120K 1% 1/4W
(KV-EX34M87 ONLY)
R6613 1-215-489-00 METAL 680K 1% 1/4W
(KV-EX34M87 ONLY)
R6614 1-215-489-00 METAL 680K 1% 1/4W
(KV-EX34M87 ONLY)
R6615 1-215-489-00 METAL 680K 1% 1/4W
(KV-EX34M87 ONLY)
R6616 1-208-830-11 METAL CHIP 100K 0.5% 1/10W
(KV-EX34M87 ONLY)
R6617 1-208-844-11 METAL CHIP 390K 0.5% 1/10W
(KV-EX34M87 ONLY)
R6618 1-215-466-00 METAL 75K 1% 1/4W
(KV-EX34M87 ONLY)
R6619 1-216-113-00 RES-CHIP 470K 5% 1/10W
(KV-EX34M87 ONLY)
R6620 1-208-846-11 METAL CHIP 470K 0.5% 1/10W
(KV-EX34M87 ONLY)
R6621 1-216-073-00 RES-CHIP 10K 5% 1/10W
(KV-EX34M87 ONLY)
R6622 1-220-797-11 CEMENTED 0.47 5% 10W
R6623 1-215-864-00 METAL OXIDE 150 5% 1W
(KV-EX34M87 ONLY)
R6624 1-208-830-11 METAL CHIP 100K 0.5% 1/10W
R6625 1-215-864-00 METAL OXIDE 150 5% 1W
R6626 1-215-444-00 METAL 9.1K 1% 1/4W
R6627 1-215-481-00 METAL 330K 1% 1/4W
R6628 1-216-073-00 RES-CHIP 10K 5% 1/10W
R6629 1-215-481-00 METAL 330K 1% 1/4W
R6630 1-215-481-00 METAL 330K 1% 1/4W
R6631 1-208-808-11 METAL CHIP 12K 0.5% 1/10W
R6632 1-208-758-11 METAL CHIP 100 0.5% 1/10W
R6633 1-215-458-00 METAL 36K 1% 1/4W
R6634 1-215-489-00 METAL 680K 1% 1/4W
R6635 1-215-489-00 METAL 680K 1% 1/4W
R6636 1-215-489-00 METAL 680K 1% 1/4W
R6637 1-215-463-00 METAL 56K 1% 1/4W
R6638 1-240-876-11 CEMENTED 1 5% 15W
R6639 1-240-876-11 CEMENTED 1 5% 15W
R6640 1-216-081-00 RES-CHIP 22K 5% 1/10W
(KV-EX34M87 ONLY)
R6641 1-260-131-11 CARBON 470K 5% 1/2W
(KV-EX34M87 ONLY)
R6642 1-260-131-11 CARBON 470K 5% 1/2W
(KV-EX34M87 ONLY)
R6643 1-216-081-00 RES-CHIP 22K 5% 1/10W
(KV-EX34M87 ONLY)
R6644 1-249-417-11 CARBON 1K 5% 1/4W
R6645 1-220-886-11 FUSIBLE 0.1 10% 1W
R6647 1-208-770-11 METAL CHIP 330 0.5% 1/10W
R6648 1-216-065-91 RES-CHIP 4.7K 5% 1/10W
R6649 1-249-425-11 CARBON 4.7K 5% 1/4W
R6651 1-217-157-00 METAL 0.33 10% 5W
R6654 1-216-089-11 RES-CHIP 47K 5% 1/10W
R6655 1-216-073-00 RES-CHIP 10K 5% 1/10W
R6658 1-249-393-11 CARBON 10 5% 1/4W
R6659 1-249-393-11 CARBON 10 5% 1/4W
R6660 1-216-073-00 RES-CHIP 10K 5% 1/10W
R6662 1-249-429-11 CARBON 10K 5% 1/4W
R6663 1-249-429-11 CARBON 10K 5% 1/4W
R6664 1-249-421-11 CARBON 2.2K 5% 1/4W
R6666 1-249-429-11 CARBON 10K 5% 1/4W
R6667 1-249-425-11 CARBON 4.7K 5% 1/4W
R6669 1-249-417-11 CARBON 1K 5% 1/4W
R6670 1-216-073-00 RES-CHIP 10K 5% 1/10W
R6671 1-217-611-00 METAL 0.1 10% 2W
R6672 1-249-421-11 CARBON 2.2K 5% 1/4W
R6674 1-249-418-11 CARBON 1.2K 5% 1/4W
R6675 1-208-774-11 METAL CHIP 470 0.5% 1/10W
R6679 1-249-437-11 CARBON 47K 5% 1/4W
R6680 1-216-362-11 METAL OXIDE 0.27 5% 2W
R6681 1-249-429-11 CARBON 10K 5% 1/4W
R6682 1-249-416-11 CARBON 820 5% 1/4W
R6683 1-260-127-11 CARBON 220K 5% 1/2W
R6685 1-249-421-11 CARBON 2.2K 5% 1/4W
R6686 !1-247-289-11 METAL 8.2M 5% 1W
R6688 1-249-417-11 CARBON 1K 5% 1/4W
R6689 1-249-389-11 CARBON 4.7 5% 1/4W
R6690 1-249-429-11 CARBON 10K 5% 1/4W
R6691 1-260-131-11 CARBON 470K 5% 1/2W
R6692 1-249-410-11 CARBON 270 5% 1/4W
R6693 1-215-451-00 METAL 18K 1% 1/4W
R6694 1-215-471-00 METAL 120K 1% 1/4W
R6696 1-215-925-11 METAL OXIDE 22K 5% 3W
R6699 1-216-073-00 RES-CHIP 10K 5% 1/10W
R6701 1-216-073-00 RES-CHIP 10K 5% 1/10W
R6702 1-216-689-11 RES-CHIP 39K 5% 1/10W
R6704 1-249-377-11 CARBON 0.47 5% 1/4W
R6710 1-217-158-00 METAL 0.47 10% 5W
R6713 1-208-822-11 METAL CHIP 47K 0.5% 1/10W
R6715 1-208-806-11 METAL CHIP 10K 0.5% 1/10W
R6800 1-249-429-11 CARBON 10K 5% 1/4W
R6801 1-249-429-11 CARBON 10K 5% 1/4W
D

http://cxema.ru
The components identified by shading
and mark ! are critical for safety.
Replace only with part number specified.
REF. NO. PART NO. DESCRIPTION REMARK REF. NO. PART NO. DESCRIPTION REMARK
– 191 –
KV-EX29M63
RM-964
KV-EX34M39/EX34M69/EX34M87
RM-963
R6802 1-249-429-11 CARBON 10K 5% 1/4W
R6803 1-216-073-00 RES-CHIP 10K 5% 1/10W
R6804 1-208-796-11 METAL CHIP 3.9K 0.5% 1/10W
(KV-EX29M63)
R6804 1-208-795-11 METAL CHIP 3.6K 0.5% 1/10W
(EXCEPT KV-EX29M63)
R6805 1-208-802-11 METAL CHIP 6.8K 0.5% 1/10W
R6806 1-208-796-11 METAL CHIP 3.9K 0.5% 1/10W
(KV-EX29M63)
R6806 1-208-795-11 METAL CHIP 3.6K 0.5% 1/10W
(EXCEPT KV-EX29M63)
R6807 1-249-383-11 CARBON 1.5 5% 1/4W
R6810 1-214-798-21 METAL 1.8 1% 1/2W
R6811 1-215-913-11 METAL OXIDE 220 5% 3W
R6813 1-214-798-21 METAL 1.8 1% 1/2W
R6814 1-216-057-00 RES-CHIP 2.2K 5% 1/10W
R6815 1-208-801-11 METAL CHIP 6.2K 0.5% 1/10W
R6816 1-214-915-00 METAL 120K 1% 1/2W
R6818 1-215-485-00 METAL 470K 1% 1/4W
R6819 1-249-421-11 CARBON 2.2K 5% 1/4W
R6820 1-216-065-91 RES-CHIP 4.7K 5% 1/10W
R6822 1-216-461-00 METAL OXIDE 5.6K 5% 2W
R6823 1-215-895-11 METAL OXIDE 3.3K 5% 2W
R6824 1-249-408-11 CARBON 180 5% 1/4W
R6825 1-249-408-11 CARBON 180 5% 1/4W
R6826 1-216-459-21 METAL OXIDE 2.7K 5% 2W
(KV-EX29M63)
R6826 1-215-894-11 METAL OXIDE 2.2K 5% 2W
(EXCEPT KV-EX29M63)
R6827 1-215-895-11 METAL OXIDE 3.3K 5% 2W
(KV-EX29M63)
R6827 1-216-459-00 METAL OXIDE 2.7K 5% 2W
(EXCEPT KV-EX29M63)
R6828 1-249-411-11 CARBON 330 5% 1/4W
R6829 1-249-411-11 CARBON 330 5% 1/4W
R6830 1-247-764-11 CARBON 10K 5% 1/2W
R6831 1-247-764-11 CARBON 10K 5% 1/2W
R6832 1-215-477-00 METAL 220K 1% 1/4W
R6833 1-215-493-00 METAL 1M 1% 1/4W
R6834 1-216-381-11 METAL OXIDE 0.22 5% 3W
R6835 1-216-381-11 METAL OXIDE 0.22 5% 3W
R6836 1-215-905-11 METAL OXIDE 10 5% 3W
R6837 1-215-905-11 METAL OXIDE 10 5% 3W
R6838 1-215-461-00 METAL 47K 1% 1/4W
R6839 1-249-405-11 CARBON 100 5% 1/4W
R6841 1-216-434-11 METAL OXIDE 1.8K 5% 1W
R6842 1-215-923-00 METAL OXIDE 10K 5% 3W
R6843 1-216-073-00 RES-CHIP 10K 5% 1/10W
R6844 1-247-807-31 CARBON 100 5% 1/4W
R6845 1-208-836-11 METAL CHIP 180 0.5% 1/10W
(KV-EX29M63)
R6845 1-208-824-11 METAL CHIP 56K 0.5% 1/10W
(EXCEPT KV-EX29M63)
R6846 1-260-127-11 CARBON 220K 5% 1/2W
R6847 1-216-057-00 RES-CHIP 2.2K 5% 1/10W
R6848 1-216-101-00 RES-CHIP 150K 5% 1/10W
R6851 1-260-288-11 CARBON 0.47 5% 1/2W
R6852 1-216-345-11 METAL OXIDE 0.47 5% 1W
R6853 1-260-288-11 CARBON 0.47 5% 1/2W
R6854 1-215-923-00 METAL OXIDE 10K 5% 3W
R6855 1-214-899-81 METAL 27K 1% 1/2W
(KV-EX29M63)
R6855 1-214-898-81 METAL 24K 1% 1/2W
(EXCEPT KV-EX29M63)
R6856 1-215-923-00 METAL OXIDE 10K 5% 3W
R6857 1-215-923-00 METAL OXIDE 10K 5% 3W
R6858 1-214-899-81 METAL 27K 1% 1/2W
(KV-EX29M63)
R6858 1-214-898-81 METAL 24K 1% 1/2W
(EXCEPT KV-EX29M63)
R6859 1-215-871-11 METAL OXIDE 2.2K 5% 1W
R6860 1-215-923-00 METAL OXIDE 10K 5% 3W
R6861 1-216-295-11 SHORT 0
R6862 1-216-081-00 RES-CHIP 22K 5% 1/10W
R6863 1-215-894-11 METAL OXIDE 2.2K 5% 2W
R6864 1-216-081-00 RES-CHIP 22K 5% 1/10W
R6865 1-216-103-00 RES-CHIP 180K 5% 1/10W
(KV-EX29M63)
R6865 1-216-101-00 RES-CHIP 150K 5% 1/10W
(EXCEPT KV-EX29M63)
R6866 1-215-433-00 METAL 3.3K 1% 1/4W
(KV-EX29M63)
R6866 1-215-431-00 METAL 2.7K 1% 1/4W
(EXCEPT KV-EX29M63)
R6867 1-216-065-91 RES-CHIP 4.7K 5% 1/10W
R6868 1-216-065-91 RES-CHIP 4.7K 5% 1/10W
R6869 1-216-115-00 RES-CHIP 560K 5% 1/10W
(KV-EX29M63)
R6869 1-216-113-00 RES-CHIP 470K 5% 1/10W
(EXCEPT KV-EX29M63)
R6870 1-216-057-00 RES-CHIP 2.2K 5% 1/10W
R6871 1-208-822-11 METAL CHIP 47K 0.5% 1/10W
R6872 1-260-125-11 CARBON 150K 5% 1/2W
R6873 1-260-125-11 CARBON 150K 5% 1/2W
R6875 1-249-417-11 CARBON 1K 5% 1/4W
R6876 1-216-391-11 METAL OXIDE 1.5 5% 3W
(KV-EX29M63)
R6876 1-260-288-11 CARBON 0.47 5% 1/2W
(EXCEPT KV-EX29M63)
R6877 1-208-790-11 METAL CHIP 2.2K 0.5% 1/10W
R6878 1-208-770-11 METAL CHIP 330 0.5% 1/10W
R6879 1-216-105-91 RES-CHIP 220K 5% 1/10W
R6880 1-208-802-11 METAL CHIP 6.8K 0.5% 1/10W
R6881 1-215-453-00 METAL 22K 1% 1/4W
(KV-EX29M63)
R6881 1-215-447-00 METAL 12K 1% 1/4W
(EXCEPT KV-EX29M63)
R6882 1-215-456-00 METAL 30K 1% 1/4W
(KV-EX29M63)
R6882 1-215-453-00 METAL 22K 1% 1/4W
(EXCEPT KV-EX29M63)
R6883 1-208-806-11 METAL CHIP 10K 0.5% 1/10W
R6884 1-249-441-11 CARBON 100K 5% 1/4W
R6885 1-208-798-11 METAL CHIP 4.7K 0.5% 1/10W
R6886 1-208-798-11 METAL CHIP 4.7K 0.5% 1/10W
R6887 1-216-081-00 RES-CHIP 22K 5% 1/10W
D

http://cxema.ru
REF. NO. PART NO. DESCRIPTION REMARK
The components identified by shading
and mark ! are critical for safety.
Replace only with part number specified.
REF. NO. PART NO. DESCRIPTION REMARK
– 192 –
KV-EX29M63
RM-964
KV-EX34M39/EX34M69/EX34M87
RM-963
R6888 1-216-089-11 RES-CHIP 47K 5% 1/10W
R6889 1-260-125-11 CARBON 150K 5% 1/2W
R6890 1-260-125-11 CARBON 150K 5% 1/2W
R6891 1-216-069-00 RES-CHIP 6.8K 5% 1/10W
R6892 1-216-097-11 RES-CHIP 100K 5% 1/10W
R6893 1-216-085-00 RES-CHIP 33K 5% 1/10W
R6894 1-260-133-11 CARBON 680K 5% 1/2W
R6895 1-216-097-11 RES-CHIP 100K 5% 1/10W
R6896 1-216-089-11 RES-CHIP 47K 5% 1/10W
R6897 1-216-097-11 RES-CHIP 100K 5% 1/10W
R6899 1-216-073-00 RES-CHIP 10K 5% 1/10W
R6900 1-208-810-11 METAL CHIP 15K 0.5% 1/10W
R6901 1-208-810-11 METAL CHIP 15K 0.5% 1/10W
R6902 1-249-441-11 CARBON 100K 5% 1/4W
R6903 1-215-923-00 METAL OXIDE 10K 5% 3W
R6905 1-249-389-11 CARBON 4.7 5% 1/4W
R6906 1-216-079-00 RES-CHIP 18K 5% 1/10W
R6907 1-216-079-00 RES-CHIP 18K 5% 1/10W
<RELAY>
RY6601!1-755-018-11 RELAY
RY6602!1-755-357-11 RELAY, AC POWER (KV-EX34M87 ONLY)
RY6603!1-755-357-11 RELAY, AC POWER
<TRANSFORMER>
T6100 !1-433-844-11 TRANSFORMER, CONVERTER
T6602 !1-435-690-11 TRANSFORMER, CONVERTER (PIT)
T6800 1-429-741-11 TRANSFORMER, DRIVE
T6801 1-433-934-11 TRANSFORMER, FERRITE (DFT)
T6802 1-433-489-11 TRANSFORMER, FERRITE (HDT)
T6803 !1-453-349-11 TRANSFORMER ASSY, FLYBACK (NX-4522//J1I4)
(KV-EX29M63)
T6803 !1-453-326-11 TRANSFORMER ASSY, FLYBACK (NX-4601//J1J4)
(KV-EX34M87/M69)
T6803 !1-453-332-21 TRANSFORMER ASSY, FLYBACK (NX-4601//J1B4)
(KV-EX34M39)
T6804 1-433-489-11 TRANSFORMER, FERRITE (HDT)
<THERMISTOR>
TH6100 1-803-586-11 THERMISTOR, NTC
TH6601 1-803-540-11 THERMISTOR
<VARISTOR>
VD6601 1-803-614-11 VARISTOR (KV-EX34M87 ONLY)
VD6603 1-803-830-11 VARISTOR (ERZV14D621)
***********************************************************************
* A-1343-987-A D1 BOARD, MOUNTED (KV-EX29M63)
*****************
* A-1343-962-A D1 BOARD, MOUNTED (EXCEPT KV-EX29M63)
*****************
4-382-854-11 SCREW (M3X10), P, SW (+)
<CAPACITOR>
C4800 1-136-165-00 FILM 0.1UF 5.00% 50V
C4801 1-136-161-00 FILM 0.047UF 5.00% 50V
C4802 1-163-275-11 CERAMIC CHIP 0.001UF 5.00% 50V
C4803 1-164-004-11 CERAMIC CHIP 0.1UF 10.00%25V
C4804 1-126-967-11 ELECT 47UF 20.00% 50V
C4805 1-126-964-11 ELECT 10UF 20.00% 50V
C4806 1-163-133-00 CERAMIC CHIP 470PF 5.00% 50V
C4807 1-163-009-11 CERAMIC CHIP 0.001UF 10.00% 50V
(KV-EX29M63)
C4807 1-164-182-11 CERAMIC CHIP 0.0033UF 10.00%50V
(EXCEPT KV-EX29M63)
C4808 1-136-165-00 FILM 0.1UF 5.00% 50V
C4809 1-163-275-11 CERAMIC CHIP 0.001UF 5.00% 50V
C4810 1-164-004-11 CERAMIC CHIP 0.1UF 10.00%25V
C4811 1-164-004-11 CERAMIC CHIP 0.1UF 10.00%25V
C4812 1-126-967-11 ELECT 47UF 20.00% 50V
C4813 1-164-004-11 CERAMIC CHIP 0.1UF 10.00%25V
C4814 1-163-227-11 CERAMIC CHIP 10PF 0.50PF 50V
(KV-EX29M63)
C4814 1-104-664-11 ELECT 47UF 20.00% 25V
(EXCEPT KV-EX29M63)
C4816 1-124-589-11 ELECT 47UF 20.00% 16V
( KV-EX29M63 ONLY)
C4817 1-104-664-11 ELECT 47UF 20.00% 25V
(KV-EX29M63)
C4817 1-124-589-11 ELECT 47UF 20.00% 16V
(EXCEPT KV-EX29M63)
C4818 1-126-961-11 ELECT 2.2UF 20.00%50V
(KV-EX29M63)
C4818 1-126-964-11 ELECT 10UF 20.00% 50V
(EXCEPT KV-EX29M63)
C4820 1-107-909-11 ELECT 47UF 20.00% 50V
C4821 1-107-909-11 ELECT 47UF 20.00% 16V
C4822 1-107-909-11 ELECT 47UF 20.00% 16V
C4823 1-163-017-00 CERAMIC CHIP 0.0047UF 10.00%50V
C4824 1-163-809-11 CERAMIC CHIP 0.047UF 10.00% 25V
C4825 1-164-004-11 CERAMIC CHIP 0.1UF 10.00%25V
(KV-EX29M63)
C4825 1-163-809-11 CERAMIC CHIP 0.047UF 10.00% 25V
(EXCEPT KV-EX29M63)
C4831 1-163-023-00 CERAMIC CHIP 0.015UF 10.00% 50V
(KV-EX29M63 ONLY)
C4833 1-126-964-11 ELECT 10UF 20.00% 50V
C4834 1-126-933-11 ELECT 100UF 20.00%16V
C4835 1-164-004-11 CERAMIC CHIP 0.1UF 10.00%25V
C4850 1-164-004-11 CERAMIC CHIP 0.1UF 10.00%25V
C6101 1-107-714-11 ELECT 10UF 20.00% 50V
C6102 1-109-953-11 ELECT 2.2UF 20.00%50V
C6103 1-107-714-11 ELECT 10UF 20.00% 50V
C6104 1-126-965-11 ELECT 22UF 20.00% 50V
D1D

http://cxema.ru
The components identified by shading
and mark ! are critical for safety.
Replace only with part number specified.
REF. NO. PART NO. DESCRIPTION REMARK REF. NO. PART NO. DESCRIPTION REMARK
– 193 –
KV-EX29M63
RM-964
KV-EX34M39/EX34M69/EX34M87
RM-963
C6105 1-126-933-11 ELECT 100UF 20.00% 16V
C6106 1-163-809-11 CERAMIC CHIP 0.047UF 10.00% 25V
(EXCEPT KV-EX29M63)
C6108 1-164-004-11 CERAMIC CHIP 0.1UF 10.00% 25V
C6109 1-104-664-11 ELECT 47UF 20.00% 25V
C6112 1-163-037-11 CERAMIC CHIP 0.022UF 10.00% 50V
C6113 1-136-347-11 FILM 0.0047UF 5.00% 630V
C6114 1-104-664-11 ELECT 47UF 20.00% 25V
C6115 1-163-005-11 CERAMIC CHIP 470PF 10.00% 50V
C6116 1-163-275-11 CERAMIC CHIP 0.001UF 5.00% 50V
C6117 1-163-275-11 CERAMIC CHIP 0.001UF 5.00% 50V
C6118 1-107-909-11 ELECT 47UF 20.00% 16V
C6120 1-163-809-11 CERAMIC CHIP 0.047UF 10.00% 25V
C6121 1-126-963-11 ELECT 4.7UF 20.00% 50V
C6122 1-104-664-11 ELECT 47UF 20.00% 25V
C6123 1-163-021-91 CERAMIC CHIP 0.01UF 10.00% 50V
C6124 1-163-021-91 CERAMIC CHIP 0.01UF 10.00% 50V
C6125 1-128-551-11 ELECT 22UF 20.00% 25V
C6127 1-163-021-91 CERAMIC CHIP 0.01UF 10.00% 50V
C6128 1-163-021-91 CERAMIC CHIP 0.01UF 10.00% 50V
C6129 1-126-964-11 ELECT 10UF 20.00% 50V
C6131 1-126-964-11 ELECT 10UF 20.00% 50V
C6133 1-137-194-81 FILM 0.47UF 5.00% 50V
C6136 1-129-716-00 FILM 0.015UF 5.00% 630V
C6138 1-126-968-11 ELECT 100UF 20.00% 50V
C6139 1-107-902-11 ELECT 1UF 20.00% 50V
C6140 1-126-960-11 ELECT 1UF 20.00% 50V
C6201 1-104-664-11 ELECT 47UF 20.00% 25V
C6202 1-104-664-11 ELECT 47UF 20.00% 25V
C6203 1-104-664-11 ELECT 47UF 20.00% 25V
C6204 1-163-021-91 CERAMIC CHIP 0.01UF 10.00% 50V
C6205 1-163-021-91 CERAMIC CHIP 0.01UF 10.00% 50V
C6206 1-126-964-11 ELECT 10UF 20.00% 50V
C6207 1-104-664-11 ELECT 47UF 20.00% 25V
C6208 1-104-664-11 ELECT 47UF 20.00% 25V
C6209 1-163-133-00 CERAMIC CHIP 470PF 5.00% 50V
C6210 1-163-009-11 CERAMIC CHIP 0.001UF 10.00% 50V
C6211 1-126-964-11 ELECT 10UF 20.00% 50V
C6212 1-164-222-11 CERAMIC CHIP 0.22UF 25V
C6350 1-164-004-11 CERAMIC CHIP 0.1UF 10.00% 25V
C6351 1-104-664-11 ELECT 47UF 20.00% 25V
C6353 1-163-251-11 CERAMIC CHIP 100PF 5.00% 50V
C6354 1-126-964-11 ELECT 10UF 20.00% 50V
C6355 1-163-251-11 CERAMIC CHIP 100PF 5.00% 50V
C6356 1-163-809-11 CERAMIC CHIP 0.047UF 10.00% 25V
C6358 1-164-004-11 CERAMIC CHIP 0.1UF 10.00% 25V
C6361 1-164-004-11 CERAMIC CHIP 0.1UF 10.00% 25V
C6362 1-164-182-11 CERAMIC CHIP 0.0033UF 10.00% 50V
C6365 1-163-809-11 CERAMIC CHIP 0.047UF 10.00% 25V
C6376 1-104-664-11 ELECT 47UF 20.00% 16V
C6377 1-104-664-11 ELECT 47UF 20.00% 25V
C6378 1-115-339-11 CERAMIC CHIP 0.1UF 10.00% 50V
C6380 1-136-495-11 FILM 0.068UF 5.00% 50V
C6381 1-126-964-11 ELECT 10UF 20.00% 50V
C6385 1-104-664-11 ELECT 47UF 20.00% 25V
C6386 1-104-664-11 ELECT 47UF 20.00% 25V
C6388 1-126-964-11 ELECT 10UF 20.00% 50V
C6392 1-104-664-11 ELECT 47UF 20.00% 25V
C6409 1-126-963-11 ELECT 4.7UF 20.00% 50V
<CONNECTOR>
CN4800 1-695-915-11 TAB (CONTACT)
CN4801 * 1-564-507-11 PLUG, CONNECTOR 4P
CN6100 1-783-966-11 CONNECTOR, BOARD TO BOARD 30P
CN6103 * 1-564-518-11 PLUG, CONNECTOR 3P
CN6104 * 1-564-523-11 PLUG, CONNECTOR 8P
CN6106 1-783-966-11 CONNECTOR, BOARD TO BOARD 30P
<DIODE>
D4800 8-719-914-43 DAN202K
D4801 8-719-914-43 DAN202K
D4802 8-719-109-81 RD4.7ESB2
D4803 8-719-911-19 1SS119-25
D4804 8-719-911-19 1SS119-25
D4805 8-719-914-43 DAN202K
D4808 8-719-914-43 DAN202K
D4809 8-719-914-43 DAN202K
D4811 1-249-381-11 CARBON 1 5% 1/4W
D4812 8-719-911-19 1SS119-25
D4813 8-719-109-89 RD5.6ESB2
D4814 8-719-073-01 MA111-(K8).S0
D4815 8-719-109-54 RD2.2ES-B2
D4816 8-719-911-19 1SS119-25
D6101 8-719-510-02 D1NS4
D6102 8-719-510-02 D1NS4
D6103 8-719-063-73
D6104 8-719-911-19 1SS119-25
D6105 8-719-109-60 RD2.7ESB2
D6106 8-719-510-02 D1NS4
D6107 8-719-109-84 RD5.1ES-B1 (KV-EX29M63)
D6107 8-719-109-85 RD5.1ESB2 (EXCEPT KV-EX29M63)
D6108 8-719-911-19 1SS119-25
D6109 8-719-911-19 1SS119-25
D6110 8-719-987-87 ERA85-009
D6133 8-719-911-19 1SS119-25
D6134 8-719-911-19 1SS119-25
D6201 8-719-109-88 RD5.6ES-B1
D6210 8-719-109-88 RD5.6ES-B1
D6350 8-719-914-43 DAN202K
D6351 8-719-914-43 DAN202K
D6355 8-719-914-43 DAN202K
D6404 8-719-914-43 DAN202K
<IC>
IC4800 8-759-450-95 LM393N
IC4801 8-759-450-95 LM393N
IC4802 8-759-638-79 NJM3404AD-W
IC4803 8-759-135-80 UPC358C
IC6101 8-752-053-21 CXA1211M
D1

http://cxema.ru
REF. NO. PART NO. DESCRIPTION REMARK
The components identified by shading
and mark ! are critical for safety.
Replace only with part number specified.
REF. NO. PART NO. DESCRIPTION REMARK
– 194 –
KV-EX29M63
RM-964
KV-EX34M39/EX34M69/EX34M87
RM-963
IC6102 8-759-450-95 LM393N
IC6103 8-759-450-95 LM393N
IC6104 8-759-803-42 LA6500-FA
IC6105 8-759-450-95 LM393N
IC6106 8-759-198-31 UPC1093J-1-T
IC6107 8-759-325-48 CA0005AD
IC6108 8-759-567-08 MB88141APF-ER
IC6201 8-759-183-37 CA0007AD
IC6202 8-759-135-80 UPC358C
IC6351 8-759-450-95 LM393N
IC6353 8-759-231-53 TA7805S
IC6354 8-759-325-48 CA0005AD
IC6356 8-759-822-38 LA6510
<CHIP CONDUCTOR>
JR6100 1-216-295-11 SHORT 0
JR6101 1-216-295-11 SHORT 0
JR6102 1-216-295-11 SHORT 0
JR6103 1-216-295-11 SHORT 0
JR6104 1-216-295-11 SHORT 0
JR6105 1-216-295-11 SHORT 0
JR6106 1-216-295-11 SHORT 0
JR6107 1-216-295-11 SHORT 0
JR6108 1-216-295-11 SHORT 0
JR6109 1-216-295-11 SHORT 0
JR6112 1-216-295-11 SHORT 0
JR6113 1-216-295-11 SHORT 0
JR6114 1-216-295-11 SHORT 0
JR6115 1-216-295-11 SHORT 0
JR6116 1-216-295-11 SHORT 0
<COIL>
L4800 1-412-537-31 INDUCTOR 100UH
L6101 1-416-920-11 INDUCTOR 10MH
L6102 1-406-989-21 INDUCTOR 10MH
<IC LINK>
PS6101 1-533-589-31 LINK, IC
<TRANSISTOR>
Q4800 8-729-230-49 2SC2712-YG
Q4801 8-729-230-49 2SC2712-YG
Q4802 8-729-230-49 2SC2712-YG
Q4803 8-729-230-49 2SC2712-YG
Q4804 8-729-230-49 2SC2712-YG
Q4805 8-729-230-49 2SC2712-YG
Q4806 8-729-230-49 2SC2712-YG
Q4807 8-729-230-49 2SC2712-YG
Q4808 8-729-216-22 2SA1162-G
Q4809 8-729-216-22 2SA1162-G
Q4810 8-729-230-49 2SC2712-YG
Q4811 8-729-230-49 2SC2712-YG
Q4812 8-729-216-22 2SA1162-G
Q4813 8-729-216-22 2SA1162-G
Q4814 8-729-216-22 2SA1162-G
Q4815 8-729-216-22 2SA1162-G
Q4816 8-729-216-22 2SA1162-G
Q4817 8-729-230-49 2SC2712-YG
Q4818 8-729-216-22 2SA1162-G
Q4820 8-729-230-49 2SC2712-YG
Q4821 1-801-806-11 TR DTC144EKA
Q4822 8-729-230-49 2SC2712-YG
Q6103 8-729-046-33 IRF720-LF49
Q6104 8-729-230-49 2SC2712-YG
Q6105 8-729-230-49 2SC2712-YG
Q6106 8-729-026-49 2SA1037AK-T146-R
Q6107 8-729-140-93 2SB733-34
Q6108 8-729-026-49 2SA1037AK-T146-R (EXCEPT KV-EX29M63)
Q6118 8-729-230-49 2SC2712-YG
Q6124 1-801-806-11 TR DTC144EKA
Q6125 8-729-230-49 2SC2712-YG
Q6126 8-729-026-49 2SA1037AK-T146-R
Q6128 8-729-023-22 2SD2114K
Q6201 8-729-230-49 2SC2712-YG
Q6202 8-729-230-49 2SC2712-YG
Q6203 8-729-422-33 2SD601A-Q-TX
Q6350 8-729-230-49 2SC2712-YG
Q6356 8-729-230-49 2SC2712-YG
Q6405 8-729-026-49 2SA1037AK-T146-R
Q6455 8-729-230-49 2SC2712-YG
<RESISTOR>
R4408 1-216-025-11 RES-CHIP 100 5% 1/10W
R4409 1-216-073-00 RES-CHIP 10K 5% 1/10W
R4410 1-216-057-00 RES-CHIP 2.2K 5% 1/10W
R4411 1-216-073-00 RES-CHIP 10K 5% 1/10W
R4412 1-216-097-11 RES-CHIP 100K 5% 1/10W
R4413 1-216-073-00 RES-CHIP 10K 5% 1/10W
R4800 1-216-057-00 RES-CHIP 2.2K 5% 1/10W
R4801 1-216-049-11 RES-CHIP 1K 5% 1/10W
R4802 1-216-073-00 RES-CHIP 10K 5% 1/10W
R4803 1-216-049-11 RES-CHIP 1K 5% 1/10W
R4804 1-216-065-91 RES-CHIP 4.7K 5% 1/10W
R4805 1-208-792-11 METAL CHIP 2.7K 0.5% 1/10W
R4806 1-208-792-11 METAL CHIP 2.7K 0.5% 1/10W
R4807 1-216-049-11 RES-CHIP 1K 5% 1/10W
R4809 1-216-073-00 RES-CHIP 10K 5% 1/10W
R4810 1-208-814-91 METAL CHIP 22K 0.5% 1/10W
R4811 1-208-814-91 METAL CHIP 22K 0.5% 1/10W
R4812 1-216-295-11 SHORT 0
R4813 1-216-089-11 RES-CHIP 47K 5% 1/10W
R4814 1-216-097-11 RES-CHIP 100K 5% 1/10W
(KV-EX29M63)
R4814 1-208-830-11 METAL CHIP 100K 0.5% 1/10W
(EXCEPT KV-EX29M63)
R4815 1-208-830-11 METAL CHIP 100K 0.5% 1/10W
R4816 1-216-073-00 RES-CHIP 10K 5% 1/10W
R4817 1-208-854-11 METAL CHIP 1M 0.5% 1/10W
R4818 1-216-057-00 RES-CHIP 2.2K 5% 1/10W
D1

http://cxema.ru
The components identified by shading
and mark ! are critical for safety.
Replace only with part number specified.
REF. NO. PART NO. DESCRIPTION REMARK REF. NO. PART NO. DESCRIPTION REMARK
– 195 –
KV-EX29M63
RM-964
KV-EX34M39/EX34M69/EX34M87
RM-963
R4819 1-216-049-11 RES-CHIP 1K 5% 1/10W
R4820 1-216-073-00 RES-CHIP 10K 5% 1/10W
R4821 1-216-073-00 RES-CHIP 10K 5% 1/10W
R4822 1-216-049-11 RES-CHIP 1K 5% 1/10W
R4823 1-216-049-11 RES-CHIP 1K 5% 1/10W
R4824 1-216-073-00 RES-CHIP 10K 5% 1/10W
R4825 1-216-073-00 RES-CHIP 10K 5% 1/10W
R4826 1-216-049-11 RES-CHIP 1K 5% 1/10W
R4827 1-216-295-11 SHORT 0
R4828 1-249-415-11 CARBON 680 5% 1/4W
R4829 1-249-415-11 CARBON 680 5% 1/4W
R4831 1-208-798-11 METAL CHIP 4.7K 0.5% 1/10W
(KV-EX29M63)
R4831 1-216-061-00 RES-CHIP 3.3K 5% 1/10W
(EXCEPT KV-EX29M63)
R4832 1-208-822-11 METAL CHIP 47K 0.5% 1/10W
(KV-EX29M63)
R4832 1-216-691-11 METAL CHIP 47K 0.5% 1/10W
(EXCEPT KV-EX29M63)
R4833 1-208-822-11 METAL CHIP 47K 0.5% 1/10W
(KV-EX29M63)
R4833 1-216-691-11 METAL CHIP 47K 0.5% 1/10W
(EXCEPT KV-EX29M63)
R4834 1-208-790-11 METAL CHIP 2.2K 0.5% 1/10W
R4835 1-208-790-11 METAL CHIP 2.2K 0.5% 1/10W
R4836 1-208-822-11 METAL CHIP 47K 0.5% 1/10W
(KV-EX29M63)
R4836 1-216-691-11 METAL CHIP 47K 0.5% 1/10W
(EXCEPT KV-EX29M63)
R4837 1-208-822-11 METAL CHIP 47K 0.5% 1/10W
(KV-EX29M63)
R4837 1-216-691-11 METAL CHIP 47K 0.5% 1/10W
(EXCEPT KV-EX29M63)
R4838 1-208-830-11 METAL CHIP 100K 0.5% 1/10W
R4839 1-208-804-11 METAL CHIP 8.2K 0.5% 1/10W
(KV-EX29M63)
R4839 1-208-802-11 METAL CHIP 6.8K 0.5% 1/10W
(EXCEPT KV-EX29M63)
R4840 1-216-295-11 SHORT 0
R4841 1-216-057-00 RES-CHIP 2.2K 5% 1/10W
R4842 1-208-822-11 METAL CHIP 47K 0.5% 1/10W
(KV-EX29M63)
R4842 1-216-691-11 METAL CHIP 47K 0.5% 1/10W
(EXCEPT KV-EX29M63)
R4843 1-216-057-00 RES-CHIP 2.2K 5% 1/10W
R4844 1-208-796-11 METAL CHIP 3.9K 0.5% 1/10W
(KV-EX29M63)
R4844 1-208-798-11 METAL CHIP 4.7K 0.5% 1/10W
(EXCEPT KV-EX29M63)
R4845 1-208-830-11 METAL CHIP 100K 0.5% 1/10W
R4846 1-216-295-11 SHORT 0
R4847 1-216-073-00 RES-CHIP 10K 5% 1/10W
R4848 1-216-073-00 RES-CHIP 10K 5% 1/10W
R4849 1-216-085-00 RES-CHIP 33K 5% 1/10W
(KV-EX29M63)
R4849 1-216-095-00 RES-CHIP 82K 5% 1/10W
(EXCEPT KV-EX29M63)
R4850 1-216-097-11 RES-CHIP 100K 5% 1/10W
R4851 1-216-053-00 RES-CHIP 1.5K 5% 1/10W
R4852 1-216-081-00 RES-CHIP 22K 5% 1/10W
R4853 1-216-053-00 RES-CHIP 1.5K 5% 1/10W
R4854 1-216-067-00 RES-CHIP 5.6K 5% 1/10W
(KV-EX29M63)
R4854 1-216-061-00 RES-CHIP 3.3K 5% 1/10W
(EXCEPT KV-EX29M63)
R4855 1-216-065-91 RES-CHIP 4.7K 5% 1/10W
(KV-EX29M63)
R4855 1-216-077-91 RES-CHIP 15K 5% 1/10W
(EXCEPT KV-EX29M63)
R4856 1-216-057-00 RES-CHIP 2.2K 5% 1/10W
R4857 1-208-792-11 METAL CHIP 2.7K 0.5% 1/10W
(KV-EX29M63)
R4857 1-208-814-91 METAL CHIP 22K 0.5% 1/10W
(EXCEPT KV-EX29M63)
R4858 1-208-814-91 METAL CHIP 22K 0.5% 1/10W
R4859 1-208-806-11 METAL CHIP 10K 0.5% 1/10W
(KV-EX29M63)
R4859 1-208-792-11 METAL CHIP 2.7K 0.5% 1/10W
(EXCEPT KV-EX29M63)
R4860 1-208-794-11 METAL CHIP 3.3K 0.5% 1/10W
(KV-EX29M63)
R4860 1-208-792-11 METAL CHIP 2.7K 0.5% 1/10W
(EXCEPT KV-EX29M63)
R4861 1-216-057-00 RES-CHIP 2.2K 5% 1/10W
R4862 1-208-806-11 METAL CHIP 10K 0.5% 1/10W
(KV-EX29M63)
R4862 1-208-810-11 METAL CHIP 15K 0.5% 1/10W
(EXCEPT KV-EX29M63)
R4864 1-208-794-11 METAL CHIP 3.3K 0.5% 1/10W
(KV-EX29M63)
R4864 1-208-790-11 METAL CHIP 2.2K 0.5% 1/10W
(EXCEPT KV-EX29M63)
R4865 1-208-778-11 METAL CHIP 680 0.5% 1/10W
(EXCEPT KV-EX29M63)
R4865 1-208-774-11 METAL CHIP 470 0.5% 1/10W
(EXCEPT KV-EX29M63)
R4866 1-216-089-11 RES-CHIP 47K 5% 1/10W
R4868 1-208-846-11 METAL CHIP 470K 0.5% 1/10W
(KV-EX29M63 ONLY)
R4869 1-208-814-91 METAL CHIP 22K 0.5% 1/10W
R4871 1-208-820-11 METAL CHIP 39K 0.5% 1/10W
(KV-EX29M63)
R4871 1-208-830-11 METAL CHIP 100K 0.5% 1/10W
(EXCEPT KV-EX29M63)
R4872 1-216-057-00 RES-CHIP 2.2K 5% 1/10W
R4874 1-216-295-11 SHORT 0
R4875 1-216-057-00 RES-CHIP 2.2K 5% 1/10W
R4877 1-216-057-00 RES-CHIP 2.2K 5% 1/10W
R4878 1-208-836-11 METAL CHIP 180K 0.5% 1/10W
R4879 1-216-105-91 RES-CHIP 220K 5% 1/10W
R4880 1-216-295-11 SHORT 0
R4881 1-216-295-11 SHORT 0
R4882 1-208-824-11 METAL CHIP 56K 0.5% 1/10W
(KV-EX29M63)
R4882 1-208-826-11 METAL CHIP 68K 0.5% 1/10W
(EXCEPT KV-EX29M63)
R4883 1-208-842-11 METAL CHIP 330K 0.5% 1/10W
R4884 1-208-822-11 METAL CHIP 47K 0.5% 1/10W
(KV-EX29M63)
R4884 1-216-691-11 METAL CHIP 47K 0.5% 1/10W
(EXCEPT KV-EX29M63)
D1

http://cxema.ru
REF. NO. PART NO. DESCRIPTION REMARK
The components identified by shading
and mark ! are critical for safety.
Replace only with part number specified.
REF. NO. PART NO. DESCRIPTION REMARK
– 196 –
KV-EX29M63
RM-964
KV-EX34M39/EX34M69/EX34M87
RM-963
R4887 1-208-814-91 METAL CHIP 22K 0.5% 1/10W
R4892 1-216-295-11 SHORT 0
R6101 1-216-025-11 RES-CHIP 100 5% 1/10W
R6103 1-216-049-11 RES-CHIP 1K 5% 1/10W
R6104 1-216-065-91 RES-CHIP 4.7K 5% 1/10W
R6105 1-208-798-11 METAL CHIP 4.7K 0.5% 1/10W
R6106 1-208-798-11 METAL CHIP 4.7K 0.5% 1/10W
R6107 1-216-057-00 RES-CHIP 2.2K 5% 1/10W
R6108 1-216-073-00 RES-CHIP 10K 5% 1/10W
R6109 1-216-073-00 RES-CHIP 10K 5% 1/10W
R6110 1-216-295-11 SHORT 0
R6112 1-208-824-11 METAL CHIP 56K 0.5% 1/10W
(EXCEPT KV-EX29M63)
R6113 1-208-822-11 METAL CHIP 47K 0.5% 1/10W
R6114 1-208-806-11 METAL CHIP 10K 0.5% 1/10W
R6115 1-208-814-91 METAL CHIP 22K 0.5% 1/10W
R6116 1-216-057-00 RES-CHIP 2.2K 5% 1/10W
R6117 1-208-782-11 METAL CHIP 1K 0.5% 1/10W
R6118 1-208-810-11 METAL CHIP 15K 0.5% 1/10W
R6119 1-208-796-11 METAL CHIP 3.9K 0.5% 1/10W
R6120 1-208-806-11 METAL CHIP 10K 0.5% 1/10W
R6121 1-216-490-11 METAL OXIDE 39K 5% 3W
R6122 1-216-295-11 SHORT 0
R6123 1-208-782-11 METAL CHIP 1K 0.5% 1/10W
R6124 1-208-800-11 METAL CHIP 5.6K 0.5% 1/10W
R6125 1-216-057-00 RES-CHIP 2.2K 5% 1/10W
(EXCEPT KV-EX29M63)
R6126 1-208-798-11 METAL CHIP 4.7K 0.5% 1/10W
R6127 1-208-832-11 METAL CHIP 120K 0.5% 1/10W
R6128 1-208-838-91 METAL CHIP 220K 0.5% 1/10W
R6129 1-216-353-00 METAL OXIDE 2.2 5% 1W
R6130 1-216-073-00 RES-CHIP 10K 5% 1/10W
R6131 1-208-816-11 METAL CHIP 27K 0.5% 1/10W
(KV-EX29M63)
R6131 1-208-798-11 METAL CHIP 4.7K 0.5% 1/10W
(EXCEPT KV-EX29M63)
R6133 1-208-812-11 METAL CHIP 18K 0.5% 1/10W
R6134 1-208-803-11 METAL CHIP 7.5K 0.5% 1/10W
(KV-EX29M63)
R6134 1-208-806-11 METAL CHIP 10K 0.5% 1/10W
(EXCEPT KV-EX29M63)
R6135 1-216-073-00 RES-CHIP 10K 5% 1/10W
R6136 1-260-328-11 CARBON 1K 5% 1/2W
R6137 1-216-049-11 RES-CHIP 1K 5% 1/10W
R6138 1-208-798-11 METAL CHIP 4.7K 0.5% 1/10W
R6139 1-208-803-11 METAL CHIP 7.5K 0.5% 1/10W
(KV-EX29M63)
R6139 1-208-797-11 METAL CHIP 4.3K 0.5% 1/10W
(EXCEPT KV-EX29M63)
R6140 1-216-077-91 RES-CHIP 15K 5% 1/10W
R6141 1-208-830-11 METAL CHIP 100K 0.5% 1/10W
R6142 1-208-806-11 METAL CHIP 10K 0.5% 1/10W
R6143 1-208-792-11 METAL CHIP 2.7K 0.5% 1/10W
R6144 1-208-840-11 METAL CHIP 270K 0.5% 1/10W
(KV-EX29M63)
R6144 1-208-832-11 METAL CHIP 120K 0.5% 1/10W
(EXCEPT KV-EX29M63)
R6149 1-208-828-11 METAL CHIP 82K 0.5% 1/10W
R6150 1-208-806-11 METAL CHIP 10K 0.5% 1/10W
R6151 1-216-049-11 RES-CHIP 1K 5% 1/10W
R6152 1-216-081-00 RES-CHIP 22K 5% 1/10W
R6153 1-216-105-91 RES-CHIP 220K 5% 1/10W
R6154 1-208-802-11 METAL CHIP 6.8K 0.5% 1/10W
(KV-EX29M63)
R6154 1-208-806-11 METAL CHIP 10K 0.5% 1/10W
(EXCEPT KV-EX29M63)
R6155 1-208-822-11 METAL CHIP 47K 0.5% 1/10W
R6156 1-216-077-91 RES-CHIP 15K 5% 1/10W
R6157 1-216-089-11 RES-CHIP 47K 5% 1/10W
R6158 1-216-689-11 RES-CHIP 39K 5% 1/10W
R6159 1-208-800-11 METAL CHIP 5.6K 0.5% 1/10W
(KV-EX29M63)
R6159 1-208-802-11 METAL CHIP 6.8K 0.5% 1/10W
(EXCEPT KV-EX29M63)
R6161 1-208-814-91 METAL CHIP 22K 0.5% 1/10W
R6162 1-216-049-11 RES-CHIP 1K 5% 1/10W
R6168 1-216-065-91 RES-CHIP 4.7K 5% 1/10W
R6169 1-208-776-11 METAL CHIP 560 0.5% 1/10W
R6170 1-216-037-00 RES-CHIP 330 5% 1/10W
R6171 1-216-113-00 RES-CHIP 470K 5% 1/10W
R6172 1-216-105-91 RES-CHIP 220K 5% 1/10W
R6173 1-216-097-11 RES-CHIP 100K 5% 1/10W
R6174 1-216-079-00 RES-CHIP 18K 5% 1/10W
R6175 1-208-816-11 METAL CHIP 27K 0.5% 1/10W
R6176 1-249-389-11 CARBON 4.7 5% 1/4W
R6177 1-216-065-91 RES-CHIP 4.7K 5% 1/10W
R6178 1-249-389-11 CARBON 4.7 5% 1/4W
R6179 1-216-101-00 RES-CHIP 150K 5% 1/10W
(EXCEPT KV-EX29M63)
R6180 1-216-057-00 RES-CHIP 2.2K 5% 1/10W
R6181 1-216-105-91 RES-CHIP 220K 5% 1/10W
(EXCEPT KV-EX29M63)
R6190 1-216-057-00 RES-CHIP 2.2K 5% 1/10W
R6192 1-216-295-11 SHORT 0
R6195 1-208-806-11 METAL CHIP 10K 0.5% 1/10W
(KV-EX29M63)
R6195 1-208-800-11 METAL CHIP 5.6K 0.5% 1/10W
(EXCEPT KV-EX29M63)
R6196 1-249-377-11 CARBON 0.47 5% 1/4W
R6197 1-216-295-11 SHORT 0
R6200 1-208-827-11 METAL CHIP 75K 0.5% 1/10W
(KV-EX29M63)
R6200 1-208-836-11 METAL CHIP 180K 0.5% 1/10W
(EXCEPT KV-EX29M63)
R6201 1-247-750-11 CARBON 680 5% 1/2W
R6202 1-216-061-00 RES-CHIP 3.3K 5% 1/10W
R6203 1-215-906-11 METAL OXIDE 15 5% 3W
R6204 1-216-057-00 RES-CHIP 2.2K 5% 1/10W
R6206 1-216-033-00 RES-CHIP 220 5% 1/10W
R6207 1-208-794-11 METAL CHIP 3.3K 0.5% 1/10W
R6208 1-208-806-11 METAL CHIP 10K 0.5% 1/10W
R6209 1-216-099-00 RES-CHIP 120K 5% 1/10W
R6210 1-216-057-00 RES-CHIP 2.2K 5% 1/10W
R6211 1-216-073-00 RES-CHIP 10K 5% 1/10W
R6212 1-216-057-00 RES-CHIP 2.2K 5% 1/10W
D1

http://cxema.ru
The components identified by shading
and mark ! are critical for safety.
Replace only with part number specified.
REF. NO. PART NO. DESCRIPTION REMARK REF. NO. PART NO. DESCRIPTION REMARK
– 197 –
KV-EX29M63
RM-964
KV-EX34M39/EX34M69/EX34M87
RM-963
R6213 1-216-097-11 RES-CHIP 100K 5% 1/10W
R6215 1-208-836-11 METAL CHIP 180K 0.5% 1/10W
R6216 1-216-065-91 RES-CHIP 4.7K 5% 1/10W
R6217 1-216-073-00 RES-CHIP 10K 5% 1/10W
R6218 1-208-836-11 METAL CHIP 180K 0.5% 1/10W
R6219 1-208-782-11 METAL CHIP 1K 0.5% 1/10W
R6220 1-208-822-11 METAL CHIP 47K 0.5% 1/10W
R6221 1-208-822-11 METAL CHIP 47K 0.5% 1/10W
R6222 1-216-295-11 SHORT 0
R6223 1-216-295-11 SHORT 0
R6224 1-208-824-11 METAL CHIP 56K 0.5% 1/10W
R6225 1-208-824-11 METAL CHIP 56K 0.5% 1/10W
R6226 1-216-033-00 RES-CHIP 220 5% 1/10W
R6227 1-216-033-00 RES-CHIP 220 5% 1/10W
R6324 1-216-017-91 RES-CHIP 47 5% 1/10W
R6325 1-216-017-91 RES-CHIP 47 5% 1/10W
R6326 1-208-808-11 METAL CHIP 12K 0.5% 1/10W
R6327 1-216-067-00 RES-CHIP 5.6K 5% 1/10W
R6350 1-216-067-00 RES-CHIP 5.6K 5% 1/10W
R6357 1-216-057-00 RES-CHIP 2.2K 5% 1/10W
R6359 1-216-097-11 RES-CHIP 100K 5% 1/10W
R6360 1-216-073-00 RES-CHIP 10K 5% 1/10W
R6361 1-216-097-11 RES-CHIP 100K 5% 1/10W
R6367 1-208-808-11 METAL CHIP 12K 0.5% 1/10W
R6368 1-208-810-11 METAL CHIP 15K 0.5% 1/10W
R6375 1-216-041-00 RES-CHIP 470 5% 1/10W
R6378 1-215-473-00 METAL 150K 1% 1/4W
R6379 1-216-295-11 SHORT 0
R6382 1-208-830-11 METAL CHIP 100K 0.5% 1/10W
R6385 1-216-295-11 SHORT 0
R6386 1-208-830-11 METAL CHIP 100K 0.5% 1/10W
R6391 1-216-049-11 RES-CHIP 1K 5% 1/10W
R6394 1-216-069-00 RES-CHIP 6.8K 5% 1/10W
R6413 1-208-806-11 METAL CHIP 10K 0.5% 1/10W
R6416 1-208-808-11 METAL CHIP 12K 0.5% 1/10W
R6418 1-216-113-00 RES-CHIP 470K 5% 1/10W
R6419 1-216-097-11 RES-CHIP 100K 5% 1/10W
R6420 1-216-111-00 RES-CHIP 390K 5% 1/10W
R6433 1-216-097-11 RES-CHIP 100K 5% 1/10W
R6438 1-215-437-00 METAL 4.7K 1% 1/4W
R6442 1-216-057-00 RES-CHIP 2.2K 5% 1/10W
R6456 1-216-097-11 RES-CHIP 100K 5% 1/10W
R6457 1-208-814-91 METAL CHIP 22K 0.5% 1/10W
(KV-EX29M63)
R6457 1-208-820-11 METAL CHIP 39K 0.5% 1/10W
(EXCEPT KV-EX29M63)
R6458 1-216-089-11 RES-CHIP 47K 5% 1/10W
R6459 1-216-057-00 RES-CHIP 2.2K 5% 1/10W
***********************************************************************
* A-1333-012-A DH BOARD, MOUNTED (KV-EX29M63)
*********************
* A-1333-004-A DH BOARD, MOUNTED (KV-EX34M39/EX34M87)
*********************
* A-1343-998-A DH BOARD, MOUNTED (KV-EX34M69)
*********************
<CAPACITOR>
C3801 1-126-964-11 ELECT 10UF 20.00% 50V
(KV-EX34M69 ONLY)
C3804 1-102-129-00 CERAMIC 0.01UF 10.00% 50V
(KV-EX34M69 ONLY)
C3805 1-126-964-11 ELECT 10UF 20.00% 50V
(KV-EX34M69 ONLY)
C3807 1-102-129-00 CERAMIC 0.01UF 10.00% 50V
(KV-EX34M69 ONLY)
C3816 1-126-964-11 ELECT 10UF 20.00% 50V
(KV-EX34M69 ONLY)
C3819 1-126-960-11 ELECT 1UF 20.00% 50V
(KV-EX34M69 ONLY)
C3822 1-136-165-00 FILM 0.1UF 5.00% 50V
(KV-EX34M69 ONLY)
C4701 1-164-004-11 CERAMIC CHIP 0.1UF 10.00% 25V
C4702 1-126-964-11 ELECT 10UF 20.00% 50V
C4703 1-163-275-11 CERAMIC CHIP 0.001UF 5.00% 50V
C4704 1-164-004-11 CERAMIC CHIP 0.1UF 10.00% 25V
<CONNECTOR>
CN3802 1-564-507-21 PLUG, CONNECTOR 4P (KV-EX34M69 ONLY)
CN3804 1-564-506-11 PLUG, CONNECTOR 3P (KV-EX34M69 ONLY)
CN4701 * 1-564-507-11 PLUG, CONNECTOR 4P
<DIODE>
D3805 8-719-911-19 1SS119-25 (KV-EX34M69 ONLY)
<IC>
IC3805 8-759-822-38 LA6510 (KV-EX34M69 ONLY)
IC3807 1-418-597-11 SENSOR UNIT, MAGNETIC (KV-EX34M69 ONLY)
<TRANSISTOR>
Q3807 8-729-030-02 DTC144ESA (KV-EX34M69 ONLY)
Q3808 8-729-030-02 DTC144ESA (KV-EX34M69 ONLY)
Q3809 8-729-119-78 2SC2785-HFE (KV-EX34M69 ONLY)
Q3810 8-729-119-76 2SA1175-HFE (KV-EX34M69 ONLY)
Q3811 8-729-119-78 2SC2785-HFE (KV-EX34M69 ONLY)
Q3812 8-729-119-78 2SC2785-HFE (KV-EX34M69 ONLY)
Q4701 8-729-230-49 2SC2712-YG
Q4702 8-729-230-49 2SC2712-YG
Q4703 8-729-216-22 2SA1162-G
Q4704 8-729-216-22 2SA1162-G
DHD1

http://cxema.ru
REF. NO. PART NO. DESCRIPTION REMARK
The components identified by shading
and mark ! are critical for safety.
Replace only with part number specified.
REF. NO. PART NO. DESCRIPTION REMARK
– 198 –
KV-EX29M63
RM-964
KV-EX34M39/EX34M69/EX34M87
RM-963
<RESISTOR>
R3802 1-249-417-11 CARBON 1K 5% 1/4W
(KV-EX34M69 ONLY)
R3803 1-249-417-11 CARBON 1K 5% 1/4W
(KV-EX34M69 ONLY)
R3804 1-215-444-00 METAL 9.1K 1% 1/4W
(KV-EX34M69 ONLY)
R3805 1-249-425-11 CARBON 4.7K 5% 1/4W
(KV-EX34M69 ONLY)
R3807 1-215-413-00 METAL 470 1% 1/4W
(KV-EX34M69 ONLY)
R3808 1-247-883-00 CARBON 150K 5% 1/4W
(KV-EX34M69 ONLY)
R3809 1-247-876-11 CARBON 75K 5% 1/4W
(KV-EX34M69 ONLY)
R3810 1-249-425-11 CARBON 4.7K 5% 1/4W
(KV-EX34M69 ONLY)
R3814 1-249-411-11 CARBON 330 5% 1/4W
(KV-EX34M69 ONLY)
R3823 1-249-395-11 CARBON 15 5% 1/4W
(KV-EX34M69 ONLY)
R3825 1-249-417-11 CARBON 1K 5% 1/4W
(KV-EX34M69 ONLY)
R3828 1-249-377-11 CARBON 0.47 5% 1/4W
(KV-EX34M69 ONLY)
R3839 1-249-429-11 CARBON 10K 5% 1/4W
(KV-EX34M69 ONLY)
R3845 1-249-425-11 CARBON 4.7K 5% 1/4W
(KV-EX34M69 ONLY)
R3846 1-249-417-11 CARBON 1K 5% 1/4W
(KV-EX34M69 ONLY)
R3847 1-247-807-31 CARBON 100 5% 1/4W
(KV-EX34M69 ONLY)
R3848 1-249-417-11 CARBON 1K 5% 1/4W
(KV-EX34M69 ONLY)
R3849 1-249-377-11 CARBON 0.47 5% 1/4W
(KV-EX34M69 ONLY)
R3852 1-249-441-11 CARBON 100K 5% 1/4W
(KV-EX34M69 ONLY)
R3854 1-249-429-11 CARBON 10K 5% 1/4W
(KV-EX34M69 ONLY)
R4701 1-216-049-11 RES-CHIP 1K 5% 1/10W
R4702 1-216-065-91 RES-CHIP 4.7K 5% 1/10W
R4703 1-208-818-11 METAL CHIP 33K 0.5% 1/10W
R4704 1-216-065-91 RES-CHIP 4.7K 5% 1/10W
R4705 1-208-806-11 METAL CHIP 10K 0.5% 1/10W
R4706 1-208-806-11 METAL CHIP 10K 0.5% 1/10W
R4707 1-216-057-00 RES-CHIP 2.2K 5% 1/10W
***********************************************************************
A-1241-446-A F1 BOARD, MOUNTED (KV-EX29M63)
*********************
A-1241-448-A F1 BOARD, MOUNTED (EXCEPT KV-EX29M63)
*********************
1-533-223-11 HOLDER, FUSE
4-080-419-01 LABEL, FUSE (EXCEPT KV-EX29M63)
* 4-044-778-11 COVER, CAP TYPE CONDENSER
(KV-EX29M63 ONLY)
* 4-374-846-01 COVER, CAPACITOR, CAP TYPE
(EXCEPT KV-EX29M63)
<CAPACITOR>
C1601 !1-104-708-51 MYLAR 0.47UF 20.00%250V
C1602 !1-109-835-51 MYLAR 0.68UF 20.00%250V
C1603 !1-117-703-51 CERAMIC 0.0047UF 99% 250V
<CONNECTOR>
CN1601* !1-580-843-11 PIN, CONNECTOR (POWER)
CN1602* !1-580-843-11 PIN, CONNECTOR (POWER)
CN1604 1-695-915-11 TAB (CONTACT)
<FUSE>
F1601 !1-532-299-11 FUSE, TIME-LAG 5A/250V (KV-EX29M63)
F1601 !1-532-325-11 FUSE, TIME-LAG 6.3A/250V
(EXCEPT KV-EX29M63)
<FERRITE BEAD>
FB1601 1-410-397-21 FERRITE 1.1UH
FB1602 1-410-397-21 FERRITE 1.1UH
FB1603 1-410-397-21 FERRITE 1.1UH
FB1604 1-410-397-21 FERRITE 1.1UH
<RESISTOR>
R1601 !1-202-885-91 SOLID 1M 10% 1/2W
<TRANSFORMER>
T1601 !1-433-900-11 TRANSFORMER, LINE FILTER
T1602 !1-433-900-11 TRANSFORMER, LINE FILTER
<VARISTOR>
VDR161 1-803-830-11 VARISTOR (ERZV14D621)
***********************************************************************
DH F1

http://cxema.ru
The components identified by shading
and mark ! are critical for safety.
Replace only with part number specified.
REF. NO. PART NO. DESCRIPTION REMARK REF. NO. PART NO. DESCRIPTION REMARK
– 199 –
KV-EX29M63
RM-964
KV-EX34M39/EX34M69/EX34M87
RM-963
* A-1372-907-A H1 BOARD, MOUNTED (KV-EX29M63)
*********************
* A-1372-869-A H1 BOARD, MOUNTED (EXCEPT KV-EX29M63)
*********************
* 4-055-304-01 HOLDER, LED
<CAPACITOR>
C1910 1-104-664-11 ELECT 47UF 20.00% 16V
C1911 1-104-664-11 ELECT 47UF 20.00% 16V
C1912 1-102-824-00 CERAMIC 470PF 5.00% 50V
C1930 1-136-153-00 FILM 0.01UF 5.00% 50V
C1932 1-136-153-00 FILM 0.01UF 5.00% 50V
C1935 1-102-824-00 CERAMIC 470PF 5.00% 50V
C1938 1-102-824-00 CERAMIC 470PF 5.00% 50V
<CONNECTOR>
CN1651* 1-580-844-11 PIN, CONNECTOR (POWER)
CN1652* 1-580-844-11 PIN, CONNECTOR (POWER)
CN1905* 1-764-333-11 PLUG, CONNECTOR 10P
CN1932* 1-564-509-11 PLUG, CONNECTOR 6P
CN1934* 1-764-333-11 PLUG, CONNECTOR 10P
<DIODE>
D1905 8-719-070-16 NNCD9.1A-T1
D1906 8-719-045-19 SPB-26MVWF
D1907 8-719-070-16 NNCD9.1A-T1
D1930 8-719-929-15 HZS9.1NB2
D1944 8-719-070-16 NNCD9.1A-T1
D1945 8-719-911-19 1SS119-25
D1946 8-719-911-19 1SS119-25
<IC>
IC1901 8-742-014-21 SBX1981-51(21)
<JACK>
J1931 1-770-786-11 JACK
J1932 1-784-646-11 TERMINAL, S
J1933 1-770-329-11 JACK, PIN 3P
<COIL>
L1931 1-408-603-31 INDUCTOR 10UH
L1932 1-408-603-31 INDUCTOR 10UH
<TRANSISTOR>
Q1901 8-729-030-02 DTC144ESA
Q1902 8-729-030-02 DTC144ESA
<RESISTOR>
R1911 1-249-411-11 CARBON 330 5% 1/4W
R1913 1-249-429-11 CARBON 10K 5% 1/4W
R1914 1-249-411-11 CARBON 330 5% 1/4W
R1915 1-249-429-11 CARBON 10K 5% 1/4W
R1916 1-249-401-11 CARBON 47 5% 1/4W
R1917 1-247-807-31 CARBON 100 5% 1/4W
R1920 1-247-807-31 CARBON 100 5% 1/4W
R1921 1-247-807-31 CARBON 100 5% 1/4W
R1933 1-247-895-91 CARBON 470K 5% 1/4W
R1934 1-247-807-31 CARBON 100 5% 1/4W
R1935 1-247-807-31 CARBON 100 5% 1/4W
R1936 1-247-895-91 CARBON 470K 5% 1/4W
R1952 1-249-421-11 CARBON 2.2K 5% 1/4W
R1970 1-249-426-11 CARBON 5.6K 5% 1/4W
R1971 1-249-413-11 CARBON 470 5% 1/4W
R1972 1-249-417-11 CARBON 1K 5% 1/4W
R1973 1-249-420-11 CARBON 1.8K 5% 1/4W
R1974 1-247-843-11 CARBON 3.3K 5% 1/4W
<SWITCH>
S1651 !1-571-433-31 SWITCH, PUSH (AC POWER)
S1972 1-692-431-21 SWITCH, TACTILE
S1973 1-692-431-21 SWITCH, TACTILE
S1974 1-692-431-21 SWITCH, TACTILE
S1975 1-692-431-21 SWITCH, TACTILE
S1976 1-692-431-21 SWITCH, TACTILE
S1977 1-692-431-21 SWITCH, TACTILE
S1978 1-692-431-21 SWITCH, TACTILE
***********************************************************************
* A-1388-295-A J BOARD, MOUNTED (KV-EX29M63)
*******************
* A-1388-286-A J BOARD, MOUNTED (EXCEPT KV-EX29M63)
*******************
<CAPACITOR>
C2410 1-126-967-11 ELECT 47UF 20.00% 50V
C2411 1-126-967-11 ELECT 47UF 20.00% 50V
C2412 1-126-967-11 ELECT 47UF 20.00% 50V
C2413 1-102-112-00 CERAMIC 330PF 10.00%50V
C2414 1-102-112-00 CERAMIC 330PF 10.00%50V
C2418 1-126-960-11 ELECT 1UF 20.00%50V
C2419 1-126-960-11 ELECT 1UF 20.00%50V
<CONNECTOR>
CN2410* 1-564-523-11 PLUG, CONNECTOR 8P
CN3451* 1-564-519-11 PLUG, CONNECTOR 4P
<DIODE>
D2410 8-719-929-15 HZS9.1NB2
D2411 8-719-929-15 HZS9.1NB2
H1J

http://cxema.ru
REF. NO. PART NO. DESCRIPTION REMARK
The components identified by shading
and mark ! are critical for safety.
Replace only with part number specified.
REF. NO. PART NO. DESCRIPTION REMARK
– 200 –
KV-EX29M63
RM-964
KV-EX34M39/EX34M69/EX34M87
RM-963
D2412 8-719-929-15 HZS9.1NB2
D2414 8-719-929-15 HZS9.1NB2
D2415 8-719-929-15 HZS9.1NB2
D3453 8-719-110-72 RD30ESB2
D3454 8-719-110-72 RD30ESB2
<JACK>
J2410 1-784-623-11 BLOCK, PIN JACK 5P
J3451 1-694-467-11 TERMINAL, PUSH (2P)
<RESISTOR>
R2410 1-247-804-11 CARBON 75 5% 1/4W
R2411 1-247-804-11 CARBON 75 5% 1/4W
R2412 1-247-804-11 CARBON 75 5% 1/4W
R2414 1-247-887-00 CARBON 220K 5% 1/4W
R2415 1-247-807-31 CARBON 100 5% 1/4W
R2417 1-247-887-00 CARBON 220K 5% 1/4W
R2418 1-247-807-31 CARBON 100 5% 1/4W
R2419 1-249-409-11 CARBON 220 5% 1/4W
R2420 1-249-409-11 CARBON 220 5% 1/4W
R2421 1-249-409-11 CARBON 220 5% 1/4W
***********************************************************************
* A-1195-161-A P BOARD, COMPLETE (EXCEPT KV-EX29M63)
********************
<CAPACITOR>
C8801 1-104-665-11 ELECT 100UF 20.00% 10V
C8802 1-164-004-11 CERAMIC CHIP 0.1UF 10.00% 25V
C8803 1-163-227-11 CERAMIC CHIP 10PF 0.50PF 50V
C8804 1-163-227-11 CERAMIC CHIP 10PF 0.50PF 50V
C8805 1-164-004-11 CERAMIC CHIP 0.1UF 10.00% 25V
C8806 1-164-004-11 CERAMIC CHIP 0.1UF 10.00% 25V
C8807 1-164-004-11 CERAMIC CHIP 0.1UF 10.00% 25V
C8808 1-126-967-11 ELECT 47UF 20.00% 50V
C8809 1-126-967-11 ELECT 47UF 20.00% 50V
C8810 1-104-665-11 ELECT 100UF 20.00% 10V
C8811 1-164-004-11 CERAMIC CHIP 0.1UF 10.00% 25V
C8812 1-164-004-11 CERAMIC CHIP 0.1UF 10.00% 25V
C8813 1-164-004-11 CERAMIC CHIP 0.1UF 10.00% 25V
C8814 1-164-004-11 CERAMIC CHIP 0.1UF 10.00% 25V
C8815 1-164-004-11 CERAMIC CHIP 0.1UF 10.00% 25V
C8816 1-104-665-11 ELECT 100UF 20.00% 10V
C8817 1-104-665-11 ELECT 100UF 20.00% 10V
C8818 1-104-665-11 ELECT 100UF 20.00% 10V
C8819 1-164-004-11 CERAMIC CHIP 0.1UF 10.00% 25V
C8820 1-104-665-11 ELECT 100UF 20.00% 10V
C8821 1-164-004-11 CERAMIC CHIP 0.1UF 10.00% 25V
C8822 1-164-004-11 CERAMIC CHIP 0.1UF 10.00% 25V
C8823 1-164-004-11 CERAMIC CHIP 0.1UF 10.00% 25V
C8824 1-117-720-11 CERAMIC CHIP 4.7UF 10V
C8825 1-117-720-11 CERAMIC CHIP 4.7UF 10V
C8826 1-164-004-11 CERAMIC CHIP 0.1UF 10.00% 25V
C8827 1-164-004-11 CERAMIC CHIP 0.1UF 10.00% 25V
C8828 1-164-004-11 CERAMIC CHIP 0.1UF 10.00% 25V
C8829 1-164-004-11 CERAMIC CHIP 0.1UF 10.00% 25V
C8830 1-164-004-11 CERAMIC CHIP 0.1UF 10.00% 25V
C8831 1-164-004-11 CERAMIC CHIP 0.1UF 10.00% 25V
C8832 1-163-249-11 CERAMIC CHIP 82PF 5.00% 50V
C8834 1-164-004-11 CERAMIC CHIP 0.1UF 10.00% 25V
C8835 1-163-251-11 CERAMIC CHIP 100PF 5.00% 50V
<CONNECTOR>
CN8801 1-793-496-11 CONNECTOR, BOARD TO BOARD 20P
<DIODE>
D8801 8-719-073-01 MA111-(K8).S0
<FILTER>
FL8802 1-236-071-11 ENCAPSULATED COMPONENT
FL8803 1-236-071-11 ENCAPSULATED COMPONENT
FL8804 1-236-071-11 ENCAPSULATED COMPONENT
FL8805 1-236-071-11 ENCAPSULATED COMPONENT
FL8808 1-236-071-11 ENCAPSULATED COMPONENT
<IC>
IC8801 8-759-658-34 SDA9588X
IC8802 8-759-460-72 BA033FP-E2
<COIL>
L8801 1-408-603-31 INDUCTOR 10UH
L8806 1-412-537-31 INDUCTOR 100UH
L8807 1-408-603-31 INDUCTOR 10UH
L8809 1-408-412-00 INDUCTOR 18UH
<TRANSISTOR>
Q8801 8-729-216-22 2SA1162-G
Q8802 8-729-216-22 2SA1162-G
Q8803 8-729-216-22 2SA1162-G
Q8804 8-729-026-49 2SA1037AK-T146-R
Q8805 8-729-026-49 2SA1037AK-T146-R
Q8806 8-729-230-49 2SC2712-YG
Q8807 8-729-230-49 2SC2712-YG
Q8808 8-729-216-22 2SA1162-G
Q8809 8-729-216-22 2SA1162-G
Q8810 8-729-216-22 2SA1162-G
Q8811 8-729-216-22 2SA1162-G
Q8812 8-729-230-49 2SC2712-YG
P (EXCEPT KV-EX29M63)J

http://cxema.ru
The components identified by shading
and mark ! are critical for safety.
Replace only with part number specified.
REF. NO. PART NO. DESCRIPTION REMARK REF. NO. PART NO. DESCRIPTION REMARK
– 201 –
KV-EX29M63
RM-964
KV-EX34M39/EX34M69/EX34M87
RM-963
<RESISTOR>
R8801 1-216-089-11 RES-CHIP 47K 5% 1/10W
R8802 1-216-089-11 RES-CHIP 47K 5% 1/10W
R8803 1-216-025-11 RES-CHIP 100 5% 1/10W
R8804 1-216-025-11 RES-CHIP 100 5% 1/10W
R8805 1-216-295-11 SHORT 0
R8806 1-216-041-00 RES-CHIP 470 5% 1/10W
R8807 1-216-041-00 RES-CHIP 470 5% 1/10W
R8808 1-216-041-00 RES-CHIP 470 5% 1/10W
R8809 1-216-025-11 RES-CHIP 100 5% 1/10W
R8810 1-216-025-11 RES-CHIP 100 5% 1/10W
R8811 1-208-770-11 METAL CHIP 330 0.5% 1/10W
R8812 1-216-025-11 RES-CHIP 100 5% 1/10W
R8815 1-216-049-11 RES-CHIP 1K 5% 1/10W
R8816 1-216-049-11 RES-CHIP 1K 5% 1/10W
R8817 1-216-041-00 RES-CHIP 470 5% 1/10W
R8818 1-216-025-11 RES-CHIP 100 5% 1/10W
R8819 1-216-049-11 RES-CHIP 1K 5% 1/10W
R8820 1-216-049-11 RES-CHIP 1K 5% 1/10W
R8821 1-216-025-11 RES-CHIP 100 5% 1/10W
R8822 1-216-049-11 RES-CHIP 1K 5% 1/10W
R8823 1-216-049-11 RES-CHIP 1K 5% 1/10W
R8824 1-216-025-11 RES-CHIP 100 5% 1/10W
R8825 1-216-041-00 RES-CHIP 470 5% 1/10W
R8826 1-216-025-11 RES-CHIP 100 5% 1/10W
R8827 1-216-025-11 RES-CHIP 100 5% 1/10W
R8828 1-216-025-11 RES-CHIP 100 5% 1/10W
R8829 1-216-025-11 RES-CHIP 100 5% 1/10W
R8830 1-216-025-11 RES-CHIP 100 5% 1/10W
R8831 1-216-089-11 RES-CHIP 47K 5% 1/10W
R8832 1-216-089-11 RES-CHIP 47K 5% 1/10W
R8833 1-216-089-11 RES-CHIP 47K 5% 1/10W
R8834 1-216-089-11 RES-CHIP 47K 5% 1/10W
R8835 1-216-047-91 RES-CHIP 820 5% 1/10W
R8836 1-216-047-91 RES-CHIP 820 5% 1/10W
R8837 1-216-025-11 RES-CHIP 100 5% 1/10W
R8838 1-216-053-00 RES-CHIP 1.5K 5% 1/10W
R8839 1-216-053-00 RES-CHIP 1.5K 5% 1/10W
R8840 1-216-025-11 RES-CHIP 100 5% 1/10W
R8841 1-216-025-11 RES-CHIP 100 5% 1/10W
R8842 1-216-097-11 RES-CHIP 100K 5% 1/10W
R8843 1-216-041-00 RES-CHIP 470 5% 1/10W
R8844 1-216-049-11 RES-CHIP 1K 5% 1/10W
R8845 1-216-049-11 RES-CHIP 1K 5% 1/10W
R8846 1-216-041-00 RES-CHIP 470 5% 1/10W
R8847 1-216-121-11 RES-CHIP 1M 5% 1/10W
R8848 1-216-073-00 RES-CHIP 10K 5% 1/10W
R8849 1-216-049-11 RES-CHIP 1K 5% 1/10W
R8850 1-216-051-00 RES-CHIP 1.2K 5% 1/10W
<CRYSTAL>
X8801 1-781-946-21 VIBRATOR, CRYSTAL
***********************************************************************
* A-1347-165-A V2 BOARD, COMPLETE (KV-EX34M39/
********************* EX34M69 ONLY)
<CAPACITOR>
C5801 1-104-664-11 ELECT 47UF 20.00% 16V
C5805 1-163-038-11 CERAMIC CHIP 0.1UF 25V
C5806 1-163-038-11 CERAMIC CHIP 0.1UF 25V
C5814 1-163-021-91 CERAMIC CHIP 0.01UF 10.00%50V
C5815 1-163-251-11 CERAMIC CHIP 100PF 5.00% 50V
C5816 1-164-505-11 CERAMIC CHIP 2.2UF 16V
C5817 1-164-004-11 CERAMIC CHIP 0.1UF 10.00%25V
C5818 1-163-239-11 CERAMIC CHIP 33PF 5.00% 50V
C5820 1-163-239-11 CERAMIC CHIP 33PF 5.00% 50V
C5821 1-163-038-11 CERAMIC CHIP 0.1UF 25V
C5822 1-163-009-11 CERAMIC CHIP 0.001UF 10.00% 50V
C5823 1-126-933-11 ELECT 100UF 20.00%16V
C5826 1-126-963-11 ELECT 4.7UF 20.00%50V
C5830 1-163-038-11 CERAMIC CHIP 0.1UF 25V
C5831 1-126-924-11 ELECT 330UF 20.00%6.3V
<CONNECTOR>
CN5801 1-793-496-11 CONNECTOR, BOARD TO BOARD 20P
<DIODE>
D5802 8-719-914-44 DAP202K
D5803 8-719-105-46 RD3.3M-B2
<FERRITE BEAD>
FB5801 1-410-397-21 FERRITE 1.1UH
FB5802 1-410-397-21 FERRITE 1.1UH
FB5803 1-410-397-21 FERRITE 1.1UH
FB5804 1-410-682-31 INDUCTOR 470UH
<IC>
IC5801 8-759-476-87 SAA5261
<CHIP CONDUCTOR>
JR5801 1-216-295-11 SHORT 0
JR5804 1-216-295-11 SHORT 0
JR5805 1-216-295-11 SHORT 0
<COIL>
L5800 1-412-537-31 INDUCTOR 100UH
<TRANSISTOR>
Q5801 8-729-120-28 2SC1623-L5L6
Q5803 8-729-120-28 2SC1623-L5L6
Q5806 8-729-120-28 2SC1623-L5L6
Q5807 8-729-120-28 2SC1623-L5L6
Q5808 8-729-120-28 2SC1623-L5L6
V2 (KV-EX34M39/EX34M69)
P (EXCEPT KV-EX29M63)

http://cxema.ru
REF. NO. PART NO. DESCRIPTION REMARK
The components identified by shading
and mark ! are critical for safety.
Replace only with part number specified.
REF. NO. PART NO. DESCRIPTION REMARK
– 202 –
KV-EX29M63
RM-964
KV-EX34M39/EX34M69/EX34M87
RM-963
Q5810 8-729-120-28 2SC1623-L5L6
Q5817 8-729-026-49 2SA1037AK-T146-R
<RESISTOR>
R5800 1-208-806-11 METAL CHIP 10K 0.5% 1/10W
R5801 1-216-295-11 SHORT 0
R5802 1-216-025-11 RES-CHIP 100 5% 1/10W
R5803 1-216-295-11 SHORT 0
R5821 1-216-083-00 RES-CHIP 27K 5% 1/10W
R5822 1-216-025-11 RES-CHIP 100 5% 1/10W
R5824 1-216-295-11 SHORT 0
R5825 1-216-295-11 SHORT 0
R5827 1-216-295-11 SHORT 0
R5828 1-216-025-11 RES-CHIP 100 5% 1/10W
R5829 1-216-025-11 RES-CHIP 100 5% 1/10W
R5830 1-216-295-11 SHORT 0
R5831 1-216-295-11 SHORT 0
R5832 1-208-790-11 METAL CHIP 2.2K 0.5% 1/10W
R5835 1-216-295-11 SHORT 0
R5839 1-216-655-11 METAL CHIP 1.5K 0.5% 1/10W
R5841 1-216-025-11 RES-CHIP 100 5% 1/10W
R5842 1-216-065-91 RES-CHIP 4.7K 5% 1/10W
R5843 1-216-065-91 RES-CHIP 4.7K 5% 1/10W
R5845 1-216-017-91 RES-CHIP 47 5% 1/10W
R5846 1-216-049-11 RES-CHIP 1K 5% 1/10W
R5847 1-216-037-00 RES-CHIP 330 5% 1/10W
R5848 1-216-027-00 RES-CHIP 120 5% 1/10W
R5849 1-216-049-11 RES-CHIP 1K 5% 1/10W
R5857 1-216-049-11 RES-CHIP 1K 5% 1/10W
R5860 1-216-049-11 RES-CHIP 1K 5% 1/10W
R5861 1-216-025-11 RES-CHIP 100 5% 1/10W
R5863 1-216-025-11 RES-CHIP 100 5% 1/10W
R5879 1-216-049-11 RES-CHIP 1K 5% 1/10W
R5880 1-216-049-11 RES-CHIP 1K 5% 1/10W
R5882 1-216-025-11 RES-CHIP 100 5% 1/10W
R5884 1-216-025-11 RES-CHIP 100 5% 1/10W
R5885 1-216-025-11 RES-CHIP 100 5% 1/10W
R5886 1-216-041-00 RES-CHIP 470 5% 1/10W
R5887 1-216-027-00 RES-CHIP 120 5% 1/10W
R5888 1-216-037-00 RES-CHIP 330 5% 1/10W
R5889 1-216-037-00 RES-CHIP 330 5% 1/10W
R5890 1-216-049-11 RES-CHIP 1K 5% 1/10W
R5891 1-216-049-11 RES-CHIP 1K 5% 1/10W
R5893 1-216-027-00 RES-CHIP 120 5% 1/10W
<CRYSTAL>
X5801 1-578-774-11 VIBRATOR, CRYSTAL
***********************************************************************
* A-1342-584-A VM BOARD, MOUNTED (KV-EX29M63)
**********************
* A-1342-570-A VM BOARD, MOUNTED (EXCEPT KV-EX29M63)
**********************
4-382-854-11 SCREW (M3X10), P, SW (+)
<CAPACITOR>
C5401 1-126-935-11 ELECT 470UF 20.00% 16V
C5402 1-137-194-81 FILM 0.47UF 5.00% 50V
C5403 1-126-935-11 ELECT 470UF 20.00% 6.3V
C5405 1-126-933-11 ELECT 100UF 20.00% 16V
C5406 1-126-935-11 ELECT 470UF 20.00% 6.3V
C5407 1-107-364-11 MYLAR 0.01UF 10.00% 200V
C5408 1-107-364-11 MYLAR 0.01UF 10.00% 200V
C5409 1-107-649-11 ELECT 2.2UF 20.00% 250V
C5410 1-130-471-00 MYLAR 0.001UF 5.00% 50V
C5411 1-130-471-00 MYLAR 0.001UF 5.00% 50V
C5412 1-126-935-11 ELECT 470UF 20.00% 16V
C5413 1-107-648-91 ELECT 100UF 20.00% 160V
C5415 1-104-999-11 MYLAR 0.1UF 10.00% 200V
C5417 1-101-821-00 CERAMIC 0.0022UF 500V
C5418 1-107-638-11 ELECT 33UF 20.00% 160V
<CONNECTOR>
CN5401 * 1-770-723-11 CONNECTOR, BOARD TO BOARD 8P
CN5402 1-764-334-11 PLUG, CONNECTOR 11P
<DIODE>
D5400 8-719-911-19 1SS119-25
D5401 8-719-510-02 D1NS4
D5402 8-719-911-19 1SS119-25
D5403 8-719-911-19 1SS119-25
D5404 8-719-911-19 1SS119-25
D5405 8-719-110-56 RD22ES-B1
D5406 8-719-110-56 RD22ES-B1
<COIL>
L5400 1-412-525-31 INDUCTOR 10UH
<TRANSISTOR>
Q5400 8-729-119-78 2SC2785-HFE
Q5401 8-729-119-78 2SC2785-HFE
Q5402 8-729-119-78 2SC2785-HFE
Q5403 8-729-119-78 2SC2785-HFE
Q5404 8-729-119-76 2SA1175-HFE
Q5405 8-729-119-76 2SA1175-HFE
Q5406 8-729-045-05 2SA2005
Q5407 8-729-045-04 2SC5511
V2 (KV-EX34M39/EX34M69) VM

http://cxema.ru
The components identified by shading
and mark ! are critical for safety.
Replace only with part number specified.
REF. NO. PART NO. DESCRIPTION REMARK REF. NO. PART NO. DESCRIPTION REMARK
– 203 –
KV-EX29M63
RM-964
KV-EX34M39/EX34M69/EX34M87
RM-963
<RESISTOR>
R5401 1-249-425-11 CARBON 4.7K 5% 1/4W
R5402 1-249-415-11 CARBON 680 5% 1/4W
R5403 1-247-739-11 CARBON 100 5% 1/2W
R5404 1-249-418-11 CARBON 1.2K 5% 1/4W
R5406 1-249-425-11 CARBON 4.7K 5% 1/4W
R5407 1-249-401-11 CARBON 47 5% 1/4W
R5408 1-247-807-31 CARBON 100 5% 1/4W
R5409 1-249-409-11 CARBON 220 5% 1/4W
R5410 1-249-401-11 CARBON 47 5% 1/4W
R5411 1-249-401-11 CARBON 47 5% 1/4W
R5412 1-249-429-11 CARBON 10K 5% 1/4W
R5413 1-249-414-11 CARBON 560 5% 1/4W
R5414 1-249-432-11 CARBON 18K 5% 1/4W
R5415 1-247-739-11 CARBON 100 5% 1/2W
R5416 1-249-385-11 CARBON 2.2 5% 1/4W
R5417 1-249-432-11 CARBON 18K 5% 1/4W
R5418 1-249-414-11 CARBON 560 5% 1/4W
R5419 1-249-421-11 CARBON 2.2K 5% 1/4W
R5420 1-249-421-11 CARBON 2.2K 5% 1/4W
R5421 1-249-385-11 CARBON 2.2 5% 1/4W
R5422 1-249-405-11 CARBON 100 5% 1/4W
R5423 1-215-915-11 METAL OXIDE 470 5% 3W
R5424 1-249-395-11 CARBON 15 5% 1/4W
R5425 1-249-401-11 CARBON 47 5% 1/4W
R5427 1-249-395-11 CARBON 15 5% 1/4W
***********************************************************************
MISCELLANEOUS
*****************
1-251-658-21 SPLITTER RF (EXCEPT KV-EX29M63)
1-416-871-11 COIL, LANDING CORRECTION
(KV-EX34M69 ONLY)
!1-419-323-21 COIL, DEGAUSSING (KV-EX29M63)
!1-419-293-11 COIL, DEGAUSSING (EXCEPT KV-EX29M63)
1-452-896-91 COIL, NA ROTATION (KV-EX29M63)
1-452-896-11 COIL, NA ROTATION (RT200)
(EXCEPT KV-EX29M63)
1-452-094-00 CIRCULAR DISC MAGNET B
1-452-032-00 MAGNET,DISC
1-452-896-11 COIL, NA ROTATION (RT200)
1-503-902-41 SPEAKER (15X6.5CM)
1-529-190-11 SPEAKER (5CM)
* 1-555-110-00 P-P CABLE (EXCEPT KV-EX29M63)
!1-575-023-31 CORD, POWER (WITH CONNECTOR)
5A/250V(KV-EX29M63)
!1-792-035-11 CORD, POWER (WITH FILTER) (KV-EX34M39)
!1-791-439-11 CORD, POWER (WITH CONNECTOR)
(KV-EX34M69/EX34M87)
1-900-251-82 LEAD ASSY, G2 (KV-EX34M69/EX34M87)
1-900-252-15 LEAD ASSY, G2 (KV-EX34M39)
!8-451-504-61 DEFLECTION YOKE (Y34RSC2-M3)
(KV-EX29M63)
!8-451-500-31 DEFLECTION YOKE (Y34RSC2-M3)
(EXCEPT KV-EX29M63)
8-453-011-11 NA299-M (KV-EX29M63)
8-453-007-31 NA324-M3 (EXCEPT KV-EX29M63)
!8-735-056-05 PICTURE TUBE (M68LNH070X)(KV-EX29M63)
!8-735-062-05 PICTURE TUBE (A80LPD10X)
(KV-EX34M39MEX34M87)
!8-735-063-05 PICTURE TUBE (A80LPD10X)(KV-EX34M69)
***********************************************************************
ACCESSORIES AND PACKING MATERIALS
***************************************
1-569-008-21 ADAPTOR, CONVERSION 2P (ME ONLY)
3-701-910-00 SCREW, SPECIAL (DIA. 3.8X20)
4-065-210-01 JOINT
* 4-054-764-01 BAG, PROTECTION (KV-EX29M63)
* 4-074-148-01 BAG, PROTECTION (EXCEPT KV-EX29M63)
4-059-705-11 CLIP (KV-EX29M63)
4-392-004-11 CLIP (EXCEPT KV-EX29M63)
* 4-080-047-01 CUSHION(LOWER)(ASSY) (KV-EX29M63)
* 4-076-924-01 CUSHION(LOWER)(ASSY)
(EXCEPT KV-EX29M63)
* 4-080-048-01 CUSHION(UPPER)(ASSY) (KV-EX29M63)
* 4-076-927-01 CUSHION(UPPER)(ASSY) (EXCEPT KV-EX29M63)
* 4-080-049-01 INDIVIDUAL CARTON (KV-EX29M63)
* 4-076-930-01 INDIVIDUAL CARTON (EXCEPT KV-EX29M63)
* 4-080-050-01 TRAY (KV-EX29M63)
* 4-076-931-01 TRAY (EXCEPT KV-EX29M63)
4-080-056-11 MANUAL INSTRUCTION (KV-EX29M63)
4-078-366-61 MANUAL INSTRUCTION (KV-EX34M69)
4-078-366-31 MANUAL INSTRUCTION
(KV-EX34M39/EX34M87)
4-078-366-51 MANUAL INSTRUCTION (KV-EX34M87)
4-080-142-01 BOARD, TOP (KV-EX29M63 ONLY)
4-080-427-01 PILLAR, L (KV-EX29M63 ONLY)
4-392-003-21 BAND, HOLDING (KV-EX29M63)
4-392-003-11 BAND, HOLD (EXCEPT KV-EX29M63)
***********************************************************************
REMOTE COMMANDER
**********************
1-476-291-11 REMOTE COMMANDER (RM-963)
(EXCEPT KV-EX29M63)
1-476-292-11 REMOTE COMMANDER (RM-964)(KV-EX29M63)
4-079-833-01 COVER, BATTERY REMOTE COMMANDER
(RM-963) (EXCEPT KV-EX29M63)
9-933-895-11 COVER, BATTERY REMOTE COMMANDER
(RM-964) (KV-EX29M63)
VM

http://cxema.ru
REF. NO. PART NO. DESCRIPTION REMARK
The components identified by shading
and mark ! are critical for safety.
Replace only with part number specified.
REF. NO. PART NO. DESCRIPTION REMARK
– 204 –
KV-EX29M63
RM-964
KV-EX34M39/EX34M69/EX34M87
RM-963
Sony Corporation
Sony Technology Malaysia Sdn. Bhd.
Visual Entertainment General Area
9-872-220-01
English
2000IG70186-1
Printed in Malaysia
2000.9