Nordlead2X Lead2xownersanual
Nord Lead 2X Owner's Manual lead2xownersanual Nord - Lead 2X - Owner's Manual
Clavia Lead 2X Owner's Manual lead2xownersanual Clavia - Lead 2X - Owner's Manual
Nord Lead 2X Owner's Manual lead2xownersanual Nord - Lead 2X - Owner's Manual
Clavia Lead 2X Owner's Manual lead2xownersanual Clavia - Lead 2X - Owner's Manual
User Manual: Synthesizer Manuals
Open the PDF directly: View PDF
.
Page Count: 118 [warning: Documents this large are best viewed by clicking the View PDF Link!]
- 1. Introduction
- 2. Connections
- 3. Basic operation
- Demo play function
- Basic MIDI Settings for the Nord Rack 2X
- Selecting Programs
- Selecting Percussion Kits
- Using the Slots to switch Programs
- Layering
- Splitting the Keyboard
- Performances
- Monophonic and polyphonic operation
- Stereo/Mono
- Pitch Stick and Modulation Wheel
- Master Tune
- Using a sustain pedal
- Using a control (expression) pedal
- The “Panic” button
- 4. Editing Programs
- 5. Programming Velocity Sensitivity
- 6. Percussion Kits
- 7. Performances
- 8. Panel Reference
- 9. Shift functions
- Accessing the Shift functions
- Shift function list
- Tune (Master Tune)
- Out Mode
- Local
- Prog/Ctrl
- MIDI Channel
- Special
- Accessing the Special functions
- Function “1” – Synchronizing LFO 1 to MIDI Clock
- Function “2” – Synchronizing LFO2/Arpeggio to MIDI Clock
- Function “F” – External triggering of Filter envelope
- Function “A” – External triggering of Amplifier Envelope
- Function “S” – External Velocity Morph
- Aftertouch and Expression Pedal Settings
- System
- 10. MIDI
- 11. Synthesis basics
- 12. Factory presets
- 13. MIDI implementation
- Index

Warning - When using electric products, basic precautions
should always be followed, including the following:
1. Read all the instructions and observe the graphic symbols
above before using the product.
2. Do not use this product near water - for example near a
bathtub, washbowl, kitchen sink, in a wet basement, near or
in a swimming pool, a swamp or the like.
3. This product should be used only with a cart or a stand that
is recommended by the manufacturer.
4. This product, either alone or in combination with an
amplifier and headphones or speakers may be perfectly
capable of producing sound levels that could cause permanent
hearing loss. Do not operate for a long period of time at a
high volume level or at a level that is uncomfortable. If you
experience any hearing loss or ringing in the ears, you should
consult an audiologist.
5. The product should be located so that its location or
position does not interfere with or obstruct its normal flow of
ventilation.
6. The product should be located away from heat sources such
as radiators, heat registers or other products that produce
heat.
The lightning flash with the arrowhead symbol within an
equilateral triangle is intended to alert the user to the
presence of uninsulated voltage within the products
enclosure that may be of sufficient magnitude to constitute
a risk of electric shock to persons.
Le symbole éclair avec le point de flèche à l´intérieur d´un triangle
équilatéral est utilisé pour alerter l´utilisateur de la presence à
l´intérieur du coffret de ”voltage dangereux” non isolé d´ampleur
suffisante pour constituer un risque d`éléctrocution.
The exclamation mark within an equilateral triangle is
intended to alert the user to the presence of important
operating and maintenance (servicing) instructions in the
literature accompanying the product.
Le point d´exclamation à l´intérieur d´un triangle équilatéral est
employé pour alerter l´utilisateur de la présence d´instructions
importantes pour le fonctionnement et l´entretien (service) dans le
livret d´instructions accompagnant l´appareil.
Instructions pertaining to a risk of fire, electric shock or injury to persons.
IMPORTANT SAFETY INSTRUCTIONS
SS
SS
SAA
AA
AVE THESE INSTRUCTIONSVE THESE INSTRUCTIONS
VE THESE INSTRUCTIONSVE THESE INSTRUCTIONS
VE THESE INSTRUCTIONS
CAUTION AVIS
RISK OF ELECTRIC SHOCK
DO NOT OPEN
RISQUE DE SHOCK ELECTRIQUE
NE PAS OUVRIR
CAUTION: TO REDUCE THE RISK OF ELECTRIC
SHOCK DO NOT REMOVE COVER (OR BACK).
NO USER SERVICEABLE PARTS INSIDE.
REFER SERVICING TO QUALIFIED PERSONNEL.
ATTENTION:POUR EVITER LES RISQUES DE CHOC
ELECTRIQUE, NE PAS ENLEVER LE COUVERCLE.
AUCUN ENTRETIEN DE PIECES INTERIEURES PAR L´USAGER.
CONFIER L´ENTRETIEN AU PERSONNEL QUALIFE.
AVIS: POUR EVITER LES RISQUES D´INCIDENTE OU
D´ELECTROCUTION, N´EXPOSEZ PAS CET ARTICLE A LA PLUIE
OU L´HUMIDITET.
7. The product should be connected to a power supply only
of the type described in these operation instructions or as
marked on the product.
8. The power supply cord of the product should be unplugged
from the outlet when the product is left unused for a long
period of time.
9. Care should be taken so that objects do not fall, or liquids
are not spilled into the enclosure through openings.
10. The product should be serviced by qualified service
personnel when:
A. The power supply cord has been damaged; or
B. Objects have fallen or liquids have been spilled
onto the product; or
C. The product has been exposed to rain; or
D. The product does not appear to operate normally or
exhibits a marked change in performance; or
E. The product has been dropped or the enclosure
has been damaged.
11. Do not attempt to service the product beyond those
means described in this operating manual. All other
servicing should be referred to qualified service personnel.
Trademarks: The Nord Lead logo is registred trademark of Clavia DMI AB. All other
trademarks mentioned in this publication are the properties of their respective holders.
Specifications and appearances are subject to change without notice.
Copyright by Clavia DMI AB, 2003

NORD LEAD 2X V1.0x Table of content
I
Table of content
Table of contentTable of content
Table of content
1.
1. 1.
1. Introduction
IntroductionIntroduction
Introduction .........................................................
..................................................................................................................
......................................................... 7
77
7
Welcome!
Welcome!Welcome!
Welcome! ......................................................................................
............................................................................................................................................................................
...................................................................................... 7
77
7
About this manual
About this manualAbout this manual
About this manual ......................................................................
............................................................................................................................................
...................................................................... 7
77
7
Reading the manual in Adobe Acrobat Reader..........................................................................7
Clavia on the Internet
Clavia on the InternetClavia on the Internet
Clavia on the Internet ...............................................................
..............................................................................................................................
............................................................... 7
77
7
2.
2. 2.
2. Connections
ConnectionsConnections
Connections ..........................................................
....................................................................................................................
.......................................................... 8
88
8
Inputs and outputs
Inputs and outputsInputs and outputs
Inputs and outputs.....................................................................
..........................................................................................................................................
..................................................................... 8
88
8
Connecting pedals
Connecting pedalsConnecting pedals
Connecting pedals ......................................................................
............................................................................................................................................
...................................................................... 9
99
9
3.
3. 3.
3. Basic operation
Basic operationBasic operation
Basic operation ..................................................
....................................................................................................
..................................................10
1010
10
Demo play function
Demo play functionDemo play function
Demo play function...................................................................
......................................................................................................................................
................................................................... 10
1010
10
Basic MIDI Settings for the Nord Rack 2X
Basic MIDI Settings for the Nord Rack 2XBasic MIDI Settings for the Nord Rack 2X
Basic MIDI Settings for the Nord Rack 2X ...........................
......................................................
........................... 10
1010
10
The Trig button .....................................................................................................................12
Selecting Programs
Selecting ProgramsSelecting Programs
Selecting Programs .................................................................
..................................................................................................................................
................................................................. 12
1212
12
Selecting Percussion Kits
Selecting Percussion KitsSelecting Percussion Kits
Selecting Percussion Kits.......................................................
..............................................................................................................
....................................................... 13
1313
13
Using the Slots to switch Programs
Using the Slots to switch ProgramsUsing the Slots to switch Programs
Using the Slots to switch Programs .....................................
..........................................................................
..................................... 14
1414
14
Layering
LayeringLayering
Layering .....................................................................................
..........................................................................................................................................................................
..................................................................................... 14
1414
14
Activating ...............................................................................................................................14
Deactivating ...........................................................................................................................14
Polyphony ..............................................................................................................................15
Changing Programs in the layer..............................................................................................15
Splitting the Keyboard
Splitting the KeyboardSplitting the Keyboard
Splitting the Keyboard ............................................................
........................................................................................................................
............................................................ 15
1515
15
Setting the Split Point.............................................................................................................16
Combining Split and Layer.....................................................................................................16
Performances
PerformancesPerformances
Performances ............................................................................
........................................................................................................................................................
............................................................................ 16
1616
16
Monophonic and polyphonic operation
Monophonic and polyphonic operationMonophonic and polyphonic operation
Monophonic and polyphonic operation ..................................
....................................................................
.................................. 17
1717
17
Stereo/Mono
Stereo/MonoStereo/Mono
Stereo/Mono ..............................................................................
............................................................................................................................................................
.............................................................................. 18
1818
18
Pitch Stick and Modulation Wheel
Pitch Stick and Modulation WheelPitch Stick and Modulation Wheel
Pitch Stick and Modulation Wheel .........................................
..................................................................................
......................................... 18
1818
18
Pitch Stick ..............................................................................................................................18
Modulation Wheel .................................................................................................................18
Master Tune
Master TuneMaster Tune
Master Tune ..............................................................................
............................................................................................................................................................
.............................................................................. 19
1919
19
Using a sustain pedal
Using a sustain pedalUsing a sustain pedal
Using a sustain pedal ..............................................................
............................................................................................................................
.............................................................. 19
1919
19
Using a control (expression) pedal
Using a control (expression) pedalUsing a control (expression) pedal
Using a control (expression) pedal........................................
................................................................................
........................................ 19
1919
19
The “Panic” button
The “Panic” buttonThe “Panic” button
The “Panic” button ...................................................................
......................................................................................................................................
................................................................... 21
2121
21

Table of content NORD LEAD 2X V1.0x
II
4. Editing Programs
4. Editing Programs4. Editing Programs
4. Editing Programs ...............................................
..............................................................................................
............................................... 22
2222
22
Changing an existing Program
Changing an existing ProgramChanging an existing Program
Changing an existing Program .................................................
..................................................................................................
.................................................22
2222
22
Changing one Program in a layer
Changing one Program in a layerChanging one Program in a layer
Changing one Program in a layer............................................
........................................................................................
............................................22
2222
22
Reverting to the original Program
Reverting to the original ProgramReverting to the original Program
Reverting to the original Program .........................................
..................................................................................
.........................................22
2222
22
Using Manual mode
Using Manual modeUsing Manual mode
Using Manual mode ...................................................................
......................................................................................................................................
...................................................................22
2222
22
Customizing Manual mode
Customizing Manual modeCustomizing Manual mode
Customizing Manual mode.........................................................
..................................................................................................................
.........................................................23
2323
23
Storing Programs
Storing ProgramsStoring Programs
Storing Programs .....................................................................
..........................................................................................................................................
.....................................................................23
2323
23
Copying Programs
Copying ProgramsCopying Programs
Copying Programs .....................................................................
..........................................................................................................................................
.....................................................................23
2323
23
5.
5. 5.
5. Programming Velocity Sensitivity
Programming Velocity SensitivityProgramming Velocity Sensitivity
Programming Velocity Sensitivity ....................
........................................
.................... 24
2424
24
The Filter Velocity function
The Filter Velocity functionThe Filter Velocity function
The Filter Velocity function ....................................................
........................................................................................................
....................................................24
2424
24
Making any parameter velocity dependent
Making any parameter velocity dependentMaking any parameter velocity dependent
Making any parameter velocity dependent .............................
..........................................................
.............................24
2424
24
Setting the parameter ranges .................................................................................................. 24
Moving the range................................................................................................................... 25
Clearing velocity programming for one knob
Clearing velocity programming for one knobClearing velocity programming for one knob
Clearing velocity programming for one knob ........................
................................................
........................26
2626
26
Clearing all velocity programming
Clearing all velocity programmingClearing all velocity programming
Clearing all velocity programming .........................................
..................................................................................
.........................................26
2626
26
Morphing
MorphingMorphing
Morphing ....................................................................................
........................................................................................................................................................................
....................................................................................27
2727
27
6.
6. 6.
6. Percussion Kits
Percussion KitsPercussion Kits
Percussion Kits..................................................
....................................................................................................
.................................................. 28
2828
28
Selecting and playing a Percussion Kit
Selecting and playing a Percussion KitSelecting and playing a Percussion Kit
Selecting and playing a Percussion Kit .................................
..................................................................
.................................28
2828
28
Editing the sounds in a Percussion Kit
Editing the sounds in a Percussion KitEditing the sounds in a Percussion Kit
Editing the sounds in a Percussion Kit..................................
....................................................................
..................................29
2929
29
Saving Percussion Kits
Saving Percussion KitsSaving Percussion Kits
Saving Percussion Kits ............................................................
........................................................................................................................
............................................................30
3030
30
Copying, extracting and importing individual percussion sounds
Copying, extracting and importing individual percussion soundsCopying, extracting and importing individual percussion sounds
Copying, extracting and importing individual percussion sounds
30
3030
30
SysEx dumps of Percussion Kits
SysEx dumps of Percussion KitsSysEx dumps of Percussion Kits
SysEx dumps of Percussion Kits .............................................
..........................................................................................
.............................................30
3030
30
Using Percussion Kits in Performance mode
Using Percussion Kits in Performance modeUsing Percussion Kits in Performance mode
Using Percussion Kits in Performance mode .........................
..................................................
.........................31
3131
31
7.
7. 7.
7. Performances
PerformancesPerformances
Performances .....................................................
..........................................................................................................
..................................................... 32
3232
32
What is a Performance?
What is a Performance?What is a Performance?
What is a Performance? ...........................................................
......................................................................................................................
...........................................................32
3232
32
Performances on Nord Rack 2X
Performances on Nord Rack 2XPerformances on Nord Rack 2X
Performances on Nord Rack 2X ..............................................
............................................................................................
..............................................32
3232
32
Recalling a Performance
Recalling a PerformanceRecalling a Performance
Recalling a Performance..........................................................
....................................................................................................................
..........................................................33
3333
33
Editing a Performance
Editing a PerformanceEditing a Performance
Editing a Performance ..............................................................
............................................................................................................................
..............................................................33
3333
33
Selecting Programs as base for a Performance......................................................................... 33
Layering and editing .............................................................................................................. 34
Shift Functions ...................................................................................................................... 34
Saving a Performance
Saving a PerformanceSaving a Performance
Saving a Performance ...............................................................
..............................................................................................................................
...............................................................34
3434
34
Extracting single sounds from a Performance
Extracting single sounds from a PerformanceExtracting single sounds from a Performance
Extracting single sounds from a Performance.....................
..........................................
.....................35
3535
35
Exiting Performance mode
Exiting Performance modeExiting Performance mode
Exiting Performance mode........................................................
................................................................................................................
........................................................35
3535
35
What a Performance contains
What a Performance containsWhat a Performance contains
What a Performance contains .................................................
..................................................................................................
.................................................36
3636
36
For each Program Slot ...........................................................................................................36
For the entire Performance .................................................................................................... 36

NORD LEAD 2X V1.0x Table of content
III
8.
8. 8.
8. Panel Reference
Panel ReferencePanel Reference
Panel Reference .................................................
..................................................................................................
.................................................37
3737
37
Oscillator 1
Oscillator 1Oscillator 1
Oscillator 1 ..............................................................................
............................................................................................................................................................
.............................................................................. 37
3737
37
Waveform selector ..................................................................................................................37
Oscillator 2
Oscillator 2Oscillator 2
Oscillator 2 ..............................................................................
............................................................................................................................................................
.............................................................................. 39
3939
39
Waveform selector ..................................................................................................................39
Semitones ...............................................................................................................................41
Fine Tune...............................................................................................................................41
KBD Track.............................................................................................................................41
Settings for both Oscillators
Settings for both OscillatorsSettings for both Oscillators
Settings for both Oscillators ...............................................
..............................................................................................
............................................... 41
4141
41
FM Amount ...........................................................................................................................41
Ring Mod...............................................................................................................................42
Sync........................................................................................................................................43
Pulse Width............................................................................................................................44
Mix.........................................................................................................................................44
Amplifier
AmplifierAmplifier
Amplifier.....................................................................................
..........................................................................................................................................................................
..................................................................................... 44
4444
44
Attack.....................................................................................................................................45
Decay .....................................................................................................................................45
Sustain....................................................................................................................................46
Release....................................................................................................................................46
ADSR Envelope behavior .......................................................................................................46
Gain .......................................................................................................................................47
Filter
FilterFilter
Filter ..........................................................................................
....................................................................................................................................................................................
.......................................................................................... 47
4747
47
Filter Type..............................................................................................................................48
Frequency...............................................................................................................................49
Resonance...............................................................................................................................50
Envelope Amount...................................................................................................................51
Velocity ..................................................................................................................................51
KBD Track.............................................................................................................................51
Distortion...............................................................................................................................52
Attack, Decay, Sustain and Release.........................................................................................52
LFO 1
LFO 1LFO 1
LFO 1..........................................................................................
....................................................................................................................................................................................
.......................................................................................... 52
5252
52
Waveform...............................................................................................................................53
Rate ........................................................................................................................................53
Destination.............................................................................................................................53
Amount ..................................................................................................................................54
LFO 2/Arpeggiator
LFO 2/ArpeggiatorLFO 2/Arpeggiator
LFO 2/Arpeggiator ....................................................................
........................................................................................................................................
.................................................................... 54
5454
54
Arp switch ..............................................................................................................................54
LFO 2: Arpeggiator Mode
LFO 2: Arpeggiator ModeLFO 2: Arpeggiator Mode
LFO 2: Arpeggiator Mode.........................................................
..................................................................................................................
......................................................... 54
5454
54
Rate ........................................................................................................................................54
Arpeggio Mode.......................................................................................................................54
Arp range................................................................................................................................55
Arpeggio Hold........................................................................................................................55
About the Echo function ........................................................................................................55
LFO 2: LFO Mode
LFO 2: LFO ModeLFO 2: LFO Mode
LFO 2: LFO Mode.......................................................................
..............................................................................................................................................
....................................................................... 56
5656
56
Rate ........................................................................................................................................56
Destination.............................................................................................................................56
Amt ........................................................................................................................................56

Table of content NORD LEAD 2X V1.0x
IV
Modulation Envelope
Modulation EnvelopeModulation Envelope
Modulation Envelope ................................................................
................................................................................................................................
................................................................57
5757
57
Attack .................................................................................................................................... 57
Decay..................................................................................................................................... 57
Amount ................................................................................................................................. 57
Destination............................................................................................................................ 57
Mod Wheel Destination
Mod Wheel DestinationMod Wheel Destination
Mod Wheel Destination.............................................................
..........................................................................................................................
.............................................................59
5959
59
Morph ................................................................................................................................... 59
LFO 1.................................................................................................................................... 59
Osc 2 ..................................................................................................................................... 59
FM ........................................................................................................................................ 59
Filter...................................................................................................................................... 59
Poly, Legato, Mono
Poly, Legato, MonoPoly, Legato, Mono
Poly, Legato, Mono ...................................................................
......................................................................................................................................
...................................................................59
5959
59
Poly ....................................................................................................................................... 60
Legato.................................................................................................................................... 60
Mono..................................................................................................................................... 60
Unison
UnisonUnison
Unison.........................................................................................
..................................................................................................................................................................................
.........................................................................................60
6060
60
Portamento
PortamentoPortamento
Portamento ................................................................................
................................................................................................................................................................
................................................................................60
6060
60
Portamento (Time) ................................................................................................................ 60
Auto....................................................................................................................................... 61
Oct Shift
Oct ShiftOct Shift
Oct Shift ....................................................................................
........................................................................................................................................................................
....................................................................................61
6161
61
Slot Octave Shift.................................................................................................................... 61
Keyboard Octave Shift...........................................................................................................61
9.
9. 9.
9. Shift functions
Shift functionsShift functions
Shift functions ..................................................
....................................................................................................
.................................................. 62
6262
62
Accessing the Shift functions
Accessing the Shift functionsAccessing the Shift functions
Accessing the Shift functions ................................................
................................................................................................
................................................62
6262
62
Selecting a Shift function ....................................................................................................... 62
Shift function list
Shift function listShift function list
Shift function list ....................................................................
........................................................................................................................................
....................................................................63
6363
63
About Global and Slot Functions........................................................................................... 64
Setting the value .................................................................................................................... 64
Exiting the Shift functions mode ........................................................................................... 64
Tune (Master Tune)
Tune (Master Tune)Tune (Master Tune)
Tune (Master Tune) ....................................................................
........................................................................................................................................
....................................................................64
6464
64
Out Mode
Out ModeOut Mode
Out Mode ....................................................................................
........................................................................................................................................................................
....................................................................................64
6464
64
Settings for Slot A and B:....................................................................................................... 65
Settings for Slot C and D:......................................................................................................65
Local
LocalLocal
Local...........................................................................................
......................................................................................................................................................................................
...........................................................................................66
6666
66
About Local Control and Control Change transmission ........................................................ 66
Prog/Ctrl
Prog/CtrlProg/Ctrl
Prog/Ctrl ...................................................................................
......................................................................................................................................................................
...................................................................................66
6666
66
Arpeggio and MIDI Out........................................................................................................ 66
MIDI Channel
MIDI ChannelMIDI Channel
MIDI Channel .............................................................................
..........................................................................................................................................................
.............................................................................67
6767
67
Slot MIDI Channel ...............................................................................................................67
Global MIDI Channel ........................................................................................................... 67

NORD LEAD 2X V1.0x Table of content
V
Special
SpecialSpecial
Special .......................................................................................
..............................................................................................................................................................................
....................................................................................... 67
6767
67
Accessing the Special functions ...............................................................................................68
Function “1” – Synchronizing LFO 1 to MIDI Clock............................................................68
Function “2” – Synchronizing LFO2/Arpeggio to MIDI Clock..............................................69
Function “F” – External triggering of Filter envelope..............................................................69
Function “A” – External triggering of Amplifier Envelope ......................................................71
Function “S” – External Velocity Morph................................................................................71
Aftertouch and Expression Pedal Settings ...............................................................................72
System
SystemSystem
System........................................................................................
................................................................................................................................................................................
........................................................................................ 73
7373
73
Sustain Pedal (SP)...................................................................................................................73
Pitch Bend Range (br) ............................................................................................................73
Unison Detune (Un) ..............................................................................................................73
10.
10. 10.
10. MIDI
MIDIMIDI
MIDI....................................................................
........................................................................................................................................
....................................................................74
7474
74
About the MIDI implementation
About the MIDI implementationAbout the MIDI implementation
About the MIDI implementation ...............................................
..............................................................................................
............................................... 74
7474
74
Notes......................................................................................................................................74
Pitch Bend..............................................................................................................................74
Controllers..............................................................................................................................74
Aftertouch ..............................................................................................................................74
Program Change.....................................................................................................................75
Bank Select .............................................................................................................................76
System Exclusive.....................................................................................................................76
Using Nord Lead 2X with a sequencer
Using Nord Lead 2X with a sequencerUsing Nord Lead 2X with a sequencer
Using Nord Lead 2X with a sequencer ...................................
......................................................................
................................... 76
7676
76
Connections ...........................................................................................................................76
Local On/Off..........................................................................................................................76
MIDI Channels ......................................................................................................................76
Program Change.....................................................................................................................77
Controllers..............................................................................................................................77
Some notes about Controllers and “Chasing” .........................................................................78
MIDI SysEx bulk dump
MIDI SysEx bulk dumpMIDI SysEx bulk dump
MIDI SysEx bulk dump ..............................................................
............................................................................................................................
.............................................................. 78
7878
78
11.
11. 11.
11. Synthesis basics
Synthesis basicsSynthesis basics
Synthesis basics ..............................................
............................................................................................
..............................................79
7979
79
Introduction
IntroductionIntroduction
Introduction..............................................................................
............................................................................................................................................................
.............................................................................. 79
7979
79
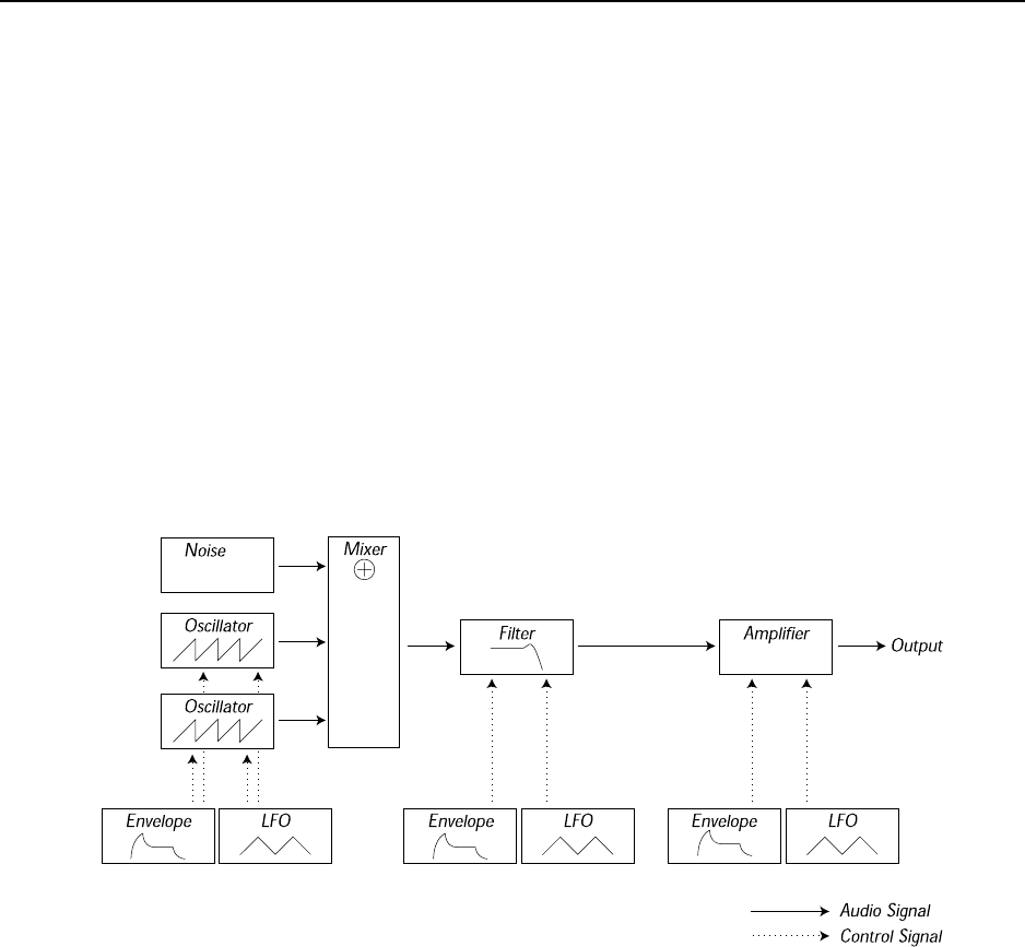
The “building blocks”
The “building blocks”The “building blocks”
The “building blocks” ...............................................................
..............................................................................................................................
............................................................... 79
7979
79
Oscillator................................................................................................................................79
Filter.......................................................................................................................................79
Amplifier ................................................................................................................................79
Envelopes ...............................................................................................................................80
LFOs ......................................................................................................................................80
Connections
ConnectionsConnections
Connections ..............................................................................
............................................................................................................................................................
.............................................................................. 80
8080
80
The oscillators and waveforms
The oscillators and waveformsThe oscillators and waveforms
The oscillators and waveforms ..............................................
............................................................................................
.............................................. 80
8080
80
Pitch.......................................................................................................................................80
Waveform...............................................................................................................................81

Table of content NORD LEAD 2X V1.0x
VI
The filter
The filterThe filter
The filter....................................................................................
........................................................................................................................................................................
....................................................................................85
8585
85
Filter types ............................................................................................................................. 86
Roll-off .................................................................................................................................. 87
Cutoff frequency.................................................................................................................... 88
Resonance.............................................................................................................................. 89
The Amplifier
The AmplifierThe Amplifier
The Amplifier ..............................................................................
............................................................................................................................................................
..............................................................................90
9090
90
Envelopes
EnvelopesEnvelopes
Envelopes ...................................................................................
......................................................................................................................................................................
...................................................................................90
9090
90
ADSR-Envelope .................................................................................................................... 90
AD-Envelope ......................................................................................................................... 93
LFOs
LFOsLFOs
LFOs............................................................................................
........................................................................................................................................................................................
............................................................................................93
9393
93
12.
12. 12.
12. Factory presets
Factory presetsFactory presets
Factory presets ...............................................
..............................................................................................
............................................... 94
9494
94
Program Banks 0-3
Program Banks 0-3Program Banks 0-3
Program Banks 0-3 ...................................................................
......................................................................................................................................
...................................................................94
9494
94
Program Banks 4-7
Program Banks 4-7Program Banks 4-7
Program Banks 4-7 ...................................................................
......................................................................................................................................
...................................................................95
9595
95
Program Banks 8-9
Program Banks 8-9Program Banks 8-9
Program Banks 8-9 ...................................................................
......................................................................................................................................
...................................................................96
9696
96
Percussion Kits
Percussion KitsPercussion Kits
Percussion Kits .........................................................................
..................................................................................................................................................
.........................................................................96
9696
96
Performance Banks 0-1
Performance Banks 0-1Performance Banks 0-1
Performance Banks 0-1 ............................................................
........................................................................................................................
............................................................97
9797
97
Performance Banks 2-3
Performance Banks 2-3Performance Banks 2-3
Performance Banks 2-3 ............................................................
........................................................................................................................
............................................................98
9898
98
About the organ sounds
About the organ soundsAbout the organ sounds
About the organ sounds ..........................................................
....................................................................................................................
..........................................................99
9999
99
Drawbar Organ Essentials...................................................................................................... 99
About the Prophet 5 sound recreations
About the Prophet 5 sound recreationsAbout the Prophet 5 sound recreations
About the Prophet 5 sound recreations ............................
........................................................
............................ 101
101101
101
Nord Lead 2 RAM factory programs
Nord Lead 2 RAM factory programsNord Lead 2 RAM factory programs
Nord Lead 2 RAM factory programs ...................................
......................................................................
................................... 102
102102
102
13.
13. 13.
13. MIDI implementation
MIDI implementationMIDI implementation
MIDI implementation .....................................
..........................................................................
..................................... 103
103103
103
MIDI Controller list
MIDI Controller listMIDI Controller list
MIDI Controller list .............................................................
..........................................................................................................................
............................................................. 103
103103
103
System Exclusive implementation
System Exclusive implementationSystem Exclusive implementation
System Exclusive implementation .........................................
..................................................................................
......................................... 105
105105
105
General Message format....................................................................................................... 105
Patch Dumps....................................................................................................................... 105
Percussion Kit Patch Dump................................................................................................. 107
Patch Dump Request........................................................................................................... 108
Performance Dump ............................................................................................................. 108
Performance Dump Request................................................................................................ 109
All Controllers Request........................................................................................................ 110
Patch and Performance Data Formats.................................................................................. 110
MIDI Implementation Chart
MIDI Implementation ChartMIDI Implementation Chart
MIDI Implementation Chart ...................................................
......................................................................................................
................................................... 113
113113
113
Index
IndexIndex
Index......................................................................
............................................................................................................................................
...................................................................... 115
115115
115

NORD LEAD 2X V1.0x 1. Introduction: Welcome!
Page 7
1. I
1. I1. I
1. IN
NN
NT
TT
TR
RR
RO
OO
OD
DD
DU
UU
UC
CC
CT
TT
TI
II
IO
OO
ON
NN
N
W
WW
WE
EE
EL
LL
LC
CC
CO
OO
OM
MM
ME
EE
E!
!!
!
We’d first like to thank you and congratulate to the purchase of a Nord Lead 2X. You’re about to begin
a journey into the world of virtual analog synthesis. Analog because the Nord Lead 2X mimics traditional
analog synthesizers in a way no one thought was possible. Virtual because the Nord Lead 2X is actually a
digital instrument, remaining true to the traditional analog concept, and still managing to go beyond it!
But not all the magic lies in the sound creation. A major part is in the front panel, comprehensive, clearly
laid out and smooth to operate.
A
AA
AB
BB
BO
OO
OU
UU
UT
TT
T
T
TT
TH
HH
HI
II
IS
SS
S
M
MM
MA
AA
AN
NN
NU
UU
UA
AA
AL
LL
L
If you have some basic knowledge about programmable analog synthesizers, you probably won’t need this
manual much. Therefore, it’s arranged mainly as a reference manual for those rare situations where some-
thing isn’t as obvious as it should be.
Every time this manual wants your attention to an object on the synthesizer, the name of that object will
be printed LIKE THIS, e.g. ‘click on the STORE button’. The LED display on Nord Lead 2X is always
referred to as the DISPLAY. Whenever there is a reference to the ‘keyboard’, that reference will also apply
to any incoming MIDI notes.
R
RR
RE
EE
EA
AA
AD
DD
DI
II
IN
NN
NG
GG
G
T
TT
TH
HH
HE
EE
E
M
MM
MA
AA
AN
NN
NU
UU
UA
AA
AL
LL
L
I
II
IN
NN
N A
A A
AD
DD
DO
OO
OB
BB
BE
EE
E A
A A
AC
CC
CR
RR
RO
OO
OB
BB
BA
AA
AT
TT
T R
R R
RE
EE
EA
AA
AD
DD
DE
EE
ER
RR
R
This manual is also available as PDF file. It can be downloaded, free of charge, from Clavia’s web site at
http://www.clavia.se. When reading the manual as PDF file, you will need Adobe Acrobat Reader 4.0 or
later. This program can be downloaded, free of charge, at http://www.adobe.com.
With Adobe Acrobat Reader it is possible to use special navigation features like hyperlinks. This means
that you can click with the mouse on a word or sentence and automatically get to the location indicated
by the word/sentence. To better show what words or sentences are hyperlinked in this manual, these
words are written in magenta.
C
CC
CL
LL
LA
AA
AV
VV
VI
II
IA
AA
A
O
OO
ON
NN
N
T
TT
TH
HH
HE
EE
E I
I I
IN
NN
NT
TT
TE
EE
ER
RR
RN
NN
NE
EE
ET
TT
T
If you have access to the Internet, you’re very welcome to visit http://www.clavia.se. There you will find
the latest information about Nord Lead 2X and other Clavia products. In the future you’ll also be able to
download new Nord Lead 2X sounds, free of charge.

2. Connections: Inputs and outputs NORD LEAD 2X V1.0x
Page 8
2. C
2. C2. C
2. CO
OO
ON
NN
NN
NN
NE
EE
EC
CC
CT
TT
TI
II
IO
OO
ON
NN
NS
SS
S
I
II
IN
NN
NP
PP
PU
UU
UT
TT
TS
SS
S
A
AA
AN
NN
ND
DD
D
O
OO
OU
UU
UT
TT
TP
PP
PU
UU
UT
TT
TS
SS
S
• Make all connections before turning on your power amplifier!
• If you are using a Nord Rack 2X together with a MIDI keyboard, connect a MIDI cable from MIDI
Out on the keyboard to MIDI In on the Nord Rack.
• All signal cables used with the Nord Lead 2X must be shielded.
• All four Outputs (A-B-C-D) are unbalanced, line level.
• If you connect the Nord Lead 2X in stereo to your audio equipment, you should use Outputs A and B.
For mono connections, use Output A.
MIDI equipment (sequencer etc.) Audio equipment (mixer, PA etc)
Control pedal Headphones
Footswitch

NORD LEAD 2X V1.0x 2. Connections: Connecting pedals
Page 9
C
CC
CO
OO
ON
NN
NN
NN
NE
EE
EC
CC
CT
TT
TI
II
IN
NN
NG
GG
G
P
PP
PE
EE
ED
DD
DA
AA
AL
LL
LS
SS
S
The Nord Lead 2X has two pedal inputs, one for a sustain pedal and one for a control pedal (an expres-
sion-type pedal, used to control various parameters in much the same way as the modulation wheel).
Connect the pedals as shown in the figure below:
• When connecting an expression-type pedal to the Control Pedal input, you should use a stereo cable
(Tip-Ring-Sleeve). Please note that the pedal must have a stereo output jack. The resistance range of
the Control Pedal should be 10 kOhm to 50 kOhm
• For information on how to set the Nord Lead 2X up for use with sustain or expression pedal, see page
19.

3. Basic operation: Demo play function NORD LEAD 2X V1.0x
Page 10
3. B
3. B3. B
3. BA
AA
AS
SS
SI
II
IC
CC
C
O
OO
OP
PP
PE
EE
ER
RR
RA
AA
AT
TT
TI
II
IO
OO
ON
NN
N
D
DD
DE
EE
EM
MM
MO
OO
O
P
PP
PL
LL
LA
AA
AY
YY
Y
F
FF
FU
UU
UN
NN
NC
CC
CT
TT
TI
II
IO
OO
ON
NN
N
Before you try out the new features for yourself, you may want to listen to what can be done with the
instrument. The Nord Lead 2X is equipped with a built-in demo playback function. There are a number
of demo songs in ROM, showing the instrument’s versatility and features in different contexts. To listen
to the demo songs, do like this:
1. Simultaneously press the SHIFT and RING MOD/SYNC (Demo) buttons.
Playback starts. During playback, all knobs and buttons on the panel are disabled, except for MASTER
LEVEL.
2. The demo songs are played back one after the other. If you want to move to the next or previous
demo song, press the UP or DOWN button in the Program section of the panel.
3. To exit demo play mode, press any other button on the panel.
B
BB
BA
AA
AS
SS
SI
II
IC
CC
C MIDI S
MIDI S MIDI S
MIDI SE
EE
ET
TT
TT
TT
TI
II
IN
NN
NG
GG
GS
SS
S
F
FF
FO
OO
OR
RR
R
T
TT
TH
HH
HE
EE
E N
N N
NO
OO
OR
RR
RD
DD
D R
R R
RA
AA
AC
CC
CK
KK
K 2X
2X 2X
2X
If you are using the Nord Rack 2X and controlling it from a MIDI keyboard, the Nord Rack 2X must
be set to receive on the same MIDI channel that the keyboard transmits on. To get started, proceed as
follows:
1. Set the master keyboard to transmit on MIDI Channel 1.
The SHIFT and RING MOD/SYNC buttons.

NORD LEAD 2X V1.0x 3. Basic operation: Basic MIDI Settings for the Nord Rack 2X
Page 11
2. Press the SLOT A button, so that the LED above the button is lit.
3. Hold down the SHIFT button and press the MIDI CH (Unison) button.
The DISPLAY will now show the MIDI Channel setting for Slot A (1 – 16 or off).
4. Use the UP/DOWN buttons to select MIDI Channel 1.
5. Press Shift again to return to the normal play mode.
If you use Slot A when you play the Nord Rack 2X (if you like, together with other Slots), this sim-
ple setting should be sufficient in most situations - even when playing Layers and Performances, as
described later in this manual. For more information, see page 76.
The MIDI Ch button
The Shift button
The UP/DOWN buttons MIDI Channel 1 selected.

3. Basic operation: Selecting Programs NORD LEAD 2X V1.0x
Page 12
T
TT
TH
HH
HE
EE
E T
T T
TR
RR
RI
II
IG
GG
G
B
BB
BU
UU
UT
TT
TT
TT
TO
OO
ON
NN
N
If you don’t have a keyboard connected to your Nord Rack 2X, you can still try out the sounds by using
the TRIG button. Pressing this button is equal to playing the note C3, with a velocity of 64.
The indicator next to the Trig button will light up every time the Nord Rack receives a valid MIDI Note
message. This is an easy way to check that your MIDI connections are OK.
S
SS
SE
EE
EL
LL
LE
EE
EC
CC
CT
TT
TI
II
IN
NN
NG
GG
G P
P P
PR
RR
RO
OO
OG
GG
GR
RR
RA
AA
AM
MM
MS
SS
S
Program are sounds that you have prepared in advance. The internal memory in the Nord Lead 2X con-
tains 10 x 99 Programs. The first four Banks (Programs 1-3.99) of can be edited and overwritten with
your own Programs (see below), the rest are in ROM.
Note! The four Slots share the same internal memory, i.e. a given Program will sound the same regard-
less which Slot you load it to. You could actually load the same Program to all four Slots and edit them
separately. However, as soon as you save the Program again to its original memory location from any
of the Slots, the original Program will of course be overwritten.
1. Select a Program Slot to play by pressing one of the four buttons A to D. When you are only playing
one sound at a time, as you are now, you can select any Slot.
Use these four but-
tons to select a Pro-
gram Slot.
This Slot is selected (lit
up).

NORD LEAD 2X V1.0x 3. Basic operation: Selecting Percussion Kits
Page 13
2. Use the UP/DOWN buttons to select a Program for that Slot. Holding down a button scrolls the
value quickly. Holding down the SHIFT button (the button above the MODULATION WHEEL) while
pressing the buttons makes the value change in steps of ten.
There are 10 x 99 Programs to select from (1-9.99). The Programs are arranged in ten Banks (0-9).
The Programs in Banks 0-3 are rewritable, the rest are in ROM. The Bank number is indicated by the
leftmost digit in the DISPLAY. The Bank number is not displayed for Bank 0, only for Banks 1-9:
S
SS
SE
EE
EL
LL
LE
EE
EC
CC
CT
TT
TI
II
IN
NN
NG
GG
G P
P P
PE
EE
ER
RR
RC
CC
CU
UU
US
SS
SS
SS
SI
II
IO
OO
ON
NN
N K
K K
KI
II
IT
TT
TS
SS
S
In addition to the 10 x 99 Programs in the memory, there are 4 x 10 Percussion Kits. Each Percussion Kit
consists of eight different virtual analog percussion sounds, arranged in zones across the keyboard. The
Kits are located “above” Program number 99 in the Banks 0-3, and are numbered P0-P9. All Percussion
Kits are overwritable.
• To select a Percussion Kit for a Slot, proceed just as when selecting a regular Program: Use the UP/
DOWN buttons to scroll to the desired Percussion Kit location.
For detailed information about how to play and edit the Percussion Kits, see page 28.
Press these UP/DOWN buttons to in-
crease/decrease the Program number. If you hold down the SHIFT button while you
press the Up/Down buttons, the Program value
will change in steps of ten.
Bank 0, Program 21 Bank 1, Program 21 Bank 2, Program 21 Bank 3, Program 21
Percussion Kit P0 in Bank 0 is selected.

3. Basic operation: Using the Slots to switch Programs NORD LEAD 2X V1.0x
Page 14
U
UU
US
SS
SI
II
IN
NN
NG
GG
G
T
TT
TH
HH
HE
EE
E S
S S
SL
LL
LO
OO
OT
TT
TS
SS
S
T
TT
TO
OO
O
S
SS
SW
WW
WI
II
IT
TT
TC
CC
CH
HH
H P
P P
PR
RR
RO
OO
OG
GG
GR
RR
RA
AA
AM
MM
MS
SS
S
The four Program Slots A to D can be thought of as four temporary memories (edit buffers) that you can
load Programs into for playing and editing. When you select one of the Slots you will switch to play the
Program selected for that Slot. For live performance, for example, you can set up each Slot to play a dif-
ferent Program and quickly switch between them by pressing the SLOT buttons A to D.
Note! The four Slots share the same internal memory, i.e. a given Program will sound the same regard-
less which Slot you load it to. You could actually load the same Program to all four Slots and edit them
separately. However, as soon as you save the Program again to its original memory location from any
of the Slots, the original Program will be overwritten.
L
LL
LA
AA
AY
YY
YE
EE
ER
RR
RI
II
IN
NN
NG
GG
G
Layering means playing more than one Program at a time. On the Nord Lead 2X you do this by simply
selecting more than one Slot. Note that layering sounds works quite differently on the Nord Rack 2X.
On the Nord Rack 2X all Slots you want to be layered should be set to the same MIDI Channel. It
doesn’t matter which Slots are selected or not since all Slots respond to incoming MIDI data all the
time.
A
AA
AC
CC
CT
TT
TI
II
IV
VV
VA
AA
AT
TT
TI
II
IN
NN
NG
GG
G
Do like this to layer several Programs on the Nord Lead 2X:
1. Set up the Slots to play the Programs you want to use.
2. To activate more than one Slot, simply press all the SLOT buttons you want to use, at the same time.
All LEDs of the Slots you selected light up. The one you pressed last is flashing. This is the Slot
which will be available for editing from the front panel, but more on this on page 22.
D
DD
DE
EE
EA
AA
AC
CC
CT
TT
TI
II
IV
VV
VA
AA
AT
TT
TI
II
IN
NN
NG
GG
G
To turn of the layer, press a slot button that is not part of the layer, or press all the buttons that make up
the layer.
Slot B (blinking) is selected. Any editing will ap-
ply to the Program in this Slot.
Slots A and D (LEDs lit) are activated.
Slot C (LED dark) is not activated.

NORD LEAD 2X V1.0x 3. Basic operation: Splitting the Keyboard
Page 15
P
PP
PO
OO
OL
LL
LY
YY
YP
PP
PH
HH
HO
OO
ON
NN
NY
YY
Y
The Nord Lead 2X has 20 voices polyphony. How many notes you can play simultaneously depends on
what Play modes and Unison settings the Program uses (see page 59) and also if you layer several Pro-
grams.
C
CC
CH
HH
HA
AA
AN
NN
NG
GG
GI
II
IN
NN
NG
GG
G P
P P
PR
RR
RO
OO
OG
GG
GR
RR
RA
AA
AM
MM
MS
SS
S
I
II
IN
NN
N
T
TT
TH
HH
HE
EE
E
L
LL
LA
AA
AY
YY
YE
EE
ER
RR
R
If you want to select another Program for one or more of the Slots in the layer, do like this:
1. Press the Slot button that you want to select a new Programs for. Its LED will flash to indicate it is
the active Slot.
2. Select a new Program for the Slot by pressing the UP/DOWN buttons.
3. Repeat the procedure if you want to change Programs in any of the other Slots in the layer.
S
SS
SP
PP
PL
LL
LI
II
IT
TT
TT
TT
TI
II
IN
NN
NG
GG
G
T
TT
TH
HH
HE
EE
E K
K K
KE
EE
EY
YY
YB
BB
BO
OO
OA
AA
AR
RR
RD
DD
D
The Keyboard Split function allows you to divide the Nord Lead 2X keyboard in two sections, each play-
ing separate Programs. This can be very useful when you are playing live, since it lets you use the Nord
Lead 2X as if it were two independent synthesizers, with different sounds. When Keyboard Split is acti-
vated, Slots A and B will be played from the left part of the keyboard, while Slots C and D will be played
from the right part. Activate Keyboard Split like this:
1. Select Slot A and select a Program for it. This will be the sound heard when you play the left part of
the keyboard.
2. Select Slot C and select a Program for it. This will be the sound heard when you play the right part of
the keyboard.
3. Press the buttons for Slot A and C at the same time, so that one Slot LED is lit and the other one is
flashing.
4. Press the KBD SPLIT button. The LED next to the button lights up to indicate that the keyboard is
split.
If you now play the keyboard, you will hear the sound of Slot A from the left part of the keyboard,
and the sound of Slot C from the right part of the keyboard.
5. To exit the Keyboard Split mode, press the KBD SPLIT button again.

3. Basic operation: Performances NORD LEAD 2X V1.0x
Page 16
S
SS
SE
EE
ET
TT
TT
TT
TI
II
IN
NN
NG
GG
G
T
TT
TH
HH
HE
EE
E S
S S
SP
PP
PL
LL
LI
II
IT
TT
T P
P P
PO
OO
OI
II
IN
NN
NT
TT
T
You set the Split Point (the key where the keyboard should be split) in the following way:
1. Hold down SHIFT and press the KBD SPLIT button.The DISPLAY shows the current Split Point for
as long as you keep both buttons depressed.
2. While holding down both the SHIFT and KBD SPLIT buttons, press the lowest key for the right-hand
section of the keyboard. The DISPLAY shows the name of the key you press.
3. Release the SHIFT and KBD SPLIT buttons.
C
CC
CO
OO
OM
MM
MB
BB
BI
II
IN
NN
NI
II
IN
NN
NG
GG
G S
S S
SP
PP
PL
LL
LI
II
IT
TT
T
A
AA
AN
NN
ND
DD
D L
L L
LA
AA
AY
YY
YE
EE
ER
RR
R
Since Slots A and B will be played from the lower part of the split keyboard, and Slots C and D from the
upper part, you can split the keyboard and play layers of two sounds on each keyboard half. Just select all
Slots, and activate Keyboard Split.
P
PP
PE
EE
ER
RR
RF
FF
FO
OO
OR
RR
RM
MM
MA
AA
AN
NN
NC
CC
CE
EE
ES
SS
S
A Performance is a collection of up to four Programs, one for each Slot. Furthermore, the Performance
contains information about which Programs should be active (layered), and settings for Keyboard Split.
In fact, a Performance also contains information about what MIDI Channels to use for each Slot, and a
number of other settings, but this is described more in detail on page 32. This text is only meant as a
quick introduction to playing the factory Performances.

NORD LEAD 2X V1.0x 3. Basic operation: Monophonic and polyphonic operation
Page 17
1. If you have the Nord Rack 2X, make sure you transmit on MIDI Channel 1 from your master key-
board. This is because the factory Performances are set to receive on MIDI Channel 1.
2. Enter Performance mode by pressing the PERF. MODE button. The DISPLAY shows the latest
selected Performance.
The Performances are organised in 4 Banks, each holding100 Performances: A.0-L.9, 1.A.0-1.L.9,
2.A.0-2.L.9 and 3.A.0-3.L.9. The Performances are named alphabetically from A0-L9 in each Bank
(the letters I and K are excluded because they’re hard to show clearly in the DISPLAY). The Perform-
ances in the first Bank (A.0-L.9) are rewritable and the rest are in ROM.
3. To select a Performance, press the UP/DOWN buttons. (Hold down SHIFT and press the UP/DOWN
buttons to jump between Performances in steps of ten.) The Performance is instantly loaded and you
can try it out. For a list of the factory Performances, see page 97.
4. Exit Performance mode by pressing the PERF. MODE button.
M
MM
MO
OO
ON
NN
NO
OO
OP
PP
PH
HH
HO
OO
ON
NN
NI
II
IC
CC
C
A
AA
AN
NN
ND
DD
D
P
PP
PO
OO
OL
LL
LY
YY
YP
PP
PH
HH
HO
OO
ON
NN
NI
II
IC
CC
C
O
OO
OP
PP
PE
EE
ER
RR
RA
AA
AT
TT
TI
II
IO
OO
ON
NN
N
For each Program you can set a Play Mode (Poly, Mono, Legato). The exact nature of these modes is
described on page 59.
To make a sound fatter, you can activate Unison. This reduces polyphony. See page 60 for details.
Use the UP/DOWN buttons to change Performance.
If you hold down the SHIFT button, you
can change Performances in steps of ten
with the UP/DOWN buttons.
Press this button to turn Unison
on and off. The LED above the
button indicates that Unison is
activated.

3. Basic operation: Stereo/Mono NORD LEAD 2X V1.0x
Page 18
S
SS
ST
TT
TE
EE
ER
RR
RE
EE
EO
OO
O/M
/M/M
/MO
OO
ON
NN
NO
OO
O
If you are using more than one output, or headphones, you might want to know something about how
the sounds get positioned in the stereo image.
The answer is that this depends on the Out Mode settings as described on page 64. When shipped from
factory, the Nord Lead 2X is set to output all Programs in mono. There’s one exception: If a Program is
set to Unison, the instrument is automatically switched to stereo operation.
P
PP
PI
II
IT
TT
TC
CC
CH
HH
H S
S S
ST
TT
TI
II
IC
CC
CK
KK
K
A
AA
AN
NN
ND
DD
D M
M M
MO
OO
OD
DD
DU
UU
UL
LL
LA
AA
AT
TT
TI
II
IO
OO
ON
NN
N W
W W
WH
HH
HE
EE
EE
EE
EL
LL
L
P
PP
PI
II
IT
TT
TC
CC
CH
HH
H S
S S
ST
TT
TI
II
IC
CC
CK
KK
K
The PITCH STICK is used to bend the notes, just as with a pitch bend wheel on traditional synthesizers.
However, the PITCH STICK differs from other pitch bend devices in a couple of ways:
• There is no dead centre in the middle of the throw. This allows you to use the PITCH STICK for natu-
ral vibrato, pretty much like a guitarist do.
• The effect on pitch is logarithmic, that is, the further you move the PITCH STICK away from the
center position, the more drastic the effect.
To set the range of the PITCH STICK, proceed as follows:
1. Hold down the SHIFT button and press the button labelled SYSTEM.
2. Press the SYSTEM button repeatedly until the character to the left in the DISPLAY says “br” (for Bend
Range).
3. Use the UP/DOWN buttons to the left of the DISPLAY, to change the value. The table on page 73
shows you how many semi-tones each value in the DISPLAY represents.
M
MM
MO
OO
OD
DD
DU
UU
UL
LL
LA
AA
AT
TT
TI
II
IO
OO
ON
NN
N W
W W
WH
HH
HE
EE
EE
EE
EL
LL
L
The effect of moving the MODULATION WHEEL can be different for each Program. You can change the
function by pressing the SHIFT button just above the MODULATION WHEEL. You can select between five
destinations. A description of each can be found on page 59.
...and press the button labelled System (the LED
above the button lights up).
Hold down the Shift button...

NORD LEAD 2X V1.0x 3. Basic operation: Master Tune
Page 19
M
MM
MA
AA
AS
SS
ST
TT
TE
EE
ER
RR
R T
T T
TU
UU
UN
NN
NE
EE
E
To tune the Nord Lead 2X to other instruments, do like this:
1. Hold down the SHIFT button and press the button labelled Tune.
2. Use the UP/DOWN buttons to the left of the DISPLAY, to change the value. ‘00’ is normal 440Hz
tuning. Lower pitches are indicated by a dot to the right of the number and values higher than nor-
mal pitch are indicated without a dot. The values are in cents (hundreds of a semitone).
3. Press the SHIFT button again.
U
UU
US
SS
SI
II
IN
NN
NG
GG
G
A
AA
A
S
SS
SU
UU
US
SS
ST
TT
TA
AA
AI
II
IN
NN
N
P
PP
PE
EE
ED
DD
DA
AA
AL
LL
L
A foot switch connected to the Sustain Pedal input works as a sustain pedal on a piano. Set it up the sus-
tain pedal polarity like this:
1. Hold down the SHIFT button, and press the “SYSTEM” button until the two first digits in the DIS-
PLAY reads ‘SP’.
2. Use the UP/DOWN buttons to switch the rightmost digit between ‘0’ (Sustain Pedal – open when
depressed) and “1” (Sustain pedal – closed when depressed).
3. Press the SHIFT button again.
Nord Lead 2X will also recognize Sustain Pedal MIDI messages as MIDI Controller #64.
U
UU
US
SS
SI
II
IN
NN
NG
GG
G
A
AA
A
C
CC
CO
OO
ON
NN
NT
TT
TR
RR
RO
OO
OL
LL
L (
( (
(E
EE
EX
XX
XP
PP
PR
RR
RE
EE
ES
SS
SS
SS
SI
II
IO
OO
ON
NN
N)
) )
) P
PP
PE
EE
ED
DD
DA
AA
AL
LL
L
As indicated in the illustration on page 9, a regular expression pedal can be connected to the Control Ped-
al input, using a stereo cable. The connected pedal will either duplicate the MODULATION WHEEL func-
tionality or independently control one of a number of parameters. You can select different Control Pedal
functions for each of the four Slots. Set it up as follows:
1. Hold down the SHIFT button, and press the “SPECIAL” button repeatedly until the leftmost charac-
ter in the DISPLAY shows ‘E’ (for “Expression Pedal”).
2. Select a Slot for which you want to set the pedal function by pressing one of the buttons A to D.
...and press the button labelled Tune (the LED above the button lights up).
Hold down the Shift button...

3. Basic operation: Using a control (expression) pedal NORD LEAD 2X V1.0x
Page 20
3. If you want the connected pedal to duplicate the functionality of the MODULATION WHEEL, press
the DOWN button until the DISPLAY reads ‘E.oF’).
With this setting, the expression pedal will have the same function as the MODULATION WHEEL.
4. If you instead want to select an independent control function for the pedal, press the STORE button.
The DISPLAY will flash, showing one of the abbreviations in the table below.
5. Use the UP/DOWN buttons to select one of the following control functions:
6. After you have made your choice, press STORE again. You will return to the ‘E’ display.
7. Use the UP/DOWN buttons to select a control amount value (‘1’ to ‘7’). This value (shown to the
right in the DISPLAY) determines the range of the pedal control signal. Lower values give a smaller
difference between the pedal’s “full up” and “full down” states. High values give a greater difference
between the pedal’s up and down states.
8. If needed, repeat steps 5 to 10 to set pedal control function for the other slots.
9. Press SHIFT to exit the Special menu and return to play mode.
Nord Lead 2X will also recognize Expression pedal messages via MIDI as MIDI Controller #11.
Display shows: Pedal assigned to:
LFO 1 Amount.
LFO 2 Amount.
Filter Cutoff Frequency.
FM Amount.
Oscillator 2 Pitch.

NORD LEAD 2X V1.0x 3. Basic operation: The “Panic” button
Page 21
T
TT
TH
HH
HE
EE
E “P
“P “P
“PA
AA
AN
NN
NI
II
IC
CC
C”
” ”
” B
BB
BU
UU
UT
TT
TT
TT
TO
OO
ON
NN
N
If notes should “hang” or the Nord Lead 2X should behave strange, all you need to do is hold down the
SHIFT button and press “Panic” (the DISTORTION button in the Filter section). This will execute an in-
ternal All Notes Off, and reset certain parameters to normal values.
The Panic button.

4. Editing Programs: Changing an existing Program NORD LEAD 2X V1.0x
Page 22
4. E
4. E4. E
4. ED
DD
DI
II
IT
TT
TI
II
IN
NN
NG
GG
G P
P P
PR
RR
RO
OO
OG
GG
GR
RR
RA
AA
AM
MM
MS
SS
S
C
CC
CH
HH
HA
AA
AN
NN
NG
GG
GI
II
IN
NN
NG
GG
G
A
AA
AN
NN
N
E
EE
EX
XX
XI
II
IS
SS
ST
TT
TI
II
IN
NN
NG
GG
G P
P P
PR
RR
RO
OO
OG
GG
GR
RR
RA
AA
AM
MM
M
Actually, how to change a programmed sound can be described in one sentence: “twist the knobs and
press the buttons”. It is as simple as that!
• For information about editing Percussion Kits, refer to page 29.
• Don’t be afraid to edit and overwrite the RAM Programs in the internal memory (Program 1 - 3.99).
If you want to restore any of the original RAM factory programs later on, they can be fetched as stand-
ard MIDI files at http://www.clavia.se and downloaded to the Nord Lead 2X from a MIDI sequencer.
C
CC
CH
HH
HA
AA
AN
NN
NG
GG
GI
II
IN
NN
NG
GG
G
O
OO
ON
NN
NE
EE
E P
P P
PR
RR
RO
OO
OG
GG
GR
RR
RA
AA
AM
MM
M
I
II
IN
NN
N
A
AA
A
L
LL
LA
AA
AY
YY
YE
EE
ER
RR
R
If you have layered Programs you can still edit one of the Programs from the front panel. Proceed as fol-
lows:
1. Press the Slot button that you want to edit. Its LED will flash to indicate it is the active Slot.
2. Use the front panel knobs and buttons to change the Program in the active Slot.
R
RR
RE
EE
EV
VV
VE
EE
ER
RR
RT
TT
TI
II
IN
NN
NG
GG
G
T
TT
TO
OO
O
T
TT
TH
HH
HE
EE
E
O
OO
OR
RR
RI
II
IG
GG
GI
II
IN
NN
NA
AA
AL
LL
L P
P P
PR
RR
RO
OO
OG
GG
GR
RR
RA
AA
AM
MM
M
If you have edited a Program and want to get back to the programmed original, proceed as follows:
1. Select another Program for the Slot with the UP/DOWN buttons.
2. Select the first Program again. It will now have reverted back to the way it was when you last selected
it.
U
UU
US
SS
SI
II
IN
NN
NG
GG
G M
M M
MA
AA
AN
NN
NU
UU
UA
AA
AL
LL
L
M
MM
MO
OO
OD
DD
DE
EE
E
If you want to use the front panel to make up a sound from scratch, hold down SHIFT and press the Man-
ual (PERF. MODE) button. This leaves you with exactly the sound that the knobs and buttons on the panel
currently indicate (just as if the Nord Lead 2X was a non-programmable instrument). In Manual mode,
the instrument can play only one sound - layering is not possible.
The Performance/Manual button.

NORD LEAD 2X V1.0x 4. Editing Programs: Customizing Manual mode
Page 23
C
CC
CU
UU
US
SS
ST
TT
TO
OO
OM
MM
MI
II
IZ
ZZ
ZI
II
IN
NN
NG
GG
G M
M M
MA
AA
AN
NN
NU
UU
UA
AA
AL
LL
L
M
MM
MO
OO
OD
DD
DE
EE
E
When you enter Manual mode, the button functions (waveform select, modulation destinations etc.) will
be set to some default values, for a basic sound. However, if you would like Manual mode to be different
the next time you turn on power, proceed as follows:
1. Enter Manual mode by holding down SHIFT and pressing the Manual (PERF. MODE) button.
2. Set all button functions as you want them.
3. Press STORE twice.
S
SS
ST
TT
TO
OO
OR
RR
RI
II
IN
NN
NG
GG
G P
P P
PR
RR
RO
OO
OG
GG
GR
RR
RA
AA
AM
MM
MS
SS
S
Storing is done identically regardless if you are saving an edited Program or if you are saving from Manual
mode.
Saving a Program will permanently overwrite an existing Program. Be careful so that you don’t acciden-
tally erase a Program you’d like to keep! However, if you want to restore any of the original RAM factory
programs later on, they can be fetched as standard MIDI files at http://www.clavia.se and downloaded to
the Nord Lead 2X from a MIDI sequencer
1. Press the STORE button. The DISPLAY flashes.
2. Use the UP/DOWN buttons to select a Program number. As you scroll through the memory loca-
tions, you can play and hear the Program currently shown in the DISPLAY. This prevents you from
overwriting a sound that you want to keep. Only Program numbers from 1-3.99 in internal mem-
ory can be overwritten. If you try to save in higher Program numbers, nothing will happen.
3. If you change your mind at this point, press the Slot you want to return to or hold down SHIFT and
press the Manual (PERF. MODE) button to return to Manual Mode.
4. If you decide to go ahead with overwriting the existing Program, press STORE again. The DISPLAY
stops flashing to indicate the Program has been saved.
C
CC
CO
OO
OP
PP
PY
YY
YI
II
IN
NN
NG
GG
G P
P P
PR
RR
RO
OO
OG
GG
GR
RR
RA
AA
AM
MM
MS
SS
S
Copying Programs from one memory location to another is just a variation on Storing:
1. Select the Program you want to copy.
2. Press STORE.
3. Use the UP/DOWN buttons to select a new Program number. As you scroll through the memory
locations, you can play and hear the Program currently shown in the DISPLAY. This prevents you
from overwriting a sound that you want to keep. Only Program numbers from 1-3.99 in internal
memory can be overwritten. If you try to save in higher Program numbers, nothing will happen.
4. Press STORE again.

5. Programming Velocity Sensitivity: The Filter Velocity function NORD LEAD 2X V1.0x
Page 24
5. P
5. P5. P
5. PR
RR
RO
OO
OG
GG
GR
RR
RA
AA
AM
MM
MM
MM
MI
II
IN
NN
NG
GG
G V
V V
VE
EE
EL
LL
LO
OO
OC
CC
CI
II
IT
TT
TY
YY
Y
S
SS
SE
EE
EN
NN
NS
SS
SI
II
IT
TT
TI
II
IV
VV
VI
II
IT
TT
TY
YY
Y
T
TT
TH
HH
HE
EE
E F
F F
FI
II
IL
LL
LT
TT
TE
EE
ER
RR
R V
V V
VE
EE
EL
LL
LO
OO
OC
CC
CI
II
IT
TT
TY
YY
Y
F
FF
FU
UU
UN
NN
NC
CC
CT
TT
TI
II
IO
OO
ON
NN
N
The quickest way to make a Program velocity sensitive, is to activate the Velocity function in the Filter
section. This makes the Filter Envelope Amount vary with striking force, to a pre-determined degree. See
page 51 for details.
M
MM
MA
AA
AK
KK
KI
II
IN
NN
NG
GG
G
A
AA
AN
NN
NY
YY
Y
P
PP
PA
AA
AR
RR
RA
AA
AM
MM
ME
EE
ET
TT
TE
EE
ER
RR
R
V
VV
VE
EE
EL
LL
LO
OO
OC
CC
CI
II
IT
TT
TY
YY
Y
D
DD
DE
EE
EP
PP
PE
EE
EN
NN
ND
DD
DE
EE
EN
NN
NT
TT
T
You can make any continuous parameter (those controlled with knobs) react to velocity. You can also set
the maximum and minimum boundaries for this, yourself.
S
SS
SE
EE
ET
TT
TT
TT
TI
II
IN
NN
NG
GG
G
T
TT
TH
HH
HE
EE
E
P
PP
PA
AA
AR
RR
RA
AA
AM
MM
ME
EE
ET
TT
TE
EE
ER
RR
R
R
RR
RA
AA
AN
NN
NG
GG
GE
EE
ES
SS
S
1. Set the parameter to the value you want it to deliver when you play with minimum force.
2. Press the VELOCITY/MORPH ASSIGN button. The LED over the button will flash, indicating that
the Nord Lead 2X is in “Velocity Learn” mode.
3. Turn the knob to the value you want it to have at maximum striking force. You can try out different
settings for maximum velocity until you find the most suitable. While the Nord Lead 2X is in
“Velocity Learn” mode, you can set ranges for as many parameters as you wish. Note that you could
turn the knob in any direction - it doesn’t necessarily have to be from a low value to a high.
4. Press the VELOCITY/MORPH ASSIGN button again.
Press this button to make the Filter Envelope Amount respond to velocity. The LED
indicates that the Velocity function is activated.

NORD LEAD 2X V1.0x 5. Programming Velocity Sensitivity: Making any parameter
velocity dependent
Page 25
The VELOCITY/MORPH ASSIGN LED is now lit to indicate that at least one parameter in the sound
is velocity dependant. What you have done now is to set the range, the span within which the param-
eter will change with velocity.
5. Turn the knob back to the value you want it to have when you play with minimum force. What you
did now was moving the entire range, as described below.
6. Play the Program to try out the effect.
Please note that any two values can be used when setting the range. To make a parameter value de-
crease when you play with more force, i.e. have “reversed” velocity response, simply use a low value
for the “maximum force “setting and a higher value for the “minimum force” setting, when you are
defining the range.
M
MM
MO
OO
OV
VV
VI
II
IN
NN
NG
GG
G
T
TT
TH
HH
HE
EE
E
R
RR
RA
AA
AN
NN
NG
GG
GE
EE
E
As explained above, step 1 to 4 sets the range of the parameter, how far it should be between the minimum
and maximum values.
...this will be the range the
parameter varies within.
If you press the VELOCITY/MORPH ASSIGN button...
...and move a knob from here............... to there...
Set the value you want the pa-
rameter to have when you play
with minimum force.
If you have set the range as described in the previous picture,
this will be the value you get when playing with maximum force.

5. Programming Velocity Sensitivity: Clearing velocity programming for one knob NORD LEAD 2X
V1.0x
Page 26
If you then turn a knob that has been programmed for velocity sensitivity, without holding any buttons
or anything, you will adjust the minimum value only and the maximum value will move with it, accord-
ingly.
C
CC
CL
LL
LE
EE
EA
AA
AR
RR
RI
II
IN
NN
NG
GG
G
V
VV
VE
EE
EL
LL
LO
OO
OC
CC
CI
II
IT
TT
TY
YY
Y
P
PP
PR
RR
RO
OO
OG
GG
GR
RR
RA
AA
AM
MM
MM
MM
MI
II
IN
NN
NG
GG
G
F
FF
FO
OO
OR
RR
R
O
OO
ON
NN
NE
EE
E
K
KK
KN
NN
NO
OO
OB
BB
B
1. Turn the knob to its lowest value.
2. Press the VELOCITY/MORPH ASSIGN button.
3. Turn the knob a bit up and then back to its lowest value.
4. Press the VELOCITY/MORPH ASSIGN button again. The Velocity/Morph function is now cleared for
the knob.
5. Turn the knob back up to any desired value. When velocity programming is cleared for all knobs,
the VELOCITY/MORPH ASSIGN LED goes out.
C
CC
CL
LL
LE
EE
EA
AA
AR
RR
RI
II
IN
NN
NG
GG
G
A
AA
AL
LL
LL
LL
L
V
VV
VE
EE
EL
LL
LO
OO
OC
CC
CI
II
IT
TT
TY
YY
Y
P
PP
PR
RR
RO
OO
OG
GG
GR
RR
RA
AA
AM
MM
MM
MM
MI
II
IN
NN
NG
GG
G
To clear all velocity programming, hold down SHIFT and press the VELOCITY/MORPH ASSIGN button.
If you adjust the value for a parameter programmed for velocity control, you move the
entire velocity control range up/down:
This minimum value will result in this maximum value. This minimum value
will result in this
maximum value.

NORD LEAD 2X V1.0x 5. Programming Velocity Sensitivity: Morphing
Page 27
M
MM
MO
OO
OR
RR
RP
PP
PH
HH
HI
II
IN
NN
NG
GG
G
Morphing is a term used to describe a continuous “transfer” between two images, sounds or similar. As
described above, the Velocity/Morph function in Nord Lead 2X is normally controlled by velocity. But
you can route the function to the MOD WHEEL instead which allows you to continuously fade between
two sounds – morphing!
The only thing you have to do to activate morphing for a sound that’s already set up for velocity control
is to press the Mod Wheel destination button until Morph is the only lit indicator:
However, if you are setting up a Morph sound from scratch, we recommend the following procedure:
1. Press the MOD WHEEL DESTINATION (SHIFT) button until only the MORPH LED is lit.
2. Make sure the MOD WHEEL is all the way down.
3. Set up the Program (sound) as you want it.
4. Move the MOD WHEEL all the way up.
5. Press the VELOCITY/MORPH ASSIGN button and adjust the knobs so that the Program sounds the
way you want it at “the other end” of the Morph.
6. Press the VELOCITY/MORPH ASSIGN button again.
7. Play and move the MOD WHEEL to try out the effect.
You can also use an Expression pedal for Morphing, see page 19.
Please note that the Velocity function in the Filter section can be used even if Morphing is active, so
that a Program can be basically Velocity sensitive even though Morphing is activated.
Push this button... ...until only the MORPH LED is lit.

6. Percussion Kits: Selecting and playing a Percussion Kit NORD LEAD 2X V1.0x
Page 28
6. P
6. P6. P
6. PE
EE
ER
RR
RC
CC
CU
UU
US
SS
SS
SS
SI
II
IO
OO
ON
NN
N K
K K
KI
II
IT
TT
TS
SS
S
The Nord Lead 2X Percussion Kits consist of eight different virtual analog percussion sounds, arranged
in zones across the keyboard. They allow you to incorporate percussion patterns in your music without
using up more than one Nord Lead 2X Program Slot.
S
SS
SE
EE
EL
LL
LE
EE
EC
CC
CT
TT
TI
II
IN
NN
NG
GG
G
A
AA
AN
NN
ND
DD
D
P
PP
PL
LL
LA
AA
AY
YY
YI
II
IN
NN
NG
GG
G
A
AA
A P
P P
PE
EE
ER
RR
RC
CC
CU
UU
US
SS
SS
SS
SI
II
IO
OO
ON
NN
N K
K K
KI
II
IT
TT
T
1. Select the Slot where you want the Percussion Kit. You can select Percussion Kits for all four slots if
you like, giving you a total of 32 different percussion sounds available simultaneously.
2. Use the UP/DOWN buttons to scroll past Program number 99 (in Banks 0-3) and select one of the
Percussion Kits ‘P0-P9’. There are 4x10 rewritable Percussion Kits (P0-P9, 1.P0-1.P9, 2.P0-2.P9
and 3.P0-3.P9). The Percussion Kits are located directly after the “regular” Programs and labelled
‘P0’ to ‘P9’. For example, select Percussion Kit P0.
3. Use the white keys to play the percussion sounds in the selected Kit. There are eight different sound
zones in each Percussion Kit, arranged across the keyboard like this:
If you for example press the lowest keys F, G, A or B with Percussion Kit P0 selected, you will play a
snare sound. The names of the Percussion Kits are listed on page 96
The keys in a zone will produce different pitches, just as if you played the sound as a regular Program.
However, some percussion sounds are not programmed to respond to keyboard pitch.
Percussion Kit P0 selected in Program Slot C.
Sound 1 Sound 2 Sound 3 Sound 4 Sound 5 Sound 6 Sound 7 Sound 8

NORD LEAD 2X V1.0x 6. Percussion Kits: Editing the sounds in a Percussion Kit
Page 29
E
EE
ED
DD
DI
II
IT
TT
TI
II
IN
NN
NG
GG
G
T
TT
TH
HH
HE
EE
E
S
SS
SO
OO
OU
UU
UN
NN
ND
DD
DS
SS
S
I
II
IN
NN
N
A
AA
A P
P P
PE
EE
ER
RR
RC
CC
CU
UU
US
SS
SS
SS
SI
II
IO
OO
ON
NN
N K
K K
KI
II
IT
TT
T
While the white keys are used to play the percussion sounds, the black keys are used for selecting which
sound to edit:
If for example you want to edit the snare sound in kit P0, proceed as follows:
1. Select Percussion Kit P0 as described on the previous page.
2. Press one of the keys F#, G#, A# in the lowest octave. The DISPLAY will briefly show ‘-2’, indicating
that sound zone number 2 is selected for editing.
3. Now you can use the knobs and buttons on the panel to edit the selected percussion sound to your
liking, just as in regular Nord Lead 2X programs. You can play the other sounds freely while editing
the selected sound, as long as you don’t press any other black key (since this would select another
sound for editing). There is one limitation when programming the percussion sounds: All of the
sounds in a Percussion Kit will share the same LFOs. The Nord Lead 2X will use the LFO rate,
waveform and destination settings of the last played percussion sound.
4. When you’re satisfied with the first sound, press another black key to select another percussion
sound for editing, according to the figure above.
Sound 1 Sound 2 Sound 3 Sound 4 Sound 5 Sound 6 Sound 7 Sound 8

6. Percussion Kits: Saving Percussion Kits NORD LEAD 2X V1.0x
Page 30
S
SS
SA
AA
AV
VV
VI
II
IN
NN
NG
GG
G P
P P
PE
EE
ER
RR
RC
CC
CU
UU
US
SS
SS
SS
SI
II
IO
OO
ON
NN
N K
K K
KI
II
IT
TT
TS
SS
S
1. After editing the percussion sounds, press STORE. The DISPLAY flashes.
2. Use the UP/DOWN buttons to select a Percussion Kit location in any of the first four Percussion Kit
banks.
3. Press STORE. The edited Percussion Kit is saved to the selected location.
C
CC
CO
OO
OP
PP
PY
YY
YI
II
IN
NN
NG
GG
G,
, ,
, E
EE
EX
XX
XT
TT
TR
RR
RA
AA
AC
CC
CT
TT
TI
II
IN
NN
NG
GG
G
A
AA
AN
NN
ND
DD
D
I
II
IM
MM
MP
PP
PO
OO
OR
RR
RT
TT
TI
II
IN
NN
NG
GG
G
I
II
IN
NN
ND
DD
DI
II
IV
VV
VI
II
ID
DD
DU
UU
UA
AA
AL
LL
L
P
PP
PE
EE
ER
RR
RC
CC
CU
UU
US
SS
SS
SS
SI
II
IO
OO
ON
NN
N
S
SS
SO
OO
OU
UU
UN
NN
ND
DD
DS
SS
S
You can easily copy a percussion sound for use in another zone. This zone can be in the same Percussion
Kit or in another one. You can also “extract” the percussion sound and save it as a regular Program.
1. Locate the zone of the percussion sound you want to copy/extract. Hold down a black key in this
zone and press STORE. The DISPLAY flashes.
2. Scroll to the Program or Percussion Kit location to which you want to copy the percussion sound.
3. If you have selected a regular Program to save the sound in, just press STORE again.
4. If you want to save the sound in a zone in a Percussion Kit, hold down a black key in the destination
zone and press STORE.
You may also want to “import” a sound that is currently a regular Program, and use it as a part of a Per-
cussion Kit. Proceed as follows:
1. Select the Program and press STORE.
2. Scroll to the Percussion Kit location to which you want to copy the sound.
3. Hold down a black key in the zone to which you want to copy the sound, and press STORE again.
S
SS
SY
YY
YS
SS
SE
EE
EX
XX
X
D
DD
DU
UU
UM
MM
MP
PP
PS
SS
S
O
OO
OF
FF
F P
P P
PE
EE
ER
RR
RC
CC
CU
UU
US
SS
SS
SS
SI
II
IO
OO
ON
NN
N K
K K
KI
II
IT
TT
TS
SS
S
You can transmit and receive SysEx data that contains all settings for a single Percussion Kit, just as for a
regular Program. However, there are a couple of things to note:
• You’ve got to initiate the dump from Program Mode, not from Performance mode! If you make a
SysEx dump from Performance mode, the actual parameters of the Percussion Kit will not be
included in the dump, only a reference to which Percussion Kit is used in the Performance.
• Before receiving a Percussion Kit SysEx data dump, you must select a Percussion Kit for the “receiv-
ing” Slot. If you attempt to receive a Percussion Kit into a Slot which plays a regular Program,
nothing will happen. Likewise, you cannot receive regular Program SysEx data into a Slot which
currently plays a Percussion Kit.

NORD LEAD 2X V1.0x 6. Percussion Kits: Using Percussion Kits in Performance mode
Page 31
U
UU
US
SS
SI
II
IN
NN
NG
GG
G P
P P
PE
EE
ER
RR
RC
CC
CU
UU
US
SS
SS
SS
SI
II
IO
OO
ON
NN
N K
K K
KI
II
IT
TT
TS
SS
S
I
II
IN
NN
N P
P P
PE
EE
ER
RR
RF
FF
FO
OO
OR
RR
RM
MM
MA
AA
AN
NN
NC
CC
CE
EE
E
M
MM
MO
OO
OD
DD
DE
EE
E
In Performance mode, there is one big difference between regular Programs and Percussion Kits:
A Percussion Kit in a Performance is only a reference to the original Percussion Kit memory location!
Any changes you make to a Percussion Kit in Performance mode, will not be included when you save the
Performance. If you want to edit your Percussion Kit for use in a Performance, there are two ways of do-
ing this:
• Edit and store your Percussion Kit in Program mode (you might want to save it on another location,
to preserve the original, unedited Kit). Then go to Performance mode and select your edited Percus-
sion Kit for one of the Slots.
• Edit the Percussion Kit in Performance Mode. Then, for each edited Percussion sound in the Kit,
select the sound by pressing a black key in that zone and press STORE twice. Note however, that this
will change the original Percussion Kit, and all Performances that use this Percussion Kit will be
affected by the changes!

7. Performances: What is a Performance? NORD LEAD 2X V1.0x
Page 32
7. P
7. P7. P
7. PE
EE
ER
RR
RF
FF
FO
OO
OR
RR
RM
MM
MA
AA
AN
NN
NC
CC
CE
EE
ES
SS
S
W
WW
WH
HH
HA
AA
AT
TT
T
I
II
IS
SS
S
A
AA
A P
P P
PE
EE
ER
RR
RF
FF
FO
OO
OR
RR
RM
MM
MA
AA
AN
NN
NC
CC
CE
EE
E?
??
?
Performances allow you to call up four Programs at a time in a live situation, or to recall complete setups
when sequencing via MIDI. The Nord Lead 2X comes with 100 rewritable Performances and another
3x100 Performances in ROM. Some of these make use of two, three or four Slots, while some are single-
Slot Performances, effectively serving as extra “Programs”. Please note:
• You can edit any Performance as desired, but you can only save your changes in the first Performance
bank (A.0-L.9).
• You can transmit edited Performance data via MIDI SysEx, for storage in an external sequencer, etc.
• If the Performance contains a Percussion Kit, only the reference to the Kit Location will be saved with
the SysEx dump! To include the parameters for the Percussion Kit, you need to make a separate SysEx
dump of the Percussion Kit, from Program mode (not from Performance mode).
• You can receive SysEx data for one Performance at a time into the edit buffer. If you for example use
Nord Lead 2X multitimbrally together with a sequencer, it is often practical to place a SysEx Perform-
ance data dump in the beginning of your song, to select sounds, initialize global settings, etc.
The Factory Performances include several life-like drawbar organ simulations, created using a special
“pseudo-additive” synthesis method. Some of the sounds include famous sound artifacts such as “hum”
and “click” as well as rotating speaker effects, accomplished with the Nord Lead2X’s Morph function.
Among the Performances you can also find recreations of over 40 original factory patches from the classic
vintage synthesizer Prophet 5. All Performances are listed on page 97.
Later in this text follows a detailed list of what settings are contained in a Performance.
P
PP
PE
EE
ER
RR
RF
FF
FO
OO
OR
RR
RM
MM
MA
AA
AN
NN
NC
CC
CE
EE
ES
SS
S
O
OO
ON
NN
N N
N N
NO
OO
OR
RR
RD
DD
D R
R R
RA
AA
AC
CC
CK
KK
K 2X
2X 2X
2X
Note that Performances works quite differently on the Nord Rack 2X. On the Nord Rack 2X all Slots
you want to be layered should be set to the same MIDI Channel. It doesn’t matter which Slots in a
Performance are selected or not since all Slots respond to incoming MIDI data all the time. This means
that playing a Performance on Nord Rack 2X may require manual adjustment of the Slot’s MIDI
Channels to play back as desired.

NORD LEAD 2X V1.0x 7. Performances: Recalling a Performance
Page 33
R
RR
RE
EE
EC
CC
CA
AA
AL
LL
LL
LL
LI
II
IN
NN
NG
GG
G
A
AA
A P
P P
PE
EE
ER
RR
RF
FF
FO
OO
OR
RR
RM
MM
MA
AA
AN
NN
NC
CC
CE
EE
E
When you recall a Performance, you replace the four current sounds in the slots A to D with the sounds
in the recalled Performance. You also recall other settings as listed in the table later in this chapter.
1. Enter Performance mode by pressing the PERF. MODE button. The DISPLAY shows the latest
selected Performance.
The Performances are organised in 4 Banks, each holding100 Performances. The Performances are
named alphabetically from A0-L9 in each Bank (the letters I and K are excluded because they’re hard
to show clearly in the DISPLAY). The Performances in the first Bank there are rewritable and the rest
are in ROM.
2. To select a Performance, use the UP/DOWN buttons. (If you want to select Performances in steps of
ten, hold down SHIFT and press the UP/DOWN buttons.) The Performance is instantly loaded and
you can try it out.
You can also select Performances via MIDI, see page 75.
Please note that selecting a new Performance changes a lot of parameters, including MIDI Channels
and Special modes for each Program slot. This might lead to silent sounds!
E
EE
ED
DD
DI
II
IT
TT
TI
II
IN
NN
NG
GG
G
A
AA
A P
P P
PE
EE
ER
RR
RF
FF
FO
OO
OR
RR
RM
MM
MA
AA
AN
NN
NC
CC
CE
EE
E
S
SS
SE
EE
EL
LL
LE
EE
EC
CC
CT
TT
TI
II
IN
NN
NG
GG
G P
P P
PR
RR
RO
OO
OG
GG
GR
RR
RA
AA
AM
MM
MS
SS
S
A
AA
AS
SS
S
B
BB
BA
AA
AS
SS
SE
EE
E
F
FF
FO
OO
OR
RR
R
A
AA
A P
P P
PE
EE
ER
RR
RF
FF
FO
OO
OR
RR
RM
MM
MA
AA
AN
NN
NC
CC
CE
EE
E
To replace a sound in a Performance, proceed as follows:
1. Hold down the desired Slot button (A to D). The DISPLAYS shows which Program was used for this
Slot, when the Performance was created. Note that you copy the Program to the Performance. This
means that you’re free to edit and change the original Program (in Program mode) afterwards
without affecting the Performance.
Use the UP/DOWN buttons to change Performance.
If you hold down the SHIFT button, you
can change Performances in steps of ten
with the UP/DOWN buttons.

7. Performances: Saving a Performance NORD LEAD 2X V1.0x
Page 34
2. While holding down the SLOT button, select a Program for the Slot, just as you would in Program
mode. See page 12.
L
LL
LA
AA
AY
YY
YE
EE
ER
RR
RI
II
IN
NN
NG
GG
G
A
AA
AN
NN
ND
DD
D
E
EE
ED
DD
DI
II
IT
TT
TI
II
IN
NN
NG
GG
G
This is done just as in Program mode. The only thing to note is that when you save the Performance you
save the edited Program(s) “within” the Performance. The original Program that you used as a basis for
the Performance is not affected.
This is not true for Percussion Kits, which are only referenced in the Performances. Any editing done to
a Percussion Kit in Performance mode will affect the “original” Percussion Kit, and all references to it
in other Performances.
S
SS
SH
HH
HI
II
IF
FF
FT
TT
T F
F F
FU
UU
UN
NN
NC
CC
CT
TT
TI
II
IO
OO
ON
NN
NS
SS
S
Again, these parameters are set just as in Program mode. Most of these parameters are also saved with the
Performance as indicated in the table on the next page.
S
SS
SA
AA
AV
VV
VI
II
IN
NN
NG
GG
G
A
AA
A P
P P
PE
EE
ER
RR
RF
FF
FO
OO
OR
RR
RM
MM
MA
AA
AN
NN
NC
CC
CE
EE
E
To be able to save edited Performances, you have to save it to any of the first 100 Performance memory
locations (A.0-L.9).
1. Edit the Performance as desired.
2. Press the STORE button. The DISPLAY flashes.
3. Select one of the first 100 Performance memory locations, as described above.
4. If you change your mind at this point, press any of the SLOT buttons to abort.
5. If you decide to go ahead with overwriting the existing Performance, press STORE again. The DIS-
PLAY stops flashing to indicate that the Performance has been saved.
Programs in Performance Slots are actually saved complete with all parameter settings when the Perform-
ance is saved. Percussion Kits, on the other hand, are only saved as references to existing Percussion Kits.
Hold down the desired Slot button (its
LED will blink, and the DISPLAY will
show the selected Program for the slot).
Use the UP/DOWN buttons to select another pro-
gram for the Slot in the Performance.

NORD LEAD 2X V1.0x 7. Performances: Extracting single sounds from a Performance
Page 35
The above point means that there is no need to store the Programs separately. As soon as you save the
Performance, all Programs that it uses are also saved, inside the Performance. This also means that if you
later change any of your Programs, from Program mode, the Programs in the Performances are not af-
fected in any way.
On the other hand, Percussion Kits need to be saved separately, as described on page 31.
E
EE
EX
XX
XT
TT
TR
RR
RA
AA
AC
CC
CT
TT
TI
II
IN
NN
NG
GG
G
S
SS
SI
II
IN
NN
NG
GG
GL
LL
LE
EE
E
S
SS
SO
OO
OU
UU
UN
NN
ND
DD
DS
SS
S
F
FF
FR
RR
RO
OO
OM
MM
M
A
AA
A P
P P
PE
EE
ER
RR
RF
FF
FO
OO
OR
RR
RM
MM
MA
AA
AN
NN
NC
CC
CE
EE
E
The text below does not apply to Percussion Kits in Performances.
As stated earlier, the sounds used in the Slots of a Performance are not references to regular, existing Pro-
grams, but complete Program patches “in their own right”. You will find several unique sounds in the
factory Performances, sounds that you will not find in any of the internal Program locations. You may
want to extract such a sound, for use as a single Program, or to make it part of another Performance. Pro-
ceed as follows:
1. Select the Performance containing the sound you want to extract.
2. Make sure the Slot with the desired sound is selected (LED is flashing).
3. Press STORE.
4. Press the PERF. MODE button, to exit Performance mode.
5. Scroll to a suitable Program location (1- 3.99) in the internal memory and press STORE again. The
sound is stored as a regular Program. This can now be played as usual, or included in another Per-
formance as described on the previous page.
E
EE
EX
XX
XI
II
IT
TT
TI
II
IN
NN
NG
GG
G P
P P
PE
EE
ER
RR
RF
FF
FO
OO
OR
RR
RM
MM
MA
AA
AN
NN
NC
CC
CE
EE
E
M
MM
MO
OO
OD
DD
DE
EE
E
To exit Performance mode, press the PERF. MODE button. Now, you return to the regular Program
mode. You will note that the four slots now play the four Programs that were selected before you entered
Performance mode. Likewise, Layering and Shift functions are restored to the way they were set before
you entered Performance mode.

7. Performances: What a Performance contains NORD LEAD 2X V1.0x
Page 36
W
WW
WH
HH
HA
AA
AT
TT
T
A
AA
A P
P P
PE
EE
ER
RR
RF
FF
FO
OO
OR
RR
RM
MM
MA
AA
AN
NN
NC
CC
CE
EE
E
C
CC
CO
OO
ON
NN
NT
TT
TA
AA
AI
II
IN
NN
NS
SS
S
The following is a list of what a Performance contains, that is, what you actually save and recall when you
work with Performances:
F
FF
FO
OO
OR
RR
R
E
EE
EA
AA
AC
CC
CH
HH
H P
P P
PR
RR
RO
OO
OG
GG
GR
RR
RA
AA
AM
MM
M S
S S
SL
LL
LO
OO
OT
TT
T
• The selected Program complete with parameter settings or a reference to a Percussion Kit.
• The MIDI Channel setting
• The ‘Special’ settings
• Expression pedal assignment
• Aftertouch assignment
F
FF
FO
OO
OR
RR
R
T
TT
TH
HH
HE
EE
E
E
EE
EN
NN
NT
TT
TI
II
IR
RR
RE
EE
E P
P P
PE
EE
ER
RR
RF
FF
FO
OO
OR
RR
RM
MM
MA
AA
AN
NN
NC
CC
CE
EE
E
• The Layer configuration
• The Keyboard Split settings
• Which Program is active for editing
• The Pitch Bend Range setting
• The Out Mode setting
• The Unison Detune setting

NORD LEAD 2X V1.0x 8. Panel Reference: Oscillator 1
Page 37
8. P
8. P8. P
8. PA
AA
AN
NN
NE
EE
EL
LL
L R
R R
RE
EE
EF
FF
FE
EE
ER
RR
RE
EE
EN
NN
NC
CC
CE
EE
E
O
OO
OS
SS
SC
CC
CI
II
IL
LL
LL
LL
LA
AA
AT
TT
TO
OO
OR
RR
R 1
1 1
1
W
WW
WA
AA
AV
VV
VE
EE
EF
FF
FO
OO
OR
RR
RM
MM
M
S
SS
SE
EE
EL
LL
LE
EE
EC
CC
CT
TT
TO
OO
OR
RR
R
Select one of four basic waveforms for Oscillator 1 with the WAVEFORM SELECTOR button:
S
SS
SI
II
IN
NN
NE
EE
E
The sine wave is the simplest waveform there is. I has no additional harmonics. It is suitable for very soft
sounds or for use with FM.
T
TT
TR
RR
RI
II
IA
AA
AN
NN
NG
GG
GL
LL
LE
EE
E
The triangle waveform has only odd and not very strong harmonics. It is suitable for flute sounds and
similar.
The pure sine wave with no additional har-
monics
The frequency “spectrum” of a sine
wave: only the fundamental frequency is present
The triangle wave The frequency spectrum of the triangle wave contains only
odd harmonics at fairly low levels

8. Panel Reference: Oscillator 1 NORD LEAD 2X V1.0x
Page 38
S
SS
SA
AA
AW
WW
WT
TT
TO
OO
OO
OO
OT
TT
TH
HH
H
The sawtooth wave contains all harmonics and is the richest of the available waveforms. It is suitable for
all sorts of sounds.
P
PP
PU
UU
UL
LL
LS
SS
SE
EE
E
The pulse wave contains only odd harmonics at 50% pulse width (square wave). This waveform is special
in that its harmonic content can be varied continuously, by adjusting the Pulse Width with the PULSE
WIDTH knob. The pulse wave can also be modulated by LFO 1 and the Modulation Envelope. This
waveform is suitable for many type of sounds and has a more “hollow” character than the Sawtooth wave.
For a theoretical introduction to waveforms, see page 80.
The sawtooth signal shape The sawtooth signal frequency spectrum
The pure square wave: a pulse wave
with 50% pulse width
The frequency spectrum of a pure square wave. The sig-
nal contains only odd harmonics
The pulse wave at 10% pulse width
The pulse wave at 5% pulse width The narrower the pulse width, the more harmonics are
present in the frequency spectrum
The frequency spectrum at 10% pulse width. Now, also
even harmonics are gradually introduced making the
sound “sharper” but also “thinner”

NORD LEAD 2X V1.0x 8. Panel Reference: Oscillator 2
Page 39
O
OO
OS
SS
SC
CC
CI
II
IL
LL
LL
LL
LA
AA
AT
TT
TO
OO
OR
RR
R 2
2 2
2
W
WW
WA
AA
AV
VV
VE
EE
EF
FF
FO
OO
OR
RR
RM
MM
M
S
SS
SE
EE
EL
LL
LE
EE
EC
CC
CT
TT
TO
OO
OR
RR
R
The first three waveform alternatives for Oscillator 2 are identical to the corresponding waveforms of Os-
cillator 1 (see above). Oscillator 2 also has another waveform, the Noise:
N
NN
NO
OO
OI
II
IS
SS
SE
EE
E, N
, N, N
, NO
OO
OI
II
IS
SS
SE
EE
E
C
CC
CO
OO
OL
LL
LO
OO
OU
UU
UR
RR
R
A
AA
AN
NN
ND
DD
D S
S S
SY
YY
YN
NN
NC
CC
C
W
WW
WA
AA
AV
VV
VE
EE
E
With Noise selected, Oscillator 2 produces noise rather than a pitched waveform. The exact color (fre-
quency content) of the noise can be adjusted with the Oscillator 2 SEMITONES knob. The further you
turn the knob clockwise, the brighter the noise. All the way to the right, its frequency characteristics is
very close to that of white noise (where all frequencies are represented with equal energy).
Note that the sound of the noise is also affected by the filter setting (as all other sound from the Nord
Lead 2X). If the filter frequency is turned down, adjusting Noise color might not have the expected
effect.
If Sync is activated (see page 43), selecting Noise will produce very special signals with non-transposed
formant spectrum with strong “body resonance” characteristics. The reason ‘synched noise’ works at all
is that it’s the same series of frequencies that are synched (repeated over and over). In a traditional analog
system this function wouldn’t work since the noise is totally random. In ‘Sync wave’ mode the SEMI-
TONES knob works as a “waveform selector”. Turning the knob will change the harmonic content of the
sound. The Sync wave selection is not continuous, but stepped, in steps that correspond to the octave
‘White noise’ contains all frequencies at
equal energy levels

8. Panel Reference: Oscillator 2 NORD LEAD 2X V1.0x
Page 40
markings around the SEMITONES knob. It can be controlled by the Velocity/morph function, but is not
affected by LFO 1, the Modulation Envelope or the Modulation Wheel, even when these have Oscillator
2 selected as modulation destination.
Synched noise produces a special type of digital
waveforms with static “body resonance” char-
acteristics
Non-synched white noise contains all
frequencies at equal levels.
Synched noise at higher pitch. As you can see,
the formant peaks are the same even tough the
pitch is higher
The synched noise repeats itself each time
the sync oscillator starts a new period
Here, the noise signal is the same as before,
only now the sync oscillator has higher pitch

NORD LEAD 2X V1.0x 8. Panel Reference: Settings for both Oscillators
Page 41
S
SS
SE
EE
EM
MM
MI
II
IT
TT
TO
OO
ON
NN
NE
EE
ES
SS
S
This setting is used to adjust the tuning of Oscillator 2, relative to Oscillator 1. The setting is in semitone
steps. The range is from 5 octaves below Oscillator 1, to 5 octaves above Oscillator 1. However, the full
range may not be available, depending on the Oct Shift setting (see page 61). To aid you in setting the
value, the LED above the knob lights up when the tuning is in perfect octaves.
F
FF
FI
II
IN
NN
NE
EE
E T
T T
TU
UU
UN
NN
NE
EE
E
This parameter is for tuning Oscillator 2, just as the SEMITONES KNOB is. The difference is that this pa-
rameter operates within one semitone. If you set the two oscillators to equal volume (see Mix below),
make sure Sync and Ring Mod is turned off, set the Oscillator 2 Semitones value to ‘0’ and turn the FINE
TUNE knob slightly, the slight difference in pitch will make the sound “richer”. The LED above the Sem-
itone knob will flash briefly when you set FINE TUNE to 0.
KBD T
KBD TKBD T
KBD TR
RR
RA
AA
AC
CC
CK
KK
K
When this parameter is activated, Oscillator 2 will have different pitches when you play different keys,
just as Oscillator 1 always does. When this parameters is turned off, Oscillator 2 will always play the same
pitch. There are mainly three situations when this is useful:
• When Sync is activated (in this mode, the basic pitch of the sound is determined by Oscillator 1 any-
way).
• When FM or Ring Modulation are used, to get inharmonic sounds with very varying timbre across the
keyboard.
• For special effects and percussion sounds, which are supposed to sound the same all across the key-
board.
S
SS
SE
EE
ET
TT
TT
TT
TI
II
IN
NN
NG
GG
GS
SS
S
F
FF
FO
OO
OR
RR
R
B
BB
BO
OO
OT
TT
TH
HH
H O
O O
OS
SS
SC
CC
CI
II
IL
LL
LL
LL
LA
AA
AT
TT
TO
OO
OR
RR
RS
SS
S
FM A
FM AFM A
FM AM
MM
MO
OO
OU
UU
UN
NN
NT
TT
T
This is classic “deep linear FM”. The FM function is a bit of depart from the “analog” concept of the
Nord Lead 2X, but as you will find, it is a very useful addition. When using FM, Oscillator 2 frequency
modulates Oscillator 1. In FM speak, Oscillator 1 is the Carrier and Oscillator 2 is the Modulator. This

8. Panel Reference: Settings for both Oscillators NORD LEAD 2X V1.0x
Page 42
means that changing the pitch of Oscillator 2 basically does not affect the pitch of the sound, but the
timbre. The FM AMOUNT knob controls the amount of FM from Oscillator 2 to Oscillator 1.
For classic FM sounds, use sine wave on oscillator 1 and triangle wave on oscillator 2.
M
MM
MO
OO
OD
DD
DU
UU
UL
LL
LA
AA
AT
TT
TI
II
IO
OO
ON
NN
N
O
OO
OF
FF
F FM A
FM A FM A
FM AM
MM
MO
OO
OU
UU
UN
NN
NT
TT
T
Please note that the amount of FM can be modulated from the Mod Env and LFO 1, and also controlled
manually from the MOD WHEEL.
R
RR
RI
II
IN
NN
NG
GG
G M
M M
MO
OO
OD
DD
D
Activate Ring Modulation by pressing the RING MOD/SYNC button until the RING MOD LED is lit.
This is a function (also known as amplitude modulation), where the waveforms of the two oscillators are
multiplied. The result is a inharmonic sound, that is great for metallic or bell-like timbres.
When trying out Ring Modulation, make sure you listen to Oscillator 2, since it is mainly this that is
affected by the timbre changes!
Turning the Oscillator 2 SEMITONES knob will change the timbre, much as with FM. However, with
Ring Modulation, this will also affect the pitch of the sound! This means that activating Ring Modulation
may result in a sound with a completely different pitch than the “normal” sounds. To remedy this, you
should use the Ring Mod TUNE knob:
When Ring Modulation is activated, the FM Amount knob works as a Tune knob with a range of roughly
one octave. To set the pitch to “normal”, turn off Ring Modulation and play a note, then activate Ring
Modulation, play the same note and adjust the Tune knob until the pitch is the same. Please note that
the pitch will change again if you change the timbre by adjusting the Semitones knob.
When Ring Modulation is activated, you cannot manually control the FM Amount, since that knob
serves as a Tune knob. Instead you can use the Modulation Wheel, with its destination set to FM.

NORD LEAD 2X V1.0x 8. Panel Reference: Settings for both Oscillators
Page 43
S
SS
SY
YY
YN
NN
NC
CC
C
Activate Oscillator Sync by pressing the RING MOD/SYNC button until the Sync LED is lit. In this mode,
Oscillator 2 is “synched” to Oscillator 1. This means that each time a period in Oscillator 1’s waveform
starts, Oscillator 2 is forced to start over with a new period, as well.
The effect of this is that if Oscillator 2’s pitch is higher than Oscillator 1, its resulting waveform will have
a pitch determined by Oscillator 1, but a timbre depending on the pitch of Oscillator 2. See page 84 for
a more details.
The easiest way to try this out is probably to activate Sync, and adjust the SEMITONE knob for Oscillator
2 while holding down a note. When trying out Sync, make sure you listen to Oscillator 2, since this is
the one affected by the changes!
M
MM
MO
OO
OD
DD
DU
UU
UL
LL
LA
AA
AT
TT
TI
II
IO
OO
ON
NN
N
O
OO
OF
FF
F O
O O
OS
SS
SC
CC
CI
II
IL
LL
LL
LL
LA
AA
AT
TT
TO
OO
OR
RR
R 2
2 2
2 P
PP
PI
II
IT
TT
TC
CC
CH
HH
H
Please note you can modulate the pitch of Oscillator 2 in various ways: from LFO 1, the Mod Env and
from the MOD WHEEL, for example. This can be used to create harmonically varying timbres with a very
characteristic sound. Sync and Ring Modulation can be activated at the same time. Just press the RING
MOD/SYNC button until both indicators are lit (see “Ring Mod” on page 42).
Example: a sawtooth wave synched by a sync oscillator. The sawtooth wave is restarted every time the sync os-
cillator begins a new cycle. The resulting signal gets deep resonance in its harmonics.

8. Panel Reference: Amplifier NORD LEAD 2X V1.0x
Page 44
P
PP
PU
UU
UL
LL
LS
SS
SE
EE
E W
W W
WI
II
ID
DD
DT
TT
TH
HH
H
This function only has any effect if Pulse wave is selected for any of the oscillators (or both). It adjusts
the pulse width of the Pulse waves. There’s only one Pulse Width setting, and it is common for both os-
cillators.
• When you turn the knob all the way to the left you get a perfect square wave which has a characteristic
“hollow” quality.
• When you turn the knob clockwise, the sounds gets progressively thinner. See page 83 for a general
introduction to pulse waves and pulse widths.
P
PP
PU
UU
UL
LL
LS
SS
SE
EE
E W
W W
WI
II
ID
DD
DT
TT
TH
HH
H M
M M
MO
OO
OD
DD
DU
UU
UL
LL
LA
AA
AT
TT
TI
II
IO
OO
ON
NN
N
Please note that the Pulse Width can be modulated by LFO 1 and the Modulation Envelope. This creates
a sweeping “chorus-like” effect suitable for pads and string sounds.
M
MM
MI
II
IX
XX
X
Set the balance between Oscillator1 and 2 in the mix with the MIX knob.
A
AA
AM
MM
MP
PP
PL
LL
LI
II
IF
FF
FI
II
IE
EE
ER
RR
R
An amplifier is most often used at the final stage of a synth signal chain, to control volume. By modulat-
ing the amplifier with an envelope, the sound can be given its basic “shape”. In fact, the “volume shape”
is one of the most important factors to how we identify the sound. By setting up a proper volume enve-
lope you can make a sound “soft”, “hard”, “plucked” “static” etc.
The volume envelope curve (to the left) determines how the amplitude of the waveform changes over
time.

NORD LEAD 2X V1.0x 8. Panel Reference: Amplifier
Page 45
A
AA
AT
TT
TT
TT
TA
AA
AC
CC
CK
KK
K
This control is used to adjust how long it should take for the sound to reach full volume after a key has
been pressed. If the knob is turned fully counter-clockwise, the Attack is almost instantaneous. If the
knob is turned all the way to the right, it lasts many seconds. Note: a very short attack time could pro-
duce a click in the beginning of the sound. This is a normal physical phenomenon. To eliminate any
click, just increase the attack time slightly.
D
DD
DE
EE
EC
CC
CA
AA
AY
YY
Y
After the attack phase is finished (and you haven’t released the key), the Decay begins. During the Decay
phase, the sound decreases in level, and continues to do so until it reaches the Sustain level (see below).
The Decay knob is used to adjust how long this should take.

8. Panel Reference: Amplifier NORD LEAD 2X V1.0x
Page 46
S
SS
SU
UU
US
SS
ST
TT
TA
AA
AI
II
IN
NN
N
This is the level the sound will reach after the Decay phase. Once this has happened, the sound will stay
steady at this volume until the key is released. Please note that the Sustain parameter is used to set a level,
while Attack, Decay and Release all are used to set times.
R
RR
RE
EE
EL
LL
LE
EE
EA
AA
AS
SS
SE
EE
E
This knob is used to adjust how long time it should take for the sound to decay to silence after you have
released the key. Note: a very short release time could produce a click in the end of the sound (when
you release the key(s)). This is a normal physical phenomenon. To eliminate any click, just increase
the release time slightly.
ADSR E
ADSR EADSR E
ADSR EN
NN
NV
VV
VE
EE
EL
LL
LO
OO
OP
PP
PE
EE
E
B
BB
BE
EE
EH
HH
HA
AA
AV
VV
VI
II
IO
OO
OR
RR
R
If you set the Sustain to full level, the Decay setting is of no importance since the volume of the sound is
never lowered (until you release the key).

NORD LEAD 2X V1.0x 8. Panel Reference: Filter
Page 47
If you set the Sustain to 0, the sound will become silent after the Decay phase is finished. With short
Attacks and moderate Decay times, this can be used to simulate the behaviour of a plucked string instru-
ment (guitar, piano etc.) where the sound always decays to silence after a while.
If a key is released before the envelope has completed one or more stages, the envelope will jump directly
to the Release stage at the corresponding level.
G
GG
GA
AA
AI
II
IN
NN
N
This is used to adjust the overall Level of the Sound. This parameter is mainly used to balance one Pro-
gram against another. The Gain parameter sends and responds to MIDI CC#7 (Volume).
F
FF
FI
II
IL
LL
LT
TT
TE
EE
ER
RR
R
The Filter is the most important section for shaping the overall timbre of the sound. Nord Lead 2X’s filter
can be switched between various types. It has the standard main Frequency and Resonance controls. The
Attack, Decay, Sustain and Release parameters make up the Filter Envelope. These, together with the En-

8. Panel Reference: Filter NORD LEAD 2X V1.0x
Page 48
velope Amount knob, can be used to make the Filter frequency vary as the sound progresses, when you
press and hold a key. For a theoretical introduction to filters, see page 85.
F
FF
FI
II
IL
LL
LT
TT
TE
EE
ER
RR
R T
T T
TY
YY
YP
PP
PE
EE
E
LP 12
LP 12LP 12
LP 12D
DD
DB
BB
B
LP stands for low-pass. A low-pass filter lets low frequencies pass and cuts out higher frequencies. Exactly
which frequencies get cut out is determined by the Filter Frequency setting (and various other controls,
as described below).
In the 12dB low-pass mode, the filter has a gentle roll-off curve (12dB=2poles). This mode leaves more
harmonics than the 24dB variation discussed below. This type of filter has been used in various Oberheim
synthesizers and others.
LP 24
LP 24 LP 24
LP 24 D
DD
DB
BB
B
This is the classic synth filter used in the Minimoog and Prophet-5, among others. It cuts out high fre-
quencies rather drastically (24db=4 poles).
HP 24
HP 24HP 24
HP 24D
DD
DB
BB
B
HP stands for high-pass. This filter is the opposite of the lowpass filter, that is it lets the high frequencies
pass and cuts out low frequencies. The filter has a rather steep curve.

NORD LEAD 2X V1.0x 8. Panel Reference: Filter
Page 49
BP
BPBP
BP
To select this type of filter, press the Filter Type button until both the HP and LP 24 buttons light up.
BP stands for band pass. In this mode the filter let’s frequencies in the “mid-range” band pass through,
while lower and higher frequencies are cut out. Each “slope” in this filter has a 12dB (2-pole) roll-off.
N
NN
NO
OO
OT
TT
TC
CC
CH
HH
H+LP
+LP+LP
+LP
To select this type of filter, press the Filter Type button until both the LP 12 and LP 24 buttons light up.
A notch (or band reject) filter can be seen as the opposite of a band pass filter. It cuts off frequencies in a
“mid-range” band, letting the frequencies below and above through. However, a plain notch filter is not
very musically useful, since it often lets too many frequencies through, resulting in a very sharp, harsh
sound. Therefore, the notch filter in Nord Lead 2X is combined with a 12dB Lowpass filter, resulting in
a filter curve that looks like this:
The audible result of this filter combination is a sound with plenty of body, some of the upper mid-range
“bite” removed but a certain amount of high frequencies still present. This type of sound could be very
useful for soft, yet clear pads, etc. The special characteristics of the Notch+LP filter will be most obvious
with low Resonance settings.
F
FF
FR
RR
RE
EE
EQ
QQ
QU
UU
UE
EE
EN
NN
NC
CC
CY
YY
Y
This is the overall control for which part of the frequency spectrum the filter should operate in.

8. Panel Reference: Filter NORD LEAD 2X V1.0x
Page 50
If you for example select a low pass filter and turn the Frequency knob clock-wise, more and more high-
frequency material will be allowed to pass through the filter.
Please note that if the Envelope Amount setting is raised from its full left position, turning the Frequency
knob might not change the sound as expected. For more information, see below.
R
RR
RE
EE
ES
SS
SO
OO
ON
NN
NA
AA
AN
NN
NC
CC
CE
EE
E
This control is used to emphasize the amplitude of the frequencies at, and close to, the cutoff frequency.
If you are using a low pass filter, increasing resonance will emphasize frequencies around the set Filter
Frequency and de-emphasize the rest of the frequency spectrum, making the sound thinner. Further rais-
ing the RESONANCE knob will make the sound resonant to a point where the filter adds a ringing quality
to the sound. Exactly where in the frequency spectrum this “ringing” appears, depends on the Filter Fre-
quency setting.
If you have the high-pass or LP+Notch filter selected, increasing Resonance will work pretty much as with
the LP filter.
When you use the band-pass filter, adjusting the Resonance also adjusts the width of the pass-band.
When you raise the Resonance, the band where frequencies are let through, will become narrower.
The more you “open” a low-
pass filter, the more high-fre-
quent the output signal
The figure shows a 24 dB
lowpass filter with differ-
ent resonance amounts
(Q-values).
Q=0.5 represents zero
Resonance amount and
Q=4 maximum amount.
The figure shows a band-
pass filter with different
resonance amounts (Q-
values).
Q=0.5 represents zero
Resonance amount and
Q=4 maximum amount.

NORD LEAD 2X V1.0x 8. Panel Reference: Filter
Page 51
E
EE
EN
NN
NV
VV
VE
EE
EL
LL
LO
OO
OP
PP
PE
EE
E A
A A
AM
MM
MO
OO
OU
UU
UN
NN
NT
TT
T
This is used to set to what degree the Envelope (see below) should affect the filter. The more you raise
this knob, the more drastic the effect.
This knob operates in addition to the Filter Frequency setting. This means that if you for example set the
Frequency knob half-ways, the filter will be already half-open the moment you press a key. The envelope
will then be used to open the filter further. Exactly how much further is determined by the Envelope
Amount setting.
Let’s take another example of the relation between Frequency and Envelope Amount: If the Filter Fre-
quency knob is already turned fully right, the Envelope Amount setting has no effect at all, since the filter
is already fully open the moment you press the key.
V
VV
VE
EE
EL
LL
LO
OO
OC
CC
CI
II
IT
TT
TY
YY
Y
When this switch is activated, the Envelope Amount varies with Velocity (how hard you play the key-
board). For this switch to have any effect, the Envelope Amount setting can’t be set to zero (full left).
Please note that more detailed velocity control can be achieved with the velocity programming function.
KBD T
KBD TKBD T
KBD TR
RR
RA
AA
AC
CC
CK
KK
K
With this switch turned off (none of the indicators are lit), the Filter Frequency setting is constant re-
gardless of where on the keyboard you play.
When Keyboard Track is activated, the filter frequency setting will be higher for higher notes as indicated
in the illustration below. You can select between three degrees of Keyboard Track: 1/3, 2/3 and “full”, as
indicated by the LEDs above the button.
The reason for using the Keyboard Track switch is related to basic acoustics. If you raise the pitch of a
waveform, the harmonics naturally raise in frequency. If the filter frequency is then constant, the sound
Set the initial cutoff frequency
with the FREQUENCY knob.
The Envelope Amount value is
added to the initial cutoff value.
If you select VELOCITY, the
Envelope Amount value changes
with Keyboard Velocity.
1/3 Kbd Track: 2/3 Kbd Track: Full Kbd Track:

8. Panel Reference: LFO 1 NORD LEAD 2X V1.0x
Page 52
will be perceived as getting muddier the higher up the keyboard you play. To avoid this effect, use KBD
Track.
D
DD
DI
II
IS
SS
ST
TT
TO
OO
OR
RR
RT
TT
TI
II
IO
OO
ON
NN
N
When this is activated, the sound is slightly distorted, which adds some harmonics and creates a rawer,
more screaming sound.
A
AA
AT
TT
TT
TT
TA
AA
AC
CC
CK
KK
K, D
, D, D
, DE
EE
EC
CC
CA
AA
AY
YY
Y, S
, S, S
, SU
UU
US
SS
ST
TT
TA
AA
AI
II
IN
NN
N
A
AA
AN
NN
ND
DD
D R
R R
RE
EE
EL
LL
LE
EE
EA
AA
AS
SS
SE
EE
E
These are the parameters for the Filter Envelope. They are identical in functionality to the settings in the
Amplifier Envelope, described on page 44.
LFO 1
LFO 1LFO 1
LFO 1
LFO stands for Low Frequency Oscillator. An LFO is an oscillator producing waveforms with a certain
pitch, just like Oscillator 1 and 2. The differences are two:
• The LFOs produce waveforms with very low frequencies.
The figure shows how the Fre-
quency value changes according
to where on the keyboard you
play when KBD TRACK is
activated.

NORD LEAD 2X V1.0x 8. Panel Reference: LFO 1
Page 53
• You never hear the actual output of the LFO. Instead the output from the LFO is used for modulat-
ing, that is controlling, other functions, like for example the main oscillator frequency (vibrato) or the
filter frequency (wah-wah).
W
WW
WA
AA
AV
VV
VE
EE
EF
FF
FO
OO
OR
RR
RM
MM
M
This button is used to select the shape of the output from the LFO:
S
SS
SO
OO
OF
FF
FT
TT
T R
R R
RA
AA
AN
NN
ND
DD
DO
OO
OM
MM
M
This adds smooth random modulation to the destination. This is mainly useful for effect sounds.
S
SS
SQ
QQ
QU
UU
UA
AA
AR
RR
RE
EE
E
This is a waveform for “abrupt” modulation changes, suitable for trills, distinct tremolos, etc.
T
TT
TR
RR
RI
II
IA
AA
AN
NN
NG
GG
GL
LL
LE
EE
E
This is suitable for “normal vibrato” effects and for classic pulse width modulation.
S
SS
SA
AA
AW
WW
WT
TT
TO
OO
OO
OO
OT
TT
TH
HH
H
This creates a ramp which can be used for example for auto-repeats when applied to the filter.
R
RR
RA
AA
AN
NN
ND
DD
DO
OO
OM
MM
M
This adds stepped random modulation to the destination. This is mainly useful for effect sounds.
R
RR
RA
AA
AT
TT
TE
EE
E
This is used to set the frequency of the LFO, in other words “the speed of the vibrato”.
The rate can be controlled externally, via MIDI, see page 68.
D
DD
DE
EE
ES
SS
ST
TT
TI
II
IN
NN
NA
AA
AT
TT
TI
II
IO
OO
ON
NN
N
This used to set which parameter the LFO should affect:
FM
FMFM
FM
This routes the LFO to the FM Amount, for special timbre changes.
O
OO
OS
SS
SC
CC
C 1+2
1+2 1+2
1+2
This routes the LFO to the frequency of both oscillators, in equal amounts. Together with the triangle
waveform this creates traditional vibrato.
O
OO
OS
SS
SC
CC
C 2
2 2
2
This routes the LFO to the pitch of oscillator 2 only. This can for example be used together with Sync
(see page 43) to create a “pulsating” change in timbre.
F
FF
FI
II
IL
LL
LT
TT
TE
EE
ER
RR
R
This routes the LFO to the Filter Frequency. This can for example be used for wah-wah effects (triangle
wave) and for auto repeating sounds (sawtooth wave).
PW
PWPW
PW
This routes the output of the LFO to the Pulse Width of both oscillators. For this to have any effect, pulse
wave must of course be selected for at least one of the oscillators. This destination can be used with an
LFO triangle waveform to create a “chorus-like” sound, suitable for strings and pads.

8. Panel Reference: LFO 2/Arpeggiator NORD LEAD 2X V1.0x
Page 54
Please note that this function operates relative to the Pulse Width setting. For optimal results, please
match the Pulse Width and LFO Amount settings (see below).
A
AA
AM
MM
MO
OO
OU
UU
UN
NN
NT
TT
T
This is used to set to what extent the signal from the LFO should be routed to the destination.
Please note that the Amount can also be controlled from the Modulation wheel, see page 59.
LFO 2/A
LFO 2/ALFO 2/A
LFO 2/AR
RR
RP
PP
PE
EE
EG
GG
GG
GG
GI
II
IA
AA
AT
TT
TO
OO
OR
RR
R
A
AA
AR
RR
RP
PP
P
S
SS
SW
WW
WI
II
IT
TT
TC
CC
CH
HH
H
This switch is used to select functionality for LFO 2. When the indicator over the button is lit or blinks,
LFO 2 works as an arpeggiator (or an echo; see below). When the indicator is dark, it works as a regular
LFO. On the following pages, these two modes are referred to as “Arpeggiator mode” and “LFO mode”.
When you leave Arpeggiator mode by pressing the Arp button, the Arpeggio will be turned off, but the
LFO 2 function will not be activated until you press the right (LFO 2 Destination) button once. This
lets you adjust the Rate and Amt knobs before applying vibrato, wah-wah or tremolo.
LFO 2: A
LFO 2: ALFO 2: A
LFO 2: AR
RR
RP
PP
PE
EE
EG
GG
GG
GG
GI
II
IA
AA
AT
TT
TO
OO
OR
RR
R M
M M
MO
OO
OD
DD
DE
EE
E
In this mode, LFO 2 works as an arpeggiator. If you take a chord and hold the keys depressed, the notes
in the chord will be played back repeatedly, one after the other. The parameters govern direction, range
and speed of the arpeggio:
R
RR
RA
AA
AT
TT
TE
EE
E
This control adjusts the speed of the arpeggio.
When “Echo” is selected (see below), the Rate setting determines the “speed”, i.e. the delay-time between
each note “echo”. A higher Rate setting gives a faster echo (shorter delay-time).
The arpeggio speed can also be controlled externally, via MIDI, see page 68.
A
AA
AR
RR
RP
PP
PE
EE
EG
GG
GG
GG
GI
II
IO
OO
O M
M M
MO
OO
OD
DD
DE
EE
E
By pressing the button to the right in the LFO2/Arpeggiator version, you can select in which direction
the arpeggio should run:
A
AA
AR
RR
RP
PP
P U
U U
UP
PP
P
In this mode, the keys pressed on the keyboard will be played one after the other, from bottom to top, at
a speed set with the Rate button. For more details, see Arp Range below.

NORD LEAD 2X V1.0x 8. Panel Reference: LFO 2: Arpeggiator Mode
Page 55
A
AA
AR
RR
RP
PP
P D
D D
DO
OO
OW
WW
WN
NN
N
As Arp Up but downwards.
A
AA
AR
RR
RP
PP
P U
U U
UP
PP
P/D
/D/D
/DO
OO
OW
WW
WN
NN
N
To get an up/down arpeggio, press the button until both Arp Up and Arp Down are lit.
R
RR
RN
NN
ND
DD
D A
A A
AR
RR
RP
PP
P
In this mode (the two upper LEDs lit), Nord Lead 2X will create random arpeggios from the chords you
play on the keyboard. This means that the notes in the chord are played back one at a time, but in random
order and in random octaves.
E
EE
EC
CC
CH
HH
HO
OO
O
In this mode (The top LED lit), LFO2 creates an echo-effect by using repeated triggering with decreasing
velocity (see explanation on the next page).
A
AA
AR
RR
RP
PP
P
R
RR
RA
AA
AN
NN
NG
GG
GE
EE
E
This knob is used to set the octave range of the arpeggio, as the panel indicates. The Off position turns
off the arpeggio completely. When Echo is selected, this knob determines the number of echo repeats (0
– 8). You can select if you want the generated arpeggio notes to also be sent to MIDI Out. See page 66.
A
AA
AR
RR
RP
PP
PE
EE
EG
GG
GG
GG
GI
II
IO
OO
O H
H H
HO
OO
OL
LL
LD
DD
D
Normally, the arpeggio will continue for as long as you keep any keys depressed. By activating the Arpeg-
gio Hold function, you can release the keys and have the arpeggio continue playing.
Activate Arpeggio Hold by holding down SHIFT and pressing the ARP SWITCH. The LED above the but-
ton blinks to indicate that Arpeggio Hold is activated. The arpeggio will continue to play until you press
the ARP SWITCH again.
If the Arpeggiator is activated, but the ARP RANGE knob is set to “Off”, the Arpeggio HOLD switch will
work as a regular Hold switch: If you play a note and release the key, the note will continue to sound, as
if you were still pressing the key.
A
AA
AB
BB
BO
OO
OU
UU
UT
TT
T
T
TT
TH
HH
HE
EE
E E
E E
EC
CC
CH
HH
HO
OO
O
F
FF
FU
UU
UN
NN
NC
CC
CT
TT
TI
II
IO
OO
ON
NN
N
It is important to understand that the Echo function is not the same as a regular audio delay. What hap-
pens when you play a note with Echo activated, is that the same note is triggered (played) again the set
number of times, with gradually decreasing velocity. This has the following consequences:
• If the sound you are playing is not sensitive to velocity (Filter Envelope Amount Velocity and Veloc-
ity/Morph are both turned off) there will be no difference whatsoever between the echo repeats.
• On the other hand, it is fully possible to use the Velocity/Morph function to make the sound change
completely with the echo repeats, making the function ideal for special effects.
• The echo consumes polyphony, i.e. each echo repeat “steals” one voice, just as if you had played the
repeats from the keyboard yourself. This should not be a problem when using the echo effect with
short sounds, but if you play long, sustained notes with echo, you could experience notes being cut off
by the echo repeats. The solution is to lower the Amt setting (decrease the number of repeats) and pos-
sibly play shorter notes.

8. Panel Reference: LFO 2: LFO Mode NORD LEAD 2X V1.0x
Page 56
• The echo function may give unexpected results if you use another Play mode than Poly. For example,
in Mono mode, each sustaining note will be cut off by the next echo repeat and in Legato mode, you
may end up with no sound at all, since new notes will not retrig the envelopes.
LFO 2: LFO M
LFO 2: LFO MLFO 2: LFO M
LFO 2: LFO MO
OO
OD
DD
DE
EE
E
When “LFO Mode” is selected for LFO 2 (the Arp indicator is dark), LFO 2 works as a regular LFO,
producing vibrato, wah-wah or tremolo effects. The parameters have the following functions:
R
RR
RA
AA
AT
TT
TE
EE
E
This determines the rate (speed) of the modulation.
D
DD
DE
EE
ES
SS
ST
TT
TI
II
IN
NN
NA
AA
AT
TT
TI
II
IO
OO
ON
NN
N
OSC 1+2
OSC 1+2OSC 1+2
OSC 1+2
When this is selected, LFO 2 produces a triangle wave routed to the pitch of Oscillator 1 and 2 in equal
amounts – in other words, a regular vibrato.
A
AA
AM
MM
MP
PP
P
When this is selected, LFO2 produces a triangle wave routed to the volume, for tremolo effects.
F
FF
FI
II
IL
LL
LT
TT
TE
EE
ER
RR
R
When this is selected, LFO2 produces a triangle wave routed to the Filter Frequency, for wah-wah effects.
A
AA
AM
MM
MT
TT
T
This determines the amount of modulation. Turn the knob to the right for more pronounced vibrato/
tremolo/wah-wah.

NORD LEAD 2X V1.0x 8. Panel Reference: Modulation Envelope
Page 57
M
MM
MO
OO
OD
DD
DU
UU
UL
LL
LA
AA
AT
TT
TI
II
IO
OO
ON
NN
N E
E E
EN
NN
NV
VV
VE
EE
EL
LL
LO
OO
OP
PP
PE
EE
E
This is a simple type of envelope only comprising Attack, Decay and Amount controls. There’s one dif-
ference between the way this envelope works compared to the other: It will start over from “zero” each
time you press a new key, regardless of which value it had when you released the key.
A
AA
AT
TT
TT
TT
TA
AA
AC
CC
CK
KK
K
This is used to set the time it takes for the envelope to reach “full level” after you have pressed a key.
D
DD
DE
EE
EC
CC
CA
AA
AY
YY
Y
When the attack phase is over, the envelope drops back to zero level. The Decay knob is used to set how
long this should take.
A
AA
AM
MM
MO
OO
OU
UU
UN
NN
NT
TT
T
This is used to set to what degree the envelope should affect the destination. This knob is bi-polar, that
is, zero amount is in the middle (twelve o’clock). Turning it left introduces a negative envelope and turn-
ing it right gives you a positive envelope.
D
DD
DE
EE
ES
SS
ST
TT
TI
II
IN
NN
NA
AA
AT
TT
TI
II
IO
OO
ON
NN
N
N
NN
NO
OO
ON
NN
NE
EE
E
You can turn off both LEDs, to completely turn off the effect of the Modulation envelope. While this is
the same is setting Amount to its centre position, this method is simply quicker.
FM A
FM AFM A
FM AM
MM
MT
TT
T
When this is selected the envelope is routed to the amount of FM modulation. Varying the amount of
FM changes the harmonic contents of the sound, so this can be used to have the timbre change pretty
much like when the Filter envelope is used to change the Filter Frequency. Please note that this param-
eter operates in addition to the FM amount setting in the Oscillator section.

8. Panel Reference: Modulation Envelope NORD LEAD 2X V1.0x
Page 58
PW
PWPW
PW
When this is selected, the envelope changes the pulse width of the waveform from the oscillators (provid-
ed any of them have Pulse wave selected).
OSC 2
OSC 2OSC 2
OSC 2
When this is selected, the envelope changes the pitch of Oscillator 2. This can be used in a number of
situations. For example:
• With Sync to create distinct sweeping sounds.
• With FM for effect type sweeps.
To create “bleeps” in the beginning of a brass type of sound. Let us give a few examples:
If Attack is set to zero, and you have a positive Amount setting, Oscillator 2 pitch will decay down to
normal pitch as set with the DECAY knob.
If Amount instead is set to a negative value, the pitch will rise up to “normal”.
If Attack and Decay are both used and you have a positive Amount setting, the sound will start at normal
pitch when you press the key, rise and then “fall back”.

NORD LEAD 2X V1.0x 8. Panel Reference: Mod Wheel Destination
Page 59
M
MM
MO
OO
OD
DD
D W
W W
WH
HH
HE
EE
EE
EE
EL
LL
L D
D D
DE
EE
ES
SS
ST
TT
TI
II
IN
NN
NA
AA
AT
TT
TI
II
IO
OO
ON
NN
N
This button is used to decide what effect moving the MODULATION WHEEL should have.
M
MM
MO
OO
OR
RR
RP
PP
PH
HH
H
In this mode, the MODULATION WHEEL is used for morphing. See page 27.
LFO 1
LFO 1LFO 1
LFO 1
When this is selected (the two upper LEDS lit), the MODULATION WHEEL adjusts the amount of output
from LFO 1. This allows you to for example add vibrato with the MODULATION WHEEL.
O
OO
OS
SS
SC
CC
C 2
2 2
2
With this selected the MODULATION WHEEL is directly routed to Oscillator 2 pitch. This can be used
for example together with Oscillator Sync and FM to vary the timbre of the sound while playing.
FM
FMFM
FM
When this is selected (the two lower LEDs lit), the MODULATION WHEEL controls the amount of FM
(see page 41).
F
FF
FI
II
IL
LL
LT
TT
TE
EE
ER
RR
R
This routes the MODULATION WHEEL directly to the Filter Frequency parameter.
Please note that Modulation Wheel routing is in addition to the basic setting of the control it is routed
to. If you for example route the Modulation Wheel to the filter, and the filter is already fully open,
moving the MODULATION WHEEL has no effect.
P
PP
PO
OO
OL
LL
LY
YY
Y, L
, L, L
, LE
EE
EG
GG
GA
AA
AT
TT
TO
OO
O, M
, M, M
, MO
OO
ON
NN
NO
OO
O
The “play mode” switch is used for deciding exactly how your keyboard playing should be interpreted by
the synthesizer:
The “play mode” switch
and LEDs.

8. Panel Reference: Unison NORD LEAD 2X V1.0x
Page 60
P
PP
PO
OO
OL
LL
LY
YY
Y
This mode allows you to play chords.
L
LL
LE
EE
EG
GG
GA
AA
AT
TT
TO
OO
O
This makes the instrument monophonic. Furthermore, if you press a key without releasing the previous
one, the pitch will change, but the envelopes will not retrig. That is, there will be no new “attack”.
M
MM
MO
OO
ON
NN
NO
OO
O
This also makes the instrument monophonic. But if you press a key without releasing the previous one,
the envelopes are still retriggered, like when you release all keys and then press a new one.
Furthermore if you press a key, hold it, press a new key and then release that, the first note is also “retrig-
gered”.
U
UU
UN
NN
NI
II
IS
SS
SO
OO
ON
NN
N
When this is activated more than one voice will be played when you press a key. This gives you a “fatter”
sound, but at the same time reduces polyphony.
• If Poly mode is selected, two voices are used for each key. This allows you to play eight notes at the
same time (provided you are not using Layers).
• If Mono or Legato mode are selected, four voices are used for each key, for an even fatter sound.
P
PP
PO
OO
OR
RR
RT
TT
TA
AA
AM
MM
ME
EE
EN
NN
NT
TT
TO
OO
O
P
PP
PO
OO
OR
RR
RT
TT
TA
AA
AM
MM
ME
EE
EN
NN
NT
TT
TO
OO
O (T
(T (T
(TI
II
IM
MM
ME
EE
E)
))
)
This is used to set how long it should take for the pitch to slide from one pitch to the next. If you don’t
want any Portamento at all, set this knob to zero.
The Unison switch and
LED.
The Portamento con-
trols.

NORD LEAD 2X V1.0x 8. Panel Reference: Oct Shift
Page 61
A
AA
AU
UU
UT
TT
TO
OO
O
When Auto is activated (LED is lit), the pitch only slides if you play legato, that is if you play a new key
before releasing the previous one.
The effect of Auto Portamento is pretty obvious when you have selected Mono or Legato “Play mode”.
If, on the other hand, Poly is selected, the Portamento effect will be slightly unpredictable if Auto is on.
For Poly mode, we therefore recommend you to turn Auto off.
O
OO
OC
CC
CT
TT
T S
S S
SH
HH
HI
II
IF
FF
FT
TT
T
The OCTAVE SHIFT buttons have two functions, Slot and Keyboard Octave Shift (explained below). To
switch between the two Octave Shift modes, simultaneously press both OCTAVE SHIFT buttons and hold
them depressed until the LEDs change indication mode, as shown in this figure:
S
SS
SL
LL
LO
OO
OT
TT
T O
O O
OC
CC
CT
TT
TA
AA
AV
VV
VE
EE
E S
S S
SH
HH
HI
II
IF
FF
FT
TT
T
This mode will automatically be selected each time you turn on the Nord Lead 2X. In this mode, the
Octave Shift buttons affect the Program in the selected slot only. Notes sent to MIDI Out are not trans-
posed. This means that in this mode, the Nord Lead 2X can only send MIDI Notes over a range of 4
octaves.
K
KK
KE
EE
EY
YY
YB
BB
BO
OO
OA
AA
AR
RR
RD
DD
D O
O O
OC
CC
CT
TT
TA
AA
AV
VV
VE
EE
E S
S S
SH
HH
HI
II
IF
FF
FT
TT
T
In this mode (LEDs inverted), the actual keyboard is affected by the Octave Shift buttons. This means
that all active slots are affected, as well as all notes sent to MIDI Out. This mode is suitable if you want
to control other MIDI instruments from the Nord Lead 2X, since it lets you control a note range of eight
octaves. It is also the mode to use if you’re playing a Performance consisting of two or more slots, and
want to be able to Shift all slots simultaneously.
Note: Low/high octave settings in combination with extreme Tune settings for Oscillator 2 may pro-
duce pitches outside the hearing range.
Slot Octave Shift (default) Keyboard Octave Shift (LEDs inverted)

9. Shift functions: Accessing the Shift functions NORD LEAD 2X V1.0x
Page 62
9. S
9. S9. S
9. SH
HH
HI
II
IF
FF
FT
TT
T
F
FF
FU
UU
UN
NN
NC
CC
CT
TT
TI
II
IO
OO
ON
NN
NS
SS
S
A
AA
AC
CC
CC
CC
CE
EE
ES
SS
SS
SS
SI
II
IN
NN
NG
GG
G
T
TT
TH
HH
HE
EE
E S
S S
SH
HH
HI
II
IF
FF
FT
TT
T
F
FF
FU
UU
UN
NN
NC
CC
CT
TT
TI
II
IO
OO
ON
NN
NS
SS
S
Some functions do not have dedicated buttons, but share buttons with other functions and settings.
These are called the Shift Functions and are printed in blue on the front panel.
S
SS
SE
EE
EL
LL
LE
EE
EC
CC
CT
TT
TI
II
IN
NN
NG
GG
G
A
AA
A S
S S
SH
HH
HI
II
IF
FF
FT
TT
T
F
FF
FU
UU
UN
NN
NC
CC
CT
TT
TI
II
IO
OO
ON
NN
N
1. Hold down the Shift button.
2. Press any of the buttons labelled “Tune” to “System”. Most of the front panel LEDs go out and the
DISPLAY shows the selected function.
3. If the Function button you pressed is used for more than one parameter, press it repeatedly until the
DISPLAY shows the desired function. If you for example selected the “PRG.CTRL” button, the left
digit in the display switches between ‘P’ (Program), ‘C’ (Controllers) and ‘A’ (Arpeggiator MIDI
send) when you press it.
... and press one of these seven buttons.
Hold down the Shift button....
Press the function button to switch between the possibilities (in this figure the Program [P],
Controller [C] and Arpeggiator MIDI [A] functions).
When a Function button is used for more than one parameter, the digit to the left in the display indicates the param-
eter, and the other digits show the value.

NORD LEAD 2X V1.0x 9. Shift functions: Shift function list
Page 63
S
SS
SH
HH
HI
II
IF
FF
FT
TT
T
F
FF
FU
UU
UN
NN
NC
CC
CT
TT
TI
II
IO
OO
ON
NN
N
L
LL
LI
II
IS
SS
ST
TT
T
The table below shows you what Shift functions are available for each of the seven buttons and an exam-
ple of what the DISPLAY can look like for each function.
Each time you turn on Power, Local On/Off is set to On, and all the Special functions are turned off!
(However, the Special settings are saved with the Performances).
Master Tune Out Mode for
Slots A and B
Local On/Off Prog. Change
On/Off
Slot MIDI
Channel
LFO 1 Sync Sustain Pedal
Polarity
Out Mode for
Slots C and D
Controllers
On/Off
Global MIDI
Channel
LFO 2/Arp
Sync
Pitch Bend
Range
Arp. MIDI
Out On/Off
Filter Enve-
lope Trig
Unison De-
tune
Amplitude
Env. Trig
External Ve-
locity Morph
Aftertouch
Assignment
Control Pedal
Assignment

9. Shift functions: Tune (Master Tune) NORD LEAD 2X V1.0x
Page 64
A
AA
AB
BB
BO
OO
OU
UU
UT
TT
T G
G G
GL
LL
LO
OO
OB
BB
BA
AA
AL
LL
L
A
AA
AN
NN
ND
DD
D S
S S
SL
LL
LO
OO
OT
TT
T F
F F
FU
UU
UN
NN
NC
CC
CT
TT
TI
II
IO
OO
ON
NN
NS
SS
S
• If the function you select can be set independently for each Slot (A to D), the selected Slot LED
flashes. To make settings for a specific Slot, select it by pressing the SLOT button.
• If the selected function is global for all Slots, the selected SLOT button is steadily lit. Which Slot is
selected is then of no relevance for the setting.
S
SS
SE
EE
ET
TT
TT
TT
TI
II
IN
NN
NG
GG
G
T
TT
TH
HH
HE
EE
E
V
VV
VA
AA
AL
LL
LU
UU
UE
EE
E
Once a function is selected, the value is set using the UP/DOWN buttons.
E
EE
EX
XX
XI
II
IT
TT
TI
II
IN
NN
NG
GG
G
T
TT
TH
HH
HE
EE
E S
S S
SH
HH
HI
II
IF
FF
FT
TT
T
F
FF
FU
UU
UN
NN
NC
CC
CT
TT
TI
II
IO
OO
ON
NN
NS
SS
S
M
MM
MO
OO
OD
DD
DE
EE
E
To go back to the regular “play mode”, press the SHIFT button once again.
There is no need to store the Shift function settings. The settings will be stored automatically to the mem-
ory. However, some functions are always reset to default values when you turn off power (see the descrip-
tion of each Shift function for details).
T
TT
TU
UU
UN
NN
NE
EE
E (M
(M (M
(MA
AA
AS
SS
ST
TT
TE
EE
ER
RR
R T
T T
TU
UU
UN
NN
NE
EE
E)
))
)
This function is used to tune the Nord Lead 2X to other instruments. ‘00’ is normal 440Hz tuning. Low-
er pitches are indicated by a dot to the right of the number and values higher than normal pitch are in-
dicated without a dot. The values are in cents (hundreds of a semitone).
O
OO
OU
UU
UT
TT
T M
M M
MO
OO
OD
DD
DE
EE
E
This function is used to set how the sound should be routed from the Slots to the Outputs. The Out
Mode settings are global for the entire instrument, which means all Programs share the settings made
here.
Nord Lead 2 has four outputs, labelled A-D. It might be a good idea to think of these outputs as two
output pairs (A-B and C-D), because that is often how they are used.
Basically there are three possibilities for how a sound appears in the outputs:
• The first is that a Program appears with equal level at two outputs, which is what we refer to as mono.
• The second option is that the voices (the keys you play) appear alternating between the two outputs in
an output pair (A-B or C-D). This we refer to as stereo. If you play chords in stereo mode, the sound
will be spread out in the stereo image.
• When Unison is activated, more than one voice will be used each time you press a key, as described on
page 60. If a Unison Program is played in stereo mode, each time you play a key you will get at least
one voice at one output in a pair and at least one at the other, which will result in a “wide” stereo
sound.
• The third option is that when playing several Programs at the same time, the different Programs
appear separated on different outputs.

NORD LEAD 2X V1.0x 9. Shift functions: Out Mode
Page 65
The Out Mode function allows you to set different output modes for Slots A/B and C/D:
• To set the output mode for Slot A and B, hold down SHIFT and press the “OUT MODE” button once.
Note however, that the setting you make for Slot A and B can affect Slot C and D as well, if the setting
‘-cd’ is selected for Slot C and D, as described below.
• To set the output mode for Slot C and D, hold down SHIFT and press the “OUT MODE” button
twice. Pressing the button repeatedly will toggle between the settings for Slots A/B and C/D.
S
SS
SE
EE
ET
TT
TT
TT
TI
II
IN
NN
NG
GG
GS
SS
S
F
FF
FO
OO
OR
RR
R S
S S
SL
LL
LO
OO
OT
TT
T A
A A
A A
AA
AN
NN
ND
DD
D B:
B: B:
B:
S
SS
SE
EE
ET
TT
TT
TT
TI
II
IN
NN
NG
GG
GS
SS
S
F
FF
FO
OO
OR
RR
R S
S S
SL
LL
LO
OO
OT
TT
T C
C C
C A
AA
AN
NN
ND
DD
D D:
D: D:
D:
Mode 1 (1.Ab or 1.cd) is not recommended when using the Nord Lead 2X multitimbrally since one Pro-
gram can be set to Unison and another not, which might lead to a stereo image you might not expect.
Display Description
1.Ab In this mode, all sounds are mono (as described above), except if Unison is activated in which
case the instrument automatically switches to stereo, using Outputs A and B. If one Unison and
one non-unison Program are layered, stereo is used.
2.Ab This is a straight Mono mode. All Programs always appear with equal level at Outputs A and B.
3.Ab This is a straight stereo mode. All Program always appear with voices alternating between Out-
puts A and B.
4.Ab In this mode Programs assigned to slot A will appear at Output A, while Program assigned to slot
B will appear at Output B. This mode can be used when it is desired to treat two sounds differ-
ently in an external mixer, for example in multitimbral MIDI work or when layering sounds.
Display Description
–.cd In this mode, Slot C and D use the settings made for Slot A and B. If for example mode “ab2” is
selected, all four slots will appear in Mono at Outputs A and B.
This is the setting you should use if you have connected Nord Lead 2 in stereo to your sound
equipment (using Outputs A and B), or if you are using headphones.
1.cd In this mode, all sounds are output in mono at Outputs C and D, except if Unison is activated.
If that is the case, the instrument automatically switches to stereo, using Outputs C and D. If one
Unison and one non-unison Program are layered, stereo is used.
2.cd This is a straight Mono mode. All Programs always appear with equal level at Outputs C and D.
3.cd This is a straight stereo mode. All Program always appear with voices alternating between Out-
puts C and D.
4.cd In this mode Programs assigned to slot C will appear at Output C, while Program assigned to slot
D will appear at Output D. This mode can be used when it is desired to treat two sounds differ-
ently in an external mixer, for example in multitimbral MIDI work or when layering sounds.

9. Shift functions: Local NORD LEAD 2X V1.0x
Page 66
L
LL
LO
OO
OC
CC
CA
AA
AL
LL
L
This is used to turn MIDI Local Control on and off.
• Local On is the normal Play Mode.
• In Local Off mode, the front panel actions and your keyboard playing are transmitted via MIDI, but
are not used to play the synthesizer directly. MIDI Input, however, works normally. This mode should be
used when you’re working with sequencers, when the Nord Lead 2X is used both for recording and
playing back MIDI, and when the sequencer has a MIDI Thru function (sometimes called “Merge” or
“echo-back”).
When you turn on power, the instrument is always in MIDI Local On mode.
A
AA
AB
BB
BO
OO
OU
UU
UT
TT
T L
L L
LO
OO
OC
CC
CA
AA
AL
LL
L C
C C
CO
OO
ON
NN
NT
TT
TR
RR
RO
OO
OL
LL
L
A
AA
AN
NN
ND
DD
D C
C C
CO
OO
ON
NN
NT
TT
TR
RR
RO
OO
OL
LL
L C
C C
CH
HH
HA
AA
AN
NN
NG
GG
GE
EE
E
T
TT
TR
RR
RA
AA
AN
NN
NS
SS
SM
MM
MI
II
IS
SS
SS
SS
SI
II
IO
OO
ON
NN
N
The Local Control setting also affects the front panel.
• In Local Off mode the front panel controls can not be used to change the sound directly, they must be
routed via MIDI, just as the keyboard.
• However, if you use the Prog/Ctrl function to turn off reception and transmission of Control Change
messages altogether, the front panel controls can again be used to change the sound directly, since oth-
erwise there would be no way to use the front panel controls at all.
P
PP
PR
RR
RO
OO
OG
GG
G/C
/C/C
/CT
TT
TR
RR
RL
LL
L
This is used for setting how Program Change and MIDI Control Change messages should be handled,
and for turning the Arpeggio MIDI Out feature on and off.
These parameters are Global for the entire instrument, that is, the settings are valid for all Programs and
Performances.
To switch between the three different parameters, hold down SHIFT and press the PROG/CTRL button.
The left character in the DISPLAY switches between ‘P’ (Program), ‘C’ (Control) and ‘A’ (Arpeggio).
For the two first parameters (‘P’ and ‘C’) you use the UP/DOWN buttons to switch between ‘oF’ and ‘on’.
The ‘oF’ value means that no data of that type is transmitted or received; ‘on’ means that type of data is
both transmitted and received. The Arpeggio MIDI Out feature requires some explanation:
A
AA
AR
RR
RP
PP
PE
EE
EG
GG
GG
GG
GI
II
IO
OO
O
A
AA
AN
NN
ND
DD
D MIDI O
MIDI O MIDI O
MIDI OU
UU
UT
TT
T
If you want to, all notes in a generated arpeggio can be sent out as MIDI notes. This makes it possible to
arpeggiate notes on connected synthesizers and sound modules, and to record arpeggios in a sequencer.
You activate it using the Prg. Ctrl. menu:
1. Hold down Shift and press the Prg/Ctrl button to select parameter. The left character in the DIS-
PLAY switches between ‘P’ (Program), ‘C’ (Control) and ‘A’ (Arpeggio).
2. Use the UP/DOWN buttons to switch between ‘A.oF’ and ‘A.on’.

NORD LEAD 2X V1.0x 9. Shift functions: MIDI Channel
Page 67
• For the Program and Control parameters, the ‘on’ setting means that the respective MIDI data is
transmitted and received by the Nord Lead 2X, while the ‘oF’ setting means that it is not.
• For the Arpeggio parameter, the ‘A.on’ setting means that generated arpeggios can be sent out as MIDI
notes. This makes it possible to arpeggiate chords on connected synthesizers and sound modules, and
to record arpeggios in a sequencer. With the ‘A.oF’ setting, the actual chord you play on the keyboard
is sent to MIDI Out, regardless of whether the Nord Lead 2X arpeggio is activated or not.
Be sure to turn the Arpeggio MIDI Out feature off if you are using Nord Lead 2X in Local Off mode
and/or in a “Thru-loop” with a sequencer, other MIDI instruments etc! Under such conditions, the
Arpeggio MIDI Out feature will either prevent the instrument from sounding at all, or cause a MIDI
feedback loop.
MIDI C
MIDI CMIDI C
MIDI CH
HH
HA
AA
AN
NN
NN
NN
NE
EE
EL
LL
L
S
SS
SL
LL
LO
OO
OT
TT
T MIDI C
MIDI C MIDI C
MIDI CH
HH
HA
AA
AN
NN
NN
NN
NE
EE
EL
LL
L
To set the MIDI Channel that a certain Slot receives and transmits on, proceed as follows:
1. Hold down SHIFT and press “MIDI CH”.
2. The DISPLAY shows the MIDI Channel for the active Slot.
3. Select the Slot you want to make settings for. The Slot’s LED flashes.
4. Use the UP/DOWN buttons to set the MIDI Channel. If you don’t want the slot to respond to or
send MIDI, set it to ‘oFF’.
For more information on Slots and MIDI Channels, see page 76.
G
GG
GL
LL
LO
OO
OB
BB
BA
AA
AL
LL
L MIDI C
MIDI C MIDI C
MIDI CH
HH
HA
AA
AN
NN
NN
NN
NE
EE
EL
LL
L
This is the MIDI Channel used for transmitting and receiving Program Change messages for switching
between Performances. To set the Global MIDI Channel, proceed as follows:
1. Hold down SHIFT and press “MIDI CH”.
2. Press “MIDI CH” again. The DISPLAY now shows the Global MIDI Channel.
3. Use the UP/DOWN button to set the Global MIDI Channel.
Note that the Global MIDI Channel should NOT be set to the same as any of the Slot’s MIDI
Channels to avoid conflicts.
For more information on the Global MIDI Channel, see page 76.
S
SS
SP
PP
PE
EE
EC
CC
CI
II
IA
AA
AL
LL
L
There are five special functions that make it possible to use MIDI for functions that have previously been
reserved for users of analog modular synthesizer systems.

9. Shift functions: Special NORD LEAD 2X V1.0x
Page 68
A
AA
AC
CC
CC
CC
CE
EE
ES
SS
SS
SS
SI
II
IN
NN
NG
GG
G
T
TT
TH
HH
HE
EE
E S
S S
SP
PP
PE
EE
EC
CC
CI
II
IA
AA
AL
LL
L
F
FF
FU
UU
UN
NN
NC
CC
CT
TT
TI
II
IO
OO
ON
NN
NS
SS
S
1. Hold down SHIFT and press SPECIAL.
2. Press the Special button as many times is need to make the left digit in the display show the desired
function (‘1’, ‘2’, ‘F’, ‘A’, ‘S’, ‘t’ and ‘E’).
3. Select the Slot (A to D) that you want to make settings for.
4. Use the UP/DOWN buttons to set values (the right digit).
The Special functions can be set up differently for each Slot and each Slot can use all and any of the Spe-
cial functions at the same time, if desired.
F
FF
FU
UU
UN
NN
NC
CC
CT
TT
TI
II
IO
OO
ON
NN
N “1” – S
“1” – S “1” – S
“1” – SY
YY
YN
NN
NC
CC
CH
HH
HR
RR
RO
OO
ON
NN
NI
II
IZ
ZZ
ZI
II
IN
NN
NG
GG
G LFO 1
LFO 1 LFO 1
LFO 1 T
TT
TO
OO
O MIDI C
MIDI C MIDI C
MIDI CL
LL
LO
OO
OC
CC
CK
KK
K
For this to work you need to feed a MIDI Clock signal from a sequencer or similar into the MIDI In of
the Nord Lead 2X and activate Play in the sequencer so that MIDI Clock is actually transmitted.
The function synchronizes LFO1’s start to the incoming MIDI Clock so that the LFO starts over at cer-
tain intervals. Which interval to use is set with the parameter value:
Please note that this only makes the LFO restart at the specified note value. In between those restarts,
the LFO runs at the rate set with the RATE knob. Therefore, to “hard sync” the LFO to the tempo of
the song when triangle or sawtooth waves are used, set the LFO rate as close to the tempo in the sequencer
as possible. On the other hand, unusual Rate values can lead to interesting rhythmic effects.
When random is selected (or when the Arpeggio is used, see below), to “hard sync”, you only need to
make sure the set Rate is lower than the rate imposed via MIDI.
A
AA
AN
NN
N E
E E
EX
XX
XA
AA
AM
MM
MP
PP
PL
LL
LE
EE
E
O
OO
OF
FF
F LFO 1 S
LFO 1 S LFO 1 S
LFO 1 SY
YY
YN
NN
NC
CC
CH
HH
HR
RR
RO
OO
ON
NN
NI
II
IZ
ZZ
ZA
AA
AT
TT
TI
II
IO
OO
ON
NN
N
1. Select a Program for Slot A, that plays a “stable” sound with high sustain, for example a “string” or
“pad” sound.
Value Description
1.oF No external Sync
1. 1 Restart every other bar
1. 2 Restart every whole note
1. 3 Restart every half note
1. 4 Restart every quarter note
1. 5 Restart every eighth note
1. 6 Restart every eighth note triplet
1. 7 Restart every sixteenth note

NORD LEAD 2X V1.0x 9. Shift functions: Special
Page 69
2. Lower the Filter Envelope AMOUNT to 0.
3. Set the Filter Cutoff FREQUENCY to “nine o’clock”.
4. In the LFO section, select a sawtooth wave, set DESTINATION to Filter and set the AMOUNT to full
value.
5. Play the keyboard. You should hear a repeating sound.
6. Hold down SHIFT and press SPECIAL. The DISPLAY should show the setting for Special function 1.
7. Press the SLOT A button.
8. Use the UP/DOWN buttons to set the value to ‘5’ (eighth notes).
9. Make sure all other Special functions are turned off for Slot A. Do this by pressing the SPECIAL but-
ton repeatedly and check that the left digit in the DISPLAY is set to ‘oF’ for all Functions except “1”.
10.Press SHIFT again to return to “normal mode”.
11.Set up your sequencer (or other MIDI device) to transmit MIDI clock to the Nord Lead 2X. Set the
tempo to around 120 BPM and activate Play in the sequencer/device so that MIDI clocks are actu-
ally transmitted.
12.Play the Nord Lead 2X keyboard and adjust the RATE knob in the LFO 1 section. Start at approxi-
mately 12 o’clock and adjust until you get eighth notes that are in sync with the sequencer. If you
raise the Rate slightly from this position you’ll get a shuffle 16th note repeat, etc.
F
FF
FU
UU
UN
NN
NC
CC
CT
TT
TI
II
IO
OO
ON
NN
N “2” – S
“2” – S “2” – S
“2” – SY
YY
YN
NN
NC
CC
CH
HH
HR
RR
RO
OO
ON
NN
NI
II
IZ
ZZ
ZI
II
IN
NN
NG
GG
G LFO2/A
LFO2/A LFO2/A
LFO2/AR
RR
RP
PP
PE
EE
EG
GG
GG
GG
GI
II
IO
OO
O
T
TT
TO
OO
O MIDI
MIDI MIDI
MIDI
C
CC
CL
LL
LO
OO
OC
CC
CK
KK
K
This works exactly as the Special 1 function, only it operates on LFO 2 and the Arpeggio instead. Please
note that the explanation about the relation between the LFO rate and the restart via MIDI Clock also
applies to the Arpeggio.
Note: this function will not be enabled when Echo is selected on LFO2.
F
FF
FU
UU
UN
NN
NC
CC
CT
TT
TI
II
IO
OO
ON
NN
N “F” – E
“F” – E “F” – E
“F” – EX
XX
XT
TT
TE
EE
ER
RR
RN
NN
NA
AA
AL
LL
L
T
TT
TR
RR
RI
II
IG
GG
GG
GG
GE
EE
ER
RR
RI
II
IN
NN
NG
GG
G
O
OO
OF
FF
F F
F F
FI
II
IL
LL
LT
TT
TE
EE
ER
RR
R
E
EE
EN
NN
NV
VV
VE
EE
EL
LL
LO
OO
OP
PP
PE
EE
E
This function can be used to trigger the Filter envelope via notes coming in via MIDI, instead of by play-
ing the keyboard. The Filter envelope is triggered from its own MIDI Channel and note number(s), com-
pletely independent of the MIDI Channel used for defining which keys should be played. This can be
used to play back preprogrammed rhythms in your MIDI sequencer while inputting the actual pitch(es)
by playing the keyboard or via MIDI.
Use the UP/DOWN buttons to switch between ‘oF’ and ‘on’.
To set which MIDI Channel and possibly which MIDI note number to use for triggering, do like this:
1. Activate the function by holding down SHIFT and pressing the SPECIAL button three times.

9. Shift functions: Special NORD LEAD 2X V1.0x
Page 70
2. Select ‘F.on’ with the UP/DOWN buttons.
3. Press STORE. The DISPLAY shows the MIDI Channel currently used. Set the MIDI Channel with
the UP/DOWN buttons.
4. Press STORE again. The DISPLAY shows which MIDI Note number is currently used. The numbers
start at C0 (MIDI note number 24), and sharp notes (#) are indicated by the symbol . “Middle C”
is displayed as ‘C3’. Select MIDI Note number, either by pressing a key on the keyboard, or by
selecting one with the UP/DOWN buttons. The value ‘– – –’ means that note number is ignored and
that all notes on the set MIDI Channel will be used for triggering. This value is found below all the
“note number values”.
G
GG
GU
UU
UI
II
ID
DD
DE
EE
EL
LL
LI
II
IN
NN
NE
EE
ES
SS
S
F
FF
FO
OO
OR
RR
R U
U U
US
SS
SI
II
IN
NN
NG
GG
G F
F F
FI
II
IL
LL
LT
TT
TE
EE
ER
RR
R E
E E
EN
NN
NV
VV
VE
EE
EL
LL
LO
OO
OP
PP
PE
EE
E T
T T
TR
RR
RI
II
IG
GG
GG
GG
GE
EE
ER
RR
RI
II
IN
NN
NG
GG
G
• If you have notes transmitted from your sequencer that you want to use only for triggering the enve-
lope, make sure the MIDI Channel you use for this function is not used by any of the Slots.
• Please note that if the Velocity function in the Filter section is activated, the velocities of the incoming
MIDI notes are routed to Filter Envelope amount. This allows you to adjust the timbre of the sound
with the velocity of the incoming MIDI notes.
A
AA
AN
NN
N E
E E
EX
XX
XA
AA
AM
MM
MP
PP
PL
LL
LE
EE
E
O
OO
OF
FF
F F
F F
FI
II
IL
LL
LT
TT
TE
EE
ER
RR
R E
E E
EN
NN
NV
VV
VE
EE
EL
LL
LO
OO
OP
PP
PE
EE
E T
T T
TR
RR
RI
II
IG
GG
GG
GG
GE
EE
ER
RR
RI
II
IN
NN
NG
GG
G
1. Select a Program for Slot A, that plays a stable sound with high sustain, for example a “string” or
“pad” sound.
2. Lower the Filter Cutoff FREQUENCY to 0.
3. Raise the Filter ENVELOPE AMOUNT and adjust the Filter envelope so that the sound has a short,
snappy character.
4. Hold down SHIFT and press MIDI CH. Set the MIDI Channel for Slot A to ‘1’.
5. Press each of the other SLOT buttons and set them to MIDI Channel ‘16’. This is just to make sure
they do not get used in this example.
6. Hold down SHIFT and press SPECIAL.
7. Press the SPECIAL button until the left digit in the DISPLAY reads ‘F’.
8. Make sure Slot A is selected. Otherwise press the SLOT A button.
9. Use the UP/DOWN buttons to set the value to ‘F.on’.
10.Press STORE. Use the UP/DOWN buttons to select MIDI Channel ‘2’.
11.Press STORE again and then the DOWN button to select ‘– – –’ (any MIDI note number).
12.Press STORE again.

NORD LEAD 2X V1.0x 9. Shift functions: Special
Page 71
13.Make sure all other Special functions are turned off for this Slot. Do this by pressing the SPECIAL
button repeatedly and check that the left digit in the display is set to ‘oF’ for all Functions except ‘F’.
14.Press SHIFT again to return to “normal mode”. If you play the keyboard now, you will not get any
sound, because the Cutoff FREQUENCY is all the way down, and the Filter envelope is no longer trig-
gered by the keyboard.
15.Set up your sequencer to play a simple repeating note pattern on MIDI Channel 2. The pitches of
the notes does not matter, only the rhythm.
16.Hold down a few keys on the keyboard and start the sequencer. The keys you press should now be
played with the rhythm from the sequencer.
F
FF
FU
UU
UN
NN
NC
CC
CT
TT
TI
II
IO
OO
ON
NN
N “A” – E
“A” – E “A” – E
“A” – EX
XX
XT
TT
TE
EE
ER
RR
RN
NN
NA
AA
AL
LL
L
T
TT
TR
RR
RI
II
IG
GG
GG
GG
GE
EE
ER
RR
RI
II
IN
NN
NG
GG
G
O
OO
OF
FF
F A
A A
AM
MM
MP
PP
PL
LL
LI
II
IF
FF
FI
II
IE
EE
ER
RR
R E
E E
EN
NN
NV
VV
VE
EE
EL
LL
LO
OO
OP
PP
PE
EE
E
This function can be used to trigger the Amplifier envelope via notes coming in via MIDI, instead of by
playing the keyboard. Just as with the previous function, this can be used to play back preprogrammed
rhythms in your MIDI sequencer while inputting the actual pitch(es) by playing the keyboard.
You must play keys on the keyboard, or via MIDI (on the Slot’s MIDI Channel), to get any sound!
The parameters are the same as for the Filter Envelope function, see above.
If this function is activated and no MIDI notes are triggering the Amplifier envelope, the instrument
will be silent!
F
FF
FU
UU
UN
NN
NC
CC
CT
TT
TI
II
IO
OO
ON
NN
N “S” – E
“S” – E “S” – E
“S” – EX
XX
XT
TT
TE
EE
ER
RR
RN
NN
NA
AA
AL
LL
L V
V V
VE
EE
EL
LL
LO
OO
OC
CC
CI
II
IT
TT
TY
YY
Y M
M M
MO
OO
OR
RR
RP
PP
PH
HH
H
This function is used to control the Velocity/Morph function via the velocity numbers of incoming
MIDI notes.
This differs from the way Velocity/Morph is normally applied. Normally the velocity is applied each time
you press a key. With the External Velocity Control function, however, you can press and hold notes and
vary their timbre via the velocity of the incoming notes without releasing the keys (that is – without re-
triggering the envelopes).
You can use the UP/DOWN buttons to switch between ‘oF’ and ‘on’.
The velocity control happens on its own MIDI Channel and note number(s), completely independent of
the MIDI Channel used for defining which keys should be played. It can be controlled from all notes on
one MIDI Channel or one specific note number on one MIDI Channel (see Function 3 above for how to
specify the MIDI note number and the MIDI Channel).
• When this function is activated, and a MIDI Note On message comes in, the parameters’ values are
adjusted according to the note’s Velocity value.
• When a MIDI Note Off message comes in, the Velocity/Morph function is reset to the minimum
value.

9. Shift functions: Special NORD LEAD 2X V1.0x
Page 72
Please note that you must play the keyboard to hear anything. Also note that the Velocity/Morph must
be set up beforehand for this function to have any effect on the sound.
A
AA
AN
NN
N E
E E
EX
XX
XA
AA
AM
MM
MP
PP
PL
LL
LE
EE
E
O
OO
OF
FF
F E
E E
EX
XX
XT
TT
TE
EE
ER
RR
RN
NN
NA
AA
AL
LL
L V
V V
VE
EE
EL
LL
LO
OO
OC
CC
CI
II
IT
TT
TY
YY
Y M
M M
MO
OO
OR
RR
RP
PP
PH
HH
H
1. Select a Program for Slot A.
2. Edit the Program so that you get a morphing effect you like when you move the MODULATION
WHEEL. It is not actually necessary to assign the velocity programming to the MODULATION
WHEEL, but it is a practical way to try out the effect before you apply it via MIDI.
3. Hold down SHIFT and press MIDI CH. Set the MIDI Channel for Slot A to ‘1’.
4. Press each of the other SLOT buttons and set them to MIDI Channel ‘16’. This is just to make sure
they do not get used in this example.
5. Hold down SHIFT and press SPECIAL.
6. Press the SPECIAL button until the left digit in the display reads ‘S’.
7. Make sure Slot A is selected. Otherwise press the SLOT A button.
8. Use the UP/DOWN buttons to set the value to ‘on’.
9. Press STORE. Use the UP/DOWN buttons to select MIDI Channel ‘2’.
10.Press STORE again and then the DOWN button to select ‘– – –’ (any MIDI note number).
11.Press STORE again.
12.Make sure all other Special functions are turned off for this Slot. Do this by pressing the SPECIAL
button repeatedly and check that the left digit in the display is set to ‘oF’ for all Functions except ‘S’.
13.Press SHIFT again to return to “normal mode”. If you play the keyboard now, there will not be any
velocity control because you have set the instrument up to only do this on a separate MIDI channel.
14.Set up your sequencer to play a sequence of notes with drastically different velocity values. The
pitches of the notes does not matter, only the rhythm and velocity.
15.Hold down a few keys on the keyboard and start the sequencer. The sound should now vary in char-
acter with the velocity values coming out from the sequencer.
A
AA
AF
FF
FT
TT
TE
EE
ER
RR
RT
TT
TO
OO
OU
UU
UC
CC
CH
HH
H
A
AA
AN
NN
ND
DD
D E
E E
EX
XX
XP
PP
PR
RR
RE
EE
ES
SS
SS
SS
SI
II
IO
OO
ON
NN
N P
P P
PE
EE
ED
DD
DA
AA
AL
LL
L S
S S
SE
EE
ET
TT
TT
TT
TI
II
IN
NN
NG
GG
GS
SS
S
The Special menu also contains settings for Aftertouch (‘t’) and Expression pedal (‘E’) parameter assign-
ment. These functions are described in their respective contents on page 19 (Expression pedal) and page
74 (Aftertouch).

NORD LEAD 2X V1.0x 9. Shift functions: System
Page 73
S
SS
SY
YY
YS
SS
ST
TT
TE
EE
EM
MM
M
Under this menu you will find three different functions, labelled ‘SP’, ‘br’, and ‘Un’.
To select one of the functions, hold down SHIFT and press the SYSTEM button. Then press the SYSTEM
button repeatedly until the left digit in the DISPLAY shows the desired letter.
S
SS
SU
UU
US
SS
ST
TT
TA
AA
AI
II
IN
NN
N P
P P
PE
EE
ED
DD
DA
AA
AL
LL
L (SP)
(SP) (SP)
(SP)
This is used to set the polarity of a connected Sustain pedal. See page 19 for details.
This parameter is global for the entire instrument, that is, the setting is valid for all Programs and Per-
formances.
P
PP
PI
II
IT
TT
TC
CC
CH
HH
H B
B B
BE
EE
EN
NN
ND
DD
D R
R R
RA
AA
AN
NN
NG
GG
GE
EE
E (
( (
(B
BB
BR
RR
R)
))
)
This allows you to set the range of the PITCH STICK, in semitones. The value is also used to set what
effect incoming pitch bend MIDI messages should have on the pitch.
The table below shows you how many semi-tones each value in the display represents.
This parameter is global for all Slots. However, it is saved with a Performance which means you can have
different pitch bend ranges for different Performances.
U
UU
UN
NN
NI
II
IS
SS
SO
OO
ON
NN
N D
D D
DE
EE
ET
TT
TU
UU
UN
NN
NE
EE
E (U
(U (U
(UN
NN
N)
))
)
This allows you to set how far detuned the voices should be when you have Unison activated. For more
info on Unison, see page 60.
This parameter is global for all Slots. However, it is saved with a Performance which means you can have
different Unison values for different Performances.
Setting Range in semitones Setting Range in semitones
1 ±1 6 ±10
2 ±2 7 ±12
3 ±3 8 ±24
4 ±4 9 ±48
5±7

10. MIDI: About the MIDI implementation NORD LEAD 2X V1.0x
Page 74
10. MIDI
10. MIDI10. MIDI
10. MIDI
A
AA
AB
BB
BO
OO
OU
UU
UT
TT
T
T
TT
TH
HH
HE
EE
E MIDI
MIDI MIDI
MIDI I
II
IM
MM
MP
PP
PL
LL
LE
EE
EM
MM
ME
EE
EN
NN
NT
TT
TA
AA
AT
TT
TI
II
IO
OO
ON
NN
N
The following MIDI messages can be transmitted and received from the Nord Lead 2X:
N
NN
NO
OO
OT
TT
TE
EE
ES
SS
S
• Note On and Off messages are of course transmitted when you play the keyboard. If you use the
OCTAVE SHIFT buttons in their “Keyboard” mode (see page 61), you can shift the Nord Lead 2X key-
board ± 2 octaves, giving you an effective keyboard range of 8 octaves.
• Notes can be received over the entire MIDI range. That is, when playing via MIDI you have access to
a pitch range wider than 10 octaves.
P
PP
PI
II
IT
TT
TC
CC
CH
HH
H B
B B
BE
EE
EN
NN
ND
DD
D
• Pitch Bend messages are always transmitted from the PITCH STICK.
• The Pitch bend range (used when receiving pitch bend messages) can be adjusted, see page 73.
C
CC
CO
OO
ON
NN
NT
TT
TR
RR
RO
OO
OL
LL
LL
LL
LE
EE
ER
RR
RS
SS
S
• The MODULATION WHEEL is transmitted and received via MIDI as Controller 1 (Modulation
wheel).
• If you have an Expression pedal connected to the CONTROL PEDAL input, this is transmitted as Con-
troller 11.
• If you have a Sustain pedal connected, this is transmitted as Controller 64 (Damper Pedal).
• All other controls (knobs and switches) on the front panel (except MASTER LEVEL), are also transmit-
ted and received as Control Change messages. This can be used to record your actions on the front
panel into a MIDI sequencer, for playback together with the musical performance. For a full list of
which parameters correspond to which Controller number, see the MIDI Implementation section on
page 103.
You can activate/deactivate transmission/reception of the front panel Controllers, see page 66.
A
AA
AF
FF
FT
TT
TE
EE
ER
RR
RT
TT
TO
OO
OU
UU
UC
CC
CH
HH
H
The Nord Lead 2X can receive (but not send) Aftertouch (channel pressure) messages. You can set which
parameter (if any) should be controlled by the Aftertouch messages for each Slot:
1. While holding down the SHIFT button, press the SPECIAL button.

NORD LEAD 2X V1.0x 10. MIDI: About the MIDI implementation
Page 75
2. Press the SPECIAL button repeatedly, until the left character in the Display reads ‘t’ (for “touch”).
3. Select a Slot for which you want to set the aftertouch function.
4. To assign a parameter for the aftertouch, press STORE. The DISPLAY will flash, showing one of the
abbreviations in the table below.
5. Use the UP/DOWN buttons to select one of the following control functions:
6. After you have made your choice, press STORE again. You return to the ‘t’ display.
7. Use the UP/DOWN buttons to select a control amount value (‘oF’ or ‘1’ to ‘7’). This value (shown to
the right in the DISPLAY) determines how much the assigned parameter should be affected by a
received maximum aftertouch value. If you don’t want the Slot to be affected by aftertouch messages,
select the amount value ‘oF’.
8. If needed, repeat steps 3 to 7 to set aftertouch assignment for the other Slots.
9. Press SHIFT to exit the Special menu and return to “play mode”.
P
PP
PR
RR
RO
OO
OG
GG
GR
RR
RA
AA
AM
MM
M C
C C
CH
HH
HA
AA
AN
NN
NG
GG
GE
EE
E
The descriptions below are only true if transmission/reception of Program Change messages is activated,
see page 66.
• When you select a new Program for a Slot, a Bank Select (see below) and Program Change message is
transmitted via MIDI, on the Slot’s MIDI Channel.
• Likewise, if a Program Change message is received on a certain MIDI Channel, all Slots set to that
MIDI Channel will switch to a new Program.
Display shows: Aftertouch assigned to:
LFO 1 Amount.
LFO 2 Amount.
Filter Cutoff Frequency.
FM Amount.
Oscillator 2 Pitch.

10. MIDI: Using Nord Lead 2X with a sequencer NORD LEAD 2X V1.0x
Page 76
• When you select a new Performance, a Bank Select (see below) and Program Change message is trans-
mitted on the Global MIDI Channel. For information on how to set the Global MIDI Channel, see
page 67.
• When a Program Change message is received on the Global MIDI Channel, a new Performance is
selected.
If the Global MIDI Channel happens to be set to the same number as one of the Program slots, the
Performance takes precedence. That is, Program Change messages on this MIDI Channel will select
Performances, not Programs.
B
BB
BA
AA
AN
NN
NK
KK
K S
S S
SE
EE
EL
LL
LE
EE
EC
CC
CT
TT
T
Bank Select messages are transmitted and received as MIDI Controller 32.
Bank Select messages are used to determine which Program/Performance Bank is currently used. Every
Program Change sent from the Nord Lead 2X is preceded by a Bank Select message. The lowest Bank
Select number ‘0’ selects the first Bank, Bank select number ‘1’ selects the second Bank and so on. Bank
Select must always be used in combination with Program Change, or no Bank change will take place.
S
SS
SY
YY
YS
SS
ST
TT
TE
EE
EM
MM
M E
E E
EX
XX
XC
CC
CL
LL
LU
UU
US
SS
SI
II
IV
VV
VE
EE
E
Program settings can be transmitted as a System Exclusive “bulk dump”. See page 78.
U
UU
US
SS
SI
II
IN
NN
NG
GG
G N
N N
NO
OO
OR
RR
RD
DD
D L
L L
LE
EE
EA
AA
AD
DD
D 2X
2X 2X
2X W
WW
WI
II
IT
TT
TH
HH
H
A
AA
A
S
SS
SE
EE
EQ
QQ
QU
UU
UE
EE
EN
NN
NC
CC
CE
EE
ER
RR
R
C
CC
CO
OO
ON
NN
NN
NN
NE
EE
EC
CC
CT
TT
TI
II
IO
OO
ON
NN
NS
SS
S
1. Connect MIDI OUT on the Nord Lead 2X to a MIDI In on your sequencer.
2. Connect a MIDI Out from your sequencer to the MIDI IN on the Nord Lead 2X.
L
LL
LO
OO
OC
CC
CA
AA
AL
LL
L O
O O
ON
NN
N/O
/O/O
/OF
FF
FF
FF
F
If your sequencer “echoes” all received MIDI signals via its MIDI Output(s) (which it probably does, look
for a function called “MIDI Thru”, “MIDI Echo”, “MIDI Merge”, “Soft Thru” or similar), the Nord
Lead 2X should be set to MIDI Local Off. See page 66.
MIDI C
MIDI CMIDI C
MIDI CH
HH
HA
AA
AN
NN
NN
NN
NE
EE
EL
LL
LS
SS
S
• Which MIDI Channel the Nord Lead 2X transmits on depends on which of the four Slots is active (see
page 15).
• All four Slots always receive MIDI, regardless of which one is selected, or if layering of one or more
Slots is activated or not. However, all Slots used in a Layer (i.e. all Slots that are activated) will also
receive on the MIDI channel set for the leftmost active Slot! This means that if you have a layer con-
sisting of Slots A, B and D, and Slot A is set to MIDI channel 1, both Slots B and D will receive on
MIDI channel 1, as well as on their respective set MIDI channels.

NORD LEAD 2X V1.0x 10. MIDI: Using Nord Lead 2X with a sequencer
Page 77
Therefore, if you want the sequencer to control the four Slots independently (i.e. not in a layer), make
sure only one of the Slots is active on the Nord Lead 2X (only one Program Slot LED is lit)!
1. Set up the Slots that you plan to use so that they transmit/receive on the desired MIDI Channels. To
set a Slot’s MIDI Channel, hold down SHIFT, and press MIDI CH. Then select the Slot, and set the
value. See page 67 for details.
2. Set the program Slots that you don’t plan to use, to MIDI Channel ‘oFF’. This is to ensure they
don’t play any sound unintentionally.
3. Select the desired Program for each Slot.
4. If your sequencer requires you to transmit on a certain MIDI Channel (the same MIDI Channel as
the Slot receives on), select the desired Slot, before recording.
5. If needed, set the sequencer up to record and play back on the desired MIDI Channel.
6. Activate recording and play the Nord Lead 2X.
7. For an overdub with a new sound, select a new Track with a new MIDI Channel in the sequencer.
P
PP
PR
RR
RO
OO
OG
GG
GR
RR
RA
AA
AM
MM
M C
C C
CH
HH
HA
AA
AN
NN
NG
GG
GE
EE
E
For the Nord Lead 2X to transmit and receive Program Change messages, Program Change must be ac-
tivated, see page 66.
• To record a Program Change for a certain Slot, activate recording in the sequencer and simply select a
new Program for the Slot.
• To record a change of Performance, enter Performance mode, activate recording in the sequencer and
select the Performance with the UP/DOWN buttons.
When playing back the Performance Program Change message from the sequencer, make sure it gets
transmitted on the Nord Lead’s Global MIDI Channel (see page 67).
C
CC
CO
OO
ON
NN
NT
TT
TR
RR
RO
OO
OL
LL
LL
LL
LE
EE
ER
RR
RS
SS
S
For the Nord Lead 2X to transmit and receive Control change messages from the front panel this must
be activated, see page 66. Modulation Wheel and pedal, however, are always transmitted/received.
• When you record front panel movements, make sure you have the right Slot activated, and that the
sequencer “echoes” the changes back on the right MIDI Channel, or your changes will affect the
wrong sound!
• If two (or more) Slots are set up to receive on the same MIDI Channel, both will be affected by the
changes!
• Please read the note about Controller transmission in Local Off mode on page 66.

10. MIDI: MIDI SysEx bulk dump NORD LEAD 2X V1.0x
Page 78
S
SS
SO
OO
OM
MM
ME
EE
E
N
NN
NO
OO
OT
TT
TE
EE
ES
SS
S
A
AA
AB
BB
BO
OO
OU
UU
UT
TT
T C
C C
CO
OO
ON
NN
NT
TT
TR
RR
RO
OO
OL
LL
LL
LL
LE
EE
ER
RR
RS
SS
S
A
AA
AN
NN
ND
DD
D “C
“C “C
“CH
HH
HA
AA
AS
SS
SI
II
IN
NN
NG
GG
G”
””
”
Consider a situation in which you record a Controller message, e.g. a filter opening, in the middle of your
sequencer song. Then you “rewind” the sequencer, to a position before the recorded filter opening. The
problem is, that the Nord Lead’s filter will remain opened, although it really should be as it was before
you recorded the filter opening. To solve such problems, several sequencers include a function called
“chasing”, which keeps track of Controller changes and tries to adjust the settings on the instrument ac-
cording to the current position in the sequencer song.
However, in our case, this wouldn’t help much, because the filter opening was the first Controller message
recorded in the song. The sequencer has no information about the filter setting before the recorded
change, and therefore cannot “chase” the settings properly. To solve this, you could record a “snapshot”
of all Controller settings on the Nord Lead 2X panel, at the beginning of your sequencer song. This is
best done by sending an “All Controllers Request” SysEx message from the sequencer to the Nord Lead
2X, which will respond by dumping all its Controller values into the sequencer for recording. The “All
Controllers Request” message is described in the MIDI Implementation section.
MIDI S
MIDI SMIDI S
MIDI SY
YY
YS
SS
SE
EE
EX
XX
X
B
BB
BU
UU
UL
LL
LK
KK
K
D
DD
DU
UU
UM
MM
MP
PP
P
To dump one or more Programs or Performances via MIDI as System Exclusive data, for reprogramming
of another Nord Lead 2X or for recording the data into another MIDI device, do like this:
1. Connect a cable from MIDI OUT on the Nord Lead 2X to MIDI In on the other device.
2. Set up the receiving device so that it accepts MIDI System Exclusive data.
3. To Dump Performances, enter “Performance Mode” (see page 33). To Dump Programs or Percussion
Kits, make sure you are in Program mode.
4. If you want to transmit one Program/Performance only, select it with the UP/DOWN buttons.
5. If needed, set the other device to its “recording mode”. Hold down the SHIFT button and press
“Dump One” (OCT SHIFT +) to transmit the current Program/Performance only or “Dump All”
(OCT SHIFT –) to transmit all Programs/Performances of the current Bank.
To receive a Bulk Dump, proceed as follows:
1. Connect a cable from MIDI Out on the transmitting device to MIDI IN on the Nord Lead 2X.
2. If you are about to receive a complete Bank, you need to scroll to a number in the Bank (Program or
Performance Bank) you want to replace with the received Bank.
3. Initiate the transmission on the transmitting device.
If the dump contained a complete Bank, it will take the place of the selected Bank in the Nord Lead 2X.
If the dump contained one Program/Performance only, this will be put in the “edit buffer” of the active
Slot, instead of the Program/Performance you were playing. However, it is not saved permanently. To
save it, use Store as described on page 23 and page 35. Note that any Percussion Kits in a Performance,
will only be included as “references” when you dump the Performance. If you want to dump Percus-
sion Kits including all parameters, you have to be in Program mode!

NORD LEAD 2X V1.0x 11. Synthesis basics: Introduction
Page 79
11. S
11. S11. S
11. SY
YY
YN
NN
NT
TT
TH
HH
HE
EE
ES
SS
SI
II
IS
SS
S
B
BB
BA
AA
AS
SS
SI
II
IC
CC
CS
SS
S
I
II
IN
NN
NT
TT
TR
RR
RO
OO
OD
DD
DU
UU
UC
CC
CT
TT
TI
II
IO
OO
ON
NN
N
Subtractive synthesis is one of the oldest and most widely spread forms of synthesizing sounds. It is the
method employed in such classics as the Moog synthesizers, the Sequential Prophet-5 and 10, Arp syn-
thesizers, most Oberheim synthesizers, the Roland Jupiter models, the TB-303 etc; the list is practically
endless. Even new digital instruments such as workstations and sample playback devices employ many of
the basic principles of subtractive synthesis.
With the first Nord Lead, Clavia introduced a new concept: a modern digital instrument that combined
a faithful reproduction of the behaviour of the old analog favourites with the convenience and stability
of the newer designs. The Nord Lead 2X takes this concept even further, adding valuable new features
and functionality.
The purpose of this chapter is to give you a quick introduction to this world of subtractive synthesis as
used in he Nord Lead 2X and its analog predecessors. If you’d like to know more, there are number of
text books on the subject.
T
TT
TH
HH
HE
EE
E “
“ “
“B
BB
BU
UU
UI
II
IL
LL
LD
DD
DI
II
IN
NN
NG
GG
G
B
BB
BL
LL
LO
OO
OC
CC
CK
KK
KS
SS
S”
””
”
Subtractive synthesis started its life in modular synthesizers, large cabinets housing separate electronic
modules, connected via patch cords. With the advancement of technology, the functionality of many of
these modules could be put onto one single circuit board. But functionality-wise, subtractive synthesizers
are still built out of the same modules (or building blocks) as they were decades ago.
We will now take a closer look at these building blocks. Let’s first talk about the three that actually create
and process sound:
O
OO
OS
SS
SC
CC
CI
II
IL
LL
LL
LL
LA
AA
AT
TT
TO
OO
OR
RR
R
The Oscillator is actually the only thing in a synthesizer that actually produces any sound, (all the other
modules only shape the sound from the oscillator.) The oscillator is a bit like the string on a string instru-
ment, it vibrates to create sound.
F
FF
FI
II
IL
LL
LT
TT
TE
EE
ER
RR
R
The signal from the oscillator is sent through the Filter which shapes the timbre of the sound to make it
“bright”, “dull”, “thin”, etc.
A
AA
AM
MM
MP
PP
PL
LL
LI
II
IF
FF
FI
II
IE
EE
ER
RR
R
The Amplifier shapes the volume of the sound making it “soft” or “hard”, “slow” or “short”.
In addition to these major three modules all synthesizers also have “modulators”, devices that can make
the volume, timbre pitch and other qualities of sound vary continuously when you play a key. It is these
modulators that basically add animation to the sound, taking it from a dull organ drone to a dynamic and
interesting timbre. The two most common modulators are Envelopes and LFOs:

11. Synthesis basics: Connections NORD LEAD 2X V1.0x
Page 80
E
EE
EN
NN
NV
VV
VE
EE
EL
LL
LO
OO
OP
PP
PE
EE
ES
SS
S
An envelope is used to give a sound a “shape”. If you apply an envelope to the amplifier (which controls
the volume) you are able to make the sound for example slowly fade in and then fade out when you press
and hold a key.
LFO
LFOLFO
LFOS
SS
S
LFO is an abbreviation for Low Frequency Oscillator. It is used for repeating variations in a sound, such
as vibrato or tremolo.
C
CC
CO
OO
ON
NN
NN
NN
NE
EE
EC
CC
CT
TT
TI
II
IO
OO
ON
NN
NS
SS
S
There are many ways in which the modules outlined below can be connected in a synthesizer, but the one
in the picture below is a basic and common one, used in the Nord Lead 2X (although the illustration
depicts far from all the possibilities in this instrument!)
Note that the horizontal lines indicate the way the sound travels. The vertical lines indicate control sig-
nals. The envelopes for example only modulate (control) the oscillator, filter and amplifiers, they do not
affect the sound directly.
T
TT
TH
HH
HE
EE
E
O
OO
OS
SS
SC
CC
CI
II
IL
LL
LL
LL
LA
AA
AT
TT
TO
OO
OR
RR
RS
SS
S
A
AA
AN
NN
ND
DD
D
W
WW
WA
AA
AV
VV
VE
EE
EF
FF
FO
OO
OR
RR
RM
MM
MS
SS
S
The two basic qualities of an oscillator is waveform and pitch.
P
PP
PI
II
IT
TT
TC
CC
CH
HH
H
The picture of the sawtooth on the Nord Lead 2X front panel displays a sawtooth during one period of
sound. During this time, the wave raises gradually up to maximum level and then instantly drops back
to minimum level.

NORD LEAD 2X V1.0x 11. Synthesis basics: The oscillators and waveforms
Page 81
The length of the period determines the pitch (frequency) of the sound. The shorter the period, the high-
er the pitch. If you for example make the oscillator play at a frequency of 440Hz, there will be 440 periods
of identical Sawtooth waves generated per second.
Normally there are three ways to change the frequency of an oscillator:
• By making settings on the front panel. On the Nord Lead 2X for example, you have an “Oct Shift”
setting for both oscillators and separate Semitone and Fine Tune adjustments for Oscillator 2.
• By playing the keyboard. The keyboard is if course connected to the oscillator so that pressing differ-
ent key produces different pitches. In some cases this connection can be turned off, so that the oscilla-
tor always plays the same pitch, regardless of which key is pressed. In the Nord Lead 2X, this can be
done for Oscillator 2, by deactivating “Kbd Track”.
• By Modulation. Modulation allows you to make the pitch vary “automatically”. The most common
example is probably to use an LFO to make pitch go up and down, to create a vibrato. But you can
also put the pitch under envelope control, or make the pitch vary with your striking force (velocity).
W
WW
WA
AA
AV
VV
VE
EE
EF
FF
FO
OO
OR
RR
RM
MM
M
The waveform of the oscillator affects its harmonic content and thereby its “sound quality” (timbre). The
three most common waveforms are sawtooth, pulse wave and triangle.
Looking at the shape of a waveform tells very little about how it sounds. Instead, there’s a better way to
draw it, called a spectrum. Let’s introduce some quick theory:
Mathematically, all waveforms can be considered as built from a number of harmonics, added together.
Each of the harmonics consists of a sine wave, the purest and simple waveform there is (a sine wave has
no harmonics at all). In other words, if you add a number of sine waves together, each one with its own
pitch (frequency) and volume (amplitude), then you can build any waveform you like.
The lowest harmonic is called the fundamental. The fundamental determines the basic pitch of the sound.
If the fundamental has a frequency of 440Hz, we will perceive the entire sound as having a pitch of
440Hz.
Other harmonics are then added to the fundamental, called overtones. Normally the first overtone appears
at a frequency twice the fundamental (in our example 880 Hz). The next harmonic appears at a frequency
three times the fundamental (in our example 1320Hz) and so on.
In a spectral display of a waveform you can see the frequency (pitch) of each harmonic and its amplitude
(level). This is done by drawing each harmonic as a line raising up from a horizontal scale.
Each line’s position on this scale indicates the harmonic’s frequency. The line furthest to the left is the
fundamental, the next is the first harmonic etc. To make life easier, one usually doesn’t label the horizon-
tal scale with frequency in Hz, but rather with the number of the harmonic.

11. Synthesis basics: The oscillators and waveforms NORD LEAD 2X V1.0x
Page 82
The height of each line represents the amplitude of each harmonic.
If you understand the principle, you also understand that if the harmonics with high numbers have a high
amplitude, the sound will be perceived as bright.
Let’s take a look at some common waveforms and their spectra.
In the illustrations below, only some of the first harmonics are displayed. In reality, waveforms like these
have an infinite amount of harmonics.
S
SS
SA
AA
AW
WW
WT
TT
TO
OO
OO
OO
OT
TT
TH
HH
H
The Sawtooth wave has a simple spectrum. All harmonics are present in the wave, in proportional values.
As you can see, the high harmonics have a fairly high amplitude, which makes this waveform sound bright.
T
TT
TR
RR
RI
II
IA
AA
AN
NN
NG
GG
GL
LL
LE
EE
E
The triangle wave does not have very strong harmonics. Furthermore they only appear at odd harmonic
numbers. The first fact makes the tone pure, a bit like a flute, and the second fact gives the sound a slightly
“hollow” character.

NORD LEAD 2X V1.0x 11. Synthesis basics: The oscillators and waveforms
Page 83
P
PP
PU
UU
UL
LL
LS
SS
SE
EE
E W
W W
WA
AA
AV
VV
VE
EE
E
The pulse wave is slightly more complicated, because it is not one waveform, it is many different ones. A
pulse wave is a waveform that during one period jumps once between full positive amplitude and full neg-
ative and then back.The thing that can be varied is where within the period you jump from maximum to
minimum amplitude. Let’s look at three examples:

11. Synthesis basics: The oscillators and waveforms NORD LEAD 2X V1.0x
Page 84
In the first, the jump happens 5% in from the beginning of the period. This is referred to as a pulse wave
with a 5% pulse width (sometimes called duty cycle). The second wave has a pulse width of 10%. The third
wave has a pulse width of 50%.
This third wave is a special case of the pulse wave, called a square wave, and this has one peculiarity, it
only contains odd number harmonics, which gives it a “hollow” quality.
On many synthesizers (including the Nord Lead) the pulse width can be adjusted, to set the timbre of
the pulse wave. The more narrow the pulse width, the more “thin” the sound will be.
You can also have the pulse width vary continuously, for example from an LFO or envelope. This is re-
ferred to as pulse width modulation. Modulating pulse widths from an LFO creates a rich, chorus-like ef-
fect often used in “string” sounds.
A
AA
AB
BB
BO
OO
OU
UU
UT
TT
T I
I I
IN
NN
NH
HH
HA
AA
AR
RR
RM
MM
MO
OO
ON
NN
NI
II
IC
CC
C S
S S
SP
PP
PE
EE
EC
CC
CT
TT
TR
RR
RA
AA
A
Above we have only discussed spectra where the overtones appear at perfect harmonics. While this is true
for the basic waveforms discussed above, it is definitely not true for all sound. If you for example use the
frequency modulation (FM) or Ring Modulation capabilities in the Nord Lead 2X, with the two oscilla-
tors set to an “unusual” interval (not octaves or fifths, for example), you will get a spectrum where the
overtones appear at frequencies somewhere between the perfect harmonics. This results in an inharmonic
sound, which often sounds “metallic”.
S
SS
SY
YY
YN
NN
NC
CC
C
One some instruments (including the Nord Lead 2X), two Oscillators can be synchronized. If you for ex-
ample synchronize Oscillator 2 to Oscillator 1, Oscillator 2 will start over with a new period of the wave-
form, each time Oscillator 1 does so. If Oscillator 2 then has a higher frequency than 1, it will get a
complex waveform that depends both on its own pitch and on that of the other oscillator.

NORD LEAD 2X V1.0x 11. Synthesis basics: The filter
Page 85
When sync is applied, the basic pitch of Oscillator 2 is locked to that of Oscillator 1. If you change the
pitch of Oscillator 1 you will affect the basic pitch of both oscillators. Furthermore, when you vary the
pitch of the synchronized oscillator (Oscillator 2), this will be perceived as a change in timbre, rather than
in pitch.
This leads to a spectrum with deep resonances at Osc2’s harmonics, like this:
If you go even further and let the pitch of the synchronized oscillator vary continuously, for example from
an LFO or envelope, you will change the harmonic content of the sound in an interesting and very char-
acteristic way.
T
TT
TH
HH
HE
EE
E
F
FF
FI
II
IL
LL
LT
TT
TE
EE
ER
RR
R
The filter in a synthesizer is used to remove or emphasize frequencies in a spectrum. A filter is a bit like
an amplifier (a volume control) that is applied differently to different parts of the spectrum. For example,
a filter might make low frequencies louder, while at the same time making high frequencies weaker. Ap-
plying such a filter would make a sound have more bass and less treble.
Let’s imagine a sound with a spectrum where all harmonics are available at full level. It would look like
this:
Let’s now pass this spectrum through a lowpass filter (this type of filter is discussed in more detail below).
The filter has a characteristic, which can be drawn as a curve.

11. Synthesis basics: The filter NORD LEAD 2X V1.0x
Page 86
As you can see the curve is flat in the low register (which means it doesn’t affect this part of the spectrum
at all) and then, at a certain point, gradually starts falling. When applied to the wave above, this filter cuts
away some of the high frequency material in the wave, like this:
+ =
F
FF
FI
II
IL
LL
LT
TT
TE
EE
ER
RR
R
T
TT
TY
YY
YP
PP
PE
EE
ES
SS
S
There are many types of filters, all with their different purposes. We will here discuss the three most com-
mon, the ones found in the Nord Lead 2X.
L
LL
LO
OO
OW
WW
WP
PP
PA
AA
AS
SS
SS
SS
S
F
FF
FI
II
IL
LL
LT
TT
TE
EE
ER
RR
R
The Lowpass filter dampens high frequencies and let’s low frequencies pass through unaffected, as in the
example above. It is the most common synthesizer filter, since it can be used to “round off” the sharp
sound of sawtooth waves and pulse waves.
H
HH
HI
II
IG
GG
GH
HH
HP
PP
PA
AA
AS
SS
SS
SS
S
F
FF
FI
II
IL
LL
LT
TT
TE
EE
ER
RR
R
This is the opposite of the lowpass filter. It let’s the high frequencies of the sound pass through and cuts
off the low frequencies. This removes “bass” from a sound, without affecting the high end.

NORD LEAD 2X V1.0x 11. Synthesis basics: The filter
Page 87
B
BB
BA
AA
AN
NN
ND
DD
DP
PP
PA
AA
AS
SS
SS
SS
S
F
FF
FI
II
IL
LL
LT
TT
TE
EE
ER
RR
R
This let’s frequencies in a certain range of the spectrum (the band) pass through while dampening fre-
quencies both below and above this range. This accentuates the mid-range of a sound.
N
NN
NO
OO
OT
TT
TC
CC
CH
HH
H
F
FF
FI
II
IL
LL
LT
TT
TE
EE
ER
RR
R
This filter type (also known as Band Reject) can be seen as the opposite of a band pass filter. It cuts off
frequencies in a “mid-range” band, letting the frequencies below and above through.
In the Nord Lead 2X the Notch filter is combined with a 12 dB Lowpass filter, for greater musical ver-
satility (see page 49).
R
RR
RO
OO
OL
LL
LL
LL
L-
--
-O
OO
OF
FF
FF
FF
F
Filters of one and the same type (lowpass, highpass etc) can have different characteristics. One of the fac-
tors determining the exact filter curve is the roll-off, which is measured in dB/Octave (“decibels per oc-
tave”) or poles. The simplest possible filter has a roll-off of 6dB/octave, which is referred to as “1 pole”.
The next step up is 12dB (2 poles), 18db (3 poles) etc.
The most common synth filters are the 12dB and 24dB lowpass filters. The difference between the two
can be studied in the graph below. The 12dB filter let’s more of the high frequency pass through which
gives the sound a brighter and “buzzier” character than the 24dB filter does.

11. Synthesis basics: The filter NORD LEAD 2X V1.0x
Page 88
In the Nord Lead 2X, the lowpass filter can be switched between 12 and 24dB modes. For sounds with
high resonance (see below), similar to those in the Roland TB-303, we recommend the 12dB variation.
For most other sounds we recommend 24dB.
C
CC
CU
UU
UT
TT
TO
OO
OF
FF
FF
FF
F
F
FF
FR
RR
RE
EE
EQ
QQ
QU
UU
UE
EE
EN
NN
NC
CC
CY
YY
Y
The most important parameter for a filter is its cutoff frequency, which is the setting that determines where
in the frequency material it should start cutting. If the cutoff frequency in a low pass filter is set to a very
low value, only the lowest harmonics (the bass) will pass through. If you raise the cutoff all the way up,
all frequencies will be let through, as the figure below illustrates.
Changing the cutoff frequency is often referred to as “sweeping the filter”. This is probably one of the
most important ways of shaping the timbre of a synthesizer sound. By using an envelope you can for ex-
ample have a high cutoff at the beginning of a sound which is then gradually lowered (the filter “closes”
as the sound decays). This would emulate the way most plucked string sound (piano, guitar etc) behave;
the amplitude of the harmonics decreases as the sound decays.
K
KK
KE
EE
EY
YY
YB
BB
BO
OO
OA
AA
AR
RR
RD
DD
D T
T T
TR
RR
RA
AA
AC
CC
CK
KK
KI
II
IN
NN
NG
GG
G
When you play different pitches, the oscillators produce different frequencies. This means that the over-
tones in the waveform appear at different frequencies. The cutoff frequency of the filter however, is fixed.
This means that different overtones will be cut off at different pitches. To be more precise, the further up
the keyboard you play, the muddier the sound will be.
To remedy this problem many synthesizers have a parameter called Filter Keyboard Tracking. When this
is activated, the filter Cutoff Frequency varies with which key you play, just as the oscillator frequency
does. This ensures a constant harmonic spectrum for all keys.

NORD LEAD 2X V1.0x 11. Synthesis basics: The filter
Page 89
R
RR
RE
EE
ES
SS
SO
OO
ON
NN
NA
AA
AN
NN
NC
CC
CE
EE
E
Resonance in a filter is created by connecting the output of the filter to its input, in other words setting
up a “feedback loop”. The amount of feedback is then controlled with a Resonance parameter on the
front panel of the instrument.
When you apply resonance, the frequencies just around the cutoff point of the filter will be emphasized
(louder). As you increase the Resonance further and further, the filter will start to behave more an more
like a bandpass filter, where only the frequencies around the cutoff point are let through. The filter will
start to “ring”, which means it almost sounds like it is adding frequencies to the sound. If the Resonance
is then raised even further (on some synthesizers) the filter will start to self-oscillate, that is produce sound
of its own, just like an oscillator.
High Resonance values are also visible in the waveform. They appear as a “superimposed” waveform with
a frequency equivalent to the filter’s cutoff frequency. The three examples above show the same wave with
increased resonance.
If you add Resonance to a sound and then vary the Cutoff frequency (for example with an envelope) you
will get a very typical synthesizer sound.

11. Synthesis basics: The Amplifier NORD LEAD 2X V1.0x
Page 90
T
TT
TH
HH
HE
EE
E A
A A
AM
MM
MP
PP
PL
LL
LI
II
IF
FF
FI
II
IE
EE
ER
RR
R
An amplifier is most often used at the final stage of a synth signal chain, to control volume. By modulat-
ing the amplifier with an envelope, the sound can be given its basic “shape”. In fact, the “volume shape”
is one of the most important factors to how we identify the sound. By setting up a proper volume enve-
lope you can make a sound “soft”, “hard”, “plucked” “static” etc.
E
EE
EN
NN
NV
VV
VE
EE
EL
LL
LO
OO
OP
PP
PE
EE
ES
SS
S
ADSR-E
ADSR-EADSR-E
ADSR-EN
NN
NV
VV
VE
EE
EL
LL
LO
OO
OP
PP
PE
EE
E
Envelopes are used to modulate pitch, amplitude, filter cutoff and other parameters in a sound. This is
used to give the sound a varying character from the moment the key is pressed to the moment it is re-
leased.
The classic synthesizer envelope has four parameters, Attack, Decay, Sustain and Release, and is therefore
often referred to as an “ADSR-envelope”.
When you press a key, the envelope is triggered. This means is starts rasing from zero to maximum level.
How long this should take, depends on the Attack setting. If the Attack time is set to “0”, the envelope
will instantly reach full level. If it is raised it will take longer.
If you for example have an envelope controlling volume, raising the attack will give the sound a “softer”
character. If you have the envelope routed to the filter, it might give the sound a “wah” type of start.
The volume envelope curve (to the left) determines how the amplitude of the waveform changes over time.

NORD LEAD 2X V1.0x 11. Synthesis basics: Envelopes
Page 91
After the envelope has reached full level, it starts to fall back again. How long this should take, is set with
the Decay parameter.
The level of the envelope does not necessarily have to fall all the way back to zero level at the end of the
Decay. Instead, the ADSR-envelope has a Sustain setting used to determine the level the envelope should
rest at, after the Decay. If you for example want to create a flute sound, you would have a fairly high Sus-
tain setting on your Volume envelope, since a flute tone basically stays at a steady level for as long as you
play it. On the other hand, for a piano sound, you would want a Sustain level of “0”, since a piano sound
decays to silence if you hold the key long enough.
Please note that the Sustain parameter represents a level, but all other envelope parameters represent times.

11. Synthesis basics: Envelopes NORD LEAD 2X V1.0x
Page 92
As described above, the envelope stays at the Sustain level until the key is released. It then falls back to
zero level. The time it should take for this to happen is set with the Release parameter, which works just
as the Decay, only it is not applied until you lift your finger off the keys.
• If you set Sustain to full level, the Decay setting is of no importance since the volume of the sound is
never lowered:
• If you set Sustain to 0, the sound will become silent after the Decay phase is finished. With short
Attacks moderate Decay times, this can be used to simulate the behaviour of a plucked string instru-
ment (guitar, piano etc) where the sound always decays to silence after a while:

NORD LEAD 2X V1.0x 11. Synthesis basics: LFOs
Page 93
• If you release a key before the envelope has reach its sustain, it will immediately “jump” to the Release.
The effect of this can be studied in the illustration below:
Often envelope levels can be made to vary with how hard you play the keys. This is used to make a sound
vary with your playing style, for example to make the sound brighter (filter envelope) or louder (amplifier
envelope).
AD-E
AD-EAD-E
AD-EN
NN
NV
VV
VE
EE
EL
LL
LO
OO
OP
PP
PE
EE
E
A simpler form of envelope has Attack and Decay parameters only, and is therefore called an AD-enve-
lope. In effect, the AD-envelope behaves like an ADSR-envelope with Sustain set to 0 (see the picture at
the top of this page). This type of envelope, often with amount and inversion controls, is suitable when
you want to affect the start of the sound only.
On the Nord Lead 2X, the Modulation Envelope is of AD-type. Typically, it can be made to modulate
the FM amplitude or the pitch of Oscillator 2, to create a different timbre during the attack part of the
sounds.
LFO
LFOLFO
LFOS
SS
S
An LFO is an oscillator, just like the ones that produce the sound in a synthesizer, but with two main
differences:
• The LFO produces very low frequencies, most often below the hearing range (up to 20Hz).
• The LFO is not used to produce sound, instead it is connected to other modules to provide modula-
tion of parameters. If you for example route an LFO to pitch, you get a vibrato. If you route it to the
filter’s cutoff frequency you get a wah-wah type of effect. And if you route it to the amplifier of an
instrument you get a tremolo.
The three basic parameters for an LFO are Waveform, Rate (frequency) and Amount:
• The waveform determines the type of vibrato, for example “regular” (triangle or sine), ramp (saw-
tooth) or random.
• The Rate determines the speed of the vibrato.
• The Amount controls to what degree the LFO affects its destination.

12. Factory presets: Program Banks 0-3 NORD LEAD 2X V1.0x
Page 94
12. F
12. F12. F
12. FA
AA
AC
CC
CT
TT
TO
OO
OR
RR
RY
YY
Y
P
PP
PR
RR
RE
EE
ES
SS
SE
EE
ET
TT
TS
SS
S
P
PP
PR
RR
RO
OO
OG
GG
GR
RR
RA
AA
AM
MM
M B
B B
BA
AA
AN
NN
NK
KK
KS
SS
S 0-3
0-3 0-3
0-3
B
BB
BA
AA
AN
NN
NK
KK
K 0 (
0 ( 0 (
0 (R
RR
RA
AA
AM
MM
M)
) )
)
B
BB
BA
AA
AN
NN
NK
KK
K 2 (
2 ( 2 (
2 (R
RR
RA
AA
AM
MM
M)
))
)
Prg Name Prg Name Prg Name
1 Clearly for Techno 34 Metallic Synth 67 Poppy SQU Synth
2 And God made Resonance 35 Rude SQU 68 Teddy's Talkbox
3 Delay Synth Brass 36 Drama Pad 69 VEL Rez Bass
4 Dark Stereo Pad 37 SQU Lite 70 D&B Bass
5 Dark DUB Bass 38 Subtle Pad 71 VEL Fuzz Bass
6 The MadMan Reso Synth 39 Dramatic Sweep 72 One Or One Bass
7 Vibe Bell 40 Vinyl Opera 73 DRE Bass (use wheel)
8 Skywalker 1 41 Techno Synth 1 74 Dodger Bass
9 Deep Purple 42 Techno Synth 2 75 Funk REZ Bass
10 Trekker 43 Scritti Plucky 76 TRI REZ Bass
11 Flange gtr. 44 Velo Comp Synth 77 U Know Bass
12 Billibass 45 SAW Keys 78 SQU VEL Rez Bass
13 Tuned Resonance Pad 1 46 SEQ Pulse Synth 1 79 SAW REZ Bass
14 Stereo Perk Pad 47 Talking REZ 80 2 Step Bass
15 Clearly the Bell 48 Rodney J SAWS 81 Punctuating Bass
16 ResoRoto 49 SEQ Pulse Synth 2 82 Low End
17 LFO Squares 50 Synth Brass Section 83 Picked Bass
18 Arpeggiate Me! 51 Dirty SAW Techno 84 Funk FM Bass
19 VEL Soundtrack 52 Hi-Pass VEL Synth 85 FM Bass
20 Glass Voices 53 Synth Comp Pluck 86 Spike Bass
21 Plucky Pad 54 Old School Synth 87 Smooth Bass
22 Velo REZO 55 Rising REZ Pad 88 Flimsy Bass
23 Slow Swello 56 Techno SAW Comp 89 FM FunKeys
24 Introspection Pad 57 Heavy REZ 90 IV DisCHORD Pad
25 Funky Talk 58 Funky Pick 91 Mini Lead 1
26 Filtered Strings 59 Legato REZ 92 Funk REZ Lead
27 Smooth Pad 60 Velocity SAW 93 TRI VEL Lead
28 CyberFunk Clav 61 RAVE synth 94 REZ Mini Lead
29 Angel Pad 62 Stevie's Comp 95 Mini Lead 2
30 Chime Pad 63 Phase Synth 96 Mini Lead 3
31 The Calling 64 Old School Synth 2 97 Synce'd Up!
32 Synth Rise 65 PWM Clav 98 Cutting Edge Saws
33 Stardust FM 66 SEQ Polysynth 99 Organesque
Prg Name Prg Name Prg Name
2.1 Polysynth 1 2.34 Probrass 2.67 Wave Bell
2.2 Polysynth 2 2.35 D-tune Brass 2.68 Sunrise
2.3 Polysynth 3 2.36 Wetbrass 2.69 Organ/e.piano
2.4 Ambient poly 2.37 Creambrass 2.70 Euro Lead
2.5 Human League 1 2.38 Softbrass 2.71 Sytar
2.6 Human League 2 2.39 Pulsebrass 2.72 Percstrings
2.7 Wet poly 2.40 Human Rez 2.73 Woodo
2.8 Fat poly 2.41 Rez Pluck 2.74 Tremolosynth
2.9 Legatobass 2.42 Amb Sine Pluck 2.75 Hitech
2.10 Infinite bass 2.43 Yazoo 2.76 Talkbass
2.11 Ratata bass 2.44 Yazpiano 2.77 Hipass303
2.12 Rubber bass 2.45 Depe Che Pluck 2.78 Bandpass303
2.13 Click bass 2.46 Pulse Pluck 2.79 Hitech 2
2.14 Sawbass 2.47 Pulse Shimmer 2.80 Tube
2.15 Sawbass oct 2.48 Seq Pluck 2.81 Dist Git1 - wheel
2.16 Phatbass 2.49 Pulse Pluck 2 2.82 Dist Git3 - wheel
2.17 FMbass 2.50 Slow Pad 2.83 Dist Git3
2.18 Knockbass 2.51 Soft Pad 2.84 Monsterbass
2.19 Tightbass 2.52 Sine Pad 2.85 Organ 1
2.20 Electricpiano 1 2.53 Massive Pad 2.86 Organ 2
2.21 Electricpiano 2 2.54 Organ Pad 2.87 Organ 3
2.22 Electricpiano 3 2.55 Brite Pad 2.88 Radio Days
2.23 Knockwurlitzer 2.56 LFO Pad 2.89 Moonsong
2.24 Bellpiano 2.57 Octpad 2.90 Lasergun
2.25 EPsmack 2.58 Gentle Pad 2.91 Space
2.26 Synclav 2.59 Sitarpad 2.92 Bird
2.27 Thinclav 2.60 Digibell 1 2.93 Flipstring
2.28 FMclav 2.61 Digibell 2 2.94 Cyber
2.29 Vibroclav 2.62 Crysister 2.95 Cybertalk
2.30 Polybrass 2.63 LFO Bell 2.96 Cyberspace
2.31 Pulsebrass 2.64 Crisp Bell 2.97 Plipp/plopp
2.32 Wetbrass 2.65 Bassreverb 2.98 Darthvador
2.33 JX8P stab brass 2.66 Gentle Bell 2.99 Rain
B
BB
BA
AA
AN
NN
NK
KK
K 1 (
1 ( 1 (
1 (R
RR
RA
AA
AM
MM
M)
))
)
B
BB
BA
AA
AN
NN
NK
KK
K 3 (
3 ( 3 (
3 (R
RR
RA
AA
AM
MM
M)
))
)
Prg Name Prg Name Prg Name
1.1 Sawbrass 1.34 String pad 1.67 Acid 2
1.2 Velocity strings 1.35 Solo pulse 1.68 legato bass
1.3 Resonance pad 1.36 Space pad 1.69 Black Hole
1.4 Hard string pad 1.37 Sample/hold 1.70 Sub
1.5 Resonance fade pad 1.38 Saw legato solo 1.71 DB
1.6 Portamento quints 1.39 Echo sound 1.72 Widebody
1.7 A fifth pad 1.40 Pulse solo 1.73 Fluff
1.8 Pulse pad with FM 1.41 Soft strings2 1.74 Steeldrums
1.9 Weather bass 1.42 Majesty 1.75 Wurz piano
1.10 Lead saw solo 1.43 Glass brass 1.76 My Clav
1.11 Soft saw lead 1.44 Gimme 5 1.77 I bow
1.12 Zyntar 1.45 Flute choir 1.78 Tack clav
1.13 Arpeggiator down 1.46 Brass Comp 1.79 Span Eyes
1.14 FM Metallic 1.47 Sync sweep 1.80 Floote
1.15 Attack bass 1.48 Synth strings 1.81 Hamplafon
1.16 Saw mono 1.49 Trumpets 1.82 Thumpinet
1.17 Osc 2 modulation 1.50 Duke 1.83 Bell bar
1.18 Guitar 1 1.51 Dirty FM 1.84 Flageolettes
1.19 Violin 1.52 Space clavinet 1.85 Rotator
1.20 Source bass 1.53 Resonant saw 1.86 Tuba
1.21 Perc Lead 1.54 FM lead 1.87 Trumpet
1.22 FM Clavinet 1.55 Talking clavinet 1.88 English horn
1.23 Soft strings 1.56 Saw ring 1.89 Metal Flute
1.24 S/H techno 1.57 Eraser 1.90 Voice
1.25 Resonance sweep 1.58 Take the fifth 1.91 FM horn
1.26 Phaser 1.59 Echo pad 1.92 Harpsichord
1.27 Brite pad 1.60 Yeow! 1.93 Electric piano 2
1.28 Analog grand 1.61 Syncher 1.94 Musing
1.29 Electric piano 1 1.62 Low bass 1.95 Chang
1.30 Random Arpeggio 1.63 water bass 1.96 Ravi
1.31 Clarinet 1.64 Pick bass 1.97 Guess!
1.32 Didjeridu 1.65 FM morph bass 1.98 Tubular
1.33 Sax 1.66 Acid 1 1.99 Waterhall
Prg Name Prg Name Prg Name
3.1 Big Bell 3.34 Wind 3.67 Quick Lead
3.2 Arpeggibass 3.35 Juicy Arpeggi 3.68 Swept Fifth Arp
3.3 Breathy Attack 3.36 Rolling Phase Lead 3.69 Rubber Arp
3.4 Organ 3.37 Weel Tempo Arpeggi 3.70 Rubber Arp Iii
3.5 Shimmering 3.38 Velzapbass 3.71 Eurhythmic Reverb
3.6 Six Wives 3.39 Classic Analog Horn 3.72 Lunar Arp
3.7 Kick/snare 3.40 Water Drops 3.73 Vapour Spaced I
3.8 Heartbeat 3.41 Morphsong 3.74 Vapour Spaced Ii
3.9 Bouncing Glassball 3.42 Electro Lace 3.75 Illusionary Arp
3.10 Electrocution 3.43 Classic Buzz 3.76 Vangellic Arp
3.11 Noise Percussion 3.44 Phoghorn 3.77 Hojo Arp
3.12 Square Throb 3.45 Voicey Melody 3.78 Veloreso Bass
3.13 Glass Sitar 3.46 Lava Q Lead 3.79 Taurus Pedals
3.14 Synth Swirl 3.47 Mr. Floyd Rez Sweep 3.80 Dumb Bass/kick
3.15 Metalglass 3.48 Dist Lead 3.81 Vibrobass
3.16 Bowed Metalglass 3.49 Mini Hard Lead 3.82 Ow Wheel Bass
3.17 Pulsearpeggi 3.50 Lucky Lead 3.83 Go Ahead London
3.18 Weelsong 3.51 Electrodrone-a 3.84 Poltergeist
3.19 Spacebubbles 3.52 Bandpass Polysynth 3.85 Echolocation
3.20 Velpulse 3.53 Toto Soft Brass 3.86 Antarctica
3.21 Velsaw 3.54 Resonant Bass 3.87 Nine Inch Noise
3.22 Anahorn 3.55 Fatass Brass 3.88 Lo Detune I
3.23 Velosity Arp Rate 3.56 Carousel 3.89 Lo Detune Ii
3.24 Big Bass 3.57 Brassalog 3.90 Geiger Counter
3.25 Electropanic 3.58 Ob Genevice 3.91 Industrial Drone
3.26 Flutedistmorpher 3.59 Chick Full Of Fifths 3.92 Rewind
3.27 Voxpiano 3.60 Funkin Epiano 3.93 Weed Eater
3.28 Warm Pad 3.61 Stinger Lead 3.94 Radio Breakup
3.29 Organ 2 3.62 Accordion 3.95 Deep Woods Off
3.30 Flutearpeggi 3.63 Bag Pipes 3.96 Cell Phone
3.31 Fat Arpeggi 3.64 Bent Bells 3.97 Hover
3.32 Triangle Morpher 3.65 Lucy 3.98 Be Careful With That N
3.33 Arpeggiklang 3.66 Whistle Buzz 3.99 Birdsong

NORD LEAD 2X V1.0x 12. Factory presets: Program Banks 4-7
Page 95
P
PP
PR
RR
RO
OO
OG
GG
GR
RR
RA
AA
AM
MM
M B
B B
BA
AA
AN
NN
NK
KK
KS
SS
S 4-7
4-7 4-7
4-7
B
BB
BA
AA
AN
NN
NK
KK
K 4 (
4 ( 4 (
4 (R
RR
RO
OO
OM
MM
M)
) )
)
B
BB
BA
AA
AN
NN
NK
KK
K 6 (
6 ( 6 (
6 (R
RR
RO
OO
OM
MM
M)
))
)
Prg Name Prg Name Prg Name
4.1 Jazz Guitar 4.34 Banana Rama Bass 4.67 Power Chords
4.2 Chick's Lead 4.35 Syn Bass#6 4.68 Stereo Star Cycle
4.3 Jan Lead 4.36 Syn Bass#7 4.69 Accordian
4.4 Star Cycle Lead 4.37 Syn Bass#8 4.70 Glassy Pad
4.5 Farfisa 1 4.38 Syn Bass#9 4.71 Octave Pad
4.6 Sawtooth Mono Lead 4.39 Syn Bass#10 4.72 Frankenstein 2
4.7 Lyle 4.40 Upright Bass 4.73 Scoop Pad
4.8 Way Lead 4.41 Clav#1 4.74 Ancient Mystery
4.9 Whistle 4.42 Clav#2 4.75 Jan Chords
4.10 Wet Glide 4.43 Wurlitzer 4.76 Jump
4.11 Sweep Lead 4.44 Separate Ways 4.77 Stereo Bells
4.12 Chick 4 Ths 4.45 Syn Brass#1 4.78 Ow Pad
4.13 Odd Couple 4.46 Brite Pad 4.79 Electric Parade
4.14 Brassy Wah 4.47 Dark Pad 4.80 Gliding 5ths
4.15 Jan Pulse Lead 4.48 Syn Brass#2 4.81 Stereo Bow Bass
4.16 Schuman Lead 4.49 Harpsichord 4.82 Stereo Syn Bass#1
4.17 Koto 4.50 Analog Voices 4.83 Stereo Gap Bass
4.18 Music Box 4.51 Saxophon 4.84 Stereo Mid Bass
4.19 Zawinul Lead 4.52 Elctrosax 4.85 Stereo Syn Bass#2
4.20 Scary 4.53 Elcello 4.86 Stereo Syn Bass#3
4.21 Syn Bass #1 4.54 Farfisa 2 4.87 Stereo Syn Bass#4
4.22 Syn Bass #2 4.55 Frankenstein 1 4.88 Stereo Syn Bass#5
4.23 Syn Bass #3 4.56 Church Organ Flute 4.89 Stereo Star Cycle
4.24 Stevie Bass 4.57 Syn Brass 4.90 Wah Wah Pad
4.25 Dull Bass 4.58 Brassy Pad 4.91 Indescribable
4.26 Syn Bass #4 4.59 Dark Pad 4.92 Marimba/vibes
4.27 Scratch Morph 4.60 Voice Pad 4.93 Omnious
4.28 How Will I Know? 4.61 Square Pad 4.94 Syn Sax Section
4.29 Chameleon 4.62 Vibro Pluck 4.95 Vibro Bass
4.30 Gap Bass 4.63 Dreamy 4.96 Chorused Syn Clav
4.31 Pick Bass 4.64 Harp 4.97 Church Organ
4.32 Syn Bass #5 4.65 Pulse Guitar 4.98 Serious Clik Bass
4.33 Octave Mid Bass 4.66 Pluck Pad 4.99 Steel Drums
Prg Name Prg Name Prg Name
6.1 Unison Velo 6.34 Velo Pulse 6.67 Nerd Sync
6.2 Flat Clic 6.35 Hpf Bass 6.68 Portasquare
6.3 Filter Bass 6.36 Bpf Disco Bass 6.69 Crazy Chicken
6.4 Fm Square 6.37 Fx Tri Low Byte 6.70 Slow Fm
6.5 Fm Square Reso 6.38 Attack Jazz 6.71 Hard Sync Lead
6.6 Sub Osc 6.39 Sticky 6.72 Stiff Wah
6.7 Straight Sub Wheel 6.40 Rev Freak 6.73 Pick Lead
6.8 Fretless 6.41 Reso Buzz 6.74 Rev Weed
6.9 Unison Click 6.42 Classic Sawbass 6.75 Claro
6.10 Knorr Lfo 6.43 Gritty Baryton 6.76 Mellow Legato
6.11 Wah Mix 6.44 Snapwah 6.77 Thin Wah Legato
6.12 Bpf 6.45 Bow Bass 6.78 Thin Legato
6.13 Vibrator 6.46 Timp Bass 6.79 Gargle
6.14 Straight Knorr 6.47 Maine Theme 6.80 Fat Velo
6.15 Eg Knorr 6.48 Velofifth 6.81 Lyricon
6.16 Reso Square 6.49 Velodecay 6.82 Square Legato
6.17 Oddysey Tuba 6.50 Wirebass 6.83 Desert
6.18 Shortmuffled 6.51 Scream Reed 6.84 Flute
6.19 Hard Velo Wah 6.52 Strung Lead 6.85 Calliope
6.20 Rubber Bass 6.53 Ethnoreed 6.86 Wah Lead
6.21 Clic Bass 6.54 Fluty 6.87 Classic Saw
6.22 Fusion Bass 6.55 Raunch Fm 6.88 Classic Pulse
6.23 Raw Bass 6.56 Solo Lylac 6.89 Classic Square
6.24 Fm Attack Bass 6.57 Chiba Flute 6.90 Humming Bird
6.25 Scratch Bass 6.58 Sync Trumpet 6.91 Attack Sync
6.26 Harmonix Bass 6.59 Trombone 6.92 Girls & Boys
6.27 Tine Bass 6.60 Whooly Wah 6.93 Manual Sync
6.28 Chirpy Bass 6.61 Spit Sync 6.94 Slomo Legato
6.29 Ultrafat 6.62 Stelth Triangle 6.95 Blues Harp
6.30 Round Bottom 6.63 Velo Winner 6.96 Cool Square
6.31 Ob Bass 6.64 Fifth 6.97 Cyberfiddle
6.32 Reso Bass 6.65 Oriental 6.98 Soft Cream
6.33 Triangle Bass 6.66 Hpf Square 6.99 Syncvoice
B
BB
BA
AA
AN
NN
NK
KK
K 5 (
5 ( 5 (
5 (R
RR
RO
OO
OM
MM
M)
))
)
B
BB
BA
AA
AN
NN
NK
KK
K 7 (
7 ( 7 (
7 (R
RR
RO
OO
OM
MM
M)
))
)
Prg Name Prg Name Prg Name
5.1 Warm Pad 5.34 Wandering Sync 5.67 Hickup Organ
5.2 Pastoral 5.35 Sweller 5.68 Sync Organ
5.3 Mellow 5.36 Love String 5.69 Voco
5.4 Tremelopad 5.37 Unstable 5.70 Thin String
5.5 Velopad 5.38 P String 5.71 Double Attack Cello
5.6 Metalophon 5.39 Square Sweep 5.72 Pwm Arco
5.7 Syncwave 5.40 Hi Velo Sweep 5.73 Wheel Cello
5.8 Velodream 5.41 Velotremulator 5.74 Please Stop
5.9 Portamento Pad 5.42 Blue Lylac 5.75 Amb Zitar
5.10 Bpf Pad 5.43 Slow Horn 5.76 Dx7
5.11 Hpf String 5.44 Subdued Brass 5.77 Noise Ball
5.12 Tri Arp Pad 5.45 Bpf Strings 5.78 Tick
5.13 Soft Fm 5.46 Sine Pad 5.79 Chirp
5.14 Moving Texture 5.47 Koto 5.80 Noisy Metal
5.15 Hpf Sweep 5.48 Woodblock 5.81 Snap Attack
5.16 Slow Warm 5.49 Harp 5.82 Sq Click
5.17 Wah Pad 5.50 Space Wave 5.83 Tri Vel Click
5.18 Laser Harp 1 5.51 Fat Clav 5.84 Cowbell
5.19 Laser Harp 2 5.52 Octave Clav 5.85 Hi Irregular
5.20 Bpf Wah Pad 5.53 Bpf Clav 5.86 Rez
5.21 Mute Jazz Gt 5.54 Fm Clav 5.87 High Strung Fm
5.22 The Thumb 5.55 Hollow Fm Ep 5.88 Scifi Snap
5.23 High Wahpluck 5.56 Musette In F 5.89 Tight Lips
5.24 Analog Grand 1 5.57 Fm Clav2 5.90 Thin Tin
5.25 Analog Grand 2 5.58 Wah Clav 5.91 Pulse 5th
5.26 Analog Grand 3 5.59 Veloclav 5.92 Det.saw
5.27 Tinder 5.60 Sticky Clav 5.93 Wheel Pw
5.28 Feedback Dist 5.61 Analog Clav 5.94 Octave Tri
5.29 Fm Acoustic 5.62 12 String Clav 5.95 China
5.30 Dirtlead 5.63 Square Piano 5.96 Dx7 2
5.31 Jazz Git 2 5.64 Nasty Drawbar 5.97 Home Organ
5.32 Fonky Fm 5.65 Tine Ep 5.98 Metal Voice
5.33 Hpf Pluck 5.66 Raw Clav 5.99 Steel
Prg Name Prg Name Prg Name
7.1 Velo Autobend 7.34 Sync Ep2 7.67 Xylo
7.2 Fat Wah 7.35 Hollow Ep 7.68 Combo Organ -64
7.3 Velo Bppf Sq 7.36 Triangle Ep 7.69 Combo Organ -65
7.4 Growl Wah 7.37 Tri Click Organ 7.70 Zythar
7.5 Poly Sync 7.38 Dance Organ 7.71 Saxy Basson
7.6 Fm Wah 7.39 Omnipulse 7.72 Analog Brass
7.7 Ny 7.40 Spit Bass 7.73 Echo
7.8 Hollow Hack 7.41 Fm Attack Brass 7.74 Distlead
7.9 Bpf Arco 7.42 Det.attack Brass 7.75 Wah Funk
7.10 Bpf Slapper 7.43 Bpf Brass 7.76 Analog Grand 6?
7.11 Filter Funk 7.44 Jump Brass 7.77 Bars
7.12 Wobbler 7.45 Slap Brass 7.78 Sax
7.13 Fm Wah Slap 7.46 Round Fm Horns 7.79 Tremelo 1
7.14 Juicy Organ 7.47 Warm Fm Brass 7.80 Tremelo 2
7.15 Click Organ 7.48 Octave Brass 7.81 Ethno Perc
7.16 Perc 7.49 Gritty Sync 7.82 Thunder Machine
7.17 Italian Organ 7.50 5th Square 7.83 Freak Jingle
7.18 Fm Organ 7.51 Harpeggio 7.84 Noisy Snare
7.19 Fm Jazz Organ 7.52 Horror Industry 7.85 Syntom
7.20 Wah Organ 7.53 Code Burst 7.86 Bubbledrum
7.21 Hard Release 7.54 Random 7.87 Noise Tom
7.22 Metal Kalimba 7.55 Not Fm 7.88 Repet
7.23 Fm Harpo 7.56 Giant Step 7.89 Mockingbird
7.24 Velo Triangle 7.57 Wah Arpeg 7.90 Smelly
7.25 Flute Harp 7.58 Fm Rise Wave 7.91 Small Animals
7.26 Spacebell 7.59 Weird Triad 7.92 Small Ghosts
7.27 Fade Harp 7.60 Ductosnore 7.93 Bubbles
7.28 Swell Pan 7.61 Vibes 7.94 Aiyaa!
7.29 Clicky Bell 7.62 Tremelo Bell 7.95 Glassharmonium
7.30 Warm Plunk 7.63 Swell Bell 7.96 Sunrise
7.31 Sustained Ep 7.64 Steelpan 7.97 Fmbell
7.32 Octave Ep 7.65 Long Bell 7.98 Slow/fast Wah
7.33 Sync Ep1 7.66 Ringer 7.99 Whellmorpher

12. Factory presets: Program Banks 8-9 NORD LEAD 2X V1.0x
Page 96
P
PP
PR
RR
RO
OO
OG
GG
GR
RR
RA
AA
AM
MM
M B
B B
BA
AA
AN
NN
NK
KK
KS
SS
S 8-9
8-9 8-9
8-9
P
PP
PE
EE
ER
RR
RC
CC
CU
UU
US
SS
SS
SS
SI
II
IO
OO
ON
NN
N K
K K
KI
II
IT
TT
TS
SS
S
B
BB
BA
AA
AN
NN
NK
KK
K 8 (
8 ( 8 (
8 (R
RR
RO
OO
OM
MM
M)
))
)
Prg Name Prg Name Prg Name
8.1 Prowler Bass 8.34 Knocky Electric Piano 8.67 Cricket Pad
8.2 Aurora Borealis 8.35 Stereo Synth String Pad 8.68 Meep meep
8.3 Crisp-n-Snappy Bass 8.36 Delicate Bell 8.69 Delay Techno Res
8.4 Crisp-n-Dark Bass 8.37 Noisy Bell 8.70 Delay Synth Bass
8.5 Snappy Attack Bass 8.38 Alubasium 8.71 Delay Techno Squares
8.6 Dark-n-Funky Bass 8.39 Mr.Killer Synth Lead/Bass 8.72 Delay Future Square
8.7 RUDE Bass 8.40 Super Secret(!) Filter Pad 8.73 Delay Notch Sawtooth
8.8 Euro/Disco Bass 8.41 Tea five 8.74 Delay NIGHTMARE
8.9 Velo-Edge Bass 8.42 PWM Repeat Pad 8.75 Delay Noises 1
8.10 Skip's Dark Bass 8.43 SAW Rap Lead 8.76 Delay Noises 2
8.11 Secret Mission Bass 8.44 TRI Rap Lead 8.77 Delay Noises 3
8.12 ResoRave Bass 8.45 Attackforce 8.78 Delay Res Sawtooth
8.13 Solid Snap Bass 8.46 Scritty Nitty 8.79 Tuned Resonance Pad 2
8.14 Fun with Wheel Bass 8.47 Happy Res Popper 8.80 Monster Lead Saw
8.15 Solid Cracker Bass 8.48 BPFilter Funky Velo Clav 8.81 Monster Lead Square
8.16 Mild Buzz Bass 8.49 Obi 1 kenobi 8.82 Pheabee
8.17 Wonder Bass 8.50 Idaho Snow Pad 8.83 Alien Wind
8.18 Stereo Square Bass 8.51 Slow Soft String Pad 8.84 Velocity Res Synth
8.19 Phunky Chunky Bass 8.52 Purple Pad 8.85 Arppegiated Reso
8.20 Happy Clavi Bass 8.53 Pointed Triangles 8.86 Arppegiated Square
8.21 Hybrid Piano Pad 8.54 Jazz Guitar 8.87 Arppegiated Velo Bass
8.22 Notchy Psycho 8.55 Slowly in Sync Pad 8.88 Aggrevated S&H
8.23 Soft Square Pad 8.56 ***Only for Techno*** 8.89 Strike&Wait
8.24 Bowed String Ensemble 8.57 Harmonisis Pad 8.90 Velocity HiHat 1
8.25 Solo Violin 8.58 Funky Piano 8.91 Velocity HiHat 2
8.26 Solo Cello 8.59 Ocean Sunrise (5th. Pad) 8.92 Velocity HiHat 3
8.27 Phunky Street Reso-Lead 8.60 Sci-Fi Notch Pad 8.93 Velocity HiHat 4
8.28 Sustain Pluck 8.61 Mono Clav with Sustain 8.94 Velocity HiHat 5
8.29 Dirty Sine Pad 8.62 Chubby Pad 8.95 Snappy Tuned Res
8.30 Slave Pad 8.63 Soft Pluck Bell 8.96 Noize Snare
8.31 Snappy Mello Synth 8.64 Old Organ w/ Rotary Sp 8.97 909 Kick 1 (C3)
8.32 Super Stereo Synth Brass 8.65 Older Organ w/ Rotary Sp 8.98 909 Kick 2
8.33 Stab Synth 8.66 Slow Growing Pad 8.99 909 Kick 3
B
BB
BA
AA
AN
NN
NK
KK
K 9 (
9 ( 9 (
9 (R
RR
RO
OO
OM
MM
M)
))
)
Prg Name Prg Name Prg Name
9.1 FlangeBass 9.34 Pupi 9.67 Nervouzz
9.2 Razorblade 9.35 JuiciPulse 9.68 Harpoon
9.3 Flageocello 9.36 BantuNoizz 9.69 Delayla
9.4 Syncopathy 9.37 Teabea 9.70 Conventor
9.5 Morphyne 9.38 RoadReed 9.71 Schumi
9.6 Bruss 9.39 RoadTone 9.72 Ravor
9.7 Puncher 9.40 BumbleBees 9.73 Pulsebee
9.8 Leader 9.41 TynDrum 9.74 U97
9.9 Kraftwerk 9.42 Moogger 9.75 Cavechant
9.10 Monsta 9.43 NerveBazz 9.76 Big hand
9.11 Yupita 9.44 NotNice 9.77 Alllaaaarrrm
9.12 Zzzing 9.45 BigBoy 9.78 Propella
9.13 Cellizm 9.46 Hardwurz 9.79 Atmosfear
9.14 Morphorgan 9.47 MMEB 9.80 Vibeggiator
9.15 Diva 9.48 Brednbutta 9.81 Vintager
9.16 Scritty Gritty 9.49 Syncalong 9.82 Wheelraiz
9.17 Velocello 9.50 Zumpal 9.83 Yazza
9.18 Himalaya 9.51 SubWheel 9.84 Strumma
9.19 Speakalead 9.52 Idontlike 9.85 ClaviGum
9.20 Delayline 9.53 Impressor 9.86 ClaviBass
9.21 Simplebars 9.54 Morphium 9.87 VanOrgan
9.22 Motor 9.55 Discofat 9.88 Squonk
9.23 TB-Morph 9.56 Disturbor 9.89 Cymbell
9.24 Subtone 9.57 Frogdelay 9.90 Vinylation
9.25 Nohat 9.58 Padigree 9.91 SciFifi
9.26 Footclap 9.59 Show-off 9.92 Ueeeeel
9.27 Pulsyboy 9.60 Popular 9.93 CompuBird
9.28 TimeSquare 9.61 Bladerunner 9.94 Nicebeach
9.29 Resomorph 9.62 Ham and X 9.95 ReeVerb
9.30 PitchaPad 9.63 Rockamoog 9.96 Blondes
9.31 Multimoog 9.64 WorldWar 9.97 Extream
9.32 DefinerBass 9.65 Simplseq 9.98 Take Care
9.33 NastySeq 9.66 Noizzpecker 9.99 Softie
B
BB
BA
AA
AN
NN
NK
KK
K 0 (
0 ( 0 (
0 (R
RR
RA
AA
AM
MM
M)
))
)
B
BB
BA
AA
AN
NN
NK
KK
K 2 (
2 ( 2 (
2 (R
RR
RA
AA
AM
MM
M)
))
)
Kit Name Kit Name
P0 Synth Kit 0 P5 Synth Kit 5
P1 Synth Kit 1 P6 Synth Kit 6
P2 Synth Kit 2 P7 Synth Kit 7
P3 Synth Kit 3 P8 Synth Kit 8
P4 Synth Kit 4 P9 Synth Kit 9
Kit Name Kit Name
2.P0 Synth Kit 20 2.P5 Synth Kit 25
2.P1 Synth Kit 21 2.P6 Synth Kit 26
2.P2 Synth Kit 22 2.P7 Synth Kit 27
2.P3 Synth Kit 23 2.P8 Synth Kit 28
2.P4 Synth Kit 24 2.P9 Synth Kit 29
B
BB
BA
AA
AN
NN
NK
KK
K 1 (
1 ( 1 (
1 (R
RR
RA
AA
AM
MM
M)
))
)
B
BB
BA
AA
AN
NN
NK
KK
K 3 (
3 ( 3 (
3 (R
RR
RA
AA
AM
MM
M)
))
)
Kit Name Kit Name
1.P0 Synth Kit 10 1.P5 Synth Kit 15
1.P1 Synth Kit 11 1.P6 Synth Kit 16
1.P2 Synth Kit 12 1.P7 Synth Kit 17
1.P3 Synth Kit 13 1.P8 Synth Kit 18
1.P4 Synth Kit 14 1.P9 Synth Kit 19
Kit Name Kit Name
3.P0 Synth Kit 30 3.P5 Synth Kit 35
3.P1 Synth Kit 31 3.P6 Synth Kit 36
3.P2 Synth Kit 32 3.P7 Synth Kit 37
3.P3 Synth Kit 33 3.P8 Synth Kit 38
3.P4 Synth Kit 34 3.P9 Synth Kit 39

NORD LEAD 2X V1.0x 12. Factory presets: Performance Banks 0-1
Page 97
P
PP
PE
EE
ER
RR
RF
FF
FO
OO
OR
RR
RM
MM
MA
AA
AN
NN
NC
CC
CE
EE
E B
B B
BA
AA
AN
NN
NK
KK
KS
SS
S 0-1
0-1 0-1
0-1
B
BB
BA
AA
AN
NN
NK
KK
K 0 (
0 ( 0 (
0 (R
RR
RA
AA
AM
MM
M)
))
)
Perf Name Perf Name
A0 Arpaddio F0 Percussive COMP 1
A1 Bass Arp Split F1 Sly Stone Bass
A2 Tri Bounce Pad F2 Percussive COMP 2
A3 Banana Split F3 Monster Lead
A4 Terminated - MIX 3 F4 Moog Bass 1
A5 Alien Walking-MIX 1 F5 Moog Bass 2
A6 FutureSYNC - MIX 1 F6 Mini Lead 3
A7 Synth Grand Pad F7 Fun with the Sync!
A8 Split Synth F8 Percussive COMP 3
A9 Stereo Synth Bass 4 F9 Shadow of a Cello
B0 Plucked Pad G0 Enlightening Pad
B1 Split Synth 2 G1 Dramatic Pad
B2 OB Talk G2 ARP w/ Swept Pad
B3 Moog Lead G3 Introspective Pad
B4 FM Metalimba G4 ARP Erasure
B5 Delicate Drama G5 VEL TRI Synth
B6 Alternate Xylo G6 Cybernetic Clav
B7 ARP Sequence G7 Synth Brass Section
B8 Delerium Pad G8 Big Chime Pad
B9 Split Beat G9 Hi-Pass VEL Funky Clav
C0 Totally Rude Synth Lead 2 H0 LFO Electronica
C1 Cyber Suite 1d H1 2 Step Bass
C2 Synth Bass in your Face 10 H2 Delicate Roads :-)
C3 Stereo Synth Bass 5 H3 Pick Bass
C4 Split Flute Echo H4 Delicate Roads 2 :-)
C5 Funky Clav H5 Wurli
C6 Alien Walking-MIX 4 H6 Hybrid WurliRhodes
C7 Hi Res Pad H7 Resonant SAWS 1
C8 Goodbye Pad 3 H8 Delicate Pick
C9 Clavi Piano H9 Resonant SAWS 2
D0 Cave Pad J0 Hi-Pass Clav
D1 Percussiveness J1 Wide Talker
D2 Notch Bass J2 Smooth Bass
D3 Repeater J3 Rising Pad
D4 Seq's Appeal J4 SYNC Clav
D5 Wavepad J5 Thick Bass
D6 Space Station J6 RAVE Synth
D7 3 Layer Lead J7 Paisley Park Synth
D8 Church Organ J8 Organesque
D9 Koto J9 Grunge Bass
E0 Harp With Strings L0 FM Bass
E1 Babar L1 Alternating COMP
E2 Industri L2 Plastic Bass
E3 Nice Arpeggi L3 Super REZ
E4 Grand Canyon L4 REZonant Trails
E5 Overblow L5 REZ Mini Lead
E6 Pouw5 L6 Funk Clav
E7 Synthfactory 1 L7 Chilled REZ
E8 Resonantsweep 2 L8 D&B Bass
E9 Talking Clav L9 Alternating Techno 2
B
BB
BA
AA
AN
NN
NK
KK
K 1 (
1 ( 1 (
1 (R
RR
RO
OO
OM
MM
M)
))
)
Perf Name Perf Name
1.A0 Bellbrass pad 1.F0 Jungle
1.A1 Heavy sync sweep 1.F1 Acid song
1.A2 Big lead 1.F2 Bottle
1.A3 Orchestra bell 1.F3 ET go home
1.A4 Pulse sweep with a twist 1.F4 Acc gitar
1.A5 Reverb choir 1.F5 Power bells
1.A6 Majestix 1.F6 Voices
1.A7 Arpeggiator string pad 1.F7 Bells
1.A8 Plucking pad 1.F8 The wheel morph
1.A9 Arpeggiator heaven 1.F9 Attack
1.B0 Sixtifive organ 1.G0 Piano pad
1.B1 Wow pad 1.G1 Harp
1.B2 Windy 1.G2 Echo from africa
1.B3 Water organ 1.G3 Sweep pad
1.B4 Big Morph 1.G4 Magic night
1.B5 Heavy pulse lead 1.G5-
1.H7
Drawbar Organs (see be-
low)
1.B6 Westminister 1.H8-
1.J9
Prophet 5 Factory Patch
Recreations (see page 101)
1.B7 Strings and bells 1.L0-
1.L9
Nord Lead 2 RAM Pro-
grams 1-40 (see page 102)
1.B8 The Jazz duo
1.B9 Ambient bell
1.C0 Big pulse
1.C1 Unison FM lead
1.C2 Rise and fall
1.C3 Greek stuff
1.C4 Octave sweep
1.C5 Cyber piano
1.C6 Pan flute
1.C7 Metal sweep
1.C8 Sax-o-phone
1.C9 Mouth flute
1.D0 Acid clock
1.D1 Future pipe
1.D2 Stereo Pad
1.D3 Wheel lead
1.D4 Expressive Lead
1.D5 Techno song
1.D6 Brass pad
1.D7 Saw Sweep
1.D8 Brite string pad
1.D9 Space engine
1.E0 Square organ
1.E1 Saw pulse pad
1.E2 Analog grand bass
1.E3 Raga on white keys
1.E4 Soft string pad
1.E5 Voice 1
1.E6 Voice 2
1.E7 Voice 3
1.E8 Dist lead
1.E9 Big bell

12. Factory presets: Performance Banks 2-3 NORD LEAD 2X V1.0x
Page 98
P
PP
PE
EE
ER
RR
RF
FF
FO
OO
OR
RR
RM
MM
MA
AA
AN
NN
NC
CC
CE
EE
E B
B B
BA
AA
AN
NN
NK
KK
KS
SS
S 2-3
2-3 2-3
2-3
Please note that many of the Performances consist of two-, three- or four-Slot layers, which will lead
to reduced polyphony.
B
BB
BA
AA
AN
NN
NK
KK
K 2 (
2 ( 2 (
2 (R
RR
RO
OO
OM
MM
M)
))
)
Perf Name Perf Name
2.A0 Breath Pad 2.F0 Aggressive SAW 1
2.A1 FutureSYNC - MIX 2 2.F1 Alien Walking-MIX 2
2.A2 FutureSYNC - MIX 3 2.F2 Alien Walking-MIX 3
2.A3 Big Bold Movie Pad 2.F3 VEL Reso Lead
2.A4 Hybrid Chorused Piano 2.F4 DARK Pad
2.A5 Terminated - MIX 1 2.F5 Westside Bass
2.A6 Terminated - MIX 2 2.F6 Stereo Rap Lead
2.A7 Punchy Polysynth 2.F7 Rushing ARP Pad
2.A8 Terminated - MIX 4 (Breakdwn) 2.F8 Res Sweep in Fifths
2.A9 Terminated - MIX 5 2.F9 Stereo Solo String
2.B0 Disco Toy Shop - Mix 1 2.G0 Mono String Pad
2.B1 Disco Toy Shop - Mix 2 2.G1 Goodbye Pad 1
2.B2 Totally Rude Synth Lead 1 2.G2 Goodbye Pad 2
2.B3 ARPeggiator 2.G3 Alternating Pluck
2.B4 Stereo Pluck Pad 2.G4 Cyber Man
2.B5 Cyber Split 2.G5 Impact Synth Pad
2.B6 Cyber Suite 1a 2.G6 Nasty Sync Bass
2.B7 Cyber Suite 1b 2.G7 Stereo Synth Brass
2.B8 Cyber Suite 1c 2.G8 Digi Bell Pad
2.B9 Funk TALK Bass 2.G9 Teddy's Talkbox
2.C0 S&H Pad 2.H0 DARK SQUARE Pad
2.C1 Synth Bass in your Face 2 2.H1 Snappy Square Pad
2.C2 Synth Bass in your Face 3 2.H2 Stereo Electric Piano
2.C3 Synth Bass in your Face 4 2.H3 Knocky F.M. Electric Piano
2.C4 Synth Bass in your Face 5 2.H4 Soft Tyne Electric Piano
2.C5 Synth Bass in your Face 6 2.H5 Ballad Electric Piano
2.C6 Synth Bass in your Face 7 2.H6 Electric Pianette
2.C7 Synth Bass in your Face 8 2.H7 Simple Electric Piano
2.C8 Synth Bass in your Face 9 2.H8 Synth Harp
2.C9 Techno Echo 2.H9 Funk Clav
2.D0 Stereo Synth Bass 1 2.J0 Acoustic Guitar
2.D1 Stereo Synth Bass 2 2.J1 Crazy SAW
2.D2 Stereo Synth Bass 3 2.J2 Old School Funk
2.D3 Atmospheric Pad 2.J3 Wurlitzer
2.D4 Pluck Synth Bass 1 2.J4 Mystery Pad
2.D5 Pluck Synth Bass 2 2.J5 Aggressive SAW 2
2.D6 Alternating Techno 1 2.J6 SAW/SQU Mix
2.D7 Oblong Synth Bass 2.J7 Increased Velocity FX
2.D8 Face Bass 2.J8 Dramatic Sweep
2.D9 VEL Reso Bass 2.J9 SAW/TRI Mix
2.E0 Sustained Guitar Pad 2.L0 Cheesy Farfisa
2.E1 Talking REZ Triangles 2.L1 Short Wave Opera
2.E2 Sick, Cheesy Organ 2.L2 FM Xylo
2.E3 Healthy, Cheesy Organ 2.L3 Band Pass Funk
2.E4 Stereo Pluck Pad 2.L4 Band Pass Pad
2.E5 Sweeped Pad 2.L5 Sustained REZ
2.E6 Age of Techno 2.L6 Delicate Triangle
2.E7 Slow Huge Mono Lead 2.L7 Filter Bass
2.E8 Crystal Melody Bell 2.L8 Attack Fifth
2.E9 Whirly and Pad 2.L9 Jazz Organ
B
BB
BA
AA
AN
NN
NK
KK
K 3 (
3 ( 3 (
3 (R
RR
RO
OO
OM
MM
M)
))
)
Perf Name Perf Name
3.A0 Bass 1 3.F0 Backwardchords
3.A1 Bass 2 3.F1 Metalfeedback
3.A2 Bass 3 3.F2 Pagan
3.A3 Fifth Drawbar 3.F3 Ghost
3.A4 Autowah Bass 3.F4 Friday13th
3.A5 Mouth Bass 3.F5 Ep W Room
3.A6 Snapsync 3.F6 Magic Room
3.A7 Deep Kalimba 3.F7 Low Organ W Click
3.A8 Attackbass 3.F8 Elpiano
3.A9 Horrorwave 3.F9 Fat Percbass
3.B0 Good Morning 3.G0 Resonantsweep 1
3.B1 Polyrythm Hat 3.G1 Bass 12
3.B2 Jazzy Scat 3.G2 Portamentolead
3.B3 Woodbass 3.G3 Funky Steel
3.B4 Fusionbasic 3.G4 Birds & Bells
3.B5 Pulse 3.G5 Soft Glass
3.B6 Square Slapbass 3.G6 Mikes Favorite
3.B7 Nasty Organ 3.G7 Seq 1
3.B8 Wah Koto Lead 3.G8 Seq 2
3.B9 Polyfilter 3.G9 Seq 3
3.C0 Wah Brass 3.H0 Timpany
3.C1 Thin Brass 3.H1 Reso
3.C2 Tines 3.H2 Bas Arp
3.C3 Ballad Ep 3.H3 Pleasure To Be Sad
3.C4 Wheel Dist 3.H4 Devil
3.C5 Unison Horns 3.H5 Arp 1
3.C6 Fat Guitar 3.H6 Arp 2
3.C7 Zynthar 2 3.H7 Soft
3.C8 Gods Harmonium 3.H8 Harmony
3.C9 Soft Sermon 3.H9 Voice
3.D0 Bass 6 3.J0 Why?
3.D1 Velo Cello 3.J1 Delay
3.D2 Multi Arco 3.J2 Arp 3
3.D3 Triple Bass 3.J3 Super Synt 1
3.D4 Softintervall 3.J4 Super Synt 2
3.D5 Rob's Arpeggio 3.J5 Arp 4
3.D6 Rob's Arpeggio 2 3.J6 Wheel Morph 1
3.D7 Pentatonic 3.J7 Wheel Morph 2
3.D8 Dewe8000 3.J8 Crazy
3.D9 Bass/hihat Rythm 3.J9 Deepsnare/roll On Velocity
3.E0 Bass/hihat Rythm 2 3.L0 Horror String 1
3.E1 Calling Erth 3.L1 Horror String 2
3.E2 Bass 9 3.L2 Horror String 3
3.E3 Winter Storm 3.L3 Horror String 4
3.E4 Church Organ 1 3.L4 Wetlayer
3.E5 Reverbsynth 3.L5 Challenger
3.E6 Lasresynth 3.L6 Lfo
3.E7 Bass 10 3.L7 Softmetal
3.E8 Padlayer 3.L8 Attackpad
3.E9 Acc.bass 3.L9 Synthfactory 2

NORD LEAD 2X V1.0x 12. Factory presets: About the organ sounds
Page 99
A
AA
AB
BB
BO
OO
OU
UU
UT
TT
T
T
TT
TH
HH
HE
EE
E
O
OO
OR
RR
RG
GG
GA
AA
AN
NN
N
S
SS
SO
OO
OU
UU
UN
NN
ND
DD
DS
SS
S
Factory Performances 1.G5-1.H7, holds reproductions of 13 classic organ sounds. By using layers of sev-
eral Slots, combined with a special “pseudo-additive” synthesis, Clavia have filtered out a minor number
of “partials” from each Oscillator and combined them into different drawbar configurations, successfully
emulating the sound of drawbar organs such as the classic B-3.
D
DD
DR
RR
RA
AA
AW
WW
WB
BB
BA
AA
AR
RR
R O
O O
OR
RR
RG
GG
GA
AA
AN
NN
N E
E E
ES
SS
SS
SS
SE
EE
EN
NN
NT
TT
TI
II
IA
AA
AL
LL
LS
SS
S
To make best use of the organ emulations and their special features, some knowledge about the original
instruments might be of use. Briefly, the following building blocks were combined to create the drawbar
organ sounds:
T
TT
TO
OO
ON
NN
NE
EE
EW
WW
WH
HH
HE
EE
EE
EE
EL
LL
LS
SS
S
These are the basic sound-generating devices. In the Nord Lead 2X, they are of course replaced by the
Oscillator section.
D
DD
DR
RR
RA
AA
AW
WW
WB
BB
BA
AA
AR
RR
RS
SS
S
These are click-stopped “sliders”, usually nine, each one controlling the volume of a certain partial in the
organ tone. The partials are indicated in the classic pipe organ way, referring to the length of the organ
pipes. Thus, the standard drawbar configuration is (from the bottom up):
By using the drawbars to change the balance between the partials, the harmonic content of the organ tone
can be changed.
In the Nord Lead 2X organ sounds, the oscillators are used to generate the partials. In some cases, there
is a direct “one oscillator - one drawbar” relation; other sounds use more complex waveforms to simulate
up to three combined partials with one oscillator. Usually, the oscillators in each slot are paired, so that
Oscillator 1 generates the lower partial(s) and Oscillator 2 the higher. Therefore, you can give the sound
more bottom or edge, by changing the Oscillator balance with the Mix knob for each Slot.
P
PP
PE
EE
ER
RR
RC
CC
CU
UU
US
SS
SS
SS
SI
II
IO
OO
ON
NN
N
To add some attack to the sound, most classic organs feature Percussion - an accent-like tone with fast
attack, short decay and no sustain. Usually the pitch of the Percussion tones are 4’ or 2 2/3’ (or both
mixed), in effect replacing the corresponding drawbar partials. Some of the Nord Lead 2X organ sounds
make use of Percussion in Slot B. You can vary the balance between the two Percussion pitches with the
Mix knob, and also change the Decay time of the Percussion tone to make it fit your playing style.
C
CC
CL
LL
LI
II
IC
CC
CK
KK
K
Though not an intended feature on the classic organs, the short, non-pitched click noise when keys are
pressed has become a popular characteristic. In the organs, the sound came from oxidation on the key
switches; in the Nord Lead 2X you can add or remove the click as desired. All of the Nord Lead 2X organ
Performances has the click sound on Slot D, although it is by default turned off for some of the sounds.
H
HH
HU
UU
UM
MM
M
This inharmonic, thin sound is also an unintended artifact, generated by leakage between the tonewheels
in the organs. It is included in some of the Nord Lead 2X organ sounds, adding even further realism.
16’ 5 1/3’8’ 4’ 2
2/3’2’ 1
3/5’1
1/3’1’

12. Factory presets: About the organ sounds NORD LEAD 2X V1.0x
Page 100
R
RR
RO
OO
OT
TT
TA
AA
AR
RR
RY
YY
Y S
S S
SP
PP
PE
EE
EA
AA
AK
KK
KE
EE
ER
RR
R
A large part of the characteristic organ sound is due to the rotary speaker cabinet. Such a cabinet “moves
the sound” around, either by rotating the actual speakers, or by directing the sounds with rotating baffles
or horns. Usually, the rotation speed can be changed from slow (producing a full chorus-like effect) to
fast (producing a very special doppler-shifted tremolo sound). Several of the organ sounds in the Nord
Lead 2X include a Rotary Speaker effect, emulated by the LFO:s and the Morph function. Change the
rotor speed from slow to fast by raising the Modulation wheel.
This table shows the drawbar configurations simulated by each organ Performance. The configuration is
indicated by 9 numbers, volume settings (0 - 8) for each drawbar in the simulated sound.
For all Performances, you can activate Slot D to add Click to the sound.
Performance Name Drawbar configuration Extras Rotary Spkr.
1.G5 Perc 3rd w click 880 000 000 Slot B: Perc.
Slot C: Hum
No
1.G6 NHL 808 000 022 No
1.G7 W. Shade of Pale 888 600 000 Yes
1.G8 Straight Jazz Perc 888 000 000 Slot B: Perc.
Slot C: Hum
No
1.G9 Soul Rotor 888 222 222 Yes
1.H0 One high 888 000 008 Yes
1.H1 All Even Harmonics 808 808 008 Yes
1.H2 Odd Upper Harmonics 888 040 440 Yes
1.H3 All Out 888 888 888 Yes
1.H4 Cathedral Organ 864 212 468 Yes
1.H5 Low 876 543 211 Yes
1.H6 Mid 124 686 421 Yes
1.H7 Super Brite 112 345 678 Yes

NORD LEAD 2X V1.0x 12. Factory presets: About the Prophet 5 sound recreations
Page 101
A
AA
AB
BB
BO
OO
OU
UU
UT
TT
T
T
TT
TH
HH
HE
EE
E P
P P
PR
RR
RO
OO
OP
PP
PH
HH
HE
EE
ET
TT
T 5
5 5
5 S
SS
SO
OO
OU
UU
UN
NN
ND
DD
D
R
RR
RE
EE
EC
CC
CR
RR
RE
EE
EA
AA
AT
TT
TI
II
IO
OO
ON
NN
NS
SS
S
Over 40 of the 120 original factory sounds from the classic vintage Prophet 5 synthesizer have been faith-
fully recreated and stored in the Factory Performances of the Nord Lead 2X. You find the Prophet sounds
in Performance memory locations 1.H8 to 1.J9.
Since each of these sounds uses one Slot only, four different Prophet sounds have been stored in each
Performance. To try out the different Patches in one Performance, select slot A, B, C or D, by pressing
the respective SLOT button. The names of the recreated Prophet 5 patches refer to their original location
in the Prophet 5 program banks.
Performance Slot A Slot B Slot C Slot D
1.H8 Bank 1-11 Bank 1-12 Bank 1-13 Bank 1-14
1.H9 Bank 1-15 Bank 1-16 Bank 1-17 Bank 1-18
1.J0 Bank 1-21 Bank 1-22 Bank 1-23 Bank 1-24
1.J1 Bank 1-25 Bank 1-26 Bank 1-27 Bank 1-28
1.J2 Bank 1-31 Bank 1-32 Bank 1-33 Bank 1-34
1.J3 Bank 1-35 Bank 1-36 Bank 1-37 Bank 1-38
1.J4 Bank 1-41 Bank 1-42 Bank 1-43 Bank 1-44
1.J5 Bank 1-45 Bank 1-46 Bank 1-47 Bank 1-48
1.J6 Bank 2-41 Bank 1-52 Bank 1-53 Bank 1-54
1.J7 Bank 1-55 Bank 1-56 Bank 1-57 Bank 1-58
1.J8 Bank 3-12 Bank 2-36 Bank 2-37 Bank 2-52
1.J9 Bank 2-54

12. Factory presets: Nord Lead 2 RAM factory programs NORD LEAD 2X V1.0x
Page 102
N
NN
NO
OO
OR
RR
RD
DD
D L
L L
LE
EE
EA
AA
AD
DD
D 2 RAM
2 RAM 2 RAM
2 RAM F
FF
FA
AA
AC
CC
CT
TT
TO
OO
OR
RR
RY
YY
Y
P
PP
PR
RR
RO
OO
OG
GG
GR
RR
RA
AA
AM
MM
MS
SS
S
The 40 original RAM Factory Programs of the Nord Lead 2 are featured in ROM Performances 1.L0 to
1.L9, as listed below. To extract one of these sounds from its Performance, and store it as a regular Pro-
gram, follow the instructions on page 35.
Performance Slot A Slot B Slot C Slot D
1.L0 Program 01 Program 02 Program 03 Program 04
1.L1 Program 05 Program 06 Program 07 Program 08
1.L2 Program 09 Program 10 Program 11 Program 12
1.L3 Program 13 Program 14 Program 15 Program 16
1.L4 Program 17 Program 18 Program 19 Program 20
1.L5 Program 21 Program 22 Program 23 Program 24
1.L6 Program 25 Program 26 Program 27 Program 28
1.L7 Program 29 Program 30 Program 31 Program 32
1.L8 Program 33 Program 34 Program 35 Program 36
1.L9 Program 37 Program 38 Program 39 Program 40

NORD LEAD 2X V1.0x 13. MIDI implementation: MIDI Controller list
Page 103
13. MIDI
13. MIDI 13. MIDI
13. MIDI I
II
IM
MM
MP
PP
PL
LL
LE
EE
EM
MM
ME
EE
EN
NN
NT
TT
TA
AA
AT
TT
TI
II
IO
OO
ON
NN
N
MIDI C
MIDI CMIDI C
MIDI CO
OO
ON
NN
NT
TT
TR
RR
RO
OO
OL
LL
LL
LL
LE
EE
ER
RR
R
L
LL
LI
II
IS
SS
ST
TT
T
The following is a list of the MIDI Controller numbers used for all knobs and buttons on the front panel.
See page 77.
• The reception and transmission of Controllers can be turned on/off. See page 66.
• Buttons that control “on/off” functions have a Controller value of “0” corresponding to the “off” posi-
tion and a value of “on” corresponding to the “on” position.
• Buttons that step through various possibilities start with a Controller value of “0” for the “lowest” set-
ting and then increment with a value of 1 for each step upwards.
If you want to send Controllers to Percussion Kits, proceed with caution! The Controller message you
send will affect the percussion sound that was last selected for editing, by pressing a black key on the
keyboard (see page 29).
Nord Lead 2X Parameter MIDI Controller # MIDI Controller Name
Gain 7 Main Volume
Oct Shift 17 General Purpose #2
Mod Wheel Destination 18 General Purpose #3
Unison 16 General Purpose #1
Poly/Legato/Mono 15 Undefined
Portamento Auto 65 Portamento On/Off
Portamento Time 5 Portamento Time
LFO 1 Rate 19 General Purpose #4
LFO 1 Waveform 20 Undefined
LFO 1 Destination 21 Undefined
LFO 1 Amount 22 Undefined
LFO 2/Arpeggio Rate 23 Undefined
LFO 2 Destination/Arpeggio Mode 24 Undefined
LFO 2 Amount/Arpeggio Range 25 Undefined
Modulation Envelope Attack 26 Undefined
Modulation Envelope Decay 27 Undefined
Modulation Envelope Destination 28 Undefined
Modulation Envelope Amount 29 Undefined

13. MIDI implementation: MIDI Controller list NORD LEAD 2X V1.0x
Page 104
In addition to the above, following controllers are used:
• The Modulation wheel transmits and receives Controller 1.
• If the Pedal input is used with an expression pedal, this is transmitted and received as Controller 11.
• If the Pedal input is used for sustain, this is transmitted as Controller 64 (Damper Pedal)
• Bank Select messages are transmitted and received as Controller 32.
Osc 1 Waveform 30 Undefined
Osc 2 Waveform 31 Undefined
Osc 2 Semitones 78 Sound Controller 9
Osc 2 Fine Tune 33 LSB for Controller 1
Oscillator FM Depth 70 Sound Controller 1 (Sound Variation)
Osc 2 Keyboard Tracking 34 LSB for Controller 2
Oscillator Pulse Width 79 Sound Controller 10
Oscillator Sync 35 LSB for Controller 3
Oscillator Mix 8 Balance
Amplifier Envelope Attack 73 Sound Controller 4 (Attack)
Amplifier Envelope Decay 36 LSB for Controller 4
Amplifier Envelope Sustain 37 LSB for Controller 5
Amplifier Envelope Release 72 Sound Controller 3 (Release)
Filter Envelope Attack 38 LSB for Controller 6
Filter Envelope Decay 39 LSB for Controller 7
Filter Envelope Sustain 40 LSB for Controller 8
Filter Envelope Release 41 LSB for Controller 9
Filter Mode 44 LSB for Controller 12
Filter Cutoff 74 Sound Controller 2 (Timbre)
Filter Resonance 42 LSB for Controller 10
Filter Envelope Amount 43 LSB for Controller 11
Filter Velocity 45 LSB for Controller 13
Filter Keyboard Track 46 LSB for Controller 14
Filter Distortion 80
Nord Lead 2X Parameter MIDI Controller # MIDI Controller Name

NORD LEAD 2X V1.0x 13. MIDI implementation: System Exclusive implementation
Page 105
S
SS
SY
YY
YS
SS
ST
TT
TE
EE
EM
MM
M E
E E
EX
XX
XC
CC
CL
LL
LU
UU
US
SS
SI
II
IV
VV
VE
EE
E
I
II
IM
MM
MP
PP
PL
LL
LE
EE
EM
MM
ME
EE
EN
NN
NT
TT
TA
AA
AT
TT
TI
II
IO
OO
ON
NN
N
Numbers are in decimal except when preceded by a “$” character, in which case they are in hexadecimal
format.
G
GG
GE
EE
EN
NN
NE
EE
ER
RR
RA
AA
AL
LL
L M
M M
ME
EE
ES
SS
SS
SS
SA
AA
AG
GG
GE
EE
E
F
FF
FO
OO
OR
RR
RM
MM
MA
AA
AT
TT
T
P
PP
PA
AA
AT
TT
TC
CC
CH
HH
H D
D D
DU
UU
UM
MM
MP
PP
PS
SS
S
This message contains the actual Patch Dump. One complete message contains the data for one Patch.
It is transmitted from the Nord Lead 2X in one of two cases:
• When a Patch Dump is initiated from the front panel.
• When a valid Patch Dump Request message has been received.
This message should be sent to the Nord Lead 2X when you want to replace a Patch currently in the in-
strument, with a new one.
The Message Type and Message Specification bytes in the Sys Ex message contain information about the
location the Patch Dump was sent from. When a Patch is sent to the Nord Lead 2X, it will end up in this
location.
• If the Sys Ex data for a complete Bank is sent (using the “Dump All” command), the Program location
within the Bank is stored for each Patch. When any or all of these Patches are sent back to a Nord
Lead 2X, they will be stored at their original Program Location, but in the Bank that is currently
selected on the Nord Lead 2X.
• If the Sys Ex data for a single Patch is sent using the “Dump One” command, it is considered being
sent from the Edit Buffer of the selected Slot. This means, that when the Patch is sent back to a Nord
Lead 2X, it will not actually be stored, but temporarily placed in the Edit Buffer of its original Slot.
Byte Description
$F0 System Exclusive
$33 Manufacturer ID (Clavia)
$0 to $F Device ID = Global MIDI Channel, 1-16
$04 Model ID for Nord Lead 2X
<Message Type> See each type of message, below.
<Message Specification> See each type of message, below.
<Data 1> This and following bytes depend on the Message Type and Message
Specification. Some messages have no data bytes at all.
<Data 2>
<Data 3>
<etc.>
$F7 End Of Exclusive

13. MIDI implementation: System Exclusive implementation NORD LEAD 2X V1.0x
Page 106
• If the Sys Ex data for a single Patch is sent upon receiving a Patch Dump Request message, either the Pro-
gram Location or the Edit Buffer will be stored, depending on the Message Type byte in the Request
message. This will also determine where the Patch will be placed when it is sent back to a Nord Lead
2X.
• If Message Type = 0 (Edit Buffer), the Message Specification can be 0 to 3, corresponding to Patch
Slot locations A to D.
• If Message Type = 1 to 10, then the Message Specification (00 to 98) corresponds to the Program
Number within the Bank (01 to 99).
Byte (Hex) Byte (Decimal) Description
$F0 240 System Exclusive
$33 51 Manufacturer ID (Clavia)
$0 to $F 0 to 15 Device ID = Global MIDI Channel. 1 to 16.
$04 4 Model ID for Nord Lead 2X
$00 to $0A 0 to 10 Message Type specifies the Bank. 0=Edit Buffer, 1 to 10 =
Bank 0 to 9
$00 to $03 or $00-$62 0 to 3 or 0 to 98 Message Specification specifies the exact memory location,
see below.
<Patch Data 1> See page 111.
<Patch Data 2>
<Patch Data 3>
:
<Patch Data 132>
$F7 247 End Of Exclusive

NORD LEAD 2X V1.0x 13. MIDI implementation: System Exclusive implementation
Page 107
P
PP
PE
EE
ER
RR
RC
CC
CU
UU
US
SS
SS
SS
SI
II
IO
OO
ON
NN
N K
K K
KI
II
IT
TT
T P
P P
PA
AA
AT
TT
TC
CC
CH
HH
H D
D D
DU
UU
UM
MM
MP
PP
P
This message contains all settings in a Percussion Kit. It is transmitted from the Nord Lead 2X in one of
two cases:
• When a Patch Dump is initiated from the front panel and a Percussion Kit is selected.
• When a valid Patch Dump Request message has been received, specifying a Percussion Kit location or
an Edit Buffer containing a Percussion Kit.
Percussion Kit Patch Dump messages will also be sent if the “Dump All” command is used.
This message should be sent to the Nord Lead 2X when you want to replace a Percussion Kit currently
in the instrument, with a new one. When it comes to the location of the received Percussion Kit Dumps,
the same rules apply as when receiving regular Program Dumps.
• If Message Type = 0 (Edit Buffer), the Message Specification can be 16 to 19, corresponding to Patch
Slot locations A to D.
• If Message Type = 1 to 4, then the Message Specification (99 to 108) corresponds to the Percussion
Kit locations (P0 to P9) of the selected Bank.
Byte (Hex) Byte (Decimal) Description
$F0 240 System Exclusive
$33 51 Manufacturer ID (Clavia)
$0 to $F 0 to 15 Device ID = Global MIDI Channel. 1 to 16.
$04 4 Model ID for Nord Lead 2X
$00 to $04 0 to 4 Message Type specifies the Bank. 0=Edit Buffer, 1 to
4=Bank 0 to 3
$10 to $13 or $63-$6C 16 to 19 or 99 to 108 Message Specification specifies the exact memory loca-
tion, see below.
<Patch Data 1> Patch data for eight percussion sounds. See page 111.
<Patch Data 2>
<Patch Data 3>
:
<Patch Data 1056>
$F7 247 End Of Exclusive

13. MIDI implementation: System Exclusive implementation NORD LEAD 2X V1.0x
Page 108
P
PP
PA
AA
AT
TT
TC
CC
CH
HH
H D
D D
DU
UU
UM
MM
MP
PP
P R
R R
RE
EE
EQ
QQ
QU
UU
UE
EE
ES
SS
ST
TT
T
This message is used for requesting the Nord Lead 2X to transmit one Patch or Percussion Kit Dump
Message. The Message Type and Message Specification are used to specify which Patch should be trans-
mitted.
This message is never transmitted from the Nord Lead 2X.
• If Message Type = 14 (Edit Buffer), the Message Specification can be $00 to $03, corresponding to
Patch Slot locations A to D.
• If Message Type = 15 to 24, then the Message Specification (00 to 108) corresponds to the Program
Number and Percussion Kits within the Bank (01 to 99, P0-P9). Note that Patch Request for Percus-
sion Kits in Banks 4-9 won’t work since there are no Percussion Kits in these Banks.
P
PP
PE
EE
ER
RR
RF
FF
FO
OO
OR
RR
RM
MM
MA
AA
AN
NN
NC
CC
CE
EE
E D
D D
DU
UU
UM
MM
MP
PP
P
This message contains the data for one Performance.
This message is transmitted from the Nord Lead 2X in one of two cases:
• When a Performance Dump is initiated from the front panel.
• When a valid Performance Request message has been received.
Byte (Hex) Byte (Decimal) Description
$F0 240 System Exclusive
$33 51 Manufacturer ID (Clavia)
$0 to $F 0 to 15 Device ID = Global MIDI Channel. 1 to 16.
$04 4 Model ID for Nord Lead 2X
$E to $18 14 to 24 Message Type specifies the Bank. 14=Edit Buffer, 15 to
24=Bank 0 to 9
$00 to $03 or
$00-$6C
0 to 3 or 0 to 108 Message Specification specifies the exact memory location, see
below.
$F7 247 End Of Exclusive

NORD LEAD 2X V1.0x 13. MIDI implementation: System Exclusive implementation
Page 109
This message should be sent to the Nord Lead 2X when you want to replace a Performance currently in
the instrument, with a new one. The Message Type and Message Specification then specify in which
memory location the Performance should be stored.
• If Message Type = 30 (Edit Buffer), the Message Specification should always be 0.
• If Message Type = 31-34, the Message Specification corresponds to the Performance Number 0 to 99
(A0-L9) within the selected Bank.
P
PP
PE
EE
ER
RR
RF
FF
FO
OO
OR
RR
RM
MM
MA
AA
AN
NN
NC
CC
CE
EE
E D
D D
DU
UU
UM
MM
MP
PP
P R
R R
RE
EE
EQ
QQ
QU
UU
UE
EE
ES
SS
ST
TT
T
This message is used for requesting the Nord Lead 2X to transmit one Performance Dump Message. The
Message Type and Message Specification are used to specify which Performance should be transmitted.
This message is never transmitted from the Nord Lead 2X.
Byte (Hex) Byte (Decimal) Description
$F0 240 System Exclusive
$33 51 Manufacturer ID (Clavia)
$0 to $F 0 to 15 Device ID = Global MIDI Channel. 1 to 16.
$04 4 Model ID for Nord Lead 2X
$1E or $1F-$22 30 or 31-34 Message Type specifies Performance Edit Buffer (30) or
Performance Bank 0-3 (31-34)
$00 or $00-$63 0 or 0 to 99 Message Specification specifies the Performance number,
see below.
<Perf. Data 1> See page 112.
<Perf. Data 2>
<Perf. Data 3>
:
<Perf. Data 708>
$F7 247 End Of Exclusive
Byte (Hex) Byte (Decimal) Description
$F0 240 System Exclusive
$33 51 Manufacturer ID (Clavia)
$0 to $F 0 to 15 Device ID = Global MIDI Channel. 1 to 16.
$04 4 Model ID for Nord Lead 2X
$28 or $29-$2C 40 or 41-44 Message Type specifies Performance Edit Buffer (40) or
Performance Banks 0-3. (41-44).

13. MIDI implementation: System Exclusive implementation NORD LEAD 2X V1.0x
Page 110
• If Message Type = 40 (Edit Buffer), the Message Specification should always be 0.
• If Message Type = 41 to 44, then the Message Specification (00 to 99) corresponds to the Performance
Number (A0 to L9).
A
AA
AL
LL
LL
LL
L C
C C
CO
OO
ON
NN
NT
TT
TR
RR
RO
OO
OL
LL
LL
LL
LE
EE
ER
RR
RS
SS
S R
R R
RE
EE
EQ
QQ
QU
UU
UE
EE
ES
SS
ST
TT
T
This message instructs the Nord Lead 2X to send all current Controller values for a specified Slot (see
page 78). The message is never transmitted from the Nord Lead 2X.
P
PP
PA
AA
AT
TT
TC
CC
CH
HH
H
A
AA
AN
NN
ND
DD
D P
P P
PE
EE
ER
RR
RF
FF
FO
OO
OR
RR
RM
MM
MA
AA
AN
NN
NC
CC
CE
EE
E D
D D
DA
AA
AT
TT
TA
AA
A F
F F
FO
OO
OR
RR
RM
MM
MA
AA
AT
TT
TS
SS
S
In the Patch and Performance Dump Messages, the Data Bytes contain the actual Patch/Performance set-
tings.
• All parameters are in 8 bit format, 2s complement (=signed). Each Byte is split into two nibbles and
coded into two MIDI bytes, with the low nibble transmitted first.
• A Patch contains 66 parameters, which means the data block of a Patch Dump is transmitted in 132
(66*2) Bytes. See the “Patch Dump Format” table, below.
• A Performance consists of five blocks. The first four blocks contains the four Patches (A to D) This
block is 528 MIDI Bytes (4*66*2). After this follows 180 (90*2) of data for parameters local to the
Performance. See the “Performance Data Format” table, on page 112.
$00 or $00-$63 0 or 0 to 99 Message Specification specifies the Performance number,
see below.
$F7 247 End Of Exclusive
Byte (Hex) Byte (Decimal) Description
$F0 240 System Exclusive
$33 51 Manufacturer ID (Clavia)
$0 to $F 0 to 15 Device ID = Global MIDI Channel. 1 to 16.
$04 4 Model ID for Nord Lead 2X
$1C 28 Message Type specifies ‘All Controllers Request’.
$00-$03 0 to 3 Message Specification specifies the Slot.
$F7 247 End Of Exclusive
Byte (Hex) Byte (Decimal) Description

NORD LEAD 2X V1.0x 13. MIDI implementation: System Exclusive implementation
Page 111
P
PP
PA
AA
AT
TT
TC
CC
CH
HH
H D
D D
DU
UU
UM
MM
MP
PP
P F
F F
FO
OO
OR
RR
RM
MM
MA
AA
AT
TT
T
Size Offset Name Min Max Comment
1 0 osc2pitch 0 120 middle=60
1 1 osc2pitchfine 0 127
12 mix 0 127
13 cutoff 0 127
1 4 resonance 0 127
1 5 filterenvamt 0 127
16 pw 0 127
1 7 fmdepth 0 127
1 8 filterenvattack 0 127
1 9 filterenvdecay 0 127
1 10 filterenvsustain 0 127
1 11 filterenvrelease 0 127
1 12 ampenvattack 0 127
1 13 ampenvdecay 0 127
1 14 ampenvsustain 0 127
1 15 ampenvrelease 0 127
1 16 portamento 0 127
117 gain 0 127
1 18 modenvattack 0 127
1 19 modenvdecay 0 127
1 20 modenvlevel 0 127 middle=64
1 21 lfo1rate 0 127
1 22 lfo1level 0 127
1 23 lfo2rate 0 127
1 24 arprange 0 127
1 25 osc2pitch_sens -128 127 velocity/morf sens
1 26 osc2pitchfine_sens -128 127 0=OFF
1 27 mix_sens -128 127
1 28 cutoff_sens -128 127
1 29 resonance_sens -128 127
1 30 filterenvamt_sens -128 127
1 31 pw_sens -128 127
1 32 fmdepth_sens -128 127
1 33 filterenvattack_sens -128 127
1 34 filterenvdecay_sens -128 127
1 35 filterenvsustain_sens -128 127
1 36 filterenvrelease_sens -128 127
1 37 ampenvattack_sens -128 127
1 38 ampenvdecay_sens -128 127
1 39 ampenvsustain_sens -128 127
1 40 ampenvrelease_sens -128 127
1 41 portamento_sens -128 127
1 42 gain_sens -128 127
1 43 modenvattack_sens -128 127
1 44 modenvdecay_sens -128 127
1 45 modenvlevel_sens -128 127
1 46 lfo1rate_sens -128 127
1 47 lfo1level_sens -128 127
1 48 lfo2rate_sens -128 127
1 49 arprange_sens -128 127
1 50 osc1waveform 0 3 3=sine
1 51 osc2waveform 0 3 3=noise
1 52 sync/ringmod/distortion bit 0 = sync on/off, bit 1 = ring mod on/off, bit 4 = filter dist on/off
1 53 filtertype 0 4
1 54 osc2kbdtrack 0 1

13. MIDI implementation: System Exclusive implementation NORD LEAD 2X V1.0x
Page 112
For Percussion Kit SysEx Dumps, the above parameters will be repeated eight times, once for each sound
zone in the Percussion Kit.
P
PP
PE
EE
ER
RR
RF
FF
FO
OO
OR
RR
RM
MM
MA
AA
AN
NN
NC
CC
CE
EE
E D
D D
DA
AA
AT
TT
TA
AA
A F
F F
FO
OO
OR
RR
RM
MM
MA
AA
AT
TT
T
1 55 filterkbdtrack 0 3
156 lfo1wave 0 4
157 lfo1dest 0 4
158 voicemode 0 2
159 modwheeldest 0 4
160 unison 0 1
1 61 modenvdest 0 3
162 auto 0 1
1 63 filtervel 0 1
164 octshift 0 4
1 65 lfo2dest/arpmode 0 8 8 = off
Size Offset Name Min Max Comment
264 0 "performance_patch [A,B,C,D]" see PATCH data format
4 264 "midichan [A,B,C,D]" 0 15
4 268 "lfo1sync [A,B,C,D]" 0 7
4 272 "lfo2sync [A,B,C,D]" 0 7
4 276 "filterenvtrig [A,B,C,D]" 0 1
4 280 "filterenvtrigmidichan [A,B,C,D]" 0 15
4 284 "filterenvtrignotenr [A,B,C,D]" 23 127 23=off
4 288 "ampenvtrig [A,B,C,D]" 0 1
4 292 "ampenvtrigmidichan [A,B,C,D]" 0 15
4 296 "ampenvtrignotenr [A,B,C,D]" 23 127 23=off
4 300 "morftrig [A,B,C,D]" 0 1
4 304 "morftrigmidichan [A,B,C,D]" 0 15
4 308 "morftrignotenr [A,B,C,D]" 23 127 23=off
1 312 bendrange 0 8
1 313 unisondetune 0 8
1 314 outmode[cd]+ outmode[ab] 0 3 Upper nybble = mode for output c/d
1 315 globalmidichan 0 15 not received!!!
1 316 midiprogchange 0 1 not received!!!
1 317 midicntrl 0 1 not received!!!
1 318 mastertune -99 99 not received!!!
1 319 pedaltype 0 2 not received!!!
1 320 localcontrol 0 1 not received!!!
1 321 Keyboard Octave Shift 0 4 not received!!!
1 322 selected_channel 0 3
1 323 Arpeggio MIDI Out 0 1 not received!!!
4 324 "channel_actived [A,B,C,D]" 0 1
4 328 "pgmselect [A,B,C,D]" 0 98
4 332 "bankselect [A,B,C,D]" 0 3
4 336 channel pressure amt. [A,B,C,D] 0 7
4 340 channel pressure dest. [A,B,C,D] 0 4
4 344 expression pedal amt. [A,B,C,D] 0 7
4 348 expression pedal dest. [A,B,C,D] 0 4
1 352 keyboard split 0 1
1 353 splitpoint 0 127
Size Offset Name Min Max Comment

NORD LEAD 2X V1.0x 13. MIDI implementation: MIDI Implementation Chart
Page 113
MIDI I
MIDI IMIDI I
MIDI IM
MM
MP
PP
PL
LL
LE
EE
EM
MM
ME
EE
EN
NN
NT
TT
TA
AA
AT
TT
TI
II
IO
OO
ON
NN
N C
C C
CH
HH
HA
AA
AR
RR
RT
TT
T
Model: Clavia Nord Lead 2X (Keyboard and Rack)
Date: 2003-04-01
Mode 1: OMNI ON, POLY Mode 2: OMNI ON, MONO O: Yes
Mode 3: OMNI OFF, POLY Mode 4: OMNI OFF, MONO X: No
Function Transmitted Recognized Remarks
Basic Default
Channel Channel
1 – 16
1 – 16
1 – 16
1 – 16
Default
Mode Messages
Altered
Mode 3
X
***********
Mode 3
X
Note
Number True Voice
0 – 127
***********
0 – 127
0 – 127
Velocity Note ON
Note OFF
O v = 1 – 127
X
O v = 1 – 127
X
After Key’s
To u c h C h’s
X
X
X
O
Pitch Bender O O
Control
Change
OO
See the MIDI
implementation
on page 103.
Prog
Change True #
O 0 – 109 O 0 – 109
System Exclusive O O See the MIDI
implementation
on page 103.
System : Song Pos
: Song Sel
Common : Tune
X
X
X
X
X
X
System : Clock
Real Time : Commands
X
X
O
X
Aux : Local ON/OFF
Mes- : All Notes Off
sages : Active Sense
: Reset
X
X
X
X
X
X
X
X
Notes

NORD LEAD 2X V1.0x Index
Page 115
Index
IndexIndex
Index
A
AA
A
ADSR envelope
behavior 46
Aftertouch 74
Amount
LFO 1 54
LFO 2 56
Mod Envelope 57
Amplifier
Envelope 44
Introduction to 79
Triggering Envelope via MIDI 71
Amplitude Envelope 44
Arpeggiator 54
Arpeggio
Hold 55
Mode 54
Range 55
Speed 54
Arpeggio to MIDI Out 66
Attack
Amplifier 45
Filter 52
Introduction to 90
Mod Envelope 57
Auto (Portamento) 60
B
BB
B
Band Reject 49
Bandpass 49
Bank Select 76
BP 49
Bulk Dump 78
C
CC
C
carrier (FM) 41
Control Pedal 19
control pedal
technical requirements 9
Controllers
Activating transmission/reception 66
Front panel list 103
MIDI Transmission and reception 74
Recording in Sequencer 77
Copying Programs 23
D
DD
D
Decay
Amplifier 45
Filter 52
Introduction to 91
Mod Envelope 57
Demo Play 10
Destination
LFO 1 53
LFO 2 56
Mod Envelope 57
Distortion 52
Drum Kits
Copying Sounds To and From 30
Editing 29
Playing 28
Selecting 28
Dump One/All 78
E
EE
E
Echo 55
Envelope
Amplifier 44
Filter Amount 51
Introduction to 80
Expression Pedal 19
expression pedal
technical requirements 9
F
FF
F
Filter
Introduction to 79, 85
Triggering Envelope via MIDI 69
Type 48
Velocity 24
Fine Tune 41
FM Amount 41
Frequency (Filter) 49
Frequency Modulation 41
G
GG
G
Gain 47

Index NORD LEAD 2X V1.0x
Page 116
H
HH
H
Highpass 48, 86
Hold 55
HP 24dB 48
I
II
I
Internet 7
K
KK
K
Kbd Track (Keyboard Tracking)
Filter 51
Osc 2 41
Keyboard Split 15
L
LL
L
Layering 14
Layers
Playing via MIDI 76
Legato 59
LFO 1 52
LFO 1, Synchronizing to MIDI Clock 68
LFO 2 54
LFO 2, Synchronizing to MIDI Clock 69
LFO, Introduction to 80
Local (Control) 66
Lowpass 48, 86
LP 48
LP 12dB 48
LP 24 dB 48
M
MM
M
Manual 22
Master Tune 19
MIDI 66
MIDI Channel
Global 67, 76
Program Slot 67
With Sequencer 76
MIDI Connections 76
Modulation Envelope 57
Modulation wheel
Destination 59
Morphing From 27
Using 18
modulator (FM) 41
Mono
Mode 17, 59
Out Mode 64
Output 18
Morphing 27, 59
N
NN
N
Noise 39
Noise Colour 39
Notch+LP 49
O
OO
O
Octave Shift 61
Oscillator
waveforms
pulse and square wave 38
sawtooth wave 38
sine wave 37
triangle wave 37
Oscillator 1 37
Oscillator 2 39
Oscillators, Introduction to 79
Out Mode 18, 64
P
PP
P
pdf file (reading the manual as...) 7
Pedal
Connecting 9
Morphing 27
Performances
Defined 36
Editing 33
Introduction to 32
MIDI Transmission and reception 76
Recalling 16, 33
Saving 34
Pitch Bend, see Pitch Stick
Pitch Stick
MIDI Transmission and reception 74
Range 18
Using 18
Poly 17, 59
Portamento 60
Prog/Ctrl 66
Program Change
Activating transmission/reception 66
Described 75
Recording in Sequencer 77

NORD LEAD 2X V1.0x Index
Page 117
Program Slots
Introduction to 12
Programs
Copying 23
Editing 22
Layering 14
MIDI Channel 75
MIDI Transmission and reception 75
Selecting 12
Selecting in a Performance 33
Storing 23
Pulse Width 44
R
RR
R
Rate
LFO 1 53
LFO 2 56
Release
Amplifier 46
Filter 52
Introduction to 92
Resonance 50
Ring Modulation 42
S
SS
S
Semitones 41
Shift Functions 62
Special Functions 67
Split 15
Stereo
Out Mode 64
Store
Performance 34
Program 23
Sustain
Amplifier 46
Filter 52
Introduction to 91
Sustain Pedal 19
Sync 43, 84
System 73
System Exclusive
Bulk Dump 78
Implementation 105
T
TT
T
Trig button 12
Tune 19, 64
Tune (Ring Mod) 42
U
UU
U
Unison 60
Unison Detune 73
V
VV
V
Velocity
Morph via MIDI 71
Programming 24
to Filter 51
W
WW
W
Waveform
LFO 1 53
Osc 1 37
Osc 2 39