LG CT 25Q40**, 29Q40**, CF 29F84V Service Manual. Www.s Manuals.com. 25q40xx, 29q40xx, Chassis Mc 022a Manual
User Manual: TV LG CF-29F84V, MC-022A Chassis - Service manuals and Schematics. Free.
Open the PDF directly: View PDF
.
Page Count: 35

COLOR TV
SERVICE MANUAL
CAUTION
BEFORE SERVICING THE CHASSIS,
READ THE SAFETY PRECAUTIONS IN THIS MANUAL.
CHASSIS : MC-022A
MODEL:CT-25Q40RQ/VB/VE/VQ
MODEL:CT-29Q40RE/RQ/VB/VE/VQ
MODEL:CF-29F84V
website:http://biz.LGservice.com
e-mail:http://www.LGEservice.com/techsup.html
Jan.,2003
Printed in KoreaP/NO : 3828VD0118A

- 2 -
CONTENTS
Contents ................................................................................................................. 2
Safety Precautions ............................................................................................3
Specifications ..................................................................................................... 4
Control Descriptions ........................................................................................ 5
Disassembly Instructions ............................................................................. 8
Adjustment Instructions ............................................................................... 9
Block Diagram .................................................................................................... 16
Trouble Shooting .............................................................................................. 18
Exploded View .................................................................................................. 22
Exploded View Parts List .............................................................................23
Replacement Parts List ............................................................................... 24
SVC. Sheet ................................................................................................................

- 3 -
SAFETY PRECAUTIONS
Many electrical and mechanical parts in this chassis have special safety-related characteristics. These parts are identified by in
the Schematic Diagram and Replacement Parts List.
It is essential that these special safety parts should be replaced with the same components as recommended in this manual to
prevent X-RADIATION, Shock, Fire, or other Hazards.
Do not modify the original design without permission of manufacturer.
General Guidance
An lsolation Transformer should always be used during
the servicing of a receiver whose chassis is not isolated from
the AC power line. Use a transformer of adequate power rating
as this protects the technician from accidents resulting in
personal injury from electrical shocks.
It will also protect the receiver and it's components from being
damaged by accidental shorts of the circuitary that may be
inadvertently introduced during the service operation.
If any fuse (or Fusible Resistor) in this TV receiver is blown,
replace it with the specified.
When replacing a high wattage resistor (Oxide Metal Film
Resistor, over 1W), keep the resistor 10mm away from PCB.
Keep wires away from high voltage or high temperature parts.
Due to high vacuum and large surface area of picture tube,
extreme care should be used in handling the Picture Tube.
Do not lift the Picture tube by it's Neck.
X-RAY Radiation
Warning:
To determine the presence of high voltage, use an accurate
high impedance HV meter.
Adjust brightness, color, contrast controls to minimum.
Measure the high voltage.
The meter reading should indicate
23.5 ¡1.5KV: 14-19 inch, 26 ¡1.5KV: 19-21 inch,
29.0 ¡1.5KV: 25-29 inch, 30.0 ¡1.5KV: 32 inch
If the meter indication is out of tolerance, immediate service
and correction is required to prevent the possibility of
premature component failure.
Before returning the receiver to the customer,
always perform an AC leakage current check on the exposed
metallic parts of the cabinet, such as antennas, terminals, etc.,
to be sure the set is safe to operate without damage of
electrical shock.
Leakage Current Cold Check(Antenna Cold Check)
With the instrument AC plug removed from AC source,
connect an electrical jumper across the two AC plug prongs.
Place the AC switch in the on positioin, connect one lead of
ohm-meter to the AC plug prongs tied together and touch other
ohm-meter lead in turn to each exposed metallic parts such as
antenna terminals, phone jacks, etc.
If the exposed metallic part has a return path to the chassis, the
measured resistance should be between 1MΩ and 5.2MΩ.
When the exposed metal has no return path to the chassis the
reading must be infinite.
An other abnormality exists that must be corrected before the
receiver is returned to the customer.
Leakage Current Hot Check (See below Figure)
Plug the AC cord directly into the AC outlet.
Do not use a line Isolation Transformer during this check.
Connect 1.5K/10watt resistor in parallel with a 0.15uF capacitor
between a known good earth ground (Water Pipe, Conduit, etc.)
and the exposed metallic parts.
Measure the AC voltage across the resistor using AC
voltmeter with 1000 ohms/volt or more sensitivity.
Reverse plug the AC cord into the AC outlet and repeat AC
voltage measurements for each esposed metallic part. Any
voltage measured must not exceed 0.75 volt RMS which is
corresponds to 0.5mA.
In case any measurement is out of the limits sepcified, there is
possibility of shock hazard and the set must be checked and
repaired before it is returned to the customer.
Leakage Current Hot Check circuit
The source of X-RAY RADIATION in this TV receiver is the
High Voltage Section and the Picture Tube.
For continued X-RAY RADIATION protection, the
replacement tube must be the same type tube as specified in
the Replacement Parts List.
1.5 Kohm/10W
To Instrument's
exposed
METALLIC PARTS
Good Earth Ground
such as WATER PIPE,
CONDUIT etc.
AC Volt-meter
IMPORTANT SAFETY NOTICE
0.15uF

- 4 -
SPECIFICATIONS
Note : Specification and others are subject to change without notice for improvement.
OVideo input system:
PAL-B/G, D/K, I/I
SECAM-B/G, D/K/L/L’
NTSC M
NTSC 4.43(AV)
NTSC- M/PAL M-N
OIntermediate Frequency (Unit : MHz)
VISION IF : 38.9MHz,33.9MHz(SECAM-L’)
COLOR IF : 34.47MHz(4.43)
35.32MHz(3.58) : NTSC-M
VIF-4.25000MHz
VIF-4.40625MHz
SOUND IF : 33.4MHz (B/G)
32.9MHz (I/I)
32.4MHz (D/K,L)
34.4MHz (M)
40.4MHz (L’)
OPower requirement : 110~240V, 50/60Hz(NON-EU)
230V, 50Hz(EU)
OPower consumption : 25”:125W
29”:135W
OTuning system :
FVS
100 Programme memory
200 Programme memory(W/O TXT Model)
O
Antenna input impedance : VHF/UHF 75 ohm, unbalanced
OVoice coil impedance : 8 ohm
OExternal In/Output
Audio-In:0.5Vrms ±3db,over 10Kohm
Audio-Out:0.5Vrms ±3db,below 1Kohm
Video-In/Out:1Vp-p ±3db,75ohm
R,G,B In:0.7Vp-p ±3db
OFeature & Funtion
Teletext(TOP/FLOF/LIST)
AV Input : Side or Front(1),Rear(2)
Component Input : Rear(Opt.)
PERI TV Connector(AV Input,SCART Opt.)
RGB INput
2 Carrier Stereo : BG/DK
NICAM Stereo : BG/I/L
2 Carrier Dual : BG/DK
NICAM Dual : BG/I/L
SSC(Split Screen) Mode
Multi Picture Display Mode(1:4:9 PIP)
DBS
OTuning range
Band
VHF-Low
VHF-High
Hyper
UHF
S1'-S3', S1
S2-S10,
S11-S20
S21-S41
For TV For CATV
B/G
Ch2-4
Ch5-12
D/K
Ch1-5
Ch6-12
I/I
Ch4-13
NTSC
Ch2-13
Ch21-69 Ch14-69
( ): SECAM

- 5 -
DESCRIPTION OF CONTROLS
All the functions can be controlled with the remote control handset.
Some functions can also be adjusted with the buttons on the front
panel of the set.
Remote control handset
Before you use the remote control handset, please install the bat-
teries. See the next page.
1. POWER
switches the set on from standby or off to standby.
2. NUMBER BUTTONS
switches the set on from standby or directly select a number.
3. ARC (Aspect Ratio Control)
changes the picture format.
4. TURBO PICTURE / SOUND BUTTON
selects Turbo picture / sound.
5. / (Programme Up/Down)
selects a programme or a menu item.
switches the set on from standby.
scans programmes automatically.
FF / GG (Volume Up/Down)
adjusts the volume.
adjusts menu settings.
6. VCR BUTTONS (option)
control a LG video cassette recorder.
7. SSM (Sound Status Memory)
recalls your preferred sound setting.
8. I/II (option)
selects the language during dual language broadcast (option).
selects the sound output.
9. PSM (Picture Status Memory)
recalls your preferred picture setting.
10. TELETEXT BUTTONS (option)
These buttons are used for teletext.
For further details, see the ‘Teletext’ section.
11. MUTE
switches the sound on or off.
12. TV/AV
selects TV or AV mode.
switches the set on from standby.
13. MENU
selects a menu.
OK
PR
VOL PR VOL
PLAY
P/STILL STOP REC
REW FF
I/II SSM LIST
PSM
SLEEP
PIP
Q.VIEW
?
MIX TIME
SWAP INPUT
REVEAL MODE
SIZE STILL
POSITION
9/4 PIP
i
M
0
ARC TV/AV
MENU
PICTURE
SOUND
12 3
45 6
78 9
POWER MUTE
TEXT
PR
PR
T U R B O
EYE/
( )
( )
2
1
3
5
6
8
10
4
9
7
( )
( )
11
12
15
16
13
18
14
17
19
(With TELETEXT / PIP)
TEXT
Q.VIEW
?
MIX TIME
REVEAL MODE
SIZE HOLD
UPDATE
INDEX
i
M
(With TELETEXT / Without PIP)
10

- 6 -
14. OK
accepts your selection or displays the current mode.
15. LIST
displays the programme table.
16. EYE/*(option)
switches the eye function on or off.
17. SLEEP
sets the sleep timer.
18. Q.VIEW
returns to the previously viewed programme.
selects a favorite programme.
19. PIP BUTTONS (option)
PIP
switches the sub picture on or off.
PR +/
-
selects a programme for the sub picture.
SWAP
alternates between main and sub picture.
INPUT
selects the input mode for the sub picture.
SIZE
adjusts the sub picture size.
STILL
freezes motion of the sub picture.
POSITION
relocates the sub picture in clockwise direction.
9/4 PIP
switches on or off the 9 or 4 sub pictures.
COLOURED BUTTONS
These buttons are used for teletext (only TELETEXT models) or
programme edit.
Battery installation
The remote control handset is powered by two AA type batteries. To
load the batteries, turn the remote control handset over and open
the battery compartment. Install two batteries as indicated by the
polarity symbols ( and ) marked inside the compartment.
Note : To avoid damage from possible battery leakage, remove the
batteries if you do not plan to use the remote control handset for an
extended period of time.
+
-
OK
PR
VOL PR VOL
PLAY
P/STILL STOP REC
REW FF
I/II SSM LIST
PSM
SLEEP
Q.VIEW
0
ARC TV/AV
MENU
PICTURE
SOUND
12 3
45 6
78 9
POWER MUTE
T U R B O
EYE/
( )
( )
2
1
3
5
6
8
4
9
7
11
12
15
16
13
18
14
17
(Without TELETEXT / PIP)
PIP
Q.VIEW
SWAP INPUT
SIZE STILL
POSITION
9/4 PIP
PR
PR
EYE/
(Without TELETEXT / With PIP)
19

- 7 -
1. MAIN POWER
switches the set on or off.
2. POWER/STANDBY INDICATOR
illuminates brightly when the set is in standby mode.
dims when the set is switched on.
3. MENU
selects a menu.
4. OK
accepts your selection or displays the current mode.
5. DD / EE(Programme Up/Down)
selects a programme or a menu item.
switches the set on from standby.
FF / GG (Volume Down/Up)
adjusts the volume.
adjusts menu settings.
6. REMOTE CONTROL SENSOR
Note : Only use the supplied remote control handset.
(When you use others, they’ll be not able to function.)
7. TV/AV
selects TV or AV mode.
clears the menu from the screen.
switches the set on from standby.
8. (Function)
selects volume, EYE (option), picture items or brief auto
programme while the menus not display.
Front panel
ON/OFF
MENU OK VOL PR
CT-25/29Q20 series
S-VIDEO VIDEO L/MONO RAUDIO
AV3
11
12 1342 6 10
5
9. +/- (DD/EE)
adjusts the function or selects a programme.
switches the set on from standby.
10. EYE (option)
adjusts picture according to the surrounding condi-
tions.
11.HEADPHONE SOCKET (option)
Connect the headphone plug to this socket.
12.AUDIO/VIDEO IN SOCKETS (AV3)
Connect the audio/video out sockets of external
equipment to these sockets.
S-VIDEO/AUDIO IN SOCKETS (S-AV) (option)
Connect the video out socket of an S-VIDEO VCR to
the S-VIDEO socket.
Connect the audio out sockets of the S-VIDEO VCR
to the audio sockets as in AV3.
Note : Do not place any heavy objects (over 4Kg) on the
RT-29FA33 series models..
ON/OFF
MENU OK VOL PR
RT-28FZ10 series
124
3
65
ON/OFF
MENU OK VOL PR
1
RT-29FA33 series
234 5 12 10
6 11
ON/OFF MENU O K
VOL VOL
PR
CT-25/29Q40 series
132 6
410
5
L/MONO R
AUDIO
VIDEO
AV3
S-VIDEO
11
12

- 8 -
Fig. 2-1 Fig. 2-2
CPT
PCB
Remove
Screws
PIP
PCB
MAIN
PCB
CNTROL
PCB
DISASSEMBLY INSTRUCTIONS
Important note
This set is disconnected from the power supply through the
converter transformer. An isolating transformer is necessary
for service operations on the primary side of the converter
transformer.
Back Cabinet Removal
Remove the screws residing on the back cabinet and carefully
separate the back cabinet from the front cabinet. (Fig. 2-1).
Chassis Assy Removal
Grasp both side of Frame and pull it backward smoothly.
CPT Removal
1. Pull out the CPT board from the CPT neck.
2. Place the front cabinet on soft material not to mar the front
surface or damage control knobs.
3. Remove 4 screws securing the picture tube mounting
brackets to the front cabinet.
4. Carefully separate CPT from the front cabinet.
PICTURE TUBE HANDLING CAUTION
Due to high vacuum and large surface area of picture tube, great
care must be exercised when handling picture tube. Always lift
picture tube by grasping it firmly around faceplate.
NEVER LIFT TUBE BY ITS NECK! The picture tube must not be
scratched or subjected to excessive pressure as fracture of
glass may result in an implosion of considerable violence which
can cause personal injury or property damage.
POWER
PCB

- 9 -
1. Safety Precautions
1. It is safe to adjust after using insulating transformer between
the power supply line and chassis input to prevent the risk of
electric shock and protect the instrument.
2. Never disconnect leads while the TV receiver is on.
3. Don't short any portion of circuits while power is on.
4. The adjustment must be done by the correct appliances.
5. Unless otherwise noted, set the line voltage to 230Vac!10%,
50Hz.
6. The adjustment of TVshould be performed after warming up
for 15 minutes.
2. Test Equipment required
1. RF signal generator (with pattern generator)
2. DC Power Supply
3. Multimeter (volt meter)
4. Oscilloscope
5. Color analyzer
3.
DVCO
Adjustment
1) This is for adjustment of VCT38XX,crystal oscillator
frequency after receiving a company Digital
pattern.(PAL:EU05CH,NTSC:13CH)
2) When entering adjustment mode by pressing IN-START
button,DVCO adjustment is operating automatically.
(T/X doesn’t operating occassionally during DVCO
adjustment.)
4. Focus Adjustment
4-1. Preparation for Adjustment
Tune the TV set to receive a digital pattern.
4-2. Adjustment Method
1) Single Focus CPT
Adjust the upper Focus volume of FBT for the best focus of
horizontal line A,vertical line B.
2) Double Focus CPT
1) Adjust the lower Focus volume of FBT for the best focus of
vertical line B.
2) Adjust the upper Focus volume of FBT for the best focus of
area A.
3) Repeat above step 1) and 2) for the best overall focus.
5.
Screen Voltage & White Balance Adjustment
5-1. Adjustment of screen manually
(Using ADJ.Remote Control)
1) Receive the PAL or SECAM(NTSC) signal into RF mode
regardless of channel.
2) If you press the “ADJ”button in LINE SVC mode(IN-START
button),the LINE SVC mode changes to screen adjustment
mode.
3) Turn the Sreen Volume of FBT to change luminance of
White signal center as shown below.(Deviation ! 1FL)
4) Press the EXIT button (Like TV/AV) to exit SVC mode.
5-2.
Adjustment of white balance manually(LIne-SVC 1)
1) Tune the TV set to receive an 100% white pattern.
2) Adjust LOW LIght status of CUT R,CUT B at CUT G:50.
3) Adjust HIGH LIght status of WDR R,WDR B at WDR G:380.
4) Repeat above step 2) and 3) for the best condition each
status of High Light and Low Light.
NOTE : When adjusting white balance automatically,connect the
adjustment JIG in SVC mode.(When pressing IN-
START,MUTE button on remote control for adjustment
orderly,it changes to SVC mode and screen displays
SVC.)
Luminance(Manual)
6
!
1FL
8
!
1FL
5
!
1FL
6
!
1FL
8
!
1FL
CPT & INCH
29” FLAT
25” FLAT
29” NORMAL
25” NORMAL
28” NORMAL
Note
Single Focus
ADJUSTMENT INSTRUCTIONS
b
AB
Fig. 1
Menu
X
Y
Color Temperature
288
295
9000
o
K
268
273
13000
o
K
EU N-EU
Menu
CUR R
CUR G
CUR B
WDR R
WDR G
WDR B
0 ~ 511
0 ~ 511
0 ~ 511
0 ~ 511
0 ~ 511
0 ~ 511
50
50
50
380
380
380
Range DATA
White Balance Color analyzer
White Balance Initial Data

- 10 -
6. Deflection Data Adjustment (Line SVC-2)
NOTE : How to enter into the Line Service Mode with a remocon.
1.Power off.
2.Press the Red button.
3.Press the Green button.
4.Press the Yellow button.
5.Press the Cyan button.
6.Press the OK button.
7.Power On.
6-1. Preparation for Deflection Adjustment
1) At adjustment mode(IN-START button on remote control of
adjustment),changed to LINE SVC 2 mode to adjust the
deflection.
2) Press Channel UP/DOWN button for desirous function
Adjustment.
3) Press Volume UP/DOWN button to adjust the data.
4) Tune the TV set to receive a Digital pattern.(PAL:05CH)
NOTE : If production line doesn’t the production line of LG
TV,receive available deflection adjustment pattern.
6-2. Adjustment Method
NOTE : First,adjust deflection at N50Hz,W50Hz,Z50Hz of PAL
signal.Then adjust deflection at N60Hz,W60Hz,Z60Hz of
NTSC signal.
In case of NTSC only model,adjust deflection of
N60Hz,W60Hz,Z60Hz of NTSC signal.
Store the deflection adjustment data in EEPROM by
using ENTER button before adjusting PIP position.
1) When adjusting a deflection,adjust N50Hz of PAL signal first and
adjust a deflection at W50Hz,Z50Hz,N60Hz,W60Hz,Z60Hz of PAL
signal.
2) Adjust a deflection as shown below
PAL 4:3=> PAL 16:9=>PAL ZOOM=>NTSC 4:3=>NTSC
16:9=>NTSC ZOOM.
3) After finishing deflection adjustment,press the ENTER button
to enter or exit in SVC mode.
VL (Vertical Linearity)
Adjust so that the boundary line between upper and lower half is in
accord with geometric horizontal center of the CPT.
VA (Vertical Amplitude)
Adjust so that the circle of a digital circle pattern may be
located within the effective screen of the CPT.
SC (Vertical “S” Correction)
Adjust so that all distance between each horizontal lines are to
be the same.
VS (Vertical Shift)
Adjust so that the horizontal center line of a digital circle pattern
is in accord with geometric horizontal center of the CPT.
HS (Horizontal Shift)
Adjust so that the vertical center line of a digital circle pattern is in
accord with geometric vertical center of the CPT.
EW (Horizontal Width)
Adjust to that a digital circle pattern looks like exact circle.
EP (East-west Parabolar)
Adjust so that middle portion of the outermost left and right vertical
line looks like parallel with vertical lines of the CPT.
EC (East-west Coner)
Adjust so that the vertical line at every 4 corners of the screen
looks like parallel with the vertical lines of the CPT.
ET (East-west Trapezium)
Adjust to make the length of top horizontal line same with it of
the bottom horizontal line.
PIP (PIP Position)
Adjust until the distance between PIP and main picture
becomes about 1~2mm.
Fig. 2

- 11 -
ITEM RANGE Z60Hz
W60Hz
N60HzZ50Hz
W50Hz
25” 29” 25” 29” 29” 29” 29” 29”
25” 25” 25” 25”
N50Hz
VA
VL
SC
VS
HS
EW
ET
EP
ES
EC
PIP P
008A
00F8
00E1
0733
001C
0C59
07F3
07BF
085F
073E
0009
-22
0
0
0
0
0
0
25
29
0
0
-22
0
0
0
0
0
0
25
29
0
0
14
0
0
0
0
0
0
-16
29
0
0
14
0
0
0
0
0
0
-16
29
0
0
0
-5
0
43
4
15
-6
-2
0
12
0
0
-5
0
43
4
15
-6
-2
0
12
0
-22
-5
0
43
4
15
-6
15
44
12
0
-22
-5
0
43
4
15
-6
15
44
12
0
-5
0
0
43
4
15
-16
-16
44
12
0
-5
0
0
43
4
15
-16
-16
44
12
0
0092
00FF
00E1
07FF
0016
0C36
07FC
07B3
0864
083F
0009
0050~00CF
0025~00BF
0000~009F
0600~0900
0000~003F
0400~0EFF
0700~08FF
06E0~0840
06A0~0AFF
0790~08E0
0790~08E0
25/29” FST CPT
ITEM RANGE Z50Hz
N50Hz W50Hz
VA
VL
SC
VS
HS
EW
ET
EP
ES
EC
PIP P
11
0
0
0
0
0
0
-14
0
0
0
-22
0
0
0
0
0
0
22
0
0
0
00A3
00F5
00D0
0744
0016
0E40
07E9
07B4
0840
0840
0000B
0050~00CF
0025~00BF
0000~009F
0600~0900
0000~003F
0400~0EFF
0700~08FF
06E0~0840
06A0~0AFF
0790~08E0
0790~08E0
ITEM RANGE Z50Hz
N50Hz W50Hz
VA
VL
SC
VS
HS
EW
ET
EP
ES
EC
PIP P
11
0
0
0
0
0
0
-14
0
0
0
22
3
0
0
0
22
0
19
0
0
0
009A
00F3
00D0
0774
0019
0B96
07DE
07BF
085C
082B
0007
0050~00CF
0025~00BF
0000~009F
0600~0900
0000~003F
0400~0EFF
0700~08FF
06E0~0840
06A0~0AFF
0790~08E0
0790~08E0
25/29” LG FLAT CPT(CT-25Q20RB) 29” S/S SEB FLAT CPT
ITEM RANGE 50Hz 50Hz 50Hz 50Hz60Hz 60Hz 60Hz60Hz
16: 9 14: 9 ZOOM STANDARD
VA
VL
SC
VS
HS
EW
ET
EP
0083
00FA
00F0
0753
0014
0A62
07FD
07B6
0083
00FD
00F0
0729
0016
0A6E
07FF
07B7
008F
00FD
00F0
0732
0016
0A6E
07FF
07A9
00A7
00FD
00F0
073B
0016
0A6E
07FF
078E
0083
00FD
00F0
0741
0016
0A6E
07FD
07B3
0084
00F9
00F0
0753
0014
0A68
07EA
07B6
00A7
00F8
00F0
075D
0014
0A68
07EA
078B
008E
00A
00F0
0756
0014
0A68
07E8
07AB
0050~00CF
0025~00BF
0000~009F
0600~0900
0000~003F
0400~0EFF
0700~08FF
06E0~0840
28” LGPD FLAT CPT

- 12 -
7.
SVC Data & PSM,SSM Data.
PICTURE SETTING DATA (LINE SVC-3)
Menu
DVCO(Digital VCO)
IBRM(BLACK CURRENT)
WDRM(WHITE CURRENT)
BCLT(BCL THERSHOLD
BCLTM(BCL TIME)
BCLGA(BCL GAIN)
SVGA(SVM GAIN)
SVDEL(SVM DELAY)
SVD1(SVM DELAY1)
LDLY(L DELAY)
DSCC(Discharge Sample)
DSCV(Vertical Discharge)
0~1FFH
0~3FFH
0~7FFH
0~1FFH
0~1FFH
0~01FF
0~01FF
00C8
0190
0055
0007
0007
000D
0007
0003
FFFC
000D
FB80
00C8
0190
0055
0007
0007
000D
0007
0003
FFFE
000D
FB80
00C8
0190
0050
0007
0007
000D
0007
0003
FFFE
0009
FDC0
00C8
0190
0050
0007
0007
000D
0007
0003
FFFE
00C8
0190
0050
0007
0007
000D
0007
0003
FFFE
0007
FD80
00C8
0190
0050
0007
0007
000D
0007
0003
0008
FB80
Range 25/29” LG Flat 29” S/S-Flat 25” FST 28” FST 29” FST 28” FLAT
8.
OPTION Adjustment (OPTION-1,2, 3,Teletext)
8-1. Preparation for Adjustment
1) This decides funtion in accordance with model.
Press the SVC TX adjustment button(IN-START button) at SVC mode,then adjust the option at OPTION 1,2,3,4 mode.
2) Mark the option adjustment data like [111,11,111,11] in BOM.
8-2. Adjustment Method
1) Input data directly by the buttons corresponded with OPTION1 ??(0~255), OPTION2 ??(0~255), OPTION3 ???(0~127),OPTION 4
???(0 ~255).
2) Select each OPTION function by the CH Up/Down button and then set up each OPTION by the VOL Up/Down button.
[113,63,112,128]
OPTION 1
OPTION 2
OPTION 3
OPTION 4
D D D D
OMark of BOM
LEVEL PART NO. SPECIFICATION DESCRIPTION JOB EXP.
1. 3141VMN382A MAIN[MC-022A] CHASSIS ASSY OP[113,63,112,128]
The OPTION 1 data is 113,OPTION 2 data is 63,the oOPTION 3 data is 112,the OPTION 4 data is 128 in this model.
ITEM RANGE 50Hz 50Hz 50Hz 50Hz60Hz 60Hz 60Hz60Hz
16: 9 14: 9 ZOOM STANDARD
VA
VL
0083
00FA
0083
00FD
008F
00FD
00A7
00FD
0083
00FD
0084
00F9
00A7
00F8
008E
00A
0050~00CF
0025~00BF

- 13 -
8-3. OPTION 1 Function
8-4. OPTION 2 Function
Only Austrailia
EYE
DEG
TILT
KEY
CH+AU
ACMS
TOP
WIDE
Option Code
0
1
0
1
0
1
0
1
0
1
0
1
0
1
0
1
Function Remark
4:3 NORMAL MODEL
WIDE FLAT MODEL
W/O TOP(FLOP BASIC)
WITH TOP
Without ACMS funtion
With ACMS funtion
ALL NATION
Frequency Table
WITHOUT EYE
WITH EYE
Without DEGAUSSING
With DEGAUSSING
WITHOUT TILT
WITH TILT
6 KEY
4KEY(H80,K90,K30)
EU
MONO MODEL
DEFAULT
EU(CE,CL Model)
NON EU(CT Model)
SCART
V-CUR
DVD
DUAL
A2 ST
HOTEL
M-VOL
With HOTEL mode
C MUTE
TURBO
Option Code
0
1
0
1
0
1
0
1
0
1
0
1
0
1
0
1
0~
100
Function Remark
Without TURBO search
With TURBO search
Not CARRIER MUTE
CARRIER MUTE
NICAM
NICAM & FM STEREO
NO SAVE DUAL/SOUND Condition
SAVE DUAL SOUND Condition
PHONE JACK
SCART JACK
NORMAL VOLUME CURVE
RUSHED VOLUME CURVE
Without DVD INPUT
With DVD INPUT
Without HOTEL OPTION
With HOTEL OPTION
MAX VOLUME
TXT Model
W/O TXT Model
1 PIP or W/O PIP
2 PIP
CE/RE-MODEL
CL/RL-MODEL
CT/RT-MODEL
1 TUNER Model
2 PIP only
1 TUNER Model
2 PIP only
PAL model ALL
PIP
SYS
TBS
WOOF
AV2
MONO
GAME
Option Code
0
1
0
1
0
1
0
1
0
1
0
1
0
1
2
3
Function Remark
W/O GAME
GAME PACK GAME(HINDI MICOM)
FORCED MONO NOT SETTING
FORCED MONO SETTING
WITH 1 AV JACK(BACK)
WITH 2 AV JACK(BACK)
BOOSTER CONTROL disable
BOOSTER CONTROL enable
W/O WOOFER
WITH WOOFER
1 TUNER PIP or W/O PIP
2 TUNER PIP
B/G,I,D/K
B/G,I,D/K,L/L’
B/G,I,D/K,M
RESERVED
8-5. OPTION 3 Function
Menu
FP(FM PRE-SCALER)
NP(NICAM PRE-SCALER)
SP(SCART PRE-SCALER)
S1 VOL(SCART1 PRE-SCALER)
S2 VOL(SCART2 PRE-SCALER)
AGC-L(AUTO GAIN CONT.LIMIT)
0016
0056
0013
0064
0064
00C5
DATA
8-6. SOUND PRE-SCALER

- 14 -
CODE
0
1
2
3
0
1
2
0
1
2
3
4
5
0
1
2
0
1
2
3
0
1
2
3
4
5
0
1
0
1
2
3
0
1
2
3
0
FUNTION
English Only(Eng.)
Arab(Eng/Fr/Arab)
Urdu(Eng/Fr/Arab/Urdu)
Asia(Eng/Fr/Indonesia)
English Only(Eng.)
Arab(Eng/Fr/Arab)
Farsi(Eng/Fr/Arab/Farsi)
English Only(Eng.)
Arab(Eng/Fr/Arab)
Urdu(Eng/Fr/Arab/Urdu)
Arab all(Eng/Fr/Arab/Urdu/Farsi)
Farsi ONly(Eng/Farsi)
Asia(Eng/Fr/Indonesia/Malay)
English Only(Eng.)
EU-7(E.Ger/Fr/Ita/Spain/Holand/Port)
EU-NORTH(E-Ger/Fr/Holand/Swe/Nor/Den/Fin)
English Only(Eng.)
Cyrilic(E.Russia)
EU-EAST(E.Ger/Rum/Pin/Hung/Chez)
EU-EAST All(E-Ger/Rum/Pol/Hung/Chez/Russia)
English Only(Eng.)
EU-7(E.Ger/Fr/Ita/Spain/Holand/Port)
EU-NORTH(E-Ger/Fr/Holand/Swe/Nor/Den/Fin)
Cyrilic(E.Russia)
EU-EAST(E.Ger/Rum/Pin/Hung/Chez)
EU-EAST All(E-Ger/Rum/Pol/Hung/Chez/Russia)
English Only(Eng.)
EU-5(E.Ger/Fr/Ita/Spain)
English Only(Eng.)
Vietnam(E.Vietnam)
Hindi(E.Hindi)
China(E.China)
Eng/Spain/Port
Spain/Port/Eng
Port/Spain/Eng
Eng/Fr
KOrean Only
Arab.Asia
3834
Farsi
3834
Arab-Asia
3804
WEST-EU
3834 Only(W/TXT)
EAST-EU
3834 Only(W/TXT)
EU-ALL
3804 Only(W/O TXT)
28” Wide Flat
3834 Only(W/TXT)
Hindi-China-Viet.
3804 Only(W/O TXT)
Korea Version
OPTION
OSD
LANG.
8-7. OPTION 4 Function

- 15 -
CODE
0
1
2
3
5
8
0
1
2
3
5
0
1
2
6
0
1
2
6
0
1
2
4
5
6
FUNTION
WEST-EU
EAST-EU
Turkey
Cyrillic3
Arab/English
Farsi/English
WEST-EU
EAST-EU
Turkey
Cyrillic3
Arab/English
WEST-EU
EAST-EU
Turkey
Cyrillic3
WEST-EU
EAST-EU
Turkey
Cyrillic3
WEST-EU
EAST-EU
Turkey
Cyrillic3
Arab/English
Farsi/English
Farsi only
3834 only(W/TXT)
Arab-Asia
3834 only(W/TXT)
WEST EU
3834 only(W/TXT)
EAST EU
3834 only(W/TXT)
28” WIDE FLAT
3834 only(W/TXT)
OPTION
TXT-L

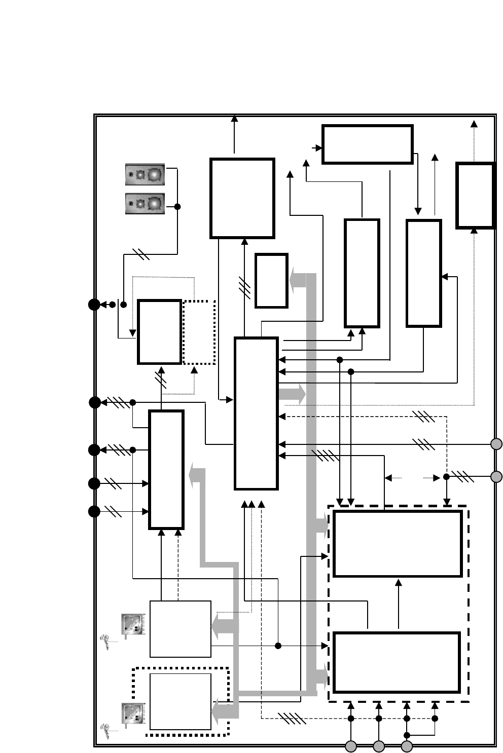
BLOCK DIAGRAM
- 16 -
MAIN SPEAKER
MAIN SPEAKER
L R
L R
TUNER-1
MAIN
TUNER-2
FOR PIP
(W/O PIP
Option)
AV -1
AV -2
AV -3
Y&C
AV -1 AV-2
SIF
AF(SECAM L)
CXA
CXA-
-
2040
2040
AV
AV
SWITCH
SWITCH
H/P OUT
SDA
SDA-
-
9489X
9489X
PIP
Processor
PIP-CVBS
SCART-1
RGB & FB
SELECTED
CVBS
FOR PIP
Y, Pb,Pr
SELECTED
CVBS
FOR MAIN
H- SYNC
RGB
& FB
8
LA-7845
Vetical Deflection
ST-2310
Horizontal Deflection
TO
TO
Cathode
Cathode
0f
0f
CPT
CPT
AT24C16
EEPROM
I
I2
2C Bus
C Bus
Tilt Control
Tilt
Tilt
Controller
TO
TO
TILT
TILT
COIL
COIL
VCT 3801/3804/3834Main
Control Processor
MSP-34xxG
Sound Processor
TDA 6109
(6107)JF
R G B AMP
R/G/B
W/O PIP CVBS
H-Out
V-Sinc
(Protect)
H
H-
-DY
DY
FBT
FBT
H-Sinc
V
V-
-DY
DY
VA
H-Out
V-Out
TDA 7297
(7266)
Sound Amp.
TDA-2066
(Mono Opt.)
W/O PIP AV1,2,3, Y,C
V- SYNC
EW
DVD
PIP &A/V SW
VM
VM-
-COIL
COIL
VM
Ik
L/R L/R
RF OUT MONITOR OUT
TV-CVBS
IC01
IC661 IC602
IC03
IC901
IC401
T402
IC301
ICP01
ICP101
TU101
TU102

- 17 -
11
110V(Flat)
120V
(Normal)
12V
12
33V
14
16
18
17V
Sound Vcc
(35V OPT.)
8V 278R05
LD3.3V
KA78A09
78L05
TDA-7297
Sound AMP
H-DRIVE
FBT
PRE-AMP
EEPROM
LED
TDA6109
MSP-34XX
(Sound Processor)
7805
Tuner
(Main)
VCT3834
LD3.3V TDA- 2006
(Mono Opt.)
SDA-9489X
(PIP Processor)
CXA-2040AQ
(Video Switch)
EYE(Opt.)
Tilt(Opt.)
STK396-110
(VM IC)
12V
SMPS
TRANS
ST-BY
TRANS
ST 5V
12V
9V
5V
PIP &
AV SW
(OPT.)
7805
LD3.3V
5V
Tuner
(Sub)
Relay
VM 200V(FBT)
LA 7845(V-AMP)
¡ 14V(FBT)
EW AMP
28V(FBT)
T803
T802
IC01
IC661
IC602
ICP01
ICP101
IC901
HIC920

TROUBLE SHOOTING
- 18 -
RF- STEREO
Selected correct system
In menu
Check the waveform
At pin 17 of TU101
Check the waveform
At pin 24,25 of IC661
Check the waveform
At pin 4,12 of IC602
Check the Voltage
At pin 6, 7 of IC602
Check the waveform
At pin 1, 2, 14, 15 of IC602
Check the Voltage
At pin 3,13 of IC602
NO Check / Replace
TU 101
NO
NO
NO
NO
Check The Voltage
At pin 16,33,46, of IC661
Check / Replace
Q671, 672
Check / Replace
Q621, IC603
Check / Replace
F851, D862
Check / Replace
IC610, IC853
Check The voltage
At pin of IC610, IC853
NO
OK
OK
OK
OK
OK
OK
NO
No Raster / Sound OK
Check the
Heater voltage of CPT
(6 ~ 6.5Vrms)
Check
HV, Screen Voltage of
CPT
Check
IK Current of
IC01, pin37,39,40
Check the
Heater pulse of FBT
T402
Check / Replace
CPT Board
Components
Check
FR901, P402A
P402B, P302
Check
FBT T402
Check
FBT T402
Check
IC01, Q901, IC901
P03A, P03B, P541
OK
OK OK NO
NO
NONO

- 19 -
NO RASTER
CHECK B+
At D807 cathode
Is the voltage at
Pin 25, 54 of IC01 3.3V? Check
Fuse of AC line
Check / Replace
Fuse , DB801
Check the Voltage
Of C804
Check the Voltage
Pin 3 of IC801
Check / Replace
IC801, IC803, IC802
Check / Replace
Fuse DB801
Check pin 24
Of IC01(H - Out)
Check Q402
Collector waveform
Check T401
& each pin voltage
Check & Replace
T402
Is the voltage at pin3,15,45
IC02 5V?
Check the
In/out of
IC855,IC851
Check the
In/out of
IC06, IC07
Check IC01
Pin1 high?
Check / Replace
IC01
Check &
Replace
IC01
Check &
Replace
Q402
Check &
Replace
T401
Check &
Replace
IC01, IC03
Check the
Voltage at
D860 or D858
cathode
Check &
Replace
F853 ,F855
Normal Abnormal
Ok
254~380 V
Open
0V
No
No
Yes
No
No
No Yes
Yes
Yes
Yes
No
No
No No
Yes

- 20 -
No Picture / No Sound
Is any OSD displayed?
Check receiving system in MENU
& execute Auto - Program.
Does the auto - Program
Operate properly.
Store on manual - program MENU
Check 5V, 33V & IIC Bus Line
Of Tuner.
Is the CVBS signal OK.
(IC01 pin10 or 22)
Check R,G,B signal
At IC01, pin42,43,44
Check / Replace
CPT Board component
Go to
No Sound /
Picture OK
Check IC01 pin37,42,43,44
(IK, R,G,B)
Check / Replace
IC01
Check
5V, 33V &
IIC Bus Line
Check / Replace
IC01, Tuner
Check
CVBS signal Line
& IC01
Check IK
Signal at
IC01 pin37
(similar to CBVS)
No
No
No
No
No
OK
OK
OK
OK
OK
OK
OK
OK

- 21 -
AV Stereo
Select correct system
In menu
Check the connection
Of AV equipment
Check the the waveform
At pin47 of IC661 Check TU101 Tuner
Check the waveform
At pin 24, 25, of IC661
Check waveform
At pin 4, 12 of IC602
Check the voltage
At pin6,7 of IC602
Check the waveform
At pin 1,2,14,15 of IC602
Check the voltage
Of pin16,20
Check / Replace
IC602
Check / Replace
Q621, IC603
Check the vpltage
At pin3, 13 of IC602
Replace IC 602
Check /Replace
F851, D862
OK
AV
OK OK
OK
OK
OK
OK
NONO
NO
NO
NO
NO
OK

- 22 -
112
913 150 153
510
170
530
520
P801
501
540
550
310 600
700
120
300
320
330
400
943
EXPLODED VIEW

- 23 -
EXPLODED VIEW PARTS LIST
The components identified by mark is
critical for safety.
Replace only with part number specified.
112 2426GE259AJ 6334V29003A CPT SET
2426GE259AJ 6334V29003B CPT SET
120 6400VA0027A 6400VA0027A SPEAKER,GENERAL H165/051800A 8 OHM 10/1
150 150-D05Z 6140VC2005F COIL,DEGAUSSING
153 6150Z-1230F 6150V-5006C DY
- 6150V-5006D DY
170 170-844G 170-844K CPT EARTH
300 3091V00278R 3091V00255Y CABINET ASSEMBLY GOLD
3091V00278Q - CABINET ASSEMBLY SILVER
3091V00278V 3091V00255Z CABINET ASSEMBLY #76
3091V00278T 3091V00255S CABINET ASSEMBLY LGEAP,40AF
310 5020V00459A 5020V00459A BUTTON,CONTROL 6KEY
320 320-062E 320-062E SPRING,KNOB
330 5020V00391A 5020V00391A BUTTON,POWER 1KEY
400 3809V00203J - BACK COVER ASSY(2-PHONE)
3809V00203A 3809V00188A BACK COVER ASSY
3809V00203C 3809V00188E BACK COVER ASSY LGEAP
3809V00203G 3809V00188M BACK COVER ASSY(1 SC,1 PH)
501 3210V00043E 3210V00043E FRAME,MAIN V2 LGESY
510 6871VSMD76A 6871VSMD76B PWB ASSY,CPT/VM SY CKD 25” LG
520 6871VMMC19B - PWB ASSY,MAIN -Q40RQ
- 6871VMMD19F PWB ASSY,MAIN -Q40VE
- 6871VMMC19N PWB ASSY,MAIN -Q40VE LGEIN
6871VMMD19B 6871VMMD19Z PWB ASSY,MAIN -Q40VE
6871VMMD19B 6871VMMD19A PWB ASSY,MAIN -Q40VE
6871VMMC19M 6871VMMC19L PWB ASSY,MAIN -Q40VB
- 6871VMMC19T PWB ASSY,MAIN -Q40RE
6871VMMC19Z 6871VMMC19Y PWB ASSY,MAIN -Q40VQ
530 6871VSMN37A 6871VSMN37A PWB ASSY,PIP
540 6871VSMD77G 6871VSMD77A PWB ASSY,CONT 022A (CTL SY-CKD)Q40
550 6871VSMD80A 6871VSMD80A PWB ASSY,POWER 022A 29Q40 SY-MOS CKD
600 6871VSMD78K 6871VSMD78G PWB ASSY,A/V 022A (SY-CKD)SIDE Q40
6871VSMD78H 6871VSMD78A PWB ASSY,A/V 022A
700 0IGL120104A 0IGL120104A IC,CDS SENSOR MODULE(P1201-04)
913 332-229H 332-229H SCREW ASSY HEXAGON HEAD (L:40,D:18)
943 1PTF0403116 1PTF0403116 SCREW,TAP TITE(P) D4.0 L16.0
P801 6411VCH001A 6411VCH001A POWER CORD ASSY
No. Description
Part No.
25" 29"

- 24 -
REPLACEMENT PARTS LIST
LOCA. NO PART NO DESCRIPTION
D863
D864
D866
D867
D901
D902
D903
D904
D920
DB801
LD1101
ZD101
ZD102
ZD121
ZD302
ZD303
ZD401
ZD402
ZD501
ZD601
ZD610
ZD910
ZD911
ZD912
Q103
Q108
Q110
Q111
Q180
Q181
Q182
Q183
Q184
Q185
Q186
Q187
Q201
Q202
Q301
Q302
Q303
Q401
Q402
Q505
Q506
Q507
Q508
Q509
Q621
Q671
Q672
0DS141489AB
0DS141489AB
0DR400009AB
0DS141489AB
0DR210009AC
0DR210009AC
0DR210009AC
0DR140049AC
0DR060009AA
0DD560000AA
0DL310800AA
0DZ330009DG
0DZ620009AK
0DZ330009DG
0DZ510009BF
0DZ180009BE
0DZ510009BF
0DZ110009CF
0DZ510009BF
0DZ510009BF
0DZ910009BD
0DZ470009EF
0DZ470009EF
0DZ470009EF
0TR534309AA
0TR534309AA
0TR127009AA
0TR534309AA
0TR534309AA
0TR198009BA
0TR198009BA
0TR534309AA
0TR534309AA
0TR198009BA
0TR198009BA
0TR534309AA
0TR198009BA
0TR198009BA
0TR534309AA
0TR205900AB
0TR127409AB
0TRSG10001A
0TR223800AA
0TR534309AA
0TR198009BA
0TR198009BA
0TR198009BA
0TR534309AA
0TR534309AA
0TR198009BA
0TR198009BA
DIODE,SWITCHING 1N4148 TP GRANDE 20V
DIODE,SWITCHING 1N4148 TP GRANDE 20V
DIODE,RECTIFIERS RU4JGF
DIODE,SWITCHING 1N4148 TP GRANDE 20V
DIODE,RECTIFIERS BAV21 TP DO35 200V 0.2
DIODE,RECTIFIERS BAV21 TP DO35 200V 0.2
DIODE,RECTIFIERS BAV21 TP DO35 200V 0.2
DIODE,RECTIFIERS 1N4004A T-81 TP
DIODE,RECTIFIERS TVR06J TP
DIODE,RECTIFIER D5SB60 BRIDGE (5A/600V)
LED,HTR3108BDA BK
DIODE,ZENERS GDZJ33B TP GRANDE DO34 0.5W
DIODE,ZENERS GDZJ6.2B TP GRANDE DO34 0.5W
DIODE,ZENERS GDZJ33B TP GRANDE DO34 0.5W
DIODE,ZENERS GDZ5.1B TP GRANDE DO34 0.5W
DIODE,ZENERS GDZJ18B TP GRANDE DO34 0.5W
DIODE,ZENERS GDZ5.1B TP GRANDE DO34 0.5W
DIODE,ZENERS GDZJ11B TP GRANDE DO34 0.5W
DIODE,ZENERS GDZ5.1B TP GRANDE DO34 0.5W
DIODE,ZENERS GDZ5.1B TP GRANDE DO34 0.5W
DIODE,ZENERS GDZJ9.1B TP GRANDE DO34 0.5W
DIODE,ZENERS GDZJ4.7B GRANDE TP DO34 0.5W
DIODE,ZENERS GDZJ4.7B GRANDE TP DO34 0.5W
DIODE,ZENERS GDZJ4.7B GRANDE TP DO34 0.5W
TR,2SC5343Y TP AUK - -
TR,2SC5343Y TP AUK - -
TR,KTA1270-TP-Y
TR,2SC5343Y TP AUK - -
TR,2SC5343Y TP AUK - -
TR,2SA1980Y TP AUK - -
TR,2SA1980Y TP AUK - -
TR,2SC5343Y TP AUK - -
TR,2SC5343Y TP AUK - -
TR,2SA1980Y TP AUK - -
TR,2SA1980Y TP AUK - -
TR,2SC5343Y TP AUK - -
TR,2SA1980Y TP AUK - -
TR,2SA1980Y TP AUK - -
TR,2SC5343Y TP AUK - -
TR,KTD2059-Y TO-220IS KEC
TR,KTA1274-Y TO-92L TP KEC
TR,SGS-T(STM) ST2310HI ST TO220 1
TR,KTC2238A-Y
TR,2SC5343Y TP AUK - -
TR,2SA1980Y TP AUK - -
TR,2SA1980Y TP AUK - -
TR,2SA1980Y TP AUK - -
TR,2SC5343Y TP AUK - -
TR,2SC5343Y TP AUK - -
TR,2SA1980Y TP AUK - -
TR,2SA1980Y TP AUK - -
LOCA. NO PART NO DESCRIPTION
HIC920
IC01
“
“
IC03
IC06
IC07
IC09
IC301
IC302
IC602
IC603
IC610
IC661
“
IC662
IC801
IC802
IC803
IC853
IC855
IC856
IC901
ICP01
ICP02
ICP03
D110
D180
D181
D301
D302
D401
D402
D403
D404
D405
D406
D408
D505
D506
D802
D803
D804
D815
D857
D858
“
D860
D861
D862
0IZZVF0018A
0ICTMMN004B
0ICTMMN005B
0ICTMMN015A
0IMCRAL010A
0ISG111733B
0ISG111733B
0IFA752700A
0ISA784500A
0IKE455800E
0ISG729700A
0IFA754207A
0IKE780500Q
0IMCRMN011C
0IIT346000B
0IFA753307A
0IMCRSK001A
0ILI817000G
0ILI817000G
0IMCRKE002A
0IMCRKE006A
0ISK110000A
0IMCRPH009A
0ISM948900A
0ISG111733B
0IKE780500Q
0DS141489AB
0DS141489AB
0DS141489AB
0DR150009EA
0DS113379BA
0DD410000AG
0DR400009AB
0DR150009EA
0DR150009EA
0DR150009AB
0DR150009AB
0DR060009AA
0DS141489AB
0DS141489AB
0DR100009FA
0DR100009FA
0DS141489AB
0DR060009AA
0DS141489AB
0DR200009DA
0DD420000BB
0DD420000BB
0DR060009AA
0DD420000BB
IC,STK396-110 11P ST SCAN VELOCIT
IC,VCT3834B LG24 W/EU 64P ST TXT
IC,VCT3834B LG23 E/EU 64P ST TXT
IC,VCT3804B LG15 64P
IC,AT24C16-10PI-2.7 ATMEL 8PIN
IC,LD1117V33C 3SIP ST REGULATOR
IC,LD1117V33C 3SIP ST REGULATOR
IC,KA75270Z 3 TP RE-SET IC MC-007
IC,LA7845 7SIP V/OUT(1.5A)
IC,KIA4558 8DIP DUAL OP AMP
IC,TDA7297 15P SIP BK
IC,KA75420ZTA(KA7542ZTA) 3P,TO-92
IC,KIA7805API 3P TO-220 ST REGULA
IC,MSP3410G B8 V3 MICRONAS 52P DI
IC,MSP3460G V3 52P DIP
IC,KA75330ZTA(KA7533ZTA) 3P,TO-92
IC,STR-F6456R SANKEN 5PIN(LF1352)
IC,LTV817M-VB 4P,DIP BK PHOTO COU
IC,LTV817M-VB 4P,DIP BK PHOTO COU
IC,KIA78R09PI KEC 4PIN,TO220IS-4
IC,KIA278R05PI KEC TO220IS,4P ST
IC,SE110N(LF12) 3P 110V ERROR AMP
IC,TDA6109JF PHILIPS 9SIP ST RGB
IC,SDA9489 28PIN SOP
IC,LD1117V33C 3SIP ST
IC,KIA7805API 3P
DIODE,SWITCHING 1N4148 TP GRANDE 20V
DIODE,SWITCHING 1N4148 TP GRANDE 20V
DIODE,SWITCHING 1N4148 TP GRANDE 20V
DIODE,RECTIFIERS RGP15J TP
DIODE,SWITCHING 1SS133 T-72 TP ROHM
DIODE,RECTIFIERS RS4FS BK R4 1500V 2.5A
DIODE,RECTIFIERS RU4JGF TP
DIODE,RECTIFIERS RGP15J TP
DIODE,RECTIFIERS RGP15J TP
DIODE,RECTIFIERS RGP15G TP
DIODE,RECTIFIERS RGP15G TP
DIODE,RECTIFIERS TVR06J TP
DIODE,SWITCHING 1N4148 TP GRANDE 20V
DIODE,SWITCHING 1N4148 TP GRANDE 20V
DIODE,RECTIFIERS EU1DGR TP
DIODE,RECTIFIERS EU1DGR TP
DIODE,SWITCHING 1N4148 TP GRANDE 20V
DIODE,RECTIFIERS TVR06J TP
DIODE,SWITCHING 1N4148 TP GRANDE 20V
DIODE,RECTIFIERS RU2JGF
DIODE,D4L20U SHINDENGEN
DIODE,D4L20U SHINDENGEN
DIODE,RECTIFIERS TVR06J TP
DIODE,D4L20U SHINDENGEN
IC
DIODE
TRANSISTOR

- 25 -
LOCA. NO PART NO DESCRIPTION
Q806
Q807
Q853
Q901
Q1106
QP01
QP02
QP03
QP04
QP05
C01
C02
C03
C04
C07
C08
C10
“
C11
C14
C16
C17
C22
C23
C24
C25
C27
C28
C29
C30
C102
C103
C104
C105
C106
C107
C108
C109
C110
C111
C114
C120
C121
C125
C127
C130
C180
C181
C183
C184
0TR102009AB
0TR102009AB
0TR127009AA
0TR198009BA
0TR733009AA
0TR387500AA
0TR387500AA
0TR387500AA
0TR387500AA
0TR387500AA
0CC0500K115
0CC0500K115
0CE335DK618
0CN1020K519
0CN1030F679
0CN1030F679
0CN8200K519
0CX4700K409
0CE107DD618
0CE476DF618
0CN4720F569
0CE106DK618
0CE107DD618
0CE107DD618
0CE475DK618
0CN1040K949
0CE476DF618
0CN1030F679
0CE107DD618
0CE226DF618
0CX4700K409
0CX4700K409
0CN1030F679
0CN1030F679
0CN1030F679
0CN1030F679
0CE476DD618
0CE475DK618
0CE476DK618
0CN1030F679
0CE476DD618
0CN1030F679
0CE474DK618
0CN1040K949
0CN1030F679
0CN1030F679
0CN1020K519
0CN2210K519
0CN1040K949
0CE105DK618
TR,KRC102M,TP(KRC1202),KEC
TR,KRC102M,TP(KRC1202),KEC
TR,KTA1270-TP-Y (KTA562TM)KEC
TR,2SA1980Y TP AUK - -
TR,KSA733C-Y TP SAMSUNG TO-92
TR,2SC3875S(ALY)
TR,2SC3875S(ALY)
TR,2SC3875S(ALY)
TR,2SC3875S(ALY)
TR,2SC3875S(ALY)
5P 50V D NP0 TS
5P 50V D NP0 TS
3.3UF STD 50V 20% FL TP 5
1000P 50V K B TA52
10000P 16V M Y TA52
10000P 16V M Y TA52
82P 50V K B TA52
47P 50V J SL TA52
100UF STD 10V M FL TP5
47UF STD 16V M FL TP5
4700P 16V K X TA52
10UF STD 50V M FL TP5
100UF STD 10V M FL TP5
100UF STD 10V M FL TP5
4.7UF STD 50V 20% FL TP 5
0.1M 50V Z F TA52
47UF STD 16V M FL TP5
10000P 16V M Y TA52
100UF STD 10V M FL TP5
22UF STD 16V M FL TP5
47P 50V J SL TA52
47P 50V J SL TA52
10000P 16V M Y TA52
10000P 16V M Y TA52
10000P 16V M Y TA52
10000P 16V M Y TA52
47UF STD 10V 20% FL TP 5
4.7UF STD 50V 20%
47UF STD 50V M FL TP5
10000P 16V M Y TA52
47UF STD 10V 20% FL TP 5
10000P 16V M Y TA52
0.4700UF STD 50V M FL TP5
0.1M 50V Z F TA52
10000P 16V M Y TA52
10000P 16V M Y TA52
1000P 50V K B TA52
220P 50V K B TA52
0.1M 50V Z F TA52
1UF STD 50V M FL TP5
LOCA. NO PART NO DESCRIPTION
C201
C209
C210
C211
C213
C215
C216
C227
C228
C229
C230
C245
C246
C248
C249
C301
C302
C303
C304
C305
C306
C308
C309
C310
C311
C401
C402
C403
C405
“(29”)
C406
C407
C408
C409
C410
C411
“(29”)
C413
C415
C416
C419
C420
C422
C501
C502
C503
C504
C505
C506
C508
C509
C510
0CE227DF618
0CN1050K949
0CE227DF618
0CN4710K519
0CN4710K519
0CN4710K519
0CN4710K519
0CE226DF618
0CE226DF618
0CE226DF618
0CE226DF618
0CN4710K519
0CN4710K519
0CN4710K519
0CN4710K519
0CQ1031N509
0CQ3341N401
0CE107BK618
0CQ6821N509
0CQ1021N509
0CQ3331N509
0CE476DK618
0CN4710K519
0CQ1031N509
0CQ1031N509
0CE105DK618
0CE475DK618
0CQ1521N509
181-015R
181-015Q
181-091Y
181-010A
0CE6851K652
0CK2220W515
0CE105CR636
181-038K
0CF5641U470
0CE107DJ618
0CE108DH618
181-009R
0CE108DH618
181-010B
0CE475DR618
0CE107DD618
0CN1040K949
0CN1050K949
0CN1050K949
0CN1040K949
0CN1040K949
0CN1050K949
0CN1050K949
0CN1010K519
220UF STD 16V M FL
1UF D 50V 80%,-20% F(Y5V) TA52
220UF STD 16V M FL TP5
470P 50V K B TA52
470P 50V K B TA52
470P 50V K B TA52
470P 50V K B TA52
22UF STD 16V M FL TP5
22UF STD 16V M FL TP5
22UF STD 16V M FL TP5
22UF STD 16V M FL TP5
470P 50V K B TA52
470P 50V K B TA52
470P 50V K B TA52
470P 50V K B TA52
0.01U 100V K POLY TP
0.33U 100V J POLY F5
100UF KME 50V M FL TP5
0.0068U 100V K POLY TP
0.001U 100V K POLY TP
0.033U 100V K POLY TP
47UF STD 50V M FL TP5
470P 50V K B TA52
0.01U 100V K POLY TP
0.01U 100V K POLY TP
1UF STD 50V M FL TP5
4.7UF STD 50V 20% FL TP 5
0.0015U 100V K POLY TP
0.022UF 1.6KV H M/PP NI FM20
0.02UF 1.6KV H M/PP
R 680PF 2KV 10%,-10% R/TP TP7.
PP 400V 0.022UF J
6.8UF SM,SA 50V 20% FM7.5 BP(S
2200P 500V K B TS
1UF SHL,SD 250V 20% BP(D) TP F
0.56UF D 250V J M/PP FM20
0.56UF D 400V 5%
100UF STD 35V M FL TP5
1000UF STD 25V M FL TP5
PP 200V 0.022UF K
1000UF STD 25V M FL TP5
PP 400V 0.056UF J
4.7UF STD 250V 20% FL TP 5
100UF STD 10V M FL TP5
0.1M 50V Z F TA52
1UF D 50V 80%,-20% F(Y5V) TA52
1UF D 50V 80%,-20% F(Y5V) TA52
0.1M 50V Z F TA52
0.1M 50V Z F TA52
1UF D 50V 80%,-20% F(Y5V) TA52
1UF D 50V 80%,-20% F(Y5V) TA52
100P 50V K B TA52
For Capacitor & Resistors,
the charactors at 2nd and 3rd
digit in the P/No. means as
follows;
CC, CX, CK, CN : Ceramic
CQ : Polyestor
CE : Electrolytic
RD : Carbon Film
RS : Metal Oxide Film
RN : Metal Film
RF : Fusible
CAPACITOR

- 26 -
LOCA. NO PART NO DESCRIPTION
C511
C512
C513
C514
C515
C516
C517
C518
C520
C521
C522
C523
C559
C561
C562
C563
C564
C565
C568
C601
C604
C605
C606
C612
C621
C622
C650
C651
C663
C666
C667
C668
C670
C671
C672
C673
C674
C675
C676
C677
C678
C679
C681
C685
C686
C687
C688
C689
C690
C803
C804
C806
0CN1050K949
0CN1010K519
0CN1050K949
0CN1050K949
0CN1050K949
0CN1030F679
0CQ6831N509
0CQ6831N509
0CN1020K519
0CN1010K519
0CN1010K519
0CN1010K519
0CQ6831N509
0CQ2242K439
0CN2210K519
0CN2210K519
0CN2210K519
0CN2210K519
0CE107DF618
0CE226DF618
0CE475DK618
0CQ3321N509
0CF2241L438
0CE477DH618
0CQ3321N509
0CF2241L438
0CN1030F679
0CN1030F679
0CE107DD618
0CE335DK618
0CN3320F569
0CN3320F569
0CE105DK618
0CE107DD618
0CE105DK618
0CF3341L438
0CF3341L438
0CE106DF618
0CF3341L438
0CF3341L438
0CF3341L438
0CF3341L438
0CE106DF618
0CE106DF618
0CX5600K409
0CX5600K409
0CX5600K409
0CC0200K115
0CC0200K115
181-091U
0CE337KV6A0
181-014Y
1UF D 50V 80%,-20% F(Y5V) TA52
100P 50V K B TA52
1UF D 50V 80%,-20% F(Y5V) TA52
1UF D 50V 80%,-20% F(Y5V) TA52
1UF D 50V 80%,-20% F(Y5V) TA52
10000P 16V M Y TA52
0.068U 100V K POLY TP
0.068U 100V K POLY TP
1000P 50V K B TA52
100P 50V K B TA52
100P 50V K B TA52
100P 50V K B TA52
0.068U 100V K POLY TP
0.22UF S 50V 5% M/PE NI TP5
220P 50V K B TA52
220P 50V K B TA52
220P 50V K B TA52
220P 50V K B TA52
100UF STD 16V M FL TP5
22UF STD 16V M FL TP5
4.7UF STD 50V 20% FL TP 5
0.0033U 100V K POLY TP
0.22UF D 63V 5% TP 5 M/PE NI
470UF STD 25V M FL TP5
0.0033U 100V K POLY TP
0.22UF D 63V 5% TP 5 M/PE NI
10000P 16V M Y TA52
10000P 16V M Y TA52
100UF STD 10V M FL TP5
3.3UF STD 50V 20% FL TP 5
3300P 16V K X TA52
3300P 16V K X TA52
1UF STD 50V M FL TP5
100UF STD 10V M FL TP5
1UF STD 50V M FL TP5
0.33UF D 63V 5% TP 5 M/PE NI
0.33UF D 63V 5% TP 5 M/PE NI
10UF STD 16V M FL TP5
0.33UF D 63V 5% TP 5 M/PE NI
0.33UF D 63V 5% TP 5 M/PE NI
0.33UF D 63V 5% TP 5 M/PE NI
0.33UF D 63V 5% TP 5 M/PE NI
10UF STD 16V M FL TP5
10UF STD 16V M FL TP5
56P 50V J SL TA52
56P 50V J SL TA52
56P 50V J SL TA52
2P 50V D NP0 TS
2P 50V D NP0 TS
R 220PF 2KV 10%,-10% R/TP TP7.
330UF SLT 450V M VNSN BULK
MPP 1.6KV 0.0015UF J
LOCA. NO PART NO DESCRIPTION
C807
C808
C809
C813
C814
C815
C816
C818
C820
C822
C840
C854
C855
C857
C858
C860
C861
C862
C864
C865
C867
C871
C872
C873
C874
C901
C902
C903
C904
C920
C921
C922
C923
C924
C925
C926
C927
C928
C929
C930
C1103
C1206
C1207
C1208
C1240
C1241
C1242
CP08
CP09
CP10
CP11
CP12
0CK4710K515
0CE107BJ618
181-091D
0CK10201515
181-506K
181-091C
0CK10201515
181-120K
0CK2220W515
0CE226DD618
0CN1010K519
0CE107DF618
0CE107DD618
0CE108BF618
0CE108BF618
0CE108BF618
0CE108DF618
0CE335CK636
0CE108BJ618
181-091Q
0CE227DK618
0CE227DP61A
0CE107CP618
0CQ1041N509
181-091Y
0CE475DR618
0CQ1044R539
181-033S
0CE475DR618
0CN1030F679
0CE107DF618
0CN1510K519
0CE107DJ618
0CE107DF618
0CK1030W510
0CE106DP618
0CK1010W515
0CE107DF618
0CK1030W510
0CE106DP618
0CE107DD618
0CN1040K949
0CN3310K519
0CE476DF618
0CN2210K519
0CN2210K519
0CE106DF618
0CE476DF618
0CE107DD618
0CE337DD618
0CN1030F679
0CN1030F679
470PF 50V K B TR
100UF KME 35V M FL TP5
DEHR33A102KN2A 1000PF 1KV 10%,
1000P 1KV K B TS
ECQ-U2A104MVA 0.10UF D 250V M
DEHR33A471KN2A 470PF 1KV 10%,-
1000P 1KV K B TS
2200PF 4KV M E FMTW LEAD 4.5
2200P 500V K B TS
22UF STD 10V 20% FL TP 5
100P 50V K B TA52
100UF STD 16V M FL TP5
100UF STD 10V M FL TP5
1000UF KME 16V M FL TP5
1000UF KME 16V M FL TP5
1000UF KME 16V M FL TP5
1000UF STD 16V M FL TP5
3.3UF SHL,SD 50V 20% FM5
1000UF KME 35V M FL TP5
R 470PF 1KV 10%,-10% R/TP TP5
220UF STD 50V M FL TP5
220UF STD 160V 20% FL TP 7.5
100U SHL 160V M FL TP5
0.1U 100V K POLY TP
R 680PF 2KV 10%,-10% R/TP TP7.
4.7UF STD 250V 20% FL TP 5
0.1UF TE 250V K M/PE NI TP5
2KV B 122K TP7.5
4.7UF STD 250V 20% FL TP 5
10000P 16V M Y TA52
100UF STD 16V M FL TP5
150P 50V K B TA52
100UF STD 35V M FL TP5
100UF STD 16V M FL TP5
0.01U 500V K B S
10UF STD 160V M FL TP5
100P 500V K B TS
100UF STD 16V M FL TP5
0.01U 500V K B S
10UF STD 160V M FL TP5
100UF STD 10V M FL TP5
0.1M 50V Z F TA52
330P 50V K B TA52
47UF STD 16V M FL TP5
220P 50V K B TA52
220P 50V K B TA52
10UF STD 16V M FL TP5
47UF STD 16V M FL
100UF STD 10V M FL
330UF STD 10V M FL
10000P 16V M Y
10000P 16V M Y
For Capacitor & Resistors,
the charactors at 2nd and 3rd
digit in the P/No. means as
follows;
CC, CX, CK, CN : Ceramic
CQ : Polyestor
CE : Electrolytic
RD : Carbon Film
RS : Metal Oxide Film
RN : Metal Film
RF : Fusible

- 27 -
LOCA. NO PART NO DESCRIPTION
CP13
CP21
CP22
CP25
CP26
CP27
CP29
CP30
CP32
CP33
CP101
CP104
CP105
CP106
CP108
CP109
CP112
CP801
R1204
R1205
J125
J134
J219
J1203
L01
L04
L05
L08
L101
L102
L103
L121
L210
L211
L212
L213
L214
L218
L219
L241
L242
L401
L402
“(29”)
L509
L510
L512
L663
L810
L853
0CN1030F679
0CE476DF618
0CE476DF618
0CE476DF618
0CE105DK618
0CE105DK618
181-442Z
181-442Z
0CE226DF618
0CE226DF618
0CE106DF618
0CE106DF618
0CE106DF618
0CE107DF618
0CE106DF618
0CE106DF618
0CE106DF618
181-506J
0CN4710K519
0CN4710K519
0LA0101K119
0LA0102K139
0LA0680K119
0LA0391K119
0LA0102K119
0LA0102K119
0LA0102K139
0LA0102K119
0LA0102K139
0LA0102K139
0LA0102K139
0LA0102K139
0LA0102K119
0LA0102K119
0LA0102K049
0LA0102K119
0LA0102K119
0LA0102K119
0LA0102K119
0LA0102K119
0LA0102K119
150-717K
150-L01D
6140VE0001W
0LA0102K119
0LA0102K119
0LA0102K139
0LA0102K119
0LA0102K119
150-C02F
10000P 16V M Y
47UF STD 16V M FL
47UF STD 16V M FL
47UF STD 16V M FL
1UF STD 50V M FL
1UF STD 50V M FL
ECQ-B1H104KF3
ECQ-B1H104KF3
22UF STD 16V M FL TP5
22UF STD 16V M FL TP5
10UF STD 16V M FL TP5
10UF STD 16V M FL TP5
10UF STD 16V M FL TP5
100UF STD 16V M FL TP5
10UF STD 16V M FL TP5
10UF STD 16V M FL TP5
10UF STD 16V M FL TP5
ECQ-U 2A224KVA 0.22UF 250V 10%
470P 50V K B TA52
470P 50V K B TA52
INDUCTOR,1UH K 2.3*3.4 TP
INDUCTOR,10UH K 4*10.5 TP
INDUCTOR,0.68UH K 2.3*3.4 TP
INDUCTOR,3.9UH K 2.3*3.4 TP
INDUCTOR,10UH K 2.3*3.4 TP
INDUCTOR,10UH K 2.3*3.4 TP
INDUCTOR,10UH K 4*10.5 TP
INDUCTOR,10UH K 2.3*3.4 TP
INDUCTOR,10UH K 4*10.5 TP
INDUCTOR,10UH K 4*10.5 TP
INDUCTOR,10UH K 4*10.5 TP
INDUCTOR,10UH K 4*10.5 TP
INDUCTOR,10UH K 2.3*3.4 TP
INDUCTOR,10UH K 2.3*3.4 TP
INDUCTOR,10UH 10% TP 5.0X14 TA52
INDUCTOR,10UH K 2.3*3.4 TP
INDUCTOR,10UH K 2.3*3.4 TP
INDUCTOR,10UH K 2.3*3.4 TP
INDUCTOR,10UH K 2.3*3.4 TP
INDUCTOR,10UH K 2.3*3.4 TP
INDUCTOR,10UH K 2.3*3.4 TP
COIL,CHOKE 1.1UH PHY TURN
COIL,LINEARITY 20UH 1PHY 1TURN
COIL,LINEARITY 20UH
INDUCTOR,10UH K 2.3*3.4 TP
INDUCTOR,10UH K 2.3*3.4 TP
INDUCTOR,10UH K 4*10.5 TP
INDUCTOR,10UH K 2.3*3.4 TP
INDUCTOR,10UH K 2.3*3.4 TP
COIL,CHOKE 82UH PHY TURN
LOCA. NO PART NO DESCRIPTION
L1203
L1204
L1207
L1243
L1244
LP01
LP12
LP13
LP14
T401
T402
T802
P03A
P03B
P06A
P07A
P07B
P08A
P08B
P101A
P102
P402A
P402B
P601
P602
P801A
P801B
P802A
P802B
P901
P903
P920
PP801A
PP801B
PP802A
PP802B
PP802
PP803
FR402
FR403
FR406
FR413
FR901
“(29”)
J128
J130
J137
J148
0LA0102K119
0LA0102K119
0LA0331K119
0LA0472K119
0LA0472K119
0LA0472K119
0LA0102K119
0LA0102K119
0LA0102K119
151-C02F
6174V-5003A
6170VMCB01R
366-921J
387-A10J
366-932F
366-932D
387-A05J
366-932E
387-A06J
387-B04K
366-009D
366-921G
387-A08H
366-932B
366-932C
366-009D
366-009D
366-009D
366-009D
366-009D
366-009D
366-932B
366-009D
366-009D
366-009D
366-009D
6631V23001L
366-009D
0RF0101K607
0RP0050H709
0RF0121K607
0RP0050H709
0RF0470K607
0RF0121K607
0RD1002F609
0RD1002F609
0RD1000F609
0RD3900F609
INDUCTOR,10UH K 2.3*3.4 TP
INDUCTOR,10UH K 2.3*3.4 TP
INDUCTOR,3.3UH K 2.3*3.4 TP
INDUCTOR,47UH K 2.3*3.4 TP
INDUCTOR,47UH K 2.3*3.4 TP
INDUCTOR,47UH K 2.3*3.4 TP
INDUCTOR,10UH K 2.3*3.4 TP
INDUCTOR,10UH K 2.3*3.4 TP
INDUCTOR,10UH K 2.3*3.4 TP
TRANSFORMER,H-DRIVE,EI-19,BULK
FBT BSC28-N2325 29” YINYANG 6003LB
TRANSFORMER,SMPS EER5345 340UH 115V
CONNECTOR (CIRC),2.5MM 10P GIL-G
CONNECTOR ASSY,10P 500MM H-B UL 1007
CONNECTOR (CIRC),IL-G LGC 7 2.5S STICK
CONNECTOR (CIRC),2.5MM 5P GIL-G
CONNECTOR ASSY,5P (L=500)
CONNECTOR (CIRC),2.5MM 6P GIL-G
CONNECTOR ASSY,6P (L=500)
CONNECTOR ASSY,4P 600MM H-B
CONNECTOR (CIRC),2.36PAI 1P
CONNECTOR (CIRC),2.5MM 8P
CONNECTOR ASSY,8P (L=450)
CONNECTOR (CIRC),2.5MM 3P
CONNECTOR (CIRC),2.5MM 4P
CONNECTOR (CIRC),2.36PAI 1P
CONNECTOR (CIRC),2.36PAI 1P
CONNECTOR (CIRC),2.36PAI 1P
CONNECTOR (CIRC),2.36PAI 1P
CONNECTOR (CIRC),2.36PAI 1P
CONNECTOR (CIRC),2.36PAI 1P
CONNECTOR (CIRC),2.5MM 3P G
CONNECTOR (CIRC),2.36PAI 1P
CONNECTOR (CIRC),2.36PAI 1P
CONNECTOR (CIRC),2.36PAI 1P
CONNECTOR (CIRC),2.36PAI 1P
CONNECTOR ASSY,2P 300MM NYLON 10 UL
CONNECTOR (CIRC),2.36PAI 1P
1 OHM 2 W 5.00% TA62
0.05 OHM 1/2 W 10% TA52
1.2 OHM 2 W 5.00% TA62
0.05 OHM 1/2 W 10% TA52
0.47 OHM 2 W 5.00% TA62
1.2 OHM 2 W 5.00% TA62
10K OHM 1/6 W 5.00% TA52
10K OHM 1/6 W 5.00% TA52
100 OHM 1/6 W 5.00% TA52
390 OHM 1/6 W 5.00% TA52
For Capacitor & Resistors,
the charactors at 2nd and 3rd
digit in the P/No. means as
follows;
CC, CX, CK, CN : Ceramic
CQ : Polyestor
CE : Electrolytic
RD : Carbon Film
RS : Metal Oxide Film
RN : Metal Film
RF : Fusible
RESISTOR
CONNECTOR
COIL & TRANSFORMER

- 28 -
LOCA. NO PART NO DESCRIPTION
J149
J151
J163
J165
J167
J170
J175
J192
J207
J210
J215
J216
J318
L1102
R01
R02
R06
R07
R08
R09
R10
R11
R12
R18
R24
R42
R51
R80
R90
R91
R94
R95
R102
R104
R110
R111
R116
R119
R123
R126
R127
R128
R129
R130
R131
R132
R133
R135
R136
R137
R140
R180
0RD1000F609
0RD1800F609
0RD1000F609
0RD1000F609
0RD1000F609
0RD1000F609
0RD1000F609
0RD1000F609
0RD1000F609
0RD4702F609
0RD1001F609
0RD1001F609
0RD1000F609
0RD0472F609
0RD1000F609
0RD1000F609
0RD3001F609
0RD1002F609
0RD2001F609
0RD2001F609
0RD1000F609
0RD1000F609
0RD1001F609
0RD1000F609
0RD1002F609
0RD0101F609
0RD3301F609
0RD3301F609
0RD1000F609
0RD1000F609
0RD1000F609
0RD1001F609
0RD5100F609
0RD5600H609
0RD1000F609
0RD1002F609
0RD4701F609
0RD0102F609
0RD2201F609
0RD1001F609
0RD1001F609
0RD0222F609
0RD1000F609
0RD1000F609
0RD1000F609
0RD4700F609
0RD4700F609
0RD5600H609
0RD1002F609
0RD1002F609
0RD0102F609
0RD1001F609
100 OHM 1/6 W 5.00% TA52
180 OHM 1/6 W 5.00% TA52
100 OHM 1/6 W 5.00% TA52
100 OHM 1/6 W 5.00% TA52
100 OHM 1/6 W 5.00% TA52
100 OHM 1/6 W 5.00% TA52
100 OHM 1/6 W 5.00% TA52
100 OHM 1/6 W 5.00% TA52
100 OHM 1/6 W 5.00% TA52
47KOHM 1/6 W 5.00% TA52
1K OHM 1/6 W 5.00% TA52
1K OHM 1/6 W 5.00% TA52
100 OHM 1/6 W 5.00% TA52
47 OHM 1/6 W 5.00% TA52
100 OHM 1/6 W 5.00% TA52
100 OHM 1/6 W 5.00% TA52
3K OHM 1/6 W 5.00% TA52
10K OHM 1/6 W 5.00% TA52
2K OHM 1/6 W 5.00% TA52
2K OHM 1/6 W 5.00% TA52
100 OHM 1/6 W 5.00% TA52
100 OHM 1/6 W 5.00% TA52
1K OHM 1/6 W 5.00% TA52
100 OHM 1/6 W 5.00% TA52
10K OHM 1/6 W 5.00% TA52
1 OHM 1/6 W 5.00% TA52
3.3K OHM 1/6 W 5.00% TA52
3.3K OHM 1/6 W 5.00% TA52
100 OHM 1/6 W 5.00% TA52
100 OHM 1/6 W 5.00% TA52
100 OHM 1/6 W 5.00% TA52
1K OHM 1/6 W 5.00% TA52
510 OHM 1/6 W 5.00% TA52
560 OHM 1/2W 5
100 OHM 1/6 W 5.00% TA52
10K OHM 1/6 W 5.00% TA52
4.7K OHM 1/6W 5
10 OHM 1/6 W 5.00% TA52
2.2K OHM 1/6W 5
1K OHM 1/6 W 5.00% TA52
1K OHM 1/6 W 5.00% TA52
22 OHM 1/6 W 5.00% TA52
100 OHM 1/6 W 5.00% TA52
100 OHM 1/6 W 5.00% TA52
100 OHM 1/6 W 5.00% TA52
470 OHM 1/6 W 5.00% TA52
470 OHM 1/6 W 5.00% TA52
560 OHM 1/2 W 5.00% TA52
10K OHM 1/6 W 5.00% TA52
10K OHM 1/6 W 5.00% TA52
10 OHM 1/6W 5
1K OHM 1/6 W 5.00% TA52
LOCA. NO PART NO DESCRIPTION
R181
R183
R184
R185
R186
R187
R188
R189
R190
R191
R192
R193
R201
R202
R205
R206
R207
R208
R209
R210
R211
R212
R213
R214
R215
R216
R218
R219
R220
R301
R302
R305
R306
R307
R309
R310
R311
R312
R313
R315
R316
R317
R319
R320
R321
R322
R323
R324
R325
R326
R327
R328
0RD3002F609
0RD1003F609
0RD1801F609
0RD1801F609
0RD4701F609
0RD1801F609
0RD2202F609
0RD5602F609
0RD5103F609
0RD1000F609
0RD4701F609
0RD4701F609
0RD0682F609
0RD2200H609
0RD3302F609
0RD0752F609
0RD0752F609
0RD0752F609
0RD0752F609
0RD0682F609
0RD1000F609
0RD3901F609
0RD1001F609
0RD0752F609
0RD2200F609
0RD1000F609
0RD0752F609
0RD0752F609
0RD0752F609
0RD2201F609
0RD0101H609
0RN4700F409
0RD1002F609
0RD2202F609
0RD4701F609
0RD0392F609
0RN0151H609
0RN0471H609
0RS3900J607
0RD1000F609
0RD2702F609
0RD2001F609
0RN8202F409
0RD1001F609
0RS0561K619
0RD1501F609
0RD2702F609
0RD4700F609
0RS2701H609
0RS1501H609
0RS1501H609
0RN8201F609
30K OHM 1/6 W 5.00% TA52
100K OHM 1/6 W 5.00% TA52
1.8K OHM 1/6 W 5.00% TA52
1.8K OHM 1/6 W 5.00% TA52
4.7K OHM 1/6 W 5.00% TA52
1.8K OHM 1/6 W 5.00% TA52
22K OHM 1/6 W 5.00% TA52
56K OHM 1/6 W 5.00% TA52
510K OHM 1/6 W 5.00% TA52
100 OHM 1/6 W 5.00% TA52
4.7K OHM 1/6 W 5.00% TA52
4.7K OHM 1/6 W 5.00% TA52
68 OHM 1/6 W 5.00% TA52
220 OHM 1/2 W 5.00% TA52
33K OHM 1/6 W 5.00% TA52
75 OHM 1/6 W 5.00% TA52
75 OHM 1/6 W 5.00% TA52
75 OHM 1/6 W 5.00% TA52
75 OHM 1/6 W 5.00% TA52
68 OHM 1/6 W 5.00% TA52
100 OHM 1/6 W 5.00% TA52
3.9K OHM 1/6 W 5.00% TA52
1K OHM 1/6 W 5.00% TA52
75 OHM 1/6 W 5.00% TA52
220 OHM 1/6 W 5.00% TA52
100 OHM 1/6 W 5.00% TA52
75 OHM 1/6 W 5.00% TA52
75 OHM 1/6 W 5.00% TA52
75 OHM 1/6 W 5.00% TA52
2.2K OHM 1/6 W 5.00% TA52
1 OHM 1/2 W 5.00% TA52
470 OHM 1/6 W 1.00% TA52
10K OHM 1/6 W 5.00% TA52
22K OHM 1/6 W 5.00% TA52
4.7K OHM 1/6 W 5.00% TA52
39 OHM 1/6 W 5.00% TA52
1.5 OHM 1/2 W 5.00% TA52
4.7 OHM 1/2 W 5.00% TA52
390 OHM 1 W 5.00% TA62
100 OHM 1/6 W 5.00% TA52
27K OHM 1/6 W 5.00% TA52
2K OHM 1/6 W 5.00% TA52
82K OHM 1/6 W 1.00% TA52
1K OHM 1/6 W 5.00% TA52
5.6 OHM 2 W 5% TR
1.5K OHM 1/6 W 5.00% TA52
27K OHM 1/6 W 5.00% TA52
470 OHM 1/6 W 5.00% TA52
2.7K OHM 1/2 W 5.00% TA52
1.5K OHM 1/2 W 5.00% TA52
1.5K OHM 1/2 W 5.00% TA52
8.2K OHM 1/6 W 5.00% TA52
For Capacitor & Resistors,
the charactors at 2nd and 3rd
digit in the P/No. means as
follows;
CC, CX, CK, CN : Ceramic
CQ : Polyestor
CE : Electrolytic
RD : Carbon Film
RS : Metal Oxide Film
RN : Metal Film
RF : Fusible

R330
R331
R402
R403
R404
R405
R408
R409
R410
“(29”)
R411
R413
R414
R415
R416
R417
R419
R420
R509
R512
R513
R517
R519
R523
R525
R526
R528
R531
R532
R533
R534
R537
R541
R542
R543
R544
R545
R546
R548
R549
R550
R552
R553
R554
R556
R557
R558
R559
R560
R570
R571
R572
R601
R602
R603
R604
R607
R608
R609
R610
R611
R624
R629
R662
R663
R664
R680
R681
R801
R802
R803
R804
R805
R806
R807
R808
R809
R811
R813
R821
R822
R830
R831
R832
R833
R850
R852
R858
R862
R863
R869
R901
R902
R903
R904
R905
R906
R907
R908
R909
R910
R911
R912
R913
- 29 -
LOCA. NO PART NO DESCRIPTION
0RD3001F609
0RD2401F609
0RD1001F609
0RD5600H609
0RD0332H609
0RS1000K619
0RS0221K607
0RS1801H609
0RMZVBK002C
0RMZVBK002D
0RS5102H609
0RS2202H609
0RS1001H609
0RD1002F609
0RD1001F609
0RD8203F609
0RD7501H609
0RS0472K607
0RD0752F609
0RD0752F609
0RD0752F609
0RD3000F609
0RD1001F609
0RD1002F609
0RD6801F609
0RD2702F609
0RD6801F609
0RD1201F609
0RD1200F609
0RD2201F609
0RD1000F609
0RD2202F609
0RD2700F609
0RD2200F609
0RD2202F609
0RD0332F609
0RD1800F609
0RD0472F609
0RD4300F609
0RD1800F609
0RD0472F609
0RD4300F609
0RD1800F609
0RD0472F609
0RD4300F609
0RD2701F609
0RD0222F609
0RD1001F609
0RD4301F609
0RD1800F609
0RD3901F609
0RD0822F609
3K OHM 1/6 W 5.00% TA52
2.4K OHM 1/6 W 5.00% TA52
1K OHM 1/6 W 5.00% TA52
560 OHM 1/2 W 5.00% TA52
33 OHM 1/2 W 5.00% TA52
100 OHM 2 W 5% TR
2.2 OHM 2 W 5.00% TA62
1.8K OHM 1/2 W 5.00% TA52
6.8K OHM 5W +/-5% RSR V-TYPE
15K OHM 5W +/-5% RSR V-TYPE
51K OHM 1/2 W 5.00% TA52
22K OHM 1/2 W 5.00% TA52
1K OHM 1/2 W 5.00% TA52
10K OHM 1/6 W 5.00% TA52
1K OHM 1/6 W 5.00% TA52
820K OHM 1/6 W 5.00% TA52
7.5K OHM 1/2 W 5.00% TA52
47 OHM 2 W 5.00% TA62
75 OHM 1/6 W 5.00% TA52
75 OHM 1/6 W 5.00% TA52
75 OHM 1/6 W 5.00% TA52
300 OHM 1/6 W 5.00% TA52
1K OHM 1/6 W 5.00% TA52
10K OHM 1/6 W 5.00% TA52
6.8K OHM 1/6 W 5.00% TA52
27K OHM 1/6 W 5.00% TA52
6.8K OHM 1/6 W 5.00% TA52
1.2K OHM 1/6 W 5.00% TA52
120 OHM 1/6 W 5.00% TA52
2.2K OHM 1/6 W 5.00% TA52
100 OHM 1/6 W 5.00% TA52
22K OHM 1/6 W 5.00% TA52
270 OHM 1/6 W 5.00% TA52
220 OHM 1/6 W 5.00% TA52
22K OHM 1/6 W 5.00% TA52
33 OHM 1/6 W 5.00% TA52
180 OHM 1/6 W 5.00% TA52
47 OHM 1/6 W 5.00% TA52
430 OHM 1/6 W 5.00% TA52
180 OHM 1/6 W 5.00% TA52
47 OHM 1/6 W 5.00% TA52
430 OHM 1/6 W 5.00% TA52
180 OHM 1/6 W 5.00% TA52
47 OHM 1/6 W 5.00% TA52
430 OHM 1/6 W 5.00% TA52
2.7K OHM 1/6 W 5.00% TA52
22 OHM 1/6 W 5.00% TA52
1K OHM 1/6 W 5.00% TA52
4.3K OHM 1/6 W 5.00% TA52
180 OHM 1/6 W 5.00% TA52
3.9K OHM 1/6 W 5.00% TA52
82 OHM 1/6W 5
LOCA. NO PART NO DESCRIPTION
0RD1001F609
0RD1002F609
0RD1001F609
0RD3301F609
0RS0681H609
0RD3301F609
0RD6201F609
0RD4702F609
0RD4702F609
0RD6201F609
0RD0912F609
0RD1000F609
0RD1000F609
0RD1002F609
0RD1000F609
0RD1000F609
0RKZVTA001K
180-822M
0RD0102H609
0RD4701F609
0RD1001F609
180-A01C
0RKZVTA001C
0RD3301F609
0RS2402K619
0RS2402K619
0RD1002F609
0RD3601F609
0RD3301F609
0RP0050H709
0RP0050H709
0RP0020J809
0RP0050H709
0RD0471F609
0RS0102K619
0RD0471F609
0RD5601F609
0RD2001F609
0RD4701F609
0RD2200F609
0RD2200F609
0RD2200F609
0RD4700F609
0RD7501F609
0RD1000F609
0RD1000F609
0RD1000F609
0RCZVTA002D
0RCZVTA002D
0RCZVTA002D
0RD2204H609
0RD4701F609
1K OHM 1/6 W 5.00% TA52
10K OHM 1/6 W 5.00% TA52
1K OHM 1/6 W 5.00% TA52
3.3K OHM 1/6 W 5.00% TA52
6.8 OHM 1/2 W 5.00% TA52
3.3K OHM 1/6 W 5.00% TA52
6.2K OHM 1/6 W 5.00% TA52
47K OHM 1/6 W 5.00% TA52
47K OHM 1/6 W 5.00% TA52
6.2K OHM 1/6 W 5.00% TA52
91 OHM 1/6 W 5.00% TA52
100 OHM 1/6 W 5.00% TA52
100 OHM 1/6 W 5.00% TA52
10K OHM 1/6 W 5.00% TA52
100 OHM 1/6 W 5.00% TA52
100 OHM 1/6 W 5.00% TA52
0.47M OHM 1/2 W 5% TA52 PILKOR
RWR 15W 1.0 OHM J PD
10 OHM 1/2 W 5.00% TA52
4.7K OHM 1/6 W 5.00% TA52
1K OHM 1/6 W 5.00% TA52
2 W RWR G 2W 0.12 J TA31(63)
8.2M OHM 1/2 W 5% TA52 UL PILK
3.3K OHM 1/6 W 5.00% TA52
24K OHM 2 W 5% TR
24K OHM 2 W 5% TR
10K OHM 1/6 W 5.00% TA52
3.6K OHM 1/6 W 5.00% TA52
3.3K OHM 1/6 W 5.00% TA52
0.05 OHM 1/2 W 10% TA52
0.05 OHM 1/2 W 10% TA52
0.02 OHM 1 W 20% TA52
0.05 OHM 1/2 W 10% TA52
4.7 OHM 1/6 W 5.00% TA52
10 OHM 2 W 5% TR
4.7 OHM 1/6 W 5.00% TA52
5.6K OHM 1/6 W 5.00% TA52
2K OHM 1/6 W 5.00% TA52
4.7K OHM 1/6 W 5.00% TA52
220 OHM 1/6 W 5.00% TA52
220 OHM 1/6 W 5.00% TA52
220 OHM 1/6 W 5.00% TA52
470 OHM 1/6 W 5.00% TA52
7.5K OHM 1/6 W 5.00% TA52
100 OHM 1/6 W 5.00% TA52
100 OHM 1/6 W 5.00% TA52
100 OHM 1/6 W 5.00% TA52
1/2 W 1.5K,10%,PLIKOR(HIGH SUR
1/2 W 1.5K,10%,PLIKOR(HIGH SUR
1/2 W 1.5K,10%,PLIKOR(HIGH SUR
2.2M OHM 1/2 W 5.00% TA52
4.7K OHM 1/6 W 5.00% TA52
For Capacitor & Resistors,
the charactors at 2nd and 3rd
digit in the P/No. means as
follows;
CC, CX, CK, CN : Ceramic
CQ : Polyestor
CE : Electrolytic
RD : Carbon Film
RS : Metal Oxide Film
RN : Metal Film
RF : Fusible

- 30 -
LOCA. NO PART NO DESCRIPTION
R921
R922
R923
R924
R925
R926
“(29”)
R1101
R1136
R1143
R1146
R1147
R1148
R1149
R1150
R1202
R1207
R1230
R1231
RP01
RP02
RP03
RP04
RP07
RP08
RP11
RP12
RP13
RP14
RP32
RP33
RP110
RP111
RP113
RP114
RP116
RP122
SWP801
SW1101
SW1102
SW1103
SW1104
SW1105
SW1106
FB202
FB220
FB401
FB801
0RD1000F609
0RD0622F609
0RS0102J607
0RS3300J607
0RS4300J607
0RS3900K607
0RS6800K607
0RD1301F609
0RD4701F609
0RD3300F609
0RD8200F609
0RD3600F609
0RD4300F609
0RD5600F609
0RD1001F609
0RD0752F609
0RD0752F609
0RD2200H609
0RD2200H609
0RD2200F609
0RD2200F609
0RD1000F609
0RD1000F609
0RD2202F609
0RD2202F609
0RD3300F609
0RD0102F609
0RD0102F609
0RD0102F609
0RS0222K619
0RS0222K619
0RD1000F609
0RD1000F609
0RD2200F609
0RD2200F609
0RD2200F609
0RD1000F609
6600VM2002A
140-313A
140-313A
140-313A
140-313A
140-313A
140-313A
125-123A
125-123A
125-022K
125-022K
100 OHM 1/6 W 5.00% TA52
62 OHM 1/6 W 5.00% TA52
10 OHM 1 W 5.00% TA62
330 OHM 1 W 5.00% TA62
430 OHM 1 W 5.00% TA62
390 OHM 2 W 5.00% TA62
680 OHM 2 W 5.00% TA62
1.3K OHM 1/6 W 5.00% TA52
4.7K OHM 1/6 W 5.00% TA52
330 OHM 1/6 W 5.00% TA52
820 OHM 1/6 W 5.00% TA52
360 OHM 1/6 W 5.00% TA52
430 OHM 1/6 W 5.00% TA52
560 OHM 1/6 W 5.00% TA52
1K OHM 1/6 W 5.00% TA52
75 OHM 1/6 W 5.00% TA52
75 OHM 1/6 W 5.00% TA52
220 OHM 1/2 W 5.00% TA52
220 OHM 1/2 W 5.00% TA52
220 OHM 1/6 W 5.00% TA52
220 OHM 1/6 W 5.00% TA52
100 OHM 1/6 W 5.00% TA52
100 OHM 1/6 W 5.00% TA52
22K OHM 1/6 W 5.00% TA52
22K OHM 1/6 W 5.00% TA52
330 OHM 1/6 W 5.00% TA52
10 OHM 1/6 W 5.00% TA52
10 OHM 1/6 W 5.00% TA52
10 OHM 1/6 W 5.00% TA52
22 OHM 2W 5
22 OHM 2W 5
100 OHM 1/6 W 5.00% TA52
100 OHM 1/6 W 5.00% TA52
220 OHM 1/6 W 5.00% TA52
220 OHM 1/6 W 5.00% TA52
220 OHM 1/6 W 5.00% TA52
100 OHM 1/6 W 5.00% TA52
SWITCH,PUSH SDKEA3 IEC 250V 8A HORIZO
SWITCH,TACT 2LEAD 100G(TA) LG C&D NON
SWITCH,TACT 2LEAD 100G(TA) LG C&D NON
SWITCH,TACT 2LEAD 100G(TA) LG C&D NON
SWITCH,TACT 2LEAD 100G(TA) LG C&D NON
SWITCH,TACT 2LEAD 100G(TA) LG C&D NON
SWITCH,TACT 2LEAD 100G(TA) LG C&D NON
FILTER(CIRC),EMC FERRITE BFD3565R2F
FILTER(CIRC),EMC FERRITE BFD3565R2F
FILTER(CIRC),EMC FERRITE 1UH TAPING
FILTER(CIRC),EMC FERRITE 1UH TAPING
LOCA. NO PART NO DESCRIPTION
FB802
FB803
FB1241
L920
LP801
T810
X01
X661
XP01
A1
A1
A1
A1
A2
A2
A2
A4
FP801
JK201
“
JK202
“
JK1203
PA1101
RL801
SK901
TH801
TU101
“
TU102
VDP801
125-022K
125-022K
125-123A
125-022K
150-F06P
150-F06P
6202VDB007B
156-A02M
6202VDB007B
3828VA0325F
3828VA0325G
3828VA0325H
3828VA0325N
6710V00088B
6710V00077Z
6710V00077V
450-018C
0FT4001B51C
6612VJH011K
6612VMH001A
6612VJH011L
6612VJH011C
6613V00008A
6726VH0001A
6920VB1001E
6620VBC003A
163-058D
6700MF0001E
6700MF0001C
6700MF0001D
164-003K
FILTER(CIRC),EMC FERRITE 1UH TAPING
FILTER(CIRC),EMC FERRITE 1UH TAPING
FILTER(CIRC),EMC FERRITE BFD3565R2F
FILTER(CIRC),EMC FERRITE 1UH TAPING
FILTER(CIRC),EMC SQE2930 10MH PHY
FILTER(CIRC),EMC SQE2930 10MH PHY
RESONATOR,CRYSTAL SUNNY RADIAL 20.250MHZ
RESONATOR,CRYSTAL KJE RADIAL 18.432MHZ
RESONATOR,CRYSTAL SUNNY RADIAL 20.250MHZ
MANUAL,OWNERS NEU LG AR/EN 077V/Z
MANUAL,OWNERS IN/REG NO LG IN/EN
MANUAL,OWNERS RUS/BZ03 LG RU/EN 077V/
MANUAL,OWNERS NEU LG FR/EN 077V/Z
REMOTE CONTROLLER WITH TEXT 48K
REMOTE CONTROLLER W/O TEXT,W/O PIP
REMOTE CONTROLLER W/TEXT
ADAPTER,RF UGCOM 1.5KV 5mA .
FUSE,SLOW BLOW 4000MA 250 V 5.2X20
JACK,RCA PPJ109K A/V I/O 6P
JACK,SCART UPJ-R1-018
JACK,RCA PPJ109L A/V I/O 6P
JACK,RCA PPJ109C A/V I/O
JACK ASSY,PMJ014A E/P(ST
REMOTE CONTROLLER RECEIVER 38KHZ .
RELAY,SDT-S-105LMR OEG 5V 0.05A 250V
SOCKET (CIRC),CPT PCS030A 8PIN 14/360
THERMISTOR,03-07MX 7 OHM 20% 80/60
TUNER,TAFD-Z242D LG MULTI FS 4SYS,DI
TUNER,TUAD-Z240D LG MULTI
TUNER,TAFD-Z241P
VARISTOR,SVC621D-14A 620V 0% UL/C
FILTER & CRYSTAL
SWITCH
ACCESSORIES
MISCELLANEOUS

SVC. SHEET : 3854VA0098A-S
SVC. SHEET :

COMPONENT LOCATION GUIDE
C01 ..........B4
C02 ..........B4
C03 ..........B4
C04 ..........B4
C06 ..........E1
C07 ..........B4
C08 ..........B4
C10 ..........B3
C11 ..........B3
C14 ..........B4
C16 ..........B4
C17 ..........B4
C22 ..........B4
C23 ..........C4
C24 ..........C4
C25 ..........C4
C27 ..........B4
C28 ..........C4
C29 ..........B4
C30 ..........C1
C102 ........A5
C103 ........A5
C104 ........A5
C105 ........A5
C106 ........A4
C107 ........A5
C108 ........A5
C109 ........A5
C110 ........A5
C111 ........A4
C112 ........B4
C113 ........A4
C114 ........A4
C115 ........A4
C120 ........A3
C121 ........B5
C122 ........B5
C127 ........A4
C180 ........C2
C181 ........C2
C183 ........C2
C184 ........C2
C201 ........D5
C208 ........C1
C209 ........A4
C210 ........B5
C211 ........C5
C212 ........C5
C213 ........C5
C214 ........C5
C215 ........C5
C216 ........C5
C217 ........C5
C218 ........C5
C219 ........E5
C220 ........D5
C221 ........D5
C222 ........D5
C223 ........D5
C224 ........D5
C225 ........D5
C226 ........D5
C227 ........D5
C228 ........D5
C229 ........D4
C230 ........C3
C231 ........C1
C240 ........C1
C241 ........B1
C242 ........C1
C243 ........C1
C244 ........C1
C245 ........C1
C246 ........C1
C247 ........C1
C248 ........C1
C249 ........C1
C250 ........C3
C301 ........D4
C302 ........D4
C303 ........E4
C304 ........E4
C305 ........D3
C306.........F4
C307 ........D4
C308 ........D4
C309 ........E4
C310 ........D4
C311 ........E4
C401 ........E4
C402........G4
C403........G3
C404.........F4
C405........G4
C406.........F4
C407.........F4
C408 ........E4
C409........G3
C410........G3
C411........G3
C413 ........E5
C414.........F5
C415 ........E4
C416 ........E5
C419 ........E4
C420.........F5
C421 ........E5
C422 ........E5
C450 ........E5
C457 ........D5
C501 ........C3
C502 ........C5
C503 ........C4
C504 ........B5
C505 ........C5
C506 ........C5
C508 ........C5
C509 ........C5
C510 ........C4
C511 ........C4
C512 ........C4
C513 ........C4
C514 ........C4
C515 ........C5
C516 ........C4
C517 ........D4
C518 ........D3
C520 ........C4
C521 ........C4
C522 ........C4
C523 ........C4
C524 ........B5
C559 ........C4
C561 ........C3
C562 ........C3
C563 ........C3
C564 ........B3
C565 ........B3
C568 ........C3
C601 ........A2
C604 ........A3
C605 ........A3
C606 ........A3
C612 ........B2
C613 ........A3
C614 ........A2
C621 ........A3
C622 ........A3
C623 ........A3
C624 ........A2
C625 ........A2
C626 ........A2
C650 ........B3
C651 ........C3
C663 ........B3
C666 ........C3
C667 ........C3
C668 ........C3
C670 ........C2
C671 ........C2
C672 ........C2
C673 ........C2
C674 ........C2
C675 ........C2
C676 ........C2
C677 ........C2
C678 ........C3
C679 ........C2
C681 ........B2
C682 ........C3
C685 ........B3
C686 ........B2
C687 ........B2
C688 ........B2
C689 ........B2
C690 ........B2
C802.........F1
C803.........F2
C804........G2
C805.........F2
C806.........F2
C807.........F3
C808.........F2
C809........G2
C811........G3
C812........G3
C813........G2
C814.........F1
C815.........F3
C816.........F2
C817.........F2
C818........G3
C819 ........E2
C820........G2
C821........G2
C822 ........D2
C824.........F2
C851 ........D1
C852 ........D1
C853 ........D2
C854 ........D1
C855 ........D1
C857 ........D1
C858 ........D2
C860 ........D2
C861 ........D2
C862 ........D2
C864 ........D3
C865 ........E3
C866 ........E3
C867 ........E3
C868 ........D3
C871 ........D3
C872 ........D3
C873 ........E3
C874 ........D3
C880 ........C3
C901 ........B1
C902 ........A1
C903 ........A2
C904 ........B2
C905 ........A1
C906 ........B1
D110 ........C1
D180 ........C2
D181 ........C2
D301 ........E4
D302.........F4
D401........G4
D402.........F4
D403........G3
D404 ........E5
D405 ........E4
D406 ........E5
D408 ........E5
D444 ........E5
D505 ........B3
D506 ........C4
D602 ........A2
D621 ........A2
D802.........F3
D803.........F3
D804........G3
D811........G2
D812........G2
D813........G2
D814........G2
D815........G2
D851 ........E1
D852 ........D1
D853 ........E1
D854 ........D1
D856 ........E2
D857 ........E2
D858 ........D2
D860 ........D2
D861 ........E3
D862 ........D2
D863 ........C2
D864 ........C2
D865 ........D2
D866 ........D3
D867 ........D4
D901 ........A1
D902 ........A1
D903 ........A1
D904 ........B2
DB801......G2
F851.........E2
F853.........E2
F854.........E3
F855.........D2
F801A......G2
F801B......G1
FB201 ......B5
FB202 ......D5
FB220 ......C5
FB241 ......C1
FB401......G4
FB402 ......E5
FB801.......F2
FB802.......F2
FB803.......F2
FB851 ......D1
FB852 ......E2
FB853 ......E3
FB855 ......E3
FL202.......D5
FL203.......B5
FR401 ......F5
FR402 ......E5
FR403 ......F4
FR406 ......E5
FR413 ......F5
FR901 ......B1
G1 ............B5
G2............G1
G3............C1
G4............C5
G5............C1
G6............D3
G7............D3
G8............D3
G9............D3
G10..........D5
G11..........G1
G12 ..........E5
G13 ..........E5
G14 ..........E5
G15 ..........E1
G16 ..........E1
G17 ..........E1
G18 ..........E1
G19 ..........F3
G21 ..........E5
G22 ..........F5
G23 ..........F2
G24 ..........E4
G25 ..........F4
G26 ..........F1
G27 ..........F1
G28 ..........F2
G29 ..........F2
G30 ..........F2
G31 ..........E2
G32..........D2
G33 ..........F2
G34 ..........F1
G35 ..........F2
G36..........G3
G37..........G3
G39 ..........E3
G40 ..........F2
G41 ..........F1
G42..........G4
G43..........G4
G44 ..........F3
G45 ..........F1
G46 ..........F1
G47 ..........F1
G48..........G2
G49..........G4
G50 ..........F4
G51 ..........F4
G52..........G4
G53..........G2
G54..........G2
G55..........G4
G56 ..........F3
G59..........D4
G60..........D4
G61 ..........E2
G62 ..........E3
G63 ..........E3
G64 ..........F2
G65 ..........F2
G66..........D3
G67..........D2
G68..........G2
G69 ..........E2
G70 ..........E2
G71 ..........E2
G72 ..........E2
G73 ..........E3
G74 ..........E3
G75..........D2
G76..........D2
G77 ..........F3
G81..........G1
G82..........G1
G83..........G1
G84..........G1
G85 ..........F3
G86 ..........F3
G87 ..........F3
G88 ..........F3
HIC01.......B4
IC01 .........B4
IC03 .........B3
IC06 .........C4
IC07 .........B3
IC09 .........B4
IC301 .......E4
IC302 .......E4
IC602 .......A3
IC603 .......A2
IC610 .......B3
IC661 .......B3
IC662 .......B3
IC801.......G2
IC802........F3
IC803.......G3
IC851 .......D1
IC853 .......D2
IC855 .......D2
IC856 .......D3
IC901 .......A1
J101 .........A3
J102 .........A4
J103 .........A3
J104 .........A3
J105 .........A5
J106 .........A3
J108 .........A5
J109 .........A5
J110 .........A2
J111 .........A3
J112 .........A3
J113 .........A3
J114 .........A5
J115 .........A2
J116 .........A3
J118 .........A3
J119 .........A2
J121 .........A5
J122 .........A5
J123 .........A4
J124 .........A3
J125 .........A3
J126 .........A3
J127 .........A2
J128 .........A3
J129 .........A3
J130 .........A3
J131 .........A3
J134 .........A3
J135 .........B2
J136 .........B2
J137 .........B4
J138 .........B4
J140 .........A3
J141 .........B5
J142 .........B5
J143 .........B5
J144 .........A4
J145 .........A4
J146.........C4
J147 .........B4
J148 .........B5
J149 .........B5
J150 .........B4
J151 .........B5
J152 .........B5
J153 .........B5
J154 .........B5
J155 .........B4
J156 .........B2
J157 .........B3
J158 .........A5
J159 .........B4
J160.........C4
J161.........C3
J162 .........B4
J163.........C4
J164 .........A4
J165.........C5
J166.........C2
J167.........C4
J168.........C1
J169.........C4
J170.........C4
J171.........C1
J172 .........B4
J173.........C1
J174.........C5
J175.........C5
J176 .........B4
J177.........D4
J178.........C2
J179.........C3
J180.........C5
J181.........C3
J182.........C1
J183.........C3
J184.........C5
J185.........C2
J186.........C1
J187.........C5
J188.........C2
J189.........C4
J190.........C1
J191.........C4
J192 .........B4
J193.........C1
J194.........C5
J195.........C4
J196.........C1
J197.........C5
J198.........C1
J199.........C4
J200.........C2
J201.........C1
J202.........C5
J203.........C4
J204.........C1
J205.........C5
J206.........C2
J207.........C4
J208.........D2
J209.........C1
J210.........D5
J211.........D4
J212.........D1
J213.........D4
J214.........D2
J215.........D5
J216.........D5
J217.........D5
J218.........D4
J219.........C4
J220 .........B2
J221.........D1
J222.........D5
J223.........D4
J224.........D2
J225.........D5
J226.........D2
J227.........D1
J228.........D4
J229.........D3
J230.........D3
J231.........D1
J232.........D1
J233.........D4
J234.........D5
J235.........D4
J236.........D4
J237.........D5
J238.........D2
J239 .........F5
J240.........D4
J241.........D4
J242.........D1
J244.........D2
J245.........D1
J246.........D1
J247.........D4
J248.........D4
J249.........D5
J250.........D5
J251.........D5
J252.........D3
J253 .........E4
J254 .........E5
J255 .........E4
J256 .........E4
J257 .........E3
J258 .........E2
J259 .........E5
J260 .........E4
J261 .........E4
J262 .........E4
J263 .........E3
J264 .........E3
J265 .........E1
J266 .........E5
J267 .........E5
J268 .........E2
J269 .........F1
J270 .........E4
J271 .........F2
J272 .........F5
J273 .........F4
J274 .........F5
J275 .........F1
J276 .........F1
J277 .........F3
J278 .........F4
J279.........G2
J280.........G2
J281 .........F3
J282.........G1
J283.........G3
J284.........G1
J285 .........F4
J286.........G3
J287.........G2
J288.........G1
J289.........D2
J290.........G1
J291.........G1
J292 .........F1
J293 .........F1
J294 .........E2
J295 .........E5
J296.........C4
J297.........D4
J298.........D4
J299 .........A2
J300 .........E5
J301 .........F4
J302 .........E1
J303 .........B5
J304.........D5
J305 .........B4
J308 .........B1
J309 .........B1
J310 .........B1
J311 .........A3
J312 .........A3
J313 .........B4
J314 .........E5
J315.........D5
J316.........C5
J317.........C4
J318 .........B4
J319.........C5
J322 .........A2
J323 .........B2
J324 .........B2
J325 .........A3
J326 .........E5
J327.........G3
J328.........C1
J329.........C4
J330 .........B3
J331 .........B4
J332.........C5
J333.........D5
J334.........C1
J335 .........E2
J336 .........E3
J337.........D5
J338.........D5
J339 .........F4
J340 .........F4
J341 .........F3
J342 .........F3
J343 .........F3
J344 .........F4
J345 .........A3
J346 .........E2
J347 .........B5
J901 .........A1
J902 .........A2
J903 .........B1
JK201.......C5
JK202.......D5
JK203.......C1
JP1...........F2
JP2...........F2
JW80A......F1
JW80B.....G1
JW8A.......G2
JW8B........F2
L01...........B4
L02...........B5
L03...........C3
L04...........B4
L05...........C4
L08...........B3
L101.........A4
L102.........A4
L103.........A4
L121.........A4
L210.........C5
L211.........C5
L213.........C5
L214.........C5
L215.........E5
L216.........D5
L217.........D5
L218.........D5
L219.........D5
L241.........C1
L242.........C1
L243.........B1
L244.........C1
L401 .........F3
L402 .........F3
L403.........E3
L404 .........F3
L512.........B3
L662.........C3
L663.........B3
L853.........D3
LD01.........F1
P01...........B4
P02...........B4
P90...........B4
P102.........A5
P180 ........C1
P410 ........G5
P501.........A5
P502.........A4
P601.........A2
P602.........A2
P603 ........D1
P901.........A2
P902.........B1
P903.........B2
P904.........B1
P03A ........B3
P05A ........B3
P06A........C1
P07A........C1
P08A........C1
P201A......C5
P202A......C5
P203A ......B5
P205A......C5
P401A......G4
P401B ......F4
P401C ......F4
P401D ......F4
P402A ......E5
P403A ......E5
P604A ......A2
P605A ......B2
P801A......G1
P801B......G1
P802A ......E1
P802B ......E1
PA01 ........F1
PA02 ........F1
Q06 ..........E1
Q103 ........B5
Q107 ........B5
Q108 ........B5
Q109 ........B4
Q110 ........B5
Q111 ........B5
Q112 ........A4
Q180........C2
Q181........C2
Q182........C2
Q183........C2
Q184........C2
Q185........C2
Q186........C2
Q187........C2
Q201........D5
Q202 ........B5
Q301........D4
Q303 ........F4
Q401........G4
Q402........G3
Q443........D5
Q505........C3
Q506........C3
Q507........C3
Q508 ........B3
Q509 ........B3
Q621 ........A2
Q671........C3
Q672........C3
Q806........D1
Q807........D2
Q851 ........E2
Q853........D2
Q855........D3
Q856........C2
Q901 ........B1
R01 ..........B3
R02 ..........B3
R06 ..........C1
R07 ..........B4
R08 ..........B3
R09 ..........B3
R10 ..........B3
R11 ..........B3
R12 ..........B4
R18 ..........B4
R24 ..........C4
R36 ..........D1
R38 ..........E1
R42 ..........B4
R43...........F1
R44 ..........D1
R45...........F1
R46 ..........D1
R47 ..........D1
R48 ..........D1
R49 ..........D1
R50 ..........D1
R51 ..........C1
R72 ..........A3
R80 ..........A3
R90 ..........B4
R91 ..........B4
R93 ..........B4
R94 ..........C2
R95 ..........A3
R102 ........B5
R103 ........A5
R104 ........A5
R105 ........B5
R106 ........A4
R107 ........B4
R109 ........A5
R110 ........A5
R111 ........A5
R115 ........B5
R116 ........B5
R119 ........B5
R123 ........B5
R125 ........A4
R126 ........A4
R127 ........A4
R128 ........A5
R129 ........A5
R130 ........A5
R131 ........B5
R132 ........B5
R133 ........B5
R134 ........A4
R135 ........A5
R136 ........B5
R137 ........B5
R138 ........A4
R140 ........A5
R180 ........C2
R181 ........C2
R182 ........C2
R183 ........C2
R184 ........C2
R185 ........C2
R186 ........C2
R187 ........C2
R188 ........C2
R189 ........C2
R190 ........C2
R191 ........C2
R192 ........C2
R193 ........C2
R194 ........C2
R201 ........D5
R202 ........D5
R205 ........B4
R206 ........D5
R207 ........C5
R208 ........C5
R209 ........C5
R210 ........C5
R211 ........C5
R212 ........C3
R213 ........D5
R214 ........B5
R215 ........B5
R216 ........B5
R217 ........D5
R218 ........D5
R219 ........D5
R220 ........D5
R230 ........B1
R231 ........B1
R241 ........C1
R242 ........C1
R301 ........E4
R302 ........D4
R305 ........D4
R306 ........D4
R307 ........D4
R308 ........D4
R309 ........D4
R310 ........E4
R311 ........E4
R312 ........E4
R313 ........E4
R315 ........D4
R316 ........E4
R317 ........E4
R319 ........E4
R320 ........E4
R321 ........E4
R322 ........E4
R323.........F4
R324.........F4
R325.........F4
R326.........F4
R327 ........E4
R328 ........E4
R330 ........D4
R331 ........D4
R402........G3
R403........G4
R404........G4
R405 ........E3
R408.........F4
R409.........F3
R410.........F3
R411........G4
R413........G4
R414 ........E5
R415 ........D5
R416 ........D4
R417 ........D4
R418.........F4
R419 ........D4
R420 ........C5
R421.........F4
R448 ........E5
R509 ........C5
R512 ........C5
R513 ........C5
R517 ........C4
R519 ........C4
R523 ........C4
R524 ........C4
R525 ........C3
R526 ........C4
R528 ........D3
R531 ........C4
R532 ........C4
R533 ........C4
R534 ........C3
R537 ........C4
R541 ........C4
R542 ........C3
R543 ........C3
R544 ........C3
R545 ........C4
R546 ........C3
R547 ........C3
R548 ........C3
R549 ........C4
R550 ........B3
R551 ........C3
R552 ........C3
R553 ........C4
R554 ........B3
R555 ........B3
R556 ........B3
R557 ........B3
R558 ........B3
R559 ........D4
R560 ........C4
R570 ........D5
R571 ........C3
R601 ........A2
R602 ........A2
R603 ........A2
R604 ........A3
R605 ........C3
R607 ........A3
R608 ........A3
R609 ........A3
R610 ........A3
R611 ........A3
R612 ........B3
R613 ........A3
R621 ........A2
R622 ........A2
R623 ........A3
R624 ........A3
R625 ........A3
R627 ........A3
R628 ........A2
R629 ........C2
R662 ........B3
R663 ........B3
R664 ........B3
R680 ........B3
R681 ........B3
R801.........F1
R802.........F2
R803.........F3
R804........G3
R805........G2
R806........G3
R807........G3
R808.........F3
R809........G2
R810 ........D1
R813 ........D1
R821.........F3
R822.........F3
R850 ........D2
R852 ........D2
R854 ........D1
R858 ........D2
R861 ........D3
R862 ........E3
R863 ........E3
R864 ........D3
R865 ........D3
R866 ........D3
R867 ........C3
R868 ........D3
R869 ........D1
R871 ........D3
R872 ........D3
R873 ........D3
R901 ........B1
R902 ........B1
R903 ........B1
R904 ........B1
R905 ........B1
R906 ........A1
R907 ........A1
R908 ........A1
R909 ........A1
R910 ........A1
R911 ........A2
R912 ........B1
R913 ........B1
RL801 ......E2
RL802 ......E2
SG901......A1
SG902......A1
SG903......A2
SG904......A2
SK901 ......A1
SW01 .......E1
SW02 .......E1
SW03.......D1
SW04.......D1
SW5.........D1
SW6.........D1
SW801.....G1
T401 ........G4
T402.........F5
T801.........F1
T802.........E2
T803.........E1
T810 ........G1
TH801 ......F2
TP1 ..........A4
TP2 ..........A4
TP3 ..........A4
TP4 ..........A5
TP5 ..........A4
TP6 ..........A4
TP7 ..........A4
TP8 ..........A4
TP9 ..........A4
TP10 ........A5
TP11 ........B4
TP12 ........B3
TP13 ........B2
TP14 ........B2
TP15 ........B3
TP16 ........B2
TP17 ........B3
TP18 ........B2
TP19 ........B3
TP20 ........B3
TP22 ........C3
TP23 ........C3
TP24 ........C3
TP25 ........E1
TP26 ........E1
TP27 ........A4
TP28 ........C3
TU101 ......A5
TU102 ......A5
VD801......G1
VD802......G2
X01...........B4
X661.........B2
ZD101 ......A4
ZD121 ......A4
ZD301......D4
ZD302......D4
ZD303......D4
ZD401......D4
ZD402 ......E3
ZD447 ......E5
ZD501......C4
ZD601 ......A2
ZD610......C2
PRINTED CIRCUIT BOARD
MAIN
CPT
PIPCONTROL
P/N: 3854VA0098A-S(2/2)
DATE: 2002.03.25
SIDE AV

P/NO:3854VA0098A-S(1/2)
2002.03.25

COLOR TV
SERVICE MANUAL
CAUTION
BEFORE SERVICING THE CHASSIS,
READ THE SAFETY PRECAUTIONS IN THIS MANUAL.
CHASSIS : MC-022A
MODEL:CT-25Q40RQ/VB/VE/VQ
MODEL:CT-29Q40RE/RQ/VB/VE/VQ
MODEL:CF-29F84V
website:http://biz.LGservice.com
e-mail:http://www.LGEservice.com/techsup.html
Jan.,2003
Printed in KoreaP/NO : 3828VD0118A
