PHP Lab Manual
User Manual:
Open the PDF directly: View PDF
.
Page Count: 115 [warning: Documents this large are best viewed by clicking the View PDF Link!]

Integrating PHP with Embedded System
www.researchdesignlab.com Page 1
Integrating PHP
with Embedded
System

Integrating PHP with Embedded System
www.researchdesignlab.com Page 2
Contents
What is PHP? .......................................................................................................................................... 6
Basic PHP Syntax ................................................................................................................................. 6
Hello World example .......................................................................................................................... 6
Error Management ................................................................................................................................ 8
Finding errors present in the program ............................................................................................... 9
Comments in PHP ................................................................................................................................ 12
PHP is a Loosely Typed Language ...................................................................................................... 12
PHP Variables Example ....................................................................................................................... 12
Global and locally-scoped variables ................................................................................................... 13
Example for Global and locally-scoped variables ............................................................................. 13
Static Keyword in PHP ........................................................................................................................ 14
Static Keyword Example .................................................................................................................... 14
ECHO and PRINT statements in PHP ................................................................................................. 15
PRINT Statement Example in PHP ..................................................................................................... 15
String Functions in PHP ...................................................................................................................... 16
1. strlen() function ........................................................................................................................ 16
2. strpos() function ........................................................................................................................ 16
Constant in PHP ................................................................................................................................... 17
Constant string Example ................................................................................................................... 17
PHP Example to calculate the area of the circle ............................................................................... 17
Arithmetic Operators .......................................................................................................................... 18
Arithmetic Operators Example ......................................................................................................... 19
Increment and Decrement Operators ................................................................................................ 20
Increment and Decrement Operators Example ................................................................................ 20
Assignment Operators in PHP ............................................................................................................ 21
Assignment Operators Example ........................................................................................................ 21
String Operators in PHP ...................................................................................................................... 23
String Operators Example ................................................................................................................. 23
The if Statement in PHP ...................................................................................................................... 24
The if Statement Example ................................................................................................................. 24
The if…else Statement in PHP ............................................................................................................ 25
The if…else Statement Example ........................................................................................................ 25
The if…elseif…else Statement in PHP ................................................................................................ 26

Integrating PHP with Embedded System
www.researchdesignlab.com Page 3
The if…elseif…else Statement Example (Comparing two numbers) ................................................. 26
Switch Statement in PHP .................................................................................................................... 27
Switch Statement Example ............................................................................................................... 27
For loop in PHP .................................................................................................................................... 28
For loop Example .............................................................................................................................. 28
Declaring multiple variables in for loop Example ............................................................................. 29
While Loop in PHP ............................................................................................................................... 30
While Loop Example ......................................................................................................................... 30
Do While loop in PHP .......................................................................................................................... 31
Do While loop Example ..................................................................................................................... 31
User Defined Function Example ........................................................................................................ 32
Swap Numbers PHP Example ............................................................................................................. 33
PHP Functions - Adding parameters .................................................................................................. 34
PHP Functions - Return values ........................................................................................................... 35
Break statement .................................................................................................................................. 35
Break statement example ................................................................................................................. 35
Continue statement ............................................................................................................................. 36
Continue statement example ........................................................................................................... 36
PHP Global Variables - Superglobals ................................................................................................. 36
$GLOBALS .......................................................................................................................................... 37
Example: ............................................................................................................................................ 37
$_SERVER .......................................................................................................................................... 38
Example ............................................................................................................................................. 38
Array in PHP .......................................................................................................................................... 39
Numeric Array in PHP ....................................................................................................................... 39
Numeric Array Example .................................................................................................................... 39
Associative array in PHP ........................................................................................................................ 40
Associative array Example ................................................................................................................ 40
Loop through an Associative Array ....................................................................................................... 41
Multidimensional array in PHP ............................................................................................................. 42
Multidimensional array Example ...................................................................................................... 42
PHP Forms ............................................................................................................................................. 43
The $_GET Function .......................................................................................................................... 43

Integrating PHP with Embedded System
www.researchdesignlab.com Page 4
The $_POST Function ........................................................................................................................ 43
The $_GET Function Example ........................................................................................................... 44
The $_ POST Function Example ........................................................................................................ 46
Another Example for PHP form ......................................................................................................... 48
Date() and time() function in PHP ......................................................................................................... 51
Example ............................................................................................................................................. 51
How to connect to MYSQL database using PHP ................................................................................... 52
The functions used to connect web form to the MYSQL database: ..................................................... 60
Display the data from MYSQL database in web form ........................................................................... 61
Insert the data into MYSQL database using web form ......................................................................... 63
Update the data present in MYSQL database using web form ............................................................. 66
Delete the data from MYSQL database using web form ...................................................................... 70
Hosting your domain using cPanel ........................................................................................................ 74
EMBEDDED SYSTEM WITH PHP ............................................................................................................ 86
OVERVIEW ......................................................................................................................................... 86
FEATURES .......................................................................................................................................... 86
APPLICATION DIAGRAM .................................................................................................................... 86
CIRCUIT DIAGRAM ............................................................................................................................ 87
PIN CONNECTION .............................................................................................................................. 88
INTERFACE ......................................................................................................................................... 89
LIBRARY ............................................................................................................................................. 89
CODE ................................................................................................................................................. 90
With Arduino ............................................................................................................................. 90
1. ADD hello world example from Examples ................................................................................ 90
2. Add Server Reading Example .................................................................................................... 90
3. relay interface(Web Remote) ................................................................................................... 91
.............................................................................................................................................................. 91
code:.................................................................................................................................................. 91
PIN CONNECTION .............................................................................................................................. 95
WITH ETHERNET MODULE ................................................................................................................ 95
WITH RELAY....................................................................................................................................... 96
CODE ................................................................................................................................................. 98
PHP CODE: ....................................................................................................................................... 102

Integrating PHP with Embedded System
www.researchdesignlab.com Page 5
PIN CONNECTION ............................................................................................................................ 106
code ................................................................................................................................................. 107

Integrating PHP with Embedded System
www.researchdesignlab.com Page 6
What is PHP?
PHP stands for PHP: Hypertext Preprocessor
PHP is a server-side scripting language
PHP scripts are executed on the server
PHP supports many databases (MySQL, Informix, Oracle, Sybase, Solid,
PostgreSQL, Generic ODBC, etc.)
PHP is an open source software
PHP is free to download and use
Basic PHP Syntax
A PHP script starts with <?php and ends with ?>
The default file extension for PHP files is ".php"
A PHP file normally contains HTML tags, and some PHP scripting code
PHP statements are terminated by semicolon (;)
In PHP, all user-defined functions, classes, and keywords (e.g. if, else,
while, echo, etc.) are not case-sensitive
Hello World example
<html>
<body>
<?php
// Use echo to print on console
echo ‚Hello World!‛;
?>
</body>
</html>
Go to htdocs folder which is present in the apache2triad installed folder. There
create a folder and save this program with .php extension such as Hello.php.

Integrating PHP with Embedded System
www.researchdesignlab.com Page 8
Error Management
1. Compile-time errors:
Compile-time errors are detected by the parser while it is compiling a
script.
The compile-time errors cannot be trapped from within the script itself
2. Fatal errors:
Fatal errors are the errors that halt the execution of a script.
The fatal errors cannot be trapped.
3. Recoverable errors:
Recoverable errors that represent significant failures, but can still be
handled in a safe way.
4. Warnings:
Warnings are recoverable errors that indicate a run-time fault.
Warnings do not halt the execution of the script.
5. Notices:
Notices indicate that an error condition occurred, but is not necessarily
significant.
Notices do not halt the execution of the script.

Integrating PHP with Embedded System
www.researchdesignlab.com Page 9
Finding errors present in the program
<html>
<body>
<?php
echo ‚Hello World!‛;
// here ? is missing
>
</body>
</html>
To find the errors present in the program go to:
Start -> All programs -> Apache2triad -> Apache2TriadCP
Apache2TriadCP

Integrating PHP with Embedded System
www.researchdesignlab.com Page 10
Then click on “PHP Error log”
PHP Error log

Integrating PHP with Embedded System
www.researchdesignlab.com Page 11
The list of errors in the program is displayed along with the line number where
the error has occurred.
[05-Jan-2007 05:21:11] PHP Parse error: syntax error, unexpected T_STRING,
expecting ',' or ';' in C:\apache2triad\htdocs\MyPHPProgram\hello.php on line 4

Integrating PHP with Embedded System
www.researchdesignlab.com Page 12
Comments in PHP
// Single line comment (C++ and Java-style comment)
# Single line comment (Shell-style comments)
/* Multiple line comment
(C-style comments) */
PHP is a Loosely Typed Language
In PHP, a variable does not need to be declared before adding a value to it
PHP automatically converts the variable to the correct data type,
depending on its value
In PHP, the variable is declared automatically when you use it
PHP variables must begin with a “$” sign
Variables are used for storing values, like text strings, numbers or arrays
The correct way of declaring a variable in PHP:
$var_name = value;
PHP Variables Example
<html>
<body>
<?php
$a = 25; // Numerical variable
$b = ‚Hello‛; // String variable
$c = 5.7; // Float variable
echo ‚Number is : ‛.$a.‚<br/>‛;
echo ‚String is : ‛.$b.‚<br/>‛;
echo ‚Float value : ‛.$c;
?>
</body>
<html>
OUTPUT of the above given Example is as follows:
Number is : 25
String is : Hello
Float value : 5.7

Integrating PHP with Embedded System
www.researchdesignlab.com Page 13
Global and locally-scoped variables
Global variables can be used anywhere
Local variables restricted to a function or class
Example for Global and locally-scoped variables
<html>
<body>
<?php
$x=24; // global scope
// Function definition
function myFunction() {
$y=59; // local scope
echo "Variable x is: $x <br>";
echo "Variable y is: $y";
}
myFunction();// Function call
echo "Variable x is: $x";
echo "<br>";
echo "Variable y is: $y";
?>
</body>
</html>
OUTPUT of the above given Example is as follows:
Variable x is:
Variable y is: 59
Test variables outside the function:
Variable x is: 24
Variable y is:

Integrating PHP with Embedded System
www.researchdesignlab.com Page 14
Static Keyword in PHP
Static keyword is used when you first declare the variable
Each time the function is called, that variable will still have the information
it contained from the last time the function was called
Static Keyword Example
<html>
<body>
<?php
// Function definition
function myFunction() {
static $x=45;
echo $x;
echo "<br/>";
$x++;
}
// Function call
myFunction();
myFunction();
myFunction();
myFunction();
myFunction();
?>
<body>
<html>
OUTPUT of the above given Example is as follows:
45
46
47
48
49

Integrating PHP with Embedded System
www.researchdesignlab.com Page 15
ECHO and PRINT statements in PHP
ECHO - It can output one or more strings
PRINT – It can only output one string, and returns always 1
ECHO is faster compared to PRINT as echo does not return any value
ECHO is not a function and, as such, it does not have a return value
If you need to output data through a function, you can use PRINT() instead:
Example:
echo 50;
print (50);
PRINT Statement Example in PHP
<html>
<body>
<?php
// Use ‘print’ to print on console
print "Hello world!<br>***********";
?>
</body>
</html>
OUTPUT of the above given Example is as follows:
Hello world!
***********

Integrating PHP with Embedded System
www.researchdesignlab.com Page 16
String Functions in PHP
strlen() function
strpos() function
1. strlen() function
The strlen() function returns the length of a string, in characters
<html>
<body>
<?php
// Displays the length of the string
echo strlen("Hello world!");
?>
</body>
</html>
OUTPUT of the above given Example is as follows:
12
2. strpos() function
The strpos() function is used to search for a specified character or text
within a string
<html>
<body>
<?php
/* Displays the position of ‘world’ in the
text ‘Hello world*/
echo strpos("Hello world!","world");
?>
</body>
</html>
OUTPUT of the above given Example is as follows:
6

Integrating PHP with Embedded System
www.researchdesignlab.com Page 17
Constant in PHP
define() function is used to set a constant
It takes three parameters they are:
1. Name of the constant
2. Value of the constant
3. Third parameter is optional. It specifies whether the constant name
should be case-insensitive. Default is false
Constant string Example
<html>
<body>
<?php
/* Here constant name is ‘Hai’ and ‘Hello
Friend’ is its constant value and true
indicates the constant value is case-
insensitive */
define("Hai","Hello Friend",true);
echo hai;
?>
</body>
</html>
OUTPUT of the above given Example is as follows:
Hello Friend
PHP Example to calculate the area of the circle
<html>
<body>
<?php
// defining constant value PI = 3.14
define("PI","3.14");
$radius=15;
$area=PI*$radius*$radius;
echo "Area=".$area;
?>
</body>
</html>
OUTPUT of the above given Example is as follows:
Area=706.5

Integrating PHP with Embedded System
www.researchdesignlab.com Page 18
Arithmetic Operators
Arithmetic operators allow performing basic mathematical operations
Operator
Description
Example
Result
+
Addition
$a = 2 + 5;
$a=7
-
Subtraction
$a = 10 - 2;
$a=8
*
Multiplication
$a = 2 * 5;
$a=10
/
Division
$a = 15 / 5;
$a=3
%
Modulus
$a = 23 % 7;
$a=3.28
++
Increment
$a =5;
$a ++;
$a=6
--
Decrement
$a =5;
$a --;
$a=4

Integrating PHP with Embedded System
www.researchdesignlab.com Page 19
Arithmetic Operators Example
<html>
<body>
<?php
// Add 20, 10 and sum is stored in $i
$i=(20 + 10);
// Subtract $i, 5 and difference is stored in $j
$j=($i - 5);
// Multiply $j, 4 and result is stored in $k
$k=($j * 4);
// Divide $k, 2 and result is stored in $l
$l=($k / 2);
// Devide $l, 5 and remainder is stored in $m
$m=($l % 5);
echo "i = ".$i."<br/>";
echo "j = ".$j."<br/>";
echo "k = ".$k."<br/>";
echo "l = ".$l."<br/>";
echo "m = ".$m."<br/>";
?>
</body>
</html>
OUTPUT of the above given Example is as follows:
i = 30
j = 25
k = 100
l = 50
m = 0

Integrating PHP with Embedded System
www.researchdesignlab.com Page 20
Increment and Decrement Operators
Operator
Name
Description
++$a
Pre-increment
Increments $a by one, then returns $a
$a++
Post-increment
Returns $a, then increments $a by one
--$a
Pre-decrement
Decrements $a by one, then returns $a
$a--
Post-decrement
Returns $a, then decrements $a by one
Increment and Decrement Operators Example
<html>
<body>
<?php
$i=10;
$j=20;
$i++;
$j++;
echo $i."<br/>";
echo $j."<br/>";
// Post increment
$k=$i++;
// Pre increment
$l=++$j;
echo $k."<br/>";
echo $l;
?>
</body>
</html>
OUTPUT of the above given Example is as follows:
11
21
11
22

Integrating PHP with Embedded System
www.researchdesignlab.com Page 21
Assignment Operators in PHP
Assignment operator is used to write a value to a variable
Operator
Example
Is the same as
=
x=y
x=y
+=
x+=y
x=x+y
-=
x-=y
x=x-y
*=
x*=y
x=x*y
/=
x/=y
x=x/y
.=
x.=y
x=x.y
%=
x%=y
x=x%y
Assignment Operators Example
<html>
<body>
<?php
$a=5;
echo "a=".$a;
echo "<br/>";
$b=10;
$b += 20;
echo "b=".$b;
echo "<br/>";
$c=15;
$c -= 5;
echo "c=".$c;
echo "<br/>";
$d=20;
$d *= 2;
echo "d=".$d;
echo "<br/>";

Integrating PHP with Embedded System
www.researchdesignlab.com Page 22
$e=25;
$e /= 5;
echo "e=".$e;
echo "<br/>";
$f=30;
$f %= 4;
echo "f=".$f;
?>
</body>
</html>
OUTPUT of the above given Example is as follows:
a=5
b=30
c=10
d=40
e=5
f=2

Integrating PHP with Embedded System
www.researchdesignlab.com Page 23
String Operators in PHP
Operator
Name
Example
Result
.
Concatenation
$a = "Hello"
$b = $a . " world!"
$b = "Hello world!"
.=
Concatenation
Assignment
$a = "Hello"
$a .= " world!"
$a = "Hello world!"
String Operators Example
<html>
<body>
<?php
$a = "Hello";
$b = $a . " Friend!";
echo $b;
echo "<br/>";
$c="Good";
$c .= " Day!";
echo $c;
?>
</body>
</html>
OUTPUT of the above given Example is as follows:
Hello Friend!
Good Day!

Integrating PHP with Embedded System
www.researchdesignlab.com Page 24
The if Statement in PHP
If statement executes some code only if a specified condition is true
Syntax:
if (condition) {
code to be executed if condition is true;
}
The if Statement Example
<html>
<body>
<?php
$i=0;
/* If condition is true, statement is
executed*/
if($i==0)
echo "i is 0";
?>
<body>
</html>
OUTPUT of the above given Example is as follows:
i is 0

Integrating PHP with Embedded System
www.researchdesignlab.com Page 25
The if…else Statement in PHP
If…else statement executes some code if a condition is true and some
another code if the condition is false
Syntax:
if (condition) {
code to be executed if condition is true;
}
else {
code to be executed if condition is false;
}
The if…else Statement Example
<html>
<body>
<?php
$i=1;
/* If condition is true, statement1 is
executed, else statement2 is executed*/
if($i==0)
echo "i is 0"; //statement1
else
echo "i is not 0"; //statement2
?>
<body>
</html>
OUTPUT of the above given Example is as follows:
i is not 0

Integrating PHP with Embedded System
www.researchdesignlab.com Page 26
The if…elseif…else Statement in PHP
If…elseif…else statement selects one of several blocks of code to be
executed
Syntax:
if (condition) {
code to be executed if condition is true;
}
elseif (condition) {
code to be executed if condition is true;
}
else {
code to be executed if condition is false;
}
The if…elseif…else Statement Example (Comparing two numbers)
<html>
<body>
<?php
$i=22;
$j=22;
/* If condition1 is true, statement1 is executed,
if condition1 is false and condition2 is true,
statement2 is executed, if both the conditions
are false statement3 is executed */
if($i>$j)
echo "i is greater"; //statement1
elseif($i<$j)
echo "j is greater"; //statement2
else
echo "numbers are equal"; //Statement3
?>
<body>
</html>
OUTPUT of the above given Example is as follows:
numbers are equal

Integrating PHP with Embedded System
www.researchdesignlab.com Page 27
Switch Statement in PHP
Switch statement selects one from multiple blocks of code to be executed
Syntax:
switch (n) {
case label1:
code to be executed if n=label1;
break;
case label2:
code to be executed if n=label2;
break;
...
default:
code to be executed if n is different from all labels;
}
Switch Statement Example
<html>
<body>
<?php
$x=3;
/* Expression value is compared with each case
value. If it matches, statements following
case would be executed. Break statement is
used to terminate the execution of
statement.*/
switch ($x)
{
case 1:
echo "Number 1";
break;
case 2:
echo "Number 2";
break;
case 3:
echo "Number 3";
break;
default:
echo "No number between 1 and 3";
}
?>
</body>
</html>

Integrating PHP with Embedded System
www.researchdesignlab.com Page 28
OUTPUT of the above given Example is as follows:
Number 3
For loop in PHP
PHP for loop executes a block of code, a specified number of times
Syntax:
for (initialization; test condition; increment/decrement) {
code to be executed;
}
For loop Example
<html>
<body>
<?php
echo "Numbers from 1 to 20 are: <br>";
/*in for loop, initialization usually declares
a loop variable, condition is a Boolean
expression such that if the condition is true,
loop body will be executed and after each
iteration of loop body, expression is executed
which usually increase or decrease loop
variable*/
for ($x=0; $x<=20; $x++) {
echo "$x ";
}
?>
</body>
</html>
OUTPUT of the above given Example is as follows:
Numbers from 1 to 20 are:
0 1 2 3 4 5 6 7 8 9 10 11 12 13 14 15 16 17 18 19 20

Integrating PHP with Embedded System
www.researchdesignlab.com Page 29
Declaring multiple variables in for loop Example
<html>
<body>
<?php
/* Multiple variables can be declared in
declaration block of for loop */
for ($x=0,$y=1,$z=2;$x<=3;$x++) {
echo "x = $x, y = $y, z = $z <br>";
}
?>
</body>
</html>
OUTPUT of the above given Example is as follows:
x = 0, y = 1, z = 2
x = 1, y = 1, z = 2
x = 2, y = 1, z = 2
x = 3, y = 1, z = 2

Integrating PHP with Embedded System
www.researchdesignlab.com Page 30
While Loop in PHP
While loop, loops through a block of code as long as the specified condition
is true
Syntax:
while (condition) {
code to be executed;
}
While Loop Example
<html>
<body>
<?php
$i=1;
/* here <condition> is a Boolean expression.
Loop body is executed as long as condition is
true*/
while($i<5){
echo "i is = $i <br>";
$i++;
}
?>
</body>
</html>
OUTPUT of the above given Example is as follows:
i is = 1
i is = 2
i is = 3
i is = 4

Integrating PHP with Embedded System
www.researchdesignlab.com Page 31
Do While loop in PHP
Do while loop will always execute the block of code once, it will then check
the condition, and if the condition is true then it repeats the loop
Syntax:
do {
code to be executed;
} while (condition );
Do While loop Example
<html>
<body>
<?php
$i=1;
/* here <condition> is a Boolean expression. Please
note that the condition is evaluated after executing
the loop body. So loop will be executed at least
once even if the condition is false*/
do
{
echo "i is = $i <br>";
$i++;
}while($i<5);
?>
</body>
</html>
OUTPUT of the above given Example is as follows:
i is = 1
i is = 2
i is = 3
i is = 4

Integrating PHP with Embedded System
www.researchdesignlab.com Page 32
User Defined Function in PHP
Functions are group of statements that can perform a task
Syntax:
function functionName() {
code to be executed;
}
User Defined Function Example
<html>
<body>
<?php
// Function definition
function myFunction()
{
echo "Hello world";
}
// Function call
myFunction();
?>
</body>
</html>
OUTPUT of the above given Example is as follows:
Hello world

Integrating PHP with Embedded System
www.researchdesignlab.com Page 33
Swap Numbers PHP Example
<html>
<body>
<?php
$num1=10;
$num2=20;
echo "Numbers before swapping:<br/>";
echo "Num1=".$num1;
echo "<br/>Num2=".$num2;
// Function call
swap($num1,$num2);
// Function definition
function swap($n1,$n2)
{
$temp=$n1;
$n1=$n2;
$n2=$temp;
echo "<br/><br/>Numbers after
swapping:<br/>";
echo "Num1=".$n1;
echo "<br/>Num2=".$n2;
}
?>
</body>
</html>
OUTPUT of the above given Example is as follows:
Numbers before swapping:
Num1=10
Num2=20
Numbers after swapping:
Num1=20
Num2=10

Integrating PHP with Embedded System
www.researchdesignlab.com Page 34
PHP Functions - Adding parameters
<html>
<body>
<?php
// Function definition
function writeName($fname)
{
echo $fname . " Refsnes.<br />";
}
echo "My name is ";
writeName("Kai Jim"); //Function call
echo "My sister's name is ";
writeName("Hege"); // Function call
echo "My brother's name is ";
writeName("Stale"); // Function call
?>
</body>
</html>
OUTPUT of the above given Example is as follows:
My name is Kai Jim Refsnes.
My sister's name is Hege Refsnes.
My brother's name is Stale Refsnes.

Integrating PHP with Embedded System
www.researchdesignlab.com Page 35
PHP Functions - Return values
<html>
<body>
<?php
// Function definition
function add($x,$y)
{
$total=$x+$y;
return $total;
}
// Function call
echo "1 + 16 = " . add(1,16);
?>
</body>
</html>
OUTPUT of the above given Example is as follows:
1 + 16 = 17
Break statement
Break statement is used to terminate the loop
After the break statement is executed the control goes to the statement
immediately after the loop containing break statement
Break statement example
<html>
<body>
<?php
/* when $i value becomes 3, the loop is
Terminated*/
for($i=0;$i<5;$i++)
{
if($i==3)
break;
else
echo "$i ";
}
?>
</body>
</html>
OUTPUT of the above given Example is as follows:
0 1 2

Integrating PHP with Embedded System
www.researchdesignlab.com Page 36
Continue statement
There are cases in which, rather than terminating a loop, you simply want
to skip over the remainder of iteration and immediately skip over to the
next. Continue statement is used to skip a particular iteration of the loop.
Continue statement example
<html>
<body>
<?php
/* when $i value becomes 3, it will skip the
particular of the loop*/
for($i=0;$i<=5;$i++)
{
if($i==3)
continue;
else
echo "$i ";
}
?>
</body>
</html>
OUTPUT of the above given Example is as follows:
0 1 2 4 5
PHP Global Variables - Superglobals
"Superglobals" are predefined variables in PHP
They are always accessible, regardless of scope - and can access them from
any function, class or file
The PHP superglobal variables are:
$GLOBALS
$_SERVER
$_REQUEST
$_POST
$_GET
$_FILES
$_ENV
$_COOKIE
$_SESSION

Integrating PHP with Embedded System
www.researchdesignlab.com Page 37
$GLOBALS
$GLOBALS is a PHP super global variable which is used to access global
variables from anywhere in the PHP script (also from within functions or
methods)
PHP stores all global variables in an array called $GLOBALS[index]. The
index holds the name of the variable
Example:
<html>
<body>
<?php
$a = 20;
$b = 40;
function addition()
{
$GLOBALS['c'] = $GLOBALS['a'] + $GLOBALS['b'];
}
addition();
echo $c;
?>
</body>
</html>
OUTPUT of the above given Example is as follows:
60

Integrating PHP with Embedded System
www.researchdesignlab.com Page 38
$_SERVER
$_SERVER is a PHP super global variable which holds information about
headers, paths, and script locations
Example
<html>
<body>
<?php
echo $_SERVER['PHP_SELF'];
echo "<br>";
echo $_SERVER['SERVER_NAME'];
echo "<br>";
echo $_SERVER['HTTP_HOST'];
echo "<br>";
echo $_SERVER['HTTP_USER_AGENT'];
echo "<br>";
echo $_SERVER['SCRIPT_NAME'];
?>
</body>
</html>
OUTPUT of the above given Example is as follows:
/User/server.php
localhost
localhost
Mozilla/4.0 (compatible; MSIE 8.0; Windows NT 6.1; Trident/4.0; GTB7.5; SLCC2;
.NET CLR 2.0.50727; .NET CLR 3.5.30729; .NET CLR 3.0.30729; Media Center PC
6.0; InfoPath.2; .NET CLR 1.1.4322)
/User/server.php

Integrating PHP with Embedded System
www.researchdesignlab.com Page 39
Array in PHP
An array stores multiple values in one single variable
In PHP, there are three kinds of arrays:
Numeric array
Associative array
Multidimensional array
Numeric Array in PHP
Numeric array is an array with a numeric index
Numeric Array Example
<html>
<body>
<?php
/* An array $flower_shop is created with three
Values - rose, daisy,orchid */
$flower_shop = array (
"rose",
"daisy",
"orchid"
);
/* Values of array $flower_shop is displayed based
on index. The starting index of an array is Zero */
echo "Flowers: ".$flower_shop[0].",
".$flower_shop[1].", ".$flower_shop[2]."";
?>
</body>
</html>
OUTPUT of the above given Example is as follows:
Flowers: rose, daisy, orchid

Integrating PHP with Embedded System
www.researchdesignlab.com Page 40
Associative array in PHP
Associative array is an array where each ID key is associated with a value
Associative array Example
<html>
<body>
<?php
/* Here rose, daisy and orchid indicates ID key and
5.00, 4.00, 2.00 indicates their values respectively
*/
$flower_shop = array (
"rose" => "5.00",
"daisy" => "4.00",
"orchid" => "2.00"
);
// Display the array values
echo "rose costs
.$flower_shop['rose'].",daisy costs
".$flower_shop['daisy'].",and orchild
costs ".$flower_shop['orchild']."";
?>
</body>
</html>
OUTPUT of the above given Example is as follows:
rose costs 5.00,daisy costs 4.00,and orchild costs

Integrating PHP with Embedded System
www.researchdesignlab.com Page 41
Loop through an Associative Array
<html>
<body>
<?php
$flower_shop=array("rose"=>"5.00",
"daisy"=>"4.00","orchid"=>"2.00");
/* for each loop works only on arrays, and is used
to loop through each key/value pair in an array */
foreach($flower_shop as $x=>$x_value) {
echo "Flower=" . $x .
", Value=" . $x_value;
echo "<br>";
}
?>
</body>
</html>
OUTPUT of the above given Example is as follows:
Flower=rose, Value=5.00
Flower=daisy, Value=4.00
Flower=orchid, Value=2.00

Integrating PHP with Embedded System
www.researchdesignlab.com Page 42
Multidimensional array in PHP
Multidimensional array is an array containing one or more arrays
Multidimensional array Example
<html>
<body>
<?php
/* Here $flower_shop is an array, where rose, daisy and orchid
are the ID key which indicates rows and points to array which
have column values. */
$flower_shop = array(
"rose" => array( "5.00", "7 items", "red" ),
"daisy" => array( "4.00", "3 items", "blue" ),
"orchid" => array( "2.00", "1 item", "white" ),
);
/* in the array $flower_shop['rose'][0], ‘rose’ indicates row
and ‘0’ indicates column */
echo "rose costs ".$flower_shop['rose'][0].
", and you get ".$flower_shop['rose'][1].".<br>";
echo "daisy costs ".$flower_shop['daisy'][0].
", and you get ".$flower_shop['daisy'][1].".<br>";
echo "orchid costs ".$flower_shop['orchid'][0].
", and you get ".$flower_shop['orchid'][1].".<br>";
?>
</body>
</html>
OUTPUT of the above given Example is as follows:
rose costs 5.00, and you get 7 items.
daisy costs 4.00, and you get 3 items.
orchid costs 2.00, and you get 1 item.

Integrating PHP with Embedded System
www.researchdesignlab.com Page 43
PHP Forms
Scripts will interact with their clients using one of the two HTTP methods.
The methods are GET and POST
When a form is submitted using the GET method, its values are encoded
directly in the query string portion of the URL
When a form is submitted using the POST method, its values will not be
displayed the query string portion of the URL
The $_GET Function
The built-in $_GET function is used to collect values from a form sent with
method="get"
Information sent from a form with the GET method is visible to everyone
(it will be displayed in the browser's URL) and has limits on the amount of
information to send (max. 100 characters)
This method should not be used when sending passwords or other
sensitive information. However, because the variables are displayed in the
URL, it is possible to bookmark the page
The get method is not suitable for large variable values; the value cannot
exceed 100 characters
The $_POST Function
The built-in $_POST function is used to collect values from a form sent with
method="post"
Information sent from a form with the POST method is invisible to others
and has no limits on the amount of information to send
However, there is an 8 Mb max size for the POST method, by default (can
be changed by setting the post_max_size in the php.ini file)

Integrating PHP with Embedded System
www.researchdesignlab.com Page 44
The $_GET Function Example
Form1.html
<html>
<body>
/* form submitted using ‘get’ method, action specifies
next page which is to be loaded when button is clicked*/
<form action="welcome.php" method="get">
// textbox is to take user input
Name: <input type="text" name="fname" />
Age: <input type="text" name="age" />
// Submit button is to submit the value
<input type="submit" />
</form>
</body>
</html>
welcome.php
<html>
<body>
// $_GET to receive the data sent from Form1.html
Welcome <?php echo $_GET["fname"]; ?>.<br />
You are <?php echo $_GET["age"]; ?> years old!
</body>
</html>

Integrating PHP with Embedded System
www.researchdesignlab.com Page 45
OUTPUT of the above given Example is as follows:
In this example, when you click on the “submit” button, the values entered in the
textbox are encoded directly in the query string portion of the URL.

Integrating PHP with Embedded System
www.researchdesignlab.com Page 46
The $_ POST Function Example
form1.html
<html>
<body>
/* form submitted using ‘post’ method, action specifies
next page which is to be loaded when button is clicked */
<form action="welcome1.php" method="post">
// textbox is to take user input
Name: <input type="text" name="fname" />
Age: <input type="text" name="age" />
// Submit button is to submit the value to next page
<input type="submit" />
</form>
</body>
</html>
welcome1.php
<html>
<body>
// $_GET to receive the data sent from form1.html
Welcome <?php echo $_POST["fname"]; ?>.<br />
You are <?php echo $_POST["age"]; ?> years old!
</body>
</html>

Integrating PHP with Embedded System
www.researchdesignlab.com Page 47
OUTPUT of the above given Example is as follows:
In this example, when you click on the “submit” button, the values will not be
displayed the query string portion of the URL.

Integrating PHP with Embedded System
www.researchdesignlab.com Page 48
Another Example for PHP form
Form.html
<html>
<head>
<title>Process the HTML form data with the POST
method</title>
</head>
<body>
/* form submitted using ‘post’ method, action specifies next page
which is to be loaded when button is clicked */
<form name="myform" action="process.php" method="POST">
// create an hidden textbox
<input type="hidden" name="check_submit" value="1" />
// textbox is to take user input
Name: <input type="text" name="Name" /><br />
Password: <input type="password" name="Password"
maxlength="10" /><br />
// Use ‘select’ tag to display the various options
Select something from the list: <select name="Seasons">
<option value="Spring"
selected="selected">Spring</option>
<option value="Summer">Summer</option>
<option value="Autumn">Autumn</option>
<option value="Winter">Winter</option>
</select><br /><br />
Choose one:
//This will create radio buttons
<input type="radio" name="Country" value="USA" /> USA
<input type="radio" name="Country" value="Canada" />
Canada
<input type="radio" name="Country" value="Other" />
Other
<br />
Choose the colors:
//This will create checkbox
<input type="checkbox" name="Colors[]" value="green"
checked="checked" /> Green
<input type="checkbox" name="Colors[]" value="yellow"
/> Yellow
<input type="checkbox" name="Colors[]" value="red" />
Red

Integrating PHP with Embedded System
www.researchdesignlab.com Page 49
<input type="checkbox" name="Colors[]" value="gray" />
Gray
<br />
// Submit button is to submit the value to next page
<input type="submit" />
</form>
</body>
</html>
Process.php
<html>
<body>
<?php
if (array_key_exists('check_submit', $_POST)) {
/*Converts the new line characters (\n) in the text
area into HTML line breaks (the <br /> tag) */
$_POST['Comments'] = nl2br($_POST['Comments']);
//Check whether a $_GET['Languages'] is set
if ( isset($_POST['Colors']) ) {
$_POST['Colors'] = implode(', ', $_POST['Colors']);
//Converts an array into a single string
}
//Let's now print out the received values in the browser
echo "Your name: {$_POST['Name']}<br />";
echo "Your password: {$_POST['Password']}<br />";
echo "Your favourite season: {$_POST['Seasons']}
<br/><br />";
echo "You are from: {$_POST['Country']}<br />";
echo "Colors you chose: {$_POST['Colors']}<br />";
}
else
{
echo "You can't see this page without submitting the
form.";
}
?>
</body>
</html>

Integrating PHP with Embedded System
www.researchdesignlab.com Page 50
OUTPUT of the above given Example is as follows:

Integrating PHP with Embedded System
www.researchdesignlab.com Page 51
Date() and time() function in PHP
The PHP date() function formats a timestamp to a more readable date and
time
A timestamp is a sequence of characters, denoting the date and/or time at
which a certain event occurred
Some characters that are commonly used for date and time:
d - Represents the day of the month (01 to 31)
m - Represents a month (01 to 12)
Y - Represents a year (in four digits)
l (lowercase 'L') - Represents the day of the week
h - 12-hour format of an hour with leading zeros (01 to 12)
i - Minutes with leading zeros (00 to 59)
s - Seconds with leading zeros (00 to 59)
a - Lowercase Ante meridiem and Post meridiem (am or pm)
Example
<html>
<body>
<?php
// display the date in the format YYYY/MM/DD
echo "Today is " . date("Y/m/d") . "<br>";
// ‘l’ is used to display the day
echo "Today is " . date("l"). "<br>";
// display the time in the format HH:MM:SS
echo "The time is " . date("h:i:sa");
?>
</body>
</html>
OUTPUT of the above given Example is as follows:
Today is 2014/08/19
Today is Tuesday
The time is 09:13:22am

Integrating PHP with Embedded System
www.researchdesignlab.com Page 53
Create a new table in the database by giving a table name and number of fields
then click on Go

Integrating PHP with Embedded System
www.researchdesignlab.com Page 54
To give field name to the created table, write the field name in the ‘field’ column,
select the data types for each fields, specify the length of each field then click on
save to save the fields and click on Go

Integrating PHP with Embedded System
www.researchdesignlab.com Page 55
When clicked on Go the table field details will be displayed

Integrating PHP with Embedded System
www.researchdesignlab.com Page 56
To insert values in the field, go to insert and enter the values. Then click on Go
To view the created table, go to browse

Integrating PHP with Embedded System
www.researchdesignlab.com Page 57
To insert the values, go to SQL and write the query to insert the values and click
on Go
SQL query for insert:
Syntax:
Insert into table_name values(‘value1’,’value2’,…);
Example:
Insert into Login values(‘Radha’,’hello’);

Integrating PHP with Embedded System
www.researchdesignlab.com Page 58
To update the values, go to SQL and write the query to update the values and
click on Go
SQL query for update:
Syntax:
Update table_name set field_name=’value’ where field_name=’value’;
Example:
Update Login set password=’abcde’ where name=’Radha’;

Integrating PHP with Embedded System
www.researchdesignlab.com Page 59
To delete the values, go to SQL and write the query to delete the values and click
on go
SQL query for delete:
Syntax:
Delete from table_name where field_name=’value’;
Example:
Delete from Login where name=’Radha’;

Integrating PHP with Embedded System
www.researchdesignlab.com Page 60
The functions used to connect web form to
the MYSQL database:
mysql_connect():
This function opens a link to a MySQL server on the specified host (in this
case it's localhost) along with a username (root) and password (q1w2e3r4/). The
result of the connection is stored in the variable $db.
mysql_select_db():
This tells PHP that any queries we make are against the mydb database.
mysql_query():
Using the database connection identifier, it sends a line of SQL to the
MySQL server to be processed. The results that are returned are stored in the
variable $result.
mysql_result():
This is used to display the values of fields from our query. Using $result,
we go to the first row, which is numbered 0, and display the value of the specified
fields.
mysql_result($result,0,"position")):
This should be treated as a string and printed.

Integrating PHP with Embedded System
www.researchdesignlab.com Page 61
Display the data from MYSQL database in
web form
<html>
<body>
<?php
// Open MYSQL server connection
$db = mysql_connect("localhost", "root","q1w2e3r4/");
// Select the database using MYSQL server connection
mysql_select_db("mydb",$db);
/* Using the database connection identifier, it sends
a line of SQL to the MySQL server to be processed
and the results are stored in the variable
$result. */
$result = mysql_query("SELECT * FROM employees",$db);
// Displaying the details in a table
echo "<table border=1>";
echo "<tr><th>Name</th><th>Position</th></tr>";
while ($myrow = mysql_fetch_row($result)) {
printf("<tr><td>%s %s</td><td>%s</td></tr>",
$myrow[1], $myrow[2],$myrow[4]);
}
echo "</table>";
?>
</body>
</html>

Integrating PHP with Embedded System
www.researchdesignlab.com Page 62
OUTPUT of the above given Example would be:

Integrating PHP with Embedded System
www.researchdesignlab.com Page 63
Insert the data into MYSQL database using
web form
<html>
<body>
<?php
if ($submit) {
// Open MYSQL server connection
$db = mysql_connect("localhost", "root","q1w2e3r4/");
// Select the database using MYSQL server connection
mysql_select_db("mydb",$db);
/* Write insert query and assign the query in $sql
Variable */
$sql = "INSERT INTO employees (first,last,address,position)
VALUES('$first','$last','$address','$position')";
// Execute the query
$result = mysql_query($sql);
echo "Thank you! Information entered.";
}
else
{
// display form
?>
<form method="post" action="<?php echo $PHP_SELF?>">
First name:<input type="Text" name="first"><br>
Last name:<input type="Text" name="last"><br>
Address:<input type="Text" name="address"><br>
Position:<input type="Text" name="position"><br>
<input type="Submit" name="submit" value="Enter
information">
</form>
<?php
} // end if
?>
</body>
</html>

Integrating PHP with Embedded System
www.researchdesignlab.com Page 64
OUTPUT of the above given Example would be:

Integrating PHP with Embedded System
www.researchdesignlab.com Page 65

Integrating PHP with Embedded System
www.researchdesignlab.com Page 66
Update the data present in MYSQL
database using web form
<html>
<body>
<?php
// Open MYSQL server connection
$db = mysql_connect("localhost", "root","q1w2e3r4/");
// Select the database using MYSQL server connection
mysql_select_db("mydb",$db);
if ($id) {
if ($submit) {
// Write UPDATE query and assign to $sql Variable
$sql = "UPDATE employees SET
first='$first', last='$last',
address='$address',
position='$position'
WHERE id=$id";
// Execute the query
$result = mysql_query($sql);
echo "Thank you! Information updated.";
}
else
{
// Write query to SELECT data from table
$sql = "SELECT * FROM employees WHERE id=$id";
// Execute the query
$result = mysql_query($sql);
// Fetch the values
$myrow = mysql_fetch_array($result);
?>
<form method="post" action="<?php echo $PHP_SELF?>">
<input type=hidden name="id" value="<?php echo
$myrow["id"] ?>">
First name:<input type="Text" name="first"
value="<?php echo $myrow["first"] ?>"><br>
Last name:<input type="Text" name="last"
value="<?php echo $myrow["last"] ?>"><br>
Address:<input type="Text" name="address"
value="<?php echo $myrow["address"]?>"><br>
Position:<input type="Text" name="position"
value="<?php echo $myrow["position"]?>"><br>
<input type="Submit" name="submit" value="Enter
information">
</form>

Integrating PHP with Embedded System
www.researchdesignlab.com Page 67
<?php
}
}
else
{
// display list of employees
$result = mysql_query("SELECT * FROM
employees",$db);
while ($myrow = mysql_fetch_array($result)) {
printf("<a href=\"%s?id=%s\">%s %s</a><br>",
$PHP_SELF, $myrow["id"],$myrow["first"],
$myrow["last"]);
}
}
?>
</body>
</html>

Integrating PHP with Embedded System
www.researchdesignlab.com Page 68
OUTPUT of the above given Example would be:

Integrating PHP with Embedded System
www.researchdesignlab.com Page 69

Integrating PHP with Embedded System
www.researchdesignlab.com Page 70
Delete the data from MYSQL database
using web form
<html>
<body>
<?php
// Open MYSQL server connection
$db = mysql_connect("localhost", "root","q1w2e3r4/");
// Select the database using MYSQL server connection
mysql_select_db("mydb",$db);
if ($id) {
if ($submit) {
// Write DELETE query to delete data from table based on ID
$sql = "DELETE FROM employees WHERE id=$id";
// Execute the query
$result = mysql_query($sql);
echo "Thank you! Information deleted.";
}
else
{
// Write SELECT query to select data from table based on ID
$sql = "SELECT * FROM employees WHERE id=$id";
$result = mysql_query($sql);
$myrow = mysql_fetch_array($result);
?>
<form method="post" action="<?php echo $PHP_SELF?>">
<input type=hidden name="id"
value="<?php echo $myrow["id"] ?>">
First name:<input type="Text" name="first"
readonly="readonly"
value="<?php echo $myrow["first"] ?>"><br>
Last name:<input type="Text" name="last"
readonly="readonly"
value="<?php echo $myrow["last"] ?>"><br>
Address:<input type="Text" name="address"
readonly="readonly"
value="<?php echo $myrow["address"]?>"><br>
Position:<input type="Text" name="position"
value="<?php echo $myrow["position"]?>"><br>
<input type="Submit" name="submit"
value="Delete information">
</form>
<?php
}
}
else

Integrating PHP with Embedded System
www.researchdesignlab.com Page 71
{
// display list of employees
$result = mysql_query("SELECT * FROM
employees",$db);
while ($myrow = mysql_fetch_array($result)) {
printf("<a href=\"%s?id=%s\">%s %s</a><br>",
$PHP_SELF, $myrow["id"],$myrow["first"],
$myrow["last"]);
}
}
?>
</body>
</html>
OUTPUT of the above given Example would be:

Integrating PHP with Embedded System
www.researchdesignlab.com Page 72

Integrating PHP with Embedded System
www.researchdesignlab.com Page 73

Integrating PHP with Embedded System
www.researchdesignlab.com Page 74
Hosting your domain using cPanel
Step 1:
Register your required Domain name by visiting godaddy.com

Integrating PHP with Embedded System
www.researchdesignlab.com Page 75
Step 2:
Buy required domain Space to upload your code

Integrating PHP with Embedded System
www.researchdesignlab.com Page 76
Step 3:
Launch your cPanel – your-domain-name.com/cPanel
Provide your cPanel username and password click on login

Integrating PHP with Embedded System
www.researchdesignlab.com Page 77
Step 4:
Click on file Manger

Integrating PHP with Embedded System
www.researchdesignlab.com Page 78
Step 5:
Click on Web root and Go

Integrating PHP with Embedded System
www.researchdesignlab.com Page 79
Step 6:
Select the Public Folder_html

Integrating PHP with Embedded System
www.researchdesignlab.com Page 80
Step 7:
Click on Upload

Integrating PHP with Embedded System
www.researchdesignlab.com Page 81
Step 8:
Click on the choose file to upload your code
Note:
Once the code is uploaded your website will be live on internet. That you
can check with open the browser with your-domain-name.com

Integrating PHP with Embedded System
www.researchdesignlab.com Page 82
Step 9:
To create database – click on the phpMyAdmin

Integrating PHP with Embedded System
www.researchdesignlab.com Page 83
Step 10:
Manage your Tables and database on phpMyAdmin console

Integrating PHP with Embedded System
www.researchdesignlab.com Page 84
Step 11:
Importing Database or table by clicking on import

Integrating PHP with Embedded System
www.researchdesignlab.com Page 85
Step 12:
Exporting your database to local machine

Integrating PHP with Embedded System
www.researchdesignlab.com Page 86
EMBEDDED SYSTEM WITH PHP
OVERVIEW
This Ethernet Breakout-Module is simplest way to add LAN connectivity to your microcontroller
based products and projects. Use this module to enable Ethernet interface for your product. It works
with any microcontroller operating at 3.3V or 5V. This module works at 3.3V and is compatible with
5V interface lines.
FEATURES
Brand new and high quality.
Chip board ENC28J60-I/SO.
The board 25MHZ crystal.
The network interface board
HR911105A.
3.3 V power supply pin.
Size: 6cm x 3.2cm - 2.4inch x 1.28inch.
High quality PCB FR4 Grade with FPT
Certified
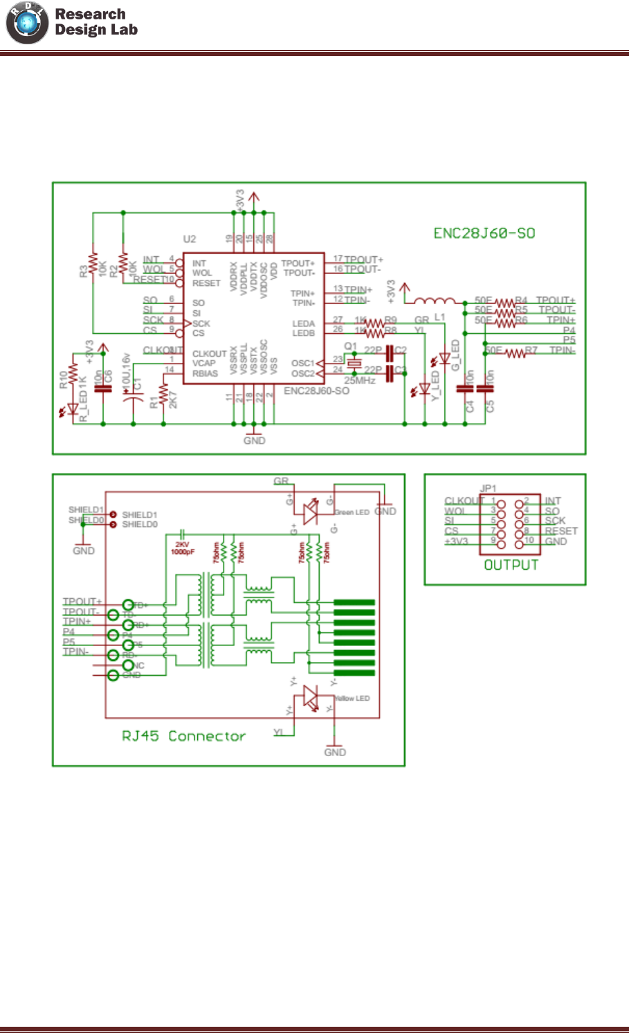
APPLICATION DIAGRAM

Integrating PHP with Embedded System
www.researchdesignlab.com Page 87
CIRCUIT DIAGRAM

Integrating PHP with Embedded System
www.researchdesignlab.com Page 88
PIN CONNECTION

Integrating PHP with Embedded System
www.researchdesignlab.com Page 90
CODE
With Arduino
1. ADD hello world example from Examples
2. Add Server Reading Example

Integrating PHP with Embedded System
www.researchdesignlab.com Page 91
3. relay interface(Web Remote)
code:
#include "etherShield.h"
#include "ETHER_28J60.h"
int outputPin1 = 2;
int outputPin2 = 3;
int outputPin3 = 4;
int outputPin4 = 5;
static uint8_t mac[6] = {0x54, 0x55, 0x58, 0x10, 0x00, 0x24}; // this just needs to be unique
for your network,
// so unless you have more than one of these boards
// connected, you should be fine with this value.
static uint8_t ip[4] = {192, 168, 1, 15}; // the IP address for your board. Check your home
hub
// to find an IP address not in use and pick that
// this or 10.0.0.15 are likely formats for an address
// that will work.
static uint16_t port = 80; // Use port 80 - the standard for HTTP
ETHER_28J60 e;
char flag1=0,flag2=0,flag3=0,flag4=0;
void setup()
{

Integrating PHP with Embedded System
www.researchdesignlab.com Page 92
e.setup(mac, ip, port);
pinMode(outputPin1, OUTPUT);
pinMode(outputPin2, OUTPUT);
pinMode(outputPin3, OUTPUT);
pinMode(outputPin4, OUTPUT);
}
void loop()
{
char* params;
if (params = e.serviceRequest())
{
e.print("<H1>Web Remote</H1>");
e.print("<A HREF='?cmd1=off'>RDL</A></BR>");
// dispaly();
if (strcmp(params, "?cmd1=on") == 0)
{
digitalWrite(outputPin1, HIGH);
flag1=1;
dispaly();
}
else if (strcmp(params, "?cmd1=off") == 0) // Modified -- 2011 12 15 # Ben Schueler
{
digitalWrite(outputPin1, LOW);
flag1=0;
dispaly();
}
if (strcmp(params, "?cmd2=on") == 0)
{
digitalWrite(outputPin2, HIGH);
flag2=1;
dispaly();
}
else if (strcmp(params, "?cmd2=off") == 0) // Modified -- 2011 12 15 # Ben Schueler
{
digitalWrite(outputPin2, LOW);
flag2=0;
dispaly();
}
if (strcmp(params, "?cmd3=on") == 0)
{
digitalWrite(outputPin3, HIGH);
flag3=1;
dispaly();
}
else if (strcmp(params, "?cmd3=off") == 0) // Modified -- 2011 12 15 # Ben Schueler

Integrating PHP with Embedded System
www.researchdesignlab.com Page 93
{
digitalWrite(outputPin3, LOW);
flag3=0;
dispaly();
}
if (strcmp(params, "?cmd4=on") == 0)
{
digitalWrite(outputPin4, HIGH);
flag4=1;
dispaly();
}
else if (strcmp(params, "?cmd4=off") == 0) // Modified -- 2011 12 15 # Ben Schueler
{
digitalWrite(outputPin4, LOW);
flag4=0;
dispaly();
}
e.respond();
}
}
void dispaly()
{
if(flag1==0)
e.print("<A HREF='?cmd1=on'>RELAY1 ON</A></BR>");
else
e.print("<A HREF='?cmd1=off'>RELAY1 OFF</A></BR>");
if(flag2==0)
e.print("<A HREF='?cmd2=on'>'>RELAY2 ON</A></BR>");
else
e.print("<A HREF='?cmd2=off'>RELAY2 OFF</A></BR>");
if(flag3==0)
e.print("<A HREF='?cmd3=on'>'>RELAY3 ON</A></BR>");
else
e.print("<A HREF='?cmd3=off'>RELAY3 OFF</A></BR>");
if(flag4==0)
e.print("<A HREF='?cmd4=on'>'>RELAY4 ON</A></BR>");
else
e.print("<A HREF='?cmd4=off'>RELAY4 OFF</A></BR>");
}

Integrating PHP with Embedded System
www.researchdesignlab.com Page 94

Integrating PHP with Embedded System
www.researchdesignlab.com Page 95
4. web integration
PIN CONNECTION
WITH ETHERNET MODULE

Integrating PHP with Embedded System
www.researchdesignlab.com Page 96
WITH RELAY

Integrating PHP with Embedded System
www.researchdesignlab.com Page 97
Connection Diagrams

Integrating PHP with Embedded System
www.researchdesignlab.com Page 98
CODE
#include <EtherCard.h>
#define REQUEST_RATE 5000 // milliseconds
// ethernet interface mac address
static byte mymac[] = { 0x74,0x69,0x69,0x2D,0x30,0x31 };
// remote website name
const char website[] PROGMEM = "passport.eu5.org";

Integrating PHP with Embedded System
www.researchdesignlab.com Page 99
byte Ethernet::buffer[700];
static long timer;
int i,val;
char RL1=0,RL2=0;
// called when the client request is complete
static void my_result_cb (byte status, word off, word len) {
Serial.print("<<< reply ");
Serial.print(millis() - timer);
Serial.println(" ms");
// Serial.println((const char*) Ethernet::buffer + off);
i=150;
val=0;
while(val!='R')
{
val=Ethernet::buffer[i];
i++;
}
while(val!='=')
{
val=Ethernet::buffer[i];
i++;
}
RL1=Ethernet::buffer[i];
while(val!='R')

Integrating PHP with Embedded System
www.researchdesignlab.com Page 100
{
val=Ethernet::buffer[i];
i++;
}
while(val!='=')
{
val=Ethernet::buffer[i];
i++;
}
RL2=Ethernet::buffer[i];
if(RL1=='1')
digitalWrite(7, HIGH);
else if(RL1=='0')
digitalWrite(7, LOW);
if(RL2=='1')
digitalWrite(6, HIGH);
else if(RL2=='0')
digitalWrite(6, LOW);
}
void setup () {
Serial.begin(9600);

Integrating PHP with Embedded System
www.researchdesignlab.com Page 101
Serial.println("\n[getDHCPandDNS]");
if (ether.begin(sizeof Ethernet::buffer, mymac) == 0)
Serial.println( "Failed to access Ethernet controller");
if (!ether.dhcpSetup())
Serial.println("DHCP failed");
ether.printIp("My IP: ", ether.myip);
// ether.printIp("Netmask: ", ether.mymask);
ether.printIp("GW IP: ", ether.gwip);
ether.printIp("DNS IP: ", ether.dnsip);
if (!ether.dnsLookup(website))
Serial.println("DNS failed");
ether.printIp("Server: ", ether.hisip);
timer = - REQUEST_RATE; // start timing out right away
pinMode(7, OUTPUT);
pinMode(6, OUTPUT);
}
void loop () {
ether.packetLoop(ether.packetReceive());
if (millis() > timer + REQUEST_RATE) {

Integrating PHP with Embedded System
www.researchdesignlab.com Page 102
timer = millis();
Serial.println("\n>>> REQ");
ether.browseUrl(PSTR("/new/check.php"), " ", website, my_result_cb);
}
}
PHP: (LOCAL HOST)
(for hosting detail please refer page no 74)

Integrating PHP with Embedded System
www.researchdesignlab.com Page 103
PHP CODE:
For buttons:
<html>
<body>
<?php
if(isset($_POST['first'])){
include "relay.php";
$sql="SELECT * FROM reg WHERE ONNN='0' ";
$result=mysql_query($sql);
//$query = mysql_query("SELECT * FROM reg )"
$sql1="UPDATE reg SET ONNN='1' ";
$result2 = mysql_query($sql1);
//$query1=mysql_query("UPDATE reg SET OFFF='0')"
//$sql2="UPDATE reg SET OFFF='0' ";
//$result3 = mysql_query($sql2);
}
if(isset($_POST['last'])){
include "relay.php";
$sql="SELECT * FROM reg WHERE ONNN='1' ";
$result=mysql_query($sql);
//$sql1="UPDATE reg SET ONNN='0' ";
// $result2 = mysql_query($sql1);
$sql2="UPDATE reg SET ONNN='0' ";
$result3 = mysql_query($sql2);
}
if(isset($_POST['second'])){
include "relay.php";
$sql="SELECT * FROM reg WHERE ONNN='0' ";
$result=mysql_query($sql);
//$query = mysql_query("SELECT * FROM reg )"
$sql1="UPDATE reg SET OFFF='1' ";
$result2 = mysql_query($sql1);

Integrating PHP with Embedded System
www.researchdesignlab.com Page 104
//$query1=mysql_query("UPDATE reg SET OFFF='0')"
//$sql2="UPDATE reg SET OFFF='0' ";
//$result3 = mysql_query($sql2);
}
if(isset($_POST['last2'])){
include "relay.php";
$sql="SELECT * FROM reg WHERE ONNN='1' ";
$result=mysql_query($sql);
//$sql1="UPDATE reg SET ONNN='0' ";
// $result2 = mysql_query($sql1);
$sql2="UPDATE reg SET OFFF='0' ";
$result3 = mysql_query($sql2);
}
?>
<form method="post" action="<?php echo $PHP_SELF?>">
<b>RELAY1</b> : <input type="submit" name="first" value="on"><input type="submit"
name="last" value="off"><br>
<b>RELAY2</b> : <input type="submit" name="second" value="on"><input type="submit"
name="last2" value="off"><br>
</form>
<?php
?>
</body>
</html>

Integrating PHP with Embedded System
www.researchdesignlab.com Page 105

Integrating PHP with Embedded System
www.researchdesignlab.com Page 106
3. With Pic 16F877A
PIN CONNECTION

Integrating PHP with Embedded System
www.researchdesignlab.com Page 107
code
/*
* Project Name:
httpserver_example (Ethernet Library http server demo for ENC28J60 mcu)
* Copyright:
(c) Mikroelektronika, 2005-2010.
* Revision History:
2007/12/10:
- initial release; Author: Bruno Gavand.
2010/12/20:
- modified for PRO compilers (FJ);
2012/10/19:
Modifier pour usage personnel
* description :
* this code shows how to use the Spi_Ethernet mini library :
* the board will reply to ARP & ICMP echo requests
* the board will reply to HTTP requests on port 80, GET method with pathnames :
* / will return the HTML main page
* /s will return board status as text string
* /t0 ... /t7 will toggle PD0 to PD7 bit and return HTML main page
* all other requests return also HTML main page
* Test configuration:
MCU: PIC16F877A
http://ww1.microchip.com/downloads/en/DeviceDoc/41291D.pdf
Dev.Board: PIC-Ready1
http://www.mikroe.com/products/view/177/pic-ready-prototype-board/
http://www.mikroe.com/products/view/305/pic-ready1-board/
Oscillator: External Clock 8.0000 MHz
Ext. Modules: ac:Serial_Ethernet_board
http://www.mikroe.com/eng/products/view/14/serial-ethernet-board/
SW: mikroC PRO for PIC
http://www.mikroe.com/en/compilers/mikroc/pro/pic/
* NOTES:
- Connect Serial Ethernet Board on PortC (Board and MCU Specific)
- Since the ENC28J60 doesn't support auto-negotiation, full-duplex mode is
not compatible with most switches/routers. If a dedicated network is used
where the duplex of the remote node can be manually configured, you may
change this configuration. Otherwise, half duplex should always be used.
- External power supply should be used due to Serial Ethernet Board power consumption.
*/
/*
Pour voir l'états des variables tapper : 192.168.0.170/s

Integrating PHP with Embedded System
www.researchdesignlab.com Page 108
Pour faire une commande d'interrupteur faire :
192.168.0.170/dXo ouvre(OFF)
192.168.0.170/dXf ferme(ON)
avec X pour valeur : 0 a 7
*/
// duplex config flags
#define Spi_Ethernet_HALFDUPLEX 0x00 // half duplex
#define Spi_Ethernet_FULLDUPLEX 0x01 // full duplex
// mE ehternet NIC pinout
sfr sbit SPI_Ethernet_Rst at RC0_bit;
sfr sbit SPI_Ethernet_CS at RC1_bit;
sfr sbit SPI_Ethernet_Rst_Direction at TRISC0_bit;
sfr sbit SPI_Ethernet_CS_Direction at TRISC1_bit;
// end ethernet NIC definitions
typedef struct
{
unsigned canCloseTCP: 1; // flag which closes TCP socket (not relevant to UDP)
unsigned isBroadcast: 1; // flag which denotes that the IP package has been received via subnet
broadcast address (not used for PIC16 family)
} TEthPktFlags;
/************************************************************
* ROM constant strings
*/
const unsigned char httpHeader[] = "HTTP/1.1 200 OK\nContent-type: " ; // HTTP header
const unsigned char httpMimeTypeHTML[] = "text/html\n\n" ; // HTML MIME type
const unsigned char httpMimeTypeScript[] = "text/plain\n\n" ; // TEXT MIME type
unsigned char httpMethod[] = "GET /";
/*
* web page, splited into 2 parts :
* when coming short of ROM, fragmented data is handled more efficiently by linker
*
* this HTML page calls the boards to get its status, and builds itself with javascript
*/
//*************************************************************************
// Change the IP address of the page to be refreshed
const char *indexPageHEAD = "<meta http-equiv='refresh' content='10;url=http://192.168.1.15/'>\
<HTML><HEAD></HEAD><BODY>\
<h1>RESEARCH DESIGN LAB,<p> </h1>\
<p><a href=\"http://olivier.fournet.free.fr/e.html\">NOTICE</a><p>\
<p><a href=/>Reload</a><p>\
<script src=/s></script>";
const char *indexPageBODY = "<table><tr><td valign=top><table border=1 style='font-size:20px;
font-family: terminal;'>\
<tr><th colspan=2>ADC</th></tr>\
<tr><td>AN2</td><td><script>document.write(AN2);</script></td></tr>\

Integrating PHP with Embedded System
www.researchdesignlab.com Page 109
<tr><td>AN3</td><td><script>document.write(AN3);</script></td></tr>\
</table></td><td><table border=1 style='font-size:20px; font-family: terminal;'>\
<tr><th colspan=2>PORTB (IN) : <script>document.write(PORTB);</script></th></tr>\
<script>\
var str,i;\
str='';\
for(i=0;i<8;i++)\
{\
str+='<tr><td bgcolor=#cccccc>BUTTON #'+i+'</td>';\
if(PORTB&(1<<i))\
{str+='<td bgcolor=green>ON';}\
else\
{str+='<td bgcolor=red>OFF';}\
str+='</td></tr>';}\
document.write(str);\
</script>";
const char *indexPageBODY2 = "</table></td><td>\
<table border=1 style='font-size:20px; font-family: terminal;'>\
<tr><th colspan=3>PORTD (OUT) : <script>document.write(PORTD);</script></th></tr>\
<script>\
var str,i;\
str='';\
for(i=0;i<8;i++)\
{\
str+='<tr><td bgcolor=#cccccc>LED #'+i+'</td>';\
if(PORTD&(1<<i))\
{\
str+='<td bgcolor=yellow>ON';\
}\
else\
{\
str+='<td bgcolor=#999999>OFF';\
}\
str+='</td></tr>';}\
document.write(str);\
</script>\
</table></td></tr></table>\
<p>This is HTTP request #<script>document.write(REQ)</script><p>\
</BODY></HTML>";
//*************************************************************************
/***********************************
* RAM variables
*/
unsigned char myMacAddr[6] = {0x54, 0x55, 0x58, 0x10, 0x00, 0x24}; // my MAC address
unsigned char myIpAddr[4] = {192, 168, 1, 15}; // my IP address
unsigned char getRequest[15]; // HTTP request buffer
unsigned char get_Request, digit_getRequest, etat_interrupteur;

Integrating PHP with Embedded System
www.researchdesignlab.com Page 110
unsigned char dyna[30]; // buffer for dynamic response
unsigned long httpCounter = 0; // counter of HTTP requests
/*******************************************
* functions
*/
/*
* put the constant string pointed to by s to the ENC transmit buffer.
*/
/*unsigned int putConstString(const char *s)
{
unsigned int ctr = 0 ;
while(*s)
{
Spi_Ethernet_putByte(*s++) ;
ctr++ ;
}
return(ctr) ;
}*/
/*
* it will be much faster to use library Spi_Ethernet_putConstString routine
* instead of putConstString routine above. However, the code will be a little
* bit bigger. User should choose between size and speed and pick the implementation that
* suites him best. If you choose to go with the putConstString definition above
* the #define line below should be commented out.
*
*/
#define putConstString SPI_Ethernet_putConstString
/*
* put the string pointed to by s to the ENC transmit buffer
*/
/*unsigned int putString(char *s)
{
unsigned int ctr = 0 ;
while(*s)
{
Spi_Ethernet_putByte(*s++) ;
ctr++ ;
}
return(ctr) ;
}*/
/*
* it will be much faster to use library Spi_Ethernet_putString routine
* instead of putString routine above. However, the code will be a little
* bit bigger. User should choose between size and speed and pick the implementation that
* suites him best. If you choose to go with the putString definition above

Integrating PHP with Embedded System
www.researchdesignlab.com Page 111
* the #define line below should be commented out.
*
*/
#define putString SPI_Ethernet_putString
/*
* this function is called by the library
* the user accesses to the HTTP request by successive calls to Spi_Ethernet_getByte()
* the user puts data in the transmit buffer by successive calls to Spi_Ethernet_putByte()
* the function must return the length in bytes of the HTTP reply, or 0 if nothing to transmit
*
* if you don't need to reply to HTTP requests,
* just define this function with a return(0) as single statement
*
*/
unsigned int SPI_Ethernet_UserTCP(unsigned char *remoteHost, unsigned int remotePort,
unsigned int localPort, unsigned int reqLength, TEthPktFlags *flags)
{
unsigned int len = 0 ; // my reply length
unsigned int i ; // general purpose integer
// should we close tcp socket after response is sent?
// library closes tcp socket by default if canClose flag is not reset here
// flags->canClose = 0; // 0 - do not close socket
// otherwise - close socket
if(localPort != 80)
{ // I listen only to web request on port 80
return(0) ;
}
// get 10 first bytes only of the request, the rest does not matter here
for(i = 0 ; i < 10 ; i++)
{
getRequest[i] = SPI_Ethernet_getByte() ;
}
getRequest[i] = 0 ;
if(memcmp(getRequest, httpMethod, 5))
{ // only GET method is supported here
return(0) ;
}
httpCounter++ ; // one more request done
get_Request = getRequest[5]; // s , d
if(get_Request == 's') // utiliser pour <script src=/s></script>
{
// if request path name starts with s, store dynamic data in transmit buffer

Integrating PHP with Embedded System
www.researchdesignlab.com Page 112
// the text string replied by this request can be interpreted as javascript statements
// by browsers
len = putConstString(httpHeader); // HTTP header
len += putConstString(httpMimeTypeScript); // with text MIME type
// add AN2 value to reply
IntToStr(ADC_Read(2), dyna);
len += putConstString("var AN2=");
len += putString(dyna);
len += putConstString(";");
// add AN3 value to reply
IntToStr(ADC_Read(3), dyna);
len += putConstString("var AN3=");
len += putString(dyna);
len += putConstString(";");
// add PORTB value (buttons) to reply
len += putConstString("var PORTB=");
IntToStr(PORTB, dyna);
len += putString(dyna);
len += putConstString(";");
// add PORTD value (LEDs) to reply
len += putConstString("var PORTD=");
IntToStr(PORTD, dyna);
len += putString(dyna);
len += putConstString(";");
// add HTTP requests counter to reply
IntToStr(httpCounter, dyna);
len += putConstString("var REQ=");
len += putString(dyna);
len += putConstString(";");
}
else
{
//
if(get_Request == 'd') // Commande PORTD
{
if( isdigit(getRequest[6]) )
{
digit_getRequest = getRequest[6] - '0'; // numéro de port 0 à 7
if( getRequest[7] == 'o' ) // Contact Ouvert (OFF)
etat_interrupteur = 0;
if( getRequest[7] == 'f' ) // Contact Fermer (ON)
etat_interrupteur = 1;
switch(digit_getRequest)

Integrating PHP with Embedded System
www.researchdesignlab.com Page 113
{
case 0: PORTD.B0 = etat_interrupteur; break;
case 1: PORTD.B1 = etat_interrupteur; break;
case 2: PORTD.B2 = etat_interrupteur; break;
case 3: PORTD.B3 = etat_interrupteur; break;
case 4: PORTD.B4 = etat_interrupteur; break;
case 5: PORTD.B5 = etat_interrupteur; break;
case 6: PORTD.B6 = etat_interrupteur; break;
case 7: PORTD.B7 = etat_interrupteur; break;
}
}
}
//
}
if(len == 0)
{ // what do to by default
len = putConstString(httpHeader); // HTTP header
len += putConstString(httpMimeTypeHTML); // with HTML MIME type
len += putConstString(indexPageHEAD); // HTML page first part
len += putConstString(indexPageBODY); // HTML page second part
len += putConstString(indexPageBODY2); // HTML page second part
}
return(len) ; // return to the library with the number of bytes to transmit
}
/*
* this function is called by the library
* the user accesses to the UDP request by successive calls to Spi_Ethernet_getByte()
* the user puts data in the transmit buffer by successive calls to Spi_Ethernet_putByte()
* the function must return the length in bytes of the UDP reply, or 0 if nothing to transmit
*
* if you don't need to reply to UDP requests,
* just define this function with a return(0) as single statement
*
*/
unsigned int SPI_Ethernet_UserUDP(unsigned char *remoteHost, unsigned int remotePort,
unsigned int destPort, unsigned int reqLength, TEthPktFlags *flags)
{
return 0; // back to the library with the length of the UDP reply
}
/*
* main entry
*/
void main()
{
//ANSEL = 0x0C ; // AN2 and AN3 convertors will be used
//C1ON_bit = 0; // Disable comparators
//C2ON_bit = 0;

Integrating PHP with Embedded System
www.researchdesignlab.com Page 114
PORTA = 0 ;
TRISA = 0xff ; // set PORTA as input for ADC
//ANSELH = 0; // Configure other AN pins as digital I/O
PORTB = 0 ;
TRISB = 0xff ; // set PORTB as input for buttons
PORTD = 0 ;
TRISD = 0 ; // set PORTD as output
/*
* starts ENC28J60 with :
* reset bit on RC0
* CS bit on RC1
* my MAC & IP address
* full duplex
*/
SPI1_Init();
SPI_Ethernet_Init(myMacAddr, myIpAddr, Spi_Ethernet_FULLDUPLEX) ;
while(1)
{ // do forever
/*
* if necessary, test the return value to get error code
*/
SPI_Ethernet_doPacket() ; // process incoming Ethernet packets
/*
* add your stuff here if needed
* Spi_Ethernet_doPacket() must be called as often as possible
* otherwise packets could be lost
*/
}
}

Integrating PHP with Embedded System
www.researchdesignlab.com Page 115


