Manual
User Manual:
Open the PDF directly: View PDF
.
Page Count: 370 [warning: Documents this large are best viewed by clicking the View PDF Link!]
- Introduction
- Tutorial: Student Schoolyard Cliques
- Create an Empty Simulation
- Add Some Students
- Make the Students Do Something
- Add a GUI Control
- Add Visualization
- Add a Social Network
- Visualize the Social Network
- Inspect Student Agitation and Customize its Visualizaion
- Inspect the Model
- Select, Label, and Move Students
- Add an Anonymous Agent
- Checkpoint the Simulation
- Add a Description
- Go 3D
- Basic Utility Classes
- The Simulation Core
- Grids
- Continuous Space
- Networks
- Making a GUI
- Visualization in 2D
- The 2D Display
- 2D Field Portrayals
- 2D Simple Portrayals
- Inspectors
- Visualization in 3D
- GUI and Media Utilities
- Index

Multiagent Simulation
And the
MASON Library
Sean Luke
Department of Computer Science
George Mason University
Manual Version 19
June, 2015
Where to Obtain MASON
http://cs.gmu.edu/∼eclab/projects/mason/
Copyright 2010–2015 by Sean Luke.
Thanks to Claudio Cioffi Revilla and Carlotta Domeniconi.
Get the latest version of this document or suggest improvements here:
http://cs.gmu.edu/∼eclab/projects/mason/
This document is licensed
under the
Creative Commons Attribution-No Derivative Works 3.0 United
States License,
except for those portions of the work licensed differently as described in the next section. To view a copy
of this license, visit http://creativecommons.org/licenses/by-nd/3.0/us/ or send a letter to Creative Commons, 171
Second Street, Suite 300, San Francisco, California, 94105, USA. A quick license summary:
• You are free to redistribute this document.
•You may not modify, transform, translate, or build upon the document except for personal use.
• You must maintain the author’s attribution with the document at all times.
• You may not use the attribution to imply that the author endorses you or your document use.
This summary is just informational: if there is any conflict in interpretation between the summary and the actual license,
the actual license always takes precedence.
This document is was produced
in part through funding from grants 0916870, 1205626, and 1317813
from the National Science Foundation.
0
Contents
1 Introduction 7
1.1 ArchitecturalLayout .......................................... 9
1.2 UnpackingMASON .......................................... 10
1.3 RunningMASON............................................ 11
1.4 AdditionalMASONModules..................................... 11
2 Tutorial: Student Schoolyard Cliques 13
2.1 CreateanEmptySimulation...................................... 13
2.2 AddSomeStudents........................................... 15
2.3 Make the Students Do Something . . . . . . . . . . . . . . . . . . . . . . . . . . . . . . . . . . . 16
2.4 AddaGUIControl ........................................... 19
2.5 AddVisualization............................................ 21
2.6 AddaSocialNetwork ......................................... 25
2.7 VisualizetheSocialNetwork ..................................... 28
2.8 Inspect Student Agitation and Customize its Visualizaion . . . . . . . . . . . . . . . . . . . . . 30
2.9 InspecttheModel............................................ 35
2.10 Select, Label, and Move Students . . . . . . . . . . . . . . . . . . . . . . . . . . . . . . . . . . . 39
2.11AddanAnonymousAgent ...................................... 43
2.12CheckpointtheSimulation....................................... 47
2.13AddaDescription............................................ 48
2.14Go3D................................................... 51
3 Basic Utility Classes 57
3.1 RandomNumberGeneration ..................................... 57
3.1.1 DistributionswithCOLT ................................... 59
3.1.2 Distributions with Apache Commons Math . . . . . . . . . . . . . . . . . . . . . . . . . 61
3.2 CoordinateWrapperClasses...................................... 61
3.3 Collections................................................ 69
3.4 Properties ................................................ 74
3.4.1 Java Bean Property Methods and Extensions . . . . . . . . . . . . . . . . . . . . . . . . 74
3.4.2 MASONExtensions ...................................... 75
3.4.3 ObjectProperties ........................................ 77
3.4.4 CollectionProperties...................................... 80
3.4.5 DynamicProperties ...................................... 80
3.5 OtherClasses .............................................. 81
4 The Simulation Core 85
4.1 TheModel ................................................ 85
4.2 TheBigLoop............................................... 87
4.2.1 Checkpointing ......................................... 89
1
4.2.1.1 Debugging Checkpointing . . . . . . . . . . . . . . . . . . . . . . . . . . . . . 90
4.2.2 The doLoop() Method ..................................... 90
4.2.3 StartingandFinishing ..................................... 92
4.3 AgentsandtheSchedule........................................ 93
4.3.1 Scheduling............................................ 93
4.3.2 Iterating and Stopping the Schedule . . . . . . . . . . . . . . . . . . . . . . . . . . . . . 97
4.3.3 BookendSteppables ...................................... 98
4.3.4 UndertheHood ........................................ 99
4.3.5 UtilityAgentClasses...................................... 100
5 Grids 115
5.1 GeneralTopics.............................................. 115
5.1.1 Extents.............................................. 117
5.1.2 Hexagonal and Triangular Grids . . . . . . . . . . . . . . . . . . . . . . . . . . . . . . . 118
5.1.3 NeighborhoodLookup..................................... 119
5.1.4 Maps............................................... 122
5.2 ArrayGrids ............................................... 123
5.2.1 GridsofIntegers ........................................ 125
5.2.2 GridsofDoubles ........................................ 126
5.2.3 GridsofObjects......................................... 127
5.2.4 GridsofBagsofObjects .................................... 127
5.3 Sparse Fields and Sparse Grids . . . . . . . . . . . . . . . . . . . . . . . . . . . . . . . . . . . . 130
5.3.1 SparseFields .......................................... 130
5.3.1.1 Tuning......................................... 132
5.3.1.2 UndertheHood ................................... 132
5.3.2 SparseGrids........................................... 133
5.3.2.1 Sparse Grids Versus Object Grids Versus Dense Grids . . . . . . . . . . . . . 134
6 Continuous Space 137
6.1 Extents .................................................. 139
6.2 Storing, Moving, Looking Up, and Removing Objects . . . . . . . . . . . . . . . . . . . . . . . 141
6.3 Discretization .............................................. 142
6.3.1 Objects with Area or Volume . . . . . . . . . . . . . . . . . . . . . . . . . . . . . . . . . 143
6.3.2 DiscretizationMethods .................................... 143
6.4 NeighborhoodLookup......................................... 144
6.5 Maps ................................................... 145
7 Networks 147
7.1 Edges................................................... 148
7.2 UsingaNetwork ............................................ 149
7.2.1 Adjacency Lists and Adjacency Matrices . . . . . . . . . . . . . . . . . . . . . . . . . . 151
7.2.2 Maps............................................... 151
8 Making a GUI 153
8.1 Encapsulation of the Model, Control, and Visualization . . . . . . . . . . . . . . . . . . . . . . 154
8.1.1 Running a GUI-based Simulation . . . . . . . . . . . . . . . . . . . . . . . . . . . . . . . 156
8.1.2 Properly Scheduling non-Model (GUI) Events . . . . . . . . . . . . . . . . . . . . . . . 157
8.1.3 Calling GUI Elements From the Schedule/Mini-Schedule Thread (and Vice Versa) . . 158
8.1.4 HandlingCheckpoints..................................... 161
8.2 Controllers................................................ 162
8.2.1 TheController’sBigLoop................................... 162
8.2.2 TheConsole........................................... 163
2
8.2.2.1 Setting up and Shutting Down the GUI . . . . . . . . . . . . . . . . . . . . . . 167
8.2.2.2 The Simulation Chooser . . . . . . . . . . . . . . . . . . . . . . . . . . . . . . 168
8.2.2.3 Running the Simulation . . . . . . . . . . . . . . . . . . . . . . . . . . . . . . . 169
8.2.2.4 LoadingandSaving................................. 170
8.2.2.5 Extending the Console . . . . . . . . . . . . . . . . . . . . . . . . . . . . . . . 170
8.2.3 TheSimpleController ..................................... 171
8.2.3.1 Running the Simulation . . . . . . . . . . . . . . . . . . . . . . . . . . . . . . . 171
8.2.3.2 Setting up and Shutting Down the GUI . . . . . . . . . . . . . . . . . . . . . . 172
8.2.3.3 Extending the Simple Controller . . . . . . . . . . . . . . . . . . . . . . . . . . 172
8.3 Preferences................................................ 172
8.4 Producing a Consistent Framerate . . . . . . . . . . . . . . . . . . . . . . . . . . . . . . . . . . 174
8.5 MakinganApplet............................................ 174
9 Visualization in 2D 177
9.1 The2DDisplay ............................................. 177
9.1.1 Drawing............................................. 185
9.1.1.1 TheInnerDisplay .................................. 185
9.1.2 Selecting, Inspecting, and Manipulating Objects . . . . . . . . . . . . . . . . . . . . . . 186
9.2 2DFieldPortrayals ........................................... 189
9.2.1 Portrayals and 2D Portrayals . . . . . . . . . . . . . . . . . . . . . . . . . . . . . . . . . 190
9.2.2 DrawInfo2D........................................... 190
9.2.3 LocationWrappers....................................... 192
9.2.4 FieldPortrayals......................................... 193
9.2.5 2DFieldPortrayals....................................... 196
9.2.6 Standard 2D Field Portrayals . . . . . . . . . . . . . . . . . . . . . . . . . . . . . . . . . 198
9.2.6.1 Field Portrayals for Object Grids . . . . . . . . . . . . . . . . . . . . . . . . . . 198
9.2.6.2 Field Portrayals for Sparse Grids . . . . . . . . . . . . . . . . . . . . . . . . . 199
9.2.6.3 Field Portrayals for Grids of Bags of Objects . . . . . . . . . . . . . . . . . . . 199
9.2.6.4 Field Portrayals for Grids of Numbers . . . . . . . . . . . . . . . . . . . . . . 200
9.2.6.5 Field Portrayals for Continuous Space . . . . . . . . . . . . . . . . . . . . . . 201
9.2.6.6 Field Portrayals for Visualizing 3D Grids or Continuous Space in 2D . . . . . 202
9.2.7 FastFieldPortrayals ...................................... 203
9.2.8 Field Portrayals for Networks . . . . . . . . . . . . . . . . . . . . . . . . . . . . . . . . . 205
9.2.9 Implementing a Field Portrayal . . . . . . . . . . . . . . . . . . . . . . . . . . . . . . . . 206
9.2.9.1 Drawing ....................................... 207
9.2.9.2 HitTesting ...................................... 210
9.2.9.3 Selection ....................................... 213
9.2.9.4 Translation ...................................... 214
9.3 2DSimplePortrayals.......................................... 215
9.3.1 BasicSimplePortrayals .................................... 216
9.3.2 ValueSimplePortrayals .................................... 219
9.3.3 VectorSimplePortrayals.................................... 219
9.3.4 EdgeSimplePortrayals .................................... 222
9.3.5 Wrapper Simple Portrayals . . . . . . . . . . . . . . . . . . . . . . . . . . . . . . . . . . 225
9.3.5.1 Labeling, Hilighting, and Showing Orientation . . . . . . . . . . . . . . . . . 226
9.3.5.2 Using Multiple SimplePortrayal2Ds . . . . . . . . . . . . . . . . . . . . . . . . 232
9.3.5.3 Applying a Geometric Transformation . . . . . . . . . . . . . . . . . . . . . . 233
9.3.5.4 Allowing the User to Move, Rotate, or Scale the Object . . . . . . . . . . . . . 233
9.3.5.5 AddingaTrail .................................... 235
9.3.6 Objects Acting As Their Own Simple Portrayals . . . . . . . . . . . . . . . . . . . . . . 238
9.3.7 Implementing a Simple Portrayal . . . . . . . . . . . . . . . . . . . . . . . . . . . . . . . 238
9.3.7.1 Drawing ....................................... 238
3
9.3.7.2 HitTesting ...................................... 239
9.3.7.3 SelectinganObject.................................. 240
9.3.7.4 Getting the Object Status, Name, and Inspector . . . . . . . . . . . . . . . . . 241
9.3.7.5 Customizing Mouse Events . . . . . . . . . . . . . . . . . . . . . . . . . . . . 241
10 Inspectors 243
10.1 Producing an Inspector from a Portrayal . . . . . . . . . . . . . . . . . . . . . . . . . . . . . . . 244
10.2 Producing an Inspector for a Model . . . . . . . . . . . . . . . . . . . . . . . . . . . . . . . . . 245
10.3 Producing an Inspector for a Field or Other Permanent Object . . . . . . . . . . . . . . . . . . 246
10.4 Producing an Inspector from Another Inspector . . . . . . . . . . . . . . . . . . . . . . . . . . 247
10.5ManagingInspectors .......................................... 247
10.6BasicInspectors ............................................. 248
10.6.1 Volatility............................................. 249
10.6.2 Inspectors, Steppables, and Windows . . . . . . . . . . . . . . . . . . . . . . . . . . . . 249
10.6.3 SimpleInspector......................................... 250
10.6.4 GroupedInspector ....................................... 252
10.6.5 TabbedInspector ........................................ 253
10.6.6 InspectingValues........................................ 256
10.6.7 Objects Providing their Own Inspectors . . . . . . . . . . . . . . . . . . . . . . . . . . . 257
10.7PropertyInspectors........................................... 258
10.7.1 How Property Inspectors are Created . . . . . . . . . . . . . . . . . . . . . . . . . . . . 259
10.7.2 Charting Property Inspectors . . . . . . . . . . . . . . . . . . . . . . . . . . . . . . . . . 261
10.7.3 Streaming Property Inspectors . . . . . . . . . . . . . . . . . . . . . . . . . . . . . . . . 264
11 Visualization in 3D 267
11.1Java3DandMASONOverview.................................... 267
11.2The3DDisplay ............................................. 271
11.2.1 Managing the Scene Graph . . . . . . . . . . . . . . . . . . . . . . . . . . . . . . . . . . 277
11.2.2 CapturingCanvas3D: Movies and Screenshots . . . . . . . . . . . . . . . . . . . . . . . 278
11.2.3 SelectionBehavior: Selecting and Inspection . . . . . . . . . . . . . . . . . . . . . . . . 279
11.2.4 ToolTipBehavior: Adding Tool Tips . . . . . . . . . . . . . . . . . . . . . . . . . . . . . 280
11.33DFieldPortrayals ........................................... 281
11.3.1 3DPortrayals .......................................... 282
11.3.2 3DFieldPortrayals....................................... 283
11.3.3 Sparse 3D Field Portrayals . . . . . . . . . . . . . . . . . . . . . . . . . . . . . . . . . . . 286
11.3.4 Standard 3D Field Portrayals . . . . . . . . . . . . . . . . . . . . . . . . . . . . . . . . . 287
11.3.4.1 Field Portrayals for Object Grids . . . . . . . . . . . . . . . . . . . . . . . . . . 287
11.3.4.2 Field Portrayals for Sparse Grids . . . . . . . . . . . . . . . . . . . . . . . . . 288
11.3.4.3 Field Portrayals for Grids of Numbers, and QuadPortrayals . . . . . . . . . . 288
11.3.4.4 Field Portrayals for Continuous Space . . . . . . . . . . . . . . . . . . . . . . 294
11.3.5 Field Portrayals for Networks . . . . . . . . . . . . . . . . . . . . . . . . . . . . . . . . . 294
11.43DSimplePortrayals.......................................... 295
11.4.1 PrimitivePortrayals ...................................... 298
11.4.2 Basic and Decorative Simple Portrayals . . . . . . . . . . . . . . . . . . . . . . . . . . . 299
11.4.3 ValueSimplePortrayals .................................... 305
11.4.4 EdgeSimplePortrayals .................................... 307
11.4.5 Wrapper Simple Portrayals . . . . . . . . . . . . . . . . . . . . . . . . . . . . . . . . . . 310
11.4.6 Objects Acting As Their Own Simple Portrayals . . . . . . . . . . . . . . . . . . . . . . 315
11.4.7 Implementing a Simple Portrayal . . . . . . . . . . . . . . . . . . . . . . . . . . . . . . . 315
4
12 GUI and Media Utilities 317
12.1GUIUtilities............................................... 317
12.1.1 ColorsandColorMaps .................................... 317
12.1.2 WidgetsforInspectors..................................... 320
12.1.3 Other Widgets and Utilities . . . . . . . . . . . . . . . . . . . . . . . . . . . . . . . . . . 327
12.2 Generating Movies, PDF Files, and PNG Bitmap Files . . . . . . . . . . . . . . . . . . . . . . . 329
12.2.1 Movies.............................................. 330
12.2.2 Pictures ............................................. 331
12.3Charting ................................................. 333
12.3.1 ChartGenerators........................................ 334
12.3.2 SeriesAttributes ........................................ 345
12.3.3 DataCullers........................................... 354
12.3.4 Programmatically Displaying a Chart . . . . . . . . . . . . . . . . . . . . . . . . . . . . 354
Index 363
5
6

Chapter 1
Introduction
MASON is a multiagent simulation toolkit designed to support large numbers of agents relatively
efficiently on a single machine. MASON has no domain-specific features: it is not a robotics simulator like
TeamBots or Player/Stage, nor is it a game library. Instead it belongs in the class of domain-independent
simulators which might be unfairly described as “dots on a screen” simulators, such as Repast, Ascape,
StarLogo, NetLogo, and of course, the venerable SWARM.
I call these simulators “ultra-lightweight” multiagent simulation toolkits. They’re popular for problems
which involve many relatively simple agents and arbitrary problems, and are common in areas like artificial
life, population biology, computational social sciences, complexity science, artificial intelligence, and (in my
case) swarm robotics and mulitrobotics.
I use ultra-lightweight multiagent simulation toolkits because of previous experience in domain-specific
ones. Among other things, I do research in swarm robotics and multirobotics, but often apply it to other
scenarios (vehicular traffic, crowds of people, etc.), and have found that it’s easier and much less buggy to add
domain features to a general toolkit than it is to strip out features from a domain-specific one. The process of
stripping out features, or working around them, leads to all sorts of dangling stuff which bites you in the
end. I’m sure this isn’t an uncommon experience among simulation writers.
Most of these toolkits were developed for small jobs. MASON is distinguished among these simulators
because it is meant for big tasks involving a large number of simulation runs, likely on back-end server
machines such as a supercomputer. As such it has quite a number of features to help in this scenario.
•
MASON models are fully separated from visualization. You can easily run a model without visualiza-
tion or with various different kinds of visualization, and switch among them.
•
MASON models are entirely serializable to disk. This means that you can checkpoint files in case
your back-end server goes down, and restart form your latest checkpoint. It also means you can run
a MASON model on a back-end Linux machine, pause and serialize it to disk, move it to your Mac,
unpause it under visualization, modify it, pause it again, move it to a PC, unpause it under a different
visualization, pause it again, then put it back out on a back-end Sun server, and it’ll continue to run
happily as if nothing had happened.
•
MASON models are entirely encapsulated. This means you can run multiple MASON models in
parallel in the same process, interleaved in a big for-loop, or in separate threads, and they’ll not touch
each other.
•
MASON is written in Java in order to make it easy to run in heterogeneous computer environments. But
it also is written in very carefully written Java, with an eye firmly fixed towards efficiency. Notably, a
number of poorly-written standard Sun classes are replaced with properly written MASON equivalents.
Java has a reputation for being slow, but this is largely due to Sun’s bad libraries and design decisions
(generics and boxing, iterators, etc.). MASON eschews these internally.
7

•
MASON has a high-quality random number generator (Mersenne Twister) and uses the fastest known
implementation of it.
•
MASON models are largely duplicable,
1
meaning that if you run the simulation with exactly the
same parameters (including random number seed) it’ll run exactly the same way, even on different
machines.2
•
MASON dovetails nicely with ECJ
3
, a very popular evolutionary computation (genetic algorithms,
etc.) toolkit I wrote, which is designed (not surprisingly) for everything from single laptops to large
jobs involving thousands of machines.
•
MASON is modular and consistent. There is a high degree of separation and independence among
elements of the system. This allows you to use, and recombine, different parts of the system in
unexpected ways. MASON is very highly hackable. Indeed, a number of MASON’s classes are used,
with our blessing, in MASON’s competition.4
Many of these features are quite common among good simulation libraries. But not among those in
the “ultra-light” multiagent simulation category. In this area, MASON was completely unique when it was
developed. Since then, MASON’s features have influenced the restructuring of other toolkits to include some
of the above, but I believe that MASON still remains very much the high-performance, high-hackability
leader among systems in this area.
What MASON is Not
MASON is not a distributed toolkit. Yet. MASON was designed to be efficient when
running in a single process, albeit with multiple threads. It requires a single unified memory space, and
has no facilities for distributing models over multiple processes or multiple computers. However, there are
several projects underway towards developing distributed versions of MASON.
MASON is not an easy toolkit for Java beginners. MASON expects significant Java knowledge out of its
users. If you are a rank beginner, allow me to recommend NetLogo,
5
a good toolkit with an easy-to-learn
language.
Finally MASON does not have plug-in facilities for Eclipse or NetBeans, though it can be used quite
comfortably with them. If you’re looking for a richer set of development tools, you might look into Repast.
6
MASON History
In 1998, after using a variety of genetic programming and evolutionary computation
toolkits for my thesis work, I decided to develop ECJ, a big evolutionary computation toolkit which was
meant to support my own research for the next ten years or so. ECJ turned out pretty well: it’s used very
widely in the evolutionary computation field and can run on a lot of machines in parallel. ECJ was written
in Java.
One common task (for me anyway) for evolutionary computation is the optimization of agent behaviors
in large multiagent simulations. ECJ can distribute many such simulations in parallel across simultaneous
machines. But the number of simulations that must be run (often around 100,000) makes it fairly important
to run them very efficiently. For this reason I and my students cooked up a plan to develop a multiagent
simulation toolkit which could be used for various purposes, but which was fast and had a small and clean
model, and so could easily be tied to ECJ to optimize, for example, swarm robotics behaviors. Because ECJ
was in Java, we expected our toolkit would be in Java as well.
1
Not to be confused with replicable: where the model can be built again in (say) NetLogo and it’ll more or less run the same. That’s
also true for MASON, but it’s in some sense a lower standard.
2
Well, that’s not quite true. MASON doesn’t use the strictfp keyword or the java.lang.StrictMath class, so if you move to a different
CPU you may get slightly different floating point results. However if you want to guarantee full duplicability, you can add the strictfp
keyword and replace java.lang.Math references with java.lang.StrictMath and everything should be perfectly duplicable, albeit slower.
3http://cs.gmu.edu/∼eclab/projects/ecj/
4Well, not really competition: we’re all friends here.
5http://ccl.northwestern.edu/netlogo/
6http://repast.sourceforge.net/
8

As we got started, I spoke with Claudio Cioffi-Revilla, who was also interested in developing a toolkit
for the computational social sciences. Whereas our needs tended to be more continuous movement in 2D
and 3D, many of his needs involved gridworlds and social networks. Claudio suggested we take apart
Repast and examine it. We did, but ultimately followed my instinct to reinvent the wheel, and started work
on MASON. Ultimately the computer science department (myself and my students) and the Center for
Social Complexity (Claudio and his students and faculty) teamed up to develop and fund MASON. When
MASON debuted at the Agent 2003 conference, it had model separation and encapsulation, duplicability,
checkpointing, and 3D graphics, all of which is pass
´
e in simulators, but was new to the ultralight simulation
field.
Since then MASON has developed considerably. It now has much more visualization, charting, selection,
an improved Schedule, movable and selectable objects, etc. Claudio’s influence has also been significant:
MASON has extensive gridworld facilities, an external social networks package, and an external GIS facility.
I think MASON has done pretty well: it’s fast and clean and has a small, modular, and orthogonal model.
It’s had a strong influence (I think) on other toolkit development in the field, particularly Repast. And
MASON has been used for everything from small gridworld simulations to learning from demonstration on
real robots to game development to large (up to millions of agents) simulations of fish, economic agents,
swarm robots, and unmanned aerial vehicles.
What MASON Stands For
It’s a backronym, for which the blame may be placed squarely on the shoulders
of John Grefenstette. Notionally it stands for Multi-Agent Simulation Of ... (we can’t figure out a good “N”).
Claudio likes to add “Neighborhoods and Networks”, but that’d be NaN!
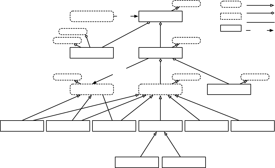
1.1 Architectural Layout
Fields
Fields
Fields
Objects / Values
Objects / Values
Objects / Values
Objects / Values
Objects / Values
Objects / Values
Objects / Values
Schedule
Random Number
Generator
Agents
Agents
Agents
Agents
Agents
Agents
Agents
TimeSpace
1
*
1
*
Model
Fields
Fields
Field Portrayals
Objects / Values
Objects / Values
Objects / Values
Objects / Values
Simple Portrayals
Controller /
Console
Visualization
Console
Displays
Objects / Values
Objects / Values
Objects / Values
Objects / Values
Inspectors
Controls
*
Typically 1
*
1
*
1
Visualize
*
1
Visualize
Inspect Features of
MASON is broken into two pieces. The first
part is the
model
(the simulation proper)
and the second part is the
visualization
,
presently either in 2D or in 3D. Except when
you choose to have model objects display
themselves, the model and visualization are
entirely separated. This means that the
model can be run without visualization; run
with visualization of different sorts; and
have its visualization changed, added, or
removed at any time. The model can also
be
checkpointed
, meaning it can be frozen
and written out to disk, to be thawed out
and continued even on another kind of com-
puter.
At right is a general overview of the MA-
SON architecture.
Model
MASON’s model is entirely
encapsulated in a special object called
sim.engine.SimState. It contains a discrete
event
schedule
on which you can schedule
various
agents
to be called at some time in the future. This facility is a MASON model’s representation
of
time
. Additionally, the model contains one or more
fields
to represent
space
. A field is nothing more
than an arbitrary data structure relating various
objects
or
values
together. MASON provides a number of
built-in fields, such as networks, continuous space, and grids. Last but not least, MASON’s model contains a
high-quality random number generator.
9

Visualization
MASON provides both 2D and 3D visualization tools for models: and various plug-in
facilities provide additional visualization (such as for GIS). A visualization is encapsulated in an object called
asim.display.GUIState. This contains an object called a
controller
whose job is to start, stop, and otherwise
manipulate the schedule. The most common controller is a window called a
console
. The controller or
console also manages some number of windows called
displays
, which handle 2D or 3D visualization.
Displays visualize fields using one or more
field portrayals
. A field portrayal often (but not always)
visualizes individual objects or values in fields by calling forth a
simple portrayal
designed to visualize
that particular object or value. Finally, after selecting objects with the mouse, simple portrayals often create
inspectors which provide further inspection of model details.
Utilities
MASON has a large set of utilities to support model design. These include random number
distributions, various collections objects, objects for inspecting Java Bean Properties, points in space, a host
of GUI widgets, movie and picture generation, and chart generation. Many of MASON’s utility objects have
since found their way into other agent-based simulation toolkits.
Demo Applications
MASON comes with many demos and tutorials, all of which are stored in the same
directory, app.
1.2 Unpacking MASON
When you download and unzip MASON, you’ll get a directory consisting of the following things:
• A CHANGES file detailing all changes made to MASON since its inception.
•
ALICENSE file describing MASON’s open-souce license. Most of MASON uses the Academic Free
License (AFL) 3.0. This is a BSD-style license. Those few classes which are not distributed as AFL fall
under other BSD-style licenses. AFL is very liberal, but if for some reason you have difficulty with this
license, contact me and we can discuss other options.
• A top-level README file describing how to start up MASON and where to go.
•
AMakefile. MASON does not use Ant: I’m an old Unix hacker. The Makefile can be used to build the
2D MASON facilities, to build the 3D facilities, to clean it, to indent all the code using Emacs, or to
build a jar file.
• A docs directory, containing all documentation on the system.
•
Astart directory, containing double-click-on-me scripts for firing up MASON easily on various operat-
ing systems.
• A sim directory. This is the top-level package for MASON class files.
•
An ec directory. This is the top-level package for the Mersenne Twister random number generator
(shared with ECJ, hence the “ec”).
Installing Libraries
You’ll need to install some libraries to make full use of MASON, and they’re required
if you’re going to compile anything (and you’re almost certainly going to want to do that!) The libraries may
be found on the MASON web page7, and consist of the following:
• The JFreeChart charting library.
• The iText PDF generation library.
7http://cs.gmu.edu∼eclab/projects/mason/
10
• (For OS X users only, optional) The Quaqua graphical interface extensions.
• The Java Media Framework toolkit for building movies
Additionally you’ll want to install the Java3D toolkit if you’re doing 3D. On OS X Java3D is already
installed. On Windows or Linux you’ll have to download and install it. See the MASON web page for
instructions.
1.3 Running MASON
MASON is run in two ways: either by running an application directly, or by firing up MASON’s console.
If you build MASON’s jar file, you can double-click on it or otherwise run it, and the console will pop up.
Alternatively you can run the console by first adding the mason directory to your CLASSPATH, then running:
java sim.display.Console
You can run individual demo applications too (they’re all in the sim/app directory), for example:
java sim.app.heatbugs.HeatBugsWithUI
Various scripts in the start directory can do all this for you automatically, depending on your OS. Note
that certain Java3D applications suck up a lot of memory and will require more RAM. You can add more
memory when running java like this:
java -Xmx500M -Xms500M sim.display.Console
This example causes MASON to be run with 500 megabytes of available virtual memory.
More information on Running MASON can be found in the README file and also in the docs/index.html
file. On the website you can also find a tutorials for running an (earlier version of) MASON on NetBeans
and Eclipse.
1.4 Additional MASON Modules
MASON has a variety of add-on modules which extend MASON in various ways. They don’t come with the
main package but you can easily download them from the website. Some public extensions include:
• GeoMason: GIS extensions to MASON, developed by Marc Colletti and Keith Sullivan.
• Rigid-body 2D Physics, developed by Christian Thompson.
• Social Networks. A package developed by Liviu Panait and Gabriel Balan.
• Examples for how to use JUNG (a social networks package) and MASON. By Maciej Latek.
Some of these packages may be found in the “contrib” directory of MASON’s SVN repository on Google
Code. Various groups have also added stuff to this directory.
11
12

Chapter 2
Tutorial: Student Schoolyard Cliques
In this tutorial sequence we will build a simple social network spread throughout the 2-dimensional
continuous space of a schoolyard with a school (and notional teacher) at the center.1
2.1 Create an Empty Simulation
Let’s begin simply, with a MASON application that does absolutely nothing.
Create the file Students.java Place in it the text:
import sim.engine.*;
public class Students extends SimState
{
public Students(long seed)
{
super(seed);
}
public static void main(String[] args)
{
doLoop(Students.class, args);
System.exit(0);
}
}
Wow, it doesn’t get a whole lot simpler (and more useless) than that.
When you create a MASON application, you define the simulation model as a subclass of
sim.engine.SimState. MASON will create a single instance of this subclass and maintain it as the global state
of your entire simulation. SimState contains two important items:
•
A
random number generator
, specifically an instance of the class ec.util.MersenneTwisterFast. This
generator is far better than java.util.Random. It is also not synchronized, which means that if you
access it from multiple threads, you’ll need to remember to acquire a lock on it first. We’ll get to
that later. Anyway, if you’re serious about simulation, you should
never use java.util.Random nor
java.lang.Math.random().They’re surprisingly poor quality.2
1This tutorial sequence was originally developed for the World Congress on Social Simulation in 2008.
2
java.util.Random is highly non-random, and will ruin your experiments. And
Math.random()
just uses java.util.Random. Don’t use
them. For a fun example of just how bad java.util.Random is, check out “Sun Redefines Randomness”: http://alife.co.uk/nonrandom/
13

The random number generator is seeded with a random number
seed
, a long integer passed into the
SimState’s constructor as shown in the code above. Note that MersenneTwisterFast only uses the first
32 bits of this seed.
•
A
discrete event schedule
, an instance of the class sim.engine.Schedule (or a subclass). You will schedule
agents
onto this schedule to be
stepped
: woken up at various times in the simulation to do their thing.
The Schedule is your simulation’s representation of time.
Why call System.exit(0)? Why not just exit normally?
Because if you forgot to terminate any threads created while
running a MASON simulation, and forgot to declare all of your
threads to be daemon threads, then after main(...) exits, those
threads will continue to run and your simulation will not quit.
Calling System.exit(0) ensures that uncooperative threads will
be killed.
When you compile and run this MASON appli-
cation, the
doLoop(...)
method is called, passing in
the simulation class and the command-line argu-
ments, and then the application terminates with a
System.exit(0)
. The
doLoop(...)
performs an elaborate
simulation loop with a lot of built-in gizmos, but the
basic concept is actually a very simple top-level loop:
1.
Create an instance of your SimState subclass, initializing its random number generator with a seed of
some sort (perhaps the current time).
2.
Call
start()
on the instance allow you to initialize your simulation model. (We didn’t implement this
method because we have nothing to initialize yet).
3.
Repeatedly call
step(SimState state)
on the instance’s discrete-event schedule, pulsing it and causing
agents stored in the schedule to be stepped.
4.
When the schedule is entirely empty of agents (which for us is immediately — we scheduled none), or
after some
N
calls to
step(...)
have been made on the schedule, call
finish()
on the instance to let it clean
up. This method is rarely used.
As mentioned before, the
doLoop(...)
method has lots of gizmos, but in fact, we could have written a
simple version of main(...) like this:
public static void main(String[] args)
{
SimState state = new Students(System.currentTimeMillis());
state.start();
do
if (!state.schedule.step(state)) break;
while(state.schedule.getSteps() < 5000);
state.finish();
System.exit(0);
}
All
doLoop(...)
does for us is provide a number of useful ways of controlling MASON from the command
line. We can create checkpoints (freeze simulations in time and save them to disk), start up from a previous
checkpoint, run for a certain number of steps; until a certain point in “simulation time”, run multiple jobs in
sequence, etc.
Compile and Run
Let’s compile and run this sucker. Presuming MASON has been added to your CLASS-
PATH...
javac Students.java
java Students
MASON Version 15. For further options, try adding ’ -help’ at end.
Job: 0 Seed: 1293295240209
Starting Students
Exhausted
14

How do I run this on Eclipse or Netbeans?
Stay Tuned...
MASON starts by printing its version, then the
job number and the random number seed for the job.
It then states it’s starting Students, and finally states
that it quit because the schedule was exhausted, that is, it had no more agents to step.
2.2 Add Some Students
We next create a schoolyard and add some students to it. The students won’t do anything yet —- they’re not
really agents until we add them to the schedule. We’ll just put them in random locations. Here’s the changes
we make to Students.java:
import sim.engine.*;
import sim.util.*;
import sim.field.continuous.*;
public class Students extends SimState
{
public Continuous2D yard = new Continuous2D(1.0,100,100);
public int numStudents = 50;
public Students(long seed)
{
super(seed);
}
public void start()
{
super.start();
// clear the yard
yard.clear();
// clear the buddies
buddies.clear();
// add some students to the yard
for(int i = 0; i < numStudents; i++)
{
Student student = new Student();
yard.setObjectLocation(student,
new Double2D(yard.getWidth() * 0.5 + random.nextDouble() - 0.5,
yard.getHeight() * 0.5 + random.nextDouble() - 0.5));
}
}
public static void main(String[] args)
{
doLoop(Students.class, args);
System.exit(0);
}
}
First notice that we have added two variables to the Students class: the yard where the students exist,
and the number of students. The yard will be one of our
representations of space
(we’ll add the net-
work in a moment). In MASON parlance, representations of space, which are typically displayed in the
GUI, are called
fields
. A field is a generic term: you can make your own data structure if you like. But
MASON provides a number of built-in fields for your convenience, and this is one of them: the class
sim.field.continuous.Continuous2D.
The Continuous2D class defines a 2-dimensional environment of real-valued (continuous) space. The
space may be bounded, toroidal, or infinite (unbounded): here we’re going to assume it’s unbounded,
15

though we’ll specify some bounds for drawing purposes later. Our bounds are 100 by 100. Furthermore, the
Continuous2D discretizes its space into an underlying grid to make neighborhood lookups easier: we don’t
use that feature so we just use 1.0 as our discretization (it doesn’t make any difference).
We have also added a start() method. Recall that this method is called before the schedule is stepped in
order to allow the simulation to set itself up. The first thing we do in this method is call super.start(), which
is very important.
We then use this method to set up the yard: we clear it of objects (the students), and then we add 50
students to the yard at random locations.
Why use Double2D? Why not use Point2D.Double?
Because Point2D.Double is mutable, meaning that its X and Y
values can be changed once set. As a result, Point2D.Double is
not safe as a key in a hash table. And Continuous2D uses hash
tables to store its objects.
You’ll see Double2D and its friends (Int2D, Double3D, and
Int3D) a lot. They’re very simple classes which store immutable
pairs or triples of doubles or ints. Once you set the values, you
cannot change them — you’ll need to make a new object — and
this makes them safe for use in classes relying on hash tables.
You can easily convert between these classes and similar
Java classes, such as Point or Point2D.Double.
A Continuous2D can hold objects of any kind and
associates each one of them with a 2-dimensional
point in space, specified by a sim.util.Double2D object.
Notice that we produce the X and Y values of the
Double2D by choosing two small random double
values from [-0.5...0.5), and adding them to the dead
center of the yard. But the yard is 100x100! This
places all the students in the range X=[49.5...50.5) and
Y=[49.5...50.5), all clustered right around the center.
This is, we presume the location of the schoolhouse
where the students have just gotten out of class.
Now we need to define what a Student is. We’ll start with nothing:
Create the file Student.java Place in it the text:
public class Student
{
}
Compile and Run
We compile and run similar to before, and get basically the same thing (since our
Students aren’t doing anything yet).
javac Students.java Student.java
java Students
MASON Version 15. For further options, try adding ’ -help’ at end.
Job: 0 Seed: 1293298122803
Starting Students
Exhausted
Note that the seed has changed. It’s based on the current wall clock time. If you’d like to fix the seed to a
specific value (say, 4), you can do this (triggering a feature in doLoop(...)):
java Students -seed 4
MASON Version 15. For further options, try adding ’ -help’ at end.
Job: 0 Seed: 4
Starting Students
Exhausted
Very exciting.
2.3 Make the Students Do Something
We next will create two simple forces: a force which causes the students to wander randomly, and a force
which draws them to the schoolteacher notionally at the school at the center of the yard. We’ll schedule the
students on the schedule and have them wander about under the guidance of these forces.
16

We begin by modifying the Students.java file, adding two new variables for these forces, and also
scheduling each student on the Schedule.
import sim.engine.*;
import sim.util.*;
import sim.field.continuous.*;
public class Students extends SimState
{
public Continuous2D yard = new Continuous2D(1.0,100,100);
public int numStudents = 50;
double forceToSchoolMultiplier = 0.01;
double randomMultiplier = 0.1;
public Students(long seed)
{
super(seed);
}
public void start()
{
super.start();
// clear the yard
yard.clear();
// clear the buddies
buddies.clear();
// add some students to the yard
for(int i = 0; i < numStudents; i++)
{
Student student = new Student();
yard.setObjectLocation(student,
new Double2D(yard.getWidth() * 0.5 + random.nextDouble() - 0.5,
yard.getHeight() * 0.5 + random.nextDouble() - 0.5));
schedule.scheduleRepeating(student);
}
}
public static void main(String[] args)
{
doLoop(Students.class, args);
System.exit(0);
}
}
There are many methods for scheduling agents on the Schedule. This is one of the simplest: it schedules
an agent to be stepped
3
, every 1.0 units of time, starting 1.0 units from now. The Schedule starts at time 0.0.
Since all the Students are being scheduled like this, each one of them will be stepped at timestep 1.0, then at
2.0, then at 3.0, and so on. Since we have not specified a sorting priority among them, each timestep the
Students will be stepped in random order with respect to one another.
Now say what these Students will do when stepped. We define their step(...) methods:
import sim.engine.*;
import sim.field.continuous.*;
import sim.util.*;
public class Student implements Steppable
{
public void step(SimState state)
3Or “pulsed”, or “called”, or “made to receive an event”, or whatever you like to call it. I say “stepped”.
17

{
Students students = (Students) state;
Continuous2D yard = students.yard;
Double2D me = students.yard.getObjectLocation(this);
MutableDouble2D sumForces = new MutableDouble2D();
// add in a vector to the "teacher" -- the center of the yard, so we don’t go too far away
sumForces.addIn(new Double2D((yard.width * 0.5 - me.x) * students.forceToSchoolMultiplier,
(yard.height * 0.5 - me.y) * students.forceToSchoolMultiplier));
// add a bit of randomness
sumForces.addIn(new Double2D(students.randomMultiplier * (students.random.nextDouble() * 1.0 - 0.5),
students.randomMultiplier * (students.random.nextDouble() * 1.0 - 0.5)));
sumForces.addIn(me);
students.yard.setObjectLocation(this, new Double2D(sumForces));
}
}
The first thing to notice is that Student implements the sim.engine.Steppable interface by implementing the
method
step(...)
. By being Steppable, the Student can be placed on the Schedule to have its
step(...)
method
called at various times in the future. This graduates the Student from being a mere object in the simulation
to being something potentially approximating a real agent.
When a Student is stepped, it is passed the SimState. The first thing we do is cast it into the Students
class (which it is), then extract our yard (the Continuous2D).
The student needs to know where it’s located in the yard. We could have stored the X and Y coordinates
in the Student itself (which would be a bit faster) but can always just query the yard itself, which is what we
do with getObjectLocation(...).
Seriously, why not use Point2D.Double here?
Mostly for consistency with Double2D and for the purpose
of demonstration in this tutorial, that’s all. Plus Mutable-
Double2D has many of the same methods as Double2D,
plus various useful methods like
addIn
. If you want to use
Point2D.Double, go right ahead, it’ll work fine here.
Now we’d like to move the object with some artifi-
cial forces. We start with a sim.util.MutableDouble2D,
which is just like a Double2D except that you can
change its X and Y values after the fact. Mutable-
Double2D also has various sometimes-helpful mod-
ification methods like
addIn
. Of course, instead of
foo.addIn(new Double2D(4,3)) you could instead write
foo.x += 4; foo.y += 3; and be done with it (and it’d be faster too). But we’re just demonstrating here!
So.... we add in a force towards the center of the yard which increases with distance to the yard; and also
a small constant random force. Finally we the force to our present location, then set our location to the sum.
Notice that the location must be a Double2D, not a MutableDouble2D (it must be immutable!).
Compile and Run Here we go...
javac Students.java Student.java
java Students
MASON Version 15. For further options, try adding ’ -help’ at end.
Job: 0 Seed: 1293316557082
Starting Students
Steps: 50000 Time: 49999 Rate: 37,593.98496
Steps: 100000 Time: 99999 Rate: 54,704.59519
Steps: 150000 Time: 149999 Rate: 53,821.31324
Steps: 200000 Time: 199999 Rate: 54,824.5614
Steps: 250000 Time: 249999 Rate: 55,187.63797
Steps: 300000 Time: 299999 Rate: 54,585.15284
...etc...
18

Finally something new! Since the Students are scheduled on the Schedule, they’re stepped every timestep.
Every so often (roughly every second) the current step is printed out, plus the step rate. the Students never
vacate the Schedule (they’re scheduled “repeating”), this will go on forever. We could instead run for a
limited time like this:
java Students -time 200000
MASON Version 15. For further options, try adding ’ -help’ at end.
Job: 0 Seed: 1293318062046
Starting Students
Steps: 50000 Time: 49999 Rate: 37,821.4826
Steps: 100000 Time: 99999 Rate: 56,561.08597
Steps: 150000 Time: 149999 Rate: 58,004.64037
Steps: 200000 Time: 199999 Rate: 57,405.28129
Quit
What’s the difference between the Schedule’s “time” and“steps”?
You can schedule agents to be stepped at any real-valued time.
Each iteration (or step) of the Schedule, it looks for the times-
tamp of the earliest scheduled Steppable, advances the clock
to that time, then extracts all the Steppables scheduled at that
time and processes them. It so happens here that agents are all
scheduled for timestamps of integers, so the time equals the
steps more or less. But that’s not necessarily the case: we could
have agents scheduled for every 3.923 units of time, say.
This tells us that MASON ran until the speci-
fied time, then exited even though there were Step-
pable agents still scheduled on the Schedule (note
the “Quit” as opposed to “Exhausted”).
So far we’re doing everything on the command
line. Time to...
2.4 Add a GUI Control
Note that so far everything we’ve done has been on
the command line. Let’s move toward a graphical
interface by first introducing a
console
which allows us to start, stop, pause, step, and restart the simulation
(among other things).
Create the file StudentsWithUI.java Place in it the text:
import sim.engine.*;
import sim.display.*;
public class StudentsWithUI extends GUIState
{
public static void main(String[] args)
{
StudentsWithUI vid = new StudentsWithUI();
Console c = new Console(vid);
c.setVisible(true);
}
public StudentsWithUI() {super(new Students(System.currentTimeMillis())); }
public StudentsWithUI(SimState state) {super(state); }
public static String getName() {return "Student Schoolyard Cliques"; }
}
MASON is somewhat unusual among multiagent simulation toolkits
4
in that it strictly distinguishes
between an entirely self-contained and modular
model
, and the
visualization
or other
controls
. MASON
thus largely adheres to the so-called “MVC” model (Model/View/Controller). There’s a bright line between
the GUI and the model: indeed the model often has no knowledge of or reference to the GUI at all. No GUI
events are placed on the Schedule.
This has a number of advantages. First and foremost, we can
separate the model from the GUI
and
run it on the command line (on a back-end supercomputer say), then occasionally save it, transfer it to a
4But hardly unusual among big simulation toolkits in general in this respect.
19

Windows box, and
re-integrate it with a GUI
to visualize and modify the model. Then save it and put it
back out on the supercomputer to continue running. All of this can be done in the middle of the simulation run.
The model is none the wiser.
Second, we can attach
different kinds of visualization
to the model at different times. We could visualize
portions of the model in 2D, then change the visualization to something in 3D, say.
Wait, what? You can run two simulations in parallel?
Sure, why not? The models are self-contained. For example:
public static void main(String[] args)
{
long time = System.currentTimeMillis();
SimState state = new Students(time);
SimState other = new Students(time + 212359234);
state.start();
other.start();
while(true)
if (!state.schedule.step(state)
&& !other.schedule.step(other)) break;
state.finish();
other.finish();
System.exit(0);
}
Third, because the model is self-contained, we
can run multiple models at the same time, either
interleaved in the same thread or on separate threads.
Since MASON separates model and visualization,
it has separate primary classes for each:
•
The primary model class is a subclass of
sim.engine.SimState.
•
The class in charge of visualization is a subclass
of sim.display.GUIState.
In the code above we have created our GUIState
subclass. We named it StudentsWithUI. In nearly all
the MASON examples, when the SimState (model) is
named
Foo
, then the GUIState is named
FooWithUI
.
You hardly need to keep this tradition — feel free to
name your UI class whatever you like — but if you want to be consistent, there you go.
The StudentsWithUI class usually has two constructors: a default (empty) constructor, and one which
takes a SimState. The default constructor simply creates an appropriate SimState, typically providing the
current wall-clock time as the seed as shown, and passes it to the other constructor.
Subclasses of GUIState also provide a name for the simulation via the method
getName()
. This name will
appear in GUI controls to describe the simulation.
We also provide a new
main(...)
method. Rather than create a simulation and run it, this method fires up
the visualization (which handles creating the simulation on our behalf). Here’s what the GUIState’s
main(...)
method must do:
• Create one of our GUIState subclasses.
• Create a Console. This is a GUI control which allows us to start/stop/pause/etc. the simulation.
• Make the Console visible.
...and that’s just what our code does.
Compile and Run
When we compile and run the
code...
javac StudentsWithUI.java Students.java Student.java
java StudentsWithUI
...we no longer get boring command-line results. Instead,
we get the window shown at right. This is the
Console
.
It’s the command center for your simulation: it controls
playing, pausing, and stopping the simulation; plus
showing and hiding displays and inspector panels. You
can save and load simulations to and from checkpoints
and quit using the Console.
An introduction:
20

The Play button. Press this to start a simulation: the
start()
method is called on the SimState, followed
by repeated calls to step the Schedule.
The Pause button. Press this to pause or unpause the simulation. While paused, the Play Button
changes to the Step Button, which lets you step through the simulation.
The Stop button. Press this stop a running simulation: the finish() will be called on the SimState.
When a simulation is playing, either the current simulation time, steps, or rate is shown next to the
Stop button. This chooser lets you select which.
This tab displays descriptive simulation information of your choice as an HTML file (at present there
isn’t any, but wait).
This tab shows various widgets for manipulating the speed of the simulation, automatically pause or
stop at a certain time, etc.
This tab shows the list of all visualization
displays
. At present we have none, but we will have one
soon!
This tab shows the list of all current
inspectors5
of objects in the simulation. At present we have none,
we’ll see them presently.
The Console Menu, which allows to save and load simulations, choose new simulations, or quit.
Start the Simulation
Press the Play Button and watch it go. Not very interesting yet: because we don’t yet
have a visualization. That’s next.
2.5 Add Visualization
Now we’re getting somewhere! The code below is more complex than we’ve seen so far, but it’s not too bad.
We’re going to add 2-dimensional visualization object called a sim.display.Display2D. This object is capable
of displaying several fields at once, layered on top of one another. We only have one field (the schoolyard,
a Continuous2D). Such an object, in MASON parlance, is called a
display
. Displays can sprout their own
windows (javax.swing.JFrame) to hold them, and we’ll do that.
We will also attach to the Display2D a single
field portrayal
. This object is responsible for drawing and
allowing inspection of a field (in our case, the schoolyard). In our case, the field portrayal will be an instance
of sim.portrayal.continuous.ContinuousPortrayal2D.
The field portrayal will draw and inspect individual objects stored in the Continuous2D by calling forth
one or more
simple portrayals
registered with the field portrayal to draw those objects. Our objects are
students. For our simple portrayal we’ll choose a sim.portrayal.simple.OvalPortrayal2D, which draws objects as
gray circles (you can change the color).
First here’s the code. Afterwards we’ll go through each of the new methods. Notice the three new
instance variables in our GUIState:
• The display.
• The JFrame which holds the display.
• The field portrayal responsible for portraying the yard.
5
Some other multiagent simulation toolkits, following the Swarm tradition, use the term probes. When building MASON I chose the
term “inspectors”, following the GUI tradition of NeXTSTEP and later OS X.
21
import sim.portrayal.continuous.*;
import sim.engine.*;
import sim.display.*;
import sim.portrayal.simple.*;
import javax.swing.*;
import java.awt.Color;
public class StudentsWithUI extends GUIState
{
public Display2D display;
public JFrame displayFrame;
ContinuousPortrayal2D yardPortrayal = new ContinuousPortrayal2D();
public static void main(String[] args)
{
StudentsWithUI vid = new StudentsWithUI();
Console c = new Console(vid);
c.setVisible(true);
}
public StudentsWithUI() {super(new Students( System.currentTimeMillis())); }
public StudentsWithUI(SimState state) {super(state); }
public static String getName() {return "Student Schoolyard Cliques"; }
public void start()
{
super.start();
setupPortrayals();
}
public void load(SimState state)
{
super.load(state);
setupPortrayals();
}
public void setupPortrayals()
{
Students students = (Students) state;
// tell the portrayals what to portray and how to portray them
yardPortrayal.setField( students.yard );
yardPortrayal.setPortrayalForAll(new OvalPortrayal2D());
// reschedule the displayer
display.reset();
display.setBackdrop(Color.white);
// redraw the display
display.repaint();
}
public void init(Controller c)
{
super.init(c);
display = new Display2D(600,600,this);
display.setClipping(false);
displayFrame = display.createFrame();
displayFrame.setTitle("Schoolyard Display");
c.registerFrame(displayFrame); // so the frame appears in the "Display" list
displayFrame.setVisible(true);
display.attach( yardPortrayal, "Yard" );
}
22

public void quit()
{
super.quit();
if (displayFrame!=null) displayFrame.dispose();
displayFrame = null;
display = null;
}
}
Okay, so what’s going on? We have added four primary methods. Notice than in all four cases, we call
super... first. That’s important.
init(...)
•
is called when the GUI is initially created. In this method we construct a new display of size 600x600
pixels, and tell it not to clip the underlying field portrayal to the field’s height and width (100x100).
This permits the field portrayal to display values far outside the field boundaries, which we want
because our students will be permitted to wander as far and wide as they like.
We then tell the display to sprout a frame, and give it a title. We then register the frame with the
Console (the Console is passed into the method as its superclass, a sim.display.Controller), which causes
it to appear in the Console’s displays list. We make the frame visible and attach the field portrayal to
the display (calling it the ”Yard”).
start()
•
is called when the Play Button is pressed, and just before the SimState’s
start()
method is called.
6
This
method simply calls a method we made up called setupPortrayals(), which will be described below.
load()
•
, which is called when a simulation is loaded from a checkpoint. Almost always,
load(...)
will do the
same thing as
start()
, which is why we created the separate method
setupPortrayals()
(so they could
both call it).
quit()
•
is called when the GUI is about to be destroyed; this gives us a chance to clean up our GUI. Here, we
dispose the frame and set it to null if it’s not already. This is important because it’s possible that
quit()
may be called more than once — we don’t want to dispose the frame twice. We also set the display to
null to assist in garbage collection, though that’s hardly necessary.
Where’s finish()?
It’s there. Just as SimState had a
start()
and
finish()
, so does
GUIState. But, as in SimState, it’s less used.
The method
setupPortrayals()
,
7
which was created
separately so that both
load()
and
start()
can call it, is
where we set up the visualization when the user is
about to start playing the simulation. Before describ-
ing it, it’s first important to note certain instance variables stored in the GUIState.
•
state The model (SimState) for the current simulation. Set after calling super.start() or super.load(...).
In our case, this will be a Students instance.
•controller The controller (usually the Console) for the GUI system. Set after calling super.init().
Armed with these two instance variables (okay, at least the first one), we need to do two major tasks in the
setupPortrayals()
method: (1) set up various field portrayals and simple portrayals and attach them to fields,
and (2) reset and clean up the display. In the case of this tutorial, here’s what we’ll need to do:
6
There’s also a
finish()
method complementary to the SimState’s
finish()
method, but just as is the case for SimState, you’ll rarely
override it.
7setupPortrayals()
is not a MASON library method: it’s just an arbitrary method name I created here to reduce repeated code in this
and other examples. If you look in the application demos you’ll see this theme often, but it’s not required by any means.
23

• Tell the field portrayal which field it will be portraying (the yard).
• Tell the field portrayal that all objects in the yard will be portrayed using an OvalPortrayal2D.
•
Reset the display. This causes it to re-register itself with the GUIState asking to be repainted by the
GUIState after every step of the Schedule.
Why not use the standard Java method name setBackground(...)?
Because
setBackdrop()
doesn’t set the background color of the
Display2D widget, but rather the background color of an inner
display which is, among other widgets, part of the Display2D.
That’s my excuse anyway.
•
Set the backdrop (the background color) of the
display to white.
•
Repaint the display once to display the initial
arrangement of the schoolyard prior to running
the simulation.
Compile and Run
When we compile and run the
code...
javac StudentsWithUI.java Students.java Student.java
java StudentsWithUI
Notice that we now have two windows:
8
the Console
and a new Display2D window (actually a JFrame hold-
ing a Display2D within it). The Display2D is shown at
right.
At its default scaling, the Display2D shows the
100x100 region of the schoolyard. You can see the chil-
dren all clustered around the center of the schoolyard
with a white background. Press Play and you’ll see them
bouncing around in that tight cluster but never leaving
(the force of the teacher is too strong). We’ll get them
doing something more interesting in a moment. But
first, let’s discuss some of the elements of the Display2D
window:
The Layers menu. The Display2D overlays each field portrayal on top of one another. This menu
allows you to selectively display or hide various field portrayals (we only have one for now).
The Movie button. Press this to start a movie of the simulation running.
The Camera button. Press this to take a picture of the simulation. You can save the picture out as a
bitmap (a PNG file) or as a publication-quality PDF vector image.
The Options button. Press this to bring up various drawing options.
The Scale Field. This widget lets you zoom in and out of the display (change its scale).
The Redraw Field. This widget lets you zoom in and out of the display
(change its scale).
8
You can have as many displays as you want. Furthermore, you can have multiple displays for the same field; multiple fields shown
in the same display; whatever you like.
24

2.6 Add a Social Network
Right now the simulation isn’t very interesting because the students are all huddled around the teacher.
Let’s make them separate from one another based on how much they like or dislike one another.
We’ll do this by adding a new field called a
network
, defined by the class sim.field.network.Network. This
class defines directed and undirected graphs and multigraphs
9
with unlabeled, labeled, or weighted edges.
Network allows any object to be a node. Objects are connected via edges defined by the class
sim.field.network.Edge. An Edge stores an info object which labels the edge: this can be anything.
Students will be embedded in an undirected graph, plus some random edges indicating strong like or
dislike of one another. If students lack an edge between them, we assume they have no mutual opinion.
Make the following changes to the Students class:
import sim.engine.*;
import sim.util.*;
import sim.field.continuous.*;
import sim.field.network.*;
public class Students extends SimState
{
public Continuous2D yard = new Continuous2D(1.0,100,100);
public int numStudents = 50;
double forceToSchoolMultiplier = 0.01;
double randomMultiplier = 0.1;
public Network buddies = new Network(false);
public Students(long seed)
{
super(seed);
}
public void start()
{
super.start();
// clear the yard
yard.clear();
// clear the buddies
buddies.clear();
// add some students to the yard
for(int i = 0; i < numStudents; i++)
{
Student student = new Student();
yard.setObjectLocation(student,
new Double2D(yard.getWidth() * 0.5 + random.nextDouble() - 0.5,
yard.getHeight() * 0.5 + random.nextDouble() - 0.5));
buddies.addNode(student);
schedule.scheduleRepeating(student);
}
// define like/dislike relationships
Bag students = buddies.getAllNodes();
for(int i = 0; i < students.size(); i++)
{
Object student = students.get(i);
// who does he like?
Object studentB = null;
do
9Amultigraph is a graph where more than one edge can exist between two nodes.
25

studentB = students.get(random.nextInt(students.numObjs));
while (student == studentB);
double buddiness = random.nextDouble();
buddies.addEdge(student, studentB, new Double(buddiness));
// who does he dislike?
do
studentB = students.get(random.nextInt(students.numObjs));
while (student == studentB);
buddiness = random.nextDouble();
buddies.addEdge(student, studentB, new Double( -buddiness));
}
}
public static void main(String[] args)
{
doLoop(Students.class, args);
System.exit(0);
}
}
The first thing that the new code does is define a Network called buddies. This is the student relationships
graph. Notice that it’s created with the parameter false, indicating that it’s an undirected graph. Then each
student is added to the graph as a node.
Afterwards the code adds random edges to this graph. Each student likes at least one other student (not
himself) and dislikes at least one other student (not himself). It’s possible for students to both like and dislike
one another.
Why use a Bag? Why not an ArrayList?
Up until Java 1.6, Sun’s ArrayList class has been very slow. Ar-
rayList’s
get(...)
,
set(...)
, and
add(...)
methods have not been
inlinable due to errors on Sun’s part. And of course, you can’t
access the underlying array directly. We created Bag many
years ago as a replacement for ArrayList with properly inlin-
able methods and with direct access to the array (if you’re
careful). This made Bag much faster than ArrayList. Since
extensible arrays are so common in simulation, and back-end
simulation must be efficient, we felt it was an acceptable com-
promise to make: using a nonstandard class in return for an
almost five-fold speedup. It was a good decision for almost
ten years.
Things have finally changed in Java 1.6. Sun’s HotSpot
VM can now inline even methods like those in ArrayList. This
makes ArrayList decently fast. So we may switch back to
ArrayList at some time in the future if present trends continue.
Here’s how the code works. We first extract
all the students from the graph with the method
getAllNodes()
. This method returns a sim.util.Bag, a
faster replacement for Sun’s java.util.ArrayList which
is used throughout MASON whenever speed is of
importance. Bag more or less has the same methods
as ArrayList, so it shouldn’t be hard to learn.
The
getAllNodes()
method returns a Bag used in-
ternally in Network, and which you should treat as
read-only
: do not modify it. If you want to modify
it, make a copy and modify that.
The code does a loop through this bag of Students
and, for each student, adds one random Edge for like
and dislike respectively. Each edge goes
from
the
student
to
another student, and is
weighted
with the
degree of affinity (negative indicates dislike). We pick the degree of affinity using the random number
generator.
Have the Students Respond to the Network
Now that the students have likes and dislikes, let’s create a
force that causes each Student to go towards the kids he likes and away from those he dislikes.
Here’s how we’ll do it for any given Student. We create a temporary MutableDOuble2D called forceVector,
which folds the force from one student to another. We then extract from the network all the edges connecting
the Student to his buddies (those whom he likes or dislikes).
For each buddy, we grab the degree of affinity. If the affinity is positive, then we create a force which
draws the Student to the buddy. If the affinity if negative, then we store in forceVector a force which pushes
the Student away from the buddy. These forces are proportional to how close (or far away) the Student is
from the buddy, like springs. Finally, we add the force into the sumForces.
Here’s the edited Student.java file:
26
import sim.engine.*;
import sim.field.continuous.*;
import sim.util.*;
import sim.field.network.*;
public class Student implements Steppable
{
public static final double MAX_FORCE = 3.0;
public void step(SimState state)
{
Students students = (Students) state;
Continuous2D yard = students.yard;
Double2D me = students.yard.getObjectLocation(this);
MutableDouble2D sumForces = new MutableDouble2D();
// Go through my buddies and determine how much I want to be near them
MutableDouble2D forceVector = new MutableDouble2D();
Bag out = students.buddies.getEdges(this, null);
int len = out.size();
for(int buddy = 0 ; buddy < len; buddy++)
{
Edge e = (Edge)(out.get(buddy));
double buddiness = ((Double)(e.info)).doubleValue();
// I could be in the to() end or the from() end. getOtherNode is a cute function
// which grabs the guy at the opposite end from me.
Double2D him = students.yard.getObjectLocation(e.getOtherNode(this));
if (buddiness >= 0) // the further I am from him the more I want to go to him
{
forceVector.setTo((him.x - me.x) * buddiness, (him.y - me.y) * buddiness);
if (forceVector.length() > MAX_FORCE) // I’m far enough away
forceVector.resize(MAX_FORCE);
}
else // the nearer I am to him the more I want to get away from him, up to a limit
{
forceVector.setTo((him.x - me.x) * buddiness, (him.y - me.y) * buddiness);
if (forceVector.length() > MAX_FORCE) // I’m far enough away
forceVector.resize(0.0);
else if (forceVector.length() > 0)
forceVector.resize(MAX_FORCE - forceVector.length()); // invert the distance
}
sumForces.addIn(forceVector);
}
// add in a vector to the "teacher" -- the center of the yard, so we don’t go too far away
sumForces.addIn(new Double2D((yard.width * 0.5 - me.x) * students.forceToSchoolMultiplier,
(yard.height * 0.5 - me.y) * students.forceToSchoolMultiplier));
// add a bit of randomness
sumForces.addIn(new Double2D(students.randomMultiplier * (students.random.nextDouble() * 1.0 - 0.5),
students.randomMultiplier * (students.random.nextDouble() * 1.0 - 0.5)));
sumForces.addIn(me);
students.yard.setObjectLocation(this, new Double2D(sumForces));
}
}
27

Notice the various MutableDouble2D convenience
methods being used. First there’s the
setTo(...)
method:
this simply replaces the X and Y values in the Muta-
bleDouble2D with the given values. Next, there’s the
length()
method, which returns
√X2+Y2
. And the
method
resize(...)
scales X and Y so that
√X2+Y2=L
for the desired length
L
. There are a lot more than that.
These methods are just for convenience of course: you
can just set the X and Y values yourself.
Compile and Run
If you compile and run the simula-
tion at this point...
javac StudentsWithUI.java Students.java Student.java
java StudentsWithUI
...you’ll find that the students now push away from one
another, settling into lines of affinity. But we can’t see
the network yet, nor visualize the strain it’s putting on
the students. We’ll do that next.
2.7 Visualize the Social Network
Visualizing a Network is easy, since we’re already drawing the nodes (the Students). We merely have to set
up a sim.portrayal.network.NetworkPortrayal2D and tell it two things:
• What Network it should be portraying (this tells it which edges to draw).
•
What Continuous2D or other spatial field is associating the nodes (in our case, the Students) with
locations. This tells it where to draw the edges.
A NetworkPortrayal2D, like all field portrayals, is assigned a field to draw via the method
setField(...)
.
Since the NetworkPortrayal2D in actuality needs two fields, we create a special “field” of sorts which stores
both of them and pass that in instead. That object is called a sim.portrayal.network.SpatialNetwork2D.
The nodes are already being drawn: we simply need to define how to portray the edges. We’ll do this by
assigning a sim.portrayal.network.SimpleEdgePortrayal2D, which just draws them as black lines.10
We edit the StudentsWithUI.java file. The changes are pretty small:
import sim.portrayal.network.*;
import sim.portrayal.continuous.*;
import sim.engine.*;
import sim.display.*;
import sim.portrayal.simple.*;
import javax.swing.*;
import java.awt.Color;
public class StudentsWithUI extends GUIState
{
public Display2D display;
public JFrame displayFrame;
10
You can change the color if you like. And for directed edges, you can choose the color of the “from” portion of the edge and the
color of the “to” portion of the edge to distinguish them. There are other non-line options as well. And yes, you can draw the labels or
weights.
28
ContinuousPortrayal2D yardPortrayal = new ContinuousPortrayal2D();
NetworkPortrayal2D buddiesPortrayal = new NetworkPortrayal2D();
public static void main(String[] args)
{
StudentsWithUI vid = new StudentsWithUI();
Console c = new Console(vid);
c.setVisible(true);
}
public StudentsWithUI() {super(new Students( System.currentTimeMillis())); }
public StudentsWithUI(SimState state) {super(state); }
public static String getName() {return "Student Schoolyard Cliques"; }
public void start()
{
super.start();
setupPortrayals();
}
public void load(SimState state)
{
super.load(state);
setupPortrayals();
}
public void setupPortrayals()
{
Students students = (Students) state;
// tell the portrayals what to portray and how to portray them
yardPortrayal.setField( students.yard );
yardPortrayal.setPortrayalForAll(new OvalPortrayal2D());
buddiesPortrayal.setField( new SpatialNetwork2D( students.yard, students.buddies ) );
buddiesPortrayal.setPortrayalForAll(new SimpleEdgePortrayal2D());
// reschedule the displayer
display.reset();
display.setBackdrop(Color.white);
// redraw the display
display.repaint();
}
public void init(Controller c)
{
super.init(c);
// make the displayer
display = new Display2D(600,600,this);
// turn off clipping
display.setClipping(false);
displayFrame = display.createFrame();
displayFrame.setTitle("Schoolyard Display");
c.registerFrame(displayFrame); // register the frame so it appears in the "Display" list
displayFrame.setVisible(true);
display.attach( buddiesPortrayal, "Buddies" );
display.attach( yardPortrayal, "Yard" );
}
public void quit()
{
29

super.quit();
if (displayFrame!=null) displayFrame.dispose();
displayFrame = null;
display = null;
}
}
Compile and Run And we’re off and running!
javac StudentsWithUI.java Students.java Student.java
java StudentsWithUI
As shown at right, we’ve now got edges being drawn.
Now let’s modify how the nodes are drawn to reflect
how agitated the students are.
2.8 Inspect Student Agitation and Customize its Visualizaion
Before we can visualize how agitated the students are, we’ll need to actually define what “agitated” means.
We’ll define it in terms of the affinity forces: a student is happier if he has lower affinity forces on him (he’s
fine where he is), and more agitated if the forces are high.
Modify the file Student.java:
import sim.engine.*;
import sim.field.continuous.*;
import sim.util.*;
import sim.field.network.*;
public class Student implements Steppable
{
public static final double MAX_FORCE = 3.0;
double friendsClose = 0.0; // initially very close to my friends
double enemiesCloser = 10.0; // WAY too close to my enemies
public double getAgitation() {return friendsClose + enemiesCloser; }
public void step(SimState state)
{
Students students = (Students) state;
Continuous2D yard = students.yard;
Double2D me = students.yard.getObjectLocation(this);
MutableDouble2D sumForces = new MutableDouble2D();
friendsClose = enemiesCloser = 0.0;
// Go through my buddies and determine how much I want to be near them
MutableDouble2D forceVector = new MutableDouble2D();
Bag out = students.buddies.getEdges(this, null);
int len = out.size();
for(int buddy = 0 ; buddy < len; buddy++)
{
Edge e = (Edge)(out.get(buddy));
double buddiness = ((Double)(e.info)).doubleValue();
// I could be in the to() end or the from() end. getOtherNode is a cute function
// which grabs the guy at the opposite end from me.
Double2D him = students.yard.getObjectLocation(e.getOtherNode(this));
30
if (buddiness >= 0) // the further I am from him the more I want to go to him
{
forceVector.setTo((him.x - me.x) * buddiness, (him.y - me.y) * buddiness);
if (forceVector.length() > MAX_FORCE) // I’m far enough away
forceVector.resize(MAX_FORCE);
friendsClose += forceVector.length();
}
else // the nearer I am to him the more I want to get away from him, up to a limit
{
forceVector.setTo((him.x - me.x) * buddiness, (him.y - me.y) * buddiness);
if (forceVector.length() > MAX_FORCE) // I’m far enough away
forceVector.resize(0.0);
else if (forceVector.length() > 0)
forceVector.resize(MAX_FORCE - forceVector.length()); // invert the distance
enemiesCloser += forceVector.length();
}
sumForces.addIn(forceVector);
}
// add in a vector to the "teacher" -- the center of the yard, so we don’t go too far away
sumForces.addIn(new Double2D((yard.width * 0.5 - me.x) * students.forceToSchoolMultiplier,
(yard.height * 0.5 - me.y) * students.forceToSchoolMultiplier));
// add a bit of randomness
sumForces.addIn(new Double2D(students.randomMultiplier * (students.random.nextDouble() * 1.0 - 0.5),
students.randomMultiplier * (students.random.nextDouble() * 1.0 - 0.5)));
sumForces.addIn(me);
students.yard.setObjectLocation(this, new Double2D(sumForces));
}
}
Notice that we’ve set up this value (agitation) as a read-only Java Bean Property via the method
getAgitation(). This will come in handy later.
Notice also that the initial size of the variable enemiesCloser is 10.0, not 0.0. There’s a reason for this. When
the students exit the schoolyard, they’re very close to their enemies; but this isn’t reflected in the very first
frame of the simulation visualization, because the
step(...)
method hasn’t been called yet. So they all will
look initially very happy. We remedy this by making them initially very agitated at step 0!
Change Student Color
Now let’s customize the color of the student to reflect their degree of agitation. You
can portray the students in any way you like: just create your own sim.portrayal.SimplePortrayal2D subclass;
or have the Students themselves subclass from SimplePortrayal2D. But you could also take an existing
SimplePortrayal2D and modify it: typically change its size or its color. We’ll do that.
Recall that our students are presently being portrayed as gray circles using the SimplePortrayal2D
subclass sim.portrayal.simple.OvalPortrayal2D. This class has three variables you can customize: Paint paint
(the color), double scale (the size), and boolean filled. We could just set the color and be done with it, but to
have the color dynamically change each step, we’ll need to override the method
draw(...)
to change the color
to the proper value, then call super.draw(...) to draw the oval.
You can make a custom subclass in its own file, but it’s just simpler to use an anonymous subclass:
import sim.portrayal.network.*;
import sim.portrayal.continuous.*;
import sim.engine.*;
import sim.display.*;
import sim.portrayal.simple.*;
import sim.portrayal.*;
import javax.swing.*;
import java.awt.Color;
import java.awt.*;
31
public class StudentsWithUI extends GUIState
{
public Display2D display;
public JFrame displayFrame;
ContinuousPortrayal2D yardPortrayal = new ContinuousPortrayal2D();
NetworkPortrayal2D buddiesPortrayal = new NetworkPortrayal2D();
public static void main(String[] args)
{
StudentsWithUI vid = new StudentsWithUI();
Console c = new Console(vid);
c.setVisible(true);
}
public StudentsWithUI() {super(new Students( System.currentTimeMillis())); }
public StudentsWithUI(SimState state) {super(state); }
public static String getName() {return "Student Schoolyard Cliques"; }
public void start()
{
super.start();
setupPortrayals();
}
public void load(SimState state)
{
super.load(state);
setupPortrayals();
}
public void setupPortrayals()
{
Students students = (Students) state;
// tell the portrayals what to portray and how to portray them
yardPortrayal.setField( students.yard );
yardPortrayal.setPortrayalForAll(new OvalPortrayal2D()
{
public void draw(Object object, Graphics2D graphics, DrawInfo2D info)
{
Student student = (Student)object;
int agitationShade = (int) (student.getAgitation() * 255 / 10.0);
if (agitationShade > 255) agitationShade = 255;
paint = new Color(agitationShade, 0, 255 - agitationShade);
super.draw(object, graphics, info);
}
});
buddiesPortrayal.setField( new SpatialNetwork2D( students.yard, students.buddies ) );
buddiesPortrayal.setPortrayalForAll(new SimpleEdgePortrayal2D());
// reschedule the displayer
display.reset();
display.setBackdrop(Color.white);
// redraw the display
display.repaint();
}
public void init(Controller c)
{
super.init(c);
32

// make the displayer
display = new Display2D(600,600,this);
// turn off clipping
display.setClipping(false);
displayFrame = display.createFrame();
displayFrame.setTitle("Schoolyard Display");
c.registerFrame(displayFrame); // register the frame so it appears in the "Display" list
displayFrame.setVisible(true);
display.attach( buddiesPortrayal, "Buddies" );
display.attach( yardPortrayal, "Yard" );
}
public void quit()
{
super.quit();
if (displayFrame!=null) displayFrame.dispose();
displayFrame = null;
display = null;
}
}
Note that the
draw(...)
method is passed the object
to draw (a Student). From this we extract the agitation,
then set an appropriate Color (ranging from red to blue).
Finally (and crucially) we call
super.draw(...)
to draw the
Student.
Compile and Run
javac StudentsWithUI.java Students.java Student.java
java StudentsWithUI
As you can see at right, we now have students at
various levels of agitation. As students head away from
one another, they’ll get less agitated, but some students
seem to be unhappy no matter where they are.
Inspect
Now that our students have certain Java Bean
Properties, we can inspect those values in various ways.
For example, we can:
•
Examine the values (and modify them if the Prop-
erties are writable, which isn’t the case in this example).
•
Track properties on a time series chart or a his-
togram.
•
Write the properties out to a file or to a text win-
dow.
It’s easy to to inspect a Student now. Double-click
on a student and the Console will shift to showing a
list of Inspectors, one for each object you hit with the
mouse. If you find it challenging to select a student,
try rescaling the simulation a bit via the Scale Field
,
33

The two things inspectable in the simulation, at the moment, are Students and Edges. At right is the
Console after I clicked on a particularly simple Student with just two Edges. Often you’ll get a bounty of
Edges, followed by one or a few Students, depending on what you clicked on.
In the Console at right we see the list of Inspectors,
and beneath it the sim.portrayal.SimpleInspector for an
Edge with weight 0.18921159420002.
11
An Inspector
(usually a SimpleInspector) is produced by the Simple-
Portrayal2D (in this case, the OvalPortrayal2D) when
requested by the Display2D after the user double-clicked
on an object. Notice that the Edge has two properties:
NaN and Infinite. The Edge is displaying a SimpleInspec-
tor for its info object, and we placed a java.lang.Double in
there (that’s what’s holding the 0.18921159420002 value).
Sun’s Double class has two unhelpful Java Bean Prop-
erty methods: isNaN() and isInfinite().
Click on the Student
12
and you’ll get an Inspector
like the one shown at right. The Student has one prop-
erty: Agitation. This corresponds to the Java Bean Prop-
erty Method we defined:
getAgitation()
. If you continue
the simulation, you’ll find that this property automati-
cally updates.13
We can go further than this. Let’s chart the degree of agitation of a given Student. Stop the simulation
and start it paused (click on the Pause button when the console is Stopped ). Then step the simulation
a few times and double-click on a student and inspect it. Next, click on the magnifying glass button next
to the Agitation property. Up will pop up a menu which lets you stream the property to a file or to a window,
or chart the property14 by calling forth further inspectors to do more interesting things.
These inspectors are different from the
SimpleInspectors you’ve seen so far. Sim-
pleInspector is designed to inspect an object.
These additional inspectors, subclasses of
sim.portrayal.inspector.PropertyInspector, are
designed to inspect the value of a property
of an object. Second, PropertyInspectors
can be dynamically plugged-in at run-time,
and appear in that pop-up menu.
Select Chart from the pop-up menu and
you’ll get a chart window like the one at
right. Make some tweaks of features, un-
pause the simulation, and watch the chart
unspool. If you click on “Save as PDF...”,
you can generate a publication-quality PDF
output of the chart (as opposed to a bitmap screenshot).
11
Actually, it’s two inspectors one nested in the other: the SimpleInspector is displaying the stuff inside the “Properties” box. The
ContinuousPortrayal2D wrapped this in an outer Inspector which also includes the position of the object. Also if you look carefully
you’ll see the Students are called sim.app.wcss.Student rather than just Student: I took these screenshots from the WCSS tutorial. So sue
me.
12
Don’t like that ugly name for the Student in the Inspector list? Override the Student’s
toString()
method, and it’ll be used instead.
13
Also the simulation runs more slowly because there’s more stuff to draw on-screen. Click “Empty List” to get rid of the Inspectors
and make the simulation run faster. You can make the simulation run even faster by getting rid of the display. Click the display’s close
box (on OS X, the red button). Last, change the Time Button to say “Rate”, which is updated less often. With no displays to
draw, no inspectors to update, and no steps counter to repaint, the GUI will approach — but not match — the speed you get if you just
run on the command line. Don’t worry, you can get the display back – go to the Displays tab and double-click on the display.
14MASON uses the charting library JFreeChart (http://jfree.org/jfreechart/) to do charting in its inspectors.
34
2.9 Inspect the Model
Let’s add an inspector for the global model parameters. Before we do so, it might be useful to have global
model parameters! So we’ll modify the Students.java file, adding some Java Bean Properties. We add four
properties below, and they all have interesting features which need to be explained:
getNumStudents()
•
is accompanied by
setNumStudents(...)
. This makes it a read-write property, not just a read-only
property. As a result you’ll be able to change the number of students in the Inspector (via a text field),
not just view it.
•
Likewise,
getForceToSchoolMultiplier()
is accompanied by
setForceToSchoolMultiplier(...)
, making it a
read-write property.
getRandomMultiplier()
•
is not only accompanied by
setRandomMultiplier(...)
, making it a read-write property, but it’s also
accompanied by a special method name custom to MASON: domRandomMultipler(). If a property Foo
has a method called
domFoo()
, MASON interprets this as providing the domain of the property. There
are two domains recognized: either a sim.util.Interval, which defines the legal range of a numerical
property; or an array of Strings. In the first place, MASON replaces the standard read-write text field
with a slider. In the second case, MASON replaced the text field with a pop-up menu of those Strings.
If you choose a String, then the property is set to the index value of the String in the array (starting at
0).
getAgitationDistribution()
•
is computed at runtime. Furthermore it doesn’t return a simple integer or boolean value: it returns an
array of doubles. Arrays or lists of objects allow you to create historgrams as property inspectors.
Here’s the code.
import sim.engine.*;
import sim.util.*;
import sim.field.continuous.*;
import sim.field.network.*;
public class Students extends SimState
{
public Continuous2D yard = new Continuous2D(1.0,100,100);
public int numStudents = 50;
double forceToSchoolMultiplier = 0.01;
double randomMultiplier = 0.1;
public int getNumStudents() {return numStudents; }
public void setNumStudents(int val) {if (val > 0) numStudents = val; }
public double getForceToSchoolMultiplier() {return forceToSchoolMultiplier; }
public void setForceToSchoolMultiplier(double val)
{if (forceToSchoolMultiplier >= 0.0) forceToSchoolMultiplier = val; }
public double getRandomMultiplier() {return randomMultiplier; }
public void setRandomMultiplier(double val) {if (randomMultiplier >= 0.0) randomMultiplier = val; }
public Object domRandomMultiplier() {return new sim.util.Interval(0.0, 100.0); }
public double[] getAgitationDistribution()
{
Bag students = buddies.getAllNodes();
double[] distro = new double[students.numObjs];
for(int i = 0; i < students.numObjs; i++)
35
distro[i] = ((Student)(students.objs[i])).getAgitation();
return distro;
}
public Network buddies = new Network(false);
public Students(long seed)
{
super(seed);
}
public void start()
{
super.start();
// clear the yard
yard.clear();
// clear the buddies
buddies.clear();
// add some students to the yard
for(int i = 0; i < numStudents; i++)
{
Student student = new Student();
yard.setObjectLocation(student,
new Double2D(yard.getWidth() * 0.5 + random.nextDouble() - 0.5,
yard.getHeight() * 0.5 + random.nextDouble() - 0.5));
buddies.addNode(student);
schedule.scheduleRepeating(student);
}
// define like/dislike relationships
Bag students = buddies.getAllNodes();
for(int i = 0; i < students.size(); i++)
{
Object student = students.get(i);
// who does he like?
Object studentB = null;
do
{
studentB = students.get(random.nextInt(students.numObjs));
}while (student == studentB);
double buddiness = random.nextDouble();
buddies.addEdge(student, studentB, new Double(buddiness));
// who does he dislike?
do
{
studentB = students.get(random.nextInt(students.numObjs));
}while (student == studentB);
buddiness = random.nextDouble();
buddies.addEdge(student, studentB, new Double( -buddiness));
}
}
public static void main(String[] args)
{
doLoop(Students.class, args);
System.exit(0);
}
}
36
We also need to modify the file StudentsWithUI.java to inform MASON that it should display an Inspector
for the model. We need to actually tell it two things:
•
The object from which it should extract the Java Bean Properties. Typically this is the model (SimState
subclass) itself. To do this we add a single method called getSimulationInspectedObject().
•
That the Inspector is volatile and thus must be updated every timestep. This is expensive, and not all
that common (usually we use model inspectors to set parameters at the beginning of a run). But in
this example, our Inspector will be providing data such as histogram information which changes each
timestep. So we need to declare it to be volatile. To do this we override the method
getInspector()
to set
the inspector to be volatile before returning it.
Here’s the code, it’s pretty straightforward:
import sim.portrayal.network.*;
import sim.portrayal.continuous.*;
import sim.engine.*;
import sim.display.*;
import sim.portrayal.simple.*;
import sim.portrayal.*;
import javax.swing.*;
import java.awt.Color;
import java.awt.*;
public class StudentsWithUI extends GUIState
{
public Display2D display;
public JFrame displayFrame;
ContinuousPortrayal2D yardPortrayal = new ContinuousPortrayal2D();
NetworkPortrayal2D buddiesPortrayal = new NetworkPortrayal2D();
public static void main(String[] args)
{
StudentsWithUI vid = new StudentsWithUI();
Console c = new Console(vid);
c.setVisible(true);
}
public StudentsWithUI() {super(new Students( System.currentTimeMillis())); }
public StudentsWithUI(SimState state) {super(state); }
public static String getName() {return "Student Schoolyard Cliques"; }
public Object getSimulationInspectedObject() {return state; }
public Inspector getInspector()
{
Inspector i = super.getInspector();
i.setVolatile(true);
return i;
}
public void start()
{
super.start();
setupPortrayals();
}
public void load(SimState state)
{
super.load(state);
setupPortrayals();
37
}
public void setupPortrayals()
{
Students students = (Students) state;
// tell the portrayals what to portray and how to portray them
yardPortrayal.setField( students.yard );
yardPortrayal.setPortrayalForAll(new OvalPortrayal2D()
{
public void draw(Object object, Graphics2D graphics, DrawInfo2D info)
{
Student student = (Student)object;
int agitationShade = (int) (student.getAgitation() * 255 / 10.0);
if (agitationShade > 255) agitationShade = 255;
paint = new Color(agitationShade, 0, 255 - agitationShade);
super.draw(object, graphics, info);
}
});
buddiesPortrayal.setField( new SpatialNetwork2D( students.yard, students.buddies ) );
buddiesPortrayal.setPortrayalForAll(new SimpleEdgePortrayal2D());
// reschedule the displayer
display.reset();
display.setBackdrop(Color.white);
// redraw the display
display.repaint();
}
public void init(Controller c)
{
super.init(c);
// make the displayer
display = new Display2D(600,600,this);
// turn off clipping
display.setClipping(false);
displayFrame = display.createFrame();
displayFrame.setTitle("Schoolyard Display");
c.registerFrame(displayFrame); // register the frame so it appears in the "Display" list
displayFrame.setVisible(true);
display.attach( buddiesPortrayal, "Buddies" );
display.attach( yardPortrayal, "Yard" );
}
public void quit()
{
super.quit();
if (displayFrame!=null) displayFrame.dispose();
displayFrame = null;
display = null;
}
}
38

Compile and Run
javac StudentsWithUI.java Students.java Student.java
java StudentsWithUI
When you fire up MASON this time, notice that the
Console now has an extra tab at the end: the
Model Tab
. This tab reveals the Model’s Inspector, as shown
at right. Notice the five properties we added, one of
which has a slider.
Important Note
The Model Inspector isn’t valid until
you start the simulation. So examining or setting values
when the Simulation is Stopped may have no effect.
Instead, press Pause first, then modify and examine
the inspector.
Try tweaking these values. Note
that you can only modify the number
of students before starting a simulation
(the model uses this value at
start(...)
time and nowhere else) but the two
Multiplier properties can be modified
whenever you like. Try setting the num-
ber of students to 1000 for example. Or
change the degree of randomness.
You can create time series charts
from the AverageForce property. But
more interesting, you can now create
histograms of from the double array
generated by
getAgitationDistribution()
.
Just click on the magnifying glass but-
ton and select Histogram. Up pops a
histogram like the one here.
2.10 Select, Label, and Move Students
Can you have more than one series on a chart?
Absolutely. Histograms and time series charts both support
multiple series. Just ask to chart a second item, and you’ll be
given the option to put it on its own chart or to add it to an
existing chart.
MASON allows you to select objects with the mouse,
which signals further state changes in those objects;
and to move objects by dragging them. Selecting
happens automatically, but there’s no effect unless
you add something which responds to the selection.
Moving is not enabled by default at all, so we’ll do it
here.
Let’s start with selection.
MASON has a concept called
wrapper portrayals
, which are special SimplePortrayals which contain
nested SimplePortrayals (the primary portrayals) within them. A wrapper portrayal adds additional
functionality beyond what the SimplePortrayal provides. You can have as many wrapper portrayals
wrapped around your SimplePortrayal as you like. Here are some wrapper portrayals available:
•
sim.portrayal.simple.CircledPortrayal2D draws a circle around the object to hilight it. CircledPortrayals
can be set to to only draw the circle when the object is selected (or always draw it).
39
•
sim.portrayal.simple.LabelledPortrayal2D adds a text label the object. LabelledPortrayals can be set to to
only add the label when the object is selected (or always draw it). LabelledPortrayals can have a fixed
label or one based on some value of the object which changes as you like.
•
sim.portrayal.simple.FacetedPortrayal2D has more than one subsidiary SimplePortrayal, and changes
which SimplePortrayal is in charge based on the current state of the object. Particularly useful for
doing simple animations.
•sim.portrayal.simple.MovablePortrayal2D allows you to drag and move the object.
•
sim.portrayal.simple.OrientedPortrayal2D adds an orientation marker to the object to demonstrate what
“direction” it’s “pointing”.
•
sim.portrayal.simple.TrailedPortrayal2D adds a fading-out trail to the object so you can see the route it’s
taken.
•
sim.portrayal.simple.TransformedPortrayal2D scales, rotates, or translates the object with respect to the
underlying portrayal.
Notice the theme? All wrapper portrayal names are adjectives like “circled” or “movable” or “trans-
formed”.
In the code below we wrap the OvalPortrayal2D in not one, not two, but three wrapper portrayals:
MovablePortrayal2D, CircledPortrayal2D, and LabelledPortrayal2D. It’s easy:
import sim.portrayal.network.*;
import sim.portrayal.continuous.*;
import sim.engine.*;
import sim.display.*;
import sim.portrayal.simple.*;
import sim.portrayal.*;
import javax.swing.*;
import java.awt.Color;
import java.awt.*;
public class StudentsWithUI extends GUIState
{
public Display2D display;
public JFrame displayFrame;
ContinuousPortrayal2D yardPortrayal = new ContinuousPortrayal2D();
NetworkPortrayal2D buddiesPortrayal = new NetworkPortrayal2D();
public static void main(String[] args)
{
StudentsWithUI vid = new StudentsWithUI();
Console c = new Console(vid);
c.setVisible(true);
}
public StudentsWithUI() {super(new Students( System.currentTimeMillis())); }
public StudentsWithUI(SimState state) {super(state); }
public static String getName() {return "Student Schoolyard Cliques"; }
public Object getSimulationInspectedObject() {return state; }
public Inspector getInspector()
{
Inspector i = super.getInspector();
i.setVolatile(true);
return i;
}
40
public void start()
{
super.start();
setupPortrayals();
}
public void load(SimState state)
{
super.load(state);
setupPortrayals();
}
public void setupPortrayals()
{
Students students = (Students) state;
// tell the portrayals what to portray and how to portray them
yardPortrayal.setField( students.yard );
yardPortrayal.setPortrayalForAll(
new MovablePortrayal2D(
new CircledPortrayal2D(
new LabelledPortrayal2D(
new OvalPortrayal2D()
{
public void draw(Object object, Graphics2D graphics, DrawInfo2D info)
{
Student student = (Student)object;
int agitationShade = (int) (student.getAgitation() * 255 / 10.0);
if (agitationShade > 255) agitationShade = 255;
paint = new Color(agitationShade, 0, 255 - agitationShade);
super.draw(object, graphics, info);
}
},
5.0, null, Color.black, true),
0, 5.0, Color.green, true)));
buddiesPortrayal.setField( new SpatialNetwork2D( students.yard, students.buddies ) );
buddiesPortrayal.setPortrayalForAll(new SimpleEdgePortrayal2D());
// reschedule the displayer
display.reset();
display.setBackdrop(Color.white);
// redraw the display
display.repaint();
}
public void init(Controller c)
{
super.init(c);
// make the displayer
display = new Display2D(600,600,this);
// turn off clipping
display.setClipping(false);
displayFrame = display.createFrame();
displayFrame.setTitle("Schoolyard Display");
c.registerFrame(displayFrame); // register the frame so it appears in the "Display" list
displayFrame.setVisible(true);
display.attach( buddiesPortrayal, "Buddies" );
display.attach( yardPortrayal, "Yard" );
}
41

public void quit()
{
super.quit();
if (displayFrame!=null) displayFrame.dispose();
displayFrame = null;
display = null;
}
}
How do I keep certain objects from being moved but allow others? Or
constrain movement?
Have the objects implement the sim.portrayal.Constrained in-
terface, which gives them control over how they’re moved.
Notice how we’ve inserted the portrayals
“wrapped” around the basic OvalPortrayal2D. Mov-
ablePortrayal2D is straightforward and needs no
explanation. CircledPortrayal2D and LabelledPor-
trayal2D are set up to scale out five times the stan-
dard size of a SimplePortrayal2D and to only draw when the object is selected. The LabelledPortrayal is
drawing the text in black and the CircledPortrayal is drawing in green. Importantly, the null value passed
into the LabelledPortrayal2D tells it that no label is being provided: instead it must ask the underlying
object what label to use (by calling
toString()
). At the moment, this returns the same ugly default name that’s
showing up in the Inspector list (such as “Student@5c76458f”). Let’s keep the unique number identifier but
add information about current agitation:
import sim.engine.*;
import sim.field.continuous.*;
import sim.util.*;
import sim.field.network.*;
public class Student implements Steppable
{
public static final double MAX_FORCE = 3.0;
double friendsClose = 0.0; // initially very close to my friends
double enemiesCloser = 10.0; // WAY too close to my enemies
public double getAgitation() {return friendsClose + enemiesCloser; }
public String toString() {return "[" + System.identityHashCode(this) + "] agitation: " + getAgitation(); }
public void step(SimState state)
{
Students students = (Students) state;
Continuous2D yard = students.yard;
Double2D me = students.yard.getObjectLocation(this);
MutableDouble2D sumForces = new MutableDouble2D();
friendsClose = enemiesCloser = 0.0;
// Go through my buddies and determine how much I want to be near them
MutableDouble2D forceVector = new MutableDouble2D();
Bag out = students.buddies.getEdges(this, null);
int len = out.size();
for(int buddy = 0 ; buddy < len; buddy++)
{
Edge e = (Edge)(out.get(buddy));
double buddiness = ((Double)(e.info)).doubleValue();
// I could be in the to() end or the from() end. getOtherNode is a cute function
// which grabs the guy at the opposite end from me.
Double2D him = students.yard.getObjectLocation(e.getOtherNode(this));
if (buddiness >= 0) // the further I am from him the more I want to go to him
42

{
forceVector.setTo((him.x - me.x) * buddiness, (him.y - me.y) * buddiness);
if (forceVector.length() > MAX_FORCE) // I’m far enough away
forceVector.resize(MAX_FORCE);
friendsClose += forceVector.length();
}
else // the nearer I am to him the more I want to get away from him, up to a limit
{
forceVector.setTo((him.x - me.x) * buddiness, (him.y - me.y) * buddiness);
if (forceVector.length() > MAX_FORCE) // I’m far enough away
forceVector.resize(0.0);
else if (forceVector.length() > 0)
forceVector.resize(MAX_FORCE - forceVector.length()); // invert the distance
enemiesCloser += forceVector.length();
}
sumForces.addIn(forceVector);
}
// add in a vector to the "teacher" -- the center of the yard, so we don’t go too far away
sumForces.addIn(new Double2D((yard.width * 0.5 - me.x) * students.forceToSchoolMultiplier,
(yard.height * 0.5 - me.y) * students.forceToSchoolMultiplier));
// add a bit of randomness
sumForces.addIn(new Double2D(students.randomMultiplier * (students.random.nextDouble() * 1.0 - 0.5),
students.randomMultiplier * (students.random.nextDouble() * 1.0 - 0.5)));
sumForces.addIn(me);
students.yard.setObjectLocation(this, new Double2D(sumForces));
}
}
Compile and Run
javac StudentsWithUI.java Students.java Student.java
java StudentsWithUI
As can be seen in the Display to the right, when you
click (once) on a node, it is circled in green and given a
useful label; any other nodes you happened to hit will
also be selected. If you click elsewhere, the original node
is deselected. And you can now drag objects and move
them around the environment. Try it!
Selection and dragging works for continuous envi-
ronments and certain gridworld scenarios. At present
you can’t select or drag edges.
Selection is presently somewhat primitive: you can’t
band-select (create a rectangle and select all the elements
in it) nor hold down the shift key and select/deselect
objects selectively. And though you can select more than
one object at a time, you can’t present move more than
one object at a time. Perhaps in a later version.
2.11 Add an Anonymous Agent
Let’s add an additional agent which, if used, initially sets the randomness to a high value and gradually
decreases it. The user can turn the agent off in the model inspector. The point of this exercise is twofold. First,
it demonstrates the use of an
anonymous class
to add a single agent to the schedule (a common practice).
Second, it introduces the notion of an
explicit ordering
among agents scheduled at the exact same timestep.
43

MASON uses anonymous classes a lot, so if you’re not familiar with them, they’re worth explaining. An
anonymous class is simply a class that has no name at all.
15
Instead, the anonymous class exists solely to be
the subclass of some other class, or implement some interface, then create a single instance, and go away.
The pattern for anonymous classes is:
new SuperclassOrInterface ()
{
methods and instance variables go here
}
This pattern is an expression which creates a single instance of a nameless class which subclasses from (or
implements)
SuperclassOrInterface
, and you can assign it to a variable or whatnot which is of the type
SuperclassOrInterface
. For example, we might create a subclass of javax.swing.JPanel which overrides the
method paintComponent(...):
JPanel myJPanel = new JPanel()
{
public void paintComponent(Graphics g) {g.setColor(Color.black); g.drawLine(0,0,100,100); }
};
Crucially, anonymous classes can access both the instance variables of the classes in which they are
declared, and more interestingly, any
final local variables
in the environment in which they were created.
For example, we could create a method which generates JPanels customized to your desired color:
public JPanel makeJPanel(final Color color)
{
return new JPanel()
{
public void paintComponent(Graphics g) {g.setColor(color); g.drawLine(0,0,100,100); }
};
}
This creates new JPanel subclasses on the fly with custom
paintComponent(...)
methods, produces single
instances of them, and returns those instances. Nifty.
Notice that color had to be declared
final
. This isn’t the case for outer instance variables used by
anonymous classes, but it is the case for local variables and method parameters.16
An anonymous class will save us the tedium of creating a new file for our class, and various casts or
constructors. So we’re going with it.
17
We’ll schedule the agent differently than the other agents: it’ll
occur at the same timestep as the others, but it will always be stepped after the other agents. We do
15
Well, technically all Java classes have names. But since you didn’t state one, the compiler is free to make one up, which it will. javac
will probably name it Foo$number, for some arbitrary number, if the outer class in which it is declared is named Foo.
16
Why is this the case? Beats me. Any decent modern language contains
closures
— which translate to non-final outer local variables
usable by anonymous classes (or in many other languages, anonymous functions). Closures are very useful, but require cleverness in
compilation. Sun’s apparently not very clever. The amazing thing is that you can hack the same thing with a work-around: instead of
making a local variable final int foo = 4;, you can make the variable final int[] foo = new int[]
{
4
}
;Then you can modify foo, from
within the inner class, or more correctly, you can modify the value stored inside the array even if you can’t change the array. Why Sun
didn’t just bake this into the compiler, instead of requiring a hack work-around, is utterly beyond me.
17
Anonymous classes also make it possible to create an agent which is scheduled twice on the schedule, with different methods called
each time, even though there’s only one step(...) method. If you have an agent with methods like this:
public class MyAgent
{
public void doThis(SimState state) {... }
public void doThat(SimState state) {... }
}
... you can just say:
44

this by specifying an ordering of 1 for the agent. The default ordering value for agents is 0. When the
schedule has extracted all the agents for a given timestep and is ready to step them, it first sorts them
by their ordering (lower values first). It then breaks ties with random shuffling. The method we’ll use is
scheduleRepeating(time,ordering,Steppable).
So enough talking, here’s the code. See if you can make sense of it. Note that for all the discussion above,
our anonymous agent uses an instance variable of the outer class (tempering) and so doesn’t need to have it
declared final. We could have also used
isTempering()
instead of tempering — anonymous classes have access
to the methods of their outer instances.
import sim.engine.*;
import sim.util.*;
import sim.field.continuous.*;
import sim.field.network.*;
public class Students extends SimState
{
public Continuous2D yard = new Continuous2D(1.0,100,100);
public double TEMPERING_CUT_DOWN = 0.99;
public double TEMPERING_INITIAL_RANDOM_MULTIPLIER = 10.0;
public boolean tempering = true;
public boolean isTempering() {return tempering; }
public void setTempering(boolean val) {tempering = val; }
public int numStudents = 50;
double forceToSchoolMultiplier = 0.01;
double randomMultiplier = 0.1;
public int getNumStudents() {return numStudents; }
public void setNumStudents(int val) {if (val > 0) numStudents = val; }
public double getForceToSchoolMultiplier() {return forceToSchoolMultiplier; }
public void setForceToSchoolMultiplier(double val) {if (forceToSchoolMultiplier >= 0.0) forceToSchoolMultiplier = val; }
public double getRandomMultiplier() {return randomMultiplier; }
public void setRandomMultiplier(double val) {if (randomMultiplier >= 0.0) randomMultiplier = val; }
public Object domRandomMultiplier() {return new sim.util.Interval(0.0, 100.0); }
public double[] getAgitationDistribution()
{
Bag students = buddies.getAllNodes();
double[] distro = new double[students.numObjs];
int len = students.size();
for(int i = 0; i < len; i++)
distro[i] = ((Student)(students.get(i))).getAgitation();
return distro;
}
public Network buddies = new Network(false);
public Students(long seed)
{
super(seed);
}
public void start()
{
final MyAgent agent = ... // notice that the variable is declared final
schedule.scheduleRepeating(new Steppable() {public void step(SimState state) {agent.doThis(state); }});
schedule.scheduleRepeating(new Steppable() {public void step(SimState state) {agent.doThat(state); }});
... or whatever.
45
super.start();
// add the tempering agent
if (tempering)
{
randomMultiplier = TEMPERING_INITIAL_RANDOM_MULTIPLIER;
schedule.scheduleRepeating(schedule.EPOCH, 1, new Steppable()
{
public void step(SimState state) {if (tempering) randomMultiplier *= TEMPERING_CUT_DOWN; }
});
}
// clear the yard
yard.clear();
// clear the buddies
buddies.clear();
// add some students to the yard
for(int i = 0; i < numStudents; i++)
{
Student student = new Student();
yard.setObjectLocation(student,
new Double2D(yard.getWidth() * 0.5 + random.nextDouble() - 0.5,
yard.getHeight() * 0.5 + random.nextDouble() - 0.5));
buddies.addNode(student);
schedule.scheduleRepeating(student);
}
// define like/dislike relationships
Bag students = buddies.getAllNodes();
for(int i = 0; i < students.size(); i++)
{
Object student = students.get(i);
// who does he like?
Object studentB = null;
do
{
studentB = students.get(random.nextInt(students.numObjs));
}while (student == studentB);
double buddiness = random.nextDouble();
buddies.addEdge(student, studentB, new Double(buddiness));
// who does he dislike?
do
{
studentB = students.get(random.nextInt(students.numObjs));
}while (student == studentB);
buddiness = random.nextDouble();
buddies.addEdge(student, studentB, new Double( -buddiness));
}
}
public static void main(String[] args)
{
doLoop(Students.class, args);
System.exit(0);
}
}
Compile and Run
javac StudentsWithUI.java Students.java Student.java
46
java StudentsWithUI
Notice that now the agents start off jittery but calm down gradually. That’s the work of our tempering
agent. Also notice that you can turn off the effect in the Model tab under the property Tempering.
2.12 Checkpoint the Simulation
One of MASON’s hallmarks is its ability to do
checkpointing
. By this I mean the ability to save out the state
of the simulation, mid-run, to a file on the disk. The simulation can restart from this checkpoint even if it’s
on a different machine, or under visualization versus running on the command line, or even under a different
visualization. Let’s see how that works.
Generate Some Checkpoints Run MASON in the following way:
java Students -docheckpoint 100000
MASON Version 15. For further options, try adding ’ -help’ at end.
Job: 0 Seed: 1293662957282
Starting Students
Steps: 25000 Time: 24999 Rate: 18,628.91207
Steps: 50000 Time: 49999 Rate: 25,562.37219
Steps: 75000 Time: 74999 Rate: 25,536.26149
Steps: 100000 Time: 99999 Rate: 25,510.20408
Checkpointing to file: 100000.0.Students.checkpoint
Steps: 125000 Time: 124999 Rate: 16,869.09582
Steps: 150000 Time: 149999 Rate: 19,888.62371
Steps: 175000 Time: 174999 Rate: 19,669.55153
Steps: 200000 Time: 199999 Rate: 19,888.62371
Checkpointing to file: 200000.0.Students.checkpoint
Steps: 225000 Time: 224999 Rate: 19,215.9877
Steps: 250000 Time: 249999 Rate: 19,700.55162
... etc. ...
Notice that MASON writes out a checkpoint every 100000 steps as requested. What use are these? There
are a lot of uses.
For example, imagine that you’ve been running your simulation on a back-end supercomputer server
for quite some time, and your job gets killed by the system administrator. You can just go back to the most
recent checkpoint and do this:
java Students -checkpoint 200000.0.Students.checkpoint -docheckpoint 100000
MASON Version 15. For further options, try adding ’ -help’ at end.
Loading from checkpoint 200000.0.Students.checkpoint
Recovered job: 0 Seed: 1293662957282
Steps: 225000 Time: 224999 Rate: 17,730.49645
Steps: 250000 Time: 249999 Rate: 24,154.58937
Steps: 275000 Time: 274999 Rate: 24,826.21648
Steps: 300000 Time: 299999 Rate: 25,100.40161
Checkpointing to file: 300000.0.Students.checkpoint
Steps: 325000 Time: 324999 Rate: 18,968.13354
Steps: 350000 Time: 349999 Rate: 19,685.03937
... etc. ...
MASON started up right where it left off as if nothing happened. You can also load the checkpoint in the
GUI:
• Execute java StudentsWithUI
47

• Select Open... from the File menu
• Select the checkpoint.
• The simulation loads the checkpoint and waits for you to unpause and continue it.
You can also save out a checkpoint from the GUI:
• Select Save As... from the File menu
• Save out the checkpoint.
This saved-out checkpoint is just like any other: you could start it up again from the command line on
your back-end machine. Or you could load it under a different GUI you’ve constructed.18
A Note on Serialization
MASON’s checkpointing uses Java Serialization to do its magic, and Java Serial-
ization is a fickle thing. To work properly, every object in the model (agents on the schedule, objects stored in
fields, etc.) must implement the java.io.Serializable interface. That’s one of several reasons why you shouldn’t
put GUI objects on the Schedule: generally speaking Java’s GUI widgets are not serializable.
One gotcha in Serialization is making sure that all inner classes and anonymous classes are Serializable,
as well as their outer classes. If your anonymous class is of type Steppable and thus an agent, for example,
you’re fine (Steppable is Serializable). But make certain.
Another gotcha lies in the generation of so-called serial version UID values, essentially hashes of classes
which Java uses to determine whether the class declaration in the serialized file is compatible with the classes
is using. Different Java implementations produce these hashes differently. If you’re using the same Java VM,
compiler, and OS, you’re fine. But if you move class files from one machine to another (for example), there’s
no guarantee that the UID values will match. This is particularly problematic for inner classes, anonymous
classes, and outer classes of inner classes.
Much of this is because Java’s approach to UIDs has proven historically misguided. The solution is easy:
rather than let Java generate the UID value, you declare it yourself. I suggest declaring all UID values to 1L
(a common practice) to bypass them entirely. You should declare the following instance variable in all inner
classes, all anonymous classes, all outer classes of inner classes, and (for good measure) all regular classes
that you want to serialize, basically anything that’s part of your model:
private static final long serialVersionUID = 1L;
In our case, this instance variable should be added to the following classes:
•Student
•Students
•
The anonymous class we declared as part of Students which decreased the randomness each timestep.
2.13 Add a Description
MASON has a simple built-in HTML viewer which lets you decorate your simulation with some descriptive
text. This text will appear in two places:
• Under the About Tab
•
In the pop-up simulation-chooser window which appears when you choose New Simulation... from the
File Menu
18
Interested in seeing the transfer of a checkpoint between different GUI approaches? Try the examples
sim.app.heatbugs.HeatBugsWithUI versus sim.app.heatbugs3d.HeatBugs3DWithUI, both of which use the same exact model.
48

Figure 2.1 The Console and the Simulation-Chooser Window, both showing the HTML descriptive text of a simulation.
Is there any way to go directly to the simulation-chooser window
when I start MASON?
Of course. Run MASON like this:
java sim.display.Console
This is also how MASON is started if you use any of the scripts
in the mason/start directory.
If you hit the “Cancel” button when firing MASON up this
way, the program will simply quit.
These two situations are shown in Figure 2.1. MA-
SON allows you to provide an HTML file, a String
description (which may or may not be HTML), or a
URL.
It’s very easy to add an HTML file. Simply create
a file called index.html located right next to the class
file of your GUIState subclass. MASON will load the
file and display it when your simulation is fired up.
For example, create the following file, named in-
dex.html, and save it right next to the file StudentsWithUI.class:
<!DOCTYPE HTML PUBLIC "-//W3C//DTD HTML 3.2 Final//EN">
<html>
<head>
</head>
<body>
<table border=0 cellspacing=0 cellpadding=6>
<tr>
<td valign=top>
<img src="icon.png">
<td valign=top>
<h2>Student Cliques</h2>
<b>Tutorial</b>
</table>
<p>
A fictional model of student clique formation on playgrounds. Students form a social network of varying
degrees of mutual friendship or dislike. Once let out of school, students try to move towards friends and
away from enemies. Additional forces tug on students to keep them near near the schoolhouse (the center
of the yard), and to add some randomness. Students change from red to blue as they become happier with
their situation.
</body>
</html>
49

Notice that the DOCTYPE indicates HTML 3.2, an old and simple version of HTML with limited CSS
support. This is as far as Java’s GUI facilities go. You do not need to provide the DOCTYPE: but you do
need to be aware that 3.2 is all MASON can display.
The HTML file above requires an image (icon.png) to provide sort of the “standard
look” of MASON’s built-in demo applications. The one I use is shown at right.
Run the Simulation Now fire up the simulation again:
java StudentsWithUI
... and the Console now looks like the Figure on the right.
Alternatively you can embed your own String, or
a URL to an existing web page, directly in your GUIS-
tate subclass. For example, if you didn’t provide the
index.html file above, you could add some simple text
in the method
getInfo()
. Specifically, add the following
method to your StudentsWithUI.java file:
public static Object getInfo()
{
return "<h2>This is the tutorial</h2>" +
"<p>Pretty nifty!";
}
With this static method in place, MASON will use
its value rather than hunting for an index.html file. But
there’s a gotcha.
Wait,
getInfo()
is a static method. You can’t override static methods!
Correct. But MASON actually looks for the method using
Java’s reflection facility, so it’s all good. MASON does this so it
can find and display the proper String or URL without having
to instantiate a simulation.
Java looks for image files referenced from an
HTML file by looking relative to the HTML file itself.
Unfortunately if you override the
getInfo()
method,
Java doesn’t know where to look for images. For
example, the icon.png image would be broken. So for
the time being, you can’t embed images or CSS files
with relative URLs, or use relative URL links to other HTML files, if you override
getInfo()
to return a String.
In general, I suggest using the index.html file instead, unless you’re just trying to display some simple text.
One last approach you can take is to return not a String but a URL. For example, you could override
getInfo() like this:
public static Object getInfo()
{
try {return new java.net.URL("http://google.com/"); }
catch (java.net.MalformedURLException e) {return "Oops"; }
}
When you do this, the Console window will look
like it does at right. Notice that the Google.com page
is a bit discombobulated: it’s assuming a more recent
version of HTML than 3.2. If you try it, you’ll also find
out that the search buttons don’t work, though the links
do. I believe form submission in general isn’t available
in Java’s basic HTML facilities (nor is JavaScript).
50
2.14 Go 3D
MASON has as extensive a 3D model and visualization as it has a 2D one. 3D Visualization in MASON sits
on top of Java3D, a scenegraph developed by Sun and widely available. You don’t need to know any Java3D
at all to do visualization and model development in MASON, though just like AWT graphics and Java2D
help in doing the 2D visualization, knowing a bit of Java3D will help to do advanced stuff in the 3D case.
Here we’re going to add a simple 3D viewer to give you a taste of how to do visualization in 3D. The 3D
facility can visualize 2D fields, but obviously 3D fields are more fun. So we’ll start by creating a 3D field.
Let’s make a 3D version of the playground, where the position of the student in the Z direction is the degree
of agitation he presently has.
To do this, we’ll provide the Students.java file with a sim.field.continuous.Continuous3D field. Modify
Students.java as follows:
import sim.engine.*;
import sim.util.*;
import sim.field.continuous.*;
import sim.field.network.*;
public class Students extends SimState
{
public Continuous2D yard = new Continuous2D(1.0, 100, 100);
public Continuous3D agitatedYard = new Continuous3D(1.0, 100, 100, 100);
public double TEMPERING_CUT_DOWN = 0.99;
public double TEMPERING_INITIAL_RANDOM_MULTIPLIER = 10.0;
public boolean tempering = true;
... and on. Continuous3D is basically the same as Continuous2D, except that it uses Double3D rather
than Double2D. The students will be placed in this field as well, but each timestep their locations will be
simply updated by setting their X and Y positions to the same as in the Continuous2D, and setting their Z
position to their agitation (plus a little scaling). We add to Students.java the following method:
public void load3DStudents()
{
Bag students = buddies.getAllNodes();
for(int i = 0; i < students.size(); i++)
{
Student student = (Student)(students.get(i));
Double2D loc = (Double2D)(yard.getObjectLocation(student));
// we multiply by 5 in order to scale the agitation roughly with the student dispersion
// in the other two dimensions
agitatedYard.setObjectLocation(student, new Double3D(loc, student.getAgitation() * 5.0));
}
}
We need to call this method two times. First we need to call it each timestep. Second, we need to call it at
the end of the
start()
method so that the Continuous3D has students stored in it when it’s first queried by
the Network for their locations so the Network can draw edges in 3D. We also need to clear the yard just like
we cleared the 2D yard.
Modify the start() method in Students.java like this:
public void start()
{
super.start();
// add the tempering agent
if (tempering)
{
randomMultiplier = TEMPERING_INITIAL_RANDOM_MULTIPLIER;
51
schedule.scheduleRepeating(schedule.EPOCH, 1, new Steppable()
{
public void step(SimState state) {if (tempering) randomMultiplier *= TEMPERING_CUT_DOWN; }
});
}
// clear the yard
yard.clear();
// clear the buddies
buddies.clear();
agitatedYard.clear();
// add some students to the yard
for(int i = 0; i < numStudents; i++)
{
Student student = new Student();
yard.setObjectLocation(student,
new Double2D(yard.getWidth() * 0.5 + random.nextDouble() - 0.5,
yard.getHeight() * 0.5 + random.nextDouble() - 0.5));
buddies.addNode(student);
schedule.scheduleRepeating(student);
Steppable steppable = new Steppable()
{
public void step(SimState state) {load3DStudents(); }
};
schedule.scheduleRepeating(schedule.EPOCH, 2, steppable);
}
// define like/dislike relationships
Bag students = buddies.getAllNodes();
for(int i = 0; i < students.size(); i++)
{
Object student = students.get(i);
// who does he like?
Object studentB = null;
do
{
studentB = students.get(random.nextInt(students.numObjs));
}while (student == studentB);
double buddiness = random.nextDouble();
buddies.addEdge(student, studentB, new Double(buddiness));
// who does he dislike?
do
{
studentB = students.get(random.nextInt(students.numObjs));
}while (student == studentB);
buddiness = random.nextDouble();
buddies.addEdge(student, studentB, new Double( -buddiness));
}
load3DStudents();
}
Notice that we scheduled an anonymous agent which simply calls
load3DStudents();
. But this piece of
code may have been confusing:
schedule.scheduleRepeating(schedule.EPOCH, 2, steppable);
Here we’re scheduling the new anonymous agent with ordering 2, rather than the 0 the students use and
52

the 1 used by the tempering anonymous agent. This means that the agent will get stepped every timestep,
but after all other agents are stepped. That way we know the students have updated their agitation before
we call the method (load3DStudents() which relocates them in the 3D field based on their agitation.
Compile and Run If you compile and run the command-line simulation at this point...
javac Students.java Student.java
java Students
...you’ll find that it should run fine. But what does it look like? Let’s start in on the visualization.
Add Visualization in 3D
Java3D has a different collection of import needs than 2D Java. Open the
StudentsWithUI.java file and add the following imports:
import sim.display3d.*;
import sim.portrayal3d.continuous.*;
import sim.portrayal3d.network.*;
import sim.portrayal3d.simple.*;
import java.text.*;
import sim.field.network.*;
Next we need to add a sim.display3d.Display3D and its JFrame, plus a
sim.portrayal3d.continuous.ContinuousPortrayal3D and a sim.portrayal3d.network.NetworkPortrayal3D. These
classes are the 3D equivalents of Display2D, ContinuousPortrayal2D, and NetworkPortrayal2D, and you’ll
find they work similarly. Add the following to StudentsWithUI.java:
public class StudentsWithUI extends GUIState
{
public Display2D display;
public JFrame displayFrame;
ContinuousPortrayal2D yardPortrayal = new ContinuousPortrayal2D();
NetworkPortrayal2D buddiesPortrayal = new NetworkPortrayal2D();
public Display3D display3d;
public JFrame displayFrame3d;
ContinuousPortrayal3D agitatedYardPortrayal = new ContinuousPortrayal3D();
NetworkPortrayal3D agitatedBuddiesPortrayal = new NetworkPortrayal3D();
In the 2D case, we needed to set the field and the Simple Portrayal for the 2D yard and buddies field
portrayals. We’ll do the same thing in the 3D case. Our students will be represented by red unlit
19
cones via
sim.portrayal3d.simple.ConePortrayal3D. We’ll scale them to them twice their normal size (2.0). Our buddies
edges will be represented by gray cylinders via sim.portrayal3d.simple.ConePortrayal3D. For grins, we’ll label
the edges with the edge weight by overriding the
getLabel(...)
method. Because space is tight, we’ll make
the labels half their normal size. The buddies field portrayal will use a SpatialNetwork3D, which works
more or less identically to the SpatialNetwork2D used in the 2D case.
This will all be done in the
setupPortrayals()
method. At the very end of this method we need to set up
the 3D display. In the 2D cases we had to reset the display and repaint it. In the 3D case we instead do the
following incantation:
display3d.createSceneGraph();
display3d.reset();
The
createSceneGraph()
method instructs the 3D display to load all of its 3D objects and start displaying
them. It’s the rough equivalent, in the MASON visualization parlance, of what
repaint()
was in the 2D case.
Modify the setupPortrayals() method in StudentsWithUI.java as follows:
19A term of art in 3D graphics meaning “visible even when there are no lights turned on”.
53
public void setupPortrayals()
{
Students students = (Students) state;
// tell the portrayals what to portray and how to portray them
yardPortrayal.setField( students.yard );
yardPortrayal.setPortrayalForAll(
new MovablePortrayal2D(
new CircledPortrayal2D(
new LabelledPortrayal2D(
new OvalPortrayal2D()
{
public void draw(Object object, Graphics2D graphics, DrawInfo2D info)
{
Student student = (Student)object;
int agitationShade = (int) (student.getAgitation() * 255 / 10.0);
if (agitationShade > 255) agitationShade = 255;
paint = new Color(agitationShade, 0, 255 - agitationShade);
super.draw(object, graphics, info);
}
},
5.0, null, Color.black, true),
0, 5.0, Color.green, true)));
buddiesPortrayal.setField( new SpatialNetwork2D( students.yard, students.buddies ) );
buddiesPortrayal.setPortrayalForAll(new SimpleEdgePortrayal2D());
// reschedule the displayer
display.reset();
display.setBackdrop(Color.white);
// redraw the display
display.repaint();
agitatedYardPortrayal.setField( students.agitatedYard );
agitatedYardPortrayal.setPortrayalForAll(new ConePortrayal3D(Color.red, 2.0));
agitatedBuddiesPortrayal.setField( new SpatialNetwork3D( students.agitatedYard, students.buddies ) );
SimpleEdgePortrayal3D ep = new CylinderEdgePortrayal3D()
{
DecimalFormat format = new DecimalFormat("#.##");
public String getLabel(Edge edge)
{
return "" + format.format(edge.getWeight());
}
};
ep.setLabelScale(0.5);
agitatedBuddiesPortrayal.setPortrayalForAll(ep);
display3d.createSceneGraph();
display3d.reset();
}
Now we need to set up the Display3D in the
init()
method. It’s exactly like setting up the Display2D
except we’re optionally translating and scaling the scene that’s going to be displayed. The translation moves
it so that the X and Y portions are centered at the origin (just as they’re centered in the middle of the 2D
screen) but the Z portion stays as it is. We typically scale Java3D scenes by 1.0
/W
or 2.0
/W
where
W
is the
maximum extent of the scene — perhaps the width of the field. This sets them up to roughly fill a cube 1 or 2
54

units on a side, which looks good given the standard position of the 3D camera.
Also we’ll make the Display3D window smaller for no good reason (you can change it). Modify the
init()
method as follows:
public void init(Controller c)
{
super.init(c);
// make the displayer
display = new Display2D(600,600,this);
// turn off clipping
display.setClipping(false);
displayFrame = display.createFrame();
displayFrame.setTitle("Schoolyard Display");
c.registerFrame(displayFrame); // register the frame so it appears in the "Display" list
displayFrame.setVisible(true);
display.attach( buddiesPortrayal, "Buddies" );
display.attach( yardPortrayal, "Yard" );
display3d = new Display3D(300, 300,this);
double width = 100;
display3d.translate(-width / 2.0, -width / 2.0, 0);
display3d.scale(2.0 / width);
displayFrame3d = display3d.createFrame();
displayFrame3d.setTitle("Schoolyard Display... NOW IN 3-D!");
c.registerFrame(displayFrame3d); // register the frame so it appears in the "Display" list
displayFrame3d.setVisible(true);
display3d.attach( agitatedBuddiesPortrayal, "Buddies ... IN 3-D!" );
display3d.attach( agitatedYardPortrayal, "Yard ... IN 3-D!" );
}
You might want to move the Display3D frame so it’s not overlapping on top of the Display2D frame, but
we’ll not bother here. All that remains is to shut down the Display3D just like we shut down the Display2D.
Modify the quit() method like this:
public void quit()
{
super.quit();
if (displayFrame!=null) displayFrame.dispose();
displayFrame = null;
display = null;
if (displayFrame3d!=null) displayFrame3d.dispose();
displayFrame3d = null;
display3d = null;
}
And we’re done!
Compile and Run If you compile and run the simulation...
javac StudentsWithUI.java Students.java Student.java
java StudentsWithUI
...you should fine a new Display added to your simula-
tion which looks like the figure to the right (I’ve enlarged
the window a bit — try dragging in the bottom right cor-
ner to do that.). You can
rotate
the scene by dragging on
it,
translate
the scene by right-mouse-button-dragging
55
or by dragging with the Command key pressed, and finally
move the camera towards or away from the
scene
by middle-mouse-button-dragging or by dragging with the Option/Alt key pressed. You’ll find that
double-clicking on objects and edges in the 3D scene will bring up inspectors too. And be sure to check out
the options in the Options pane too: for example, auto-rotation, or adding axes.
56

Chapter 3
Basic Utility Classes
MASON has a large number of utility classes which can be used independently of the toolkit. These
classes fall in six packages:
•ec.util The Mersenne Twister random number generator
•sim.util Basic utility classes
•sim.util.gui Graphical interface utility classes
•sim.util.media Utility classes for generating movies and pictures
•sim.util.media.chart Utility classes for generating charts
•sim.util.distribution Utility classes for sampling from distributions
This chapter concentrates solely on ec.util,sim.util, and sim.util.distribution. Many classes in the core
simulation code rely on these packages (well the first two anyway), so it’s important to cover them now. The
remaining packages will be covered in Chapter 12.
3.1 Random Number Generation
The ec.util package contains a single class called ec.util.MersenneTwisterFast. This is an efficient implemen-
tation of the MT199937 Mersenne Twister algorithm by Makoto Matsumoto and Takuji Nishimura. The
Mersenne Twister is a well-regarded random number generator with an ultra-long period and high quality
statistical properties. It’s now the standard generator for R, Maple, MATLAB, Python, Ruby, and several ma-
jor implementations of Common Lisp (such as SBCL and CMUCL), and is part of the PHP library. MASON
uses Mersenne Twister as its only random number generator; it’s possible to substitute another, but you’d
need to subclass the MersenneTwisterFast class.
Why not use java.util.Random?
Because java.util.Random is highly non-random. It is unquestionably inap-
propriate for use in a high-quality simulator. Never use it, nor should you ever call
Math.random()
(which
also uses it).
Where did ec.util and ec.util.MersenneTwisterFast come from?
This class and package came from ECJ,
an evolutionary computation toolkit I developed in 1998. There are actually two versions of Mersenne
Twister: the class ec.util.MersenneTwister and the class ec.util.MersenneTwisterFast. The former is a drop-in
subclass replacement for java.util.Random, and is threadsafe. The latter is not threadsafe, is not a subclass of
java.util.Random, and has many methods (perhaps nowadays unnecessarily) heavily inlined, and as a result
is significantly faster. MersenneTwisterFast is the only class provided with and used by MASON.
57

Any gotchas?
Yes. The standard MT199937 seeding algorithm uses one of Donald Knuth’s plain-jane linear
congruential generators to fill the Mersenne Twister’s arrays. This means that for a short while the algorithm
will initially be outputting a (very slightly) lower quality random number stream until it warms up. After
about 624 calls to the generator, it’ll be warmed up sufficiently. As a result, in
SimState.start()
,
MASON
primes the MT generator for you by calling nextInt() 1249 times.
MersenneTwisterFast has identical methods to java.util.Random, plus one or two more for good measure.
They should look familiar to you:
ec.util.MersenneTwisterFast Constructor Methods
public MersenneTwisterFast(long seed)
Seeds the random number generator. Note that only the first 32 bits of the seed are used.
public MersenneTwisterFast()
Seeds the random number generator using the current time in milliseconds.
public MersenneTwisterFast(int[] vals)
Seeds the random number generator using the given array. Only the first 624 integers in the array are used. If the
array is shorter than 624, then the integers are repeatedly used in a wrap-around fashion (not recommended). The
integers can be anything, but you should avoid too many zeros. MASON does not call this method.
ec.util.MersenneTwisterFast Methods
public void setSeed(long seed)
Seeds the random number generator. Note that only the first 32 bits of the seed are used.
public void setSeed(int[] vals)
Seeds the random number generator using the given array. Only the first 624 integers in the array are used. If the
array is shorter than 624, then the integers are repeatedly used in a wrap-around fashion (not recommended). The
integers can be anything, but you should avoid too many zeros.
public double nextDouble()
Returns a random double drawn in the half-open interval from [0.0, 1.0). That is, 0.0 may be drawn but 1.0 will
never be drawn.
public double nextDouble(boolean includeZero, boolean includeOne)
Returns a random double drawn in interval from 0.0 to 1.0, possibly including 0.0 or 1.0 or both, as specified in the
arguments.
public float nextFloat()
Returns a random float drawn in the half-open interval from [0.0f, 1.0f). That is, 0.0f may be drawn but 1.0f will
never be drawn.
public float nextFloat(boolean includeZero, boolean includeOne)
Returns a random float drawn in interval from 0.0f to 1.0f, possibly including 0.0f or 1.0f or both, as specified in
the arguments.
public double nextGaussian()
Returns a random double drawn from the standard normal Gaussian distribution (that is, a Gaussian distribution
with a mean of 0 and a standard deviation of 1).
public long nextLong()
Returns a random long.
public long nextLong(long n)
Returns a random long drawn from between 0 to n−1 inclusive.
public int nextInt()
Returns a random integer.
58

public int nextInt(int n)
Returns a random integer drawn from between 0 to n−1 inclusive.
public short nextShort()
Returns a random short.
public char nextChar()
Returns a random character.
public byte nextByte()
Returns a random byte.
public void nextBytes(byte[] bytes)
Fills the given array with random bytes.
public boolean nextBoolean()
Returns a random boolean.
public boolean nextBoolean(float probability)
Returns a random boolean which is true with the given probability, else false. Note that you must carefully pass in
afloat here, else it’ll use the double version below (which is twice as slow).
public boolean nextBoolean(double probability)
Returns a random boolean which is true with the given probability, else false.
public Object clone()
Clones the generator.
public boolean stateEquals(Object o)
Returns true if the given Object is a MersenneTwisterFast and if its internal state is identical to this one.
public void writeState(DataOutputStream stream)
Writes the state to a stream.
public void readState(DataInputStream stream)
Reads the state from a stream as written by writeState(...).
public static void main(String[] args)
Performs a test of the code.
3.1.1 Distributions with COLT
The MersenneTwisterFast class, like java.util.Random, provides random numbers from only two floating-point
distributions: uniform and Gaussian. What if you need numbers drawn from other distributions? MASON
provides a variety of distributions in the sim.util.distribution package. This package is a modified version of
the distributions from the COLT/JET library.
1
The modifications remove certain misfeatures of the library
which make it difficult to serialize, unify a few utility classes, and most importantly, replace COLT’s random
number generator data types with Mersenne Twister. You can just plug in your model’s MersenneTwisterFast
random number generator and pop out random numbers under various distributions.
Because it’s separate from the MASON core proper (and a bit new), I don’t describe this package in detail,
but it should be fairly straightforward.
Warning:
the port of these classes from COLT to MASON is new and
has not been tested much.
There are two kinds of distributions: (1) distributions which require their own instances and (2) distri-
butions which just require function calls. The first group each have their own classes, and you must create
instances of them. They include:
1http://acs.lbl.gov/software/colt/
59
• Beta sim.util.distribution.Beta
• Binomial sim.util.distribution.Binomial
• Breit-Wigner (Lorentz) sim.util.distribution.BreitWigner
• Mean-Square Breit-Wigner sim.util.distribution.BreitWignerMeanSquare
• Chi-Square sim.util.distribution.ChiSquare
• Empirical sim.util.distribution.Empirical
• Discrete Emperical sim.util.distribution.EmpiricalWalker
• Exponential sim.util.distribution.Exponential
• Exponential Power sim.util.distribution.ExponentialPower
• Gamma sim.util.distribution.Gamma
• Hyperbolic sim.util.distribution.Hyperbolic
• Hyper-Geometric sim.util.distribution.HyperGeometric
• Logarithmic sim.util.distribution.Logarithmic
• Negative Binomial sim.util.distribution.NegativeBinomial
• Normal (Gaussian) — not very useful as it’s built into Mersenne Twister sim.util.distribution.Normal
• Poisson (two kinds) sim.util.distribution.Poisson and sim.util.distribution.PoissonSlow
• Student’s T sim.util.distribution.StudentT
• Uniform — again, not very useful as it’s built into Mersenne Twister sim.util.distribution.Uniform
• Von Mises sim.util.distribution.VonMises
• Zeta sim.util.distribution.Zeta
The second group are just function calls from the sim.util.distribution.Distributions class:
• Burr (various kinds)
• Cauchy
• Erlang
• Geometric
• Lambda
• Laplace
• Logistic
• Power-Law
• Triangular
• Weibull
• Zipf
60

3.1.2 Distributions with Apache Commons Math
An alternative is to use Apache Commons Math.
2
Apache Commons has its own special interface for random
number generators called org.apache.commons.math3.random.RandomGenerator. To use its distributions, we
must create a wrapper around MersenneTwisterFast which allows us to implement that interface. It’s easy:
public class MTFApache implements org.apache.commons.math3.random.RandomGenerator {
ec.util.MersenneTwisterFast random;
public MTFApache(ec.util.MersenneTwisterFast random) { this.random = random; }
public boolean nextBoolean() { return random.nextBoolean(); }
public void nextBytes(byte[] bytes) { random.nextBytes(bytes); }
public double nextDouble() { return random.nextDouble(); }
public float nextFloat() { return random.nextFloat(); }
public double nextGaussian() { return random.nextGaussian(); }
public int nextInt() { return random.nextInt(); }
public int nextInt(int n) { return random.nextInt(n); }
public long nextLong() { return random.nextLong(); }
public void setSeed(int seed) { random.setSeed(seed); }
public void setSeed(int[] array) { random.setSeed(array); }
public void setSeed(long seed) { random.setSeed(seed); }
}
Armed with this class, we can now easily access distributions. For example, we can say:
import org.apache.commons.math3.distribution.*;
LogNormalDistribution dist = new LogNormalDistribution(new MTFApache(state.random), 1.0, 1.0);
System.err.println("Random LogNormal number: " + dist.sample());
Note that Apache Commons Math distributions have alternative constructors which don’t require that
you pass in a random number generator — they build one internally. This is a very bad idea, and whoever
came up with this should be smacked.
Always pass in MersenneTwisterFast in a wrapper as the random
number generator for your Apache Commons Math distribution when using MASON.
3.2 Coordinate Wrapper Classes
MASON has a large number of consistent wrapper classes for 2D and 3D coordinates. Java also has classes
for 2D and 3D coordinates: for example, the java.awt.Point class wraps two integers (x and y), and the
java.awt.Point2D.Double class wraps two doubles. However Java’s classes have severe deficiencies. The
most serious problem with them is that they are broken when used as keys in hash tables. Sun in its infinite
wisdom made a serious error in how it handles hashcode generation and equality testing in these classes,
and so if you use them in hash tables, you will regret it.3
To fix this, MASON has its own coordinate classes, in two forms,
immutable
and
mutable
. Immutable
instances may not have their values changed once set during instantiation. The immutable classes work well
as keys in hash tables. Mutable instances can have their values changed freely. MASON’s mutable classes
have the same problem as Sun’s classes, but they are at least consistent, code-wise, with the immutable
classes. The mutable classes also have many more mathematical operations available.
The classes are:
2http://commons.apache.org/proper/commons-math/
3
Specifically: the classes hash by value rather than by pointer, yet they can have their values changed. So if you hash an object keyed
with a Point2D.Double, then change the values of the Point2D.Double, the object is lost in the hash table.
61

•sim.util.Int2D and sim.util.MutableInt2D
•sim.util.Double2D and sim.util.MutableDouble2D
•sim.util.Int3D and sim.util.MutableInt3D
•sim.util.Double3D and sim.util.MutableDouble3D
Why aren’t these classes subclasses of one another?
Interesting you asked that. Let’s ignore the incompatibility
issues with final versus non-final instance variables. Imagine
if Int2D was as subclass of MutableInt2D. Then Int2D would
have to have various
set...()
methods because MutableInt2D
had them, and it’d have to throw an exception on calling them,
which would be ugly indeed. Now imagine if MutableInt2D in-
stead subclassed from Int2D. Unfortunately then you couldn’t
make guarantees such as Int2D being safe for hashtables, be-
cause a subclass of it (MutableInt2D) wouldn’t be. It’d be
plausible to have them subclass from a common class, but that
runs the risk of the superclass again being misused as safe in
hashtables. So MASON keeps ’em separate.
Though the classes have a zillion utility meth-
ods, in fact they are
very simple wrappers over just
two or three variables.
Each of these classes has the
following variables, which you can read and write
directly (or at least read: in the immutable classes
they’re final):
int (or double) x;
int (or double) y;
int (or double) z; // in the 3D classes
You should access these variables with abandon:
they’re designed for it. Additionally the classes have
many accessor methods. We will show methods of
the 2D versions of the classes below: the 3D classes are nearly identical (minus a few inappropriate methods
here and there). First up is Int2D:
sim.util.Int2D Constructor Methods
public Int2D()
Creates an Int2D with x=0 and y=0.
public Int2D(int x, int y)
Creates an Int2D with the given x and y values.
public Int2D(java.awt.Point p)
Creates an Int2D with x and y values of the given Point.
public Int2D(MutableInt2D p)
Creates an Int2D with x and y values of the given MutableInt2D.
sim.util.Int2D Methods
public int getX()
Returns the x value.
public int getY()
Returns the y value.
public java.awt.geom.Point2D.Double toPoint2D()
Builds a Point2D.Double with the current x and y values.
public java.awt.Point toPoint()
Builds a Point with the current x and y values.
public String toString()
Returns a String version of the Int2D.
public String toCoordinates()
Returns a String version of the x and y values as coordinates in the form (x,y).
62
public int hashCode()
Builds a hash code from the Int2D.
public boolean equals(Object obj)
Returns true if the Int2D is equal to the other object in value. Int2D can be compared against other Int2D,
MutableIn2D, Double2D, and MutableDouble2D objects.
public double distance(double x, double y)
Returns the distance from the Int2D to the given coordinates.
public double distance(Int2D p)
Returns the distance from the Int2D to the given coordinates.
public double distance(MutableInt2D p)
Returns the distance from the Int2D to the given coordinates.
public double distance(Double2D p)
Returns the distance from the Int2D to the given coordinates.
public double distance(MutableDouble2D p)
Returns the distance from the Int2D to the given coordinates.
public double distance(java.awt.geom.Point2D p)
Returns the distance from the Int2D to the given coordinates.
public double distanceSq(double x, double y)
Returns the squared distance from the Int2D to the given coordinates. This is faster than computing the distance
(it doesn’t require a square root).
public double distanceSq(Int2D p)
Returns the squared distance from the Int2D to the given coordinates. This is faster than computing the distance
(it doesn’t require a square root).
public double distanceSq(MutableInt2D p)
Returns the squared distance from the Int2D to the given coordinates. This is faster than computing the distance
(it doesn’t require a square root).
public double distanceSq(Double2D p)
Returns the squared distance from the Int2D to the given coordinates. This is faster than computing the distance
(it doesn’t require a square root).
public double distanceSq(MutableDouble2D p)
Returns the squared distance from the Int2D to the given coordinates. This is faster than computing the distance
(it doesn’t require a square root).
public double distanceSq(java.awt.geom.Point2D p)
Returns the squared distance from the Int2D to the given coordinates. This is faster than computing the distance
(it doesn’t require a square root).
public long manhattanDistance(int x, int y)
Returns the manhattan distance from the Int2D to the given coordinates.
public long manhattanDistance(Int2D p)
Returns the manhattan distance from the Int2D to the given coordinates.
public long manhattanDistance(MutableInt2D p)
Returns the manhattan distance from the Int2D to the given coordinates.
63

The distance between two points
hx1
,
y1i
and
hx2
,
y2i
is defined as
p(x1−x2)2+ (y1−y2)2
. The squared
distance is defined as (x1−x2)2+ (y1−y2)2. The manhattan distance is defined as |x1−x2|+|y1−y2|.
MutableInt2D has all these methods and constructors, plus a few more:
Additional sim.util.MutableInt2D Constructor Methods
public MutableInt2D(Int2D)
Creates a MutableInt2D with x and y values of the given Int2D.
Additional sim.util.MutableInt2D Methods
public void setX(int val)
Sets the x value.
public void setY(int val)
Sets the y value.
public void setTo(int x, int y)
Sets the x and y values.
public void setTo(java.awt.Point p)
Sets the x and y values to the given Point.
public void setTo(Int2D p)
Sets the x and y values to the given Int2D.
public void setTo(MutableInt2D p)
Sets the x and y values to the given MutableInt2D.
public Object clone()
Returns a clone of the MutableInt2D.
Double2D is similar to Int2D, though you’ll find a few more constructors and useful mathematics
functions:
sim.util.Double2D Constructor Methods
public Double2D()
Creates a Double2D with x=0 and y=0.
public Double2D(double x, double y)
Creates a Double2D with the given x and y values.
public Double2D(java.awt.Point p)
Creates a Double2D with x and y values of the given Point.
public Double2D(java.awt.geom.Point2D.Double p)
Creates a Double2D with x and y values of the given Point2D.Double.
public Double2D(java.awt.geom.Point2D.Float p)
Creates a Double2D with x and y values of the given Point2D.Float.
public Double2D(MutableDouble2D p)
Creates a Double2D with x and y values of the given MutableDouble2D.
public Double2D(Int2D p)
Creates a Double2D with x and y values of the given Int2D.
64

public Double2D(MutableInt2D p)
Creates a Double2D with x and y values of the given MutableInt2D.
sim.util.Double2D Methods
public double getX()
Returns the x value.
public double getY()
Returns the y value.
public java.awt.geom.Point2D.Double toPoint2D()
Builds a Point2D.Double with the current x and y values.
public String toString()
Returns a String version of the Double2D.
public String toCoordinates()
Returns a String version of the x and y values as coordinates in the form (x,y).
public int hashCode()
Builds a hash code from the Double2D.
public boolean equals(Object obj)
Returns true if the Double2D is equal to the other object in value. Double2D can be compared against Int2D,
MutableIn2D, Double2D, and MutableDouble2D objects.
public double distance(double x, double y)
Returns the distance from the Double2D to the given coordinates.
public double distance(Int2D p)
Returns the distance from the Double2D to the given coordinates.
public double distance(MutableInt2D p)
Returns the distance from the Double2D to the given coordinates.
public double distance(Double2D p)
Returns the distance from the Double2D to the given coordinates.
public double distance(MutableDouble2D p)
Returns the distance from the Double2D to the given coordinates.
public double distance(java.awt.geom.Point2D p)
Returns the distance from the Double2D to the given coordinates.
public double distanceSq(double x, double y)
Returns the squared distance from the Double2D to the given coordinates. This is faster than computing the
distance (it doesn’t require a square root).
public double distanceSq(Int2D p)
Returns the squared distance from the Double2D to the given coordinates. This is faster than computing the
distance (it doesn’t require a square root).
public double distanceSq(MutableInt2D p)
Returns the squared distance from the Double2D to the given coordinates. This is faster than computing the
distance (it doesn’t require a square root).
public double distanceSq(Double2D p)
Returns the squared distance from the Double2D to the given coordinates. This is faster than computing the
distance (it doesn’t require a square root).
65

public double distanceSq(MutableDouble2D p)
Returns the squared distance from the Double2D to the given coordinates. This is faster than computing the
distance (it doesn’t require a square root).
public double distanceSq(java.awt.geom.Point2D p)
Returns the squared distance from the Double2D to the given coordinates. This is faster than computing the
distance (it doesn’t require a square root).
public double manhattanDistance(double x, double y)
Returns the manhattan distance from the Double2D to the given coordinates.
public double manhattanDistance(Double2D p)
Returns the manhattan distance from the Double2D to the given coordinates.
public double manhattanDistance(MutableDouble2D p)
Returns the manhattan distance from the Double2D to the given coordinates.
public double manhattanDistance(Int2D p)
Returns the manhattan distance from the Double2D to the given coordinates.
public double manhattanDistance(MutableInt2D p)
Returns the manhattan distance from the Double2D to the given coordinates.
public double manhattanDistance(java.awt.geom.Point2D p)
Returns the manhattan distance from the Double2D to the given coordinates.
public double angle()
Returns the angle of the Double2D.
public double length()
Returns the length of the Double2D.
public double lengthSq()
Returns the squared length of the Double2D. This is less expensive than calling
length()
, as it doesn’t involve a
square root.
public double dot(Double2D other)
Takes the dot product of this and the other Double2D.
public double perpDot(Double2D other)
Takes the “perp dot product” (the 2D equivalent of the cross product) of this and the other Double2D.
public Double2D negate()
Returns the negation of this Double2D.
public Double2D add(Double2D other)
Adds the other Double2D and returns a new Double2D holding the result.
public Double2D subtract(Double2D other)
Subtracts the other Double2D and returns a new Double2D holding the result.
public Double2D multiply(double scalar)
Multiplies the Double2D against the scalar and returns a new Double2D holding the result.
public Double2D resize(double length)
Scales the Double2D to be the given length and returns a new Double2D holding the result.
public Double2D normalize()
Normalizes the Double2D and returns a new Double2D holding the result. If the Double2D is zero in length, an
error is thrown.
public Double2D rotate(double theta)
Rotates the Double2D by the given radians and returns a new Double2D holding the result.
66

Example Usage
Double2D is designed so that math operations produce new Double2D instances at each
step. For example, let’s say you wanted to cause an agent
~
a
to move away from enemies. If an enemy
e(i)
is
close, it exerts a much higher force on the agent than if an enemy is far away. We could have the agent add
up all the forces, then move in a constant speed in the opposite direction. Something along the lines of:
~
a=~
a+δ×normalize ∑
i
−1
|~
e(i)|
~
e(i)!
We’d do it like this:
double delta = ...
Double2D agent = ...
Double2D[] enemies = ...
Double2D force = new Double2D(); // <0,0>
for(int i = 0; i < enemies.length; i++)
force = force.add(enemies[i].multiply(-1.0 / enemies[i].length()));
agent = agent.add(force.normalize().multiply(delta)); // alternatively force.resize(delta)
Notice the chaining of operations in force.normalize().multiply(delta). Keep in mind that at every stage in
these operations new Double2Ds are getting allocated, so this isn’t amazingly efficient. If you’re doing a lot
of vector manipulation, you may instead wish to use a mutable version instead, which allows you to change
certain vectors in-place:
Mutable Vectors
The MutableDouble2D contains similar methods except for the
add()
,
subtract()
,
multiply()
,
resize()
,
normalize()
, and
rotate()
methods. Instead MutableDouble2D methods tend to mod-
ify the MutableDouble2D itself instead of returning a brand new one (that’s the point of MutableDouble2D
after all). Here are some of the different methods and constructors:
Additional sim.util.MutableDouble2D Constructor Methods
public MutableDouble2D(Double2D)
Creates a MutableDouble2D with x and y values of the given Double2D.
Additional sim.util.MutableDouble2D Methods
public void setX(double val)
Sets the x value.
public void setY(double val)
Sets the y value.
public void setTo(double x, double y)
Sets the x and y values.
public void setTo(java.awt.Point p)
Sets the x and y values to the given Point.
public void setTo(Int2D p)
Sets the x and y values to the given Int2D.
public void setTo(MutableInt2D p)
Sets the x and y values to the given MutableInt2D.
public void setTo(Double2D p)
Sets the x and y values to the given Double2D.
67
public void setTo(MutableDouble2D p)
Sets the x and y values to the given MutableDouble2D.
public Object clone()
Returns a clone of the MutableDouble2D.
public MutableDouble2D addIn(double x, double y)
Modifies the MutableDouble2D to reflect adding in the other values. Returns the modified MutableDouble2D.
public MutableDouble2D addIn(Double2D other)
Modifies the MutableDouble2D to reflect adding in the other values. Returns the modified MutableDouble2D.
public MutableDouble2D addIn(MutableDouble2D other)
Modifies the MutableDouble2D to reflect adding in the other values. Returns the modified MutableDouble2D.
public MutableDouble2D add(MutableDouble2D other1, MutableDouble2D other2)
Adds other1 and other2, setting the Mutable2D to their sum and returning it.
public MutableDouble2D add(Double2D other1, MutableDouble2D other2)
Adds other1 and other2, setting the Mutable2D to their sum and returning it.
public MutableDouble2D add(MutableDouble2D other1, Double2D other2)
Adds other1 and other2, setting the Mutable2D to their sum and returning it.
public MutableDouble2D subtractIn(Double2D other)
Modifies the MutableDouble2D to reflect subtracting the other values from it. Returns the modified MutableDou-
ble2D.
public MutableDouble2D subtractIn(MutableDouble2D other)
Modifies the MutableDouble2D to reflect subtracting the other values from it. Returns the modified MutableDou-
ble2D.
public MutableDouble2D subtract(MutableDouble2D other1, MutableDouble2D other2)
Subtracts other2 from other1 setting the Mutable2D to their difference and returning it.
public MutableDouble2D subtract(Double2D other1, MutableDouble2D other2)
Subtracts other2 from other1 setting the Mutable2D to their difference and returning it.
public MutableDouble2D subtract(MutableDouble2D other1, Double2D other2)
Subtracts other2 from other1 setting the Mutable2D to their difference and returning it.
public MutableDouble2D multiplyIn(double scalar)
Modifies the MutableDouble2D to reflect multiplying it by the scalar. Returns the modified MutableDouble2D.
public MutableDouble2D multiply(MutableDouble2D other, double scalar)
Multiplies the other MutableDouble2D by the given scalar, setting this MutableDouble2D to the result. Returns
the modified MutableDouble2D.
public MutableDouble2D multiply(Double2D other, double scalar)
Multiplies the Double2D by the given scalar, setting this MutableDouble2D to the result. Returns the modified
MutableDouble2D.
public MutableDouble2D resize(double length)
Scales the MutableDouble2D to be the given length, modifying it, and returns it.
public MutableDouble2D normalize()
Normalizes the MutableDouble2D , modifying it, and returns it. If the MutableDouble2D is zero in length, an
error is thrown.
public MutableDouble2D rotate(double theta)
Rotates the MutableDouble2D by the given radians, modifying it, and returns it.
68

public MutableDouble2D negate()
Negates the MutableDouble2D, modifying it, and returns it.
public MutableDouble2D setToMinus(MutableDouble2D other)
Sets the MutableDouble2D to the negation of the other, and returns it.
public MutableDouble2D zero()
Sets the MutableDouble2D to h0, 0iand returns it.
public MutableDouble2D dup()
Clones the MutableDouble2D.
Whew! As you can see, the general philosophy in the immutable classes is to create new immutable
instances as a result of mathematical operations; whereas the mutable classes tend to modify themselves to
reflect the results.
The 3D versions of these are very similar to the 2D, minus certain math operations (like perpDot or rotate)
which make no sense in 3D.
Example Usage Returning to our previous example:
~
a=~
a+δ×normalize ∑
i
−1
|~
e(i)|
~
e(i)!
Using MutableDouble2D we could do it a bit more efficiently like this:
double delta = ...
Double2D agent = ...
Double2D[] enemies = ...
MutableDouble2D force = new MutableDouble2D(); // <0,0>
MutableDouble2D temp = new MutableDouble2D(); // <0,0>
for(int i = 0; i < enemies.length; i++)
force.addIn(temp.multiply(enemies[i], -1.0 / enemies[i].length()));
agent = agent.add(force.normalize().multiply(delta)); // alternatively force.resize(delta)
Here instead of creating new Double2Ds for each math step, we store the results in a temporary variable,
and ultimately modify the force variable. At the end we dump the results into a Double2D again (Double2D
is used for hashing in Continuous Fields (see Section 6) and Mutable2D is not).
With modern garbage collection methods, allocating lots of Double2Ds is less of a concern, but it’s still
more than worthwhile to use MutableDouble2D in many situations.
3.3 Collections
MASON has four collections classes special to it:
•sim.util.Bag is an extensible array, quite similar to java.util.ArrayList.
•sim.util.IntBag is like a Bag, but it holds ints rather than Objects.
•sim.util.DoubleBag is like a Bag, but it holds doubles rather than Objects.
•
sim.util.Heap is a binary heap, similar to java.util.PriorityQueue. Heap is discussed later in Section 4.3.4.
69

Why create a new ArrayList?
sim.util.Bag was created because at the time (2004) most ArrayList operations
were quite slow. For years ArrayList’s
get()
,
set()
, and
add()
operations were not inlinable! In fact now
they’re inlinable only because of advances in Hotspot technology and not because of simple bug-fixes that
could have been made in the class years ago (the bugs are still there).
Bag is an extensible array like ArrayList but with four major differences:
•
It’s a java.util.Collection but not a java.util.List, mostly because implementing the List interface is a pain
and is not particularly useful.
•
It has a special version of the
remove()
method which is
O(
1
)
where ArrayList’s is
O(n)
. The method
modifies the order of the elements in the Bag however.
• Bag does not (at present) support generics.
• You can access the elements in the underlying array directly (if you’re careful).
This last item used to be a big deal: it enabled Bag to be up to five times faster than ArrayList. But
no longer. As of Java 1.6, ArrayList has improved significantly in efficiency, bugs and all, due to HotSpot
improvements. So at some point it will make sense to shift from Bag to ArrayList simply to be less obtuse, if
anything. But as MASON makes quite extensive use of Bag, for now we’re sticking with it.
Bag’s basic variables are public:
public Object[] objs;
public int numObjs;
objs is an array holding the objects in the Bag. The objects fill the positions objs[0] through objs[numObjs-1].
The objs array can be larger than numObjs in size: the remaining slots are not defined and should be ignored.
At any time the objs array may be replaced with another one of larger or smaller size.
You can scan rapidly through all the elements in the Bag’s array like this:
Object[] o = bag.objs;
int n = bag.numObjs;
for(int i = 0; i < n; i++) System.out.println(o[i]);
However nowadays you might as well do it in a more traditional fashion, if only to make it easier to
migrate if and when we switch from Bag to ArrayList:
int n = bag.size();
for(int i = 0; i < n; i++) System.out.println(bag.get(i));
Iterators Instead of a for-loop, you could of course use an Iterator, one of:
Iterator iter = bag.iterator();
while(iter.hasNext()) System.out.println(iter.next());
... or ...
for(Object o : bag) System.out.println(o);
Why not just do ArrayList<Integer>instead of IntBag?
Let’s put aside the fact that in IntBag you can access the un-
derlying array. Even with the recent advances in Java 1.6 to
fix ArrayLists’s inlining mistakes, ArrayList
<
Integer
>
is still a
less than good idea. Let’s say that you want to put the ints 0
through 1000 into the list. You could do it for either IntBag or
ArrayList<Integer>along these lines:
for(int i = 0 ; i < 1000; i++)
myList.add(i);
However while IntBag is just sticking integers in its ar-
ray, ArrayList
<
Integer
>
is allocating java.lang.Integer objects,
sticking ints in them, and sticking the objects in its array. This
process, known as autoboxing, is quite slow, and access and
modification is similarly slow. At present on a good Java VM,
highly optimized for ArrayList, IntBag is still well over twice
the speed of ArrayList
<
Integer
>
, and likewise DoubleBag is
over twice the speed of ArrayList<Double>.
... but you should be warned: Java’s iterators are
very slow. They involve un-inlinable method calls
for every iteration. If you’re trying to write fast sim-
ulation code, I strongly suggest getting used to using
a for-loop instead.
70

IntBag and DoubleBag
These classes are very sim-
ilar to Bag, except that instead of Objects, they store
ints or doubles respectively. They are missing meth-
ods involving Collections, Comparators, and Itera-
tors (boxing and unboxing is just too slow to be of
value), but otherwise follow the identical template as
Bag. We won’t write them out here — too redundant.
Refer to the Bag methods below.
Bag
Bag has all the standard constructors and meth-
ods you’d expect in an extensible array:
sim.util.Bag Constructor Methods
public Bag()
Creates an empty Bag.
public Bag(int capacity)
Creates an empty Bag with an initial capacity.
public Bag(Bag other)
Creates a Bag containing the same elements as an-
other Bag (and in the same initial order).
public Bag(Object[] other)
Creates a Bag containing the same elements as an
array (and in the same initial order).
public Bag(Collection other)
Creates a Bag containing the same elements as a
Collection.
sim.util.Bag Methods
public Object get(int index)
Returns the object located at index in the Bag.
public Object getValue(int index)
Returns the object located at index in the Bag (identical to get(...)).
public Object set(int index, Object element)
Sets the slot index in the Bag to hold element. Returns the old element in that slot.
public Object setValue(int index, Object element)
Sets the slot index in the Bag to hold element. Returns the old element in that slot. (identical to set(...).
public boolean add(Object obj)
Appends the given object to the end of the Bag (same as push(...)). Always returns true.
public boolean push(Object obj)
Appends the given object to the end of the Bag. Always returns true.
public Object pop()
Removes and returns the last element in the Bag, else null if there is none.
public Object top()
Returns the last element in the Bag, else null if there is none.
71
public int size()
Returns the number of elements in the Bag.
public boolean isEmpty()
Returns true if the number of elements in the Bag is zero.
public boolean addAll(Bag other)
Adds all the other elements to the Bag. Returns true if any elements were added, and false if none were added.
public boolean addAll(int index, Bag other)
Adds all the other elements to the Bag, inserting them at the given index. Returns true if any elements were added,
and false if none were added.
public boolean addAll(Collection other)
Adds all the other elements to the Bag. Returns true if any elements were added, and false if none were added.
public boolean addAll(int index, Collection other)
Adds all the other elements to the Bag, inserting them at the given index. Returns true if any elements were added,
and false if none were added.
public boolean addAll(Object[] other)
Adds all the other elements to the Bag. Returns true if any elements were added, and false if none were added.
public boolean addAll(int index, Object[] other)
Adds all the other elements to the Bag, inserting them at the given index. Returns true if any elements were added,
and false if none were added.
public void clone()
Clones the Bag.
public void resize(int toAtLeast)
Potentially resizes the Bag to accommodate at least the given number of elements.
public void shrink(int desiredLength)
Shrinks the bag to the larger of the desired length and the current bag size, unless both are greater than or equal to
the current capacity of the Bag. This is an O(n)operation, so be sparing.
public boolean contains(Object obj)
Returns true if the object exists in the Bag.
public boolean containsAll(Collection c)
Returns true if all the objects in the Collection exist in the Bag.
public Object remove(Object obj)
Removes the first instance of the object from the Bag and returns it. Moves the last object in the Bag to fill the
position vacated by the removed object. This is an O(1)operation.
public Object removeNondestructively(Object obj)
Removes the first instance of the object from the Bag and returns it. Slides all higher-indexed elements in the Bag
down by one. This is what ArrayList’s remove(...) operation does, and is O(n).
public boolean removeMultiply(Object obj)
Removes all instances of the object from the Bag, collapsing all empty slots. Returns true if the object existed in the
Bag.
public boolean removeAll(Collection c)
Removes from the Bag all elements from the given collection. If there were no such elements in the Bag, returns
false, else returns true.
public boolean retainAll(Collection c)
Removes from the Bag all elements except those from the given collection. If there were no such elements in the
Bag, returns false, else returns true.
72

public void clear()
Empties the Bag.
public void copyIntoArray(int fromStart, Object[] to, int toStart, int len)
Copies len elements from the Bag into the array provided
public Object[] toArray()
Copies all elements in the Bag to an array and returns it.
public Object[] toArray(Object[] o)
Copies all elements in the Bag to an array of the same type as the one provided. If the passed-in array is sufficiently
large, it is used, else a new one is used. Returns the resulting array.
public Iterator iterator()
Returns an iterator over the Bag. This iterator is NOT fail-fast.
public void sort(Comparator c)
Sorts the bag using the given comparator.
public void sort()
Sorts the bag under the assumption that all stored objects are java.lang.Comparable.
public void fill(Object o)
Replaces each element in the Bag with the provided object.
public void shuffle(Random random)
Shuffles the bag uniformly using the provided random number generator.
public void shuffle(MersenneTwisterFast random)
Shuffles the bag uniformly using the provided random number generator.
public void reverse()
Reverses the order of the elements in the Bag.
Indexed Classes
Though Bag, DoubleBag, and IntBag are not Lists, they do adhere to a simpler interface
which permits random access, called sim.util.Indexed. The primary benefit of this interface is to make them
easily usable in MASON’s properties facility, described next in Section 3.4. The Indexed interface is fairly
self-explanatory:
sim.util.Indexed Methods
public Class componentType()
Returns the type of objects returned by this Indexed collection. Bags return java.lang.Object, while IntBags return
java.lang.Integer.TYPE and DoubleBags return java.lang.Double.TYPE.
public int size()
Returns the number of elements in the Indexed collection.
public void setValue(int index, Object value)
Sets a slot in the collection. For IntBags, the value must be a java.lang.Integer, while for DoubleBags, the value
must be a java.lang.Double. Returns the old value.
public Object getValue(int index)
Returns a slot in the collection. For IntBags, the value will be a java.lang.Integer, while for DoubleBags, the value
must be a java.lang.Double.
Note that the
setValue(...)
and
getValue(...)
methods aren’t quite the same as
set(...)
and
get(...)
. This is
because in IntBags (for example) the former work with java.lang.Integer and the latter work with int. In
plain-old Bags, they’re the same.
73
3.4 Properties
Many MASON inspectors and other GUI classes must be able to extract the Java Bean Properties from objects.
MASON has some utility classes which make this easy. MASON’s property-extraction library enables you to
programmatically query or set any of the following:
• The Java Bean Properties of arbitrary objects
• Slots in arrays (each slot is considered a property)
• Slots in Lists, Maps, Collections, or sim.util.Indexed (Section 3.3) classes
• Objects which provide their properties dynamically via a special method call
• Objects which provide Java Bean Properties on behalf of other objects
There are several classes and interfaces in the Properties system:
•sim.util.Properties is the top-level abstract class, and also the factory class for property objects.
•sim.util.SimpleProperties handles properties of Objects.
•sim.util.CollectionProperties handles properties of arrays, lists, maps, collections, etc.
•sim.util.Propertied defines Objects which provide their own dynamic Properties class.
•
sim.util.Proxiable defines Objects which provide other Objects that stand in for them in providing
properties.
3.4.1 Java Bean Property Methods and Extensions
Java has a convention called
Java Bean Properties
where Objects define features by which they may be
manipulated, typically by a graphical user interface widget. MASON uses Java Bean Properties, and certain
MASON-only extensions, to allow the user to inspect and manipulate objects.
Every public non-static non-void method of the form
getFoo()
Java defines a readable Java Bean Property
called Foo. If the return type of the property is boolean, the method can be either called
getFoo()
or
isFoo()
.
You can access readable Java Bean Properties to get their current values. For example, here are some readable
Java Bean Properties:
public String getName();
public int getAge();
public RockBand getCurrentRockBand();
public boolean isMale();
public boolean getQualified();
If there also exists a public non-static void method of the form
setFoo(val)
, where val is the same type as
the return type to
getFoo()
, then we have a read-write Java Bean Property. Such Java Bean Properties can be
both queried and set. For example, here is a read-write Java Bean Property:
public String[] getNames();
public void setNames(String[] names);
Here’s another:
public boolean isDominated();
public void setDominated(boolean val);
74

Note that the set method doesn’t have to set the value — if it’s a bad value, it can simply refuse to do so.
The rules for properties are rigid. The methods must be named properly, must not have additional
arguments, and read-write properties must have properly matching types. Properties can’t be static and
must be public. Here are some invalid properties:
public int GetAge();
public Object getObjectAtIndex(int index);
protected String getAppropriateness();
public static String getLatestJoke();
public void getItAll();
public boolean get();
public double getTemperature();
public void setTemperature(float val);
If you name methods with the proper rules, MASON will automatically recognize them as Java Bean
Properties: you need do nothing further.4
3.4.2 MASON Extensions
Special Cases
Certain classes have been given special dispensation to permit other methods to act as
read-only properties because they lack useful
get...()
methods. Namely: CharSequence subclasses (String,
StringBuffer, StringBuilder, etc.) have
toString()
as a property, integer Numbers have
longValue()
, non-integer
Numbers have
doubleValue()
, and Booleans have
booleanValue()
. In all cases the property is named “Value”.
Names and Descriptions of Properties
One common function (in MASON anyway) of the Properties
package is to display and manipulate properties via widgets in Inspectors. To this end, you can add
adescription of your property which will appear as a Java Tooltip over the widgets in questions. This
description is a String which can hold either text or HTML (and will be rendered as such). If you have a
property called Age (say), then the function looks like domFoo(). For example:
public int getAge() {return myAge; }
public String desAge() {return "The age of the hippopotamus in the simulation."; }
By default the name of the property is the method name (minus the “get”, “set”, or “is” part). Perhaps
you would like a different or nicer property name. If so, you can specify a name for the property which will
be used instead in widgets. For the property Age, you can revise the name like this:
public String nameAge() {return "Age in Years"; }
Try to keep the name short– it takes up a horizontal space in tables.
Hiding Properties
In some cases you may wish to hide a property
Foo
so MASON GUI widgets don’t
display it to the user. This is easy to do with MASON’s special
hideFoo()
extension. If this method returns
true, then MASON will ignore that property. For example:
public int getSecretValue() {return secretValue; }
public boolean hideSecretValue() {return true; }
4
Java by convention has since used Java Bean Properties as the “standard” pattern for getters and setters. You will notice that a
number of MASON objects violate this convention in one fashion or another. This is occasionally historical error, but more often it’s by
design: because MASON explicitly doesn’t want those methods to show up as properties in user interfaces by default.
75

Another way to control which properties are viewed is to force MASON to examine the properties
of another object instead of the one in question. This is done via a
properties proxy
, and is discussed in
Section 3.4.3.
Property Domains
Many Java widgets which interpret Java Bean Properties take the form of text fields
(for read/write properties), labels (for read-only properties), or perhaps checkboxes (for read/write boolean
properties). But what about numerical properties? Couldn’t they be sliders or pop-up menus? Unfortunately
no: these usually just show up as text fields because Java doesn’t know what the
domain
of the numerical
property is.
MASON has an extension to Java Bean Properties which allows you to set the domain of a numerical
property. If your property type is a double, you can specify minimum and maximum values of the property.
For example, if you had the following Angle property which could only be between 0 and 2
π
inclusive, as
below:
double angle = 0;
public double getAngle() {return angle; }
public void setAngle(double val) // convert to between 0 ... 2 Pi
{val = ((val % (2 * Math.PI) ) + (2 * Math.PI) ) % (2 * Math.PI); }
... you can let MASON know that 0...2πis the range of the property like this:
public Object domAngle() {return new sim.util.Interval(0.0 , 2 * Math.PI); }
MASON GUI widgets will respond by displaying your property not as a text field but as a
slider
from
the minimum to maximum values.
The
domFoo()
mechanism is special to MASON, and it must always be typed to return an Object. In this
example, we have used sim.util.Interval to define a fully closed numerical interval for the domain. Interval is
a simple class:
sim.util.Interval Constructor Methods
public Interval(long min, long max)
Defines a closed interval from min to max. Be sure to cast the elements as longs; else they may be interpreted as
doubles.
public Interval(double min, double max)
Defines a closed interval from min to max. Be sure to cast the elements as doubles; else they may be interpreted as
longs.
sim.util.Interval Methods
public Number getMin()
Returns the minimum interval value.
public Number getMax()
Returns the maximum interval value.
public boolean isDouble()
Returns whether the interval is defined in terms of doubles (as opposed to longs).
You can use the slider domain trick with integer or long (etc.) properties as well. But that’s not all! With
integer properties (only those with with a type of int), you can also get MASON GUI widgets to display your
property as a
pop-up menu
. It works like this. Let’s say that the valid domain of your properties is from
some 0...iinclusive, for example:
76

public static int DEMOCRAT = 0;
public static int REPUBLICAN = 1;
public static int INDEPENDENT = 2;
public static int OTHER = 3;
public static int NONE = 4;
public int party = OTHER;
public int getParty() {return party; }
public void setParty(int val) {if (val <= NONE && val >= DEMOCRAT) party = val; }
Create an array of i+1 Strings and return them in your domain declaration method, like this:
public Object domParty()
{return new String[] {"Democrat", "Republican", "Independent", "Other", "None" };}
What MASON GUI widgets will do is present the user with a pop-up menu from which he may choose a
party. Each String value in the domain will be shown as a separate menu item. When the user chooses an
item, the Property will be set to the index value in the array. For example, if the user chooses ”Independent”,
the party property value will be set to 2.
3.4.3 Object Properties
To extract the Java Bean Properties from an object, you merely need to pass it into one of the following
methods:
sim.util.Properties Factory Methods
public static Properties getProperties(Object object)
Creates a Properties object for the given object with default values. The same as
getProperties(object, true, true, false, true);
public static Properties getProperties(Object object, boolean expandCollections, boolean includeSuperclasses,
boolean includeGetClass, boolean includeExtensions)
Creates a Properties object for the given object. If the object is an array, or if expandCollections is true and the object is
a List, Indexed, Collection, or Map, then a Properties object will be constructed treating each of the slots in the object
as properties. If includeSuperclasses is true, then properties from superclasses will be included. If includeGetClass
is true as well as includeSuperclasses, then the Class property (derived from
java.lang.Object.getClass()
) will be
included. If includeExtensions is true, then if the Object has MASON-style property extension methods (like
domFoo() or hideFoo() they will be respected, else they will be ingored.
If you pass in an ordinary Object (not an array, List, Indexed, Collection, or Map), then you will receive
back a sim.util.SimpleProperties. This subclass of Properties implements all of the following basic Properties
methods which enable you to query and set property values on the object programmatically:
sim.util.Properties Methods
public Object getObject()
Returns the object on which the Properties was constructed.
public boolean isVolatile()
Returns true if the number or order of properties could change at any time. For ordinary objects and arrays, the
answer is FALSE, but for Lists, Indexed, Collections, or Maps, the answer could be TRUE if the user modifies (for
example) the List.
public int numProperties()
Returns the current number of properties in the object.
77

public Object getValue(int index)
Returns the value of property number index.
public Object setValue(int index, Object value)
Sets the value of the property to value, returning the old value.
public Object getDomain(int index)
Returns the domain of property number index, that is, the value returned by the domFoo() method.
public boolean isReadWrite(int index)
Returns whether or not the property is a read-write property versus a read-only property.
public boolean isComposite(int index)
Returns true if the value returned by the property is not a primitive type (double, int, etc.) nor a String.
public boolean isHidden(int index)
Returns true if the object requested that this property be hidden via the hideFoo() method.
public String getName(int index)
Returns the name of the property.
public Class getType(int index)
Returns the data type of the property. Primitive types are described not by classes but by their type signifiers: for
example, double is signified by Double.TYPE.
public String betterToString(Object obj)
Returns a prettier toString() value for a given object than is provided by default.
Ordinarily you wouldn’t create a SimpleProperties by hand. But you can, using any of the following
constructors:
sim.util.SimpleProperties Constructor Methods
public SimpleProperties(Object obj)
Returns a SimpleProperties for the given object, including superclasses, not including the
getClass()
method, and
including MASON Java Bean property extensions. Proxies and dynamic properties are allowed.
public SimpleProperties(Object obj, boolean allowProxy)
Returns a SimpleProperties for the given object, specifying whether or not to permit a proxy or dynamic property.
The SimpleProperties will include superclasses, not include the
getClass()
method, and will include MASON Java
Bean property extensions. Generally you would only use this version of the constructor to break recursion; see the
example below.
public SimpleProperties(Object obj, boolean includeSuperclasses, boolean includeGetClass, boolean includeExtensions)
Returns a SimpleProperties for the provided object, specifying whether or not to include properties of superclasses,
whether or not to include the
getClass()
method, and whether or not to include MASON Java Bean property
extensions. Proxies and dynamic properties are allowed.
public SimpleProperties(Object obj, boolean includeSuperclasses, boolean includeGetClass, boolean includeExtensions, boolean allowProxy)
Returns a SimpleProperties for the provided object, specifying whether or not to include properties of
superclasses, whether or not to include the
getClass()
method, whether or not to include MASON Java Bean
property extensions, and whether or not to permit a proxy or dynamic property. Generally you would only use
this version of the constructor to break recursion; see the example below.
When you point a Properties factory method at an ordinary Object which happens to be sim.util.Proxiable,
the Properties factory method will not build a Properties object based on the Object but rather query the
78

Object for another Object , the
properties proxy
, from which to extract Properties on its behalf. This querying
is not transitive, even if the proxy object is itself Proxiable.
This procedure, like MASON’s
hideFoo()
Java Beans Property extension, is meant to allow Objects to
control which Properties are actually shown or to create different ones. To make your Object Proxiable, you
need to implement the following method:
sim.util.Proxiable Methods
public Object propertiesProxy()
Returns the proxy for the Object.
SimpleProperties has one special method, mostly used by TabbedInspector (Section 10.6.5), to break
properties into subsets. TabbedInspector uses this to create separate inspectors, one per tab. Note that to use
this method, your SimpleProperties object may not have a proxy.
SimpleProperties also has a several methods for sorting properties.
sim.util.SimpleProperties Methods
SimpleProperties getPropertiesSubset(String[] propertyNames, boolean retain)
Returns a SimpleProperties referring to the same object, but whose property list is a reduced subset of the original
property list. If retain is true, then the property list will contain only those properties whose names are found
in propertyNames (and if any item in propertyNames does not appear in the original properties, an exception is
thrown). If retain is false, then the property list will contain only those properties whose names are not found in
propertyNames. The original SimpleProperties object may not have a properties proxy.
Comparator makeAlphabeticalComparator()
Provides a comparator which compares properties alphabetically.
Comparator makeSimpleComparator(String[] filter)
Given an array of property names, provides a comparator which sorts so properties in the same order as the array;
remaining properties not appearing the array are sorted last and in arbitrary order.
SimpleProperties sort(Comparator comparator)
Sorts the properties using the provided Comparator. The comparator takes two java.lang.reflect.Method objects to
compare: these are the various get...() methods in the SimpleProperties.
SimpleProperties sort(String[] filter)
Sorts the properties using a Simple Comparator, with the provided array of property names. The array specifies
the order in which the properties should appear; properties not appearing in this array are placed last and sorted
arbitrarily with respect to one another. Returns the properties.
SimpleProperties sortAlphabetically()
Sorts the properties using an Alphabetical Comparator, that is, alphabetically by property name. Returns the
properties.
If you would like your object to have its properties sorted in a certain way, for example, alphabetically,
you could make your object implement the sim.util.Propertied interface, and then drop in the following
method:
public Properties properties() { return new sim.util.SimpleProperties(this, false).sortAlphabetically(); }
The false prevents recursion since your properties() is referring the same object again.
Or you could add a simple sorting filter like this:
public Properties properties() { return new sim.util.SimpleProperties(this, false).sort(
new String[] {
"FirstProperty",
79

"SecondProperty",
"ThirdProperty",
"FourthProperty"
}); }
For more on the sim.util.Propertied interface, see Section 3.4.5 below.
3.4.4 Collection Properties
Java Bean Properties, or things that look rather like them, can also be extracted from Lists, Maps, Collections,
Indexed, and arrays, using the same factory methods above (with default settings). If you call the factory
method, you will receive a sim.util.CollectionProperties subclass of Properties which implements all of the
methods above.
Arrays
An array of length
n
has exactly
n
properties, and they are all read-write. The name for property
indexed iis simply “i”. Arrays cannot change in length, so their properties are NON-volatile.
Lists, Collections, and Indexed
These kinds of objects have
n
properties if they are holding
n
elements.
Because the number of elements can change, the number of properties can change; further in Collections the
order of the properties themselves can change. Thus these kinds of objects are volatile. In a List, Collection,
or Indexed object, a property indexed
i
is, once again, simply “
i
”. Properties objects do not at present allow
you to add or delete elements, only to view and change existing ones.
Maps
A Map that holds
n
elements has
n
properties. Like Collections, Maps also are volatile because
the number and order of the properties can change at any time. Maps hold elements in key
−→
value pairs.
The name of a property corresponding to a Map element is “key”, and the value of the property is value.
Properties objects do not at present allow you to add or delete elements, only to view and change existing
ones.
3.4.5 Dynamic Properties
In very rare cases an Object may wish to exact complete control over the properties object used for it. In this
case the object itself can provide a dynamic Properties object of its own construction. For example, if you are
implementing a MASON library for some other programming language, you may wish to enable MASON’s
GUI Inspectors to access certain language features: the easiest way to do this is to create an object which
provides dynamic Properties object: when it is queried for properties, it turns around and simply asks the
language what it should provide the queries.
The way this is done is to create an Object which is sim.util.Propertied:
sim.util.Propertied Methods
public Properties properties()
Returns the proxy for the Object.
The Properties object you provide will be required to implement at least the following methods:
sim.util.Properties Abstract Methods
public boolean isVolatile()
Returns true if the number or order of properties could change at any time. For ordinary objects and arrays, the
answer is FALSE, but for Lists, Indexed, Collections, or Maps, the answer could be TRUE if the user modifies (for
example) the List.
80

public int numProperties()
Returns the current number of properties in the object.
public Object getValue(int index)
Returns the value of property number index.
public boolean isReadWrite(int index)
Returns whether or not the property is a read-write property versus a read-only property.
public String getName(int index)
Returns the name of the property.
public Class getType(int index)
Returns the data type of the property. Primitive types are described not by classes but by their type signifiers: for
example, double is signified by Double.TYPE.
You’ll probably want to also implement the setValue(...) method for read-write properties.
3.5 Other Classes
MASON’s basic utility classes also contain a few random classes which fit in no other place. They’re defined
here:
Valuable Objects
Some MASON GUI and visualization facilities require Objects to provide numeric values.
For classes like java.lang.Double this is easy. Other objects in this situation will be required to implement the
sim.util.Valuable interface:
sim.util.Valuable Methods
public double doubleValue()
Returns the current value of the object.
Notice that this is not
getDoubleValue()
— it’s expressly not a Java Bean Property in case you wanted
to hide this information from GUI widgets. Of course, you could make a
getDoubleValue()
method which
returned the same value...
Mutable Doubles
Java has no mutable wrapper for doubles, only the immutable class java.lang.Double.
In some cases MASON needs to store a double as an object in a mutable fashion, and it does so using
sim.util.MutableDouble. This class extends java.lang.Number, and is sim.util.Valuable,java.lang.Cloneable, and
java.io.Serializable. It contains a single instance variable holding the value proper, which you can change
freely:
public double val;
sim.util.MutableDouble Constructor Methods
public MutableDouble()
Creates a MutableDouble initially holding 0.
public MutableDouble(double val)
Creates a MutableDouble holding the given value.
public MutableDouble(MutableDouble other)
Creates a MutableDouble holding the other MutableDouble’s value.
81

sim.util.MutableDouble Methods
public Double toDouble()
Returns a Double with the current value.
public double doubleValue()
Returns the current value.
public float floatValue()
Returns the current value cast into a float.
public int intValue()
Returns the current value cast into an int.
public long longValue()
Returns the current value cast into a long.
public Object clone()
Clones the MutableDouble.
public String toString()
Returns the MutableDouble as a String, in the same format as Double.toString().
public boolean isNaN()
Returns true if the MutableDouble is holding NaN.
public boolean isInfinite()
Returns true if the MutableDouble is holding a positive or negative infinite value.
Loading Tables
MASON has various 2D integer and double arrays which can benefit from easy loading of
tabular data. To assist in this loading, MASON provides the class sim.util.TableLoader.
TableLoader is a utility class of various static methods which can create 2D integer, long, and double
arrays from monochrome PBM and PGM graphics files, from monochrome or indexed-color PNG graphics
files, from monochrome or indexed color GIF files, and from text files containing whitespace-delimited rows
of numbers.
sim.util.TableLoader Methods
public static int[][] loadPNMFile(InputStream str, boolean flipY)
Loads a plain or raw PGM graphics file, or a plain or raw PBM graphics file, and returns the result as an int[][]. In
PBM files, 1 is (unfortunately) black and 0 is whilte. In PGM files black is 0 and higher numbers are progressively
whiter. If flipY is true, then the Y dimension is flipped.
public static int[][] loadPNMFile(InputStream str)
Loads a plain or raw PGM graphics file, or a plain or raw PBM graphics file, and returns the result as an int[][]. In
PBM files, 1 is black and 0 is whilte. In PGM files black is 0 and higher numbers are progressively whiter. The Y
dimension is not flipped.
public static int[][] loadGIFFile(InputStream str, boolean flipY)
Loads a 256-monochrome (or less) or 256-indexed color (or less) GIF file, returns the result as an int[][]. Indexed
colors are converted into integers as their index value. Monochrome files assume that 0 is black and higher values
are progressively whiter. If flipY is true, then the Y dimension is flipped.
82

public static int[][] loadGIFFile(InputStream str)
Loads a 256-monochrome (or less) or 256-indexed color (or less) GIF file, returns the result as an int[][]. Indexed
colors are converted into integers as their index value. Monochrome files assume that 0 is black and higher values
are progressively whiter. The Y dimension is not flipped.
public static int[][] loadPNGFile(InputStream str, boolean flipY)
Loads a 256-monochrome (or less) or 256-indexed color (or less) PNG file, returns the result as an int[][]. Indexed
colors are converted into integers as their index value. Monochrome files assume that 0 is black and higher values
are progressively whiter. If flipY is true, then the Y dimension is flipped.
public static int[][] loadPNGFile(InputStream str)
Loads a 256-monochrome (or less) or 256-indexed color (or less) PNG file, returns the result as an int[][]. Indexed
colors are converted into integers as their index value. Monochrome files assume that 0 is black and higher values
are progressively whiter. The Y dimension is not flipped.
public static double[][] loadTextFile(InputStream str, boolean flipY)
Loads a text file with a rectangular table of numbers and returns the result as a double[][]. The text file consists
of newline-separated rows of numbers (blank rows are skipped). Each row consists of tab- or space-delimited
double-valued text numbers. If flipY is true, then the Y dimension is flipped.
public static double[][] loadTextFile(InputStream str)
Loads a text file with a rectangular table of numbers and returns the result as a double[][]. The text file consists
of newline-separated rows of numbers (blank rows are skipped). Each row consists of tab- or space-delimited
double-valued text numbers. The Y dimension is not flipped.
public static int[][] convertToIntArray(double[][] vals)
Creates a new int[][] array consisting of the numbers stored in vals, and returns it. The numbers in vals must all
be integers, else null will be returned instead.
public static long[][] convertToLongArray(double[][] vals)
Creates a new long[][] array consisting of the numbers stored in vals, and returns it. The numbers in vals must all
be longs, else null will be returned instead.
public static double[][] convertToDoubleArray(int[][] vals)
Creates a new double[][] array consisting of the numbers stored in vals, and returns it.
public static long[][] convertToLongArray(int[][] vals)
Creates a new long[][] array consisting of the numbers stored in vals, and returns it.
The Heap
MASON has a basic binary heap, found in sim.util.Heap. Since it is primarily used by the
Schedule, description of the Heap may be found in Section 4.3.4, coming up.
83
84

Chapter 4
The Simulation Core
MASON’s core simulation code is found in the package sim.engine. This package mostly contains the
following elements:
•sim.engine.SimState: the global object responsible for holding your simulation model.
•sim.engine.Schedule: a discrete-event schedule.
•
sim.engine.Steppable: an interface implemented by
agents
: things which may be scheduled on the
Schedule.
• Various utility classes for making the schedule more useful.
The SimState is responsible for your simulation as a whole, and the Schedule is responsible for your
simulation’s notion of time. Who’s responsible for your simulation’s notion of space (or agent relationships)?
These are called
fields
, and MASON’s default fields are not found in sim.engine proper, but rather in other
packages:
•
sim.field.grid holds 2-dimensional and 3-dimensional grid data structures. These are discussed in
Section 5.
•
sim.field.continuous holds 2-dimensional and 3-dimensional continuous data structures. These are
discussed in Section 6.
•sim.field.network holds graphs and networks. These are discussed in Section 7.
You’ll make a subclass of SimState and create an instance of it. This instance will hold your Schedule
(the representation of time) plus whatever fields (the representation of space), and some other stuff which
collectively make up the model proper.
Let’s start with SimState. Then we’ll move to the top-level simulation loop and the Schedule. In later
Sections we’ll talk about various fields.
4.1 The Model
Your simulation model will be entirely encapsulated within a single class: a subclass of sim.engine.SimState
which you design. MASON will create a single instance of your subclass to hold your model. The purpose
of this class is to give you a place to store any and all elements you deem necessary for your simulation. For
85

sim.engine.
Schedule
sim.engine.
SimState
java.io.Serializable
java.io.Serializable
sim.engine.
MakesSimState
sim.engine.
Sequence
sim.engine.
Steppable
sim.engine.
Stoppable
sim.engine.
ParallelSequence
sim.engine.
RandomSequence
sim.engine.
TentativeStep
sim.engine.
WeakStep
sim.engine.
MethodStep
sim.engine.
MultiStep
1
0..*
Makes
Makes
1
0..1
ec.util.
MersenneTwisterFast
java.io.Serializable
java.lang.Cloneable
java.io.Serializablejava.io.Serializable
sim.engine.
AsynchronousSteppable
sim.util.
Heap
java.io.Serializable
Interface
Abstract Class
Class
Extends or Implements
Part Of
0..*
Description
Multiplicity
1
Other Relationship
Figure 4.1 UML diagram of MASON’s core simulation and discrete-event schedule facility.
example, you will probably have some number of
fields
(representations of space, discussed later in Sections
5, 6, and 7) either of your design or provided by MASON. These will likely appear as instance variables
in your class. You might have certain objects — collections of agents or whatnot — stored away for some
purpose. And almost certainly you’ll have a bunch of
model parameters
stored as instance variables as well.
SimState is your catch-all global object friend.
Because everything in the model ultimately hangs off of a single instance of a subclass of SimState,
MASON can
serialize
the entire model to a
checkpoint file
, meaning it can freeze the simulation in time
and save it in its entirety to the file. You can restart the model from this file, even on a different computer
or operating system, or under a visualization facility, and the simulation will continue right where it
left off without thinking twice about it. In order to make this possible, all MASON model objects are
java.io.Serializable, meaning they can be (largely automatically) written to or read from a stream.
SimState already contains two instances ready for you to use:
public MersenneTwisterFast random;
public Schedule schedule;
We’ll get to the schedule in Section 4.3. random is an ec.util.MersenneTwisterFast, a random number
generator which (true to its name) is a fast-operating implementation of the Mersenne Twister algo-
rithm. Unlike java.util.Random, this is a high-quality random number generator, and as discussed in
Section 3.1, its methods are essentially identical to java.util.Random.
Do not use java.util.Random or
java.lang.Math.random() in your simulation. You should always use the provided random number gen-
erator.
86

Didn’t MASON use to recommend locking on the schedule instead
of the generator?
Yes. MASON acquires a lock on the schedule to synchronize
the underlying model thread and the visualization/GUI thread.
You’ll see MASON locking on the schedule in this manner later
on in the visualization sections. It used to be the case that
we recommended locking on the schedule for accessing the
random number generator as well, but this turns out to be an
error: typically the model has a lock on the schedule already,
and if you then try to acquire the lock from various threads,
you’ll get a deadlock.
ec.util.MersenneTwisterFast is not thread synchro-
nized
Ordinarily your MASON simulation will in-
volve a single thread, so there’s no issue. But if you
break your simulation into multiple threads, you’ll
need to make sure that when you access the random
number generator you do so in a threadsafe manner.
This is done by locking on the random number gen-
erator (random). For example, imagine if you need a
random double. You should do something like this:
SimState mySimState = ...
double val = 0;
synchronized(state.random) { val = random.nextDouble(); }
You can add anything you need to your custom subclass of SimState: fields, global parameters, etc.
Imagine that each timestep your simulation model is, for some reason, updating an array of Strings, and
also a 2D grid of integers using MASON’s sim.field.grid.IntGrid2D class (we discuss this class later in Section
5. You might create a subclass like this which stores them for the duration of the simulation:
import sim.engine.*;
import sim.field.grid.*;
public class MySimulation extends SimState
{
public String[] strings = new String[] {"Initial String 1", "Initial String 2", "Initial String 3" };
public IntGrid2D grid = new IntGrid2D(100, 100);
}
MASON will make one instance of your subclass. Everything scheduled on the Schedule will be given
access to the instance of your SimState subclass when its their time to do their thing, so you can consider this
instance as essentially a global repository for your simulation.
4.2 The Big Loop
MASON does simulations by setting up a SimState, allowing it to load the Schedule with things to step,
then repeatedly stepping the Schedule until it is exhausted (there’s nothing left to step), then cleaning up.
SimState plays a critical role in a loop of this type. Often MASON’s simulation loop looks something like
this:
1. Create an instance of a SimState subclass called state.
2. Loop some jobs times:
3. Call state.setJob(...);
4. Call state.start();
5. Loop:
6. Call boolean result = state.schedule.step(state);
7. If result == false or if too much time has passed, break from Loop
8. Call state.finish();
9.
Call System.exit(0); for good measure (to kill any wayward threads you may have accidentally created).
87

You can easily write this loop yourself:
public static void main(String[] args)
{
int jobs = 100; // let’s do 100 runs
SimState state = new MyModel(System.currentTimeMillis()); // MyModel is our SimState subclass
for(int job = 0; job < jobs; job++)
{
state.setJob(job);
state.start();
do
if (!state.schedule.step(state)) break;
while(state.schedule.getSteps() < 5000);
state.finish();
}
System.exit(0);
}
This is a slight extension of the version shown in Section 2.1 of the Schoolyard Cliques tutorial, which
was missing lines 2, 3, and 4 (it had only one job iteration, which was automatically job number 0, and the
thread label is unnecessary).
This example relies on several vital methods, including
start()
,
finish()
, and
schedule.step(...)
. We’ll get to
those presently. Let’s cover the other elements first. To begin with, your SimState has a single constructor:
sim.engine.SimState Constructor Methods
public SimState(long seed)
Produces a new SimState with an empty Schedule and a random number generator seeded with the given seed. If
you override this, be sure to call super(seed);
Next various utility methods:
sim.engine.SimState Methods
public void setSeed(long seed)
Sets the job’s current random number seed, replaces the random number generator with a new one using the seed.
This is typically only called from the GUI.
public static MersenneTwisterFast primeGenerator(MersenneTwisterFast generator)
Primes the random number generator by calling its
nextInt()
method 1249 times. See Section 3.1) for why this is
helpful. Ordinarily you’d never call this method, but
SimState.start()
calls it once. If you call
setSeed(...)
in the
middle of your simulation, it’s a good idea to call primeGenerator(...), though not a disaster if you neglect to.
public long seed()
Returns the job’s current random number seed. This is typically only called from the GUI.
public void setJob(long job)
Sets the job number.
public long job()
Returns the job number.
public static double version()
Returns MASON’s version number.
Notice that a number of these methods aren’t in standard Java Beans format (that is, they’re called
foo()
rather than
getFoo()
. This is on purpose: the SimState is often inspected in the GUI, and we don’t want
these methods being displayed as properties. If you’d prefer otherwise, simply make a cover method (like
getSeed()
88

4.2.1 Checkpointing
MASON’s models are, crucially,
serializable
to checkpoints: you can in essence freeze-dry and save them to
a file to be thawed out and started up later. The models never know and just pick up where they had left off.
Most of this is Java serialization magic and you need know nothing about it. But there are some situations
where things won’t be exactly the same when your model is unfrozen. Most commonly, you’ll need to open
files or sockets up again which had long since been closed since your model went into its coma. For example,
your simulation may need to re-open some statistics logs it produces. Thus MASON provides three SimState
hooks for you to be informed when your simulation is checkpointed or awoken from a checkpoint.
Additionally, MASON has four methods for actually performing checkpointing. These methods are
almost universally called from your top-level loop: we recommend against calling them from within your
simulation. Here we go:
sim.engine.SimState Methods
public void preCheckpoint()
A hook called immediately before checkpointing occurs. If you override this, be sure to call super.preCheckpoint();
public void postCheckpoint()
A hook called immediately after checkpointing has occurred. If you override this, be sure to call su-
per.postCheckpoint();
public void awakeFromCheckpoint()
A hook called immediately after waking up from a checkpoint. If you override this, be sure to call su-
per.awakeFromCheckpoint();
public void writeToCheckpoint(Output stream) throws IOException
Checkpoints the SimState out to the given stream.
public SimState writeToCheckpoint(File file)
Checkpoints the SimState out to the given file and returns it. If an error occurred, returns null.
public static SimState readFromCheckpoint(InputStream stream) throws IOException, ClassNotFoundException,
OptionalDataException, ClassCastException Reads a SimState from the given stream, constructs it, and returns it.
public static SimState readFromCheckpoint(File file)
Reads a SimState from the given file, constructs it, and returns it. If an error occurred, returns null.
Adding checkpointing complicates the top-level loop, particularly if you mix it with a job facility. Here’s
one possibility, which does 100 jobs, each of 5000 steps, checkpointing out at 2500 each time.
public static void main(String[] args)
{
int jobs = 100; // let’s do 100 runs
long job = 0;
SimState state = null;
if (args.length > 0)
{
state = SimState.readFromCheckpoint(new File(args[0]));
if (state == null) return; // uh oh
job = state.job();
}
else
{
state = new MyModel(System.currentTimeMillis());
state.start();
}
for( ; job < jobs; job++)
89
{
state.setJob(job);
do
{
if (!state.schedule.step(state)) break;
if (state.schedule.getSteps() == 2500)
state.writeToCheckpoint(new File("out." + job + ".checkpoint"));
}
while(state.schedule.getSteps() < 5000);
state.finish();
if (job < jobs - 1) // we’re not done yet
state.start(); // notice we put it here so as not to start when reading from a checkpoint
}
System.exit(0);
}
4.2.1.1 Debugging Checkpointing
Checkpoints rely on Java serialization, and Java serialization can be tough to debug. For example, I once
had a case where a colleague had placed an anonymous class on the Schedule, which naturally resulted in
the anonymous class being serialized during checkpointing (along with the Schedule). Unfortunately when
an anonymous class is serialized, so is its outer class, and the outer class in question was a non-serializable
visualization object. ERROR. Oops!
We would have nailed this easily, except that when serialization throws an Exception, it just throws the
backtrace, which isn’t very helpful. Instead we would like to know what object it was which was being
serialized, and why. This information isn’t provided. But you can get Java to divulge this information by
running your program this way:
java -Dsun.io.serialization.extendedDebugInfo=true ...
This isn’t a well-known Java option, but it’s enormously useful.
4.2.2 The doLoop() Method
Ugh, that’s getting ugly. Though you can always fire up a MASON model as described above, if you’re
running the model from the command line (without visualization), there’s a far easier approach: use
SimState’s doLoop method:
public static void main(String[] args)
{
doLoop(MyModel.class, args);
System.exit(0);
}
The advantage of doLoop is that it has provides lots of command-line gizmos for free:
• Job handling. You can run the simulation some Rtimes, and can put them in parallel batches.
•
Checkpointing. You can easily start up the simulation from a checkpoint file and/or save checkpoints
every Dsimulation steps.
• Specifying the random number seed.
•
Running the simulation for some number of simulation steps, or until a given simulation timestep has
passed.
• Automatically print out timestamps as you go so you know how far the model has gotten.
If you run the MyModel program from the command line with the given parameter:
90
java MyModel -help
... the doLoop will give you back a full description of its capabilities:
Format: java MyModel \
[-help] [-repeat R] [-parallel P] [-seed S] \
[-until U] [-for F] [-time T] [-docheckpoint D] \
[-checkpointname N] [-checkpoint C] [-quiet]
-help Shows this message and exits.
-repeat R Long value > 0: Runs R jobs. Unless overridden by a
checkpoint recovery (see -checkpoint), the random seed for
each job is the provided -seed plus the job# (starting at 0).
Default: runs once only: job number is 0.
-parallel P Long value > 0: Runs P separate batches of jobs in parallel,
each one containing R jobs (as specified by -repeat). Each
batch has its own independent set of checkpoint files. Job
numbers are 0, P, P*2, ... for the first batch, then 1, P+1,
P*2+1, ... for the second batch, then 2, P+2, P*2+2, ... for
the third batch, and so on. -parallel may not be used in
combination with -checkpoint.
Default: one batch only (no parallelism).
-seed S Long value not 0: the random number generator seed, unless
overridden by a checkpoint recovery (see -checkpoint).
Default: the system time in milliseconds.
-until U Double value >= 0: the simulation must stop when the
simulation time U has been reached or exceeded.
If -for is also included, the simulation terminates when
either of them is completed.
Default: don’t stop.
-for N Long value >= 0: the simulation must stop when N
simulation steps have transpired. If -until is also
included, the simulation terminates when either of them is
completed.
Default: don’t stop.
-time T Long value >= 0: print a timestamp every T simulation steps.
If 0, nothing is printed.
Default: auto-chooses number of steps based on how many
appear to fit in one second of wall clock time. Rounds to
one of 1, 2, 5, 10, 25, 50, 100, 250, 500, 1000, 2500, etc.
-docheckpoint D Long value > 0: checkpoint every D simulation steps.
Default: never.
Checkpoint files named <steps>.<job#>.NAME.checkpoint
where NAME is specified in -checkpointname
-checkpointname N String: id for the checkpoint filename (see -docheckpoint)
Default: HeatBugs
-checkpoint C String: loads the simulation from file C, recovering the job
number and the seed. If the checkpointed simulation was begun
on the command line but was passed through the GUI for a while
(even multiply restarted in the GUI) and then recheckpointed,
then the seed and job numbers will be the same as when they
were last on the command line. If the checkpointed simulation
was begun on the GUI, then the seed will not be recovered and
job will be set to 0. Further jobs and seeds are incremented
from the recovered job and seed.
Default: starts a new simulation rather than loading one, at
91

job 0 and with the seed given in -seed.
-quiet Does not print messages except for errors and warnings.
This option implies -time 0.
Default: prints all messages.
The doLoop method actually comes in two forms:
sim.engine.SimState Methods
public static void doLoop(MakesSimState generator, String[] args)
args are the command-line arguments. The generator is called to produce an instance of the desired SimState
subclass. The method
start()
is called on this instance. Then the top-level simulation loop is entered, calling
step()
on the schedule each time. Finally, stop() is called on the instance.
public static void doLoop(Class c, String[] args)
args are the command-line arguments. An instance of the given class is produced: this class must subclass from
SimState. The method
start()
is called on this instance. Then the top-level simulation loop is entered, calling
step()
on the schedule each time. Finally, stop() is called on the instance.
In fact, the second of these methods simply calls the first one with a little wrapper.
So what’s a sim.engine.MakesSimState? This is a simple interface for objects which produce instances
of SimState subclasses, and that’s all. It’s a mechanism which allows you some flexibility in how your
simulation is created (though it’s rarely used). The MakesSimState class has a single method:
sim.engine.MakesSimState Methods
public SimState newInstance(long seed, String[] args)
args are the command-line arguments, and seed is the seed for the random number generator. This method
produces an instance of a subclass of sim.engine.SimState, populating it with a Schedule and a seeded random
number generator, then returns it.
It’ll be pretty rare that you’d need this.
4.2.3 Starting and Finishing
When a simulation is begun from the top-level, the first method called on it (other than the constructor) is
start(). The final method called at the end of the simulation run is finish(). They’re defined as follows:
sim.engine.SimState Methods
public void start()
Called immediately before the schedule is iterated. You will probably want to override this method to set up the
simulation (or clean it up and get it ready again). Be sure to call super.start() first.
public void finish()
Called immediately after the schedule is exhausted. You may wish to override this method to clean up afterwards:
for example, closing various streams. Be sure to call super.finish() first.
The most common method to override, by far, is
start()
first. Almost certainly, you’ll override this do
these tasks:
• Reset the global variables (parameters, fields, etc.) of your simulation to be used again
•
Reload the schedule it with initial agents (see Section 4.3 below). The schedule will have already been
cleared for you in super.start()
92

4.3 Agents and the Schedule
sim.engine.Schedule is a discrete-event schedule: MASON’s representation of time. It is the most central
element of MASON, and so it’s important to understand how it works. A schedule is a data structure on
which you can (of course) schedule objects to be stepped
1
at some point in the future. Here’s how the general
loop works:
1. During start() you put initial items on the schedule, associating each with a time.
2. When the top-level loop calls schedule.step(...):
(a) The schedule advances its internal time stamp to that of the minimally-scheduled item.
(b)
The schedule extracts all the items scheduled for that time, then sorts them and steps them in that
order.
(c)
When items are stepped, they may in turn put themselves back on the schedule, or add new items
to the schedule.
3.
When there are no items left on the schedule, the top-level loop calls
finish()
, then ends the simulation.
Everything that can be posted on the Schedule must adhere to the interface sim.engine.Steppable (which
is in turn automatically java.io.Serializable). The Steppable interface defines a single, and fairly obvious,
method:
sim.engine.Steppable Methods
public void step(SimState state)
Called when the Steppable is being pulsed. The Steppable should respond by performing some action.
Most Steppable objects are more or less MASON’s concept of
agents
: computational entities which
manipulate their environment in response to feedback they have gathered about it. An agents’ computational
process could be implemented in all sorts of ways: as a separate thread for example. But MASON’s basic
approach is to assume that agents do their jobs in small increments which can be triggered by
events
posted
on the Schedule. Thus MASON is, fundamentally, a simple discrete event simulation.
For example, suppose you have a robot as an agent, and it has been posted on the schedule. Each time
the schedule steps it, the robot advances by some epsilon. Or perhaps you have a thousand fish scheduled
on the schedule. Each time a fish is stepped, it makes a decision to swim a little bit in some new direction.
Or maybe you have a social network. Each time a person on the network is stepped, he changes his internal
state a bit based on the current opinions of his neighbors on the network.
4.3.1 Scheduling
MASON’s Schedule is little more than a binary heap with a current real-valued
simulation time
and a
current number of
steps
(the count of how often
schedule.step(...)
has been called by the top-level loop). The
Schedule defines certain important constants:
public static final double EPOCH = 0.0;
public static final double BEFORE SIMULATION;
public static final double AFTER SIMULATION;
public static final double EPOCH PLUS EPSILON;
public static final double MAXIMUM INTEGER;
When the schedule is first made, its initial time is set to the the value BEFORE SIMULATION. You can’t
schedule agents for this time: the earliest you can possibly schedule an agent is at the EPOCH (the “dawn of
1Or fired, or pulsed, or called, or whatever.
93

time” so to speak). The earliest possible timestep that’s still after the epoch is EPOCH PLUS EPSILON (you
won’t use this much). When the simulation has concluded, the schedule is set to AFTER SIMULATION. Last
but very important is MAXIMUM INTEGER. Many simulations schedule agents with integer timestamps.
There are not an infinite number of these: at some (very high) value, the double-valued resolution becomes
so large that if you added 1 to it the resulting double value would actually jump to much larger than just
timestamp + 1. That high value is MAXIMUM INTEGER, and you probably should not do integer scheduling
beyond it.
Here are some methods for accessing the current time and steps:
sim.engine.Schedule Methods
public long getSteps()
Returns how many times the Schedule has had its step(...) method called.
public double getTime()
Returns the Schedule’s current simulation time.
public String getTimestamp(String beforeSimulationString, String afterSimulationString)
Returns the Schedule’s current simulation time as a String value. If the time is BEFORE SIMULATION, then
beforeSimulationString is returned. If the time is AFTER SIMULATION, then afterSimulationString is returned.
public String getTimestamp(double time, String beforeSimulationString, String afterSimulationString)
Returns the provided time as a String value. If the provided time is BEFORE SIMULATION, then beforeSimulation-
String is returned. If the provided time is AFTER SIMULATION, then afterSimulationString is returned.
How do I arbitrarily remove agents from the schedule?
You don’t. The Schedule uses a data structure called a Heap,
which is spectacularly inefficient at removal. Instead, you have
various options depending on your situation:
If your agent is scheduled repeating,
the
scheduleRepeating(...)
method returned a
sim.engine.Stoppable object. To prevent the agent from
having its
step(...)
method ever called again, just call
stop()
on the Stoppable. This will also make the agent able to be
garbage collected. Alternatively, if your agent is scheduled
once, you can always just instruct your agent to ignore its
step(...) method.
If your agent is scheduled once, and you’d like to prema-
turely prevent its
step(...)
method from being called, when you
schedule the agent, do so by using a sim.engine.TentativeStep
object. You can later call
stop()
on the TentativeStep, and the
agent won’t have its
step(...)
method called, and will be able
to be garbage collected. See Section 4.3.5.
If you want your agent to scheduled on the Schedule,
but available for garbage collection at any time if memory
demands require it (and thus never have its
step(...)
method
called), you can use sim.engine.WeakStep to do this. See Sec-
tion 4.3.5.
In all these cases, even though the agent is effectively
“removed” from the Schedule, the Schedule will still advance
to the timestep where the agent had been scheduled.
Agents are scheduled by associating them with
a
time
(a double value) an an
ordering
(an integer).
The time indicates exactly when (in simulation time,
not wall-clock time) the agent’s
step(...)
method is to
be called. You must schedule an agent for a value
higher than the current simulation time: if you sched-
ule an agent for exactly the current simulation time,
an epsilon (a small positive value) will be added.
Agents scheduled for exactly the same time will
have their
step(...)
methods called in the order spec-
ified by their relative ordering values (lower order-
ings first). Agents with exactly the same time and
exactly the same ordering will have their
step(...)
methods called in random order with respect to one
another.
You can schedule agents on the Schedule in two
basic ways: in
one-shot
or
repeating
. An agent
scheduled one-shot will have its
step(...)
method
called once at some agreed on point in time in the
future, and then the agent will be dropped from the
Schedule. An agent scheduled repeating will stay
on the schedule indefinitely, repeatedly having its
step(...) method called every so often.
There are lots of methods available for scheduling agents as one-shot or as repeating. Don’t let this
daunting list get to you. There are really just three basic methods:
scheduleOnce(...)
, which schedules an
agent one time only at an absolute time,
scheduleOnceIn(...)
, which schedules an agent once at a time relative
to the current time, and
scheduleRepeating(...)
, which schedules an agent repeating. All the other methods
are just simplifications of those methods with common default values.
sim.engine.Schedule Methods
94

public boolean scheduleOnce(Steppable agent)
Schedules the given agent at the current time + 1.0, with an ordering of 0, and returns true. If the agent cannot be
scheduled at that time because the simulation is over, the simulation is sealed, or the requested time would be
AFTER SIMULATION, returns false. If the requested time is earlier than the current schedule time, or is NaN, or
the agent is null, throws an exception.
public boolean scheduleOnce(Steppable agent, int ordering)
Schedules the given agent at the current time + 1.0, with the given ordering, and returns true. If the agent cannot
be scheduled at that time because the simulation is over, the simulation is sealed, or the requested time would be
AFTER SIMULATION, returns false. If the requested time is earlier than the current schedule time, or is NaN, or
the agent is null, throws an exception.
public boolean scheduleOnce(double time, Steppable agent)
Schedules the given agent for the given time, with an ordering of 0, and returns true. If the given time is exactly
equal to the current time, an epsilon (a minimally small positive value) is added to the given time. If the agent
cannot be scheduled at that time because the simulation is over, the simulation is sealed, or the requested time
would be AFTER SIMULATION, returns false. If the requested time is earlier than the current schedule time, or is
NaN, or the agent is null, throws an exception.
public boolean scheduleOnce(double time, Steppable agent, int ordering)
Schedules the given agent for the given time and ordering, and returns true. If the given time is exactly equal to
the current time, an epsilon (a minimally small positive value) is added to the given time. If the agent cannot be
scheduled at that time because the simulation is over, the simulation is sealed, or the requested time would be
AFTER SIMULATION, returns false. If the requested time is earlier than the current schedule time, or is NaN, or
the agent is null, throws an exception.
public boolean scheduleOnceIn(double delta, Steppable agent)
Schedules the given agent at the current time + delta, with an ordering of 0, and returns true. If the delta is zero, it
is replaced by an epsilon (a minimally small positive value). If the agent cannot be scheduled at that time because
the simulation is over, the simulation is sealed, or the requested time would be AFTER SIMULATION, returns
false. If the requested time is earlier than the current schedule time, or is NaN, or the agent is null, throws an
exception.
public boolean scheduleOnceIn(double delta, Steppable agent, int ordering)
Schedules the given agent at the current time + delta, and at the given ordering, and returns true. If the delta is
zero, it is replaced by an epsilon (a minimally small positive value). If the agent cannot be scheduled at that time
because the simulation is over, the simulation is sealed, or the requested time would be AFTER SIMULATION,
returns false. If the requested time is earlier than the current schedule time, or is NaN, or the agent is null, throws
an exception.
public Stoppable scheduleRepeating(Steppable agent)
Schedules the given agent at the current time + 1.0, with an ordering of 0. Once the agent has been stepped, it will
be automatically re-scheduled for the current time + 1.0 more, again with an ordering of 0. This will continue
indefinitely until the scheduled time equals or exceeds AFTER SIMULATION (infinity). Returns a Stoppable which
can be used to stop further re-scheduling. If the agent cannot be scheduled at the initial requested time because
the simulation is over, the simulation is sealed, or the requested time would be AFTER SIMULATION, returns
false. If the initial requested time is earlier than the current schedule time, or is NaN, or the agent is null, throws
an exception.
public Stoppable scheduleRepeating(Steppable agent, double interval)
Schedules the given agent at the current time + interval, with an ordering of 0. Once the agent has been stepped,
it will be automatically re-scheduled for the current time + interval more, again with an ordering of 0. This will
continue indefinitely until the scheduled time equals or exceeds AFTER SIMULATION (infinity). interval must
be greater than 0. Returns a Stoppable which can be used to stop further re-scheduling. If the agent cannot be
scheduled at the initial requested time because the simulation is over, the simulation is sealed, or the requested
time would be AFTER SIMULATION, returns false. If the initial requested time is earlier than the current schedule
time, or is NaN, or the agent is null, throws an exception.
95

public Stoppable scheduleRepeating(Steppable agent, int ordering, double interval)
Schedules the given agent at the current time + interval, with the given ordering. Once the agent has been stepped,
it will be automatically re-scheduled for the current time + interval more, again with the given ordering. This will
continue indefinitely until the scheduled time equals or exceeds AFTER SIMULATION (infinity). interval must
be greater than 0. Returns a Stoppable which can be used to stop further re-scheduling. If the agent cannot be
scheduled at the initial requested time because the simulation is over, the simulation is sealed, or the requested
time would be AFTER SIMULATION, returns false. If the initial requested time is earlier than the current schedule
time, or is NaN, or the agent is null, throws an exception.
public Stoppable scheduleRepeating(double time, Steppable agent)
Schedules the given agent at provided time and with an ordering of 0. If the given time is exactly equal to the
current time, an epsilon (a minimally small positive value) is added to the given time. Once the agent has been
stepped, it will be automatically re-scheduled for the current time + 1.0 more, again with an ordering of 0. This
will continue indefinitely until the scheduled time equals or exceeds AFTER SIMULATION (infinity). interval must
be greater than 0. Returns a Stoppable which can be used to stop further re-scheduling. If the agent cannot be
scheduled at the initial requested time because the simulation is over, the simulation is sealed, or the requested
time would be AFTER SIMULATION, returns false. If the initial requested time is earlier than the current schedule
time, or is NaN, or the agent is null, throws an exception.
public Stoppable scheduleRepeating(double time, Steppable agent, double interval)
Schedules the given agent at provided time and with an ordering of 0. If the given time is exactly equal to the
current time, an epsilon (a minimally small positive value) is added to the given time. Once the agent has been
stepped, it will be automatically re-scheduled for the current time + interval more, again with an ordering of 0.
This will continue indefinitely until the scheduled time equals or exceeds AFTER SIMULATION (infinity). interval
must be greater than 0. Returns a Stoppable which can be used to stop further re-scheduling. If the agent cannot
be scheduled at the initial requested time because the simulation is over, the simulation is sealed, or the requested
time would be AFTER SIMULATION, returns false. If the initial requested time is earlier than the current schedule
time, or is NaN, or the agent is null, throws an exception.
public Stoppable scheduleRepeating(double time, int ordering, Steppable agent)
Schedules the given agent at provided time and ordering. If the given time is exactly equal to the current time, an
epsilon (a minimally small positive value) is added to the given time. Once the agent has been stepped, it will
be automatically re-scheduled for the current time + 1.0 more, again with the given ordering. This will continue
indefinitely until the scheduled time equals or exceeds AFTER SIMULATION (infinity). interval must be greater
than 0. Returns a Stoppable which can be used to stop further re-scheduling. If the agent cannot be scheduled at
the initial requested time because the simulation is over, the simulation is sealed, or the requested time would be
AFTER SIMULATION, returns false. If the initial requested time is earlier than the current schedule time, or is
NaN, or the agent is null, throws an exception.
public Stoppable scheduleRepeating(double time, int ordering, Steppable agent, double interval)
Schedules the given agent at provided time and ordering. If the given time is exactly equal to the current time, an
epsilon (a minimally small positive value) is added to the given time. Once the agent has been stepped, it will be
automatically re-scheduled for the current time + interval more, again with the given ordering. This will continue
indefinitely until the scheduled time equals or exceeds AFTER SIMULATION (infinity). interval must be greater
than 0. Returns a Stoppable which can be used to stop further re-scheduling. If the agent cannot be scheduled at
the initial requested time because the simulation is over, the simulation is sealed, or the requested time would be
AFTER SIMULATION, returns false. If the initial requested time is earlier than the current schedule time, or is
NaN, or the agent is null, throws an exception.
It’s important to note that
all of these methods are threadsafe
. Any thread can schedule agents on the
schedule at any time.
When an agent is scheduled repeating, you are returned a sim.engine.Stoppable. This is a simple interface
which allows you to stop the re-scheduling of the agent:
sim.engine.Stoppable Methods
public void stop()
Stops whatever the Stoppable is designed to stop.
96

4.3.2 Iterating and Stopping the Schedule
In the model’s
start()
method we add agents to the Schedule. The top-level loop then repeatedly pulses the
Schedule until there are no more agents in it, at which time finish() is called.
Here’s how the pulsing works. The top-level loop calls the following method on the Schedule:
sim.engine.Schedule Methods
public boolean step(SimState state)
Steps the schedule forward one iteration. Returns false if there were no agents left, and the Schedule has thus has
advanced its time to AFTER SIMULATION. Else returns true.
Note that this method returns a boolean: it’s not the same method as step(...) in Steppable objects.2The
Schedule’s step(...) method works as follows:
1.
If the time is AFTER SIMULATION or if there are no more agents, set the time to AFTER SIMULATION
and return false immediately.
2. Identify the timestamp of the earliest-scheduled agent on the Schedule.
3. Advance the Schedule’s current time to that timestamp.
4. Remove from the Schedule all agents scheduled for that time.
5.
Sort the removed agents with lower-ordering agents first. Agents with identical ordering are shuffled
randomly with regard to one another.3
6.
Call the
step(...)
method on each of the agents in their sorted order. At this stage agents are free to add
themselves or other agents back into the Schedule.
7. Each time the step(...) is called on an agent, increment the Schedules steps counter by one.
8. Return true.
Some things to note. First, though the Schedule is threadsafe, it’s perfectly fine for an agent to call any of
the scheduling methods from within its
step(...)
method call. In fact, that’s what a great many agents will do.
The Schedule’s step(...) procedure isn’t holding onto the synchronized lock.
Second, let’s say the Schedule has removed various agents and is in the process of stepping each of them.
An agent then tries to reinsert itself at the current timestamp. It cannot. Thus the Schedule does not allow
agents to cause queue starvation (hogging it by constantly reinserting themselves at the current time).
If you like you can clear out the entire Schedule. There are two methods to do this (
clear()
and
reset()
),
but in both cases any agents which have been removed to be processed will still have their
step(...)
methods
called.4Methods for querying and manipulating the Schedule:
sim.engine.Schedule Methods
2In retrospect, it should have probably been named something else to avoid confusion.
3
We used to have an option to turn shuffling off because users wanted to be able to execute agents in exactly the order in which they
were added to the Schedule. But that’s mistaken: the Schedule is backed by a binary heap, and the dynamics of a heap are such that
agents aren’t removed in the order they’re inserted even if they have the exact same key value. So we removed that ability to avoid
confusion.
4
We used to have a feature in the Schedule which would prevent those agents from being stepped as well, but the complexity was
just too great to be worthwhile. So it’s gone.
97

public void clear()
Clears out the schedule. If this method is called while agents are being stepped, all agents meant to be stepped
this timestamp will still be stepped.
public void reset()
Clears out the schedule, as in clear(), resets the step count to 0, and sets the time to BEFORE SIMULATION.
public boolean scheduleComplete()
Returns true if the Schedule is empty.
If your goal is to end the simulation prematurely, don’t use the clear() or reset() methods, nor
state.finish(),
as they don’t clear out AsynchronousSteppables (we’ll discuss them below). Instead there is a
special SimState method which does the task for you:
sim.engine.SimState Methods
public void kill()
Clears the schedule, pushes the Schedule’s time forward to AFTER SIMULATION, and clears out all Asyn-
chronousSteppables. If this method is called while agents are being stepped, all agents meant to be stepped this
timestamp will still be stepped.
Note that this method should NOT be called from within the
step()
methods of AsynchronousSteppables,
ParallelSequences (discussed later), or other agents with non-primary threads, as it will cause a deadlock.
Instead, these kinds of agents can kill the simulation by scheduling an agent for the immediate next timestep
which itself calls kill(). For example:
schedule.scheduleOnceIn(0,
new Steppable() {public void step(SimState state) {state.kill(); } } );
For certain esoteric tasks you may need to merge the agents of two schedules. To do this, you can use:
sim.engine.SimState Methods
public void merge(Schedule second)
Merges a second schedule into the first Schedule, modifying it (but leaving the second Schedule untouched).
Schedules may not be merged if either of them is sealed, if the merging request occurs somewhere within the
step() method of the first Schedule, or if the second schedule has agents scheduled for earlier than the current
timestamp of the first Schedule. This procedure is O(n)in the number of agents.
4.3.3 Bookend Steppables
The Schedule has one additional mechanism to keep track of its iterations. Each time, immediately before the
schedule is stepped (iterated), a special collection of registered Steppables are called; similarly, immediately
after the schedule is stepped, another special collection is called. You can add Steppables to this collection
with the methods:
sim.engine.SimState Methods
public void addBefore(Steppable step)
Adds a Steppable to be called immediately before each time the Schedule is itself stepped. You should only call
this method from within your SimState.start() method, after first calling super.start().
public void addAfter(Steppable step)
Adds a Steppable to be called immediately after each time the Schedule is itself stepped. You should only call this
method from within your SimState.start() method, after first calling super.start().
98

Notice that these methods must be called inside your
SimState.start()
method. This is because
super.start()
first clears all the existing Steppables from these two collections. There is no guaranteed order in which the
before-collection Steppables are called, and similarly the after-collection Steppables.
These methods are really meant to extend MASON; but you can call them if you like, though their use
would likely be rare.
4.3.4 Under the Hood
Why doesn’t Schedule use java.util.PriorityQueue?
sim.util.Heap is a little bit faster, but that’s not the reason. Pri-
orityQueue didn’t exist when MASON was developed.
The Schedule employs a binary heap: specifically the
MASON utility class sim.util.Heap. A binary heap
is a data structure in which objects can be inserted
and associated with keys which specify their ordering
with respect to one another. Inserting or removing an object is
O(lg n)
, and finding the minimum object is
O(1). The class is pretty simple:
sim.util.Heap Constructor Methods
public Heap()
Creates an empty binary heap.
public Heap(Comparable[] keys, Object[] objects)
Creates a binary heap holding the given objects and their corresponding keys. The number of objects and keys
must match.
sim.util.Heap Methods
public void add(Object object, Comparable key)
Adds an object with its associated key to the heap.
public boolean isEmpty()
Returns true if the heap is empty.
public void clear()
Empties the heap.
public Comparable getMinKey()
Returns the minimum key in the heap.
public Object extractMin()
Removes the minimum object and its key from the heap, and returns the object. If the heap is empty, null is
returned.
public Bag extractMin(Bag putInHere)
Removes all objects (and their keys) whose keys are equal to that of the minimum object. Places the objects in the
provided Bag and returns it (not clearing it first). If the Bag is null, a new Bag is created. If the heap is empty, the
Bag will be empty.
public Heap merge(Heap other)
Merges this heap with another, returning a new resulting Heap. Neither of the original heaps is modified. This
procedure is O(n)in the number of keyed elements.
MASON uses a binary heap because we don’t know beforehand how you’ll be using the Schedule, and
so need something general-purpose. Binary heaps are fast enough for many purposes, but if you have a lot
of agents and know something about how they’ll be scheduled, you may be able to do significantly better,
99

with a smarter
calendar queue
tuned for your application. All you have to do is write a subclass of Heap
which overrides above methods. Then override Schedule’s
createHeap()
method to return your special kind
of calendar queue instead of the standard Heap. Then in SimState’s constructor, set the Schedule to your
special subclass to use it instead of the standard Schedule.
sim.engine.Schedule Methods
protected Heap createHeap()
Creates and returns a new Heap for the Schedule to use.
Once the Schedule has created its heap, it stores it in a variable:
protected Heap queue;
So what kind of key does the Schedule use to represent order in the Heap? By default, it uses an object
called sim.engine.Schedule.Key. This is a protected class available only to subclasses of Schedule, and it holds
the a timestamp and an ordering. The Key is java.lang.Comparable with other Keys. A Key
A
is less than a
Key
B
if the timestamp for
A
is less than (that is, “before”) that of
B
, or if the two timestamps are equal but
the ordering of
A
is less than (that is, “before”)
B
. If the timestamps and orderings are identical then
A
and
Bare considered equal to each other.
sim.engine.Schedule.Key Constructor Methods
public Key(double time, int ordering)
Creates Key with the given time and ordering.
The Key’s methods are pretty straightforward:
sim.engine.Schedule.Key Methods
public double getTime()
Returns the Key’s time.
public int getOrdering()
Returns the Key’s ordering.
public boolean equals(Object obj)
Returns true if obj is a Key and the orderings and times are identical.
public int compareTo(Object obj)
Assumes obj is a Key. Returns -1 if the Key’s time is less than obj’s time, or if the times are the same but the Key’s
ordering is less than obj’s ordering. Returns 1 if the Key’s time is greater than obj’s time, or if the times are the
same but the Key’s ordering is greater than obj’s ordering. Returns 0 if the orderings and times are the same.
public int hashCode(Object obj)
Produces a hashcode suitable for the Key, based on a combination of the time and ordering.
4.3.5 Utility Agent Classes
MASON provides a variety of utility subclasses of Steppable which you may find useful to expand on the
basic capabilities of the Schedule. Most of these subclasses are designed to hold other Steppables within
them, and when stepped, step those Steppables in various ways:
•sim.engine.Sequence holds an array of Steppables and when stepped it steps each of them in turn.
100

•
sim.engine.RandomSequence is like Sequence, but when stepped it first shuffles the order of the Step-
pables in its array.
•
sim.engine.ParallelSequence is like Sequence, but when stepped it steps each of its Steppables in parallel
in separate threads.
•
sim.engine.Repeat is both Steppable and Stoppable. It holds a subsidiary Steppable, and when stepped,
it steps its Steppable, then reschedules itself in the Schedule according to a procedure you define.
•
sim.engine.TentativeStep is both Steppable and Stoppable. It holds a subsidiary Steppable, and when
stepped, it steps its Steppable, unless you have first called stop() on the TentativeStep.
•
sim.engine.WeakStep holds a subsidiary Steppable weakly (meaning it can be garbage collected at any
time), and when stepped, it steps its Steppable only if it still exists.
•
sim.engine.MultiStep holds a subsidiary Steppable, and when stepped, it either steps its subsidiary
N
times in a row, or once every Nsteps.
•sim.engine.MethodStep holds a subsidiary Object (not a Steppable), and when stepped, calls a method
of your choice on that Object.
•
sim.engine.AsynchronousSteppable is an abstract Steppable class. When stepped, it forks off an asyn-
chronous thread to do some task in the background. In the future you can stop the thread and rejoin it;
or pause it; or resume it.
We next go through each of these in turn.
sim.engine.Sequence
This class holds an array of agents, and when it is stepped, it calls
step(...)
on each of
the agents in turn. The most common usage is to submit these agents when creating the Sequence, and then
leave them be. But you can also add and remove agents, or replace all the agents while the simulation is
running. Note that if you do so, these changes will not take affect until the Sequence’s next
step(...)
call. At
that time, Sequence will first replace all the agents if you so requested. It will then remove any agents you
had requested, then add new agents as you requested, then finally step all the current agents.
To remove an agent, Sequence must first identify the location the agent, and then remove the agent.
Identification is
O(n)
by default as it requires Sequence to search through the list of agents to find the right
one to remove. If you’re doing a lot of removal, Sequence has a gizmo which makes this
O(
1
)
instead, but to
use this gizmo, a Sequence is not permitted to contain the same Steppable multiple times. This gizmo also has
a high constant overhead, but is generally worth it if, each timestep you decide to remove agents, the number
of agents you remove is large (perhaps over 4). This
O(
1
)
procedure employs a java.util.LinkedHashSet, and
is turned on with setUsesSets(true).
Once a Sequence has identified the agent to remove, removal is
O(
1
)
because removing an agent simply
takes the highest-indexed agent in the Sequence and moves it to the removed agent’s location. This means
that removing an agent does not ensure that the stepping order is preserved within a Sequence. If you’d like
to force Sequence to ensure that stepping order is preserved, it can do this, but at the cost of a slower
O(n)
removal. This is done by calling
setEnsuresOrder(true)
. Note that if you have
setUsesSets(true)
, order is never
preserved regardless of the setting of
setEnsuresOrder(...)
. Also note that many subclasses of Sequence will
completely ignore setEnsuresOrder(...).
sim.engine.Sequence Constructor Methods
public Sequence(Steppable[] agents)
Builds a Sequence for the given array of agents. The agents will be copied to an internal array.
public Sequence(Collection agents)
Builds a Sequence for the given array of agents. The agents will be copied to an internal array,
101

sim.engine.Sequence Methods
public void replaceSteppables(Steppable[] agents)
Replaces all the steppables in the internal array with those provided. This will not happen until the next
step(...)
call.
public void replaceSteppables(Collection agents)
Replaces all the steppables in the internal array with those provided. This will not happen until the next
step(...)
call.
public void removeSteppable(Steppable[] agents)
Adds the given agents to a collection to be removed from the internal array prior to the next step(...) call.
public void removeSteppables(Collection agents)
Adds the given agents to a collection to be removed from the internal array prior to the next step(...) call.
public void removeSteppable(agent)
Adds the given agent to a collection to be removed from the internal array prior to the next step(...) call.
public void addSteppable(Steppable[] agents)
Adds the given agents to a collection to be added to the internal array prior to the next
step(...)
call. If the Sequence
is using Sets (see
setUsesSets(...)
) and there are duplicates among the provided agents to add, then an exception
may be triggered later in the step(...) call.
public void addSteppables(Collection agents)
Adds the given agents to a collection to be added to the internal array prior to the next
step(...)
call. If the Sequence
is using Sets (see
setUsesSets(...)
) and there are duplicates among the provided agents to add, then an exception
may be triggered later in the step(...) call.
public void addSteppable(agent)
Adds the given agent to a collection to be added to the internal array prior to the next
step(...)
call. If the Sequence
is using Sets (see
setUsesSets(...)
) and there are duplicates among the provided agents to add, then an exception
may be triggered later in the step(...) call.
public boolean getEnsuresOrder()
Returns whether removing agent from the Sequence retains the order of the remaining agents in the Sequence. By
default this is false. Note that subclasses are free to ignore this setting (and in fact do).
public void setEnsuresOrder(boolean val)
Returns whether removing agent from the Sequence retains the order of the remaining agents in the Sequence. By
default this is false. Note that subclasses are free to ignore this setting (and in fact do).
public boolean getUsesSets()
Returns whether the Sequence uses a Set internally for faster removals (if you remove more than 4 or so at a given
time). Note that Sequences using Sets may not have agents appearing multiple times in the internal array.
public setUsesSets(boolean val)
Returns whether the Sequence uses a Set internally for faster removals (if you remove more than 4 or so at a given
time). Note that Sequences using Sets may not have agents appearing multiple times in the internal array. If the
Sequence is using Sets and there are duplicates in the internal array, then an exception will be triggered.
If you would like to subclass Sequence for some reason (very rare), here’s what you need to know. At
the beginning of your
step(...)
call, you should first call
loadSteps()
(do not call
super.step(...)
). This method
will rebuild (if necessary) the internal Steppable array and get it ready for you to to step. The Steppables in
question are stored like this:
102

protected Steppable[] steps;
protected int size;
The Steppables you’ll be stepping are found in steps[0] through steps[size-1] inclusive. If you may not
always step the Steppables in that order (perhaps you’re randomizing the array order, or stepping in parallel
threads), you should override the method
canEnsureOrder()
to return false. Do not add or delete from this
internal array (
(
loadSteps() will handle that for you), though you can change the order of its elements during
step(...).
sim.engine.Sequence Methods
protected void loadSteps()
Subclasses should call this this as the first item in their
step(...)
methods. It reconstructs the steps array and
prepares it to be stepped as appropriate.
protected boolean canEnsureOrder()
If you cannot ensure that the order of the step array will be maintained after calling the
step(...)
method, override
this method to return false.
sim.engine.RandomSequence
This is a subclass of Sequence: the difference is that, when stepped, it first
uniformly shuffles the order of the agents in the array, then calls calls
step(...)
on each of them in turn. In
order to shuffle the agents, RandomSequence uses the simulation’s random number generator. As a result,
you have the option of the RandomSequence first locking on the Schedule prior to using the random number
generator. If your simulation is single-threaded when the RandomSequence is fired, then this is unnecessary
and (slightly) slower. Since most simulations are single-threaded, the default is to not lock. On the other
hand, if you’ve got multiple threads going on — notably, if you’re using the RandomSequence from within a
ParallelSequence (see below), you should turn locking on.
Be sure to read and understand sim.engine.Sequence.
sim.engine.RandomSequence Constructor Methods
public RandomSequence(Steppable[] agents)
Builds a RandomSequence for the given array of agents (there should be no null values, and the array ought not
be modified later). Prior to stepping the agents, the RandomSequence will first shuffle the order of the array using
the model’s random number generator. The sequence will not synchronize on the random number generator prior
to calling it.
public RandomSequence(Steppable[] agents, boolean shouldSynchronize)
Builds a RandomSequence for the given array of agents (there should be no null values, and the array ought not
be modified later). Prior to stepping the agents, the RandomSequence will first shuffle the order of the array using
the model’s random number generator. The sequence will synchronize on the random number generator prior to
calling it if shouldSynchronize is true.
I don’t get the speedup I was expecting with ParallelSequence.
Multithreading is a fickle thing. Just because you have multiple
CPUs, or a CPU with multiple cores, doesn’t mean you’re
going to get a multiple-times speedup (or in fact any speedup)
from going multithreaded. You still only have one memory
subsystem which must be shared among the CPUs, and threads
also wreak havoc on your CPU cache performance. On my
laptop, for example, parallelizing the diffuser in Heatbugs by
2x gives an almost 2x speedup, but further parallelizing only
increases by a little bit.
You will see the most performance gains if the parallelized
portion of your code mostly deals with complex computations
rather than reading and writing memory. Unfortunately many
multiagent simulation tasks involve a great deal of reading
and writing to memory (such as reading or writing to fields).
You can also get some (less impressive) performance gains if
your parallelized agents are reading/writing memory that’s
very distant from one another, so they don’t incur cache hits.
The HeatBugs ParallelDiffuser attempts this, for example.
Multithreaded coding is hardly a panacea, and multiagent
simulations’ tendency to be highly memory-driven is a worst-
case scenario for it. So ParallelSequence is a useful tool in
some cases, but is far from a magic wand for speeding up your
simulation.
sim.engine.ParallelSequence
This is a subclass of
Sequence which, instead of stepping each agent in
turn, instead steps all of them simultaneously in sepa-
rate threads. Be careful when using ParallelSequence:
as you have multiple threads, it’s up to you to make
sure that you don’t create race conditions as they
access various parts of your model simultaneously.
103

Notably if your agents use the random number gen-
erator from different threads, they should lock on the
generator first, for example like this:
double val = 0;
synchronized(state.random)
{
val = state.random.nextDouble();
}
// now use val here....
RandomSequence, described earlier, particularly
needs to be used carefully when in combination with
ParallelSequence: make certain that it is set to syn-
chronize if used inside one of the ParallelSequence’s
threads.
Because ParallelSequence is a sim.engine.Sequence, it has the same basic methods for adding agents to,
removing agents from, or entirely replacing its internal sequence. Like sim.engine.Sequence, these methods’
operations are delayed until just before the next
step(...)
call commences. However unlike sim.engine.Sequence,
these methods are also synchronized, so they can be called from any thread. Other synchronized methods
include getEnsuresOrder(),setEnsuresOrder(...),getUsesSets(), and setUsesSets(...).
Speaking of ensuring order: ParallelSequence obviously can never ensure order regardless of the setting
in setEnsuresOrder(...).
Because ParallelSequence uses threads, you’ll need to specify them in the constructor, with the following
options:
sim.engine.ParallelSequence Constructor Methods
public ParallelSequence(Steppable[] agents)
Builds a ParallelSequence for the given array of agents (there should be no null values, and the array ought not be
modified later). When its
step(...)
method is called ParallelSequence will step each of these agents in parallel in
separate threads, then wait for them to complete before returning.
public ParallelSequence(Steppable[] agents, int numThreads)
Builds a ParallelSequence for the given array of agents (there should be no null values, and the array ought not be
modified later). When its
step(...)
method is called, ParallelSequence will generate numThreads number of threads,
then divide the agents roughly evenly among the various threads. Each thread will then step its assigned agents
in some order. ParallelSequence will wait for all threads to complete this task before returning. If for numThreads
you pass in ParallelSequence.CPUS, then ParallelSequence will query Java for the number of CPUs or cores on the
system and spawn exactly that number of threads. If you instead pass in ParallelSequence.STEPPABLES, then
ParallelSequence will spawn one thread for each Steppable in the internal array.
public ParallelSequence(Collection agents)
Builds a ParallelSequence for the given array of agents (there should be no null values, and the array ought not be
modified later). When its
step(...)
method is called ParallelSequence will step each of these agents in parallel in
separate threads, then wait for them to complete before returning.
public ParallelSequence(Collection agents, int numThreads)
Builds a ParallelSequence for the given array of agents (there should be no null values, and the array ought not be
modified later). When its
step(...)
method is called, ParallelSequence will generate numThreads number of threads,
then divide the agents roughly evenly among the various threads. Each thread will then step its assigned agents
in some order. ParallelSequence will wait for all threads to complete this task before returning. If for numThreads
you pass in ParallelSequence.CPUS, then ParallelSequence will query Java for the number of CPUs or cores on the
system and spawn exactly that number of threads. If you instead pass in ParallelSequence.STEPPABLES, then
ParallelSequence will spawn one thread for each Steppable in the internal array.
104

ParallelSequence has a thread pool? Can I use that?
Sorry, it’s private. But if you don’t want to use Java’s over-
complex concurrency package, you can find a simple thread-
pool class in MASON’s sister package, ECJ. Look for the
ec/util/ThreadPool.java file in ECJ, which you can download
at http://cs.gmu.edu/∼eclab/projects/ecj/
Allocating and starting threads is very expensive.
To be efficient, ParallelSequence allocates the threads
when constructed, then holds them ready in reserve
in a pool until the
step(...)
method is called. It then
sets them going, and when they are done, they once
again are held waiting in the pool. The threads are
set to be daemon threads so they die if MASON exits. This is far faster than creating and destroying them
every time.
There’s a downside however: if the Schedule gets rid of the ParallelSequence, and it is garbage collected,
the threads will still be hanging around in memory, producing a serious memory leak and consuming
precious resources. ParallelSequence.finalize() is set to destroy the threads, but there’s no guarantee that this
method will be called. What to do?
You have three options:
•
Set the ParallelSequence to destroy its threads each and every time its
step(...)
method finishes. This is
very expensive but requires no further thought.
•
In your SimState’s
finish()
method, manually call
cleanup()
on each of your ParallelSequences to destroy
their threads after the simulation has concluded.
•
Sometime mid-simulation, after a ParallelSequence has outlived its usefulness, schedule a special
Steppable which, when its
step(...)
method is called, will call
cleanup()
on the ParallelSequence. You
can your own Steppable or use a convenience method provided by ParallelSequence below.
The ParallelSequence makes any of these options easy with the following methods:
sim.engine.ParallelSequence Methods
public boolean getDestroysThreads()
Returns true if the ParallelSequence is set to destroy its threads each and every time its
step(...)
method completes.
public void setDestroysThreads(boolean val)
Sets the ParallelSequence to destroy its threads (or not) each and every time its step(...) method completes.
public void cleanup()
Destroys all the threads presently held in reserve. Note that if the ParallelSequence again has its
step(...)
method
called, the threads will be recreated (necessitating a later call to cleanup().
public Steppable getCleaner()
Returns a Steppable which, when stepped, will call
cleanup()
on the ParallelSequence. This can be scheduled at
some point in the future to clean up threads after the ParallelSequence has been terminated.
See the sim.app.heatbugs.ThreadedDiffuser class for a good example of how to use ParallelSequence to
double the speed of a simulation.
sim.engine.Repeat
This is class is a generalization of the
scheduleRepeating(...)
method found in the Sched-
ule (in fact the Schedule uses a simplified version of this class to implement that method).
If you need to schedule an agent repeating for a consistent interval and for a long time,
scheduleRepeating(...)
will do the trick. If your repetition needs are more complex, you can use
sim.engine.Repeat as a convenience class. And if that doesn’t suffice, you can always create a Steppable which,
when stepped, first reschedules itself in the schedule as you see fit, and then does its thing.
Here’s how sim.engine.Repeat works.
Repeat takes a subsidiary Steppable, and each time the Repeat has its
step()
called, it first resched-
ules itself in the Schedule, then calls
step()
on the subsidiary Steppable. Repeat defines an abstract
method,
getNextTime(...)
, which you must override to specify the next timestep to repeat. Repeats are
105
sim.engine.Stoppable: if you call
stop()
on a Repeat that is presently scheduled, it will not call
step()
on its
subsidiary Steppable and will instead drop out of the Schedule instead of rescheduling itself any more.
Let’s say that you want to repeat on timesteps 0, 1, 3, 4, 6, 7, 9, 10, etc., that is, jump 1, then jump 2, then
jump 1, then 2, etc. The ordering will always be 1. You could create a Repeated steppable as follows:
Steppable step = ...
Repeat repeat = new Repeat(step, 1)
{
double jump = 2;
protected double getNextTime(SimState state, double currentTime)
{
jump = (jump == 1 ? 2 : 1);
return currentTime + jump;
}
};
schedule.scheduleOnce(0.0, 1, repeat);
Repeat can also handle random rescheduling. For example, suppose you wanted to repeat at the current
time, plus 1.0, plus a random number chosen from a power law distribution with an alpha of 3.0 and a cutoff
of 0.5. Starting at timestep 0.0, ordering 1. You could do this:
Steppable step = ...
Repeat repeat = new Repeat(step, 1)
{
protected double getNextTime(SimState state, double currentTime)
{
return currentTime + 1.0 + sim.util.distributions.Distributions.nextPowLaw(3.0, 0.5, state.random);
}
};
schedule.scheduleOnce(0.0, 1, repeat);
(See Section 3.1.1 for more about the COLT distribution package being used here, and see Section 3.1.2
for an alternative using Apache Math).
Like RandomSequence, Repeat might be used in a multithreaded environment (inside a
sim.engine.ParallelSequence, for example). In this situation, you need to synchronize on the random number
generator inside the getNextTime() method like this:
Steppable step = ...
Repeat repeat = new Repeat(step, 1)
{
protected double getNextTime(SimState state, double currentTime)
{
synchronized(state.random)
{
return currentTime + 1.0 + sim.util.distributions.Distributions.nextPowLaw(3.0, 0.5, state.random);
}
}
};
schedule.scheduleOnce(0.0, 1, repeat);
You can also change the ordering. Ordinarily the Repeat reschedules your Steppable under the same
ordering that you passed into the constructor. But you can update that (this is a rare need). For example, to
increase the ordering by 1 each time:
Steppable step = ...
Repeat repeat = new Repeat(step, 1)
106

{
protected double getNextTime(SimState state, double currentTime)
{
setOrdering(getOrdering() + 1);
return currentTime + 1.0 + sim.util.distributions.Distributions.nextPowLaw(3.0, 0.5, state.random);
}
};
schedule.scheduleOnce(0.0, 1, repeat);
Note that some distributions in sim.util.Distribution require instances be maintained, rather than just
simple function calls (like nextPowLaw). You can do this too. For example, suppose you want to reschedule
at the current time, plus 1.0, plus a Poisson-distributed value with a mean of 10.0. You could do this (note
the final declaration):
Steppable step = ...
SimState state = ...
final sim.util.distributions.Poisson poisson = new sim.util.distributions.Poisson(10.0, state);
Repeat repeat = new Repeat(step, 1)
{
protected double getNextTime(SimState state, double currentTime)
{
return currentTime + 1.0 + poisson.nextInt();
}
};
schedule.scheduleOnce(0.0, 1, repeat);
Of course you might want the Repeat to also schedule itself at some random timestep initially as well. At
present Repeat does not support this via an API – you have to do it manually. This is mostly because the
using API would usually be just as long as doing it by hand. But in the future we might provide something
if there is demand. Anyway, let’s say you want to pick a uniform time in the future to schedule initially,
between 0.0 and 10.0, inclusive. Thereafter you want to reschedule using the Poisson distribution shown
earlier. You could do it like this:
Steppable step = ...
SimState state = ...
final sim.util.distributions.Poisson poisson = new sim.util.distributions.Poisson(10.0, state);
Repeat repeat = new Repeat(step, 1)
{
protected double getNextTime(SimState state, double currentTime)
{
return currentTime + 1.0 + poisson.nextInt();
}
};
schedule.scheduleOnce(state.random.nextDouble(true, true) * 10.0, 1, repeat);
sim.engine.TentativeStep
Let’s suppose you want to schedule an agent one-shot, but it’s possible that in
the future you’d need to prevent it from having its
step(...)
method called. TentativeStep to the rescue! Create
a TentativeStep wrapped around your agent and schedule the TentativeStep instead. When the TentativeStep
is stepped, it’ll call
step(...)
on the underlying agent. But TentativeStep is sim.engine.Stoppable, so you can
call stop() on it at any time to prevent this from happening.
sim.engine.TentativeStep Constructor Methods
public TentativeStep(Steppable agent)
Builds a TentativeStep for a given agent.
107

sim.engine.TentativeStep Methods
public void stop()
Prevents the TentativeStep from ever calling step(...) on its underlying agent.
TentativeStep’s step(...) and stop() methods are synchronized: different methods can call them safely.
sim.engine.WeakStep
In some rare cases you may need to schedule an agent weakly, meaning that if Java
is running low on memory, it should feel free to garbage collect the agent before its
step(...)
method is called.
WeakStep enables this: create the WeakStep, passing in the agent you wish to be held weakly. Then schedule
the WeakStep on the schedule. If the agent is garbage collected early, when it comes time to step it, the
WeakStep will simply do nothing. Note that even if the agent is garbage collected, the WeakStep is still on the
schedule until removed, and so eventually the Schedule will advance to the timestep of the WeakStep, and
call
step(...)
on it, though that now won’t do anything. Thus this class is primarily useful for agents which
consume significant memory and are worthwhile garbage-collecting if necessary.
sim.engine.WeakStep Constructor Methods
public WeakStep(Steppable agent)
Builds a WeakStep for a given agent. The agent will be held as a weak reference.
WeakStep can also be scheduled repeating: and if the agent is garbage collected, the WeakStep can be set
up to automatically stop itself from being rescheduled further. To do this the WeakStep needs to know the
appropriate Stoppable, as in:
WeakStep weak = new WeakStep(myAgent);
Stoppable stop = mySchedule.scheduleRepeating(weak);
weak.setStoppable(stop);
sim.engine.WeakStep Methods
public void setStoppable(Stoppable stop)
Sets the optional stoppable for the WeakStep.
sim.engine.MultiStep When its step(...) method is called, this class does one of the following:
• Steps a subsidiary agent Ntimes.
• Steps the subsidiary agent only every Nth time.
The action taken depends on what you provide to the constructor:
sim.engine.MultiStep Constructor Methods
public MultiStep(Steppable agent, int n, boolean countdown)
If countdown is false, creates a MultiStep which steps its subsidiary agent
n
times whenever the
step(...)
method
is called. If countdown is true, creates a MultiStep which steps its subsidiary agent only once every
n
times the
step(...) method is called.
108

If you choose the second option, MultiStep sets a countdown timer to
n
. Each time
step(...)
is called,
n
is
decreased by one. When it reaches zero, it’s reset to
n
and the subsidiary agent is stepped. You can reset the
timer to nat any time by calling:
sim.engine.MultiStep Methods
public void resetCountdown()
Resets the internal countdown timer for MultiStep (to n).
public void resetCountdown(int val)
Resets the internal countdown timer for MultiStep to val, which should be
>
0 and
≤n
. Note that if
n=
0, there
is no valid setting for val.
These methods are threadsafe.
sim.engine.MethodStep
This convenience class allows you to call specific methods on your agent rather
than calling its
step(...)
method. Before we get into this, let’s talk first about the issues raised, some history,
and alternative solutions.
The seminal multiagent simulation toolkit was SWARM, written in a combination of Objective-C and
TCL/TK. Objective-C has a procedure which enables you to call methods on objects by just specifying the
method name as a string.
5
SWARM’s scheduler took advantage of this: when an agent was scheduled,
SWARM would store not just the agent and the time to step the agent, but also the method to call when the
agent was to be stepped.
Repast’s scheduler, following the SWARM tradition, does things the same way: when you schedule an
agent, you specify the agent, the timestamp, and the method name to call (as a string). In Objective-C this
makes sense, but Repast is written in Java and this operation (1) breaks all sorts of Java contracts and (2) is
quite slow.
MASON’s approach is more rudimentary, faster, and much more Java-like: each agent has a single
dedicated method, called
step(...)
, which can be called. But what if you want to schedule an agent to do
different things at different times? For example, what if your agent has a method
foo
and another
bar
, and
foo
must be called on even times, and
bar
on odd times? You can’t name both of them
step(...)
, of course,...
right?
Actually you can. Just create an anonymous wrapper Steppable and schedule it instead, like this:
5
Objective-C differs from Java in an important respect for purposes here: whereas in Java you call methods on other objects, in
Objective-C, you send messages to them. Normally these messages exactly correspond to method calls, but they don’t have to. If an
object receives a message for which it has no corresponding method, it has the option to deal with this however it likes rather than issue
an error.
One effect of this is that in Objective-C you can specify what method you want to call dynamically, using Objective-C’s SEL data type:
char* fooName = "foo";
SEL callFoo = NSSelectorFromString([NSString stringWithUTF8String:fooName]);
Now callFoo contains a message corresponding to a method with the name “foo”. You can then send any object this message
regardless of whether it has a method called
foo
or not. In Objective-C anyway. This stems from Objective-C’s heritage: it was inspired
by Smalltalk. This is not the same as Java’s reflection API. We can extract a method dynamically in Java, like this:
try {Method callFoo = MyClass.class.getMethod("foo", null); }// we assume no arguments
catch (NoSuchMethodException nsme) {... }
catch (SecurityException se) {... }
... but note that the method is tied to the class MyClass. It can’t be invoked on arbitrary objects.
109

Object myObject = ...
final Object myObject2 = myObject;
Steppable even = new Steppable() {public void step(SimState state) {myObject2.foo(); }};
Steppable odd = new Steppable() {public void step(SimState state) {myObject2.bar(); }};
schedule.scheduleRepeating(0.0, even, 2.0);
schedule.scheduleRepeating(1.0, odd, 2.0);
Piece of cake. (Note that we included a final version of myObject called myObject2. Java is dumb.)
But maybe you don’t like this approach and would prefer something more like Repast’s, even if it proves
slower and a bit funky Java-wise. You can do that with MethodStep. When MethodStep is stepped, it calls a
method (which you specify as a string) on a target object. So you could write the above like this:
Object myObject = ...
Steppable even = new MethodStep(myObject, "foo");
Steppable odd = new MethodStep(myObject, "bar");
schedule.scheduleRepeating(0.0, even, 2.0);
schedule.scheduleRepeating(1.0, odd, 2.0);
Note that
foo()
and
bar()
, in this example, must take no arguments. Alternatively MethodStep can pass
the SimState as an argument to its method. So if we instead had
foo(SimState)
and
bar(SimState)
, we could
call them like this:
Object myObject = ...
Steppable even = new MethodStep(myObject, "foo", true);
Steppable odd = new MethodStep(myObject, "bar", true);
schedule.scheduleRepeating(0.0, even, 2.0);
schedule.scheduleRepeating(1.0, odd, 2.0);
I recommend you use an anonymous Steppable instead of MethodStep. It’s likely faster and more
Java-like. But MethodStep is available for you if you prefer.
sim.engine.MethodStep Constructor Methods
public MethodStep(Object target, String methodName)
Constructs the MethodStep such that when
step(...)
is called, the method with the name methodName is called on
the target, passing in zero arguments.
public MethodStep(Object target, String methodName, boolean passInSimState)
Constructs the MethodStep such that when
step(...)
is called, the method with the name methodName is called on
the target, passing in zero arguments or, if passInSimState is true, passing in the SimState as a single argument.
sim.engine.AsynchronousSteppable
During its
step(...)
method, this Stoppable Steppable forks off a single
thread, which runs asynchronously from the simulation thread, and optionally rejoins with the simulation thread
at some time in the future. You are meant to subclass this class and and override certain methods which will
be called when this thread is started or stopped. Here they are:
sim.engine.AsynchronousSteppable Methods
public abstract void run(boolean resuming, boolean restoringFromCheckpoint)
The entry point to the thread. Called when the thread has just begun, or is being resumed after having been
paused. This method is called in the asynchronous thread.
There are two possible reasons why a method might be resumed. First, it might be resumed after being temporarily
paused, typically to write out a checkpoint file. Second, it might be “resumed”, so to speak, while MASON is
being restarted from a checkpoint. You might need to know this information, perhaps, to handle reopening and
appending to a file properly.
110

public abstract void halt(boolean pausing)
Called when the thread is being paused, or is being permanently killed off. This method should notify the thread
that it should terminate — that is, that the run(...) method should exit.
The methods above aren’t actually called directly by the model: instead the model calls other methods
already defined in AsynchronousSteppable to pause, resume, or kill the thread. These methods perform
various internal threading magic, then call the methods you’ve overridden:
sim.engine.AsynchronousSteppable Methods
public void stop()
Kills the asynchronous thread permanently. This method calls halt(false) to ask the thread to exit, then joins with
the asynchronous thread.
public void pause()
Kills the asynchronous thread temporarily. This method calls halt(true) to ask the thread to exit, then joins with
the asynchronous thread.
public void resume(boolean restoringFromCheckpoint)
Resumes a paused thread. If this method is being called when MASON is firing up from a checkpoint file, then
restoringFromCheckpoint is true, else it is false. This method calls run(true) to restart the thread.
It shouldn’t surprise you that these methods are threadsafe.
So who calls run(false)? The step(...) method does.
After an AsynchronousSteppable has been started via its
step(...)
method, you could call any of the three
methods as appropriate. For example, occasionally, you might wish to stop the AsynchronousSteppable at
some agreed-upon time in the future. You could do this by posting a Steppable which does this task:
final AsynchronousSteppable s = ...
Steppable stopper = new Steppable() {public void step(SimState state) {s.stop(); } }
schedule.scheduleOnce(s....);
schedule.scheduleOnce(stopper....);
But usually you just let MASON do it: AsynchronousSteppables register themselves with your SimState
and are automatically stopped when
super.finish()
is called, and likewise paused or resumed when check-
points are saved out or restarted from. That’s the primary reason for having pausing, resuming, and killing
in the first place.
Use of AsynchronousSteppable is quite rare. Here are the most common scenarios in which you might
need it, plus some template code to help you:
•
The AsynchronousSteppable fires off a task of some sorts which will run for a little bit, on its own
CPU, and then die on its own. The time is so short that it’s not a big deal if MASON must wait for it to
complete prior to stopping or pausing the simulation. For example, you might need to write something
moderately big out to a file in the background but wish to continue the simulation while it’s writing.
The typical template for writing code like this would be:
AsynchronousSteppable s = new AsynchronousSteppable()
{
protected void run(boolean resuming, boolean restoringFromCheckpoint)
{
if (!resuming)
{
// do your stuff here
}
}
};
111
•
The AsynchronousSteppable fires off a task which runs forever until killed. The task can be paused or
resumed but it doesn’t need to distinguish between pausing and killing (or resuming and starting — it’s
all the same, just starting and stopping). For example, you might create a task which, as long as it’s
running, periodically says “boo” through the computer loudspeakers. The typical template for writing
this code would be:
AsynchronousSteppable s = new AsynchronousSteppable()
{
boolean shouldQuit = false;
Object[] lock = new Object[0]; // an array is a unique, serializable object
protected void run(boolean resuming, boolean restoringFromCheckpoint)
{
boolean quit = false;
while(!quit)
{
// do one iteration of your stuff here -- assuming it doesn’t block...
synchronized(lock) {quit = shouldQuit; shouldQuit = false; }
}
// we’re quitting -- do cleanup here if you need to
}
protected void halt(boolean pausing) {synchronized(lock) {shouldQuit = val; } }
};
•
The AsynchronousSteppable fires off a task which runs forever until killed. The task can be paused
or resumed. It needs to be able to distinguish between resuming and starting fresh, but doesn’t need
to distinguish between pausing and killing. For example, you might create a task which writes to a
file: when it is resumed, it must reopen the file in appending mode rather than overwrite the original
contents. The typical template for writing this code would be:
AsynchronousSteppable s = new AsynchronousSteppable()
{
boolean shouldQuit = false;
Object[] lock = new Object[0]; // an array is a unique, serializable object
protected void run(boolean resuming, boolean restoringFromCheckpoint)
{
boolean quit = false;
if (!resuming)
{
// we’re starting fresh -- set up here if you have to
}
else // (resuming)
{
// we’re resuming from a pause -- re-set up here if you have to
}
while(!quit)
{
// do one iteration of your stuff here -- assuming it doesn’t block...
synchronized(lock) {quit = shouldQuit; shouldQuit = false; }
}
// we’re quitting -- do cleanup here if you need to
}
protected void halt(boolean pausing) {synchronized(lock) {shouldQuit = val; } }
};
112
•
The AsynchronousSteppable fires off a task which runs forever until killed. The task can be paused
or resumed. It needs to be able to distinguish between resuming, resuming from a checkpoint, and
starting fresh, but doesn’t need to distinguish between pausing and killing. For example, you might
create a task which writes to a file: when it is resumed, it must reopen the file in appending mode
rather than overwrite the original contents. However, if the thread is being resumed because MASON
is restarting from a much earlier checkpoint, it should handle this specially to determine where in the
file to start appending from. The typical template for writing this code would be:
AsynchronousSteppable s = new AsynchronousSteppable()
{
boolean shouldQuit = false;
Object[] lock = new Object[0]; // an array is a unique, serializable object
protected void run(boolean resuming, boolean restoringFromCheckpoint)
{
boolean quit = false;
if (!resuming)
{
// we’re starting fresh -- set up here if you have to
}
else if (restoringFromCheckpoint)
{
// do anything you need when restoring from a checkpoint, like seeking in files
}
else
{
// we’re just resuming from a pause -- re-set up here if you have to
}
while(!quit)
{
// do one iteration of your stuff here -- assuming it doesn’t block...
synchronized(lock) {quit = shouldQuit; shouldQuit = false; }
}
// we’re quitting -- do cleanup here if you need to
}
protected void halt(boolean pausing) {synchronized(lock) {shouldQuit = val; } }
};
•
The AsynchronousSteppable fires off a task which runs forever until killed. It must know if it’s being
started from scratch, paused, resumed (both cases), or killed. For example, you might create a task
which writes to a file: when it is resumed, it must reopen the file in appending mode rather than
overwrite the original contents (and needs to know where to append, based on the resumption case). If
the task is being permanently killed, it also wants to write a final footer to the file. The typical template
for writing this code would be:
AsynchronousSteppable s = new AsynchronousSteppable()
{
boolean shouldQuit = false;
boolean shouldPause = false;
Object[] lock = new Object[0]; // an array is a unique, serializable object
protected void run(boolean resuming, boolean restoringFromCheckpoint)
{
boolean quit = false;
boolean pause = false;
if (!resuming)
113

{
// we’re starting fresh -- set up here if you have to
}
else if (restoringFromCheckpoint)
{
// do anything you need when restoring from a checkpoint, like seeking in files
}
else
{
// we’re just resuming from a pause -- re-set up here if you have to
}
while(!quit && !pause)
{
// do one iteration your stuff here -- assuming it doesn’t block...
synchronized(lock)
{
quit = shouldQuit;
shouldQuit = false;
pause = shouldPause;
shouldPause = false;
}
}
if (quit)
{
// we’re quitting -- do cleanup here if you need to
}
else // if (pause)
{
// we’re pausing -- do cleanup here if you need to
}
}
protected void halt(boolean pausing)
{
synchronized(lock)
{
if (pausing) shouldPause = val;
else shouldQuit = val;
}
}
};
Under the Hood
AsynchronousSteppable adds itself to a
registry
maintained by the SimState. When the
SimState is saved to checkpoint, all registered AsynchronousSteppables are paused, then resumed after
saving is complete. When restoring from a checkpoint, AsynchronousSteppables are again resumed. Finally,
when the simulation is over, in the
finish()
method all AsynchronousSteppables are killed off and the registry
is cleaned out.
Though you’ll never call them, there are three methods you should be aware of which maintain the
registry:
sim.engine.SimState Methods
public boolean addToAsynchronousRegistry(AsynchronousSteppable step)
Adds the AsynchronousSteppable to the registry. AsynchronousSteppables cannot be added multiple times.
Returns true if added, else false if it’s already there or the simulation is over or in the process of running finish().
public void removeFromAsynchronousRegistry(AsynchronousSteppable step)
Removes the AsynchronousSteppable from the registry, unless the registry is already being cleaned out.
114

public AsynchronousSteppable[] asynchronousRegistry()
Returns the registered AsynchronousSteppables as an array.
115
116

Chapter 5
Grids
A
grid
is MASON’s name for objects arrange in a 2-dimensional or 3-dimensional array or equivalent.
MASON supports a wide range of grid environments as fields (representations of space). This includes most
any combination of the following:
• 2-dimensional and 3-dimensional grids.
• Rectangular grids, hexagonal grids, and triangular grids.
• Bounded grids, toroidal grids, and (in one case) unbounded grids.
•
Grids of doubles, grids of integers, grids of Objects, and sparse grids of Objects (implemented internally
using hash tables rather than arrays).
There’s nothing magic about many of these representations: but they’re helpful for two reasons. First, they
present a consistent interface with a variety of helpful functions, and second, MASON has field portrayals
already written for them, so you don’t have to write one.
5.1 General Topics
Grids are found in the MASON package sim.field.grid; a few minor abstract classes are further found in
sim.field. As shown in Figure 5.1, MASON has four basic grid classes, available in both 2-dimensional and
3-dimensional formats:
•
sim.field.grid.IntGrid2D and sim.field.grid.IntGrid3D are little more than covers for 2-d and 3-d arrays of
ints.
•
sim.field.grid.DoubleGrid2D and sim.field.grid.DoubleGrid3D are little more than covers for 2-d and 3-d
arrays of doubles.
•
sim.field.grid.ObjectGrid2D and sim.field.grid.ObjectGrid3D are little more than covers for 2-d and 3-d
arrays of Objects.
•
sim.field.grid.SparseGrid2D and sim.field.grid.SparseGrid3D are representations of 2-d and 3-d grids using
hash tables, which permit objects to be located at any positive or negative integer location and multiple
objects to be stored at the same location.
117

sim.field.grid.
AbstractGrid2D
sim.field.grid.
Grid2D
sim.field.grid.
SparseGrid2D
sim.field.
SparseField2D
sim.field.
SparseField
sim.field.grid.
IntGrid2D
sim.field.grid.
DoubleGrid2D
sim.field.grid.
ObjectGrid2D
sim.field.grid.
AbstractGrid3D
sim.field.grid.
Grid3D
sim.field.grid.
SparseGrid3D
sim.field.grid.
IntGrid3D
sim.field.grid.
DoubleGrid3D
sim.field.grid.
ObjectGrid3D
2 Dimensional Grids
3 Dimensional Grids
java.io.Serializable
java.io.Serializable java.io.Serializable
sim.field.grid.
DenseGrid2D
sim.field.grid.
DenseGrid3D
sim.field.
SparseField3D
Interface
Abstract Class
Class
Extends or Implements
Part Of
0..*
Description
Multiplicity
1
Other Relationship
Figure 5.1 UML diagram of MASON’s 2-dimensional and 3-dimensional grid classes.
•
sim.field.grid.DenseGrid2D is a representation of 2-d grids using double arrays of Bags, which permits
multiple objects to be located at the same location.
These classes extend certain abstract classes and interfaces. All 2-dimensional grids implement the
interface sim.field.grid.Grid2D, which provides various utility methods discussed in a moment (similarly
all 3-dimensional grids implement sim.field.grid.Grid3D). The bounded 2-dimensional grids (IntGrid2D,
DoubleGrid2D, and ObjectGrid) share a common abstract implementation of a number of these methods by
subclassing the abstract class sim.field.grid.AbstractGrid2D (and likewise the bounded 3-dimensional grids
implement sim.field.grid.AbstractGrid3D).
sim.field.grid.SparseGrid2D (and sim.field.grid.SparseGrid3D) is a bit different. It stores Objects at
X
,
Y
(or
X
,
Y
,
Z
) locations using a hash table. Unlike an array, this allows multiple Objects to be stored at the same
location, and also allows arbitrarily large, indeed unbounded, grids of objects without the memory overhead
incurred by arrays. And you can find the location of an object quickly. But a Sparse Grid also has a lot more
overhead than a simple array.
SparseGrid2D and SparseGrid3D are both manifestations of the same abstract superclass
sim.field.SparseField, which handles the general hash table lookup issues. SparseField has been set up
to make it easy for you to implement your own sparse fields if you care to. SparseGrid2D also implements
two methods, found in the interface sim.field.SparseField2D which make it more useful to 2-dimensional
Portrayals.
sim.field.SparseField2D Utility Methods
public Double2D getDimensions()
Returns the width and height of the field.
public Double2D getObjectLocationAsDouble2D(Object obect)
Returns the location, as a Double2D, of a given Object stored in the field.
Likewise, SparseGrid3D implements sim.field.SparseField3D:
sim.field.SparseField3D Utility Methods
118

public Double3D getDimensions()
Returns the width and height of the field.
public Double3D getObjectLocationAsDouble3D(Object obect)
Returns the location, as a Double3D, of a given Object stored in the field.
5.1.1 Extents
Unless they are unbounded grids (notably sim.field.SparseGrid2D and sim.field.SparseGrid3D), all grids start at
coordinate 0. It’s also probably best to think of grids in traditional matrix format, that is, as having their
origin in the top let corner, with the positive Y axis pointing down. This is because of how MASON displays
them with its portrayals, which in turn is because Java’s graphics coordinate system is flipped in the Y axis
and has h0, 0iat the top left corner.
All grids in MASON have a width, height, and (for 3-dimensional grids) length which define an extent
for the grid. In some cases this extent serves as an actual bound on the grid; in other cases it merely serves as
a convenience to let MASON know the appropriate default region to display on-screen. The extents can be
determined like this:
sim.field.grid.Grid2D and sim.field.grid.Grid3D Utility Methods
public int getWidth()
Returns the width of the field (X dimension).
public int getHeight()
Returns the width of the field (Y dimension).
Additional sim.field.grid.Grid3D Utility Methods
public int getLength()
Returns the width of the field (Z dimension).
You can use grids in three different ways with regard to these extents:
•Bounded Grids
The extents define the actual bounds for the grid. That is, objects and values are only
be stored in locations ranging from
h
0, 0
i
to
hwidth
,
heighti
(or in the case of 3-dimensional grids, from
h0, 0, 0ito hwidth,height,lengthi. All grids may be treated as bounded.
•Toroidal Grids
The grid is “wrap-around”, for example, the location
h
0, 0
i
is one diagonal grid point
away from
hwidth
,
heighti
. The extents define the toroidal bounds for the grid. All grids may be treated
as toroidal.
•Unbounded Grids
The extents merely serve as a guide for the visualization system: but in fact objects
or values may be stored at any integer location whatsoever irrespective of the extents. This includes
negative coordinates. The only grids which may be treated as unbounded are sim.field.SparseGrid2D
and sim.field.SparseGrid3D.
Grids are not set up to be bounded, unbounded, or toroidal: instead, you tell various neighborhood
lookup functions how you are using the grid. It is a convention only. To inform these functions, you use one
of the following constants, located in Grid2D (and also Grid3D):
public static final int BOUNDED;
public static final int UNBOUNDED;
public static final int TOROIDAL;
119

0,0
1,0
0,1
1,1
2,1
2,0
0,2 2,2
1,2
3,0
3,1
3,2
0,0 1,0 2,0 3,0
0,1 1,1 2,1 3,1
0,2 1,2 2,2 3,2
0,0
0,1
0,2
1,0
1,1
1,2
2,0
2,1
2,2
3,0
3,1
3,2
Figure 5.2 Rectangular, triangular, and hexagonal grids topologies with coordinate equivalencies.
If you are treating a grid as toroidal, you may need to compute the immediate “wrap-around” neighboring
locations to a cell location, in order to move from cell to cell. MASON provides some utility methods to help
you in this regard. The slower general methods (
tx(..)
,
ty(..)
, and
tz(..)
) work for all toroidal situations. The
faster methods (
stx(..)
,
sty(..)
, and
stz(..)
) assume that you will never query locations far from the extent
(width, height, length) of the grid. Here are the Grid2D versions (Grid3D also has tz(...) and stz(...)).
sim.field.grid.Grid2D Utility Methods
public int tx(int x)
Returns the value of xwrapped into within the width of the grid.
public int ty(int y)
Returns the value of ywrapped into within the height of the grid.
public int stx(int x)
Returns the value of xwrapped into within the width of the grid. Faster than
tx(...)
. Assumes that
−(width) ≤
x≤2(width).
public int sty(int y)
Returns the value of ywrapped into within the width of the grid. Faster than
ty(...)
. Assumes that
−(height) ≤
y≤2(height).
5.1.2 Hexagonal and Triangular Grids
MASON doesn’t have special classes for 2-dimensional hexagonal or triangular grids. It just uses the regular
rectangular ones, and packs the hexagonal and triangular matrices into them. Hexagons and triangles are
quite easily packed into a rectangular matrix. See Figure 5.2 to see how MASON does it. Furthermore
if
your grid width is even, these packings work fine in toroidal fashion as well.
To use MASON’s grids in triangular form or hexagonal form, your primary need is how to get around
from cell to cell. For hexagonal grids, this amounts to knowing how to get to your six neighbors. For
triangular grids, the left and right neighbors are obvious (just add or subtract 1 from your X value), but
you need to know the nature of your triangle — is it pointing “up” or “down” — to understand where your
third neighbor is. For these tasks, MASON provides utility methods described below. Additionally, MASON
provides a neighborhood lookup function for hexagonal grids:
sim.field.grid.Grid2D Utility Methods
public boolean trb(int x, int y)
Returns whether the triangular cell packed at
x
,
y
has its horizontal edge on the bottom. Always true if
x+y
is
odd.
120

public boolean trt(int x, int y)
Returns whether the triangular cell packed at
x
,
y
has its horizontal edge on the top. Always true when
trb(x,y)
is
false and vice versa.
public int ulx(int x, int y)
Returns the packed X index of the upper left neighbor of the hexagonal cell found at the packed location hx,yi.
public int uly(int x, int y)
Returns the packed Y index of the upper left neighbor of the hexagonal cell found at the packed location hx,yi.
public int urx(int x, int y)
Returns the packed X index of the upper right neighbor of the hexagonal cell found at the packed location hx,yi.
public int ury(int x, int y)
Returns the packed Y index of the upper right neighbor of the hexagonal cell found at the packed location hx,yi.
public int dlx(int x, int y)
Returns the packed X index of the lower left neighbor of the hexagonal cell found at the packed location hx,yi.
public int dly(int x, int y)
Returns the packed Y index of the lower left neighbor of the hexagonal cell found at the packed location hx,yi.
public int drx(int x, int y)
Returns the packed X index of the lower right neighbor of the hexagonal cell found at the packed location hx,yi.
public int dry(int x, int y)
Returns the packed Y index of the lower right neighbor of the hexagonal cell found at the packed location hx,yi.
public int upx(int x, int y)
Returns the packed X index of the neighbor directly above the hexagonal cell found at the packed location hx,yi.
public int upy(int x, int y)
Returns the packed Y index of the neighbor directly above the hexagonal cell found at the packed location hx,yi.
public int downx(int x, int y)
Returns the packed X index of the neighbor directly below the hexagonal cell found at the packed location hx,yi.
public int downy(int x, int y)
Returns the packed Y index of the neighbor directly below the hexagonal cell found at the packed location hx,yi.
3-dimensional grids have no hexagonal or triangular functions.
How to Combine Toroidal and Hexagonal Methods Like this:
int upperLeftToroidalX = tx(ulx(x,y));
5.1.3 Neighborhood Lookup
To remove some drudgery from you, grids have various neighborhood lookup facilities which gather all the
coordinate locations (not their values) in the grid lying within some region a distance away from a provided
point. Grid2D provides five such methods for lookups in rectangular grids, and one for lookups in hexagonal
grids:
sim.field.grid.Grid2D Utility Methods
121

public void getMooreLocations(int x, int y, int dist, int mode, boolean includeOrigin, IntBag xPos, IntBag yPos)
Computes the neighboring locations lying within the
(
2
dist +
1
)×(
2
dist +
1
)
square centered at
x
,
y
. That is,
all neighbors
hXi
,
Yii
of a location that satisfy
max(|(x−Xi)|
,
|(y−Yi)|)≤dist
. If dist
=
1, this is equivalent
to the center location itself and its eight neighbors (the “Moore Neighborhood”). The mode variable deter-
mines the boundedness assumptions of the environment, one of: Grid2D.BOUNDED,Grid2D.UNBOUNDED, or
Grid2D.TOROIDAL. Note that array grids do not support Grid2D.UNBOUNDED, though sparse grids do. For each
such neighboring location
hXi
,
Yii
, the values
Xi
and
Yi
are added to xPos and yPos respectively, clearing them
first. If includeOrigin is false, then the hx,yilocation is not included among the returned locations.
public void getVonNeumannLocations(int x, int y, int dist, int mode, boolean includeOrigin, IntBag xPos, IntBag yPos)
Computes the neighboring locations lying within the
(
2
dist +
1
)×(
2
dist +
1
)
diamond centered at
x
,
y
. That is, all
neighbors
hXi
,
Yii
of a location that satisfy
|(x−Xi)|+|(y−Yi)| ≤ dist
. If dist
=
1, this is equivalent to the center
location itself and its “Von-Neuman Neighborhood” (the four neighbors above, below, and to the left and right).
The mode variable determines the boundedness assumptions of the environment, one of: Grid2D.BOUNDED,
Grid2D.UNBOUNDED, or Grid2D.TOROIDAL. Note that array grids do not support Grid2D.UNBOUNDED, though
sparse grids do. For each such neighboring location
hXi
,
Yii
, the values
Xi
and
Yi
are added to xPos and yPos
respectively, clearing them first. If includeOrigin is false, then the
hx
,
yi
location is not included among the returned
locations.
public void getRadialLocations(int x, int y, double dist, int mode, boolean includeOrigin, int measurementRule,
boolean closed, IntBag xPos, IntBag yPos)
Computes the neighboring locations lying in the circular region whose radius is dist away from the
hX
,
Yi
location.
if closed is true, then the region is considered to be closed, that is, locations are members of the region if they
are
≤dist
away. Otherwise, locations are only members of the region is they are
<dist
away. What constitutes
neighborhood membership depends on the measurement rule being used. There are three possible rules: Grid2D.ALL
implies that a grid cell is within the region if all of it lies within the region. Grid2D.ANY implies that a grid cell is
within the region is any of it lies within the region. Grid2D.CENTER implies that a grid cell is within the region
if the cell’s center lies within the region. The mode variable determines the boundedness assumptions of the
environment, one of: Grid2D.BOUNDED,Grid2D.UNBOUNDED, or Grid2D.TOROIDAL. Note that array grids
do not support Grid2D.UNBOUNDED, though sparse grids do. For each such neighboring location
hXi
,
Yii
, the
values
Xi
and
Yi
are added to xPos and yPos respectively, clearing them first. If includeOrigin is false, then the
hx
,
yi
location is not included among the returned locations.
public void getRadialLocations(int x, int y, double dist, int mode, boolean includeOrigin, IntBag xPos, IntBag yPos)
Computes the neighboring locations lying in the circular region whose radius is dist away from the
hX
,
Yi
location.
The region is considered to be closed, that is, locations are members of the region if they are
≤dist
away. A
grid cell is considered within the region if any of it lies within the region, that is, it is Grid2D.ANY by default.
The mode variable determines the boundedness assumptions of the environment, one of: Grid2D.BOUNDED,
Grid2D.UNBOUNDED, or Grid2D.TOROIDAL. Note that array grids do not support Grid2D.UNBOUNDED, though
sparse grids do. For each such neighboring location
hXi
,
Yii
, the values
Xi
and
Yi
are added to xPos and yPos
respectively, clearing them first. If includeOrigin is false, then the
hx
,
yi
location is not included among the returned
locations.
public void getHexagonalLocations(int x, int y, int dist, int mode, boolean includeOrigin, IntBag xPos, IntBag yPos)
Computes the neighboring locations lying within the hexagon centered at
x
,
y
and
(
2
dist +
1
)
cells from point to
opposite point, inclusive. If dist
=
1, this is equivalent to the center location itself and its six immediate neighbors.
The mode variable determines the boundedness assumptions of the environment, one of: Grid2D.BOUNDED, or
Grid2D.TOROIDAL. The value Grid2D.UNBOUNDED is not supported. For each such neighboring location
hXi
,
Yii
,
the values
Xi
and
Yi
are added to xPos and yPos respectively, clearing them first. If includeOrigin is false, then the
hx,yilocation is not included among the loaded locations.
The
getRadialLocations(...)
method is different from the others; it returns cells falling within a circular
region. Such circles can be defined with a real-valued radius (dist), and so MASON includes some additional
gizmos that require a bit of explanation:
•
Measurement Rule The measurement rule defines how cells are determined to “fall within” the
boundary of the circle. MASON provides three such rules: Grid2D.ALL, which means that the entire
122

Center touches surface of circle
(included when "CENTER" and "closed"
but NOT included when "CENTER" and "open")
Touches surface of circle
(included when "ANY" and "closed"
Centers not within the circle
Touches surface of circle
(NOT included when "ALL" and "open")
ALL, Closed ALL, Open ANY, Closed
CENTER, Closed
ANY, Open
CENTER, Open
Figure 5.3 Examples of certain cells falling within the region returned by the method
getRadialLocations(...)
with various settings of
measurement rule (ALL, ANY, or CENTER) and closed-ness (open, closed).
cell must fall within the circle boundary, Grid2D.ANY, which means that some part of the cell must fall
within the circle boundary, and Grid2D.CENTER, which means that the center of the cell must fall within
the circle boundary.
•
Closedness MASON also provides two ways of determining exactly what the “circle boundary” means.
If the value is true, then the circle is closed, meaning that a point lying exactly on the outer edge of the
circle is considered to be “within” the boundary. If the value is false, then the circle is open, meaning
that a point lying exactly on the outer edge is considered to be “outside” the boundary.
Figure 5.3 illustrates some of these concepts. If you’re in doubt, you probably want Grid2D.ANY and a
closedness of true.
Grid3D is similar, though it does not have hexagonal neighborhoods:
sim.field.grid.Grid3D Utility Methods
public void getMooreLocations(int x, int y, int z, int dist, int mode, boolean includeOrigin, IntBag xPos, IntBag yPos, IntBag zPos)
Computes the neighboring locations lying within the
(
2
dist +
1
)×(
2
dist +
1
)×(
2
dist +
1
)
cube centered at
x
,
y
,
z
. That is, all neighbors
hXi
,
Yi
,
Zii
of a location that satisfy
max(|(x−Xi)|
,
|(y−Yi)|
,
|(z−Zi)|)≤dist
. If
dist
=
1, this is equivalent to the center location itself and its eight neighbors, the so-called “Moore Neighborhood”.
If The mode variable determines the boundedness assumptions of the environment, one of: Grid3D.BOUNDED,
Grid3D.UNBOUNDED, or Grid3D.TOROIDAL. Note that array grids do not support Grid3D.UNBOUNDED, though
sparse grids do. For each such neighboring location hXi,Yi,Zii, the values Xi,Yi, and Ziare added to xPos,yPos,
and zPos respectively, clearing them first. If includeOrigin is false, then the
hx
,
y
,
zi
location is not included among
the returned locations.
public void getVonNeumannLocations(int x, int y, int z, int dist, int mode, boolean includeOrigin, IntBag xPos, IntBag yPos, IntBag zPos)
Computes the neighboring locations lying within the
(
2
dist +
1
)×(
2
dist +
1
)×(
2
dist +
1
)
diamond-shaped volume centered at
x
,
y
,
z
. That is, all neighbors
hXi
,
Yi
,
Zii
of a location that satisfy
|(x−Xi)|+|(y−Yi)|+|(z−Zi)| ≤ dist
. If dist
=
1, this is equivalent to the center location itself and its
“Von-Neuman Neighborhood” (the four neighbors above, below, and to the left and right). The mode variable
determines the boundedness assumptions of the environment, one of: Grid3D.BOUNDED,Grid3D.UNBOUNDED,
or Grid3D.TOROIDAL. Note that array grids do not support Grid3D.UNBOUNDED, though sparse grids do. For
123

each such neighboring location
hXi
,
Yi
,
Zii
, the values
Xi
,
Yi
, and
Zi
are added to xPos,yPos, and zPos respectively,
If includeOrigin is false, then the hx,y,zilocation is not included among the returned locations.
public void getRadialLocations(int x, int y, int z, double dist, int mode, boolean includeOrigin, int measurementRule,
boolean closed, IntBag xPos, IntBag yPos, IntBag zPos)
Computes the neighboring locations lying in the spherical region whose radius is dist away from the
hX
,
Y
,
Zi
location. if closed is true, then the region is considered to be closed, that is, locations are members of the region
if they are
≤dist
away. Otherwise, locations are only members of the region is they are
<dist
away. What
constitutes neighborhood membership depends on the measurement rule being used. There are three possible rules:
Grid2D.ALL implies that a grid cell is within the region if all of it lies within the region. Grid2D.ANY implies that a
grid cell is within the region is any of it lies within the region. Grid2D.CENTER implies that a grid cell is within the
region if the cell’s center lies within the region. The mode variable determines the boundedness assumptions of
the environment, one of: Grid2D.BOUNDED,Grid2D.UNBOUNDED, or Grid2D.TOROIDAL. Note that array grids
do not support Grid2D.UNBOUNDED, though sparse grids do. For each such neighboring location
hXi
,
Yi
,
Zii
, the
values
Xi
,
Yi
, and
Zi
are added to xPos,yPos, and zPos respectively, clearing them first. If includeOrigin is false,
then the hx,y,zilocation is not included among the returned locations.
public void getRadialLocations(int x, int y, int z, double dist, int mode, boolean includeOrigin, IntBag xPos, IntBag yPos, IntBag zPos)
Computes the neighboring locations lying in the spherical region whose radius is dist away from the
hX
,
Y
,
Zi
location. The region is considered to be closed, that is, locations are members of the region if they
are
≤dist
away. A grid cell is considered within the region if any of it lies within the region, that is, it is
Grid2D.ANY by default. The mode variable determines the boundedness assumptions of the environment, one
of: Grid2D.BOUNDED,Grid2D.UNBOUNDED, or Grid2D.TOROIDAL. Note that array grids do not support
Grid2D.UNBOUNDED, though sparse grids do. For each such neighboring location
hXi
,
Yi
,
Zii
, the values
Xi
,
Yi
,
and
Zi
are added to xPos,yPos, and zPos respectively, clearing them first. If includeOrigin is false, then the
hx
,
y
,
zi
location is not included among the returned locations.
Additionally, rectangular grids have neighborhood lookup functions which return the values or objects
stored within a neighborhood. The exact details vary from grid to grid, as follows:
•
DoubleGrid2D/3D and IntGrid2D/3D have the methods
getMooreNeighbors
,
getVonNeumannNeighbors
,
getHexagonalNeighbors
, and
getRadialNeighbors
, which return all the coordinates normally returned
their equivalent
get...Locations
methods, plus an additional DoubleBag or IntBag (as appropriate)
holding the value stored at each of those locations.
•
ObjectGrid/3D, DenseGrid/3D, and SparseGrid2D/3D have the methods
getMooreNeighbors
,
getVonNeumannNeighbors
,
getHexagonalNeighbors
, and
getRadialNeighbors
, which return all the coor-
dinates normally returned their equivalent
get...Locations
methods, plus an additional Bag holding
any
non-null Objects
stored at each of those locations. The coordinate bags hold all relevant locations,
not just those in which neighbors were discovered (and so they may be bigger than, and uncorrelated
with, the result bag).
ObjectGrid2D/3D, DenseGrid2D/3D, and SparseGrid2D/3D also have the
methods
getMooreNeighborsAndLocations
,
getVonNeumannNeighborsAndLocations
,
getHexagonalNeighborsAndLocations
, and
getRadialNeighborsAndLocations
, which are like the
get...Neighbors
methods, except the coordinate bags have been modified so that, for each of
the returned objects, the coordinate bags hold the coordinate where that object was found at the same
index location. Thus all returned bags are the same length.
5.1.4 Maps
All Grids and Sparse Fields employ Maps in some of their methods. Sparse Grids use practically nothing
but Maps to store locations of objects; but even Array Grids use Maps, at least temporarily, in some of their
neighborhood functions.
124

The default Map employed java.util.HashMap, but you can replace it with something else if you want.
This is a rare need. You might do this is in the rare case that you’re hunting for a more efficient Map
implementation. To replace it, you need to override the following two methods (located in Grid2D, Grid3D,
SparseField, and elsewhere):
sim.field.grid.Grid2D Utility Methods
public Map buildMap(Map other)
Returns a new Map which contains all the elements in the provided Map.
public Map buildMap(int size)
Returns a new Map which has a least size capacity (as a hint). If size is set to ANY SIZE, then no size is specified
and the Map can build itself however it likes.
The second of these methods relies on a variable defined in Grid2D, Grid3D, and SparseField:
public final static int ANY_SIZE;
For example, suppose you decided to replace the bug grid’s HashMaps in HeatBugs with THashMaps
from the GNU Trove repository. (I wouldn’t suggest this: they’re generally slower when used in MASON).
You could do it like this:
public class HeatBugs2 extends HeatBugs {
public HeatBugs2(long seed) { super(seed); }
public HeatBugs2(long seed, int width, int height, int count) { super(seed, width, height, count); }
protected void createGrids() {
bugs = new HeatBug[bugCount];
valgrid = new DoubleGrid2D(gridWidth, gridHeight,0);
valgrid2 = new DoubleGrid2D(gridWidth, gridHeight, 0);
buggrid = new SparseGrid2D(gridWidth, gridHeight) {
public Map buildMap(Map other) { return new gnu.trove.map.hash.THashMap(other); }
public Map buildMap(int size) {
if (size <= Grid2D.ANY_SIZE) return new gnu.trove.map.hash.THashMap();
else return new gnu.trove.map.hash.THashMap(size);
}
};
}
public static void main(String[] args) {
doLoop(HeatBugs2.class, args);
System.exit(0);
}
}
5.2 Array Grids
MASON provides six array-as-grid classes: sim.field.grid.DoubleGrid2D,sim.field.grid.DoubleGrid3D,
sim.field.grid.IntGrid2D,sim.field.grid.IntGrid3D,sim.field.grid.ObjectGrid2D, and sim.field.grid.ObjectGrid3D.
These provide 2- and 3-dimensional arrays of doubles, ints, and Objects respectively.
These classes are organized to encourage you to directly access the underlying array, which is always
given the variable name field. For example, in DoubleGrid2D we have:
public double[/**x*/][/**y*] field;
... and in ObjectGrid3D we have:
125

public Object[/**x*/][/**y*/][/**z*/] field;
Are these neighborhood methods fast?
Not particularly. There’s a lot of overhead. If you’re try-
ing to scan through a neighborhood of cells, I’d do it man-
ually. See the code of the sim.app.heatbugs.Diffuser class in the
sim.app.heatbugs application for a long explication on various
ways of doing scans faster. If you’re trying to scan through all
the cells, or a large number of them, see also the Section “
A
Hint on Scanning” below.
You are also welcome to access values via the
get(...)
,
set(...)
, and
setTo(...)
methods. All six grid
classes also have neighborhood lookup classes which
not only place neighboring locations in various Int-
Bags (as before) but return all the values at those
locations as Bags of Objects, DoubleBags of doubles,
or IntBags of ints (depending on the kind of grid
class.
For example, DoubleGrid2D we have the following constructors (DoubleGrid3D, IntGrid2D, IntGrid3D,
ObjectGrid2D, and ObjectGrid3D are similar):
sim.field.grid.DoubleGrid2D Constructor Methods
public DoubleGrid2D(int width, int height)
Creates a DoubleGrid2D with the given width and height, and an initial value of 0 for all cells.
public DoubleGrid2D(int width, int height, double initialValue)
Creates a DoubleGrid2D with the given width and height, and the given initial value for all cells.
public DoubleGrid2D(DoubleGrid2D values)
Creates a DoubleGrid2D which is a copy of the provided DoubleGrid2D.
public DoubleGrid2D(double[][] values)
Creates a DoubleGrid2D which is a copy of the provided array.
Here are some DoubleGrid2D methods which are likewise common to all the above classes:
sim.field.grid.DoubleGrid2D Methods
public final double get(int x, int y)
Returns field[x][y].
public final void set(int x, int y, double val)
Sets field[x][y] to val.
public final DoubleGrid2D setTo(double val)
Sets all values of the field to val. Returns the grid.
public final DoubleGrid2D setTo(DoubleGrid2D values)
Sets all values of the field to those found in values. If values differs in dimensions, the grid is first reallocated to
reflect the dimensions in values. Returns the grid.
public final DoubleGrid2D setTo(double[][] values)
Sets all values of the field to those found in values. The grid is first reallocated to reflect the dimensions in values.
Returns the grid.
public final double[] toArray()
Flattens the grid by row-major order into a single array of values and returns it.
public final void replaceAll(double from, double to)
Replaces all instances of from with the value to throughout the grid.
The various other classes have equivalent methods (the 3-dimensional classes obviously do not have a
hexagonal distance method).
126

A Hint on Scanning
Java doesn’t have 2- and 3-dimensional arrays. It has arrays of arrays or arrays of arrays
of arrays. This means that every time you read a 2-dimensional array cell (say) using field[x][y] Java must first
verify that field is non-null, then check that xis within the X dimensions of field, then check that field[x] is
non-null, then check that yis within the Y dimensions of field[x], then finally return field[x][y]. That’s a lot of
checks. And for 3-dimensional arrays, it’s even worse.
But there’s a way to reduce it 2- or 3-fold. If you want to scan through your field, instead of saying:
for(int i = 0; i < grid.field.length; i++)
for(int j=0; j < grid.field[i].length)
doSomethingWith(grid.field[i][j]);
Instead, use the following pattern (using DoubleGrid2D as an example):
double[] fieldx = grid.field;
for(int i = 0; i < fieldx.length; i++)
{
double[] fieldy = fieldx[i];
for(int j=0; j < fieldy.length; j++)
doSomethingWith(fieldy[j]);
}
Likewise, for 3-dimensional grids, you can use (again using DoubleGrid3D as an example):
double[] fieldx = grid.field;
for(int i = 0; i < fieldx.length; i++)
{
double[] fieldy = fieldx[i];
for(int j=0; j < fieldy.length; j++)
{
double[] fieldz = fieldy[j];
for(int k=0; k < fieldz.length; k++)
doSomethingWith(fieldz[k]);
}
}
Notice too the use of local variables to cut down on instance variable accesses (which are slower).
5.2.1 Grids of Integers
Why aren’t these Java Bean Properties, like getMax()?
Because they’re too expensive to compute, and otherwise
would be a problem if you’re inspecting the field in the GUI.
The classes sim.field.grid.IntGrid2D and
sim.field.grid.IntGrid3D have a number of addi-
tional methods you may find useful for doing bulk
modifications and statistics of elements on the grid.
Here are the IntGrid2D versions (similar methods are provided for IntGrid3D):
sim.field.grid.IntGrid2D Methods
public int max()
Returns the maximum value over all cells in the grid.
public int min()
Returns the minimum value over all cells in the grid.
public double mean()
Returns the mean value over all cells in the grid.
public IntGrid2D upperBound(int toNoMoreThanThisMuch)
Bounds all the values in the grid to no more than the value provided. Returns the grid.
public IntGrid2D lowerBound(int toNoLessThanThisMuch)
Bounds all the values in the grid to no more than the value provided. Returns the grid.
127

public IntGrid2D add(int withThisMuch)
Adds the value provided to every cell in the grid. Returns the grid.
public IntGrid2D add(IntGrid2D withThis)
Adds the provided IntGrid2D values to the grid values. The two grids must be identical in dimension. Returns
the grid.
public IntGrid2D multiply(int byThisMuch)
Multiplies the value provided against every cell in the grid. Returns the grid.
public IntGrid2D multiply(IntGrid2D withThis)
Multiplies the provided IntGrid2D values to the grid values. This is not a matrix multiply, but an element-by-element
multiply. The two grids must be identical in dimension. Returns the grid.
Additionally, if you wanted to load a file of numbers into your IntGrid2D, you could use the utility
methods in sim.util.TableLoader (Section 3.5) to create an int[][] array, then set the IntGrid2D to that array.
5.2.2 Grids of Doubles
The classes sim.field.grid.DoubleGrid2D and sim.field.grid.DoubleGrid3D have the same basic methods as
sim.field.grid.IntGrid2D and sim.field.grid.IntGrid3D, with the addition of some further methods for rounding.
Here are the DoubleGrid2D versions (similar methods are provided for DoubleGrid3D):
sim.field.grid.DoubleGrid2D Methods
public double max()
Returns the maximum value over all cells in the grid.
public double min()
Returns the minimum value over all cells in the grid.
public double mean()
Returns the mean value over all cells in the grid.
public DoubleGrid2D upperBound(double toNoMoreThanThisMuch)
Bounds all the values in the grid to no more than the value provided. Returns the grid.
public DoubleGrid2D lowerBound(double toNoLessThanThisMuch)
Bounds all the values in the grid to no more than the value provided. Returns the grid.
public DoubleGrid2D floor()
Sets each value xin the grid to bxc.
public DoubleGrid2D ceiling()
Sets each value xin the grid to dxe.
public DoubleGrid2D truncate()
Sets each value xin the grid to (bxcif x≥0
dxeif x<0
public DoubleGrid2D round()
Rounds each value xin the grid to the nearest integer using java.lang.Math.rint(x).
public DoubleGrid2D add(double withThisMuch)
Adds the value provided to every cell in the grid. Returns the grid.
public DoubleGrid2D add(DoubleGrid2D withThis)
Adds the provided DoubleGrid2D values to the grid values. The two grids must be identical in dimension.
Returns the grid.
128

public DoubleGrid2D multiply(double byThisMuch)
Multiplies the value provided against every cell in the grid. Returns the grid.
public DoubleGrid2D multiply(DoubleGrid2D withThis)
Multiplies the provided DoubleGrid2D values to the grid values. This is not a matrix multiply, but an element-by-
element multiply. The two grids must be identical in dimension. Returns the grid.
Additionally, if you wanted to load a file of numbers into your DoubleGrid2D, you could use the utility
methods in sim.util.TableLoader (Section 3.5) to create a double[][] array, then set the DoubleGrid2D to that
array.
5.2.3 Grids of Objects
The classes sim.field.grid.ObjectGrid2D and sim.field.grid.ObjectGrid3D have rather fewer additional methods
than their numerical counterparts. Here are the ObjectGrid2D versions (similar methods are provided for
ObjectGrid3D):
sim.field.grid.ObjectGrid2D Methods
public Bag elements()
Loads into a Bag all of the values stored in the array in row-major order, discarding null elements. Returns the Bag.
This is different from toArray() in two ways: first, a Bag is returned, and second, the null elements are discarded.
public Bag clear()
Loads into a Bag all of the values stored in the array in row-major order, discarding null elements. Then sets all
the values in the array to null. Returns the Bag.
public final void replaceAll(Object from, Object to)
Replaces all instances of from with the value to throughout the grid. Comparison is done using the
equals(...)
method.
public final void replaceAll(Object from, Object to, boolean onlyIfSameObject)
Replaces all instances of from with the value to throughout the grid. Comparison is done using the
equals(...)
method if onlyIfSameObject is false; otherwise, comparison is direct pointer comparison, that is, the instances must
be exactly the same object as from.
In Section 5.3.2.1 we compare ObjectGrid2D, DenseGrid2D, and SparseGrid2D to give you an idea of
when you should pick each over the others.
5.2.4 Grids of Bags of Objects
The class sim.field.grid.DenseGrid2D
1
is different from ObjectGrid2D. ObjectGrid2D is a double array of
Objects. But DenseGrid2D is a double array of
Bags of Objects
. This allows you to do various useful things,
such as
• Place an Object in more than one Location.
• Place an Object at the same Location more than once (a rare need).
• Place multiple Objects in the same Location.
1Note that this class is still somewhat experimental: you’ll notice there’s no DenseGrid3D for example.
129

DenseGrid2D isn’t used all that much: more common is using the class sim.field.grid.SparseGrid2D, dis-
cussed next, which allows similar functionality. In Section 5.3.2.1 we compare ObjectGrid2D, DenseGrid2D,
and SparseGrid2D to give you an idea of when you should pick each over the others.
Because DenseGrid2D holds Objects in Bags, you can’t just stick the Objects in places manually by
accessing the array (well you can, but it’s not recommended). Instead there are a variety of methods and
variables provided for you to do such things. To begin with, let’s cover the variables:
public Bag[][] field;
public boolean removeEmptyBags = true;
public boolean replaceLargeBags = true;
The field variable is the actual field. It’s just as we said: a double-array of Bags. Some cells in this field
may be null; and some Bags in the field may be empty.
The removeEmptyBags and replaceLargeBags variables let you trade off memory efficiency for a small bit
of speed (their default settings are aimed towards memory efficiency). When Objects leave a location on
a DenseGrid2D, the Bag at the Location may become much too large for the elements in it. If the ratio of
objects to Bag size drops below 1/4, the Bag is replaced. If you set replaceLargeBags to false, the Bag will
never be replaced. Second, if the Bag is entirely emptied, by default it is removed and garbage collected and
that Location is set to null. If you set removeEmptyBags to false, Bags will never be removed.
My recommendation is to keep the defaults, else you’ll get a lot of memory growth and not a huge speed
improvement.
So how do you place Objects in the field and move them about? Here are the relevant methods:
sim.field.grid.DenseGrid2D Methods
public Bag getObjectsAtLocation(int x, int y)
Returns the Bag storing all the Objects at a given location, or null if there are no objects (sometimes if there are no
objects, an empty Bag may be returned).
The provided Bag is to be treated as read-only and not to be modified,
and it may change at any time without warning.
You should use this method only to do quick read-only scans
of the field without modification. If you want to modify or retain the Bag, copy it first like this: Bag vals = new
Bag(myDenseGrid.getObjectsAtLocation(location));
public Bag getObjectsAtLocation(Int2D location)
Returns the Bag storing all the Objects at a given location, or null if there are no objects (sometimes if there are no
objects, an empty Bag may be returned).
The provided Bag is to be treated as read-only and not to be modified,
and it may change at any time without warning.
You should use this method only to do quick read-only scans
of the field without modification. If you want to modify or retain the Bag, copy it first like this: Bag vals = new
Bag(myDenseGrid.getObjectsAtLocation(location));
public int numObjectsAtLocation(int x, int y)
Returns the number of objects stored at the given location.
public int numObjectsAtLocation(Int2D location)
Returns the number of objects stored at the given location.
public void addObjectToLocation(Object obj, int x, int y)
Adds the given object to the given Location. Does not eliminate other instances of the same object at that Location.
public Bag addObjectToLocation(Object obj, Int2D location)
Adds the given object to the given Location. Does not eliminate other instances of the same object at that Location.
public void addObjectsToLocation(Object[] objs, int x, int y)
Adds the given objects to the given Location. Does not eliminate other instances of the same objects at that
Location. The array may be null.
public Bag addObjectsToLocation(Object[] objs, Int2D location)
Adds the given objects to the given Location. Does not eliminate other instances of the same objects at that
Location. The array may be null.
130

public void addObjectsToLocation(Bag objs, int x, int y)
Adds the given objects to the given Location. Does not eliminate other instances of the same objects at that
Location. The Bag may be null.
public Bag addObjectsToLocation(Bag objs, Int2D location)
Adds the given objects to the given Location. Does not eliminate other instances of the same objects at that
Location. The Bag may be null.
public void addObjectsToLocation(Collection objs, int x, int y)
Adds the given objects to the given Location. Does not eliminate other instances of the same objects at that
Location. The Collection may be null.
public Bag addObjectsToLocation(Collection objs, Int2D location)
Adds the given objects to the given Location. Does not eliminate other instances of the same objects at that
Location. The Collection may be null.
public boolean moveObject(Object obj, int from x, int from y, int to x, int to y)
If the object exists at the given Location (“from”), removes the given Object from the given Location (“from”), and
adds it to the new location (“to”), then returns true. Only one instance of the object is moved — if the Object is at
that Location multiple times, the other instances are left alone. Returns false if the Object does not exist at the
original Location (“from”). If the object does not exist at the given Location (“from”), simply inserts the object into
the “to” location and returns false.
public boolean moveObject(Object obj, Int2D from, Int2D to)
If the object exists at the given Location (“from”), removes the given Object from the given Location (“from”), and
adds it to the new location (“to”), then returns true. Only one instance of the object is moved — if the Object is at
that Location multiple times, the other instances are left alone. Returns false if the Object does not exist at the
original Location (“from”). If the object does not exist at the given Location (“from”), simply inserts the object into
the “to” location and returns false.
public void moveObjects(int from x, int from y, int to x, int to y)
Removes all Objects from a given Location (“from”), and adds them to the new location (“to”).
public void moveObjects(Int2D from, Int2D to)
Removes all Objects from a given Location (“from”), and adds them to the new location (“to”).
public Bag removeObjectsAtLocation(int x, int y)
Removes and returns the Bag storing all the Objects at a given location, or null if there are no objects (sometimes if
there are no objects, an empty Bag may be returned). You are free to modify this Bag.
public Bag removeObjectsAtLocation(Int2D location)
Removes and returns the Bag storing all the Objects at a given location, or null if there are no objects (sometimes if
there are no objects, an empty Bag may be returned). You are free to modify this Bag.
public boolean removeObjectAtLocation(Object obj, int x, int y)
Removes the given Object once from the given Location, and returns true. Returns false if the Object does not exist
at the given Location.
public boolean removeObjectAtLocation(Object obj, Int2D location)
Removes the given Object once from the given Location, and returns true. Returns false if the Object does not exist
at the given Location.
public boolean removeObjectMultiplyAtLocation(Object obj, int x, int y)
Removes all copies of the given Object from the given Location, and returns true. Returns false if the Object does
not exist at the given Location.
public boolean removeObjectMultiplyAtLocation(Object obj, Int2D location)
Removes all copies of the given Object from the given Location, and returns true. Returns false if the Object does
not exist at the given Location.
131

public Bag clear()
Removes all Objects from the field and returns them in a Bag. You may modify this Bag. Note that this is a
potentially expensive operation.
public final void replaceAll(Object from, Object to)
Replaces all instances of from with the value to throughout the grid. Comparison is done using the
equals(...)
method.
public final void replaceAll(Object from, Object to, boolean onlyIfSameObject)
Replaces all instances of from with the value to throughout the grid. Comparison is done using the
equals(...)
method if onlyIfSameObject is false; otherwise, comparison is direct pointer comparison, that is, the instances must
be exactly the same object as from.
public final void removeAll(Object from)
Removes all instances of from throughout the grid. Comparison is done using the equals(...) method.
public final void removeAll(Object from, boolean onlyIfSameObject)
Removes all instances of from throughout the grid. Comparison is done using the
equals(...)
method if onlyIf-
SameObject is false; otherwise, comparison is direct pointer comparison, that is, the instances must be exactly the
same object as from.
5.3 Sparse Fields and Sparse Grids
A
sparse field
(in MASON terminology) is a many-to-one relationship between
objects
and their
locations
with the additional ability to
scan
through all the stored objects in an efficient manner. MASON provides four
sparse fields: sim.field.grid.SparseGrid2D,sim.field.grid.SparseGrid3D,sim.field.continuous.Continuous2D, and
sim.field.continuous.Continuous3D. Nearly all of the methods in SparseGrid2D, for example, are implemented
in SparseField, so it’s important to understand Sparse Fields first.
5.3.1 Sparse Fields
Sparse fields in MASON are implemented with subclasses of the abstract class sim.field.SparseField. This class
enables the many-to-one mapping of objects to locations plus scanning, using a combination of two hash
tables (implemented with java.util.HashMap) and sim.util.Bag.
Here’s how it works. When you store an Object in a SparseField, you associate with it another arbitrary
Object (its location). The SparseField stores three things:
• The Object is stored in a Bag containing all current Objects.
•
The Object is stored as a key in a HashMap, with its value being a special object holding the Location
of the Object, and also the index of the Object in the Bag of all currentObjects.
•
The Location is stored as a key in a HashMap, with its value being a Bag of all Objects located at that
Location. The Object is added to that Bag.
This allows us to do quite a number of things rapidly. We can add, move, test for existence, or remove
objects in approximately
O(
1
)
time (depending on the number of Objects stored at the same location, which
usually negligible). We can also scan through all Objects in
O(n)
time. We can query all the Objects stored at
a given location in O(1)time. We can clear the data structure quickly.
There are some things to know:
• You can’t store null in a Sparse Field.
• You can’t use null as a location.
132

• You can’t scan through locations efficiently (at present, though we could rig that up).
• There’s a lot of constant overhead involved in hashing.
And most important of all:
•
Your Objects and Locations must have good hash keys and must not violate hashing rules: if an Object
or Location is
mutable
(meaning that its internal values can be modified), it must hash by reference. If
it is
immutable
, it should hash by value. Generally speaking, Locations should always be immutable.
2
SparseField implements the following methods for you automatically:
sim.field.SparseField Methods
public boolean exists(Object obj)
Returns true if the Object has been stored in the field.
public int size()
Returns the number of Objects stored in the field.
public final Bag getObjectsAtLocation(Object location)
Returns all Objects stored at the given Location, or null if there are no Objects.
The provided Bag is to be treated
as read-only and not to be modified, and it may change at any time without warning.
You should use this
method only to do quick read-only scans of the field without modification. If you want to modify or retain the
Bag, copy it first like this: Bag vals = new Bag(mySparseField.getObjectsAtLocation(location));
public final int numObjectsAtLocation(Object location)
Returns the number of Objects stored at the given Location.
public Bag removeObjectsAtLocation(Object location)
Removes and returns the number of Objects stored at the given Location, or null if there are no Objects.
public final Bag getObjectsAtLocationOfObject(Object obj)
Returns all Objects stored at the Location of the given Object, or null if the Object is not stored in the
SparseField.
The provided Bag is to be treated as read-only and not to be modified, and it may change
at any time without warning.
You should use this method only to do quick read-only scans of the field
without modification. If you want to modify or retain the Bag, copy it first like this: Bag vals = new
Bag(mySparseField.getObjectsAtLocationOfObject(obj));
public final int numObjectsAtLocationOfObject(Object obj)
Returns the number of Objects stored at the Location of the given Object.
public Object remove(Object obj)
Removes and returns the given Object, else null if there is no such Object.
public Bag clear()
Loads into a Bag all of the Objects stored in the field, then removes all of them from the field, then returns the Bag.
public Bag getObjectsAtLocations(Bag locations, Bag result)
Places into the result Bag all objects found at any of the given locations, and returns the result. You may provide
null for the result Bag, in which case a Bag is created for you and returned.
public final Bag getAllObjects()
Returns all objects stored in the field.
The provided Bag is to be treated as read-only and not to be modified,
and it may change at any time without warning.
You should use this method only to do quick read-only scans
of the field without modification. If you want to modify or retain the Bag, copy it first like this: Bag vals = new
Bag(mySparseField.getAllObjects());
2
This is why MASON has sim.util.Double2D,sim.util.Double3D,sim.util.Int2D, and sim.util.Int3D: because similar classes found
elsewhere in the Java standard libraries — like java.awt.Point — violate hash rules with gusto. Use MASON’s versions of these classes
as locations.
133

public int getObjectIndex(Object obj)
Returns the index where the Object may be found in the Bag provided by the method getAllObjects().
public Iterator iterator()
Returns an Iterator over the Bag provided by the method
getAllObjects()
. Iterators are slow, so this is largely a
convenience method.
public Iterator locationBagIterator()
Returns an Iterator over all Locations at which Objects are stored. For each such Location, a Bag is provided
which holds all the Objects at that Location.
The provided Bags are to be treated as read-only and not to be
modified, and it may change at any time without warning.
You should use this method only to do quick read-
only scans of the field without modification. If you want to modify a Bag, copy it first like this: Bag vals =
new Bag(bagFromIterator); Iterators are slow in general, and this Iterator is particularly slow, so this is largely a
convenience method.
5.3.1.1 Tuning
SparseField has two parameters which you can modify to trade speed for memory a little bit:
public boolean removeEmptyBags = true;
public boolean replaceLargeBags = true;
For each Location where an Object is located, SparseField maintains a Bag holding all Objects at that
Location. Bags start out 16 in size and can grow in size as more Objects are located at that Location all at once.
If many Objects move elsewhere, this Bag may be very large in size, yet hold very little, wasting memory. By
default, MASON shrinks the size of the Bag to 1/2 its size when it has dropped below 1/4 full and only if it
is over 32 in size.
If all Objects vacate a Location, SparseField by default deletes the Bag entirely. Of course, if Objects return
to the Location, SparseField will have to re-build the Bag as a result.
If you have the rare phenomenon where Objects repeatedly migrate to, then leave, a given Location, you
may wish to modify these two parameters so SparseField does not spend so much time creating, shrinking,
and deleting Bags. On the other hand, by doing so you’re wasting memory: large Bags take up a lot of room,
and SparseFields can potentially have an infinite number of them! So think twice before doing so.
5.3.1.2 Under the Hood
You can skip this if you like.
SparseField subclasses largely differ based on the type of Location they allow. To implement a SparseField
subclass, you only need to customize two methods based on that type.
•public LocationType getObjectLocation(Object obj) will return the location of the given Object.
•
public boolean setObjectLocation(Object obj, LocationType location) will set an Object to a given
Location and return true. If the Object or Location is null, or if some other error occurs such that the
Object cannot be set to that Location, then false is returned.
For example, let’s say you want to implement a SparseField where the type is real valued doubles
between 0.0 and 1.0 inclusive. You could write it like this:
package sim.app.fieldexample;
import sim.field.SparseField;
public class BoundedRealSparseField extends SparseField
{
public Double getObjectLocation(Object obj)
{
134

return (Double) super.getRawObjectLocation(obj);
}
public boolean setObjectLocation(Object obj, Double location)
{
double d = location.doubleValue();
if (d >= 0.0 && d <= 1.0) // it’s a valid location
return super.setObjectLocation(obj, location);
else return false;
}
}
Notice that this implementation relies on two additional methods in SparseField which are normally only
used by implementing subclasses. There are actually three such methods:
sim.field.SparseField Implementation Methods
protected final Object getRawObjectLocation(Object obj)
Returns the location of a given Object.
protected final Bag getRawObjectsAtLocation(Object location)
Returns all the objects at a given location as a Bag which should not be modified (it’s used internally). This method
is called by getObjectsAtLocation(...) and by all internal methods (instead of calling getObjectsAtLocation(...).
protected boolean setObjectLocation(Object obj, Object location)
Sets the Location of a given Object and returns true. If either the Object or Location is null, this method fails and
false is returned.
There’s also a helpful abstract constructor:
sim.field.SparseField Abstract Constructor Methods
protected SparseField(SparseField other)
Creates a Sparse Field which is a copy of the provided one. The Sparse Field’s hash tables and Bag are cloned, but
not the objects stored within them (those are just pointer-copied).
5.3.2 Sparse Grids
The classes sim.field.grid.SparseGrid2D and sim.field.grid.SparseGrid3D are
sparse grids
. These are simply
SparseField subclasses where the Location is defined as a point on a 2D or 3D integer grid, specifically
either a sim.util.Int2D point or a sim.util.Int3D point. Thus there are very few methods beyond those defined
by SparseField: the two required methods (see Section 5.3.1.2) and various convenience methods to make
it easier to do coding. The extra methods for sim.field.grid.SparseGrid2D are (sim.field.grid.SparseGrid3D is
similar):
sim.field.grid.SparseGrid2D Constructor Methods
public SparseGrid2D(int width, int height)
Creates an empty SparseGrid2D with the given width and height.
public SparseGrid2D(SparseGrid2D values)
Creates a SparseGrid2D which is a copy of the provided SparseGrid2D.
sim.field.SparseGrid2D Methods
135

public boolean setObjectLocation(Object obj, Int2D location)
Sets the Location of a given Object and returns true. If either the Object or Location is null, this method fails and
false is returned.
public Int2D getObjectLocation(Object obj)
Returns the location of a given Object.
public Double2D getObjectLocationAsDouble2D(Object obj)
Returns the location of a given Object converted to a Double2D.
public int numObjectsAtLocation(int x, int y)
Returns number of Objects stored at the Location new Int2D(x,y).
public Bag getObjectsAtLocation(int x, int y)
Returns all the Objects stored at the Location new Int2D(x,y).
The provided Bag is to be treated as read-only and
not to be modified, and it may change at any time without warning.
You should use this method only to do
quick read-only scans of the field without modification. If you want to modify or retain the Bag, copy it first like
this: Bag vals = new Bag(mySparseGrid2D.getObjectsAtLocation(x, y));
public Bag removeObjectsAtLocation(int x, int y)
Removes and returns the number of Objects stored at new Int2D(x,y), or null if there are no Objects.
public boolean setObjectLocation(Object obj, int x, int y)
Sets the Location of a given Object to new Int2D(x,y) and returns true. If the Object is null, this method fails and
false is returned.
5.3.2.1 Sparse Grids Versus Object Grids Versus Dense Grids
Sparse Grids, Dense Grids, and Object Grids store objects at locations. Sparse Grids create a many-to-one
mapping using hash tables. Object Grids store objects in arrays. Dense Grids store objects in arrays of Bags.
Why use one or the other?
Object Grids are best when you have any of:
•
At most one object per grid Location, and (optionally) multiple Locations per object (though as a hack
you could make multiple “wrapper objects” for your Objects and store the wrappers in the Sparse Grid
at different locations).
• A need for very fast lookup and modification.
• A need for very fast scans over all Locations (as opposed to Objects) in the grid.
Dense Grids are best when you have any of:
• Multiple Objects per Location, and multiple Locations per Object.
• Objects which must be storable multiply at the same Location.
• A need for very fast scans over all Locations (as opposed to Objects) in the grid.
136

Sparse Grids are good for situations where you have any of:
• A very large or unbounded grid.
• Relatively few Objects compared to the total number of possible grid Locations.
• (Dense Grids also support this.) Multiple Objects per grid Location.
• A need for very fast scans over all Objects (as opposed to Locations) in the grid.
•
The objects are also nodes in a Network (and will be drawn that way). Networks can only be drawn if
their nodes are in a SparseGrid or in a Continuous space.
• Fast drawing in the GUI.
Dense or Sparse Grid?
The hard choice is between dense and sparse grids. My recommendation: use a
sparse grid until speed becomes a real issue, then switch to dense grids (you might get 15% improvement,
but with a lot of disadvantages). Note that at present there is
no visualization available for DenseGrid3D
.
Summary Here is a summary of Object Grids, Dense Grids, and Sparse Grids in terms of functionality.
Feature Object Grids Dense Grids Sparse Grids
Supported Grid Types Bounded, Toroidal Bounded, Toroidal Bounded, Toroidal, Unbounded
Objects per Location 0 or 1 Any Number Any number
Locations per Object Any number Any Number 0 or 1
Object May Exist Multiply at Same Location No Yes No
Scales with Larger Grid Sizes Grid Sizes Numbers of Agents
Scanning over Objects No No Yes
Scanning over Locations Yes Yes Yes, with constant overhead
Neighborhood Queries Yes Yes Yes, with constant overhead
Adding an Object Yes Yes Yes, with constant overhead
Removing or Moving an Object Yes Yes, with constant overhead Yes, with more constant overhead
Moving Objects Without Knowing Location No No Yes
Removing Objects Without Knowing Location No No Yes
Removing All Objects At Location Yes (1 object) Yes Yes, with constant overhead
Removing All Objects Yes, but slowly Yes, but slowly Yes, and fast
Objects can also be Drawn in Networks No No Yes
Speed of Drawing in GUI Medium Slow Fast
Objects are Movable with MovablePortrayal2D No No Yes
137
138

Chapter 6
Continuous Space
In continuous space, Objects are associated with real-valued coordinates. MASON has two classes to support
continuous space: sim.field.continuous.Continuous2D and sim.field.continuous.Continuous3D. Though they can
be used for many purposes, these data structures are tuned for the most common scenario found in multiagent
simulations: many small objects sparsely filling a large, often unbounded, continuous region. Continuous2D
and Continuous3D associate Objects with locations in the form of 2-dimensional or 3-dimensional real-
valued point coordinates. These points are defined by the classes sim.util.Double2D and sim.util.Double3D
respectively.
Continuous space is more complicated to implement than grids. The most complex issue arises when
performing neighborhood queries. In a grid, the typical query is: “what objects are in the immediate eight
neighbors of grid cell X?” Or perhaps “what objects are in the cells located
N
cells away from grid cell X?”
These are simple queries to respond to: just sweep through the cells. But in continuous space there are no
cells per se: so a typical query is“what are all the objects up to
N
units away from point X?”. If
N
varies,
than this can be quite challenging to write an efficient data structure for.
The issue is complicated by whether or not the Objects in the continuous space fill a volume. In grid
environments, Objects usually fill a single grid cell. But Continuous space may contain either
point objects
,
which essentially fill no space at all, or
solid region objects
, which fill some arbitrary-sized area or volume
in the space. Solid region objects make neighborhood querying tougher: the question then becomes whether
or not the region intersects with the query region.
There are many approaches to solving such problems: for example, quad-trees, KD-trees, various range
trees, hierarchical grids, etc. All have advantages and disadvantages. For example, some assume that the
environment is static, while others have trade-offs in terms of memory or time overhead, and so on. There’s
a long history on the topic.
What is a Sparse Field? Or a SparseGrid2D?
A Sparse Field is a data structure which associates Objects
with Locations using a hash table. See Section 5.3.1 (Sparse
Fields). A sim.field.grid.SparseGrid2D is a Sparse Field which
represents a 2-dimensional integer grid. See Section 5.3.2.
MASON’s continuous data structures take a fairly
rudimentary and common approach to representing
space with neighborhood queries: by discretizing the
space into an infinite grid using a fixed discretization
size of your choosing. When you store an Object in
a continuous space, for example, and associate with
it a real-valued coordinate, MASON first discretizes this coordinate into an integer coordinate. It then
stores the Object in a Sparse Field (essentially a SparseGrid2D). It further retains the real-valued coordinate
associated with the Object proper.
For example, if your Object is being stored at
h
92.3,
−
41.4
i
in a sim.field.continuous.Continuous2D with a
discretization of 10 units, MASON will first create a discretized coordinate of the form
h
9,
−
5
i
, and will then
store the Object internally associated with the discretized coordinate. Finally, it will then retain the fact that
the Object is actually located at h92.3, −41.4i, using a hash table.
139

sim.field.continuous.
Continuous2D
sim.field.
SparseField2D
sim.field.
SparseField
sim.field.continuous.
Continuous3D
java.io.Serializable
sim.field.
SparseField3D
Interface
Abstract Class
Class
Extends or Implements
Part Of
0..*
Description
Multiplicity
1
Other Relationship
Figure 6.1 UML diagram of MASON’s 2-dimensional and 3-dimensional continuous space classes.
Can I use this for vector GIS?
Sure, in theory yes. But vector GIS has its own domain-specific
assumptions which are somewhat different, so it wouldn’t
be particularly efficient. However you’re in luck! MASON
has an entire vector GIS facility available as a plug-in called
GeoMason
, which rests on a more appropriate facility, the
Java Topology Suite (or JTS). See the MASON web page at
http://cs.gmu.edu/
∼
eclab/projects/mason/ for more infor-
mation.
Why do this? Because it makes neighborhood
lookups efficient, if most of your lookups tend to fall
within a certain range. Let’s say that you’ve picked
a discretization of 10 because you typically want to
know all the elements within 4 units in any direction
of a target point. That’s your typical query. If you
ask MASON, for example, for all the Objects within
4 units distance of the point
h
32.3, 49.4
i
, MASON
creates the bounding box from
h
28.3, 45.4
i
to
h
36.3, 53.4
i
. This discretizes to the box of four cells from
h
2, 4 to
h
3, 5
i
inclusive. Depending on the query, MASON either looks up the contents of these four cells and either
returns them (they might contain Objects further than you asked for), or it whittles the Objects down to just
the ones in the region you asked for by testing distance using the Objects’ real-valued coordinates. This
works reasonably well in practice but there are guidelines you’ll need to consider as discussed in the next
Section.
MASON’s continuous package is sim.field.continuous, and it contains only two classes:
•sim.field.continuous.Continuous2D represents 2-dimensional continuous space.
•sim.field.continuous.Continuous3D represents 3-dimensional continuous space.
These two classes extend the sim.field.SparseField class (Section 5.3.1). We’ll repeat some of its methods
below. Additionally, sim.field.continuous.Continuous2D implements the sim.field.SparseField2D interface (see
Section 5.1), which is used to aid 2-dimensional Field Portrayals. Similarly, sim.field.continuous.Continuous3D
implements sim.field.SparseField3D:
sim.field.continuous.Continuous2D Utility Methods
public Double2D getDimensions()
Returns the width and height of the field.
public Double2D getObjectLocationAsDouble2D(Object obect)
Returns the location, as a Double2D, of a given Object stored in the field.
sim.field.continuous.Continuous3D Utility Methods
public Double3D getDimensions()
Returns the width and height of the field.
public Double3D getObjectLocationAsDouble3D(Object obect)
Returns the location, as a Double3D, of a given Object stored in the field.
140

6.1 Extents
Unlike grids, there’s no notion of hexagonal, triangular, or square space here. However continuous fields do
provide facilities for:
• Bounded space
• Toroidal (wrap-around) bounded space
• Unbounded (infinite) space
Just as was the case for grids, continuous fields implement these facilities via utility methods. Both
Continuous2D and Continuous3D have bounds (width, height, and (for Continuous2D) length), even in
the case of unbounded space, where the bounds largely exist as a hint for MASON to display the fields
on-screen. Once set, the bounds should not be modified.
MASON’s continuous space data structures handle toroidal situations in the same way that the grid data
structures did: with utility methods to compute toroidal wrap-around values. Additionally, continuous
space introduces a common notion of distance: the
Cartesian
or
“as-the-crow-flies”
distance between two
points. Toroidal space complicates such distance measurements, because there are several different ways
you could connect the two dots in a toroidal environment. Thus MASON also provides a few additional
toroidal methods to simplify this calculation. Finally, as a SparseField2D, Continuous2D implements its two
utility methods. Here are the Continuous2D versions:
sim.field.continuous.Continuous2D Utility Methods
public double getWidth()
Returns the width of the field (X dimension).
public double getHeight()
Returns the height of the field (Y dimension).
public double tx(double x)
Returns the value of xwrapped into within the width of the field.
public double ty(double y)
Returns the value of ywrapped into within the height of the field.
public double stx(double x)
Returns the value of xwrapped into within the width of the field. Faster than
tx(...)
. Assumes that
−(width) ≤
x≤2(width).
public double sty(double y)
Returns the value of ywrapped into within the width of the field. Faster than
ty(...)
. Assumes that
−(height) ≤
y≤2(height).
public double tdx(double x1, double x2)
Returns the minimum difference in the
X
dimension between the values x1 and x2 assuming a toroidal environment.
This may be a positive or negative value.
public double tdy(double y1, double y2)
Returns the minimum difference in the
Y
dimension between the values y1 and y2 assuming a toroidal environment.
This may be a positive or negative value.
public double tds(Double2D d1, Double2D d2)
Returns the minimum squared cartesian distance between the locations d1 and d2 assuming a toroidal environment.
This may be a positive or negative value.
public Double2D tv(Double2D d1, Double2D d2)
Returns the minimum toroidal difference vector between two points. That is, returns new Double2D(tdx(d1.x,
d2.x), tdy(d1.y, d2.y)).
141

Naturally, the Continuous3D class has a few more:
sim.field.continuous.Continuous3D Utility Methods
public double getWidth()
Returns the width of the field (X dimension).
public double getHeight()
Returns the height of the field (Y dimension).
public double getDepth()
Returns the height of the field (Z dimension).
public double tx(double x)
Returns the value of xwrapped into within the width of the field.
public double ty(double y)
Returns the value of ywrapped into within the height of the field.
public double tz(double z)
Returns the value of zwrapped into within the length of the field.
public double stx(double x)
Returns the value of xwrapped into within the width of the field. Faster than
tx(...)
. Assumes that
−(width) ≤
x≤2(width).
public double sty(double y)
Returns the value of ywrapped into within the width of the field. Faster than
ty(...)
. Assumes that
−(height) ≤
y≤2(height).
public double stz(double z)
Returns the value of zwrapped into within the width of the field. Faster than
tz(...)
. Assumes that
−(length) ≤
z≤2(length).
public double tdx(double x1, double x2)
Returns the minimum difference in the
X
dimension between the values x1 and x2 assuming a toroidal environment.
This may be a positive or negative value.
public double tdy(double y1, double y2)
Returns the minimum difference in the
Y
dimension between the values y1 and y2 assuming a toroidal environment.
This may be a positive or negative value.
public double tdz(double z1, double z2)
Returns the minimum difference in the
Z
dimension between the values z1 and z2 assuming a toroidal environment.
This may be a positive or negative value.
public double tds(Double3D d1, Double3D d2)
Returns the minimum squared cartesian distance between the locations d1 and d2 assuming a toroidal environment.
public Double3D tv(Double3D d1, Double3D d2)
Returns the minimum toroidal difference vector between two points. That is, returns new Double2D(tdx(d1.x,
d2.x), tdy(d1.y, d2.y), tdz(d1.z, d2.z)).
142

6.2 Storing, Moving, Looking Up, and Removing Objects
Continuous2D and Continuous3D store Objects in the same way as other Sparse Fields: by associating them
with a location: in this case, either a Double2D or a Double3D. Here are the methods for Continuous2D.
Continuous3D methods are similar:
sim.field.Continuous2D Methods
public boolean exists(Object obj)
Returns true if the Object has been stored in the field.
public int size()
Returns the number of Objects stored in the field.
public final Bag getObjectsAtLocation(Double2D location)
Returns all Objects stored precisely at the given Location, or null if there are no Objects.
Unlike other SparseField
implementations, this Bag is yours and you can do with it as you like.
public final int numObjectsAtLocation(Double2D location)
Returns the number of Objects stored precisely at the given Location.
public Bag removeObjectsAtLocation(Double2D location)
Removes and returns the number of Objects stored precisely at the given Location, or null if there are no Objects.
public final Bag getObjectsAtLocationOfObject(Object obj)
Returns all Objects stored Double2D at the Location of the given Object, or null if the Object is not stored in the
SparseField. Unlike other SparseField implementations, this Bag is yours and you can do with it as you like.
public final int numObjectsAtLocationOfObject(Object obj)
Returns the number of Objects stored precisely at the Location of the given Object.
public Object remove(Object obj)
Removes and returns the given Object, else null if there is no such Object.
public Bag clear()
Loads into a Bag all of the Objects stored in the field, then removes all of them from the field, then returns the Bag.
public Bag getObjectsAtLocations(Bag locations, Bag result)
Places into the result Bag all objects found precisely at any of the given locations, and returns the result. You may
provide null for the result Bag, in which case a Bag is created for you and returned.
public final Bag getAllObjects()
Returns all objects stored in the field.
The provided Bag is to be treated as read-only and not to be modified,
and it may change at any time without warning.
You should use this method only to do quick read-only scans
of the field without modification. If you want to modify or retain the Bag, copy it first like this: Bag vals = new
Bag(myContinuousField.getAllObjects());
public int getObjectIndex(Object obj)
Returns the index where the Object may be found in the Bag provided by the method getAllObjects().
public Iterator iterator()
Returns an Iterator over the Bag provided by the method
getAllObjects()
. Iterators are slow, so this is largely a
convenience method.
public Iterator locationBagIterator()
Returns an Iterator over all
discretized locations
at which Objects are stored. See the next section for discussion
of discretization. This Iterator does not iterate over Double2D or Double3D locations. For each such Location, a
Bag is provided which holds all the Objects at that Location.
The provided Bags are to be treated as read-only
and not to be modified, and it may change at any time without warning.
You should use this method only to
do quick read-only scans of the field without modification. If you want to modify a Bag, copy it first like this: Bag
vals = new Bag(iteratorBag); Iterators are slow in general, and this Iterator is particularly slow, so this is largely a
convenience method.
143

-2, 2 2, 1
-4, -1
2, -1
1, -2
0, 0
(-30.23, -4.231) (22.1, -3.9)
(-10.4, 15.2)
(26.2, 10.3)
(11, -20)
(0,0)
x, y Discretized Grid Cell
(discretization: 10 units)
(x, y) Real-valued Coordinate
Figure 6.2 Example of discretization of various continuous (real-valued) 2-dimensional coordinates into grid cells. Discretization is
ten units. Notice that the
h
0, 0
i
grid cell is to the upper right of the
h
0, 0
i
real-valued origin.
Important Note:
in order to retain some
semblance of sanity, this example retains the Cartesian coordinate system; but MASON will draw Continuous space onscreen in the
same way as grids: with the Y-axis flipped and the origin in the top-left corner of the window (per Java coordinate space tradition). It’s
probably best to keep this in mind.
6.3 Discretization
Internally, Continuous2D and Continuous3D do not actually store Objects at their Double2D or Double3D
locations. Instead, they define a virtual grid of Int2D or Int3D locations and store Objects in this grid. The
Objects still are related with their Double2D and Double3D locations, so it’s more or less transparent.
Why discretize? Couldn’t you use a data structure like a Quadtree?
Quadtrees and their ilk are designed for static data. MASON
cannot make that assumption, and indeed it’s nearly always
wrong in simulation models: objects move around a lot. So
discretization it is.
Why do this? Because it’s MASON’s approach to
doing relatively fast neighborhood lookup. Let’s say
that you typically need to look up agents within a
distance of
N
away from a query point. If MASON
has discretized the environment into rectangular cells
2
×N
across, then you’d only need to look up (for
Continuous2D) four cells to find all possible neighbors in that distance. If MASON has discretized the
environment into cells
N
across, you’d need to look up nine cells. Note that when you receive Objects from a
neighborhood lookup, it’ll also include Objects which were in the relevant cells but were actually further
than
N
away. Figure 6.2 shows the general idea of Objects stored at discretized locations and associated with
real-valued locations.
When you create a Continuous2D or Continuous3D object, you’ll be required to set this discretization
size. The size you want is largely based on your typical neighborhood lookup requirements. You’ll want to
pick a size which isn’t so small that a great many cells are looked up (each lookup of a cell incurs a hash
overhead), but not so large that high percentage of Objects in the cell or cells are in fact further than
N
and
thus not of interest to you.
Usually a discretization of
N
or 2
×N
is recommended as the balance. But you’ll need to do some tests
to find out the optimum value.
144

6.3.1 Objects with Area or Volume
If your objects are simply points, the above is sufficient. But if your objects have area or volume, then there’s
some complexity. Such objects are stored at a point, but when you query objects within a distance of
N
, you
don’t want to know if that point is within
N
of your query point: but rather typically want to know if any
portion of the object falls within Naway from the query point.
It’s up to you to determine whether an Object falls within a certain distance of a query point: but MASON
can provide you with all viable candidate Objects using its neighborhood lookup query functions if you
make certain that the discretization size is at least Nin size.
6.3.2 Discretization Methods
Continuous2D and Continuous3D both require you provide a discretization when you create them. Here are
their constructors:
sim.field.continuous.Continuous2D Constructor Methods
public Continuous2D(double discretization, double width, double height)
Creates a Continuous2D with the given width, height and discretization.
public Continuous2D(Continuous2D other)
Creates a Continuous2D which is a copy of the provided Continuous2D.
sim.field.continuous.Continuous3D Constructor Methods
public Continuous3D(double discretization, double width, double height, double depth)
Creates a Continuous3D with the given width, height, depth and discretization.
public Continuous3D(Continuous3D other)
Creates a Continuous3D which is a copy of the provided Continuous3D.
Additionally, Continuous2D and Continuous3D have certain utility methods for accessing objects in
discretized cells or for discretizing a location:
sim.field.continuous.Continuous2D Utility Methods
public Bag getObjectsAtDiscretizedLocation(Int2D location)
Returns a Bag consisting of all the Objects stored at the given discretized location.
The provided Bag is to be
treated as read-only and not to be modified, and it may change at any time without warning.
You should use
this method only to do quick read-only scans of the field without modification. If you want to modify or retain the
Bag, copy it first like this: Bag vals = new Bag(myContinuousField.getObjectsAtDiscretizedLocation());
public Int2D discretize(Double2D location)
Discretizes the given Double2D location according to the Continuous field’s discretization.
public Int2D discretize(Double2D location, int discretization)
Discretizes the given Double2D location according to the provided discretization.
sim.field.continuous.Continuous3D Utility Methods
public Bag getObjectsAtDiscretizedLocation(Int3D location)
Returns a Bag consisting of all the Objects stored at the given discretized location.
The provided Bag is to be
treated as read-only and not to be modified, and it may change at any time without warning.
You should use
this method only to do quick read-only scans of the field without modification. If you want to modify or retain the
Bag, copy it first like this: Bag vals = new Bag(myContinuousField.getObjectsAtDiscretizedLocation());
145

public Int3D discretize(Double3D location)
Discretizes the given Double3D location according to the Continuous field’s discretization.
public Int3D discretize(Double3D location, int discretization)
Discretizes the given Double3D location according to the provided discretization.
6.4 Neighborhood Lookup
Armed with a properly discretized Continuous space, we can now perform neighborhood lookup queries on
it. These queries can find nearest neighbors,
1
and look up an exact set or a superset of objects within a given
distance of a query point. Here are the Continuous2D versions. The Continuous3D versions are identical
except that Continuous3D lacks a nearest neighbors lookup (too expensive).
Be warned that these methods aren’t cheap. But if you have a large number of objects and relatively
small neighborhood lookups, they’re more than worth it. If you’re doing large neighborhood lookups and
have a fairly small number of objects in the environment, you may instead want to consider just scanning
through the AllObjects bag:
Bag objs = myContinuousField.getAllObjects(); // don’t modify or hold onto this bag!
sim.field.continuous.Continuous2D Neighborhood Query Methods
public Bag getNearestNeighbors(Double2D position, int atLeastThisMany, boolean toroidal, boolean nonPointObjects,
boolean radial, Bag result)
Returns the atLeastThisMany items closest to the given position, plus possibly some other Objects, putting the result
in result if provided (else generating a new Bag), and returning the result. Pass in the appropriate flags if your
field is toroidal or has non-point (area-filling or volume-filling) objects. If you want the region to be searched to be
radial, that is, a circular region around the query point, set that flag (almost always you want this), else it will be
assumed to be a rectangular region.
public Bag getNeighborsExactlyWithinDistance(Double2D position, double distance)
Returns as a new Bag objects precisely at or within the given distance of the query position. Assumes a non-toroidal
field and point objects only.
public Bag getNeighborsExactlyWithinDistance(Double2D position, double distance, boolean toroidal)
Returns as a new Bag objects precisely at or within the given distance of the query position. Assumes point objects
only.
public Bag getNeighborsExactlyWithinDistance(Double2D position, double distance, boolean toroidal,
boolean radial, boolean inclusive, Bag result)
Places into result (or a new Bag if result is not provided) all objects precisely within the given distance of the query
position. Returns the result. If you want only objects within the given distance, but not those exactly at the given
distance, set the inclusive flag to false; else set it to true (almost always you’ll want it to be true). Assumes point
objects only. Pass in the appropriate flag if your field is toroidal. If you want the region to be searched to be radial,
that is, a circular region around the query point, set that flag (almost always you want this), else it will be assumed
to be a rectangular region.
public Bag getNeighborsWithinDistance(Double2D position, double distance)
Returns as a new Bag objects at or within the given distance of the query position, plus possibly some others.
Assumes a non-toroidal field and point objects only.
public Bag getNeighborsWithinDistance(Double2D position, double distance, boolean toroidal)
Returns as a new Bag objects at or within the given distance of the query position, plus possibly some others.
Assumes point objects only.
1Warning: potentially very expensive, only use in crowded environments.
146

public Bag getNeighborsWithinDistance(Double2D position, double distance, boolean toroidal, boolean nonPointObjects)
Returns as a new Bag objects at or within the given distance of the query position, plus possibly some
others. Pass in the appropriate flags if your field is toroidal or has non-point (area-filling or volume-filling) objects.
public Bag getNeighborsWithinDistance(Double2D position, double distance, boolean toroidal, boolean nonPointObjects, Bag result)
Places into result (or a new Bag if result is not provided) all objects at or within the given distance of
the query position, plus possibly some others. Returns the result. Pass in the appropriate flags if your field is
toroidal or has non-point (area-filling or volume-filling) objects.
6.5 Maps
Just like Sparse Grids, Continuous space uses Maps in its methods. The default Map employed
java.util.HashMap, but you can replace it with something else if you want. This is a rare need. You might do
this is in the rare case that you’re hunting for a more efficient Map implementation. To replace it, you need
to override the following two methods (located in SparseField):
sim.field.SparseField Utility Methods
public Map buildMap(Map other)
Returns a new Map which contains all the elements in the provided Map.
public Map buildMap(int size)
Returns a new Map which has a least size capacity (as a hint). If size is set to ANY SIZE, then no size is specified
and the Map can build itself however it likes.
The second of these methods relies on a variable defined in SparseField:
public final static int ANY_SIZE;
For an example on how you’d override these methods, see Section 5.1.4.
147
148

Chapter 7
Networks
sim.field.network.
Edge
sim.field.network.
Network
java.io.Serializable
java.io.Serializable
1
0..*
Interface
Abstract Class
Class
Extends or Implements
Part Of
0..*
Description
Multiplicity
1
Other Relationship
Figure 7.1 UML diagram of MASON’s Network package. Not a
very complex package!
MASON has a general-purpose facility, in the
sim.field.network package, for graphs and networks
of various kinds:
• Graphs and multigraphs.1
• Directed and undirected edges.
• Unlabeled, labeled, and weighted edges.
•
Arbitrary values for nodes (except null) and for
edge labels/weights.
• Dynamically changing graph structures.
The network package does not presently support hypergraphs
2
, nor does it enforce constraints of various
kinds (such as connectivity or planarity guarantees). Objects in networks are also not associated with
physical locations: if you want this, you should place them in a continuous or grid field as well as in a
Network.
Hey, I came here looking for Social Networks!
The Network class is very general purpose, and so has no social
network facilities by default. However there are two packages
you can use with MASON which provide such facilities.
First, there’s MASON’s own SocialNetworks plug-in,
which subclasses Network to provide a fairly rich collection
of social network facilities. This package integrates well with
MASON and is fast: but it’s been only lightly tested, so beware
of the possibility of bugs.
Second, MASON can be integrated with Jung, a large and
well-regarded Java-based social networks library. You can get
more information about both options on the MASON web page
at http://cs.gmu.edu/∼eclab/projects/mason/
Graphs in general have two elements:
nodes
and
edges
. Each edge connects two nodes (the two nodes
can be the same node). An edge can be optionally
directed
, that is, it specifies that one of its nodes is the
“from” node and the other is the “to” node. An edge
can also optionally be
labeled
with an Object. If this
Object is a number, the edge is said to be
weighted
with that number.
At right, Figure 7.1 shows the sim.field.network
package in its entire two-class glory, consisting of the
class sim.field.network.Network, which holds the graph
(or network),
3
and the class sim.field.network.Edge.
Notice the item that’s missing: a class for nodes. This is because in the Network class, any Object except for
null can be a node in the graph. Edges on the other hand require the distinctive Edge class: however this
class can hold any Object as its label or weight.
1A multigraph is a graph with potentially more than one edge between two nodes.
2A hypergraph is a graph with an edge which connects more than two nodes.
3They’re synonymous. I’m a computer science guy: we tend to say graph.
149

7.1 Edges
The sim.field.network.Edge class defines an
edge
which connects two
nodes
. Each Edge is associated with
exactly one Network, known as its
owner
. And edge contains four basic elements (plus some auxiliary
internal indexes to make things faster):
•
The “from” node. If the network is undirected, the particular node which is “from” versus “to” is
meaningless.
•
The “to” node. If the network is undirected, the particular node which is “from” versus “to” is
meaningless.
• The info object: the label or weight if any.
• The owner: the Network which controls this Edge.
You cannot change the owner, from, or to values of an Edge, but you are free to change the info object as
much as you like. An Edge has the following constructors, though it’s rare that you’d create an Edge from
scratch rather than let a Network do it for you:
sim.field.network.Edge Constructor Methods
public Edge(Edge other)
Creates a duplicate of the given edge, but with the owner left unset.
public Edge(Object from, Object to, Object info)
Creates an Edge from the given object, to the given object, and with the given label or weight (info).
Here’s how you access these values:
sim.field.network.Edge Methods
public Network owner()
Returns the Edge’s owner.
public Object getFrom()
Returns the “from” Object.
public Object getTo()
Returns the “to” Object.
public Object getOtherNode(Object node)
Returns the node on the other side of the edge from the provided node. If the provided node is equal to
getFrom()
,
then
getTo()
is returned. If the node is equal to
getTo()
, then
getFrom()
is returned. If the node is equal to
neither, then
getFrom()
is returned. This method is useful for undirected graphs where
getFrom()
and
getTo()
are
relatively meaningless.
public int indexFrom()
Returns the index of the “from” Object in the Edge’s owner. This is an efficiency mechanism used internally by the
Network object.
public int indexTo()
Returns the index of the “to” object in the Edge’s owner. This is an efficiency mechanism used internally by the
Network object.
public Object getInfo()
Returns the “info” Object (the label or weight).
public void setInfo(Object val)
Sets the “info” Object (the label or weight).
150

public double getWeight()
Returns the “info” Object as a weight. If the Object is a subclass of java.lang.Number, its
doubleValue()
is returned.
Else if the Object implements the sim.util.Valuable interface, its doubleValue() is returned. Else 0 is returned.
public void setWeight(double weight)
Sets the “info” Object to a java.lang.Double indicating the provided weight.
public boolean getDirected()
Returns whether or not the Edge is directed.
public int compareTo(Object obj)
Compares the edge to the given object (which should be an Edge). Comparison is only relevant if the given object
is an Edge and if both info objects of the two Edges are subclasses of java.lang.Number or are sim.util.Valuable. In
this case, -1 is returned if this Edge’s info is less than the provided Edge’s info, 1 if it is greater, and 0 if they are
equal. In all other cases, 0 is returned.
public String toString()
Returns a string description of the Edge.
7.2 Using a Network
When you create a Network, you must specify whether or not it is directed:
sim.field.network.Network Constructor Methods
public Network()
Creates a directed graph.
public Network(boolean directed)
Creates a directed or undirected graph.
public Network(Network other)
Creates duplicate copy of an existing Network.
MASON’s sim.field.network.Network class stores graphs in a fashion somewhat similar to Sparse Fields
(Section 5.3.1): it uses a Bag to hold nodes, and a HashMap to store groups of Edges associated with a given
node. Hash lookups incur a significant constant overhead, so this isn’t the fastest way to store a graph. But
it’s a good choice when the graph is constantly changing, as is common in many multiagent simulations.
You can store in the Network either arbitrary objects (as nodes) or Edges connecting nodes. If you store
an Edge and its associated nodes have not yet been entered into the Network, they’ll be entered at that
time: additionally, the Edge’s owner will be set (permanently). You can also modify an Edge once it’s in the
Network, changing its “from”, “to” and “info” (label or weight) objects to new values. Again, if the “from”
and “to” objects are not yet in the Network, they’ll be added as nodes.
sim.field.network.Network Methods
public void addNode(Object node)
Adds a node to the Network.
public void addEdge(Object from, Object to, Object info)
Adds an edge to the network connecting the “from” node to the “to” node. If either of these nodes has not yet
been added to the Network, it will be at this time. You can also specify the “info” (label or weight) value for the
edge, or null if there is none.
151

public void addEdge(Edge edge)
Adds an edge to the network. If either of the nodes specified in the Edge has not yet been added to the Network, it
will be at this time.
public Edge updateEdge(Edge edge, Object from, Object to, Object info)
Modifies an existing edge in the Network, changing its “from”, “to”, and “info” values.
Similarly you can remove an Edge or a node. If an Edge is removed, its ownership is reset and it’s eligible
to be added to a different Network. If a Node is removed, all Edges associated with that node are deleted.
sim.field.network.Network Methods
public void removeNode(Object node)
Removes a node from the Network, and deletes all associated Edges.
public void removeEdge(Edge edge)
Removes an edge from the Network and returns it. This Edge may now be added to a different Network if you
like.
public Bag clear()
Removes all nodes from the network, deleting all Edges as well. Returns a Bag consisting of the nodes, which you
are free to modify.
Network also contains various methods for querying Nodes and Edges.
sim.field.network.Network Methods
public Bag getAllNodes()
Returns all the nodes in the Network as a Bag.
The provided Bag is to be treated as read-only and not to
be modified, and it may change at any time without warning.
You should use this method only to do quick
read-only scans of the field without modification. If you want to modify or retain the Bag, copy it first like this:
Bag vals = new Bag(myNetwork.getAllNodes());
public Iterator iterator()
Returns an Iterator over all nodes provided by the
getAllNodes()
method. Iterators are slow, so this is largely a
convenience method.
public Bag getEdgesIn(Object node)
Returns in a Bag all the incoming edges to the given node (that is, those for which the node is the “to” object),
or, if the Network is undirected, returns a Bag of all edges associated with the node.
The provided Bag is to be
treated as read-only and not to be modified, and it may change at any time without warning.
You should use
this method only to do quick read-only scans of the field without modification. If you want to modify or retain the
Bag, copy it first like this: Bag vals = new Bag(myNetwork.getEdgesIn(myNode));
public Bag getEdgesOut(Object node)
Returns in a Bag all the outgoing edges from the given node (that is, those for which the node is the “from” object),
or, if the Network is undirected, returns a Bag of all edges associated with the node.
The provided Bag is to be
treated as read-only and not to be modified, and it may change at any time without warning.
You should use
this method only to do quick read-only scans of the field without modification. If you want to modify or retain the
Bag, copy it first like this: Bag vals = new Bag(myNetwork.getEdgesOut(myNode));
public Bag getEdges(Object node, Bag result)
Returns in the Bag result, or (if all the outgoing edges from the given node (that is, those for which the node
is the “from” object).
The provided Bag is to be treated as read-only and not to be modified, and it may
change at any time without warning.
You should use this method only to do quick read-only scans of the
field without modification. If you want to modify or retain the Bag, copy it first like this: Bag vals = new
Bag(myNetwork.getEdges(myNode));
152

public Bag getEdges(Object fromNode, Object toNode, Bag result)
The Bag result is cleared, then all Edges connecting fromNode to toNode are placed into the bag, and then it is
returned. If result is null, then a new Bag is created first. If the graph is undirected, it doesn’t matter which node is
which.
public Edge getEdge(Object fromNode, Object toNode)
Returns an arbitrary Edge connecting fromNode to toNode, if one exists, else returns null. If the graph is undirected,
it doesn’t matter which node is which.
7.2.1 Adjacency Lists and Adjacency Matrices
If you want faster graph access, and you know that your graph isn’t going to change in its structure, you
can export the Network to an adjacency list or an adjacency matrix. These are well-known standard graph
representations using arrays:
sim.field.network.Network Methods
public Edge[][] getAdjacencyList(boolean outEdges)
Returns an adjacency list of Edges. This is an array of Edge arrays, one Edge array for each node in the Bag
provided in
getAllNodes()
, and ordered in the same way. If outEdges is true, then outgoing edges from nodes
are provided in the Edge array, else incoming edges are provided. This list is not updated when the Network is
modified, though Edge objects may be updated. Building this list is an
O(E)
operation, where
E
is the number of
edges.
public Edge[][] getAdjacencyMatrix()
Returns an adjacency matrix of Edges for a regular graph (not a multigraph). If you have
N
nodes, this is an
N×N
double array of Edges, each Edge connecting two nodes. If the graph is directed, the matrix is organized
so that the first dimension is from and the second dimension is to. If the graph is undirected, the same Edge is
provided both places. If the graph is in fact a multigraph, then an arbitrary edge is chosen among those connecting
any two nodes. This matrix is not updated when the Network is modified, though Edge objects may be updated.
Building this matrix is an O(E×N2)operation, where Eis the number of edges.
public Edge[][][] getMultigraphAdjacencyMatrix()
Returns an adjacency matrix of Edges for a multigraph. If you have
N
nodes, this is an
N×N
double array of
Edge arrays, each Edge array holding those edges which connect two nodes. If the graph is directed, the matrix is
organized so that the first dimension is from and the second dimension is to. If the graph is undirected, the same
Edges are provided both places. This matrix is not updated when the Network is modified, though Edge objects
may be updated. Building this matrix is an O(N3+E×N2)operation, where Eis the number of edges.
7.2.2 Maps
Just like Grids and Continuous spaces, Network uses Maps internally in its methods. The default Map
employed java.util.HashMap, but you can replace it with something else if you want. This is a rare need. You
might do this is in the rare case that you’re hunting for a more efficient Map implementation. To replace it,
you need to override the following two methods:
sim.field.network.Network Utility Methods
public Map buildMap(Map other)
Returns a new Map which contains all the elements in the provided Map.
public Map buildMap(int size)
Returns a new Map which has a least size capacity (as a hint). If size is set to ANY SIZE, then no size is specified
and the Map can build itself however it likes.
153

Chapter 8
Making a GUI
MASON’s GUI control and visualization facilities are divided into five major packages:
•sim.display: top-level controllers and 2D display facilities.
•sim.display3d: top-level 3D display facilities.
•sim.portrayal:portrayals which draw agents and fields in 2D.
•sim.portrayal3d:portrayals which draw agents and fields in 3D.
•sim.portrayal.inspector:inspectors to inspect, track, and tweak model parameters and field objects.
Model
encapsulated by
sim.engine.SimState
GUI Visualization
and Control
encapsulated by
sim.display.GUIState
The Schedule
Fields
The Controller
Displays
Field Portrayals
Simple Portrayals Objects in Fields
Random Number
Generator
Register With
Displayed Within
Used By
Inspectors
Produced By
Controls
Controls
Portray
Portray
Allow the
Inspection of
Found Within
Agents
Found Within
Figure 8.1 Primary relationships between model and
GUI visualization/control.
MASON enforces a very strict separation of model from
GUI control and visualization. MASON models generally
know nothing of visualization (unless you have endowed cer-
tain objects with the ability to portray themselves visually, as
discussed in the Section 9.3).
This is a good thing.
It allows
MASON models to be run with or without visualization, to
be separated at any time from visualization and moved to a
non-visualization environment (a back-end supercomputer
server, say), or have visualization changed at any time mid-
model. It’s a basic feature of any good high-performance
modeling library.
But this division can be confusing to people coming from
environments, such as NetLogo, where the model and the
visualization are tightly entwined. So before we discuss the
control
of models (in this Chapter) and then later the
visual-
ization
of models (in Chapters 9 and 11) and the inspection
of their elements (Chapter 10), first, let’s talk a bit about how
the model and its visualization/control are related.
The Figure at right shows the basic elements of the
model
(the
schedule
with its
agents
, the
random number genera-
tor
, and
fields
holding various
objects
. All these elements
are encapsulated, ultimately, within a single instance of a
subclass of sim.engine.SimState. More detail of the controller
section (discussed in this Chapter) is shown in Figure 8.2.
155

When we build a GUI for the model, we pair with many of these model objects an object whose job is
to control or visualize them. The schedule and random number generator are controlled by a
controller
,
the most common of which is the sim.display.Console. One or more
displays
show whole fields in a GUI
window. Displays are capable of producing movies or screenshots of their fields. The fields are drawn by
field portrayals
, possibly overlaid on one another. In order to draw the fields, the Field Portrayals often (but
not always) rely on the services of
simple portrayals
designed to draw or control specific kinds of objects.
When the user wishes to
inspect1
an object, the associated SimplePortrayal might produce an
inspector
to
provide the GUI widgets to do the job. Inspectors can call forth other inspectors to track the object, chart it,
etc.
All GUI elements in a visualized MASON model are also encapsulated by an instance of a subclass of
a special class: in this case, the class sim.display.GUIState. The GUIState object knows about the SimState
model object, but not the other way around, and ultimately encapsulates all the elements mentioned above
to visualize and control the model.
8.1 Encapsulation of the Model, Control, and Visualization
When you build a GUI for your model, you’ll begin by creating a subclass of sim.display.GUIState, of which
MASON will build a single instance to encapsulate your control and visualization of the model. It’s
traditional in MASON, but not required, that if your SimState model is called Foo, your GUIState subclass
will be called FooWithUI.
The GUIState contains four variables:
public SimState state;
pubic Controller controller;
public HashMap storage;
public MersenneTwisterFast guirandom;
The first item is a pointer to the model itself. The second item is a pointer to the
controller
which starts
and stops the model (among other things). The third item is a HashMap of elements for those occasional
widgets which need to stash a global element somewhere (MASON frowns on using static variables).
At present the only widgets which use the storage variable are certain charting inspectors which need to
retain the charts open at a given time. You probably shouldn’t mess around with the storage variable unless
you’re making plug-in inspectors as well. In that case, the rule is: you can put things in the HashMap, and
take them out and change them, but you can’t modify or take out anything someone else put in there.
Why not just have a single random number generator?
Since the generator would be used for both visualization and
the model, you’d get different results with the same seed if
you ran the simulation under visualization than you’d get if
you ran it on the command line. See the
flockers
demo for an
example which uses both generators.
The final item is a random number generator,
separate from the one provided in the model (the
SimState), which can be used by GUIState, displays,
inspectors, or portrayals in those rare cases when
they need a random number. For example, if each
of your agents needs a random color, you could use
the GUIState random number generator to pick this
color. The reasoning behind this is that if your GUIState uses the same random number generator as the
model, you’re modifying the model and making it difficult to replicate results. In general, you
must
use the
SimState random number generator for all random number generation regarding your model, and
ought to
use the GUIState random number generator for random number generation regarding your visualization
which is entirely separate from the model.
When you subclass GUIState (and you will), you can add any additional fields you like. A GUIState is
instantiated like this:
sim.display.GUIState Constructor Methods
1
SWARM and Repast users would call this probing an object. Coming from a NeXTSTEP and MacOS X background, I was more
comfortable with the term inspection.
156

sim.display.
Console
sim.display.
Controller
javax.swing.JFrame
sim.display.
SimpleController
sim.display.
GUIState
sim.engine.
Schedule
java.io.Serializable
sim.display.
SimApplet
sim.display.
Prefs
sim.engine.
SimState
java.io.Serializable
Makes
Uses
Controls
ModelControl
java.applet.Applet
sim.portrayal.
Inspector
javax.swing.JPanel
Produces
Inspects
sim.display.
RateAdjuster
sim.engine.
Steppable
Schedules On
Interface
Abstract Class
Class
Extends or Implements
Part Of
0..*
Description
Multiplicity
1
Other Relationship
Figure 8.2 UML diagram of MASON’s GUI control code.
public GUIState()
Builds a GUIState. In this constructor, you must create an appropriate SimState, then call super(state); or this(state);
as appropriate.
public GUIState(SimState state)
Builds a GUIState. You’ll need to implement this, but in it you typically just call super(state);
The implementation of these contructors can be confusing, but the easy way to think of it is (1) you
have to implement both of them and (2) both of them must call super(state) or this(state) (I always just call
super(state)). Let’s say that your model is MyModel. Your GUIState subclass (in MASON tradition called
MyModelWithUI) would usually have constructors like this:
public MyModelWithUI() {super(new MyModel(System.currentTimeMillis())); }
public MyModelWithUI(SimState state) {super(state); }
The first constructor creates a MyModel instance, passing in a random number seed pulled from the
current time in milliseconds. You are free to add more stuff to these constructors of course, but you should
follow these templates.
Next you need to override certain methods. Here are the most common ones:
sim.display.GUIState Methods
public void init(Controller controller)
Initializes the GUIState with the given controller at the start of the GUI. If you override this, be sure to call
super.init(controller) first. This method is called in the GUI thread well before the model has started, so there’s no
need to obtain a lock on the schedule.
public void quit()
Shuts down the GUIState in preparation for quitting the GUI. If you override this, be sure to call super.quit() first.
This method is called in the GUI thread well after the model has ended, so there’s no need to obtain a lock on the
schedule.
public void start()
Starts the simulation. If you override this, be sure to call super.start() first, which, among other things, will
157

call
start()
on the underlying model. This method does not have a lock on the schedule, so if you have Asyn-
chronousSteppables in your model, you should obtain a lock on the schedule after calling super.start().
public void finish()
Ends the simulation. If you override this, be sure to call super.finish() first, which, among other things, will
call
finish()
on the underlying model. After super.finish(), the model is no longer running and there are no
AsynchronousSteppables, so there is at present no need to obtain a lock on the schedule (you might as well though,
for good measure).
public void load(SimState state)
Continues a simulation which had been checkpointed. The model is provided, and has already been loaded from
the checkpoint. If you override this, be sure to call super.load(state) first. Note that super.load(state) sets your state
instance variable to the provided state, among other things. This method does not have a lock on the schedule,
so if you have AsynchronousSteppables in your model, you should obtain a lock on the schedule after calling
super.load().
You will almost certainly override
init(...)
,
start()
,
quit()
, and
load(...)
. Here are the common tasks you’ll
almost always do in these methods:
init(...)
Construct at least one Display, create a JFrame for it, register the JFrame with the Controller, make the
JFrame visible, and attach one or more Field Portrayals to the JFrame.
start() and load(...)
These methods typically have identical code, so much so that in most of the MASON application demos,
they just call a common made-up method called setupPortrayals() which does that code. Typically the
tasks are: attach to each Field Portrayal the Field it is portraying, then in each Field Portrayal construct
and attach the Simple Portrayals for the various objects in the Field, or its ColorMap. Last, reset the
Displays and request them to be repainted.
Note a crucial difference between these methods: when
start()
is called, your state instance variable
has been set. When
load(...)
is called, the state instance variable is still referring to the old state. The
new state is being passed into
load(...)
as a parameter. Thus if you need to access the old state for any
reason (a very rare need indeed), you should do so before you call
super.load(...)
. After
super.load(...)
is
called, the state instance variable has now been set to the new state.
quit()
Dispose the Displays’ JFrames and set them and the Displays to null.
You might also override
finish()
. The most common task here is to stop charts etc. which might potentially
have movies being run on them. (Standard MASON 2D and 3D Displays stop themselves, don’t worry about
them). This task is also commonly done in quit() as well.
More on Displays and Portrayals will be covered in Chapters 9 and 11.
8.1.1 Running a GUI-based Simulation
The easiest way to start a GUI-based Simulation is:
1. Run MASON as java sim.display.Console
2.
Enter the full class name of your GUIState subclass in the “Simulation class name:” text field which
pops up.
3. Press “Select”
That’ll get tired fast. There are two other ways to do it.
158

First Way
You’ll note that the pop-up window that appeared has a list of MASON models you can just
click on. Where did MASON get this list of models? Answer: from the sim/display/simulation.classes file. This
is just a text file of GUIState subclasses. If you add yours to it, it’ll appear in the list with the others. See
Section 8.2.2.2 for more information about adding to this file.
Second Way
If you create a GUIState subclass, it should include a
main(...)
method which fires it up as
follows. Let’s say your GUIState is called MyModelWithUI. You’d include:
public static void main(String[] args)
{
new MyModelWithUI().createController();
}
The
createController()
method builds an appropriate Controller and makes it visible, which is sufficient to
start up the GUI simulation. It’s already written for you in sim.display.GUIState:
sim.display.GUIState Methods
public Controller createController()
Builds a controller appropriate for this GUIState, then sets it visible (starting the GUI). Returns the controller. The
default builds a sim.display.Console, which should work in most cases, but you may wish to override it to build
something else, such as a sim.display.SimpleController.
This way, if you start MASON like this:
java MyModelWithUI
... then your GUI simulation will start immediately. All the MASON tutorials and demos have been set up
this way.
8.1.2 Properly Scheduling non-Model (GUI) Events
This is an advanced topic, so if you want you can skip it for now.
When the user starts the Controller,
start()
is called, and then the Controller goes into a loop, each
time calling
step()
on the GUIState. This in turn calls
step()
on the underlying Schedule of the model.
Displays, Inspectors, and a variety of other UI elements need to be updated every timestep as well — so
they can repaint themselves for example —
but you must not schedule them on the Schedule
. They are not
serializable, and violate model/visualization separation. So where do you “schedule” them to be called?
The answer: the
GUIState’s Mini-Schedule
. This isn’t really a Schedule per se, but a collection of
methods sufficient for most GUI simulation updating tasks. The GUIState lets you schedule Steppables to
be stepped at the start of the model, at the end of the model, or immediately before or immediately after
a step of the Schedule. The most commonly used method is
scheduleRepeatingImmediatelyAfter(...)
, which
schedules a Steppable to be stepped immediately after every iteration of the model, to repaint a Display to
show the latest results, for example.
Displays and Inspectors schedule themselves on the Mini-Schedule automatically; there’s no reason for
you to do it. But you might want to do something periodically after each step of the model: for example,
you might wish to update a special Java window you have created. Feel free to use the Mini-Schedule,
though remember that such scheduled items are not stepped if the model is running independently of the
visualization.
Remember to never schedule GUI or non-serializable items on the Schedule.
Doing so is a
major source of bugs among MASON users. Only schedule model things on the model’s schedule.
Here are the methods in question:
sim.display.GUIState Methods
159

public boolean step()
Steps any pre-model Steppables, then steps the model forward one step, then steps any post-model Steppables.
public boolean scheduleImmediatelyBefore(Steppable event)
Schedules an event to occur once immediately before the next model step. The event will be called in the model
thread, not the GUI thread, and you will already have a lock on the Schedule. If you need to modify a GUI feature,
you should use
SwingUtilities.invokeLater(...)
as described next. Returns false if the item could not be scheduled
(perhaps the simulation is already over, for example).
public boolean scheduleImmediatelyAfter(Steppable event)
Schedules an event to occur once immediately after the next model step. The event will be called in the model
thread, not the GUI thread, and you will already have a lock on the Schedule. If you need to modify a GUI feature,
you should use
SwingUtilities.invokeLater(...)
as described next. Returns false if the item could not be scheduled
(perhaps the simulation is already over, for example).
public Stoppable scheduleRepeatingImmediatelyBefore(Steppable event)
Schedules an event to occur immediately before each future model step. The event will be called in the model
thread, not the GUI thread, and you will already have a lock on the Schedule. If you need to modify a GUI feature,
you should use
SwingUtilities.invokeLater(...)
as described next.Returns a Stoppable to stop further steps of the
Steppable, or null if the item could not be scheduled (perhaps the simulation is already over, for example).
public Stoppable scheduleRepeatingImmediatelyAfter(Steppable event)
Schedules an event to occur immediately after each future model step. The event will be called in the model
thread, not the GUI thread, and you will already have a lock on the Schedule. If you need to modify a GUI feature,
you should use
SwingUtilities.invokeLater(...)
as described next.Returns a Stoppable to stop further steps of the
Steppable, or null if the item could not be scheduled (perhaps the simulation is already over, for example).
public boolean scheduleAtStart(Steppable event)
Schedules an event to occur immediately after the model’s
start()
method is called but before the GUIState subclass’s
start()
code is executed. The event will be called in the GUI thread, not in the model thread: but the model thread
will not be running yet, and you will already have a lock on the Schedule. Returns false if the item could not be
scheduled (perhaps the simulation is already over, for example).
public boolean scheduleAtEnd(Steppable event)
Schedules an event to occur immediately before the model’s
finish()
method is called and before the GUIState
subclass’s
finish()
code is executed. The event will be called in the GUI thread, not in the model thread. The model
thread will no longer be running but AsynchronousSteppables may still be running. However, you will already
have a lock on the Schedule. Returns false if the item could not be scheduled (perhaps the simulation is already
over, for example).
Okay, so we can schedule an event. But this event runs in the model thread, not the Swing Event thread.
How do we guarantee the GUI is updated in a threadsafe way? Before using any of these methods,
be sure
to read the next section carefully.
8.1.3 Calling GUI Elements From the Schedule/Mini-Schedule Thread (and Vice
Versa)
This is an advanced topic, so if you want you can skip it for now.
When the simulation runs, it does so in its own separate thread independent of the GUI. It’s often
the case that you need to communicate between the two, typically by calling one thread from the other.
You
need to be careful in doing this so as not to incur a race condition.
Four common situations are:
•Modifying a GUI widget each time the model iterates
In this scenario, you have scheduled an
event on the GUIState mini-schedule to change (for example) the value of a text field. The mini-schedule
runs in the model thread, but the GUI runs in the Swing Event thread.
160
•Asking a GUI widget to repaint each time the model iterates
In this scenario, you have scheduled
an event on the GUIState mini-schedule send a
repaint()
request to a widget.
repaint()
is threadsafe,
but the
paintComponent
method which is ultimately called in response still needs to be careful about
race conditions.
•Updating the model synchronously in response to the user changing a GUI widget
Perhaps you
need to update the model in response to the user modifying a widget, and prevent the user from doing
further modifications until this has happened.
•Updating the model asynchronously in response to the user changing a GUI widget
This is much
less common than the synchronous situation. Suppose that every time the user presses a button you
need to send a message to the model, but the model doesn’t have to respond to it immediately, just
before the next time tick. Several such requests can pile up.
Let’s start with the last two first.
Updating the Model from the GUI Asynchronously
If you don’t need to make the change immediately,
you could avoid pausing the simulation, by inserting a Steppable in the GUIState’s Mini-Schedule (which
runs either in the model thread or when the model is paused), like so:
GUIState guistate = ...
try {
guistate.scheduleImmediatelyAfter(
new Steppable()
{
public void step(SimState state)
{
// put your model-modifying code here
}
});
}
catch (IllegalArgumentException e)
{
// This occurs when we tried to schedule after the simulation had ended
}
Note that this modifies the simulation asynchronously. So if the user presses the button twice, two things
will be scheduled on the mini-schedule.
It’s important to note that inside the model-modifying code, you should not refer to the widget or any
part of the GUI, since you’re now in the model thread and not the GUI thread. So what to do? For example,
let’s say you have to modify some agent’s behavior based on a slider that the user is modifying. What you
can do is store away the slider value in a final variable, accessible by the Steppable. Something like this:
final JSlider mySlider = ...
final MyAgent myAgent = ...
final GUIState guistate = ...
mySlider.addChangeListener(ChangeListener l)
{
public ChangeEvent(Object source)
{
final int value = mySlider.getValue();
try {
guistate.scheduleImmediatelyAfter(new Steppable()
{
public void step(SimState state)
{
myAgent.setChinUpsRage(value); // or whatever
}
});
}
161
catch (IllegalArgumentException e)
{
// we won’t bother doing anything here because the simulation is over
}
}
});
Updating the Model from the GUI Synchronously
You can grab a lock on the Schedule. If the simulation
presently holds the lock, you’ll block until given it. Then the simulation thread will wait until you’re done.
This is the recommended approach.
GUIState guistate = ...
synchronized(guistate.state.schedule)
{
// put your model-modifying code here
}
Modifying the GUI from the GUIState mini-schedule (in the model thread)
This is fairly common. Let’s
say that you want to schedule an event which for some reason sets the color of a javax.swing.JLabel to
a random color every iteration of the Schedule — using the model’s random number generator. In your
GUIState’s start() method, you might think you could do the following, but part of it is wrong:
final JLabel label = ...
GUIState guistate = ...
guistate.scheduleRepeatingImmediatelyAfter(new Steppable()
{
public void step(SimState state)
{
Color c = new Color(state.random.nextInt(256), state.random.nextInt(256), state.random.nextInt(256));
label.setForeground(c); // THIS IS WRONG
}
});
This is wrong because the Steppable is being called in the model thread. Most of Swing is not threadsafe:
modifications of Swing must be done from within the Swing Event Thread (the GUI’s thread). The correct
way to do this is:
final JLabel label = ...
scheduleRepeatingImmediatelyAfter(new Steppable()
{
public void step(final SimState state)
{
SwingUtilities.invokeLater(new Runnable()
{
public void run()
{
synchronized(state.schedule) // now we can modify or query the model
{
// inside the synchronized section, use the model as you need and get out quickly
int r = state.random.nextInt(256);
int g = state.random.nextInt(256);
int b = state.random.nextInt(256);
}
// now do the GUI stuff using this data
label.setForeground(new Color(r, g, b));
}
});
}
});
The
SwingUtilities.invokeLater(...)
method takes a Runnable and queues it up to be called at some point in
the future from within the Swing Event Thread (where it’d be threadsafe), along with other events (repaint
162
requests, mouse and key events, etc.). Ordinarily you don’t have any control over when this Runnable will
get called. But MASON can make a guarantee for you: it’ll definitely be called, in the GUI, before the next
iteration of the Schedule.
However, since the Runnable doesn’t get called from within the model thread, you need to obtain a lock
on the Schedule to make certain that the model thread isn’t running when you make your modifications. It’s
important that you stay in the lock as little as possible — just access or manipulate the model inside the lock,
and then get out. Otherwise you’ll slow down the simulation.
So in short: we schedule a Steppable to be executed in the model thread each time immediately after
the schedule is stepped. This Steppable tells the panel to repaint itself in the future (it’ll be before the next
Schedule step). The Steppable then posts on Swing’s Event loop a Runnable to be called in the future (again,
before the next Schedule step). When the Runnable is run, it synchronizes on the schedule to be certain it has
complete control, then fools around with the model as necessary.
Repainting a widget from the GUIState mini-schedule (in the model thread)
It’s often the case that all
you need to do is ask a widget to repaint itself. This is fairly easy because
repaint()
, unlike other Swing
methods, is threadsafe:
final JPanel panel = ...
GUIState guistate = ...
guistate.scheduleRepeatingImmediatelyAfter(new Steppable()
{
public void step(SimState state)
{
panel.repaint();
}
});
Note that
repaint()
just puts an event request on the Swing event schedule which will eventually call
paintComponent()
. (It’ll be done before the next model iteration). However
paintComponent()
is not thread-
safe: if you need to access the model inside paintComponent, you must lock on the Schedule first:
protected void paintComponent(Graphics g)
{
synchronized(state.schedule)
{
// gather information from the model
}
// do repaint code using that information
}
8.1.4 Handling Checkpoints
This is an advanced topic, so if you want you can skip it for now.
When a Controller wants to checkpoint out a model, it merely needs to call the
writeToCheckpoint(...)
method
on the SimState model (see Section 4.2.1). But when a Controller needs to load a model from a checkpoint, it
needs to also update the displays and inspectors etc. to reflect this load.
Here’s the procedure. The Controller calls the GUIState’s method
readNewStateFromCheckpoint(...)
. This
method loads a complete model from the checkpoint, then hands it to the GUIState’s
validSimState(...)
method. If that method returns true, the old model is finished and the new model is passed to
load(...)
to set
it up.
You have two methods you can override to control this process. First, you may (of course should)
override the
load(...)
method to inform Displays and other GUI widgets of the new model, as discussed
earlier. Second, you can override
validSimState(...)
to double-check that the SimState is correct. The default
version says it’s correct if it’s not null and if its class is the same as the current model’s class. You might want
to be more detailed than that (though it’s rarely needed).
163

The methods in question:
sim.display.GUIState Methods
public boolean validSimState(SimState state)
Returns true if the provided SimState (likely loaded from a checkpoint file) can be used with this visualization.
The default implementation, which compares the SimState’s class with the existing SimState’s class, is usually
sufficient.
public boolean readNewStateFromCheckpoint(File file)
Loads and builds a SimState from a given File, calling
validSimState(...)
on it to verify it, then
finish()
to end the
existing model and
load(...)
to load the new model. Returns false if the SimState could not be loaded or was not
considered valid.
8.2 Controllers
A
controller
an object whose job is to perform the equivalent of the MASON top-level loop when running
under a UI. (Discussion of the “big loop” or “top-level loop” was in Section 4.2). In addition to handling the
top-level loop, Controllers also handle 2D and 3D Displays (Sections 9 and 11) and also Inspectors (Section
10):
•
You can
register JFrames
(holding 2D or 3D Displays) with the Controller to be closed, hidden, and
updated as necessary.
• Inspectors (Section 10) are managed updated by the Controller.
• You can ask the Controller to update (refresh) all displays and inspectors.
•
You can ask the Controller to pause the entire simulation in order to run a certain chunk of GUI code
in a threadsafe manner. This is rarely done.
MASON provides two controllers built-in for you:
•
sim.display.Console provides a GUI window to start, stop, etc. the simulation, as well as lots of other
gizmos (checkpointing, creating new simulations with other controllers, etc.). This is the most common
Controller by far.
•
sim.display.SimpleController has no GUI at all — it’s entirely programmatic. It’s useful for controlling
a MASON simulation which has no UI widgets except for a display (for example, a video game).
SimpleController is much simpler in capability than Console.
A Controller defines a half-dozen methods to do these various tasks. Rather than discuss them here, most
will be discussed in later sections (Displays, Inspectors), where they’re more relevant.
8.2.1 The Controller’s Big Loop
Recall that when running the model without a UI, the top-level loop is typically something like this:
1. Create an instance of a SimState subclass called state.
2. Loop some jobs times:
3. Call state.setJob(...);
4. Call state.start();
164
5. Loop:
6. Call boolean result = state.schedule.step(state);
7. If result == false or if too much time has passed, break from Loop
8. Call state.finish();
9.
Call System.exit(0); for good measure (to kill any wayward threads you may have accidentally created).
Also recall that MASON provided a convenience method,
doLoop()
, which handled this for you if you
liked. In the GUI, the loop is slightly different but not by much. It more or less looks like this:
1. Create an instance of a SimState subclass called state.
2. Create a GUIState called gui, passing in state.
3. Build a controller and set it up. This is usually done with gui.createcontroller();
4. The controller calls gui.init()
5. The controller Loops, doing the following:
6. When the user presses the play or pause buttons:
7. Keep the job at 0.
8. Call gui.start(), which in turn will call state.start();
9. Loop:
10. If the simulation is not paused (the pause button isn’t pressed):
11.
Step GUI Steppables meant to be run before a Schedule step (Section 8.1.3).
12. Call boolean result = state.schedule.step(state);
13. Step GUI Steppables meant to be run after a Schedule step (Section 8.1.3).
14.
If result == false or if the user has pressed
stop
, break from the inner Loop
15. Call state.finish();
16. When the user quits the GUI, break from the outer Loop.
17. The controller calls gui.finish()
This is all a lie actually, but a useful lie to give you the idea of how things basically work. The controller
doesn’t really do a loop: it fires of an underlying thread which does a fairly complex dance with the GUI
thread, plus listening to events coming in to pause and play and stop, etc. But it gives you the general idea:
one call to
init()
; followed by a loop which repeatly calls
start()
, then steps the Schedule
N
times, then calls
finish(); and finally one call to quit().
8.2.2 The Console
165

Figure 8.3 The Console displaying a web page.
The
Console
is a Controller defined by the class
sim.display.Console. It’s the most common Controller and
is often viewed as the Grand Central Station of a typical
simulation. Because it is sort of the central GUI object, the
Console handles a lot of simulation tasks in MASON.
The Console looks like the window you see on the
right. When you create a Console and set it going, it will
call
init()
on your GUIState to set up the rest of the GUI.
You can then press play, pause, or stop on the Console to
control the simulation.
The Console’s constructor is listed below, though
most commonly you’d create one by simply calling
createController()
on your GUIState. During construction
of the Console, it calls
init(...)
on the GUIState. The GUIS-
tate can respond by changing the location of the Console,
like this:
console.setLocation(200, 200);
In computing a desired location, one useful piece of
information is the width of the screen:
GraphicsEnvironment.getLocalGraphicsEnvironment().getDefaultScreenDevice().
getDefaultConfiguration().getBounds();
But in fact usually you needn’t bother. The default location for the Console will be directly to the right of
the primary Display in your GUI, if there’s enough room onscreen. Usually that looks great.
By the way, the default width and height of the Console, and its gutter (the distance between it and the
primary Display to its left), are defined as constants in the Console class:
public final static int DEFAULT WIDTH;
public final static int DEFAULT HEIGHT;
public final static int DEFAULT GUTTER;
Here’s how you make a Console:
sim.display.Console Constructor Methods
public Console(GUIState simulation)
Constructs a Console based on the given GUIState. Calls init(...) on the GUIState. If the init(...) method does not
position the Console, it will by default be set immediately to the right of the primary Display in the model, if there
is enough room.
Why are these methods static?
Because in some cases MASON needs to display this informa-
tion before ever instantiating a simulation: for example, when
displaying the “New Simulation...” dialog.
How can you “override” a static method? That’s absurd.
Ah, the magic of reflection. MASON looks up to see if
your GUIState subclass has defined the static method, then
calls it using the reflection facility.
Notice that the Console is presently displaying an
HTML page
and has a
name in the title bar
. Here’s
how it got those. Your GUIState subclass may define
static methods called
getName()
and
getInfo()
, which
return a name for the simulation and some HTML to
display, respectively.
getName()
returns a String, and
getInfo()
returns a String (plain text or HTML) or a
URL pointing to an HTML file.
If you do not specify these methods, GUIState
will use default values: the name for the simulation
will be the shortened class name of the GUIState subclass; and the HTML will be drawn from a file named
166

index.html (if there is one) located right next to the .class file of your GUIState subclass. It’s usually smart
to override the
getName()
method; but the
getInfo()
method is rarely overridden — instead, just create the
index.html file, put it in the right place, and you’re good.
sim.display.GUIState Methods
public static Object getInfo()
Even though this method is static, a GUIState sublass may implement it. Returns an object to display in the HTML
window of the Console. The Object returned can be a plain String, an HTML String, or a URL pointing to an
HTML file.
public static Object getInfo(Class theClass)
Calls the static method
getInfo()
on theClass, if it’s defined, and returns its value. If there is no such method, then
looks for an HTML file called index.html located next to the .class file of theClass, and returns a URL to it if there is
one, else a blank HTML page.
public static String getName()
Even though this method is static, a GUIState sublass may implement it. Returns a String defining the desired
name of the simulation.
public static String getName(Class theClass)
Calls the static method
getName()
on theClass, if it’s defined, and returns its value. If there is no such method, calls
getTruncatedName(theClass) and returns that.
public static String getTruncatedName(Class theClass)
Returns a shortened name for theClass.
If you click on the
console tab
of the Console, you’ll
get the items at right. It’s a variety of options for control-
ling the Schedule and the Random Number Generator:
•Delay
How many seconds must transpire between
each iteration of the schedule. This basically gives
you a mechanism for slowing the simulation down.
•Steps per Step-Button
When the Pause button is
depressed, the Play button turns into a Step Button,
allowing you to step through the simulation. This
slider specifies how many steps occur each time you
press the Step Button.
•Automatically Stop/Pause at Step/Time
You can
tell MASON to stop or pause the simulation at any
simulation time after some number of simulation
steps (iterations) have occurred.
•Random Number Seed
This specifies the random number seed for the next simulation. Note that
MersenneTwister only uses the low 32 bits of the seed.
•Increment Seed on Stop
After the simulation has stopped, should the seed be incremented in
anticipation of another simulation iteration?
•Repeat Play on Stop
After the simulation has stopped, should MASON automatically start playing
a new simulation iteration?
•Defaults
This allows you to save appropriate values as your preferences for MASON as a whole,
or for this particular application. Application defaults override MASON defaults. The facility which
handles Preferences is discussed a bit later, in Section 8.3.
167

All of these items can be set programmatically as well:
sim.display.Console Methods
public long getWhenShouldEnd()
Returns when the simulation should end automatically, in number of steps (or Long.MAX VALUE if not set).
public void setWhenShouldEnd(long val)
Sets when the simulation should end automatically, in number of steps (or Long.MAX VALUE if it shouldn’t).
public long getWhenShouldPause()
Returns when the simulation should pause automatically, in number of steps (or Long.MAX VALUE if not set).
public void setWhenShouldPause(long val)
Sets when the simulation should pause automatically, in number of steps (or Long.MAX VALUE if it shouldn’t).
public double getWhenShouldEndTime()
Returns when the simulation should end automatically, in number of steps (or Schedule.AFTER SIMULATION if
not set).
public void setWhenShouldEndTime(double val)
Sets when the simulation should end automatically, in number of steps (or Schedule.AFTER SIMULATION if it
shouldn’t).
public double getWhenShouldPauseTime()
Returns when the simulation should pause automatically, in number of steps (or Schedule.AFTER SIMULATION if
not set).
public void setWhenShouldPauseTime(double val)
Sets when the simulation should pause automatically, in number of steps (or Schedule.AFTER SIMULATION if it
shouldn’t).
public boolean getShouldRepeat()
Returns true if the Console repeats play on stop.
public void setShouldRepeat(boolean val)
Sets whether the Console repeats play on stop.
public boolean getIncrementSeedOnStop()
Returns true if the Console increments the seed when stopped in preparation for the next play.
public void setIncrementSeedOnStop(boolean val)
Sets whether the Console increments the seed when stopped in preparation for the next play.
Recall that if you call any of these methods from the model thread (say from the GUIState mini-schedule),
you need to obey certain rules to avoid race-conditions. See Section 8.1.3.
If you would like to add a tab to the tabs in the Console, you can do that too:
sim.display.Console Methods
public JTabbedPane getTabPane()
Returns the tab pane for the Console.
168

8.2.2.1 Setting up and Shutting Down the GUI
MASON can support more than one simulation running at a time: each has its own Console and displays.
New simulations can be created from the
New Simulation...
menu in an existing Console, which pops up
the Simulation-Chooser Window that lets the user enter a simulation class to start (see Figure 8.4). This
window can also be called forth with a method call as described below. A simulation is automatically created
simply by creating the Console (or other controller) and setting it visible if appropriate (see Section 8.1.1).
Ultimately this is what the dialog box does, or it can be called from your
main(...)
method as described in
Section 8.1.1.
Because MASON can have multiple simulations running at a time, there are really two “quit” procedures
in the Console: either quit a given simulation, or quit all simulations. The user can quit a given simulation
by closing its Console. All simulations are quit by selecting the
Quit
menu. Both of these have method calls
as well.
sim.display.Console Methods
public void doClose()
Closes the console and shuts down the simulation, calling
quit()
. This method can be called manually, and will
also be called via doQuit().
public static void doQuit()
Closes all consoles and shuts down their simulations, calling
quit()
on them. This method can be called manually.
public void doNew()
Fires up the Simulation-Chooser box to allow the user to pick a simulation to create.
public boolean isNewMenuAllowed()
Returns true if the “New Simulation...” menu is permitted.
public void setNewMenuAllowed(boolean val)
Stipulates whether or not the “New Simulation...” menu is permitted.
public boolean isSaveMenuAllowed()
Returns true if the “Save” and “Save As...” menus are permitted.
public void setSaveMenuAllowed(boolean val)
Stipulates whether or not the “Save” and “Save As...” menus are permitted.
public boolean isOpenMenuAllowed()
Returns true if the “Open...” menu is permitted.
public void setOpenMenuAllowed(boolean val)
Stipulates whether or not the “Open...” menu is permitted.
I didn’t disable it, yet the New Simulation... menu is disabled.
The menu will also be disabled if your simulation.classes file
has no entries for some reason. See Section 8.2.2.2, coming up
next, for more information on this file.
The above methods allow you to restrict the
user’s access of the
New Simulation...
menu. Why
would you want to do this? Primarily to keep the
user from entering and starting up a different simu-
lation. By default the user is permitted.
You typically start up the MASON GUI in two ways. First, you can create your own
main(...)
method
and then run Java on that class, as discussed ad nauseum elsewhere. Or, if you like, you can just run Java on
the Console itself, like this:
java sim.display.Console
Because a few MASON simulations require considerable amounts of memory (particularly ones using
Java3D) I recommend specifying a large maximum heap size. Here’s how you stipulate 500 megabytes for
example:
169

Figure 8.4 The Simulation-Chooser Window.
java -Xmx500M sim.display.Console
This will pop up the Simulation-Chooser Window directly. Thus the Console defines the following
method (of course):
sim.display.Console Methods
public static void main(String[] args)
Fires up the MASON GUI and creates the SImulation Chooser Window.
8.2.2.2 The Simulation Chooser
Where does MASON get the list of classes to display in the Simulation Chooser Window? Answer: a special
text file called sim/display/simulation.classes
This file usually little more than a list of full class names, like this:
sim.app.antsforage.AntsForageWithUI
sim.app.asteroids.AsteroidsWithUI
sim.app.balls3d.Balls3DWithUI
sim.app.celegans.CelegansWithUI
sim.app.crowd3d.Crowd3DWithUI
sim.app.cto.CooperativeObservationWithUI
sim.app.flockers.FlockersWithUI
sim.app.heatbugs.HeatBugsWithUI
... and so on. You can also have blank lines and comments (which start with a #), like this:
sim.app.antsforage.AntsForageWithUI
sim.app.asteroids.AsteroidsWithUI
# This is a comment And the line immediately after it is a blank line. Both are ignored.
sim.app.balls3d.Balls3DWithUI
sim.app.celegans.CelegansWithUI
sim.app.crowd3d.Crowd3DWithUI
170

The classes listed in this file are the ones shown in the window. But there are three additional gizmos you
should be aware of. First off, note that the user is free to type in his own class name if he likes. But if there is
a line all by itself which says ONLY then MASON will not allow this (the text field will simply be missing).
You do it like this:
sim.app.antsforage.AntsForageWithUI
sim.app.asteroids.AsteroidsWithUI
# Below is the ’ONLY’ line. You can put it anywhere you like as long as it’s on a line by itself.
ONLY
sim.app.balls3d.Balls3DWithUI
sim.app.celegans.CelegansWithUI
sim.app.crowd3d.Crowd3DWithUI
Second, notice that the Simulation Chooser Window displays names for simulations and (if you
click on them) their HTML info, that is, the values which were returned by the
GUIState.getName()
and
GUIState.getInfo()
methods (see Section 8.2.2). The
getInfo()
method is only called lazily if you click on
that simulation. The
getName()
method is called to get the names of each simulation to place them in the
Simulation Chooser Window’s list.
However, what if a certain GUIState subclass is for some reason very expensive to load? You can bypass
the call to getName() by specifying a name in the sim/display/simulation.classes file, like this:
sim.app.antsforage.AntsForageWithUI
sim.app.asteroids.AsteroidsWithUI
# This Name: declaration must appear *immediately* before the class in question
Name: 3D Balls and Bands
sim.app.balls3d.Balls3DWithUI
sim.app.celegans.CelegansWithUI
sim.app.crowd3d.Crowd3DWithUI
That way if you fire up MASON via sim.display.Console, you can display certain classes in the list without
having to load their class files. This is a very rare need.
Third, if the sim/display/simulation.classes file contains a
single class name
, then MASON will directly
launch that class rather than pop up the simulation class chooser. This will happen both when the user types
java sim.display.Console and when the user choose the “New Simulation...” menu option.
8.2.2.3 Running the Simulation
The Console can
play
the simulation,
pause
it,
unpause
it,
step
it some
N
iterations while presently paused,
and
stop
the simulation (end it). Naturally there are some obvious constraints: for example, if the simulation
is presently playing, you can’t play it again; and if the simulation is over, it can’t be stopped again, etc.
Normally these actions are performed by the user pressing various start/stop/pause/etc. buttons on the
Console, but they can also be performed via method calls. The Console also keeps track of the Schedule’s
current state, one of:
public int PS STOPPED = 0;
public int PS PLAYING = 1;
public int PS PAUSED = 2;
You can also set the Console to require dialog-box confirmation in order to stop a simulation.
Relevant methods:
sim.display.Console Methods
public void pressPlay()
If the simulation is stopped, reinitializes the simulation to and starts it, calling
start()
on the GUIState, and then firing
off the model thread. The model thread then repeatedly iterates the model. If the simulation is paused, steps the sim-
ulation
N
times, then reverts to being paused. The value of
N
can be set with
setNumStepsPerStepButtonPress(...)
.
171

public void pressStop()
Stops the simulation and calls finish() on the GUIState.
public void pressPause()
If the simulation is presently playing, pauses the simulation, suspending the model thread. If the simulation is
presently paused, unpauses the simulation and resumes the model thread. If the simulation is presently stopped,
starts the simulation (as if pressing pressPlay()), then immediately pauses it.
public void setNumStepsPerStepButtonPress(int val)
Sets the number of iterations the simulation will perform when the user presses the play button while the
simulation is paused. You can set this to any value you like
>
0, but in the console GUI the user can only set it
to between 1 and MAXIMUM STEPS, presently 20. Note that this method is so named because the play button
transforms into a “step” button when the simulation is paused.
public int getNumStepsPerStepButtonPress()
Returns the number of iterations the simulation will perform when the user presses the play button while the
simulation is paused. that this method is so named because the play button transforms into a “step” button when
the simulation is paused.
public int getPlayState()
Returns the current state of the Schedule.
public void setRequiresConfirmationToStop(boolean val)
Sets the Console to require (or not require) dialog box confirmation in order to stop the simulation.
public boolean getRequiresConfirmationToStop()
Returns whether or not the Console requires dialog box confirmation in order to stop the simulation.
public double getStepsPerSecond()
Returns the current frame rate of the simulation in steps per second.
8.2.2.4 Loading and Saving
The Console can save running simulations out to a checkpoint file, and also load current checkpoint files.
This is done with menu options (Load, Save As, etc.). You can also do this programmatically:
sim.display.Console Methods
public void doSaveAs()
Pops up the save-as panel to enable the user to save the simulation to a checkpoint file.
public void doSave()
Saves the simulation to a checkpoint file, if one was already stipulated via the save-as panel; otherwise pops up
the save-as panel.
public void doOpen()
Pops up the Open panel to enable the user to load a simulation from a checkpoint file. If the simulation is loaded,
it is then paused.
8.2.2.5 Extending the Console
Subclasses can access the GUIState directly using this method:
sim.display.SimpleController Constructor Methods
172

public GUIState getSImulation()
Returns the current simulation GUIState.
Be very careful accessing the GUIState directly, and particularly the underlying model; because MASON
is multithreaded and the model thread may be active. For some ideas about the interplay between the two,
see Section 8.1.3.
8.2.3 The Simple Controller
Like the Console, the sim.display.SimpleController class is a Controller, and it shares a number of facilities in
common with Console. However, as befits its name, SimpleController is much simpler.
First off, SimpleController is not a JFrame, or even a graphical widget. It is a simple class which
implements the Controller interface. Like the Console, it registers displays and inspectors, but it gives the
user no access to them. You cannot save or open simulations or create new ones.
Why would you want such a class? Primarily when you don’t want a Console displayed — for example
if you’re creating a game — and would prefer a more lightweight approach.
SimpleControllers are generally made the same way as Consoles, though there’s an extra constructor
which dictates whether or not the SimpleController will display inspectors registered with it — else it’ll
simply ignore all registered inspectors and the user will never see them.
sim.display.SimpleController Constructor Methods
public SimpleController(GUIState simulation)
Creates a SimpleController to control the given simulation.
public SimpleController(GUIState simulation, boolean displayInspectors)
Creates a SimpleController to control the given simulation, displaying inspectors registered with it.
8.2.3.1 Running the Simulation
Like Console, SimpleController can
play
the simulation,
pause
it,
unpause
it,
step
it some
N
iterations while
presently paused, and
stop
the simulation (end it). If the simulation is presently playing, you can’t play it
again; and if the simulation is over, it can’t be stopped again, etc. Unlike in Console, these actions cannot
be made by the user: only your code can perform them. SimpleController also can increment the seed
automatically if you stop and start the simulation.
Just like Console, SimpleController keeps track of the Schedule’s current state, one of:
public int PS STOPPED = 0;
public int PS PLAYING = 1;
public int PS PAUSED = 2;
Relevant methods:
sim.display.SimpleController Methods
public void pressPlay()
If the simulation is stopped, reinitializes the simulation to and starts it, calling
start()
on the GUIState, and then firing
off the model thread. The model thread then repeatedly iterates the model. If the simulation is paused, steps the sim-
ulation
N
times, then reverts to being paused. The value of
N
can be set with
setNumStepsPerStepButtonPress(...)
.
public void pressStop()
Stops the simulation and calls finish() on the GUIState.
173

public void pressPause()
If the simulation is presently playing, pauses the simulation, suspending the model thread. If the simulation is
presently paused, unpauses the simulation and resumes the model thread. If the simulation is presently stopped,
starts the simulation (as if pressing pressPlay()), then immediately pauses it.
public int getPlayState()
Returns the current state of the Schedule.
public boolean getIncrementSeedOnStop()
Returns true if the Console increments the seed when stopped in preparation for the next play.
public void setIncrementSeedOnStop(boolean val)
Sets whether the Console increments the seed when stopped in preparation for the next play.
8.2.3.2 Setting up and Shutting Down the GUI
Just like the Console, you “quit” your simulation by calling
doClose()
, which in effect “closes” the SimpleCon-
troller. Unlike the Console, there’s no
doQuit()
method to quit all of MASON, but you can just call Console’s
version (which is static). You can also pop up the Simulation Chooser Window with
doNew()
(See Section
8.2.2.2).
sim.display.SimpleController Methods
public void doClose()
“Closes” the SimpleController and shuts down the simulation, calling
quit()
. This method can be called manually,
and will also be called via Console.doQuit().
public void doNew()
Fires up the Simulation-Chooser box to allow the user to pick a simulation to create.
8.2.3.3 Extending the Simple Controller
Subclasses can access the GUIState directly using this method:
sim.display.SimpleController Constructor Methods
public GUIState getSImulation()
Returns the current simulation GUIState.
Be very careful accessing the GUIState directly, and particularly the underlying model; because MASON
is multithreaded and the model thread may be active. For some ideas about the interplay between the two,
see Section 8.1.3.
8.3 Preferences
The Console can save various settings to permanent user preferences: certain buttons on the GUI allow you
to make settings the preference defaults for MASON as a whole, or for the simulation in question (simulation
preferences override MASON default preferences).
How does the Console do this? Java has a Preferences facility, but it’s a bit complex. MASON’s sim.display
package has a simplifying class which makes this facility somewhat easier to use: the sim.display.Prefs class.
174

The Prefs class has two kinds of preferences: MASON-wide preferences and application-specific (that
is, simulation-specific) preferences. For the Java Preferences buffs among you, these are stored with the
Preference key paths:
public static final String MASON PREFERENCES = "edu/gmu/mason/global/";
public static final String APP PREFERENCES = "edu/gmu/mason/app/";
If you’re creating a library object or widget which requires preferences and will which will be used
across many different simulations, you’ll probably want to enable the user to save both to MASON (global)
preferences and to simulation-specific (app) preferences. If on the other hand you’re creating an object
or widget which will only be used for a specific simulation, there’s no reason to bother with the global
preferences. Just create an app-specific preference.
Within the global and app preferences, a given object or widget must carve out its own
namespace
,
typically a short string tacked onto the preferences string. For example, the namespace for the preferences for
sim.display.Display2D is presently Display2D, which is sufficient to distinguish it from other objects at present.
A single word Foo is probably fine if you pick a unique string. But if you want to be more cautious, you could
use something like a full classname, along the lines of sim/display/Foo. You should not use periods — use
slashes instead.
Once you’ve picked out a Namespace, Prefs will make it easy for you to get the java.util.prefs.Preferences
object corresponding to your object or widget’s preferences. You’ll need to read up on how to add and
remove preferences from the Preferences object.
sim.display.Prefs Methods
public static java.util.prefs.Preferences getGlobalPreferences(String namespace)
Returns the java.util.prefs.Preferences object corresponding to the name space namespace within MASON’s global
preferences. If your namespace is Foo, then the Java Preference key path will be edu/gmu/mason/global/Foo.
public static java.util.prefs.Preferences getAppPreferences(GUIState simulation, String namespace)
Returns the java.util.prefs.Preferences object corresponding to the name space namespace within
the application preferences of the given simulation. If your namespace is Foo, and the sim-
ulation’s GUIState is sim.app.mysim.MySimWithUI, then the Java Preference key path will be
edu/gmu/mason/app/sim/app/mysim/MySimWithUI/Foo.
public static boolean save(Preferences prefs)
Saves to disk the given Preferences. Returns false if an exception occurred when deleting the object: for example,
when your file system does not support preferences. This is most often the case if you’re running as an applet.
Else returns true.
public static boolean removeGlobalPreferences(String namespace)
Deletes the java.util.prefs.Preferences object corresponding to the name space namespace within MASON’s global
preferences. Returns false if an exception occurred when deleting the object: for example, when your file system
does not support preferences. This is most often the case if you’re running as an applet. Else returns true.
public static boolean removeAppPreferences(GUIState simulation, String namespace)
Deletes the java.util.prefs.Preferences object corresponding to the name space namespace within the application
preferences of the given simulation. Returns false if an exception occurred when deleting the object: for example,
when your file system does not support preferences. This is most often the case if you’re running as an applet.
Else returns true.
MASON’S Widgets
MASON’s Console and MASON’s sim.display.Display2D and sim.display3d.Display3D
classes use the Prefs object to save preferences. These widgets use MASON-level and simulation-level
preferences in the following way:
1. If a user has specified a simulation-level preference for a given value, that preference is used.
175

2. Else if the user has specified a MASON-level preference for the value, it is used.
3. Else the default setting for that value is used.
Console’s namespace, stored in sim.display.Console.DEFAULT PREFERENCES KEY, is at present “Console”.
Display2D’s namespace, stored in sim.display.Display2D.DEFAULT PREFERENCES KEY, is “Display2D”.
Display3D’s namespace, stored in sim.display3d.Display3D.DEFAULT PREFERENCES KEY, is “Display3D”.
8.4 Producing a Consistent Framerate
In certain rare cases you may wish to guarantee that your simulation runs no faster than a given frame rate.
Almost invariably this would be used if you’re using MASON to develop a game. The Console has a facility
for specifying the amount of sleep time between iterations, but if each iteration takes a variable amount of
time, this can’t be used to guarantee a certain speed.
MASON has a simple class you can add to your simulation which will do the trick. The class,
sim.display.RateAdjuster, attempts to guarantee that your simulation will maintain a frame rate fixed to
no more than a given number of iterations per second. The class is a sim.engine.Steppable. All that matters to
you is the constructor:
sim.display.RateAdjuster Constructor Methods
public RateAdjuster(double targetRate)
Produces a RateAdjuster designed to achieve the given target rate (in iterations per second).
During your GUIState’s
start()
and
load()
methods, you’d schedule the RateAdjuster on your GUIState’s
minischedule, like so:
// I want 60 iterations per second
myGUIState.scheduleRepeatingImmediatelyAfter(new RateAdjuster(60.0));
It’s not guaranteed: in some pathological situations you may get slightly faster than the target rate. But it
usually does a good job.
8.5 Making an Applet
But I need to load files for my simulation!
Then you shouldn’t be loading files using the
java.io.File class. Instead, open a stream to a file using
java.lang.Class.getResourceAsStream(...)
. Here’s how you
use that method. Let’s say you have a file called Foo which is
stored right next to the MySim.class file holding the compiled
version of a class called MySim which you use in your
simulation. You can then say:
InputStream s = MySim.class.getResourceAsStream("Foo");
This approach will work inside a JAR file in an applet; or in a
JAR file version of your simulation running as an application, or in
pretty much any other context. We recommend this approach for
loading every file or resource you need.
MASON simulations can be converted into Java ap-
plets without much difficulty. You more or less just
need to make a jar file and add an appropriate HTML
page.
Some gotchas however: applets cannot read or
write to disk without special permissions set up, so
you’ll need to eliminate reading and writing from
your simulation. Also note that preferences won’t
be savable. Last, applets often have memory restric-
tions, and MASON simulations can be memory hun-
gry. For example, certain 3D visualization may not
work properly.
Here are the steps you’ll need to take:
176

Step 0. Tweak the Java compiler target if necessary
[This is optional] Not all operating systems run Java 1.6. For example, most web browsers on OS X still run
Java 1.4.2. If you compile your code for too high a version of Java, it won’t run on those web browsers which
don’t support that. If you’re using MASON’s makefile, this is easy. The compiler target and source code
versions are defined in the line:
JAVACFLAGS = -target 1.4 -source 1.4 ${FLAGS}
The setting here is 1.4, which is probably already fine in most circumstances. If it doesn’t say that, change
it to 1.4 temporarily. Rebuild MASON using the compiler target you’ve chosen:
make clean
make 3d
If you’re using Eclipse or NetBeans, you’ll need to change the compiler target and java source version on
those systems. They’re probably defaulting to 1.6.
Step 1. Modify the simulation.classes file
You’ll probably want to restrict this file to just those simulations
you want the user to have access to. See See Section 8.2.2.2 for more information about this file and its
options.
Step 2. Make the MASON directory smaller
[This is optional] You may wish to back up the MASON
directory, then remove from the directory any files you don’t need. For example, if you’re not doing 3D,
you can remove the sim.portrayal3d and sim.display3d directories. You’ll probably want to remove all the
application directories in the sim.app package that you’re not going to use as well. Your goal is to make the
JAR file smaller.
Step 3. Build the JAR file
You can build a big and ugly JAR file by backing out of the MASON directory,
then calling:
java cvf mason.jar mason
... but it’s probably better to let MASON build a smarter JAR file with just the kinds of files it needs (class
files, JPG and PNG files, certain HTML files, the simulation.classes file, etc.). If you’re in UNIX or on a Mac,
go into the mason directory and type:
make jar
Step 4. Deploy the Applet
MASON has HTML which will deploy your mason.jar file as an applet. It’s
located at sim/display/SimApplet.html. Just stick the mason.jar file right next to that HTML file on your server
and you’re set.
About SimApplet
The class sim.display.SimApplet class handles the main work for you. It’s a standard Java
applet class which fires up MASON according to the simulation.classes file. As such it has only two methods
of interest:
sim.display.SimApplet Methods
public void init()
Initializes the applet and displays it.
public static boolean isApplet()
Returns whether MASON believes it is running inside an applet (note that this is a static method). You can call
this to make decisions based on this belief.
177
178

Chapter 9
Visualization in 2D
MASON provides a wide range of 2D visualization options for your underlying model. Visualization in
MASON is divided into three parts:
•
The
2D Display
object (sim.display.Display2D) is the Swing graphical interface widget responsible for
drawing and selecting model objects.
•2D Field Portrayals
(subclasses of sim.portrayal.FieldPortrayal2D) are registered with the Display2D and
are responsible for doing drawing and selection on a given field. Each acts as the interface between the
Display and the underlying field.
•2D Simple Portrayals
(subclasses of sim.portrayal.SimplePortrayal2D) are registered with each Field
Portrayal and are responsible for performing actual drawing or selection of a given object stored in the
field. Simple Portrayals may be registered for various kinds of objects in a field: and in fact objects in
the field may act as their own Simple Portrayals. In some cases (so-called
“fast field portrayals”
the
Field Portrayal eschews calling forward Simple Portrayals to do its dirty work, and instead just draws
the objects directly using simple visualization (colored rectangles, for example).
Header
Inner Display
Scroll Pane
The general structure of MASON’s 2D visualization
facility is shown in Figure 9.1.
9.1 The 2D Display
Your simulation can have as many Display2Ds as you
like. Each Display2D is registered with the Console and
appears in its “displays” tab. If you close the Display2D
window, it’s not gone permanently — just double-click
on it in the “displays” tab and it’ll reappear. However,
closing a Display2D has the benefit of not requiring it
to repaint itself, which will allow the simulation to run
much faster.
The Display2D is the central hub to visualizing the
majority of MASON simulations. It can do a lot of tasks,
including:
179

sim.display.
Controller
sim.display.
Display2D
sim.engine.
Steppable
sim.display.
Manipulating2D
javax.swing.JComponent
ModelVisualization
sim.portrayal.
FieldPortrayal2D
sim.portrayal.
FieldPortrayal
sim.portrayal.
Portrayal2D
sim.portrayal.
Portrayal
sim.portrayal.
SimplePortrayal2D
sim.field.
2D Fields of All Kinds
Objects
found in 2D Fields
0..*
0..*
0..*
0..*
sim.portrayal.
Inspector
javax.swing.JPanel
Produces
Inspects
Portrays
Portrays
Registers With
Registers With
sim.display.
GUIState
Schedules On
sim.display.
Prefs
Uses
2D Display Facility
2D Portrayal Facility
sim.display.
SimState
1
0..*
Interface
Abstract Class
Class
Extends or Implements
Part Of
0..*
Description
Multiplicity
1
Other Relationship
Figure 9.1 UML diagram of MASON’s Top-Level 2D Visualization Code. Notice the three sections. The Visualization section is divided
into 2D Display and 2D Portrayal facilities.
• Displaying your model (of course).
• Choosing which Field Portrayals to display (they’re layered on top of one another).
• Zooming in and out, resizing the window, and scrolling the display region.
• Generating bitmaps, true vector PDFs, and movies of the simulation.
•
Inspecting elements in the model: just double-click on an element and an inspector will pop up in the
“inspectors” tab of the Console to allow you to examine and modify it.
•Selecting elements in the model: if you single-click on an element, the object will be selected. Selected
objects can have various operations performed on them: for example, having them display a special
circle or a label or a trail. Certain selected objects can also be dragged about or have their size or
orientation changed.
•
Adding antialiasing and other graphics features (these options must be turned on in the options pane).
•
See per-object tooltips, by hovering over the object with the mouse (this option must be turned on in
the options pane).
• Handling user-customized mouse event routing.
The sim.display.Display2D class is how you make 2-dimensional display widgets and windows for your
simulation. It’s a very big class, with a lot of parts. Here are the main parts:
• The Inner Display is the region which handles the actual drawing and selection.
180

•
A
Scroll Pane
holds the Inner Display and allows you to scroll around in it ( the Inner Display is often
larger than the Display2D proper).
• A Header holds the button bar and widgets at the top of the Display2D.
• An Option Pane, called forth by a widget in the Header, presents additional options to the user.
These are defined by the following variables, which are rarely accessed by yourself:
public InnerDisplay2D insideDisplay;
public OptionPane optionPane;
public Box header;
public JScrollPane display;
The sim.display.Display2D.OptionPane is a subclass of JFrame which displays various additional options,
and has no public variables. On the other hand, the header has various other public widgets, which exist as
variables in the Display2D:
// The button ( ) and popup menu for toggling Field Portrayals
public JToggleButton layersbutton;
public JPopupMenu popup;
public static final ImageIcon LAYERS ICON;
public static final ImageIcon LAYERS ICON P; // (pressed)
// The button ( ) and popup menu for specifying how often the Display should be redrawn
public JToggleButton refreshbutton;
public JPopupMenu refreshPopup;
public static final ImageIcon REFRESH ICON;
public static final ImageIcon REFRESH ICON P; // (pressed)
// The frame, combo box, and field for additional Display redraw options.
public JFrame skipFrame;
public JComboBox skipBox;
public NumberTextField skipField;
// The button ( ) for starting or stopping a movie
public JButton movieButton;
public static final ImageIcon MOVIE OFF ICON;
public static final ImageIcon MOVIE OFF ICON P;
public static final ImageIcon MOVIE ON ICON; // (movie is running)
public static final ImageIcon MOVIE ON ICON P; // (pressed, movie is running)
// The button ( ) for taking a snapshot
public JButton snapshotButton;
public static final ImageIcon CAMERA ICON;
public static final ImageIcon CAMERA ICON P; // (pressed)
// The button ( ) for calling forth the Options pane.
public JButton optionButton;
public static final ImageIcon OPTIONS ICON;
public static final ImageIcon OPTIONS ICON P; // (pressed)
// The field ( ) for scaling/zooming.
public NumberTextField scaleField;
A Display2D is constructed as follows:
181

sim.display.Display2D Constructor Methods
public Display2D(double width, double height, GUIState guistate)
Returns a Display2D connected to the given GUIState. The viewable region of the Display2D’s Inner Display is set
to the given width and height in pixels.
When constructing a Display2D, it automatically connects to the GUIState and adds itself to the GUIState’s
minischedule to be stepped every simulation iteration so it can update itself if it feels so inclined.
Once you set up a Display2D, your next task is usually to arrange its display parameters and put it in a
JFrame. Display2D is capable of sprouting its own JFrame. If you choose to use your own JFrame instead, be
sure to call Display2D.quit() when the frame is disposed.
Why isn’t this just a standard Java background?
Because the Display2D’s
setBackground(...)
method would set
the background color of the Display2D, not of the model being
displayed in the Inner Display.
Display2D can also add a
backdrop
color or other
paint: furthermore, you can set this value to null,
which instructs MASON not to draw a background
at all: the actual backdrop will be undefined. Why
would you want to do this? Because if your fields
are being drawn opaquely (such as a grid of values), there’s no reason to draw a backdrop and it’s faster not
to do so. The Display2D can also change the scale of the display, can scroll to a certain position in the display
(as a percentage), and can
clip
the display to the bounds of the field: for fields with infinite space (such as
sim.field.grid.SparseGrid2D, you’ll probably want to turn the clipping off — it’s on by default.
Infinite displays present an obvious problem for scroll bars. To deal with this, MASON has an additional
offset
you can add to the location of the origin in the underlying field portrayals’ display space. This
effectively permanently translates all the field portrayals by that amount. The user can change this offset
in the Options Pane, or he can change the offset by right-mouse-button-dragging (or on OS X, command-
dragging or two-finger dragging). Furthermore, right-mouse-button double-clicking will reset the offset to
h
0, 0
i
again. The Options Pane feature is always available, but the dragging options are turned off by default.
Turn them on with setMouseChangesOffset(...). You can also change the offset programmatically.
If you enable the mouse to change the offset, you’ll probably want to get rid of the scroll bars, as it could
be very confusing to have the field apparently scroll but the scrollbars not change. To do this, you can say:
import javax.swing.ScrollPaneConstants;
Display2D myDisplay = ... ;
myDisplay.display.setHorizontalScrollBarPolicy(ScrollPaneConstants.HORIZONTAL SCROLLBAR NEVER);
myDisplay.display.setVerticalScrollBarPolicy(ScrollPaneConstants.VERTICAL SCROLLBAR NEVER);
You can restore them with ScrollPaneConstants.HORIZONTAL SCROLLBAR ALWAYS and ScrollPaneCon-
stants.VERTICAL SCROLLBAR ALWAYS, respectively.
Last but not least, the Display2D can request objects to draw themselves either precisely (using Java2D
and floating-point graphics) or
imprecisely
(using AWT Graphics). Imprecise drawing is often faster. Objects
are free to ignore the request. Display2D will make this request based on the value of
setPrecise(...)
, or if the
output media benefits from precision (such as a PDF file). See Section 9.2.2 for more information.
sim.display.Display2D Methods
public void setScale(double val)
Sets the scale (zoom factor), which must be a positive number ≥0.
public double getScale()
Returns the scale (zoom factor).
public void setScrollPosition(Double2D d)
Sets the scroll position of the scrollbars as a percentage (for both the x and y dimensions), between fully minimum
position (0.0) and fully maximum position (1.0).
182

public void setScrollPosition(double x, double y)
Sets the scroll position of the scrollbars as a percentage (for both the x and y dimensions), between fully minimum
position (0.0) and fully maximum position (1.0).
public Double2D getScrollPosition(double x, double y)
Returns the scroll position of the scrollbars as a percentage (for both the x and y dimensions), between fully
minimum position (0.0) and fully maximum position (1.0).
public void setOffset(Point2D.Double d)
Sets the translational offset of the origin of the underlying Field Portrayals. Largely used to maneuver about in
infinite fields. If you’re trying to scroll, don’t use this method: instead use setScrollPosition(...).
public void setOffset(double x, double y)
Sets the translational offset of the origin of the underlying Field Portrayals. Largely used to maneuver about in
infinite fields. If you’re trying to scroll, don’t use this method: instead use setScrollPosition(...).
public Point2D.Double getOffset()
Returns the translational offset of the origin of the underlying Field Portrayals. Largely used to maneuver about
in infinite fields. If you’re trying to scroll, don’t use this method: instead use getScrollPosition(...).
public void setMouseChangesOffset(boolean val)
Sets whether the mouse can change the origin offset via right-mouse-button-drag. By default this is false.
public boolean getMouseChangesOffset()
Returns whether the mouse can change the origin offset via right-mouse-button-drag. By default this is false.
public void setClipping(boolean val)
Sets the display to clip to the bounds of its fields.
public boolean isClipping()
Returns whether or not the display is clipping to the bounds of its fields (the default is true).
public void setBackdrop(Paint c)
Sets the backdrop paint of the Display. Set to null to instruct MASON not to draw the backdrop at all, which is
faster if your fields are opaque and the backdrop wouldn’t be seen anyway.
public Paint getBackdrop()
Returns the backdrop paint of the Display.
public JFrame createFrame()
Directs the Display2D to spout a JFrame and put itself in it. The JFrame has not been set visible yet.
public Frame getFrame()
Returns the Display2D’s current JFrame (whether it created it or not).
public boolean getPrecise()
Returns whether the Display2D is being forced to draw precisely. By default it is not. Display2D uses precision
(floating-point) drawing when this flag is turned on, or when it outputs to PDFs and other media which benefit
from precise drawing. Otherwise it uses imprecise (integer) but typically faster drawing. See Section 9.2.2 for
more information.
public void setPrecise(boolean val)
Sets whether the Display2D is being forced to draw precisely. By default it is not. Display2D uses precision
(floating-point) drawing when this flag is turned on, or when it outputs to PDFs and other media which benefit
from precise drawing. Otherwise it uses imprecise (integer) but typically faster drawing. See Section 9.2.2 for
more information.
Once you’ve created a JFrame, you’ll want to register it with your sim.display.Console or other
sim.display.Controller. Your Controller will include the Display in its list of objects to refresh or update
183

in certain situations; and will also include it in its “displays” tab to you can hide or show the Display at your
leisure. You can also get a list of all the registered JFrames. Here are the relevant Controller methods:
sim.display.Controller Methods
public boolean registerFrame(JFrame frame)
Registers the JFrame, notionally holding a Display of some sort, with the Controller, and returns true, unless the
Controller cannot register JFrames of any kind, in which case this method returns false.
public boolean unregisterFrame(JFrame frame)
Unregisters the JFrame, notionally holding a Display of some sort, with the Controller, and returns true, unless the
Controller cannot register or unregister JFrames of any kind, in which case this method returns false.
public boolean unregisterAllFrames()
Unregisters all JFrames registered with the Controller, and returns true, unless the Controller cannot register or
unregister JFrames of any kind, in which case this method returns false.
public ArrayList getAllFrames()
Returns a list of all JFrames registered with the Controller.
public void refresh()
Schedules updates and redraws of all Inspectors and Displays registered with the Controller to occur at some time
soon in the future. This is an expensive procedure and should not be called unless necessary: typically in response
to some event (a button press etc.) rather than changes in the model itself. Only call this method from the Swing
event thread.
The Console lets you additionally show or hide all the registered frames:
sim.display.Console Methods
public void showAllFrames()
Shows and brings to front all JFrames registered with the Console. Note that this method should probably only be
called from within the Swing event thread.
public void hideAllFrames()
Hides all JFrames registered with the Console. Note that this method should probably only be called from within
the Swing event thread.
Next you’ll want to attach Field Portrayals and certain global Inspectors to the Display. When the Display
is updated, it’ll instruct its Field Portrayals to redraw themselves. A Field Portrayal can in theory be attached
to multiple Displays but it rarely makes sense to do so. Usually you’ll just attach the Field Portrayal, though
sometimes you may wish to translate it and scale it relative to other Field Portrayals so it’s lined up properly
with them in certain circumstances.
sim.display.Display2D Methods
public void attach(sim.portrayal.Inspector inspector, String name)
Attaches the given Inspector to the Display, assigning it the provided name. The user can call forth this Inspector
by choosing that name from the Display’s “layers” menu.
public void attach(FieldPortrayal2D portrayal, String name )
Attaches a FieldPortrayal2D to this Display, assigning it the given name, setting it initially visible, and placing it at
the
h
0, 0
i
position in the InnerDisplay (in pixels). The width and height of the FieldPortrayal2D is set to that of the
Inner Display. The user can toggle the FieldPortrayal2D’s visibility by choosing its name in the Display’s “layers”
menu.
184

public void attach(FieldPortrayal2D portrayal, String name, Rectangle2D.Double bounds )
Attaches a FieldPortrayal2D to this Display, assigning it the given name, setting it initially visible, and placing
it at the given bounds in the InnerDisplay (in pixels). This allows both translation and prescaling of the Field-
Portrayal2D relative to others. The user can toggle the FieldPortrayal2D’s visibility by choosing its name in the
Display’s “layers” menu.
public void attach(FieldPortrayal2D portrayal, String name, boolean visible )
Attaches a FieldPortrayal2D to this Display, assigning it the given name, setting it initially visible or not, and
placing it at the
h
0, 0
i
position in the InnerDisplay (in pixels). The width and height of the FieldPortrayal2D is
set to that of the Inner Display. The user can toggle the FieldPortrayal2D’s visibility by choosing its name in the
Display’s “layers” menu.
public void attach(FieldPortrayal2D portrayal, String name, double x, double y, boolean visible)
Attaches a FieldPortrayal2D to this Display, assigning it the given name, setting it initially visible or not, and
placing it at the given
hx
,
yi
position in the InnerDisplay (in pixels). The width and height of the FieldPortrayal2D
is set to that of the Inner Display. This merely translates the FieldPortrayal2D relative to others. The user can
toggle the FieldPortrayal2D’s visibility by choosing its name in the Display’s “layers” menu.
public void attach(FieldPortrayal2D portrayal, String name, Rectangle2D.Double bounds, boolean visible )
Attaches a FieldPortrayal2D to this Display, assigning it the given name, setting it initially visible or not, and
placing it at the given bounds in the InnerDisplay (in pixels). This allows both translation and prescaling of the
FieldPortrayal2D relative to others. The user can toggle the FieldPortrayal2D’s visibility by choosing its name in
the Display’s “layers” menu.
public ArrayList detatchAll()
Detatches all FieldPortrayal2Ds from the Display.
When a simulation is begun, you’ll want to reset the Display. This causes it to clear all its selected objects
and reschedule itself on the GUIState’s minischedule. When you quit the entire simulation, you’ll want to
quit the Display as well so it can free resources and finish any movies.
sim.display.Display2D Methods
public void reset()
Causes the Display to clear all of its current selected objects and reschedule itself in the GUIState’s minischedule.
public void quit()
Quits the display, stopping it and finishing any movies and freeing resources.
The Display2D is sim.engine.Steppable. When the simulation is running, every iteration the Display2D is
stepped: it first calls
shouldUpdate()
to determine if it should update and redraw itself. If the answer is yes,
then it redraws itself, including writing out to any movie.
Speaking of movies, the Display2D is capable of generating movies and taking screenshots (both as PNG
bitmaps and publication-quality PDF vector images). The kind of image (PNG or PDF) is specified by the
following image type, defined in Display2D:
public final static int TYPE PDF;
public final static int TYPE PNG;
sim.display.Display2D Methods
public void step(final SimState state)
Called every model iteration to pulse the Display, ultimately causing it to (if appropriate) update and repaint itself,
and write out movies.
185

public void takeSnapshot(File file, int type)
Takes a snapshot of the given type and saves it to the given file. Throws an IOException if the file could not be
written.
public void takeSnapshot()
Asks the user what kind of snapshot to take, and what file to save to, and then takes the snapshot, saving it to the
file.
public void startMovie()
Starts a movie, asking the user what kind of movie to make and what file to save it to. Only one movie can be
generated at a time.
public void stopMovie()
Stops any currently started movie.
public boolean shouldUpdate()
Returns true or false to indicate if a Display2D should update and redraw itself at a given time. By default this
method queries the Display2D’s GUI regarding the user choices for updating. You may override this method if
you feel inclined.
public void requestUpdate()
Requests that
shouldUpdate()
should return true at least for the next iteration. This can be used by models to
request that the display update itself once, perhaps for something important, even if it’s set to never update itself.
This method is threadsafe and may be called either from the model thread or from the Swing event thread.
For no particularly good reason, the Display2D is the source of certain variables MASON sets, then uses
to determine how to draw properly (different versions of Java, on different platforms, have different optimal
settings). They’re accessed like this:
public static final boolean isMacOSX;
public static final boolean isWindows;
public static final String javaVersion;
(Obviously, if you’re not OS X, and you’re not Windows, you must be Linux!)
As discussed in Section 8.3, the Display2D maintains certain MASON and simulation preferences, using
the key:
public String DEFAULT PREFERENCES KEY = "Display2D";
This key is used to store preferences information associated with the Display2D (such as preferred
antialiasing, etc.). However if your simulation has more than one Display2D, you may need to make their
preference keys distinct. I would associate the default preference key (“Display2D”) with your “primary”
Display2D, and use alternative keys for each of the others (for example, “Display2D-a” or some such). This
can be done with the following methods:
sim.display.Display2D Methods
public void setPreferencesKey(String s)
Sets the preferences key for the Display2D to the given string.
public String getPreferencesKey()
Returns the current preferences key (the default is DEFAULT PREFERENCES KEY, set to “Display2D”).
186

9.1.1 Drawing
Display2D doesn’t actually draw anything. Instead, it holds a JScrollPane whose ViewPort holds an Inner
Display (sim.display.Display2D.InnerDisplay2D which does the actual drawing. The drawing procedure works
like this:
1. MASON asks Swing to update all displays.
2.
Sometime soon thereafter, Swing asks the Display2D’s Inner Display to repaint itself, calling
paintComponent(...).
paintComponent(...)
3. calls paintToMovie(...) if appropriate, then calls paint(...)
4. If paintToMovie(...) is called, it too calls paint(...)
paint(...)
5.
paints either to the window or to an image (which is saved to disk or added to a movie). In either
case, it iterates through each of the attached Field Portrayals, telling each to paint itself by calling the
Field Portrayal’s
draw(...)
method. The
paint(...)
method also informs the Field Portrayal of the crop
rectangle so it doesn’t bother drawing beyond that.
6.
Each Field Portrayal draws all the objects visible on-screen, either by drawing them itself, or calling
forth Simple Portrayals to draw each object. In the latter case, the Field Portrayal calls
draw(...)
on the
appropriate Simple Portrayal.
7.
Some Simple Portrayals, known as
wrapper portrayals
, hold underlying Simple Portrayals. Wrapper
portrayals typically first call
draw(...)
on their underlying portrayals, then add additional graphics.
You can have a chain of any number of wrapper portrayals.
This section describes methods dealing with steps 2, 3, 4, and 5. Steps 5, 6 and 7 are discussed later in the
sections on 2D Field and Simple Portrayals (that is, Sections 9.2 and 9.3 respectively).
9.1.1.1 The Inner Display
As described above, the Inner Display first has
paintComponent(...)
called, which in turn results in
paintToMovie(...) and paint(...) being called. These are defined as:
sim.display.InnerDisplay2D Methods
public synchronized void paintComponent(Graphics g)
Called by Swing to paint the InnerDisplay2D.
public void paintToMovie(Graphics g)
Called by paintComponent(...) to add a frame to the current movie, when appropriate.
public BufferedImage paint(Graphics graphics, boolean buffered, boolean shared)
Called by paintComponent(...) or paintMovie(...), or when snapshot is taken, to draw to graphics. The operation
of this method differs depending on the arguments. If buffered is true, then the elements are first drawn to a
BufferedImage, which is ultimately returned, else null is returned. If shared is false, then a shared BufferedImage is
used (or reused) and returned, else a new BufferedImage is returned. Shared BufferedImages reduce memory
allocation overhead, but if you need a BufferedImage of your own to permanently keep, request a non-shared
image. If graphics is non-null, the BufferedImage is written to the Display, or if buffered was false, the elements are
drawn directly to the Display.
187

The Inner Display has a width , a height, an xOffset, and a yOffset, all in pixels:
public double width;
public double height;
public double xOffset;
public double yOffset;
These define the bounding box, in pixels, for the Fields which are drawn in the Display. When a Field
Portrayal is displayed, its drawing is scaled and translated so that the box from the field’s origin
h
0, 0
i
to the
Field Portrayal’s own hfield.getWidth(),field.getHeight()icorner match this bounding box.
The Inner Display is scalable: it has a factor retrievable from
getScale()
. Let’s call this scale factor
s
. Thus
we might roughly define the location and size of the field’s bounding box as starting at
xOffset ×s
,
yOffset ×s
and being of width ×s,height ×sin dimension.
In addition to the offset, the precise location of the origin depends on where the user has scrolled using
the JScrollPane. Furthermore, if you zoom out enough, the field is automatically centered in the window,
which requires some tweaking of the origin as well.
The width and height of the Inner Display are set when you construct the Display2D: it would be
quite rare to change them afterwards. The xOffset and yOffset are initially 0 each, but are changed by the
Display2D’s Options pane to shift its origin about in special circumstances (they’re not used for scrolling).
These sizes influence the return values of the following two methods, which help the Inner Display work
with its JScrollPane:
sim.display.InnerDisplay2D Methods
public Dimension getPreferredSize()
Returns the width and height, each multiplied by the current scaling factor.
public Dimension getMinimumSize()
Returns the width and height, each multiplied by the current scaling factor.
The Inner Display also has two RenderingHints which add features like antialiasing. The first is used
when the Inner Display draws elements either to the screen or to an image. The second is used when drawing
that image to the screen.
public RenderingHints unbufferedHints;
public RenderingHints bufferedHints;
Normally these are defined by user options in the Display’s Options Pane. But you can hard-set your
own rendering hints by overriding the following method:
sim.display.InnerDisplay2D Methods
public void setupHints(boolean antialias, boolean aphaInterpolation, boolean interpolation)
Sets up buffered and unbuffered hints according to the following requested values.
9.1.2 Selecting, Inspecting, and Manipulating Objects
One of the things a user can do is click on objects, drag them, etc. This is handled by the Inner Display as
well, in conjunction with various Field Portrayals and Simple Portrayals.
188

The primary task here is
hit testing
: determining what objects in each Field fall within a region or
intersect with a point (typically where the mouse clicked). MASON’s 2D hit-testing structure is similar to
how it does drawing:
1. A user clicks on the Inner Display.
2. Swing sends a mouse event to the Inner Display.
3.
This event is routed through the method
handleMouseEvent(...)
(which gives you a chance to override
it for your own custom purposes).
4.
The default implementation of
handleMouseEvent(...)
routes raw mouse events to Field Portrayals by
calling their
handleMouseEvent(...)
methods. It does this by first telling them to act on selected objects;
failing this, it tells them to act on potentially hit objects.
5.
The Field Portrayals may in turn call
handleMouseEvent(...)
on certain Simple Portrayals to move or
rotate an object.
6.
If
handleMouseEvent(...)
has not done anything with the event — the usual case — and it’s a “mouse
clicked” event, then Display2D either selects objects or constructs inspectors for them, depending on
the number of mouse clicks.
7.
In order to select objects or construct inspectors, Display2D must know what objects were hit by the
mouse. It does this by calling
objectsHitBy(...)
to gather the objects in each Field hit by the point or
region.
objectsHitBy(...)
8. calls the method hitObjects(...) on each Field Portrayal.
9.
Field Portrayals gather possible hit objects in their Fields. For further refinement, they may test each
such object by calling hitObject(...) on their respective SimplePortrayals.
Again, we’ll cover the Display2D-related steps. Other steps will be covered in Sections 9.2 and 9.3.
The first task is to handle the mouse event. Display2D has consoli-
dated the
mouseClicked(...)
,
mouseExited(...)
,
mouseEntered(...)
,
mousePressed(...)
,
mouseReleased(...)
,
mouseDragged(...)
, and
mouseMoved(...)
MouseListener and
MouseMotionListener methods into single method called
handleMouseEvent(...)
.
Where’s mouseWheelMoved(...)?
If you override that method, Java thinks that the JScrollPane
should no longer be scrolled via a scroll wheel. So that one’s
out.
Display2D itself reacts to two of these
events:
mouseClicked(...)
(of course) and
mouseExited(...)
; and the default implementa-
tion of
handleMouseEvent(...)
calls equivalent
methods in certain Simple Portrayals to give them
an opportunity to do things such as move or rotate an object. You can override this method to handle other
events (remember to call
super(...)
. Alternatively you can eliminate all mouse listeners entirely so these
methods are never called. This is done when you need more control in cases, for example, like if you’re
building a game.
sim.display.Display2D Methods
public boolean handleMouseEvent(MouseEvent event)
Handles most mouse events that are presented to the Inner Display, except selection and inspection (single-
and double-clicks). The default implementation calls
handleMouseEvent(...)
on each Field Portrayal regarding
currently selected objects, then (if no Field Portrayal has reacted) calls
handleMouseEvent(...)
on each Field
Portrayal regarding hit objects, then (if no Field Portrayal has still reacted, the usual case) returns false. If you
override this method to add more event handling, be sure to call return super(...); if you have not handled the
event yourself., else return true.
189

public void removeListeners()
Removes all listeners from the Inner Display, likely in preparation for adding your own.
handleMouseEvent(...)
will then never be called at all.
Let’s presume that the mouse event resulted attempting to select or inspect objects. Next we need to
do some hit testing to gather all the objects in all FIelds hit by the mouse or rectangular region. Display2D
returns an array of Bags, one per Field, holding these object. Or more correctly, the Bags hold
Location
Wrappers
(instances of sim.portrayal.LocationWrapper). A Location Wrapper, discussed later in Section 9.2.3,
contains various information about the Object, including the Object itself, the Field Portrayal (and thus Field)
it’s located in, its location in the Field, and so on.
Display2D
selects
objects by first clearing all selections, then hit-testing for objects, then calling
setSelected(...)
on each Field Portrayal for each object. Optionally, Display2D will only call
setSelected(...)
on
at most a single object at a time if you so set it.
Display2D
inspects
objects by first clearing all Inspectors from the Controller, then hit-testing for objects,
then calling
getInspector(...)
on each Field Portrayal for each object, then submitting the resulting Inspectors
to the Controller. The details of how Inspectors work and how they’re constructed is discussed in a later
Section (10).
Display2D’s relevant methods are:
sim.display.Display2D Methods
public Bag[] objectsHitBy( Rectangle2D.Double rect )
Returns an array of Bags of LocationWrappers for every object which is hit by the given rectangular region. The
size and order of the array is exactly that of the Field Portrayals registered with the Display2D, and each Bag
represents the objects in one Field.
public Bag[] objectsHitBy( Point2D point )
Returns an array of Bags of LocationWrappers for every object which is hit by the given point. The size and order
of the array is exactly that of the Field Portrayals registered with the Display2D, and each Bag represents the
objects in one Field.
public void performSelection( LocationWrapper wrapper)
Selects the Object represented by the given LocationWrapper by calling the relevant FieldPortrayal’s
setSelected(...)
method.
public void performSelection( Bag locationWrappers )
Selects the Objects represented by the given LocationWrappers by calling each of their relevant FieldPortrayals’
setSelected(...) methods.
public void performSelection( Rectangle2D.Double rect )
Selects all objects hit by the given rectangle, by calling each of their relevant FieldPortrayals’
setSelected(...)
methods.
public void performSelection( Point2D point )
Selects all objects hit by the given point, by calling each of their relevant FieldPortrayals’
setSelected(...)
methods.
public LocationWrapper[] getSelectedWrappers()
Returns all currently selected objects as an array of LocationWrappers. You should not modify these Location-
Wrappers, as they may be used internally. The LocationWrappers may become invalid at any time as the user
selects new objects.
public int getSelectionMode()
Returns how objects are selected when
performSelection(...)
is called. At present there are two options: Dis-
play2D.SELECTION MODE MULTI, in which all hit objects are selected, or Display2D.SELECTION MODE SINGLE,
in which at most a single hit object is selected. The default is Display2D.SELECTION MODE MULTI.
190

public void setSelectionMode( int mode )
Sets how objects are selected when
performSelection(...)
is called. At present there are two options: Dis-
play2D.SELECTION MODE MULTI, in which all hit objects are selected, or Display2D.SELECTION MODE SINGLE,
in which at most a single hit object is selected. The default is Display2D.SELECTION MODE MULTI.
public void clearSelections()
Instructs all Field Portrayals to clear all selections on all objects.
public void createInspectors( Point2D point, GUIState simulation )
Generates and submits to the Console inspectors for each object hit by the given point, by calling their relevant
Field Portrayal’s getInspector(...) method.
public void createInspectors( Rectangle2D.Double rect, GUIState simulation )
Generates and submits to the Console inspectors for each object hit by the given rectangle, by calling their relevant
Field Portrayal’s getInspector(...) method.
public void createInspectors( Bag locationWrappers, final GUIState simulation )
Generates and submits to the Console inspectors for each of the given LocationWrappers, by calling their relevant
Field Portrayal’s getInspector(...) method.
Display2D also uses hit testing to compute tool tip information. Tool tips are turned on by the user in the
Options Pane. Various methods for tool tips, mostly for interaction with Swing, are in Inner Display. You’ll
probably never need to touch this:
sim.display.InnerDisplay2D Methods
public JToolTip createToolTip()
Generates a tool tip.
public String getToolTipText(MouseEvent event)
Creates the tool tip text for a given mouse event.
public String createToolTipText( Rectangle2D.Double rect, final GUIState simulation )
Creates the tool tip text for a given rectangle and simulation. Used by getToolTipText(...).
public void updateToolTips()
Revises the tool tip text information as the model changes.
9.2 2D Field Portrayals
For every field that’s portrayed in a Display2D, there’s a sim.portrayal.FieldPortrayal2D whose job is is to
portray it. Display2D draws, selects, inspects, and otherwise manipulates objects and data in fields by asking
Field Portrayals to do the job on its behalf. When drawing, Field Portrayals are layered one on top of each
other in the Display2D: it asks the bottom-most Field Portrayal to draw itself first, then the next lowest Field
Portrayal, and so on, up to the top.
The general structure of MASON’s 2D visualization facility was shown shown in Figure 9.1, on page 178.
A Field Portrayal does five primary tasks:
• Draw its field.
• Perform hit testing for objects in its field.
• Select objects in its field.
• Provide Inspectors for objects in its field.
191

• Translate back and forth between the location of objects in the field and their location on-screen.
2D Field Portrayals are subclasses of sim.portrayal.FieldPortrayal2D. This is in turn a subclass of
sim.portrayal.FieldPortrayal, which it shares with 3D Field Portrayals. 2D Field Portrayals also implement the
interface sim.portrayal.Portrayal2D, which they share with all simple and field portrayals.
9.2.1 Portrayals and 2D Portrayals
A
portrayal
is how MASON completely separates model from visualization. Models do not draw themselves
on-screen: rather, portrayals are assigned for fields in the models, and for objects in those fields, to draw
on their behalf. Thus the same model can be portrayed in different ways: in 2D in various ways, in 3D in
various ways, or not at all. The model objects don’t need to know anything about the visualization system at
all: there’s a bright line separating the two.
This isn’t to say that objects can’t portray themselves: in fact occasionally objects in fields do act as their
own portrayals. However MASON does not require them to portray themselves, and in a great many cases
objects are assigned portrayals to act on their behalf.
All portrayals, both in 2D and 3D, and for both fields and the objects they contain, implement the interface
sim.portrayal.Portrayal. This interface has the following methods:
sim.portrayal.Portrayal Methods
public Inspector getInspector(LocationWrapper wrapper, GUIState state)
Produces an Inspector for the object stored in the given wrapper. If the portrayal is a Field Portrayal, it will
typically do this by calling forth a Simple Portrayal appropriate for the object and calling the same method on it.
public String getName(LocationWrapper wrapper)
Returns an appropriate name for the object in the given wrapper. If the portrayal is a Field Portrayal, it will
typically do this by calling forth a Simple Portrayal appropriate for the object and calling the same method on it.
public String getStatus(LocationWrapper wrapper)
Returns an appropriate status (a short string description of the object’s current state) for the object in the given
wrapper. If the portrayal is a Field Portrayal, it will typically do this by calling forth a Simple Portrayal appropriate
for the object and calling the same method on it.
public boolean setSelected(LocationWrapper wrapper, boolean selected)
Sets the object in the given wrapper to be selected or deselected. If the portrayal is a Field Portrayal, it might
do this by storing this status and later, when the object is being drawn, calling the
setSelected(...)
method on an
appropriate Simple Portrayal prior to having the Simple Portrayal draw the object. Or it might store the selected
state in the Object somewhere or in the Simple Portrayal.
Notice what’s missing:
drawing
. The sim.portrayal.Portrayal interface doesn’t define any method for
drawing objects or fields: this is entirely up to the particular mechanism used by the drawing facility (for
example, AWT/Java2D versus Java3D). These and other details are handled by subclasses of Portrayal. In
the 2D case, drawing is handled by the Interface sim.portrayal.Portrayal2D, which extends Portrayal. It adds
the single method:
sim.portrayal.Portrayal2D Methods
public void draw(Object object, Graphics2D graphics, DrawInfo2D info)
Draws the given Object according to the arguments in the provided DrawInfo2D.
DrawInfo2D describes where to draw objects and how large, and also the clip rectangle and various other
information. It’s described next.
9.2.2 DrawInfo2D
192

clip.width
clip.height
draw.width
draw.height
draw.x,
draw.y
clip.x,
clip.y
Figure 9.2 The Clip and Draw Rectangles, and their re-
lationship to an object being drawn. Recall that in Java
graphics, 0, 0 is the top-left corner of the environment
and Y increases as you go down. The object is scaled
to the width and height of the Draw rectangle and cen-
tered at its origin. If the object doesn’t overlap the Clip
rectangle, it need not be drawn at all.
When a Portrayal is told to draw itself, it’s passed a
sim.portrayal.DrawInfo2D object which details the where and
how to do the drawing. This object contains several pieces
of information:
•
The
draw rectangle
: fields are supposed to scale them-
selves to fit within bounds of this rectangle. Individual
objects are supposed to center themselves at the the ori-
gin of the rectangle, and be drawn with the assumption
that the width and height of the rectangle (in pixels)
represent one unit of width and height in the model.
Typically objects should be drawn roughly one unit
high and one unit wide. The Draw rectangle is also
used for hit-testing to scale objects appropriately.
•
The
clip rectangle
: this rectangle specifies the clip region of the Display (the portion of the field which
is visible to the user). If an object does not fall within the clip rectangle, there’s no need to draw it at all:
in fact, Field Portrayals may omit sending drawing requests to objects that they know fall outside the
clip. The Clip rectangle is also used for hit-testing: it specifies the hit region. If an object overlaps this
region, it is considered to be hit.
•
Whether or not the object has been
selected
and should draw itself appropriately. This is a temporary
setting.
•
Whether or not the object should be drawn
precisely
, that is, using double-floating-point resolution
Java2D primitives instead of (often faster) AWT integer primitives. This will be set when the object is
being drawn to a high-quality PDF file for example. It is also set if the Display2D which created this
DrawInfo2D is being forced to draw precisely (via Display2D.setPrecise(...)).
• The FieldPortrayal2D which is being asked to draw objects.
•
The
location
of the object in the FieldPortrayal. This is set by the Field Portrayal before the DrawInfo2D
is sent to the SimplePortrayal, and FieldPortrayals are free to set this or not: it’s useful to some Field
Portrayals but not others. Furthermore, the object may not necessarily be the actual location object (for
example, it might be a sim.util.MutableDouble2D when the actual location is a sim.util.Double2D).
• The GUIState.
These six variables are publicly accessible:
public FieldPortrayal2D fieldPortrayal;
public Rectangle2D.Double draw;
public Rectangle2D.Double clip;
public boolean selected;
public boolean precise;
public Object location;
public GUIState gui;
What’s the point of DrawInfo2D?
DrawInfo2D basically stores graphics context information (scaling,
translating, clipping). You might be asking yourself: why do this when there’s a perfectly good graphics
context system in the form of Graphics2D’s clip region and affine transforms? There are several reasons.
First, DrawInfo2D is somewhat faster: because it doesn’t allow rotation, we don’t have to repeatedly apply,
then remove, affine transform matrices. Second, and more importantly, Graphics2D’s affine transform
mechanism scales everything: font sizes, line thicknesses, etc., when one zooms in. Very often this is not what
193

we want. By using DrawInfo2D we can choose to scale line thickness (for example) if we wish. With affine
transforms we have no choice. Third, DrawInfo2D is much simpler to understand. It’s probably not reasonable
to ask simulation developers to perform rigorous affine transformations and resets on Java’s graphics library.
Fourth, if you want to use AWT instead of Java2D (it’s often much faster), affine transforms aren’t an option
in some cases.
Beyond the variables above, DrawInfo2D is mostly constructors:
sim.portrayal.DrawInfo2D Constructor Methods
public DrawInfo2D(GUIState gui, FieldPortrayal fieldPortrayal, RectangularShape draw, RectangularShape clip)
Builds a DrawInfo2D from the given draw and clip rectangles. precise and selected are both set to false and
location is set to null.
public DrawInfo2D(DrawInfo2D other, double translateX, double translateY)
Builds a DrawInfo2D with its draw and clip rectangles translated by a certain factor from another DrawInfo2D.
precise is copied from the other, but selected is set to false and location is set to null.
public DrawInfo2D(DrawInfo2D other)
Builds a DrawInfo2D with its draw and clip rectangles copied from another DrawInfo2D. precise is copied from
the other, but selected is set to false and location is set to null.
There is only one relevant method:
sim.portrayal.DrawInfo2D Methods
public String toString()
Prints the DrawInfo2D to a string in a pleasing fashion.
The primary reason you might need to create a DrawInfo2D is for custom hit-testing on fields. If you
need to create a DrawInfo2D object for this reason, don’t make one from scratch: let Display2D do it for you:
sim.portrayal.Display2D Methods
public DrawInfo2D getDrawInfo2D(FieldPortrayal2D portrayal, Rectangle2D clip)
Produces a DrawInfo2D suitable for hit-testing. The hit-test region is provided in clip. The Draw rectangle is set to
the bounds of the entire Field Portrayal.
public DrawInfo2D getDrawInfo2D(FieldPortrayal2D portrayal, Point2D point)
Produces a DrawInfo2D suitable for hit-testing. The hit-test region is a single point as provided. The Draw
rectangle is set to the bounds of the entire Field Portrayal.
9.2.3 Location Wrappers
All four methods defined in sim.portrayal.Portrayal take
location wrappers
as arguments. A Location Wrapper
(sim.portrayal.LocationWrapper) is a simple tuple which stores three things:
• An object in the model
• The location of the object in a field
• The field portrayal for the field
194

Where’s the field?
You can get the field by querying the field portrayal.
LocationWrappers are used in all sorts of places
where one needs to know not only an Object but
where it is to be found. FieldPortrayals produce Lo-
cationWrappers for all sorts of things: and Inspectors are built using LocationWrappers. Note that these
elements may change within a given LocationWrapper as the objects move about the field. The nature of this
depends on the field in question. In some fields (such as sim.field.SparseGrid2D, objects move about, and so
the location will change but the object will stay constant for that LocationWrapper. For other fields (such as
sim.field.IntGrid2D, the location stays constant but the value of the location (returned as the “object”) changes
over time.
The constructor for a LocationWrapper is straightforward:
sim.portrayal.LocationWrapper Constructor Methods
LocationWrapper(Object object, Object location, FieldPortrayal fieldPortrayal)
Produces a LocationWrapper with the given object, its location in a field, and the field portrayal for that field.
This LocationWrapper handes the default case. However this constructor is really pro-forma: almost all
LocationWrappers are custom subclasses: rarely if ever is the default used in practice.
The methods are also quite simple:
sim.portrayal.LocationWrapper Methods
getObject()
Returns the current object associated with this LocationWrapper. In LocationWrappers generated by certain Field
Portrayals, this may change over time.
getLocation()
Returns the current location of the object associated with this LocationWrapper. In LocationWrappers generated
by certain Field Portrayals, this may change over time.
getLocationName()
Returns a simple name for the location of the object returned by getLocation().
getFieldPortrayal()
Returns the field portrayal associated with this LocationWrapper.
Again the default implementations of these methods are straightforward, but custom subclasses do many
variations on them according to the needs of their particular Field Portrayal.
9.2.4 Field Portrayals
All 2D and 3D Field Portrayals are subclasses of sim.portrayal.FieldPortrayal. The primary job of a Field
Portrayal is to draw and otherwise manipulate a specific field. Thus a Field Portrayal acts as a kind of
go-between for a 2D or 3D Display to work with an underlying field in your model.
To use a Field Portrayal, you need to do at least two things:
• Set the Field Portrayal’s field
• Attach the Field to one or more Displays (usually just one).
Attaching the Field Portrayal to a Display was discussed earlier (page 182 of Section 9.1). To set the field,
you simply call setField(...), as shown below.
You can also specify that the field is
immutable
, meaning that the FieldPortrayal should expect it never
to change. This is useful for certain “fast” Field Portrayals to buffer up a display to draw faster without
having to query the field over and over again.
195

Last, even if a FieldPortrayal is declared immutable, you can still force it to requery its field next time
around, by setting the “dirty” flag with
setDirtyField(...)
. This flag is later cleared. This is done sometimes by
the FieldPortrayals themselves when appropriate (for example
setField(...)
sets the flag), but you can also
use this to create a FieldPortrayal which usually doesn’t update the flag except very rarely when occasional
changes are made to the field. In this latter case, it’s helpful that the “dirty” flag getter and setter methods
are synchronized.
sim.portrayal.FieldPortrayal Methods
public void setField(Object field)
Sets the FieldPortrayal’s field. Also sets the “dirty” flag to true.
public Object getField()
Returns the FieldPortrayal’s field.
public void setImmutableField(boolean val)
Makes the FieldPortrayal assume the field is immutable (or not).
public boolean isImmutableField()
Returns whether the FieldPortrayal assumes the field is immutable.
public synchronized void setDirtyField(boolean val)
Makes the FieldPortrayal dirty (or not).
public synchronized boolean isDirtyFlag()
Returns whether the FieldPortrayal is dirty.
Many Field Portrayals rely on
simple portrayals
, discussed in Section 9.3, to actually portray the indi-
vidual objects in the field. These Field Portrayals take advantage of a facility in sim.portrayal.FieldPortrayal
by which one can register Simple Portrayals and associate them with objects in the field: when told to (say)
draw an object, the Field Portrayal looks up the appropriate registered Simple Portrayal, then asks it to do
the task.
This process is highly flexible: you can register any Simple Portrayal you like to draw the object in any
way appropriate. But it can also be slow, as it requires looking up the proper Simple Portrayal for every object
being drawn. An alternative is to use a
“fast” Field Portrayal
, usually used for drawing grids of objects or
values, which eschews Simple Portrayals entirely and just draws the grid as a bunch of rectangles of different
colors. In this case, rather than provide Simple Portrayals, you provide a
Color Map
(sim.util.gui.ColorMap,
described in Section 12.1.1) which maps values to colors.
You can register Simple Portrayals to be associated with individual objects, with Java Classes of objects,
with all objects, and so on. Here’s how a Field Portrayal figures out what Simple Portrayal to use for a given
object:
1. If there is a portrayalForAll, use it.
2. Else if the object is null:
(a) If there is a portrayalForNull registered, use it.
(b)
Else if a portrayal is
registered for null as an object
, use it (this is somewhat silly — use portray-
alForNull).
(c) Else use the FieldPortrayal’s default portrayal for null.
3. Else (the object is non-null):
(a) If the object is itself a Portrayal, use the object itself.
(b) Else if there is a portrayalForNonNull registered, use it.
196

(c) Else if a portrayal is registered for the object, use it.
(d) Else if a portrayal is registered for the object’s Java Class, use it.
(e) Else if there is a portrayalForRemainder, use it.
(f) Else use the FieldPortrayal’s default portrayal for non-null objects.
The default portrayals for null and non-null objects are defined in abstract methods by subclasses of
FieldPortrayal.
FieldPortrayal does this lookup with a method called
getPortrayalForObject(...)
. This method, plus the
various methods for registering Simple Portrayals, are:
sim.portrayal.FieldPortrayal Methods
public Portrayal getPortrayalForObject(Object obj)
Returns the Simple Portrayal registered for the given object. This runs through multiple checks to determine what
Simple Portrayal to use: see the text above for an explanation as to how the method operates and what checks it
uses.
public void setPortrayalForAll(Portrayal portrayal)
Sets the “portrayalForAll” of the Field Portrayal.
public Portrayal getPortrayalForAll()
Returns the “portrayalForAll” of the Field Portrayal, or null if not set.
public void setPortrayalForNull(Portrayal portrayal)
Sets the “portrayalForNull” of the Field Portrayal.
public Portrayal getPortrayalForNull()
Returns the “portrayalForNull” of the Field Portrayal, or null if not set.
public void setPortrayalForNonNull(Portrayal portrayal)
Sets the “portrayalForNonNull” of the Field Portrayal.
public Portrayal getPortrayalForNonNull()
Returns the “portrayalForNonNull” of the Field Portrayal, or null if not set.
public void setPortrayalForRemainder(Portrayal portrayal)
Sets the “portrayalForRemainder” of the Field Portrayal.
public Portrayal getPortrayalForRemainder()
Returns the “portrayalForRemainder” of the Field Portrayal, or null if not set.
public void setPortrayalForObject(Object obj, Portrayal portrayal)
Registers the portrayal for the given Object.
public void setPortrayalForClass(Class cls, Portrayal portrayal)
Registers the portrayal all Objects of a given class. The Object’s class must be exactly this class: subclasses will not
trigger this portrayal.
public Portrayal getDefaultNullPortrayal()
Returns the “default portrayal for null”: by default this method simply calls getDefaultPortrayal().
public abstract Portrayal getDefaultPortrayal()
Returns the “default portrayal for non-null objects”. Field Portrayals are required to implement this method to
provide at least some fallback Simple Portrayal.
FieldPortrayal implements all the methods in Portrayal discussed above (
getName(...)
,
getStatus(...)
,
getInspector(...)
,
setSelected(...)
), implemented by calling
getPortrayalForObject(...)
to extract the Simple Por-
trayal, then calling the equivalent-named method on the Simple Portrayal. “Fast” Field Portrayals override
197

these methods to handle things themselves. Field Portrayals also have one additional convenience version
of setSelected(...), which selects a whole Bag of objects at once:
sim.portrayal.FieldPortrayal Methods
setSelected(Bag locationWrappers, boolean selected)
Selects (or deselects) all object found in the LocationWrappers in the provided Bag.
.
9.2.5 2D Field Portrayals
2D Field Portrayals have a variety of standard methods for handling 2D issues. To begin, Field Portrayals
implement the standard
draw(...)
method, except that the object passed in is ignored (in fact Display2D passes
in the field itself, but don’t rely on that). Field Portrayals also implement a method called
hitObjects(...)
which places into a Bag various LocationWrappers for all objects in the Field which were hit by the Clip
rectangle of a given DrawInfo2D. This method is used by the Display2D to gather selected or inspected
objects.
These two methods often share nearly identical code at the FieldPortrayal level. As a result the de-
fault implementation of these two methods call a single method called
hitOrDraw(...)
: the
hitObjects(...)
version passes in null as the Graphics2D. Quite a lot of FieldPortrayals in MASON simply implement the
hitOrDraw(...) method only.
sim.portrayal.FieldPortrayal2D Methods
public void draw(Object object, Graphics2D graphics, DrawInfo2D info)
Draws the underlying Field. Note that object is ignored (Display2D presently passes in the Field but could as well
pass in null). The default implementation simply calls hitOrDraw(...).
public void hitObjects(DrawInfo2D range, Bag putInHere)
Places into the provided Bag all objects hit by the Clip rectangle of the given DrawInfo2D. The default implemen-
tation simply calls hitOrDraw(...).
protected void hitOrDraw(Graphics2D graphics, DrawInfo2D info, Bag putInHere)
Either draws the underlying field or places into the Bag all objects hit by the clip rectangle of the given DrawInfo2D.
If graphics is null, then performs the hit-testing function: else performs the drawing function.
Field Portrayals are also
scaled
in the X and Y dimensions to fit within the expected region of the
Display2D when the user zooms in and out. Sometimes it’s helpful to know what the current scaling is:
sim.portrayal.FieldPortrayal2D Methods
public Double2D getScale(DrawInfo2D fieldPortrayalInfo)
Returns, as a Double2D, the width and height of a 1
×
1 unit in the Field Portrayal as specified by the given
DrawInfo2D. The default implementation throws a RuntimeException: but overriden versions will return a proper
value.
Why have methods for location? Why not just query the field?
Because certain fields may not have locations for objects, and
thus no “getLocation” method. Notably, Network doesn’t have
“locations” for its objects or edges.
2D Field Portrayals also have a large collection of
utility methods for translating between model and
screen coordinates. To use them it’s useful to distin-
guish between three different terms, which can be a
bit confusing:
• The object is the object in the Field. Objects can be anything.
198

•
The
location
of the object is where it’s located in the Field. Locations can be any kind of object, as
appropriate to the Field. Some fields have no “location” per se of objects.
•
The
position
of the object is where it’s located on-screen. Positions are instances of
java.awt.geom.Point2D.Double. Some fields may have no “position” per se of objects.
sim.portrayal.FieldPortrayal2D Methods
public void setObjectPosition(Object object, Point2D.Double position, DrawInfo2D fieldPortrayalInfo)
Attempts to move the object to a new location in the Field to reflect a new position as provided. The default
implementation does nothing.
public Point2D.Double getObjectPosition(Object object, DrawInfo2D fieldPortrayalInfo)
Returns the position of the given object, given a DrawInfo2D currently appropriate for the Field Portrayal as a
whole. Returns null if the object does not exist or has no location which corresponds to a position.
public Point2D.Double getRelativeObjectPosition(Object location, Object otherObjectLocation, DrawInfo2D otherObjectInfo)
Returns the position of an object on-screen, using another object’s location and the DrawInfo2D set up
for that second object to draw itself. This is used in unusual cases when there is no DrawInfo2D available for the
field as a whole.
public Object getObjectLocation(Object object, GUIState state)
Returns the location of the Object in the field, or null if this is not appropriate for the field or if the object does not
exist. The default implementation simply returns null.
public Object getPositionLocation(Point2D.Double position, DrawInfo2D fieldPortrayalInfo)
Returns the position on-screen of a given location in the field, given a DrawInfo2D currently appropriate for the
Field Portrayal as a whole. If locations are not appropriate for the field, returns null. The default implementation
simply returns null.
public Point2D.Double getLocationPosition(Object location, DrawInfo2D fieldPortrayalInfo)
Returns the location in the field corresponding to a position on-screen, given a DrawInfo2D currently appropriate
for the Field Portrayal as a whole, If locations are not appropriate for the field, returns null. The default
implementation simply returns null.
Some “fast” Field Portrayals draw grids of rectangles. There are two ways this can be done:
• Draw each rectangle separately.
•
Create an image the size of the grid. Poke pixels into the image, one per rectangle. Then stretch the
image to fit in the given space. This is known as the buffer method.
In some operating systems (notably MacOS X), the second approach is much faster. As such, these “fast”
Field Portrayals have the option of doing either, or of using the “default” form chosen by MASON appropriate
to the operating system being run. The three possibilities, defined as variables in FieldPortrayal2D, are:
public static final int DEFAULT;
public static final int USE BUFFER;
public static final int DONT USE BUFFER;
sim.portrayal.FieldPortrayal2D Methods
public void setBuffering(int val)
Sets the grid drawing approach to one of the three values above.
public int getBuffering()
Returns the current drawing approach, one of the three above.
199

9.2.6 Standard 2D Field Portrayals
MASON provides at one standard Field Portrayal for each of its fields: and special standard Field Portrayals
for hexagonal representations of grid fields. They are:
9.2.6.1 Field Portrayals for Object Grids
sim.portrayal.grid.ObjectGridPortrayal2D portrays fields of the form sim.field.grid.ObjectGrid2D. ObjectGridPor-
trayal2D generates wrappers by fixing the Object but allowing it to change location. If the object has moved,
the wrapper will look nearby (no more than 3 units in any direction) to find the new location, and report
this new location. If the object has moved further than this, it’s too expensive to track and the wrapper will
simply report that the object’s location is “unknown”.
sim.portrayal.grid.ObjectGridPortrayal2D Methods
public LocationWrapper getWrapper(Object object, Int2D location)
Produces a wrapper which allows the object to change but which loses the location of the object (it becomes
“unknown”) if it’s moved more than 3 grid cells away at any one time.
sim.portrayal.grid.HexaObjectGridPortrayal2D also portrays fields of the form sim.field.grid.ObjectGrid2D
under the assumption that they have been laid out as hexagonal grids. It uses the same wrapper facility as
ObjectGridPortrayal2D.
ObjectGridPortrayal2D (but not HexaObjectGridPortrayal2D) can also overlay its drawn object with
gridlines with a border.
sim.portrayal.grid.ObjectGridPortrayal2D Methods
public void setGridLines(boolean on)
Turns grid lines on or off. By default the grid is off.
public void setGridColor(Color val)
Sets the grid line color. By default the grid is blue.
public void setGridModulus(int val)
Sets the line grid modulus. This is the minimum number of grid cells skipped before the next grid line is drawn.
By default the modulus is 10.
public void setGridMinSpacing(double val)
Sets the grid min spacing. This is the minimum number of pixels skipped before another grid line is drawn. The
grid modulus is repeatedly doubled until the grid spacing equals or exceeds the minimum spacing. The purpose
of this is to keep very zoomed-out from being overwhelmed by grid lines. By default the min spacing is 2.0.
public void setGridLineFraction(double val)
Sets the grid line fraction. This is the width of a stroked line as a fraction of the width (or height) of a grid cell.
Grid lines are drawn centered on the borders between cells. By default the fraction is 1/8.0.
public void setGridLineMinMaxWidth(double min, double max)
Sets the minimum and maximum width, in pixels, of a grid line. This overrides setGridLineFraction(...). By
default, the minimum is 1.0 and the maximum is positive infinity.
public void setBorder(boolean on)
Turns border lines on or off. By default the border is off.
public void setBorderColor(Color val)
Sets the border color. By default the border is red.
200

public void setBorderLineFraction(double val)
Sets the border line fraction. This is the width of a stroked line as a fraction of the width (or height) of a grid cell.
Grid lines are drawn centered on the borders around the grid. Note that if the grid is being drawn clipped (see
Display2D.setClipping(...)), then only half of the width of this line will be visible (the half that lies within the grid
region). By default the fraction is 1/8.0.
public void setBorderLineMinMaxWidth(double min, double max)
Sets the minimum and maximum width, in pixels, of a border. This overrides setBorderLineFraction(...). By
default, the minimum is 1.0 and the maximum is positive infinity.
9.2.6.2 Field Portrayals for Sparse Grids
sim.portrayal.grid.SparseGridPortrayal2D portrays fields of the form sim.field.grid.SparseGrid2D. Such grids allow
Objects to pile up at the same location. To draw Objects in this situation requires a
draw policy
: a stipulation
of which Objects should be drawn on top of which other Objects, and which to draw at all.
You can use the default draw policy (arbitrary ordering of Objects) or you can create your own. To do
this, you’ll need to implement a sim.portrayal.grid.DrawPlicy, which contains a single method:
sim.portrayal.DrawPolicy Methods
public boolean objectToDraw(Bag fromHere, Bag addToHere)
Potential objects to draw are provided in the bag fromHere. Places into the Bag addToHere those objects which
should be drawn, and in the order they should be drawn, and returns true. Alternatively if all objects from
fromHere are to be used in addToHere and in the given order, nothing is added to addHere and false is returned (more
efficient).
SparseGridPortrayal2D also makes its own LocationWrappers: in this case, the Object stays fixed but its
location may change. Note that the location isn’t provided in the method, as SparseGrid2D can look it up
efficiently. Unlike ObjectGridPortrayal2D, these LocationWrappers won’t lose track of an object unless it has
actually left the field.
sim.portrayal.grid.SparseGrid2D Methods
public LocationWrapper getWrapper(Object object)
Produces a wrapper which allows the location to change but which fixes the object.
public void setDrawPolicy(DrawPolicy policy)
Sets the draw policy of the field portrayal.
public DrawPolicy getDrawPolicy()
Returns the draw policy of the field portrayal.
sim.portrayal.grid.HexaSparseGridPortrayal2D also portrays fields of the form sim.field.grid.SparseGrid2D
under the assumption that they have been laid out as hexagonal grids. It uses the same wrapper facility and
draw policy mechanism as SparseGridPortrayal2D.
Like ObjectGridPortrayal2D, SparseGridPortrayal2D (but not HexaSparseGridPortrayal2D) can also
overlay its drawn object with gridlines with a border. See Section 9.2.6.1 for the relevant methods.
9.2.6.3 Field Portrayals for Grids of Bags of Objects
sim.portrayal.grid.DenseGridPortrayal2D portrays fields of the form sim.field.grid.DenseGrid2D. Just as in SparseG-
ridPortrayal2D, these grids allow Objects to pile up at the same location, and so require a draw policy. But
201

DenseGridPortrayal2D’s LocationWrappers aren’t like those in SparseGridPortrayal2D: they’re instead
exactly like those in ObjectGridPortrayal2D, and so can’t track objects if they’ve moved too far away.
sim.portrayal.grid.DenseGrid2D Methods
public LocationWrapper getWrapper(Object object, Int2D location)
Produces a wrapper which allows the object to change but which loses the location of the object (it becomes
“unknown”) if it’s moved more than 3 grid cells away at any one time.
public void setDrawPolicy(DrawPolicy policy)
Sets the draw policy of the field portrayal.
public DrawPolicy getDrawPolicy()
Returns the draw policy of the field portrayal.
sim.portrayal.grid.HexaDenseGridPortrayal2D also portrays fields of the form sim.field.grid.DenseGrid2D
under the assumption that they have been laid out as hexagonal grids. It uses the same wrapper facility and
draw policy mechanism as DenseGridPortrayal2D.
Like ObjectGridPortrayal2D, DenseGridPortrayal2D (but not HexaDenseGridPortrayal2D) can also
overlay its drawn object with gridlines with a border. See Section 9.2.6.1 for the relevant methods.
9.2.6.4 Field Portrayals for Grids of Numbers
sim.portrayal.grid.ValueGridPortrayal2D portrays fields of the form sim.field.grid.IntGrid2D and
sim.field.grid.DoubleGrid2D. You can use various kinds of SimplePortrayals with this class, but the
default portrayal (which is an instance of sim.portrayal.simple.ValuePortrayal2D) works fine and draws each
grid cell with a color corresponding to the value in the cell. You specify this value with a
color map
(a class
discussed later in Section 12.1.1), which maps colors to values. This map can be specified with the method
setMap(...).
ValueGridPortrayal2D also generates custom LocationWrappers, where its “objects” are actually numer-
ical values. Unlike other LocationWrappers, these do not change location: but they change “object” (the
value at that location) as time passes.
Last but not least, the ValueGridPortrayal2D portrayal must give a name to the numbers it’s displaying
(for purposes of inspection or tooltips): for example “Temperature” or “Population Density”.
Relevant methods:
sim.portrayal.grid.ValueGridPortrayal2D Methods
public LocationWrapper getWrapper(double value, Int2D location)
Produces a wrapper which allows the value to change (it’s the “object”) but fixes the location.
public void setMap(ColorMap map)
Sets the color map used by the default simple portrayal (a ValuePortrayal2D).
public ColorMap getMap()
Returns the color map used by the default simple portrayal (a ValuePortrayal2D).
public void setValueName(String name)
Sets the name used to describe the values in the grid.
public String getValueName()
Returns the name used to describe the values in the grid.
ValueGridPortrayal2D also has a special constructor which sets the value name:
sim.portrayal.grid.ValueGridPortrayal2D Constructor Methods
202

public ValueGridPortrayal2D(String valueName)
Constructs the ValueGridPortrayal2D, setting the name used to describe the values in the grid.
When the user attempts to change the value in the grid, via an Inspector or some other GUI mechanism,
this attempt is routed through a special method called
newValue(...)
which allows you to constrain what
values the user can set. The default constraints the values to within those permitted by the ColorMap, which
is usually a good choice. But you can override it to do anything you like:
sim.portrayal.simple.ValueGridPortrayal2D Methods
public double newValue(int x, int y, double val)
Returns a revised version of the proposed value, enabling you to constrain how the user changes values in the
grid via an inspector or other GUI tool.
For more information on this procedure, see Section 10.6.6.
Why doesn’t HexaValueGridPortrayal2D use a SimplePortrayal?
Because it’s just unacceptably slow. Drawing and computing
hexagons is slow enough. Calling forth a subsidiary object to
do it for you is slower still.
Important Note: Hexagonal Fields
There is also a
Hexagonal version of ValueGridPortrayal2D called
sim.portrayal.grid.HexaValueGridPortrayal2D. This field
portrayal shares more in common with “fast” Field
Portrayals: it does not use a SimplePortrayal. Instead
it simply draws its values as hexagons using the given ColorMap for color. Note that there is still a “fast”
version of this portrayal! It’s called sim.portrayal.grid.FastHexaValueGridPortrayal2D, and it’s fast (indeed much
faster) because instead of drawing hexagons, it draws rectangles organized like bricks: this allows it to pull
off the same image-stretching tricks discussed later in Section 9.2.7.
Like ObjectGridPortrayal2D, ValueGridPortrayal2D (but not HexaValueGridPortrayal2D) can also over-
lay its drawn object with gridlines with a border. See Section 9.2.6.1 for the relevant methods.
9.2.6.5 Field Portrayals for Continuous Space
sim.portrayal.continuous.ContinuousPortrayal2D portrays fields of the form sim.field.continuous.Continuous2D.
The ContinuousPortrayal2D class is similar in many ways to SparseGridPortrayal2D: objects may occupy the
same location, and the LocationWrappers can track an object as it changes location (and look up its location
efficiently). However ContinuousPortrayal2D does not use a DrawPolicy, unlike SparseGridPortrayal2D.
Objects in continuous space, unlike objects in grids, can wrap around if the field is considered to be
toroidal. Thus ContinuousPortrayal2D has the option of displaying an overlapping object on both sides in
which it overlaps to create the illusion of wrapping around in a toroidal fashion.
It’s also not quite clear where the boundary is in a continuous space, particularly if the Display2D’s
clipping has been turned off. So ContinuousPortrayal2D has the option of drawing a border around the
boundary of the field. ContinuousPortrayal2D also can draw the
axes
marking the origin of the space. Note
that these axes do not go through the origin of the space, but rather through the midpoint of the width and
height of the field.
sim.portrayal.continuous.ContinuousPortrayal2D Methods
public void setDisplayingToroidally(boolean val)
Causes the portrayal to display wrap-around objects on both sides (or if in a corner, potentially four times), or
clears this feature.
public boolean isDisplayingToroidally()
Returns whether or not the portrayal is displaying objects toroidally.
public LocationWrapper getWrapper(Object obj)
Produces a wrapper which allows the location to change but which fixes the object.
203

public void setAxes(boolean on)
Turns axes on or off. Axes are drawn midway through the field (even though that is NOT the (0,0) location). By
default the axes are off.
public void setAxesColor(Color val)
Sets the axis line color. By default the color is blue.
public void setAxesLineFraction(double val)
Sets the axis line fraction. This is the width of a stroked line as a fraction of the width (or height) of a unit in the
continuous space. By default the fraction is 1/8.0.
public void setAxesLineMinMaxWidth(double min, double max)
Sets the minimum and maximum width, in pixels, of an axis. This overrides setAxesLineFraction(...). By default,
the minimum is 1.0 and the maximum is positive infinity.
public void setBorder(boolean on)
Turns border lines on or off. By default the border is off.
public void setBorderColor(Color val)
Sets the border color. By default the border is red.
public void setBorderLineFraction(double val)
Sets the border line fraction. This is the width of a stroked line as a fraction of the width (or height) of a unit in the
continuous space. Note that if the field is being drawn clipped (see Display2D.setClipping(...)), then only half of
the width of this line will be visible (the half that lies within the field region). By default the fraction is 1/8.0.
public void setBorderLineMinMaxWidth(double min, double max)
Sets the minimum and maximum width, in pixels, of a border. This overrides setBorderLineFraction(...). By
default, the minimum is 1.0 and the maximum is positive infinity.
In a 2 x 2 grid
In 2 x 2
continuous space
Figure 9.3 Centers of objects at
h
0, 0
i
in a grid and in continuous space.
A Note on Mixing Continuous and Grid Space
In an
n×m
continuous
space, an object at
h
0, 0
i
is drawn so that its center lies on the origin of the
bounding rectangle of the space. But in a grid, an object at
h
0, 0
i
is centered
on the first grid square. This is a different location, as shown in the Figure
at right.
When you overlap continuous and grid field portrayals, you’ll want to
be mindful of this. You probably will want to translate one or the other so
that these two locations line up. The easiest way to do this is to translate the
continuous portrayal by
1
2n
and
1
2m
when it’s attached to the Display2D (see
Section 9.1, page 182).
9.2.6.6 Field Portrayals for Visualizing 3D Grids or Continuous Space in 2D
MASON provides limited support for projecting 3D fields into 2D space for purposes of displaying them
with 2D portrayals. In this case, the field is projected along the Z dimension (or “length”) of the field. Objects
whose Z value is lower appear behind objects whose Z value is higher. This configuration makes it easy, for
example, display fields which are meant to describe objects at various heights off of the ground, for example:
airplanes, with higher altitude, appear in front of cars, which have lower altitude.
The field portrayals in question are:
3D Field Portrayal Works More or Less Like Portrays
ObjectGrid3DPortrayal2D ObjectGridPortrayal2D ObjectGrid3D
SparseGrid3DPortrayal2D SparseGridPortrayal2D SparseGrid3D
DenseGrid3DPortrayal2D DenseGridPortrayal2D DenseGrid3D
Continuous3DPortrayal2D ContinuousPortrayal2D Continuous3D
204

Note that in all three portrayals, the method
getPositionLocation(...)
, which translates positions on-screen to
locations in the field, returns a location with a Z-value of 0.
These portrayals come with a few gotchas:
Continuous3DPortrayal2D No gotchas.
SparseGrid3DPortrayal2D
Just like SparseGridPortrayal2D, this class can be provided an optional
DrawPolicy.
The Z-ordering of objects still is the primary sorting of the objects: the DrawPolicy will only
specify the relative ordering of objects found at exactly the same location.
DenseGrid3DPortrayal2D
Just like DenseGridPortrayal2D, this class can be provided an optional
DrawPolicy.
The Z-ordering of objects still is the primary sorting of the objects: the DrawPolicy will only spec-
ify the relative ordering of objects found at exactly the same location. Also, like DenseGridPortrayal2D, empty
or null cells are always completely ignored. It’d be pretty unusual to be using DenseGrid3DPortrayal2D in
general, but there you have it.
ObjectGrid3DPortrayal2D
This class works very similarly to ObjectGirdPortrayal2D, except that it has
the option of completely ignoring empty (null) cells (and ignoring them is
turned on by default
). This is
particularly important in 3D because it’s highly likely that you’ll have a lot of null cells stacked up on top of
non-null cells. By “ignore” we mean that the cells are not drawn — the simple portrayal is never fetched at
all — and they are not hit-tested in any way: you cannot inspect the cells. This default is changed with the
following methods:
sim.portrayal.grid.ObjectGrid3DPortrayal2D Methods
public void setIgnoresEmpty(boolean val)
Sets whether empty (null) cells are completely ignored for hit-testing and drawing. By default this is true.
public boolean getIgnoresEmpty()
Returns whether empty (null) cells are completely ignored for hit-testing and drawing. By default this is true.
9.2.7 Fast Field Portrayals
For many of the grid Field Portrayals, there is often a
“fast” Field Portrayal
which does the same thing but
much faster. The trade-off is flexibility: a “fast” Field Portrayal doesn’t draw objects using a SimplePortrayal,
but rather just draws them as a grid of colored rectangles. The color is determined using a
Color Map
(discussed in Section 12.1.1), a basic object which maps values to colors.
Fast Field Portrayals also take advantage of FieldPortrayal’s
immutable field
feature (Section 9.2.4):
instead of re-querying the field, they may, if it is helpful, simply re-draw the same thing over and over again.
If your field changes very slowly, you can keep it immutable usually but force a redraw occasionally with a
well-timed setDirtyField(true).
Most Fast Field Portrayals draw their grid of rectangles either by drawing separate rectangles one by one,
or by poking pixels in an image, then stretching the image to fill the region (each pixel thus stretches into
a rectangle). Which technique is faster depends on the operating system: on OS X, for example, it’s much
faster to poke pixels in an image. At the very end of Section 9.2.5 (2D Field Portrayals) we discussed the
setBuffering(...)
and
getBuffering(...)
methods, which determine what technique is used (or if MASON is free
to pick one on its own appropriate to the operating system).
The most common Fast Field Portrayal is sim.display.grid.FastValueGridPortrayal2D, which draws grids of
numbers as colored rectangles.
sim.portrayal.grid.FastValueGridPortrayal2D Constructor Methods
205

public FastValueGridPortrayal2D(String valueName, boolean immutableField)
Constructs the FastValueGridPortrayal2D, setting the name used to describe the values in the grid, and whether
it’s immutable.
public FastValueGridPortrayal2D(String valueName)
Constructs the FastValueGridPortrayal2D, setting the name used to describe the values in the grid. The field is
assumed to not be immutable.
public FastValueGridPortrayal2D(boolean immutable)
Constructs the FastValueGridPortrayal2D, using a default name to describe the values in the grid, and and
specifying whether it’s immutable.
public FastValueGridPortrayal2D()
Constructs the FastValueGridPortrayal2D, using a default name to describe the values in the grid. The field is
assumed to not be immutable.
FastValueGridPortrayal2D shares the same methods with ValueGridPortrayal2D for setting the Color
Map:
sim.portrayal.grid.FastValueGridPortrayal2D Methods
public void setMap(ColorMap map)
Sets the color map used by the default simple portrayal (a ValuePortrayal2D).
public ColorMap getMap()
Returns the color map used by the default simple portrayal (a ValuePortrayal2D).
There is also a hexagonal version, sim.portrayal.grid.HexaFastValueGridPortrayal2D (try saying that three
times fast!). It has exactly the same constructors and issues as FastValueGridPortrayal2D. It draws values as
rectangles rather than as hexagons.
Like ObjectGridPortrayal2D, FastValueGridPortrayal2D (but not HexaFastValueGridPortrayal2D) can
also overlay its drawn object with gridlines with a border. See Section 9.2.6.1 for the relevant methods.
Another Fast Field Portrayal is sim.portrayal.grid.FastObjectGridPortrayal2D. This class represents Objects
in the ObjectGrid2D as colored rectangles. FastObjectGridPortrayal2D is quite unusual because it uses
another “fast” FieldPortrayal (specifically FastValueGridPortrayal2D) to actually handle its drawing. This
class, like FastValueGridPortrayal2D, allows you to overlay gridlines.
Drawing works roughly like this. First, FastObjectGridPortrayal2D translates objects in the ObjectGridPor-
trayal into numbers. These numbers are then stored in a private DoubleGrid2D. FastObjectGridPortrayal2D
then calls on its own private FastValueGridPortrayal2D to draw this DoubleGrid2D.
In order to be converted into numbers, the Objects in the ObjectGrid2D must be either instances of
java.util.Number or they must implement the sim.util.Valuable interface (see Section 3.5). If they’re neither
Valuable nor Numbers, the Objects are assumed to be 1.0, unless they are null, in which they are assumed to
be 0.0.
Alternatively, you can override the following method to convert the Objects as you see fit:
sim.portrayal.grid.FastObjectGridPortrayal2D Methods
public double doubleValue(Object obj)
Returns the double value associated with the given object in the field. The default implementation returns the
number value if the Object is a Number or is sim.util.Valuable. Else if the Object is null, 0.0 is returned, else 1.0 is
returned. Customize this as you see fit if necessary.
Once they’re numbers, ObjectGrid2D uses exactly the same Color Map methods as FastValueGridPor-
trayal2D to convert them into colors.
206

FastObjectGridPortrayal2D has the following constructors:
sim.portrayal.grid.FastObjectGridPortrayal2D Constructor Methods
public FastObjectGridPortrayal2D(boolean immutable)
Constructs the FastObjectGridPortrayal2D, specifying whether it’s immutable.
public FastValueGridPortrayal2D()
Constructs the FastObjectGridPortrayal2D. The field is assumed to not be immutable.
Again, there is also a hexagonal version, sim.portrayal.grid.HexaFastObjectGridPortrayal2D. It has exactly
the same constructors and issues as FastObjectGridPortrayal2D.
Like ObjectGridPortrayal2D, FastObjectGridPortrayal2D (but not HexaFastObjectGridPortrayal2D) can
also overlay its drawn object with gridlines with a border. See Section 9.2.6.1 for the relevant methods.
9.2.8 Field Portrayals for Networks
Field Portrayals for Networks aren’t what you expect. Rather than portray the edges and nodes in a network,
in fact, they just
portray the edges alone
. Instead of drawing nodes, Network Field Portrayals let other Field
Portrayals draw the nodes for them.
Why do this? Because elements in graphs don’t have locations in space per se. If you draw a graph
structure, you need only to specify the location of the nodes, and the edges are drawn according to that. But
how are your nodes embedded in space? Are they in a continuous space? In a grid world? In a hexagonal
environment?
How about hexagonal grids?
Right now NetworkPortrayal2D can only handle non-
hexagonal SparseGrid2D and Continuous2D, because it
computes the math itself rather than querying the underlying
Field Portrayal. Perhaps later we’ll retool it to do hexagonal if
there’s demand.
How about DenseGrid2D or ObjectGrid2D?
DenseGrid2D and ObjectGrid2D have no fast way of
looking of up the location of an object, which is critical to
make this work well.
SparseGrid3DPortrayal3D or Continuous3DPortrayal3D?
Boy, you just want everything, don’t you.
In 2D, the Field Portrayal for Networks is, not sur-
prisingly, sim.portrayal.network.NetworkPortrayal2D.
It draws no nodes, only edges. Thus to draw
the network you’ll need to embed all of the Net-
work’s nodes in a sim.field.grid.SparseGrid2D or
asim.field.continuous.Continuous2D field, and then
draw the nodes with one of the following:
•sim.portrayal.grid.SparseGridPortrayal2D
•sim.portrayal.continuous.ContinuousPortrayal2D
Hint:
When attaching the NetworkPortrayal2D
and the node’s Field Portrayal above, attach the Net-
workPortrayal2D first, so it draws first and the edges
appear under the nodes. It generally looks better that
way.
NetworkPortrayal2D doesn’t just draw the edges
in isolation: it still needs to know where the nodes are located on the screen. The way it does this is by
querying each node’s Field as to where it drew the node, then using that information to draw the edge.
The problem here is that NetworkPortrayal2D thus needs two fields: the Network and either a SparseG-
rid2D or Continuous2D field. But the
setField(...)
method only passes in one field. NetworkPortrayal2D gets
around this by inventing a new field, called a sim.portrayal.network.SpatialNetwork2D, which simply holds the
other two fields. You then pass the SpatialNetwork2D field into NetworkPortrayal2D.
A SpatialNetwork2D is constructed like this:
sim.portrayal.network.SpatialNetwork2D Constructor Methods
public SpatialNetwork2D(SparseField2D field, Network network)
Constructs the field with the given sparse field (either SparseGrid2D or Continuous2D) and a Network.
207

In fact, if you’re careful, you can embed the
from
nodes in one sparse grid or continuous field, and embed
the
to
nodes in another field, called the
auxiliary field
. This might be useful, for example, for modeling a set
of observers who observe a set of targets.
To set the auxiliary field, or to get the location of an object in the SpatialNetowrk2D, use the methods:
sim.portrayal.network.SpatialNetwork2D Methods
public setAuxiliaryField(SparseField2D field)
Sets the auxiliary field (the field for the “to” nodes) if it is different than the primary SparseField2D.
public Double2D getObjectLocation(Object node)
Returns, as a Double2D, the location of the object in the primary field, or if it is not located there, the in the
secondary field.
Drawing edges isn’t the same as drawing objects at single locations: edges require a start point and an
endpoint. Thus NetworkPortrayal2D sends to its SimplePortrayals a special subclass of DrawInfo2D, called
sim.portrayal.network.EdgeDrawInfo2D, which adds the second point (the endpoint):
public Point2D.Double secondPoint;
The EdgeDrawInfo2D class has several constructors which extend the standard DrawInfo2D constructors:
sim.portrayal.EdgeDrawInfo2D Constructor Methods
public EdgeDrawInfo2D(GUIState gui, FieldPortrayal fieldPortrayal, RectangularShape draw, RectangularShape clip,
Point2D.Double other)
Builds a DrawInfo2D from the given draw and clip rectangles. precise and selected are both set to false and
location is set to null. The second point is provided by “other”.
public EdgeDrawInfo2D(DrawInfo2D other, double translateX, double translateY, Point2D.Double other)
Builds a DrawInfo2D with its draw and clip rectangles translated by a certain factor from another DrawInfo2D.
precise is copied from the other, but selected is set to false and location is set to null. The second point is provided
by “other”.
public EdgeDrawInfo2D(DrawInfo2D other, Point2D.Double other)
Builds a DrawInfo2D with its draw and clip rectangles copied from another DrawInfo2D. precise is copied from
the other, but selected is set to false and location is set to null. The second point is provided by “other”.
public EdgeDrawInfo2D(EdgeDrawInfo2D other)
Builds a DrawInfo2D with its draw and clip rectangles copied from another DrawInfo2D, as well as the second
point. precise is copied from the other, but selected is set to false and location is set to null.
EdgeDrawInfo2D has the following method:
sim.portrayal.EdgeDrawInfo2D Methods
public String toString())
Produces a String describing the EdgeDrawInfo2D, essentially an extension to DrawInfo2D.toString().
9.2.9 Implementing a Field Portrayal
208

Fields are easy to implement: but Field Portrayals are
not. They’re complicated because of the various drawing,
selection, and hit-testing tasks they must perform. But
don’t despair: you don’t have to do all of that stuff. For
example, you could write a Field Portrayal which just
draws: this is a lot easier. Then you can add hit testing,
selection, and translation at your leisure.
That’s what we’ll do here. In the following example,
we’ll create a Field Portrayal for the 1D Sparse Field we
built in Section 5.3.1.2. The 1D Sparse Field allowed the
user to associate objects with real-valued numbers rang-
ing from 0.0 to 1.0 inclusive. Our Field Portrayal will
draw these objects in circle. The Figure at right shows the
general idea of what it’ll look like in the end.
Note
Most 2D Fields have a natural width and height
which the Field Portrayal exploits to scale to the Draw
rectangle of the Display. Ours does not have a natural
width and height (what’s the “height” of a range from 0.0 to 1.0? Is it 1? If so, then what’s the “width”?). So
we’re going to define an arbitrary width and height for our circle in“field units”: 20 by 20. Since individual
objects in a Field are generally displayed to roughly fill a 1
×
1 square, this will make nice big objects on our
circle.
9.2.9.1 Drawing
Let’s start by implementing a Field Portrayal which only does drawing. No hit-testing or selection, no mouse
handling, no translation of positions to locations. Let’s start with the boilerplate (which will include some
classes we’ll need for later sections too):
import sim.portrayal.FieldPortrayal2D;
import sim.portrayal.SimplePortrayal2D;
import sim.portrayal.Portrayal;
import sim.portrayal.LocationWrapper;
import sim.portrayal.DrawInfo2D;
import sim.util.Double2D;
import java.awt.Graphics2D;
import sim.util.Bag;
import java.awt.geom.Point2D;
import sim.portrayal.simple.OvalPortrayal2D;
import java.awt.geom.Rectangle2D;
import java.util.HashMap;
public class BoundedRealSparseFieldPortrayal2D extends FieldPortrayal2D
{
Next we’ll override the setField(...) method so that it verifies that the field is of the proper class.
public void setField(Object field)
{
if (field instanceof BoundedRealSparseField)
super.setField(field);
else throw new RuntimeException("Invalid field: " + field);
}
The Field Portrayal needs to override a single abstract method,
getDefaultPortrayal()
, to return a
Simple Portrayal to use when none else can be determined for a given Object. Here we’ll just use a
sim.portrayal.simple.OvalPortrayal2D(), which in its default form, simply draws a gray filled circle.
209
SimplePortrayal2D defaultPortrayal = new OvalPortrayal2D();
public Portrayal getDefaultPortrayal()
{
return defaultPortrayal;
}
Next we’ll handle the
getScale(...)
method. This method takes a DrawInfo2D for the FieldPortrayal as a
whole and returns a sim.util.Double2D containing the width and height, in pixels of 1 unit of width and height
in the field coordinate space. The DrawInfo2D provided has as its Draw rectangle the expected bounds for
the Field as a whole. So usually the scale is computed by simply dividing the DrawInfo2D Draw width and
height by the underlying Field’s width and height.
However we can’t do that in this case: our Field (a 1-dimensional range of numbers) doesn’t have a
“width” or “height”. What we’re planning to do is draw, on a ring, all the objects in the Field: objects stored
at 0.0 would be at the 12-o’clock position, objects at 0.5 would be at the 6-o’clock position, and so on. So let’s
imagine a width and height for our ring: 20.0 “units”, so to speak, in Field coordinates. 20 is a nice number
for another reason: objects will be drawn to roughly fill a 1
×
1 space of field coordinates, so our field will
have nice big objects being drawn (1/20 of the “height” of the field).
Thus we have:
public Double2D getScale(DrawInfo2D fieldPortrayalInfo)
{
double boundsx = 20.0; // our pretend "width"
double boundsy = 20.0; // our pretend "height"
double xScale = fieldPortrayalInfo.draw.width / boundsx;
double yScale = fieldPortrayalInfo.draw.height / boundsy;
return new Double2D(xScale, yScale);
}
Note that in many more “real” cases the
getScale(...)
method accesses the field directly to get some of this
information, and so must synchronize on the schedule.
Next we’re going to do the actual drawing, by overriding the
draw(...)
method (duh). The way we draw
is as follows:
1. Compute the scale of the field.
2. Determine if any object is presently being selected (if so, this makes drawing a bit slower).
3.
Compute (as startx, starty, endx, endy) the portion of the field which is being shown on-screen. This is
done by scaling the Clip rectangle into the field’s coordinate space.
4.
Create a DrawInfo2D to hand to SimplePortrayals to tell them where to draw. I’ll have our clip rectangle
but we’ll change the draw rectangle to tell the SimplePortrayals to draw themselves in different places.
5. For each object in the Field
(a) Compute where it should be drawn (on our little ring)
(b) Determine if where it’s being drawn falls within the clip region
(c)
If so, call forth a SimplePortrayal, set up the DrawInfo2D, set the object as selected or not, and
have the SimplePortrayal draw it.
For our purposes this will suffice: but obviously for a Field with lots of objects, you’ll want to have a
more sophisticated way of whittling down which objects get drawn on-screen: instead of doing the
O(n)
process of going through every object on the Field, you might extract objects only from that portion of the
Field which overlaps with the Clip rectangle.
You’ll notice in the code below the use of a “slop” variable. What’s going on here is: objects can have
their centers off-screen but still overlap somewhat on-screen. Since objects generally are drawn filling a 1
×
1
210
square in field coordinates, a 0.5 slop in our drawn bounds should be sufficient to guarantee objects will be
drawn. If you have objects taking up a larger area than this, you may have to make the slop bigger in this
example. A slop of this size will also nicely work when doing hit-testing later on.
public void draw(Object object, Graphics2D graphics, DrawInfo2D info)
{
final BoundedRealSparseField field = (BoundedRealSparseField)getField();
if (field == null) return;
Double2D scale = getScale(info);
boolean someObjectIsPresentlySelected = !selectedWrappers.isEmpty();
// compute the (startx, starty) and (end, endy) endpoints of the clip rectangle
// in the field’s bounding region.
double startx = (info.clip.x - info.draw.x) / scale.x;
double starty = (info.clip.y - info.draw.y) / scale.y;
double endx = (info.clip.x - info.draw.x + info.clip.width) / scale.x;
double endy = (info.clip.y - info.draw.y + info.clip.height) / scale.y;
// Build a DrawInfo2D which uses the old clip rectangle.
// We’ll reuse it for various objects
DrawInfo2D newinfo = new DrawInfo2D(new Rectangle2D.Double(0, 0, scale.x, scale.y), info.clip);
newinfo.fieldPortrayal = this;
// draw each object
Bag objs = field.getAllObjects();
int len = objs.size();
for(int i = 0; i < len; i++)
{
Object obj = objs.get(i);
double loc = ((Double) (field.getObjectLocation(obj))).doubleValue();
// we’ll display ’em in a ring! Remember our origin is (0,0) and width and
// height is 20.0.
double locx = Math.cos(2*Math.PI*loc) * 10.0 + 10.0;
double locy = Math.sin(2*Math.PI*loc) * 10.0 + 10.0;
// is it within the clip region? Give it a slop of at least 0.5 in each direction
// for two reasons. First, this creates a 1.0 x 1.0 rectangle around the object
// which will intersect with clip rects nicely for hit-testing. Second, it gives
// objects whose centers are off-screen but whose bodies still peek into the
// slip region a chance to draw themselves [recall that objects are supposed to be
// roughly 1.0 x 1.0 field units in size] If you have objects that draw bigger than
// this, you may wish to have a larger slop. In this example, we don’t.
final double slop = 0.5;
if (locx >= startx - slop && locx <= endx + slop && locy >= starty - slop && locy <= endy + slop)
{
// get the SimplePortrayal
Portrayal p = getPortrayalForObject(obj);
if (!(p instanceof SimplePortrayal2D)) // uh oh
throw new RuntimeException("Unexpected Portrayal " + p + " for object " + obj);
SimplePortrayal2D portrayal = (SimplePortrayal2D) p;
// load the DrawInfo2D
newinfo.draw.x = (info.draw.x + scale.x * locx);
newinfo.draw.y = (info.draw.y + scale.y * locy);
// Set selected (or not) and draw
newinfo.selected = someObjectIsPresentlySelected && selectedWrappers.get(obj) != null;
portrayal.draw(obj, graphics, newinfo);
}
}
}
211

9.2.9.2 Hit Testing
The above is sufficient for drawing our objects in a ring: but if we want to select or inspect them, we’ll need
to perform
hit testing
. It turns out that hit-testing is nearly identical in code to drawing. But before we get
to that, we need to start by discussing the concept of a Stable Location.
MASON’s inspectors, discussed in Section 10, allow the user to inspect both the properties of an object
and its location in its field. In some kinds of fields, the object may change but the location stays the same (the
inspector
fixes on the location
). In other fields — the more common situation — the object stays the same
but the location may change. We’re in this second category.
The problem is that the location is an immutable object such as sim.util.Double2D, and so when an object
moves about in the field, its location is constantly changed to new instances of Double2D. This causes
MASON’s inspectors to have to rebuild themselves each time, which is expensive. But we can get around it
by creating a special “location” object, called a
stable location
, which queries the underlying field for the
current location of the object, then changes its properties to reflect that location. A stable location will never
change: but its property values will. The stable location will be provided to LocationWrappers in lieu of the
actual location.
StableLocations implement the sim.portrayal.inspector.StableLocation interface, which defines a single
method (though you’ll need to implement more methods than this):
sim.portrayal.inspector.StableLocation Methods
public String toString()
Returns the current location as a String.
Additionally, a StableLocation will provide various Java Bean Properties (get/set methods)
for each of the features of the location. For example, MASON provides the StableLocation
sim.portrayal.inspector.StableDouble2D, which provides three properties: the present or last known X value,
the present or last known Y value, and whether or not the object presently exists in the field.
In our case, we have a single value as our location, and a boolean indicating whether the object exists in
the field. Here’s how I’d write our class:
import sim.portrayal.inspector.StableLocation;
public class StableDouble1D implements StableLocation
{
double x = 0; // our current value
boolean exists = false; // is the object in the field?
Object object;
BoundedRealSparseField field;
public StableDouble1D(Object object, BoundedRealSparseField field)
{
this.object = object;
this.field = field;
}
void update() // re-gather information about our location and existence
{
Double pos = null;
if (field != null) pos = field.getObjectLocation(object);
if (pos == null) {exists = false; }// don’t update x so it stays the same
else {x = pos.doubleValue(); exists = true; }
}
public double getValue() {update(); return x; }
public boolean getExists() {update(); return exists; }
public void setValue(double val)
{
212
if (field!=null) field.setObjectLocation(object, new Double(val));
x = val;
exists = true;
}
public String toString()
{
update();
if (!exists) return "Gone";
else return "" + x;
}
}
MASON provides some StableLocation objects for you already:
•sim.portrayal.inspector.StableDouble2D wraps around Double2D and expects a Continuous2D field.
•sim.portrayal3d.inspector.StableDouble3D wraps around Double3D and expects a Continuous3D field..
•sim.portrayal.inspector.StableInt2D wraps around Int2D and expects a SparseGrid2D field.
•sim.portrayal3d.inspector.StableInt3D wraps around Int3D and expects a SparseGrid3D field.
These classes are essentially the same implementation as the one above: they have a constructor which
takes the Object and some kind of SparseField, plus various get and set methods for Inspectors, and a
toString() method.
Armed with a StableLocation, we can now create our LocationWrapper. Back to the BoundedRealSparse-
FieldPortrayal2D class:
public LocationWrapper getWrapper(final Object obj)
{
final BoundedRealSparseField field = (BoundedRealSparseField)this.field;
final StableDouble1D loc = new StableDouble1D(obj, field);
return new LocationWrapper(obj, null, this) // don’t care about location, we’re updating it below
{
public Object getLocation()
{
return loc;
}
public String getLocationName()
{
return getLocation().toString();
}
};
}
As you can see, we created a LocationWrapper which takes an object and a location but ignores the
location. Instead, we override the location-related methods to return the current underlying location of the
object (as it moves about), using a StableDouble1D as our location which never changes.
Now we can add our hit-testing code. Ordinarily we’d add it to the method
hitObject(...)
, which
corresponds to the method
draw(...)
. But as mentioned, this code is very close to identical to the drawing
code in Field Portrayals, and so nearly all Field Portrayals instead override a method which does both of
them at the same time, to save some replication. That method is called hitOrDraw(...).
So: delete the draw(...) method in the code and replace it with:
protected void hitOrDraw(Graphics2D graphics, DrawInfo2D info, Bag putInHere)
{
final BoundedRealSparseField field = (BoundedRealSparseField)getField();
if (field == null) return;
213
Double2D scale = getScale(info);
boolean someObjectIsPresentlySelected = !selectedWrappers.isEmpty();
// compute the (startx, starty) and (end, endy) endpoints of the clip rectangle
// in the field’s bounding region.
double startx = (info.clip.x - info.draw.x) / scale.x;
double starty = (info.clip.y - info.draw.y) / scale.y;
double endx = (info.clip.x - info.draw.x + info.clip.width) / scale.x;
double endy = (info.clip.y - info.draw.y + info.clip.height) / scale.y;
// Build a DrawInfo2D which uses the old clip rectangle.
// We’ll reuse it for various objects
DrawInfo2D newinfo = new DrawInfo2D(new Rectangle2D.Double(0, 0, scale.x, scale.y), info.clip);
newinfo.fieldPortrayal = this;
// hit or draw each object
Bag objs = field.getAllObjects();
int len = objs.size();
for(int i = 0; i < len; i++)
{
Object obj = objs.get(i);
double loc = ((Double) (field.getObjectLocation(obj))).doubleValue();
// we’ll display ’em in a ring! Remember our origin is (0,0) and width and
// height is 20.0.
double locx = Math.cos(2*Math.PI*loc) * 10.0 + 10.0;
double locy = Math.sin(2*Math.PI*loc) * 10.0 + 10.0;
// is it within the clip region? Give it a slop of at least 0.5 in each direction
// for two reasons. First, this creates a 1.0 x 1.0 rectangle around the object
// which will intersect with clip rects nicely for hit-testing. Second, it gives
// objects whose centers are off-screen but whose bodies still peek into the
// slip region a chance to draw themselves [recall that objects are supposed to be
// roughly 1.0 x 1.0 field units in size] If you have objects that draw bigger than
// this, you may wish to have a larger slop. In this example, we don’t.
final double slop = 0.5;
if (locx >= startx - slop && locx <= endx + slop &&
locy >= starty - slop && locy <= endy + slop)
{
// get the SimplePortrayal
Portrayal p = getPortrayalForObject(obj);
if (!(p instanceof SimplePortrayal2D)) // uh oh
throw new RuntimeException("Unexpected Portrayal " + p + " for object " + obj);
SimplePortrayal2D portrayal = (SimplePortrayal2D) p;
// load the DrawInfo2D
newinfo.draw.x = (info.draw.x + scale.x * locx);
newinfo.draw.y = (info.draw.y + scale.y * locy);
// draw or hit
if (graphics == null) // hit
{
if (portrayal.hitObject(obj, newinfo)) putInHere.add(getWrapper(obj));
}
else // draw. Be sure to set selected first
{
newinfo.selected = someObjectIsPresentlySelected && selectedWrappers.get(obj) != null;
portrayal.draw(obj, graphics, newinfo);
}
}
}
}
214
As you can see, precious little new code. Our hit code is simply testing if the SimplePortrayal hit the
object, and if so, creating a LocationWrapper for it and dumping it in a Bag.
To finish up, the above code needs a (presently empty) HashMap called selectedWrappers, where it checks
to see if the object being drawn is “selected” (that is, a member of the HashMap). We’ll make more use of
this HashMap in a moment:
HashMap selectedWrappers = new HashMap();
9.2.9.3 Selection
Next we’re going to add selection. You’ll notice that we had a little selection code in the previous sections. In
2D Field Portrayals, selection works like this:
1. The user selects an object or objects
2.
Display2D tells the appropriate Field Portrayals to deselect all currently selected objects and to select the
objects in question.
3. The Display2D maintains a list of all currently selected objects.
4.
When a Field Portrayal is supposed to draw an object, it first sets the “selected” flag, as appropriate, in
the DrawInfo2D passed to the SimplePortrayal
5. The SimplePortrayal responds to the selected flag to draw the object in a special way.
How does the Field Portrayal remember what objects were selected so it can inform the SimplePortrayals
later on? This is up to individual Field Portrayals, but the standard code is the one we’re going to use: just
maintain a HashMap. The HashMap in question is the selectedWrappers map added as a dummy in the
previous section.
HashMap selectedWrappers = new HashMap();
public boolean setSelected(LocationWrapper wrapper, boolean selected)
{
if (wrapper == null) return true;
if (wrapper.getFieldPortrayal() != this) return true;
Object obj = wrapper.getObject();
boolean b = getPortrayalForObject(obj).setSelected(wrapper,selected);
if (selected)
{
if (b==false) return false;
else selectedWrappers.put(obj, wrapper);
}
else
{
selectedWrappers.remove(obj);
}
return true;
}
setSelected(...)
is called both for objects which have been selected and for ones which have been recently deselected. As
you can see, this code just maintains a record of which have been selected and which have not. We then use
that in the drawing code to set the “selected” flag prior to drawing.
215
9.2.9.4 Translation
Last but not least, 2D Field Portrayals typically implement four optional methods which translate between
locations in the field and positions on-screen. This is not necessary unless you want to do things like drag
objects about the screen with the mouse. But they’re not that tough to write. The methods are:
getObjectLocation(...)
• returns the location of an object in the underlying field.
getPositionLocation(...)
• returns the position on-screen corresponding to a given location.
getLocationPosition(...)
• returns the location in the field corresponding to a position on-screen.
setObjectPosition(...)
• Changes the location of an object, if possible, to correspond to a new position on-screen.
One additional method we don’t have to define, as it’s just a composition of the
getObjectLocation(...)
and getLocationPosition(...) methods:
getObjectPosition(...)
• returns the position-onscreen of an object in the field.
One important note: some of these methods access the field directly, and so must synchronize on the
schedule.
Here are the implementations:
public Object getObjectLocation(Object object, GUIState gui)
{
synchronized(gui.state.schedule)
{
final BoundedRealSparseField field = (BoundedRealSparseField)getField();
if (field == null) return null;
return field.getObjectLocation(object);
}
}
public Object getPositionLocation(Point2D.Double position, DrawInfo2D fieldPortrayalInfo)
{
Double2D scale = getScale(fieldPortrayalInfo);
// Convert the point to our point in (0,0 ... 20, 20) space
double locx = (position.getX() - fieldPortrayalInfo.draw.x) / scale.x;
double locy = (position.getY() - fieldPortrayalInfo.draw.y) / scale.y;
// what point on our ring is closest to this?
double val = Math.atan2(locy - 10.0, locx - 10.0) / (2*Math.PI);
if (val < 0) val += 1.0;
return new Double(val);
}
public Point2D.Double getLocationPosition(Object location, DrawInfo2D fieldPortrayalInfo)
{
double loc = ((Double)location).doubleValue();
if (loc < 0 || loc > 1) // uh oh
return null;
Double2D scale = getScale(fieldPortrayalInfo);
// cast the number to our ring location
216

double locx = Math.cos(2*Math.PI*loc) * 10.0 + 10.0;
double locy = Math.sin(2*Math.PI*loc) * 10.0 + 10.0;
// convert to a position on-screen
double x = (fieldPortrayalInfo.draw.x + scale.x * locx);
double y = (fieldPortrayalInfo.draw.y + scale.y * locy);
return new Point2D.Double(x,y);
}
public void setObjectPosition(Object object, Point2D.Double position, DrawInfo2D fieldPortrayalInfo)
{
synchronized(fieldPortrayalInfo.gui.state.schedule)
{
Object loc = getPositionLocation(position, fieldPortrayalInfo);
final BoundedRealSparseField field = (BoundedRealSparseField)getField();
if (field != null) field.setObjectLocation(object, (Double)loc);
}
}
You’ll notice some similarity between this code and the drawing code. Perhaps this is an opportunity for
merging code, though in MASON’s implementations they’re broken out.
9.3 2D Simple Portrayals
There’s no sim.portrayal.SimplePortrayal class?
Not at present, no. Though there is a
sim.portrayal.SimplePortrayal2D class for 2D Simple
Portrayals and a sim.portrayal.SimplePortrayal3D class for 3D
Simple Portrayals.
The final part of the visualization puzzle, after 2D
Displays and 2D Field Portrayals, are
simple por-
trayals
. These are subclasses of sim.portrayal.Portrayal
whose job is to draw individual objects or values
stored a Field. Simple Portrayals are registered with
Field Portrayals to draw specific objects; or objects of
a certain class; or all objects in the Field, or null values, etc. Objects in a field may also automatically serve as
their own Simple Portrayals.
Not all Field Portrayals use Simple Portrayals. Recall that, as discussed in Section 9.2.7, so-called “fast”
Field Portrayals bypass the Simple Portrayal mechanism entirely and directly draw the objects in their fields,
usually as rectangles colored using a sim.util.gui.ColorMap (discussed in Section 12.1.1) to translate values
into colors.
For 2D visualization, Simple Portrayals subclass the sim.portrayal.SimplePortrayal2D class, which provides
basic facilities. Unlike the 2D Field Portrayal facility, implementing a 2D Simple Portrayal is pretty easy if
you have basic knowledge of Java’s AWT or Java2D graphics.
There are several special kinds of 2D Simple Portrayals:
•Basic Simple Portrayals draw objects, often as ovals or rectangles.
•Value Simple Portrayals
draw numbers as ovals or rectangles or hexagons: these Simple Portrayals
commonly color their shapes using a sim.util.gui.ColorMap to translate between number values and
colors.
•Vector Simple Portrayals
draw numbers in grids as oriented vectors. These Simple Portrayals can
portray numbers which separately define orientation, scaling, and (using a sim.util.gui.ColorMap) the
color of the vector.
•Edge Simple Portrayals
draw edges in networks. These are designed to work with
sim.portrayal.network.NetworkPortrayal2D and with a special subclass of DrawInfo2D called
sim.portrayal.network.EdgeDrawInfo2D.
•Wrapper Simple Portrayals
“wrap” around subsidiary Simple Portrayals to add additional gizmos
to them. For example. to add a label, or to circle an object when it’s selected, or to enable rotation or
217

dragging or a trail, simply create a wrapper portrayal around your basic portrayal and submit the
wrapper portrayal as the Simple Portrayal to the Field Portrayal. Wrapper portrayals can wrap other
wrapper portrayals, creating a sequence of “wraps” around a basic portrayal.
We’ll cover each of these in turn.
9.3.1 Basic Simple Portrayals
The most “basic” of the basic simple portrayals is sim.portrayal.SimplePortrayal2D itself. This simple portrayal
refuses to draw the object it’s given, and also doesn’t respond to hit-testing or selection, etc. If you want
your object to be invisible, this is the Simple Portrayal to use.
Four provided Basic Portrayals draw their objects as either filled or outlined shapes:
•sim.portrayal.simple.RectanglePortrayal2D draws its object as a rectangle.
•sim.portrayal.simple.OvalPortrayal2D draws its object as an oval.
•
sim.portrayal.simple.HexagonalPortrayal2D draws its object as a hexagon. HexagonalPortrayal2D is a
subclass of ShapePortrayal2D. HexagonalPortrayal2D is often used for drawing objects in hexagonal
field portrayals.
•
sim.portrayal.simple.ShapePortrayal2D draws its object as a 2D java.awt.Shape, which you provide. You
can also provide, as two arrays, the X and Y points for a polygon.
These classes all subclass from the simple abstract class sim.portrayal.simple.AbstractShapePortrayal2D,
which defines three basic internal variables you can set.
public Paint paint; // the paint with which to fill or draw the shape outline
public double scale; // how much to scale the object when drawing
public boolean filled; // whether to fill or draw the shape outline
Let’s start with the first three. RectanglePortrayal2D, OvalPortrayal2D, and HexagonalPortrayal2D all
draw their objects either as filled shapes or as outline shapes with a 1-point (or 1-pixel) outline. They have
similar constructors. Here are the constructors for RectanglePortrayal2D:
sim.portrayal.simple.RectanglePortrayal2D Constructor Methods
public RectanglePortrayal2D()
Creates a portrayal which portrays as a gray filled rectangle of scale 1.0.
public RectanglePortrayal2D(Paint paint)
Creates a portrayal which portrays as a filled rectangle of scale 1.0 and of the given Paint.
public RectanglePortrayal2D(double scale)
Creates a portrayal which portrays as a gray filled rectangle of the given scale.
public RectanglePortrayal2D(Paint paint, double scale)
Creates a portrayal which portrays as a filled rectangle of the given scale and Paint.
public RectanglePortrayal2D(Paint paint, boolean filled)
Creates a portrayal which portrays as a rectangle of the given Paint, a scale of 1.0, and either filled or not.
public RectanglePortrayal2D(double scale, boolean filled)
Creates a portrayal which portrays as a gray rectangle of the given scale, and either filled or not.
public RectanglePortrayal2D(Paint paint, double scale, boolean filled)
Creates a portrayal which portrays as a rectangle of the given Paint and scale, and either filled or not.
218

These classes are pretty easily customized. One standard trick is to subclass a Basic Portrayal to cause it
to (say) change its color in response to some aspect or property of the Object: for example, if it’s hungry or
not. To do this, you’d override its
draw(...)
method to change some feature first, then call the superclass. For
example:
public void draw(Object object, Graphics2D graphics, DrawInfo2D info)
{
MyObject obj = (MyObject) object;
boolean val = obj.isHungry();
if (val) paint = Color.red;
else paint = Color.blue;
super.draw(object, graphics, info);
}
Here again, a sim.util.gui.ColorMap (Section 12.1.1) might be of use to you: you could store one permanently
as an instance variable.
Note that HexagonalPortrayal2D is a little nonstandard: its hexagon does not fit within the typical 1x1
scale region for an object. Rather, it’s a true hexagon shape intended primarily to be used with hexagonal
field portrayals. But you can easily use it elsewhere.
Arbitrary Shapes
ShapePortrayal2D is much like the above portrayals, but has more functionality for
drawing arbitrary shapes. You specify the shape either as a java.awt.geom.Shape object or as two arrays of
values which represent the
x
and
y
coordinates for various points in a closed polygon. This makes for a lot
of constructors:
sim.portrayal.simple.ShapePortrayal2D Constructor Methods
public ShapePortrayal2D(Shape shape)
Creates a portrayal which portrays as a gray filled Shape of scale 1.0.
public ShapePortrayal2D(Shape shape, Paint paint)
Creates a portrayal which portrays as a filled Shape of scale 1.0 and of the given Paint.
public ShapePortrayal2D(Shape shape, double scale)
Creates a portrayal which portrays as a gray filled Shape of the given scale.
public ShapePortrayal2D(Shape shape, Paint paint, double scale)
Creates a portrayal which portrays as a filled Shape of the given scale and Paint.
public ShapePortrayal2D(Shape shape, Paint paint, boolean filled)
Creates a portrayal which portrays as a Shape of the given Paint, a scale of 1.0, and either filled or not.
public ShapePortrayal2D(Shape shape, double scale, boolean filled)
Creates a portrayal which portrays as a gray Shape of the given scale, and either filled or not.
public ShapePortrayal2D(Shape shape, Paint paint, double scale, boolean filled)
Creates a portrayal which portrays as a Shape of the given Paint and scale, and either filled or not.
public ShapePortrayal2D(double[] xpoints, double[] ypoints)
Creates a portrayal which portrays as a gray filled polygon of the provided coordinates of scale 1.0.
public ShapePortrayal2D(double[] xpoints, double[] ypoints, Paint paint)
Creates a portrayal which portrays as a filled polygon of the provided coordinates of scale 1.0 and of the given
Paint.
public ShapePortrayal2D(double[] xpoints, double[] ypoints, double scale)
Creates a portrayal which portrays as a gray filled polygon of the provided coordinates of the given scale.
219

public ShapePortrayal2D(double[] xpoints, double[] ypoints, Paint paint, double scale)
Creates a portrayal which portrays as a filled polygon of the provided coordinates of the given scale and Paint.
public ShapePortrayal2D(double[] xpoints, double[] ypoints, Paint paint, boolean filled)
Creates a portrayal which portrays as a polygon of the provided coordinates of the given Paint, a scale of 1.0, and
either filled or not.
public ShapePortrayal2D(double[] xpoints, double[] ypoints, double scale, boolean filled)
Creates a portrayal which portrays as a gray polygon of the provided coordinates of the given scale, and either
filled or not.
public ShapePortrayal2D(double[] xpoints, double[] ypoints, Paint paint, double scale, boolean filled)
Creates a portrayal which portrays as a polygon of the provided coordinates of the given Paint and scale, and
either filled or not.
Square Hexagon Rotated
Hexagon
Hourglass Bowtie
Octagon Up
Triangle
Down
Triangle
Right
Triangle
Left
Triangle
Besides letting you define shapes via Java2D shape
objects and polygon arrays, ShapePortrayal2D also has
some built-in shape arrays you can pass to its construc-
tor, which define squares, diamonds, triangles in various
orientations, hexagons in different orientations, octagons,
bowties, and hourglasses. The various built-in shapes
are shown at right. Note that all the default shapes are
designed to fit within the same size square (hence the
“hexagon” and “rotated hexagon” are kind of squished).
If you’d like an accurate hexagon, use HexagonalPor-
trayal2D. Also note that “square” is somewhat redundant
given that you can make the same with RectanglePortrayal2D.
Here is an example of creating a ShapePortrayal2D with a left triangle default shape:
ShapePortrayal2D portrayal = new ShapePortrayal2D(
ShapePortrayal2D.X POINTS TRIANGLE LEFT, ShapePortrayal2D.Y POINTS TRIANGLE LEFT);
Unlike the prior portrayals, you can specify the stroke (outline) of the ShapePortrayal2D shape, using
this variable:
public Stroke stroke; // the Stroke with which to draw the shape
If this variable is set to null, ShapePortrayal2D will use a default java.awt.geom.BasicStroke() instead. A
warning about ShapePortrayal2D
: it’s not serializable (because Shapes aren’t serializable). This means that
if you create an agent which is a subclass of ShapePortrayal2D and use that agent in your model, you will not
be able to checkpoint your model.
Images
A final Basic SimplePortrayal provided in MASON is sim.portrayal.simple.ImagePortrayal2D. This
class draws a small bitmap image to represent the object. The image can be transparent or semitransparent if
you wish. The image is scaled as follows: if the image is taller than it is wide, then the image is scaled so that
its width is exactly info.draw.width. If the image is wider than it is tall, then the image is scaled so that its
height is exactly info.draw.height.
ImagePortrayal2D is a subclass of RectanglePortrayal2D, so it has the paint,scale, and filled variables.
Only the scale variable is used: you can the image it further by changing (or passing in) the scale variable.
ImagePortrayal2D has a number of unusual constructors, so it’s worthwhile explaining them here.
sim.portrayal.simple.ImagePortrayal2D Constructor Methods
public ImagePortrayal(javax.swing.ImageIcon icon)
Creates an ImagePortrayal at a scale of 1.0, and using the image from the provided ImageIcon.
220

public ImagePortrayal(javax.swing.ImageIcon icon, double scale)
Creates an ImagePortrayal at the provided scale, and using the image from the provided ImageIcon.
public ImagePortrayal(Class cls, String resourceName)
Creates an ImagePortrayal by loading an image resource of the name resourceName, which must be located right
next to the class file (“.class”) of the given class. That is, uses getClass().getResource(...). The scale is 1.0.
public ImagePortrayal(Class cls, String resourceName, double scale)
Creates an ImagePortrayal by loading an image resource of the name resourceName, which must be located right
next to the class file (“.class”) of the given class. That is, uses getClass().getResource(...). The scale is provided.
public ImagePortrayal(Image image)
Creates an ImagePortrayal from the given image, and a scale of 1.0.
public ImagePortrayal(Image image, double scale)
Creates an ImagePortrayal from the given image, using the given scale.
You could override ImagePortrayal2D to change its image to reflect a change in status of
the underlying object, but it’s not very efficient. Instead I’d use a special wrapper portrayal,
sim.portrayal.simple.FacetedPortrayal2D instead. See Section 9.3.5.2.
A
warning about ImagePortrayal2D
: like ShapePortrayal2D, it’s not serializable (because Images aren’t
serializable). This means that if you create an agent which is a subclass of ImagePortrayal2D and use that
agent in your model, you will not be able to checkpoint your model.
9.3.2 Value Simple Portrayals
What about HexaValuePortrayal2D?
Recall that HexaValueGridPortrayal2D just draws the objects
directly as hexagons because of efficiency concerns. So it’s only
ValuePortrayal2D of interest here.
Some Field Portrayals draw fields which consist of
arrays of numbers rather than objects. One particular
Field Portrayal, sim.portrayal.simple.ValuePortrayal2D,
relies on a SimplePortrayal to help it draw those
objects.
So if SimplePortrayal’s
draw(...)
and
hitObject(...)
methods take Objects to draw/hit, what’s passed in if
there’s no Object, but just a number? Answer: a sim.util.MutableDouble (Section 3.5). This object is little more
than a wrapper around the number in question.
ValuePortrayal2D displays its number as a rectangle with a given color, using the ValueGridPortrayal2D’s
Color Map. As such, ValuePortrayal2D subclasses from RectanglePortrayal2D and inherits all of its features,
except that the paint variable is set each time to reflect the desired color value.
ValuePortrayal2D, or a subclass of it, will only work with ValueGridPortrayal2D or a subclass of it.
9.3.3 Vector Simple Portrayals
If you would like to draw a vector field (a 2D grid of vector arrows) sim.portrayal.simple.VectorPortrayal2D is
your class. VectorPortrayal2D is capable of using up to three different grids of numbers to define the orienta-
tion, scale (size), and color of the vectors (using a Color Map). Alternatively you use a VectorPortrayal2D
to portray a grid of objects, and it will query the objects using the Oriented2D, Scaled2D, and Valuable
interfaces to extract this information to draw them as vectors.
You can specify the shape of your vectors: any of the shapes shown in Figure 9.4 (page 230). These shapes
can also be filled or outline, as shown in that Figure. The corresponding shape constants are those found in
sim.portrayal.simple.OrientedPortrayal2D, namely:
221

public static final int SHAPE LINE;
public static final int SHAPE LINE ARROW;
public static final int SHAPE KITE;
public static final int SHAPE COMPASS;
public static final int SHAPE TRIANGLE;
public static final int SHAPE INVERTED T;
public static final int SHAPE ARROW;
By default these shapes are filled, except for SHAPE LINE and SHAPE LINE ARROW, which are al-
ways drawn unfilled regardless. To draw the shapes as outlines instead, use these methods (inherited by
OrientedPortrayal2D):
sim.portrayal.simple.VectorPortrayal2D Methods
public int getShape()
Returns the shape being drawn. The default is SHAPE LINE ARROW.
public void setShape(int shape)
Sets the shape being drawn. The default is SHAPE LINE ARROW.
Note that the default is SHAPE LINE ARROW, which is different from OrientedPortrayal2D. There are
plenty of other OrientedPortrayal2D methods you could call, but few would be rational to use: I’d stay away
from them.
The logical scaling of your vectors is between 0.0 and 1.0, and values less than or equal to 0.0 will not be
drawn. If this isn’t the scaling you want, you can also pre-scale all the vectors, by changing the scale instance
variable in VectorPortrayal2D. This value will be multiplied against your vector’s scale values to produce
their true size. Alternatively, you could override the following method to filter each value specially, perhaps
using a Log function or whatnot.
sim.portrayal.simple.VectorPortrayal2D Methods
public double filterScale(double value)
Modifies value to a new value which will be used to determine the length of a vector. Override this if you feel
the need to do so. The default version of this method multiplies the value by the internal scale variable of the
VectorPortrayal2D to produce the new value.
Portraying Multiple Grids of Numbers
VectorPortrayal2D portrays grids of numbers using up to three
DoubleGrid2D grids passed into the constructor: grids defining the
orientation
,
scale
(size, magnitude),
and
color
of a vector at a given location respectively. These grids can be null, which causes that particular
feature to not be changed, but all if all three of them are null, then VectorPortrayal2D will instead assume
it is portraying an Object (see below). If the color grid is non-null, then you must provide a ColorMap to
interpret its value.
There is also a fourth grid: the grid assigned to the Field Portrayal to which VectorPortrayal2D is attached.
This grid will be ignored for drawing purposes, but will be used for all other purposes, such as hit-testing,
and thus inspectors will inspect this grid. You can of course use any of the previous three grids as this fourth
grid as well.
Portraying Grids of Objects
If you do not provide a single DoubleGrid2D grid in your constructor,
VectorPortrayal2D will do the normal MASON thing instead: it will try to extract the vector information
out of the grid assigned to the Field Portrayal to which VectorPortrayal2D is attached. Objects in this grid
provide information by implementing one of three interfaces:
222

•sim.portrayal.Oriented2D This specifies the orientation of the vector.
•sim.portrayal.Scaled2D This specifies the scale (size, magnitude) of the vector.
•
sim.util.Valuable (or subclassing from java.lang.Number) This specifies the color of the vector. If you
did not provide a Color Map, this value will not be used.
You can also provide a grid of Double2D, Double3D, Int2D, or Int3D objects. In this case, VectorPor-
trayal2D will extract the xand yvalues from these objects, and assume that the vector is defined as
hx
,
yi
. It
will then convert them into orientation and scale as appropriate (namely, orientation is
tan−1(y
,
x)
and scale
is
px2+y2
). If you provide Double3D or Int3D, the zvariable will be used for color.
Important Note.
In
order to compute the orientation from Double2D etc., VectorPortrayal2D must use the atan2(...) function,
which is very costly. To save some time (about a six-fold improvement!) VectorPortrayal2D draws using a
somewhat inaccurate estimation of atan2(...) when drawing is not set to be precise. If you output to PDF, it’ll
be precise, for example. If you want to force VectorPortrayal2D to always use a precisely accurate version of
atan2(...) in this situation, you can use the following methods:
sim.portrayal.simple.VectorPortrayal2D Methods
public boolean getUsesExactOrientation()
Returns true if VectorPortrayal2D always draws Double2D, Double3D, Int2D, or Int3D objects with precise
orientation values.
public void setUsesExactOrientation(boolean val)
Sets whether VectorPortrayal2D always draws Double2D, Double3D, Int2D, or Int3D objects with precise orienta-
tion values. Note that this will incur a roughly 6x slowdown in drawing.
All told, the constructors are:
sim.portrayal.simple.VectorPortrayal2D Constructor Methods
public VectorPortrayal2D()
Creates a VectorPortrayal2D which responds to objects which are Oriented2D and/or Scaled2D. These define the
orientation and scaling of the vector respectively. The vector color is white, and its shape is a line arrow.
public VectorPortrayal2D(int shape)
Creates a VectorPortrayal2D which responds to objects which are Oriented2D and/or Scaled2D. These define the
orientation and scaling of the vector respectively. The vector color is white, and is of the shape specified.
public VectorPortrayal2D(ColorMap map)
Creates a VectorPortrayal2D which responds to objects which are Valuable (or a Number), Oriented2D, and/or
Scaled2D. These define the color, orientation and scaling of the vector respectively. The vector color is defined by
the map provided, mapping the Valuable interface (or Number.doubleValue()). The vector shape is a line arrow. If
the map is null, this constructor operates like new VectorPortrayal2D().
public VectorPortrayal2D(int shape, ColorMap map)
Creates a VectorPortrayal2D which responds to objects which are Valuable (or a Number), Oriented2D, and/or
Scaled2D. These define the color, orientation and scaling of the vector respectively. The vector color is defined
by the map provided, mapping the Valuable interface (or Number.doubleValue()). The vector shape the shape
provided. If the map is null, this constructor operates like new VectorPortrayal2D(shape).
public VectorPortrayal2D(DoubleGrid2D orientationGrid)
Creates a VectorPortrayal with an orientation grid. If this grid is null, this constructor operates the same as new
VectorPortrayal2D(). The shape will be a white line arrow.
public VectorPortrayal2D(DoubleGrid2D orientationGrid, DoubleGrid2D sizeGrid)
Creates a VectorPortrayal with an orientation grid and size grid. Either of these grids can be null, and so won’t be
used. If both grids are null, this constructor operates the same as new VectorPortrayal2D(). The shape will be a
white line arrow. The shape will be a white line arrow.
223

public VectorPortrayal2D(int shape, DoubleGrid2D orientationGrid, DoubleGrid2D sizeGrid, DoubleGrid2D colorGrid, ColorMap map)
Create a VectorPortrayal with a provided shape, and with an orientation grid, size grid, and color grid,
plus a ColorMap for the color grid. Any of these grids can be null, and so won’t be used. If you provide a color
grid, you must also provide a Color Map. If all three grids are null, this constructor operates the same as new
VectorPortrayal(shape, map).
9.3.4 Edge Simple Portrayals
Whoa, inconsistency in naming convention.
Yeah. SimpleEdgePortrayal2D is the only 2D Simple Portrayal,
besides SimplePortrayal2D, with the word “Simple” in front of
it. And it’s also the only one outside the sim.portrayal.simple
package. This is mostly historical.
Edges in graphs are different from simple objects.
Rather than being drawn at a single location, edges
are drawn from a given location to another location.
For this reason, NetworkPortrayal2D requires a spe-
cial kind of SimplePortrayal2D which understands
how to get these two points and draw itself accord-
ingly.
The Simple Portrayal in this category is sim.portrayal.network.SimpleEdgePortrayal2D, a spe-
cial subclass of SimplePortrayal2D which expects a special subclass of DrawInfo2D called
sim.portrayal.network.EdgeDrawInfo2D (Section 9.2.8) to provide it with both the “from” and “to” locations.
SimpleEdgePortrayal2D is not so simple. It can draw itself in several ways:
• Undirected edges can be drawn as thin lines of a specified color.
•
Directed edges can be drawn as thin lines broken into two intervals, a “from” interval and a “to”
interval, each with its own color.
•
Directed edges can also be drawn as a triangle whose thick end is at the “from” node and whose point
is at the “to” node. The triangle has a single specified color.
• Edges of all kinds can be drawn with a label.
To do this, SimpleEdgePortrayal2D has several public variables, some of which may be reminiscent of
the Basic Simple Portrayals earlier. Here are the first four:
public Paint fromPaint;
public Paint toPaint;
public Paint labelPaint;
public Font labelFont;
The “paint” of the edge is fromPaint. When two paints are required (as in directed edges drawn with a
line of two colors), then the toPaint is additionally used. The labelPaint is the paint of the label: if it is null
(the default) then no label is drawn. The labelFont is the label’s unscaled Font.
You can set all these in a constructor:
sim.portrayal.network.SimpleEdgePortrayal2D Constructor Methods
public SimpleEdgePortrayal2D(Paint fromPaint, Paint toPaint, Paint labelPaint, Font labelFont)
Creates a SimpleEdgePortrayal with the given from-paint, to-paint, label paint, and label font. If the label paint is
null, no label will be drawn.
public SimpleEdgePortrayal2D(Paint fromPaint, Paint toPaint, Paint labelPaint)
Creates a SimpleEdgePortrayal with the given from-paint, to-paint, and label paint. A default font will be used for
the label. If the label paint is null, no label will be drawn.
224

public SimpleEdgePortrayal2D(Paint edgePaint, Paint labelPaint)
Creates a SimpleEdgePortrayal with the given edge paint (used for both the from-paint and the to-paint) and label
paint. A default font will be used for the label. If the label paint is null, no label will be drawn.
public SimpleEdgePortrayal2D()
Creates a SimpleEdgePortrayal which draws using black as its edge color, and no label.
Two other variables control how the edge is drawn:
public double baseWidth;
public int shape;
The shape variable determines whether the SimpleEdgePortrayal2D draws itself as a line or as a triangle.
It can be set to one of the following constants:
public static final int SHAPE THIN LINE;
public static final int SHAPE LINE ROUND ENDS;
public static final int SHAPE LINE SQUARE ENDS;
public static final int SHAPE LINE BUTT ENDS;
public static final int SHAPE TRIANGLE;
Finally, the baseWidth works as follows. The baseWidth determines either the
width of the line
or the
width of the “from” end of the triangle. By default it is 1.0.
Drawing Thin Lines (the Default)
SHAPE THIN LINE is the default setting: it means to completely ignore
all scaling and width requests and always draw the line as a one-pixel thickness line. If the line is directed, it
will be split into two lines, one with the from color, and the other with the to color.
Drawing More Sophisticated Lines
You can draw lines that are thicker and have round, square,
or butt ends to them using any of SHAPE LINE ROUND ENDS,SHAPE LINE SQUARE ENDS, or
SHAPE LINE BUTT ENDS. The thickness of these lines is determined by a combination of three factors,
which are multiplied together:
•
The weight of the underlying edge, which is by default 1.0. This is discussed below in a few paragraphs.
• The baseWidth of the line. You set this as a constant, and it defaults to 1.0.
•
The scale of the portrayal. See scaling below. Note that scaling is often a source of unexpectedly thick
lines, so that’s an important section to read.
These three factors are multiplied by each other to get the thickness of the line. If the line is directed, it
will be split into two lines, one with the from color, and the other with the to color.
Drawing Triangles
You can draw triangles to indicate directed edges, using SHAPE TRIANGLE. This
differs from the “sophisticated lines” above only in one way: while the from end of the edge is full-width, the
taper continues along the edge to the to end, which is 0 width, thus creating the triangle.
Scaling
When drawing as a triangle or a “sophisticated” line, you have the option of specifying how the
triangle or line width changes when you zoom in or out. This is called the
scaling
of the edge, and it’s one of
three constants. These constants also affect the scaling of the label (discussed later):
public static final int NEVER SCALE;
public static final int SCALE WHEN SMALLER;
public static final int ALWAYS SCALE;
225

SCALE WHEN SMALLER makes no sense as a name.
Agreed.
The default is ALWAYS SCALE, which instructs
the edge to get bigger or smaller when you zoom
in and out as if you’re examining it closer. This is
probably what you want. The width of the line will be set to the ratio of pixels to units in the underlying field.
For example, if your field is 100 wide and your NetworkPortrayal is 100 wide, and you’re not zoomed in,
then the scale is 1.0. This is often a source of confusion, however, because often demos will have a larger
NetworkPortrayal window, which results in a bigger scale even if you’re not zoomed in: for example, a 600
pixel wide NetworkPortrayal drawing a 100-unit wide network will result in lines that are six pixels wide.
Keep this in mind: you can always compensate by creating the inverse value (in this case, 1.0
/
6.0
)
in the the
baseWidth accordingly.
When I print the lines come out too thin.
If you set baseWidth to 0.0, interesting things happen. In
PostScript, a width of 0.0 means “make the line as thin as
the device can possibly draw.” On a screen this means a pixel
width of 1.0. But on a printer, it could mean an extremely
thin line. You could remedy this by setting the baseWidth to
something non-zero.
An alternative is SCALE WHEN SMALLER which
only scales when you’re really zoomed out: if you’re
zoomed in, it stays small so as not to crowd the en-
vironment. You probably don’t want to set scaling
to NEVER SCALE, which keeps the edges at their
standard thickness regardless.
Keep in mind that SHAPE THIN LINE ignores all
scaling.
Various methods can be used to set these values:
sim.portrayal.network.SimpleEdgePortrayal2D Methods
public int getShape()
Returns the edge shape, one of SHAPE LINE and SHAPE TRIANGLE.
public void setShape(int shape)
Sets the edge shape, one of SHAPE LINE and SHAPE TRIANGLE.
public double getBaseWidth()
Returns the base width of the edge (0.0 by default).
public void setBaseWidth(double width)
Sets the base width of the edge. This must be
≥
0.0. You must set the base width of a triangle in order to see a
triangle.
public int getScaling()
Returns the scaling of the edge, one of NEVER SCALE,SCALE WHEN SMALLER, or ALWAYS SCALE (the default).
public void setScaling(int scaling)
Returns the scaling of the edge to one of NEVER SCALE,SCALE WHEN SMALLER, or ALWAYS SCALE (the
default).
Edge Labels and Weights
Underlying edges in graphs often have associated data (labels or weights),
provided by their info instance variables. SimpleEdgePortrayal2D can portray this information in one of
two ways. First, it can draw a
label
: a string of text describing the edge. Second, if the data is a weight,
that is, it takes the form of a numerical value, SimpleEdgePortrayal2D can adjust the thickness of the line by
multiplying the base width by the absolute value of this weight.
Let’s handle the first one first. Labels are drawn if you specify the label color, as discussed earlier.
You can also specify a label font, though that’s less common. So how do you specify what the label is?
SimpleEdgePortrayal2D queries the method
getLabel(...)
, which you can override, to provide the label of an
Edge.
The font size of an edge label is determined by the three scaling constants described earlier, as specified
by
setScaling(...)
. Specifically, if the scaling is ALWAYS SCALE, then the font will scale as you zoom in and
out. If the scaling is NEVER SCALE, then the font will be fixed regardless of current zoom setting. And if the
226

scaling is SCALE WHEN SMALLER, then the font will scale larger as you zoom in, but if you zoom out, the
font will go no smaller than its prespecified font size.
If you set
setAdjustsThickness(true)
, you can also turn on SimpleEdgePortrayal2D’s ability to automatically
adjust the thickness of the edge to reflect the underlying edge.info value interpreted as a number. You must
also set the baseWidth as well: I recommend setting it to 1.0.
To determine the numerical value of the edge weight, SimpleEdgePortrayal2D calls a method called
getPositiveWeight(...), which you can override if you like. Here are the methods in question:
sim.portrayal.network.SimpleEdgePortrayal2D Methods
public String getLabel(Edge edge, EdgeDrawInfo2D info)
Returns a label for the edge. The default implementation returns the empty String if the edge.info is null, else it
calls edge.info.toString().
public double getPositiveWeight(Edge edge, EdgeDrawInfo2D info)
Returns a positive weight for the edge. The default implementation returns the absolute value of the edge.info
object if it is a java.lang.Number or if it is sim.util.Valuable, else it returns 1.0.
public boolean getAdjustsThickness()
Returns whether or not the portrayal is adjusting the edge width to reflect the edge label interpreted as a weight.
public void setAdjustsThickness(boolean val)
Sets whether or not the portrayal is adjusting the edge width to reflect the edge label interpreted as a weight.
If you’d like to (say) change the edge color to reflect a weight or label, an easy way is to subclass the edge
in a manner similar to the example given for the Basic Simple Portrayals. For example, the following code
might change color based on whether or not the edge.info value is null:
public void draw(Object object, Graphics2D graphics, DrawInfo2D info)
{
Edge edge = (Edge) object;
if (edge.info == null) {toPaint = fromPaint = Color.red; }
else {toPaint = fromPaint = Color.blue; }
super.draw(object, graphics, info);
}
9.3.5 Wrapper Simple Portrayals
I notice all these names are gerunds.
Yep. Wrapper portrayals are given adjectives describing their
added functionality, and other simple portrayals are given
nouns as names.
MASON provides a whole bunch of
wrapper por-
trayals
which greatly enhance your 2D Simple Por-
trayal’s capabilities without you having to write any
more code. These portrayals can wrap around an-
other Simple Portrayal to enhance it: and you can
wrap a wrapper portrayal in another wrapper portrayal to stack on the enhancement fun.
What do we mean by “wrapping around”? Let’s say you wished to add a label to a RectanglePortrayal2D
which said “Yo”. You could write:
SimplePortrayal myPortrayal = new LabelledPortrayal2D(new RectanglePortrayal2D(), "Yo");
Here are the wrapper portrayals presently provided:
•
sim.portrayal.simple.LabelledPortrayal2D adds a textual label to the portrayed object, and can be (typically)
set up to only do this when the object is selected.
•
sim.portrayal.simple.CircledPortrayal2D adds a highlighting circle around the portrayed object, and can
be (typically) set up to only do this when the object is selected.
227

•
sim.portrayal.simple.FacetedPortrayal2D chooses among several subsidiary SimplePortrayals to portray
the object based on some current feature of the object, or to portray with all of them at once.
•
sim.portrayal.simple.OrientedPortrayal2D Adds an orientation compass marker indicating the direction of
the object.
•
sim.portrayal.simple.TransformedPortrayal2D Modifies the size, orientation, or translation of the underly-
ing portrayed object using a java.awt.geom.AffineTransform.
•
sim.portrayal.simple.TrailedPortrayal2D Adds a physical trail behind the object, showing where it’s been
in the recent past. TrailedPortrayal can be (typically) set up to only do this when the object is selected.
•sim.portrayal.simple.MovablePortrayal2D Allows you to move the object by dragging it with the mouse.
•
sim.portrayal.simple.AdjustablePortrayal2D Allows you to change the orientation of, or the scale of, the
object by dragging a provided handle with the mouse. The handle only appears when the object is
selected.
As you can see, the wrapper portrayal concept can do quite a lot of things.
Subsidiary Portrayals
Wrapper portrayals all take one or more
subsidiary portrayals
(or
children
), usu-
ally in their constructors. When the wrapper portrayal is asked to draw, or hit-test, etc. an object, it typically
(also) calls the equivalent method on its subsidiary, plus adding its own goodness. Furthermore, a wrapper
portrayal can also take another wrapper portrayal, which takes a wrapper portrayal, which takes a basic
portrayal (for example), thus forming a chain of wrapper portrayals.
What if your object portrays itself? No problem: just use null as the child, and the wrapper portrayal will
assume the object itself is a SimplePortrayal and treat it, effectively, as the child.
9.3.5.1 Labeling, Hilighting, and Showing Orientation
sim.app.mav.Mav@193229
MASON provides three default wrapper portrayals for
adding more visual information to an existing Simple-
Portrayal: sim.portrayal.simple.LabelledPortrayal2D adds a
textual label, sim.portrayal.simple.CircledPortrayal2D high-
lights an object by drawing a circle around it, and
sim.portrayal.simple.OrientedPortrayal2D adds a compass
orientation marker. The figure at right shows all three in
action at once, wrapping a simple, gray OvalPortrayal2D.
(The label wasn’t particularly well chosen).
Labelling
sim.portrayal.simple.LabelledPortrayal2D adds
an optional label to a portrayed object. The label can have
multiple lines, each separated by a newline. The origin of the label is directly below the object by a small
amount. There are a lot of options. First, you you may specify the
paint
and
font
of the label, the
text
alignment
(left, right, center) of the label, and whether or not it’s only
displayed when the object is selected
.
You an indicate whether the size of the font changes when you zoom in.
And you can specify the location of the label in two ways. First, you can state where the origin of the
label is to be placed in model units. For example, assuming the object is typically to be drawn within a
1
×
1 rectangle in model units, you can specify that the label is to be drawn directly to the right of the object
by placing the location at
h
1.5, 0
i
. As the user zooms in in the Display2D, the label changes its distance
proportionally. Second, you can add an additional
offset
, in pixels, to the label location. The default label
location is ten pixels down from right at the expected lower edge of the object, horizontally dead center:
228

public static final double DEFAULT SCALE X = 0;
public static final double DEFAULT SCALE Y = 0.5;
public static final double DEFAULT OFFSET X = 0;
public static final double DEFAULT OFFSET Y = 10;
The baseline (the bottom of the letters) of the text is drawn relative to this point. You can further specify
whether the text is to be left-aligned (the default), right-aligned, or centered with regard to the point. The
constants are:
public static final int ALIGN CENTER;
public static final int ALIGN LEFT;
public static final int ALIGN RIGHT;
The constructors should now be clear:
sim.portrayal.simple.LabelledPortrayal2D Constructor Methods
public LabelledPortrayal2D(SimplePortrayal2D child, String label)
Creates a LabelledPortrayal2D which always draws its label at the default location, color and font, and left-
alignment. If the child is null, then LabelledPortrayal2D assumes the object can portray itself and uses it as the
(effective) child.
LabelledPortrayal2D(SimplePortrayal2D child, String label, Paint paint, boolean onlyLabelWhenSelected)
Creates a LabelledPortrayal2D with default location values, left-aligned, with the given paint and label, and
whether or not to only draw the label when the object has been selected. If the child is null, then LabelledPor-
trayal2D assumes the object can portray itself and uses it as the (effective) child.
public LabelledPortrayal2D(SimplePortrayal2D child, double scaley, String label, Paint paint, boolean onlyLabelWhenSelected)
Creates a LabelledPortrayal2D with the given child, Y scale value to specify the location of the label
(plus a 10 pixel y offset), left-aligned, and providing the text paint, label, and whether or not to only draw the
label when the object has been selected. If the child is null, then LabelledPortrayal2D assumes the object can
portray itself and uses it as the (effective) child.
public LabelledPortrayal2D(SimplePortrayal2D child, int offsetx, int offsety, double scalex, double scaley,
Font font, int align, String label, Paint paint, boolean onlyLabelWhenSelected)
Creates a LabelledPortrayal2D with the given child, using the offset and scale values to specify the location of
the label, and providing the font, text alignment (one of ALIGN CENTER,ALIGN LEFT, or ALIGN RIGHT), text
paint, label, and whether or not to only draw the label when the object has been selected. If the child is null, then
LabelledPortrayal2D assumes the object can portray itself and uses it as the (effective) child.
How does LabelledPortrayal determine what the label is? By calling the
getLabel(...)
method, which you
can override to provide more functionality. By default, the method works like this: f you provided a label,
it’ll use that. Otherwise, if the object is null, it’ll say “null”. Otherwise it’ll call the
toString()
method on the
object.
Label scaling works much like the scaling in EdgePortrayal2D. By default, the font never scales as you
zoom in. Alternatively you can have it always scale in size, much like looking closer and closer at a map.
Alternatively you can have it only get smaller when you zoom far away, but not get bigger when you’re
getting very close. The constants are:
public static final int NEVER SCALE;
public static final int SCALE WHEN SMALLER;
public static final int ALWAYS SCALE;
The font size of a label is determined by the three scaling constants described earlier, as specified by
setScaling(...)
. Specifically, if the scaling is ALWAYS SCALE, then the font will scale as you zoom in and out.
229

If the scaling is NEVER SCALE, then the font will be fixed regardless of current zoom setting. And if the
scaling is SCALE WHEN SMALLER, then the font will scale larger as you zoom in, but if you zoom out, the
font will go no smaller than its prespecified font size.
Here are LabelledPortrayal’s (few) methods of interest:
sim.portrayal.simple.LabelledPortrayal2D Methods
public SimplePortrayal2D getChild(Object obj)
Returns the subsidiary portrayal. If the object can portray itself, it is returned as the portrayal.
public String getLabel(Object object, DrawInfo2D info)
Returns the label string to draw.
public boolean isLabelShowing()
Returns whether LabelledPortrayal2D will show its label. If false, then LabelledPortrayal2D will not show its label
no matter what its settings are regarding object selection. If true, then LabelledPortrayal2D may still not show its
label depending on object selection settings.
public void setLabelShowing(boolean val)
Sets whether LabelledPortrayal2D will show its label. If false, then LabelledPortrayal2D will not show its label no
matter what its settings are regarding object selection. If true, then LabelledPortrayal2D may still not show its
label depending on object selection settings.
public boolean getOnlyLabelWhenSelected()
Returns whether the label will be shown only if the object is selected.
public void setOnlyLabelWhenSelected(boolean val)
Sets whether the label will be shown only if the object is selected.
public int getLabelScaling()
Returns the label scaling setting, either NEVER SCALE,SCALE WHEN SMALLER, or ALWAYS SCALE.
public void setLabelScaling(int val)
Sets the label scaling setting, either NEVER SCALE,SCALE WHEN SMALLER, or ALWAYS SCALE.
Highlighting
MASON also provides a class for doing simple highlighting as well:
sim.portrayal.simple.CircledPortrayal2D. This class adds a simple circular ring around the object. It
works in a similar fashion to the LabelledPortrayal2D: you can have it add the ring only when selected,
and there is an option to switch it off regardless. The ring has similar positioning information too: you can
specify a
scale
defining the radius of the ring in model coordinates, and a further
offset
to increase the
radius by some number of pixels. The default values are:
public static final double DEFAULT SCALE = 2.0;
public static final double DEFAULT OFFSET = 0.0;
The constructors should be straightforward:
sim.portrayal.simple.CircledPortrayal2D Constructor Methods
public CircledPortrayal2D(SimplePortrayal2D child, int offset, double scale, Paint paint, boolean onlyCircleWhenSelected)
Creates a CircledPortrayal2D with the given child, and the size of the ring in both pixel offset and
model scale. The ring is drawn with the given paint, and you can specify if it is to only be drawn when the object
is selected. If the child is null, then CircledPortrayal2D assumes the object can portray itself and uses it as the
(effective) child.
230

public CircledPortrayal2D(SimplePortrayal2D child, Paint paint, boolean onlyCircleWhenSelected)
Creates a CircledPortrayal2D with the given child, and default size settings. The ring is drawn with the given paint,
and you can specify if it is to only be drawn when the object is selected. If the child is null, then CircledPortrayal2D
assumes the object can portray itself and uses it as the (effective) child.
public CircledPortrayal2D(SimplePortrayal2D child)
Creates a CircledPortrayal2D with the given child, and default settings for the ring size and paint (blue). The ring
is always shown. If the child is null, then CircledPortrayal2D assumes the object can portray itself and uses it as
the (effective) child.
Methods of interest are likewise similar to LabelledPortrayal2D:
sim.portrayal.simple.CircledPortrayal2D Methods
public SimplePortrayal2D getChild(Object obj)
Returns the subsidiary portrayal. If the object can portray itself, it is returned as the portrayal.
public boolean isCircleShowing()
Returns whether CircledPortrayal2D will show its circle. If false, then CircledPortrayal2D will not show its circle
no matter what its settings are regarding object selection. If true, then CircledPortrayal2D may still not show its
circle depending on object selection settings.
public void setCircleShowing(boolean val)
Sets whether portrayal will show its circle. If false, then CircledPortrayal2D will not show its circle no matter what
its settings are regarding object selection. If true, then CircledPortrayal2D may still not show its circle depending
on object selection settings.
public boolean getOnlyCircleWhenSelected()
Returns whether the circle will be shown only if the object is selected..
public void setOnlyCircleWhenSelected(boolean val)
Sets whether the circle will be shown only if the object is selected..
Showing Orientation
Last but not least, MASON can add an
orientation marker
to your SimplePortrayal,
using a wrapper portrayal called sim.portrayal.simple.OrientedPortrayal2D.
In order to display an orientation, OrientedPortrayal2D must know what the orientation is. To do this, it
calls a method called
getOrientation(...)
, which you can override. By default this method expects that the
underlying object in the model implements the sim.portrayal.Oriented2D interface. This interface defines a
single method:
sim.portrayal.Oriented2D Methods
public double orientation2D()
Returns the current orientation of the object, in radians.
Why isn’t this method a proper Java Bean Property, that is,
getOrientation2D()?
Because MASON doesn’t want to require the simulation de-
signer to have this orientation appear in an Inspector when the
object is inspected. You can always create a property called
getOrientation2D()
which calls
orientation2D()
. We won’t
claim this is a good reason: but it is a reason, so there.
If the object implements this method, then the
default implementation of
getOrientation(...)
queries
it to determine how to specify the orientation of the
object. If not, then the orientation is not shown at all.
Oriented2D then allows the object to be drawn
using its subsidiary Simple Portrayal, and adds an
orientation marker either above or below the por-
trayal’s depiction. The five options at present are
231

Line Line Arrow Kite Compass Triangle Inverted-T Arrow
Figure 9.4 Five orientation markers for sim.portrayal.simple.OrientedPortrayal2D, in filled/unfilled versions (Line and Line Arrow are
the same filled or unfilled). Notice that filled markers are drawn behind the child object, while unfilled markers are drawn on top.
shown in Figure 9.4. When is the marker drawn on top? When it’s either a single line or is an unfilled outline
of a shape. If it’s a filled shape, it’s drawn underneath.
You specify the shape to draw in two ways. First, you specify the shape itself, and second, you specify
if the shape should be drawn filled (the default). Lines obviously cannot be drawn filled regardless. The
available shapes, as shown in Figure 9.4, are:
public static final int SHAPE LINE;
public static final int SHAPE LINE ARROW;
public static final int SHAPE KITE;
public static final int SHAPE COMPASS;
public static final int SHAPE TRIANGLE;
public static final int SHAPE INVERTED T;
public static final int SHAPE ARROW;
The default is SHAPE LINE.
You can also specify the scale of the orientation marker: how big it is relative to the underlying SimplePor-
trayal. This is done in exactly the same way as in CircledPortrayal2D: you provide a
scale
in the underlying
model units, and an offset in pixels. The default settings for these are:
public static final double DEFAULT SCALE = 1.0;
public static final int DEFAULT OFFSET = 0;
Note that at its default scale (1.0) Oriented2DPortrayal draws its shapes to fill a roughly 2
×
2 square,
whereas other objects fill a 1
×
1 square. You need to keep this in mind, particularly when using Oriented-
Portrayal2D all by itself (the trick there is to wrap a SimplePortrayal2D, which itself draws nothing): you may
wish to set the scale to 0.5, which would bring the OrientedPortrayal2D back down to normal size.
Haven’t I seen the Kite shape before?
Yep, it’s the shape used for the Flockers demo example. That
example uses a trick: the shape is all you see. This is done
by wrapping a sim.portrayal.simple.SimplePortrayal, which if
you recall doesn’t draw anything. However it also doesn’t
respond to hit requests, so how is that done? It turns out that
OrientedPortrayal2D responds to hit requests if the hit lands
on the orientation marker shape. Since the shape is all there is,
we’re good.
Just like CircledPortrayal2D you can optionally
have OrientedPortrayal2D only show its orientation
shape if the object is selected, or force it off entirely.
One thing to be aware of is that Oriented2D re-
sponds to hit-testing on its orientation marker shape
in addition to sending hit-testing results to its sub-
sidiary SimplePortrayal. This can be turned off with
the method setOrientationHittable().
OrientedPortrayal2D’s constructors:
232

sim.portrayal.simple.OrientedPortrayal2D Constructor Methods
public OrientedPortrayal2D(SimplePortrayal2D child, int offset, double scale, Paint paint, int shape)
Creates a OrientedPortrayal2D with the given child, shape, shape paint, and the size of the shape in both pixel
offset and model scale. If the child is null, then OrientedPortrayal2D assumes the object can portray itself and uses
it as the (effective) child.
public OrientedPortrayal2D(SimplePortrayal2D child, int offset, double scale, Paint paint)
Creates a OrientedPortrayal2D with the given child, shape paint, and the size of the shape in both pixel offset and
model scale. The shape is a line. If the child is null, then OrientedPortrayal2D assumes the object can portray itself
and uses it as the (effective) child.
public OrientedPortrayal2D(SimplePortrayal2D child, int offset, double scale)
Creates a OrientedPortrayal2D with the given child, and the size of the shape in both pixel offset and model scale.
The shape is a line, and drawn in red. If the child is null, then OrientedPortrayal2D assumes the object can portray
itself and uses it as the (effective) child.
public OrientedPortrayal2D(SimplePortrayal2D child, Paint paint)
Creates a OrientedPortrayal2D with the given child and shape paint. The shape is a line, and drawn with the
default scale and offset. If the child is null, then OrientedPortrayal2D assumes the object can portray itself and
uses it as the (effective) child.
public OrientedPortrayal2D(SimplePortrayal2D child)
Creates a OrientedPortrayal2D with the given child. The shape is a line, and drawn with the default scale and
offset, and in red. If the child is null, then OrientedPortrayal2D assumes the object can portray itself and uses it as
the (effective) child.
OrientedPortrayal2D has certain important methods needed to set features:
sim.portrayal.simple.OrientedPortrayal2D Methods
public SimplePortrayal2D getChild(Object obj)
Returns the subsidiary portrayal. If the object can portray itself, it is returned as the portrayal.
public int getShape()
Returns the shape being drawn. The default is SHAPE LINE.
public void setShape(int shape)
Sets the shape being drawn. The default is SHAPE LINE.
public boolean isDrawFilled()
Returns whether OrientedPortrayal2D will fill (versus draw the outline of) its orientation marker shape. Lines are
never filled regardless of the setting of this property. The default is true (shapes are drawn filled).
public void setDrawFilled(boolean val)
Sets whether OrientedPortrayal2D will fill (versus draw the outline of) its orientation marker shape. Lines are
never filled regardless of the setting of this property. The default is true (shapes are drawn filled).
public double getOrientation(Object object, DrawInfo2D info)
Computes and returns the orientation of the provided object, or NaN if the object is non-orientable. The default
implementation does this by first checking to see if the object is non-null and is Oriented2D. If so, it calls
orientation2D() on the object and returns that. Otherwise, it returns NaN.
public boolean isOrientationShowing()
Returns whether OrientedPortrayal2D will show its orientation marker shape. If false, then OrientedPortrayal2D
will not show its shape no matter what its settings are regarding object selection. If true, then OrientedPortrayal2D
may still not show its shape depending on object selection settings.
233

public void setOrientationShowing(boolean val)
Sets whether portrayal will show its orientation marker shape. If false, then OrientedPortrayal2D will not show its
shape no matter what its settings are regarding object selection. If true, then OrientedPortrayal2D may still not
show its shape depending on object selection settings.
public boolean getOnlyDrawWhenSelected()
Returns whether the orientation marker shape will be shown only if the object is selected.
public void setOnlyDrawWhenSelected(boolean val)
Sets whether the orientation marker shape will be shown only if the object is selected.
public boolean isOrientationHittable()
Returns whether the orientation marker shape will respond to hit testing in addition to the underlying portrayal.
public void setOrientationHittable(boolean val)
Sets whether the orientation marker shape will respond to hit testing in addition to the underlying portrayal.
9.3.5.2 Using Multiple SimplePortrayal2Ds
sim.portrayal.simple.FacetedPortrayal2D takes some
N
subsidiary SimplePortrayals. Depending on the current
value of the underlying object, it picks from among these SimplePortrayals to portray the object. Optionally,
FacetedPortrayal2D can call upon all of the SimplePortrayals to portray the object in sequence.
FacetedPortrayal2D is different than other wrapper portrayals because it takes more than one SimplePor-
trayal. To create a FacetedPortrayal2D you need to provide all those children, plus whether you’d like to
portray with all of them or with a particular one depending on the current object status.
sim.portrayal.simple.FacetedPortrayal2D Constructor Methods
public FacetedPortrayal2D(SimplePortrayal2D[] children)
Creates a FacetedPortrayal2D with the given children, set up to select one at a time based on the current object
value.
public FacetedPortrayal2D(SimplePortrayal2D[] children, boolean portrayAllChildren)
Creates a FacetedPortrayal2D with the given children, and whether or not to portray all of them, or rather one
selected at a time based on the current object value.
Portraying all SimplePortrayal2Ds at Once
Why would you want to do this? Mostly to concatenate two
shapes together in a simple way. For example: to portray an object as a circle plus a rectangle. I agree though,
it’s not going to be used much. Which leads us to...
Selecting a SimplePortrayal2D based on Value
In this configuration, FacetedPortrayal2D picks the Sim-
plePortrayal2D based on the object’s numerical value. For this to work, the object must either be a Number
or must be Valuable. Furthermore, the
doubleValue()
of the object must be an integer
≥
0 and less than the
number of subsidiary SimplePortrayals. This value will determine which SimplePortrayal is picked. If you
find this too restrictive, you can instead override the
getChildIndex(...)
to return the index of the child to use.
You can use this, for example, to display different images depending on an object’s value. In this case, cre-
ate multiple ImagePortrayal2Ds, one for each image of interest, and attach them all to the FacetedPortrayal2D.
Based on the object’s value, different ImagePortrayal2Ds will be used.
Or you could use this to make a SimplePortrayal2D appear and disappear. Here, you attach your
SimplePortrayal2D of choice, plus an unsubclassed instance of sim.portrayal.SimplePortrayal2D (which doesn’t
draw anything).
FacetedPortrayal2D also doesn’t at present pass on mouse events to its children.
sim.portrayal.simple.FacetedPortrayal2D Methods
234

public int getChildIndex(Object object, int numIndices)
Returns the child index to use based on the given object. The index must be
≥
0 but less than numIndices.
AdjustablePortrayal2D does not pass through the handleMouseEvent(...) method by :
public boolean handleMouseEvent(GUIState gui, Manipulating2D manipulating, LocationWrapper wrapper,
MouseEvent event, DrawInfo2D fieldPortrayalDrawInfo, int type) Always returns false: no mouse events are passed
to children.
9.3.5.3 Applying a Geometric Transformation
This class doesn’t feel fully baked.
It’s not.
sim.portrayal.simple.TransformedPortrayal2D is pretty
straightforward: it allows you to rotate, translate,
scale, shear, or otherwise transform the way the sub-
sidiary portrayal is drawn using a java.awt.geom.AffineTransform. But there’s a tradeoff: you’re not allowed
to perform hit-testing on the object, thus no selection or inspection. Also, TransformedPortrayal2D doesn’t
at present pass on mouse events to its child.
A note about AffineTransforms: they change everything: the text, the thickness of the lines, the scale of the
patterns in the paint being used. This class is rarely used. I’d instead just build a new SimplePortrayal2D.
At any rate, the constructors:
sim.portrayal.simple.TransformedPortrayal2D Constructor Methods
public TransformedPortrayal2D(SimplePortrayal2D child, AffineTransform transform)
Creates a TransformedPortrayal2D with the given child and affine transform.
And the methods of interest:
sim.portrayal.simple.TransformedPortrayal2D Methods
public SimplePortrayal2D getChild(Object obj)
Returns the subsidiary portrayal. If the object can portray itself, it is returned as the portrayal.
public boolean hitObject(Object object, DrawInfo2D range)
Always returns false.
public boolean handleMouseEvent(GUIState gui, Manipulating2D manipulating, LocationWrapper wrapper,
MouseEvent event, DrawInfo2D fieldPortrayalDrawInfo, int type) Always returns false: no mouse events are passed
its child.
9.3.5.4 Allowing the User to Move, Rotate, or Scale the Object
The wrapper portrayals sim.portrayal.simple.MovablePortrayal2D and sim.portrayal.simple.AdjustablePortrayal2D
make it easy to move and make simple adjustments (rotation, size) to an underlying object in a field.
Let’s start with MovablePortrayal2D. If you wrap a SimplePortrayal2D with this object, the user will
be able to move the object by dragging it with the mouse. If you use a MovablePortrayal2D in conjunc-
tion with an AdjustablePortrayal2D (discussed next), you must wrap the MovablePortrayal2D inside the
AdjustablePortrayal2D, not the other way around. MovablePortrayal takes a single, simple Constructor:
sim.portrayal.simple.MovablePortrayal2D Constructor Methods
public MovablePortrayal2D(SimplePortrayal2D child)
Creates a MovablePortrayal2D with the given child.
235

Normally MovablePortrayal2D sets an object to be selected before it moves it, deselecting other objects.
You can turn off this behavior by calling setSelectsWhenMoved(false).
sim.portrayal.simple.MovablePortrayal2D Methods
public boolean getSelectsWhenMoved()
Returns whether the MovablePortrayal2D selects the object when it is being moved.
public void setSelectsWhenMoved(boolean val)
Sets whether the MovablePortrayal2D selects the object when it is being moved.
How do you prevent objects from being moved? Ordinarily, without a MovablePortrayal2D the user can’t
move an object by dragging it. But consider the following example. All the objects in your field, even though
they’re different classes, use the same SimplePortrayal2D. You have wrapped this in a MovablePortrayal2D
and installed the MovablePortrayal2D with
setPortrayalForAll()
. So now all of your objects are movable. But
what if you didn’t want some of them movable?
Of course, you could break your SimplePortrayal2Ds out by object or by class, some with MovablePor-
trayal2D and some without. This might be irritating though. But there’s an alternative. You can make your
objects sim.portrayal.Constrained. This interface declares a single method which controls whether the object
may be moved by MovablePortrayal2D. You can also use this interface to keep track of where your object is
being moved as the user drags it about, to adjust the user’s desired drag location (for example, to constrain
the object to only be moved along a line), or to refuse movement. Contrained defines a single method:
sim.portrayal.Constrained Methods
public Object constrainLocation(Object field, Object location)
Given the field and the proposed new location of the object in the field, returns a revised location. If you are fine
with the proposed location, simply return it. If you do not want the object moved, return null. If you would like to
change the proposed location, return a revised value.
The sim.portrayal.simple.AdjustablePortrayal2D wrapper portrayal gives the user an easy way to rotate
and/or scale your object. You’re responsible for defining what “rotation” and “scaling” mean: for example,
you could use these hooks for something else, like changing the age and temperature of your object. But
usually they’re used for exactly what you’d expect.
Like MovablePortrayal2D, AdjustablePortrayal2D has a single straightforward constructor:
sim.portrayal.simple.AdjustablePortrayal2D Constructor Methods
public AdjustablePortrayal2D(SimplePortrayal2D child)
Creates a AdjustablePortrayal2D with the given child.
If you wrap a SimplePortrayal2D with an AdustablePortrayal2D, it’ll add a ring-and-knob widget
whenever the object is selected (see Figure 9.5 below). If the user rotates the knob on the ring, the object will
be asked to reorient itself. If the user drags the knob off of the ring (the knob doesn’t presently move off the
ring, but MASON will understand) the object will be asked to rescale itself.
Oriented2D doesn’t define a proper Java Property!
We didn’t want to require the user to display orientation infor-
mation in inspectors. If you’d like to do so, just implement an
additional method,
public double getOrientation2D()
, which
simply calls orientation2D().
Now that MASON’s Java Property facility has the ability to
hide properties, in hindsight maybe this was a dumb decision.
But there you go.
AdjustablePortrayal2D only bothers to ask ob-
jects to orient themselves if they implement the
sim.portrayal.Orientable2D interface, which is an ex-
tension of the sim.portrayal.Oriented2D, an interface
defined earlier in Section 9.3.5.1. The Orientable2D
interface defines two methods:
sim.portrayal.Orientable2D Methods
236

public double orientation2D()
Returns the object’s orientation.
public void setOrientation2D(double val)
Sets the object’s orientation.
It’s up to you to implement these methods in your object to reorient itself or provide orientation in-
formation (or not). You also have the option of just implementing the sim.portrayal.Oriented2D interface,
which simply returns the object’s orientation. In this case, the ring will rotate helpfully to reflect your
object’s current orientation, but the user won’t be able to reorient the object. This could be used instead of
sim.portrayal.simple.OrientedPortrayal2D to indicate the current orientation.
Speaking of OrientedPortrayal2D: AdjustablePortrayal2D doesn’t change how the underlying Simple-
Portrayal2D draws its object. So if you adjust the object’s rotation, you may want something to reflect this,
either with OrientedPortrayal2D or a custom SimplePortrayal2D.
Wait, why does Scalable2D form a property but not Orientable2D?
History. Look, I didn’t say Orientatable2D’s reason for not
being a property was good reason...
Last but not least, the user can scale (notionally re-
size) an object by dragging the knob. To do this, your
object must implement the sim.portrayal.Scalable2D
interface. This interface defines two methods which
form a Java Bean Property:
sim.portrayal.Scalable2D Methods
public double getScale2D()
Returns the object’s scale.
public void setScale2D(double val)
Sets the object’s scale.
It’s up to you to define how your object looks when it’s rescaled.
A final note about interaction between AdjustablePortrayal2D and MovablePortrayal2D (discussed
earlier). If you use a MovablePortrayal2D in conjunction with an AdjustablePortrayal2D, you must wrap the
MovablePortrayal2D inside the AdjustablePortrayal2D, not the other way around.
9.3.5.5 Adding a Trail
It’s often nice to display a
trail
dragging behind an object to show where it’s been in the recent past. MASON
provides a wrapper portrayal, sim.portrayal.simple.TrailedPortrayal2D, which provides exactly this.
TrailedPortrayal2D is complicated. Any examples?
Check out sim.app.flockers.FlockersWithUI.
TrailedPortrayal2D generally requires not one but
two
FieldPortrayals: one to draw the object itself (via
its subsidiary SimplePortrayal), and one to draw its
trail. You provide the “trail” FieldPortrayal, and the
subsidiary, in the TrailPortrayal2D’s constructor. Then you add the TrailedPortrayal2D to both FieldPortray-
als.
Figure 9.5 A flocker with a trail and an adjustment ring.
You should probably attach the “trail” FieldPortrayal
to the Display2D before you attach the “object” FieldPor-
trayal: this way, the trail is drawn behind the object and
its neighbors. The TrailedPortrayal2D won’t be drawn in
both FieldPortrayals: it’ll recognize the “trail” FieldPor-
trayal and only draw itself there. In the other (“object”)
FieldPortrayal, it’ll ask its subsidiary to draw.
You can further wrap the TrailedPortrayal (in a Mov-
ablePortrayal2D, for example) to move the object, but only
add the MovablePortrayal to the “object” FieldPortrayal.
Add the TrailedPortrayal2D to the “trail” FieldPortrayal.
237

Compatible Field Portrayals
In theory TrailedPor-
trayal2D can be used with any continuous or Grid2D
Field Portrayal. But in reality it works best only
with field portrayals for fields in which an object
may not appear at multiple locations simultaneously, and which have implemented the methods
getObjectLocation(...)
and
getRelativeObjectPosition(...)
. This means that realistically you should use it only
with sim.portrayal.continuous.ContinuousPortrayal2D and sim.portrayal.grid.SparseGridPortrayal2D.
Memory Tradeoffs
TrailedPortrayal2D needs to store the trail it’s building for its underlying object. This
has some implications if you’ve got more than one object in the field being represented by this class: which
one will have the trail stored? Will all objects be displaying their trails, or only those selected? Will objects be
building trails even when not displayed? And so on.
You have several options, in increasing memory usage:
•
If you don’t mind if
only one
object will draw a trail at a time, chosen from among the objects currently
selected
, and that the trail will
start growing only once the object is selected
, then you can get away
with using a single TrailedPortrayal2D for your two FieldPortrayals: for example you can set it as
their
portrayalForAll()
. In this case you must also call
setOnlyGrowTrailWhenSelected(true)
(otherwise
the behavior will be undefined).
•
If you want
every selected object
to draw its trail, and don’t mind that the trail will
start growing
only once the object is selected
, then you’ll need to assign a unique TrailedPortrayal2D for every such
object (that is, you’ll have to use something like
portrayalForObject()
). You fortunately still can call
setOnlyGrowTrailWhenSelected(true), which will save some memory.
•
If you want
every selected object
to draw its trail, and each object (selected or no) must
retain
knowledge of its trail
even when it’s not being displayed, then you’ll need to assign a unique Trailed-
Portrayal2D for every such object (that is, you’ll have to use something like portrayalForObject()).
•
If you want
every object to draw its trail at all times
, then you’ll need to assign a unique TrailedPor-
trayal2D for every such object (that is, you’ll have to use something like
portrayalForObject()
). You will
have to call setOnlyShowTrailWhenSelected(false), which will potentially be very slow.
Note that this brings up two important properties:
onlyGrowTrailWhenSelected
(default false), which
governs whether an object grows trails at all times, even when it’s not being displayed, and
onlyShowTrailWhenSelected
(default true), which governs whether an object only shows trails when it’s
currently selected. Furthermore, whether or not the TrailedPortrayal2D is assigned uniquely to a given
object, or is being shared for multiple objects, will dictate certain options and the value of these two
properties.
Lengths and Jumps
Trails also have a length, measured in
model time
. Trail segments created earlier in
the past than this length are automatically deleted. There is no default setting: the length is always specified
in the constructor.
And trails have a concept of
maximum jump
, meant to make them look better in toroidal environments.
The problem is that if an object disappears off the left side of the screen (say) and reappears on the right side,
the trail thinks the object has zoomed across the screen and will draw a big trail line across the screen. This
isn’t what you wanted probably. So you can specify the largest expanse (as a percentage of the field width or
height) allowed before a trail segment will not be displayed. The default setting is:
public static final double DEFAULT MAXIMUM JUMP = 0.75;
... That is, a trail segment will be shown unless its width is over 0.75 of the field width, or its height is
over 0.75 of the field height. You’d have to have a pretty fast-moving object to violate this constraint.
238

Making a Custom Trail
A trail is made up of
segments
, each segment representing a movement of the
object from one previous location to another during a single timestep. You can provide a SimplePortrayal2D
which draws these segments. TrailedPortrayal2D will call your SimplePortrayal2D’s
draw(...)
method,
passing in a special DrawInfo2D called sim.portrayal.simple.TrailedPortrayal2D.TrailDrawInfo2D. This class
adds a variable called value which indicates where along the trail (in time) this segment is. If the segment is
at the very beginning of the trail (that is, next to the object), the value will be 0.0. If it’s at the very end of the
trail, the value will be 1.0:
public double value; // this is in sim.portrayal.simple.TrailedPortrayal2D.TrailDrawInfo2D
TrailDrawInfo2D is a subclass of sim.portrayal.network.EdgeDrawInfo2D, meaning that you have access not
to just one point but two points: these represent the start and end of your segment. So if you want to draw a
line, you can get the points to draw just as you access the two points from EdgeDrawInfo2D. Alternatively
you could just draw a single object (creating a sort of “dotted” trail), in which case you’d just draw at the
draw origin like any SimplePortrayal2D. Try using sim.portrayal.simple.OvalPortrayal2D as your trail portrayal
some time.
Armed with this knowledge, you should now be able to understand the TrailedPortrayal2D constructors:
sim.portrayal.simple.TrailedPortrayal2D Constructor Methods
public TrailedPortrayal2D(GUIState state, SimplePortrayal2D child, FieldPortrayal2D fieldPortrayal, double length,
Color minColor, Color maxColor)
Creates a TrailedPortrayal2D with the given child and “trail” Field Portrayal. The length of the trail is provided,
as well as the min color (at the “start” of the trail, near the object) and the max color (at the far end of the trail).
TrailedPortrayal2D will draw trail segments using lines.
public TrailedPortrayal2D(GUIState state, SimplePortrayal2D child, FieldPortrayal2D fieldPortrayal, double length)
Creates a TrailedPortrayal2D with the given child and “trail” Field Portrayal. The length of the trail is provided.
The min color (at the “start” of the trail, near the object) is set to DEFAULT MIN COLOR (opaque gray), and the
max color (at the far end of the trail) is set to DEFAULT MAX COLOR (fully transparent gray). TrailedPortrayal2D
will draw trail segments using lines.
public TrailedPortrayal2D(GUIState state, SimplePortrayal2D child, FieldPortrayal2D fieldPortrayal,
SimplePortrayal2D trail, double length)
Creates a TrailedPortrayal2D with the given child and “trail” Field Portrayal. The length of the trail is provided,
as well as a custom SimplePortrayal2D responsible for actually drawing each trail segment.
The default min and max color are defined as:
public static final Color DEFAULT MIN COLOR = new Color(128,128,128,255); // opaque gray
public static final Color DEFAULT MAX COLOR = new Color(128,128,128,0); // transparent
And the relevant methods:
sim.portrayal.simple.TrailedPortrayal2D Methods
public void setOnlyGrowTrailWhenSelected(boolean val)
Sets whether or not to begin growing the trail only when the object has been selected. The default value is FALSE.
public boolean getOnlyGrowTrailWhenSelected()
Returns whether or not to begin growing the trail only when the object has been selected. The default value is
FALSE.
setOnlyShowTrailWhenSelected(boolean val)
Sets whether or not to show the trail only when the object has been selected. The default value is TRUE.
public boolean getOnlyShowTrailWhenSelected()
Returns whether or not to show the trail only when the object has been selected. The default value is TRUE.
239

public void setLength(double val)
Sets the length of the trail (in model time).
public double getLength()
Returns the length of the trail (in model time).
public void setMaximumJump(double val)
Sets the maximum jump of intervals of the trail, as a percentage of field width and field height. The default value
is 0.75.
public double getLength()
Returns the maximum jump of intervals of the trail, as a percentage of field width and field height. The default
value is 0.75.
9.3.6 Objects Acting As Their Own Simple Portrayals
Objects in fields can also act as their own Simple Portrayals. It’s pretty straightforward: you just have the
object subclass the sim.portrayal.SimplePortrayal2D class and implement the methods themselves. None of
the methods is required, though you’ll probably want to at least implement the
draw(...)
method. Then you
just don’t bother registering a SimplePortrayal2D for the object. See the next section for hints on how to
implement these methods.
If your object subclasses SimplePortrayal2D, you can still use wrapper portrayals even though there’s no
underlying SimplePortrayal2D registered for the object. Just pass in null as the chid to the wrapper portrayal,
and it’ll use the object itself as the child.
9.3.7 Implementing a Simple Portrayal
So you want to make our own custom SimplePortrayal. Just like a 2D Field Portrayal, a 2D Simple Portrayal
handles several tasks:
• Drawing its object
• Doing hit-testing on the object
• Selecting or deselecting the object
• Handling mouse events on the object
• Providing Inspectors for the object
• Returning the object’s “status” (a short textual description of the object).
• Returning the object’s name
The only one you really have to implement is drawing: though it’s not hard to implement the others.
Let’s get right to it.
9.3.7.1 Drawing
Drawing is expensive, and so Field Portrayals try hard to avoid drawing objects unless they must. But when
a Field Portrayal determines that it is likely that a given object lies within the Display2D’s clip region and
ought to be drawn, it calls for the the Simple Portrayal and calls the following method on it:
sim.portrayal.SimplePortrayal2D Methods
240

public void draw(Object object, Graphics2D graphics, DrawInfo2D info)
Draws the Object on-screen. The object should be centered at
h
info.draw.x, info.draw.y
i
. One unit of width in the
model’s world is equivalent to info.draw.width pixels, and likewise one unit of height in the model’s world is
equivalent to info.draw.height pixels. info.clip provides the clip rectangle, in pixels, of objects which must be drawn:
if the object does not fall within this rectangle, it need not be drawn. If info.precise is true, then the object should
be drawn using high-quality floating-point operations; else (potentially faster) integer operations will suffice. If
info.selected is true, the object should assume it has been “selected” and draw itself differently accordingly if it
feels the need. object provides the object in question: and info.fieldPortrayal provides the field portrayal. In some
cases, info.location may provide the location of the object in the field, though this is optional and should not be
relied on.
What are all these draw and clip rectangles?
For a refresher, see Section 9.2.2.
MASON assumes that most objects are drawn
roughly as 1
×
1 in model coordinates: thus when an
object draws itself on-screen, it’ll usually be drawn
to approximately fill the rectangle from
h
info.draw.x
−
info.draw.width/2, info.draw.y
−
info.draw.height/2
i
to
h
info.draw.x
+
info.draw.width/2, info.draw.y
+
info.draw.height/2
i
. If this rectangle doesn’t intersect with the clip rectangle (in info.clip), then the Field
Portrayal will likely not even bother to ask the SimplePortrayal2D to draw itself.
If drawing is really expensive, and the object’s shape is unusual, SimplePortrayal2D can do more
sophisticated clip testing once its
draw(...)
method is called to determine if the object is really intersecting
with the info.clip rectangle. This is rare though.
When you’re asked to draw, you’re given a java.awt.Graphics2D class to draw with. Most MASON
examples draw with Java AWT (integer) graphics primitives when they can, and Java2D (floating point)
graphics primitives when they must. This is because in most cases AWT is still faster than Java2D in many
implementations. This is changing though: it might be enough at this point for you to just always draw with
Java2D.
When must you draw with Java2D? When the DrawInfo2D’s precise variable is set to true. This is often
the case if MASON is asking you to draw not to the screen but in fact to a high-quality vector PDF which
requires floating point accuracy.
Example
Let’s say we want to draw our object as a red stretched-out oval. We might implement the method
as:
Ellipse2D.Double ellipse = new Ellipse2D.Double();
public void draw(Object object, Graphics2D graphics, DrawInfo2D info) {
graphics.setColor(Color.RED);
if (!info.precise) {
graphics.fillOval((int)(info.draw.x - info.draw.width / 2), (int)(info.draw.y - info.draw.height / 4),
(int)(info.draw.width), (int)(info.draw.height / 2));
}
else {
ellipse.setFrame(info.draw.x - info.draw.width / 2.0, info.draw.y - info.draw.height / 4.0,
info.draw.width, info.draw.height / 2.0);
graphics.fill(ellipse);
}
}
9.3.7.2 Hit Testing
Hit testing is very similar to drawing. Instead of drawing a shape, we’ll create the shape, then do an
intersection test on it. The method is:
sim.portrayal.SimplePortrayal2D Methods
241

public boolean hitObject(Object object, DrawInfo2D range)
Returns true if the object intersected with the clip rectangle in the DrawInfo2D. The object is assumed to have
be located on-screen centered at the origin of the DrawInfo2D’s draw rectangle, and with a width and height
specified by the DrawInfo2D’s draw rectangle. It is possible in certain rare situations that the object may be null.
Even if the object intersects with the clip rectangle, you may still return false if you don’t wish the object to be hit
(normally for selection, inspection, adjustment, or moving with the mouse). The default implementation simply
returns false.
You’ll generally find it more helpful to use Java2D rather than Java AWT graphics to do your hit testing.
It’s also often helpful to cut the user some slack when your objects are small (zoomed out, say). So
provide some slop in the hit testing, as shown below.
Example As you can see, very similar. Continuing our previous example, it’s quite straightforward:
Ellipse2D.Double ellipse = new Ellipse2D.Double(); // we previously defined this in draw(...)
public boolean hitObject(Object object, DrawInfo2D range) {
final double SLOP = 1.0; // need a little extra area to hit objects
ellipse.setFrame(info.draw.x - info.draw.width / 2.0 - SLOP, info.draw.y - info.draw.height / 4.0 - SLOP,
info.draw.width + SLOP * 2, info.draw.height / 2.0 + SLOP * 2);
return (ellipse.intersects(range.clip.x, range.clip.y, range.clip.width, range.clip.height));
}
9.3.7.3 Selecting an Object
MASON indicates that an object has been selected in two ways. First, it calls the
setSelected()
prior to
drawing the object, indicating whether or not the object has been selected. If the SimplePortrayal2D does not
want to be selected, it can return false at this point (you can’t ask to be selected — you can only refuse if you
like). For example, you could say:
public boolean setSelected(LocationWrapper wrapper, boolean selected) {
return false; // I don’t ever want to be selected
}
Then (depending on what was returned by this method), the variable selected is set to true or false in the
DrawInfo2D passed into drawing. This indicates whether or not the object is presently selected. You can use
this to (for example) change how your object looks:
Ellipse2D.Double ellipse = new Ellipse2D.Double();
public void draw(Object object, Graphics2D graphics, DrawInfo2D info) {
if (info.selected) graphics.setColor(Color.RED);
else graphics.setColor(Color.BLUE);
if (!info.precise) {
graphics.fillOval((int)(info.draw.x - info.draw.width / 2), (int)(info.draw.y - info.draw.height / 4),
(int)(info.draw.width), (int)(info.draw.height / 2));
}
else {
ellipse.setFrame(info.draw.x - info.draw.width / 2.0, info.draw.y - info.draw.height / 4.0,
info.draw.width, info.draw.height / 2.0);
graphics.fill(ellipse);
}
}
Or could use selection to inform the object in your model of its new “selected” status:
Ellipse2D.Double ellipse = new Ellipse2D.Double();
public void draw(Object object, Graphics2D graphics, DrawInfo2D info) {
242

MyObject myobj = (MyObject)object;
synchronized(info.gui.state.schedule) { myobj.iHaveBeenSelected(info.selected); }
graphics.setColor(Color.RED);
if (!info.precise) {
graphics.fillOval((int)(info.draw.x - info.draw.width / 2), (int)(info.draw.y - info.draw.height / 4),
(int)(info.draw.width), (int)(info.draw.height / 2));
}
else {
ellipse.setFrame(info.draw.x - info.draw.width / 2.0, info.draw.y - info.draw.height / 4.0,
info.draw.width, info.draw.height / 2.0);
graphics.fill(ellipse);
}
}
Important Note on Synchronization
Notice that we synchronized on the schedule before modifying the
object. This is because the model thread could well be running and in charge of the object, and we don’t
want to create a race condition.
9.3.7.4 Getting the Object Status, Name, and Inspector
Displays and inspectors often want to display an object’s name and a (very) short description of it. Often
these are simply set to the same thing. The default implementations normally should suffice: the name just
returns the toString() method applied to the given object, and the status just returns the name. But let’s say
you wanted to customize it in some insane way. You could say:
public String getStatus(LocationWrapper wrapper) { return "My object is always of HIGH status!"; }
public String getName(LocationWrapper wrapper)
{
if (wrapper == null) return "CRAZY NULL OBJECT";
return "AWESOME OBJECT: " + wrapper.getObject();
}
Once your object is being properly hit, you can create your own custom inspector for it by overriding the
method getInspector(...). This will be discussed in the upcoming Section 10.1.
9.3.7.5 Customizing Mouse Events
It’s rare to need to handle a mouse event on your own: this is the domain of classes like AdjustablePor-
trayal2D and MovablePortrayal2D. But if you like you can intercept mouse events on your object and do
something special with them. The method for handling Mouse events is somewhat complex:
sim.portrayal.SimplePortrayal2D Methods
public boolean handleMouseEvent(GUIState gui, Manipulating2D manipulating, LocationWrapper wrapper,
MouseEvent event, DrawInfo2D fieldPortrayalDrawInfo, int type)
Handles the given event, and either returns true (meaning that the event was handled and consumed) or false.
Many mouse events are routable, a notable exception being scroll wheel events. Mouse events are sent at
various times, indicated by type. If type is sim.portrayal.SimplePortraya2D.TYPE SELECTED OBJECT, then the
mouse event is being called because it is a selected object, even if it’s not being hit by the mouse. If the type
is sim.portrayal.SimplePortrayal2D.TYPE HIT OBJECT then the object is being sent a mouse event because it
was hit by the mouse. The GUIState is provided, plus a Manipulating2D (likely a Display of some sort). The
LocationWrapper provides the object in question, the field portrayal, and location of the object. The DrawInfo2D
is the one provided to the field portrayal, not the simple portrayal: its draw field indicates the region of the field.
So let’s say you’d like to have your SimplePortrayal2D print “ouch!” every time it’s moused over. You
could do it this way:
243

public boolean handleMouseEvent(GUIState gui, Manipulating2D manipulating, LocationWrapper wrapper,
MouseEvent event, DrawInfo2D fieldPortrayalDrawInfo, int type)
{
// need to lock on the model first! We’re accessing it potentially
// while the model is running underneath
synchronized(gui.state.schedule)
{
if (type == TYPE_HIT_OBJECT && event.getID() == event.MOUSE_MOVED)
{
System.err.println("ouch!");
return true;
}
else return false;
}
}
Note that you need to lock on the schedule: unlike various other operations, mouse events can and do
occur right in the middle of the period of time that the model thread is in control of the model. If you don’t
lock on the schedule, you run the risk of a race condition as you access the model at the same time the model
thread is messing around with it.
Certain SimplePortrayals2D wrapper classes which use the handleMouseEvent method also need to
query the Display2D about certain things. This is done through the sim.display.Manipulating2D interface. At
present this interface provides two methods:
sim.display.Manipulating2D Methods
public void performSelection(LocationWrapper wrapper)
Selects the Object represented by the given LocationWrapper by calling the relevant FieldPortrayal’s
setSelected(...)
method
public void setMovingWrapper(LocationWrapper wrapper)
Declares a wrapper to be the one that is being moved. This causes the Display2D to first attempt to send mouse
events to that wrapper, and only send to other wrappers if that one does not respond. Setting the wrapper to null
clears it.
Both of these methods exist primarily to assist sim.portrayal.simple.MovablePortrayal2D.
244

Chapter 10
Inspectors
An Inspector is a GUI widget that lets a user inspect, track, chart, and modify a specific model object,
value, or the property of an object.
1
Inspectors are subclasses of the class sim.portrayal.Inspector, and with the
exception of sim.portrayal.SimpleInspector, they’re all found in the package sim.portrayal.inspector. Figure 10.1
shows a UML diagram of the primary Inspector classes.
Inspectors are generally produced by widgets or by other Inspectors, and their job is to inspect objects in
the model as needed. Most inspectors are produced in one of the following five ways.
•
When you double-click on an object, its Field Portrayal or Simple Portrayal may bring forth an inspector
for that object or value.
• You can assign a single inspector for the model as a whole.
• You can assign inspectors for individual fields..
•
Inspectors may produce other inspectors as you wander through them looking at aspects of the object
or other objects it points to.
•
Inspectors may contain within them other inspectors, much as a JPanel may have other JPanels within
it.
There are two kinds of inspectors. Basic Inspectors inspect
objects
or
values
, often things found in a
Field. The most common basic inspector is sim.portrayal.SimpleInspector. In contrast,
property inspectors
inspect not objects but Java Bean properties of objects. The difference is that an basic Inspector fixates on
a specific object, but a Property Inspector’s object or value can change based on the current setting of the
property. Another difference is that basic Inspectors are usually provided programmatically for objects, but
there can be many kinds of property inspectors (charts and graphs, data export, etc.), and they are loaded
dynamically at run-time: they’re basically plug-ins.
You can create your own Inspectors and it’s perfectly fine to do so: after all, in its most basic form, an
Inspector is little more than an ultimate subclass of javax.swing.JPanel. But it’s more common to use the
built-in Inspectors provided with MASON, particularly sim.portrayal.SimpleInspector.
1
SWARM and Repast call these things probes. MASON gets the term inspector from the same concept found in the NeXTSTEP and
Mac OS X GUI libraries.
245

sim.portrayal.
SimplePortrayal2D
Objects
found in 2D Fields
sim.portrayal.
Inspector
javax.swing.JPanel
Produces
Inspects
Portrays
sim.portrayal.
SimpleInspector
sim.portrayal.inspector.
TabbedInspector
sim.portrayal.inspector
PropertyInspector
sim.portrayal.inspector
ChartingPropertyInspector
sim.portrayal.inspector
HistogramChartingPropertyInspector
sim.portrayal.inspector
ScatterPlotChartingPropertyInspector
sim.portrayal.inspector
TimeSeriesChartingPropertyInspector
sim.portrayal.inspector
StreamingPropertyInspector
Tracks the Properties of
Various Other Model
Objects
Interface
Abstract Class
Class
Extends or Implements
Part Of
0..*
Description
Multiplicity
1
Other Relationship
sim.portrayal.inspector
BubbleChartChartingPropertyInspector
sim.portrayal.inspector
BarChartChartingPropertyInspector
sim.portrayal.inspector
PieChartChartingPropertyInspector
sim.portrayal.inspector
BoxPlotChartingPropertyInspector
sim.portrayal.inspector.
Tab ba b l e
sim.portrayal.inspector.
ProvidesInspector
Uses
Uses
Figure 10.1 UML diagram of MASON’s Inspector facility.
10.1 Producing an Inspector from a Portrayal
The most common way an Inspector is produced is as a result of double-clicking on a visualized object. The
Display gathers from the various Field Portrayals all objects and values which were hit by the double-click.
It then asks the relevant Field Portrayals to produce Inspectors for these objects and values: “Fast” Field
Portrayals may respond to this by providing Inspectors directly, but most Field Portrayals respond by calling
forth the appropriate Simple Portrayal to produce the Inspector instead. At any point a Field Portrayal or
Simple Portrayal is free to refuse to provide an Inspector.
Display2D and Display3D both produce Inspectors in this way. This is done as follows:
1. The user double-clicks on a region in the Display.
2.
The Display collects all the objects and values hit by the mouse, and their respective FieldPortrayals
(for example Display2D does this by calling objectsHitBy(...)).
3.
The Display tells each FieldPortrayal to build an Inspector for the object, by calling
createInspector(...)
.
4.
In some cases the FieldPortrayal produces the Inspector itself (usually if it’s a “fast” FieldPortrayal). In
other cases the FieldPortrayal calls forth the appropriate SimplePortrayal and tells it to produce the
Inspector (by calling createInspector(...) on the SimplePortrayal).
5.
The Display gathers all the received Inspectors, then “wraps” each Inspector in an outer Inspector
which adds additional information about the location of the object. This is why you can inspect both
the properties of an object and its location when you double-click on it.
6.
The Display submits all “wrapped” Inspectors to the Console, where they appear under the
Inspectors
tab.
Display3D does items 2, 3, 5, and 6 internally, and a few details will be mentioned later in Section 11. But
Display2D does these items by calling a specific method on itself:
sim.display.Display2D Methods
246

public void createInspectors(Rectangle2D.Double rect, GUIState simulation)
Builds inspectors for objects and values intersecting with the given rectangle, and submits them to the Console.
You could override this method but it’d be awfully unusual to do so.
So how is item 4 done? All Portrayals, whether FieldPortrayals or SimplePortrayals, whether 2D or 3D,
respond to the same method:
sim.portrayal.Portrayal Methods
public Inspector getInspector(LocationWrapper wrapper, GUIState state)
Returns an Inspector for the object or value provided in the given wrapper.
FieldPortrayals often implement this method by calling the same method on the SimplePortrayal. The de-
fault implementation of this method in SimplePortrayal is to produce a sim.portrayal.SimpleInspector. This In-
spector presents a tabular list of Java Bean Properties of the given object or value, using the sim.util.Properties
facility discussed in Section 3.4. By customizing those properties as discussed in that Section, you can
provide a bit of customization to the SimpleInspector. But if you want a more custom Inspector, you’ll need
to make one yourself and have the SimplePortrayal return it from this method.
Another option, often more useful, is to have your underlying objects implement the
sim.portrayal.inspector.ProvidesInspector interface, which contains a single method:
sim.portrayal.inspector.ProvidesInspector Methods
public Inspector provideInspector(GUIState state, String name)
Builds and returns a custom inspector for the object. The name, if non-null, should be displayed prominently,
typically by adding to the inspector a javax.swing.border.TitledBorder.
The advantage of this approach over overriding
getInspector(...)
is that it will work both when inspecting
the object directly from a FieldPortrayal and when inspecting the object by arriving some other way, such as
viewing it as a property from some other inspector.
Remember that all these kinds of Inspectors are fleeting: they’re generated on request, and are stored in
the
“Inspectors” tab
. The user can detach them into separate windows and can also destroy them at any
time. When the simulation is stopped and restarted, all such inspectors are automatically destroyed.
10.2 Producing an Inspector for a Model
An Inspector is often commonly provided for the model as a whole, where it will appear permanently in the
optional “Model” tab of the Console.
You can specify the Inspector in question in several ways. First, you can indicate which object should be
Inspected via the method
getSimulationInspectedObject
: most commonly you’d provide the model itself, but
you can give a proxy object of some sort if you like. Second, you can specify a sim.util.Properties object which
provides the properties for a SimpleInspector. This is rare to do. Third, you can provide a custom Inspector
of your own design. Here are the GUIState methods in question:
sim.display.GUIState Methods
public Object getSimulationInspectedObject()
Returns the object to inspect to provide model features, or null. Often you may override this method to return the
GUIState itself, if you’d like the GUIState to be inspectable.
public Properties getSimulationProperties()
Returns a sim.util.Properties object for dynamic display of model properties. Overriding this method is extremely
rare.
247

public Inspector getInspector()
Returns an inspector customized to display model features. The default implementation first calls
getSimulationInspectedObject()
and returns a sim.portrayal.SimpleInspector (Section 10.6) to inspect the returned
object. If the object was null, the default implementation then attempts to call
getSimulationProperties()
and builds
a SimpleInspector to display those properties. If this method returns null, then null is returned (and no model
features are displayed by the Controller).
public int getMaximumPropertiesForInspector()
Returns the maximum number of properties displayed on a page by the model inspector. By default this value is
set to sim.portrayal.SimpleInspector.DEFAULT MAXIMUM PROPERTIES (25). Override this to return a different
value as you like.
The most common approach is to just tell MASON to inspect the model directly, using a SimpleInspector
(which will examine the model’s Java Bean Properties), by overriding the appropriate GUIState method like
this:
public Object getSimulationInspectedObject() { return state; } // return the model
Sometimes your inspected object has more properties than can be displayed by default (that value is
sim.portrayal.SimpleInspector.DEFAULT MAXIMUM PROPERTIES, presently set to 25) and you’d prefer not
to page through properties. You can change the maximum number of properties shown at one time on the
model page by overriding getMaximumPropertiesForInspector().
Volatility
Inspectors may or may not be volatile, meaning that they may be updated every simulation
iteration. Inspectors produced by Simple Portrayals and Field Portrayals are generally volatile. But model
inspectors often are not. More often than not, a model inspector displays a set of model parameters which the
user can change, rather than various variables which are updated each timestep to keep the user informed.
Volatile inspectors are expensive because they redraw themselves all the time. For this reason, by default,
the inspector produced by
getSimulationInspectedObject()
is not volatile. If you want to change this, you
should also override the volatility flag in the Inspector generated, like this:
public Inspector getInspector()
{
Inspector insp = super.getInspector(); // builds an inspector from getSimulationInspectedObject
insp.setVolatile(true);
return insp;
}
By default, the inspector produced by getSimulationProperties() is volatile.
10.3 Producing an Inspector for a Field or Other Permanent Object
In addition to the model Inspector, can create additional custom “permanent” Inspectors for whatever
purpose you like: most commonly, to provide some inspection of a Field. To do this, you simply attach the
Inspector of your choice to a Display, using the following method:
sim.display.Display2D and sim.display3d.Display3D Methods
public void attach(Inspector inspector, String name)
Attaches an inspector to the Display, assigning it the given name.
This will cause a menu entry to appear in the Display’s
“Layers” button menu
. Choosing this menu will
reveal the Inspector in its own window.
Unlike the Model inspector mechanism, this approach doesn’t produce a default Inspector: you’ll need
to construct an Inspector yourself.
248

10.4 Producing an Inspector from Another Inspector
Last but not least, Inspectors can be generated from objects which appear as properties in other Inspectors.
In some cases the user can create another sim.portrayal.SimpleInspector to inspect the object. In other cases
you can call forth
property inspectors
which don’t inspect a specific object or value, but rather the current
setting of a Java Bean property. For example, you could chart the change of a numerical property of an object.
This stuff is automatically handled internally by Inspectors, and there’s no API for it. However, you can
register a property inspector of your creation to be able to be produced for any property. Property Inspectors
are registered with MASON using a file and loaded at runtime. See Section 10.7 for more information.
10.5 Managing Inspectors
When inspectors are built, they’re either given their own windows or assigned an existing window, typically
the Console itself. If they’re in the Console, they’re placed into a list in the
consoles tab
where they can be
selectively viewed and manipulated. Inspectors under the consoles tab can also be
detached
, meaning that
they’re separated from the Console and given their own window.
If Inspectors are in the consoles tab list, they are displaced by new Inspectors whenever new objects are
double-clicked on in the Display. Otherwise, they stick around until the end of the simulation, at which time
they’re disposed of if they’re in the consoles tab list or are in their own windows.
All Controllers, including the Console, have certain methods for registering inspectors to be refreshed, or
adding them to the consoles tab list (or internal list if not a Console). Those are:
sim.display.Controller Methods
public void setInspectors(Bag inspectors, Bag names)
Places the inspectors in the Controller’s console tab list or internal inspector list, displacing existing inspectors on
the list. The inspectors are assigned the given names, which may be displayed to the user. Automatically registers
the inspectors with registerInspector(...) as well.
public void registerInspector(Inspector inspector, Stoppable stopper)
Registers an inspector to be refreshed as appropriate and stopped when the model is restarted. Does not necessarily
add the inspector to a list of inspectors like setInspectors(...) does.
public ArrayList getAllInspectors()
Returns a list of all current inspectors. Some of these inspectors may be stored in the Controller itself, and others
may have been dragged out into their own JFrames. You will need to distinguish between these two on your own.
Note that some of these inspectors are stored as weak keys in the Controller, so holding onto this list will prevent
them from getting garbage collected. As a result, you should only use this list for temporary scans.
public void refresh()
Schedules updates and redraws of all Inspectors and Displays registered with the Controller to occur at some time
soon in the future. This is an expensive procedure and should not be called unless necessary: typically in response
to some event (a button press etc.) rather than changes in the model itself. Only call this method from the Swing
even thread.
Be careful with
getAllInspectors()
: some of the inspectors being returned may also be keys in a weak hash
table inside the Controller. If you hang onto them (or hang onto the ArrayList provided), then they may
never be garbage collected. This isn’t a big disaster, but you should be aware of it.
The Console and SimpleController have two additional methods for managing inspectors:
sim.display.Console and sim.display.SimpleController Methods
public void stopAllInspectors(boolean killDraggedOutWindowsToo)
Stops all inspectors. If killDraggedOutWindowsToo is true, then the detatched inspectors are stopped as well.
Updates all inspectors once as well for good measure prior to stopping some.
249

public void removeAllInspectors(boolean killDraggedOutWindowsToo)
Stops and eliminates all inspectors, including disposal. If killDraggedOutWindowsToo is true, then all inspector
windows will be closed; else only the inspectors presently embedded in the console will be stopped and removed.
Inspectors will have the method
disposeFrame()
called on them to dispose of their JFrames (if they see fit to do so).
Note that the second method calls a special method on each Inspector to ask it to dispose its JFrame as it
sees fit. The default implementation of this method identifies the current JFrame holding the Inspector, if
any, and disposes it if it’s not a Controller. You may wish to change this behavior: for example, charting
inspectors share JFrames and have to dispose them specially. The method in question is:
sim.portrayal.Inspector Methods
public void disposeFrame()
Disposes the Inspector’s containing JFrame if it’s not a Controller. Override this to change the disposal behavior
of the Inspector.
10.6 Basic Inspectors
Basic Inspectors inspect objects or values, whereas Property Inspectors inspect the properties of objects. Basic
Inspectors are much easier to implement. But why make one? After all, the class sim.portrayal.SimpleInspector
defines a simple but very functional inspector which forms the default for much of MASON. If you do not
create custom inspectors, SimpleInspector is likely the inspector to be used.
A basic Inspector is just a subclass of JPanel with an additional required method called
updateInspector()
.
This method is called by MASON whenever it wants the inspector to revise itself to reflect changes in the
inspected object. This method is abstract and if you create your own Inspector you’ll have to override it.
sim.portrayal.Inspector Methods
public abstract void updateInspector()
Updates the Inspector to reflect new information about its underlying inspected object.
If you implement this method, you’ll probably want to repaint your Inspector window after doing
updates. However on some systems Swing is a bit, shall we say, tempermental: your repaint can get lost if
MASON is running quickly and pounding Swing with update requests. One simple way to ensure that your
window is repainted is to put an event in the Swing Event Queue which then itself turns around and puts a
repaint event in the queue. This seems to solve most of Swing’s issues. The magic code looks like this:
SwingUtilities.invokeLater(new Runnable() {public void run() {repaint(); }});
This code essentially replaces a
repaint()
call. I’d use it in Inspectors, but it’s not necessary in places like
Displays.
A Note on Synchronization
When your custom Inspector modifies an object in response to the user
making a change, it’s possible (indeed likely) that the underlying model thread is running. This means that
it is critical that you first synchronize on the schedule, something long the lines of:
synchronized(gui.state.schedule) {
do your code which changes the object
}
Due to a design oversight, the GUIState is not provided in
updateInspector()
— you’ll have to hold onto it
some other way, perhaps passed in via a constructor.
250

10.6.1 Volatility
As discussed in Section 10.6.1, basic Inspectors can be
volatile
(or not). The definition is simple: a volatile
inspector has its
updateInspector()
method called by MASON every iteration of the model. A non-volatile
inspector does not: instead updateInspector() is only called in special circumstances.
Ordinarily you’d want a volatile inspector. But it’s expensive to constantly update that Inspector. So for
situations (such as a Model Inspector) where the Inspector cannot be closed, you have the option of setting it
to be non-volatile. This is helpful particularly for Inspectors where the underlying object data is not expected
to ever change except by the user as he modifies the Inspector.
Inspectors are by default volatile. Here are the methods for changing this:
sim.portrayal.Inspector Methods
public void setVolatile(boolean val)
Sets whether or not an Inspector is volatile.
public boolean isVolatile()
Returns whether or not an Inspector is volatile.
MASON will respect the setting you make here and change its policy for calling
updateInspector()
accordingly.
If you make a non-volatile inspector, you may need to provide a “refresh button” to allow the user to
manually update it. In fact, sim.portrayal.SimpleInspector does this automatically. It’s easy to create a JButton
all set up for you, with a method called (not surprisingly)
makeUpdateButton()
. Pressing this button in turn
calls updateInspector().
sim.portrayal.Inspector Methods
public Component makeUpdateButton()
Returns a suitable button which manually updates the inspector when pressed. This is done by calling
updateButtonPressed().
This button has a specific refresh icon which looks like: The icon comes in two forms, an “ordinary”
icon and a “I’ve been pressed” look. Additionally, another icon (and its “pressed” look) are used here and
there to indicate inspection: sim.portrayal.Inspector defines these icons as:
public static final ImageIcon INSPECT ICON; // inspect icon
public static final ImageIcon INSPECT ICON P; // "pressed" inspect icon
public static final ImageIcon UPDATE ICON; // refresh icon
public static final ImageIcon UPDATE ICON P; // "pressed" refresh icon
10.6.2 Inspectors, Steppables, and Windows
MASON ordinarily updates volatile inspectors by scheduling a Steppable on the GUIState’s minischedule.
This steppable is then called by the minischedule each time the simulation iterates. MASON obtains this
Steppable by calling the following method:
sim.portrayal.Inspector Methods
public Steppable getUpdateSteppable()
Builds a suitable Steppable which will update the Inspector each time its step(...) method is called.
MASON schedules this Steppable in a repeating fashion, which produces a Stoppable. MASON then
passes this Stoppable to the Inspector and uses the one returned to instead.
251

sim.portrayal.Inspector Methods
public Stoppable reviseStopper(Stoppable stopper)
Given a provided Stoppable, produces a new Stoppable which, when stopped, stops the original and perhaps
does other things as well. MASON will used the revised Stoppable to stop the Inspector, such as at the end of a
simulation run.
Why would this be useful? Mostly to give the Inspector a chance to create a hook to be informed of when
its underlying Steppable is being stopped (usually when the simulation is over). The general approach is
to create an anonymous subclass of Stoppable which, when stopped, stops the original, and additionally
informs the Inspector in a manner of your choosing.
Basic Inspectors can be separated from the Console’s inspector list and placed in their own windows.
Inspector provides two utility functions which MASON uses to perform this. You might wish to override
one or both:
sim.portrayal.Inspector Methods
public String getTitle()
Returns the string which should fill the title bar of the Inspector’s window. By default returns the empty String.
public void setTitle(String val)
Sets the string which should fill the title bar of the Inspector’s window. Some Inspectors may override getTitle()
and completely ignore setTitle(...).
public JFrame createFrame(Stoppable stopper)
Produces a scrollable JFrame, with the Inspector in it, which will stop the Stoppable when the JFrame is closed.
Finally, Inspector contains a factory method for generating an appropriate inspector for an object. You do
not have to use this method: you can just call an inspector’s constructor directly. But it’s helpful for figuring
out what kind of inspector would be the best choice.
sim.portrayal.Inspector Methods
public static Inspector getInspector(Object obj, GUIState state, String name)
Returns an inspector appropriate for the provided object. If the object is sim.portrayal.inspector.ProvidesInspector,
then the object is queried to provide its own inspector. Else if the object is sim.portrayal.inspector.Tabbable, then
a TabbedInspector is constructed according to the object’s specifications. Else a sim.portrayal.SimpleInspector is
constructed.
For more information on ProvidesInspector, see Section 10.1.
10.6.3 SimpleInspector
sim.portrayal.SimpleInspector is the most common inspector: it’s a basic inspector which exposes to the user all
the properties defined by sim.util.Properties on a given object, both read-Properties and read/write-Properties.
SimpleInspector also respects the extra gizmos that sim.util.Properties provides:
• If a property has defined a domain, SimpleInspector will draw either a slider or a pull-down menu.
• If an object has a proxy, SimpleInspector will show that instead.
• If a property is declared to be hidden, SimpleInspector will not display it.
•
If a property has a declared description, SimpleInspector will make a tooltip with that description
(plain text or HTML) and display it when the mouse hovers over the SimpleInspector’s widgets for
that property.
252

SimpleInspector only shows a certain number of properties at a time: if there are more properties
than this, then SimpleInspector will allow the user to page through the properties. You can specify how
many properties SimpleInspector shows. The default value for this maximum the value provided by
your GUIState’s
getMaximumPropertiesForInspector()
method, which in turn by default returns the following
constant found in SimpleInspector:
public static final int DEFAULT MAX PROPERTIES = 100;
SimpleInspector’s default
getTitle()
calls
toString()
on the underlying object and returns that. However
the SimpleInspector’s list of properties can be bordered and given a name (like “Properties”). This name is
passed in in the constructor.
SimpleInspector is largely defined by its constructors:
sim.portrayal.SimpleInspector Constructor Methods
public SimpleInspector(Properties properties, GUIState state, String name, int maxProperties)
Builds a SimpleInspector based on the provided properties, using the provided name as the title of the SimpleIn-
spector’s list of properties (not to be confused with the inspector’s title). You also specify the maximum number of
properties shown at a time.
public SimpleInspector(Properties properties, GUIState state, String name)
Builds a SimpleInspector based on the provided properties, using the provided name as the title of the SimpleIn-
spector’s list of properties (not to be confused with the inspector’s title). The maximum number of properties
shown at a time is set to state.getMaximumPropertiesForInspector().
public SimpleInspector(Object object, GUIState state, String name, int maxProperties)
Builds a SimpleInspector based on the provided object, using the provided name as the title of the SimpleInspec-
tor’s list of properties (not to be confused with the inspector’s title). You also specify the maximum number of
properties shown at a time.
public SimpleInspector(Object object, GUIState state, String name)
Builds a SimpleInspector based on the provided object, using the provided name as the title of the SimpleInspec-
tor’s list of properties (not to be confused with the inspector’s title). The maximum number of properties shown
at a time is set to state.getMaximumPropertiesForInspector().
public SimpleInspector(Object object, GUIState state)
Builds a SimpleInspector based on the provided object, with no title for the SimpleInspector’s list of properties.
The maximum number of properties shown at a time is set to state.getMaximumPropertiesForInspector().
Note the third method: you don’t have to inspect an actual object. You can have the SimpleInspector
actually use a Properties collection of your own devising. This makes it possible to inspect dynamic or
virtual objects, so to speak, which exist in name only.
There are a few methods of interest to subclasses of SimpleInspector:
sim.portrayal.SimpleInspector Methods
public GUIState getGUIState()
Returns the GUIState associated with this inspector.
public Object getObject()
Returns the object that this inspector is inspecting. It may be that this inspector was generated directly from
Properties, in which case this returns null.
public String getInspectorName()
Returns the name originally provided to the inspector. This is often null, indicating that the string to be used ought
to be a printed version of the inspected object itself.
253

public String getTitle()
Returns a string appropriate to appear in the window title bar. By default, returns the inspector name, or if the
inspector name is null, calls toString() on the inspected object and returns that.
public int getMaxProperties()
Returns the maximum number of properties displayed per page in the inspector.
10.6.4 GroupedInspector
sim.portrayal.inspector.GroupedInspector provides a way
to break out an Inspector into multiple disclosure groups
to make things neat and clean. You can create a Grou-
pedInspector, then add Inspectors to it, each with a
group name. Then you provide the GroupedInspec-
tor to the system. Only one sub-Inspector will be
displayed at a time. Alternatively, you can simply
point GroupedInspector at an object implementing the
sim.portrayal.inspector.Groupable interfaces. This will
cause GroupedInspector to build itself based on sug-
gested groupings from the object itself.
GroupedInspector requires that its sub-Inspectors
have exactly the same volatility as GroupedInspector
itself: in other words, you can’t have a mix of volatile
and non-volatile sub-Inspectors.
GroupedInspector’s constructors:
sim.portrayal.inspector.GroupedInspector Constructor Methods
public GroupedInspector()
Creates a volatile GroupedInspector with no name.
public GroupedInspector(String name)
Creates a volatile GroupedInspector with the provided name.
public GroupedInspector(sim.portrayal.inspector.Groupable object, GUIState state, String name)
Creates a GroupedInspector with the given name, and with multiple groups corresponding to the requirements
of the underlying object. The group names for the SimpleInspectors are given in object.provideGroupNames(). For
each group there is a corresponding array from object.provideGroupProperties(), which must represent names found
in the provided properties. All the properties whose names are found under a given properties array will appear
under the corresponding group. If object.showExtraProperties() is true, then the inspector will also display (prior to
any groups) all the properties which appeared nowhere else; otherwise they will not be displayed at all.
public GroupedInspector(SimpleProperties properties, GUIState state, String name, String[][] propertyNames,
String[] groupNames, boolean showExtraProperties)
Creates a GroupedInspector with the given name, and with multiple SimpleInspectors as tabs. The tab names for
the SimpleInspectors are given in groupNames. For each tab there is a corresponding array of propertyNames, which
must represent names found in the provided properties. All the properties whose names are found under a given
propertyNames array will appear under the corresponding tab. If showExtraProperties is true, then the inspector
will also display (prior to any groups) all the properties which appeared nowhere else; otherwise they will not be
displayed at all.
254

What about the sim.portrayal.inspector.TabbableAndGroupable
interface?
See Section 10.6.5.
The last constructor allows you to build a Grou-
pedInspector on an object, collecting its properties
under tabs and groups as you like. But rather than
call them, it’s probably easier to just have the object implement the sim.portrayal.inspector.Groupable interface.
An example?
See commented out code in sim/app/heatbugs/HeatBugs.java.
MASON generally builds new inspectors by
calling the
sim.portrayal.Inspector.getInspector(...)
method, which will check for these interfaces, and
if they’re implemented, will automatically build a
GroupedInspector for you. The interface in question is:
sim.portrayal.inspector.Groupable Methods
public String[] provideGroupNames()
Returns an array of names for groups under which properties will be divided.
public String[][] provideGroupProperties()
Returns, for each group name, a list of properties to place under that group.
public boolean showExtraProperties()
If this value is true, all properties which are not found among provideExtraProperties are also displayed individually
in the inspector, rather than put into a group. If the value is true, these properties are not displayed at all.
GroupedInspector’s methods are fairly obvious:
sim.portrayal.inspector.GroupedInspector Methods
public void setUpdatingAllInspectors(boolean val)
Sets whether or not the GroupedInspector is updating all inspectors or just the frontmost one.
public boolean isUpdatingAllInspectors()
Returns whether or not the GroupedInspector is updating all inspectors or just the frontmost one.
public void addInspector(Inspector insp, String group)
Adds an inspector, as a group with the given name. This method sets the title of the inspector (via
setTitle(...)
) to
that name.
public void addInspector(Inspector insp)
Adds an inspector, using the inspector’s title (from getTitle(...)) as the name.
public void remove(Inspector insp)
Removes an inspector.
public void clear()
Removes all inspectors.
public void updateInspector()
Updates the inspector and all subinspectors.
public void setVolatile(boolean val)
Sets the volatility of the inspector and all subinspectors.
10.6.5 TabbedInspector
255

sim.portrayal.inspector.TabbedInspector provides a way to
break out an Inspector into multiple tabs to save window
space. It’s fairly straightforward: you create a TabbedIn-
spector, then add Inspectors to it, each with a tab name.
Then you provide the TabbedInspector to the system.
Only one sub-Inspector will be displayed at a time. Al-
ternatively, you can simply point TabbedInspector at an
object implementing the sim.portrayal.inspector.Tabbable
sim.portrayal.inspector.TabbableAndGroupable or inter-
faces. This will cause TabbedInspector to build itself
based on suggested groupings from the object itself.
This text is nearly identical to the GroupedInspector section.
Yep, and with good reason.
TabbedInspector requires that its sub-Inspectors
have exactly the same volatility as TabbedInspector
itself: in other words, you can’t have a mix of volatile
and non-volatile sub-Inspectors. However you have
one additional option. If TabbedInspector is updated, you can have it update either all of the sub-Inspectors
or just the sub-Inspector which is presently being displayed.
TabbedInspector’s constructors:
sim.portrayal.inspector.TabbedInspector Constructor Methods
public TabbedInspector()
Creates a volatile TabbedInspector with no name.
public TabbedInspector(String name)
Creates a volatile TabbedInspector with the provided name.
public TabbedInspector(sim.portrayal.inspector.Tabbable object, GUIState state, String name)
Creates a TabbedInspector with the given name, and with multiple tabs corresponding to the requirements of
the underlying object. The tab names for the SimpleInspectors are given in object.provideTabNames(). For each
tab there is a corresponding array from object.provideTabProperties(), which must represent names found in the
provided properties. All the properties whose names are found under a given properties array will appear under
the corresponding tab. If object.provideExtraTab() is non-null, then a final tab is provided, of that name, to hold all
the properties which appeared nowhere else; otherwise they will not be displayed at all.
public TabbedInspector(sim.portrayal.inspector.TabbableAndGroupable object, GUIState state, String name)
Creates a TabbedInspector with the given name, and with multiple tabs, and groups under those tabs, corre-
sponding to the requirements of the underlying object. The tab names for the SimpleInspectors are given in
object.provideTabNames(). For each tab there is a corresponding array from object.provideTabGroups(), which must
represent names of groups to be formed under that tab. For each combination of tab and group, there is an array
from object.provideTabGroupProperties(), which contains properties to be grouped under that tab/group combination.
For each tab there may optionally be one additional array of properties: these properties will appear ungrouped
under the tab along with the groups. If object.provideExtraTab() is non-null, then a final tab is provided, of that
name, to hold all the properties which appeared nowhere else; otherwise they will not be displayed at all.
public TabbedInspector(SimpleProperties properties, GUIState state, String name, String[][] propertyNames,
String[] tabNames, String extraTab)
Creates a TabbedInspector with the given name, and with multiple SimpleInspectors as tabs. The tab names for
the SimpleInspectors are given in tabNames. For each tab there is a corresponding array of propertyNames, which
must represent names found in the provided properties. All the properties whose names are found under a given
propertyNames array will appear under the corresponding tab. If extraTab is non-null, then a final tab is provided,
of that name, to hold all the properties which appeared nowhere else; otherwise they will not be displayed at all.
public TabbedInspector(SimpleProperties properties, GUIState state, String name, String[][][] tabGroupProperties,
String[][] tabGroups, String[] tabNames, String extraTab)
Creates a TabbedInspector with the given name, and with multiple SimpleInspectors as tabs. The tab names
for the SimpleInspectors are given in tabNames. For each tab there is a corresponding array of tabGroups, which
256

must represent groups found under the given tab. Properties for each tab/group combination are given under
tabGroupProperties. There may be one additional array of properties under a given tab: these will appear
as separate ungrouped properties. extraTab gives the name of a tab holding all extra properties which do not
appear among ANY of the propertyNames arrays. If extraTab is null, these properties will not appear at all. The
subinspectors under each tab are SimpleInspectors.
An example?
See commented out code in sim/app/heatbugs/HeatBugs.java.
The last two constructors allow you to build a
TabbedInspector on an object, collecting its proper-
ties under tabs and groups as you like. But rather
than call them, it’s probably easier to just have the ob-
ject implement the sim.portrayal.inspector.Tabbable or sim.portrayal.inspector.TabbableAndGroupable interfaces
(not both). MASON generally builds new inspectors by calling the
sim.portrayal.Inspector.getInspector(...)
method, which will check for these interfaces, and if they’re implemented, will automatically build a
TabbedInspector for you. The interfaces in question are:
sim.portrayal.inspector.Tabbable Methods
public String[] provideTabNames()
Returns an array of names for tabs under which properties will be divided.
public String[][] provideTabProperties()
Returns, for each tab name, a list of properties to place under that tab.
public String provideExtraTab()
If this value is non-null, it forms an additional tab under which miscellaneous properties, not found among those
in provideTabProperties(), will be placed. Otherwise, these properties will not appear in the inspector.
sim.portrayal.inspector.TabbableAndGroupable Methods
public String[] provideTabNames()
Returns an array of names for tabs under which properties will be divided.
public String[][][] provideTabGroupProperties()
Returns, for each tab and each group, a list of names of properties of this object which should appear under that
tab and group
public String[][] provideTabGroups()
Returns, for each tab, a list of names of groups which should appear under that tab. The number of groups per tab
must be equal to, or one less than, the number of tab properties per tab as provided in provideTabProperties(). If
there is one less group, then the remaining tab properties will be inserted inline.
public String provideExtraTab()
Returns a name for an additional tab holding the remaining properties not given in provide tabGroupProperties(),
or null if no such tab should be displayed.
TabbableAndGroupable is the whole enchalada: it
divides your inspector up by tabs, then divides each
tab up by groups. You have the option of displaying
additional individual properties outside a group, and
displaying a final tab of remaining properties. A picture
is shown at right of one such tab.
TabbedInspector’s methods are fairly obvious:
sim.portrayal.inspector.TabbedInspector Methods
257

public void setUpdatingAllInspectors(boolean val)
Sets whether or not the TabbedInspector is updating all
inspectors or just the frontmost one.
public boolean isUpdatingAllInspectors()
Returns whether or not the TabbedInspector is updating
all inspectors or just the frontmost one.
public void addInspector(Inspector insp, String tab)
Adds an inspector, with a tab with the given name. This
method sets the title of the inspector (via
setTitle(...)
) to
that name.
public void addInspector(Inspector insp)
Adds an inspector, using the inspector’s title (from
getTitle(...)) as the name.
public void remove(Inspector insp)
Removes an inspector.
public void clear()
Removes all inspectors.
public void updateInspector()
Updates the inspector and all subinspectors.
public void setVolatile(boolean val)
Sets the volatility of the inspector and all subinspectors.
10.6.6 Inspecting Values
Basic inspectors don’t always inspect objects: sometimes they inspect values (usually numbers). For example,
when you double-click on a value in ValueGrid2D, FastValueGrid2D, or similar field, up will come an
inspector for the value at that position. What is being shown you?
Answer: ValueGrid2D — or more properly, ValuePortrayal2D — created a special SimpleInspector
which inspects a custom object which displays the value. When SimpleInspector modifies the prop-
erties of the object, the value will be changed in the field. This object is called a
filter
. Value-
Portrayal2D has two filters, one for integers (sim.portrayal.simple.ValuePortrayal2D.IntFilter) and one for
doubles (sim.portrayal.simple.ValuePortrayal2D.DoubleFilter). Both are subclasses of the abstract class
sim.portrayal.simple.ValuePortrayal2D.Filter.
Filters have a simple constructor:
sim.portrayal.simple.ValuePortrayal2D.Filter Constructor Methods
public Filter(LocationWrapper wrapper)
Creates a filter for the value stored in the given wrapper.
If you think about it, the object in the LocationWrapper is really immaterial for our purposes — it’s just a
dummy (a MutableDouble) holding the current number value. For us, what matters is the location stored in
the LocationWrapper, which the Filter uses to extract and/or change the current value in the field.
IntFilter and DoubleFilter both have getters and setters for the value. Here’s the ones for DoubleFilter:
sim.portrayal.simple.ValuePortrayal2D.DoubleFilter Methods
public void setValue(double val)
Sets the current value in the field.
258

public double getValue()
Returns the current value in the field.
When the user tries to change the value in a Filter, the Filter calls a special method in the ValueGridPor-
trayal2D (or ValueGridPortrayal3D, or ValueGridPortrayal3D) called
newValue(...)
. This method takes the
proposed value, and the location where the value is to be set, and returns a revised value according to the
constraints of the field. The default version uses the ColorMap to determine if the value is valid, but you
might want to override it to create your own constraints.
sim.portrayal.simple.ValueGridPortrayal2D Methods
public double newValue(int x, int y, double val)
Returns a revised version of the proposed value, enabling you to constrain how the user changes values in the
grid via an inspector or other GUI tool.
You probably will never need to use these classes, but it’s useful to understand how they work in case
you need to do a similar thing.
10.6.7 Objects Providing their Own Inspectors
Rather than have a SimpleInspector assigned to them, or specify that they’d like to be put into a TabbedIn-
spector or GroupedInspector, objects may provide their own custom inspector. To do this, they only need to
implement the sim.portrayal.inspector.ProvidesInspector interface. This interface has a single method:
sim.portrayal.inspector.ProvidesInspector Methods
public Inspector provideInspector(GUIState state, String name)
Returns an inspector for the object. The provided name should appear prominently, typically as the label for a
javax.swing.border.TitledBorder surrounding the inspector.
For example, let’s say that your object has a single instance variable: a color. You want an inspector which
displays this color and lets the user change it. To do this, you’d create an inspector with a sim.util.gui.ColorWell
and a label. Here’s an example of the provideInspector(...) method in action:
import sim.portrayal.*;
import sim.display.*;
import sim.util.gui.*;
import java.awt.*;
import javax.swing.*;
javax.swing.border.*;
public class MyObject implements java.io.Serializable
{
private static final long serialVersionUID = 1;
public Color color = Color.blue;
public Inspector provideInspector(GUIState state, String name)
{
private static final long serialVersionUID = 1;
final ColorWell well = new ColorWell(color);
Inspector insp = new Inspector()
259

{
private static final long serialVersionUID = 1;
public void updateInspector() { well.setColor(color); }
};
// load the inspector with stuff
JPanel panel = new JPanel();
panel.setLayout(new BorderLayout());
panel.add(new JLabel("Color "), BorderLayout.WEST);
panel.add(well, BorderLayout.CENTER);
insp.setLayout(new BorderLayout());
insp.add(panel, BorderLayout.NORTH);
// set the name
insp.setBorder(new TitledBorder(name));
return insp;
}
}
Figure 10.2 Our custom inspector, with
the title “Properties”. The “Location” por-
tion was added by MASON.
Now when we inspect the object, it might look like the picture at right.
If you click on the blue Color Well, a color chooser panel pops up to let
you change (and thus set) the color.
Important Note
Note that the object above is java.io.Serializable. This is
because the object is part of our MASON model and we want our model
to be checkpointable. However, the above code used anonymous classes
to create its custom inspector. When doing this, be careful that you’re not
including storing, as instance variables, objects which aren’t themselves
serializable: this includes many Java GUI widgets. If you need to, you
could create a separate Inspector class which is outside MyObject and
which is constructed in provideInspector(...).
Also note the repeated use of serialVersionUID. You should always
provide a serialVersionUID, set to 1, in all classes you create, anonymous
or not, to assist in serialization portability.
10.7 Property Inspectors
All Property Inspectors are subclasses of the abstract class sim.portrayal.inspector.PropertyInspector. A Property
Inspector is not like a basic Inspector. While a basic Inspector inspects a given object (or in some cases value),
a Property Inspector inspects a property of an object. While objects can’t change, their properties can change.
Otherwise, Property Inspectors have many similarities to Basic Inspectors (which is natural, as they
also ultimately subclass sim.portrayal.Inspector). Specifically, they respond to the
updateInspector()
method
to update themselves, handle volatility in the same way as basic inspectors, and handle steppables and
JFrames in the same way. In short, they basically have the same functionality that was found in Sections 10.6
(introduction), 10.6.1, and 10.6.2. You should review those Sections now if you’ve not recently read them.
Property Inspectors are nearly always volatile, and unlike basic Inspectors, they are
dynamically loaded
at runtime
: they’re basically plug-ins to MASON. You can create property inspectors and add them to
MASON and they’ll appear everywhere for all applications. Last, though Property Inspectors are JPanels,
like all Inspectors, it’s often the case that this JPanel is not displayed, or the Property Inspector creates a
window which is shared with other Property Inspectors (such as multiple time series sharing the same chart).
All this means that Property Inspectors are quite a bit more complicated than basic Inspectors. So get ready!
260

10.7.1 How Property Inspectors are Created
Property Inspector construction is somewhat complex. Each Property Inspector class in MASON is specified
in a file called sim/portrayal/inspector/propertyinspector.classes. This file has the full name for each property
inspector class defined one on a line. Blank lines are also acceptable, as are comments, which are full lines
starting with a pound sign (#). Here is a typical MASON propertyinspector.classes file:
# This is the propertyinspector.classes file. Add your
# PropertyInspector subclass to the list below if you wish
# it to be included for consideration in that menu.
# Empty lines in this file are ignored, as
# is any part of a line which starts with a pound sign.
sim.portrayal.inspector.StreamingPropertyInspector
sim.portrayal.inspector.TimeSeriesChartingPropertyInspector
sim.portrayal.inspector.HistogramChartingPropertyInspector
sim.portrayal.inspector.ScatterPlotChartingPropertyInspector
When a MASON simulation is fired up, these classes are loaded from the file and queried about what
types
of properties they are capable of examining. Not all Property Inspectors can inspect all properties. For
example, a Property Inspector designed to chart numerical values wouldn’t make sense being registered for
properties which return Strings. The Inspectors are also queried regarding their
name
, a String which will
appear in the pop-up menu by which a Property Inspector is chosen. These aren’t really names per se, but
rather menu options. For example the name for sim.portrayal.inspector.HistogramChartingPropertyInspector is
“Make Histogram”.
These are defined in the static methods (which you should override in your subclass):
sim.portrayal.inspector.PropertyInspector Methods
public static String name()
Returns the PropertyInspector’s preferred name.
public static Class[] types()
Returns an array consisting of the kinds of types the PropertyInspector is capable of inspecting. Property types
can be class names, or they can be numerical or boolean types, or a mix of the two. In the case of numerical
or boolean types, use the TYPE constant for that numerical type: for example for doubles, use the constant
java.lang.Double.TYPE. If null is returned, this PropertyInspector is assumed to accept all data types. If an empty
array is returned, it is assumed to accept no data types at all (not very useful!).
When the user clicks on the icon next to a property in a SimpleInspector (for example), MASON
will call
PropertyInspector.getPopupMenu(...) getMenuForPropertyInspectorClass(...)
and to build a menu for
your PropertyInspector subclass based on what its types() and name() return.
When the user chooses one of these menu options, MASON will then create a PropertyInspector for
that property. This is done by calling a factory method,
makeInspector(...)
, to build the PropertyInspector.
makeInspector(...)
first constructs the PropertyInspector. It then calls
isValidInspector()
on this Inspector to
determine if the inspector is
valid
(it’s invalid if the user cancelled during construction, or an error occurred).
If it’s valid, makeInspector(...) returns the inspector, else it returns null.
sim.portrayal.inspector.PropertyInspector Methods
public static PropertyInspector makeInspector(Class inspectorClass, Properties properties, int index, Frame parent,
GUIState gui)
Produces a PropertyInspector ready to display, or returns null if the user cancelled the PropertyInspector creation
or some event or error occurred which prevented the PropertyInspector from being constructed. The Proper-
tyInspector’s class is provided, along with the Properties of the object to inspect, and the index of the desired
property.
261

public static String getMenuNameForPropertyInspectorClass(String classname)
Determines the name of the PropertyInspector class to be displayed in the pop-up menu.
public static JToggleButton getPopupMenu(Properties properties, int index, GUIState state, JPopupMenu pop)
Produces a popup menu attached to a JToggleButton which shows all valid PropertyInspectors for a given property.
The property is specified by the provided index. If a JPopupMenu is provided, it will be used and added to.
Otherwise a new one will be created.
protected void setValidInspector(boolean val)
Sets whether or not the constructed PropertyInspector is valid. Note that this method is protected: only instances
may set themselves as valid.
public boolean isValidInspector()
Returns whether or not the constructed PropertyInspector is valid.
Every PropertyInspector has a specific constructor that
makeInspector(...)
calls to build it. During construc-
tion, the PropertyInspector should determine whether construction is valid or if it failed. The main reason
it might fail is user cancellation of the PropertyInspector setup process. If the construction succeeded (or
didn’t), the PropertyInspector should indicate this by calling
setValidInspector(...)
. Later, after construction,
makeInspector(...) will call isValidInspector() to determine whether to continue with setting things up.
The constructor in question is:
sim.portrayal.inspector.PropertyInspector Constructor Methods
public PropertyInspector(Properties properties, int index, Frame parent, GUIState simulation)
Constructs the PropertyInspector for property number index in the provided properties. Be sure to call
super(...)
first. This method should also call
setValidInspector(...)
to indicate whether the PropertyInspector is valid and
ready to go. If not, MASON will assume that something went wrong, or the user canceled the process, and so
delete the PropertyInspector immediately after construction.
This multi-step process allows PropertyInspectors to, among other things, pop up modal di-
alog boxes to more specifically determine user preferences, or cancel his option. For example,
sim.portrayal.inspector.StreamingPropertyInspector pops up a window asking the user where he’d like to
stream to (a file? a window?). And sim.portrayal.inspector.HistogramChartingPropertyInspector pops up a
window asking the user if he’d like to create the histogram on a new chart, or add it to an existing chart
owned by another HistogramChartingPropertyInspector.
Some PropertyInspectors want to be automatically displayed in windows: others do not, but rather
do their work hidden (perhaps creating their own windows). MASON will query the PropertyInspector
regarding this using
shouldCreateFrame()
and display the PropertyInspector (or not) accordingly. By default
shouldCreateFrame() returns true. Override it to return false if you like.
Why have both reviseStopper(...) and set/getStopper(...)?
Sure, you could have done this with just
reviseStopper(...)
.
But it’s convenient to have a separate method. Think of it this
way:
reviseStopper(...)
is mostly used to revise the Stoppable
so as to remain informed that the Inspector is being stopped.
Whereas
set/getStopper(...)
are used to enable the PropertyIn-
spector to conveniently stop itself. What’s unexpected is the
fact that Inspector doesn’t have
set/getStopper(...)
. Perhaps
we’ll refactor it one day (it’s less useful for basic Inspectors).
Finally, after the PropertyInspector has had its
reviseStopper(...)
method called, the revised Stop-
pable is again passed to it via
setStopper(...)
. This
method stores the Stoppable in the PropertyInspec-
tor to be accessed later with
getStopper()
. This is used
by some PropertyInspectors to cancel themselves in
some way other than closing the window (recall not
all PropertyInspectors have windows).
Collectively, these methods are:
sim.portrayal.inspector.PropertyInspector Methods
public boolean shouldCreateFrame()
Returns true (the default) if the PropertyInspector, once created, should be placed in a JFrame and displayed.
Override this to return false if the PropertyInspector handles its own windows.
262

public void setStopper(Stoppable stopper)
Sets the Stoppable for the PropertyInspector.
public Stoppable getStopper()
Returns the Stoppable for the PropertyInspector.
10.7.2 Charting Property Inspectors
Charting Property Inspectors are all well and good, but I want a
permanent Charting display for my model.
With some elbow grease, you can get charting as a Display
quite nicely. For details, see Section 12.3.4.
MASON provides seven Property In-
spectors which produce charts using the
JFreeChart
2
library. The Property Inspec-
tors are subclasses of the abstract superclass
sim.portrayal.inspector.ChartingPropertyInspector.
These Property Inspectors rely on
chart generators
, utility classes discussed later in Section 12.3. Chart
generators manage the complexity of interfacing with JFreeChart. Charts also use the Preferences facility
(Section 8.3), with the Preferences key:
public final static String chartKey = "sim.portrayal.inspector.ChartingPropertyInspector";
The current Charting Property Inspectors are:
•
sim.portrayal.inspector.TimeSeriesChartingPropertyInspector produces time series describing the progres-
sion of a numerical value over time. It is capable of inspecting any boolean, byte, short, int, long, float,
double, java.lang.Number, or sim.util.Valuable.
•
sim.portrayal.inspector.ScatterPlotChartingPropertyInspector produces scatter plots: the scatter plot
changes each iteration. This class is capable of inspecting (and extracting its data from) any array of
sim.util.Double2D or sim.util.Int2D. Each Double2D or Int2D represents a point on the scatter plot. Alter-
natively, you can inspect an object which implements the sim.display.ChartUtilities.ProvidesDoubleDoubles
interface to provide each of the points. See Section 12.3.4 for a description of this interface.
•
sim.portrayal.inspector.BubbleChartChartingPropertyInspector produces bubble charts: the bubble chart
changes each iteration. This class is capable of inspecting (and extracting its data from) any array of
sim.util.Double3D or sim.util.Int3D. Each Double3D or Int3D represents a point in the bubble chart. You
can also inspect arrays of sim.util.Double2D or sim.util.Int2D but they will form bubbles of size 1.0. Alter-
natively, you can inspect an object which implements the sim.display.ChartUtilities.ProvidesTriplesDoubles
interface to provide each of the points and their respective sizes. See Section 12.3.4 for a description of
this interface.
•
sim.portrayal.inspector.HistogramChartingPropertyInspector produces histograms which change each
iteration. This class is capable of inspecting (and extracting its data from) any array of booleans,
bytes, shorts, ints, longs, floats, doubles, java.lang.Number, or sim.util.Valuable. It is also capable of
inspecting a sim.util.IntBag or sim.util.DoubleBag. Each element in the array, IntBag, or DoubleBag
represents a sample in the histogram. Alternatively, you can inspect an object which implements the
sim.display.ChartUtilities.ProvidesDoubles interface to provide each of the samples. See Section 12.3.4 for
a description of this interface. Histograms by default have the following number of bins, which can be
changed at any time by the user:
public static final int DEFAULT BINS = 8;
2http://jfree.org
263

•
sim.portrayal.inspector.BarChartChartingPropertyInspector produces one or more bar charts of var-
ious kinds which change each iteration. This class is capable of inspecting (and extract-
ing its data from) any Object array or Collection consisting of Objects which fall into one
or more equivalence groups (defined by the
equals()
method). Or if the array or Collection
holds sim.portrayal.inspector.Datum objects, each Datum will provide information for one equiv-
alence group (number and label). Alternatively, you can inspect an object which implements
the sim.display.ChartUtilities.ProvidesDoublesAndLabels interface to provide values and their labels
(names). You can also inspect an object which provides an array or collection of objects via the
sim.display.ChartUtilities.ProvidesObjects or sim.display.ChartUtilities.ProvidesCollection interfaces. See
Section 12.3.4 for a description of these interfaces. So as not to overwhelm JFreeChart, the number of
equivalence groups may not at this time exceed 20, or else the chart will not be drawn in the inspector.
•
sim.portrayal.inspector.PieChartChartingPropertyInspector produces one or more pie charts which change
each iteration. This class is capable of inspecting (and extracting its data from) any Object array or
Collection consisting of Objects which fall into one or more equivalence groups (defined by the
equals()
method). Or if the array or Collection holds sim.portrayal.inspector.Datum objects, each Datum will
provide information for one equivalence group (number and label). Alternatively, you can inspect an
object which implements the sim.display.ChartUtilities.ProvidesDoublesAndLabels interface to provide
values and their labels (names). You can also inspect an object which provides an array or collection
of objects via the sim.display.ChartUtilities.ProvidesObjects or sim.display.ChartUtilities.ProvidesCollection
interfaces. See Section 12.3.4 for a description of these interfaces. So as not to overwhelm JFreeChart,
the number of equivalence groups may not at this time exceed 20, or else the chart will not be drawn in
the inspector.
Each PropertyInspector is created using the same constructors: the superclass versions are shown here:
sim.portrayal.inspector.ChartingPropertyInspector Constructor Methods
public ChartingPropertyInspector(Properties properties, int index, GUIState gui, ChartGenerator generator)
Produces a ChartingPropertyInspector with the given (possibly shared) generator and the property defined by the
given index in the properties list. The generator is checked for validity.
public ChartingPropertyInspector(Properties properties, int index, Frame parent, GUIState gui)
Produces a ChartingPropertyInspector with a potentially new ChartGenerator and the property defined by the
given index in the properties list. The user may be queried to determine which ChartGenerator to use.
These constructors in turn may call the method
validChartGenerator(...)
to determine if a provided Chart-
Generator is valid, or they may call
createNewGenerator()
to produce a new one from scratch. The generator
is then stored internally but may be accessed with
getGenerator()
. These classes also maintain a list of all
current charts on-screen, in order to query the user as to which chart he’d like the ChartingPropertyInspector
to draw on (or create a new one). This list is defined by
getCharts(...)
. Finally, if a ChartingPropertyInspector
is designed for charts which update themselves to add additional data each timestep, it will override the
method
isAlwaysUpdateable()
to return false so as to prevent it from being updated before or after valid
simulation times.
sim.portrayal.inspector.ChartingPropertyInspector Methods
public boolean validChartGenerator(ChartGenerator generator)
Returns true if the given generator can be used by the ChartingPropertyInspector.
public ChartGenerator createNewGenerator()
Returns a brand-new ChartGenerator.
public ChartGenerator getGenerator()
Returns the current ChartGenerator.
264

protected Bag getCharts(GUIState gui)
Returns all the presently on-screen charts associated with the given simulation.
protected boolean isAlwaysUpdateable()
Returns true if this chart can always update itself and draw useful data, even before or after the simulation has
terminated. By default, returns true. Some charts (notably time series inspectors) will override this method to
return false.
Series, Series Attributes, and Global Attributes
Each ChartingPropertyInspector stores a series of data.
Multiple series may be displayed on the same chart, and so multiple ChartingPropertyInspectors may share
the same chart.
A ChartingPropertyInspector’s series is updated each iteration from (ultimately) the
updateInspector()
method. This in turn will call the method
updateSeries(...)
to give the ChartingPropertyInspector the chance
to load new series data from the model before it is drawn on-screen.
Each series has a set of
series attributes
: for example, the color or line style of the series when drawn
on-screen (to distinguish it from others). These are defined by a subclass of sim.util.media.chart.SeriesAttributes
special to the ChartGenerator being used. Different SeriesAttributes objects have different features. You can
get the current SeriesAttributes object with
getSeriesAtributes()
, though you’ll need to know what subclass it
is.
Certain ChartingPropertyInspectors can also control how often the data on a given chart is updated, and
if there is too much data, how the data should be compacted (which samples should be removed). This is
defined by an instance of a protected class called sim.util.media.chart.ChartingPropertyInspector.GlobalAttributes,
of which there is a protected instance:
protected GlobalAttributes globalAttributes;
This class defines at least the following variables:
public long interval; // how long (in milliseconds) to wait before aggregating
public int aggregationMethod; // how to aggregate
public int redraw; // how to wait before redrawing
Aggregation works by breaking the time series into intervals, then selecting one sample from that interval
to retain (the others are eliminated). Typically each interval contains two data points. Aggregation methods
include:
protected static final int AGGREGATIONMETHOD CURRENT; // don’t aggregate
protected static final int AGGREGATIONMETHOD MAX; // retain the latest sample
protected static final int AGGREGATIONMETHOD MIN; // retain the earliest sample
protected static final int AGGREGATIONMETHOD MEAN; // replace all samples with their mean
Redrawing also has certain options:
protected static final int REDRAW ALWAYS; // always redraw
protected static final int REDRAW TENTH SEC; // redraw once every 1/10 second
protected static final int REDRAW HALF SEC; // redraw once every 1/5 second
protected static final int REDRAW ONE SEC; // redraw every second
protected static final int REDRAW TWO SECS; // redraw every two seconds
protected static final int REDRAW FIVE SECS; // redraw every five seconds
protected static final int REDRAW TEN SECS; // redraw every ten seconds
protected static final int REDRAW DONT; // never redraw
Some ChartingPropertyInspectors (such as for histograms) don’t do data aggregation at all, and indicate
as such by returning false for includeAggregationMethodAttributes().
265

sim.portrayal.inspector.ChartingPropertyInspector Methods
protected abstract void updateSeries(double time, double lastTime)
Updates the series in the ChartingPropertyInspector. The current simulation time is provided, along with the last
time when this method was called (to determine if enough time has elapsed to do another update, for example).
public SeriesAttributes getSeriesAttributes()
Returns the current SeriesAttributes object for the ChartingPropertyInspector.
public GlobalAttributes getGlobalAttributes()
Returns the current GlobalAttributes object for the chart on which the ChartingPropertyInsepctor is displaying its
series.
protected boolean includeAggregationMethodAttributes()
Returns true if the ChartingPropertyInspector uses data aggregation.
Finally, the BarChartChartingPropertyInspector and PieChartChartingPropertyInspector have the objects
of extracting their data from an array or collection of sim.portrayal.inspector.Datum objects, which basically
provide double values and labels. Each datum object represents one displayed category in the chart. These
objects are pretty simple:
sim.portrayal.inspector.Datum Constructor Methods
public Datum(String label, double value)
Produces a Datum with a given label and value.
sim.portrayal.inspector.Datum Methods
public String getLabel()
Returns the label.
public double getValue()
Returns the value.
public String toString()
Returns a printable representation of the Datum.
10.7.3 Streaming Property Inspectors
MASON also provides a Property Inspector which streams property values out to a stream as time passes.
This class is called sim.portrayal.inspector.StreamingPropertyInspector.
Compared to the Charting property inspectors, StreamingPropertyInspector is fairly simple. The user
can choose from four streaming options:
• Stream to a file, overwriting the original file if there was one.
• Stream to a file, appending to the original file if there was one.
• Stream to a scrolling JTextArea in a window.
• Stream to Standard Out (System.out).
Additionally, StreamingPropertyInspector can be subclassed so as to provide a custom streaming location.
Nearly everything of relevance is handled by StreamingPropertyInspector’s two constructors: the first is
the standard constructor, meant for user options. The second one is for custom streaming:
sim.portrayal.inspector.StreamingPropertyInspector Constructor Methods
266

public StreamingPropertyInspector(Properties properties, int index, Frame parent, GUIState gui)
Produces a new StreamingPropertyInspector on the given property index, with the user choosing how the data is
to be streamed out.
public StreamingPropertyInspector(Properties properties, int index, Frame parent, GUIState gui, PrintWriter stream, String streamName)
Produces a new StreamingPropertyInspector on the given property index, which writes to the provided
stream, using the given name to describe the stream.
So how do you make a custom streaming class? For example, let’s say you wanted to write out to a
remote server via a socket. You do it by creating a class which overrides the first constructor to call the
second, like this:
public class NetworkStreamer extends sim.portrayal.inspector.StreamingPropertyInspector
{
public NetworkStreamer(Properties properties, int index, Frame parent, GUIState gui)
{
// first open our stream
Socket sock = new Socket("myserver.com", 5000);
PrintWriter stream = new PrintWriter(sock.getOutputStream());
// now construct ourselves with the stream
this(properties, index, parent, gui, stream, "Streaming to myserver.com");
}
}
You’ll need to add the class name to the sim/portrayal/inspector/propertyinspector.classes file.
267
268

Chapter 11
Visualization in 3D
MASON has extensive 3D visualization facilities using the Java3D toolkit. This toolkit is standard on
Mac OS X but is an optional install on Linux or Windows.
Despite its moniker, Java3D is not like Java2D or Java AWT Graphics. Java’s standard 2D facilities are
quite low-level (“draw a line”, “put some text here”), but Java3D is very high level (“place a rabbit shape in
this region of space”). Java3D is a
scene graph library
, in which you describe a
scene graph
structure (not
necessarily a graph: usually just a tree) which defines the location of objects in space and various attributes
they have, such as reflectivity, color, and so on. Scene graph libraries are higher-level than say, OpenGL,
which is more akin to the low-level 2D instructions.
MASON tries to shield you as much as possible from Java3D: indeed in many cases you can use
MASON’s 3D facilities without knowing anything about Java3D. As is shown in Figure 11.1, the 3D Display
and Portrayal facility bears an intentionally very strong similarity to the 2D Display and Portrayal facility (in
Figure 9.1) discussed in Section 11. Even so, it’s useful to understand what’s going on under the hood: there
are important differences in setting up and portraying a model in 3D, largely stemming from fundamental
differences in how 2D and 3D graphics are done underneath. So just as the 2D Display chapter referred
to Swing and Java AWT elements without explanation, some of this chapter will refer to Java3D elements
without explanation. If you don’t know Java3D, take heart though: if you don’t understand what (for
example) a TransformGroup is, it’s probably not really essential to getting something up and running. We
just have to be thorough in this section.
11.1 Java3D and MASON Overview
Java3D is centered around the notion of
scene graphs
, data structures describing the organization of objects
(shapes, coloring, lighting, transformations, etc.) which collectively define a
scene
for the user to view. So
instead of specifically telling Java what to draw and how to draw it (as is done in Java2D/AWT), Java3D
instead has the developer describing what he’d like to see, and letting Java3D handle the rest of the details.
MASON’s Display3D object has a particular scene graph layout, as shown in Figure 11.2. It’s useful to go
through this layout in an overview, both to understand how Java3D scene graphs are generally constructed,
and to understand Display3D’s arrangement.
Why does Display3D subclass from JPanel?
Display3D is a direct subclass of javax.swing.JPanel, unlike Dis-
play2D, which is a subclass of javax.swing.JComponent. This
difference is due to certain unfortunate interactions between
the background of a JComponent and a Canvas3D.
Top-Level Scene Graph Objects
Just as MASON’s
top-level 2D display class is sim.display.Display2D, its
top-level 3D display class is sim.display.Display3D. Dis-
play3D manages the Java3D scene graph and its as-
sociated objects.
Java3D objects are displayed in Java using a
Java Component called a javax.media.j3d.Canvas3D. MASON uses a subclass of Canvas3D called
269

sim.display.
Controller
sim.display3d.
Display3D
sim.engine.
Steppable
javax.swing.JPanel
ModelVisualization
sim.portrayal3d.
FieldPortrayal3D
sim.portrayal.
FieldPortrayal
sim.portrayal3d.
Portrayal3D
sim.portrayal.
Portrayal
sim.portrayal3d.
SimplePortrayal3D
3D Fields of All Kinds
and Certain 2D Fields
Objects
Found in 3D Fields
and Certain 2D Fields
0..*
0..*
0..*
0..*
sim.portrayal.
Inspector
Produces
Inspects
Portrays
Portrays
Registers With
Registers With
sim.display.
GUIState
Schedules On
sim.display.
Prefs
Uses
3D Display Facility
3D Portrayal Facility
sim.display.
SimState
1
0..*
sim.display3d.
SelectionBehavior
sim.display3d.
ToolTipBehavior
sim.display3d.
CapturingCanvas3D
sim.portrayal3d.
SparseFieldPortrayal3D
javax.swing.JPanel
Interface
Abstract Class
Class
Extends or Implements
Part Of
0..*
Description
Multiplicity
1
Other Relationship
Figure 11.1 UML diagram of MASON’s Top-Level 3D Visualization Code. Notice the three sections. The Visualization section is
divided into 3D Display and 3D Portrayal facilities. Also note the very close similarity to the 2D Visualization code (in Figure 9.1).
sim.display3D.CapturingCanvas3D which, as befits its name, allows MASON to capture screenshots and
movies of the scene. A CapturingCanvas3D is associated with the top-level object in the MASON
Java3D scene graph, a javax.media.j3d.Universe object, of which MASON uses the standard subclass
com.sun.j3d.utils.universe.SimpleUniverse. The Universe defines things such as the viewing angle of the
eye of the camera, and various javax.media.j3d.BranchGroup objects which form the roots of the scene graph.
MASON primarily uses a single BranchGroup as the root of its scene graph (really, it’s more or less a tree,
not a graph). BranchGroup is a subclass of javax.media.j3d.Group, which is a subclass of javax.media.j3d.Node.
BranchGroups are usually the roots of the trees, other Group objects form nonleaf nodes in the trees, and
other Nodes often form leaf nodes or near-leaf-nodes in these trees.
From MASON’s primary BranchGroup is hung a javax.media.j3d.TransformGroup, a special object which
transforms all of its children (rotates them, translates them, scales them, etc.) as a group. TransformGroups
are very common in Java3D and in MASON’s 3D facility. A TransformGroup takes an Affine Transform
object in the form of a javax.media.j3d.Transform3D. The top-level TransformGroup’s purpose is to allow the
user to spin the entire scene. Under it is hung a secondary TransformGroup whose purpose is to allow the
user to transform the entire scene as he sees fit independent of spinning.
From this TransformGroup is hung a javax.media.j3d.Switch which holds each of the fields (under one
TransformGroup each). A Switch is a Group which can make its children visible or invisible at any time.
MASON uses them to turn on or off the various fields as the user directs.
270

Field Portrayals
Display
Responding to Events
Simple Portrayals
(Typical Configuration
for One Object in
a Field. Many Sparse
Fields require a
BranchGroup
Auxillary Data
(Flat Backgrounds,
Spherical Backgrounds,
Axes)
Light Switches
sim.display3d.
CapturingCanvas3D
SimpleUniverse
Switch
(for Light)
Point Light
(Spotlight)
Ambient Light
BranchGroup
(Root) BranchGroup
Switch
(for Fields)
OrbitBehavior
(Changes Viewpoint)
sim.display3d.
ToolTipBehavior
sim.display3d.
SelectionBehavior
TransformGroups
(one per Field Portrayal)
TransformGroups
(one per object in Field)
TransformGroup
(to scale object internally)
Appearance
sim.portrayal.
LocationWrapper
(in Shape's User Data)
Shape3D
Shape3D
One or more Shape3D
sim.display3d.
Display3D
TransformGroup
(For Spinning)
TransformGroup
(Hack to properly spin)
BranchGroup
Sphere
(Spherical background)
TransformGroup
(For Spinning)
sim.portrayal3d.simple.
Axes
Background
Switch
(Auxillary)
TransformGroup
(For Model Proper)
...or instead of multiple
Shape3D, one Primitive.
Image or Color
... or ...
Appearance
autoSpinTransformGroup
globalModelTransformGroup
root
universe
canvas
(via the SimpleUniverse's
View Platform Transform) viewRoot
TransformGroup
(to scale field internally)
BranchGroup ... or ...
Figure 11.2 Rough structure of MASON’s Java3D scene graph. MASON objects are listed with their package names. Other objects are
standard Java3D classes. The graph is divided into six parts. One part (Simple Portrayals) is repeated many times, once per object in
each field. This part is typical but varies depending on the kind of Simple Portrayal: and certain Field Portrayals may not have it at all.
Notice that three parts (Light Switches, Auxillary Data, Field Portrayals) are headed by a Switch. This allows elements in these areas to
be turned on and off by the user, either via the Layers menu on the Display3D itself, or inside the Display3D’s Options Pane. The Light
Switches part is hung off of the SimpleUniverse rather than off of the TransformGroup for spinning in order to keep it constant despite
the user spinning the model. The Auxillary Data section contains optional Axes and a Background. The Background can be a spherical
background, a flat panel background image, or a background color (or nothing). Note the “hack” TransformGroup in the spherical
background. This is to prevent Java3D from spinning each of the elements of the background sphere (a Java3D nuisance).
271
3D Field Portrayals and Simple Portrayals
The TransformGroups for each field hold all the objects in the
field and are largely created by and maintained by the 3D Field Portrayal for a given field. Most 3D Field Por-
trayals in MASON are pretty simple: they use a single Transform3D to scale and translate the individual ob-
jects in field. Some 3D FieldPortrayals instead define triangular meshes using a javax.media.j3d.GeometryArray,
a kind of Java3D geometry node. In the former case, once the Field Portrayal has transformed the location of
the underlying object, it calls on 3D SimplePortrayal to actually add the objects in the scene.
SimplePortrayals generally add a TransformGroup to the scene (transformed by the Field Portrayal’s
Transform3D), and hang off of it various node objects which define the object visually. Often they will add
their own TransformGroup to do internal rotation and scaling, followed by various javax.media.j3d.Shape3D
objects or com.sun.j3d.utils.geometry.Primitives such as cones or cylinders or spheres. Simple Portrayals
provide functions to dress up these Shape3D and Primitive objects using javax.media.j3d.Appearance objects,
which are groupings of a variety of appearance features, such as material, light, color, texture, etc.
SimplePortrayals don’t just wrap Shape3D or Primitive objects. They may also wrap images, 2D text,
light sources, etc. Just as in the 2D MASON portrayal facility, there are “wrapper” Simple Portrayals in 3D
which add textual labels, perform transformations, add semitransparent spheres around selected objects,
and so on.
While some Field Portrayals directly use the TransformGroup provided by the SimplePortrayal, it’s often
important to be able to remove it later on if the object disappears from the field. Thus many Field Portrayals
wrap the TransformGroup in a BranchGroup (which can be removed from a scene in real time) before adding
it to the field’s scene.
Selection and Inspection
When you double-click on objects, MASON’s SelectionBehavior or ToolTipBe-
havior objects perform
picking
, whereby they cast a ray from the eye of the camera straight out through
the environment, and gather all objects which intersected with this ray. Shape3D, Primitive, and various
Geometry objects can be associated with
user data
in Java3D. MASON uses this user data to refer to Loca-
tionWrappers defining the objects or values in the fields associated with those objects. When the Java3D
objects are picked, MASON can extract the LocationWrappers to determine which objects were chosen.
Picking isn’t cheap. LocationWrappers are generally built beforehand and associated with object in the
scene. Java3D’s user data is expensive to use, and so MASON’s Java3D scenes can use a lot of memory. You
will often have to increase Java heap size to use Java3D facilities with MASON, even if the core itself isn’t
that big.
Other Stuff
The SimpleUniverse holds a second BranchGroup with its own Switch for light. MASON has
two standard lights: an ambient light and a spotlight behind the camera and aimed at the scene. The Switch
is used to turn these on or off as the user directs. Similarly, the top-level TransformGroup holds an additional
Switch used to turn on or off various auxiliary objects: the axes and the Background. The Background can
be one of three possible elements: a simple color, a flat backdrop behind the scene, or a spherical backdrop
which envelops the scene.
The spherical backdrop is maintained by a Sphere object, which can be given an Appearance (notably
a spherical image as a texture). In order to do its magic — particularly spinning along with the rest of the
scene — the Sphere is placed in a BranchGroup with two TransformGroups. The presence of the second
TransformGroup is a hack to get around a historical Java3D spinning bug.
Also associated with the Universe are three
behaviors
: objects which run in the background
and modify the environment in response to events of different kinds. Specifically, MASON has a
com.sun.j3d.utils.behaviors.vp.OrbitBehavior which causes the camera to move about in response to the mouse
(scaling in and out, rotating the environment, or translating the environment); and also two custom MA-
SON behaviors, a sim.display3d.SelectionBehavior for selecting objects in response to mouse clicks, and a
sim.display.ToolTipBehavior for displaying tool tips in response to mouse hovering.
272

11.2 The 3D Display
Canvas
Header
MASON’s sim.display.Display3D class is organized to
largely mimic the Display2D class. It has a
header
which
is for all intents and purposes identical to Display2D’s
header, and it has a display area like Display2D’s dis-
play area. But unlike Display2D (which has an InnerDis-
play2D contained within a JScrollPane), Display3D has
a single 3D display region called a
canvas
. This region
provides a viewpoint on a 3D scene which visualizes
your model. Finally, Display3D has an
option pane
very
similar to that of Display2D, which provides optional
features.
The canvas is defined by a MASON class
called sim.display.CapturingCanvas3D, essentially a
javax.media.j3d.Canvas3D which adds functionality
needed for taking screenshots and generating movies.
The user can do any of the following with his mouse
in the CapturingCanvas3D:
• Rotate the image about the origin by dragging with the mouse.
•
Move the eye closer to the origin, or further from it, by dragging with the mouse using the middle
mouse button. For benefit of OS X users with a single mouse, you can also option/alt-drag.
•
Translate the image up/down or right-left, by dragging with the mouse using the right mouse button.
For benefit of OS X users with a single mouse, you can also command-drag.
•
Generate tooltips by hovering over an object (this feature must be turned on in the options pane),
exactly as in the Display2D.
• Select objects by clicking on them once.
• Inspect objects by double-clicking on them.
Display3D lets the user do various other tasks, many of them identical to Display2D:
• Take screenshots or generate movies1
• Turn on or off the display of various fields
• Automatically spin the scene around a given hX,Y,Ziaxis at a certain speed
• Turn on spotlights, ambient light, backdrops, or axes
• Enable or disable various mouse actions
• Draw certain objects in different ways
• Scale the displayed image (change the field of view)
1
Unlike Display2D, Display3D cannot generate vector PDF images. Java3D does not have this facility: it can only create bitmaps,
and thus PNG files or movies.
273

How do you resize a Display3D on the Mac?
Same as always, just drag from the bottom-right corner. The
resize box is obscured by the drawing area.
The last one is important as it’s often quite con-
fusing.
Scaling
the image (via the “Scale” Number-
TextField in the header) causes the image to enlarge
or reduce in size by adjusting the field of view of the camera. This is different from
Moving the Eye
closer
to or further away from the image via dragging with the middle mouse button (or option key). The first
simply enlarges the displayed image with respect to the window. The second also changes the perspective of
the objects: and indeed moving close enough in can cause objects to be behind the eye, and thus hidden from
view.
Boilerplate for Using a Display3D
In your code there’s really only one significant difference between
using a Display3D and a Display2D, Recall that for Display2D, at the end of your
GUIState.start(...)
and
GUIState.load(...)
methods (or more commonly, in the
GUIState.setupPortrayals(...)
method that they often
both call) you would say:
display.reset();
display.repaint();
In Display3D it’s slightly different:
display.createSceneGraph();
display.reset();
And that, more or less, is all there is to it.
Details
Display3D consists of the same basic instance variables as discussed (in more detail) for Display2D
(see page 179):
public Box header;
// The layers button and associated menu
public JToggleButton layersbutton;
public JPopupMenu popup;
// The refresh button and associated menu, plus the optional window and its widgets
public JToggleButton refreshbutton;
public JPopupMenu refreshPopup;
public JFrame skipFrame;
public JComboBox skipBox;
public NumberTextField skipField;
// The movie and snapshot buttons
public JButton movieButton;
public JButton snapshotButton;
// The option button and associated window
public JButton optionButton;
public OptionPane3D optionPane;
// The scaling field
public NumberTextField scaleField;
All of these are identical to those in Display2D, except for optionPane, which is (for obvious reasons)
asim.display3d.Display3D.OptionPane3D rather than a sim.display.Display2D.OptionPane. Like OptionPane,
OptionPane3D is a JFrame with no publicly exposed methods or variables.
274

Display3D also has several special public variables for providing access to its Java3D facilities:
public sim.display3d.CapturingCanvas3D canvas; // MASON’s Canvas3D
public SimpleUniverse universe; // Display3D’s Java3D Universe
public BranchGroup root; // The root of the Java3D scene graph
public BranchGroup viewRoot; // A viewpoint-independent auxiliary root
public TransformGroup autoSpinTransformGroup; // hangs below the root
public TransformGroup globalModelTransformGroup; // hangs below the autoSpinTransformGroup
Figure 11.2 shows these objects in relationship to others in MASON’s scene graph configuration. The first
object is MASON’s
canvas
, the Java3D equivalent of a JComponent and Graphics2D. It’s where the 3D image
is displayed. As mentioned before, the canvas is a sim.display3d.CapturingCanvas3D, discussed at length in
Section 11.2.2. Associated with the canvas is the
universe
, the top-level Java3D object for describing the
3D environment. Hanging off of the universe is a tree of various objects. Four of those objects have been
exposed as variables above in order to allow the model developer to add Java3D scene material in different
places and under different circumstances. Specifically: Display3D lets the user change the viewpoint of the
camera by dragging the mouse, and auto-rotate a scene (independent of changing the viewpoint); and lets the
model-developer transform the entire scene (most commonly scale it). This means that there are four places
you might want to hang material:
•
If you want your material to stay constant in the scene regardless of auto-rotation, model transforms,
or the viewpoint changing (that is, it moves when the viewpoint moves), hang your material off of the
viewRoot.Example: you might add ambient light, fog, or behind-the-camera spotlights here.
•
If you don’t want your scene material to be auto-rotated with the rest of the scene graph when the user
turns on auto-rotation in the option pane, nor transformed along with the rest of the scene graph by
various Display3D transform methods, then you should hang the material off of the root. The material
will be subject to changing viewpoints. Example: you might add fixed spotlights here. Fog or ambient
light is okay too.
•
If you don’t want your scene material transformed (translated etc.) along with the rest of the scene
graph by various Display3D transform methods, then you should hang the material of the autoSpin-
TransformGroup. The material will be subject to changing viewpoints and auto-rotation. Example: you
might add a floor or a wireframe here.
•
Otherwise, you should hang the material of the globalModelTransformGroup. The material will be subject
to changing viewpoints, auto-rotation, and model transforms. Example: you might add additional
model scene objects here.
Okay, enough with the Java3D for now. A Display3D is constructed identically to a Display2D:
sim.display.Display3D Constructor Methods
public Display3D(double width, double height, GUIState guistate)
Returns a Display3D connected to the given GUIState. The viewable region of the Display3D’s Canvas is set to the
given width and height in pixels.
Just like a Display2D, when you build a Display3D it automatically connects to the GUIState and adds
itself to the GUIState’s minischedule. Likewise, typically your next task is often to place the Display2D in a
JFrame. Unlike Display2D (where it’s an option) we strongly suggest you
don’t build your own JFrame
:
instead, let Display3D do it for you with
createFrame()
. This JFrame has certain bug fixes that get around
stupidities in OS X and Linux with regard to Java3D.2
2If you absolutely must use your own JFrame, check out the Display3D.java code to see what bug fixes you ought to hack in.
275

Once you’ve created a JFrame, you’ll want to register it with your sim.display.Console or other
sim.display.Controller. Your Controller will include the Display in its list of objects to refresh or update
in certain situations; and will also include it in its “displays” tab to you can hide or show the Display at your
leisure. The registration methods for Controller were previously discussed in the Display2D Section (see
page 182).
sim.display.Display3D Methods
public JFrame createFrame()
Directs the Display3D to spout a JFrame and put itself in it. The JFrame has not been set visible yet.
public Frame getFrame()
Returns the Display3D’s current JFrame (whether it created it or not). You also have the option of setting a
backdrop for the display. You have the following options:
•
A spherical backdrop enclosing the entire scene. You can specify a color for this backdrop, or an image
(which will be mapped onto the sphere), or a javax.media.j3d.Appearance object to provide many more
options.
•
A flat omnipresent backdrop behind the scene. You can specify only an image for this kind of backdrop.
Note that flat backdrops can be slow on certain Java implementations.
From the Options Pane, the user can temporarily turn off the backdrop as well (by default, it’s turned on).
Additionally, you can turn on certain auxiliary elements which may prove helpful. At any point, the user
can turn these on as well in Options Pane:
•Axes. Each axis is one unit in length and is labeled (X, Y, Z). The origin is also labeled (O).
•
A
Spotlight
, implemented as a javax.media.j3d.PointLight, white in color, positioned exactly at the
camera location.3
•Ambient Light, implemented as a javax.media.j3d.AmbientLight, white in color.
In the Options Pane you can also change set the attributes of certain displayed objects. Specifically,
you can specify the
culling mode
and
rasterization mode
of certain polygons. The culling mode indicates
whether polygon faces pointing away from the user, towards the user, or both, are culled (not displayed),
largely for efficiency. The rasterization mode indicates whether certain polygons are drawn as whole filled
polygons, as outlines, or only as points indicating the locations of the polygon vertices. Only some objects
respond to these options: notably large 2D or 3D grids of points will change their rasterization mode (see
Figure 11.5 for an example) in a particularly useful way. Other objects completely ignore these options.
The objects which respond to these options are those which return a PolygonAttributes instance when their
polygonAttributes()
method is called. The culling mode and rasterization mode can be set programmatically
as well.
Last, you can specify the field of view by computing a scale factor (the value the user can also enter into
the “scale” text field at the top of the Display3D). The field of view is presently related to this factor as
follows:
fieldOfView =(defaultFieldOfView + (π−defaultFieldOfView)×(1−scale)2if scale <1
defaultFieldOfView/scale if scale ≥1
Too technical? Here’s all you need to know: the default value for the scaling is 1.0. If you make the
scaling smaller, the image gets smaller, and if you make the scaling bigger, the image gets bigger. Basically, it
feels the same as in Display2D.
sim.display.Display3D Methods
3Okay, it’s not directed, so it’s not technically a spotlight.
276

public void setBackdrop(java.awt.Color color)
Sets the backdrop paint of the Display. Set to null to instruct MASON not to draw the backdrop at all, which is
faster if your fields are opaque and the backdrop wouldn’t be seen anyway.
public void setBackdrop(Image image, boolean spherical)
Sets the backdrop paint of the Display. Set to null to instruct MASON not to draw the backdrop at all, which is
faster if your fields are opaque and the backdrop wouldn’t be seen anyway.
public void setBackdrop(Appearance appearance)
Sets the backdrop paint of the Display. Set to null to instruct MASON not to draw the backdrop at all, which is
faster if your fields are opaque and the backdrop wouldn’t be seen anyway.
public void clearBackdrop()
Sets the backdrop paint of the Display. Set to null to instruct MASON not to draw the backdrop at all, which is
faster if your fields are opaque and the backdrop wouldn’t be seen anyway.
public void setShowsBackdrop(boolean value)
Sets the backdrop visible (or not). The default is visible.
public void setShowsAxes(boolean value)
Sets the axes visible (or not). The default is NOT visible.
public void setShowsSpotlight(boolean value)
Sets the spotlight visible (or not). The default is NOT visible.
public void setShowsAmbientLight(boolean value)
Sets the ambient light visible (or not). The default is NOT visible.
public void setScale(double val)
Sets the scale (zoom factor), which must be a positive number ≥0.
public double getScale()
Returns the scale (zoom factor).
public void setRasterizationMode(int mode)
Sets the rasterization mode of certain displayed objects. The rasterization mode can be one of
javax.media.j3d.PolygonAttributes.Polygon FILL (the default), javax.media.j3d.PolygonAttributes.Polygon LINE, or
javax.media.j3d.PolygonAttributes.Polygon POINT. The objects which respond to these options are those which
return a PolygonAttributes instance when their polygonAttributes() method is called.
public void setCullingMode(int mode)
Sets the rasterization mode of certain displayed objects. The rasterization mode can be one of
javax.media.j3d.PolygonAttributes.CULL NONE (the default), javax.media.j3d.PolygonAttributes.CULL BACK, or
javax.media.j3d.PolygonAttributes.CULL FRONT. The objects which respond to these options are those which
return a PolygonAttributes instance when their polygonAttributes() method is called.
Attaching Field Portrayals and global Inspectors to the Display is done identically to Display2D. A Field
Portrayal can in theory be attached to multiple Displays but it rarely makes sense to do so. In Display2D
Field Portrayals can be translated and scaled when attached: not so in Display3D. But don’t despair: if you
want to perform a transformation on the Field Portrayal, it’s done with Field Portrayal methods themselves
(see Section 11.3.2). Also one big difference between Display3D and Display2D is that Display3D can attach
any Portrayal3D class to the Display, not just FieldPortrayal3D. But in truth it’s rare to attach anything other
than field portrayals.
sim.display.Display3D Methods
public void attach(sim.portrayal.Inspector inspector, String name)
Attaches the given Inspector to the Display, assigning it the provided name. The user can call forth this Inspector
by choosing that name from the Display’s “layers” menu.
277

public void attach(Portrayal3D portrayal, String name, boolean visible )
Attaches a Portrayal3D to this Display, assigning it the given name, setting it initially visible or not, and placing its
origin at the
h
0, 0, 0
i
position of the Display, oriented with the Display’s axes. The Portrayal3D is sized so that its
width, height, and depth are in the same units as the 3D space. The user can toggle the Portrayal3D’s visibility by
choosing its name in the Display’s “layers” menu.
public void attach(Portrayal3D portrayal, String name )
Attaches a Portrayal3D to this Display, assigning it the given name, setting it initially visible, and placing its
origin at the
h
0, 0, 0
i
position of the Display, oriented with the Display’s axes. The Portrayal3D is sized so that its
width, height, and depth are in the same units as the 3D space. The user can toggle the Portrayal3D’s visibility by
choosing its name in the Display’s “layers” menu.
public ArrayList detatchAll()
Detatches all Portrayals from the Display.
When a simulation is begun, you’ll want to reset the Display. This causes it to clear all its selected objects
and reschedule itself on the GUIState’s minischedule. When you quit the entire simulation, you’ll want to
quit the Display as well so it can free resources and finish any movies. The Display3D is sim.engine.Steppable.
When the simulation is running, every iteration the Display3D is stepped: it first calls
shouldUpdate()
to
determine if it should update and redraw itself. If the answer is yes, then it redraws itself, including writing
out to any movie. Display3D makes movies and screenshots in a manner similar to that of Display2D, though
note that Display3D cannot generate PDF vector images in its screenshots.
sim.display.Display3D Methods
public void reset()
Causes the Display to clear all of its current selected objects and reschedule itself in the GUIState’s minischedule.
public void quit()
Quits the display, stopping it and finishing any movies and freeing resources.
public void step(final SimState state)
Called every model iteration to pulse the Display, ultimately causing it to (if appropriate) update and repaint itself,
and write out movies.
public void takeSnapshot(File file, int type)
Takes a snapshot of the given type and saves it to the given file. Throws an IOException if the file could not be
written.
public void takeSnapshot()
Asks the user what kind of snapshot to take, and what file to save to, and then takes the snapshot, saving it to the
file.
public void startMovie()
Starts a movie, asking the user what kind of movie to make and what file to save it to. Only one movie can be
generated at a time.
public void stopMovie()
Stops any currently started movie.
public boolean shouldUpdate()
Returns true or false to indicate if a Display3D should update and redraw itself at a given time. By default this
method queries the Display3D’s GUI regarding the user choices for updating. You may override this method if
you feel inclined.
public void requestUpdate()
Requests that
shouldUpdate()
should return true at least for the next iteration. This can be used by models to
request that the display update itself once, perhaps for something important, even if it’s set to never update itself.
This method is threadsafe and may be called either from the model thread or from the Swing event thread.
278

As discussed in Section 8.3, Display3D, like Display2D maintains certain MASON and simulation
preferences, using the key:
public String DEFAULT PREFERENCES KEY = "Display3D";
This key is used to store preferences information associated with the Display3D. However if your
simulation has more than one Display3D, you may need to make their preference keys distinct. I would
associate the default preference key (“Display3D”) with your “primary” Display3D, and use alternative
keys for each of the others (for example, “Display3D-a” or some such). This can be done with the following
methods:
sim.display.Display3D Methods
public void setPreferencesKey(String s)
Sets the preferences key for the Display3D to the given string.
public String getPreferencesKey()
Returns the current preferences key (the default is DEFAULT PREFERENCES KEY, set to “Display3D”).
11.2.1 Managing the Scene Graph
The Display3D manages the Java3D scene graph which ultimately holds all of the model objects for display.
Managing this graph requires three tasks: the Display3D must initially
build
or later
rebuild
the graph; it
must
update
the graph each timestep to reflect changes in the model, and it must eventually
destroy
the
graph, either at the conclusion of the program or as part of the rebuilding procedure.
These three tasks are handled by three methods, respectively. The
createSceneGraph()
function ei-
ther builds or rebuilds the scene graph from scratch, discarding the old one, and then calls the hook
sceneGraphCreated()
.
4
The
updateSceneGraph(...)
method triggers an update in the scene graph if any, either
asynchronously (when Java3D gets around to it) or synchronously (blocking until it’s been updated and
redrawn). The
destroySceneGraph()
method cleans up any existing scene graph and is called by MASON
when you quit the program.
sim.display.Display3D Methods
public void createSceneGraph()
Builds a new scene graph, destroying the old one. This method is typically called when starting or restarting a
simulation. This method then calls a hook, sceneGraphCreated().
protected void sceneGraphCreated()
Called after a scene graph has been created or recreated, to give you an opportunity to add custom material to the
new scene.
public void destroySceneGraph()
Destroys the scene graph, freeing its resources. This method is typically called when quitting a simulation.
public void updateSceneGraph(boolean waitForRenderer)
Revises the scene graph to reflect changes in the underlying simulation model. If waitForRenderer is true, then this
method blocks until the resulting updated scene graph has been redisplayed onscreen. Else, the scene graph may
be redisplayed at some time in the near future. This method is typically called each model tick, and waitForRenderer
is set to true to guarantee frames for movie output, etc. This method may call
createSceneGraph()
to rebuild the
4
Note that the lights, and their Switch, are not rebuilt, but are transferred to the new scene. So if you hang material under the light
switch, in
sceneGraphCreated()
, you should remove it first, if it exists yet, before adding revised material. This may change in the
future.
279

graph if the model has changed too much (it is “dirty”). This happens, for example, if new FieldPortrayals have
been attached to the Display3D.
As discussed earlier, the Display3D can transform the entire scene, ultimately using a
javax.media.j3d.Transform3D object. The most common use of this is to translate the scene so that the
center of the scene is at the origin of the space to make it easier to view or spin. Another use is to scale the
scene so as to properly fit it within the window. MASON provides a number of Display3D methods for your
enjoyment:
sim.display.Display3D Methods
public void setTransform(Transform3D transform)
Sets the current transformation of the scene.
public Transform3D getTransform()
Returns the current transformation of the scene.
public void transform(Transform3D transform)
Modifies the existing transform by concatenating it to the given the Transform3D. This is essentially the equivalent
of multiplying the existing transformation against the provided new transformation matrix.
public void rotateX(double degrees)
Modifies the existing transform by rotating it around the X axis by the provided degrees.
public void rotateY(double degrees)
Modifies the existing transform by rotating it around the Y axis by the provided degrees.
public void rotateZ(double degrees)
Modifies the existing transform by rotating it around the Z axis by the provided degrees.
public void translate(double dx, double dy, double dz)
Modifies the existing transform by translating it by the given values in each dimension
public void scale(double sx, double sy, double sz)
Modifies the existing transform by scaling it by the given values in each dimension.
public void scale(double value)
Modifies the existing transform by scaling it by the given value. Each dimension is scaled the same amount.
public void resetTransform()
Clears the current transform. Equivalent to setTransform(null).
11.2.2 CapturingCanvas3D: Movies and Screenshots
Display3D performs drawing via a sim.display.CapturingCanvas3D. This is a subclass of
javax.media.j3d.Canvas3D which has additional facilities for generating bitmap images. Capturing-
Canvas3D has only three methods of importance:
sim.display3d.CapturingCanvas3D Methods
public void beginCapturing(boolean movie)
Starts the capturing procedure. If movie is false, then the capturing will continue until stopCapturing() is called.
public void stopCapturing()
Stops capturing of images.
public BufferedImage getLastImage()
Returns the last captured image, or null if no image was captured.
280

Additionally, CapturingCanvas3D will
notify()
any object waiting on it whenever a new image has been
captured. The first image arrives immediately upon calling
beginCapturing(...)
, and subsequent images arrive
whenever Java3D has performed image rendering (that is, after
postRender()
is called on the Canvas by
Java3D). To get a single image, you’d do the following:
canvas.beginCapturing(false);
BufferedImage image = canvas.getLastImage();
To produce a series of images, you could do something like this:
canvas.beginCapturing(true);
// ... then, after wait()ing on the canvas, or performing some event
// which otherwise caused Java3D to render itself again...
BufferedImage image = canvas.getLastImage();
// Repeat that last command multiple times to get each image.
// Then finally call...
canvas.stopCapturing();
The two can be mixed: you can get single snapshot images in the middle of a movie sequence if you like.
11.2.3 SelectionBehavior: Selecting and Inspection
sim.display3d.SelectionBehavior is one of two custom Java3D behaviors (event handling procedures) which
Display3D attaches to the scene graph. Its function is to handle selection and inspection of objects, just as
Display2D does the same. In Display2D selection and inspection is done via a recursive hit testing procedure.
Display3D instead relies on Java3D’s picking facility.
Picking works like this. When a user clicks on the screen, Java3D creates a ray, starting at the camera,
passing through the field of view right where the user clicked, and continuing through into the scene. Any
objects which intersect with this ray are “picked” and returned.
Display3D relies on SelectionBehavior to manage picking and determine whether the picked objects
are simply selected or if they are also inspected. If they are inspected, SelectionBehavior builds inspec-
tors for them and submits the inspectors to the Console. If they are selected, SelectionBehavior calls
performSelection(...)
on the Display3D, which then clears its old selections and performs selection on the new
objects. Display3D maintains an internal list of currently selected objects in order to deselect them later.
Display3D has one additional option: you can set the system to select and/or inspect all the objects that
were picked, or only select and/or inspect the nearest object to the eye. The default is to select and inspect all
objects. You might wish to change this behavior for complex scenes because too many objects are picked to
be useful to the user. To change the behavior, simply call
setSelectsAll(...)
after constructing the Display3D
but before it has been displayed (and thus had a chance to create its scene graph).
Here are the relevant Display3D methods, many quite like equivalent Display2D methods:
sim.display3d.Display3D Methods
public void performSelection( LocationWrapper wrapper)
Selects the Object represented by the given LocationWrapper by calling the relevant FieldPortrayal’s
setSelected(...)
method.
public void performSelection( Bag locationWrappers )
Selects the Objects represented by the given LocationWrappers by calling each of their relevant FieldPortrayals’
setSelected(...) methods.
281

public LocationWrapper[] getSelectedWrappers()
Returns all currently selected objects as an array of LocationWrappers. You should not modify these Location-
Wrappers, as they may be used internally. The LocationWrappers may become invalid at any time as the user
selects new objects.
public void clearSelections()
Instructs all Field Portrayals to clear all selections on all objects.
public void setSelectsAll(boolean selection, boolean inspection)
Instructs the Display3D to select and/or inspect all or merely the closest object hit by the pick ray. Call this method
immediately after constructing the Display3D.
public SelectionBehavior getSelectionBehavior()
Returns the current SelectionBehavior in the scene graph. Note that this object may change if the scene graph has
been reconstructed, and may be null if the scene graph has not been built yet. Thus your best bet is to access this
object during the Display3D.sceneGraphCreated() hook.
If you want you can access the SelectionBehavior directly (as mentioned above, do so by calling
getSelectionBehavior() during the sceneGraphCreated() hook). But there’s not a lot there:
sim.display3d.SelectionBehavior Methods
public void setSelectsAll(boolean selection, boolean inspection)
Called during
createSceneGraph()
to specify whether the SelectionBehavior should select and/or inspect all or
merely the closest object hit by the pick ray. The values passed in are those which were set earlier by Display3D’s
setSelectsAll(...) method: thus you probably should use Display3D’s method instead.
public void setTolerance(double tolerance)
Changes the diameter of the ray, in pixels. Larger rays are slower to pick but make it easier to pick lines or other
thin objects. The default tolerance SelectionBehavior uses is 2.0.
public void detach()
Properly and cleanly detaches the SelectionBehavior from the scene graph. This method is called by
destroySceneGraph() to avoid memory leaks.
SelectionBehavior’s constructor, for good measure:
sim.display3d.SelectionBehavior Constructor Methods
public SelectionBehavior(Canvas3D canvas, BranchGroup root, Bounds bounds, GUIState gui)
Builds the SelectionBehavior with the given canvas, gui, and scene graph root. The bounds indicate the region in
the scene affected by selection: Display3D passes in an infinite bounds.
11.2.4 ToolTipBehavior: Adding Tool Tips
sim.display3D.ToolTipBehavior is MASON’s other custom Java3D behavior. Java3D doesn’t provide tool
tips by default, and in fact javax.media.j3d.Canvas3D is fairly hostile to them (it’s not a Swing element).
ToolTipBehavior remedies this.
Tool tips are turned on via the Display3D Option Pane, just as they are in Display2D. The Option Pane
then directs the ToolTipBehavior as appropriate.
If you wish, you can access current ToolTipBehavior directly via the Display3D method:
sim.display3d.Display3D Methods
282

public ToolTipBehavior getToolTipBehavior()
Returns the current ToolTipBehavior in the scene graph. Note that this object may change if the scene graph has
been reconstructed, and may be null if the scene graph has not been built yet. Thus your best bet is to access this
object during the Display3D.sceneGraphCreated() hook.
It’s pretty rare to do so. Really there are only two methods of relevance, neither of which are often used
except by Display3D directly via it Option Pane:
sim.display3d.ToolTipBehavior Methods
public void setCanShowToolTips(boolean val)
Sets whether or not tool tips may be shown. This method is triggered by the user clicking on the relevant button
in the OptionPane3D.
public boolean getCanShowToolTips()
Returns whether or not tool tips may be shown.
And for good measure, ToolTipBehavior’s constructor is largely the same format as SelectionBehavior’s
constructor:
sim.display3d.ToolTipBehavior Constructor Methods
public ToolTipBehavior(Canvas3D canvas, BranchGroup root, Bounds bounds, GUIState gui)
Builds the ToolTipBehavior with the given canvas, gui, and scene graph root. The bounds indicate the region in
the scene affected by selection: Display3D passes in an infinite bounds.
11.3 3D Field Portrayals
3D Field Portrayals are subclasses of sim.portrayal3d.FieldPortrayal3D, which in turn implements the interface
sim.field.Portrayal3D. 3D Field Portrayals in MASON have more or less the same tasks and structure as
2D Field Portrayals. Each 3D Field Portrayal is responsible for portraying a single underlying field (not
necessarily a 3D field though!), and multiple such portrayals are attached to a Display3D. A 3D Field
Portrayal does
•
Represent its field with 3D objects, adding them to the scene graph. This differs from a 2D Field
Portrayal, which directly draws the field.
•
Set up the 3D objects to accommodate hit testing. This differs from a 2D Field Portrayal, which is
actively involved in computing which objects have been hit.
• Select objects in its field.
• Provide inspectors for objects in the field.
Compare to the bullet list in Section 9.2. Note that one task is missing: unlike in 2D, a 3D Field Portrayal
does not translate back and forth between the location of objects in the field and their location on-screen.
Such tasks are less useful (and too complex to perform) in a 3D environment.
A second major difference is that 3D Field Portrayals do not layer on top of one another like the 2D Field
Portrayals do. After all, what does it mean to “layer” in 3D? Instead, they simply reside in the same space.
The third major difference is that 3D Field Portrayals aren’t directly involved in drawing or performing
hit-testing, unlike 2D Field Portrayals. Instead, they set up those capabilities in their respective scene graphs,
but let Java3D then do all the work. Thus there’s no draw(...) or hitObject(...) methods, etc.
283

Review
Before you continue, you should reread all of Section 9.2 and its subsections, particularly reviewing
the basics of abstract (non-2D)
Portrayals, Field Portrayals, “Fast” Field Portrayals,
and
Location Wrappers
.
You can skip stuff on DrawInfo2D, which 3D facilities don’t use.
11.3.1 3D Portrayals
All MASON portrayals which work with Display3D, whether Field Portrayals or Simple Portrayals, must
implement the interface sim.portrayal3d.Portrayal3D. This interface is actually extremely simple, containing
only two methods, one of which is optional.
The non-optional method is
getModel(...)
, which is the equivalent of Portrayal2D’s
draw(...)
method. In
this method you will do one of two things: either create a new scene graph for your Portrayal, or modify
an existing scene graph which you had provided previously. The procedure is as follows:
getModel(...)
will provide you with a javax.media.j3d.TransformGroup, which might be null. If it is null, you create a new
TransformGroup (which you won’t play with otherwise) and hang all your scene material under that. If it is
non-null, you have been given an existing scene you created earlier: modify the scene to reflect new data in
the underlying model at this time step (don’t replace the TransformGroup itself). Either way, you return the
resulting TransformGroup.
Field Portrayals won’t actually modify
getModel(...)
, instead, they have a default implementation which
breaks things out into two other methods,
createModel(...)
and
updateModel(...)
, discussed below in Section
11.3.2. However, SimplePortrayals will implement getModel(...) directly.
The optional method is
polygonAttributes()
, which returns the javax.media.j3d.PolygonAttributes used by an
object in your model, if any. This allows the user to modify these attributes in the Options Pane. Specifically,
the user can change the face-culling options of the polygons in your model, and he can also specify if the
polygons should be drawn filled (the default), or just draw them as a mesh or draw only their vertices as
single points. In many cases Field Portrayals don’t bother with this. But for Field Portrayals which draw
large meshes, such as sim.portrayal3d.grid.ValueGrid2DPortrayal3D, it’s often helpful to give the user options
as to how to draw the meshes.
polygonAttributes()
is for top-level portrayals attached to the Display3D. Lower-level Simple Portrayals shouldn’t do anything
other than return null.
Portrayals also have a
display
set, and from this display they may access the
guistate
using methods
below. These methods largely exist to give the Portrayals access to the GUIState’s GUI-level random number
generator.
sim.display3d.Portrayal3D Methods
public TransformGroup getModel(Object object, TransformGroup prev)
Builds a scene graph for the Portrayal. If prev is null, creates a new TransformGroup and then hangs all the
scene graph off of that TransformGroup as child 0 of the group. Else assumes that prev was the previously
constructed TransformGroup: and modifies the existing scene graph hanging as child 0 as appropriate. Returns
the TransformGroup.
public PolygonAttributes polygonAttributes()
Returns the PolygonAttributes used by the Portrayal3D (which may be freely modified by the Display3D or the
user) or returns null, indicating that there are no PolygonAttributes which may be modified.
public void setCurrentDisplay(Display3D display)
Sets the current Display3D for the Portrayal3D. This value may change if the Portrayal3D is used in multiple
displays. The display will be set at least immediately prior to getModel(...), and possibly not prior to that.
public Display3D getCurrentDisplay()
Returns the current Display3D for the Portrayal3D. This value may change if the Portrayal3D is used in multiple
displays. The display will be set at least immediately prior to getModel(...), and possibly not prior to that.
public GUIState getCurrentGUIState(GUIState)
Queries the current Display to extract the current GUIState. If there is no such display, then null will be returned.
284

11.3.2 3D Field Portrayals
Just as the 2D Field Portrayal enables visualization and inspection of fields in 2D space, the 3D Field Portrayal
does the same in 3D space. And similarly, just as the 2D Field Portrayal generally rely on Simple Portrayals
to describe the objects in its field, the 3D Field Portrayal does likewise.
3D Field Portrayals are all subclasses of the abstract class sim.portrayal3d.FieldPortrayal3D, which
subclasses from sim.portrayal.FieldPortrayal and implements sim.portrayal3d.Portrayal3D. FieldPortrayal3D
contains various useful methods for building a Field Portrayal in 3D: but a concrete subclass
sim.portrayal3d.SparseFieldPortrayal3D provides even more methods for building easy portrayals for “sparse”
fields such as Sparse Grid or Continuous spaces.
There are Field Portrayals in 3D for a variety of fields:
•sim.portrayal3d.grid.SparseGridPortrayal3D portrays SparseGrid2D and SparseGrid3D.
•
sim.portrayal3d.grid.SparseGrid2DPortrayal3D portrays SparseGrid2D by stacking objects up (in the Z
direction) if they are at the same 2D location.
•sim.portrayal3d.grid.ObjectGridPortrayal3D portrays ObjectGrid2D and ObjectGrid3D.
•
sim.portrayal3d.grid.ValueGridPortrayal3D portrays IntGrid2D, IntGrid3D, DoubleGrid2D, and Dou-
bleGrid3D. The SimplePortrayal here is typically a sim.portrayal3d.simple.ValuePortrayal3D, which
represents each value as a cube of various colors.
•
sim.portrayal3d.grid.ValueGrid2DPortrayal3D portrays IntGrid2D and DoubleGrid2D as a single sheet.
The SimplePortrayal here is required to be a subclass of sim.portrayal.grid.quad.QuadPortrayal. MASON
provides three such subclasses, each of which describe points on the sheet in different ways.
•sim.portrayal3d.continuous.ContinuousPortrayal3D portrays Continuous2D and Continuous3D.
•
sim.portrayal3d.network.NetworkPortrayal3D portrays Network fields in a manner very similar to how
it’s done in 2D: by drawing only the edges.
Although MASON provides 3D portrayals for most of its fields (the notable exception being, at the
moment, sim.field.grid.DenseGrid2D), some of these portrayals are better than others. Java3D can be very
costly memory-wise when used the way MASON needs to use it. Notably,
ObjectGridPortrayal3D
and
ValueGridPortrayal3D
can be slow and require very large amounts of memory, as they can create large
numbers of objects. You may need to significantly increase memory to use them. Here is an example
which increases the Java heap to 500M on the
Particles3DWithUI
example, which enables it to run well.
Particles3DWithUI uses the ValueGridPortrayal3D, and even with this increase in heap memory, it still takes
a long time to set up:
java -Xmx500M -Xms500M sim.app.particles3d.Particles3DWithUI
Per-Field Transforms
It’s often important to be able to translate, scale, or rotate your 3D Field Portrayal in
space, either to position them properly relative to the eye or relative to other 3D Field Portrayals. This is
done using per-Portrayal Affine Transformations similar to the global Affine Transformation available in
Display3D.
For example, 3D portrayals are positioned so that their
h
0, 0, 0
i
position is located at the origin in the
space. Since the eye is looking right at the origin, you might want to reposition the 3D Portrayal so that it’s
centered with regard to the eye. Additionally, 3D portrayals are scaled at full size in the world: but the eye is
285

positioned so as to be able to view objects which are roughly 1x1x1 unit in size, so you might want to scale
them down appropriately.
If
all
of your portrayals need to be translated and scaled the same exact way, you might as well use
the Display’s global Affine Transformation (see Section 11.2.1). For example, here’s one way to do it for a
continuous space:
display.translate(-0.5 * field.width, -0.5 * field.height, -0.5 * field.length);
display.scale(1.0 / Math.max(field.width, field.height, field.length));
Recall from Section 9.2.6.5 and Figure 9.3 that the origin of a grid is naturally offset from the origin of a
continuous space. If you’ve got all grids, you should subtract their width, height, and length by 1:
display.translate(-0.5*(field.width-1.0), -0.5*(field.height-1.0), -0.5*(field.length-1.0));
display.scale(1.0 / Math.max(field.width, field.height, field.length));
In other cases you’ll need to transform your fields separately. For example, if you need to rotate about
an axis a 3D field portrayal for a 2D grid. For example,
Tutorial 7
does exactly this. Or if you need to
offset a grid with respect to a continuous space. In this case you’ll need to use per-Field-Portrayal Affine
Transformations. These have largely the same organization as the Display version, for example:
field.translate(-0.5*(field.width-1.0), -0.5*(field.height-1.0), -0.5*(field.length-1.0));
field.scale(1.0 / Math.max(field.width, field.height, field.length));
Notice the only difference is the change from display to field in this example.
The default implementation of a 3D Field Portrayal has no PolygonAttributes, though certain Field
Portrayals override this. Additionally, the default Simple Portrayal for 3D Field Portrayals is a white unlit
5
sphere 1 unit in diameter. You’ll likely set your own simple portrayals, of course. See Section 9.2.4.
sim.display.FieldPortrayal3D Methods
public void setTransform(Transform3D transform)
Sets the current transformation of the scene for the field.
public Transform3D getTransform()
Returns the current transformation of the scene for the field.
public void transform(Transform3D transform)
Modifies the existing transform by concatenating it to the given the Transform3D. This is essentially the equivalent
of multiplying the existing transformation against the provided new transformation matrix.
public void rotateX(double degrees)
Modifies the existing transform by rotating it around the X axis by the provided degrees.
public void rotateY(double degrees)
Modifies the existing transform by rotating it around the Y axis by the provided degrees.
public void rotateZ(double degrees)
Modifies the existing transform by rotating it around the Z axis by the provided degrees.
public void translate(double dx, double dy, double dz)
Modifies the existing transform by translating it by the given values in each dimension
public void scale(double sx, double sy, double sz)
Modifies the existing transform by scaling it by the given values in each dimension.
public void scale(double value)
Modifies the existing transform by scaling it by the given value. Each dimension is scaled the same amount.
5This is graphics-speak for “you can see it as a white blob even when there are no lights turned on in the scene.”
286

public void resetTransform()
Clears the current transform. Equivalent to setTransform(getDefaultTransform()).
protected Transform3D getDefaultTransform()
Returns a copy of default initial transform for the Field Portrayal. Override this to provide your own default
transform. By default the transform is simply a new empty Transform3D.
public PolygonAttributes polygonAttributes()
Returns the polygon attributes for the FieldPortrayal3D. By default FieldPortrayal3D returns null, meaning no
attributes are available.
public Portrayal getDefaultPortrayal()
Returns the default portrayal. By default this portrayal is a white unlit sphere 1 unit in diameter.
FieldPortrayal3D has two constructors: one which takes a Transform3D (applied using
setTransform(...)
)
and a default constructor which simply uses the default transform.
sim.display.FieldPortrayal3D Constructor Methods
FieldPortrayal3D()
Creates a FieldPortrayal3D using the default transform as the initial transform.
FieldPortrayal3D(Transform3D transform)
Creates a FieldPortrayal3D with the given initial transform. Note that this is not the default transform: it’s the
transform used via setTransform(...).
Building Models
The top-level Portrayal3D class has a single method,
getModel(...)
which must be over-
ridden to supply a Java3D scenegraph appropriate for the portrayal. If the provided TransformGroup is
null, a new scenegraph must be built from scratch: otherwise the existing scenegraph (hanging off the
TransformGroup) should be modified.
FieldPortrayal3D breaks this out explicitly, by implementing the
getModel(...)
method to itself call two
other abstract methods:
createModel()
and
updateModel()
. Additionally, the
getModel(...)
method handles
the immutable field and dirty field features present in sim.portrayal.FieldPortrayal, which FieldPortrayal3D
subclasses. For a refresher on immutable and dirty fields, see Section 9.2.4. Thus in general subclasses should
not be overriding the
getModel(...)
method in FieldPortrayal3D, but rather implementing the
createModel()
and updateModel(...) methods.
The
createModel()
method is called when the FieldPortrayal3D must build a model from scratch. As
shown in Figure 11.2 (page 269), a FieldPortrayal3D constructs a model consisting of an “outer” Transform-
Group, followed by an “inner” TransformGroup to which the FieldPortrayal3D’s
setTransform(...)
and related
methods are automatically applied. The
createModel()
method must create this “inner” TransformGroup,
hang the entire scene graph of the as child 0 of this “inner” TransformGroup, and return it. It doesn’t create
the “outer” TransformGroup.
The
updateModel(...)
is similar. It takes a single TransformGroup (again, the “inner” transform group),
and modifies the model hanging off of it (as child 0) to reflect changes in the field.
sim.display.FieldPortrayal3D Methods
protected abstract TransformGroup createModel()
Called to create a scene graph for the field from scratch. Creates a scene graph which portrays the field, then creates
a single TransformGroup (which should not be modified) and hangs the scene graph off of it as child 0 of the
TransformGroup. This TransformGroup will be used to perform internal transformations via the FieldPortrayal3D’s
various transformation methods.
287

protected abstract void updateModel(TransformGroup previousTransformGroup)
Called to update an existing a scene graph to reflect changes in the field. The scene graph in question will have
been hung off of the TransformGroup as child 0. The provided TransformGroup should itself not be modified:
only child 0.
Handling Picking
There’s one last method which handles the location of picked objects in the field.
When the user selects or inspects an object in the field by double-clicking on it, the Display3D constructs a
LocationWrapper (for a refresher, see Section 9.2.3) which holds the relevant picked object. It then calls a
specific method in the FieldPortrayal3D called completedWrapper(...), passing in the LocationWrapper plus
various picking information. This method must modify the LocationWrapper to set the location of the object.
Alternatively, it can provide its own entirely new LocationWrapper if it pleases.
sim.display.FieldPortrayal3D Methods
public abstract LocationWrapper completedWrapper(LocationWrapper wrapper, PickIntersection pi, PickResult pr)
Revises the provided wrapper to reflect the location of the object stored therein, or entirely replaced the wrapper
with a new completed wrapper. Returns either the wrapper or the replacement.
11.3.3 Sparse 3D Field Portrayals
The most common 3D Field Portrayals are
Sparse 3D Field Portrayals
which portray Sparse Fields, such as
continuous space and sparse grids. These field portrayals share a lot in common, and so the abstract class
sim.portrayal3d.SparseFieldPortrayal3D handles much of the machinery for them automatically. It implements
the
updateModel(...)
and
createModel()
methods, and in turn requires its subclasses to implement
setField()
(of course), completedWrapper(...), and the following new, and trivial, method:
sim.display.SparseFieldPortrayal3D Methods
public abstract Vector3d getLocationOfObjectAsVector3d(Object location, Vector3d putInHere)
Coverts the provided location (as a Double3D, Double2D, Int3D, or Int2D most likely) into a javax.vecmath.Vector3d
and places the relevant coordinates in the provided Vector3d.
public void updateModel(TransformGroup previousTransformGroup)
Aren’t Branch Groups expensive?
Indeed they are. Branch Groups use a lot of memory. But due
to stupidities in Java3D, we really don’t have much of a choice
in the matter.
In some cases subclasses may still wish to over-
ride the
updateModel(...)
or
createModel()
methods.
In these cases, Sparse3DFieldPortrayal also has one
utility method available to subclasses. Objects in
Sparse Fields often come and go as they please. Once
a scene graph is live, adding new objects to an existing scene graph isn’t a problem: but removing objects is
(in Java3D anyway). The only things which may be removed from scenes in real time are
BranchGroups
,
that is, scenes rooted by an instance of javax.media.j3d.BranchGroup. But 3D Simple Portrayals don’t provide
BranchGroups: they provide TransformGroups, just like every other 3D Portrayal.
Thus SparseFieldPortrayal has a utility method which does all this for you: it identifies the SimplePor-
trayal for a given object, calls
setParentPortrayal(this)
and
getModel(...)
on that SimplePortrayal to get a new
scene graph, transforms the scene graph according to the provided Transform3D to place it in the right spot
in the field, then finally wraps the resulting scene graph in a BranchGroup suitable to be added or removed
at any time from the field.
sim.display.SparseFieldPortrayal3D Methods
288

protected BranchGroup wrapModelForNewObject(Object object, Transform3D localTransform)
Queries the underlying SimplePortraryal3D for the given object to produce a new scene graph, then transforms
the scene graph according to the provided localTransform, then wraps the result in a BranchGroup suitable to add
to the field.
11.3.4 Standard 3D Field Portrayals
MASON provides 3D Field Portrayals for a number of 2D and 3D fields: but not in all configurations. For
example, hexagonal representations of 2D grid fields are not supported, and at present Dense Grids are not
supported.
Why not just use Java3D Link and SharedGroup Classes instead of
BranchGroups? Aren’t they designed for this purpose?
A couple of reasons. First, SharedGroup has bugs. Second,
SharedGroup and Links still don’t let objects appear and dis-
appear from a scene: you still gotta deal with BranchGroups.
However, SharedGroups remain an option for complex or ex-
pensive objects: see Section 11.4.5.
Some of the Field Portrayals are quite costly, par-
ticularly as the grid size increases, largely due to
poor design decisions in Java3D itself that can’t eas-
ily be rectified. Others are reasonably good memory-
efficiency-wise (despite their use of BranchGroups).
In particular, the Sparse Grid, Network, and Contin-
uous portrayals are good, as are portrayals for 2D
numbers.
11.3.4.1 Field Portrayals for Object Grids
The class sim.portrayal3d.grid.ObjectGridPortrayal3D portrays both 2D and 3D Object Grids in 3D. 2D Object
Grids are treated as if they were 3D Object Grids with a single layer in the length, that is,
Z
, dimension.
Thus objects in 2D Object Grids are assumed to have a location with
Z=
0 always. If you want to position
your 2D Object Grid to have
Y=
0 or
X=
0 or
Z=
15 or whatnot, you’ll need to use the affine transform
methods available in FieldPortrayal3D to move it appropriately.
If objects move around a lot on the grid, ObjectGridPortrayal3D is expensive in terms of time and in
this situation we strongly encourage the use of SparseGridPortrayal3D instead. This is because Object-
GridPortrayal3D has to figure out where objects went in order to determine whether to simply move their
corresponding scene graphs or to delete them entirely. It also has to do a tally of existing objects in order to
determine which objects are new and must be updated. ObjectGridPortrayal3D is a lot cheaper if it assumes
the field is immutable. The problem is even more fun when dealing with Objects located at multiple places
at once.
Just like ObjectGridPortrayal2D, ObjectGridPortrayal3D produces Inspectors which try to follow objects
as they move around, but don’t guarantee it. If an object has moved, the Inspector will search the 5
×
5
×
5
space surrounding the last known location of the object to find it. That’s 125 cells. If it still can’t find the
object, it gives up and reports the location as “unknown”. Moral of the story: don’t move your objects more
than 2 cell spaces at a time if you want them to be trackable via an inspector.
sim.portrayal3d.grid.ObjectGridPortrayal2D Methods
public LocationWrapper completedWrapper(LocationWrapper wrapper, PickIntersection pi, PickResult pr)
Revises the provided wrapper to reflect the location of the object stored therein. The wrapper allows the object
to change but which loses the location of the object (it becomes “unknown”) if it’s moved more than 2 grid cells
away at any one time.
Another Way to Draw 2D Object Grids
The class sim.portrayal3d.grid.ValueGrid2DPortrayal3D can also be
used to draw 2D Object Grids as a flat sheet. See the section 11.3.4.3 coming up.
289

11.3.4.2 Field Portrayals for Sparse Grids
MASON provides not one but two classes for portraying Sparse Grids in 3D: one which handles both
2D and 3D grids, and one which handles just 2D grids, but in a special and useful way. The first class is
sim.portrayal3d.grid.SparseGridPortrayal3D, which can handle both 2D and 3D Sparse Grids. As was the case
for ObjectGridPortrayal3D, 2D Object Grids are considered to have a single layer in the
Z
(length) dimension,
with objects having a location with
Z=
0. However you can use the FieldPortrayal3D affine transformations
to rotate or translate the SparseGridPortrayal3D to change this.
Because SparseGridPortrayal3D can keep track of the locations of objects, it’s not nearly as inefficient as
ObjectGridPortrayal3D was. Furthermore this allows SparseGridPortrayal3D to create LocationWrappers
which follow objects perfectly. However if your objects come and go a lot, SparseGridPortrayal3D will have
to delete them and recreate a lot of scene graph material, which can be expensive. Keep this in mind.
sim.portrayal3d.grid.SparseGridPortrayal3D Methods
public LocationWrapper completedWrapper(LocationWrapper wrapper, PickIntersection pi, PickResult pr)
Revises the provided wrapper to reflect the location of the object stored therein. The wrapper fixes on the object
but allows its location to change.
The other class for Sparse Grids is sim.portrayal3d.grid.SparseGrid2DPortrayal3D. This class, as is suggested
by its name, is only for 2D Sparse Grids. It depicts them as a flat sheet just like SparseGridPortrayal3D
would, except that if there is more than one object at a given
hX
,
Yi
location, SparseGrid2DPortrayal2D
doesn’t stick them in the same place. Instead, it starts stacking them in the
Z
dimension, creating a little
column of objects. You can see this effect in the HeatBugs3D example.
SparseGrid2DPortrayal3D has the same LocationWrapper facility, more or less, as SparseGridPortrayal3D.
sim.portrayal3d.grid.SparseGrid2DPortrayal3D Methods
public LocationWrapper completedWrapper(LocationWrapper wrapper, PickIntersection pi, PickResult pr)
Revises the provided wrapper to reflect the location of the object stored therein. The wrapper fixes on the object
but allows its location to change.
11.3.4.3 Field Portrayals for Grids of Numbers, and QuadPortrayals
Just as MASON provides two classes for Sparse Grids, it also has two similar classes for Value Grids (that
is, IntGrid2D, IntGrid3D, DoubleGrid2D, and DoubleGrid3D). And just as is the case for the Sparse Grid
case, one of the portrayals handles both 2D and 3D grids, while the other handles 2D grids (IntGrid2D,
DoubleGrid2D) in a special way. Additionally, the 2D special case class can also draw ObjectGrid2D.
The first, and less useful, class, is sim.portrayal3d.grid.ValueGridPortrayal3D. This class portrays
2D and 3D Value Grids as 3-dimensional arrays of cubes or squares, each cube or square col-
ored according to the value at that position. Just like sim.portrayal3d.grid.ObjectGridPortrayal3D and
sim.portrayal3d.grid.SparseGridPortrayal3D, ValueGridPortrayal3D treats 2D Object Grids as if they were
3D Object Grids with a single layer in the length, that is,
Z
, dimension. Thus objects in 2D Object Grids are
assumed to have a location with
Z=
0 always, and if you’d like to change that you’ll need to transform
them using one of the affine transform methods available in FieldPortrayal3D.
ValueGridPortrayal3D expects that its SimplePortrayal be a sim.portrayal3d.simple.ValuePortrayal3D or a
subclass thereof. See Section 11.4.3 for details on ValuePortrayal3D. ValuePortrayal3D draws its particular
value as a cube or square of a certain color according to a sim.util.gui.ColorMap defined in the ValueGridPor-
trayal3D itself. Just as in ValueGridPortrayal2D, this ColorMap maps numerical values to colors (including
transparency) in different ways. For more on ColorMaps, see Section 12.1.1. Your values also need a name,
like “heat” or “density” or whatnot. Last but not least, you can also change the size of the individual
ValuePortrayal3D’s scene objects in the ValueGridPortrayal3D, using
setScale(...)
.
6
Be warned that changing
6Not to be confused with the scale(...) methods for applying the field-level affine transform.
290

Figure 11.3 Different ValueGridPortrayal3D effects (outer blue frame not included). From left to right: (1) a normal ValueGridPor-
trayal3D, with a color map ranging from transparent to opaque black (2) a ValueGridPortrayal3D with its Polygon Attributes set by the
user to display only edges (3) a ValueGridPortrayal3D with smaller scaled cubes.
this scale is very costly once the scene is live: it may take some time depending on the size of the grid. See
Figure 11.3 for some of the effects resulting from these changes.
The ColorMap and the value name are set like this:
sim.portrayal3d.grid.ValueGridPortrayal3D Methods
public void setMap(ColorMap map)
Sets the color map for the portrayal.
public ColorMap getMap()
Returns the color map for the portrayal.
public Color getColorFor(Object wrapper)
Returns the color mapped to the LocationWrapper indicated. This is a publicly exposed method only because
it’s needed by ValuePortrayal3D to determine the color of the object provided it in its getModel(...) method.
Otherwise, treat it largely as private to ValuePortrayal3D.
public void setValueName(String name)
Sets the name for numerical values for the portrayal.
public String getValueName()
Returns the name for numerical values for the portrayal.
public void setScale(double scale)
Sets the scale to size the individual objects for the values in the portrayal. Warning: this is a very costly operation
if performed once the scene is live.
public double getScale()
Returns the scale to size the individual objects for the values in the portrayal.
ValueGridPortrayal3D’s constructors are:
sim.portrayal3d.grid.ValueGridPortrayal3D Constructor Methods
public ValueGridPortrayal3D(String valueName, double scale)
Creates a ValueGridPortrayal3D with the provided value name and object scale.
public ValueGridPortrayal3D(String valueName)
Creates a ValueGridPortrayal3D with the provided value name and an object scale of 1.0
291

Figure 11.4 Four ways of modifying a mesh with QuadPortrayals. From left to right: (1) a MeshPortrayal with changes in elevation
and color (2) a MeshPortrayal with an image and changes only in elevation (3) a TilePortrayal with changes in elevation and color (4) a
TilePortrayal with changes in color but not elevation, and which is semitransparent (as is shown by the MeshPortrayal behind it).
public ValueGridPortrayal3D(double scale)
Creates a ValueGridPortrayal3D with a value name of ”Value” and the provided object scale.
public ValueGridPortrayal3D()
Creates a ValueGridPortrayal3D with a value name of ”Value” and an object scale of 1.0.
Important Note
In order to make the ValueGridPortrayal3D sufficiently efficient, MASON does not include
BranchGroups for each separate value. This means that you can replace the field, but you may not change the
dimensions of your field. ValueGridPortrayal3D will issue an error otherwise.
When the user attempts to change the value in the grid, via an Inspector or some other GUI mechanism,
this attempt is routed through a special method called
newValue(...)
which allows you to constrain what
values the user can set. The default constraints the values to within those permitted by the ColorMap, which
is usually a good choice. But you can override it to do anything you like:
sim.portrayal3d.simple.ValueGridPortrayal3D Methods
public double newValue(int x, int y, int z, double val)
Returns a revised version of the proposed value, enabling you to constrain how the user changes values in the
grid via an inspector or other GUI tool.
This is essentially identical to the procedure in ValueGridPortrayal2D. For more information on this
procedure in general, see Section 10.6.6.
ValueGridPortrayal3D assumes that you are using a single SimplePortrayal, likely a ValuePortrayal3D,
and thus it provides the Polygon Attributes of that single SimplePortrayal. This means that if you use a
ValueGridPortrayal3D, the user can change the Polygon Attributes in the Options pane to display only
wireframes or vertices of the cubes. See Figure 11.3 for some of the effects resulting from these changes.
ValueGrid2DPortrayal3D and Quad Portrayals
MASON has one other Value Grid Portrayal in 3D, called
sim.portrayal3d.grid.ValueGrid2DPortrayal3D. That’s quite a mouthful of a name. This portrayal only displays
2D Value Grids (IntGrid2D, DoubleGrid2D) or ObjectGrid2D, but does so as a thin sheet in space whose 2D
coordinates reflect the grid values.
First off, note that ValueGridPortrayal3D can handle ObjectGrid2D in addition to IntGrid2D and Double-
Grid2D. It does this by running each object in the ObjectGrid2D through a function called
doubleValue(...)
which returns the equivalent “value” (number) to use for drawing. This basically maps the ObjectGrid2D
into a DoubleGrid2D, more or less. The method by default returns 0.0 if the object is null, else the object’s
292

Figure 11.5 Effects of Polygon Attributes on Meshes in QuadPortrayals. From left to right: (1) a Mesh Portrayal drawing only edges,
not full polygons (2) a Tile Portrayal doing the same (3) a Mesh Portrayal drawing only vertices (Tile Portrayals can also, but it’s less
useful).
numerical value if it’s a java.lang.Number or is sim.util.Valuable, else returns 1.0. You an override it to provide
more sophisticated mapping:
sim.portrayal3d.grid.ValueGrid2DPortrayal3D Methods
public double doubleValue(Object obj)
Maps objects into values for purposes of drawing an ObjectGrid2D as if it were a DoubleGrid2D. By default,
returns 0.0 if the object is null, else returns the value of the object if it is a java.lang.Number or is sim.util.Valuable,
else returns 1.0.
Inspectors won’t display the object as an object, but rather as its numerical value.
Okay, now that that’s out of the way... the ValueGrid2DPortrayal3D has two basic ways of drawing
this grid: by representing values as
squares
on the grid, or by representing them by the
intersections
between squares. The first option uses a special class called a sim.portrayal3d.grid.quad.TilePortrayal, and the
second uses a special class called a sim.portrayal3d.grid.quad.MeshPortrayal. Both are subclasses of the abstract
Portrayal subclass sim.portrayal3d.grid.quad.QuadPortrayal.
7
If you’re totally nuts, you can create and use your
own QuadPortrayal. But it makes more sense in nearly all cases to the one that’s automatically set up when
you construct a ValueGrid2DPortrayal3D.
The default QuadPortrayal used is a simple TilePortrayal, but this can be easily changed to a MeshPor-
trayal or more complex TilePortrayal along these lines:
ColorMap map = ...
MeshPortrayal mp = new MeshPortrayal(map, 1.0f);
myValueGrid2DPortrayal3D.setPortrayalForAll(mp);
ValueGrid2DPortrayal2D has other basic constructor options:
•
Create a mesh with overall transparency of a certain amount. You can’t have individual mesh elements
with different levels of transparency (sorry, a weakness in Java3D).
• Create a mesh mapped with an image.
Some of these QuadPortrayal and other options are shown in Figure 11.5. Like ValueGridPortrayal3D,
ValueGrid2DPortrayal3D needs to assign a name (a String) to describe the values in the grid, and you
provide this in the constructor.
sim.portrayal3d.grid.ValueGrid2DPortrayal3D Constructor Methods
7Note that QuadPortrayal is a subclass of Portrayal, not Portrayal3D or SimplePortrayal3D.
293

public ValueGridPortrayal3D(String valueName, Image image)
Creates a ValueGridPortrayal3D with the provided value name and image for mapping.
public ValueGridPortrayal3D(String valueName, double transparency)
Creates a ValueGridPortrayal3D with the provided value name and transparency value, which must be between
0.0f (fully transparent) and 1.0f (fully opaque).
public ValueGridPortrayal3D(String valueName)
Creates a fully opaque, image-less ValueGridPortrayal3D with the provided value name.
public ValueGridPortrayal3D()
Creates a ValueGridPortrayal3D with a value name of ”Value” and an object scale of 1.0.
You can get and set the value name, overall transparency, and image. You can also specify whether the
squares in the mesh are generated using squares or triangles. Why would you want to display squares as
triangles? If you’re using MeshPortrayal2D and your “mountain peaks” are too steep, this triggers bugs
in Java3D’s picking, with certain squares insisting on being part of the picking results. You can fix this by
switching the triangles. Note however that triangles are very slightly slower, and show up as triangles
if the user changes the Polygon Attributes to use edges rather than polygons or vertices (these are minor
downsides).
sim.portrayal3d.grid.ValueGrid2DPortrayal3D Methods
public void setTransparency(double val))
Sets the overall transparency for the portrayal, which must be between 0.0f (fully transparent) and 1.0f (fully
opaque).
public double getTransparency())
Returns the overall transparency for the portrayal, which will be between 0.0f (fully transparent) and 1.0f (fully
opaque).
public void setImage(Image img))
Sets the image for the portrayal, or null for no image.
public Image getImage())
Returns the image for the portrayal, or null for no image.
public void setValueName(String name)
Sets the name for numerical values for the portrayal.
public String getValueName()
Returns the name for numerical values for the portrayal.
public void setUsingTriangles(boolean val)
Sets whether or not to use triangles to draw.
public boolean isUsingTriangles()
Returns whether or not to use triangles to draw.
When the user attempts to change the value in the grid, via an Inspector or some other GUI mechanism,
this attempt is routed through a special method called
newValue(...)
which allows you to constrain what
values the user can set. The default constraints the values to within those permitted by the ColorMap, which
is usually a good choice. But you can override it to do anything you like:
sim.portrayal3d.simple.ValueGrid2DPortrayal3D Methods
public double newValue(int x, int y, double val)
Returns a revised version of the proposed value, enabling you to constrain how the user changes values in the
grid via an inspector or other GUI tool.
294

This is essentially identical to the procedure in ValueGrid2DPortrayal3D. For more information on this
procedure in general, see Section 10.6.6.
The default QuadPortrayal used by ValueGrid2DPortrayal3D is a TilePortrayal with no elevation, and
which maps the range 0.0 through 1.0 as the colors blue through red. Values less than 0.0 are thresholded to
blue and values greater than 1.0 are thresholded to red. This a pretty simple QuadPortrayal: perhaps you’d
want to have a bit more customization.
You can provide your own QuadPortrayal via ValueGridPortrayal2D’s
setPortrayal...(..)
methods (for a
refresher, see Section 9.2.4). Both TilePortrayal and MeshPortrayal have the same constructors:
sim.portrayal3d.grid.quad.TilePortrayal and sim.portrayal3dc.grid.quad.MeshPortrayal Constructor
Methods
public TilePortrayal(ColorMap map, double zScale))
Sets the color map for values in the TilePortrayal, as well as the scaling factor for elevating or lowering tiles (or for
MeshPortrayal, “peaks”) to reflect values. 0.0 indicates a completely flat portrayal surface.
public TilePortrayal(ColorMap map))
Sets the color map for values in the TilePortrayal, with no elevation at all (0.0).
Besides all the standard Portrayal methods, QuadPortrayals provide methods for setting color maps and
the scale for elevating tiles or peaks. Additionally, QuadPortrayals can return the coordinate location in the
grid corresponding to a certain pick result from Java3D. And importantly, QuadPortrayals have a special
method called
setData(...)
by which the ValueGrid2DPortrayal3D gets the 3-dimensional coordinates of each
corner of a square (or triangle) polygon corresponding to a given grid location.
sim.portrayal3d.grid.quad.QuadPortrayal Methods
public void setMap(ColorMap map)
Sets the color map for the portrayal.
public ColorMap getMap()
Returns the color map for the portrayal.
public void setZScale(double scale)
Sets the Z (elevation) scaling factor for the portrayal.
public double getZScale()
Returns the Z (elevation) scaling factor for the portrayal.
public Int2D getCellForIntersection(PickIntersection pi, Grid2D field)
Returns the field’s grid location corresponding to a given pick result on the mesh.
public abstract void setData(ValueGridCellInfo gridCell, float[] coordinates, float[] colors, int quadIndex, int gridWidth,
int gridHeight)
Given information about the grid cell, and its location in a grid of a given height and width, fills out the 3-
dimensional coordinates and 3-color values corresponding to that point.
This last method uses a special class called sim.portrayal3d.grid.quad.ValueGridCellInfo which holds the
2D or 3D grid coordinates of a value in a 2D or 3D Value or ObjectGrid, plus the current value corre-
sponding to the coordinate. At present it’s only used by ValueGrid2DPortrayal3D for 2-dimensional grids.
ValueGridCellInfo is simple: it contains two public grid cell variables:
public int x;
public int y;
295

And a simple constructor...
sim.portrayal3d.grid.quad.ValueGridCellInfo Constructor Methods
public ValueGridCellInfo(ValueGrid2DPortrayal3D fieldPortrayal, Grid2D grid)
Constructs a ValueGridCellInfo using a provided field portrayal and grid.
From this, the current value of the grid coordinate can be extracted with:
sim.portrayal3d.grid.quad.ValueGridCellInfo Methods
public double value()
Returns the current value at the indicated grid cell location.
Last but not least, QuadPortrayal contains three
filters
(for a reminder, see Section 10.6.6). These
are sim.portrayal.grid.quad.QuadPortrayal.ObjectFilter,sim.portrayal.grid.quad.QuadPortrayal.DoubleFilter,
and sim.portrayal.grid.quad.QuadPortrayal.IntFilter, all subclasses of the abstract superclass
sim.portrayal.grid.quad.QuadPortrayal.Filter. These methods allow inspectors etc. to set or get the
value at the underlying grid location, be it a double, integer, or Object (objects can only be extracted
in their numerical value form, and not set). These filters have identical constructors and methods as
ValuePortrayal2D.Filter, and so we won’t write them here.8
11.3.4.4 Field Portrayals for Continuous Space
MASON has one class, sim.portrayal3d.continuous.ContinuousPortrayal3D, which displays 2D and 3D continu-
ous fields in 3-dimensional continuous space. 2D continuous fields (Continuous2D) are portrayed as if their
Z dimension was infinitely thin (0 in “length”) and passing through the origin. You can of course rotate or
translate the field as appropriate using the FieldPortrayal3D affine transform methods.
There’s not much to say about ContinuousPortrayal3D: like SparseGridPortrayal3D, it is a subclass of
SparseFieldPortrayal3D and has no special methods beyond this. See Section 11.3.3 for more information on
SparseFieldPortrayal3D.
11.3.5 Field Portrayals for Networks
Just as is the case in 2D, Network Portrayals in 3D are unusual in that they don’t portray the nodes of
networks or graphs: only the edges. It’s up to a ContinuousPortrayal3D or SparseGridPortrayal3D to portray
the nodes.
MASON has one Network Portrayal in 3D, named (not surprisingly)
sim.portrayal3d.network.NetworkPortrayal3D. Just as in the 2D case, this class requires a special “field”
which is actually two fields: the Network proper and the continuous or sparse grid in which the nodes are
spatially embedded. This “field” is a sim.portrayal3d.network.SpatialNetwork3D. You set this “field” in the
usual way: via the setField(...) method.
There’s not much more to say about a NetworkPortrayal3D proper: except to say that when you use a
NetworkPortrayal3D, be sure to also use a ContinuousPortrayal3D or SparseGridPortrayal3D, or you’ll only
see the edges.
As to SpatialNetwork3D: this class typically takes one spatial field and one Network, though in some
cases it can take two spatial fields and a Network. In the first case, the field defines the location of all the
objects.
The second case is for certain situations involving bijective directed networks: you can define the locations
of the “from” end of the edges using the first field, and the locations of the “to” end of the edges using the
second field. You should take care that the “from” nodes are only in one field and the “to” nodes are only in
8QuadPortrayal.ObjectFilter is missing setValue(...).
296

another field. This allows you, for example, to create a network with edges “from” continuous-space objects
“to” (say) 2-dimensional grid space objects. It’s a pretty rare need.
To construct a SpatialNetwork3D, by default using the first case, you use one of the following constructors:
sim.portrayal3d.network.SpatialNetwork3D Constructor Methods
public SpatialNetwork3D(SparseField3D field, Network network
Creates a SpatialNetwork3D using the given field and network. Both Continuous3D and SparseGrid3D fields will
work.
public SpatialNetwork3D(SparseField2D field, Network network
Creates a SpatialNetwork3D using the given field and network. Both Continuous2D and SparseGrid2D fields will
work.
To set the second spatial field (for the rare use mentioned above), you can then say:
sim.portrayal3d.network.SpatialNetwork3D Methods
public void setAuxiliaryField(SparseField3D)
Sets the auxiliary field for the SpatialNetwork3D. If this is set to null, the field is removed.
public void setAuxiliaryField(SparseField2D)
Sets the auxiliary field for the SpatialNetwork3D. If this is set to null, the field is removed.
A SpatialNetwork3D has another method, which you’ll rarely need to override, used by the NetworkPor-
trayal3D:
sim.portrayal3d.network.SpatialNetwork3D Methods
public Double3D getObjectLocation(Object node)
Returns, as a point in 3D space, the location of the given object. First checks the primary field, then the auxiliary
field.
NetworkPortrayal3D can use a variety of Edge Portrayals to draw its edges. These are discussed later in
Section 11.4.4.
11.4 3D Simple Portrayals
The last part of the 3D portrayal facility consists of
simple portrayals
. As was the case in 2D, 3D Simple
Portrayals are responsible for portraying individual objects or values in fields. However, 3D Portrayals can
also in some cases also be used to simply exist in space as decoration: for example, a wireframe or axes. In
this case you can attach these Simple Portrayals directly to the Display3D, much as you would attach a 3D
Field Portrayal. I refer to these as “Decoration Simple Portrayals”.
All Field Portrayals in 3D use Simple Portrayals in one way or another. However, some Field Portrayals
are very closely tied to their Simple Portrayals. For example, ValueGrid2DPortrayal3D uses special Portrayals
called QuadPortrayals which are not discussed here but instead were defined earlier, in Section 11.3.4.3.
There are several kinds of Simple Portrayals in 3D, many of which are similar to the ones in 2D:
•Basic Simple Portrayals portray objects as simple shapes such as cubes or spheres.
•Decorative Simple Portrayals
are Basic Simple Portrayals primarily designed to simply add elements
to the scene, not to portray any particular object in a field. All Simple Portrayals in 3D can be attached
directly to the Display3D, but Decorative Simple Portrayals are meant specifically for this purpose.
297

•Value Simple Portrayals
portray numbers as if they were simple shapes (typically cubes) of various
colors, using a sim.util.gui.ColorMap to translate between numerical values and colors. These are
designed primarily to work with sim.portrayal3d.grid.ValueGridPortrayal3D.
•Quad Portrayals
portray numbers as if they were squares or points in a mesh, of various colors, using
asim.util.gui.ColorMap to translate between numerical values and colors. These are designed primarily
to work with sim.portrayal3d.grid.Value2DGridPortrayal3D. Quad Portrayals were discussed in Section
11.3.4.3.
•Edge Simple Portrayals
draw edges in networks. These are designed to work with
sim.portrayal3d.network.NetworkPortrayal3D.
•Wrapper Simple Portrayals
“wrap” around subsidiary Simple Portrayals to add additional gizmos to
them. For example. to add a label, or to circle an object when its selected, simply create a wrapper
portrayal around your basic portrayal and submit the wrapper portrayal as the Simple Portrayal to
the Field Portrayal. Wrapper portrayals can wrap other wrapper portrayals, creating a sequence of
“wraps” around a basic portrayal.
All 3D SimplePortrayals are subclasses of the class sim.portrayal3d.SimplePortrayal3D. This class provides
some basic utility functions for constructing basic javax.media.j3d.Appearance objects out of colors and images.
The default Appearance used by many Simple Portrayals is a simple unlit9flat white:
public static final Appearance DEFAULT APPEARANCE;
There are also some methods used by FieldPortrayals to set or clear various pickability (selectability,
inspectability) features in the underlying objects of a SimplePortrayal3D:
sim.portrayal3d.SimplePortrayal3D Utility Methods
public static Appearance appearanceForColor(Color unlitColor)
Produces a simple Appearance object for the given unlit color.
public static Appearance appearanceForColor(Color ambientColor, Color emissiveColor, Color diffuseColor,
Color specularColor, double shininess, double opacity)
Produces a simple Appearance object for the given colors, shininess, and opacity. Ambient color is the reflective
color from ambient lights. Emissive color is the color that the object glows with as if with its own light. Diffuse
and Specular colors are colors which reflect from spotlights. Shininess and opacity are self-explanatory, and each
run from 0.0 to 1.0. These concepts are directly from Java3D. Colors passed in may be null, indicating no color
setting for that feature: instead it’s set to jet black. Note that in Java3D, jet black will still reflect to some degree
from bright light.
public static Appearance appearanceForImage(Image image, boolean opaque)
Produces a simple Appearance object for the given image. If the image is entirely opaque, you should also set
opaque to true, which is more efficiency. Note that there are bugs in Java3D’s handling of transparent or partially
transparent images: multiple such objects will often not draw in the correct order: thus objects in the back may
appear to be in the front.
public static Appearance setAppearanceFlags(Appearance appearance)
Sets a variety of flags on an Appearance so that its features may be modified when the scene is live. This method
cannot be called on an Appearance presently used in a live scene.
public static void setPickableFlags(Shape3D shape3d)
Prepares a given Shape3D to be pickable.
public static void setPickableFlags(Geometry geometry)
Prepares a given Geometry to be pickable.
9This means “visible even when there are no lights turned on in the scene.”
298

public static void clearPickableFlages(Node node)
Makes a given Node entirely unpickable.
By default, no PolygonAttribues are defined.
The Field Portrayal
SimplePortrayal3Ds have a
field portrayal
which is set by FieldPortrayal3Ds. This is
used to properly identify the FieldPortrayal3D when the user picks the object in the SimplePortrayal3D. The
value may be null initially, but will be set at least when
createModel(...)
is called. It may change to other Field
Portrayals if the SimplePortrayal3D has been assigned to multiple Field Portrayals. This method influences
getCurrentDisplay(...) as described below:
sim.portrayal3d.SimplePortrayal3D Methods
public void setCurrentFieldPortrayal(FieldPortrayal3D fp)
Sets the current FieldPortrayal for the Portrayal3D. This value may change if the Portrayal3D is used in multiple
Field Portrayals. The field portrayal will be set at least immediately prior to
getModel(...)
, and possibly not prior
to that.
public FieldPortrayal3D getCurrentFieldPortrayal()
Returns the current FieldPortrayal for the Portrayal3D. This value may change if the Portrayal3D is used in
multiple Field Portrayals. The field portrayal will be set at least immediately prior to
getModel(...)
, and possibly
not prior to that.
public Display3D getCurrentDisplay()
Returns the current Display3D for the Portrayal3D. If this value was not set directly via
setCurrentDisplay()
, this
method queries the field portrayal for the current display. If the field portrayal has not yet been set, the method
then returns null. This value may change if the Portrayal3D is used in multiple displays. The value will be
queriable immediately prior to getModel(...), and possibly not prior to that.
Selection
MASON uses a different procedure for selecting objects in 3D than it does in 2D. The issue is
that a given Simple Portrayal may portray a great many objects in the scene. In 2D, MASON handles this by
setting the selected flag in the DrawInfo2D when drawing any given object. This isn’t an available procedure
in Java3D. Instead, the 3D Simple Portrayal must keep track of the selected objects under its keep.
This is done in the
setSelected(...)
method. If an object is selected, the SimplePortrayal3D will hold onto
it in a HashMap. If it’s been deselected, it’ll be removed from the HashMap. This has some efficiency
consequences. First off, after an object has been selected, the SimplePortrayal3D is now holding onto a
HashMap. If you have many SimplePortrayal3Ds, this could get to be a lot of HashMaps. Furthermore,
HashMaps grow but they cannot shrink, though MASON will delete the HashMap if it’s entirely empty.
Second, if you want to change the look of your portrayal based on whether or not it’s selected, you will need
to test this HashMap (via
isSelected()
) every time your SimplePortrayal’s
getModel()
method is called, and
modify the model accordingly. This could be a bit expensive.
sim.portrayal3d.SimplePortrayal3D Methods
public boolean setSelected(LocationWrapper wrapper, boolean selected)
Selects or deselects an object stored in the given wrapper.
public boolean isSelected(Object obj)
Returns whether or not a given object is presently selected.
299

Producing a Model
FieldPortrayals break out the
getModel(...)
method into two subsidiary methods,
createModel(...)
and
updateModel(...)
. SimplePortrayal3D doesn’t do this. Instead, SimplePortrayal3D
subclasses override Portrayal3D’s
getModel(...)
method directly, and either return a new scene (if the
provided TransformGroup was null) or update the existing scene.
11.4.1 Primitive Portrayals
Many Basic and Decorative SimplePortrayals are subclasses of sim.portrayal3d.simple.PrimitivePortrayal3D,
an abstract superclass of portrayals which use either simple Java3D Shape3D objects or Java3D Primitives
(spheres, cones, cylinders, boxes). PrimitivePortrayal3D collects various utility methods important for these
portrayals and generally handles the implementation of
getModel(...)
, as long as a subclass has filled in the
following field:
protected Node group;
In their constructors, subclasses fill this field with a scenegraph representing the object: typically (but
not always) a Shape3D or a Java3D Primitive of some sort.
getModel(...)
will clone this Node to create an
appropriate scenegraph for any given object as necessary. It’s common for group to be a TransformGroup
(hence the name), but it doesn’t have to be.
Primitive Portrayals often have more than one Shape3D involved in their scene: for example, Java
Primitives typically contain multiple shapes. This is important because picking will be done on a per-
Shape3D basis. Thus PrimitivePortrayal3D needs to be able to iterate over all the Shape3D objects in a given
scene. This is done via the
getShape(...)
method. If the scene graph defined in the group variable consists
solely of TransformGroups and Java3D Primitives, then this method need not be overridden: else you must
override it to return the Shape3D objects in the scene as appropriate. At any rate, you must override the
numShapes() method.
sim.portrayal3d.simple.PrimitivePortrayal3D Methods
public abstract int numShapes()
Returns the number of Shape3D objects in the scene graph.
public Shape3D getShape(TransformGroup j3dModel, int shapeIndex)
Returns the shape in the scene graph corresponding to the given index. If your scene graph does not consist
entirely of Java3D Primitives and TransformGroups you will need to override this method.
PrimitivePortrayal3D has a built-in internal Transform3D, largely used to rotate or scale the Primitive or
Shape3D. This Transform3D is provided to a TransformGroup constructed by the
getModel(...)
method, so
it’s automatically handled for you if you set it in a subclass. You can override the
setTransform(...)
method to
return false to prevent MASON from ever changing the transform of the object.
In addition, PrimitivePortrayal3D maintains an internal Appearance object which is applied to all the
Shape3Ds in the scene graph. This Appearance object is provided in an unusual way. If the scene graph has
not yet been added yet to the Display3D, then if you call
getAppearance()
, a new Appearance object will be
provided to you, and if you call
setAppearance(...)
, the internal Appearance will be set, and later on will be
used for the scene when it’s constructed and placed in the Display3D. Otherwise, the Appearance object
retrieved or set will be the one presently in the scene in the Display3D.
Some final methods: prior to constructing the scene graph, you can stipulate that an object is pickable: if
so, its flags will be automatically set up for you. Additionally, the
setShape3DFlags(...)
method sets up some
flags appropriate for Shape3D objects to make their appearance and geometry readable and writeable once
the scene is live.
sim.portrayal3d.simple.PrimitivePortrayal3D Methods
public static void setShape3DFlags(Shape3D shape)
Sets flags in the provided Shape3D object which makes its appearance and geometry readable and writeable.
300

protected Appearance getAppearance(TransformGroup model)
Returns an Appearance associated with the given model (specifically, Shape3D number 0). If the model is null or
the number of shapes is zero, then builds a brand new Appearance object, sets flags in it, and returns it.
protected void setAppearance(TransformGroup model, Appearance appearance)
Sets the Appearance associated with all the Shape3D objects in the given model. If the model is null, then the
internal Appearance is set and future constructed models will use it.
public boolean setTransform(TransformGroup model, Transform3D transform)
Sets the Transform3D associated with the given model. If the model is null, then an internal Transform3D is set and
future constructed models will use it. This method can be overridden to refuse to set the transform by returning
false.
public boolean setScale(TransformGroup model, double val)
Sets the scale of the Transform3D associated with the given model. If the model is null, then an internal Trans-
form3D is set and future constructed models will use it. This method calls setTransform(...) so there’s no need to
override it.
protected void setPickable(boolean val)
Sets whether or not future constructed models from the PrimitivePortrayal3D will be pickable. The default is true.
11.4.2 Basic and Decorative Simple Portrayals
MASON provides quite a number of basic and decorative simple portrayals. You can use any Decorative
Simple Portrayal as a Basic Simple Portrayal (and vice versa), but they’re more commonly used for their
respective purposes: Basic Simple Portrayals portray objects in fields, while Decorative Simple Portrayals
simply decorate a scene.
•sim.portrayal3d.simple.SpherePortrayal3D portrays objects as spheres.
•sim.portrayal3d.simple.CylinderPortrayal3D portrays objects as cylinders.
•sim.portrayal3d.simple.ConePortrayal3D portrays objects as cones.
•sim.portrayal3d.simple.CubePortrayal3D portrays objects as cubes.
•
sim.portrayal3d.simple.Shape3DPortrayal3D portrays objects with a Shape3D which can be defined or
loaded from a file. Some Shape3D objects are provided for you.
•
sim.portrayal3d.simple.BranchGroupPortrayal3D portrays objects using a provided BranchGroup. Scenes
can be loaded from files into this BranchGroup and displayed.
•
sim.portrayal3d.simple.ImagePortrayal3D portrays objects with a flat image, which can be loaded from a
file.
•
sim.portrayal3d.simple.SharedGroupPortrayal3D portrays objects using a provided SharedGroup and
Links, potentially saving a great deal of memory.
•
sim.portrayal3d.simple.LightPortrayal3D is a Decorative Simple Portrayal which adds ambient or spot
lights to the scene.
•
sim.portrayal3d.simple.WireFrameBoxPortrayal3D is a Decorative Simple Portrayal which draws a wire-
frame cube in the scene.
•
sim.portrayal3d.simple.AxesPortrayal3D is a Decorative Simple Portrayal which adds axes to the scene.
This portrayal is more or less automatic: it’s part of the Display3D facility and can be turned on by the
user automatically in the Options Pane.
Many Basic and Decorative Simple Portrayals are subclasses of PrimitivePortrayal3D (see Section 11.4.1).
301

How do I orient a cylinder or cone or cube?
You can either use the
setTransform(...)
method, or wrap the
cylinder or cone in a TransformedPortrayal3D. For the latter,
see Section 11.4.5
Spheres, Cylinders, Cubes, and Cones
The
classes sim.portrayal3d.simple.SpherePortrayal3D,
sim.portrayal3d.simple.CylinderPortrayal3D, and
sim.portrayal3d.simple.ConePortrayal3D are all
subclasses of PrimitivePortrayal3D and all share more or less the same constructors. The class
sim.portrayal3d.CubePortrayal3D is not a subclass of PrimitivePortrayal3D, but rather a direct subclass of
SimplePortrayal3D which provides its own geometry. But its construction is essentially identical.
Here are the constructors for CylinderPortrayal3D for example:
sim.portrayal3d.simple.CylinderPortrayal3D Constructor Methods
public CylinderPortrayal3D()
Creates a new CylinderPortrayal3D with the a scale of 1.0 and a flat unlit white color.
public CylinderPortrayal3D(double scale)
Creates a new CylinderPortrayal3D with the given scale and a flat unlit white color.
public CylinderPortrayal3D(Color color)
Creates a new CylinderPortrayal3D with the given color and a scale of 1.0.
public CylinderPortrayal3D(Color color, double scale)
Creates a new CylinderPortrayal3D with the given color and scale.
public CylinderPortrayal3D(Image image)
Creates a new CylinderPortrayal3D with the given image and a scale of 1.0.
public CylinderPortrayal3D(Image image, double scale)
Creates a new CylinderPortrayal3D with the given image and scale.
public CylinderPortrayal3D(Appearance appearance, boolean generateNormals, boolean generateTextureCoordinates, double scale)
Creates a new CylinderPortrayal3D with the given appearance and scale (the default scale is 1.0). Whether to
generate Normals and Texture Coordinates (Java3D notions for images and colors) can also be specified.
SpherePortrayal3D has a few additional constructors to reflect the fact that you can specify the number
of
divisions
in the sphere (essentially how many polygons it uses). If a constructor doesn’t specify it, the
default number of divisions is:
public static final int DEFAULT DIVISIONS = 15;
Additional sim.portrayal3d.simple.SpherePortrayal3D Constructor Methods
public SpherePortrayal3D(Color color, double scale, int divisions)
Creates a new SpherePortrayal3D with the given color, divisions, and scale.
public SpherePortrayal3D(Image image, double scale, int divisions)
Creates a new SpherePortrayal3D with the given image, divisions, and scale.
public SpherePortrayal3D(Appearance appearance, boolean generateNormals, boolean generateTextureCoordinates,
double scale, int divisions)
Creates a new SpherePortrayal3D with the given appearance, divisions, and scale (the default scale is 1.0). Whether
to generate Normals and Texture Coordinates (Java3D notions for images and colors) can also be specified.
302

Arbitrary Shapes and Scenes
The class sim.portrayal3d.simple.Shape3DPortrayal3D allows you to create a
Portrayal built around a single Shape3D object of your design, or an arbitrary Geometry of your design (it
will build the Geometry into a Shape3D object for you). Its constructors are fairly straightforward:
sim.portrayal3d.simple.Shape3DPortrayal3D Constructor Methods
public Shape3DPortrayal3D(Shape3D shape)
Creates a new Shape3DPortrayal3D for the given shape and flat unlit white color.
public Shape3DPortrayal3D(Shape3D shape, Color color)
Creates a new Shape3DPortrayal3D for the given shape and color.
public Shape3DPortrayal3D(Shape3D shape, Image image)
Creates a new Shape3DPortrayal3D for the given shape, wrapped with the given image.
public Shape3DPortrayal3D(Shape3D shape, Appearance appearance)
Creates a new Shape3DPortrayal3D for the given shape and appearance.
public Shape3DPortrayal3D(Geometry geometry)
Creates a new Shape3DPortrayal3D for the given geometry and flat unlit white color.
public Shape3DPortrayal3D(Geometry geometry, Color color)
Creates a new Shape3DPortrayal3D for the given geometry and color.
public Shape3DPortrayal3D(Geometry geometry, Image image)
Creates a new Shape3DPortrayal3D for the given geometry, wrapped with the given image.
public Shape3DPortrayal3D(Geometry geometry, Appearance appearance)
Creates a new Shape3DPortrayal3D for the given geometry and appearance.
For example, you could use this class to:
•
Display a small seagull provided by the
crowd3d
MASON demo. Note that the seagull comes with its
own coloring and will ignore attempts to change it with an Appearance (Compressed Geometry is like
that, unfortunately):
import javax.media.j3d*;
Shape3DPortrayal3D portrayal = new Shape3DPortrayal3D(new Shape3D(new sim.app.crowd3d.GullCG()));
• Display a box with six colored sides:
import com.sun.j3d.utils.geometry.*;
Shape3DPortrayal3D portrayal = new Shape3DPortrayal3D(new ColorCube());
• Display some extruded 3D text:
import java.awt.*;
import javax.media.j3d.*;
Font3D font = new Font3D(new Font("SansSerif", Font.PLAIN, 9), new FontExtrusion());
Shape3DPortrayal3D portrayal = new Shape3DPortrayal3D(new Shape3D(new Text3D(font, "Hello, World!")));
303

Figure 11.6 The Utah Teapot, a demo
scene object file provided with MASON.
If you have an existing shape or scene in the form of a Lightwave
Scene File (.lwo or .lws) or Wavefront Object File (.obj, plus other exten-
sions as add-ons), you can load the file into a BranchGroup as a scene
using sim.portrayal3d.simple.BranchGroupPortrayal3D. This is a subclass
of PrimitivePortrayal3D
10
which represents the scene as a BranchGroup
(which you provide) and also provides functions for loading these scenes
from files.
To use a BranchGroupPortrayal, you first need a BranchGroup. You
can either build this by hand if you have one handy, or you can load a
scene from a file. Via Java3D, MASON provides functionality for loading
Lightwave Scene File (.lwo or .lws) or Wavefront Object File (.obj) files
into BranchGroups like this:
sim.portrayal3d.simple.BranchGroupPortrayal3D Methods
public static BranchGroup getBranchGroupForResource(Class c, String resourceName)
Loads a file (.lwo, .lws, or .obj) into a BranchGroup. The file name is provided in resourceName and is
located right next to the .class file of the Class c. Auxiliary materials files (such as .mtl) are also loaded if they are
in the same directory.
public static BranchGroup getBranchGroupForURL(URL url)
Loads a file (.lwo, .lws, or .obj) into a BranchGroup. Auxiliary materials
files (such as .mtl) are also loaded if they are in the same directory.
public static BranchGroup getBranchGroupForFile(String filename)
Loads a file (.lwo, .lws, or .obj) into a BranchGroup. Auxiliary materials
files (such as .mtl) are also loaded if they are in the same directory.
Got an example?
See the commented-out code in sim/app/Balls3DWithUI.
MASON has a few example files you can use
in the sim/portrayal3d/simple/shape/ directory. For
example, you could load one like this:
javax.media.j3d.BranchGroup bg = BranchGroupPortrayal3D.getBranchGroupForResource(
BranchGroupPortrayal3D.class, "shapes/teapot.obj");
Or alternatively like this:
javax.media.j3d.BranchGroup bg = BranchGroupPortrayal3D.getBranchGroupForURL(
BranchGroupPortrayal3D.class.getResource("shapes/teapot.obj"));
I wouldn’t load via getBranchGroupForFile(...), as it’s not portable.
Now that you’re armed with a BranchGroup, you can make a BranchGroupPortrayal3D:
sim.portrayal3d.simple.BranchGroupPortrayal3D Constructor Methods
public BranchGroupPortrayal3D(BranchGroup scene)
Creates a new BranchGroupPortrayal3D for the given scene.
public BranchGroupPortrayal3D(BranchGroup scene, double scale)
Creates a new BranchGroupPortrayal3D for the given scene and scaling factor.
public BranchGroupPortrayal3D(BranchGroup scene, Transform3D transform)
Creates a new BranchGroupPortrayal3D for the given scene and transformed as specified.
10Although it doesn’t share much functionality in common with other PrimitivePortrayal3Ds.
304

public BranchGroupPortrayal3D(BranchGroup scene, Appearance appearance)
Creates a new BranchGroupPortrayal3D for the given scene and appearance (which overrides appearances
specified in any loaded file).
public BranchGroupPortrayal3D(BranchGroup scene, double scale, Appearance appearance)
Creates a new BranchGroupPortrayal3D for the given scene, scaling factor, and appearance (which overrides
appearances specified in any loaded file).
public BranchGroupPortrayal3D(BranchGroup scene, Transform3D transform, Appearance appearance)
Creates a new BranchGroupPortrayal3D for the given scene, transform, and appearance (which overrides appear-
ances specified in any loaded file).
Where do I find more 3D Object Files?
http://yobi3d.com/ is amazing.
Java3D has a pretty limited collection of possible
scene or object file types (.lwo, .lws, .obj). However,
the MASON libraries collection (see the MASON
website) includes a jar file called portfolio.jar, which
contains
NCSA Portfolio
, an open source collection of loaders for a much wider range of files.
11
To use
NCSA Portfolio with a BranchGroupPortrayal, you’d do something like this:
ncsa.j3d.loaders.ModelLoader loader = new ncsa.j3d.loaders.ModelLoader();
// then ...
com.sun.j3d.loaders.Scene scene = loader.load(new java.net.URL("URL to your file"));
// or...
com.sun.j3d.loaders.Scene scene = loader.load("File Name for your file");
BranchGroupPortrayal3D bgp = new BranchGroupPortrayal3D(scene.getSceneGroup());
// or some other BranchGroupPortrayal3D constructor
I’d pick the first of the two options in the code above, as it’s more portable. You could
use
Class.getResource(...)
to build a URL pointing to a specific file, in a manner similar to how
getBranchGroupForURL(...) was used previously.
Images
Using sim.portrayal3d.simple.ImagePortrayal3D, you can portray objects in fields with images floating
in space. The images can either be unoriented (facing arbitrarily), or always oriented directly facing the user.
If you don’t understand this, then you want the second of the two.
Images can be semitransparent or fully opaque. If an image is fully opaque, be sure to specify this fact
in the constructor, as semi-transparent images produce Java3D bugs. Specifically, semitransparent images
may not be drawn in the correct order if they’re piled up on top of one another. Thus a portrayal in the
background may incorrectly appear in front of a portrayal in the foreground.
ImagePortrayal3D provides constructors for images loaded in various ways, including using Java’s
Class.getResource procedure. This last constructor lets you pass in a class and a filename for the image file.
MASON will then look for a file of that filename located right next to the .class file for the class. For example,
you could say:
ImagePortrayal3D portrayal = new ImagePortrayal3D(sim.display.Console.class, "Playing.png");
... and the Playing.png file, located right next to the sim/display/Console.class file, will be loaded. This is a
very convenient mechanism for loading files anywhere, including in remote Jar files, and it is recommended.
It’s basically the same procedure as for sim.portrayal.simple.ImagePortrayal2D (Section 9.3).
11
It used to be the case that NCSA Portfolio was not free for commercial use, and furthermore, if you created a derivative work using
NCSA Portfolio, you had to notify NCSA of this fact and also add a disclaimer to this effect in your distributed package. This isn’t the
case any more. NCSA has agreed to make the code completely open source.
305

sim.portrayal3d.simple.ImagePortrayal3D Constructor Methods
public ImagePortrayal3D(Class c, String resourceName)
Creates an ImagePortrayal3D, loading an image from a file of the given name located next to the .class file of
the given class. Uses c.getClass().getResource(resourceName) to load the Image. The image is assumed to be
semitransparent and oriented to face the user.
public ImagePortrayal3D(Class c, String resourceName, boolean oriented, boolean opaque)
Creates an ImagePortrayal3D, loading an image from a file of the given name located next to the .class file of
the given class. Uses c.getClass().getResource(resourceName) to load the Image. The orientation and opacity is
provided.
public ImagePortrayal3D(ImageIcon icon)
Creates an ImagePortrayal3D from the given ImageIcon. The image is assumed to be semitransparent and oriented
to face the user.
public ImagePortrayal3D(ImageIcon icon, boolean oriented, boolean opaque)
Creates an ImagePortrayal3D from the given ImageIcon. The orientation and opacity is provided.
public ImagePortrayal3D(Image image)
Creates an ImagePortrayal3D from the given Image. The image is assumed to be semitransparent and oriented to
face the user.
public ImagePortrayal3D(Image image, boolean oriented, boolean opaque)
Creates an ImagePortrayal3D from the given Image. The orientation and opacity is provided.
Lights
Java3D provides three kinds of light (ambient light, directed light, point light), and you can create a
SimplePortrayal for any of them using sim.portrayal3d.simple.LightPortrayal3D. You could use this kind of
SimplePortrayal as a decorative portrayal, attaching it directly to the scene at a certain location (you might
want to move it by wrapping it in TransformedPortrayal3D first, see Section 11.4.5), or you could use it in an
ordinary SimplePortrayal fashion to create a field of lights which move about in interesting ways.
Light affects materials in an Appearance in various interesting ways: but it is beyond the scope of this
manual to describe these effects suffice to say that some examples may be found in the class documentation
for LightPortrayal3D, and also the code for the
Balls3D
example. Otherwise, you’ll need to consult a Java3D
text.
sim.portrayal3d.simple.LightPortrayal3D Constructor Methods
public LightPortrayal3D(Color color, Double3D direction)
Creates directed light of a given color flowing in the provided direction.
public LightPortrayal3D(Color color)
Creates ambient light of a given color.
public LightPortrayal3D(Color color, Double3D direction, double constantAttenuation, double linearAttenuation,
double quadraticAttenuation)
Creates a point light of a given color with the provided attenuation values (which range from 0.0 to 1.0 each). You
can’t go wrong with 1, 0, and 0 respectively.
public LightPortrayal3D(Light light)
Creates an arbitrary light.
306

Why not just define width, height, and length? Why six coordinates?
Because usually wireframes go around fields, and fields are
not always — in fact usually not — centered at the origin.
Wireframes and Axes The class
sim.portrayal3d.simple.WireFrameBoxPortrayal3D is a
Decorative Simple Portrayal used to draw wire-
frames around an entire scene. This portrayal isn’t automatic like axes mostly because the size of the
wireframe must be defined by the coder. It’s a simple class: you define the six coordinates of the box in the
constructor and attach it to the Display3D.
sim.portrayal3d.simple.WireFrameBoxPortrayal3D Constructor Methods
public WireFrameBoxPortrayal3D()
Creates a wireframe box from h−0.5, −0.5, −0.5ito h0.5, 0.5, 0.5i. This is rarely helpful.
public WireFrameBoxPortrayal3D(double x, double y, double z, double x2, double y2, double z2)
Creates a white wireframe box from hx,y,zito hx2,y2,z2i.
public WireFrameBoxPortrayal3D(double x, double y, double z, double x2, double y2, double z2, Color c)
Creates a colored wireframe box from hx,y,zito hx2,y2,z2i.
public WireFrameBoxPortrayal3D(double x, double y, double z, double x2, double y2, double z2, Appearance a)
Creates a wireframe box from hx,y,zito hx2,y2,z2iwith the given Appearance.
Last but not least, MASON provides axes as a Decorative Simple Portrayal. This isn’t particularly helpful
since Display3D’s Option Pane already gives the option of turning on axes (in fact the same class) built into
your display already. At any rate, Axes are fixed to 1.0 in length, can have various arrow radii, and can be
given letter labels (or not) in the form of “X”, “Y”, “Z”, and “O” (indicating the origin). Axes are defined
with the class sim.portrayal3d.AxesPortrayal3D.
sim.portrayal3d.simple.AxesPortrayal3D Constructor Methods
public AxesPortrayal3D(double arrowRadius, boolean letters)
Creates a set of axes with the given arrow radius and letter labels (or not).
Axes use a special class underneath which is exposed in MASON because it’s also used in one
of the 3D Edge Portrayals (Section 11.4.4). This class draws arrows, and not surprisingly, it’s called
sim.portrayal3d.simple.Arrow. It is not a SimplePortrayal, just a utility class, and you’ll probably never
need to know about it. Arrow is a subclass of javax.media.j3d.TransformGroup.
sim.portrayal3d.simple.Arrow Constructor Methods
public Arrow(double arrowRadius, Double3D startPoint, Double3D endPoint, String startLabel, String endLabel,
Appearance appearance)
Creates an arrow of the given radius from startPoint to endPoint. The two ends may be labeled (else you can pass
in null, and the arrow can be assigned an Appearance (or you can pass in null).
11.4.3 Value Simple Portrayals
3D Value Simple Portrayals are Simple Portrayals designed to represent a numerical value stored in a 3D
location. We’ve already seen a certain kind of Portrayal for displaying values in 3D: the QuadPortrayal
(Section 11.3.4.3). QuadPortrayals represent numerical values stored in 2D locations embedded in a mesh in
3D space, and work with ValueGrid2DPortrayal3D (which portrays 2D grids of numbers).
The other kind of Value Simple Portrayal is a sim.portrayal3d.simple.ValuePortrayal3D, which
represents values as colored cubes in 3D grids. ValuePortrayal3D works in concert with
sim.portrayal3d.grid.ValueGridPortrayal3D, which largely portrays 3D grids of numbers. ValuePortrayal3D is
the rough 3D equivalent to ValuePortrayal2D (Section 9.3.2).
307

ValuePortrayal3D is a Shape3DPortrayal3D in the form of a simple cube or as a simple square, one of:
public static final int SHAPE CUBE;
public static final int SHAPE SQUARE;
sim.portrayal3d.simple.ValuePortrayal3D Constructor Methods
public ValuePortrayal3D(int shape)
Builds a ValuePortrayal3D using the given shape (either ValuePortrayal3D.SHAPE CUBE or ValuePor-
trayal3D.SHAPE SQUARE).
public ValuePortrayal3D()
Builds a ValuePortrayal3D using a cube shape.
ValueGridPortrayal3D changes the Appearance of the ValuePortrayal3D cube to reflect the value in
question (using a ColorMap). ValueGridPortrayal3D has no internal transform, so
setTransform(...)
simply
returns false. It does have PolygonAttributes, however. By default these attributes are set up to cull faces
away from the user.
sim.portrayal3d.simple.ValuePortrayal3D Methods
public boolean setTransform(TransformGroup model, Transform3D transform)
Simply returns false: no internal transform may be set.
public PolygonAttributes polygonAttributes()
Returns the ValuePortrayal3D’s PolygonAttributes.
Like ValuePortrayal2D and various QuadPortrayals, ValuePortrayal3D has a notion of a filter: a simple
class which allows setting or changing the value stored at a given
hx
,
y
,
zi
location in a certain field.
Here, filters are subclasses of the abstract superclass sim.Portrayal3d.simple.ValuePortrayal3D.Filter.
There are only two of them: sim.portrayal3d.simple.ValuePortrayal3D.DoubleFilter and
sim.portrayal3d.simple.ValuePortrayal3D.IntFilter Filters are used by Inspectors to make values (rather
than objects) inspectable and potentially modifiable. All filters have the same constructor:
sim.portrayal3d.simple.ValuePortrayal3D.Filter Constructor Methods
public Filter(LocationWrapper)
Builds a Filter based on the location and field stored in the given LocationWrapper.
Their methods are simple, for example:
sim.portrayal3d.simple.ValuePortrayal3D.DoubleFilter Methods
public double getValue()
Returns the current value stored at the Filter’s location in its field.
public void setValue(double value)
Sets the current value stored at the Filter’s location in its field.
public String toString()
Returns an appropriate String describing the current value and its location.
IntFilter’s methods are similar. For more on Filters, see Section 10.6.6.
308

11.4.4 Edge Simple Portrayals
Unlike the 2D case, MASON actually has several 3D Simple Edge Portrayals for drawing edges in various
ways: as simple lines, cones, arrows, and cylinders. Edges can be labelled and can have one or two colors
(depending on whether the graph is directed or undirected).
All 3D Simple Edge Portrayals are subclasses, ultimately of sim.portrayal.network.SimpleEdgePortrayal3D.
This class is not abstract: it is capable of drawing edges as simple thin lines. And again, unlike the 2D
case (SimpleEdgePortrayal2D), SimpleEdgePortrayal3D only draws lines as edges. For undirected graphs,
the edges can be labelled with a single color, and for directed graphs, the edges can be labelled with
two colors, one for each end of the edge, to distinguish between the “to” node and the “from” node.
SimpleEdgePortrayal3D’s constructors are:
sim.portrayal3d.network.SimpleEdgePortrayal3D Constructor Methods
public SimpleEdgePortrayal3D(Color fromColor, Color toColor, Color labelColor, Font labelFont)
Builds a SimpleEdgePortrayal3D for directed edges, with a from-color, a to-color, and an optional label color and
label font. If the from-color is equal to the to-color, only a single color line will be drawn. If the label color is null,
no label will be drawn.
public SimpleEdgePortrayal3D(Color fromColor, Color toColor, Color labelColor)
Builds a SimpleEdgePortrayal3D for directed edges, with a from-color, a to-color, and an optional label color and a
default font. If the from-color is equal to the to-color, only a single color line will be drawn. If the label color is
null, no label will be drawn.
public SimpleEdgePortrayal3D(Color edgeColor, Color labelColor, Font labelFont)
Builds a SimpleEdgePortrayal3D for undirected edges, with a single edge color and an optional label color and
label font. If the label color is null, no label will be drawn.
public SimpleEdgePortrayal3D(Color edgeColor, Color labelColor)
Builds a SimpleEdgePortrayal3D for undirected edges, with a single edge color and an optional label color and a
default font. If the label color is null, no label will be drawn.
public SimpleEdgePortrayal3D()
Builds a SimpleEdgePortrayal3D for undirected edges, with a gray edge color and white labels.
If you have created a labelled SimplePortrayal3D, it will call the method
getLabel(...)
to retrieve the label
for a given Edge. This method can be overridden to customize what label you’d like to see. By default, it
returns a String-ified version of the Edge’s info object. You can also override the
getName(...)
method to
customize the name provided in the Inspector list, though this is less common. Finally, you can specify the
scale of the label (the default is 1.0).
sim.portrayal3d.network.SimpleEdgePortrayal3D Methods
public String getLabel(Edge edge)
Returns an appropriate label for the object contained within the edge.
public String getName(LocationWrapper wrapper)
Returns an appropriate label for the edge as a whole, suitable for appearing in the Inspector list.
public double getScale()
Returns the scale of the label (default is 1.0).
public void setScale(double val)
Sets the scale of the label (default is 1.0).
SimplePortrayal3D’s edges are pickable.
309

So SimpleEdgePortrayal3D should be faster at drawing than its
subclasses, right?
Nope. For reasons we cannot explain, it’s faster in Java3D to
draw a complete Shape3D object or Primitive such as a cone or
cylinder than it is to draw the trivial LineArray used to make
the lines in SimpleEdgePortrayal3D.
The remaining SimpleEdgePortrayal3Ds draw
edges not with simple single- or bi-colored lines but
with primitive objects such as arrows, cylinders, or
cones. The top-level abstract class for such portrayals
is sim.portrayal3d.network.PrimitiveEdgePortrayal3D,
which is a subclass of SimpleEdgePortrayal3D,
mostly for consistency with MASON tradition, even though it doesn’t share a whole lot in common with it.
As befits its name, PrimitiveEdgePortrayal3D in fact shares a lot in common, style-wise and functionally,
with sim.portrayal3d.simple.PrimitivePortrayal3D (Section 11.4.1).
PrimitiveEdgePortrayal3D draws edges with Java3D Primitives or other Shape3D objects. Since they’re
used as 3-dimensional edges, nearly all such objects have a
radius
and a
height
. The height will be stretched,
so it’s not very important. But the radius determines the thickness of the edge. There are default settings for
these:
public static final double DEFAULT RADIUS = 0.5;
public static final double DEFAULT HEIGHT = 2.0;
PrimitiveEdgePortrayal3D has a single constructor, though you’ll never use it unless you’re subclassing
it: instead, you’ll call one of the constructors used by its subclasses. The constructor takes the model used to
describe the scene graph of the object, its Appearance, the label color (which can be null, indicating, as usual,
a lack of a label) and a label font (which can also be null).
sim.portrayal3d.network.PrimitiveEdgePortrayal3D Constructor Methods
public PrimitiveEdgePortrayal3D(Node model, Appearance appearance, Color labelColor, Font labelFont)
Builds a PrimitiveEdgePortrayal3D for directed edges, with a from-color, a to-color, and an optional label color
and label font. If the from-color is equal to the to-color, only a single color line will be drawn. If the label color is
null, no label will be drawn.
The constructor passes this model to a method called
init(...)
, which permits further setting up. This is
basically a mechanism to get around stupidities in Java’s requirements for constructors. If you override
this method, be sure to call super.init(...). One common task in
init(...)
is setting geometry and appearance
read/write flags for each of the shapes in the edge, using
setShape3DFlags(...)
. Just as was the case for
PrimitivePortrayal3D, you can also get and set the Appearance for the object, and can set whether or not it is
pickable. (By default, these edges are pickable).
sim.portrayal3d.network.PrimitiveEdgePortrayal3D Methods
protected void init(Node model)
Called by the constructor to permit further tweaks to the model.
public static void setShape3DFlags(Shape3D shape)
Sets flags in the provided Shape3D object which makes its appearance and geometry readable and writeable.
protected Appearance getAppearance(TransformGroup model)
Returns an Appearance associated with the given model (specifically, Shape3D number 0). If the model is null or
the number of shapes is zero, then builds a brand new Appearance object, sets flags in it, and returns it.
protected void setAppearance(TransformGroup model, Appearance appearance)
Sets the Appearance associated with all the Shape3D objects in the given model. If the model is null, then the
internal Appearance is set and future constructed models will use it.
protected void setPickable(boolean val)
Sets whether or not future constructed models from the PrimitivePortrayal3D will be pickable. The default is true.
310

Besides
init(...)
, PrimitivePortrayal3D often has two methods to be overridden in its subclasses.
numShapes()
indicates how many total Shape3D objects there are in the scene graph of the edge, and
getShape(..)
returns each of them according to an index value. You must override
numShapes()
if you create
a subclass: but the second method must only be overridden if your model is something other than just a
Primitive.
sim.portrayal3d.network.PrimitiveEdgePortrayal3D Methods
public abstract int numShapes()
Returns the number of Shape3D objects in the scene graph.
public Shape3D getShape(TransformGroup j3dModel, int shapeIndex)
Returns the shape in the scene graph corresponding to the given index. If your scene graph is not simply a Java3D
Primitive, you will need to override this method.
MASON provides three concrete subclasses of PrimitiveEdgePortrayal3D:
•
sim.portrayal3d.network.CylinderEdgePortrayal3D represents edges as cylinders of a single color. Thus
this edge representation is suitable only for undirected edges.
•
sim.portrayal3d.network.ConeEdgePortrayal3D represents edges as cones of a single color, with the base
of the cone at the “from” node and the tip of the cone at the “to” node.
•
sim.portrayal3d.network.ArrowEdgePortrayal3D represents edges as arrows of a single color (using under-
neath the sim.portrayal3d.simple.Arrow utility class), with the base of the arrow at the “from” node and
the tip of the arrow at the “to” node.
These classes all have the same constructors. Here’s the one for ConeEdgePortrayal3D:
sim.portrayal3d.network.ConeEdgePortrayal3D Constructor Methods
public ConeEdgePortrayal3D(Appearance appearance, Color labelColor, Font labelFont, double radius)
Builds a ConeEdgePortrayal3D with the provided appearance, label color, label font, and radius. The appearance
and label font may be null, in which case default values are used. If the label color is null, then no labels will be
shown.
public ConeEdgePortrayal3D(Appearance appearance, Color labelColor)
Builds a ConeEdgePortrayal3D with the provided appearance and label color, using default values for the label
font and radius (DEFAULT RADIUS). If the appearance is null, a default value will be used. If the label color is
null, then no labels will be shown.
public ConeEdgePortrayal3D(Image image, Color labelColor)
Builds a ConeEdgePortrayal3D with the provided Image and label color, using default values for the label font
and radius (DEFAULT RADIUS). If the label color is null, then no labels will be shown.
public ConeEdgePortrayal3D(Color color, Color labelColor)
Builds a ConeEdgePortrayal3D with the provided color and label color, using default values for the label font and
radius (DEFAULT RADIUS). If the label color is null, then no labels will be shown.
public ConeEdgePortrayal3D()
Builds a ConeEdgePortrayal3D using a gray color and a white label color, using default values for the label font
and radius (DEFAULT RADIUS). Labels are shown.
311

11.4.5 Wrapper Simple Portrayals
In 2D, Wrapper Simple Portrayals held subsidiary portrayals as children and added features to their portrayal
of objects or otherwise manipulated them. The same goes for the 3D case. MASON at present provides four
Wrapper Simple Portrayals in 3D:
•
sim.portrayal3d.simple.CircledPortrayal3D draws a semitransparent sphere around its child. It’s the rough
equivalent of sim.portrayal.simple.CircledPortrayal2D.
•
sim.portrayal3d.simple.LabelledPortrayal3D adds a textual label to its child. It’s the rough equivalent of
sim.portrayal.simple.LabelledPortrayal2D.
•
sim.portrayal3d.simple.TransformedPortrayal3D transforms its child through an Affine Transform. It’s the
rough equivalent of sim.portrayal.simple.TransformedPortrayal2D (but without the heavy downsides).
•
sim.portrayal3d.simple.SharedPortrayal3D allows sharing of the child’s scene graph for multiple objects,
potentially saving some memory.
•
sim.portrayal3d.simple.SwitchedPortrayal3D allows displaying or hiding the child’s scene graph depend-
ing on the state of the child.
Though they are not (presently) subclasses of a common class other than SimplePortrayal3D, 3D Wrapper
Simple Portrayals all share certain methods in common due to their use of children. Here are the versions of
those methods for CircledPortrayal3D:
sim.portrayal3d.simple.CircledPortrayal3D Methods
public SimplePortrayal3D getChild(Object object)
Returns the wrapper portrayal’s child.
public PolygonAttriutes polygonAttributes()
Returns the child’s polygon attributes.
public Inspector getInspector(LocationWrapper wrapper, GUIState gui)
Calls the same method on the child.
public String getName(LocationWrapper wrapper)
Calls the same method on the child.
public boolean setSelected(LocationWrapper wrapper, boolean selected)
Calls the same method on the child.
public void setCurrentDisplay(Display3D display)
Calls super.setCurrentDisplay(...) and also the same method on the child.
public void setCurrentFieldPortrayal(FieldPortrayal3D p)
Calls super.setCurrentFieldPortrayal(...) and also the same method on the child.
Why is it called CircledPortrayal3D? Why not SpheredPortrayal3D?
To be consistent with CircledPortrayal2D. Plus “sphered” isn’t
a word!
Circles and Labels
Like its 2D counterpart, the 3D
portrayal facility has “circled” and “labelled” por-
trayals, which either highlight (with a semitranspar-
ent sphere) or add a textual label to their child por-
trayal objects.
The “circled” portrayal is sim.portrayal3d.simple.CircledPortrayal3D, and it has the following constructors:
sim.portrayal3d.simple.CircledPortrayal3D Constructor Methods
312

public CircledPortrayal3D(SimplePortrayal3D child, Appearance appearance, double scale, boolean onlyCircleWhenSelected)
Builds a CircledPortrayal3D with the given child and sphere appearance and scale. The portrayal will
(or will not) show the circle only when the object is selected.
public CircledPortrayal3D(SimplePortrayal3D child, Color color, double scale, boolean onlyCircleWhenSelected)
Builds a CircledPortrayal3D with the given child and sphere color and scale. The portrayal will (or will not) show
the circle only when the object is selected.
public CircledPortrayal3D(SimplePortrayal3D child, double scale, boolean onlyCircleWhenSelected)
Builds a CircledPortrayal3D with the given child and sphere scale. The color is a default semitransparent gray.
The portrayal will (or will not) show the circle only when the object is selected.
public CircledPortrayal3D(SimplePortrayal3D child, double scale)
Builds a CircledPortrayal3D with the given child and sphere scale. The color is a default semitransparent gray,
that is, DEFAULT CIRCLED APPEARANCE. The portrayal will always show the sphere regardless of selection.
public CircledPortrayal3D(SimplePortrayal3D child)
Builds a CircledPortrayal3D with the given child and a sphere scale of DEFAULT SCALE. The color is a default
semitransparent gray, that is, DEFAULT CIRCLED APPEARANCE. The portrayal will always show the sphere
regardless of selection.
These constructors rely on two static final variables:
public final static Appearance DEFAULT CIRCLED APPEARANCE;
public final static double DEFAULT SCALE = 2.0;
Once the portrayal is constructed, you may change whether it shows the circle only when selected, and
whether it shows the circle at all (that is you can totally turn it off):
sim.portrayal3d.simple.CircledPortrayal3D Methods
public void setOnlyCircleWhenSelected(boolean val)
Sets whether or not the sphere is shown only when the underlying object is selected.
public boolean getOnlyCircleWhenSelected()
Returns whether or not the sphere is shown only when the underlying object is selected.
public void setCircleShowing(boolean val)
Sets whether or not the sphere is shown at all.
public boolean getCircleShowing()
Returns whether or not the sphere is shown at all.
The sim.portrayal3d.simple.LabelledPortrayal3D is very similar. It allows you to add a textual label which is
shown always or only when the object is selected. The label always faces the user. Due to Java3D limitations
the label can only be one line: newlines are ignored.
sim.portrayal3d.simple.LabelledPortrayal3D Constructor Methods
public LabelledPortrayal3D(SimplePortrayal3D child, Transform3D offset, Font font, String label, Color color,
boolean onlyLabelWhenSelected)
Builds a LabelledPortrayal3D with the given child, offset (as a transform), label font and color, and the string used
for the label. The portrayal will (or will not) show the label only when the object is selected. If the label is null,
then label used will be queried from the underlying object itself.
313

public LabelledPortrayal3D(SimplePortrayal3D child, double offsetx, double offsety, double offsetz, Font font,
String label, Color color, boolean onlyLabelWhenSelected)
Builds a LabelledPortrayal3D with the given child, offset (as three translations), label font and color, and the string
used for the label. The portrayal will (or will not) show the label only when the object is selected. If the label is
null, then label used will be queried from the underlying object itself.
public LabelledPortrayal3D(SimplePortrayal3D child, double offset, Font font, String label, Color color, boolean onlyLabelWhenSelected)
Builds a LabelledPortrayal3D with the given child, offset (transformed in each dimension in the same
way), label font and color, and the string used for the label. The portrayal will (or will not) show the label only
when the object is selected. If the label is null, then label used will be queried from the underlying object itself.
public LabelledPortrayal3D(SimplePortrayal3D child, String label, Color color, boolean onlyLabelWhenSelected)
Builds a LabelledPortrayal3D with the given child, label color, and the string used for the label. A default offset
(DEFAULT LABEL OFFSET) is used, as is a default font (Sans Serif plain, 60pt.). The portrayal will (or will not)
show the label only when the object is selected. If the label is null, then label used will be queried from the
underlying object itself.
public LabelledPortrayal3D(SimplePortrayal3D child, String label)
Builds a LabelledPortrayal3D with the given child and the string used for the label. A default label color (white)
and offset (DEFAULT LABEL OFFSET) is used, as is a default font (Sans Serif plain, 60pt.). The portrayal will
always be shown regardless of selection. If the label is null, then label used will be queried from the underlying
object itself.
public LabelledPortrayal3D(SimplePortrayal3D child)
Builds a LabelledPortrayal3D with the given child. A default label color (white) and offset
(DEFAULT LABEL OFFSET) is used, as is a default font (Sans Serif plain, 60pt.). The portrayal will always
be shown regardless of selection. The label will be queried from the underlying object itself.
These constructors rely on a static final variable:
public final static Transform3D DEFAULT LABEL OFFSET;
This offset is h0.5, 0.5, 0.5ifrom the origin of the portrayal in space.
Just as the case for CircledPortrayal3D, in LabelledPortrayal3D you can specify after the fact whether the
label should be shown only when selected, and if it should be shown at all. You can also scale the size of the
label (the default scaling is 1.0):
sim.portrayal3d.simple.LabelledPortrayal3D Methods
public void setOnlyLabelWhenSelected(boolean val)
Sets whether or not the label is shown only when the underlying object is selected.
public boolean getOnlyLabelWhenSelected()
Returns whether or not the label is shown only when the underlying object is selected.
public void setLabelShowing(boolean val)
Sets whether or not the label is shown at all.
public boolean getLabelShowing()
Returns whether or not the label is shown at all.
public double getScale()
Returns the scale of the label (default is 1.0).
public void setScale(double val)
Sets the scale of the label (default is 1.0).
314

Finally, LabelledPortrayal calls a special method on itself to determine what label text to use. You can
override the default implementation of this method to provide your own label text generator:
sim.portrayal3d.simple.LabelledPortrayal3D Methods
public String getLabel(Object object, TransformGroup j3dModel)
Returns a label for the given object. By default, returns the label set in the constructor if it is non-null. Otherwise
calls toString(...) on the object and returns that value. Override this to provide more sophisticated labeling.
Transformations
The 3D Wrapper Simple Portrayal class sim.portrayal3d.simple.TransformedPortrayal3D
allows you to perform an affine transform on the scene graphs produced by a child portrayal. This is
useful if you’d like the scene graphs to be larger, for example, or rotated in a different direction. Unlike
TransformedPortrayal2D, TransformedPortrayal3D does not impact on selection, inspection, etc. It’s fully
baked. TransformedPortrayal3D underneath is simply adding an additional TransformGroup to the root of
the scene graph.
sim.portrayal3d.simple.TransformedPortrayal3D Constructor Methods
public TransformedPortrayal3D(SimplePortrayal3D child, Transform3D transform)
Builds a TransformedPortrayal3D with the given child and transform. The transform may be changed at a later
time.
public TransformedPortrayal3D(SimplePortrayal3D child)
Builds a TransformedPortrayal3D with the given child and an empty transform. The transform may be changed at
a later time.
Transformations are made after the fact in a manner very similar to the Display3D’s internal transform. If
you set the transform to null, the TransformedPortrayal3D will provide a
default transform
via its method
getDefaultTransform()
. By default, this returns an empty Transform3D, but you can override it (for some
reason) to provide something else.
sim.portrayal3d.simple.TransformedPortrayal3D Methods
public void setTransform(Transform3D transform)
Sets the transform used. If null is passed in, then the default transform is used.
public Transform3D getTransform()
Returns the transform used.
public void transform(Transform3D transform)
Modifies the current transform by appending this transform to it (through multiplication).
public void resetTransform()
Sets the current transform to the default transform.
public void rotateX(double degrees)
Rotates the current transform around the X axis.
public void rotateY(double degrees)
Rotates the current transform around the Y axis.
public void rotateZ(double degrees)
Rotates the current transform around the Z axis.
315

public void translate(double dx, double dy, double dz)
Translates the current transform by the given x, y, and z values.
public void scale(double sx, double sy, double sz)
Scales the current transform by the given x, y, and z values in each dimension respectively.
public void scale(double value)
Scales the current transform in all dimensions by the given value.
public Transform3D getDefaultTransform()
Provides a default transform. By default, provides an empty Transform3D. You can override this if you really
want to.
Shared Groups
MASON provides limited functionality for using a SharedGroup and Links to display the
SimplePortrayal repeatedly in the environment. The idea here is to have a single scene which is displayed in
multiple places, rather than copying the scene over and over again for each object in the field. This trick
potentially uses much less memory than other approaches, but it has two downsides.12
•
This approach does not permit picking. If you want to select objects or inspect them, don’t use this
approach.
• Shared Groups and Links can be buggy.
This takes the form of a wrapper portrayal called sim.portrayal3d.SharedPortrayal3D, which takes another
SimplePortrayal as its child. When
getModel(...)
is called, SharedPortrayal3D will do the same once on its
child, and use the result repeatedly. It will not call
getModel(...)
again unless the Display3D has rebuilt the
entire scene.
sim.portrayal3d.SharedPortrayal3D Constructor Methods
public SharedPortrayal3D(SimplePortrayal3D child)
Creates a SharedPortrayal3D from the given child. The portrayal will produce links on its own, you do not need
to worry about that. You cannot pick the child, and the child will not be updated further once created.
For this class to work properly, you should build a new one each time the simulation is restarted, that
is on
start()
or
load()
. All MASON demo applications call the method
setupPortrayals()
from these methods
and use setupPortrayals() to create new portrayals, including this one, so this isn’t a problem.
You can’t pick the objects in a Shared Group. Thus SharedPortrayal3D has picking turned off. This has
certain implications for some methods:
getInspector(...)
,
getName(...)
, and
setSelected(...)
are implemented
but unlikely to ever be called.
Switches
MASON allows you to hide or show the scene graph associated with an object in a field based
on that object’s state, using sim.portrayal3d.SwitchedPortrayal3D. This class is called this because internally it
uses a Java3D Switch class. Warning: this class has not been tested much.
The rule for determining if the underlying object should have its scene graph displayed is as follows:
1. If the object is null, display the scene graph.
2. Else If the object is a Number, display the scene graph if the value is non-zero.
3. Else If the object is Valuable, display the scene graph if the value is non-zero.
12
In truth, the memory issue may be a wash. Java3D leaks memory in all sorts of places: for example, when you detach the main
BranchGroup from the Universe and attach a new one to start a new visualization, the memory used in the old BranchGroup isn’t
immediately reclaimed upon garbage collection — or sometimes at all.
316

4. Otherwise, display the scene graph.
You can override this method to customize things as you like:
sim.portrayal3d.SwitchedPortrayal3D Methods
public boolean getShowsChild(Object obj)
Returns whether a given object should have its scene graph displayed.
The constructor for SwitchedPortrayal3D is standard:
sim.portrayal3d.SwitchedPortrayal3D Constructor Methods
public SwitchedPortrayal3D(SimplePortrayal3D child)
Creates a SwitchedPortrayal3D from the given child.
11.4.6 Objects Acting As Their Own Simple Portrayals
Don’t do it.
Oh sure, objects in fields can act as their own Simple Portrayals: they need only to subclass from
sim.portrayal3d.SimplePortrayal3D and implement methods as described in Section 11.4.7. And if your object
subclasses SimplePortrayal3D, you can still use wrapper portrayals even though there’s no underlying
SimplePortrayal3D registered for the object. Just pass in null as the child to the wrapper portrayal, and it’ll
use the object itself as the child.
However, these objects are not going to be java.io.Serializable. This is because Java3D is not like Java2D: it
requires maintaining tendrils from the Portrayals proper into the Java3D subsystem. For example, cloneable
scene graphs and Appearances, plus pointers to field portrayals and ultimately the Display3D.13
Because Simple Portrayals in 3D need to hold onto various non-serializable stuff, if an object in your field
is also a SimplePortrayal3D, you won’t be able to checkpoint your model.
Now, it may be that you don’t care about this feature, in which case sure, go ahead. For example, the
woims3d demo
has a field object (sim.app.woims3d.Woim) which is also a SimplePortrayal3D: we’ve left it
this way to give you an idea of how you could go about doing it if you wanted. But I strongly urge you to
consider having separate model objects and Simple Portrayals, at least in the 3D case.
If you want to know how to make your own custom Simple Portrayal for your model object, read on.
11.4.7 Implementing a Simple Portrayal
Building a Java3D scene can be daunting. But if you have Java3D chops, sticking it in MASON is actually
quite simple.
Simple Portrayals in 3D really have one major task: create a scene graph and hang certain LocationWrap-
pers off of the shapes and geometry found in that graph. The LocationWrappers indicate the object in the
field that that portion of scene represents. If you’ve set up the LocationWrappers right, you don’t have to do
anything further to handle selection or inspection, as SimplePortrayal3D does all the machinery for you.
Though you can override various SimplePortrayal3D methods to customize things if you like.
The procedure is pretty simple. You override the
getModel(...)
method to provide an actual scene graph.
If the TransformGroup passed in is null, a new scene graph must be built from scratch (or cloned from some-
where) and hung as a child of a new and unused TransformGroup. Then you either make the scene graph
unpickable using
clearPickableFlags(...)
), or make the scene graph pickable by using
setPickableFlags(...)
. If
you have chosen to make the scene graph pickable, you have to store a LocationWrapper in each Shape3D in
the scene so that when Java3D picks that shape, MASON knows what object and field it’s associated with.
13
These latter pointers are mostly my fault: the Display3D subsystem doesn’t have any notion of a “DrawInfo3D”. But even so,
selection and inspection are done so differently I doubt it’d be of much help.
317

If instead the TransformGroup passed in is non-null, then you may assume you’re being handed back a
scene graph you had previously created, and your task is to modify the scene graph to reflect underlying
changes in the object status. It’s often the case that if the TransformGroup is non-null you’ll do absolutely
nothing at all.
Figure 11.7 Our ColorCube Portrayal.
And that’s more or less all there’s to it. Here’s an example using
the com.sun.j3d.utils.geometry.ColorCube class, which defines a simple
Shape3D in the form of a multicolored cube. In this example we create
a cube and then leave it alone — the cube doesn’t change size or color,
etc. to reflect some feature of the underlying model object. It just draws
it as a cube. This example is pickable, and creates a LocationWrapper
as necessary. Note the various Java3D capability bits turned on (both
explicitly and via
setPickableFlags(...)
): in more complex scene graphs,
getting all the bits turned on to allow the object to be pickable or change
in color or appearance, etc., can be a frustrating experience of trial and
error. It’s Java3D’s worst feature.
package sim.portrayal3d.simple;
import javax.media.j3d.*;
import com.sun.j3d.utils.geometry.*;
import sim.portrayal.*;
import sim.portrayal3d.*;
public class ColorCubePortrayal3D extends SimplePortrayal3D
{
public TransformGroup getModel(Object object, TransformGroup prev)
{
if (prev == null) // scene graph is being created
{
// create the scene. We hang it off of a TransformGroup, which we don’t mess with.
prev = new TransformGroup();
prev.setCapability(Group.ALLOW_CHILDREN_READ);
ColorCube cube = new ColorCube();
prev.addChild(cube);
// we assume we’re pickable. So we need to create
// LocationWrappers for each shape. ColorCube only has one: itself.
// We store the wrapper as user data in the shape.
LocationWrapper wrapper = new LocationWrapper(object, null, getCurrentFieldPortrayal());
cube.setUserData(wrapper);
// Here we make the cube pickable so it can be selected or inspected
setPickableFlags(cube);
}
else // scene graph is being updated to reflect model changes
{
// here’s you’d modify the existing ColorCube hanging
// off as child 0 of prev if you so felt like it.
}
return prev;
}
}
318

Chapter 12
GUI and Media Utilities
MASON has quite a lot of utility classes for performing GUI tasks, generating pictures and movies, and
producing charts and histograms of different kinds. These utility classes are largely independent of MASON:
you can perfectly well use them for other non-MASON projects if you like.
These classes are collected under three packages. The first package, sim.util.gui, contains a ragtag bunch of
useful GUI classes which fill in the gaps in Java’s Swing library. The second package, sim.util.media, contains
generators for movies, vector PDF files, and PNG bitmaps. Movies are produced using Sun’s JMF
1
facility.
PDF files are produced using iText.
2
The third package, sim.util.media.chart, contains MASON’s charting
facility, which sits on top of JFreeChart.3
12.1 GUI Utilities
A lot of the GUI utilities for MASON were developed as MASON’s 2D and 3D display facilities were
developed, and so they’re a fairly motley but useful bunch. We’ll cover them in turn, but don’t expect any
rhyme or reason here.
12.1.1 Colors and Color Maps
A number of MASON classes need to map numbers (doubles, ints) into colors. For this purpose, MA-
SON has an interface called sim.util.gui.ColorMap and a concrete implementation of that interface called
sim.util.gui.SimpleColorMap. You can provide your own ColorMap implementation for more sophisticated
mapping, but we’ve found that SimpleColorMap works well for a lot of cases.
ColorMap is a pretty straightforward interface: you provide a
level
(a double value), and ColorMap
returns a color either as a java.awt.Color or as a packed ARGB integer (the same format as returned by
Color.getRGB()
). You can also just get the alpha (transparency) value from 0 to 255 inclusive (255 is opaque).
ColorMaps should map every value to a color, but they are allowed to complain that a value isn’t
valid
.
They also provide a canonical numerical value which you can use to replace invalid values provided by the
user.
sim.util.gui.ColorMap Methods
public Color getColor(double level)
Returns the color mapped to the given level.
1http://en.wikipedia.org/wiki/Java Media Framework
2http://itextpdf.com/
3http://www.jfree.org/jfreechart/
319

public int getRGB(double level)
Returns the color mapped to the given level, as a packed ARGB integer. It’s sufficient to implement this method
simply as return getColor(level).getRGB(); but you can likely implement it more efficiently than that.
public int getAlpha(double level)
Returns the alpha portion of the color. It’s sufficient to implement this method simply as return getRGB(level)
>>> 24; or as return getColor(level).getAlpha(); but you can likely implement it more efficiently than that.
public boolean validLevel(double level)
Returns true if a level is ”valid” (it provides a meaningful color). The ColorMap will provide non-insane values
for all level values, valid or not.
public double defaultValue()
Provides a valid level which can serve as a canonical level value to replace invalid levels provided by the user.
The ColorMap should not replace values itself, but simply offer this as a reasonable replacement.
MASON provides a few concrete implementations of ColorMap. The simplest one,
sim.util.gui.AbstractColorMap, provides default implementations of all these methods, except for
getColor(...)
. If you want to implement your own ColorMap, this is an easy way to do it: you just implement
that one method.
A more common alternative is to use sim.util.gui.SimpleColorMap, which gives you three different ways to
map values to colors:
1.
Minimum and maximum double value are provided, as well as a minimum and maximum color. A dou-
ble value later passed in is mapped to an interpolated color. Specifically, values from
i∈[−∞,∞]
are
first revised by being passed through an optional transformation function
i←t(i
,
min level
,
max level)
(which by default does nothing). This revised value
i
then bounded between the min and max levels,
namely
i←max(min(i
,
max level)
,
min level)
. Finally
i
is mapped to an appropriate interpolated
color between the min and max color values.
2.
An array of size
n
of colors is provided. Values from
i∈[
0...
n)
are first converted as
i← bic
, and then
mapped to their respective color values in the array.
3.
Both of the above elements are provided. Values from
i∈[
0...
n)
are treated using #2 above. Values
outside this range (including
n
) are treated as #1 above, including the optional transformation function.
Armed with this knowledge, SimpleColorMap’s constructors should be easy to understand:
sim.util.gui.SimpleColorMap Constructor Methods
public SimpleColorMap(Color[] colorTable, double minLevel, double maxLevel, Color minColor, Color maxColor)
Creates a SimpleColorMap which maps values from
[
0...
n)
to colors in the provided color table (of length
n
, by
flooring them, then looking up the floor value in the table; and maps all other numbers (including
n
) using linear
interpolation between the minimum and maximum levels and their associated colors. Non-array values outside
the minimum or maximum levels are thresholded to the minimum or maximum as appropriate. The default value
is 0. If a level is between minLevel and maxLevel inclusive, or it falls within [0...n), it is considered “valid”.
public SimpleColorMap(Color[] colorTable)
Creates a SimpleColorMap which maps values from
[
0...
n)
to colors in the provided color table (of length
n
, by
flooring them, then looking up the floor value in the table; all other values (including
n
) are mapped to clear
(transparent). The default value is set to 0. If a level falls within [0...n), it is considered “valid”.
public SimpleColorMap(double minLevel, double maxLevel, Color minColor, Color maxColor)
Creates a SimpleColorMap which maps all numbers using linear interpolation between the minimum and
maximum levels and their associated colors. Values outside the minimum or maximum levels are thresholded to
the minimum or maximum as appropriate. The default value is set to minLevel. If a level is between minLevel
and maxLevel inclusive, it is considered “valid”.
320

public SimpleColorMap()
Creates a SimpleColorMap which interpolates 0.0...1.0 to black (0.0) and white (1.0). The default value is 0.0. If a
level is between minLevel and maxLevel inclusive, or it falls within
[
0...
n)
, it is considered “valid”. If a level is
between 0.0 and 1.0 inclusive, it is considered “valid”.
In addition to the ColorMap methods described above, SimpleColorMap also has a few additional
methods. Note that the optional transformation function
t
discussed earlier is the
transformLevel(...)
method,
which in turn calls the
filterLevel(...)
method. You can override one or the other of these, or none, but you
ought not override both of them.
sim.util.gui.SimpleColorMap Methods
public void setLevels(double minLevel, double maxLevel, Color minColor, Color maxColor)
Sets minimum and maximum levels for the map and their respective colors. The minimum level must be
<=
the
maximum level. If they are equivalent, then minimum and maximum levels are unset.
public Color[] setColorTable(Color[] colorTable)
Sets the color table for the map. If null is passed in, the color table is unset.
public double transformLevel(double level, double minLevel, double maxLevel)
Override this to convert level values to new values using some appropriate mathematical transformation for non-
color-table values. The values you return ought to be
≥
minLevel and
≤
maxLevel; values outside these bounds
will be trimmed to minLevel or maxLevel respectively prior to conversion to a color. The default implementation
scales and shifts the level such that minLevel is 0 and maxLevel is 1, then calls filterLevel, then un-scales and
returns the result. You should only implement transformLevel or filterLevel, or neither, but not both. This method
is for more general functions than filterLevel.
public double filterLevel(double level)
Override this to convert level values to new values using some appropriate mathematical transformation for
non-color-table values. The level value you receive, and the value you return, must be
≥
0 and
≤
1, which
represent the minimum and maximum possible color values. The default implementation simply returns the
passed-in level. You should only implement transformLevel or filterLevel, or neither, but not both. This method is
often simpler to implement than transformLevel.
SimpleColorMap doesn’t make new Color objects each time: that’d be pretty inefficient. Instead it
maintains a
color cache
to return pre-requested Color objects. The cache won’t grow beyond about 1024 or
so interpolated colors. SimpleColorMap has a faster cache commented out in its source code, but that cache
has lower resolution.
A third ColorMap implementation is sim.util.gui.CompositeColorMap. This class takes several subsidiary
ColorMaps. When asked to map a level to a color, it queries these ColorMaps in turn until it finds one
for which the level is valid. It then extracts the color from that ColorMap and returns it. If none of them
think the level is valid, it extracts a color from the last ColorMap. This is a useful method for implementing
ColorMaps consisting of multiple ranges of color (from Green to Blue, then from Blue to Red, say).
sim.util.gui.CompositeColorMap Constructor Methods
public CompositeColorMap(ColorMap map1, ColorMap map2)
Builds a CompositeColorMap with two subsidiary ColorMaps.
public CompositeColorMap(ColorMap map1, ColorMap map2, ColorMap map3)
Builds a CompositeColorMap with three subsidiary ColorMaps.
public CompositeColorMap(ColorMap map1, ColorMap map2, ColorMap map3, ColorMap map4)
Builds a CompositeColorMap with four subsidiary ColorMaps.
public CompositeColorMap(ColorMap[] maps)
Builds a CompositeColorMap with an arbitrary number >0 of subsidiary ColorMaps.
321

Figure 12.1 A Color Well (text
not included).
Color Wells
MASON also provides a simple widget (a JPanel) called
sim.util.gui.ColorWell which holds a color. It displays the color as a filled rectangle
and lets you click on that color to change it.
sim.util.gui.ColorWell Constructor Methods
public ColorWell(Color c)
Creates a ColorWell holding the given color.
public ColorWell()
Creates a ColorWell holding transparent black. You’d probably want to change this color before offering it to the
user.
You can both query and set the color in the ColorWell. Additionally, there’s a method called
changeColor(...) which allows you to filter which colors are being set or otherwise be informed of it.
sim.util.gui.ColorWell Methods
public void setColor(Color c)
Sets the ColorWell’s color, filtering it through changeColor(...) first.
public Color getColor()
Returns the ColorWell’s color.
public Color changeColor(Color c)
Filters the color passed into
setColor(...)
. Override this to be informed of changes or to constrain them as you see
fit. The default implementation simply returns the color.
ColorWell doesn’t do a good job of showing alpha: you should use it only for fully opaque colors.
12.1.2 Widgets for Inspectors
MASON’s SimpleInspector class relies on various custom GUI widgets to do its task. These widgets have
also proven useful in other contexts, such as on the front of Display2D and Display3D, as well as in the
charting facility and all over the Console.
Figure 12.2 A LabelledList of three
columns and three rows, shown with the
optional labelled border (“Properties”).
The “top level” class in this collection, so to speak, is
sim.util.gui.LabelledList. This class provides an easy way to make tables
of up to 5 columns and arbitrary numbers of rows, suitable for creating
rows of labelled components such as is found in a property list. It’s used
to create the tabular arrangement of Java Bean Properties which appear
in SimpleInspector, for example, and is also used elsewhere in MASON
as well.
LabelledList has only two simple constructors. One adds an optional
bordered around the list with a label attached to the border:
sim.util.gui.LabelledList Constructor Methods
public LabelledList(String borderLabel)
Creates a LabelledList with a labelled border.
public LabelledList()
Creates a LabelledList with no labelled border.
322

Why is LabelledList spelled British-style (“labelled’) rather than
American-Style (“labeled”)?
I have absolutely no idea.
A LabelledList defines five columns. The
columns are stretched and text-justified like this (note
that Column 3 takes up all available extra space):
Column 0 Column 1 Column 2 Column 3 Column 4
Why not use a JTable?
JTables are overcomplex for this task.
In MASON, the most common use of LabelledList
is in property inspectors. Here, the property name is
placd in Column 1, a pop-up widget (the magnifying
glass for example) is placed in Column 2, and the
property itself is placed in Column 3, often as a text field. Columns 0 and 4 hold null. This is the arrangement
shown in Figure 12.2. Another common use is to omit the widget, putting null there.
LabelledList has various methods for adding rows to the table. It has no methods for removing rows or
modifying them. If you need more functionality than this, consider javax.swing.JTable.
sim.util.gui.LabelledList Methods
public void add(Component farLeft, Component left, Component center, Component right, Component farRight)
Adds a row with the specified components.
public void add(Component left, Component right)
Adds a row with the specified components in column positions 1 and 3, respectively.
public void addLabelled(String left, Component right)
Adds a row with the specified components in column positions 1 and 3, respectively. The left component will be a
JLabel holding the provided string.
public Component add(Component component)
Adds a row which holds the provided component filling all five columns. Returns the component.
Figure 12.3 A DisclosurePanel in its “hid-
den” state and “disclosed” state.
Disclosure Panels
For some reason, Java lacks
disclosure panels
. A
disclosure panel is a JPanel which shows a small element (perhaps a
single line of text) and a little button (in OS X, it’s a triangle; in Windows,
it’s a
+
). Clicking on the button changes the element to a much larger,
more detailed version. You can click on the button a second time to hide
the details.
MASON remedies this with sim.util.gui.DisclosurePanel. The class has
several useful constructors:
sim.util.gui.DisclosurePanel Constructor Methods
public DisclosurePanel(Component abridgedComponent, Component disclosedComponent, String borderLabel)
Creates a DisclosurePanel with the given abridged and disclosed components, and a bordered label around the
whole thing.
public DisclosurePanel(Component abridgedComponent, Component disclosedComponent)
Creates a DisclosurePanel with the given abridged and disclosed components, and no border.
public DisclosurePanel(String abridgedText, Component disclosedComponent, String borderLabel)
Creates a DisclosurePanel with the given abridged and disclosed components, and a bordered label around the
whole thing. The abridged component is a JLabel holding the provided abridged text.
public DisclosurePanel(String abridgedText, Component disclosedComponent)
Creates a DisclosurePanel with the given abridged and disclosed components, and no border. The abridged
component is a JLabel holding the provided abridged text.
323

DisclosurePanels start in their abridged state. You can query or change the state, or change the compo-
nents involved, with certain methods:
sim.util.gui.DisclosurePanel Methods
public void setDisclosed(boolean disclosed)
Sets the DisclosurePanel to its disclosed state (or not).
public boolean isDisclosed()
Returns whether the DisclosurePanel is in its disclosed state (or not).
public void setAbridgedComponent(Component component)
Sets the DisclosurePanel’s abridged component.
public Component getAbridgedComponent()
Returns the DisclosurePanel’s abridged component.
public void setDisclosedComponent(Component component)
Sets the DisclosurePanel’s disclosed component.
public Component getDisclosedComponent()
Returns the DisclosurePanel’s disclosed component.
Number and Property Fields
MASON has two special widgets for inspecting properties or numerical
values, commonly (but not always) as rows in a LabelledList. The first one is sim.util.gui.NumberTextField,
which provides an easy way to edit and view single numbers.
Figure 12.4 A NumberTextField.
NumberTextField has three parts: an optional
label
, a
text field
hold-
ing the number proper, and a
button cluster
which allows manipulation
of the number other than via typing. The button cluster consists of a
left-button, a “belly button”, and a right-button. The left button decreases
the value, the right button increases the value, and the belly button resets
the value to its default (initial) setting.
Where did that button cluster concept come from?
From the Apple Newton MessagePad. Behold:
There’s another gizmo. When you change the
number via editing the text field proper, Number-
TextField will highlight that field in a light blue. This
indicates that the number has been edited but not
entered into the text field yet. The value is submitted
when you press the ENTER or RETURN key, or when
the focus is lost on the field (perhaps you’ve tabbed or clicked elsewhere). As long as the field is highlighted
in blue, you can reset your changes by pressing ESCAPE.
You create a NumberTextField like this:
sim.util.gui.NumberTextField Constructor Methods
public NumberTextField(String label, double initialValue, double multiply, double add)
Creates a NumberTextField with the provided label, which may be null or empty, in which case no label is shown.
The initial value of the field is provided. When the user clicks on the right arrow button in the cluster, the value is
multiplied by the multiply constant, and then the add constant is added to it. The opposite occurs when the user
clicks on the left arrow button: the add constant is first subtracted from it, and then the multiply constant is divided
into it.
public NumberTextField(double initialValue, double multiply, double add)
Creates an unlabelled NumberTextField. The initial value of the field is provided. When the user clicks on the
324

right arrow button in the cluster, the value is multiplied by the multiply constant, and then the add constant is
added to it. The opposite occurs when the user clicks on the left arrow button: the add constant is first subtracted
from it, and then the multiply constant is divided into it.
public NumberTextField(String label, double initialValue, boolean doubleEachTime)
Creates a NumberTextField with the provided label, which may be null or empty, in which case no label is shown.
The initial value of the field is provided. If doubleEachTime is true, then when the user clicks on the right arrow
button, the value is doubled; else it is increased by 1. Similarly, if doubleEachTime is true, then when the user
clicks on the left arrow button, the value is halved; else it is decreased by 1.
public NumberTextField(double initialValue, boolean doubleEachTime)
Creates an unlabelled NumberTextField. The initial value of the field is provided. If doubleEachTime is true,
then when the user clicks on the right arrow button, the value is doubled; else it is increased by 1. Similarly, if
doubleEachTime is true, then when the user clicks on the left arrow button, the value is halved; else it is decreased
by 1.
public NumberTextField(String label, double initialValue)
Creates a NumberTextField with the provided label, which may be null or empty, in which case no label is shown.
The initial value of the field is provided. The button cluster is not shown.
public NumberTextField(double initialValue)
Creates an unlabelled NumberTextField. The initial value of the field is provided. The button cluster is not shown.
NumberTextField maintains the current value as a variable, available to subclasses for additional filtering.
However, it’s better if you called getValue() instead, which returns the same thing.
protected double currentValue;
Additionally, the various icons used in the NumberTextField are exposed:
public static final ImageIcon I DOWN; // the left arrow
public static final ImageIcon I DOWN PRESSED;
public static final ImageIcon I BELLY;
public static final ImageIcon I BELLY PRESSED;
public static final ImageIcon I UP; // the right arrow
public static final ImageIcon I UP PRESSED;
When the user changes the number in the NumberTextField, the
submit()
method is called. This method
tries to parse the value out of the field. It then calls the filter
newValue(...)
passing in this value and receiving
a revised value, then finally calls
setValue(...)
to set the revised value and update the field. Subclasses may
override the
newValue(...)
method to filter or constrain the values the user can enter into the field, or be
otherwise informed that the value is changing.
Similarly, when the user hits ESCAPE in the NumberTextField, the
update()
method is called. This
method calls
getValue()
to retrieve the current internal value, then calls
setValue(...)
to set the value and
update the field.
sim.util.gui.NumberTextField Methods
public void submit()
Triggers the NumberTextField to attempt to submit the current text in the field, by first parsing it into a number
called val, then calling setValue(newValue(val));
public void update()
Triggers the NumberTextField to attempt to update or revert the current text in the field, by calling set-
Value(getValue());
public double getValue()
Returns the current value in the NumberTextField regardless of the text presently being edited.
325

public void setValue(double value)
Changes the current value in the NumberTextField and updates the text.
public double newValue(double value)
Override this method to filter values being submitted by the user, or to be informed that the user is doing so. The
default version of this method simply returns value.
NumberTextField has a few methods to query and update the parameters it uses internally, or do other
GUI tasks:
sim.util.gui.NumberTextField Methods
public void setInitialValue(double val)
Sets initial value of the NumberTextField, sets the current value to that value, and updates the text in the field
public double getInitialValue()
Returns the initial value of the NumberTextField.
public JTextField getField()
Returns the text field used inside the NumberTextField.
public void setToolTipText(String text)
Sets the tool tip text for the field.
public void setEnabled(boolean b)
Enables or disables GUI events on the field.
public void setEditedColor(Color c)
Sets the color used to indicate that the text is being edited (by default a light blue).
public Color getEditedColor()
Returns the color used to indicate that the text is being edited (by default a light blue).
public void setText(String val)
Sets the current text of the field. If you are contemplating this method, you probably want setValue(newValue(val));
instead.
public String getText()
Return the current text of the field.
The second editable field provided by MASON is a
property field
, of the class sim.util.gui.PropertyField.
This widget is designed to allow the user to query and modify a Java Bean Property of a class. PropertyField
doesn’t actually edit properties. Instead, it really allows you to maintain a String, much as NumberTextField
lets you maintain a double value. PropertyField also allows you to view that String in different ways:
• As text in a text field. For example, strings or numbers might be edited this way.
• As a checkbox. For example, boolean values might be edited this way.
•
As text in a text field augmented with a slider. For example, numbers with ranges might be edited this
way.
• As a popup menu in a JComboBox. For example, integers with ranges might be edited this way.
•
As a label plus a button labelled “view”. For example, arrays or arbitrary objects might be displayed
this way.
326

These five options are represented by the following constants:
public static final int SHOW TEXTFIELD;
public static final int SHOW CHECKBOX;
public static final int SHOW SLIDER;
public static final int SHOW LIST;
public static final int SHOW VIEWBUTTON;
Additionally, all of these options can be set to be either read-only or read-write.
PropertyField has the following constructors:
sim.util.gui.PropertyField Constructor Methods
public PropertyField(String label, String initialValue, boolean isReadWrite, Object domain, int show)
Builds a PropertyField with the provided label, which may be null or empty, in which case no label is shown.
The initial value is provided, as is whether the value is read-only or read-write. The show variable indicates
how the value is shown: one of SHOW TEXTFIELD, SHOW CHECKBOX, SHOW SLIDER, SHOW LIST, or
SHOW VIEWBUTTON. If SHOW SLIDER is used, then the value must be the text representation of a real-valued
number, and a domain must be provided in the form of a sim.util.Interval (Section 3.4.1). If SHOW LIST is used,
then the value must be the text representation of an integer from 0...
n−
1 inclusive, and a domain must be provided
in the form of an array of Strings of length
n
. Each element in the array will be shown in the list and will represent
its respective integer value. If SHOW CHECKBOX is shown, then the value must be the text representation of a
boolean (that is, “true” or “false”).
public PropertyField(String label, String initialValue, boolean isReadWrite)
Builds a PropertyField with the provided label, which may be null or empty, in which case no label is shown. The
initial value is provided, as is whether the value is read-only or read-write. The value is shown as a string in a text
field.
public PropertyField(String label, String initialValue)
Builds a PropertyField with the provided label, which may be null or empty, in which case no label is shown. The
initial value is provided. The value is shown as a string in a text field, and is considered to be read-write.
public PropertyField(String initialValue, boolean isReadWrite)
Builds an unlabelled PropertyField. The initial value is provided, as is whether the value is read-only or read-write.
The value is shown as a string in a text field, and is considered to be read-write.
public PropertyField(String initialValue)
Builds an unlabelled PropertyField. The initial value is provided. The value is shown as a string in a text field,
and is considered to be read-write.
public PropertyField(String initialValue)
Builds an unlabelled PropertyField. The initial value is set to the empty String. The value is shown as a string in a
text field, and is considered to be read-write.
PropertyField works quite similarly to NumberTextField. When the user changes the value in the
PropertyField, the
submit()
is called. This method calls the filter
newValue(...)
passing in this value and
receiving a revised value, then calls
setValue(...)
to set the revised value and update the field. Subclasses
may override the
newValue(...)
method to filter or constrain the values the user can enter into the field, or be
otherwise informed that the value is changing.
Similarly, when the user hits ESCAPE in the PropertyField, the
update()
is called. This method calls
getValue() to retrieve the current internal value, then calls setValue(...) to set the value and update the field.
Last but not least, if you have specified SHOW VIEWBUTTON, then a read-only view button is presented.
When the user presses this button, the method
viewProperty()
is called. By default this method does nothing.
Subclasses of PropertyField are encouraged to override this method to perform some appropriate action.
sim.util.gui.PropertyField Methods
327

public void submit()
Triggers the PropertyField to attempt to submit the current text in the field, by calling setValue(newValue(val));
public void update()
Triggers the PropertyField to attempt to update or revert the current text in the field, by calling setValue(getValue());
public String getValue()
Returns the current value in the PropertyField regardless of the text presently being edited.
public void setValue(String value)
Changes the current value in the PropertyField and updates the text.
public String newValue(String value)
Override this method to filter values being submitted by the user, or to be informed that the user is doing so. The
default version of this method simply returns value.
public void viewProperty()
Called when the SHOW VIEWBUTTON button is pressed. Override this method to perform some appropriate
action in response to the button press. By default this method is empty.
Like NumberTextField, PropertyField has a few methods to query and update the parameters it uses
internally, or do other GUI tasks:
sim.util.gui.PropertyField Methods
public JTextField getField()
Returns the text field used inside the PropertyField.
public void setToolTipText(String text)
Sets the tool tip text for the field.
public void setEnabled(boolean b)
Enables or disables GUI events on the field.
public void setEditedColor(Color c)
Sets the color used to indicate that the text is being edited (by default a light blue).
public Color getEditedColor()
Returns the color used to indicate that the text is being edited (by default a light blue).
public Dimension getMinimumSize()
Overridden to force the minimum height to be at least that of the text field.
public Dimension getPreferredSize()
Overridden to force the preferred height to be at least that of the text field.
Figure 12.5 Several MiniHistograms at work. The
top two histograms are uniform. The tooltip shows
the label displayed when you hover over a bucket
in one of the MiniHistograms.
Tiny Histograms
MASON has a simple class for generating
very simple Histograms and inserting in the space about the size
of a text field. How simple? Think of the equalizer histogram
on your home stereo. The idea is to enable visual histogram
information in the kind of space normally allotted by SimpleIn-
spectors.
The class in question is sim.util.gui.MiniHistogram, and it’s
pretty simple. You must provide it with two arrays of equal
length: an array of
buckets
, and an array of
labels
for the buck-
ets. The buckets form the histogram elements and the labels
appear as tooltips when hovering over each bucket.
328

Wait, what about “real” histograms? Not this tiny stuff.
See the Charting facility, particularly Section 12.3.1.
You don’t provide a sample distribution to the
HistogramGenerator: instead, you provide bucket
sizes and ranges. You can compute these buckets
and labels with static utility methods provided with MiniHistogram:
sim.util.gui.MiniHistogram Utility Methods
public static double minimum(double[] sample)
Returns the minimum value found among the provided values.
public static double maximum(double[] sample)
Returns the maximum value found among the provided values.
public static double[] makeBuckets(double[] sample, int numBuckets, double min, double max, boolean logScale)
Produces an array of numBuckets buckets. Each bucket is sized according to the number of samples which fell into
that bucket. The buckets are spaced evenly between min and max, either linearly or according to a log scale. You
can provide your own min and max, or compute reasonable values using minimum(...) and maximum(...).
public static String[] makeBucketLabels(int numBuckets, double min, double max, boolean logScale)
Produces an array of numBuckets bucket labels. The bucket labels will indicate that the buckets are spaced evenly
between min and max, either linearly or according to a log scale. You can provide your own min and max, or
compute reasonable values using minimum(...) and maximum(...).
Once you have some buckets and labels, you can make a MiniHistogram:
sim.util.gui.MiniHistogram Constructor Methods
public MiniHistogram(double[] buckets, String[] labels)
Builds a MiniHistogram with the given buckets and labels.
public MiniHistogram()
Builds a MiniHistogram with no buckets or labels (yet).
And you can update the buckets and labels any time you like:
sim.util.gui.MiniHistogram Methods
public void setBuckets(double[] buckets)
Changes the bucket array. Be sure that your bucket array is the same length as the label array before the next
repaint.
public void setBucketLabels(String[] buckets)
Changes the bucket label array. Be sure that your bucket array is the same length as the label array before the next
repaint.
public void setBucketsAndLabels(double[] buckets, String[] buckets)
Changes the bucket array and the bucket label array. Be sure that your bucket array is the same length as the label
array before the next repaint.
12.1.3 Other Widgets and Utilities
329

Why aren’t the HTML and URL broken out in the consructor?
Because it makes things easier for Display2D and Display3D,
for which this class was designed.
The class sim.util.gui.HTMLBrowser provides a small
web browser using Java’s built-in HTML and socket
facility. The HTMLBrowser is the widget used in the
Console’s “about” tab (see Figure 8.3) HTMLBrowser has its own JScrollPane built-in, plus a “back” button
to let you return to previously-viewed pages.
sim.util.gui.HTMLBrowser Constructor Methods
public HTMLBrowser(Object HTMLTextOrURL)
Builds an HTMLBrowser with either a String (HTML Text) or a URL from which it will download HTML text.
You can change the text at any time:
sim.util.gui.HTMLBrowser Methods
public void setText(Object HTMLTextOrURL)
Sets the text to either a String (HTML Text) or a URL from which it will download HTML text.
Figure 12.6 Result of
the WordWrap example
code.
Word Wrapping
Java doesn’t provide an easy solution for specifying word wrapping
to a number of pixels or a number of characters.
4
MASON has a simple class, called
sim.util.gui.WordWrap, which performs this function. Using WordWrap, you can force
a collection of text to wrap to a certain number of pixels wide, for example:
String myText = "Here is the big text that we want to have word-wrapped";
int myNumberOfPixels = 50; // our word-wrap pixel length
JButton button = new JButton();
String wrappedText = sim.util.gui.WordWrap.wrap(myText, myNumberOfPixels,
button.getFontMetrics(button.getFont()));
button.setText("<html>" + sim.util.gui.WordWrap.toHTML(wrappedText) + "</html>");
Note that wraps are only presently done at whitespace, not hyphens. Also note that if a word is too long,
it’s simply broken arbitrarily. You can see both of these misfeatures illustrated at in the figure at right.
There are no constructors to WordWrap: it’s all just static methods.
sim.util.gui.WordWrap Utility Methods
public static String wrap(String string, int numColumns)
Wraps a string to a given number of characters wide.
public static String wrap(String string, int numPixels, FontMetrics metrics)
Wraps a string to a given number of pixels wide, under the assumption that the text will use the provided
FontMetrics.
public static String[] split(String wrappedString)
Splits a string into multiple strings, one per line, based on the newlines inserted previously during wrapping. A
potentially useful auxiliary method.
public static String toHTML(String wrappedString)
Converts a wrapped string into HTML text suitable to insert into a JComponent.
4Admittedly, this isn’t a major need, but we’ve used it a few times.
330

Scrollables
The class sim.util.gui.AbstractScrollable is a simple JPanel which provides a basic abstract
implementation of the javax.swing.Scrollable interface. This makes it easy, for example, to create a JComponent
which refuses to permit a horizontal scrollbar. For some reason Java doesn’t provide one on its own. The
methods below are simply default implementations and intended to be overridden.
sim.util.gui.AbstractScrollable Default Methods
public Dimension getPreferredScrollableViewportSize()
Returns getPreferredSize();
public int getScrollableUnitIncrement(Rectangle visibleRect, int orientation, int direction)
Returns visibleRect.height / 20 to scroll by one twentieth of a page.
public int getScrollableBlockIncrement(Rectangle visibleRect, int orientation, int direction)
Returns visibleRect.height / 2 to scroll by one half of a page.
public boolean getScrollableTracksViewportWidth()
Returns false.
public boolean getScrollableTracksViewportHeight()
Returns false.
Miscellaneous Utility Functions
The class sim.util.gui.Utilities collects various random but useful utility
functions used in a variety of spots throughout MASON’s visualization facilities.
sim.util.gui.Utilities Utility Methods
public static String ensureFileEndsWith(String filename, String ending)
Returns a modified version of the filename such that it’s guaranteed to end with the provided ending.
public static void doEnsuredRepaint(Component component)
Does a repaint that is guaranteed to work. On some systems, a plain
repaint()
fails if there are a lot of updates
going on rapidly. Notably, MacOS X 1.3.1 has difficulties.
public static Thread doLater(long milliseconds, Runnable doThis)
Performs the provided runnable on the Swing Event Thread at least as far in the future as the milliseconds
provided.
public static void informOfError(Throwable error, String description, JFrame frame)
Pops up a dialog informing the user of an error. The description provides additional text. The frame may be null,
or it may be associated with a JFrame in which the error occurred.
public static void inform(String fact, String description, JFrame frame)
Pops up a dialog informing the user of a fact. The description provides additional text. The frame may be null, or
it may be associated with a JFrame in which the error occurred.
12.2 Generating Movies, PDF Files, and PNG Bitmap Files
MASON can make movies, PNG bitmaps, and vector PDF files of its simulation visualization. These tasks
are handled by a small collection of straightforward utility classes. You can use these classes for other tasks
than MASON-specific ones too: they’re general-purpose and more or less independent of the rest of the
MASON toolkit.
331

12.2.1 Movies
MASON creates movies by setting up a sim.util.media.MovieEncoder and then submitting bitmaps to it one by
one. These bitmaps are then encoded into a video stream. MovieEncoder is little more than a thin wrapper
over Sun’s JMF media utilities.
iMovie doesn’t like my video.
iMovie breaks when trying to load JMF files with formats using
32 bits. Choose a 16-bit or 24-bit format.
The biggest downside to encoding with JMF is
the size of the movies produced. JMF has few generic
options for producing movies: most of its encoders
are outdated and operating-system-specific. As a
result MASON has opted to encode movies with the Motion JPEG codec: they are essentially streams of
JPEG images. It wouldn’t surprise you to hear that this makes for some really gigantic files. However, it’s a
simple task to re-encode these movies into something more useful. For example, Quicktime on OS X 10.6
and later can load these movies and save them out under a smarter encoding (H.264 for example), resulting
in radically smaller files.
Quicktime 10 doesn’t like my video.
Recent versions of Quicktime have arbitrarily removed support
for “older formats”. You’ll have to use Quicktime 7 Pro.
JMF also produces Motion JPEG files with broken
headers, and this will irritate certain movie-playing
programs which are trying to get a handle on them.
This is another good reason to re-encode the videos.
To create a movie, MovieEncoder requires four things up front:
• A frame rate (in images per second)
• The file to write out to
• A typical image, from which MovieEncoder will extract size information
• A format for the movie: the color depth in bits, etc.
The last item is chosen from an array of formats provided by JMF itself. MovieEncoder has a utility
method which can give you the complete list of available formats (usually three):
sim.util.media.MovieEncoder Utility Methods
public static javax.media.Format[] getEncodingFormats(float framerate, BufferedImage typicalImage)
Returns all available formats for the provided frame rate and a typical image.
Once you have chosen a Format, you can set up the MovieEncoder:
sim.util.media.MovieEncoder Constructor Methods
public MovieEncoder(float frameRate, File file, BufferedImage typicalImage, javax.media.Format encodeFormat)
Creates a MovieEncoder with the given frame rate, file to write to, typical image, and chosen encoding format.
You can now start stuffing the MovieEncoder with images, one after another. The images should probably
be of the same size and format as the typical image provided earlier. When you are done, call
stop()
and the
MovieEncoder will produce the movie. You should then throw the MovieEncoder away and create a new
one if you wish to make another movie.
sim.util.media.MovieEncoder Methods
public synchronized boolean add(BufferedImage image)
Adds an image to the MovieEncoder’s stream. Returns true if successful, else false if we’re stopped or some error
occurred preventing addition of the image.
public synchronized boolean stop()
Stops and writes out the MovieEncoder’s stream. Returns true if successful.
332

Warning:
The
stop()
method is where a lot of writing takes place: it can take a few seconds for this method
to complete.
GUI Assistance for Movie Encoding
MASON provides a simple class, sim.util.gui.MovieMaker, which
handles much of the GUI gruntwork of having the user set up a movie to write out with MovieEncoder. This
class is essentially a GUI sheen over MovieEncoder itself. A MovieMaker is constructed like this:
sim.util.media.MovieMaker Constructor Methods
public MovieMaker(Frame parent)
Creates a MovieMaker. The MovieMaker will produce some dialog panels whose parent window will be assigned
to parent (which can be null if you like).
Once you have a MovieMaker, you
start(...)
it, then start adding images to it with
add(...)
, then finally
call
stop(...)
to write the movie out. If this sounds similar to the MovieEncoder procedure, you win a gold
star. The difference is that you don’t have to specify much: MovieMaker queries the user for the file name,
frame rate, and the format he’d prefer.
sim.util.media.MovieMaker Methods
public synchronized boolean start(BufferedImage typicalImage, float frameRate)
Starts the MovieMaker with the given typical image and initial frame rate (the user can change it). The user will
specify the format and file name. Blocks until the user has done so. If the user cancelled the process, returns false,
else returns true.
public synchronized boolean start(BufferedImage typicalImage)
Starts the MovieMaker with the given typical image and an initial frame rate of 10 FPS (the user can change it).
The user will specify the format and file name. Blocks until the user has done so. If the user cancelled the process,
returns false, else returns true.
public synchronized boolean add(BufferedImage image)
Adds an image to the MovieMaker’s movie stream. The image ought to be the same size and format as the typical
image provided in start(...). Returns false if the stream has been stopped or an error occurred. Else returns true.
public synchronized boolean stop()
Stops the MovieMaker’s movie stream and writes out the movie. Returns false if the stream is already stopped or
an error occurred. Else returns true.
Warning:
Since it relies on the MovieEncoder underneath, the
stop()
method is where a lot of writing takes
place: it can take a few seconds for this method to complete.
12.2.2 Pictures
MASON generates PNG bitmaps using sim.util.media.PNGEncoder, a free class largely written by J. David
Eisenberg at KeyPoint Software.
PNGEncoder can be constructed with or without an image. You can also choose to encode alpha
(transparency) and specify compression level and a filter, one of:
public static final int FILTER NONE;
public static final int FILTER SUB;
public static final int FILTER UP;
333

These correspond to the “None” (0), “Sub” (1), and “Up” (2) filters in the PNG Specification. PNGEncoder
does not support the “Average” (3) or “Paeth” (4) fillters. If you don’t know what the heck this stuff is, don’t
bother with a filter.
sim.util.media.PNGEncoder Constructor Methods
public PNGEncoder(Image image, boolean encodeAlpha, int whichFilter, int compressionLevel)
Creates a PNGEncoder with the given image, alpha encoding, filter, and compression level (chosen from 0 through
9).
public PNGEncoder(Image image, boolean encodeAlpha, int whichFilter)
Creates a PNGEncoder with the given image, alpha encoding, filter, and a compression level of 0 (uncompressed).
public PNGEncoder(Image image, boolean encodeAlpha)
Creates a PNGEncoder with the given image and alpha encoding. No filter is used, and a compression level of 0
(uncompressed) is used.
public PNGEncoder(Image image)
Creates a PNGEncoder with the given image. Alpha is not encoded. No filter is used, and a compression level of 0
(uncompressed) is used.
public PNGEncoder()
Creates a PNGEncoder without an image (yet). Alpha is not encoded. No filter is used, and a compression level of
0 (uncompressed) is used.
You can set these values by hand as well:
sim.util.media.PNGEncoder Methods
public void setImage(Image image)
Sets the image.
public void setEncodeAlpha(boolean encode)
Sets whether or not to encode alpha (transparency).
public boolean getEncodeAlpha()
Returns whether or not to encode alpha (transparency).
public void setFilter(int filter)
Sets the filter to use.
public int getFilter()
Returns the filter being used.
public void setCompressionLevel(int compressionLevel)
Sets the compression level (one of 0 to 9 inclusive). 0 is uncompressed.
public int getCompressionLevel()
Returns the compression level (one of 0 to 9 inclusive). 0 is uncompressed.
Once everything is set up, you can encode the image to an array of bytes.
sim.util.media.PNGEncoder Methods
public byte[] pngEncode()
Encodes the image into an array of bytes suitable to write out to a file.
You could then write the file like this:
OutputStream stream = ...
stream.write(encoder.pngEncode());
334

Writing Vector PDF Images
MASON doesn’t just produce bitmaps: it also has the capability of producing
publication-quality vector PDF images directly from the visualization system. This is done using the iText
library, which generates PDF from Java Graphics objects. iText is a little complex, so MASON provides a
simple wrapper to make emitting PDF easy. This wrapper is the class sim.util.media.PDFEncoder.
PDFEncoder has two methods, the first which takes a java.awt.Component and a file. It then tells the
Component to repaint itself into a special Graphics object. This Graphics object redirects all the paint
directives directly into the file, to produce a PDF file. Piece of cake!
The other method takes a JFreeChart chart, a width and height for that chart, and a file, and does the
same. JFreeChart is the facility used for charting (see Section 12.3). If you’re confused, use the first method.
sim.util.media.PDFEncoder Utility Methods
public static void generatePDF(Component component, File file)
Repaints the component and redirects the result into the file, producing a PDF file.
public static void generatePDF(JFreeChart chart, int width, int height, File file )
Repaints the JFreeChart of the given width and height, and redirects the result into the file, producing a PDF file.
12.3 Charting
MASON’s ChartingPropertyInspectors (Section 10.7.2) display Histograms, Time-Series Charts, Scatter
Plots, Bar Charts, and Pie Charts of data gleaned from the simulation. They do this using a Java-based
charting package called JFreeChart. JFreeChart is powerful but inconsistent and often confusing. MASON
provides a simple cover which attempts to make JFreeChart a bit more accessible. This cover forms the
sim.util.media.chart package.
This package, which is laid out in Figure 12.7, provides four kinds of items:
•Chart Generators
are JPanels which display multiple charts (of the same kind) layered on one another.
Chart Generators provide a lot of additional features: they make global attributes (chart titles, etc.)
easy to set; they permit pictures and movies; and they maintain
Series Attributes
, one per layered
chart.
•Series Attributes
are JPanels which allow the user to view and modify per-chart attributes (chart color,
etc.). Each chart is associated with a
series
, that is, a set of data which is being displayed. Hence the
name. Series Attributes can be moved around relative to one another, or deleted entirely.
•Data Cullers
are simple objects whose job is to reduce a series to a more manageable size if it has
grown over time, so fewer points are displayed on the chart. Data Cullers are presently only used for
Time Series Charts.
• A Utility Factory Class to make programmatically-generated charts easy.
Chart Generators and Series Attributes are presently provided for seven kinds of charts:
• Time Series Charts
• Histograms
• Scatter Plots
• Bubble Charts
• Bar Charts
• Pie Charts
• Box Plots
335

sim.util.media.chart.
TimeSeriesChartGenerator
sim.util.media.chart
XYChartGenerator
sim.util.media.chart.
HistogramGenerator
java.awt.JPanel
Interface
Abstract Class
Class
Extends or Implements
Part Of
0..*
Description
Multiplicity
1
Other Relationship
sim.util.media.chart.
ScatterPlotGenerator
org.jfree.chart.
ChartPanel
org.jfree.chart.
JFreeChart
sim.util.media.chart
SeriesAttributes
sim.util.media.chart.
TimeSeriesAttributes
sim.util.media.chart.
HistogramSeriesAttributes
sim.util.media.chart.
ScatterPlotSeriesAttributes
sim.util.gui.
LabelledList
java.awt.JPanel
10..*
10..*
10..*
sim.util.media.chart.
MinGapDataCuller
sim.util.media.chart
DataCuller
sim.util.media.chart.
BarChartGenerator
sim.util.media.chart.
PieChartGenerator
sim.util.media.chart.
BarChartSeriesAttributes
sim.util.media.chart.
PieChartSeriesAttributes
sim.util.media.chart
ChartGenerator
10..*
10..*
sim.util.media.chart.
BubbleChartGenerator
sim.util.media.chart.
BubbleChartSeriesAttributes
10..*
sim.util.media.chart.
BoxPlotGenerator
sim.util.media.chart.
BoxPlotSeriesAttributes
10..*
sim.display
ChartUtilities
Simplifies the Creation of All Kinds of
Figure 12.7 UML diagram of MASON’s charting facility.
12.3.1 Chart Generators
Chart Generators are all subclasses of the abstract class sim.util.media.chart.ChartGenerator. This class provides
most of the heavy lifting for creating a JPanel which encapsulates JFreeChart’s charts and provides a user
interface to modifying or manipulating them. A Chart Generator also holds a visible list of some
N
Series
Attributes, one for each chart being layered in its display.
In an important sense, a ChartGenerator is like a Display2D or Display3D. You can think of its relation-
ships to its Series Attributes as similar to the relationship between a Display2D and its Field Portrayals. Like
the displays, ChartGenerator can create movies and publication-quality vector PDFs.
Got an example?
For an extended example, see MASON’s howto.html file, under
the subtitle “How to Add a Chart Programmatically”. See also
Section 12.3.4 for information about using ChartUtilities and
another example.
You don’t just have to create a ChartGenerator via
an inspector: you can also set one up as a display or
a free-standing JFrame. ChartGenerator is essentially
independent of MASON.
A ChartGenerator has the following protected
variables:
protected Box globalAttributes;
protected Box seriesAttributes;
protected JFreeChart chart;
protected ChartPanel chartPanel;
protected JScrollPane chartHolder;
These correspond to major parts of the ChartGenerator proper, as shown in Figure 12.8. The globalAt-
tributes holds widgets for global attributes of the chart as a whole. The seriesAttributes holds local per-chart
SeriesAttributes objects. The chartHolder holds a chartPanel, which in turn holds the chart object proper,
which holds the charts for each series as a group.
You create a ChartGenerator with a simple constructor:
336

Global
Attributes
Local
(Series)
Attributes
Chart, in a Chart Panel, in a Scroll Pane
Global
Attributes
Figure 12.8 Screenshots of the TimeSeriesChartGenerator (other ChartGenerators are similar) with three series (charts). A ChartGener-
ator has three regions, shown above: a Global Attributes (expandable as shown at right), a Local Attributes, and a JFreeChart chart,
stored in ChartPanel, stored in a JScrollPane.
sim.util.media.chart.ChartGenerator Constructor Methods
public ChartGenerator()
Creates a ChartGenerator.
... but since ChartGenerator is abstract, in fact you’ll create it using more concrete constructors in
subclasses.
Like Display2D and Display3D, ChartGenerator can sprout its own JFrame. You can use your own
JFrame, but you’ll need to remember to call
quit()
on the ChartGenerator when the frame is disposed. You
can also directly access the JFreeChart chartPanel or the JFreeChart chart.
sim.util.media.chart.ChartGenerator Methods
public JFrame createFrame()
Causes the ChartGenerator to sprout a JFrame suitable for use. Returns the JFrame.
public JFrame getFrame()
Returns the JFrame created in createFrame(...).
public ChartPanel getChartPanel()
Returns the ChartGenerator’s ChartPanel.
public JFreeChart getChart()
Returns the ChartGenerator’s JFreeChart.
JFreeChart stores all of its series data is a org.jfree.data.general.Dataset of some sort. You can access the
ChartGenerator’s dataset with:
sim.util.media.chart.ChartGenerator Methods
public void setSeriesDataset(Dataset obj)
Sets the Dataset used by the ChartGenerator.
public Dataset getSeriesDataset()
Returns the Dataset used by the ChartGenerator.
337

public int getSeriesCount()
Returns the number of series in the dataset. Different datasets store series, and compute their number, in different
ways.
The ChartGenerator has both a
global attributes
area (for widgets affecting the whole ChartGenerator)
and a
series
or
local attributes
area (for SeriesAttributes objects, one per chart being displayed in the
ChartGenerator). You can add to both of these; and you can also move the series attributes around relative
to one another, which changes the order of display of their respective charts.
sim.util.media.chart.ChartGenerator Methods
public void addGlobalAttribute(Component component)
Adds a component to the end of the global attributes list.
public Component getGlobalAttribute(int index)
Returns a component in the global attributes list.
public int getNumGlobalAttributes()
Returns the number of components in the global attributes list.
public Component removeGlobalAttribute(int index)
Removes a component from the global attributes list.
public int getNumSeriesAttributes()
Returns the number of series attributes in the series attributes list.
public void removeSeries(int index)
Removes a series attribute from the series attributes list.
public void removeAllSeries()
Removes all series attributes from the series attributes list.
public void moveSeries(int index, boolean up)
Moves a series attribute one step up or down in the series attributes list.
Notice what’s missing: there’s now way to add or retrieve series attributes. This is because JFreeChart
isn’t consistent in how it handles different kinds of charts. For example, histograms have a completely
different API from time series, as do pie charts and bar charts. As a result, adding or accessing series
attributes is handled in the concrete subclasses of ChartGenerator.
A few global attributes can be set directly too:
sim.util.media.chart.ChartGenerator Methods
public void addLegend()
Adds a legend. Once this is done, it can’t be undone.
public void setTitle(String title)
Sets the title displayed.
public String getTitle()
Returns the title displayed.
Finally, ChartGenerator has methods for starting and stopping movies, and a special method which is
called when the window is disposed.
sim.util.media.chart.ChartGenerator Methods
338

public void startMovie()
Start a movie.
public void stopMovie()
Finish and write out a previously started movie.
public void quit()
Called when the JFrame is being disposed to give the ChartGenerator a chance to clean itself up.
XYChartGenerators
A number of charts are meant to be displayed on a graph with two axes: these include
histograms, time series, and scatter plots. ChartGenerators of these kinds subclass from a further abstract
class called sim.util.media.chart.XYChartGenerator so as to group together redundant functionality. These
generators have additional methods meant to manipulate their axes:
sim.util.media.chart.ChartGenerator Methods
public void setXAxisLogScaled(boolean isLogScaled)
Sets whether or not the X axis is on a log scale.
public boolean isXAxisLogScaled()
Returns whether or not the X axis is on a log scale.
public void setYAxisLogScaled(boolean isLogScaled)
Sets whether or not the Y axis is on a log scale.
public boolean isYAxisLogScaled()
Returns whether or not the Y axis is on a log scale.
public void setXAxisLabel(String val)
Sets the label of the X axis.
public String getXAxisLabel()
Returns the label of the X axis.
public void setYAxisLabel(String val)
Sets the label of the Y axis.
public String getYAxisLabel()
Returns the label of the Y axis.
public void setYAxisRange(double lower, double upper)
Sets the numerical range of the Y axis.
public void setXAxisRange(double lower, double upper)
Sets the numerical range of the X axis.
Making a ChartGenerator
Want to create, say, a BoxPlotChartGenerator? Here are some hints. Most
ChartGenerator subclasses do the following:
•
Modify the global attributes in their constructor to add global attributes appropriate to the kind of
chart.
•
(Required) Override the
buildChart()
method to create a JFreeChart and a ChartPanel, then add the
ChartPanel to the JScrollPane (chartHolder), then finally set the series dataset. It’s important to add the
series dataset after the chart and panel have been added to the chartHolder.
339

• Hook into the the moveSeries(...) method to adjust the dataset after the series has been moved.
• Hook into the the removeSeries(...) method to adjust the dataset after the series has been removed.
• Create some kind of addSeries(...) method to add to the dataset, then add SeriesAttributes.
•
Possibly override the
update(...)
method to update the chart when asked. Some ChartGenerators
don’t override this method because their charting facility automatically updates stuff. Others, like
HistogramChartGenerator, must override it.
I am afraid to say that dealing with the complexity of JFreeChart is a bit of a black art. But the above
should give you some idea of what’s involved. Beyond that, it’s best to read the source code for Histogram-
ChartGenerator, TimeSeriesChartGenerator, PieChartGenerator, and perhaps ScatterPlotChartGenerator.
For example: JFreeChart doesn’t permit series in the same chart to have the same name. Why? No idea.
As a result, instead of passing the series name to the chart, MASON’s ChartGenerators first convert it into a
String-like key object called a sim.util.media.chart.ChartGenerator.UniqueString, which is guaranteed to not be
comparable to other UniqueStrings even if they have the same internal String. This kind of stuff is ridiculous.
Anyway, below are certain internal methods for updating a chart, adding or removing series attributes, or
building the chart, which you may find handy in implementing the items above. Note the various
update(...)
methods, which take
keys
. By passing in (for example) the current MASON simulation steps as a key, this
mechanism allows you to ensure that the chart won’t update itself if the simulation hasn’t actually iterated.
You can also force an update regardless by passing in:
public static final long FORCE KEY;
sim.util.media.chart.ChartGenerator Methods
protected abstract void buildChart()
Creates and sets the JFreeChart, then adds it to a ChartPanel, then sets the ChartPanel and adds it to the JScrollPane.
Finally (and always at the end) sets the series dataset.
protected void update()
Updates the chart to reflect new data.
public void update(long key, boolean newData)
Calls
update()
immediately, but only if the key passed in is different than the immediately previously passed-in
key, or if the key is FORCE KEY. If newData is true, then the chart will also be written out to a movie if appropriate.
Keys should always be integers 0 or greater.
public void updateChartWithin(long key, long milliseconds)
Calls update(key, true) within the given number of milliseconds. Keys should always be integers 0 or greater.
public void updateChartLater(long key)
Schedules an event in the Swing event queue to call update(key, true) at some point in the immediate future. Keys
should always be integers 0 or greater.
protected SeriesAttributes getSeriesAttribute(int i)
Returns the SeriesAttributes of the given index.
protected SeriesAttributes[] getSeriesAttributes()
Returns all the SeriesAttributes as an array.
protected void setSeriesAttributes(SeriesAttributes[] c)
Sets all the series attributes to the given array.
We’ll get to SeriesAttributes later on in Section 12.3.2
340

Generating Time Series
The class sim.util.media.chart.TimeSeriesChartGenerator produces time series charts.
A Time Series chart with three shown in Figure 12.8.
Like all generators, the TimeSeriesChartGenerator must implement some method for adding series.
In JFreeChart, time series data is stored in an org.jfree.data.xy.XYSeries, and when the series is updated,
aorg.jfree.data.general.SeriesChangeListener is called as a callback. These are the elements which must be
included when adding a series.
Unlike other generators, the TimeSeriesChartGenerator has a
data culler
(we’ll get to them in Section
12.3.3) which trims the size of the series so it doesn’t overwhelm drawing. The default data culler used is a
sim.util.media.chart.MinGapDataCuller, which deletes series data which is most crowded in time with respect
to its neighbors. This is usually a good choice.
Similarly, unlike other generators, you can
clear
all the series in TimeSeriesChartGenerator, meaning that
you can eliminate the data inside them (but not remove them).
sim.util.media.chart.TimeSeriesChartGenerator Methods
public SeriesAttributes addSeries(XYSeries series, SeriesChangeListener stopper)
Adds a series to the chart, and produces a TimeSeriesAttributes controlling that series.
public void setDataCuller(DataCuller culler)
Sets the current data culler. If null is passed in, no data is culled (this is probably not as good an idea as you think).
public DataCuller getDataCuller()
Returns the current data culler.
public void clearAllSeries()
Clears all the series in the generator, but does not remove them.
Generating Scatter Plots
Scatter plots aren’t like time
series: they must be revised in their entirety each
timestep, and they tend not to grow in size (hence no
need for a DataCuller). In MASON, scatter plots are han-
dled by sim.util.media.chart.ScatterPlotGenerator, which
overrides
update(...)
to completely revise the scatter plot.
JFreeChart isn’t remotely as fast as MASON. So
if you’re debating whether to use a scatter plot or a
ContinuousPortrayal2D, I suggest using a Continuous-
Portrayal2D.
Why a double array rather than two arrays?
JFreeChart.
Thus the most important custom method is the
one for adding new series. Like TimeSeriesChart-
Generator, ScatterPlotGenerator passes in a Seri-
esChangeListener as a callback. But instead of an
XYSeries holding data, instead a double array of values is passed in. This double array is in fact just an array
of two arrays, one holding X values and one holding Y values.
ScatterPlotGenerator also lets you revise the series manually via updateSeries(...).
sim.util.media.chart.ScatterPlotGenerator Methods
public SeriesAttributes addSeries(double[][] values, String name, SeriesChangeListener stopper)
Adds a series to the chart, and produces a ScatterPlotSeriesAttributes controlling that series. The series data takes
the form of two arrays of equal length, one for X coordinates and one for Y coordinates of the data. These two
arrays are then made element 0 and element 1 respectively of the double array called values. The name of the
series is also provided.
341

public void updateSeries(int index, double[][] values)
Modifies the series data of a given series in the chart. The series data takes the form of two arrays of equal length,
one for X coordinates and one for Y coordinates of the data. These two arrays are then made element 0 and element
1 respectively of the double array called values.
Generating Bubble Charts
Bubble Charts are very
much like scatter plots, except that instead of plot-
ting symbols they plot circles of different sizes. Thus
each plotted item has three dimensions: the X and
Y coordinates of the item, and the area of its cir-
cle. In MASON, bubble charts are handled by
sim.util.media.chart.BubbleChartGenerator.
Exactly like ScatterPlotGenerator, BubbleChartGen-
erator uses for its series double array of values. This
double array is in fact an array of three arrays, one hold-
ing X values, one holding Y values, and one holding Z
values, that is, the circle areas.
sim.util.media.chart.BubbleChartGenerator Methods
public SeriesAttributes addSeries(double[][] values, String name, SeriesChangeListener stopper)
Adds a series to the chart, and produces a BubbleChartSeriesAttributes controlling that series. The series data takes
the form of three arrays of equal length, one for X coordinates, one for Y coordinates, and one for Z coordinates of
the data. Z coordinates are represented by the size of the plotted circles. These two arrays are then made elements
0, 1, and 2 respectively of the double array called values. The name of the series is also provided.
public void updateSeries(int index, double[][] values)
Modifies the series data of a given series in the chart. The series data takes the form of three arrays of equal length,
one for X coordinates, one for Y coordinates, and one for Z coordinates of the data. Z coordinates are represented
by the size of the plotted circles. These two arrays are then made elements 0, 1, and 2 respectively of the double
array called values.
Generating Histograms
Creating Histograms is simi-
lar to creating Scatter Plots: MASON replaces the entire
dataset each time with a custom update method, and for
obvious reasons there’s no DataCuller. The series in a
Histogram is just an array of doubles representing the
samples of the histogram, plus the number of bins to
use to bin them. You can add new series and revise the
data in existing ones.
Histograms in JFreeChart come in different forms:
by frequency, by relative frequency, and scaling the area
to 1.0. You can pick any of these:
org.jfree.data.statistics.HistogramType.FREQUENCY
org.jfree.data.statistics.HistogramType.RELATIVE FREQUENCY
org.jfree.data.statistics.HistogramType.SCALE AREA TO 1
sim.util.media.chart.HistogramGenerator Methods
342

public SeriesAttributes addSeries(double[] values, int bins, String name, SeriesChangeListener stopper)
Adds a series to the chart, and produces a HistogramSeriesAttributes controlling that series. The series data
takes the form of a single array of doubles, forming the samples to the Histogram. The name of the series is also
provided, as is the number of bins to use in the Histogram.
public void updateSeries(int index, double[] values)
Modifies the series data of a given series in the chart. The series data takes the form of a single array of doubles,
forming the samples to the Histogram.
public void setHistogramType(HistogramType type)
Sets the histogram type, one of org.jfree.data.statistics.HistogramType.FREQUENCY,
org.jfree.data.statistics.HistogramType.RELATIVE FREQUENCY, or org.jfree.data.statistics.HistogramType.SCALE AREA TO 1.
public HistogramType getHistogramType(HistogramType type)
Returns the histogram type, one of org.jfree.data.statistics.HistogramType.FREQUENCY,
org.jfree.data.statistics.HistogramType.RELATIVE FREQUENCY, or org.jfree.data.statistics.HistogramType.SCALE AREA TO 1.
Generating Box Plots
Box Plots are created in a man-
ner somewhat similar to Histograms: MASON replaces
the entire dataset each time with a custom update
method. Box Plots may be horizontal or vertical, and
may contain median bars and mean circles (or not). Nor-
mally there is no X axis label; instead, if the series contain
multiple distributions, the labels of those distributions
are shown, as in the picture at right. BoxPlots are created
using sim.util.media.chart.BoxPlotGenerator.
The series in a Box Plot can be one of two things:
•
An array of doubles. This represents a single distribution which is then plotted as a box plot. There is
no label for this distribution (technically the label is the empty string, “”).
•
An array of arrays of doubles, plus an array of Strings. The various double arrays are separate
distributions, plotted as separate box plots. Each is labeled with the corresponding String. If different
series have distributions with the the same label, they are grouped together when plotted. For example,
in the picture, we have two series, “Males” and “Females”. Each consists of two distributions, one
labeled “Stars” and one labeled “No Stars”.
BoxPlotGenerators are not XYChartGenerators, so they have their own set of labels and options. You can
also control the maximum width of box plots (wide box plots don’t look very good in JFreeChart), whether
the Y Axis is log scaled, what the X and Y labels are, and whether the mean and/or median is shown.
sim.util.media.chart.BoxPlotGenerator Methods
public SeriesAttributes addSeries(double[] values, String name, SeriesChangeListener stopper)
Adds a series to the chart, and produces a BoxPlotSeriesAttributes controlling that series. The series data takes the
form of a single array of doubles, forming the samples to a single unlabeled BoxPlot. The name of the series is also
provided.
public SeriesAttributes addSeries(double[][] values, String[] labels, String name, SeriesChangeListener stopper)
Adds a series to the chart, and produces a BoxPlotSeriesAttributes controlling that series. The series data takes the
form of multiple arrays of doubles, each array forming the samples to a different BoxPlot, whose label is provided
by the corresponding string in labels. The name of the series is also provided.
public void updateSeries(int index, double[] values)
Modifies the series data of a given series in the chart. The series data takes the form of a single array of doubles,
forming the samples to a single unlabeled BoxPlot.
343

public void updateSeries(int index, double[][] values)
Modifies the series data of a given series in the chart. The series data takes the form of multiple arrays of doubles,
each array forming the samples to a different BoxPlot.
public void setMaximumWidth(double value)
Sets the maximum width of a BoxPlot as a percentage of the chart.
public double getMaximumWidth()
Returns the maximum width of a BoxPlot as a percentage of the chart.
public void setYAxisLogScaled(boolean val)
Sets whether the Y-axis is log scaled.
public double isYAxisLogScaled()
Returns whether the Y-axis is log scaled.
public void setMeanShown(boolean val)
Sets whether the mean is shown (as a big circle).
public double isMeanShown()
Returns whether the mean is shown (as a big circle).
public void setMedianShown(boolean val)
Sets whether the median bar is shown.
public double isMedianShown()
Returns whether the median bar is shown.
Generating Pie Charts
Pie Charts are created using
sim.util.media.chart.PieChartGenerator. As was the case
for histograms and scatter plots, MASON replaces the
entire Pie Chart dataset each time with a custom update
method. A series in a Pie Chart is an array of objects
with names (via their
toString()
methods). MASON di-
vides the objects into groups of objects that are
equal()
to one another, then plots on the Pie Chart the relative
proportions of these groups.
You can create a Pie Chart programmatically this way,
or you can alternatively create a Pie Chart by passing in
an array of labels and a corresponding array of amounts (as doubles), which will be normalized to 1.
sim.util.media.chart.PieChartGenerator Methods
public SeriesAttributes addSeries(double[] amounts, String[] labels, String name, SeriesChangeListener stopper)
Adds a series with the given series name, with the provided amounts and labels.
public SeriesAttributes addSeries(Object[] objs, String name, SeriesChangeListener stopper)
Adds a series with the given series name, and with a collection of objects. The objects will be grouped into groups
according to equality (the
equals(...)
method). The pie chart will be constructed using labels extracted from the
toString() method of one member of each group, and using as amounts the number of elements in each group.
public SeriesAttributes addSeries(Collection objs, String name, SeriesChangeListener stopper)
Adds a series with the given series name, and with a collection of objects. The objects will be grouped into groups
according to equality (the
equals(...)
method). The pie chart will be constructed using labels extracted from the
toString() method of one member of each group, and using as amounts the number of elements in each group.
public void updateSeries(int index, double[] amounts, String[] labels)
Updates a series at a given index with a revised array.
344

public void updateSeries(int index, Object[] objs)
Updates a series at a given index with a revised array. The objects will be grouped into groups according to
equality (the
equals(...)
method). The pie chart will be constructed using labels extracted from the
toString()
method of one member of each group, and using as amounts the number of elements in each group.
public void updateSeries(int index, Collection objs)
Updates a series at a given index with a revised Collection. The objects will be grouped into groups according
to equality (the
equals(...)
method). The pie chart will be constructed using labels extracted from the
toString()
method of one member of each group, and using as amounts the number of elements in each group.
MASON can plot multiple series (hence multiple pie charts) on the same chart, and if these series have
similar groups it will plot them with the same colors. However, to protect MASON from bombing if your
array is very large and has many unique elements (an array of 1000 unique words, say), it will allow no more
than MAXIMUM PIE CHART ITEMS unique kinds of groups among all the series in the chart:
public static final int MAXIMUM PIE CHART ITEMS = 20;
If there are too many, the chart will be blank, and its title will indicate that there are too many unique
items. You’ll have to delete the offending series. To help them determine if the number of groups will be
exceeded, Pie Charts have one special method:
sim.util.media.chart.PieChartGenerator Methods
public int getProspectiveSeriesCount(Object[] objs)
Returns the expected number of unique groups among the provided objects.
There are presently few options available to you for Pie Charts: notably, you cannot specify the colors or
the order in which elements are presented (though they’re sorted alphabetically by their labels).
Generating Bar Charts
Bar Charts are created using sim.util.media.chart.BarChartGenerator, a subclass of
sim.util.media.chart.PieChartGenerator. Bar Charts are very much like Pie Charts: they replace the entire
dataset each time, and a series is an array of objects with names (via their
toString()
methods). Like Pie
Charts, MASON divides the objects into groups of objects that are
equal()
to one another, then plots on
the Bar Chart the relative proportions of these groups. Alternatively, you can provide labels and amounts
directly:
sim.util.media.chart.BarChartGenerator Methods
public SeriesAttributes addSeries(double[] amounts, String[] labels, String name, SeriesChangeListener stopper)
Adds a series with the given series name, with the provided amounts and labels.
public SeriesAttributes addSeries(Object[] objs, String name, SeriesChangeListener stopper)
Adds a series with the given series name, and with a collection of objects. The objects will be grouped into groups
according to equality (the
equals(...)
method). The bar chart will be constructed using labels extracted from the
toString() method of one member of each group, and using as amounts the number of elements in each group.
public SeriesAttributes addSeries(Collection objs, String name, SeriesChangeListener stopper)
Adds a series with the given series name, and with a collection of objects. The objects will be grouped into groups
according to equality (the
equals(...)
method). The pie chart will be constructed using labels extracted from the
toString() method of one member of each group, and using as amounts the number of elements in each group.
public void updateSeries(int index, double[] amounts, String[] labels)
Updates a series at a given index with a revised array.
345

Figure 12.9 Four Bar Chart examples, showing horizontal and vertical separated charts, a stacked chart, and a stacked percentage
chart, in some cases showing a legend, and in other cases showing labels. All four examples use the same data.
public void updateSeries(int index, Object[] objs)
Updates a series at a given index with a revised array. The objects will be grouped into groups according to
equality (the
equals(...)
method). The pie chart will be constructed using labels extracted from the
toString()
method of one member of each group, and using as amounts the number of elements in each group.
public void updateSeries(int index, Collection objs)
Updates a series at a given index with a revised Collection. The objects will be grouped into groups according
to equality (the
equals(...)
method). The pie chart will be constructed using labels extracted from the
toString()
method of one member of each group, and using as amounts the number of elements in each group.
Bar Charts also, like Pie Charts, suffer from too many unique groups of objects, and have a maximum
value: MAXIMUM BAR CHART ITEMS unique kinds of groups among all the series in the chart:
public static final int MAXIMUM BAR CHART ITEMS = 20;
Unlike Pie Charts, Bar Charts have axes like the various X-Y plotting charts (Time Series, Histograms,
etc.). As a result, they too have certain methods for manipulating axes:
sim.util.media.chart.BarChartGenerator Methods
public void setXAxisLabel(String val)
Sets the label for the X Axis.
public String getXAxisLabel()
Returns the label for the X Axis.
public void setYAxisLabel(String val)
Sets the label for the Y Axis.
346

public String getYAxisLabel()
Returns the label for the Y Axis.
The user can change whether a bar chart is drawn horizontally or vertically: if horizontally, the X and Y
axes will be swapped. Horizontal and vertical bar charts were displayed earlier.
The user can also change whether grid lines are plotted, as well as the kind of the bar chart. The bar chart
styles, shown earlier, are one of:
• Separated. An ordinary bar chart with each group in its own bar.
• Stacked. A bar chart with all groups in a series stacked together in one bar.
• Percentage. A bar chart with all groups in a series stacked together in one bar, and normalized to 1.0.
As we the case for Pie Charts, you don’t have any control over the colors at present.
12.3.2 Series Attributes
For each series producing a chart in a ChartGenerator, there is one and exactly one
Series Attributes
object,
a subclass of sim.util.media.chart.SeriesAttributes. This object, ultimately a subclass of sim.util.gui.LabelledList,
is the user’s interface to how the series is presented in the ChartGenerator: its color, the thickness of its lines,
its name, and so on. SeriesAttributes can also be ordered by the user with respect to one another, which in
turn changes the drawing order of the series as they are charted. Finally, SeriesAttributes can be deleted,
which then deletes the underlying series from the ChartGenerator.
The icons SeriesAttributes uses for closing (deleting) the SeriesAttributes, moving it up (sooner) in order,
or moving it down (later) in order, are public:
public static final ImageIcon I DOWN;
public static final ImageIcon I DOWN PRESSED;
public static final ImageIcon I CLOSE;
public static final ImageIcon I CLOSE PRESSED;
public static final ImageIcon I UP;
public static final ImageIcon I UP PRESSED;
Normally you don’t build a SeriesAttributes: the ChartGenerator does that for you. But here’s the
constructor nonetheless:
sim.util.media.chart.SeriesAttributes Constructor Methods
public SeriesAttributes(ChartGenerator generator, String name, int index, SeriesChangeListener stoppable)
Creates a SeriesAttributes attached to the given generator, of the given name and located at the given index in the
attributes list. The stoppable will be called when the SeriesAttributes is deleted.
SeriesAttributes has various straightforward getters and setters:
sim.util.media.chart.SeriesAttributes Methods
public void setStoppable(SeriesChangeListener obj)
Sets the SeriesChangeListener which will get called when the attributes are deleted.
public SeriesChangeListener getStoppable()
Returns the SeriesChangeListener which will get called when the attributes are deleted.
public void setSeriesName(String val)
Sets the name of the attributes.
347

public String getSeriesName()
Returns the name of the attributes.
public void setSeriesIndex(int val)
Sets the index of the attributes. Be sure that this agrees with the actual index position.
public int getSeriesIndex()
Returns the index of the attributes.
public Plot getPlot()
Returns the JFreeChart’s Plot used for drawing the chart.
public ChartGenerator getGenerator()
Returns the ChartGenerator associated with this SeriesAttributes.
Additionally, SeriesAttributes provides one utility method for subclasses:
sim.util.media.chart.SeriesAttributes Methods
public Color reviseColor(Color c, double opacity)
Given a color and an opacity (between 0.0 and 1.0, where 1.0 of fully opaque), revises the color so that it has the
given opacity and returns it.
Making a SeriesAttributes
When you build a SeriesAttributes, you’re essentially adding various widgets
which allow the user to manipulate the color, line thickness, name, etc., of the series as it’s being drawn.
Doing so entails at least overriding the following two methods:
sim.util.media.chart.SeriesAttributes Methods
public abstract void buildAttributes()
Constructs the SeriesAttributes by adding items to the LabelledList. This method will be called during the
SeriesAttributes constructor.
public abstract void rebuildGraphicsDefinitions()
Updates features of the series to reflect the current widget settings as specified by the user. This method should be
called each time a widget is modified.
Additionally, you may need to override the
setName()
method: in some cases to change the name of a
series, JFreeChart requires that the entire series be rebuilt.
Attributes for Time Series
Time Series are controlled by the class sim.util.media.chart.TimeSeriesAttributes,
which has the following constructor, solely called by TimeSeriesChartGenerator:
sim.util.media.chart.TimeSeriesAttributes Constructor Methods
public TimeSeriesAttributes(ChartGenerator generator, XYSeries series, int index, SeriesChangeListener stoppable)
Creates a TimeSeriesAttributes attached to the given generator, with the provided series, and located at the given
index in the attributes list. The stoppable will be called when the TimeSeriesAttributes is deleted.
Time Series are different from other kinds of plots in that the data is added incrementally rather
than replaced in bulk each time. For the same reason, it makes sense for time series to be able to
have their data cleared. Furthermore, only TimeSeriesAttributes have an internal JFreeChart series ob-
ject (org.jfree.data.xy.XYSeries), whereas the other charts use arrays. You can access this object if you need
to.
sim.util.media.chart.TimeSeriesAttributes Methods
348

public void clear()
Clears all the data in the time series.
public org.jfree.data.xy.XYSeries getSeries()
Returns the internal series object.
public void setSeries(org.jfree.data.xy.XYSeries)
Sets the internal series object. Be careful this method.
TimeSeriesAttributes allows the user to modify the following features:
• The series name
• The color of the line
• The width of the line
• The dash pattern of the line
• The “stretch” of the dash pattern
The dash pattern is one of the following nine patterns, indexed as follows:
0TimeSeriesAttributes.PATTERN SOLID
1TimeSeriesAttributes.PATTERN LONG DASH
2TimeSeriesAttributes.PATTERN STRETCH DASH
3TimeSeriesAttributes.PATTERN DASH
4TimeSeriesAttributes.PATTERN DASH DASH DOT
5TimeSeriesAttributes.PATTERN DASH DOT
6TimeSeriesAttributes.PATTERN DASH DOT DOT
7TimeSeriesAttributes.PATTERN DOT
8TimeSeriesAttributes.PATTERN STRETCH DOT
sim.util.media.chart.TimeSeriesAttributes Methods
public void setThickness(double val)
Sets the line thickness.
public double getThickness()
Returns the line thickness.
public void setStretch(double val)
Sets the dash pattern stretch.
public double getStretch()
Returns the dash pattern stretch.
public void setDashPattern(int val)
Sets the dash pattern, one of the 9 patterns described earlier.
public int getDashPattern()
Returns the dash pattern, one of the 9 patterns described earlier.
349

public void setStrokeColor(Color color)
Sets the line color.
public Color getStrokeColor()
Returns the line color.
TimeSeriesAttributes do not automatically cull their data: you have to call a certain method to see if the
data must be culled, and if so, cull it. That method is:
sim.util.media.chart.TimeSeriesAttributes Methods
public boolean possiblyCull()
If the data is ready to be culled, culls the data and returns true, else returns false.
Attributes for Scatter Plots
Scatter Plots are controlled by the class
sim.util.media.chart.ScatterPlotSeriesAttributes, which has the following constructor, solely called by
ScatterPlotGenerator:
sim.util.media.chart.ScatterPlotSeriesAttributes Constructor Methods
public ScatterPlotSeriesAttributes(ChartGenerator generator, String name, int index, double[][] values,
SeriesChangeListener stoppable)
Creates a ScatterPlotSeriesAttributes attached to the given generator, with the provided name and series data, and
located at the given index in the attributes list. The stoppable will be called when the ScatterPlotSeriesAttributes
is deleted. The series data takes the form of two arrays of equal length, one for X coordinates and one for Y
coordinates of the data. These two arrays are then made element 0 and element 1 respectively of the double array
called values.
ScatterPlotSeriesAttributes allows the user to modify the following features of the underlying series:
• The series name
• The color of the symbols used to plot the series
• The opacity of the symbols used to plot the series
• The shape of the symbols used to plot the series
The symbol shape can be one of seven symbols, as follows:
0 Circle
1 Square
2 Diamond
3 Cross
4 X
5 Upward-pointing Triangle
6 Downward-pointing Triangle
sim.util.media.chart.ScatterPlotAttributes Methods
350

public void setSymbolColor(Color color)
Sets the symbol color.
public Color getSymbolColor()
Returns the symbol color.
public void setSymbolOpacity(double val)
Sets the symbol opacity.
public double getSymbolOpacity()
Returns the symbol opacity.
public void setShapeNum(int val)
Sets the symbol shape to one of the seven values described earlier.
public int getShapeNum()
Returns the symbol shape as one of the seven values described earlier.
public Shape getShape()
Returns the symbol shape as a java.awt.geom.Shape.
Attributes for Bubble Charts
Bubble Charts are very similar to Scatter Plots. They’re controlled by the
class sim.util.media.chart.BubbleChartSeriesAttributes, which has the following constructor, solely called by
BubbleChartGenerator:
sim.util.media.chart.BubbleChartSeriesAttributes Constructor Methods
public BubbleChartSeriesAttributes(ChartGenerator generator, String name, int index, double[][] values,
SeriesChangeListener stoppable)
Creates a BubbleChartSeriesAttributes attached to the given generator, with the provided name and series data, and
located at the given index in the attributes list. The stoppable will be called when the ScatterPlotSeriesAttributes is
deleted. The series data takes the form of two arrays of equal length, one for X coordinates, one for Y coordinates,
and one for Z coordinates of the data. Z coordinates are represented by plotted circle area These three arrays are
then made elements 0, 1, and 2 respectively of the double array called values.
BubbleChartSeriesAttributes have the following features:
• The series name
• The color of the circles used to plot the series
• The opacity of the circles used to plot the series
• The relative scale of the circles used to plot the series
Before the circle is plotted based on the Z value, the Z value is scaled with the relative scale specified
above. The circle’s area then is the size of this relative value. The chart uses the X axis to compute the circle
size (this isn’t settable, because of poor judgment on part of the JFreeChart designers).
Methods include:
sim.util.media.chart.ScatterPlotAttributes Methods
public void setColor(Color color)
Sets the circle color.
public Color getColor()
Returns the circle color.
351

public void setOpacity(double val)
Sets the circle opacity.
public double getOpacity()
Returns the circle opacity.
public void setScale(double to)
Sets the relative scale of circle sizes.
public double getScale()
Returns the relative scale of circle sizes.
Attributes for Histograms
Histograms are controlled by the class
sim.util.media.char.HistogramSeriesAttributes, which has the following constructor, solely called by
HistogramGenerator:
sim.util.media.chart.HistogramSeriesAttributes Constructor Methods
public HistogramSeriesAttributes(ChartGenerator generator, String name, int index, double[] values, int bins,
SeriesChangeListener stoppable)
Creates a HistogramSeriesAttributes attached to the given generator, with the provided name and series data, and
located at the given index in the attributes list. The stoppable will be called when the HistogramSeriesAttributes
is deleted. The series data takes the form of a single array of doubles, forming the samples to the Histogram.
HistogramSeriesAttributes allows the user to modify the following features of the underlying series:
• The series name
• The number of bins in the histogram
• The fill color for histogram bars
• The fill opacity for the histogram bars
• The outline color for the histogram bars
• The outline opacity for the histogram bars
• The thickness of the outline
HistogramSeries also contain the current values of the Histogram. You can change these but they won’t
be reflected until the next time the Histogram is updated.
sim.util.media.chart.HistogramSeriesAttributes Methods
public void setValues(double[] values)
Sets the values.
public double[] getValues()
Returns the values.
public void setFillColor(Color color)
Sets the fill color.
public Color getFillColor()
Returns the fill color.
352

public void setFillOpacity(double val)
Sets the fill opacity.
public double getFillOpacity()
Returns the fill opacity.
public void setStrokeColor(Color color)
Sets the outline stroke color.
public Color getStrokeColor()
Returns the outline stroke color.
public void setStrokeOpacity(double val)
Sets the outline stroke opacity.
public double getStrokeOpacity()
Returns the outline stroke opacity.
public void setThickness(double val)
Sets the outline thickness.
public double getThickness()
Returns the outline thickness.
public void setNumBins(int val)
Sets the number of bins in the histogram.
public int getNumBins()
Returns the number of bins in the histogram.
Attributes for Box Plots
BoxPlots are controlled by the class sim.util.media.char.BoxPlotSeriesAttributes,
which has the following constructors, solely called by BoxPlotGenerator:
sim.util.media.chart.BoxPlotSeriesAttributes Constructor Methods
public BoxPlotSeriesAttributes(ChartGenerator generator, String name, int index, double[][] values, String[] labels,
SeriesChangeListener stoppable)
Creates a BoxPlotSeriesAttriburtes attached to the given generator, with the provided name and series data and
labels, and located at the given index in the attributes list. The stoppable will be called when the BoxPlotSeriesAt-
tributes is deleted. The series data takes the form of an array of arrays of doubles, each forming the samples to a
single BoxPlot labelled with the corresponding label.
public BoxPlotSeriesAttributes(ChartGenerator generator, String name, int index, double[] values,
SeriesChangeListener stoppable)
Creates a BoxPlotSeriesAttriburtes attached to the given generator, with the provided name and series data, and
located at the given index in the attributes list. The stoppable will be called when the BoxPlotSeriesAttributes is
deleted. The series data takes the form of an array of doubles forming the samples to a single unlabeled BoxPlot.
BoxPlotSeriesAttributes allows the user to modify the following features of the underlying series:
• The series name
• The thickness of the boxplot outline and whiskers
• The fill color for the boxplot
• The fill opacity for the boxplot
353

• The outline color for the boxplot
• The outline opacity for the boxplot
BoxPlotSeriesAttributes also contain the current values of the box plot. You can change these but they
won’t be reflected until the next time the box plot is updated.
sim.util.media.chart.BoxPlotSeriesAttributes Methods
public void setValues(double[][] values)
Sets the values. The labels must be an array of the same length.
public double[][] getValues()
Returns the values.
public void setLabels(String[] labels)
Sets the labels. The values must be an array of the same length. Alternatively the labels array may be null, which
empties the labels.
public String getLabels()
Returns the labels.
public void setFillColor(Color color)
Sets the fill color.
public Color getFillColor()
Returns the fill color.
public void setFillOpacity(double val)
Sets the fill opacity.
public double getFillOpacity()
Returns the fill opacity.
public void setStrokeColor(Color color)
Sets the outline stroke color.
public Color getStrokeColor()
Returns the outline stroke color.
public void setStrokeOpacity(double val)
Sets the outline stroke opacity.
public double getStrokeOpacity()
Returns the outline stroke opacity.
public void setThickness(double val)
Sets the outline thickness.
public double getThickness()
Returns the outline thickness.
354

Attributes for Pie Charts and Bar Charts
Pie and Bar Charts at present have basically no per-series
attributes beyond the series name. The constructor for sim.util.media.chart.PieChartSeriesAttributes is straight-
forward:
sim.util.media.chart.PieChartSeriesAttributes Constructor Methods
public PieChartSeriesAttributes(ChartGenerator generator, String name, int index, SeriesChangeListener stoppable)
Creates a PieChartSeriesAttributes attached to the given generator, with the provided name and series data in
the form of labels and their associated values (amounts), and located at the given index in the attributes list. The
stoppable will be called when the ScatterPlotSeriesAttributes is deleted.
sim.util.media.chart.BarChartSeriesAttributes has an identical constructor (as it is a subclass of PieChart-
SeriesAttributes).
However in the PieChartSeriesAttributes and BarChartSeriesAttributes classes are stored, much like
Histogram, the current values of the Pie or Bar charts. Values are stored in one of three possible ways:
•
As a Collection of objects. In this case, the pie or bar charts reflect the relative counts of identical objects,
and use the String form of the objects, that is, ”” +obj, as the names.
•
As an array of objects. In this case, the pie or bar charts reflect the relative counts of identical objects,
and use the String form of the objects, that is, ”” +obj, as the names.
•
As an array of values and labels. In this case, the pie or bar charts reflect each of the values, and label
them with the given labels.
You can revise these values, but they won’t be reflected until the generator’s chart is updated.
sim.util.media.chart.PieChartSeriesAttributes Methods
public void setElements(Object[] objs)
Sets the elements as counts of objects.
public Object[] getElements()
Returns the elements as counts of objects, or null if they weren’t set this way.
public void setElements(Collection objs)
Sets the elements as counts of objects.
public Collection getElements()
Returns the elements as counts of objects, or null if they weren’t set this way.
public void setValues(double[] vals)
Sets the elements to the given values.
public double[] getValues()
Returns the values, or null if they weren’t set this way.
public void setLabels(String[] labels)
Sets the labels for each elements. This array must be the same size as that provided in setValues(...).
public String[] getLabels()
Returns the labels, or null if they weren’t set this way.
355

12.3.3 Data Cullers
Classes which use TimeSeriesChartGenerator must occasionally cull values from its series in order to keep
graphics drawing efficient. To do this they employ its sim.util.media.chart.DataCuller. DataCuller is just an in-
terface: MASON provides a single but effective concrete subclass called sim.util.media.chart.MinGapDataCuller
to perform culling.
Culling isn’t automatic: after you enter new data into a series, you must manually call
possiblyCull()
on
the associated TimeSeriesAttributes object to see if the totality of the data should now undergo culling.
DataCuller has two basic methods to implement:
sim.util.media.chart.DataCuller Abstract Methods
public boolean tooManyPoints(int pointCount)
Returns true if the provided point count is over the threshold and points should be culled.
public IntBag cull(double[] xValues, boolean sortOutput)
Culls points from the given X values, and optionally sorts the result.
TimeSeriesAttributes uses this as follows: when
hX
,
Yi
points are added to the time series, TimeSeriesAt-
tributes first checks the culler to see if there are too many points. If so, it extracts just the
X
values and sends
them to the culler to be culled. It then goes through all the points and removes the ones whose
X
values are
not among the survivers.
TimeSeriesChartGenerator at present uses a culler called MinGapDataCuller, which strives to remove
X
values so as to leave the smallest gaps between their left and right siblings. It is largely defined by its
construtors:
sim.util.media.chart.MinGapDataCuller Constructor Methods
public MinGapDataCuller(int maxPointCount, int pointCountAfterCulling)
Constructs a MinGapDataCuller which agrees to cull after the point count has exceeded maxPointCount, and then
culls back to pointCountAfterCulling.
public MinGapDataCuller(int maxPointCount)
Constructs a MinGapDataCuller which agrees to cull after the point count has exceeded maxPointCount, and then
culls back to half that amount, plus 1.
12.3.4 Programmatically Displaying a Chart
It is often the case that you may want to make a permanent chart as part of your simulation. If you chose to
do this entirely by hand, with some elbow grease you can set up a chart as a Display: but it’s a fair bit of
work and requires some knowledge. In general you’ll have to:
1. Create and set up the chart as a ChartGenerator.
2. Create the chart’s JFrame and make it visible.
3. Register the chart’s JFrame with the Controller.
4. Make one or more series in the form of SeriesAttributes and add them to the chart.
5.
Schedule repeating Steppables on the GUIState minischedule which revise the various series and then
tell the chart to redraw itself in the near future.
356

If you want your charts to survive checkpointing, then you’ll have even more fun, as the underlying
series objects will need to be carefully stored in the model.
To remove most of the complexity, MASON has a factory class called sim.display.ChartUtilities. Using it is
pretty simple. To start, you’ll need to create an object which implements an interface defined in ChartUtilities.
There are presently five such interfaces (different charts need different kinds of data), and each defines just
one or two methods which MASON will call when it needs more data from you to update the chart. For
example, if you have created a time series chart, MASON will periodically call your object to ask for the
latest value from your model to add to the time series. Or if you have created a histogram, MASON will
periodically call your object to ask for the latest data with which to build a new histogram.
The interfaces are as follows:
sim.util.Valuable
is used by time series charts, created by ChartUtilities, to add the latest information to
the chart. See Section 3.5 for more information on this interface, but for a refresher:
sim.util.Valuable Methods
public double doubleValue()
Returns the current value. This is used by ChartUtilities to update the time series chart with the newest information.
sim.display.ChartUtilities.ProvidesDoubles
is used by histograms and box plots, created by ChartUtilities,
to provide the newest data with which to create the histogram or boxplot.
sim.display.ChartUtilities.ProvidesDoubles Methods
public double[] provide()
Returns the latest samples with which to build the histogram or box plot
sim.display.ChartUtilities.ProvidesDoubleDoubles
is used by scatter plots, created by ChartUtilities, to
provide the newest data with which to create the scatter plot.
sim.display.ChartUtilities.ProvidesDoubleDoubles Methods
public double[][] provide()
Returns the latest samples with which to build the scatter plot. The returned data takes the form of exactly two
double arrays, one for the X coordinates and one for the Y coordinates of the data.
sim.display.ChartUtilities.ProvidesTripleDoubles
is used by bubble charts, created by ChartUtilities, to
provide the newest data with which to create the bubble chart.
sim.display.ChartUtilities.ProvidesTripleDoubles Methods
public double[][] provide()
Returns the latest samples with which to build the scatter plot. The returned data takes the form of exactly three
double arrays, one for the X coordinates, one for the Y coordinates, and one for the Z coordinates of the data.
357

sim.display.ChartUtilities.ProvidesDoublesAndLabels
which extends ProvidesDoubles, is used by pie
charts and bar charts, created by ChartUtilities, to provide the newest data with which to create the chart. It
is one of three possible interfaces used by these kinds of charts.
sim.display.ChartUtilities.ProvidesDoublesAndLabels Methods
public double[] provide()
Returns the latest samples with which to build the pie chart or bar chart. The double values represent the sizes of
various elements in the pie chart or bar chart.
public String[] provideLabels()
Returns the labels corresponding to the samples given in provide(). The array length must thus be the same.
sim.display.ChartUtilities.ProvidesDoubleDoublesAndLabels
which extends ProvidesDoubleDoubles, is
used by box plots, created by ChartUtilities, to provide the newest data with which to create the box plot.
Note that although this class extends ProvidesDoubleDoubles, the array returned by the
provide()
method is
interpreted in a different way.
sim.display.ChartUtilities.ProvidesDoubleDoublesAndLabels Methods
public double[][] provide()
Returns the latest samples with which to build the box plot. Each subarray is a separate distribution numeric
values from which ChartUtilities will build a separate box plot.
public String[] provideLabels()
Returns the labels corresponding to each distribution in provide(). The array length must thus be the same.
sim.display.ChartUtilities.ProvidesObjects
is used by pie charts and bar charts, created by ChartUtilities,
to provide the newest data with which to create the chart. It is one of three possible interfaces used by these
kinds of charts.
sim.display.ChartUtilities.ProvidesObjects Methods
public Object[] provide()
Returns the latest samples with which to build the pie chart or bar chart. The objects must respond to the
toString()
method to return labels. The objects are broken into groups where all objects in a group have the same label. The
counts of these groups form the sizes of elements in the pie or bar charts, and the labels under which they’re
grouped form the labels of the elements.
sim.display.ChartUtilities.ProvidesCollection
is used by pie charts and bar charts, created by ChartUtilities,
to provide the newest data with which to create the chart. It is one of three possible interfaces used by these
kinds of charts.
sim.display.ChartUtilities.ProvidesCollection Methods
public Collection provide()
Returns the latest samples with which to build the pie chart or bar chart. The objects in the collection must respond
to the
toString()
method to return labels. The objects are broken into groups where all objects in a group have the
same label. The counts of these groups form the sizes of elements in the pie or bar charts, and the labels under
which they’re grouped form the labels of the elements.
358

Armed with the appropriate interface, you can now build your Chart. You must start by defining the chart
in your
init()
method. You have two choices here: you can create a standalone chart which is disassociated
from MASON’s Controller, or you can create one put into a Display JFrame and attached to the Controller.
The former is for customizing things: if you just want to make a Display, choose the latter. Here are all the
possible methods:
sim.display.ChartUtilities Methods
public static TimeSeriesChartGenerator buildTimeSeriesChartGenerator(String title, String domainAxisLabel)
Produces a standalone time series chart. The domain axis label is the label of the “time” axis.
public static TimeSeriesChartGenerator buildTimeSeriesChartGenerator(GUIState state, String title, String domainAxisLabel)
Produces a time series chart. Places it in its own JFrame, and registers it with the simulation’s Controller as a
display. The domain axis label is the label of the “time” axis.
public static HistogramGenerator buildHistogramGenerator(String title, String rangeAxisLabel)
Produces a standalone histogram. The range axis label is the label underneath the histogram.
public static HistogramGenerator buildHistogramGenerator(GUIState state, String title, String rangeAxisLabel)
Produces a histogram. Places it in its own JFrame, and registers it with the simulation’s Controller as a display.
The range axis label is the label underneath the histogram.
public static BoxPlotGenerator buildBoxPlotGenerator(String title, String rangeAxisLabel)
Produces a standalone box plot. The range axis label is the label to the side of the box plot.
public static BoxPlotGenerator buildBoxPlotGenerator(GUIState state, String title, String rangeAxisLabel)
Produces a box plot. Places it in its own JFrame, and registers it with the simulation’s Controller as a display. The
range axis label is the label to the side of the box plot.
public static ScatterPlotGenerator buildScatterPlotGenerator(String title, String rangeAxisLabel, String domainAxisLabel)
Produces a standalone scatter plot. The range axis label is typically the Y axis. The domain axis label is
typically the X axis.
public static ScatterPlotGenerator buildScatterPlotGenerator(GUIState state, String title, String rangeAxisLabel,
String domainAxisLabel)
Produces a scatter plot. Places it in its own JFrame, and registers it with the simulation’s Controller as a display.
The range axis label is typically the Y axis. The domain axis label is typically the X axis.
public static BubbleChartGenerator buildBubbleChartGenerator(String title, String rangeAxisLabel, String domainAxisLabel)
Produces a standalone bubble chart. The range axis label is typically the Y axis. The domain axis label
is typically the X axis.
public static BubbleChartGenerator buildBubbleChartGenerator(GUIState state, String title, String rangeAxisLabel,
String domainAxisLabel)
Produces a bubble chart. Places it in its own JFrame, and registers it with the simulation’s Controller as a display.
The range axis label is typically the Y axis. The domain axis label is typically the X axis.
public static PieChartGenerator buildPieChartGenerator(String title)
Produces a standalone pie chart.
public static PieChartGenerator buildPieChartGenerator(GUIState state, String title)
Produces a pie chart. Places it in its own JFrame, and registers it with the simulation’s Controller as a display.
public static BarChartGenerator buildBarChartGenerator(String title)
Produces a standalone bar chart.
359

public static BarChartGenerator buildBarChartGenerator(GUIState state, String title)
Produces a bar chart. Places it in its own JFrame, and registers it with the simulation’s Controller as a display.
Next in your
init()
method, you’ll need to create one or more series for the chart, in the form of Se-
riesAttributes objects. ChartUtilities provides simple methods to create these series for you. Once the
SeriesAttributes are created and added, you can customize them are you wish.
sim.display.ChartUtilities Methods
public static TimeSeriesAttributes addSeries(TimeSeriesChartGenerator chart, String seriesName)
Adds a new time series to the chart.
public static HistogramSeriesAttributes addSeries(HistogramGenerator chart, String seriesName, int numBins)
Adds a new histogram series to the chart. You also provide the default number of bins for histograms created with
this series.
public static BoxPlotSeriesAttributes addSeries(BoxPlotGenerator chart, String seriesName)
Adds a new boc plot series to the chart.
public static ScatterPlotSeriesAttributes addSeries(ScatterPlotGenerator chart, String seriesName)
Adds a new scatter plot series to the chart.
public static BubbleChartSeriesAttributes addSeries(BubbleChartGenerator chart, String seriesName)
Adds a new bubble chart series to the chart.
public static PieChartSeriesAttributes addSeries(PieChartGenerator chart, String seriesName)
Adds a new pie chart series to the chart.
public static BarChartSeriesAttributes addSeries(BarChartGenerator chart, String seriesName)
Adds a new bar chart series to the chart.
Once you have created your series, you will later (in your
start()
and
load()
methods) need to schedule
them with the GUIState minischedule so MASON will repeatedly query your data-providing object to
update them. Here are the appropriate methods:
sim.display.ChartUtilities Methods
public static Stoppable scheduleSeries(GUIState state, TimeSeriesAttributes attributes, sim.util.Valuable valueProvider)
Schedules the series repeating, returning a Stoppable to stop it (you’ll rarely use that). You provide a valueProvider
which is called to provide the latest data to update the series in the chart. Your valueProvider can be null, in which
case the new data will not be added when the series is updated: you will have to add data manually (this is an
unusual need).
public static Stoppable scheduleSeries(GUIState state, HistogramSeriesAttributes attributes,
sim.display.ChartUtilities.ProvidesDoubles valueProvider)
Schedules the series repeating, returning a Stoppable to stop it (you’ll rarely use that). You provide a valueProvider
which is called to provide the latest data to update the series in the chart. Your valueProvider can be null, in which
case the new data will not be added when the series is updated: you will have to add data manually (this is an
unusual need).
public static Stoppable scheduleSeries(GUIState state, BoxPlotSeries attributes,
sim.display.ChartUtilities.ProvidesDoubles valueProvider)
Schedules the series repeating, returning a Stoppable to stop it (you’ll rarely use that). You provide a valueProvider
which is called to provide the latest data to update the series in the chart. The series will have a single distribution,
whose label will be the empty String, that is, ””. Your valueProvider can be null, in which case the new data will
not be added when the series is updated: you will have to add data manually (this is an unusual need).
360
public static Stoppable scheduleSeries(GUIState state, BoxPlotSeries attributes,
sim.display.ChartUtilities.ProvidesDoubleDoublesAndLabels valueProvider)
Schedules the series repeating, returning a Stoppable to stop it (you’ll rarely use that). You provide a valueProvider
which is called to provide the latest data to update the series in the chart. A series can have multiple distributions,
each with its own label. If multiple series have distributions with the same label, they will be grouped together
when displayed, under the same label. Your valueProvider can be null, in which case the new data will not be
added when the series is updated: you will have to add data manually (this is an unusual need).
public static Stoppable scheduleSeries(GUIState state, ScatterPlotSeriesAttributes attributes,
sim.display.ChartUtilities.ProvidesDoubleDoubles valueProvider)
Schedules the series repeating, returning a Stoppable to stop it (you’ll rarely use that). You provide a valueProvider
which is called to provide the latest data to update the series in the chart. Your valueProvider can be null, in which
case the new data will not be added when the series is updated: you will have to add data manually (this is an
unusual need).
public static Stoppable scheduleSeries(GUIState state, BubbleChartSeriesAttributes attributes,
sim.display.ChartUtilities.ProvidesTripleDoubles valueProvider)
Schedules the series repeating, returning a Stoppable to stop it (you’ll rarely use that). You provide a valueProvider
which is called to provide the latest data to update the series in the chart. Your valueProvider can be null, in which
case the new data will not be added when the series is updated: you will have to add data manually (this is an
unusual need).
public static Stoppable scheduleSeries(GUIState state, PieChartSeriesAttributes attributes,
sim.display.ChartUtilities.ProvidesDoublesAndLabels valueProvider)
Schedules the series repeating, returning a Stoppable to stop it (you’ll rarely use that). You provide a valueProvider
which is called to provide the latest data to update the series in the chart. Your valueProvider can be null, in which
case the new data will not be added when the series is updated: you will have to add data manually (this is an
unusual need).
public static Stoppable scheduleSeries(GUIState state, PieChartSeriesAttributes attributes,
sim.display.ChartUtilities.ProvidesObjects valueProvider)
Schedules the series repeating, returning a Stoppable to stop it (you’ll rarely use that). You provide a valueProvider
which is called to provide the latest data to update the series in the chart. Your valueProvider can be null, in which
case the new data will not be added when the series is updated: you will have to add data manually (this is an
unusual need).
public static Stoppable scheduleSeries(GUIState state, PieChartSeriesAttributes attributes,
sim.display.ChartUtilities.ProvidesCollection valueProvider)
Schedules the series repeating, returning a Stoppable to stop it (you’ll rarely use that). You provide a valueProvider
which is called to provide the latest data to update the series in the chart. Your valueProvider can be null, in which
case the new data will not be added when the series is updated: you will have to add data manually (this is an
unusual need).
public static Stoppable scheduleSeries(GUIState state, BarChartSeriesAttributes attributes,
sim.display.ChartUtilities.ProvidesDoublesAndLabels valueProvider)
Schedules the series repeating, returning a Stoppable to stop it (you’ll rarely use that). You provide a valueProvider
which is called to provide the latest data to update the series in the chart. Your valueProvider can be null, in which
case the new data will not be added when the series is updated: you will have to add data manually (this is an
unusual need).
public static Stoppable scheduleSeries(GUIState state, BarChartSeriesAttributes attributes,
sim.display.ChartUtilities.ProvidesObjects valueProvider)
Schedules the series repeating, returning a Stoppable to stop it (you’ll rarely use that). You provide a valueProvider
which is called to provide the latest data to update the series in the chart. Your valueProvider can be null, in which
case the new data will not be added when the series is updated: you will have to add data manually (this is an
unusual need).
361

public static Stoppable scheduleSeries(GUIState state, BarChartSeriesAttributes attributes,
sim.display.ChartUtilities.ProvidesCollection valueProvider)
Schedules the series repeating, returning a Stoppable to stop it (you’ll rarely use that). You provide a valueProvider
which is called to provide the latest data to update the series in the chart. Your valueProvider can be null, in which
case the new data will not be added when the series is updated: you will have to add data manually (this is an
unusual need).
An Example
Let’s say our model has an instance variable (a double) in your SimState which is updated
every timestep. This instance variable is called, say, myData. We would like to track that in a Time Series set
up as a Display in the GUIState.
We begin by creating two instance variables in our GUIState which hold the time series attributes and the
underlying chart:
public sim.util.media.chart.TimeSeriesAttributes myAttributes;
public ChartUtilities myChart;
Next, in our GUIState’s init() method, we create the chart and add the attributes to it:
public void init(Controller c)
{
super.init(c);
myChart = ChartUtilities.buildTimeSeriesChartGenerator(this, "My Thing", "As Time Goes By");
myAttributes = ChartUtilities.addSeries(myChart, "The Time Series of Interest");
...
Now in our GUIState’s
start()
and
load()
methods, we schedule the chart. The code we’ll add to each will
be identical except for a single call in
start()
to reset all the data in the chart. So the two methods have to
be separate, and we can’t unify them like is often done in
setupPortrayals()
. Note that in this example we
provide a value-providing object in the form of an anonymous class which returns the latest information:
public void start()
{
super.start();
myChart.clearAllSeries(); /// NOTE THIS ISN’T IN LOAD(...)
ChartUtilities.scheduleSeries(this, myAttributes, new sim.util.Valuable()
{
public double doubleValue()
{
return ((MyModel)state).myData; // myData is updated every timestep
}
});
...
public void load(final SimState state) /// NOTE WE MADE THIS FINAL
{
super.start();
ChartUtilities.scheduleSeries(this, myAttributes, new sim.util.Valuable()
{
public double doubleValue()
{
return ((MyModel)state).myData; // myData is updated every timestep
362
}
});
...
And we’re done! Note that if for some crazy reason you do not want the data reset between simulations —
perhaps you’re charting the statistics gathered from several simulations together — all you have to do is not
include the call to clearAllSeries().
A Gotcha: Serializing a Time Series
In the example above, when you run the simulation, the chart will be
displayed and update itself appropriately. If you checkpoint it out and then quit and restart MASON from
checkpoint, however, only information from then on will be displayed in the chart, not any of the original
information. This is because the series isn’t being serialized with the model.
This isn’t a problem for histograms, bubble charts, and so on, which update all their data every timestep
anyway. But it’s a problem for Time Series charts.
This can be fixed. In the
start()
method, we’ll schedule the SeriesAttributes as usual, but we’ll also extract
the underlying series (an org.jfree.data.xy.XYSeries) and store it in the model. Let’s imagine we’ve created the
following instance variable in the SimState:
public org.jfree.data.xy.XYSeries series;
Now we can assign it:
public void start()
{
super.start();
myChart.clearAllSeries();
((MyModel)state).series = myAttributes.getSeries();
ChartUtilities.scheduleSeries(this, myAttributes, new sim.util.Valuable()
{
public double doubleValue()
{
return ((MyModel)state).myData; // myData is updated every timestep
}
});
...
Now when our model is checkpointed, the series object is also checkpointed (it’s Serializable, so we’re
okay). When we load from checkpoint, the load() method is called, which we’ll update as follows:
public void load(final SimState state) /// NOTE WE MADE THIS FINAL
{
super.load();
myAttributes.setSeries(((MyModel)state).series);
ChartUtilities.scheduleSeries(this, myAttributes, new sim.util.Valuable()
{
public double doubleValue()
{
return ((MyModel)state).myData; // myData is updated every timestep
}
});
...
... and now the series is loaded from the model for the chart to continue updating.
363
Another Gotcha: Updating Time Series at Irregular Intervals
The various value-provider objects are
called every timestep during display update time. If for some reason you don’t want to update your data
every timestep, you have an option: pass in null for your value-provider when you are scheduling a series.
This will cause the series to be scheduled to be redrawn but MASON will never add data to it. So how do
you add data then? Simple. First, you extract the series to the SimState as shown in the previous example.
Then schedule a Steppable which adds data to that series when you feel like it.
Continuing our previous example, let’s say we have decided to manually add data to our XYSeries every
five time steps. We might do something like this in the start() method of our sim.engine.SimState subclass:
public void start()
{
super.start();
myChart.clearAllSeries();
schedule.scheduleRepeating(schedule.EPOCH, new Steppable()
{
// Add an <X,Y> data point in the form of <current time, myData>
// remember that myData is a double which was set by the model
public static void step(SimState state) { series.add(schedule.getTime(), myData); }
}, 5); // schedule every 5 timesteps
...
Now we need to instruct MASON not to load data into our chart, because we’re doing it manually. We
can do that by modifying our sim.display.GUIState start() method like this:
public void start()
{
super.start();
myChart.clearAllSeries();
((MyModel)state).series = myAttributes.getSeries();
ChartUtilities.scheduleSeries(this, myAttributes, null); // no value-provider
...
And likewise the load(...) method:
public void load(final SimState state) /// NOTE WE MADE THIS FINAL
{
super.load();
myAttributes.setSeries(((MyModel)state).series);
ChartUtilities.scheduleSeries(this, myAttributes, null); // no value-provider
...
And we’re done!
364
Index
Classes
ArrayList<Double>, 66
ArrayList<Integer>, 66
FooWithUI, 150
Foo$number, 40
Foo, 40, 150
MyModelWithUI, 151, 153
MyModel, 86, 151
MySim, 170
PolygonAttributes, 268, 269
ProvidesInspector, 246
SimplePortrayal2D, 226
StudentsWithUI, 16
Students, 11, 21, 44
Student, 30, 44
Switch, 271
com.sun.j3d.utils.behaviors.vp.OrbitBehavior, 264
com.sun.j3d.utils.geometry.ColorCube, 310
com.sun.j3d.utils.geometry.Primitive, 264
com.sun.j3d.utils.universe.SimpleUniverse, 262
ec.util.MersenneTwisterFast, 9, 53, 53, 54, 82, 83
ec.util.MersenneTwister, 53
java.awt.Color, 311
java.awt.Component, 327
java.awt.Graphics2D, 235
java.awt.Point2D.Double, 57
java.awt.Point, 57, 127
java.awt.Shape, 212
java.awt.geom.AffineTransform, 222, 229
java.awt.geom.Point2D.Double, 193
java.awt.geom.Shape, 213, 343
java.io.File, 170
java.io.Serializable, 44, 77, 82, 89, 254, 309
java.lang.Cloneable, 77
java.lang.Comparable, 69, 95
java.lang.Double.TYPE, 69
java.lang.Double, 30, 69, 77, 145
java.lang.Integer.TYPE, 69
java.lang.Integer, 66, 69
java.lang.Math, 4
java.lang.Number, 77, 145, 145, 217, 221, 257, 285
java.lang.Object, 69
java.lang.StrictMath, 4
java.lang.reflect.Method, 75
java.util.ArrayList, 22, 65
java.util.Collection, 66
java.util.HashMap, 119,126,141,147
java.util.LinkedHashSet, 97
java.util.List, 66
java.util.Number, 200
java.util.PriorityQueue, 65, 94
java.util.Random?, 53
java.util.Random, 9, 53–55, 82, 82
java.util.prefs.Preferences, 169
javax.media.j3d.AmbientLight, 268
javax.media.j3d.Appearance, 264, 268, 290
javax.media.j3d.BranchGroup, 262, 280
javax.media.j3d.Canvas3D, 261, 265, 272, 274
javax.media.j3d.GeometryArray, 264
javax.media.j3d.Group, 262
javax.media.j3d.Node, 262
javax.media.j3d.PointLight, 268
javax.media.j3d.PolygonAttributes, 276
javax.media.j3d.Shape3D, 264
javax.media.j3d.Switch, 262
javax.media.j3d.Transform3D, 262, 272
javax.media.j3d.TransformGroup, 262, 276, 299
javax.media.j3d.Universe, 262
javax.swing.JComponent, 261
javax.swing.JFrame, 17
javax.swing.JLabel, 156
javax.swing.JPanel, 40, 239, 261
javax.swing.JTable, 315
javax.swing.Scrollable, 323
javax.swing.border.TitledBorder, 241, 253
javax.vecmath.Vector3d, 280
org.apache.commons.math3.random.RandomGenerator, 57
org.jfree.data.general.Dataset, 329
org.jfree.data.general.SeriesChangeListener, 333
org.jfree.data.xy.XYSeries, 333, 340, 355
sim.Portrayal3d.simple.ValuePortrayal3D.Filter, 300
sim.app.flockers.FlockersWithUI, 231
sim.app.heatbugs.Diffuser, 120
sim.app.heatbugs.HeatBugsWithUI, 44
sim.app.heatbugs.ThreadedDiffuser, 101
sim.app.heatbugs3d.HeatBugs3DWithUI, 44
sim.app.wcss.Student, 30
sim.app.woims3d.Woim, 309
sim.display.CapturingCanvas3D, 265, 272
sim.display.ChartUtilities.ProvidesCollection, 350
sim.display.ChartUtilities.ProvidesDoubleDoublesAndLabels,
350
sim.display.ChartUtilities.ProvidesDoubleDoubles, 349
sim.display.ChartUtilities.ProvidesDoublesAndLabels, 350
sim.display.ChartUtilities.ProvidesDoubles, 349
sim.display.ChartUtilities.ProvidesObjects, 350
sim.display.ChartUtilities.ProvidesTripleDoubles, 349
sim.display.ChartUtilities, 349, 351, 352
sim.display.Console,
150
, 153,
158
,
160
, 160, 162–166, 177,
178, 243, 268
sim.display.Controller, 19, 177, 178, 243, 268
sim.display.Display2D.InnerDisplay2D, 181
sim.display.Display2D.OptionPane, 175, 266
sim.display.Display2D,
17
, 169, 173,
174
, 176, 178–180, 183,
184, 240, 242, 261
sim.display.Display3D, 261, 265, 267–272
sim.display.FieldPortrayal3D, 278–280
365
sim.display.GUIState, 6,
16
,
150
, 150, 151, 153, 158, 161, 241,
356
sim.display.InnerDisplay2D, 181, 182, 185
sim.display.Manipulating2D, 238, 238
sim.display.Prefs, 168, 169
sim.display.RateAdjuster, 170, 170
sim.display.SimApplet, 171, 171
sim.display.SimpleController, 153,
158
, 166,
167
, 167, 168, 243
sim.display.SparseFieldPortrayal3D, 280
sim.display.ToolTipBehavior, 264
sim.display.grid.FastValueGridPortrayal2D, 199
sim.display3D.CapturingCanvas3D, 262
sim.display3D.ToolTipBehavior, 274
sim.display3d.CapturingCanvas3D, 267, 272
sim.display3d.Display3D.OptionPane3D, 266
sim.display3d.Display3D, 49, 169, 242, 273, 274
sim.display3d.Portrayal3D, 276
sim.display3d.SelectionBehavior, 264, 273, 274
sim.display3d.ToolTipBehavior, 275
sim.engine.AsynchronousSteppable, 96, 106, 106
sim.engine.MakesSimState, 88, 88
sim.engine.MethodStep, 96, 104, 105
sim.engine.MultiStep, 96, 104, 104
sim.engine.ParallelSequence, 96, 99, 99, 100, 102
sim.engine.RandomSequence, 96, 98, 99
sim.engine.Repeat, 96, 101, 101
sim.engine.Schedule.Key, 95, 95, 96
sim.engine.Schedule, 10,81,89, 90, 93, 95
sim.engine.Sequence, 96, 97, 97–99
sim.engine.SimState, 5, 9,16,81, 84, 85, 88, 94, 110, 149
sim.engine.Steppable, 14,81,89, 89, 170, 179, 270
sim.engine.Stoppable, 90, 92, 92, 101, 103
sim.engine.TentativeStep, 90, 96, 103, 103
sim.engine.WeakStep, 90, 96, 103, 103
sim.field.Continuous2D, 137
sim.field.IntGrid2D, 189
sim.field.Portrayal3D, 275
sim.field.SparseField2D, 112, 112, 134
sim.field.SparseField3D, 112, 112, 134
sim.field.SparseField, 112,126, 127, 129, 134, 141
sim.field.SparseGrid2D, 113, 129, 189
sim.field.SparseGrid3D, 113
sim.field.continuous.Continuous2D,
11
,
126
,
133, 134
, 134,
135, 139, 140, 197, 201
sim.field.continuous.Continuous3D, 47,
126
,
133, 134
, 134,
136, 139
sim.field.grid.AbstractGrid2D, 112
sim.field.grid.AbstractGrid3D, 112
sim.field.grid.DenseGrid2D, 112,123, 124, 195, 196, 277
sim.field.grid.DoubleGrid2D, 111,119, 120, 122, 122, 196
sim.field.grid.DoubleGrid3D, 111,119,122
sim.field.grid.Grid2D, 112, 113–115, 119
sim.field.grid.Grid3D, 112, 113, 117
sim.field.grid.IntGrid2D, 83,111,119,121, 121, 122, 196
sim.field.grid.IntGrid3D, 111,119,121, 122
sim.field.grid.ObjectGrid2D, 111,119,123, 123, 194
sim.field.grid.ObjectGrid3D, 111,119,123
sim.field.grid.SparseGrid2D,
111, 112
, 124,
126
,
129
, 129,
133
,
176, 195, 201
sim.field.grid.SparseGrid3D, 111, 112,126,129
sim.field.network.Edge, 21,143, 144, 144
sim.field.network.Network, 21,143,145, 145–147
sim.portrayal.Display2D, 188
sim.portrayal.DrawInfo2D, 187, 188
sim.portrayal.DrawPolicy, 195
sim.portrayal.EdgeDrawInfo2D, 202
sim.portrayal.FieldPortrayal2D, 173, 185, 186, 192, 193
sim.portrayal.FieldPortrayal, 186, 189, 190–192, 277, 279
sim.portrayal.Fixed2D, 38,230, 230
sim.portrayal.Inspector, 239, 244–246, 254
sim.portrayal.LocationWrapper, 184, 188, 189
sim.portrayal.Orientable2D, 230, 231
sim.portrayal.Oriented2D, 217, 225, 225, 230, 231
sim.portrayal.Portrayal2D, 186, 186
sim.portrayal.Portrayal, 186, 186, 188, 211, 241
sim.portrayal.Scalable2D, 231, 231
sim.portrayal.Scaled2D, 217
sim.portrayal.SimpleInspector,
30
, 239, 241,
242
, 243–245,
246, 246, 247
sim.portrayal.SimplePortrayal2D,
27
, 173,
211
, 211, 212, 228,
234–237
sim.portrayal.SimplePortrayal3D, 211
sim.portrayal.SimplePortrayal, 211
sim.portrayal.continuous.ContinuousPortrayal2D,
17
,
197
,
197, 201, 232
sim.portrayal.grid.DenseGrid2D, 196
sim.portrayal.grid.DenseGridPortrayal2D, 195
sim.portrayal.grid.DrawPlicy, 195
sim.portrayal.grid.FastHexaValueGridPortrayal2D, 197
sim.portrayal.grid.FastObjectGridPortrayal2D,
200
, 200, 201
sim.portrayal.grid.FastValueGridPortrayal2D, 199, 200
sim.portrayal.grid.HexaDenseGridPortrayal2D, 196
sim.portrayal.grid.HexaFastObjectGridPortrayal2D, 201
sim.portrayal.grid.HexaFastValueGridPortrayal2D, 200
sim.portrayal.grid.HexaObjectGridPortrayal2D, 194
sim.portrayal.grid.HexaSparseGridPortrayal2D, 195
sim.portrayal.grid.HexaValueGridPortrayal2D, 197
sim.portrayal.grid.ObjectGrid3DPortrayal2D, 199
sim.portrayal.grid.ObjectGridPortrayal2D, 194, 194
sim.portrayal.grid.SparseGrid2D, 195
sim.portrayal.grid.SparseGridPortrayal2D, 195, 201, 232
sim.portrayal.grid.ValueGridPortrayal2D, 196, 196
sim.portrayal.grid.quad.QuadPortrayal.DoubleFilter, 288
sim.portrayal.grid.quad.QuadPortrayal.Filter, 288
sim.portrayal.grid.quad.QuadPortrayal.IntFilter, 288
sim.portrayal.grid.quad.QuadPortrayal.ObjectFilter, 288
sim.portrayal.grid.quad.QuadPortrayal, 277
sim.portrayal.inspector.BarChartChartingPropertyInspector,
257
sim.portrayal.inspector.BubbleChartChartingPropertyInspector,
257
sim.portrayal.inspector.ChartingPropertyInspector,
257
, 257–
259
sim.portrayal.inspector.Groupable, 248, 249, 249
sim.portrayal.inspector.GroupedInspector, 248, 248, 249
sim.portrayal.inspector.HistogramChartingPropertyInspector,
255, 256, 257
sim.portrayal.inspector.PieChartChartingPropertyInspector,
257
sim.portrayal.inspector.PropertyInspector, 30,254, 255, 256
sim.portrayal.inspector.ProvidesInspector,
241
, 241, 246,
253
,
253
sim.portrayal.inspector.ScatterPlotChartingPropertyInspector,
257
sim.portrayal.inspector.StableDouble2D, 206, 207
sim.portrayal.inspector.StableInt2D, 207
sim.portrayal.inspector.StableLocation, 206, 206
sim.portrayal.inspector.StreamingPropertyInspector, 256,
259, 260
366
sim.portrayal.inspector.TabbableAndGroupable, 249, 250,
251, 251
sim.portrayal.inspector.Tabbable, 246, 250, 251, 251
sim.portrayal.inspector.TabbedInspector, 249, 250, 251
sim.portrayal.inspector.TimeSeriesChartingPropertyInspector,
257
sim.portrayal.network.EdgeDrawInfo2D, 202, 211, 218, 233
sim.portrayal.network.NetworkPortrayal2D, 24,201, 211
sim.portrayal.network.SimpleEdgePortrayal2D,
24
,
218
, 218,
220, 221
sim.portrayal.network.SimpleEdgePortrayal3D, 301
sim.portrayal.network.SpatialNetwork2D, 24,201, 201, 202
sim.portrayal.simple.AbstractShapePortrayal2D, 212
sim.portrayal.simple.AdjustablePortrayal2D, 222, 229, 230
sim.portrayal.simple.CircledPortrayal2D,
35
, 221, 222,
224
,
224, 225, 304
sim.portrayal.simple.FacetedPortrayal2D,
36
, 215, 222,
228
,
228
sim.portrayal.simple.HexagonalPortrayal2D, 212
sim.portrayal.simple.ImagePortrayal2D, 214, 214, 297
sim.portrayal.simple.LabelledPortrayal2D,
36
, 221,
222
, 222–
224, 304
sim.portrayal.simple.MovablePortrayal2D,
36
, 222,
229
, 229,
230, 238
sim.portrayal.simple.OrientedPortrayal2D,
36
, 215, 222,
225
,
226, 227, 231
sim.portrayal.simple.OvalPortrayal2D(), 203
sim.portrayal.simple.OvalPortrayal2D, 17,27,212, 233
sim.portrayal.simple.RectanglePortrayal2D, 212, 212
sim.portrayal.simple.ShapePortrayal2D, 212, 213
sim.portrayal.simple.SimplePortrayal, 226
sim.portrayal.simple.TrailedPortrayal2D.TrailDrawInfo2D,
233
sim.portrayal.simple.TrailedPortrayal2D, 36, 222, 231, 233
sim.portrayal.simple.TransformedPortrayal2D,
36
, 222,
229
,
229, 304
sim.portrayal.simple.ValueGridPortrayal2D, 197, 253
sim.portrayal.simple.ValuePortrayal2D.DoubleFilter,
252
,
252
sim.portrayal.simple.ValuePortrayal2D.Filter, 252, 252
sim.portrayal.simple.ValuePortrayal2D.IntFilter, 252
sim.portrayal.simple.ValuePortrayal2D, 196, 215
sim.portrayal.simple.VectorPortrayal2D, 215, 216, 217
sim.portrayal3d.AxesPortrayal3D, 299
sim.portrayal3d.CubePortrayal3D, 294
sim.portrayal3d.FieldPortrayal3D, 275, 277
sim.portrayal3d.Portrayal3D, 276, 277
sim.portrayal3d.SharedPortrayal3D, 308, 308
sim.portrayal3d.SimplePortrayal3D, 290, 290, 291, 309
sim.portrayal3d.SparseFieldPortrayal3D, 277,280
sim.portrayal3d.SwitchedPortrayal3D, 308, 309
sim.portrayal3d.continuous.ContinuousPortrayal3D, 49, 277,
288
sim.portrayal3d.grid.ObjectGridPortrayal2D, 281
sim.portrayal3d.grid.ObjectGridPortrayal3D, 277, 281, 282
sim.portrayal3d.grid.SparseGrid2DPortrayal3D, 277,
282
,
282
sim.portrayal3d.grid.SparseGridPortrayal3D, 277, 282, 282
sim.portrayal3d.grid.Value2DGridPortrayal3D, 290
sim.portrayal3d.grid.ValueGrid2DPortrayal3D, 276, 277, 281,
284, 285, 286
sim.portrayal3d.grid.ValueGridPortrayal3D, 277,
282
, 283,
290, 299
sim.portrayal3d.grid.quad.MeshPortrayal, 285
sim.portrayal3d.grid.quad.QuadPortrayal, 285, 287
sim.portrayal3d.grid.quad.TilePortrayal, 285, 287
sim.portrayal3d.grid.quad.ValueGridCellInfo, 287, 288
sim.portrayal3d.inspector.StableDouble3D, 207
sim.portrayal3d.inspector.StableInt3D, 207
sim.portrayal3d.network.ArrowEdgePortrayal3D, 303
sim.portrayal3d.network.ConeEdgePortrayal3D, 303, 303
sim.portrayal3d.network.CylinderEdgePortrayal3D, 303
sim.portrayal3d.network.NetworkPortrayal3D, 49, 277, 288
sim.portrayal3d.network.PrimitiveEdgePortrayal3D,
302
,
302, 303
sim.portrayal3d.network.SimpleEdgePortrayal3D, 301
sim.portrayal3d.network.SpatialNetwork3D, 288, 289
sim.portrayal3d.simple.Arrow, 299, 299, 303
sim.portrayal3d.simple.AxesPortrayal3D, 293, 299
sim.portrayal3d.simple.BranchGroupPortrayal3D, 293,
296
,
296
sim.portrayal3d.simple.CircledPortrayal3D, 304, 304, 305
sim.portrayal3d.simple.ConePortrayal3D, 49, 293, 294
sim.portrayal3d.simple.CubePortrayal3D, 293
sim.portrayal3d.simple.CylinderPortrayal3D, 293, 294, 294
sim.portrayal3d.simple.ImagePortrayal3D, 293, 297, 298
sim.portrayal3d.simple.LabelledPortrayal3D, 304,
305
, 305–
307
sim.portrayal3d.simple.LightPortrayal3D, 293, 298, 298
sim.portrayal3d.simple.PrimitivePortrayal3D, 292, 292, 302
sim.portrayal3d.simple.Shape3DPortrayal3D, 293, 295, 295
sim.portrayal3d.simple.SharedGroupPortrayal3D, 293
sim.portrayal3d.simple.SharedPortrayal3D, 304
sim.portrayal3d.simple.SpherePortrayal3D, 293, 294, 294
sim.portrayal3d.simple.SwitchedPortrayal3D, 304
sim.portrayal3d.simple.TransformedPortrayal3D, 304,
307
,
307
sim.portrayal3d.simple.ValueGrid2DPortrayal3D, 286
sim.portrayal3d.simple.ValueGridPortrayal3D, 284
sim.portrayal3d.simple.ValuePortrayal3D.DoubleFilter,
300
,
300
sim.portrayal3d.simple.ValuePortrayal3D.Filter, 300
sim.portrayal3d.simple.ValuePortrayal3D.IntFilter, 300
sim.portrayal3d.simple.ValuePortrayal3D, 277,
282
,
299
, 300
sim.portrayal3d.simple.WireFrameBoxPortrayal3D, 293,
299
,
299
sim.portrayal3dc.grid.quad.MeshPortrayal, 287
sim.util.Bag, 22,65, 66, 67, 126
sim.util.CollectionProperties, 70,75
sim.util.Double2D, 12,58, 60, 61, 127, 133, 187, 204, 206, 257
sim.util.Double3D, 58, 127, 133, 257
sim.util.DoubleBag, 65, 257
sim.util.Heap, 65,79,94, 94, 95
sim.util.Indexed, 69, 69, 70
sim.util.Int2D, 58, 58, 127, 129, 257
sim.util.Int3D, 58, 127, 129, 257
sim.util.IntBag, 65, 257
sim.util.Interval, 31,72, 72, 319
sim.util.MutableDouble2D, 14,58,63, 187
sim.util.MutableDouble3D, 58
sim.util.MutableDouble, 77, 77, 215
sim.util.MutableInt2D, 58,60
sim.util.MutableInt3D, 58
sim.util.Propertied, 70, 75, 76, 76
sim.util.Properties, 70, 73, 76, 241, 246
sim.util.Proxiable, 70,74, 74
sim.util.SimpleProperties, 70,73, 74
sim.util.TableLoader, 78, 78, 122, 123
sim.util.Valuable,
77
, 77,
145
, 145, 200, 217, 221, 257, 285, 349
sim.util.distribution.Beta, 56
367
sim.util.distribution.Binomial, 56
sim.util.distribution.BreitWignerMeanSquare, 56
sim.util.distribution.BreitWigner, 56
sim.util.distribution.ChiSquare, 56
sim.util.distribution.Distributions, 56
sim.util.distribution.EmpiricalWalker, 56
sim.util.distribution.Empirical, 56
sim.util.distribution.ExponentialPower, 56
sim.util.distribution.Exponential, 56
sim.util.distribution.Gamma, 56
sim.util.distribution.HyperGeometric, 56
sim.util.distribution.Hyperbolic, 56
sim.util.distribution.Logarithmic, 56
sim.util.distribution.NegativeBinomial, 56
sim.util.distribution.Normal, 56
sim.util.distribution.PoissonSlow, 56
sim.util.distribution.Poisson, 56
sim.util.distribution.StudentT, 56
sim.util.distribution.Uniform, 56
sim.util.distribution.VonMises, 56
sim.util.distribution.Zeta, 56
sim.util.gui.AbstractColorMap, 312
sim.util.gui.AbstractScrollable, 323, 323
sim.util.gui.ColorMap, 190, 211, 213, 282, 290, 311, 311
sim.util.gui.ColorWell, 253, 314, 314
sim.util.gui.CompositeColorMap, 313
sim.util.gui.DisclosurePanel, 315, 315, 316
sim.util.gui.HTMLBrowser, 322, 322
sim.util.gui.LabelledList, 314, 314, 315, 339
sim.util.gui.MiniHistogram, 320, 321
sim.util.gui.MovieMaker, 325
sim.util.gui.NumberTextField, 316, 316–318
sim.util.gui.PropertyField, 318, 319, 320
sim.util.gui.SimpleColorMap, 311, 312, 313
sim.util.gui.Utilities, 323, 323
sim.util.gui.WordWrap, 322, 322
sim.util.media.MovieEncoder, 324, 324
sim.util.media.MovieMaker, 325
sim.util.media.PDFEncoder, 327, 327
sim.util.media.PNGEncoder, 325, 326
sim.util.media.char.BoxPlotSeriesAttributes, 345
sim.util.media.char.HistogramSeriesAttributes, 344
sim.util.media.chart.BarChartGenerator, 337, 337, 338
sim.util.media.chart.BarChartSeriesAttributes, 347
sim.util.media.chart.BoxPlotGenerator, 335, 335
sim.util.media.chart.BoxPlotSeriesAttributes, 345, 346
sim.util.media.chart.BubbleChartGenerator, 334, 334
sim.util.media.chart.BubbleChartSeriesAttributes, 343, 343
sim.util.media.chart.ChartGenerator.UniqueString, 332
sim.util.media.chart.ChartGenerator, 328, 329–332
sim.util.media.chart.ChartingPropertyInspector.GlobalAttributes,
258
sim.util.media.chart.DataCuller, 348, 348
sim.util.media.chart.HistogramGenerator, 334
sim.util.media.chart.HistogramSeriesAttributes, 344
sim.util.media.chart.MinGapDataCuller, 333, 348, 348
sim.util.media.chart.PieChartGenerator, 336, 336, 337
sim.util.media.chart.PieChartSeriesAttributes, 347, 347
sim.util.media.chart.ScatterPlotAttributes, 342, 343
sim.util.media.chart.ScatterPlotGenerator, 333, 333
sim.util.media.chart.ScatterPlotSeriesAttributes, 342, 342
sim.util.media.chart.SeriesAttributes, 258, 339, 339, 340
sim.util.media.chart.TimeSeriesAttributes, 340, 340–342
sim.util.media.chart.TimeSeriesChartGenerator, 333, 333
sim.util.media.chart.XYChartGenerator, 331
Packages
ec.util, 53
sim.app.heatbugs, 120
sim.app, 171
sim.display3d, 149, 171
sim.display, 149, 168
sim.engine, 81
sim.field.continuous, 81,134
sim.field.grid, 81,111
sim.field.network, 81,143
sim.field, 111
sim.portrayal.inspector, 149,239
sim.portrayal.simple, 218
sim.portrayal3d, 149, 171
sim.portrayal, 149
sim.util.distribution, 53, 55
sim.util.gui, 53, 311
sim.util.media.chart, 53, 311,327
sim.util.media, 53, 311
sim.util, 53
368
