Manual Get Homologues
User Manual:
Open the PDF directly: View PDF
.
Page Count: 61
- Description
- Requirements and installation
- User manual
- A few examples of use
- Clustering orthologous proteins from a few FASTA files
- Clustering orthologous proteins from a single FASTA file
- Clustering genes and proteins extracted from GenBank files
- Clustering genes and proteins that share Pfam domain architecture
- Clustering syntenic/neighbor genes
- Comparing clusters with external sequence sets
- Clustering intergenic segments from GenBank files
- Performing genome composition analyses
- A script to test most get_homologues features with a sample dataset
- Frequently asked questions (FAQs)
- Frequent warnings and error messages
- Credits and references

Contents
1 Description 3
2 Requirements and installation 3
2.1 Perl modules ................................................. 4
2.2 Required binaries ............................................... 4
2.3 Optional software dependencies ....................................... 4
3 User manual 8
3.1 Input data ................................................... 8
3.2 Obtaining (bacterial) GenBank input files .................................. 8
3.3 (Eukaryotic) FASTA amino acid input files .................................. 9
3.4 Program options ................................................ 11
3.5 Accompanying scripts ............................................ 19
4 A few examples of use 21
4.1 Clustering orthologous proteins from a few FASTA files ........................... 21
4.2 Clustering orthologous proteins from a single FASTA file .......................... 25
4.3 Clustering genes and proteins extracted from GenBank files ......................... 27
4.4 Clustering genes and proteins that share Pfam domain architecture ..................... 29
4.5 Clustering syntenic/neighbor genes ...................................... 31
4.6 Comparing clusters with external sequence sets ............................... 32
4.7 Clustering intergenic segments from GenBank files ............................. 33
4.8 Performing genome composition analyses .................................. 35
4.8.1 Obtaining a pangenome matrix .................................... 35
4.8.2 Interrogating a pangenome matrix .................................. 38
4.8.3 Calculating cloud, shell and core genomes .............................. 41
4.8.4 Estimating core/pan-genome size by sampling genomes ...................... 44
4.8.5 Calculating Pfam enrichment of cluster sets ............................. 46
4.8.6 Estimating average identity matrices ................................. 47
4.8.7 Finding out best hits of a particular sequence ............................ 48
4.9 A script to test most get homologues features with a sample dataset .................... 50
5 Frequently asked questions (FAQs) 51
5.1 Installation .................................................. 51
5.2 Run options .................................................. 54
5.3 Downstream analyses ............................................. 56
6 Frequent warnings and error messages 60
7 Credits and references 61
2

1 Description
This document describes the software GET HOMOLOGUES and provides a few examples on how to install and use it.
get homologues is mainly written in the Perl programming language and includes several algorithms designed for three
main tasks:
•Clustering protein and nucleotide sequences in homologous (possibly orthologous) groups, on the grounds of se-
quence similarity.
•Identification of orthologous groups of intergenic regions, flanked by orthologous open reading frames (ORFs),
conserved across related genomes.
•Definition of pan- and core-genomes by calculation of overlapping sets of proteins.
While the program was mainly developed for the study of bacterial genomes in GenBank format, it can also be applied
to eukaryotic sets of sequences, although in this case the meaning of terms such as core- or pan-genome might change,
and intergenic regions might be much larger.
The twin manual get homologues-est.pdf file describes the specific options of get homologues-est, designed and
tested for the task of clustering transcripts and, more generally, DNA-sequences of strains of the same species.
The output files of GET HOMOLOGUES can be used to drive phylogenomics and population genetics analyses with
the kin pipeline GET PHYLOMARKERS.
2 Requirements and installation
get homologues.pl is a Perl5 program bundled with a few binary files. The software has been tested on 64-bit Linux
boxes, and on Intel MacOSX 10.11.1 systems. Therefore, a Perl5 interpreter is needed to run this software, which is
usually installed by default on these operating systems. In addition, the package includes a few extra scripts which can be
useful for downloading GenBank files and for the analysis of the results.
In order to install and test this software please follow these steps:
1. Unpack the software with: $ tar xvfz get_homologues_X.Y.tgz
2. $ cd get_homologues_X.Y
3. $ ./install.pl
Please follow the indications in case some required part is missing.
4. Type $ ./get_homologues.pl -v which will tell exactly which features are available.
5. Test the main Perl script, named get_homologues.pl, with the included sample input folder sample_buch_fasta
by means of the instruction:
$ ./get_homologues.pl -d sample_buch_fasta . You should get an output similar to the contents of file
sample_output.txt.
6. Optionally modify your $PATH environment variable to include get homologues.pl. Please copy the following lines
to the .bash_profile or .bashrc files, found in your home directory, replacing [INSTALL_PATH] by the full
path of the installation folder:
export GETHOMS=[INSTALL_PATH]/get_homologues_X.Y
export PATH=${GETHOMS}/:${PATH}
This change will be effective in a new terminal or after running: $ source ~/.bash_profile
The rest of this section might be safely skipped if installation went fine, it was written to help solve installation
problems.
3

2.1 Perl modules
A few Perl core modules are required by the get homologues.pl script, which should be already installed on your system:
Cwd, FindBin, File::Basename, File::Spec, File::Temp, FileHandle, List::Util, Getopt::Std, Benchmark and Storable.
In addition, the Bio::Seq,Bio::SeqIO,Bio::Graphics and Bio::SeqFeature::Generic modules from the Bioperl collec-
tion, and module Parallel::ForkManager are also required, and have been included in the get homologues bundle for your
convenience.
Should this version of BioPerl fail in your system (as diagnosed by install.pl) it might be necessary to install it from
scratch. However, before trying to download it, you might want to check whether it is already living on your system, by
typing on the terminal:
$ perl -MBio::Root::Version -e ’print $Bio::Root::Version::VERSION’
If you get a message Can’t locate Bio/Root/Version... then you need to actually install it, which can some-
times become troublesome due to failed dependencies. For this reason usually the easiest way of installing it, provided
that you have root privileges, it is to use the software manager of your Linux distribution (such as synaptic/apt-get in
Ubuntu, yum in Fedora or YaST in openSUSE). If you prefer the terminal please use the cpan program with administrator
privileges (sudo in Ubuntu):
$ cpan -i C/CJ/CJFIELDS/BioPerl-1.6.1.tar.gz
This form should be also valid:
$ perl -MCPAN -e ’install C/CJ/CJFIELDS/BioPerl-1.6.1.tar.gz’
Please check this tutorial if you need further help.
The accompanying script download genomes ncbi.pl imports File::Fetch, which should be bundled by default as well.
In case it is missing on your Fedora systems, it can be installed as root with: $ yum install perl-File-Fetch
2.2 Required binaries
The Perl script install.pl, already mentioned in section 2, checks whether the included precompiled binaries for COGtri-
angles,hmmer,MCL and BLAST are in place and ready to be used by get homologues. However, if any of these binaries
fails to work in your system, perhaps due a different architecture or due to missing libraries, it will be necessary to obtain
an appropriate version for your system or to compile them with your own compiler.
In order to compile MCL the GNU gcc compiler is required, although it should most certainly already be installed on
your system. If not, you might install it by any of the alternatives listed in section 2.1. For instance, in Ubuntu this works
well: $ sudo apt-get install gcc . The compilation steps are as follows:
$ cd bin/mcl-14-137;
$ ./configure‘;
$ make
To compile COGtriangles the GNU g++ compiler is required. You should obtain it by any of the alternatives listed in
section 2.1. The compilation would then include several steps:
$cd bin/COGsoft;
$cd COGlse; make;
$cd ../COGmakehash;make;
$cd ../COGreadblast;make;
$cd ../COGtriangles;make
Regarding BLAST, get homologues uses BLAST+ binaries, which can be easily downloaded from the NCBI FTP site.
The packed binaries are blastp and makeblastdb from version ncbi-blast-2.2.27+. If these do not work in your machine or
your prefer to use older BLAST versions, then it will be necessary to edit file lib/phyTools.pm. First, environmental vari-
able $ENV{’BLAST_PATH’} needs to be set to the right path in your system (inside subroutine sub set_phyTools_env).
Variables $ENV{’EXE_BLASTP’} and $ENV{’EXE_FORMATDB’} also need to be changed to the appropriate BLAST bi-
naries, which are respectively blastall and formatdb.
2.3 Optional software dependencies
It is possible to make use of get homologues on a computer farm or high-performance computing cluster managed by
gridengine. In particular we have tested this feature with versions GE 6.0u8, 6.2u4, 2011.11p1 invoking the program with
4

option -m cluster. For this command to work it might be necessary to edit the get homologues.pl file and add the right
path to set global variable $SGEPATH. To find out the installation path of your SGE installation you might try the next
terminal command: $ which qsub
In case you have access to a multi-core computer you can follow the next steps to set up your own Grid Engine cluster
and speed up your calculations:
# updated 02032017
# 1) go to http://arc.liv.ac.uk/downloads/SGE/releases ,
# create user ’sgeadmin’ and download the latest binary packages
# (Debian-like here) matching your architecture (amd64 here):
wget -c http://arc.liv.ac.uk/downloads/SGE/releases/8.1.9/sge-common_8.1.9_all.deb
wget -c http://arc.liv.ac.uk/downloads/SGE/releases/8.1.9/sge_8.1.9_amd64.deb
wget -c http://arc.liv.ac.uk/downloads/SGE/releases/8.1.9/sge-dbg_8.1.9_amd64.deb
sudo useradd sgeadmin
sudo dpkg -i sge-common_8.1.9_all.deb
sudo dpkg -i sge_8.1.9_amd64.deb
sudo dpkg -i sge-dbg_8.1.9_amd64.deb
sudo apt-get install -f
# 2) set hostname to anything but localhost by editing /etc/hosts so that
# the first line is something like this (localhost or 127.0.x.x IPs not valid):
# 172.1.1.1 yourhost
# 3) install Grid Engine server with defaults except cluster name (’yourhost’)
# and admin user name (’sgeadmin’):
sudo su
cd /opt/sge/
chown -R sgeadmin sge
chgrp -R sgeadmin sge
./install_qmaster
# 4) install Grid Engine client with all defaults:
./install_execd
exit
# 5) check the path to your sge binaries, which can be ’lx-amd64’
ls /opt/sge/bin
# 6) Set relevant environment variables in /etc/bash.bashrc [can also be named /etc/basrhc]
# or alternatively in ~/.bashrc for a given user
export SGE_ROOT=/opt/sge
export PATH=$PATH:"$SGE_ROOT/bin/lx-amd64"
# 7) Optionally configure default all.q queue:
qconf -mq all.q
# 8) Add your host to list of admitted hosts:
qconf -as yourhost
For cluster-based operations three bundled Perl scripts are invoked:
_cluster_makeHomolog.pl,_cluster_makeInparalog.pl and _cluster_makeOrtholog.pl .
It is also possible to invoke Pfam domain scanning from get homologues. This option requires the bundled binary
hmmscan, which is part of the HMMER3 package, whose path is set in file lib/phyTools.pm (variable $ENV{’EXE_HMMPFAM’}).
5

Should this binary not work in your system, a fresh install might be the solution, say in /your/path/hmmer-3.1b2/. In
this case you’ll have to edit file lib/phyTools.pm and modify the relevant:
if( ! defined($ENV{’EXE_HMMPFAM’}) )
{
$ENV{’EXE_HMMPFAM’} = ’/your/path/hmmer-3.1b2/src/hmmscan --noali --acc --cut_ga ’;
}
The Pfam HMM library is also required and the install.pl script should take care of it. However, you can manually
download it from the appropriate Pfam FTP site. This file needs to be decompressed, either in the default db folder or
in any other location, and then it should be formatted with the program hmmpress, which is also part of the HMMER3
package. A valid command sequence could be:
$ cd db;
$ wget ftp://ftp.sanger.ac.uk/pub/databases/Pfam/current_release/Pfam-A.hmm.gz .;
$ gunzip Pfam-A.hmm.gz;
$ /your/path/hmmer-3.1b2/src/hmmpress Pfam-A.hmm
Finally, you’ll need to edit file lib/phyTools.pm and modify the relevant line to:
if( ! defined($ENV{"PFAMDB"}) ){ $ENV{"PFAMDB"} = "db/Pfam-A.hmm"; }
In order to reduce the memory footprint of get homologues it is possible to take advantage of the Berkeley DB
database engine, which requires Perl core module DB File, which should be installed on all major Linux distributions.
Similarly, in order to take full advantage of the accompanying script parse pangenome matrix.pl, particularly for op-
tion -p, the installation of module GD is recommended. An easy way to install them, provided that you have administrator
privileges, is with help from the software manager of your Linux distribution (such as synaptic/apt-get in Ubuntu, yum in
Fedora or YaST in openSUSE).
This can usually be done on the terminal as well, in different forms:
$ sudo apt-get -y install libgd-gd2-perl # Ubuntu/Debian-based distros
$ yum -y install perl-GD # Redhat and derived distros
$ zypper --assume-yes install perl-GD # SuSE
$ cpan -i GD # will require administrator privileges (sudo)
$ perl -MCPAN -e ’install GD’ # will require administrator privileges (sudo)
The installation of perl-GD on macOSX systems is known to be troublesome.
The accompanying scripts compare clusters.pl,plot pancore matrix.pl,parse pangenome matrix.pl,
plot matrix heatmap.sh,hcluster pangenome matrix.sh require the installation of the statistical software R, which usually
is listed by software managers in all major Linux distributions. In some cases (some SuSE versions and some Redhat-like
distros) it will be necessary to add a repository to your package manager. R can be installed from the terminal:
$ sudo apt-get -y install r-base r-base-dev # Ubuntu/Debian-based distros
$ yum -y install R # RedHat and derived distros
$ zypper --assume-yes R-patched R-patched-devel # Suse
Please visit CRAN to download and install R on macOSX systems, which is straightforward.
In addition to R itself, plot matrix heatmap.sh and hcluster pangenome matrix.sh require some R packages to run,
which can be easily installed from the R command line with:
6

> install.packages(c("ape", "gplots", "cluster", "dendextend", "factoextra"), dependencies=TRUE)
The script compare clusters.pl might require the installation of program PARS from the PHYLIP suite, which should
be already bundled with your copy of get homologues.
Finally, download genomes ncbi.pl might require wget in order to download WGS genomes, but should be installed
on most systems.
7

3 User manual
This section describes the available options for the get homologues software.
3.1 Input data
The input required to run get homologues can be of two types:
1 A single file with amino acid sequences in FASTA format, in which headers include a taxon name between square
brackets, including at least two words and a first capital letter, as shown in the example:
>protein 123 [Species 1]
MANILLLDNIDSFTYNLVEQLRNQKNNVLVYRNTVSIDIIFNSLKKLTHPILMLSPGPSLPKHAGCMLDL
PEKFVINSYFEKMIMSVRNNCDRVCGFQFHPESILTTHGDQILEKIIHWASLKYITNKKQ
>gi|10923402| [Species 2]
IKKVKGDIPIVGICLGHQAIVEAYGGIIGYAGEIFHGKASLIRHDGLEMFEGVPQPLPVARYHSLICNKI
PEKFVINSYFEKMIMSVRNNCDRVCGFQFHPESILTTHGDQILEKIIHWASLKYITNKKQ
...
2 A directory or folder containing several files in either FASTA format (extensions ’.faa’ or ’.fasta’, containing amino
acid sequences) or GenBank files (extension ’.gbk’, one file per organism). The advantage of this option is that new
files can be added to the input folder in the future and previous calculations will be conserved. This might be useful
to study a group of organisms for which a few genomes are available, and then keep adding new genomes as they
become available. This directory can actually contain a mixture of FASTA and GenBank files.
3.2 Obtaining (bacterial) GenBank input files
The GenBank format is routinely used to describe genomic sequences, usually taking one file per chromosome or genomic
contig. Each file contains a reference DNA genomic sequence plus a collection of genes and their products, making it
possible to extract simultaneously the sequence of every ORF and its corresponding protein products.
GenBank files are the recommended input format for bacterial sequences, as they permit the compilation of DNA and
protein sequences clusters, which might have different applications.
There are many ways to obtain GenBank files, starting by manual browsing and downloading from the NCBI site,
keeping in mind that full files, which include the reference nucleotide sequences, should be downloaded. In fact, get homologues.pl
will fail to parse any ORF in summary GenBank files.
Figure 1: NCBI download widget showing the choice of ’GenBank (full)’ format, which contains the raw reference
nucleotide sequences.
Often users take custom-made GenBank files, resulting from in-house genome assemblies, to be analysed. In most
cases genes from such files don’t have GenBank identifiers assigned yet, and so we recommend adding the field locus_tag
to each CDS feature so that parsed sequences can be properly identified.
8

For their use with get homologues, GenBank files for the same species (for example, from the main chromosome
and from a couple of plasmids) must be concatenated. For instance, the genomic sequences of Rhizobium etli CFN 42
comprise seven files, which can be concatenated into a single Rhizobium etli CFN42.gbk file.
In order to assist in this task this software package includes the accompanying script download genomes ncbi.pl. We
will explain its use by fetching some of the Yersinia pestis genomic sequences used in a 2010 paper by Morelli et al:
Group Name Accession Number Status
0.PE2 Pestoides F NC_009381 Completed Sanger genome
0.PE3 Angola NC_010159 Completed Sanger genome
0.PE4 91001 NC_005810 Completed Sanger genome
0.ANT2 B42003004 NZ_AAYU00000000 Draft Sanger genome
1.ANT1 UG05-0454 NZ_AAYR00000000 Draft Sanger genome (12.3X coverage)
1.ANT1 Antiqua NC_008150 Completed Sanger genome
1.IN3 E1979001 NZ_AAYV00000000 Draft Sanger genome
1.ORI1 CA88-4125 NZ_ABCD00000000 Draft Sanger genome
1.ORI1 FV-1 NZ_AAUB00000000 Draft Sanger genome
1.ORI1 CO92 NC_003143 Completed Sanger genome
1.ORI2 F1991016 NZ_ABAT00000000 Draft Sanger genome
1.ORI3 IP674 ERA000177 Draft 454 genome (82X coverage)
1.ORI3 IP275 NZ_AAOS00000000 Draft Sanger genome (7.6X coverage)
1.ORI3 MG05-1020 NZ_AAYS00000000 Draft Sanger genome (12.1X coverage)
2.ANT1 Nepal516 NZ_ACNQ00000000 Draft Sanger genome
2.MED1 KIM NC_004088 Completed Sanger genome
2.MED2 K1973002 NZ_AAYT00000000 Draft Sanger genome
In order to use download genomes ncbi.pl is is necessary to feed it a text file listing which genomes are to be down-
loaded. The next examples show the exact format required, as does the bundled file sample_genome_list.txt.
First, it can be seen that completed genomes have NC accession numbers, and can be added to the list as follows:
NC_010159 Yersinia_pestis_Angola
Other annotated genomes can be added using their assembly code, as in this example: can be added to the list as follows:
GCA_000016445.1_ASM1644v1 Yersinia_pestis_Pestoides_F
Finally, draft WGS genomes, which can be browsed at
http://www.ncbi.nlm.nih.gov/Traces/wgs, can be listed in our download file by adding their four-letter code of their pre-
fixes, as follows:
AAYU01 Yersinia_pestis_B42003004
Finally, the genome_list.txt file will look as this:
NC_010159 Yersinia_pestis_Angola
GCA_000016445.1_ASM1644v1 Yersinia_pestis_Pestoides_F
AAYU01 Yersinia_pestis_B42003004
Note that only the first two columns (separated by blanks) are read in, and that lines can be commented out by adding a
’#’ as the first character.
Now we can run the following terminal command to fetch these genomes:
$ ./download_genomes_ncbi.pl genome_list.txt
which will put several Yersinia pestis *.gbk files in the current directory, which are now ready to be used by get homologues.
3.3 (Eukaryotic) FASTA amino acid input files
Due to the complexity of eukaryotic genomes, which are split in many chromosomes and contigs and usually contain
complex gene models, the preferred format taken by get homologues for their sequences is FASTA.
9

While eukaryotic GenBank files can be fed in, during development we have not tested nor benchmarked the compila-
tion of clusters of nucleotide eukaryotic sequences, which can be more error prone due to the inclusion of, for instance,
introns and pseudogenes. Therefore we currently cannot recommend the use of eukaryotic GenBank input files.
Of course FASTA format can also be used for prokaryotic amino acid sequences, as in the case of the example
sample_buch_fasta folder, which contains protein sequences found in four Buchnera aphidicola genomes.
If your data are DNA coding sequences you can translate them to protein sequences for use with get homologues, for
instance by means of a Perl command in the terminal, with a little help from Bioperl 2.1. It is a long command, which is
split in three chunks to fit in this page:
$ perl -MBio::Seq -lne ’if(/^(>.*)/){$h=$1}else{$fa{$h}.=$_} \
END{ foreach $h (sort(keys(%fa))){ $fa{$h}=Bio::Seq->new(-seq=>$fa{$h})->translate()->seq(); \
print "$h\n$fa{$h}\n" }}’ your_CDS_file.fna
10
3.4 Program options
-v print version, credits and checks installation
-d directory with input FASTA files ( .faa / .fna ), (overrides -i,
GenBank files ( .gbk ), 1 per genome, or a subdirectory use of pre-clustered sequences
( subdir.clusters / subdir_ ) with pre-clustered sequences ignores -c, -g)
( .faa / .fna ); allows for new files to be added later;
creates output folder named ’directory_homologues’
-i input amino acid FASTA file with [taxon names] in headers, (required unless -d is set)
creates output folder named ’file_homologues’
Optional parameters:
-o only run BLAST/Pfam searches and exit (useful to pre-compute searches)
-c report genome composition analysis (follows order in -I file if enforced,
ignores -r,-t,-e)
-R set random seed for genome composition analysis (optional, requires -c, example -R 1234,
required for mixing -c with -c -a runs)
-s save memory by using BerkeleyDB; default parsing stores
sequence hits in RAM
-m runmode [local|cluster] (default local)
-n nb of threads for BLAST/HMMER/MCL in ’local’ runmode (default=2)
-I file with .faa/.gbk files in -d to be included (takes all by default, requires -d)
Algorithms instead of default bidirectional best-hits (BDBH):
-G use COGtriangle algorithm (COGS, PubMed=20439257) (requires 3+ genomes|taxa)
-M use orthoMCL algorithm (OMCL, PubMed=12952885)
Options that control sequence similarity searches:
-X use diamond instead of blastp (optional, set threads with -n)
-C min %coverage in BLAST pairwise alignments (range [1-100],default=75)
-E max E-value (default=1e-05,max=0.01)
-D require equal Pfam domain composition (recommended with -m cluster
when defining similarity-based orthology
-S min %sequence identity in BLAST query/subj pairs (range [1-100],default=1 [BDBH|OMCL])
-N min BLAST neighborhood correlation PubMed=18475320 (range [0,1],default=0 [BDBH|OMCL])
-b compile core-genome with minimum BLAST searches (ignores -c [BDBH])
Options that control clustering:
-t report sequence clusters including at least t taxa (default t=numberOfTaxa,
t=0 reports all clusters [OMCL|COGS])
-a report clusters of sequence features in GenBank files (requires -d and .gbk files,
instead of default ’CDS’ GenBank features example -a ’tRNA,rRNA’,
NOTE: uses blastn instead of blastp,
ignores -g,-D)
-g report clusters of intergenic sequences flanked by ORFs (requires -d and .gbk files)
in addition to default ’CDS’ clusters
-f filter by %length difference within clusters (range [1-100], by default sequence
length is not checked)
-r reference proteome .faa/.gbk file (by default takes file with
least sequences; with BDBH sets
first taxa to start adding genes)
-e exclude clusters with inparalogues (by default inparalogues are
11

included)
-x allow sequences in multiple COG clusters (by default sequences are allocated
to single clusters [COGS])
-F orthoMCL inflation value (range [1-5], default=1.5 [OMCL])
-A calculate average identity of clustered sequences, (optional, creates tab-separated matrix,
by default uses blastp results but can use blastn with -a recommended with -t 0 [OMCL|COGS])
-z add soft-core to genome composition analysis (optional, requires -c [OMCL|COGS])
Figure 2: Flowchart of get homologues.
Typing $ ./get_homologues.pl -h on the terminal will show the available options, shown on the previous pages.
The only required option is either -i, used to choose an input file, or -d instead, which indicates an input folder, as
seen in section 3.1. In previous versions only files with extensions .fa[a] and .gb[k] were considered when parsing
the -d directory. Currently, GZIP- or BZIP2-compressed input files are also accepted.
By using .faa input files in theory you might only calculate clusters of protein sequences. In contrast, the advantage
of using .gbk files is that you obtain both nucleotide and protein clusters. If both types of input files are combined,
only protein clusters will be produced. However, if each input .faa file has a twin .fna file in place, containing the
corresponding nucleotide sequences in the same order, the program will attempt to produce the corresponding clusters of
nucleotide sequences. The possible input file combinations are summarized in Table 1:
The use of an input folder or directory (-d) is recommended as it allows for new files to be added there in the future,
reducing the computing required for updated analyses. For instance, if a user does a first analysis with 5 input genomes
today, it is possible to check how the resulting clusters would change when adding an extra 10 genomes tomorrow, by
copying these new 10 .faa /.gbk input files to the pre-existing -d folder, so that all previous BLAST searches are
re-used.
In addition to .gbk and .faa files, the input directory can also contain one subfolder with pre-clustered sequences.
This feature was designed so that users can add previously produced get homologues clusters, or any other set of grouped
sequences in FASTA format, to be analysed. For such a subfolder to be recognized, it must be named subdir.clusters
or subdir_. Sample data folder sample_buch_fasta/ contains such an example subfolder which can be uncompressed
12

input file extensions output clusters
.gbk amino acid + DNA sequence
.faa amino acid sequence
.gbk &.faa amino acid sequence
.faa &.fna amino acid + DNA sequence
.gbk &.faa &.fna amino acid + DNA sequence
Table 1: Valid input file combinations.
to be tested. It is important to note that, during subsequent calculations, these clusters are represented by the first
sequence found in each. However, the output of the program will include all pre-clustered sequences for convenience.
All remaining flags are options that can modify the default behavior of the program, which is to use the bidirectional
best hit algorithm (BDBH) in order to compile clusters of potential orthologous ORFs, taking the smallest genome as a
reference. By default protein sequences are used to guide the clustering, thus relying on BLASTP searches.
Perhaps the most important optional parameter would be the choice of clustering algorithm (Table 2):
name option
BDBH default Starting from a reference genome, keep adding genomes stepwise while storing the se-
quence clusters that result of merging the latest bidirectional best hits, as illustrated in
Figure 3.
COGS -G Merges triangles of inter-genomic symmetrical best matches, as described in
PubMed=20439257. Note that a single sequence might occasionally be included in sev-
eral COGS clusters with option -x.
OMCL -M OrthoMCL v1.4, uses the Markov Cluster Algorithm to group sequences, with inflation
(-F) controlling cluster granularity, as described in PubMed=12952885.
Table 2: List of available clustering algorithms.
The remaining options are now reviewed:
•Apart from showing the credits, option -v can be helpful after installation, for it prints the enabled features of the
program, which of course depend on the required and optional binaries mentioned in sections 2.2 and 2.3.
•-o is ideally used to submit to a computer cluster the required BLAST (and Pfam) searches, preparing a job for
posterior analysis on a single computer.
•-c is used to request a pan- and core-genome analysis of the input genomes, which will be output as a tab-separated
data file. The number of samples for the genome composition analysis is set to 10 by default, but this can be
edited at the header of get_homologues.pl (check the $NOFSAMPLESREPORT variable). In addition, variables
$MIN_PERSEQID_HOM and $MIN_COVERAGE_HOM, with default values 0 and 20, respectively, control how homo-
logues are called. Note that these are stringent values. These can also be edited at lib/marfil_homology.pm to
relax calling a sequence homologous, and therefore, redundant. For instance, the equivalent values used by Tettelin
and collaborators (PubMed=16172379), are 50 and 50, respectively.
•-R takes a number that will be used to seed the random generator used with option -c. By using the same seed in
different -c runs the user ensures that genomes are sampled in the same order.
•-s can be used to reduce the memory footprint, provided that the Perl module BerkeleyDB is in place (please check
section 2.3). This option usually makes get homologues slower, but for very large datasets or in machines with little
memory resources this might be the only way to complete a job.
•-m allows the choice of runmode, which can be either -m local (the default) or -m cluster. In the sec-
ond case global variable $SGEPATH might need to be appropriately set, as explained in section 2.3, as well as
$QUEUESETTINGS, that specificies for instance a particular queue name for your cluster jobs.
•-n sets the number of threads/CPUs to dedicate to each BLAST/HMMER job run locally, which by default is 2.
13

Figure 3: Flowchart of BDBH algorithm with default parameters and G genomes. First, inparalogues, defined as intra-
specific bidirectional best hits (BDBHs), are identified in each genome; second, new genomes are incrementally compared
to the reference genome and their BDBHs annotated; finally, clusters containing at least 1 sequence per genome are
conserved.
•-I list_file.txt allows the user to restrict a get homologues job to a subset of the genomes included in the
input -d folder. This flag can be used in conjunction with -c to control the order in which genomes are considered
during pan- and core-genome analyses. Taking the sample_buch_fasta folder, a valid list_file.txt could
contain these lines:
Buch_aph_APS.faa
Buch_aph_Bp.faa
Buch_aph_Cc.faa
•option -X indicates that peptide similarity searches are to be performed with DIAMOND (PubMed=25402007)
instead of BLASTP. This has a small sensitivity penalty (see blog post), but the tests summarized in Table 3show
that it speeds up protein similarity searches when compared to default BLAST jobs. The gain in computing time
increases as more genomes are fed in, allowing the analysis of even larger datasets (see Table 4). Figure 4shows
that cloud clusters are where most of the differences arise when DIAMOND is used, with more singletons produced
than in BLASTP-based analysesi (see section 4.8.3 to learn how these plots can be produced).
•option -C sets the minimum percentage of coverage required to call two sequences best hits, as illustrated in the
figure. The larger these values get, the smaller the chance that two sequences are found to be reciprocal best hits.
The default coverage value is set to 75%. When using the COGS algorithm the maximum accepted coverage is
99%. This parameter has a large impact on the results obtained and its optimal values will depend on the input data
and the anticipated use of the produced clusters.
•-E sets the maximum expectation value (E-value) for BLAST alignments. This value is by default set to 1e-05.
This parameter might be adjusted for nucleotide BLAST searches or for very short proteins, under 40 residues.
14

runmode wallclock time (s) speedup
-m local -n 20 1,189
-m local -n 20 -X 302 3.93X
-m cluster 733
-m cluster -X 276 2.65X
Table 3: Time required to perform BLASTP and DIAMOND (-X) searches among 9 Mycobacterium africanum acces-
sions.
runmode clusters wallclock time (s) RAM (MB)
-m cluster -X 1,287 74,652 2,385
-m cluster -X -M -t 0 30,098 81,059 34,155
-m cluster -X -M -t 0 -A 30,098 315,781 13,474
Table 4: Resources required to analyze 220 Escherichia coli genomes with DIAMOND (-X) on a 32-core Linux box
running SGE. The total number of sequences was 1,104,985. The OMCL (-M) commands were run after the BDBH job
and thus avoided re-running DIAMOND. While the input genomes took 626MB of drive space, the uncompressed output
was 172GB.
•-S can be passed to require a minimum % sequence identity for two sequences to be called best hits. This option
does not affect COGS runs; its default value is set to 1.
•-N sets a minimum neighborhood correlation, as defined in PubMed=18475320, for two sequences to be called best
hits. In this context ’neighborhood’ is the set of homologous sequences reported by BLAST, with the idea that two
reliable best hits should have similar sets of homologous sequences.
•-D is an extra restriction for calling best hits, that should have identical Pfam domain compositions. Note that this
option requires scanning all input sequences for Pfam domains, and this task requires some software to be installed
(see section 2.3) and extra computing time, ideally on a computer cluster (-m cluster). While for BDBH domain
filtering is done at the time bidirectional best hits are called, this processing step is performed only after the standard
OMCL and COGS algorithms have completed, to preserve each algorithm features.
15

Figure 4: Comparison of OMCL-based pangenomes of 9 Mycobacterium africanum accessions computed with BLASTP
(left) and DIAMOND (right).
Figure 5: Coverage [BDBH,OMCL] and overall segment coverage [COGS] illustrated with the alignment of sequence
’query’ to two aligned fragments of sequence ’subject’, where 1,s1,e1,s2,e2 and L are alignment coordinates.
•-b reduces the number of pairwise BLAST searches performed while compiling core-genomes with algorithm
BDBH, reducing considerably memory and run-time requirements (for Ggenomes, 3G searches are launched in-
stead of the default G2). It comes at the cost of being less exhaustive in finding inparalogues, but in our bacterial
benchmarks this potential, undesired effect was negligible.
•-t is used to control which sequence clusters should be reported. By default only clusters which include at least one
sequence per genome are output. However, a value of -t 2 would report all clusters containing sequences from at
least 2 taxa. A especial case is -t 0, which will report all clusters found, even those with sequences from a single
genome.
•-a forces the program to extract user-selected sequence features typically contained in GenBank files, such as tRNA
or rRNA genes, instead of default CDSs. When using this option clusters are compiled by comparing nucleotide
sequences with BLASTN. Note that such BLASTN searches are expected to be less sensitive than default BLASTP
searches.
•-g can be used to request the compilation of clusters of intergenic sequences. This implies the calculation of ORF
clusters and then a search for pairs of ’orthologous’ ORFs which flanking conserved intergenic regions, with the
constraints set by three global variables in the header of get_homologues.pl:
my $MININTERGENESIZE = 200; # minimum length (nts) required for intergenic
# segments to be considered
16

Figure 6: For Ggenomes, a typical get homologues job requires running G2BLAST searches in order to compare all
against all sequences, including against itself to help infer inparalogues. Therefore, the resources required for calculating
BLAST jobs grow quadratically. Instead, the BDBH algorithm with option -b requires only 3G BLAST searches (in grey)
for any reference genome.
my $MAXINTERGENESIZE = 700;
my $INTERGENEFLANKORF = 180; # length in nts of intergene flanks borrowed
# from neighbor ORFs
Figure 7: Two divergent ORFs flanking an intergenic region. Only 180 bases from each ORF are taken for compiling
intergenic clusters.
•-f filters out cluster sequences with large differences in length. This flag compares sequences within a cluster to
the first (arbitrary) reference sequence. Those with length difference (either shorter or longer) beyond the selected
threshold will be removed. This might cause the resulting cluster to be entirely removed if the final number of taxa
falls below the -t minimum.
•-r allows the choice of any input genome (of course included in -d folder) as the reference, instead of the default
smaller one. If possible, resulting clusters are named using gene names from this genome, which can be used to
select well annotated species for this purpose. In addition, when using the default BDBH algorithm, the reference
proteome is the one chosen to start adding genes in the clustering process. Therefore, when using BDBH, the
choice of reference proteome can have a large impact on the resulting number of clusters. By default, the taxon
with least genes is taken as reference. It is possible to change the way clusters are named by editing subroutine
extract_gene_name in file lib/phyTools.pm.
•-e excludes clusters with inparalogues, defined as sequences with best hits in its own genome. This option might
be helpful to rule out clusters including several sequences from the same species, which might be of interest for
users employing these clusters for primer design, for instance.
•-x allows COG-generated sequence clusters to contain the same sequence in more than one cluster.
•-F is the inflation value that governs Markov Clustering in OMCL runs, as explained in PubMed=12952885. As
a rule of thumb, low inflation values (-F 1)result in the inclusion of more sequences in fewer groups, whilst large
values produce more, smaller clusters (-F 4).
•-A tells the program to produce a tab-separated file with average % sequence identity values among pairs of
genomes, computed from sequences in the final set of clusters (see also option -t ). By default these identi-
ties are derived from BLASTP alignments, and hence correspond to amino acid sequence identities. However, as
explained earlier, option -a forces the program to use nucleotide sequences and run BLASTN instead, and therefore,
-a ’CDS’ combined -A will produce genomic average nucleotide sequence identities (ANI), as used in the literature
to help define prokaryotic species (PubMed=19855009).
17
•-z can be called when performing a genome composition analysis with clustering algorithms OMCL or COGS.
In addition to the core- and pan-genome tab-separated files mentioned earlier (see option -c), this flag requests
a soft-core report, considering all sequence clusters present in a fraction of genomes defined by global variable
$SOFTCOREFRACTION, with a default value of 0.95. This choice produces a composition report more robust to
assembly or annotation errors than the core-genome.
18

3.5 Accompanying scripts
The following Perl scripts are included in the bundle to assist in the interpretation of results generated by get homologues.pl:
•download genomes ncbi.pl, a script which is described in section 3.2 with examples.
•compare clusters.pl primarily calculates the intersection between cluster sets, which can be used to select clusters
supported by different algorithms or settings. This script can also produce syntenic clusters, pangenome matrices,
OrthoXML reports, and Venn diagrams (this last optional feature requires R, please check section 2.3). Examples
of use of this script are presented in sections 4.1,4.5 and 4.8.1.
•parse pangenome matrix.pl is a script that can be used to analyze pan-genome sets, in order to find genes present
in a group A of species which are absent in set B. The identified genes can be mapped onto the underlying genome
contigs of a reference genome included in A. Moreover this script can be used for calculating and plotting cloud,
shell and core genome compartments. Please see examples in sections 4.8.2 and 4.8.3.
•make nr pangenome matrix.pl is provided to post-process pangenome matrices in case the user wishes to remove
redundant clusters.
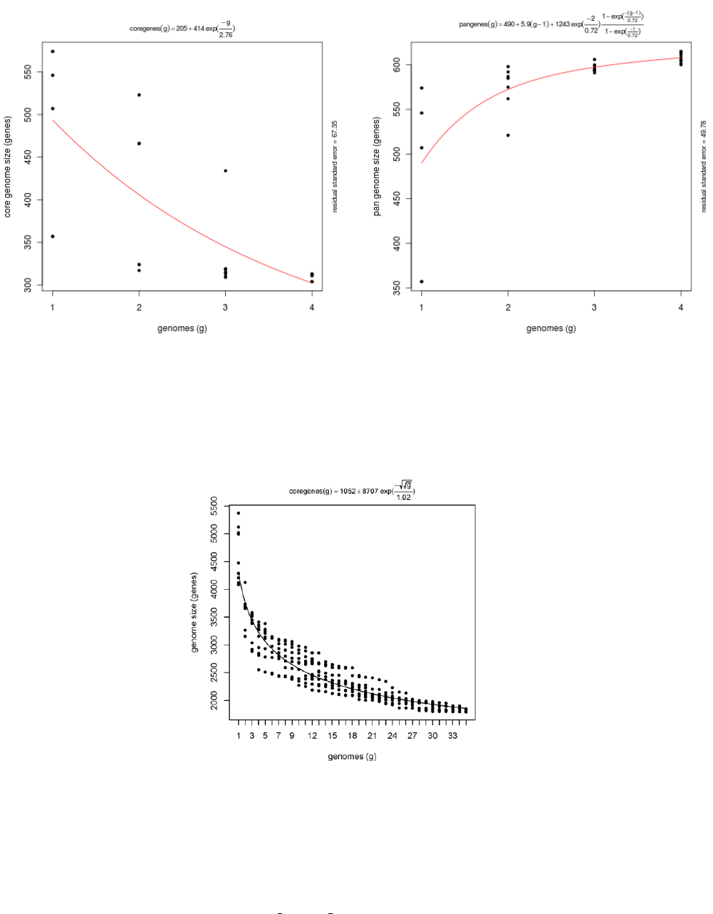
•plot pancore matrix.pl, a Perl script to plot pan/core-genome sampling results and to fit regression curves with
help from Rfunctions. An example of use of this script is given in section 4.8.4. Please check section 2.3 for the
requirements of this script.
•check BDBHs.pl is a script that can be used, after a previous get homologues run, to find out the bidirectional best
hits of a sequence identifier chosen by the user. It can also retrieve the Pfam annotations of a sequence and its
reciprocal best hits. See section 4.8.7.
•add pancore matrices.pl can be used to add pan/core-matrices produced by previous get homologues -c -R runs on
the same set of genomes, with the aim of combining default CDS clusters and -a ’rRNA,tRNA’ results.
•add pangenome matrices.pl can be used similarly to add two pangenome matrices produced by compare clusters.pl,
for instance from sets of CDS and rRNA,tRNA clusters.
•pfam enrich.pl calculates the enrichment of a set of sequence clusters in terms of Pfam domains, by using Fisher’s
exact test.
•annotate cluster.pl can be used to retrieve a multiple alignment view of the supporting local BLAST alignments of
the sequences in the cluster, and to annotate any encoded Pfam domain. It can also be used to find private sequence
variants private to an arbitrary group of sequences.
In addition, two shell scripts are also included:
•plot matrix heatmap.sh calculates ordered heatmaps with attached row and column dendrograms from squared tab-
separated numeric matrices, which can be presence/absence pangenomic matrices or similarity / identity matrices
as those produced by get homologues with flag -A. From the latter type of matrix a distance matrix can optionally
be calculated to drive a neighbor joining tree. See example on section 4.8.1.
•hcluster pangenome matrix.sh generates a distance matrix out of a tab-separated presence/absence pangenome ma-
trix, which is then used to call R functions hclust() and heatmap.2() in order to produce a heatmap.
19
To check the options of any of these scripts please invoke them from the terminal with flag -h. For instance, typing
$ ./compare_clusters.pl -h in the terminal will produce the following:
-h this message
-d comma-separated names of cluster directories
-o output directory
-n use nucleotide sequence .fna clusters
-r take first cluster dir as reference set, which might contain
a single representative sequence per cluster
-s use only clusters with syntenic genes
-t use only clusters with single-copy orthologues from taxa >= t
-I produce clusters with single-copy seqs from ALL taxa in file
-m produce intersection pangenome matrices
-x produce cluster report in OrthoXML format
-T produce parsimony-based pangenomic tree
20

4 A few examples of use
This section presents a few different ways of running get homologues.pl and the accompanying scripts with provided
sample input data.
4.1 Clustering orthologous proteins from a few FASTA files
This example takes the provided sample input folder sample_buch_fasta, which contains the proteins sets of four
Buchnera aphidicola strains, and compiles clusters of BDBH sequences, which are candidates to be orthologues, with this
command:
$ ./get_homologues.pl -d sample_buch_fasta .
The output should look like this (contained in file sample_output.txt):
# ./get_homologues.pl -i 0 -d sample_buch_fasta -o 0 -e 0 -f 0 -r 0 -t all -c 0 -I 0
# -m local -n 2 -M 0 -G 0 -P 0 -C 75 -S 1 -E 1e-05 -F 1.5 -N 0 -B 50 -s 0 -D 0 -g 0 -a ’0’ -x -R 0
# results_directory=sample_buch_fasta_homologues
# parameters: MAXEVALUEBLASTSEARCH=0.01 MAXPFAMSEQS=250
# checking input files...
# Buch_aph_APS.faa 574
# Buch_aph_Bp.faa 507
# Buch_aph_Cc.faa 357
# Buch_aphid_Sg.faa 546
# 4 genomes, 1984 sequences
# taxa considered = 4 sequences = 1984 residues = 650959 MIN_BITSCORE_SIM = 17.2
# mask=BuchaphCc_f0_alltaxa_algBDBH_e0_ (_algBDBH)
# running makeblastdb with sample_buch_fasta_homologues/Buch_aph_APS.faa.fasta
# running makeblastdb with sample_buch_fasta_homologues/Buch_aph_Bp.faa.fasta
# running makeblastdb with sample_buch_fasta_homologues/Buch_aph_Cc.faa.fasta
# running makeblastdb with sample_buch_fasta_homologues/Buch_aphid_Sg.faa.fasta
# running BLAST searches ...
# done
# concatenating and sorting blast results...
# sorting _Buch_aph_APS.faa results (0.12MB)
# sorting _Buch_aph_Bp.faa results (0.11MB)
# sorting _Buch_aph_Cc.faa results (0.084MB)
# sorting _Buch_aphid_Sg.faa results (0.11MB)
# done
# parsing blast result! (sample_buch_fasta_homologues/tmp/all.blast , 0.42MB)
# parsing blast file finished
# creating indexes, this might take some time (lines=9.30e+03) ...
# construct_taxa_indexes: number of taxa found = 4
# number of file addresses = 9.3e+03 number of BLAST queries = 2.0e+03
21
# clustering orthologous sequences
# clustering inparalogues in Buch_aph_Cc.faa (reference)
# 0 sequences
# clustering inparalogues in Buch_aph_APS.faa
# 1 sequences
# finding BDBHs between Buch_aph_Cc.faa and Buch_aph_APS.faa
# 324 sequences
# clustering inparalogues in Buch_aph_Bp.faa
# 0 sequences
# finding BDBHs between Buch_aph_Cc.faa and Buch_aph_Bp.faa
# 326 sequences
# clustering inparalogues in Buch_aphid_Sg.faa
# 0 sequences
# finding BDBHs between Buch_aph_Cc.faa and Buch_aphid_Sg.faa
# 317 sequences
# looking for valid ORF clusters (n_of_taxa=4)...
# number_of_clusters = 305
# cluster_list = sample_buch_fasta_homologues/BuchaphCc_f0_alltaxa_algBDBH_e0_.cluster_list
# cluster_directory = sample_buch_fasta_homologues/BuchaphCc_f0_alltaxa_algBDBH_e0_
# runtime: 64 wallclock secs ( 0.74 usr 0.08 sys + 61.49 cusr 0.47 csys = 62.78 CPU)
# RAM use: 20.3 MB
In summary, the output details the processing steps required:
•Reading and parsing input files (Buch_aph_APS.faa,Buch_aph_Bp.faa,Buch_aph_Cc.faa,Buch_aphid_Sg.faa),
which contain 574, 507, 357 and 546 protein sequences, respectively. In total there are four input taxa and 1984
sequences.
•Preparing input sequences for BLAST.
•Running BLAST searches and sorting the results.
•Parsing the complete volume of sorted BLAST results.
•Searching for orthologous sequences using the BDBH algorithm, which requires a reference taxon or proteome to
start with (see Figure 3).
•Clustering orthologous sequences and put them in files inside an appropriate folder. In this example the rele-
vant output is directory sample_buch_fasta_homologues/BuchaphCc_f0_alltaxa_algBDBH_e0_ together
with file sample_buch_fasta_homologues/BuchaphCc_f0_alltaxa_algBDBH_e0_.cluster_list, which
lists the found clusters and their taxa composition. It can be seen that the folder name contains the key settings
used to cluster the sequences contained therein:
22

BuchaphCc_f0_alltaxa_algBDBH_e0_
| | | | |
| | | | -e option was not used (inparalogues are in)
| | | the clustering algorithm is BDBD (default)
| | all clusters contain at least 1 sequence from each taxa (default -t behavior)
| -f option not used (no length filtering)
reference proteome
In this case a total of 305 protein sequence clusters are produced, which include the original FASTA headers plus
information of which segment was actually aligned by BLAST for inclusion in the cluster:
>gi|116515296| Rho [Buchnera aphidicola str. Cc (Cinara cedri)] | aligned:1-419 (420)
MNLTKLKNTSVSKLIILGEKIGLENLARMRKQDIIFSILKQHSKSGEDIFGDGVLEILQDGFGFLRSSDSSYLAGPDDIYVSPS...
>gi|15617182| termination factor Rho [Buchnera aphidicola str. APS] | aligned:1-419 (419)
MNLTALKNMPVSELITLGEKMGLENLARMRKQDIIFAILKQHAKSGEDIFGDGVLEILQDGFGFLRSADSSYLAGPDDIYVSPS...
>gi|27905006| termination factor Rho [Buchnera aphidicola str. Bp] | aligned:1-419 (419)
MNLTALKNIPVSELIFLGDNAGLENLARMRKQDIIFSILKQHAKSGEDIFGDGVLEILQDGFGFLRSSDSSYLAGPDDIYVSPS...
>gi|21672828| termination factor Rho [Buchnera aphidicola str. Sg] | aligned:1-419 (419)
MNLTALKNMPVSELITLGEKMGLENLARMRKQDIIFAILKQHAKSGEDIFGDGVLEILQDGFGFLRSADSSYLAGPDDIYVSPS...
If we wanted to test a different sequence clustering algorithm we could run
$ ./get_homologues.pl -d sample_buch_fasta -G ,
which will produce 298 clusters employing the COG triangles algorithm (see Table 2) in folder
sample_buch_fasta_homologues/BuchaphCc_f0_alltaxa_algCOG_e0_.
Furthermore, typing $ ./get_homologues.pl -d sample_buch_fasta -M
produces 308 clusters employing the OMCL algorithm in folder
sample_buch_fasta_homologues/BuchaphCc_f0_alltaxa_algOMCL_e0_.
Now we can make use of script compare clusters.pl to get the intersection between these cluster sets and choose only
the consensus subset. We will need to type (without any blanks between folder names, in a single long line) and execute:
./compare_clusters.pl -o sample_intersection -d \
sample_buch_fasta_homologues/BuchaphCc_f0_alltaxa_algBDBH_e0_, \
sample_buch_fasta_homologues/BuchaphCc_f0_alltaxa_algCOG_e0_, \
sample_buch_fasta_homologues/BuchaphCc_f0_alltaxa_algOMCL_e0_
The following output is produced:
# number of input cluster directories = 3
# parsing clusters in sample_buch_fasta_homologues/BuchaphCc_f0_alltaxa_algBDBH_e0_ ...
# cluster_list in place, will parse it (BuchaphCc_f0_alltaxa_algBDBH_e0_.cluster_list)
# number of clusters = 305
# parsing clusters in sample_buch_fasta_homologues/BuchaphCc_f0_alltaxa_algCOG_e0_ ...
# cluster_list in place, will parse it (BuchaphCc_f0_alltaxa_algCOG_e0_.cluster_list)
# number of clusters = 298
# parsing clusters in sample_buch_fasta_homologues/BuchaphCc_f0_alltaxa_algOMCL_e0_ ...
# cluster_list in place, will parse it (BuchaphCc_f0_alltaxa_algOMCL_e0_.cluster_list)
# number of clusters = 308
# intersection output directory: sample_intersection
# intersection size = 295 clusters
# intersection list = sample_intersection/intersection_t0.cluster_list
# input set: sample_intersection/BuchaphCc_f0_alltaxa_algBDBH_e0_.venn_t0.txt
23

# input set: sample_intersection/BuchaphCc_f0_alltaxa_algCOG_e0_.venn_t0.txt
# input set: sample_intersection/BuchaphCc_f0_alltaxa_algOMCL_e0_.venn_t0.txt
# Venn diagram = sample_intersection/venn_t0.pdf
# Venn region file: sample_intersection/unique_BuchaphCc_f0_alltaxa_algBDBH_e0_.venn_t0.txt (5)
# Venn region file: sample_intersection/unique_BuchaphCc_f0_alltaxa_algCOG_e0_.venn_t0.txt (0)
# Venn region file: sample_intersection/unique_BuchaphCc_f0_alltaxa_algOMCL_e0_.venn_t0.txt (5)
The 295 resulting clusters, those present in all input cluster sets, are placed in a new folder which was designated
by parameter -o sample_intersection. Note that these are clusters that belong to the core-genome, as they contain
sequence from all input taxa. A Venn diagram, such as the one in Figure 8, might also be produced which summarizes the
analysis.
Figure 8: Venn diagram showing the overlap between clusters of ’orthologous’ sequences produced by three different
algorithms and otherwise identical settings.
If we are interested only in clusters containing single-copy proteins from all input species, as they are probably safer
orthologues, we can add the option -t 4 to our previous command, as our example dataset contains 4 input proteomes.
24
4.2 Clustering orthologous proteins from a single FASTA file
A similar analysis could be performed with a single input FASTA file containing amino acid sequences, provided that
each contains a [taxon name] in its header, as explained in section 3.1:
>gi|10957100|ref|NP_057962.1| ... [Buchnera aphidicola str. APS (Acyrthosiphon pisum)]
MFLIEKRRKLIQKKANYHSDPTTVFNHLCGSRPATLLLETAEVNKKNNLESIMIVDSAIRVSAVKNSVKI
TALSENGAEILSILKENPHKKIKFFEKNKSINLIFPSLDNNLDEDKKIFSLSVFDSFRFIMKSVNNTKRT
SKAMFFGGLFSYDLISNFESLPNVKKKQKCPDFCFYLAETLLVVDHQKKTCLIQSSLFGRNVDEKNRIKK
RTEEIEKKLEEKLTSIPKNKTTVPVQLTSNISDFQYSSTIKKLQKLIQKGEIFQVVPSRKFFLPCDNSLS
AYQELKKSNPSPYMFFMQDEDFILFGASPESSLKYDEKNRQIELYPIAGTRPRGRKKDGTLDLDLDSRIE
LEMRTNHKELAEHLMLVDLARNDLARICEPGSRYVSDLVKVDKYSHVMHLVSKVVGQLKYGLDALHAYSS
CMNMGTLTGAPKVRAMQLIAEYEGEGRGSYGGAIGYFTDLGNLDTCITIRSAYVESGVATIQAGAGVVFN
SIPEDEVKESLNKAQAVINAIKKAHFTMGSS
[...]
>gi|15616637|ref|NP_239849.1| ... [Buchnera aphidicola str. APS (Acyrthosiphon pisum)]
MTSTKEIKNKIVSVTNTKKITKAMEMVAVSKMRKTEERMRSGRPYSDIIRKVIDHVTQGNLEYKHSYLEE
RKTNRIGMIIISTDRGLCGGLNTNLFKQVLFKIQNFAKVNIPCDLILFGLKSLSVFKLCGSNILAKATNL
GENPKLEELINSVGIILQEYQCKRIDKIFIAYNKFHNKMSQYPTITQLLPFSKKNDQDASNNNWDYLYEP
ESKLILDTLFNRYIESQVYQSILENIASEHAARMIAMKTATDNSGNRIKELQLVYNKVRQANITQELNEI
VSGASAVSID
[...]
>gi|21672839|ref|NP_660906.1| ... [Buchnera aphidicola str. Sg (Schizaphis graminum)]
MHLNKMKKVSLKTYLVLFFLIFFIFCSFWFIKPKEKKLKLEKLRYEEVIKKINAKNNQNLKSVENFITEN
KNIYGTLSSLFLAKKYILDKNLDKALIQLNNSLKYTKEENLQNILKIRIAKIKIQQNKNQDAIKILEEIK
DNSWKNIVENMKGDIFMKNKEIKKAILAWKKSKYLEKSNASKEIINMKINEIKR
It is possible to analyze the provided sample input file sample_buchnera.faa with the following command:
$ ./get_homologues.pl -i sample_buchnera.faa .
Obtaining:
# results_directory=sample_buchnera_homologues
# parameters: MAXEVALUEBLASTSEARCH=0.01 MAXPFAMSEQS=250
# checking input files...
# sample_buchnera.faa
# created file sample_buchnera_homologues/tmp/all.fa (4 genomes, 1984 sequences)
# taxa considered = 4 sequences = 1984 residues = 650959 MIN_BITSCORE_SIM = 17.2
# mask=BuchneraaphidicolastrCcCinaracedri3_f0_alltaxa_algBDBH_e0_ (_algBDBH)
# running makeblastdb with sample_buchnera_homologues/tmp/all.fa
# running local BLAST search
# done
# parsing blast result! (sample_buchnera_homologues/tmp/all.blast , 0.44MB)
# parsing blast file finished
# creating indexes, this might take some time (lines=9.30e+03) ...
# construct_taxa_indexes: number of taxa found = 4
# number of file addresses = 9.3e+03 number of BLAST queries = 2.0e+03
# clustering orthologous sequences
25
# clustering inparalogues in Buchnera_aphidicola_str__Cc__Cinara_cedri__3.faa (reference)
# 0 sequences
[...]
# looking for valid ORF clusters (n_of_taxa=4)...
# number_of_clusters = 305
# cluster_list = [...]/BuchneraaphidicolastrCcCinaracedri3_f0_alltaxa_algBDBH_e0_.cluster_list
# cluster_directory = [...]/BuchneraaphidicolastrCcCinaracedri3_f0_alltaxa_algBDBH_e0_
# runtime: 55 wallclock secs ( 0.76 usr 0.04 sys + 51.75 cusr 0.23 csys = 52.78 CPU)
# RAM use: 21.3 MB
26
4.3 Clustering genes and proteins extracted from GenBank files
The use of input files in GenBank format allows clustering nucleotide sequences in addition to proteins, since this
format supports the annotation of raw genomic sequences. This example illustrates this feature by taking the input
folder sample_plasmids_gbk, which contains 12 GenBank files of plasmid replicons, which we analyze by running
$ ./get_homologues.pl -d sample_plasmids_gbk :
# results_directory=sample_plasmids_gbk_homologues
# parameters: MAXEVALUEBLASTSEARCH=0.01 MAXPFAMSEQS=250
# checking input files...
# E_coli_ST131_plasmid_pKC394.gb 55
# E_coli_plasmid_pMUR050.gb 60
# IncN_plasmid_R46.gb 63
# K_oxytoca_plasmid_pKOX105.gb 69
# K_pneumoniae_12_plasmid_12.gb 92
# K_pneumoniae_9_plasmid_9.gb 87
# K_pneumoniae_KP96_plasmid_pKP96.gb 64
# S_enterica_subsp_enterica_serovar_Dublin_plasmid_pMAK2.gb 52
# Uncultured_bacterium_plasmid_pRSB201.gb 58
# Uncultured_bacterium_plasmid_pRSB203.gb 49
# Uncultured_bacterium_plasmid_pRSB205.gb 52
# Uncultured_bacterium_plasmid_pRSB206.gb 55
# 12 genomes, 756 sequences
# taxa considered = 12 sequences = 756 residues = 184339 MIN_BITSCORE_SIM = 16.0
# mask=EcoliplasmidpMUR050_f0_alltaxa_algBDBH_e0_ (_algBDBH)
[..]
# running BLAST searches ...
# done
# concatenating and sorting blast results...
# sorting _E_coli_ST131_plasmid_pKC394.gb results (0.026MB)
# sorting _E_coli_plasmid_pMUR050.gb results (0.026MB)
# sorting _IncN_plasmid_R46.gb results (0.026MB)
# sorting _K_oxytoca_plasmid_pKOX105.gb results (0.031MB)
# sorting _K_pneumoniae_12_plasmid_12.gb results (0.036MB)
# sorting _K_pneumoniae_9_plasmid_9.gb results (0.027MB)
# sorting _K_pneumoniae_KP96_plasmid_pKP96.gb results (0.026MB)
# sorting _S_enterica_subsp_enterica_serovar_Dublin_plasmid_pMAK2.gb results (0.025MB)
# sorting _Uncultured_bacterium_plasmid_pRSB201.gb results (0.029MB)
# sorting _Uncultured_bacterium_plasmid_pRSB203.gb results (0.023MB)
# sorting _Uncultured_bacterium_plasmid_pRSB205.gb results (0.026MB)
# sorting _Uncultured_bacterium_plasmid_pRSB206.gb results (0.026MB)
# done
# parsing blast result! (sample_plasmids_gbk_homologues/tmp/all.blast , 0.33MB)
# parsing blast file finished
# creating indexes, this might take some time (lines=7.61e+03) ...
# construct_taxa_indexes: number of taxa found = 12
# number of file addresses = 7.6e+03 number of BLAST queries = 7.6e+02
27
# clustering orthologous sequences
# clustering inparalogues in E_coli_plasmid_pMUR050.gb (reference)
# 2 sequences
[...]
# looking for valid ORF clusters (n_of_taxa=12)...
# number_of_clusters = 24
# cluster_list = [...]_homologues/EcoliplasmidpMUR050_f0_alltaxa_algBDBH_e0_.cluster_list
# cluster_directory = sample_plasmids_gbk_homologues/EcoliplasmidpMUR050_f0_alltaxa_algBDBH_e0_
This outcome is similar to that explained in example 4.1, with the notable difference that now both protein and nu-
cleotide sequence clusters (24) are produced, as GenBank files usually contain both types of sequences. File EcoliplasmidpMUR050_f0_alltaxa_algBDBH_e0_.cluster_list.cluster_list
summarizes the contents and composition of the clusters stored in folder
EcoliplasmidpMUR050_f0_alltaxa_algBDBH_e0_.
For instance, the data concerning cluster 100_traJ looks like this:
cluster 100_traJ size=12 taxa=12 file: 100_traJ.faa dnafile: 100_traJ.fna
: E_coli_plasmid_pMUR050.gb
: E_coli_ST131_plasmid_pKC394.gb
: IncN_plasmid_R46.gb
: K_oxytoca_plasmid_pKOX105.gb
: K_pneumoniae_12_plasmid_12.gb
: K_pneumoniae_9_plasmid_9.gb
: K_pneumoniae_KP96_plasmid_pKP96.gb
: S_enterica_subsp_enterica_serovar_Dublin_plasmid_pMAK2.gb
: Uncultured_bacterium_plasmid_pRSB201.gb
: Uncultured_bacterium_plasmid_pRSB203.gb
: Uncultured_bacterium_plasmid_pRSB205.gb
: Uncultured_bacterium_plasmid_pRSB206.gb
The two FASTA files produced for this cluster are now dissected. Note that each header includes the coordinates of
the sequence in the context of a genomic contig. For instance, the first sequence was extracted from the leading strand of
GenBank contig AY522431, positions 44726-46255, out of a total 56634 nucleotides. Furthermore, the names of neigh-
boring genes are annotated when available, in order to capture some synteny information. These syntenic data can be
valuable when evaluating possible orthologous genes, as conservation of genomic position (also operon context) strongly
suggests orthology among prokaryots:
ID:ABG33824.1 |[Escherichia coli]||traJ|1530|AY522431(56634):44726-46255:-1 [...]|neighbour_genes:traI,traK|
ATGGACGATAGAGAAAGAGGCTTAGCATTTTTATTTGCAATTACTTTGCCTCCAGTGATGGTATGGTTTCTAGTT...
[...]
and
>ID:ABG33824.1 |[Escherichia coli]||traJ|1530|AY522431(56634):44726-46255:-1 [...] | aligned:1-509 (509)
MDDRERGLAFLFAITLPPVMVWFLV...
28

4.4 Clustering genes and proteins that share Pfam domain architecture
The BDBH algorithm in get homologues.pl can be modified by requiring bidirectional best hits to share the same do-
main architecture, annotated in terms of Pfam domains. For large volumes of sequences this task should be accom-
plished on a computer cluster, but of course can also be performed locally. The command on the terminal could then be:
$ ./get_homologues.pl -d sample_plasmids_gbk -D
The generated output should be:
# results_directory=sample_plasmids_gbk_homologues
# parameters: MAXEVALUEBLASTSEARCH=0.01 MAXPFAMSEQS=250
# checking input files...
# E_coli_ST131_plasmid_pKC394.gb 55
# E_coli_plasmid_pMUR050.gb 60
# IncN_plasmid_R46.gb 63
# K_oxytoca_plasmid_pKOX105.gb 69
# K_pneumoniae_12_plasmid_12.gb 92
# K_pneumoniae_9_plasmid_9.gb 87
# K_pneumoniae_KP96_plasmid_pKP96.gb 64
# S_enterica_subsp_enterica_serovar_Dublin_plasmid_pMAK2.gb 52
# Uncultured_bacterium_plasmid_pRSB201.gb 58
# Uncultured_bacterium_plasmid_pRSB203.gb 49
# Uncultured_bacterium_plasmid_pRSB205.gb 52
# Uncultured_bacterium_plasmid_pRSB206.gb 55
# 12 genomes, 756 sequences
# taxa considered = 12 sequences = 756 residues = 184339 MIN_BITSCORE_SIM = 16.0
# mask=EcoliplasmidpMUR050_f0_alltaxa_algBDBH_Pfam_e0_ (_algBDBH_Pfam)
# skipped genome parsing (sample_plasmids_gbk_homologues/tmp/selected.genomes)
# submitting Pfam HMMER jobs ...
[...]
# done
# concatenating Pfam files ([...]/_E_coli_ST131_plasmid_pKC394.gb.fasta.pfam)...
# done
[..]
# parsing Pfam domain assignments (generating sample_plasmids_gbk_homologues/tmp/all.pfam) ...
# skip BLAST searches and parsing
# WARNING: please remove/rename results directory:
# ’/home/contrera/codigo/cvs/get_homologues/sample_plasmids_gbk_homologues/’
# if you change the sequences in your .gbk/.faa files or want to re-run
# creating indexes, this might take some time (lines=7.61e+03) ...
# construct_taxa_indexes: number of taxa found = 12
# number of file addresses = 7.6e+03 number of BLAST queries = 7.6e+02
29
# creating Pfam indexes, this might take some time (lines=7.54e+02) ...
# clustering orthologous sequences
# clustering inparalogues in E_coli_plasmid_pMUR050.gb (reference)
# 2 sequences (re-using previous results)
[...]
# looking for valid ORF clusters (n_of_taxa=12)...
# number_of_clusters = 24
# cluster_list = [...]/EcoliplasmidpMUR050_f0_alltaxa_algBDBH_Pfam_e0_.cluster_list
# cluster_directory = sample_plasmids_gbk_homologues/EcoliplasmidpMUR050_f0_alltaxa_algBDBH_Pfam_e0_
Matching Pfam domains are summarized in the .cluster_list file, with this format:
cluster 606_.. size=8 taxa=8 Pfam=PF04471, file: 606_...faa 606_...fna
30

4.5 Clustering syntenic/neighbor genes
The sequence clusters derived from a set of GenBank files can be further processed in order to select those that contain
only syntenic genes, defined as those having at least one neighbor included in other clusters. Again we will invoke script
compare clusters.pl for this task:
./compare_clusters.pl -o sample_intersection -s -d \
sample_plasmids_gbk_homologues/EcoliplasmidpMUR050_f0_alltaxa_algBDBH_e0_
The following output is produced:
# number of input cluster directories = 1
# parsing clusters in sample_plasmids_gbk_homologues/EcoliplasmidpMUR050_f0_alltaxa_algBDBH_e0_ ...
# cluster_list in place, will parse it ([...]/EcoliplasmidpMUR050_f0_alltaxa_algBDBH_e0_.cluster_list)
# number of clusters = 24
# intersection output directory: sample_intersection
# intersection size = 21 clusters (syntenic)
# intersection list = sample_intersection/intersection_t0_s.cluster_list
Figure 9: A cluster is called syntenic when it contains neighboring genes which are also contained in other single clusters.
In this example, genes X and Z of species 1,2 and 3 are found to be syntenic, regardless of their orientation.
31

4.6 Comparing clusters with external sequence sets
Sometimes we will need to compare clusters of possibly orthologous sequences, produced by get homologues.pl in any
of the ways explained earlier, with a set of sequences defined elsewere, for instance in a publication. This can be done to
validate a set of core clusters and to check that nothing important was left out. We can accomplish just this with help from
script compare clusters.pl, invoking option -r, which indicates that the first parsed cluster folder is actually a reference
to be compared.
To illustrate this application we have set a folder with 4 protein sequences from Buchnera aphidicola from strain
Cinara cedri (directory sample_buch_fasta/sample_proteins), each sequence in a single FASTA file. Note that
these clusters must contain sequences contained in the larger dataset which we want to compare with, otherwise the script
will not match them. Headers are not used by the program, only the sequences matter.
In order to check whether these sequences are clustered in any of the clusters generated earlier, say with BDBH, we
will issue a command such as:
./compare_clusters.pl -o sample_intersection -r -d \
sample_buch_fasta/sample_proteins,\
sample_buch_fasta_homologues/BuchaphCc_f0_alltaxa_algBDBH_e0_\
The following output should be produced:
# number of input cluster directories = 2
# parsing clusters in sample_buch_fasta/sample_proteins ...
# no cluster list in place, checking directory content ...
# WARNING: [taxon names] will be automatically extracted from FASTA headers,
# please watch out for errors
# number of clusters = 4
# parsing clusters in sample_buch_fasta_homologues/BuchaphCc_f0_alltaxa_algBDBH_e0_ ...
# cluster_list in place, will parse it ([...]/BuchaphCc_f0_alltaxa_algBDBH_e0_.cluster_list)
# number of clusters = 305
# intersection output directory: sample_intersection
# intersection size = 4 clusters
# intersection list = sample_intersection/intersection_t0.cluster_list
# input set: sample_intersection/sample_proteins.venn_t0.txt
# input set: sample_intersection/BuchaphCc_f0_alltaxa_algBDBH_e0_.venn_t0.txt
# Venn diagram = sample_intersection/venn_t0.pdf
# Venn region file: sample_intersection/unique_sample_proteins.venn_t0.txt (0)
# Venn region file: sample_intersection/unique_BuchaphCc_f0_alltaxa_algBDBH_e0_.venn_t0.txt (301)
32
4.7 Clustering intergenic segments from GenBank files
The use of input files in GenBank format also allows the extraction of clusters of flanked orthologous intergenic regions,
which might be of interest as these are expected to mutate at higher rates compared to coding sequences. In this example
this feature is illustrated by processing folder sample_plasmids_gbk with options -g -I sample_plasmids_gbk/include_list.txt
The restraints that apply to the parsed intergenic regions are defined by three global variables variables within get_homologues.pl,
as explained in section 3.4. These default values might be edited for specific tasks; for instance, chloroplast intergenic
regions are usually much smaller than 200 bases, the default size, and therefore variable $MININTERGENESIZE should be
set to a smaller value. Moreover, in this example we restrict the search for conserved intergenic segments to Klebsiella
pneumoniae plasmids, by creating a file sample_plasmids_gbk/include_list.txt with these contents:
K_pneumoniae_12_plasmid_12.gb
K_pneumoniae_9_plasmid_9.gb
K_pneumoniae_KP96_plasmid_pKP96.gb
We can now execute
$ ./get_homologues.pl -d sample_plasmids_gbk -g -I sample_plasmids_gbk/include_list.txt:
# results_directory=sample_plasmids_gbk_homologues
# parameters: MAXEVALUEBLASTSEARCH=0.01 MAXPFAMSEQS=250
# checking input files...
# E_coli_ST131_plasmid_pKC394.gb 55 (intergenes=7)
# E_coli_plasmid_pMUR050.gb 60 (intergenes=12)
# IncN_plasmid_R46.gb 63 (intergenes=11)
# K_oxytoca_plasmid_pKOX105.gb 69 (intergenes=13)
# K_pneumoniae_12_plasmid_12.gb 92 (intergenes=11)
# K_pneumoniae_9_plasmid_9.gb 87 (intergenes=12)
# K_pneumoniae_KP96_plasmid_pKP96.gb 64 (intergenes=18)
# S_enterica_subsp_enterica_serovar_Dublin_plasmid_pMAK2.gb 52 (intergenes=9)
# Uncultured_bacterium_plasmid_pRSB201.gb 58 (intergenes=9)
# Uncultured_bacterium_plasmid_pRSB203.gb 49 (intergenes=7)
# Uncultured_bacterium_plasmid_pRSB205.gb 52 (intergenes=8)
# Uncultured_bacterium_plasmid_pRSB206.gb 55 (intergenes=10)
# 12 genomes, 756 sequences
# included input files (3):
: K_pneumoniae_12_plasmid_12.gb K_pneumoniae_12_plasmid_12.gb 92
: K_pneumoniae_9_plasmid_9.gb K_pneumoniae_9_plasmid_9.gb 87
: K_pneumoniae_KP96_plasmid_pKP96.gb K_pneumoniae_KP96_plasmid_pKP96.gb 64
[...]
# looking for valid ORF clusters (n_of_taxa=3)...
# number_of_clusters = 32
# cluster_list = sample_plasmids_gbk_homologues/[...]include_list.txt_algBDBH_e0_.cluster_list
# cluster_directory = sample_plasmids_gbk_homologues/[...]include_list.txt_algBDBH_e0_
# looking for valid clusters of intergenic regions (n_of_taxa=3)...
# parameters: MININTERGENESIZE=200 MAXINTERGENESIZE=700 INTERGENEFLANKORF=180
# number_of_intergenic_clusters = 1
# intergenic_cluster_list = [...]/[...]_intergenic200_700_180_.cluster_list
# intergenic_cluster_directory = sample_plasmids_gbk_homologues/[...]_intergenic200_700_180_
33
# runtime: 1 wallclock secs ( 0.10 usr 0.01 sys + 0.05 cusr 0.01 csys = 0.17 CPU)
# RAM use: 27.6 MB
Intergenic clusters, illustrated by Figure 3.4, include upper-case nucleotides to mark up the sequence of flanking ORFs,
with the intergenic region itself in lower-case, and the names of the flanking ORFs in the FASTA header, with their strand
in parentheses:
>1 | intergenic18|coords:63706..64479|length:774|neighbours:ID:ABY74399.1(-1),ID:ABY74398.1(1)...
CGCGCCATTGCTGGCCTGAAGGTATTCCCAATACCCTCCCTGGTAGTCTTTAGCGTAACGATTCAGAAAGGACTGAATGAAGTGATCTGCGCTGAAGAAAGCG
CCACGAAATGCCGCAGGCATGAAGTTCATGCGGGCGTTTTCAGAAATGTAGCGGGCGGTGATTTCGATAGTTTCCATgatacttcctctttaagccgataccg
gcgatggttaagcggcaggcacatcacctgccactttttaattatcgtacaatggggcgttaaagtcaatacaagtacggattatatttacctaattttatgc
ccgtcagagcatggaaggcgacctcgccggactccaccggacaccgggggcaaatcgccggaaactgcgggactgaccggagcgacaggccacccccctccct
gctagcccgccgccacgcggccggttacaggggacactgagaaagcagaaagccaacaaacactatatatagcgttcgttggcagctgaagcagcactacata
tagtagagtacctgtaaaacttgccaacctgaccataacagcgatactgtataagtaaacagtgatttggaagatcgctATGAAGGTCGATATTTTTGAAAGC
TCCGGCGCCAGCCGGGTACACAGCATCCCTTTTTATCTGCAAAGAATTTCTGCGGGGTTCCCCAGCCCGGCCCAGGGCTATGAAAAGCAGGAGTTAAACCTGC
ATGAGTATTGTGTTCGTCACCCTTCAGCAACTTACTTCCTGCGGGTTTCTGGC
>2 | intergenic3|coords:9538..10293|length:756|neighbours:ID:ACI62996.1(-1),ID:ACI62997.1(1)...
CGCGCCATTGCTGGCCTGAAGGTATTCCCAATACCCTCCCTGGTAGTCTTTAGCGTAACGATTCAGAAAGGACTGAATGAAGTGATCTGCGCTGAAGAAAGCG
CCACGAAATGCCGCAGGCATGAAGTTCATGCGGGCGTTTTCAGAAATGTAGCGGGCGGTGATTTCGATAGTTTCCATgatacttcctctttaagccgataccg
gcgatggttaagcggcaggcacatcacctgccactttttaattatcgtacaatggggcgttaaagtcaatacaagtacggattatatttacctaattttatgc
ccgtcagagcatggaaggcgacctcgccggactccaccggacaccgggggcaaatcgccggaaactgcgggactgaccggagcgacaggccacccccctccct
gctagcccgccgccacgcggccggttacaggggacactgagaaagcagaaagccaacaaacactatatatagcgttcgttggcagctgaagcagcactacata
tagtagagtacctgtaaaacttgccaacctgaccataacagcgatactgtataagtaaacaGTGATTTGGAAGATCGCTATGAAGGTCGATATTTTTGAAAGC
TCCGGCGCCAGCCGGGTACACAGCATCCCTTTTTATCTGCAAAGAATTTCTGCGGGGTTCCCCAGCCCGGCCCAGGGCTATGAAAAGCAGGAGTTAAACCTGC
ATGAGTATTGTGTTCGTCACCCTTCAGCAACTTAC
...
34

4.8 Performing genome composition analyses
The next few examples illustrate how get homologues.pl might be used to analyze the genomic evolution of a group of re-
lated organisms, the core-genome and the pan-genome, using the terms coined by Tettelin and collaborators (PubMed=16172379).
4.8.1 Obtaining a pangenome matrix
First we will try option -t 0 in combination with the OMCL or the COG algorithms. By enforcing this option we are
actually asking for all possible clusters, including those which might not contain sequences from all input genomes (taxa).
For this reason the use of this option usually means that a large number of clusters are reported. This is particularly true
for COG runs, since this algorithm does not resolve clusters involving less than 3 genomes. The default algorithm BDBH
is not available with this option.
For instance, by calling $ ./get_homologues.pl -d sample_plasmids_gbk -t 0 -G we obtain 199 clusters:
[...]
# looking for valid ORF clusters (n_of_taxa=0)...
# number_of_clusters = 199
# cluster_list = [...]/UnculturedbacteriumplasmidpRSB203_f0_0taxa_algCOG_e0_.cluster_list
# cluster_directory = [...]/UnculturedbacteriumplasmidpRSB203_f0_0taxa_algCOG_e0_
By choosing the OMCL algorithm we obtain a smaller set of clusters, which we can test by typing on the terminal
$ ./get_homologues.pl -d sample_plasmids_gbk -t 0 -M:
[...]
# looking for valid ORF clusters (n_of_taxa=0)...
# number_of_clusters = 193
# cluster_list = [...]/UnculturedbacteriumplasmidpRSB203_f0_0taxa_algOMCL_e0_.cluster_list
# cluster_directory = [...]/UnculturedbacteriumplasmidpRSB203_f0_0taxa_algOMCL_e0_
We can now take advantage of script compare clusters.pl, and the generated cluster directories, to compile the corre-
sponding pangenome matrix. This can be accomplished for a single cluster set:
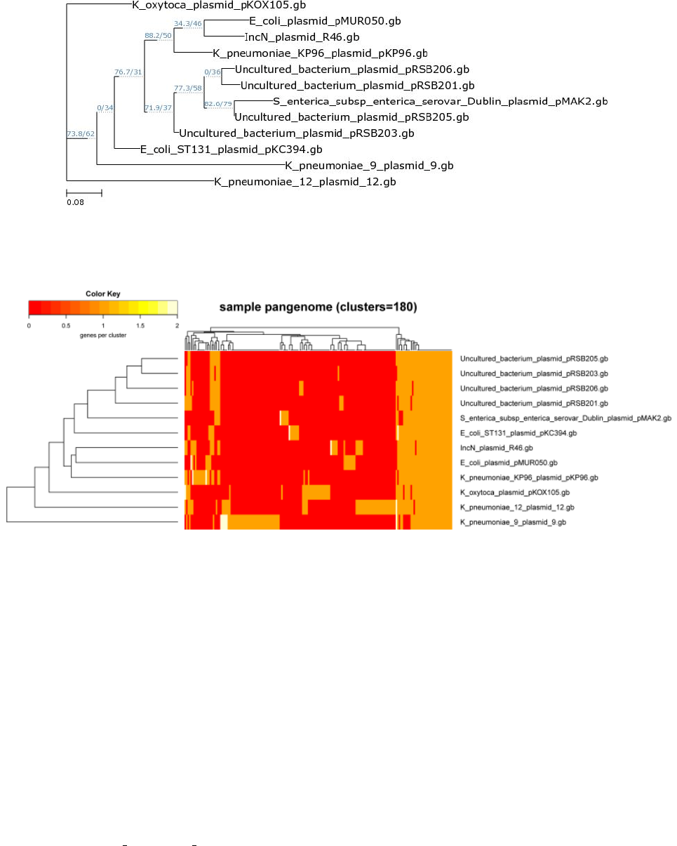
./compare_clusters.pl -o sample_intersection -m -d \
sample_plasmids_gbk_homologues/Uncultured[...]_f0_0taxa_algCOG_e0_
or for the intersection of several sets, in order to get a consensus pangenome matrix:
./compare_clusters.pl -o sample_intersection -m -d \
sample_plasmids_gbk_homologues/Uncultured[...]_f0_0taxa_algCOG_e0_,\
sample_plasmids_gbk_homologues/Uncultured[...]_f0_0taxa_algOMCL_e0_
The ouput of the latter command will include the following lines:
[...]
# number of input cluster directories = 2
# parsing clusters in sample_plasmids_gbk_homologues/Uncultured[...]_f0_0taxa_algCOG_e0_ ...
# cluster_list in place, will parse it ([...]/Uncultured[...]_f0_0taxa_algCOG_e0_.cluster_list)
# WARNING: skipping cluster 62_transposase.faa , seems to duplicate 59_transposase.faa
# WARNING: skipping cluster 116_tnpA.faa , seems to duplicate 59_transposase.faa
# number of clusters = 197
# parsing clusters in sample_plasmids_gbk_homologues/Uncultured[...]_f0_0taxa_algOMCL_e0_ ...
# cluster_list in place, will parse it ([...]/Uncultured[...]_f0_0taxa_algOMCL_e0_.cluster_list)
# number of clusters = 193
[...]
35
# intersection size = 180 clusters
# intersection list = sample_intersection/intersection_t0.cluster_list
# pangenome_file = sample_intersection/pangenome_matrix_t0.tab
# pangenome_phylip file = sample_intersection/pangenome_matrix_t0.phylip
# pangenome_FASTA file = sample_intersection/pangenome_matrix_t0.fasta
# pangenome CSV file (Scoary) = sample_intersection/pangenome_matrix_t0.tr.csv
# input set: sample_intersection/Uncultured[...]_f0_0taxa_algCOG_e0_.venn_t0.txt
# input set: sample_intersection/Uncultured[...]_f0_0taxa_algOMCL_e0_.venn_t0.txt
# Venn diagram = sample_intersection/venn_t0.pdf
# Venn region file: sample_intersection/unique_Uncultured[...]_f0_0taxa_algCOG_e0_.venn_t0.txt (17)
# Venn region file: sample_intersection/unique_Uncultured[...]_f0_0taxa_algOMCL_e0_.venn_t0.txt (13)
Note that skipped clusters correspond precisely to COG unresolved clusters. This script produces several versions of
the same pangenomic matrix:
•A full detailed matrix in tab-separated columns, with taxa/genomes as rows and sequence clusters as columns, in
which cells with natural numbers indicate whether a given taxa contains one or more sequences from a given cluster.
Such files can be read and edited with any text editor or spreadsheet software.
source:folder 7_transposase_A.faa 8_tnpA.faa 9_mphA.faa ...
K_oxytoca_plasmid_pKOX105.gb 0 0 0 ...
E_coli_plasmid_pMUR050.gb 0 0 0 ...
Uncultured_bacterium_plasmid_pRSB206.gb 0 0 0 ...
[...]
•A reduced binary matrix in a format suitable for PHYLIP discrete character analysis software, which looks like
this:
12 180 <-12 taxa, 180 clusters
0000000000 0000000010000000000000100000000000111111111111111 ...
0000000001 0000000101111111111111000000000000000000000000000 ...
0000000002 0000000010001000000000000000000000000000000000000
0000000003 0000000001011000000001111111111111000000000000000
0000000004 0000000011000000000000100000000000000000000000000
0000000005 0000000110011100100000100100000000010000100000000
0000000006 0000000010000000000000000000000000000000001000000
0000000007 0000000010000000000000000000000000000000000000000
0000000008 0000000010000000000000000000000000000100000000000
0000000009 0000000011001000000000100000011111110110000000000
0000000010 0000000000000000000000000000000000000000000000000
0000000011 1111111110000000000000000000000000000000000000000 ...
•A reduced binary matrix in FASTA format suitable for binary character analysis software such as IQ-TREE, which
can compute bootstrap and aLRT support (see example in Figure 11). The contents of this file which look like this:
>K_oxytoca_plasmid_pKOX105.gb
00000000100000000000001000000000001111111111111111111110000000...
>E_coli_plasmid_pMUR050.gb
00000001011111111111110000000000000000000000000000000000000000...
>Uncultured_bacterium_plasmid_pRSB206.gb
00000000100010000000000000000000000000000000000000000100000000...
36

>IncN_plasmid_R46.gb
00000000010110000000011111111111110000000000000000000000000000...
...
•A transposed, reduced binary matrix in CSV format suitable for pangenome-wide association analysis with software
Scoary. The contents of this file which look like this:
Gene,Non-unique Gene name,Annotation,No. isolates,No. sequences,...
601_repA.faa,,,,,,,,,,,,,,1,1,1,1,1,1,1,1,1,1,1,1
602_resP.faa,,,,,,,,,,,,,,1,1,1,1,1,1,1,1,1,1,1,1
614_hypothetical_protein.faa,,,,,,,,,,,,,,1,1,1,1,1,1,1,1,1,1,1,1
...
Indeed, when option -T is toggled, as in the next example,
./compare_clusters.pl -o sample_intersection -m -T -d \
sample_plasmids_gbk_homologues/Uncultured[...]_f0_0taxa_algCOG_e0_,\
sample_plasmids_gbk_homologues/Uncultured[...]_f0_0taxa_algOMCL_e0_
then the script calls program PARS from the PHYLIP suite to produce one or more alternative parsimony trees that
capture the phylogeny implied in this matrix, adding the following lines to the produced output:
# parsimony results by PARS (PHYLIP suite, evolution.genetics.washington.edu/phylip/doc/pars.html):
# pangenome_phylip tree = sample_intersection/pangenome_matrix_t0.phylip.ph
# pangenome_phylip log = sample_intersection/pangenome_matrix_t0.phylip.log
The resulting tree (with extension .ph) is in Newick format and is shown in Figure 10. Please note that such files
might contain several equally parsimonious trees separated by ’;’, one per line. In order to plot them, as in the next figure,
it might be necessary to leave only one, depending on the software used.
Both parsimony and ML trees with support estimates can be computed with script estimate_pangenome_trees.sh
from the GET PHYLOMARKERS pipeline.
A complementary view of the same data con be obtained with script plot matrix heatmap.sh, which was called to
produce Figure 12:
./plot_matrix_heatmap.sh -i sample_intersection/pangenome_matrix_t0.tab -o pdf \
-r -H 8 -W 14 -m 28 -t "sample pangenome (clusters=180)" -k "genes per cluster"
37

Figure 10: Example of pangenomic tree of the consensus COG and OMCL pangenomic matrix obtained for a few plas-
mids. Such trees can be useful to create the A and B lists discussed in the next section. Plot produced with FigTree, with
midpoint root.
4.8.2 Interrogating a pangenome matrix
Script parse pangenome matrix.pl can be used to analyze a pangenome matrix, such as that created in the previous
section. It was primarily designed to identify genes present in a group A of species which are absent in another group B,
but can also be used to find expansions/contractions of gene families. If you require the genes present/expanded in B with
respect to A, just reverse them. Expanded clusters are defined as those where all A taxa contain more sequences than the
maximum number of corresponding sequences in any taxa of group B.
We now review these features with the same plasmid set of previous sections, analyzing the pangenome matrix pro-
duced by intersecting several cluster sets on section 4.8.1. Let’s say we are interested in finding plasmid genes present in
Klebsiella oxytoca which are not encoded in K.pneumoniae KP96. In order to do this we first create a couple of text files to
define sets A and B, called A.txt and B.txt, which we place inside folder sample_plasmids_gbk. The content of A and
B files should be one line per species. In this example file A.txt contains a single line: K_oxytoca_plasmid_pKOX105.gb
As well as B.txt:K_pneumoniae_KP96_plasmid_pKP96.gb We can now execute the script as follows:
./parse_pangenome_matrix.pl -m sample_intersection/pangenome_matrix_t0.tab \
-A sample_plasmids_gbk/A.txt -B sample_plasmids_gbk/B.txt -g
The output should be:
# matrix contains 180 clusters and 12 taxa
# taxa included in group A = 1
# taxa included in group B = 1
38

Figure 11: Pangenomic tree of the consensus COG and OMCL pangenomic matrix with bootstrap and aLRT values,
respectively. Tree computed with binary model and plotted at IQ-TREE.
Figure 12: Heatmap of the previous pangenome matrix, with dendrograms sorting genomes according to cluster occu-
pancy.
# finding genes present in A which are absent in B ...
# file with genes present in set A and absent in B (21): [...]pangenome_matrix_t0__pangenes_list.txt
It can be seen that 21 genes were found to be present in A and absent in B. In the case of pangenome matrices derived
from GenBank files, as in this example, it is possible to produce a map of these genes in the genomic context of any
species included in A, which should be queried using option -l. A valid syntax would be:
./parse_pangenome_matrix.pl -m sample_intersection/pangenome_matrix_t0.tab \
-A sample_plasmids_gbk/A.txt -B sample_plasmids_gbk/B.txt -g \
-p ’Klebsiella oxytoca KOX105’
By default, parse pangenome matrix.pl requires present genes to be present in all genomes of A and none of B.
However, as genomes might not be completelly annotated, it is possible to make these tests more flexible by controlling
the cutoff for inclusion, by using flag -P. For instance, the next command will require genes to be present only in 90% of
A genomes and missing in 90% of B genomes:
./parse_pangenome_matrix.pl -m sample_intersection/pangenome_matrix_t0.tab \
-A sample_plasmids_gbk/A.txt -B sample_plasmids_gbk/B.txt -g -P 90
39

Figure 13: Map of plasmid OX105 highlighting 7 genes absent in pKP96.
Note that the most flexible way of finding out genes absent in a set of genomes within a pangenome matrix is by using
option -a, which does not require an A list, rather a B list is sufficient. It is called as in the example:
./parse_pangenome_matrix.pl -m sample_intersection/pangenome_matrix_t0.tab \
-B sample_plasmids_gbk/B.txt -a
40

4.8.3 Calculating cloud, shell and core genomes
parse pangenome matrix.pl can also be employed to classify genes in these four compartments:
class alternative name definition
core Genes contained in all considered genomes/taxa.
soft core Genes contained in 95% of the considered
genomes/taxa, as in the work of Kaas and col-
laborators (PubMed=23114024).
cloud strain-specific (PubMed=25483351) Rare genes present only in a few genomes/taxa. The
cutoff is defined as the class next to the most populated
non-core cluster class.
shell dispensable (PubMed=25483351) Remaining moderately conserved genes, present in
several genomes/taxa.
Table 5: Definitions of pangenome compartments/occupancy classes used by GET HOMOLOGUES, taken from
PubMed=23241446. Accessory genes include both shell and cloud genes.
The script is invoked as follows:
./parse_pangenome_matrix.pl -m sample_intersection/pangenome_matrix_t0.tab -s
The output is as follows:
# matrix contains 180 clusters and 12 taxa
# cloud size: 124 list: sample_intersection/pangenome_matrix_t0__cloud_list.txt
# shell size: 23 list: sample_intersection/pangenome_matrix_t0__shell_list.txt
# soft core size: 33 list: sample_intersection/pangenome_matrix_t0__softcore_list.txt
# core size: 24 (included in soft core) list: sample_intersection/pangenome_matrix_t0__core_list.txt
# using default colors, defined in %COLORS
# globals controlling R plots: $YLIMRATIO=1.2
# shell bar plots: sample_intersection/pangenome_matrix_t0__shell.png , [...]shell.pdf
# shell circle plots: sample_intersection/pangenome_matrix_t0__shell_circle.png , [...]circle.pdf
# pan-genome size estimates (Snipen mixture model PMID:19691844): [...]shell_estimates.tab
Core.size Pan.size BIC LogLikelihood
2 components 24 193 1056.08217644576 -520.251652946544
3 components 23 370 583.140322949438 -278.587769347493
4 components 14 417 570.835786136617 -267.242544090193
5 components 13 703 579.364023427564 -266.313705884776
6 components 12 954 589.754861142051 -266.31616789113
7 components 13 808 600.134442088951 -266.313001513689
8 components 8 549 610.689900917556 -266.397774077102
9 components 0 572 621.283299953595 -266.501516744231
10 components 0 489 632.354613188809 -266.844216
Sample 24 180 NA NA
Apart from text files listing the cluster names that take part in each of the four compartments, two types of plots are
generated. The lenght of Y-axes in barplots can be controlled with global variable $YLIMRATIO, as well as the colors
used, by editing variable %RGBCOLORS.
Note that the output also includes estimates of the pan- and core-genome sizes as calculated by the binomial mixture
model of Snipen and collaborators (PubMed=19691844). A simple interpretation is that as soon as likelihood converges
then adding more components does not improve the mixture model. Please check that paper for a full explanation.
41

Figure 15: Area plot of the pangenome matrix created in section 4.8.1. Note that the soft core compartment includes also
the core, as implied by the definition in Table 5.
Optional flag -x can be added to the previous command in order to produce an intersection pangenome matrix:
./parse_pangenome_matrix.pl -m sample_intersection/pangenome_matrix_t0.tab -s -x
The output will now include the following:
# intersection pangenome matrix: pangenome_matrix_t0__intersection.tab
# mean %cluster intersection: 71.57
The reported mean value is the percentage of sequence clusters shared by any two input genomes. The TAB-separated
file contains the number of clusters shared by all pairs of input genomes/sequence sets. Note that these clusters might
contain several inparalogues of the same species:
intersection E_coli_ST131_plasmid_pKC394.gb E_coli_plasmid_pMUR050.gb IncN_plasmid_R46.gb ...
E_coli_ST131_plasmid_pKC394.gb 51 39 39 ...
E_coli_plasmid_pMUR050.gb 39 52 41 ...
IncN_plasmid_R46.gb 39 41 58 ...
...
43

4.8.4 Estimating core/pan-genome size by sampling genomes
The pioneer work of Tettelin and collaborators (PubMed=16172379) unveiled that bacterial genomes are dynamic contain-
ers that harbour essential genes and also accessory elements, which might be unique to each community. get homologues.pl
can be used to perform such genome composition analyses. The rationale is to sample a set of genomes (present in the
input folder) and keep adding genome after genome keeping track of i) the novel genes added to the pool and ii) the genes
that fall in pre-existing clusters. This sampling experiment can be done with any of the included 3 algorithms (please see
Table 2), by invoking option -c . For instance, we could try $ ./get_homologues.pl -d sample_buch_fasta -c:
[... same as first example ...]
# genome composition report (samples=10,permutations=24)
# genomic report parameters: MIN_PERSEQID_HOM=0 MIN_COVERAGE_HOM=20
# genome order:
# 0 Buch_aph_APS.faa
# 1 Buch_aph_Bp.faa
# 2 Buch_aph_Cc.faa
# 3 Buch_aphid_Sg.faa
## sample 0 (Buch_aph_APS.faa | 0,1,2,3,)
# adding Buch_aph_APS.faa: core=574 pan=574
[...]
# pan-genome (number of genes, can be plotted with plot_pancore_matrix.pl)
# file=sample_buch_fasta_homologues/pan_genome_algBDBH.tab
genomes mean stddev | samples
0 490 90 | 574 507 507 546 357 357 546 574 357 574
1 572 28 | 598 585 585 587 521 521 562 592 575 598
2 597 5 | 606 593 594 594 594 596 600 599 591 606
3 608 5 | 615 602 600 608 605 605 611 613 605 615
# core-genome (number of genes, can be plotted with plot_pancore_matrix.pl)
# file=sample_buch_fasta_homologues/core_genome_algBDBH.tab
genomes mean stddev | samples
0 490 90 | 574 507 507 546 357 357 546 574 357 574
1 420 82 | 466 466 466 523 324 324 317 523 324 466
2 327 36 | 319 319 434 315 310 315 313 318 309 319
3 310 4 | 313 313 313 311 304 304 311 313 304 313
[... same as first example ...]
As can be seen, the output now contains two data frames which summarize the genome composition analysis done by
sampling, which are also stored as tab-separated files. These text files can be used to plot the core- and pan-genome, with
help from the accompanying script plot pancore matrix.pl. A suitable command would be:
./plot_pancore_matrix.pl -i sample_buch_fasta_homologues/core_genome_algBDBH.tab -f core_Tettelin
The script also supports the core function as modified by Willenbrock and collaborators (PubMed=18088402), as
shown on the next figure in a more realistic set of 35 genomes. Both fits can be superimposed by calling option
-f core_both.
Besides standard core- and pan-genomes, it is possible to estimate the evolution of the soft core-genome, which is a
relaxed version of the core that considers genes found in a fraction (by default 0.95) of genomes, and thus accommodates
some annotation or assembly errors. This experiment can be done with either the OMCl or COGS algorithms by invoking
options -c -z. The resulting data file can be plotted the same way.
The genome composition analyses presented so far are actually random sampling experiments. It is thus worth men-
tioning that the user can control the order in which genomes are sampled during these simulations, by enforcing a list of
genomes with option -I, already introduced in section 4.7, or by setting the seed of the random number generator with
44

Figure 16: Core-genome (left) and pan-genome (right) estimates after ten random samples of 4 taxa. Fitted curves follow
functions first proposed by Tettelin in 2005 (PubMed=16172379). Residual standard errors are reported on the right
margin as a measure of the goodness of fit.
Figure 17: Core-genome estimate after ten random samples of 35 taxa.
option -R. In the first case only one sampling is performed and therefore the standard deviation of the core and pan values
is zero. The second strategy ensures that sampling order is conserved in different program executions and thus allows
merging CDS core-genomes and non-coding genes (such as rRNAs) core-genomes computed separately over the same set
of taxa, with help from accompanying script add pancore matrices.pl.
45

4.8.5 Calculating Pfam enrichment of cluster sets
Provided that Pfam domains have been annotated in advance (see section 4.4), it is possible to calculate whether a set of
clusters, for instance those that take part of the shell (see 4.8.3), are enriched on a set of protein domains. To this end
pfam enrich.pl can be invoked as follows:
$ ./pfam_enrich.pl -d sample_plasmids_gbk_homologues/ \
-c sample_plasmids_gbk_homologues/UnculturedbacteriumplasmidpRSB203_f0_0taxa_algOMCL_e0_ \
-x sample_intersection/pangenome_matrix_t0__shell_list.txt -t less -p 1.0
There are several input data required for this kind analysis:
•A folder containing previously computed Pfam-annotations (-d).
•A directory with FASTA-format cluster files (-c), obtained on earlier steps. These will be the ’control’ set.
•A file with a list of clusters defining a subset of ’experiment’ clusters (-x).
•The desired type of Fisher’s exact test, either greater,two.sided or less, as in this example. The default is
greater, which will test for Pfam domains over-represented in ’experiment’ clusters. Instead, greater tests for
under-represented Pfam domains.
•A threshold on FDR-adjusted P-values, set to 0.05 by default. Note that in this toy example it was set to 1.0
•Optionally flag -r can be used to sample only sequences from a selected reference taxon.
•If using nucleotide clusters, then option -n should be called.
The output is as follows:
# parsing clusters...
# 756 sequences extracted from 193 clusters
# total experiment sequence ids = 148
# total control sequence ids = 756
# parse_Pfam_freqs: set1 = 19 Pfams set2 = 103 Pfams
# fisher exact test type: ’less’
# multi-testing p-value adjustment: fdr
# adjusted p-value threshold: 1
# total annotated domains: experiment=19 control=144
#PfamID counts(exp) counts(ctr) freq(exp) freq(ctr) p-value p-value(adj) description
PF00239 0 6 0.000e+00 4.167e-02 4.833e-01 9.860e-01 Resolvase, N terminal domain
PF01526 0 6 0.000e+00 4.167e-02 4.833e-01 9.860e-01 Tn3 transposase DDE domain
PF02796 0 3 0.000e+00 2.083e-02 6.928e-01 9.860e-01 Helix-turn-helix domain of resolvase
PF12681 0 3 0.000e+00 2.083e-02 6.928e-01 9.860e-01 Glyoxalase-like domain
[...]
46
4.8.6 Estimating average identity matrices
If we recall for a moment the example GenBank files analyzed on section 4.3 we can demonstrate how to calculate
average identity matrices, which can then be used to compare genome members of a pangenome. To do so we will add a
few flags to the previous command, in addition to flag -A, which specifically asks for an identity matrix to be calculated:
$ ./get_homologues.pl -d sample_plasmids_gbk -A -t 0 -M
This will produce the following output:
[...]
# number_of_clusters = 193
# cluster_list = [...]/UnculturedbacteriumplasmidpRSB203_f0_0taxa_algOMCL_e0_.cluster_list
# cluster_directory = [...]/UnculturedbacteriumplasmidpRSB203_f0_0taxa_algOMCL_e0_
# average_identity_matrix_file =
# [...]/UnculturedbacteriumplasmidpRSB203_f0_0taxa_algOMCL_e0_Avg_identity.tab
# NOTE: matrix computed on blastp results
Note that on this example the produced identity matrix was calculated with the BLASTP scores among protein se-
quences included on the resulting clusters (193). If average nucleotide identities are desired the command must be modi-
fied to:
$ ./get_homologues.pl -d sample_plasmids_gbk -a ’CDS’ -A -t 0 -M
Such matrices can then be used to calculate heatmaps and dendrograms that capture how similar the coding sequences
are among genomes. An example of this would be:
cd sample_plasmids_gbk_homologues
../plot_matrix_heatmap.sh -i EcoliST131plasmidpKC394_f0_0taxa_CDS_algOMCL_e0_Avg_identity.tab \
-d 2 -t "CDS ANI matrix with 2 decimals"
47

Figure 18: Example heatmap derived from an Average Nucleotide Identity (ANI) matrix calculated with
get homologues.pl.
4.8.7 Finding out best hits of a particular sequence
After running get homologues with almost any set of parameters, you will always end up with a lot of BLAST files of all-
against-all involved taxa. The accompanying script check BDBHs.pl can help you find out which are the best BLAST hits
of any sequence that might interest you. First, as cluster names are not always informative, you’ll need to find out the inter-
nal identifier used by the software to handle your target sequence. For instance, we might want to investigate protein CspE
among our 4 Buchnera taxa. The command to achieve this would be: $ ./check_BDBHs.pl -d sample_buch_fasta_homologues -g -i CspE:
And we obtain:
# Sequences containing label CspE:
1360,Buch_aph_Cc.faa,gi|116515229|ref|YP_802858.1| CspE [Buchnera aphidicola str. Cc (Cinara cedri)]
Now that we know the identifier (1360), we can check its best hits:
$ ./check_BDBHs.pl -d sample_buch_fasta_homologues -i 1360
Output contains the identifiers of best hits in both directions, their bit-scores, E-values, alignment %coverages and
annotated Pfam protein domains when available:
# query = 1360
# query fullname = gi|116515229|ref|YP_802858.1| CspE [Buchnera aphidicola str. Cc (Cinara cedri)]
# list of bidirectional best-hits:
dir query sbjct bits Eval %ident cover Pfam annotation
: [Buch_aph_APS.faa]
48

> 1360 467 136 4e-42 97.1 100.0 NA gi|15617086|..cold shock protein E
< 467 1360 136 4e-42 97.1 100.0 NA
: [Buch_aph_Bp.faa]
> 1360 972 135 1e-41 95.7 100.0 NA gi|27904911|..cold shock protein E
< 972 1360 135 1e-41 95.7 100.0 NA
: [Buch_aphid_Sg.faa]
> 1360 1883 136 4e-42 97.1 100.0 NA gi|21672738|..cold shock protein E
< 1883 1360 136 4e-42 97.1 100.0 NA
If previous get homologues jobs included the calculation of Pfam domains, then option -D can be added to produce
a richer report, that now includes the identifiers of Pfam domains such as PF00313, sorted on their position along the
sequence:
dir query sbjct bits Eval %ident cover Pfam annotation
: [Buch_aph_APS.faa]
> 1360 467 136 4e-42 97.1 100.0 PF00313, gi|15617086|..cold shock protein E
< 467 1360 136 4e-42 97.1 100.0 PF00313,
...
Note that this script works by parsing files all.p2o.csv and all.bpo, which are created at run-time by get homologues
in folder tmp/ within the results directory. These are text files that can be inspected with help from any text editor.
49

4.9 A script to test most get homologues features with a sample dataset
File HOWTOTettelin is a shell script which performs typical uses of get homologues.pl. This script can be made exe-
cutable on the terminal with: $ chmod +x HOWTOTettelin and then executed with: $ ./HOWTOTettelin The first task
carried out by the script is to download the same GenBank files used in the landmark work of Tettelin and collaborators
(PubMed=16172379); afterwards several analyses are sequentially undertaken:
# 1.0) optionally download genomes in GenBank format from NCBI FTP site
cd test_Streptococcus
../download_genomes_ncbi.pl test_Streptococcus_download_list.txt
cd ..
# 1.1) run BLAST jobs with 4 CPU cores and optionally HMMER
./get_homologues.pl -d test_Streptococcus/ -n 4 -o
./get_homologues.pl -d test_Streptococcus/ -n 4 -D -o
# 1.2) calculate core-genomes with all BDBH, OMCL & COG algorithms
./get_homologues.pl -d test_Streptococcus/
./get_homologues.pl -d test_Streptococcus/ -M
./get_homologues.pl -d test_Streptococcus/ -G
./get_homologues.pl -d test_Streptococcus/ -M -D
# 1.3) calculate consensus core-genome with syntenic genes
./compare_clusters.pl -s -n -o test_Streptococcus_intersection -d \
test_Streptococcus_homologues/S_f0_alltaxa_algCOG_e0_,\
test_Streptococcus_homologues/S_f0_alltaxa_algOMCL_e0_,\
test_Streptococcus_homologues/S_f0_alltaxa_algBDBH_e0_
# 1.4) calculate core-genome with coverage and identity as in the Tettelin paper (cover=50%,%ID=50)
./get_homologues.pl -d test_Streptococcus/ -M -C 50 -S 50
# 1.6) calculate core intergenic clusters
./get_homologues.pl -d test_Streptococcus/ -g
# 1.7) estimate and plot core- and pangenome sizes with all BDBH, OMCL & COG algorithms
./get_homologues.pl -d test_Streptococcus/ -c
./get_homologues.pl -d test_Streptococcus/ -M -c
./get_homologues.pl -d test_Streptococcus/ -G -c
# 2.1) calculate pan-genome with OMCL & COG algorithms
./get_homologues.pl -d test_Streptococcus/ -M -t 0
./get_homologues.pl -d test_Streptococcus/ -G -t 0
# 2.2) build consensus pangenomic matrix
./compare_clusters.pl -d test_Streptococcus_homologues/S_f0_0taxa_algCOG_e0_,\
test_Streptococcus_homologues/S_f0_0taxa_algOMCL_e0_ -m -T -o test_Streptococcus_intersection
# 2.3) plot pangenomic compartments and estimate core- and pan-genome size with mixture models
./parse_pangenome_matrix.pl -m test_Streptococcus_intersection/pangenome_matrix_t0.tab -s
# 2.4) check accesory genes present in A genomes and absent in B
./parse_pangenome_matrix.pl -m test_Streptococcus_intersection/pangenome_matrix_t0.tab \
-A test_Streptococcus/A.list -B test_Streptococcus/B.list -g -e
Readers looking for a fully worked out example, including a comprehensive interpretation of results, can read our book
chapter ”Robust Identification of Orthologues and Paralogues for Microbial Pan-Genomics Using GET HOMOLOGUES:
A Case Study of pIncAC Plasmids” (PubMed=25343868).
50

5 Frequently asked questions (FAQs)
5.1 Installation
•Is it necessary to have a computer cluster to run get homologues.pl?
Not really. It can be run on a single machine, but if you have say, more than microbial genomes, the required
all-against-all BLAST jobs would take some time to complete, depending on your hardware. If this is your case we
recommend setting option -n to the number of cores of your processor, as this way BLAST/HMMER jobs will be
split and sent to different jobs and the required computing time proportionally reduced.
Figure 19: Runtime of a typical bacterial genomic BLASTP jobs as calculated with 1 to 8 CPU cores when splitting the
job in batches. Note that the optimal batch size in this test is 100 sequences (compared to 250 and 500 sequences).
•How do I set up get homologues.pl to run in a computer cluster?
Cluster jobs are submitted by invoking option -m cluster, instead of explicitely calling qsub. The fist time such
a job is run the following error can be seen:
# running BLAST searches ...
Unable to run job: You have to specify a queue, with the ’-q’ option to qsub.
Exiting.
[...]
This usually means that qsub jobs inside get homologues.pl lack a target queue in the cluster. Please find out the
name of the right queue for your jobs, perhaps something as simple as such as -q default, and edit the relevant
line in the header of get homologues.pl:
my $QUEUESETTINGS = ’ -q default ’;
•Does get homologues.pl run on Windows?
51

As Perl is not installed by default on Windows, not BerkeleyDB is easily installed there, we haven’t ported this
software to these systems. However, with some work, you could probably set up a windows machine to run
get homologues.pl and most of its dependencies. Nevertheless, we have tested the package only on Linux and
macOSX systems, and currently the only option for Windows users would be to set up a VirtualBox Linux box, and
then installing get homologues.pl there.
NOTE: If you don’t know how to do this please check these resources: Install-Ubuntu-on-VirtualBox or virtual-
boxes.
•How much memory does my computer require to run get homologues.pl?
This depends directly on the size and number of the genomes to be analyzed. A recent benchmark with 71 My-
cobacterium genomes and 280k sequences yielded a RAM usage of just over 3700 MB, confirming that versions
2.* have a much reduced memory footprint (see Figure 20, in the original benchmark up to 40 microbial genomes
could be analyzed on a 8Gb RAM Linux box).
Moreover, as mentioned in section 3.4, the -s flag option reduces the memory footprint of your get homologues
up to 20-fold, allowing running large jobs in machines with small RAM resources. Therefore, if you are running a
large job that fails to finish succesfully, the most common explanation would be that it was killed by the operating
system for taking too much memory. In those cases it is advisable to re-run the same job with the -s flag.
Figure 20: Computing time and RAM requirements of the BDBH, COG and OMCL algorithms when processing input
volumes of increasing size. Performance is measured also with BerkeleyDB (-s flag).
52

•What’s the performance gain of v2?
After evolving parts of the original code base, and fixing some bugs (see CHANGES.txt), both get homologues.pl
and get homologues-est.pl have significantly improved their performance, as can be seen in the figure, which com-
bines data from the original benchmark and new data generated after v2 was in place.
Figure 21: Computing time and RAM requirements of the original algorithm (OMCL, measured on 6 sequence sets) as
compared to the updated v2 code (measured on 3 three sets).
•BLAST jobs fail in my computer cluster, how can I sort this out?
When solving problems related with submitting jobs to the cluster it is necessary to check the generated .queue
files, which capture any errors that might occur during job submission. If you check one of these files an find a
message such as
blast: error while loading shared libraries: libbz2.so.1: cannot open shared object file
this means that some cluster nodes will require the installation of 32-bit compatibility library libbz2.so.1, which
can be done with root privileges typing this command from your cluster master node:
rocks run host compute "yum -y install bzip2-libs.i386"
Another solution would be to use BLAST binaries native to your cluster architecture, as explained in section 2.2.
53

5.2 Run options
•Why is it that I can’t re-use BLAST results from the original get homologues-est.pl after updating to get homologues-
est.pl?
In the v2 code family BLAST parsing evolved to capture -outfmt 6 ’qseqid sseqid pident length qlen slen qstart
qend sstart send evalue bitscore’. However, the original code base was capturing different data columns and this
implies that old BLAST results from previous releases won’t work anymore.
•Is there any real scenario in that the default value for -S flag is the best option?
Option -S 1 means that two sequences can be considered orthologues or inparalogues with any sequence identity,
provided that Evalue <max(Evalue)and alignment coverage is sufficient (-C). This can be useful when comparing
very divergent genomes/proteomes, where orthologues can be distant in terms of sequence. If a reciprocal hit
between genomes A and B is, say 30% identical, still it is a likely orthologue. It could of course be a false positive,
and that’s why you need to know, perhaps by using -A, the average identity among proteins in those genomes, and
ultimately a gene phylogenetic tree, including species A, B and others to compare to the species tree.
•Could you please explain a bit more what option -o is good for?
This option is useful in situations like the following: you have access to a compute cluster with modern compute
nodes (64bit cores and a good amount of memory), but the master computer is an old, 32bit machine with limited
RAM (say 1GB or less). Under such a setting, it would be convenient to distribute the first steps of the pipeline
(all against all BLAST jobs) on the cluster using options -o -m cluster. The downstream parsing of the BLAST
results, which is memory-consuming, could then be executed logged in from one of the more powerful compute
nodes or from a powerful server.
•Would it be possible, after running the all-against-all BLAST jobs using option -o, to log into three different
compute nodes and execute the downstream pipeline on each node for a different clustering algorithm (i.e. BDBHs,
COG and OMCL)?
No, as each get homologues.pl job requires exclusive access to the data directory and prevents other jobs to access
it simultaneously.
•Does the -I option have any impact on the calculation of the core and pan genomes, including their graphical
representations?
Of course, as this option enforces the program to sample once the list of genomes in the implicit order of the list.
The fitting of pan-/core-genome functions will be affected as there will be less points to do the noon-linear fitting.
•What is the minimum value for BLAST neighborhood correlation parameter?
This parameter captures the concept of BLAST neighborhood explained in PubMed=18475320, and is calculated as
a a positive Pearson correlation coefficient. In this context, sequences A and B should have a similar list of BLAST
matches if they truly are orthologues. This parameter is by default set to 0, so it takes no effect. As its values
approaches to 1, it gets more difficult to call bidirectional best hits, as they will be required to have very similar lists
of BLAST hits.
•Could you explain a bit more about the meaning/effect of the -t option?
You should use -t 0 (zero) when you need to get all clusters of homologous sequences. This will generate
files containing 2 or more homologous sequences from one or more taxa. By default, get homologues.pl sets
t=numberOfTaxa, that is, it will provide the user with clusters of homologous sequences that contain at least one
sequence from each taxon. Note that singleton clusters (just one sequence per organism) will be produced if com-
bined with option -e, which excludes clusters containing inparalogues. In this later case, the resulting clusters will
contain only single copy genes from each taxon, i.e. the orthologues. This is convenient if you want to use resulting
gene families to do for example genome-level phylogenetic analyses using only the repertoire of orthologous single
copy genes. Note, however, that such clusters are not suitable for pangenome analyses. For such analyses, instead,
please use auxiliary script compare clusters.pl with the set of clusters obtained with -t 0.
•And what about option -a, what are these other GenBank file features?
Thoroughly annotated genomes (see for example the GenBank file for Escherichia coli K12 MG1655:
Escherichia coli K 12 substr MG1655 uid225.gbk) have many features, incluing ribosomal rRNAs, intergenic
54

spacers, tRNAas, ’mat peptide’, ’repeat region’, and miscellaneous features, noted as ’misc feature’, in the cor-
responding GenBank files. Miscellaneous features report on diverse things such as cryptic prophages, the target
sites of resolvases involved in replicon replication, and many more ”miscellaneous” features. Note that there is
great heterogeneity both in the format and detail of annotating genome features. By default, get homologues.pl will
extract only the ’CDS’ feature (i.e. the sequences for protein-coding sequences) from the GenBank file. By using
option -a the user can select which features to parse, such as ’tRNA’ or ’rRNA’.
•Could you explain what the inflation parameter of orthoMCL is and how to decide what value to use?
The original OrthoMCL paper (PubMed=12952885) explains it: ”[...] changing the inflation index affects cluster
tightness: Lower inflation values result in the inclusion of more sequences in fewer groups, whereas increasing the
inflation index fragments clusters and reduces the number of sequences included”. In our benchmarks with bacterial
genomes this parameter shows a very modest, negligible effect.
•I’ve run the get homologues.pl pipeline some time ago. I would like to add some new genomes to the previous
analysis. How do I proceed so as to reuse as much of the previous computations as possible?
If you still conserve the original input folder with FASTA or GenBank sequence files and the results _homologues
directory, both contained in the same directory, all you will have to do is to copy the new sequence files to the input
folder and re-run get homologues.pl. This will ensure that only new required BLAST/PFam searches are completed,
conserving the previous results as much as possible.
•How does get homologues.pl decide how to name a certain cluster file? Is this affected by the use of -r?
Cluster files are named using gene names from the reference genome, or from the first included genome otherwise.
If a given genome R is selected with option -r then gene names from R will be used preferably. It is possible to
change the way clusters are named by editing subroutine extract_gene_name in file lib/phyTools.pm.
•What happens if I perform the above explained steps but using a different reference genome?
The most obvious effect is that any resulting clusters will now be named according to gene names of the new
reference genome. A more subtle consequence for BDBH jobs is that now all genomes are compared to this
reference, see figure 3, and this will change the order in which bidirectional best hits are computed.
•How are the gene clusters named if no -r reference genome is specified?
In this case the genome with the least number of genes/features will be taken as the reference, and resulting sequence
clusters will be named according to gene names of this reference genome, which might not be the best annotated
genome in your set. For this reason it is often a good idea to set as reference genome one with a good annotation,
for instance the species or strain described in RefSeq.
•I have 40 draft genomes annotated in gbk format and I am using get homologues to obtain the core and pan genomes.
My plan is to run get homologues with BDBH and -b to speed up the process. How can I choose the most appro-
priate reference genome?
Option -b is only suited for core-genome calculation, not pangenome. If this is really the desired task, the genome
with the least number of annotated genes should be used as a reference, which is what the program would do by
default, or else the best-annotated among small genomes. However, note that this sort of core-genome calculation is
most sensitive to missing genes, usually due to poor automatic annotations, which is why compiling a pangenome
matrix is recommended when possible (see Section 4.8.1), so that a more robust soft-core can be estimated.
•Why does option ’-t 0’ not work with BDBH in get homologues.pl? Is this also the reason BDBH cannot be used
in a pangenome matrix analysis?
The reason is that BDBH uses a single reference genome and thus by definition cannot track genes not present in
the reference. Therefore, pangenome matrices produced by the BDBH algorithm would be incomplete, considering
only clusters including genes from the reference genome. For this reason BDBH is adequate for core-genome
calculation, but not for pan-genomes.
•When the initial BLAST is being performed, does get homologues.pl take into account the database size (i.e. the
number of genes being BLASTed), or because the BLASTing is not done as an all-vs-all manner, do you not
consider this as a factor in the analysis?
Within lib/marfil_homology.pm there is a global variable $BLAST_DB_SIZE set to 100 000 000 for that pur-
pose. That value is the fixed effective search space during BLAST searches so that any resulting E-values are
comparable, even across experiments or algorithm (BDBH, OMCL, COGS).
55

•I would like to get information of inparalogues and orthologues from each genome. I found several files in the tmp
directory, such as inparalogues_Buch_aph_APS.faa. Could you explain about the files or a method to extract
the information?
According to our working definition, all sequences grouped together in the same .faa/.fna cluster are likely ortho-
logues, although you should always keep in mind that orthology is an evolutionary concept and therefore sequence-
based approaches such as those in get homologues.pl are simpler approximations. What is different with inpar-
alogues? They are supposed to be duplicated genes that appeared after species separation, and therefore their
orthology relationships are many-to-one or many-to-many. Inparalogues are easy to spot in clusters produced by
get homologues.pl because they are 2+ sequences from the same genome in the same cluster cluster. If you wish to
know which inparalogue is most similar to an orthologous gene the best option is to run check BDBHs.pl, which is
explained on Section 4.8.7.
•I have been using GET HOMOLOGUES and I could not figure out which is the default value for saving blastp hits,
I mean, the value set for ’-max target seqs’
BLAST parameter -max_target_seqs is set to the number of sequences of the query proteome, which usually is
a large number that ensures all good quality hits are recovered.
•How does buffer flushing affects get homologues.pl?
Although get homologues.pl scripts explicitily flush output buffers (set with $|=1), users can occasionally expe-
rience buffering problems when writing to slow, external hard drives, as output files are often very large. Such
problems have been reported when calling -G option, which in turn invokes subroutine find_COGs and calls sev-
eral external binaries, whose buffers cannot be flushed from the scripts. If that happens to you please consider
increasing the sleep time in that sub, which by default is 10 seconds.
5.3 Downstream analyses
•What are pancore and pangenome files/matrices?
Pancore matrices contain estimates of core- and pan-genomes and they are produced by get homologues.pl with
option -c. These files take names such as pan_genome_algBDBH_C75.tab, which record the algorithm employed,
and are generated by random-sampling genomes. Sampling can be controlled and reproduced by using the same
random-number generator seed (see section -R in Section 3.4). Such files can be used to render plots (and fitted
functions) with script plot_pancore_matrix.pl, as shown in Section 4.8.4.
Instead, pangenome matrices are generated by accessory script compare clusters.pl, and contain information about
what which genomes contain sequences from gene clusters, with no sampling involved (see Section 4.8.1). They
take names such as pangenome_matrix_t0.tab.
•Is it possible to plot pangenome matrices with compare clusters.pl using a single cluster directory?
Yes, no problem. The script will generate the intersection_t0.cluster_list ,pangenome_matrix_t0.phylip
and pangenome_matrix_t0.tab files based on the clusters found by the chosen algorithm. The only thing you
won’t find in the directory are Venn diagrams, since at least 2 cluster sets (generated by 2 algorithms) are required
to compute them.
•What is the advantage of providing multiple cluster output directories to the -d ’dir1,dir2,dir3’ option of com-
pare clusters.pl?
When provided with the output directories holding the clusters generated by 2 or 3 algorithms, the script will select
only those clusters that contain exactly the same sequences in each of the clusters. This may be valuable for example
if the user is interested in defining a very robust core genome set, containing only those families with exactly the
same members, independently of the chosen algorithm. However, it is possible that several otherwise important
families get lost for downstream analyses, such as presence-absence analyses of gene families in pairs of lineages,
which can be done with parse pangenome matrix.pl.
•We have sequenced 25 bacteria genomes and used get homologues.pl to get orthologs included in all the 25 strains.
As I already used BDBH method for core genome analysis, now I cannot switch to COG method for pangenome
matrix generation. Could you indicate me how to get the full pangenome matrix using BDBH method?
BDBH results cannot be used for pangenome analysis, but you could re-run the software with the same 25 input
genomes, now adding -t 0 -M for OMCL, probably the best choice for such an analysis. This will re-use all blast
56

results previously calculated and resume until OMCL analysis is completed. Usually core sets produced by BDBH,
COGS and OCML are very similar. Therefore, most of your previously tested core genes should also be picked up
by OCML on this second run, and presumably you could now proceed to pangenome analysis.
•I am a PhD student doing some work on different strains. My input is .gbk from draft genomes and my aim at this
point is to see what are core-genes in each of 3 groups and which of these are shared with the other 2 groups. I have
been working under the impression that I can make 3 different groups and compare them or can I only make 1 big
group and compare the results for different methods?
You have calculated 3 core-genomes from 3 different sets of strains and now you want to know the subset of core-
genes present in all individual core-genomes. If you check compare clusters.pl option you’ll see that it says ”by
default cluster dirs are expected to be derived from the same taxa”, which is exactly what’s failing in your examples.
If you want to find common core-clusters present if all 3 sets and also those shared by only some of the taxa I guess
you should build a pangenome matrix by running get homologues.pl with all strains together with option -t 0. The
matrix itself will give you the clusters present/absent in all and some of the strains, which I guess is what you need.
The script parse pangenome matrix.pl can read this matrix and further help you identify these clusters.
•Could you please give a use case for compare clusters.pl -r?
Option -r can be used to compare a list of core genes from a single genome G, that is, with clusters containing only
sequences from G, to clusters of a larger group of taxa (A,B,C,...,G) that includes G.
•The parsimony tree produced by compare_cluster.pls -T cannot be opened by MEGA
Program pars from the PHYLIP suite often produces several alternative parsimony trees contained in the
pangenome_matrix_t0.phylip.ph file, one per line. Some phylogeny programs, such as MEGA, require split-
ting these trees in separate files in order to properly read and plot them.
•Parsing a pangenome matrix with A & B lists yields zero clusters
When a command such as ./parse_pangenome_matrix.pl -m pangenome_matrix_t0.tab -A A.txt -B B.txt -g
is invoked, the passed A & B files must contain taxon names matching exactly those of corresponding input files,
including the extension. Instead of a list such as:
taxonA
taxonB_001
...
taxonZ244
the list should be:
taxonA.faa
taxonB_001.faa
...
taxonZ244.faa
•The number of clusters produced with -C 75 -S 70 does not match the pangenome size estimated with option -c
The reason for these discrepancies is that they are fundamentally different analyses. While the default runmode
simply groups sequences trying to put in the same clusters orthologues and inparalogues, a genome composition
analysis performs a simulation in order to estimate how many novel sequences are added by genomes sampled in
random order. In terms of code, there are a couple of key global variables set in lib/marfil_homology.pm, lines
130-131, which control how a gene is compared to previously processed pangenome genes in order to call it novel:
$MIN_PERSEQID_HOM = 0;
$MIN_COVERAGE_HOM = 20;
The first variable is set by default to 0, meaning that there is no %identity limitation to call homologues. The second
is set to 20, which means that any sequence matching a previous gene with coverage ≥20% will be considered
homologous and thus won’t be considered new. As you can see these are very stringent values.
57

Now, in your settings, you might want to change these values. For instance, Tettelin in their landmark work
used values of 50 and 50 (PubMed=16172379), which means that protein sequences with coverage ≥50% and
identity ≥50% to previous genes will be called homologues, and therefore won’t be accumulated to the growing
pangenome. In other words, you should tweak these variables to your particular settings.
•I produced 2 different parsimony trees with compare clusters.pl, is there a way to merge them and add bootstrap
values?
The two trees are equally parsimonious, that is, have the same parsimony score but different topologies. One
possibility to combine them into one topology is to compute either the majority rule consensus (mjr) tree, for
example with consense from the PHYLIP package, or represent a network consensus with a program such as
splitstree.
Regarding the bootstrapping, you could write some R code (or in any other language) to randomly sample the
columns in the pangenome matrix with replacement to construct a new, bootstrapped matrix with the same number
of columns as the original one. You should generate 100 or 500 of these matrices and then run pars on each one of
them. Then run consense to obtain the mjr consensus tree and associated split frequencies (bootstrap support values
for each bipartition). An easy way of achieving this would be with R’s boot package (see example).
Another option is to call seqboot from the PHYLIP package to generate N bootstrap pseudo-replicates of the matrix.
Rename the resulting file as infile and call pars to read the file, using the option m no_of_pseudoreplicates
to run the standard (Fitch) parsimony analysis on each of the bootstraped matrices. PHYLIP pars will generate
an outtree file containing as many trees as bootstraped matrices found in infile. Rename outtree to intree and call
consense to generate the default majority rule consensus tree. This tree is only a cladogram (only topology, no
branch lengths). The node labels correspond to the number of bootstrap pseudoreplicates in which that particular
bipartition was found.
•How can I produce a maximum likelihood (ML) tree with bootstrap values from a pangenome matrix?
We recommend script estimate_pangenome_trees.sh from the GET PHYLOMARKERS pipeline. Another al-
ternative is to use the .fasta version of the pangenome matrix produced by script ./compare_clusters.pl -m ,
next to the .tab and .phy files. This FASTA file can be analyzed with ML software such as IQ-TREE (PubMed=25371430)
both online or in the terminal with a command such as:
path_to_iqtree -s pangenome_matrix_t0.fasta -st BIN -m TEST -bb 1000 -alrt 1000
This will produce an optimal ML tree after selecting a binary substitution model with both bootstrap and aLRT
support values.
•Is there a way to plot ANI matrices of soft-core clusters?
Let’s say you have 20 genomes, then 95% of them are exaclty 19 taxa, which is the minimum occupancy that defines
soft-core clusters (see global variable $SOFTCOREFRACTION). You should then compute the ANI matrix as follows:
./get_homologues.pl -d your_data -a ’CDS’ -A -M -t 19
And then plot the resulting matrix with script hclusterpangenomematrix.sh.
•When I use the hcluster pangenome matrix.sh script the trees in the output of the newick file and the heatmap differ.
Is there a reason for this?
The difference in the topologies of the NJ trees and the row-dendrogram of the heatmaps differ because the heatmaps
are ordered bi-dimensionally. That is, the heatmap plot shows only the row-dendrogram, but the matrix is ordered
also by columns. The NJ tree is computed from the distance matrix that you indicate the program to calculate for
you (ward.D2 is the default).
•What are the numbers in the branches of the tree generated with compare_clusters.pl -T?
The PARS program from the PHYLIP suite reconstructs the pan-genome phylogeny using the parsimony optimality
criterion. As such, each column in the input pangenome matrix is considered an independent character, and char-
acter state changes (within columns) are considered to represent a single evolutionary event (have a weight of 1) in
standard parsimony. As can be read in its documentation, the algorithm used for estimating branch lengths averages
the number of reconstructed changes of state over all sites, over all possible most parsimonious placements of the
changes of state among branches. Note that it does not correct in any way for multiple changes that overlay each
other. Therefore, the scale that you find at the bottom of the tree corresponds to average number of state transitions
or steps, as estimated under the standard or Fitch parsimony criterion. It is hence the parsimony estimate of the
58

”distance” in number of steps (differences in cluster composition, in our case). Given that it is an average, the
branch lengths (number of steps) are real numbers, not integers, as one might expect.
•I ran get homologues with amino acid fasta files of 78 bacterial genomes; is there a way to export a 78 x 78 matrix
of the number of homologues shared between each genome?
If you did your analysis requesting cluster of all occupancies (-t 0) then you can get what you want in two steps.
First, you must produce a pangenome matrix with compare_clusters -d ... -m. Now it is possible to request
an intersection pangenome matrix (pangenome_matrix_t0__intersection.tab) which contains the number of
sequence clusters shared by any two pairs of genomes with parse_pangenome_matrix.pl -m pangenome_matrix_t0.tab -s -x.
Note that these clusters might contain several inparalogues of the same species.
•How does make nr pangenome matrix.pl work?
Please refer to manual get homologues-est.pdf for an example application of this script.
•How does annotate cluster.pl work?
Please refer to manual get homologues-est.pdf for an example application of this script.
59

6 Frequent warnings and error messages
error message practical meaning
EXIT : cannot find previous input file XXXX,
please re-run everything
This can happen when re-running the program with an input
-d directory which used to contain more sequences files, or
with different names. This prevents the software to recycle pre-
vious results, as it cannot ensure that sequences are still num-
bered consistently.
WARNING: could not extract nucleotide se-
quences from file XXXX
You’ll see this warning when using an uncomplete input Gen-
Bank file, lacking the nucleotide sequence at the bottom.
WARNING: can only extract genes (not
CDSs) from file XXXX
Occurs when reading a GenBank file lacking CDS features.
WARNING: cannot use nucleotide sequences
in file XXXX as they do not match those in
file YYYY
This warning occurs when a twin XXXX .fna file (see Table 1)
contains a different number of sequences than the correspond-
ing YYYY .faa file, and cannot therefore be safely used to
compile DNA clusters.
EXIT, XXXX does not exist, Pfam search
failed...
Occurs when a Pfam job submitted to the cluster (option -D)
failed to report back and terminate. The solution is often to
re-run the program, as it will only re-submit the missing Pfam
jobs. When solving problems with submitting jobs to the cluster
queue it is helpful to check the .queue files.
EXIT: cannot format BLAST sequence base Happens when for some reason the collection of input se-
quences could not be formatted for BLAST. This might surface
hard drive trouble or simply an architecture issue.
EXIT, XXXX.blastout does not exist,
BLAST search failed...
Again a BLAST error, spotted for failing to produce a BLAST
output. Often the solution is simply to re-run, as this might
be simply a cluster overload problem. When solving problems
with submitting jobs to the cluster queue it is often helpful top
check the .queue files.
EXIT: parsed XXXX output (YYYY)
seems to be empty, please remove ’in-
put homologues/’ and re-run
Another BLAST/Pfam error, which can happen if the programs
fails to parse the results. The simplest solution is usually to do
as suggested and re-run.
WARNING: please remove/rename results
directory: XXXX if you change the se-
quences in your .gbk/.faa files or want to re-
run
This warning is issued only to make it clear that the program
is recycling previous BLAST results, which is usually a good
idea, unless you specifically changed the contents of your input
files (which should’t be that common).
EXIT: cannot compile intergenic clusters as
not all input GenBank files are valid
This message appears when the user requested intergenic clus-
ters (option -g ) but not all parsed GenBank files contained
nucleotide sequences. The solution is to check the input files
and correct the offending one, which likely is uncomplete and
lacks the nucleotide sequence at the bottom.
WARNING: skipping cluster 123 XXX.fna ,
seems to duplicate 456 YYY.fna
This is issued by compare clusters.pl when it finds, usually sin-
gleton, clusters with identical sequences produced by the COG
or OMCL algorithms. This can happen when such clusters con-
tain short sequences, or perhaps with composition biases, that
yield few or even no BLAST hits when compared to all other
sequences in a given setup. As these kinds of clusters can
confound posterior analysis they are currently ignored by com-
pare clusters.pl.
Table 6: Frequent warnings and error messages produced by get homologues and kin scripts.
60

7 Credits and references
get homologues.pl is designed, created and maintained at the Laboratory of Computational Biology at Estaci´
on Experi-
mental de Aula Dei/CSIC in Zaragoza (Spain) and at the Center for Genomic Sciences of Universidad Nacional Aut´
onoma
de M´
exico (CCG/UNAM).
The code was written mostly by Bruno Contreras-Moreira and Pablo Vinuesa, but it also includes code and binaries
from OrthoMCL v1.4 (algorithm OMCL, -M), COGtriangles v2.1 (algorithm COGS, -G), NCBI Blast+,MVIEW and
BioPerl 1.5.2.
Other contributors: Carlos P Cantalapiedra, Roland Wilhelm, David A Wilkinson.
We ask the reader to cite the main references describing the get homologues software,
•Contreras-Moreira,B and Vinuesa,P (2013) GET HOMOLOGUES, a versatile software package for scalable and
robust microbial pangenome analysis. Appl.Environ.Microbiol. 79:7696-7701.
•Vinuesa P and Contreras-Moreira B (2015) Robust Identification of Orthologues and Paralogues for Microbial Pan-
Genomics Using GET HOMOLOGUES: A Case Study of pIncA/C Plasmids. In Bacterial Pangenomics, Methods
in Molecular Biology Volume 1231, 203-232, edited by A Mengoni, M Galardini and M Fondi.
and also the original papers describing the included algorithms and databases, accordingly:
•Li L, Stoeckert CJ Jr, Roos DS (2003) OrthoMCL: identification of ortholog groups for eukaryotic genomes.
Genome Res. 13(9):2178-89.
•Kristensen DM, Kannan L, Coleman MK, Wolf YI, Sorokin A, Koonin EV, Mushegian A (2010) A low-polynomial
algorithm for assembling clusters of orthologous groups from intergenomic symmetric best matches. Bioinformat-
ics 26(12):1481-7.
•Altschul SF, Madden TL, Schaffer AA, Zhang J, Zhang Z, Miller W and Lipman DJ (1997) Gapped BLAST and
PSI-BLAST: a new generation of protein database search programs. Nucl. Acids Res. 25(17): 3389-3402.
•Stajich JE, Block D, Boulez K, Brenner SE, Chervitz SA, Dagdigian C, Fuellen G, Gilbert JG, Korf I, Lapp H,
Lehvslaiho H, Matsalla C, Mungall CJ, Osborne BI, Pocock MR, Schattner P, Senger M, Stein LD, Stupka E,
Wilkinson MD, Birney E. (2002) The Bioperl toolkit: Perl modules for the life sciences. Genome Res. 12(10):1611-
8.
•hmmscan :: search sequence(s) against a profile database HMMER 3.1b2 (Feb 2015) http://hmmer.org Copyright
(C) 2015 Howard Hughes Medical Institute. Freely distributed under the GNU General Public License (GPLv3).
•Finn RD, Coggill P, Eberhardt RY, Eddy SR, Mistry J, Mitchell AL, Potter SC, Punta M, Qureshi M, Sangrador-
Vegas A, Salazar GA, Tate J, Bateman A. (2016) The Pfam protein families database: towards a more sustainable
future. Nucleic Acids Res. 44(D1):D279-85
•Brown NP, Leroy C, Sander C (1998) MView: A Web compatible database search or multiple alignment viewer.
Bioinformatics. 14 (4):380-381.
•Buchfink B, Xie C, Huson DH (2015) Fast and sensitive protein alignment using DIAMOND. Nat Methods.
12(1):59-60
If you use the accompanying scripts the following references should also be cited:
•R Core Team (2013) R: A Language and Environment for Statistical Computing. http://www.R-project.org R
Foundation for Statistical Computing, Vienna, Austria, ISBN3-900051-07-0
61

