Scrum Manager: Temario Manual
manual_scrum
User Manual:
Open the PDF directly: View PDF
.
Page Count: 94

“”
Scrum Manager
v. 2.6

2
Scrum Manager
Guía de formación
Versión 2.6 – Julio 2016
EXENCIÓN DE RESPONSABILIDAD
LOS AUTORES DE ESTE LIBRO SON MIEMBROS Y COLABORADORES DE LA COMUNIDAD
PROFESIONAL SCRUM MANAGER, EXPERTOS EN GESTIÓN ÁGIL DE PROYECTOS.
REALIZAN ESTE TRABAJO PARA COMPARTIR SU CONOCIMIENTO PROFESIONAL CON
LAS PERSONAS Y ORGANIZACIONES QUE LO CONSIDEREN ÚTIL.
ESTE TRABAJO SE OFRECE TAL CUAL, SIN GARANTÍA DE NINGÚN TIPO, EXPRESA O
IMPLÍCITA INCLUYENDO GARANTÍAS DE IDONEIDAD PARA UN PROPÓSITO PARTICULAR.
EN NINGÚN CASO, NI LOS AUTORES, NI LOS TITULARES DE LOS DERECHOS SERÁN
RESPONSABLES DE NINGUNA RECLAMACIÓN, DAÑOS U OTRAS RESPONSABILIDADES.
Diseño de cubierta: Scrum Manager.
Imagen original: The Albert Bridge 04 – Belfast de William Murphy (http://www.streetsofdublin.com/)
Obra colectiva creada y coordinada por Iubaris Info 4 Media SL.
Autores de esta versión: Alexander Menzinsky, Gertrudis López, Juan Palacio.
Iubaris Info 4 Media SL es la propietaria de los derechos, y los libera en las condiciones de la
licencia Creative Commons by nd nc 4.0
Derechos regitrados en Safe Creative nº de registro: 1607208414838

Contenido
2005-2016 – ScrumManager - http://www.scrummanager.net
3
Contenido
Contenido 3
Prefacio 5
Propósito de este libro 5
Audiencia 5
Organización del libro 5
Mejora continua y control de calidad Scrum Manager 6
Información, recursos y comunidad profesional 7
INTRODUCCIÓN 8
Agilidad 9
El Manifiesto Ágil 9
Los 12 principios del manifiesto ágil 11
Origen de scrum. 12
Lo que entendemos por “scrum” 12
1.- Rugby 12
2.- Métodos de trabajo 13
PRIMERA PARTE 14
Scrum: técnico y scrum avanzado 15
Introducción al marco técnico 16
Gestión de la evolución del proyecto 16
Revisión de las Iteraciones 16
Desarrollo incremental 16
Autoorganización 17
Colaboración 17
Scrum técnico 19
Scrum técnico 20
Artefactos 21
Pila del producto y pila del sprint: los requisitos en desarrollo ágil. 21
Pila del producto: los requisitos del cliente 22
Pila del Sprint 24
El Incremento 25
Eventos 26
Sprint 26
Planificación del sprint 27
Scrum diario 29
Revisión del sprint 30
Retrospectiva 31
Roles 31
Propietario del producto 32
Equipo de desarrollo 33
Scrum Master 33

Contenido
4
Valores y principios de scrum 34
Medición y estimación ágil 35
¿Por qué medir? 35
Flexibilidad y sentido común 35
Criterios para el diseño y aplicación de métricas 36
Velocidad, trabajo y tiempo 37
Medición: usos y herramientas 41
Gráfico de producto. 41
Gráfico de avance: monitorización del sprint 45
Estimación de póquer 47
SEGUNDA PARTE 49
1.- Conocimiento en continua evolución 50
2.- Empresa como sistema 52
3.- Flexibilidad 53
Scrum avanzado 54
Responsabilidades 54
Metodologías 57
Mapa de metodologías. 57
Conceptos 57
Patrones de gestión del proyecto 58
Personas, Procesos y Tecnología 59
Procesos 59
Personas 60
Gestión visual kanban para obtener incremento continuo. 60
Kanban: Origen y definición 60
Tableros kanban: conceptos 62
Kanban: Operativa 63
Casos prácticos de tableros kanban 67
Consejos para ajustar el flujo: Muda, Mura y Muri. 71
AMPLIACIONES 73
Ingeniería de requisitos ágil 74
Historias de Usuario 74
Epics, temas y tareas 75
Información en una historia de usuario 76
Informaciones necesarias y opcionales 76
Criterios de validación 79
Calidad en las historias de usuario 81
Priorización de historias de usuario 83
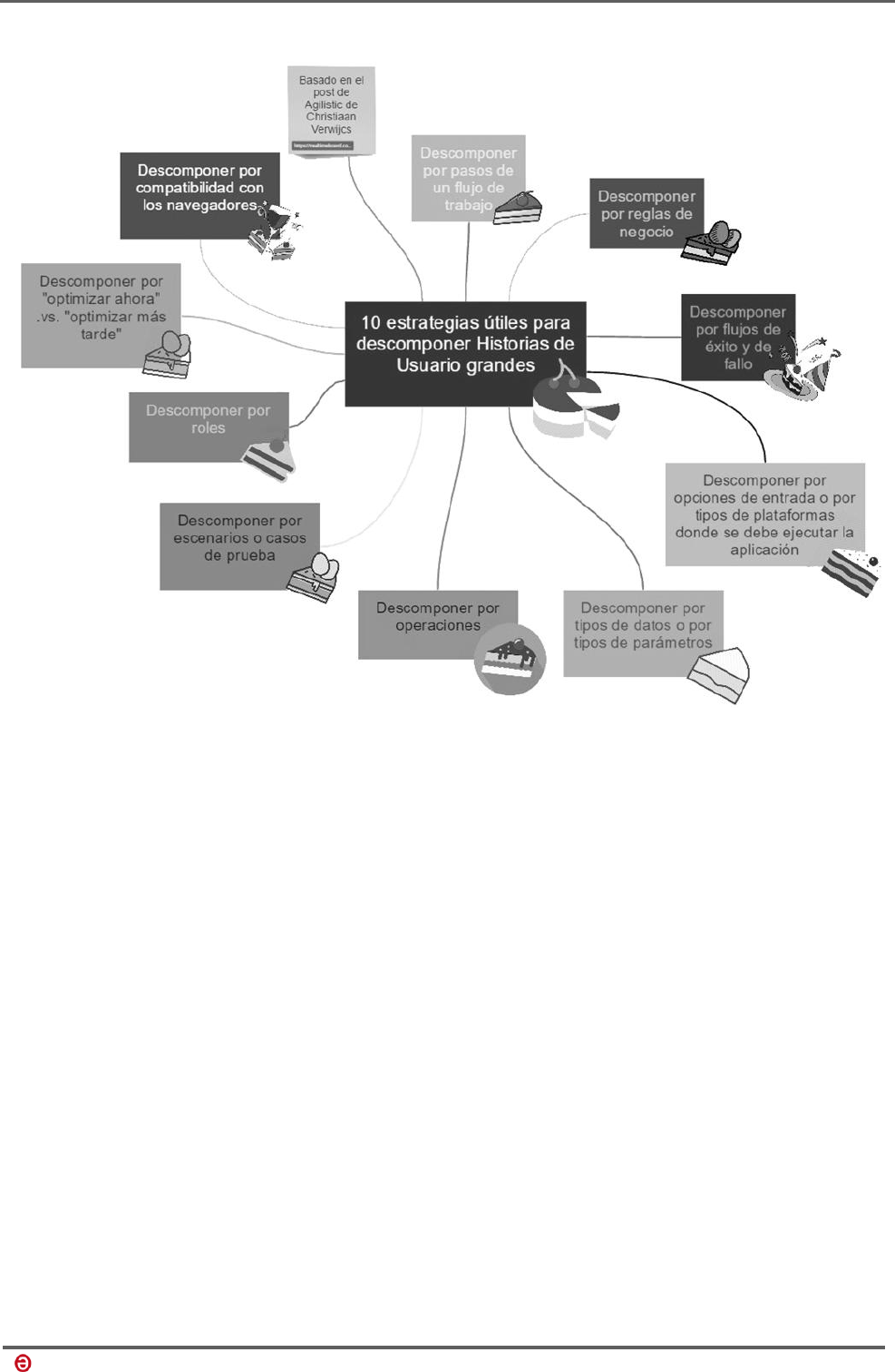
División de historias de usuario 84
Comparativa con otras formas de toma de requisitos 87
Historias de usuario versus casos de uso 87
Historias de usuario versus requisitos funcionales 88
Bibliografía 89
Tabla de ilustraciones 91
Índice 93
Prefacio
Propósito de este libro
Texto de formación para implantación y mejora de scrum en la gestión ágil de proyectos, equipos
y organizaciones.
Las partes I y II comprenden el temario de la certificación oficial Scrum Manager® en sus
niveles ténico y experto, respectivamente.
Audiencia
La audiencia de este libro incluye a todas las personas interesadas en el conocimiento del modelo
de gestión ágil denominado scrum.
Organización del libro
Introducción
Puesta en contexto de scrum.
Situación y razón del surgimiento de scrum a finales del siglo pasado como alternativa al
desarrollo secuencial basado en procesos.
Parte I: Scrum estándar.
Toda la información necesaria para empezar a trabajar con scrum.
Los roles, eventos y artefactos que forman el marco de técnicas estándar de scrum, y las pautas
para su implementación y funcionamiento.
Parte II: Scrum Avanzado
Las claves para potenciar la fluidez y los resultados con scrum.
Para mantener un ritmo de producción sostenible y constante, empleando indistintamente
entregas pautadas por sprints, o siguiendo un flujo de desarrollo continuo.
Adaptación de las prácticas y los roles a la organización, para conseguir la autoorganización,
basada en los principios de scrum, más que en la aplicación de las prácticas estándar.
Parte III: Ampliaciones.
Nuevo apartado incluido en esta versión del libro como complemento del temario troncal de Scrum
Manager con información de especialización o ampliación de determinados temas.
En esta versión se incluye:
Ingeniería de requisitos ágil: Epics, temas, Historias de usuario y tareas.

Prefacio
6
Mejora continua y control de calidad Scrum Manager
Gracias por elegir la formación de Scrum Manager.
Su valoración es el criterio del control de calidad de Scrum Manager, nos ayuda a mejorar y
decidir la validez y evolución de los materiales, cursos, centros y profesores.
Si ha participado en una actividad de formación auditada por Scrum Manager, le rogamos y
agradecemos que valore la calidad del material, profesor, temario, etc. así como sus comentarios
y sugerencias.
Scrum Manager anonimiza la información recibida, de forma que comparte con los profesores, y
centros autorizados las valoraciones y aspectos de mejora, pero en ningún caso los nombres de
los alumnos que las han realizado.
Puede realizar la valoración desde el “ÁREA DE MIEMBROS” de Scrum Manager
(http://scrummanager.net)

Prefacio
2005-2016 – ScrumManager - http://www.scrummanager.net
7
Información, recursos y comunidad profesional
RECURSOS
Última versión de este libro.
(http://www.scrummanager.net/bok/)
Open Knowledge Scrum.
(http://www.scrummanager.net/oks/)
Blog
(http://www.scrummanager.net/blog/)
Acerca de la certificación Scrum Manager®.
(http://www.scrummanager.net/certificacion)
Preguntas frecuentes sobre cursos y exámenes Scrum Manager®
(http://www.scrummanager.net/faq-formacion-scrum-manager)
REDES SOCIALES
Twitter.
(https://twitter.com/scrummanager)
Facebook.
(https://www.facebook.com/Scrum-Manager-144889095527292/)
Google+
(https://google.com/+ScrummanagerNet/)
Pinterest
(https://es.pinterest.com/scrummanager/pins/)
REDES PROFESIONALES
Grupo profesional en LinkedIn
(http://www.linkedin.com/e/gis/855957)
Comunidades Google +
(https://plus.google.com/communities/116174698722878580028)
http://www.scrummanager.net
INTRODUCCIÓN

Introducción
2005-2016 – ScrumManager - http://www.scrummanager.net
9
Agilidad
El entorno de trabajo de las empresas del conocimiento se parece muy poco al que originó la
gestión de proyectos predictiva. Ahora se necesitan estrategias para el lanzamiento de productos
orientadas a la entrega temprana de resultados tangibles, y a la respuesta ágil y flexible, necesaria
para trabajar en mercados de evolución rápida.
Ahora se construye el producto al mismo tiempo que se modifican e introducen nuevos requisitos.
El cliente parte de una visión medianamente clara, pero el nivel de innovación que requiere, y la
velocidad a la que se mueve el entorno de su negocio, no le permiten prever con detalle cómo
será el resultado final.
Quizá ya no hay “productos finales”, sino productos en continua evolución y mejora.
¿La gestión de proyectos predictiva es la única posible? ¿Los criterios para determinar el éxito son
siempre el cumplimiento de fechas y costos? ¿Puede haber proyectos cuya gestión no busque
realizar un trabajo previamente planificado, con un presupuesto y en un tiempo previamente
calculado?
Hoy hay directores de producto que no necesitan conocer cuáles van a ser las 200
funcionalidades que tendrá el producto final, ni si estará terminado en 12 o en 16 meses.
Hay clientes que necesitan disponer de una primera versión con funcionalidades mínimas en
cuestión de semanas, y no un producto completo dentro de uno o dos años. Clientes cuyo interés
es poner en el mercado rápidamente un concepto nuevo, y desarrollar de forma continua su valor.
Hay proyectos que no necesitan gestionar el seguimiento de un plan, y cuyo fracaso puede ser la
consecuencia de un modelo de gestión inapropiado.
La mayoría de los fiascos se producen por aplicar ingeniería secuencial y gestión predictiva tanto
en el proceso de adquisición (requisitos, contratación, seguimiento y entrega) como en la gestión
del proyecto, en productos que no necesitan tanto garantías de previsibilidad en la ejecución,
como respuesta rápida y flexibilidad para funcionar en entornos de negocio que cambian y
evolucionan rápidamente.
El Manifiesto Ágil
En marzo de 2001, 17 profesionales del software, críticos de los modelos de producción basados
en procesos, fueron convocados por Kent Beck, que había publicado un par de años antes el libro
en el que explicaba la nueva metodología Extreme Programming (Beck, 2000).
Se reunieron en Salt Lake City para discutir sobre los procesos empleados por los equipos de
programación.
En la reunión se acuñó el término “Métodos Ágiles” para definir a aquellos que estaban surgiendo
como alternativa a las metodologías formales: CMM-SW, (precursor de CMMI) PMI, SPICE
(proyecto inicial de ISO 15504), a los que consideraban excesivamente “pesados” y rígidos por su
carácter normativo y fuerte dependencia de planificaciones detalladas, previas al desarrollo.
Los integrantes de la reunión resumieron en cuatro postulados lo que ha quedado denominado
como “Manifiesto Ágil”, que son los valores sobre los que se asientan estos métodos.
Hasta 2005, entre los defensores de los modelos de procesos y los de modelos ágiles, fueron
frecuentes las posturas radicales, más ocupadas en descalificar al otro, que en conocer sus
métodos.
La gestión de proyectos ágil no se formula sobre la necesidad de anticipación, sino
sobre la de adaptación continua.

Introducción
10
Valoramos más a los individuos y su interacción que a los procesos y las
herramientas.
Este es el postulado más importante del manifiesto.
Por supuesto que los procesos ayudan al trabajo. Son una guía de operación. Las herramientas
mejoran la eficiencia, pero hay tareas que requieren talento y necesitan personas que lo aporten y
trabajen con una actitud adecuada.
La producción basada en procesos persigue que la calidad del resultado sea consecuencia del
know-how “explicitado” en los procesos, más que en el conocimiento aportado por las personas
que los ejecutan. Sin embargo en el desarrollo ágil los procesos son una ayuda. Un soporte para
guiar el trabajo. La defensa a ultranza de los procesos lleva a afirmar que con ellos se pueden
conseguir resultados extraordinarios con personas mediocres, y lo cierto es que este principio no
es cierto cuando se necesita creatividad e innovación.
Valoramos más el software que funciona que la documentación exhaustiva.
Poder anticipar cómo será el funcionamiento del producto final, observando prototipos previos, o
partes ya elaboradas ofrece un “feedback” estimulante y enriquecedor, que genera ideas
imposibles de concebir en un primer momento, y que difícilmente se podrían incluir al redactar un
documento de requisitos detallado en el comienzo del proyecto.
El manifiesto ágil no considera inútil la documentación, sólo la innecesaria. Los documentos son
soporte de hechos, permiten la transferencia del conocimiento, registran información histórica, y
en muchas cuestiones legales o normativas son obligatorios, pero su relevancia debe ser mucho
menor que el producto final.
A la comunicación a través de documentos le falta la riqueza y producción de valor que logra la
comunicación directa entre las personas y a través de la interacción con prototipos del producto.
Por eso, siempre que sea posible se debe reducir al mínimo indispensable el uso de
documentación que consume trabajo sin aportar un valor directo al producto.
Si la organización y los equipos se comunican a través de documentos, además de ocultar la
riqueza de la interacción con el producto, forman barreras de burocracia entre departamentos o
entre personas.
Valoramos más la colaboración con el cliente que la negociación contractual.
Las prácticas ágiles están indicadas para productos de evolución continua. En este tipo de
productos no es posible definir en un documento de requisitos cerrado cómo debería ser el
producto final, y resulta más apropiado tomar feedback de forma continua, y en paralelo al
Manifiesto Ágil
Estamos poniendo al descubierto mejores métodos para desarrollar software, haciéndolo y
ayudando a otros a que lo hagan.
Con este trabajo hemos llegado a valorar:
A los individuos y su interacción, por encima de los procesos y las
herramientas.
El software que funciona, por encima de la documentación exhaustiva.
La colaboración con el cliente, por encima de la negociación contractual.
La respuesta al cambio, por encima del seguimiento de un plan.
Aunque hay valor en los elementos de la derecha, valoramos más los de la izquierda.

Introducción
2005-2016 – ScrumManager - http://www.scrummanager.net
11
desarrollo del producto redefinir y mejorar en consecuencia los propios requisitos de las partes
aún no desarrolladas.
El objetivo de un proyecto ágil no es controlar la ejecución para garantizar el cumplimiento de la
planificación, sino proporcionar de forma continua el mayor valor posible al producto.
Resulta por tanto más adecuada una relación de implicación y colaboración continua con el
cliente, que una contractual de delimitación de responsabilidades.
Valoramos más la respuesta al cambio que el seguimiento de un plan
Para desarrollar productos de requisitos inestables, en los que es inherente el cambio y la
evolución rápida y continua, resulta mucho más valiosa la capacidad de respuesta que la de
seguimiento y aseguramiento de planes. Los principales valores de la gestión ágil son la
anticipación y la adaptación, diferentes a los de la gestión de proyectos ortodoxa: planificación y
control para garantizar el cumplimiento del plan.
Los 12 principios del manifiesto ágil
El manifiesto ágil, tras los postulados de estos cuatro valores en los que se fundamenta, establece
estos 12 principios:
1. Nuestra principal prioridad es satisfacer al cliente a través de la entrega temprana y
continua de software de valor.
2. Son bienvenidos los requisitos cambiantes, incluso si llegan tarde al desarrollo. Los
procesos ágiles se doblegan al cambio como ventaja competitiva para el cliente.
3. Entregar con frecuencia software que funcione, en periodos de un par de semanas hasta
un par de meses, con preferencia en los periodos breves.
4. Las personas del negocio y los desarrolladores deben trabajar juntos de forma cotidiana a
través del proyecto.
5. Construcción de proyectos en torno a individuos motivados, dándoles la oportunidad y el
respaldo que necesitan y procurándoles confianza para que realicen la tarea.
6. La forma más eficiente y efectiva de comunicar información de ida y vuelta dentro de un
equipo de desarrollo es mediante la conversación cara a cara.
7. El software que funciona es la principal medida del progreso.
8. Los procesos ágiles promueven el desarrollo sostenido. Los patrocinadores,
desarrolladores y usuarios deben mantener un ritmo constante de forma indefinida.
9. La atención continua a la excelencia técnica enaltece la agilidad.
10. La simplicidad como arte de maximizar la cantidad de trabajo que no se hace, es esencial.
11. Las mejores arquitecturas, requisitos y diseños emergen de equipos que se autoorganizan.
12. En intervalos regulares, el equipo reflexiona sobre la forma de ser más efectivo y ajusta su
conducta en consecuencia.

Introducción
12
Origen de scrum.
Scrum es un modelo de desarrollo ágil caracterizado por:
Adoptar una estrategia de desarrollo incremental, en lugar de la planificación y
ejecución completa del producto.
Basar la calidad del resultado más en el conocimiento tácito de las personas en
equipos autoorganizados, que en la calidad de los procesos empleados.
Solapamiento de las diferentes fases del desarrollo, en lugar de realizarlas una tras
otra en un ciclo secuencial o de cascada.
Este modelo fue identificado y definido por Ikujiro Nonaka e Hirotaka Takeuchi a principios de los
80, al analizar cómo desarrollaban los nuevos productos las principales empresas de manufactura
tecnológica: Fuji-Xerox, Canon, Honda, Nec, Epson, Brother, 3M y Hewlett-Packard (Nonaka &
Takeuchi, The New New Product Development Game, 1986).
En su estudio, Nonaka y Takeuchi compararon la nueva forma de trabajo en equipo que estaban
identificando, con el avance en formación de scrum de los jugadores de Rugby, y por esa razón la
denominaron “scrum”.
Aunque esta forma de trabajo surgió en empresas de productos tecnológicos, es apropiada para
proyectos con requisitos inestables y para los que requieren rapidez y flexibilidad, situaciones
frecuentes en el desarrollo de determinados sistemas de software.
En 1995 Ken Schwaber presentó “Scrum Development Process” en OOPSLA 95 (Object-Oriented
Programming Systems & Applications conference) (SCRUM Development Process), un marco de
reglas para desarrollo de software, basado en los principios de scrum, y que él había empleado en
el desarrollo de Delphi, y Jeff Sutherland en su empresa Easel Corporation (compañía que en los
macrojuegos de compras y fusiones, se integraría en VMARK, y luego en Informix y finalmente en
Ascential Software Corporation).
Lo que entendemos por “scrum”
1.- Rugby
Formación de rugby
Scrum es el término que define a la formación
más reconocible del rugby, en la que ambos
equipos, agazapados y atenazados entre sí,
empujan para obtener el balón, y sacarlo de la
formación sin tocarlo con la mano.
Figura 1. Formación de rugby scrum.

Introducción
2005-2016 – ScrumManager - http://www.scrummanager.net
13
2.- Métodos de trabajo
Ambiente de trabajo ágil autoorganizado
En 1986 los investigadores Nonaka y Takeuchi dan
dimensión polisémica al término originalmente
deportivo scrum, al emplearlo para bautizar los
principios de desarrollo que descubrieron en las
empresas tecnológicas más innovadoras (Takeuchi
& Nonaka, 1986).
Scrum, en la concepción original de Nonaka y
Takeuchi, se caracteriza por el protagonismo de
equipos brillantes, autoorganizados y motivados,
que abordan el desarrollo sistemas complejos partiendo de una visión general y solapando las
fases del desarrollo.
Metodología para desarrollo de software
En 1995 Ken Schwaber presentó en OOPSLA
(Conferencia anual “Object-Oriented Programming,
Systems, Language s & Applications”) (Schwaber,
SCRUM Development Process, 1995) una
metodología de desarrollo de software, basada en
un ambiente scrum y uso ese mismo término para
definir el proceso.
Marco para desarrollo de software basado
en la metodología scrum de Ken Schwaber
En 2005 Mike Cohn, Esther Derby y Ken Schwaber
constituyeron la organización “Scrum Alliance” para
difundir un marco de trabajo específico para el
desarrollo de software, basado en esta
metodología. y a la que también denominaron
scrum.
Scrum Manager usa el término en el significado original de Nonaka y Takeuchi, como un ambiente
de trabajo caracterizado por la composición de equipos autoorganizados que trabajan de forma
ágil: con autonomía y solapamiento de las fases de desarrollo, y compartiendo el conocimiento y
aprendizaje de forma abierta.
Figura 2. Scrum como marco de trabajo: 1986,
Hirotaka Takeuchi, Ikujiro Nonaka "The New New
Product Development Game"
Figura 3. Ken Schwaber, "Scrum Development
Process”
Figura 4. Marco scrum
PRIMERA PARTE
Las reglas de scrum.

Primera parte: Las reglas de scrum
2005-2016 – ScrumManager - http://www.scrummanager.net
15
Scrum: técnico y scrum avanzado
Para empezar con scrum, es recomendable adoptar el marco estándar: el que se explica en esta
primera parte, con los roles, artefactos y eventos que lo configuran (v. diagrama pág. 18).
Una vez conseguido un flujo de avance continuo e iterativo, si el objetivo es ir más allá de lo que
es un modelo de ingeniería concurrente, . o para adoptar las prácticas de scrum, a otras que
puedan resultar más adecuadas a las características del proyecto o del equipo, llega el momento
de desaprender las prácticas estándar, y apoyarnos en los valores de scrum, en lugar de hacerlo
sólo en su técnica.
Esta parte de libro muestra las técnicas básicas de scrum: sus reglas de aplicación y roles,
eventos y artefactos que se emplean.
.
Scrum técnico
Reglas
Scrum avanzado
Valores
Marco de reglas para desarrollo de software
Autores: Ken Schwaber y Jeff Sutherland
“Scrum Development Process OOPSLA’95” 1995
Concepto original scrum
Autores: Hirotaka Takeuchi e Ikujiro Nonaka
“The New New Product Development Game” 1986
Aplicación de reglas definidas
Aplicación de valores ágiles
Roles
Dueño de producto
Equipo de desarrollo
Scrum Master
Eventos
El Sprint
Reunión de planificación
Scrum diario
Revisión de sprint
Retrospectiva de sprint
Artefactos
Pila de product
Pila de sprint
Incremento
Personas > procesos
Resultado > documentación
Colaboración > negociación
Cambio > planificación
… “Para avanzar en scrum”
Incertidumbre
Autoorganización
Fases de desarrollo solapadas
“Multiaprendizaje”
Control sutil
Difusion del conocimiento
Aprender las reglas de scrum
Aprender a avanzar en scrum sin reglas

Primera parte: Las reglas de scrum
Introducci
16
Introducción al marco técnico
El marco técnico de scrum, está formado por un conjunto de prácticas y reglas que dan respuesta
a los siguientes principios de desarrollo ágil:
Gestión evolutiva del producto, en lugar de la tradicional o predictiva.
Calidad del resultado basado en el conocimiento tácito de las personas, antes que en el
explícito de los procesos y la tecnología empleada.
Estrategia de desarrollo incremental a través de iteraciones (sprints)..
Se comienza con la visión general del resultado que se desea, y a partir de ella se especifica y da
detalle a las funcionalidades que se desean obtener en primer lugar.
Cada ciclo de desarrollo o iteración (sprint) finaliza con la entrega de una parte operativa del
producto (incremento). La duración de cada sprint puede ser desde una, hasta seis semanas,
aunque se recomienda que no exceda de un mes.
En scrum, el equipo monitoriza la evolución de cada sprint en reuniones breves diarias donde se
revisa en conjunto el trabajo realizado por cada miembro el día anterior, y el previsto para el día
actual. Estas reuniones diarias son de tiempo cerrado de 5 a 15 minutos máximo, se realizan de
pie junto a un tablero o pizarra con información de las tareas del sprint, y el trabajo pendiente en
cada una. Esta reunión se denomina “reunion de pie” o “scrum diario” y si se emplea la
terminología inglesa: “stand-up meeting”, también: “daily scrum” o “morning rollcall”.
Gestión de la evolución del proyecto
Scrum maneja de forma empírica la evolución del proyecto con las siguientes tácticas:
Revisión de las Iteraciones
Al finalizar cada sprint se revisa funcionalmente el resultado, con todos los implicados en el
proyecto. Es por tanto la duración del sprint, el período de tiempo máximo para descubrir
planteamientos erróneos, mejorables o malinterpretaciones en las funcionalidades del producto.
Desarrollo incremental
No se trabaja con diseños o abstracciones.
El desarrollo incremental ofrece al final de cada iteración una parte de producto operativa, que se
puede usar, inspeccionar y evaluar.
Scrum resulta adecuado en proyectos con requisitos inciertos y, o inestables.
¿Por qué predecir la versión definitiva de algo que va a estar evolucionando de forma continua?
Scrum considera a la inestabilidad como una premisa, y adopta técnicas de trabajo para facilitar la
evolución sin degradar la calidad de la arquitectura y permitir que también evolucione durante el
desarrollo.
Durante la construcción se depura el diseño y la arquitectura, y no se cierran en una primera fase
del proyecto. Las distintas fases que el desarrollo en cascada realiza de forma secuencial, en
scrum se solapan y realizan de forma continua y simultánea.

Primera parte: Las reglas de scrum
2005-2016 – ScrumManager - http://www.scrummanager.net
17
Autoorganización
Son muchos los factores impredecibles en un proyecto. La gestión predictiva asigna al rol de
gestor del proyecto la responsabilidad de su gestión y resolución.
En scrum los equipos son autoorganizados, con un ámbito de decisión suficiente para adoptarlas
resoluciones que consideren oportunas.
Colaboración
Es un componente importante y necesario para que a través de la autoorganización se pueda
gestionar con solvencia la labor que de otra forma realizaría un gestor de proyectos.
Todos los miembros del equipo colaboran de forma abierta con los demás, según sus
capacidades y no según su rol o su puesto.

Scrum
2005-2016 – ScrumManager - http://www.scrummanager.net
18
Ilustración 5: Marco scrum técnico

Scrum técnico

Primera parte: Las reglas de scrum
20
Scrum técnico
El marco técnico de scrum está formado por:
Roles:
o El equipo scrum.
o El dueño del producto.
o El Scrum Master.
Artefactos:
o Pila del producto.
o Pila del sprint.
o incremento.
Eventos
o Sprint.
o Reunión de planificación del sprint.
o Scrum diario.
o Revisión del sprint.
o Retrospectiva del sprint.
Y la pieza clave es el sprint.
Se denomina sprint a cada ciclo o iteración de trabajo que produce una parte del producto
terminada y funcionalmente operativa (incremento)
Como se verá más tarde, al tratar scrum avanzado, las implementaciones más flexibles de scrum
pueden adoptar dos tácticas diferentes para mantener un avance continuo en el proyecto:
Incremento iterativo: basado en pulsos de tiempo prefijado (timeboxing)
Incremento continuo: basado en el mantenimiento de un flujo continuo, no marcado por
pulsos o sprints.
Ilustración 6: Incremento iterativo / continuo
Scrum técnico trabaja con pulsos de tiempo prefijado que se denominan sprints. Emplea por tanto
incremento iterativo para mantener un ritmo de avance constante.

Primera parte: Las reglas de scrum
2005-2016 – ScrumManager - http://www.scrummanager.net
21
Artefactos
Pila del producto: (product backlog) lista de requisitos de usuario, que a partir de la visión
inicial del producto crece y evoluciona durante el desarrollo.
Pila del sprint: (sprint backlog) lista de los trabajos que debe realizar el equipo durante el
sprint para generar el incremento previsto.
Incremento: resultado de cada sprint.
Ilustración 7: Diagrama del ciclo iterativo scrum
Otro artefacto propio del modelo estándar de scrum es el gráfico de avance o gráfico burn down
que el equipo actualiza a diario para comprobar el avance. Este elemento, junto con la práctica de
estimación de póquer y el gráfico de producto o burn up se encuentra incluido en el capítulo de
Métricas Ágiles (pág. 45)
Pila del producto y pila del sprint: los requisitos en desarrollo ágil.
En la ingeniería de software tradicional, los requisitos del sistema forman parte del proceso de
adquisición, siendo por tanto responsabilidad del cliente la definición del problema y de las
funcionalidades que debe aportar la solución.
No importa si se trata de gestión tradicional o ágil. La pila del producto es responsabilidad del
cliente, aunque se aborda de forma diferente en cada caso.
Ilustración 8: Requisitos completos / evolutivos

Primera parte: Las reglas de scrum
22
En los proyectos predictivos, los requisitos del sistema suelen especificarse en documentos
formales; mientras que en los proyectos ágiles toman la forma de pila del producto o lista de
historias de usuario.
Los requisitos del sistema formales se especifican de forma completa y cerrada al inicio del
proyecto; sin embargo una pila del producto es un documento vivo, que evoluciona durante
el desarrollo.
Los requisitos del sistema los desarrolla una persona o equipo especializado en ingeniería
de requisitos a través del proceso de obtención (elicitación) con el cliente. En scrum el
cliente (propietario del producto) comparte su visión con todo el equipo, y la pila del producto
se realiza y evoluciona de forma continua con los aportes de todos.
Scrum, emplea dos formatos para registrar los requisitos:
Pila del producto (Product Backlog)
Pila del sprint (Sprint Backlog)
La pila del producto registra los requisitos vistos desde el punto de vista del cliente. Un enfoque
similar al de los requisitos del sistema o “ConOps” de la ingeniería de software tradicional. Está
formada por la lista de funcionalidades o "historias de usuario" que desea obtener el cliente,
ordenadas por la prioridad que el mismo da a cada una.
La pila del sprint refleja los requisitos vistos desde el punto de vista del equipo de desarrollo. Está
formada por la lista de tareas en las que se descomponen las historias de usuario que se van a
llevar a cabo en el sprint.
En el desarrollo y mantenimiento de la pila del producto lo relevante no es tanto el formato, sino el
que:
Las historias de usuario que incluye den forma a una visión del producto definida y conocida
por todo el equipo.
Las historias de usuario estén individualmente definidas, priorizadas y preestimadas.
Esté realizada y gestionada por el cliente (propietario del producto).
Pila del producto: los requisitos del cliente
La pila del producto es la lista ordenada de todo aquello que el propietario de producto cree que
necesita el producto.
Es el inventario de funcionalidades, mejoras, tecnología y corrección de errores que deben
incorporarse al producto a través de los sucesivos sprints.
Representa todo aquello que esperan el cliente, los usuarios, y en general los interesados. Todo lo
que suponga un trabajo que debe realizar el equipo debe estar reflejado en esta pila.
Estos son algunos ejemplos de posibles entradas a una pila del producto:
Ofrecer a los usuarios la consulta de las obras publicadas por un determinado autor.
Reducir el tiempo de instalación del programa.
Ofrecer la consulta de una obra a través de un API web.
La pila del producto nunca se da por completada; está en continuo crecimiento y evolución. Al
comenzar el proyecto incluye los requisitos inicialmente conocidos y mejor entendidos, y
evoluciona conforme avanza el desarrollo.
Gracias a su carácter dinámico refleja aquello que el producto necesita incorporar para adecuarse
a las circunstancias, en todo momento.
Antes de empezar a iterar el producto es necesario:
Que el propietario de producto tenga la visión del objetivo de negocio que quiere conseguir,
y la comparta con el equipo.
Que la pila del producto tenga historias de usuario suficientes para realizar el primer sprint.

Primera parte: Las reglas de scrum
2005-2016 – ScrumManager - http://www.scrummanager.net
23
Habitualmente se empieza a elaborar la pila del producto con el resultado de una reunión de
“tormenta de ideas”, o "fertilización cruzada", o un proceso de “Exploración” (eXtreme
Programming) donde colabora todo el equipo, que comprende y comparte la visión del propietario
del producto.
El propietario del producto mantiene la pila ordenada por la prioridad de los elementos, siendo los
más prioritarios los que confieren mayor valor al producto, o por alguna razón resultan más
necesarios, y determinan las actividades de desarrollo inmediatas.
El grado de concreción de las historias de usuario en la pila del producto debe ser proporcional a
la prioridad: Las de mayor prioridad deben tener un nivel detalle suficiente para poder
descomponerse en tareas y pasar al siguiente sprint.
Los elementos de la pila del producto que pueden ser incorporados a un sprint se denominan
“preparados” o “accionables” y son los que pueden seleccionarse en la reunión de planificación del
sprint.
Preparación de la pila del producto
Se denomina “preparación” (grooming) de la pila del producto a las actividades de priorización,
detalle y estimación de los elementos que la componen. Es un proceso que realizan de forma
puntual, en cualquier momento, continua y colaborativa el propietario del producto y el equipo de
desarrollo. No debe consumir más del 10% de la capacidad de trabajo del equipo.
La responsabilidad de estimar el esfuerzo previsible para cada elemento, es de las personas del
equipo que previsiblemente harán el trabajo.
Formato de la pila del producto
Scrum prefiere la comunicación verbal o de visualización directa, a la escrita.
La pila del producto no es un documento de requisitos, sino una herramienta de información para
el equipo.
Si se emplea formato de lista, la información mínima que se suele incluir para cada historia de
usuario es:
Descripción de la funcionalidad/requisito, denominado “historia de usuario”.
Prioridad.
Preestimación del esfuerzo necesario.
Y a veces también un código o identificador único de la historia.
Por las características del proyecto o del equipo, se pueden incluir en la pila del producto
información adicional como:
Observaciones.
Criterio de validación.
Persona asignada.
Nº de Sprint en el que se realiza.
Módulo del sistema al que pertenece…

Primera parte: Las reglas de scrum
24
Un ejemplo del formato que podría tener una pila del producto:
Id
Prioridad
Descripción
Est.
1
Muy alta
Plataforma tecnológica
30
2
Muy Alta
Interfaz de usuario
40
3
Muy Alta
Un usuario se registra en el sistema
40
4
Alta
El operador define el flujo y textos
de un expediente
60
5
Alta
xxx
999
Ilustración 9: Ejemplo de pila del producto
Pila del Sprint
La pila del sprint (sprint Backlog) es la lista de las tareas necesarias para construir las historias de
usuario que se van a realizar en un sprint.
La confecciona el equipo en la reunión de planificación del sprint, indicando para cada tarea el
esfuerzo previsto para realizarla. Para calcular el esfuerzo de cada tarea (en puntos o tiempo
ideal, v. pág 38) es habitual emplear técnicas como la estimación de póquer.(pág. 47).
La pila del sprint descompone las historias de usuario en unidades de tamaño adecuado para
monitorizar el avance a diario, e identificar riesgos y problemas sin necesidad de procesos de
gestión complejos.
Es también una herramienta para la comunicación visual directa del equipo.
Condiciones
Realizada de forma conjunta por todos los miembros del equipo.
Cubre todas las tareas identificadas por el equipo para conseguir el objetivo del sprint.
Sólo el equipo la puede modificar durante el sprint.
Las tareas demasiado grandes deben descomponerse en otras más péquelas. En ningún
caso una tarea puede tener un tamaño tal que necesite más de un día de trabajo.
Es visible para todo el equipo. Idealmente en un tablero o pared en el mismo espacio físico
donde trabaja el equipo.
Formato y soporte
Son soportes habituales:
Tablero físico o pared.
Hoja de cálculo.
Herramienta colaborativa o de gestión de proyectos.
Y sobre el más adecuado a las características del proyecto, oficina y equipo, lo apropiado es diseñar
el formato más cómodo para todos, teniendo en cuenta los siguientes criterios:
Incluir la siguiente información: Pila del sprint, persona responsable de cada tarea, estado
en el que se encuentra y tiempo de trabajo que queda para completarla.
Incluir sólo la información estrictamente necesaria.
Debe servir de medio para registrar en cada reunión diaria del sprint, el tiempo que le queda
a cada tarea.
Facilitar la consulta y la comunicación diaria y directa del equipo.

Primera parte: Las reglas de scrum
2005-2016 – ScrumManager - http://www.scrummanager.net
25
Ejemplo:
Ilustración 10: Ejemplo de pila de sprint con hoja de cálculo
Durante el sprint, el equipo actualiza a diario en ella los tiempos pendientes de cada tarea. Al
mismo tiempo, con estos datos traza el gráfico de avance o trabajo consumido (burn-down), que
se describe más adelante, en el capítulo de métricas ágiles.
El Incremento
El incremento es la parte de producto producida en un sprint, y tiene como característica el estar
completamente terminada y operativa, en condiciones de ser entregada al cliente.
No se deben considerar como Incremento a prototipos, módulos o sub-módulos, ni partes
pendientes de pruebas o integración.
Idealmente en scrum:
Cada elemento de la pila del producto se refiere a funcionalidades entregables, no a trabajos
internos del tipo “diseño de la base de datos”.
Se produce un “incremento” en cada iteración.
Sin embargo es una excepción frecuente el primer sprint, que se suele denominar “sprint 0”
.cuando tiene objetivos del tipo “contrastar la plataforma y el diseño” que resultan necesarios al
comenzar algunos proyectos, e implican trabajos de diseño o desarrollo de prototipos para
contrastar las expectativas de la plataforma o tecnología que se va a emplear. Teniendo en cuenta
esta excepción habitual:
Si el proyecto o el sistema requiere documentación, o procesos de validación y verificación
documentados, o con niveles de independencia que implican procesos con terceros, éstos
también tienen que estar realizados para considerar que el incremento está “hecho” .
Incremento es la parte de producto realizada en un sprint potencialmente entregable:
terminada y probada.

Primera parte: Las reglas de scrum
26
Eventos
Sprint: nombre que recibe cada iteración de desarrollo. Es el núcleo central que genera el
pulso de avance a ritmo de “tiempos prefijados” (time boxing).
Reunión de Planificación del sprint: reunión de trabajo que marca el inicio de cada sprint
en la que se determina cuál es el objetivo del sprint y las tareas necesarias para conseguirlo.
Scrum diario: breve reunión diaria del equipo, en la que cada miembro responde a tres
cuestiones:
1.- El trabajo realizado el día anterior.
2.- El que tiene previsto realizar.
3.- Cosas que puede necesitar, o impedimentos que deben eliminarse para poder realizar el
trabajo.
Cada persona actualiza en la pila del sprint el tiempo o esfuerzo pendiente de sus tareas, y
con esta información se actualiza a su vez el gráfico con el que el equipo monitoriza el
avance del sprint (v. pág. 45)(burn-down)
Revisión del sprint: análisis e inspección del incremento generado, y adaptación de la pila
del producto si resulta necesario.
Una cuarta reunión se incorporó al marco estándar de scrum en la primera década de 2.000:
Retrospectiva del sprint: revisión de lo sucedido durante el Sprint. Reunión en la que el
equipo analiza aspectos operativos de la forma de trabajo y crea un plan de mejoras para
aplicar en el próximo sprint.
Sprint
El evento clave de scrum para mantener un ritmo de avance continuo es el sprint: el periodo de
tiempo acotado (“time-box”) de duración máxima de 4 semanas, durante el que se construye un
incremento del producto.
El incremento realizado durante el sprint debe estar terminado, esto es: completamente operativo
y útil para el cliente, en condiciones de ser desplegado o distribuido.
Ámbito del sprint
Al comenzar a trabajar con scrum es recomendable considerar el sprint como el evento
contenedor de todos los eventos: de la reunión de planificación del sprint, del scrum diario, de la
revisión del sprint y de la retrospectiva.
De esta forma además de marcar un ritmo diario de avance y visibilidad de las tareas (scrum
diario) marca también un ritmo fijo para comprobar el avance y visibilidad del producto
(planificación y revisión del sprint) que a la vez es el mismo para dar visibilidad y punto de
reflexión y mejora al modo de trabajo (retrospectiva).
En implementaciones avanzadas de scrum, es posible considerar sin embargo que el ámbito del
sprint es sólo la construcción del incremento, dejando fuera las reuniones de planificación y
revisión del sprint, y la retrospectiva.
Las implicaciones de reducir el ámbito, y por las que le puede interesar al equipo son: calcular la
velocidad del sprint considerando sólo el tiempo de trabajo, sin incluir las reuniones de inicio,
cierre y retrospectiva, mayor flexibilidad para realizar sprints de duraciones diferentes, e
independizar la frecuencia de las retrospectivas de la de los sprints.

Primera parte: Las reglas de scrum
2005-2016 – ScrumManager - http://www.scrummanager.net
27
Planificación del sprint
Descripción
En esta reunión se toman como base las prioridades y necesidades de negocio del cliente, y se
determinan cuáles y cómo van a ser las funcionalidades que se incorporarán al producto en el
siguiente sprint.
Se trata de una reunión conducida por el responsable del funcionamiento del marco scrum (Scrum
Master en scrum técnico, o un miembro del equipo, en scrum avanzado) a la que deben asistir el
propietario del producto y el equipo completo, y a la que también pueden asistir otros implicados
en el proyecto.
La reunión puede durar hasta una jornada de trabajo completa, según el volumen o complejidad
de las historias de usuario que se desean incluir en el próximo incremento.
Esta reunión debe dar respuesta a dos cuestiones:
Qué se entregará al terminar el sprint.
Cuál es el trabajo necesario para realizar el incremento previsto, y cómo lo llevará a cabo
el equipo.
La reunión se articula en dos partes de duración similar, para dar respuesta a una de estas
cuestiones, en cada una.
Precondiciones
La organización tiene determinados y asignados los recursos disponibles para llevar a cabo
el sprint.
Ya están “preparadas” las historias de usuario de mayor prioridad de la pila del producto, de
forma que ya tienen un nivel de concreción suficiente y una estimación previa del trabajo
que requieren.
El equipo tiene un conocimiento de las tecnologías empleadas, y del negocio del producto
suficiente para realizar estimaciones basadas en juicio de expertos, y para comprender los
conceptos del negocio que expone el propietario del producto.
Entradas
La pila del producto.
El producto ya desarrollado en los incrementos anteriores (excepto si se trata del primer
sprint).
Dato de la velocidad o rendimiento del equipo en el último sprint, que se emplea como
criterio para estimar la cantidad de trabajo que es razonable suponer para el próximo sprint.
Circunstancias de las condiciones de negocio del cliente y del escenario tecnológico
empleado.
Resultados
Pila del sprint.
Duración del sprint y fecha de la reunión de revisión.
Objetivo del sprint.
Formato de la reunión
Esta reunión marca el inicio de cada sprint.
Duración máxima: un día.
Asistentes: Propietario del producto, equipo de desarrollo y Scrum Master.
Pueden asistir: todos aquellos que aporten información útil, ya que es una reunión abierta.
Consta de dos partes separadas por una pausa (de café o comida, según la duración).

Primera parte: Las reglas de scrum
28
Primera parte: Qué se entregará al terminar el sprint.
El propietario del producto presenta la pila del producto, exponiendo las historias de usuario de
mayor prioridad que necesita y que prevé que se podrán desarrollar en el siguiente sprint. Si la
pila del producto ha tenido cambios significativos desde la anterior reunión, explica las causas que
los han ocasionado.
El objetivo es que todo el equipo conozca las razones y los detalles con el nivel suficiente para
comprender el trabajo del sprint.
Propietario del producto:
Presenta las historias de usuario de la pila del producto que tienen mayor prioridad y que
estima que se pueden realizar en el sprint.
La presentación se hace con un nivel de detalle suficiente para transmitir al equipo toda la
información necesaria para construir el incremento.
El equipo
Realiza las preguntas y solicita las aclaraciones necesarias.
Propone sugerencias, modificaciones y soluciones alternativas.
Los aportes del equipo pueden suponer modificaciones en la pila.
Esta reunión es un punto caliente de scrum para favorecer la fertilización cruzada de ideas en
equipo y añadir valor a la visión del producto.
Tras reordenar y replantear las historias de la pila del producto, el equipo define el “objetivo del
sprint,” o frase que sintetiza cuál es el valor que se le va a entregar al cliente.
Exceptuando sprints dedicados a colecciones de tareas desordenadas, la elaboración de este
lema de forma conjunta en la reunión es una garantía de que todo el equipo comprende y
comparte la finalidad del trabajo, y durante el sprint sirve de criterio de referencia en las decisiones
que autogestiona el equipo.
Segunda parte: Cómo se conseguirá hacer el incremento.
El equipo desglosa cada funcionalidad en tareas, y estima el esfuerzo para cada una de ellas,
componiendo así las tareas que forman la pila del sprint. En este desglose, el equipo tiene en
cuenta los elementos de diseño y arquitectura que deberá incorporar el sistema.
Los miembros del equipo establecen cuáles van a ser las tareas para los primeros días del sprint,
y se las autoasignan tomando como criterios sus conocimientos, intereses y una distribución
homogénea del trabajo.
Esta segunda parte debe considerarse como una “reunión del equipo”, en la que deben estar
todos sus miembros, y ser ellos quienes descompongan estimen y asignen el trabajo.
El papel del propietario del producto es atender a dudas y comprobar que el equipo comprende y
comparte su objetivo.
El Scrum Master actúa de moderador de la reunión.
Funciones del Scrum Master
El Scrum Master, o el moderador de la reunión es responsable y garante de:
1.- Realizar esta reunión antes de cada sprint.
2.- Asegurar que se cuenta con una pila del producto preparada por el propietario del producto.
3.- Ayudar a mantener el diálogo entre el propietario del producto y el equipo.
4.- Asegurar que se llegue a un acuerdo entre el propietario del producto y el equipo respecto de
lo que incluirá el incremento.
5.- Ayudar al equipo a comprender la visión y necesidades de negocio del cliente.
6.- Asegurar que el equipo ha realizado una descomposición y estimación del trabajo realistas, y
ha considerado las posibles tareas necesarias de análisis, investigación o apoyo.
7.- Asegurar que al final de la reunión están objetivamente determinados:
Los elementos de la pila del producto que se van a ejecutar.

Primera parte: Las reglas de scrum
2005-2016 – ScrumManager - http://www.scrummanager.net
29
El objetivo del sprint.
La pila del sprint con todas las tareas estimadas.
La duración del sprint y la fecha de la reunión de revisión.
Ejemplo de tablero operativo para la reunión
Es recomendable, que el propietario del producto emplee una hoja de cálculo o alguna
herramienta similar para guardar en formato digital la pila del producto. Aunque no es aconsejable
usarla como base para trabajar sobre ella en la reunión.
En la reunión es preferible usar una pizarra o un tablero y fichas o etiquetas removibles.
El tablero facilita la comunicación y el trabajo de la reunión.
Ilustración 11: Ejemplo de pizarra de trabajo
Algunos soportes habituales:
Pizarra blanca y notas adhesivas tipo Post-it®.
Tablero de corcho laminado y chinchetas para sujetar las notas.
Tablero de acero vitrificado y soportes magnéticos para sujetar notas.
Con cinta adhesiva removible se marcan líneas para delimitar:
Un área superior donde el equipo anota:
o (A) las unidades de trabajo que según la velocidad media del equipo se podrían
realizar en sprints de 2, 3, 4 y 5 semanas.
o (D) Duración que finalmente tendrá el sprint, así como el objetivo establecido,
duración, hora fijada para las reuniones diarias y fecha prevista para la reunión de
revisión del sprint.
B.- Una franja para ordenar los elementos de la pila del producto de mayor a menor
prioridad.
C.-Una franja paralela para descomponer cada elemento de la pila del producto en las
correspondientes tareas de la pila del sprint.
Scrum diario
Descripción
Reunión diaria breve, de no más de 15 minutos, en la que el equipo sincroniza el trabajo y
establece el plan para las 24 horas siguientes.
Entradas
Pila del sprint y gráfico de avance (burn-down) actualizados con la información de la reunión
anterior.
Información del avance de cada miembro del equipo.

Primera parte: Las reglas de scrum
30
Resultados
Pila del sprint y gráfico de avance (burn-down) actualizados.
Identificación de posibles necesidades e impedimentos.
Formato de la reunión
Se recomienda realizarla de pie junto a un tablero con la pila del sprint y el gráfico de avance del
sprint, para que todos puedan compartir la información y anotar.
En la reunión está presente todo el equipo, y pueden asistir también otras personas relacionadas
con el proyecto o la organización, aunque éstas no pueden intervenir.
En esta reunión cada miembro del equipo de desarrollo explica:
Lo que ha logrado desde el anterior scrum diario.
Lo que va ha hacer hasta el próximo scrum diario.
Si están teniendo algún problema, o si prevé que puede encontrar algún impedimento.
Y actualiza sobre la pila del sprint el esfurezo que estima pendiente en las tareas que tiene
asignadas, o marca como finalizadas las ya completadas.
Al final de la reunión:
El equipo refresca el gráfico de avance del sprint, con las estimaciones actualizadas,
El Scrum Master realiza las gestiones adecuadas para resolver las necesidades o
impedimentos identificados.
El equipo es el responsable de esta reunión, no el Scrum Master; y no se trata de una reunión de
“inspección” o “control” sino de comunicación entre el equipo para compartir el estado del trabajo,
chequear el ritmo de avance y colaborar en posibles dificultades o impedimentos.
Revisión del sprint
Descripción
Reunión realizada al final del sprint para comprobar el incremento. .
No debe durar más de 4 horas, en el caso de revisar sprints largos, y lo habitual es que con una o
dos horas de duración suele ser suficiente.
Objetivos:
El propietario del producto comprueba el progreso del sistema. Esta reunión marca, a
intervalos regulares, el ritmo de construcción, y la trayectoria que va tomando la visión del
producto.
El propietario del producto identifica las historias de usuario que se pueden considerar
“hechas” y las que no.
Al ver y probar el incremento, el propietario del producto, y el equipo en general obtienen
feedback relevante para revisar la pila del producto.
Otros ingenieros y programadores de la empresa también pueden asistir para conocer cómo
trabaja la tecnología empleada.
Precondiciones
Se ha concluido el sprint.
Asiste todo el equipo de desarrollo, el propietario del producto, el Scrum Master y todas las
personas implicadas en el proyecto que lo deseen.
Entradas
Incremento terminado.

Primera parte: Las reglas de scrum
2005-2016 – ScrumManager - http://www.scrummanager.net
31
Resultados
Feedback para el propietario del producto: hito de seguimiento de la construcción del
sistema, e información para mejorar el valor de la visión del producto.
Convocatoria de la reunión del siguiente sprint.
Formato de la reunión
Es una reunión informal. El objetivo es ver el incremento realizado. Están prohibidas las
presentaciones gráficas y “powerpoints”.
El equipo no debe invertir más de una hora en desarrollar la reunión, y lo que se muestra es el
resultado final: terminado, probado y operando en el entorno del cliente (incremento).
Según las características del proyecto puede incluir también documentación de usuario, o técnica.
Es una reunión informativa. Su misión no es la toma de decisiones ni la crítica del
incremento. Con la información obtenida, posteriormente el propietario del producto tratará las
posibles modificaciones sobre la visión del producto.
Protocolo recomendado:
1.- El equipo expone el objetivo del sprint, la lista de funcionalidades que se incluían y las que se
han desarrollado.
2.- El equipo hace una introducción general del sprint y demuestra el funcionamiento de las partes
construidas.
3.- Se abre un turno de preguntas y sugerencias. Esta parte genera información valiosa para que
el propietario del producto y el equipo en general, puedan mejorar la visión del producto.
4.- El Scrum Master, de acuerdo con las agendas del propietario del producto y el equipo, cierra la
fecha para la reunión de preparación del siguiente sprint.
Retrospectiva
Reunión que se realiza tras la revisión de cada sprint, y antes de la reunión de planificación del
siguiente, con una duración recomendada de una a tres horas, según la duración del sprint
terminado.
En ella el equipo realiza autoanálisis de su forma de trabajar, e identifica fortalezas y puntos
débiles. El objetivo es consolidar y afianzar las primeras, y planificar acciones de mejora sobre los
segundos.
El hecho de que se realice normalmente al final de cada sprint lleva a veces a considerarlas
erróneamente como reuniones de “revisión de sprint”, cuando es aconsejable tratarlas por
separado, porque sus objetivos son diferentes.
El objetivo de la revisión del sprint es analizar “QUÉ” se está construyendo, mientras que una
reunión retrospectiva se centra en “CÓMO” lo estamos construyendo: “CÓMO” estamos
trabajando, con el objetivo de analizar problemas y aspectos mejorables.
Las reuniones "retrospectivas" realizadas de forma periódica por el equipo para mejorar la forma
de trabajo, se consideran cada vez más un componente del marco técnico de scrum, si bien no es
una reunión para seguimiento de la evolución del producto, sino para mejora del marco de trabajo.
Roles
Todas las personas que intervienen, o tienen relación directa o indirecta con el proyecto, se
clasifican en dos grupos: comprometidos e implicados. En círculos de scrum es frecuente llamar a
los primeros (sin ninguna connotación peyorativa) “cerdos” y a los segundos “gallinas”.
El origen de estos nombres está en la siguiente metáfora que ilustra de forma gráfica la diferencia
entre “compromiso” e “implicación” en el proyecto:
Una gallina y un cerdo paseaban por la carretera. La gallina preguntó al cerdo: “¿Quieres abrir un
restaurante conmigo?”.
El cerdo consideró la propuesta y respondió: “Sí, me gustaría. ¿Y cómo lo llamaríamos?”.
La gallina respondió: “huevos con jamón”.

Primera parte: Las reglas de scrum
32
El cerdo se detuvo, hizo una pausa y contestó: “Pensándolo mejor, creo que no voy a abrir un
restaurante contigo. Yo estaría realmente comprometido, mientras que tu estarías sólo implicada”.
COMPROMETIDOS (CERDOS)
IMPLICADOS (GALLINAS)
Propietario del producto
Otros interesados (dirección,
gerencias, comerciales,
marketing, etc.)
Miembros del equipo
Ilustración 12: Roles estándar de scrum
Propietario del producto: es la persona responsable de lograr el mayor valor de producto
para los clientes, usuarios y resto de implicados.
Equipo de desarrollo: grupo o grupos de trabajo que desarrollan el producto.
Una observación en este punto, sobre el rol de Scrum Master, por ser en ocasiones frecuente
la duda de considerar si es un rol “comprometido” o “implicado”. Partiendo de que la división
entre personas comprometidas y personas implicadas es más “conceptual” que “relevante”,
pero cuando se trabaja con este rol presente, su responsabilidad es el funcionamiento del
marco de scrum técnico en la organización.
Su responsabilidad directa, su misión, es por tanto la forma de trabajo, quedando el producto
elaborado como un objetivo de segundo nivel, o indirecto.
Por esta razón en el cuadro anterior no se considera el rol de Scrum Master, aunque que en
cualquier caso no es una cuestión especialmente relevante. Si hubiera que forzar una
respuesta, desde el criterio de que no está comprometido en el proyecto (sino en la mejora de
la forma de trabajo) se debería considerar como un rol "implicado"
Propietario del producto
El propietario del producto (product owner) es quien toma las decisiones del cliente. Su
responsabilidad es el valor del producto.
Para simplificar la comunicación y toma de decisiones es necesario que este rol recaiga en una
única persona.
Si el cliente es una organización grande, o con varios departamentos, puede adoptar la forma de
comunicación interna que consideren oportuna, pero en el equipo de desarrollo sólo se integra
una persona en representación del cliente, y ésta debe tener el conocimiento suficiente del
producto y las atribuciones necesarias para tomar las decisiones que le corresponden.
En resumen, el propietario de producto es quien:
Decide en última instancia cómo será el resultado final, y el orden en el que se van
construyendo los sucesivos incrementos: qué se pone y qué se quita de la pila del producto,
y cuál es la prioridad de las historias de usuario.
Conoce el plan del producto, sus posibilidades y plan de inversión, así como del retorno
esperado a la inversión realizada, y se responsabiliza sobre fechas y funcionalidades de las
diferentes versiones del mismo.
En los desarrollos internos para la propia empresa, suele asumir este rol el product manager o
el responsable de marketing. En desarrollos para clientes externos, el responsable del proceso
de adquisición del cliente.
Según las circunstancias del proyecto es posible incluso que delegue en el equipo de
desarrollo, o en alguien de su confianza, pero la responsabilidad siempre es suya.
Para ejercer este rol es necesario:
Conocer perfectamente el entorno de negocio del cliente, las necesidades y el objetivo
que se persigue con el sistema que se está construyendo.
Tener la visión del producto, así como las necesidades concretas del proyecto, para poder
priorizar eficientemente el trabajo.

Primera parte: Las reglas de scrum
2005-2016 – ScrumManager - http://www.scrummanager.net
33
Disponer de atribuciones y conocimiento del plan del producto suficiente para tomar
las decisiones necesarias durante el proyecto, incluidas para cubrir las expectativas
previstas de retorno de la Inversión del proyecto.
Recibir y analizar de forma continua retroinformación del entorno de negocio (evolución
del mercado, competencia, alternativas) y del proyecto (sugerencias del equipo, alternativas
técnicas, pruebas y evaluación de cada incremento).
Es además recomendable que el propietario de producto:
Conozca scrum para realizar con solvencia las tareas que le corresponden:
o Desarrollo y administración de la pila del producto.
o Exposición de la visión e historias de usuario, y participación en la reunión de
planificación de cada sprint.
Conozca y haya trabajado previamente con el mismo equipo.
La organización debe respetar sus decisiones y no modificar prioridades ni elementos de la pila
del producto.
Equipo de desarrollo
Lo forman el grupo de profesionales que realizan el incremento de cada sprint.
Se recomienda que un equipo scrum tenga no menos de 3 ni más de 9 personas. Más allá de 9
resulta difícil mantener la comunicación directa, y se manifiestan con más intensidad los roces
habituales de la dinámica de grupos (que comienzan a aparecer a partir de 6 personas). En el
cómputo del número de miembros del equipo de desarrollo no se consideran ni el Scrum Master ni
el propietario del producto.
No se trata de un grupo de trabajo formado por un arquitecto, diseñador o analista, programadores
y testers. Es un equipo multifuncional, en el que todos los miembros trabajan de forma solidaria
con responsabilidad compartida. Es posible que algunos miembros sean especialistas en áreas
concretas, pero la responsabilidad es el incremento de cada sprint y recae sobre el equipo de
desarrollo en conjunto.
Las principales responsabilidades, más allá de la autoorganización y uso de tecnologías ágiles,
son las que se marcan la diferencia entre “grupo de trabajo” y “equipo”.
Un grupo de trabajo es un conjunto de personas que realizan un trabajo, con una asignación
específica de tareas, responsabilidades y siguiendo un proceso o pautas de ejecución. Los
operarios de una cadena, forman un grupo de trabajo: aunque tienen un jefe común, y trabajan en
la misma organización, cada uno responde por su trabajo.
El equipo tiene espíritu de colaboración, y un propósito común: conseguir el mayor valor posible
para la visión del cliente.
Un equipo scrum responde en su conjunto. Trabaja de forma cohesionada y autoorganizada. No
hay un gestor para delimitar, asignar y coordinar las tareas. Son los propios miembros los que lo
realizan.
En el equipo:
Todos conocen y comprenden la visión del propietario del producto.
Aportan y colaboran con el propietario del producto en el desarrollo de la pila del producto.
Comparten de forma conjunta el objetivo de cada sprint y la responsabilidad del logro.
Todos los miembros participan en las decisiones.
Se respetan las opiniones y aportes de todos.
Todos conocen scrum.
Scrum Master
Es el responsable del cumplimiento de las reglas de un marco de scrum técnico, asegurando que
se entienden en la organización, y se trabaja conforme a ellas.
Proporciona la asesoría y formación necesaria al propietario del producto y al equipo.
Realiza su trabajo con un modelo de liderazgo servil: al servicio y en ayuda del equipo y del
propietario del producto.
Proporciona:

Primera parte: Las reglas de scrum
34
Asesoría y formación al equipo para trabajar de forma autoorganizada y con responsabilidad
de equipo.
Revisión y validación de la pila del producto.
Moderación de las reuniones.
Resolución de impedimentos que en el sprint pueden entorpecer la ejecución de las tareas.
Gestión de las dificultades de dinámica de grupo que se puedan general en el equipo.
Configuración, diseño y mejora continua de las prácticas de scrum en la organización.
Respeto de la organización y los implicados, con las pautas de tiempos y formas de scrum.
Al crecer la fluidez de la organización y evolucionar hacia un marco de scrum más avanzado,
puede no ser necesario el rol de Scrum Master, cuando estas responsabilidades ya estén
institucionalizadas en la organización.
Valores y principios de scrum
Scrum técnico define un marco que ayuda a organizar a las personas y el flujo de trabajo. Es la
“carrocería” o el interfaz visible, pero el motor de la agilidad son los valores ágiles. y los principios
que rigen su forma de trabajo.
Las reglas de un equipo scrum pueden ser las de este marco técnico u otras. La agilidad no la
proporciona el cumplimiento de prácticas, sino de valores.
Respeto entre las personas. Los miembros del equipo deben confiar entre ellos y respetar
sus conocimientos y capacidades.
Responsabilidad y autodisciplina (no disciplina impuesta).
Trabajo enfocado y orientado en el valor para el cliente.
Compromiso.
Y los principios que rigen su forma de trabajo son:
Delegación de atribuciones (empowerment) al equipo para que pueda autoorganizarse y
tomar las decisiones sobre el desarrollo.
Información, transparencia y visibilidad del desarrollo del proyecto.
Inspección y adaptación frecuente para detectar posibles desviaciones y realizar los
ajustes necesarios.

Primera parte: Las reglas de scrum
2005-2016 – ScrumManager - http://www.scrummanager.net
35
Medición y estimación ágil
¿Por qué medir?
La información es la materia prima para la toma de decisiones, y la que puede ser cuantificada
proporciona criterios objetivos de gestión y seguimiento.
Desde el nivel concreto de la programación, hasta los más generales de la gestión global de la
organización, tres son los fondos de escala o niveles de zoom con los que se puede medir el
trabajo:
Desarrollo y gestión de la solución técnica.
Gestión de proyecto.
Gestión de la organización.
En el primero se puede medir, por ejemplo, la proporción de polimorfismo del código de un
programa, en el segundo, el porcentaje del plan del proyecto realizado, y en el tercero, el nivel de
satisfacción laboral.
Ilustración 13: Ámbitos de medición
Este texto cubre la medición ágil en el ámbito proyecto, aunque las consideraciones generales de
esta introducción son comunes a los tres.
Flexibilidad y sentido común
Antes de incorporar un procedimiento de medición, se debe cuestionar su conveniencia, y la forma
en la que se aplicará.
No se deben implantar procesos de medición simplemente por medir.
Medir no es un fin en sí mismo
Medir es costoso

Primera parte: Las reglas de scrum
36
Criterios para el diseño y aplicación de métricas
Cuantas menos, mejor
Medir es costoso.
Medir añade burocracia.
El objetivo de un equipo scrum es ofrecer la mejor relación valor / coste.
Aspectos que deben cuestionarse antes de monitorizar y medir un indicador:
¿Por qué?
¿Qué valor proporciona esta medición?
¿Qué valor se pierde si se omite?
El objetivo de scrum es producir el mayor valor posible de forma continua, y la cuestión clave para
la incorporación de indicadores en la gestión de proyectos es:
¿Cómo contribuye el uso del indicador en el valor que el proyecto proporciona al cliente?
¿El indicador es apropiado para el fin que se debe conseguir?
Medir no es, o no debería ser, un fin en sí mismo.
¿Cuál es el fin?
¿Cumplir agendas, mejorar la eficiencia del equipo, las previsiones…?
Sea crítico. Si después de analizarlo no le convence, si prefiere no incorporar un indicador, o
cambiarlo: usted es el gestor.
Determinar qué medir es la parte más difícil. En el mejor de los casos, las decisiones erróneas
sólo supondrán un coste de gestión evitable; pero también pueden empeorar lo que se intenta
mejorar.
Ejemplo: Medición de la eficiencia de los trabajos de programación
La organización XYZ ha adoptado métricas estándar de eficiencia de Ingeniería del Software:
LOC/Hour: Número total de líneas de código nuevas o modificadas en cada hora.
Además para aumentar la productividad, ha vinculado los resultados de esta métrica a la
retribución por desempeño de los programadores, de forma que ha logrado producir más líneas de
código sin incrementar la plantilla.
Para evitar que se trate de un incremento “hueco” de líneas de código, o aumente el número de
errores por programar más deprisa, la métrica incorpora también:
Test Defects/KLOC, Compile Defects/KLOC y Total Defects/KLOC, para controlar que no crezca el
número de errores deslizados en el código, e indicadores “appraisal time” para medir tiempo y
costes del diseño y la ejecución de las revisiones de código.
Y por temor a que el sistema de medición pueda resultar excesivamente costoso se incluyen
indicadores de coste de calidad (COQ) que miden los tiempos de revisión y los contrastan con las
mejoras en los tiempos eliminados por reducción de fallos.
¿Lo que vamos a medir es un indicador válido de lo que queremos conocer?
Hay tareas de programación relativamente mecánicas, orientadas más a la integración y
configuración que en al desarrollo de nuevos sistemas.
Para aquellas puede resultar medianamente acertado considerar la eficiencia como volumen de
trabajo realizado por unidad de tiempo.
Para las segundas sin embargo, es más apropiado pensar en la cantidad de valor integrado por
unidad de desarrollo; expresadas éstas en horas, iteraciones o puntos de función.
¿Qué queremos conocer: la cantidad de líneas, o el valor entregado al cliente?
¿Está relacionado lo uno con lo otro?
¿Se puede medir objetivamente el valor entregado al cliente?
En nuestro trabajo son muchos los parámetros que se pueden medir con criterios objetivos y
cuantificables: el tiempo de tarea, los tiempos delta, y los de las interrupciones, el nº de puntos de
función, la inestabilidad de los requisitos, la proporción de acoplamiento, el nº de errores por línea
de código…
¿No estaremos muchas veces midiendo esto, simplemente porque es cuantificable?

Primera parte: Las reglas de scrum
2005-2016 – ScrumManager - http://www.scrummanager.net
37
¿No estaremos midiendo el nº de líneas que desarrollan las personas cuando en realidad
queremos saber el valor de su trabajo?
¿No nos estará pasando lo mismo cuando pretendemos medir: la facilidad de uso, la facilidad de
mantenimiento, la flexibilidad, la transportabillidad, la complejidad, etc.?
Velocidad, trabajo y tiempo
Velocidad, trabajo y tiempo son las tres magnitudes que componen la fórmula de la velocidad, en
gestión de proyectos ágil, definiéndola como la cantidad de trabajo realizada por unidad de
tiempo.
Velocidad = Trabajo / Tiempo
Así por ejemplo, se puede decir que la velocidad de un equipo de 4 miembros es de 20 puntos por
semana o de 80 puntos por sprint.
Tiempo
Para mantener un ritmo de avance continuo, el desarrollo ágil emplea dos tácticas posibles:
incremento iterativo, o incremento continuo.
Ilustración 14: Agilidad con incremento iterativo o continuo
El avance a través de incrementos iterativos mantiene el ritmo apoyándose en pulsos de
sprints. Por esta razón emplea normalmente el sprint como unidad de tiempo, y expresa la
velocidad como trabajo o tareas realizadas en un sprint.
Nota: scrum técnico usa incremento iterativo, y por tanto define la velocidad como la cantidad de
trabajo realizado en un sprint.
El avance a través de un incremento continuo mantiene un flujo de avance constante sin
puntos muertos ni cuellos de botella. No hay sprints, y por tanto las unidades de tiempo son días,
semanas o meses, de forma que la la velocidad se expresa en “puntos” (cantidad de trabajo) por
semana, día, o mes

Primera parte: Las reglas de scrum
38
Tiempo real y tiempo ideal
Una observación importante: la diferencia entre
tiempo “real” y tiempo “ideal”.
Tiempo real, es el tiempo de trabajo. Equivale a la
jornada laboral.
Para un equipo de cuatro personas con jornada
laboral de ocho horas el tiempo real en una
semana (cinco días laborables) es:
4 * 8 * 5 = 160 horas
Ilustración 15: Tiempo ideal y tiempo real
Tiempo ideal se refiere sin embargo al tiempo de trabajo en condiciones ideales, esto es,
eliminando todo lo que no es estrictamente “trabajo”, suponiendo que no hay ninguna pausa por
interrupción o atención de cuestiones ajenas a la tarea y que la persona se encuentra en buenas
condiciones de concentración y disponibilidad.
El tiempo ideal se emplea normalmente en estimaciones, como unidad de trabajo o esfuerzo
necesario. Ej: “Esa tarea tiene un tamaño de 3 horas ideales”.
Es un concepto similar al que PSP1 denomina “Delta Time” como la parte del tiempo laboral que
es realmente tiempo efectivo de trabajo.
Trabajo
Medir el trabajo puede ser necesario por dos razones: para registrar el ya hecho, o para estimar
anticipadamente, el que se debe realizar.
En ambos casos se necesita una unidad, y un criterio objetivo de cuantificación.
Trabajo ya realizado
Medir el trabajo ya realizado no entraña especial dificultad.
Se puede hacer con unidades relativas al producto (p. ej. líneas de código) o a los recursos
empleados (coste, tiempo de trabajo…)
Para medirlo, basta contabilizar lo ya realizado con la unidad empleada: líneas de código, puntos
de función, horas trabajadas, etc.
La gestión de proyectos ágil no mide el trabajo ya hecho para calcular el avance del trabajo
restándolo del tiempo previsto
Es posible que otros procesos de la organización necesiten registrar el esfuerzo invertido, y por lo
tanto sea necesario su registro, pero no debe emplearse para calcular el avance del proyecto.
1 Personal Software Process
La gestión ágil no determina el grado de avance del proyecto por el trabajo realizado, sino por
el pendiente de realizar.
Tiempo ideal no es una unidad de tiempo, sino de trabajo o esfuerzo necesario.

Primera parte: Las reglas de scrum
2005-2016 – ScrumManager - http://www.scrummanager.net
39
Trabajo pendiente de realizar
Scrum mide el trabajo pendiente para:
Estimar esfuerzo y tiempo previsto para realizar un trabajo (tareas, historias de usuario o
epics).
Determinar el grado de avance del proyecto, y en especial en cada sprint.
Determinar con precisión, de forma cuantitativa y objetiva el trabajo que necesitará la construcción
de un requisito, es un empeño cuestionable.
Ilustración 16: Medición del trabajo pendiente
El trabajo necesario para realizar un requisito o una historia de usuario no se puede prever de
forma absoluta, porque las funcionalidades no son realidades de solución única, y en el caso de
que se pudiera, la complejidad de la medición haría una métrica demasiado pesada para la
gestión ágil.
Y si no resulta posible estimar con precisión la cantidad de trabajo que hay en un requisito,
tampoco se puede saber cuánto tiempo necesitará, porque además de la incertidumbre del
trabajo, se suman las inherentes al “tiempo”:
No es realista hablar de la cantidad o de la calidad del trabajo que realiza una persona por
unidad de tiempo, porque son muy grandes las diferencias de unas personas a otras.
Una misma tarea, realizada por una misma personar requerirá diferentes tiempos en o
situaciones distintas.
Sobre estas premisas:
No es posible estimar con precisión, ni la cantidad de trabajo de un requisito, ni el tiempo
necesario para llevarla a cabo.
La complejidad de las técnicas de estimación crece exponencialmente en la medida que:
o Intentan incrementar la fiabilidad y precisión de los resultados.
o Aumenta el tamaño del trabajo estimado.
La estrategia empleada por la gestión ágil es:
Trabajar con estimaciones aproximadas.
Estimar con la técnica “juicio de expertos”.
Descomponer las tareas en subtareas más pequeñas, si las estimaciones superan rangos
de medio, o un día de tiempo real.

Primera parte: Las reglas de scrum
40
Unidades de trabajo
Un trabajo puede dimensionarse midiendo el producto que se construye, como los tradicionales
puntos de función de COCOMO; o el tiempo que cuesta realizarlo.
Ilustración 17: Velocidad
En gestión ágil se suelen emplear “puntos” como unidad de trabajo, empleando denominaciones
como “puntos de historia” o simplemente “puntos” “puntos.
La unidad “Story Point” de eXtreme Programming se define como la cantidad de trabajo que se
realiza en un “día ideal”.
Cada organización, según sus circunstancias y su criterio institucionaliza su métrica de trabajo
definiendo el nombre y las unidades, de forma que puede definir su unidad, su “punto”:
Como tamaño relativo de tareas conocidas que normalmente emplea.
Ej: El equipo de un sistema de venta por internet, podría determinar que un “punto”
representara el tamaño que tiene un “listado de las facturas de un usuario”.
En base al tiempo ideal necesario para realizar el trabajo.
Ej: Un equipo puede determinar que un “punto” es el trabajo realizado en 4 horas ideales.
Es importante que la métrica empleada, su significado y la forma de aplicación sea consistente en
todas las mediciones de la organización, y conocida por todas las personas:
Que se trate de un procedimiento de trabajo institucionalizado.
Velocidad
Velocidad es la magnitud determinada por la cantidad de trabajo realizada en un periodo de
tiempo.
Velocidad en scrum técnico es la cantidad de trabajo realizada por el equipo en un sprint. Así por
ejemplo, una velocidad de 150 puntos indica que el equipo realiza 150 puntos de trabajo en cada
sprint.
Al trabajar en implantaciones de scrum avanzado, que pueden realizar sprints de diferentes
duraciones, o no siempre con el mismo número de miembros en el equipo, la velocidad se
expresa indicando la unidad de tiempo y en su caso también si se refiere a la total del equipo, o a
la media por persona. Así por ejemplo: “La velocidad media del equipo es de 100 puntos por
semana.” “La velocidad media de una persona del equipo es de 5 puntos por día.”

Primera parte: Las reglas de scrum
2005-2016 – ScrumManager - http://www.scrummanager.net
41
Medición: usos y herramientas
Gráfico de producto.
El gráfico de producto o gráfico “burn up” es una herramienta de planificación del propietario del
producto, que muestra visualmente la evolución previsible del producto.
Proyecta en el tiempo su construcción, en base a la velocidad del equipo.
La proyección se realiza sobre un diagrama cartesiano que representa en el eje de ordenadas el
esfuerzo estimado para construir las diferentes historias de la pila del producto, y en el de las
abscisas el tiempo, medido en sprints o en tiempo real.
Ilustración 18: Gráfico de producto
Ejemplo
Convenciones empleadas por el equipo:
Unidad para estimar el trabajo: puntos de scrum.
Está previsto trabajar con sprints de duración fija: mensual (20 días laborables).
El equipo está formado por 4 personas, y desarrolla una velocidad media de 400 puntos por
sprint.
Ilustración 19: Gráfico de producto como plan de producto

Primera parte: Las reglas de scrum
42
Se traza en el gráfico la línea que representa el ritmo de avance previsto, según la velocidad
media del equipo (en este ejemplo 400 puntos por sprint).
Ilustración 20: Gráfico de producto: velocidad prevista
Es recomendable trazar también los ritmos de avance con una previsión pesimista y otra
optimista. Se dibujan basándose en la velocidad obtenida en sprints anteriores con los peores y
mejores resultados, o en su defecto estableciendo un margen según el criterio del equipo (ej. +-
20%).
Ilustración 21: Gráfico de producto: velocidad optimista y pesimista

Primera parte: Las reglas de scrum
2005-2016 – ScrumManager - http://www.scrummanager.net
43
A continuación se toma la pila del producto. La figura siguiente representa la empleada en este
ejemplo:
Ilustración 22: Ejemplo de pila del producto
En este caso, el propietario del producto tiene previsto lanzar la versión 1.0 cuando disponga de
las cuatro primeras historias, que tienen un esfuerzo estimado en 950 puntos
(150+250+250+300).
Además tiene también esbozadas las previsiones para versiones posteriores: 1.1 y 1.2 tal y como
muestra la figura siguiente:
Ilustración 23: Versiones del producto previstas
Para trazar la previsión, se sitúa cada versión en el eje vertical en la posición correspondiente al
esfuerzo calculado para construir todas las historias que incluye.
Siguiendo con el ejemplo, la posición de la versión 1.0 se situaría sobre el valor 950 del eje de
ordenadas:
Ilustración 24: Representación de la versión 1 sobre el gráfico de producto

Primera parte: Las reglas de scrum
44
Los puntos de corte que marca esta posición con las líneas de velocidad del equipo (pesimista,
realista y optimista) proyectan en el eje horizontal la fecha o sprint en el que se espera completar
la versión.
Ilustración 25: Previsión de fechas sobre el gráfico de producto
De igual forma se pueden proyectar las estimaciones tempranas de las futuras versiones
previstas.
Ilustración 26: previsión de lanzamiento de versiones sobre gráfico de producto
Esta herramienta proyecta la previsión de la pila del producto, que es un documento vivo cuya
evolución prevé la del producto.

Primera parte: Las reglas de scrum
2005-2016 – ScrumManager - http://www.scrummanager.net
45
Gráfico de avance: monitorización del sprint
También se suele llamar a este gráfico con su nombre inglés: burn-down”.
Lo actualiza el equipo en el scrum diario, para comprobar si el ritmo de avance es e previsto, o se
puede ver comprometida la entrega del sprint.
La estrategia ágil para el seguimiento del proyecto se basa en:
Medir el trabajo que falta, no el realizado.
Seguimiento cercano del avance (diario de ser posible).
Y este gráfico trabaja con ambos principios:
Registra en el eje Y el trabajo pendiente.
Se actualiza a diario.
Ilustración 27: Gráfico de avance
El equipo dispone en la pila del sprint, de la lista de tareas que va a realizar, y en cada una
registra el esfuerzo pendiente.
Esto es: el primer día, en la pila de tareas figura para cada tarea el esfuerzo que se ha estimado,
puesto que aún no se ha trabajado en ninguna de ellas.
Día a día, cada miembro del equipo actualiza en la pila del sprint el tiempo que le queda a las
tareas que va desarrollando, hasta que se terminan y queda 0 como tiempo pendiente.
La figura siguiente muestra un ejemplo de pila en el sexto día del sprint: las tareas terminadas ya
no tienen esfuerzo pendiente, y del esfuerzo total previsto para el sprint: 276 puntos (A), en el
momento actual quedan 110 (B).
Ilustración 28: Pila del sprint
Con esta información de la pila del sprint se actualiza el gráfico poniendo cada día el esfuerzo
pendiente total de todas las tareas que aún no se han terminado.

Primera parte: Las reglas de scrum
46
Ilustración 29: De la pila del sprint al gráfico de avance
El avance ideal de un sprint estaría representado por la diagonal que reduce el esfuerzo pendiente
de forma continua y gradual hasta completarlo el día que termina el sprint.
Ilustración 30: Gráfica de avance previsto
Las gráficas de diagonal perfecta no son habituales, y la siguiente imagen es un ejemplo de un
patrón de avance más normal.
Ilustración 31: Gráfica de avance real
El siguiente sería el aspecto de la gráfica en un “sprint subestimado”
Ilustración 32: Gráfica de avance de un sprint subestimado

Primera parte: Las reglas de scrum
2005-2016 – ScrumManager - http://www.scrummanager.net
47
La estimación que realizó el equipo en la reunión de inicio del sprint es inferior al esfuerzo real que
están requiriendo las tareas.
Y el siguiente sería el patrón de gráfica de un “sprint sobreestimado” .
Ilustración 33: Gráfica de avance de un sprint sobreestimado
Estimación de póquer
Es una práctica ágil, para conducir las reuniones en las que se estima el esfuerzo y la duración de
tareas.
James Grenning ideó este juego de planificación para evitar discusiones dilatadas que no
terminan de dar conclusiones concretas.
El modelo inicial de Grenning consta de 7 cartas, con los números 1,2,3,5,7,10 e infinito
(Grenning, 2002).
El funcionamiento es muy simple: cada participante dispone de un juego de cartas, y en la
estimación de cada tarea, todos vuelven boca arriba la combinación que suma el esfuerzo
estimado.
Cuando se considera que éste es mayor de x horas ideales (el tamaño máximo considerado por el
equipo para una historia), se levanta la carta “”.
Las tareas que exceden el tamaño máximo deben descomponerse en subtareas de menor
tamaño.
Cada equipo u organización puede utilizar un juego de cartas con las numeraciones adecuadas a
la unidad de esfuerzo con la que trabajan, y el tamaño máximo de tarea o historia que se va a
estimar.
Variante: sucesión de Fibonacci
Basado en el hecho de que al aumentar el tamaño de las tareas, aumenta también la
incertidumbre y el margen de error, se ha desarrollado esta variante que consiste en emplear sólo
números de la sucesión de Fibonacci, de forma que:
El juego de cartas está compuesto por números en sucesión de Fibonacci.
La estimación no se realiza levantando varias cartas para componer la cifra exacta (como en
la versión original de Grenning), sino poniendo boca arriba la carta con la cifra más
aproximada a la estimación.
Así, si por ejemplo una persona cree que el tamaño adecuado de una tarea es 6, se ve obligado a
reconsiderar y, o bien aceptar que el tamaño puede ser 5, o bien aceptar una estimación más
conservadora y levantar el 8.
Para estimar tareas puede ser válido un juego de cartas como éste:

Primera parte: Las reglas de scrum
48
Ilustración 34: Cartas para estimación de póquer (Fibonacci)
Es frecuente emplear una carta con un símbolo de duda o interrogación para indicar que, por las
razones que sean, no se puede precisar una estimación.
También es posible incluir otra carta con alguna imagen alusiva, para indicar que se necesita un
descanso.
Operativa
Cada participante de la reunión tiene un juego de cartas.
Para cada tarea (historia de usuario o funcionalidad, según sea el nivel de requisitos que se
va a estimar) el cliente, moderador o propietario del producto expone la descripción
empleando un tiempo máximo.
Hay establecido otro tiempo para que el cliente o propietario del producto atienda a las
posibles preguntas del equipo.
Cada participarte selecciona la carta, o cartas que representan su estimación, y las separa
del resto, boca abajo.
Cuando todos han hecho su selección, se muestran boca arriba.
Si la estimación resulta “infinito”, por sobrepasar el límite máximo establecido, la tarea debe
dividirse en subtareas de menor tamaño.
Si las estimaciones resultan muy dispares, quien asume la responsabilidad de gestionar la
reunión, con su criterio de gestión, y basándose en las características del proyecto, equipo,
reunión, nº de elementos pendientes de evaluar, puede optar por:
o Preguntar a las personas de las estimaciones extremas: ¿Por qué crees que es
necesario tanto tiempo?, y ¿por qué crees que es necesario tan poco tiempo? Tras
escuchar las razones, repetir la estimación.
o Dejar a un lado la estimación de esa tarea y retomar al final o en otro momento
aquellas que hayan quedado pendientes.
o Pedir al cliente o propietario del producto que descomponga la funcionalidad y
valorar cada una de las funcionalidades resultantes.
o Tomar la estimación menor, mayor, o la media.
Este protocolo de moderación evita en la reunión los atascos de análisis circulares entre diversas
opciones de implementación, hace participar a todos los asistentes, reduce el cuarto de hora o la
media hora de tiempo de estimación de una funcionalidad, a escasos minutos, consigue alcanzar
consensos sin discusiones, y además resulta divertido y dinamiza la reunión.

SEGUNDA PARTE
Scrum Avanzado.

1.- Conocimiento en continua evolución
Los marcos de prácticas ágiles no llegan a los proyectos TIC como “tesis” de conocimiento, sino
como “antítesis” al que la Ingeniería del Software venía desarrollando.
Al analizar lo que esto significa, tomamos la distancia necesaria para ver con perspectiva las
razones por las que los proyectos TIC abrazaron la agilidad a finales del siglo pasado, y sus
diferencias con la ingeniería de procesos; no desde las prácticas concretas, sino desde los
principios en los que se basan, y con ello comprender las fortalezas y debilidades de la agilidad.
Alcanzar una visión de las razones y los principios de cada metodología, más allá de la concreción
de un modelo, es clave para dar el salto de gestión técnica a gestión experta. Esto es, de gestión
basada en la aplicación de prácticas a gestión basada en la aplicación del propio conocimiento.
El patrón dialéctico
Al cuestionar el conocimiento, se inicia su evolución que sigue un patrón dialéctico de: tesis,
antítesis y síntesis.
De manera esquemática el patrón dialéctico puede definirse como el flujo de avance que
contrapone una antítesis a una concepción previa, entendida como tesis. La antítesis muestra los
problemas y contradicciones de la tesis, y de la confrontación surge un tercer momento llamado
síntesis, una resolución o una nueva comprensión del problema.
Ilustración 35: Patrón dialéctico
De esta forma la estrategia de abordar con ingeniería de procesos los retos de los proyectos de
software, supuso la primera tesis para dar respuesta a la “crisis del software”, y sus problemas y
contradicciones han sido puestos de manifiesto por su antítesis: la agilidad.
En 1968, en la primera conferencia sobre desarrollo de software celebrada por la organización
OTAN, se analizaron los problemas de la programación del software, y en ella se acuñó el término
“crisis del software” para referirse a ellos.
La conclusión de la conferencia (Bauer, Bolliet, & Helms, 1969) fue la necesidad de crear una
disciplina científica que, como ocurría en otras áreas, permitiera aplicar un enfoque sistemático
disciplinado y cuantificable al desarrollo, operación y mantenimiento de los sistemas del software,
es decir, la aplicación de la ingeniería de procesos al software. Fue el nacimiento de la Ingeniería
del Software.
La primera estrategia de la Ingeniería del software (tesis) se ha basado en dos pilares:
Ingeniería de procesos:
Gestión predictiva:
El primero para aplicar el principio básico de calidad contrastado con éxito en los entornos de
producción industrial: “la calidad del resultado depende de la calidad de los procesos empleados”.
El segundo para garantizar el cumplimiento de agendas y presupuestos.
Mientras esta disciplina evolucionaba y se perfeccionaba a través de diferentes modelos de
procesos y cuerpos de conocimiento para gestión de proyectos (MIL-Q9858, ISO9000, ISO9000-3,
Gestión técnica: Gestión basada en la aplicación de modelos de prácticas y procesos.
Gestión experta: Gestión basada en el conocimiento tácito del gestor

Segunda parte: Scrum Avanzado
2005-2016 – ScrumManager - http://www.scrummanager.net
51
ISO 12207, SPICE, SW-CMM…) en la industria del software surgían dudas y se cuestionaba esta
estrategia.
¿La planificación predictiva es apropiada para cualquier proyecto? ¿Los criterios de éxito son
siempre el cumplimiento de fechas, costes y funcionalidades preestablecidas?
Aparece un nuevo tipo de proyecto cuya finalidad no es construir un sistema previamente definido
y planificado en su totalidad. Para este nuevo tipo de proyecto no es realista trazar un plan
cerrado desde el inicio. Se trata de proyectos en los que no interesa saber si el sistema final
tendrá 20 o 200 funcionalidades, ni conocer cómo serán éstas en detalle: Su interés es poner una
novedad en el mercado lo antes posible, y desde ese momento evolucionar la visión y valor de
forma continua.
Por otra parte también se cuestiona si el software se puede producir con patrones de procesos
industriales, y se empieza a aceptar que en la calidad del resultado puede ser más importante el
conocimiento tácito de la persona que lo realiza que el know-how aportado a través del proceso y
la tecnología empleada.
Ilustración 36: Evolución de los primeros modelos de mejora
Desde los orígenes de la agilidad, a mediados de los 90, hasta 2005-2010 han sido habituales las
posturas radicales entre los defensores de los modelos de procesos (tesis) y de los marcos ágiles
(antítesis) posiblemente más enfocados en descalificar al otro que en revisar y depurar los propios
métodos.
Algunos ejemplos de esta tensión:
"La diferencia entre un atracador de bancos y un teórico de CMM es que con el atracador se
puede negociar"…
"La evaluación en CMM depende más de una buena presentación en papel que de la calidad real
del producto de software. Tiene que ver más con el seguimiento a ciegas de una metodología que
con el desarrollo y puesta en producción de un sistema en el panorama tecnológico". (Orr., 2003)
"Si uno pregunta a un ingeniero de software típico si cree que CMM se puede aplicar a los
métodos ágiles, responderá o con una mirada de sorpresa o con una carcajada histérica".
(Turner & Jain, 2002)
Espiral dialéctica del conocimiento.
El conocimiento profesional evoluciona de forma continua porque la realidad en la que se aplica
está en permanente movimiento, y también porque la mejora siempre es posible.

Segunda parte: Scrum Avanzado
52
La puesta en funcionamiento de nuevas técnicas, procesos o modelos genera sus propias
antítesis al revelarse las debilidades, contradicciones y puntos de mejora, y el enfrentamiento de
ambos conduce hacia una síntesis, que pasará a ser una nueva tesis, cuyo posterior uso
producirá su antítesis, desarrollando a través de este patrón dialéctico una espiral de evolución
continua del conocimiento (Nonaka & Takeuchi, 2004)
Ilustración 37: Espiral dialéctica del conocimiento
En disciplinas no técnicas y en generaciones anteriores el ritmo de avance sobre esta espiral
dialéctica permitía a los profesionales desempeñarse con los conocimientos adquiridos en su
licenciatura durante toda su carrera profesional. Sin embargo hoy esto no es posible, en especial,
en el sector TIC.
No hay métodos, prácticas o modelos de trabajo que nos guíen con solvencia durante mucho
tiempo, sino conocimiento en evolución. Esta es una consideración clave de la base de
conocimiento de Scrum Manager, la razón por la que no define un modelo fijo, sino un
conocimiento actualizado como base para una gestión más experta que técnica. Más basada en el
criterio documentado y experto del gestor que en la aplicación de prácticas o procesos.
2.- Empresa como sistema
Las empresas no están formadas por departamentos o áreas más o menos independientes. Son
realidades sistémicas, y su eficiencia es proporcional a la armonía de los modos de trabajo de los
diferentes departamentos. La consideración de scrum como el marco de reglas de trabajo propias
del ámbito de gestión de proyectos, cuyas prácticas se pueden adoptar sin implicaciones en el
resto de la organización produce resultados limitados e incluso contraproducentes.
Ilustración 38: La empresa como sistema
Por ejemplo, en una organización cuya gerencia dirige basándose en modelos de producción
industrial, y el área de ingeniería en consecuencia trabaja con modelos basados en procesos con

Segunda parte: Scrum Avanzado
2005-2016 – ScrumManager - http://www.scrummanager.net
53
ciclos de vida secuenciales o de cascada, la adopción de prácticas ágiles en el área de gestión de
proyectos generará fricciones.
3.- Flexibilidad
El objetivo no es implantar un marco de scrum basado en reglas. El objetivo es alcanzar una
organización ágil en su conjunto, capaz de “avanzar en scrum”. Capaz de responder en
escenarios de trabajo que evolucionan rápidamente, o tienen dosis altas de incertidumbre, donde
no se cuenta con requisitos estables al concebir nuevos productos o servicios. Se trata de clientes
que necesitan empezar a usar un producto lo antes posible y mejorarlo de forma continua. De
productos en los que la innovación es un valor clave.
Un principio básico de la implantación pragmática de scrum es la flexibilidad, que consiste en
adaptar las prácticas de scrum a la organización y no al revés. Se trata en definitiva de realizar
una gestión experta más que una gestión técnica. Una gestión dirigida desde el conocimiento,
experiencia y criterio del gestor y no tanto una gestión orientada a la búsqueda e implantación del
mejor modelo. Una gestión basada en la persona antes que en el modelo.
El conocimiento de las distintas técnicas y metodologías amplía el criterio y el fondo de recursos
del gestor.
Para seguir la evolución del conocimiento profesional y para ampliar y mejorar de forma continua
el criterio e inventario de recursos profesionales propios es aconsejable:
Vencer la resistencia al cambio y evitar actitudes de adopción o defensa dogmática de un
modelo.
Espíritu crítico-constructivo: Cuestionar continuamente de forma “antitética” los modos
actuales, con el conocimiento y criterio profesional adecuar el sistema de trabajo propio a las
características del proyecto, equipo y organización.

Segunda parte: Scrum Avanzado
54
Scrum avanzado
Adaptar las prácticas scrum a las circunstancias de la propia organización, permite emplear
técnicas de incremento continuo o iterativo; tableros kanban con el formato más adecuado a cada
proyecto, y en general las prácticas y reglas que mejor encajan en las circunstancias de cada
caso.
De esta forma se van abandonando los renglones de guía de las reglas definidas, y aplicando
directamente los valores de scrum.
Scrum técnico
Reglas
Scrum avanzado
Valores
Marco de reglas para desarrollo de software
Autores: Ken Schwaber y Jeff Sutherland
“Scrum Development Process OOPSLA’95” 1995
Concepto original Scrum
Autores: Hirotaka Takeuchi e Ikujiro Nonaka
“The New New Product Development Game” 1986
Aplicación de reglas definidas
Aplicación de valores ágiles
Roles
Dueño de producto
Equipo de desarrollo
Scrum Master
Eventos
El Sprint
Reunión de planificación
Scrum diario
Revisión de sprint
Retrospectiva de sprint
Artefactos
Pila de product
Pila de sprint
Incremento
Personas > procesos
Resultado > documentación
Colaboración > negociación
Cambio > planificación
… “Para avanzar en scrum”
Incertidumbre
Autoorganización
Fases de desarrollo solapadas
“Multiaprendizaje”
Control sutil
Difusion del conocimiento
Aprender las reglas de scrum
Aprender a avanzar en scrum sin reglas
Responsabilidades
Al pasar del scrum técnico, basado en reglas, al scrum avanzado, para aplicar directamente
principios de gestión ágil con en el conocimiento y experiencia de los equipos, el ámbito de
responsabilidades que se deben cubrir va más allá de los roles de proyecto:
La organización, como realidad sistémica debe dar respuesta de forma coordinada y alineada con
su visión, a responsabilidades en tres áreas: Gerencia, procesos y producción.

Segunda parte: Scrum Avanzado
2005-2016 – ScrumManager - http://www.scrummanager.net
55
Ilustración 39: Áreas de responsabilidad Scrum Manager
De gerencia
Equilibrio sistémico de la organización.
Coherencia del modelo.
Medios y formación.
De procesos
Configuración flexible de scrum.
Mejora continua.
Garantía de funcionamiento de scrum en cada proyecto (en scrum técnico asignada al rol
de Scrum Master).
De producción
Producto(en scrum técnico asignada al rol de Propietario del producto).
Auto-organización (en scrum técnico asignada al equipo).
Tecnología ágil (en scrum técnico asignada al equipo).
El uso de prácticas y tecnologías ágiles, el trabajo en equipos autoorganizados, disponer de una
visión de producto definida y gestionada durante todo el proyecto, y garantizar el funcionamiento
de scrum durante la ejecución, son responsabilidades que pertenecen al ámbito del proyecto.
Que las diferentes áreas de la empresa se encuentren comunicadas y alineadas con una visión
común, coherente con un modelo de trabajo ágil, dispongan de medios para el diseño e
implantación de una implantación ágil adecuada a la empresa, mejora continua del modelo y
formación para las personas, son responsabilidades en el ámbito de la organización.
Ilustración 40: Ámbitos de responsabilidad Scrum Manager

Segunda parte: Scrum Avanzado
56
En scrum técnico, las responsabilidades del ámbito del proyecto las asumen roles definidos:
La responsabilidad de funcionamiento de scrum se asigna a un rol de gestor específico para
el funcionamiento de scrum: Scrum Master.
La responsabilidad de visión y gestión del producto al rol específico de propietario del
producto, o product owner.
La responsabilidad de autoorganización y uso de prácticas y tecnologías ágiles es propia del
equipo.
Lo más aconsejable en fases de implantación, en equipos no familiarizados con desarrollo ágil es
la adopción del modelo de roles de scrum técnico.
En la evolución hacia un nivel más maduro y global de agilidad en la organización es aconsejable
adaptar el marco de scrum a la realidad de la organización, de forma que lo relevante no sea la
presencia de determinados roles y reglas, sino cubrir adecuadamente todas las responsabilidades
necesarias a nivel de organización.
Un ejemplo de asignación flexible de las responsabilidades del ámbito de proyecto sobre el
esquema de puestos ya existente en la organización podría ser:
Garantía de funcionamiento de scrum => Calidad o procesos
Garantía de gestión de producto => Product manager
Autoorganización y tecnología ágil = Equipo
Tanto si en la implantación de agilidad, las responsabilidades necesarias se asignan a roles de la
estructura de la empresa, o se crean nuevos puestos (Propietario de producto o Scrum Master), lo
importante es que las personas que los desempeñan tengan la experiencia y conocimiento
profesional necesario.

Segunda parte: Scrum Avanzado
2005-2016 – ScrumManager - http://www.scrummanager.net
57
Metodologías
Mapa de metodologías.
Desde los 80 se han desarrollado tantos modelos de procesos, marcos y prácticas de trabajo para
mejorar la calidad y eficiencia en los proyectos de software, que resulta útil trascender las
etiquetas y llegar a la base de los principios que subyacen, y las estrategias con las que los
desarrollan; de forma que usando como coordenadas tres conceptos: “desarrollo, trabajo y
conocimiento”, y dos modelos de gestión: “predictiva y evolutiva” se despeja y simplifica el
aparente laberinto de modelos de procesos, marcos o prácticas de trabajo a los que nos
referimos: CMM-SW, CMMI, PMBOK, DSDM, Crystal, ISO 15504, RUP, XP, scrum, ITIL, ASD,
PRINCE 2, LEAN, KANBAN, TDD, etc..
Ilustración 41: Diagrama de conceptos de la gestión de proyectos
Conceptos
1.- Desarrollo
Completo: La descripción de lo que se desea obtener está disponible al inicio del proyecto, es
completa y detallada, sirve de base para estimar el plan del proyecto: tareas, recursos y agenda
de trabajo. Durante la ejecución se gestiona su cumplimiento.
Incremental: La descripción de lo que se desea obtener no está disponible de forma completa y
detallada al inicio: se complementa y evoluciona en paralelo al desarrollo, que genera el resultado
de forma incremental y que se puede gestionar con dos tácticas diferentes:
Desarrollo incremental continuo: Empleando técnicas para lograr un flujo continuo de
desarrollo de las funcionalidades o partes del producto, que se entregan de forma continua
al cliente.
Desarrollo iterativo: Empleando técnicas de tiempo prefijado o timeboxing para mantener la
producción de incrementos del producto de forma cíclica y continua. Este es el marco de
producción empleado al aplicar el marco estándar de scrum, que define como sprint a cada
iteración de desarrollo, al final de la cual se produce un incremento del producto.
Las diferentes prácticas y metodologías responden a combinaciones de tres conceptos y dos
patrones de gestión de proyectos.

Segunda parte: Scrum Avanzado
58
2.- Trabajo
Secuencial (cascada): Divide el trabajo en fases, que comienzan al terminar la anterior. El
ejemplo más habitual es el ciclo de cascada definido en Ingeniería del software con las fases de
requisitos, análisis, diseño, codificación, pruebas e implementación.
Concurrente: Solapa en el tiempo las diferentes fases. Siguiendo con el ejemplo de ingeniería de
software, la definición de requisitos, el análisis, la codificación y el despliegue del resultado se
realiza y revisa de forma simultánea y continua.
3.- Conocimiento
¿Dónde se encuentra el principal conocimiento empleado, en la correcta ejecución del proceso o
en el saber hacer de la persona que lo realiza?
Producción basada en procesos: El conocimiento o know-how, responsable de la calidad del
resultado se encuentra en mayor medida en los procesos y la tecnología empleada: “La calidad
del resultado depende de la calidad de los procesos empleados“.
Producción basada en personas: El conocimiento o know-how responsable de la calidad del
resultado se encuentra en mayor medida en el “saber hacer” tácito de las personas que lo
construyen.
Patrones de gestión del proyecto
Gestión predictiva
Modelo de gestión cuyo objetivo es ofrecer resultados predecibles: desarrollo del producto
previsto, en el tiempo previsto, e invirtiendo los recursos previstos. Emplea una estrategia de
desarrollo completo con prácticas de planificación tradicional. Los principales referentes en el
desarrollo de conocimiento para este tipo de gestión son PMI e IPMA y los modelos de procesos
CMMI, ISO 15504, SPICE, entre otros, que emplean ingeniería secuencial y producción basada en
procesos.
Gestión evolutiva
Modelo de gestión cuyo objetivo es entregar lo antes posible un producto mínimo viable, e
incrementar su valor de forma continua. Emplea una estrategia de solapamiento de las fases de
trabajo, y desarrollo incremental, que se puede obtener manteniendo un ritmo de iteraciones
breves y cícilicas o un flujo de desarrollo constante. Puede llevarse a cabo con producción basada
en procesos (ingeniería concurrente) o con producción basada en personas (agilidad).
Es importante esta distinción porque sin ella se generan situaciones confusas que llegan a
considerar agilidad a la simple aplicación de las reglas estándar de scrum (ciclo de incremento
iterativo con roles y artefactos definidos), o al simple uso de técnicas de gestión visual kanban
para mantener un flujo continuo de tareas.
Agilidad y gestión evolutiva no son lo mismo. Se puede hacer gestión evolutiva empleando
agilidad o empleando ingeniería concurrente

Segunda parte: Scrum Avanzado
2005-2016 – ScrumManager - http://www.scrummanager.net
59
Personas, Procesos y Tecnología
El cuerpo de conocimiento de Scrum Manager reconsidera dos vértices del triángulo clásico de los
factores de producción: Personas - Procesos y Tecnología. El de procesos y el de personas.
Procesos
Para diferenciar los procesos 2 procedimientos en sus dos tipos posibles, podemos decir que en
uno, las personas ayudan al proceso, y en el otro son los procesos las prácticas las que ayudan a
las personas.
En el primer caso el proceso es el protagonista, el que sabe cómo hacer el trabajo, y la persona se
integra en el sistema como instrumento, como operario o supervisor.
En el segundo, el artífice es la persona y el proceso la práctica una ayuda, una herramienta que
simplifica aspectos “mecánicos” o rutinarios.
Por eso a los primeros los llamamos procesos y a los segundos prácticas.
La principal diferencia entre unos y otros es el tipo de conocimiento con el que trabajan.
El conocimiento pueden ser:
Explícito: contenido en los procesos y la tecnología
Tácito: El aplicado por la persona en base a su conocimiento, práctica, experiencia y
habilidad.
Scrum Manager aporta una consideración sobre el triángulo tradicional personas-procesos-
tecnología, considerando que los procedimientos de trabajo pueden ser:
Procesos: Si su ejecución aporta conocimiento clave para lograr el resultado. Son por tanto
contenedores de conocimiento “explicitado” en el proceso y la tecnología que emplea.
Prácticas: Si el procedimiento ayuda a las persona, que es quien aporta con su
conocimiento tácito, el “saber hacer” clave para lograr el resultado.
Se puede decir que en los primeros la persona ayuda al procedimiento, y en los segundos es el
procedimiento el que ayuda a la persona.
Ilustración 42: Personas, procedimientos y tecnología
Los modelos de ingeniería de procesos, consideran al binomio “proceso-tecnología” como
principal responsable de la calidad del resultado. Su antítesis, la agilidad, da el protagonismo del
resultado a las personas.
Desde el punto de vista de Scrum Manager, ambas opciones son válidas, pero para tipos de
trabajos distintos. En entornos de producción industrial, las personas aportan trabajo para ejecutar
y supervisar los procesos. Sin embargo para las empresas del conocimiento que trabajan en
2 No los llamaremos procesos sino “procedimientos” dejando así el nombre “proceso” para el procedimiento que tiene explicitado en él
el principal conocimiento para la obtención del resultado

Segunda parte: Scrum Avanzado
60
escenarios rápidos e innovadores, las personas aportan con su talento el know-how que da valor
al resultado.
Personas
Las organizaciones que necesitan imprimir continuamente un componente innovador, o que se
mueven en sectores de innovación muy rápido, obtienen mejores resultados si hacen
responsables de esa innovación al talento de las personas más que a la ejecución de procesos.
En este tipo de organizaciones es importante asegurar, además del nivel de creatividad del
equipo, su capacidad para aprehender. El modelo de conversión del conocimiento definido por
Nonaka y Takeuchi (Nonaka & Takeuchi, The Knowledge-Creating Company, 1995) define con
sus 4 fases el proceso para la adquisición de las personas del conocimiento tácito a través de
compartir experiencias, comunicación directa, documentos, manuales y tradiciones, que añade
conocimiento novedoso a la base colectiva de la organización.
Gestión visual kanban para obtener incremento continuo.
La imagen siguiente muestra dónde se sitúa scrum técnico, según lo descrito en el capítulo
anterior:
Ilustración 43: Agilidad con desarrollo incremental iterativo
Su característica principal es el uso de pulsos de sprint, para emplear tiempo prefijado
(timeboxing) como motor de avance al ritmo marcado por la secuencia de sprints.
La táctica de timeboxing ayuda al equipo a avanzar, al tiempo que mitiga la tendencia habitual a
dilatar los tiempos de entrega previstos.
Los equipos originales de scrum observados y descritos por Nonaka y Takeuchi (Nonaka &
Takeuchi, The New New Product Development Game, 1986) y los principios de la agilidad no
prescriben el uso de una determinada táctica para lograr un desarrollo incremental. De hecho
también es posible trabajar con un avance constante de las tareas una tras otra, sin empaquetar
en incrementos.
Lograr un flujo continuo de tareas sin usar sprints no es fácil porque suelen formarse cuellos de
botella que bloquean el avance, mientras en otras áreas del equipo se producen tiempos muertos
sin tareas que realizar.
La gestión visual kanban es la técnica más empleada actualmente para regular un flujo de avance
continuo en proyectos TIC y de servicios del conocimiento gestionados evolutivamente sin sprints.
Kanban: Origen y definición
El término japonés Kanban, fue el empleado por Taiichi Onho (Toyota), para referirse al sistema
de visualización empleado en los procesos de producción que coordinan en una cadena de

Segunda parte: Scrum Avanzado
2005-2016 – ScrumManager - http://www.scrummanager.net
61
montaje la entrega a tiempo de cada parte en el momento que se necesita, evitando
sobreproducción y almacenamiento innecesario de producto.
Se puede traducir como tablero o tarjeta de señalización, y su origen se remonta finales de los
cuarenta o principio de los cincuenta.
Kanban en el sector TIC
El uso de tableros kanban muestra y gestiona el flujo de avance y entrega, y ayuda a evitar los
dos problemas más importantes: cuellos de botella y tiempos muertos.
El desarrollo ágil de software emplea prácticas de gestión visual por ser las que mejor sirven a los
principios de comunicación directa y simplicidad en la documentación y gestión.
Desde 2005 es cada vez más frecuente reemplazar los formatos de lista para las pilas de producto
y de sprint por notas adhesivas en tableros, que resultan más versátiles al poder cambiar su
posición, bien para reordenar las prioridades de las historias de una pila del producto, o para
reflejar a través de su posición, cuáles se están programando, probando, o se encuentran
terminadas.
Las prácticas kanban son válidas para gestión evolutiva con entrega continua. Deben emplearse
con criterios de flexibilidad, sin considerar prescripciones ni excepciones en el método de trabajo,
para lograr la implementación personalizada, que dé la mejor respuesta a los principios ágiles, de
ingeniería concurrente, o de síntesis de ambos, con los que trabaje la organización.
Gestión técnica vs. gestión experta
Algunos autores consideran a scrum y kanban como marcos de reglas y prácticas diferentes.
Según Kniberg & Skarin al considerarlos así, se dibujarían las siguientes diferencias entre
ellos(Kniberg & Skarin, 2009):
Scrum prescribe roles, kanban no.
Scrum trabaja con iteraciones de tiempo fijo, kanban con cadencias (simples,
múltiples o dirigidas por eventos).
Scrum limita el wip por iteración, kanban limita el wip por estado del flujo de trabajo.
Los equipos de scrum son multidisciplinares, en kanban pueden ser de
especialistas.
Scrum no permite cambiar tareas del sprint, en kanban la tarea puede alterarse
hasta entrar en el flujo.
En scrum la pila del producto debe tener la longitud de al menos un sprint. En
kanban se debe atender al ritmo de arrastre de tareas.
En scrum se deben estimar las historias y las tareas y calcular la velocidad, kanban
no mide tareas ni velocidad.
Scrum necesita una pila del producto priorizada, en kanban es la siguiente historia
o tarea arrastrada desde el cliente.
Scrum prescribe reuniones diarias, kanban no.
Scrum emplea diagramas burndown, kanban no.
Los tableros scrum se resetean al final de cada sprint.
Al evolucionar hacia un modelo de scrum avanzado, basado en la aplicación de los valores de la
agilidad con la experiencia y conocimientos propios, y abandonar los modelos basados en reglas,
se aprende a romper éstas y flexibilizar las prácticas, quedando como triviales cuestiones “técnico-
metodológicas” que de otra forma distorsionan la realidad y el foco de la gestión:
Situación A: “Por un lado se desea usar kanban, pero por otro se quiere estimar las tareas (por
ejemplo para registrar la velocidad por razones organizativas de mi empresa) …”
Situación B: “La empresa gestiona proyectos simultáneos con una organización de oficina de
proyectos y por eso encaja mejor el establecimiento de roles; pero sin embargo se quiere trabajar
El término kanban aplicado a la gestión ágil de proyectos se refiere a técnicas de
representación visual de información para mejorar la eficiencia en la ejecución de las tareas.
de un proyecto

Segunda parte: Scrum Avanzado
62
con kanban en lugar de con scrum… ¿Debería hacer scrumban? ¿qué es eso? ¿o lo que se va a
hacer es Scrumbut? ¿es la solución de un mal gestor?.”
Tableros kanban: conceptos
Las prácticas de gestión visual kanban son útiles para:
1. Gestionar el flujo de trabajo.
2. “Radiar” información.
Un tablero kanban puede emplearse sólo como radiador de información, o también como
herramienta visual de gestión del flujo de trabajo.
1.- Características de kanban para gestionar el flujo de trabajo.
Sobre un tablero kanban se pueden establecer pautas para regular el flujo de avance de las
tareas.
La posición de cada tarjeta sobre el tablero refleja el estado en el que se encuentra el trabajo
que representa.
Los estados mínimos habituales en un tablero kanban son “pendiente”, “en curso” y
“terminado”.
Ilustración 44 – Estructura básica de un tablero kanban
En algunos casos es conveniente incluir estados adicionales (por ejemplo: testeado, validado).
El orden de los trabajos desde el área “pendiente”, refleja la secuencia de tareas prevista,
según sus prioridades.
Los trabajos monitorizados pueden ser tareas, historias de usuario o epics, según el uso al
que se dedique el tablero
Kanban saca a la superficie la información de los problemas.
Los conflictos en la priorización de los trabajos, los problemas en el flujo por impedimentos o
cargas de trabajo, las incidencias en el desarrollo, etc. se ponen de manifiesto de forma
inmediata al actualizar sobre el tablero el estado de los trabajos.
Kanban Facilita un ritmo sostenido y evita la ley de Parkinson
Genera un avance continuo de trabajo cuyo ritmo no está “predestinado” por una planificación
temporal: Gantt o Sprint (incremento iterativo).
La ausencia de hitos temporales evita la tendencia habitual de alargar el tiempo de trabajo
hasta completar el tiempo estimado (ley de Parkinson).

Segunda parte: Scrum Avanzado
2005-2016 – ScrumManager - http://www.scrummanager.net
63
Por otra parte, la ausencia de hitos temporales, sin técnicas kanban para monitorizar y
gestionar el avance generaría alargamiento de tiempos y retrasos por aplazamiento y
perfeccionismo.
2.- Radiador de información.
Kanban como radiador de información:
Favorece la comunicación directa
Facilita la comunicación directa del equipo al actualizar la información en reuniones
enfrente de un tablero kanban.
Comparte la visibilidad de la evolución del proyecto con todos los implicados.
Facilita la detección temprana de problemas
Kanban monitoriza continuamente la evolución del proyecto. La actualización de la
información just-in-time, ayuda a identificar en un primer momento los posibles
impedimentos, problemas y riesgos, que de otra forma pasan desapercibidos hasta
que empiezan a producir retrasos o repercusiones ya inevitables.
Favorece una cultura de colaboración y resolución.
Es un medio de comunicación abierto y transparente para el equipo y todos los
participantes.
Kanban: Operativa
Secuencia y polivalencia
Dos son los factores que se combinan en un escenario de trabajo y que determinan la forma y
operativa que tendrá el tablero kanban empleado:
Secuencia de las tareas: ¿Las tareas se tienen que hacer en un orden determinado, o
pueden hacerse en cualquier orden?
Polivalencia de las personas: ¿Las personas del equipo pueden indistintamente hacer
cualquier tipo de tarea?
Secuencia.
¿Los trabajos reflejados en las notas adhesivas del tablero deben ejecutarse en un orden
determinado o pueden realizarse en cualquier orden?
No es lo mismo diseñar un tablero para el equipo de programadores de un sistema, que para el de
mantenimiento de los sistemas informáticos de una empresa. Los primeros deben realizar las
tareas en un orden determinado. Así por ejemplo, no es posible realizar la tarea de pruebas si
antes no se ha hecho la de programación. Sin embargo las siguientes podrían ser las tareas de un
Los procesos ágiles promueven el desarrollo sostenible. Los promotores, desarrolladores y
usuarios debemos ser capaces de mantener un ritmo constante de forma indefinida.
Principio del Manifiesto Ágil
El trabajo se expande hasta llenar el tiempo que se había previsto
Ley de Parkinson.

Segunda parte: Scrum Avanzado
64
equipo de mantenimiento: “instalación de nueva impresora en el equipo de dirección”
“actualización del sistema operativo en el servidor web”, etc. Este tipo de tareas se pueden
realizar en cualquier orden. No hay una relación de dependencia entre ellas de forma que no se
pueda realizar una si la otra no se ha completado.
Polivalencia
¿Es un equipo polivalente o de especialistas? ¿Cualquier miembro puede realizar cualquier tarea?
Siguiendo con los ejemplos anteriores, es posible que en el equipo de mantenimiento una persona
pueda indistintamente instalar una impresora, o un sistema operativo, o es posible que no; que
haya técnicos de hardware y técnicos de software. De forma similar un proyecto de programación
puede incluir tareas específicas de diseño gráfico, programación, integración, testing, etc. que
pueden realizar sólo determinados miembros del equipo.
La imagen siguiente refleja el valor clave de kanban: la gestión de un flujo continuo de avance, y
los factores que se deben considerar para configurar el tablero con la estructura más adecuada a
nuestro trabajo y equipo.
Ilustración 45: Fortaleza y variables clave de los tableros kanban
Cuatro son los patrones posibles según se combinen un tipo de trabajo secuencial o libre, con un
equipo polivalente o de especialistas:
1.- Equipo polivalente que realiza tareas no secuenciales.
Este es el entorno más fácil de gestionar: cualquier persona del equipo puede hacer cualquier
tarea, y las tareas se pueden tomar en cualquier orden.
En esta situación, si se producen embotellamientos o tiempos muertos, las medidas de mejora se
deben enfocar en optimizar la dimensión del equipo según la demanda, y en la medida de lo
posible, también la distribución de los tipos y tiempos de esta última.
2.- Equipo de especialistas que realiza tareas no secuenciales.
La especialización del equipo aporta un factor de dificultad para solucionar cuellos de botella o los
tiempos muertos.

Segunda parte: Scrum Avanzado
2005-2016 – ScrumManager - http://www.scrummanager.net
65
Si se producen cuellos de botella, la estrategia con el tipo de tareas que los provocan debe ir en
una o en ambas de las siguientes líneas:
Dimensionamiento: bien del número de personas capacitadas para realizar ese tipo de
tareas, bien en el número de tareas de ese tipo que se pueden comprometer, o en el tiempo
de respuesta al cliente.
Optimización del proceso de ejecución de ese tipo de tareas.
La presencia de tiempos muertos debe cuestionar el dimensionamiento de la demanda, o su
distribución no homogénea.
Ilustración 46: Áreas de información y mejora reveladas por los tableros kanban
3.- Equipo polivalente que realiza tareas secuenciales
En este caso es la dependencia entre tareas la principal causa de tensiones en el flujo.
Una práctica habitual en los tableros kanban que gestionan tareas secuenciales es limitar el
número de tareas máximo que se pueden encontrar en una determinada fase. Es lo que se
denomina “ajustar el WIP”.
WIP es un término inglés que en el campo de la manufactura lean, de donde proviene, se emplea
para indicar la cantidad de productos en proceso de fabricación, que aún no están terminados.
En los tableros kanban, por analogía se emplea este término para indicar las tareas que se
encuentran en una fase del proceso, pendientes de pasar a la siguiente o de completarse; y en
este entorno el término WIP indica límite o número máximo de tareas que se pueden acumular en
un área determinada. Así por ejemplo, decir que en un tablero kanban para programación de
software el área de testing o pruebas “tiene un WIP de 3” quiere decir que no puede haber más de
tres tareas simultáneamente en esa fase.

Segunda parte: Scrum Avanzado
66
4.- Equipo de especialistas y trabajo que requiere un orden secuenciado.
Este es el entorno en el que resulta más difícil ajustar un flujo de trabajo continuo, porque requiere
analizar y afinar todas las líneas de mejora posible: dimensión y equilibrio de especialistas en el
equipo, dimensión o equilibrio de tiempos de respuesta en el compromiso, y ajuste de límites WIP
en cada fase.
En cada una de estas cuatro situaciones posibles el tablero saca a la superficie los problemas, y el
equipo o gestor puede realizar los ajustes en las líneas de trabajo posibles según cada caso y en
función de su criterio y las circunstancias de su organización.

Segunda parte: Scrum Avanzado
2005-2016 – ScrumManager - http://www.scrummanager.net
67
Casos prácticos de tableros kanban
A continuación se muestran ejemplos de diferentes tipos de tableros.
Tablero para ofrecer información del desarrollo del producto.
Ejemplo del tablero que podría encontrarse en la oficina del responsable de producto mostrando el
estado en el que se encuentra la construcción del producto.
En este caso no se emplea como herramienta de gestión visual, sino solamente como “radiador”
de información.
Tablero para mostrar la siguiente información relativa al estado de desarrollo del producto:
Historias de usuario sugeridas, que se encuentran en evaluación sin determinar aún si se
incorporarán al producto.
Historias de usuario aprobadas: se incorporarán al producto.
Historias de usuario “preparadas” (ya valoradas y priorizadas) previstas para ser
programadas.
Historias de usuario que se están programando actualmente.
Historias de usuario ya programadas que se pueden evaluar en el servidor de pruebas.
Historias de usuario ya evaluadas, pendientes de desplegar.
Historias de usuario desplegadas en las dos últimas versiones.
Ilustración 47: Ejemplo de tablero kanban para monitorizar el estado del producto

Segunda parte: Scrum Avanzado
68
Tableros para desarrollo evolutivo, con incremento continuo, y con incremento
iterativo.
Ilustración 48 – Tableros: incremento continuo – incremento iterativo
Kanban, además de ofrecer información visual, permite aplicar técnicas como limitación del wip, y
muestra las áreas que se deben mejorar para mantener un flujo de desarrollo continuo. Resulta
útil para trabajar con incremento continuo.
¿Pero puede emplear kanban un equipo que haga scrum con incremento iterativo, para
representar visualmente del avance de las tareas con tarjetas adhesivas, en lugar de usar un
gráfico de avance?
Caso 1: Incremento continuo.
Las siguientes imágenes representan posibles tableros para guiar la gestión del trabajo de un
equipo que está desarrollando un producto con incremento continuo, y en el que se muestra la
siguiente información:
Pila de tareas.
Tareas “preparadas”.
Tareas en análisis.
Tareas en codificación.
Tareas terminadas.
Tareas integradas en el servidor de desarrollo (labs).
Tareas integradas en producción.
Ilustración 49: Ejemplo de tablero kanban para monitorizar y gestionar incremento continuo.

Segunda parte: Scrum Avanzado
2005-2016 – ScrumManager - http://www.scrummanager.net
69
Ilustración 50 – Ejemplo de tablero kanban para monitorizar y gestionar incremento continuo.
Ilustración 51 – Ejemplo de tablero kanban para monitorizar y gestionar incremento continuo
Caso 2: Incremento iterativo.
Tablero para guiar la gestión de trabajo de un equipo que trabaja en incrementos iterativo (sprints)
y que muestra:
Pila de tareas.
Tareas preparadas.
Tareas en análisis.
Tareas en codificación.
Tareas terminadas.
Tareas integradas en el servidor de desarrollo (labs)
Tareas integradas en producción.

Segunda parte: Scrum Avanzado
70
Ilustración 52: Ejemplo de tablero kanban para monitorizar y gestionar incremento iterativo
Tablero para un equipo de operación y mantenimiento.
Tablero guía para la gestión de un equipo de operación y mantenimiento que refleja:
Estado de las tareas programadas para la semana y persona que está trabajando con cada
una.
Estado de incidencias no previstas y urgentes, y personas que están trabajando en cada
una.
Ilustración 53: : Ejemplo de tablero kanban para monitorizar y gestionar tareas de mantenimiento

Segunda parte: Scrum Avanzado
2005-2016 – ScrumManager - http://www.scrummanager.net
71
Consejos para ajustar el flujo: Muda, Mura y Muri.
Muda, Mura y Muri son tres conceptos clave de la mejora continua Kaizen, que la producción
Lean incorpora como variables protagonistas para incrementar la eficiencia.
Muda: Desperdicio
Mura: Discrepancia. Variabilidad del flujo de trabajo. Interrupciones en el flujo de trabajo.
Tiempo muerto.
Muri: Tensión. Sobrecarga de trabajo que produce cuellos de botella.
Mudas
Las mudas o desperdicios más habituales en los proyectos TIC son:
Burocracia: Procedimientos, documentación y papeleo innecesario que no aportan valor al
resultado.
Sobreproducción: Desarrollar más características de las necesarias.
Multiproyecto: Alternar el tiempo de trabajo entre varios proyectos e interrupciones del flujo
de trabajo.
Esperas: Tiempos de espera por falta de cadencia en el flujo de trabajo.
“Ir haciendo”: Encargar trabajo para ir avanzando algo no definido y así no tener paradas a
las personas.
Desajustes de capacidad: Personas de gran talento asignadas a tareas rutinarias, y
viceversa.
Errores: Retrabajo por bugs.
Los tableros kanban detectan y ayudan a gestionar las otras dos variables kaizen: Mura y Muri.
Factores determinantes de Mura y Muri
Hay que tener en cuenta que cada organización o tipo de proyecto tiene sus características
propias de:
Secuencia: las tareas deben realizarse secuencialmente o no.
Polivalencia o especialización de los miembros del equipo.
Y estos son los factores que en cada caso determinan la mayor o menor dificultad para mantener
un flujo continuo de desarrollo.
Como se ha visto, los equipos de miembros polivalentes que trabajan con tareas no secuenciales
son los que más fácilmente pueden conseguir un flujo de avance constante.
Cuando surgen dificultades, las variables que se deben combinar, según las posibilidades en cada
caso, son:
Volumen de la demanda.
Orden del backlog o pila de historias de usuario: si se va a producir un cuello de botella en
una fase, se debe procurar que la próxima historia que vaya a entrar al tablero requiera poco
esfuerzo de esa fase.
WIP o límite de tareas en una determinada fase.
Staffing: Tamaño del equipo y especialización o polivalencia.
Muri
El WIP es una variable importante para ajustar los cuellos de botella (Muri):
Al emplear kanban para mantener un incremento continuo, desaparece el concepto de sprint. Un
incremento ya no es el resultado de un sprint, sino cada historia de usuario que se termina y
entrega al cliente. Para mantener un flujo continuo de entregas que incrementan el producto de
forma sostenida, se deben evitar los cuellos de botella (Muri): la acumulación de tareas en una
determinada fase del proceso. Una forma de conseguirlo es limitar la cantidad de trabajo que
puede acumularse en cada fase.

Segunda parte: Scrum Avanzado
72
Al parámetro que indica el número máximo de tareas en un área del tablero kanban se le
denomina WIP: Work In Process, o bien “in-process inventory” (inventario en el proceso). No se
debe confundir con Work in progress (trabajo en progreso) término que designa un trabajo que ha
comenzado pero aún no está terminado.
Un valor “WIP” demasiado bajo puede producir atascos en otras fases, en especial si el sistema
es demasiado rígido (tareas secuenciales y equipo de especialistas).
La experiencia enseña a conseguir el mejor ajuste para lograr un flujo lo más continuo posible.
Si no se cuenta con experiencia previa, y considerando que las tareas no deberían tener tamaños
mayores de 4 horas ideales, el equipo debe establecer un criterio de inicio, y a partir de él ir
ajustando.
En este sentido una recomendación generalmente útil (en equipos de miembros polivalentes) es
empezar con un WIP igual al nº de miembros del equipo x 1.5, redondeando el resultado por
exceso.
No es aconsejable trabajar con tareas de tamaño que se prevea superior a un día de trabajo, y si
esto ocurre lo aconsejable es dividirlas en otras de menor tamaño.
Ejemplo:
La figura siguiente presenta un tablero kanban con límite de trabajo en los estados “Producto
analizado” y “En curso”.
Ilustración 54 – WIP
En este ejemplo, el propietario de producto tiene una zona para ordenar el backlog (A). Es el área
en la que el responsable de producto añade, modifica, y prioriza regularmente las historias de
usuario.
Pero sólo son tres las historias que pueden estar en estado “analizado” para pasar a producción.
Tres con la que ya está previsto analizar y revisar la estimación con el equipo.
De igual forma, el área “en curso” tiene un límite de tres historias. Hasta que una no pasa a
“HECHO”, no puede entrar ninguna a producción, y de igual forma mientras haya tres en la zona
“ANALIZADO” no se decide cuál será la próxima historia del backlog.
Así se fuerza un flujo de trabajo sin atascos, continuo y enfocado.
Mura
Los principales factores responsables de la variabilidad del flujo y la aparición de Mura o tiempos
muertos son:
Grado de multifuncionalidad de los miembros del equipo.
Flexibilidad en el orden en el que se deben hacer las diferentes fases de cada tarea.
Flexibilidad para alterar el orden de entrada de las historias de usuario desde la pila del
producto.
Cuanto mayores son estos aspectos, más fácil resulta evitar la aparición de tiempos muertos.

AMPLIACIONES

Ingeniería de requisitos ágil
Historias de Usuario
Las historias de usuario son utilizadas en los métodos ágiles para la especificación de requisitos,
son una descripción breve de una funcionalidad software tal y como la percibe el usuario
(Mike Cohn, 2004).
Describen lo que el cliente o el usuario quiere que se implemente y se escriben con una o dos
frases utilizando el lenguaje común del usuario. El pensamiento de las personas se estructura
siguiendo una narrativa, una historia, así es como entendemos el mundo. Estamos capacitados
para comprender personajes, deseos y motivaciones, por tanto la forma en que más facilidad
tenemos para adquirir y retener conocimiento es a través de las historias. Nos metemos dentro de
los protagonistas de forma que vivimos como tales la historia que nos cuentan, empatizamos, y a
todos los niveles que toman decisiones, hasta a nivel de desarrollador, tomamos decisiones más
acertadas.
Cada historia de usuario debe ser limitada, esta debería poderse memorizar fácilmente y escribir
sobre una tarjeta o post-it (card). Poco antes de ser implementadas, estas van acompañadas de
conversaciones con los usuarios y la definición de los criterios de validación asociados. Como los
cambios son bienvenidos en agilidad, no vale la pena profundizar antes, ya que en el momento de
la implementación estas pueden haber cambiado desde que fueron escritas. Los criterios de
validaación permiten al propietario del producto/usuario de negocio confirmar que el equipo ha
recogido correctamente los requisitos, al equipo realizar las pruebas adecuadas y/o desarrollar
guiados por pruebas con TDD, y finalmente comprobar que la historia ha sido completada.
Las historias de usuario forman parte de la fórmula de captura de funcionalidades definida en
2001 por Ron Jeffries de las tres C's:
Estas son una forma ágil de administrar los requisitos de los usuarios sin tener que elaborar gran
cantidad de documentos formales y sin requerir de mucho tiempo para administrarlos.
Ventajas que aportan las historias de usuario:
Al ser muy cortas, estas representan requisitos del modelo de negocio que pueden
implementarse rápidamente (días o semanas).
Necesitan poco mantenimiento.
Mantienen una relación cercana con el cliente.
Permiten dividir los proyectos en pequeñas entregas.
Permiten estimar fácilmente el esfuerzo de desarrollo.
Son ideales para proyectos con requisitos volátiles o no muy claros.
El origen de las historias de usuario viene de XP “eXtremeProgramming” o programación
extrema, donde las historias de usuario deben ser escritas por los clientes. Esta metodología fue
creada por Kent Beck y descrita por primera vez en 1999 en su libro eXtreme Programming
Explained.
Las historias de usuario se aplican en la mayoría de las metodologías ágiles, siendo así una
herramienta muy importante también en scrum.
Card - Conversation - Confirmation

Tema ampliado: Ingeniería de requisitos ágil
2005-2016 – ScrumManager - http://www.scrummanager.net
75
Epics, temas y tareas
Se denomina epic a una superhistoria de usuario que se distingue por su gran tamaño, a
diferencia de las historias de usuario, que tienen baja granularidad, los epics tienen una alta
granularidad. Es una etiqueta que aplicamos a una historia grande, cuyo esfuerzo es demasiado
grande para completarla de una sola vez o en un solo sprint. Los epics suelen tener un flujo
asociado por el cual se puede dividir en historias de usuario, en otras palabras, las historias de
usuario resultantes de la descomposición de un epic están íntimamente relacionadas entre sí. A
medida que aumenta su prioridad y se acerca al momento de su implementación, el equipo la
descompone en historias de usuario con un tamaño más adecuado para ser gestionada con los
principios y técnicas ágiles: estimación y seguimiento cercano (normalmente diario).
Por encima de los epics se encuentran los temas que representan a una colección de epics y/o
historias de usuario relacionados para describir un sistema o subsistema en su totalidad. Por
ejemplo en un sistema de software para gestión contable, el conjunto de epics: “Altas, bajas y
mantenimiento de clientes”, “Facturaciones puntuales y recurrentes”, “Consultas de navegación y
acciones de fidelización”, “Pedidos”, “Devoluciones” se podrían denominar como el tema de la
gestión de clientes.
Por debajo de las historias de usuario se encuentran las tareas. Estas son resultado de la
descomposición por parte del equipo de las historias de usuario en unidades de trabajo
adecuadas para gestionar y seguir el avance de su ejecución.
Ilustración 55: Gráfico con los cuatro niveles de tamaño con que trata los requisitos la gestión ágil
En scrum, y en las metodologías ágiles en general, una pila del producto puede contener tanto
historias de usuario como epics. La pila del producto debe de estar ordenada por prioridad y el
nivel de detalle de cada elemento debe de ir en relación a la posición del mismo dentro de la pila.
En una lista larga, algo muy poco prioritario no tiene sentido tenerlo al detalle, porque
probablemente cambiará a lo largo del proyecto, e incluso puede que ni se desarrolle. De la mitad
hacia el final de la lista, donde está lo menos prioritario, es el lugar de los epics. A medida que nos
acercamos a los elementos más prioritarios, el detalle debe aumentar, por tanto las historias de
usuario son los elementos que deben de encabezar la lista.

76
Información en una historia de usuario
Informaciones necesarias y opcionales
Para decidir qué información incluir en una historia de usuario es preferible no adoptar
formatos rígidos. Los resultados de scrum y agilidad no dependen de las formas, sino de la
institucionalización de sus principios y la implementación adecuada a las características de la
empresa y del proyecto. Por tanto, aparte de 4 campos que se consideran necesarios, se
puede incluir cualquier campo que proporcione información útil para el proyecto.
Ilustración 56: Ejemplo de una tarjeta de historia de usuario
Los campos que se consideran más necesarios para describir de una manera adecuada las
historias de usuario son:
ID: identificador de la historia de usuario, único para la funcionalidad o trabajo.
Descripción: descripción sintetizada de la historia de usuario. El estilo puede ser libre,
según mejor nos funcione, debe responder a tres preguntas: ¿Quién se beneficia? ¿Qué se
quiere? y ¿Cuál es el beneficio? Mike Cohn recomienda seguir el siguiente patrón que
garantiza que la funcionalidad está descrita a un alto nivel y de una manera no demasiado
extensa:
Estimación: estimación del esfuerzo necesario en tiempo ideal de implementación de la
historia de usuario. Según convenga al equipo también se puede utilizar unidades de
desarrollo, conocidas como puntos de historia (estas unidades representan el tiempo
teórico de desarrollo/persona que se estipule al comienzo del proyecto).
Prioridad: sistema de priorización que nos permite determinar el orden en el que las
historias de usuario deben de ser implementadas.
Dependiendo del tipo de proyecto, el funcionamiento del equipo y la organización, pueden ser
aconsejables otros campos como:
Titulo: titulo descriptivo de la historia de usuario.
Criterio de validación: pruebas de aceptación consensuadas con el cliente o usuario.
Estas son las pruebas que el código debe superar para dar como finalizada la
implementación de la historia de usuario.
Como [rol del usuario], quiero [objetivo], para poder
[beneficio]

Tema ampliado: Ingeniería de requisitos ágil
2005-2016 – ScrumManager - http://www.scrummanager.net
77
Valor: valor (normalmente numérico) que aporta la historia de usuario al cliente o usuario. El
objetivo del equipo es maximizar el valor y la satisfacción percibida por el cliente en
cada iteración. Este campo servirá junto con la estimación para determinar la prioridad con
el que las historias de usuario deben de ser implementadas.
Dependencias: una historia de usuario no debería ser dependiente de otra historia, pero en
ocasiones es necesario mantener la relación. En este campo se indicarían los
identificadores de otras historias de las que depende.
Persona asignada: en casos en que queramos sugerir la persona que pueda implementar
la historia de usuario. Recordar que en scrum es en último término el equipo
autogestionado quién distribuye y por tanto asigna las tareas.
Criterio de finalización: la definición de finalizada/hecho incluye los criterios o actividades
necesarias para dar por terminada una historia de usuario (desarrollada, probada,
documentada...), que son las convenidas por el equipo y el propietario del producto.
Sprint: puede ser útil para organización del propietario del producto incluir el número de
sprint en el que previsiblemente se vaya a realizar la historia.
Riesgo: riesgo técnico o funcional asociado a la implementación de la historia de usuario.
Módulo: módulo del sistema o producto al que pertenece.
Observaciones: para enriquecer o aclarar la información o cualquier uso que pueda ser
útil.
Ilustración 57: Ejemplo una historia de usuario

78
Ilustración 58: Ejemplo una historia de usuario
Mike Cohn comenta que si bien las historias de usuario son lo suficientemente flexibles
como para describir la funcionalidad de la mayoría de los sistemas, no son apropiadas para
todo. Si por cualquier razón, se necesita expresar alguna necesidad de una manera
diferente a una historia de usuario, recomienda que se haga. Por ejemplo, la maquetación de
pantallas se suele describir con pantallazos, por tanto esta es la mejor manera de transmitir el
diseño que queramos darle a una aplicación.

Tema ampliado: Ingeniería de requisitos ágil
2005-2016 – ScrumManager - http://www.scrummanager.net
79
Criterios de validación
Después de 50 años de historia de ingeniería de software hemos llegado a la conclusión de que
los criterios de validación, que se traducen en pruebas, son un excelente lenguaje para
detallar requerimientos funcionales, y es por ello que toman una gran importancia en las
historias de usuario.
Para medir la calidad de un criterio de aceptación se utiliza el método SMART en el que se han de
cumplir en lo máximo posible los siguientes criterios:
S - Specific (Específicos)
M - Measurable (Medibles)
A - Achievable (Alcanzables)
R - Relevant (Relevantes)
T - Time-boxed (Limitados en el tiempo)
Se escriben en cuanto se obtengan historias de usuario susceptibles de entrar en un sprint y se
refinan en la planificación de sprint. Los criterios de aceptación ayudan al equipo de desarrollo a
entender el funcionamiento del producto, de manera que estimarán mejor el tamaño de la historia
subyacente y, cuando el equipo se encuentre en fase de desarrollo y el desarrollador tenga que
tomar una decisión, tomará la más acertada. Finalmente el propietario de producto comprueba en
la revisión de sprint, a través de estos criterios de aceptación, si cada una de las historias de
usuarios se puede dar como hecha y finalizada.
Los criterios de aceptación pueden escribirse con el lenguaje natural, tal como el propietario del
producto se expresa. Otra opción es escribirlos con la técnica del comportamiento por escenarios
propia de BDD (Behavior Driven Development) y con gherkin, un lenguaje específico creado
especialmente para las descripciones de comportamiento de software. La sintaxis de gherkin es la
siguiente:
Derivado de esta sintaxis los elementos de los criterios de aceptación son:
Número de escenario: Número (ejemplo 1, 2, 3 ó 4), que identifica al escenario asociado a
la historia.
Título del escenario: Describe el contexto del escenario que define un comportamiento.
Contexto: Proporciona mayor descripción sobre las condiciones que desencadenan el
escenario.
Evento: Representa la acción que el usuario ejecuta, en el contexto definido para el
escenario.
Resultado / Comportamiento esperado: Dado el contexto y la acción ejecutada por el
usuario, la consecuencia es el comportamiento del sistema en esa situación.
(Scenario) Escenario [Número de escenario] [Titulo del
escenario]:
(Given) En caso que [Contexto] y adicionalmente [Contexto],
(When) cuando [Evento],
(Then) entonces el sistema [Resultado / Comportamiento
esperado]

80
Ilustración 59: Ejemplo gherkin

Tema ampliado: Ingeniería de requisitos ágil
2005-2016 – ScrumManager - http://www.scrummanager.net
81
Calidad en las historias de usuario
En 2003 Bill Wake desarrolló un método llamado INVEST para asegurar la calidad en la escritura
de historias de usuario. El método sirve para comprobar la calidad de una historia de usuario
revisando que cumpla una serie de características:
I - Independent (independiente)
N - Negotiable (negociable)
V - Valuable (valiosa)
E - Estimable (estimable)
S - Small (pequeña)
T - Testable (comprobable)
Independent (independiente)
Es ventajoso que cada historia de usuario pueda ser planificada e implementada en cualquier
orden. Para ello las historias deberían de ser totalmente independientes (lo cual facilita el trabajo
posterior del equipo). Resaltar que las dependencias entre historias de usuario pueden reducirse
combinándolas en una o dividiéndolas de manera diferente.
Negotiable (negociable)
Una historia de usuario es una descripción corta de una necesidad que no incluye detalles. Las
historias deben ser negociables ya que sus detalles serán acordados con el cliente o el usuario
durante la fase de conversación. Por tanto, se debe evitar historias de usuario con demasiados
detalles porque limitaría la conversación acerca de las mismas.
Valuable (valiosa)
Una historia de usuario tiene que ser valiosa para el cliente o el usuario. Una manera de hacer
una historia valiosa es que la escriba el mismo.
Estimable (estimable)
Una buena historia de usuario debe de poder ser estimada con la precisión suficiente para ayudar
al cliente, usuario o propietario del producto a priorizar y planificar su implementación. La
estimación generalmente la realizará el equipo de trabajo y está directamente relacionada con el
tamaño de la historia de usuario (una historia de usuario de gran tamaño es más difícil de estimar)
y con el conocimiento del equipo de la necesidad expresada (en el caso de falta de conocimiento,
serán necesarias mas fases de conversación acerca de la misma).
Small (pequeña)
Las historias de usuario deberían englobar como mucho unas pocas semanas/persona de trabajo.
Incluso hay equipos que las restringen a días/persona. Una descripción corta ayuda a disminuir el
tamaño de una historia de usuario facilitando así su estimación.
Testable (comprobable)
La historia de usuario debería ser capaz de ser probada (fase confirmación de la historia de
usuario). Si el cliente o usuario no sabe como probar la historia de usuario significa que no es del
todo clara o que no es valiosa. Si el equipo no puede probar una historia de usuario nunca sabrá
si la ha terminado o no.

82
Hay empresas que han diseñado sus propias tarjetas como estas de Braintrust que, aparte de dar
un look profesional, son completas en información y coherentes en espacio para los campos.
Ilustración 60 Ejemplo de tarjetas diseñadas por Braintrust
Consejos de buenas prácticas:
Siempre escribir las historias con el “qué”, evitar el “cómo”.
No escribir una descripción exhaustiva, solo lo justo.
Escribir el criterio de validación y ser suficientemente explícito.
Estimar todas las historias, no hacerlo puede crear falsas expectativas.
No fiar toda la información en las tarjetas, a veces es buena idea una documentación
externa como una wiki por ejemplo.
Nunca dar una historia por finalizada cuando está “prácticamente hecha”.

Tema ampliado: Ingeniería de requisitos ágil
2005-2016 – ScrumManager - http://www.scrummanager.net
83
Priorización de historias de usuario
Aunque todas las historias de usuario puedan ser importantes, para poder focalizarnos en el
trabajo de forma eficiente, es necesario destacar aquellas que den mayor valor al sistema, por
tanto, las historias de usuario deben de estar priorizadas. Estas deben de tener asignadas un
valor que intervenga en el sistema de priorización, un valor asignado por el propietario del
producto y se basará básicamente en las siguientes variables:
Beneficios de implementar una funcionalidad.
Pérdida o coste que demande posponer la implementación de una funcionalidad.
Riesgos de implementarla.
Coherencia con los intereses del negocio.
Valor diferencial con respecto a productos de la competencia.
Uno de los aspectos a tener en cuenta es que la definición de "valor" puede variar para cada uno
de nuestros clientes. Más allá de un sistema de clasificación de tipo prioridad alta, media o baja es
muy recomendable utilizar algún tipo de escala cualitativa, una que tenga un significado
intrínseco. Este es el caso de la técnica MoSCoW, en la que el usuario responsable de asignar
la prioridad es consciente del efecto real que producirá su elección. Esta técnica fue definida por
primera vez en el año 2004 por Dai Clegg de Oracle UK Consulting en el libro Case Method Fast-
Track: A RAD Approach. Su finalidad es obtener un entendimiento común entre cliente y el equipo
del proyecto, en concreto sobre la importancia de cada historia de usuario. La clasificación es la
siguiente:
M - MUST HAVE (es necesario): Se debe
tener la funcionalidad implementada en la
solución, sino esta fallará o la solución no
puede ser considerada un éxito.
S - SHOULD HAVE (es recomendable): Se
debería tener la funcionalidad implementada en
la solución ya que es una funcionalidad de alta
prioridad. La solución es prescindible, no fallará
si no existe pero debería de haber causas justificadas para no implementarla.
C - COULD HAVE (podría implementarse): Es deseable, por tanto sería conveniente tener
esta funcionalidad implementada en la solución, dependerá de las posibilidades de los
tiempos y el presupuesto del proyecto.
W - WON'T HAVE (no lo queremos... quizá en un futuro): Se trata de una funcionalidad
de muy baja prioridad o descartada en ese momento, pero que en futuro pueda ser
relevante. Posteriormente, cuando cobre importancia, puede pasar a alguno de los estados
anteriores.
Es importante distinguir entre prioridad y valor para el cliente. Puede ser que una historia de
usuario no tenga ningún valor para el cliente o usuario, pero que esta sea absolutamente
necesaria, por tanto de alta prioridad. Por ejemplo la infraestructura necesaria para la
implementación de un software, no aporta valor al cliente en sí, pero sin ella no se puede
desarrollar ni ejecutar la solución desarrollada.

84
División de historias de usuario
Como parte del flujo continuo de toma de
requisitos a través de historias de usuario
existe la reunión de refinamiento para
mantener actualizada la pila del producto. Es
una reunión propia del propietario del producto,
en la que junto con el equipo, trabaja en el
refinamiento de la pila del producto. En esta
reunión, tal como se ve en la imagen de la
derecha, se añaden, repriorizan, eliminan y
dividen elementos de la pila. Su objetivo es
garantizar que las historias de usuario
susceptibles de ser desarrolladas en corto
plazo tengan un nivel de detalle y una
estimación de esfuerzo suficiente para que el
equipo pueda comprometerse.
Ilustración 61: Refinamiento de la pila del producto
La experiencia muestra que las historias de usuario más pequeñas mejoran el flujo y que las
historias de usuario grandes implican una mayor incertidumbre funcional y una mayor dificultad
para ser estimadas. Dividir historias redunda en mejorar el entendimiento de las mismas,
incrementar la exactitud de las estimaciones y hacer que estas sean más fáciles de priorizar.
Podemos dividir las historias de usuario de forma horizontal y vertical. Horizontal significa
división según el tipo de trabajo, por tecnologías por ejemplo, típico de las metodologías
tradicionales. Esta forma de dividir en horizontal genera historias que no tienen valor de
negocio de forma individual, solo el conjunto de todas ellas tiene valor. La división horizontal
propicia el "pensar a modo de silos" en que cada miembro del equipo se focaliza solo en las de su
especialidad, situación que tiende a producir cuellos de botella. La ingeniería de requisitos ágil
evita este tipo de problemas con la multifuncionalidad de sus miembros, todo miembro participa en
mayor o menor media en los diferentes tipos de tarea. Por último las historias provenientes de
divisiones horizontales no se pueden priorizar ya que no aportan ningún valor de negocio de forma
individual.
A diferencia de la división horizontal, la vertical es más útil, una historia dividida en vertical genera
historias que a su vez tienen valor de negocio, la funcionalidad no está dividida a lo largo de
capas técnicas sino de capas funcionales. A semejanza de los incrementos resultantes de un
sprint, las historias resultantes son como una porción de una tarta que incluye todas las capas
técnicas necesarias.

Tema ampliado: Ingeniería de requisitos ágil
2005-2016 – ScrumManager - http://www.scrummanager.net
85
Christiaan Verwijs describe 10 estrategias para dividir historias de usuario de forma vertical:
Ilustración 62: Esquema con las 10 estrategias de división de historias de usuario
Estrategia 1 - División por pasos de flujo de trabajo: para historias de usuario que
incluyen algún tipo de flujo de trabajo, estas se pueden dividir según los pasos individuales
del flujo.
Estrategia 2 - División por reglas de negocio: historias de usuario que conllevan implícita o
explícitamente reglas de negocio se pueden dividir por estas reglas. Frecuentemente los
casos de test implican importantes reglas de negocio, por tanto para esta división podemos
basarnos en las pruebas.
Estrategia 3 - División por happy/unhappy flow: las funcionalidades usualmente describen
un flujo en que todo va bien y otros flujos en que se tratan desviaciones, excepciones o
problemas, por tanto estos flujos también son una forma de dividir historias grandes.
Estrategia 4 - División por opciones/plataformas de entrada: en caso de productos que
han de rodar en diferentes plataformas, como portátiles, tablets, móviles... pueden dividirse
las historias de usuario por su plataforma de entrada.
Estrategia 5 - División por tipos de datos o parámetros: algunas historias de usuario se
pueden dividir por sus parámetros de entrada o salida, como por ejemplo las diferentes
opciones de una búsqueda.
Estrategia 6 - División por operaciones: Hay historias que involucran las típicas
operaciones de alta, lectura, modificación y baja (CRUD - create, read, update & delete),
operaciones que pueden ser otra forma de división.
Estrategia 7 - División por casos/escenarios de test: a veces hay historias que son
difíciles de dividir funcionalmente, en este caso puede ayudar a preguntarse cuáles van a
ser los escenarios de test de la historia y dividir por estos. Los escenarios pueden ser
combinación de reglas de negocio, flujos que van bien y con excepciones, plataformas de
entrada, etc.

86
Estrategia 8 - División por roles: para historias de usuario que cubren diferentes roles,
estas se pueden dividir por las funcionalidades propias de cada rol.
Estrategia 9 - División por optimizar ahora o más tarde: las historias de usuario pueden
ser implementadas en diferentes grados de perfección y optimización de la funcionalidad
descrita.
Estrategia 10 - División por compatibilidad de navegador: las historias de usuario para
aplicaciones web a menudo tienen que trabajar en una amplia variedad de navegadores, los
más modernos tienden a ser más compatibles con los estándares y los más antiguos suelen
necesitar de personalizaciones para que todo funcione correctamente.
En todas estas estrategias la división reduce la incertidumbre, nos permite desarrollar las historias
resultantes importantes y dejar historias menos importantes para desarrollos futuros.

Tema ampliado: Ingeniería de requisitos ágil
2005-2016 – ScrumManager - http://www.scrummanager.net
87
Comparativa con otras formas de toma de requisitos
Historias de usuario versus casos de uso
Siempre que se menciona casos de uso e historias de usuario se produce algo de confusión.
Hay quien ha logrado incluir casos de uso en su proceso ágil pero eso no quiere decir que las
historias de usuario sean equivalentes a los casos de uso.
Un caso de uso se basa en UML, un lenguaje descriptivo pensado inicialmente para sencillez en
la comunicación pero que no es cercana a la comunicación humana. En cambio una historia de
usuario está escrita en un lenguaje coloquial, que funciona a modo de recordatorio de la
conversación con el cliente.
Como comenta Alistair Cockburn en 2001 en su libro Agile software development, realmente las
historias de usuario están más cerca de la captura de requisitos, la fase que sirve para extraer las
necesidades del usuario, que la especificación de requisitos, como son los casos de uso.
Podríamos decir que una historia de usuario dice el “qué” quiere el cliente o usuario, un caso
de uso es un “cómo” lo quiere.
En el criterio de validación también hay diferencias de concepto, a diferencia de los casos de uso
que requieren matrices de seguimiento de requisitos con porcentajes de terminado, las historias
de usuario que incluyen el criterio de validación incluyen el terminado de forma binaria, o vale o no
vale.
La propia agilidad se hace patente en el hecho de que las historias de usuario son vivas. El
análisis funcional y técnico se hace poco antes del desarrollo, en la reunión de inicio de sprint en
caso de scrum, por tanto el desglose en tareas lo hace el equipo, con lo que nivel de detalle y
previsión supera en mucho al que pueda hacer un único arquitecto o analista funcional en los
casos de uso.
Ilustración 63: Historias de usuario no son parecidas a casos de uso
Cuando un proyecto comienza a seguir una metodología ágil se deberían de olvidar
completamente los casos de uso y el equipo debería de centrarse solo en la realización de
historias de usuario.
Para los que estén interesados en complementar historias de usuario con casos de uso les invito a
leer el libro de Cockburn, en él describe los problemas que pueden surgir y como les dio solución
para sobrellevarlo.

88
Historias de usuario versus requisitos funcionales
Por lo general se asocian las historias de usuario a requisitos funcionales, unas como los
artefactos de las metodologías ágiles y los otros los de las metodologías tradicionales. Sin
embargo detrás de las historias de usuario hay aspectos que las diferencian, diferencias que
desconocidas llevan a confusiones muy comunes.
Hemos de ser conscientes de que, aunque las historias de usuario describen funcionalidades que
serán útiles para el cliente o usuario, y que se suelen escribir en tarjetas o post-its, son mucho
más que eso, ya que implican una conversación posterior en que el equipo detalla junto con el
usuario o cliente la funcionalidad a desarrollar.
Igual que en los requisitos funcionales, las historias de usuario dicen el “qué” pero no el "cómo" se
desarrollará la funcionalidad. Por tanto, de igual manera, las historias de usuario no deben tener el
nivel de detalle que tiene la especificación de un requisito funcional.
Ilustración 64: Historias de usuario no son parecidas a requisitos funcionales

Bibliografía
Bauer, F., Bolliet, L., & Helms, H. (1969). Software Engineering. Report on a conference
sponsored by the NATO SCIENCE COMITEE. Software Engineering (pág. 136). Garmisch: Peter
Naur & Brian Randell.
Beck, K. (2000). Extreme Programming Explained. Addison-Wesley.
Grenning, J. (2002). Planning Poker or How to avoid paralysis while release planning.
Hino, S. (2006). Inside the Mind of Toyota: Management Principles for Enduring Growth.
Productivity Press.
Kniberg, H., & Skarin, M. (2009). Kanban and Scrum, making the most of both. crisp.
Nonaka, I., & Takeuchi, H. (1995). The Knowledge-Creating Company. University Press.
Nonaka, I., & Takeuchi, H. (1986). The New New Product Development Game. Harvard Business
Review .
Nonaka, I., & Takeuchi, I. (2004). Hitotsubashi on Knowledge Management. Singapore: John Wiley
& Sons.
Ohno, T. (1988). The Toyota Production System: Beyond Large-scale Production. Productivity
Press.
Orr., K. (2003). CMM versus Agile Development: Religious wars and software development. Cutter
Consortium, Executive Reports 3(7) .
Poppendieck, M., & Poppendieck, T. (2003). Lean Software Development: An Agile Toolkit for
Software Development Managers. Addison Wesley.
Schwaber, K. (1995). SCRUM Development Process. Burlington: OOPSLA 95.
Schwaber, K. (1995). SCRUM Development Process. OOPSLA 95 , 17.
Smith, A. (1776). An Inquiry into the Nature and Causes of the Wealth of Nations. Londres: W.
Strahan & T. Cadell.
Takeuchi, H., & Nonaka, I. (1986). The New New Product Development Game. Cambridge:
Harvard Business Review.
Taylor, F. W. (1911). The Principles of Scientific Management. New York: Harper & Brothers.
Turner, R., & Jain, A. (2002). Agile Meets CMMI: Culture Clash or Common Cause? XP/Agile
Universe 2002 , 153-165.

Tabla de ilustraciones
Figura 1. Formación de rugby scrum. ............................................................................................ 12
Figura 2. Scrum como marco de trabajo: 1986, Hirotaka Takeuchi, Ikujiro Nonaka "The New New
Product Development Game" ........................................................................................................ 13
Figura 3. Ken Schwaber, "Scrum Development Process” ............................................................. 13
Figura 4. Marco scrum .................................................................................................................. 13
Ilustración 5: Marco scrum técnico ................................................................................................ 18
Ilustración 6: Incremento iterativo / continuo ................................................................................. 20
Ilustración 7: Diagrama del ciclo iterativo scrum ........................................................................... 21
Ilustración 8: Requisitos completos / evolutivos ............................................................................ 21
Ilustración 9: Ejemplo de pila del producto .................................................................................... 24
Ilustración 10: Ejemplo de pila de sprint con hoja de cálculo ......................................................... 25
Ilustración 11: Ejemplo de pizarra de trabajo ................................................................................ 29
Ilustración 12: Roles estándar de scrum ....................................................................................... 32
Ilustración 13: Ámbitos de medición .............................................................................................. 35
Ilustración 14: Agilidad con incremento iterativo o continuo .......................................................... 37
Ilustración 15: Tiempo ideal y tiempo real ..................................................................................... 38
Ilustración 16: Medición del trabajo pendiente .............................................................................. 39
Ilustración 17: Velocidad ............................................................................................................... 40
Ilustración 18: Gráfico de producto ............................................................................................... 41
Ilustración 19: Gráfico de producto como plan de producto ........................................................... 41
Ilustración 20: Gráfico de producto: velocidad prevista ................................................................. 42
Ilustración 21: Gráfico de producto: velocidad optimista y pesimista ............................................. 42
Ilustración 22: Ejemplo de pila del producto .................................................................................. 43
Ilustración 23: Versiones del producto previstas ........................................................................... 43
Ilustración 24: Representación de la versión 1 sobre el gráfico de producto ................................. 43
Ilustración 25: Previsión de fechas sobre el gráfico de producto ................................................... 44
Ilustración 26: previsión de lanzamiento de versiones sobre gráfico de producto ......................... 44
Ilustración 27: Gráfico de avance .................................................................................................. 45
Ilustración 28: Pila del sprint ......................................................................................................... 45
Ilustración 29: De la pila del sprint al gráfico de avance ................................................................ 46
Ilustración 30: Gráfica de avance previsto .................................................................................... 46
Ilustración 31: Gráfica de avance real ........................................................................................... 46
Ilustración 32: Gráfica de avance de un sprint subestimado ......................................................... 46
Ilustración 33: Gráfica de avance de un sprint sobreestimado ...................................................... 47
Ilustración 34: Cartas para estimación de póquer (Fibonacci) ....................................................... 48
Ilustración 35: Patrón dialéctico .................................................................................................... 50
Ilustración 36: Evolución de los primeros modelos de mejora ....................................................... 51
Ilustración 37: Espiral dialéctica del conocimiento ......................................................................... 52
Ilustración 38: La empresa como sistema ..................................................................................... 52
Ilustración 39: Áreas de responsabilidad Scrum Manager ............................................................. 55
Ilustración 40: Ámbitos de responsabilidad Scrum Manager ......................................................... 55
Ilustración 41: Diagrama de conceptos de la gestión de proyectos ............................................... 57
Ilustración 42: Personas, procedimientos y tecnología .................................................................. 59
Ilustración 43: Agilidad con desarrollo incremental iterativo .......................................................... 60
Ilustración 44 – Estructura básica de un tablero kanban ............................................................... 62
Ilustración 45: Fortaleza y variables clave de los tableros kanban ................................................ 64
Ilustración 46: Áreas de información y mejora reveladas por los tableros kanban ......................... 65
Ilustración 47: Ejemplo de tablero kanban para monitorizar el estado del producto ...................... 67
Ilustración 48 – Tableros: incremento continuo – incremento iterativo .......................................... 68
Ilustración 49: Ejemplo de tablero kanban para monitorizar y gestionar incremento continuo. ...... 68
Ilustración 50 – Ejemplo de tablero kanban para monitorizar y gestionar incremento continuo. .... 69
Ilustración 51 – Ejemplo de tablero kanban para monitorizar y gestionar incremento continuo ..... 69

Tabla de ilustraciones
92
Ilustración 52: Ejemplo de tablero kanban para monitorizar y gestionar incremento iterativo ....... 70
Ilustración 53: : Ejemplo de tablero kanban para monitorizar y gestionar tareas de mantenimiento
..................................................................................................................................................... 70
Ilustración 54 – WIP ..................................................................................................................... 72
Ilustración 55: Gráfico con los cuatro niveles de tamaño con que trata los requisitos la gestión ágil
..................................................................................................................................................... 75
Ilustración 56: Ejemplo de una tarjeta de historia de usuario ........................................................ 76
Ilustración 57: Ejemplo una historia de usuario ............................................................................. 77
Ilustración 58: Ejemplo una historia de usuario ............................................................................. 78
Ilustración 59: Ejemplo gherkin ..................................................................................................... 80
Ilustración 60 Ejemplo de tarjetas diseñadas por Braintrust .......................................................... 82
Ilustración 61: Refinamiento de la pila del producto ...................................................................... 84
Ilustración 62: Esquema con las 10 estrategias de división de historias de usuario ...................... 85
Ilustración 63: Historias de usuario no son parecidas a casos de uso ........................................... 87
Ilustración 64: Historias de usuario no son parecidas a requisitos funcionales .............................. 88

Índice
Accionable, 25
Agilidad, 11
manifiesto, 11, 12
principios, 13
Asignación, 79
Autoorganización, 19
Buenas prácticas, 84
Burn-down, 28, 47
Campos, 78
Cascada, 60
Caso de uso, 89, 90
Cerdo, 33
Colaboración, 19
Comprobable, 83
Conocimiento
explícito, 61
tácito, 60, 61
Crisis del software, 52
Criterio de finalización, 79
Criterio de validación, 76, 78, 81, 84, 89
Dependencia, 79
Desarrollo completo, 59
Desarrollo incremental, 18, 59
Desarrollo incremental continuo, 59
Desarrollo incremental iterativo, 59
Descripción, 78
División horizontal, 86
División vertical, 86
Empresa como sistema, 54
Epic, 41, 77
Equipo, 35, 77, 78, 79, 83, 89, 90
Esfuerzo, 78
Espiral dialéctica del conocimiento, 53
Estimable, 83
Estimación, 78, 79, 83, 84
Estimación de póquer, 49
Fibonacci, 49
Exploración, 25
Flexibilidad, 55, 63
Fórmula tres C’s, 76, 83, 90
Funcionalidad, 76, 78, 85, 90
Gallina, 33
Gestión evolutiva, 60
Gestión experta, 52, 54, 55
Gestión predictiva, 52, 60
Gestión técnica, 52, 54, 55
Gherkin, 81
Gráfico de avance, 28, 31, 47
Gráfico de producto, 43
Granularidad, 77
Hecho, 27
Historia de usuario, 41, 76, 77, 78, 79, 81, 83, 85, 86, 89, 90
ID, 78
Incremento, 22, 23, 27
Incremento continuo, 22, 39
Incremento iterativo, 22, 39, 62
Independiente, 83
Información, 78
Ingeniería concurrente, 17, 60
Ingeniería de procesos, 52
Ingeniería del software, 52
James Grenning, 49
Jeff Sutherland, 14
Kaizen, 73
Kanban
Aplicación en el sector TIC, 63
Definición, 63
Origen y definición, 62
Ley de Parkinson, 64
Método INVEST, 83
Métricas, 38
Estrategia de la gestión ágil, 41
Módulo, 77, 79
Muda, 73
Mura, 73, 74
Muri, 73
Negociable, 83
Nonaka, 15
Objetivo del sprint, 30
Observación, 79
OOPSLA, 15
Patrón dialéctico, 52
Pequeña, 83
Pila de producto, 77
Pila del product
preparación, 25
Pila del producto, 23, 24
Pila del sprint, 26, 28
Plan de producto, 46
Planificación del sprint, 28, 29
Polivalencia, 66
Prioridad, 77, 78, 79, 85
Procesos, 61
Producto
Plan, 46
Propietario del producto, 34, 79, 83, 85
Pruebas, 76, 78, 81, 83
Punto de historia, 78
Puntos de historia, 42
Refinamiento, 86
Requisito funcional, 90
Requisitos del sprint, 24
Responsabilidades Scrum Manager, 56
Retrospectiva, 28, 33
Reunión de pie, 18
Revisión del sprint, 32, 33
Riesgo, 79
Roles, 33
Rugby, 14
Scrum, 14, 76, 77, 78, 79, 89
avanzado, 17, 36, 56, 63
elementos, 22
eventos, 22
origen, 14
roles, 22
técnico, 17, 22, 62
Scrum Alliance, 15
Scrum diario, 18, 28, 32
Scrum Master, 35
Secuencia, 65

Índice
94
SMART, 81
Sprint, 18, 22, 79
sobreestimado, 49
subestimado, 48
Sprint 0, 27
Stand-up meeting, 18
Story Point, 42
Tablero kanban
conceptos, 64
estructura básica, 64
líneas de información y mejora, 67
operativa, 66
para incremento continuo, 70
para incremento iterativo, 71
para ofrecer información, 69
para operación y mantenimiento, 72
Takeuchi, 15
Tarea, 77
Tarjeta, 78, 80, 84
Técnica MoSCoW, 85
Tema, 77
Tiempo, 39
Tiempo ideal, 40
Tiempo real, 40
Titulo, 78
Trabajo, 40
UML, 89
Valiosa, 83
Valor, 79, 83, 85, 86
Valores, 36
Velocidad, 39, 42
WIP, 67, 73, 74
XP, 76