MSI Laptop Schematics. Www.s Manuals.com. Schematics
User Manual: Motherboard MSI Laptop - Schematics. Free.
Open the PDF directly: View PDF
.
Page Count: 37

NORTH
BRIDGE
BRIDGE
SOUTH
PAGE 28
SYS POWER
INTEL
SOCKET 478
Banias
CRT DISPLAY
PAGE 17
VIDEO BRIDGE
PAGE 16
TV-OUT CONNECTOR
PAGE 16
DDR SO-DIMM X2
K/B CONTROLLER
ENE 3910
PAGE 28
page 33
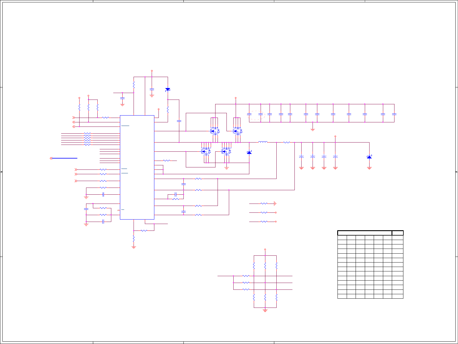
CPU POWER +1.5V +3V +5V DC JACK &
SELECTORMAX1907
MAX1715
MAX1902
page 34
page 35
400MHZFSB
66MHZ 4X
LPC BUS
ATA 100
DVOB
PAGE 3,4,5
PAGE 6,7,8
200/266/333 MHz
PAGE 9,10,11
PAGE 13,14,15
Page 32
SMART FAN
PAGE 28
HDD/CDROM DEVICE
BLOCK DIAGRAM
Hyper Zip BUS
TOUCH PAD &
INTERNAL K/B
USB2.0 x4
PAGE 22
PAGE 21
478 uFCPGA
855GME
CHARGER
page 31
PAGE 24
MINI PCI
PCI BUS
MDC
AC97
CODEC
Internal
SPK LO/MIC&SPDIF
AC-97
PAGE 26
PAGE 25
ICH4-M
CH7009
CARD bus & Flash card
R5C593-CSP277
PAGE 18,19,20
RTL 8101
PCI LAN
PAGE 23
PAGE 27 PAGE 27
INTEL
LCD DISPLAY
PAGE 17
Chrontel
PAGE 27
Audio AMP
+2.5V
SMDDR_VTERM
+1.8V
RICOH
USB 2.0/1.1
LVDS
RAMDAC
PAGE 28
CIR
PAGE 28
BIOS ROM
5/25

5
5
4
4
3
3
2 1
D D
C C
B B
A
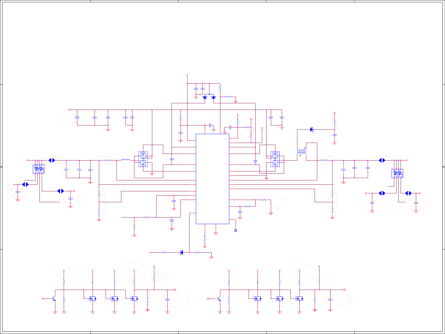
Voltage Rails
VHCORE Core voltage for Processor
VTT 1.05V rail for Processor I/O
+V1.35S_MCH 1.35V For 855GME Core(off in S3-S5)
SMDDR_VTERM 1.25V DDR Termination voltage(off in S4-S5)
+1_5VSUS 1.5V power rail (off in S4-S5)
+1_5VRUN 1.5V switched power rail(off in S3-S5)
+1_8VRUN 1.8V switched power rail (off in S3-S5)
+2_5VSUS 2.5V power rail for DDR(off in S4-S5)
+3VALW 3.3V always on power rail
+3VSUS 3.3V power rail (off in S4-S5)
+3VRUN 3.3V switched power rail(off in S3-S5)
+5VALW 5.0V always on power rail
+5VSUS 5.0V power rail (off in S4-S5)
+5VRUN 5.0V switched power rail(off in S3-S5)
GME_PWRGD
RUNPWROK
RUNPWROK
+5VRUN
+5VSUS
RUN_ON
+1_5VRUN
+5VSUS
PWR_SRC
SUS_ON
RUN_ON
PWR_SRC
SUS_ON
RUN_ON
Voltage Description Control Signal
ON
ONLOW
Full ON
S3( Suspend to RAM)
LOW
SLP_S3#
HIGH
S5 / Soft OFF
LOW
+V*SUS
OFF
OFF
LOW
SLP_S5#
ON
ON
S4( Suspend to Disk)
HIGH
HIGH
S1M(Power On Suspend)
OFF
SLP_S4#
LOW
HIGH
ONHIGH
OFF
ON
HIGH
OFF
LOW
+V*RUN
HIGH
HIGH
ON
ON
ON
HIGH ON
OFF
SIGNAL Clocks
STATE
OFF
OFF
ON
+V*ALWAYS
LOW
POWER STATES
Note : WHEN AC MODE , System turn on then +V*SUS will always keep
high
PWR_SRC AC ADAPTER OR BATTERY IN

5
5
4
4
3
3
2
2
1
D D
C C
B B
A A
0.5" max
length
Close to CPU socket
Cap close to
thermal sensor
0.5" max length
close thermal
sensor
For EMI
25 MIL AWAY FROM HIGH
SPEED SIGNAL
for leakage issue
changed form +3VRUN
The PROCHOT#(ICH4:THRM#) function
is replaced by LM86's ALERT#
CPU's THERMTRIP#
LM86's THERMTRIP#
ICH4's THERMTRIP#
RS-[0..2]
HD-[0..63]
HA-[3..31]
HREQ-[0..4]
HD-47
HD-50
HD-26
HD-9
HD-2
HD-61
HD-54
HD-37
HD-28
HD-16
HD-11
RS-1
HD-60
HD-38
HD-32
HD-13
HD-6
HD-59
HD-45
HD-24
HD-18
HD-8
HD-15
HD-1
HD-35
HD-19
RS-0
HD-57
HD-42
HD-21
HD-58
HD-30
HD-52
HD-27
HD-10
HD-4
HD-63
HD-56
HD-41
HD-31
HD-12
HD-53
HD-44
HD-23
HD-17
HD-7
HD-34
HD-25
HD-14
HD-5
RS-2
HD-51
HD-49
HD-40
HD-3
HD-62
HD-55
HD-48
HD-46
HD-36
HD-20
HD-43
HD-39
HD-29
HD-22
HA-27
HA-23
HA-11
HA-21
HA-10
HA-22
HA-18
HA-13
HA-16
HA-15
HA-8
HA-12
HA-14
HA-9
HA-6
HA-19
HA-30
HA-7
HREQ-2
HREQ-3
HA-5
HA-31
HREQ-0
HA-24
HREQ-1
HA-29
HA-28
HREQ-4
HA-20
HA-26
HA-17
HA-25
HA-4
BPM1-
BPM0-
BPM2-
BPM3-
BPM4_PRDY-
BPM5_PREQ-
HA-3
HASTB-0
HASTB-1
HD-33
A20M-
FERR-
IGNNE-
STPCLK-
INTR
NMI
ADS-
BNR-
BPRI-
DEFER-
DRDY-
DBSY-
BREQ0-
HLOCK-
CPURST-
HTRDY-
HIT-
HITM-
PROCHOT-
HDSTBN-0
HDSTBP-0
DBI-0
HDSTBN-1
HDSTBP-1
DBI-1
HDSTBN-2
HDSTBP-2
HDSTBN-3
HDSTBP-3
DBI-2
DBI-3
HCOMP0
HCOMP1
HCOMP2
HCOMP3
H_DPSLP-
H_DPWR-
CPU_PWRGD
CPUSLP-
PSI-
DBI-[0..3]
HDSTBN-[0..3]
HDSTBP-[0..3]HASTB-[0..1]
IERR-
IERR-
HTCK
HTDI
HTDO
HTMS
HTRST-
DBR-
HTMS
HTDI
ITP_CLK0
ITP_CLK1
ITP_CLK1
HTCK
HTRST-
H_PROCHOT-
ITP_CLK0
CPU_PWRGD
EC_SMB_CLK2
EC_SMB_DAT2
CPU_THRM_ALERT-
THERMDA
THERMDC
INIT-
HD-0
CPUCLK0
CPUCLK-0
GTLREF
THERMDA
THERMDC
CPUCLK-0
CPUCLK0
PROCHOT-
THERMTRIP-
EC_SMB_CLK2
EC_SMB_DAT2
CPU_THRM_ALERT-
CPURST-
T_CRIT_A-
T_CRIT_A-
THERMTRIP-
IGNNE-9
STPCLK-9
A20M-9
SMI-9
BPRI- 6
DEFER- 6
INIT- 9
CPURST- 6
HTRDY- 6
H_DPSLP- 7,9
CPUSLP- 9
CPU_PWRGD 9
EC_SMB_CLK2 28
CPUCLK-0 12
CPUCLK0 12
PM_THRM- 10
EC_SMB_DAT2 28
HA-[3..31]6
HD-[0..63]6
HASTB-[0..1]6 HDSTBP-[0..3]6
HDSTBN-[0..3]6
HREQ-[0..4]6
DBI-[0..3]6
FERR-9
NMI9 INTR9
ADS- 6
BNR- 6
RS-[0..2]6
DRDY- 6
DBSY- 6
BREQ0- 6
HLOCK- 6
HIT- 6
HITM- 6
THERMTRIP- 10
H_DPWR- 7
CPU_THRM_ALERT- 28
T_CRIT_A-28
VTT
VTT
+3VRUN
+3VRUN
VTT
+3VRUN
+3VALW
VTT
VTT
R219
330_NC
U15
LM86_MSOP8
5
6
7
81
2
3
4GND
ALERT#
SMBDATA
SMBCLKVDD
D+
D-
T_CRIT_A#
R252 27.4_1%
C391
0.1UF_0402
TP18
R256 54.9_1%
R20 1K_NC
R247 54.9_1%
TP9
TP13
R250 27.4_1%
Q12
MMBT3904_NC
B
E C
R222 54.9_1%
R229 49.9_1%_NC
R227 49.9_1%_NC
TP31
TP6
R17 330
R18 39
TP1
TP15
R228 1K_NC
R261
1K_1%
TP7
ADDR GROUP 0 ADDR GROUP 1
H CLK THERM ITP SIGNALS CONTROL
SOCK1A
AMP_1612364_Banias-CPU-SOCKET
N12-4780040-A10
SOCKET_MPGA478
P4
U4
V3
R3
V2
W1
T4
W2
Y4
Y1
U1
AA3
Y3
AA2
U3
R2
P3
T2
P1
T1
AF4
AC4
AC3
AD3
AE4
AD2
AB4
AC6
AD5
AE2
AD6
AF3
AE1
AF1
AE5
C2
D3
A3
C6
B4
D1
D4
N2
L1
L4
H2
M2
N4
A4
B5
J2
B11
H1
K1
L2
M3
K3
K4
C8
B8
A9
C9
A10
B10
A13
C12
A12
C11
B13
A7
B17
B18
A18
C17
A15
A16
B14
B15
J3
AC7
A3#
A4#
A5#
A6#
A7#
A8#
A9#
A10#
A11#
A12#
A13#
A14#
A15#
A16#
ADSTB#0
REQ0#
REQ1#
REQ2#
REQ3#
REQ4#
A17#
A18#
A20#
A21#
A22#
A23#
A24#
A25#
A26#
A27#
A28#
A29#
A30#
A31#
ADSTB#1
A20M#
FERR#
IGNNE#
STPCLK#
SMI#
LINT0
LINT1
ADS#
BNR#
DEFER#
DRDY#
DBSY#
BR0#
IERR#
INIT#
LOCK#
RESET#
RS0#
RS1#
RS2#
TRDY#
HIT#
HITM#
BPM#0
BPM#1
BPM#2
BPM#3
PRDY#
PREQ#
TCK
TDI
TDO
TMS
TRST#
DBR#
PROCHOT#
THERMDA
THERMDC
THERMTRIP#
ITP_CLK1
ITP_CLK0
BCLK1
BCLK0
BPRI#
A19#
TP3
TP12
R224 680
C390
2200PF
C394
10PF_NC
TP5
R510 0
R226
33_NC
R230 1K_NC
R225
33_NC
R223 27
R231 56
TP8
DATA GRP 2
DATA GRP 0
DATA GRP 3
DATA GRP 1
MISC
SOCK1B
AMP_1612364_Banias-CPU-SOCKET
N12-4780040-A10
SOCKET_MPGA478
A19
W24
T24
AE24
AE25
AD20
P25
P26
AB2
AB1
F23
C5
A6
E4
C19
B7
A25
A22
B21
A24
B26
A21
B20
C20
B24
D24
E24
C26
B23
E23
C25
H23
G25
L23
M26
H24
F25
G24
J23
M23
J25
L26
N24
M25
H26
N25
K25
C23
C22
D25
Y26
AA24
T25
U23
V23
R24
R26
R23
AA23
U26
V24
U25
V26
Y23
AA26
Y25
W25
K24
L24
J26
AB25
AC23
AB24
AC20
AC22
AC25
AD23
AE22
AF23
AD24
AF20
AE21
AD21
AF25
AF22
AF26
C14
C3
AF7
C16E1
A1
B2
AD26
E26
G1
AC1
#D0
DSTBP2#
DINV2#
DSTBN3#
DSTBP3#
DINV3#
COMP0
COMP1
COMP2
COMP3
TEST2
TEST1
SLP#
PWRGOOD
DPWR#
DPSLP#
#D1
#D2
#D3
#D4
#D5
#D6
#D7
#D8
#D9
#D10
#D11
#D12
#D13
#D14
#D15
#D16
#D17
#D18
#D19
#D20
#D21
#D22
#D23
#D24
#D25
#D26
#D27
#D28
#D29
#D30
#D31
DSTBN0#
DSTBP0#
DINV0#
#D32
#D33
#D34
#D35
#D36
#D37
#D38
#D39
#D40
#D41
#D42
#D43
#D44
#D45
#D46
#D47
DSTBN2#
DSTBN1#
DSTBP1#
DINV1#
#D48
#D49
#D50
#D51
#D52
#D53
#D54
#D55
#D56
#D57
#D58
#D59
#D60
#D61
#D62
#D63
RSVD1
RSVD2
RSVD3
TEST3PSI#
NC0
RSVD0
GTLREF0
RSVD [GTLREF1]
RSVD [GTLREF2]
RSVD [GTLREF3]
R232 0
TP11
R233
1.5K_NC
R221
56_NC
TP14
R509 0_NC
TP4
TP10
R234
330
R19 150
Q13
MMBT3904_NC
B
E C
RN13
8P4R-10KR0402
1
3
5
7
2
4
6
8
R257
2K_1%

5
5
4
4
3
3
2
2
1
D D
C C
B B
A A
LAYOUT NOTE: Provide a test point (with no stub)
to connent differential probe between VCCSENSE
and VSSSENSE at the location where the two 54.9
ohm resistors terminate the 55 ohm tranmisssion
lines.
LAYOUT NOTE: Provide a test point (with no stub)LAYOUT NOTE: Provide a test point (with no stub)
0.01uf and 10uf of a pair capacitors
CPU_VID[0..5]
CPU_VID0
CPU_VID2
CPU_VID1
CPU_VID3
CPU_VID4
CPU_VID5
CPU_VID[0..5]33
VHCORE VHCORE
+1_8VRUN
VTT
+1_5VRUN
TP27
C5
0.01UF_0402
R240 1_1%_NC
C419
10UF/10V_0805
C28
0.01UF_0402
C6
10UF/10V_0805
TP29
C424
0.01UF_0402
SOCK1C
AMP_1612364_Banias-CPU-SOCKET
F26
B1
N1
AC26
AF6
AE7
D6
D8
D18
D20
D22
E5
E9
E17
E19
E21
F6
F8
F18
F20
F22
G5
G21
H6
H22
J5
J21
K22
U5
V6
V22
W5
W21
Y6
Y22
AA5
AA7
AA9
AA11
AA13
AA15
AA17
AA19
AA21
AB6
AB8
AB10
AB12
AB14
AB16
AB18
AB20
AB22
AC9
AC11
AC13
AC15
AC17
AD8
AD10
AD12
AD14
AD16
AD18
AE9
AE11
AE13
AE15
AE17
AE19
AF8
AF10
AF12
AF14
AF16
AF18
E7
AC19
D10
D12
D14
D16
E11
E13
E15
F10
F12
F14
F16
K6
L21
L5
M22
M6
N21
N5
P22
P6
R21
R5
T22
T6
U21
P23
W4
E2
F2
F3
G3
G4
H4
VCCA0
VCCA1
VCCA2
VCCA3
VSSSENCE
VCCSENSE
VCC0
VCC1
VCC2
VCC3
VCC4
VCC5
VCC6
VCC7
VCC8
VCC9
VCC10
VCC11
VCC12
VCC13
VCC14
VCC15
VCC16
VCC17
VCC18
VCC19
VCC20
VCC21
VCC22
VCC23
VCC24
VCC25
VCC26
VCC27
VCC28
VCC29
VCC30
VCC31
VCC32
VCC33
VCC34
VCC35
VCC36
VCC37
VCC38
VCC39
VCC40
VCC41
VCC42
VCC43
VCC44
VCC45
VCC46
VCC47
VCC48
VCC49
VCC50
VCC51
VCC52
VCC53
VCC54
VCC55
VCC56
VCC57
VCC58
VCC59
VCC60
VCC61
VCC62
VCC63
VCC64
VCC65
VCC66
VCC67
VCC68
VCC69
VCC70
VCC71
VCCP0
VCCP1
VCCP2
VCCP3
VCCP4
VCCP5
VCCP6
VCCP7
VCCP8
VCCP9
VCCP10
VCCP11
VCCP12
VCCP13
VCCP14
VCCP15
VCCP16
VCCP17
VCCP18
VCCP19
VCCP20
VCCP21
VCCP22
VCCP23
VCCP24
VCCQ0
VCCQ1
VID0
VID1
VID2
VID3
VID4
VID5
C36
10UF/10V_0805
C400
10UF/10V_0805
C398
0.01UF_0402
R239 1_1%
SOCK1D
AMP_1612364_Banias-CPU-SOCKET
A2
A5
Y21
Y24
A8
A11
A14
A17
A20
A23
A26
AA1
AA4
AA6
AA8
AA10
AA12
AA14
AA16
AA18
AA20
AA22
AA25
AB3
AB5
AB7
AB9
AB11
AB13
AB15
AB17
AB19
AB21
AB23
AB26
AC2
AC5
AC8
AC10
AC12
AC14
AC16
AC18
AC21
AC24
AD1
AD4
AD7
AD9
AD11
AD13
AD15
AD17
AD19
AD22
AD25
AE3
AE6
AE8
AE10
AE12
AE14
AE16
AE18
AE20
AE23
AE26
AF2
AF5
AF9
AF11
AF13
AF15
AF17
AF19
AF21
AF24
B3
B6
B9
B12
B16
B19
B22
B25
C1
C4
C7
C10
C13
C15
C18
C21
C24
D2
D5
D7
D9
D11
D13
D15
D17
D19
D21
D23
D26
E3
E6
E8
E10
E12
E14
E16
E18
E20
E22
E25
F1
F4
F5
F7
F9
F11
F13
F15
F17
F19
F21
F24
G2
G6
G22
G23
G26
H3
H5
H21
H25
J1
J4
J6
J22
J24
K2
K5
K21
K23
K26
L3
L6
L22
L25
M1
M4
M5
M21
M24
N3
N6
N22
N23
N26
P2
P5
P21
P24
R1
R4
R6
R22
R25
T3
T5
T21
T23
T26
U2
U6
U22
U24
V1
V4
V5
V21
V25
W3
W6
W22
W23
W26
Y2
Y5
VSS0
VSS1
VSS190
VSS191
VSS2
VSS3
VSS4
VSS5
VSS6
VSS7
VSS8
VSS9
VSS10
VSS11
VSS12
VSS13
VSS14
VSS15
VSS16
VSS17
VSS18
VSS19
VSS20
VSS21
VSS22
VSS23
VSS24
VSS25
VSS26
VSS27
VSS28
VSS29
VSS30
VSS31
VSS32
VSS33
VSS34
VSS35
VSS36
VSS37
VSS38
VSS39
VSS40
VSS41
VSS42
VSS43
VSS44
VSS45
VSS46
VSS47
VSS48
VSS49
VSS50
VSS51
VSS52
VSS53
VSS54
VSS55
VSS56
VSS57
VSS58
VSS59
VSS60
VSS61
VSS62
VSS63
VSS64
VSS65
VSS66
VSS67
VSS68
VSS69
VSS70
VSS71
VSS72
VSS73
VSS74
VSS75
VSS76
VSS77
VSS78
VSS79
VSS80
VSS81
VSS82
VSS83
VSS84
VSS85
VSS86
VSS87
VSS88
VSS89
VSS90
VSS91
VSS92
VSS93
VSS94
VSS95
VSS96
VSS97
VSS98
VSS99
VSS100
VSS101
VSS102
VSS103
VSS104
VSS105
VSS106
VSS107
VSS108
VSS109
VSS110
VSS111
VSS112
VSS113
VSS114
VSS115
VSS116
VSS117
VSS118
VSS119
VSS120
VSS121
VSS122
VSS123
VSS124
VSS125
VSS126
VSS127
VSS128
VSS129
VSS130
VSS131
VSS132
VSS133
VSS134
VSS135
VSS136
VSS137
VSS138
VSS139
VSS140
VSS141
VSS142
VSS143
VSS144
VSS145
VSS146
VSS147
VSS148
VSS149
VSS150
VSS151
VSS152
VSS153
VSS154
VSS155
VSS156
VSS157
VSS158
VSS159
VSS160
VSS161
VSS162
VSS163
VSS164
VSS165
VSS166
VSS167
VSS168
VSS169
VSS170
VSS171
VSS172
VSS173
VSS174
VSS175
VSS176
VSS177
VSS178
VSS179
VSS180
VSS181
VSS182
VSS183
VSS184
VSS185
VSS186
VSS187
VSS188
VSS189

5
5
4
4
3
3
2
2
1
D D
C C
B B
A
close to cpu socket
5/25
VHCORE
VHCORE
VTT
C53
0.1UF_0402
C50
0.1UF_0402
C29
10UF/10V_0805_NC
C52
10UF/10V_0805_NC
C63
10UF/10V_0805_NC
C44
0.1UF_0402
C406
10UF/10V_0805_NC
C405
10UF/10V_0805_NC
C58
10UF/10V_0805_NC
C16
0.1UF_0402
C14
0.1UF_0402
C404
10UF/10V_0805_NC
C34
0.1UF_0402
C13
10UF/10V_0805_NC
C37
10UF/10V_0805_NC
C408
10UF/10V_0805_NC
C31
10UF/10V_0805_NC
C61
10UF/10V_0805_NC
C399
10UF/10V_0805_NC
C55
10UF/10V_0805_NC
C21
10UF/10V_0805_NC
C27
0.1UF_0402
C18
10UF/10V_0805_NC
C57
10UF/10V_0805_NC
C15
0.1UF_0402
C413
10UF/10V_0805_NC
C23
10UF/10V_0805_NC
C24
10UF/10V_0805_NC
C17
0.1UF_0402
C25
0.1UF_0402
C407
10UF/10V_0805_NC
C49
10UF/10V_0805_NC
C397
10UF/10V_0805_NC
C56
10UF/10V_0805_NC
C22
10UF/10V_0805_NC
C38
10UF/10V_0805_NC
C402
10UF/10V_0805_NC
C48
10UF/10V_0805_NC
C9
10UF/10V_0805_NC
C60
10UF/10V_0805_NC
C12
10UF/10V_0805_NC
C59
10UF/10V_0805_NC
C62
10UF/10V_0805_NC
C386
10UF/10V_0805_NC
+
C411
150UF/4V
C387
10UF/10V_0805_NC

5
5
4
4
3
3
2
2
1
D D
C C
B B
A A
close chip for EMI
Close to chip < 0.5" max length
Close to chip < 0.5" max length
5/25
HA-3
HA-4
HA-5
HA-6
HA-7
HA-8
HA-9
HA-10
HA-11
HA-12
HA-13
HA-14
HA-15
HA-16
HA-17
HA-18
HA-19
HA-20
HA-21
HA-22
HA-23
HA-24
HA-25
HA-26
HA-27
HA-28
HA-29
HA-30
HA-31
HD-0
HD-1
HD-2
HD-3
HD-7
HD-4
HD-5
HD-6
HD-11
HD-8
HD-9
HD-15
HD-12
HD-10
HD-14
HD-13
HD-19
HD-16
HD-17
HD-23
HD-20
HD-18
HD-22
HD-21
HD-27
HD-24
HD-25
HD-31
HD-28
HD-26
HD-30
HD-29
HD-35
HD-32
HD-33
HD-39
HD-36
HD-34
HD-38
HD-37
HD-43
HD-40
HD-41
HD-47
HD-44
HD-42
HD-46
HD-45
HD-51
HD-48
HD-49
HD-55
HD-52
HD-50
HD-54
HD-53
HD-59
HD-56
HD-57
HD-63
HD-60
HD-58
HD-62
HD-61
ADS-
HASTB-0
HASTB-1
HREQ-0
HREQ-1
HREQ-2
HREQ-3
HREQ-4
RS-0
RS-1
RS-2
DBSY-
BPRI-
BNR-
BREQ0-
HLOCK-
HIT-
HITM-
DRDY-
HTRDY-
DEFER-
CPURST-
GMECLK
GMECLK-
HXSWING
HYSWING
HXSWING
DBI-0
DBI-1
DBI-2
DBI-3
HDSTBP-1
HDSTBN-1
HDSTBN-0
HDSTBP-0
HDSTBP-3
HDSTBN-3
HDSTBN-2
HDSTBP-2
HAVREF
HCCVREF
HDSTBN-[0..3]
HDSTBP-[0..3]
HAVREF
HCCVREF
HDVREF
HUB_PAD0
HUB_PAD1
HUB_PAD3
HUB_PAD2
HUB_PAD6
HUB_PAD5
HUB_PAD7
HUB_PAD4
HUB_PAD10
HUB_PAD9
HUB_PAD8
HUB_STB
HUB_STB-
HLRCOMP
HUBSWING
HUBVREF
HYSWING
HUBSWING
HUBVREF
GMECLK GMECLK-
HA-[3..31]3 HD-[0..63] 3
ADS-3
HASTB-[0..1]3 HREQ-[0..4]3
RS-[0..2]3
DBSY-3 BPRI-3 BNR-3 BREQ0-3HLOCK-3 HIT-3 HITM-3 DRDY-3 HTRDY-3 DEFER-3
CPURST-3
GMECLK12 GMECLK-12
DBI-[0..3] 3
HDSTBN-[0..3]3
HDSTBP-[0..3]3
HUB_PAD[0..10]9 HUB_STB9 HUB_STB-9
VTT
VTT
VTT
VTT
VTT
+V1.35S_MCH
+V1.35S_MCH
+V1.35S_MCH
R312
100_0402_NC
R72
100_1%
R297
150_1%
R42
301_1%
C153
0.1UF_0402
C94
0.01UF_0402
R65
49.9_1%
R44
150_1%
C114
0.1UF_0402
R280 27.4_1%
R86
100_1%
C472
10PF_0402_NC
R295 27.4_1%
R76
49.9_1%
VSS
U20E
Montara-GM
AA29
W29
U29
N29
L29
J29
G29
E29
C29
AE28
AC28
E28
D28
AJ27
AG27
AC27
F27
A27
AJ26
AB26
W26
U26
R26
N26
L26
J26
G26
AE25
AA25
D25
A25
AG24
AA24
V24
T24
P24
M24
K24
H24
F24
B24
AJ23
AC23
AA23
D23
A23
AE22
W22
U22
R22
N22
L22
J22
F22
C22
AG21
AB21
AA21
Y21
V21
T21
P21
M21
H21
D21
A21
AJ20
AC20
AA20
J20
AE19
AB19
H19
D19
A19
AJ18
AG18
AA18
J18
F18
AC17
AB17
U17
R17
N17
H17
D17
A17
AE16
AA16
T16
P16
J16
F16
AG15
AB15
U15
R15
N15
H15
D15
AC14
AA14
T14
P14
J14
AE13
AB13
U13
R13
N13
H13
F13
D13
A13
AJ12
AG12
AA12
J12
AJ11
AC11
AB11
H11
F11
D11
AJ10
AE10
AA10
J10
C10
AG9
AB9
W9
U9
T9
R9
N9
L9
E9
AC8
Y8
V8
T8
P8
K8
H8
AJ7
AE7
AA7
R7
M7
J7
G7
E7
C7
AG6
Y6
L6
Y5
U5
B5
AE4
AC4
AA4
W4
T4
N4
K4
G4
D4
AJ3
AG3
R2
AE1
AA1
U1
L1
G1
C1
F20
AJ1
VSS0
VSS1
VSS2
VSS3
VSS4
VSS5
VSS6
VSS7
VSS8
VSS9
VSS10
VSS11
VSS12
VSS13
VSS14
VSS15
VSS16
VSS17
VSS18
VSS19
VSS20
VSS21
VSS22
VSS23
VSS24
VSS25
VSS26
VSS27
VSS28
VSS29
VSS30
VSS31
VSS32
VSS33
VSS34
VSS35
VSS36
VSS37
VSS38
VSS39
VSS40
VSS41
VSS42
VSS43
VSS44
VSS45
VSS46
VSS47
VSS48
VSS49
VSS50
VSS51
VSS52
VSS53
VSS54
VSS55
VSS56
VSS57
VSS58
VSS59
VSS60
VSS61
VSS62
VSS63
VSS64
VSS65
VSS66
VSS67
VSS68
VSS69
VSS70
VSS71
VSS72
VSS73
VSS74
VSS75
VSS76
VSS77
VSS78
VSS79
VSS80
VSS81
VSS82
VSS83
VSS84
VSS85
VSS86
VSS87
VSS88
VSS89
VSS90
VSS91
VSS92
VSS93
VSS94
VSS95
VSS96
VSS97
VSS98
VSS99
VSS100
VSS101
VSS102
VSS103
VSS104
VSS105
VSS106
VSS107
VSS108
VSS109
VSS110
VSS111
VSS112
VSS113
VSS114
VSS115
VSS116
VSS117
VSS118
VSS119
VSS120
VSS121
VSS122
VSS123
VSS124
VSS125
VSS126
VSS127
VSS128
VSS129
VSS130
VSS131
VSS132
VSS133
VSS134
VSS135
VSS136
VSS137
VSS138
VSS139
VSS140
VSS141
VSS142
VSS143
VSS144
VSS145
VSS146
VSS147
VSS148
VSS149
VSS150
VSS151
VSS152
VSS153
VSS154
VSS155
VSS156
VSS157
VSS158
VSS159
VSS160
VSS161
VSS162
VSS163
VSS164
VSS165
VSS166
VSS167
VSS168
VSS169
VSS170
VSS171
VSS172
VSS174
VSS175
VSS176
VSS177
VSS178
VSS179
VSS180
VSS173
R83
100_1%
R87
287_1%
R80
100_1%
R308
100_0402_NC
C146
0.01UF_0402
C483
10PF_0402_NC
C152
1UF
R89
100_1%
HUB I/F
HOST
U20A
Montara-GM
K22
H27
K25
L24
J27
G28
L27
L23
L25
J24
H25
K23
G27
K26
J23
H26
F25
F26
B27
H23
E27
G25
F28
D27
G24
C28
B26
G22
C26
E26
G23
B28
B21
G21
C24
C23
D22
C25
E24
D24
G20
E23
B22
B23
F23
F21
C20
C21
G18
E19
E20
G17
D20
F19
C19
C17
F17
B19
G16
E16
C16
E17
D16
C18
L28
M25
N24
N28
N27
P27
M23
N25
P28
M26
M27
P26
N23
P23
T25
T28
R27
U23
U24
R24
U28
V28
U27
T27
V27
U25
V26
Y24
V25
V23
W25
Y25
AA27
W24
W23
W27
Y27
AA28
W28
AB27
Y26
AB28
R28
P25
R23
R25
T23
T26
AA26
J28
C27
E22
D18
K27
D26
E21
E18
J25
E25
B25
G19
AD29
AE29
B20
H28
B18
K28
F15
J17
J21
K21
Y28
Y22
U7
U4
U3
V3
W2
W6
V6
W7
T3
V5
V4
W3
V2
T2
U2
W1
M28
HD#0
HD#1
HD#2
HD#3
HD#4
HD#5
HD#6
HD#7
HD#8
HD#9
HD#10
HD#11
HD#12
HD#13
HD#14
HD#15
HD#16
HD#17
HD#18
HD#19
HD#20
HD#21
HD#22
HD#23
HD#24
HD#25
HD#26
HD#27
HD#28
HD#29
HD#30
HD#31
HD#32
HD#33
HD#34
HD#35
HD#36
HD#37
HD#38
HD#39
HD#40
HD#41
HD#42
HD#43
HD#44
HD#45
HD#46
HD#47
HD#48
HD#49
HD#50
HD#51
HD#52
HD#53
HD#54
HD#55
HD#56
HD#57
HD#58
HD#59
HD#60
HD#61
HD#62
HD#63
ADS#
HTRDY#
DRDY#
HITM#
HIT#
HLOCK#
BREQ0#
BNR#
BPRI#
DBSY#
RS#2
RS#1
RS#0
HA#3
HA#4
HA#5
HA#6
HA#7
HA#8
HA#9
HA#10
HA#11
HA#12
HA#13
HA#14
HA#15
HA#16
HA#17
HA#18
HA#19
HA#20
HA#21
HA#22
HA#23
HA#24
HA#25
HA#26
HA#27
HA#28
HA#29
HA#30
HA#31
HREQ#0
HREQ#1
HREQ#2
HREQ#3
HREQ#4
HADSTB#0
HADSTB#1
HDSTBN#0
HDSTBN#1
HDSTBN#2
HDSTBN#3
HDSTBP#0
HDSTBP#1
HDSTBP#2
HDSTBP#3
DINV#0
DINV#1
DINV#2
DINV#3
BCLK#
BCLK
HXRCOMP
HYRCOMP
HXSWING
HYSWING
CPURST#
HDVREF2
HDVREF1
HDVREF0
HCCVREF
HAVREF
HI_0
HI_1
HI_2
HI_3
HI_4
HI_5
HI_6
HI_7
HI_8
HI_9
HI_10
HLSTB
HLSTB#
HLRCOMP
PSWING
HLVREF
DEFER#
C131
1UF
R81
68.1_1%
R85
49.9_1%
C115
1UF
R296
301_1%
C160
0.01UF_0402
C151
0.1UF_0402
C117
0.1UF_0402
R79 37.4_1%
C120
0.1UF_0402
C458
0.01UF_0402

5
5
4
4
3
3
2
2
1
D D
C C
B B
A A
close chip for EMI
Close to chip < 0.5" max length
CLOSE TO NB Chip
AS CLOSE AS POSSIBLE TO NB
CHIP
R_MD0
R_MD1
R_MD2
R_MD3
R_MD4
R_MD5
R_MD6
R_MD9
R_MD8
R_MD7
R_MD10
R_MD11
R_MD20
R_MD14
R_MD17
R_MD13
R_MD16
R_MD12
R_MD18
R_MD19
R_MD15
R_MD21
R_MD30
R_MD24
R_MD27
R_MD23
R_MD26
R_MD22
R_MD28
R_MD29
R_MD25
R_MD31
R_MD40
R_MD34
R_MD37
R_MD33
R_MD36
R_MD32
R_MD38
R_MD39
R_MD35
R_MD41
R_MD50
R_MD44
R_MD47
R_MD43
R_MD46
R_MD42
R_MD48
R_MD49
R_MD45
R_MD51
R_MD60
R_MD54
R_MD57
R_MD53
R_MD56
R_MD52
R_MD58
R_MD59
R_MD55
R_MD61
R_MD63
R_MD62
R_MA0
R_MA1
R_MA3
R_MA2
R_MA5
R_MA7
R_MA4
R_MA6
R_MA9
R_MA11
R_MA8
R_MA10
R_MA12
R_SM_DQS0
R_SM_DQS1
R_SM_DQS2
R_SM_DQS4
R_SM_DQS3
R_SM_DQS5
R_SM_DQS7
R_SM_DQS6
SMA_B1
SMA_B2
SMA_B4
SMA_B5
SM_CS-0
SM_CS-1
SM_CS-2
SM_CS-3
R_SDM1
R_SDM2
R_SDM3
R_SDM0
R_SDM5
R_SDM6
R_SDM7
R_SDM4
R_BA0
R_BA1
R_SRASA-
R_SCASA-
R_BMWEA-
CKE0
CKE1
CKE2
CKE3
SMRCOMP
SMVSWINGH
SMVSWINGL
SMRCOMP
SMVSWINGH SMVSWINGL
DVOBD0
DVOBD1
DVOBD2
DVOBD3
DVOBD4
DVOBD6
DVOBD5
DVOBD7
DVOBD8
DVOBD10
DVOBD9
DVOBD11
TXL0-
TXL0+
TXL1-
TXL1+
TXL2-
TXL2+
TXL_CLK+
TXL_CLK-
LVDS_DDCPCLK
LVDS_DDCPDATA
LVDS_VDDEN
ELON
VGA_RED
VGA_GRN
VGA_BLU
VGA_HSYNC
VGA_VSYNC
VGA_CLK
VGA_DATA
DREFCLK48
SSCLK66
H_DPWR-
H_DPSLP-
PCIRST-
GST2
GST1
GST0
ADDETECT
PM_SUS_CLK
PM_AGP_BUSY-
CLK_MCH66
DVOBCLK
DVOBCLK-
DVOB_HSYNC
DVOB_VSYNC
DVOBLANK-
DVOBFLDSTL
DVOBINTRB-
DVOBCLKINT
I2CCLK
I2CDATA
GME_DVOVREF
DVI_SCLK
DVI_SDATA
DVI2CLK
DVI2DATA
R_MD[0..63]
R_SM_DQS[0..7]
R_SDM[0..7]
DREFCLK48CLK_MCH66SSCLK66
LCLKCTLBLCLKCTLA
DVI2CLK
DVI2DATA
DVI_SDATA
DVOBFLDSTL
DVOBCLKINT
I2CCLK
DVOBINTRB-
DVI_SCLK
I2CDATA
ADDETECT
DVOBD[0..11]16 TXL0- 17
TXL0+ 17
TXL1- 17
TXL1+ 17
TXL2- 17
TXL2+ 17
TXL_CLK- 17
TXL_CLK+ 17
LVDS_DDCPCLK 17
LVDS_DDCPDATA 17
LVDS_VDDEN 17
ELON 17
VGA_RED 17
VGA_GRN 17
VGA_BLU 17
VGA_HSYNC 17
VGA_VSYNC 17
VGA_CLK 17
VGA_DATA 17
DREFCLK48 12
SSCLK66 12
H_DPWR- 3
H_DPSLP- 3,9
NB_RST- 9
GME_PWRGD 29,33
PM_SUS_CLK10
PM_AGP_BUSY-10 CLK_MCH6612
DVOBCLK16 DVOBCLK-16
DVOB_HSYNC16 DVOB_VSYNC16 DVOBLANK-16 DVOBFLDSTL16 DVOBINTRB-16 DVOBCLKINT16
I2CCLK16 I2CDATA16
CLK_SDRAM013 CLK_SDRAM-013 CLK_SDRAM113 CLK_SDRAM-113
CLK_SDRAM314 CLK_SDRAM-314 CLK_SDRAM414 CLK_SDRAM-414
SMA_B114,15 SMA_B214,15 SMA_B414,15 SMA_B514,15
SM_CS-013,14,15 SM_CS-113,15 SM_CS-214,15 SM_CS-314,15
CKE013,15 CKE113,15 CKE214,15 CKE314,15
R_BA014,15 R_BA114,15
R_SRASA-14,15 R_SCASA-14,15 R_BMWEA-14,15
R_MD[0..63] 15
R_SM_DQS[0..7]15 R_SDM[0..7]15
R_MA014,15 R_MA113,15 R_MA213,15 R_MA314,15 R_MA413,15 R_MA513,15 R_MA614,15 R_MA714,15 R_MA814,15 R_MA914,15 R_MA1014,15 R_MA1114,15 R_MA1214,15
LCLKCTLA 12
LCLKCTLB 12
GVREF16
SMDDRVREF
+2_5VSUS +2_5VSUS +2_5VSUS
+3VRUN
+1_5VRUN
+1_5VRUN
+1_5VRUN
SMDDRVREF
+2_5VSUS
+1_5VRUN
TP124
R293 100K_NC
TP64
R287 40.2_1%
TP91
R61 100K_NC
TP86
TP60
TP102
C212
1000PF
R82
100_0402_NC
TP140
R56 2.2K
TP118
TP81
TP100
TP78
TP133
TP95
TP129
R64 100K_NC
TP137
R285 10K_NC
TP130
TP69
TP67
R97
60.4_1%
R289
1K_1%
C211
1000PF
TP120
TP83
TP101
C206
0.1UF_0402
TP105
TP138
TP108
TP104
TP98
TP71
R63
100_0402_NC
TP134
R284 10K_NC
DVO
LVDSDAC
MISC
U20B
Montara-GM
R3
R5
R6
R4
P6
P5
N5
P2
N2
N3
M1
M5
P3
P4
T6
T5
L2
M2
G2
M3
K5
K1
K3
K2
J6
J5
H2
H1
H3
H4
H6
G3
J3
J2
K6
L5
L3
H5
K7
N6
N7
M6
P7
T7
E5
F5
E3
E2
G5
F4
G6
F6
L7
D5
Y3
F7
F1
D1
G14
E15
C15
C13
F14
E14
C14
B13
H12
E12
C12
G11
G12
E11
C11
G10
D14
E13
E10
F10
B4
C5
G8
F8
A5
A10
A7
A8
C8
D8
C9
D9
H10
J9
B6
G9
E8
B7
B17
H9
C6
AA22
Y23
AD28
J11
D6
AJ29
AH29
B29
A29
AJ28
A28
AA9
AJ4
AJ2
AH1
B1
A2
F12
D12
B12
AA5
L4
C4
F3
D3
C3
B3
F2
D2
C2
B2
D7
DVOBD0
DVOBD1
DVOBD2
DVOBD3
DVOBD4
DVOBD5
DVOBD6
DVOBD7
DVOBD8
DVOBD9
DVOBD10
DVOBD11
DVOBCLK
DVOBCLK#
DVOBHSYNC
DVOBVSYNC
DVOBLANK#
DVOBFLDSTL
DVOBINTRB#
DVOBCLKINT
DVOCD0
DVOCD1
DVOCD2
DVOCD3
DVOCD4
DVOCD5
DVOCD6
DVOCD7
DVOCD8
DVOCD9
DVOCD10
DVOCD11
DVOCCLK
DVOCCLK#
DVOCHSYNC
DVOCVSYNC
DVOCBLANK#
DVOCFLDSTL
I2CCLK
I2CDATA
DVICLK
DVIDATA
DVI2CLK
DVI2DATA
ADDID0
ADDID1
ADDID2
ADDID3
ADDID4
ADDID5
ADDID6
ADDID7
ADDETECT
DPMS
CLK66IN
AGPBUSY#
GVREF
DVORCOMP
IYAM0
IYAM1
IYAM2
IYAM3
IYAP0
IYAP1
IYAP2
IYAP3
IYBM0
IYBM1
IYBM2
IYBM3
IYBP0
IYBP1
IYBP2
IYBP3
ICLKAM
ICLKAP
ICLKBM
ICLKBP
DDCPCLK
DDCPDATA
BLKCTL
BLKEN
LCDVCCEN
LIBG
RED
RED#
GRN
GRN#
BLU
BLU#
HSYNC
VSYNC
DDCACLK
DDCADATA
REFSET
DREFCLK
DREFSSCLK
LCLKCTLA
LCLKCTLB
DPWR#
DPSLP#
RSTIN#
PWROK
EXTTS0
NC0
NC1
NC2
NC3
NC4
NC5
NC6
NC7
NC8
NC9
NC10
NC11
RVSD0
RVSD1
RVSD2
RVSD3
RVSD4
GST0
RVSD6
RVSD7
GST1
RVSD9
RVSD10
RVSD11
GST2
RVSD13
RVSD14
R96
60.4_1%
TP85
TP115
TP99
TP117 R283 10K_NC
C213
0.1UF_0402
TP107
TP61
TP75
TP113
R288
1K_1%
TP103
R55 100K
C187
0.1UF_0402
TP123
R70 2.2K
TP96
TP136
R74 0
C112
10PF_0402_NC
TP139
TP89
R45 1.5K_1%
TP66
R122
1K_1%
TP87
R73 2.2K
C200
0.1UF_0402
TP77
TP111
TP65
R49
100_0402_NC
R46
100_0402_NC
TP127
TP131
R47
100_0402_NC
TP126
TP128
TP93
TP72
TP110
TP94
TP63
R476 0
TP132
TP109
R54 1K
R66 2.2K
R117
604_1%
TP122
TP119
TP76
C102
10PF_0402_NC
C99
10PF_0402_NC
TP92
TP80
TP73
TP114
TP121
C100
10PF_0402_NC
R48 10K
TP112
R119
604_1%
TP70
R121
1K_1%
TP125
R118
150_1%
R75 2.2K
TP90
TP82
TP88
TP106
DDR 200/266 MHz
U20C
Montara-GM
AF2
AE3
AF4
AH2
AD3
AE2
AG4
AH3
AD6
AG5
AG7
AE8
AF5
AH4
AF7
AH6
AF8
AG8
AH9
AG10
AH7
AD9
AF10
AE11
AH10
AH11
AG13
AF14
AG11
AD12
AF13
AH13
AH16
AG17
AF19
AE20
AD18
AE18
AH18
AG19
AH20
AG20
AF22
AH22
AF20
AH19
AH21
AG22
AE23
AH23
AE24
AH25
AG23
AF23
AF25
AG25
AH26
AE26
AG28
AF28
AG26
AF26
AE27
AD27
AG14
AE14
AE17
AG16
AH14
AE15
AF16
AF17
AC18
AD14
AD13
AD17
AD11
AC13
AD8
AD7
AC6
AC5
AC19
AD5
AB5
AG2
AH5
AH8
AE12
AH17
AE21
AH24
AH27
AD15
AD16
AC12
AF11
AD10
AD23
AD26
AC22
AC25
AE5
AE6
AE9
AH12
AD19
AD21
AD24
AH28
AH15
AD22
AD20
AC21
AC24
AD25
AC7
AB7
AC9
AC10
AB2
AC26
AC3
AC2
AB23
AA3
AA2
AB25
AD4
AD2
AB24
AB4
AB1
AJ19
AJ22
AJ24
AC15
AC16
SDQ0
SDQ1
SDQ2
SDQ3
SDQ4
SDQ5
SDQ6
SDQ7
SDQ8
SDQ9
SDQ10
SDQ11
SDQ12
SDQ13
SDQ14
SDQ15
SDQ16
SDQ17
SDQ18
SDQ19
SDQ20
SDQ21
SDQ22
SDQ23
SDQ24
SDQ25
SDQ26
SDQ27
SDQ28
SDQ29
SDQ30
SDQ31
SDQ32
SDQ33
SDQ34
SDQ35
SDQ36
SDQ37
SDQ38
SDQ39
SDQ40
SDQ41
SDQ42
SDQ43
SDQ44
SDQ45
SDQ46
SDQ47
SDQ48
SDQ49
SDQ50
SDQ51
SDQ52
SDQ53
SDQ54
SDQ55
SDQ56
SDQ57
SDQ58
SDQ59
SDQ60
SDQ61
SDQ62
SDQ63
SDQ64
SDQ65
SDQ66
SDQ67
SDQ68
SDQ69
SDQ70
SDQ71
SMA0
SMA1
SMA2
SMA3
SMA4
SMA5
SMA6
SMA7
SMA8
SMA9
SMA10
SMA11
SMA12
SDQS0
SDQS1
SDQS2
SDQS3
SDQS4
SDQS5
SDQS6
SDQS7
SDQS8
SMA_B1
SMA_B2
SMA_B4
SMA_B5
SCS#0
SCS#1
SCS#2
SCS#3
SDM0
SDM1
SDM2
SDM3
SDM4
SDM5
SDM6
SDM7
SDM8
SBA0
SBA1
SRAS#
SCAS#
SWE#
SCKE0
SCKE1
SCKE2
SCKE3
SCMDCLK0
SCMDCLK1
SCMDCLK2
SCMDCLK3
SCMDCLK4
SCMDCLK5
SCMDCLK#0
SCMDCLK#1
SCMDCLK#2
SCMDCLK#3
SCMDCLK#4
SCMDCLK#5
SMRCOMP
SMVSWINGH
SMVSWINGL
SMVREF
SRCVENOUT#
SRCVENIN#
C453
0.1UF_0402
R68 1K_NC
C150
10PF_0402_NC
TP79
R120
150_1%
R50 127_1%
R77 2.2K
TP97
TP116
R437 10K
C204
0.1UF_0402
TP135

5
5
4
4
3
3
2
2
1
D D
C C
B B
A A
Close to chip < 0.5" max length
Close to chip < 0.5" max length
Close to 855GME
VCCAHPLL
VCCAGPLL
VCCADPLLA
VCCADPLLB
VCCTXLVDS
VCCTXLVDS
VCCLVDS
VCCAGPLL
VCCAHPLL
VCCLVDS
VCCADPLLA
VCCADPLLB
+V1.35S_MCH
+V1.35S_MCH
+V1.35S_MCH
+V1.35S_MCH
+1_5VRUN
+1_5VRUN
+2_5VSUS
+1_5VRUN
+3VRUN
+1_5VRUN
VTT
+2_5VSUS
+2_5VSUS
+2_5VSUS
+V1.35S_MCH
+V1.35S_MCH
+V1.35S_MCH
+2_5VSUS
C199
0.1UF_0402
C450
0.1UF_0402
C183
0.1UF_0402
C126
0.1UF_0402
C127
0.1UF_0402
C460
22UF/6.3V_0805
R276 1_1%
C125
0.1UF_0402
C459
0.1UF_0402
+
C444
220UF/2V
12
C159
0.1UF_0402
C188
0.1UF_0402
C445
0.1UF_0402
L33 0.1U220m
C165
0.1UF_0402
C135
0.1UF_0402
C177
0.1UF_0402
R278 1_1%
C132
0.1UF_0402
C143
22UF/6.3V_0805
C457
0.1UF_0402
C494
22UF/6.3V_0805
L14 1U25m
C195
0.1UF_0402
C136
0.1UF_0402
C158
0.1UF_0402
C440
0.1UF_0402
C121
0.1UF_0402
C103
0.1UF_0402
C171
0.1UF_0402
C438
0.1UF_0402
C191
0.1UF_0402
C447
0.1UF_0402
C149
0.1UF_0402
C129
0.1UF_0402
C124
0.1UF_0402
C128
0.1UF_0402
R290 1_1%
+
C443
220UF/2V
12
C198
0.1UF_0402
C196
0.1UF_0402
C207
0.1UF_0402
C175
0.1UF_0402
C446
0.1UF_0402
L15
0.68U150m_0805
C297
10UF/10V_0805
C662
47UF/6.3V_1210
R91 1_1%
C456
22UF/6.3V_0805
C147
0.1UF_0402
C210 4.7UF_0805
C164
0.1UF_0402
C180
0.1UF_0402
C69
0.1UF_0402
C116
0.01UF_0402
C133
0.1UF_0402
C142
0.1UF_0402
C202
0.1UF_0402
C104
0.01UF_0402
C448
0.1UF_0402
C155
0.1UF_0402
C208
100UF/2V_7343
12
C173
0.1UF_0402
C661
47UF/6.3V_1210
C194
0.1UF_0402
C97
0.1UF_0402
C185
0.1UF_0402
C193
0.1UF_0402
C144
0.1UF_0402
C449
22UF/6.3V_0805
C192
0.1UF_0402
L34 0.1U220m
C113
0.1UF_0402
C137
22UF/6.3V_0805
C111
22UF/6.3V_0805
C201
0.1UF_0402
C455
0.1UF_0402
C96
0.1UF_0402
+
C329
150UF/6.3V
12
C260
0.1UF_0402
C108
0.01UF_0402
POWER
U20D
Montara-GM
W21
AA19
AA17
T17
P17
U16
R16
N16
AA15
T15
P15
J15
U14
R14
N14
H14
T13
P13
AB29
Y29
K29
F29
A26
V22
T22
P22
M22
H22
U21
R21
N21
L21
H20
A20
J19
H18
A18
H16
G15
V9
W8
U8
V7
U6
W5
Y1
V1
AG29
AF29
AC29
AF27
AJ25
AF24
AB22
AJ21
AF21
AB20
AF18
AB18
AJ17
AB16
AF15
AB14
AJ13
AA13
AF12
AB12
AA11
AB10
AJ9
AF9
Y9
AB8
AA8
AC1
Y7
AF6
AB6
AA6
AJ5
Y4
AF3
AB3
AG1
AJ8
AJ6
AF1
AD1
D29
Y2
A6
B16
P9
M9
K9
R8
N8
M8
L8
J8
H7
E6
M4
J4
E4
N1
J1
E1
B9
A9
A11
B15
B14
J13
G13
A12
D10
B10
F9
A4
A3 V29
M29
H29
A24
A22
B8
B11
VCC0
VCC1
VCC2
VCC3
VCC4
VCC5
VCC6
VCC7
VCC8
VCC9
VCC10
VCC11
VCC12
VCC13
VCC14
VCC15
VCC16
VCC17
VTTLF0
VTTLF1
VTTLF2
VTTLF3
VTTLF4
VTTLF5
VTTLF6
VTTLF7
VTTLF8
VTTLF9
VTTLF10
VTTLF11
VTTLF12
VTTLF13
VTTLF14
VTTLF15
VTTLF16
VTTLF17
VTTLF18
VTTLF19
VTTLF20
VCCHL0
VCCHL1
VCCHL2
VCCHL3
VCCHL4
VCCHL5
VCCHL6
VCCHL7
VCCSM0
VCCSM1
VCCSM2
VCCSM3
VCCSM4
VCCSM5
VCCSM6
VCCSM7
VCCSM8
VCCSM9
VCCSM10
VCCSM11
VCCSM12
VCCSM13
VCCSM14
VCCSM15
VCCSM16
VCCSM17
VCCSM18
VCCSM19
VCCSM20
VCCSM21
VCCSM22
VCCSM23
VCCSM24
VCCSM25
VCCSM26
VCCSM27
VCCSM28
VCCSM29
VCCSM30
VCCSM31
VCCSM32
VCCSM33
VCCSM34
VCCSM35
VCCSM36
VCCQSM0
VCCQSM1
VCCASM0
VCCASM1
VCCAHPLL
VCCAGPLL
VCCADPLLA
VCCADPLLB
VCCDVO0
VCCDVO1
VCCDVO2
VCCDVO3
VCCDVO4
VCCDVO5
VCCDVO6
VCCDVO7
VCCDVO8
VCCDVO9
VCCDVO10
VCCDVO11
VCCDVO12
VCCDVO13
VCCDVO14
VCCDVO15
VCCADAC0
VCCADAC1
VCCALVDS
VCCDLVDS0
VCCDLVDS1
VCCDLVDS2
VCCDLVDS3
VCCTXLVDS0
VCCTXLVDS1
VCCTXLVDS2
VCCTXLVDS3
VCCGPIO0
VCCGPIO1 VTTHF0
VTTHF1
VTTHF2
VTTHF3
VTTHF4
VSSADAC
VSSALVDS
C174
0.1UF_0402
C172
0.1UF_0402
C118
22UF/6.3V_0805
C452
0.1UF_0402
C95
0.01UF_0402
R282 1_1%
R69 1_1%
R123
1_1%
C190
0.1UF_0402

5
5
4
4
3
3
2
2
1
D D
C C
B B
A A
<0.5" to chip
CHIP
< 0.5"
FOR PCIRST-
< 0.5" to chip
CHIP
Close to ICH4
close chip for EMI
INT_APICD1
INT_APICD0
SMLINK0
SMLINK1
SMBALERT-
IGNNE-
NMI
SMI-
H_DPSLP-
INIT-
P_PLOCK-
C/BE1-
P_AD19
P_AD6
P_REQA-
P_AD30
P_AD13
INT_PIRQD-
SB_KBRST-
P_GNT3-
C/BE2-
P_AD3
HICOMP
P_IRDY-
P_AD20
HUB_PAD10
HUB_PAD9
P_REQ4-
P_FRAME-
P_AD25
P_AD7
INT_APICD0
INT_APICCLK
STPCLK-
P_GNT2-
P_GNT0-
P_STOP-
P_AD14
P_AD4
INT_APICCLK
INT_PIRQC-
INT_PIRQB-
HUB_PAD5
HUB_PAD0
P_TRDY-
P_GNT1-
P_DEVSEL-
P_AD27
P_AD26
P_AD21
P_AD11
P_AD8
INT_APICD1
INTR
A20M-
P_REQ3-
P_AD15
HUB_PAD4
P_REQ2-
P_AD23
P_AD5
HUB_STB
HUB_PAD11
HUB_PAD3
P_AD22
INT_PIRQG-
INT_IRQ15
CPU_A20GATE
P_REQ1-
PCICLK
C/BE3-
P_AD28
P_AD9
P_GNTA-
HUB_STB-
HUB_PAD8
P_PME-
P_AD24
P_AD16
P_AD1
HUB_PAD6
HUB_PAD2
HUB_PAD1
P_REQ0-
P_PERR-
P_AD18
P_GNTB-
SMLINK1
C/BE0-
P_AD29
P_AD10
P_REQB-
SMLINK0
SM_INTRUDER-
INT_IRQ14
HUB_CLK66
P_AD17
P_AD12
P_AD2
P_AD0
P_GNT4-
P_SERR-
P_PAR
P_AD31
SMBCLK
INT_PIRQA-
INT_PIRQH-
SMBALERT-
CPUPWRGD
HUB_PAD7
SMBDATA
SMBDATA
SMBCLK
HUBSWING_ICH
HUBVREF_ICH
INT_PIRQE-
INT_PIRQF-
PCI_RST-
P_FRAME-
P_SERR-
INT_SERIRQ
HUBSWING_ICH
SM_INTRUDER-
P_CLKRUN-
LANRST-
P_PME-
FERR-
CPUSLP-
HUBVREF_ICH
PCICLK
INT_PIRQG-
INT_PIRQB-
INT_PIRQD-
INT_PIRQH-
INT_PIRQE-
INT_PIRQC-
P_REQ3-
INT_PIRQA-
INT_PIRQF-
P_REQ4-
P_REQ1-
P_REQ2-
P_REQ0-
P_REQB-
P_REQA-
P_CLKRUN-
P_IRDY-
P_PERR-
P_STOP-
P_DEVSEL-
P_PLOCK-
P_TRDY-
PCI_RST-
SB_KBRST- KBRST-
SB_KBRST-
FERR- 3
INT_IRQ15 21
HUB_CLK66 12
INT_IRQ14 21
P_GNT2-24
GA20 28
P_GNT0-18
SMBCLK 12,13,14
NB_RST- 7
P_AD[0..31]18,23,24 C/BE0-18,23,24 C/BE1-18,23,24 C/BE2-18,23,24 C/BE3-18,23,24
P_REQ0-18
P_REQ2-24
PCICLK12
P_CLKRUN-18,24,28
P_DEVSEL-18,23,24 P_FRAME-18,23,24 P_IRDY-18,23,24 P_TRDY-18,23,24 P_STOP-18,23,24 P_PAR18,23,24P_PERR-18,23,24
P_SERR-18,23,24 P_PME-18,23,24
SMBDATA 12,13,14
A20M- 3
CPUSLP- 3
IGNNE- 3
INIT- 3
INTR 3
NMI 3
SMI- 3
STPCLK- 3
CPU_PWRGD 3
H_DPSLP- 3,7
HUB_PAD[0..10] 6
HUB_STB 6
HUB_STB- 6
INT_PIRQB- 24
INT_PIRQC- 24
INT_PIRQD- 18
SIRQ 18,28
CARDBUS_RST- 18,26,27
TVRST- 16
MINIPCI_RST- 24
LPCRST- 28
IDE2_RST- 21
LAN_RST- 23
P_GNT1-23
P_REQ1-23
INT_PIRQG- 23
IDE1_RST- 21
INT_PIRQE- 18
INT_PIRQF- 18
KBRST- 28
+1_5VRUN
+3VSUS
VTT
+3VRUN
RTCVCC
+3VSUS
+3VRUN
+1_5VRUN
+1_5VRUN
+3VSUS
+3VRUN
TP156
R92 33
TP152
RN4 8P4R-10KR0402
1 2
3 4
5 6
7 8
TP153
EEPROM
I/F
LAN I/F Interrupt I/F Hub I/F CPU I/F System
Management
I/F
PCI I/F
ICH4-M
PART A
U22A
ICH4-M
H5
J3
H3
K1
G5
J4
H4
J5
K2
G2
L1
G4
L2
H2
L3
F5
F4
N1
E5
N2
E3
N3
E4
M5
E2
P1
E1
P2
D3
R1
D2
P4
J2
K4
M4
N4
P5
M3
F1
L5
G1
L4
W2
K5
F3
U5
F2
M2
B1
A2
B3
C7
B6
C1
E6
A7
B7
D6
AB23
U21
AA21
W21
V22
AB22
V21
W23
V23
U22
Y22
Y23
U23
A10
A9
A11
B10
C10
A12
C11
B11
Y5
L19
L20
M19
M21
P19
R19
T20
R20
P23
L22
N22
K21
T21
P21
N20
R23
R22
M23
D5
C2
B4
A3
AC13
AA19
J19
H19
K20
J22
C8
D7
C3
C4
AB4
AC4
W6
AC3
AB1
AA5
B5
A6
E8
C5
AC2
C12
D11
A8
D10
AD0
AD1
AD2
AD3
AD4
AD5
AD6
AD7
AD8
AD9
AD10
AD11
AD12
AD13
AD14
AD15
AD16
AD17
AD18
AD19
AD20
AD21
AD22
AD23
AD24
AD25
AD26
AD27
AD28
AD29
AD30
AD31
C/BE0#
C/BE1#
C/BE2#
C/BE3#
PCICLK
DEVSEL#
FRAME#
IRDY#
PAR
PERR#
PME#
SERR#
STOP#
PCIRST#
TRDY#
PLOCK#
REQ0#
REQ1#
REQ2#
REQ3#
REQ4#
GNT0#
GNT1#
GNT2#
GNT3#
GNT4#
A20M#
CPUSLP#
FERR#
IGNNE#
INIT#
INTR
NMI
SMI#
STPCLK#
RCIN#
A20GATE
CPUPWRGD
DPSLP#
LAN_RXD0
LAN_RXD1
LAN_RXD2
LAN_TXD0
LAN_TXD1
LAN_TXD2
LAN_CLK
LAN_RSTSYNC
LAN_RST#
HI0
HI1
HI2
HI3
HI4
HI5
HI6
HI7
HI8
HI9
HI10
HI11
CLK66
HI_STB/HI_STBS
HI_STB#/HISTBF
HICOMP
HI_VSWING
HIREF
PIRQA#
PIRQB#
PIRQC#
PIRQD#
IRQ14
IRQ15
APICCLK
APICD0
APICD1
SERIRQ
PIRQE#/GPIO2
PIRQF#/GPIO3
PIRQG#/GPIO4
PIRQH#/GPIO5
SMBDATA
SMBCLK
INTRUDER#
SMLINK0
SMLINK1
SMBALERT#/GPIO11
REQA#/GPIO0
REQB#/REQ5#/GPIO1
GNTA#/GPIO16
GNTB#/GNT5#/GPIO17
CLKRUN#/GPIO24
EE_SHCLK
EE_DIN
EE_DOUT
EE_CS
R162 10K
R507 10K
R113
150_1%
RN6 8P4R-10KR0402
1 2
3 4
5 6
7 8
TP151
C214
0.01UF_0402
R115
154_1%
R438 56
R142 10K
TP164
TP150
TP159
RN3 8P4R-10KR0402
1 2
3 4
5 6
7 8
R157 10K
R144 10K
C215
0.1UF_0402
R110 33
R108
0
TP163
R114
130_1%
C217
0.01UF_0402
R155 4.7K
R168 10K_NC
TP158
D21 BAS40WS
A C
R327 0
TP162
R90 33
C295
10PF_0402_NC
R151 100K
TP161
R322 56
R326 48.7_1%
RN5 8P4R-10KR0402
1 2
3 4
5 6
7 8
U9
NC7S08_SOT23-5_NC
1
24
53
R104 33
TP155
R152
100_0402_NC
TP160
R320
56
R143 0
RN10 8P4R-10KR0402
1 2
3 4
5 6
7 8
R111 0
R98 33
R106 33
C219
47PF_NC
R153 10K
TP154
R99 33
R116
499_1%
C216
0.1UF_0402
R88 33
TP157
RN11 8P4R-10KR0402
1 2
3 4
5 6
7 8
R159 10K
R156 4.7K TP166

5
5
4
4
3
3
2
2
1
D D
C C
B B
A A
< 0.5"
Please close to SB chipset
close chip for EMI
CLOSE TO SB
close SB chip
Please close to SB
chipset
RTC_BIAS
RTCRST-
SPKR
CLK14
CLK48
RTCVBIAS RTCX2
IDE_PDDREQ
IDE_PDCS1-
IDE_PDDACK-
IDE_PDCS3-
IDE_PDA0
IDE_PDIOR-
IDE_PDA1
IDE_PIORDY
IDE_PDIOW-
IDE_PDA2
AC_SYNC
AC_RST-
PM_THRM-
SUS_CLK
P_ID1
LFRAME-
L_LDRQ0-
L_LDRQ1
OC1-
OC2-
OC3-
OC5-
AC_BIT_CLK_ICH4
AC_SDOUT
AC_SDIN0
AC_SDIN1
LAD0
LAD1
LAD2
LAD3
IDE_PDD0
IDE_PDD1
IDE_PDD2
IDE_PDD3
IDE_PDD4
IDE_PDD5
IDE_PDD6
IDE_PDD7
IDE_PDD8
IDE_PDD9
IDE_PDD10
IDE_PDD11
IDE_PDD12
IDE_PDD13
IDE_PDD14
IDE_PDD15
USBRBIAS
THERMTRIP-
IDE_SDD0
IDE_SDD11
IDE_SDD15
IDE_SDD3
IDE_SDD14
RTCX1
IDE_SDD2
IDE_SDD13
IDE_SDD9
IDE_SDD1
IDE_SDD5
IDE_SDD12
IDE_SDD8
IDE_SDD7
IDE_SDD4
IDE_SDD6
IDE_SDD10
IDE_SDCS3-
IDE_SDDACK-
IDE_SDCS1-
IDE_SDIOR-
IDE_SIORDY
IDE_SDDREQ
IDE_SDA1
IDE_SDIOW-
IDE_SDA0
IDE_SDA2
CARD_SUSP-
OC4-
PM_STP_CPU-
PM_STP_PCI-
PM_BATLOW-
PM_AGP_BUSY-
PM_CPU_PERF
PM_C3_STAT-
PM_SUS_STAT-
PM_RI-
PM_RSMRST-
PM_PWRBTN-
PM_SYS_RESET
PM_SLP_S3-
PM_SLP_S1-
PM_SLP_S5-
PM_SLP_S4-
P_ID0
KBSWI-
RTCRST-
RTC_BIAS
P_ID2
OC0-
IDE_SATADET
IDE_PATADET
AC_SDOUT
KBSCI-
KBSMI-
PM_SYS_RESET
PM_BATLOW-
OC2-
KBSWI-
PM_RI-
OC4-
OC5-
OC3-
OC0-
OC1-
SUS_CLK
PM_VGATE
AC_SYNC
CLK14CLK48
IDE_PATADET
IDE_SATADET
PM_PWRBTN-
IDE_PIORDY
IDE_SIORDY
USBP2N
USBP1N
USBP1P
USBP2P
USBP4N
USBP4P
SPKR
DELAY_IMVP_PWRGD
VTT_PWRGD
PM_RSMRST-
VTT_PWRGD
DELAY_IMVP_PWRGD
LFRAME-
PM_AGP_BUSY-
USBP0P
USBP0N
USBP3P
USBP3N
IDE_PDDREQ 21
IDE_PIORDY 21
CLK14 12
CLK48 12
LFRAME-28
AC_RST-25,26
IDE_SIORDY 21
IDE_SDDREQ 21
CARD_SUSP- 18
DPRSLPVR33
KBSMI- 28
KBSCI- 28
PM_STP_PCI-12 PM_STP_CPU-12,33
PM_SLP_S5-22,28
PM_SLP_S3-23,28,29 PM_SLP_S4-28
AC_SDOUT_CODEC 26
AC_SDOUT_MDC 25
AC_SYNC_MDC 25
AC_SYNC_CODEC 26
PM_THRM-3
THERMTRIP-3
PM_PWRBTN-28
PM_AGP_BUSY-7
AC_BIT_CLK_ICH426
AC_SDIN026 AC_SDIN125
LAD128 LAD228
LAD028
LAD328
IDE_PDCS1- 21
IDE_PDCS3- 21
IDE_PDA0 21
IDE_PDA1 21
IDE_PDA2 21
IDE_PDDACK- 21
IDE_PDIOR- 21
IDE_PDIOW- 21
IDE_PDD[0..15] 21
IDE_SDCS3- 21
IDE_SDA0 21
IDE_SDA1 21
IDE_SDA2 21
IDE_SDCS1- 21
IDE_SDDACK- 21
IDE_SDIOR- 21
IDE_SDIOW- 21
IDE_SDD[0..15] 21
SPKR 26
LID- 17,28
ACPILED 22
PM_SUS_CLK 7
P_ID012 P_ID112 P_ID212
PM_SLP_S1-12,28
IDE_PATADET21 IDE_SATADET21
KBSWI- 28
RTCRST- 12
PM_SUS_STAT-28 SUSPWROK28,34
USBP1P22
USBP2P22 USBP1N22
USBP2N22
USBP4N25 USBP4P25
DELAY_IMVP_PWRGD29
VTT_PWRGD29,30
PM_RI-18
GPIO4325
USBP0P22 USBP0N22
USBP3P22 USBP3N22
VTT
VTT
+3VRUN
+3VRUN
RTCVCC
+3VALW
+3VSUS
+1_5VRUN
+3VRUN
+3VRUN
+3VRUN
R150 100K
C622
10PF_NC
PART B
ICH4-M
GPIO
USB I/F
LPC I/F
AC'97 I/F
Power
Management
Unmuxed
GPIO
IDE I/FClocks
U22B
ICH4-M
C20
D20
A21
B21
C18
D18
A19
B19
C16
D16
A17
B17
B15
C14
A15
B14
A14
D14
A23
B23
AC7
AC6
Y6
W7
J23
F19
Y13
AB14
AA13
AB13
W13
AA11
Y12
AC12
W12
AB12
AB11
AC11
Y10
AA10
AA7
AB8
Y8
AA8
AB9
Y9
AC9
W9
AB10
W10
W11
Y11
AB21
AC22
AA20
AC20
AC21
AB18
AB19
Y18
AA18
AC19
W17
AB17
W16
AC16
W15
AB15
W14
AA14
Y14
AC15
AA15
Y15
AB16
Y16
AA17
Y17
V1
W20
W18
Y4
Y2
AA2
AB6
AA1
Y1
Y3
AA6
AB3
T3
AA4
V19
R2
Y21
W19
AB2
Y20
J21
V20
C13
C9
B8
D9
D13
A13
B13
T2
R4
T4
U2
T5
U3
U4
J20
G22
F20
G20
F21
H20
F23
H22
G23
H21
F22
E23
R3
V4
V5
W3
V2
W1
W4
H23
USBP0P
USBP0N
USBP1P
USBP1N
USBP2P
USBP2N
USBP3P
USBP3N
USBP4P
USBP4N
USBP5P
USBP5N
OC0#
OC1#
OC2#
OC3#
OC4#
OC5#
USBRBIAS
USBRBIAS#
RTCX1
RTCX2
VBIAS
RTCRST#
CLK14
CLK48
PDCS1#
PDCS3#
PDA0
PDA1
PDA2
PDDREQ
PDDACK#
PDIOR#
PDIOW#
PIORDY
PDD0
PDD1
PDD2
PDD3
PDD4
PDD5
PDD6
PDD7
PDD8
PDD9
PDD10
PDD11
PDD12
PDD13
PDD14
PDD15
SDCS1#
SDCS3#
SDA0
SDA1
SDA2
SDDREQ
SDDACK#
SDIOR#
SDIOW#
SIORDY
SDD0
SDD1
SDD2
SDD3
SDD4
SDD5
SDD6
SDD7
SDD8
SDD9
SDD10
SDD11
SDD12
SDD13
SDD14
SDD15
THRM#
THRMTRIP#
SLP_S1#/GPIO19
SLP_S3#
SLP_S4#
SLP_S5#
PWROK
PWRBTN#
RI#
SYS_RESET#
RSMRST#
SUS_STAT#/LPCPD#
C3_STAT#/GPIO21
SUSCLK
VGATE/VRMPWRGD
AGPBUSY#/GPIO6
STP_PCI#/GPIO18
STP_CPU#/GPIO20
BATLOW#
CPUPERF#/GPIO22
SSMUXSEL/GPIO23
DPRSLPVR
AC_RST#
AC_SYNC
AC_BIT_CLK
AC_SDOUT
AC_SDIN0
AC_SDIN1
AC_SDIN2
LAD0/FWH0
LAD1/FWH1
LAD2/FWH2
LAD3/FWH3
LFRAME#/FWH4
LDRQ0#
LDRQ1#
GPIO32
GPIO33
GPIO34
GPIO35
GPIO36
GPIO37
GPIO38
GPIO39
GPIO40
GPIO41
GPIO42
GPIO43
GPIO7
GPIO8
GPIO12
GPIO13
GPIO25
GPIO27
GPIO28
SPKR
CN1
MOLEX 53261-0290
RTC CONN
N32-1020400-M06
WTB_C440372_2P
1
2
R128
100_0402_NC
TP143
R141 4.7K
C226
0.1UF_0402
TP148
R163 10K
TP141
RN2 8P4R-10KR0402
1 2
3 4
5 6
7 8
R439 100K_NC
RN1 8P4R-10KR0402
1 2
3 4
5 6
7 8
R329
22.6_1%
C313
0.047UF
TP145
R170
10M
D3
S-BAT54C_SOT23
2
3
1
R324 56
R341 1_1%
C580
10PF_NC
Q21
RHU002N06
G
DS
R382 0
TP165
C298
0.1UF_0402
R363 0
TP167
R441 4.7K_NC
R174 10K
C229
1UF
R147 4.7K
R173 10M
R154 0
C232
10PF_0402_NC
R354
1K
R377 47
R126 10K_NC
Y2
32K-12.5pf-S
14 23
C319
18PF
R140
100_0402_NC
R169 0 RN12 8P4R-10KR0402
1 2
3 4
5 6
7 8
R138
180K
C588
10PF_NC
R360 33
R440 1_1%
R158 0
R167 1K
R125 10K_NC
R328 0
TP144
R127
10K_NC
R165 0
R323 33
R164 0
TP149
R160 0
R145
1K
C316
18PF
R325 56 R166 10K
R149 100K
C218
10PF_0402_NC
R321 1_1%
C620
10PF_NC
TP168

5
5
4
4
3
3
2
2
1
D D
C C
B B
A A
close to chip
close chip
VCC5REF
+V5A_ICH
+V5A_ICH
VCC5REF
+3VRUN
+1_5VRUN
RTCVCC
+1_5VSUS
+1_5VRUN
+3VRUN
+1_5VRUN
+1_5VRUN
VTT
+3VSUS
+3VSUS
+5VSUS
+5VRUN
+3VRUN
C233
0.1UF_0402
C231
0.1UF_0402
R148 1K
C255
0.1UF_0402
C283
10UF/10V_0805
C493
0.1UF_0402
D4 BAS40WS
A C
C249
0.1UF_0402
C294
0.1UF_0402
Vss
ICH4-M
U22D
ICH4-M
A1
A4
A16
A18
A20
A22
AA3
AA9
AA12
AA16
AA22
AB7
AB20
AC1
AC5
AC10
AC14
AC18
AC23
B9
B12
B16
B18
B20
B22
C6
C15
C17
C19
C21
C23
D1
D4
D8
D12
D15
D17
D19
D21
D22
D23
E10
E14
E16
E17
E18
E19
E21
E22
F8
G3
G6
G19
G21
H1
J6
K3
K11
K13
K19
K23
L10
L11
L12
L13
L14
L21
M1
M11
M12
M13
M20
M22
N5
N10
N11
N12
N13
N14
N19
N21
N23
P3
P11
P13
P20
P22
R5
R18
R21
T1
T19
T23
U20
V3
V15
V17
W5
W8
W22
Y7
Y19
Vss0
Vss1
Vss2
Vss3
Vss4
Vss5
Vss6
Vss7
Vss8
Vss9
Vss10
Vss11
Vss12
Vss13
Vss14
Vss15
Vss16
Vss17
Vss18
Vss19
Vss20
Vss21
Vss22
Vss23
Vss24
Vss25
Vss26
Vss27
Vss28
Vss29
Vss30
Vss31
Vss32
Vss33
Vss34
Vss35
Vss36
Vss37
Vss38
Vss39
Vss40
Vss41
Vss42
Vss43
Vss44
Vss45
Vss46
Vss47
Vss48
Vss49
Vss50
Vss51
Vss52
Vss53
Vss54
Vss55
Vss56
Vss57
Vss58
Vss59
Vss60
Vss61
Vss62
Vss63
Vss64
Vss65
Vss66
Vss67
Vss68
Vss69
Vss70
Vss71
Vss72
Vss73
Vss74
Vss75
Vss76
Vss77
Vss78
Vss79
Vss80
Vss81
Vss82
Vss83
Vss84
Vss85
Vss86
Vss87
Vss88
Vss89
Vss90
Vss91
Vss92
Vss93
Vss94
Vss95
Vss96
Vss97
Vss98
Vss99
Vss100
Vss101
C258
1UF
R337 1K
C230
0.1UF_0402
D16 BAS40WS
A C
C276
0.1UF_0402
C496
0.1UF_0402
C222
0.1UF_0402
C328
10UF/10V_0805_NC
C248
0.1UF_0402
C250
0.1UF_0402
C495
1UF
C273
0.1UF_0402
C221
0.01UF_0402
C235
0.1UF_0402
C492
1UF
C279
0.1UF_0402
C259
0.1UF_0402
C220
10UF/10V_0805
C33
0.1UF_0402
ICH4-M
POWER
U22C
ICH4-M
E12
E13
E20
F14
G18
R6
T6
U6
F6
F7
E9
F9
E15
E7
V6
L23
M14
P18
T22
C22
P14
U18
AA23
A5
B2
H6
H18
J1
J18
K6
M10
P6
P12
U1
V10
V16
V18
AC8
AC17
K10
K12
K18
K22
P10
T18
U19
V14
AB5
E11
F10
F15
F16
F18
K14
V7
V8
V9
F17
VccSus1_5_0
VccSus1_5_1
VccSus1_5_2
VccSus1_5_3
VccSus1_5_4
VccSus1_5_5
VccSus1_5_6
VccSus1_5_7
VccLAN1_5_0
VccLAN1_5_1
VccLAN3_3_0
VccLAN3_3_1
V5REF_Sus
V5REF1
V5REF2
VccHI0
VccHI1
VccHI2
VccHI3
VccPLL
V_CPU_IO0
V_CPU_IO1
V_CPU_IO2
Vcc3_3_0
Vcc3_3_1
Vcc3_3_2
Vcc3_3_3
Vcc3_3_4
Vcc3_3_5
Vcc3_3_6
Vcc3_3_7
Vcc3_3_8
Vcc3_3_9
Vcc3_3_10
Vcc3_3_11
Vcc3_3_12
Vcc3_3_13
Vcc3_3_14
Vcc3_3_15
Vcc1_5_0
Vcc1_5_1
Vcc1_5_2
Vcc1_5_3
Vcc1_5_4
Vcc1_5_5
Vcc1_5_6
Vcc1_5_7
VccRTC
VccSus3_3_0
VccSus3_3_1
VccSus3_3_2
VccSus3_3_3
VccSus3_3_4
VccSus3_3_5
VccSus3_3_6
VccSus3_3_7
VccSus3_3_8
VccSus3_3_9
C256
0.1UF_0402
C277
10UF/10V_0805
C280
0.1UF_0402
C254
0.1UF_0402
C292
0.1UF_0402
C268
10UF/10V_0805
C291
0.1UF_0402
C278
0.1UF_0402
C296
0.1UF_0402

8
8
7
7
6
6
5
5
4
4
3
3
2 1
D D
C C
B B
A
A
(3 OPTIONS)
Main Clock Generator
1: (ICS)
2: (Cypress)
3. (Hitachi)
For standard PCI skew pins 11
and 13 have pull down resistor.
By-Pass Capacitors
Place near to the Clock Outputs
PULL UP PAGE 9
CLKGXOUT
RCPUCLK-0
RGMECLK-
RGMECLK GMECLK-
RCPUCLK0 CPUCLK0
GMECLK
RSSCLK66_IN
RUCLK48
RPCICLK PCICLK
CLK48
RDEFCLK48
CLK14
SMBCLK
SMBDATA
MULT0
MULT0
RCLK_MCH66 CLK_MCH66
RCARD_CLK CARD_CLK
RLPC_EC_CLK
RMINI_CLK MINI_CLK
CPUCLK0
CPUCLK-0
GMECLK
GMECLK-
HUB_CLK66
RICH66
EPCI0
EPCI1
EPCI0
EPCI1
PM_STP_CPU-
CLKGVDDA
CLKGIREF
CLK14
GMECLK
MINI_CLK
CPUCLK0
CARD_CLK
CPUCLK-0
CLK48
CLK_MCH66
PCICLK
HUB_CLK66
GMECLK-
RCLK14
REFCLK0
PM_STP_PCI-
DREFCLK48
DREFCLK48
CLKGXIN
SSCLK66
LPC_EC_CLK
REFCLK0
LPC_EC_CLK
CPUCLK-0
P_ID2
CLKGVDD
CLKGVDD
RLAN_CLK LAN_CLK
LAN_CLK
SSCLK66_IN
SSCVDD
SSCLK66
SSCLK66_IN
SSCLK66
SSCVDD
P_ID1
P_ID0
SMBCLK 9,13,14
CPUCLK0 3
CPUCLK-0 3
GMECLK 6
GMECLK- 6
CLK_MCH66 7
HUB_CLK66 9
PCICLK 9
MINI_CLK 24
CARD_CLK 18
LPC_EC_CLK 28
CLK48 10
CLK14 10
SMBDATA 9,13,14
PM_STP_PCI-10 PM_STP_CPU-10,33
DREFCLK48 7
REFCLK0 26
CLK_EN-33
P_ID2 10
P_ID1 10
P_ID0 10
LAN_CLK 23
SSCLK667
PM_SLP_S1- 10,28
SMBCLK 9,13,14
SMBDATA 9,13,14
LCLKCTLA 7
LCLKCTLB 7
RTCRST- 10
+3VRUN
+3VRUN
+3VRUN
+3VRUN
+3VRUN
+3VRUN
+3VRUN
R57 0
R298
10K_NC
R94 49.9_1%
R303 33_0402
R311 33_0402
R315 33_0402
C139
1UF
R300 33_0402
C463
0.1UF_0402
R310 33_0402
R58 0_NC
C487 10PF_0402
TP212
C145
0.1UF_0402
C488
15PF
R318 33_0402
R299 33_0402
R59 0_NC
C485 10PF_0402
CLK1
ICS950812
1
55
54
2
3
5
10
11
12
13
16
44
45
38
39
29
30
49
52
51
48
17
21
22
6
42
4
9
15
20
27
31
36
8
14
19
26
32
46
50
47
34
53
28
37
41
18
7
35
33
23
24
25
40
56
43
VDDREF
FS1
FS0
X1
X2
PCICLK_F0
PCICLK0
E_PCICLK1/PCICLK1
PCICLK2
E_PCICLK3/PCICLK3
PCICLK4
CPUCLK#2
CPUCLK2
48MHz_DOT
48MHz_USB/FS3
SDATA
SCLK
CPUCLK1
CPUCLK0
CPUCLK#0
CPUCLK#1
PCICLK5
3V66_2
3V66_3
PCICLK_F1
IREF
GND0
GND1
GND2
GND3
VSSA
GND5
GND6
VDDPCI_0
VDDPCI_1
VDD3V66_0
VDDA
VDD3V66_1
VDDCPU_0
VDDCPU_1
GND8
PCI_STOP#
CPU_STOP#
VTT_PWRGD#
VDD48
GND7
PCICLK6
ASEL/PCICLK_F2
3V66_1/VCH_CLK/FS4
3V66_0/FS5
3V66_4
3V66_5
PD#
FS2
REF
MULTSEL
R307 33_0402
C163
0.1UF_0402
C122
1UF_NC
R305 33_0402
SW8
hch_hds4-04-e_sw-dip
1
2
3
4
8
7
6
5
R316 33_0402
R93 8.2K
R109 49.9_1%
R60 0
C480 10PF_0402
Y4
14.318MHZ_SMD5X3.2
1 2
C197
0.1UF_0402
L13 FCM2012V-121RC10_0805
1 2
C468 10PF_0402
C176
1000PF
R317 33_0402
R67 10K_NC
C475 10PF_0402
C491 10PF_0402
C466 10PF_0402
C189
0.1UF_0402
R301 33_0402
C166
0.1UF_0402
C123
0.1UF_0402_NC
R319 33_0402
R78 0
R309 33_0402
R107 1K C489 10PF_0402
C130 10PF_0402
TP211
C161
0.1UF_0402
C465 10PF_0402
U7
ICS91718_NC
1
2
3
4 5
6
7
8
CLKIN
VDD
GND
CLKOUT REF_OUT
SDATA
SCLK
PD#
C490
15PF
C473 10PF_0402
R302 33_0402
RN61
8P4R-10KR0402
1
3
5
7
2
4
6
8
C186
0.1UF_0402
R313 33_0402
R112 1K
R100 8.2K
L10 FCM1608K-121
1 2
C486 10PF_0402
R95
10K
C471 10PF_0402
C469 10PF_0402
R105 49.9_1%
C182
22UF/6.3V_0805
C181
0.1UF_0402
R306
475_1%
R304 1K
L9 FCM1608K-121_NC
1 2
C484 10PF_0402
C476
22UF/6.3V_0805
C477 10PF_0402
R103 49.9_1%
R84 10K
C141
1000PF

5
5
4
4
3
3
2
2
1
D D
C C
B B
A A
Layout note: Place capacitors between and
near DDR connector if possible.
PULL UP PAGE 9
SODIMM_0
AS CLOSE AS POSSIBLE TO DIMM
5/25
MD56
MD46
MD45
SM_DQS3
SM_DQS1
SM_DQS0
SM_CS-1
CLK_SDRAM1
CLK_SDRAM0
MA12
MA11
MA0
MD57
MD50
MD8
MD6
SM_DQS7
SM_DQS6
SDM3
CKE1
MA3
MD61
MD28
MA7
MD62
MD53
MD51
MD27
MD19
MD16
MD58
MD37
MD35
MD30
MD24
MD18
MD7
MA10
R_MA5
MD55
MD52
MD36
MD5
BA1
MD60
MD54
MD43
MD22
MD9
MD1
SDM2
MD41
SDM7
SDM1
MA9
MD44
MD33
SM_DQS2
MA6
MD20
MD15
MD14
MD10
SM_DQS5
SDM4
BA0
MD31
MD26
MD25
MD12
MA8
MD49
MD48
MD40
MD39
MD29
MD11
MD3
MD2
SM_DQS4
BMWEA-
SRASA-
CLK_SDRAM-1
CLK_SDRAM-0
MD59
MD34
MD17
SDM5
SCASA-
CKE0
MD63
MD47
MD38
R_MA1
MD32
MD13
R_MA4
MD42
MD23
MD4
MD0
SDM6
SDM0
SM_CS-0
R_MA2
MD21
MD[0..63]14,15
MA12 15
SRASA- 15
R_MA1 7,15
MA7 15
BA1 15
CKE1 7,15
SMBDATA 9,12,14
MA3 15
MA0 15
BMWEA- 15
CLK_SDRAM1 7
CLK_SDRAM-0 7
MA11 15
MA10 15
MA6 15
CLK_SDRAM-1 7
SDM[0..7] 14,15
SCASA- 15
R_MA2 7,15
MA9 15
SM_DQS[0..7] 14,15
BA0 15
SM_CS-1 7,15
SM_CS-0 7,14,15
MA8 15
R_MA5 7,15
CKE0 7,15
SMBCLK 9,12,14
R_MA4 7,15
CLK_SDRAM0 7
+2_5VSUS
SMDDR_VREF
+2_5VSUS
+2_5VSUS
+2_5VSUS
+2_5VSUS
SMDDR_VREF
+2_5VSUS
+3.3S_SPD
+3.3S_SPD+3VSUS
C263
0.1UF_0402
C224
1000PF
C257
0.1UF_0402
C234
10UF/10V_0805
C264
0.1UF_0402
C290
10UF/10V_0805
R518 0_NC
C241
0.1UF_0402
C242
0.1UF_0402
C306
0.1UF_0402
C251
10UF/10V_0805
R129
1K_1%
C265
0.1UF_0402
CN6
DDR-SODIMM SOCKET(H=6.5mm) STR
N13-2000060-F02
DDR_SODIMM_STD
5
7
13
17
6
8
14
18
19
23
29
31
20
24
30
32
41
43
49
53
42
44
50
54
55
59
65
67
56
60
66
68
127
129
135
139
128
130
136
140
141
145
151
153
142
146
152
154
163
165
171
175
164
166
172
176
177
181
187
189
178
182
188
190
3
15
27
39
51
63
75
87
103
125
137
149
159
161
173
185
4
16
28
38
40
52
64
76
88
90
104
126
138
150
162
174
186
9
21
33
45
57
69
81
93
113
131
143
155
157
167
179
191
10
22
34
36
46
58
70
82
92
94
114
132
144
156
168
180
192
112
111
110
109
108
107
106
105
102
101
115
100
99
97
117
116
98
71
73
79
83
72
74
80
84
35
160
89
37
158
91
96
95
120
118
119
121
122
194
196
198
195
193
86
12
26
48
62
134
148
170
184
78
11
25
47
61
133
147
169
183
77
199
197
1
2
85
123
124
200
201
202
203
204
DQ0
DQ1
DQ2
DQ3
DQ4
DQ5
DQ6
DQ7
DQ8
DQ9
DQ10
DQ11
DQ12
DQ13
DQ14
DQ15
DQ16
DQ17
DQ18
DQ19
DQ20
DQ21
DQ22
DQ23
DQ24
DQ25
DQ26
DQ27
DQ28
DQ29
DQ30
DQ31
DQ32
DQ33
DQ34
DQ35
DQ36
DQ37
DQ38
DQ39
DQ40
DQ41
DQ42
DQ43
DQ44
DQ45
DQ46
DQ47
DQ48
DQ49
DQ50
DQ51
DQ52
DQ53
DQ54
DQ55
DQ56
DQ57
DQ58
DQ59
DQ60
DQ61
DQ62
DQ63
VSS1
VSS2
VSS3
VSS4
VSS5
VSS6
VSS7
VSS8
VSS9
VSS10
VSS11
VSS12
VSS13
VSS14
VSS15
VSS16
VSS17
VSS18
VSS19
VSS20
VSS21
VSS22
VSS23
VSS24
VSS25
VSS26
VSS27
VSS28
VSS29
VSS30
VSS31
VSS32
VSS33
VDD1
VDD2
VDD3
VDD4
VDD5
VDD6
VDD7
VDD8
VDD9
VDD10
VDD11
VDD12
VDD13
VDD14
VDD15
VDD16
VDD17
VDD18
VDD19
VDD20
VDD21
VDD22
VDD23
VDD24
VDD25
VDD26
VDD27
VDD28
VDD29
VDD30
VDD31
VDD32
VDD33
A0
A1
A2
A3
A4
A5
A6
A7
A8
A9
A10/AP
A11
A12
A13/DU
BA0
BA1
BA2/DU
CB0
CB1
CB2
CB3
CB4
CB5
CB6
CB7
CK0
CK1
CK2
CK0#
CK1#
CK2#
CKE0
CKE1
CAS#
RAS#
WE#
S0#
S1#
SA0
SA1
SA2
SCL
SDA
RESET/DU
DM0
DM1
DM2
DM3
DM4
DM5
DM6
DM7
DM8
DQS0
DQS1
DQS2
DQS3
DQS4
DQS5
DQS6
DQS7
DQS8
VDDID
VDDSPD
VREF1
VREF2
DU1
DU2
DU3
DU4
CONN_GND0
CONN_GND1
CONN_GND2
CONN_GND3
C271
0.1UF_0402
R511 0_NC
R130
1K_1%
C246
0.1UF_0402
C269
0.1UF_0402
C243
0.1UF_0402
C227
0.1UF_0402
C239
0.1UF_0402
C309
0.1UF_0402
C238
0.1UF_0402
C261
10UF/10V_0805
R512 0
C272
0.1UF_0402
C267
0.1UF_0402
C223
1000PF
C247
0.1UF_0402
C237
0.1UF_0402
C293
0.1UF_0402

5
5
4
4
3
3
2
2
1
D D
C C
B B
A A
Layout note: Place capacitors
between and near DDR if
possible.
PULL UP PAGE 9
SODIMM_1
Close to DIMM
SM_DQS6
SDM3
CKE3
MD51
R_MA10
MD27
R_SRASA-
MD36
MD19
R_MA11
MD47
MD16
MD34
MD42
MD49
MD35
CLK_SDRAM-4
MD33
SMA_B5
R_MA3
MD14
SDM1
MD30
MD29
MD38
R_MA6
SDM5
MD32
MD17
MD48
MD25
MD24
MD23
MD59
MD11
R_BA1
R_SCASA-
MD3
MD18
SM_DQS4
MD13
MD15
MD0
MD4
R_BMWEA-
MD20
MD7
MD31
MD5
MD55
SDM4
MD2
CKE2
MD26
MD28
MD61 SM_DQS5
MD56
MD46
MD12
MD57
MD50
R_MA9
SDM6
MD45
MD54
MD60
MD8
SM_DQS3
SDM0
SM_DQS1
MD21
SMA_B4
MD6
SM_DQS0
MD43
SM_DQS2
SDM7
MD52
R_MA8
SM_CS-3
MD41
MD22
SM_CS-2
CLK_SDRAM-3
R_MA7
MD40
SDM2
MD9
MD62
CLK_SDRAM4
MD58
MD37
MD10
MD44
SMA_B2
MD53
CLK_SDRAM3
R_MA12
R_BA0
MD63
MD1
MD39
SM_DQS7
SM_CS-0
R_MA0
SMA_B1
R_MA9 7,15
R_MA6 7,15
SMA_B4 7,15
CLK_SDRAM4 7
SM_CS-3 7,15
R_MA3 7,15
SM_CS-2 7,15
SM_DQS[0..7] 13,15
CLK_SDRAM3 7
CLK_SDRAM-3 7
MD[0..63]13,15 R_MA0 7,15
R_MA8 7,15
CLK_SDRAM-4 7
SMA_B5 7,15
R_MA11 7,15
R_MA7 7,15
SDM[0..7] 13,15
R_SCASA- 7,15
R_MA12 7,15
CKE2 7,15
SMA_B1 7,15
CKE3 7,15
SMA_B2 7,15
R_BA0 7,15
R_BMWEA- 7,15
SMBDATA 9,12,13
SMBCLK 9,12,13
R_BA1 7,15
R_MA10 7,15
R_SRASA- 7,15
SM_CS-0 7,13,15
+2_5VSUS
SMDDR_VREF
+2_5VSUS
+2_5VSUS
+2_5VSUS
+2_5VSUS
+3.3S_SPD
+2_5VSUS
+3.3S_SPD
C284
0.1UF_0402
C305
0.1UF_0402
C300
0.1UF_0402
R516 0
C245
0.1UF_0402
C240
0.1UF_0402
C266
0.1UF_0402
C281
10UF/10V_0805
C270
0.1UF_0402
R515 0_NC
C288
0.1UF_0402
C301
0.1UF_0402
C286
0.1UF_0402
R514 0_NC
C262
0.1UF_0402
C236
0.1UF_0402
C287
0.1UF_0402
CN7
DDR-SODIMM SOCKET (H=6.5MM) REV
N13-2000050-F02
DDR_SODIMM_RVS
5
7
13
17
6
8
14
18
19
23
29
31
20
24
30
32
41
43
49
53
42
44
50
54
55
59
65
67
56
60
66
68
127
129
135
139
128
130
136
140
141
145
151
153
142
146
152
154
163
165
171
175
164
166
172
176
177
181
187
189
178
182
188
190
3
15
27
39
51
63
75
87
103
125
137
149
159
161
173
185
4
16
28
38
40
52
64
76
88
90
104
126
138
150
162
174
186
9
21
33
45
57
69
81
93
113
131
143
155
157
167
179
191
10
22
34
36
46
58
70
82
92
94
114
132
144
156
168
180
192
112
111
110
109
108
107
106
105
102
101
115
100
99
97
117
116
98
71
73
79
83
72
74
80
84
35
160
89
37
158
91
96
95
120
118
119
121
122
194
196
198
195
193
86
12
26
48
62
134
148
170
184
78
11
25
47
61
133
147
169
183
77
199
197
1
2
85
123
124
200
201
202
203
204
DQ0
DQ1
DQ2
DQ3
DQ4
DQ5
DQ6
DQ7
DQ8
DQ9
DQ10
DQ11
DQ12
DQ13
DQ14
DQ15
DQ16
DQ17
DQ18
DQ19
DQ20
DQ21
DQ22
DQ23
DQ24
DQ25
DQ26
DQ27
DQ28
DQ29
DQ30
DQ31
DQ32
DQ33
DQ34
DQ35
DQ36
DQ37
DQ38
DQ39
DQ40
DQ41
DQ42
DQ43
DQ44
DQ45
DQ46
DQ47
DQ48
DQ49
DQ50
DQ51
DQ52
DQ53
DQ54
DQ55
DQ56
DQ57
DQ58
DQ59
DQ60
DQ61
DQ62
DQ63
VSS1
VSS2
VSS3
VSS4
VSS5
VSS6
VSS7
VSS8
VSS9
VSS10
VSS11
VSS12
VSS13
VSS14
VSS15
VSS16
VSS17
VSS18
VSS19
VSS20
VSS21
VSS22
VSS23
VSS24
VSS25
VSS26
VSS27
VSS28
VSS29
VSS30
VSS31
VSS32
VSS33
VDD1
VDD2
VDD3
VDD4
VDD5
VDD6
VDD7
VDD8
VDD9
VDD10
VDD11
VDD12
VDD13
VDD14
VDD15
VDD16
VDD17
VDD18
VDD19
VDD20
VDD21
VDD22
VDD23
VDD24
VDD25
VDD26
VDD27
VDD28
VDD29
VDD30
VDD31
VDD32
VDD33
A0
A1
A2
A3
A4
A5
A6
A7
A8
A9
A10/AP
A11
A12
A13/DU
BA0
BA1
BA2/DU
CB0
CB1
CB2
CB3
CB4
CB5
CB6
CB7
CK0
CK1
CK2
CK0#
CK1#
CK2#
CKE0
CKE1
CAS#
RAS#
WE#
S0#
S1#
SA0
SA1
SA2
SCL
SDA
RESET/DU
DM0
DM1
DM2
DM3
DM4
DM5
DM6
DM7
DM8
DQS0
DQS1
DQS2
DQS3
DQS4
DQS5
DQS6
DQS7
DQS8
VDDID
VDDSPD
VREF1
VREF2
DU1
DU2
DU3
DU4
CONN_GND0
CONN_GND1
CONN_GND2
CONN_GND3
C299
0.1UF_0402
C302
0.1UF_0402
R477 0_NC
R513 0
C304
0.1UF_0402
C285
0.1UF_0402
C289
10UF/10V_0805
C308
10UF/10V_0805
C310
10UF/10V_0805
C303
0.1UF_0402
C307
0.1UF_0402

5
5
4
4
3
3
2
2
1
D D
C C
B B
A A
Layout note: Place one
cap close to every 2
pullup resistors
terminated to +V1.25.
4/28
R_MD7
R_MA7
R_MD56
R_MD9
MD25
SDM5
MD52
MD46
R_MD55
R_MD44
R_SM_DQS7 MD61R_MD25
R_MD47
R_MD22
R_MD34
R_SDM3 R_SDM7
R_MD48
R_MA10
MD59
R_SM_DQS3
R_MD31
MD36
R_MD43
R_MD53
SM_DQS0
R_MD32
R_MA4
R_MD45
MD24R_MD24
R_MD28
R_MD29
R_MD49
MD12
R_MA11
MD23
MD30
SM_DQS1
R_MD42
R_MA8
R_SM_DQS2
MD28
R_MA5
R_MD33
R_MD30
R_SM_DQS5
MD19
R_SDM2
R_MD23
R_MA7
R_MD63
MD8
R_MA6
R_MD62
R_MA9
R_MD57
R_MD26
MD29
MD3
MD7
R_SRASA-
SM_DQS3
R_MD19
R_MD46
R_BA1
R_MD52
R_BA0
R_MD27
MD39
R_MD18
R_SCASA-
R_BMWEA-
MD37
MD60
R_SDM5
MD13
MD6
MD41
R_MD61
R_MD59
SDM2
R_MA12
MD2
MD40
R_MD36
MD58
R_MD[0..63]
MD54
MD9
MD56
MD27
MD22
MD44
MD55
SM_DQS7
SDM3
MD47
SMA_B1
R_MA0
SDM0
SMA_B2
R_MA2
R_MA1
R_MA3
MD18
MD34 SMA_B4
SDM1
R_MA6
SMA_B5
SDM7
MD31
R_MD39
R_MD60
R_MD37
MD48
R_MD0
MD43
R_MD1
R_MD5
MD45
R_MD4 MD33
R_MD3
MD49
MD42
R_MD2
R_MD41
R_MD6
R_SDM0
R_MD8
R_SDM1
R_MD12
R_MA0
MD53
SM_DQS5
MD63
R_MD40
MD62
R_MD13
R_SM_DQS1
R_SM_DQS0
MD57
R_MA8
R_MD54
R_MD58
MD5
MD4
MD1
MD0
SM_DQS2
MD26
MD[0..63]
MA0
R_MA3 MA3
MA6
MA7
MA8
R_MA9 MA9
R_MA10 MA10
R_MA11 MA11
R_MA12 MA12
R_SM_DQS[0..7]
SM_DQS[0..7]
R_SDM[0..7]
SDM[0..7]
MD10
MD15
MD11
MD14
R_MD11
R_MD10
R_MD14
R_MD15
R_MD50
R_SM_DQS6 MD51
MD50
SM_DQS6
SDM6R_SDM6
R_MD51
R_MD21
R_MD20 MD17
MD21
MD20
MD16R_MD16
R_MD17
R_MD35
R_SDM4 SM_DQS4
MD35
SDM4
MD38R_MD38
R_SM_DQS4
MD5
SDM0MD6
MD4
SM_DQS0
MD0
MD1
MD2
SM_DQS1
MD9
MD11
MD10
MD3
MD7
MD8
MD12
MD22
SM_DQS2
MD18
MD17
MD24
MD23
MD19
MD28
MD25
MD29
SM_DQS3
SDM3
MD31
MD26
MD27
MD30
MD37
MD32
MD33
MD36
MD32
MD39
MD34
SDM4
SM_DQS4
MD35
MD40
MD44
MD38
MD43
MD41
SM_DQS5
MD42
MD51
MD56
MD50
MD57
SDM7
MD58
MD59
SM_DQS7
MD63
MD62
MD61
MD60
MD54
MD53
MD55
SDM6
MD14
SDM1
MD13
MD15
MD16
SDM2
MD21
MD20
SDM5
MD45
MD46
MD47
MD48
MD49
MD52
SM_DQS6
MA7 13
R_MA127,14 MA12 13
CKE07,13
R_BMWEA-7,14
MA3 13
R_MA97,14
SMA_B5 7,14
MA10 13
R_BA17,14
MA11 13
SMA_B2 7,14
SMA_B1 7,14
CKE37,14
MA9 13
R_SCASA-7,14
CKE17,13
BA1 13
MA8 13
R_MA117,14
R_SRASA-7,14
MA6 13
SM_CS-1 7,13
SM_CS-2 7,14
R_BA07,14
R_MA107,14
R_MA37,14
SRASA- 13
R_MA77,14
SCASA- 13
BMWEA- 13
BA0 13
R_MA87,14
SM_CS-3 7,14
MA0 13
CKE27,14
R_MA67,14
SMA_B4 7,14
R_MA07,14
SM_CS-0 7,13,14
R_MD[0..63] 7
MD[0..63] 13,14
R_SM_DQS[0..7]7
SM_DQS[0..7] 13,14
R_SDM[0..7]7
SDM[0..7] 13,14
R_MA17,13
R_MA27,13
R_MA47,13
R_MA57,13
SMDDR_VTERM
SMDDR_VTERM
SMDDR_VTERM
C3250.1UF_0402
C5510.01UF_0402
C5280.01UF_0402
R171 56_0402
C5430.1UF_0402
C5490.01UF_0402
C5140.1UF_0402
C3260.1UF_0402
R132 10_0402
R172 56_0402
RN53 8P4R-56R
1
3
5
7
2
4
6
8
RN19 10X4_0402
1
3
5
7
2
4
6
8
RN31 10X4_0402
1
3
5
7
2
4
6
8
RN48 8P4R-56R
1
3
5
7
2
4
6
8
RN21 10X4_0402
1
3
5
7
2
4
6
8
RN17 10X4_0402
1
3
5
7
2
4
6
8
RN9 8P4R-56R
1
3
5
7
2
4
6
8
C521
0.01UF_0402
RN51 8P4R-56R
1
3
5
7
2
4
6
8
R331 10_0402
R335 10_0402
C5170.1UF_0402
C5530.01UF_0402
RN54 8P4R-56R
1
3
5
7
2
4
6
8
RN37 8P4R-56R
1
3
5
7
2
4
6
8
RN33 10X4_0402
1
3
5
7
2
4
6
8
RN52 8P4R-56R
1
3
5
7
2
4
6
8
RN58 8P4R-56R
1
3
5
7
2
4
6
8
RN38 8P4R-56R
1
3
5
7
2
4
6
8
C5370.1UF_0402
RN50 8P4R-56R
1
3
5
7
2
4
6
8
C3210.1UF_0402
RN36 10X4_0402
1
3
5
7
2
4
6
8
R137 10_0402
C531
0.01UF_0402
C3220.1UF_0402
C5380.1UF_0402
C3230.1UF_0402
C512
0.1UF_0402
RN49 8P4R-56R
1
3
5
7
2
4
6
8
RN56 8P4R-56R
1
3
5
7
2
4
6
8
RN44 8P4R-56R
1
3
5
7
2
4
6
8
C5270.01UF_0402
RN46 8P4R-56R
1
3
5
7
2
4
6
8
RN8 8P4R-56R
1
3
5
7
2
4
6
8
C32422UF/6.3V_0805
RN28 10X4_0402
1
3
5
7
2
4
6
8
C5580.1UF_0402
C5570.1UF_0402
R135 10_0402
R330 10_0402
C5480.01UF_0402
RN26 10X4_0402
1
3
5
7
2
4
6
8
C5150.1UF_0402
RN55 8P4R-56R
1
3
5
7
2
4
6
8
R131 10_0402
RN24 10X4_0402
1
3
5
7
2
4
6
8
RN7 8P4R-56R
1
3
5
7
2
4
6
8
R134 10_0402
C5500.01UF_0402
R333 10_0402
C5560.1UF_0402
C710 100UF/2V_7343_NC
12
C5180.1UF_0402
RN41 8P4R-56R
1
3
5
7
2
4
6
8
C5550.1UF_0402
C5410.1UF_0402
RN34 10X4_0402
1
3
5
7
2
4
6
8
RN60 8P4R-56R
1
3
5
7
2
4
6
8
R133 10_0402
C5300.01UF_0402
RN57 8P4R-56R
1
3
5
7
2
4
6
8
C5130.1UF_0402
C5240.01UF_0402
RN59 8P4R-56R
1
3
5
7
2
4
6
8
RN39 8P4R-56R
1
3
5
7
2
4
6
8
RN18 10X4_0402
1
3
5
7
2
4
6
8
RN45 8P4R-56R
1
3
5
7
2
4
6
8
C5600.1UF_0402
RN42 8P4R-56R
1
3
5
7
2
4
6
8
C5440.1UF_0402
RN40 8P4R-56R
1
3
5
7
2
4
6
8
RN27 10X4_0402
1
3
5
7
2
4
6
8
R334 10_0402
C5190.1UF_0402
C32722UF/6.3V_0805
RN30 10X4_0402
1
3
5
7
2
4
6
8
C5260.01UF_0402
C5400.1UF_0402
C5290.01UF_0402
C5320.01UF_0402
RN43 8P4R-56R
1
3
5
7
2
4
6
8
R332 10_0402
C5470.01UF_0402
C5200.1UF_0402
C5360.1UF_0402
C5420.1UF_0402
RN35 10X4_0402
1
3
5
7
2
4
6
8
C5460.1UF_0402
C5340.01UF_0402
RN29 10X4_0402
1
3
5
7
2
4
6
8
RN47 8P4R-56R
1
3
5
7
2
4
6
8
RN22 10X4_0402
1
3
5
7
2
4
6
8
R136 10_0402 C5390.1UF_0402
C5450.1UF_0402
RN25 10X4_0402
1
3
5
7
2
4
6
8
R336 10_0402
C5220.01UF_0402
C5330.01UF_0402
RN32 10X4_0402
1
3
5
7
2
4
6
8
RN20 10X4_0402
1
3
5
7
2
4
6
8
C5540.1UF_0402
RN23 10X4_0402
1
3
5
7
2
4
6
8
C5230.01UF_0402
C3200.1UF_0402
C5520.01UF_0402
C5250.01UF_0402
C5590.1UF_0402
C535
0.01UF_0402

5
5
4
4
3
3
2
2
1
D D
C C
B B
A A
for EMI
FOOTPRINT 5*3.2
Ootions:
CH7009B Address
Mode
0X75
0X76
R262 R263
Stuff
StuffNC
NC
NC Stuff
R265Mode R266
NTSC or PAL
NTSC Stuff
PAL
NC
Place R249 and
R260 close to
CH7009B and
OSC1
Close to CH7009B
Close to CH7009B
> 0.5"
DVOBD11
DVOBD10
DVOBD8
DVOBD9
DVOBD5
DVOBD4
DVOBD6
DVOBD7
DVOBD1
DVOBD0
DVOBD2
DVOBD3
DVOBCLK-
DVOBCLK
DVOB_HSYNC
DVOB_VSYNC
DVOBLANK-
DVOBCLKINT
TVRST-
I2CCLK_P
I2CDATA_P
TV_VDD
TV_AVDD
TV_TVDD
TV_DVDDC
Y
CVBS
LYY
TV_GND
7009_XOUT
7009_XIN
7009_XOUT
TV_GND
TV_GND
TV_GND
LCC
LCVBS
CVBS/B
CVBS/B
CVBS
CVBS/B
CVBS CVBS_CON
7009VERF
XIN
7009_XIN
DVOBD[0..11]7
DVOBCLK-7 DVOBCLK7
DVOB_HSYNC7 DVOB_VSYNC7
DVOBLANK-7
DVOBCLKINT7
TVRST-9
DVOBINTRB-7
DVOBFLDSTL 7
I2CCLK7
I2CDATA7
GVREF7
+3VRUN
+3VRUN
+3VRUN
+3VRUN
+1_5VRUN
+3VRUN
+3VRUN
+3VRUN
+1_5VRUN
+1_5VRUN
+1_5VRUN
C84
0.1UF_0402
R272
75
R479 0
L26
FCM1608K-121_NC
1 2
C87
0.1UF_0402
R446 1_1%
TP25
C66
0.1UF_0402_NC
R482 0_NC
L29 1.8U
TP19
R268 75_1%_NC
R480
1K_1%_NC
R265
330
R260
140_1%
C86
0.1UF_0402
TP20
C65
0.1UF_0402_NC
L28 1.8U
C630
22PF_NC
TP26
R442 75_1%
C422
100PF
R245
22K
TP21
TP24
C83
0.1UF_0402_NC
C74
0.1UF_0402
R443 0 TP28
C425
0.1UF_0402
C433
0.1UF_0402
R483 0
R275 0
R251
22K
L27
FCM1608K-121
1 2
TP23
R249
2.4K_1%
R269
330_NC
R254 0
TP22
R262
330
R273 0
Q15
FDV303N
G
DS
C436
10UF/10V_0805
R264
75
R478
1K_1%_NC
C431
100PF_NC
C435
10UF/10V_0805
C417
10UF/10V_0805_NC
Q14
FDV303N
G
DS
R444 0
C421
100PF_NC
C427
100PF_NC
U18
CH7009
50
51
52
53
54
55
58
59
60
61
62
63
56
57
2
4
5
13
14
15
7
8
10
35
46
48
42
43
19
21
22
24
25
27
28
30
31
47
36
37
38
39
3
9
1
12
49
6
11
64
45
23
29
18
44
16
17
41
20
26
32
33
34
40
D11
D10
D9
D8
D7
D6
D5
D4
D3
D2
D1
D0
XCLK*
XCLK
DE
H
V
RESET*
SD
SC
GPIO1/TLDET*
GPIO0
AS
ISET
POUT/TLDET*
C/H SYNC
XI/FIN
XO
VSWING
TDC0*
TDC0
TDC1*
TDC1
TDC2*
TDC2
TLC
TLC*
BCO
CVBS
Y/G
C/R
CVBS/B
VREF
HPDET
DVDD0
DVDD1
DVDD2
DGND0
DGND1
DGND2
DVDDV
TVDD0
TVDD1
AVDD0
AVDD1
AGND0
AGND1
AGND2
TGND0
TGND1
TGND2
VDD
GND0
GND1
C430
1UF
C78
0.1UF_0402_NC
Y6
14.318MHZ_SMD5X3.2_NC
1 2
R445 1_1%_NC
L30 1.8U
L31
FCM1608K-121
1 2
L32
FCM1608K-121
1 2
R270 10K_NC
C70
0.1UF_0402
R266 10K_NC
C429
100PF
C434
0.1UF_0402
C432
100PF
C76
0.1UF_0402_NC
CN3
AMP_1566765_S-Video-TVOUT
S-VIDEO CONN
N56-07F0031-A10
MINI_DIN_7P_LTK
1
3
4
6
2
75
8
9
R255
75
C64
0.1UF_0402_NC
C631
22PF_NC
C423
10UF/10V_0805
R263 10K_NC
OSC1
OSC-14.318MHZ50_MMD
1
2 3
4
NC
GND OUT
VCC

5
5
4
4
3
3
2
2
1
D D
C C
B B
A A
for EMI
For EMI
For EMI
FOR EMI
For EMI
5/25
5/25
LVDS_VDDEN#
LVDS_VDDEN#_R
LCDVDD
LCDVDD
L_TXL0+
L_TXL0-
L_TXL1-
L_TXL1+
LVDS_DDCPCLK
LVDS_DDCPDATA
L_TXL2-
L_TXL2+
L_TXL_CLK-
L_TXL_CLK+
VGA_VSYNC
VGA_VSYNC
VSYN
VSYN
DDC2BC
LGREEN
DDC2BD
DDC2BC
DDC2BD
VSYN
HSYN
HSYN
LBLUE
VGA_HSYNC
VGA_HSYNC HSYN
LVDS_DDCPDATA
LVDS_DDCPCLK
L_TXL2+
L_TXL2-
L_TXL_CLK+
L_TXL_CLK-
L_TXL0+
L_TXL0-
L_TXL1-
L_TXL1+
+V3.3_LVDS_PANEL
LCDVDD
LRED
CRT5V
LID-
BACKLIGHT
BACKLIGHT
LID-
ELON
LVDS_VDDEN7
LVDS_DDCPCLK7
LVDS_DDCPDATA7
VGA_BLU7
VGA_CLK7
VGA_GRN7 VGA_RED7
VGA_VSYNC7
VGA_DATA7
VGA_HSYNC7
TXL0+7
TXL0-7
TXL2+7
TXL2-7
TXL1+7
TXL1-7
TXL_CLK+7
TXL_CLK-7
LID- 10,28
BR-AD-ADJ28
ELON7
+3VRUN +V3.3S_LCD
+V3.3S_LCD
+3VRUN
+5VRUN
CRT5V
+3VRUN
CRT5V
CRTGND
CRTGND
CRTGND
CRTGND
CRTGND
+V3.3S_LCD
CRT5V
+3VSUS
+3VSUS
+3VSUS
PWR_SRC
C381
0.1UF_0402 C383
10PF_NC
R207
100K
Q28
2N7002
SOT23SGD_T
G
DS
R237 0
C396 22PF_NC
C1
0.1UF_0402
C370
0.1UF_0402_NC
R8 10K
U1
NC7SZ125_SOT23-5
5
2
3
4
1
L20
80L3_100_0805
12
R4 0
CON11
CONN-D-SUB15F_blue-3
N51-15F0231-F02
VGA_15P_DZ11A9
5
10
4
9
3
8
2
7
1
611
12
13
14
15
1617
1819
Q29
2N7002
SOT23SGD_T
G
DS
C374
2200P/50V_0402
L1
CMC_90ohm_NC
4 3
1 2
L19
80L2_100_0805
R210
4.7K
R211 100
R213
4.7K
C395
22PF_NC
CON1
CONN-LCD20P-0.5pitch
N5Q-20F0020-H21
LVC_D20SFYG
1
2
3
4
5
6
7
8
9
10
11
12
13
14
15
16
17
18
19
20
21 22
23 24
25 26
1
2
3
4
5
6
7
8
9
10
11
12
13
14
15
16
17
18
19
20
21 22
23 24
25 26
C378
0.1UF_0402
SW7
1B-OFF-S-BK-S4
N71-0100110-H16
SW_MPU101_80
1
23
4
R7 0
R202
330_0805
C389 22PF_NC
L3
CMC_90ohm_NC
4 3
1 2
C392
22PF_NC
R220
75_1%
R235
75_1%
R5 0
Q30
2N7002
SOT23SGD_T
G
DS
C384 22PF_NC
C380
2200P/50V_0402
R218
75_1%
R212
10K
C371
0.01UF_0402
C388
22PF_NC
L4
CMC_90ohm_NC
4 3
1 2
D1
BAS40WS
AC
R215
10K
C376
1UF/25V_0805
C363
2200PF_NC
L21 FCM2012V-121RC10_0805
1 2
R448
10K
R6 0
R12 33_NC
C382 22PF_NC
U2
NC7SZ125_SOT23-5
5
2
3
4
1
CON2
SM06B-SRSS-TB
INVERTOR CONN
N32-1060160-J11
SR_SM06B_SRSS_TB
1
2
3
4
5
6
L2
CMC_90ohm_NC
4 3
1 2
R13 33_NC
C369
0.1UF_0402_NC
R195
1K
Q10
2N7002
SOT23SGD_T
G
DS
C4 22PF_NC
R214 100
R481
10K_NC
D
GS
Q9
2N7002
D
G
S
L22 FCM2012V-121RC10_0805
1 2
R11 0
R3 0
R216
100K
C393 22PF_NC
R2 0
R16
33
C2 22PF_NC
R209
1M C368
22UF/6.3V_0805
R10 0
D
GS
Q11 2N7002
D
G
S
R447
10K
L23 FCM2012V-121RC10_0805
1 2
R9 10K
R14
33
Q8
P-Si2307DS_SOT23
G
DS

5
5
4
4
3
3
2
2
1
D D
C C
B B
A A
0
1394PC Card
Close to R5C593
0
Flash Memory
INTB#
bit0
INTB#
INTA#
INT Select
INTA#
INTA# INTB#
INTA#
INTA#
INTA#
0 INTA#
0
bit1
1
1
INTA#
1
1
INTC#
Can connect to
1.8V/2.5V(ALW)
P_C/BE1-
P_AD12
P_AD26
P_AD20
P_AD10
P_AD5
P_AD24
CARDBUS_RST-
P_AD16
P_REQ0-
INT_PIRQD-
P_AD22
P_FRAME- IRQ9
P_AD29
GRESET-
P_AD11
P_C/BE0-
P_AD8
CARD_CLK
P_C/BE3-
P_AD27
P_PME-
P_AD25
AVCC_PHY
PM_RI-
P_AD13
P_AD4
CARD_SUSP-
P_AD20
SCL
SDA
P_AD6
SCL
P_STOP-
P_AD2
P_AD30
P_PERR-
INT_PIRQF-
P_GNT0-
P_TRDY-
P_AD17
P_AD0
P_AD7
P_AD[0..31]
P_AD1
P_CLKRUN-
P_SERR-
P_AD15
P_DEVSEL-
SCL
P_AD19
P_AD28
AVCC_PHY
P_PAR
PCMSPK
P_AD14
P_AD23
SDA
P_AD3
P_IRDY-
P_AD18
P_AD21
P_AD31
SDA
IRQ9
P_AD9
INT_PIRQE-
P_C/BE2-
R5C593_XOUT
R5C593_XIN
1394VREF
1394REXT
1394FILD
PCMSPK
PCMSPK
C/BE3-9,23,24
C/BE1-9,23,24
INT_PIRQF- 9
INT_PIRQD- 9
P_GNT0-9
P_STOP-9,23,24
PM_RI- 10
P_IRDY-9,23,24
P_DEVSEL-9,23,24
P_REQ0-9
P_TRDY-9,23,24
PCMSPK 26
INT_PIRQE- 9
P_PAR9,23,24
P_CLKRUN-9,24,28
CARDBUS_RST-9,26,27
P_AD[0..31]9,23,24
SIRQ9,28
P_SERR-9,23,24
C/BE0-9,23,24
CARD_CLK12
P_PME-9,23,24
C/BE2-9,23,24 CARD_SUSP- 10
P_FRAME-9,23,24
P_PERR-9,23,24
+3VSUS
+3VRUN
+3VSUS
+3VSUS
+2_5VSUS
+3VSUS
+3VSUS
+3VRUN
+2_5VSUS
+3VSUS
+3VSUS
C663
0.1UF_0402
R491
100K
R488 100
TP218
C667
0.1UF_0402
PCI/1394_OHCI PORTION
U58B
R5C593-CSP277-V10
T1
U2
E11
U1
V1
V2
B11
W2
P1
V3
P2
F10
W3
D11
T4
V4
E10
W17
A10
W18
V18
D10
R1
T14
B10
T12
R10
V7
V17
B8
W16
V16
W15
A8
A11
V15
T15
W14
V14
V19
R14
R4
W13
V13
T13
R13
P13
W12
V12
W9
V9
T9
R9
W8
V8
T8
R8
T7
R7
P7
W6
V6
T6
R6
P6
H9
J9
K9
M9
L9
H10
J10 K10
L10
M10
H11
P12
P8
P9
J11
P10
L11
P11
K11
H8
M8
H12
M11
M12
R12
W5
V5
W11
V11
T11
R11
W10
W7
V10
T10
W4
R5
T5
T2
B17
A17
E16
D16
B16
A16
E15
D15
A13
E12
D12
B12
A15
B15
E9
D9
B9
A9
A12
B13
A14
B14
D14
D13
E13
E14
IRQ3
IRQ4
AGND16
IRQ5
IRQ7
IRQ9-SRIRQ#
TPBP1
IRQ10
RI_OUT#
IRQ11
SPKROUT
VCC_3V1
IRQ12
AGND10
IRQ14
IRQ15
AGND11
INTA#
TPAN1
INTB#
INTC#
TPBIAS1
PME#
C/BE0#
TPAP1
C/BE1#
C/BE2#
C/BE3#
AD0
AVCC_PHY3V3
AD1
AD2
AD3
AVCC_PHY3V4
TPBN1
AD4
AD5
AD6
AD7
TEST
AD8
HWSPND#
AD9
AD10
AD11
AD12
AD13
AD14
AD15
AD16
AD17
AD18
AD19
AD20
AD21
AD22
AD23
AD24
AD25
AD26
AD27
AD28
AD29
AD30
AD31
GND4
GND5
GND6
GND8
GND7
GND9
GND10 GND11
GND12
GND13
GND14
VCC_3V2
VCC_PCI3V1
VCC_PCI3V2
GND15
VCC_PCI3V3
GND17
VCC_PCI3V4
GND16
VCC_CORE18V1
VCC_CORE18V2
VCC_CORE18V3
GND18
VCC_CORE18V4
PAR
REQ#
GNT#
SERR#
PERR#
STOP#
DEVSEL#
TRDY#
IDSEL
IRDY#
FRAME#
CLKRUN#
PCIRST#
PCICLK
GBRST#
AGND1
AGND2
AGND3
AGND4
XO
XI
AGND5
CPS
TPBN0
AGND6
TPBIAS0
TPAP0
AVCC_PHY3V1
AVCC_PHY3V2
AGND12
AGND13
AGND14
AGND15
TPAN0
TPBP0
FIL0
REXT
VREF
AGND7
AGND8
AGND9
C664
0.1UF_0402
C680
0.1UF_0402
R493 10K_NC
R490 100K_NC
C679
1UF
C668
0.1UF_0402
R521 100K
C665
2.2UF_0805
TP216
C671
0.1UF_0402
TP219
TP217
R492 10K_NC
C666
2.2UF_0805
C670
0.1UF_0402
C673
0.1UF_0402
C672
2.2UF_0805
C669
2.2UF_0805
C677
22PF_NC
R484 10K_1%_NC
R487
10K
C675 0.01UF_NC
C674
0.1UF_0402
U59
24C02_SOP8_NC
82
6
1
7
53
4
VCC A1
SCL
A0
WP
SDA A2
GND
C678
22PF_NC
L45
80L3_100_0805
12
C676 0.01UF_NC
TP214
Y7
24.576MHZ_SMD5X3.2_NC
R489 10K
TP215

5
5
4
4
3
3
2
2
1
D D
C C
B B
A A
Top View
P01
P35
P02
P36
P03
P37
P04
P38
G1
P05
P39
P06
P40
P07
P41
G2
P08
P42
P09
P43
P10
G3
P44
P11
P45
P12
P46
G4
P13
P47
P14
P48
P15
P49
P16
P50
P17
P51
P18
P52
P19
P53
P20
P54
P21
P55
P22
P56
G5
P23
P57
P24
P58
P25
G6
P59
P26
P60
P27
P61
G7
P28
P62
P29
P63
P30
P64
G8
P31
P65
P32
P66
P33
P67
P34
P68
SDCCLK_MSCCLK : This signal need
ground shield from socket to chip
R5C593.
For EMI
close chip
AWAIT-
RAA16
AA8
AA13
AA20
AA2AA19
AA23
BVD1
AA15
ARESET
AD12
AA15
AA2
AD12
AA22
AIREQ-
AA25
AA16
AD9
AD11
AA17
ACD1-
AA5
AD0
AA11
AA14
AD0
ACD2-
AD3
AA14
AIORD-
AD3
AD9
AA11
AVPP0
AD15
AD14
AA24
ACE1-
AA16
AREG-
GND
AD10
AA21
CBVCC
AVCC5-
AD14
AVPP1
CBVPP
AD2
CBVCC
AINPACK-
AA12
AA8
AD7
ACD1-
GND
ACE1-
AOE-
AA18
CAVPP
AD7
AD6
AOE-
AD13
AVPP1
AA22
GND
AINPACK-
ACE2-
AA1
AIOWR-
AD8
AD13
AWAIT-
AD1
AA9
AA21
AD5
AA23
BVD1
GND
AA6
AA1
AIOWR-
ACE2-
ACD2-
AVS2
FUNCSEL1
AA13
AA12
AA7
AD1
AD2
MCVCC3EN#
AA3
AA10
AD11
AD5
AA6
AD8
BVD2
AD6
AA24
ARESET
AVS1
AVCC5-
AIREQ-
AVPP0
AA5
AVS1
BVD2
AA4
AREG-
AA18
AWE-
AA25AA7
AIOIS16-
AVCC3-
AVS2
AA19
AD4
AVCC3-
AA0
AA17
AIORD-
AD15
AA9
AA3
AD10
AA4
CBVPP
AIOIS16-
AA0
AD4
AWE-
AA20
AA10
MCVCC3EN#
CBVCC
CBVPP
CBVPP
CAVCC
CBVCC
FUNCSEL1
SDCCLK_MSCCLK
MCCWP# 20
SDCDATA3 20
MSCBS_SMCD3 20
SMCD0 20
MCCCD# 20
SDCDATA0 20
FUNCSEL0 20
SDCDATA2 20
SDCCMD 20
SDCDATA1 20
MSCSDIO_SMCD2 20
SMCD1 20
SDCCLK_MSCCLK 20
+3VSUS +3VSUS+3VSUS
+5VSUS
CAVCC
CAVCC
+3VSUS
+3VSUS
CBVCC
CBVPP
CBVPP
CBVCC
+3VSUS
AGND
+5VSUS
C696
0.01UF
R494 0_0402
12
C690
0.1UF_0402
TP223
TP220
TP224
CARDBUS / FLASH MEMORY CARD PORTION
U58A
R5C593-CSP277-V10
F14
F13
F12
P4
N18
P16
M1
P5
H14
M14
N6 N1
P14
N14
N5
J18
R18
N2
L16
P19
R15
N4
J15
P15
T18
B2
F15
A5
K18
B18
H19
G1
C18
G15
K15
C2
B19
D18
L18
L19
L15
R19
D5
M19
F18
R16
M16
A3
K16
T19
K19
E18
L14
M18
T16
J14
J16
K14
G4
N16
U18
P18
H16
N19
J8
M15
C19
J19
B6
H15
D19
H18
N15
G14
K8
G16
E19
G19
A18
F16
L8
F19
U19
E2
A4
G18
E6
G6
B5
B7
K5
F2
M5
H2
L1
J5
F5
M4
L4
E1
F6
E4
J6
A6
D1
K2
D6
D4
F4
A7
L6
K6
F1
E5
D7
D2
H5
G5
E7
A2
B4
B1
M6
C1
B3
G2
L2
H6
H4
L5
H1
M2
J4
J1
F7
K4
K1
J2
L12
K12
J12
F8
F9
E8
D8
F11
R2
NC3
NC2
NC1
NC11
RSV20
SMCLVD
VPPEN1
NC12
RSV2
RSV21
VPPEN0 MCVCC3EN#
SMCD7
SMCRB#
VCC3EN#
SMCCE#
SMCD6
NC13
SMCALE
RSV22
SMCD5
VCC5EN#
RSV3
SMCD0
SMCD4
IORD#
GND26
CDATA15
MCCCD#
GND23
GND27
CADR25
GND24
FUNCSEL0
SDCDATA2
IOWR#
RSV23
GND25
SDCCMD
SDCDATA3
SDCDATA0
SMCD1
CDATA14
GND22
GND28
MSCSDIO_SMCD2
RSV4
OE#
SDCCLK_MSCCLK
MSCBS_SMCD3
MCCWP#
GND29
SDCDATA1
SMCWE#
RSV15
VCC_3V5
SMCCLE
VCC_3V6
CADR24
RSV5
RSV16
SMCWP#
NC14
RSV6
GND1
SMCRE#
RSV17
RSV7
CDATA13
RSV8
RSV18
RSV9
NC9
RSV10
GND2
RSV11
RSV19
RSV12
NC10
RSV13
GND3
RSV14
NC15
WE#
CE2#
FUNCSEL1
CDATA12
CADR23
CE1#
CDATA11
REG#
CADR22
CDATA10
RESET
CDATA9
WAIT#
CADR21
WP
CDATA8
CADR20
RDY
CADR19
VCC_3V3
CDATA7
CADR18
BVD2
CDATA6
CADR17
CADR16
CDATA5
BVD1
VCC_3V4
CADR15
CADR14
CDATA4
CADR13
VS2
CADR12
CDATA3
CADR11
CADR10
CADR9
CDATA2
CADR8
VS1
CADR7
CDATA1
CADR6
CADR5
CDATA0
CADR4
CD2#
CADR3
CADR2
CD1#
CADR1
CADR0
INPACK#
GND21
GND20
GND19
NC4
NC5
NC6
NC7
NC8
RSV1
C699
10UF/10V_0805
C693
0.01UF_0402
TP225
C686
0.1UF_0402
C698
0.01UF_0402
C694
0.01UF_0402
C682
2.2UF_0805
TP226
U60
R5532V
27
1
3
23
8
7
6
5
13
15
17
9
22
21
20
19
28
26
2
24
16
14
12
10
11
25
4
18
AVCC3IN
AVCC5IN1
AVCC5IN2
NC1
AEN1
AEN0
AVCC3_EN
AVCC5_EN
BVCC3IN
BVCC5IN1
BVCC5IN2
NC2
BEN1
BEN0
BVCC3_EN
BVCC5_EN
AVCCOUT3
AVCCOUT2
AVCCOUT1
AVPPOUT
BVCCOUT3
BVCCOUT2
BVCCOUT1
BVPPOUT
NC3
NC4
GND1
GND2
TP221
CON19
TAISOL_146-2221210-01_PCMCIA_SMT
N5D-68M0160-T01
pcmcia_68P_1010
P01
P02
P03
P04
P05
P06
P07
P08
P09
P10
P11
P12
P13
P14
P15
P16
P17
P18
P19
P20
P21
P22
P23
P24
P25
P26
P27
P28
P29
P30
P31
P32
P33
P34
P35
P36
P37
P38
P39
P40
P41
P42
P43
P44
P45
P46
P47
P48
P49
P50
P51
P52
P53
P54
P55
P56
P57
P58
P59
P60
P61
P62
P63
P64
P65
P66
P67
P68
G1
G2
G3
G4
G5
G6
G7
G8
94
96
GND
D3
D4
D5
D6
D7
CE1#
A10
OE#
A11
A9
A8
A13
A14
WE#
RDY
VCC
VPP1
A16
A15
A12
A7
A6
A5
A4
A3
A2
A1
A0
D0
D1
D2
WP
GND
GND
CD1#
D11
D12
D13
D14
D15
CE2#
VS1/REFRESH
IORD#
IOWR#
A17
A18
A19
A20
A21
VCC
VPP2
A22
A23
A24
A25
VS2
RESET
WAIT#
INPACK#
REG#
BVD2
BVD1
D8
D9
D10
CD2#
GND
GND
GND
GND
GND
GND
GND
GND
GND
GND
GND
C689
0.1UF_0402
C683
0.1UF_0402
R519 10K
C700
0.1UF_0402
TP227
C692
0.1UF_0402
C688
0.1UF_0402
TP231
C681
10PF_0402_NC
C687
2.2UF_0805
C684
0.1UF_0402
TP228
TP232
R495
33
R520 0
C701
10UF/10V_0805
TP229
C702
270PF_0402
TP230
C697
0.01UF_0402
C723
0.1UF_0402
C685
0.1UF_0402
C695
10UF/10V_0805
TP222
C691
270PF_0402

5
5
4
4
3
3
2
2
1
D D
C C
B B
A
-> INHIBIT
0
0
0
1
Memory Card Detect Logic Table
0
0
1
-> INHIBIT
0
0
SD_CD#
-> Not Detected
1
For EMI
-> INHIBIT
SDCCLK_MSCCLK : This signal need
ground shield from socket to chip
R5C593.
0
1
As close as
possible to
socket
As close As
possible to
socket
1
0
-> SD/MMC Detected
-> INHIBIT
1
DO NOT INSERT SMARTMEDIA, SD/MMC AND MEMORYSTICK SIMULTANEOUSLY.
SM_CD#
-> MemoryStick Detected
1
0
As close as
possible to
socket
1
0
1
MS_CD#
1
Unused
1
-> SmartMedia Detected
0
-> Detected Card
1
MS_CD#
SD_CD#
SDCDATA0
SMCD0
MCCWP#
SDCCMD
SMCD1
SDCDATA1
MSCBS_SMCD3
SDCCLK_MSCCLK
MSCSDIO_SMCD2
SDCDATA3
SDCDATA2
SD_CD#
MS_CD#
SDCCLK_MSCCLK19
SDCDATA119
MSCBS_SMCD319
MCCCD#19
SMCD019
SDCCMD19
MCCWP#19
MSCSDIO_SMCD219
FUNCSEL019
SDCDATA019
SDCDATA219
SMCD119
SDCDATA319
CAVCC
+3VSUS
+3VSUS
CAVCC
R499
33K
R504
33K
R501
33K
R497
33K_NC
R500
33K
C705
10PF_0402_NC
C706
0.01UF_0402
C707
1UF_0402
D20
1SS355
R502
0_0402_NC
1 2
C704
270PF_NC
C703
270PF_NC
R496
33K
R498
33K
D19
1SS355
SD Signal
Mem Stick
J3
CONN-SD_MMC_MS Card
N58-23F0010-T01
3IN1_SD_MS
SD-CD1
SD-7
SD-6
SD-5
SD-4
SD-3
SD-8
SD-2
SD-1
SD-10
MS-1
MS-2
MS-3
MS-4
MS-5
MS-6
MS-7
MS-8
SD-WP1
SD-CD2
MS-9
MS-10
SD-WP2
CD_SWITCH
SD_DAT0
SD_VSS1
SD_CLK
SD_VDD
SD_VSS2
SD_DAT1
SD_CMD
SD_CD/DAT3
SD_DAT2
MS_VSS1
MS_BS
MS_DATA1
MS_DATA0
MS_DATA2
MS_INS
MS_DATA3
MS_SCLK
SD_WP
GND
MS_VCC2
MS_VSS2
GND
R503
33K

5
5
4
4
3
3
2
2
1
D D
C C
B B
A A
CLOSE TO CDROM/DVDROM
(SDCSEL)
(PDCSEL)
CLOSE TO HDD
HDD CONN.
As close as possible to connector
As close as possible to connector
For EMI solution
As close as possible to DVD connector
For EMI
IDE_PDD[0..15]
IDE_SDD[0..15]
IDE_SDDACK-
IDE_SDCS3-
IDE_SDIOR-
IDE_SDA2
IDE_SDA1
IDE_SDA0
IDE_SIORDY
IDE_SDCS1-
INT_IRQ15
GND
CD_R
IDE_SDD7
IDE_SDD6
IDE_SDD3
IDE_SDD2
IDE_SDD1
IDE_SDD0
CDGND
IDE_SDD8
IDE_SDD9
IDE_SDD10
IDE_SDD11
IDE_SDD12
IDE_SDD13
IDE_SDD14
IDE_SDD15
IDE_SDIOW-
CD_L
IDE_SDD5
IDE_SDD4
IDE2_RST- CDGND
IDE_SDDREQ
IDE_SATADET
IDE_PDDREQ
IDE_PDA1
IDE_PDD10
IDE_PDD6
IDE_PDA2
IDE_PDDACK-
IDE_PDD12
IDE1_RST-
INT_IRQ14
IDE_PDIOW-
IDE_PDIOR-
IDE_PDD0
IDE_PDD9
IDE_PDCS1-
IDE_PATADET
IDE_PDD8
IDE_PDA0
IDE_PDD4
IDE_PIORDY
IDE_PDCS3-
IDE_PDD11
LED_HDD-
IDE_PDD3 IDE_PDD13
IDE_PDD15
IDE_PDD2 IDE_PDD14
IDE_PDD7
IDE_PDD1
IDE_PDD5
INT_IRQ14
INT_IRQ15
IDE_PDIOR-
IDE_PDIOW-
IDE_PDD[0..15] 10
IDE_SDD[0..15] 10
CD_R 26
IDE2_RST-9 CDGND26
IDE_SDA2 10
IDE_SDCS3- 10
IDE_SDDREQ 10
CD_L26
IDE_SDIOW-10 IDE_SIORDY10 INT_IRQ159 IDE_SDA110 IDE_SDA010 IDE_SDCS1-10
IDE_SDDACK- 10
IDE_SDIOR- 10
IDE_PDIOW-10
IDE1_RST-9
IDE_PIORDY10
INT_IRQ149
IDE_PDCS1-10 IDE_PDA010 IDE_PDCS3- 10
IDE_PDA110
IDE_PDDREQ10
IDE_PDA2 10
LED_HDD-22
IDE_PDIOR-10
IDE_PDDACK-10
IDE_PATADET 10
IDE_SATADET 10
+5VRUN
+5VRUN
+5VRUN
+5VRUN
+5VRUN
+3VRUN
+5VRUN
R71 82
C154
2200PF
C712
0.1UF_0402_NC
C437
100UF/10V
12
C79
2200PF
R62 47
R15 47
R246 8.2K
C709 180PF_0402_NC
C140
0.1UF_0402
R314 8.2K
C77
0.1UF_0402
C708 180PF_0402_NC
C467
100UF/10V
12
C711
0.1UF_0402_NC
CON14
AMP_1470278
N32-2220070-A10
HDD_AMP_1470278
12
34
56
78
91
0
11 12
13 14
15 16
17 18
19 20
21 22
23 24
25 26
27 28
29 30
31 32
33 34
35 36
37 38
39 40
41 42
43 44
CN5
CDROM_CONN
N5C-50M0111-A10
CDROM50_AMP_1470277_1
1 2
3 4
5 6
7 8
9 10
11 12
13 14
15 16
17 18
19 20
21 22
23 24
25 26
27 28
29 30
31 32
33 34
35 36
37 38
39 40
41 42
43 44
45 46
47 48
49 50
51
52
12
34
56
78
91
0
11 12
13 14
15 16
17 18
19 20
21 22
23 24
25 26
27 28
29 30
31 32
33 34
35 36
37 38
39 40
41 42
43 44
45 46
47 48
49 50
51
52
C81
0.01UF_0402
C148
0.01UF_0402

5
5
4
4
3
3
2
2
1
D D
C C
B B
A A
Power Button
WLAN Power Button
ON : Normal ( Power ON )
OFF : S4/S5 state
Flash : S3 state
IE KEY Button
MAIL KEY Button
DVD KEY Button
MUSIC KEY
Button
LED1
6/7 Fix LED1 function
TXOUT+
RIN-
TXOUT-
RIN+
USBP2N
USBP2P
USBP3N
USBP3P
ACPILED
LED_CAP- 28
LED_HDD- 21
LED_NUM- 28
WLAN_PWRON- 24,28
PWRSW-28
WLAN_K-28 USBP1N10
USBP1P10
TXOUT-23
RIN-23
TXOUT+23
RIN+23
IE_K-28
MAIL_K-28
DVD_K-28
MUSIC_K-28
USBP2N10 USBP2P10
USBP3N10 USBP3P10
USBP0P10
USBP0N10
ACPILED10
PM_SLP_S5-10,28
+3VSUS
+3VRUN
+3VSUS
USB5V_A
+3VSUS
+3VSUS
+3VALW
+3VALW
USB5V_B
+5VRUN USB5V_A
USB5V_B+5VRUN
+3VALW
D10
BAS40WS_NC
A C
R204
10K
R199 100
C8
22UF/6.3V_0805
C410
10PF_NC
DOWN
UP
USB1
AMP_1470950_USB_Dual_7.2H_RVS
N53-08M0111-A10
USBX2_DULE
8
7
6
5
4
3
2
1
9
10
SW5
1 3
42
SW6
1 3
42
C20 0.1UF_0402
LED5
GREEN_0603_EVERLIGHT
A C
D6
BAS40WS_NC
A C
SW3
1 3
42
D8
BAS40WS_NC
A C
R1 100
C45
22UF/6.3V_0805
F1
1.5A_MSMD_POLY_SW
CON13
USB/LAN_CONN
N32-1140020-M06
53398_14
1
2
3
4
5
6
7
8
9
10
11
12
13
14
1
2
3
4
5
6
7
8
9
10
11
12
13
14
D9
BAS40WS_NC
A C
R184 100
SW1
1 3
42
LED1
GREEN_0603_EVERLIGHT
A C
Q37
MOSFET P DGS
L25
CMC_90ohm
43
12
R205
10K
C409
10PF_NC
R192 100
C412
470PF_0402
1 2
R203
10K
LED3
GREEN_0603_EVERLIGHT
A C
C415
470PF_0402
1 2
C385
0.1UF_0402
R241 0_NC
SW4
1 3
42
C377
0.1UF_0402
R206
1K
C375
0.1UF_0402
R217
10K
+
EC1
C330U6.3POS-1
R242 0_NC
L24
CMC_90ohm
4 3
1 2
C379
0.1UF_0402
F2
1.5A_MSMD_POLY_SW
C403
10PF_NC
C372
0.1UF_0402
C401
10PF_NC
R208
10K
R243 0_NC
D5
BAS40WS_NC
A C
R244 0_NC
C373
0.1UF_0402
LED4
GREEN_0603_EVERLIGHT D0C-0400700-E07
LEDS_19_21SYGC
A C
LED2
GREEN_0603_EVERLIGHT
A C
R177 100
D7
BAS40WS_NC
A C
SW2
1 3
42

5
5
4
4
3
3
2
2
1
D D
C C
B B
A A
GND
Tx+/-
Close to
IC8100B
Rx+/-
For wake on
LAN used
close chip for EMI
X_OUT
X_IN
TXOUT-
P_AD[0..31]
TXOUT+
+2.5VAUX
EESK
EECS
EEDO
VDD33
EEDI
P_AD8
GND
PM_SLP_S3-
P_AD16
LINK10M
P_AD30 P_AD7
RIN+
+2.5VAUX
GND
AUX
P_AD15
P_AD12
VDD33
GND
EESK
EECS
TXOUT-
LAN_CLK
+3.3VA
P_AD29
P_AD3
P_PME-
LINK100M
VDD33
EEDO
P_AD14
RIN-
P_AD17
P_AD21
P_AD13
X_IN
+2.5VAUX
TXOUT+
P_AD28
P_AD2
+3.3VA
P_AD9
GND
C/BE0-
P_AD4
P_AD19
VDD33
P_AD10
P_AD6
RTSET
P_AD18
VDD33
VDD33
+3.3VA
P_AD1
P_AD0
P_AD23
P_AD11
GND
VCTRL
GND
LWAKE
P_AD5
P_AD24
P_AD31
P_AD25
P_AD22
P_AD19
P_AD20
X_OUT
P_AD27
P_AD26
GND
GND
TX/RX
VDD33
+2.5VAUX
EEDI
TXOUT+
TXOUT-
RIN+
RIN-
+3.3VA
LAN_CLK
P_AD[0..31]9,18,24
P_FRAME-9,18,24 P_IRDY-9,18,24
P_GNT1-9
INT_PIRQG-9
C/BE1- 9,18,24
P_PME- 9,18,24
C/BE3-9,18,24
LAN_RST-9
C/BE2-9,18,24
P_PAR 9,18,24
P_TRDY-9,18,24
PM_SLP_S3-10,28,29
P_DEVSEL-9,18,24
P_STOP- 9,18,24
P_SERR- 9,18,24
P_PERR- 9,18,24
P_REQ1-9
C/BE0- 9,18,24
LAN_CLK12
RIN-22 RIN+22 TXOUT-22 TXOUT+22
+3VSUS
+3VSUS
+2_5VSUS
+3VSUS
+3VSUS
+3VSUS
C40
27PF
C39
10UF/10V_0805
R38 100
R29 5.6K
C67
0.1UF_0402
C72
0.1UF_0402
C41
0.1UF_0402
R26
51_1%
TP16
C82
10UF/10V_0805
R31 5.6K
R32 0_NC
TP191
TP192
C30
0.1UF
TP189
TP17
C73
0.1UF_0402
C46
0.1UF_0402
R37
100_0402_NC
U6
RTL8101L
1
2
3
4
5
6
7
8
9
10
11
12
13
14
15
16
17
18
19
20
21
22
23
24
25
26
27
28
29
30
50
49
48
47
46
45
44
43
42
41
40
39
38
37
36
35
34
33
32
31
80
79
78
77
76
75
74
73
72
71
70
69
68
67
66
65
64
63
62
61
60
59
58
57
56
55
54
53
52
51
81
82
83
84
85
86
87
88
89
90
91
92
93
94
95
96
97
98
99
100
AC_RSTB
GND
AC_SYNC
AC_DOUT
AC_DIN
VDD
AC_BCK
AD23
AD22
AD21
AD20
AD19
AD18
AD17
AD16
GND
CBE2B
FRAMEB
IRDYB
TRDYB
DEVSELB
VDD
STOPB
PAR
PERRB
SERRB
CBE1B
AD15
AD14
AD13
CLKRUNB
VDD
VDD25
AD0
AD1
AD2
GND
AD3
AD4
AD5
AD6
AD7
CBE0B
VDD
AD8
AD9
AD10
AD11
AD12
GND
INTAB
INTBB
LED0
LED1
LED2
AVDD
ISOLATEB
GND
TXD+
TXD-
AVDD
NC
RXIN+
RXIN-
GND
RTSET
LWAKE
RTT3
GND
X1
X2
AVDD
AVDD25
PMEB
VCTRL
EECS
EESK
EEDI
EEDO
NC
RSTB
GNTB
REQB
CBE3B
AD31
AD30
AD29
GND
AD28
VDD
AD27
AD26
AD25
VDD25
VDD
AD24
PCICLK
IDSEL
GPIO1
GPIO0
R22 5.6K
C42
0.1UF_0402
C75
0.1UF_0402
R25
51_1%
Y1
25MHZ20P_S-2
C68
10UF/10V_0805
C80
10PF_0402_NC
C416
0.1UF_0402
C89
0.1UF_0402
TP193
L7 FCM2012V-121RC10_0805
12
U3
9346_SO8
1
2
3
4
8
7
6
5
CS
SK
DI
DO
VCC
NC
NC
GND
C35
0.1UF_0402
L6 FCM2012V-121RC10_0805
12
C43
27PF
L5 FCM2012V-121RC10_0805
12

5
5
4
4
3
3
2
2
1
D D
C C
B B
A
MINI PCI SOCKET
MINI PCI POWER SPEC.
TOYAL : 2W
+5V : 100mA
3.3VAUX : 5/200/375mA
VCC5A : 100mA
+3V
OPEN RF ON (HiZ)
LOW RF OFF
RF_ON/OFF Control
Reserved
Reserved
close CN8 for EMI
for EMI
4/12
P_AD[0..31]
P_AD13
P_AD16
P_AD22
P_AD27
P_AD1
P_AD12
P_AD3
P_AD17
P_AD15
P_AD11
P_AD19
P_AD21
P_AD23
P_AD0
P_AD4
P_AD9
P_AD30
P_AD8
P_AD14
P_AD2
P_AD5
P_AD24
P_AD20
P_AD25
P_AD18
P_AD29
P_AD26
P_AD10
P_AD6
P_AD31
P_AD28
P_AD7
RF_ON/OFF-
MINIPCI_MOD_AUDIO_PAD
P_PME-
PCI_AD25_R_MINI P_AD25
RF_ON/OFF-
LED_WLAN_ACT LED_WLAN_LINK
MINI_CLK
P_AD[0..31] 9,18,23
INT_PIRQC-9
MINI_CLK12
P_IRDY-9,18,23
P_CLKRUN-9,18,28 P_SERR-9,18,23
P_PERR-9,18,23 C/BE1-9,18,23
P_PME- 9,18,23
P_TRDY- 9,18,23
INT_PIRQB- 9
P_STOP- 9,18,23
MINIPCI_RST- 9
C/BE0- 9,18,23
P_DEVSEL- 9,18,23
C/BE3-9,18,23
C/BE2-9,18,23
P_PAR 9,18,23
P_GNT2- 9
P_FRAME- 9,18,23
WLAN_PWRON-22,28
P_REQ2-9
+3VRUN
+3VRUN
+5VRUN
+3VSUS
+3VSUS
+5VRUN
+3VSUS
+3VRUN
+5VRUN
+5VRUN
C26
4.7UF_0805
1
2
C107
0.1UF_0402
CN4
MINI-PCI SOCKET(H=9.2mm)
N11-1240150-A10
MINIPCI124
20
1
24
22
3
5
26
7
28
9
30
11
32
13
34
15
36
17
38
19
40
21
42
23
44
25
46
27
48
29
50
31
52
33
54
35
56
37
58
39
60
41
62
43
64
45
66
47
68
49
70
51
72
53
74
55
76
57
78
59
80
61
82
63
84
65
86
67
88
69
90
71
92
73
94
75
96
77
98
79
100
81
102
83
104
85
106
87
110
89
112
91
114
108
93
116
95
118
97
99
120
101
122
103
124
105
107
109
111
113
115
117
119
121
123
2
4
6
8
10
12
14
16
18
125 126
127 128
INT#A
TIP
3.3VAUX
RSVD_7
LAN_0
LAN_2
RST#
LAN_4
3.3V_7
LAN_6
GNT#
LAN_8
GND_15
LAN_10
PME#
LAN_12
RSVD_6
INT#B
AD30
3.3V_0
3.3V_6
RSVD_0
AD28
GND_0
AD26
PCICLK
AD24
GND_1
IDSEL
REQ#
GND_14
3.3V_1
AD22
AD31
AD20
AD29
PAR
GND_2
AD18
AD27
AD16
AD25
GND_13
RSVD_1
FRAME#
C/BE#3
TRDY#
AD23
STOP#
GND_3
3.3V_5
AD21
DEVSEL#
AD19
GND_12
GND_4
AD15
AD17
AD13
C/BE#2
AD11
IRDY#
GND_11
3.3V_2
AD9
CLKRUN#
C/BE#0
SERR#
3.3V_4
GND_5
AD6
PERR#
AD4
C/BE#1
AD2
AD14
AD0
GND_6
RSVD_5
AD12
RSVD_4
AD10
GND_10
GND_7
M66EN
AD8
AC_DO
AD7
AC_RST#
3.3V_3
RSVD_3
AD5
GND_9
AC_ID0#
RSVD_2
SYS_A_IN
AD3
SYAIGND
5V
AD1
AGND_1
GND_8
MCPIACT#
AC_SYNC
3.3VAUX
AC_DI
AC_BIT_CLK
AC_ID1#
MOD_A_MON
AGND
SYS_A_OUT
SYAOGND
AGND_0
NC
VCC5A
RING
LAN_1
LAN_3
LAN_5
LAN_7
LAN_9
LAN_11
LAN_13
5V
PIN1 PIN2
PIN3 PIN4 C428
0.1UF_0402
TP190
C92
0.1UF_0402
R292
100_0402_NC
C105
0.1UF_0402
C91
0.1UF_0402
C109
0.1UF_0402
R248
0
1 2
C454
10PF_0402_NC
Q16
2N7002
SOT23SGD_T
G
DS
C414
0.1UF_0402
TP202
C426
0.1UF_0402
R43
100
1 2
TP201
C110
0.1UF_0402

5
5
4
4
3
3
2
2
1
D D
C C
B B
A
MDC Connector
For EMI
BIT_CLK2
MONO-PHONE
AUDIO-PWRDN
PRIMARY DN
SDATA_INB
SYNC
+5VRUN
AC97 SDATAOUT
AC_SDIN1_1
MONO_OUT
AC_SDIN1_1SDATA_INAAC97 RESET#
+5VRUN
GPIO43
GPIO43
SDATA_INB
BIT_CLK2
AC_RST-10,26
AC_SDIN1 10
MONO_OUT26
AC_SDOUT_MDC10
PHONE_IN 26
AC_BIT_CLK_MDC 26
AC_SYNC_MDC 10
USBP4P 10
USBP4N 10
GPIO43 10
+5VRUN
+5VRUN +3VRUN
+5VRUN
+3VSUS
+3VRUN
+3VRUN
+3VSUS
+3VSUS
R462 10K_NC
C356
10UF/10V_0805
C353
0.1UF_0402
C590
0.01UF_0402
R381
0
C339
10PF_NC
C621
10PF
R461 10K_NC
R457 10K_NC
R380 33K_NC
C581
10UF/10V_0805
R186 0
R185 0
R379 0_NC
C355
4700PF
R459 0_NC
R187
10K_NC
C591
0.01UF_0402
C582
10UF/10V_0805
R458 0_NC
R460 0_NC R188 10K
R180
33
CN8 CONN-BTB30M
N5C-30F0090-A10
BJC_179373
1 2
3 4
5 6
7 8
9 10
11 12
13 14
15 16
17 18
19 20
21 22
23 24
25 26
27 28
29 30
31
32
33
34
35 36
37 38

5
5
4
4
3
3
2
2
1
D D
C C
B B
A A
For CD-ROM noise issue
For EMI solution
6/7 To mute lineout Disable 1394 function.Disable 1394 function.
CLKSEL
SURR_OUT_L
CD_L_IN
SPKR
VDD3V FRONT_MIC2
AC_RST-
SURR_OUT_R
XTL_IN
JD1
AC_SDOUT_CODEC
PCMSPK-
CD_R_IN
FRONT_MIC1
LINE_OUT_R
PHONEIN
XTL_OUT
FRONT_MIC1
B_F_O_R
MIC2
B_F_O_L
PC_BEEP
TONE-
CD_GND
AC_SDIN0 VDD3V
VREF_ALC658
AUX_L
JD4
PHONE
ADD5V
MIC1
AC_BIT_CLK
JD2
LINE-IN-R
VREFOUTAC_SYNC_CODEC
JD4
VREFOUT
FRONT_MIC2
VREF_ALC658
AUX_R
LINE_OUT_L
LINE-IN-L
MONO_OUTMONOOUT
CLKSEL
ADD5V
MIC_1 JMIC
SPDIFO
AC_BIT_CLK_ICH4
AC_BIT_CLK_MDC AC_BIT_CLK
MIC_1
INTSPK_R
INTSPK_LSURR_OUT_R
SURR_OUT_L
B_F_O_L
B_F_O_R
ADD5V
VDD3V
PCMSPK-
PCMSPK
EARPH
EARPHONE_L
EARPH
EARPHONE_R
PHONEINPHONE_IN
TONE-
BAT_LOW_TONE
SYS_OFF
SYS_ON
XTL_OUT
REFCLK0 XTL_IN
LINE_OUT_R
LINE_OUT_L
SYS_ON
SYS_OFF
CDGND 21
AC_SDOUT_CODEC10
CD_R 21
AC_SDIN010
SPKR10
AC_SYNC_CODEC10 AC_RST-10,25
CD_L 21
MONO_OUT 25
JMIC 27
SPDIFO27
AC_BIT_CLK_ICH410
AC_BIT_CLK_MDC25
VREFOUT27
SPK_MUTE#27
INTSPK_R 27
INTSPK_L 27
CARDBUS_RST-9,18,27
PCMSPK18
EARPHONE_L 27
EARPHONE_R 27
PHONE_IN25
BAT_LOW_TONE28
REFCLK012
CHAGND36
VDD3V
AGND
AGND
AGND
AGND
AGND
AGND
AGND
AGND AGND
AGND
AGND
+3VSUS
AGND
+5VRUN
ADD5V
+5VSUS
+3VRUN
AGND
+5VALW
AGND
VDD3V
AGND
ADD5V
AGND
ADD5V
AGND
AGND
VDD3V
AGND
AGND
PWR
PWR
AGND
PWR_SRC
PWR
+3VRUN
L47
80L3_100_0805
1 2
R378 3.9K_NC
C612 1UF_NC
L51
80L3_100_0805
1 2
R528
10K
L38
80L3_100_0805
1 2
C347
0.1UF
R368
47K
C573 1UF_NC
C511 0.1UF_NC
C596 1UF
R385
100K_NC
R527 100
C724
10UF/16V_1206
Q40
2N7002
SOT23SGD_T
G
DS
C619 1UF_NC
R384
100K_NC
R362 1_1%
R352
10K_NC
C607 1UF
L16
80L3_100_0805
1 2
R387 0
C611 1UF_NC
L46
80L3_100_0805
1 2
C341
4700PF
C605
1000PF
C567
0.1UF
Q20
2N7002
SOT23SGD_T
G
DS
C360 10UF/10V_0805
C359 10UF/10V_0805
R347
10K_NC
C623
10UF/10V_0805_NC
C562
33PF_NC
C608 1UF_NC
R369 1_1%
Q39
2N7002
SOT23SGD_T
G
D S
R370 0
C597 1UF
R364
47K
Q43
2N7002
SOT23SGD_T
G
D S
Q19
2N7002
SOT23SGD_T
G
DS
C508
0.1UF_NC
C578
22PF
C606 1UF
+
C338 100UF/6.3V_1210
1 2
C579 1UF_NC
R371 0
C333
10UF/10V_0805
R348
10K_NC
C334
0.1UF
R353 0_NC
C575 0.1UF
C351 0.1UF
C583 1UF_NC
R351
10K
R361
0_NC
U25
LM4808M_SOIC8_NC
1
2
3
4 5
6
7
8
OUT A
IN A (-)
IN A (+)
GND IN B (+)
IN B (-)
OUT B
VDD
R374
3.9K_NC
Q41
2N7002
SOT23SGD_T
G
DS
C593 1UF
R373 3.9K_NC
C587 1UF_NC
C594 1UF_NC
L48
80L3_100_0805
1 2
R358 33
R346 100K_NC
Q44
2N7002
SOT23SGD_T
G
DS
R372
3.9K_NC
L49
80L3_100_0805_NC
1 2
R359 33
C592 1UF_NC
C589 1UF_NC
C350 0.1UF
C574 0.1UF
C584 1UF_NC
Y5
24.576MHZ_SMD5X3.2
C598
10UF/10V_0805
C337
10UF/10V_0805
C603 1UF
C506 0.1UF
L40
80L3_100_0805
1 2
C568
0.1UF
C616 1UF_NC
C577
22PF
C604 1UF
C344
0.1UF
C615 1UF_NC
C602 0.1UF
R349
4.7K
Q38
2N7002
SOT23SGD_T
G
D S
L50
80L3_100_0805_NC
1 2
R355 22
R524
100K
C614 1UF_NC
R367
47K
R522
100K
C576 0.1UF
C563
33PF_NC
R526 100
C566
4700PF
R525
10K
R357 33
C609
10UF/10V_0805_NC
C343
4700PF
R365 1_1%
C613 1UF_NC
R350
1K
R356 0
+
C357 100UF/6.3V_1210
1 2
ALC658
REALTEK
U24
ALC658
13
14
15
16
17
18
19
20
21
22
23
24
5
6
7
8
9
10
11
12
36
35
34
33
32
31
30
29
28
27
26
25
48
47
46
45
44
43
42
41
40
39
38
37
1
2
3
4
PHONE
AUX_L
AUX_R
JD2
JD1 / GPIO1
CD_L
CD_GND
CD_R
MIC1
MIC2
LINE_IN_L
LINE_IN_R
SDATA_OUT
BIT_CLK
DVSS2
SDATA_IN
DVDD2
SYNC
RESET#
PC_BEEP
FRONT_OUT_R
FRONT_OUT_L
FRONT-MIC
VREFOUT2
NC
JD4
Back_FRONT_OUT_R
Back_FRONT_OUT_L
VREFOUT
VREF
AVSS1
AVDD1
SPDIFO
SPDIFI / EAPD
XTLSEL
JD0 / GPIO0
LFE_OUT
CEN_OUT
AVSS2
SURR_OUT_R
JD3
SURR_OUT_L
AVDD2
VREFOUT3
DVDD1
XTL_IN
XTL_OUT
DVSS1
C335
0.1UF
Q42
2N7002
SOT23SGD_T
G
D S
R523
180K

5
5
4
4
3
3
2
2
1
D D
C C
B B
A
X
0
Av
0
0
10dB
0
X
SE/BTL#
6dB
1
0
121.6dB
GAIN1
0
1
1
4.3dB
15.6dB
0
1
0
GAIN0
HP / SPDIF OUT
MIC IN
PINK
BLACK
6/7 6/7
RIN_7031+
GAIN0
GAIN0
SE_MODE
GAIN1
SE_MODE
BYPASS
GAIN1
LIN+
EARPHONE_R
SPDIFO
JMIC
SPK_OUT_R+
GAIN1
SPK_OUT_L+
GAIN0
SE_MODE
SPK_OUT_L-
BYPASS
RIN_7031+
SPK_OUT_R-
LIN+ SPK_MUTE#
INTSPK_R
INTSPK_L
SPK_MUTE#
EARPHONE_L
CARDBUS_RST-
SE_MODE
SPK_OUT_R+
SPK_OUT_R-
SPK_OUT_L+
SPK_OUT_L-
INTSPK_L
INTSPK_R
INTSPK_L
INTSPK_R
JMIC26
EARPHONE_R26 EARPHONE_L26
VREFOUT26
SPDIFO26
SPK_MUTE#26
INTSPK_R26 INTSPK_L26
CARDBUS_RST-9,18,26
ADD5V
AGND
AGND
ADD5V
AGND
AGND
ADD5V
ADD5V
AGND
AGND
AGND
AGND
AGND
ADD5V
AGND
AGND
ADD5V
AGND
ADD5V C345
330PF_NC
CON7
MOLEX_53261-0490
N32-1040380-M06
SD_53261_0410_4P
1
2
3
4
5
6
C365 0.47UF
R198 100K
R535 100K_NC
R194 100K_NC
R395
100K
R201 100K_NC
R475 0
L17 300L300m_450
1 2
C725 0.47UF
C358 270PF
C352
330PF_NC
C364 0.47UF
L18 300L300m_450
1 2
R394
100K_NC
C625
0.1UF
Q36
2N7002
SOT23SGD_T
G
DS
C348
330PF_NC
C726 0.47UF
R389 100K_NC
R533 100K_NC
U14
FAN7031
15
16
19
6
1
11
18
14
7
20
4
8
12
9
5
10
2
3
17 13
21
VDD
VDD
SHUTDOWN
VDD
GND
GND
ROUT+
ROUT-
RIN+
GND
LOUT+
LOUT-
SE/BTL
LIN+
LIN-
BYPASS
GAIN0
GAIN1
RIN- NC
GND
C362
1000PF_NC
R536 100K_NC
R529 0
C367
1000PF_NC
R197 100K
C628
10UF/10V_0805
R534 100K_NC
R434 0
C349
1000PF_NC
R530 0
C624
4700PF
R383
1_1%
C354
330PF_NC
L41 300L300m_450
1 2
R531 0
C361 10UF/10V_0805
R392 100K
VIN
VCC
GND
CN2
MINDIN10-1-U1
N58-09F0011-A10
SPDIF_MINI_JACK
6
10
4
5
2
3
1
11
127
8
9
R474
10K
R196 2.2K
C627
0.1UF
R532 0R435 0
CON9
IOC-JACK-D08-S56
N54-06F0091-A10
AUDIO_JACK_6P_OB
1
3
4
5
6
2
7
8

5
5
4
4
3
3
2
2
1
D D
C C
B B
A A
For EMI
H/W Strap
GPI_1
STOP/EJECT
VOL+
GPO_0
GPI_2I/O
PLAY/PAUSE
GPO_1
GPI_0
REWIND/UP FORWARD/DOWN
VOL-
Front panel connector
CIR function
close chip for EMI
5/25
EC_A0
EC_A1
EC_A3
EC_A2
EC_A7
EC_A6
EC_A5
EC_A4
EC_A11
EC_A10
EC_A9
EC_A8
EC_A15
EC_A14
EC_A13
EC_A12
EC_A16
EC_A17
EC_A18
EC_D3
EC_D6
EC_D7
EC_D2
EC_D4
EC_D1
EC_D0
EC_D5
EC_RD-
EC_WR-
EC_CS-
MEM_CS-
SIRQ
LFRAME-
LAD0
LAD1
LAD2
LAD3
LPC_EC_CLK
LPCRST-
P_CLKRUN-
KBRST-
GA20
KB_SCI-
KB_SCI-
KB_SMI-
KBIN0
KBIN1
KBIN2
KBIN3
KBIN5
KBIN4
KBIN6
KBIN7
KBOUT1
KBOUT0
KBOUT5
KBOUT2
KBOUT3
KBOUT7
KBOUT4
KBOUT6
KBOUT9
KBOUT8
KBOUT13
KBOUT10
KBOUT11
KBOUT15
KBOUT12
KBOUT14
BATCLK_M
BATDATA_M
EC_SMB_CLK2
EC_SMB_DAT2
TP_CLK1
TP_DATA1
TP_DATA1
TP_CLK1
TP_CLK1
TP_DATA1
AC_OK-
LED_CAP-
LED_SCR-
LED_NUM-
KB_SMI-
BR-AD-ADJ
FAN_PWM0
FAN_TACH0
BAT_LOW_TONE
LED_BAT-
LED_CHG-
PRE_CHG
ENCHG
PRE_CHG
WLAN_PWRON-
SUSPWROK
AC_CTL
ENCHG-4S
ENCHG-1P
PM_SLP_S4-
PM_SLP_S5-
T_CRIT_A-
VBAT
ICHG
INP
THRM-VGA
THRM-RAM
3910P89
3910P90
KB_SWI-
KB_SWI-
ENCHG
CPU_THRM_ALERT-
PWRBT-
PWRBT-
3910P11
M_BATIN-
ICHG
INP
VBAT
3910P90
THRM-RAM
THRM-VGA
3910P89
PM_SUS_STAT-
3910P12
GPI_0
GPI_1
GPI_2
GPO_0
GPO_1
GPO_2
EM78P156_CLK
LID-
391P81
391P81
DVD_LED-
MUSIC_LED-
LAD2
LAD3
LFRAME-
LAD1
LAD0
SIRQ
LPC_EC_CLK
P_CLKRUN-
LPCRST-
EC_A4
EC_A5
EC_A1
3910P11
3910P12
3910P105
LPCRST-
EC_A7
EC_A1
EC_A11
EC_D4
EC_A9
EC_A15
EC_D0
EC_A6 EC_D7
EC_A18
EC_RD-
EC_D1
EC_A16
EC_A4
MEM_CS-
EC_A3
EC_D6
EC_A12
EC_A0
EC_D3
EC_A5
EC_WR-
EC_A10
EC_A2
EC_A13
EC_D2
EC_A8
EC_A14
EC_A17
EC_D5
DVD_LED-
GPI_0
MUSIC_LED-
GPO_1
GPI_2
LED_BAT-
LED_CHG-
GPO_0
GPI_1
KBOUT11
KBIN1
KBOUT2
KBOUT12
KBOUT15
KBIN4
KBOUT3
KBOUT7
KBOUT13
KBOUT6
KBOUT14
KBOUT5
KBOUT0
KBOUT9
KBOUT8
KBIN7
KBIN2
KBOUT4
KBIN0
KBOUT1
KBIN6
KBIN3
KBOUT10
KBIN5
EM78P156_CLK
LPC_EC_CLK
KBRST-
3910P105
SIRQ9,18 LFRAME-10 LAD010 LAD110 LAD210 LAD310 LPC_EC_CLK12
LPCRST-9
KBSCI-10
KBSMI-10
BATCLK_M 32
BATDATA_M 32
EC_SMB_CLK2 3
EC_SMB_DAT2 3
PWRSW-22
LED_CAP- 22
LED_NUM- 22
AC_OK-31,32
BR-AD-ADJ 17
FAN_TACH0 29
BAT_LOW_TONE 26
PRE_CHG31
SUS_ON35 SUSPWROK10,34
GA209 KBRST-9
PM_SLP_S4-10
P_CLKRUN-9,18,24
T_CRIT_A-3
MAIL_K-22
KBSWI-10
ENCHG31,32
CPU_THRM_ALERT-3
PM_SLP_S5-10,22
PM_PWRBTN-10
WLAN_K-22
WLAN_PWRON-22,24 AC_CTL32
M_BATIN-32
PM_SLP_S1-10,12
DVD_K-22 MUSIC_K-22
PM_SUS_STAT-10
LID-10,17
ENCHG-4S31 ENCHG-1P31
PM_SLP_S3-10,23,29
IE_K-22
FAN_PWM0 29
+3VALW
+3VALW
+5VRUN
+5VRUN
+3VALW
+3VALW
+5VALW
+5VALW
+3VALW
+5VRUN
+3VALW
+3VALW
TP39
C418
18PF
R41 10K
R396 4.7K
R200
10K_NC
R463 1_1%_NC
TP84
C106
0.1UF_0402
TP40
RN15 8P4R-10KR0402
1
3
5
7
2
4
6
8
R51 100
R39 100
C282
0.1UF_0402
D15 BAS40WS
A C
U27
CIR
D0B-0208A01-P43
TSOP1838
3
21
VDD
GND DATA
L44
80L2_100_0805
TP199
C629
10UF/10V_0805
C441
10PF_0402_NC
D13 BAS40WS
A C
C442
1UF
C90
10UF/10V_0805
TP45
C420
18PF
TP35
R271 100
CON6
AMP_FPC_6p_conn
<CONN NAME>
1
2
3
4
5
6
1
2
3
4
5
6
TP53
TP213
R40 10K
R391
22
R253 10M_NC
R469
1_1%
TP38
R464 4.7K_NC
TP57
TP62
TP51
L43
80L2_100_0805
R398 4.7K
R470 1_1%
TP54
C657
10UF/10V_0805
TP47
R291 100
TP36
POWER & GND
LPC
KBC
X-BUS
CLOCKS
PS2 I/F
SM-BUS
U19
ENE3910_LQFP176
161
95
96
171
160
158
110
111
114
115
116
117
81
82
83
84
87
88
89
90
28
27
175
8
11
12
20
21
22
48
62
63
69
70
75
109
118
119
148
149
155
156
162
168
2
26
29
30
44
76
172
176
49
50
51
52
53
56
57
58
59
60
61
64
65
66
67
68
153
154
71
72
73
74
77
78
79
80
165
6
5
31
19
7
9
15
14
13
10
18
25
24
17
35
46
122
137
167
159
3
4
106
107
105
99
100
101
102
1
42
47
174
54
55
41
23
32
33
36
37
38
39
40
43
163
164
169
170
138
139
140
141
144
145
146
147
150
151
152
173
124
125
126
127
128
131
132
133
143
142
135
134
130
129
121
120
113
112
104
103
108
85
86
91
92
93
94
97
98
16
34
45
123
136
157
166
VCCBAT
VCCA
AGND
FANFB1/TOUT1/GPIO2E
XCLKO
XCLKI
PSCLK1
PSDAT1
PSCLK2
PSDAT2
PSCLK3
PSDAT3
AD0/GPIAD0
AD1/GPIAD1
AD2/GPIAD2
AD3/GPIAD3
AD4/GPIAD4
AD5/GPIAD5
AD6/GPIAD6
AD7/GPIAD7
GPIO0E
GPIO0D
TOUT2/GPIO2F
GPIO04
GPIO05/FAN3PWM
GPIO06/FANFB3
GPIO07
GPIO08
GPIO09
GPIO10
GPIO13
GPIO14
GPIO15
GPIO16
GPIO17
GPIO24
GPIO25
GPIO26
GPIO27
GPIO28
GPIO29
GPIO2A
GPIO2B
GPIO2D
GPWU0
GPWU1
GPWU2
GPWU3
GPWU4
GPWU5
GPWU6/TIN1
GPWU7/TIN2/FANFB2
KSO0/GPOK0
KSO1/GPOK1
KSO2/GPOK2
KSO3/GPOK3
KSO4/GPOK4
KSO5/GPOK5
KSO6/GPOK6
KSO7/GPOK7
KSO8/GPOK8
KSO9/GPOK9
KSO10/GPOK10
KSO11/GPOK11
KSO12/GPOK12
KSO13/GPOK13
KSO14/GPOK14
KSO15/GPOK15
KSO16/GPOK16
KSO17/GPOK17
KSI0/GPIK0
KSI1/GPIK1
KSI2/GPIK2
KSI3/GPIK3
KSI4/GPIK4
KSI5/GPIK5
KSI6/GPIK6
KSI7/GPIK7
LRST#/GPIO2C
KBRST#/GPIO03
GA20/GPIO02
ECSCI#
ECRST#
SERIRQ
LFRAME#
LAD0
LAD1
LAD2
LAD3
LCLK
CLKRUN#/GPIO0C
GPIO0B
GND
GND
GND
GND
GND
GND
BATGND
E51IT0/GPIO00
E51IT1/GPIO01
E51RXD/GPIO21/ISPCLK
E51TXD/GPIO22/ISPDAT
E51CS#/GPIO20/ISPEN_TP
DA0/GPODA0
DA1/GPODA1
DA2/GPODA2
DA3/GPODA3
DA4/GPODA4
DA5/GPODA5
DA6/GPODA6
DA7/GPODA7
CAPLOCK#/GPIO11
FNLOCK#/GPIO12
SCROLLLOCK#/GPIO0F
NUMLOCK#/GPIO0A
PWM0/GPOW0
PWM1/GPOW1
PWM2/GPOW2/FAN1PWM
PWM3/GPOW3
PWM4/GPOW4
PWM5/GPOW5
PWM6/GPOW6
PWM7/GPOW7/FAN2PWM
SCL1
SDA1
SCL2
SDA2
D0
D1
D2
D3
D4
D5
D6
D7
RD#
WR#
IOCS#
MEMCS#
A0
A1
A2
A3
A4
A5
A6
A7
A8
A9
A10
A11
A12
A13
A14
A15
A16
A17
A18
A19
A20/GPIO23
XIO8CS#/GPIO18
XIO9CS#/GPIO19
XIOACS#/GPIO1A
XIOBCS#/GPIO1B
XIOCCS#/GPIO1C
XIODCS#/GPIO1D
XIOECS#/GPIO1E
XIOFCS#/GPIO1F
VCC
VCC
VCC
VCC
VCC
VCC
VCC
R465 4.7K_NC
TP58
TP49
TP37
R399 4.7K
C85
0.1UF_0402
TP56
U17
AMP_822472_PLCC
12
11
10
9
8
7
6
5
27
26
23
25
4
28
29
3
2
22
24
31
1
13
14
15
17
18
19
20
21
32
16
30
A0
A1
A2
A3
A4
A5
A6
A7
A8
A9
A10
A11
A12
A13
A14
A15
A16
CE#
OE#
WE#
VPP
D0
D1
D2
D3
D4
D5
D6
D7
VCC
GND
A17
TP55
L8
FCM1608K-121
1 2
TP196
D18
BAS40WS
A C
R508 10K
R281 100
TP32
TP30
R294 100
R53
10K
R400 4.7K
R466 4.7K_NC
R279
10K
TP59
TP233
C658
0.1UF_0402
TP195
TP198
TP42
R401 4.7K
R274 100
C274
10PF_0402_NC
R402
10K
R467 4.7K_NC
RN14 8P4R-10KR0402
1
3
5
7
2
4
6
8
TP52
R52
10K
Y3
32K-12.5pf-S
1 4
2 3
TP74
C54
0.1UF_0402
R468 100
TP68
D14 BAS40WS
A C
TP194
TP197
TP41
R267 100
CON3
D1x8-WH
N5A-26F0080-A10
FPC_26_C1470903
1
2
3
4
5
6
7
8
9
10
11
12
13
14
15
16
17
18
19
20
21
22
23
24
25
26
2728
1
2
3
4
5
6
7
8
9
10
11
12
13
14
15
16
17
18
19
20
21
22
23
24
25
26
2728
R397 4.7K
C98
0.1UF_0402
CON8
LCM_CONN
N5A-14F0010-A10
FPC_14_C1470902
1
2
3
4
5
6
7
8
9
10
11
12
13
14
C439
0.1UF_0402
D12 BAS40WS
A C
TP200
R258 100
R259 100
R277
100_0402_NC
C275
10PF_0402_NC
TP34

5
5
4
4
3
3
2
2
1
D D
C C
B B
A A
FAN1
DELAY 9.67ms
5/25
FAN
For Layout
For Layout
Current Limit at 2 Amp
5/25
VCCFAN1
IMVP_PWRGD
RUND
SUSD
RUND
+1.25VOUT
RUN_ON 34,35PM_SLP_S3-10,23,28
FAN_TACH0 28
GME_PWRGD 7,33
VTT_PWRGD10,30
FAN_PWM028
RUN_ON 34,35
RUNPWROK30,33
DELAY_IMVP_PWRGD 10
IMVP_PWRGD33
SUSD35
RUND34,35
1.25V_REFEN34
+3VRUN
VCCFAN1
+5VRUN
+5VRUN
+3VSUS
+3VRUN
+3VSUS
+5VRUN
+3VSUS
+3VRUN +3VRUN
+3VRUN
+5VALW +5VRUN
+3VSUS
+3VALW
+3VRUN
SMDDR_VTERM
+2_5VSUS
+3VSUS
C47
0.1UF
G1
21
C714
0.1U/10V_0402_NC
U21B
APA2308_SOP8
8
5
6
4
7
C497 0.1UF
C713
10UF/10V_0805_NC
R286 10K
Q7
2N7002
SOT23SGD_T
G
DS
R23
10K
R35 0_NC
C225
0.1UF_0402
R471
100K
R366
0
1 2
Q33
RHU002N06
G
DS
G9
2 1
C51
0.1UF
C716
4.7UF/10V_0805_NC
R27
10K
Q6
2N7002
SOT23SGD_T
G
DS
Q2
2N7002
SOT23SGD_T
G
DS
U5
TCM809TENB_SOT23
3
2
1V
R
G
CON18
MOLEX-53398-0390
FAN CONN
N32-1030130-M06
53398_03
1
2
3
C720
0.1UF_NC
Q1
2N7002
SOT23SGD_T
G
DS
R338 100K
R21
100K
C228
10UF/10V_0805
+
C718
220U/6.3V_NC
12
G2
2 1
R30
100K
Q32
RHU002N06
G
DS
R24 0_NC
Q34
SI3456DV
3
6
5
24
1
D17
S-BAT54C_SOT23
2
3
1
C659
4.7U_10V_0805
R28
10K_NC
C719
0.1UF/25V_NC
12
R473 0_NC Q35
NN-SI4936DY
8
7
1
2
3
4 5
6
U61
RT9173BCS_SOP8_NC
1
2
3
4 5
6
7
8
VIN
GND
REFEN
OUTPUT VCNTL
VCNTL
VCNTL
VCNTL
R340 10K
R34 220
R33
10K
Q3
RHU002N06
G
DS
C717
0.1U/10V_0402_NC
C498
10UF/10V_0805
R472
10K
R139
10K
G17
2 1
R339
100K
U21A
APA2308_SOP8
8
3
2
4
1
C451
10UF/10V_0805
R517 0_NC
1 2
C715
0.1U/10V_0402_NC
R36
10K
C660
4.7U_10V_0805
C71
0.47UF
Q5
2N7002
SOT23SGD_T
G
DS
Q4
RHU002N06
G
DS

5
5
4
4
3
3
2
2
1
D D
C C
B B
A A
1.05V
1.20V - GM, PR2=14.0K/F
1.35V - GM+ PR2=16.9K/F
PC101 10U/25V_1210-->10U/6.3V_1206
PC100 10U/25V_1210-->10U/6.3V_1206
PC98 10U/25V_1210-->10U/6.3V_1206
RUNPWROK 29,33
VTT_PWRGD 10,29
+5VSUS
VTT
+1_5VRUN
+V1.35S_MCH
PQ37
NN-SI4936DY
8
7
1
2
3
4 5
6
PC39
0.1U/16V
PC101
10U/6.3V_1206
PR65
10K/F_0402
PR64
11K/F_0402
PC38
0.1U/16V
PD16
RB551V-30_NC
A C
G13
2 1
PR111
16.9K/F_0402
PR112
10K/F_0402
G3
2 1
PC129
10U/6.3V_1206_NC
PC99
0.1U/16V PD10
RB551V-30_NC
A C
PU2 SC338
1
3
2
74
8
9
10
5 6
DRV1
EN1
ADJ1
EN2PGD1
ADJ2
DRV2
IN
GND PGD2
PC128
10U/6.3V_1206_NC
PC100
10U/6.3V_1206
PC98
10U/6.3V_1206
PC127
10U/6.3V_1206_NC

5
5
4
4
3
3
2
2
1
D D
C C
B B
A A
CGNDS
SET Iin MAX = 3.3A
Adapter= 65 W
4S2P: Charge current set 3 Amp
4S1P: Charge current set 1.5 Amp
Pre-charger: Charge current set 200mA
Adapter input voltage set 18.05 Voltage
1Pre-charge
ENCHG
0
1
PRE_CHG
0
Fast charge
1
ENCHG-1P
0
1
STOP CHARGE STOP CHARGE
0
Fast charge
0
1
4S1P
0
Pre-charge
4S2P
0
ADD FOR EMI
CGNDS
CGNDS
Add for EMI
Add for EMI
MAX1772_ICTL
MAX1772_ACIN
MAX1772_IINP
MAX1772_CCV
MAX1772_CCI
MAX1772_ICHG
CSIN
MAX1772_ACIN
AC_OK-
CSIP
MAX1772_REFIN
MAX1772_VCTL
MAX1772_ICTL
MAX1772_ICTL
Cell
Cell
ENCHG-4S
PRE_CHG28
AC_OK-28,32
ENCHG-1P28
ENCHG28,32
ENCHG-4S 28
DC_IN+
MAX1772_REF
MAX1772_REF
V_CHG
MAX1772_LDO
SDC_IN+
SDC_IN+
+5VALW
+5VALW
MAX1772_LDO
PC65
2200P/50V_0402
12
PC76
0.47u/25V_0805
12
PC55
10U/25V_1210
PR90
47.5K/F_0402
1 2
PC21
0.1U/25V
1 2
PC53
0.1U/25V
12
PC69
10U/25V_1206
PR89
100K/F_0402
12
PC23
1000p/50V_0402
12
PR85
12K_0402
12
PR70
0.02/F_3720
PQ16
2N7002
G
DS
PC62
10U/25V_1206
PQ18
2N7002
G
DS
PQ17
2N7002_NC G
DS
PD13
RB751V
AC
PU3 MAX1772EEI
1 2
3
4
5
6
78
9
10
11
12
13
14
28
27
26
25
24
23
22
21
20
19
18
17
16
15
DCIN LDO
CLS
REF
CCS
CCI
CCV GND
GND
ICHG
ACIN
ACOK
REFIN
ICTL
IINP
CSSP
CSSN
BST
DHI
LX
DLOV
DLO
PGND
CSIP
CSIN
BATT
CELLS
VCTL
PR91
24.3K/F_0402
1 2
PR100
20.5K/F_0402
12
PQ19
2N7002
G
DS
PR44
10K/F_0402
12
PR33 1/F_0402
1 2
PC72
1U/25V_0805
12
PR45
7.15K/F_0402
1 2
PC57
10U/25V_1210_NC
J5 X
PC73
0.1U/25V
12
PR79
12K_0402
12
PC130
0.1U/25V
12
PR94
13.3K/F_0402
12
PR50
1.54K/F_040212
PR86 1/F_0402
1 2
PR23 33
1 2
PR97
49.9K/F_0402
12
J2 X
PC79
0.01U/25V_0402
12
PC82
0.1U/25V
12
PC58
10U/25V_1210
PC24
0.1U/25V
12
PR31
10K/F_0402
12
PC54
10U/25V_1210
PL5
15UH_104R
PR69
0.05/F_3720
PC18 1U/10V
PR29
20K/F_0402
12
PQ20
2N7002
G
DS
PR55
10K/F_0402
PC87
0.1U/25V
12
PR48
10K/F_0402_NC
1 2
PR22
42.2K/F_0402
12
J4 X
PR96
34K/F_0402
1 2
PC139
0.1U/25V_NC
12
PR18
4.7_0402
12
PC19
1U/10V
PC78 0.1U/25V
1 2
PC56
10U/25V_1210
PR42
10K/F_0402
1 2
PD8
RB751V
AC
PR41
56K/F_0402
1 2
PC75
0.47u/25V_0805
12
D
S2
G2
S1
G1
D
PQ29
FDS6982S
4
1
5 3
2
8
6
7
PC61
0.1U/25V
12
PR24
4.7_0402
12
PC77
0.01U/25V_0402
12

5
5
4
4
3
3
2
2
1
D D
C C
B B
A A
6: B-
5: SMCLK
4: SMDATA
3: BT Thermal
2: VBATA
1: VBATA
Delet PD1,PD2
Add for EMI
0.1U/25V-->0.1U/50V
Add for EMI
For EMI
THM_MAIN-
+DC_IN
THM_MAIN-
PWR_SRC
CHG_BATT_N
BATCLK_M28
BATDATA_M28 M_BATIN- 28
AC_CTL28
ENCHG28,31
AC_OK-28,31
+5VALW
+VBATA
+3VALW
DC_IN+
PWR_SRC
SDC_IN+
+5VALW
V_CHG
+VBATA
PR6
100_0402
PR12
100K_0402
1 2
PQ26
2N7002
G
DS
PD5 ES3B/B
A C
PR3
1.8K_0402
PC8
330p/50V_0402
PR11
100K_0402
12
PC131
0.1U/50V
PR2
100K/F_0402
PR72
2K/F_0402
1 2
PC9
0.1U/50V
PC145
0.1U/25V
PR71
47K_R0402
PD3
UDZS5.6B
A C
PC59
0.47U/25V_0805
25V
PC140
0.1U/25V
12
PC5
330p/50V_0402
PC2
0.1U/50V
PQ7A
FDS4935
17
2
8
PR68 10K_0402
1 2
PQ1A
FDS4935
1 7
2
8
PR13
10K_0402
1 2
PR73
240K_0402
PD4
UDZS5.6B
A C
PC3
0.01U/50V PC68
10U/25V_1210
PQ28
FDS6679
4
7
8
6
5
1
2
3
PR19
100K
PQ5
2N7002
G
DS
CON12
POWER_CONN_VERTICAL_MB
1
2
3
4
1
2
3
4
E
B
C
PQ3
P-DTA114EKA_SOT23
PR10
10K_0402_NC
1 2
PC1
0.1U/50V
PR5
100_0402
PQ8
2N7002_NC
G
DS
PQ11
2N7002
G
DS
PQ7B
FDS4935
35
4
6
CON10
PWR-1X8_black-NB
1
2
3
4
5
6
PC4
0.1U/50V
1 2
PC142
0.1U/25V
12
PD7 ES3B/B
A C
PC7
0.1U/25V
PQ1B
FDS4935
35
4
6
PR1
100K_0402
1 2
PC6
330p/50V_0402
PR25
470K_0402
1 2
PC141
0.1U/25V
12
PQ6
2N7002
G
DS
PC144
0.1U/25V
PR4
1.8K_0402

5
5
4
4
3
3
2
2
1
D D
C C
B B
A A
PBOOT VOLTAGE
SETTING UP ON
1.212V
VID 5
1
0.972
VID 0
0
0
0
1
100 mil Trace list for layout
0
1
1
1
1
1.100
10
1
VID 2
1.052
0
0
VID 3
0
0
1
1.148
0
1.212
1
0
1
1
0
0
0
0
1
0
1
10
1
1
1
1.324
0
0
0
1
0
V I D
10
1
0
1
0
1
1.260
DH_VCORE
LX_VCORE
DL_VCORE
1
1
1
VID 1
1
1
1.180
1
0
The C4 mode voltage is 0.748V
0
0
0
0
0
0
1
0
1
1.292
11.020
0.940
Vcore
1
1
1
1
1
0
V
1
0
1
1.244
1.340
0
0
1
0
1
VID 4
1
For EMI
Limited Current Point =28.5A
ADD FOR EMI
PBOOT_B2
PBOOT_B1
PBOOT_B2
VCORE_REF PBOOT_B0
DH_VCORE
1907_S0
1907_S0
1907_S2
1907_S2
1907_S1
DPRSLPVR
STP_CPU-
VH_FB
OA-
OA+
CSP_FB
CSN_FB
OAN_FB
1907_S1
VH_VCC
IMVP_PWRGD
BST1_VCORE
BST1
PBOOT_B0
PBOOT_B1
DL_VCORE
LX_VCORE
OAP_FB
VH_FB
CLK_EN-
VCORE_REF
VH_VCC
VH_VCC
CPU_VID0
CPU_VID1
CPU_VID2
CPU_VID3
CPU_VID4
CPU_VID5
CPU_VID[0..5]
RUNPWROK29,30
GME_PWRGD7,29
PM_STP_CPU-10,12
DPRSLPVR10
CLK_EN-12
CPU_VID[0..5]4
IMVP_PWRGD29
+5VRUN
VH_VCC
PWR_SRC
VHCORE
+3VRUN
VH_VCC
+3VRUN
PWR_SRC
VH_VCC
PR101 49.9K/F_0402
PR88 0R_0402_NC
PR52 0R_0402
PC35 100PF_50V
PC31 100PF_50V
PQ36
FDS6694
4
8
7
6
2
3
5
1
PR57 0R_0402
PR34
0R_0402_NC
PC30
0.1U/10V_0402
+
PC36
470U_2.5V_NC
12
+
PC89
470U_2.5V
12
PR63 750/F_0402
PR32
0R_0402
PC33
1U_10V
PD9
RB751V
AC
PR51 0R_0402
PC133
0.1U/50V
PR107 200/F_0402
PR98 0R_0402
PR30
100K_0402
PR40
0R_0402_NC
PR99 0R_0402
PC29
0.1U/50V
PR37 0R_0402
PC25
0.1U/50V PC92
10U/25V_1206
PQ32
FDS6676S
4
8
7
6
2
3
5
1
9
PC32
470PF_50V
PR104
0R_0402_NC
PC90
10U/25V_1206
PR46
0R_0402_NC
PR49
0R_0402
PC93 270P/50V_0402
PR56 0R_0402
PC27
2200P/50V_0402
PR58
10
PR59 0R_0402
PC22
0.1U_50V
PR35
100K_0402
PC26
1U_10V
PR60 0R_0402
PR53 0R_0402
PR36
100K_0402
PC94
10U/25V_1206
PR87 62K/F_0402
PR92 0R_0402
PL3 0.5UH/30A
12
PQ33
FDS6694
4
8
7
6
2
3
5
1
PC132
0.1U/50V
PC80
10U/25V_1206
PD15
RB551V-30
A C
PR106
100K/F_0402
+
PC34
470U_2.5V
12
PR43 0R_0402_NC
PR102 0R_0402_NC
+
PC88
470U_2.5V
12
PR62 1K/F_0402
PC86
10U/25V_1206
PR38 0R_0402
PR54 0R_0402
PU1
MAX1907
10
6
8
3
11
2
16
20
18
19
12
5
4
9
14
13
1
15
7
17
26
25
24
23
21
28
29
30
31
32
33
34
35
36
37
38
39
40
22
27
41
VCC
S2
REF
B2
GND
B1
OA-
DPSLP
CSP
CSN
CC
S1
S0
ILIM
NEG
POS
B0
FB
SHDN
OA+
D0
D1
D2
D3
D5
PGND
DL
VDD
BST
LX
DH
V+
SUS
SYSPOK
IMVP_OK
CLK_EN
TIME
TON
D4
DD
GND
PR108 200/F_0402
PR61 910/F_0402
PR39
1/F_0402
PQ35
FDS6676S
4
8
7
6
2
3
5
1
9
PC28
0.1U/50V
PR95
0R_0402_NC
PR103 301K/F_0402
PR105 1.05K/F_0402
PD14
RB051L-40_NC
A C
PC63
10U/25V_1206
PC95
1000P/50V_0402
PR78 1mR/F

5
5
4
4
3
3
2
2
1
D D
C C
B B
A A
X6S X6S
The Limited Current = 6A
Current Limit at 6 Amp
Current Limit at 2 Amp
1.8V
PC42 220U/4V--->330U/6.3V PC50 220U/4V--->220U/6.3V
PC49 220U/4V--->220U/6.3V
PC97 220U/4V--->220U/6.3V
PR110 20.5K/F--->121/F
PR109 10K/F--->56/F
PC104 1U/16V--->1U/10V
PQ23 FDS6694-->SI4410DY
PR113 15.8K/F--->15.4K/F
PR123 11.3K/F--->10.5K/F
PR114 10K/F--->0
ADD FOR DDR400
4/19 Delete the
circuitry
ADD FOR EMI
ADD FOR EMI
ADD FOR EMI
ADD FOR EMI
ADD FOR EMI
ADD
REF_1715
2.5_FB
2.5ILIM2
TON
1715VCC
1.5_FB
1.5ILIM1
2.5DL_1715
2.5ILIM2
1.5ILIM1
2.5LX_17151.5LX_1715
1.5DH_1715
RUND
1.25V_REFEN
+1.25VOUT
VR18_ADJ
TON
SUSPWROK 10,28
RUND29,35
RUN_ON29,35
1.25V_REFEN29
+5VSUS
+5VSUS
+3VSUS
PWR_SRC
+2_5VSUS
+1_5VSUS
PWR_SRC
+1_5VSUS +1_5VRUN
+3VSUS
+3VSUS+2_5VSUS
SMDDR_VTERM
+1_8VRUN
+3VRUN
+5VSUS REF_1715
PC134
0.1U/50V
PC43
4.7UF/10V_0805
+
PC50
330U/6.3V
C7343
PC51
10U/25V_1210
PC52
10U/25V_1210
PR110
121/F_0402
12
PR123
10.5K/F
1 2
PC111
0.1U/10V_0402
PQ23
SI4410DY
4
8
7
62
3
51
C332
10UF/10V_0805
PC41
0.1U/10V_0402
G7
2 1
PC40
4.7UF/10V_0805
PC109
0.1U/16V
PC112
0.1U/16V
PR114
0R_0402
G8
21
PR66
0R_0402
PR135 0R_0402
G14
2 1
PR109
56/F_0402
1 2
PR115
267K/F
12
PU7
RT9173BCS_SOP8
1
2
3
4 5
6
7
8
VIN
GND
REFEN
OUTPUT VCNTL
VCNTL
VCNTL
VCNTL
PC115
0.1U/50V
PQ39
2N7002
G
DS
PR124
100K
PC45
0.1U/16V
PD11
RB717F
3
2
1
PC105
0.1U/50V
PC37
10UF/10V_0805
PC46
10U/6.3V_0805
PR122
20K/F_0402
12
PR118
10K
1 2
PC104
1U/10V
PC114
2200P/50V_0402
PC135
0.1U/50V
PC96
10UF/10V_0805
PC47
10U/25V_1210
PR117
10
PC110
0.1U/50V
PU6
MAX1715
20
18
16
19
17
22
14
13
8
10
9
5
6
3
7
421
25
26
27
24
1
2
12 11
15
23
28
VDD
BST2
LX2
DL2
DH2
PGND
OUT2
FB2
AGND
ON1
REF
TON
SKIP
ILIM1
PGOOD
V+VCC
BST1
DH1
LX1
DL1
OUT1
FB1
ILIM2 ON2
NC1
NC2
NC3
PR121
10K/F_0402
12
PC125
1U/10V
PR119
100K
PR133
0R_0402
PC138
0.1U/25V
12
PC137
0.1U/16V
PC102
0.1U/16V
PC136
0.1U/16V
PC107
0.1U/10V_0402
PC108
4.7U/10V_0805
PC113
0.1U/16V
PR67
0R_0402_NC
G12
2 1
C330
0.1UF/25V
12
PU4
NS LM1117MPX-ADJ
1
32
4
ADJ / GND
IN OUT
OUT1
PC117
0.1U/50V
PR137
0R_0402_NC
PC48
10U/25V_1210
D
S2
G2
S1
G1
D
PQ25
FDS6982S
4
1
53
2
86
7
PQ38
2N7002
G
DS
PC103
4.7UF/10V_0805
+
PC42
330U/6.3V
C7343
PC116
2200P/50V_0402
G6
2 1
+
PC49
220U/6.3V
12
PL1
2.5UH/7.5A_104R
D
S2
G2
S1
G1
D
PQ24
FDS6982S
4
1
5 3
2
8
6
7
PR120
267K/F
12
PL2
2.5UH/7.5A_104R
PC106
0.47U/10V
PR113
15.4K/F_0402_NC
PR116
10K/F_0402
12
PC44
1U/10V
+
PC97
220U/6.3V_NC
12
PR136
0R_0402

5
5
4
4
3
3
2
2
1
D D
C C
B B
A A
Current limit at 5A for +5V
Current limit at 5A for +3.3V
Add 4.7U/10V cap
Add 4.7U/10V cap
Add 4.7U/10V cap
Add 4.7U/10V cap
Change net Change net
Add 3.3U/25V cap
PR82 0.02-->0.015PR82 0.02-->0.015
Add gap
Add gap
PR76 3.83K/F-->0R
PR76 12.1K/F-->0R
PR14 10K-->100K PR17 10K-->100K
add 2.2U/16V cap
Add 0Ω
PR126 40.2K/F-->300K_NCPR125 40.2K/F-->300K_NC
add 0Ω
remove PR26
Add 0.1U cap
PC20 0.1U-->0.47U
ADD PR132 100KADD PR132 100K
PQ2,PQ10 NDS351AN--->2N7002 PQ2,PQ10 NDS351AN--->2N7002
4/23
add 2.2U/16V cap
PC67 10U/25V_NC--->10U/25V
CHS3
CSL3
LX5
DH5
DL5
CSH5
CSL5
FB3 FB5
SEQ
DH3
DL3
LX3
BST5
1902_SHDN#
BST3
1902_SYNC
SUSD
RUND
RUND
SUSD
RUND
15VS
1902_VL
1902_VL
SUSD
SUS_ON28 RUN_ON29,34
RUND 29,34SUSD 29
+5VALW
PWR_SRC
+3VSUS
PWR_SRC
1902_VL
PWR_SRC +5VSUS +3VSUS 12VOUT
+3VALW
+3VRUN
PWR_SRC 12VOUT+5VRUN +3VRUN
+5VSUS +5VRUN
+15V
+15V
12VOUT
1902_VL
PWR_SRC PWR_SRC
PR93
0.015
PR129
0_NC
1 2
PC91
0.1U/16V
PR74
4.02K/F_0402_NC
1 2
R238
10K
1 2
PQ2
2N7002
G
DS
PQ10
2N7002
G
DS
PR15
240K_04702
1 2
PR27
100K/F_0402
12
+
PC83
330U/6.3V
+
PC84
220U/6.3V
C7343
G16
21
PR77
0R
12
PC14
0.1U/50V
PR9
100K/F_0402
12
PD6
RB717F
3
2
1
PR127
0R_0402
PC74
10U/25V_1210
PR26
2K/F_0402
1 2
PC85
10UF/10V_0805
D
S2
G2
S1
G1
D
PQ27
FDS6982S
4
1
5 3
2
8
6
7
PQ34
NN-SI4936DY
8
7
1
2
3
4 5
6
PC120
4.7U/10V_0805
PR8
100K/F_0402
12
PR17
100K
1 2
PC60
4.7UF/25V_1210
12
PR81
0_NC
1 2
G4
2 1
PC20
0.47U/10V_NC
PR80
0
12
PL6
2.5UH/7.5A_104R
R236
100K
12
PC12
0.1U/50V
G15
2 1 PC17
0.1U/50V
PR28
100K/F_0402
12
TP2
PC15
2200P/50V_0402
PC81
0.1U/16V
PC126
0.1U/50V_NC
PR47
120_0805
12
PQ13
2N7002
G
DS
PR131
100K_NC
12
G11
2 1
PQ12
2N7002
G
DS
PC13
0.1U/50V
G10
21
PR125
300K_NC
12
PC118
4.7UF/25V_1210
12
PR14
100K
12
PD12
Fast Diode_1A/200V
A C
PC119
4.7U/10V_0805
D11
RLZ5.6B_LL34
AC
D
S2
G2
S1
G1
D
PQ30
FDS6982S
4
1
53
2
86
7
PC123
2.2U/16V_0805_NC
12
PC67
10U/25V_1210
PC71
4.7UF/25V_1210
12
+
PC143
220U/6.3V
12
PR84
4.02K/F_0402_NC
1 2
PR16
301/F_0805
PC124
2.2U/16V_0805
12
PC70
1U/10V
G5
2 1
PC121
4.7U/10V_0805
PR83
0R_0402
PR7
301/F_0805
PR82
0.015
PC16
0.1U/50V
PR76
0R_0402
PQ9
2N7002
G
DS
PQ15
2N7002
G
DS
PU5
MAX1632
21
6
2210
23
25
27
26
24
1
2
3
28
7 15
8
11
9
12
13
14
20
19
17
16
18
5
4
VL
SYNC
V+SKIP#
SHDN#
BST3
DH3
LX3
DL3
CHS3
CSL3
FB3
RUN/ON3
TIME.ON5 SEQ
GND
RESET#
REF
FB5
CSL5
CSH5
PGND
DL5
LX5
DH5
BST5
VDD
12OUT
PQ14
DTC144EUA
B
E C
PC66
10U/25V_1210
PR21
120_0805
12
PC10
0.1U/50V
PR128
0R_0402
PL4
STQ124A-8222
41
23
PR132
100K_NC
12
PR134
0R_0402
PR130
0_NC
12
PR126
300K_NC
12
PC11
2200P/50V_0402
PQ4
DTC144EUA
B
E C
PC122
4.7U/10V_0805
PR75
0R_NC
1 2
PQ22
NN-SI4936DY
8
7
1
2
3
4 5
6
PR20
10
PC64
4.7UF/25V_1210
12

5
5
4
4
3
3
2
2
1
D D
C C
B B
A
MDC Stand off
CPU's
MB position fixed rib
Antenna Hole
For EMI
For EMI
Impedence Test
EMI VCC MOAT CAP
5/25
CHAGND
CHAGND26
+5VRUN
+3VALW
+3VRUN
+5VALW+3VALW
+1_5VRUN
PWR_SRC
+2_5VSUS
+3VRUN
+1_5VRUN
+3VRUN
+5VRUN
+2_5VSUS
+5VALW
H1
HOLES_S276D118
1
PV3
PAD-98X197
1GND
FM14
X_FM
X
FM2
X_FM
X
PV1
PAD-98X197
1GND
FM20
X_FM
X
H8
HOLES_S276D118
1
JP1
2 1
FM15
X_FM
X
FM21
X_FM
X
PV18
PAD-98X197
1GND
PV10
PAD-98X197
1GND
C205 0.1UF_NC
FM7
X_FM
X
FM1
X_FM
X
PV4
PAD-98X197
1GND
H2
NPTH_80
1
H14
HOLES_S276D118
1
C721 0.1UF
H16
HOLES_S276D118
1
FM9
X_FM
X
PV14
PAD-98X197
1GND
H9
holes_r276d185P
1
FM10
X_FM
X
H19
HOLES_S276D118
1
PV2
PAD-98X197
1GND
H4
HOLES_S276D118
1
FM17
X_FM
X
H11
HOLES_S276D118
1
JP3
2 1
C315 0.1UF
C722 0.1UF
C7
0.1UF_NC
PV13
PAD-98X197
1GND
C366 0.1UF
C19 0.1UF_NC
FM8
X_FM
X
FM5
X_FM
X
H18
HOLES_S276D118
1
PV5
PAD-98X197
1GND
H15
HOLES_S276D118
1
JP2
2 1
C314 0.1UF
FM18
X_FM
X
C32 0.1UF_NC
H12
HOLES_S276D118
1
H21
HOLES_S276D118
1
JP4
2 1
PV17
PAD-98X197
1GND
C134
0.1UF_NC
C203 0.1UF
FM22
X_FM
X
H7
NPTH_200
1
H6
holes_r276d185P
1
H13
HOLES_S276D118
1
C209 0.1UF
PV16
PAD-98X197
1GND
H17
NPTH_80
1
PV11
PAD-98X197
1GND
FM16
X_FM
X
PV6
PAD-98X197
1GND
C3
0.1UF_NC
C179 0.1UF_NC
C10 0.1UF_NC
FM4
X_FM
X
FM3
X_FM
X
H3
HOLES_S276D118
1
C342 0.1UF
H25
HOLES236D96_PT
1
PV12
PAD-98X197
1GND
PV7
PAD-98X197
1GND
FM11
X_FM
X
PV9
PAD-98X197
1GND
H10
holes_r276d185P
1
FM13
X_FM
X
H20
HOLES_S276D118
1
C253 0.1UF
PV8
PAD-98X197
1GND
FM12
X_FM
X
PV15
PAD-98X197
1GND
C11 0.1UF_NC
H24
HOLES236D96_PT
1
C178
0.1UF_NC
H5
holes_r276d185P
1
C156 0.1UF_NC
FM6
X_FM
X
FM19
X_FM
X
