MSI MS 16332 Schematics. Www.s Manuals.com. R0a Schematics
User Manual: Motherboard MSI MS-16332 - Schematics. Free.
Open the PDF directly: View PDF
.
Page Count: 41

5
5
4
4
3
3
2
2
1
1
D D
C C
B B
A A
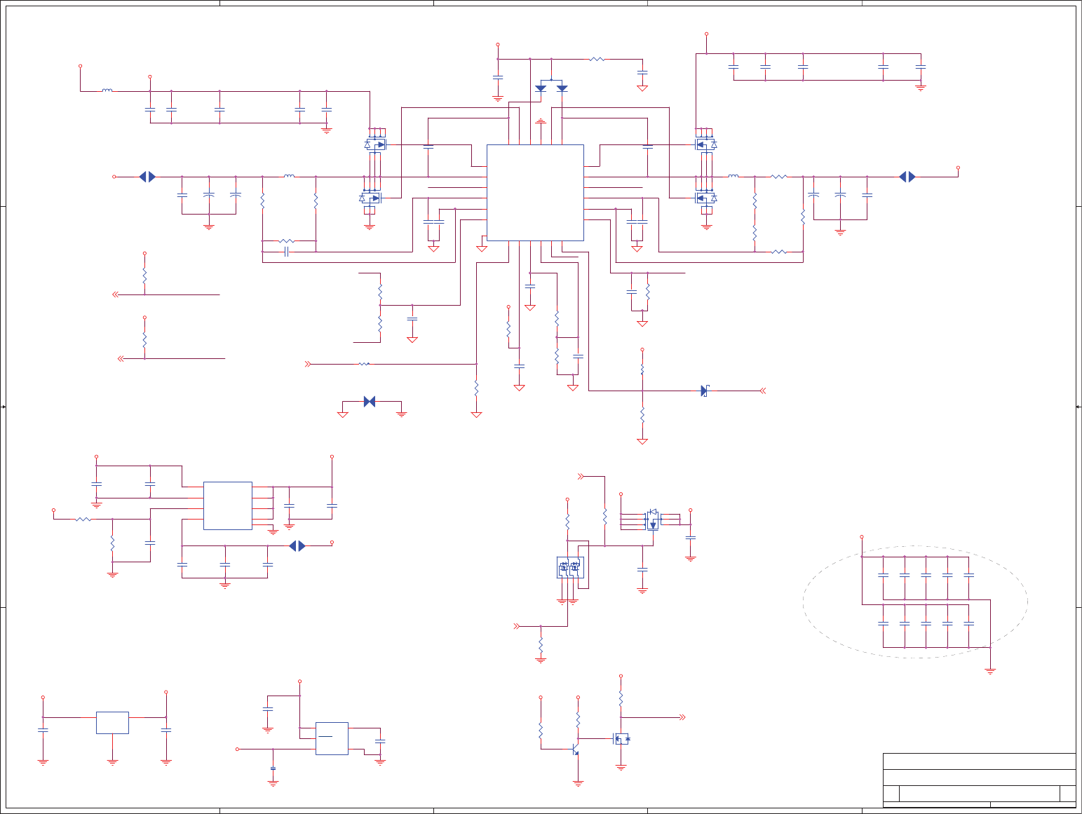
MS-16332
MSI
Ver:0A
AMD S1 PROCESSOR
638-Pin uFCPGA 638
HyperTransport Link
16 X 16 Bit
9,10
9,10
UNBUFFERED
DDR2 FAR
SODIMM
200-PIN DDR2 SODIMM
UNBUFFERED
DDR2 NEAR
SODIMM
200-PIN DDR2 SODIMM
DDR2 400 / 533 / 667 MHz
North Bridge
nVIDIA
nVIDIA G73M
PCI Express
GDDR3
16MX32bit*4PCS
LCD
DVI
TV OUT
nVIDIA
MCP51M
C51MV
South Bridge
HyperTransport Link
Secondary IDE Bus
HDD
ODD
Mini PCI
MSI 6855B
Flash Card
O21394
OZ711MP1
New Card
PCI Express
X16
X1
Primary IDE Bus
SATA
HDD
two select one
Internal SPK
Internal Microphone
Audio AMP
Azalia Interface
Audio Codec
Line Out & SPDIF
APA2030
MDC
Line In
Microphone In
Realtek ALC883
PCI Bus
PCMCIA
Smart Fan
ene KB910 c1
Internal Keyboard
KBC
Touch Pad
USB 1.1 / 2.0
BIOS ROM
X-Bus
USB Connectors
USB 0,1,4,5
Camera
USB 2 USB 3
MiniPCI New Card
USB 6 USB 7
ਐెᙃᢝ
LPC
LPC Debug Port
PHY
VSX8601
MAC
X 8 Bit
MS-16332
0.A
BLOCK DIAGRAM
MSI CORPORATION
C
140Monday, April 10, 2006
Title
Size Document Number Rev
Date: Sheet of

5
5
4
4
3
3
2
2
1
1
D D
C C
B B
A A
PROCESSOR HYPERTRANSPORT INTERFACE
ON THE BOARD TO DECOUPLING NEAR THE CPU PACKAGE
Athlon 64 S1 Processor Socket
VLDT_Ax AND VLDT_Bx ARE CONNECTED TO THE LDT_RUN POWER
SUPPLY THROUGH THE PACKAGE OR ON THE DIE. IT IS ONLY CONNECTED
PLACE CLOSE TO VLDT0 POWER PINS
TO OTHER HT POWER PINS
LAYOUT: Place bypass cap on topside of board
NEAR HT POWER PINS THAT ARE NOT CONNECTED DIRECTLY
TO DOWNSTREAM HT DEVICE, BUT CONNECTED INTERNALLY
Athlon 64 S1g1
Top View
uPGA638
A26
AF1
A1
MS-16332
0A
AMD S1 HT I/F
MSI CORPORATION
Custom
240Monday, April 10, 2006
Title
Size Document Number Rev
Date: Sheet of
HT_CTLIN1_N HT_CPU_CTLOUT1_P
HT_CPU_CTLOUT1_N
HT_CTLIN1_P
HT_CADIN11_P8HT_CADIN11_N8
HT_CADIN4_P8HT_CADIN4_N8
HT_CADIN0_P8HT_CADIN0_N8
HT_CADIN14_P8HT_CADIN14_N8
HT_CADIN10_P8HT_CADIN10_N8
HT_CADIN7_P8HT_CADIN7_N8
HT_CADIN3_P8HT_CADIN3_N8
HT_CADIN13_P8HT_CADIN13_N8
HT_CADIN9_P8HT_CADIN9_N8
HT_CADIN6_P8HT_CADIN6_N8
HT_CADIN2_P8HT_CADIN2_N8
HT_CADIN15_P8
HT_CTLIN0_N8
HT_CLKIN0_P8
HT_CTLIN0_P8
HT_CLKIN1_N8HT_CLKIN1_P8
HT_CADIN15_N8
HT_CADIN12_P8HT_CADIN12_N8
HT_CADIN8_P8HT_CADIN8_N8
HT_CADIN5_P8HT_CADIN5_N8
HT_CADIN1_P8HT_CADIN1_N8
HT_CADOUT5_P 8
HT_CADOUT5_N 8
HT_CADOUT1_P 8
HT_CADOUT1_N 8
HT_CADOUT12_P 8
HT_CADOUT12_N 8
HT_CADOUT8_P 8
HT_CADOUT8_N 8
HT_CADOUT4_P 8
HT_CADOUT4_N 8
HT_CADOUT0_P 8
HT_CADOUT0_N 8
HT_CADOUT11_P 8
HT_CADOUT11_N 8
HT_CADOUT7_P 8
HT_CADOUT7_N 8
HT_CADOUT3_P 8
HT_CADOUT3_N 8
HT_CADOUT14_P 8
HT_CADOUT14_N 8
HT_CADOUT10_P 8
HT_CADOUT10_N 8
HT_CADOUT6_P 8
HT_CADOUT6_N 8
HT_CADOUT2_P 8
HT_CADOUT2_N 8
HT_CADOUT15_P 8
HT_CADOUT15_N 8
HT_CLKOUT1_P 8
HT_CLKOUT1_N 8
HT_CLKOUT0_P 8
HT_CLKOUT0_N 8
HT_CTLOUT0_P 8
HT_CTLOUT0_N 8
HT_CADOUT13_P 8
HT_CADOUT13_N 8
HT_CADOUT9_P 8
HT_CADOUT9_N 8
HT_CLKIN0_N8
+VLDT
+VLDT
+VLDT
+VLDT
C416
0.22u_0603
U017A
D4
D3
D2
D1
AE5
AE4
AE3
AE2
N5
P5
M3
M4
L5
M5
K3
K4
H3
H4
G5
H5
F3
F4
E5
F5
N3
N2
L1
M1
L3
L2
J1
K1
G1
H1
G3
G2
E1
F1
E3
E2
T4
T3
V5
U5
V4
V3
Y5
W5
AB5
AA5
AB4
AB3
AD5
AC5
AD4
AD3
T1
R1
U2
U3
V1
U1
W2
W3
AA2
AA3
AB1
AA1
AC2
AC3
AD1
AC1
J5
K5
J3
J2
N1
P1 R2
R3
Y1
W1
Y4
Y3
P3
P4 T5
R5
VLDT_A3
VLDT_A2
VLDT_A1
VLDT_A0
VLDT_B3
VLDT_B2
VLDT_B1
VLDT_B0
L0_CADIN_H15
L0_CADIN_L15
L0_CADIN_H14
L0_CADIN_L14
L0_CADIN_H13
L0_CADIN_L13
L0_CADIN_H12
L0_CADIN_L12
L0_CADIN_H11
L0_CADIN_L11
L0_CADIN_H10
L0_CADIN_L10
L0_CADIN_H9
L0_CADIN_L9
L0_CADIN_H8
L0_CADIN_L8
L0_CADIN_H7
L0_CADIN_L7
L0_CADIN_H6
L0_CADIN_L6
L0_CADIN_H5
L0_CADIN_L5
L0_CADIN_H4
L0_CADIN_L4
L0_CADIN_H3
L0_CADIN_L3
L0_CADIN_H2
L0_CADIN_L2
L0_CADIN_H1
L0_CADIN_L1
L0_CADIN_H0
L0_CADIN_L0
L0_CADOUT_H15
L0_CADOUT_L15
L0_CADOUT_H14
L0_CADOUT_L14
L0_CADOUT_H13
L0_CADOUT_L13
L0_CADOUT_H12
L0_CADOUT_L12
L0_CADOUT_H11
L0_CADOUT_L11
L0_CADOUT_H10
L0_CADOUT_L10
L0_CADOUT_H9
L0_CADOUT_L9
L0_CADOUT_H8
L0_CADOUT_L8
L0_CADOUT_H7
L0_CADOUT_L7
L0_CADOUT_H6
L0_CADOUT_L6
L0_CADOUT_H5
L0_CADOUT_L5
L0_CADOUT_H4
L0_CADOUT_L4
L0_CADOUT_H3
L0_CADOUT_L3
L0_CADOUT_H2
L0_CADOUT_L2
L0_CADOUT_H1
L0_CADOUT_L1
L0_CADOUT_H0
L0_CADOUT_L0
L0_CLKIN_H1
L0_CLKIN_L1
L0_CLKIN_H0
L0_CLKIN_L0
L0_CTLIN_H0
L0_CTLIN_L0 L0_CTLOUT_H0
L0_CTLOUT_L0
L0_CLKOUT_H0
L0_CLKOUT_L0
L0_CLKOUT_H1
L0_CLKOUT_L1
L0_CTLIN_H1
L0_CTLIN_L1 L0_CTLOUT_H1
L0_CTLOUT_L1
C338
4.7u_0805
C174
0.22u_0603 C415
0.01u_0402
R034 49.9_1%
C160
0.01u_0402
TP021
R036 49.9_1% TP022
C428
4.7u_0805
C417
4.7u_0805

5
5
4
4
3
3
2
2
1
1
D D
C C
B B
A A
SUPPLY THROUGH THE PACKAGE OR ON THE DIE. IT IS ONLY CONNECTED
VDD_VTT_SUS_CPU IS CONNECTED TO THE VDD_VTT_SUS POWER
ON THE BOARD TO DECOUPLING NEAR THE CPU PACKAGE
VTT_SENSE
should be routed as a 10-mil trace with 10 mils
spacing.
15MIL trace, 20MIL space,
shorter than 1"
PLACE THEM CLOSE TO
CPU WITHIN 1"
Athlon 64 S1
Processor
Socket
LAYOUT:PLACE CLOSE TO CPU
PLACE CLOSE TO PROCESSOR
WITHIN 1.5 INCH
Differential CTT termination
Differential CTT termination
PLACE CLOSE TO PROCESSOR
WITHIN 1.5 INCH
Processor DDR2 Memory Interface
Athlon 64 S1
Processor
Socket
CPU_M_VREF
SNS_+0.9VTT
MS-16332
0A
AMD S1 HT I/F
MSI CORPORATION
Custom
340Monday, April 10, 2006
Title
Size Document Number Rev
Date: Sheet of
MEM_MA_ADD7
MEM_MB_ADD4
MEM_MB_ADD14
MEM_MA_ADD8
MEM_MA_ADD9
MEM_MA_ADD5
MEM_MA_ADD6
MEM_MB_ADD3
MEM_MB_ADD0
M_ZN
CPU_M_VREF
MEM_MA_ADD15
MEM_MB_ADD5
MEM_MA_ADD4
MEM_MA_ADD12
M_ZP
MEM_MB_ADD1
MEM_MA_ADD11
MEM_MB_ADD2
MEM_MB_ADD7
MEM_MB_ADD11
MEM_MB_ADD12
MEM_MA_ADD10
MEM_MA_ADD0
MEM_MB_ADD9
MEM_MB_ADD13
MEM_MB_ADD15
MEM_MB_ADD10
MEM_MA_ADD13
MEM_MA_ADD1
MEM_MA_ADD14
MEM_MB_ADD6
MEM_MA_ADD3
MEM_MA_ADD2
MEM_MB_ADD8
MEM_MB_DATA53
MEM_MB_DATA34
MEM_MA_DATA39
MEM_MB_DATA18
MEM_MB_DM7
MEM_MB_DATA29
MEM_MB_DATA0
MEM_MB_DATA51
MEM_MB_DATA7
MEM_MA_DATA42
MEM_MB_DATA10
MEM_MA_DATA53
MEM_MA_DATA62
MEM_MA_DM3
MEM_MB_DATA61
MEM_MA_DATA50
MEM_MB_DATA9
MEM_MB_DATA26 MEM_MA_DATA26
MEM_MA_DATA63
MEM_MB_DATA24
MEM_MA_DATA35
MEM_MB_DM5
MEM_MA_DATA25
MEM_MB_DATA31
MEM_MB_DATA12
MEM_MA_DATA45
MEM_MA_DATA59
MEM_MB_DATA55
MEM_MA_DATA32
MEM_MB_DATA2
MEM_MB_DATA16
MEM_MA_DATA23
MEM_MB_DATA3
MEM_MB_DATA8
MEM_MA_DATA0
MEM_MB_DATA42
MEM_MB_DATA40
MEM_MA_DATA37
MEM_MB_DM0
MEM_MA_DATA46
MEM_MA_DATA20
MEM_MB_DATA28
MEM_MB_DATA44
MEM_MA_DATA15
MEM_MA_DM2
MEM_MB_DATA1 MEM_MA_DATA2
MEM_MA_DATA34
MEM_MB_DATA63
MEM_MA_DATA44
MEM_MA_DATA8
MEM_MB_DATA4
MEM_MA_DATA49
MEM_MB_DATA60
MEM_MA_DATA29
MEM_MB_DATA58
MEM_MA_DATA56
MEM_MB_DATA36
MEM_MB_DATA25 MEM_MA_DATA24
MEM_MB_DATA48
MEM_MA_DATA38
MEM_MA_DATA4
MEM_MA_DATA28
MEM_MA_DATA9
MEM_MA_DM6MEM_MB_DM6
MEM_MB_DATA32
MEM_MB_DATA13
MEM_MB_DATA41
MEM_MA_DM1
MEM_MB_DM3
MEM_MB_DATA45
MEM_MB_DATA27
MEM_MA_DATA1
MEM_MA_DATA48
MEM_MB_DATA15
MEM_MA_DATA31
MEM_MB_DATA33
MEM_MA_DATA27
MEM_MA_DATA52
MEM_MA_DATA22
MEM_MA_DATA16
MEM_MB_DATA50
MEM_MA_DATA43
MEM_MB_DATA57 MEM_MA_DATA58
MEM_MB_DATA22
MEM_MB_DATA39
MEM_MA_DATA13
MEM_MA_DATA12
MEM_MB_DATA23
MEM_MB_DATA56 MEM_MA_DATA55
MEM_MB_DM4
MEM_MB_DATA54
MEM_MB_DATA47
MEM_MA_DATA51
MEM_MA_DM0
MEM_MB_DM1
MEM_MB_DATA20
MEM_MB_DATA21 MEM_MA_DATA21
MEM_MB_DATA11
MEM_MA_DATA5
MEM_MA_DATA33
MEM_MA_DATA7
MEM_MA_DM5
MEM_MB_DATA30 MEM_MA_DATA30
MEM_MA_DATA14
MEM_MA_DATA18
MEM_MB_DATA17
MEM_MB_DATA38
MEM_MA_DATA54
MEM_MB_DATA19
MEM_MB_DATA35
MEM_MA_DM7
MEM_MA_DATA41
MEM_MB_DATA49
MEM_MA_DATA36
MEM_MB_DATA59
MEM_MB_DM2
MEM_MA_DATA40
MEM_MB_DATA14
MEM_MB_DATA62
MEM_MA_DATA6
MEM_MB_DATA43
MEM_MA_DATA17
MEM_MA_DATA61
MEM_MA_DATA3
MEM_MA_DM4
MEM_MB_DATA5
MEM_MB_DATA52
MEM_MA_DATA47
MEM_MA_DATA57
MEM_MB_DATA37
MEM_MA_DATA10
MEM_MA_DATA60
MEM_MA_DATA11
MEM_MB_DATA46
MEM_MB_DATA6
MEM_MA_DATA19
SNS_+0.9VTT
MEM_MA0_CLK2_N 6
MEM_MA_ADD[15..0]6,7
MEM_MA_BANK16,7 MEM_MB_BANK1 6,7
MEM_MB0_CLK1_N 6
MEM_MB_RAS# 6,7
MEM_MA_CAS#6,7
MEM_MB0_CLK1_P 6
MEM_MA0_CLK1_P 6
MEM_MB_WE# 6,7
MEM_MA0_CLK1_N 6
MEM_MB0_ODT1 6,7
MEM_MA_CKE16,7
MEM_MA_BANK06,7
MEM_MB0_CS#16,7
MEM_MB_BANK2 6,7
MEM_MA_WE#6,7 MEM_MB_CAS# 6,7
MEM_MB0_CS#06,7
MEM_MA_CKE06,7
MEM_MB0_CS#36,7
MEM_MA0_CS#16,7
MEM_MA0_ODT1 6,7
MEM_MB0_ODT0 6,7
MEM_MB_CKE16,7
MEM_MA0_CS#06,7
MEM_MB0_CLK2_P 6
MEM_MA_BANK26,7
MEM_MA_RAS#6,7
MEM_MB_CKE06,7
MEM_MB0_CLK2_N 6
MEM_MA0_ODT0 6,7
MEM_MB0_CS#26,7
MEM_MB_BANK0 6,7
MEM_MA0_CS#26,7
MEM_MB_ADD[15..0] 6,7
MEM_MA0_CS#36,7 MEM_MA0_CLK2_P 6
MEM_MA0_CLK1_N6
MEM_MA0_CLK1_P6
MEM_MB0_CLK1_N6
MEM_MA0_CLK2_P6
MEM_MB0_CLK1_P6
MEM_MA0_CLK2_N6
MEM_MB0_CLK2_N6
MEM_MB0_CLK2_P6
MEM_MA_DQS3_P 6
MEM_MA_DQS0_P 6MEM_MB_DQS0_P6
MEM_MA_DQS1_P 6
MEM_MA_DATA[63..0] 6
MEM_MB_DQS4_P6
MEM_MA_DQS7_N 6
MEM_MB_DQS4_N6
MEM_MA_DM[7..0] 6
MEM_MA_DQS4_N 6
MEM_MA_DQS5_N 6
MEM_MB_DQS5_P6
MEM_MA_DQS6_P 6
MEM_MA_DQS4_P 6
MEM_MB_DQS2_N6
MEM_MB_DQS3_P6
MEM_MB_DQS6_P6
MEM_MA_DQS1_N 6
MEM_MA_DQS3_N 6
MEM_MA_DQS7_P 6
MEM_MA_DQS5_P 6
MEM_MB_DQS7_P6
MEM_MB_DQS3_N6 MEM_MA_DQS2_P 6
MEM_MB_DQS7_N6
MEM_MB_DM[7..0]6
MEM_MA_DQS2_N 6
MEM_MB_DQS0_N6
MEM_MA_DQS6_N 6
MEM_MA_DQS0_N 6
MEM_MB_DQS1_N6
MEM_MB_DQS5_N6
MEM_MB_DQS2_P6
MEM_MB_DATA[63..0]6
MEM_MB_DQS1_P6
MEM_MB_DQS6_N6
CPU_VDDIO_SUS
CPU_M_VREF_SUS CPU_VTT_SUS
CPU_VTT_SUS
CPU_VDDIO_SUS CPU_M_VREF_SUS
R029
1K_0402 1%
U017B
D10
C10
B10
AD10
AC10
AB10
AA10
A10
W17
Y10
AE10
AF10
V19
J22
V22
T19
H26
J23
J20
J21
V24
K24
L20
R19
L19
L22
L21
M19
M20
M24
M22
N22
N21
R21
R20
T22
T20
U20
U21
U24
V26
U22
T26
U26
W25
L23
L25
U25
L24
M26
L26
N23
N24
N25
N26
P24
P26
T24
Y16
AA16
E16
F16
AF18
AF17
A17
A18
Y26
J24
W24
U23
U19
V20
K22
K19
K20
W26
W23
K26
J26
J25
W10
VTT1
VTT2
VTT3
VTT4
VTT6
VTT7
VTT8
VTT9
MEMVREF
VTT_SENSE
MEMZN
MEMZP
MA0_CS_L3
MA0_CS_L2
MA0_CS_L1
MA0_CS_L0
MB_CKE1
MB_CKE0
MA_CKE1
MA_CKE0
MA_ADD13
MA_ADD12
MA_ADD11
MA_ADD10
MA_ADD9
MA_ADD8
MA_ADD7
MA_ADD6
MA_ADD5
MA_ADD4
MA_ADD3
MA_ADD2
MA_ADD1
MA_ADD0
MA_BANK1
MA_BANK0
MA_RAS_L
MA_CAS_L
MA_WE_L
MB_RAS_L
MB_CAS_L
MB_WE_L
MB_BANK1
MB_BANK0
MB_ADD13
MB_ADD12
MB_ADD11
MB_ADD10
MB_ADD9
MB_ADD8
MB_ADD7
MB_ADD6
MB_ADD5
MB_ADD4
MB_ADD3
MB_ADD2
MB_ADD1
MB_ADD0
MA0_CLK_H2
MA0_CLK_L2
MA0_CLK_H1
MA0_CLK_L1
MB0_CLK_H2
MB0_CLK_L2
MB0_CLK_H1
MB0_CLK_L1
MB0_CS_L3
MB0_CS_L2
MB0_CS_L1
MB0_CS_L0
MA0_ODT0
MA0_ODT1
MA_BANK2
MA_ADD15
MA_ADD14
MB0_ODT0
MB0_ODT1
MB_BANK2
MB_ADD14
MB_ADD15
VTT5
C076
1n_0402
C156
1.5p_0402
R202
39.2_0402 1%
U017C
AD12
AC16
AE22
AB26
E25
A22
B16
A12
Y13
AB16
Y19
AC24
F24
E19
C15
E12
G12
F12
H14
G14
H11
H12
C13
E13
H15
E15
E17
H17
E14
F14
C17
G17
G18
C19
D22
E20
E18
F18
B22
C23
F20
F22
H24
J19
E21
E22
H20
H22
Y24
AB24
AB22
AA21
W22
W21
Y22
AA22
Y20
AA20
AA18
AB18
AB21
AD21
AD19
Y18
AD17
W16
W14
Y14
Y17
AB17
AB15
AD15
AB13
AD13
Y12
W11
AB14
AA14
AB12
AA12
H13
G15
C21
G21
AC23
AB20
W15
W13
G13
G16
C22
G22
AD23
AB19
Y15
W12
C11
A11
A14
B14
G11
E11
D12
A13
A15
A16
A19
A20
C14
D14
C18
D18
D20
A21
D24
C25
B20
C20
B24
C24
E23
E24
G25
G26
C26
D26
G23
G24
AA24
AA23
AD24
AE24
AA26
AA25
AD26
AE25
AC22
AD22
AE20
AF20
AF24
AF23
AC20
AD20
AD18
AE18
AC14
AD14
AF19
AC18
AF16
AF15
AF13
AC12
AB11
Y11
AE14
AF14
AF11
AD11
B12
C16
A23
E26
AC26
AF22
AD16
AE12
C12
D16
A24
F26
AC25
AF21
AE16
AF12
MB_DM7
MB_DM6
MB_DM5
MB_DM4
MB_DM3
MB_DM2
MB_DM1
MB_DM0
MA_DM7
MA_DM6
MA_DM5
MA_DM4
MA_DM3
MA_DM2
MA_DM1
MA_DM0
MA_DATA0
MA_DATA1
MA_DATA2
MA_DATA3
MA_DATA4
MA_DATA5
MA_DATA6
MA_DATA7
MA_DATA8
MA_DATA9
MA_DATA10
MA_DATA11
MA_DATA12
MA_DATA13
MA_DATA14
MA_DATA15
MA_DATA16
MA_DATA17
MA_DATA18
MA_DATA19
MA_DATA20
MA_DATA21
MA_DATA22
MA_DATA23
MA_DATA24
MA_DATA25
MA_DATA26
MA_DATA27
MA_DATA28
MA_DATA29
MA_DATA30
MA_DATA31
MA_DATA32
MA_DATA33
MA_DATA34
MA_DATA35
MA_DATA36
MA_DATA37
MA_DATA38
MA_DATA39
MA_DATA40
MA_DATA41
MA_DATA42
MA_DATA43
MA_DATA44
MA_DATA45
MA_DATA46
MA_DATA47
MA_DATA48
MA_DATA49
MA_DATA50
MA_DATA51
MA_DATA52
MA_DATA53
MA_DATA54
MA_DATA55
MA_DATA56
MA_DATA57
MA_DATA58
MA_DATA59
MA_DATA60
MA_DATA61
MA_DATA62
MA_DATA63
MA_DQS_L0
MA_DQS_L1
MA_DQS_L2
MA_DQS_L3
MA_DQS_L4
MA_DQS_L5
MA_DQS_L6
MA_DQS_L7
MA_DQS_H0
MA_DQS_H1
MA_DQS_H2
MA_DQS_H3
MA_DQS_H4
MA_DQS_H5
MA_DQS_H6
MA_DQS_H7
MB_DATA0
MB_DATA1
MB_DATA2
MB_DATA3
MB_DATA4
MB_DATA5
MB_DATA6
MB_DATA7
MB_DATA8
MB_DATA9
MB_DATA10
MB_DATA11
MB_DATA12
MB_DATA13
MB_DATA14
MB_DATA15
MB_DATA16
MB_DATA17
MB_DATA18
MB_DATA19
MB_DATA20
MB_DATA21
MB_DATA22
MB_DATA23
MB_DATA24
MB_DATA25
MB_DATA26
MB_DATA27
MB_DATA28
MB_DATA29
MB_DATA30
MB_DATA31
MB_DATA32
MB_DATA33
MB_DATA34
MB_DATA35
MB_DATA36
MB_DATA37
MB_DATA38
MB_DATA39
MB_DATA40
MB_DATA41
MB_DATA42
MB_DATA43
MB_DATA44
MB_DATA45
MB_DATA46
MB_DATA47
MB_DATA48
MB_DATA49
MB_DATA50
MB_DATA51
MB_DATA52
MB_DATA53
MB_DATA54
MB_DATA55
MB_DATA56
MB_DATA57
MB_DATA58
MB_DATA59
MB_DATA60
MB_DATA61
MB_DATA62
MB_DATA63
MB_DQS_L0
MB_DQS_L1
MB_DQS_L2
MB_DQS_L3
MB_DQS_L4
MB_DQS_L5
MB_DQS_L6
MB_DQS_L7
MB_DQS_H0
MB_DQS_H1
MB_DQS_H2
MB_DQS_H3
MB_DQS_H4
MB_DQS_H5
MB_DQS_H6
MB_DQS_H7
R201
39.2_0402 1%
C182
1.5p_0402
R033
1K_0402 1%
C055
1000PF_NC
C051
1.5p_0402
C044
1.5p_0402
C057
1n_0402

5
5
4
4
3
3
2
2
1
1
D D
C C
B B
A A
50 mils WIDE (USE 2x25 mil TRACES TO
LAYOUT: ROUTE VDDA TRACE APPROX.
EXIT BALL FIELD) AND 500 mils LONG.
Close to CPU socket
ROUTE AS 80 Ohm DIFFERENTIAL PAIR
PLACE IT CLOSE TO CPU WITHIN 1"
ATHLON Control and Debug
AMD NPT S1 SOCKET
Processor Socket
De-Glitching Circuit
1/21 Change to OD gate
MS-16332
0A
AMD S1 HT I/F
MSI CORPORATION
B
440Monday, April 10, 2006
Title
Size Document Number Rev
Date: Sheet of
THERMDC
SMB_THRMCPU_CLK
SMB_THRMCPU_DATA
CPU_PSI#
TMS
VDDA_L
CPU_HTREF0
TEST19
TEST19
CPU_VDD_RUN_FB_L
CPU_PRESENT#
TDO
CPU_HTREF1
TEST29_L_FBCLKOUT_N
CPU_VDD_RUN_FB_H
TEST25_L
DBRDY
VDDIO_FB_L
CPU_CLKIN_SC_N
CPU_VID2
VDDIO_FB_H
TEST25_H
TEST18
TRST#
CPU_LDTSTOP#
DBREQ#
CPU_HT_RESET#
CPU_VID5
CPU_VID3
TEST21
TEST25_H
TDI
CPU_ALL_PWROK
TCK
CPU_VID4
TEST18
CPU_VID0
TEST29_H_FBCLKOUT_P
CPU_PRESENT#
TEST26
THERMDC
CPU_CLKIN_SC_P
CPU_ALL_PWROK
CPU_HT_RESET#
CPU_LDTSTOP#
SMB_THRMCPU_CLK
SMB_THRMCPU_DATA
TEST21
TEST26
THERMDA
THERMDA
CPU_PROCHOT#_1.8
CPU_THERMTRIP#
CPU_VID1
CPU_SIC_R
CPU_FETGATE
CPU_FETGATE
TEST25_L
CPU_CLK_P8
CPU_CLK_N8
SMB_THRMCPU_CLK 21
SMB_THRMCPU_DATA 21
CPU_VDD_RUN_FB_H37 CPU_VDD_RUN_FB_L37 CPU_PSI# 37
CPU_VID5 37
CPU_VID4 37
CPU_VID3 37
CPU_VID2 37
CPU_VID1 37
CPU_VID0 37
HTCPU_RST#8
HTCPU_PWRGD8
HTCPU_STOP#8
RUN_PWRGD13,18,22
CPU_FETGATE 37
CPU_THERMTRIP_D# 17
+3VRUN
+2.5VRUN
+VLDT
CPU_VDDIO_SUS
CPU_VDDIO_SUS
+2.5VRUN +3VSUS
CPU_VDDIO_SUS
CPU_VDDIO_SUS
+2.5VRUN CPU_VDDIO_SUS
+2.5VRUN
+3VALW
+2.5VRUN
TP004
U019B
74LCX07(Open Drain)
3 4
R023300_0402
U019A
74LCX07(Open Drain)
7
14
1 2
TP044
R239
300_0402
C189
0.1u_0402
TP040
R192300_0402
TP002
TP006
TP104
TP007
R234
300_0402
TP107
U003
LM86CIMMXNOPB_MSOP8-RH
5
6
7
81
2
3
4GND
ALERT#
SMBDATA
SMBCLKVDD
D+
D-
T_CRIT_A#
TP102
R026 1K_0402_NC
R037 44.2_0603 1%
TP105
R230 510_0402
C191
2200p_0402
R311
8.2K_1%_0402
R035 44.2_0603 1%
TP042
L010
300L600m
Q007
BSS138N_SOT23
G
DS
TP012
U019C
74LCX07(Open Drain)
5 6
U019F
74LCX07(Open Drain)
9 8
R229 510_0402
R028 300_0402
R198
300_0402
TP106
U019D
74LCX07(Open Drain)
13 12
R025 300_0402
R038 300_0402
TP038
C443 3.9n_0602
R047 10K_0402
TP103
C159
3300p_0603
R241
1K_0402
R046 10K_0402
R045 80.6_0603 1%
R039 300_0402
C166
0.22u_0603
R225
169_0402 1%
R226300_0402
TP101
R237
1K_0402
R312
34.8K_1%_0402
D9
BAS40WS
AC
R233
1K_0402
TP039
TP005
C149
4.7u_0805
U019E
74LCX07(Open Drain)
11 10
C442 3.9n_0602
JTAC
U017D
F8
F9
B7
A7
F10
P6
R6
W9
Y9
A9
A8
G10
AA9
AC9
AD9
AF9
AE9
E10
C6
A6
A4
C5
B5
AF6
AC6
AF4
AF5
F6
E6
A5
AC7
A3
AB6
Y6
W8
W7
AA6
C3
C4
K8
AE6
AF8
H8
J7
AF7
AB8
AE8
AD7
AE7
AC8
C7
F7
E7
D7
C2
AA7
H10
G9
E8
E9 C9
C8
P20
P19
N20
N19
R26
R25
P22
R22
H16
B18
B3
C1
H6
G6
D5
R24
W18
R23
AA8
H18
H19
VDDA2
VDDA1
RESET_L
PWROK
LDTSTOP_L
HT_REF1
HT_REF0
VDDIO_FB_H
VDDIO_FB_L
CLKIN_H
CLKIN_L
DBRDY
TMS
TCK
TRST_L
TDI
TDO
DBREQ_L
VID4
VID3
VID2
VID1
VID0
THERMTRIP_L
CPU_PRESENT_L
SIC
SID
VDD_FB_H
VDD_FB_L
VID5
PROCHOT_L
PSI_L
TEST2
TEST3
THERMDA
THERMDC
TEST6
TEST7
TEST8
TEST10
TEST26
TEST27
TEST28_L
TEST28_H
TEST20
TEST21
TEST22
TEST23
TEST24
TEST12
TEST14
TEST15
TEST16
TEST17
TEST9
TEST13
TEST18
TEST19
TEST25_L
TEST25_H TEST29_H
TEST29_L
RSVD0
RSVD1
RSVD2
RSVD3
RSVD4
RSVD5
RSVD6
RSVD7
RSVD8
RSVD9
RSVD10
RSVD11
RSVD12
RSVD13
RSVD14
RSVD15
RSVD16
RSVD17
RSVD18
RSVD19
RSVD20
R242
300_0402

5
5
4
4
3
3
2
2
1
1
D D
C C
B B
A A
uPGA638
Top View
BOTTOMSIDE DECOUPLING
A1
AF1
A26
Athlon 64 S1g1
PROCESSOR POWER AND GROUND
Athlon 64 S1
Processor
Socket
Athlon 64 S1
Processor
Socket
DECOUPLING BETWEEN PROCESSOR AND DIMMs
PLACE CLOSE TO PROCESSOR AS POSSIBLE
FOR EMI
MS-16332
0A
AMD S1 HT I/F
MSI CORPORATION
B
540Monday, April 10, 2006
Title
Size Document Number Rev
Date: Sheet of
CPU_VDDIO_SUS
CPU_VDDIO_SUS
CPU_VDD_RUN
CPU_VDDIO_SUS
CPU_VTT_SUS
CPU_VDD_RUN
CPU_VDD_RUN
CPU_VDD_RUN
CPU_VDD_RUN
CPU_VTT_SUS CPU_VDDIO_SUS CPU_VDD_RUNCPU_VDDIO_SUS
CPU_VDD_RUN
C045
1n_0402
C137
22u_0805
C116
0.22u_0603
C170
0.01u_0402
C475
1n_0402
C135
0.22u_0603
C118
0.01u_0402
C078
22u_0805
C047
0.22u_0603
CI15
0.1u_0402_NC
C092
0.22u_0603
CI86 0.1u_0402_NC
CI12
0.1u_0402_NC
C140
22u_0805
C437
0.22u_0603
C117
22u_0805
C104
0.01u_0402
C440
4.7u_0805
CI17
0.1u_0402_NC
C128
22u_0805
CI87 0.1u_0402_NC
CI14
0.1u_0402_NC
C441
4.7u_0805
C334
4.7u_0805
C172
0.01u_0402
C124
22u_0805
CI11
0.1u_0402_NC
CI16
0.1u_0402_NC
C048
1n_0402
C126
0.22u_0603
CI84 0.1u_0402_NC
C115
0.22u_0603
C064
4.7u_0805
CI13
0.1u_0402_NC
C111
22u_0805
C438
0.22u_0603
C476
1n_0402
U017F
AA4
AA11
AA13
AA15
AA17
AA19
AB2
AB7
AB9
AB23
AB25
AC11
AC13
AC15
AC17
AC19
AC21
AD6
AD8
AD25
AE11
AE13
AE15
AE17
AE19
AE21
AE23
B4
B6
B8
B9
B11
B13
B15
B17
B19
B21
B23
B25
D6
D8
D9
D11
D13
D15
D17
D19
D21
D23
D25
E4
F2
F11
F13
F15
F17
F19
F21
F23
F25
H7
H9
H21
H23
J4
J6
J8
J10
J12
J14
J16
J18
K2
K7
K9
K11
K13
K15
K17
L6
L8
L10
L12
L14
L16
L18
M7
M9
M11
M17
N4
N8
N10
N16
N18
P2
P7
P9
P11
R8
R10
R16
R18
T7
T9
T11
T13
V13
V15
V17
W6
Y21
Y23
N6
T15
T17
U4
U6
U8
U10
U12
U14
U16
U18
V2
V7
V9
V11
P17
VSS1
VSS2
VSS3
VSS4
VSS5
VSS6
VSS7
VSS8
VSS9
VSS10
VSS11
VSS12
VSS13
VSS14
VSS15
VSS16
VSS17
VSS18
VSS19
VSS20
VSS21
VSS22
VSS23
VSS24
VSS25
VSS26
VSS27
VSS28
VSS29
VSS30
VSS31
VSS32
VSS33
VSS34
VSS35
VSS36
VSS37
VSS38
VSS39
VSS40
VSS41
VSS42
VSS43
VSS44
VSS45
VSS46
VSS47
VSS48
VSS49
VSS50
VSS51
VSS52
VSS53
VSS54
VSS55
VSS56
VSS57
VSS58
VSS59
VSS60
VSS61
VSS62
VSS63
VSS64
VSS65
VSS66
VSS67
VSS68
VSS69
VSS70
VSS71
VSS72
VSS73
VSS74
VSS75
VSS76
VSS77
VSS78
VSS79
VSS80
VSS81
VSS82
VSS83
VSS84
VSS85
VSS86
VSS87
VSS88
VSS89
VSS90
VSS91
VSS92
VSS93
VSS94
VSS95
VSS96
VSS97
VSS98
VSS99
VSS101
VSS102
VSS103
VSS104
VSS105
VSS106
VSS107
VSS108
VSS123
VSS124
VSS125
VSS126
VSS127
VSS128
VSS129
VSS109
VSS110
VSS111
VSS112
VSS113
VSS114
VSS115
VSS116
VSS117
VSS118
VSS119
VSS120
VSS121
VSS122
VSS100
C091
4.7u_0805
C093
4.7u_0805
C037
0.22u_0603
C100
22u_0805
C473
1n_0402
CI85
0.1u_0402_NC
C474
1n_0402
C089
0.01u_0402
C066
10PF_0402
C058
0.01u_0402
U017E
AC4
AD2
G4
H2
J9
J11
J13
K6
K10
K12
K14
L4
L7
L9
L11
L13
M2
M6
M8
M10
N7
N9
N11
P8
P10
R4
R7
R9
R11
T2
T6
T8
T10
T12
T14
U7
U9
U11
U13
V6
V8
V10
V12
V14
W4
Y2
J15
K16
L15
M16
P16
T16
U15
V16
H25
J17
K18
K21
K23
K25
L17
M18
M21
M23
M25
N17
P18
P21
P23
P25
R17
T18
T21
T23
T25
U17
V18
V21
V23
V25
Y25
VDD1
VDD2
VDD3
VDD4
VDD5
VDD6
VDD7
VDD8
VDD9
VDD10
VDD11
VDD12
VDD13
VDD14
VDD15
VDD16
VDD17
VDD18
VDD19
VDD20
VDD21
VDD22
VDD23
VDD24
VDD25
VDD26
VDD27
VDD28
VDD29
VDD30
VDD31
VDD32
VDD33
VDD34
VDD35
VDD36
VDD37
VDD38
VDD39
VDD40
VDD41
VDD42
VDD43
VDD44
VDD45
VDD46
VDD47
VDD48
VDD49
VDD50
VDD51
VDD52
VDD53
VDD54
VDDIO1
VDDIO2
VDDIO3
VDDIO4
VDDIO5
VDDIO6
VDDIO7
VDDIO8
VDDIO9
VDDIO10
VDDIO11
VDDIO12
VDDIO13
VDDIO14
VDDIO15
VDDIO16
VDDIO17
VDDIO18
VDDIO19
VDDIO20
VDDIO21
VDDIO22
VDDIO23
VDDIO24
VDDIO25
VDDIO26
VDDIO27
C134
4.7u_0805 C079
22u_0805
C439
0.22u_0603
C180
0.01u_0402
C114
22u_0805
CI10
0.1u_0402_NC
C042
0.01u_0402
CI83
0.1u_0402_NC
C065
0.22u_0603 C095
22u_0805
C043
1n_0402
C068
1n_0402
C436
0.22u_0603
C335
4.7u_0805
C477
1n_0402
C088
10PF_0402

5
5
4
4
3
3
2
2
1
1
D D
C C
B B
A A
MEM_VREF_SUS
LAYOUT: PLACE CLOSE TO DIMMs
MS-16332
0A
DDR2 SODIMMS: A/B CHANNEL
MSI CORPORATION
Custom
640Monday, April 10, 2006
Title
Size Document Number Rev
Date: Sheet of
MEM_MB_ADD15
MEM_MB_ADD13
MEM_MB_BANK0
MEM_MB_ADD14
MEM_MB_BANK1
MEM_MB_BANK2
SDATA0
SCLK0
MEM_MB_DM7
MEM_MB_DM1
MEM_MB_DM0
MEM_MB_DM3
MEM_MB_DM4
MEM_MB_DM2
MEM_MB_DM5
MEM_MB_DM6
MEM_MB_ADD0
MEM_MB_ADD1
MEM_MB_ADD6
MEM_MB_ADD3
MEM_MB_ADD5
MEM_MB_ADD2
MEM_MB_ADD4
MEM_MB_ADD7
MEM_MB_ADD11
MEM_MB_ADD10
MEM_MB_ADD9
MEM_MB_ADD12
MEM_MB_ADD8
MEM_M_VREF_SUS
MEM_MB_DATA26
MEM_MB_DATA1
MEM_MB_DATA55
MEM_MB_DATA20
MEM_MB_DATA56
MEM_MB_DATA44
MEM_MB_DATA5
MEM_MB_DATA9
MEM_MB_DATA51
MEM_MB_DATA7
MEM_MB_DATA28
MEM_MB_DATA17
MEM_MB_DATA22
MEM_MB_DATA23
MEM_MB_DATA14
MEM_MB_DATA48
MEM_MB_DATA25
MEM_MB_DATA8
MEM_MB_DATA30
MEM_MB_DATA57
MEM_MB_DATA13
MEM_MB_DATA18
MEM_MB_DATA39
MEM_MB_DATA45
MEM_MB_DATA42
MEM_MB_DATA6
MEM_MB_DATA0
MEM_MB_DATA32
MEM_MB_DATA54
MEM_MB_DATA62
MEM_MB_DATA35
MEM_MB_DATA3
MEM_MB_DATA19
MEM_MB_DATA16
MEM_MB_DATA15
MEM_MB_DATA11
MEM_MB_DATA41
MEM_MB_DATA52
MEM_MB_DATA58
MEM_MB_DATA4
MEM_MB_DATA60
MEM_MB_DATA2
MEM_MB_DATA63
MEM_MB_DATA47
MEM_MB_DATA49
MEM_MB_DATA31
MEM_MB_DATA53
MEM_MB_DATA43
MEM_MB_DATA34
MEM_MB_DATA33
MEM_MB_DATA12
MEM_MB_DATA50
MEM_MB_DATA24
MEM_MB_DATA37
MEM_MB_DATA29
MEM_MB_DATA38
MEM_MB_DATA27
MEM_MB_DATA36
MEM_MB_DATA21
MEM_MB_DATA10
MEM_MB_DATA40
MEM_MB_DATA61
MEM_MB_DATA46
MEM_MB_DATA59
MEM_MA_ADD9
MEM_MA_ADD2
MEM_MA_DATA52
MEM_MA_DATA31
MEM_MA_DATA21
MEM_MA_DATA7
MEM_MA_DATA12
MEM_MA_DM5
MEM_MA_DM1
MEM_MA_BANK0
MEM_MA_ADD12
MEM_MA_ADD1
MEM_MA_DATA59
MEM_MA_DATA55
MEM_MA_DATA42
MEM_MA_DATA37
MEM_MA_DATA24
MEM_MA_BANK2
MEM_M_VREF_SUS
MEM_MA_ADD4
MEM_MA_DATA33
MEM_MA_DATA8MEM_MA_ADD8
MEM_MA_DATA49
MEM_MA_DATA43
MEM_MA_DATA14
MEM_MA_DATA1
MEM_MA_DATA63
MEM_MA_DATA47
MEM_MA_DATA2
SCLK0
SDATA0
MEM_MA_ADD5
MEM_MA_DATA54
MEM_MA_DATA48
MEM_MA_DATA38
MEM_MA_DATA28
MEM_MA_DATA20
MEM_MA_ADD14
MEM_MA_BANK1
MEM_MA_DATA57
MEM_MA_DATA45
MEM_MA_DATA26
MEM_MA_DATA22
MEM_MA_DATA9
MEM_MA_DM2
MEM_MA_DM0
MEM_MA_DATA56
MEM_MA_DATA23
MEM_MA_DATA13
MEM_MA_ADD0
MEM_MA_DATA61
MEM_MA_DATA51
MEM_MA_DATA35
MEM_MA_DATA0
MEM_MA_DATA60
MEM_MA_DATA58
MEM_MA_DATA19
MEM_MA_DATA17
MEM_MA_DM3
MEM_MA_ADD3
MEM_MA_DATA36
MEM_MA_DATA30
MEM_MA_DATA11
MEM_MA_DATA4
MEM_MA_DM7
MEM_MA_ADD7
MEM_MA_DATA44
MEM_MA_DATA39
MEM_MA_DATA6
MEM_MA_DATA5
MEM_MA_ADD13
MEM_MA_DATA53
MEM_MA_DATA46
MEM_MA_DATA34
MEM_MA_DATA25
MEM_MA_DATA18
MEM_MA_DATA16
MEM_MA_ADD6
MEM_MA_DATA10
MEM_MA_DM4
MEM_MA_ADD11
MEM_MA_ADD10
MEM_MA_DATA62
MEM_MA_DATA50
MEM_MA_DATA41
MEM_MA_DATA40
MEM_MA_DATA29
MEM_MA_DATA27
MEM_MA_ADD15
MEM_MA_DM6
MEM_MA_DATA32
MEM_MA_DATA15
MEM_MA_DATA3
MEM_MA_DM[7..0]3
MEM_MB_DM[7..0]3
MEM_MA_DATA[63..0] 3
MEM_MB_DATA[63..0] 3
MEM_MB_DQS0_N3
MEM_MB_DQS0_P3
MEM_MB_DQS1_N3
MEM_MB_DQS1_P3
MEM_MB_DQS2_N3 MEM_MB_DQS3_N3
MEM_MB_DQS3_P3
MEM_MB_DQS4_N3
MEM_MB_DQS4_P3
MEM_MB_DQS5_N3
MEM_MB_DQS5_P3
MEM_MB_DQS6_N3
MEM_MB_DQS6_P3
MEM_MB_DQS7_N3
MEM_MB_DQS7_P3
MEM_MB_DQS2_P3
MEM_MA_BANK[2..0]3,7
MEM_MB_BANK[2..0]3,7
MEM_MB0_CLK1_N3MEM_MB0_CLK2_P3MEM_MB0_CLK2_N3
MEM_MB_WE#3,7 MEM_MB_CAS#3,7
MEM_MB_CKE03,7
MEM_MB0_CLK1_P3
MEM_MB_RAS#3,7
MEM_MB0_CS#13,7 MEM_MB0_CS#03,7
MEM_MB_CKE13,7
MEM_MB0_ODT03,7 MEM_MB0_ODT13,7
MEM_MB0_CS#2 3,7
MEM_MB0_CS#3 3,7
MEM_MA_ADD[15..0]3,7
MEM_MB_ADD[15..0]3,7
MEM_MA_DQS6_P3
MEM_MA_CKE03,7
MEM_MA_DQS2_P3
MEM_MA0_ODT03,7
MEM_MA_DQS4_P3
MEM_MA_DQS6_N3
MEM_MA0_CS#3 3,7
MEM_MA_DQS0_P3
MEM_MA_DQS2_N3
MEM_MA_CAS#3,7
MEM_MA0_CS#2 3,7
MEM_MA_DQS4_N3
MEM_MA_WE#3,7
MEM_MA_DQS5_P3
MEM_MA_DQS0_N3
MEM_MA_RAS#3,7
MEM_MA_DQS7_P3
MEM_MA_DQS1_P3
MEM_MA0_ODT13,7
MEM_MA0_CLK2_N3
MEM_MA_DQS3_P3
MEM_MA0_CS#03,7
MEM_MA0_CLK2_P3
MEM_MA_DQS7_N3
MEM_MA_DQS1_N3
MEM_MA_DQS3_N3
MEM_MA_CKE13,7
MEM_MA0_CLK1_N3
MEM_MA_DQS5_N3
MEM_MA0_CS#13,7
MEM_MA0_CLK1_P3
SDATA019 SCLK019
SDATA019 SCLK019
CPU_VDDIO_SUS
CPU_VDDIO_SUS
MEM_M_VREF_SUS
+3VRUN
+3VRUN
+3VRUN
CPU_VDDIO_SUS
CPU_VDDIO_SUS
CPU_VDDIO_SUS
R238 4.7K_0603
C373 1UF_0402
R231
1K_0402 1%
C451
1n_0402
C376 0.1u_0402
C402 0.1u_0402
SO-DIMM
(RVS)
J016
DDR2_SO-DIMM_STD1
5
7
17
19
4
6
14
16
23
25
35
37
20
22
36
38
43
45
55
57
44
46
56
58
61
63
73
75
62
64
74
76
123
125
135
137
124
126
134
136
141
143
151
153
140
142
152
154
157
159
173
175
158
160
174
176
179
181
189
191
180
182
192
194
50
69
83
120
163
102
101
100
99
98
97
94
92
93
91
105
90
89
107
106
10
26
52
67
130
147
170
185
13
31
51
70
131
148
169
188
30
32
164
166
79
80
1
108
113
109
110
115
198
200
195
197
199
116
85
81
82
87
88
95
96
103
111
104
112
117
118
2
3
8
9
12
15
18
21
24
27
28
33
34
39
40
41
42
133
138
139
144
145
48
53
54
172
171
168
165
162
161
156
155
150
149
132
128
127
122
121
78
77
72
71
66
65
60
59
86
84
11
29
49
68
129
146
167
186
114
119
47
196
193
190
187
184
183
177
178
DQ0
DQ1
DQ2
DQ3
DQ4
DQ5
DQ6
DQ7
DQ8
DQ9
DQ10
DQ11
DQ12
DQ13
DQ14
DQ15
DQ16
DQ17
DQ18
DQ19
DQ20
DQ21
DQ22
DQ23
DQ24
DQ25
DQ26
DQ27
DQ28
DQ29
DQ30
DQ31
DQ32
DQ33
DQ34
DQ35
DQ36
DQ37
DQ38
DQ39
DQ40
DQ41
DQ42
DQ43
DQ44
DQ45
DQ46
DQ47
DQ48
DQ49
DQ50
DQ51
DQ52
DQ53
DQ54
DQ55
DQ56
DQ57
DQ58
DQ59
DQ60
DQ61
DQ62
DQ63
NC1
NC2
NC3
NC4
NC/TEST
A0
A1
A2
A3
A4
A5
A6
A7
A8
A9
A10
A11
A12
BA0
BA1
DM0
DM1
DM2
DM3
DM4
DM5
DM6
DM7
DQS0
DQS1
DQS2
DQS3
DQS4
DQS5
DQS6
DQS7
CK0
CK0
CK1
CK1
CKE0
CKE1
VREF
RAS
CAS
WE
S0
S1
SA0
SA1
SDA
SCL
VDDspd
A13
BA2
VDD0
VDD1
VDD2
VDD3
VDD4
VDD5
VDD6
VDD8
VDD7
VDD9
VDD10
VDD11
VSS0
VSS1
VSS2
VSS3
VSS4
VSS5
VSS6
VSS7
VSS8
VSS9
VSS10
VSS11
VSS12
VSS13
VSS14
VSS15
VSS16
VSS34
VSS35
VSS36
VSS37
VSS38
VSS18
VSS19
VSS20
VSS48
VSS47
VSS46
VSS45
VSS44
VSS43
VSS42
VSS41
VSS40
VSS39
VSS33
VSS32
VSS31
VSS30
VSS29
VSS28
VSS27
VSS26
VSS25
VSS24
VSS23
VSS22
VSS21
A14/NC
A15/NC
DQS0
DQS1
DQS2
DQS3
DQS4
DQS5
DQS6
DQS7
ODT0
ODT1
VSS17
VSS56
VSS55
VSS54
VSS53
VSS52
VSS51
VSS49
VSS50
C365 0.1u_0402
C448
1n_0402
C400 4.7UF
C397 0.1u_0402
SO-DIMM(RVS)
J017
DDR2-STD
5
7
17
19
4
6
14
16
23
25
35
37
20
22
36
38
43
45
55
57
44
46
56
58
61
63
73
75
62
64
74
76
123
125
135
137
124
126
134
136
141
143
151
153
140
142
152
154
157
159
173
175
158
160
174
176
179
181
189
191
180
182
192
194
50
69
83
120
163
102
101
100
99
98
97
94
92
93
91
105
90
89
107
106
10
26
52
67
130
147
170
185
13
31
51
70
131
148
169
188
30
32
164
166
79
80
1
108
113
109
110
115
198
200
195
197
199
116
85
81
82
87
88
95
96
103
111
104
112
117
118
2
3
8
9
12
15
18
21
24
27
28
33
34
39
40
41
42
133
138
139
144
145
48
53
54
172
171
168
165
162
161
156
155
150
149
132
128
127
122
121
78
77
72
71
66
65
60
59
86
84
11
29
49
68
129
146
167
186
114
119
47
196
193
190
187
184
183
177
178
DQ0
DQ1
DQ2
DQ3
DQ4
DQ5
DQ6
DQ7
DQ8
DQ9
DQ10
DQ11
DQ12
DQ13
DQ14
DQ15
DQ16
DQ17
DQ18
DQ19
DQ20
DQ21
DQ22
DQ23
DQ24
DQ25
DQ26
DQ27
DQ28
DQ29
DQ30
DQ31
DQ32
DQ33
DQ34
DQ35
DQ36
DQ37
DQ38
DQ39
DQ40
DQ41
DQ42
DQ43
DQ44
DQ45
DQ46
DQ47
DQ48
DQ49
DQ50
DQ51
DQ52
DQ53
DQ54
DQ55
DQ56
DQ57
DQ58
DQ59
DQ60
DQ61
DQ62
DQ63
NC1
NC2
NC3
NC4
NC/TEST
A0
A1
A2
A3
A4
A5
A6
A7
A8
A9
A10
A11
A12
BA0
BA1
DM0
DM1
DM2
DM3
DM4
DM5
DM6
DM7
DQS0
DQS1
DQS2
DQS3
DQS4
DQS5
DQS6
DQS7
CK0
CK0
CK1
CK1
CKE0
CKE1
VREF
RAS
CAS
WE
S0
S1
SA0
SA1
SDA
SCL
VDDspd
A13
BA2
VDD0
VDD1
VDD2
VDD3
VDD4
VDD5
VDD6
VDD8
VDD7
VDD9
VDD10
VDD11
VSS0
VSS1
VSS2
VSS3
VSS4
VSS5
VSS6
VSS7
VSS8
VSS9
VSS10
VSS11
VSS12
VSS13
VSS14
VSS15
VSS16
VSS34
VSS35
VSS36
VSS37
VSS38
VSS18
VSS19
VSS20
VSS48
VSS47
VSS46
VSS45
VSS44
VSS43
VSS42
VSS41
VSS40
VSS39
VSS33
VSS32
VSS31
VSS30
VSS29
VSS28
VSS27
VSS26
VSS25
VSS24
VSS23
VSS22
VSS21
A14/NC
A15/NC
DQS0
DQS1
DQS2
DQS3
DQS4
DQS5
DQS6
DQS7
ODT0
ODT1
VSS17
VSS56
VSS55
VSS54
VSS53
VSS52
VSS51
VSS49
VSS50
C390 0.1u_0402
C368 1UF_0402
C367 4.7UF
C370 0.1u_0402
C362 0.1u_0402
R236
1K_0402 1% C450
0.1u_0402
C381 0.1u_0402

5
5
4
4
3
3
2
2
1
1
D D
C C
B B
A A
FOR EMI
MS-16332
0A
DDR2 SODIMMS TERMINATIONS
MSI CORPORATION
Custom
740Monday, April 10, 2006
Title
Size Document Number Rev
Date: Sheet of
MEM_MB_CKE0
MEM_MA0_CS#2
MEM_MB_RAS#
MEM_MA_ADD14
MEM_MA_ADD5
MEM_MA_RAS#
MEM_MA_ADD13
MEM_MA_ADD4
MEM_MB_CAS#
MEM_MA_ADD2
MEM_MA0_CS#1
MEM_MA0_ODT0
MEM_MB0_CS#1
MEM_MA_ADD3
MEM_MA_ADD6
MEM_MA_ADD10
MEM_MB0_CS#2
MEM_MA_ADD15
MEM_MA0_CS#3
MEM_MA_ADD1
MEM_MA_CKE0
MEM_MB0_ODT0
MEM_MA_ADD12
MEM_MA_ADD8
MEM_MB0_CS#3
MEM_MA_ADD0
MEM_MA_ADD9
MEM_MA_ADD11
MEM_MB_WE#
MEM_MA_ADD7
MEM_MA_CKE1
MEM_MA0_CS#0
MEM_MA_WE#
MEM_MB0_CS#0
MEM_MB_CKE1
MEM_MA0_ODT1
MEM_MB0_ODT1
MEM_MA_ADD[15..0]
MEM_MA_CAS#
MEM_MB_BANK0
MEM_MB_BANK1
MEM_MB_BANK2
MEM_MB_BANK[2..0]
MEM_MB_ADD12
MEM_MB_CKE1
MEM_MB_ADD14
MEM_MB0_ODT0
MEM_MB0_CS#1
MEM_MB_ADD9
MEM_MB_CKE0
MEM_MB_ADD8
MEM_MB_ADD7
MEM_MB_BANK2
MEM_MB_WE#
MEM_MB_ADD2
MEM_MB_ADD4
MEM_MB_ADD15
MEM_MB_ADD13
MEM_MB0_CS#0
MEM_MB0_CS#2
MEM_MB0_CS#3
MEM_MB0_ODT1
MEM_MB_CAS#
MEM_MB_BANK1
MEM_MA_ADD11
MEM_MA0_CS#2
MEM_MA0_CS#1
MEM_MA_ADD12
MEM_MA_ADD14
MEM_MA_ADD8
MEM_MA_ADD0
MEM_MA_ADD1
MEM_MA_ADD13
MEM_MA_WE#
MEM_MA_ADD7
MEM_MA_CKE1
MEM_MA_RAS#
MEM_MA_ADD6
MEM_MA_ADD5
MEM_MA_BANK0
MEM_MA0_ODT1
MEM_MA_ADD2
MEM_MA0_CS#0
MEM_MA_BANK1
MEM_MA_ADD4
MEM_MA0_ODT0
MEM_MA0_CS#3
MEM_MA_BANK2
MEM_MA_BANK2
MEM_MA_BANK1
MEM_MA_BANK[2..0]
MEM_MA_BANK0
MEM_MA_ADD15
MEM_MA_CKE0
MEM_MB_ADD5
MEM_MA_ADD3
MEM_MA_ADD9
MEM_MB_ADD[15..0]
MEM_MB_ADD0
MEM_MB_ADD8
MEM_MB_ADD3
MEM_MB_ADD4
MEM_MB_ADD2
MEM_MB_ADD5
MEM_MB_ADD13
MEM_MB_ADD9
MEM_MB_ADD11
MEM_MB_ADD15
MEM_MB_ADD10
MEM_MB_ADD6
MEM_MB_ADD12
MEM_MB_ADD7
MEM_MB_ADD14
MEM_MB_ADD1
MEM_MB_ADD1
MEM_MA_CAS#
MEM_MA_ADD10
MEM_MB_RAS#
MEM_MB_ADD10
MEM_MB_BANK0
MEM_MB_ADD6
MEM_MB_ADD0
MEM_MB_ADD3
MEM_MB_ADD11
MEM_MA_CKE03,6
MEM_MA_ADD[15..0]3,6
MEM_MA0_CS#33,6
MEM_MA_CKE13,6
MEM_MA0_CS#13,6
MEM_MB_CAS#3,6 MEM_MB_WE#3,6
MEM_MB0_CS#23,6
MEM_MB0_CS#03,6
MEM_MB0_CS#33,6
MEM_MA_BANK[2..0]3,6
MEM_MB_ADD[15..0]3,6
MEM_MA_RAS#3,6
MEM_MB_CKE03,6
MEM_MB_RAS#3,6
MEM_MB0_ODT13,6 MEM_MB0_ODT03,6
MEM_MA0_ODT13,6
MEM_MA_CAS#3,6
MEM_MA0_ODT03,6
MEM_MB_BANK[2..0]3,6
MEM_MA_WE#3,6
MEM_MA0_CS#23,6
MEM_MA0_CS#03,6
MEM_MB_CKE13,6
MEM_MB0_CS#13,6
CPU_VTT_SUS
CPU_VTT_SUS
CPU_VDDIO_SUS
CPU_VDDIO_SUS
CPU_VDDIO_SUS
CPU_VDDIO_SUS
CPU_VDDIO_SUS
CPU_VDDIO_SUS
CPU_VDDIO_SUS
CPU_VDDIO_SUS
CPU_VDDIO_SUS
CPU_VDDIO_SUS
CPU_VDDIO_SUS
CPU_VDDIO_SUS
CPU_VDDIO_SUS
CPU_VDDIO_SUS
CPU_VDDIO_SUS
CPU_VDDIO_SUS
CPU_VTT_SUS CPU_VDDIO_SUS
CI88 0.1u_0402_NC
CI103 0.1u_0402_NC
CI116 0.1u_0402_NC
CI110 0.1u_0402_NC
CI113 0.1u_0402_NC
C046 0.1u_0402
CI101 0.1u_0402_NC
RN004
8P4R-47_RN0402
1
3
5
7
2
4
6
8
RN002
8P4R-47_RN0402
1
3
5
7
2
4
6
8
RN014
8P4R-47_RN0402
1
3
5
7
2
4
6
8
C060 0.1u_0402
CI97 0.1u_0402_NC
CI100 0.1u_0402_NC
CI114 0.1u_0402_NC
CI118 0.1u_0402_NC
CI107 0.1u_0402_NC
CI104 0.1u_0402_NC
C101 0.1u_0402
C107 0.1u_0402
C097 0.1u_0402
RN016
8P4R-47_RN0402
1
3
5
7
2
4
6
8
C082 0.1u_0402
C077 0.1u_0402
CI109 0.1u_0402_NC
CI117 0.1u_0402_NC
CI102 0.1u_0402_NC
RN012
8P4R-47_RN0402
1
3
5
7
2
4
6
8
CI115 0.1u_0402_NC
CI108 0.1u_0402_NC
C061 0.1u_0402
C071 0.1u_0402
CI105 0.1u_0402_NC
C121 0.1u_0402
C120 0.1u_0402
CI91 0.1u_0402_NC
CI96 0.1u_0402_NC
C083 0.1u_0402
CI93 0.1u_0402_NC
CI98 0.1u_0402_NC
RN001
8P4R-47_RN0402
1
3
5
7
2
4
6
8
RN015
8P4R-47_RN0402
1
3
5
7
2
4
6
8
C053 0.1u_0402
CI95 0.1u_0402_NC
C070 0.1u_0402
C056 0.1u_0402
CI89 0.1u_0402_NC
RN013
8P4R-47_RN0402
1
3
5
7
2
4
6
8
CI92 0.1u_0402_NC
C059 0.1u_0402
C075 0.1u_0402
C081 0.1u_0402
CI99 0.1u_0402_NC
CI124 0.1u_0402_NC
C067 0.1u_0402
C050 0.1u_0402
CI90 0.1u_0402_NC
C119 0.1u_0402
C052 0.1u_0402
RN011
8P4R-47_RN0402
1
3
5
7
2
4
6
8CI120 0.1u_0402_NC
C084 0.1u_0402
RN007
8P4R-47_RN0402
1
3
5
7
2
4
6
8
CI94 0.1u_0402_NC
RN003
8P4R-47_RN0402
1
3
5
7
2
4
6
8
C105 0.1u_0402
CI123 0.1u_0402_NC
C109 0.1u_0402
C054 0.1u_0402
C110 0.1u_0402
CI125 0.1u_0402_NC
C063 0.1u_0402
RN009
8P4R-47_RN0402
1
3
5
7
2
4
6
8
CI121 0.1u_0402_NC
C096 0.1u_0402
CI106 0.1u_0402_NC
CI112 0.1u_0402_NC
CI122 0.1u_0402_NC
RN008
8P4R-47_RN0402
1
3
5
7
2
4
6
8
CI119 0.1u_0402_NC
RN010
8P4R-47_RN0402
1
3
5
7
2
4
6
8
C049 0.1u_0402
RN005
8P4R-47_RN0402
1
3
5
7
2
4
6
8
C098 0.1u_0402
RN006
8P4R-47_RN0402
1
3
5
7
2
4
6
8
C074 0.1u_0402
CI111 0.1u_0402_NC

5
5
4
4
3
3
2
2
1
1
D D
C C
B B
A A
Place within 500 mils of ball,
route 5/10
Place within 500 mils
of ball; route
5/5/10.
HPCPUCAL_1P2V
HPCPUCAL_GND
HTMCPCAL_1P2V
HTMCPCAL_GND
MS-16322
0A
C51MV/D HT CPU/SB
MSI CORPORATION
B
840Monday, April 10, 2006
Title
Size Document Number Rev
Date: Sheet of
HPCPUCAL_1P2V
HPCPUCAL_GND
+1.2VPLL_HT
HTMCPCAL_1P2V
CLKOUT_CTERM
HTCPU_REQ#
HTMCPCAL_GND
HT_CADOUT0_N2
HT_CADOUT1_N2
HT_CADOUT2_N2
HT_CADOUT3_N2
HT_CADOUT4_N2
HT_CADOUT5_N2
HT_CADOUT6_N2
HT_CADOUT7_N2
HT_CADOUT8_N2
HT_CADOUT9_N2
HT_CADOUT10_N2
HT_CADOUT12_N2
HT_CADOUT11_N2
HT_CADOUT13_N2
HT_CADOUT14_N2
HT_CADOUT15_N2
HT_CADOUT0_P2
HT_CADOUT1_P2
HT_CADOUT2_P2
HT_CADOUT3_P2
HT_CADOUT4_P2
HT_CADOUT5_P2
HT_CADOUT6_P2
HT_CADOUT7_P2
HT_CADOUT8_P2
HT_CADOUT9_P2
HT_CADOUT10_P2
HT_CADOUT11_P2
HT_CADOUT12_P2
HT_CADOUT13_P2
HT_CADOUT14_P2
HT_CADOUT15_P2
HT_CADIN0_P 2
HT_CADIN1_P 2
HT_CADIN5_P 2
HT_CADIN4_P 2
HT_CADIN3_P 2
HT_CADIN8_P 2
HT_CADIN6_P 2
HT_CADIN11_P 2
HT_CADIN10_P 2
HT_CADIN9_P 2
HT_CADIN14_P 2
HT_CADIN13_P 2
HT_CADIN12_P 2
HT_CADIN15_P 2
HT_CADIN0_N 2
HT_CADIN1_N 2
HT_CADIN2_N 2
HT_CADIN3_N 2
HT_CADIN4_N 2
HT_CADIN5_N 2
HT_CADIN6_N 2
HT_CADIN7_N 2
HT_CADIN8_N 2
HT_CADIN9_N 2
HT_CADIN10_N 2
HT_CADIN11_N 2
HT_CADIN12_N 2
HT_CADIN13_N 2
HT_CADIN14_N 2
HT_CADIN15_N 2
HT_CADIN2_P 2
HT_CADIN7_P 2
HT_CLKOUT0_P2
HT_CLKOUT1_P2HT_CLKOUT0_N2
HT_CLKOUT1_N2
HT_CLKIN0_P 2
HT_CLKIN0_N 2
HT_CLKIN1_N 2
HT_CLKIN1_P 2
HT_CTLOUT0_N2HT_CTLOUT0_P2HT_CTLIN0_N 2
HT_CTLIN0_P 2
CPU_CLK_P 4
CPU_CLK_N 4
HTCPU_STOP# 4
HTCPU_RST# 4
HTCPU_PWRGD 4
HT_MCP_STOP#17
HT_MCP_TX3_N 17
HT_MCP_TX6_P 17
HT_MCP_TX2_N 17
HT_MCP_TX7_P 17
HT_MCP_TX7_N 17
HT_MCP_TX0_N 17
HT_MCP_RX2_P17
HT_MCP_RX1_P17
HT_MCP_TX6_N 17
HT_MCP_RX6_P17
HT_MCP_TX2_P 17
HT_MCP_TX1_P 17
HT_MCP_RX7_P17
MCPOUT_200MHZ#19
HT_MCP_REQ#17
HT_MCP_TX_CTL_N 17
HT_MCP_RX4_P17
HT_MCP_RX2_N17
HT_MCP_RX7_N17
MCPOUT_25MHZ19
HT_MCP_RX_CLK0_P17
HT_MCP_TX5_P 17
HT_MCP_TX_CLK0_N 17
HT_MCP_PWRGD17
HT_MCP_RX0_N17
HT_MCP_RX3_N17
HT_MCP_RX_CTL_N17
HT_MCP_RX4_N17
HT_MCP_RX_CTL_P17
HT_MCP_RST#17
HT_MCP_TX0_P 17
HT_MCP_RX1_N17
HT_MCP_RX0_P17
HT_MCP_RX_CLK0_N17
HT_MCP_TX4_N 17
HT_MCP_TX5_N 17
HT_MCP_TX4_P 17
MCPOUT_200MHZ19
HT_MCP_TX_CLK0_P 17
HT_MCP_RX5_N17
HT_MCP_RX6_N17
HT_MCP_RX5_P17
HT_MCP_TX3_P 17
HT_MCP_TX1_N 17
HT_MCP_RX3_P17
HT_MCP_TX_CTL_P 17
+VLDT
+1.2VRUN
+2.5VRUN
+2.5VRUN
+1.2VRUN
L006
30ohm 600mA
C122
1u_0402_X5R
C086
1u_0402_X5R
TP100
TP099
R032
150_0402 1% R221
2.37K_1%
L007
30ohm 600mA
C51MV
PART 1 OF 5
CPU-HT
U018A
nVIDIA_C51MV
Y23
Y22
W24
W23
V24
V23
U22
U21
R24
R23
P24
P23
P22
P21
N22
N21
Y21
Y20
V21
W20
W21
W22
T21
U20
R18
R19
P16
P17
N20
N19
M17
N18
T23
T22
R21
R20
M23
M22
W19
Y19
N16
T13
C23
C24
D23
D24
E22
E23
F23
F24
H22
H23
J21
J22
K21
K22
K23
K24
D21
D22
F19
E20
F21
E21
G20
G19
J19
J18
L17
K17
L20
K19
L18
L19
G23
G24
G22
G21
L23
L24
B24
B23
A22
B21
F18
G18
D20
E19
L16
HT_CPU_RXD0_P
HT_CPU_RXD0_N
HT_CPU_RXD1_P
HT_CPU_RXD1_N
HT_CPU_RXD2_P
HT_CPU_RXD2_N
HT_CPU_RXD3_P
HT_CPU_RXD3_N
HT_CPU_RXD4_P
HT_CPU_RXD4_N
HT_CPU_RXD5_P
HT_CPU_RXD5_N
HT_CPU_RXD6_P
HT_CPU_RXD6_N
HT_CPU_RXD7_P
HT_CPU_RXD7_N
HT_CPU_RXD8_P
HT_CPU_RXD8_N
HT_CPU_RXD9_P
HT_CPU_RXD9_N
HT_CPU_RXD10_P
HT_CPU_RXD10_N
HT_CPU_RXD11_P
HT_CPU_RXD11_N
HT_CPU_RXD12_P
HT_CPU_RXD12_N
HT_CPU_RXD13_P
HT_CPU_RXD13_N
HT_CPU_RXD14_P
HT_CPU_RXD14_N
HT_CPU_RXD15_P
HT_CPU_RXD15_N
HT_CPU_RX_CLK0_P
HT_CPU_RX_CLK0_N
HT_CPU_RX_CLK1_P
HT_CPU_RX_CLK1_N
HT_CPU_RXCTL_P
HT_CPU_RXCTL_N
HT_CPU_CAL_1P2V
HT_CPU_CAL_GND
+1.2V_PLLHTCPU
+1.2V_PLLHTMCP
HT_CPU_TXD0_P
HT_CPU_TXD0_N
HT_CPU_TXD1_P
HT_CPU_TXD1_N
HT_CPU_TXD2_P
HT_CPU_TXD2_N
HT_CPU_TXD3_P
HT_CPU_TXD3_N
HT_CPU_TXD4_P
HT_CPU_TXD4_N
HT_CPU_TXD5_P
HT_CPU_TXD5_N
HT_CPU_TXD6_P
HT_CPU_TXD6_N
HT_CPU_TXD7_P
HT_CPU_TXD7_N
HT_CPU_TXD8_P
HT_CPU_TXD8_N
HT_CPU_TXD9_P
HT_CPU_TXD9_N
HT_CPU_TXD10_P
HT_CPU_TXD10_N
HT_CPU_TXD11_P
HT_CPU_TXD11_N
HT_CPU_TXD12_P
HT_CPU_TXD12_N
HT_CPU_TXD13_P
HT_CPU_TXD13_N
HT_CPU_TXD14_P
HT_CPU_TXD14_N
HT_CPU_TXD15_P
HT_CPU_TXD15_N
HT_CPU_TX_CLK0_P
HT_CPU_TX_CLK0_N
HT_CPU_TX_CLK1_P
HT_CPU_TX_CLK1_N
HT_CPU_TXCTL_P
HT_CPU_TXCTL_N
CLKOUT_PRI_200MHZ_P
CLKOUT_PRI_200MHZ_N
CLKOUT_SEC_200MHZ_P
CLKOUT_SEC_200MHZ_N
HT_CPU_REQ#
HT_CPU_STOP#
HT_CPU_RESET#
HT_CPU_PWRGD
+2.5V_PLLHTCPU
C123
0.1u_0402
R041
22K_0402
MCP-HT
C51MV
PART 2 OF 5
U018B
nVIDIA_C51MV
AD6
AC7
AA8
AA9
AD10
AD11
AC12
AC13
AA6
W7
Y8
V9
Y10
AA11
V11
W12
AC6
AB7
AB8
AB9
AC10
AC11
AB12
AB13
Y6
Y7
AA7
W9
W10
Y12
W11
V13
AC24
AD23
AC22
AC20
AB18
AA17
AB16
AC16
AB21
AB20
AB19
W18
W15
AA15
Y14
W13
AC23
AD22
AC21
AD20
AC18
AB17
AB15
AD16
AB22
AA20
AA19
V17
V15
Y15
W14
Y13
AC19
AD19
Y17
W17
AD9
AC9
U10
T10
AC15
AD15
AD14
AC14
AB5
AA5
AC5
AD5 B22
A20
B20
AB23
AC4
Y5
W5 AB24
HT_MCP_RXD0_P
HT_MCP_RXD1_P
HT_MCP_RXD2_P
HT_MCP_RXD3_P
HT_MCP_RXD4_P
HT_MCP_RXD5_P
HT_MCP_RXD6_P
HT_MCP_RXD7_P
HT_MCP_RXD8_P
HT_MCP_RXD9_P
HT_MCP_RXD10_P
HT_MCP_RXD11_P
HT_MCP_RXD12_P
HT_MCP_RXD13_P
HT_MCP_RXD14_P
HT_MCP_RXD15_P
HT_MCP_RXD0_N
HT_MCP_RXD1_N
HT_MCP_RXD2_N
HT_MCP_RXD3_N
HT_MCP_RXD4_N
HT_MCP_RXD5_N
HT_MCP_RXD6_N
HT_MCP_RXD7_N
HT_MCP_RXD8_N
HT_MCP_RXD9_N
HT_MCP_RXD10_N
HT_MCP_RXD11_N
HT_MCP_RXD12_N
HT_MCP_RXD13_N
HT_MCP_RXD14_N
HT_MCP_RXD15_N
HT_MCP_TXD0_P
HT_MCP_TXD1_P
HT_MCP_TXD2_P
HT_MCP_TXD3_P
HT_MCP_TXD4_P
HT_MCP_TXD5_P
HT_MCP_TXD6_P
HT_MCP_TXD7_P
HT_MCP_TXD8_P
HT_MCP_TXD9_P
HT_MCP_TXD10_P
HT_MCP_TXD11_P
HT_MCP_TXD12_P
HT_MCP_TXD13_P
HT_MCP_TXD14_P
HT_MCP_TXD15_P
HT_MCP_TXD0_N
HT_MCP_TXD1_N
HT_MCP_TXD2_N
HT_MCP_TXD3_N
HT_MCP_TXD4_N
HT_MCP_TXD5_N
HT_MCP_TXD6_N
HT_MCP_TXD7_N
HT_MCP_TXD8_N
HT_MCP_TXD9_N
HT_MCP_TXD10_N
HT_MCP_TXD11_N
HT_MCP_TXD12_N
HT_MCP_TXD13_N
HT_MCP_TXD14_N
HT_MCP_TXD15_N
HT_MCP_TX_CLK0_P
HT_MCP_TX_CLK0_N
HT_MCP_TX_CLK1_P
HT_MCP_TX_CLK1_N
HT_MCP_RX_CLK0_P
HT_MCP_RX_CLK0_N
HT_MCP_RX_CLK1_P
HT_MCP_RX_CLK1_N
HT_MCP_TXCTL_P
HT_MCP_TXCTL_N
HT_MCP_RXCTL_P
HT_MCP_RXCTL_N
HT_MCP_REQ#
HT_MCP_STOP#
HT_MCP_RESET#
HT_MCP_PWRGD CLKOUT_CTERM_GND
SCLKIN_MCLKOUT_200MHZ_P
SCLKIN_MCLKOUT_200MHZ_N
HT_MCP_CAL_1P2V
CLKIN_25MHZ
CLKIN_200MHZ_P
CLKIN_200MHZ_N HT_MCP_CAL_GND
R208
150_0402 1%
C103
0.1u_0402 R210
150_0402 1%
R031
150_0402 1%

5
5
4
4
3
3
2
2
1
1
D D
C C
B B
A A
Place 2.37 kȍ 1% pull down to GND
within 500 mils of C51
PE_CTERM_GND
MS-16322
0A
C51MV/D PCI-E GRAPH
MSI CORPORATION
B
940Monday, April 10, 2006
Title
Size Document Number Rev
Date: Sheet of
PE0_REFCLK_P
PE0_REFCLK_N
PE0_PRESENT#
PE1_RXP
PE1_RXN
CLK_NEW_CARD#
CLK_NEW_CARD
NEWCARD_CLKREQ#
NEWCARD_CPPE#
PE0_PRESENT#
PE_CTERM_GND
PE2_PRESENT#PE2_PRESENT#
PE2_PRESENT#
PE_RESET_R#
PE1_TXN
PE1_TXP
+1.2VPLL_PE
+1.2VPLL_PWR
PE0_PRESENT#
NB_RXN10
NB_RXP1
NB_RXP6
NB_RXP15
NB_RXP12
NB_RXN1
NB_RXP10
NB_RXN4
NB_RXP9
NB_RXP8
NB_RXP4
NB_RXN12
NB_RXN6
NB_RXN0
NB_RXN15
NB_RXN9
NB_RXP2
NB_RXN2
NB_RXP0
NB_RXP13
NB_RXN8
NB_RXN7
NB_RXP5
NB_RXN3
NB_RXN5
NB_RXP3
NB_RXP14
NB_RXP11
NB_RXN13
NB_RXN11
NB_RXN14
NB_RXP7
VGA_RXN0
VGA_RXP9
VGA_RXN5
VGA_RXN10
VGA_RXP12
NB_TXP10
VGA_RXN4
NB_TXN2
VGA_RXN14
VGA_RXP7
NB_TXP11
NB_TXN3
NB_TXN7
VGA_RXN12
NB_TXP12
NB_TXN10
VGA_RXN2
VGA_RXP2
NB_TXN5
VGA_RXN3
VGA_RXP6
NB_TXN9
NB_TXP7
NB_TXP3
VGA_RXN11
NB_TXP6
NB_TXP5
NB_TXN14 VGA_RXP14
NB_TXP15
NB_TXP1
NB_TXP9
VGA_RXP8
NB_TXN6
NB_TXN4
VGA_RXN8
VGA_RXP11
VGA_RXP1
VGA_RXN7
VGA_RXN6
VGA_RXN1
NB_TXN12
NB_TXN13
NB_TXP14
NB_TXN1
NB_TXN8
NB_TXN11
VGA_RXN9
VGA_RXP10
VGA_RXP3
NB_TXP8
NB_TXN0
VGA_RXN13
VGA_RXP5
VGA_RXP15
NB_TXP2
NB_TXN15 VGA_RXN15
NB_TXP13 VGA_RXP13
NB_TXP4 VGA_RXP4
VGA_RXP0NB_TXP0
PE1_TXP24 PE1_TXN24
PE1_RXP24 PE1_RXN24
CLK_NEW_CARD24
CLK_NEW_CARD#24
NEWCARD_CPPE#24
NEWCARD_CLKREQ#24
PE0_REFCLK_P 11
PE0_REFCLK_N 11
NEWCARD_RST# 24
PE_RESET_R# 11
NB_RXP411
NB_RXN311
NB_RXP511
NB_RXP1111
NB_RXN811
NB_RXN511
NB_RXP311
NB_RXN111
NB_RXN011
NB_RXP1211
NB_RXP011
NB_RXN211
NB_RXN1111
NB_RXN611
NB_RXN911
NB_RXP1311
NB_RXN411
NB_RXN711
NB_RXP811
NB_RXN1311
NB_RXP1511
NB_RXP1411
NB_RXP111
NB_RXP911
NB_RXP611
NB_RXP1011
NB_RXN1211
NB_RXP211
NB_RXN1511
NB_RXN1011
NB_RXN1411
NB_RXP711
VGA_RXP8 11
VGA_RXN1 11
VGA_RXP1 11
VGA_RXP12 11
VGA_RXN4 11
VGA_RXP6 11
VGA_RXP2 11
VGA_RXN11 11
VGA_RXP5 11
VGA_RXN5 11
VGA_RXN3 11
VGA_RXN14 11
VGA_RXN10 11
VGA_RXP9 11
VGA_RXN7 11
VGA_RXP14 11
VGA_RXN9 11
VGA_RXP11 11
VGA_RXN6 11
VGA_RXN0 11
VGA_RXN2 11
VGA_RXP10 11
VGA_RXP7 11
VGA_RXP15 11
VGA_RXP3 11
VGA_RXN12 11
VGA_RXN13 11
VGA_RXN8 11
VGA_RXN15 11
VGA_RXP13 11
VGA_RXP4 11
VGA_RXP0 11
+3VRUN
+1.2VPLL_PWR
C350 0.1UF_0402
C347 0.1UF_0402
L004
30ohm 600mA
C386 0.1UF_0402
C379 0.1UF_0402
R218
2.37K_1%
C080
1u_0402_X5R
C374 0.1UF_0402
C401 0.1UF_0402
C398 0.1UF_0402
R21410K
1 2
C341 0.1UF_0402
C408 0.1UF_0402
C412 0.1UF_0402
C354 0.1UF_0402
C090
0.1u_0402
C380 0.1UF_0402
C382 0.1UF_0402
C372 0.1UF_0402
C342 0.1UF_0402
C405 0.1UF_0402
C403 0.1UF_0402
R3130R
C366 0.1UF_0402
C371 0.1UF_0402
R21710K
1 2
C388 0.1UF_0402
R04210K_NC
1 2
C410 0.1UF_0402
C393 0.1UF_0402
C351 0.1UF_0402
C353 0.1UF_0402
C349 0.1UF_0402
PCI EXPRESS
C51MV
PART 3 OF 5
U018C
nVIDIA_C51MV
J8
J6
K9
L6
L7
M9
N8
N6
R6
P3
R8
U6
T8
U7
V4
Y3
J7
J5
J9
L5
L8
M8
N7
N5
R5
P4
R7
U5
T9
U8
V3
AA3
L1
L3
L4
M4
P1
R1
R3
R4
U4
V1
W1
W3
AA1
AB1
AC1
AD2
L2
M2
M3
N3
P2
R2
T2
T3
U3
V2
W2
Y2
AA2
AB2
AC2
AD3
K1
K2
D1
G6
H6
G4
G5
G2
G3
E2
J4
K3
H4
J3
H2
H3
E3
D3
E4
AC3
AB3
F1
F2
G1
D2T11
PE0_RX0_P
PE0_RX1_P
PE0_RX2_P
PE0_RX3_P
PE0_RX4_P
PE0_RX5_P
PE0_RX6_P
PE0_RX7_P
PE0_RX8_P
PE0_RX9_P
PE0_RX10_P
PE0_RX11_P
PE0_RX12_P
PE0_RX13_P
PE0_RX14_P
PE0_RX15_P
PE0_RX0_N
PE0_RX1_N
PE0_RX2_N
PE0_RX3_N
PE0_RX4_N
PE0_RX5_N
PE0_RX6_N
PE0_RX7_N
PE0_RX8_N
PE0_RX9_N
PE0_RX10_N
PE0_RX11_N
PE0_RX12_N
PE0_RX13_N
PE0_RX14_N
PE0_RX15_N
PE0_TX0_P
PE0_TX1_P
PE0_TX2_P
PE0_TX3_P
PE0_TX4_P
PE0_TX5_P
PE0_TX6_P
PE0_TX7_P
PE0_TX8_P
PE0_TX9_P
PE0_TX10_P
PE0_TX11_P
PE0_TX12_P
PE0_TX13_P
PE0_TX14_P
PE0_TX15_P
PE0_TX0_N
PE0_TX1_N
PE0_TX2_N
PE0_TX3_N
PE0_TX4_N
PE0_TX5_N
PE0_TX6_N
PE0_TX7_N
PE0_TX8_N
PE0_TX9_N
PE0_TX10_N
PE0_TX11_N
PE0_TX12_N
PE0_TX13_N
PE0_TX14_N
PE0_TX15_N
PE0_REFCLK_P
PE0_REFCLK_N
PE0_PRSNT#
PE1_RX_P
PE1_RX_N
PE1_TX_P
PE1_TX_N
PE1_REFCLK_P
PE1_REFCLK_N
PE1_PRSNT#
PE2_RX_P
PE2_RX_N
PE2_TX_P
PE2_TX_N
PE2_REFCLK_P
PE2_REFCLK_N
PE2_PRSNT#
PE1_CLKREQ#/CLK
PE2_CLKREQ#/DATA
PE_REFCLKIN_P
PE_REFCLKIN_N
PE_TSTCLK_P
PE_TSTCLK_N
PE_RESET#
PE_CTERM_GND+1.2V_PLLPE
C396 0.1UF_0402
C352 0.1UF_0402
C389 0.1UF_0402
C406 0.1UF_0402
C409 0.1UF_0402
C375 0.1UF_0402
C348 0.1UF_0402

5
5
4
4
3
3
2
2
1
1
D D
C C
B B
A A
Place 1.0 kȍ 1% pull
down to GND within 500
mils of C51
IFPAB_RSET
MS-16322
0A
C51MV/D POWER
MSI CORPORATION
C
10 40Monday, April 10, 2006
Title
Size Document Number Rev
Date: Sheet of
+1.2V_C51_HTMCP
+1.2V_C51_PED +2.5V_C51_CORE
+1.2V_PEA_PWR
+2.5V_PLLCORE
+1.2VPLL_PWR
+2.5V_PLLCORE
+1.2VPLL_PWR
+1.2VRUN
+1.2VRUN
+VLDT
+1.2VRUN
+2.5VRUN
+1.2VRUN
+2.5V_C51_CORE
+1.2V_PEA_PWR
+1.2VPLL_PWR
+3VRUN
+2.5VRUN
+2.5VRUN
+1.2VPLL_PWR
+3VRUN
+2.5VRUN
+2.5VRUN
C186
0.1u_0402
C171
0.1u_0402
C163
0.1u_0402
C147
0.1u_0402
C430
1U10X
C432
4.7u_0805_X5R
C165
0.1u_0402
C419
0.1u_0402
C087
47UF_1206
C181
22UF/6.3V_0805
C146
4.7u_0805_X5R
C423
0.01UF
C418
0.1u_0402
C421
0.1u_0402
C168
0.1u_0402
C429
22UF/6.3V_0805
C175
1U10X
C151
0.1u_0402
L009
30ohm 600mA
C179
0.1u_0402
C176
1U10X
C142
0.1u_0402
C112
47UF_1206
C426
1U10X
C073
0.1u_0402
C150
0.1u_0402
C173
1U10X
C431
0.1u_0402
C099
0.1u_0402
C164
1U10X C167
0.1u_0402
C1011
0.1u_0402
C072
1U10X
R224
1K_0402 1%
C069
1U10X
C094
0.1u_0402
C062
1U10X
C161
0.1u_0402
C113
0.1u_0402
L046
40Ohm,3000mA
C125
0.1u_0402
C184
22UF/6.3V_0805
C177
1U10X
C154
0.1u_0402
C085
1U10X
C169
22UF/6.3V_0805
PART 4 OF 5
C51MV
FLAT PANEL
U018D
nVIDIA_C51MV
A5
B6
A6
B7
C7
D8
C8
D9
C14
B13
A15
D15
A14
F14
B15
C15
B14
E14
A10
B10
B11
A11
E13
F13
D13
C13
B12
C12
A16
F15
E16
H12
A9
H13
C9
B9
F12
E11
E17
F17
G17
D17
C17
C18
B18
C19
B19
A19
R9
P9
H16
DAC_RED
DAC_GREEN
DAC_BLUE
DAC_HSYNC
DAC_VSYNC
DAC_RSET
DAC_IDUMP
DAC_VREF
IFPA_TXC_P
IFPA_TXC_N
IFPA_TXD0_P
IFPA_TXD1_P
IFPA_TXD2_P
IFPA_TXD3_P
IFPA_TXD0_N
IFPA_TXD1_N
IFPA_TXD2_N
IFPA_TXD3_N
IFPB_TXC_P
IFPB_TXC_N
IFPB_TXD4_P
IFPB_TXD4_N
IFPB_TXD5_P
IFPB_TXD5_N
IFPB_TXD6_P
IFPB_TXD6_N
IFPB_TXD7_P
IFPB_TXD7_N
IFPAB_VPROBE
IFPAB_RSET
+2.5V_PLLIFP
+2.5V_PLLCORE
+3.3V_DAC
+2.5V_PLLGPU
XTAL_IN
XTAL_OUT
NC1
NC2
NC3
NC4
NC5
PKG_TEST
TEST_MODE_EN
JTAG_TCK
JTAG_TMS
JTAG_TDO
JTAG_TDI
JTAG_TRST#
+1.2V_PLLGPU
+1.2V_PLLCORE
+1.2V_PLLIFP
C143
47UF_1206
C108
0.1u_0402
C145
4.7u_0805_X5R
124_1%
R044
C138
0.1u_0402
C51MV
POWER
PART 5 OF 5
U018E
nVIDIA_C51MV
B5
C6
D7
E8
E9
E10
F10
F11
G11
H11
J11
J12
J13
J14
A3
B3
C4
D5
E6
F7
F8
F9
A2
B2
C2
C3
D4
E5
F6
G7
G8
G9
H10
J10
T15
U13
U11
Y9
AB11
AA18
W16
U16
U15
B4
C5
D6
E7
K16
M16
R16
M21
J20
T16
U17
C21
H17
C16
B16
G15
H15
C1
AA21
AA13
U14
H14
C11
AB4
AA4
J15
E12
AB10
Y18
E18
U18
E15
Y11
U19
N17
F16
J17
L13
B1
T17
D11
T12
J16
D19
H19
L21
M19
P19
T19
L14
V19
T14
C20
R17
AB14
U12
G13
Y16
H21
C22
AB6
F22
L22
R22
V22
AA22
A23
AA23
AA24
L11
M11
N11
P11
M12
N12
P12
M13
N13
P13
M14
N14
P14
L12
F3
L9
P8
N9
K4
N4
T4
W4
Y4
U9
H9
K6
M6
P6
T6
W6
W8
H8
K8
V6
F4
V8
D18
C10
+1.2V_CORE_1
+1.2V_CORE_2
+1.2V_CORE_3
+1.2V_CORE_4
+1.2V_CORE_5
+1.2V_CORE_6
+1.2V_CORE_7
+1.2V_CORE_8
+1.2V_CORE_9
+1.2V_CORE_10
+1.2V_CORE_11
+1.2V_CORE_12
+1.2V_CORE_13
+1.2V_CORE_14
+1.2V_PEA_1
+1.2V_PEA_2
+1.2V_PEA_3
+1.2V_PEA_4
+1.2V_PEA_5
+1.2V_PEA_6
+1.2V_PEA_7
+1.2V_PEA_8
+1.2V_PLL_1
+1.2V_PLL_2
+1.2V_PLL_3
+1.2V_PLL_4
+1.2V_PLL_5
+1.2V_PLL_6
+1.2V_PLL_7
+1.2V_PLL_8
+1.2V_PLL_9
+1.2V_PLL_10
+1.2V_PLL_11
+1.2V_PLL_12
+1.2V_HTMCP_1
+1.2V_HTMCP_2
+1.2V_HTMCP_3
+1.2V_HTMCP_4
+1.2V_HTMCP_5
+1.2V_HTMCP_6
+1.2V_HTMCP_7
+1.2V_HTMCP_8
+1.2V_HTMCP_9
+1.2V_PED_1
+1.2V_PED_2
+1.2V_PED_3
+1.2V_PED_4
+1.2V_HT_1
+1.2V_HT_2
+1.2V_HT_3
+1.2V_HT_4
+1.2V_HT_5
+1.2V_HT_6
+1.2V_HT_7
+1.2V_HT_8
+1.2V_HT_9
+2.5V_CORE_1
+2.5V_CORE_2
+2.5V_IFPA
+2.5V_IFPB
GND_1
GND_2
GND_3
GND_4
GND_5
GND_6
GND_7
GND_8
GND_9
GND_10
GND_11
GND_12
GND_13
GND_14
GND_15
GND_16
GND_17
GND_18
GND_19
GND_20
GND_21
GND_22
GND_23
GND_24
GND_25
GND_26
GND_27
GND_28
GND_29
GND_30
GND_31
GND_32
GND_33
GND_34
GND_35
GND_36
GND_37
GND_38
GND_39
GND_40
GND_41
GND_42
GND_43
GND_44
GND_45
GND_46
GND_47
GND_48
GND_49
GND_50
GND_51
GND_52
GND_53
GND_54
GND_55
GND_56
GND_57
GND_58
GND_59
GND_60
GND_61
GND_62
GND_63
GND_64
GND_65
GND_66
PE_GND_1
PE_GND_2
PE_GND_3
PE_GND_4
PE_GND_5
PE_GND_6
PE_GND_7
PE_GND_8
PE_GND_9
PE_GND_10
PE_GND_11
PE_GND_12
PE_GND_13
PE_GND_14
PE_GND_15
PE_GND_16
PE_GND_17
PE_GND_18
PE_GND_19
PE_GND_20
PE_GND_21
PE_GND_22
+3.3V_1
+3.3V_2
C127
4.7u_0805_X5R
C153
0.1u_0402
C162
0.1u_0402
C183
1U10X
C148
0.1u_0402
C427
1U10X
L045
80ohm RDC=0.07Ohm,3000mA
L015
40Ohm,3000mA
C132
0.1u_0402
C130
0.1u_0402
C422
0.1u_0402
C420
0.1u_0402
C178
1U10X
L011
30ohm 600mA
L005
40Ohm,3000mA
C102
0.1u_0402
C152
0.1u_0402
C433
22UF/6.3V_0805

5
5
4
4
3
3
2
2
1
1
D D
C C
B B
A A
NEAR BGA
PLACE NEAR BALLS
FOR EMI
MS-16322
0A
G73M HOST INTERFACE
MSI CORPORATION
C
11 40Monday, April 10, 2006
Title
Size Document Number Rev
Date: Sheet of
NB_RXN15
NB_RXN7
NB_RXP6
NB_RXP8
NB_RXN9
NB_RXN5
NB_RXN1
NB_RXN10
NB_RXP9
NB_RXP7
NB_RXN11
NB_RXP3
NB_RXN2
NB_RXP10
NB_RXP15
NB_RXP13
NB_RXP1
NB_RXN0
NB_RXN4
NB_RXN3
NB_RXP2
NB_RXP12
NB_RXN13
NB_RXP5
NB_RXN8
NB_RXP4
NB_RXP0
NB_RXN14
NB_RXN12
NB_RXP11
NB_RXP14
NB_RXN6
XTAL_OUTBUFF
XTL_VDD
SMB_91730_DATA
SMB_91730_CLK
XTAL_OUTBUFF
XTAL_INBUFF
XTL_VDD
I2CC_SCL
I2CC_SDA
I2CC_SCL
I2CC_SDA
XTALINBUFF
EDID_CLK
EDID_DATA
VID_PLLVDD
VGA_TXP14
VGA_TXN13
VGA_TXN8
VGA_RXN5
VGA_TXN14
PE0_REFCLK_P
VGA_RXN9
VGA_RXP2
VGA_TXN15
VGA_TXP12
VGA_RXP15
VGA_RXN12
VGA_RXP6 VGA_TXN6
VGA_TXP2
VGA_RXP5
VGA_RXP4
VGA_TXP7
VGA_TXN1
VGA_TXP1
VGA_RXN14
VGA_TXP13
VGA_TXP3
VGA_RXN8
VGA_RXN6
VGA_RXN1
VGA_TXN9
VGA_RXN13
VGA_RXN11
VGA_TXN12
VGA_RXN10
VGA_TXP11
VGA_TXN7
VGA_TXP6
VGA_RXN2
VGA_TXP15
VGA_TXP8
VGA_TXP5
VGA_TXP4
VGA_TXN3
VGA_RXN15
VGA_RXP1
VGA_RXP14
VGA_TXN10
VGA_RXN7
VGA_TXN4
VGA_RXP11
VGA_RXP10 VGA_TXP10
VGA_TXP9
VGA_TXN5
VGA_TXN2
VGA_TXN0
VGA_RXN4
VGA_RXP3
VGA_RXN0 VGA_TXP0
PE_RESET#
VGA_RXP13
VGA_RXN3
PE_RESET#
PE0_REFCLK_N
VGA_RXP8
VGA_RXP7
VGA_RXP0
VGA_TXN11
VGA_RXP12
VGA_RXP9
LVDS_ATXD0N
LVDS_ATXCKP
IFPA_IOVDD
LVDS_ATXD2N
LVDS_BTXD0P
LVDS_BTXD0N
LVDS_BTXD2P
CRT_RED
IFPC_IOVDD
LVDS_ATXCKP
GPU_XTALIN
LVDS_ATXD1P
I2CA_SDA
VID_PLLVDD
G73_ALERT#
PLLVDD
DADB_VDD
GPU_XTALOUT
LVDS_BTXD1N
IFPB_IOVDD
IFPCD_PLLGND
LVDS_ATXD1N
LVDS_ATXCKN
M26_THRMDA
CRT_HSYNC
LVDS_BTXD0P
I2CA_SCL
LVDS_ATXD0P
IFPCD_PLLVDD
DADC_VDD
DADC_VDD
CRT_BLUE
IFPA_IOVDD
LVDS_ATXD2N
GPU_XTALIN
LVDS_BTXD1P
LVDS_ATXCKN
CRT_VSYNC
LVDS_BTXD1P
LVDS_BTXD0N
XTALINBUFF
XTALOUTBUFF
LVDS_BTXCKN
LVDS_ATXD1P
M26_THRMDC
LVDS_ATXD0P
LVDS_BTXD2N
LVDS_BTXCKP
GPU_XTALOUT
LVDS_BTXCKP
LVDS_BTXD1N
PLLVDD
LVDS_BTXD2N
LVDS_ATXD2P
DADB_VDD
IFPCD_PLLVDD
IFPAB_PLLGND
LVDS_ATXD0N
LVDS_BTXCKN
IFPB_IOVDD
LVDS_ATXD1N
IFPAB_PLLVDD
LVDS_BTXD2P
LVDS_ATXD2P
IFPC_TXD1P
IFPC_TXD2N
IFPC_TXD1N
IFPC_TXD0P
IFPC_TXCN
IFPC_TXD2P
TV_C_R_PR
TV_Y_G
TV_COMP_B_PB
CRT_GREEN
IFPC_TXCP
IFPC_TXCP
IFPC_TXCN
IFPC_TXD0P
IFPC_TXD0N
IFPC_TXD1P
IFPC_TXD1N
IFPC_TXD2P
IFPC_TXD2N
IFPC_TXD0N
IFPCD_PLLGND
M26_THRMDC G73_ALERT#
M26_THRMDA
IFPC_IOVDD
IFPAB_PLLVDD
IFPAB_PLLGND
VGA_RXP09 VGA_RXN09
VGA_RXP19 VGA_RXN19
VGA_RXP29 VGA_RXN29
VGA_RXP39 VGA_RXN39
VGA_RXP49 VGA_RXN49
VGA_RXP59 VGA_RXN59
VGA_RXP69 VGA_RXN69
VGA_RXP79 VGA_RXN79
VGA_RXP89 VGA_RXN89
VGA_RXP99 VGA_RXN99
VGA_RXP109VGA_RXN109
VGA_RXP119VGA_RXN119
VGA_RXP129VGA_RXN129
VGA_RXP139VGA_RXN139
VGA_RXP149VGA_RXN149
VGA_RXP159VGA_RXN159
NB_RXP0 9
NB_RXN0 9
NB_RXP1 9
NB_RXN1 9
NB_RXP2 9
NB_RXN2 9
NB_RXP3 9
NB_RXN3 9
NB_RXP4 9
NB_RXN4 9
NB_RXP5 9
NB_RXN5 9
NB_RXP6 9
NB_RXN6 9
NB_RXP7 9
NB_RXN7 9
NB_RXP8 9
NB_RXN8 9
NB_RXP9 9
NB_RXN9 9
NB_RXP10 9
NB_RXN10 9
NB_RXP11 9
NB_RXN11 9
NB_RXP12 9
NB_RXN12 9
NB_RXP13 9
NB_RXN13 9
NB_RXP14 9
NB_RXN14 9
NB_RXP15 9
NB_RXN15 9
PE0_REFCLK_N9PE0_REFCLK_P9
EDID_CLK16 EDID_DATA16
DVI_A_HPD13,16
CRT_VSYNC 16
CRT_RED 16
TV_C_R_PR 16
CRT_GREEN 16
TV_COMP_B_PB 16
CRT_HSYNC 16
TV_Y_G 16
CRT_BLUE 16
DVI_CLK 16
DVI_DATA 16
PE_RESET_R#9
LVDS_ATXD1P 16
LVDS_ATXCKN 16
LVDS_ATXD0N 16
LVDS_ATXD0P 16
LVDS_ATXD2P 16
LVDS_BTXD0P 16
LVDS_ATXD1N 16
LVDS_BTXD0N 16
LVDS_ATXD2N 16
LVDS_ATXCKP 16
LVDS_BTXCKP 16
LVDS_BTXCKN 16
LVDS_BTXD2N 16
LVDS_BTXD1P 16
LVDS_BTXD1N 16
LVDS_BTXD2P 16
DVI_TXCP 16
DVI_TXCN 16
DVI_TXD0P 16
DVI_TXD0N 16
DVI_TXD1P 16
DVI_TXD1N 16
DVI_TXD2P 16
DVI_TXD2N 16
LVDS_DIGON13,16 LVDS_BLON16
VGA_THERMAL_CLK 21
VGA_THERMAL_DATA 21
+1_2VRUN_G73M
+3VRUN
+3VRUN
+3VRUN
+3VRUN
+3VRUN +2.5VRUN_G73M
+2.5VRUN_G73M
+2.5VRUN_G73M
+3VRUN
+3VRUN
IFPAB_IOVDD
IFPAB_IOVDD
+3VRUN
IFPCD IOVDD
+2.5VRUN_G73M
R609 10K_0402
C506 0.1UF_0402
C485
4.7UF
RI25 0_0402_NC
C540
0.1UF_0402
R329 100
C478 0.1UF_0402
L55
FB_180_1.5A
1 2
R3142.2K_0402
0R_0402R337
R339
10K_0402
PCIEXPRESS INTERFACE
U21A
G73M_8
AK13
AK14
AM14
AM15
AL15
AL16
AK16
AK17
AL17
AL18
AM18
AM19
AK19
AK20
AL20
AL21
AM21
AM22
AK22
AK23
AL23
AL24
AM24
AM25
AK25
AK26
AL26
AL27
AM27
AM28
AL28
AL29
AM12
AM11
AH14
AJ14
AH15
AH13
AG12
AM8
AM9
B32
J6
T13
AF15
AE15
AE16
AJ15
AK15
AH16
AG16
AG17
AH17
AG18
AH18
AK18
AJ18
AJ19
AH19
AG20
AH20
AG21
AH21
AK21
AJ21
AJ22
AH22
AG23
AH23
AK24
AJ24
AJ25
AH25
AH26
AG26
AK27
AJ27
AJ28
AH27
PEX_RX0
PEX_RX0_N
PEX_RX1
PEX_RX1_N
PEX_RX2
PEX_RX2_N
PEX_RX3
PEX_RX3_N
PEX_RX4
PEX_RX4_N
PEX_RX5
PEX_RX5_N
PEX_RX6
PEX_RX6_N
PEX_RX7
PEX_RX7_N
PEX_RX8
PEX_RX8_N
PEX_RX9
PEX_RX9_N
PEX_RX10
PEX_RX10_N
PEX_RX11
PEX_RX11_N
PEX_RX12
PEX_RX12_N
PEX_RX13
PEX_RX13_N
PEX_RX14
PEX_RX14_N
PEX_RX15
PEX_RX15_N
PEX_TSTCLK_OUT
PEX_TSTCLK_OUT_N
PEX_REFCLK
PEX_REFCLK_N
PEX_RST
NC_0
NC_1
NC_2
NC_3
NC_4
SPDIF
NV_PLLA VDD
PEX_PLLAVDD
PEX_PLLDVDD
PEX_PLLGND
PEX_TX0
PEX_TX0_N
PEX_TX1
PEX_TX1_N
PEX_TX2
PEX_TX2_N
PEX_TX3
PEX_TX3_N
PEX_TX4
PEX_TX4_N
PEX_TX5
PEX_TX5_N
PEX_TX6
PEX_TX6_N
PEX_TX7
PEX_TX7_N
PEX_TX8
PEX_TX8_N
PEX_TX9
PEX_TX9_N
PEX_TX10
PEX_TX10_N
PEX_TX11
PEX_TX11_N
PEX_TX12
PEX_TX12_N
PEX_TX13
PEX_TX13_N
PEX_TX14
PEX_TX14_N
PEX_TX15
PEX_TX15_N
RI20 0_0402_NC
C489 0.1UF_0402
C564
4.7UF
C548
0.1UF_0402
R322 10K_0402
C534
4.7UF
C481 0.1UF_0402
R334
124_1%_0402
R328
124_1%_0402
C529
0.1UF_0402
C520
470PF_0402
R332
150_1%_0402
RI16 0_0402_NC
C552
470PF_0402
C539
4.7UF
U24
ICS91730BM_SOIC8
1
2
3
4 5
6
7
8
CLKIN
VDD
GND
CLKOUT REF_OUT/FS_IN1*
SDATA
SCLK
PD#*
R3152.2K_0402
C507 0.1UF_0402
R335
0R_NC
C557
470PF_0402
C500 0.1UF_0402
C533
1u_0402_X5R
C492 0.1UF_0402
C549
4.7UF
18p_0402
C555
0R_0402R336
C551
0.1UF_0402
C484
470PF_0402
C543
4.7UF
C509
470PF_0402
C526
1UF
C536
0.1UF_0402
R331
150_1%_0402
C560
4.7UF
C508 0.1UF_0402
C528
0.01UF_0402
C493 0.1UF_0402
R340 10K_0402
C501 0.1UF_0402
C521
4700PF_0402
U23
LM86CIMMXNOPB_MSOP8-RH
5
6
7
81
2
3
4GND
ALERT#
SMBDATA
SMBCLKVDD
D+
D-
T_CRIT_A#
R330
10K
1 2
C537
4700PF_0402
R342
2.2K_0402
C490 0.1UF_0402 TP112 RI17 0_0402_NC
C524
0.01UF_0402
R326
150_1%_0402
R333
150_1%_0402
C561
0.1UF_0402
22R_0402
R324
C482 0.1UF_0402
C527
4.7UF
R325
150_1%_0402
C512 0.1UF_0402
TP109
RI23 0_0402_NC
L58
FB_180_1.5A
1 2
C491 0.1UF_0402
C479 0.1UF_0402
C502 0.1UF_0402
C532 0.01UF_0402
R341
2.2K_0402
L51
10nH_0.4A
1 2
R31633_0402
C511
4.7UF
L49
FB_180_1.5A
1 2
R327
150_1%_0402
RI21 0_0402_NC
L47
FB_180_1.5A
1 2
C545
2200p_0402X7R
R580 10K_0402
C513 0.1UF_0402
C538 0.01UF_0402
L57
FB_180_1.5A
1 2
C503 0.1UF_0402
L52
10nH_0.4A
1 2
MISC1MISC2
LVDS
DACADACB(TV)
DACC
TMDS
U21B
G73M_8
K3
H1
K5
G5
E2
J5
G6
K6
E1
D2
H5
F4
E3
G2
G1
F6
AJ11
AK11
AK12
AL12
AL13
J1
K1
U3
V3
U6
U5
U4
V4
V6
AE26
AD26
AH31
AH32
AA4
W2
AA6
AA7
F3
T3
M6
A26
H2
G3
H3
T9
T10
U10
U1
T1
U2
T2
J4
H4
AF5
AH4
AD7
AG4
AE5
AG6
AF6
AG5
AG7
AK9
AJ9
AH6
AJ6
AH8
AH7
AJ8
AK8
AJ5
AH5
AK4
AL4
AM6
AM5
AM7
AL7
AK6
AK5
AK7
AL8
AM4
AL5
AC9
AD9
AF9
AF8
AM2
AM3
AE2
AE1
AF1
AF2
AG1
AH1
AG3
AH2
AK1
AJ1
AL2
AL1
AJ2
AJ3
AK3
AH3
AA10
AB10
AD6
AE7
AF10
AK10
AH11
AJ12
AH12
AG9
AD10
AH10
AH9
K2
R6
T5
T6
V7
V8
R5
R7
J3
F1
GPIO0
GPIO1
GPIO2
GPIO3
GPIO4
GPIO5
GPIO6
GPIO7
GPIO8
GPIO9
GPIO10
GPIO11
GPIO12
I2CC_SCL
I2CC_SDA
NC_22/CLAMP
JTAG_TCK
JTAG_TMS
JTAG_TDI
JTAG_TDO
JTAG_TRST_N
THERMDN
THERMDP
NC_7
NC_8
NC_9
NC_10
NC_11
NC_12
NC_13
MEMSTRAPSEL0/NC
MEMSTRAPSEL1/NC
MEMSTRAPSEL2/NC
MEMSTRAPSEL3/NC
ROMCS_N
ROM_SI
ROM_SO
ROM_SCLK
BUFRST
STEREO
SWAPROY_A
TESTMEMCLK/NC
TESTMODE
I2CH_SCL
I2CH_SDA
PLLVDD
VID_PLLVDD
PLLGND
XTALIN
XTALSSIN
XTALOUT
XTALOUTBUFF
I2CB_SDA
I2CB_SCL
DACC_RSET
DACC_VREF
DACC_VDD
DACC_IDUMP
DACC_BLUE
DACC_GREEN
DACC_RED
DACC_VSYNC
DACC_HSYNC
IFPA_TXC
IFPA_TXC_N
IFPA_TXD0
IFPA_TXD0_N
IFPA_TXD1
IFPA_TXD1_N
IFPA_TXD2
IFPA_TXD2_N
IFPA_TXD3
IFPA_TXD3_N
IFPB_TXC
IFPB_TXC_N
IFPB_TXD4
IFPB_TXD4_N
IFPB_TXD5
IFPB_TXD5_N
IFPB_TXD6
IFPB_TXD6_N
IFPB_TXD7
IFPB_TXD7_N
IFPAB_VPROBE
IFPAB_RSET
IFPAB_PLLVDD
IFPAB_PLLGND
IFPA_IOVDD
IFPB_IOVDD
IFPC_TXC
IFPC_TXC_N
IFPC_TXD0
IFPC_TXD0_N
IFPC_TXD1
IFPC_TXD1_N
IFPC_TXD2
IFPC_TXD2_N
IFPD_TXC
IFPD_TXC_N
IFPD_TXD4
IFPD_TXD4_N
IFPD_TXD5
IFPD_TXD5_N
IFPD_TXD6
IFPD_TXD6_N
IFPCD_VPROBE
IFPCD_RSET
IFPCD_PLLVDD
IFPCD_PLLGND
IFPC_IOVDD
IFPD_IOVDD
DACA_HSYNC
DACA_VSYNC
DACA_RED
DACA_GREEN
DACA_BLUE
DACA_IDUMP
DACA_VDD
DACA_VREF
DACA_RSET
I2CA_SCL
DACB_RED
DACB_GREEN
DACB_BLUE
DACB_IDUMP
DACB_VDD
DACB_VREF
DACB_RSET
I2CA_SDA
STRAP
RI18 0_0402_NC
L54
FB_180_1.5A
12
C487 0.1UF_0402
C530
1UF
C542
470PF_0402
U22
NC7S08_SC70_5
3 5
4
1
2
C535
4.7UF
C494 0.1UF_0402
Y5
27MHZ20P_S
1 2
C558
4.7UF
C562
4700PF_0402
RI14 0_0402_NC
R318
1K_1%_0402
C496 0.1UF_0402
C514 0.1UF_0402
C522
4.7UF
C488 0.1UF_0402
L48
FB_180_1.5A
1 2
C504 0.1UF_0402
C525
0.1UF_0402
C541
4700PF_0402
L53 FB_180_1.5A
12
22R_0402
R338
C480 0.1UF_0402
C546
470PF_0402
RI24 0_0402_NC
C554
470PF_0402
TP111
L56
FB_180_1.5A
1 2
R5820
C544
470PF_0402
C498 0.01UF_0402
C531
4.7UF
RI19 0_0402_NC
C510
4700PF_0402
C519
4.7UF
C563
470PF_0402
C497 0.1UF_0402
C515 0.1UF_0402
R323 1K_1%_0402
18p_0402
C556
C523
0.01UF_0402
C483 0.1UF_0402
C505 0.1UF_0402
R581
10K_0402
C559
470PF_0402
R31733_0402
L59
FB_180_1.5A
1 2
RI15 0_0402_NC
L50
10nH_0.4A
1 2
RI22 0_0402_NC
TP108
C547
4700PF_0402
C553
4.7UF
TP110
C495 0.1UF_0402
C486
470PF_0402
C550
4.7UF
C518
1UF
R321 10K_0402
C499 0.1UF_0402
C516 0.1UF_0402

5
5
4
4
3
3
2
2
1
1
D D
C C
B B
A A
MS-16322
0A
G73M MEM INTERFACE
MSI CORPORATION
C
12 40Monday, April 10, 2006
Title
Size Document Number Rev
Date: Sheet of
FBCD51
FBCD41
FBCD4
FBCD30
FBCD62
FBCD36
FBCD10
FBCD46
FBCD23
FBCD14
FBCD24
FBCD56
FBCD3
FBCD29
FBCD61
FBCD45
FBCD40
FBCD7
FBCD50
FBCD35
FBCD9
FBCD22
FBCD55
FBCD34
FBCD2
FBCD28
FBCD44
FBCD39
FBCD49
FBCD8
FBCD21
FBCD60
FBCD54
FBCD33
FBCD6
FBCD13
FBCD27
FBCD1
FBCD53
FBCD43
FBCD38
FBCD48
FBCD59
FBCD20
FBCD19
FBCD32
FBCD5
FBCD0
FBCD18
FBCD52
FBCD15
FBCD42
FBCD58
FBCD37
FBCD11
FBCD63
FBCD26
FBCD12
FBCD16
FBCD47
FBCD57
FBCD17
FBCD31
FBCD25
FBCDQS_RN7
FBCDQM0
FBCDQM4
FBCDQS_RN5
FBCDQS_WP6
FBCDQS_RN4
FBCDQS_WP2
FBCDQS_RN1
FBCDQM6
FBCDQM7
FBCDQM3
FBCDQS_WP7
FBCDQS_WP5
FBCDQS_WP0
FBCDQS_RN3
FBCDQS_WP1
FBCDQS_RN2
FBCDQM1
FBCDQM2
FBCDQS_WP4
FBCDQS_RN6
FBCDQM5
FBCDQS_WP3
FBCDQS_RN0
FBC_CLK_1#
FBC_CLK_0#
FBC_CLK_0
FBC_CLK_1
FBC_A12
FBC_RAS#
FBD_A3
FBC_A8
FBD_A2
FBC_A6
FBC_CKE
FBD_A5
FBC_BA1
FBC_A10
FBC_A11
FBC_A0
FBC_CS0#
FBC_A9
FBC_A4
FBC_A7
FBC_A13
FBC_A2
FBC_WE#
FBC_A5
FBC_RST
FBD_A4
FBC_BA0
FBC_BA2_CS1#
FBC_A3
FBC_A1
FBC_CAS#
FBA_RST
FBA_CKE
FBC_RST
FBC_CKE
FBADQM3
FBA_A11
FBAD48
FBAD24
FBA_CLK_1
FBA_CS0#
FBAD57
FBAD29
FBAD22
FBA_CLK_1#
FBADQS_RN7
FBADQM1
FBADQM0
FBA_BA2_CS1#
FBAD63
FBAD50
FBAD30
FBAD20
FBAD19
FBA_CLK_0
FBADQS_RN4
FBADQS_WP6
FBADQS_WP3
FBADQM2
FBA_A1
FBA_A6
FBAD62
FBAD59
FBAD56
FBAD54
FBAD42
FBAD13
FBADQS_RN5
FBAD55
FBAD51
FBAD46
FBAD12
FBA_CLK_0#
FBA_A0
FBB_A4
FBAD60
FBAD52
FBAD31
FBA_WE#
FBAD43
FBAD15
FBAD5
FBAD0
FBADQM7
FBA_BA0
FBAD47
FBAD32
FBAD23
FBADQS_WP5
FBB_A3
FBAD61
FBAD36
FBAD10
FBAD4
FBAD3
FBAD1
FBADQS_RN1
FBADQS_WP2
FBADQM5
FBB_A2
FBA_RAS#
FBAD28
FBAD25
FBAD18
FBAD16
FBAD6
FBADQS_WP0
FBA_A8
FBAD45
FBAD34
FBAD33
FBAD27
FBAD9
FBADQS_RN2
FBAD53
FBAD35
FBAD21
FBAD8
FBA_CKE
FBAD38
FBAD37
FBAD14
FBAD11
FBADQS_RN6
FBADQS_WP1
FBADQM4
FBA_A2
FBA_A7
FBA_A12
FBA_CAS#
FBA_BA1
FBA_A4
FBAD49
FBAD44
FBAD41
FBAD40
FBAD26
FBADQS_RN3
FBADQS_WP7
FBADQS_WP4
FBADQM6
FBA_A3
FBA_A5
FBAD17
FBADQS_RN0
FBB_A5
FBAD39
FBAD7
FBAD58
FBAD2
FBA_RST
FBA_A9
FBA_A10
FBAD[63..0]14 FBCD[63..0]15
FBADQS_WP[7..0] 14
FBADQS_RN[7..0] 14
FBCDQS_WP[7..0] 15
FBCDQS_RN[7..0] 15
FBCDQM[7..0] 15
FBA_CLK_0 14 FBC_CLK_0# 15
FBC_CLK_1# 15
FBC_CLK_1 15
FBC_CLK_0 15
FBA_CS0# 14
FBA_A[11..0] 14
FBA_CAS# 14
FBA_RAS# 14
FBA_BA1 14
FBC_CAS# 15
FBC_BA1 15
FBC_CS0# 15
FBC_BA2_CS1# 15
FBD_A[5..2] 15
FBC_WE# 15
FBC_RST 15
FBC_RAS# 15
FBC_A[11..0] 15
FBC_CKE 15
FBC_BA0 15
FBB_A[5..2] 14
FBADQM[7..0] 14
FBA_CLK_1 14
FBA_RST 14
FBA_WE# 14
FBA_BA0 14
FBA_BA2_CS1# 14
FBA_CLK_0# 14
FBA_CKE 14
FBA_CLK_1# 14
+1.8VRUN
+1.8VRUN
+1.8VRUN
+1_2VRUN_G73M
+1_2VRUN_G73M
TP117
TP121
C576
0.22UF_0402
TP116
R353 40.2_1%_0402
TP123
FBA
U21C
G73M_8
N27
M27
N28
L29
K27
K28
J29
J28
P30
N31
N30
N32
L31
L30
J30
L32
H30
K30
H31
F30
H32
E31
D30
E30
H28
H29
E29
J27
F27
E27
E28
F28
AD29
AE29
AD28
AC28
AB29
AA30
Y28
AB30
AM30
AF30
AJ31
AJ30
AJ32
AK29
AM31
AL30
AE32
AE30
AE31
AD30
AC31
AC32
AB32
AB31
AG27
AF28
AH28
AG28
AG29
AD27
AF27
AE28
E32
P32
U27
P31
U30
Y31
W32
W31
T32
V27
T28
T31
U32
W29
W30
T27
V28
V30
U31
R27
V29
T30
W28
R29
R30
P29
U28
Y32
M29
M30
G30
F29
AA29
AK30
AC30
AG30
L28
K31
G32
G28
AB28
AL32
AF32
AH30
M28
K32
G31
G27
AA28
AL31
AF31
AH29
P28
R28
Y27
AA27
Y30
AC26
D32
D31
AC27
G25
G24
G23
FBAD0
FBAD1
FBAD2
FBAD3
FBAD4
FBAD5
FBAD6
FBAD7
FBAD8
FBAD9
FBAD10
FBAD11
FBAD12
FBAD13
FBAD14
FBAD15
FBAD16
FBAD17
FBAD18
FBAD19
FBAD20
FBAD21
FBAD22
FBAD23
FBAD24
FBAD25
FBAD26
FBAD27
FBAD28
FBAD29
FBAD30
FBAD31
FBAD32
FBAD33
FBAD34
FBAD35
FBAD36
FBAD37
FBAD38
FBAD39
FBAD40
FBAD41
FBAD42
FBAD43
FBAD44
FBAD45
FBAD46
FBAD47
FBAD48
FBAD49
FBAD50
FBAD51
FBAD52
FBAD53
FBAD54
FBAD55
FBAD56
FBAD57
FBAD58
FBAD59
FBAD60
FBAD61
FBAD62
FBAD63
FB_VREF1/NC
FBA_CMD0
FBA_CMD1
FBA_CMD2
FBA_CMD3
FBA_CMD4
FBA_CMD5
FBA_CMD6
FBA_CMD7
FBA_CMD8
FBA_CMD9
FBA_CMD10
FBA_CMD11
FBA_CMD12
FBA_CMD13
FBA_CMD14
FBA_CMD15
FBA_CMD16
FBA_CMD17
FBA_CMD18
FBA_CMD19
FBA_CMD20
FBA_CMD21
FBA_CMD22
FBA_CMD23
FBA_CMD24
FBA_CMD25
FBA_CMD26/NC
FBADQM0
FBADQM1
FBADQM2
FBADQM3
FBADQM4
FBADQM5
FBADQM6
FBADQM7
FBADQS_WP0
FBADQS_WP1
FBADQS_WP2
FBADQS_WP3
FBADQS_WP4
FBADQS_WP5
FBADQS_WP6
FBADQS_WP7
FBADQS_RN0
FBADQS_RN1
FBADQS_RN2
FBADQS_RN3
FBADQS_RN4
FBADQS_RN5
FBADQS_RN6
FBADQS_RN7
FBA_CLK_0
FBA_CLK_0_N
FBA_CLK_1
FBA_CLK_1_N
NC_5
NC_6
FBA_REFCLK
FBA_REFCLK_N
FBA_DEBUG
FBA_PLLAVDD
FBA_PLLGND
FBA_PLLVDD/NC
C577
470PF_0402
TP114
TP118
R347
10K_0402
TP115
L63
FB_180_1.5A
1 2
R344
10K_0402
C568
0.22UF_0402
TP120
R345
10K_0402
C573
0.22UF_0402
R350
2.49K_1%_0402 R354 40.2_1%_0402
TP119R348
1.05K_1%_0402
C575
1UF
R349
1.05K_1%_0402
C569
0.22UF_0402
C578
1UF
FBC
U21D
G73M_8
B7
A7
C7
A2
B2
C4
A5
B5
F9
F10
D12
D9
E12
D11
E8
D8
E7
F7
D6
D5
D3
E4
C3
B4
C10
B10
C8
A10
C11
C12
A11
B11
B28
C27
C26
B26
C30
B31
C29
A31
D28
D27
F26
D24
E23
E26
E24
F23
B23
A23
C25
C23
A22
C22
C21
B22
E22
D22
D21
E21
E18
D19
D18
E19
A28
C13
A16
A13
B17
B20
A19
B19
B14
E16
A14
C15
B16
F17
C19
D15
C17
A17
C16
D14
F16
C14
C18
E14
B13
E15
F15
A20
A4
E11
F5
C9
C28
F24
C24
E20
C5
E10
E5
B8
A29
D25
B25
F20
C6
E9
E6
A8
B29
E25
A25
F21
E13
F13
F18
E17
F12
B1
C1
G8
G10
G9
K26
H26
J26
C20
D1
FBCD0
FBCD1
FBCD2
FBCD3
FBCD4
FBCD5
FBCD6
FBCD7
FBCD8
FBCD9
FBCD10
FBCD11
FBCD12
FBCD13
FBCD14
FBCD15
FBCD16
FBCD17
FBCD18
FBCD19
FBCD20
FBCD21
FBCD22
FBCD23
FBCD24
FBCD25
FBCD26
FBCD27
FBCD28
FBCD29
FBCD30
FBCD31
FBCD32
FBCD33
FBCD34
FBCD35
FBCD36
FBCD37
FBCD38
FBCD39
FBCD40
FBCD41
FBCD42
FBCD43
FBCD44
FBCD45
FBCD46
FBCD47
FBCD48
FBCD49
FBCD50
FBCD51
FBCD52
FBCD53
FBCD54
FBCD55
FBCD56
FBCD57
FBCD58
FBCD59
FBCD60
FBCD61
FBCD62
FBCD63
FBCD_VREF2/NC
FBC_CMD_0
FBC_CMD_1
FBC_CMD_2
FBC_CMD_3
FBC_CMD_4
FBC_CMD_5
FBC_CMD_6
FBC_CMD_7
FBC_CMD_8
FBC_CMD_9
FBC_CMD_10
FBC_CMD_11
FBC_CMD_12
FBC_CMD_13
FBC_CMD_14
FBC_CMD_15
FBC_CMD_16
FBC_CMD_17
FBC_CMD_18
FBC_CMD_19
FBC_CMD_20
FBC_CMD_21
FBC_CMD_22
FBC_CMD_23
FBC_CMD_24
FBC_CMD_25
FBC_CMD_26/NC
FBCDQM0
FBCDQM1
FBCDQM2
FBCDQM3
FBCDQM4
FBCDQM5
FBCDQM6
FBCDQM7
FBCDQS_WP0
FBCDQS_WP1
FBCDQS_WP2
FBCDQS_WP3
FBCDQS_WP4
FBCDQS_WP5
FBCDQS_WP6
FBCDQS_WP7
FBCDQS_RN0
FBCDQS_RN1
FBCDQS_RN2
FBCDQS_RN3
FBCDQS_RN4
FBCDQS_RN5
FBCDQS_RN6
FBCDQS_RN7
FBC_CLK0
FBC_CLK0_N
FBC_CLK1
FBC_CLK1_N
FBC_DEBUG
FBC_REFCLK
FBC_REFCLK_N
FBC_PLLVDD/NC
FBC_PLLAVDD
FBC_PLLGND
FBCAL_PD_VDDQ
FBCAL_PU_GND
FBCAL_TERM_GND
NC_23
NC_24
L62
FB_180_1.5A
1 2
R351 49.9_1%_0402
TP122
R352
2.49K_1%_0402
C574
470PF_0402
R346
10K_0402

5
5
4
4
3
3
2
2
1
1
D D
C C
B B
A A
NEAR BGA PLACE NEAR BALLS
PLACE NEAR BALLS
NEAR BGA
PLACE NEAR BALLS NEAR BGA
PLACE NEAR BALLS
NEAR BGA
PLACE NEAR BALLS
NEAR BGA
FOR EMI
FOR EMI
RAM_CFG[3:0]=
8MX32 DDR3
128bit
infineon
8
6
LOGIC 1STRAP BIT
21
13
1: ADAPTER BIOS
PCI_DEVID_0
3GIO_PADCFG_LUT_ADR[2]
12
0: SYSTEM BIOS
20
4
ROM_CFG0
PEX_PLL_EN_TERM100
22
7
RAM_CFG[3:0]
14
1
12
ROM_CFG3
3GIO_PADCFG_LUT_ADR[0]
PCI_DEVID_1
5
2
30
13
29
3GIO_PADCFG_LUT_ADR[1]
11
PCI_DEVID_2
SUB_VENDOR
3
LOGIC 0
REG: NV_STRAP_0
ROM_CFG2
PCI_DEVID_3
ROM_CFG1
MS-16332
0A
G73M POWER
MSI CORPORATION
C
13 40Monday, April 10, 2006
Title
Size Document Number Rev
Date: Sheet of
MIOBD0
MIOBD4
MIOBD5
MIOBD3
MIOAD8
MIOAD9
MIOBD1
MIOAD6
MIOAD1
MIOAD0
MIOBD11
MIOBD8
MIOBD9
MIOB_CLKINMIOA_CLKIN
MIOB_HSYNC
+1_2VG73M_PG
+1_2VG73M_PGRUN_PWRGD
MIOBD9
MIOBD1
MIOBD4
MIOBD5
MIOAD8
MIOBD0
MIOAD6
MIOBD11
MIOAD1
MIOBD3
MIOAD0
MIOBD8
MIOAD9
RUN_PWRGD
+1_8VRUN_PG36
RUN_PWRGD4,18,22
RUN_ON 21,34,35
+1_5VRUN_PG 36
LVDS_DIGON11,16
DVI_A_HPD11,16
G73M_CORE
+1_2VRUN_G73M
+1_2VRUN_G73M
+3VRUN
+1.8VRUN
+1.8VRUN
+3VRUN+3VRUN
+1.8VRUN
+3VRUN +3VRUN+3VRUN+3VRUN
+5VRUN
+1.8VRUN
+1_2VRUN_G73M
+3VRUN
+1.8VRUN
IFPAB_IOVDD
+5VRUN
+3VRUN
IFPCD IOVDD
C618
0.47UF_0402
C596
4.7UF
C634
4.7UF
C602
0.1UF_0402
C622
0.1UF_0402
R583 10K_0402_NC
C625
0.47UF_0402
C609
0.1UF_0402
R365 10K_0402
C644
0.1UF_0402
C600
0.1UF_0402
C635
0.1UF_0402
CI53
0.1UF_0402_NC
PR295
2K0402 1%
1 2
D25
S-BAS40WS
A C
C597
1UF
GB2
2 1
C610
0.1UF_0402
Q34
AO3415-P
G
DS
C642
0.1UF_0402
C599
0.47UF_0402
U21G
G73M_8
AA12
AA2
AA21
AA31
AB27
AB6
AC10
AC23
AC29
AC4
AD16
AD17
AE27
AE6
AF11
AF26
AF29
AF4
AF7
AG10
AG11
AG14
AG15
AG19
AG2
AG22
AG31
AG8
AH24
AJ10
AJ13
AJ16
AJ17
AJ20
AJ23
AJ26
AJ29
AJ4
AJ7
AK2
AK28
AK31
AL11
AL14
AL19
AL22
AL25
AL3
AL6
AL9
AM13
AM16
AM17
AM20
AM23
AM26
AM29
B12
B15
B18
B21
B24
B27
B3
B30
B6
B9
C2
C31
D10
D13
D16
D17
D20
D23
D26
D29
D4
D7
F11
F14
F19
F2
F22
F25
F31
F8
G26
G29
G4
G7
H27
H6
J16
J17
J2
J31
K10
K23
K29
K4
L27
L6
M12
M2
M31
N15
N18
N29
N4
P15
P18
P27
P6
R13
R14
R15
R18
R19
R2
R20
R31
T16
T17
T24
T29
T4
U16
U17
U24
U29
U8
V13
V14
V15
V18
V19
V2
V20
V31
W15
W18
W27
W6
Y15
Y18
Y29
Y4
AL10
AM10
AG13
AD2
AD31
AE17
GND_0
GND_1
GND_2
GND_3
GND_4
GND_5
GND_6
GND_7
GND_8
GND_9
GND_10
GND_11
GND_12
GND_13
GND_14
GND_15
GND_16
GND_17
GND_18
GND_19
GND_20
GND_21
GND_22
GND_23
GND_24
GND_25
GND_26
GND_27
GND_28
GND_29
GND_30
GND_31
GND_32
GND_33
GND_34
GND_35
GND_36
GND_37
GND_38
GND_39
GND_40
GND_41
GND_42
GND_43
GND_44
GND_45
GND_46
GND_47
GND_48
GND_49
GND_50
GND_51
GND_52
GND_53
GND_54
GND_55
GND_56
GND_57
GND_58
GND_59
GND_60
GND_61
GND_62
GND_63
GND_64
GND_65
GND_66
GND_67
GND_68
GND_69
GND_70
GND_71
GND_76
GND_75
GND_74
GND_73
GND_72
GND_77
GND_78
GND_79
GND_80
GND_81
GND_82
GND_83
GND_84
GND_85
GND_86
GND_87
GND_88
GND_89
GND_90
GND_91
GND_92
GND_93
GND_94
GND_95
GND_96
GND_97
GND_98
GND_99
GND_100
GND_101
GND_102
GND_103
GND_104
GND_105
GND_106
GND_107
GND_108
GND_109
GND_110
GND_111
GND_112
GND_113
GND_114
GND_115
GND_116
GND_117
GND_118
GND_119
GND_120
GND_121
GND_122
GND_123
GND_124
GND_125
GND_126
GND_127
GND_128
GND_129
GND_130
GND_131
GND_132
GND_133
GND_134
GND_135
GND_136
GND_137
GND_138
GND_139
GND_140
GND_141
GND_142
GND_143
GND_144
GND_145
GND_146
GND_147
GND_148
GND_149
GND_150
GND_151
GND_152
GND_153
C590
0.1UF_0402
C628
0.1UF_0402
U47
NC7S08_SC70_5
3 5
4
1
2
C641
4.7UF
PC342
0.01u_0402
1 2
C637
0.1UF_0402 C611
0.47UF_0402
MULTIUSE INTRERFACE
U21E
G73M_8
P2
N2
N1
N3
M1
M3
P5
N6
N5
M4
L4
L5
R3
R1
P1
P3
R4
P4
M5
M7
M8
R8
T8
U9
L1
L3
L2
Y6
V5
W5
W4
AC3
AC1
AC2
AB2
AB1
AA1
AB3
AA3
AC5
AB5
AB4
AA5
AF3
AE3
AD1
AD3
AD4
AD5
AE4
AA8
AB7
AB8
AC6
AC7
Y1
Y3
Y2
W3
V1
Y5
W1
MIOAD0
MIOAD1
MIOAD2
MIOAD3
MIOAD4
MIOAD5
MIOAD6
MIOAD7
MIOAD8
MIOAD9
MIOAD10
MIOAD11
MIOA_HSYNC
MIOA_VSYNC
MIOA_DE
MIOA_CTL3
MIOA_CLKOUT
MIOA_CLKOUT_N
MIOA_CLKIN
MIOA_VDDQ_0
MIOA_VDDQ_1
MIOA_VDDQ_2
MIOA_VDDQ_3
MIOA_VDDQ_4
MIOACAL_PD_VDDQ
MIOACAL_PU_GND
MIOA_VREF
NC_14
NC_15
NC_16
NC_17
MIOBD0
MIOBD1
MIOBD2
MIOBD3
MIOBD4
MIOBD5
MIOBD6
MIOBD7
MIOBD8
MIOBD9
MIOBD10
MIOBD11
MIOB_HSYNC
MIOB_VSYNC
MIOB_DE
MIOB_CTL3
MIOB_CLKOUT
MIOB_CLKOUT_N
MIOB_CLKIN
MIOB_VDDQ_0
MIOB_VDDQ_1
MIOB_VDDQ_2
MIOB_VDDQ_3
MIOB_VDDQ_4
MIOBCAL_PD_VDDQ
MIOBCAL_PU_GND
MIOB_VREF
NC_18
NC_19
NC_20
NC_21
C584
1UF
C586
0.47UF_0402
C588
0.1UF_0402
C623
0.1UF_0402
C643
0.1UF_0402
Q32
AO3400-N
G
DS
C608
0.1UF_0402
R356 10K_0402
U21F
G73M_8
K16
K17
N13
N14
N16
N17
N19
P13
P14
P16
P17
P19
R16
R17
T14
T15
T18
T19
U13
U14
U15
U18
U19
V16
V17
W13
W14
W16
W17
W19
Y13
Y14
Y16
Y17
Y19
Y20
P20
T20
T23
U20
U23
W20
N20
M21
AA23
AB23
H16
H17
J10
J23
J24
J9
K11
K12
K21
K22
K24
K9
L23
M23
T25
U25
AA25
AA26
AB25
AB26
G11
G12
G15
G18
G21
G22
H11
H12
H15
H18
H21
H22
L25
L26
M25
M26
R25
R26
V25
V26
A12
A15
A18
A21
A24
A27
A3
A30
A6
A9
AA32
AD32
AG32
AK32
C32
F32
J32
M32
R32
V32
AC11
AC12
AC24
AD24
AE11
AE12
H7
J7
K7
L10
L7
L8
M10
AC16
AC17
AC21
AC22
AE18
AE21
AE22
AF12
AF18
AF21
AF22
AD23
AF23
AF24
AF25
AG24
AG25
VDD0
VDD1
VDD2
VDD3
VDD4
VDD5
VDD6
VDD7
VDD8
VDD9
VDD10
VDD11
VDD12
VDD13
VDD14
VDD15
VDD16
VDD17
VDD18
VDD19
VDD20
VDD21
VDD22
VDD23
VDD24
VDD25
VDD26
VDD27
VDD28
VDD29
VDD30
VDD31
VDD32
VDD33
VDD34
VDD35
VDD_LP_0
VDD_LP_1
VDD_LP_2
VDD_LP_3
VDD_LP_4
VDD_LP_5
VDD_SENSE
GND_SENSE
FBVTT_0
FBVTT_1
FBVTT_2
FBVTT_3
FBVTT_4
FBVTT_5
FBVTT_6
FBVTT_7
FBVTT_8
FBVTT_9
FBVTT_10
FBVTT_11
FBVTT_12
FBVTT_13
FBVTT_14
FBVTT_15
FBVTT_16
FBVTT_17
FBVDDQ_0
FBVDDQ_1
FBVDDQ_2
FBVDDQ_3
FBVDDQ_4
FBVDDQ_5
FBVDDQ_6
FBVDDQ_7
FBVDDQ_8
FBVDDQ_9
FBVDDQ_10
FBVDDQ_11
FBVDDQ_12
FBVDDQ_13
FBVDDQ_14
FBVDDQ_15
FBVDDQ_16
FBVDDQ_17
FBVDDQ_18
FBVDDQ_19
FBVDDQ_20
FBVDDQ_21
FBVDDQ_22
FBVDDQ_23
FBVDD_0
FBVDD_1
FBVDD_2
FBVDD_3
FBVDD_4
FBVDD_5
FBVDD_6
FBVDD_7
FBVDD_8
FBVDD_9
FBVDD_10
FBVDD_11
FBVDD_12
FBVDD_13
FBVDD_14
FBVDD_15
FBVDD_16
FBVDD_17
FBVDD_18
FBVDD_19
VDD3.3_0
VDD3.3_1
VDD3.3_2
VDD3.3_3
VDD3.3_4
VDD3.3_5
VDD3.3_6
VDD3.3_7
VDD3.3_8
VDD3.3_9
VDD3.3_10
VDD3.3_11
VDD3.3_12
PEX_IOVDDQ0
PEX_IOVDDQ1
PEX_IOVDDQ2
PEX_IOVDDQ3
PEX_IOVDDQ4
PEX_IOVDDQ5
PEX_IOVDDQ6
PEX_IOVDDQ7
PEX_IOVDDQ8
PEX_IOVDDQ9
PEX_IOVDDQ10
PEX_IOVDD0
PEX_IOVDD1
PEX_IOVDD2
PEX_IOVDD3
PEX_IOVDD4
PEX_IOVDD5
R36410K_0402
C591
0.1UF_0402
C629
0.1UF_0402
PC339
4.7u_0805
TP124
C615
1UF
C579
0.1UF_0402
2K_0402_NCR361
C589
0.1UF_0402
C587
0.1UF_0402
C647
0.47UF_0402
C607
0.1UF_0402
C620
0.1UF_0402
C640
0.47UF_0402
2K_0402_NCR367
2K_0402_NCR362
C592
0.47UF_0402
C630
0.1UF_0402
C626
0.47UF_0402
2K_0402R368
C580
0.1UF_0402
PC341
100u_3528
C1021
1u_0402_X5R
2K_0402R363
C645
0.1UF_0402
C606
0.47UF_0402
PR254
0R0402
R358 10K_0402
C619
0.1UF_0402
TP125
C621
0.1UF_0402
C612
0.1UF_0402
C593
0.47UF_0402
C631
0.1UF_0402
C638
0.1UF_0402
C624
0.1UF_0402
CI56
0.1UF_0402_NC
C581
1UF
PU12
APL5912
4
3
2
1
7
5
6
8
9
VOUT
VOUT
FB
GND
POK
VIN
VCNTL
EN
VIN
Q33
2N7002DW
D1
G2
S2 D2
G1
S1
CI55
0.1UF_0402_NC
C646
0.47UF_0402
R357 10K_0402
C605
0.47UF_0402
C616
0.47UF_0402
C613
0.47UF_0402
C594
1UF
C585
0.47UF_0402
C632
0.47UF_0402
C601
0.1UF_0402
PC340
4.7u_0805
C639
0.47UF_0402
C582
1UF
2K_0402R355
2K_0402_NCR366
2K_0402_NCR360
C636
0.1UF_0402
C648
4.7UF
C604
0.47UF_0402
PR294
1K0402 1%
C617
0.47UF_0402
R610
10K_0402
C614
0.47UF_0402
2K_0402_NCR369
C595
1UF
C633
0.47UF_0402
C598
0.47UF_0402
C627
4.7UF
C603
1UF
CI54
0.1UF_0402_NC
C583
4.7UF
R359 10K_0402

A
A
B
B
C
C
D
D
E
E
4 4
3 3
2 2
1 1
Channel A
256 Mbit GDDRIII Channels A and B Rank 1
high sets
the mirror
mode
low sets the
non-mirror
mode
MS-16332
0.A
DDR_SG4Mx32_BGA_A
MSI CORPORATION
C
14 40Tuesday, April 11, 2006
Title
Size Document Number Rev
Date: Sheet of
FBADQS_WP[7..0]
FBADQS_RN[7..0]
FBB_A[5..2]
FBAD[63..0]
FBA_A[11..0]
FBADQM[7..0]
FBAD21
FBAD18
FBAD4
FBAD16
FBAD29
FBAD5
FBAD26
FBAD30
FBAD20
FBAD24
FBAD27
FBAD8
FBAD15
FBAD9
FBAD17
FBAD23
FBAD13
FBAD6
FBAD3
FBAD14
FBAD7
FBAD28
FBAD11
FBAD12
FBAD25
FBAD31
FBA_CS0#
FBA_A7
FBA_A8
FBA_A9
FBA_BA1
FBA_A3
FBA_A10
FBA_RST
FBA_CLK_0
FBA_A5
FBA_CKE
FBA_RAS#
FBA_A2
FBA_A6
FBA_A4
FBAD1
FBA_CAS#
FBA_CLK_0#
FBA_BA0
FBAD0
FBA_WE#
FBA_A11
FBA_BA2_CS1#
FBA_A1
FBA_A0
FBAD2
FBADQM1
FBADQM2
FBADQM0
FBADQM3
FBADQS_WP2
FBADQS_WP0
FBADQS_WP1
FBADQS_WP3
FBADQS_RN0
FBADQS_RN1
FBADQS_RN2
FBADQS_RN3
FBAD10
FBAD22
FBAD19 FBAD56
FBAD63
FBAD57
FBAD52
FBAD49
FBAD62
FBAD59
FBAD53
FBAD58
FBAD51
FBAD54
FBAD60
FBAD50
FBB_A5
FBA_A11
FBAD33
FBAD41
FBADQS_RN5
FBADQS_WP6
FBA_CAS#
FBA_A7
FBAD44
FBA_CLK_1#
FBA_CS0#
FBA_WE#
FBA_A10
FBA_RAS#
FBADQS_WP4
FBADQS_RN6
FBA_RST
FBADQM4
FBADQS_WP7
FBA_A6
FBA_A0
FBAD37
FBAD46
FBADQM5
FBADQM7
FBA_BA1
FBAD36
FBAD34
FBA_BA2_CS1#
FBB_A3
FBAD39
FBAD35
FBAD43
FBA_CLK_1
FBAD42
FBADQS_RN7
FBAD47
FBAD32
FBB_A4
FBA_A9
FBA_A1
FBADQS_WP5
FBA_BA0
FBAD40
FBADQS_RN4
FBA_CKE
FBB_A2
FBA_A8
FBAD38
FBAD45
FBADQM6
FBAD61
FBAD48
FBAD55
FBA_CLK_112 FBA_CLK_1#12
FBA_CAS#12
FBA_RAS#12
FBA_CLK_0#12
FBA_RST12
FBA_CKE12
FBA_CLK_012
FBA_BA012
FBA_CS0#12
FBA_BA2_CS1#12 FBA_BA112
FBA_WE#12
FBADQS_WP[7..0]12
FBB_A[5..2]12
FBA_A[11..0]12
FBADQS_RN[7..0]12
FBAD[63..0]12
FBADQM[7..0]12
+1.8VRUN
+1.8VRUN
+1.8VRUN
+1.8VRUN
+1.8VRUN
+1.8VRUN
+1.8VRUN
+1.8VRUN
+1.8VRUN
+1.8VRUN
+1.8VRUN
+1.8VRUN
+1.8VRUN
+1.8VRUN
+1.8VRUN
C704
0.1UF_0402
C650
0.01UF
C652
22UF_0805
C654
22UF_0805
C663
1UF_0402
C702
0.1UF_0402
C656
0.047UF_0402
C685
0.1UF_0402
C716
0.1UF_0402
C664
1UF_0402
C703
0.1UF_0402
C689
0.1UF_0402
C660
0.1UF_0402
C692
0.1UF_0402
C676
1UF_0402
C714
0.1UF_0402
C655
0.047UF_0402
R384
1.05K_1%_0402
C710
1UF_0402
C705
0.1UF_0402 C665
1UF_0402
R373
240_1%_0402
C690
0.1UF_0402
C693
0.1UF_0402
C718
0.1UF_0402
C671
1UF_0402
C662
0.1UF_0402
C691
0.1UF_0402
C659
0.1UF_0402
C712
1UF_0402
R377
243_1%_0402
C686
0.1UF_0402
C717
0.1UF_0402
C715
0.1UF_0402
C719
0.1UF_0402
C677
1UF_0402
C670
1UF_0402
C709
0.1UF_0402
C649
0.01UF
C701
0.1UF_0402
R383
1.05K_1%_0402
C684
0.1UF_0402
C713
0.1UF_0402
R371
240_1%_0402
C674
1UF_0402
U25
GDDR3 512MBITS
H1
E3
N3
N10
E10
T3
T2
R3
R2
M3
N2
L3
M2
T10
T11
R10
R11
M10
N11
L10
M11
G10
F11
F10
E11
C10
C11
B10
B11
G3
F2
F3
E2
C3
C2
B3
B2
G9
G4
L4
K2
M9
K11
L9
K10
H11
K9
M4
K4
H2
K3
U9
H3
H4
A4
F9
H12
F4
J11
J10
H9 A1
C1
E1
N1
R1
U1
C4
E4
J4
B1
D1
P1
T1
G2
L2
B4
D4
P4
T4
B9
D9
P9
T9
G11
L11
B12
D12
P12
T12
G1
L1
A3
U3
A10
U10
G12
L12
J2
J3
D3
D10
P10
P3
D2
D11
P11
P2
A9
J12
K1
K12
U4
N4
R4
C9
E9
J9
N9
R9
F1
M1
A2
U2
A11
U11
F12
M12
A12
C12
E12
N12
R12
U12
H10
J1
VREF
DM0
DM3
DM2
DM1
DQ31
DQ30
DQ29
DQ28
DQ27
DQ26
DQ25
DQ24
DQ23
DQ22
DQ21
DQ20
DQ19
DQ18
DQ17
DQ16
DQ15
DQ14
DQ13
DQ12
DQ11
DQ10
DQ9
DQ8
DQ7
DQ6
DQ5
DQ4
DQ3
DQ2
DQ1
DQ0
BA1
BA0
A11
A10
A9
A8/AP
A7
A6
A5
A4
A3
A0
A1
A2
RESET
RAS
CKE
ZQ
CS
VREF#L12
CAS
CK
CK
WE VDDQ
VDDQ#B4
VDDQ#B6
VDDQ#B7
VDDQ#B9
VDDQ#B10
VDDQ#G3
VDDQ#G10
VDDQ#E3
VSSQ
VSSQ#C3
VSSQ#C4
VSSQ#C5
VSSQ#C8
VSSQ#C9
VSSQ#C10
VSSQ#D5
VSSQ#D8
VSSQ#E9
VSSQ#F4
VSSQ#F9
VSSQ#G4
VSSQ#G9
VSSQ#H4
VSSQ#H9
VSSQ#J4
VSSQ#J9
VSSQ#A3
VSSQ#A10
VSS
VSS#D6
VSS#D7
VSS#D9
VSS#J5
VSS#J6
VSS#J7
VSS#J8
RFU1
RFU2
RDQS0
RDQS1
RDQS2
RDQS3
WDQS0
WDQS1
WDQS2
WDQS3
MF
VSSA2
VDDA1
VDDA2
NC/VSS#H8
VDDQ#E10
VDDQ#F3
VDDQ#F10
VDDQ#H3
VDDQ#H10
VDDQ#J3
VDDQ#J10
VDD
VDD#C7
VDD#D3
VDD#D10
VDD#K3
VDD#K6
VDD#K7
VDD#K10
VDDQ1
VDDQ2
VDDQ3
VDDQ4
VDDQ5
VDDQ6
BA2
VSSA1
C657
0.047UF_0402
C682
4.7UF
C695
0.1UF_0402
C706
0.1UF_0402
C673
1UF_0402
C658
0.047UF_0402
R372
240_1%_0402
C678
1UF_0402
C669
1UF_0402
C683
0.1UF_0402
C661
0.1UF_0402
C653
22UF_0805
C668
1UF_0402
U26
GDDR3 512MBITS
H1
E3
N3
N10
E10
T3
T2
R3
R2
M3
N2
L3
M2
T10
T11
R10
R11
M10
N11
L10
M11
G10
F11
F10
E11
C10
C11
B10
B11
G3
F2
F3
E2
C3
C2
B3
B2
G9
G4
L4
K2
M9
K11
L9
K10
H11
K9
M4
K4
H2
K3
U9
H3
H4
A4
F9
H12
F4
J11
J10
H9 A1
C1
E1
N1
R1
U1
C4
E4
J4
B1
D1
P1
T1
G2
L2
B4
D4
P4
T4
B9
D9
P9
T9
G11
L11
B12
D12
P12
T12
G1
L1
A3
U3
A10
U10
G12
L12
J2
J3
D3
D10
P10
P3
D2
D11
P11
P2
A9
J12
K1
K12
U4
N4
R4
C9
E9
J9
N9
R9
F1
M1
A2
U2
A11
U11
F12
M12
A12
C12
E12
N12
R12
U12
H10
J1
VREF
DM0
DM3
DM2
DM1
DQ31
DQ30
DQ29
DQ28
DQ27
DQ26
DQ25
DQ24
DQ23
DQ22
DQ21
DQ20
DQ19
DQ18
DQ17
DQ16
DQ15
DQ14
DQ13
DQ12
DQ11
DQ10
DQ9
DQ8
DQ7
DQ6
DQ5
DQ4
DQ3
DQ2
DQ1
DQ0
BA1
BA0
A11
A10
A9
A8/AP
A7
A6
A5
A4
A3
A0
A1
A2
RESET
RAS
CKE
ZQ
CS
VREF#L12
CAS
CK
CK
WE VDDQ
VDDQ#B4
VDDQ#B6
VDDQ#B7
VDDQ#B9
VDDQ#B10
VDDQ#G3
VDDQ#G10
VDDQ#E3
VSSQ
VSSQ#C3
VSSQ#C4
VSSQ#C5
VSSQ#C8
VSSQ#C9
VSSQ#C10
VSSQ#D5
VSSQ#D8
VSSQ#E9
VSSQ#F4
VSSQ#F9
VSSQ#G4
VSSQ#G9
VSSQ#H4
VSSQ#H9
VSSQ#J4
VSSQ#J9
VSSQ#A3
VSSQ#A10
VSS
VSS#D6
VSS#D7
VSS#D9
VSS#J5
VSS#J6
VSS#J7
VSS#J8
RFU1
RFU2
RDQS0
RDQS1
RDQS2
RDQS3
WDQS0
WDQS1
WDQS2
WDQS3
MF
VSSA2
VDDA1
VDDA2
NC/VSS#H8
VDDQ#E10
VDDQ#F3
VDDQ#F10
VDDQ#H3
VDDQ#H10
VDDQ#J3
VDDQ#J10
VDD
VDD#C7
VDD#D3
VDD#D10
VDD#K3
VDD#K6
VDD#K7
VDD#K10
VDDQ1
VDDQ2
VDDQ3
VDDQ4
VDDQ5
VDDQ6
BA2
VSSA1
R378
243_1%_0402
R3862.49K_1%_0402
C708
0.1UF_0402
C707
0.1UF_0402
C666
1UF_0402
C687
0.1UF_0402
C651
22UF_0805
C696
0.1UF_0402
C667
1UF_0402
C700
0.1UF_0402
R381
2.49K_1%_0402
C698
0.1UF_0402
C679
1UF_0402
C711
1UF_0402
R382
2.49K_1%_0402
R3852.49K_1%_0402
C672
4.7UF
C688
0.1UF_0402
R380
1.05K_1%_0402
C694
0.1UF_0402
C721
1UF_0402
C720
1UF_0402 C681
1UF_0402
C675
1UF_0402
C699
0.1UF_0402
C722
1UF_0402
C680
1UF_0402
R374
240_1%_0402
R379
1.05K_1%_0402
C697
0.1UF_0402

A
A
B
B
C
C
D
D
E
E
4 4
3 3
2 2
1 1
Channel B
low sets the
non-mirror
mode high sets
the mirror
mode
MS-16322
0.A
DDR_SG4Mx32_BGA_B
MSI CORPORATION
C
15 40Monday, April 10, 2006
Title
Size Document Number Rev
Date: Sheet of
FBC_CLK_0#
FBC_CAS#
FBC_A9
FBC_A6
FBC_A2
FBC_A7
FBC_A4
FBC_A3
FBC_A10
FBC_RAS#
FBC_BA1
FBC_WE#
FBC_RST
FBC_CS0#
FBC_A8
FBC_CLK_0
FBC_CKE
FBC_A11
FBC_A5
FBC_A0
FBC_CKE
FBC_A1
FBD_A3
FBC_BA0
FBC_CAS#
FBC_A7
FBC_CLK_1#
FBC_WE#
FBC_A6
FBC_A0
FBC_A10
FBC_CLK_1
FBC_A9
FBC_A11
FBC_A8
FBD_A5
FBC_RST
FBC_RAS#
FBD_A2
FBC_CS0#
FBC_BA1
FBD_A4
FBC_BA2_CS1#
FBCDQS_WP[7..0]
FBCDQS_RN[7..0]
FBD_A[5..2]
FBCD[63..0]
FBC_A[11..0]
FBCDQM[7..0]
FBC_BA0
FBC_BA2_CS1#
FBC_A1
FBCD19
FBCD9
FBCD6
FBCD16
FBCD21
FBCD15
FBCD7
FBCD26
FBCD22
FBCD29
FBCD3
FBCD12
FBCD5
FBCD8
FBCD17
FBCD11
FBCD20
FBCD2
FBCD18
FBCD4
FBCD24
FBCD31
FBCD30
FBCD14
FBCD25
FBCD23
FBCD0
FBCD28
FBCD27
FBCD1
FBCD13
FBCD10
FBCDQM2
FBCDQS_WP2
FBCDQS_WP0
FBCDQS_RN3
FBCDQS_RN2
FBCDQS_WP1
FBCDQM1
FBCDQS_RN1
FBCDQS_WP3
FBCDQM3
FBCDQM0
FBCDQS_RN0
FBCD36
FBCD43
FBCD32
FBCD60
FBCD53
FBCD39
FBCD37
FBCD45
FBCD61
FBCD41
FBCD54
FBCD59
FBCD57
FBCD46
FBCD33
FBCD35
FBCD63
FBCD44
FBCD48
FBCD52
FBCD56
FBCD49
FBCD47
FBCD62
FBCD51
FBCD34
FBCD40
FBCD50
FBCD55
FBCD38
FBCD42
FBCDQM4
FBCDQM5
FBCDQS_RN7
FBCDQS_WP6
FBCDQS_WP7
FBCDQS_RN6
FBCDQM7
FBCDQS_WP5
FBCDQS_RN5
FBCDQM6
FBCDQS_WP4
FBCDQS_RN4
FBCD58
FBC_CAS#12
FBC_RAS#12
FBC_WE#12
FBC_RST12
FBC_CS0#12
FBC_BA112
FBC_CKE12
FBC_CLK_012 FBC_CLK_0#12
FBC_CLK_112 FBC_CLK_1#12
FBCD[63..0]12
FBD_A[5..2]12
FBCDQS_WP[7..0]12
FBCDQS_RN[7..0]12
FBCDQM[7..0]12
FBC_A[11..0]12
FBC_BA2_CS1#12
FBC_BA012
+1.8VRUN
+1.8VRUN
+1.8VRUN
+1.8VRUN
+1.8VRUN
+1.8VRUN
+1.8VRUN
+1.8VRUN
+1.8VRUN
+1.8VRUN
+1.8VRUN
+1.8VRUN
+1.8VRUN
+1.8VRUN
+1.8VRUN
C759
0.1UF_0402
C756
4.7UF
C782
0.1UF_0402
C791
0.1UF_0402
C738
1UF_0402
C785
1UF_0402
C764
0.1UF_0402
C753
1UF_0402
R388
240_1%_0402
C734
0.1UF_0402
C766
0.1UF_0402
C794
1UF_0402
C788
0.1UF_0402
C778
0.1UF_0402
C742
1UF_0402
C784
1UF_0402
C740
1UF_0402
C772
0.1UF_0402
C787
0.1UF_0402
C762
0.1UF_0402
C731
0.047UF_0402
R397
2.49K_1%_0402
R395
1.05K_1%_0402
C726
22UF_0805
U28
GDDR3 512MBITS
H1
E3
N3
N10
E10
T3
T2
R3
R2
M3
N2
L3
M2
T10
T11
R10
R11
M10
N11
L10
M11
G10
F11
F10
E11
C10
C11
B10
B11
G3
F2
F3
E2
C3
C2
B3
B2
G9
G4
L4
K2
M9
K11
L9
K10
H11
K9
M4
K4
H2
K3
U9
H3
H4
A4
F9
H12
F4
J11
J10
H9 A1
C1
E1
N1
R1
U1
C4
E4
J4
B1
D1
P1
T1
G2
L2
B4
D4
P4
T4
B9
D9
P9
T9
G11
L11
B12
D12
P12
T12
G1
L1
A3
U3
A10
U10
G12
L12
J2
J3
D3
D10
P10
P3
D2
D11
P11
P2
A9
J12
K1
K12
U4
N4
R4
C9
E9
J9
N9
R9
F1
M1
A2
U2
A11
U11
F12
M12
A12
C12
E12
N12
R12
U12
H10
J1
VREF
DM0
DM3
DM2
DM1
DQ31
DQ30
DQ29
DQ28
DQ27
DQ26
DQ25
DQ24
DQ23
DQ22
DQ21
DQ20
DQ19
DQ18
DQ17
DQ16
DQ15
DQ14
DQ13
DQ12
DQ11
DQ10
DQ9
DQ8
DQ7
DQ6
DQ5
DQ4
DQ3
DQ2
DQ1
DQ0
BA1
BA0
A11
A10
A9
A8/AP
A7
A6
A5
A4
A3
A0
A1
A2
RESET
RAS
CKE
ZQ
CS
VREF#L12
CAS
CK
CK
WE VDDQ
VDDQ#B4
VDDQ#B6
VDDQ#B7
VDDQ#B9
VDDQ#B10
VDDQ#G3
VDDQ#G10
VDDQ#E3
VSSQ
VSSQ#C3
VSSQ#C4
VSSQ#C5
VSSQ#C8
VSSQ#C9
VSSQ#C10
VSSQ#D5
VSSQ#D8
VSSQ#E9
VSSQ#F4
VSSQ#F9
VSSQ#G4
VSSQ#G9
VSSQ#H4
VSSQ#H9
VSSQ#J4
VSSQ#J9
VSSQ#A3
VSSQ#A10
VSS
VSS#D6
VSS#D7
VSS#D9
VSS#J5
VSS#J6
VSS#J7
VSS#J8
RFU1
RFU2
RDQS0
RDQS1
RDQS2
RDQS3
WDQS0
WDQS1
WDQS2
WDQS3
MF
VSSA2
VDDA1
VDDA2
NC/VSS#H8
VDDQ#E10
VDDQ#F3
VDDQ#F10
VDDQ#H3
VDDQ#H10
VDDQ#J3
VDDQ#J10
VDD
VDD#C7
VDD#D3
VDD#D10
VDD#K3
VDD#K6
VDD#K7
VDD#K10
VDDQ1
VDDQ2
VDDQ3
VDDQ4
VDDQ5
VDDQ6
BA2
VSSA1
C751
1UF_0402
C767
0.1UF_0402
C765
0.1UF_0402
C769
0.1UF_0402
C724
0.01UF
C783
0.1UF_0402
C723
0.01UF
C796
1UF_0402
C789
0.1UF_0402
C728
22UF_0805
C770
0.1UF_0402
C730
0.047UF_0402
R4012.49K_1%_0402
C755
1UF_0402
R400
1.05K_1%_0402
R394
243_1%_0402
C781
0.1UF_0402
C746
4.7UF
C736
0.1UF_0402
C763
0.1UF_0402
C745
1UF_0402
C747
1UF_0402
R396
1.05K_1%_0402
C750
1UF_0402
C754
1UF_0402
C793
0.1UF_0402
C744
1UF_0402
C795
1UF_0402 C775
0.1UF_0402
C779
0.1UF_0402
C735
0.1UF_0402
C768
0.1UF_0402
C739
1UF_0402
C760
0.1UF_0402
R398
2.49K_1%_0402
C727
22UF_0805
C773
0.1UF_0402
C752
1UF_0402
C777
0.1UF_0402
C761
0.1UF_0402
C748
1UF_0402
C729
0.047UF_0402
U27
GDDR3 512MBITS
H1
E3
N3
N10
E10
T3
T2
R3
R2
M3
N2
L3
M2
T10
T11
R10
R11
M10
N11
L10
M11
G10
F11
F10
E11
C10
C11
B10
B11
G3
F2
F3
E2
C3
C2
B3
B2
G9
G4
L4
K2
M9
K11
L9
K10
H11
K9
M4
K4
H2
K3
U9
H3
H4
A4
F9
H12
F4
J11
J10
H9 A1
C1
E1
N1
R1
U1
C4
E4
J4
B1
D1
P1
T1
G2
L2
B4
D4
P4
T4
B9
D9
P9
T9
G11
L11
B12
D12
P12
T12
G1
L1
A3
U3
A10
U10
G12
L12
J2
J3
D3
D10
P10
P3
D2
D11
P11
P2
A9
J12
K1
K12
U4
N4
R4
C9
E9
J9
N9
R9
F1
M1
A2
U2
A11
U11
F12
M12
A12
C12
E12
N12
R12
U12
H10
J1
VREF
DM0
DM3
DM2
DM1
DQ31
DQ30
DQ29
DQ28
DQ27
DQ26
DQ25
DQ24
DQ23
DQ22
DQ21
DQ20
DQ19
DQ18
DQ17
DQ16
DQ15
DQ14
DQ13
DQ12
DQ11
DQ10
DQ9
DQ8
DQ7
DQ6
DQ5
DQ4
DQ3
DQ2
DQ1
DQ0
BA1
BA0
A11
A10
A9
A8/AP
A7
A6
A5
A4
A3
A0
A1
A2
RESET
RAS
CKE
ZQ
CS
VREF#L12
CAS
CK
CK
WE VDDQ
VDDQ#B4
VDDQ#B6
VDDQ#B7
VDDQ#B9
VDDQ#B10
VDDQ#G3
VDDQ#G10
VDDQ#E3
VSSQ
VSSQ#C3
VSSQ#C4
VSSQ#C5
VSSQ#C8
VSSQ#C9
VSSQ#C10
VSSQ#D5
VSSQ#D8
VSSQ#E9
VSSQ#F4
VSSQ#F9
VSSQ#G4
VSSQ#G9
VSSQ#H4
VSSQ#H9
VSSQ#J4
VSSQ#J9
VSSQ#A3
VSSQ#A10
VSS
VSS#D6
VSS#D7
VSS#D9
VSS#J5
VSS#J6
VSS#J7
VSS#J8
RFU1
RFU2
RDQS0
RDQS1
RDQS2
RDQS3
WDQS0
WDQS1
WDQS2
WDQS3
MF
VSSA2
VDDA1
VDDA2
NC/VSS#H8
VDDQ#E10
VDDQ#F3
VDDQ#F10
VDDQ#H3
VDDQ#H10
VDDQ#J3
VDDQ#J10
VDD
VDD#C7
VDD#D3
VDD#D10
VDD#K3
VDD#K6
VDD#K7
VDD#K10
VDDQ1
VDDQ2
VDDQ3
VDDQ4
VDDQ5
VDDQ6
BA2
VSSA1
C737
1UF_0402
C741
1UF_0402
C743
1UF_0402
C786
1UF_0402
C771
0.1UF_0402
R389
240_1%_0402
R399
1.05K_1%_0402
C733
0.1UF_0402
C780
0.1UF_0402
C790
0.1UF_0402
C758
0.1UF_0402
C732
0.047UF_0402
C749
1UF_0402
C757
0.1UF_0402
C776
0.1UF_0402
C774
0.1UF_0402
C725
22UF_0805
R390
240_1%_0402
R4022.49K_1%_0402
R387
240_1%_0402
C792
0.1UF_0402
R393
243_1%_0402

5
5
4
4
3
3
2
2
1
1
D D
C C
B B
A A
DVI-I1
PN change to
Zener
Place close to
the connector
ႛޓޏறᇆ
FOR EMI
<Doc> <RevCode>
<Title>
C
16 40Monday, April 10, 2006
Title
Size Document Number Rev
Date: Sheet of
MS-16332
0A
DVI & LVDS & TV conn. & BL
MSI CORPORATION
C
16 40Monday, April 10, 2006
Title
Size Document Number Rev
Date: Sheet of
R_VSYN
DAC_SCL_DVI
R_HSYN
DAC_SDAT_DVI
HSYNC_DVI
LVDS_VDDEN#
G_DVI
R_DVI
LY
VSYNC_DVI
DAC_SDAT_DVI
VSYNC_DVI R_DVI
B_DVI
G_DVI
B_DVI
LVDS_VDDEN#
HSYNC_DVI
CVBS
DAC_SCL_DVI
LC
L_DATBN1
L_ACLKP
L_DATAP0
BL-ON
+V3.3S_LVDS_PANEL
L_DATAP2
L_DATAP1
L_DATBP1
+V3.3S_LVDS_PANEL
L_DATAN1
L_DATBN2
L_DATAN2
L_DATBP2
BR-AD-ADJ
L_ACLKN
L_DATAN0
LDDATA
LDCLK
LID-
BL-ON
L_BCLKN
L_BCLKP
L_DATBN0
L_DATBP0
LVDS_ATXCKN
LVDS_ATXD0N
LVDS_ATXD1P
LVDS_ATXD1N
LVDS_ATXCKP
LVDS_ATXD2N
LVDS_ATXD2P
LVDS_ATXD0P
LVDS_BTXD1N
LVDS_BTXD0P
LVDS_BTXD2P
LVDS_BTXD0N
LVDS_BTXCKN
LVDS_BTXCKP
LVDS_BTXD1P
LVDS_BTXD2N
CRT_GREEN11
DVI_CLK11
DVI_TXD2N11
CRT_RED11
DVI_TXCP11
DVI_DATA11
DVI_TXCN11
DVI_A_HPD11,13
DVI_TXD1P11
DVI_TXD0N11
CRT_HSYNC11
DVI_TXD0P11
CRT_VSYNC11
CRT_BLUE11
DVI_TXD1N11
TV_COMP_B_PB11
TV_C_R_PR11
TV_Y_G11
DVI_TXD2P11
LVDS_ATXD0N11
BR-AD-ADJ21
LVDS_BTXD1N 11LVDS_ATXD2N11
LVDS_BTXD2P 11
LVDS_BTXD2N 11
LVDS_ATXD2P11
LVDS_ATXD1P11
LVDS_BTXD1P 11
LVDS_ATXCKP11 LVDS_ATXCKN11
LVDS_ATXD0P11
LVDS_ATXD1N11 EDID_CLK 11
EDID_DATA 11
EC_BLON21
LID-21
LVDS_BLON11
LVDS_BTXCKN 11
LVDS_BTXCKP 11
LVDS_BTXD0N 11
LVDS_BTXD0P 11
LVDS_DIGON11,13
+3VRUN
+5V_DVI
+V3.3S_LVDS_PANEL
+3VRUN
+5V_DVI
+5V_DVI
+5V_DVI
+3VRUN
+5VRUN
PWR_SRC
+3VRUN
+3VSUS
+3VSUS
+3VSUS
C801
220PF_0603
RI2
120_0402_NC
CON4
AMP_1566765
S-video
1
3
4
6
2
75
8
9
RI36 0_0402_NC
C829
22UF/6.3V_0805
C828
0.1UF_0402
L78
0.56UH_0603
C812
82PF 0603
C797 0.1UF_0402
C820
0.01UF_0402
SW2
HALL-IC_NC
SG
D
R409
100K
RI35 0_0402_NC
RI38 0_0402_NC
L76 220ohm_2A_0603
Q8
N-BSS138_SOT23
G
DS
C816
10U_25V_1206
U30
SN74AHCT1G125DBVR_SOT23-5
5
2
3
4
1
C805
22PF_0402
22RR414
C814
2200P_0402
Q9
N-BSS138_SOT23
G
DS
C807
22PF_0402
C824
0.1UF
RI3
120_0402_NC
RI34 0_0402_NC
R405
150_1%_0402
R417
1M_0402
CON2
DVI_A/D
1
2
3
4
5
6
7
8
9
10
11
12
13
14
15
16
17
18
19
20
21
22
23
24
MEC1
MEC2
C1
C2
C3
C4
C5
C6
25
26
TMDS Data2-
TMDS Data2+
TMDS Data2/4 Shield
TMDS Data4-
TMDS Data4+
DDC Clock
DDC Data
Analog VSYNC
TMDS Data1-
TMDS Data1+
TMDS Data1/3 Shield
TMDS Data3-
TMDS Data3+
+5V Power
GND (for +5V)
Hot Plug Detect
TMDS Data0-
TMDS Data0+
TMDS Data0/5 Shield
TMDS Data5-
TMDS Data5+
TMDS Clock Shield
TMDS Clock+
TMDS Clock-
CASE
CASE#M2
Analog Red
Analog Green
Analog Blue
Analog HYNC
Analog GND
Analog GND#C6
GND
GND
C806
22PF_0402
R406
150_1%_0402
C800
2.2PF_0402
C823
220PF_0402
C827
82PF 0603
C802
220PF_0603
C825
0.01UF_0402
C810
8.2PF 0603
C798
2.2PF_0402
LI4
CMC_90ohm_NC
4 3
1 2
LI3
CMC_90ohm_NC
4 3
1 2
R404 4.7K_0402
C813
82PF 0603
C811
0.1UF_0402
R408
20K_0402
R410 100K_0402
L70 220ohm_2A_0603
RI1
120_0402_NC
L72 27NH/0603
U31
NC7S08_SC70_5
3 5
4
1
2
L74
0.56UH_0603
150_1%_0402
R411
C809
220PF_0402
C826
82PF 0603
CN6
LVDS_40P
1
2
3
4
5
6
7
8
9
10
11
12
13
21
22
23
24
25
26
27
28
29
30
31
32
33
14 34
15 35
16 36
17 37
18 38
19 39
20 40
41 42
1
2
3
4
5
6
7
8
9
10
11
12
13
21
22
23
24
25
26
27
28
29
30
31
32
33
14 34
15 35
16 36
17 37
18 38
19 39
20 40
41 42
L66
220ohm_2A_0603
1 2
U29
SN74AHCT1G125DBVR_SOT23-5
5
2
3
4
1
L75
0.56UH_0603
0_0402_NC
R413
Q10
AO3415-P
G
DS
RI4
120_0402_NC
R419
100K_0402
SW1
FR3S1520_REED_SW
<CONN NAME>
1 2
L71 220ohm_2A_0603
L68 27NH/0603
RI39 0_0402_NC
22RR415
D10
RB551V-30
AC
C815
8.2PF 0603
RI37 0_0402_NC
C821
8.2PF 0603
L69 27NH/0603
LI2
CMC_90ohm_NC
4 3
1 2
150_1%_0402
R416
C819
82PF 0603
R403 4.7K_0402
RI32 0_0402_NC
C830
0.01UF_0402
Q11
2N7002
SOT23SGD_T
G
DS
R418
47_0805
R420
100K_0402
C808
0.1UF_0402
150_1%_0402
R412
C817
0.1UF
L73 27NH/0603
C822
220PF_0402
C804
12PF_0603
C803
12PF_0603
R407
150_1%_0402
RI33 0_0402_NC
L67 27NH/0603
D11
ROHM ( UDZ3.3B )
A C
L77 220ohm_2A_0603
C818
82PF 0603
C799
2.2PF_0402
LI1
CMC_90ohm_NC
4 3
1 2
Q12
2N7002
SOT23SGD_T
G
DS

5
5
4
4
3
3
2
2
1
1
D D
C C
B B
A A
THERMAL SHOUTDOWN
STRIP FORM CPU
Place R
within 0.6"
of MCP51M
Place R within
500mil of MCP51M
HTMCP_COMP_GND1
HTMCP_COMP_GND2
NEWCARD_RST#_R
CARDBUS_RST-_R
MINIPCI_RST#_R
IDERST#_R
PCI_CLK0_R
PCI_CLK1_R
MS-16332
0A
MCP51M (HT/PCI/CPU)
MSI CORPORATION
B
17 40Monday, April 10, 2006
Title
Size Document Number Rev
Date: Sheet of
HTMCP_COMP_GND2
HTMCP_COMP_GND1
HT_MCP_PWRGD
HT_MCP_RST#
P_AD12
P_AD3
P_AD0
P_AD2
P_AD17
P_AD6
P_AD22
P_AD10
P_AD7
P_AD14
P_AD25
P_AD29
P_AD28
P_AD26
P_AD1
P_AD23
P_AD4
P_AD18
P_AD15
P_AD9
P_AD8
P_AD16
P_AD20
P_AD27
P_AD30
P_AD13
P_AD31
P_AD21
P_AD5
P_AD24
P_AD11
P_AD19
C/BE2-
C/BE0-
C/BE1-
C/BE3-
PREQ#0
PREQ#1
PGNT#0
PGNT#1
P_PERR-
P_STOP-
P_SERR-
P_IRDY-
P_PME-
P_PME-
HT_MCP_STOP#
HT_MCP_REQ#
PREQ#3
PREQ#2
PREQ#4
PCI_INTW
PCI_INTX
PCI_INTY
PCI_INTZ
PCI_CLK4_R
PCI_CLK4
PCI_CLKRUN#
MCP51_TCK
MCP51_TDI
MCP51_TMS
MCP51_TRST#
GA20
PREQ#4
PREQ#3
PCI_INTZ
GA20
MCP51_TCK
MCP51_TDI
MCP51_TMS
MCP51_TRST#
CPU_THERMTRIP_D#
PREQ#0
IDERST#_R
PCI_CLKRUN#
P_DEVSEL-
P_TRDY-
PREQ#1
PREQ#2
PCI_INTX
PCI_INTY
P_FRAME-
PCI_INTW
CARDBUS_RST-_R
MINIPCI_RST#_R
MINIPCI_CLK0
CBP_CLK1
PCI_CLK1_R
PCI_CLK0_R
P_AD[0..31]25,27
C/BE2-25,27 C/BE1-25,27
C/BE3-25,27
C/BE0-25,27
P_FRAME- 25,27
P_IRDY- 25,27
P_TRDY- 25,27
P_STOP- 25,27
P_DEVSEL- 25,27
P_PAR 25,27
P_PERR- 25,27
P_SERR- 25,27
PREQ#1 27
PREQ#0 25
PGNT#127 PGNT#025
P_PME- 25,27
PCI_INTW 27
PCI_INTX 27
PCI_INTY 25
P_CLKRUN- 21,25,27
GA20 21
HT_MCP_RX0_P8HT_MCP_RX1_P8HT_MCP_RX2_P8HT_MCP_RX3_P8HT_MCP_RX4_P8HT_MCP_RX5_P8
HT_MCP_RX7_P8HT_MCP_RX6_P8
HT_MCP_RX0_N8
HT_MCP_RX5_N8
HT_MCP_RX7_N8
HT_MCP_RX1_N8
HT_MCP_RX3_N8HT_MCP_RX2_N8
HT_MCP_RX6_N8
HT_MCP_RX4_N8
HT_MCP_TX0_P 8
HT_MCP_TX1_P 8
HT_MCP_TX2_P 8
HT_MCP_TX3_P 8
HT_MCP_TX4_P 8
HT_MCP_TX5_P 8
HT_MCP_TX7_P 8
HT_MCP_TX6_P 8
HT_MCP_TX6_N 8
HT_MCP_TX2_N 8
HT_MCP_TX1_N 8
HT_MCP_TX4_N 8
HT_MCP_TX5_N 8
HT_MCP_TX3_N 8
HT_MCP_TX7_N 8
HT_MCP_TX0_N 8
HT_MCP_RX_CTL_P8HT_MCP_RX_CTL_N8HT_MCP_TX_CTL_P8HT_MCP_TX_CTL_N8
HT_MCP_RX_CLK0_P8HT_MCP_RX_CLK0_N8HT_MCP_TX_CLK0_P8HT_MCP_TX_CLK0_N8HT_MCP_REQ# 8
HT_MCP_STOP# 8
HT_MCP_PWRGD 8
HT_MCP_RST# 8
CPU_THERMTRIP_D# 4
IDERST# 29
MINIPCI_RST# 27
CARDBUS_RST- 22,25,26
MINIPCI_CLK0 27
CBP_CLK1 25
+3VRUN
+3VRUN
+3VRUN
+3VRUN
+3VRUN
+3VRUN
+3VRUN
+3VRUN
+3VSUS
+3VRUN
R092 10K_0402
22RR269
R250
1.5K_0402_5%
R271 33R_0402
R077 10K_0402
R249
1.5K_0402_5%
R297 10K_0402
R089 22R_0402_5%
22RR266
C831
10PF_0402
CPU
PCI
MCP51M
PART A
Part 1 of 5
JTAG HyperTransport
U020A
MCP51M
AA1
K2
K1
Y2
Y1
L2
L1
AA4
AA3
M2
M1
W6
W5
N2
N1
V6
V5
P2
P1
N6
N5
W2
W1
AF19
AB21
AC19
AA20
AA19
AF20
AE19
AE20
AB20
AB19
AA18
AB18
AE18
AF18
AC17
AA17
AB15
AF15
AE15
AF14
AE14
AA14
AB14
AC13
AB13
AE13
AA12
AF13
AB12
AF12
AE12
AF11
AD19
AB17
AA15
AA13
AE21
AC21
AA21
AB24
AB22
U6
U5
R2
R1
T6
T5
T2
T1
R6
R5
U2
U1
P6
P5
V2
V1
AD1
AA5
AB1
AB2
J22
AD2
AE1
J6
H22
H21
H23
D26
F25
AA22
AE22
AF21
AF22
AE23
AC15
AD15
AB16
AE16
AA16
AE17
AF16
AF17
AD11
AF25
AE25
AD24
AE26
W22
AE11
AB11
AC11
AA11
AE24
AF24
AD23
AF23
AB23
AC23
AA2
HT_TXD[0]P
HT_RXD[0]N
HT_RXD[0]P
HT_TXD[1]N
HT_TXD[1]P
HT_RXD[1]N
HT_RXD[1]P
HT_TXD[2]N
HT_TXD[2]P
HT_RXD[2]N
HT_RXD[2]P
HT_TXD[3]N
HT_TXD[3]P
HT_RXD[3]N
HT_RXD[3]P
HT_TXCLK_N
HT_TXCLK_P
HT_RXCLK_N
HT_RXCLK_P
HT_TXCTL_N
HT_TXCTL_P
HT_RXCTL_N
HT_RXCTL_P
PCI_AD0
PCI_AD1
PCI_AD2
PCI_AD3
PCI_AD4
PCI_AD5
PCI_AD6
PCI_AD7
PCI_AD8
PCI_AD9
PCI_AD10
PCI_AD11
PCI_AD12
PCI_AD13
PCI_AD14
PCI_AD15
PCI_AD16
PCI_AD17
PCI_AD18
PCI_AD19
PCI_AD20
PCI_AD21
PCI_AD22
PCI_AD23
PCI_AD24
PCI_AD25
PCI_AD26
PCI_AD27
PCI_AD28
PCI_AD29
PCI_AD30
PCI_AD31
PCI_C/BE0#
PCI_C/BE1#
PCI_C/BE2#
PCI_C/BE3#
PCI_GNT0#
PCI_GNT1#
PCI_GNT2#
PCI_GNT3#/GPIO[39]
PCI_GNT4#/GPIO[41]
HT_TXD[4]N
HT_TXD[4]P
HT_RXD[4]N
HT_RXD[4]P
HT_TXD[5]N
HT_TXD[5]P
HT_RXD[5]N
HT_RXD[5]P
HT_TXD[6]N
HT_TXD[6]P
HT_RXD[6]N
HT_RXD[6]P
HT_TXD[7]N
HT_TXD[7]P
HT_RXD[7]N
HT_RXD[7]P
HT_REQ#
HT_STOP#
HT_GND1
HT_GND2
A20GATE/GPIO[55]
HT_MCP_PWRGD
HT_MCP_RST#
THERMTRIP#/GPIO[58]
JTAG_TCK
JTAG_TDI
JTAG_TDO
JTAG_TMS
JTAG_TRST#
PCI_REQ0#
PCI_REQ1#
PCI_REQ2#
PCI_REQ3#/GPIO[38]
PCI_REQ4#/GPIO[40]
PCI_FRAME#
PCI_IRDY#
PCI_TRDY#
PCI_STOP#
PCI_DEVSEL#
PCI_PAR
PCI_PERR#/GPIO[43]
PCI_SERR#
PCI_PME#GPIO[30]
PCI_CLKRUN#/GPIO[42]
PCI_RST0#
PCI_RST1#
PCI_RST2#
PCI_RST3#
PCI_INT[W]#
PCI_INT[X]#
PCI_INT[Y]#
PCI_INT[Z]#
PCI_CLK[0]
PCI_CLK[1]
PCI_CLK[2]
PCI_CLK[3]
PCI_CLK[4]
PCI_CLKIN
HT_TXD[0]N
R021
20K_0402
R295 10K_0402
RN023
8.2K-8P4R-0402
1 2
3 4
5 6
7 8
TP126
RN017
8.2K-8P4R-0402
1 2
3 4
5 6
7 8
R275 33R_0402
RN018
8.2K-8P4R-0402
1 2
3 4
5 6
7 8
R247 49.9R1%0402
C832
10PF_0402
R067 8.2K_0402
R276 33R_0402
R095 10K_0402
R052
1.5K_0402_5%
R248
1.5K_0402_5%
C833
10PF_0402
R259 8.2K_0402
RN024
8.2K-8P4R-0402
1 2
3 4
5 6
7 8
150R_1%R246

5
5
4
4
3
3
2
2
1
1
D D
C C
B B
A A
(DEF)
RGMII
LOW
AZ_RST# (INTERNAL LAN)
MII
HIGH
(DEF)
ROM TABLE (SPEAKER)
(DEF)
LOW USER
SAFEHIGH
HIGH 24.000MHZ
14.318MHZ
SPDIF_OUT (BUF_SIO_CLK)
LOW
MS-16332
0A
MCP51M (LAN/AC97/PMT/GPIO)
MSI CORPORATION
B
18 40Monday, April 10, 2006
Title
Size Document Number Rev
Date: Sheet of
INTRUDER#
CMOS_RST#
RST_SW#
PM_PWRBTN#
LLB#
PCIE_WAKE-
LID#
KBSMI#
KBSCI#
KRST#_SB
KBSWI#
PM_SLP_S3#
RGMII_VREF KBSWI#
RST_SW#
AZ_SDIN2
VDD_PG
LID#
VTT_VDDIO_PG
VLDT_PG
VLDT_EN
KBSMI#
CPU_THRM_ALERT-
CMOS_RST#
SPDIF_OUT LLB#
AZ_RST#
KRST#_SB
INTRUDER#
VDD_EN
SPKR
CPU_THRM_ALERT-
KBSCI#
BIT_CLK22,30
AZ_SDOUT22,30
AZ_SDIN022
SPKR 22
RGMII_RXD028 RGMII_RXD128 RGMII_RXD228 RGMII_RXD328RGMII_RXCLK28 RGMII_RXCTL28
RGMII_MDC28
RGMII_RESET#28
AZ_SDIN130
AZ_RST# 22,30
VLDT_EN 35
PM_SLP_S3# 21
KBSMI# 21
VDD_PG 37
SUSPWROK 21,34
PCIE_WAKE- 24
CPU_THRM_ALERT- 21
VTT_VDDIO_PG 35
VDD_EN 37
PM_PWRBTN# 21
RGMII_MDIO28 PM_SLP_S5# 21,35
CMOS_RST# 21
AZ_SYNC22,30
KBSWI# 21
KRST#_SB 21
VLDT_PG 35
RGMII_INT28
LLB# 21
RUN_PWRGD 4,13,22
RGMII_TXCTL28
RGMII_TXD128 RGMII_TXD228
RGMII_TXCLK28
RGMII_TXD028
RGMII_TXD328
KBSCI#21
RTCVCC
+3VSUS
+3VRUN
+3VSUS
+3VSUS
+3VSUS
R563 0
R073 10K_0402
TP173
R086 10K-0402
R559 22K
R072 10K_0402
R088 10K_0402
R605 10K_0402
TP127
R601 10K_0402
R291 10K_0402
TP174
R421
2.43K_1%_0402
R422
1.47K_1%_0402
R561 0
Part 3 of 5
LANHDA&AC97
POWER GMT
GPIO CPU
PWR
SEQ
PWR
SAV
MCP51M
PART C
U020C
MCP51M
AE7
AF6
AB6
AA6
AA7
AB7
AF7
AF8
AD7
AB8
AC7
AE8
AF4
AF5
AE6
AD3
AC4
AF2
AE5
AA8
J25
K26
L21
A24
M26
AC3
M25
D23
J21
F21
A25
M23
F24
C26
N22
B26
K25
U26
R21
R22
R26
T24
U21
T25
T26
U25
N26
N25
F22
F23
M24
B25
G22
B24
E22
P24
P25
P22
P26
R25
P23
E26
F13
D25
AF9
J4
J3
J5
AE2
K5
J2
J1
AC9
AB9
AA9
RGMII_TXD[0]/MII_TXD[0]
RGMII_TXD[1]/MII_TXD[1]
RGMII_TXD[2]/MII_TXD[2]
RGMII_TXD[3]/MII_TXD[3]
RGMII_TXCLK/MII_TXCLK
RGMII_TXCTL/MII_TXEN
RGMII_RXD[0]/MII_RXD[0]
RGMII_RXD[1]/MII_RXD[1]
RGMII_RXD[2]/MII_RXD[2]
RGMII_RXD[3]/MII_RXD[3]
RGMII_RXCLK/MII_CLK
RGMII_RXCTL/MII_RXDV
RGMII_VREF
RGMII_MDC
RGMII_MDIO
MII_RXER/GPIO[36]
MII_COL
MII_CRS
RGMII_PWRDWN/GPIO[37]
RGMII_INTR/GPIO[35]
FANCTL[0]/GPIO[61]
FANCTL[1]/GPIO[62]
FANRPM/GPIO[60]
INTRUDER#
EXT_SMI#/GPIO[32]
PE_WAKE#
RI#/GPIO[33]
PWRBTN#
KBRDRSTIN#/GPIO[56]
RSTBTN#
RTC_RST#
SIO_PME#/GPIO[31]
SLP_S3#
SLP_S5#
PWRGD
PWRGD_SB
THERM#/GPIO[59]
HDA_BCLK/AC_BITCLK
HDA_SYNC/GPIO[44]
AC97_CLK
HDA_SDATA_IN[0]/GPIO[22]
HDA_SDATA_IN[1]/GPIO[23]
HDA_SDATA_IN[2]/GPIO[24]
HDA_SDATA_OUT/GPIO[45]
SPCIF0/GPIO[46]
HDA_RST#/AC_RESET#
CPU_VLD
CPUVDD_EN
HT_VLD
HTVDD_EN
MEM_VLD
LID#/GPIO[17]
LLB#
SLP_DEEP#
V3P3_DEEP
GPIO[11]/CPU_VID[0]
GPIO[12]/CPU_VID[1]
GPIO[13]/CPU_VID[2]
GPIO[14]/CPU_VID[3]
GPIO[15]/CPU_VID[4]
GPIO[16]/CPU_VID[5]
SPKR
SATA_TEST
TST_MODE_EN
GPIO[47]
GPIO[1]/SLV_RDY4PWRDWN
GPIO[2]/CPU_SLP#
GPIO[3]/CPU_CLKRUN#
GPIO[4]/SUS_STAT#
GPIO[5]/SYS_SHUTDOWN#
GPIO[6]/NFERR#
GPIO[7]/FERR
GPIO[8]/CR_VID[0]
GPIO[9]/CR_VID[1]
GPIO[10]/CR_VID[2]
R309 4.7K_0402
TP129
R600 0
R098 10K_0402
TP128
TP177
R292 1K_0402
R562 0
R113
10K_0402
R076 10K-0402
R566 0
R305 10K_0402
R053 10K_0402
PR140 51K
R602 10K_0402
C834
0.1UF_0402
R565 0
R603 10K_0402
R257 10K_0402
49.9KR1%_0603PR141
R560 0
R564 0
R100
10K_0402 R604 10K_0402
1K
R296
R567 10K_0402
C1012
1U10X
TP176

5
5
4
4
3
3
2
2
1
1
D D
C C
B B
A A
Place R within 2000 mils of MCP51M
least 10 mils
(DEF)
Place R within 1000 mils of
MCP51M
Place R within 500 mils of
MCP51M
LCD CONTROL
SMBUS:
1.DDR II
2.NEWCARD
Place R within 500 mils
of MCP51M
ESD
USBRBIAS
CLK200MHZ_TERM_GND
MCPOUT_25MHZ_R
BUF_25MHZ_R
BUF_SIO_CLK_R
LPC_CLK0
LPCRST#_R
SUS_CLK (MCP51M MODE)
LOW NORMAL
HIGH SLAVE
MS-16332
0A
MCP51M (SATA/IDE/USB/CLKGEN)
MSI CORPORATION
Custom
19 40Monday, April 10, 2006
Title
Size Document Number Rev
Date: Sheet of
USBP5N
USBP4N
USBP3P
USBP2P
USBP7P
USBP1P
USBP6N
USBP3N
USBP0P
USBP2N
USBP4P
USBP5P
USBP6P
USBP7N
USBP1N
USBP0N
IDE_SIORDY
LPCRST#_R
OC4-
IDE_SDCS1-
IDE_SDIOW-
MCPOUT_200MHZ
IDE_SDCS3-
XTAL_2_RTC
OC0-
32K_X2
IDEIRQB
IDE_SDDREQ
OC3-
IDE_SDIOR-
XTAL_1_RTC
32K_X1
OC2-
32K_X1
CBLIDB
RTCVCC
LDRQ#0_SB
LDRQ#1_SB
OC0-
OC2-
OC4-
OC3-
SMB_ALERT#
SDATA0
SMB_CLK
SCLK0
SMB_DATA
BLEN_MCP
MCPOUT_25MHZ_R
LAD0
SIRQ
EC_CLK2
IDE_SDD8
IDE_SDD9
IDE_SDD1
IDE_SDD11
IDE_SDA2
IDE_SDD12
IDE_SDD7
IDE_SDD6
IDE_SDD3
IDE_SDD15
IDE_SDA1
IDE_SDD0
IDE_SDD10
IDE_SDD14
SUS_CLK_R
LAD3
IDE_SDA0
IDE_SDD2
LPC_CLK0
LAD1
LAD2
XTAL_1_RTC
XTAL_2_RTC
LAD0
IDE_SDD5
IDE_SDD13
32K_X2
IDE_SDD4
IDE_PDD6
IDE_PDD9
IDE_PDD2
IDE_PDD14
IDE_PDD3
IDE_PDD5
IDE_PDD15
IDE_PDD0
IDE_PDD12
IDE_PDD7
IDE_PDD1
IDE_PDD8
IDE_PDD4
IDE_PDD10
IDE_PDD13
IDE_PDD11
SMB_DATA
SMB_CLK
SMB_ALERT#
SCLK0 SDATA0
USBRBIAS
CLK200MHZ_TERM_GND
MCPOUT_200MHZ#
BUF_25MHZ_R
SCLK0
SDATA0
IDE_PDA0
IDE_PDA1
IDE_PDA2
LPC_CLK1
LDRQ#0_SB
LDRQ#1_SB
LAD1
LAD2
LAD3
LPCRST# 21
USBP1N30
USBP2N30
USBP4N27
IDE_SDD[0..15] 29
USBP0N31
IDE_SDIOR- 29
USBP5P30
IDE_SDA[0..2] 29
IDEIRQB 29
USBP4P27
USBP6P28
IDE_SDDREQ 29
USBP5N30
IDE_SDIOW- 29
USBP2P30
IDE_SDCS1- 29
IDE_SIORDY 29
USBP6N28
USBP3N24
USBP0P31
IDE_SDCS3- 29
USBP1P30
USBP3P24
CBLIDB 29
EC_CLK2 21
LAD[0..3] 21
LFRAME- 21
SIRQ 21,25
MCPOUT_25MHZ8
MCPOUT_200MHZ8
SDATA0 6
SMB_DATA 24
SMB_CLK 24
SCLK0 6
SATA_RX0+29
LED_SATA-31
USBP7N28 USBP7P28
IDE_PDIOR-29
IDE_PDCS1-29 IDE_PDCS3-29
CBLIDA29
IDE_PDIOW-29
IDE_PDD[0..15]29
IDEIRQA29
IDE_PDDREQ29
IDE_PIORDY29
IDE_PDDACK-29
SATA_RX0-29
SATA_TX0+29 SATA_TX0-29
BUF_25MHZ28
IDE_SDDACK- 29
MCPOUT_200MHZ#8
IDE_PDA[0..2]29
LDRQ#0_SB 21
LPC_DEBUG 21
+3VRUN
+3VSUS
+3VRUN
RTCVCC
+3VSUS
+3VSUS
+3VALW RTCVCC
+3VRUN
TP130
15K_0402
R260121_1%_0402
TP132
RG046 2.7K_0402
15K_0402
Primary
Part 2 of 5
Secondary
LPC
USB
DDCLCD CTL
SMB
CLOCK
A
RTC
B
MCP51M
PART B
SATA
IDE
U020B
MCP51M
B20
A20
B19
A19
B18
A18
B17
A17
D14
C14
C20
B15
A15
B16
A16
B13
A13
B14
A14
F14
E14
A6
D6
B6
A5
B5
F8
D8
A9
E9
A10
E10
C10
E11
F11
D10
F10
B10
F9
B9
E8
A8
B8
E6
E7
F7
A7
C6
B7
G4
G6
G2
G1
G3
E4
D1
D4
C2
B2
C3
A3
A4
B4
B3
A2
B1
C1
D2
E3
E5
E2
F6
F2
E1
F1
G5
F5
B11
A11
AF10
AE10
AB10
AA10
C24
D24
C25
H1
H2
M21
L25
M22
K24
H26
H25
K22
G25
K21
K23
L22
L26
H24
F26
G26
A23
C22
B23
AC26
AC25
AB26
AB25
AA26
AA25
Y26
Y25
W26
W25
V24
V23
V26
V25
T22
T23
Y24
Y23
U22
V22
AD25
AC5
J26
AC1
AC2
K6
Y5
N21
E21
D22
SATA_A[0]TXP
SATA_A[0]TXN
SATA_A[0]RXP
SATA_A[0]RXN
SATA_A[1]TXP
SATA_A[1]TXN
SATA_A[1]RXP
SATA_A[1]RXN
SATA_TSTCLKP
SATA_TSTCLKN
SATA_LED#/GPIO[57]
SATA_B[0]TXP
SATA_B[0]TXN
SATA_B[0]RXP
SATA_B[0]RXN
SATA_B[1]TXP
SATA_B[1]TXN
SATA_B[1]RXP
SATA_B[1]RXN
SATA_TERMP
SATA_TERMN
PADDR0
PADDR1
PADDR2
PCS1#
PCS3#
PDATA0
PDATA1
PDATA2
PDATA3
PDATA4
PDATA5
PDATA6
PDATA7
PDATA8
PDATA9
PDATA10
PDATA11
PDATA12
PDATA13
PDATA14
PDATA15
PDREQ
PINTR
PIOR#
PIOW#
PRDY
PCABLE_DET/GPIO[63]
PDACK#
SADDR0
SADDR1
SADDR2
SCS1#
SCS3#
SDATA0
SDATA1
SDATA2
SDATA3
SDATA4
SDATA5
SDATA6
SDATA7
SDATA8
SDATA9
SDATA10
SDATA11
SDATA12
SDATA13
SDATA14
SDATA15
SDREQ
SINTR
SIOR#
SIOW#
SRDY
SCABLE_DET/GPIO[64]
SDACK#
IDE_COMP_3P3
IDE_COMP_GND
DDC_DATA[0]
DDC_CLK[0]
DDC_DATA[1]/GPIO[53]
DDC_CLK[1]/GPIO[52]
LCD_BKL_CTL/GPIO[49]
LCD_PANEL_PWR/GPIO[50]
LCD_BKL_ON/GPIO[51]
SMB_CLK[0]/GPIO[25]
SMB_DATA[0]/GPIO[26]
SMB_CLK[1]/GPIO[27]
SMB_DATA[1]/GPIO[28]
SMB_ALERT#
LPC_AD[0]
LPC_AD[1]
LPC_AD[2]
LPC_AD[3]
LPC_FRAME#
LPC_DRQ0#
LPC_CS#/DRQ1#
LPC_SERIRQ
LPC_RESET#
LPC_PWRDWN#/GPIO[54]
LPC_CLK[0]
LPC_CLK[1]
+3.3V_VBAT
XTALIN_RTC
XTALOUT_RTC
USB[0]P
USB[0]N
USB[1]P
USB[1]N
USB[2]P
USB[2]N
USB[3]P
USB[3]N
USB[4]P
USB[4]N
USB[5]P
USB[5]N
USB[6]P
USB[6]N
USB[7]P
USB[7]N
USB_OC[0]#/GPIO[18]
USB_OC[1]#/GPIO[19]
USB_OC[2]#/GPIO[20]
USB_OC[3]#/GPIO[21]
RBIAS_GND
BUF_25MHZ
BUF_SIO_CLK
CLKOUT_200MHZ_P
CLKOUT_200MHZ_N
CLK200MHZ_TERM_GND
CLKOUT_25MHZ
SUS_CLK/GPIO[34]
XTALIN
XTALOUT C244
0.1UF
15K_0402
C232
27PF
R310 2.7K_0402
R0692.49K_1%_0402
15K_0402
R25122_0402
C236
27PF
15K_0402
15K_0402
D13
BAT54S_SOT23_NC
2
3
1
C199
10PF_0402
15K_0402
Y004 32.768KHZ12.5P_S
1 4
2 3
C245
0.1UF
RN020
8.2K-8P4R-0402
1 2
3 4
5 6
7 8
C461
18PF_NPO
D008
S-BAT54C_SOT23
2
3
1
RN019 8P4R-10KR0402
1 2
3 4
5 6
7 8
C1014
4.7UF
15K_0402
15K_0402
15K_0402
R244 2.7K_0402
R04922_0402
C454
18PF_NPO
15K_0402
R293 33R_0402
15K_0402
C1013
4.7UF
15K_0402
CON5
AMP_440372_WTB-2P
3
41
2
3
4
C472
10PF_0402
15K_0402
15K_0402
R423100_1%
Y001
25MHZ20P_S-2
R090732_1%
15K_0402
R078
10K_0402
C269
0.1UF
C1020
10PF_0402
D12
BAT54S_SOT23_NC
2
3
1
C453
10PF_0402
R60722_0402
R243 2.7K_0402
R261121_1%_0402
R059976_1%_0402
R264
1M
R30822_0402
R079 2.7K_0402
C237
10PF_0402
RN25
8.2K-8P4R-0402
1 2
3 4
5 6
7 8
1KR143

5
5
4
4
3
3
2
2
1
1
D D
C C
B B
A A
MS-16332
0A
MCP51 (PWR & DECOUPLING)
MSI CORPORATION
B
20 40Monday, April 10, 2006
Title
Size Document Number Rev
Date: Sheet of
+1.5V_SP_D
+1.5V_PLL_SP_VDD
+1.5V_SP_D
+1.5V_PLL_SP_VDD
+1.5V_PLL_USB
+1.5V_PLL_SS
+1.5V_SP_A
+1.5V_PLL_USB
+1.5V_SP_A
+3.3V_PLL_SS
+1.5V_PLL_SS
+3.3V_PLL_SS
+3VSUS
+3VRUN
+1.2VRUN
+3VRUN
+1.5VRUN
+1.5VSUS
+1.5VRUN
+5VRUN
+1.5VSUS
+1.2VRUN
+3VRUN
+3VRUN
+3VSUS
+1.5VRUN
+1.5VRUN
+1.5VRUN
+1.5VRUN
C849
0.01UF
C840
0.1u_0402
L01930ohm 600mA
PC060
0.1u_0402
C215
1UF_0402
C223
0.1UF_0402
PC163
0.1u_0402
PC049
0.01UF
C197
0.1UF_0402
C839
0.01UF
PC057
0.01UF
PC166
0.01UF
PC061
10u/10V_0805
L017
30ohm 600mA
PC059
4.7u_0805
C851
0.1u_0402
C226
0.1UF_0402
C233
22UF_0805
C838
0.01UF
C211
0.1UF_0402
PC056
10u/10V_0805
C853
0.1u_0402
C220
0.1UF_0402
C230
0.1UF_0402
C857
0.1u_0402
C846
0.1u_0402
C216
22UF_0805
C837
0.1u_0402
L016
30ohm 600mA
C239
0.1UF_0402
C848
0.1u_0402
C217
0.1UF_0402
C247
0.1UF_0402
C219
0.1UF_0402
PC054
4.7u_0805
C205
0.1UF_0402
C835
0.1u_0402
C253
0.1UF_0402
MCP51M
PART E
Part 5 of 5
U020E
MCP51M
AF26
AF1
AD22
AD20
AD18
AD16
AD14
AD12
AD10
AD8
AD6
AD4
AC24
AB3
AA24
Y3
W24
V3
U24
U14
U13
T16
T15
T14
T13
T12
T11
T3
R24
R16
R15
R14
R13
R12
R11
P17
P16
P15
P14
P13
P12
P11
P10
P3
N24
N17
N16
N15
N14
N13
N12
N11
N10
M16
M15
M14
M13
M12
M11
M3
L24
L16
L15
L14
L13
L12
L11
K14
K13
K3
J24
H3
G24
F3
E24
D3
C23
C11
C9
C7
C5
A26
A1
H5
H6
U4
R4
N4
L4
W4
L5
L6
F20
E18
D18
D16
E20
C18
C16
B21
A21
C21
C19
C17
C15
C13
E13
B12
A12
GND1
GND2
GND3
GND4
GND5
GND6
GND7
GND8
GND9
GND10
GND11
GND12
GND13
GND14
GND15
GND16
GND17
GND18
GND19
GND20
GND21
GND22
GND23
GND24
GND25
GND26
GND27
GND28
GND29
GND30
GND31
GND32
GND33
GND34
GND35
GND36
GND37
GND38
GND39
GND40
GND41
GND42
GND43
GND44
GND45
GND46
GND47
GND48
GND49
GND50
GND51
GND52
GND53
GND54
GND55
GND56
GND57
GND58
GND59
GND60
GND61
GND62
GND63
GND64
GND65
GND66
GND67
GND68
GND69
GND70
GND71
GND72
GND73
GND74
GND75
GND76
GND77
GND78
GND79
GND80
GND81
GND82
GND83
GND84
GND85
GND86
GND87
GND88
GND89
GND90
GND91
GND92
SATA_GND1
SATA_GND2
SATA_GND3
SATA_GND4
SATA_GND5
SATA_GND6
SATA_GND7
SATA_GND8
SATA_GND9
SATA_GND10
SATA_GND11
SATA_GND12
SATA_GND13
SATA_GND14
SATA_GND15
SATA_GND16
SATA_GND17
C234
0.1UF_0402
PC062
0.1u_0402
C190
0.1UF_0402
C208
1UF_0402
C196
0.1UF_0402
C246
0.1UF_0402
C229
0.1UF_0402
C841
0.1u_0402
PC046
10u/10V_0805
C856
10u/10V_0805
PC058
10u/10V_0805 L81 40Ohm,3000mA
C852
0.1u_0402
C858
0.01UF
C845
0.1u_0402
CORE&USB
SMP
MCP51M
PART D
Part 4 of 5
HT
NC LEG SATALAN USB CORE
U020D
MCP51M
U3
R3
N3
L3
W3
M6
M5
AD5
F17
E17
F16
E16
E15
F15
F18
F19
D20
U17
U16
U15
U12
U11
U10
T17
T10
R17
R10
M17
M10
L17
L10
K17
K16
K15
K12
K11
K10
AD21
AD17
AD13
AD9
C4
C12
C8
Y22
F12
Y21
AD26
AE4
AB5
B22
A22
AE9
E25
E12
D12
E19
AE3
AF3
Y6
T21
P21
G21
W21
V21
+1.2V_HT1
+1.2V_HT2
+1.2V_HT3
+1.2V_HT4
+1.2V_HT5
+1.5V_PLL_CPU_HT
+3.3V_PLL_CPU_HT
+3.3V_HT
+1.5V_SP_A1
+1.5V_SP_A2
+1.5V_SP_A3
+1.5V_SP_A4
+1.5V_SP_D1
+1.5V_SP_D2
+1.5V_PLL_SP_VDD
+1.5V_PLL_SS
+3.3V_PLL_SS
+1.2V_1
+1.2V_2
+1.2V_3
+1.2V_4
+1.2V_5
+1.2V_6
+1.2V_7
+1.2V_8
+1.2V_9
+1.2V_10
+1.2V_11
+1.2V_12
+1.2V_13
+1.2V_14
+1.2V_15
+1.2V_16
+1.2V_17
+1.2V_18
+1.2V_19
+1.2V_20
+3.3V_1
+3.3V_2
+3.3V_3
+3.3V_4
+3.3V_5
+3.3V_6
+3.3V_7
+5V_1
+5V_2
+1.5V_PLL_USB
+3.3V_PLL_USB
+1.2V_PLL_MAC_DUAL
+3.3V_PLL_MAC_DUAL
+1.5V_PLL_LEG
+3.3V_PLL_LEG
NC1
NC2
NC3
NC4
NC5
+1.2V_DUAL1
+1.2V_DUAL2
+3.3_DUAL1
+3.3_DUAL2
+3.3_DUAL3
+3.3_DUAL4
+3.3V_USB_DUAL1
+3.3V_USB_DUAL2
L79 40Ohm,3000mA
C195
0.1UF_0402
L82
30ohm 600mA
PC053
10u/10V_0805
C843
0.1u_0402
C225
0.1UF_0402
PC051
0.1u_0402
C192
0.1UF_0402
C222
0.1UF_0402
C855
10u/10V_0805
C214
0.1UF_0402
C842
10u/10V_0805
PC055
0.1u_0402
D26
S-BAS40WS
AC
C836
10u/10V_0805
C221
0.1UF_0402
C854
0.1u_0402
C206
0.1UF_0402
C844
4.7u_0805
C224
1UF_0402
C231
1UF_0402
PC050
0.01UF
PC048
0.1u_0402
PC063
0.1u_0402
L80
30ohm 600mA
C254
0.1UF_0402
C209
22UF_0805
PC052
0.1u_0402
C213
22UF_0805
C847
10u/10V_0805
PC167
10u/10V_0805
C850
4.7u_0805
PC047
0.01UF
C207
0.1UF_0402
C235
1UF_0402

5
5
4
4
3
3
2
2
1
1
D D
C C
B B
A A
For EMI
KBSWI#:GPIO[31]
KBSCI# :GPIO[47]
KBSMI#:GPIO[32]
H/W Strap for ENE 3910
87 KEY PULL HIGH
101 KEY PULL LOW
For SW Debug
MS-16332
0.A
KBC/EC/uP (ENE3910-LFQP176)
MSI CORPORATION
Custom
21 40Monday, April 10, 2006
Title
Size Document Number Rev
Date: Sheet of
3910P105
KB_SWI-
EC_WR-
KBIN7
KBOUT1
KBOUT11
EC_D0
KBOUT1
INP
391P81
KBOUT3
EM78P156_CLK
KBOUT9
LAD1
EC_A18
KBIN5
BR-AD-ADJ
EC_A7
KBIN0
3910P90
KBIN7
EC_A16
KRST#
PRE_CHG
EC_A1
PWRBT-
TP_CLK1
KBIN4
KBOUT2
3910P90
KBOUT17
KBOUT10
EC_D1
KBOUT4
ICHG
KB_SMI-
KBOUT9
EC_A9
EC_A2
EM78P156_CLK
EC_RD-
LAD0
TP_CLK1
KBIN3 EC_A11
KBIN2
VBAT
EC_A12
KBOUT0 KBIN0
VBAT
PRE_CHG
EC_A17
KBOUT14
KBOUT2
3910P89
BATCLK_M
KRST#
KBOUT15
KBOUT16
KBOUT13
EC_D4
EC_A0
KBIN1
KBOUT12
EC_A10
ENCHG
KB_SMI-
LFRAME-
TP_CLK1
KBIN2
EC_CLK2
KBOUT6
INP
EC_A13
KBOUT8
KB_SCI-
KBOUT16
KB_SWI-
EC_A4
3910P89
KBOUT14
P_CLKRUN-
KBOUT17
KBOUT15
KBIN1
EC_D2
KBOUT11
MEM_CS-
KBOUT5
KBIN6 EC_A14
SIRQ
THRM-RAM
TP_DATA1
KBIN5
KBIN6
KBIN3
KBOUT4
LAD3
ICHG
EC_D6
KBOUT6
KBOUT7
KB_SCI-
KBOUT10
BATDATA_M
EC_A5
THRM-VGA
KBOUT12
GA_20
LPCRST#
EC_D7
EC_A15
EC_CS-
KBOUT0
3910P12
EC_D5
KBOUT8
THRM-VGA
KBOUT3
3910P11
391P81
KBOUT7
TP_DATA1
LAD2
EC_D3
KBIN4
GA_20
KBOUT5
EC_A6
THRM-RAM
KBOUT13
TP_DATA1
M_BATIN#
EC_A8
EC_A3
M26_THRM_ALERT#
3910P11
EC_A1
EC_A4
3910P12
EC_A5
3910P105
BATDATA_M
BATCLK_M
EC_D2
EC_A0
EC_A15
EC_A12
EC_D7
EC_A11
EC_A1
EC_A13
EC_A17
EC_A3
EC_A7
MEM_CS-
EC_D0
EC_A16
EC_A8
EC_D3
EC_A4
EC_D6
EC_A5
EC_A18
EC_D5
EC_D1
EC_A14
EC_A10
EC_A6
EC_WR-
EC_RD-
EC_D4
EC_A2
EC_A9
KB_ID
KB_ID
CMOS_RST#
PWRBT-
KRST#
LPCRST#
ENCHG
LAD2
SIRQ
LAD0
LAD3
LAD1
FWH_ID0
LFRAME-
LDRQ#0_SB
LPCRST#
LPC_DEBUG
PM_SLP_S3#18
WLAN_PWRON-27
BR-AD-ADJ 16
LAD019
CAMERA_ON- 31
LED_CHG-31
FAN_TACH0 24
LAD219
FAN_PWM0 24
LED_SCR- 31
LAD119
LFRAME-19
LID-16
LED_BAT-31
GA2017
EC_CLK219
CAMERA_K- 31
INSTANT-ON_K-31
LAD319
MAIL_K-31
PM_PWRBTN#18
LED_CAP- 31
KRST#_SB18
PM_SUS_STAT-31
P_CLKRUN-17,25,27
SIRQ19,25
BT_PWRON- 27
LED_NUM- 31
LPCRST#19
AC_OK#32,33M_BATIN#32
AC_CTL32
BATCLK_M 32
BATDATA_M 32
PRE_CHG33 ENCHG32,33
EC_BLON16
KBSMI#18
KBSWI#18
KBSCI#18
RUN_ON13,34,35
SUS_ON34
SUSPWROK18,34
PM_SLP_S5#18,35
CPU_THRM_ALERT-18
ENCHG_2P33
IE_K-31
WLAN_K-31
LED_WLAN- 31
LED_BT- 31
LLB# 18 VGA_THERMAL_DATA 11
VGA_THERMAL_CLK 11
SMB_THRMCPU_DATA 4
SMB_THRMCPU_CLK 4
BT_K- 31
CMOS_RST#18
PWRSW-31
LDRQ#0_SB19 LPC_DEBUG19
+3VALW
+5VALW
+3VALW
+5VRUN
+5VALW
+3VALW
+5VRUN
+3VALW
+3VRUN
+3VALW
+3VALW
+3VALW
+5VRUN
+3VRUN
TP156
C871
10UF_0805
CN7
LPC_CONN
N32-1140020-M06
53398_14
1
2
3
4
5
6
7
8
9
10
11
12
13
14
1
2
3
4
5
6
7
8
9
10
11
12
13
14
TP143
TP137
Y6
32K-12.5pf-S
1 4
2 3
TP138
TP145
TP139
C870
0.1UF_0402
TP147
R439 10K
C860
0.1UF_0402
TP142
TP154
TP148
R431 470K
TP153
R444
22
C859
0.1UF_0402
U34
CIR
D0B-0623800-V02
IR_Reciver_4P
3
2 1
4
VDD
GND GND
DATA
Q13
N-2N7002
G
D S
D15 BAS40WS
A C
C862
0.1UF_0402
R434
0R
D16 BAS40WS
A C
TP133
TP140 TP141
4.7KR_0603
R435
TP150
R442
10K
TP134
POWER & GND
LPC
KBC
X-BUS
CLOCKS
PS2 I/F
SM-BUS
U32
ENE3910_LQFP176_C1
161
95
96
171
160
158
110
111
114
115
116
117
81
82
83
84
87
88
89
90
28
27
175
8
11
12
20
21
22
48
62
63
69
70
75
109
118
119
148
149
155
156
162
168
2
26
29
30
44
76
172
176
49
50
51
52
53
56
57
58
59
60
61
64
65
66
67
68
153
154
71
72
73
74
77
78
79
80
165
6
5
31
19
7
9
15
14
13
10
18
25
24
17
35
46
122
137
167
159
3
4
106
107
105
99
100
101
102
1
42
47
174
54
55
41
23
32
33
36
37
38
39
40
43
163
164
169
170
138
139
140
141
144
145
146
147
150
151
152
173
124
125
126
127
128
131
132
133
143
142
135
134
130
129
121
120
113
112
104
103
108
85
86
91
92
93
94
97
98
16
34
45
123
136
157
166
VCCBAT
VCCA
AGND
FANFB1/TOUT1/GPIO2E
XCLKO
XCLKI
PSCLK1
PSDAT1
PSCLK2
PSDAT2
PSCLK3
PSDAT3
AD0/GPIAD0
AD1/GPIAD1
AD2/GPIAD2
AD3/GPIAD3
AD4/GPIAD4
AD5/GPIAD5
AD6/GPIAD6
AD7/GPIAD7
GPIO0E
GPIO0D
TOUT2/GPIO2F
GPIO04
GPIO05/FAN3PWM
GPIO06/FANFB3
GPIO07
GPIO08
GPIO09
GPIO10
GPIO13
GPIO14
GPIO15
GPIO16
GPIO17
GPIO24
GPIO25
GPIO26
GPIO27
GPIO28
GPIO29
GPIO2A
GPIO2B
GPIO2D
GPWU0
GPWU1
GPWU2
GPWU3
GPWU4
GPWU5
GPWU6/TIN1
GPWU7/TIN2/FANFB2
KSO0/GPOK0
KSO1/GPOK1
KSO2/GPOK2
KSO3/GPOK3
KSO4/GPOK4
KSO5/GPOK5
KSO6/GPOK6
KSO7/GPOK7
KSO8/GPOK8
KSO9/GPOK9
KSO10/GPOK10
KSO11/GPOK11
KSO12/GPOK12
KSO13/GPOK13
KSO14/GPOK14
KSO15/GPOK15
KSO16/GPOK16
KSO17/GPOK17
KSI0/GPIK0
KSI1/GPIK1
KSI2/GPIK2
KSI3/GPIK3
KSI4/GPIK4
KSI5/GPIK5
KSI6/GPIK6
KSI7/GPIK7
LRST#/GPIO2C
KBRST#/GPIO03
GA20/GPIO02
ECSCI#
ECRST#
SERIRQ
LFRAME#
LAD0
LAD1
LAD2
LAD3
LCLK
CLKRUN#/GPIO0C
GPIO0B
GND
GND
GND
GND
GND
GND
BATGND
E51IT0/GPIO00
E51IT1/GPIO01
E51RXD/GPIO21/ISPCLK
E51TXD/GPIO22/ISPDAT
E51CS#/GPIO20/ISPEN_TP
DA0/GPODA0
DA1/GPODA1
DA2/GPODA2
DA3/GPODA3
DA4/GPODA4
DA5/GPODA5
DA6/GPODA6
DA7/GPODA7
CAPLOCK#/GPIO11
FNLOCK#/GPIO12
SCROLLLOCK#/GPIO0F
NUMLOCK#/GPIO0A
PWM0/GPOW0
PWM1/GPOW1
PWM2/GPOW2/FAN1PWM
PWM3/GPOW3
PWM4/GPOW4
PWM5/GPOW5
PWM6/GPOW6
PWM7/GPOW7/FAN2PWM
SCL1
SDA1
SCL2
SDA2
D0
D1
D2
D3
D4
D5
D6
D7
RD#
WR#
IOCS#
MEMCS#
A0
A1
A2
A3
A4
A5
A6
A7
A8
A9
A10
A11
A12
A13
A14
A15
A16
A17
A18
A19
A20/GPIO23
XIO8CS#/GPIO18
XIO9CS#/GPIO19
XIOACS#/GPIO1A
XIOBCS#/GPIO1B
XIOCCS#/GPIO1C
XIODCS#/GPIO1D
XIOECS#/GPIO1E
XIOFCS#/GPIO1F
VCC
VCC
VCC
VCC
VCC
VCC
VCC
C867
18PF
TP149
R430 470K
TP155
R440 10K
TP144
R4360R_NC
R438 10K
D17 BAS40WS
A C R426 470K
0R_0402R437
L83
FCM1608K-121
1 2
C864
1UF
C866
18PF
R432 10K
R424
10K
R427 470K
CON17
AMP_FPC_6p_conn
<CONN NAME>
1
2
3
4
5
6
7
8
1
2
3
4
5
6
7
8
RN26 8P4R-10KR0402
1
3
5
7
2
4
6
8
TP152
CON16
D1x8-WH
N5A-26F0190-M06
FPC_SD52207_2617
1
2
3
4
5
6
7
8
9
10
11
12
13
14
15
16
17
18
19
20
21
22
23
24
25
26
2728
1
2
3
4
5
6
7
8
9
10
11
12
13
14
15
16
17
18
19
20
21
22
23
24
25
26
2728
RN27 8P4R-10KR0402
1
3
5
7
2
4
6
8
R441 10M_NC
TP136
Q14
N-2N7002
G
D S
D14
BAS40WS
AC
C869
10PF_0402_NC
TP135
C865
0.1UF_0402
TP151
4.7K_0402
R443
R608
10K_0402_NC
C863
10UF_0805
R433 10K
R445
10K
D18 BAS40WS
A C
R429 470K
C861
0.1UF_0402
D19 BAS40WS
A C
TP146
C868
10PF_0402_NC
SW3
SW_NHDS_02A
1
2 3
4
D20 BAS40WS
A C
U8
W39L040P-90B
12
11
10
9
8
7
6
5
27
26
23
25
4
28
29
3
2
22
24
31
1
13
14
15
17
18
19
20
21
32
16
30
A0
A1
A2
A3
A4
A5
A6
A7
A8
A9
A10
A11
A12
A13
A14
A15
A16
CE#
OE#
WE#
VPP
D0
D1
D2
D3
D4
D5
D6
D7
VCC
GND
A17
R428 470K

5
5
4
4
3
3
2
2
1
1
D D
C C
B B
A A
Close to ALC880
POWER ISOLATION (ANALOG 5V)
POWER ISOLATION (CODEC 3V)
For CD-ROM noise issue
1.6 Vrms of
full scale
FOR EMI
For EMI
solution
Power On/Down &
S3
Normal keep
High
GPIO1
Normal keep
High Line-out Jack
IN
Low (Mute)High (turn on)
DEPOP_MUTE#
POWER ON/OFF/S3/S4 NOISE CONTROL
D-S interchange
For EMI
solution
MS-16322
1.0
Azalia CODEC(AL883)
MSI CORPORATION
Custom
22 40Monday, April 10, 2006
Title
Size Document Number Rev
Date: Sheet of
MIC_IN_L
LINEIN_R
MIC_IN_R
LINEIN_L
PC_BEEP
FRONT_OUT_R
FRONT_OUT_L
PC_BEEP
AC_BIT_CLK
DEPOP_MUTE#
DEPOP_MUTE#
FRONT_OUT_L
FRONT_OUT_R
SYS_ON
SYS_ON
AMP_MUTE#
MIC_IN_L
MIC_IN_R
LINEIN_L
LINEIN_R
FRONT_OUT_L
FRONT_OUT_R
RUND 31,34,35
LINEIN_L 23
INT_MIC_R23
MIC_IN_L 23
CD_R 29
CD_L 29
LINE_JD23 MIC_IN_R 23
BIT_CLK18,30
AMP_MUTE#23
SPDIFO23
LINEIN_R 23MIC_JD23
AZ_SDIN018
AZ_RST#18,30
AZ_SDOUT18,30
AZ_SYNC18,30
SPKR18
PCMSPK25
CDGND 29
RUN_PWRGD4,13,18
CARDBUS_RST-17,25,26
FRONTOUT_R 23
FRONTOUT_L 23
HP_IN-23
LINEOUT_L23 LINEOUT_R23
INT_MIC_L23
+5VSUS
AGND
ADD5V
+3VRUN
ADD5V
VDD3V
AGND
AGND
AGND
AGND
ADD5V
ADD5V
AGND
VDD3V
AGND
AGND
MIC1_VREFOUT_R
MIC1_VREFOUT_L
MIC2_VREFOUT_L
+5VALW
AGND
AGND
PWR_SRC
CI42 0.1UF
R455 47K
Q30
2N7002DW
D1
G2
S2 D2
G1
S1
CI3 1000PF
CI4 1000PF
C873
4700PF
R57022
Q31
2N7002
SOT23SGD_T
G
DS
C876
10UF_0805
D27
BAS40WS_NC
AC
R606 10K
C1019
0.1UF
Q15
AO3400-N
G
DS
CI59
100PF_0402_NC
C892
0.01UF_0402
R457
47K
R452 47K
R451 10K_1%
ALC883
REALTEK
U35
ALC880
13
14
15
16
17
18
19
20
21
22
23
24
5
6
7
8
9
10
11
12
36
35
34
33
32
31
30
29
28
27
26
25
48
47
46
45
44
43
42
41
40
39
38
37
1
2
3
4
SENSE A
LINE2_L
LINE2_R
MIC2_L
MIC2_R
CD_L
CD_GND
CD_R
MIC1_L
MIC1_R
LINE1_L
LINE1_R
SDATA_OUT
BIT_CLK
DVSS2
SDATA_IN
DVDD2
SYNC
RESET#
PC_BEEP
FRONT_OUT_R
FRONT_OUT_L
SENSE B
DCVOL
MIC1_VREFOUT_R
LINE2_VREFOUT
MIC2_VREFOUT_L
LINE1_VREFOUT_L
MIC1_VREFOUT_L
VREF
AVSS1
AVDD1
SPDIFO
SPDIFI / EAPD
SIDE_SURR_R
SIDE_SURR_L
LFE_OUT
CEN_OUT
AVSS2
SURR_OUT_R
JDREF
SURR_OUT_L
AVDD2
LINE1_VREFOUT_R
DVDD1
GPIO0
GPIO1
DVSS1
TP157
R584
10K_NC
CI60
100PF_0402_NC
Q28
2N7002
SOT23SGD_T
G
DS
C890
0.1UF_0402
R449
10K
CI41 0.1UF
R128 33
RI522
1K_NCR590
Q27
2N7002
SOT23SGD_T
G
DS
R586
100K
CI61
100PF_0402_NC
R585 5.1K_1%
C877
0.1UF
C888 1UF
R454
4.7K
C872
4700PF
R446 10
TP158
C881
10UF_0805
C889 1UF
C294
10UF/16V_1206_NC
CI18
22PF_0402_NC
R453 47K
R126 33
L84
80L3_100_0805
1 2
R459
47K
C874
0.1UF
R450 20K_1%
C875
0.1UF
D21
S-BAT54C_SOT23
2
3
1
R447 20KR1%
C878
0.1UF
R456
10K
1KR448
R589 10K_0402_NC
C880
0.1UF
CI62
100PF_0402_NC
R458
47K
CI58
100PF_0402_NC
C879
10UF_0805
LI5
80L3_100_0805
1 2
1KR588
C891 1UF
R587
100K
R591 10K_0402_NC
CI57
100PF_0402_NC
R592
10K
R593
470K_0402
Q29
2N7002DW
D1
G2
S2
D2
G1
S1

5
5
4
4
3
3
2
2
1
1
D D
C C
B B
A A
BLACK
HP / SPDIF OUT
BLUE
Line In Jack
0
1
6dB
GAIN0
4.3dB
1
1
Av GAIN1
X
0
0
X
0
1
10dB
15.6dB
21.6dB
PINK
MIC Jack
ႛޓޏறᇆ
MS-16332
0B
Audio Amp. & Jacks
MSI CORPORATION
Custom
23 40Monday, April 10, 2006
Title
Size Document Number Rev
Date: Sheet of
/EARPHONE_L
SPDIFO
/EARPHONE_R
/LINE_R
/LINE_L
SPK_OUT_R+
HP_IN-
SPK_OUT_R-
SPK_OUT_L+
SPK_OUT_R-
GAIN1
AMP_MUTE#
SPK_OUT_R+
SPK_OUT_L+
SPK_OUT_L-
GAIN0
GAIN1
GAIN0
GAIN0
GAIN1
INTSPKR_R
INTSPKR_L
/MIC_IN_L
/MIC_IN_R
SPK_OUT_L-
AMP_MUTE#
EARPHONE_R
EARPHONE_L
SPDIFO22
LINE_JD22
FRONTOUT_L22
FRONTOUT_R22
MIC_JD22
LINEOUT_L22
LINEOUT_R22
INT_MIC_L22
INT_MIC_R22
MIC_IN_R22
MIC_IN_L22
LINEIN_R22
LINEIN_L22
HP_IN-22
AMP_MUTE# 22
AGND
+3V_SPDIF
AGNDAGND
MIC2_VREFOUT_L
AGND
AGND
AGND
ADD5V
AGND
AGND
ADD5V
AGND
AGND
MIC1_VREFOUT_R
MIC1_VREFOUT_L
AGND
AGND
AGND
VDD3V
AGND
+3V_SPDIF
AGND
AGND
AGND
R598
20K_0402_NC
C896
1000PF
CON11
D1x4-BK
1
2
3
4
5
6
1
2
3
4
5
6
R465
2.2K
Q16
AO3415-P
G
DS
R595
20K_0402_NC
C903 1UF
R464 100K
R466
2.2K
C1018 2.2u_0603
L89 300L300m_350
1 2
C1016 2.2u_0603
C898
10UF/10V_0805
R599
20K_0402_NC
C911
1000PF
C904 0.47UF
C913
220PF
C1015 2.2u_0603
R596
20K_0402_NC
C908
100PF_0402
C912
220PF
CON14
N54-06F0451-A10
AUDIO_JACK_8P
1
3
2
6
5
4
7
8
L87 300L300m_350
1 2
C905 0.47UF
C899
10UF/10V_0805
L88 300L300m_350
1 2
C916
1000PF
C906
0.1UF
R597
20K_0402_NC
C1017 2.2u_0603
C900
0.47UF
C907 0.47UF
R467
2.2K
C893 270PF
+
C894
C330U6.3POS
1 2
CON13
N54-06F0461-A10
AUDIO_JACK_8P
1
3
2
6
5
4
7
8
VIN
VCC
GND
CON12
2F11381-SJ5-TR
N58-09F0051-F02
SPDIF_MINI_JACK
6
10
4
5
2
3
1
11
127
8
9
R462 100K_NC
R463 100K
C910
1000PF
C895
1000PF
L90 300L300m_350
1 2
C909
100PF_0402
CON10
AMP_440372_WTB-2P
3
4
1
23
4
C884 1UF
L85 300L300m_350
1 2
R594
20K_0402_NC
U37
APA2031
15
16
19
6
13
1
18
14
7
20
4
8
9
5
10
2
3
17 12
11
21
PVDD
VDD
SHUTDOWN
PVDD
GND
GND
ROUT+
ROUT-
RIN+
GND
LOUT+
LOUT-
LIN+
LIN-
BYPASS
GAIN0
GAIN1
RIN- NC
GND
GND
C902 1UF
L86 300L300m_350
1 2
C901
0.1UF_0402
R461 100K_NC
C914
220PF
+
C897
C330U6.3POS
1 2
C887 1UF
C915
220PF

5
5
4
4
3
3
2
2
1
1
D D
C C
B B
A A
FAN1
FOR EMI
FOR EMI
FOR EMI
FOR EMI
FOR EMI
MS-16332
0.A
NEW CARD & FAN
MSI CORPORATION
B
24 40Monday, April 10, 2006
Title
Size Document Number Rev
Date: Sheet of
CONN_TP2
USBP3P_L
CLKEN
NEWCARD_RST-
NEWCARD_CPPE#
3.3VAUX_IN
CPUSB-
3.3VAUX_OUT
3.3VOUT
NEWCARD_PERST-
PCIE_WAKE-
CONN_CLKREQ#
CPUSB-
NEWCARD_PERST-
CONN_TP3
PE1_RXN
PE1_RXP
CLK_NEW_CARD
CLK_NEW_CARD#
SMB_CLK
SMB_DATA
NEWCARD_CLKEN
SHDN#
USBP3N_L
VCCFAN1
PCIE_NEWCARD_TXN
PCIE_NEWCARD_TXP
NEWCARD_CLKREQ#
NEWCARD_CLKEN
CONN_CLKREQ#
3.3VIN
1.5VOUT
3.3VIN
3.3VOUT
NEWCARD_PERST-
SHDN#
1.5VIN
3.3VAUX_IN
CLKEN
NEWCARD_RST-
NEWCARD_CPPE#
NEWCARD_CPPE#
CPUSB-
1.5VOUT
3.3VAUX_OUT
1.5VIN
FAN_PWM021
PCIE_WAKE-18
NEWCARD_RST#9
FAN_TACH0 21
PE1_RXP9PE1_RXN9
CLK_NEW_CARD9CLK_NEW_CARD#9
SMB_CLK19 SMB_DATA19
NEWCARD_CPPE#9
USBP3N19
USBP3P19
PE1_TXN9PE1_TXP9
NEWCARD_CLKREQ# 9
+3VSUS
PWR_SRC
+3VRUN
+1.5VRUN
+5VRUN
+3VRUN
+3VSUS_PCIE
+3VRUN
VCCFAN1
+3VRUN_PCIE
+3VSUS
+1.5VRUN_PCIE
+1.5VRUN_PCIE
+3VSUS_PCIE
+3VRUN_PCIE
+3VRUN_PCIE
+1.5VRUN_PCIE
+3VRUN
TP160
C922
10UF/10V_0805
R475
10K
R47010K
1 2
CI20
47PF_0402_NC
U38
P2231
TSSOP24_TPS2231
6
718
19
11
17
5
4
10
8
169
1312
2
3
1
14
15
20
24
23
22
21
25
3.3VIN
3.3VOUT 1.5VIN
1.5VIN
GND
1.5VOUT
3.3VIN
STBY#
NC
3.3VOUT
1.5VOUTPERST#
SMCLKOSMCLKI
SYSRST#
SHDN#
SMDATAI
CPUSB#
CPPE#
3.3VAUX_OUT
SMDATAO
OC#
CLKEN
3.3VAUX_IN
GND
CI23
0.1UF_0402
CI24
47PF_0402_NC
R472
100K
C918
10UF_0805_NC
C921 47PF_0402
Q17
2N7002
SOT23SGD_T
G
DS
TP161
R473 100K
C9190.1UF_0402
0R_0402R469
C917
10UF_0805_NC
R474 100K
CON18
FCI-CON26
PCI_EXPERSS_CARD26
N5D-26F0040-T01
1
2
3
4
5
6
7
8
9
10
11
12
13
14
15
16
17
18
19
20
21
22
23
24
25
26
27
28
29
30
31
32
R477
100K
C144 0.1UF_0402
CI22
0.1UF_0402
R476 100K
U39A
LM358_SOIC8
8
3
2
4
1
LI10
CMC_90ohm
4 3
1 2
C141 0.1UF_0402
CI21
0.1UF_0402
C9200.1UF_0402
U46
P2231-20pin_NC
1
2
3
4
5
6
7
8
9
10
20
18
19
17
16
15
14
13
12
11
21
SYSRST#
SHDN#
STBY#
3.3VIN
3.3VIN
3.3VOUT
3.3VOUT
PERST#
NC
GND
OC#
3.3VAUX_IN
CLKEN
3.3VAUX_OUT
1.5VIN
1.5VIN
1.5VOUT
1.5VOUT
CPPE#
CPUSB#
GND
Q18
SI3456DV
3
6
5
2
4
1
TP162
R468 10K_0402_NC
CON3
BH1X3#_white-1.25pitch
N32-1030130-H06
53398_03
1
3
2
C923
0.1UF_0402
CI19
0.1UF_0402
R471 100K_NC

5
5
4
4
3
3
2
2
1
1
D D
C C
B B
A A
---GND IN 1394 CONN
close to chip
close to chip
FOR EMI
MS-16332
0.A
PCI / 1394 (OZ711MP1)
MSI CORPORATION
Custom
25 40Monday, April 10, 2006
Title
Size Document Number Rev
Date: Sheet of
P_AD13
P_AD10
FA0+
P_TRDY-
P_AD7
SIRQ
P_FRAME-
C/BE3-
P_AD3
P_AD15
C/BE2-
P_PAR
FB0-
FB0+
C/BE0-
FA0-
P_PME-
SIRQ
FB0+
P_DEVSEL-
FA0+
CARDBUS_RST-
P_AD26
P_AD18
TPA0+
TPB0-
P_AD2
P_AD31
PCMSPK
C/BE1-
P_AD17
EN_MCARD_VCC3#
P_AD23
P_AD27
EN_MCARD_VCC3#
INT_PIRQY-
P_AD28
P_AD20
P_AD25
PREQ#0
P_PERR-
P_AD14
P_STOP-
PCMSPK P_AD9
P_AD24
P_AD22
P_SERR-
P_AD20
TPB0+
P_AD16
P_AD21
TPA0-
P_AD5
P_AD1
P_AD30
P_AD4
FB0-
PGNT#0
TPBIAS0
P_AD6
P_AD19
P_AD11
P_IRDY-
P_AD8
P_AD12
P_AD0
FA0-
P_AD[0..31]
P_AD29
CBP_CLK1
P_CLKRUN-
P_FRAME-17,27
PCI_INTY17
MS_CD#26
EN_MCARD_VCC3# 26
PREQ#017
P_DEVSEL-17,27
C/BE1-17,27
P_IRDY-17,27
PGNT#017
P_PAR17,27
P_SERR-17,27
CBP_CLK117
P_PERR-17,27
P_AD[0..31]17,27
P_TRDY-17,27
C/BE3-17,27 C/BE2-17,27
PCMSPK22
CARDBUS_RST-17,22,26
P_STOP-17,27
C/BE0-17,27
P_CLKRUN-17,21,27
P_PME-17,27
SIRQ19,21
+3VSUS +5VSUS +3VSUS+3VRUN
+3VSUS
+3VRUN
CAVCC
CAVCC
C930
4.7UF_0805
OZ711MP
PCI
1394
U41A
O2_OZ711MP1
F5
F4
G7
G5
G4
H7
H6
H5
J5
J4
K5
K6
L6
L7
M4
M5
T5
R6
T6
N7
R7
N8
P8
R8
N9
R9
T9
R10
T10
P10
N10
T11
H4
M6
T4
T8
J7
L4
P4
M7
N4
N6
P5
R5
P6
R4
D4
E4
K7
P11
R12
H8
P14
R14
P13
T13
N11
K4
P9
M1
K1
E7
F11
G15
J6
L14
N5
P12
F1
H1
W13
W12
W11
W10
W9
W8
W7
W6
M19
N19
J19
H19
G1
E9
F13
G6
J15
K19
L5
L1
L19
P1
P7
P19
F19
G19
T16
T15
R16
W14
N1
J1
R13
U13
U15
AD31
AD30
AD29
AD28
AD27
AD26
AD25
AD24
AD23
AD22
AD21
AD20
AD19
AD18
AD17
AD16
AD15
AD14
AD13
AD12
AD11
AD10
AD9
AD8
AD7
AD6
AD5
AD4
AD3
AD2
AD1
AD0
C/BE3#
C/BE2#
C/BE1#
C/BE0#
IDSEL
PCI_CLK
DEVSEL#
FRAME#
IRDY#
TRDY#
STOP#
PAR
PERR#
SERR#
REQ#
GNT#
PCI_RST#
RI_OUT#/PME#
SPKR_OUT#
SKTA_ACTV
ODR_ACTV
MF6/CLKRUN#
MF4/MS_CD#
MF3/SIRQ#
MF0/INTA#
PCI_VCC0
PCI_VCC1
AVCC0
AVCC1
CORE_VCC0
CORE_VCC1
CORE_VCC2
CORE_VCC3
CORE_VCC4
CORE_VCC5
CORE_VCC6
CORE_VCC7
CORE_VCC8
TPA0+
TPA0-
TPB0+
TPB0-
TPA1+
TPA1-
TPB1+
TPB1-
CPS
RI 1
XI
XO
TEST_PHY
GND0
GND1
GND2
GND3
GND4
GND5
VR_CPR0
VR_CPR1
GND6
GND7
GND8
GND9
GND10
VCCD0#/SDATA
VPPD0/SLATCH
VCCD1#/SCLK
TPBIAS0
TPBIAS1
NC0
NC1
NC2
NC3
R482
56.2R_1%_0402
C9374.7UF_0805
R479
22K
RI40
0_NC
R485 100
TP165
C924
0.1UF_0402
C936
10PF_0402
LI6
CMC_90ohm
43
12
C940
22U_1206
CI63
10PF_0402_NC
C934 270PF_0402
R488 100K_NC
R4865.9KR1%
R480
56.2R_1%_0402
R489 100K
C9324.7UF_0805
C925
0.1UF_0402
CN4
AMP_1470383-1_IEEE1394
1
2
3
4
5
6
TPB#
TPB
TPA#
TPA
NC
NC
C938
0.1UF_0402
TP163
Y7
24.576MHZ_SMD5X3.2
C939
0.1UF_0402
C935
10PF_0402
R484 5.1K
C9310.1UF_0402
R478
22K
R487
10K
LI7
CMC_90ohm
43
12
C929
4.7UF_0805
C928
0.1UF_0402
R483
56.2R_1%_0402
C927
4.7UF_0805
R481
56.2R_1%_0402
C9331UF
U40
OZ2211S-B
3
4
5
6
9
1
2
15
14
7
13
12
11
10
8
16
+3.3VIN1
+3.3VIN2
+5VIN1
+5VIN2
+12VIN
VCC5#(DO)
VCC3#(D1)
VPP_PGM(D0)
VPP_VCC(D1)
GND
VCC1
VCC2
VCC3
VPP
OC#
SHDN#
TP164
C926
0.1UF_0402

5
5
4
4
3
3
2
2
1
1
D D
C C
B B
A A
PCMCIA SLOT
P01
P35
P02
P36
P03
P37
P04
P38
G1
P05
P39
P06
P40
P07
P41
G2
P08
P42
P09
P43
P10
G3
P44
P11
P45
P12
P46
G4
P13
P47
P14
P48
P15
P49
P16
P50
P17
P51
P18
P52
P19
P53
P20
P54
P21
P55
P22
P56
G5
P23
P57
P24
P58
P25
G6
P59
P26
P60
P27
P61
G7
P28
P62
P29
P63
P30
P64
G8
P31
P65
P32
P66
P33
P67
P34
P68
Top View
others
R169
others
R169
P.S. For OZ711MP1 Ver. C1, only mount R169
Un-Mount
Not For XD-Logo
Test
Mount
For XD-Logo Test
MS-16332
0.A
CARDBUS/FLASH CARD
MSI CORPORATION
Custom
26 40Monday, April 10, 2006
Title
Size Document Number Rev
Date: Sheet of
CPERR#
CREQ#
RSVD/A18
CAD8
CRST#
CAD18
CAD24
CSERR#
CCD1#
CAD12
CAUDIO#
CAD23
CAD29
CAD1
CAD10
CC/BE#1
GND
CAUDIO#
GND
CAD20
CIRDY#
CAD16
XD_WE#
CAVCC
CAD0
CIRDY#
CAD21
CAD21
CC/BE#2
CAD5CPERR#
CBLOCK#
SD/MS/XD_DATA3
CAD25
CAD6
CAD10
XD_DATA7
SD/MS_CLK/XD_CLE
CAD13
CCLKRUN#
CAD0
CC/BE#3
CVS1
CINT#
CVS2
XD_DATA5
CAD14
RSVD/D2
SD_CD#
CAVCC
CAD6
CAD29
CC/BE#0
CFRAME#
CPAR
CAD16
CAD15
SD_CMD/MS_BS/XD_ALE
CAD9
CAD12
CRST#
CAD9
CBLOCK#
CCD2#
CAD26
CAD26
CC/BE#1
CAD30
CTRDY#
CAD4
CAD5
CC/BE#2
CAD24
CSTOP#
CAD19
CDEVSEL#
XD_DATA4
CCLK
CAD27
CAD14
XD_DATA6
CAD7
CSERR#
CREQ#
CAD11
CAD3
GND
CAD15
CAD4
CAD20
CAD2
CAD13
CAD8
CSTSCHNG
CCLKRUN#
CAD30
CAD28
CAD3
XD_RB#
CAVCC
CC/BE#0
CAD25
XD_WPO
CAD27
CAD22
XD_RE#
CGNT#
CAD31
CAD11
CVS1
CAD23
CCD2#
CTRDY#
CAD22
CAD1
CAVCC
CAD31
CAD2
CAD28
XD_CD#
CAD7
CFRAME#
CAD18
RSVD/D14
RSVD/D14
CAD17
CSTSCHNG
CGNT#
CPAR
CCD1#
RSVD/D2
CDEVSEL#
CSTOP#
CC/BE#3
SD/MS/XD_DATA1
CVS2
CAD19
RSVD/A18
CINT#
GND
CAD17
SD/MS/XD_DATA0
XD_CE#
C_DATA0
XD_DATA5
MCARD_VCC3
C_DATA3
SD/MS_CLK/XD_CLE
SD/MS/XD_DATA1
SD_CD#
SD_CMD/MS_BS/XD_ALE
C_DATA1SD/MS/XD_DATA0
C_DATA3
MS_CD#
SD/MS/XD_DATA1
XD_WE#
EN_MCARD_VCC3#
C_DATA1
SD/MS/XD_DATA0
XD_RB#
XD_RE#
SD_CMD/MS_BS/XD_ALE
SD/MS_CLK/XD_CLE
MCARD_VCC3
XD_DATA6
C_ALE/CMD/MS
C_DATA0
SD_WP/XD_WP1
C_DATA2
MCARD_VCC3
C_DATA2
C_ALE/CMD/MS
XD_DATA7
MCARD_VCC3
XD_CD#
C_CLK/CLE
SD_WP/XD_WP1
XD_CD#
C_CLK/CLE
XD_DATA4
SD/MS/XD_DATA2
SD/MS/XD_DATA2
SD/MS/XD_DATA2
SD/MS/XD_DATA3
SD/MS/XD_DATA3
SD_WP/XD_WP1
SD/MS_CLK/XD_CLE
XD_CD# MS_CD#
XD_CE#
CCLK
MS_CD#25
EN_MCARD_VCC3#25
CARDBUS_RST-17,22,25
CAVCC
+3VSUS
+3VSUS
+3VSUS
+3VSUS
+3VSUS +3VSUS
+3VSUS
R497 33_0402
Q20
N-RHU002N06_NC
G
DS
C941
1UF
R494 33_0402
R499
0_NC
R491
22K
TPT2
TP166
Q19
AO3415-P
G
D S
C942
1UF
U43
NC7S08_SC70_5_NC
3 5
4
1
2
R495 33_0402
CN14
TAISOL_146-2221210-01_PCMCIA_SMT
P01
P02
P03
P04
P05
P06
P07
P08
P09
P10
P11
P12
P13
P14
P15
P16
P17
P18
P19
P20
P21
P22
P23
P24
P25
P26
P27
P28
P29
P30
P31
P32
P33
P34
P35
P36
P37
P38
P39
P40
P41
P42
P43
P44
P45
P46
P47
P48
P49
P50
P51
P52
P53
P54
P55
P56
P57
P58
P59
P60
P61
P62
P63
P64
P65
P66
P67
P68
69 70
GND4
D3
D4
D5
D6
D7
CE1#
A10
OE#
A11
A9
A8
A13
A14
WE#
RDY
VCC
VPP1
A16
A15
A12
A7
A6
A5
A4
A3
A2
A1
A0
D0
D1
D2
WP
GND0
GND5
CD1#
D11
D12
D13
D14
D15
CE2#
VS1/REFRESH
IORD#
IOWR#
A17
A18
A19
A20
A21
VCC
VPP2
A22
A23
A24
A25
VS2
RESET
WAIT#
INPACK#
REG#
BVD2
BVD1
D8
D9
D10
CD2#
GND1
GND2 GND3
J3
6IN CARDREADER
1
5
6
7
8
9
10
11
12
41
42
44
2
3
21
22
23
24
25
26
27
28
29
30
31
32
33
34
35
36
37
38
43
13
14
15
16
17
18
19
20
4
39
40
47
48
6IN-GND
SD-WP-SW
SD-DAT1
SD-DAT0
SD-CLK
SD-VCC
SD-CMD
SD-DAT3
SD-DAT2
SD-CD-COM
#SD-CD
6IN1-GND2
SM-CD-COM
SM-CD-SW
SM/XD-DAT4
SM/XD-DAT5
SM/XD-DAT6
SM/XD-DAT7
SM/LVD
SM/XD-R/B
SM/XD-RE
SM-CE
SM-VCC
SM-CD
SM/XD-DAT3
SM/XD-DAT2
SM/XD-DAT1
SM/XD-DAT0
SM/XD-WP-IN
SM/XD-ME
SM/XD-ALE
SM/XD-CLE
SM-WP-SW
MS-BS
MS-DAT1
MS-DAT0
MS-DAT2
MS-INS
MS-DAT3
MS-SCLK
MS-VCC
XD-CE
XD-CD
XD-VCC
GND1
GND2
OZ711MP
CARDBUS/FLASH MEMORY CARD
U41B
O2_OZ711MP1
E5
F6
E6
D6
F7
D9
G10
F10
D11
G11
D12
F12
D13
E13
G13
H15
J13
H16
J16
J14
K13
K14
K15
L15
L13
M14
M15
N16
M13
N13
N15
P16
E15
E14
D15
D16
E16
F15
G16
F16
D8
E11
F14
G9
G14
G8
E12
D5
M16
H13
F9
G12
P15
D7
E8
F8
E10
D14
H14
L16
D10
U5
T7
U11
U7
U9
N12
T14
R15
C5
T12
R11
N14
K16
C7
C15
C9
C13
C11
CAD31
CAD30
CAD29
CAD28
CAD27
CAD26
CAD25
CAD24
CAD23
CAD22
CAD21
CAD20
CAD19
CAD18
CAD17
CAD16
CAD15
CAD14
CAD13
CAD12
CAD11
CAD10
CAD9
CAD8
CAD7
CAD6
CAD5
CAD4
CAD3
CAD2
CAD1
CAD0
CCLK
CFRAME#
CIRDY#
CTRDY#
CDEVSEL#
CSTOP#
CPAR
CPERR#
CSERR#
CREQ#
CGNT#
CINT#
CBLOCK#
CCLKRUN#
CRST#
R2_D2
R2_D14
R2_A18
CVS1
CVS2
CCD1#
CCD2#
CAUDIO
CSTSCHG
CC/BE3#
CC/BE2#
CC/BE1#
CC/BE0#
SOCKET_ VCC
XD/SC_CD#
SD_CD#
XD_RE# / SD / MS_3V#
XD_WE#/SC_3V#
XD_WPO/SC_5V#
XD_WPI/SD_WP
XD_ALE/SD_CMD/MS_BS
XD_CLE/SD/MS_CLK/VPPD1
XD_R/B#/SC_CLK
XD/SD/MS_D0
XD/SD/MS_D1
XD/SD/MS_D2
XD/SD/MS_D3
XD_D4/SC_FCB
VD_D5/SC_IO
XD_D6/SC_RST
XD_D7/SC_C8
SC_VCC/XD_VCC
R501
10K_NC
C943
1UF
R493 33_0402
R490 22K
TPT1
R496 33_0402
C945
0.1UF_0402_NC
R498 33_0402
C944
1UF
R500
0
R492 33_0402
T3F-0747402-F01
U42
TSSOP_14_NC
1
2
3
4
5
6
7 8
9
10
11
12
13
14
CLR1#
D1
CK1
PR1#
Q1
Q1#
GND Q2#
Q2
PR2#
CK2
D2
CLR2#
VCC

5
5
4
4
3
3
2
2
1
1
D D
C C
B B
A A
BlueTooth_ON/OFF Control
LOW RF OFF
BT_PWRON- HIGH ==> DISABLE
MINI PCI SOCKET
BT_PWRON- LOW ==> ENABLE
LOW RF OFF
OPEN RF ON (HiZ)OPEN RF ON (HiZ)
WLAN_ON/OFF Control
MINI PCI POWER SPEC.
TOYAL : 2W
+5V : 100mA
3.3VAUX : 5/200/375mA
VCC5A : 100mA
+3V
FOR EMI
FOR EMI
FOR EMI
MS-16332
0.A
MINIPCI
MSI CORPORATION
B
27 40Monday, April 10, 2006
Title
Size Document Number Rev
Date: Sheet of
P_AD15
P_AD8
P_AD16
P_AD13
P_AD24
BT_ON/OFF-
P_AD31
P_AD11
LED_WLAN#
BT_PWRON-
P_PME-
RF_ON/OFF-
P_AD14
P_AD17
P_AD12
P_AD26
BT_ON/OFF-
P_AD23
P_AD22
P_AD28
LED_WLAN_LINK
PCI_AD25_R_MINI
P_AD1
P_AD19
P_AD3
WLAN_PWRON-
P_AD25
P_AD9
BT_ACTIVE
P_AD20
P_AD30
USBP4N_L
P_AD6
P_AD5
P_AD18
P_AD2
P_AD10
USBP4P_L
P_AD0
P_AD7
WLAN_ACTIVE
P_AD[0..31]
P_AD27
P_AD4
P_AD29
P_AD21
P_AD25
RF_ON/OFF-
USBP4P_L
USBP4N_L
P_FRAME- 17,25
MINIPCI_RST# 17
WLAN_PWRON-21
MINIPCI_CLK017
P_PME- 17,25
BT_PWRON-21
P_PERR-17,25
C/BE3-17,25
PCI_INTW 17
PGNT#1 17
P_PAR 17,25
P_STOP- 17,25
PCI_INTX17
P_TRDY- 17,25
C/BE0- 17,25
C/BE2-17,25
C/BE1-17,25
P_AD[0..31] 17,25
PREQ#117
P_DEVSEL- 17,25
P_IRDY-17,25
P_CLKRUN-17,21,25 P_SERR-17,25
USBP4P19
USBP4N19
+3VSUS
+3VRUN
+5VRUN
+3VSUS
+5VRUN
+3VRUN
+5VRUN
+3VSUS
+3VRUN
+5VRUN
RI42
0_NC
C951
0.1UF_0402
C948
4.7UF_0805
1
2
C950
0.1UF_0402
TP168
CI25
47PF_0402_NC
C947
0.1UF_0402
C953
0.1UF_0402
CI65
10PF_0402_NC
C954
0.1UF_0402
C952
0.1UF_0402
LI9
CMC_90ohm
4 3
1 2
C949
0.1UF_0402
TP169
CON9
MINI-PCI SOCKET(H=9.2mm)
N11-1240300-A10
MINIPCI124_1011
20
1
24
22
3
5
26
7
28
9
30
11
32
13
34
15
36
17
38
19
40
21
42
23
44
25
46
27
48
29
50
31
52
33
54
35
56
37
58
39
60
41
62
43
64
45
66
47
68
49
70
51
72
53
74
55
76
57
78
59
80
61
82
63
84
65
86
67
88
69
90
71
92
73
94
75
96
77
98
79
100
81
102
83
104
85
106
87
110
89
112
91
114
108
93
116
95
118
97
99
120
101
122
103
124
105
107
109
111
113
115
117
119
121
123
2
4
6
8
10
12
14
16
18
125 126
127 128
INT#A
TIP
3.3VAUX
RSVD_7
LAN_0
LAN_2
RST#
LAN_4
3.3V_7
LAN_6
GNT#
LAN_8
GND_15
LAN_10
PME#
LAN_12
RSVD_6
INT#B
AD30
3.3V_0
3.3V_6
RSVD_0
AD28
GND_0
AD26
PCICLK
AD24
GND_1
IDSEL
REQ#
GND_14
3.3V_1
AD22
AD31
AD20
AD29
PAR
GND_2
AD18
AD27
AD16
AD25
GND_13
RSVD_1
FRAME#
C/BE#3
TRDY#
AD23
STOP#
GND_3
3.3V_5
AD21
DEVSEL#
AD19
GND_12
GND_4
AD15
AD17
AD13
C/BE#2
AD11
IRDY#
GND_11
3.3V_2
AD9
CLKRUN#
C/BE#0
SERR#
3.3V_4
GND_5
AD6
PERR#
AD4
C/BE#1
AD2
AD14
AD0
GND_6
RSVD_5
AD12
RSVD_4
AD10
GND_10
GND_7
M66EN
AD8
AC_DO
AD7
AC_RST#
3.3V_3
RSVD_3
AD5
GND_9
AC_ID0#
RSVD_2
SYS_A_IN
AD3
SYAIGND
5V
AD1
AGND_1
GND_8
MCPIACT#
AC_SYNC
3.3VAUX
AC_DI
AC_BIT_CLK
AC_ID1#
MOD_A_MON
AGND
SYS_A_OUT
SYAOGND
AGND_0
NC
VCC5A
RING
LAN_1
LAN_3
LAN_5
LAN_7
LAN_9
LAN_11
LAN_13
5V
PIN1 PIN2
PIN3 PIN4
CI26
47PF_0402_NC
TP167
R502 100
C955
0.1UF_0402
Q22
2N7002
SOT23SGD_T
G
DS
TP170
Q21
2N7002
SOT23SGD_T
G
DS
C946
0.1UF_0402

5
5
4
4
3
3
2
2
1
1
D D
C C
B B
A A
CMODE
SETTING
FOR EMI
MS-16332
0.A
VSX8601 GIGABIT PHY
MSI CORPORATION
B
28 40Monday, April 10, 2006
Title
Size Document Number Rev
Date: Sheet of
X_2
X_2
X_1
CMODE0
CMODE1
CMODE2
CMODE3
CMODE3
CMODE1
CMODE0
CMODE2
TRD1-
MCT1
TRD3+
TRD2-
TRD0-
MCT3
TRD1+
TRD3-
MCT4
TRD0+
MCT2
TRD2+
MDI3+
MDI1+
MDI3-
MDI0-
MDI0+
MDI1-
MDI2-
MDI2+
X_1
RGMII_MDIO
RGMII_INT
MDI1-
MDI0-
MDI3-
MDI2+
+1_8V_TCT
MDI3+
MDI0+
+1_8V_TCT
MDI1+
MDI2-
+1_8V_TCT
+1_8V_TCT
RGMII_RESET#
MDI3-
MDI0+
MDI0-
MDI2-
MDI1-
MDI1+
MDI3+
MDI2+
USBP7P
USBP7N
USBP6P
USBP6N
TRD2-
TRD1-
TRD1+
TRD2+
TRD0-
TRD3-
TRD3+
TRD0+
RGMII_TXD318 RGMII_TXD218 RGMII_TXD118 RGMII_TXD018
RGMII_MDC18 RGMII_INT18
RGMII_MDIO18
BUF_25MHZ19
RGMII_RESET# 18
RGMII_TXCTL18
RGMII_TXCLK18
RGMII_RXD118 RGMII_RXD218 RGMII_RXD318
RGMII_RXD018RGMII_RXCLK18
RGMII_RXCTL18
USBP6P19
USBP7N19 USBP7P19
USBP6N19
+3VSUS +3VSUS
+VDD12
+3VSUS
LAN_GND
+3VSUS
+3VSUS
LAN_GND
CHASSIS_GND
LAN_GND
+VDD12
+VDD12
LAN_GND
+3VSUS
LAN_GND
+5VSUS
CHASSIS_GND
R506
2.26K_NC
C977 0.1UF_0402
RN28
75_8P4R_0402
1 2
3 4
5 6
7 8
L91
4.7uH/1.14A C975
10u/10V_0805
RI12
49.9_1%_0402
C957 0.1UF_0402
R572 0
RI9
49.9_1%_0402
R556
0R_NC
C976 0.1UF_0402
C962 0.1UF_0402
R515 10K_0402
C969 0.1UF_0402
RI7
49.9_1%_0402
C965 0.1UF_0402
CON7
LAN_USB_CONN
N32-1200060-H06
FPC_CONN_20P
1
2
3
4
5
6
7
8
9
10
11
12
13
14
15
16
17
18
19
20
21
22
R503 2K
C974
1U10X
L92 300L700m_250_0805
R509
8.25K
RI13
49.9_1%_0402
C971 4.7u_0805_X5R
R513 2K
R5550R
C963 0.1UF_0402
CI46
0.01UF_0402
R511 2K
R571 0
C972 0.1UF_0402
C978
0.1UF_0402
C970 4.7u_0805_X5R
RI6
49.9_1%_0402
R504
2.26K
CI66
10PF_0402_NC
C958 0.1UF_0402
R508
12.1K
C1006
100UF/6.3V_1210
CI44
0.01UF_0402
R507 4.7K
R514 1.5K_0402_5%
R510
0
C959 0.1UF_0402
C964 0.1UF_0402
CI43
0.01UF_0402
Y8
25MHZ20P_S-2_NC
C960 0.1UF_0402
C1005
22UF_0805
R573 0
R577
4.7K_0402
TP171
C968 0.01UF
RI11
49.9_1%_0402
C966 0.1UF_0402
R512
10K_0402_NC
C967 0.1UF_0402
TP172
R574 0
CI67
10PF_0402_NC
U45
VSC8601XRX
1
2
3
4
5
6
7
8
9
10
11
12
13
14
15
16
17
18
19
20
21
22
23
24
25
27
28
29
30
31
26
32
33
34
35
36
37
38
39
40
41
42
43
44
45
46
47
48
49
50
51
52
64
63
62
61
60
59
58
57
56
55
54
53
65
VDD33_4
TDO
TDI
VDD12_2
TMS
TCK
NTRST
NRESET
EEDAT
EECLK
VDDIOMICRO
MDINT
MDC
MDIO
VDD12_1
VDDIOMAC_3
VSS
RX_CTL
VDDIOMAC_2
RXD3
RXD2
RXD1
RXD0
RXCLK
VDDIOMAC_1
TXC3
TXC2
TXC1
TXC0
TX_CTL
TXCLK
NSRESET
VDDIOMAC_0
VDD12_0
CMODE0
CMODE1
CMODE2
CMODE3
VDD33_3
LED2
LED1
LED0
OSCEN/CLKOUT
REGEN
VDDREG
REGOUT
PLLMODE
NC
REF_FILT
REF_REXT
VDD33_2
VDD12A
XTAL1/REFCLK
XTAL2
VDD33_0
TXVND
TXVPD
TXVNC
TXVPC
VDD33_1
TXVNB
TXVPB
TXVNA
TXVPA
VSS_PAD
C981
33PF_0402_NC
R505
2.26K_NC
C973 0.1UF_0402
RI8
49.9_1%_0402
C961 0.1UF_0402
C956 0.1UF_0402
R575 0
CI68
10PF_0402_NC
CI45
0.01UF_0402
C980
0.01UF_0402
RI10
49.9_1%_0402
C979 33PF_0402_NC
R576 0
CI69
10PF_0402_NC
U44
24HST1041A-3
1
4
7
10
2
3
5
6
8
9
11
12 13
14
15
16
17
18
19
20
21
22
23
24
TCT1
TCT2
TCT3
TCT4
TD1-
TD1+
TD2-
TD2+
TD3-
TD3+
TD4-
TD4+ MX4+
MX4-
MCT4
MX3+
MX3-
MCT3
MX2+
MX2-
MCT2
MX1+
MX1-
MCT1

5
5
4
4
3
3
2
2
1
1
D D
C C
B B
A A
(SDCSEL)
CLOSE TO CDROM/DVDROM
CLOSE TO HDD
As close as possible to connector
HDD CONN.
CLOSE TO HDD
(PDCSEL)
as close to connector as possible
3/8
MS-16332
0.A
HDD & CDROM CONN
MSI CORPORATION
B
29 40Monday, April 10, 2006
Title
Size Document Number Rev
Date: Sheet of
IDE_SDD7
CD_L
IDE_SDIOR-_R
IDE_SDA1
IDE_SDD6
IDE_SIORDY
IDE_SDD9
IDE_SDA2
IDE_SDD10
IDE_SDIOR-
IDE_SDDREQIDE_SDD0
IDE_SDD13
IDE_SDD5
IDE_SDIOW-
IDE_SDD1
IDE_SDD3
IDE_SDD15
IDE_SDD12
CDGND CD_R
IDE_SDA0
IDEIRQB IDE_SDDACK-
IDE_SDD4
IDE_SDCS3-
IDE_SDD14
IDE_SDCS1-
IDE_SDD2
IDE_SDD11
IDE_SDD8 SATA_RXP
SATA_RXN
SATA_RXP
SATA_TXN
SATA_RXN
SATA_TXP
IDEIRQB
IDEIRQA
IDE_PIORDY
IDE_PDD7
IDE_SDD7
IDE_SDDREQ
IDE_PDDREQ
IDE_SIORDY
IDEIRQA
IDE_PDD14
IDE_PDD4
IDE_PDA2
IDE_PDCS3-
IDE_PDD0
IDE_PDD1
LED_HDD-
IDE_PDA0
IDE_PDD13
IDERST#
IDE_PDD9
IDE_PDD3
IDE_PDD5
IDE_PDIOR-_R
IDE_PDD7
IDE_PDD15
IDE_PIORDY
IDE_PDIOR-
IDE_PDD10
IDE_PDD12
CBLIDA
IDE_PDDREQ
IDE_PDDACK-
IDE_PDD2
IDE_PDD8
IDE_PDCS1-
IDE_PDA1
IDE_PDD11
IDE_PDIOW-
IDE_PDD6
IDE_SDD[0..15]
IDE_PDD[0..15]
SATA_TXP
SATA_TXN
IDE_PDA[0..2]
IDE_SDA[0..2]
GND
IDERST#
CD_L22 CDGND22
IDE_SDCS1-19
IDEIRQB19
CD_R 22
CBLIDB 19
IDE_SDIOR- 19
IDE_SDA119
IDE_SDDREQ 19
IDE_SDDACK- 19
IDE_SIORDY19
IDE_SDA2 19
IDE_SDCS3- 19
IDE_SDA019
IDE_SDIOW-19
SATA_RX0+19
SATA_RX0-19
IDE_PDDREQ19
IDE_PDA119
IDE_PDDACK-19
IDE_PDIOR-19
IDE_PDCS3- 19
IDE_PIORDY19
IDE_PDA2 19
IDE_PDCS1-19
IDE_PDIOW-19
CBLIDA 19
IDEIRQA19
IDE_PDA019
IDE_SDD[0..15] 19
IDE_PDD[0..15] 19
SATA_TX0+19
SATA_TX0-19
IDE_PDA[0..2] 19
IDE_SDA[0..2] 19
LED_HDD-31
IDERST#17
+5VRUN
+5VRUN
+5VRUN
+5VRUN
+3VRUN
+5VRUN +5VRUN
CN16
AMP_1470278
N31-2220081-A10
IDE_44P_2MM
12
34
56
78
910
11 12
13 14
15 16
17 18
19 20
21 22
23 24
25 26
27 28
29 30
31 32
33 34
35 36
37 38
39 40
41 42
43 44
C984
0.01UF_0402
R527 33_0402
R525 10K_0402
C990
0.01UF_0402
R521 5.6K_0402
R523 10K_0402
C992
100UF/6.3V_1210
C995
0.01UF_0402
CN3
CDROM_CONN
N5C-50M0111-A10
CDROM50_AMP_1470277_1
1 2
3 4
5 6
7 8
910
11 12
13 14
15 16
17 18
19 20
21 22
23 24
25 26
27 28
29 30
31 32
33 34
35 36
37 38
39 40
41 42
43 44
45 46
47 48
49 50
51
52
12
34
56
78
910
11 12
13 14
15 16
17 18
19 20
21 22
23 24
25 26
27 28
29 30
31 32
33 34
35 36
37 38
39 40
41 42
43 44
45 46
47 48
49 50
51
52
15K_0402
C994
100UF/10V
12
R524 10K_0402
C985
0.01UF_0402
R522 4.7K
R517 0
R519 5.6K_0402
R526 10K_0402
C983
0.01UF_0402
C987
2200PF
C989
0.1UF_0402
C988
100UF/10V
12
C986
0.01UF_0402
C991
2200P_0402
Signal Segment
Power Segment
CN2
HDCON_NC
N5N-22F0030-A10
SATA_CON_22P
S1
S2
S3
S4
S5
S6
S7
P1
P2
P3
P4
P5
P6
P7
P8
P9
P10
P11
P12
P13
P14
P15
GND
A+
A-
GND
B-
B+
GND
V33
V33
V33
GND
GND
GND
V5
V5
V5
GND
Reserved
GND
V12
V12
V12
C996
0.1UF_0402
C993
2200PF
R520 4.7K
C982
0.01UF_0402
R516 33_0402
R528 0
15K_0402

5
5
4
4
3
3
2
2
1
1
D D
C C
B B
A A
ˠ˗˖ʳ˖̂́́˸˶̇̂̅ʳ˩˸̅ʳ˄ˁˈ
FOR EMI
FOR EMI
USB0--USB
USB1--USB
USB5--USB
USB6--USB
USB7--CAMERA
FOR EMI
MS-16332
0.A
MDC & USB
MSI CORPORATION
B
30 40Monday, April 10, 2006
Title
Size Document Number Rev
Date: Sheet of
AZ_SYNC
BIT_CLK2
AC_SDIN1_1
USBP1P
USBP1N
USB5V_A
USBP2N
USBP2P
USBP1N_L
USBP1P_L
USBP2N_L
USBP2P_L
USBP5P_L
USBP5N_L
BIT_CLK 18,22
AZ_SYNC18,22
AZ_RST#18,22
AZ_SDOUT18,22
USBP1P19
USBP1N19
AZ_SDIN118
USBP2N19
USBP2P19
USBP5N19
USBP5P19
+3VSUS
+3VSUS
+5VSUS USB5V_A
USB5V_A
+5VRUN
C1002
22UF/6.3V_0805
CI27
47PF_0402_NC
C99810UF/10V_0805
LI11
CMC_90ohm
4 3
1 2
USB2
USB-D-WH-B
N53-04M0411-A10
1
2
3
4
56
1
2
3
4
56
EC2
100UF/6.3V_1210
12
L94
CMC_180ohm
43
12
CN5
MDC ver 1.5 CON
1 2
3 4
5 6
7 8
910
11 12
31
32
33
34
3536
CI32
47PF_0402_NC
C999
470PF_0402
1 2
22RR530
C1003
470PF_0402
1 2
R532
10K_NC
D22
IPC220CZ6 /SO6_NC
6
1
4
52
3
CI31
47PF_0402_NC
C9970.01UF_0402
C1001
22PF
F1
1.5A_MSMD_POLY_SW
USB1
USB-D-WH-B
N53-04M0411-A10
1
2
3
4
56
1
2
3
4
56
CON29
AMP_FPC_6p_conn
<CONN NAME>
1
2
3
4
5
6
7
8
1
2
3
4
5
6
7
8
CI29
47PF_0402_NC
EC1
100UF/6.3V_1210
12
C1000
470PF_0402
1 2
R531 0
L93
CMC_180ohm
43
12
CI28
47PF_0402_NC
CI30
47PF_0402_NC
C1004
470PF_0402
1 2

5
5
4
4
3
3
2
2
1
1
D D
C C
B B
A A
FOR EMI
FOR EMI
MS-16332
0.A
LED & CONN
MSI CORPORATION
B
31 40Monday, April 10, 2006
Title
Size Document Number Rev
Date: Sheet of
INSTANT-ON_K-
MAIL_K-
WLAN_K-
PWRSW-
IE_K-
BT_K-
MIRROR#
MIRROR#
CAPTURE
CAPTURE#
CAPTURE
MIRROR#
CAMERA_K-
CAMERA_K-
IE_K-
MAIL_K-
WLAN_K-
PWRSW-
INSTANT_ON#
BT_K-
CAPTURE#
USBP0P+
USBP0N-
LED_WLAN- 21
LED_BT- 21
LED_NUM- 21
LED_SCR- 21
LED_CHG- 21
LED_CAP- 21
LED_BAT- 21
PM_SUS_STAT- 21
PWRSW-21
MAIL_K-21
BT_K-21 INSTANT-ON_K-21
WLAN_K-21
IE_K-21
CAMERA_ON-21
USBP0N19
RUND22,34,35
CAMERA_K-21
USBP0P19
LED_SATA- 19
LED_HDD- 29
+5VSUS
+5VALW
+5VRUN
+5VRUN
+3VSUS
+3VALW
+5VRUN
+5VRUN
+5VRUN
+5VSUS +5V_CAMERA
+5VRUN+3VSUS
LED11
LED-GREEN
1 2
CI35
10PF_0402_NC
CI39
10PF_0402_NC
R544 1M_0402
R536 4.7K_0402
LED12
LED-BLUE_NC
A C
R542 180
C1009
0.1u_0603
LED4
LED-GREEN
1 2
C1007
47UF_1206
R550
10K_0402
R543 180
LED9
LED-GREEN
1 2
CON6
LCM_CONN
N32-1100130-H06
CON_B1101X_K26450
1
2
3
4
5
6
7
8
9
10
11
12
LED14
LED-BLUE_NC
A C
Q25
N-RHU002N06
G
DS
Q24
2N7002
SOT23SGD_T
G
DS
R545 180
R537 4.7K_0402
R548
4.7K_0402
LED7
LED-GREEN
1 2 C1008
0.01UF_0402
LED13
LED-GREEN
1 2
CI40
10PF_0402_NC
CI70
0.1UF_0402_NC
CI36
10PF_0402_NC
R533 180
R546 180
R538 4.7K_0402
LED6
LED-BLUE_NC
A C
CI37
10PF_0402_NC
R535 180
R541 4.7K_0402
LED5
LED-GREEN
1 2
R549
4.7K_0402
CI34
10PF_0402_NC
150R_1%
R552
R547
75
LED15
LED-BLUE
1 2
R540 180
LED8
LED-BLUE_NC
A C
CI71
10PF_0402_NC
LED2 LED-GREEN
1 2
CON15
1
2
3
4
5
6
7
8
9
10
11
12
13
14
1
2
3
4
5
6
7
8
9
10
11
12
13
14
CI33
10PF_0402_NC
R557
0_NC
1 2
CI72
10PF_0402_NC
LED1 LED-ORANGE
1 2
R551
4.7K_0402_NC
R534 4.7K_0402
LED3
LED-BLUE_NC
A C
Q23
AO3400-N
G
D S
R539 4.7K_0402
LED10
LED-BLUE_NC
A C
CI38
10PF_0402_NC
R558
0_0603
1 2

5
5
4
4
3
3
2
2
1
1
D D
C C
B B
A A
For EMI, Bottom Side
MS-16332
0A
Battery select
MSI CORPORATION
C
32 40Monday, April 10, 2006
Title
Size Document Number Rev
Date: Sheet of
PWR_SRC
+DC_IN
CHG_BATT_N
AC_OK
AC_OK#21,33
BATCLK_M21
M_BATIN#21
BATDATA_M21
DC_IN+
PWR_SRC
SDC_IN+
+VBATA
V_CHG
+3VALW
+3VALW +VBATA
+3VALW
PC170 C2200P50X0402
PR147
100R0402
PC181
C10P50N0402_NC
PQ7A
AO4805
1 7
2
8
PC176
0.1u_0603
2KR_0402
PR157
PC179
10u_1210X5R
PR155 100KR_0402
PC173
0.47u_0805
PR149
100KR_0603
PC171
0.1u_0603 PC175
0.01u_0603Y5V
E
BC
PQ2
P-DTA114EKA_SOT23
PC169
C0.1U25X
PC177
0.1u_0603
CN1
PWR-JACK3P_black-5.2mm
DCJACK_5
3
2
1
4
5
PR145
100R0402
PR153 100KR_0402
PR154 10KR_0402
PR148
47KR_0402
240KR1%_0603
PR146
PD4
ES3BB
A C
CON1
PWR-1X8_black-NB
CONN_BATTERY_2MM
N91-09M0011-A10
1
2
3
4
5
6
7
8
910
11
Pack+
Pack+
CNT1
CNT2
CLK
DATA
THRM
Pack-
Pack- GND
GND
PC168 C0.1U50Y
PD2
Z-UDZS5.6B_SOD323
A C
PD1
Z-UDZS5.6B_SOD323
A C
PQ6
N-RHU002N06_NC
G
DS
PQ1
AO4413
4
7
8
6
5
1
2
3
PC178
10u_1210X5R
PQ3
N-2N7002_SOT23
G
DS
PC182
C10P50N0402_NC
PQ4A
AO4805
17
2
8
PQ4B
AO4805
35
4
6
PR151
10KR_0402_NC
PC183 0.1u_0603
PQ5
N-2N7002DW_SC70
D1
G2
S2 D2
G1
S1
PR150
1K_0402
PR144
1.8KR0402
PC180
C0.1U25X_NC
PR142
100KR0402-1
PC172
2200p_0402X7R
PR156
470KR_0402
PR152 10KR_0402
PC174
0.01u_0603Y5V
PR143
1.8KR0402
PQ7B
AO4805
35
4
6
PQ8
N-2N7002_SOT23
G
DS
PFL1 120L6_15_4532
1 2
AC_CTL21
ENCHG21,33
AC_OK

5
5
4
4
3
3
2
2
1
1
D D
C C
B B
A A
1
ENCHG-2P
00
0
11
PRE_CHG
3S3P-Fast charge
1
STOP CHARGE0
0
Pre-charge
0
0
1
ENCHG
3S2P-Fast charge
3S2P: Charge current set 3 Amp
3S3P: Charge current set 4.5 Amp
Pre-charger: Charge current set
200mA
Adapter input voltage set 18.05 Voltage
SET Iin MAX = 4.2A
Ichange=(Vref/RS2)(Victl/Vrefin)(1/20)
Vref=4.096V
Vrefin=4.096(100K/(100K+24.3K))=3.295V
3S3P :
Victl=4.096(267K/(34K+267K))=3.6333V
Ichange=4.5A
3S2P :
Victl=4.096(49.9K/(34K+49.9K))=2.4361V
Ichange=3A
Pre-charge :
Victl=4.096(1.54K/(34K+1.54K))=0.177486V
Ichange=220mA
Adapter= 90 W
MS-16332
0A
Battery Charger
MSI CORPORATION
C
33 40Monday, April 10, 2006
Title
Size Document Number Rev
Date: Sheet of
MAX1772_ACIN
MAX1772_CCV
MAX1772_CCI
MAX1772_ICHG
MAX1772_ACIN
CSIP
AC_OK#
MAX1772_ICTL
CELL
MAX1772_REFIN
MAX1772_VCTL
MAX1772_ICTL
CELL
MAX1772_IINP CSIN
PRE_CHG21
ENCHG_2P21
ENCHG21,32
AC_OK#21,32
DC_IN+
MAX1772_REF
MAX1772_REF
SDC_IN+
MAX1772_LDO
MAX1772_LDO
SDC_IN+
+5VALW
V_CHG
+5VALW
PC202
0.1u_0603
PC200
10U_25V_1206
PD6
S-RB751V-40
AC
PR159
10KR_0402
PC194
10U_25V_1206
PR173
100KR1%_0402
PC190
0.47u_0805
PC209
1000p_0402X7R
PR167
47.5KR1%_0402
JT1 X_NC
PC189
0.47u_0805
PR160
53.6KR1%_0603
PC208
1u_0603
PR158
0.02R1%
PL2
CH-15U3.6A_S
PC197
0.1u_0603
PC193
0.1u_0603
PR180
10KR_0402
PC185
0.1u_0603
PR181
28.7KR1%_0402
24.3KR1%_0402
PR168
PC184
2200p_0402X7R
PU1 MAX1772EEI
1 2
3
4
5
6
78
9
10
11
12
13
14
28
27
26
25
24
23
22
21
20
19
18
17
16
15
DCIN LDO
CLS
REF
CCS
CCI
CCV GND
GND
ICHG
ACIN
ACOK
REFIN
ICTL
IINP
CSSP
CSSN
BST
DHI
LX
DLOV
DLO
PGND
CSIP
CSIN
BATT
CELLS
VCTL
PL1
80L6_30_0805
PC199
10u_1210X5R
PC195
10u_1210X5R
PR170 38.3KR1%_0402
PC192
2200p_0402X7R
PR162
10KR_0402
PC205
0.1u_0603
PC187
1u_0805X7R
PQ9
NN-SP8K10S_SO8_0
4
3
5
6
7
81
2
1R1%_0603PR176
PC188 1u_0603
PR164
4.7R_0402
PC207
0.01u_0603X7R
PR163
4.7R_0402
PC191
0.1u_0603
PR179
12KR_0402
PC206
0.01u_0603X7R
PC198
10u_1210X5R
1KR1%_0402PR169
PR178
12KR_0402
PQ10
2N7002DW
D1
G2
S2 D2
G1
S1
1R1%_0603PR177
PR175
10KR_0402
PC196
0.1u_0603
49.9KR1%_0402
PR171
PR165
33R_0603
PQ11
2N7002DW
D1
G2
S2 D2
G1
S1
PC204
0.1u_0603
PC201
X_10U_25V_1206
PC203
0.1u_0603
PD5
S-RB751V-40
AC
13.3KR1%_0402
PR172
PR166
34KR1%_0402
20KR1%_0402
PR183
PC186
10u_1206X6S
PR174
0.033R1%
PR161
7.15KR1%_0402
PR182
10KR_0402

5
5
4
4
3
3
2
2
1
1
D D
C C
B B
A A
Current limit at 4A for +3.3V Current limit at 5A for +5VSUS
max voltage 5.5
Place these CAPs
close to FETs
MS-16332
0A
SYSTEM POWER 3/5VSUS
MSI CORPORATION
Custom
34 40Monday, April 10, 2006
Title
Size Document Number Rev
Date: Sheet of
RUND
RUND
LL1
VINVIN
RUND
SKIPSEL
TONSEL
LL2
SKIPSEL
VIN
TONSEL
PWR_SRC_SYS
+3VSUS_PG
RUND 22,31,35
RUN_ON13,21,35
SUS_ON21
SUSPWROK18,21
SUS_ON 21
PWR_SRC+3VRUNPWR_SRC +5VRUN
+3VRUN
+5VSUS
VREF2
+5VALW
PWR_SRC_SYS
VREF2
+3VSUS
PWR_SRC +5VALW
+3VALW
+5VRUN
+3VSUS
+1.5VSUS
+3VSUS
PC224
0.1u_0402
PU2
TPS51120RHBR
32
31
30
29
28
27
24
23
22
21
20
19
13
12
11
10
9
16
5
4
3
2
1
6
7
8
15
14
18
17
26
25
33
SKIPSEL
TONSEL
PGOOD1
EN1
VBST1
DRVH1
PGND1
CS1
VIN
VREG5
V5FILT
VREG3
VBST2
EN2
PGOOD2
EN3
EN5
DRVL2
GND
VREF2
VFB1
COMP1
VO1
VFB2
COMP2
VO2
LL2
DRVH2
CS2
PGND2
LL1
DRVL1
GNDA
PC215
10u_1210
D23
S-BAS40WS
A C
PC233
10UF/10V_0805
PQ13
N-SP8K10S_SO8
4
3
5
6
7
81
2
PC217
2200p_0402
PR184
4.7R0603
J18 X
PR185
4.7R0603
PQ14
N-PFE3000_SO8 4
8
7
6
2
3
5
1
PU3
AME8805DEFT
1
3
2
4
GND
OUT
IN
IN1
PR194
0R_0402_NC
PC219
10u_1210
G3
21
PC220
0.1u_0603
16.9K0402
PR190
PR205
100K_0603
PC228
10u_0805
PR187
0R_0402
PR202
301R_0805_NC
PR1920R
PC230
1n_0402
PR196
0R_0402_NC
C1010
0.22UF
G1
21
PC231
0.1u_0603
PC225
1u_0603
G2
21
PR200
100K_0603
PL4
CH-10U4.4A_S
5.1R0402
PR191
+
PC222
C330U6.3POS-1
12
PC229
10u_0805
PL3
80L6_30_0805
PR197
0R_0402_NC
PC213
2200p_0402
PQ17
N-RHU002N06_NC
G
DS
R553
100K
PR203
120R_0805_NC
PQ18
N-RHU002N06_NC
G
DS
PR198
0R_0402
PQ15
N-PFE3000_SO8
4
8
7
6
2
3
5
1
PR201
100K_0603
PQ16
N-RHU002N06
G
DS
+
PC223
C220U6.3POS-1
12
PC227
1u_0603
PC210
2.2u_0805
PC232
10UF/10V_0805
PC221
0.1u_0603
PC218
0.1u_0603
PL5
CH-7U7.2A_S
PD7
RB717F_SOT323
3
2
1
PQ19
N-RHU002N06
G
DS
PQ12
N-SP8K10S_SO8
4
3
5
6
7
8 1
2
PR186
4.7R0603
PC211
1u_0603
PR199
0R_0402_NC
PC226
0.1u_0402
14.3K0402
PR189
PC212
1u_0805
PC214
10u_1210_NC
PR195
0R_0402_NC
PR188
0R_0402
PC216
0.1u_0603
PR1930R
PR204
470K_0603
G4
21

5
5
4
4
3
3
2
2
1
1
D D
C C
B B
A A
Current Limit at 10 AmpThe Limited Current = 7.5A
FOR EMI
MS-16332
0A
+1_2VRUN , VDDIO , VTT , VLDT , 2_5VRUN
MSI CORPORATION
C
35 40Monday, April 10, 2006
Title
Size Document Number Rev
Date: Sheet of
813_CS1N
813_DH2
813_VSET2
813_DL2
813_VDDA
813_LX1
VTT_VDDIO_EN
813_VDDA
813_CS1P
813_LX2
813_VREF
813_CS2N
813_VSET2
813_DL1
813_VREF
813_DH1
+1_2VRUN_PG
VLDT_PG
VTT_VDDIO_PG
VTT_VDDIO_PG
+1_2VRUN_PG
813_CS2P
1_8V_REFEN
RUND
VLDT_PG 18
PM_SLP_S5#18,21
VTT_VDDIO_PG18
+1_2VRUN_PG36
RUN_ON 13,21,34
RUND22,31,34
VLDT_EN18
+5VSUS
CPU_VDDIO_SUS
PWR_SRC_VTT
PWR_SRC_VTT
+1.2VRUN
+3VRUN
+3VSUS+VLDT
+3VRUN
+2.5VRUN
+2.5VRUN_G73M
+3VRUN
+3VSUS
+2.5VRUN
+3VRUN
+5VSUS
CPU_VTT_SUS
CPU_VDDIO_SUS
CPU_VDDIO_SUS +VLDT
+1.2VRUN
+5VSUS
PWR_SRC
PWR_SRC_VTT
PWR_SRC
PR292
100K_0402
PR226
10K_0402
PQ26
MMBT3904
B
E C
PQ20
N-PFE3000_SO8 4
8
7
6
2
3
5
1
PU5
2N7002DW
D1
G2
S2 D2
G1
S1
PC261
1n_0402
PR215
100K_0402
RT9167/A
PU6
3
1
5 2
4
SHDN
IN
OUT GND
BP
PC259
1n_0402
PC239
1u_0603
249K_0402
PR293
PU4
OZ813LP_QFN24
3
21
19
16
20
1
10
12
14
238
11
4
13
25
22
7
6
5
2
24
18
9
15
17
VREF
PGD2
HDR2
VDDP
LX2
ON/SKIP2
PGD1
HDR1
LDR1
CS2NCS1N
LX1
TSET
BST1
GNDA
CS2P
VSET1
ON/SKIP1
VDDA
VIN
VSET2
BST2
CS1P
GNDP
LDR2
PR223
100K_0402
CI81
0.1u_NC
PR2250R
PC273
10UF/6.3V_1206
51R_0402
PR208
PU7
_RT9173BCS_SOIC8
1
2
3
4 5
6
7
8
9
VIN
GND
REFEN
OUTPUT VCNTL
VCNTL
VCNTL
VCNTL
GND1
CI76
0.1u_NC
CI73
0.1u_NC
G6
21
PC254
4700p_0402
PD8
RB717F_SOT323
3
2
1
PC258
1n_0402
PL6
80L6_30_0805
PC244
0.1u_0603
PR207
0.008
PD10 BAS40WS
A C
PQ21
N-PFE3000_SO8
4
8
7
6
2
3
5
1
PC265
0.01UF_0402
PC245
0.1u_0603
PR221
100K_0402
PR231
10K/F
1 2
PQ25
N-2N7002_SOT23
G
DS
PC266
10UF/10V_0805 PQ24
N-PFE3000_SO8
4
8
7
62
3
51
PC237
10U_25V_1206
PC235
2200p_0402
PC238
1u_0603
J19 X
60.4K0402 1%
PR220
PC276
1UF
PC268
10UF/10V_0805
PC243
2200p_0402
249K_0402
PR213
PC272
10UF/6.3V_1206
100K_0402
PR209
PU8
APL5301_SOT23
3
1
2
IN
GND
OUT
CI80
0.1u_NC
PC236
10U_25V_1206
PC270
4.7UF/10V_0805
PC271
0.1U/10V_0402_NC
CI77
0.1u_NC
PC260
10u_0805
+
PC249
220U2.5SP
12
PC256 3300P_0402
CI74
0.1u_NC
PC262
0.1u_0603
PC252
22p_0402
49.9K0402 1%
PR214
PC250
0.1u_0402
PC242
0.1u_0603
51R_0402
PR210
PC343
10U_25V_1206
PR206
10R_0603
PC240
10U_25V_1206
51R_0402
PR211
PR229
100K_0402
+
PC248
220U2.5SP
12
CI78
0.1u_NC
PC274
0.1u_0603
12
PC255
22p_0402
+
PC246
220U2.5SP
12
95.3K0402 1%
PR216
30K_0402
PR212
1K_0402
PR222
+
PC247
220U2.5SP
12
G7
21
PL8
CH-1.5U10A
PC269
0.1U/10V_0402
PC241
10U_25V_1206
PR230
100K_0402
PR228
100K_0402
PR227
100K_0402
120K0402 1%
PR217
PC264
1U_0805
PC275
1UF
CI79
0.1u_NC
PL7
CH-1.5U10A
PC263
0.1u_0603
CI82
0.1u_NC
2K0402
PR218
PR219
1M
CI75
0.1u_NC
PQ22
N-AO4410_SO8
4
8
7
6
2
3
5
1
PC344
10U_25V_1206
PC234
0.1u_0603
G5
2 1
PQ23
N-AO4410_SO8
4
8
7
6
2
3
5
1
PC251
0.1u_0402
PC253
4700p_0402
20K_0402
PR224
PR232
10K/F
12
PC267
0.1U/10V_0402
PC257
1u_0603

5
5
4
4
3
3
2
2
1
1
D D
C C
B B
A A
The Limited Current = 10A
Current Limit at 16 Amp
MS-16332
0A
VGA +1V_VGA , 1.8VRUN , 1_5VRUN
MSI CORPORATION
Custom
36 40Monday, April 10, 2006
Title
Size Document Number Rev
Date: Sheet of
+1_8VRUN_PG
8132_CS2P
8132_DL2
8132_CS1N
8132_DH2
8132_VSET2
8132_VDDA
8132_LX1
8132_VDDA
8132_LX2
8132_CS1P
8132_VREF
8132_CS2N
8132_VSET2
8132_DL1
8132_VREF
8132_DH1
+1V_VGA_PG
+1V_VGA_PG
+1_8VRUN_PG
+1_5VRUN_PG
+1_2VRUN_PG 35
+1_5VRUN_PG13
+1_8VRUN_PG13
+5VSUS
+3VRUN
+1.8VRUN
PWR_SRC
PWR_SRC_VGA
PWR_SRC_VGA
PWR_SRC_VGA
+1.5VRUN
+1.8VRUN
+5VRUN
+3VRUN
G73M_CORE
PC304
1n_0402
PC280
10u_1210
51R_0402
PR236
PC278
2200p_0402
100K0402 1%
PR245
PR252
0R0402
G9
21
PC305
0.1u_0603
7.15K0402
PR246
PL10
CH-1.5U10A
95.3K0402 1%
PR244
PQ30
N-AO4410_SO8
4
8
7
6
2
3
5
1
PR257
15.8K_0402
+
PC291
220U2.5SP
12
PC300
22p_0402
PC288
0.1u_0603
1K_0402
PR248
PC297
22p_0402
PC307
4.7u_0805
+
PC293
220U2.5SP
12
PC279
10u_1210
+
PC290
220U2.5SP
12
PR253
100K_0402
PC302
1n_0402
20K_0402
PR249
PC284
10u_1210
30K_0402
PR241
PC295
0.1u_0402 51R_0402
PR237
G10
21
PL11
CH-1.5U18A
J20 X
PR256
100K_0402
PC296
0.1u_0402
PC299
4700p_0402
PU9
OZ813LP_QFN24
3
21
19
16
20
1
10
12
14
238
11
4
13
25
22
7
6
5
2
24
18
9
15
17
VREF
PGD2
HDR2
VDDP
LX2
ON/SKIP2
PGD1
HDR1
LDR1
CS2NCS1N
LX1
TSET
BST1
GNDA
CS2P
VSET1
ON/SKIP1
VDDA
VIN
VSET2
BST2
CS1P
GNDP
LDR2
PR258
18K0402 1%
1 2
PC308
100u_3528
PD9
RB717F_SOT323
3
2
1
PC286
0.1u_0603
PC277
0.1u_0603
36.5K_0402 1%
PR240
PQ27
N-PFE3000_SO8 4
8
7
6
2
3
5
1
PR235
0.005
PC301
1u_0603
PC298
4700p_0402
49.9K0402 1%
PR242
PC287
2200p_0402
PC281
X_10u_1210
PC283
1u_0603
PQ28
N-PFE3000_SO8
4
8
7
6
2
3
5
1
PC309
0.01u_0402
1 2
49.9K0402 1%
PR243
PC306
4.7u_0805
PR251
100K_0402
51R_0402
PR239
G8
2 1
51R_0402
PR238
PC303
1n_0402
PR250
0R_0402
PC282
1u_0603
GB1
2 1
PC285
10u_1210
80.6K0402 1%
PR247
PL9
80L6_30_0805
PQ29
N-AO4410_SO8
4
8
7
6
2
3
5
1
PR234
0.008
+
PC292
220U2.5SP
12
PR233
10R_0603
PC289
0.1u_0603
PU10
APL5912
4
3
2
1
7
5
6
8
9
VOUT
VOUT
FB
GND
POK
VIN
VCNTL
EN
VIN

5
5
4
4
3
3
2
2
1
1
D D
C C
B B
A A
EMI
PN N/A Cfg001
==>x
Current Limit at 35 Amp
MS-16332
0A
VCORE
MSI CORPORATION
Custom
37 40Monday, April 10, 2006
Title
Size Document Number Rev
Date: Sheet of
CPU_VID0
CPU_VID1
CPU_VID2
CPU_VID3
CPU_VID4
SKIP#
CPU_VID5
REF
VCC
SRC_VCORE
SRC_VCORE
SKIP#
CPU_VID54
CPU_VID04CPU_VID14CPU_VID24CPU_VID34CPU_VID44
CPU_VDD_RUN_FB_L 4
CPU_VDD_RUN_FB_H 4
CPU_PSI#4
VDD_EN18
VDD_PG18
CPU_FETGATE4
PWR_SRC
VCORE_GND
+5VRUN
VCORE_GND
VCORE_GND
VCC
VCORE_GND
VCORE_GND
VCORE_GND
CPU_VDD_RUN
+3VRUN
PWR_SRC_VCORE
PWR_SRC_VCORE
+3VRUN
PC325 2.2nF_0603
PC327
2200p_0402
PC338
4700p_0402
PQ37
N-AO4410_SO8
4
8
7
6
2
3
5
1
CI8
0.1u_0603
PC313
2200p_0402
PC335 2.2nF_0603
CI6
0.1u_0603
PR264
0_0603
1 2
100K_0402
PR272
PC317
10u_1210
PC331
0.22u_0603
PC328
0.1u_0603
2.2R_0603_NC
PR281
PC332
470p_0402
Q26
BSS138N_SOT23_NC
G
DS
PR288 100_0402
PR274 0R_0402
PU11
MAX8774GTL+
2
11
19
10
5
6
8
39
31
32
16
9
4
1
3
38
33
35
34
37
30
29
28
26
20
21
22
24
25
40
36
27
15
17 7
18
13
14
12
23
41
OFS
FB
VCC
REF
THRM
TIME
CCV
SKIP#
D0
D1
CSP1
CCI
VRHOT#
PWRGD
POUT
SHDN#
D2
D4
D3
TWO-PH
BST1
DH1
LX1
DL1
BST2
DH2
LX2
DL2
VDD
IC
D5
PGND1
CSN1
PHASEGD TON
GND
CSP2
CSN2
GNDS
PGND2
GNDA
PC311
2.2u_0603
PQ36
N-PFE3000_SO8
4
8
7
6
2
3
5
1
PQ38
N-AO4410_SO8
4
8
7
6
2
3
5
1
PC312
0.22u_0603
PC334
1n_0402_NC
100K0402 1%
PR275
PC324
1n_0402_NC
PQ31
N-PFE3000_SO8
4
8
7
6
2
3
5
1
PC316
10u_1210 PL12
80L6_30_0805
PR285 13K_0402
PR262
100K_0402
PC330
10u_1210
PR265
0.001
PQ32
N-PFE3000_SO8
4
8
7
6
2
3
5
1
PQ33
N-AO4410_SO8
4
8
7
6
2
3
5
1
PR284
10_0402
PC315
10u_1210
2.37K0402 1%PR287
PC323
1u_0603
PC336
0.1u_0603
PR290
10_0402
PR291 0R_0402
PR279
0.001
PC337
4700p_0402
PR280 71.5k_0402
PL13
0.56UH/25A
12
PC326
470p_0402
PL14
0.56UH/25A
12
PR286 10K_0402
PR260
100K_0402
PC333
0.1u_0402
R554
22K
CI7
0.1u_0603
+
PC319
330u_2SP
12
+
PC320
330u_2SP
12
20K0402 1%PR276
J21 J2
PQ34
N-AO4410_SO8
4
8
7
6
2
3
5
1
2.2R_0603_NC
PR269
PQ35
N-PFE3000_SO8
4
8
7
6
2
3
5
1
CI5
0.1u_0603
PC314
0.1u_0603
PR289 100_0402
PR259
10R_0603
100K_0402
PR283
PR278
0_0603
1 2
CI9
0.1u_0603
PC310
2.2u_0603
+
PC321
330u_2SP
12
+
PC318
330u_2SP
12
PR263 200K0402
10K_0402 1%
PR277
PR261
100K_0402
PR282 100K_0402
+
PC322
330u_2SP
12
PC329
10u_1210

5
5
4
4
3
3
2
2
1
1
D D
C C
B B
A A
FM
need apply!
SCREW HOLES
11/16
MS-16332
0.A
POWER BOARD
MSI CORPORATION
B
38 40Monday, April 10, 2006
Title
Size Document Number Rev
Date: Sheet of
IE_k-
MAIL_K-
WLAN_K-
PWRSW-
GNDAA
INSTANT_ON#
BLUETOOTH_K-
CAPTURE_K-
GNDAA
GNDAA
GNDAA
GNDAA
GNDAA
GNDAA
GNDAA
GNDAA
WLAN_K-
CAPTURE_K-
IE_K-
BLUETOOTH_K-
MAIL_K-
INSTANT_ON#
PWRSW-
GNDAA
A+5VRUN
A+5VRUN
SWA6
1 3
42
SWA7
1 3
42
HA1
HOLES_R177d98
1
PCB2
PCB
FMA1
X_FM
X
CA7
0.1UF_0402
CONA1
1
2
3
4
5
6
7
8
9
10
11
12
13
14
1
2
3
4
5
6
7
8
9
10
11
12
13
14
CA3
0.1UF_0402
SWA5
1 3
42
CA5
0.1UF_0402
SWA4
1 3
42
SWA1
1 3
42
CA1
0.1UF_0402
CA6
0.1UF_0402
LEDA1
LED-BLUE
1 2
HA2
HOLES_R177d98
1
HA4
NPTH_47
1
SWA3
1 3
42
CA2
0.1UF_0402
SWA2
1 3
42
150R_1%RA6
CA4
0.1UF_0402
FMA2
X_FM
X
HA3
NPTH_47
1
FMA3
X_FIDUCIAL

5
5
4
4
3
3
2
2
1
1
D D
C C
B B
A A
Need to apply
FM
HOLES
SCREW
MS-16332
0.A
TP Board
MSI CORPORATION
Custom
39 40Monday, April 10, 2006
Title
Size Document Number Rev
Date: Sheet of
LEFT_B RIGHT_B
TP_DATA
TP_CLK
TP_DATA
TP_CLK
LEFT_B
RIGHT_B
GNDBB
GNDBB GNDBB
GNDBB
GNDBB GNDBB
GNDBB
B+5VRUN
B+5VRUN
B+5VRUN
CI1
X_0.1UF_0402
CB2
0.1UF_0402
FMB2
X_FM
X
FMB1
X_FM
X
HB1
holes_r244d106
1
PCB3
PCB
CNB2
1
2
3
4
5
6
7
8
9
10
11
12
13
14
1
2
3
4
5
6
7
8
9
10
11
12
13
14
HB4
NPTH_47
1
CNB1
AMP_FPC_6p_conn
<CONN NAME>
N5A-06F0110-M06
FPC__6P_54550
1
2
3
4
5
6
7
8
1
2
3
4
5
6
7
8
HB3
NPTH_47
1
FMB4
X_FM
X
SWB2
N71-0100070-H06
SKQG
1 3
42
FMB3
X_FIDUCIAL
FMB6
X_FIDUCIAL
SWB1
N71-0100070-H06
SKQG
1 3
42
CB1
0.1UF_0402
FMB5
X_FM
X
HB2
holes_r244d106
1
CI2
X_0.1UF_0402

5
5
4
4
3
3
2
2
1
1
D D
C C
B B
A A
P30-1039110-D05
CPUVGA
MDC
Skew
FOR EMI
MS-16332
0.A
Screw
Custom
40 40Monday, April 10, 2006
Title
Size Document Number Rev
Date: Sheet of
MICRO-STAR INT'L CO.,LTD.
AGND
DC_IN+ G73M_CORE
+1.2VRUN
CPU_VDD_RUN
PWR_SRC
+1.8VRUNDC_IN+
DC_IN+
DC_IN+
DC_IN+
CPU_VDD_RUNPWR_SRC
PWR_SRC CPU_VDDIO_SUS
PWR_SRC +1.2VRUN
+3VRUNPWR_SRC
+1.2VRUN+3VRUN
+1.8VRUN+3VRUN
G73M_CORE+3VRUN
G73M_CORE +1.8VRUN
+1.2VRUN+1.8VRUN
PAD14
ME_PAD
1
screw2
Hex Screw
FM23
X_F_PAD_M120
PAD3
ME_PAD
1
FM6
X_F_PAD_M100
FM25
X_F_PAD_M120
FM16
X_F_PAD_M120
CI153 0.1UF_0402
CI154 0.1u_0603
FM19
X_F_PAD_M120
H6
holes_r276d185s
1
FM22
X_F_PAD_M120
CI142 0.1u_0603
screw1
Hex Screw
CI161 0.1UF_0402
CI139 0.1u_0603
FM5
X_F_PAD_M100
PAD4
ME_PAD
1
PAD17
ME_PAD
1
FM9
X_F_PAD_M100
SCREW4
Screw M2L3
PAD15
ME_PAD
1
CI152 0.1u_0603
FM2
X_F_PAD_M120
CI164 0.1UF_0402
SCREW6
Screw M2L3
CI131 0.1u_0603
H1
holes_r276d185s
1
PAD13
ME_PAD
1
CI147 0.1UF_0402
FM1
X_F_PAD_M120
CI132 0.1u_0603
PAD5
ME_PAD
1
CI172 0.1UF_0402
H7
holes_r276d185s
1
FM13
X_F_PAD_M120
PAD24
ME_PAD
1
CI144 0.1u_0603
FM17
X_F_PAD_M100
CI129 0.1u_0603
PAD11
ME_PAD
1
PCB1
PCB
(PTH)
MH12 X_8x8
HOLES_8X8_D3MM
1
CI140 0.1u_0603
FM24
X_F_PAD_M120
PAD9
ME_PAD
1
CI155 0.1u_0603
FM14
X_F_PAD_M120
H5
holes_r276d185s
1
CI149 0.1UF_0402
CI171 0.1UF_0402
CI133 0.1u_0603
CI128 0.1u_0603
CI146 0.1u_0603
H3
holes_r276d185s
1
PAD25
ME_PAD
1
CI127 0.1u_0603
CI157 0.1UF_0402
CI162 0.1u_0603
CI136 0.1u_0603
CI165 0.1UF_0402
FM26
X_F_PAD_M120
SCREW3
Screw M2L3
CI151 0.1UF_0402
(PTH)
MH2 R236D98
HOLES_R236D98_1034_T
1
PAD12
ME_PAD
1
FM18
X_F_PAD_M120
CI174 0.1UF_0402
(PTH)
MH14 X_8x8
HOLES_8X8_D3MM
1
PAD10
ME_PAD
1
CI158 0.1u_0603
CI169 0.1u_0603
PAD23
ME_PAD
1
FM12
X_F_PAD_M120
CI148 0.1u_0603
MDC
MDC1
MDC1
FM4
X_F_PAD_M120
(PTH)
MH15 X_8x8
HOLES_8X8_D3MM
1
CI134 0.1u_0603
CI160 0.1UF_0402
D-sub1
D-SUB SHIELDING
PAD1
ME_PAD
1
CI138 0.1u_0603FM20
X_F_PAD_M120
PAD8
ME_PAD
1
PAD21
ME_PAD
1
H4
holes_r276d185s
1
FM8
X_F_PAD_M100
CI167 0.1UF_0402
CI166 0.1u_0603
PAD19
ME_PAD
1
CI175 0.1UF_0402
(PTH)
MH6 X_8x8
HOLES_8X8_D3MM
1
(PTH)
MH5 X_8x8
HOLES_8X8_D3MM
1
FM15
X_F_PAD_M100
PAD6
ME_PAD
1
(PTH)
MH13 X_8x8
HOLES_8X8_D3MM
1
CI143 0.1u_0603
FM27
X_F_PAD_M120
SCREW5
Screw M2L3
(PTH)
MH8 X_8x8
HOLES_8X8_D3MM
1
MALAR2
mylar
CI126 0.1u_0603
CI163 0.1u_0603
CI141 0.1u_0603
CI135 0.1u_0603
CI168 0.1u_0603
FM10
X_F_PAD_M120
FM3
X_F_PAD_M120
PAD22
ME_PAD
1
(PTH)
MH1 X_8x8
HOLES_8X8_D3MM
1
FM21
X_F_PAD_M120
PAD20
ME_PAD
1
(PTH)
MH16 X_8x8
HOLES_8X8_D3MM
1
malar1
mylar
CI156 0.1u_0603
PAD7
ME_PAD
1
(PTH)
MH10
X_10x10
1
(PTH)
MH7 X_8x8
HOLES_8X8_D3MM
1
FM11
X_F_PAD_M100
PAD2
ME_PAD
1
PAD18
ME_PAD
1
H2
holes_r276d185s
1
CI145 0.1u_0603
CI170 0.1u_0603
CI137 0.1u_0603
CI150 0.1UF_0402
CI173 0.1UF_0402
(PTH)
MH11 X_8x8
HOLES_8X8_D3MM
1
(PTH)
MH3 R236D98
HOLES_R236D98_1034_T
1
(PTH)
MH9 X_8x8
HOLES_8X8_D3MM
1
(PTH)
MH4 X_8x8
HOLES_8X8_D3MM
1
PAD16
ME_PAD
1
CI130 0.1u_0603
FM7
X_F_PAD_M100
CI159 0.1UF_0402
