Thunder_schematics_0.4 Nokia 3250 Rm 38 Service Schematics
User Manual: Smartphone Nokia 3250 RM-38 - Service manuals and Schematics, Disassembly / Assembly. Free.
Open the PDF directly: View PDF
.
Page Count: 9

Customer Care / Service & Support Readiness / Content Creation Management
Copyright © 2005 NOKIA Only for training and service purposes Version: 1.0 11.11.2005 3250 RM-38
Board version: 1hx_13a Front page
Service Schematics
RM-38
Exploded view and component disposal
IMPORTANT:
This document is intended for use by authorized NOKIA service centers only.
Introduction
“Service Schematics” was created with focus on customer care.
The purpose of this document is to provide further technical repair information for
NOKIA mobile phones on Level 3/4 service activities.
It contains additional information such as e.g. “Component finder”,
“Frequency band table” or “Antenna switch table”.
The “Signal overview” page gives a good and fast overview about the most
important signals and voltages on board.
Saving process time and improving the repair quality is the aim of this document.
It is to be used additionally to the service manual and other training
or service information such as Service Bulletins.
All measurements were made using following equipment:
Nokia repair SW : Phoenix version 2005.12.5.90
Oscilloscope : Fluke PM 3380A/B
Spectrum Analyzer : Advantest R3162 with an analog probe
RF-Generator / GSM Tester : Rhode & Schwarz CMU 200
Multimeter : Fluke 73 Series II
While every endeavour has been made to ensure the accuracy of this document, some
errors may exist. If the reader finds any errors, NOKIA should be notified in writing.
Please send E-Mail to: training.sace@nokia.com
Copyright © NOKIA
This material, including documentation and any related computer programs is protected
by copyright, controlled by NOKIA. All rights are reserved. Copying, including reproducing,
modifying, storing, adapting or translating any or all of this material requires the prior
written consent of NOKIA. This material also contains confidential information, which may
not be disclosed to others without the prior written consent of NOKIA.
Page 1(9)
Table of Contents Page
Front page 1
2
3
4
5
6
7
8
9
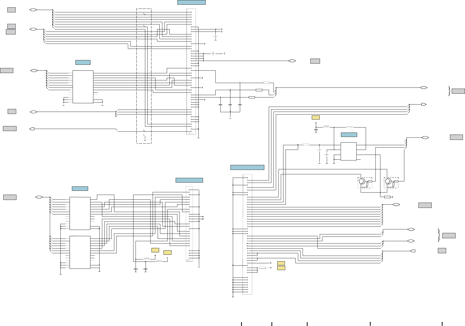
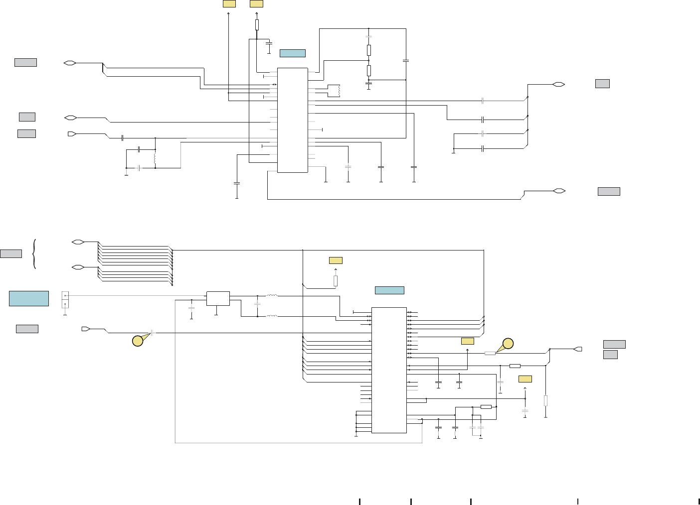
RAPGSM, memory & micro SD card
RETU
TAHVO
Front UI, display & B2B connectors
FM radio & Bluetooth
RF-part
Signal overview
Component finder

GND
15nH
L2411
L2410
15nH
R2408
4k7
GND
14V/ 50V
R2409
X2403
X2404
GND
27p
C2408
PWRONX
WTXDET
LST
RFTEMP
LS
VCHAR
GND
C2222
1u0
1u0
C2221
J2200
GND
7
0
C2217
1u5
0
1
GND
C2201
1u0
C2233
27p
GND
C2203
1n0
34
J2202
R2209
1k0
1
0
0
J2201
GNDGND
C2208 22p
C2209
0
R2214
4k7
R2213
8
R2212
J2210
J2219
67
J2203
J2204
L2272
220R/100MHz
J2205
L2273
220R/100MHz
1u5
GND GND
C2212
GND
C2213
1u5
1k0
R2208
R2207
1k0
C2211
GND
2
VANA
2
0
4u7
GNDGND
C2204
1n0 C2205
1n0 C2206
1n0 C2207
1n0
100k
R2200
GND
GND
132
GND
GND
GND
1
2
GND
GND
GND
4567
C2218
1n0
1n0
C2202
GND
0
5
1
GND
C2214
1u5
C2216
1u5
1k0
GND
1k0
R2206
R2205
R2204
1k0
1k0
R2203
R2202
1k0
C2219
1u5
GND
10n
C2224
GND
GND
R2201
120k
3
1u5
C2215
GND
VBAT
GND
1n0
C2273
1n01n0
C2274 C2275
3
GND
GND
C2200
4
1u0
C2210
1u0
3
0
1
2
0
2
4
5
R2216
2M2
VREF_INT
GND
AXMV IVREF_INTVDRAM A
N
AVO
I
V
VR1 FE
R
VUV1
S
VSIM2 VRFC
VRCP1VRCP2
L2271
22 0R/ 100 M Hz
GND
L2270
220R/100MHz C2270 1n0
1n0
C2272
C2271
1n0
1u5
GND
C2220
1
2
GND
0
1
6
5
GND
C2226
1u0 1u0
C2227
GND GND
220R/100MHz
L2202
VBAT
C2225
1u0
10U
C2 231
1u0
C2232
L2206
GND
60 0R/1 00 MH z
600R/100MHz
GND
C2230
1u0
L2204
22 0R /10 0M Hz
L2205
GND
GND
C2228
1u0
GND
L2203
600R/100MHz
1n0
C2229
1u0
C2281
GND
1
GND
GND
M6
M7
TxC2
AFC M8
SlClk M9
2
GND
TxCCtrl
L8 VBack
L9 CrI
RFTemp
M1
HV
M10
M11
VDRAM
M12 BSI
M2 LS
M3 WTxDet
M4 AudClk
SerClk
M5
TxCClk
CrO
K9
L1 SIMDetX
L10
TM
L11 HeadDet
L12 HookDet
LST
L2
L3 BTemp
MBusTx
L4
L5 SerData
L6 TxCDa
L7
K1 Mic1P
ChSwS
K10
K11 VBat2 K12
Gnd2
VDATx
K2
PURX K3
K4
MBusRx
K5 SerSelX
Gnd4 K6
K7
TxC1
K8
RetuInt
VBG
H11
MBus
H12 VBat4
H2
MicB2
VSATx H3
J1 Mic2P
SleepX
J10
WDDis
J11
J12
VAna
J2 Mic2N
J3 Mic1N
F12 VBat5
MicSub F2
XEarL F3
G1
XEarR
VBat6
G10
G11
VR1
G12
VRFC
G2
MicBCap
XEarRC G3
MicB1 H1
H10
D2
D3
EarP
Mic3P
E1
E10
RstX
E11
VAux
PwrOnX
E12
Mic3N
E2
Mic3PR
E3
F1
XEarLC
F10 VChar VRef F11
VDARx
C4 PMARN
SIMClk1
C5
SIMDa1
C6
C7
SIMClkC1
SIMDaC1 C8
C9
VSIM2
D1
EarN
D10
SIMRstC2
Gnd1 D11
D12
VIO
Mic3NR
MicData B5
B6 SIMClk2
B7 SIMIOC2
B8
Gnd3
SIMClkC2 B9
VSARx C1
C10
VRCP2
C11
SIMRstC1
VBat1
C12
C2
HFSpN
C3
A6
A7
VSIM1
A8 VBat3
SIMDaC2 A9
B1
HFSpP
B10
VCP B11
FlyHigh
VBatCP
B12
B2
GndHVBatH
B3
B4 EarDaR
D2200
RETU_3.02
VibraN A1
A10
VRCP1
GndCP A11
A12
FlyLow
VibraP A2
A3 PMARP
EarDaL
A4
A5 SIMIOC1
SIMDa2
0
2
1
3
ACI(1:0)
DIG_AUDIO(5:0)
VIBRAN
XAUDIO(7:0)
EMINT(1:0)
USB_ACI(7:0)
VIBRAP
SLOWAD(6:0)
TXC_CONV(2:0)
AUDIO(8:0)
INT_SIM(5:0)
CBUS(3:0)
PUSL(7:0)
TXC(2:0)
CHSWSTAT
H_BRIDGE(3:0)
HFSPN
HFSPP
GND
4k7
GND 9
GND
GND 11
C2
2C1
3C5 4
5
C6
C7 6
7SW 8
GND
CLK X2700
SF7W006S4C
C3
1
10
GND
EMIF03-SIM02F2
R2
R3
R1
R2700
Side
SIM Reader
CLK
GND
100n
GND
GND GND
C2700
VSIM1
J2071
J2072
GND
14V/50V
J2070
VBATT
BSI
GND
GND
R20 71
C2072
GND
X2070
VBAT
C2071
27p
GNDGND
R2070
47k
BTEMP
BSI
27p
BGND
R21 04
14 V/50 V
10R
GND
R2103
10R
R21 05
14 V/50 V
C2103
1n 0 1 n0
C2104
EXC24CB102U
L2100
2
14
3
GND
B2100
GND
R2102
G2200
GND
32.768kHz
B2200
27p
GND
10n
C2223
X2400
X1000
Earpiece
RAPGSM
TAHVO X2400
RF-Part
RAPGSM
TAHVO
TAHVO
Battery
connector
RAPGSM
RAPGSM
RAPGSM
RAPGSM
TAHVO
TAHVO
GND
Power key
SIM card reader
RETU
RETU
Customer Care / Service & Support Readiness / Content Creation Management
Copyright © 2005 NOKIA Only for training and service purposes Version: 1.0 11.11.2005 3250 RM-38
Board version: 1hx_13a
Page 2(9)
4.75V
470R
{
1.8V 2.5V 1.8V
{
2.8V 2.5V
{
1.35V
1.8V/3V depends on SIM card
1.8V/3V depends
on SIM card
1.8V
1.35V 2.5V
3,7V
1
3,7V
3,7V

4
7
1
GND
GND
GND
GND
220R/100MHz
L2301
0
GND
VLEDOUT1
VBAT
2
L2304
22 uH
GND
VBAT
1u0
C2307
6
3
0
1
2
5
7
4
4
5
5
6
3
2
1
GND
0
VIO
C2304
10n
1u0
C2313
C2303 1u0 GND
GND
2
1
0
GN D
GND
GND
GND
4u7
C2314
K9
SENSE+
SENSE-
SETCURR1
K10
RCV_FRX2 K2
K3
VM_CLK
FSE0 K4
FTX K5
K6
SLAVESWSET
K7
RXD2
K8
D-_TXD
VCCint
J3
OEX J4
J5
VO
CLK J6
D+_RXD J7
J8 GND3
Master_PD2 J9
GenOut2 K1
VCC
NC
H5
NC
H6
H7 NC
H8 NC
Master_PD1 H9
ChSwS
J1
J10
Slave_PU
GenOut1 J2
VP_FRX
SENSE+
G2
NC
G3
G8 NC
VBAT3
G9
H1
GenOut3
Vout
H10
H2 SENSE-
H3 NC
H4 NC
E9
F1 SMPSClk
VCharOut1
F10
GND4
F2
NC
F3
F8 NC
F9 VCharOutK
PWM300 G1
VCharOut2
G10
D3
NC
NC D8
VCharADC
D9
Clk600 E1
E10 VCharIn2
SleepClk E2
E3
NC
NC E8
VCharInK
C5
NC
NC C6
C7
NC
NC C8
VcoreDef C9
SLEEPX D1
VCharIn1
D10
D2
PURX
B7
TestMode
NC
B8
B9
TestOut
CbusData C1
C10 NC
TahvoInt C2
C3
NC
NC C4
GND5
A9
CbusSelX B1
B10 NC
B2
CbusClk
B3
RSTX
B4 VCore
B5 GND1
B6 VCoreCoil
NC
A10
A2
FlashM
VIO A3
GND1
A4
VCoreCoil
A5
A6 VBAT1
A7 VBAT1
NC
A8
N2 30 0
TAHVO_V5.2_LF
A1
VPP_VIO
1
L2 30 2
10uH
DNGD
NG
GND
3
22u
C2301
J2315
J2314
C2302
22u
GND
100R
R2307
C2305
1u0
L2306
600R/100MHz
L2305
600R/100MHz
C2309
GND
GND
VBUS
GND
22u
1u0
VBAT
RSX101VA-30TR
V2302
C2306
J2309
J2310
J2316
J2300
J2308
J2312
4u7
NC
B1
VDD
FB
B3
VOUT C1
IND
C2
C3
PGND
C23 15
J2313
N2301
4W_LED_DRIVER
A1
AGND
A2 EN
A3
10n
C2300
J2311
GND
VOUT
1u0
C2312
VBAT_N2301-B1
PWMTAH VO
VCORE
GND
CHARGER
SLOWAD(6:0)
USB_ACI(7:0)
INTUSB(8:0)
CHSWSTAT
VBAT_N2300-G9 PUSL(7:0)
CBUS(3:0)
EMINT(1:0)
CURRENT_SEN_30um
1
23
4
R23 00 BGND
J2306J2307
GND
1k2
R2305
SETCURR3
IN
OUT
47k
DTC143ZM-T2L
V2300
4k7
R1
R2
GND
7
SETCURR2
R
23
R04
2
GND
GND
TAHVO
X2400 RETU
RETU
RAPGSM
RAPGSM
RAPGSM
TAHVO
X2400
RETU
TAHVO
Customer Care / Service & Support Readiness / Content Creation Management
Copyright © 2005 NOKIA Only for training and service purposes Version: 1.0 11.11.2005 3250 RM-38
Board version: 1hx_13a
Page 3(9)
1.8V
Keyboard LEDs
on: 15V
off: 0V
1.35V in local mode
Display LEDs
on: 15V
off: 0V
Display LEDs
on: 0.5V
off: 0V
Keyboard LEDs
on: 10V
off: 0V
2
3,7V
3,7V

Bluetooth
Bluetooth
Bluetooth
Bluetooth
RETU
RETU
RETU
TAHVO
RETU
RETU
GND
C2810
100n 100n
C2811
VIO
GND
100n
C2814
C2813
100n100n
C2812C2815
1n0 C2816
1n0
C2820
27p C2821
27p
100n 100n
C2805
100n C2804
C2803
100n
C2802
VCORE
C2806
100n1n0
C2817 1n0
C2818C2819
27p
28
29
30
2
26
27
0
1
0
7
6
16
3
1
5
70
73
13
14
15
49
50
72
71
59
60
46
47
48
17
18
57
58
7
6
5
4
3
GENIO27
GENIO23 Y4
Y5GENIO20
VSSCORE6
Y6
GENIO51 Y7
Y8 EarDataR
MicData
Y9
Y16
GENIO39
Y17
GENIO36
VSSDSP2
Y18
Y19
GENIO14
USBVP_FRX
Y2
GENIO10 Y20
VDDCORE6
Y21
Y3
W7
GENIO16
EarDataL
W8
PMARP
W9
VSSCORE5
Y1
Y10 VSSCORE7
Y12 I2SSD2
I2SSCLK
Y13
Y14 VSSDSP1
GENIO42 Y15
GENIO11 W19
W2 USBVO
W20
GENIO8
W21
GENIO6
W3 USBVM_Clk
GENIO26 W4
GENIO21 W5
W6
GENIO18
GENIO30 W11
W12 CBusEn1X
W13 I2SSD1
GENIO46 W14
GENIO41 W15
W16
GENIO38
W17
GENIO35
GENIO33 W18
USBRCV_FRX2
V4
V5
GENIO24
GENIO22 V6
GENIO17 V7
V8
GENIO49
PMARN
V9
VDDCORE4
W1
W10 TahvoInt
GENIO40 V15
V16GENIO34
GENIO32 V17
V18
GENIO13
GENIO7 V19
USBDSyncClk
V2
V20GENIO4
V3 USBOEX
U21
SDRCKE
GENIO72 U3
USBFSE0_FTX
U4
V10
GENIO67
V11
GENIO31
CBusDa
V12
I2SWS
V13
V14
GENIO45
SDRAd5 T20
GENIO64 T3
T4
GENIO73
U1
GENIO70
U18
GENIO5
U19
GENIO2
U2
GENIO71
GENIO1 U20
VDDDSP3R21
R3
GENIO61
GENIO62 R4
SysClk
R8
R9
GENIO19
T18
GENIO3
SDRAd9 T19
T2
GENIO63
SMPSClk
R11
R12
GENIO65
R13
GENIO47
GENIO44 R14
SDRDa9 R18
SDRUDQS R19
R2
GENIO60
R20
SDRAd10
P20 VSSDSP3
P3
GENIO52
GENIO57 P4
GENIO58 P7
P8GENIO69
GENIO29 P9
GENIO59 R1
AudioClk
R10
GENIO50
GENIO68 P11
P12GENIO66
P13 CBusClk GENIO37 P14
VSSCORE8
P15
P18
SDRDa13
SDRDa11 P19
GENIO56 P2
SDRDa15
RFBusDa
N2
N20
SDRAd2
VDDSIO6
N21
RX1
N3
N4 RFBusClk
N7 RX2
TXA
N8
P10
TXReset
VDDCORE3
M4
M7 VSSCORE4
RFBusEn1X
M8
N1 TXP
N14
GENIO9
GENIO0 N15
N18
SDRDa12
N19
L4 TXQN
Iref1
L7
L8 VDDATX
M14 VDDSIO5
SDRAd6 M15
M18
SDRDa10
SDRDa14 M19
VDDSIO1
M2
M20 VSSCORE9
M3
K8 VSSCORE2
VSSATX
L1
SDRAd11 L14
SDRAd7 L15
L18
SDRDQMU
SDRDa8 L19
L21 VDDCORE7
L3 TXQP
K14
SDRAd12
SDRAd4 K15
SDRCLKX K18
K19
SDRCLK
K2 VSSASUB
SDRCASX K20
K3 TxIN
TxIP
K4
VrefN
K7
J19
J2 VrefP
J20
SDRAd13
J21 VSSCORE10
J3 RxQP
RxQN
J4
EMU0
J7
J8 TMAct
RxIN
VSSCORE3
H4
VSSCORE1
H7
H8 ETMPkt4
ExtAdDa14 H9
VDDARX
J1
SDRWEX J14
J15SDRAd8
SDRDa7 J18
SDRDQML
H12
ExtAdDa24
RetuInt
H13
H14
SDRRASX
VDDCORE8
H15
SDRDa3 H18
H19
SDRDa5
RxIP
H2
VDDDLLDCDL
H20
H3
G2
SDRAd14 G20
G21 VDDSIO7
G3 VDDDPÖÖ
G4 VSSA
ExtAdDa15 G8
G9
ExtAdDa7
H10
ExtAdDa6
ExtAdDa23 H11
G1
ExtAdDa21 G10
G11
ExtAdDa16
FlsWaitX G12
FlsCS2X G13
G14
GENIO53
G18
SDRDa2
G19
SDRDa1
VDDCORE2
E3
JTrst
E4
SDRDa4 F18
SDRDa0 F19
F2 RFClkN
F20
SDRAd1
F3 RFClkP
F4 JTDI
VSSARX
ExtAdDa5 D8
ExtAdDa4 D9
VDDA
E1
SIMIODa1
E18
SDRDa6 E19
JTDO
E2
SDRAd0 E20
VDDMCU1
E21
JTMS
D19
SDRLDQS
JTClk
D2
VSSMCU1
D20
D3 PURX
ETMPipeB0
D4
ETMPipe1
D5
ETMPkt7
D6
D7 ETMPkt2
ExtAdDa11
ExtAdDa10 D11
D12
ExtAdDa9
D13
FlsCSX
FlsRSTX D14
D15FlsADVX
D16 ACIRx
TxCClk
D17
SIMClk1
D18
ETMPipeB2
C3
C4 ETMPipe0
C5 ETMPkt6
ETMPkt3
C6
ETMPkt1
C7
C8
ExtAdDa13
ExtAdDa12 C9
D10
C15
FlsClk
ExtAdDa20 C16
C17
SpeciallO2
C18
SpeciallO1
GENIO55 C19
SleepXC2
C20 SIMIOCtrl1
SDRAd3 C21
ExtAdDa1 B8
B9
ExtAdDa0
C1 SleepClk
C10
ExtAdDa3
C11
ExtAdDa2
C12
ExtAdDa8
ExtAdDa18 C13
FlsWEX C14
B19
APESleepX
B2
GENIO54 B20
VSSCORE11
B21
B3 ETMSyncB
ETMSync
B4
B5 ETMPkt5
B6 VSSCORE14
ETMPkt0
B7
VSSCORE13
B10
B12
FlsOEX
ExtAdDa22 B13
B14 VSSCORE12
ExtAdDa19 B15
VSSMCU2
B16
SpeciallO3 B17
B18 ACITx
SpeciallO0
GENIO15 AA19
GENIO28 AA2
AA20
GENIO12
VDDSIO4
AA21
AA3
GENIO25
AA5 VDDCORE5
GENIO48 AA7
AA9 VDDDSP4
B1 VDDCORE1
ETMPipe2
A3
VDDCORE11
A5
A7 ETMClk
A9 VDDCORE10
AA1 VDDSIO2
VDDSIO3
AA11
VDDDSP1
AA13
AA15
GENIO43
VDDDSP2
AA17
VDDSIO10
A1 VDDSIO9
A11
VDDCORE9
A13
ExtAdDa17 A15
A17 VDDMCU2
TxCDa
A19
A2 ETMPipeB1
TxCDaCtrl
A20
VDDSIO8
A21
8
5
4
RAPGSM_V1.1PA
D2800
GND
45
100n
C2801
0
3
4
5
1
2
1
4
1
3
VRFC
1
0
0
9
4
3
2
5
4
3
2
1
1
0
61
62
25
2
1
2
0
GND
GND
100n
GND
100n
C2808
0
C2809
R2804
100R
100R
R2803
0
1
2
VIO
0
5
2
1
0
GND
6
0
1
0
3
4
3
0
9
8
7
8
5
6
0
1
18
19
20
21
22
23
9
1
2
13
14
15
1
2
3
4
5
6
7
8
16
17
24
GND
0
0
9
10
11
12
36
37
1
2
3
4
5
VCORE
GND
35
J2804
C2807
1u0
2
4
5
7
6
9
10
68
69
6
7
8
0
1
2
67
6
1
J2830
J2831
2
J2828
J2829
8
7
GND
15
41
42
6
7
GND
66
71
38
39
40
32
33
34
65
10
J2803
31
23
24
8
9
11
3
20
21
22
GND
GND
12
C2800
100n
11
11
12
13
51
43
44
8
9
10
J2834
J2835
54
55
56
J2833
14
52
53
GND
0
12
65
66
1n0
C2830
J2852
63
64
0
1
19
J2851
PCM(3:0)
EMINT(1:0)
CCP_CMT(3:0)
PUEN
GENIO(74:0)
VPPLOCK
WPX
PUEN
PUSL(7:0)
ACI(1:0)
RFCLK_I(1:0)
RFCONV_I(11:0)
INT_SIM(5:0)
RFCTRL_I(8:0)
DIG_AUDIO(5:0)
MEMADDA(24:0)
VPPLOCK
WPX
MEMCONT(15:0)
TXC(2:0)
CBUS(3:0)
C3000
GND
VPP
100n
10R
R3002
SDRAM_BA(1:0)
SDRAM_CTRL(10:0)
2
3
4
5
6
4
3
0
7
1
2
16
17
1
0
0
8
4
3
2
1
9
8
7
6
5
0
6
9
GND
10
7
5
1
12
11
8
3
4
13
12
11
10
9
8
7
2
15
6
5
4
3
2
1
0
14
6
21
22
23
24
0
1
18
19
GND
J3004
J3002
J3003
J3000
4k7
R3000
5
9
P4
P5
P6 _RAS
CLKd
P7
P9 BA0d
BA1d
N9
P1
DNU
P10
P13
DNU
DNU P14
DNU P2
P3
NC
N11
14
N12
DNU N14
N4
N5
N6 _CAS
N7 _CK
N8
M3
M4
M5
M6 CKE
M8 _WEd
M9
N1DNU
0
N10
L1
_RESET
L2
L3 _CEd
NC M1
M10
M11
NC M12
M13 RDY
M2
NC
_WE
H3 CLK
16
J1
NC J3
K1
K12
NC
K2 _AVD
K3
NC
E1
E2
E3
F1
F2
F3
G1 _CEnor
_WP
G2
G3
C12
A11
B11
A10
B10
C10
A6
A5
C13
B12
B5
C5
C4
B3
C3
C2
B9 LDQM
LDQS
C11
C6 UDQM
D1 25
D12 _OE
NC D2
NC D3
A1_index D4
J14
K14
K13
D13
E12
B1
DNU
DNU B14
UDQS
B4
G13
H13
H12
L14
L13
F14
F13
H14
A3,A12,B6,C9= GNDF12,J2,J12,J13,M14=
A1
DNU
A13
DNU
DNU A14
DNU A2
E14
E13
G14
COMBO 512M NOR +
SDR DRAM
Ad
DDR
Data I/O
NOR
A
D3000
Address/Data I/O
KXG1229ATX-DF75
NOR
256M DDR DRAM
GND
33R
R3012
VPP
GNDA7,B2,C7,C14,M7,N2,P12=
33R
R3011
33R
R3010
8
9
10
11
12
13
14
15
7
SDRAM_AD(15:0)
SDRAM_DA(15:0)
D14
P11
P8
P8
C3004
100n
VIO
10n
C3003C3002
100n
C3001
10n
GND
B13
A4VIO
VIO
VIO
VIO B7
B8
VIO N13
H2
VIO
G12VIO
VIO
GND
10n
C3007
C3005
100n 100n
C3006
VIO
L12
A8
VDRAM
C1
C8
A9
VDRAM
VDRAM
VDRAM
VDRAM
VDRAM
VDRAM
VDRAM
C3008
100n
VDRAM
GND
C3009
100n
GND
VDRAM
GENIO13
GENIO25
DATA1DIR
DATA2DIR
DATA3DIR
BTRTS
BTWAKE
GENIO40
GENIO55
GENIO28
GENIO67
ROW0
GENIO36
GENIO37
GENIO18
1LLAH3
O
I
N
EG
HALL2
HALL3
GENIO2
ENABLE
CMD
GENIO22
FM_INT
GENIO21
GENIO17
GENIO19
DATA0
CMDDIR
GENIO69
D5
RDX
D4
D3
GENIO29
SDA
COL4
D6
GENIO20
BTDAOUT
BTRSTX
BTHOSTWAKE
BTCTS
GENIO31
GENIO30
SCL
GENIO64
D7
CAMCLK
CAMVCTRL
GENIO23
GENIO4
GENIO70
GENIO42
COL1
COL5
COL0
GENIO09
TXA
RX1
RX2
FEEDBACK
DRIVER_EN
SETCURR4
SETCURR5
COL3
ROW1
GENIO59
GENIO60
GENIO43
GENIO16
GENIO14
GENIO15
DATA1
DATA2
DATA3
GENIO68
GENIO26
GENIO27
ROW4
DATA0DIR
BTDAIN
GENIO11
GENIO12
XRES
GENIO46
WRX
D1
D2
GENIO0
D0
GENIO41
GENIO32
GENIO33
GENIO34
DCX
GENIO35
CSX
TE
COL2
GENIO51
SSCL(FAKE I2C)
SSDA(FAKE I2C)
GENIO10
CLK
SDCARDDET
GENIO07
GENIO08
GENIO50
GENIO5
ROW2
ROW3
GENIO38
GENIO39
GENIO6
GENIO24
4
3
CAM_HWA_ENGENIO44
GENIO1
GENIO47
26
27
16
20
9
21
1
2
60
8
9
10
5
14
3
4
5
8
9
11
12
13
0
30
35
34
1
10
40
3
17
32
38
39
6
4
5
1
31
R2 8 7 2
680R
3
70
0
11
64
18
67
19
3
2
1
0
42
59
5
4
VIO
6
46
33
2
15
7
R2 8 7 1
680R
3
68
0
28
55
2
6
20
69
0
6
0
1
17
6
8
2
7
50
18
19
143
16
4
5
36
7
17
0
1
VIO
1
1
37
25
5
15
14
0
14
15
VIO
18
2
0
41
51
244
21
22
23
24
47
29
FM_CMT(2:0)
LPRF_CMT(6:0)
MESSI_CMT(25:0)
RFCTRL_I(8:0)
KEYB_CMT(20:0)
GEN_CTRL_CMT(20:0)
MMC_CMT(15:0)
CAM_CTRL_CMT(4:0)
10
2
680R
R2874
680R
R2873
LED_CMT(3:0)
I2C(1:0)
6
1
4
0
33R
R3014
R3013
2
33R
33R
INTUSB(8:0)
5R3015
3
7
GND
3
2
MMCGND
SDCARD_DET
MMCCLK
CMDDIR
MMCDA
MMCCMD
CLK
CMD
DATA0
MM CV
DATA0DIR
ENABLE
GND
7
DATA 2
DATA 3
DATA1
DATA2DIR
DATA3DIR
DATA1DIR
3
5
4
8
10
9
VMMC
GND
2k2
R3204
GND
C3204
100n
10n
C3202
22k
C2
C3
D1
GND D2
D3
VMMC
R3201
R4
R20
R10
EMIF04-MMC02F2
R2
R3
R1
R3200
3
A
2A
B1
B2
B3
C1
GND
0
100n
C3200
6
R3203
100k
2
GND S3200
14
GND
15
1u0
C3201
1
33R
R3206
33RR3205
C3203
1u0
VIO
GND
14
GND
GND
X3200
GND
1
2
3
4
5
6
7
8
22k
R3202
VIO
VBAT VIO VMMC
A2
VIO
L3200
600R/100MHz
B1 C1
C2 LatchClk
C3 Dir3
C4
A1
B2 D1
D2
B3
D3
A3
D4
VBAT
A1
A2 EN2
A3
GND
A4 EN1
B1 VCCB
Dir2
B2 Dir1
B3
B4
GND
LP3928TLX-1828_NOPB
N3200
20
VIO VIO
4k7
R3003
4k7
R3004
VCORE
16
TAHVO
TAHVO
RF-Part
RF-Part
X1000
X1000
X2400
N2303
N2402
X1000
X1000
FM radio
FM radio
Combo memory
RAPGSM
micro SD card
connector
RAPGSM, memory &
micro SD card
Customer Care / Service & Support Readiness / Content Creation Management
Copyright © 2005 NOKIA Only for training and service purposes Version: 1.0 11.11.2005 3250 RM-38
Board version: 1hx_13a
Page 4(9)
1.35V
5
3
4
1.8V
1.8V
1.8V
1.8V
}
1.8V
}
1.8V 2.8V 2.8V
1.8V
1.8V
6
7
1.35V
1.35V

RDX
D0
D1
TE
D7
D4
D3
VDD I
CSX
D6
WRX
DCX
D2
D5
RESX
7
8
9
17
18
19
2
20
21
22
23
24
3
4
5
X2402
1
10
11
12
13
14
15
16
OUT5
4
GND
GND
OUT6
OUT 7
OUT8
OUT9
OUT10
OUT1
OUT2
OUT3
OUT4 IN4
IN5
IN6
IN7
IN8
IN9
IN10
GND
GND
GND
21
Z2404
EMIF10-COM01F2
IN1
IN2
IN3
3
GND
600R/100MHz
L2401
OUT9
OUT10
OUT1
OUT2
OUT3
OUT4
OUT5
2
IN8
IN9
IN10
GND
GND
GND
GND
GND
OUT6
OUT7
OUT8
IN1
IN2
IN3
IN4
IN5
IN6
IN7
EMIF10-COM01F2
Z2403
17
L2400
600R/100MHz
18
0
1u0
C2406
GND
VIO
GND
5
16
SETCURR2
6
GND
1
C2 40 5
1u0
VLEDOUT2
20
19
GND
VAUX
MESSI_CMT(25:0)
MIC2N
XEARLC
COL1
HALL3
DPRXD
COL2
pattern must be checked
MICB2
MIC2P
XEARR
XEARRC
SLAVEPU
MASTPD1
ACI
XEARRC
SLAVEPU
XEARL
XEARLC
XEARR
MICB2
FM radio production test points
DMTXD
MASTPD2
HALL2
HALL1
MIC2P
MASTPD1
COL0
ROW0
ROW1
DPRXD
DMTXD
MASTPD2
ACI
ROW3
ROW2
HOOKDET
XEARL
MIC2N3
0VBUS
ROW4
HOOKDET
GND
1
VLEDOUT3
17
16
18
2
4
4
2
SETCURR3
VOUT
10
5
4
OUT2
OUT3
OUT4
OUT5
GND
GND
GND
GND
GND
OUT6
OUT7
OUT8
OUT9
OUT10
OUT1
EMIF10-COM01F2
IN1
IN2
IN3
IN4
IN5
IN6
IN7
IN8
IN9
IN10
J2005
Z2400
J2004
3
0
1
J2006
R1503
4k7
2
7
6
J2003
GND
GND
1
C1503
1n0
C1502
10n10n
C1501
GND
C1500
10n
VAUX
8
3
VANA
7
4
7
8
9
GND
9
6
GND
38
39
4
40
41
42
43
44
45
46
47
48
49
5
50
6
23
24
25
26
27
28
29
3
30
31
32
33
34
35
36
37
1
10
11
12
13
14
15
16
17
18
19
2
20
21
22
5
X2400
4k7
R1504
R1505
4k7
10n
C1504
GND
0
0
COL0
COL1
COL2
ROW3
CHARGER
XAUDIO(7:0)
USB_ACI(7:0)
FMANT(1:0)
AUDIO(8:0)
GEN_CTRL_CMT(20:0)
ROW4
KEYB_CMT(20:0)
MICB1
MIC1P
MIC1N
ROW2
ROW1
ROW0
Display connector
EMI filters
EMI filter
Front UI connector
RETU
RETU
RETU
TAHVO
RAPGSM
RAPGSM
FM radio
TAHVO
RAPGSM
LED_CMT(3:0)
VLEDOUT4
SETCURR4
VLEDOUT5
SETCURR5
1u0
2
0
GND
C2318
4k7
R1
R2
IN
GND
OUT
B3
FB
C1 VOUT
C2
IND
PGND
C3
47k
DTC143ZM-T2L
V2304
VAUX
4W_LED_DRIVER
N2302
AGND
A1
EN A2
NC A3
VDD
B1
4u7
C2317
GND
47R
15
22uH
L2308
IN
GND
OUT
2132
R
R2
R1
4k7
V2305
DTC143ZM-T2L
47k
3
2
GND
1
14
0
4
40
GND
5
6
7
8
9
25
26
27
28
29
3
30
31
32
33
34
35
36
37
38
39
10
11
12
13
14
15
16
17
18
19
2
20
21
22
23
24
GND
501083-4009
X1000
1
4u7
R2311
0R
2
C2316
GND
3
6
5
11
GND
1
F1110
0R
10
4
0
1
2
3
VBAT
L2309
60 0R/ 10 0M Hz
0
0
1
VBAT
CCP_CMT(3:0)
H_BRIDGE(3:0)
KEYB_CMT(20:0)
GEN_ CTR L_ CMT (2 0: 0)
CAM_CTRL_CMT(4:0)
2
3
1
15
Lower block connector
LED driver RAPGSM
RAPGSM
RAPGSM
RETU
Front UI, display &
B2B connectors
Customer Care / Service & Support Readiness / Content Creation Management
Copyright © 2005 NOKIA Only for training and service purposes Version: 1.0 11.11.2005 3250 RM-38
Board version: 1hx_13a
Page 5(9)
1.8V
3.7V
2.8V
2.8V
3.7V

10n
C6157
C6162
33n
GND
GND
GND
C6170
10n
GND
33n
C6165
GND
GND
C6159
33n
100k
R6160
k0
1
R615
9
FREQIN
G1
AGND G2
MPXOUT G4
G5
VAFR
TMUTE G6
G7 INTX
D7 VDD
VCCE1
INTCON2 E6
CD2 E7
XTAL
F1
AGND F2
F4
VAFL
INTCON1 F6
DGND
VREFDIG
B7 DATA
C1 RFIN2
RFGND
C2
CBUSenX
C7
RFIN1
D1
CD3 D2
D6 BUSMODE
LO1 A3
LO2
CD1 A4
SWPORT
A5
BUSENABLE
A6 CLOCK
A7
B1 CAGC
B2
CPOUT
B6
100n
N6156
TEA5761UK_N4B
LOOPSW A1
A2
H
n74
L6156
33n
C6163
GND
MIC3N
MIC3NR
6
GND
MIC3P
MIC3PR
C6 18 8
100n
100n
5
7
C6190
100n
C6189
100n
C6191
AUDIO(8:0)
8
C6158
F7
GND
GND
PUSL(7:0) KP
1S E LLCE
C6179
47p
L6176
120nH
C6178
27p
C6176
100p
GN D
FMANT(1:0) 0
GND
0
C6164
0
VAUX
1
R6156
n
GND
0R
VIO
1
0
I2C(1:0)
FM_CMT(2:0)
0
FM radio
TAHVO
RAPGSM
X2400
RAPGSM
RETU
BT_WAKEUP
UART_WAKE
UART_TX
UART_RX
UART_CTS
PCM_CLK
PCM_IN
PCM_SYNC
SYSCLK
SLEEPCLK
PURX
PCM_OUT
BT_RESETX
UART_CTS_P
BTH_CLK_REQ
UART_RTS
18p
3n3H
L6030
C6031 1p2
C6030
Unbal
DC
GND
Bal
Bal
GND
11
GND
LFB2H2G44BB2A257
Z6030
2441.75MHz
18p
C6039
10n
C6034
GND
R6034
L6031
3n3H
100p
10k
R6032
GND
C6032
GND
VBAT
2R2
1u0
C6040
10
8
9
3
1
0
7
10k
C6038
10n
GND
R6031
2
10k
GND
6
3
5
4
0
R6030
100k
1u0
C6037
1
6
VSS_DIG
G3
G4
VDD_PIO
SMP_IN G5
LX G6
G7
SMP_COM
F2 AUX_DAC
PIO8 F3
PIO1 F4
SPI_CLK
F5
F6 SPI_CSB
F7 SPI_MISO
PIO2 G1
G2
PIO3
TX_B
E1
E2 TX_A
PIO0 E3
SPI_MOSI
E4
PIO5 E5
PIO4 E6
E7 RESETB
F1
PIO9
VDD_CORE C6
C7 VSS_DIG
RF_IN
D2
TEST_EN
D3
D4
PIO7
D5 PCM_OUT
D6
VDD_PADS
D7
PIO6
B5 UART_TX
PCM_CLK
B6
B7 PCM_IN
VSS_RADIO
C1
C2
VDD_RADIO
C3
VREG_EN
AIO0 C4
PCM_SYNC
C5
VDD_ANA A4
A5 UART_RX
UART_CTS
A6
UART_RTS
A7
VSS_VCO
B1
B2
VDD_VCO
B3 VSS_ANA
AIO2 B4
GND
GND
BC4-ROM1.0RDL
N6030
A2
VREG_IN
XTAL_IN
A3
C6033 OIVn01
GND GND
GND
C6035
10n
10n
C6036
G_LPRF(23:0)
PUSL(7:0)
0
4
4
3
5
3
2
1
6
1
2
10
2
0
5
8
6
3
7
LPRF_CMT(6:0)
PCM(3:0)
19
0
ANT
X6004
GND
X6003
0
RFCLKEXT_I(1:0)
C6050
VIO
Bluetooth
Bluetooth
antenna pads
RAPGSM
RAPGSM
RAPGSM
RETU
FM radio & Bluetooth
Customer Care / Service & Support Readiness / Content Creation Management
Copyright © 2005 NOKIA Only for training and service purposes Version: 1.0 11.11.2005 3250 RM-38
Board version: 1hx_13a
Page 6(9)
1.8V
1.8V
89
1.8V 2.8V
3.7V

VC1
Gen_ctrl
VC4
PWRDET_W_ctrl
SMPS_ctrl
diff 100 ohm
50 ohm
50 ohm
TXQ_180
diff 100 ohm
50 ohm
TXQ_0
TXI_180
50 ohm
TXI_0
VC3
PWRDET_G_ctrl
diff 100 ohm
diff 100 ohm
VC2
10n
C7513
VBAT_PA
4k7
R7503
1u0
DAC202
C7505
C7508
18p
10R
R7506
L7506
240R/100MHz
1p8
C7522
BAL_OUT
BAL_OUT
BAL_OUT
BAL_OUT
L7507
240R/100MHz
SXR533C1
850/900MHz
Z7504
UNBAL_IN
GND
UNBAL_IN
R7522
L7503
27nH
27k
R7507
10R
C7506
1u0
DAC102
DAC101
VR2_TX
100n
C7518
1p8
C7520
Out
Vc GND
L7502
600R/100MHz
Z7503
850/900MHz
LMSM43AA-341
In_1
In_2
C7516
470p
Vdet 4
VC3 5
VC2 6
7
VC1
9
Icont_h
RX_2
18
RX_1
19
Vgain 2
ANT
21
Vcc1
23
25 Ident
27 TX_1
28 Icont_I
Vpd 3
RF9282E6.3
N7520
10
TX_2
14
Vcc2
RX_4 1617 RX_3
DAC102
15nH
L7515
2k2
R7501
VBAT_PA
4p7
C7515
R7505
8k2
22k
R7509
R7502 10k
GND
5
18p
C7525
BAL_OUT
BAL_OUT
BAL_OUT
T7501
EHF2BE3800
1
2
3
4
Z7501
1800/1900MHz
UNBAL_IN
GND
UNBAL_IN BAL_OUT
SXR506C1
2p7
C7524
2p7C7501
L7504
22nH
C7511
2n2
+DC
NKG3176
38.4MHz
G7501
VC
OUT
M4
SCLK M5
M6
XRESET
M7
LO_INP
LO_INN M8
REFP M9
L4
RX_OUT_PQ
RX_OUT_NQ L5
L6
SDATA
VDIG L7
CP_OUT_TX L8
L9
OSCIN
M10
REFG
VR2_TX M11
VCP M2
VCO_IN M3
RX_OUT_NI
K3 GNDVCO
RX_OUT_PI K4
XENA K5
GNDDIG
K6
K7
VPRE_TX
K8 GNDPRE_TX
REFM K9
CP_OUT_RX L1
VVCO_EXT L10
L11
VR1_TX
L12
VBAT_TX
J10 GNDBB_TX
J11
TXQ_0 J12
TXQ_180
J2 GNDBB_RX
GNDPRE_RX
J3
K1
VPRE_RX
K10
DAC_REF1
RFC5
K11
VDAC K12
GNDCP
K2
G11 DAC203
P_OUTM
G12
G2
C2PI
G3
C1PI
RB_EXT_RX H1
DAC201
H10
H11
TXI_180
TXI_0 H12
VBAT_RX H2
C1NI H3
VR3_RX J1
E12
E2
VB_EXT
E3
C1PQ
C2PQ F1
GNDRF_TX
F10
F11
VRF_TX
P_OUTP
F12
F2
C2NQ
F3
C1NQ
G1
C2NI
G10 DAC202
C8
C9 MUX_IN
INP_MIX
D1
GNDVGA
D10
D11 DAC103
D12 G_OUTP
RFC4
D2
GNDMIX
D3
INN_MIX
E1
DAC101
E10
DAC102
E11
G_OUTM
C1 OUTN_FDD
C10
RB_EXT_TX
VVGA C11
W_OUTM
C12
VREF_CM C2
VMIX C3
RFC1
C4
C5 GNDLNA
VLNA C6
RFC6
C7
RFC7
A8
A9 INN_900
B1 OUTP_FDD
B10 TXC
DETB11
B12 W_OUTP
B3 MUX_OUT
RFC2
B4
RFC3
B5
RFC8
B8
RFC9
B9
GND
A10 INP_850
A11 INN_850
A2 INP_2150
INN_2150
A3
INP_1900
A4
INN_1900
A5
INP_1800
A6
INN_1800
A7
INP_900
15R
THERMAL BALLS=
AHNE301A
N7505
12nH
L7500
R7510
T7520
LDB211G8010C-001
1
2
3
4
5
OSC_IN
DAC202
L7505
22nH
R7523
0R
C7504 1u0
1u0
C7503
R7525
10R
1p5
C7502
C7507
10n
Z7520
DAC203
28R/100MHz
DAC103
DAC201
C7509
2p7
12nH
L7501
OUT
G7500
ENFVK3W2F07
VCC
G
RFCLKEXT
VR1
RFTEMP
TXC
VREFCM
RFCLKN
VRCP2
DAC_REF1
AFC
RFCLKP
TXQP
TXIN
TXQN
TXIP
RFBUSCLK
RFBUSDAT
TXRESETX
RFBUSENA
VRCP1
RXIN
RXQN
VREF
RXIP
RXQP
3
4X7505
X7552
X7551
X7550
150u_10V
C7597
J7510
J7509
J7511
J7508
BT_BUFF
10n
C7590
2k2
V7590
BFR93AW
R7590
0R
R7593
1k2
R7 59 4
R7592
330R
R7591
R7595
1k2
27k
C7591
100p
GND
GND
AHNE
GSM
antenna pads
RAPGSM RFCONV (11:0)
RAPGSM RFCONV (11:0)
RETU
TXCCONV (2:0)
RETU
SLOWAD (6:0)
RETU
TXCCONV (2:0)
RAPGSM RFCTRL (8:0)
RAPGSM RFCLK (1:0)
RF-part
Customer Care / Service & Support Readiness / Content Creation Management
Copyright © 2005 NOKIA Only for training and service purposes Version: 1.0 11.11.2005 3250 RM-38
Board version: 1hx_13a
Page 7(9)
4.75V
4.75V
2.5V
1.35V
11
11
12
12
10
F E M
Band Channel RX VCO TX VCO
GSM 900 37 942.4MHz 3769.6MHz 897.4MHz 3589.6MHz
GSM 1800 700 1842.8MHz 3685.6MHz 1747.8MHz 3495.6MHz
GSM 1900 661 1960MHz 3920.0MHz 1880MHz 3760.0MHz

Page 8(9)
Signal overview
Customer Care / Service & Support Readiness / Content Creation Management
Copyright © 2005 NOKIA Only for training and service purposes Version: 1.0 11.11.2005 3250 RM-38
Board version: 1hx_13a
3) RFClk at J2851
1) 32.768kHz at C2208
6) RFBusDa at J2834
7) RFBusEn at J2835
9) SleepClk at R6034
5) RFBusClk at J2833
4) RX I/Q at J2828 - J2831
10) TX I/Q at J7508-J7511
11) RX at L7500 - L7505
2) SMPSClk at J2308
8) SYSClk at C6032
12) TX at R7510 & R7523
VIO=1.8V
VAUX=2.8V
VAUX=2.8V
VBAT=3.7V
VRCP1=4.75V
VRCP2=4.75V
VBAT=3.7V VIO=1.8V
VSIM1
2VAUX=2.8V
VIO=1.8V
VR1=2.5V
VRFC=1.8V
VREF=1.35V
VANA=2.5V
VDRAM=1.8V
PURX=1.8V 1
9
8
VBAT=3.7V
4
10
3
5
76
11
11
12
VRFC=1.8V
VIO=1.8V
VDRAM=1.8V
VIO=1.8V
VIO=1.8V
VMMC=2.8V
VDRAM=1.8V
VBAT=3.7V

Page 9(9)
Component finder
Customer Care / Service & Support Readiness / Content Creation Management
Copyright © 2005 NOKIA Only for training and service purposes Version: 1.0 11.11.2005 3250 RM-38
Board version: 1hx_13a
C2312 G2 C6159 E3 J2307 F6 L2301 H2 R2307 G2 V7590 E9
B2100B6 C2313F2C6162D4 J2308G4L2302H3R2311F3
B2200 G6 C2314 F3 C6163 C3 J2309 F3 L2304 F3 R2312 K2 X1000 I6
C2315 E4 C6164 E3 J2310 F3 L2305 F2 R2408 E5 X2060 N5
C1110 I7 C2316 E3 C6165 D3 J2311 F4 L2306 G1 R2409 D5 X2070 F7
C1500 J1 C2317 E3 C6167 C4 J2312 F3 L2308 E4 R2700 O7 X2400 J2
C1501 K1 C2318 E4 C6168 D4 J2313 F4 L2309 E4 R2803 G6 X2402 B3
C1502 L4 C2319 F3 C6170 C4 J2314 F4 L2400 B4 R2804 G6 X2403 C5
C1503 K3 C2405 B4 C6176 D3 J2315 F3 L2401 B4 R2871 H7 X2404 C6
C1504 J3 C2406 B4 C6178 C3 J2316 F4 L2410 C6 R2872 H7 X2700 M6
C2071 E7 C2408 E5 C6179 C3 J2803 D3 L2411 C5 R2873 H8 X3200 M3
C2072 O3 C2700 O7 C6188 D3 J2804 D3 L3200 N2 R2874 H8 X6003 B3
C2103 D5 C2800 G5 C6189 D3 J2828 F10 L6030 D5 R3000 J4 X6004 B2
C2104 D5 C2801 H8 C6190 H7 J2829 F10 L6031 D5 R3002 G5 X7505 C9
C2200 H5 C2802 G6 C6191 H7 J2830 F10 L6156 D4 R3003 J6 X7550 B8
C2201 F6 C2803 J8 C7501 F7 J2831 G10 L6176 C3 R3004 G4 X7551 B9
C2202 E6 C2804 G7 C7502 B8 J2833 H8 L7500 D8 R3010 H5 X7552 B7
C2203 G6 C2805 I8 C7503 F9 J2834 H8 L7501 D8 R3011 H5
C2204 G6 C2806 J5 C7504 E7 J2835 H8 L7502 F9 R3012 I5 Z2400 K4
C2205 H6 C2807 G8 C7505 F9 J2851 H9 L7503 B10 R3013 H2 Z2403 C2
C2206 G6 C2808 G7 C7506 F9 J2852 H10 L7504 D8 R3014 H2 Z2404 D2
C2207 F6 C2809 I8 C7507 F9 J3000 G4 L7505 D8 R3015 H2 Z6030 D5
C2208 G7 C2810 G6 C7508 F9 J3002 I5 L7506 D8 R3200 N2 Z7501 D8
C2209 G7 C2811 G5 C7509 F9 J3003 H5 L7507 D9 R3201 L1 Z7503 D9
C2210 F4 C2812 J5 C7511 F8 J3004 G3 L7515 F8 R3202 L2 Z7504 D8
C2211 F4 C2813 I8 C7513 F9 J3100 J7 R3203 N1 Z7520 C7
C2212 G4 C2814 H8 C7515 F7 J3101 J8 N2300 G3 R3204 M2
C2213F5C2815J8C7516F8J3102L6N2301E3R3205L2
C2214F5C2816G4C7518E9J3103L6N2302E3R3206M1
C2215F5C2817G7C7520C8J3104M6N3200M1R6030D6
C22 1 6 F5 C28 1 8 J 5 C7 5 2 2 C9 J31 0 5 L6 N 60 30 D6 R 603 1 D6
C22 1 7 F6 C28 1 9 J8 C7 5 2 3 C7 J31 0 6 L6 N 61 56 D3 R 603 2 D6
C2218G6C2820H7C7524C9J3107K8N7505E8R6034C5
C2219 F6 C2821 J6 C7525 B9 J3108 K4 N7520 B9 R6050 D5
C2220 G4 C2830 H8 C7590 E9 J3109 K4 R6156 E3
C2221 E4 C3000 J4 C7591 F8 J3110 M6 R1110 H7 R6159 C4
C2222 F4 C3001 J5 C7597 D7 J3111 K4 R1500 J1 R6160 C4
C2223 H5 C3002 J5 J3112 K8 R1501 K1 R7501 F8
C2224 H6 C3003 G5 D2200 G5 J3113 K7 R1502 L4 R7502 E7
C22 2 5 F6 C30 0 4 G 5 D2 800 I 7 J31 1 5 K6 R150 3 L4 R75 0 3 E9
C2226 F5 C3005 G4 D3000 I4 J3116 K8 R1504 K1 R7505 F8
C2227 G4 C3006 J4 J3117 K7 R1505 J1 R7506 F9
C2228 F5 C3007 G4 G2200 G9 J3118 K7 R2070 O3 R7507 F8
C22 2 9 G 4 C300 8 J 4 G7 5 00 G8 J 31 19 K 3 R20 7 1 E7 R75 0 9 F9
C2230 F6 C3009 J3 G7501 G9 J3120 K2 R2102 D5 R7510 B10
C2231 H4 C3100 J3 J3121 H8 R2103 D5 R7522 B9
C2232 F5 C3200 N2 J2003 K2 J3122 M6 R2104 C5 R7523 B8
C2233 G7 C3201 L2 J2004 K2 J3123 N6 R2105 C5 R7525 F9
C2270 H5 C3202 M2 J2005 G1 J3124 N6 R2200 E6 R7590 F9
C22 7 1 H5 C320 3 M2 J 200 6 G2 J 75 0 8 E10 R22 0 1 F 6 R 75 9 1 E9
C2272 H5 C3204 M1 J2060 K6 J7509 E10 R2202 H6 R7592 E8
C2273 G4 C6030 D5 J2070 E8 J7510 F10 R2203 H6 R7593 E9
C2274 G4 C6031 D5 J2071 E7 J7511 F10 R2204 H6 R7594 E8
C2275 H4 C6032 C6 J2072 E6 R2205 H6 R7595 E8
C2281 E5 C6033 C6 J2200 J6 L2100 D5 R2206 H6
C2300 H3 C6034 C6 J2201 J7 L2202 E6 R2207 H6 S3200 O2
C2301 H2 C6035 D6 J2202 J7 L2203 E5 R2208 H6
C2302 H4 C6036 D6 J2203 J6 L2204 E6 R2209 H6 T7501 G8
C2303 F2 C6037 D6 J2204 H6 L2205 E6 R2212 H5 T7520 B8
C2304 G4 C6038 D6 J2205 G6 L2206 E5 R2213 F6
C2305 E2 C6039 C6 J2210 G6 L2270 H5 R2214 E6 V2300 F1
C2306 H1 C6040 D6 J2219 G5 L2271 H5 R2216 F7 V2302 H1
C2307 G2 C6157 D4 J2300 G4 L2272 G4 R2304 E2 V2304 L2
C2309 H2 C6158 D4 J2306 F6 L2273 H4 R2305 F1 V2305 K2
B
C
S
T
V
N
R
J
Z
X
L
D
G
Top Bottom
Display
connector
FEM
AHNE
RETU
TAHVO
FM BT
Lower block connector
Front UI
connector
mini SD card
connector
Battery
connector
RAPGSM
Combo
memory
SIM connector