N91 Schematics Nokia 6085 Rm 198 Service V2
User Manual: Phone Nokia 6085 RM-198 - Service manuals and Schematics, Disassembly / Assembly. Free.
Open the PDF directly: View PDF
.
Page Count: 9

Service Schematics
RM-198
IMPORTANT:
This document is intended for use by authorized NOKIA service centers only.
Introduction
“Service Schematics” was created with focus on customer care.
The purpose of this document is to provide further technical repair information for
NOKIA mobile phones on Level 3/4 service activities.
It contains additional information such as e.g. “Component finder”.
The “Signal overview” page gives a good and fast overview about the most
important signals and voltages on board.
Saving process time and improving the repair quality is the aim of this document.
It is to be used additionally to the service manual and other training
or service information such as Service Bulletins.
All measurements were made using following equipment:
Nokia repair SW : Phoenix version 2006.34.2.156
Oscilloscope : Fluke PM 3380A/B
Spectrum Analyzer : Advantest R3162 with an analog probe
RF-Generator / GSM Tester : Rhode & Schwarz CMU 200
Multimeter : Fluke 73 Series II
While every endeavour has been made to ensure the accuracy of this document, some
errors may exist. If the reader finds any errors, NOKIA shall be notified in writing.
Please send E-Mail to: training.sace@nokia.com
Copyright © NOKIA
This material, including documentation and any related computer programs is protected
by copyright, controlled by NOKIA. All rights are reserved. Copying, including reproducing,
modifying, storing, adapting or translating any or all of this material requires the prior
written consent of NOKIA. This material also contains companyconfidential information,
which may not be disclosed to others without the prior written consent of NOKIA.
Page 1 (9)
Front page
Customer Care / Training & Vendor Development/ Content Creation Team
Confidential - Copyright © 2006 NOKIA Only for training and service purposes
Version: 2.0 05.10.20066085/ RM-198
Board version: 1VZ_12
Table of Content
1
2
3
4
5
6
7
8
9
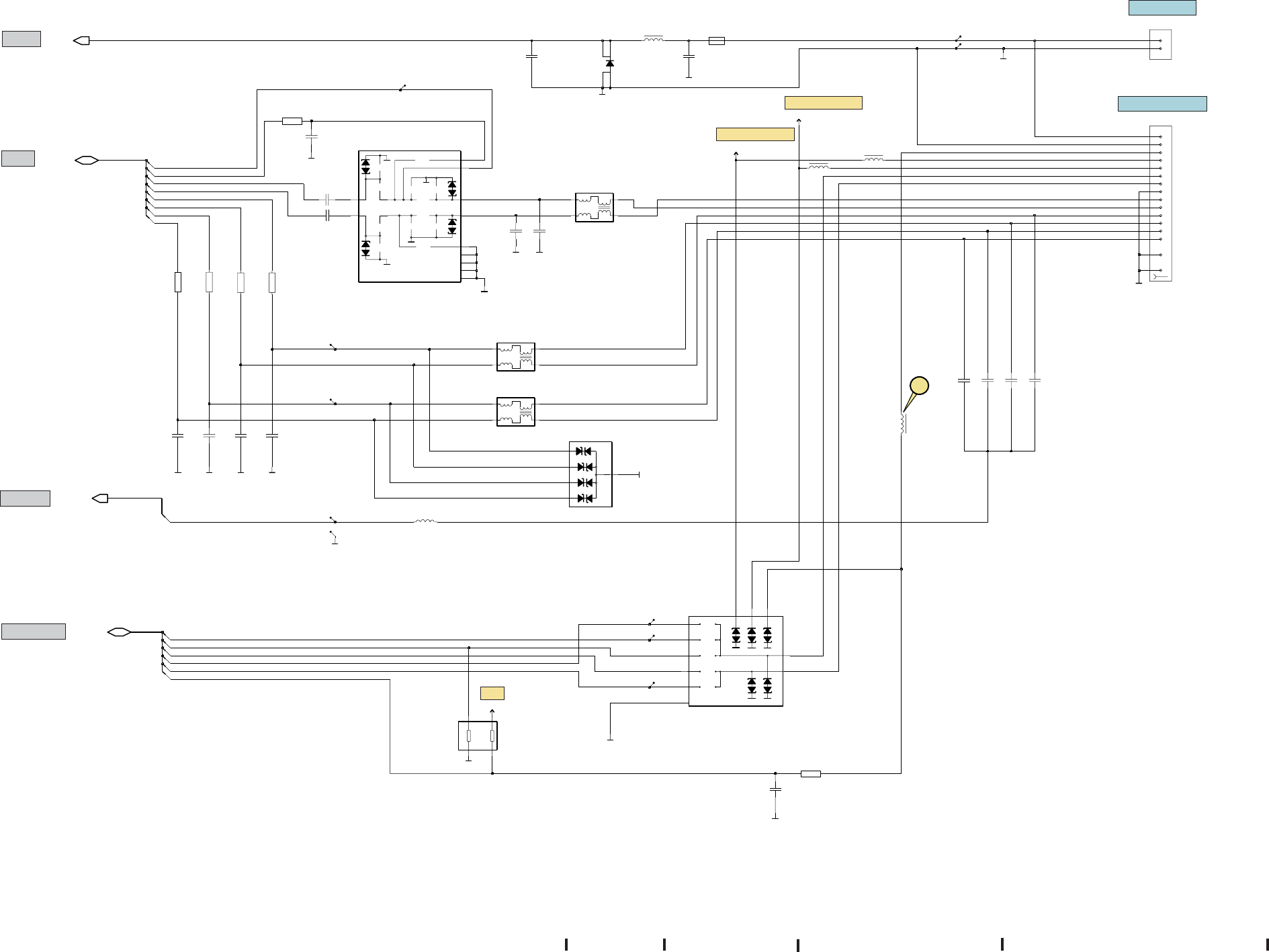
System connector
Front page
RF part
User interface
Retu, Tahvo, LED driver
RAPGSM, Memories, FM radio, BT
Component finder
Signal overview
Flip PWB
We have now linked those measurement points which are related to the ocsillograms
shown on the signal overview page. As example: clicking on the measurement point
guides you to the matching oscillogram on the signal overview page. The next click onto
the now shown signal guides you to the related measurement point on the module. Finally,
a third click, now onto the measurement point on the module, takes you back to the
starting point inside the schematics.
A NEW FEATURE FOR ON-LINE USE
1
1
1
Do you have further improvement ideas or would like to give us feedback?
Please send an email to: training.sace@nokia.com

Page 2 (9)
System connector
Customer Care / Training & Vendor Development/ Content Creation Team
Confidential - Copyright © 2006 NOKIA Only for training and service purposes
Version: 2.0 05.10.20066085/ RM-198
Board version: 1VZ_12
SLAVEPU
Vbus
MIC2P
Xmicp
MASTPD1
XEARR
XEARLC
MASTPD2
ACI
ACI
charge gnd
Xear_r_n
Xmicn
Xear_r_p
D+
Xear_l_n
HOOKDET
D-
XEARRC
DMTXD
DPRXD
data gndMIC2N
Xear_l_p
VOUT
charge
XEARL
MICB2
IP4065CX11_LF
R2007
GND
10n
C2009
1k3
17k
33R
33R
15k
L2002
1
23
4
C2008
10n
MCZ1210AD102T
10R
R2002
2
1
GND
GND
X2002
1
0
GND
C2015
220p
14
GND
AGND
2
3
4
5
6
7
8
9
GND
C2012
X2000
1
10
11
12
13
GND
10p
C2002
2u2
3
J2008
J2007
L2000
220R/100MHz
RESNET_220K_120K
R2008
220k
120k
1 2
3 4
GND
L2001
MCZ1210AD102T
1
23
4
4
7
68nH
L2004
C2000
27p
6
C2010
10n
4
6
VOUT
10R
R2005
J2002
0
5
J2003
J2004
GND
VAUX
5
10p
C2013
10n
J2005
GND
0
C2005
10R
R2003
600R/100MHz
Z2001
4
GND
GND
GND
L2003
MCZ1210AD102T
1
23
600R/100MHz
Z2000
J2006
2
GND
7
C2006
10n
33n
J2009
A1
A3
B2GND
C1
C3
GND
C2003
GND
1
GND
R2006
ESDA14V2-4BF2
470n
C2016
KA
ESDA18-1F2
V2000
GND
GND
GND
GND
1k0
BGF100
R2001
to UEME
1n0
to Mic
1n0 1n0
1n0 1n0
1n0
Vcc
GND
Meas
10R
R2004
1k0
2k2
50R
50R
2k2
220R
220R
R2000
R2009
C2007
2A
F2000
GND
10n
10p
C2011
VBUS
33n
C2004
10p
C2014
600R/100MHz
J2000
GND
Z2003
XAUDIO(7:0)
FMANT(1:0)
USB_ACI(7:0)
CHARGER J2001
FM radio
Charger plug
System connector
Tahvo
Retu, Tahvo
Retu
2.5V (accessory connected)
5V (phone connected to host)
2.8V
11

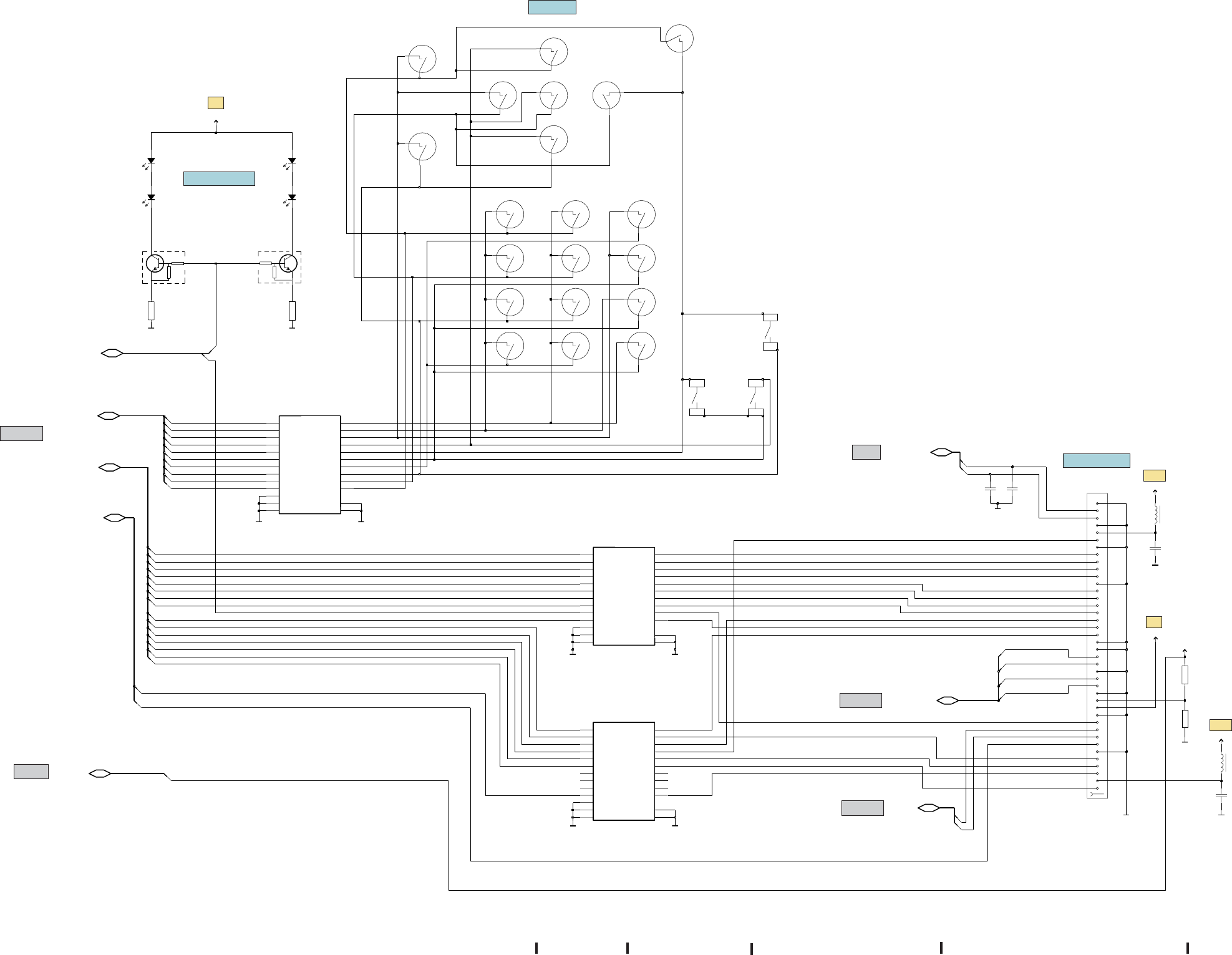
Page 3 (9)
Retu, Tahvo, LED driver
Customer Care / Training & Vendor Development/ Content Creation Team
Confidential - Copyright © 2006 NOKIA Only for training and service purposes
Version: 2.0 05.10.20066085/ RM-198
Board version: 1VZ_12
J2200
4
VRCP1
GND
5
4
VDRAM
1
0
2
GND
R2201
120k
1
2
0
C2203
1n0
C2208
3
27p
C2205
1n0 1n0
C2206
C2210
1u0
3
VAUX
J2212
J2209
GND
4k7
R2213
1u5
C2215
VRFC
0
1
2M2
R2216
GND
GND
J2204
GND
GND
VIO
100k
R2200
1n0
VRCP2
5
2
C2204
C2201
1u0
GND
J2206
GND
1n0
C2202
3
GND
B2200
32.768kHz
GND
BSI
M2 LS
M3 WTxDet
M4 AudClk
SerClk
M5
TxCClk
M6
M7
TxC2
M8
AFC
SlClk M9
L3 BTemp
MBusTx
L4
L5 SerData
L6 TxCDa
L7 TxCCtrl
L8 VBack
L9 CrI
M1 RFTemp
HV
M10
M11
VDRAM
M12
MBusRx
K5 SerSelX
K7
TxC1
CrO
K9
L1
SIMDetX
L12
HookDet
LST
L2
J10
WDDis
J11
J12
VAna
J2
Mic2N
J3 Mic1N
K1 Mic1P
ChSwS
K10
VDATx
K2
PURX K3
K4
G12
VRFC
G2
MicBCap
XEarRC G3
MicB1
H1
H10
VBG
MicB2 H2
VSATx H3
J1
Mic2P
SleepX
E2
Mic3PR
E3
F1
XEarLC
F10 VChar
F11
MicSub F2
F3
XEarL
G1
XEarR
G11
VR1
D10
SIMRstC2
D12
VIO
Mic3NR
D2
Mic3P
E1
E10
RstX
E11
VAux
Mic3N
C10
VRCP2
C11
SIMRstC1
C3 VDARx
C4 PMARN
C7
SIMClkC1
SIMDaC1 C8
C9
VSIM2
FlyHigh
B4 EarDaR
MicData
B5
B6 SIMClk2
SIMIOC2
B7
SIMClkC2 B9
VSARx C1
A3 PMARP
EarDaL
A4
SIMDa2
A6
SIMDaC2 A9
B10
VCP
B11
D2200
RETU_3.02
A10
VRCP1
A12
FlyLow
1
GND
C2214
1u5
VREF
GND
2
GND
1u0
C2221
GND
GND
2
1
GND
1n0
C2207
6
1u0
C2200
VREF_INT
C2217
1u5
C2220
1u5
C2219
1u5
C2213
1u5
VREF_INT
22p
C2209
2
J2207
7
VANA
GND
0
J2205
15
GND
7
GND
1
1
GND
GND
J2216
0
GND
0
VR1
C2216
1u5
VANA
4u7
C2211
J2210
J2218
J2219
GND
0
C2222
1u0
ACI(1:0)
DIG_AUDIO(5:0)
TXC(2:0)
AUDIO(8:0)
XAUDIO(7:0)
SLOWAD(6:0)
TXC_CONV(2:0)
CBUS(3:0)
GND
PwrOnX
E12
GND
G2200
+
-
0
BTEMP NTC
R2070 -t
47k
GND
VANA
GND
10n
C2224
C2223
10n
GND
GND
C2281
1u0
VBat2
K11
G10 VBat6
VBat5
C12 VBat1
VBat3
A8
B3 VBatH
C2073
150u/10V
R2071
14V/50V
GND
X2070
VBAT
BSI
GND
GND J2072
BGND
J2071
C2071
GND
27p
GND
J2070
GND
C2231
10U
L2205
220R/100MHz
B12 VBatCP
GND
C2232
1u0
L2202
220R/100MHz
F12
GND
C2228
1u0
VBat4
H12
GND
C2230
1u0
GND
C2225
1u0
GND
C2226
1u0
GND
C2227
1u0
VBAT
1
2
3
5
6
7
C2700
470191501
X2701
GND GND
100n
R1
R3
R2
EMIF03-SIM02F2
Side
SIM Reader
GND
R2700
GND
A7
VSIM1
1u5
C2212
VRef
C2
HFSpN
VibraP A2
B1
HFSpP
A1
VibraN
220R/100MHz
L2211
GND
L2212
220R/100MHz
1n0
C2273
C2275
27p27p
C2274
L2271
220R/100MHz
220R/100MHz
L2270
56nH
L2101
56nH
L2100
GND
C2270
1n0
1n0
C2271
1n0
C2272
D1
EarN
D3
EarP
GND
C2102
2u2
B2100
OUT
GND
GND
C2 GND3
C3
R2100
EMIF01-SMIC01F2
1n0
50R
2k2
2k2 2k2
1n0
to Mic 50R A2
Vbias
A3
B1
B2
GND1
B3
C1
to Asic
150p1n0
33n
33n C2100
C2101
R2101
220R
GND2
1n0 GND3
VBAT
6
GND
C2312
1u0
J2308
GND
GND
VOUT
GND
3
1
GND
1u0
C2303
GND
6
CURRENT_SEN
R2300
1
23
4
5
GND
C2314
4u7
VCORE
VM_CLK K3
K4
FSE0
K5
FTX
SLAVESWSET K6
RXD2 K7
D-_TXD K8
K9
VCCint
BGND
VO J5
J6
CLK
J7
D+_RXD
GND3 J8
J9
Master_PD2
K1
GenOut2
K10 VCC
K2
RCV_FRX2
NC
H7
NC
H8
H9
Master_PD1
J1 ChSwS
Slave_PU J10
J2
GenOut1
J3
VP_FRX
J4
OEX
NC
G8
G9 VBAT3
GenOut3 H1
H10 Vout
SENSE-
H2
NC
H3
NC
H4
H5 NC
H6 NC
F10 VCharOut1
F2
GND4
F3 NC
NC
F8
VCharOutK
F9
G1
PWM300
G10 VCharOut2
G2 SENSE+
G3 NC
D9 VCharADC
E1
Clk600
VCharIn2
E10
E2
SleepClk
NC E3
E8
NC
E9 VCharInK
SMPSClk
F1
NC C7
C8
NC
C9
VcoreDef
D1
SLEEPX
D10 VCharIn1
PURX D2
NC D3
D8
NC
TestOut B9
NC
C10
C2
TahvoInt
NC C3
C4
NC
NC C5
C6
NC
NC
B10
RSTX B3
VCore
B4
GND1
B5
VCoreCoil
B6
TestMode B7
B8 NC
FlashM A2
A4 GND1
A5 VCoreCoil
VBAT1
A6
VBAT1
A7
A8 NC
A9
GND5
VLEDOUT1
GND
TAHVO_V5.2_LF
N2300
VPP_VIO A1
A10 NC
1u0 4
GND
C2313
3
GND
GND
GND
220R/100MHz
L2301
GND
1
0
5
22u
C2301
C2307
2u2
1
0
GND
10uH
L2302
7
C2300
10n 0
2
4
2
SETCURR1
GND
2
GND
GND
MA21D34001JN
V2302
R2307
100R
GND
GND
C2315
22uH
L2304
B3 FB
C1
OUT
C2 SW
PGND C3
4u7
TPS61061YZFR
N2301
GND A1
EN
A2
ILED
A3
VIN B1
3
GND
C2309
22u
C2302
22u
J2300
VBUS PWMTAHVO
CHARGER
GND
EMINT(1:0)
USB_ACI(7:0)
INTUSB(8:0)
PUSL(7:0)
RXD2
Traceability pad
TXD
RXD
X2060
1
CLK
GND
VPP
VBUS
4
6 7 8
J2060
1 2 3
A3 VIO
10n
C2304
5
1
7
VIO
GND
GND
C1 CbusData
CbusSelX
CbusClk
B2
B1
0
2
1
0
2SIMClk1
C5
C6 SIMDa1
A5 SIMIOC1
1
INT_SIM(5:0)
GND
GND
GND
Gnd4 K6
L10
TM
K12
Gnd2
Gnd1 D11
B2
GndH
B8
Gnd3
GndCP A11 GND
GND
GND
GND
3
7
L11
HeadDet
H11
MBus
J2208 0
K8
RetuInt
Microphone
Battery connector
LED driver
Flash interface
Vibra
SIM connector
Tahvo
Retu
IHF speaker
FM radio
RF part
{
RAPGSM
System connector
RAPGSM
{
Flip connector,
keyboard illumination
RAPGSM
System connector
RF part
System connector
RAPGSM, BT, FM radio
2.5V1.35V
2.5V
3.7V
1.4V
2.5V (accessory connected)
1.8V
5V (phone connected to host)
2.5V
}
2.8V 1.35V
1.8V
1.8V2.5V
}
1.8V
4.7V
3.7V
12
13
1.8/3V
1.8V: active
0V: sleep mode
1.8V 3.7V
1
14
24
23
98
10
1
0
AUDIO(8:0)
R2212
470R
GND
27p
C2105
27p
C2106
1
2
3
4
A2100
GND
GND
C2103
10p10p
C2104
PWB VIBRA LIFTING
GND
10
3
44
55
66
7
8
9
1QD
A2102
J2217
10u
C2233
GND
4k7
R2214
GND
27p
C2072
C2074
10p
GND
+
600R/100MHz
L2306
C2306
1u0
GND
C2310
10u
GND
J2309
J2314
J2310
J2311
J2312
J2313
J2315
GND
C2317
27p
600R/100MHz
L2305
GND
C2305
1u0
GEN_OUT(3:0)
2
1
0
R2301
3k3
27p
C2412
4k7
R2403
GND
GND
S2415
Power/End key
GND
100n
C6191
GND
100n
C6190
X2400
UI
2
7V (illumination active)

Page 4 (9)
RAPGSM, Memories,
FM radio, microSD, BT
Customer Care / Training & Vendor Development/ Content Creation Team
Confidential - Copyright © 2006 NOKIA Only for training and service purposes
Version: 2.0 05.10.20066085/ RM-198
Board version: 1VZ_12
34
2
11
12
73
33R/100MHZ
L2408
56
L2409
33R/100MHZ
55
2
5
VRFC
5
0
10
4
5
49
46
8
38
7
GND
8
1
22
23
J2830
15
4
12
6
5
64
2
0
33R/100MHZ
L2407
2
1
1
1
27
L2406
33R/100MHZ
1
3
2
5
9
0
3
62
63
0
57
4
4
J2851
3
58
59
0
0
9
2
70
2
8
3
4
11
1n0
C2825
14
13
14
15
1
2
3
4
5
6
7
8
6
2
1
0
9
10
11
12
GND
14
J2831
10
47
25
26
68
5
1
0
1
J2803
69
4
50
6
1
3
42
9
53
4
1
3
60
0
GND
1
2
100n
R2806
68k
1
C2801
1
3
9
30
31
9
4
54
24
7
18
48
GND
17
3
1
GND
0
C2808
100n 100n
C2809
J2829
100R
GND
R2803
0
2
0
6
7
J2828
7
35
36
0
0
43
44
45
0
11
1
24
100n
C2800
20
21
0
67
J2833
J2834
2
GND
51
0
39
40
8
7
19
33
28
0
8
12
3
2
32
2
5
6
7
41
61
7
6
GND
GND
10
29
16
3
1
GND
GND
9
8
20
21
22
23
J2804
GENIO51
EarDataR
Y8
Y9 MicData
GND
5
16
17
18
19
Y19
Y2 USBVP_FRX
Y20
GENIO10
Y21 VDDCORE6
GENIO27 Y3
Y4
GENIO23
GENIO20 Y5
Y6 VSSCORE6
Y7
VSSCORE7
Y10
I2SSD2 Y12
Y13
I2SSCLK
VSSDSP1
Y14
Y15
GENIO42
GENIO39 Y16
GENIO36 Y17
Y18 VSSDSP2
GENIO14
USBVM_Clk
W3
W4
GENIO26
W5
GENIO21
GENIO18 W6
GENIO16 W7
W8 EarDataL
W9 PMARP
Y1 VSSCORE5
GENIO46
W15
GENIO41
GENIO38 W16
GENIO35 W17
W18
GENIO33
W19
GENIO11
USBVO
W2
GENIO8 W20
GENIO6 W21
GENIO17
GENIO49 V8
V9 PMARN
W1 VDDCORE4
TahvoInt
W10
W11
GENIO30
CBusEn1X W12
I2SSD1 W13
W14
V19
GENIO7
V2 USBDSyncClk
GENIO4 V20
USBOEX
V3
V4 USBRCV_FRX2
GENIO24 V5
V6
GENIO22
V7
V10
GENIO31 V11
V12
CBusDa
V13
I2SWS
GENIO45 V14
V15
GENIO40
GENIO34 V16
V17
GENIO32
GENIO13 V18
GENIO5 U18
GENIO2 U19
GENIO71
U2
U20
GENIO1
SDRCKE U21
U3
GENIO72
U4 USBFSE0_FTX
GENIO67
R8 SysClk
GENIO19 R9
GENIO3 T18
T19
SDRAd9
GENIO63 T2
T20
SDRAd5
T3
GENIO64
GENIO73 T4
GENIO70 U1
R14
GENIO44
R18
SDRDa9
R19
SDRUDQS
GENIO60 R2
SDRAd10 R20
R21 VDDDSP3
GENIO61 R3
R4
GENIO62
P7
GENIO58
GENIO69 P8
P9
GENIO29
R1
GENIO59
R10 AudioClk
R11 SMPSClk
GENIO47 R13
P14
GENIO37
P15 VSSCORE8
SDRDa13 P18
P19
SDRDa11
P2
GENIO56
VSSDSP3
P20
GENIO52
P3
P4
GENIO57
N3 RX1
RFBusClk
N4
RX2
N7
N8 TXA
GENIO50 P10
P11
GENIO68
CBusClk P13
TXP
N1
GENIO9 N14
N15
GENIO0
SDRDa12 N18
SDRDa15 N19
N2 RFBusDa
SDRAd2 N20
N21 VDDSIO6
M15
SDRAd6
SDRDa10 M18
M19
SDRDa14
M2 VDDSIO1
VSSCORE9
M20
TXReset
M3
M4 VDDCORE3
VSSCORE4
M7
M8 RFBusEn1X
SDRAd7
SDRDQMU L18
L19
SDRDa8
VDDCORE7
L21
TXQP
L3
TXQN
L4
L7 Iref1
VDDATX
L8
VDDSIO5
M14
VSSASUB
K2
K20
SDRCASX
TxIN
K3
K4 TxIP
K7 VrefN
VSSCORE2
K8
L1 VSSATX
L14
SDRAd11
L15
RxQP
J3
J4 RxQN
J7 EMU0
TMAct
J8
SDRAd12 K14
K15
SDRAd4
K18
SDRCLKX
SDRCLK K19
J1 VDDARX
J14
SDRWEX
SDRAd8 J15
J18
SDRDa7
J19
SDRDQML
VrefP
J2
SDRAd13 J20
VSSCORE10
J21
H18
SDRDa3
SDRDa5 H19
H2 RxIP
H20 VDDDLLDCDL
RxIN
H3
H4 VSSCORE3
H7 VSSCORE1
ETMPkt4
H8
H9
ExtAdDa14
G8
ExtAdDa15
ExtAdDa7 G9
ExtAdDa6 H10
H11
ExtAdDa23
ExtAdDa24 H12
H13 RetuInt SDRRASX H14
H15 VDDCORE8
G13
FlsCS2X
GENIO53 G14
SDRDa2 G18
SDRDa1 G19
G2 VDDCORE2
G20
SDRAd14
VDDSIO7
G21
VSSA
G4
RFClkN
F2
SDRAd1 F20
RFClkP
F3
JTDI
F4
G1 VSSARX
G10
ExtAdDa21
ExtAdDa16 G11
G12
FlsWaitX
SIMIODa1
E19
SDRDa6
E2 JTDO
E20
SDRAd0
E21 VDDMCU1
E3 JTMS
E4 JTrst
F18
SDRDa4
F19
SDRDa0
D3
D4 ETMPipeB0
D5 ETMPipe1
D6 ETMPkt7
ETMPkt2
D7
D8
ExtAdDa5
D9
ExtAdDa4
E1 VDDA
E18
D14
FlsRSTX
FlsADVX D15
ACIRx
D16
D17 TxCClk
D18 SIMClk1
SDRLDQS D19
D2 JTClk
D20 VSSMCU1
PURX
C6 ETMPkt3
C7 ETMPkt1
ExtAdDa13 C8
C9
ExtAdDa12
ExtAdDa11 D10
D11
ExtAdDa10
ExtAdDa9 D12
FlsCSX D13
SpeciallO1
C18
C19
GENIO55
C2 SleepX
SIMIOCtrl1
C20
C21
SDRAd3
C3 ETMPipeB2
ETMPipe0
C4
ETMPkt6
C5
ExtAdDa3 C10
ExtAdDa2 C11
ExtAdDa8 C12
C13
ExtAdDa18
C14
FlsWEX
FlsClk C15
C16
ExtAdDa20
SpeciallO2
C17
VSSCORE11
ETMSyncB
B3
B4 ETMSync
ETMPkt5
B5
VSSCORE14
B6
B7 ETMPkt0
B8
ExtAdDa1
ExtAdDa0 B9
SleepClk
C1
B14
B15
ExtAdDa19
B16 VSSMCU2
B17 SpeciallO3
ACITx
B18
B19 SpeciallO0
B20
GENIO54
B21
GENIO25 AA3
VDDCORE5
AA5
AA7
GENIO48
VDDDSP4
AA9
VDDCORE1
B1
B10 VSSCORE13 FlsOEX B12
B13
ExtAdDa22
VSSCORE12
VDDSIO2
AA1
AA11 VDDSIO3
AA13 VDDDSP1
GENIO43 AA15
AA17 VDDDSP2
AA19
GENIO15
AA2
GENIO28
GENIO12 AA20
AA21 VDDSIO4
ExtAdDa17
VDDMCU2
A17
A19 TxCDa
ETMPipeB1
A2
A20 TxCDaCtrl
A21 VDDSIO8
A3 ETMPipe2
A5 VDDCORE11
ETMClk
A7
VDDCORE10
A9
6
D2800
RAPGSM_V1.1PA
A1 VDDSIO10
A11 VDDSIO9
A13 VDDCORE9
A15
2
0
72
1
13
15
3
GND
6
4
6
3
1
1
5
8
5
37
100R
R2804
0
13
0
EMINT(1:0)
SDRAM_BA(1:0)
CCP_CMT(3:0)
WPX
VPPLOCK
SDRAM_DA(15:0)
PUEN
PUSL(7:0)
ACI(1:0)
RFCLK(1:0)
RFCONV(11:0)
INT_SIM(5:0)
RFCTRL(8:0)
DIG_AUDIO(5:0)
MEMADDA(24:0)
SDRAM_AD(15:0)
SDRAM_CTRL(10:0)
MEMCONT(15:0)
RXRESET
TXC(2:0)
CBUS(3:0)
0
C6179
47p
L6176
120nH
C6178
27p
C6176
100p
FMANT(1:0)
GND
100n
GND
22R
R6157
GND
C6168
DATA
E2 CLOCK
VREFDIG E3
E4 MPXOUT E5
VAFL
E6
VAFR
C5
RFGND
C6
RFIN2
BUSMODE D3
D5
TIF_centre
TMUTE
D6
E1
A5 VCCVCO
A6 VCC
B1
SWPORT
B2 INTX
B5
AGND
RFIN1 B6
FREQIN C1
C2 BUSEN
TEA5760_N1C
N6156
CPOUT
A1
A2 LOOPSW
A3 LO1
A4 LO2
R6160
100k
R6159
10k
100n
C6158
L6156
47nH
100n
C6165
GND
C6157
10n
VAUX
100n
C6188 100n
C6189
GND
1u5
C6170 D2
DGND
D1 VDD
100n
C6164
GND
R6156
10R
VIO
1
PUSL(7:0)
1
0
2
7
5
AUDIO(8:0)
GENIO65 R12
GENIO66 P12
10R
R3002
1u0
C2807
VDDDPÖÖ
G3
100n 5082C2282C 100n
GND
C2803
100n
VCORE
C2806
100n
C2830
100n
100n
C2829
100n
C2816
27p
C2828
27p
C2831C2826
100n 100n
C2814
100n
C2813
VIO
GND
C2819
100n
C2812
100n100n
C2824 C2823
100n 100n
C2820
100n
C2833
KEY_light_EN
BTRTS
GENIO30
GENIO31
SDA
CMD
GENIO16
GENIO47
DATADIR
GENIO46
MESSI0
CMDDIR
CLK
GENIO03
GENIO08
GENIO29
GENIO59
GENIO26
MESSI2
MESSI3
GENIO53
LED_SWITCH
LCDTE
GENIO19
BTDAOUT
GENIO44
GENIO22
BTWAKE
GENIO60
GENIO09
DIFCSX Gabes
LCDCS2X Rebun
DIFWRX Gabes/ SDA Rebun
CAM_ENABLE (xshutdown)
LCD_RESX Gabes
GENIO11
GENIO17
GENIO55
GENIO23
GENIO20
BTCTS
GENIO24
MESSI5
UART_WAKE
SENSOR_INT
MESSI1
MESSI7
GENIO07
SDCARDDET
GENIO00
GENIO64
GENIO67
GENIO69
GENIO70
MESSI6
CAM_CLK
BTDAIN
GENIO25
FM_INT
SCL
GENIO52 CAM_VCTRL
DIF D/Cx Gabes/SCL Rebun
GENIO21
BTRSTX
GENIO18
DIFRDX Gabes
MESSI4
ENABLE
DATA
GENIO48
GENIO49
GENIO50
GENIO51
GENIO5
GENIO12
GENIO13
27 GENIO27
GENIO28
GENIO68
18
1
53
52
4
0
17
21
17
3
0
15
Key_EN
3
0
0
19
1
68
48
2
22
6
55
30
29
4
5
51
1
4
R2801
47
1k0
R2802
1k0
2
1
185
11
0
VIO
64
12
0
6
7
3
7
25
14
7
28
20
59
60
9
16
8
70
2
19
20
50
67
1
69
44
23
24
49
21
VIO
5
26
22
46
1
13
20
16
6
31
UI_CTRL_CMT(4:0)
I2C(1:0)
CAM_CTRL_CMT(4:0)
MESSI_CMT(25:0)
1
5
J3004
3
8
10
9
6
18
8
13
20
17
11
12
13
0
1
2
12
6
22
16
2
7
7
10
11
9
2
0
9
R3000
4k7
1
6
2
3
23
14
VPP
19
9
2
GND
0
J3000
J3006
1
0
J3005
7
4
3
4
4
14
3
11
J3003
GND
4
4
4k7
VIO VIO
4k7
R3003
R3004
1
8
9
8
0
21
0
1
P14
DNU P2
VPP H1
P4
P5
_RAS
P6
P7 CK
BA0d
P9
_CAS
N6
_CK
N7
BA1d
N8
N9 11
P1
DNU
P10
P13
DNU
DNU
_WEd
M8
M9
N1
DNU
0
N10
A9
VDRAM
A8
VDRAM
DNU N14
N4
N5
VDRAM
C1
VDRAM
RDY
M13
D14
VDRAM
M3
M4
M5
CKE
M6
P8
VDRAM
_AVD
K2
P11
VDRAM
L1
L2 _RESET
_CS
L3
N3
VDRAM
M10
C8
F3
_CEnor
G1
G2 _WP
_WE
G3
CLK
H3
J1 16
G12
VIO
K1
C10
A6
A5
L12
VIO
E2
E3
F1 23
F2
B3
C3
C2
C12
A11
B11
A10
B10
D12
N13
VIO
H2
VIO
A1_index D4
C13
B12
B5
C5
C4
B1
DNU
DNU B14
B4 UDQS
LDM
B9
C11 LDQS
UDM
C6
VIO B13
_OE
L13
F14
F13
H14
J14
K14
K13
D13
E12
A2
E14
E13
G14
G13
H13
H12
L14
Address/Data I/O
D3000
A
NOR
Data I/O
DDR
Ad
DDR
COMBO 256M NOR +
A7,B2,C7,C14,M7,N2,P12= GND
A1
DNU
A13
DNU
DNU A14
DNU
F12,J2,J12,J13,M14= GND
A3,A12,B6,C9= GND
128M DDR DRAM
NOR
K5G5629ATB-SF75
7
8
8
7
3
10
5
6
5
5
15
J3001
J3002
5
9
15
NC P3
N11
NC
N12
NC
NC
M12
NC
M2
NC
K12
NC
K3
NC
M1
NC
M11
J3
NC
E1
NC
D2
NC
D3
NC
NC D1
B7
VIO
B8
VIO
VIO A4
100n
C3005
GND
GND
100n
C3004
100n
C3006
GND
10n
C3001
10n
GND
C3007
VIO
GND
GND
C3003
10n
C3002
100n
GND
100n
C3009
VDRAM
C3008
100n
GND GND
C3000
100n
GND
VPP
CMD
CMDDIR
DATADIR
ENABLE
MiniSD hatch
CARDDET
MMCCMD
MMCCLK
MMCGND
MMCDA
detection switch
DATA
CLK
1u0
C3201
6
GND
GND
15
GND
C3203
1u0
2k2
R3204
GND
C3204
100n
33R
R3206
33R
R3205
27p
GND C3200
100n
VMMC
C3205
C2
C3
D1
GND D2
D3
GND
R4
R20
R10
EMIF04-MMC02F2
R2
R3
R1
R3200
3A2A
B1
B2
B3
C1
J3200
VMMC
GND
0
100k
R3203
2
1
J3203
GND
S3200
1 2
22k
R3202
J3201
VBAT
C3 Dir3
C4
A1
B2 D1
D2
B3
D3
A3
D4
A2
VIO
A3
GND
A4 EN1
B1 VCCB
Dir2
B2
Dir1
B3
B4 VCCA
B1 C1
C2 LatchClk
7
GND
LP3928TLX-1828_NOPB
N3200
VBAT
A1
A2 EN2
8
10n
C3202
GND
X3200
1
2
3
4
5
6
7
L3200
600R/100MHz
R3201
100k
GND
GND
14
GENIO39
GENIO41
GENIO32
GENIO33
GENIO34
GENIO35
GENIO40
GENIO37
GENIO38
GENIO36
33
36
37
34
41
32
10
35
40
6
8
9
4
5
39
2
3
0
1
38 KEYB_CMT(20:0)
MR SENSOR
C2413
10n
Gnd 1
Avdd 23 Out2
Out1
4
VIO
MRUS71D
N2402
GND
VAUX
R2402
100k
GND
10n
C2402
GENIO62
GENIO73
GENIO63
GENIO72
63
62
72
73
4
6
4
1
2
3
5
7
0
1
2
3
5
6
0
INTUSB(8:0)
Retu, Tahvo
RAPGSM
{
RF part
{
Retu
Retu
Tahvo
Camera
via X2400
Retu, Tahvo
Combo memory
FM radio
microSD connector
Hinge sensor
UI
UI
UI
Retu, Tahvo
}
Retu
System connector
1.4V
1.8V
1.8V
1.8V
1.7/9V 1.8V
1.8V
{
1.7/9V
1.8V
{
1.8V
2.8V 2.8V
VIO VMMC
1.8V 2.8V3.7V
1.8V 2.8V
1.8V
2.8V
7
6
5
20 1.8V
22 21
4
26
25
31
19
18
1.8V: flip open
0V: flip closed
}
17 16
Camera
via X2400
X6300
3
4
6p8
C6340
GND
C6342
6p8
GND
GND
Z6302
OUTIN
Z6300
2450MHz
GND
GND
SLEEPCLK
PCM_CLK
PURX
UART_CTS
BT_RESETX
UART_RTS
PCM_SYNC
UART_TX
BTH_CLK_REQ
UART_RX
PCM_OUT
PCM_IN GND
GND
C6040
1u0
10n
C6038
VIO
10k
GND
R6034
C6052
2p7
3
GND
C6034
10n
0
1
2
VIO
2p7
C6051
VBAT
GND
GND
SPI_CSB F6
SPI_MISO F7
G3 VSS_PADS
VDD_PIO G4
SPI_MOSI
E5 PIO5
RESETB
E7
PIO9
F1
AUX_DAC F2
F5
SPI_CLK
TEST_EN
PIO7
D4
PCM_OUT
D5
VDD_PADS D6
PIO6
D7
E1
RF_B
RF_A E2
E4
VSS_RADIO
VDD_RADIO C2
VREG_EN C3
C4
AIO0
C5 PCM_SYNC
C6
VDD_CORE
VSS_DIG
C7
D2 RF_IN
D3
UART_RTS
B1 VSS_VCO
VDD_VCO B2
VSS_ANA
B3
B4
AIO2
UART_TX
B5
B6 PCM_CLK
PCM_IN
B7
C1
N6030
BC4-ROM1.0RDL
VREG_IN A2
A3
XTAL_IN
A4
VDD_ANA
UART_RX
A5
A6 UART_CTS
A7
2n7H
L6031
0
GND
4
3
2
1
2R2
R6032
GND
GND
10n
C6033
C6039
18p
R6031
10k
1
18p
C6031
10n
C6035
C6036
10n
0
L6030
2n7H
C6037
1u5
GND
T6030
1
3
4
6
22nH
L6032
LDB182G4505C-110
GND
GND
C6055
1u0
GND
100k
GND
R2420
100k
SYSCLK
C6032
100p RFCLKEXT(1:0)
1
PUSL(7:0)
GND
R6030
10k
BT_WAKEUP
UART_CTS_P
UART_WAKE G1 PIO2
PIO3
G2
E6 PIO4
6
4
5
NC
G7
G5 NC
G6 NC
F3 PIO8
F4 PIO1
E3 PIO0
R2422
0R
B2
APESleepX
R6035
Bluetooth
BT antenna
Retu
RF part
1.8V
3.7V
1.8V
1.8V
15

Page 5 (9)
User interface
Customer Care / Training & Vendor Development/ Content Creation Team
Confidential - Copyright © 2006 NOKIA Only for training and service purposes
Version: 2.0 05.10.20066085/ RM-198
Board version: 1VZ_12
DIFRDX Gabes
COL3
ROW0
9
ROW4
DIFRDX Gabes
8
ROW3
SDA
MESSI4
2
CAM_CLK
ROW1
LEFTSK
CAM_ENABLE
#
LCDCS2X Rebun
ROW4
RIGHTSK
LCDTE
COL2
CCP_DataP
MESSI5
ROW1
Vol-/down
ROW4
SCL
COL1
COL1
MESSI0
MESSI7
EARN
CCP_DataN
CCP_CLKP
COL4
LEFT
ROW2
Camera key
RIGHT
MESSI1
MESSI3
DIFCXS Gabes
DIFD/Cx Gabes/SCL Rebun
MESSI2
6
4
*
EARP
5
MESSI6
LED SWITCH
LCD_RESX Gabes/Rebun
0
SEND
7
ROW4
31
COL2
Vol+/up
DIFWRX Gabes/SDA Rebun
DIFD/Cx Gabes/SCL Rebun
ROW2
COL0
ROW3
DIFCXS Gabes
COL0
ROW2
LCDTE
DIFWRX Gabes/SDA Rebun
LCD_RESX Gabes
MESSI7
MESSI0
LCDCS2X Rebun
ROW0
LED SWITCH
UP
CCP_CLKN
DWON
S2409
9
S2414
S2413
S2410
S2412
7
L2401
600R/100MHz
2
GND
6
2
V2403
CL-480S-WHS-D-TS
3
21
S2405
6
1
OUT9
OUT10
OUT1
OUT2
OUT3
OUT4
OUT5
0
IN8
IN9
IN10
GND
GND
GND
GND
GND
OUT6
OUT7
OUT8
IN1
IN2
IN3
IN4
IN5
IN6
IN7
5
S2416
EMIF10-COM01F2
Z2403
39R
R2410
R2411
180R
GND
GND
4
22p
C2401
22p
C2400
0
5
2
0
GND
S2418
GND
EMH25T2R
V2404
47k
4k7
1
2
6
GND
S2421
S2422
3
1
S2400
10
16
20
8
S2407
0
S2411
VLEDOUT1
0
1
S2417
GND
CL-480S-WHS-D-TS
V2400
2
S2408
3
S2403
GND
S2420
VLEDOUT1
SETCURR1
1u0
C2406
V2402
CL-480S-WHS-D-TS
OUT3
OUT4
OUT5
1
S2406
GND
GND
GND
OUT6
OUT7
OUT8
OUT9
OUT10
OUT1
OUT2 IN2
IN3
IN4
IN5
IN6
IN7
IN8
IN9
IN10
GND
GND
EMIF10-COM01F2
IN1
S2423
GND
GND
17
L2402
600R/100MHz
180R
R2409
S2401
18
VIO
OUT6
OUT7
OUT8
OUT9
OUT10
OUT1
OUT2
OUT3
OUT4
OUT5 IN5
IN6
IN7
IN8
IN9
IN10
GND
GND
GND
GND
GND
4
EMIF10-COM01F2
Z2404
IN1
IN2
IN3
IN4
EMH25T2R
4
5
3
GND
1
GND
0
1
4k7
47k
V2404
0
S2404
VAUX
V2401
S2419
1k0
R2416
22
CL-480S-WHS-D-TS
C2407
1u0
0
7
8
9
S2402
3
30
31
32
33
34
35
36
37
38
39
4
40
5
6
15
16
17
18
19
2
20
21
22
23
24
25
26
27
28
29
X2400
1
10
11
12
13
14
AUDIO(8:0)
I2C(1:0)
ROW2
COL0
UI_CTRL_CMT(4:0)
CCP_CMT(3:0)
CAM_CTRL_CMT(4:0)
GEN_OUT(3:0)
19
GND
KEYB_CMT(20:0)
ROW3
ROW0
ROW1
COL3
COL4
COL2
COL1
ROW4
MESSI_CMT(25:0)
COL4
COL3
RAPGSM
Kb illumination
{
Tahvo
RAPGSM
RAPGSM
Retu
Keyboard
Flip connector
7V
1.8V
2.8V
7V

Page 6 (9)
Flip PWB
Customer Care / Training & Vendor Development/ Content Creation Team
Confidential - Copyright © 2006 NOKIA Only for training and service purposes
Version: 2.0 05.10.20066085/ RM-198
Board version: 1WJ_09
GENIO(21) MESSI5
GENIO(20) MESSI4
GENIO(55) LCD_RESX Gabes / Rebun
GENIO(5) LCDCS2X Rebun
GENIO(25) LCDTE
VLEDOUT1
EARN
GENIO(19) MESSI3
GENIO(27) DIFRDX Gabes
GENIO(26) DIFCSX Gabes
GENIO(30) Serial Data CCI
SETCURR1
CCP CLKN
GENIO(68) CAM_CLK
CCP DataP
GENIO(22) MESSI6
GENIO(3) LED_SWITCH
GENIO(31) Serial Clk CCI
CCP CLKP
CCP DataN
GENIO(18) MESSI2
GENIO(17) MESSI1
GENIO(16) MESSI0
EARP
V1101
47k
4k7
1
2
6
GENIO(28) DIFD/CX Gabes / SCL Rebun
GENIO(53) CAM_ENABLE (xshutdown)
GENIO(24) DIFWRX Gabes / SDA Rebun
GENIO(23) MESSI7
EMH25T2R
2
20
21
22
3
4
5
6
7
8
9
X2000
1
10
11
12
13
14
15
16
17
18
19
4k7
47k V1101
EMH25T2R
4
5
3
GND
VAUX
VIO
GND
4u7
C2000
C2101
100n
4
2
5
GND
7
VAUX
C3010
10p
GND
VAUX
C3001
100n
100n
C2001
14V/50V
R1601
L1600
MCZ1210AD102T
1
2 3
4
27p
C1600
C3002
B1600
6
7
8
9
4u7
28
29
3
30
31
32
33
34
35
36
37
38
39
4
40
5
13
14
15
16
17
18
19
2
20
21
22
23
24
25
26
27
2
1
X1000
1
10
11
12
0
GND
7
3
GND
VIO
VIO
GND
6
7
8
9
14V/50V
R1600
X2100
1
10
2
3
4
5
6
6
GND
GND
0
HAC
L1010
600R/300mA
GND
L1700
GND
GND
C1001
4u7
22k
R1101
C2100
100n
10R
R1701
GND
GND
3
IN
GND
OUT
GND
GND
1
5
R1
R2
V1102
DTD723YMT2L
C1000
4u7
4
220n
C3000
L1011
600R/300mA
10p
C3011
VAUX
GND
VIO
GND
2
3
4
5
6
7
8
9
SUB_CSX
EARP
EARN
X3000
GND
1
10
11
12
MAIN_LED-
SETCURR1
SUB_LED-
CCPCLKN
CCISCL
XSHUTDOWN
CAM_CLK
CCISDA
DCX,SUB_SCL
DCX,SUB_SCL
CSX
RESX
RESX
VCAP
VLEDCUT1
VLEDCUT1
MESSI1
MESSI3
CCPDataP
CCPDataN
MESSI5
MESSI7
CCPCLKP
LCD_TE
MESSI6
MESSI4
MESSI2
RDX
MESSI0
MESSI(0:7)
GND
Flip connector
Camera connector
Main display
Sub display
Earpiece
1.8V
2.8V
1.8V
2.8V
1.8V 2.8V
1.8V
2.8V
either R1701 or L1700 assembled

Page 7 (9)
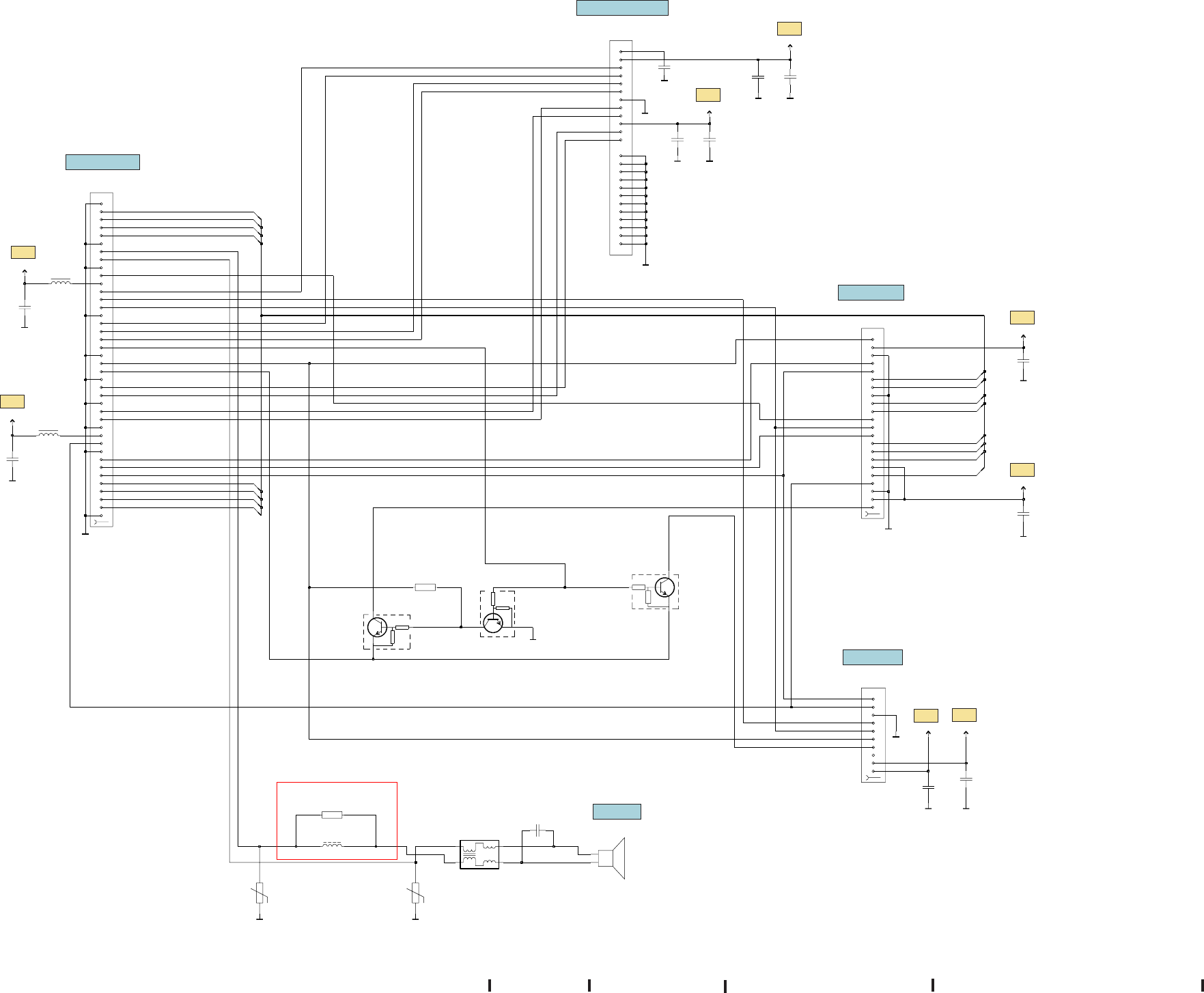
RF part
Customer Care / Training & Vendor Development/ Content Creation Team
Confidential - Copyright © 2006 NOKIA Only for training and service purposes
Version: 2.0 05.10.20066085/ RM-198
Board version: 1VZ_12
Gen_ctrl
PWRDET_G_ctrl
VC4
VC3
VC2
VC1
R7507
8n2H
L7501
7
VC1
10R
ANT
21
Vcc1
23
25
Ident
27 TX_1
Vpd 3
Vdet 4
VC3 5
VC2 6
10
TX_2
14 Vcc2
17 RX_3
RX_2
18
RX_1
19
Vgain 2
L7505
RF9282E6.5
N7520
22nH
10n
C7513
C7518
100n
C7502
10p
V7590
BFR93AW
3
4
5
L7502
600R/100MHz
OUT
VCC
T7520
LDB211G8010C-001
1
2
22k
NKG3176D
38.4MHz G7501
VCONT R7509
C7507
10n
R7502
10k
GND
L7515
15nH
BAL_OUT
BAL_OUT
BAL_OUT
BAL_OUT R7506
10R
SAWEP1G84CM0F04
Z7501
1800/1900MHz
UNBAL_IN
GND
UNBAL_IN
R7505
8k2
C7524
1p8
C7508
18p
T7501
EHF2BE3800
1
2
3
4
5
VCO_IN M3
RXOUT_NI M4
SCLK M5
M6
XRESET
M7
LO_INP
LO_INN M8
REFP M9
L11
VR1_TX
L12
VBAT_TX
L4
RXOUT_PQ
RXOUT_NQ L5
L6
SDATA
VDIG L7
CPOUT_TX L8
L9
OSCIN
M10 REFG
VR2_TX M11
VCP M2
K12
RXOUT_PI K4
XENA K5
K7
VPRE_TX
REFM K9
CPOUT_RX L1
VVCO_EXT L10
C1NI H3
VR3_RX J1
J11
TXQ_0
J12
TXQ_180
K1
VPRE_RX
K10
DAC_REF1
RFC5
K11
VDAC
G1
C2NI
P_OUTM
G12
G2
C2PI
G3
C1PI
RBEXT_RX H1
H11
TXI_180
TXI_0 H12
VBAT_RX H2
G_OUTM
E12
E2
VB_EXT
E3
C1PQ
C2PQ F1
F11
VRF_TX
P_OUTP
F12
F2
C2NQ
F3
C1NQ
RFC6
C7
RFC7
C8
C9 MUX_IN
INP_MIX
D1
D12 G_OUTP
RFC4
D2
INN_MIX
E1
RFC8
B8
RFC9
B9
C1 OUTN_FDD
C10
RBEXT_TX
VVGA C11
W_OUTM
C12
VREF_CM C2
VMIX C3
RFC1
C4
VLNA C6
INN_1800
A7
INP_900
A8
A9 INN_900
B1 OUTP_FDD
DET
B11
B12 W_OUTP
RFC2
B4 RFC3
B5
THERMAL BALLS=
AHNE401A
N7505
GND
A10 INP_850
A11 INN_850
A2 INP_2150
INN_2150
A3
INP_1900
A4
INN_1900
A5
INP_1800
A6
GND
C7505
1u0
L7504
22nH
R7593
0R
C7514
33n
C7520
C7590
100p
3p3
C7504
1u0
1k5
R7592
68k
R7591
22k
R7590
2p7
C7501
R7508
10R
C7586
10n
C7525
18p
Vc Z7503
850/900MHz
LMSM43AA-341
In_1
In_2
Out
C7511
2n2
VR2_TX
C7503
1u0
1p8
C7522
27k
R7522
4k7
R7503
UNBAL_IN
GND
UNBAL_IN BAL_OUT
BAL_OUT
BAL_OUT
BAL_OUT
GND
SAWEP881MCM0F04
850/900MHz
Z7504
VCC
OUT
C7509
10p
G7500
ENFVK3W2F07
C7515
4p7
Z7521
2400-2483MHz
INOUT
C7516
470p
2k2
R7501
1u0
C7506
100n
C7592
12nH
L7500
C7510
27p
15R
R7510
VR1
RXIP
RXQP
VREFCM
RFCLKN
RFCLKEXT(1:0)
VRCP2
DAC_REF1
AFC
RFCLKP
TXQP
TXIN
TXQN
TXIP
RFBUSCLK
RFBUSDAT
TXRESETX
RFBUSENA
VRCP1
RXIN
RXQN
VREF
VBAT
J7506
Z7505
W=0.30
L=
X7505
3
4
J7507
GND
GND
GND
GND
GND GND
GND GND
GND
GND
GND
GND
GND
GND
GND
GND
GND
GND
GNDGNDGND
GND
GND GND GND GND
GND
GND
GND
GND
GND
GND
GND
GND
GND
GND
GND
B10
TXC
TXC
16 RX_4
Icont_I 28
Icont_h 9
VBAT Z7520
28R/100MHz
GNDCP
K2
K3 GNDVCO
GNDDIG
K6
K8 GNDPRE_TX
J10 GNDBB_TX
J2 GNDBB_RX
GNDPRE_RX
J3
GNDRF_TX
F10
GNDVGA
D10
GNDMIX
D3
C5 GNDLNA
GND
G10 DAC2O2
DAC1O2
E11
G11 DAC2O3
DAC2O1
H10
E10
D11 DAC1O3
DAC1O1
B3
MUX_OUT
RFTEMP
RF chip
VCO
VCTCXO
FEM
Antenna pads
}
}
}
RAPGSM
RFCONV(11:0)
RAPGSM
RFCTRL(8:0)
RAPGSM
RFCLK(1:0)
Retu
TXC_CONV(2:0)
Retu
TXC_CONV(2:0)
Retu
SLOWAD(6:0)
Bluetooth
1
0
1
1
1
0
0
8
6
7
9
8
1
0
2
3
7
6
5
4
3.7V
4.7V
4.7V
2.5V
1.35V
3.7V
2.8V
30
30
28
28
0.2-2.1Vpp dep. on PL
29
30
30
3
27

Page 8 (9)
Signal overview
Customer Care / Training & Vendor Development/ Content Creation Team
Confidential - Copyright © 2006 NOKIA Only for training and service purposes
Version: 2.0 05.10.20066085/ RM-198
Board version: 1VZ_12
5) Flashclock at J3004
1) 32.768kHz at R2216 4) RFCLKP at J2851
3) G7501 out
6) DDRRAM WE at J3002
2) Sleepclock at J2217
8) CBUSENA at J2209
7)
DDRRAM CLK at J3001
9) CBUSCLK at J2206 10) CBUSDATA at J2207 12) SMPSCLK at J2308
11) ACI at Z2003
) AUDIOCLK at J2200
4
1
) VSIM at C2212
31 16) I2CCLK at R280215) BTclock at C6032
CCPCLK at R2804
)81
) I2CDATA at R2801
71 20) CMDDIR at J320119) CCPData at R2803
) MMCDATA at R320522
) MMCCLK at J3200
12 24) TXCDATA at J221223) TXCCLK at J2210
) RFBUSCLK at J283362
RFBUSENA at J2834)
52 ) GSM TX at R7510/Z752182
G7500 out at T7501)
72
) GSM1800 RX at L7500/01/04/0503
Vdet at C7525)
92 RXIQ at J2828/29/30/31)
13
without SIM
with 3V SIM
VREF 1.35V
VANA 2.5V
VAUX 2.8V
VDRAM 1.8V
VIO 1.8V
VR1 2.5V
VRFC 1.8V
VRCP1 4.7V
VRCP2 4.7V
13
VSIM 1.8/3V
VCORE 1.4V
VOUT 2.5V
VBUS 5V
1
14
VBAT 3.7V
23
24
9
10
8
12
2
VLEDOUT1 7V
4
26
25 31
18
19
5
6
7
16 17
VMMC 2.8V 20
21
22
15
27
3
28
28 29
30
30
11

RF chip FEM
Battery connector
RAPGSM
CMT memories
BT
microSD connector
Tahvo
Retu
SIM connector
System connector
VCO
VCTCXO
Camera key
Volume down
Volume up
Flip connector
RF connector
FM radio
Page 9 (9)
Component finder
Customer Care / Training & Vendor Development/ Content Creation Team
Confidential - Copyright © 2006 NOKIA Only for training and service purposes
Version: 2.0 05.10.20066085/ RM-198
Board version: 1VZ_12
Bottom
Top
C2410 D3 C7525 D8 L2306 M4 R7510 D7
B2100 Q1 C2411 D3 C7586 D5 L2401 B3 R7522 D7
B2200 P6 C2412 N6 C7590 K1 L2402 D2 R7590 K1
C2413 C7 C7592 J1 L2406 I8 R7591 K1
C2000 N8 C2415 B3 L2407 I8 R7592 K2
C2001 N8 C2416 D2 D2200 O6 L2408 I8 R7593 J1
C2002 R4 C2700 Q3 D2800 H6 L2409 I8
C2003 R4 C2800 H8 D3000 J6 L3200 L2 S2416 F8
C2004 R4 C2801 F7 L6030 H3 S2417 H8
C2005 R3 C2803 H8 F2000 P8 L6031 I3 S2423 K8
C2006 R3 C2805 F7 L6032 I4 S3200 O1
C2007 Q2 C2806 F8 G2200 G4 L6156 R5
C2008 Q3 C2807 I5 G7500 B3 L6176 R6 T6030 H2
C2009 Q3 C2808 G8 G7501 D2 L7500 C5 T7501 C2
C2010 Q3 C2809 G8 L7501 C5 T7520 B7
C2011 R3 C2812 H8 J2000 P8 L7502 D4
C2012 R3 C2813 F5 J2001 Q8 L7503 D7 V2000 O8
C2013 R3 C2814 G8 J2002 P6 L7504 C5 V2302 L4
C2014 R3 C2815 F7 J2003 Q3 L7505 C5 V2400 O6
C2015 Q4 C2816 I5 J2004 Q3 L7515 C3 V2401 I6
C2016 P8 C2819 I5 J2005 R2 V2402 I3
C2071 G3 C2820 F6 J2006 Q2 N2300 M6 V2403 O3
C2072 P2 C2822 F5 J2007 Q4 N2301 M8 V2404 N7
C2073 E5 C2823 I6 J2008 Q4 N2402 D7 V7590 K1
C2074 F2 C2824 J5 J2009 P4 N3200 G3
C2100 Q2 C2825 F7 J2060 P2 N6030 H3 X2000 R4
C2101 Q2 C2826 I7 J2070 E3 N6156 Q5 X2002 R7
C2102 Q2 C2828 I7 J2071 E3 N7505 C4 X2060 B6
C2103 E8 C2829 G8 J2072 E4 N7520 C7 X2070 F3
C2104 E8 C2830 H5 J2200 N4 X2400 C3
C2105 D2 C2831 I7 J2204 P5 R2000 Q4 X2701 P3
C2106 C2 C2833 I6 J2205 P6 R2001 Q4 X3200 M2
C2200 O5 C3000 K5 J2206 M4 R2002 Q3 X6300 G2
C2201 P7 C3001 J5 J2207 N4 R2003 Q3 X7505 C8
C2202 P8 C3002 K5 J2209 M4 R2004 Q2
C2203 P6 C3003 J8 J2210 P6 R2005 Q3 Z2000 Q5
C2204 P6 C3004 J8 J2212 J8 R2006 Q3 Z2001 Q4
C2205 P5 C3005 J8 J2216 N6 R2007 Q4 Z2003 Q5
C2206 P6 C3006 K8 J2217 N4 R2008 Q4 Z2400 D6
C2207 P7 C3007 K8 J2218 M4 R2009 Q4 Z2403 C4
C2208 Q6 C3008 J8 J2219 N4 R2070 P2 Z2404 C2
C2209 Q6 C3009 K8 J2300 N6 R2071 E3 Z6300 H2
C2210 N7 C3200 L2 J2308 N6 R2100 Q2 Z6302 F1
C2211 N7 C3201 G2 J2309 M7 R2101 P2 Z7501 C6
C2212 N6 C3202 G3 J2310 M7 R2102 D2 Z7503 D5
C2213 O7 C3203 H3 J2311 N7 R2103 C2 Z7504 C6
C2214 O7 C3204 L4 J2312 M7 R2200 P8 Z7520 B6
C2215 O7 C3205 G3 J2313 N7 R2201 P7 Z7521 B7
C2216 O7 C6031 I2 J2314 N7 R2212 O5
C2217 P7 C6032 H2 J2315 M7 R2213 P7
C2218 P6 C6033 H4 J2803 G5 R2214 P8
C2219 P7 C6034 H3 J2804 G5 R2216 Q7
C2220 N6 C6035 I4 J2828 F6 R2301 M8
C2221 N8 C6036 H4 J2829 F6 R2307 L4
C2222 N7 C6037 H4 J2830 F6 R2402 D7
C2223 O5 C6038 H4 J2831 F6 R2403 N6
C2224 P5 C6039 H3 J2833 F6 R2404 G1
C2225 P7 C6040 I4 J2834 F6 R2409 N8
C2226 O7 C6051 H3 J2851 F7 R2410 D4
C2227 N6 C6052 I3 J3000 K6 R2411 N7
C2228 O7 C6055 H2 J3001 K6 R2416 B3
C2229 N6 C6056 H4 J3002 I5 R2420 H4
C2230 P7 C6157 Q4 J3003 K6 R2422 G4
C2231 N5 C6158 Q5 J3004 J7 R2700 Q4
C2232 O7 C6164 Q5 J3005 J7 R2801 D3
C2233 G4 C6165 R6 J3006 I7 R2802 D3
C2270 O5 C6168 Q6 J3112 L4 R2803 I8
C2271 O5 C6170 R5 J3113 L3 R2804 H8
C2272 O5 C6176 R6 J3114 L3 R2806 F6
C2273 N6 C6178 R6 J3115 L3 R3000 J5
C2274 N6 C6179 Q6 J3116 L2 R3002 H8
C2275 N5 C6188 Q6 J3117 L2 R3003 I8
C2281 O8 C6189 Q6 J3118 L4 R3004 K7
C2300 M5 C6190 P5 J3119 L4 R3200 L1
C2301 L5 C6191 P5 J3200 G3 R3201 G4
C2302 N5 C6340 I2 J3201 G3 R3202 G3
C2303 L7 C6342 I2 J3203 G3 R3203 K5
C2304 N6 C7501 B4 J7506 A8 R3204 L4
C2305 L8 C7502 D4 J7507 C8 R3205 G3
C2306 M4 C7503 D3 R3206 G4
C2307 L6 C7504 B4 L2000 O8 R6030 H4
C2309 L5 C7505 D3 L2001 Q3 R6031 H4
C2310 L6 C7506 D3 L2002 Q3 R6032 I4
C2312 L6 C7507 D3 L2003 R3 R6034 H3
C2313 L7 C7508 D3 L2004 R3 R6035 H4
C2314 M7 C7509 D3 L2100 D2 R6156 Q4
C2315 N8 C7510 D4 L2101 C2 R6157 R6
C2316 N8 C7511 C3 L2202 P8 R6159 R5
C2317 O8 C7513 D3 L2205 P8 R6160 R4
C2318 L8 C7514 D3 L2211 N5 R7501 C3
C2400 N4 C7515 B3 L2212 N6 R7502 B4
C2401 N4 C7516 C3 L2270 O5 R7503 D4
C2402 D7 C7518 D4 L2271 O5 R7505 C3
C2403 D2 C7520 B7 L2301 L5 R7506 D3
C2404 D2 C7522 D6 L2302 M5 R7507 B4
C2406 C3 C7523 B7 L2304 M7 R7508 D3
C2407 D3 C7524 D6 L2305 L7 R7509 D3
D
F
Z
J
S
T
V
X
G
L
N
R
B
C