Nokia 6303 Classic RM 443 Service Schematics. Www.s Manuals.com. 6303c Schematics V1.0
User Manual: Phone Nokia 6303 classic RM-443 - Service manuals and Schematics, Disassembly / Assembly. Free.
Open the PDF directly: View PDF
.
Page Count: 9

Customer Care / Service Operations / Training and Vendor Development
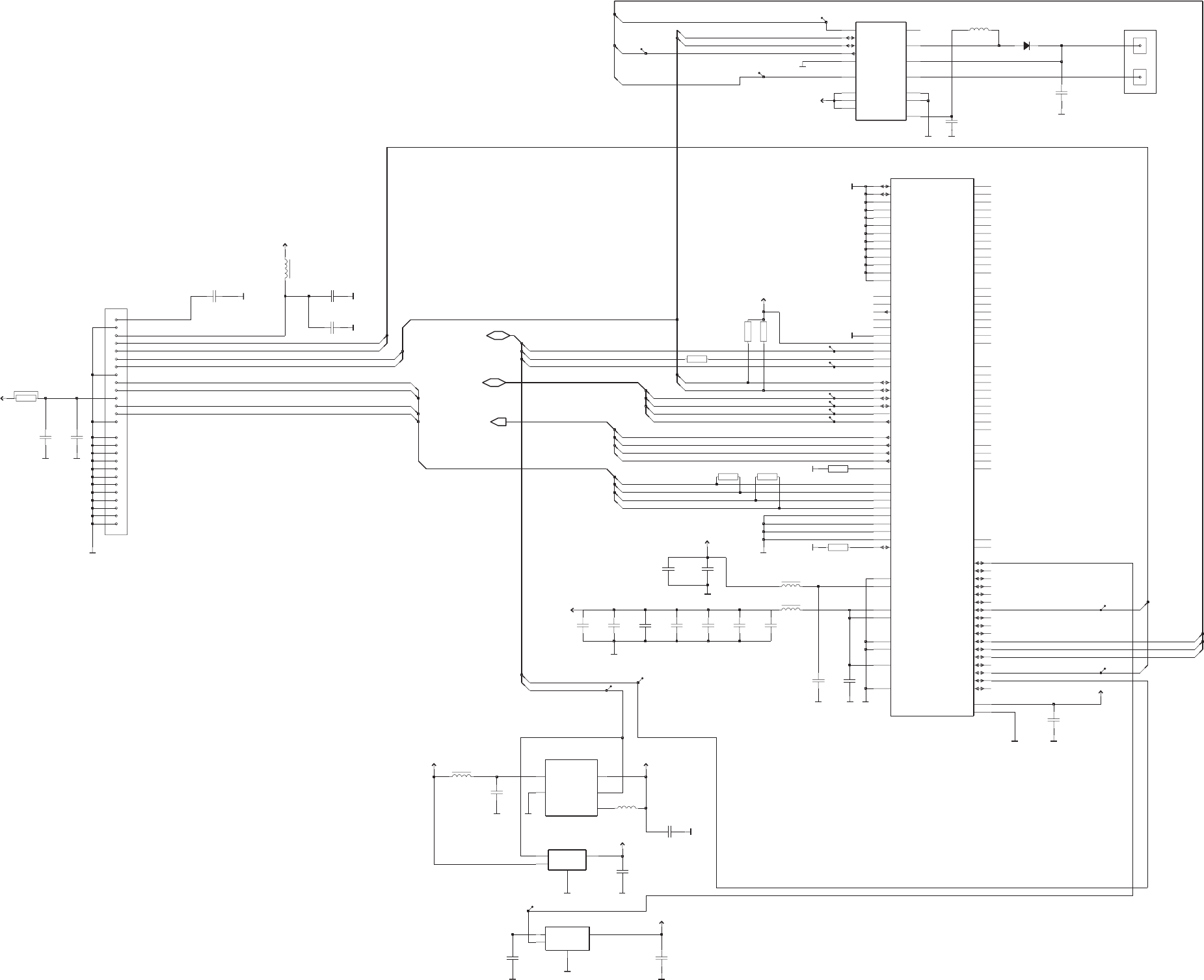
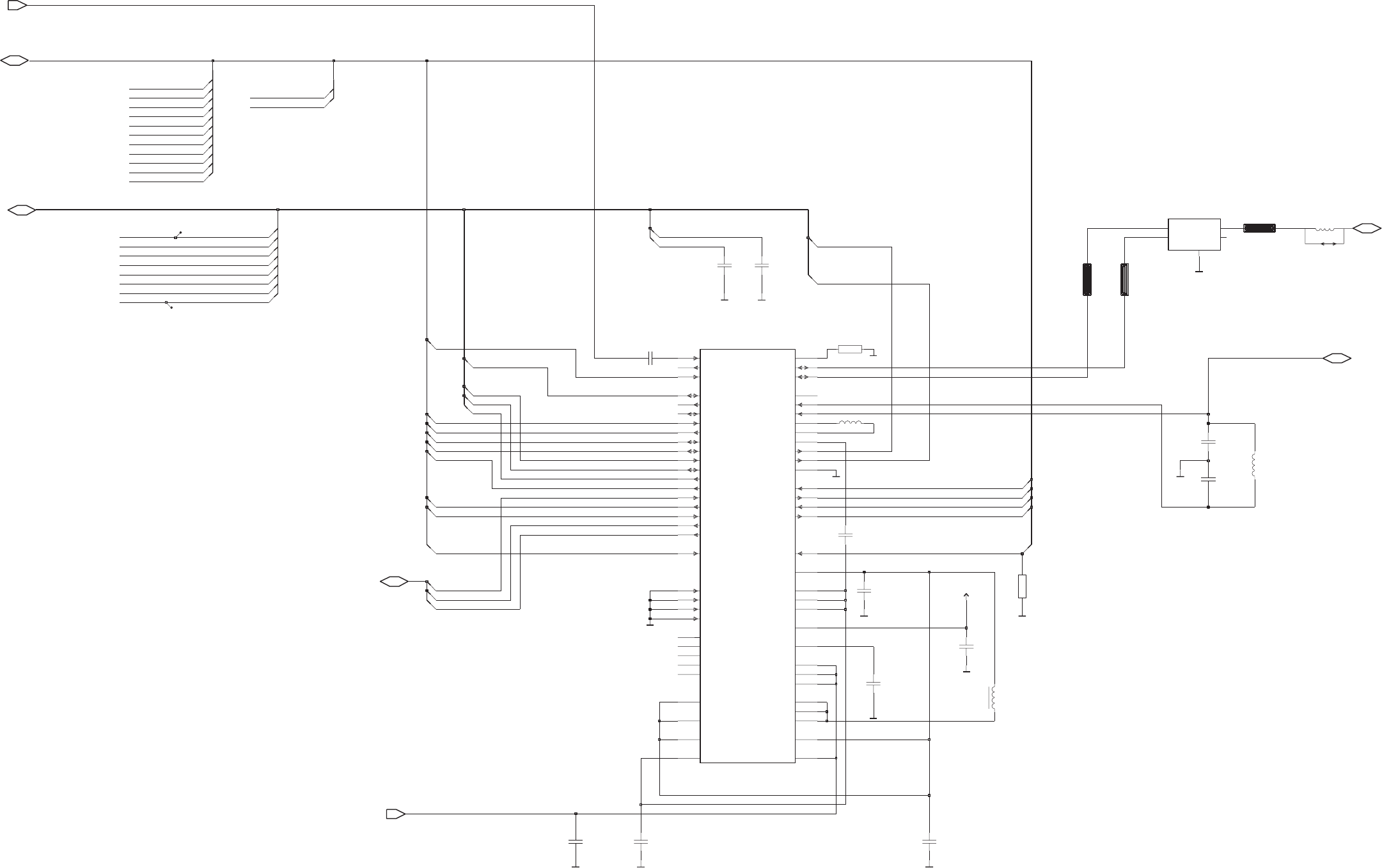
Condential Copyright © 2007 NOKIA Only for training purposes Version: 1.0 | 13.03.2009 | 6303 | Board version: 2yfa_51a | | Page 1(8)
Service Schematics
Introduction
RM-443
Important:
This document is intended for use by authorized service centers only.
“Service Schematics“ was created with focus on customer care.
The purpose of this document is to provide further technical repair information for
NOKIA mobile phones on Level 3/4 service activities.
It contains additional information such as e.g. “Component nder”.
Saving process time and improving the repair quality is the aim of this document.
It is to be used additionaly to the service manual and other training
or service information such as Service Bulletins.
While every endeavour has been made to ensure the accuracy of this document, some
errors may exist. If the reader nds any errors, NOKIA should be notied in writing.
Please send E-Mail to: TrainingAndVendor.Development@nokia.com
Table of contents
Copyright © NOKIA
This material , including documentation and any related computer programs is
protected by copyright, controlled by NOKIA. All rights are reserved. Copying,
including reproducing, modifying, storing, adapting or translating any or all of this
material requires the prior written consent of NOKIA. This material also contains con-
dential information, which may not be disclosed to others whitout the prior written
consent of NOKIA.
Frontpage
Frontpage 1
AVilma - Betty - SD card 2
RAPStack 3
User Interface 4
Camera 5
Bluetooth - FM Radio 6
RF - part 7
Component nder 8

Customer Care / Service Operations / Training and Vendor Development
Condential Copyright © 2007 NOKIA Only for training purposes Version: 1.0 | 13.03.2009 | 6303 | Board version: 2yfa_51a | | Page 2(8)
AVilma - Betty - SD card
6
5
VREF_INT
2u2
C2222
VSIM2
GND
VSIM1
2k
R2200
GND
GND
2
R2201
0R
C2216
GND
1u5
J2208
VANA
GND
VDRAM
0
GND
G2200
2.6V
0
GND
4
VREFVAUX
GND
/2 1u51
2x1u5
C2213-1
3
GND
3
VRFC
5
GND
C2217
1u5
2x1u5
C2220-2
1 /2 1u5
J2222
2x1u5
C2220-1
2 /2 1u5
VIOVRCP1
0
4
1
2x1u5
C2227-2
1 /2 1u5
VDRAM
K6
VilmaInt
HV
K9
L10
J8 VBack
VRef G9
H1
Mic1P
H10
VRFC
H11
VR1
MicB1 H3
MicSub J1
XEarR
Mic3PR
F5
G1
Mic2N
GND
1u5
C2201
G10
VBG
G11
VIO
G2
MicB2
G3
Mic2P
E2
XEarLC
XEarL E3
Mic3NR
E5
XEarRC F1
VSATx F2
F3
C9
VRCP1
Mic3P
D1
Mic3N
D2
D3 EarN
E1
VAna
E10
VAux
GND
2x1u5
C2228-2
2/2 1u5
VBat6
E11
B9
VSIM2
VSARx C1
C2 EarP
GND
Gnd4 L6
K8
TM
J9
Gnd2
GndTH F6
Gnd1 F7
Gnd3
GndCP C10
B1
GndH
B8
GND
GND
GND
GND
GND
GND
GND
Gnd6
K10
WDDis
G7
H2 Gnd5
E7 SIMIOC2
SIMDa2
C6
Gnd7
B11
A6 SIMClk2
A7
VSIM1
VBAT1
VBAT3
VBATH
VBAT4
VBAT5
VBATCP
VBAT2 K11 VBat2
F10 VBat4
VBat1
F11
D11 VBat5
VBatCP
C11
VBatH
B3
A8 VBat3
L8 CrI
CrO
L9
32.768kHz
B2200
N2200
AVILMA_1.05C
VR1
C2215-2
2/2 1u5
C2202
2u2
220n
C2233
2
1
C2213-2
1uF 1uF
GND
2 /2 1u5
C2227-1
2x1u5
GND
VBATCP
2x1u5
C2228-1
1 /2 1u5 C2231
10u
VBATH VBAT3
C2225
VBAT1
2u2
GND
C2232-1
2x1u5
1 /2 1u5
VBAT2
VBAT5
GND
2u2
C2226
VBAT4
C2215-1
1 /2 1u5
GND GND
GND
/2 1u52
2x1u5
C2230 220n
GND
2x1u5
/2 1u52
C2232-2
GND
B10
FlyHigh
A10
VCP
A11
FlyLow
4u7
C2211
3
J2202
5
2
0
J2205
4
1
J2200
MicData
L2
L3 AudClk
C4 PMARN
EarDaL
B4
A3 PMARP
A4 EarDaR
J2204
J2201
J2203
0
J2212
J2211
2
J2210
1
TxCClk
L7
K7 TxCDa
TxCCtrl
G6
TXC(2:0)
0
J2219
2
1
J2218
3
33R
R2202
J2216
J2217
SlClk L5
PURX K3
F9
RstX
SleepX G5
HFSPN
HFSPP
VIBRAN
VIBRAP 2
1
3
0
C3
HFSpN
B2
HFSpP
VibraN A1
VibraP A2
2
5
0
4
6
1
K2
SIMDetX
C8
SIMDaC2
C5
SIMRstC2
SIMDaC1 C7
SIMClkC2 A9
B5
SIMRstC1
B7
SIMClkC1
3
7
H9
MBus
J10
HeadDet
3
3
5
4
1
0
6
L11 BSI
LST
L1
J2 LS
J3 WTxDet
RFTemp
K1
E9 BTemp
D10 VChar
2
AFC J11
J7
TxC1
0
1TXC_CONV(1:0)
J2213
J2215
0
J2214
2
E6 SIMIOC1
SIMDa1
B6
SIMClk1
A5
1
INT_SIM(5:0)
J2206
J2207
2
SerClk
L4
K5 SerData
J5 SerSelX
1
J2209
0
ChSwS
J6
PwrOnX
D9
J2221
J2220
MBusTx K4
J4
MBusRx 1
0ACI(1:0)
VREF
0
100k
R2250
GND
GND
GND
J2310
22uH
L2304
VFB
B3
VOUT C1
SW
C2
C3
GND
J2306
VLED_neg
N2301
BD6074GUT
A1
GNDA
EN
A2
A3 TEST
B1
VIN
2x1u5
C2312-1
1 /2 1u5
VOUT
GND
GND
22u
C2302
L2306
600R/100MHz
VBAT_BB
GND
2u2
C2315
GND
C2316
4u7
2 /2 1u52x1u5
C2312-2
H7 VCC
G1
F1 SenseP
PWM300
F8 VOUT
SenseM
VCore
C4
C8 LedOut
VIO B1
B2
VPP_VIO
B4 VCoreCoil
VCoreCoil
A3
C5 TestMode
FlashM
A1
TestOut
A6
BETTY_V2.1_V2.2_LFA
N2300
J2307
33R
R2309
R2310
10k
6
22u
C2309
GND
VBAT_BB
2u2
C2307
22u
GND
C2301
VBAT3
F7
E7 VCharOut2
VCharOut1
E8
D6 VCharOutK
B3 GND1
B5 VBAT1
A2 GND1
VBAT1
A4
10n
C2300
GND
GND
VIO
PEMD9
N2302
1
2
34
5
VLED_pos
GENOUT2
H1 GenOut1
GenOut2
F3
GENOUT1
10n
C2304
C2318
27p
4u7
C2314
VCORE
VBUS
SENSE
CURRENT
R2300
PMR03EZPJU10L
1
23
4
BGND
L2302
10uH
0
1CbusData
C1
CbusClk
C2
C3 CbusSelX
2
4J2300 VCharADC
E6
1
D3
BettyInt J2302
ChSwS
E4
J2301
D7 VCharIn2
D8 VCharIn1
VCharInK
C7
4
1
2
6
0
H4
CLK
DP_RXD H5
H6
DM_TXD
Master_PD1 H8
RXD2 G5
G7
Master_PD2
G8
Slave_PU
5
3
7
3
2
6
5
1
VM_CLK H2
VO H3
G2
RCV_FRX2
G3
VP_FRX
FTX G4
F4
OEX
F5
FSE0
E5
SlaveSWSet
4
0
INTUSB(8:0)
5
2
7
J2305
3
1
E1
SMPSClk
SleepClk E3
PurX D1
D2
SleepX
D4
Clk600
D5
RstX
J2308
0
F2
GND3 G6
E2
GND4
B6
SetCurr
GND5 B7
LedCoil B8
GND5 A7
LedCoil A8
C2303 2u2 GND
VCCint F6
C6
VCoreDef
VcoreDis A5
10n
GND
22u
C2081
GND
C2072
28R/100MHz
L2080
GND
BSI
GND
10n
C2071
150u_6V3
X2070
+
1
2 GND
3
3
GND
2
C2070
47k
BGND
VBAT
-t R2071
NC
SIMDATA
GND
CLK
Reset
Da
GND
L2700
600R/100MHz
0
2
10p
C2701
1
GND
C2700 100n
GND
VSIM1 1
2
3
5
6
7
X2700
SK_200700500
CLK
GND
TXD
RXD
RXD2
J2067
J2066
X2060
1
J2061
J2063
J2060
0
GND
VPP
J2064
J2062
2VBUS
1
3
J2065
E2001
X2000
1
2
C2000
27p
E2000
C2012
470n
2.0A
F2000
GND
220R/100MHz
L2000
ESDA18-1F2
R2010
KA
USB Plug
1uF
3
100k
GND
C1
C2
C3
D1
GND
D2
D3
GND
R2001
R2007
IP4065CX11_LF
15k
33R
33R
17k
1k3
A2A3
B1
B2
B3
1
2u2
C2006
14V/50V
R2003
VBUS
J2001
600R/100MHz
L2004
5
VBAT
J2020
SCL D2
D3
SDA
_SD D4
VOUT
B3 LEFTINM
B4
VDD C1
C2
GNDRIGHTINP
C3 RIGHTINM
C4
HPRIGHT D1
N2000
A1 CPN
CPP
A2
GND A3
VDD A4
HPLEFT B1
B2 CPVSS
LEFTINP
10k
GND
0
TPA6130A2YZHR
C2025
15p
R2011
3
R4
L5
PL6
6
X2101
G1
G2
MIC
A1 A2
B2
C1 C2
L2003
100nH
R
IP5311CX5_LF
Z2002
C
C
R
15p
C2026
C2004
2u2
R2006
/2 1u51
C2020-1
GND
0
10k
VOUT
J2002
GND
2
600R/100MHz
L2023
1
0
C2020-2
2/2 1u5
GND
/2 1u5
2
C2022-2
R2002
GND
C2022-1
1/2 1u5
14V/50V
0R
R2004
4= VOUT5
GND2=
TS5A6442YFCR
N2001
1 NO
3 NC
COM 5
IN6
R2000 10R
1
VIO
X2002
1
2
3
4
5
GND
1
J2021
GND
R2012
0R
L2001
600R/100MHz
2
J2000
0
3
2u2
C2007
J2022
GND
5
GND
4
C2005
2u2
R2009
220k
VOUT5
7
GND
GND
4
L2002 600R/100MHz
C2013
10n
FM_ANT
I2C(1:0)
HFSPN
VIBRAP
HFSPP
VIBRAN
2
M
M2101
KHN4NX1RA
GND
-+
R2164
14V/50V
56nH
L2165
GND
L2160
220R/100MHz
1
GND
14V/50V
R2165
10n
C2103
L2104
220R/100MHz
L2166
56nH
220R/100MHz
L2159
R2106
14V/50V
J2166
220R/100MHz
L2101
J2165
0
14V/50V
R2107
GND
3
Earpiece pin2
Earpiece pin1
600R/100MHz
L2501
GND GND
0
1
L2500
600R/100MHz
14V/50V
R2507 R2508
14V/50V
2u2
C2502 -
B2103
+
4R7
R2505
R2504
4R7
100R
GND
R2151
C2151
100n
VSIM2
0
0
100R
R2154
GND
C2152
27p
GND
100R
R2153
CLK
1
L/R
2 3
VDD
Data 4
GND
5
DMIC(4:0)
ADMP421
B2150
5140056
2u2
C3204
R3201
100k
13
1
7
2
3
C3202
2u2
CD
CMD_B
D0_B
D1_A
fCLK_A
DIR_1-3
WP
D1_B
GND
VDDA
VDDB
D3_B
CLK_A
EN
GND
GND
CLK_B
D0_A
CMD_A
LP3929TMEX-AACQ_NOPB
N3200
D2_A
CMD_DIR
DIR_0
VBAT
D2_B
D3_A
J3311
J3312
4
5
6
7
8
SW1
VMMC
5
J3310
1
Vss
SW2
GND
2
3
6
10
VBAT_BB
VIO
GND
X3200
11
4
GND
GND
GND
0
14
C3200
100n
100k
R3210
VIO
100k
100k
R3211
R3213
100k
R3212
GND
GND
C3205
100n
MMC_CMT(15:0)
GND
GND
VMMC
VTVO
3
VIO
VIn
VIO
TK63115B-G
N2430VCont
VOut
PWRONX
GND
S2403

Customer Care / Service Operations / Training and Vendor Development
Condential Copyright © 2007 NOKIA Only for training purposes Version: 1.0 | 13.03.2009 | 6303 | Board version: 2yfa_51a | | Page 3(8)
RAPStack
D0
D1
D2
D3
D4
D5
D6
D7
WRX
TE
CSX
RDX
D/CX
RESX
C2813
100n
36
37
6
5
J2814
5
67
0
0
11
13
34
61
J2813
30
27
71
3
59
2
7
45
56
VCORE
13
J2804
15
1
J2800
0
68
52
0
2
0
3
VCORE
3
29
22
4
VCORE
70
10
2
2
100R
R2804
27p
16
28
C2803
C2809
100n
1
3
64
7
35
54
0
50
GND
100n
C2805
72
0
GND
47
33
100n
C2814
100R
R2805
239
73
41
44
57
C2806
100n
2
5
2
GND
GND
C2810
100n
51
VRFC
53
3
J2805
GND
VCORE
1
J2811
21
1
0
5
VIO
8
4
32
VCORE
4
0
3
3
1
14
100n
C2807
9
GND
1
1
62
14
1
7
23
69
25
60
J2803
C2800
100n
7
40
17
4
GND
58
J2806
2
12
GND
1
4
0
49
GND
16
C2802
J2810
5
J2801
100n
1
8
100n
C2808
6
6
55
24
9
18
11
20
0
1
4
1
VCORE
VRFC
1
15
4
0
3
VIO
6
0
2
6
0
12
63
48
6
3
2
19
0
GND
GND
GND
1
27p
C2811
42
1
2
GND
Y9
GenIO18
Y20
GenIO8
GenIO9 Y21
Y3 USBVP_FRX
Y4 SysClk
GenIO25 Y5
GenIO23 Y6
Y7 USBVO
Y8
VSSCORE6
VDDSIO3
Y11
GenIO65 Y12
GenIO31 Y13
CBusClk
Y14
Y15
GenIO44
Y16
GenIO39
VDDSIO4
Y17
Y18
GenIO34
Y19
GenIO13
GenIO62 W1
USBRCV_FRX2
W2
W20
GenIO5
W21
GenIO4
W22
GenIO6
USBFSE0_FTX
W3
W4
VDDCORE4
Y10 PMARN
VDDCORE5
U9
GenIO19
V2 USBDSyncClk
GenIO33 V20
V21
GenIO1
GenIO3 V22
V23
GenIO7
V3
VSSCORE5
USBOEX
V4
U14
U15
GenIO43
VDDDSP2
U16
VSSDSP2
U17
GenIO2 U20
GenIO0 U21
GenIO69 U4
GenIO73 U7
U8
GenIO37
VDDSIO5
T20
T3
GenIO64
T4
GenIO58
GenIO70 T7
U10 AudioClk
VDD2
U11
CBusDa
U12
VDDDSP1
U13
VSSDSP1
R17
R2
GenIO56
VDDDSP3
R20
R21
GenIO15
R22
GenIO32
RX2
R3
R4
GenIO57
GenIO71 R7
T17
N7
P17
VDDCORE7VSSDSP3
P20
P21
GenIO38
TXA
P3
P4
GenIO59
P7
GenIO60
R1
GenIO52
VDDSIO6
VDDSIO1
M7
GenIO47 N17
N2 RX1
N20 I2SSCLK
N21
GenIO36
GenIO41 N22
N3 RFBusDa
N4 TXReset
TXP
VSSASUB
L4 TxIN
L7
VDDCORE3
RFBusEn1X
M1
M17 I2SWS
M20
VSSCORE9
GenIO42 M23
VSSATX M3
M4
VDDCORE2
J7
GenIO67 K17
K20
VDDCORE8
VDD1
K22
VDDATX K3
TxIP
K4
RxQP
K7
L17
GenIO46
L20
VSSCORE10
L3
VSSA
VSSCORE2 J1
VDDMCU1
J17
J2 RxIN
J20
GenIO49
J21
GenIO48
GenIO68 J22
J3 RxIP
VSSCORE3 J4
RxQN
G8
G9 VrefP
VDDSIO7
H17
GenIO51 H20
GenIO16 H21
TahvoInt
H22
H3 JTDO
RFClkN
H4
H7
G13
VDDCORE11
VSSCORE14 G14
GenIO72 G15
G16 VSSMCU2
ACIRx
G17
SIMIODa1
G20
G21 VSSMCU1
VDDA
G3
G4 RFClkP
VrefN
F21
GenIO17
F22 SIMIOCtrl1
F23 EarDataR
JTrst
F3
F4 JTClk
G10 Iref1
G11 TXQP
TXQN
G12
D7
JTMS
D8
D9 ETMPipe2
E1
VDDCORE1
VDDARX E20
E22
GenIO54
TMAct
E3
E4 EMU0
VSSARX F20
TxCDa
D19
D20 RetuInt
D21
GenIO55
VSSCORE11 D22
D3 APESleepX
VDDSIO10
D4
JTDI
D5
D6 ETMPipeB1
SleepClk
ETMSync
D10
D11
VDDCORE10
VDDSIO9
D12
VDDCORE9 D13
D14 ETMPkt5
SpecialIO3 D15
SpecialIO2 D16
D17
GenIO61
TxCClk
D18
SpecialIO0 C20
VDDSIO8
C21
C3
VSSCORE1
PURX
C4
C5 ETMPkt4
C6 ETMPkt7
C8 ETMSyncB
ETMPkt0
C9
VSSCORE13 C11
RFBusClk
C12
VDDMCU2
C13
VSSCORE4 C14
ETMPkt3
C15
C16 SIMClk1
GenIO63 C17
VDDCORE12 C18
SpecialIO1 C19
ACITx
B17
B19 TxCDaCtrl
NC_BGA B2
B21
GenIO53
B23
NC_BGA
SleepX
B3
B9 ETMClk
ETMPipe0
C10
AC22
NC_BGA
AC23
NC_BGA
AC4
GenIO26
GenIO22 AC9
NC_BGAB1
ETMPipe1
B10
ETMPkt6
B12
VSSCORE12 B15
VDDCORE6
AB23
NC_BGA
VDDSIO2
AB4
GenIO24 AB8
NC_BGA AC1
AC13 MicData
SMPSClk
AC15
AC19
VSSCORE8
NC_BGA AC2
AA5
AA6
GenIO29
AA7
GenIO21
GenIO20 AA8
AA9
GenIO50
AB1
NC_BGA
I2SSD1
AB13
GenIO35 AB16
AB19
AA16
GenIO40 AA17
AA18
GenIO14
GenIO11 AA19
AA20
GenIO12
GenIO10 AA21
AA3 USBVM_Clk
AA4
GenIO28
GenIO27
A5 ETMPkt2
A7 ETMPkt1
EarDataL
AA10
AA11
VSSCORE7
PMARP
AA12
GenIO30 AA13
AA14 CBusEn1X
AA15
GenIO45
I2SSD2
D2800-raps_v3.03_pa
RAPS_V3.03-PA
NC_BGA A1
A2
NC_BGA
NC_BGA A22
NC_BGA A23
ETMPipeB2
A3
ETMPipeB0
A4
0
38
100n
C2801
10
R2800
10R
GND
43
5
8
3
VIO
J2812
2
9
8
26
GND
5
46
1
C2804
100n
4
5
31
EMINT(1:0)
VPPLOCK
RFCLK_I(1:0)
RFCONV_I(11:0)
RXRESET
ACI(1:0)
DIG_AUDIO(5:0)
CBUS(3:0)
PCM(3:0)
RFCTRL_I(8:0)
TXC(2:0)
USB_CMT(8:0)
PUEN
CCP_CMT(3:0)
PUSL(7:0)
INT_SIM(5:0)
FLsWPX
4k7
R2803
C2819
100n
27p
C2812
GND
COMBO32Mx16NOR
16Mx16DDRDRAM
D3000
J58F0046L0Y1GE
32Mx1616Mx16
A1
GND
VIO
GND
4k7
R2801
GND
GND
VDRAM
GND
VIO
VIO
VPP
VPP
VIO
VIO
100n
C2820
C2817
100n
27p 100n
C2822C2821
100n
C2816
Y2
Y22
TOP_Vss5
TOP_Vss4 Y23
100n
C2818
U2
TOP_VCCnor1
0
U22
SDRLDQS U23
19
U3
TOP_VCCnor0 V1
TOP_Vdd0 W23
Y1 17
22
6
P23
3
R23
21
T1
T2 16
4
T21
2
T22
T23 1
U1
TOP_Vpp
SDRCLKX
23
M2
SDRCLK M21
M22 7
FlsCSX N1
5
N23
P1 20
P2 18
SDRDQML P22
TOP_Vss4 K2
K21 9
K23 10
TOP_Vss5 L1
L2
TOP_Vss6
L21 8
SDRDQMU L22
L23
G1
TOP_Vss0 G2
G22 13
G23 14
H1
TOP_Vss2
TOP_Vss1 H2
H23 12
J23 11
K1
TOP_Vss3
FlsRSTX
D2
FlsOEX
TOP_Vss3 D23
E2
FlsWaitX
E21
SDRUDQS
E23 15
F1
TOP_Vcc0
FlsWEX F2
TOP_Vcc1
B7 3
B8 4
C1
FlsADVX
0
C2
C22
TOP_Vss2
C23
TOP_Vss1
2
C7
D1
B13
B14
TOP_Vssd5
TOP_Vssd3 B16
TOP_Vdd4 B18
TOP_Vdd0 B20
TOP_Vss0 B22
B4 8
9
B5
B6 1
AC20
6
AC21
AC3
TOP_VCC0
TOP_VCC1 AC5
TOP_Vdd5 AC6
AC7
TOP_Vdd4
2
AC8
B11 5
7
AB9
0
AC10
14
AC11
13
AC12
AC14
TOP_Vssd0
TOP_Vssd1 AC16
TOP_SDRAdres
AC17
8
AC18
SDRRASX
AB2
AB20
SDRCASX5
AB21
4
AB22
TOP_CE
AB3
TOP_INT
AB5
AB6 TOP_CEd
3
AB7
1
10
AB10
AB11
SDRCKE
12
AB12
11
AB14
SDRWEX AB15
9
AB17
7
AB18
GenIO66
A20
A21
TOP_Vdd1
10
A6
11
A8
12
A9
AA1
FlsCS2X
24
AA2
TOP_Vssd2 AA22
AA23
TOP_Vdd3
A13 15
FlsClk A14
A15
TOP_Vssd4
TOP_Vdd3 A16
A17
TOP_Vdd5
TOP_Vdd2 A18
A19
TOP_Vdd1
TOP_Vdd2
SDRAd
SDRDa
ExtAdDa
A10 13
14
A11
A12 6
C2815
100n
R2802
4k7
GND
GND
SPI_DAIN
SPI_DAO
SPI_CS
SPI_CLK
CAM_CLK
JULIE_TO_HOST_INT
CAM_VCTRL
WAKEUP_INT0
RESET
GENIO65isusedforVPPLOCKonRAPsheet
GENIO66isusedforFlsWPXonRAPsheet
freeGENIOS
2
8
33
13
4
5
0
6
25
1
34
11
2
2
VIO
5
16
6
1
6
5
5
69
11
3
21
4
19
48
51
47
5
13
67
R3313
1k
20
19
5
64
63
7
6
1
73
31
14
71
36
37
30
1k
R3312
8
21
22
2
11
9
7
72
16
1
41
6
1
14
50
2
1
2
0
3
8
0
52
7
7
62
6
9
9
2
GND
20
3
2
15
39
6
53
8
3
12
59
0
4
27
1
3
56
3
60
17
5
3
4
3
1
0
2
0
43
4
1
2
4
40
1
0
70
4
7
10
18
55
17
2
4
0
VIO
23
42
6
3
61
0
21
4
0
11
9
68
0
3
15
1
1
1358
0
0
10
32
10
5
4
46
45
29
14
2
7
57
26
38
2
1 3
54 6
35
0
15
10
3
18
1
1
MESSI_CMT(25:0)
CAM_CTRL_CMT(7:0)
SPI_CMT(3:0)
44
0
24
28
I2S_CMT_AUDIO(5:0)
BTHOSTWAKE
BTWAKE
BTCTS
BTH_CLK_REQ
BTRSTX
BTDAOUT
BTDAIN
BTRTS
BT(23:0)
PCM(3:0)
AUDIO(6:0)
FM_INTX
FMRADIO(20:0)
I2C(1:0)
USB_CMT(8:0)
PUSL(7:0)
INTUSB(8:0)
MMC_CMT(15:0)
AUDIOCTRL(5:0)
KEYB_CMT(20:0)
DMIC(4:0)
JTRst
JTClk
XTI_RX
JTClkRet
XTI_TX1
XTI_TX2
XTI_TX0
EMU1
EMU0
XTI_CLK
JTDO
JTDI
XTI_TX3
JTMS
3
3
J3114
GND
J3108
J3109
15
1
2
J3107
2
0
5
4
5
J3113
J3111
J3112
4
0
1
14

Customer Care / Service Operations / Training and Vendor Development
Condential Copyright © 2007 NOKIA Only for training purposes Version: 1.0 | 13.03.2009 | 6303 | Board version: 2yfa_51a | | Page 4(8)
User Interface
COL0
9
ROW2
KEYBOARD
8
1
4
NaviKey
Left
Center
ROW4
Vol -
ROW3
COL3
COL2
RightSK
#
ROW1
ROW2
3
Send
ROW5
6
2
5
COL3
ROW3
ROW0
COL0
ROW1
ROW0
ROW5
Right
Down
ROW4
COL1
LeftSK
0
3
10
COL2
7
*
End
Vol + Up
COL1
3
5
2
0
1
2
3
2
5
1
3
S2417
S2424
S2400
S2418
2
0
3
1
S2405
S2411
GNDGND
GENOUT1
VLED_pos
R2440
68R
4
5
3
R2442
2k2
PEMX1_EMX1T2R
V2440-1
1
2
6
PEMX1_EMX1T2R
V2440-2
LWV38G-Q2R2-3K5L-3X4X-5-R18
J2506 J2507
V2506
LWV38G-Q2R2-3K5L-3X4X-5-R18
V2504
LWV38G-Q2R2-3K5L-3X4X-5-R18
V2500
LWV38G-Q2R2-3K5L-3X4X-5-R18
V2502
S2416
S2408
S2407
0
S2422
330R
R2502
8
4
11
S2409
2
4
R2501
330R
S2413
1
9
S2415
S2414
S2406
E4 Output10
E5 Output9
S2410
GND
1
GND
C4 Output6
C5 Output5
D1
Input8
D2
Input7
D3
GND
D4 Output8
D5 Output7
Input10 E1
E2
Input9
E3 GND
A2
Input1
GND
A3
A4 Output2
A5 Output1
B1
Input4
B2
Input3
B4 Output4
B5 Output3
C1
Input6
C2
Input5
C3
GND
EMIF10-LCD02F3
Z2400
A1
Input2
S2420
S2423
S2421
4
S2412
S2419
S2402
0
5
S2401
KEYB_CMT(20:0)
COL0
ROW1
ROW2
ROW5
COL1
ROW0
ROW_BUS(5:0)
COL_BUS(3:0)
COL2
COL3
ROW4
ROW3
0
DCX
D2
D7
CSX main
D5
RDX
D3
D1
LED_Out
LED_in
D6
RESX
TE main
D4
WRX
D0
21
100n
C2501
VIO
VAUX
18
GND
VLED_neg
5
16
C2500
100n
4
VLED_pos J2504
J2505
0L2305
17
600R/100MHz
2
1
7
GND
6
19
20
3
4
5
6
7
8
9
14
15
16
17
18
19
2
20
21
22
23
24
GND
X6301
1
10
11
12
13
GND
3
Ambient Light Sensor
nc
GND
VBAT_BB /2 1u5
2
C2454-2
1
C2451-1
C2451-2
2/2 1u5
/2 1u5
VAUX
GND
GND
100n
C2463
GND
GND
GND
SDA 5
INT 6
GND
LWV38G-Q2R2-3K5L-3X4X-5-R18
V2512
0
TSL2563CL
N2460
1Vdd
2GND
3ADR_SEL 4
SCL
GND
VIO
0R
V2513
LWV38G-Q2R2-3K5L-3X4X-5-R18
0R
E2513
1
E2512
10GND
1
GND
/2 1u51
C2454-1
J2502
J2503
J2501
INT
E4
TRIG
GND
C4 VDD
SCL
D1
GPO D2
D3 CLK_32K
GND D4
E1 SDA
EN
E2
E3
A4 CFLY2P
GB1
ADDR_SEL1
B2
B3 CFLY1N
B4 CFLY1P
C1
R
C2 ADDR_SEL0
C3
N2491
LP5521TMX_NOPB
A1
B
A2
VOUT
CFLY2N
A3
PUSL(7:0)
MESSI_CMT(25:0)

Customer Care / Service Operations / Training and Vendor Development
Condential Copyright © 2007 NOKIA Only for training purposes Version: 1.0 | 13.03.2009 | 6303 | Board version: 2yfa_51a | | Page 5(8)
Camera
nc
CCPCLKN_HIRES
Flash Enable
SPI_DAIN
SDA
CCPDATAN
SCL
nc
WAKEUP_INT0
SPI_CLK
EXTCLK
SDA_HIRES
SCL_HIRES
SDA
Flash_HPLED
VANA
STROBE
CAM_VCTRL
Flash_LX
CLK_HIRES
CAM_CLK
JULIE-TO-HOST INT
TX_MASK
SDA_HIRES
SCL_HIRES
CCP_DATA-
c-clips for Flash PWB
CCPCLKP_HIRES
nc
/FAULT
CCP_CLK+
CCPCLKN
Flash Enable
SCL
XSHUTDOWN_HIRES
CCP_DATA+
SPI_CS
HIRES_CCPCLKP
HIRES_CCPDATAN
CCP_CLK-
CCPDATAP_HIRES
CCPCLKP
/FAULT
HIRES_CCPCLKN
CCPDATAN_HIRES
CLK_HIRES
VDIG
nc
HIRES_CCPDATAP
CTRL_HIRES
SPI_DAO
VACT
STROBE
RESET
JULIE_TO_HOST_INT
CCPDATAP
XSHUTDOWN
SETF
SCL/CTRL1
3
4SDA/CTRL0
SETI
5
6
ILED
OUT 7
GND 8
HPLED 9
J1404
1
INTF
10
11 _INT
12
PGND
13
LX
VDD 14
EN
15
16 STR
2
VBAT1
N1450
ADP1653ACPZ-R7
17= GND
SETT
120R/100MHz
L1401 J1410
GND
L1405
GND
1uH
100n
C1404
C1410-1
1/2 1u5
GND
C1401
100n
0
GND
4k7
GIO17 P8
GIO16 P9
3
0
J1400
R1403
GIO11 N9
GIO29 P11
GIO28/INT1 P12
COIN7
P3
VD0
P4
COIN3
P5
PCLK0
P6
GIO4/INT2 P7
N12
GIO27
N2 COIN8
COIN6
N3
COIN5
N4
COIN2
N5
GIO23 N6
GIO7/INT3 N7
GIO8 N8
COIN9
M2
CLK_TX_THRU0
M3
HD0
M4
COIN1
M5
GIO22 M7
M8
GIO9
GIO10 M9
GIO30 N11
L4 COIN4
L5 COIN0
M1 SYSCLK
GIO12 M10
M11 SCL0
SDA0
M12
NC M13
NC M14
HSSIX_SN
K1
NC K13
DNU K14
HSSIX_SP
K2
K3 VSSA
NC L13
L14
DNU
CLK_TX_THRU1
L3
TXVDDA1
G5
DNU H13
H14
DNU
TXVSSA
H4
J1 HSSIX_DN
J2 HSSIX_DP
TXVDDA
J3
VDDA
J4
F5 RXVDDA
G1 HSSIR_DN1
G10
VDDDLL
DNU G13
G14
DNU
G2 HSSIR_DP1
HSSIX_IREF
G3
G4 TXVSSA1
E2
F1 HSSIR_SN1
F10
VSSDLL
DNU F13
DNU F14
F2 HSSIR_SP1
F3
HSSIR_IREF
F4 RXVSSA
C8
DNU
DNU C9
HSSIR_DN0
D1
D14
DNU
HSSIR_DP0
D2
TDO
D3
TDI
D4
HSSIR_SN0
E1
HSSIR_SP0
DNU C12
DNU C13
C14
DNU
TMS
C2
WAKEUPX/INT0
C4
C5 SDI0
GIO2 C6
DNU C7
B3
BTSEL
B4
B5 SDO0
RSTNX
B6
DNU B8
DNU B9
C10
DNU
DNU C11
GIO0 A6
A8
DNU
A9
DNU
B10
DNU
DNU B12
DNU B13
DNU B14
TRST
B2
TCK
VCAM_1V8_IVE
DNU A10
A12
DNU
DNU A13
DNU A14
TEST
A3
A4 SCLK0
SDEN0
A5
3
N1400
TMX320DM5012ZAN
D8,D9,E8,J10=
A7,A11,D10,D11,D12,E12,E14,F12,G12,H12,J12,J14,K10,K11,K12,N13=
A1,A2,D5,H5=
L9,L10,L11,L12,P10,P13=
GNDB7,B11,E9,E10,E11,E13,D13,F11,G11,H10,H11,J11,J13,N14=
VCAM_1V8_IVEL6,L7,M6,P2=
GNDB1,C1,L1,N1,P1,L2,E4,K4,E5,J5,K5,E6,K6,E7,K7,K8,L8,K9,N10,P14,E3,H3,D6,D7=
VCAM_1V3F6,F7,F8,F9,G6,G7,G8,G9,H6,H7,H8,H9,J6,J7,J8,J9,H1,H2=
VCAM_1V8_IVE
VCAM_1V8_IVE
VCAM_1V8_IVE
L1452
2u2H
VCAM_1V8
100n
C1402
2
GND
2
6
GND
2
GND
100n
C1412
4k7
R1400
1
1
0
VCAM_1V8_IVE
0
2
J1408
GND
0
E1459
0R
1
GND
GND
J1451
0
0
GND
GND
STBY
VOUTVIN
GND
GND
GND
1
BH28SA2WGUT
N1404
GND
100n
C1403
GND
GND
0
J1450
J1411
C1411
100n
1
2J1405
0
1
R1406
2k
R1407
33R
C1407
2u2
0
C1406
10u
-1.3
N1403
LP5952TLX
VIN
VOUT
GND
VBATT
EN
GND
3
1
3
1
C1417
100n
VCAM_1V8
1
J1402
100n
C1413
MA21D34001JN
V1453
GND
C1460
4u7
C1453
J1430
2u2
2
J1406
2u2
C1452
GND
GND
/2 1u51
C1408-1
120R/100MHz
L1402
GND
1
3
VCAM_1V8
VCAM_2V8
GND
2k
R1405
VCAM_1V3
/2 1u52
C1408-2
120R/100MHz
L1450
J1403
4u7
X1451
J1409
C1405
X1450
GND
1
R1401
100R
VCAM_1V3
GND
C1455
2u2
3
4
5
6
7
8
9
GND
1
10
11
12
13
14
2
120R/100MHz
X1400
GND
VCAM_2V8
GND
2
GND
L1403
10u
C1454
C1461
C1416
0
27p
100n
100R
R1402
27p
C1451
J1401
0
N1402
LM3677TLX-1.82_NOPB
U//U
A1 Vin
GND
A3
SW B2
C1
EN
FB C3
VCAM_1V3
FLASH_CTRL(5:0)
1
GND
VCAM_1V8_IVE
CAM_CTRL_CMT(7:0)
SPI_CMT(3:0)
CCP_CMT(3:0)
HIRESCAM_CCP(3:0)
HIRESCAM_CTRL(3:0)
HIRESCAM_I2C(1:0)
GND
100n
C1415
2
C1410-2
/2 1u5

Customer Care / Service Operations / Training and Vendor Development
Condential Copyright © 2007 NOKIA Only for training purposes Version: 1.0 | 13.03.2009 | 6303 | Board version: 2yfa_51a | | Page 6(8)
Bluetooth - FM Radio
I2S/PCM_SYNC
BT_RESETX
BT_RESETX
Z6003
BT_STATUS
UART_RTS
BT_WAKEUP
I2S_WS
UART_RX
NC
BT_RESETX
UART_WAKE
6
BT_TX_CONFX
I2C_SDA
L=3.185mm
Z6001
FM_AUDIO_NL
I2C_SCL
I2C_SDA
BT_WAKEUP
BTH_CLK_REQ
I2S/PCM_SYNC
UART_TX
L=2.558mm
NC
SYSCLK
UART_CTS
2
NC
FM_AUDIO_PR
FM_AUDIO_PL
5
FM_AUDIO_PL
FM_AUDIO_NL
FM_INTX
I2S_WS
SLEEPCLK
SLEEPCLK
I2S/PCM_IN
UART_TX
UART_RTS
UART_CTS
Z6002
FM_INTX
I2S/PCM_IN
NC
1
I2S/PCM_OUT
I2C_SCL
BT_CLK_REQ
BT_RF_ACTIVE
NC
NC
NC
FM_AUDIO_NR
NC
FM_AUDIO_PR
3
I2S/PCM_CLK
FM_AUDIO_NR
UART_WAKE
NC
UART_RX
I2S/PCM_OUT
I2S/PCM_CLK
8
VBAT1
GND
1
21
11
13
9
8
7
6
2
1
0
5
3
47p
GND
C6012
GND
C6008
11
100n
13
GND
J6000
220n
C6023
7
GND
2
68p
C6016
C6022
220n
GND
L6000
120R/100MHz
1p8
0
9
8
7
6
5
4
3
2
C6006
4
10
1
6
C6007
100n
7
2u2
C6004
9
GND
0
GND
DC_Bias
Single
0
1
GND
0
2441.75MHz
Z6000
LFB2H2G44BB5B896
GND
Bal
Bal
NC
8
FMVCO_LP
FMVCO_LN 9
GND
2
VDDO33 56
57
VREGFM_DAC
VREGFM_DAC 58
VREGFM_DAC 59
6LPOIN
FMPLLCAP 7
72 NC
NC
73
74 NC
NC
75
76
I2S/PCM_IN
46
47 FM_IRQ_N
I2C_DA
48
49 RST_N
5VDDFM
50
VDDC
VDDC 51
VDDC 52
53
VDDO18
VDDO18 54
VDDO18 55
36
UART_CTS_N
TX_CONFX
37
STATUS
38
39 I2C_CLK
4
VREG_BT
40 I2S_CLK
I2S_SDO
41
42 I2S/PCM_SYNC
43
UART_RTS_N
I2S/PCM_CLK
44
45 I2S/PCM_OUT
TM0
TM1
27
CLK_REQ
28
29 RF_ACTIVE
3
VREG_CTL
UART_TXD 30
TM2
31
UART_WAKEUP
32 33
UART_RXD
I2S_WS
34
BT_WAKEUP
35
17 VDDPLL
18 XTALP RES 19
VDDR3V 2
20 XTALN
21 VDDXO
AUDIOL 22
AUDIOGND 23
AUDIOR 24
TM3
25
26
60,61,62,63,64,65,66,67,68,69,70,71=
1
VDDR5V
10
FM_CVAR
FMRF_INN 11
FMRF_INP 12
VDDRF 13
RFIOP 14
RFION 15
16 VDDLO
GND
N6000
BCM2048_B0
J6001
C6017
68p
100nH
L6002
150k
=normal,-1%,1%
R6006
0
C6005
2u2
C6013
2u2
R6008
GND
10
2M2
2u2
C6003
56nH
L6001
Q>20
2
GND
GND
8
GND
9
21
1
6
VIO_BT
REFCLK_I
ANT_BT
BT_WLAN(6:0)
FMANT
L6021
2n2H
12
FMRADIO(20:0)
BT(23:0)

Customer Care / Service Operations / Training and Vendor Development
Condential Copyright © 2007 NOKIA Only for training purposes Version: 1.0 | 13.03.2009 | 6303 | Board version: 2yfa_51a | | Page 7(8)
RF - part
BOM2
not_assembled
N7502
Z7501
not_assembled
100pF (2351160)
L7502, L7503
L7510
12 nH (3640205)
4,3 nH (3640233)
L7500, L7501 10 nH (3640210)
18 nH (3640234)
2,7 nH (3640256)
C7518
C75094,7 pF (2322051)
10pF (2320121)
C7517
Murata SAWEP1G84CM0F04R13 (4511597)
C7506
27 nH (3640235)
not_assembled
8.2 nH (3640253)
2,7 nH (3640256)
4,7 nH (3640197)
1,8 nH (3640195)
4,7 nH (3640197)
PF89004B (4355090)
Epcos B9304/LM90B (4511639) Murata SAWEP881MCM0F04R13 (4511605)
L7511
12pF (2322011)
Z7502
3,9 pF (2351070)
C7514
SKY77527-17 (4355109)
18pF (2351107)
not_assembled
not_assembled
27 nH (3640235)
Epcos B9305/LM91P (4511821)
L7504, L7505
L7509
L7506, L7507
L7508
BOM1
18 nH (3640234)
3,9 nH (3640196)
1,5 nH (3640194)
100pF (2351160)
8,2 nH (3640253)
C7516
GND
GND
GND
GND
L7509
4n7H
2u2
C7503
2u2
12nH
L7501
C7504
27
RX3
29
RX4
31
ANT
5
Vcc_HB
Vcc_LB 6
Vcc_Drv 7
19 VRAMP
20 VDET
BS1
21
22 BS2
23 MODE
Vlogic 24
25
RX1
26
RX2
RPF89004B
N7502
1,2,3,4,8,9,10,11,12,18,
28,30,32,33,34,35= GND
13 TX_LB_IN
14 TX_HB_IN
15 TX_EN
16 TR_SW_EN
17 VBIAS
L7508
4n3H
C7501
GND
2V7A
100n
2V7D
G7
VIO
G8 XO
H1
IREF
TRXQP H2
H3
TRXQN
VDDDIG H4
RFCLKEXT1
H5
H6 RFCLKP
H8 XT
F3
F4
VDDMS1
SCLK F6
F7
IOSDATA
VXO
F8
VIO
VDDTX G1
G2
TRXIP
TRXIN G3
VBATDIG G4
RFCLKEXT2
G5
G6 RFCLKN
C6 FE_SW_EN
VBIAS
C7
C8 VRAMP
TX1
D1
D8 VDET
E5
VDDPLL
XSENA E6
XRESET E7
E8 FE_TX_EN
TX2
F1
VREFCMRX3X
RX4
A7
A8 RX4X
VBATRF B1
VANA1V5 B2
VDDRX B3
B4
VDDRX
B8 FE_MODE
C1
VDDVCO
C4 FE_BS1
C5 FE_BS2
B5,B6,B7,D2,D3,D4,D5,D6,D7,
E2,E3,E4,F2,F5,H7=
N7501
PMB3280_A2
GND
A1 RX1
A2 RX1X
A3 RX2
A4 RX2X
A5 RX3
A6
3p9
C7509
8n2H
L7503
C7507
2u2
27nH
L7511
C7512
33n 7
2n7H
L7505
1V5A
18nH
L7510
GND GND
4
1n8H
L7507
10p
C7514
GNDGND
UNBAL_IN BAL_OUT
BAL_OUT
BAL_OUT
BAL_OUT
Z7502
1800/1900MHz
SAWEP1G84CM0F04
UNBAL_IN
GND
8n2H
L7502
L7500 12nH
L7504 2n7H
C7517 C7518
100p
8
100p
2V7D
GND
5
GND
6
8
GND
L7506 1n8H
100n
C7508
Z7501
UNBAL_IN
GND
UNBAL_IN BAL_OUT
BAL_OUT
BAL_OUT
BAL_OUT
B7501
SAWEP881MCM0F04
850/900MHz 7
6
1
0
38.4MHz
1
9
100p
C7502
GND
0
GND
0
RFCTRL(8:0)
RFCONV(11:0)
RFCLK(1:0)
VIO
VBAT_FEM
GND
C7550
22p
VBAT
10n
C2902
C2901
10n
1
00
1
0
1
RFCLK1
RFCLK2
6
2901
0
6
2900
8
5
7
8
7
4
0TXRESETX
RFBUSCLK
RFBUSDA
RFBUSEN1X
TXA
TXP
TIP
RIP
RQP
TQP
TIN
RQN
TQN
RIN
9
7
3
5
0
7
6
9
4
2
6
8
5
1
4
8
IREF
VREFCM
TRIP
TRIN
TRQP
TRQN
0R
R2912
X2900
IN 1
OUT2
GND
VR1VBAT VRCP1
0123
RFPWR(4:0)
VREF

Customer Care / Service Operations / Training and Vendor Development
Condential Copyright © 2007 NOKIA Only for training purposes Version: 1.0 | 13.03.2009 | 6303 | Board version: 2yfa_51a | | Page 8(8)
Component nder
Top
Bottom
A C2223 J 7 C2901 N 4 E2166 O 3 L7508 Q 3 R2431 H 7
A1450 P 7 C2225 L 6 C2902 N 4 E2700 I 9 L7509 Q 3 R2433 I 8
A3000 L 5 C2226 J 7 C3200 K 4 E2701 H 1 L7510 Q 3 R2434 I 8
A7500 R 3 C2227 K 7 C3202 J 4 E2702 M 9 L7511 Q 3 R2440 M 8
A7501 S 8 C2228 K 7 C3204 J 4 E2703 K 1 M R2442 L 8
B C2230 K 5 C3205 I 8 E2704 M 1 M2101 C 8 R2501 L 8
B2103 T 5 C2231 L 5 C6003 N 7 E2705 E 2 N R2502 M 8
B2150 D 1 C2232 L 7 C6004 N 7 E2706 K 9 N1400 N 6 R2504 S 6
B2200 J 6 C2233 K 5 C6005 M 7 E2707 F 5 N1402 M 6 R2505 R 6
B7501 Q 3 C2300 J 8 C6006 N 8 E2708 T 3 N1403 M 6 R2507 R 5
C C2301 L 8 C6007 N 7 E2900 T 1 N1404 L 7 R2508 S 5
C1401 O 5 C2302 L 8 C6008 N 8 E2901 T 1 N1450 P 7 R2800 K 3
C1402 N 5 C2303 J 7 C6010 O 7 E2902 U 2 N2000 C 3 R2801 N 3
C1403 O 6 C2304 J 7 C6011 M 7 E6000 R 9 N2001 C 3 R2802 K 2
C1404 M 6 C2305 S 8 C6012 M 8 E6001 R 9 N2200 K 6 R2803 K 4
C1405 L 6 C2307 J 8 C6013 N 8 F N2300 K 7 R2804 N 5
C1406 M 5 C2309 J 8 C6016 N 7 F2000 I 6 N2301 J 3 R2805 N 5
C1407 M 6 C2312 K 8 C6017 N 7 G N2302 M 7 R2912 T 2
C1408 M 7 C2314 J 3 C6020 Q 9 G2200 G 1 N2430 I 8 R3201 J 4
C1410 M 7 C2315 J 3 C6021 Q 8 L N2460 U 3 R3210 K 4
C1411 O 5 C2316 J 3 C6022 M 8 L1401 O 5 N2491 L 2 R3211 K 4
C1412 M 5 C2318 L 8 C6023 M 8 L1402 M 6 N3200 J 4 R3212 K 4
C1413 O 5 C2401 H 6 C7501 P 3 L1403 O 6 N6000 N 8 R3213 K 4
C1415 M 6 C2425 I 6 C7502 P 2 L1405 M 5 N7501 Q 3 R3312 L 2
C1416 M 6 C2430 H 8 C7503 Q 2 L1450 R 4 N7502 R 3 R3313 L 2
C1417 M 6 C2431 I 7 C7504 P 2 L1452 P 7 R R6006 N 8
C1451 R 4 C2432 H 7 C7505 P 3 L2000 I 6 R1400 N 5 R6008 O 8
C1452 R 4 C2433 H 8 C7506 Q 2 L2001 B 4 R1401 O 6 S
C1453 P 4 C2434 I 6 C7507 Q 2 L2002 C 4 R1402 O 6 S2401 O 1
C1454 R 5 C2435 I 8 C7508 Q 4 L2003 D 4 R1403 N 5 S2402 R 1
C1455 R 5 C2451 M 2 C7509 Q 3 L2004 C 4 R1405 O 6 S2403 U 5
C1460 Q 7 C2454 K 2 C7512 R 3 L2023 C 4 R1406 O 6 V
C1461 P 7 C2461 U 3 C7513 R 2 L2080 J 8 R1407 O 5 V1453 Q 7
C2000 H 6 C2462 U 3 C7514 R 2 L2101 L 5 R2000 C 3 V2440 M 8
C2004 C 3 C2463 U 3 C7515 R 2 L2104 L 6 R2001 C 3 V2500 F 4
C2005 C 3 C2500 S 8 C7516 R 2 L2159 L 6 R2002 C 4 V2502 F 6
C2006 C 3 C2501 S 8 C7517 Q 2 L2160 L 5 R2003 C 3 V2504 B 6
C2007 C 3 C2502 S 6 C7518 Q 3 L2165 P 2 R2004 B 3 V2506 B 4
C2012 I 6 C2700 H 2 C7519 Q 2 L2166 P 3 R2005 C 4 V2512 I 3
C2013 C 3 C2701 K 7 C7520 Q 3 L2302 L 7 R2006 C 3 V2513 I 7
C2014 B 3 C2800 K 3 C7550 P 1 L2304 J 2 R2007 C 3 X
C2015 J 7 C2801 N 4 C7553 S 3 L2305 S 8 R2008 B 4 X1400 Q 5
C2020 D 3 C2802 M 2 C7554 S 3 L2306 L 7 R2009 D 2 X1450 Q 7
C2022 D 3 C2803 N 2 D L2401 H 6 R2010 I 6 X1451 Q 6
C2025 C 4 C2804 N 2 D2430 I 7 L2425 I 6 R2011 C 3 X2000 B 7
C2026 C 4 C2805 K 3 D2800 L 3 L2430 H 8 R2012 J 7 X2002 B 3
C2070 P 1 C2806 N 4 D3000 L 3 L2431 H 7 R2071 I 6 X2060 U 7
C2071 N 4 C2807 N 5 E L2500 S 6 R2106 P 2 X2070 O 3
C2072 O 2 C2808 N 3 E1000 E 9 L2501 R 6 R2107 O 3 X2101 B 5
C2081 K 8 C2809 K 3 E1001 K 9 L2700 L 5 R2151 D 1 X2700 H 3
C2103 D 9 C2810 K 5 E1003 E 1 L6000 M 7 R2153 D 1 X2900 T 2
C2151 D 1 C2811 N 3 E1004 K 1 L6001 N 7 R2154 D 2 X3200 F 7
C2152 D 2 C2812 K 3 E2000 A 7 L6002 O 7 R2164 E 9 X6301 S 8
C2201 K 7 C2813 N 4 E2001 A 7 L6021 Q 9 R2165 D 9 Z
C2202 J 5 C2814 K 3 E2002 C 5 L6022 Q 8 R2200 K 5 Z2002 C 4
C2203 K 5 C2815 N 3 E2003 C 4 L7500 Q 3 R2201 K 5 Z2400 K 2
C2211 L 7 C2816 K 2 E2004 A 5 L7501 Q 3 R2202 J 6 Z2900 T 2
C2213 J 7 C2817 K 3 E2006 B 5 L7502 Q 3 R2250 J 5 Z6000 O 8
C2215 L 7 C2818 K 3 E2007 C 5 L7503 Q 3 R2251 J 5 Z7501 R 3
C2216 J 7 C2819 N 2 E2008 B 4 L7504 Q 3 R2300 O 4 Z7502 R 3
C2217 K 5 C2820 L 2 E2100 U 5 L7505 Q 3 R2309 J 3
C2220 L 6 C2821 N 4 E2101 S 5 L7506 Q 3 R2310 M 7
C2222 L 6 C2822 K 4 E2165 O 2 L7507 Q 3 R2430 H 7
