08 RM14 Schem_eu Nokia 7280 Rm 14 Shematics
User Manual: Phone Nokia 7280 RM-14 - Service manuals and Schematics, Disassembly / Assembly. Free.
Open the PDF directly: View PDF
.
Page Count: 34
- Audio
- BTH COST
- Top level
- Micro BB enginel
- RF-BB interface
- UEMEK
- DC-DC for Tiku
- Light filtering
- MultiGND
- Flash memory
- Tiku EDGE
- Tiku GPIO and GENIO
- FM radio
- CBUS
- Differential stereo
- TEA5761UK
- RF top level
- Power amplifier and detection
- RX front end and antenna switch
- Helgo
- Micro BB top levely
- IR module
- MultiGND symbol bypass
- 5 pin production test pattern
- UI
- SIM reader
- Test and emulator interface
- Testpoints based Ostrich interface
- Camera
- System connector
- Current measure
- BACK TO MAIN PAGE

Nokia Customer Care Schematics and Layouts/RM-14, v.1.0 RM-14
ISSUE 1 11/04 Copyright ©Nokia 2004. All rights reserved. Page A-1
Audio
Earpiece connector
"MIC1N"
same GND connection
"XMICP"
Place close to system connector
same GND connection
same GND connection
"XEARP"
"EARP"
IHF speaker connection
"HF"
"HFCM"
"MIC1P"
"XEARN"
"MICN"
"MICP"
same GND connection
"EARN"
Awaiting final symbol from Mech
"EARP"
"EARN"
"HEADINT"
"XMICN"
Place close to BB can
same GND connection
XE153
/2 22p1
C162
2x22p
34
XE151
2
R911
/2 16V1
Not_assembled
EXC24CB102U
L151
1
23
4
2
5
J305
GND
C159
2 /2 10n
J306
R167
1 /2 16V
34
16
0
XE156
XE152
XE158
XE165
1u0
C163
/2 16V1
XE164
R168
XE150
1
GND
L156
30nH
13
4
2x22p
C162
2 /2 22p
EXC24CB102U
L153
1
2
B150
Not_assembled
MICP
MICN
EXC24CB102U
L150
1
23
4
R168
/2 16V2
GND
C156
NOT_ASSEMBLED
27p
12
XE154
1
R167
2 /2 16V
30nH
L155
34
GND
2 /2 16V
R161
/2 10n2
C164
/2 10n1
C164
2
15
C159
1 /2 10n
2 /2 16V
R911
Not_assembled
1
3
GND
XE157
XE159
NOT_ASSEMBLED
C152
27p
X151
Not_assembled
1
2
4
XE155 EXC24CB102U
L152
1
23
XE166
4
GND
0
0
1
5
R190
100k
R161
/2 16V1
12
0
1
XAUDIO(17:0)
6
AUDIO(6:0)
HOOKINT
UIDRV(5:0)
AUDUEMCTRL(3:0)
PUSL(3:0)
GENIO(31:0)
MIC(2:0)
SLOWAD(6:0)
IHF(1:0)
EAR(1:0)
G_AUDIO(11:0)
MCBSP2(5:0)
APE_AUDIO(4:0)
APE_GPIO(15:0)
IHF_XEAR(1:0)
XMIC(2:0)
XEAR(3:0)
HEADINT(1:0)

Nokia Customer Care Schematics and Layouts/RM-14, v.1.0 RM-14
ISSUE 1 11/04 Copyright ©Nokia 2004. All rights reserved. Page A-2
BTH COST
UART_CTS_P
PCM_OUT
UART_TX
PCM_OUT
PCM_SYNC
HOST_WAKEUP
SYSCLK
VIO
BT_WAKEUP
HOST_WAKEUP
BT_RESETX
PCM_IN
HOST_WAKEUP
PCM_CLK
ANT
PCM_SYNC
SPI_MOSI
SLEEPX
BT_RESETX
BT_WAKEUP
UART_RTS_P
SPI_CLK
UART_RTS_P
UART_RX
PCM_CLK
UART_CTS_P
VR3
G_LPRF(23:0)
SPI_MOSI
SPI_CSB
SPI(3:0)
SPI(3:0)
UART_RX
PCM_IN
UART_CTS_P
VBAT
PURX
G_LPRF(23:0)
UART_TX
G_LPRF(23:0)
C6042
2320481
1u0
GND
GND
5
6
E6045
2
0
1
GND
GND
VR3
VDD_ANA
K4
K6 VREG_IN
GND
J3
XTAL_OUT
VSS_ANA J4
J5 AIO2
VDD_MEM
J6
K2
VSS_ANA
XTAL_IN
K3
H5 AIO1
H6 VDD_MEM
H7 UART_RTS
H8 UART_CTS
H9 UART_RX
UART_TX J10
J2
VSS_ANA
PCM_OUT G8
PCM_IN
G9
VDD_VCO
H1
PCM_CLK
H10
LOOP_FILTER
H2
H4 AIO0
VSS_RADIO
F8
PIO5
PIO7 F9
VSS_VCO G1
G10 PCM_SYNC
G2
VSS_VCO
VSS_RADIO E2
E3
PIO11
E8
BT_WakeUp/PIO4
E9
VSS_CORE
TX_A
F1
Host_WakeUp/PIO6 F10
F2
D10 VDD_IO
D2
VSS_RADIO
AUX_DAC D3
RESETB
D8
TX_B
E1
VDD_CORE
E10
C4
PIO10
PIO8 C5
C6 TEST_EN
C7 RESET
C8 SPI_MOSI
C9 SPI_CSB
RF_IN
D1
FLASH_EN
B8
SPI_MISO B9
VDD_RADIO
C1
C10 SPI_CLK
C2 VDD_RADIO
C3
PIO9
VDD_MEM
VDD_MEM
A7
VDD_MEM
A9
PIO0 B1
PIO1 B2
UART_RTS_P/PIO2 B3
B4
UARTS_CTS_P/PIO3
4376355
N6030
TJA4CHD13T_LF
GNDJ9,K10,A1,A2,D9,B5,B7,A10,B10,J7,F3=
VDD_IO
A3
A6
E6050
E6012
4
1p2
C6048
2320530
5p6
2320514
C6039
10n
2320778
C6040
R6041
1430778
10k
15p
E6038
C6044
2320540
GND
GND2=
VDD_BUFF4=
4349855
1
D6030
74LX1G04BJR
E6028
3
GND
E6055
LFB2H2G44BB2A257
Z6030
4551041
2441.75MHz
VIO
3
L6032
3646005
2n7H
C6033
2320778
10n
2n7H
3646005
L6031
E6052 GND
GND
6
C6035
2320778
10n
E6040
GND
2
VIO
10
1
0
9
8
7
6
5
4
3
E6025
VDD_BUFF
10n
2320778
C6043
E6036
VBAT
1
GND
E6049
2R2
1430691
R6034
VIO
C6045
2320540
15p
GND
22nH
3646063
L6034
2u2
GND
E6044
C6047
2316001
1u0
2320481
C6036
100p
2320560
C6038
2
10n
C6031
2320778
10k
C6046
2320514
1p2
R6030
1430778
GND
GND
2
VIO
E6046
22nH
L6033
3646063
E6020
9
GND
GND
GND
GND
VDD_BUFF
E6023
7
10
8
VBAT
E6027
R6040
1M0
R6042
1430832
2k7
1430830
E6037
PUSL(3:0)
BT_ANT
0
LPRFCLK
SPI(3:0)
G_LPRF(23:0)
RFCONVCTRL(2:0)
AUDUEMCTRL(3:0)
GENIO(31:0)

Nokia Customer Care Schematics and Layouts/RM-14, v.1.0 RM-14
ISSUE 1 11/04 Copyright ©Nokia 2004. All rights reserved. Page A-3
Top level
Camera shielding CCP lines
0
NVJinxF6
CBUS shield (Data + Clk)
XFE356
XBE135
XFE366
XE002
XE209
10
4
XBE143
XE533
VR7
4
6
5
XBE134
XFE364
XE003
2
J123
GND
XFE362
3
6
XE457
8
XBE132
J121
SIM2MMCIF(3:0)
SIMIF(3:0)
SLOWAD(6:0)
UIDRV(5:0)
USB_DIG(6:0)
XAUDIO(17:0)
XE001
G_AUDIO(11:0)
G_CAMERA(7:0)
G_CDMA(11:0)
G_FMRADIO(11:0)
G_GPS(7:0)
G_IR(3:0)
G_KEY_UI(67:0)
G_LPRF(23:0)
G_MMC(7:0)
G_SIM(7:0)
G_SYS_CONN(11:0)
IACCDIF(5:0)
JTAG_EMULATION(6:0)
LCDUI(2:0)
PUSL(3:0)
PWRONX
VR4
VFLASH1
SYS_OUT
ACCDIF(2:0)
AUDIO(6:0)
AUDUEMCTRL(3:0)
CCP(4:0)
CHARGER(4:0)
DIFCTRL(3:0)
DIFDATA(7:0)
DSP_MCUTEST(2:0)
FMANT
G_APE(15:0)
XE163
2
2
5
9
XE061
1
XBE140
6
8
2
XFE367
IPA2
0
XBE144
VIO
XE207
XE162
0
J126
XE052
J127
9
XBE137
2
XFE359
XE062XE012
XFE363
GND
5
7
VR1A
XFE360
XBE142
XFE368
7
5
XFE361
6
XE011
1
XE460
XE480
XE532
2
VR3
2
XBE131
1
12
GND
0
2
7
XBE146
J124
XFE357
8
smashed
LPRF
NVP_1CTN
AUDUEMCTRL(3:0)
BT_ANT
GENIO(31:0)
G_LPRF(23:0)
LPRFCLK
PUSL(3:0)
RFCONVCTRL(2:0)
3
GND
XFE358
VIO
VR5
J122
VR2
GND
9
XBE145
1
XBE133
XE422
6
XFE365
XBE139
XE416
VR6
XE421XE415
0
XE534
8
GND
VR3
913
10
4
5
0
VR1
VR2
VR3
VR4
VR5
VR6
VR7
VrefRF01
XBE136
RFBusClk
RFBusData
RFBusEna1
RFTEMP
RXI
RXQ
Reset
TXA
TXC
TXIM
TXIP
TXP
TXQM
TXQP
VBAT
VCTCXO
GND
VIO
smashed
NVP_1CTL
RF
AFC
ANT
IPA1
IPA2
Mode
PA_ID
IPA1
3
XRE256
G_FMRADIO(11:0)
PUSL(3:0)
XAUDIO(17:0)
7
3
XBE138
XRE159
13
6
FMRADIO_Only
smashedNVP_1CTU
AUDUEMCTRL(3:0)
FMANT
GENIO(31:0)
XE412
9
GND
12
XE420
RFAUX_O(1:0)
RFCLKGND_I
RFCLK_I
RFCLK_I_GPS
RFCONV_ANA_O(16:0)
RFCONV_DIGI_O(16:0)
RFCONV_O(9:0)
RFICCTRL_O(2:0)
SIM2MMCIF(3:0)
SIMIF(3:0)
SLOWAD(6:0)
SLOWAD_O(6:0)
UIDRV(5:0)
USB_DIG(6:0)
VIO
XAUDIO(17:0)
G_FMRADIO(11:0)
G_GPS(7:0)
G_IR(3:0)
G_KEY_UI(67:0)
G_LPRF(23:0)
G_MMC(7:0)
G_SIM(7:0)
G_SYS_CONN(11:0)
IACCDIF(5:0)
JTAG_EMULATION(6:0)
LCDUI(2:0)
LPRFCLK_I
PUSL(3:0)
PUSL_O(3:0)
PWRONX
RFAUXCONV_O(2:0)
0
smashedNVP_1CTH
SYS_IN
ACCDIF(2:0)
AUDIO(6:0)
AUDUEMCTRL(3:0)
CCP(4:0)
CHARGER(4:0)
DIFCTRL(3:0)
DIFDATA(7:0)
DSP_MCUTEST(2:0)
GENIO_O(31:0)
G_APE(15:0)
G_AUDIO(11:0)
G_CAMERA(7:0)
G_CDMA(11:0)
5
VBAT_PA
6
XE161XE160
5
XBE141
1
VBAT
J125
XE456
2
GND
9
XE413
XE053
XE459
XE051
XE458
XBE130
PUSL(3:0)
G_LPRF(23:0)
G_FMRADIO(11:0)
GENIO_O(31:0)
AUDUEMCTRL(3:0)
XAUDIO(17:0)
SLOWAD_O(6:0)
RFICCTRL_O(2:0)
RFCONV_O(9:0)
RFAUXCONV_O(2:0)

Nokia Customer Care Schematics and Layouts/RM-14, v.1.0 RM-14
ISSUE 1 11/04 Copyright ©Nokia 2004. All rights reserved. Page A-4
Micro BB enginel
POWER Components: 200-249, 260-299
Components: 420-439
STEPUP Components:260-269
DC/DC Components:270-299
SHIELDING
DMD11645
A101
BB B-SIDE
GND GND
DMD11644
A-SIDE
A100
SHIELDING BB
G_IR(3:0)
G_KEY_UI(67:0)
G_LPRF(23:0)
G_MEMORY(3:0)
G_MMC(7:0)
G_POWER(11:0)
G_RF_BB(31:0)
G_SIM(7:0)
G_SYS_CONN(11:0)
KEYB(10:0)
TIKU_GENIO(29:0)
TIKU_GPIO(29:0)
TIKU_GPIO(63:30)
RFCONV_DIGI(16:0)
RFICCTRL(2:0)
SDRAD(15:0)
SDRCTRL(8:0)
SDRDA(15:0)
TIKU_GENIO(29:0)
TIKU_GPIO(29:0)
TIKU_GPIO(63:30)
USB_DIG(6:0) eng_gmap
G_APE(15:0)
G_AUDIO(11:0)
G_CAMERA(7:0)
G_CDMA(11:0)
G_FMRADIO(11:0)
G_GPS(7:0)
DIFDATA(7:0)
DSP_MCUTEST(2:0)
GENIO(31:0)
IACCDIF(5:0)
JTAG_EMULATION(6:0)
KEYB(10:0)
LCDUI(2:0)
MEMAD(24:16)
MEMADDA(15:0)
MEMCONT(9:0)
PUSL(3:0)
RFCLK
RFCLKGND
RFCONVCTRL(2:0)
RFCONVDA(5:0)
RFCONV_ANA(16:0)
1
2
eng_upp
eng_tiku_stacked1.4
AUDIODATA(3:0)
AUDUEMCTRL(3:0)
CCP(4:0)
DIFCTRL(3:0) empty
G_MEMORY(3:0)
MEMAD(24:16)
MEMADDA(15:0)
MEMCONT(9:0)
SDRAD(15:0)
SDRCTRL(8:0)
SDRDA(15:0)
IRGND
eng_memory
MULTIGND
AGND1
AGND2
IRGND
SIM2MMCIF(3:0)
SIMIF(3:0)
SLOWAD(6:0)
UIDRV(5:0)
XAUDIO(17:0)
POWER
ACCDIF(2:0)
AGND(2:1)
AUDIO(6:0)
AUDIODATA(3:0)
AUDUEMCTRL(3:0)
CHARGER(4:0)
GENIO(31:0)
G_POWER(11:0)
IACCDIF(5:0)
PUSL(3:0)
PWRONX
RFAUXCONV(2:0)
RFCONV(9:0)
RFCONVCTRL(2:0)
RFCONVDA(5:0)
RFCLK
RFCLKGND RFCLKGND_I
RFCLK_GPS
RFCLK_I
RFCLK_I_GPS
RFCONV(9:0)
RFCONV_ANA(16:0) RFCONV_ANA_O(16:0)
RFCONV_DIGI(16:0) RFCONV_DIGI_O(16:0)
RFCONV_O(9:0)
RFICCTRL(2:0) RFICCTRL_O(2:0)
SLOWAD(6:0) SLOWAD_O(6:0)
RF_BB
GENIO(31:0) GENIO_O(31:0)
G_RF_BB(31:0)
LPRFCLK LPRFCLK_I
PUSL(3:0) PUSL_O(3:0)
RFAUX(1:0)
RFAUXCONV(2:0) RFAUXCONV_O(2:0)
RFAUX_O(1:0)
G_MMC(7:0)
G_POWER(11:0)
G_SIM(7:0)
G_SYS_CONN(11:0)
LCDUI(2:0)
DIFDATA(7:0)
DIFCTRL(3:0)
USB_DIG(6:0)
SDRDA(15:0)
SDRCTRL(8:0)
SDRAD(15:0)
MEMCONT(9:0)
MEMADDA(15:0)
MEMAD(24:16)
RFICCTRL_O(2:0)
RFAUX_O(1:0)
GENIO_O(31:0)
RFAUXCONV_O(2:0)
RFCONV_O(9:0)
SLOWAD_O(6:0)
PUSL_O(3:0)
LPRFCLK_I
AGND1
AGND2
IRGND
SIM2MMCIF(3:0)
SIM2MMCIF(3:0)
RFCONV_DIGI(16:0)
RFCONV_DIGI_O(16:0)
RFCONV_ANA(16:0)
AGND(2:1)
RFCLK_I_GPS
CCP(4:0)
DSP_MCUTEST(2:0)
G_APE(15:0)
G_AUDIO(11:0)
G_CAMERA(7:0)
G_CDMA(11:0)
G_FMRADIO(11:0)
G_GPS(7:0)
G_IR(3:0)
G_KEY_UI(67:0)
G_LPRF(23:0)
SIMIF(3:0)
SIMIF(3:0)
AUDIODATA(3:0)
AUDUEMCTRL(3:0)
AUDUEMCTRL(3:0)
IACCDIF(5:0)
IACCDIF(5:0)
PUSL(3:0)
PUSL(3:0)
RFCONVCTRL(2:0)
SLOWAD(6:0)
UIDRV(5:0)
JTAG_EMULATION(6:0)
RFCLK
RFICCTRL(2:0)
PWRONX
RFCONVDA(5:0)
RFCONV(9:0)
RFAUXCONV(2:0)
AUDIO(6:0)
XAUDIO(17:0)
ACCDIF(2:0)
CHARGER(4:0)
RFCLKGND_I
RFCLK_I
RFCONV_ANA_O(16:0)

Nokia Customer Care Schematics and Layouts/RM-14, v.1.0 RM-14
ISSUE 1 11/04 Copyright ©Nokia 2004. All rights reserved. Page A-5
RF-BB interface
1: RXIINN
4: TXIOUTP
CONSTANT CURRENT SET RESISTOR
5: TXP
0: RXIINP
5: TXIOUTN
7: TXA
SLOWAD/SLOWAD_O
8: VREFRF02
1: RFBUSDA
2: RXQINP
6: PATEMP
RFCONV/RFCONV_O:
2: RFBUSEN1
9: MODE
5: VCXOTEMP
RFICCNTRL/RFICCNTR_O
FOR RF POWER AMPLIFIER
6: TXQOUTP
0: TXC
1: TXPWRDET
GENIO/GENIO_O
7: TXQOUTN
(see UEM sheet)
0: RFBUSCLK
1
2
3
4
5
6
7
8
RFAUXCONV/RFAUXCONV_O
6: RESET
3: RXQINN
2: AFC
9: VREFRF01
3
1
0
9
5
6
GND
E706
R420
2
100R
GND
E704
100p
C422
0
9
1
2
3
4
5
6
7
8
0
1
2
GND
0
1
2
E719
E716
E715
6
GND
E712
E713
R422
27k
E710
R421
E700
ISET
10k
E705
5
E702
5
6
100p
C421
0
1
2
E717
0 7
E714
E709
9
G_RF_BB(31:0)
PUSL_O(3:0)
LPRFCLK_I
0
1
2
E707
RFCLK
RFCONV(9:0)
RFAUXCONV(2:0)
RFCONV_O(9:0)
RFAUXCONV_O(2:0)
SLOWAD(6:0) SLOWAD_O(6:0)
RFCLK_I
RFCLKGND_I
RFICCTRL_O(2:0)RFICCTRL(2:0)
PUSL(3:0)
RFAUX_O(1:0)
RFCLKGND
LPRFCLK
RFAUX(1:0)
RFCONV_ANA_O(16:0)
RFCONV_DIGI_O(16:0)
RFCONV_ANA(16:0)
RFCONV_DIGI(16:0)
GENIO_O(31:0)
GENIO(31:0)
RFCLK_I_GPS
RFCLK_GPS

Nokia Customer Care Schematics and Layouts/RM-14, v.1.0 RM-14
ISSUE 1 11/04 Copyright ©Nokia 2004. All rights reserved. Page A-6
UEMEK
MMCData/SIM2Reset
"HFCMR"
"HEADINT"
Place as close to UEMEK as possible
VBATBB is the main baseband battery voltage global
"HOOKINT"
ALL phone current must flow through Zocus block (i.e. all BB, RF, PA)
OT
E: This sheet only to be used with Li battery products as 6V3 capacitors
MIC3PR
"MIC1N"
"HFCM"
MMCcmd/SimData
"MIC2N"
"EARN"
MMCCmd/SIM2Data
OT
E: 2V8 IR modules are not supported
AuxDet for Magnetic switch (Jinx)
OT
E: On syscon sheet connect battery terminal to Zocus "BATTERY_TERMINAL" pin
Connect VBAT global to "VBAT" pin on Zocus block
MIC3NR
"MICB2"
"MIC2P"
MIC3P
"HF"
MMCDataDir
"HFR
(make no other connection directly to the battery terminal)
MMCCmdDir/SIM2IOCtrl
"MICB1"
MMCData
"EARP"
AuxDet
do not meet derating requirements when Ni batteries are used
MIC3N
MMCClk/SimClk
"MIC1P"
MMCClkSIM2Clk
C200
100n
C293
2x1u
1
/2 1u2
C153
1/2 33n
E250
2x1u
2 /2 1u
985436
GND
C291
E224
0
GND
VBAT
13
12
E154
VBAT_PA
E265
E162
22k
E211
GND
VBATT6
R158
E266
VBAT
/2 1u1
C285
2x1u
R211
470R
GND
E259
100n
C238
2
ISET
302931
8
E161
1
GND
/2 1u2
C295
2x1u
VR7
GND
9
4352 10
OSCIN
V5
VBACK
V6
V7
FBUSRXO
V8
SIMCARDDET
HEADINT2 V9
V14
GNDREGS V15
GNDVR1 V16
VR1B V18
V2 LS
V4 PATEMP
V1
PWMO
V10 HOOKINT
VFLASH1 V11
VCHARIN2
V12
VCHAROUT2 V13
VBATREGS
U5 OSCOUT
U6 VRTC
GNDFLASH1 U7
MBUS U8
AuxDet U9
U16 VBATVR1
U17
VPUMP
U18
VR1A
VSADRIV2 U2
U3
TXPWRDET
U4
PWRONX
VBATBB1
U11
VCHARIN1
U12
VCHAROUT1 U13
U14
VAUX2
U15
CCN
T6
T7
GNDTH69
T8
FBUSTXO
GNDTH70 T9
BUZZO U1
HEADINT U10
T18 VBATBB4
T2
DLIGHT
T3
VIBRA
T4 VCXOTEMP
GNDTH68
T5
OSCCAP
T12 VCHARINK
T13
VCHAROUTK
T14 VBATAUX2
T15
GNDTH71
CCP T16
VCORE T17
CALLED2 R2
R3
VSADRIV1
VBATDRIV T1
VANA T10
T11 VBATBB2
P2
CALLED1 P3
R1
KLIGHT
VBATVR2
R16
R17 VBATVR6
R18
VR2
N9
GNDTH60
P1 VSAAUD1
GNDTH67
P16
VBATVR7
P17
P18
VR6
VDAAUD1
VR7
N2 MICBCAP
N3 MICB1
N6
GNDTH57
GNDTH58 N7
N8
GNDTH59
GNDTH62 N11
N12
GNDTH63
GNDTH64 N13
N16 VBATVR4
VR4 N17
N18
M6
GNDTH50 M7
M8
GNDTH51
M9
GNDTH52
N1 MICB2
N10
GNDTH61
M16
VR5
VBATVR3
M17
VBATVR5
M18
MIC3P
M2
MIC3NR
M3
GNDTH49
M1 MIC3PR
M10
GNDTH53
GNDTH54 M11
M12
GNDTH55
M13
GNDTH56
MIC2N
L3 MIC3N
GNDTH41 L6
GNDTH42 L7
L8
GNDTH43
GNDTH44 L9
L12
GNDTH47
GNDTH48 L13
L16
VBG
L17
VREFRFO1
L18
VR3
L2
GNDTH34
K7
K8 GNDTH35
GNDTH36
K9
MIC2P
L1
L10
GNDTH45
GNDTH46 L11
K17
VREF25RF
VREFRFO2 K18
K2 MICSUB
K3 MIC1P
K6 GNDTH33
K1
GNDTH37 K10
K11
GNDTH38
K12
GNDTH39
GNDTH40 K13
VREF278 K16
EARP
J3
HFCMR
GNDTH25
J6
J7 GNDTH26
GNDTH27
J8
GNDTH28
J9
MIC1N
GNDTH30
J12 GNDTH31
GNDTH32
J13
J16 GNDTH66
J17
ISET
VREF25BB J18
J2
GNDTH17
H6
H7 GNDTH18
GNDTH19
H8
H9 GNDTH20
J1
HFR
GNDTH29
J10
J11
IPA1 H16
H17
VSACONVTX
H18
IPA2
VSAAUD2 H2
H3
EARN
G9 GNDTH12
VDAAUD2 H1
GNDTH21
H10
H11 GNDTH22
GNDTH23
H12
H13 GNDTH24
G18
G2
HF
XEAR G3
G6 GNDTH9
G7 GNDTH10
G8 GNDTH11
GNDTH13
GNDTH14
G11
GNDTH15
G12
G13 GNDTH16
G16
GNDTH72
TXQOUTP G17
AUXOUT
PAOUTN
GNDTH1
F6
GNDTH2
F7
F8 GNDTH3
F9 GNDTH4
G1
HFCM
G10
GNDTH8
F13
TXIOUTP F16
TXIOUTN F17
TXQOUTN F18
F2
PAVDD1
F3
E2
PAOUTP
PAVDD2 E3
F1
PAREFCAP
F10 GNDTH5
F11 GNDTH6
F12 GNDTH7
VIO D3
PAVSS E1
E16
AFCOUT
VSACONVRX E17
VDACONVTX E18
MBUSTX
VBATAUX3
D1
GNDTH65
D16
RXQINN D17
RXQINP D18
VAUX3
D2
C4
SIMRST
C5 VDD28
C6 Gen18IO1
C7 Gen18IO4
SIMCLKI
C8
C9
C15
C16 RXQD
RXIINN C17
C18
RXIINP
C2
VSIM
VAUX1 C3
EARDATAR
C11 FBUSTXI
C12 CBUSCLK
SLEEPCLK
C13
DBUSCLK
C14
AUXD
B6 TESTMODE
B7 Gen18IO3
B8 SIMIOCTRL
B9 MBUSRX
VBATBB5
C1
C10
B18 SLEEPX
B2
Gen28IO3
B3
Gen28IO1
SIMIODAO B4
VSIMGND B5
CBUSENX
B12
B13 VSS
B14 UEMINT
DBUSDA
B15
B16 TXID
VDACONVRX B17
A8 Gen18IO5
A9 SIMIODAI
VBATAUX1
B1
MICDATA
B10
B11 FBUSRXI
A2
A3
Gen28IO2
UEMRSTX A4
SIMCLKO A5
SMPSCLK A6
Gen18IO2
A7
A14 DBUSENX
PURX
A15
TXQD
A16
A17 RXID
A18 RFCONVCLK
BSI
BTEMP
A1
A10 AUDIOCLK
EARDATA
A11
CBUSDA
A12
VDD18
A13
R203
VBATBB
D200
UEMEK_V2.0_LF_WDENA
GND
100k
/2 33n2
C155
12
/2 22R
3
AGND1
1
R150
2x1u
C289
2 /2 1u
E267
1
E153
4
9
VBATT1
VANA
AGND1
VBATBB
E258
R162
2
E210
E152
/2 2k2
234
VSIM
VR1A
E264
AGND1
VFLASH2
GND
VBACK
GND
E203
E260
/2 1u1
C284
2x1u
/2 1u1
C286
2x1u
3102
GND
VBATBB
6
/2 1u2
2x1u
C285
1 /2 1n
VBATT4
VR1B
E156
C154
/2 1k0
GND
GND
GND
2x1k0
R154
2
C297
E221
102
3
/2 1u2
2x1u
/2 22R
E158
GND
2
R150
/2 1u2
C287
2x1u
VAUX3
210
VANA
VCORE_LIN
GND
VIO
AGND1
E253
E276
VBATT3
VR4
E217
AGND1
EE220
5
32.768kHz
B200
EE218
1
15
IPA2
E163
/2 2k2
R164
E227
C291
VAUX3
IPA1
1 /2 1u
/2 1u1
2x1u
3
AGND1
2x1u
C283
4
E225
210
16
220R
R153
/2 2k2
GND
3
5
VR3
2
R164
VR6
VSIM
E157
1 /2 22R
R159
E257
VFLASH1
100n
C236
VFLASH1
3
100n
C239
VBATTO_2
VBATTO_3
VBATTO_4
VBATTO_5
VBATTO_6
E164
GND
2x1u
/2 1u1
PWRFILTER
VBATIN
VBATTO_1
C287
2x1u
GND
C289
VANA
/2 1u
1
C299
1u0
2x1u
C288
1/2 1u
E270
GND
4k7
R207
/2 1u2
2x1u
C294
R159
2
VAUX1
5
IPA2
/2 22R
R162
1 /2 2k2
/2 1u1
2x1u
C297
16
AGND1
GND
210
GND
6
VR1A
E261
1 /2 1k0
E155
R154
2x1k0
/2 1n
C154
2
0R22
E209
R200
VFLASH1
/2 1u1
C292
2x1u
15
8097654 321
/2 33n
1
C155
GND
GND GND
VBATT1
E151
GND
E207
820k
R210
VBATT7
AGND1
VR2
AGND1
E255
GND
AGND1
VBATT7
100n
E268
0
C218
43210
1
R202
100k
GND
12
GND
E269
C220
10n
100n
E229
2
C237
GND
GND
VIO
GND
3
/2 1u
22x1u
C286 R157
1
4u7
C151
/2 2k2
6
IPA1
VR5
6
5
0
22k
R155
E202
8
VR6
C282
2x1u
2 /2 1u
C153
2 /2 33n
VBATT1
VR2
543210
E212
VR7
GND
/2 1u2
2x1u
C283
E201
GND
3210
GND
GND
210
E271
E220
VFLASH1
GND
47R/100MHz
L206
2x1u
5
220R
/2 1u2
C288
VIO
2
R156
0
E228
GENIO(31:0)
G_POWER(11:0)
PUSL(3:0)
SMPSCLK
UEMRSTX
VCORE
VCORE_LIN
VREF
5
E160
VBATBB
GND
E263
DC_DC
R160
1
Not_assembled
VR4
/2 10R
AGND2
VR3
10p
C210
C158
4u7
C284
2x1u
R160
2
Not_assembled
/2 1u2
E256
/2 10R
GND
4
E159
13
VBATT6 VANA
VR5
13
/2 1u2
C292
2x1u
E222
GND GND
R165
10k
/2 1u1
2x1u
C293
AGND1
1
GND
GND
1
AGND1
VCORE_LIN
VANA
VBATT3
6
2
C245
10n
C209
10p
5432
10n
C240
E166
VBATT2
VBATT4
VBATT5
0
VANA
4k7
R206
0
3210
1u0
C290
17 2 1 16 15 0 7
GND
E251
/2 1u1
2x1u
C295
VFLASH1
E226
GND
GND
E218
C202
10n
VCORE
2
VBATT2
100n
C157
10 E223
1
GND
GND
GND
GND
2
Vcc
GND
Meas
GND
to UEME
1n0
to Mic
1n0 1n0
1n0 1n0
1n0
1k0
2k2
50R
50R
2k2
1k0
BGF100
R166
/2 1u1
2x1u
C282
2x1u
EE222
E165
/2 1u2
C296
/2 2k2
VBACK
AGND1
GND
2
R157
VBATT5
E150
GND
/2 1u1
C296
2x1u
/2 1u1
C294
2x1u
VCORE_LIN
VREFRF01
PUSL(3:0)
GENIO(31:0)
SLOWAD(6:0)
SIM2MMCIF(3:0)
INT_XAUDIO(17:0)
XAUDIO(17:0)
AUDUEMCTRL(3:0)
GENIO(31:0)
PUSL(3:0)
VCORE_LIN
G_POWER(11:0)
AGND(2:1)
AUDIO(6:0)
ACCDIF(2:0)
CBUSCLK
PWRONX
RFCONVDA(5:0)
AUDIODATA(3:0)
IACCDIF(5:0)
RFCONVCTRL(2:0)
SIM2MMCIF(3:0)
UIDRV(5:0)
SIMIF(3:0)
INT_AUDIO(6:0)
RFCONV(9:0)
RFAUXCONV(2:0)
VREFRF01
INT_AUDIO(6:0)
INT_XAUDIO(17:0)
CHARGER(4:0)

Nokia Customer Care Schematics and Layouts/RM-14, v.1.0 RM-14
ISSUE 1 11/04 Copyright ©Nokia 2004. All rights reserved. Page A-7
DC-DC for Tiku
SLEEPX
1
VBAT
10u
C272
GND
GNDGND
10u
C270
D2 EN D3
PGND
C271
10u
VDD A3B1 VSEL
B3
PVINISEL
C1
SW C3
SYNC/MODE
D1
LM2708HTLX-1.57V_NOPB
N270
U//U
FB
A1 A2
SGND
L270
10uH
VCORE_LIN
GENIO(31:0)
UEMRSTX
VCORE
VREF
SMPSCLK
PUSL(3:0)
G_POWER(11:0)

Nokia Customer Care Schematics and Layouts/RM-14, v.1.0 RM-14
ISSUE 1 11/04 Copyright ©Nokia 2004. All rights reserved. Page A-8
Light filtering
NOTE: This sheet uses dual 1uF capacitors. Check that full approval has been
granted for these parts before use, or use this sheet at risk
/2 1u1
2x1u
C261
2x1u
2 /2 1u
C262
1
2x1u
C260
/2 1u
2x1u
1 /2 1u
C262
2
2x1u
C261
/2 1u
2x1u
2 /2 1u
C260
GND
L262
600R/100MHz
600R/100MHz
GND
GND
L261
L260
600R/100MHz
GND
GND
L263
600R/100MHz
L265
600R/100MHz
L264
600R/100MHz
GND
VBATIN VBATTO_1
VBATTO_2
VBATTO_3
VBATTO_4
VBATTO_5
VBATTO_6

Nokia Customer Care Schematics and Layouts/RM-14, v.1.0 RM-14
ISSUE 1 11/04 Copyright ©Nokia 2004. All rights reserved. Page A-9
MultiGND
GND AGND2
AGND1
IRGND
AGND2
AGND1

Nokia Customer Care Schematics and Layouts/RM-14, v.1.0 RM-14
ISSUE 1 11/04 Copyright ©Nokia 2004. All rights reserved. Page A-10
Flash memory
Y6
Y7 _CEd
Y8 CKE
Y9
Vss
Y20
NC
NC Y21
Y3
Vss
Y4
Y5
Y15
Y16
Y17 14
Vdd
Y18
NC Y19
Y2
NC
NC
CLKd
Y10
Vss Y11
Y12 _WEd
Y13
Y14
RDY
W1
NC
NC W2
W20 _CEmm
W21
NC Y1
U2
Vsscomm U20
V1
NC
NC V2
Vccq
V20
V21
R1
R2
R21 Vcomm
Vsscomm T1
T2
U1
Vsscomm
16
Vccnor
Vcomm
P1
INT
P2
Vsscomm P20
P21
Vsscomm
_AVD
L2
L20 Vccq
CLK
M1
M2
Vsscomm N1
N2
J1
J2 Vpp
J21
Vsscomm
K1 _WP
K2 _WE
L1 _RP
Vccnor
F21G1
G2
_CEnor
H1
H2
E20 Vddq
Vss E21
F1 25
F2
F20 _OE
NC
A14
A8
B8
NC E1
NC E2
B4
B18
A16
B16
A15
B15
A7
B7
A5
B5
A4
NC D1
NC D2
Vddq
D20
Vss D21
B19
A18
B9 UDQM
C1 Vdd
C2
Vss
C20
NC C21
NC
NC B2
B20
NC
NC B21
B3
Vssq
NC B6
Vddq
B10
B11 Vdd
Vdd
B12
B13 Vddq
B14 LDQM NC B17
R20
T20
G20
H20
NC B1
U21
J20
K20
M21
N21
H21
K21
L21
M20
N20
T21
AA6
AA7
AA8 _RAS
AA9 _CAS
G21
NC
AA20
NC AA21
NC
AA3 Vdd
AA4
AA5
AA15
AA16
AA17
NC
AA18
Vss
NC AA19
AA2
NC AA10
Vdd
AA11
AA12 BA1
AA13 BA0
0
AA14
NC
NC A21
A3 Vddq
NC A6
Vssq A9
AA1
NC
Vdd
A12
A13
Vssq
A17
NC
Vssq A19
A2
NC
A20
KAK13N006C-DUUY
POWER/GND
NOR
8Mx16 SDRAM
COMBO 8Mx16 NOR
MSDRAM
32Mx16 NAND
NAND
Vss A10
A11
Vss
MSDRAM
Data I/O
Common
A
A
D401
Address/Data I/O
Common
MEMAD(24:16)
MEMADDA(15:0)
MEMCONT(9:0)
MEMAD(24:16)
G_MEMORY(3:0)
SDRDA(15:0)
SDRCTRL(8:0)
SDRAD(15:0)

Nokia Customer Care Schematics and Layouts/RM-14, v.1.0 RM-14
ISSUE 1 11/04 Copyright ©Nokia 2004. All rights reserved. Page A-11
Tiku EDGE
IrDa Rx
keyboard
keyboard
TXA
CCPbus_bias
VDDTX
VDDCDSP
TIKU decoupling caps
AudioClk
NC
BT Wake-up
NAND Decoupling
keyboard
VDDRX
keyboard
NC
TXP
VDDPDRAM
keyboard
BT UART TX
BOM_detect(0)
BT PCM out
Place near pin loc T2 & N2
CCPDATA_N
CCPCLK_P
BOM_detect(1)
Place near pin loc U1 & W26
SDRAM CSX
SDA (I2C) Cam
VDDCORE
WP pull-up for both flashes
BT UART CTS
Place near pin loc L2
BT UART RX
keyboard
CCPDATA_P
VDDMCU
VDDPLL
EARDATAR
SDRAM Decoupling
TIKU Stacked Memory decoupling caps
NOR Decoupling
keyboard
BT_ResetB
Use Decoupling from Matrix Samsung Memory sheet
Place near pin loc L2
CamClk
MassMem_Int
CCP_Shield
NC
keyboard
VDDADSP
Edge Mode
VDDDIG
keyboard
VDDSC
BT PCM in
NC
NC
Vddd(0:6)
Cam Enable
Helga Reset
IrDa Tx
BT Host Wake-up
LCD Reset
Vddqd(0:4)
Place combination of 10n & 220n near:
LCDTear
keyboard
BT PCM Clk
keyboard
keyboard
Ext VPPEnX
ExtVPPEnX
SCL (I2C) Cam
IrDa SD
Place as close to sdrclk (B21) as possible
Place as close to MMIClk (B7) as possible
BT UART RTS
CCPCLK_N
BT PCM sync
FM_INT
keyboard
VDDIO
E415
C424
10n
GND
E412
29
57
E519
C405
10n
GND
2
1
C402
10n
E432
59
0
1
62
E444
5
0R R414
VIO
GND
VCORE
5
GND
E001
1n0
C412
7
2
E545
E403
25
1
E518
VIO
3
15
E439
E520
C418
GND
GND
100n
E431
E534
E546
VPP
C417
10n
18
E238
33
16
0
1
2
26
E521
VIO
0
1
2
32
E550
45
46
47
48
0
3
2
VIO
40
49
50
51
52
53
54
55
41
42
43
44
100k
R455
7
GND
4
4
C413
1n0
10
9
8
7
6
5
21
27
5
GND
E437
0
E548
16
58
36
10n
C419
22
1
63
3
R406
10k
17
2
0
1
2
3
4
5
3
VIO
VIO
31
GND
GND
22
2
E511
18
E422
10n
4
E443
C409
1
9
1
8
6
4
GND
1
GND
GND
9
1
VPP
E553
11
VPP
6
E400
C414
220n
23
E515
220n
C415
37
30
E441
2
3
0
1
E425
6
5
4
3
2
1
0
0
1
VCORE_LIN
GND
E460
0
60
35
GND
25
2
23
E237
0
5
E552
1n0
C411
E420
E438
PRODTP6
0
2
1
0
7
R409
10R
E504
4
3
VIO
6
0
E554
E512
10n
C407
0
12
11
10
9
8
7
6
5
E433
56
13
4
3
2
1
0
E516
R907
E506
15k
21
R906
100R
E445
Y25
MMIDa7
Y26
MMIDa14
GPIO37
Y3
Y4 CDSPGND2
E416
GPIO34
GPIO58
W4
Vss1
Y1
Y2
MMIDa21
Y23 GenTest2
DIFDa0 Y24
W2
MMIDa20
GenTest1
W23
GPIO8 W24
GPIO22 W25
W26
VCCmm1
W3
GPIO20 V25
V26
MMIDa6
V3 RxI
CDSPVCC1
V4
MMIADVX W1
U3 GPIO31
COREVCC1
U4
GPIO35
V1
GPIO36
V2
V23 IOGND4
V24
GPIO13
U1
INT U2
DIFDa1 U23
GPIO10 U24
U25 Vss3
Vss6
U26
DIFWrX T24
T25
MMIDa13
T26
MMIDa5
GPIO38
T3
GPIO33
T4
VCCmm0
MMIDa4
DBusEn1X
R3
TxQ
R4
Vss0
T1 T2
VCCnor0
DIFDa5 T23
CLK R1
R2
MMIDa23
DIFDa6 R23
DIFDa4 R24
R25
MMIDa12
R26
GPIO19 P23
P24
GPIO21
P25 MCUGND1
P26 DPLLGND
GPIO30
P3
P4 CDSPGND3 N26
MMIDa11
N3
GENIO28
N4 GPIO32
P1 RFConvClk
P2 DBusDa
M4
N1
MMIRPX
VCCnor1 N2
GPIO17 N23
DIFDa3 N24
N25
Vccq0
M23
GPIO18 M24
MMIDa3 M25
M26
MMIDa10
M3
GENIO29
GENIO30
L26 Vss5
CBusDa
L3 CBusClk
L4
M1
_WP
MMIWEX M2
DIFDa7
CBusEnX
MMIDa18 L1
L2
Vpp
L23
GPIO23
L24
GPIO16
MMIDa2 L25
K23
GPIO14
K24
GPIO12
COREVCC4
K25
K26
MMIDa9
EarDa
K3
K4
J25
J26
MMIDa1
J3 UEMInt
CDSPVCC2
J4
GENIO27 K1
K2
GENIO26
GENIO25 H4
J1
MMICS0X
MMIDa19 J2
GPIO24 J23
GPIO15 J24
IOGND7
MMIDa17 H2
COREGND5
H23
IOVCC4
H24
H25
MMIDa8
H26
MMIDa0
H3 MicDa
MCUVCC1
G25
G26
MMIOEX
GENIO22 G3
TxI
G4
H1
MMIDa22
GENIO24 F3
GENIO23 F4
G1
A25
G2
A24
DPLLVCC
G23
DIFRdX G24
F1
F2 IOVCC1
PDRAMVCC2
F23
F24
GPIO25
F25
Vddqd4
F26 Vssd4
E25 IOGND6
E26 MCUGND2
LCDCamTxDa1
E3
FBusRx
E4
E5
NC
USBGZ
D8
D9 CIFDaP
SleepX
E1
E2 MBusRx
COREGND3
E23
PDRAMVCC1
E24
D3 FBusTx
USBTx
D4
D5
GENIO19
GPIO0 D6
D7 CIFBias
GPIO63
D21
DIFA0 D22
SleepClk
D23
D24
GPIO26
Vddqd3 D25
D26 Vssd3
CDSPGND1
D17 IOGND1
D18 MCUGND3
MCUVCC2
D19
D2 USBRxM
D20 IOVCC5
GPIO29
D11
NC
NC D12
D13 SIMIODa
D14 AuxDa
MBusTx
D15
D16
USBRxP
C7
C8 GPIO45
C9 GPIO62
USBSe
D1
D10 LCDCamClk1
C25
C26 IOVCC6
C3 ADSPVCC2
C4 ADSPGND3
C5
GPIO6
USBRx
C6
Vssd0
IOGND5
C20
C21
GPIO28
C22
GPIO27
C23
MMICS3X
C24 IOGND8
PURX
C15 RxQ
GPIO47
C16
DBusClk
C17
GENIO16 C18
C19
DIFDa2
C2
ADSPVCC3
C10
AEMSleepX
C11
C12
GENIO21
C13 SIMIOCtrl
SIMClk
C14
B6
SDRDa13
MMIClk B7
B8
SDRDa11
SDRDa9 B9
Vddd0
C1
SDRDa0 B24
B25 IOVCC7
B26 NC
B3 Vssqd0
B4
SDRDa15
B5 CIFDaN
B19
SDRDa6
CIFClkN
B2
B20
SDRDa4
B21
SDRCLK
B22 ADSPGND1
SDRDa2 B23
B14 Vddd1
Vddd3
B15
B16
Vddqd2
SDRDQML B17
COREVCC5
B18
AF9
SDRCKE
B1
NC
B10
MMICS2X
SDRDQMU B11
Vddqd1 B12
CIFClkP
B13
AF4
SDRAd4
SDRAd5 AF5
SDRAd6 AF6
AF7
SDRAd7
AF8
SDRAd9
AF22
SDRBDIR
Vssd8
AF23
AF24
GENIO17
AF25
NC
NC
AF26
Vddd4
AF3
SDRAd10 AF18
AF19
SDRAd2
NC AF2
AF20
A12d
A13d AF21
AF12
AF13
CLKd(CK)
AF14 Vddd5
SDRAd13 AF15
AF16
SDRAd12
SDRAd0 AF17
AE8
_CEd
IOGND3
AE9
AF1
NC
AF10
SDRRASX
SDRCASX AF11
_CK
NC
AE26
Vssd5
AE3
AE4
SDRAd3
GPIO53
AE5
GPIO44
AE6
SDRAd8 AE7
RFBusDa
A14d AE21
AE22 COREVCC6
Vddd6
AE23
GPIO1 AE24
AE25 JTRST
AE16
SDRAd11
AE17
GENIO18
GENIO20 AE18
AE19
SDRAd1
TestMode
AE2
AE20
AE10 IOVCC3
AE11 Vssd6
AE12
GENIO5
COREGND7
AE13
AE14 Vssd7
AE15
SDRWEX
COREVCC2
AD6
AD7 GPIO49
GENIO0 AD8
AD9 GPIO50
AE1
NC
AD24
GPIO2
AD25
GPIO5
AD26
GPIO7
CDSPGND4
AD3
CDSPVCC3
AD4
GPIO48
AD5
GENIO15
IOVCC2
AD2
JTMS
AD20
EMU0
AD21
RFBusEn1X
AD22
AD23 COREGND6
GENIO8 AD14
GENIO11 AD15
AD16 RFCLK
AD17
GENIO12 AD18
GENIO13
AD19
AD1 IOGND2
GPIO42
AD10
GENIO2 AD11
AD12
GENIO4
AD13
GENIO6
AC4
AC5 GPIO57
AC6 GPIO46
AC7 GPIO55
COREGND2
AC8
AC9 GPIO43
AC23 COREVCC7
GPIO9 AC24
GPIO3 AC25
AC26
MMICS1X
GPIO61
AC3
GPIO54
GENIO14
AC19 JTDI
AC2 GPIO39
JTDO
AC20
RFBusClk
AC21
GPIO11 AC22
AC13
GENIO7
GENIO10 AC14
AC15 SCVCC
SCGND
AC16
AC17 GPIO40
AC18
AB3
GPIO51
AB4
AC1 GPIO60
AC10
GENIO1
GENIO3 AC11
GENIO9 AC12
COREGND1
AB2
AB23 EMU1
AB24 GenTest0
Vccq1 AB25
MMIRDY AB26
GPIO41
AA24
GPIO4
Vss4
AA25
AA26
MMIDa15
AA3 GPIO52
AA4 GPIO56
GPIO59
AB1
SDRDa10 A8
A9
SDRDa8
Vss2
AA1
AA2
MMIDa16
JTCLK
AA23
Vddqd0 A3
SDRDa14 A4
ADSPGND2
A5
SDRDa12 A6
MMIPS A7
A20
SDRDa3
COREGND4
A21
ADSPVCC1
A22
SDRDa1 A23
A24 Vssqd3
A25 NC
NC
A26
Vssqd2
A16
SDRDa7 A17
A18 COREVCC3
SDRDa5 A19
NC A2
A10 IOVCC8
A11 Vssqd1
Vssd1
A12
A13 LCDCSX
A14 Vssd2
Vddd2
A15
26
D400
TESP
NC A1
GND
27
VCORE
E236
GND
E442
GND
24
GND
GND
GND
0
VCORE
E003
2
GND
29
30
31
E514
12
E440
19
VIO
28
E421
14
15
1
2
3
4
5
6
7
8
GND
GND
0
9
10
11
12
13
100n
C420
10
E436
24
E426
C400
10n
3
E457
28
GND
E404
VIO
4
GND
38
E417
2
E452
6
10n
C404
E533
28
GND
E434
C416
10n
39
E551
14
6
E480
E406
E423
C410
1u0
513
0
VPP
0
2
1
R402
E458
47R
1
E459
GND
12
11
10
9
8
7
E547
15
6
5
4
3
2
1
0
14
13
GND
E456
C425
100n
R450
8
4
8
4k7
E401
E549
61
VIO
GND
E402
GND
E405
2
E002
E435
C408
10n
100R
R913
C403
10n
GND
E505
C423
100n
3
2
E532
10n
C406
GND
E513
VIO
E517
C401
5
E413
7
10n
68R
R407
15
E507
3
16
17
18
19
20
21
22
23
0
1
2
3
20
19
20
E429
34
E427
PUSL(3:0)
14
E450
TIKU_GENIO(29:0)
TIKU_GENIO(29:0)
RFCLK
SDRDA(15:0)
MEMADDA(15:0)
TIKU_GPIO(63:30)
TIKU_GPIO(63:30)
TIKU_GPIO(29:0)
KEYB(10:0)
SDRCTRL(8:0)
MEMCONT(9:0)
DIFCTRL(3:0)
AUDIODATA(3:0)
DIFDATA(7:0)
MEMAD(24:16)
SDRAD(15:0)
IACCDIF(5:0)
CO
NV_ANA(16:0)
USB_DIG(6:0)
LCDUI(2:0)
S
P_MCUTEST(2:0)
RFICCTRL(2:0)
AUDIODATA(3:0)
IACCDIF(5:0)
AU
DUEMCTRL(3:0)
RF
CONVCTRL(2:0)
RFCONVDA(5:0)
G_
EMULATION(6:0)
RFCLKGND
GENIO(31:0)
CO
NV_DIGI(16:0)
TIKU_GPIO(63:30)
CCP(4:0)

Nokia Customer Care Schematics and Layouts/RM-14, v.1.0 RM-14
ISSUE 1 11/04 Copyright ©Nokia 2004. All rights reserved. Page A-12
Tiku GPIO and GENIO
BT PCM out
FMClk
IrDa SD
LCD Reset
BT UART TX
Edge Mode
BT UART RX
keyboard
BT UART RTS
keyboard
CamClk
CamClk
TIKU GPIO & GENIO BUSES
White LED Drv Ctrl
RGB Drv Ctrl
TXP
IrDa Rx
keyboard
Ext VPPEnX
TXA
keyboard
keyboard
FM_INT
CamVctrl
(shutdown)
IrDa Tx
keyboard
Eija_Interrupt
BOM_detect(0)
BOM_detect(1)
keyboard
BT UART CTS
BT Host Wake-up
keyboard
BT PCM in
BT PCM sync
Helga Reset
BT Wake-up
keyboard
keyboard
SDA
BT_ResetB
SDA (I2C) Cam
keyboard
LCDTear
keyboard
(EARDATAR)
Cam Enable
BT PCM Clk
SCL
62
18
17
keyboard
SCL (I2C) Cam
3
24
6
15 R901
4k7
26
15
19
0
1
13
VCORE_LIN
51
60
4k7
R902
24
19
45
GND
21
8
30
3
2
4
59
29
27
1
36
3
55
1
1
49
25
52
13
8
46
14
39
38
4
43
VCORE_LIN
32
7
GND
GND
0
4
5
6
4
11
9
6
7
4
9
56
2
2
50
1
3
2
17
3
37
13
2
44 0
14
1
GND
5
VIO
34
8
63
1k5
0
3
0
2
NOT_ASSEMBLED
R916
54
28
27
57
9
7
0
16
48
R900
1430726
100R
10p
C905
0
2
42
1
1
GND
2
40
7
2
16
5
0
22
21
6
5
0
5
0
29
10
28
23
1
21
10
10
10
7
6
GND
20
12
20
5
8
VIO
25
GND
12
18
R915
9
33
11
NOT_ASSEMBLED
1k5
3
35
E904
8
3
58
10
53
1
61
1
23
11
26
20
12
2
0
0
6
47
3
41
9
22
31
GND
TIKU_GENIO(29:0)
TIKU_GPIO(29:0)
G_APE(15:0)
G_AUDIO(11:0)
G_CDMA(11:0)
G_FMRADIO(11:0)
G_GPS(7:0)
G_IR(3:0)
G_KEY_UI(67:0)
G_LPRF(23:0)
G_MMC(7:0)
G_SIM(7:0)
KEYB(10:0)
G_SYS_CONN(11:0)
G_RF_BB(31:0)
G_POWER(11:0)
G_MEMORY(3:0)
camera[4:0]
G_CAMERA(7:0)
TIKU_GPIO(63:30)

Nokia Customer Care Schematics and Layouts/RM-14, v.1.0 RM-14
ISSUE 1 11/04 Copyright ©Nokia 2004. All rights reserved. Page A-13
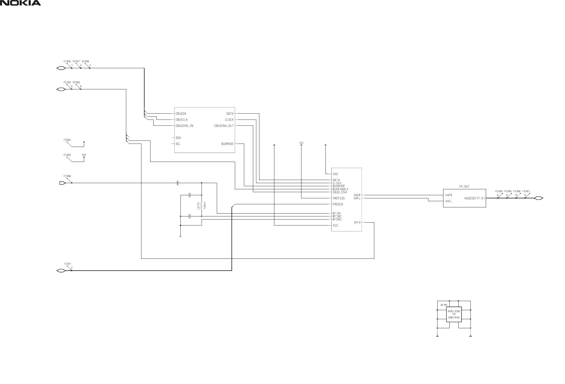
FM radio
VREFDIG
VCC/VDD Main 2.7Vdc Supply
FmRadio_1V8_Dig VIO
GENIO(10) or
CBUS
GENIO(11)
Function
Sub-block contains no components
BB4.0
BB4.5
Interrupt
1.8Vdc IO Supply
BB Release
GENIO(24)
Components: 6180-6185
Note:
G_FMRADIO(5)
FmRadio_2V7_ANA
INTX
Recommended
GENIO(9) or
GENIO(8) or
G_MAP sheet
For Layout information, see FM Radio Application Note: Document No. DHJ00379
VANA
Falling Edge
connection(s)
Interface Designation
TEA5761UK
Components: 6156-6175
stereo_diff
Signal
GND
VFLASH1
C6179
47p
27p
C6178
2
C6176
100p
6
5
7
3
1
2
GND GND
VFLASH1VFLASH1
XAUDIO(17:0)
SLEEPCLK
AUDUEMCTRL(3:0)
PUSL(3:0)
G_FMRADIO(11:0)
FMANT

Nokia Customer Care Schematics and Layouts/RM-14, v.1.0 RM-14
ISSUE 1 11/04 Copyright ©Nokia 2004. All rights reserved. Page A-14
CBUS
DATA
CLOCK
BUSMODE
CBUSDA
CBUSCLK
CBUSENX_OUTCBUSENX_IN
SDA
SCL

Nokia Customer Care Schematics and Layouts/RM-14, v.1.0 RM-14
ISSUE 1 11/04 Copyright ©Nokia 2004. All rights reserved. Page A-15
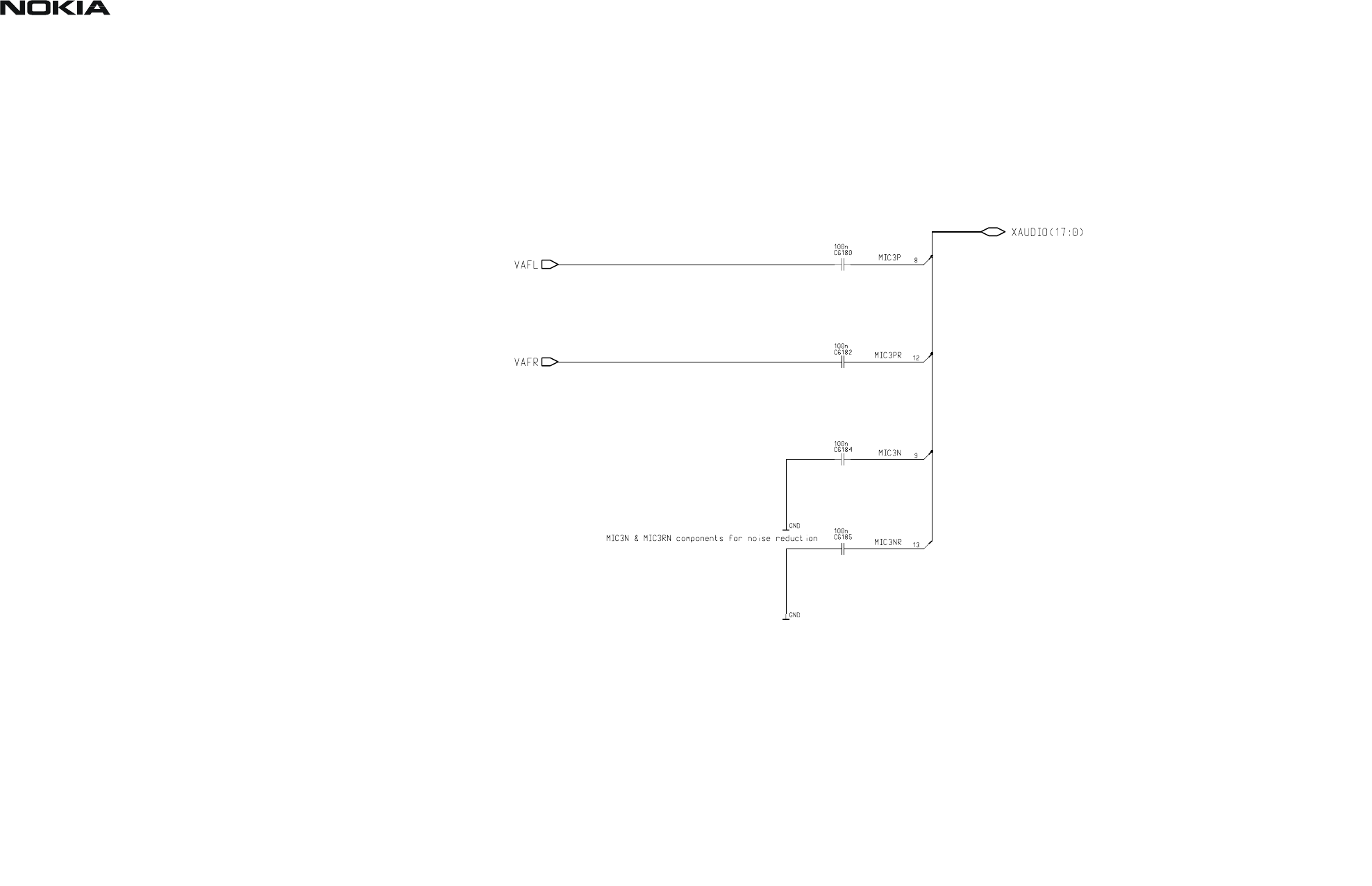
Differential stereo

Nokia Customer Care Schematics and Layouts/RM-14, v.1.0 RM-14
ISSUE 1 11/04 Copyright ©Nokia 2004. All rights reserved. Page A-16
TEA5761UK
33n
GND
C6162
10n
C6157
GND
GND
C6170
10n
GND
C6165
33n
GNDGND
C6159
33n
100k
R6160
GND
10k
R6159
33n
C6163
10n
C6167
BUSENABLE
BUSMODE
VDD
CLOCK
VREFDIG
CBUS_ENX
FREQIN
RFIN1
RFIN2
RFGND
VAFR
VAFL
INTX
DATA
VCC

Nokia Customer Care Schematics and Layouts/RM-14, v.1.0 RM-14
ISSUE 1 11/04 Copyright ©Nokia 2004. All rights reserved. Page A-17
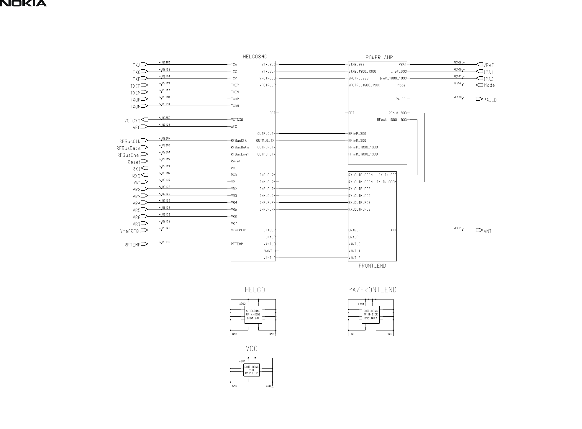
RF top level

Nokia Customer Care Schematics and Layouts/RM-14, v.1.0 RM-14
ISSUE 1 11/04 Copyright ©Nokia 2004. All rights reserved. Page A-18
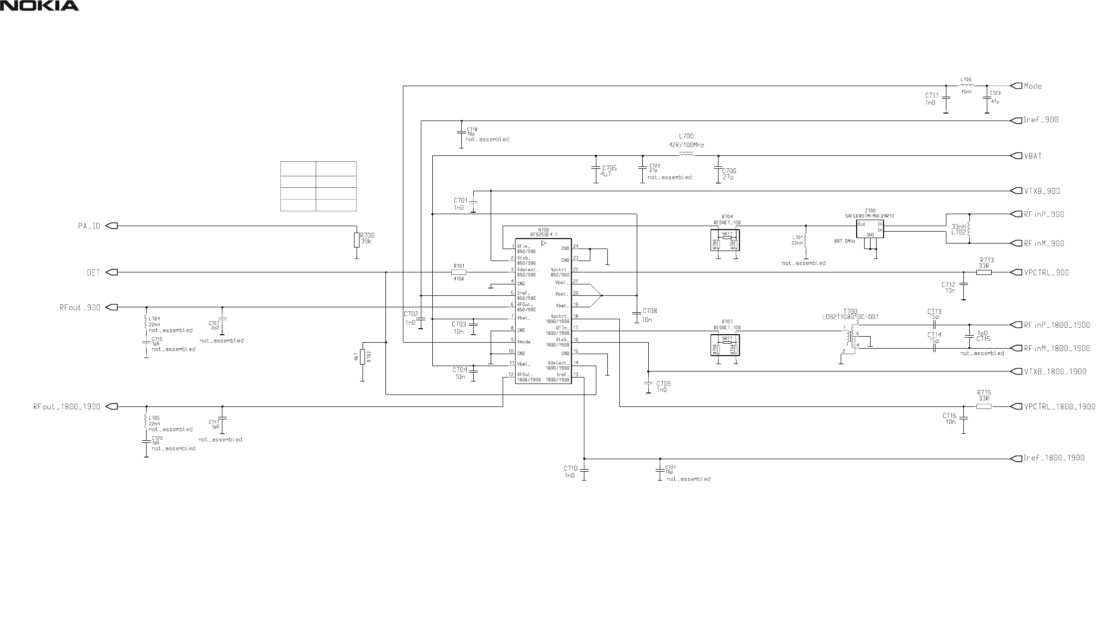
Power amplifier and detection
PA R700
AGILENT OPEN
RFMD 39K
HITACHI SHORT

Nokia Customer Care Schematics and Layouts/RM-14, v.1.0 RM-14
ISSUE 1 11/04 Copyright ©Nokia 2004. All rights reserved. Page A-19
RX front end and antenna switch
VANT_1 = VC3 = 900TX
VANT_2 =VC1 = 1800/1900TX
VANT_3 = VC2 = 1900RX

Nokia Customer Care Schematics and Layouts/RM-14, v.1.0 RM-14
ISSUE 1 11/04 Copyright ©Nokia 2004. All rights reserved. Page A-20
Helgo

Nokia Customer Care Schematics and Layouts/RM-14, v.1.0 RM-14
ISSUE 1 11/04 Copyright ©Nokia 2004. All rights reserved. Page A-21
Micro BB top levely
FM_Out Components: 380-385
Components: 480-490
ANCO Components: 170-199
Jtag Components: 480-489
FMRadio Components: 356-379
Components: 396-399
Components: 130-149
CURRENT_MEAS/HEADSET Components: 120-129
Components: 1000-1025
Components: 1250-1275
ETM Components: 1200-1235
Module_id: 399
Components: 250-259
Components: 440-449
Components: 1100-1125
SYS_CONN Components: 100-129
Ostrich Components: 470-479
AUDIO Components: 150-199
Components: 300-349
Components: 386-395
VBAT_PA
XE264
PWRONX
RFAUX(1:0)
SIMIF(3:0)
SLOWAD(6:0)
UIDRV(5:0)
USB(2:0)
USB_DIG(6:0)
XEAR(3:0)
XMIC(2:0)
SYS_CONN
ACCDIF(2:0)
APE_GPIO(15:0)
AUDUEMCTRL(3:0)
CHARGER(4:0)
DSP_MCUTEST(2:0)
FMANT
GENIO(31:0)
GPIO(31:0)
G_SYS_CONN(11:0)
HEADINT(1:0)
HOOKINT
IACCDIF(5:0)
IHF(1:0)
MIC(2:0)
PUSL(3:0)
empty
AUDUEMCTRL(3:0)
GENIO(31:0)
G_LPRF(23:0)
LPRFCLK
PUSL(3:0)
RFCONVCTRL(2:0)
CAMERA
jinx4.0
AUDUEMCTRL(3:0)
CCP(4:0)
GENIO(31:0)
GPIO(31:0)
G_CAMERA(7:0)
G_CAMERA_1
LCDUI(2:0)
PUSL(3:0)
jinx7.0
LPRFCLK
MCBSP2(5:0)
PUSL(3:0)
PWRONX
SLOWAD(6:0)
UIDRV(5:0)
USB(2:0)
XAUDIO(17:0)
GPS
empty
GENIO(31:0)
G_GPS(7:0)
PUSL(3:0)
RFCLKGND
RFCLK_GPS
RFCONVDA(5:0)
LPRF
empty
APE
APE_AUDIO(4:0)
APE_GPIO(15:0)
ARMIO(11:0)
AUDUEMCTRL(3:0)
EAR(1:0)
GENIO(31:0)
G_APE(15:0)
I2C(1:0)
IRIF(2:0)
IRIF_I(1:0)
KEYB(10:0)
PUSL(3:0)
empty
FMRADIO
AUDUEMCTRL(3:0)
FMANT
GENIO(31:0)
G_FMRADIO(11:0)
PUSL(3:0)
XAUDIO(17:0)
XE270
jinx1.0
EMU
DSP_MCUTEST(2:0)
ETM(21:0)
JTAG_EMULATION(6:0)
XE268
XE269
XE267
XE265
XE266
UIDRV(5:0)
jinx5.1
SIM
GENIO(31:0)
G_SIM(7:0)
SIM2MMCIF(3:0)
SIMIF(3:0)
KEY_UI
AUDUEMCTRL(3:0)
DIFCTRL(3:0)
DIFDATA(7:0)
EAR(1:0)
GENIO(31:0)
GPIO(31:0)
G_KEY_UI(67:0)
HEADINT(1:0)
IHF_XEAR(1:0)
KEYB(10:0)
LCDUI(2:0)
MIC(2:0) PUSL(3:0)
PWRONX
SIMIF(3:0)
SLOWAD(6:0)
G_AUDIO(11:0)
HEADINT(1:0)
HOOKINT
IHF(1:0)
IHF_XEAR(1:0)
MCBSP2(5:0)
MIC(2:0)
PUSL(3:0)
SLOWAD(6:0)
UIDRV(5:0)
XAUDIO(17:0)
XEAR(3:0)
XMIC(2:0)
VFLASH1
jinx9.0
VBACK
AUDIO
jinx7.0
APE_AUDIO(4:0)
APE_GPIO(15:0)
AUDIO(6:0)
AUDUEMCTRL(3:0)
EAR(1:0)
GENIO(31:0)
VBAT
jinx5.0
PRODUCTIONTESTPATTERN
OUT
empty
MMC
GENIO(31:0)
G_MMC(7:0)
SIM2MMCIF(3:0)
VSIM
AGND2
IRGND IRGND
AGND1
AGND2
KEANDERS
Name
MicroBB Toplevel - OUTSIDE engine
Assoc
microBB
UNAUTHORIZED REPRODUCTION OF THIS DRAWING IS NOT PERMITTED.
MULTIGND
gnd
AGND1
THIS DRAWING IS PROTECTED BY COPYRIGHT AS AN UNPUBLISHED WORK.
28-Sep-04
Dr.
Copyright (C) Nokia Corporation. All rights reserved. Des.
Appr
RTR
14-Aug-03
dd-mmm-y
y
G_IR(3:0)
IACCDIF(5:0)
IRIF(2:0)
IRIF_I(1:0)
IACCDIF(5:0)
VCORE_LIN
VIO
jinx5.0
IR
GENIO(31:0)
GPIO(31:0)
G_IR(3:0)
CHARGER(4:0)
CHARGER(4:0)
USB_DIG(6:0)
USB_DIG(6:0)
SIM2MMCIF(3:0)
LCDUI(2:0)
LCDUI(2:0)
PUSL(3:0)
G_LPRF(23:0)
CCP(4:0)
G_FMRADIO(11:0)
G_FMRADIO(11:0)
AUDUEMCTRL(3:0)
G_CAMERA(7:0)
FMANT
XAUDIO(17:0)
DSP_MCUTEST(2:0)
PWRONX
PWRONX
ACCDIF(2:0)
ACCDIF(2:0)
G_CDMA(11:0)
G_SYS_CONN(11:0)
G_KEY_UI(67:0)
AUDIO(6:0)
G_APE(15:0)
G_APE(15:0)
G_SIM(7:0)
G_SIM(7:0)
JTAG_EMULATION(6:0)
DIFCTRL(3:0)
MIC(2:0)
EAR(1:0)
HEADINT(1:0)
HOOKINT
XEAR(3:0)
XMIC(2:0)
DIFDATA(7:0)
IHF(1:0)
SLOWAD(6:0)
UIDRV(5:0)
UIDRV(5:0)
G_AUDIO(11:0)
G_MMC(7:0)
G_MMC(7:0)
SIMIF(3:0)
G_GPS(7:0)
G_IR(3:0)

Nokia Customer Care Schematics and Layouts/RM-14, v.1.0 RM-14
ISSUE 1 11/04 Copyright ©Nokia 2004. All rights reserved. Page A-22
IR module
schematic for all projects!
C 350 - 353
are ground, when 1.8V
IR is used!
350
Used referenses
350
SD
TXD
RXD
UEM IR level shifters
N
For IR transceiver
R
IRED_A
IRGND
1
G_IR is connected to G_MAP preferred
IRGND
VFLASH1
VBAT
IRGND
R350
/2 100n1
C352
8GND
4R7
Anode
IRED2
Cath
TxD 3
RxD
4
5
SDVcc1
6
Vlogic 7
N350
TFDU5307
IRED 1
VFLASH1
C351
22p
4u7
C350
IRGND
IRGND
VIO
/2 100n2
C352
XE432
XE423
GND
GND
0
2
0
GND
XE431
GENIO(31:0)
IACCDIF(5:0)
GPIO(31:0)
IRIF(2:0)
IRIF_I(1:0)
G_IR(3:0)
IRGND
0

Nokia Customer Care Schematics and Layouts/RM-14, v.1.0 RM-14
ISSUE 1 11/04 Copyright ©Nokia 2004. All rights reserved. Page A-23
MultiGND symbol bypass
GND
GND
GND
AGND1
AGND2
IRGND

Nokia Customer Care Schematics and Layouts/RM-14, v.1.0 RM-14
ISSUE 1 11/04 Copyright ©Nokia 2004. All rights reserved. Page A-24
5 pin production test pattern
(TXD/FBUSTXO)
(VPP)
(TXD/FBUSTXO)
(RXD/FBUSRXO)
(SCK/MBUS)
DAI_CLK
(RXD/FBUSRXO)
(VPP)
(SCK/MBUS)
6789
J391
1234
5
SIM_SW_OR
J391A
GND
J389
BSI
GND
J387 J388J385 J386
VBAT_CON
J384J381 J383
/2 22R
12
J380
34
?
R396
/2 22R
R396
?
R397
/2 22R
12
C396 NOT_ASSEMBLED
GND
?
VBAT
GND
1p8
E396
E398
E399
J382
XE417
GND
E395
GND
R397
?
34
R398
14V/50V
PRODTP3DAI_CLK
/2 22R
0R
R399
PRODTP7
E394
GND
BSI
GND
GND
PRODTP6 PRODTP2
GND
GND
E397
GND
OUT

Nokia Customer Care Schematics and Layouts/RM-14, v.1.0 RM-14
ISSUE 1 11/04 Copyright ©Nokia 2004. All rights reserved. Page A-25
UI
RTC CIRCUIT
COL1
SLIDE SWITCH
VIBRA
PWR/END
COL2
UILED2-
VDD
COL0
VDDI
WriteX
PWRONX
COL0
CALLLED2
LED3+
LED3+
SELECT
LED2+
SELECT
ROW2
UILED2+
LED-
ResetX
ROW2
KLIGHT
ROW0
SEND
UILED1+
DLIGHT
COL1
D/!C
LED1+
LED1+
ROLLER_C
SELECT
ROW0
ROW1 ROLLER_B
SOFT LEFT
ROW1
TearingEffect
UILED1-
LED-
SOFT RIGHT
COL2
LED2+
CSX
ROLLER_A
!RD
D
1
XE515
V306
BSH201
G
S
C312
XE218
GND
0
XE238
C323
R312
E5
60
GND
R310
OUT9 D4
D5
OUT10
OUT1 E1
OUT2 E2
OUT3 E3
OUT4 E4
OUT5
GND C3
GND C4
GND C5
OUT6 D1
OUT7 D2
OUT8 D3
B1
IN7
B2
IN8
B3
IN9
B4
IN10
B5
C1 GND
GND
C2
Z300
EMIF10-COM01F2
IN1
A1
IN2
A2
IN3
A3
IN4
A4
IN5
A5
IN6
GND
2
GND
C322
R304
GND
6
C316
C326
GND
GND
VOUT
VIN
VBAT_PA
LP3987ITLX
-2.85-NOPB
N301
VEN
MODE
XE435
3
XE519
GND
GND
VBACK
12
1
GND
XE201
GND
5
GND
GND
C318
6
7
8
9
XE513
13
14
15
16
2
3
4
5
0X300
1
10
11
12
GND
GND
21
C310
4
R309
102
R306
C315
R323
GND
GND GND
1
GND
D
G
S
C306
GND
V301
2SK3019-TL
3
C321
VFLASH1
S
XE521
C311
2SK3019-TL
V302
D
G
XE404XE433
VBAT
2
5
R307
13
R311
E7
D3
XE444
VIN
C1
ISET
C7
D2 GND
D4 D6
C2-
E1
E3
D1
D2 E5
C1+
A1
POUT A3
A5 C2+
SD
A7
C1-
B2
B6 BRGT
7
GND
VBAT
GND
LM2795TLX-NOPB
N300 0
C303
C314
R308
C309
GND 1
Output
2
VDO 3
XE440
XE516
SH248CSP
N306
4
XE434
R305
XE221
GND
R313
XE217
20
GND
RB
XE511
V300
G
V307
1PS79SB30
C307
L302
5
XE237
XE439
XE452
/2 10n2
C319
/2 10n1
C319
GND
XE441
C313
5
3
XE222
GND
PEMX1_EMX1T2R
V305
4
C320
7
8
9
3
VFLASH1
1
21
22
23
24
3
4
5
6
14
15
16
17
18
19
2
20
1
10
11
12
13
GND
GND
X302
C327
8k2
R315
XE518
GND
GND
L301
V305
1
2
6
R314
PEMX1_EMX1T2R
1
2
6
PEMX1_EMX1T2R
V304
7
GND
GND
C305
GND
GND
GND
GND
C325
10u
XE514
XE517
XE520
XE212
GND
XE220
C324
XE236
C300
V304
PEMX1_EMX1T2R
4
5
3XE512
VIO
M
M300
LVM8L3FVA
-
+
GND
NOT_ASSEMBLED
R316
C308
R319
DIFDATA(7:0)
DIFCTRL(3:0)
GPIO(31:0)
G_KEY_UI(67:0)
SLOWAD(6:0) LCDUI(2:0)
PUSL(3:0)
AUDUEMCTRL(3:0)
MIC(2:0)
EAR(1:0)
GENIO(31:0)
UIDRV(5:0)
HEADINT(1:0)
IHF_XEAR(1:0)
SIMIF(3:0)
KEYB(10:0)
PWRONX

Nokia Customer Care Schematics and Layouts/RM-14, v.1.0 RM-14
ISSUE 1 11/04 Copyright ©Nokia 2004. All rights reserved. Page A-26
SIM reader
"SIMCARDDET"
"SIMIODAO"
"SIMRST"
"SIMCLK"
Place filter close to datapin on SIM connector
VSIM
SIMRST
SIMCLK
GND
NC
SIMDATA
GND
GND GND
R390
18k
6
C6
C7 7
8SW1
9SW2
GND
13
SHIELD
SHIELD 14
15
SHIELD
C2
2
C3
3
C5 5
X386
DMD12330
C1
1
10 SHIELD
SHIELD
11
12 SHIELD
E390
GND
GND
CLK
GND
R388
EMIF03-SIM01F2
R2
R3
R1
CLK
VSIM
SIM_SWITCH
XE225
VSIM
XE224
GND
100n
C390
0
1
2
3
XE223
SIMIF(3:0)
GENIO(31:0)
SIM2MMCIF(3:0)
G_SIM(7:0)

Nokia Customer Care Schematics and Layouts/RM-14, v.1.0 RM-14
ISSUE 1 11/04 Copyright ©Nokia 2004. All rights reserved. Page A-27
Test and emulator interface
JTAG
empty
JTAG_EMULATION(6:0)
empty
ETM
ETM(21:0)
JTAG_EMULATION(6:0)
PUSL(3:0)
OSTRICH
jinx1.0
DSP_MCUTEST(2:0)
JTAG_EMULATION(6:0)
DSP_MCUTEST(2:0)
JTAG_EMULATION(6:0)
PUSL(3:0)
ETM(21:0)

Nokia Customer Care Schematics and Layouts/RM-14, v.1.0 RM-14
ISSUE 1 11/04 Copyright ©Nokia 2004. All rights reserved. Page A-28
Testpoints based Ostrich interface
XE546
GENTEST1/STISClk
STIRxD
GENTEST0/STITxD
GND
XE547
J474
VBAT
J472
J473
J470
J471
0
1
2
DSP_MCUTEST(2:0)

Nokia Customer Care Schematics and Layouts/RM-14, v.1.0 RM-14
ISSUE 1 11/04 Copyright ©Nokia 2004. All rights reserved. Page A-29
Camera
V_DIG
VCAP
DGND
Place near cam. socket
To be mounted next to Jinx cam. conn
SCL
CamVctrl
CCPDATA_P CCPDATA_N
CCPCLK_N
To be mounted next to Jinx cam. conn
CCPDATA_N
(shutdown)
DGND
CCPCLK_P
CCI_SDA
V_ANA
CamClk
SDA
AGND
CCPDATA_P
CCPCLK_P
CCPCLK_N
EXT_CLK
XSHUTDOWN
CCI_SCL
0
GND
GND
3
2
2
3
XE505
1XE904
XE504
XE426
XE425
XE427
0
XE506
XE507
4
5
6
7
8
9
GND 3
2
1
10
11
12
13
14
VFLASH1
GND
X1000
10n
C904
27p
C901
GND
27p
C903
C902
100n
GND GND
GND
C900
100n
L900
600R/100MHz
1
VCORE_LIN
600R/100MHz
L901
C910
100n
AUDUEMCTRL(3:0)
LCDUI(2:0)
PUSL(3:0)
GPIO(31:0)
CCP(4:0)
GENIO(31:0)
G_CAMERA(7:0)
G_CAMERA_1

Nokia Customer Care Schematics and Layouts/RM-14, v.1.0 RM-14
ISSUE 1 11/04 Copyright ©Nokia 2004. All rights reserved. Page A-30
System connector
VCharln
Mbus
To SW
Production Testpads
BSI Resistor
FbusRxFbusTx
BSI
Temperature sensor
CURRENT_MEAS components: 120 - 129
on Bside.
Gnd
HF
on Aside.
BTEMP
XMICN
HW Reset Power Cut-off circuit
HFCM
XMICP
X1200D
GNDGND
X1200C
GND
1u0
C102
1
XE203
0
27p
C100
GND
GND
1
R106
1k0
C107
27p
GND
0
GND
D
G
S
VBAT_PA
S1
2SK3019-TL
Q104
S1
SI6913DQ-T1-E3
V102
D
G
S
SI6913DQ-T1-E3
V102
D
G
S
GND
VBAT_CON
OUT
GND
VBAT
BSI
100n
IN
2SK3019-TL
Q103
D
G
S
C121
1
R104
1M0
C101
L1103
150nH
1n0
7
BSI
2
XE227
X1200
NOT_ASSEMBLED
1
2
3
4
5
6
XE545
1
0
PRODTP2
XE202
PRODTP3
XE276
D100
1PS79SB30
10p
C111
68k
R102
XE210
R103
1M0
C104
GND
1
68u C105
68u
SIM_SWITCH
2
100n
C103
0
E111
DAI_CLK
C106
10u
XE229
PRODTP7
X1200B
J109
1
2
E112
X1200E
C110
GND
GND
10p
R100
GND
GND
GND
CURRENT_MEAS
AUDUEMCTRL(3:0)
BATTERY_TERMINAL
SLEEPCLK
VBAT
ZOCUSINT 47k
0
X1200A
SIM_SW_OR
jinx5.1
XE228
XE211
GND
0
R105
1M0
2
F100
1.5A
GND
FMANT
SMF16A-GS18
V101
CHARGER(4:0)
UIDRV(5:0)
HOOKINT
PWRONX
SIMIF(3:0)
RFAUX(1:0)
IACCDIF(5:0)
SLOWAD(6:0)
MIC(2:0)
ACCDIF(2:0)
DSP_MCUTEST(2:0)
GENIO(31:0)
PUSL(3:0)
IHF(1:0)
APE_GPIO(15:0)
USB(2:0)
AUDUEMCTRL(3:0)
XEAR(3:0)
XMIC(2:0)
GPIO(31:0)
HEADINT(1:0)
G_SYS_CONN(11
:0
USB_DIG(6:0)

Nokia Customer Care Schematics and Layouts/RM-14, v.1.0 RM-14
ISSUE 1 11/04 Copyright ©Nokia 2004. All rights reserved. Page A-31
Current measure
3.0mOhm
GND
C128
100n
R120
CURRENT_SEN_30um
1
23
4
GND
VIO
2
3
1
1u0
D1
Vio
Gnd
D2
CBusDa D3
C120
Vdd A2
CBusEnX A3
SENSE-
B1
B3
DetClk
Zint
C1
CBusClk C3
LM3820TLX_NOPB
N120
SENSE+ A1
2k2
R121
R122
2k2
SLEEPCLK
AUDUEMCTRL(3:0)
ZOCUSINT
VBAT BATTERY_TERMINAL

Nokia Customer Care Schematics and Layouts/RM-14, v.1.0 RM-14
ISSUE 1 11/04 Copyright ©Nokia 2004. All rights reserved. Page A-32
Layouts, top
1fua_08a_AsmDrw_T.777.pdf

Nokia Customer Care Schematics and Layouts/RM-14, v.1.0 RM-14
ISSUE 1 11/04 Copyright ©Nokia 2004. All rights reserved. Page A-33
Layouts, bottom
1fua_08a_AsmDrw_B.777.pdf

Nokia Customer Care Schematics and Layouts/RM-14, v.1.0 RM-14
ISSUE 1 11/04 Copyright ©Nokia 2004. All rights reserved. Page A-34