Nokia 202 RM 834 Service Schematics. Www.s Manuals.com. Asha Schematics V1.0
User Manual: Phone Nokia Asha 2020 RM-834 - Service manuals and Schematics, Disassembly / Assembly. Free.
Open the PDF directly: View PDF
.
Page Count: 8

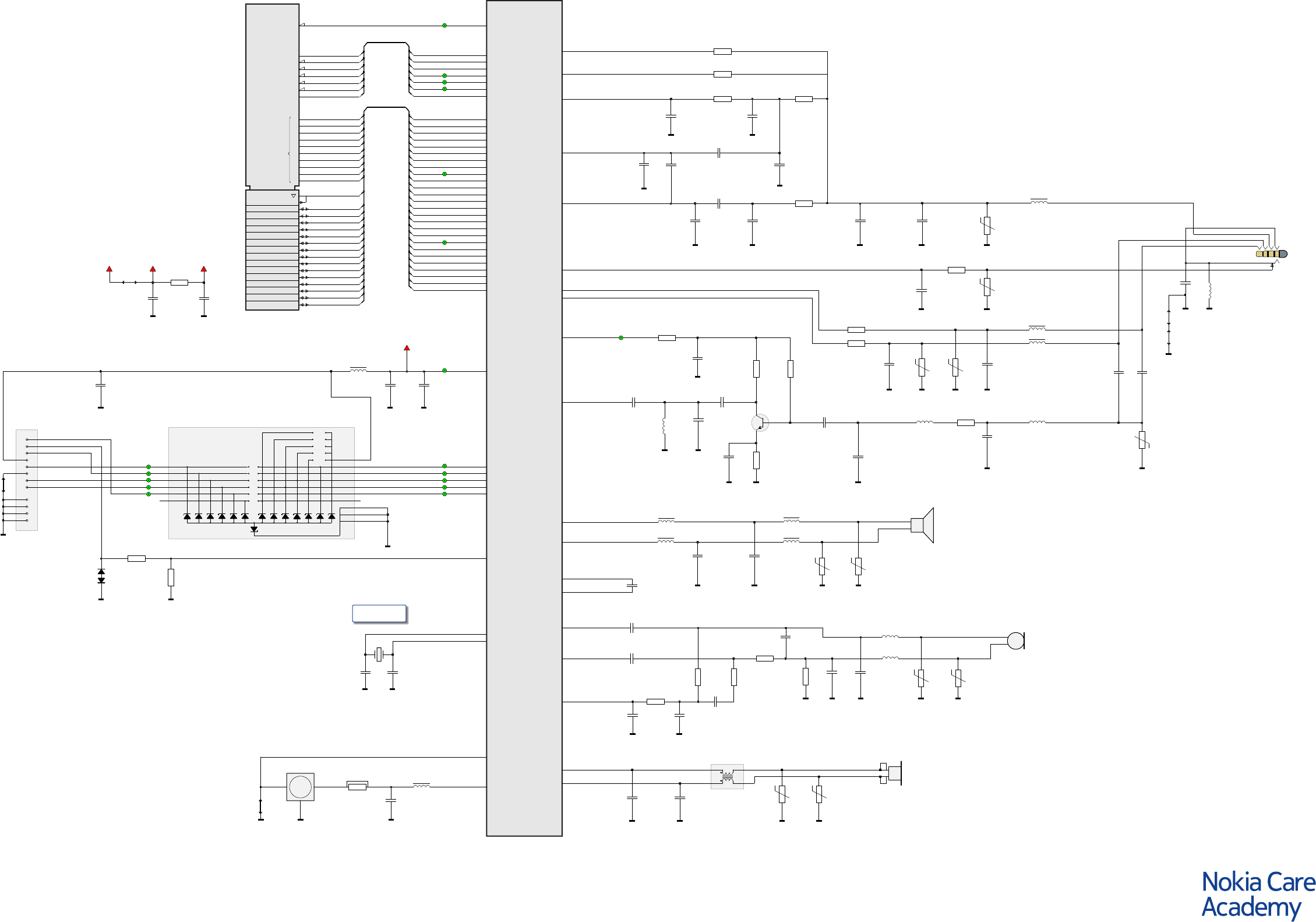
1 (7) | Front page
202 RM-834 | Board: 3uq_20a | v1.0 | 20.02.2012
Nokia Internal Use only | Copyright © 2012 Nokia, Only for training and service purposes
Service schematics
20.02.2012
v1.0
Nokia
202
RM-834
While every effort has been made to ensure that the document is accu-
rate, some errors may exist. Please always check for the latest published
version for this document.
If you find any errors in the document please
send email to: service.manuals@nokia.com
1.0 First approved version.
This document is intended for use by authorized Nokia
service centers only. Please use the document together
with other documents such as the Service Manual and
Service Bulletins.
1 Front page
2
X-GOLD, Power, HS USB, Camera, DUAL SIM easy swap
3
X-GOLD, Memory, MMC, Audio, AV connector
4
X-GOLD, keyboard, Display interface, Touch interface
5
X-GOLD, RF part, BTH
6
Component finder top
7
Component finder bottom
Contents
IMPORTANT Version information

2 (7) | X-GOLD, Power, HS USB, Camera, DUAL SIM easy swap
202 RM-834 | Board: 3uq_20a | v1.0 | 20.02.2012
Nokia Internal Use only | Copyright © 2012 Nokia, Only for training and service purposes
D3100
G9,J10,K7,R5,P14,T6=1V8
A1,A16,C15,E12,F8,F12,F13,F14,F15,G12,H9,
J9,L14,M11,P11,P14,P15,R8,T7,T9,T16=GND
A3,B1,E2,E4=GND
N3000
10,19,20,25=GND
D2750
N2201
X2052
N2200
D3,E1,E2,E3,E4,E5=GND
R3301
10k
R3020
100R
100R
R3019
A1
A2
A4
A5
C2216
2u2
VBAT_PMU
P16 VBATSP
VDD_SD1
P7
10u
C2207
2u21u5-2u2
C2215
N8
R2203
82k
R2202
10k
VBAT
V2200
V2200
R2201
10k
V2201
1V8
R2200
0R15
R2204
220k
VBAT_BB
C2201
10u
ANAMON
P9
J7450
VBAT_BB
120k
R2082
R2083
10k
C2081
27p
R2080
J2080
18V/30V 47k
J2082
J2084
-t R2081
X2080
VBATT
BSI
GND
J2083
100n
C2084
VBAT
J2081
10p
C2082
M2
R11 M0
N12
150k
R3005
1V8
VAUX
10n
C3017
1V8
CLK
E5 D2
VL
D1 D6
D2 D5
D3 D4
D4 D3
D5 D1
D7
E1
E3
B2
B3 EN
B4
Sync_Sel
VDD
B5
C1
C4
VL
Class_Sel
C2 H-SYNC
C3 D8
C5
V-SYNC
0u47
C3018
F6
CLKOUT2
1
1V8
0
R3023
1V8
3K3 3K3
R3022
B5
I2C_SCL
I2C_SDA A5
D-
D+
STRB-
STRB+
J3002
J3005
J3006
J3003
G6
CIF_PCLK
G7
CIF_PD
CIF_HSYNC F7
CIF_VSYNC E7
E8
CIF_D7
C5
C6
CIF_D5 C7
CIF_D6
B7
CIF_D2
B6
CIF_D1
CIF_D4
CIF_D0 A6
A7
CIF_D3
10n
C3019
SIM_CLK
SIM_RST
SIM_IO
DUAL_SIM
R2750
X2750
X2751
1
2
3
5
C1
C2
C3
C5
1
100n
C2756
C2750
3C3
5C5
6C6
7
C7
SW1
8
SW2
9
1,10,11,12,13,14,15,
16,17,18,19,20,21=GND
18V/30V
R2755
100R
100R
47R
R2763
R2762
220R
R2765
R2761
22
SCK
23 SDA
24
3
VSIM2_DET
BSI 4
5
CLK2
6
IO2
RST2 7
8
VSIM2
0
IO1 13
14
CLK1
16 RST
CLK
17
IO
18
RESETX
2
CLKIN
1IRQ
11
VSIM1
12
RST1
SIM_CON1_RST
VSIM2_CON1
Dual SIM hot-swap only on selected versions
SIM_CON1_CLK
VSIM1_CON0
SIM_CON1_IO
C2753
1u
CLK
B3
C1
C2
C3 R2
R3
R1 Side A2
A3
CLK B1
100n
7=GND
SIM_CON0_RST
SIM_CON0_CLK
SIM_CON0_IO
C2752
1u
J11
DIGuP_CLK
R3014
4k7
G2
CC_CLK
CC_IO G3
CC_RST G4
2u2
C2754
100n
C2755
VBAT_BB1V8
VDDBAT
9VDDIO
21
R2441
100k
1u0
C2403
V2400
2R2
27p
R2401
V2401
1,G
2,S
3,D
120R/100MHz
L2400
600R/100MHz
C2409
1n0
VLED
L2403 L9 LEDDRV
LEDFBP
K10
LEDFBN
L8
2R2
R2402
C2401 C2400
L2401
22uH
M8
VSIM
100n
C2211
J3007
TEMP2
A4
CLKOUT0
6R2
R2400
E7000
C2085
20p
CCISCL
CCISDA
J3303
J3304
L3301
120R/100MHz
10u
C3307
27p
C3309
27p
C3310
VAUX
9
C3302
220n
2
3
4
5
6
7
8
GND
X3300
1
10
11
12
1V8
C3300
100n
1
0
J3301
C3301
100n
XSHUTDOWN
EXTCLK
CCPCLK_N
CCPCLK_P
CCPDATA_N
CCPDATA_P
V2408
DPLUS
K11
DMINUS
K12
not_assembled
L2055
28R/100MHz
470n
C2059
A
2.0A
F2051
R2050
K
27p
C2058
X2051
1n0
C2050
SENSEP
SENSEP
SENSEN
SENSEN
X2200X2201
VBAT
L6
M6
L2209
120R/100MHz
C2237
100n
C2236
100p
OTG
F2 F3
F4
CSIN
VBAT
C3 SRST
C4 PMID1
PMID1
C5
SW2 D1
D2
SW2
SW1 D4
D5
SW1
A1
VREF
A2
V2V5
A3
A4
SDA
A5
BOOTU
B1 VIN
B2 VIN
B3
SCL
VBUS
B4
VBUS
B5
BOOTV
L2203
1uH1uH
C2223
120R/100MHz
L2208
1
J2203
100p
C2234
VBUS
100n
C2238
R2210
SENSE
CURRENT 1
3
2
4
47k
R2222
0
4u7
C2227
C2230
4u7
C2225
1u 1u
C2226
C2221
10u
J2201 H8 USIF2_TXD_MTSR
J2202
2
DM_HOST
3
DP_HOST
4CHG_AL_N
5GOOD_BAT
6=GND
7
DP_CON
8
DM_CON
9VBUS
SW_OPEN 1
CHG_DET 10
4u7
C2229
L2200
100n
C2222
PMID2
C2
C1 PMID2
C2228
4u7
39k
R2221
VBUS
F2050
2.0A
R2051
14/350V 14/350V
R2064
C2066
27p 470n
C2054
2D-
3D+
4
5
1
VBUS
F5
STAT
1V8
VSHNT
VDDCHG
K6
T4
VSHNT
VDDCHG
C2218
10p
C2219
10p
C2220
10p
36k
R2214
2k2
R2213
R2217
2k2 1k5
R2216
V2214
1k5
R2215
V2212
V2215
V2213 VCHG
VCHG T5
100n
J12
MON2
MON1 J13 J7455
VAUXVCORE
P8
VAUX
C2209
0u47
VDD1V81
C2204
27p
1V8
J10
SD1SW R7 L2204
3u3H
C2206
22U100n
C3023
T10
VREF
C2213
1u 4n7
C3001
100n
C3022
VDDNEG R16
VDDFMR N11
220n
C2205
VCORE
K8
VDDCORE G8
J7456
VPMU
C2203
100n
P10
M9
VUSB
C2210
100n
R3001
0R
L2056
28R/100MHz
V2063
Z2050
C2086
1n0
220RR2764
B4 T2IN
R3304
33R
R3024
100k
R3025
100k
TRIG_IN K16
SLOWAD(6:0)
CIF_CMT(13:0)
I2C(1:0)
SLOWAD(6:0)
I2C(1:0)
CLK32K

3 (7) | X-GOLD, Memory, MMC, Audio, AV connector
202 RM-834 | Board: 3uq_20a | v1.0 | 20.02.2012
Nokia Internal Use only | Copyright © 2012 Nokia, Only for training and service purposes
32Mx16 NOR
In/Out
A5,A7,B5,C1,E8,F4,F7,F8=VCC
B7=VPP
A3,A6,B3,C10,D1,E3,F3,F5,F6=GND
16Mx16 PSRAM
D3000
Address/Data
D3100
R3200
M2100
M
V3201
1M0
R3204
47R
R3203
+ -
R2103
0R
E2150
2
3
1
4
34
47p
L1000
1 2
C1010
47p
C1009
B1000
-
+
R1004R1003
14V/50V14V/50V
EAR+
EAR-
M16
EPP
EPN M15
R2163R2162
14V/50V14V/50V
B2150
+
-
18V/30V18V/30V
R2160
not_assembled
not_assembled
R2161
27p
C2166 C2165
27p
240R/100MHz
L2101
L2155
100nH
100nH
L2150
240R/100MHz
L2100
B2100
ACCESSORY ID
ACC PULL UP
MICPOS
MICNEG
1k8
R2104
C2107
2/100n
2/100n
C2102
C2108
1/27p
2k2
R2109
R2105
1k0
1/100n
C2107
C2104
1n0
C2109
2/27p2/27p
C2108
2u2
C2105
1n0
C2110
C2102
1/100n
T12
T13
MICP2
1/27p
C2109
R12
MICN1
R13
MICN2
MICP1
P13
VUMIC
R10
ACD
H12
SWIF_TXRX
L3001
L3000
120R/100MHz
120R/100MHz
1n0
C3027
1n0
C3028
33n
C3016
CP1 T15
R15
CP2
N15
LSP
N16
LSN
1k0
R2100
C2100
1n0 2u2
C2101
2k2
R2101
2k2
R2102
P12
VMIC C2111
2u2
C2103
27p
0R
R2108
PLUG_DET
HS_MIC
HS_EAR_L
HS_EAR_R
39R
R6193
L2052
600R/100MHz
R2060
18V/30V
C6194
0R
R6196
1n0
1u5-2u2
C6195
C6192
6p8
150nH
L6191
C2060
2p7
600R/100MHz
L2054
18p
C2056
100nH
L6193
27p
C6198
18V/30V
R2054
L2053
68nH
47R
47R
R2057
R2058
V6191
1n0
C6196
10k
R2056
L2051
600R/100MHz
220p
C2065
12nH
L2058
C2051
E2101
E2052
2n2
R6195
0R
56R
R6194
27k
R6191
C2055
18p
1n0
R2059
C6193
68n
C2063
18V/30V
C2053
10n
18V/30V
R2055
C2064
68n
6
5
X2050
not_assembled
HS_GND
HS_GND
1
2
3
4
1k0
R2110
R2106
1k0
R2061
14/350V
C2106
27p
22k
R2107
H11
DIGuP1
G10
DIGuP2
HS_EAR_L
HS_EAR_R
HSR T14
R14
HSL
T8 VIB
18p
C3021
B3000
18p
C3020
OSC32K
L15 F32K
L16
2n2
C2062M10
FMRIN
FLASH
RAM
15
4
10
11
0
A23
T3
3
A24
USIF2_RTS_n
P1 A_D14
P2 A_D7
A_D15
P3
P4 A20
A_D13
P5
R1 A16
R2 A21
L3
A_D9
L4
M1 A_D0
M2 A_D5
N1 A_D6
A_D12
N2
A_D4
N3
N4
H7
A22
J4 A17
A_D8
K1
A_D2
K2
A_D3
K3
L1 A_D1
L2 A_D10
A_D11
H4 A19
J2 A18
J3
19
7
12
13
10
20
24
1
6
15
5
7
0
22
2
1
4
C8
C9
_CE
_OE D10
B8
B9
16 C2
C3
_ADV C4
C5
C6
_RST
C7
_CS
D9
D8
B1
WAIT
25
B10
B2
CLK B4
_WE B6
E2
E1
D7
D6
E5
E4
D3
D2
A8
E10
E9
E7
E6
D5
D4
A4
A
1
2
16
9
12
6
2
3
18
8
23
0
8
4
14
5
25
6
11
14
21
9
13
ADVn
WR_n
R4
T2 BFCLK0
R3
M3 CS0_n
J6 WAIT_n
CS1_n
K4
RD_n
J1
J3114
17
7
MEMCONT(7:0)
3
MEMADD(25:0)
R3004
VCC
4k7
C3000
100n
VPP
100n
C3009
21
18
23
24
17
16
19
22
25
20
0
7
6
1
2
4
3
RESET_N
L13
VDD
GND
VDD
CLK
DAT0
DAT1
DAT2
DAT3
CMD
X3200
MMCdat0 C4
D1 dat3
GND D2
MMCdat3 D3
MMCdat2 D4
A2 clk
Vmmc A3
Vdd/
MMCclk A4
B1 dat1
B2 dat0
GND B3
MMCcmd B4
C1 dat2
GND C2
MMCdat1 C3
R5
R7
R6
R2
R3
R4
R10
R11
R12
R13
R14
A1 cmd
600R/100MHz
L3200
VMMC
100n
C3200
J3206
J3204
J3205
J3203
SD_CON_D1
SD_CON_D0
SD_CON_CLK
SD_CON_CMD
SD_CON_D3
SD_CON_D2
J3207
K5 MMCI_DAT_3
H2 MMCI_CLK
H3 MMCI_DAT_0
MMCI_DAT_1
H6
G5 MMCI_DAT_2
MMCI_CMD
H1J3127
J3129
J3128
J3122
J3123
TEMP3
J3124 VMMC
L7
0u47
C2212C3205
10n
J3004
TEMP6
TEMP8
TEMP9
TEMP7
600R/100MHz
L2201
27p
C2202
-
+
E3001
2 1
1V8
R8 VSS_VIB
E3200
Crystal Oscillator
32.768 MHz

4 (7) | X-GOLD, keyboard, Display interface, Touch interface
202 RM-834 | Board: 3uq_20a | v1.0 | 20.02.2012
Nokia Internal Use only | Copyright © 2012 Nokia, Only for training and service purposes
D3100
Z2550
A3,C3,D3,E3=GND
8
COL3
COL2
End
0
COL3
1
ROW2
ROW4
9
4
2
ROW2
5
7
ROW3
COL0
3
*
Send
Lock Key
COL2
COL1
ROW1
#
ROW4
6
ROW3
COL1
COL0
"Power key"
Volume Down
COL0
Volume Up
470R
R2572R2573
470R
27k
R2460
S2404
S2407
S2421
12
12
12
J2400
S2405 S2409
S2403
R2571
470R
S2412
V2402
D1 Input8
D2 Input7
D4
Output8
D5
Output7
Input10
E1
E2 Input9
E4
Output10
E5
Output9
A4
Output2
A5
Output1
B1 Input4
B4
Output4
C1 Input6
C2 Input5
C4
Output6
C5
Output5
A1 Input2
A2 Input1
S2401
A9
C9
E9
A10
F10
B10
B9
C10
S2402
3p3
C2411
S2422 470R
R2576
S2414
S2420
S2410
R2575
470R
S2411
S2413
470R
R2574
S2408
S2406
KP_IN0
KP_OUT2
KP_OUT3
KP_IN1
KP_OUT5
KP_IN2
KP_OUT1
KP_IN3
1V8
100n
C2450
VAUX
C2451
100n
100n 100n
VBAT_BB
C2408 C2407
J2403
120R/100MHz
L2405
L2406
120R/100MHz
VLED
5,9,13,19,24=GND
4
5
6
7
8
9
18
19
2
20
21
22
23
24
3
X2400
1
10
11
12
13
14
15
16
17
ONOFF R9
LCD_TE
LCD_WRX
LCD_DCX E3
D4
G1
C3
D2
LCD_RESX J2405
LCD_RDX
LCD_CSX
120R/100MHz
120R/100MHz
120R/100MHz
120R/100MHz
120R/100MHz
120R/100MHz
120R/100MHzL2420
L2417
L2418
L2416
L2419
L2415
L2414
#LCD_D4
#LCD_D3
#LCD_D2
#LCD_D1
#LCD_D0
#LCD_D7
#LCD_D6
#LCD_D5
Lossi_SDA_SCL
Lossi_SDA_in
F2
F3 DIF_D7
DIF_D2
D3 DIF_D3
E1 DIF_D0
F4 DIF_CS1
D1 DIF_D1
C1 DIF_D5
DIF_D4
DIF_WR
DIF_VD
DIF_CD
DIF_RESET
DIF_RD
C2
DIF_D6
B1
120R/100MHz
L2407
120R/100MHz
L2408
J2404
120R/100MHzL2413
Lossi_SDA_out
I2C_SDA
I2C_SCL
1
0
120R/100MHzL2412
120R/100MHzL2421
120R/100MHzL2422
120R/100MHzL2411
0R
R1002
1V8
2u2
C1007
C1002
10n
1
2
3
4
5
6
L2426
X1002
10R
R1022
10R
R1021
J1003
J1006
100n
C1008
L2427
D3
Y-
R1011
18V/60V
VDD/VREF
A2
A3
X+
B1 _PINTDAV
B2 AD0
B3
Y+
SDA C1
_RESET
C2
C3
X-
D1
SCL
D2=GND
N1000
J1005
R1023 10R
J1000
J1007
J1002
C1006
100n
J1001
J1004
C2412
3p3
10R
R1024
XL
YB
TOUCH_RESX
D10
D9
KP_IN4
KP_OUT0 TOUCH_INT
XR
YU
R2405
180R
5.6V/15V/0.05J
R2420
L2404
VBAT_BB
120R/100MHz
R2419
5.6V/15V/0.05J
4R7
R2407
V2403
J2402
V2406
1
2
6
R2404
1k0
C4 MON3
V2404
4R7
R2406
J2401
3
V2406
4
5
1
2
6
V2405
L2424
L2425
R1010
18V/60V
R1012
18V/60V
R1013
18V/60V
C1003
10n
C1005
10n
C1004
10n
C2214
100n
L10
VRTC
J2501
100k
+
R2500
150u_10V
C2500
VRTC
600R/100MHz
600R/100MHz
TEMP5
I2C(1:0)

5 (7) | X-GOLD, RF part, BTH
202 RM-834 | Board: 3uq_20a | v1.0 | 20.02.2012
Nokia Internal Use only | Copyright © 2012 Nokia, Only for training and service purposes
D3100
N7100
N6000
A1,A2,C1,C4,C6=GND
REL 1
REL 2
L7101
3p9
C7115 C7116 L7100 C7114 R7102 C7113
3p9
2p2 5n6H
2p7 1p8
3p9 3p9 2p2
22nH 1p8
15nH
10K 120pF
5n6H
5n6H
2p7
18nH
2p7 2p7
10K
REL 3
C7129
1K0
120pF
1nF
I2S1_CLK0
D8
I2S1_WA0
C8
B8
I2S1_TX
A8 I2S1_RX
1k0
R7110
C7115
3p9
C7132
5p6
10R
R7112
VBAT_BB
C7114
2p7
15p
C7109
C7131
47n
1k0
R7106
470R
R7107
C7120
1p21p2
C7101
C7121
L7106
1n2H
2u2
L7107
240R/100MHz
3p9
C7139
5p6
C7110
C7138
3p9
470R
R7104
1k0
R7113
27p
C7105
1V8
R7115
100k
Out(F1)
Out(F1)
In(F1)
In(F2)
Out(F2)
Out(F2)
Z7100
C7130
4n7
C7124
2u2
VDDMS
F16
RX34
G13
VDDRF2
VBAT G14
H10
VRF1
H13
RX12X
C16
D16
RX12
E11
VDDXO
E16
RX34X
B13 PABS
B14VDDTRX
B15 TX2
FE1
B16
C12 PAEN
PABIAS
C13
VDET
C14
XO A11
VRAMP
A13
FE2
A14
TX1
A15
B11
XOX
VDDTDC B12
C7106
220n
R7105
470R
C7133
B7100
L7504
1u
1n2H
R7108
10R
C7123
47n
R7100
1k0
5p6
C7107
47p
7
8
RXOUT_LB
C7108
26
TXIN_LB
27
TXIN_HB
TXP 28
VPC 29
3
VC2
30
PAID
VC3 4
RXOUT_HB
13 ANT
VC1 2
1k0
R7102
3p9
C7126
2p7
C7129
470R
VBAT
C7125
1n010u
C7135 C7111
27p
VBAT
VBAT
19
20 VBAT
21
220R/100MHz
10u
L7707
C7117
R7103
L7101
5n6H
C7113
1n0
L7100
15nH
C7134
10p
T11
M1
120k 47k
R7116 -t R7114
E7452 E7451
UART_CTS
BT_WAKEUP
SYS_CLK
VDD1V8_BT
BTH_CLK_REQ
UART_TX
SLEEP_CLK
UART_RX
UART_RTS
UART_WAKE
PIO3 E3
PIO4 E5
UART_CTS
PIO2 D5
D6 VDD_DIG
PIO0
B4 VREG_IN_HV
UART_RX B5
B6
UART_RTS
C2 VDD_AUX
VDD_PADS
C3
C5
A3
XTAL_IN
VREG_OUT_HV
UART_TX A6
E1
B1 BT_RF
B2 VDD_RADIO
C6005
2u2
Z6000
OUT IN
68RR6009
68RR6008
68RR6007
68RR6006
C6009
2u2
100p
C6008
C6019
2u2
C6012
2u2
C6010
100n
C6011
0u47
C6020
15p
FSYS1
G11
I2S/PCM_OUT
BT_RESETX
I2S/PCM_SYNC
PCM_OUT E2
PCM_SYNC D2
PCM_CLK D3
PCM_IN D4
A4
A5
_VREG_EN_RST
68RR6010
1V8 VBAT_BB
I2S/PCM_IN
I2S/PCM_CLK J6001 DIF_HD
F1
E2 DIF_D8
USIF1_CTS_n
B2
B3
USIF1_RXD_MRST
USIF1_TXD_MTSR
A2
USIF1_RTS_n
A3
USIF2_CTS_n
J8
K15 FSYS_EN
R7454
470R
C7462
27p
R7460
L7450
REL2, REL4=10n
REL1, REL3=NA
C7455
REL2, REL4=1p0
REL1, REL3=NA
10k
1n8H
L7451
27p
C7456
X7451 R7453
0R
X7452
C7460
27p
1n0
C7461
X7450
1
IN
2OUT
C7136
3p9
0R
R7450
C7455
1p0
10nH
L7450
CIF_CMT(13:0)
CLK32K
Crystal Oscillator
26 MHz
RF Shield

6 (7) | Component finder top
202 RM-834 | Board: 3uq_20a | v1.0 | 20.02.2012
Nokia Internal Use only | Copyright © 2012 Nokia, Only for training and service purposes
C
D
E
F
H
G
I
J
K
C
D
E
F
H
G
I
J
K
3 24568 791012 111315 141617181921 202223
3 24568 791012 111315 141617181921 202223
L2411 D22 R1023 H22
B1000 G22 L2412 D23 R1024 I22
B2150 K5 L2413 E22 R2419 F3
L2414 E22 R2420 H3
C1002 I22 L2415 E22
C1003 I23 L2416 E22 V2403 H3
C1004 J22 L2417 E23 V2404 E3
C1005 H22 L2418 E23
C1009 H22 L2419 E23 X1002 I23
C1010 H22 L2420 E23 X2000 H9
C2407 D23 L2421 D22 X2400 D22
C2408 D23 L2422 D22
C2450 D22
C2451 E22 R1003 H23
R1004 H23
L1000 H23 R1010 I23
L2404 F3 R1011 I22
L2405 D23 R1012 I22
L2406 D23 R1013 J22
L2407 E22 R1021 I23
L2408 E22 R1022 I22
B
C
L
R
V
X

7 (7) | Component finder bottom
202 RM-834 | Board: 3uq_20a | v1.0 | 20.02.2012
Nokia Internal Use only | Copyright © 2012 Nokia, Only for training and service purposes
C
D
E
F
H
G
I
J
K
C
D
E
F
H
G
I
J
K
2 3 4 5 6 87 9 10 1211 13 1514 16 17 18 19 2120 22 23
2 3 4 5 6 87 9 10 1211 13 1514 16 17 18 19 2120 22 23
C2065 F23 C2110 J8 C2218 I10 C2401 D8 C3016 H7 C6010 E10 C7111 H4 C7139 G7 L2054 E20 L3000 J7 N2201 J16 R2081 E10 R2203 E6 R2500 D9 R3005 J9 R6009 E9 R7116 F8 V2408 E8 Z2550 E10
B2100 I20 C2066 H17 C2111 J8 C2219 J10 C2402 G4 C3017 G9 C6011 E10 C7113 G5 C7451 C21 L2055 J23 L3001 J7 N3000 F9 R2082 E10 R2204 D6 R2571 E4 R3006 J9 R6010 E9 R7450 C21 V3000 J9 Z6000 D10
B3000 I7 C2068 E20 C2112 G20 C2220 J10 C2403 E7 C3018 G9 C6012 D9 C7114 G6 C7455 I4 L2056 H17 L3200 I14 N6000 E9 R2083 F4 R2210 J16 R2572 E4 R3014 F10 R6191 C20 R7453 J4 V3001 J9 Z7100 G6
B7100 F8 C2069 E20 C2165 J5 C2221 J16 C2409 D8 C3019 F10 C6019 D9 C7115 G6 C7456 J3 L2058 F23 L3301 H21 N7100 H5 R2084 I17 R2213 J17 R2573 G3 R3017 J9 R6192 C20 R7454 J5 V3201 J14 Z7100 G6
C2081 F4 C2166 J5 C2222 I15 C2411 D10 C3020 H7 C6020 D9 C7117 G4 C7460 J4 L2100 H19 L6191 D20 N7100 H5 R2100 J8 R2214 J17 R2574 G3 R3019 F10 R6193 C20 R7460 J4 V6191 D20 Z7100 G6
C1006 H17 C2082 E4 C2201 E7 C2223 J15 C2412 H17 C3021 H6 C6192 D20 C7120 F7 C7461 J5 L2101 H19 L6193 D19 R2101 J9 R2215 I17 R2575 I4 R3020 F10 R6194 D20
C1007 H16 C2083 C8 C2202 I8 C2225 J15 C2500 C10 C3022 I7 C6193 D20 C7121 F7 C7462 J5 L2150 K5 L7100 G7 R1002 H17 R2102 J8 R2216 J17 R2576 I4 R3021 J10 R6195 C20 S2420 K15 X2050 D22
C1008 H17 C2084 D4 C2203 I8 C2226 J15 C2750 I14 C3023 H7 C6194 C19 C7123 H7 L2155 K5 L7100 G7 R2050 J22 R2104 J8 R2217 J16 R2750 I15 R3022 F10 R6196 D20 S2421 K17 X2051 I23
C2050 J23 C2085 D4 C2204 I9 C2227 J15 C2750 I14 C3027 J7 C6195 C20 C7124 G7 D2750 H15 L2200 I16 L7101 G7 R2051 H23 R2105 I7 R2221 I16 R2755 I16 R3023 F10 R7100 G5 S2422 K10 X2052 G23
C2051 F21 C2085 D4 C2205 G9 C2228 I15 C2752 H15 C3028 J7 C6196 D20 C7125 H4 D3000 H9 L2201 I8 L7106 F7 R2054 F21 R2106 J8 R2222 J17 R2757 I14 R3024 J9 R7102 G5 X2080 E5
C2053 D20 C2086 F4 C2206 I8 C2229 J15 C2753 H15 C3200 I14 C6197 C20 C7126 G6 D3100 H8 L2203 K16 L7107 F7 R2055 E20 R2107 J7 R2400 E8 R2758 H16 R3025 J10 R7103 G5 V2200 E6 X2200 G16
C2054 I17 C2100 I7 C2207 I8 C2230 J15 C2754 H15 C3205 I14 C6198 D19 C7129 G6 L2204 I8 L7450 I4 R2056 E20 R2108 J8 R2401 E8 R2759 H14 R3100 E10 R7104 G5 V2201 E6 X2201 K14
C2055 E20 C2101 J8 C2209 I8 C2231 J14 C2755 H16 C3300 F20 C6450 D9 C7130 F7 E7451 C21 L2208 J14 L7451 J4 R2057 E20 R2109 J8 R2402 E8 R2760 H15 R3200 I15 R7105 G5 V2212 J17 X2750 E12
C2056 E20 C2102 I7 C2210 I8 C2232 J14 C2756 H14 C3301 H20 C6451 D9 C7131 G7 E7452 C21 L2209 J14 L7451 J4 R2058 F20 R2110 I7 R2404 I4 R2761 H14 R3203 J14 R7106 G6 V2213 J17 X2751 E16
C2058 I18 C2103 J8 C2211 I8 C2233 J14 C2757 H14 C3302 H20 C7101 F7 C7132 H6 L2400 D8 L7504 F7 R2059 F20 R2160 H19 R2405 G4 R2762 I14 R3204 I15 R7107 G5 V2214 I17 X3200 I12
C2059 I17 C2104 I7 C2212 I9 C2234 J14 C2764 H16 C3307 F20 C7105 G5 C7133 H6 F2050 H17 L2401 D7 L7707 F5 R2060 E20 R2161 H19 R2406 H4 R2763 H14 R3301 H20 R7108 G5 V2215 I17 X3300 G21
C2060 D20 C2105 J7 C2213 I8 C2235 I16 C3000 I10 C3309 H21 C7106 G7 C7134 G6 F2051 J23 L2403 E8 R2061 E20 R2162 K5 R2407 H4 R2764 H16 R3302 H20 R7110 H6 V2400 E7 X7450 J4
C2061 I7 C2106 I7 C2214 I8 C2236 J16 C3001 I6 C3310 F20 C7107 I6 C7135 F4 L2424 I16 M2100 F19 R2062 F21 R2163 K5 R2441 E8 R2765 I14 R3304 H21 R7112 G5 V2401 E7 X7451 J3
C2062 I7 C2107 J7 C2215 H7 C2237 J16 C3002 I9 C6005 D9 C7108 F6 C7136 F7 L2051 E20 L2425 I16 R2063 H17 R2200 E7 R2450 D10 R3001 H6 R6006 D9 R7113 H6 V2402 D10 X7452 J4
C2063 E20 C2108 I7 C2216 I9 C2238 J16 C3007 J9 C6008 D9 C7109 F7 C7137 F6 L2052 F22 L2426 I16 N1000 H16 R2064 H23 R2201 D7 R2451 E10 R3003 J9 R6007 E9 R7114 F8 V2405 G4
C2064 F20 C2109 J7 C2217 I10 C2400 D8 C3009 I10 C6009 E9 C7110 G6 C7138 F7 L2053 E20 L2427 I17 N2200 J15 R2080 F4 R2202 E6 R2460 D10 R3004 I10 R6008 E9 R7115 F7 V2406 H4 Z2050 H22
E
C
A
V
X
Z
F
L
M
N
R S
D
