Nokia C7 00 Rm 675 691 Service Manual 34 V4
User Manual: Smartphone Nokia C7-00 RM-675, RM-691 - Service manuals and Schematics, Disassembly / Assembly. Free.
Open the PDF directly: View PDF
.
Page Count: 232 [warning: Documents this large are best viewed by clicking the View PDF Link!]
- Amendment Record Sheet
- Copyright
- Warnings and cautions
- For your safety
- ESD protection
- Care and maintenance
- Company policy
- Battery information
- Nokia C7-00; L3&4 Service Manual Structure
- 1 General Information
- 2 Service Tools and Service Concepts
- 3 BB Troubleshooting and Manual Tuning Guide
- Baseband main troubleshooting
- Power and charging troubleshooting
- Interface troubleshooting
- IVE troubleshooting
- TV out troubleshooting
- Display module troubleshooting
- Keyboard troubleshooting
- Sensors troubleshooting
- Audio troubleshooting
- ALS technical description and troubleshooting
- Bluetooth and FM radio troubleshooting
- GPS troubleshooting
- WLAN troubleshooting
- FMTx troubleshooting
- NFC troubleshooting
- Baseband manual tuning guide
- 4 Cellular RF Troubleshooting
- 5 Camera Module Troubleshooting
- 6 System Module
- 7 Service information differences between RM-691 and RM-675
- Glossary

Service Manual
RM-675; RM-691 (Nokia C7-00; L3&4)
Mobile Terminal
Part No: (Issue 4)
Nokia Customer Care
COMPANY CONFIDENTIAL
Copyright © 2011 Nokia. All rights reserved.

Amendment Record Sheet
Amendment No Date Inserted By Comments
Issue 1 07/2010 MT
Issue 2 09/2010 MT Updates have been made to all chapters.
A new service tool, SS-250 Display removal tool, has
been added to chapter
Service Tools and Service
Concepts
.
Issue 3 10/2010 MT A new section,
EDoF impact on image quality
, has
been added to chapter
Camera Module
Troubleshooting
.
Chapter
Cellular RF Troubleshooting
has been
completely updated.
Sections
Baseband main troubleshooting
,
Bluetooth
and FM radio troubleshooting
,
WLAN auto tuning
,
FMTx troubleshooting
,
NFC troubleshooting
and
Energy management calibration
in chapter
BB
Troubleshooting and Manual Tuning Guide
have been
updated.
Issue 4 02/2011 MT Section
Baseband manual tuning guide
in chapter
BB
Troubleshooting and Manual Tuning Guide
has been
updated with new topics
Certificate restoring
and
Product code change
.
Chapter 7, titled
Service information differences
between RM-691 and RM-675
, has been added to the
manual. The new chapter describes the key hardware
differences between the RM-691 and RM-675 variants
of the Nokia C7-00.
RM-675; RM-691
Amendment Record Sheet
Page ii COMPANY CONFIDENTIAL Issue 4
Copyright © 2011 Nokia. All rights reserved.

Copyright
Copyright © 2011 Nokia. All rights reserved.
Reproduction, transfer, distribution or storage of part or all of the contents in this document in any form
without the prior written permission of Nokia is prohibited.
Nokia, Nokia Connecting People, and Nokia X and Y are trademarks or registered trademarks of Nokia
Corporation. Other product and company names mentioned herein may be trademarks or tradenames of
their respective owners.
Nokia operates a policy of continuous development. Nokia reserves the right to make changes and
improvements to any of the products described in this document without prior notice.
Under no circumstances shall Nokia be responsible for any loss of data or income or any special, incidental,
consequential or indirect damages howsoever caused.
The contents of this document are provided "as is". Except as required by applicable law, no warranties of
any kind, either express or implied, including, but not limited to, the implied warranties of merchantability
and fitness for a particular purpose, are made in relation to the accuracy, reliability or contents of this
document. Nokia reserves the right to revise this document or withdraw it at any time without prior notice.
The availability of particular products may vary by region.
IMPORTANT
This document is intended for use by qualified service personnel only.
RM-675; RM-691
Copyright
Issue 4 COMPANY CONFIDENTIAL Page iii
Copyright © 2011 Nokia. All rights reserved.

Warnings and cautions
Warnings
•IF THE DEVICE CAN BE INSTALLED IN A VEHICLE, CARE MUST BE TAKEN ON INSTALLATION IN VEHICLES FITTED
WITH ELECTRONIC ENGINE MANAGEMENT SYSTEMS AND ANTI-SKID BRAKING SYSTEMS. UNDER CERTAIN FAULT
CONDITIONS, EMITTED RF ENERGY CAN AFFECT THEIR OPERATION. IF NECESSARY, CONSULT THE VEHICLE DEALER/
MANUFACTURER TO DETERMINE THE IMMUNITY OF VEHICLE ELECTRONIC SYSTEMS TO RF ENERGY.
•THE PRODUCT MUST NOT BE OPERATED IN AREAS LIKELY TO CONTAIN POTENTIALLY EXPLOSIVE ATMOSPHERES,
FOR EXAMPLE, PETROL STATIONS (SERVICE STATIONS), BLASTING AREAS ETC.
•OPERATION OF ANY RADIO TRANSMITTING EQUIPMENT, INCLUDING CELLULAR TELEPHONES, MAY INTERFERE
WITH THE FUNCTIONALITY OF INADEQUATELY PROTECTED MEDICAL DEVICES. CONSULT A PHYSICIAN OR THE
MANUFACTURER OF THE MEDICAL DEVICE IF YOU HAVE ANY QUESTIONS. OTHER ELECTRONIC EQUIPMENT MAY
ALSO BE SUBJECT TO INTERFERENCE.
•BEFORE MAKING ANY TEST CONNECTIONS, MAKE SURE YOU HAVE SWITCHED OFF ALL EQUIPMENT.
Cautions
•Servicing and alignment must be undertaken by qualified personnel only.
•Ensure all work is carried out at an anti-static workstation and that an anti-static wrist strap is worn.
•Ensure solder, wire, or foreign matter does not enter the telephone as damage may result.
•Use only approved components as specified in the parts list.
•Ensure all components, modules, screws and insulators are correctly re-fitted after servicing and
alignment.
•Ensure all cables and wires are repositioned correctly.
•Never test a mobile phone WCDMA transmitter with full Tx power, if there is no possibility to perform the
measurements in a good performance RF-shielded room. Even low power WCDMA transmitters may disturb
nearby WCDMA networks and cause problems to 3G cellular phone communication in a wide area.
•During testing never activate the GSM or WCDMA transmitter without a proper antenna load, otherwise
GSM or WCDMA PA may be damaged.
RM-675; RM-691
Warnings and cautions
Page iv COMPANY CONFIDENTIAL Issue 4
Copyright © 2011 Nokia. All rights reserved.

For your safety
QUALIFIED SERVICE
Only qualified personnel may install or repair phone equipment.
ACCESSORIES AND BATTERIES
Use only approved accessories and batteries. Do not connect incompatible products.
CONNECTING TO OTHER DEVICES
When connecting to any other device, read its user’s guide for detailed safety instructions. Do not connect
incompatible products.
RM-675; RM-691
For your safety
Issue 4 COMPANY CONFIDENTIAL Page v
Copyright © 2011 Nokia. All rights reserved.

ESD protection
Nokia requires that service points have sufficient ESD protection (against static electricity) when servicing
the phone.
Any product of which the covers are removed must be handled with ESD protection. The SIM card can be
replaced without ESD protection if the product is otherwise ready for use.
To replace the covers ESD protection must be applied.
All electronic parts of the product are susceptible to ESD. Resistors, too, can be damaged by static electricity
discharge.
All ESD sensitive parts must be packed in metallized protective bags during shipping and handling outside
any ESD Protected Area (EPA).
Every repair action involving opening the product or handling the product components must be done under
ESD protection.
ESD protected spare part packages MUST NOT be opened/closed out of an ESD Protected Area.
For more information and local requirements about ESD protection and ESD Protected Area, contact your local
Nokia After Market Services representative.
RM-675; RM-691
ESD protection
Page vi COMPANY CONFIDENTIAL Issue 4
Copyright © 2011 Nokia. All rights reserved.

Care and maintenance
This product is of superior design and craftsmanship and should be treated with care. The suggestions below
will help you to fulfil any warranty obligations and to enjoy this product for many years.
•Keep the phone and all its parts and accessories out of the reach of small children.
•Keep the phone dry. Precipitation, humidity and all types of liquids or moisture can contain minerals that
will corrode electronic circuits.
•Do not use or store the phone in dusty, dirty areas. Its moving parts can be damaged.
•Do not store the phone in hot areas. High temperatures can shorten the life of electronic devices, damage
batteries, and warp or melt certain plastics.
•Do not store the phone in cold areas. When it warms up (to its normal temperature), moisture can form
inside, which may damage electronic circuit boards.
•Do not drop, knock or shake the phone. Rough handling can break internal circuit boards.
•Do not use harsh chemicals, cleaning solvents, or strong detergents to clean the phone.
•Do not paint the phone. Paint can clog the moving parts and prevent proper operation.
•Use only the supplied or an approved replacement antenna. Unauthorised antennas, modifications or
attachments could damage the phone and may violate regulations governing radio devices.
All of the above suggestions apply equally to the product, battery, charger or any accessory.
RM-675; RM-691
Care and maintenance
Issue 4 COMPANY CONFIDENTIAL Page vii
Copyright © 2011 Nokia. All rights reserved.

Company policy
Our policy is of continuous development; details of all technical modifications will be included with service
bulletins.
While every endeavour has been made to ensure the accuracy of this document, some errors may exist. If
any errors are found by the reader, NOKIA MOBILE PHONES Business Group should be notified in writing/e-
mail.
Please state:
•Title of the Document + Issue Number/Date of publication
•Latest Amendment Number (if applicable)
•Page(s) and/or Figure(s) in error
Please send to:
NOKIA CORPORATION
Nokia Mobile Phones Business Group
Nokia Customer Care
PO Box 86
FIN-24101 SALO
Finland
E-mail: Service.Manuals@nokia.com
RM-675; RM-691
Company policy
Page viii COMPANY CONFIDENTIAL Issue 4
Copyright © 2011 Nokia. All rights reserved.

Battery information
Note: A new battery's full performance is achieved only after two or three complete charge and
discharge cycles!
The battery can be charged and discharged hundreds of times but it will eventually wear out. When the
operating time (talk-time and standby time) is noticeably shorter than normal, it is time to buy a new battery.
Use only batteries approved by the phone manufacturer and recharge the battery only with the chargers
approved by the manufacturer. Unplug the charger when not in use. Do not leave the battery connected to
a charger for longer than a week, since overcharging may shorten its lifetime. If left unused a fully charged
battery will discharge itself over time.
Temperature extremes can affect the ability of your battery to charge.
For good operation times with Li-Ion batteries, discharge the battery from time to time by leaving the product
switched on until it turns itself off (or by using the battery discharge facility of any approved accessory
available for the product). Do not attempt to discharge the battery by any other means.
Use the battery only for its intended purpose.
Never use any charger or battery which is damaged.
Do not short-circuit the battery. Accidental short-circuiting can occur when a metallic object (coin, clip or
pen) causes direct connection of the + and - terminals of the battery (metal strips on the battery) for example
when you carry a spare battery in your pocket or purse. Short-circuiting the terminals may damage the battery
or the connecting object.
Leaving the battery in hot or cold places, such as in a closed car in summer or winter conditions, will reduce
the capacity and lifetime of the battery. Always try to keep the battery between 15°C and 25°C (59°F and 77°
F). A phone with a hot or cold battery may temporarily not work, even when the battery is fully charged.
Batteries' performance is particularly limited in temperatures well below freezing.
Do not dispose of batteries in a fire!
Dispose of batteries according to local regulations (e.g. recycling). Do not dispose as household waste.
RM-675; RM-691
Battery information
Issue 4 COMPANY CONFIDENTIAL Page ix
Copyright © 2011 Nokia. All rights reserved.

RM-675; RM-691
Battery information
(This page left intentionally blank.)
Page x COMPANY CONFIDENTIAL Issue 4
Copyright © 2011 Nokia. All rights reserved.

Nokia C7-00; L3&4 Service Manual Structure
1 General Information
2 Service Tools and Service Concepts
3 BB Troubleshooting and Manual Tuning Guide
4 Cellular RF Troubleshooting
5 Camera Module Troubleshooting
6 System Module
7 Service information differences between RM-691 and RM-675
Glossary
RM-675; RM-691
Nokia C7-00; L3&4 Service Manual Structure
Issue 4 COMPANY CONFIDENTIAL Page xi
Copyright © 2011 Nokia. All rights reserved.

RM-675; RM-691
Nokia C7-00; L3&4 Service Manual Structure
(This page left intentionally blank.)
Page xii COMPANY CONFIDENTIAL Issue 4
Copyright © 2011 Nokia. All rights reserved.

1 — General Information
Nokia Customer Care
Issue 4 COMPANY CONFIDENTIAL Page 1 – 1
Copyright © 2011 Nokia. All rights reserved.

RM-675; RM-691
General Information
(This page left intentionally blank.)
Page 1 – 2 COMPANY CONFIDENTIAL Issue 4
Copyright © 2011 Nokia. All rights reserved.

Table of Contents
Product selection................................................................................................................................................... 1–5
Product features and sales package.................................................................................................................... 1–6
Product and module list ....................................................................................................................................... 1–9
Mobile enhancements........................................................................................................................................... 1–9
Technical specifications..................................................................................................................................... 1–11
Transceiver general specifications .............................................................................................................. 1–11
Main RF characteristics for GSM850/900/1800/1900 and WCDMA VIII/V/IV/II/I phones........................ 1–11
Battery endurance......................................................................................................................................... 1–13
Environmental conditions ............................................................................................................................ 1–13
List of Tables
Table 1 Audio......................................................................................................................................................... 1–9
Table 2 Car........................................................................................................................................................... 1–10
Table 3 Data ........................................................................................................................................................ 1–11
Table 4 Messaging.............................................................................................................................................. 1–11
Table 5 Power..................................................................................................................................................... 1–11
List of Figures
Figure 1 View of RM-675....................................................................................................................................... 1–5
RM-675; RM-691
General Information
Issue 4 COMPANY CONFIDENTIAL Page 1 – 3
Copyright © 2011 Nokia. All rights reserved.

RM-675; RM-691
General Information
(This page left intentionally blank.)
Page 1 – 4 COMPANY CONFIDENTIAL Issue 4
Copyright © 2011 Nokia. All rights reserved.

Product selection
RM-675 is a GSM/HSDPA/WCDMA tri-mode handportable monoblock multimedia computer with a capacitive
touch UI, integrated GPS (A-GPS OMA SUPL), WLAN and a TV-out connection. It supports EGSM
850/900/1800/1900 and WCDMA 850/900/1700/1900/2100 bands, and CSD/HSCSD, GPRS/EGPRS and WCDMA/
HSDPA data bearers.
For WCDMA the maximum bit rate is up to 384 kbit/s for downlink and 384 kbit/s for uplink with simultaneous
CS speech or CS video (max. 64 kbit/s). The HSDPA peak is 3.6 Mbit/s downlink (with limited use cases).
In PS/CS mode, RM-675 supports DTM Class with multi slot class 11 (max. 4 RX + 3TX, sum 5). With EGPRS this
means maximum download speed of up to 236.8 kbit/s simultaneously with speech. With GPRS this means
maximum download speed of up to 64.2 kbit/s simultaneously with speech.
In PS only mode, RM-675 supports MSC 33 (max. 5 Rx + 4 TX, sum 6) timeslots resulting in maximum download
speed of up to 296 kbit/s with EGPRS, and up to 107 kbit/s with GPRS.
RM-675 has a large AMOLED nHD 3.5” (640 x 360 pixels) colour display (active area 43.2 mm x 76.8 mm) with
16 million colors. It also has an 8 megapixel EDOF camera, 2x digital zoom and an integrated dual LED flash.
The device supports two-way video calls with two integrated cameras, one on the front and one on the back.
The MMS implementation follows the OMA MMS standard release 1.3. The browser is a highly advanced
Internet browser also capable of viewing operator domain XHTML Mobile Profile (MP) content. The device
also supports Bluetooth 2.1 EDR standard.
RM-675 uses Symbian ^3 for Nokia devices operating system, and supports the full Web Browser for S60,
which brings desktop-like Web browsing experience to mobile devices. It also supports MIDP Java 2.1 ,
providing a good platform for compelling 3rd party applications.
Figure 1 View of RM-675
RM-675; RM-691
General Information
Issue 4 COMPANY CONFIDENTIAL Page 1 – 5
Copyright © 2011 Nokia. All rights reserved.

Product features and sales package
Imaging and video
Main camera:
•Sensor: 8 Megapixel EDOF (Extended Depth of Field)
•F number/Aperture: F2.8
•Digital zoom: 2x
•Flash: Integrated dual LED flash
Secondary camera:
•Sensor: VGA (640 x 480 pixels)
•F number/Aperture: F2.8
•Focal length: 1.39 mm
Video:
•Video resolution: 720p (1280 x 720) at 25fps or VGA at 30fps
•Audio recording: AAC (AMR for MMS)
•Video stabilization
•Video clip length: Max. 90 min
•Video file format: .mp4 (default), .3gp (for MMS)
•White balance: automatic, sunny, cloudy, incandescent, fluorescent
•Scene: Auto, Night
•Colour tone: normal, sepia, B&W, vivid, negative
•Zoom (digital): up to 3x
•Video recording indicator
Photo:
•Aspect ratio: 8MPix (4:1), 6MPix (16:9)
•View finder: full screen view finder
•Still image resolutions: up to 8 megapixel: 3264 x 2448
•Still image file format: JPEG/EXIF
•Auto exposure: center weighted AE
•Image orientation: automatic
•Automatic red eye removal
•Automatic motion blur reduction
•Face tracking
•Exposure compensation: +2 ~ -2EV at 0.5 step
•White balance: automatic, sunny, cloudy, incandescent, fluorescent
•Scene: auto, portrait, landscape, night, user defined
•Colour tone: normal, sepia, B&W, vivid, negative
•Zoom (digital): up to 2x
Edit
•On device Photo editor and Video editor (manual & automatic)
RM-675; RM-691
General Information
Page 1 – 6 COMPANY CONFIDENTIAL Issue 4
Copyright © 2011 Nokia. All rights reserved.

View
•3.5” nHD (640 x 360 pixels) colour display (active area 43.2 mm x 76.8 mm), up to 16M colors, 16:9 aspect
ratio
•Digital Ambient Light Sensor (ALS) – used to optimize display/key brightness and power consumption
•Slideshow from Gallery
Share
•Nokia XpressShare - share effortlessly from Gallery or after capture via Email, Bluetooth or MMS
•Direct connection to TV via cable or WLAN (UPnP)
•Video call and video sharing support. (WCDMA services)
•Online Album: Image/Video uploading from Gallery
Print
•Nokia XpressPrint – direct printing via USB (PictBridge), Bluetooth (BPP), and WLAN (UPnP), from memory
card or via online printing
Store
•8 GB internal user memory
•Nokia XpressTransfer – easy to transfer and organize photos and video between your device and a
compatible PC
•Nokia Lifeblog (mobile & PC)
Music
•Digital music player: supports MP3/ AAC/ eAAC/ eAAC+/ WMA/ AMR-NB / AMR-WB with playlists, equalizer
and album art
•Synchronise music with Microsoft Windows Media Player 10&11
•One click CD ripping, converting and transferring music to your device using Nokia Music Manager
•Stereo FM radio (87.5-108 MHz /76-90 MHz) with Visual Radio™ support
•Bluetooth speakers
•Integrated handsfree speaker
Media
•Full-screen video playback to view downloaded, streamed or recorded video clips
•Supported video formats: MPEG-4 , H.264/AVC, H.263/3GPP, VC-1, Real Video 10, ON2 VP6, Flash video
Productivity
Context management:
•OMA DRM version 2.0
•OTA provisioning & over the air SW update (FOTA)
•Ovi Suite
•Web Browser (OSS), Java ™ MIDP 2.1, XHTML browsing over TCP/IP
Messaging:
•E-mail (SMTP, IMAP4, POP3), MMS, SMS, unified editor
•IM client
RM-675; RM-691
General Information
Issue 4 COMPANY CONFIDENTIAL Page 1 – 7
Copyright © 2011 Nokia. All rights reserved.

Office applications:
•Viewing of email attachments – .doc, .xls, .ppt, .pdf, .zip
•Mail for Exchange
PIM:
•Contacts, calendar, to-do, notes, recorder, calculator, clock, converter
Synchronization:
•Local/Remote (using SyncML)
•Data: Calendar, Contacts, To-do, Notes, E-mail
•PC Applications: Microsoft Outlook (98, 2000, 2002, 2003), Outlook Express, Lotus Organizer (5.0, 6.0),
Lotus Notes (5.0, 6.0)
Call management:
•Call logs, speed dial, voice dialling (with SIND) and voice commands
•Nokia Push to Talk (PoC)
Connectivity
•Integrated GPS (A-GPS OMA SUPL)
•Nokia Maps 3.0, including Friend Finder
•WLAN - IEEE802.11 g/b with UPnP support
•Micro USB interface with USB 2.0 high speed
•Bluetooth wireless technology 2.1 + EDR + A2DP
•FM transmitter
•MicroSD memory card - support up to 32 GB
•Nokia 3.5 mm AV connector
•2.0 mm DC connector
Add-on software framework
•Symbian ^3 for Nokia devices
•Java: MIDP2.1
•C++ and Java SDKs
•Flash Lite 4.0
Additional technical specifications
•Vibrating alert
•3GPP Rel 5/6 WCDMA , Rel 4 EGSM compliant
•Speech codecs supported: AMR, NB AMR, WB AMR, FR, EFR
•GPRS/EGPRS Class B, Multi slot class 33
•Dual Transfer Mode (DTM) class A, multi slot class 11
•WCDMA DL 384 kbit/s, UL 384 kbit/s
•HSDPA up to 10.2 Mbps, HSUPA 2 Mbps
Sales package
•Transceiver RM-675
•Charger (AC-15)
RM-675; RM-691
General Information
Page 1 – 8 COMPANY CONFIDENTIAL Issue 4
Copyright © 2011 Nokia. All rights reserved.

•Battery (BL-5K)
•Music headset (WH-102)
•Connectivity cable (CA-101)
•CD-ROM
•User Guide
Product and module list
Module name Type code Notes
System/RF module PWB 3GB
UI flexi module 3GR
Flash module 3GU
Mobile enhancements
Table 1 Audio
Enhancement Type
Music headset WH-102
Nokia Wireless Stereo Gateway AD-42W
Mini speakers MD-8
MD-9
Hearing aids HDA-12
LPS-5
Wired headsets WH-102
WH-205
WH-502
WH-700
WH-701
WH-800
WH-900
RM-675; RM-691
General Information
Issue 4 COMPANY CONFIDENTIAL Page 1 – 9
Copyright © 2011 Nokia. All rights reserved.

Enhancement Type
Bluetooth headsets BH-103
BH-108
BH-214
BH-215
BH-500
BH-501
BH-503
BH-504
BH-505
BH-606
BH-607
BH-610
BH-702
BH-704
BH-804
BH-805
BH-900
BH-902
BH-904
BH-905
Bluetooth speakers MD-5W
MD-7W
Table 2 Car
Enhancement Type
Nokia Universal Mobile Holder CR-99
CR-115
Speakerphone HF-310
HF-510
Car kit CK-100
Display car kit CK-600
Mobile charger DC-9
DC-10
DC-11
RM-675; RM-691
General Information
Page 1 – 10 COMPANY CONFIDENTIAL Issue 4
Copyright © 2011 Nokia. All rights reserved.

Table 3 Data
Enhancement Type
Connectivity cable CA-101
CA-101D
Micro USB OTG to USB adapter cable CA-156
MicroSD card MU-43, 8GB
MU-44, 16GB
MU-xx 32GB
Table 4 Messaging
Enhancement Type
Other multimedia peripherals SU-33W
Stylus STYLUS PEN ASSY
Table 5 Power
Enhancement Type
Battery 1200 mAh Li-ion BL-5K
Travel charger AC-6
AC-8
AC-10
AC-15
Multiple charger DT-600
Technical specifications
Transceiver general specifications
Unit Dimensions (L x W x T)
(mm) Weight (g) Volume (cm3)
Transceiver with BL-5K
1200 mAh Li-ion battery
pack
47 x 44 x 5.7 ~24.6 ~12
Main RF characteristics for GSM850/900/1800/1900 and WCDMA VIII/V/IV/II/I phones
Parameter Unit
Cellular system GSM850, EGSM900, GSM1800/1900, WCDMA VIII (900), WCDMA V
(850), WCDMA IV (1700/2100), WCDMA II (1900) and WCDMA I
(2100)
RM-675; RM-691
General Information
Issue 4 COMPANY CONFIDENTIAL Page 1 – 11
Copyright © 2011 Nokia. All rights reserved.

Parameter Unit
Rx frequency band GSM850: 869 - 894MHz
EGSM900: 925 - 960 MHz
GSM1800: 1805 - 1880 MHz
GSM1900: 1930 - 1990 MHz
WCDMA VIII (900): 925 - 960 MHz
WCDMA V (850): 869 - 894 MHz
WCDMA IV (1700/2100): 2110 - 2155 MHz
WCDMA II (1900): 1930 - 1990 MHz
WCDMA I (2100): 2110 - 2170 MHz
Tx frequency band GSM850: 824 - 849 MHz
EGSM900: 880 - 915 MHz
GSM1800: 1710 - 1785 MHz
GSM1900: 1850 - 1910 MHz
WCDMA VIII (900): 880 - 915 MHz
WCDMA V (850): 824 - 849 MHz
WCDMA IV (1700/2100): 1710 - 1755 MHz
WCDMA II (1900): 1850 - 1910 MHz
WCDMA I (2100): 1920 - 1980 MHz
Output power GSM850: +5 ...+33 dBm/3.2 mW ... 2 W
GSM900: +5 … +33 dBm/3.2 mW … 2 W
GSM1800: +0 … +30 dBm/1.0 mW … 1 W
GSM1900: +0 … +30 dBm/1.0 mW … 1 W
WCDMA VIII (900): -50 ... +24 dBm/0.01 μW ... 251 mW
WCDMA V (850): -50 ... +24 dBm/0.01 μW ... 251 mW
WCDMA IV (1700/2100): -50 ... +24 dBm/0.01 μW ... 251 mW
WCDMA II (1900): -50 ... +21 dBm/0.01 μW ... 126 mW
WCDMA I (2100): -50 ... +24 dBm/0.01 μW ... 251 mW
EDGE output power EDGE850: +5 … +29dBm/3.2mW … 794mW
EDGE900: +5 … +29dBm/3.2mW … 794mW
EDGE1800: +0 … +26dBm/1.0mW … 400mW
EDGE1900:+0 … +26dBm/1.0mW … 400mW
RM-675; RM-691
General Information
Page 1 – 12 COMPANY CONFIDENTIAL Issue 4
Copyright © 2011 Nokia. All rights reserved.

Parameter Unit
Number of RF channels GSM850: 124
GSM900: 174
GSM1800: 374
GSM1900: 299
WCDMA VIII (900): 152
WCDMA V (850): 108
WCDMA IV (1700/2100): 211
WCDMA II (1900): 289
WCDMA I (2100): 277
Channel spacing 200 kHz (WCDMA II, IV and V 100/200 kHz)
Number of Tx power levels GSM850: 15
GSM900: 15
GSM1800: 16
GSM1900: 16
WCDMA VIII (900): 75
WCDMA V (850): 75
WCDMA IV (1700/2100): 75
WCDMA II (1900): 75
WCDMA I (2100): 75
Battery endurance
Battery Capacity
(mAh) Talk time Stand-by Music playback Video playback
H.264 720p 30fps
BL-5K 1200 TBA TBA TBA TBA
Environmental conditions
Temperature conditions
Environmental condition Ambient temperature Notes
Normal operation -15oC...+55oCSpecifications fulfilled
Reduced performance -25oC...-15oC
+55oC...+70oC
Operational for shorts periods
only
Intermittent operation -40oC...-15oC
+70oC...+85 oC
Operation not guaranteed but an
attempt to operate does not
damage the phone.
RM-675; RM-691
General Information
Issue 4 COMPANY CONFIDENTIAL Page 1 – 13
Copyright © 2011 Nokia. All rights reserved.

Environmental condition Ambient temperature Notes
No operation or storage <-40oC...>+85oCNo storage or operation: an
attempt may damage the phone.
Charging allowed -25oC...+50oC
Long term storage conditions 0oC...+85oC
Humidity
Relative humidity range is 5...95%.
The HW module is not protected against water. Condensed or splashed water might cause malfunction. Any
submersion of the phone will cause permanent damage. Long-term high humidity, with condensation, will
cause permanent damage because of corrosion.
Vibration
The module should withstand the following vibrations:
•5 - 10 Hz; +10dB / octave
•10 - 50 Hz; 5.58 m2 / s3 (0.0558 g2/ Hz)
•50 - 300 Hz; - 10 dB / octave
ESD strength
Conducted discharge is 8 kV (>10 discharges) and air contact 15 kV ( >10 discharges ).
The standard for electrostatic discharge is IEC 61000-4-2, and this device fulfils level 4 requirements.
RoHS
This device uses RoHS compliant components and lead-free soldering process.
RM-675; RM-691
General Information
Page 1 – 14 COMPANY CONFIDENTIAL Issue 4
Copyright © 2011 Nokia. All rights reserved.

2 — Service Tools and Service
Concepts
Nokia Customer Care
Issue 4 COMPANY CONFIDENTIAL Page 2 – 1
Copyright © 2011 Nokia. All rights reserved.

RM-675; RM-691
Service Tools and Service Concepts
(This page left intentionally blank.)
Page 2 – 2 COMPANY CONFIDENTIAL Issue 4
Copyright © 2011 Nokia. All rights reserved.

Table of Contents
Service tools........................................................................................................................................................... 2–5
Product specific tools....................................................................................................................................... 2–5
CA-181RS ...................................................................................................................................................... 2–5
MJ-277 .......................................................................................................................................................... 2–5
SD-77 ............................................................................................................................................................ 2–6
SS-231........................................................................................................................................................... 2–6
SS-250........................................................................................................................................................... 2–6
General tools..................................................................................................................................................... 2–6
AC-35............................................................................................................................................................. 2–6
ACF-8............................................................................................................................................................. 2–7
CU-4............................................................................................................................................................... 2–8
FLS-5 ............................................................................................................................................................. 2–9
FPS-21........................................................................................................................................................... 2–9
JXS-1........................................................................................................................................................... 2–10
PK-1............................................................................................................................................................ 2–10
SB-6............................................................................................................................................................ 2–10
SB-7............................................................................................................................................................ 2–10
SRT-6.......................................................................................................................................................... 2–11
SS-210........................................................................................................................................................ 2–11
SS-46.......................................................................................................................................................... 2–11
SS-62.......................................................................................................................................................... 2–11
SS-93.......................................................................................................................................................... 2–11
SX-4............................................................................................................................................................ 2–12
Cables.............................................................................................................................................................. 2–12
CA-101 ....................................................................................................................................................... 2–12
CA-31D ....................................................................................................................................................... 2–12
CA-89DS ..................................................................................................................................................... 2–13
DAU-9S....................................................................................................................................................... 2–13
PCS-1.......................................................................................................................................................... 2–13
XRS-6.......................................................................................................................................................... 2–14
Installation instructions for CA-181RS ........................................................................................................ 2–14
Service concepts ................................................................................................................................................. 2–22
POS (Point of Sale) flash concept ................................................................................................................. 2–22
BB5 USB only – Basic flash concept L3......................................................................................................... 2–23
Level 3 concept for flashing, certificate restore and product code change option 3............................. 2–24
Module jig service concept........................................................................................................................... 2–25
BB/RF tuning concept with module jig ....................................................................................................... 2–26
Bluetooth testing concept with SB-6 .......................................................................................................... 2–27
WLAN functionality testing concept with SB-7 .......................................................................................... 2–28
List of Figures
Figure 2 RF connector tool SS-231, engine module and module jig MJ-277................................................ 2–14
Figure 3 POS flash concept ................................................................................................................................ 2–22
Figure 4 BB5 USB only – Basic flash concept L3............................................................................................... 2–23
Figure 5 Level 3 concept for flashing, certificate restore and product code change .................................. 2–24
Figure 6 Module jig service concept ................................................................................................................. 2–25
Figure 7 Bluetooth testing concept with SB-6 ................................................................................................ 2–27
Figure 8 WLAN functionality testing concept with SB-7................................................................................. 2–28
RM-675; RM-691
Service Tools and Service Concepts
Issue 4 COMPANY CONFIDENTIAL Page 2 – 3
Copyright © 2011 Nokia. All rights reserved.

RM-675; RM-691
Service Tools and Service Concepts
(This page left intentionally blank.)
Page 2 – 4 COMPANY CONFIDENTIAL Issue 4
Copyright © 2011 Nokia. All rights reserved.

Service tools
Product specific tools
The table below gives a short overview of service devices that can be used for testing, error analysis, and
repair of product RM-675; RM-691. For the correct use of the service devices, and the best effort of workbench
setup, please refer to various concepts.
CA-181RS RF tuning cable
CA-181RS is a product-specific adapter cable for RF tuning with the
module jig.
MJ-277 Module jig
MJ-277 is meant for troubleshooting, testing, tuning and flashing on
the engine level (CU-4 supported).
The jig includes an RF interface for GSM, WCDMA, WLAN and Bluetooth.
In addition, it has the following features:
•Provides mechanical interface with the engine module
•Provides galvanic connection to all needed test pads in module
•Multiplexing between USB and FBUS media, controlled by Vusb
•MMC interface
•Duplicated SIM connector
•Connector for control unit
•Access for AV- and USB connectors
•CA-181RS cable is used together with this jig for RF testing
•Attenuation values for galvanic RF connection MJ-277
Band Default f/
MHz RX Att. RX Default f/
MHz TX Att. TX
GSM 850 881.6 0.30 836.6 0.29
GSM 900 942.4 0.33 897.4 0.31
GSM 1800 1842.8 0.40 1747.8 0.38
GSM 1900 1960.0 0.44 1880.0 0.41
WCDMA I 2140.0 0.52 1950.0 0.44
WCDMA II 1960.0 0.44 1880.0 0.41
WCDMA IV 2140.0 0.52 1740.0 0.38
WCDMA V 880.0 0.30 835.0 0.29
WCDMA VIII 942.6 0.33 897.6 0.31
WLAN 2442.0 5.0 2442.0 5.0
RM-675; RM-691
Service Tools and Service Concepts
Issue 4 COMPANY CONFIDENTIAL Page 2 – 5
Copyright © 2011 Nokia. All rights reserved.

SD-77 Dummy battery
SD-77 is designed to support mass SW flashing which enables local
mode while connecting the phone. This dummy battery can be used
with Nokia battery types BL-5K, BV-4D, BL-4D, BP-4L.
SS-231 RF coaxial cable tool
SS-231 is an RF coaxial cable tool designed to remove/connect the RF
coaxial cable from the RF connector on PWB. This tool can also be used
for the RF connection between CA-181RS and module jig for RF tuning.
SS-250 Display removal tool
SS-250 is used for removing the display from the chassis assembly.
General tools
The table below gives a short overview of service devices that can be used for testing, error analysis, and
repair of product RM-675; RM-691. For the correct use of the service devices, and the best effort of workbench
setup, please refer to various concepts.
AC-35 Power supply
Universal power supply for FPS-21; included in the FPS-21 sales
package.
Input 100V…230V 50Hz…60Hz, output voltage of 12 V and output
current up to 3 A.
RM-675; RM-691
Service Tools and Service Concepts
Page 2 – 6 COMPANY CONFIDENTIAL Issue 4
Copyright © 2011 Nokia. All rights reserved.

ACF-8 Universal power
supply
The ACF-8 universal power supply is used to power FLS-5.
RM-675; RM-691
Service Tools and Service Concepts
Issue 4 COMPANY CONFIDENTIAL Page 2 – 7
Copyright © 2011 Nokia. All rights reserved.

CU-4 Control unit
CU-4 is a general service tool used with a module jig and/or a flash
adapter. It requires an external 12 V power supply.
The unit has the following features:
•software controlled via USB
•EM calibration function
•Forwards FBUS/Flashbus traffic to/from terminal
•Forwards USB traffic to/from terminal
•software controlled BSI values
•regulated VBATT voltage
•2 x USB2.0 connector (Hub)
•FBUS and USB connections supported
When using CU-4, note the special order of connecting cables and
other service equipment:
Instructions
1 Connect a service tool (jig, flash adapter) to CU-4.
2 Connect CU-4 to your PC with a USB cable.
3 Connect supply voltage (12 V)
4 Connect an FBUS cable (if necessary).
5 Start Phoenix service software.
Note: Phoenix enables CU-4 regulators via USB when it is
started.
Reconnecting the power supply requires a Phoenix restart.
RM-675; RM-691
Service Tools and Service Concepts
Page 2 – 8 COMPANY CONFIDENTIAL Issue 4
Copyright © 2011 Nokia. All rights reserved.

FLS-5 Flash device
FLS-5 is a dongle and flash device incorporated into one package,
developed specifically for POS use.
Note: FLS-5 can be used as an alternative to PK-1.
FPS-21 Flash prommer
FPS-21 sales package:
•FPS-21 prommer
•AC-35 power supply
•CA-31D USB cable
FPS-21 interfaces:
Front
•Service cable connector
Provides Flashbus, USB and VBAT connections to a mobile device.
•SmartCard socket
A SmartCard is needed to allow DCT-4 generation mobile device
programming.
Rear
•DC power input
For connecting the external power supply (AC-35).
•Two USB A type ports (USB1/USB3)
Can be used, for example, for connecting external storage memory
devices or mobile devices
•One USB B type device connector (USB2)
For connecting a PC.
•Phone connector
Service cable connection for connecting Flashbus/FLA.
•Ethernet RJ45 type socket (LAN)
For connecting the FPS-21 to LAN.
Inside
•Four SD card memory slots
For internal storage memory.
Note: In order to access the SD memory card slots inside
FPS-21, the prommer needs to be opened by removing the
front panel, rear panel and heatsink from the prommer body.
RM-675; RM-691
Service Tools and Service Concepts
Issue 4 COMPANY CONFIDENTIAL Page 2 – 9
Copyright © 2011 Nokia. All rights reserved.

JXS-1 RF shield box
Because the WCDMA network disturbs the RX side testing of the WCDMA
phone and the Tx signal of the WCDMA phone can severely disturb the
WCDMA network, a shield box is needed in all testing, tuning and fault
finding which requires WCDMA RF signal.
The shield box is not an active device, it contains only passive filtering
components for RF attenuation.
PK-1 Software protection
key
PK-1 is a hardware protection key with a USB interface. It has the same
functionality as the PKD-1 series dongle.
PK-1 is meant for use with a PC that does not have a series interface.
To use this USB dongle for security service functions please register
the dongle in the same way as the PKD-1 series dongle.
SB-6 Bluetooth test and
interface box (sales
package)
The SB-6 test box is a generic service device used to perform Bluetooth
bit error rate (BER) testing, and establishing cordless FBUS connection
via Bluetooth. An ACP-8x charger is needed for BER testing and an
AXS-4 cable in case of cordless interface usage testing .
Sales package includes:
•SB-6 test box
•Installation and warranty information
SB-7 WLAN test box
WLAN test requires defined position for the device.
RM-675; RM-691
Service Tools and Service Concepts
Page 2 – 10 COMPANY CONFIDENTIAL Issue 4
Copyright © 2011 Nokia. All rights reserved.

SRT-6 Opening tool
SRT-6 is used to open phone covers.
Note: The SRT-6 is included in the Nokia Standard Toolkit.
SS-210 Camera removal tool
The camera removal tool SS-210 is used to remove/attach the camera
module from/to the socket.
SS-46 Interface adapter
SS-46 acts as an interface adapter between the flash adapter and
FPS-21.
SS-62 Generic flash adapter
base for BB5
•generic base for flash adapters and couplers
•SS-62 equipped with a clip interlock system
•provides standardised interface towards Control Unit
•multiplexing between USB and FBUS media, controlled by VUSB
SS-93 Opening tool
SS-93 is used for opening JAE connectors.
Note: The SS-93 is included in Nokia Standard Toolkit.
RM-675; RM-691
Service Tools and Service Concepts
Issue 4 COMPANY CONFIDENTIAL Page 2 – 11
Copyright © 2011 Nokia. All rights reserved.

SX-4 Smart card
SX-4 is a BB5 security device used to protect critical features in tuning
and testing.
SX-4 is also needed together with FPS-21 when DCT-4 phones are
flashed.
Cables
The table below gives a short overview of service devices that can be used for testing, error analysis, and
repair of product RM-675; RM-691. For the correct use of the service devices, and the best effort of workbench
setup, please refer to various concepts.
CA-101 Micro USB cable
The CA-101 is a USB-to-microUSB data cable that allows connections
between the PC and the phone.
CA-31D USB cable
The CA-31D USB cable is used to connect FPS-21 to a PC. It is included
in the FPS-21 sales package.
RM-675; RM-691
Service Tools and Service Concepts
Page 2 – 12 COMPANY CONFIDENTIAL Issue 4
Copyright © 2011 Nokia. All rights reserved.

CA-89DS Cable
Provides VBAT and Flashbus connections to mobile device
programming adapters.
DAU-9S MBUS cable
The MBUS cable DAU-9S has a modular connector and is used, for
example, between the PC's serial port and module jigs, flash adapters
or docking station adapters.
Note: Docking station adapters valid for DCT4 products.
PCS-1 Power cable
The PCS-1 power cable (DC) is used with a docking station, a module
jig or a control unit to supply a controlled voltage.
RM-675; RM-691
Service Tools and Service Concepts
Issue 4 COMPANY CONFIDENTIAL Page 2 – 13
Copyright © 2011 Nokia. All rights reserved.

XRS-6 RF cable
The RF cable is used to connect, for example, a module repair jig to
the RF measurement equipment.
SMA to N-Connector approximately 610 mm.
Attenuation for:
•GSM850/900: 0.3+-0.1 dB
•GSM1800/1900: 0.5+-0.1 dB
•WCDMA/WLAN: 0.6+-0.1dB
Installation instructions for CA-181RS
You need the following equipment in installing the CA-181RS:
•RF connector tool SS-231
•Engine module
•Module jig MJ-277
Figure 2 RF connector tool SS-231, engine module and module jig MJ-277
1 Open the frame of MJ-277 module jig.
RM-675; RM-691
Service Tools and Service Concepts
Page 2 – 14 COMPANY CONFIDENTIAL Issue 4
Copyright © 2011 Nokia. All rights reserved.

2 Insert the engine module.
Take care of the right alignment according to the guiding pins.
Note the position of the CA-181RS RF cables.
RM-675; RM-691
Service Tools and Service Concepts
Issue 4 COMPANY CONFIDENTIAL Page 2 – 15
Copyright © 2011 Nokia. All rights reserved.

3 Insert the first RF cable plug into the predefined location of the RF connector assembly tool SS-231.
RM-675; RM-691
Service Tools and Service Concepts
Page 2 – 16 COMPANY CONFIDENTIAL Issue 4
Copyright © 2011 Nokia. All rights reserved.

4 Connect the RF cable plug to the corresponding RF connector on the engine module.
RM-675; RM-691
Service Tools and Service Concepts
Issue 4 COMPANY CONFIDENTIAL Page 2 – 17
Copyright © 2011 Nokia. All rights reserved.

5 Carefully press down the RF connector tool.
6 Do the same procedure with the second RF cable as well.
RM-675; RM-691
Service Tools and Service Concepts
Page 2 – 18 COMPANY CONFIDENTIAL Issue 4
Copyright © 2011 Nokia. All rights reserved.

7 Take care of the cables during closing of the frame.
8 Close the module jig.
RM-675; RM-691
Service Tools and Service Concepts
Issue 4 COMPANY CONFIDENTIAL Page 2 – 19
Copyright © 2011 Nokia. All rights reserved.

9 Turn around the module jig and check that the RF cables are in the right position on the gasket.
10 To remove the RF cable, insert SS-231 to the RF cable connector plug.
RM-675; RM-691
Service Tools and Service Concepts
Page 2 – 20 COMPANY CONFIDENTIAL Issue 4
Copyright © 2011 Nokia. All rights reserved.

11 To open the connection, lift SS-231 up vertically.
Note: The RF connection is very fragile. Please handle it very carefully to prevent any damaging of
the RF connectors.
RM-675; RM-691
Service Tools and Service Concepts
Issue 4 COMPANY CONFIDENTIAL Page 2 – 21
Copyright © 2011 Nokia. All rights reserved.

Service concepts
POS (Point of Sale) flash concept
Figure 3 POS flash concept
Type Description
Product specific tools
SD-77 Care dummy battery
Other tools
FLS-5 POS flash dongle
PC with Phoenix service software
Cables
CA-101 Micro USB cable
RM-675; RM-691
Service Tools and Service Concepts
Page 2 – 22 COMPANY CONFIDENTIAL Issue 4
Copyright © 2011 Nokia. All rights reserved.

BB5 USB only – Basic flash concept L3
Figure 4 BB5 USB only – Basic flash concept L3
Type Description
Product specific devices
SD-77 Care dummy battery
Other devices
PK-1 SW security device
PC with Phoenix service software
Cables
CA-101 Micro USB cable
RM-675; RM-691
Service Tools and Service Concepts
Issue 4 COMPANY CONFIDENTIAL Page 2 – 23
Copyright © 2011 Nokia. All rights reserved.

Level 3 concept for flashing, certificate restore and product code change option 3
Figure 5 Level 3 concept for flashing, certificate restore and product code change
Type Description
Product specific devices
SD-77 Care dummy battery
Other devices
CA-146C Power conversion adapter
FPS-21 Flash prommer box
AC-35 Power supply
PK-1 SW security device
SX-4 Smart card (for DCT-4 generation mobile device programming)
PC with Phoenix service software
Cables
CA-101 Micro USB cable
CA-89DS Service cable
RM-675; RM-691
Service Tools and Service Concepts
Page 2 – 24 COMPANY CONFIDENTIAL Issue 4
Copyright © 2011 Nokia. All rights reserved.

Module jig service concept
Figure 6 Module jig service concept
Type Description
Phone specific devices
MJ-277 Module jig
Other devices
CU-4 Control unit
FPS-21 Flash prommer box
PK-1 SW security device
SX-4 Smart card
PC with VPOS and Phoenix service software
Measurement equipment
Cables
CA-89DS Service cable
PCS-1 DC power cable
XRS-6 RF cable
USB cable
GPIB control cable
RM-675; RM-691
Service Tools and Service Concepts
Issue 4 COMPANY CONFIDENTIAL Page 2 – 25
Copyright © 2011 Nokia. All rights reserved.

BB/RF tuning concept with module jig
Type Description
Product specific tools
MJ-277 Module jig
Other tools
CU-4 Control unit
PK-1 SW security device
SX-4 Smart card
PC with Phoenix service software
Smart card reader
Cables
DAU-9S MBUS cable
PCS-1 Power cable
XRS-6 RF cable
USB cable
RM-675; RM-691
Service Tools and Service Concepts
Page 2 – 26 COMPANY CONFIDENTIAL Issue 4
Copyright © 2011 Nokia. All rights reserved.

Bluetooth testing concept with SB-6
Figure 7 Bluetooth testing concept with SB-6
Type Description
Product specific devices
BL-5K Battery
Other devices
PK-1 SW security device
SX-4 Smart card
SB-6 Bluetooth test and interface box
Smart card reader
PC with Phoenix service software
Cables
CA-101 Micro USB cable
RM-675; RM-691
Service Tools and Service Concepts
Issue 4 COMPANY CONFIDENTIAL Page 2 – 27
Copyright © 2011 Nokia. All rights reserved.

WLAN functionality testing concept with SB-7
Figure 8 WLAN functionality testing concept with SB-7
Type Description
Product specific tools
BL-5K Battery
Other tools
SX-4 Smart card
PK-1 SW Security device
Note: PK-1 can be used instead of PKD-1.
Cables
CA-101 Micro USB cable
RM-675; RM-691
Service Tools and Service Concepts
Page 2 – 28 COMPANY CONFIDENTIAL Issue 4
Copyright © 2011 Nokia. All rights reserved.

3 — BB Troubleshooting and
Manual Tuning Guide
Nokia Customer Care
Issue 4 COMPANY CONFIDENTIAL Page 3 – 1
Copyright © 2011 Nokia. All rights reserved.

RM-675; RM-691
BB Troubleshooting and Manual Tuning Guide
(This page left intentionally blank.)
Page 3 – 2 COMPANY CONFIDENTIAL Issue 4
Copyright © 2011 Nokia. All rights reserved.

Table of Contents
Baseband main troubleshooting......................................................................................................................... 3–5
Power and charging troubleshooting................................................................................................................. 3–8
Backup battery troubleshooting..................................................................................................................... 3–8
Battery current measuring fault troubleshooting ........................................................................................ 3–9
General power checking troubleshooting .................................................................................................. 3–10
Dead or jammed device troubleshooting................................................................................................... 3–10
Dynamo charging troubleshooting ............................................................................................................. 3–11
Clocking troubleshooting ............................................................................................................................. 3–13
USB charging troubleshooting..................................................................................................................... 3–14
Interface troubleshooting ................................................................................................................................. 3–15
USB data interface troubleshooting............................................................................................................ 3–15
SIM card troubleshooting ............................................................................................................................. 3–16
MicroSD card troubleshooting...................................................................................................................... 3–18
IVE troubleshooting ........................................................................................................................................... 3–18
Introduction to IVE troubleshooting........................................................................................................... 3–18
IVE troubleshooting ...................................................................................................................................... 3–20
TV out troubleshooting...................................................................................................................................... 3–21
Introduction to SDTV troubleshooting........................................................................................................ 3–21
SDTV out troubleshooting ............................................................................................................................ 3–22
Display module troubleshooting ...................................................................................................................... 3–24
General instructions for display troubleshooting...................................................................................... 3–24
Introduction to display troubleshooting.................................................................................................... 3–25
Display fault troubleshooting ...................................................................................................................... 3–26
Touch panel troubleshooting....................................................................................................................... 3–27
Illumination troubleshooting ...................................................................................................................... 3–28
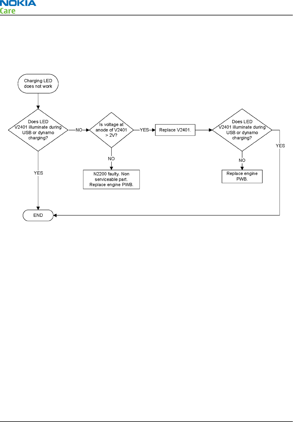
Charging illumination troubleshooting................................................................................................. 3–28
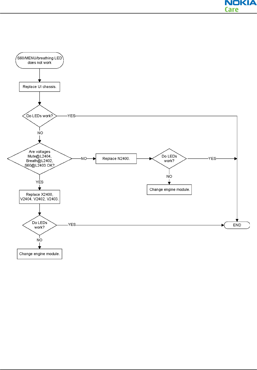
Menu key backlight troubleshooting ..................................................................................................... 3–29
Keyboard troubleshooting ................................................................................................................................ 3–30
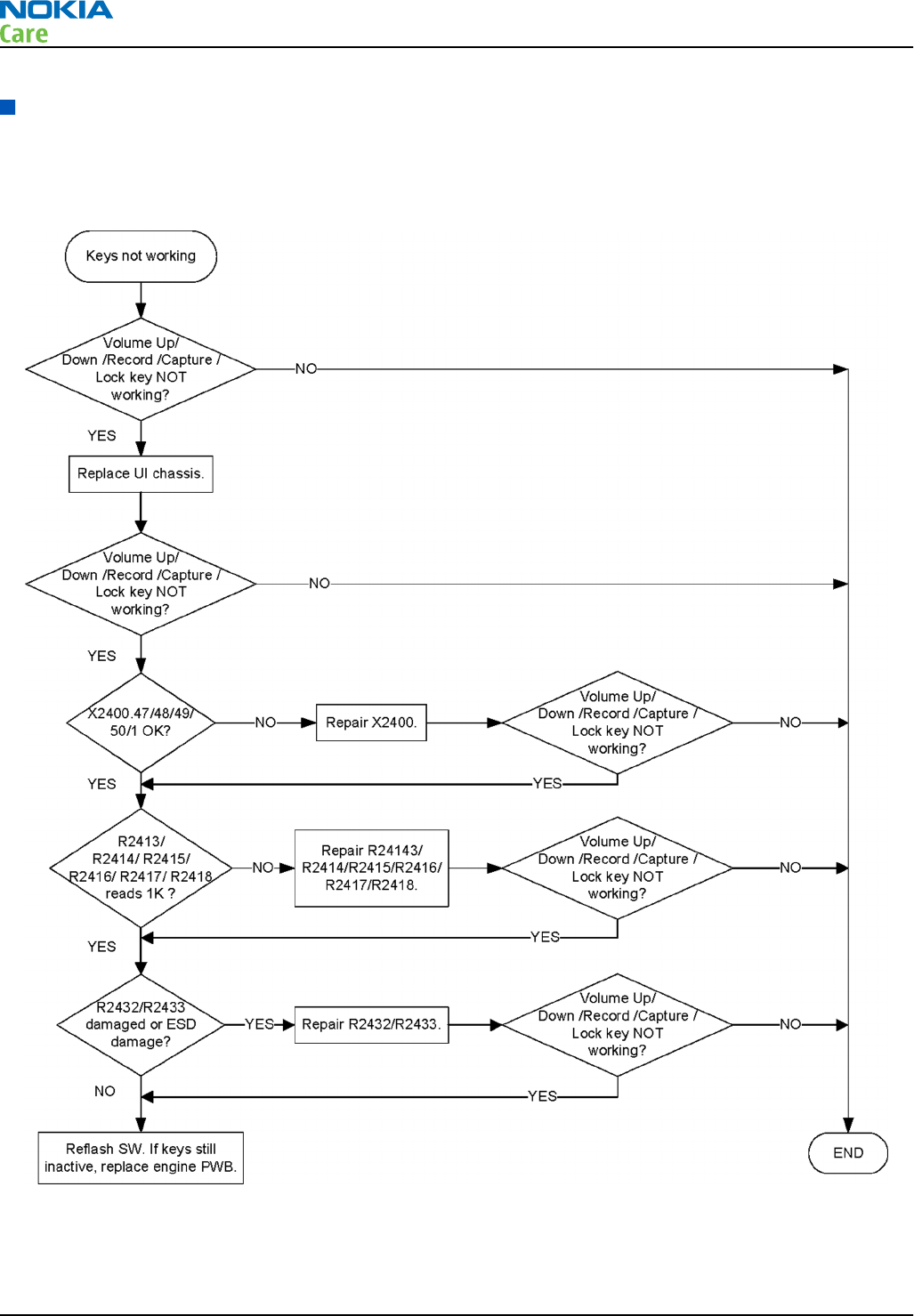
Keys troubleshooting.................................................................................................................................... 3–30
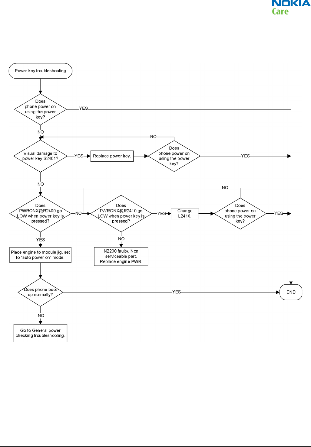
Power key troubleshooting.......................................................................................................................... 3–30
Sensors troubleshooting ................................................................................................................................... 3–32
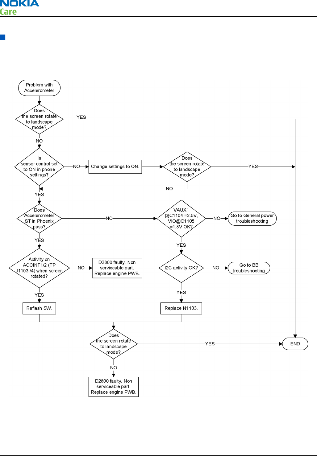
Accelerometer troubleshooting................................................................................................................... 3–32
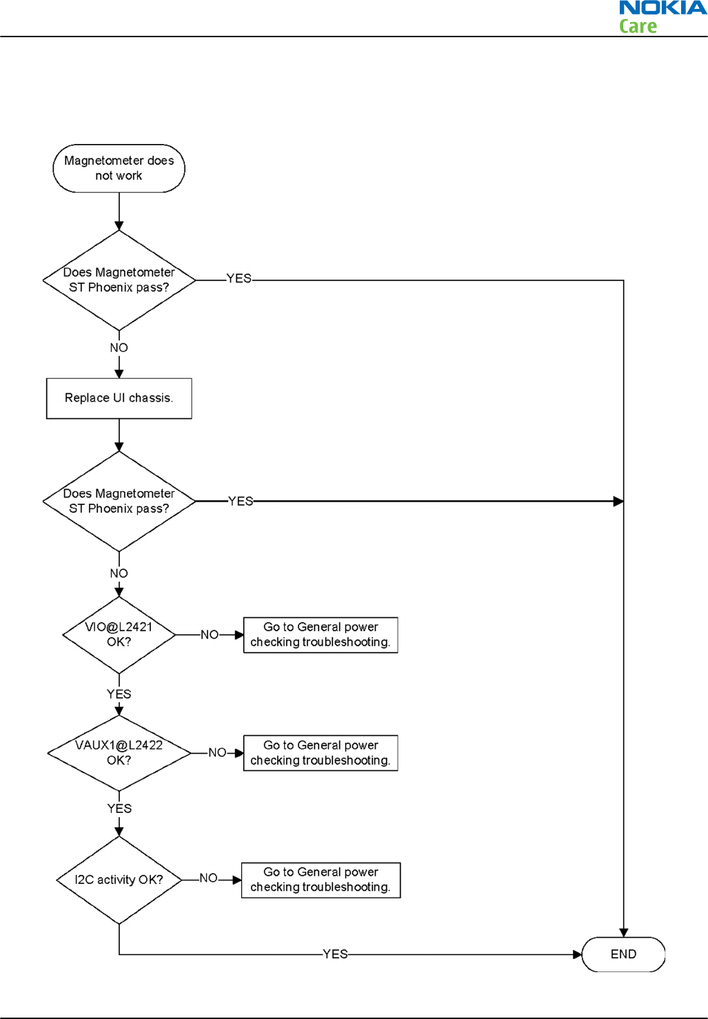
Magnetometer troubleshooting.................................................................................................................. 3–32
Proximity sensor troubleshooting............................................................................................................... 3–33
Audio troubleshooting....................................................................................................................................... 3–34
Audio troubleshooting test instructions..................................................................................................... 3–34
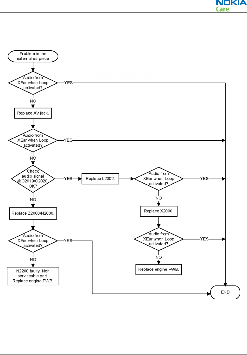
External earpiece troubleshooting.............................................................................................................. 3–37
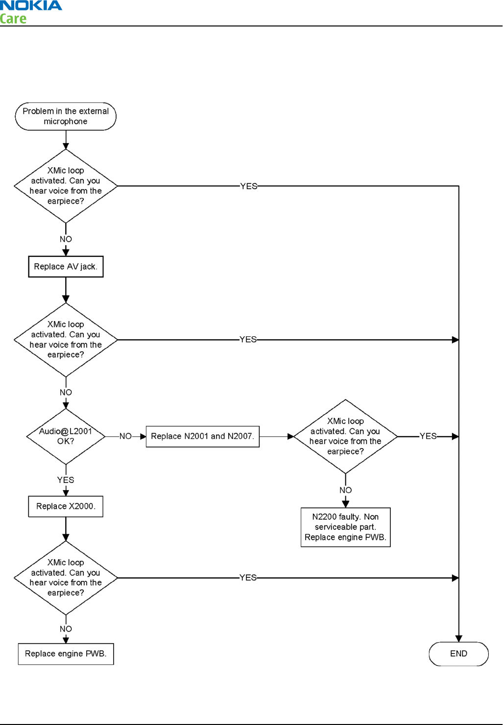
External microphone troubleshooting........................................................................................................ 3–37
Internal earpiece troubleshooting .............................................................................................................. 3–38
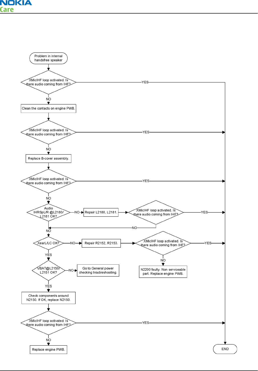
Internal handsfree (IHF) troubleshooting................................................................................................... 3–40
Internal microphone troubleshooting........................................................................................................ 3–41
Vibra troubleshooting................................................................................................................................... 3–42
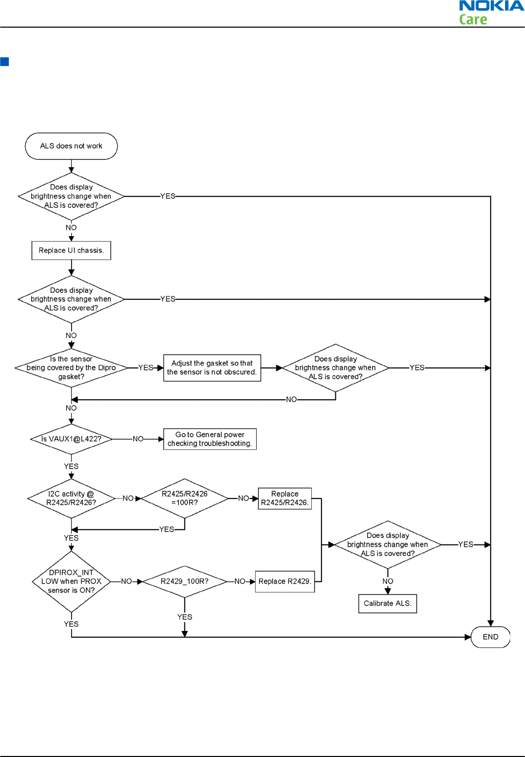
ALS technical description and troubleshooting .............................................................................................. 3–43
ALS troubleshooting...................................................................................................................................... 3–43
Re-tuning ALS................................................................................................................................................. 3–43
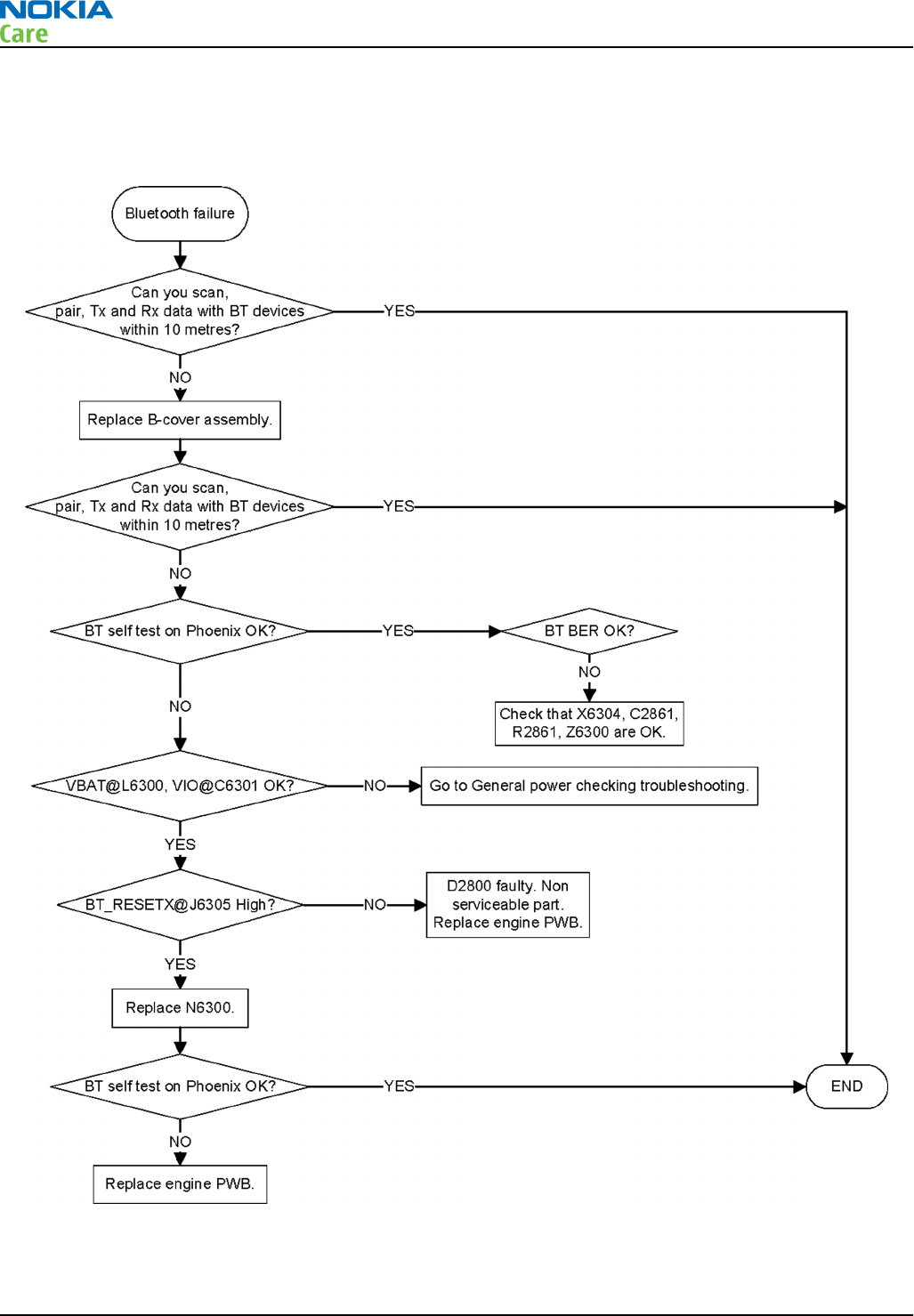
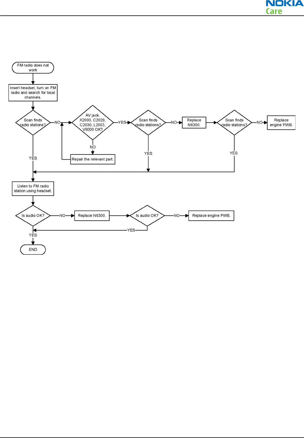
Bluetooth and FM radio troubleshooting ........................................................................................................ 3–44
Introduction to Bluetooth/FM radio troubleshooting............................................................................... 3–44
Bluetooth BER test......................................................................................................................................... 3–46
Bluetooth and FM radio self tests in Phoenix............................................................................................. 3–46
Bluetooth troubleshooting .......................................................................................................................... 3–48
RM-675; RM-691
BB Troubleshooting and Manual Tuning Guide
Issue 4 COMPANY CONFIDENTIAL Page 3 – 3
Copyright © 2011 Nokia. All rights reserved.

FM radio troubleshooting............................................................................................................................. 3–48
FM radio testing............................................................................................................................................. 3–49
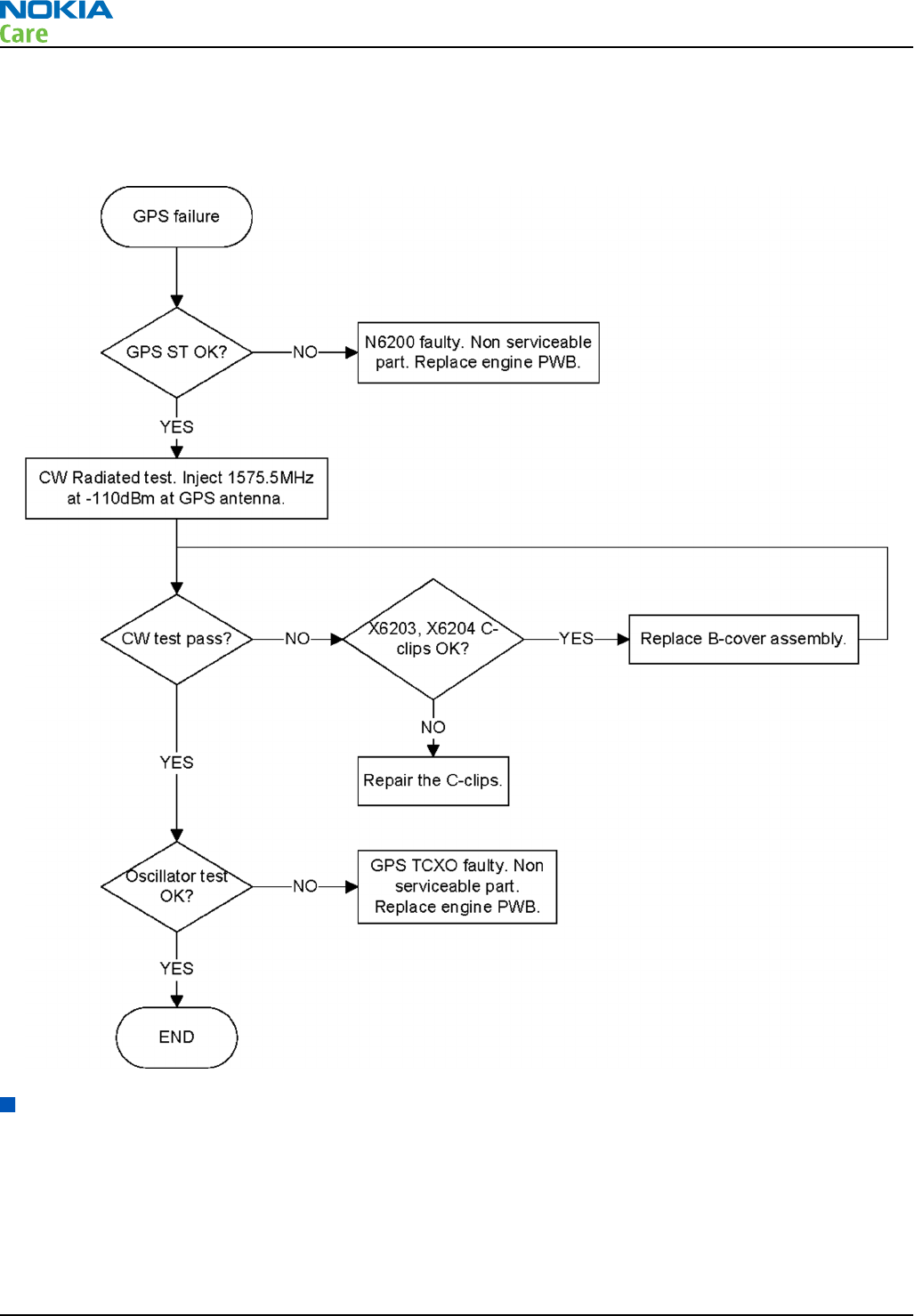
GPS troubleshooting .......................................................................................................................................... 3–50
GPS layout and basic test points.................................................................................................................. 3–50
GPS settings for Phoenix............................................................................................................................... 3–50
Quick Test window................................................................................................................................... 3–50
GPS control................................................................................................................................................ 3–50
GPS troubleshooting ..................................................................................................................................... 3–52
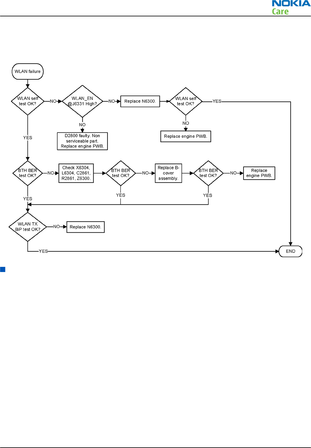
WLAN troubleshooting....................................................................................................................................... 3–52
WLAN functional description........................................................................................................................ 3–52
WLAN settings for Phoenix........................................................................................................................... 3–53
WLAN functional tests................................................................................................................................... 3–54
WLAN auto tuning......................................................................................................................................... 3–57
WLAN troubleshooting ................................................................................................................................. 3–59
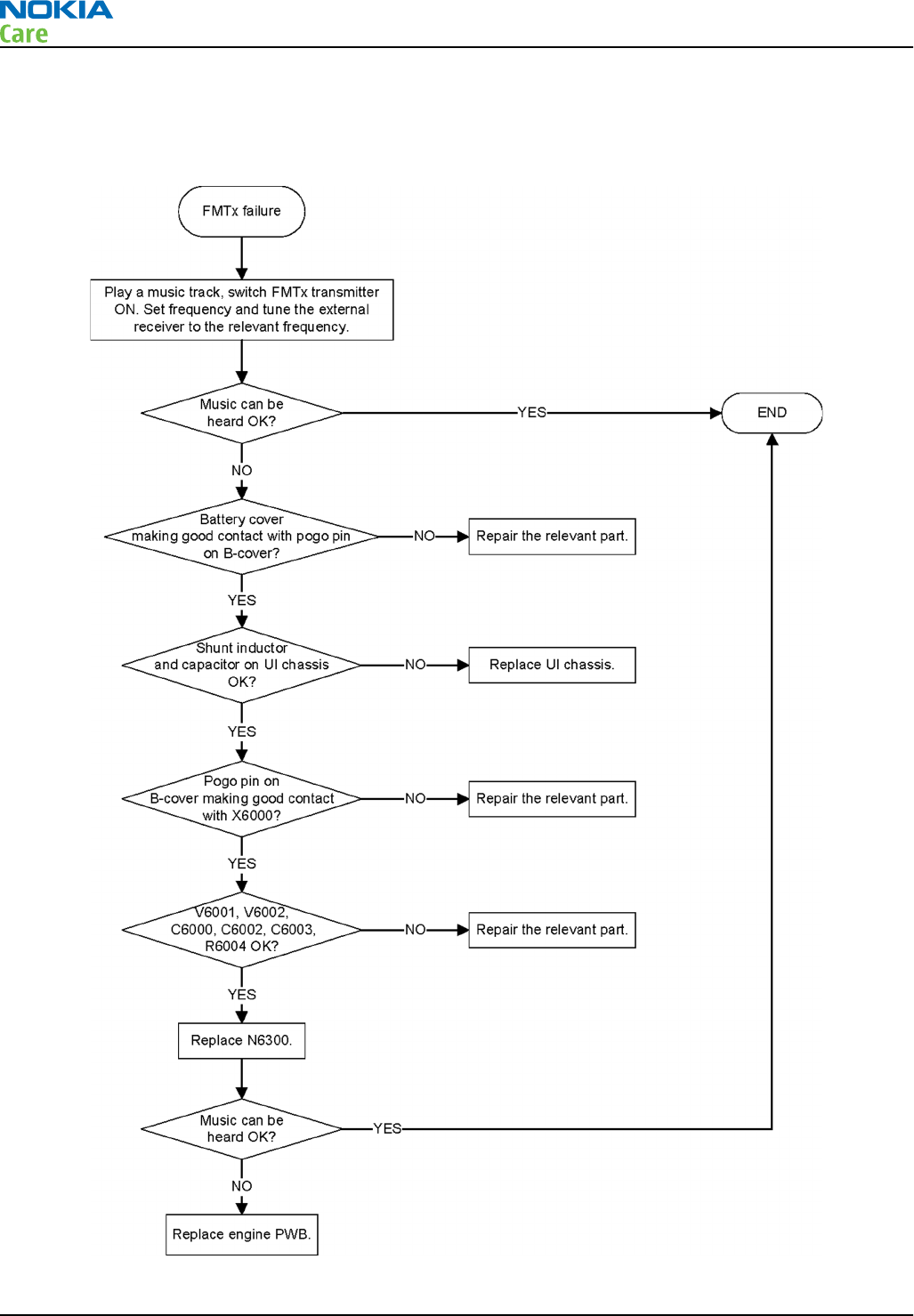
FMTx troubleshooting........................................................................................................................................ 3–59
General ........................................................................................................................................................... 3–59
General visual inspection guidelines........................................................................................................... 3–59
FMTx troubleshooting................................................................................................................................... 3–60
NFC troubleshooting .......................................................................................................................................... 3–61
Baseband manual tuning guide........................................................................................................................ 3–62
Certificate restoring ...................................................................................................................................... 3–62
Product code change .................................................................................................................................... 3–65
Energy management calibration................................................................................................................. 3–69
List of Tables
Table 6 Display module troubleshooting cases............................................................................................... 3–24
Table 7 Pixel defects .......................................................................................................................................... 3–24
Table 8 Defects table.......................................................................................................................................... 3–25
List of Figures
Figure 9 SIM power-on sequence on X2700. Sequence is first done at 1.8V and then changed to 3.0V....
3–17
Figure 10 Expected Crystal clock input to BCM2727B on Oscilloscope.......................................................... 3–20
Figure 11 Expected SDTV CVBS PAL signal on Oscilloscope............................................................................. 3–23
Figure 12 Expected SDTV CVBS NTSC signal on Oscilloscope........................................................................... 3–23
Figure 13 Bluetooth/WLAN antenna ................................................................................................................ 3–44
Figure 14 Bluetooth and FM radio self tests in Phoenix................................................................................. 3–47
Figure 15 GPS Quick Test window .................................................................................................................... 3–50
Figure 16 GPS Control dialogue box ................................................................................................................. 3–51
RM-675; RM-691
BB Troubleshooting and Manual Tuning Guide
Page 3 – 4 COMPANY CONFIDENTIAL Issue 4
Copyright © 2011 Nokia. All rights reserved.

Baseband main troubleshooting
Context
Always start the troubleshooting procedure by running the Phoenix self tests. If a test fails, please follow the
diagrams below. If the phone is dead and you cannot perform the self tests, go to
Dead or jammed device
troubleshooting
.
RM-675; RM-691
BB Troubleshooting and Manual Tuning Guide
Issue 4 COMPANY CONFIDENTIAL Page 3 – 5
Copyright © 2011 Nokia. All rights reserved.

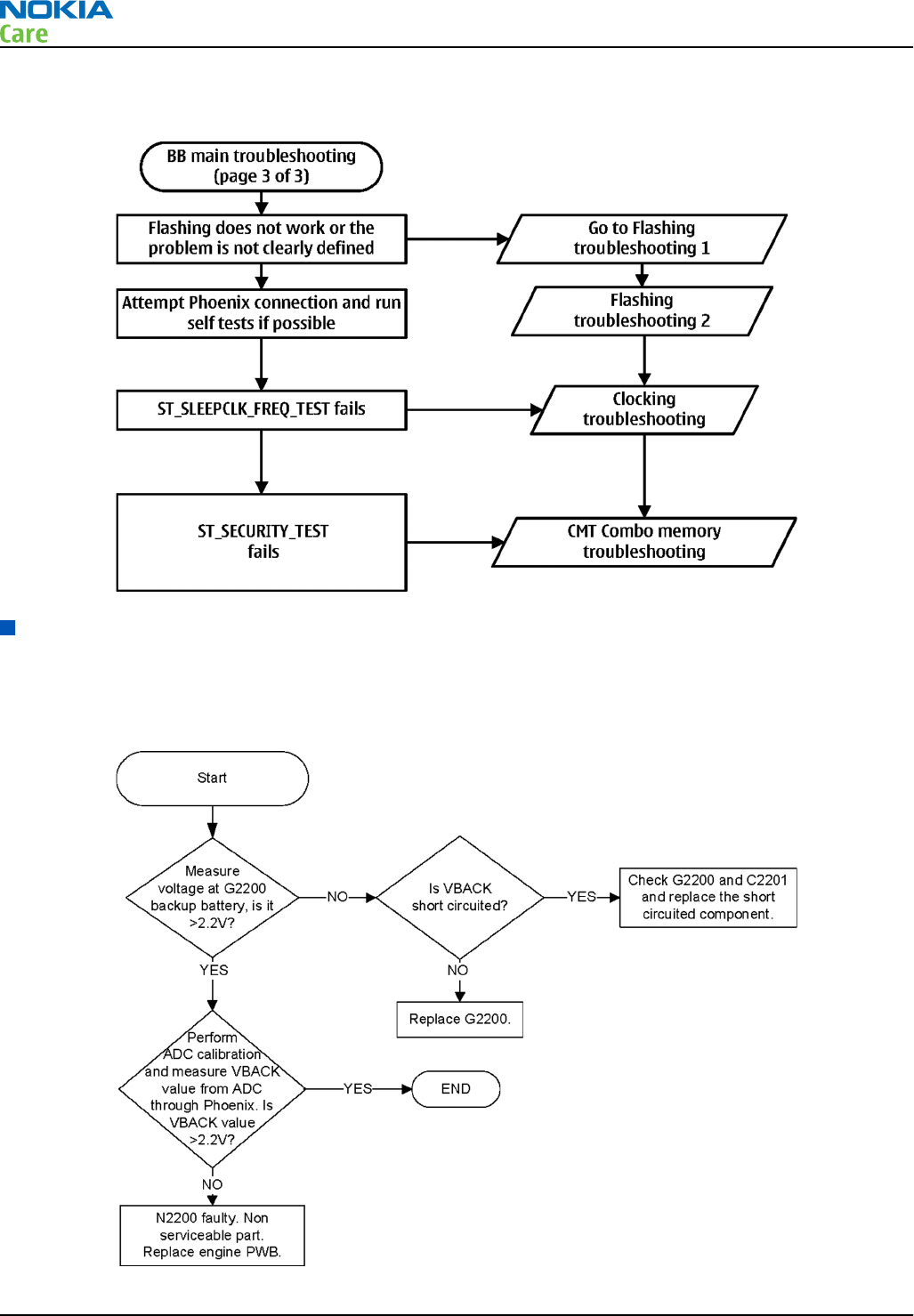
Troubleshooting flow - Page 1 of 3
RM-675; RM-691
BB Troubleshooting and Manual Tuning Guide
Page 3 – 6 COMPANY CONFIDENTIAL Issue 4
Copyright © 2011 Nokia. All rights reserved.

Troubleshooting flow - Page 2 of 3
RM-675; RM-691
BB Troubleshooting and Manual Tuning Guide
Issue 4 COMPANY CONFIDENTIAL Page 3 – 7
Copyright © 2011 Nokia. All rights reserved.

Troubleshooting flow - Page 3 of 3
Power and charging troubleshooting
Backup battery troubleshooting
Troubleshooting flow
RM-675; RM-691
BB Troubleshooting and Manual Tuning Guide
Page 3 – 8 COMPANY CONFIDENTIAL Issue 4
Copyright © 2011 Nokia. All rights reserved.

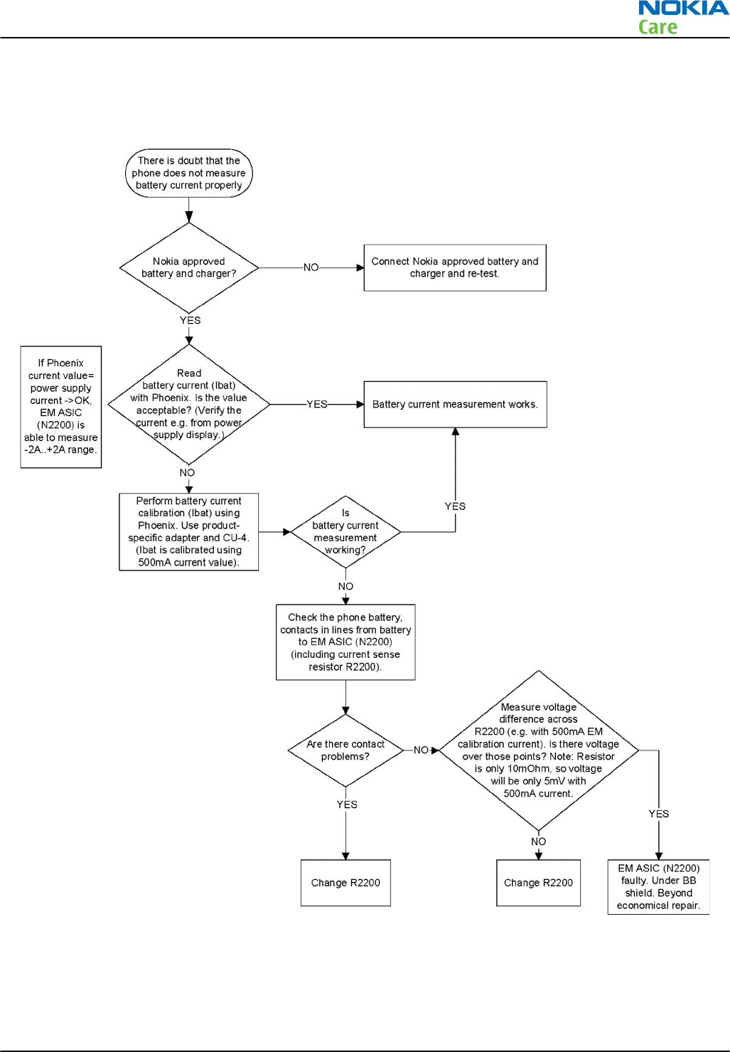
Battery current measuring fault troubleshooting
Troubleshooting flow
RM-675; RM-691
BB Troubleshooting and Manual Tuning Guide
Issue 4 COMPANY CONFIDENTIAL Page 3 – 9
Copyright © 2011 Nokia. All rights reserved.

General power checking troubleshooting
Troubleshooting flow
RM-675; RM-691
BB Troubleshooting and Manual Tuning Guide
Page 3 – 10 COMPANY CONFIDENTIAL Issue 4
Copyright © 2011 Nokia. All rights reserved.

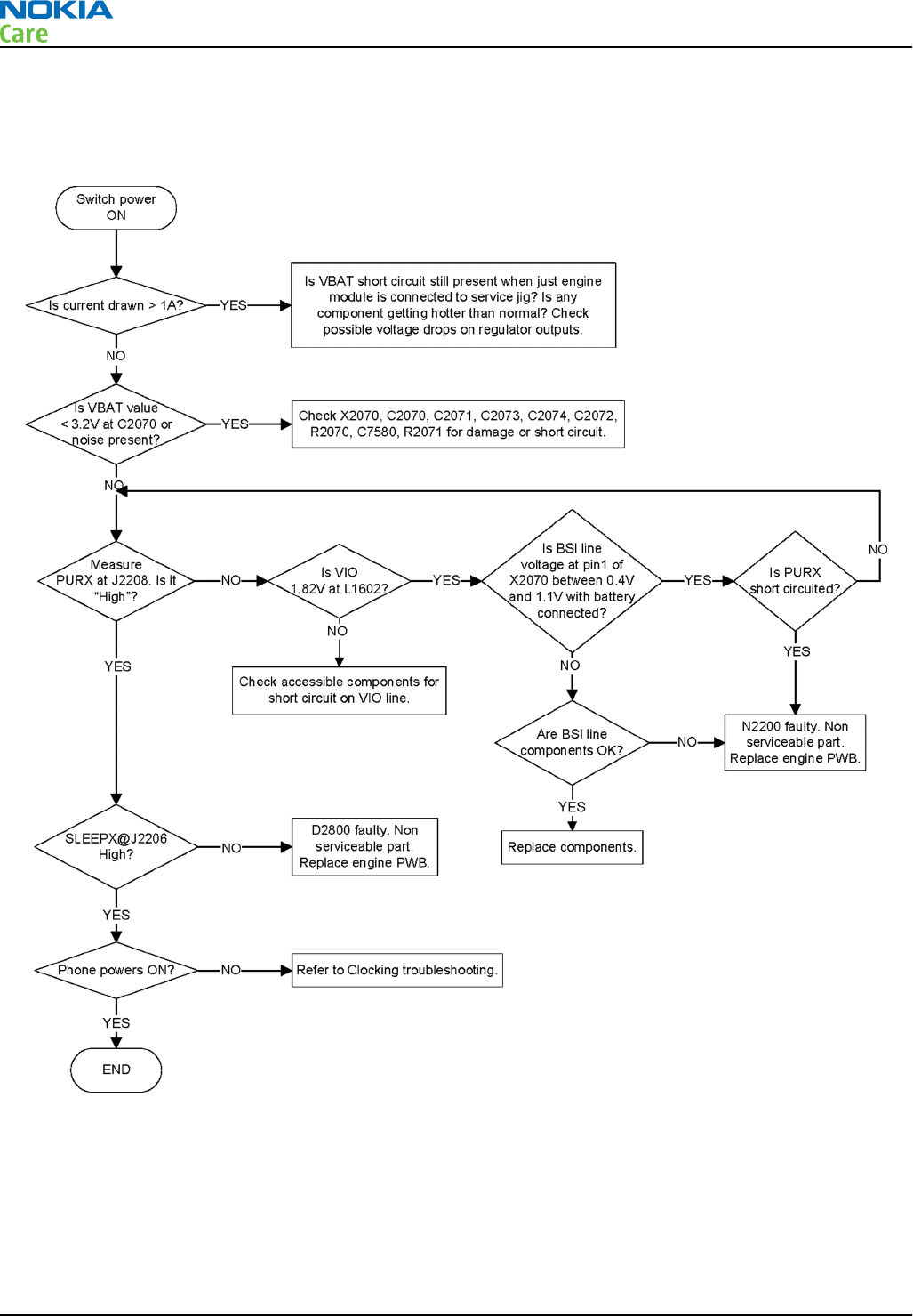
Dead or jammed device troubleshooting
Troubleshooting flow
RM-675; RM-691
BB Troubleshooting and Manual Tuning Guide
Issue 4 COMPANY CONFIDENTIAL Page 3 – 11
Copyright © 2011 Nokia. All rights reserved.

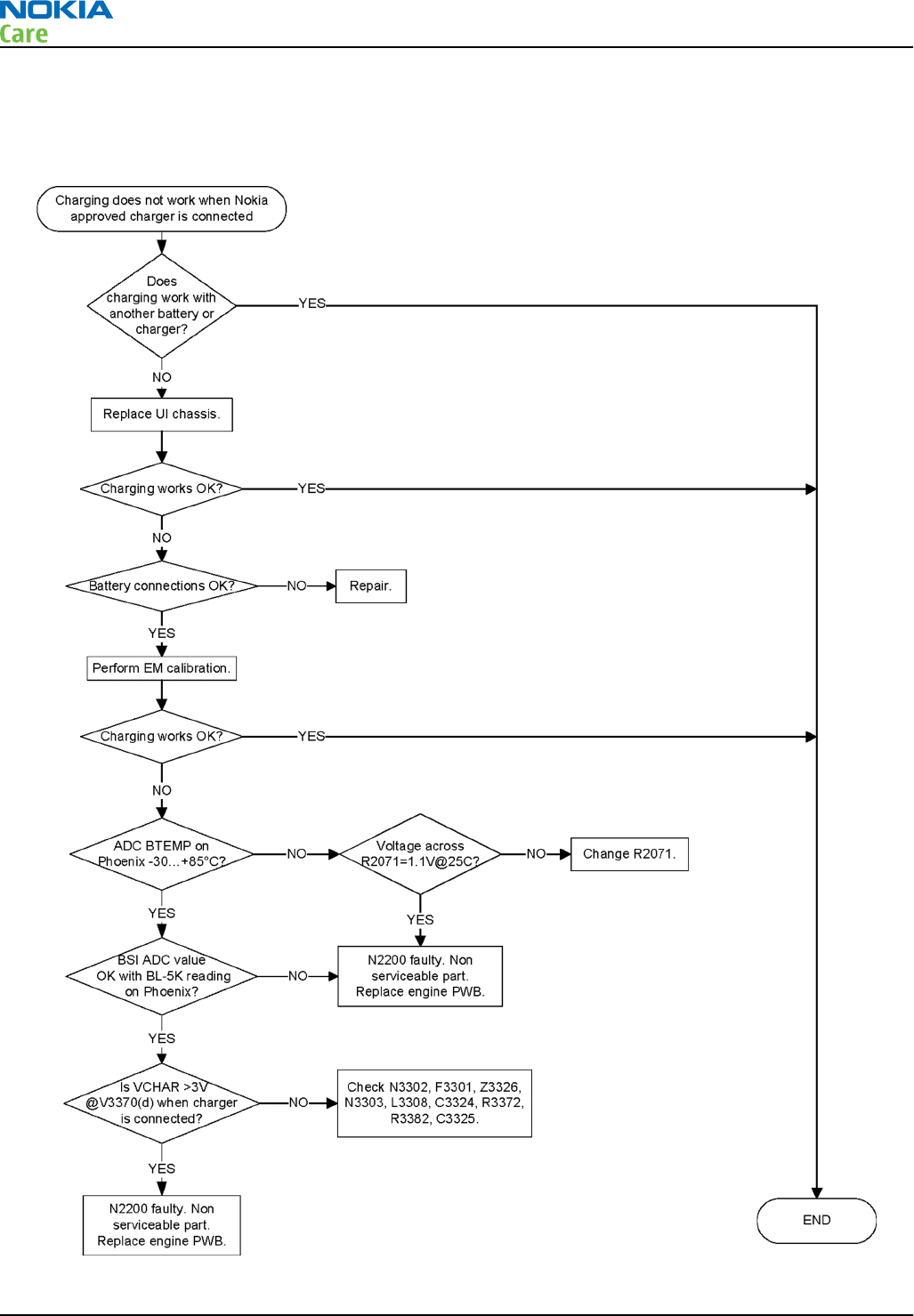
Dynamo charging troubleshooting
Troubleshooting flow
RM-675; RM-691
BB Troubleshooting and Manual Tuning Guide
Page 3 – 12 COMPANY CONFIDENTIAL Issue 4
Copyright © 2011 Nokia. All rights reserved.

Clocking troubleshooting
Troubleshooting flow
RM-675; RM-691
BB Troubleshooting and Manual Tuning Guide
Issue 4 COMPANY CONFIDENTIAL Page 3 – 13
Copyright © 2011 Nokia. All rights reserved.

USB charging troubleshooting
Troubleshooting flow
RM-675; RM-691
BB Troubleshooting and Manual Tuning Guide
Page 3 – 14 COMPANY CONFIDENTIAL Issue 4
Copyright © 2011 Nokia. All rights reserved.

Interface troubleshooting
USB data interface troubleshooting
Troubleshooting flow
RM-675; RM-691
BB Troubleshooting and Manual Tuning Guide
Issue 4 COMPANY CONFIDENTIAL Page 3 – 15
Copyright © 2011 Nokia. All rights reserved.

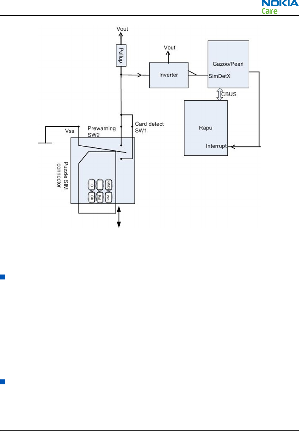
SIM card troubleshooting
Troubleshooting flow
RM-675; RM-691
BB Troubleshooting and Manual Tuning Guide
Page 3 – 16 COMPANY CONFIDENTIAL Issue 4
Copyright © 2011 Nokia. All rights reserved.

Figure 9 SIM power-on sequence on X2700. Sequence is first done at 1.8V and then changed to 3.0V.
RM-675; RM-691
BB Troubleshooting and Manual Tuning Guide
Issue 4 COMPANY CONFIDENTIAL Page 3 – 17
Copyright © 2011 Nokia. All rights reserved.

MicroSD card troubleshooting
Troubleshooting flow
IVE troubleshooting
Introduction to IVE troubleshooting
The IVE engine is a next generation imaging and video engine based on BCM2727B. The BCM2727B acts as
imaging, video, display, and HDTV and SDTV hardware accelerator.
The following references on the PWB help in the effective debugging and troubleshooting of IVE.
RM-675; RM-691
BB Troubleshooting and Manual Tuning Guide
Page 3 – 18 COMPANY CONFIDENTIAL Issue 4
Copyright © 2011 Nokia. All rights reserved.

Sr. No Reference Description
1 B1400 19.2MHz Crystal
2 D1400 IVE/BCM2727B IC
The following test points on the PWB help in effective debugging and troubleshooting.
Sr. No Signal name Measuring point Description
1 VIVE_2V5_FILT L1406 2.5V supply to BCM2727B
2 VIVE_2V8_FILT L1404 2.8V supply to BCM2727B
3 VIVE_1V8_FILT L1402 1.8V supply to BCM2727B
4 VBAT L1407 VBAT supply to BCM2727B
5 RUN J1451 Enable signal to IVE. This needs to be
High for IVE to be Up.
6 XIN C1448 19.2MHz clock to IVE
RM-675; RM-691
BB Troubleshooting and Manual Tuning Guide
Issue 4 COMPANY CONFIDENTIAL Page 3 – 19
Copyright © 2011 Nokia. All rights reserved.

IVE troubleshooting
Troubleshooting flow
RM-675; RM-691
BB Troubleshooting and Manual Tuning Guide
Page 3 – 20 COMPANY CONFIDENTIAL Issue 4
Copyright © 2011 Nokia. All rights reserved.

Figure 10 Expected Crystal clock input to BCM2727B on Oscilloscope
TV out troubleshooting
Introduction to SDTV troubleshooting
SDTV
The phone has SDTV capability. The phone can be connected to an analog TV through a TV Out cable.
The following references on the PWB help in the effective debugging and troubleshooting of SDTV Out.
Sr. No Reference Description
1 R1419 DAC termination resistor. Resistor value 15 OHMS.
2 D1400 BCM2727B IC
3 N2001 Analog switch
4 L2001 Ferrite bead on the CVBS signal
5 X2000 AV connector
The following test points on the PWB help in effective debugging and troubleshooting.
Sr No Signal name Measuring point Description
1 CVBS X2000.1/J2000 SDTV signal
RM-675; RM-691
BB Troubleshooting and Manual Tuning Guide
Issue 4 COMPANY CONFIDENTIAL Page 3 – 21
Copyright © 2011 Nokia. All rights reserved.

SDTV out troubleshooting
Troubleshooting flow
RM-675; RM-691
BB Troubleshooting and Manual Tuning Guide
Page 3 – 22 COMPANY CONFIDENTIAL Issue 4
Copyright © 2011 Nokia. All rights reserved.

Figure 11 Expected SDTV CVBS PAL signal on Oscilloscope
Figure 12 Expected SDTV CVBS NTSC signal on Oscilloscope
RM-675; RM-691
BB Troubleshooting and Manual Tuning Guide
Issue 4 COMPANY CONFIDENTIAL Page 3 – 23
Copyright © 2011 Nokia. All rights reserved.

Display module troubleshooting
General instructions for display troubleshooting
The first step is to verify with a working display that the fault is not on the display module itself. The display
module cannot be repaired.
The second step is to check that the engine is working normally. This can be done by connecting the phone
to a docking station and starting Phoenix service software. With the help of Phoenix read the phone
information to check that also the application engine is functioning normally (you should be able to read the
APE ID).
After these checks proceed to the display troubleshooting flowcharts. Use the Display Test tool in Phoenix to
find the detailed fault mode.
Pixel defects
Table 6 Display module troubleshooting cases
Display blank There is no image on the display. The display looks
the same when the phone is on as it does when the
phone is off. The backlight can be on in some cases.
Image on the display not correct Image on the display can be corrupted or a part of
the image can be missing. If a part of the image is
missing, change the display module. If the image is
otherwise corrupted, follow the appropriate
troubleshooting diagram.
Backlight dim or not working at all Backlight LED components are inside the display
module. Backlight failure can also be in the
connector or in the backlight power source in the
main engine of the phone. Backlight is also
controlled automatically by the ambient light
sensor.
This means that in case the display is working
(image OK), the backlight is faulty.
Visual defects (pixel) Pixel defects can be checked by controlling the
display with Phoenix. Use both colours, black and
white, on a full screen.
The display may have some random pixel defects
that are acceptable for this type of display. The
criteria when pixel defects are regarded as a display
failure, resulting in a replacement of the display, are
presented the following table.
Table 7 Pixel defects
Bright sub-pixels (sometimes called on-pixels or stuck-on) are
characterized by the appearance of bright/colored
pixels in, for example, black full screen picture.
RM-675; RM-691
BB Troubleshooting and Manual Tuning Guide
Page 3 – 24 COMPANY CONFIDENTIAL Issue 4
Copyright © 2011 Nokia. All rights reserved.

Dark sub-pixels (sometimes called off-pixels, stuck-off, or black
pixels) are characterized by the appearance of dark
pixels in white, red, green, or blue full-screen
picture.
Combined sub-pixel defects are characterized by at least two sub-pixels
defects (bright or dim) being closer than 5 mm to
each other.
Temporal sub-pixels (sometimes called blinking defects) exhibit
temporal variations not related to any steady-state
video input. Temporal sub-pixel defects may be
intermittent, exhibit a sudden change of state, or
be flickering.
Table 8 Defects table
Item Bright dot (sub-
pixel) defect Dark dot (sub-
pixel) defect Total
1Defect counts Not allowed
2 Combined sub-
pixel defect
Not allowed
3 Temporal sub-
pixel defect
Not allowed
Note: Blinking pixels are not allowed in normal operating temperatures and light conditions.
Introduction to display troubleshooting
The display module used is based on AM OLED technology and supports display format of 360 columns x 640
rows. The dimension of the display module is 47.8 mm x 86.3 mm x 2.12 mm. The module will interface to
the phone via FPC with a 20 pins board to board connector.
The following references on the PWB help in the effective debugging and troubleshooting of the display.
Sr No Reference Description
1 X1600 Display connector
2 R1604 Series resistor on display Reset line. Reset signal needs to be
High for the display to be Up.
3 D1400 BCM2727B IC
The following test points on the PWB help in effective debugging and troubleshooting.
Sr. No Signal name Measuring point Description
1 VIO L1602 1.8V supply to display
2 VBAT L1601 VBAT supply to display
3 DISP_RESET_N R1604 Reset signal to display module. The reset signal
needs to be High for the display to be Up.
RM-675; RM-691
BB Troubleshooting and Manual Tuning Guide
Issue 4 COMPANY CONFIDENTIAL Page 3 – 25
Copyright © 2011 Nokia. All rights reserved.

Display fault troubleshooting
Troubleshooting flow
RM-675; RM-691
BB Troubleshooting and Manual Tuning Guide
Page 3 – 26 COMPANY CONFIDENTIAL Issue 4
Copyright © 2011 Nokia. All rights reserved.

Touch panel troubleshooting
Troubleshooting flow
RM-675; RM-691
BB Troubleshooting and Manual Tuning Guide
Issue 4 COMPANY CONFIDENTIAL Page 3 – 27
Copyright © 2011 Nokia. All rights reserved.

Illumination troubleshooting
Charging illumination troubleshooting
Troubleshooting flow
RM-675; RM-691
BB Troubleshooting and Manual Tuning Guide
Page 3 – 28 COMPANY CONFIDENTIAL Issue 4
Copyright © 2011 Nokia. All rights reserved.

Menu key backlight troubleshooting
Troubleshooting flow
RM-675; RM-691
BB Troubleshooting and Manual Tuning Guide
Issue 4 COMPANY CONFIDENTIAL Page 3 – 29
Copyright © 2011 Nokia. All rights reserved.

Keyboard troubleshooting
Keys troubleshooting
Troubleshooting flow
RM-675; RM-691
BB Troubleshooting and Manual Tuning Guide
Page 3 – 30 COMPANY CONFIDENTIAL Issue 4
Copyright © 2011 Nokia. All rights reserved.

Power key troubleshooting
Troubleshooting flow
RM-675; RM-691
BB Troubleshooting and Manual Tuning Guide
Issue 4 COMPANY CONFIDENTIAL Page 3 – 31
Copyright © 2011 Nokia. All rights reserved.

Sensors troubleshooting
Accelerometer troubleshooting
Troubleshooting flow
RM-675; RM-691
BB Troubleshooting and Manual Tuning Guide
Page 3 – 32 COMPANY CONFIDENTIAL Issue 4
Copyright © 2011 Nokia. All rights reserved.

Magnetometer troubleshooting
Troubleshooting flow
RM-675; RM-691
BB Troubleshooting and Manual Tuning Guide
Issue 4 COMPANY CONFIDENTIAL Page 3 – 33
Copyright © 2011 Nokia. All rights reserved.

Proximity sensor troubleshooting
Troubleshooting flow
Audio troubleshooting
Audio troubleshooting test instructions
Single-ended external earpiece and differential internal earpiece outputs can be measured either with a
single-ended or a differential probe.
When measuring with a single-ended probe each output is measured against the ground.
RM-675; RM-691
BB Troubleshooting and Manual Tuning Guide
Page 3 – 34 COMPANY CONFIDENTIAL Issue 4
Copyright © 2011 Nokia. All rights reserved.

Internal handsfree output is measured using a current probe, if a special low-pass filter designed for
measuring a digital amplifier is not available. Note also that when using a current probe, the input signal
frequency must be set to 2 kHz.
The input signal for each loop test can be either single-ended or differential. Exception to this is a digital
microphone which needs input signal from an external sound source (laptop speaker) to playback, eg. 1 kHz
sine wave from 5 cm distance.
Required equipment
The following equipment is needed for the tests:
•Oscilloscope
•Function generator (sine waveform)
•Current probe (Internal handsfree DPMA output measurement)
•Phoenix service software
•Battery voltage 3.7V
•Sound source (laptop speaker or B&K type 4231 calibrator)
Test procedure
Audio can be tested using the Phoenix audio routings option. Three different audio loop paths can be
activated:
•External headset mic to earpiece
•External headset mic to IHF mono
•Internal digital microphone to headset
Each audio loop sets routing from the specified input to the specified output enabling a quick in-out test.
Loop path gains are fixed and they cannot be changed using Phoenix. Correct pins and signals for each test
are presented in the following table.
Phoenix audio loop tests and test results
The results presented in the table apply when no accessory is connected and battery voltage is set to 3.7V.
Earpiece, internal microphone and speaker are in place during measurement. Applying a headset accessory
during measurement causes a significant drop in measured quantities.
The gain values presented in the table apply for a differential output vs. single-ended/differential input.
Loop test Input
terminal Output
terminal Path gain
[dB]
(fixed)
Input
voltage
[mVp-p]
Output DC
level [V] Output
voltage
[mVp-p]
External
headset
mic to
earpiece
HS_MIC & GND EAR 1 & GND 0 300 1.35 300
EAR 0 & GND
External
headset
mic to IHF
mono
HS_MIC & GND L4855 &
L4856
10 200 630
L4857 &
L4858
RM-675; RM-691
BB Troubleshooting and Manual Tuning Guide
Issue 4 COMPANY CONFIDENTIAL Page 3 – 35
Copyright © 2011 Nokia. All rights reserved.

Loop test Input
terminal Output
terminal Path gain
[dB]
(fixed)
Input
voltage
[mVp-p]
Output DC
level [V] Output
voltage
[mVp-p]
Internal
digital
microphon
e to
headset
Acoustical
Input, 1kHz
sine wave
HS_L & GND NA 94 dBSPL 70
HS_R & GND
RM-675; RM-691
BB Troubleshooting and Manual Tuning Guide
Page 3 – 36 COMPANY CONFIDENTIAL Issue 4
Copyright © 2011 Nokia. All rights reserved.

External earpiece troubleshooting
Troubleshooting flow
RM-675; RM-691
BB Troubleshooting and Manual Tuning Guide
Issue 4 COMPANY CONFIDENTIAL Page 3 – 37
Copyright © 2011 Nokia. All rights reserved.

External microphone troubleshooting
Troubleshooting flow
RM-675; RM-691
BB Troubleshooting and Manual Tuning Guide
Page 3 – 38 COMPANY CONFIDENTIAL Issue 4
Copyright © 2011 Nokia. All rights reserved.

Internal earpiece troubleshooting
Troubleshooting flow
RM-675; RM-691
BB Troubleshooting and Manual Tuning Guide
Issue 4 COMPANY CONFIDENTIAL Page 3 – 39
Copyright © 2011 Nokia. All rights reserved.

Internal handsfree (IHF) troubleshooting
Troubleshooting flow
RM-675; RM-691
BB Troubleshooting and Manual Tuning Guide
Page 3 – 40 COMPANY CONFIDENTIAL Issue 4
Copyright © 2011 Nokia. All rights reserved.

Internal microphone troubleshooting
Troubleshooting flow
RM-675; RM-691
BB Troubleshooting and Manual Tuning Guide
Issue 4 COMPANY CONFIDENTIAL Page 3 – 41
Copyright © 2011 Nokia. All rights reserved.

Vibra troubleshooting
Troubleshooting flow
RM-675; RM-691
BB Troubleshooting and Manual Tuning Guide
Page 3 – 42 COMPANY CONFIDENTIAL Issue 4
Copyright © 2011 Nokia. All rights reserved.

ALS technical description and troubleshooting
ALS troubleshooting
Troubleshooting flow
Re-tuning ALS
There is no need to re-tune ALS, since ALS default value will be written the first time the phone boots up.
RM-675; RM-691
BB Troubleshooting and Manual Tuning Guide
Issue 4 COMPANY CONFIDENTIAL Page 3 – 43
Copyright © 2011 Nokia. All rights reserved.

Bluetooth and FM radio troubleshooting
Introduction to Bluetooth/FM radio troubleshooting
Bluetooth/WLAN antenna
The Bluetooth/WLAN signal is generated from BOB to the shared WLAN/BT antenna on the phone's B-cover.
Check the antenna pin contacts with Bluetooth/WLAN antenna.
Figure 13 Bluetooth/WLAN antenna
Introduction to Bluetooth/FM radio troubleshooting
The Bluetooth and FM radio are combined in the same ASIC, so both features are checked when
troubleshooting.
The following problems can occur with the Bluetooth and FM radio hardware:
Symptom Problem Repair solution
Unable to switch on Bluetooth on
phone user interface
Open circuit solder joints or
component failure of BTH/FM
ASIC/module BB ASICs or SMD
components
Replacement of Bluetooth/
FM ASIC/module
Able to send data file to another
Bluetooth device, but unable to
hear audio through functional
Bluetooth headset
Open circuit solder joints or
component failure of BTH/FM
ASIC/module BB ASICs
Replacement of Bluetooth/
FM ASIC/module
Able to switch on Bluetooth on
phone user interface, but unable
to detect other Bluetooth devices
Open circuit solder joints or
antenna pins not making
contact with Bluetooth/WLAN
antenna
Repair or replace Bluetooth/
WLAN antenna
RM-675; RM-691
BB Troubleshooting and Manual Tuning Guide
Page 3 – 44 COMPANY CONFIDENTIAL Issue 4
Copyright © 2011 Nokia. All rights reserved.

Symptom Problem Repair solution
Able to turn on FM radio and
Bluetooth on phone user
interface, but unable to detect
local FM radio stations with Nokia
headset inserted
Open circuit solder joints or
detached component in FM
antenna circuit
Check antenna pin contacts with
FM antenna (headset jack)
Repair components
Able to perform scans to detect
local FM radio stations with
functional Nokia headset
inserted, but unable to hear FM
audio through headset
Open circuit solder joints or
detached component in FM
audio path between Bluetooth/
FM ASIC and headset
Repair of FM audio circuit
Users may experience the following problems resulting in functional phones being returned to the repair
centre:
Symptom Problem Repair solution
Bluetooth feature does not
operate as desired with another
Bluetooth device
Bluetooth Profile implemented
in Bluetooth accessory not
supported in Nokia phone
Use Bluetooth accessory with
Bluetooth profiles supported
by phone
Poor FM radio reception (unable
to detect many radio stations)
Nokia headset not being used Use Nokia headset
Test coverage
The tests listed in the table below should be performed to verify whether the Bluetooth and FM receiver and
transmitter are functional. The use of Self Tests are described in section
BT and FM Self Tests in Phoenix
Test Test Coverage Repair solution
Blueooth Self Test: ST_LPRF_IF_TEST Bluetooth-FM ASIC UART interface
(controls Bluetooth and FM
receiver and transmitter)
Replacement of Bluetooth/FM
ASIC (or repair of phone BB)
Bluetooth Self Test:
ST_BT_WAKEUP_TEST
Bluetooth ASIC interrupt control
interface
Replacement of Bluetooth/FM
ASIC (or repair of phone BB)
Bluetooth Self Test:
ST_LPRF_AUDIO_LINES_TEST
Bluetooth ASIC PCM interface Replacement of Bluetooth/FM
ASIC (or repair of phone BB)
Bluetooth Functional Test: BER test
with BT-Box or functional test with
other Bluetooth device
Bluetooth antenna circuit Repair of Bluetooth antenna
circuit (including RF filter or
WLAN switch if fitted)
FM Radio Functional Test: Perform
scan for local radio stations and
check station list displayed on
phone
FM receiver antenna circuit Repair of FM antenna circuit
(between BTHFM ASIC and
headset connector)
FM Radio Functional Test: Listen to
local radio station
FM receiver audio circuit Repair of FM receiver audio
circuit (between BTHFM ASIC
and headset connector)
RM-675; RM-691
BB Troubleshooting and Manual Tuning Guide
Issue 4 COMPANY CONFIDENTIAL Page 3 – 45
Copyright © 2011 Nokia. All rights reserved.

The self tests run from Phoenix software are used for fault diagnosis.
If Phoenix software is not available the functional tests with phone accessories are sufficient to verify the
functionality Bluetooth and FM radio receiver and transmitter.
Bluetooth/FM radio component layout and test points
The Bluetooth antenna is product specific (antenna integrated into phone B-cover). On phones with WLAN,
the Bluetooth RF signal is routed through a WLAN front-end module and a shared Bluetooth/WLAN antenna
is used. The FM RF signal is routed through a product specific FM antenna matching circuit to the phone
headset connector. The FM radio audio signal is routed to the headset connector through the BB ASIC shared
by the phone audio functions.
Bluetooth BER test
Prerequisites
JBT-9, or SB-6 Bluetooth test box (BT-box) is required to perform a BER test. If a BT-box not available Bluetooth
functionality can be checked by transferring a file to another Bluetooth phone.
Steps
1. Connect data cable to phone.
2. Start
Phoenix
service software.
3. Choose File → Scan Product.
4. Choose Testing → Bluetooth LOCALS .
5. Locate the BT-box serial number (12 digits) found in the type label on the back of the JBT-9, or SB-6
Bluetooth test box.
6. In the Bluetooth
LOCALS
window, write the 12-digit serial number on the
Counterpart BT Device
Address
line.
7. Place the BT-box near (within 10 cm) of the phone and click Start BER Test.
Bluetooth and FM radio self tests in Phoenix
Prerequisites
A flash adapter (or phone data cable) connected to a PC with Phoenix service software is required.
Steps
1. Place the phone in the flash adapter or connect data cable to phone.
2. Start
Phoenix
service software.
3. Choose File → Scan Product.
4. From the Mode drop-down menu, set mode to Local.
5. Choose Testing → Self Tests.
6. In the
Self Tests
window check the following Bluetooth and FM radio related tests:
•ST_LPRF_IF_TEST
•ST_LPRF_AUDIO_LINES_TEST
•ST_BT_WAKEUP_TEST
RM-675; RM-691
BB Troubleshooting and Manual Tuning Guide
Page 3 – 46 COMPANY CONFIDENTIAL Issue 4
Copyright © 2011 Nokia. All rights reserved.

7. To run the tests, click Start.
Figure 14 Bluetooth and FM radio self tests in
Phoenix
RM-675; RM-691
BB Troubleshooting and Manual Tuning Guide
Issue 4 COMPANY CONFIDENTIAL Page 3 – 47
Copyright © 2011 Nokia. All rights reserved.

Bluetooth troubleshooting
Troubleshooting flow
RM-675; RM-691
BB Troubleshooting and Manual Tuning Guide
Page 3 – 48 COMPANY CONFIDENTIAL Issue 4
Copyright © 2011 Nokia. All rights reserved.

FM radio troubleshooting
Troubleshooting flow
FM radio testing
Steps
1. Set signal generator parameters:
•FM modulation on
•Frequency 100MHz
•FM deviation 22kHz
•Modulation frequency 1kHz
•RF level should be varied during the test to obtain good audio signal quality
•Connect suitable antenna to signal generator
Note: You may alternatively use a known good FM radio broadcast as a test signal.
2. Attach the Nokia headset to the phone’s AV connector.
3. Use Scroll button to autotune to the radio frequency.
4. Set volume to suitable level.
5. Check audio quality with a headset.
RM-675; RM-691
BB Troubleshooting and Manual Tuning Guide
Issue 4 COMPANY CONFIDENTIAL Page 3 – 49
Copyright © 2011 Nokia. All rights reserved.

GPS troubleshooting
GPS layout and basic test points
The GPS components are located on the top side of the PWB. Satellite signals are picked up by the GPS antenna
in the B-cover. The signal is then routed through a filter before being processed by the GPS5350 receiver ASIC.
GPS settings for Phoenix
Quick Test window
This test will perform 3 tests in one: Self test, Oscillator Test and CW Test and will provide a Pass/Fail Response
for each. The HW Self Test confirms basic communication with the GPS ASIC. The oscillator test confirms the
frequency accuracy of the GPS TCXO against the Ref_Clk. The CW Test confirms end-to-end connectivity
between the GPS antenna and the GPS ASIC. It also contains a receive button.
Before this test is performed a known good phone should be tested in order to calibrate the setup. The signal
level of the Signal Generator should be adjusted so a reading of SNR 35 dB is achieved with the reference
unit. A good starting point is to set up the signal generator to -50 dBm.
These checks are part of
GPS failure troubleshooting
.
Figure 15 GPS Quick Test window
GPS control
Prerequisites
A flash adapter with RF coupler connected to a PC with Phoenix service software is required. The GPS signal
should be connected to the RF coupler. Calibrate the signal level with a known good phone. Signal level will
be high (approx -45dBm) because it is a leakage connection.
Context
Use the following to test GPS using Phoenix.
RM-675; RM-691
BB Troubleshooting and Manual Tuning Guide
Page 3 – 50 COMPANY CONFIDENTIAL Issue 4
Copyright © 2011 Nokia. All rights reserved.

Steps
1. Place phone to Flash Adaptor.
2. Start Phoenix service software.
3. From the File menu, select Scan Product and check that the correct product version is displayed.
4. From the Testing menu, select GPS Control. This opens up
GPS Control
dialogue box, as shown in the
figure below, and enables the GPS.
Figure 16 GPS Control dialogue box
Select Idle to confirm the GPS is enabled and is in idle mode; at this point all clocks should be present,
GPS_En_Reset & SleepX should be high, and Vdd_Dig, Vcc_TCXO & Vcc_PLL/VCO will be present.
Receiver On turns on all RF sections of the ASIC and so all LDOs will be on.
RM-675; RM-691
BB Troubleshooting and Manual Tuning Guide
Issue 4 COMPANY CONFIDENTIAL Page 3 – 51
Copyright © 2011 Nokia. All rights reserved.

GPS troubleshooting
Troubleshooting flow
WLAN troubleshooting
WLAN functional description
The Size 4 WLAN module is designed for use with a single antenna shared between itself and a co-located
BT device. The WLAN SW is downloaded from the host engine when the WLAN is turned on over the dedicated
SPI interface. BT and WLAN have their own 38,4MHz TCXO.
RM-675; RM-691
BB Troubleshooting and Manual Tuning Guide
Page 3 – 52 COMPANY CONFIDENTIAL Issue 4
Copyright © 2011 Nokia. All rights reserved.

WLAN settings for Phoenix
Use the following to test WLAN using Phoenix:
1 Set phone into Local Mode .
2 From the File menu, select Scan Product and check that the correct product version is displayed
3 From the Testing menu, select Self Test. This opens up a Self Test dialogue box, as shown below.
Select the ST_WLAN_TEST check box as shown and then select Start button. The test turns on the WLAN, sets
up the SPI interface and then downloads the WLAN firmware into the WLAN module. During the download
the WLAN acknowledges the data blocks and so the self test is a good way to confirm that the WLAN module
is communicating with the Host. The result column will change to Passed after a few seconds if operating
properly.
In addition, a test of the WLAN to BTH interface can be done by selecting the
ST_BT_WLAN_COEXISTENCE_TEST check box and selecting Start button.
This test verifies that the WLAN to BTH co-existence interface signals are properly connected and there are
no open circuit or shorts on the four interface signals.
The co-existence interface comprises BTH Txconfig, BTH RF Active, BTH Priority, and BTH Frequency.
RM-675; RM-691
BB Troubleshooting and Manual Tuning Guide
Issue 4 COMPANY CONFIDENTIAL Page 3 – 53
Copyright © 2011 Nokia. All rights reserved.

In summary, these two Self tests provide a simple means of ensuring the Host engine is able to communicate
with the WLAN module and check the interface to BTH. More detailed WLAN performance test is covered in
WLAN functional test section.
WLAN functional tests
On/Off test
Prerequisites
A flash adapter connected to a PC with Phoenix service software is required.
From the testing toolbar select WLAN Configuration option. This opens the WLAN configuration dialogue
box below. Selecting the Power state option button (as indicated), the WLAN can be turned ON and OFF:
1 With Power State set to OFF, measure the DC power supply current consumption of the flash adaptor.
2 Next return the Power state to ON and re-measure the DC power supply current of the flash adaptor.
The difference between the currents in (1) and (2) should be between 190 to 220mA. When WLAN is ON, the
firmware has been downloaded and the WLAN module is in the receive state. When OFF WLAN is powered
down.
RM-675; RM-691
BB Troubleshooting and Manual Tuning Guide
Page 3 – 54 COMPANY CONFIDENTIAL Issue 4
Copyright © 2011 Nokia. All rights reserved.

TX tests
Prerequisites
Connect complete phone assembly with battery cover to a PC with Phoenix service software using a USB data
cable.
From the testing toolbar select WLAN Tx Test option shown below. This test can be used to verify TX
configuration and functionality. The default settings are sufficient for testing the TX operation, although
other channels and data rates are equally suitable. To start the test, select the Start option button:
1 Monitor the WLAN TX spectrum on a Spectrum analyser. (When making a radiated test ensure that other
WLAN devices are not transmitting as these may be detected as well, confusing the result). A typical
11MBPS TX spectrum is shown in figure below.
2 To finish the test select the Finish option button.
The difference between the two readings should be approximately 150mA and measures the transmit current
in 11MBPS, 802.11b mode of operation.
RM-675; RM-691
BB Troubleshooting and Manual Tuning Guide
Issue 4 COMPANY CONFIDENTIAL Page 3 – 55
Copyright © 2011 Nokia. All rights reserved.

RX Tests
Prerequisites
Connect complete phone assembly with battery cover to a PC with Phoenix service software using a USB data
cable.
There are different options available for testing the Rx path. The simplest is to use the WLAN to report Rx
packets when operating in an area where there is an active WLAN network. Simply starting an Rx test will
show the number of packets detected by the WLAN module as it monitors the network. However, it does
require a properly configured WLAN network.
RM-675; RM-691
BB Troubleshooting and Manual Tuning Guide
Page 3 – 56 COMPANY CONFIDENTIAL Issue 4
Copyright © 2011 Nokia. All rights reserved.

From the testing toolbar select WLAN Rx Test option shown below. This test can be used to verify Rx
configuration and functionality.
To start the test, select the Start option button.
As the WLAN monitors an active WLAN network, the Rx test results window will update and show the number
of Frames received, as well as the Packer error rate.
Monitoring the detected frames is a simple method to verify the WLAN antenna and receiver path is working
properly.
WLAN auto tuning
In case of WLAN ASIC change, RF power auto tuning is needed. Connect WLAN RF test connector to CMU200
input using proper RF cable. Start Phoenix WLAN autotune window. Check the settings and verify your PC
communicates with CMU200 via GBIP.
Auto tuning procedure
1 Open the Tuning → WLAN_TX_TUNING menu and click Start Power Calibration.
RM-675; RM-691
BB Troubleshooting and Manual Tuning Guide
Issue 4 COMPANY CONFIDENTIAL Page 3 – 57
Copyright © 2011 Nokia. All rights reserved.

2 To save the tune data, open the Extended Tuning menu and click Write.
RM-675; RM-691
BB Troubleshooting and Manual Tuning Guide
Page 3 – 58 COMPANY CONFIDENTIAL Issue 4
Copyright © 2011 Nokia. All rights reserved.

WLAN troubleshooting
Troubleshooting flow
FMTx troubleshooting
General
The handset uses the metallic battery cover as FMTX antenna. The connection to the antenna is exposed by
disassembling the phone and removing the PWB.
The antenna requires two connection points, a signal contact spring which contacts the battery cover and
the contact pad on the main PWB (X6000), and a grounding pogo pin (connecting the FMTX antenna to a
small FMTX PCB inserted into the UI chassis). Both the spring and pogo pin are assembled on the B-cover. It
is important to check these connection points for damage or dirt since the performance of the FMTx
implementation will be severely impaired if these connections are not in good condition.
General visual inspection guidelines
•Check the condition of the antenna spring, pogo pin and contact pads.
•Check that the N6300 device is placed correctly on the PWB and that there are no obvious signs of damage.
•Check the surrounding components and ensure correct placement on the PWB and that there is no visual
damage. Check that there are no missing components.
RM-675; RM-691
BB Troubleshooting and Manual Tuning Guide
Issue 4 COMPANY CONFIDENTIAL Page 3 – 59
Copyright © 2011 Nokia. All rights reserved.

FMTx troubleshooting
Troubleshooting flow
RM-675; RM-691
BB Troubleshooting and Manual Tuning Guide
Page 3 – 60 COMPANY CONFIDENTIAL Issue 4
Copyright © 2011 Nokia. All rights reserved.

NFC troubleshooting
Troubleshooting flow
RM-675; RM-691
BB Troubleshooting and Manual Tuning Guide
Issue 4 COMPANY CONFIDENTIAL Page 3 – 61
Copyright © 2011 Nokia. All rights reserved.

Baseband manual tuning guide
Certificate restoring
Context
This procedure is performed when the device certificate is corrupted for some reason.
All tunings (RF & Baseband, UI) must be done after performing the certificate restoring procedure.
Required equipment and setup:
•Latest
Phoenix
service software.
•“Tucson add on” package if one has been released between complete Phoenix releases
•FPS-10 or 21 Flash prommer updated with latest flash update package.
•Latest product specific data package, supporting for the variants you want to change the phones to.
Certificate restoring without flashing does not require data packages to be installed
•SX-4 or SX-4T Smart Card, which has been registered for Tucson use in Nokia Online Security Device Master,
and for which local Nokia Care has granted Tucson user rights
•BB 5.0 models:SS-46 with phone specific flash adapter connected to flash prommer
•DCT-4 models:JBV-1 with phone specific flash adapter connected to flash prommer
•Active online connection to internet, please refer to Technical Bulletins for IP addresses
Connection to Tucson online server:
•All requests are handled online. That means a permanent Internet connection is required. Previously used
e-mail based system is no longer in use.
•Phoenix, when contacting Tucson server, is using IP address, 147.243.3.169 port 443
Terms in Tucson:
•When certificate restoring for BB 5 products or IMEI rebuild for DCT-4 products is performed, existing data
from Nokia System is programmed in the phone. The phone will be in the same condition as it was when
it left the factory for the first time.
•If “Product Code Change” has been SUCCESSFULLY performed with Tucson after the phone left the factory,
it will be restored back to the variant it was made into during Product Code change event.
•It is recommended to perform “Restore” function without selecting “Flash Product” – option to avoid
possible SW downgrade which causes the phone to die.
The procedure for certificate restoring is the following:
Steps
1. Connect phone and scan product, read phone information to check communication with phone.
2. Open
Tools
->
Menu
.
RM-675; RM-691
BB Troubleshooting and Manual Tuning Guide
Page 3 – 62 COMPANY CONFIDENTIAL Issue 4
Copyright © 2011 Nokia. All rights reserved.

3. Provide Tucson password and PIN code which have been delivered to you by email. Please note that
characters are case sensitive.
4. Select OK, Phoenix will read product information from phone.
5. Product code shown on the UI does not matter, because during restoring it will be replaced by the product
code which is the latest one stored in Nokia system.
6. It is recommended to perform "Restore"-function without selecting "Flash Product"-option to avoid
possible SW downgrade which causes the phone to die.
RM-675; RM-691
BB Troubleshooting and Manual Tuning Guide
Issue 4 COMPANY CONFIDENTIAL Page 3 – 63
Copyright © 2011 Nokia. All rights reserved.

7. Information from phone and Smart Card are read and connection to Tucson server is established.
8. Information from Nokia system is retreived and programmed in the phone.
RM-675; RM-691
BB Troubleshooting and Manual Tuning Guide
Page 3 – 64 COMPANY CONFIDENTIAL Issue 4
Copyright © 2011 Nokia. All rights reserved.

9. After programming, confirmation about successful event is sent to Nokia system.
Next actions
After a successful rewrite, you must retune the phone completely by using
Phoenix
tuning functions.
Important: Perform all tunings: RF, BB, and UI.
Product code change
Context
•When Product Code change with Tucson is successfully performed, phone variant will be changed. Data
for the new variant is extracted from Nokia System, and programmed in the phone.
•After successful change, phone specific information in Nokia systems will match the new variant, and it
can be used for e.g. certificate restoring. If you perform several product code changes, Nokia system will
always be up to date with the latest successful event.
•Failed / incomplete actions will not change the phone specific information in Nokia systems.
•This function can be performed with or without flashing the phone with correct software, selection can
be made by checking / unchecking the tick box on Phoenix UI.
The procedure for product code change is the following:
Steps
1. Connect phone and scan product, read phone information to check communication with phone
2. Open
Tools
->
Product Code Change
.
RM-675; RM-691
BB Troubleshooting and Manual Tuning Guide
Issue 4 COMPANY CONFIDENTIAL Page 3 – 65
Copyright © 2011 Nokia. All rights reserved.

3. Provide Tucson password and PIN code which have been delivered to you by email. Please note that
characters are case sensitive.
4. Select product code of new variant from list. If the product code you want is not shown, please install
correct data package including the variant.
5. Select “OK” and “SWAP”.
RM-675; RM-691
BB Troubleshooting and Manual Tuning Guide
Page 3 – 66 COMPANY CONFIDENTIAL Issue 4
Copyright © 2011 Nokia. All rights reserved.

6. Information from phone is read and connection to Tucson server is established.
7. If “Flash Product” – option was selected, phone SW is programmed.
RM-675; RM-691
BB Troubleshooting and Manual Tuning Guide
Issue 4 COMPANY CONFIDENTIAL Page 3 – 67
Copyright © 2011 Nokia. All rights reserved.

8. New data retrieved from Nokia system is programmed in the phone.
9. Confirmation about successful event is sent to Nokia system.
RM-675; RM-691
BB Troubleshooting and Manual Tuning Guide
Page 3 – 68 COMPANY CONFIDENTIAL Issue 4
Copyright © 2011 Nokia. All rights reserved.

10. Phone has now been changed to another variant. If there is need to restore the data, this information
will be sent back to phone. Warranty information in NOL will show the current information in about 24
hours.
Energy management calibration
Energy management calibration is not required in this phone because the relevant components are under
solder can and not serviceable according to the Care policy.
RM-675; RM-691
BB Troubleshooting and Manual Tuning Guide
Issue 4 COMPANY CONFIDENTIAL Page 3 – 69
Copyright © 2011 Nokia. All rights reserved.

RM-675; RM-691
BB Troubleshooting and Manual Tuning Guide
(This page left intentionally blank.)
Page 3 – 70 COMPANY CONFIDENTIAL Issue 4
Copyright © 2011 Nokia. All rights reserved.

4 — Cellular RF
Troubleshooting
Nokia Customer Care
Issue 4 COMPANY CONFIDENTIAL Page 4 – 1
Copyright © 2011 Nokia. All rights reserved.

RM-675; RM-691
Cellular RF Troubleshooting
(This page left intentionally blank.)
Page 4 – 2 COMPANY CONFIDENTIAL Issue 4
Copyright © 2011 Nokia. All rights reserved.

Table of Contents
General RF troubleshooting ................................................................................................................................. 4–5
Introduction to RF troubleshooting ............................................................................................................... 4–5
RF key components .......................................................................................................................................... 4–5
RF tuning and testing ........................................................................................................................................... 4–6
RF auto tuning and testing with Nokia Care Suite........................................................................................ 4–6
RF auto tuning procedure ............................................................................................................................... 4–6
Automatic RF testing with Nokia Care Suite............................................................................................... 4–10
Self test troubleshooting................................................................................................................................... 4–11
Troubleshooting with RF Self tests.............................................................................................................. 4–11
Receiver troubleshooting .................................................................................................................................. 4–13
Introduction to receiver (RX) troubleshooting........................................................................................... 4–13
GSM RX chain activation for manual measurements/GSM RSSI measurement ....................................... 4–13
WCDMA RX chain activation for manual measurement............................................................................. 4–13
WCDMA RSSI measurement .......................................................................................................................... 4–14
Transmitter troubleshooting ............................................................................................................................ 4–15
General instructions for transmitter (TX) troubleshooting....................................................................... 4–15
GSM transmitter troubleshooting................................................................................................................ 4–15
GSM TX output power check and troubleshooting .................................................................................... 4–18
WCDMA transmitter troubleshooting .......................................................................................................... 4–18
Antenna............................................................................................................................................................... 4–20
Antenna overview ......................................................................................................................................... 4–20
Main antenna functionality.......................................................................................................................... 4–21
Antenna troubleshooting............................................................................................................................. 4–21
List of Figures
Figure 17 RF key components .............................................................................................................................. 4–5
Figure 18 Linko shields......................................................................................................................................... 4–6
Figure 19 Phoenix GSM RSSI reading window................................................................................................. 4–13
Figure 20 Phoenix WCDMA RX Control window............................................................................................... 4–14
Figure 21 Phoenix WCDMA RX power measurement window ....................................................................... 4–15
Figure 22 Phoenix GSM RF controls window.................................................................................................... 4–16
Figure 23 Antennas ............................................................................................................................................ 4–22
RM-675; RM-691
Cellular RF Troubleshooting
Issue 4 COMPANY CONFIDENTIAL Page 4 – 3
Copyright © 2011 Nokia. All rights reserved.

RM-675; RM-691
Cellular RF Troubleshooting
(This page left intentionally blank.)
Page 4 – 4 COMPANY CONFIDENTIAL Issue 4
Copyright © 2011 Nokia. All rights reserved.

General RF troubleshooting
Introduction to RF troubleshooting
Most RF semiconductors are static discharge sensitive
ESD protection must be applied during repair (ground straps and ESD soldering irons).
Measuring equipment
All measurements should be done using:
•An oscilloscope for low frequency and DC measurements. Recommended probe: 10:1, 10Mohm//8pF.
•A radio communication tester including RF generator and spectrum analyzer, for example Rohde & Schwarz
CMU200. (Alternatively a spectrum analyzer and an RF generator can be used. Some tests in this guide are
not possible to perform if this solution is chosen).
Note: A mobile phone transmitter should never be tested with full TX power (it is only possible to
perform the measurements in a good RF-shielded room). Even low power transmitters may disturb
nearby networks and cause problems to 3G cellular phone communication in a wide area.
Note: All communication Test Set Screen dumps are from CMU200. Other testers are different.
Note: All measurements with an RF coupler should be performed in an RF-shielded environment
because nearby base stations can disturb sensitive receiver measurements. If there is no possibility
to use RF shielded environment, testing at frequencies of nearby base stations should be avoided.
Level of repair
The scope of this guideline is to verify functionality of the cellular RF block without removing RF shield.
RF key components
Figure 17 RF key components
Shielding
Linko RF has separate shielding cans for:
•Älli + surroundings (Shield C)
•QuBBE + Ukko PA (Shield B)
•Aura + surroundings (Shield A)
RM-675; RM-691
Cellular RF Troubleshooting
Issue 4 COMPANY CONFIDENTIAL Page 4 – 5
Copyright © 2011 Nokia. All rights reserved.

Figure 18 Linko shields
RF tuning and testing
RF auto tuning and testing with Nokia Care Suite
Introduction to cellular RF tunings
RM-675 cellular RF engine has been tuned correctly in production. There is no reason to do re-calibration
unless one or more of the RF components are changed or memory (D3000) is corrupted.
RM-675 can be tuned automatically. Auto tuning is designed to align the phone's RF part easily and faster. It
performs calibrations, tunings and measurements of RX and TX. The results are displayed and logged in a
result file, if initiated.
Note: Always perform RF tuning with the help of the module jig MJ-277, never with RF couplers.
Using an RF coupler in the tuning phase will cause a complete mistuning of the RF part.
Important: After RF component changes, always perform cellular RF auto tuning.
Cable and adapter losses
RF cables and adapters have some losses. They have to be taken into account when the phone is tuned. As
all the RF losses are frequency dependent, the user has to act very carefully and understand the measurement
setup. For RF attenuations of the CA-181RS RF cable, please refer to section 'Service Tools and Service
Concepts'.
Hardware set up
For hardware requirements for auto tuning, please refer to
RF testing and BB/RF tuning concept with module
jig
in section 'Service Tools and Service Concepts'.
Nokia Care Suite preparations
Install Testing And Tuning Tool add-on application to Nokia Care Suite. Automatic RF testing and tuning is
not possible without this application. There is no more support in Phoenix to auto tune RM-675 product.
Install the phone specific data package, for example
Nokia_firmware_RM-675_EUROPE_10.014_v41.0.exe
. This
defines phone specific settings.
RF auto tuning procedure
Note: If RF splitter is in use, skip steps 10, 11 and 12.
1 Make sure the phone (in the module jig) is connected to the PC.
2Connect the RF cable between the phone (low band antenna connector) and the communication tester.
If an RF splitter is in use, connect both low and high band antenna cables.
RM-675; RM-691
Cellular RF Troubleshooting
Page 4 – 6 COMPANY CONFIDENTIAL Issue 4
Copyright © 2011 Nokia. All rights reserved.

3 Start
Nokia Care Suite
application. The following window opens:
Note: The window appearance may differ depending on the
Nokia Care Suite
version.
Note:
Fuse, Multi Software Updater, Product Support Tool For Store
and
Testing And Tuning Tool
are Care Suite add-on applications. The list is different if there are different add-on applications
installed.
4 To open the application, double-click Testing And Tuning Tool icon.
5 If the application is able to find a connected phone, the following view will open:
RM-675; RM-691
Cellular RF Troubleshooting
Issue 4 COMPANY CONFIDENTIAL Page 4 – 7
Copyright © 2011 Nokia. All rights reserved.

Note: The window appearance may differ depending on the
Nokia Care Suite
and
Testing And Tuning
Tool
versions
6 Click on the RF Tuning button. The following view opens:
Note: The window appearance may differ depending on the
Nokia Care Suite
and
Testing And Tuning
Tool
versions
7 Select Cellular RF Tunings and Tests from the drop-down menu.
8 Select the RF cable used (and possible RF splitter / RF shield box) from the drop-down menu. CA-181RS
attenuation values are always taken automatically into account when RM-675 product is connected to
Nokia Care Suite
tool.
9 Click the Run button.
RM-675; RM-691
Cellular RF Troubleshooting
Page 4 – 8 COMPANY CONFIDENTIAL Issue 4
Copyright © 2011 Nokia. All rights reserved.

Note: The window appearance may differ depending on the
Nokia Care Suite
and
Testing And Tuning
Tool
versions
10 If no critical errors happen during the low band RF tuning procedure, the following window will pop up:
11 Change the CA-181RS cable to the high band RF connector on the phone PWB.
12 Click OK and RF tunings will automatically be performed for high cellular bands.
13 RF tunings will be ready when all the tunings and measurements are green in the tool window and no
errors occur.
14 If errors do happen, failed tuning/testing steps are marked with a red color and more detailed results
are shown on the screen. An example fail case is shown below:
Note: The window appearance may differ depending on the
Nokia Care Suite
and
Testing And Tuning
Tool
versions
RM-675; RM-691
Cellular RF Troubleshooting
Issue 4 COMPANY CONFIDENTIAL Page 4 – 9
Copyright © 2011 Nokia. All rights reserved.

Automatic RF testing with Nokia Care Suite
Testing And Tuning Tool
add-on application can be used also for non-signalling RF tests. The automatic RF
testing procedure is the same as explained in the chapter
RF auto tuning procedure
, but RF Testing should
be selected in the
Testing And Tuning Tool
main window instead of RF Tuning .
Note: The window appearance may differ depending on the
Nokia Care Suite
and
Testing And Tuning
Tool
versions.
RM-675; RM-691
Cellular RF Troubleshooting
Page 4 – 10 COMPANY CONFIDENTIAL Issue 4
Copyright © 2011 Nokia. All rights reserved.

RF Testing selection does all the same measurements as RF Tuning , but does not perform any tunings.
RF Testing
is a safe way to check the basic cellular RF performance of the phone. The following test cases will
be performed (the complete set of measurements may differ depending on the data package content):
•GSM SNR
•GSM RSSI
•GSM / EDGE TX Power Level
•GSM Modulation & Switching spectrum
•GSM EDGE EVM
•GSM Burst Template
•GSM Phase Error
•WCDMA RSSI
•WCDMA SNR
•WCDMA TX Power Range
•WCDMA TX Max Output Power
•WCDMA ACP
•WCDMA EVM
Self test troubleshooting
Troubleshooting with RF Self tests
Context
Linko (N7512) RF ASIC contains test structures that can be used to detect certain RF related errors. In order
to use these self tests the most efficient way, it is very important that the tests are performed in a certain
order, or at least that the error data is analyzed in this order. The tests are designed so that by going through
them in this order it is easy to find the problem component without any redundant checks. The flowchart
presented in this document is based on that idea.
The testing order recommended and used in this troubleshooting guide is the following:
1 ST_CDSP_RF_BB_IF test (86)
•Tests the functionality of the BB/Linko serial interface & Reset lines.
•If this test fails, it means that there is a problem in programming of the N7512 and all of the following
tests cannot give correct data.
2 ST_CDSP_STROBE_TEST (124)
•Tests the functionality of the RFStrobe signal.
3 ST_CDSP_DIGI_RXTX_IF_TEST (125)
•Test checks that the digital RX and TX lines between BB and N7512 are properly connected.
4 ST_CDSP_TX_WCDMA_POWER_TEST (75)
•Checks the output power of the WCDMA transmitter.
5 ST_CDSP_RF_SUPPLY_TEST (83)
•Tests the functionality of N7512 bias block, regulators, reference voltage line and, supply connections.
•If these fail, all other N7512 tests can/will fail.
6 ST_CDSP_PA_ID_PIN_TEST (127)
•The purpose of this test is to identify the PAs of the different vendors.
To get the best out of these instructions you need to have the valid schematics at hand.
RM-675; RM-691
Cellular RF Troubleshooting
Issue 4 COMPANY CONFIDENTIAL Page 4 – 11
Copyright © 2011 Nokia. All rights reserved.

Because all the RF components are under solder shields which are not allowed for repair in service, the
introduction of separate Self tests has been removed. Any identified RF component failure will require the
use of light SWAP.
Troubleshooting flow
RM-675; RM-691
Cellular RF Troubleshooting
Page 4 – 12 COMPANY CONFIDENTIAL Issue 4
Copyright © 2011 Nokia. All rights reserved.

Receiver troubleshooting
Introduction to receiver (RX) troubleshooting
RX can be tested by making a phone call or in local mode. For the local mode testing, use Phoenix service
software.
The main RX troubleshooting measurement is RSSI reading. This test measures the signal strength of the
received signal. For GSM RSSI measurements, see
GSM RX chain activation for manual measurements/GSM
RSSI measurement
. For a similar test in WCDMA mode, see
WCDMA RSSI measurement
.
GSM RX chain activation for manual measurements/GSM RSSI measurement
Prerequisites
Make the following settings in Phoenix service software:
Setting GSM850 GSM900 GSM1800 GSM1900
Phoenix Channel 190 37 700 661
Signal generator
to antenna
connector
881.66771MHz 942.46771MHz 1842.86771MHz 1960.06771MHz
(67.71kHz offset) (67.71kHz offset) (67.71kHz offset) (67.71kHz offset)
at -60dBm at -60dBm at -60dBm at -60dBm
Steps
1. Set the phone to local mode.
2. Activate RSSI reading in Phoenix ( Testing → GSM → RSSI reading )
Figure 19 Phoenix GSM RSSI reading window
Results
The reading should reflect the level of the signal generator (-losses) +/- 5 dB.
When varying the level in the range -30 to -102 dBm the reading should then follow within +/-5 dB.
WCDMA RX chain activation for manual measurement
Steps
1. Via Phoenix Testing menu, choose WCDMA/RX Control.
RM-675; RM-691
Cellular RF Troubleshooting
Issue 4 COMPANY CONFIDENTIAL Page 4 – 13
Copyright © 2011 Nokia. All rights reserved.

2. In the RX control window, make the following settings:
Figure 20 Phoenix WCDMA RX Control window
Note: Channel for band WCDMA I 10700, II 9800, IV 1637, V 4408, VIII 3012.
3. Click Start to activate the settings.
If the settings are changed later on (for example, change of channel) you have to click Stop and Start
again.
Note: Clicking Stop also disables TX control if it was active.
WCDMA RSSI measurement
Prerequisites
WCDMA RX must be activated before RSSI can be measured. For instructions, please refer to WCDMA RX chain
activation. Connect signal generator to RF connector and use appropriate frequency for each channel (2141
MHz for channel 10700 WCDMA band I, CW signal).
Steps
1. Set the RF generator settings.
Note: Frequency for band WCDMA I 2141.0 MHz, II 1961.0 MHz, IV 2133.4 MHz, V 882.6 MHz, VIII 943.4
MHz.
2. From the Phoenix testing menu, select WCDMA → RX Power measurement
3. In the RX power measurement window, make the following settings:
RM-675; RM-691
Cellular RF Troubleshooting
Page 4 – 14 COMPANY CONFIDENTIAL Issue 4
Copyright © 2011 Nokia. All rights reserved.

Figure 21 Phoenix WCDMA RX power measurement window
4. Click Start to perform the measurement.
Note: WCDMA RSSI measurement is accurate only with WCDMA modulated signal.
Transmitter troubleshooting
General instructions for transmitter (TX) troubleshooting
Please note the following before performing transmitter tests:
•TX troubleshooting requires TX operation.
•Do not transmit on frequencies that are in use.
•The transmitter can be controlled in local mode for diagnostic purposes.
•The most useful Phoenix tool for GSM transmitter testing is “RF Controls”, in WCDMA transmitter testing
the best tool is “TX Control”.
•Remember that re-tuning is not a fix! Phones are tuned correctly in production.
Note: Never activate the GSM or WCDMA transmitter without a proper antenna load. Always connect
a 50 Ω load to the RF connector (antenna, RF-measurement equipment or at least a 2 W dummy
load); otherwise the GSM or WCDMA Power amplifier (PA) may be damaged.
GSM transmitter troubleshooting
Steps
1. Set the phone to local mode.
2. Activate RF controls in Phoenix ( Testing → GSM → Rf Controls ).
Make settings as shown in the figure:
RM-675; RM-691
Cellular RF Troubleshooting
Issue 4 COMPANY CONFIDENTIAL Page 4 – 15
Copyright © 2011 Nokia. All rights reserved.

Figure 22 Phoenix GSM RF controls window
3. Check the basic TX parameters (i.e. power, phase error, modulation and switching spectrum), using a
communication analyser (for example CMU200).
RM-675; RM-691
Cellular RF Troubleshooting
Page 4 – 16 COMPANY CONFIDENTIAL Issue 4
Copyright © 2011 Nokia. All rights reserved.

4. Change power level (RF controls) and make sure the power reading follows accordingly.
RM-675; RM-691
Cellular RF Troubleshooting
Issue 4 COMPANY CONFIDENTIAL Page 4 – 17
Copyright © 2011 Nokia. All rights reserved.

Next actions
If you want to troubleshoot the other bands, change band with RF controls and set the communication
analyser accordingly.
GSM TX output power check and troubleshooting
The tuning targets in GSM mode are:
•Low Band
•GMSK: 32.5 dBm
•EDGE: 27 dBm
•High Band
•GMSK: 30.5 dBm
•EDGE: 26 dBm
Band Mid channel
GSM850 190
GSM900 37
GSM1800 700
GSM1900 661
Max power level
VPA Average current Peak current
Nominal High band: 4...5V
Low band: 4...5V 200...300 mA 2 A
Mid level 100...200 mA
Low level < 100 mA
WCDMA transmitter troubleshooting
Steps
1. Set the phone to local mode.
2. In Phoenix, select Testing → WCDMA → TX control .
3. In the TX control window, make settings as in the picture:
RM-675; RM-691
Cellular RF Troubleshooting
Page 4 – 18 COMPANY CONFIDENTIAL Issue 4
Copyright © 2011 Nokia. All rights reserved.

Note: For WCDMA TX channels: band I 9750, II 9400, IV 1412, V 4183, VIII 2787.
4. Click Send to enable the settings and activate TX.
If settings are changed (eg. new channel), you have to click RF Stop and Send again.
5. Check the basic TX parameters using a communication analyzer (for example CMU200).
RM-675; RM-691
Cellular RF Troubleshooting
Issue 4 COMPANY CONFIDENTIAL Page 4 – 19
Copyright © 2011 Nokia. All rights reserved.

Next actions
If you want to troubleshoot the other bands, change band with RF controls and set the communication
analyser accordingly.
Antenna
Antenna overview
The phone has five antennas in total. Four of them are on the B-cover: a cellular antenna, a GPS antenna, a
WLAN/BT antenna and an NFC antenna; and metal C-cover functions as an FMTX antenna.
RM-675; RM-691
Cellular RF Troubleshooting
Page 4 – 20 COMPANY CONFIDENTIAL Issue 4
Copyright © 2011 Nokia. All rights reserved.

The cellular antenna covers the GSM and WCDMA bands and has separate antenna feeds for low and high
band. Connection is implemented by C-clips (3pcs). The main antenna consists of an LDS (plating on plastic)
antenna module, an antenna PWB and two coax cables. It is located at the bottom of the B-cover.
The GPS and BT/WLAN antennas are placed on one plastic carrier at the top of the phone. The GPS antenna
is located on the right-hand side (volume key side) and the BT/WLAN antenna on the left-hand side (charger
side). Both antennas are connected to the main PWB by C-clips.
The NFC antenna consists of a flexi and a ferrite-sheet and is attached to the top of the B-cover with adhesive.
Connection to the main PWB is implemented by two C-clips.
The FMTX antenna is a metallic battery cover. Feeding from the PWB is implemented by a spring connection,
and the GND connection to the PWB by a pogo pin.
Main antenna functionality
The main antenna is functioning normally when the feed and GND pads take proper contact to the contact
springs on the PWB, and the antenna plated tracks are visually intact.
The main antenna functionality must also be checked by measuring the transmitted power with RF coupler
at GSM900 channel 124 for low band and at GSM1900 channel 661 for high band.
Antenna troubleshooting
Antenna contacts, visual check
The main antenna has three C-clips on the antenna PCB for connections, visually check that they take proper
contact to the antenna pattern.
The main antenna has two coax cables for connection to the main PWB, check the cable connectors for any
damage and that the receptacles on the PWB are clear.
Check that the BT/WLAN, GPS and NFC antenna pads take proper contact to the C-clips on the PWB and the C-
clips are clearly open.
Check that the FMTX feed spring and pogo pin are clearly open, and take proper contacts to the PWB and
battery cover. Check that the contact pads on the PWB are clear.
RM-675; RM-691
Cellular RF Troubleshooting
Issue 4 COMPANY CONFIDENTIAL Page 4 – 21
Copyright © 2011 Nokia. All rights reserved.

Figure 23 Antennas
RM-675; RM-691
Cellular RF Troubleshooting
Page 4 – 22 COMPANY CONFIDENTIAL Issue 4
Copyright © 2011 Nokia. All rights reserved.

5 — Camera Module
Troubleshooting
Nokia Customer Care
Issue 4 COMPANY CONFIDENTIAL Page 5 – 1
Copyright © 2011 Nokia. All rights reserved.

RM-675; RM-691
Camera Module Troubleshooting
(This page left intentionally blank.)
Page 5 – 2 COMPANY CONFIDENTIAL Issue 4
Copyright © 2011 Nokia. All rights reserved.

Table of Contents
Introduction to camera module troubleshooting ............................................................................................. 5–5
The effect of image taking conditions on image quality.................................................................................. 5–6
Image quality analysis ...................................................................................................................................... 5–10
Possible faults in image quality................................................................................................................... 5–10
EDoF impact on image quality ..................................................................................................................... 5–10
Testing for dust in camera module ............................................................................................................. 5–10
Testing camera image sharpness................................................................................................................ 5–11
Effects of dirty or defective camera lens protection window................................................................... 5–12
Faulty pixels in images ................................................................................................................................. 5–13
Flash photography problems....................................................................................................................... 5–14
Main (back) camera troubleshooting flowcharts............................................................................................ 5–15
No recognizable viewfinder image ............................................................................................................. 5–15
Bad image quality troubleshooting ............................................................................................................ 5–16
Main camera troubleshooting...................................................................................................................... 5–17
Secondary camera troubleshooting ................................................................................................................. 5–18
Flash troubleshooting........................................................................................................................................ 5–20
List of Figures
Figure 24 Blurring caused by shaking hands ..................................................................................................... 5–6
Figure 25 Near objects get skewed when taking images from a moving vehicle.......................................... 5–7
Figure 26 Noisy image taken in +70 degrees Celsius ........................................................................................ 5–7
Figure 27 Image taken against light................................................................................................................... 5–8
Figure 28 Flicker in an image; object illuminated by strong fluorescent light............................................... 5–8
Figure 29 A lens reflection effect caused by sunshine....................................................................................... 5–9
Figure 30 Good image taken indoors.................................................................................................................. 5–9
Figure 31 Good image taken outdoors ............................................................................................................... 5–9
Figure 32 Effects of dust on optical path ......................................................................................................... 5–11
Figure 33 Image taken with clear protection window .................................................................................. 5–12
Figure 34 Image taken with greasy protection window ............................................................................... 5–12
Figure 35 Image of point light sources taken with a clean protective window.......................................... 5–13
Figure 36 Image of point light sources taken with a dirty (finger print) protective window ................... 5–13
Figure 37 Enlargement of a hot pixel............................................................................................................... 5–14
Figure 38 Light from the flash has reflected on particles in front of the camera ....................................... 5–14
RM-675; RM-691
Camera Module Troubleshooting
Issue 4 COMPANY CONFIDENTIAL Page 5 – 3
Copyright © 2011 Nokia. All rights reserved.

RM-675; RM-691
Camera Module Troubleshooting
(This page left intentionally blank.)
Page 5 – 4 COMPANY CONFIDENTIAL Issue 4
Copyright © 2011 Nokia. All rights reserved.

Introduction to camera module troubleshooting
Background, tools and terminology
Faults or complaints in camera operation can be roughly categorised into three subgroups:
1 Camera is not functional at all; no image can be taken.
2 Images can be taken but there is nothing recognizable in them.
3 Images can be taken and they are recognizable but for some reason the quality of images is seriously
degraded, or customer complains about image quality.
Image quality is very hard to measure quantitatively, and even comparative measurements are difficult
(comparing two images) to do, if the difference is small. Especially if the user is not satisfied with his/her
device's image quality, and tells, for example, that the images are not sharp, it is fairly difficult to accurately
test the device and get an exact figure which would tell whether the device is functioning properly.
Often subjective evaluation has to be used for finding out if a certain property of the camera is acceptable
or not. Some training or experience of a correctly operating reference device may be needed in order to
detect what actually is wrong, or is there anything wrong at all.
It is easy for the user to take bad images in bad conditions. Therefore the camera operation has to be checked
always in constant conditions (lighting, temperature) or by using a second, known-to-be good device as
reference. Experience helps significantly in analysing image quality.
Terms
Digital zoom Digital zoom is done by first cropping the image by the zoom ratio and
then upscaling it to the output resolution. This will decrease the image
quality especially with high zoom ratios.
Dynamic range Camera's ability to capture details in dark and bright areas of the scene
simultaneously.
Exposure time Camera modules use silicon sensor to collect light and for forming an
image. The imaging process roughly corresponds to traditional film
photography, in which exposure time means the time during which the
film is exposed to light coming through optics. Increasing the time will
allow for more light hitting the film and thus results in brighter image. The
operation principle is exactly the same with silicon sensor, but the shutter
functionality is handled electronically i.e. there is no mechanical moving
parts like in film cameras.
Flicker Phenomenon, which is caused by pulsating in scene lighting, typically
appearing as wide horizontal stripes in an image.
Noise Variation of response between pixels with same level of input illumination.
Resolution Usually the amount of pixels in the camera sensor. In some occasions the
term resolution is used for describing the sharpness of the images.
Sensitivity Camera module's sensitivity to light. In equivalent illumination conditions,
a less sensitive camera needs a longer exposure time to gather enough
light in forming a good image. Analogous to ISO speed in photographic
film.
RM-675; RM-691
Camera Module Troubleshooting
Issue 4 COMPANY CONFIDENTIAL Page 5 – 5
Copyright © 2011 Nokia. All rights reserved.

Sharpness Good quality images are 'sharp' or 'crisp', meaning that image details are
well visible in the picture. However, certain issues, such as non-idealities
in optics, cause image blurring, making objects in picture to appear 'soft'.
Each camera type typically has its own level of performance.
The effect of image taking conditions on image quality
There are some factors, which may cause poor image quality, if not taken into account by the end user when
shooting images, and thus may result in complaints. The items listed are normal to camera operation and
are not a reason for changing the camera module.
The amount of light available
In dim conditions camera runs out of sensitivity. The exposure time is long (especially in the night mode)
and the risk of getting shaken (= blurred) images increases. In addition, image noise level grows. The
maximum exposure time in the night mode is ¼ seconds. Therefore, images need to be taken with extreme
care and by supporting the phone when the amount of light reflected from the target is low. Because of the
longer exposure time and larger gain value, noise level increases in low light conditions. Sometimes blurring
may even occur in daytime, if the image is taken very carelessly. See the figure below for an example. This
is normal; do not change the camera module.
Figure 24 Blurring caused by shaking hands
Movement in bright light
If an image is taken of moving objects or if the device is used in a moving vehicle, object 'skewing' or 'tilting'
may occur. This phenomenon is fundamental to most CMOS camera types, and may happen when using the
electronic shutter. The movement of camera or object sometimes cause blurring indoors or in dim lighting
conditions because of long exposure time. This is normal; do not change the camera module.
RM-675; RM-691
Camera Module Troubleshooting
Page 5 – 6 COMPANY CONFIDENTIAL Issue 4
Copyright © 2011 Nokia. All rights reserved.

Figure 25 Near objects get skewed when taking images from a moving vehicle
Temperature
High temperatures inside the mobile phone cause more noise to appear in images. For example, in +70
degrees (Celsius), the noise level may be very high, and it further grows if the conditions are dim. If the phone
processor has been heavily loaded for a long time before taking an image, the phone might have considerably
higher temperature inside than in the surrounding environment. This is also normal to camera operation;
do not change the camera module.
Figure 26 Noisy image taken in +70 degrees Celsius
Phone display
If the display contrast is set too dark, the image quality degrades: the images may be very dark depending
on the setting. If the display contrast is set too bright, image contrast appears bad and "faint". This problem
is solved by setting the display contrast correctly. This is normal behaviour; do not change the camera module.
Basic rules of photography (especially shooting against light)
Because of dynamic range limitations, taking images against bright light might cause either saturated image
or the actual target appear too dark. In practice, this means that when taking an image indoors and having,
for example, a window behind the object, the result is usually poor. This is normal behaviour; do not change
the camera module.
RM-675; RM-691
Camera Module Troubleshooting
Issue 4 COMPANY CONFIDENTIAL Page 5 – 7
Copyright © 2011 Nokia. All rights reserved.

Figure 27 Image taken against light
Flicker
In some occasions a bright fluorescent light may cause flicker in the viewfinder and captured image. This
phenomenon may also be a result, if images are taken indoors under the mismatch of 50/60 Hz electricity
network frequency. The electricity frequency used is automatically detected by the camera module. In some
very few countries, both 50 and 60 Hz networks are present and thus probability for the phenomenon
increases. Flickering occurs also under high artificial illumination level. Flickering only occurs when the rolling
shutter is used. This is normal behaviour; do not change the camera module.
Figure 28 Flicker in an image; object illuminated by strong fluorescent light
Bright light outside of image view
Especially the sun can cause clearly visible lens glare phenomenon and poor contrast in images. This happens
because of undesired reflections inside the camera optics. Generally this kind of reflections are common in
all optical systems. This is normal behaviour; do not change the camera module.
RM-675; RM-691
Camera Module Troubleshooting
Page 5 – 8 COMPANY CONFIDENTIAL Issue 4
Copyright © 2011 Nokia. All rights reserved.

Figure 29 A lens reflection effect caused by sunshine
Examples of good quality images
Figure 30 Good image taken indoors
Figure 31 Good image taken outdoors
RM-675; RM-691
Camera Module Troubleshooting
Issue 4 COMPANY CONFIDENTIAL Page 5 – 9
Copyright © 2011 Nokia. All rights reserved.

Image quality analysis
Possible faults in image quality
When checking for possible errors in camera functionality, knowing what error is suspected significantly
helps the testing by narrowing down the amount of test cases. The following types of image quality problems
may be expected to appear:
•Dust (black spots)
•Lack of sharpness
•Bit errors
In addition, there are many other kinds of possibilities for bad image quality, but those are ruled out from
the scope of this document since the probability of their appearance is small.
EDoF impact on image quality
This phone uses EDoF (Extended Depth of Field) technology for its main camera. The technology differs from
AF and fixed focus cameras.
With EDoF technology, both near and far objects will be sharp and in focus. A key limitation is that objects
closer than 50 cm to the camera will not be in focus and there is no macro mode.
Field returns are possible if users do not understand why objects closer than 50 cm are not in focus. This can
easily be verified by capturing an image 50 cm from the camera and checking if it is in focus.
Testing for dust in camera module
Symptoms and diagnosis
For detecting these kinds of problems, take an image of a uniform white surface and analyse it in full
resolution. A good quality PC monitor is preferred for analysis. Search carefully, since finding these defects
is not always easy. Figure "Effects of dust on optical path" is an example image containing easily detectable
dust problems.
When taking a white image, use uniformly lightened white paper or white wall. One possibility is to use
uniform light but in this case make sure that the camera image is not flickering when taking the test image.
In case flickering happens, try to reduce illumination level. Use JPEG image format for analysing, and set the
image quality parameter to ‘High Quality’.
Black spots in an image are caused by dirt particles trapped inside the optical system. Clearly visible and
sharp edged black dots in an image are typically dust particles on the image sensor. These spots are searched
for in the manufacturing phase, but it is possible that the camera body cavity contains a particle, which may
move onto the image sensor active surface, for example, when the phone is dropped. Thus it is also possible
that the problem will disappear before the phone is brought to service. The camera should be replaced if the
problem is present when the service technician analyses the phone.
If a dust particle is lying on the infrared filter surface on either side, they are hard to locate because they are
out of focus, and appear in the image as large, grayish and fading-edge 'blobs'. Sometimes they are invisible
to the eye, and thus the user probably does not notice them at all. However, it is possible that a larger particle
disturbs the user, causing need for service.
RM-675; RM-691
Camera Module Troubleshooting
Page 5 – 10 COMPANY CONFIDENTIAL Issue 4
Copyright © 2011 Nokia. All rights reserved.

Figure 32 Effects of dust on optical path
If large dust particles get trapped on top of the lens surface in the cavity between camera window and lens,
they will cause image blurring and poor contrast. The dust gasket between the window and lens should
prevent any particles from getting into the cavity after the manufacturing phase.
If dust particles are found on the sensor, this is classified as a manufacturing error of the module and the
camera should be replaced. Any particles inside the cavity between the protection window and lens have
most probably been trapped there in the assembly phase at a Nokia factory. Unauthorized disassembling of
the product can also be the root of the problem. However, in most cases it should be possible to remove the
particle(s) by using clean compressed air. Never wipe the lens surface before trying compressed air; the
possibility of damaging the lens is substantial. Always check the image sharpness after removing dust.
Testing camera image sharpness
Symptoms and diagnosis
If pictures taken with a device are claimed to be blurry, there are four possible sources for the problem:
1 The protection window is fingerprinted, soiled, dirty, visibly scratched or broken.
2 User has tried to take pictures in too dark conditions and images are blurred due to handshake or
movement. This is not a cause to replace camera module.
3 There is dirt between the protection window and the camera lens.
4The protection window is defective. This can be either a manufacturing failure or caused by the user. The
window should be changed.
A quantitative analysis of sharpness is very difficult to conduct in any other environment than optics
laboratory. Therefore, subjective analysis should be used.
If no visible defects (items 1-4) are found, a couple of test images should be taken. Generally, a well-
illuminated typical indoor scene, such as the one in Figure "Good image taken indoors", can be used as a
target. The main considerations are:
•The protection window has to be clean.
•The amount of light (300 – 600 lux (bright office lighting)) is sufficient.
•The scene should contain, for example, small objects for checking sharpness. Their distance should be 1
– 2 meters.
•If possible, compare the image to another image of the same scene, taken with a different device. Note
that the reference device has to be a similar Nokia phone.
RM-675; RM-691
Camera Module Troubleshooting
Issue 4 COMPANY CONFIDENTIAL Page 5 – 11
Copyright © 2011 Nokia. All rights reserved.

The taken images should be analysed on PC screen at 100% scaling simultaneously with a reference image.
Pay attention to the computer display settings; at least 65000 colors (16 bit) have to be used. 256 (8-bit)
color setting is not sufficient; true color (24 bit, 16 million colors) or 32 bit (full color) setting is recommended.
If the differences are noticeable at a glance and also if the one under investigation is significantly inferior,
the module might have a faulty lens. In this case, the module should be changed. Always re-check the
resolution after changing the camera module. If a different module produces a clearly noticeable quality gap,
the fault is probably in the camera window. Check the window by looking carefully through it when replacing
the module. As references Figure "Good image taken indoors" and Figure "Good image taken outdoors" can
be used. Another possibility is to use a service point comparison phone, if available.
Effects of dirty or defective camera lens protection window
The following series of images demonstrates the effects of fingerprints on the camera protection window.
Note: The effects of any dirt in images can vary very much; it may be difficult to judge if the window
has been dirty when some image has been taken or if something else has been wrong. That is why
the cleanness of the protection window should always be checked and the window should be wiped
clean with a suitable cloth.
Figure 33 Image taken with clear protection window
Figure 34 Image taken with greasy protection window
RM-675; RM-691
Camera Module Troubleshooting
Page 5 – 12 COMPANY CONFIDENTIAL Issue 4
Copyright © 2011 Nokia. All rights reserved.

Bright point light sources might cause images that have flares around the light source if the protection
window is dirty. A smeared fingerprint may be hard to see on the protective window but if will affect the
image quality. These flares can be avoided by cleaning the window with a suitable cloth.
Figure 35 Image of point light sources taken with a clean protective window
Figure 36 Image of point light sources taken with a dirty (finger print) protective window
Faulty pixels in images
Faulty pixels are pixels that do not respond to light in the same way as the pixels around them. There are
three main types of faulty pixels, dead, stuck and hot pixels.
Dead pixels are always black or significantly darker than their surrounding. Dead pixels appear as black spots
in all lightning conditions. Camera modules producing images with dead pixels that are clearly noticeable
should be replaced.
If the pixel remains always saturated to its maximum value it is stuck. Stuck pixels may appear as red, green,
blue or white spots in all lightning conditions. Camera modules producing images with one or more stuck
pixels should be replaced.
Hot pixels are pixels that easily saturate in dim light conditions. It is normal to get a lot of noise and hot
pixels in night conditions or otherwise dark conditions. The hot pixels should disappear when the ambient
light is increased, but may still appear in darker areas of an otherwise well illuminated scene.
RM-675; RM-691
Camera Module Troubleshooting
Issue 4 COMPANY CONFIDENTIAL Page 5 – 13
Copyright © 2011 Nokia. All rights reserved.

When examining an image for defect pixels, test images should be viewed as 100% enlargements on a PC
monitor.
Figure 37 Enlargement of a hot pixel
Flash photography problems
Use of flash device may affect the image in many ways.
•White balance errors. The image may get a wrong tone due to mixing of flash colour temperature and
ambient lightning. This is unwanted but normal feature.
•Dust reflections. Dust or water drops in front of the flash unit may reflect strongly to the camera sensor.
See the following figure.
Figure 38 Light from the flash has reflected on particles in front of the camera
RM-675; RM-691
Camera Module Troubleshooting
Page 5 – 14 COMPANY CONFIDENTIAL Issue 4
Copyright © 2011 Nokia. All rights reserved.

Main (back) camera troubleshooting flowcharts
No recognizable viewfinder image
Troubleshooting flow
RM-675; RM-691
Camera Module Troubleshooting
Issue 4 COMPANY CONFIDENTIAL Page 5 – 15
Copyright © 2011 Nokia. All rights reserved.

Bad image quality troubleshooting
Troubleshooting flow
RM-675; RM-691
Camera Module Troubleshooting
Page 5 – 16 COMPANY CONFIDENTIAL Issue 4
Copyright © 2011 Nokia. All rights reserved.

Main camera troubleshooting
Context
The following references on the PWB help in the effective debugging and troubleshooting of the main/
primary camera.
Sr. No Reference Description
1 X1476 Primary camera socket
2 R1477, R1478 Pull-up resistors on primary camera I2C lines. Resistor value 4.7
KOHMS.
3 D1400 BCM2727B IC
4 N1515 VCAM_1V8 regulator
5 N1517 VCAM_2V8 regulator
The following test points on the PWB help in the effective debugging and troubleshooting.
Sr. No Signal name Measuring point Description
1 VCAM_1V8 L1477/C1479 1.8V supply to primary camera
2 VCAM_2V8 L1604/C1483 2.8V supply to primary camera
3 VDIG_ENABLE J1515 Enable signal for VCAM_1V8 regulator. This
signal needs to be High for the regulator to
be On.
4 VANA_ENABLE J1516 Enable signal for VCAM_2V8 regulator. This
signal needs to be High for the regulator to
be On.
5 PRI_CAM_CLK R1430 External clock signal to primary camera
6 PRI_CAM_I2C(1:0) R1477, R1478 I2C signals for primary camera
RM-675; RM-691
Camera Module Troubleshooting
Issue 4 COMPANY CONFIDENTIAL Page 5 – 17
Copyright © 2011 Nokia. All rights reserved.

Troubleshooting flow
Secondary camera troubleshooting
Context
The following references on the PWB help in the effective debugging and troubleshooting of the secondary
camera.
Sr. No Reference Description
1 H1000 Secondary camera on UI flex
2 R1487, R1488 Pull-up resistors on the secondary camera I2C lines. Resistor value
4.7 KOHMS.
RM-675; RM-691
Camera Module Troubleshooting
Page 5 – 18 COMPANY CONFIDENTIAL Issue 4
Copyright © 2011 Nokia. All rights reserved.

Sr. No Reference Description
3 D1400 BCM2727B IC
4 N1515 VCAM_1V8 regulator
5 N1517 VCAM_2V8 regulator
The following test points on the PWB help in the effective debugging and troubleshooting.
Sr. No Signal name Measuring point Description
1 VCAM_1V8 L2425 1.8V supply to secondary camera
2 VCAM_2V8 L2424 2.8V supply to secondary camera
3 VDIG_ENABLE J1515 Enable signal for VCAM_1V8 regulator. This signal
needs to be High for the regulator to be On.
4 VANA_ENABLE J1516 Enable signal for VCAM_2V8 regulator. This signal
needs to be High for the regulator to be On.
5 SEC_CAM_CLK R1429 External clock signal to secondary camera
6 SEC_CAM_SHUTDOW
N
X2400, Pin 28 Shutdown signal to secondary camera. This
needs to be High for the camera to be Up.
7 SEC_CAM_I2C(1:0) R1487, R1488 I2C signals for secondary camera
RM-675; RM-691
Camera Module Troubleshooting
Issue 4 COMPANY CONFIDENTIAL Page 5 – 19
Copyright © 2011 Nokia. All rights reserved.

Troubleshooting flow
Flash troubleshooting
Context
The following references on the PWB help in the effective debugging and troubleshooting of the flash.
RM-675; RM-691
Camera Module Troubleshooting
Page 5 – 20 COMPANY CONFIDENTIAL Issue 4
Copyright © 2011 Nokia. All rights reserved.

Sr. No Reference Description
1 N1497 Flash driver
2 X1496/X1497/X1498 Gemini 3 LED flash connectors
3 D1400 BCM2727B IC
The following test points on the PWB help in the effective debugging and troubleshooting of the flash.
Sr. No Signal name Measuring point Description
1 VBAT L1517/L1518 VBAT supply to flash driver
2 FLASH_TRIGGER J1497 Flash trigger signal
3 FLASH_ENABLE J1499 Flash enable signal
4 TORCH_ENABLE J1498 Torch mode enable signal
RM-675; RM-691
Camera Module Troubleshooting
Issue 4 COMPANY CONFIDENTIAL Page 5 – 21
Copyright © 2011 Nokia. All rights reserved.

Troubleshooting flow
RM-675; RM-691
Camera Module Troubleshooting
Page 5 – 22 COMPANY CONFIDENTIAL Issue 4
Copyright © 2011 Nokia. All rights reserved.

6 — System Module
Nokia Customer Care
Issue 4 COMPANY CONFIDENTIAL Page 6 – 1
Copyright © 2011 Nokia. All rights reserved.

RM-675; RM-691
System Module
(This page left intentionally blank.)
Page 6 – 2 COMPANY CONFIDENTIAL Issue 4
Copyright © 2011 Nokia. All rights reserved.

Table of Contents
Introduction........................................................................................................................................................... 6–5
Phone description ............................................................................................................................................ 6–5
Energy management.......................................................................................................................................... 6–10
Battery and charging .................................................................................................................................... 6–10
Normal and extreme voltages ..................................................................................................................... 6–10
Power key and system power up ................................................................................................................ 6–11
Modes of operation....................................................................................................................................... 6–11
Power distribution........................................................................................................................................ 6–12
Clocking scheme............................................................................................................................................ 6–12
SIM interface ....................................................................................................................................................... 6–14
Device memory................................................................................................................................................... 6–15
BOB1.0M-b module............................................................................................................................................. 6–15
GPS interface....................................................................................................................................................... 6–17
USB....................................................................................................................................................................... 6–18
USB interface.................................................................................................................................................. 6–18
MicroUSB connector ...................................................................................................................................... 6–18
Charger interface................................................................................................................................................ 6–19
User interface...................................................................................................................................................... 6–19
Touch module................................................................................................................................................ 6–19
Proximity sensor and ambient light sensor ............................................................................................... 6–19
Imaging and video........................................................................................................................................ 6–20
Multimedia application processor.......................................................................................................... 6–20
Display module......................................................................................................................................... 6–21
TV-out interface........................................................................................................................................ 6–22
Cameras..................................................................................................................................................... 6–22
Illumination ................................................................................................................................................... 6–23
Keyboard interface........................................................................................................................................ 6–24
Accelerometer................................................................................................................................................ 6–24
Magnetometer............................................................................................................................................... 6–25
Audio concept..................................................................................................................................................... 6–25
Audio HW architecture.................................................................................................................................. 6–25
Internal earpiece........................................................................................................................................... 6–27
Internal handsfree (IHF) speakers ............................................................................................................... 6–27
Internal microphones ................................................................................................................................... 6–27
External earpiece and microphone ............................................................................................................. 6–28
Vibra ............................................................................................................................................................... 6–28
AV connector.................................................................................................................................................. 6–29
Cellular RF technical description....................................................................................................................... 6–29
RF block .......................................................................................................................................................... 6–29
QuBBE ............................................................................................................................................................. 6–30
Receiver (RX).................................................................................................................................................. 6–30
Synthesizer..................................................................................................................................................... 6–30
Transmitter (TX) ............................................................................................................................................ 6–30
Frequency mappings.......................................................................................................................................... 6–32
GSM850 frequencies...................................................................................................................................... 6–32
EGSM900 frequencies.................................................................................................................................... 6–32
GSM1800 frequencies.................................................................................................................................... 6–33
GSM1900 frequencies.................................................................................................................................... 6–35
WCDMA I (2100) Rx frequencies ................................................................................................................... 6–36
WCDMA I (2100) Tx frequencies ................................................................................................................... 6–37
RM-675; RM-691
System Module
Issue 4 COMPANY CONFIDENTIAL Page 6 – 3
Copyright © 2011 Nokia. All rights reserved.

WCDMA II (1900) frequencies....................................................................................................................... 6–38
WCDMA IV (1700/2100) frequencies............................................................................................................ 6–39
WCDMA V (850) frequencies ......................................................................................................................... 6–40
WCDMA VIII (900) frequencies...................................................................................................................... 6–41
List of Tables
Table 9 Nominal voltages.................................................................................................................................. 6–10
List of Figures
Figure 39 Battery pin order............................................................................................................................... 6–10
Figure 40 Blade battery connector ................................................................................................................... 6–10
Figure 41 SIM interface ...................................................................................................................................... 6–14
Figure 42 Puzzle SIM connector circuitry ........................................................................................................ 6–15
Figure 43 BOB1.0M-b module block diagram and application circuit........................................................... 6–16
Figure 44 BOB1.0M-b interface ......................................................................................................................... 6–17
Figure 45 GPS interface...................................................................................................................................... 6–17
Figure 46 USB interface...................................................................................................................................... 6–18
Figure 47 MicroUSB connector .......................................................................................................................... 6–18
Figure 48 Charger interface............................................................................................................................... 6–19
Figure 49 Touch module interface.................................................................................................................... 6–19
Figure 50 Proximity sensor and ALS................................................................................................................. 6–20
Figure 51 BCM2727B block diagram................................................................................................................. 6–21
Figure 52 Primary camera interface................................................................................................................. 6–22
Figure 53 Secondary camera interface............................................................................................................. 6–23
Figure 54 Accelerometer interface ................................................................................................................... 6–25
Figure 55 Magnetometer interface................................................................................................................... 6–25
Figure 56 Audio block diagram......................................................................................................................... 6–26
Figure 57 Internal earpiece diagram................................................................................................................ 6–27
Figure 58 Internal handsfree (IHF) speaker diagram ..................................................................................... 6–27
Figure 59 Internal microphones diagram........................................................................................................ 6–28
Figure 60 Vibra diagram.................................................................................................................................... 6–28
Figure 61 AV connector...................................................................................................................................... 6–29
Figure 62 Linko RF block diagram .................................................................................................................... 6–29
RM-675; RM-691
System Module
Page 6 – 4 COMPANY CONFIDENTIAL Issue 4
Copyright © 2011 Nokia. All rights reserved.

Introduction
Phone description
RAPUYAMA is the main digital baseband ASIC in the phone. It contains functionality for both WCDMA and GSM
EDGE. The hardware accelerator is used for imaging and video.
GAZOO/PEARL (N2200) is the main audio and energy management controller for the phone.
Key components
Function Description Item ref
Main PWB 3GB
UI flexi module (chassis) 3GR
SIM flexi module 3GS
Flash module 3GU
Touch module 3GV
Baseband ASIC EM ASIC GAZOO/PEARL N2200
RF ASIC LINKO N7512
Processor RAPUYAMA D2800
GSM/WCDMA PA GSM850/900/1800/1900
WCDMA850/900/1700/1900/2100
N7510
Oscillators VCTCXO
TCXO 16.368 MHZ
Crystal 32.768KHZ
Crystal 38.4 MHZ
Crystal 19.2 MHZ
G6200
B2200
B7500
B1400
CMT memory Combo POP4 2Gb DDR + 8Gb M3 NAND (stacked with RAPU) D3000
Back-up capacitor RTC back-up capacitor G2200
WLAN/ Bluetooth/ FM
radio/ FM transmitter
BOB 1.0M-b module N6300
GPS GPSCost4.1 N6200
Battery BL-5K
Battery connector Tabby blade interface X2070
UI flex connector Board-to board connector for UI flex module
Display connector Board-to-board connector
RF connectors
USB transceiver ISP1707 HS USB transceiver D3300
MicroSD connector X3200
eMMC 8GB internal mass memory D3200
SIM flex connector X2700
RM-675; RM-691
System Module
Issue 4 COMPANY CONFIDENTIAL Page 6 – 5
Copyright © 2011 Nokia. All rights reserved.

Function Description Item ref
Touch module connector X2403
IVE Imaging processor D1400
AV connector
Charging connector BQ24156 N3350
Earpiece Petra
Microphone Knopfler
IHF Mean B2150
Vibra M2105
Accelerometer 3-axis accelerometer Ahti N1103
Magnetometer 3-axis magnetic sensor N1105
Combined Proximity
Sensor and Ambient Light
Sensor
DiPro
Key component placement
RM-675; RM-691
System Module
Page 6 – 6 COMPANY CONFIDENTIAL Issue 4
Copyright © 2011 Nokia. All rights reserved.

RM-675; RM-691
System Module
Issue 4 COMPANY CONFIDENTIAL Page 6 – 7
Copyright © 2011 Nokia. All rights reserved.

System module block diagram
RM-675; RM-691
System Module
Page 6 – 8 COMPANY CONFIDENTIAL Issue 4
Copyright © 2011 Nokia. All rights reserved.

Board and module connections
RM-675; RM-691
System Module
Issue 4 COMPANY CONFIDENTIAL Page 6 – 9
Copyright © 2011 Nokia. All rights reserved.

Energy management
Battery and charging
BL-5K battery
The phone is powered by a 3-pole BL-5K battery 1200 mAh battery. The three poles are named VBAT, BSI and
GND where the BSI line is used to recognize the battery capacity. This is done by means of an internal battery
pull down resistor.
Figure 39 Battery pin order
The battery temperature is estimated by measuring separate temperature NTC resistor via the BTEMP line of
EM ASIC N2200. This is located on the main PWB, near the battery connector.
Battery connector
The battery connector is a blade connector. It has three blades;
•BSI (Battery size indicator)
•GND (Ground)
•VBAT (Battery voltage)
Figure 40 Blade battery connector
Charging
The phone is charged through the 2 mm Nokia standard interface charger plug. Charging is controlled by
dynamo charging IC BQ24156 (N3350). Dynamo charger detection is handled by EM ASIC (N2200) and external
components are needed to protect the baseband module against EMC, reverse polarity and transient
frequency deviation. For charger detection, a pulse of duration 15ms is sent to EM ASIC via V3370 MOSFET.
Normal and extreme voltages
Energy management is mainly carried out in the EM ASIC (N2200) that contains a number of regulators. In
addition, there are also some external regulators.
In the table below normal and extreme voltages are shown when a BL-5K battery is used.
Table 9 Nominal voltages
Voltage Voltage [V] Condition
General Conditions
Nominal voltage 3.700
RM-675; RM-691
System Module
Page 6 – 10 COMPANY CONFIDENTIAL Issue 4
Copyright © 2011 Nokia. All rights reserved.

Voltage Voltage [V] Condition
Lower extreme voltage 3.145
Higher extreme voltage
(fast charging) 4.230
HW Shutdown Voltages
Vmstr+ 2.1 ± 0.1 Off to on
Vmstr- 1.9 ± 0.1 On to off
SW Shutdown Voltages
Sw shutdown 3.15 In call
Sw shutdown 3.3 In idle
Min Operating Voltage
Vcoff+ 2.9 ± 0.1 Off to on
Vcoff- 2.6 ± 0.1 On to off
Power key and system power up
When the battery is placed in the phone, the power key circuits are energized. When the power key is pressed,
the system boots up (if an adequate battery voltage is present).
Power down can be initiated by pressing the power key again and the system is powered down with the aid
of SW. The power key is connected to EM ASIC (N2200) via the PWRONX signal.
The PWRONX line cannot be detected when SW hangs. For that reason, the user has to remove the battery.
Modes of operation
Mode Description
NO_SUPPLY (Dead) mode means that the main battery is not present or its voltage is too low (below
N2200 master reset threshold) and that the back-up battery voltage is too low.
BACK_UP The main battery is not present or its voltage is too low but back-up battery is adequate
and the 32 kHz oscillator is running.
PWR_OFF In this mode (warm), the main battery is present and its voltage is over N2200 master
reset threshold. All regulators are disabled, PURX is on low state, the RTC is on and the
oscillator is on. PWR_OFF (cold) mode is almost the same as PWR_OFF (warm), but the
RTC and the oscillator are off.
RESET RESET mode is a synonym for start-up sequence. RESET mode uses 32 kHz clock to count
the RESET mode delay (typically 16ms).
SLEEP SLEEP mode is entered only from PWR_ON mode with the aid of SW when the system’s
activity is low.
FLASHING FLASHING mode is for SW downloading.
RM-675; RM-691
System Module
Issue 4 COMPANY CONFIDENTIAL Page 6 – 11
Copyright © 2011 Nokia. All rights reserved.

Power distribution
RM-675; RM-691
System Module
Page 6 – 12 COMPANY CONFIDENTIAL Issue 4
Copyright © 2011 Nokia. All rights reserved.

Clocking scheme
RM-675; RM-691
System Module
Issue 4 COMPANY CONFIDENTIAL Page 6 – 13
Copyright © 2011 Nokia. All rights reserved.

SIM interface
The phone has a SIM (Subscriber Identification Module) interface including a SIM connector.
The SIM interface consists of an internal interface between RAPU and EM ASIC (N2200), and an external
interface between EM ASIC and SIM contacts.
Figure 41 SIM interface
As the phone does not have a traditional battery cover due to semi-fixed battery concept, the SIM card can
be removed and inserted without removing the battery. For safe SIM card functionality, a new Puzzle push-
push SIM reader with card detection and removal pre-warning switches is used.
Pre-warning and card detect signals are connected together in the Puzzle layout symbol, so there is only one
switch connection in the schematics symbol. The combined switch signal is connected through an inverter
to Gazoo/Pearl SimDetX input. The following figure shows the principle of SIM circuitry with the Puzzle.
RM-675; RM-691
System Module
Page 6 – 14 COMPANY CONFIDENTIAL Issue 4
Copyright © 2011 Nokia. All rights reserved.

Figure 42 Puzzle SIM connector circuitry
The SIM interface supports both 1.8V and 3.0V SIM cards. The SIM interface voltage is first 1.8 V when the SIM
card is inserted, and if the card does not response to the ATR (Answer to Request), 3V interface voltage is
used.
Device memory
The memory components of the device are internal COMBO POP4 2Gb DDR + 8Gb M3 (NAND), a card reader for
MicroSD, and 8GB eMMC memory which is non-removable and internal to the phone.
The MicroSD is used as a user’s data storage memory. The µSD card is connected to RAPU via EM ASIC which
has an internal level shifter with an ESD protection filter. The μSD card door state is detected by a detect
switch connected to RAPU Genio25. When the door is open, the uSD card is powered off. Hot swap is supported,
which means that the card may be plugged in/out at any time, without removing the battery.
The device uses 8GB eMMC (D3200) external memory. The eMMC interface is a 6-wire serial/parallel data bus
which includes a clock (CLK), 4 data signals (DAT), and command (CMD) wires. The eMMC interface is completely
formed of the GENIOs of RAPU. The eMMC consists of an internal NAND controller and an MMC controller for I/
O interface. It is a dual supply device which requires VCC of 2.9V for the NAND core and VCCQ of 1.8V for the
MMC I/O interface.
BOB1.0M-b module
The BOB1.0M-b module provides full 802.11b,g & n WLAN, BT 2.1 + EDR, FM RDS and FM TX connectivity.
RM-675; RM-691
System Module
Issue 4 COMPANY CONFIDENTIAL Page 6 – 15
Copyright © 2011 Nokia. All rights reserved.

BOB is the name given to a generic technology release that combines WLAN, Bluetooth, FM Rx and FM TX radio
on a single monolithic IC. The phone uses BOB1.0M-b module that consists of a single chip transceiver WL1271,
plus a separate RF front end (FE) device. The BOB1.0M-b release operates in the 2.4GHz (ISM) and the
76-108MHz FM bands.
Figure 43 BOB1.0M-b module block diagram and application circuit
From a troubleshooting point of view, WLAN is tested separately, but BTH, FMRX and FMTX are checked in
parallel.
REFOUT_EXT1 single ended 38.4 MHz analog clock from Linko RF is provided to BOB1.0M-b. The clock request
for the reference clock in the BOB1.0M-b module is shared between WLAN and BTHFM blocks. When either
system requires a clock, this signal will be active. The CLK_REQ is connected to ExtSysClkReq pin of RAPU. The
SLEEPCLK input of 32.768 KHz clock from EM ASIC is used for power management and for FM in low power
mode.
The internal SMPS supplies the whole BOB1.0M-b solution from the phone battery supply, VBAT, apart from
VIO, which is needed for interface signal reference levels.
RM-675; RM-691
System Module
Page 6 – 16 COMPANY CONFIDENTIAL Issue 4
Copyright © 2011 Nokia. All rights reserved.

Figure 44 BOB1.0M-b interface
GPS interface
The phone includes an inbuilt single chip GPS receiver GPSCost4.1D, comprising both RF and BB blocks
integrated in a single digital die. GPSCost4.1D is connected to RAPU ASIC via I2C_1 and some GENIOs. GPSCost4.1
D operates in Multi-master mode and the REF clock is requested via AGPS_CLK_REQ signal connected to RAPU
genio46. REFOUT_EXT2 single ended 38.4 MHz analog clock from Linko RF is provided to GPSCost4.1D.
Figure 45 GPS interface
RM-675; RM-691
System Module
Issue 4 COMPANY CONFIDENTIAL Page 6 – 17
Copyright © 2011 Nokia. All rights reserved.

USB
USB interface
The phone has an interface for USB (Universal Serial Bus). USB is a differential serial bus that provides a wired
connectivity between a PC and peripheral devices, as in this case a mobile phone.
Figure 46 USB interface
The phone supports USB 2.0 with High-Speed (480 Mbps).
Hot swap is supported, which means that USB devices may be plugged in and out at any time.
MicroUSB connector
This phone is provided with a specific connector for microUSB.
Figure 47 MicroUSB connector
RM-675; RM-691
System Module
Page 6 – 18 COMPANY CONFIDENTIAL Issue 4
Copyright © 2011 Nokia. All rights reserved.

Charger interface
The charger interface is a 2 mm Dynamo charger plug. Older chargers with a 3.5 mm plug are supported via
the charger adapter cable CA-44.
Charging is controlled by EM ASIC. Additional external components are needed for EMC purposes, reverse
polarity and transient protection of the input to the baseband module.
Figure 48 Charger interface
User interface
Touch module
This phone uses Atmel capacitive touch solution.
The Atmel touch module is interfaced to I2C0 bus of RAPU via level shifter (N2500). RAPU’s GenIO123 is used
for Touch INT.
The Atmel touch module uses VAUX1 for its analogue supply and VIO for its digital supply. Communication
with RAPU is via Symbian I2C bus.
Whenever the user touches the touch screen, the controller raises an interrupt to RAPU which initiates I2C
transactions to identify the locations the user touches on the display.
Figure 49 Touch module interface
Proximity sensor and ambient light sensor
This phone uses a combined proximity and ambient light sensor called DiPro.
The proximity part of the device uses an external IR LED supplied by VBAT. The current this LED consumes is
controlled by DiPro and set using software. The interrupt output of DiPro changes state when the infra red
light from the LED is reflected back by a suitable reflective surface.
The ambient light sensor detects the level of ambient light and adjusts the display and key brightness
accordingly whenever the display is active. Covering this sensor results in dimmed display and key lights.
RM-675; RM-691
System Module
Issue 4 COMPANY CONFIDENTIAL Page 6 – 19
Copyright © 2011 Nokia. All rights reserved.

Figure 50 Proximity sensor and ALS
Imaging and video
Multimedia application processor
Multimedia application processor, BCM2727B, is used as a HW accelerator for imaging and video graphics.
The key features of BCM2727B are:
•8MPIx primary camera
•Secondary camera
•Dual LED flash
•nHD OLED DSI display
•NTSC/PAL analog TV-out
MeSSI-16 and CCP2-Tx are the key interfaces between RapuYama and BCM2727B. BCM2727B has in-build
256Mb stacked SDRAM.
RM-675; RM-691
System Module
Page 6 – 20 COMPANY CONFIDENTIAL Issue 4
Copyright © 2011 Nokia. All rights reserved.

Figure 51 BCM2727B block diagram
Display module
This phone uses a 3.5’’ OLED type nHD Tasmander display with 16 million colors. The display module supports
the display format of 640 rows x 360 columns . The dimension of the display module is 47.8 mm x 86.3 mm
x 2.12 mm. The module interfaces to the phone via FPC with a 20 pins board to board connector.
The primary display is controlled by BCM2727B over DSI interface. The DSI Interface is used for data transfer
and control. Other display signals, RESET and TE, are interfaced to BCM2727B.
RM-675; RM-691
System Module
Issue 4 COMPANY CONFIDENTIAL Page 6 – 21
Copyright © 2011 Nokia. All rights reserved.

TV-out interface
The phone has Analog PAL/NTSC TV-Out capability.
For the Analog TV-out, video data is passed from the host to the BCM2727B over MeSSI-16 interface and
BCM2727B sends it to the AV connector. Audio is routed separately by the host to the AV connector.
Cameras
This phone has two cameras, an 8 MPix resolution main camera and a VGA resolution secondary camera. A
dual LED flash is used for the main camera.
Primary camera (Gambino)
The primary camera is an 8 Megapixel EDOF (Enhanced Depth of Field) camera module. The module size is
8.5 mm x 8.5 mm x 6.1 mm and it fits into the 20-pin camera socket on the phone. The camera module is
SMIA profile 2 compliant and is configured by the BCM2727B using I2C control bus. Image data is transferred
to the BCM2727B for furher processing over CSI-2 (PRI_CAM_CSI).
Figure 52 Primary camera interface
Secondary camera (VGA Acme mini)
The secondary camera is a VGA fixed focus camera module. It is SMIA compliant and is configured by the
BCM2727B using I2C control bus. Image data is transferred to the BCM2727B for further processing over a CCP
based bus (SEC_CAM_CCP).
RM-675; RM-691
System Module
Page 6 – 22 COMPANY CONFIDENTIAL Issue 4
Copyright © 2011 Nokia. All rights reserved.

Figure 53 Secondary camera interface
Flash (dual LED)
The dual LED flash consists of two high power white LEDs for use as a camera flash, torch mode and video
light. The torch and video light have significantly reduced power compared to the image capture flash. A red
indicator light is also present for privacy reasons to indicate when an image is being captured or a video
recorded.
Illumination
Key illumination
Home, Send and End key illumination is supported.
The Home key has 2 white LEDs connected in parallel to the R output of LED driver NJOY 3. The red End key
LED and the green Send key LED are connected to the G output of NJOY 3. There are also 2 red mute LEDs that
can illuminate the Home key to indicate that the user has muted the volume. These LEDs are connected to
the B channel of NJOY 3.
Charging illumination
A single white LED is used for charging indication. The LED is connected to EM ASIC “ChInd” pin and blinks
only during dead battery USB charging in intervals of 1.5s. When under SW control, this LED provides a fixed
light level.
RM-675; RM-691
System Module
Issue 4 COMPANY CONFIDENTIAL Page 6 – 23
Copyright © 2011 Nokia. All rights reserved.

Keyboard interface
All the keys with the exception of the power key are on a key matrix connected directly to RAPU.
Accelerometer
Accelerometer is a geometric type component which can be configured either to generate an inertial wake-
up interrupt signal when a programmable acceleration threshold is exceeded along one of the three axes (x,
y, and z), or to detect a free-fall event. Each axe has its own sensor and those can measure positive and
negative directions.
The 3D accelerometer (N1103) Ahti_A sensor is connected to RAPU via two GENIOs ie Genio12 and Genio44
and I2C_0 bus. Power supply voltage is provided from VIO & VAUX2 output of EM ASIC.
It has the following features:
•2.16V to 3.6V supply voltage
•1.8V compatible IOs
•Low power consumption
•±2g/±8g dynamically selectable scale
•I2C/SPI digital output interface
•Embedded self test
•10000g high shock survivability
•Pb free/RoHS compliancy
RM-675; RM-691
System Module
Page 6 – 24 COMPANY CONFIDENTIAL Issue 4
Copyright © 2011 Nokia. All rights reserved.

Figure 54 Accelerometer interface
Magnetometer
3D magnetometer sensor (N1105) is connected to RAPU via two GENIOs ie Genio40 and Genio41 and I2C_0
bus. Power supply voltage is provided from VIO & VAUX1 output of EM ASIC. The magnetometer is used as a
city compass sensor. It detects the earth magnetic field density and composes bearing information for
navigation applications.
The magnetometer has the following features:
•3-axis magnetometer device suitable for compass application
•Built-in A to D converter for magnetometer data out
•Self test function
•I2C bus interface
•Power modes: OFF mode, stand-by mode and active mode
•DRDY function for measurement data ready
•INT function to inform exceeding magnetic field strength threshold.
The operating temperature is -20°C to +85°C.
The operating supply voltages are:
•Analogue supply +2.4V to +3.6V
•Digital interface supply +1.70V to analogue supply voltage.
Figure 55 Magnetometer interface
Audio concept
Audio HW architecture
TPA6140 (N2000), BoostMono (N2150) along with mixed-signal ASIC Gazoo/Pearl provides the analogue audio
output interfaces and RAPU provides the digital audio output interface support.
RM-675; RM-691
System Module
Issue 4 COMPANY CONFIDENTIAL Page 6 – 25
Copyright © 2011 Nokia. All rights reserved.

Figure 56 Audio block diagram
RM-675; RM-691
System Module
Page 6 – 26 COMPANY CONFIDENTIAL Issue 4
Copyright © 2011 Nokia. All rights reserved.

Internal earpiece
The internal earpiece used is Petra (8X12) and is connected to EM ASIC EARP and EARN lines.
Figure 57 Internal earpiece diagram
Internal handsfree (IHF) speakers
IHF speakers used are Donau and are connected to BoostMono Vallu N2150. Vallu is a mono D-class speaker
amplifier with an integrated inductive boost converter. Vallu’s differential audio inputs are connected to EM
ASIC Gazoo/Pearl XEarL, XEarLC and it can be enabled/disabled by Genout105 from Rapu.
Figure 58 Internal handsfree (IHF) speaker diagram
Internal microphones
Digital microphones used are Knopfler and are connected to Rapu. DigiMic CLK is connected to RAPU Genio72
and DigiMic DATA is connected to Rapu Genio39.
RM-675; RM-691
System Module
Issue 4 COMPANY CONFIDENTIAL Page 6 – 27
Copyright © 2011 Nokia. All rights reserved.

Figure 59 Internal microphones diagram
External earpiece and microphone
The AV headset earpiece is connected to TPA6140 audio amplifier which is used for high quality audio output
and to guarantee long playback time for accessory use. TPA6140 is connected to Gazoo/Pearl XEarL, XEarLC,
XEarR, XEarRC lines for audio and is controlled via I2C_2 bus by RAPU.
The AV headset microphone line is connected to EM ASIC Gazoo/Pearl Mic2 line via AV switch N2001.
Vibra
Vibra is connected to VibraN and VibraP lines of EM ASIC Gazoo/Pearl.
Figure 60 Vibra diagram
RM-675; RM-691
System Module
Page 6 – 28 COMPANY CONFIDENTIAL Issue 4
Copyright © 2011 Nokia. All rights reserved.

AV connector
The AV connector handles both audio and video signals output. It has audio left and right signals separately
(pins 4 and 5) and the microphone signal wired to pin 3.
Figure 61 AV connector
The AVVideoControl signal handles microphone usage of the AV connector. The plug detection signal handles
the AV connector plug detection with HeadDet signal from EM ASIC.
Cellular RF technical description
RF block
Linko RF consists of the following key components:
•Älli (Transceiver RF Asic)
•Aura (RF power management Asic)
•Ukko PA
•QuBBE (Front end module)
Figure 62 Linko RF block diagram
The RF block uses RF ASIC N7512 that performs the RF back-end functions of receive and transmit function of
the cellular transceiver.
RM-675; RM-691
System Module
Issue 4 COMPANY CONFIDENTIAL Page 6 – 29
Copyright © 2011 Nokia. All rights reserved.

QuBBE
The front end module called QuBBE contains the needed front end filters and the switches. QuBBE contains:
•3 duplexers (Band II, V, VIII)
•1 triplexer (Band I, IV)
•12 switches with the control
•Low and high band GSM TX low bass filters
•50 ohms low and high and antenna interface
The control signals for the switches come from Älli.
Receiver (RX)
Linko RF has higher integration level compared to previous RF generations and especially more digital design
blocks have been integrated to Älli, RF Asic.
Älli contains the receiver chain from LNAs to digital base band interface. Digital RX baseband interface
contains four data and one clk signals. The data rate and clock frequency depend on the use case.
The main blocks in Älli are:
•LNAs: Balanced inputs for 850, 900, 1800, 1900, 2100 bands
•Passive mixer
•Analog baseband: Programmable for different modes
•ADC: Programmable Sigma Delta Modulator topology ADC
•RX Digital Front End (RXDFE): Contains for example digital filtering, DC offset compensation, wide/
narrowband power measurement blocks
There is integrated external LNA matching on the bands 900, 1800, 1900 and 2100. On 850 band, there is an
integrated matching.
Synthesizer
The synthesizer has separate highly integrated 4GHz VCOs for RX and TX. The integrator capacitors of the loop
filter are outside of the IC. The PLLs are fractional type of dividers.
The reference oscillator is an on-chip 38.4 MHz digitally controlled oscillator. The 38.4 MHz crystal is outside
of Älli. DCXO delivers the internal clock to Älli, differential clock signal to BB, and two single mode clock signals
to NCW modules. Älli delivers a clk signal to diversity RX. The oscillator is controlled via RFBus with AFC signal.
Temperature compensation of the oscillator is running by the SW in Älli. The temperature sensor itself is
outside of Älli.
Transmitter (TX)
The main features of Linko1 transmitter are:
•Common PA for GSM and WCDMA
•High and low band signal paths
•Low band: 824 - 915 MHz
•High band: 1710 - 1980 MHz
•Two operation modes in PA
•Saturation mode in GMSK usage
•Linear mode in Edge and WCDMA usage
•No TX filter between PA and Älli
RM-675; RM-691
System Module
Page 6 – 30 COMPANY CONFIDENTIAL Issue 4
Copyright © 2011 Nokia. All rights reserved.

•Common regulators for GSM and WCDMA
•Boost and SMPS regulators in Aura
•Feeding the supply voltage to PA
•Operation frequency varies depending on the used system
Frequency SMPS Boost DCDC
WCDMA 3.0 MHz (typ) 4.5 MHz (typ) 1.3 MHz (typ)
GSM 9.5 MHz 7.5 MHz 2.7 MHz
•Digital interface to baseband
•WCDMA mode
•Digital IQ interface
•3 data and 1 clk signals
•GSM mode
•GSM TX data bits are sourced from baseband via RFBus to Älli
In GMSK mode, the output level of Älli is kept high with all power levels, and the output power is adjusted
by altering the collector voltage of PA. In practice, the output level of Älli is also slightly changed (optimized)
in the highest power level to keep the PA compression level more constant, which results in better overall
efficiency and performance.
In WCDMA and EDGE mode, the output power is tuned by output level of Älli. The supply voltage in WCDMA
mode is adjusted in power levels to optimize the current consumption.
RM-675; RM-691
System Module
Issue 4 COMPANY CONFIDENTIAL Page 6 – 31
Copyright © 2011 Nokia. All rights reserved.

Frequency mappings
GSM850 frequencies
RM-675; RM-691
System Module
Page 6 – 32 COMPANY CONFIDENTIAL Issue 4
Copyright © 2011 Nokia. All rights reserved.

EGSM900 frequencies
RM-675; RM-691
System Module
Issue 4 COMPANY CONFIDENTIAL Page 6 – 33
Copyright © 2011 Nokia. All rights reserved.

GSM1800 frequencies
RM-675; RM-691
System Module
Page 6 – 34 COMPANY CONFIDENTIAL Issue 4
Copyright © 2011 Nokia. All rights reserved.

GSM1900 frequencies
RM-675; RM-691
System Module
Issue 4 COMPANY CONFIDENTIAL Page 6 – 35
Copyright © 2011 Nokia. All rights reserved.

WCDMA I (2100) Rx frequencies
RM-675; RM-691
System Module
Page 6 – 36 COMPANY CONFIDENTIAL Issue 4
Copyright © 2011 Nokia. All rights reserved.

WCDMA I (2100) Tx frequencies
RM-675; RM-691
System Module
Issue 4 COMPANY CONFIDENTIAL Page 6 – 37
Copyright © 2011 Nokia. All rights reserved.

WCDMA II (1900) frequencies
RM-675; RM-691
System Module
Page 6 – 38 COMPANY CONFIDENTIAL Issue 4
Copyright © 2011 Nokia. All rights reserved.

WCDMA IV (1700/2100) frequencies
RM-675; RM-691
System Module
Issue 4 COMPANY CONFIDENTIAL Page 6 – 39
Copyright © 2011 Nokia. All rights reserved.

WCDMA V (850) frequencies
RM-675; RM-691
System Module
Page 6 – 40 COMPANY CONFIDENTIAL Issue 4
Copyright © 2011 Nokia. All rights reserved.

WCDMA VIII (900) frequencies
Uplink CH (TX) Freq (MHz) VCO (MHz) Downlink CH (RX) Freq (MHz) VCO (MHz)
2712 882,4 3529,6 2937 927,4 3709,6
2713 882,6 3530,4 2938 927,6 3710,4
2714 882,8 3531,2 2939 927,8 3711,2
2715 883 3532 2940 928 3712
2716 883,2 3532,8 2941 928,2 3712,8
2717 883,4 3533,6 2942 928,4 3713,6
2718 883,6 3534,4 2943 928,6 3714,4
2719 883,8 3535,2 2944 928,8 3715,2
2720 884 3536 2945 929 3716
2721 884,2 3536,8 2946 929,2 3716,8
2722 884,4 3537,6 2947 929,4 3717,6
2723 884,6 3538,4 2948 929,6 3718,4
2724 884,8 3539,2 2949 929,8 3719,2
2725 885 3540 2950 930 3720
2726 885,2 3540,8 2951 930,2 3720,8
2727 885,4 3541,6 2952 930,4 3721,6
2728 885,6 3542,4 2953 930,6 3722,4
2729 885,8 3543,2 2954 930,8 3723,2
2730 886 3544 2955 931 3724
2731 886,2 3544,8 2956 931,2 3724,8
2732 886,4 3545,6 2957 931,4 3725,6
2733 886,6 3546,4 2958 931,6 3726,4
2734 886,8 3547,2 2959 931,8 3727,2
2735 887 3548 2960 932 3728
2736 887,2 3548,8 2961 932,2 3728,8
2737 887,4 3549,6 2962 932,4 3729,6
2738 887,6 3550,4 2963 932,6 3730,4
2739 887,8 3551,2 2964 932,8 3731,2
2740 888 3552 2965 933 3732
2741 888,2 3552,8 2966 933,2 3732,8
2742 888,4 3553,6 2967 933,4 3733,6
2743 888,6 3554,4 2968 933,6 3734,4
2744 888,8 3555,2 2969 933,8 3735,2
RM-675; RM-691
System Module
Issue 4 COMPANY CONFIDENTIAL Page 6 – 41
Copyright © 2011 Nokia. All rights reserved.

Uplink CH (TX) Freq (MHz) VCO (MHz) Downlink CH (RX) Freq (MHz) VCO (MHz)
2745 889 3556 2970 934 3736
2746 889,2 3556,8 2971 934,2 3736,8
2747 889,4 3557,6 2972 934,4 3737,6
2748 889,6 3558,4 2973 934,6 3738,4
2749 889,8 3559,2 2974 934,8 3739,2
2750 890 3560 2975 935 3740
2751 890,2 3560,8 2976 935,2 3740,8
2752 890,4 3561,6 2977 935,4 3741,6
2753 890,6 3562,4 2978 935,6 3742,4
2754 890,8 3563,2 2979 935,8 3743,2
2755 891 3564 2980 936 3744
2756 891,2 3564,8 2981 936,2 3744,8
2757 891,4 3565,6 2982 936,4 3745,6
2758 891,6 3566,4 2983 936,6 3746,4
2759 891,8 3567,2 2984 936,8 3747,2
2760 892 3568 2985 937 3748
2761 892,2 3568,8 2986 937,2 3748,8
2762 892,4 3569,6 2987 937,4 3749,6
2763 892,6 3570,4 2988 937,6 3750,4
2764 892,8 3571,2 2989 937,8 3751,2
2765 893 3572 2990 938 3752
2766 893,2 3572,8 2991 938,2 3752,8
2767 893,4 3573,6 2992 938,4 3753,6
2768 893,6 3574,4 2993 938,6 3754,4
2769 893,8 3575,2 2994 938,8 3755,2
2770 894 3576 2995 939 3756
2771 894,2 3576,8 2996 939,2 3756,8
2772 894,4 3577,6 2997 939,4 3757,6
2773 894,6 3578,4 2998 939,6 3758,4
2774 894,8 3579,2 2999 939,8 3759,2
2775 895 3580 3000 940 3760
2776 895,2 3580,8 3001 940,2 3760,8
2777 895,4 3581,6 3002 940,4 3761,6
2778 895,6 3582,4 3003 940,6 3762,4
2779 895,8 3583,2 3004 940,8 3763,2
RM-675; RM-691
System Module
Page 6 – 42 COMPANY CONFIDENTIAL Issue 4
Copyright © 2011 Nokia. All rights reserved.

Uplink CH (TX) Freq (MHz) VCO (MHz) Downlink CH (RX) Freq (MHz) VCO (MHz)
2780 896 3584 3005 941 3764
2781 896,2 3584,8 3006 941,2 3764,8
2782 896,4 3585,6 3007 941,4 3765,6
2783 896,6 3586,4 3008 941,6 3766,4
2784 896,8 3587,2 3009 941,8 3767,2
2785 897 3588 3010 942 3768
2786 897,2 3588,8 3011 942,2 3768,8
2787 897,4 3589,6 3012 942,4 3769,6
2788 897,6 3590,4 3013 942,6 3770,4
2789 897,8 3591,2 3014 942,8 3771,2
2790 898 3592 3015 943 3772
2791 898,2 3592,8 3016 943,2 3772,8
2792 898,4 3593,6 3017 943,4 3773,6
2793 898,6 3594,4 3018 943,6 3774,4
2794 898,8 3595,2 3019 943,8 3775,2
2795 899 3596 3020 944 3776
2796 899,2 3596,8 3021 944,2 3776,8
2797 899,4 3597,6 3022 944,4 3777,6
2798 899,6 3598,4 3023 944,6 3778,4
2799 899,8 3599,2 3024 944,8 3779,2
2800 900 3600 3025 945 3780
2801 900,2 3600,8 3026 945,2 3780,8
2802 900,4 3601,6 3027 945,4 3781,6
2803 900,6 3602,4 3028 945,6 3782,4
2804 900,8 3603,2 3029 945,8 3783,2
2805 901 3604 3030 946 3784
2806 901,2 3604,8 3031 946,2 3784,8
2807 901,4 3605,6 3032 946,4 3785,6
2808 901,6 3606,4 3033 946,6 3786,4
2809 901,8 3607,2 3034 946,8 3787,2
2810 902 3608 3035 947 3788
2811 902,2 3608,8 3036 947,2 3788,8
2812 902,4 3609,6 3037 947,4 3789,6
2813 902,6 3610,4 3038 947,6 3790,4
2814 902,8 3611,2 3039 947,8 3791,2
RM-675; RM-691
System Module
Issue 4 COMPANY CONFIDENTIAL Page 6 – 43
Copyright © 2011 Nokia. All rights reserved.

Uplink CH (TX) Freq (MHz) VCO (MHz) Downlink CH (RX) Freq (MHz) VCO (MHz)
2815 903 3612 3040 948 3792
2816 903,2 3612,8 3041 948,2 3792,8
2817 903,4 3613,6 3042 948,4 3793,6
2818 903,6 3614,4 3043 948,6 3794,4
2819 903,8 3615,2 3044 948,8 3795,2
2820 904 3616 3045 949 3796
2821 904,2 3616,8 3046 949,2 3796,8
2822 904,4 3617,6 3047 949,4 3797,6
2823 904,6 3618,4 3048 949,6 3798,4
2824 904,8 3619,2 3049 949,8 3799,2
2825 905 3620 3050 950 3800
2826 905,2 3620,8 3051 950,2 3800,8
2827 905,4 3621,6 3052 950,4 3801,6
2828 905,6 3622,4 3053 950,6 3802,4
2829 905,8 3623,2 3054 950,8 3803,2
2830 906 3624 3055 951 3804
2831 906,2 3624,8 3056 951,2 3804,8
2832 906,4 3625,6 3057 951,4 3805,6
2833 906,6 3626,4 3058 951,6 3806,4
2834 906,8 3627,2 3059 951,8 3807,2
2835 907 3628 3060 952 3808
2836 907,2 3628,8 3061 952,2 3808,8
2837 907,4 3629,6 3062 952,4 3809,6
2838 907,6 3630,4 3063 952,6 3810,4
2839 907,8 3631,2 3064 952,8 3811,2
2840 908 3632 3065 953 3812
2841 908,2 3632,8 3066 953,2 3812,8
2842 908,4 3633,6 3067 953,4 3813,6
2843 908,6 3634,4 3068 953,6 3814,4
2844 908,8 3635,2 3069 953,8 3815,2
2845 909 3636 3070 954 3816
2846 909,2 3636,8 3071 954,2 3816,8
2847 909,4 3637,6 3072 954,4 3817,6
2848 909,6 3638,4 3073 954,6 3818,4
2849 909,8 3639,2 3074 954,8 3819,2
RM-675; RM-691
System Module
Page 6 – 44 COMPANY CONFIDENTIAL Issue 4
Copyright © 2011 Nokia. All rights reserved.

Uplink CH (TX) Freq (MHz) VCO (MHz) Downlink CH (RX) Freq (MHz) VCO (MHz)
2850 910 3640 3075 955 3820
2851 910,2 3640,8 3076 955,2 3820,8
2852 910,4 3641,6 3077 955,4 3821,6
2853 910,6 3642,4 3078 955,6 3822,4
2854 910,8 3643,2 3079 955,8 3823,2
2855 911 3644 3080 956 3824
2856 911,2 3644,8 3081 956,2 3824,8
2857 911,4 3645,6 3082 956,4 3825,6
2858 911,6 3646,4 3083 956,6 3826,4
2859 911,8 3647,2 3084 956,8 3827,2
2860 912 3648 3085 957 3828
2861 912,2 3648,8 3086 957,2 3828,8
2862 912,4 3649,6 3087 957,4 3829,6
2863 912,6 3650,4 3088 957,6 3830,4
RM-675; RM-691
System Module
Issue 4 COMPANY CONFIDENTIAL Page 6 – 45
Copyright © 2011 Nokia. All rights reserved.

RM-675; RM-691
System Module
(This page left intentionally blank.)
Page 6 – 46 COMPANY CONFIDENTIAL Issue 4
Copyright © 2011 Nokia. All rights reserved.

7 — Service information
differences between RM-691
and RM-675
Nokia Customer Care
Issue 4 COMPANY CONFIDENTIAL Page 7 – 1
Copyright © 2011 Nokia. All rights reserved.

RM-675; RM-691
Service information differences between RM-691 and
RM-675
(This page left intentionally blank.)
Page 7 – 2 COMPANY CONFIDENTIAL Issue 4
Copyright © 2011 Nokia. All rights reserved.

Table of Contents
General information.............................................................................................................................................. 7–5
Product data ..................................................................................................................................................... 7–5
Product and module list .................................................................................................................................. 7–5
TX powers.......................................................................................................................................................... 7–5
Cellular RF troubleshooting.................................................................................................................................. 7–6
Key components............................................................................................................................................... 7–6
WCDMA RX chain activation for manual measurement................................................................................ 7–6
WCDMA RSSI measurement ............................................................................................................................. 7–7
WCDMA transmitter troubleshooting ............................................................................................................. 7–8
Antenna troubleshooting................................................................................................................................ 7–9
List of Tables
Table 10 Remote connectivity.............................................................................................................................. 7–5
Table 11 TX powers - GSM..................................................................................................................................... 7–5
Table 12 TX powers - WCDMA............................................................................................................................... 7–5
Table 13 Key components changed for RM-691................................................................................................. 7–6
List of Figures
Figure 63 Phoenix WCDMA RX Control window.................................................................................................. 7–7
Figure 64 Phoenix WCDMA RX power measurement window .......................................................................... 7–8
Figure 65 RF coaxial cable ................................................................................................................................. 7–10
RM-675; RM-691
Service information differences between RM-691 and
RM-675
Issue 4 COMPANY CONFIDENTIAL Page 7 – 3
Copyright © 2011 Nokia. All rights reserved.

RM-675; RM-691
Service information differences between RM-691 and
RM-675
(This page left intentionally blank.)
Page 7 – 4 COMPANY CONFIDENTIAL Issue 4
Copyright © 2011 Nokia. All rights reserved.

General information
Product data
RM-691 is a WCDMA band variant of the Nokia C7-00.
The key product data differences between the RM-691 and RM-675 are described below.
Connectivity
Table 10 Remote connectivity
Operating bands RM-691: EGSM 850/900/1800/1900, WCDMA/HSUPA
850/900/1700/2100 (VIII/V/IV/I)
Sales package
•Transceiver RM-691
•Charger (AC-15)
•Battery (BL-5K)
•Music headset (WH-102)
•Connectivity cable (CA-101)
•CD-ROM
•User Guide
Product and module list
Module name Type code Notes
System/RF module PWB 3MW Main PWB with components for RM-691.
UI flexi module 3GR
Flash module 3GU
TX powers
Table 11 TX powers - GSM
GMSK 850 900 1800 1900
Absolute Power dBm
RM-675 32.5 33 30.5 29.5
RM-691 32.5 32.5 30.5 31
Table 12 TX powers - WCDMA
WCDMA V VIII IV I
Absolute Power dBm
RM-675 23.5 23.5 23.5 23.5
RM-691 23.5 23.5 23.8 23.5
RM-675; RM-691
Service information differences between RM-691 and
RM-675
Issue 4 COMPANY CONFIDENTIAL Page 7 – 5
Copyright © 2011 Nokia. All rights reserved.

Cellular RF troubleshooting
Key components
The following table shows the key components which are different in RM-691 compared to RM-675. For a
detailed PWB layout, see the RM-691 schematics document.
Table 13 Key components changed for RM-691
Ref. Component name
Z7513 Duplexer module
D3200 EMMC
D3000 Memory
N7510 Power Amplifier
N7512 RF Alli transceiver
Z7518 SAW Filter
Z7523 GSM TX 850/900 SAW Filter
Cellular antenna module
WCDMA RX chain activation for manual measurement
Steps
1. Via Phoenix Testing menu, choose WCDMA/RX Control.
2. In the RX control window, make the following settings:
RM-675; RM-691
Service information differences between RM-691 and
RM-675
Page 7 – 6 COMPANY CONFIDENTIAL Issue 4
Copyright © 2011 Nokia. All rights reserved.

Figure 63 Phoenix WCDMA RX Control window
Note: Channel for band WCDMA I 10700, IV 1637, V 4408, VIII 3012.
3. Click Start to activate the settings.
If the settings are changed later on (for example, change of channel) you have to click Stop and Start
again.
Note: Clicking Stop also disables TX control if it was active.
WCDMA RSSI measurement
Prerequisites
WCDMA RX must be activated before RSSI can be measured. For instructions, please refer to WCDMA RX chain
activation. Connect signal generator to RF connector and use appropriate frequency for each channel (2141
MHz for channel 10700 WCDMA band I, CW signal).
Steps
1. Set the RF generator settings.
Note: Frequency for band WCDMA I 2141.0 MHz, IV 2133.4 MHz, V 882.6 MHz, VIII 943.4 MHz.
2. From the Phoenix testing menu, select WCDMA → RX Power measurement
3. In the RX power measurement window, make the following settings:
RM-675; RM-691
Service information differences between RM-691 and
RM-675
Issue 4 COMPANY CONFIDENTIAL Page 7 – 7
Copyright © 2011 Nokia. All rights reserved.

Figure 64 Phoenix WCDMA RX power measurement window
4. Click Start to perform the measurement.
Note: WCDMA RSSI measurement is accurate only with WCDMA modulated signal.
WCDMA transmitter troubleshooting
Steps
1. Set the phone to local mode.
2. In Phoenix, select Testing → WCDMA → TX control .
3. In the TX control window, make settings as in the picture:
Note: For WCDMA TX channels: band I 9750, IV 1412, V 4183, VIII 2787.
4. Click Send to enable the settings and activate TX.
If settings are changed (eg. new channel), you have to click RF Stop and Send again.
5. Check the basic TX parameters using a communication analyzer (for example CMU200).
RM-675; RM-691
Service information differences between RM-691 and
RM-675
Page 7 – 8 COMPANY CONFIDENTIAL Issue 4
Copyright © 2011 Nokia. All rights reserved.

Next actions
If you want to troubleshoot the other bands, change band with RF controls and set the communication
analyser accordingly.
Antenna troubleshooting
Note that the B-cover assembly and the main antenna assembly of RM-691 are different from RM-675 as spare
parts. The difference in the B-cover assembly and the main antenna module is that RM-691 has white coaxial
cables and RM-675 has black coaxial cables.
For more information, see the published BOR technical bulletin.
RM-675; RM-691
Service information differences between RM-691 and
RM-675
Issue 4 COMPANY CONFIDENTIAL Page 7 – 9
Copyright © 2011 Nokia. All rights reserved.

Figure 65 RF coaxial cable
RM-675; RM-691
Service information differences between RM-691 and
RM-675
Page 7 – 10 COMPANY CONFIDENTIAL Issue 4
Copyright © 2011 Nokia. All rights reserved.

Glossary
Nokia Customer Care
Issue 4 COMPANY CONFIDENTIAL Page Glossary– 1
Copyright © 2011 Nokia. All rights reserved.

RM-675; RM-691
Glossary
(This page left intentionally blank.)
Page Glossary– 2 COMPANY CONFIDENTIAL Issue 4
Copyright © 2011 Nokia. All rights reserved.

A/D-converter Analogue-to-digital converter
ACI Accessory Control Interface
ADC Analogue-to-digital converter
ADSP Application DPS (expected to run high level tasks)
AGC Automatic gain control (maintains volume)
ALS Ambient light sensor
AMSL After Market Service Leader
ARM Advanced RISC Machines
ARPU Average revenue per user (per month or per year)
ASIC Application Specific Integrated Circuit
ASIP Application Specific Interface Protector
B2B Board to board, connector between PWB and UI board
BA Board Assembly
BB Baseband
BC02 Bluetooth module made by CSR
BIQUAD Bi-quadratic (type of filter function)
BSI Battery Size Indicator
BT Bluetooth
CBus MCU controlled serial bus connected to UPP_WD2, UEME and Zocus
CCP Compact Camera Port
CDMA Code division multiple access
CDSP Cellular DSP (expected to run at low levels)
CLDC Connected limited device configuration
CMOS Complimentary metal-oxide semiconductor circuit (low power consumption)
COF Chip on Foil
COG Chip on Glass
CPU Central Processing Unit
CSD Circuit-switched data
CSR Cambridge silicon radio
CSTN Colour Super Twisted Nematic
CTSI Clock Timing Sleep and interrupt block of Tiku
CW Continuous wave
D/A-converter Digital-to-analogue converter
DAC Digital-to-analogue converter
DBI Digital Battery Interface
DBus DSP controlled serial bus connected between UPP_WD2 and Helgo
RM-675; RM-691
Glossary
Issue 4 COMPANY CONFIDENTIAL Page Glossary– 3
Copyright © 2011 Nokia. All rights reserved.

DCT-4 Digital Core Technology
DMA Direct memory access
DP Data Package
DPLL Digital Phase Locked Loop
DSP Digital Signal Processor
DTM Dual Transfer Mode
DtoS Differential to Single ended
EDGE Enhanced data rates for global/GSM evolution
EGSM Extended GSM
EM Energy management
EMC Electromagnetic compatibility
EMI Electromagnetic interference
ESD Electrostatic discharge
FCI Functional cover interface
FM Frequency Modulation
FPS Flash Programming Tool
FR Full rate
FSTN Film compensated super twisted nematic
GMSK Gaussian Minimum Shift Keying
GND Ground, conductive mass
GPIB General-purpose interface bus
GPRS General Packet Radio Service
GSM Group Special Mobile/Global System for Mobile communication
HSDPA High-speed downlink packet access
HF Hands free
HFCM Handsfree Common
HS Handset
HSCSD High speed circuit switched data (data transmission connection faster than GSM)
HW Hardware
I/O Input/Output
IBAT Battery current
IC Integrated circuit
ICHAR Charger current
IF Interface
IHF Integrated hands free
IMEI International Mobile Equipment Identity
RM-675; RM-691
Glossary
Page Glossary– 4 COMPANY CONFIDENTIAL Issue 4
Copyright © 2011 Nokia. All rights reserved.

IR Infrared
IrDA Infrared Data Association
ISA Intelligent software architecture
JPEG/JPG Joint Photographic Experts Group
LCD Liquid Crystal Display
LDO Low Drop Out
LED Light-emitting diode
LPRF Low Power Radio Frequency
MCU Micro Controller Unit (microprocessor)
MCU Multiport control unit
MIC, mic Microphone
MIDP Mobile Information Device Profile
MIN Mobile identification number
MIPS Million instructions per second
MMC Multimedia card
MMS Multimedia messaging service
MP3 Compressed audio file format developed by Moving Picture Experts Group
MTP Multipoint-to-point connection
NFC Near field communication
NTC Negative temperature coefficient, temperature sensitive resistor used as a
temperature sensor
OMA Object management architecture
OMAP Operations, maintenance, and administration part
Opamp Operational Amplifier
PA Power amplifier
PCM Pulse Code Modulation
PDA Pocket Data Application
PDA Personal digital assistant
PDRAM Program/Data RAM (on chip in Tiku)
Phoenix Software tool of DCT4.x and BB5
PIM Personal Information Management
PLL Phase locked loop
PM (Phone) Permanent memory
PUP General Purpose IO (PIO), USARTS and Pulse Width Modulators
PURX Power-up reset
PWB Printed Wiring Board
RM-675; RM-691
Glossary
Issue 4 COMPANY CONFIDENTIAL Page Glossary– 5
Copyright © 2011 Nokia. All rights reserved.

PWM Pulse width modulation
RC-filter Resistance-Capacitance filter
RDS Radio Data Service
RF Radio Frequency
RF PopPort ™ Reduced function PopPort ™ interface
RFBUS Serial control Bus For RF
RSK Right Soft Key
RS-MMC Reduced size Multimedia Card
RSS Web content Syndication Format
RSSI Receiving signal strength indicator
RST Reset Switch
RTC Real Time Clock (provides date and time)
RX Radio Receiver
SARAM Single Access RAM
SAW filter Surface Acoustic Wave filter
SDRAM Synchronous Dynamic Random Access Memory
SID Security ID
SIM Subscriber Identity Module
SMPS Switched Mode Power Supply
SNR Signal-to-noise ratio
SPR Standard Product requirements
SRAM Static random access memory
STI Serial Trace Interface
SW Software
SWIM Subscriber/Wallet Identification Module
TCP/IP Transmission control protocol/Internet protocol
TCXO Temperature controlled Oscillator
Tiku Finnish for Chip, Successor of the UPP
TX Radio Transmitter
UART Universal asynchronous receiver/transmitter
UEME Universal Energy Management chip (Enhanced version)
UEMEK See UEME
UI User Interface
UPnP Universal Plug and Play
UPP Universal Phone Processor
UPP_WD2 Communicator version of DCT4 system ASIC
RM-675; RM-691
Glossary
Page Glossary– 6 COMPANY CONFIDENTIAL Issue 4
Copyright © 2011 Nokia. All rights reserved.

USB Universal Serial Bus
VBAT Battery voltage
VCHAR Charger voltage
VCO Voltage controlled oscillator
VCTCXO Voltage Controlled Temperature Compensated Crystal Oscillator
VCXO Voltage Controlled Crystal Oscillator
VF View Finder
Vp-p Peak-to-peak voltage
VSIM SIM voltage
WAP Wireless application protocol
WCDMA Wideband code division multiple access
WD Watchdog
WLAN Wireless local area network
XHTML Extensible hypertext markup language
Zocus Current sensor (used to monitor the current flow to and from the battery)
RM-675; RM-691
Glossary
Issue 4 COMPANY CONFIDENTIAL Page Glossary– 7
Copyright © 2011 Nokia. All rights reserved.

RM-675; RM-691
Glossary
(This page left intentionally blank.)
Page Glossary– 8 COMPANY CONFIDENTIAL Issue 4
Copyright © 2011 Nokia. All rights reserved.