E72 RM 530_529_Raw Schematics V1.0 Nokia 529, 530
User Manual: Smartphone Nokia E72 RM-529, RM-530, RM-584 - Service manuals and Schematics, Disassembly / Assembly. Free.
Open the PDF directly: View PDF
.
Page Count: 29

Customer Care / GTM / Competence Management
Confidential Copyright © 2009 NOKIA Only for training and service purposes Version: 1.0 | 09.09.2009 | E72 RM-529/RM-530 | Board version: 2ws_08e | BTFM | Page 1 (29)
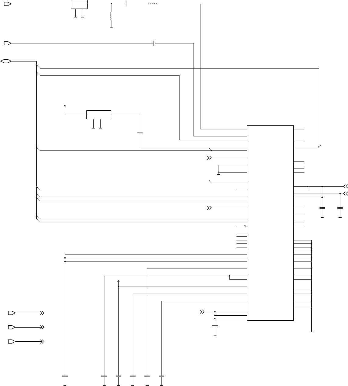
I2S/PCM_IN
I2S/PCM_OUT
BT_WAKEUP
ANT_BT
ANT_FM
SYSCLK
BT_TX_CONFX
UART_CTS
NC
UART_WAKE
NC
I2C_SCL
FM_AUDIO_PR
NC
BT_RF_ACTIVE
NC
SYSCLK
I2S/PCM_SYNC
BT_RESETX
FM_AUDIO_PR
BT_RF_ACTIVE
5
BT_WAKEUP
FM_AUDIO_NL
1
FM_AUDIO_NR
I2C_SDA
FM_AUDIO_PL
I2S_WS
I2S/PCM_CLK
SLEEPCLK
FM_AUDIO_PL
FM_AUDIO_NL
NC
NC
FM_INTX
I2C_SDA
BT_RESETX
FM_AUDIO_NR
UART_WAKE
BT_STATUS
I2S/PCM_OUT
UART_RTS
Z6002
BT_STATUS
I2S/PCM_CLK
I2S/PCM_IN
L=2.558mm
BT_CLK_REQ
6
3
NC
BTH_CLK_REQ
UART_RTS
UART_CTS
SLEEPCLK
FM_INTX
2
I2C_SCL
BT_CLK_REQ
UART_RX
NC
NC
3
21
11
GND
Z6001
UART_TX
UART_RX
I2S_WS
BT_RESETX
Z6003
I2S/PCM_SYNC
UART_TX
BT_TX_CONFX
L=3.185mm
47p
2320552
C6017
2
VBAT
J6000
47p
L6003
3646179
47nH
1
1
C6016
2320552
9
100n
2351017
C6007
4
GND
GND
GND
8
8
9
FMVCO_LN
GND
0
VDDO33
VREGFM_DAC 57
58
VREGFM_DAC
59
VREGFM_DAC
LPOIN
6
7
FMPLLCAP
NC
72
73 NC
NC
74
75 NC
NC
76
FMVCO_LP
47 FM_IRQ_N
48 I2C_DA
RST_N
49
VDDFM
5
VDDC 50
51
VDDC
52
VDDC
VDDO18 53
54
VDDO18
55
VDDO18
56
37 TX_CONFX
38 STATUS
I2C_CLK
39
VREG_BT 4
I2S_CLK
40
41 I2S_SDO
I2S/PCM_SYNC
42
UART_RTS_N 43
44 I2S/PCM_CLK
I2S/PCM_OUT
45
46 I2S/PCM_IN
TM1
28 CLK_REQ
29 RF_ACTIVE
VREG_CTL 3
30
UART_TXD
31 TM2
32 UART_WAKEUPUART_RXD 33
34 I2S_WS
35 BT_WAKEUP
UART_CTS_N 36
XTALP
18 19
RES
2
VDDR3V
XTALN
20
VDDXO
21
22
AUDIOL
23
AUDIOGND
24
AUDIOR
25 TM3
TM0
26
27
GND
VDDR5V 1
FM_CVAR 10
11
FMRF_INN
12
FMRF_INP
13
VDDRF
14
RFIOP
15
RFION
VDDLO
16
VDDPLL
17
60,61,62,63,64,65,66,67,68,69,70,71=
BCM2048_B0
N6000
4370306
6
GND
Q>20
L6001
3640092
56nH
5
1p8
2320518
C6006
150k
1p2
C6027
not_assembled
GND GND
R6006
1430859
=normal,-1%,1%
0
9
C6010
2320143
220n
10
6
2
1
not_assembled
11
GND
C6026
1p2
C6012
2351017
100n
2
13
9
8
7
6
2
1
0
1u0
2351009
C6013
GND
8
2
220n
2320143
C6022
NF
7
7
1
GND
C6011
2320805
100n
C6004
2351009
1u0
120R/100MHz
3203855
L6000
22p
C6024
21
GND
13
4
3
2
47p
2320552
C6008
10
1
0
9
8
7
6
5
1n0
2320584
C6015
R6008
1430853
2M2
0
C6023
2320143
220n
GND
2
R6001
GND
L6002
3646083
100nH
0
0R
C6003
2351009
1u0
1n2H
3648943
L6004
GND GND
0
1u0
2351009
C6005
Bal
Bal DC_Bias
Single
GND
GND
6
LDB2H2G4407L-140
Z6000
4580014
GND
ANT_BT
220n
2320143
C6009
BT_WLAN(6:0)
VIO_BT
REFCLK_I
FMANT
BT(23:0)
FMRADIO(20:0)
DSMO-431-5P-25DSMO-431-5P-25DSMO-431-5P-25

Customer Care / GTM / Competence Management
Confidential Copyright © 2009 NOKIA Only for training and service purposes Version: 1.0 | 09.09.2009 | E72 RM-529/RM-530 | Board version: 2ws_08e | GPS | Page 2 (29)
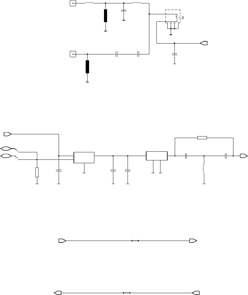
C6211
REF RANGE = 6200-6299
IN OUT
3p3
VCC_TCXO
Z6200
B39162B9080L310
1575.42MHz
33p
C6201
GND
L6200
3n9H
6
C6200
L6201
6n8H
C6204
33p
100n 100n
GND
100n
GND
C6203
0
3
GND
C6210
2
4
7
1
C6207
5
GND
100n100n
C6206
GND GND
100n
C6202
J6202
J6200
GND
VCC_TCXO
GND
J6201
KT21F-CCW25A
16.368MHzG6200
-16.368M
GND
OUT+Vcc
GND
H2 GPS_EN_RESET
H3
AGPS_CLK_REQ
H4
VSS_DIG
H5 VDD_DIG
IO_PA_EN
H6
H7
VSS_DIG
VSS_DIG H8
VCC_IF
G2
G3
TEST_IF_P
SLEEPXN
G4
G5 VDDS
U2TX
G6
PG_PULSE_EN G7
G8 VDD_DIG
VBAT1 H1
VSS_ANALOG
VCC_TCXO
F2
F3
TEST_IF_M
F4
VBAT1
F5 I2C_UART_N
BYPASS
F6
VSS_DIG F7
VDDS
F8
VSS_IF G1
VCC_MIX
E2 VSS_MIX E3
E4 CONFIG_MODE
E5 TDI
I2C_SDA_U1RX
E6
E7
VSS_DIG
IO_TIMESTAMP_DATARDY
E8
F1
D1 LNA_IN
VSS_LNA D2
D3
VSS_MIX
D4
VPP
IFORCE D5
TCK
D6
D7 RTC_CLK
D8 TMS
VBAT2 E1
B7
VSS_DIG B8
C3 VCC_LNA
VPP C4
TDO
C5
C6 NTRST
IO_INT_U1CLK
C7
IO_RF_LNA_EN
C8
A6 REF_CLK
VDDS
A7
A8
VSS_DIG
VSS_LNA B2
B3
VSS_PLL
B4
XTAL_OUT
B5
DBGEN
I2C_SCL_U1TX
B6
VDD_DIG
GPS5350_ROM3.0
N6200
VCC_LNA
A1
A2
VBAT3
VCC_PLL
A3
GPS_CLK
A4
A5
VSENSE
GND
GND
100n
C6209
GND
C6212
100n
100n
C6205
VIO_GPS
VBATT_1_3_GPS
GPS(15:0)
VIO_GPS
GND
GND
GND
VBATT_2_GPS
VIO_GPS
ANT_GPS
VIO_GPS
VBATT_2_GPS
REFCLK_I
VBATT_1_3_GPS

Customer Care / GTM / Competence Management
Confidential Copyright © 2009 NOKIA Only for training and service purposes Version: 1.0 | 09.09.2009 | E72 RM-529/RM-530 | Board version: 2ws_08e | CMT ENGINE | Page 3 (29)
RXIP
RFBusEn1X
RFClkN
RXIN
RXQP
7000-9999
RXQN
VREF
TXC
VREFRF01
TXResetX
VBATRF
AFC
RFTEMP
WTXDET
RFClkP
VXO
TXQP
TXQn
TXIP
TXIN
IREF
VCP1
RFBusClk
RFBusDa
1
1
VXO
Vbat
Vcp1
VrefRF01
RFCLKN
RFCLKP
RFbusClk
RFbusDat
RFbusEna
RXIN
RXIP
RXQN
RXQP
TXC
TXIN
TXIP
TXQN
TXQP
TXresetX
VREFCM
SMASHED
R6RF
R6RF
AFC
ANT
Aux_cntrl1
Aux_cntrl2
DAC_REF1
RFCLKEXT
FMANT
FMRADIO(20:0)
GAZOOIO(3:0)
PUSL(15:0)
PWRONX
REFCLK_I
RFCLK(1:0)
RFCONF(20:0)
RFCTRL(11:0)
RFClkExt
RFClkExt_GPS
RFPWR(5:0)
SLOWAD(6:0)
SSI(7:0)
TXCCONV(4:0)
WLAN(15:0)
BB
BT(23:0)
COMP_VIDEO
DVB_H(15:0)
5
6
3
1
8
4
0
VXO
Vbat
WLAN(15:0)
7
8
0
3
1
0
0
RFEXT
schematic
ANT
BT(23:0)
OSC_IN
PUSL(15:0)
RFC10
RFC11
RFCLKEXT_BT
RFCLKEXT_GPS
RFCLKEXT_IN
2
6
4
7
9
1
0
0
REFCLK_I
RFCTRL(11:0)
TXCCONV(4:0)
PWRONX
SSI(7:0)
BT(23:0)
SLOWAD(6:0)
FMRADIO(20:0)
FMANT
GAZOOIO(3:0)
COMP_VIDEO
PUSL(15:0)
WLAN(15:0)
DVB_H(15:0)
RFPWR(5:0)
RFCONV(20:0)
RFCLK(1:0)
BT(23:0)
WLAN(15:0)

Customer Care / GTM / Competence Management
Confidential Copyright © 2009 NOKIA Only for training and service purposes Version: 1.0 | 09.09.2009 | E72 RM-529/RM-530 | Board version: 2ws_08e | RF EXT & RF_BB | Page 4 (29)
C CLIPS FOR ANTENNA
L7600
3640113
15nH
NOT_ASSEMBLED
X7551
C7593
1p0
C3390
X7550
2
1u0
GNDGND
6p8
C3392
GND GNDGND
100k
R3390
GND
X7505
1 IN
2 OUT
C3391
1u0
BH28SA2WGUT
4341871
N3390
GND
STBY
VOUTVIN
6
GND
R3391
0R
100p
C3394
not_assembled
100p
not_assembled
not_assembled
GND
C3393
C7591
L7598
470nH
1p5
2351109
1p5
2351109
C7590
+Vcc
8p2
2351184
C7592
KT21P-UCW28N
38.4MHz
4520089
G3390
-38.400M-T
GND
OUT
4n7H
3649223
L7599
Z7591
W=0.30
L=
L=
W=0.30
Z7593
RFCLKEXT_IN RFCLKEXT_GPS
Vbat
BT(23:0)
WLAN(15:0) RFCLKEXT_BT
ANT
TOP SHEET
CBB5X
LPRFCLK RFClkExt

Customer Care / GTM / Competence Management
Confidential Copyright © 2009 NOKIA Only for training and service purposes Version: 1.0 | 09.09.2009 | E72 RM-529/RM-530 | Board version: 2ws_08e | BB Top Level | Page 5 (29)
2900-2999
2200-2399
MMC(15:0)
MMC2(15:0)
PUSL(15:0)
REFCLK_I
RFCLK(1:0)
RFCONV(20:0)
RFCTRL(11:0)
RFID(4:0)
SENSORS(15:0)
SSI(7:0)
TXC(2:0)
USB(20:0)
WLAN(15:0)
XAUDIO(7:0)
XENA(10:0)
DVB_H(15:0)
EMINT(3:0)
ETM(20:0)
FMRADIO(20:0)
FMTX(15:0)
GPS(15:0)
I2C0(1:0)
I2C1(1:0)
I2C2(1:0)
INT_MMC(13:0)
INT_SIM(5:0)
IRDA(2:0)
JTAG(6:0)
KEYB(17:0)
LCD(99:0)
LED(10:0)
PWRONX
RFPWR(5:0)
SIM(6:0)
SLOWAD(6:0)
TXC(2:0)
TXC_CONV(4:0)
USB(20:0)
XAUDIO(7:0)
DIGI
ACI(7:0)
AUDIO(13:0)
AUDIOTEST(5:0)
AV(5:0)
BT(23:0)
CBUS(3:0)
CCP(30:0)
DIG_AUDIO(20:0)
POWER
ACI(7:0)
AUDIO(13:0)
CBUS(3:0)
CHARGER
DIG_AUDIO(20:0)
EMINT(3:0)
GAZOOIO(3:0)
H_BRIDGE(5:0)
INT_MMC(13:0)
INT_SIM(5:0)
LED(10:0)
MMC(15:0)
PUSL(15:0)
REFCLK_I
RFID(4:0)
SENSORS(15:0)
SIM(6:0)
SLOWAD(6:0)
USB(20:0)
WLAN(15:0)
XAUDIO(7:0)
XENA(10:0)
GAZOOIO(3:0)
GPS(15:0)
H_BRIDGE(5:0)
I2C0(1:0)
I2C1(1:0)
I2C2(1:0)
IRDA(2:0)
JTAG(6:0)
KEYB(17:0)
LCD(99:0)
LED(10:0)
MMC(15:0)
MMC2(15:0)
PUSL(15:0)
PWRONX
REFCLK_GPS
CMT_IF
ACI(7:0)
AUDIO(13:0)
AUDIOTEST(5:0)
AV(5:0)
BT(23:0)
CCP(30:0)
CHARGER
COMP_VIDEO
DIG_AUDIO(20:0)
DVB_H(15:0)
ETM(20:0)
FMANT
FMRADIO(20:0)
FMTX(15:0)
RF_BB
LPRFCLK
RFClkExt
PWRONX
RFClkExt
RFCONF(20:0)
RFCLK(1:0)
RFCTRL(11:0)
GAZOOIO(3:0)
SSI(7:0)
BT(23:0)
PUSL(15:0)
TXCCONV(4:0)
SLOWAD(6:0)
FMRADIO(20:0)
FMANT
COMP_VIDEO
WLAN(15:0)
LPRFCLK
DVB_H(15:0)
REFCLK_I
RFClkExt_GPS
RFPWR(5:0)

Customer Care / GTM / Competence Management
Confidential Copyright © 2009 NOKIA Only for training and service purposes Version: 1.0 | 09.09.2009 | E72 RM-529/RM-530 | Board version: 2ws_08e | IF Top Level | Page 6 (29)
3300-3399
6300-6399
6000-6199
2000-2099
2400-2599
2700-2799
3100-3199
Combined WLAN/BT/GPS antenna contact
1400-1499
6200-6299
3200-3299
2100-2199
GPS
SENSORS
sv09
SENSORS(15:0)
I2C0(1:0)
I2C1(1:0)
I2C2(1:0)
JTAG(6:0)
PUSL(15:0)
PWRONX
SIM(6:0)
SLOWAD(6:0)WLAN(15:0)
EMU_RAP
schematic
ACI(7:0)
AUDIOTEST(5:0)BT_WLAN(6:0)
ETM(20:0)
GND
I2C0(1:0)
I2C1(1:0)
I2C2(1:0)
KEYB(17:0)
LCD(99:0)
LED(10:0)
MMC(15:0)
PUSL(15:0)
PWRONX
SENSORS(15:0)
SIM(6:0)
SLOWAD(6:0)
XAUDIO(7:0)
UI
UI
AV(5:0)
CCP(30:0)
GAZOOIO(3:0)
H_BRIDGE(5:0)
VIO
Z6401
W=0.40
L=
cost4.0
schematic
ANT_GPS
GPS(15:0)
REFCLK_I
VBATT_1_3_GPS
VBATT_2_GPS
VIO_GPS
CAMERA
carp
CCP(30:0)
COMP_VIDEO
I2C1(1:0)
XENA(10:0)
P3
P2
GND
DIPLEXER
Z6400
GND
P1
WLAN(15:0)
COMP_VIDEO
ETM(20:0)
FMANT
JTAG(6:0)
SLOWAD(6:0)
XAUDIO(7:0)
schematic
WLAN
Smashed
WLAN
ANT_WLAN
BT_RF
BT_WLAN(6:0)
REFCLK_I
VIO_WLAN
2xsim
SIM(6:0)
VBAT
schematic
CONN
ACI(7:0)
AUDIO(13:0)
AV(5:0)
CHARGER
hs_usb_charging
HS_USB
I2C2(1:0)
PUSL(15:0)
SLOWAD(6:0)
USB(20:0)
SIM
5420002
X6400
IN1
OUT2
sdcard
MMC(15:0)
MMC2(15:0)
VIO
VIO
e-anc
AUDIO
AUDIO(13:0)
DIG_AUDIO(20:0)
H_BRIDGE(5:0)
XAUDIO(7:0)
MMC
BTHFMRDS2_2D
BTHFMRDS2_2D
ANT_BT
BT(23:0)
BT_WLAN(6:0)
FMANTFMRADIO(20:0)
REFCLK_I
VIO_BT
VIO
X6401
PUSL(15:0)
H_BRIDGE(5:0)
FMANT
ACI(7:0)
PUSL(15:0)
SLOWAD(6:0)
PWRONX
SIM(6:0)
I2C1(1:0)
I2C0(1:0)
I2C2(1:0)
WLAN(15:0)
GND
SENSORS(15:0)
SENSORS(15:0)
PUSL(15:0)
CCP(30:0)
XAUDIO(7:0)
XAUDIO(7:0)
H_BRIDGE(5:0)
DIG_AUDIO(20:0)
AUDIO(13:0)
I2C1(1:0)
CCP(30:0)
GPS(15:0)
REFCLK_GPS
SLOWAD(6:0)
COMP_VIDEO
REFCLK_I
BT(23:0)
FMRADIO(20:0)
WLAN(15:0)
MMC(15:0)
MMC2(15:0)
SIM(6:0)
SIM(6:0)
XAUDIO(7:0)
SLOWAD(6:0)
CHARGER
JTAG(6:0)
ETM(20:0)
USB(20:0)
SLOWAD(6:0)
SIM(6:0)
PWRONX
MMC(15:0)
LCD(99:0)
KEYB(17:0)
I2C2(1:0)
I2C1(1:0)
I2C0(1:0)
LED(10:0)
AV(5:0)
GAZOOIO(3:0)
AV(5:0)
AUDIOTEST(5:0)
ACI(7:0)
AUDIO(13:0)
XENA(10:0)
JTAG(6:0)
ETM(20:0)
I2C2(1:0)

Customer Care / GTM / Competence Management
Confidential Copyright © 2009 NOKIA Only for training and service purposes Version: 1.0 | 09.09.2009 | E72 RM-529/RM-530 | Board version: 2ws_08e | Audio | Page 7 (29)
EANC_CLK
Digi Mic
Knopfler
2351017
2351017
Knopfler
EANC_OUT
2351017
EANC_SYNC
Vibra "Shaft" 6800008
Knopfler
2351017
EANC_MCLK
Secondary mic
1
11x15mm IHF speaker
IHFSpLP
Digi Mic VibraP
VibraN
I2C2_SCL
Knopfler
2320744
Primary mic (This is the main microphone of the phone)
EANC_RESET
I2C2_SDA
IHFSpLN
EANC_IN
B2102
5149037
+
-
GND
0
NOT_ASSEMBLED
1
+
2-
GND
GND
GND
NOT_ASSEMBLED
L2400
120R/100MHz
5140004
B2101
GND
5
4
120R/100MHz
L2401
GND
N2100
BH30SA2WGUT
GND
STBY
VOUT VIN
100n
2u2
C2123
GND
C2117
7
6
10
100n
C2115
6
100n
C2126
GND
GND
GND
C2130
100n
GND
C2124
2u2
ESDA14V2-2BF3
A1 A2
B1 B2
VDigimic
1n0
C2105
GND
V2101
VDigimic
C2131
100n
47p
C2127
4u7
C2128
C2104
11
GND
GND
J2107
27p
56nH
GND
56nH
L2109
L2110
120R/100MHz
L2104
L2101
120R/100MHz
DLM11GN601SZ2D
12
3 4
R2100
3k3
L2100
GND
GND
GND GND
33R
R2101
R2102
10R
GND
GND
L2111
120R/100MHz
J3
J4 REF
J5 MICBIAS
IN3_L
J6
J7 IN3_R
J8 LOR
AVDD J9
IN2_R
G2
AVDD G8
G9 HPL
H1 IN2_L
H2 IN2_R
H8 LOL
AVDD H9
J2 AVSS
AVSS
D8
D9 DVSS
DVDD E8
E9
LDOIN/HPVDD
IN1_L
F1
HPR
F8
F9
LDOIN/HPVDD
G1 IN1_R
B8
LDO_SELECT B9
MISO C1
SCL/SSZ C2
MCLK C8
C9
DVDD
SPI_SELECT D1
D2
SCL/SSZ
BCLK
DIN A5
WCLK A6
A8 RESET
A9 GPIO
SDA/MOSI B1
B3
SCLK
B6
IOVDD
DOUT B7
DVDD
J2104
N2101
TLV320AIC3254NZQER
4341933
IOVSS
A3
J2102
J2103
C2408
27p
27p
2320546
C2407
C2103
27p
GND
C2129
GND
2u2
VDigimic
GND
27p
C2409
C2107
1n01n0
C2106
1
L/R
CLK 23 DATA
VDD
4
5GND
GND
L/R
CLK 23 DATA
VDD
4
5GND
VDigimic
B2100
2
CLKDATA
3
4VDD
GND 5
B2106
MAB-03A-T-D
1
L/R 1
2
CLKDATA
3
4VDD
GND 5
B2104
L/R 1
MAB-03A-T-D
B2105
J2100
GND C2125
2u2
4129295
V2100
ESDA14V2-2BF3
A1 A2
B1 B2
VBAT
1213
BNK-3266
M2000
M
+-
VDigimic
GND
GND
GND
GND
16
15
14
9
VDigimic
VIO
100n
C2116
J2105
J2106
DIG_AUDIO(20:0)
"Note"
"Note"
H_BRIDGE(5:0)
DSMO-431-5P-25
DSMO-431-5P-25

Customer Care / GTM / Competence Management
Confidential Copyright © 2009 NOKIA Only for training and service purposes Version: 1.0 | 09.09.2009 | E72 RM-529/RM-530 | Board version: 2ws_08e | SD card | Page 8 (29)
MMCCmd
MMCClk
MMCDa
MMCDetPreWarning
GND
GND
MMCDa3
MMCCmd
MMCDa2
MMCDa1
MMCDa
MMCDa1
MMCClk
MMCDet/
VMEM
MMCDa2
MMCDa3
IP4302CX2LF
2
3
4
5
6
7
8
SW1
V3208
3
4
X3200
1
Vss
SW2
GND
VMEM
12
5
0
1
2
100n
C3205
GND
MMC(15:0)

Customer Care / GTM / Competence Management
Confidential Copyright © 2009 NOKIA Only for training and service purposes Version: 1.0 | 09.09.2009 | E72 RM-529/RM-530 | Board version: 2ws_08e | HS USB | Page 9 (29)
4342417
GAZOO LS A/D CONVERTER
4129015
VBUS PIN
CONNECTED TO GAZOO
C3312
2351165
4u7
For production testing
SCL
SDA
GND
C3314
3200015
VIO
VBAT
VIO
16
4
VBAT
GND
GND
VBAT
CURRENT
SENSE
ERJ2BWFR068X
R3367
1445348
1
2 3
C3301
2351050
4u7
4110064
V3301
MAZA062029JN
VBUS
2710203
C3313
1 /2 1u5
GND
GND
1
0
GND
5
R3300 1430848
12k
100n
GND
C3318
2351017C3365
2351061
10u
2320778
C3310
100n
2351017
C3303
7
8
10n
C3300
2351017
100n4u7
2351050
C3304
DIR
E6
REG1V8
F1
CHRG_DET_POL
CHRG_DET F2
F3
VCC
F4
VBUS
XTAL1
F5
i.c.
F6 DP
ID D3
D4 PSW
D5 NXT
STP
D6
CHRG_DET_EN_N E1
FAULT
E2
E3
REG3V3
E5
CFG1
VCC(IO) B5
DATA6
B6
C1
DM
RREF C2
C3 CHIP_SEL_N
TEST_N
C4
DATA7
C6
D1
A2
DATA3
A3
A4 CLOCK
A5 DATA4
A6 DATA5
DATA0
B1
VCC(IO) B2
B3 CHIP_SEL
B4
B2
VIO
4342135
C5,D2,E4= GND
ISP1707AET
D3300
A1 DATA1
DATA2
4129279
Z3300
USBULC6-2F3
GND
A1
A2
B1
/2 1u52
C3313
2710203
GND
GND
GND
GND
CSOUT
E4
56R
R3304
C4
PGND
D1
D2 PGND D3
PGND
D4
OTG
E1 CSIN
AUXPWR E2
E3
VREF
B1 PMID
B2 PMID
PMID
B3
B4
SDA
C1 SW
SW
C2
C3 SW
STAT
N3301
BQ24151YFFR
A1
VBUS
VBUS A2
A3 BOOT
SCL A4
GND
2.0A
F3300
5119045
GND
7
6
5
4
3
2
1
0
R3302
1430754
1k0
L3305
11
10
9
12
GND
3640284 1uH
GND
100n
2351017
C3306
GND
J3300
J3301
VBUS
D-
D+
ID
GND
GND
GND
N3300
KA
X3300
C3307
2351075
100n
IP4387CX4_LF
GNDGND
GND
4u7
2351165
C3322
Z3301
3203845
0R
R3303
GND
GND
GND GND
SLOWAD(6:0)
"Note!"
"Note!"
"Note!"
GND
"Note"
"Note"
"Note!"
"Note"
"Note"
"Note"
"Note"
"Note"
"Note"
"Note"
"Note"
PUSL(15:0)
USB(20:0)
"Note"
USB(20:0)
I2C2(1:0)

Customer Care / GTM / Competence Management
Confidential Copyright © 2009 NOKIA Only for training and service purposes Version: 1.0 | 09.09.2009 | E72 RM-529/RM-530 | Board version: 2ws_08e | SIM Interface | Page 10 (29)
GND
GND
SIMCLK
SIMRST
VSIM
NC
SIMDATA
CLK
Reset
Da
C2703
18p
GND
C2701
C2702
18p
C5 5
6
C6
C7 7
18p
GND
X2700
SK_200400596
C1
1
C2
2
C3
3
100n
2351017
C2700
VSIM
GND GND
2
1
3
SIM(6:0)

Customer Care / GTM / Competence Management
Confidential Copyright © 2009 NOKIA Only for training and service purposes Version: 1.0 | 09.09.2009 | E72 RM-529/RM-530 | Board version: 2ws_08e | System & Battery Connector | Page 11 (29)
2000-2059
2060-2069
2070-2099
CHARGER
COMP_VIDEO
FMANT
SLOWAD(6:0)
XAUDIO(7:0)
SYS_CONN
avconn35_novideo
ACI(7:0)
AUDIO(13:0)
AV(5:0)
BATTERY_CONN
tabby
SLOWAD(6:0)
PROD_TEST_PATTERN
7pin
ACI(7:0)
ETM(20:0)
JTAG(6:0)
JTAG(6:0)
ETM(20:0)
XAUDIO(7:0)
SLOWAD(6:0)
FMANT
COMP_VIDEO
CHARGER
AV(5:0)
AUDIO(13:0)
ACI(7:0)
ACI(7:0)

Customer Care / GTM / Competence Management
Confidential Copyright © 2009 NOKIA Only for training and service purposes Version: 1.0 | 09.09.2009 | E72 RM-529/RM-530 | Board version: 2ws_08e | Battery Connector | Page 12 (29)
BTEMP NTC
Tabby

Customer Care / GTM / Competence Management
Confidential Copyright © 2009 NOKIA Only for training and service purposes Version: 1.0 | 09.09.2009 | E72 RM-529/RM-530 | Board version: 2ws_08e | AV Connector | Page 13 (29)
HS_EAR_L
HS_GND
HS_MIC
4129002
MIC2N
SCL
MicB2
PLUG_DET
HS_EAR_R
HS_EAR_L
2320783
Charging connector X2000/5469849 pads
HS_EAR_R
XEARRC
2710203
HeadDet
For production testing
XEARR
XEARLC
HookDet
AVPaEn
SDA
GND
GND
place near Gazoo
HS_GND
XEARL
PLUG_DET
HS_GND
HS_MIC
MIC2P
2u2
2351104
2
J2003
8
GND
C2006
2u2
C2005
L2005
220R/100MHz
220R/100MHz
L2004
/2 1u51C2004
E2000
1
6
3200015
2710203
5119045
F2000
C2012
2.0A
68nH
3646081
L2006
C2008
2320604
18p
7
1
GND
4
/2 1u5 2710203C2004 2
GND
L2007
3203855
120R/100MHz
C2033
4
5
VBAT
33n
C2
4129307
R
IP5311CX5_LF
Z2000
C
C
R
2A1A
B2
C1
1
2
3
4
5
6
C2030 2 /2 1u5
C2040
X2002
GND
GND
2320143
220n
10R
R2045
3200012
L2002
EXC24CN601X
1 2
34
2351104
C2007
2u2
1L=
W=0.10
Z2001
GND
J2002
V2002
4129313
5
GND
R2044
L2003
3646081
68nH
GND
220R
2
3
120R/100MHz
3203855
L2001
C2030 1/2 1u5
33n
C2034
39p
GND
ECIA2A3MicBias
B1 Mic2p
B2
GND
to ASIC
B3
Mic2nC1
C2
C3
C2041
KA
2k0
2k2
1k0
25
2k2
C=1n0
EMIF03-MIC06F3
N2037
4129320
D1
SCL D2
D3
SDA
D4
_SD
GND
V2010
IP4386CX4LF
LEFTINP
B3 LEFTINM
B4
C1
VDD
GND C2
RIGHTINP
C3
C4 RIGHTINM
HPRIGHT
CPN
A1
A2 CPP
A3
GND
VDD A4
HPLEFT B1
B2 CPVSS
GND
9900505
E2001
1
TPA6130A2YZHR
4342145
N2000 C2002
2320546
27p
18p
2320604
C2009
FMANT
ACI(7:0)
AUDIO(13:0)
AV(5:0)
XAUDIO(7:0)
CHARGER
J2004

Customer Care / GTM / Competence Management
Confidential Copyright © 2009 NOKIA Only for training and service purposes Version: 1.0 | 09.09.2009 | E72 RM-529/RM-530 | Board version: 2ws_08e | WLAN | Page 14 (29)
J6301
J6310
J6309
J6311
J6306
27R
R6300
4
27R
8
5
R6301
2
0
1
3
GND
J6301
F2
F3 CLK
NC
F4
F5 GND42
VIO
F6
SLEEP_CLK
F7
RS232_TXF8
F9 RS232_RX
GND
GND34
E5
GND35
E6
GND36
GND37 E7
E8
GND38
E9
GND39
GND40 F1
UART_TX
F10
F11 GND43
GND41
D5
D6
GND27
D7
GND28
D8
GND29
GND30 D9
E1 ANT
E10 VBATT3
E11 VBATT
GND32 E2
E3
GND33
E4
GND17
C7
GND18
GND19 C8
GND20 C9
D1
GND22
GND31 D10
VBATT2
D11
GND23 D2
GND24 D3
GND25 D4
GND26
GND9 B7
B8
GND10
GND11 B9
C1 BT_PRIORITY
C10
GND21
C11 PMEN
C2
GND13
GND14 C3
GND15 C4
C5
GND16
C6
A7
A8 SPI_DIN
SPI_CLK
A9
BT_RF
B1
B10
GND12
CLK_REQ
B11
B2
GND4
GND5 B3
B4
GND6
GND7 B5
B6
GND8
GND 8
GND 9
A1
GND1WLAN_IRQ
A10
GND3 A11
GND2 A2
A3 BT_TX_CONFX
BT_FREQ
A4
BT_RF_ACTIVE
A5
SPI_CSX
A6
SPI_DOUT
GND
12
GND
GND 13
14
GND
GND
2
GND
3
4GND
5GND
GND
6
7GND
J6307
N6300
ENW49701N_LGA80
1GND
GND 10
11
3
2
1
0
6
6
REFCLK_I
VIO_WLAN
WLAN(15:0)
BT_WLAN(6:0)
BT_RF
ANT_WLAN
VBAT

Customer Care / GTM / Competence Management
Confidential Copyright © 2009 NOKIA Only for training and service purposes Version: 1.0 | 09.09.2009 | E72 RM-529/RM-530 | Board version: 2ws_08e | Camera | Page 15 (29)
2.8V
CAM1CLK
Flash led
I2C_SDA
DGND
CCP_CLKN
CCP_CLKP SENNA
I2C_SCL Place C1421 close to pin A3!
Strobe
DGND
XSHUTDOWN
CAMCLK
I2C_SCL
I2C_SDA
XSHUTDOWN
CAMCLK
GND
AGND
1.8V
AF motor
I2C_SCL
Cam_Reg_1V8
CCP_DATAP
CCP_CLKN
VANA
VDIG
CCP_DATAN
GND
CCP_CLKP
ACME LITE
I2C SDA
Indicator led
CCPClkP
Cam_Reg_2V8
I2C_SDA
CCPDaN
CCP_DATAP
CCPClkN
CCP_DATAN
CCPDaP
I2C SCL
27p
C1453
J1417
GND
20
8
100n
C1451
100n 2351017
C1457
GND
J1404
VCAM_2V8
4u7
GND
2351050
C1409
2710203
C1408
2 /2 1u5
C1404
2351104
2u2
GND
STBY
VOUTVIN
J1403
13
J1413
BH28SA2WGUT
4341871
N1401
J1420
11
14
120R/100MHz
L1450
L1420
2u2H
4
GNDGND
NOT_ASSEMBLED
GND
GND
GND
VCAM_1V8 GND
C1403
2320546
27p
7
GND
VBAT
GND
GND
6
GND
C1420
10u
2
3
4
5
6
C1452
27p
X1401
1
3
4
5
6
7
8
9
C1421
100n
11
12
13
14
2
J1411
X1400
GND
1
10
C1411
J1414
J1410
NOT_ASSEMBLED
27p
2320546
C1422
10u
100n
2351017
C1410
FPF1003A
N1402
4342045
VOUT A1
VIN
A2
VOUT B1B2 VIN
GND C1C2 ON
VCAM_2V8
GND
VIO
VCAM_1V8VIO
J1412
12
GND
J1402
L1402
120R/100MHz
27p
1
13
15
C1425
J1415
J1416
GND
C1454
2u2
C1423
27p
VBAT
GND
2
GND
GND
12
C1424
2u2 C1455
27p
GND
GND
GND
GND
19
GNDGND
VCAM_2V8
C1450 2351017
100n
GND
7
8VANA
9DATA+
/2 1u51
C1408
GND 29
GND
3
30
GND
GND 31
32
GND
CLK+
4
CLK-
5
6GND
GND 21
22
EXTCLK
DGND 23
GND 24
GND
25
26 GND
GND
27
28 GND
XSHUTDOWN 14
SCL 15
16
SDA
17
NC
18
NC
19
GND
2DATA-
20
VCAP
4858138
N1450
TCM8330MD
4858137
GND
1
10 VDIG
NC
11
12 NC AGND 13
GNDGNDGND
VCAM_2V8
2
C1402
/2 1u51
C1402
N1403
BH30SA2WGUT
GND
STBY
VOUTVIN
/2 1u5
0R
R1400
0
10
VOUT C1
C2 STROBE
C3 I2C/EN
D1
LED_OUT
SDA/EN2
D2
SCL/EN1
D3
AS3645A-ZWLT
N1420
4341999
PGND A1
A2
SGND
A3 VIN
SW
B1
TORCH
B2
B3
IND_OUT
GND
F1400
0.25A
GND
100R
R1401
GND
GND
VBAT
3
13
5
VCAM_1V8
J1405
12
120R/100MHz
3203855
L1421
2u2
2351104
C1401
GND
CCP(30:0)
CCP(30:0)
CCP(30:0)
CCP(30:0)
CCP(30:0)

Customer Care / GTM / Competence Management
Confidential Copyright © 2009 NOKIA Only for training and service purposes Version: 1.0 | 09.09.2009 | E72 RM-529/RM-530 | Board version: 2ws_08e | User Interface | Page 16 (29)
WRX
D0
ui_connectors
WRX
GND
2450- 2469
Bedford
D/CX
RDX
CSX
D6
GND
VLED+
VLED1+ LEDOUT
D4
D2
D0
GND
GND
RESX
D1
VDD
D/CX
D2
TE
VLED1-
D/CX
D3
RDX
D0
WRX
D1
RSTX
D2
D3
D5
RDX
VDDI
SetCurrD
D5
D7
D1
D7
RSTX
D5
TE
PWRONX
SENSORS(15:0)
SIM(6:0)
SLOWAD(6:0)
XAUDIO(7:0)
D4
D6
2400- 2449
D3
GND
D7
VLED-
GND
TE
D6
0
0
ui_connectors
KEYBOARD
CCP(30:0)
H_BRIDGE(5:0)
I2C2(1:0)
KEYB(17:0)
LCD(99:0)
LED(10:0)
MMC(15:0)
PUSL(15:0)
8
C2453
2320546
27p
C3
Out5 A4
Out4 C4
In7
C2
In6
D1
GND
D3
Out7 C5
Out6 D4
In2
D2
In1
B1
A3
GND
Out2 D5
Out1 B5
In3
A2
B3
GND
Out3 A5
In5
A1
In4
C1
GND
100n
2351017
C2455
4129287
Z2451
EMIF07-LCD02F3
6
GND
27p
2320546
C2454
9
8
GND
GND
27
3 4
100n
2351017
C2452
4
C4
Out4
D1 In7
A2 In6
D3 GND
D4
Out7
Out6 A5
In1
GND A3
A4
Out2
D5
Out1
C2 In3
B3
GND
Out3 C5
B1 In5
C1 In4
C3 GND
B5
Out5
1
1
7
5
EMIF07-LCD02F3
Z2450
4129287
In2
A1
D2
7
0
12
16
5
30
1
28
7
12
5
6
3
0
GND
VIO
21
22
23
24
GND
3
4
5
6
7
8
9
5469499
X2450
1
10
11
12
13
14
15
16
17
18
19
2
20
VAUX1
GND
2
3
GND
120R/100MHz
3203855
L2450
2
9
11
1
GND
GND
4
2
26
10
10
11
6
L2451
3203855
120R/100MHz
DISPCHSYNC
DISPCDataLCD0
DISPCDataLCD5
LCD(99:0)
rfbi(15:0)
XAUDIO(7:0)
SLOWAD(6:0)
SIM(6:0)
PWRONX
PUSL(15:0)
MMC(15:0)
LED(10:0)
LCD(99:0)
KEYB(17:0)
I2C2(1:0)
H_BRIDGE(5:0)
CCP(30:0)
SENSORS(15:0)
GND
LED(10:0)
DISPCDataLCD2
DISPCDataLCD1
LCDTE
LCDReset
DISPCDataLCD4
DISPCDataLCD7
DISPCDataLCD6
DISPCVSYNC
DISPCPCLK
DISPCDataLCD3

Customer Care / GTM / Competence Management
Confidential Copyright © 2009 NOKIA Only for training and service purposes Version: 1.0 | 09.09.2009 | E72 RM-529/RM-530 | Board version: 2ws_08e | Keyboard | Page 17 (29)
1.8V VIO
MOTION
kbr_6
kbr_7
kbr_1
kbr_0
kbc_0
kbc_1
S60 Cluster Leds
GPIO
Side Key Led
Breathing Led
kbc_2
kbc_3
Breathing Led
SCL
Qwerty Leds
kbc_4
SHTDWN
2.8V VDDA
Breathing Led
MOTION
NRST
kbr_5
kbc_5
kbr_4
GPIO
kbr_3
NRST
Qwerty Leds
Breathing Led
Side Key Led
Power key
SHTDWN
kbr_2
kbc_6
S60 Cluster Leds
SDA
SCL
Qwerty Leds
Output7
Input10 E1
Input9 E2
GND
E3
Output10
E4
E5 Output9
Qwerty Leds
SDA
SCL
SDA
Output3
B5
C1Input6
Input5 C2
GND C3
C4 Output6
Output5
C5
Input8 D1
Input7 D2
GND D3
Output8
D4
D5
Z2401
Input2 A1
Input1 A2
GND
A3
Output2
A4
Output1
A5
B1Input4
Input3 B2
Output4
B4
17
GND
12
2
8
4129289
EMIF10-LCD02F3
1
2320546
C2400
10k
R2400
2351104
C2406
27p
C2405
2351104
2u2
GND
GND
2u2
C2404
TRIG
SDA
E4
SCL
E5
2u2
2351104
ASEL0
EN
C4
D7 D1
D2
D8
D3 INT
CLK
D4
D9 E1
E2 GPO
E3
C2+
D3 B1
D4 B2
ASEL1
B3
C1-
B4
B5 C1+
D5 C1
C2
D6
C3
GNDD5=
VBATC5=
4341795
N2400
D1 A1
D2 A2
A3
VOUT
C2- A4
A5
16
VAUX1
VIO
11
LP5523TMX_NOPB
0R
5
2
12
0
1
GND
3
R2401
10
6
9
5
0
7
VBAT
VIO
14
C2403
2351104
2u2
D5
E1
Input10
E2
Input9
E3 GND
E4 Output10
E5 Output9
0
11
1
0
Output4
B5 Output3
Input6 C1
C2
Input5
C3
GND
C4 Output6
Output5
C5
D1
Input8
D2
Input7
D3
GND
D4 Output8
Output7
EMIF10-LCD02F3
4129289
Z2400
A1
Input2
A2Input1
A3 GND
A4 Output2
A5 Output1
B1Input4
B2
Input3
B4
15
4
1
3
4
GND
3
GND
1
GND
2
4
3
GND
VBAT
5200064
S2400
1
1
2
2
GND
2
33
34
35
36
37
38
39
4
40
5
6
7
8
9
19
2
20
21
22
23
24
25
26
27
28
29
3
30
31
32
X2401
1
10
11
12
13
14
15
16
17
18
5
VIO
kbr_3
kbr_1
kbr_6
kbr_2
kbr_0
I2C2(1:0)
PUSL(15:0)
PWRONX
UI_Leds(5:0)
SENSORS(15:0)
GND
KEYB(17:0)
COL0
COL1
ROW6
ROW4
ROW5
ROW2
ROW3
ROW0
ROW1
ROW7
COL6
COL4
COL5
COL2
COL3
kbr_4
kbc_1
kbr_5
kbc_0

Customer Care / GTM / Competence Management
Confidential Copyright © 2009 NOKIA Only for training and service purposes Version: 1.0 | 09.09.2009 | E72 RM-529/RM-530 | Board version: 2ws_08e | Sensors | Page 18 (29)
I2C0SCL
Digital Ambient Light Sensor
AGUMON
I2C0SDA
I2C2SDA
I2C2SCL
ACCINT2
Entry 3D Magnetometer
I2C0SDA
I2C0SCL
INT
DRDY
C1104
GND
Accelerometer
ACCINT1
GND
5
100n
GND
5
GND
VDD
6
7CS
INT1
8
INT2
9
VIO
VAUX2
1Vdd_IO
10
GND
11
Res
12
SDO
13 SDA/SDI/SDO
SCL/SPC
14
GND 2
3
Res
4
100n
6
LIS302DL
N1102
4605987
2351017
GND
C1103
GND
9
100n
C1100
3
2
GND
VAUX2
Vdd 1
GND 2
ADR_SEL 3
SCL
4
5SDA
6INT
GND
VAUX1
GND
10
N1100
TSL2563CL
4860012
C1105
0u47
VIO
GND
13
VIO
J1101
J1102
J1103
1
VAUX2
TEST2 6
TEST3 7
8
TEST4
TEST5 9
GND
C1106
10n
SLV1
12
TEST6
13 INT
14 DRDY
SCL
15
SDA
16
2DVSS
3AVDD
AVSS
4
5
TEST1
3
AK8974
N1103
4600005
DVDD
1
10
SLV0
11
SENSORS(15:0)
GND
2

Version: 1.0 | 09.09.2009 | E72 RM-529/RM-530 | Board version: 2ws_08e | GAZOO | Page 19 (29)
Customer Care / GTM / Competence Management
Confidential Copyright © 2009 NOKIA Only for training and service purposes
CURRENT SENSE RESISTOR
connect to ClassDKelvin N6
connect to TestNet3 T1
C2271
2u2
C2285
2u2
220R/100MHz
L2207
220R/100MHz
J2202
J2200
L2206
J2216
J2217
J2218
GND
GND
1
2u2
C2265
0
J2214
J2215
J2211
345
J2208
J2209
J2213
15
1
2
GND
GND
J2223
VREF
0
3
14
4
J2220
VRCP1
VBAT
GND
6
7
GND
10
J2225
J2227
GND
GND
11
5
0
1
4
GND
VBAT13
GND
GND
VANA
J2203
C2213
2u2
B2200
32.768kHz
PMEG3002AEL
V2300
1
2
C2214
2u2
22u
GND
1uH
L2310
C2230
0
GND
GND
2u2
C2266
C2317
5
2u2
VBAT1
VBAT11
C2232
10u
1
0
2u2
2u2
C2245
8GND
0
0
C2282
VBAT4
1
2
GND
VBAT
1
VR1
VBAT
VIO
C2247
2u2
2u2
C2319
VBAT
GND
VDDAUDRX
GND
2u2
C2228
1
VBAT5
2u2
C2222
GND
VBUS
5
VBAT
GND
0
VBAT3
2
0
1u0
C2314
GND
GND
GND
C2231
GND
GND
22u
39p
C2234
not_assembled
C2233
39p
GND
GND
not_assembled
VBAT
VBAT
VR1VRFCVRCP1
GND
120R/100MHz
L2205
VBAT9
2
0
GND
VBAT12
VBACK
11
2u2
C2249
120R/100MHz
3
4
5
VBAT12
L2203
2u2
C2316
CURRENT
SENSE
PMR03EZPJU10L
R2200
1
2 3
42
L2300
2u2H
5
0 1
6
8
0
1
0
VBAT5
4
2
GND GND
GND
VBAT
10
10u
C2211
GNDGND
6
7
VBAT8
L2340
1uH
VMEM
VBACK
2.6V 4700003
CP3225A
G2200 -
+
VAUX2VOUT
4
5
3
2
VBAT4
0
GND
VANAVAUX1
1
1
VBAT9
GND
VBAT10
GND
8
9
VCORE
1
2
GND
GND
GND
2
2
0
1
2
3
4
GND
GND
3
3
VBAT8
0
7
J2219
J2221
VBAT
C2280
2u2 2u2
C2269
13
J2212
GND
GND
J2232
J2210
VSIM VDigimic
GND
GND
GND
J2244
J2207
3
0
1
2
J2243
2u2
C2326
C2294
2u2
2u2
5
3
BGND
J2201
C2267
C2315
J2236
IHFSpRN
VCharIn1
T7
2u2
TestNet3
T1
VCharOut2
T10
GndUSB
T11
VCore
T13
T14 GndVCore
GndVCore
T15
T16 GndVCore
T2 TestNet2
T6
GndVCore
R16
GenOut2
R2
R3
IHFSpLN
R5
IHFSpRP
VCharOut1
R8
VCharIn2
R9
P8 CBusSelX
VBUS P9
TestNet1
R1
VUSB R10
VBUSCoil R11
DM R12
DP R13
R14 GndVCore
GndVCore
R15
P12 BTemp
VCoreCoil
P15
VCoreCoil
P16
RSTX
P2
P3
EarDataR
P4
IHFSpLP
EarDataL N5
ClassDKelvin N6
N7 CBusClk
N8 CBusData
N9 ChInd
P1 GenOut1
VBUSSMPSOut P10
SMPSClk
N11
N13 RFTemp
VBack
N14
N15
VBatVCore
VBatVCore N16
MicData N2
AudClk N3
PMARN N4
L8
L9 GndCHInd
VCoreDef
M13
CMDDir M14
LedOut
M15
Speed M2
M4
VBUSCtrl
N1
PMARP
L10
L14
SIMClkC
L16
SIMDaC
LineInRN L2
XEarR L3
L4
XEarRC
L7 GndChacon
VCharInTest
K2
XEarLC
XEarL K3
K4
EarN
Mic1P K6
GndAVSS
K8
USBCharDetX
K9
L1
LineInRP
ID
Suspend J7
GndAVSS
J8
J9 LST
SetCurrD
K10
ClkB K14
K15
VBatVSIM
K16
VSIM
Data4Dir J11
Data4B J13
J14
Data3B
VBatVAux J15
SlaveSW J2
J3
MicB2
J4
Mic3RN
LineInLN J6
H14
H15
VBatVAux
MicB1 H3
H6
LineInLP
H7 WTxDet
VOut H8
ExtPWMOut
H9
SetCurrKB
J10
Mic3LP
G4
Mic3RP
G6 HeadDet
VRef
G7
G8
VDIGI
MBus
G9
OVVLed
H10
SIMRstC H11
VAux1 H13
Data2B
SIMDetX
G1
EarP
G10
Data1A
G11 GndLDO2
G13
VAux2
Data1B G14
G15
CMDB
Mic2P G2
G3
ClkFB F13
F16
VMEM
F3
Mic2N
F4
Mic3LN
GndRef
F7
VBatVDigi F8
F9
E13
ClkA
Data3Dir E14
CMDA E15
GndVibra
E2
E3 SleepX
E4 SenseM
E5
VR1
D15
D16 GndVIO
D2
VibraN
TxCData
D3
D4 TxCOut
D5
VBatVR1
VBatVAna D7
D8
VDigiMic
D9
VCP
VRTC
C8
FlyHigh
C9
FlyLow
D10 HookDet
MBusRx
D11 D12
Data2Dir
D13
Data1Dir
Data4A D14
GndVIO
Data3A
C14
Data2A
VIOCoil1
C15
VIOCoil2
C16
C2 TxCClk
AFCOut
C3
SleepClk
C4
WDDis
C5
VRFC C6
C7
B5 GndLDO1
CrO
B6
B7
VAna
VBatVCP B9
C1
VibraP
BSI C10
C12
SIMDa
C13
UserResetX
B11
B12 MBusTx
B13
SIMIOC
B14
SIMClk
B15
VBatVIO
VBatVIO B16
B2 TxCCtrl
SenseP
B3
GndLDO1
B4
A15
VBatVIO
A16
VBatVIO
A2 ATM
A3 EMInt
A4 PURX
A6 CrI
VBg
A7
PwrOnX
B10
N2200
PEARL_V4.0E
A11
VRCP1
VIO
A13
VBatVIO A14
2u2
C2229
VREF
0
GND
3
4
1
2u2
C2268
12
VBAT3
VDDAUDTX
GND
L2202
120R/100MHz
GND
3
GND
VBAT
J2206
"Note"
1
6
2
SLOWAD(6:0)
kelvin
LED(10:0)
USB(20:0)
RFPWR(5:0)
LED(10:0)
GAZOOIO(3:0)
"Note"
"Note"
"Note!"
"Note"
"Note"
"Note"
"Note"
"Note"
"Note"
"Note"
"Note!"
kelvin SIM(6:0)
XAUDIO(7:0)
AUDIO(13:0)
H_BRIDGE(5:0)
SLOWAD(6:0)
CBUS(3:0)
TXC(2:0)
INT_SIM(5:0)
DIG_AUDIO(20:0)
ACI(7:0)
EMINT(3:0)
TXC_CONV(4:0)
PUSL(15:0)
INT_MMC(13:0)
MMC(15:0)
CHARGER
PWRONX
N2200
PEARL_V4.0E
GND
GND
GND
VBAT13
VBAT11
GND
GND
VBAT
2u2
C2281
VDDAUDTX
VDDAUDRX
GND
GND
GND
GND
GND
VBAT1
GND
GND
GND
VBAT10
GND
GND
GND
VIO
GND
GND
T3
VBatIHFLN
GndIHFLP
T4
R4 GndIHFLN
GndIHFRP
R6
VBatIHFRN R7
VBatIHFRP
P7 GndINFRN
USBCharDis P13
P14
VPROGID
VBatIHFLP P5
P6
VBatUSB P11
VBatChacon
N12 GndPVSS2
VDDAudRx3 M3
N10
L13
VBatLED
GndLED
L15
K7 GndAudRx
VDDAudRx1 K1
K11 GndLED2
GndPVSS3
K13
H2
VDDAudRx2
H4 MicSub
G16 GndVMEM
F14 GndPVSS5
VBatVMEM F15
VDDAudTx F2
GndAudTx
F1
F10
VDD18
D6 GndXTAL
D1
VBatVibra
GndCPump
B8
GndPVSS6
C11
B1
VBatVibra
VBatVibra A1
GndPVSS7
A10
VBAT
VBAT
GND
2u2
GND
C2296

Customer Care / GTM / Competence Management
Confidential Copyright © 2009 NOKIA Only for training and service purposes Version: 1.0 | 09.09.2009 | E72 RM-529/RM-530 | Board version: 2ws_08e | DIGI | Page 20 (29)
2800-2849
2850-2899
3000-3099
XENA(10:0)
MMC2(15:0)
PUSL(15:0)
REFCLK_i
RFCONV(20:0)
RFCTRL(11:0)
RFID(4:0)
SDRAMCTRL(17:0)
SDRAM_AD(15:0)
SENSORS(15:0)
SSI(7:0)
TXC(2:0)
TXP
USB(20:0)
VISSI(27:0)
WLAN(15:0)
XAUDIO(7:0)
FMRADIO(20:0)
FMTX(15:0)
GENIO(99:0)
GPS(15:0)
HISSI(8:0)
I2C0(1:0)
I2C1(1:0)
I2C2(1:0)
INT_MMC(13:0)
INT_SIM(5:0)
IRDA(2:0)
KEYB(17:0)
LCD(99:0)
LED(10:0)
MEMCONT(9:0)
MMC(15:0)
SDRAM_BA(1:0)
SDRAM_CTRL(17:0)
SDRAM_DA(31:0)
MUX
hw71_1.1
ACI(7:0)
AUDIO(13:0)
AUDIOTEST(5:0)
AV(5:0)
BT(23:0)
CBUS(3:0)
CCP(30:0)
DIG_AUDIO(20:0)
DVB_H(15:0)
EMINT(3:0)
ETM(20:0)
EXTADDA(31:0)
RFCLK(1:0)
RFCONV(20:0)
)0:51(DA_MARDS)0:11(LRTCFR
SDRAM_BA(1:0)
SDRAM_CTRL(17:0)
SDRAM_DA(31:0)
TXC(2:0)
TXP
USB(20:0)
VISSI(27:0)
MEM
schematic
EXTADDA(31:0)
MEMCONT(9:0)
NAND(15:0)
SDRAM_AD(15:0)
rapu_yama_csp_1.11
CPU
CBUS(3:0)
CCP(30:0)
DIG_AUDIO(20:0)
EMINT(3:0)
ETM(20:0)
EXTADDA(31:0)
GENIO(99:0)
HISSI(8:0)
I2C0(1:0)
I2C2(1:0)
INT_MMC(13:0)
INT_SIM(5:0)
)0:9(TNOCMEM)0:6(GATJ
PUSL(15:0)
MMC2(15:0)
I2C0(1:0)
SENSORS(15:0)
REFCLK_I
RFCONV(20:0)
TXC(2:0)
WLAN(15:0)
LED(10:0)
XAUDIO(7:0)
INT_SIM(5:0)
RFCONV(20:0)
AUDIOTEST(5:0)
AV(5:0)
FMRADIO(20:0)
XENA(10:0)
KEYB(17:0)
MMC(15:0)
FMTX(15:0)
RFID(4:0)
RFCTRL(11:0)
RFCLK(1:0)
JTAG(6:0)
I2C1(1:0)
ETM(20:0)
PUSL(15:0)
CBUS(3:0)
EMINT(3:0)
I2C2(1:0)
USB(20:0)
RFCTRL(11:0)
ACI(7:0)
LCD(99:0)
DVB_H(15:0)
IRDA(2:0)
INT_MMC(13:0)
DIG_AUDIO(20:0)
CCP(30:0)
SSI(7:0)
AUDIO(13:0)
GPS(15:0)
BT(23:0)

Customer Care / GTM / Competence Management
Confidential Copyright © 2009 NOKIA Only for training and service purposes Version: 1.0 | 09.09.2009 | E72 RM-529/RM-530 | Board version: 2ws_08e | RAPUYAMA | Page 21 (29)
Place close to Rapu
23
REMOVE RAPU 2.0
3
2
1
24
21
22
5
6
10
2
1
12
82
83
84
5
6
7
4
GND
8
75
10
11
12
79
80
17
37
38
39
2
1
2
3
4
14
6
7
16
5
6
0
40
R28053k3
2
0
VIO
4
R2803
33R
1 /2 100n
not_assembled
2X100n
C2822
12
7
26
6
13
11
10
3k3 R2804
4
5
9
10
11
16
5
2u2
7
8
R2806
14
C2842
5
56
57
58
33R
VCORE
2
3
36
5
6
2
7
6
4
1
0
GND
C2831
33p
34
35
33p
C2830
VIO
4
GND
62
32
33
4
53
54
55
44
45
46
0
1
8
41
42
15
C2822
2X100n
2 /2 100n
61
29
63
64
65
66
67
68
not_assembled
85
86
87
8
9
10
59
60
76
77
78
13
14
2
69
70
71
72
73
74
0
28
13
30
31
0
1
7
8
9
27
47
48
50
51
52
43
13
015
16
17
18
19
20
4
5
6
0
1
11
12
29
30
49
3
4
5
6
14
26
28
6
0
10
11
12
1
2
3
not_assembled
0
1
0
81
2
3
4
1
2
3
4
6
9
10
21
8
0
1
2
16
17
18
2
4
5
GND
3
0
1
3
5
C2801
100n
15
0
0
1
2
GND
VIO
not_assembled
C2841
100n
GND
VIO
4
6
7
8
9
14
8
9
10
11
0
6
7
1
GND
5
22
23
24
25
25
VRFC
0
19
3
4
C2800
100n
01
GND
VCORE
VIO
VRFC
GND
GND
1
VIO
2
3
1
7
7
W2
W22 VDD
VSS W7
Y2 VDD
0
5
8
U21
U22 VDDS2
U3
VSS
VSS U5
U6
VSS
V1 VDD
VDD
V23
VSS W11
W12
VSS
VSS W13
VSS W17
VDD
P2 VDD
VDD
P22
P23 VDDS2
R1 VDDS2
VSS R2
R21 VDD
VDDRAM
R22
VDDS2
R23
U18
VSS
U19
VSS
VSS
VSS
VSS M14
M16
VSS
VDDStack2
M2
VDDStack3
M22 VSSStack3 M23
M5
VSSStack2
VSS M6
N1
VDDS1
VSSRX1 N3
VSS N6
K2
VDD
L1
VDDARX L12
VDDA18V1 L14
VDDA18V2 L16
VDDS2
L22
VDD
L23
M1 VDDS
M10
VSSRX2
M11
VSS
VSS M12
M13
G6
VSS
G9
VSSStack7
H1 VDD
H23 VDD
VDDStack4
J17
J2
VSSStack1
VSSStack4 J22
VSS J3
VDDStack1
J7
VDDS2
K19
VDDS
E23
VSS E7
VDDRAM
F1
F22 VDDS2
VSSATX G15
VSS G18
VSS G19
G21
VSS
G22 VDDS2
VSS G3
G5
VSS
C18
VSSA C20
C4 VDDS
VSS C7
VDD
D2
VDD
D22
VDD
D3
E11
VSSStack6
VDDATX E15
VDDAPLLStack E16
E2 VDDS
VDDS2
VSSARX B13
VSSASUB B14
VDDA_ACS B16
VSS B19
B20
VDDA
VDDS
B4
B5 VDD
VDDStack7
B9
C11 VDD
VSS C13
VSSAPLLStack
AB23
AB4 VDDS2
VDD
AB5
AC11 VDD
VDD
AC13
AC18 VDD
AC22 VPP
VDD
AC6
B10 VDD
VDDS
B11
VSSStack5 B12
VDDS3
VDDS
A7
VDD
A8
VDDS2
AA1
AA17
VSS
AA23 VDDS2
AA7
VSS
VDDS2
AB10
VDDS2
AB14
VDDS2
AB18
AB19 VDDS2
VPP
Y22 31
24
Y23
RAPUYAMA_V1.11/V1.11A_PR_RITSA_BGA424
VDDStack6
A10
VDDStack5
A12
VSSA_ACS A18
A19
26
30
V22
W16 1
W18 13
12
W19
29
W21
W23 27
SDRUDQS2 Y21
28
T22
U15
FlsADVX
U16
FlsClk
U23 25
FlsWEX V15
V16
FlsRstX
V17
FlsCS0X
V19
SDRDQMU2
V21
2
R18 11
R19 7
T14
FlsWaitX
T15
FlsOEX
T18 0
T19 4
T21
SDRCKE
18
N22
16
N23
P14 0
5
P16
P18 20
23
P19
P21
SDRDQML2
SDRWEX R16
R17
10
M21 21
N14 6
N16
SDRBA1
N17 9
22
N18
N19
SDRLDQS2
N21 19
K22
SDRCLK K23
SDRBA0 L17
L18 3
L19 8
L21
SDRCASX
12
M17
17
M18
M19
9
H21 13
H22
SDRUDQS
J18 15
J21 10
SDRDQMU J23
K18 1
K21
SDRCLKX
SDRRASX
1
5
E21
E22 8
2
F19
F21 12
F23 11
G23 14
SDRDQML H18
H19
MMCDa3
MMCDa2 AC5
3
B22
C21 7
SDRLDQS C22
4
C23
6
D21
0
D23
E19
10
AB20
AB21 5
AB22 3
AB3
MMCDa0
11
AC19
AC20 8
AC21 6
AC3
MMCDa1
AC4
14
AA16
9
AA18
7
AA19
AA20 4
2
AA21
SDRxCS1 AA22
MMCClk AA3
MMCCmd AA4
EXTAdDa
SDRAd
RAPUYAMA_V1.11/V1.11A_PR_RITSA_BGA424
SDRDa
AA15 15
3
100n
C2802
6
5
4
GND
VRFC
9
100n
C2807
W3
GenIO11 W5
GenIO71 W6
W8
GenIO72
W9
GenIO49
Y1
ETMClk
ETMCtrl Y3
VCORE
GenIO13
V7
GenIO46
V8
GenIO39
GenIO47 V9
W1
ETMDa5
W10
GenIO38
ULPIData6
W14
ULPINxt
W15
ETMDa3
GenIO50
V11
GenIO52
ULPIData2
V12
V13 ULPIData7
V14 ULPIDir
V2
ETMDa6
ETMDa4 V3
V5
GenIO12
V6
T9
CBusClk
U1
GenIO73 U11
U12 ULPIData3
ULPIData5
U13
U2 CBusDa
U8
GenIO37
U9
GenIO48
V10
ULPIData4
GenIO34 T17
T2 CBusEn1X
T23
GenIO5
I2C2SDA
T3
ETMDa7 T5
T6
ETMDa2
GenIO67 T7
GenIO65
R6
GenIO29
R7 SysClk192
R8
GenIO28
TMAct
T1
GenIO66 T10
ULPIData0
T11
ULPIData1
T12
T13
ULPIClock
P12
ULPIStp
P13
CCPDaP1
P3
GenIO30 P5
P6 CCPStrbN1
GenIO27 P8
I2C2SCL
R3
GenIO33 R5
GenIO35 N12
SMPSClk
N13
CCPStrbN0
N2
CCPDaN1
N5
N7 CCPStrbP1
CCPDaN0
N8
CCPStrbP0
P1
GenIO75 P10
L6
L7
GenIO4
L8 TxCDa M3
GenIO43
CCPDaP0
M7
M8 TxCClk
N10
GenIO64
GenIO74 N11
K6
TxCDaCtrl
K8
L10
GenIO82
L11
GenIO77
TXReset
L13
L2
GenIO44
GenIO42 L3
L5
GenIO87
GenIO3
K1
GenIO51 K11
K12
GenIO79
TXQN
K13
SleepClk
K14
GenIO68 K16
GenIO0 K3
GenIO2 K5
GenIO24
H7
H9
GenIO76
J1
GenIO1
J16 RXDa0
GenIO6 J19
J5
GenIO15
J6
GenIO21
J8
GenIO36
GenIO86
H13
H14 TXQP
H15 TXP
RXDATAClk
H17
H5
GenIO14
GenIO20 H6
GenIO23
G12
VREFP
G13
GenIO16 G8
H10
GenIO80
H11
GenIO81
H12 JTClk
JTRSTn
GenIO25 F5
F6
GenIO19
GenIO22 F7
F8
GenIO17
F9 RFBusClk
G11
GenIO85
JTDI
JTDO
F13 RXIN
F14 VREFN
F15 EMU0
EMU1
F16
F18
GenIO78
E18
E8 RX1
RFBusDa
E9
RFBusEn1X
F10
F11
GenIO84
F12
C9
ExtSysClkReq
E10
JTMS
E12
E13 DRXQP
RXIP
E14
TXA
C16
SysClk384
C17
C6
GenIO18
GenIO9 C8
GenIO10
B7
GenIO7
B8
GenIO8
C10
GenIO83
RX2
C12
DRXQN
C14
IREF
C15
TXIN
PMARN
AC8
AC9 SleepX
B15 TXIP
B17 RFClkP
AudioClk0
AB9
AC10 PURX
SIMIODa1
AC12
GenIO41 AC14
AC15
GenIO60
AC16
GenIO57
AC17
GenIO54
AC7 EarDataR
GenIO40 AB13
AB15
GenIO59
AB16
GenIO56
AB17
GenIO53
ETMDa0 AB2
PMARP
AB6
EarDataL
AB7
MicData
AB8
AA14
AA2
ETMDa1
GenIO69 AA5
GenIO70 AA6
AA8
GenIO32
GenIO31 AA9
SIMIOCtrl1
AB11
SIMClk1
AB12
A9
GenIO26
AA10
GenIO45
AA11
GenIO61
AA12
GenIO58
AA13
GenIO55
GenIO62
DRXIN
DRXIP
A14
A15 RXQP
RXQN
A16
RFClkN
A17
RAPUYAMA_V1.11/V1.11A_PR_RITSA_BGA424
D2800
RAPUYAMA_V1.11/V1.11A_PR_RITSA_BGA424
D2800
GenIO63 A11
A13
1
27
0
1
31
VIO
7
11
20
1
2
3
15
0
1
2
12
VIO
TXC(2:0)
JTAG(6:0)
4
13
SDRAM_DA(31:0)
EXTADDA(31:0)
SDRAM_CTRL(17:0)
SDRAM_BA(1:0)
MEMCONT(9:0)
INT_MMC(13:0)
RFCLK(1:0)
CCP(30:0)
USB(20:0)
I2C2(1:0)
DIG_AUDIO(20:0)
INT_SIM(5:0)
PUSL(15:0)
CBUS(3:0)
RFCTRL(11:0)
RFCONV(20:0)
TXP
GENIO(99:0)
ETM(20:0)
SDRAM_AD(15:0)
0
20
21
17
18
19
0
9
10
1
2
3
4
5
6
8
11
12
14
15
16
7
4
5
6
7
1
3
0
2P11
EMInt1
H2
DISPC_DATA_LCD14
DISPC_DATA_LCD0 H3
HissiData2N
G16
G2
DISPC_DATA_LCD3
F3
G1
DISPC_DATA_LCD2
HissiData2P
F17
F2
DISPC_VSYNC
DISPC_DATA_LCD7
E3
DISPC_DATA_LCD10
E5
DISPC_DATA_LCD1
E6
DISPC_DATA_LCD11
D1
DISPC_HSYNC
DISPC_DATA_LCD8 E1
E17 HissiClkN
HissiData1N
C19
DISPC_DATA_LCD9 C2
C3
DISPC_ACBIAS
DISPC_DATA_LCD12 C5
B6
C1
DISPC_PCLK
HissiData1P
B18
DISPC_DATA_LCD15 B2
B21 HissiClkP
B3
DISPC_DATA_LCD4
DISPC_DATA_LCD6
DISPC_DATA_LCD13
A5
DISPC_DATA_LCD17
A6
DISPC_DATA_LCD5
A20 HissiData0N
A21 HissiData0P
DISPC_DATA_LCD16 A3
A4 13
HISSI(8:0)
VISSI(27:0)
EMINT(3:0)
Bypass for CPU
Bypass for CPU
C2821C2819C2818 C2819C2818 C2820 C2820C2817
C2817
GND
VIO
C2821
C2823
1
VIO
GND
/2 100n /2 100n/2 100n/2 100n/2 100n /2 100n/2 100n /2 100n /2 100n
2
/2 100n
1 2 2 1 21
21 2 1
C2827
C2826 C2827C2826C2824C2823 C2825C2824 C2825 C2828C2828
/2 100n
/2 100n /2 100n/2 100n/2 100n/2 100n /2 100n/2 100n /2 100n
1 2 221
21 2 1
/2 100n
/2 100n
1
/2 100n
Bypass for CPU
C2811C2810C2809C2808 C2809
VCORE
C2811
GND
C2808 C2810
/2 100n/2 100n/2 100n /2 100n/2 100n /2 100n
1 221
22
/2 100n
1
/2 100n

Customer Care / GTM / Competence Management
Confidential Copyright © 2009 NOKIA Only for training and service purposes Version: 1.0 | 09.09.2009 | E72 RM-529/RM-530 | Board version: 2ws_08e | CMT Memories | Page 22 (29)
NAND
NAND(15:0)
4Gm3+1Gddr
SD_DDR
EXTADDA(31:0)
MEMCONT(9:0)
NAND(15:0)
SDRAM_AD(15:0)
SDRAM_BA(1:0)
SDRAM_CTRL(17:0)
SDRAM_DA(31:0)
empty
NAND(15:0)
SDRAM_DA(31:0)
SDRAM_CTRL(17:0)
SDRAM_BA(1:0)
SDRAM_AD(15:0)
EXTADDA(31:0)
MEMCONT(9:0)
NAND(15:0)

Customer Care / GTM / Competence Management
Confidential Copyright © 2009 NOKIA Only for training and service purposes Version: 1.0 | 09.09.2009 | E72 RM-529/RM-530 | Board version: 2ws_08e | Memory | Page 23 (29)
43470W5
27
28
29
30
1G+4G
GND
17
18
19
20
26
GND GND GND GND GND
0
2X100n
C3002
2 /2 100n
7
GND
1
VIO
VIO
C3000
2X100n
2 /2 100n
100n
2351017
C3006
not_assembled
11
2X100n
C3001
1 /2 100n
0
9
C3001
2X100n
2 /2 100n
10
9
8
11
12
1
2X100n
C3000
1 /2 100n
5
C3002
2X100n
1 /2 100n
1
2
3
4
7
8
9
10
11
4
31
0
1
22
23
24
25
14
9
2
3
15
16
2
16
0
1
21
A1_Index
3
0
6
1
12
13
14
NC N3
N7
N8
N9
P1
DNU
P13
DNU
P14
DNU
P2
DNU
D4
M7
M8
M9
N1
DNU
N10
N11
N12 DQS0d
N14
DNU
L13
L2
L3
M10
M11
M12
M13
NC M3
K1
K12
DM1d
K13
K14
K2
K3
L1
NC
L12
BA1d
G3
H14 _CKd
H2
H3
J1
J12 DQS1d
J13 DM0d
J3
F12
F13
12
F2
0
F3
CKo
F5
G1 CKEd
G10
NC
G14 CKd
G2
E3
NC E6
NC E7
INTo
E8
NC E9
F1 _CASd
F10
NC
D13
_CSd
D2
BA0d
D3
NC E1
NC E10
E12
E13
DQS2d
E14
E2 _RASd
_WEd
C3
_AVDo
C4
_CEo
C5
C6 RDYo
C7
C8
C9
D12
DM3d
DQS3d
B8
B9
C10
C11
C12
C13 DM2d
C2
NC
B10
B11
B12
B14
DNU
_OEo
B3
B4
NC
B5 _RPo
_WEo
B6
B7
N5
P5
M4
N4
P4
H5
J5
DNU B1
P6
K5
K6
K9
K10
J10
H10
M5
D3000
NAND
Data I/O
DNU A1
DNU A13
DNU A14
DNU A2
NC A3
M6
128Mx16 M3
DDR
COMBO 32Mx32 DDR
A
NAND
K7,N2= VIO
VIO
A4,B2,G5,K8,P3= GND
A10,C1,H12,J2,M1,P10=
A6,A9,A12,D14,F14,J14,L14,N6,P9,P12= GND
A5,E5= VIO
A7,A8,B13,C14,G13,H13,M14,N13,P7,P8= VIO
A11,D1,G12,H1,M2,P11=
GND
KAV00Q009A-BEE7
Addr/ Data Bus
5
4
2
3
4
5
6
DDR
43470W5
6
7
8
9
10
5
6
12
13
14
15
0
15
J3001
2
3
4
11
13
5
7
6
8
GND
SDRAM_BA(1:0)
SDRAM_DA(31:0)
SDRAM_AD(15:0)
MEMCONT(9:0)
EXTADDA(31:0)
SDRAM_CTRL(17:0)
SDRAM_CTRL(17:0)
10
12

Customer Care / GTM / Competence Management
Confidential Copyright © 2009 NOKIA Only for training and service purposes Version: 1.0 | 09.09.2009 | E72 RM-529/RM-530 | Board version: 2ws_08e | GENIO Muxing | Page 24 (29)
MESSI
MESSI2
I2C PULL UP RESISTORS
I2C0SDA
OFN GPIO for test purposes
MESSI
MESSI
MESSI
LOSSI
Not use with I2C
Not use with I2C
LOSSI
Not use with I2C
I2C0SCL
I2C1SDA
I2C1SCL
MESSI2
MESSI2
LOSSI
MESSI
RAPU1.0
RAPU1.0
Not use with GAZOO
MESSI
MESSI
MESSI
MESSI
LOSSI
MESSI2
MESSI
MESSI
Not use with I2C
Not use with I2C
LOSSI
MESSI2
MESSI
MESSI
MESSI
MESSI2
3
3
32
33
2
12
2
23
14
15
30
1
2
20
9
2
3
0
24
25
34
35
10
11
1
2
2
20
2
15
16
20
4
36
37
16
17
1
4
18
19
31
13
14
10
1
40
14
20
12
1
0
9
1
4
0
9
1
1
39
16
8
52
14
17
4
3
13
6
3
7
5
6
13
9
1
1
10
11
1
0
21
22
2
3
13
6
5
38
10
1
2
9
15
12
2
4
16
15
3
10
11
16
5
7
0
27
0
0
19
4
16
12
4
3
20
21
1
11
50
51
15
12
7
3
12
13
6
7
6
0
3
4
0
8
4
12
5
29
17
18
19
49
17
6
7
13
28
26
7
15
16
21
0
69
70
5
14
7
10
11
46
47
48
13
2
4
11
51
9
3
4
6
7
50
9
11
18
12
0
20
15
62
14
18
0
6
0
2
71
0
73
66
67
68
11
10
30
31
1
4
5
27
44
45
10
1
2
14
8
49
2
9
72
5
6
2
7
19
46
47
48
33
14
13
1
9
10
11
32
5
6
28
29
13
12
4
5
8
19
25
39
41
13
0
7
23
40
8
3
1
54
55
82
13
1
6
3
83
84
15
77
78
11
0
7
8
24
25
12
10
9
0
57
15
1
3
80
20
15
10
63
37
38
9
8
7
9
56
8
22
21
11
53
0
79
81
85
86
3
5
21
22
65
6
10
75
76
R28503k3
3k3 R2851
58
5
1
20
19
8
VIO
13
14
6
7
21
17
16
7
8
7
52
35
36
11
10
0
6
5
6
7
8
1
2
21
22
15
26
14
15
23
24
3
2
4
61
42
43
64
18
VIO
16
17
98
5
4
2
9
10
6
12
5
4
1
7
44
45
12
8
41
6
3
4
9
8
53
99
0
16
17
0
1
11
12
54
43
5
87
74
34
4
5
0
11
59
60
1
3
4
2
3
1
5
42
8
16
13
15
2k2 R2853
VIO
R28522k2
VIO
genio38
ROW7
COL6
genio36
genio56
SHTDWN
NRST
MOTIONgenio15
genio14
genio13
genio66genio66
14
genio79
genio80
genio81
genout104
genout105 TXP2
SysClk384 MCLK
I2C2SDA
I2C2SCL
DIG_AUDIO(20:0)
genio26
genio119
genio35
genio24
genio120
genio121
genio61
genio60
genio59
genio58
genio62
genio57
genio44 AccInt2
SENSORS(15:0)
CCP(30:0)
LED(10:0)
NJOY_EN
DISPC_DATA_LCD17
DISPC_DATA_LCD16
DISPC_DATA_LCD15
DISPC_DATA_LCD14
DISPC_DATA_LCD13
DISPC_DATA_LCD12
DISPC_DATA_LCD11
DISPC_DATA_LCD10
DISPC_DATA_LCD9
DISPC_DATA_LCD8
DISPC_DATA_LCD7
DISPC_DATA_LCD6
DISPC_DATA_LCD5
DISPC_DATA_LCD4
DISPC_DATA_LCD3
DISPC_DATA_LCD2
DISPC_DATA_LCD1
DISPC_DATA_LCD0
I2C0SDA
I2C0SCL
genio22
genio23
mm_drdy
mm_int
genio40
genio41
EANC_CLK
EANC_SYNC
RAPU_EANC_OUT
RAPU_EANC_IN
EANC_RST
genio78
"Note"DIF0RDX
DIF0A0
DIF0LCDTE
DIF1LCDTE1
DIF1WRX
genio9
genio7
genio8
genio10
genio63
DIF1RDX
DIF1LCDTE0
DIF1CS0X
SysClk192
AVVideoCTRLgenio14
DIF1A0
genio33
genio36
genio38
genio45
genio55
LCD(99:0)
genio72
TxCClk
TXC(2:0)
RXDATAClk
RXDa0
RFCONV(20:0) genout105
genout104
"Note"
ULPIData7
"Note!"
821oinegptSIPLU
genio129
genio130
genio131
genio132
genio133
genio134
genio135
genio136
PURX
LCDRstX
"Note!"LCDClk
LCDCS0X
LCDCS1X
LCDData
DIF0CS0X
DIF0CS1X
DIF0Da0
DIF0Da1
DIF0Da2
DIF0Da3
DIF0Da4
DIF0Da5
DIF0Da6
DIF0Da7
"Note"DIF0WRX
genio116
genio117
genio118
genio119
genio120
genio121
genio122
genio123
"Note!" 421oinegKLCP_CPSID
521oinegCNYSH_CPSID
621oinegCNYSVCPSID
DISPC_ACBIAS genio127
USB(20:0)
"Note"
ULPIData0
"Note"
ULPIData1
"Note"
ULPIData2
"Note"
ULPIData3
"Note"
ULPIData4
"Note"
ULPIData5
"Note"
ULPIData6
genout95
genout94
genout93
genout92
genout91
genout90
genout89
genout88
TXP
TxCDa
TxCDaCtrl
genout96
genout97
genout98
genout99
genout100
genout101
genout102
genout103
GlobalRstXgenio42
VISSI(27:0)
genio106
genio107
genio108
genio109
genio110
genio111
genio112
genio113
genio114
genio115
genio18
genio19
XAUDIO(7:0) XEarL
XEarR
Mic3Rn
Mic3RP
Mic3LN
Mic3LP
Mic3LN
Mic3LP
Mic3RN
Mic3RP
genio5
SDRAMxCS2
CCP(30:0)
CCPStrbN1
"Note"
CCPStrbP1
"Note"
CCPDaN1
"Note"
CCPDaP1
"Note"
CCPStrbN0
"Note"
CCPSrtbP0
"Note"
CCPDaN0
"Note"
CCPDaP0
"Note"
MRInt_HallInt
AccInt1
I2C0SDA
I2C0SCL
genio12
I2C2SDA
I2C2SCL
ALSINTgenio68
LedFlashIntgenio1
HACPAEngenio120
ProxEnable
ProxInt
DIG_AUDIO(20:0) EarDataL
EarDataR
RFCTRL(11:0) TXA
RX1
RX2
TXReset
SysClk192 "Note!"
"Note"
TCLKretgenout104
genio48
genio47
Cam_Reg_1V8
Cam_Reg_2V8
CLK_REQ
SQCLKIP
"Note"SleepClk
A_GPS_CLK_REQ
SleepClk "Note!"
SleepX
genout97
genio21
ROW6
COL0
SDRAd14
I2C2SDA
I2C2SCL
FlashINT
I2C2SDA
I2C2SCL
"Note!"Cam1Clk
TxMask
genio87
genout97
USBChargeINTgenio4
ExpanderInt
I2C0SDA
I2C0SCL
FMTxRstX
ReferenceClkSysClk192
DISPCDataLCD19
DISPCDataLCD20
DISPCDataLCD21
DISPCDataLCD22
DISPCDataLCD23
MMCCardDetgenio25 MMC(15:0)
GPSBlanking
USBSyncClk
HostWakeUp
PURX
SleepClk
SleepX
genio20
CBUSENX_IN
BUSMODE
"Note!"SLEEPCLK
FM_AUDIO_PR
FM_AUDIO_NR
FM_AUDIO_PL
FM_AUDIO_NL
I2SMOSI
I2SMISO
I2SSCLK
I2SWS
SleepClk
HissiData0N
HissiData1P
HissiData1N
HissiClkP
HissiClkN
HissiData2P
HissiData2N
VISSI(27:0)
DISPCDataLCD0
DISPCDataLCD1
DISPCDataLCD2
DISPCDataLCD3
DISPCDataLCD4
DISPCDataLCD5
DISPCDataLCD6
DISPCDataLCD7
DISPCDataLCD8
DISPCDataLCD9
DISPCDataLCD10
DISPCDataLCD11
DISPCDataLCD12
DISPCDataLCD13
DISPCDataLCD14
DISPCDataLCD15
DISPCDataLCD16
DISPCDataLCD17
DISPCPCLK
DISPCHSYNC
DISPCVSYNC
DISPCACBIAS
LCD(99:0)
DISPCDataLCD18
ROW4
ROW5
COL1
COL2
COL3
COL4
COL5
SDRAM_AD(15:0)
SDRAMCTRL(17:0)
SDRAMxCS2
SDRCKE2
SDRAd13
genio6
genio34
FMRADIO(20:0)
I2C2SDA
I2C2SCL
FMIRQ
ACI(7:0)
ACIRX
ACITX
genio31
genio32
AV(5:0)
ConnDet
AVPAEn
BuerSleep
AVVideoCTRL
genio37
genio14
HISSI(8:0)
HissiData0P
DigiMICData
"Note!"DigiMICClk
genio39
INT_SIM(5:0)
SimDataClk
ETM(20:0)
"Note!"
ETMDa8
"Note"
ETMDa9
"Note"
ETMDa10
"Note"
ETMDa11
"Note"
ETMDa12
"Note"
ETMDa13
"Note"
ETMDa14
"Note"
ETMDa15
EMINT(3:0)
Emint0
BootModeSel
LDOPowerDown
KEYB(17:0)
ROW0
ROW1
ROW2
ROW3
BTUARTOut
BTWakeUp
BTH_Clk_Req
BTResetX
BTPCMClk
BTPCMSync
BTPCMIn
BTPCMout
genio85
genio49
genio50
genio53
genio54
genio82
genio83
genio84
EXTADDA(31:0)
ExtAdDa16
ExtAdDa17
ExtAdDa18
ExtAdDa19
ExtAdDa20
ExtAdDa21
ExtAdDa22
ExtAdDa23
ExtAdDa24
ExtAdDa25
CBUS(3:0)
CBusEn2X
RFCTRL(11:0)
RFBusEn2Xgenio6
MMCDaDir0genio69
SDMMCLSSHutDn
MMCCmdDir "Note"
genio70
genout98
I2C1SDA
I2C1SCL
CamResetShutdowngenio16
"Note!"Cam0Clkgenio86
WLAN(15:0)
"Note!"SPI_Clk
SPI_CSX
SPI_MOSI
SPI_MISO
WLANENABLE
WLAN_IRQ
genio74
genio75
genio76
genio77
genout100
genio73
BT(23:0)
BTRTS
BTCTS
BTUARTIn
USB(20:0)
ULPICS
INT_MMC(13:0)
"Note!"MMCFbClk
MMCDaDir3 "Note"
MMCDaDir2 "Note"
MMCDaDir1 "Note"
genio11
genio71
genio52
TimeStamp
GPSInt
FlsCS1X
genio51
genio11
genio11
GPS(15:0)
GPSResetX
LedFlashEn
CamResetShutdown2
LedFlashStrobegenio43
genio56
genio17
MEMCONT(9:0)
VPPLock
"Note"
genio76
genio72genio72
I2C0(1:0)
I2C1(1:0)
I2C0SDA
I2C0SCL
I2C1SDA
I2C1SCL
genio27
genio28
genio29
genio30
I2C2SDA
I2C2SCL
I2C2(1:0)
PUSL(15:0)
PURX
SleepClk "Note!"
SleepX
AUDIO(13:0)
LineInLP
LineInLN
LineInRP
LineInRN
CBUS(3:0) CBusClk
CBusDa
CBusEn1X
SysClk384
genio63
genio64genio64
genio65genio65
genio66genio66
genio67genio67
genio68genio68
genio69genio69
genio70genio70
genio71genio71
genio73genio73
genio77
genio78
genio79
genio80
genio81
genio82
genio83
genio84
genio85
genio86
genio87
genio74
genio75
genio47
genio48genio48
genio49genio49
genio50genio50
genio51genio51
genio52genio52
genio53genio53
genio54genio54
genio55genio55
genio56genio56
genio57genio57
genio58genio58
genio59genio59
genio60genio60
genio61genio61
genio62genio62
genio63
genio31
genio32genio32
genio33genio33
genio34genio34
genio35genio35
genio36genio36
genio37genio37
genio38genio38
genio39genio39
genio40genio40
genio41genio41
genio42genio42
genio43genio43
genio44genio44
genio45genio45
genio46genio46
genio47
genio15
genio16genio16
genio17genio17
genio18genio18
genio19genio19
genio20genio20
genio21genio21
genio22genio22
genio23genio23
genio24genio24
genio25genio25
genio26genio26
genio27genio27
genio28genio28
genio29genio29
genio30genio30
genio31
GENIO(99:0) genio0genio0
genio1genio1
genio2genio2
genio3genio3
genio4genio4
genio5genio5
genio6genio6
genio7genio7
genio8genio8
genio9genio9
genio10genio10
genio11genio11
genio12genio12
genio13genio13
genio14genio14
genio15

Customer Care / GTM / Competence Management
Confidential Copyright © 2009 NOKIA Only for training and service purposes Version: 1.0 | 09.09.2009 | E72 RM-529/RM-530 | Board version: 2ws_08e | RF | Page 25 (29)
Band I
Band VIII/V
Band II
2u2
C7528
L7521
100p
C7545
C7569
10u
C7549
18p
C7512
2u2
R7922
SONJA_LTA_BOM2
L7522
12.0n
C7537
NOT_ASSEMBLED
J7550
1p0
4000002
850/900MHz
Z7523
C7503
Z7540
4512309
100n
4511839
Z7544
880-915MHz
5p6
C7535
C7574
J7537
2u2
100p
C7571
R7522
0R
18p
C7530
C7580
18p
C7531
18p
L7560
1uH
C7501
10n
C7542
1n
C7529
18p
120R/100MHz
L7502
3p3
C7520
R7504
R7501
10R
C7562
10u
C7509
2u2
R7921
C7526
8p2
C7563
10u
HV L1
GNDREFBUF
L10
L11
VBAT_BAT
NC L2
GNDCP
L3
L4 GND_PRE
RXOUT_PQ L5
L6 GNDDIG
NC
L7
L8 GNDDIG3
L9
REFG
VCP K1
GNDBB_TX
K10
DAC_REF1 K11
K2 RFC10
RFC11
K3
RXOUT_PI K4
RXOUT_NQ K5
K6
VDIG
GNDDIG2
K7 REFP K8
VBAT_TX K9
J10
TXQ_180
J11
TXQ_0
RFC5
J2
VREF_CM J3
RXOUT_NI J4
SCLK J5
J6
SDATA
J7 GNDCP_TX
REFM J8
J9
TXI_180
DAC201 H10
TXI_0 H11
H2 GND_VCO
GNDBB_RX
H3
H4
PRG
XENA H5
H6
XRESET
H7 GNDPRE_TX
H8
OSCIN
H9 NC
J1 GND_VCO_SUB
GNDRF_TX
G1
C1NI
P_OUTP
G10
G_OUTP
G11
G2
C1PI
G3
C2NI
VBAT_RX G4
DAC101 G7
VDAC G8
DAC202 G9
VBAT_VCO H1
E2
E3
VBEXT
E4
C1PQ
VBAT_WTX E9
C2NQ F1
F10 P_OUTM
G_OUTM
F11
F2
C2PI
F3
C2PQ
F4
C1NQ
F8 GND_RF_TX2
F9
D1 GNDVCO
W_OUTN_L
D10
D11 W_OUTN_H2
WTRP2 D2
D3 RFC4
D7 RFC9
DET
D9
E1
NC
E10 W_OUTM_L
E11 W_OUTP_H2
CLKONX
B9 WDET
C1 GNDMIX
C10 W_OUTP_H
C11 GND_TX_SUB
DAC102 C2
C3
DAC203
RFC3
C4
C6
TRP2
RFC7
C7
MUX_IN
C8
C9 TXC
B1
WTRP1
B10 W_OUTN_H
GNDVGA
B11
MUX_OUT
B2
B3 RFC1
RFC2
B4
GNDLNA
B5
SHLD_GND B6
B7 RFC6
RFC8
B8
A1
TRP1
A10 INP_850
A11 INM_850
A2 INP_2150
A3 INM_2150
A4 INP_1900
INM_1900
A5
INP_1800
A6
INM_1800
A7
INP_900
A8
A9 INM_900
2u2
N7500
C7577
2u2
C7576
Z7521
4511126
869-894/1805-1880MHz
R7510
10k
10n
C7502
C7507
10n
10nC7561
C7508 10n
2u2
C7567
10u
C7560
1920-1980/1850-1910MHz
Z7543
4511840
J7536
SONJA_EU_BOM2, SONJA_LTA_BOM2
18p
C7548
Z7542
C7546
10n
2u2
Vb
C7565
L7526
H2 VHI
H3 VBB_VRX
H4 VREG50S
CB_SMPS
H5
GND_SMPS H6
H7
GND_SMPS
GND_SMPS H8
F8
INPUT_SMPS
G1 SCLK
G2 SMPS_CNTRL
GND_DIG G3
G4 GND_VREG50S
MUX2
G5
G6
IND_SMPS
G7
IND_SMPS
IND_SMPS G8
FB_SMPS
H1
OUT_BOOST E6
E7
OUT_BOOST
E8
OUT_BOOST
F1 DATA
ENABLE
F2
F3
GND_DIG
HV
F4
GND_VREG50_d
F5
INPUT_SMPS F6
INPUT_SMPS F7
GND_DIG D3
D4
GND_DIG
IND_BOOST D5
D6
IND_BOOST
IND_BOOST D7
D8
IND_BOOST
GND_DIG E1
E2
GND_DIG
GND_DIG E3
XRESET
E4
E5
OUT_BOOST
B8
PA_DAC
C1
C2 ANT_T1
C3
GND_DIG
MUX1
C4
GND_BOOST C5
GND_BOOST C6
GND_BOOST C7
GND_BOOST C8
D1 VREF
D2 VXO
GND_VREG50BD
CB_BOOST
A6
IND_DCDC A7
VBATT
A8
B1 FB_BOOST
ANT_T2
B2
GND_DIG B3
B4
CB_DCDC
GND_DCDC B5
B6
GND_DCDC
IND_DCDC B7
VBATT
4380050
N7560
FB_DCDC A1
A2
GND_DIG
A3 VBB_VRX1
VREG50BD
A4
A5
470R
R7520
18p
L7562
C7547
4580008
T7520
C7534 100p
5p6
C7578
C7575
L7525
18p
J7538
C7533
10n
22k
R7502
120R/100MHz
L7575
C7570
2u2
R7924
C7504 100n
L7541
C7510
18p
C7506 100n
C7572
2u2
C7505 100n
L7501
VC2
VC1 7
GND 8
Icont_h 9
28R/100MHz
Vcc1
24 GND
25
26 Vsw
27 TX_1
Icont_I
28 GND
29
3
Vpd 4
Vdet 5
VC3 6
16 TRX2
RX_2
17
18 RX1
19 TRX3
2
Vgain
GND
20
21 Ant
GND
22
23 GND
N7520
RPF89003B
1
GND
TX_2 10
Vcc3 11
GND 12
13
TRX1
Vcc2 14
15
GND
C7521
18p18p
C7527
C7544
2u2
C7538
18p
18p
C7513
C7541
1n
27R
R7505
4k7
R7500
L7561
L7540
L7523
1n
C7543
33p
C7511
R7506
47R
R7560
47k
C7500
100n
LBPA_Out
VREG
27
HBPA2_Out
29
Vcc2_HBPA2
31
33 HBPA1_Out
4
Vbat
5
GND
6
Icont1
7
Vcc1_HBPA1
HBPA1_In 9
Icont2 14
16
LBPA_InVcc1_LBPA
18
NC/GND
19
2
Vcc2_HBPA1
20 Icont3
21 Vbat
23 Vcc2_LBPA
25
N7540
HBPA2_In 11
Vcc1_HBPA2 13
120R/100MHz
L7503
C7573
10n
18p
C7539
R7923
C7536
2351174
1p0
GND
CPLD
10n
4580072|ALT
L7500
RFin
RFout ISO
C7568
G7500
4520004
15nH
L7563
120R/100MHz
L7524
C756610n
C7532
4512313
Z7541
18p
DAC102
Vcc_Vapaus
REFL_MEAS
FWD_MEAS
Vb
Vcc_Vapaus
TXFEM_Vpd
ANT
Vcp
RFbusClk
RFbusDat
RFbusEna
TXresetX
TXC_in TXC
VrefRF01
SMPS
Vbat
Vcc_PA
Vcp1
Vcp1
Vcp
Vcp1
Vcp1
Clk_Buf_en
Clk_Buf_en
Vcc_WPA
Vcc_Vapaus
Vb Vbat
Vbat_PA
VXO
Vb
Band_sel
Vcc_WPA
Vcc_WPA
Vcc_PA
SMPS
TXFEM_VC1
TXFEM_Vpd
TXFEM_Vgain
Band_sel
Aux_cntrl1
RFCLKEXT
Aux_cntrl2
RXQN
DAC203
DAC202
FWD_MEAS
REFL_MEAS
TXC_in
HW_id
Vcc_Vapaus
TXFEM_VC3
TXFEM_VC2
DAC201
Vcc_WPA
Aux_cntrl2
Aux_cntrl2
Aux_cntrl1
Aux_cntrl1
Vcc_PA
RFCLKN
TXIN
TXFEM_VC3
TXFEM_VC2
TXFEM_VC1
TXFEM_Vgain
Vbat_PA
DAC203
DAC102
Vcc_WPA
Vbat_PA
Vcc_WPA
Vcc_WPA
Vbat_PA
TXFEM_Vpd
DAC202
Vcc_WPA
Vcc_WPA
Vbat_PA
Vcc_WPA
DAC203
TXFEM_VC3
TXFEM_VC1
HW_id
TXFEM_Vgain
DAC201
Vbat_PA
DAC202
TXFEM_VC2
VrefRF01
VrefRF01 VrefRF01
DAC_REF1
Vbat Vbat
Vcc_PA
Vcc_PA
RXIP
RXIN
RXQP
VREFCM
TXresetX TXresetX TXresetX
AFC
VXO
VXO
VXO VXO
DAC201
TXQN
TXQP
TXIP
RFCLKP
RFbusClk RFbusClk RFbusClk
RFbusDat RFbusDat RFbusDat
RFbusEna RFbusEna RFbusEna

Customer Care / GTM / Competence Management
Confidential Copyright © 2009 NOKIA Only for training and service purposes Version: 1.0 | 09.09.2009 | E72 RM-529/RM-530 | Board version: 2wt_03a | UI Flex | Page 26 (29)
Side Key Led
Breathing Led
3 4
End
Qwerty LEDs
kbc_1
3
4
A
Q
S60 Cluster LEDs
6
2
Breathing LEDs
Preferred
Preferred
F G
LBacksp
1
,
kbr_0
kbr_1
kbr_2
kbr_3
kbr_4
Select
(under A320)
Up
Space Contacts
S
/
SHTDWN
MOTION
SDA
0
5
?
Mail
4-way navigation keys
’
kbc_0
Shift
0
5
kbc_2
W E R T
7
Y
Side Key’s LED
kbc_3
6
Z
Fn
1 2
Qwerty LEDs
kbr_2
kbr_0
kbr_1
X
kbc_2
1.8V VIO
D
SCL
Qwerty Leds
Down
K
kbc_3
kbc_4
kbc_5
RSoft
kbr_7 H J
kbr_5
kbc_4
Chr Ctrl LSoft Send
kbc_0
kbc_1
U
M
O P
kbr_7
Qwerty Leds
kbc_6
C V B N
kbr_6
Breathing Led
REC
Volume Up
Volume Down
GPIO
S60 Cluster Leds
kbr_3
kbr_4
kbc_5
kbr_5
kbr_6
2.8V VDDA
kbc_6
NRST
Home/MenuCalendar
.
Left Right
@
C2523
I
Enter
S2560
100n
S2537 S2538
S2517
GND
S2514
S2533
S2549
S2534 S2551
S2518
GND
S2550
GND
S2528 S2529
1u0
C2520
S2525 S2526
S2520
CL-840S-WTM-SD-TS
V2529
C2522
1u0
GND
GND
S2507
S2562 S2563
GND
100n
S2500
GND
C2521
S2506
S2532
S2508
V2523
CL-840S-WTM-SD-TS
S2502 S2503
CL-840S-WTM-SD-TS
V2526
S2561
S2501
GND
S2552
38
39
4
40
5
6
7
8
9
CL-840S-WTM-SD-TS
V2528
23
24
25
26
27
28
29
3
30
31
32
33
34
35
36
37
1
10
11
12
13
14
15
16
17
18
19
2
20
21
22
X2521
GND
GND
S2527
CL-840S-WTM-SD-TS
V2525
GND
CL-840S-WTM-SD-TS
V2527
S2522 S2523 S2524
S2521
GND
S2553
V2524
CL-840S-WTM-SD-TS
CL-840S-WTM-SD-TS
V2521
S2519
GND
GND
V2522
CL-840S-WTM-SD-TS
LED+
28
GND
3MOTION
GPIO
4
5VDDIO
6IO_MOSI_A0
IO_CLK
7
IO_MISO_SDA
8
9IO_NCS_A1
XY_LED
VDDA 20
21
GND
22
GND
23
NC
LED- 24
25
LED-
LED- 26
27
ORIENT
SHTDWN
13
14 VDDIO IO_SELECT 15
16
DVDD
17
nDREG_EN
18
GND
GND 19
2
GND
BOTTOM PLATE=
ADBS-A320
S2564
1GND
NRST
10
GND
11
12
S2530 S2531
S2515 S2516
S2504 S2505
S2512 S2513
S2543 S2544
S2511
S2541 S2542
S2539
S2540
S2536
GND
S2545
S2510
S2535
S2509

Customer Care / GTM / Competence Management
Confidential Copyright © 2009 NOKIA Only for training and service purposes Version: 1.0 | 09.09.2009 | E72 RM-529/RM-530 | Board version: 2wu_02a | Audio Connector Flex | Page 27 (29)
PLUG_DET
HS_EAR_R
HS_EAR_L
HS_GND
HS_MIC
PLUG_DET
HS_GND
HS_EAR_L
HS_MIC
HS_EAR_R
6
X2003
1
2
3
4
5
6
X2004
1
2
3
4
5
AV FLEX
not_assembled
MATE
3.5mm AV-conn Foxconn 5469448

Customer Care / GTM / Competence Management
Confidential Copyright © 2009 NOKIA Only for training and service purposes Version: 1.0 | 09.09.2009 | E72 RM-529/RM-530 | Board version: 2yd_02a | Flashlight | Page 28 (29)
V1991
CL-191HR-CD-T
Indicator led
Flash led
X1900
MATE not_assembled
1
2
3
4
5
6
4864431
V1990
LUW_CAEP
4860113

Customer Care / GTM / Competence Management
Confidential Copyright © 2009 NOKIA Only for training and service purposes Version: 1.0 | 09.09.2009 | E72 RM-529/RM-530 | Board version: 2ws_08e | Component Finder | Page 29 (29)
Bottom
Top
C2115 C2 C2801 B8 C6202 I9 C7569 C3 L2400 K7 N7560 B4 V2002 D22
A1500 F18
C2116 B10 C2802 B8 C6203 I10 C7570 H3 L2401 K7 V2010 B3
A2200 J8
C2117 F8 C2807 B8 C6204 I9 C7571 C4 L2450 B22 R1400 D6 V2061 A12
A2800 D8
C2123 F7 C2808 B7 C6205 H9 C7572 B5 L2451 B21 R1401 C6 V2070 D3
A7500 E4
C2124 G7 C2809 C9 C6206 I10 C7573 C4 L3305 E6 R2044 K7 V2100 I22
C2125 G8 C2810 D8 C6207 I9 C7574 B4 L6000 I11 R2045 D22 V2101 J17
B2100 C1 C2126 G8 C2811 D8 C6209 H10 C7575 G3 L6001 I11 R2060 E11 V2300 H8
B2104 B9 C2127 G7 C2817 B9 C6210 H10 C7576 C5 L6002 J11 R2071 I3 V3208 E16
B2105 E22 C2128 G8 C2818 C9 C6211 I9 C7577 D5 L6003 J11 R2100 G22 V3301 E8
B2106 G21 C2129 H7 C2819 D9 C6212 H9 C7578 D5 L6004 J10 R2101 B6
B2200 K6 C2130 E22 C2820 D8 C7500 G3 C7580 G4 L6200 I10 R2102 B8 X1400 E20
C2131 G22 C2823 B8 C7501 I5 C7590 I1 L6201 I10 R2200 E2 X1401 H20
C1100 I22 C2211 I6 C2824 B8 C7502 H5 C7591 I2 L7500 D3 R2400 H20 X1500 L5
C1103 B12 C2213 I7 C2825 B7 C7503 H3 C7592 H1 L7501 B5 R2401 G6 X1501 A5
C1104 A13 C2214 I7 C2826 C6 C7504 H3 L7502 C3 R2803 D8 X2002 E22
C1105 A14 C2222 K7 C2827 C6 C7505 H3 D2800 C8 L7503 H3 R2804 D6 X2060 J3
C1106 A14 C2228 I7 C2828 D6 C7506 H3 D3000 C10 L7521 G4 R2805 D6 X2070 D3
C1401 E19 C2229 I7 C2842 B7 C7507 I4 D3300 E8 L7523 G3 R2806 D6 X2401 J4
C1402 E18 C2230 H7 C3000 E10 C7508 I4 L7524 G5 R2850 D6 X2450 C22
C1404 F22 C2231 I8 C3001 B10 C7509 C3 E2000 C1 L7525 G4 R2851 D6 X2700 F17
C1408 F18 C2232 K8 C3002 B11 C7510 H5 E2001 C1 L7526 D3 R2852 D7 X3200 C18
C1409 F18 C2245 I8 C3205 A15 C7511 G5 L7540 E5 R2853 D7 X3300 A20
C1410 G18 C2247 J6 C3300 E8 C7512 F3 F1400 C19 L7541 E3 R3300 E7 X6400 J21
C1420 I21 C2249 J8 C3301 F8 C7513 I4 F2000 C2 L7560 B5 R3302 F8 X6401 K22
C1421 I21 C2265 J6 C3303 E7 C7520 C3 F3300 C20 L7561 C5 R3303 F7 X7505 H1
C1422 I21 C2266 K6 C3304 F7 C7521 E3 L7562 B3 R3304 E7 X7550 H1
C1423 I20 C2267 K7 C3306 E8 C7526 E5 G2200 L4 L7563 G3 R3367 F7 X7551 I1
C1424 G20 C2268 J6 C3307 E8 C7527 C3 G3390 K9 L7575 F5 R3390 K9
C1425 H21 C2269 J6 C3310 E7 C7528 F3 G6200 J9 L7599 H1 R3391 K9 Z2000 D22
C1450 K22 C2271 I7 C3312 E6 C7529 D5 G7500 H5 L7600 H1 R3392 G19 Z2400 I5
C1451 K22 C2280 I7 C3313 F7 C7530 D5 R3393 G18 Z2401 J5
C1452 K22 C2281 J8 C3314 C19 C7531 D5 L1402 F19 M2000 K17 R3394 G19 Z2450 B7
C1453 J22 C2282 I8 C3318 F6 C7532 E5 L1420 I20 R6001 B7 Z2451 B6
C1454 J22 C2285 K6 C3322 E6 C7533 D5 L1421 I20 N1100 I22 R6006 J10 Z3300 C20
C1455 C20 C2294 K7 C3365 F7 C7534 G5 L1450 K22 N1102 A13 R6008 J10 Z3301 C19
C1457 J22 C2296 I7 C3390 K9 C7535 G3 L2001 D22 N1103 A15 R6300 G16 Z6000 J11
C2002 D22 C2314 H8 C3391 K9 C7536 G5 L2002 D22 N1401 F18 R6301 B7 Z6200 J9
C2004 E17 C2315 J6 C3392 K9 C7538 C5 L2003 F22 N1402 F18 R7500 G3 Z6400 I21
C2005 E17 C2316 K6 C6003 I11 C7539 E5 L2004 C2 N1403 E18 R7501 I5 Z7521 G4
C2006 E18 C2317 K7 C6004 I11 C7541 F5 L2005 C2 N1420 I21 R7502 H5 Z7523 G5
C2007 E17 C2319 J6 C6005 I11 C7542 G5 L2006 D22 N1450 J22 R7504 G4 Z7540 E4
C2008 F22 C2326 I6 C6006 I10 C7543 F3 L2007 D22 N2000 E18 R7505 I4 Z7541 E3
C2009 D22 C2400 G22 C6007 I11 C7544 I3 L2100 I22 N2037 D22 R7506 F5 Z7542 E5
C2012 A3 C2403 H7 C6008 I10 C7545 E5 L2101 K8 N2100 G7 R7510 H5 Z7543 G4
C2030 E17 C2404 H6 C6009 J10 C7546 F3 L2104 K8 N2101 G8 R7520 D5 Z7544 G5
C2033 E16 C2405 I7 C6010 I10 C7547 H3 L2109 J17 N2200 J7 R7522 G5
C2034 E16 C2406 H6 C6012 I11 C7548 I4 L2110 K17 N2400 I6 R7560 C4
C2040 K7 C2407 K7 C6013 I10 C7549 H3 L2111 H6 N3300 C20 R7921 G4
C2041 D22 C2408 K7 C6015 J11 C7560 B5 L2202 K7 N3301 E7 R7922 G4
C2071 B4 C2409 K6 C6016 J11 C7561 B4 L2203 I6 N3390 J9 R7923 G4
C2072 C2 C2452 B22 C6017 J11 C7562 C5 L2205 K8 N6000 I11 R7924 G5
C2103 I21 C2453 B22 C6022 I10 C7563 C5 L2206 I8 N6200 I9
C2104 I21 C2454 C21 C6023 J10 C7565 B4 L2207 I7 N6300 H18 S2400 G22
C2105 K8 C2455 C21 C6024 J11 C7566 B3 L2300 I7 N7500 H4
C2106 K8 C2700 G16 C6200 I9 C7567 B3 L2310 H7 N7520 D4 T7520 G5
C2107 K8 C2800 B8 C6201 I10 C7568 B3 L2340 J8 N7540 F4
F
A
R
B
X
C
D
E
T
V
G
Z
L M
N
S