N86 8MP RM 484/RM 485 Service Schematics V 1.0 Nokia 484 V1
User Manual: Smartphone Nokia N86 RM-484, RM-485, RM-486 - Service manuals and Schematics, Disassembly / Assembly. Free.
Open the PDF directly: View PDF
.
Page Count: 14

Customer Care / GTM / Competence Management
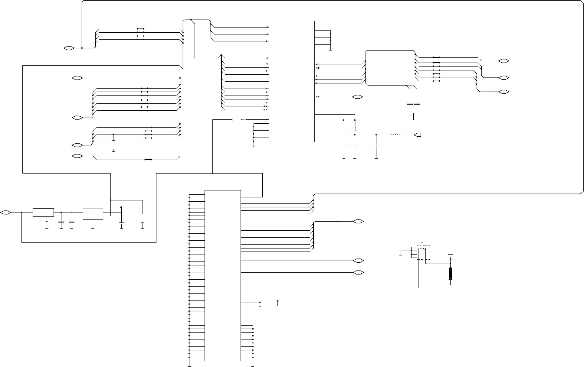
Confidential Copyright © 2009 NOKIA Only for training and service purposes Version: 1.0 | 13.05.2009 | N86/RM-484/RM-485 | Board version: 2SR_08a | Front Page | Page 1 (14)
Service Schematics
RM-484/RM-485
IMPORTANT:
This document is intended for use by authorized NOKIA service centers only.
Introduction
“Service Schematics” was created with focus on customer care.
The purpose of this document is to provide further technical repair information for
NOKIA mobile phones on Level 3/4 service activities.
It contains additional information such as e.g. “Component finder”.
Saving process time and improving the repair quality is the aim of this document.
It is to be used additionally to the service manual and other training
or service information such as Service Bulletins.
While every endeavour has been made to ensure the accuracy of this document, some
errors may exist. If the reader finds any errors, NOKIA shall be notified in writing. Copyright © NOKIA
This material, including documentation and any related computer programs is protected
by copyright, controlled by NOKIA. All rights are reserved. Copying, including reproducing,
modifying, storing, adapting or translating any or all of this material requires the prior
written consent of NOKIA. This material also contains companyconfidential information,
which may not be disclosed to others without the prior written consent of NOKIA.
Table of Contents
1
2
3
4
5
6
Rapido, Memory, USB
Front page
BTHFM, WLAN
UI Engine 7
GPS, SIM, SD, Flash, FM transmitter
Application Processor, Main camera
Betty, Vilma, Audio, Video
8
9
10
11
RF part
Component finder - Sub Board 12
Component finder - Main Board
13
Component finder - Slide Flex 14
Component finder - S60 Flex
User Interface
S60 Flex
Please send E-Mail to: TrainingAndVendor.Development@nokia.com
N86
aNOKIA

Customer Care / GTM / Competence Management
Confidential Copyright © 2009 NOKIA Only for training and service purposes Version: 1.0 | 13.5.2009 | N86/RM-484/RM-485 | Board version: 2SR_08a | Rapido,Memory,USB | Page 2 (14)
8
0
1
5
6
4
2
2
1
3
3
TxCDa
Y8
Y9 CBusClk
9
CBusDa
W9
TxCDaCtrl
V8
CBusEn1X
V9
T9
PMARN
R9
PMARP
Iref
R16 ACITx
R18 ACIRx
M18 TxIP
TxIN
M19
N18 TXQN
TXQP
N19
P21
RxIP
K18
K19 RxIN
TxCClk
L15
L18 RxQN
RxQP
L19
L20 VrefP
J15
EarDataL
EarDataR
G19
AudioClk
C17
MicData
B17
1
D2800
1
2
2
0
0
7
1
5
0
4
0
ACI(1:0)
RFCONV_I(11:0)
DIG_AUDIO(5:0)
TXC(2:0)
CBUS(3:0)
AVEClCtrl
IHF_AMP_En
AVPlugDet
AVPaEn
3
2
1
0
GenIO16
Y18
GenIO17
T16
G12 GenIO19
GenIO18
A13
AUDIOCTRL(5:0)
DA33_Int
4
C21 GenIO32
2k
R2860
GND
8
6
17
27
7
12
3
13
14
2
25
0
DISPC_DATA_LCD10
Y16
DISPC_HSYNC
Y19
V17
Y15 DISPC_DATA_LCD13
DISPC_DATA_LCD12
W15
W16 DISPC_DATA_LCD9
W17 DISPC_DATA_LCD3
DISPC_DATA_LCD2
W18
DISPC_DATA_LCD16
W14
V14 DISPC_DATA_LCD17
DISPC_DATA_LCD7
V15
V16 DISPC_DATA_LCD5
DISPC_PCLK
DISPC_DATA_LCD1
T14
T15 DISPC_DATA_LCD0
T12 DISPC_DATA_LCD15
T13 DISPC_DATA_LCD8
R12 DISPC_DATA_LCD11
R13 DISPC_DATA_LCD6
DISPC_ACBIAS
R14
AA16 DISPC_DATA_LCD14
DISPC_DATA_LCD4
AA18
AA19 DISPC_VSYNC
9
1
10
5
15
11
26
24
4
VISSI_CMT(27:0)
PUSL(7:0)
I2S_DIN
I2S_CLK
I2S_CS
I2S_DOUT
CCPDaP
CCPClkN
CCPDaN
CCPClkP
2
3
0
3
0
1
2
1
I2S_CMT_AUDIO(5:0)
CCP_CMT(3:0)
SpeciallO4
Y10
SpeciallO6
W10
V10 SpeciallO7
B9 SpeciallO2
C10 SpeciallO1
SpeciallO5
B10 SpeciallO0
SpeciallO3
A9
AA9
100k
R2861
GND
WLAN_SPI_DIN
WLAN_SPI_DOUT
WLAN_SPI_CLK
WLAN_IRQ
WLAN_ENABLE
WLAN_SPI_CSX
4
1
0
2
3
5
WLAN_CMT(7:0)
M15 GenIO39
G14 GenIO43
E19 GenIO63
C19 GenIO73
C20 GenIO72
AA6 GenIO54
A1,A2,A20,A21,AA1,AA2,AA20,AA21,B1,B21,F16,G11,H7,H8,H9,H10,H11,H12,H13,H14,J8,J14,K7,K8,K14,K15,K20,
L7,L8,L14,L21,M8,M14,N8,N14,N15,N21,P8,P9,P10,P14,P11,P12,P13,P15,P20,R10,V18,V21,Y1,Y21=GND
A3,A5,A6,A7,A11,A14,A16,A17,AA3,AA5,AA7,AA11,AA14,B18,J21,Y17=VCORE
A4,A19,AA8,AA17,B12,C1,E21,F1,G21,J1,L1,N1,T1,U2,U21,Y4=VIO
0
1
10
11
12
1
0
9
2
3
4
11
H2
10
H3
9
H4
6
H6
12
J2
14
J3
G2
7
G3
8
4
G4
2
G6
13
H1
0
D1
3
E1
5
F2
F3
1
8
7
5
6
6
7
6
10
11
10
0
5
14
2
4
5
3
12
13
7
8
1
3
4
15
V6
SDRxCS1
SDRDQMU
W1
SDRDQML
W3
W4
SDRCKE
SDRxCS2
W5
Y3
SDRWEX
SDRDQML2
T6
SDRLDQS
U3
SDRDQMU2
U4
SDRRASX
V4
R3
SDRUDQS
SDRCASX
R7
SDRCLK
P1
P2
SDRCLKX
M2
SDRLDQS2
K3
SDRUDQS2
F4
FlsClk
G7
FlsOEX
G8
FlsADVX
C2
FlsCS2X
D2
C13
FlsWEX
FlsCSX
E2
FlsWaitX
E3
9
1
0
genio22
12
4
13
14
15
11
5
6
9
10
0
1
2
3
8
7
GenIO9
G9
GenIO11
G10
F7
GenIO2
F8
GenIO3
GenIO1
D5
D6
GenIO7
GenIO10
D7
D8
GenIO14
C6
GenIO15
C7
GenIO0
C3
C4
GenIO4
GenIO6
C5
GenIO12
GenIO5
B4
GenIO8
B5
B6
GenIO13
23
24
5
6
7
8
12
13
14
11
29
22
15
9
10
4
21
16
25
26
27
28
20
17
18
19
9
U1
4
V1
2
V2
1
V3
R2
13
8
R4
3
R6
T2
11
10
T3
5
T4
N6
12
7
N7
P3
14
15
P4
6
P6
0
P7
L6
22
M3
21
M4
19
M6
17
20
M7
18
N3
N4
16
30
J7
K2
29
28
K4
26
K6
25
L2
L3
24
23
L4
31
J4
27
J6
3
0
1
2
30
31
0
1
GND
7
0
3
4
30
4
15
21
0
8
7
9
10
0
1
3
15
27
2
5
6
23
0
11
11
8
1
12
9
5
6
24
12
7
22
2
14
20
13
31
13
17
25
26
10
11
14
18
10
1
2
1
19
3
13
6
5
P13
DNU
DNU P14
DNU P2
14
N11
DQS0d
N12
DNU N14
N3
NC
N7
N8
N9
DNU P1
M11
M12
M13
M7
M8
M9
DNU N1
N10
L12
L13
M10
DQS1d
J12
DM0d
J13
K12
DM1d
K13
K14
G14 CKd
G3 BA1d
_CKd
H14
_CASd
F1
F12
F13
F5 CLKo
CKEd
G1
E12
E13
DQS2d
E14
E2 _RASd
INTo
E8
C9
D12
D13 DM3d
D2 _CS0d
D3 BA0d
D4
A1_Index
E1
NC
C13
C3 _WEd
C4 _AVDo
_CEo
C5
C6 RDYo
C7
C8
_RPo
B5
B6 _WEo
B7 DQS3d
B8
B9
C10
C11
C12
DM2d
J5
B1
DNU
B10
B11
B12
DNU B14
B3 _OEo
H10
M5
N5
P5
M4
N4
P4
H5
M6
P6
K5
K6
K9
K10
J10
A1
DNU
A13
DNU
DNU A14
DNU A2
5
DDR
NAND
DDR
Data I/O
NAND
D3000
Addr/ Data Bus
9
4
15
8
3
2
10
12
6
28
29
7
SDRAM_BA(1:0)
MEMADDA(24:0)
SDRAM_DA(31:0)
SDRAM_CTRL(15:0)
SDRAM_AD(15:0)
MEMCONT(15:0)
16
4
A4,A6,A9,A10,A12,B2,C1,D14,F14,G5,H12,J2,
J14,K8,L14,M1,N6,P3,P9,P10,P12=GND
A5,A7,A8,B13,C14,E5,G13,H13,K7,
M14,N2,N13,P7,P8=VIO
A11,D1,G12,H1,M2,P11=VDRAM
0
3
2
4
5
11
6
0
10
1
MMCDa
Y5
SIMIOCtrl1
Y6
MMCDa2
W6
MMCClk
W7
Y13
SIMIODa1
I2SSD1
W13
V7
SIMClk1
T8
T7
MMCCmd
R8
MMCDa3
I2SSCLK
T11
I2SWS
R11
MMCDaDir
E5
D3
MMCLSShutDn
MMCCmdDir
D4
MMCDa1
AA4
R28210R
2
1
1
0
2
3
INT_SIM(5:0)
PCM(3:0)
MMC(14:0)
VCORE
100n
C2812 C2814
100n
GND GNDGND GND
C2811
100n100n
C2813
100n
C2810
GND
C2815
100n
1u5
C2807
GND
C2816
100n
GND
C2817
100n
GND
C2818
100n
GND
C2819
2u2
GND
100n
C2800
VDDDPLL_RAPIDO
U20
P19
VDDA
N2
VDDDLL_RAPIDO
GND
GND
100n
C2801
GND
100n
C2803 C2802
100n
C2805
100n 100n
C2804
GND GND
100n
C2806
GND GND GND
VIO
C3001
100n
C3003
100n
GND
C3002
100n
C3000
100n
GND GND GND
GND
100n
C3004
GenIO71
G15
GenIO45
F14
GenIO46
D20
MMCDet
MMCFbClk
MMCDaDir1
12
13
7
27p
C2808
100n
C2809
GND
M20
VDDARX
VDDATX
N20 GND
Col1
Col0
Row5
Col2
Col3
Col4
Col7
Col6
Row0
Col5
Row2
Row3
Row4
Row1
PurX
Row6
Row7
2k
GND GND
2k
R2858
R2855
2
3
4
1
_IRQ F3
F4
VCC
GND
KP-Y9/ROT_IN_1
D6
CONFIG_1
E1
ACB_SCL
ACB_SDA E2
PWM-2 E5
E6
KP-Y10/ROT_IN_2
KP-X2
F1
KP-X3
F2
C2 KP-Y7
KP-Y1
C5
C6 KP-Y0
C3,C4,D3,D4,D2=GND
D5
A4
A5 KP-X1
A6 KP-X0
KP-Y6
B1
KP-Y4
B2
KP-X5
B3
KP-X7
B4
KP-Y3
B5
B6 KP-Y2
_RESET C1
N2850
KP-Y5
A1
A2 KP-X4
A3 KP-X6
VCC
100n
C2850
15
15
13
11
12
13
12
14
14
0
10
5
0
7
8
9
GND
C2862
1n0
R2862
470R
6
AVVideoCtrl
KEYB_CMT(20:0)
LPRF_CMT(7:0)
KP_Y7
KP_Y6
KP_Y10
KP_X2
KP_X3
TVOUT_RstX
KP_Y5
KP_X4
KP_X6
KP_X1
KP_X0
KP_Y4
KP_X5
KP_X7
KP_Y3
KP_Y2
KP_Y1
KP_Y0
KP_Y9
V20 GenIO66
1
2 2 2
4
TXA
H20
H21 TXReset
RX2
J16
G20 RX1
H18 TXP
0
5
7
8
RFBusClk
H19
RFBusEn1X
K16
F21 RFBusDa
6
RFCTRL(8:0)
MEMCONT(15:0)
GPS_TIMESTAMP
GPS_ENABLE
GPS_CLK_REQ
1
2
0
3
GPS_CMT(3:0)
GenIO57
H15
H16 GenIO61
GenIO52
T18
GenIO68
T19
B20 GenIO33
Julie_Clk
Julie2host_Int
Julie_WakeUp
TX_MASK
8R2854
2
1
0
CAM_CTRL_CMT(8:0)
1
00
5W8 SMPSClk
APESleepX
T20
SleepClk
R20 SysClk
R19
P18 SleepX
J18 PURX
4
3
0R
R2820
6
PUSL(7:0)
7
Data
1
DMIC(4:0)
A18 GenIO42
GenIO53
Y7
V19 GenIO49
GenIO40
M16
J19 GenIO55
GenIO58
G18
GenIO29
F18
F19 GenIO56
F13 GenIO20
D15 GenIO41
D16 GenIO44
HALL_SW2 (als_INT)
HALL_Sensor_Det
TVOUT_CSX
FMTx_INT
FM_INT
AccelerometerINT
3
5
10
6
7
0
1
19
14
8
I2C_SPP_SDA
I2C_ISA_SDA
I2C_ISA_SCL
I2C_SPP_SCL
1
2/2 1k5
R2850 R2850
1/2 1k5
0
1/2 1k5
1
0
1
0
R2852R2852
2/2 1k5
I2C(1:0)
Y20 GenIO48
V13 GenIO30
F20 GenIO51
Y14 GenIO31
AVVideoCtrl/TVOUT_Enable 18
100R
4
7
R2859
2k
ULPIData0
ULPIData1
ULPIData3
ULPIData2
ULPIData7
11
9
2
14
USBPUEn
F9
F10 USBFSE0_FTX
USBVO
F11
ULPIDir
D9
ULPINxt
C8
C9 USBDSyncClk
D10 USBOEX
D11 USBRCV_FRX2
ULPIClock
USBVM_Clk
C11
B7 ULPIStp
B8
USBVP_FRX
B11
15
3
8
10
7
13
1
0
ULPIData4
ULPIData5
ULPI_CSX
ULPIData6
ULPIData0
5
12
4
0
6
R15 GenIO47
F12 GenIO62
D12 GenIO64
GenIO67
C12
GenIO23
B13
W21
GenIO50
GenIO65
U19
G16
GenIO70
GenIO59
E20
D21
GenIO69
D19
GenIO60
GenIO21
D13
BTUARTOUT
BTCTS
BTRSTX
BTHOSTWAKE
BTRTS
BTUARTIN
BTWAKE
1
0
4
5
6
3
2
LPRF_CMT(7:0)
F15
GenIO35
D17
GenIO34
C18
GenIO37
GenIO36
B19
JULIE_SPI_DOUT
JULIE_SPI_DIN
JULIE_SPI_CS
JULIE_SPI_CLK
3
0
2
1
SPI_CMT(5:0)
TVOUT_RstX 2
I2SSD2
LCDRSTX
LCDCLK
LCDDATA
LCDCSX
LCDTE
HWA_PWRSVE
4
0
5
32
1
LOSSI_CMT(5:0)
G13 GenIO26
C14 GenIO25
GenIO28
C15
GenIO24
B14
GenIO27
B15
C2451
100n
GND
VRFC
5.6V/15V/0.05J
R6503
GND
R2863
3K3
GND
R2867
3K3
0
GND GND
C2582
27p
C2583
27p
GND
5
IOexpander2_INT
Magnetometer_INT
4
eMMC_ShutDn
KP_Y11
KP-Y11/ROT_IN_3 F6
Cam_Slide_Det
Magnetometer_ready
0
D14
BettyInt
VilmaInt B16
EMINT(1:0)
1
GenIO38
D16
9
Card_Select
D16
11
D16
12
Kick_Stand
ElCheappo_TE Genio54
Genio65
R2865
100K
7
R2866
100K
11
P16
VDDDPLL_YAWE
GND
R2862 100k
KP-Y8 E3 KP_Y8 3
5
WLAN_CMT(7:0)
5
6
0RFClkP
T21
R21 RFClkN
J2800
1
RFCLK_I(1:0)
3LCDRSTX
25
24
11
2
1
0
10
9
8
7
6
5
4
GND
3
4
1n0
C2450
J2452
10
6
7
8
9
0
1
2
J2456
4
5
10k
6
H5 PCLK
VD8
F1
VD9
F2
F3 VD10
DE
F8
G1 VD11
PWRSVE D6
XSCS D7
SDA D8
VD6
E1
VD7
E2
E8
SCLK
C2 VD3
VD4
C3
D4 C6
C7 RRES
XRESET C8
D1
CLKI
VD5
D2
VD1
B2
D6 B3
D/C B5
D3 B6
B7
D1
CRES
B8
C1 VD2
D2450
D7 A2
A3
D5
A4
XRD
A5
XWR
A6
D2
A7
D0
B1 VD0
2
3
D3,F5,G8=VIO
DISPLAY(13:0)
0
1
R2450
TE11
3
5
12
0
2
6
3
4
7
5
1
J2454
J2453
J2455
GND
220n
C1303
GND
2u2
C1304
10R
D1
H7
R1304
GND
C1320
100n
600R/100MHz
L1302
G3 D1
D7 D0
F8VDDana25
H5 D7
E1 VDDldo18
CS_SEL
D4
A4
RDX
H4 D3
G4 D5
C7
RESEX
C8
WRX
C2 VDDlpldp18
E8 D6 G2
D/CX
D8 D2
E7 D4
H3
CSX
G6 VDDio18
D2480
D2,E2,F2,F7,G1,G5=GND
14
J2485
J2483
18
J2480 24
26
27
2
VAUX
7
6
5
4
3
2
1
0
GND
C1305
100n
GEN_CTRL_CMT(20:0)
GEN_CTRL_CMT(20:0)
VBAT
H6 CLKI
6
12
TE
PD_N
H2
C1
J2488
J2489
J2487
J2486
CVBS_P H8
RSET G7
CVBS_N G8
GND
820nH
L1300
C1301
270p
GNDGND
R1301
68R
R1302
1k2 75R
R1300
GND GND
68R
R1305
COMP_VIDEO
GND GND
C1307
1u0
C1308
1u0
C1306
1u0
F1
VDDalways12
VDDana12
VDDapp12
HALL_SW2
HALL_SW1
C6503
GND
100n
8
C6502
100n
13 SDA/SDI/SDO
SCL/SPC
14
2,4,5,10,11=GND
3Res
VDD
6
7
CS
INT1
N6501
1
Vdd_IO
GND
GND
C6505
10n
VDD
2
Output
GND
3
C6504
10n
N6502
1
R6502
100k
GND
10n
C6501
10n
C6500
R6500
GND
100k
6
J2550
GND
19
10
1
0
N6500
VDD
1
Output 23 GND
C5,G2,G3,G4,G5,G6,G7,
H2,H3,H4,H6,E3,H7,F4,
F6,F7=GND
R6506
0R
0R
R6505
SDO 12
5.6V/15V/0.05J
R6501
GND
GND
VIO
MMCDa1
MMCDa
MMCDa2
MMCDa3
MMCCmd
3
5
1
2
GND
C3213
100n
VDDI
0
M5 CMD
B2
B3
B4
B5
B6
A3
A4
A5
VIO_eMMC
D3200
Data I/O
eMMC 8GB
M4,C6,N4,P3,P5=
VCORE_eMMCE6,F5,J10,K9=
C2
C4,E7,G5,H10,K8,N2,N5,P4,P6=GND
2
6
5
0
7
8
4
9
1
3
11
10
K2
K3
L2
L3
J3
K1
G2
H2
H3
J1
F2
12
F3
0
E3
Ad
12
SW12
MMCFbClk
MMCCmd
MMCDaDir
MMCDa1
MMCDa2
MMCDaDir1
MMCDa3
CLK_eMMC
MMCDa
MMCLSShutDn
GND
MMCCmdDir
MMCClk
C3206
100n 100n
C3201
J3223
2u2
C3204
GND
9
VIO
VBAT
R3208
100k
2u2
C3203
GND
J3200
J3222
12
GND
GND
10
GND
GND
GND
7
GND
R3202
GND
2
R3201
3
100k
GND
100k
2u2
C3207
1
5
6
1
D1_B E5
D2
CMD_B D4
D0_B D5
E1
D1_A
E2
f_CLK_A
E3
DIR_1-3
CLKInt E4
VDDB B4
B5
D3_B
C1
CLK_A
C2
EN
CLKExt C5
D0_A
D1
CMD_A
A1
A2
CMD_DIR
DIR_0
A3
VBAT
A4
A5
D2_B
D3_A
B1 B2
Select
B3
VDDA
VSD
0
N3200
D2_A
GND
CLKM6
GND
EN
FB
C1
100k
R3203
N3202
A1,C2=GND
A2 VIN SW B1
B2 VIO_eMMC
C3211
10u
L3200
120R/100MHz
GND
C3209
GND
0u47H
L3201
4u7
C3208
4u7
GND
C3200
VBAT VIO
100n
0
4
13
5
11
27p
C3214
C3210
1/2 1u5
1
2
VCORE_eMMC
C3210
2/2 1u5
3
4
SDCARD(7:0)
N3201
STBY VOUT
VIN
GEN_CTRL_CMT(20:0)
MMC(14:0)
C3,C4,D3=GND
GND
1M
R3350
GND
100n
C3302
GND
100n
C3354
GND
C3353
2u2
VCC
C2
N3351
A1
VIN
OUT
PKX
POX
A2
D1
D2
EN B1
INH B2
C1=GND
A2=GND
N3350
C1-
A1
EN A3
C1+
B1
VIN B3
VOUT C1
C2+
C2
C2-
C3
470k
R3351
GND
2u2
C3360
R3304
1k
2
C3351
220n R3303
1M
V3360
1
2
3
INT_VBUS
V3361
1
2
3
220n
C3350
USB_CHARGE
2u2
C3352
GND
RSTX
RSTX
PWRONX
PWRKEYX
STAT
100.0n
ISA I2C SDA
ISA I2C SCL
VBUS
9
12
GND
8
11
10
1k
R3308
N3303
K
A
GND
GND
4u7
C3301
J3300
J3301
GND
V3370
7
6
5
4
3
2
1
0
C3309
C3300
100n
GND
GND
2.0A
F3300
1uH
L3305
C3303
100n
GND
X3300
GND
GND
CHRG_LED
C3304
4u7
GND
GND
R3372
22k
27p
C3308
C3313
1/2 1u5
C3313
2/2 1u5
100k
R3371
GND
V3300
12k
R3300
D4 OTG
E1
CSIN
AUXPWR E2
E3 VREF
CSOUT E4
B3
B4 SDA C1
SW
SW C2
C3
SW
STAT C4
D1,D2,D3=GND
N3301
A1 VBUS
VBUS
A2 A3
BOOT
SCL
A4
MID B1
B2
MID
MID
C3310
10n
R3367
1
23
4
1u0
C3312
R3361
100k
GND
Z3300
GND
A1
A2
B1
B2
600R/100MHz
L3307
C3322
4u7
GND
F3
VCC
VBUS
F4
F5
XTAL1
C3314
56p
D6
E3 REG3V3
E5
DIR
E6 REG1V8
F1
NC
CHGR_DET
F2
C2
C3
CHIP_SEL_N
C4
TEST_N
C6
DATA7
D1 DP
D5
NXT
STP
A6
DATA5
B1
DATA0
VCC(IO)
B2
CHIP_SEL
B3
VCC(IO)
B5
DATA6 B6
C1 DM
RREF
DATA1 A1
DATA2 A2
DATA3 A3
A4
CLOCK
A5
DATA4
E1,B4,E2,C5,D2,E4=GND
D3300
C3307
100n
L3375
220R/100MHz
C3365
10u
47R
R3320
0
1
GND GND
GND GND
6
V3372
J3302
R3373
330R
R3370
330R
GND
100n
C3318
GND
Z3301
GND
FCI_CMT(3:0)
GND
C3306
100n
L3306
600R/100MHz
GND
FCI_CMT(3:0)
13
14
15
GND
3k3
R2864
R3204
47k
VIO_eMMC
47k
R3205 R3206
47k 47k
R3207
15k
R3200
10n
C6511
GND GNDGND
8
J6512
R6512
0R
J6510
1
0
GND
DRDY
SCL
15
SDA
16
2
DVSS
3
AVDD
AVSS 4
DVDD 1
10 SLV0
11 SLV1
13 INT
14
N6510
J6513
J6514
0R
3J6511
R6513
0R
R6510
100n
C6510
0R
R6511
USBVP_FRX
USBVM_Clk
USBCV_FRX2
USBFSE0_FTX
7
INTUSB(8:0)
USB_CMT(15:0)
GND

Customer Care / GTM / Competence Management
Confidential Copyright © 2009 NOKIA Only for training and service purposes Version: _.2009 | N86/RM-484/RM-485 | Board version: 2SR_08a | Betty,Vilma,Audio,Video | Page 3 (14)
BTEMP
EARP
WTXDET
EARN
BSI
VCHAR
RFTEMP
LST
LS
2u2
C2217
4u7
C2235
2
2/2 1u5
C2213
0
GND
5
C2204
0
10u
3
0
VSIM1
39p
C2251
VR1 VREF_INT
C2236
4U7
1
6
GND
1
C2220
1/2 1u5
2
GND
100R
R2201
220n
C2238
4
GND
C2203
10u
GND
1
1n0
C2239
GND
VRCP1
1n0
C2205
6
5
4
6
7
3
4
GND
0
2
2
VRFC
FB C1
GND
VSIM2
L7
N2201
A2 Vin
A1,C2=GND
SW B1
B2 EN
TxCDa
LST
L1
L10
VDRAM
L11 BSI
MicData L2
L3
AudClk
SerClk
L4
SlClk L5
TxCClk
RFTemp
K1
K2
SIMDetX
PURX K3
MBusTx K4
K5 SerData
K6 VilmaInt
K7
AFC J11
J2 LS
J3 WTxDet
J4
MBusRx
J5 SerSelX
ChSwS
J6
J7
TxC1
VIO
G2 MicB2
G3 Mic2P
SleepX G5
G6 TxCCtrl
A6,B1,B8,B11,C1,C6,C10,E7,F2,F6,
F7,G7,H2,J1,J9,K8,K10,L6=GND
VRef G9
H1 Mic1P
H10
VRFC
H11
VR1
F3 XEarR
Mic3PR
F5
F9
RstX
G1 Mic2N
G10
VBG
G11
D9
E1
VAna
E10
VAux
E2 XEarLC
XEarL
E3
Mic3NR
E5
E6 SIMIOC1
E9 BTemp
XEarRC
F1
PMARN
C5
SIMRstC2
SIMDaC1 C7
C8
SIMDaC2
C9
VRCP1
Mic3P
D1
D10 VChar
Mic3N
D2
D3 EarN
PwrOnX
B5
SIMRstC1
SIMDa1
B6
B7
SIMClkC1
B9
VSIM2
C2 EarP
C4
A5
A7
VSIM1
SIMClkC2 A9
EarDaL B4
N2200
A10
VCP
A3
PMARP
A4
EarDaR
SIMClk1
0
2/2 1u5
C2215
0
C2211
4u7_10V
GND
3
C2220
2/2 1u5
3
VANA
0
GND
L2206
0u47H
VDRAM
GND
2u2
C2216
1
VREF
6
0
GND
1
GND
2u2
C2222
1
J2217
2u2
C2201
5
1
5
J2219
4
4
3n9
C2252
GND
GND
5
C2213
GND
GND
1/2 1u5
J2213
1/2 1u5
C2215
J2208
C2237
220n
2
3
VAUX
2
INT_SIM(5:0)
ACI(1:0)
DIG_AUDIO(5:0)
EMINT(1:0)
SIM(6:0)
XAUDIO(7:0)
AUDIO(8:0)
TXC_CONV(2:0)
2
3
R2200
2k
1
0
2
2
0
1
TXC(2:0)
GND
270k
R3302
C3305
1n
GND
VBUS 1M
R3301
C2228
2/2 1u5
32.768kHz
B2200
GND
L8 CrI
CrO
L9
J8
VBack
VBat6
E11
B10 FlyHigh
A11 FlyLow
2/2 1u5
C2232
GND
C3006
100n 10n
C3007C3005
E2201
100n
VBACK
G2200
GND 1
0
GND
1/2 1u5
C2227
GND
VBAT1 VBAT4
C2226
2u2
L2202
220R/100MHz
VBAT2VBAT3
GND
C2225
2u2 2/2 1u5
C2227
GND
2u2
C2121
4u7
C2120
10n
C2123
GND
VDAC
27p
C2122
600R/100MHz
L2120
GND
GND
N2120
BYPASS
GND
VEN
VIN
VOUT
GND
1,3=GND
5=VIO
100n
C2253
GNDGND
VBAT
VIBRAP
HFSPN
VIBRAN
HFSPP
1
C3
HFSpN
B2
HFSpP
VibraN A1
VibraP A2
0
H_BRIDGE(3:0)
2
3
L2110
220R/100MHz
220R/100MHz
L2111
GND
4n7
C2115
GNDGND
22p0
C2111
22p0
C2110
3
H9 MBus
J10 HeadDet
7
4
3
0
6
2
H4 CLK
DP_RXD
H5
H6 DM_TXD
Master_PD1
H8
RXD2
G5
G7 Master_PD2
G8 Slave_PU
5
1
USB_ACI(7:0)
GND
100k
R3311
100k
R3312
VBATCP
GND GND
1/2 1u5
C2228
VBAT5
C2232
1/2 1u5
K11 VBat2
F10 VBat4
VBat1
F11
D11 VBat5
VBatCP
C11
A8 VBat3
VBatH
B3
220R/100MHz
L2207
M
M2110
1+2
-
3
GND
Sleepclk2
2
4
_OE
D2200
C2312
2/2 1u5
2
5
1/2 1u5
0
6
GND
USB_CHARGE
1
C2312
1
GND
J2302
GND
1
0
1
INT_VBUS
VPPLOCK
2u2 2
GND
C2303
1
0
GND
C2304
10n
7
H1
GenOut1
VM_CLK H2
VO H3
H7 VCC
G1
G2
RCV_FRX2 G3
VP_FRX
FTX G4
F1 SenseP
GenOut2 F3
F4
OEX F5
FSE0
VCCint
F6
VBAT3
F7
F8 VOUT
SenseM
E1
SMPSClk
SleepClk E3
ChSwS E4
E5
SlaveSWSet
VCharADC E6
PurX D1
D2
SleepX
D3
BettyInt
D4
Clk600
D5
RstX
D7
VCharIn2
D8
VCharIn1
CbusData C1
CbusClk C2
C3
CbusSelX
VCharInK C7
VIO
B1
B2
VPP_VIO
B5 VBAT1
N2300
FlashM A1
VBAT1
A4 VcoreDis
A5
A2,A7,A8,B3,B6,B7,B8,
C4,C5,C6,G6,=GND
R2300
1
23
4
100n
C2300
Res
0.0R
J2308
3
3
4
2
2
5
3
FLASHM
4
CBUS(3:0)
CHSWSTAT
INTUSB(8:0)
PUSL(7:0)
BETTYIO(3:0)
2u2
C2307
56p
R2071
-t
47k
GND
C2072
GND
C2071
150u_6V3
1 +
2 GND
3 BSI
56p
C2070
3
GNDGNDGND
GND GNDGND GND
X2070
2
12p
C2078C2079
4n7 56p
C2074
SLOWAD(6:0)
L2205
220R/100MHz 10u
C2231
GND
VIHFAMP
GND
C2160
100n
220R/100MHz
L2158
IHFL_P
I2S_CS
AVPlugDet
MIC2N
DAC33_INT
HPLEFT
IHFL_N
AVPaEn
1
1
DATA
IHFR_P
I2S_DOUT
AVECICtrl
I2S_CLK
HPRIGHT
HEADINT
HS_GND
AVPaEn
AVVideoCtrl
MIC2P
GND
HS_MIC
MIC3P
MIC3PR
CLK
IHFR_N
3
C2156
100p
1
0
0
1
GND
3
GND
GND
C3
RIGHTINP
C4
RIGHTINM
D1 HPRIGHT
D2
SCL
SDA D3
D4
_SD
A4 VDD
B1 HPLEFT B2
CPVSS
B3
LEFTINP
B4
LEFTINM
C1 VDD
C2
1
N2123
CPN
A1
CPP
A2
A3 GND
C2150100n
3
GND
R2122
2/4 100R
5100n
C2133
C2126
2u2
GND
2u2
C2127
10k
R2120
L2152
56nH
9
C2139
2/2 1u5
220R/100MHz
L2150
100p
C2158
GND
GND
56nH
L2153
J2123
4
R2150
18V/30V
VOUT
2
1/2 1u5
C2139
GND
10
18V/30V
R2151
18
C2143
10n
R2124
4/4 100R
E2150
7
1
100p
C2159
GND
6
C2140
1/2 1u5
2
3
2u2
C2128
100n C2151
E2151
87
100p
C2157
GND
1
0
0
7
10n
C2144
NO1 B1
B3NO2
COM1C1
COM2C3
D1NC1
NC2 D3
GND
D2=VOUT
B2,C2=GND
N2122
A1IN1
VIO
A2
A3IN2
C2155
4u7
2
C2137
27p0
3
C2154
27p0
L2151
220R/100MHz
1/4 100R
GND
4
R2121
100n C2152
0
5
C2153100n
GND
3
4
3/4 100R
1/2 1u5
R2123
G3
LEFT_LOM
G4
G5
AVDD
G6
DVDD
C2140
E7
WCLK
RIGHT_LOM
F1
IOVDD F6
F7
BCLK
G1 RIGHT_LOP
LEFT_LOP
INTP
C7
D1 LINER
D7
DIN
AVDD E1
_RESET
SLEEPCLK A5
A7
SDA
B7
SCL
C1 LINEL
N2121
A1,A2,A3,A6,B1,C4,C5,D3,
D4,E4,E3,F5,G2,G7=GND
A4
C2135
10n
1
GND
L2155
220R/100MHz
OUTR+
D3
OUTR-
D4
220R/100MHz
L2154
B2,C3,C4=GND
B3
_SDR B4
_SDL
INR- C1
G0
C2
D1
INR+
D2
AVDD
N2150
INL+ A1
PVDD A2
A3 OUTL+
A4 OUTL-
B1
INL-
GND
C2129
2u2
AUDIOCTRL(5:0)
USB_ACI(7:0)
I2S_CMT_AUDIO(5:0)
GEN_CTRL_CMT(20:0)
COMP_VIDEO
XAUDIO(7:0)
AUDIO(8:0)
GND
C2136
100n
GND
C2138
100n
PWRONX
SleepX
RstX
GenIO48 / SDA
GenIO51 / SCL
L2391
220R/100MHz
27p0
C2392
GND
E2390
VCORE 3
2
0
1
C2391
GND
1uH
L2390
10u
EN C2
C3
SDA
D1 FB VSEL D2
SCL D3
N2390
A2 SW
PVIN
A3
A1,B1,B2,C1,=GND
B3 AVIN
4u7
GND
C2390
FCI_CMT(3:0)
HS_EAR_L
HS_GND
1
1
1
1
1
1
PLUG_DET
HS_MIC
XEARL
XEARR
AVPlugDet
HS_MIC
HS_EAR_R
AV CONNECTOR
HS_GND
10k
R2011
R2013
L2012
68nH
18V/30V
R
C
C
Z2010
R
A1 A2
B2
C1 C2 GND
1500R/1800R
L2010
GND
E2015
GND
E2011
E2012
E2014
L=
W=0.10
Z2011
E2010
L2011
1 2
34
18p
C2013C2012
18p
2
3
4
0
GND
1
10n
C2010
GND
27p
C2019
100k
R2010
FM_ANT
INT_AUDIO(10:0)
E2013
VIO

Customer Care / GTM / Competence Management
Confidential Copyright © 2009 NOKIA Only for training and service purposes Version: _.2009 | N86/RM-484/RM-485 | Board version: 2SR_08a | Application Processor,Camera | Page 4 (14)
LORES_XSHUTDOWN
HIRES_EXTCLK
SMARTREFLEX_SDA
SMARTREFLEX_SCL
EXTCLK
LORES_EXTCLK
LORES_SDA
CN
SPI MISO
DP
DN
INTERRUPT_FROM_HOST
HIRES_SCL
INTERRUPT_TO_HOST
XENA REG_EN
LORES_SCL
INTERRUPT_TO_HOST
LORES_EXTCLK
HIRES_SDA
XSHUTDOWN
BT1
HIRES_XSHUTDOWN
SYSCLK
CP
HIRES_SCL
LORES_XSHUTDOWN
RESET
HIRES_SDA
STROBE
SPI MOSI
LORES_SCL
LORES_SDA
J1429
J1430
SCL0
FLASH STROBE
SDA0
120R/100MHz
L1408
GND
5
4
N1402
STBY
VOUT
VIN
J1427
100n
C1430
100R
9
R1421
10
14
2u2
C1407
10k
R1408
GND
2u2
C1414
J1435
J1423
4
3
J1414
J1416
7
2u2
C1440
0
6
10
7
220n
C1404
GNDGND
GND
3
VCAM_1V15
C1402
220n
C1427
2u2
100R
R1422 P3
CLK_TX_THRU0
P4 SYSCLK
VDDU_WLDO
P5
P6 HSSIR_DP1
HSSIR_SP1
P7
HSSIR_DP2
P8
P9 HSSIR_SP2
VDD_CLKTHRU
GIO4/INT4 N5
N6 HSSIR_DN1
HSSIR_SN1
N7
N8 HSSIR_DN2
HSSIR_SN2
N9
HSSIX_SP
P10
HSSIX_DP
P11
M9 VDDATX
HSSIX_SN
N10
N11 HSSIX_DN VDDS_CLKTHRU N2
CLK_TX_THRU1 N3
N4
GIO14/SCL1
M12
GIO15/SDA1
GIO6 M5
SCL0 M6
M7 VDDARX
GIO5 L5
L6
SDA0
HSSIX_IREF
L8
M10 VDDATX1
M11
K9 VDDA_DAC_PLL K5
GIO9
K7 VDDA_CORE_PLL
H4
GIO11/INT6
J2
VDDS_OSC
SDEN0
G2
GIO10/INT5 G4
F2 SDO0
F5
GIO1/INT1
SCLK0
G1
G10 VDD_DLL
D5
SDI0
F1
nRESET
C4 WAKEUPX/INT0
SRAMOUT
B6
VDDS_SLDO
A6
0
3
N1400
2
1
6
1
120R/100MHz
4
20
5
C1420
4
21
0
3
GND
100n
R1407
1
4
VBAT
3
10k
1
R1409
10k
100n
0
3
2u2
C1433
100n
C1415
C1437
15
GND
L1404
120R/100MHz
GND
C1413
C1441
GND
GND
100n
VCAM_2V8
7
8p2
120R/100MHz
VCAM_2V8 L1406
GND
C1403
2u2
L1401
2
R1425
3k3
100n
120R/100MHz
21
20
GND
C1405
GND
GND C2
GND
VCAM_1V15
100n
C1438
5
N1404
MODE
A1
VIN
A2
SW B1
EN
B2
C1
FB
0
120R/100MHz
L1411
10
GND
R1401
2k2
2
GND
21
20
11
5
6
7
8
9
VBAT
3
4
12
13
14
15
16
17
18
19
2
20
100n
X1400
GND
1
10
11
5
6
C1436
15
14
9
120R/100MHz
L1415
GND
1uH
L1414
GND
1
VCAM_1V8
2
11
21
20
9
4u7
C1424
1
4
0
0
GND GND
GND3=
VIO5=
D1400
1
2
4
C1406
100n
C1435
GND
100n
1
100n
11
C1431
D2
SCL
D3
2u2
C1400
SW A2
A3 PVIN
B3 AVIN
EN
C2
SDA
C3
D1
FB
VSEL
10u
N1405
5
6
GND
C1426
3
1
2
GND
J1425
2k2
R1420
VCAM_1V8
0
C1408
2u2
GND
6
1
2
R1424 33R
100n
C1434
R1400
2k2
L1412
GND
20
15
GND
0u47H
120R/100MHz
L1400
L1402
R1402
2k
GND
J1428
C1423
4u7
100n
C1432
19
R1416
3k3
2u2
J1405
2k2
J1424
C1416
2
9
R1417
100n
C1429
100n
C1428
C1401
GND
GND
GND
2u2
10u
J1422
3k3
R1423
C1439
VCAM_1V8
VCAM_1V15
L1405
120R/100MHz
14
2k2
R1403
2k2
R1404
XENA(10:0)
XENA(10:0)
FLASHLED_CTRL(7:0)
LORESCAM(7:0)
CCP(30:0)
CAM_CTRL(22:0)
CAM_CTRL(22:0)
HIRES_CCP(3:0)
LORES_CCP(3:0)
CCP(30:0)
SMARTREFLEX_I2C(11:10)
F7,F8,F9,G7,G8,G9,H7,H8,H9=
VCAM_1V15
A1,A7,A11,B2,D8,D9,D10,D11,D12,E6,E8,E12,
E14,F6,F12,G5,G6,G12,H6,H12,J10,J12,J14,K10,
K11,K12,L12,N13,P1,P13=
VCAM_1V8
A2,B1,B7,B11,C6,D6,D7,D13,E7,E9,E10,E11,E13,
F10,F11,G11,H1,H5,H10,H11,J5,J6,J7,J8,J9,J11,
J13,K1,K3,K6,K8,L3,L7,L9,L10,L11,M3,N1,N14,
P2,P14=
GND
GND
A1,B1,B2,C1=GND

Customer Care / GTM / Competence Management
Confidential Copyright © 2009 NOKIA Only for training and service purposes Version: _.2009 | N86/RM-484/RM-485 | Board version: 2SR_08a | BTHFM,WLAN | Page 5 (14)
UART_RX
BT_RESETX
SLEEPCLK FM_AUDIO_NR FM_AUDIO_NL
FM_AUDIO_L
ANT_FM
FM_INTX
BT_WAKEUP
UART_CTS
WLAN_STATUS
SDA
BTH_CLK_REQ
WLAN_RF_ACTIVE
SYSCLK
SCL
UART_WAKE
WLAN_TX_CONFX
UART_TX FM_AUDIO_R
UART_RTS
5
BT_UART_RTS
BT_UART_CTS
BT_UART_RX
BT_UART_TX
VIO(1.8V)
VAFR
RF_ACTIVE
STATUS
UART_WAKEUP
BT_WAKEUP
INTX
FMANTENNA
BT_RESETX
SLEEPCLK
TX_CONFX
REF_CLK
CLK_REQ
SCL
SDA
6
D6000
VAFL
0
22
11
3
2
1
0
21
7 9
6
6
220n
C6002
8
1
2
1
0
220n
C6001
REFCLK_I
BT(23:0)
FMRADIO(20:0)
4
PCM_IN
PCM_CLK
PCM_SYNC
PCM_OUT
7
10
8
9
BT_PCM_SYNC/I2S_WS
BT_PCM_OUT/I2S_DO
BT_PCM_CLK/I2S_CLK
BT_PCM
FM_ANT
WLAN_TX_CONFX
BTH_CLK_REQ
BT_STATUS
BTH_CLK_REQ
WLAN_STATUS
WLAN_RF_ACTIVE
BT_TX_CONF
BT_RF_ACTIVE 1
22
0
4
0
6
4
WLAN_BT(6:0)
1
UART_CTS
PCM_OUT
UART_TX
UART_RX
UART_RTS
UART_RX
UART_TX
UART_WAKE
BT_RESETX
BT_WAKEUP
SLEEPCLK
PCM_IN
UART_CTS
PCM_IN
PCM_CLK
UART_RTS
BT_HOSTWAKE
PCM_SYNC
1
PCM_OUT
100k
R6010
1
GND
6
4
3
4
0
1
2
1
10
3
6
8
5
3
0
9
7
0
21
2
5
PCM(3:0)
PUSL(7:0)
LPRF_CMT(7:0)
11
FM_AUDIO_R
SDA
FM_AUDIO_NR
FM_AUDIO_NL
FM_INTX
SCL
9
FM_AUDIO_L
7
0
1
5
6
0
2
1
5
38
6
4
FCI_CMT(3:0)
GEN_CTRL_CMT(20:0)
AUDIO(8:0)
R6000
0R
600R/100MHz
L6001
G6
VReg.1.8
VBAT G5
A3
GND
GND
100n
C6000
L6000
600R/100MHz
GND GND
C6004
100n
C6003
2u2
VIO_BT
GND
GND
GND
GND
GND
GND
GND
BT_ANT
GND
J6400
1
GND
W=0.45
Z6400
X6400
IN
1
OUT
2
G4
D8
C1
C2
C8
D1
D2
A7
B1
B2
B8
B9
A2
A4
G7
G8
F8
F9
G2
G3
D5
D9
E8
C4
C5
D4
A5
A6
A8
E1
F1
E2
F2
E9
BT_WLAN(6:0)
BT CLK Req
GND
VBAT
GND
C6450
2u22u2
GNDGND GND
C6451
GND
OUT +Vcc
R6450
100k
38.4MHz
G6450
6p8
C6452
GND
N6450
A1
GND A2
STBY
B1 VOUT B2
VIN
BTH_CLK_OUT
4
5
6
VBAT
3
1
0
2
GND
3
2
1
0
GND
F2
F3
CLK
F5
GND42
VIO F6
SLEEP_CLK F7 8
GND34
E5 GND35
E6 GND36
GND37
E7
E8 GND38
E9 GND39
GND40
F1 F11
GND43
GND41
D5
D6 GND27
D7 GND28
D8 GND29
GND30
D9
E1
ANT
E10
VBATT3
E11
VBATT
GND32
E2
E3 GND33
E4
C6
C7 GND18
GND19
C8
GND20
C9
D1 GND22
GND31
D10
VBATT2 D11
GND23
D2
GND24
D3
GND25
D4
GND26
GND9
B7
GND10
B8
B9 GND11
C1
BT_PRIORITY
C10 GND21
C11
PMEN
C2 GND13
GND14
C3
GND15
C4
C5 GND16
GND17
A7
A8
SPI_DIN
SPI_CLK A9
B1
BT_RF
B10 GND12
CLK_REQ B11
B2 GND4
GND5
B3
B4 GND6
GND7
B5
B6 GND8
GND
9GND
GND1
A1
WLAN_IRQ A10
GND3
A11
GND2
A2
A3
BT_TX_CONFX
BT_FREQ A4
BT_RF_ACTIVE A5
SPI_CSX A6
SPI_DOUT
GND
GND
12
13 GND
GND
14
2
GND
3
GND
GND 4
GND 5
6
GND
GND 7
8
BT_WLAN(6:0)
WLAN(15:0)
VIO_WLAN
REFCLK_I
ANT_WLAN
BT_RF
N6300
GND 1
10 GND
11
GND
GND
GND
GND
GND
GND

Customer Care / GTM / Competence Management
Confidential Copyright © 2009 NOKIA Only for training and service purposes Version: _.2009 | N86/RM-484/RM-485 | Board version: 2SR_08a | GPS,SIM,SD,Flash,FM TX | Page 6 (14)
GND
R1470
18V/30V
A
B
S1470
SCL
SDA
GND
L1409
2u2H
GND
C1426
56p
X1452
X1453
X1450
C1461
10u
0R
R1415
X1451
GND
GND
C1427
56p
GND
56p
C1428
27p
100n C1415
120R/100MHz
L1407
C1420
0
J1433
VIO
GND
GND
0
1
IND_OUT
B3
VOUT
C1 C2
STROBE
C3
I2C/EN
D1 LED_OUT
SDA/EN2 D2
SCL/EN1 D3
N1451
PGND
A1
A2 SGND A3
VIN
SW B1
TORCH B2
C1419
10u
J1434
STROBE
GND
1
Grounding spring 1
0
2
J1023
1
1
0
J1100
1
J1015
J1010
2
VDAC
1
0
6
7
8
9
39
4
40
41
42
43
44
45
46
47
48
49
5
50
GND
24
25
26
27
28
29
3
30
31
32
33
34
35
36
37
38
1
10
11
12
13
14
15
16
17
18
19
2
20
21
22
23
J1013
X1000
1
0J1012
J1011
J1008
0
J1006
J1005
J1021
J1020
J1022
X1010
GND
J1004
J1003
J1002
J1101
GND GND
1n0
C1000
GND
GND
J1009
J1014
J1016
J1001
DATA
FMTX_INT
JULIE_SCL
JULIE_SDA
Timestamp
AUDIO_R
ISA_I2C_SDA
SLEEPCLK
AGPS_CLK_REQ
SIMIF(6:0)
RST
CLK
AUDIO_L
FMTX_AUDIO(1:0)
IHF_L(1:0)
GPS_EN_Reset
PA_EN
IHF_P
PURX
HIRESCAM_I2C(1:0)
STROBE
REVEAL_SW
FLASH_CTRL(5:0)
IHF_N
MMCCLK
ISA_I2C_SCL 3
4
6
7
C4802
1u0
VIO
VBAT
GND
1u0
C4803
GND
GND
DATA2
CMD
CLK_uSD
DATA0
DATA3
DATA1
SW12
3
4
1
2
0
5
6
R6158
2R2
1u0
C4801
GND
CMD
CLK_uSD
DATA0
DATA3
DATA2
DATA1
SW12
J3207
J3206
0
GND
8
SW1
C3205
100n
1
Vss
SW2
GND
2
3
4
5
6
7
J3204
J3205
X3200 J3200
J3201
J3202
J3203
600R/100MHz
L3206
GND
600R/100MHz L3204
L3205
600R/100MHz
600R/100MHz L3202
L3203
600R/100MHz
600R/100MHz L3200
L3201
600R/100MHz
GND
5
6
18V/30V
R3200
SDCARD(7:0)
1
2
3
4
1u0
C4804
GND
J2700
J2701 2
VSIM1
5
C5
7
C7
8
9
X2700
C1
1
10
11
C2
2
C3
31
0
100n
GND
C2700
GNDGND
J2704
J2702
GND
SIMData
SIMRst
SIMClkJ2703
J1026
R1000
18V/30V
S1000 A
B
GND
VBAT
6
100n
C6204 7
33p
C6200
H2
GPS_EN_RESET
H3
AGPS_CLK_REQ
IO_PA_EN H6
SLEEPXN
G4
U2TX G6
VBAT1
H1
F4 VBAT1
F5 I2C_UART_N
I2C_SDA_U1RX E6
IO_TIMESTAMP_DATARDY E8
LNA_IN
D7
RTC_CLK
VBAT2
E1
IO_INT_U1CLK C7
REF_CLK
I2C_SCL_U1TX B6
A2 VBAT3
A6
N6200
C6203
100n
5
600R/100MHz
L6210
4
3
2
GND
1
J6200
GND
0
REFCLK_I
A8,B2,B3,B8,D2,D3,E3,E4,E7,F1,F6,
F7,G1,H4,H7,H8=GND
GND
100n
C6210
VCC_TCXO
GND
GND
H5 VDD_DIG
VCC_IF
G2
G5 VDDS
G8 VDD_DIG
VCC_TCXO
F2
VDDS
F8
VCC_MIX
E2
C3 VCC_LNA
VDDS
A7
VDD_DIG
B7
VCC_LNA
A1
VCC_PLL
A3
GPS_CLK
A4
100n
C6205
3p3
C6211
GND
GND
100n
C6206
100n
C6207
C6212
100n
C6202
GND
100n C6209
+Vcc
100n
16.368MHz
G6200
GND
OUT
GND
GND
VIO_GPS
GPS(15:0)
5
GPS(15:0)
GPS(15:0)
GND
1u0
C4800
100n
C6150
1u0
C6153
L6160
600R/100MHz
100p
C6154
GND
C6155
GND
10p
1 2
R6172
1k0
/2 4k71
R6170
1
GND
A1
A2
B1
B2
J6201
1
R6157
14/350V
GND
V6150
GND
0
C6156
R6155
0R
J6200
14TXO
_RST 5
SCLK 7
SDIO 8
9
RCLK
RIN 15
16
LIN
18 GPO2/_INT
19 GPO1
N6150
11 VDD
C6151
1u0
/2 4k72
3 4
GND
GND
R6170
IHFL_N
1
1
GNDGND
IHFL_P
L2156
56nH
R2152
18V/30V18V/30V
R2153
1
0
56nH
L2157
E2150
E2151
3,12,13,14,17,21=GND
C6152
100n
GND
_SEN
6
VIO
10
7
3
4
4p7
X7550
W=1.0
Z7550
X7599
1
IN
2
OUT
GND
GND
GND GND
D1
IN OUT
Z6200
1575.42MHz
33p
C6201
GND
L6200
3n9H
L6201
6n8H
J1000
E1402
E1403
E1400
E1401
V1402
GND
V1400
GND
V1401
GND
27p
C1401
GND
C1400
27p
18V/30V
R1400
GND
MMCDaDir1
MMCCmdDir
FMTX_AUDIOIN_L
FMTX_INT
PA_EN
STROBE
Julie_SDA0
Julie_SCL0
IHF_LEFT_N
MMCDa3
MMCDa2
Camera_reveal_switch
IHF_LEFT_P
AGPS_CLK_REQ
SIM_DATA
ISA_I2C_SCL
ISA_I2C_SDA
SLEEPCLK
SIM_CLK
PURX
SIM_RST
MMCFbClk
MMCDaDir
GPSCLK
50
6
7
8
9
Timestamp
GPS_EN_Reset
MMCCmd
FMTX_AUDIOIN_R
MMCDa
36
37
38
39
4
40
41
42
43
44
45
46
47
48
49
5
21
22
23
24
25
26
27
28
29
3
30
31
32
33
34
35
X1100
1
10
11
12
13
14
15
16
17
18
19
2
20
0
VDAC
9
10
0
1
600R/100MHz
L1100
2
1
1
4
5
7
1
3
3
2
7
8
7
0
6
27p
C1100
0R
R1101
GND
VIO
VSIM1
GND
VBAT
1
2
0
1
2
GPS_CMT(3:0)
FCI_CMT(3:0)
GPSCLK
SIM(6:0)
GEN_CTRL_CMT(20:0)
INT_AUDIO(10:0)
FLASHLED_CTRL(7:0)
PUSL(7:0)
0
3
VSD
VBAT
KICK_STAND
SDCARD(7:0)
11
Sleepclk2
33R
R1102
J1100
1
J1101
1
GND GND
VSD
1n0
C1101
GND

Customer Care / GTM / Competence Management
Confidential Copyright © 2009 NOKIA Only for training and service purposes Version: _.2009 | N86/RM-484/RM-485 | Board version: 2SR_08a | UI Engine | Page 7 (14)
MKEY_LED
SEND_END_LED
NAVI_CKEY_LED
SOFTKEY_LED
CLKP 4
CLKN 5
DATAP
2
DATAN
Z1451
Z1450
1
3
2
0
LORESCAM_CPP(3:0)
8VANA 18
VCAP1V2
20
VCAP
22
EXTCLK
10 VDIG
XSHUTDOWN 14
SCL 15
16
SDA
1
N1450
100n
C1458
100n
C1456
GND
18V/30V
R1452
VIO
L1455
R1451
100R
GND GND
U2
18V/30V
GND
0
GND GND
470p
C1462
100R
R1450
1
0
C1459
100n
VIO
100n
C1457
VAUX
LORESCAM_I2C(1:0)
LORESCAM_CTRL(1:0)
EARP
EARN
E2102
1
2
GND
R2101
18V/30V
4
L2100
1 2
3
E2100
E2101
0
GND
18V/30V
R2100
GND
1
LCD_Bus(12:0)
VAUX
SDA Vdd 1
AddrSel 2
Gnd 3
SCL
4
6
N6502
100n
C6504
0
GND
1
1,3,6,7,12,13,19,21,23,24,25,
26,27,28,29,30,31,32=GND
SER_IF(1:0)
AUDIO(8:0)
3
11
1
2
8
SOFTKEY_LED
10
9
VBAT
5
12
VSIM2
3
30
4
5
6
7
8
9
GND
VIO
15
16
17
18
19
2
20
21
22
23
24
25
26
27
28
29
GND
5400166
X1001
1
10
11
12
13
14
MKEY_LED
SEND_END_LED
NAVI_CKEY_LED
0
4
6
7
SPP_I2C_SDA
Dmic_data
MESSI_TE
MESSI_D7
MESSI_D6
MESSI_D0
MESSI_WRX
MESSI_D4
MESSI_DCX
MESSI_D2
MESSI_D1
MESSI_D3
MESSI_RDX
MESSI_D5
MESSI_RESX
Dmic_clk
SPP_I2C_SCL
PURX
IOEXP2_INT
5
10
0
VBAT
44
45
46
47
48
49
5
50
6
7
8
9
1
3
30
31
32
33
34
35
36
37
38
39
4
40
41
42
43
15
16
17
18
19
2
20
21
22
23
24
25
26
27
28
29
VSIM2
X1000
1
10
11
12
13
14
0
1
7
3
VAUX
3
0
1
6
4
1
9
2
0
0
12
8
1
0
1
2
11
J1006
SPP_I2C_SDA
SPP_I2C_SCL
1
0
VIO
GND
MESSI_D3
SPP_I2C_SDA
MESSI_D0
MESSI_RDX
MESSI_WRX
MESSI_RDX
Julie I2C SCL
PURX
SPP_I2C_SDA
MESSI_D6
MESSI_D_CX
MESSI_D5
IOexpander2_INT
MESSI_D5
EARP
MESSI_TE
MESSI_D7
CAM_SDA
CAM_SCL
CAMCCP_CN
MESSI_D4
MESSI_D0
CCP_CLKP
MESSI_D_CX MESSI_RSTX
Digimic_DATA
CAM_EXTCLK
MESSI_D1
DATA
MESSI_D4
MESSI_WRX
Digimic_DATA
IOexpander2_INT
Acme CLK
PURX
Acme RST
MESSI_TE
MESSI_D3
CCP_CLKN
CAMCCP_DN
SPP_I2C_SCL
SPP_I2C_SCL
MESSI_RSTX
EARN
Julie I2C SDA
EARN
MESSI_D2
MESSI_D7
CCP_DP
CAMCCP_DP
MESSI_D1
CAM_XSHUTDOWN
Digimic CLK
CCP_DN
CAMCCP_CP
MESSI_D6
EARP
MESSI_D2
E2
IN9
E3 GND
E4 OUT10
OUT9
E5
GNDGND
C1
IN6
C2
IN5
C3
GND
C4 OUT6
C5 OUT5
D1
IN8
D2
IN7
D3 GND
D4 OUT8
D5 OUT7
E1
IN10
A1
IN2
A2
IN1
GND A3
A4 OUT2
A5 OUT1
B1
IN4
B2
IN3
OUT4
B4
B5 OUT3
9
0
1
1
GND
Z1002
4
40
41
42
43
44
45
46
47
48
49
5
50
6
7
8
25
26
27
28
29
3
30
31
32
33
34
35
36
37
38
39
10
11
12
13
14
15
16
17
18
19
2
20
21
22
23
24
X1000
1
GND
J2170
VSIM2
82p0
C1000
D5 OUT7
E1
IN10
E2
IN9
E3 GND
E4 OUT10
OUT9
E5
NAVI_CKEY_LED
B4 OUT4
B5 OUT3
C1
IN6
C2
IN5
C3
GND
C4 OUT6
C5 OUT5
D1
IN8
D2
IN7
D3 GND
D4 OUT8
Z1001
A1
IN2
A2
IN1
GND A3
A4 OUT2
A5 OUT1
B1
IN4
B2
IN3
VBAT
0
1
SEND_END_LED
100R
R2170
3
9
12
6
7
11
10
8
0
VAUX
MKEY_LED
5
1
0
2
4
0
1
2
3
5
4
7
6
SOFTKEY_LED
0
0
VIO
AUDIO(8:0)
DMIC(4:0)
DIG_AUDIO(5:0)
I2C(1:0)
LORESCAM(7:0)
DISPLAY(13:0)
GEN_CTRL_CMT(20:0)
PUSL(7:0)

Customer Care / GTM / Competence Management
Confidential Copyright © 2009 NOKIA Only for training and service purposes Version: _.2009 | N86/RM-484/RM-485 | Board version: 2SR_08a | S60 Flex | Page 8 (14)
Left
Clear
Right
MM
Up
Select
DownSend End
R-Soft
L-Soft
S2529
1
2
GND
X2503
X2500
X2502
S2527
1
2
X2501
S2532
1
2
J2543
J2351
J2540
S2528
1
2
S2531
1
2
S2526
1
2J2541
J2542
S2530
1
2
SOFTKEY_LED
1
2S2536
S2533
1
2
Row0
Col1
Col3
Row1
Col4
Col0
Row5
Row3
Row4
GND
V2535
SEND_END_LED
100R
R2529
V2526
100R
R2539
V2534
V2525
GNDGND
MKEY_LED
NAVI_CKEY_LED
R2528
100R
GND
GND
GND
V2536
R2550
100R100R
R2549
V2527
X2504
PurX
100n
C2850
VIO
2k
R2858
GND
ACB_SCL
ACB_SDA E2
PWM-2
E5
KP-X3 F2
_IRQ F3
F4
VCC
C4
KP-Y1
C5
C6 KP-Y0
XTALIN
D2
D3 GND
GND
D4
D6 CONFIG_1
E1
KP-Y4
B2
KP-X5 B3
KP-Y3
B5
_RESET C1
C3 GND
GND
N2851
A2
KP-X4
VCC A4
A5
KP-X1
A6
KP-X0
VIO
R2855
2k
0
1
R2862
470R
GND
R2859
2k
VIO
I2C(1:0)
KP_X4
KP_X1
KP_X0
KP_Y4
KP_X5
KP_Y3
KP_Y1
KP_Y0
KP_X3
IOEXP2_INT
C2862
1n0
GND
SOFTKEY_LED
4
5
6
7
8
9
GND
VBAT
19
2
20
21
22
23
24
25
26
27
28
29
3
30
X1002
GND
1
10
11
12
13
14
15
16
17
18
0
VSIM2
X2505
21
5
11
9
VIO
GND
0
1
6
4
1
0
10
7
12
8
3
SPP_I2C_SCL
IOEXP2_INT
PURX
SPP_I2C_SDA
Dmic_clk
Dmic_data
1
0
GND
22p
C2171
GND
J2539
56p
C2173
1L/R
CLK
2 3
DATA
VDD 4
5 GND
B2170
GND
100n
C2170
DMIC(4:0)
DIG_AUDIO(5:0)
GND
GND
VPNL
GND
VDDI
GND
3
GND
100n
C2452
9
10
7
20
21
22
23
24
GND
3
4
5
6
7
8
X2450
1
10
11
12
13
14
15
16
17
18
19
2
VIO
C2454
27p
8
VBAT
C2455
100n
2
GND
120R/100MHz
L2450
9
ELVSS
1
EL_ON
GND
27p
C2453
4
6
12 ELVDD
5
11
GND
0
GND
LCD_Bus(12:0)
LCD_D0
LCD_D2
LCD_RDX
LCD_D1
LCD_DCX
LCD_D3
LCD_WRX
LCD_D5
LCD_D7
LCD_D4
LCD_RESX
LCD_D6
LCD_TE
100n
C2357
J2354
27p
C2354
GND
GND
GND
10u
C2356
C2352
10u
GND
GND
GND
10u
C2355
GND
L2351
120R/100MHz
J2544
GND
L2350
4u7H
C2350
C2358
27p
56p
27p
120R/100MHz
L2352
C2361
L2353
120R/100MHz
GND
6FBG
FB
7
EN
8 9
OUTP
GND
10
OUTP
PGND 11
PGND 12
L2 13
14
L2
L1 15
L1 16
2OUTN
OUTN
3
VAUX
4
5
N2350
GND17=
U//U
VIN
1
453k
R2351
J2352
487k
R2352
C2360
100n
C2353
100n
GND
GND GND
OUT9 E5
OUT5 C5
IN8D1
IN7D2
GND D3
OUT8 D4
OUT7 D5
IN9E2
GND E3
A3 GND
OUT2 A4
OUT1 A5
IN4B1
IN3B2
OUT4 B4
OUT3 B5
IN6C1
IN5C2
C3 GND
OUT6 C4
Z2500
IN2A1
IN1A2
KP_X4
KP_X1
KP_X0
KP_X5
KP_X3
KP_Y4
KP_Y3
KP_Y1
KP_Y0
X2503
X2504
R-Soft
X2500
X2501
X2502
L-Soft

Customer Care / GTM / Competence Management
Confidential Copyright © 2009 NOKIA Only for training and service purposes Version: _.2009 | N86/RM-484/RM-485 | Board version: 2SR_08a | User Interface | Page 9 (14)
Col0
Col1
Col3
Col1
Col2
6
Row0
Row1
Row5
Row3
5
2
*
8
Row5
Row3
Row2
Row2
Row1
Row0
Row2
Camera reveal SW
Row4
Col0
1
9
Col3
FULL
Col2
HALF
03
Col3
47
#
A2
A3
E2
I1
B1
B2
B3 I2
Row3
Row4
GND
E1 A1
5
3
2
S2526
S2525
S2528
S2524S2523
GND
S2522S2521
GND GND
S2527
R2501 R2502
18V/30V18V/30V
S2529 S2531
220nH
L2501
S2530
S2520
L2504
220nH
L2508
220nH
R2541
0R
N2540
1 NO
NC3
VIO 467 IN
7
COM
VIO
120nH
L2500
5= VANA
GND2,8=
220nH
L2505
L2502
220nH
220nH
L2509
IN9
E2
GND E3
OUT10 E4
OUT9 E5
1
0
11
4
8
10
9
IN6
C1
IN5C2
C3 GND
OUT6 C4
OUT5 C5
IN8D1
IN7
D2
GND D3
OUT8 D4
OUT7 D5
IN10E1
IN2A1
IN1A2
A3 GND
OUT2 A4
OUT1 A5
IN4B1
IN3B2
OUT4 B4
OUT3 B5
GND GND
Z2500
R2500
1 2
GNDGND
18V/30V
J2501
J2500
S2541
GND
KEYB_CMT(20:0)
PWRKEYX
L2503
220nH
Z2501 DOWN
GEN_CTRL_CMT(20:0)
/2 1u51
C2422
0
1
C2423
1 /2 1u5
SCL
D1
D3 CLK_32K
E1 SDA
EN
E2
GB1
B3 CFLY1N
B4 CFLY1P
C1
R
C2 ADDR_SEL0
C4 VDD
N2421
A1
B
A2
VOUT
CFLY2N
A3
A4 CFLY2P
L2422
600R/100MHz
600R/100MHz
L2421
/2 1u51
C2421
GND
GND
1
/2 1u51
C2425
/2 1u52
C2423
0
1
GND
C2421
2 /2 1u5
C2425
2 /2 1u5
/2 1u52
C2424
C2424
1 /2 1u5
GND GND
L2420
600R/100MHz
0
1
C2420
1/2 1u5
/2 1u52
C2420
D3
SDA
E1
E2 EN
B3
CFLY1P
B4 RC1
VDD
C4
D1 SCL
CLK_32K
N2422
BA1
VOUT A2
A3 CFLY2N
CFLY2P
A4
B1
G
B2,C2,C3,D4,E4=GND
B2,C2,C3,D4,E4=GND
B2,C2,C3,D4,E4=GND
CFLY1N
C2422
2 /2 1u5
C4
D1 SCL
CLK_32K
D3
SDA
E1
E2 EN
CFLY2P
A4
B1G
B2 ADDR_SEL1
CFLY1N
B3
CFLY1P
B4
R C1
VDD
N2420
B A1
VOUT A2
A3 CFLY2N
GND
1
1
PUSL(7:0)
FCI_CMT(3:0)
FCI_CMT(3:0)
PUSL(7:0)
FCI_CMT(3:0)
PUSL(7:0)
VIO
VBAT
MM1
S2532
MM2
S2533
MM3
S2534
MM4
S2535
B
C’ C
D
A
S2543
A’ GND
S2542
A
B
C
GND
100R
R2423
V2421
GND
18V/30V
R2435
GND
R2424
100R
GNDGND
SOFTKEY_LED
V2422V2420
R2431
100R
V2428
100R
R2430
CHRG_LED
V2429
GND
V2427
GND
CAMERA_LED
NAVI_CKEY_LED
SEND_END_LED
18V/30V
GND GND GND
18V/30V
R2433 R2434R2432
18V/30V
MKEY_LED

Customer Care / GTM / Competence Management
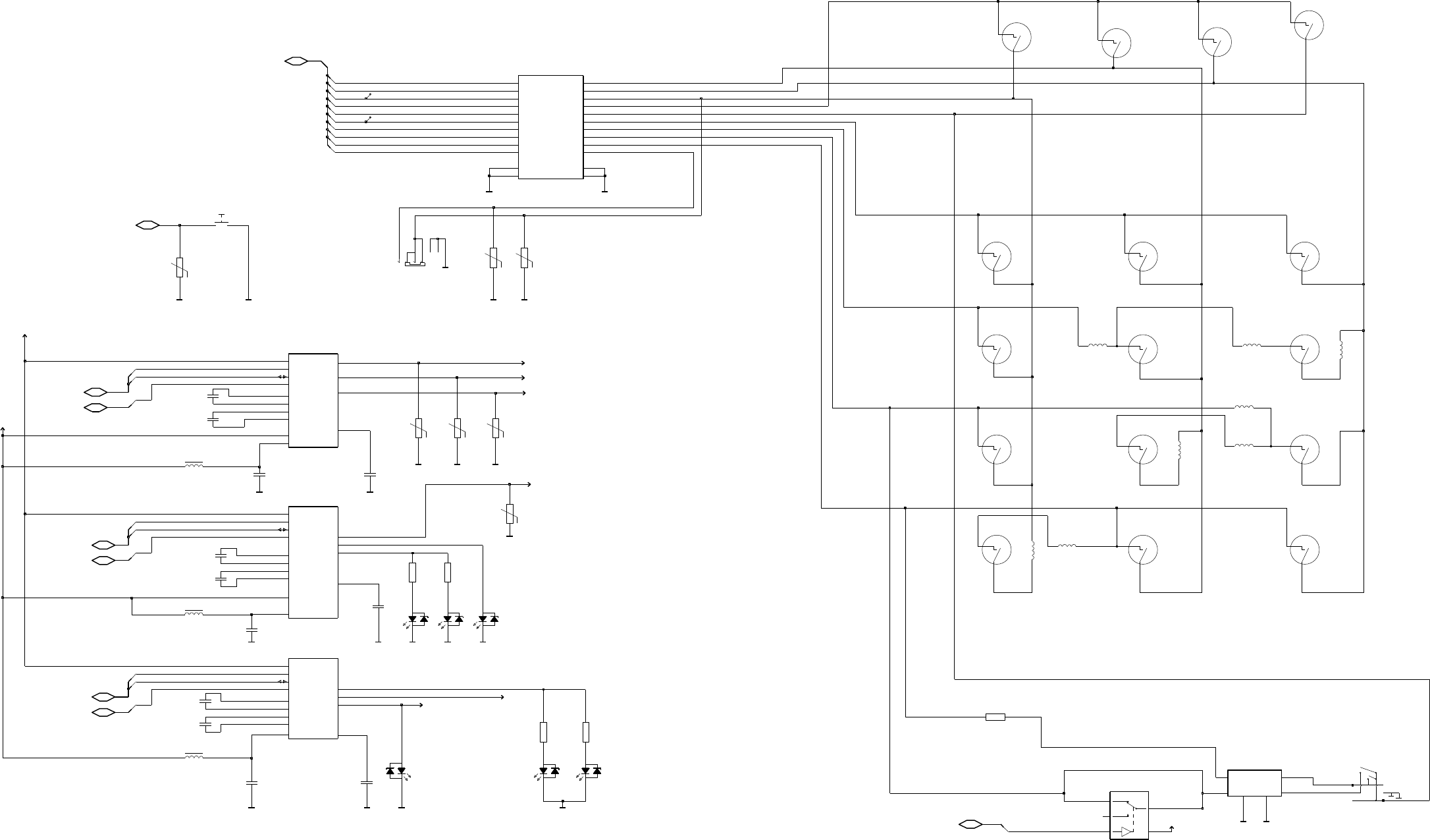
Confidential Copyright © 2009 NOKIA Only for training and service purposes Version: _.2009 | N86/RM-484/RM-485 | Board version: 2SR_08a | RF part | Page 10 (14)
C7500
100n
GND GND GND GND
18p
C7527
L11 VBAT_BAT
RXOUT_PQ L5
L9
REFG
DAC_REF1 K11
K2 RFC10
RXOUT_PI K4
RXOUT_NQ K5
K6
VDIG
REFP K8
VBAT_TX K9
J11
TXQ_0
VREF_CM J3
RXOUT_NI J4
SCLK J5
J6
SDATA
REFM J8
J9
TXI_180
VCP K1
TXI_0 H11
XENA H5
H6
XRESET
H8
OSCIN
J10
TXQ_180
C1NI
P_OUTP
G10
G_OUTP
G11
G2 C1PI
G3 C2NI
VBAT_RX G4
VDAC G8
VBAT_VCO H1
E4 C1PQ
VBAT_WTX E9
C2NQ
F1
F10 P_OUTM
G_OUTM
F11
F2 C2PI
F3 C2PQ
F4 C1NQ
G1
WTRP2
D2
D7 RFC9
E3
VBEXT
DAC102
C2
RFC7
C7
MUX_IN C8
C9
TXC
MUX_OUT B2
RFC2
B4
B7 RFC6
RFC8
B8
INP_850
A11 INM_850
A4 INP_1900
INM_1900
A5
INP_1800
A6
INM_1800
A7
INP_900
A8
A9 INM_900
B1 WTRP1
N7500
A10
C7532
18p
Z7540
C7526
8p2
100n C7505
18p
C7531
C7548
18p
10n
C7533
R7506
47R
100n C7506
C7503
100n
18p
C7529
R7501
10R
G7500
18p
R7505
C7510
27R
18p
C7547
T7520
18p
C7530
R7922
Z7521
L7525
RFout
ISO CPLD
6
L7500
RFin
Z7542
470R
R7520
R7921
3p3
C7520
L7523
120R/100MHz
100n C7504
850/900MHz
Z7523
6
VC2
VC1 7
Icont_h
9
Vcc1
24
26 Vsw
27
TX_1
Icont_I
28
3
Vpd
5
VC3
RX2 17
18
RX1
19TRX3
2
Vgain
21 Ant
TX_2 10
Vcc3 11
13TRX1
Vcc2
14
N7520
L7521
L7522
R7923
J7550
C7508
10n
33p
C7511
R7510
10k
10n
C7502
R7924
100p
18p
C7534
C7521
10n
C7501
R7500
R7502
4k7
22k
L7540
TXC
C7544
2u2
Vcp1
Vcp
TXC_in
HW_id
RFCLKN
RFCLKEXT
TXFEM_VC3
TXFEM_VC2
TXFEM_VC1
TXFEM_Vgain
TXFEM_Vpd
TXresetX
AFC
RFCLKP
RFbusClk
RFbusDat
RFCTRL(8:0)
RFbusEna
1, 8, 12, 15,16,20, 22, 23,
25, 29 = GND
GND
GND
A1,B11,B5,B6,B9,C1,C11,C6,D1,
D9,E1,E2,F8,F9,H2,H3,H7,H9,J1,
J7,K10,K7,L10,L2,L3,L4,L6,L7,L8,
H4 = GND
28R/100MHz
L7501
C7512
2u2
C7564
4u7
J7538
C7574
2u2
L7560
1uH
120R/100MHz
C7570
2u2
L7563
IND_SMPS
G7 IND_SMPS
IND_SMPS
G8
H2
VHI
H3
VBB_VRX
H4 VREG50S
CB_SMPS
H5
INPUT_SMPS
F6
INPUT_SMPS
F7
F8 INPUT_SMPS
G1
SCLK
MUX2 G5
G6
XRESET E4
E5 OUT_BOOST
OUT_BOOST
E6
E7 OUT_BOOST
E8 OUT_BOOST
F1
DATA
ENABLE F2
D1
VREF
D2
VXO
IND_BOOST
D5
D6 IND_BOOST
IND_BOOST
D7
D8 IND_BOOST
CB_DCDC
IND_DCDC B7
VBATT
B8
MUX1 C4
A3
VBB_VRX1
VREG50BD A4
CB_BOOST
A6
IND_DCDC A7
VBATT
A8
B4
N7560
FB_DCDC A1
10n
C7573
120R/100MHz
L7502
10u
C7560
C7509
2u2
J7536
10n
C7561
2u2
C7572
100p
C7571
L7562
10u
C7562
J7537
10nC7568
C7566
10n
C7563
10u
C7569
10u
2u2
C7567
C7565
2u2
R7560
47k
L7561
28R/100MHz
A2,A5,B3,B5,B6,C3,D3,D4,E1,E2,E3,F3,F5,G3,G4,
H6,H7,H8 = GND
GND
8
0
7
J9560
J9562
J9564
J9566
6
RFCLK(1:0)
0
1
1
J9567
5
2
4
RXQN
RXQP
TXIN
TXIP
TXQN
TXQP
VREFCM
DAC_REF1
RXIN
RXIP
7
6
J9568
9
0
8
3
RFCONV(11:0)
0
1
J9506
TXCCONV(2:0)
VREFRF01
0
3
4
VREFRF01 4
1
VBATRF
RFPWR(5:0)
VCP1
VXO
3
VXO
GND
GND
GND
GNDGND
GND
GND
GND
GND
GND GND
GND
GND
GNDGND
GNDGND
GND
GNDGNDGND
GND GND
GNDGND
GND
GND
GND
GND
GND
GND
GNDGND
GND
GND
E7751
GND
C5 GND_BOOST
GND_BOOST
GND_BOOST
GND_BOOST
C6
C7
C8
X7552X7550
IN
2OUT
X7551
X7599
1
GNDGNDGNDGND
GND
GND
GND GND
R7508
4k7
GND
GND
16
GND
GND
GND
L7524
15nH
GND
DAC202
G9
DAC201
H10
C3 DAC203
DAC203
DAC201
DAC202
7
Vcc1_amp2
Vbat
23
Vcc2_amp3
25 Out3
Out2
29
Vcc2_amp2 31
33 Out1
4Vbat
6
Icntrl1
Vcc1_amp2 13
Icntrl2 14
Vcc1_amp3 18
2
Vcc_amp1
Icntrl3 20
21
N7540
Vbat_PA
5,19,27=GND
Z7541
L7541 INM_2150
A2 INP_2150
A3
TRX2
In1
9
16
In3
In2
11
Z7543
Z7544
880-915MHz
E10 W_OUTM_L
E11 W_OUTP_H2
W_OUTN_L
D10
D11 W_OUTN_H2
C10 W_OUTP_H
B10 W_OUTN_H
120R/100MHz
L7575
100p
C7545C7546
10n2u2
C7528
18p
C7575
1n
C7542C7541
1n 1n
C7543

Customer Care / GTM / Competence Management
Confidential Copyright © 2009 NOKIA Only for training and service purposesVersion: 1.0 | 13.05.2009 | N86/RM-484/RM-485 | Board version: 2SR_02a | Component Finder-Main Board | Page 11 (14)
Bottom
Top
C2133 E14 C2811 F11 C7500 C11 L7561 E6 R2120 D13 R6502 B12
A1000 H7 C2135 D14 C2812 F12 C7501 E12 F3300 H19 L7562 C5 R2121 D14 R6503 B12
A1001 H12 C2136 C13 C2813 H12 C7502 E11 L7563 C10 R2122 E14 R6505 D16
A1002 D14 C2137 C14 C2814 H12 C7503 C11 G2200 J5 L7575 E9 R2123 E14 R6506 D16
A1003 H9 C2138 D13 C2815 H11 C7504 C11 G6450 C15 R2124 E14 R6510 J8
A3300 I16 C2139 D15 C2816 H10 C7505 C11 G7500 E11 M2110 C19 R2150 J12 R6511 J8
A7500 D8 C2140 E15 C2817 H10 C7506 C11 R2151 J12 R6512 J7
C2143 D14 C2818 F12 C7507 D12 J1100 J15 N1400 I13 R2170 H11 R6513 J7
B2200 I10 C2144 E14 C2819 F11 C7508 D12 J1101 B15 N1402 G19 R2200 J11 R7500 C10
C2150 J12 C2850 I9 C7509 C6 J6400 E20 N1404 F15 R2201 H11 R7501 E12
C1000 H11 C2151 J12 C2852 H9 C7510 D11 N1405 G13 R2300 D4 R7502 E11
C1301 E12 C2152 J12 C2853 H9 C7511 E10 L1100 I15 N2120 D14 R2423 D19 R7505 C12
C1303 C13 C2153 J12 C2862 I8 C7512 C9 L1300 E13 N2121 E13 R2424 H19 R7506 E9
C1304 C13 C2154 J13 C3000 F8 C7514 D12 L1302 C12 N2122 C13 R2430 G7 R7510 E11
C1305 D13 C2155 J13 C3001 F9 C7520 C6 L1400 G19 N2123 D15 R2431 E7 R7520 E7
C1306 C13 C2156 J12 C3002 G9 C7521 C8 L1401 H13 N2150 J12 R2432 H18 R7521 C10
C1307 C12 C2157 J12 C3003 G9 C7526 E8 L1402 H14 N2200 I11 R2433 H18 R7560 D6
C1308 D13 C2158 J13 C3004 G9 C7527 C6 L1404 H13 N2201 H9 R2434 H18 R7921 D10
C1320 D12 C2159 J13 C3005 F9 C7528 C9 L1405 I14 N2300 I9 R2435 H18 R7922 D10
C1400 H15 C2160 J13 C3006 G9 C7529 E7 L1406 H12 N2390 G9 R2450 G14 R7923 D10
C1401 H17 C2201 I11 C3007 H9 C7530 E7 L1408 I14 N2420 B19 R2500 C20 R7924 D10
C1402 H16 C2203 J11 C3200 H14 C7531 E7 L1411 E15 N2421 B19 R2501 B10
C1403 H18 C2204 J10 C3201 G14 C7532 E8 L1412 F15 N2422 G8 R2502 B11 S2541 D21
C1404 G19 C2205 J11 C3203 H13 C7533 E7 L1414 G13 N2540 H9 R2820 F12 S2542 B11
C1405 H13 C2211 I12 C3204 H14 C7534 E10 L1415 G12 N2850 H8 R2821 F11 S2543 J6
C1406 H14 C2213 I10 C3206 G14 C7535 C10 L2010 G19 N3200 G14 R2822 F11
C1407 H14 C2215 I11 C3207 H14 C7541 E9 L2011 D18 N3201 I7 R2850 F12 T7520 E10
C1408 G12 C2216 H10 C3208 I8 C7542 E10 L2012 D18 N3202 I8 R2852 E14
C1413 H13 C2217 J11 C3209 I8 C7543 C9 L2110 J11 N3301 J18 R2854 G12 V2420 D19
C1414 G19 C2220 I12 C3210 I7 C7544 C12 L2111 J11 N3303 H19 R2855 I9 V2421 H19
C1415 I14 C2222 H11 C3211 I7 C7545 E9 L2120 D13 N3350 I19 R2858 I9 V2422 F19
C1416 G19 C2225 H11 C3213 H7 C7546 C9 L2150 J12 N3351 I19 R2859 I8 V2427 G21
C1420 I14 C2226 H11 C3214 I8 C7547 C11 L2151 J12 N6300 C17 R2860 H12 V2428 G7
C1423 E15 C2227 H11 C3300 I16 C7548 D12 L2152 E4 N6450 C14 R2861 F11 V2429 E7
C1424 F15 C2228 I11 C3301 I16 C7550 D3 L2153 E4 N6500 B4 R2862 I8 V3300 I16
C1426 G13 C2231 J12 C3302 I19 C7551 C3 L2154 J13 N6501 D16 R2863 I8 V3360 I19
C1427 H13 C2232 I11 C3303 I16 C7552 C3 L2155 J13 N6502 B12 R2864 I8 V3361 J19
C1428 H13 C2235 H9 C3304 I16 C7560 E5 L2158 J13 N6510 J8 R2865 H15 V3370 I17
C1429 G13 C2236 H9 C3305 I15 C7561 D5 L2202 H12 N7500 D11 R2866 F10 V3372 I18
C1430 H13 C2237 J12 C3306 J16 C7562 E6 L2205 J12 N7520 D7 R2867 G8
C1431 H12 C2238 I12 C3307 J16 C7563 E6 L2206 H10 N7540 D9 R3200 I8 X1000 I17
C1432 I14 C2239 J10 C3308 H19 C7564 E7 L2207 I9 N7560 D5 R3201 H14 X1100 H15
C1433 H12 C2251 H9 C3309 H19 C7565 D5 L2390 G9 R3202 I7 X1400 F17
C1434 J13 C2252 H11 C3310 J18 C7566 C5 L2391 G9 R1101 G14 R3203 I8 X2060 C12
C1435 J13 C2253 J10 C3312 J17 C7567 C5 L2420 B19 R1102 G15 R3204 H9 X2070 C4
C1436 J12 C2300 I9 C3313 J18 C7568 C5 L2421 B19 R1300 E13 R3205 H9 X3300 H21
C1437 I14 C2303 I9 C3314 I17 C7569 C6 L2422 G9 R1301 E13 R3206 H9 X6400 D18
C1438 H14 C2304 I8 C3318 I18 C7570 C11 L2500 J3 R1302 E12 R3207 H9 X7550 E2
C1439 G12 C2307 I9 C3322 I18 C7571 D6 L2501 J3 R1304 C13 R3208 H14 X7551 C2
C1440 G12 C2312 I9 C3350 I19 C7572 E5 L2502 J3 R1305 E13 R3300 J16 X7599 B6
C1441 H17 C2390 G9 C3351 I19 C7573 D6 L2503 F3 R1400 H16 R3301 J15
C2010 E18 C2391 G10 C3352 I19 C7574 C5 L2504 F3 R1401 H16 R3302 J15 Z1001 F14
C2012 D18 C2392 G10 C3353 I19 C7575 C10 L2508 D3 R1402 I14 R3303 I18 Z1002 F14
C2013 D18 C2420 B19 C3354 I19 L2509 D3 R1403 I14 R3304 I19 Z2010 E18
C2019 E19 C2421 B20 C3360 I19 D1400 I9 L3200 I8 R1404 I14 R3308 I16 Z2500 H8
C2070 E4 C2422 B19 C3365 J19 D2200 J10 L3201 H8 R1407 I14 R3311 I9 Z2501 J7
C2071 B5 C2423 B19 C6000 C16 D2450 F13 L3305 I18 R1408 H13 R3312 I9 Z3300 I21
C2072 C4 C2424 G8 C6001 J11 D2480 D13 L3306 J16 R1409 H14 R3320 F12 Z3301 J20
C2074 J15 C2425 G8 C6002 J11 D2800 G11 L3307 J17 R1416 I10 R3350 H19 Z7521 D10
C2078 C5 C2450 G14 C6003 D16 D3000 G8 L3375 I17 R1417 H12 R3351 I19 Z7523 E11
C2079 B4 C2451 F12 C6004 E17 D3200 H6 L6000 C16 R1420 H13 R3361 J18 Z7540 D8
C2110 C19 C2800 F10 C6450 D14 D3300 I16 L6001 D16 R1421 H11 R3367 J18 Z7541 C8
C2111 C19 C2801 F10 C6451 C14 D6000 D17 L7500 C7 R1422 H11 R3370 I18 Z7542 E8
C2115 C19 C2802 F11 C6452 C14 L7501 E5 R1423 I10 R3371 I18 Z7543 D10
C2120 D13 C2803 F12 C6500 B4 E2010 G19 L7502 C6 R1424 H17 R3372 J18 Z7544 E10
C2121 D14 C2804 H11 C6501 B4 E2011 F19 L7521 C10 R1425 G19 R3373 I18
C2122 D14 C2805 H11 C6502 D16 E2012 F19 L7524 E10 R2010 E19 R6000 C15
C2123 D14 C2806 H10 C6503 D16 E2013 F20 L7525 C10 R2011 E19 R6010 D16
C2126 D14 C2807 F12 C6504 B12 E2014 F21 L7540 D8 R2013 G19 R6300 C15
C2127 D14 C2808 G12 C6505 B11 E2015 F20 L7541 C8 R2014 D18 R6450 C14
C2128 E14 C2809 G12 C6510 J8 E2150 H2 L7550 D3 R2070 E4 R6500 B4
C2129 E14 C2810 F10 C6511 J8 E2151 H3 L7560 E5 R2071 J14 R6501 B4
Z
M
N
R
S
T
V
X
D
E
F
G
J
L
A
B
C

Customer Care / GTM / Competence Management
Confidential Copyright © 2009 NOKIA Only for training and service purposes Version: 1.0 | 13.05.2009 | N86/RM-484/RM-485 | Board version: 2SS_06a | Component Finder-Sub Board | Page 12 (14)
Bottom
Top
L1409 C4
A6200 B2 L2156 C6
A6201 B2 L2157 C6
L3200 F2
C1000 B2 L3201 G2
C1415 C3 L3202 G2
C1419 B4 L3203 G2
C1420 B4 L3204 G2
C1426 B4 L3205 G2
C1427 B3 L3206 H2
C1428 B4 L6156 B1
C1461 B4 L6160 B2
C2700 F1 L6200 A2
C3205 E1 L6201 A3
C4800 D2 L6210 C2
C4801 D2
C4802 D1 N1451 B4
C4803 C2 N6150 B2
C4804 E1 N6200 B3
C6150 B2
C6151 C2 R1000 D1
C6152 B2 R1415 B3
C6153 C2 R1470 E2
C6154 B2 R2152 C6
C6155 C2 R2153 C6
C6156 B1 R3200 F2
C6200 B2 R6155 C2
C6201 A2 R6157 A1
C6202 B2 R6158 A1
C6203 A3 R6170 B2
C6204 B2 R6172 B2
C6205 B3
C6206 A3 S1000 D2
C6207 B2 S1470 E2
C6209 A3
C6210 A3 V6150 B1
C6211 B2
C6212 B3 X1000 E2
X1010 C7
E2150 B5 X1450 B3
E2151 A5 X1451 B5
X1452 C5
G6200 B2 X1453 C3
X2700 G4
J1100 H2 X3200 H4
J1101 A2 X7550 A3
J6200 C1 X7599 A2
J6201 D1
Z6200 B2
L1407 B3
N
R
S
V
X
Z
A
C
E
G
J
L

Customer Care / GTM / Competence Management
Confidential Copyright © 2009 NOKIA Only for training and service purposes Version: 1.0 | 13.05.2009 | N86/RM-484/RM-485 | Board version: 2SV_02a | Component Finder-S60 Flex | Page 13 (14)
Bottom
Top
B2170 C6
C2170 C6
C2171 C6
C2173 C6
C2350 G5
C2352 G4
C2353 G6
C2354 J6
C2355 G5
C2356 H6
C2357 J5
C2358 J5
C2360 J6
C2361 J6
C2452 J6
C2453 J5
C2454 I6
C2455 J6
C2850 D6
C2862 E6
L2350 H5
L2351 G5
L2352 H6
L2353 G5
L2450 I6
N2350 H5
N2851 E6
R2351 G6
R2352 G5
R2528 H6
R2529 I6
R2539 E7
R2549 D7
R2550 I7
R2855 E6
R2858 E5
R2859 E6
R2862 D6
V2525 E8
V2526 H5
V2527 H6
V2534 C7
V2535 I7
V2536 E5
X1002 F5
X2450 I6
X2500 I8
X2501 D8
X2502 D8
X2503 C8
X2504 I8
Z2500 E5
X
Z
B
C
L
N
R
V

Customer Care / GTM / Competence Management
Confidential Copyright © 2009 NOKIA Only for training and service purposes Version: 1.0 | 13.05.2009 | N86/RM-484/RM-485 | Board version: 2SQ_02a | Component Finder-Slide Flex | Page 14 (14)
Top
C1456 O25
C1457 J25
C1458 O24
C1459 O24
C1462 O25
C6504 J25
L1455 O25
L2100 K25
N1450 P25
N6502 J25
R1450 O24
R1451 O24
R1452 O25
R2100 K24
R2101 K25
R2102 O24
X1000 P11
X1001 M7
Z1450 O25
Z1451 O25
C
L
N
R