Ocr4all Short User Guide
User Manual:
Open the PDF directly: View PDF
.
Page Count: 10

1
OCR4all – An Open Source Tool Providing anEasy to Use
(Semi-)Automatic OCR Workflow for Historical Printings
Short Guide
Version 1.0, March 2019
1 Introduction
As suggested by the name one of the main goals of OCR4all is to allow basically any given
user to independently perform OCR on a wide variety of historical printings and obtain high
quality results with reasonable time expenditure. Therefore, OCR4all is explicitly planned even
for users with no technical background.
OCR4all was initially designed to support the OCR of (very) early printed books which was
considered basically impossible only a few years ago. Users dealing with such early prints are
usually prepared to accept a certain amount of manual effort due to the fact that a time consum-
ing layout analysis and book specific model training are often imperative due to complex lay-
outs and highly variant typography.
In view of the foregoing the following short guide is aimed at giving a brief but highly precise
overview about the OCR4all workflow on the whole as well as detailed instructions for its
individual modules. By following the guidelines, the user gets qualified to perform a full OCR
workflow on his own in order to produce different types of output data (text of PageXML)
without further support.
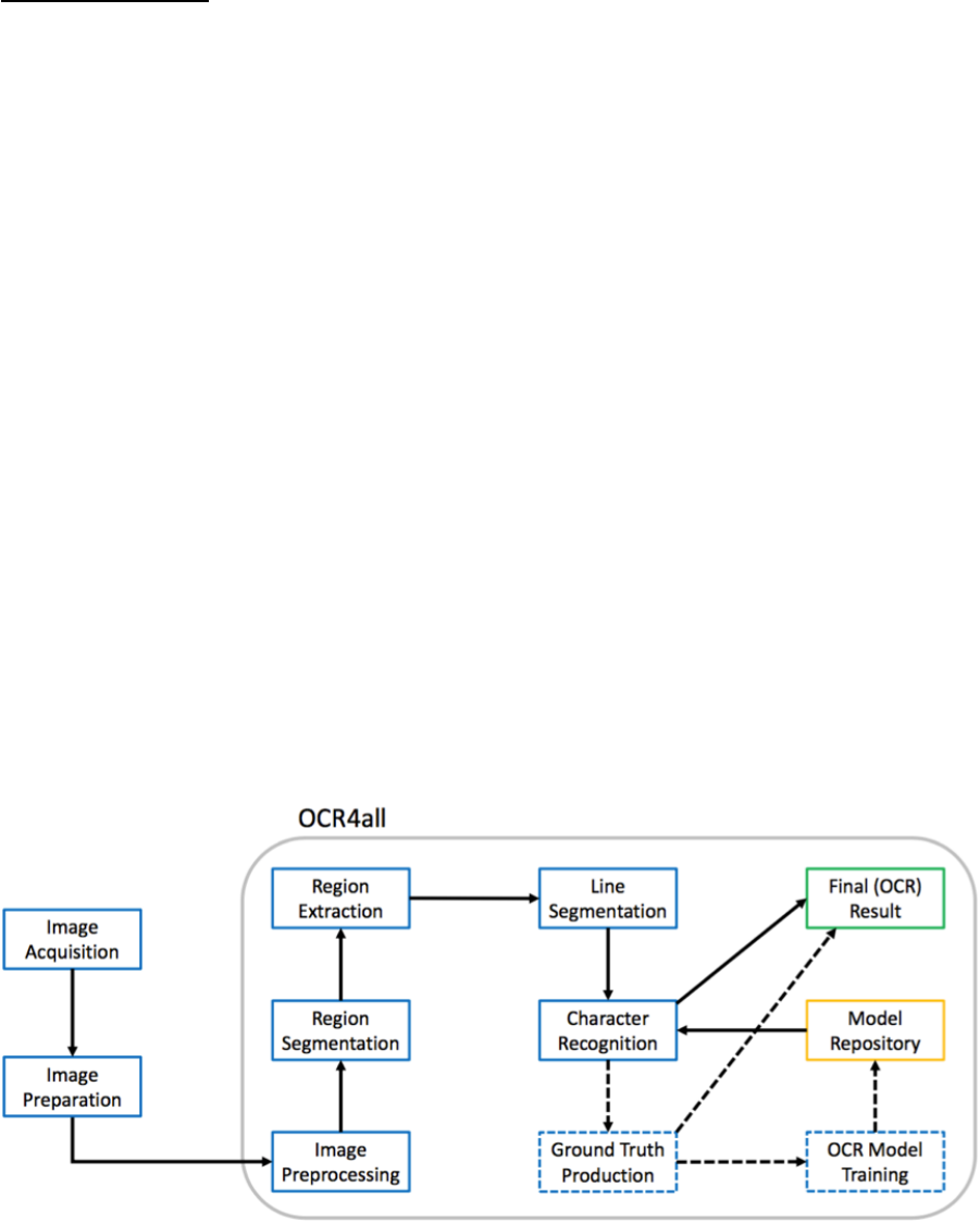
2 Workflow
Fig. 1 shows the main steps of the workflow implemented in OCR4all. After acquiring the scans
and an optional preparation step the original images can be placed into the workspace, i.e. a
book directory located in the data directory which was defined during the setup phase.
Figure 1. The main steps of the OCR4all workflow as well as two preceding steps which are not part of the main tool.
Next, a preprocessing is applied to the scans before several steps, i.e. region segmentation and
extraction as well as the line segmentation, produce the line images required as input for the
character recognition or the ground truth production. The output of the character recognition

2
can either directly serve as the final result or can be corrected by the user which allows the
training of more accurate book-specific models, yielding better recognition results.
The following descriptions refer to two exemplary prints (available at
https://github.com/OCR4all/getting_started), “GNM” (a typical fraktur print from the 19th cen-
tury) and “Cirurgia” (a early modern fraktur print). They will be used to illustrate different
capabilities of OCR4all according to variable user input, which means probably prints from
more than five centuries. Therefore, this brief instruction shows in a first step a fully automated
run of process flow with the help of “GNM” because of its comparatively simple layout. In
addition, “Cirurgia” will be used to represent a gradually workflow as recommended for early
modern prints with complex layout.
2.1 Selecting a book to process
− Expected input format for a book: .../data/*book_name*/Original/*images*.
o Just orientate yourself by the example data if you want to add your own books.
o Refrain from whitespaces, umlauts, etc. in the book names (just to be safe).
− According to your installation instructions start OCR4all.
− Now open OCR4all on your web browser, go to “Settings” and select “GNM” from the
“Project selection” dropdown.
− If necessary, change “Project image type” to “Binary” and then hit “Load Project”.
Figure 2. Selecting a book to process.
2.2 Project Overview
− The “Project Overview” shows the progress of your project on a page basis. For every
single page (s. different lines) a check mark signals which steps of the workflow (s.
different columns) have already been executed.
Figure 3. Project Overview.

3
− By selecting a page´s “Page Identifier” you can get a closer look at the already produced
output like the original image, different preprocessing steps, extracted segments or seg-
mented lines.
2.3 Process Flow – A fully automated run
If you want to use OCR4all especially for prints with relatively simple layout (as we do with
“GNM” at this steps of our manual), there is an option to perform a fully automated run of the
different modules that are part of the workflow.
− Select “Process Flow” from the menu (☰) on the top left.
− Open “Process Selection” and choose all recommended workflow modules to generate
line segments to respectively enable the recognition as shown in Fig. 4.
Figure 4. Process Selection.
− Make sure all pages you want to work with are selected on the right “Pages” column.
− Choose “default/fraktur_19th_century” as your OCR model (“Settings” → “Recogni-
tion” → “Line recognition models – Available”).
Figure 5. Selecting an OCR model.

4
− Generally, its possible to select more than just one OCR model to perform recognition.
However, it is recommended only if there is a mixture of letters used in your printing.
− If you work locally make sure you use all available CPUs (auto detect).
− Hit “Execute” and wait for the success notification.
− To check your results, go to “Ground Truth Production” (☰).
− A new tab opens:
Figure 6. Line images are corresponding with OCR results.
− The line images are aligned with the corresponding OCR result.
− If you want to correct your lines respectively your produced OCR text on the whole
before generating results (s. “Result Generation”) go to chapter “Ground Truth Produc-
tion”.
The preceding instructions referred to prints with comparatively very simple layout structures
for which it is for example not necessary to perform a specific layout analysis and segmentation.
In addition, this short guide will deal with much more complex printings, so there will be a
much detailed insight into the individual modules. Therefore, we leave “GNM” behind and turn
towards “Cirurgia”.
2.4 Preprocessing
Input: original image (colour, grayscale or binary).
Output: deskewed binary (and grayscale) image(s).
During the preprocessing step the input image gets converted into a binary and (optionally) a
normalized grayscale image. Additionally, a deskewing operation can be performed.
− Select “Cirurgia” as book and set “Project image type” to “Gray”.
− Select “Preprocessing“ form the menu.
− Set “Skew angle estimation parameters” to “0” and perform a run.

5
Figure 7. Preprocessing settings.
− Check the results by selecting preprocessed pages in the “Project Overview” view re-
spectively their “Page Identifiers”.
2.5 Noise Removal
Input: noisy binary image.
Output: binary image with no/less noise.
As workflow option “Noise Removal” detects contours und removes the ones smaller than a
given area threshold. Although its unnecessary for most books and should therefore be left out,
it is very effective for removing very fine noise and can be very useful when using LAREX for
segmentation.
− Go to “Noise Removal”.
− Select a single page from your “Pages” column on the right and perform a run while
maintaining all the defaults.
− To check your result, select the very page on “Pages” once again and then choose “Im-
age Preview”. Compared to your binary image all red contours have been removed at
the despeckled one on the right. If you are satisfied by your result perform “Noise Re-
moval” for all pages that are still missing.
− If there is too much loss on your page (full stops, semicolons, parts of woodcuts etc.)
play around with the “Maximal size for removing contours” value and reduce it. Then
perform another run on your selected page and check your result once again.
Figure 8. Noise Removal settings.

6
2.6 Segmentation – LAREX
Input: preprocessed images.
Output: structural information about regions (position and type) and their reading order.
The general goal of this step is to identify and optionally classify layout regions in the scan of
a print page.
− Go to “Segmentation” → “LAREX”.
− Select “Binary” as input images if you missed “Noise Removal” out and “Despeckled”
if you performed “Noise Removal”. Afterwards hit “Open LAREX”.
− A short user manual is available here. Follow the instructions. Please note that this
LAREX short guide does not use “Cirurgia” as its example. Nevertheless, the indicated
instructions are transferable. An updated version will be handed in later.
− When finished close the tab and hit “Apply segmentation results”!
2.7 Region Extraction
Input: preprocessed image and segmentation information as PageXML.
Output: extracted, deskewed text region images.
Next, the text regions identified during the segmentation step need to be extracted from the
page images. This is done by cutting out the polygons stored in the PageXML file from the
corresponding grayscale or binary image.
− Book: “Cirurgia”.
− Select “Region Extraction” from the menu.
− Keep all settings to the default: ten pixel spacing around the regions, white background.
Figure 9. Region Extraction settings.
− Hit “Execute” and check the results in the “Project Overview”.
2.8 Line Segmentation
Input: deskewed region images.
Output: extracted text lines.
− Go to “Line Segmentation”.
− Keep all settings to the default.
− Important parameter: “Maximum # of whitespace column separators”.
• Controls the column detection.

7
• A value of “-1” skips the search for columns. By setting this value the user guar-
antees with segmentation results from LAREX in mind there are no columns in
the prints layout at all.
• In contrast a value of “3” means there is a layout two columns and three column
separators.
− Hit “Execute” and check the results in the “Project Overview” or by using “Ground
Truth Production”.
Figure 10. Line Segmentation settings.
2.9 Recognition
Input: text line images and one or several OCR models.
Output: textual OCR output on line level.
After segmenting the pages into lines it is now possible to perform OCR on the results. In
general, the recognition module allows to either apply self trained book specific models, or to
resort to so called mixed models. These models have been trained on a wide variety of books
and typesets and can usually provide at least a valid starting point to start off the iterative
training. OCR4all comes with four standard models which are automatically incorporated.
Besides there are more mixed model ensembles here.
− Select “Recognition” from the menu.
− Select the complete voting ensemble (0-4) of “fraktur_historical” or the single standard
model “default/fraktur_historical” (if fraktur_historical is not available) as “Line recog-
nition model(s)”. For this you can also use the “Search”-filter.
− If you use more than just one model voting is initialized automatically. It slows the
running process but provides more accurate results.
Figure 11. Selecting models as line recognition models.

8
− Make sure you have selected several pages on the “Pages” column on the right for which
you want to perform a first recognition run. It is not recommended to perform the recog-
nition for your book on the whole at this first run.
− Hit “Execute” and check the results by using “Ground Truth Production”.
2.10 Ground Truth Production
Input: line image and the corresponding OCR output, if available.
Output: line based ground truth.
Ground truth is required for the upcoming OCR model training.
− Go to “Ground Truth Production”.
− Select a line by clicking on the OCR text.
− Make corrections (if necessary) by typing regularly or selecting characters from the
configurable virtual keyboard on the right which allows to insert special characters. To
add book specific characters to the keyboard hit “Edit” and insert Unicode.
Figure 12. Ground Truth Production.
− The ground truth is saved (green coloured background) when the line gets deselected.
− After finishing your ground truth production close the tab.
2.11 Evaluation
Input: line-based OCR predictions and the corresponding ground truth.
Output: error statistics.
The evaluation module enables an objective assessment of the recognition quality achieved by
the models at hand. For a given selection of pages, it compares the OCR results to the corre-
sponding ground truth and calculates the so called character error rate. Additionally, a confu-
sion table shows the most common OCR errors and their frequency of occurrence.
− Select “Evaluation” from the menu.
− Make sure you have only selected those pages from the “Pages” column you have cho-
sen before for your latest recognition run. Otherwise your results will not refer to used
recognition model and its efficacy.
− Keep all settings to the default and hit “Execute”.

9
Figure 13. Evaluation results with character error rate and table of most common OCR errors.
2.12 OCR Model Training
Input: line images with corresponding ground truth, optionally already existing models to build
from.
Output: one or several OCR models.
The OCR model training allows to train book-specific models for using them at the recognition
module to improve text recognition by including book-specific features compared to standard
mixed models.
− Go to “Training” → “Settings (General)”.
− Keep most of the settings to the default but change “Pre-Training” to...
• “Train each model based on different existing models” if you performed recog-
nition with “fraktur_historical” (0-4) as recommended; enter “fraktur_histori-
cal/1” to the following “Pre-Training for model 1”-dropdown and so on till
“fraktur_historical/4” to the “Pre-Training for model 5”-dropdown.
• “Train all models based on one existing model” if you performed recognition
with the single model “default/fraktur_historical” which should be normally
avoided; enter “default/fraktur_historical” to the following “Pre-Training for
model: All”-dropdown.
− The indication Pre-Training models ensures a use of specific prior knowledge to im-
prove and to speed up the training process.
Figure 14. Settings for OCR model training.

10
− Hit “Execute”. Especially depending on hardware (number of available CPUs etc.) and
quantity of line images and corresponding ground truth the duration of training varies
and can not be determined precisely.
− Finally, a book-specific model ensemble is getting produced. Its single models get
named after your OCR4all project, in this case “Cirurgia/0/0” till “Cirurgia/0/4”. They
can be used for further recognition at the corresponding module without further ado.
2.13 Result Generation
Input: OCR results on line basis, optionally ground truth (if present) and additional data ob-
tained from the region and line segmentation steps.
Output: final output as text (lines combined to pages and the entire book) and PageXML files
on page basis.
In this step the achieved results are gathered and combined into standard output formats for
further processing outside of OCR4all.
− Book: “Cirurgia”.
− Select “Result Generation” from the menu.
Figure 15. Result Generation.
− Run the extraction by hitting “Execute” and using both available “Result file types” one
after another.
If you have any questions/remarks, or run into any problems, please do not hesitate to
contact us via mail (christian.reul@uni-wuerzburg.de, maximilan.wehner@uni-
wuerzburg.de) or to open an issue on GitHub!
Short guide written by Maximilian Wehner.